Software Manual WinIQSIM R&S/R&S R&S
User Manual: R&S/R&S WINIQSIM Software
Open the PDF directly: View PDF
.
Page Count: 554 [warning: Documents this large are best viewed by clicking the View PDF Link!]
- Chapter 1: Introduction
- Chapter 2: Putting into Operation
- Chapter 3: Brief Introduction
- WinIQSIM User Manual
- Chapter 4: Communications or System-Theoretical Model of Transmission System
- Chapter 5: User Interface
- Main Panel Operating Menu
- Toolbar of Main Panel
- Status Line
- General on Operating Concept
- Block Diagram
- Data Source (Single Carrier)
- Data Editor
- Modulation Settings Panel
- I/Q Impairments Panel
- Phase Distortion Panel
- Bandpass Panel
- Amplifier Panel
- Power Ramping Panel
- Multipath Panel
- Offset Panel
- Interferer Panel
- Receiver Filter Panel
- Quantization Panel
- Smoothing Panel
- Graphic Setting and Graphics Panel
- IF Signal Generation
- File Menu
- System Menu
- Progress of Signal Calculation
- The ARB Menu
- Chapter 6: BER Measurement with Option AMIQ-B1
- Chapter 7: Multi Carrier
- Chapter 8: 3GPP W-CDMA
- Chapter 9: IS-95
- Chapter 10: Multicarrier Mixed Signal
- Chapter 11: Import System
- Chapter 12: CDMA2000
- Chapter 13: TD-SCDMA
- Chapter 14: 3GPP W-CDMA TDD Mode
- Chapter 15: IEEE 802.11b Wireless LAN
- Chapter 16: 1xEV-DO
- Chapter 17: IEEE 802.11a/g Wireless LAN

WINIQSIM Contents
1013.1642.02 3 E-20
Contents
Page
1 Introduction .......................................................................................................1-1
2 Putting into Operation.......................................................................................2-1
2.1 Requirements ......................................................................................................................2-1
2.1.1 Software Requirements............................................................................................2-1
2.1.2 Hardware..................................................................................................................2-1
2.2 General on Installation .......................................................................................................2-1
2.3 Installation/Deinstallation on Windows 95/98/NT ............................................................2-1
3 Brief Introduction ..............................................................................................3-1
3.1 General on Operating Concept..........................................................................................3-1
3.2 Operating Menu and Toolbar.............................................................................................3-2
3.3 Block Diagram.....................................................................................................................3-3
3.3.1 Display of Transmission Model and Signal Flow...................................................... 3-3
3.3.2 Control and Operation of WinIQSIM via the Block Diagram ....................................3-4
3.4 Example of Signal Configuration ......................................................................................3-4
3.4.1 Selecting the Data Source........................................................................................3-5
3.4.2 Configuration of Modulation and Bandpass Filters ..................................................3-6
3.5 Graphics Representation of Configured Signal...............................................................3-9
3.6 Transmitting the Signal to AMIQ .....................................................................................3-10
Application Manual
Software WINIQSIM for Calculating I/Q Signals for Modulation Generator AMIQ
4 Communications or System-Theoretical Model of Transmission System ...4-1
4.1 Model of Single-Carrier Transmission System ................................................................4-1
5 User Interface ....................................................................................................5-1
5.1 Main Panel Operating Menu...............................................................................................5-2
5.2 Toolbar of Main Panel.........................................................................................................5-6
5.3 Status Line...........................................................................................................................5-7
5.4 General on Operating Concept..........................................................................................5-8
5.4.1 Online Help...............................................................................................................5-9
5.5 Block Diagram...................................................................................................................5-10
5.5.1 Display of Transmission Model and Signal Flow...................................................... 5-10
5.5.2 Control and Operation of WinIQSIM via Block Diagram ........................................5-12

Contents WINIQSIM
1013.1642.02 4 E-20
Page
5.6 Data Source (Single Carrier) ............................................................................................5-13
5.7 Data Editor.........................................................................................................................5-16
5.7.1 Data Editor Menu and Window ..............................................................................5-16
5.7.2 Configure Data Fields Panel ..................................................................................5-18
5.7.2.1 Operation of Configure Data Fields Panel ...........................................5-19
5.7.3 Configure Slots Panel.............................................................................................5-21
5.7.3.1 Operation of Configure Slots Panel......................................................5-22
5.7.4 Configure Frame Panel ..........................................................................................5-26
5.7.5 Calculation of Data Sequence and Marker Lists....................................................5-27
5.7.6 Power Ramping Settings Panel of Data Editor.......................................................5-28
5.8 Modulation Settings Panel...............................................................................................5-29
5.8.1 Type of Modulation.................................................................................................5-30
5.8.2 Modulation Parameters ..........................................................................................5-37
5.8.3 Coding of Input Data ..............................................................................................5-39
5.8.4 Symbol Rate and Sequence Length.......................................................................5-42
5.8.5 Baseband Filtering and Filter Parameters..............................................................5-43
5.8.6 Sin (x)/x Compensation..........................................................................................5-50
5.8.7 Window Function and Window Parameters...........................................................5-50
5.8.8 Impulse Length, Oversampling and Baseband Pulse ............................................5-52
5.8.9 Display of Constellation Diagram ...........................................................................5-53
5.9 I/Q Impairments Panel ......................................................................................................5-54
5.10 Phase Distortion Panel.....................................................................................................5-57
5.10.1 Phase Noise...........................................................................................................5-57
5.10.2 Sidebands ..............................................................................................................5-58
5.11 Bandpass Panel ................................................................................................................5-59
5.12 Amplifier Panel ..................................................................................................................5-61
5.13 Power Ramping Panel ......................................................................................................5-64
5.14 Multipath Panel .................................................................................................................5-67
5.15 Offset Panel .......................................................................................................................5-69
5.15.1 Assistant Function for Determining the Frequency Offset .....................................5-70
5.16 Interferer Panel..................................................................................................................5-73
5.16.1 Noise ......................................................................................................................5-73
5.16.2 CW Interferer .........................................................................................................5-74
5.16.3 Add Signal..............................................................................................................5-75
5.17 Receiver Filter Panel.........................................................................................................5-77
5.18 Quantization Panel............................................................................................................5-78
5.19 Smoothing Panel...............................................................................................................5-79
5.20 Graphic Setting and Graphics Panel...............................................................................5-80
5.20.1 Graphic Setting Panel ............................................................................................5-80
5.20.1.1 ACP Measurement...............................................................................5-82
5.20.2 Graphics Panel.......................................................................................................5-84

WINIQSIM Contents
1013.1642.02 5 E-20
Page
5.20.3 Parameters and Display of Graphics Formats .......................................................5-87
5.20.3.1 In-Phase i(t) and Quadrature q(t) Components....................................5-87
5.20.3.2 Magnitude r(t) and Phase phi(t)............................................................5-88
5.20.3.3 Magnitude r(t) and Instantaneous Frequency f(t).................................5-88
5.20.3.4 Eye Pattern for I ...................................................................................5-89
5.20.3.5 Eye Pattern for Q..................................................................................5-89
5.20.3.6 Eye Pattern for F ..................................................................................5-90
5.20.3.7 Vector Diagram ....................................................................................5-90
5.20.3.8 Constellation Diagram..........................................................................5-91
5.20.3.9 Magnitude Spectrum ............................................................................5-92
5.20.3.10 Phase Spectrum...................................................................................5-93
5.20.3.11 Group Delay Spectrum.........................................................................5-94
5.20.4 Printout of Graphics Display...................................................................................5-95
5.21 IF Signal Generation .........................................................................................................5-96
5.21.1 The Assistent Function for Determining the IF.......................................................5-98
5.22 File Menu ...........................................................................................................................5-99
5.22.1 New ........................................................................................................................5-99
5.22.2 Open.....................................................................................................................5-101
5.22.3 Save As................................................................................................................5-101
5.22.4 Save for Add.........................................................................................................5-102
5.22.5 Show Report.........................................................................................................5-102
5.22.6 Exit .......................................................................................................................5-104
5.23 System Menu...................................................................................................................5-105
5.24 Progress of Signal Calculation......................................................................................5-106
5.25 The ARB Menu.................................................................................................................5-110
5.25.1 Select Target ARB................................................................................................5-110
5.25.2 The AMIQ submenu.............................................................................................5-110
5.25.2.1 Transmission Panel............................................................................ 5-110
5.25.2.2 Copy Directory....................................................................................5-117
5.25.2.3 Signal Statistics and Quantization Panel............................................5-118
5.25.2.4 Prepare for AMIQ Lowpass Filter Panel.............................................5-121
5.25.2.5 AMIQ Remote Control And BERT Panel............................................ 5-123
5.25.2.6 Hardware Settings Panel....................................................................5-127
5.25.2.7 File Management Panel .....................................................................5-130
5.25.2.8 Generate Multisegment Waveform ....................................................5-132
5.25.2.9 Test and Adjustment Panel................................................................5-134
5.25.2.10 Marker Setting Panel..........................................................................5-136
5.25.2.11 Settings for SMIQ ‘Low ACP Filter’ Compensation Panel..................5-139
5.25.2.12 AMIQ Interface and Transmission Options Panel..............................5-141
5.25.2.13 SMIQ Interface and Transmission Options Panel..............................5-142
5.25.3 Several Controllers on the Bus/AMIQ Controlled from Signal Generator SMIQ ..5-144
5.25.3 The SMIQ (ARB) submenu ..................................................................................5-145
5.25.3.1 SMIQ Transmission Panel .................................................................5-145
5.25.3.2 SMIQ Signal Statistics and Quantization Panel .................................5-151
5.25.3.3 SMIQ ARB Remote Control Panel .....................................................5-151
5.25.3.4 SMIQ Trigger Output Settings Panel..................................................5-155
5.25.3.5 SMIQ Interface and Transmission Options Panel..............................5-156
5.25.3.6 Several Controllers on the Bus...........................................................5-157

Contents WINIQSIM
1013.1642.02 6 E-20
Page
5.25.4 The SMU (ARB) submenu ...................................................................................5-157
5.25.4.1 The SMU Transmission Panel ...........................................................5-157
5.25.4.2 SMU Signal Statistics and Quantization Panel...................................5-163
5.25.4.3 Marker Setting Panel..........................................................................5-164
5.25.5 Preserve ARB Options on Settings Load .............................................................5-167
5.25.6 Open ARB Options...............................................................................................5-167
5.25.7 Save ARB Options ...............................................................................................5-167
6 BER Measurement with Option AMIQ-B1........................................................6-1
6.1 Overview ..............................................................................................................................6-1
6.2 Control Elements and Display of BER Measurement......................................................6-2
6.3 Continuous PRBS for BER Measurement ........................................................................6-5
6.4 Data Editor for BER Measurement ....................................................................................6-7
6.5 Marker Shift for BER Measurement...................................................................................6-9
7 Multi Carrier .......................................................................................................7-1
7.1 Status Line...........................................................................................................................7-2
7.2 Data Source (Multi Carrier) ................................................................................................7-3
7.3 Carrier Settings Panel.........................................................................................................7-5
7.3.1 Assistant Function for Determining the Carrier Spacing ..........................................7-8
8 3GPP W-CDMA...................................................................................................8-1
8.1 Description of Mobile Radio Transmission Method 3GPP W-CDMA............................8-1
8.1.1 System Components................................................................................................8-3
8.1.1.1 Scrambling Code Generator ..................................................................8-3
8.1.2 Compressed Mode...................................................................................................8-9
8.2 Generation of 3GPP W-CDMA Signals with WinIQSIM..................................................8-12
8.2.1 Status Line .............................................................................................................8-13
8.2.2 3GPP W-CDMA Configuration Panel.....................................................................8-14
8.2.2.1 General Settings...................................................................................8-15
8.2.2.2 Filtering.................................................................................................8-16
8.2.2.3 Base Station/Mobile Station Configuration...........................................8-16
8.2.2.4 Parameterizable Predefined Settings...................................................8-19
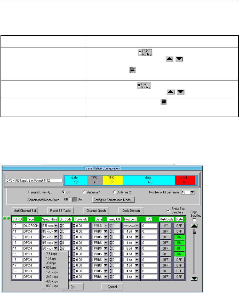
8.2.2.5 Base Station Configuration...................................................................8-20
8.2.2.6 Mobile Station Configuration ................................................................8-31
8.2.2.7 CCDF Test ...........................................................................................8-38
8.2.2.8 Effect of the Parameter CLIPPING LEVEL on the Signal ....................8-39
8.2.2.9 Compressed Mode Configuration Panel ..............................................8-41
8.3 Background Information for the Generation of 3GPP W-CDMA Signals.....................8-43
8.3.1 3GPP W-CDMA Signals in Time and Frequency Domain .....................................8-43
8.3.1.1 Time Domain........................................................................................8-43
8.3.1.2 Frequency Range.................................................................................8-50

WINIQSIM Contents
1013.1642.02 7 E-20
Page
8.3.2 Effect of Data Source on the 3GPP W-CDMA Signal............................................8-51
8.3.2.1 Two DPCHs with Uncorrelated Data....................................................8-51
8.3.2.2 Two DPCHs with Same Data ...............................................................8-52
8.3.2.3 16 DPCHs with Uncorrelated Data.......................................................8-53
8.3.2.4 16 DPCHs with same Data ..................................................................8-54
8.3.2.5 Use of Timing Offset ............................................................................ 8-54
8.3.3 Effects on Crest Factor ..........................................................................................8-55
8.3.4 Orthogonality of Channels...................................................................................... 8-56
8.3.4.1 Ideal Scenario ......................................................................................8-56
8.3.4.2 Real Scenario....................................................................................... 8-56
8.3.4.3 Effect of SCH .......................................................................................8-57
8.3.4.4 Effect of S-CCPCH and the Other Downlink Channels........................8-57
8.3.4.5 Effect of PRACH and PCPCH..............................................................8-57
8.3.4.6 Effect of Scrambling Code ...................................................................8-58
8.3.4.7 Effect of Symbol Rates and Channelization Code Numbers................8-59
8.3.5 Simulation of Special Scenarios.............................................................................8-61
8.3.5.1 Standard Base Station .........................................................................8-61
8.3.5.2 Base Station with more than 128 DPCHs ............................................8-62
8.3.5.3 Base Stations with Spreading Codes Used Several Times .................8-62
8.3.5.4 Several Base Stations..........................................................................8-63
9 IS-95....................................................................................................................9-1
9.1 Description of the Mobile Standard IS-95.........................................................................9-1
9.1.1 Forward Link.............................................................................................................9-1
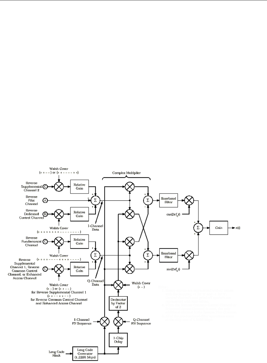
9.1.2 Reverse Link ............................................................................................................9-4
9.2 Generation of IS-95 Signals with WinIQSIM.....................................................................9-5
9.2.1 Status Line ...............................................................................................................9-5
9.2.2 IS-95 Configuration Panel ........................................................................................9-6
9.2.2.1 General Settings.....................................................................................9-7
9.2.2.2 Filtering...................................................................................................9-8
9.2.2.3 Link Direction Icon.................................................................................. 9-8
9.2.2.4 Channel Configuration Table..................................................................9-9
9.2.2.5 CDF Test..............................................................................................9-14
9.2.2.6 Channel Graph..................................................................................... 9-14
10 Multicarrier Mixed Signal................................................................................10-1
10.1 Generation of Multicarrier Mixed Signals with WinIQSIM.............................................10-1
10.2 Status Line.........................................................................................................................10-2
10.3 Carrier Settings Panel.......................................................................................................10-3
10.1.1 Assistant Function for Determining the Carrier Spacing ........................................10-7
10.1.2 Frequency Hopping in the Baseband.....................................................................10-9
10.1.3 The Carrier Settings Panel with Active Frequency Hopping ................................10-10
10.4 Example of Generation of Multicarrier Mixed Signals.................................................10-12
10.4.1 Generation of a Multicarrier W-CDMA Signal ...................................................... 10-12
10.1.2 Generation of a Multicarrier Signal from DECT and W-CDMA Carriers ..............10-14

Contents WINIQSIM
1013.1642.02 8 E-20
Page
11 Import System .................................................................................................11-1
11.1 Configuration of Import Interface....................................................................................11-1
11.2 Operation of Import System under WinIQSIM................................................................11-3
11.2.1 Status Line .............................................................................................................11-4
11.2.2 Import Panel...........................................................................................................11-5
11.2.3 Filtering...................................................................................................................11-6
11.3 Description of Import Interface........................................................................................11-7
11.3.1 Description of DDE Import Interface ...................................................................... 11-7
11.3.1.1 Server Name, Topics and Items ..........................................................11-7
11.3.1.2 Format of Query Commands ...............................................................11-7
11.3.1.3 Format of Replies (Messages) from Import Server..............................11-8
11.3.2 Description of TCP/IP Import Interface ..................................................................11-9
11.3.2.1 Server Name, Port Number and Items.................................................11-9
11.3.2.2 Format of Query Commands ...............................................................11-9
11.3.2.3 Format of Replies (Messages) of Import Server................................11-10
11.4 User-Generated Import Applications ............................................................................11-11
11.4.1 ImportIFDrv Module .............................................................................................11-11
12 CDMA2000........................................................................................................12-1
12.1 Description of Mobile Radio Transmission Method CDMA2000..................................12-1
12.1.1 System Components..............................................................................................12-4
12.1.1.1 Forward Link.........................................................................................12-4
12.1.1.2 Reverse Link ......................................................................................12-11
12.2 Generation of CDMA2000 Signals with WinIQSIM.......................................................12-15
12.2.1 Status Line ...........................................................................................................12-16
12.2.2 CDMA2000 Configuration Panel ..........................................................................12-16
12.2.2.1 General Settings.................................................................................12-18
12.2.2.2 Filtering...............................................................................................12-19
12.2.2.3 Base Station/Mobile Station Configuration.........................................12-19
12.2.2.4 Parameterizable Predefined Settings.................................................12-22
12.2.2.5 Base Station Configuration.................................................................12-24
12.2.2.6 Mobile Station Configuration ..............................................................12-34
12.3 Further Information for the Generation of CDMA2000 Signals ..................................12-39
12.3.1 CDMA2000 Signale in Zeit- und Frequenzbereich...............................................12-39
12.3.1.1 Zeitbereich.......................................................................................... 12-39
12.3.1.2 Frequency Range...............................................................................12-42
12.3.2 Effects on Crest Factor ........................................................................................12-44

WINIQSIM Contents
1013.1642.02 9 E-20
Page
13 TD-SCDMA .......................................................................................................13-1
13.1 Mobile Radio Transmission Method TD-SCDMA...........................................................13-1
13.1.1 TD-SCDMA Signal Structure (Frames and Time Slots).........................................13-2
13.1.2 DwPTS and UpPTS................................................................................................13-2
13.1.3 Structure of Traffic Burst ........................................................................................13-3
13.1.3.1 Burst Without Layer 1 Control Information...........................................13-3
13.1.3.2 Burst With Layer 1 Control Information................................................13-4
13.2 Generation of TD-SCDMA Signals with WinIQSIM ........................................................13-5
13.2.1 Status Line .............................................................................................................13-6
13.2.2 TD-SCDMA Configuration Panel............................................................................13-7
13.2.2.1 General Settings...................................................................................13-7
13.2.2.2 Filtering.................................................................................................13-8
13.2.2.3 Cell Configuration................................................................................. 13-8
13.2.2.4 Parameterizable Predefined Settings.................................................13-10
13.2.2.5 TD-SCDMA Cell Configuration Panel.................................................13-11
13.2.2.6 Slot Configuration Panel.....................................................................13-12
13.2.2.7 Effect of Clipping Level on Signal....................................................... 13-17
13.3 Further Information for the Generation of TD-SCDMA Signals..................................13-20
13.3.1 TD-CDMA Signals Shown in Time-Domain and Constellation Display................13-20
13.3.2 Simulation of Complex Scenarios ........................................................................13-23
13.3.2.1 Generating Several Logical Cells from One Cell................................13-23
13.3.2.2 Combination with Multi Carrier Mixed Signal......................................13-24
14 3GPP W-CDMA TDD Mode..............................................................................14-1
14.1 Mobile Radio Transmission Method 3GPP TDD ............................................................14-1
14.1.1 3GPP TDD Signal Structure (Frames and Time Slots)..........................................14-2
14.1.2 Structure of Traffic Burst ........................................................................................14-3
14.1.2.1 Burst Type 1.........................................................................................14-3
14.1.2.2 Burst Type 2.........................................................................................14-4
14.1.2.3 Burst Type 3.........................................................................................14-4
14.2 Generation of 3GPP TDD Signals with WinIQSIM..........................................................14-5
14.2.1 Status Bar...............................................................................................................14-6
14.2.2 3GPP TDD Configuration Panel.............................................................................14-7
14.2.2.1 General Settings...................................................................................14-7
14.2.2.2 Filtering.................................................................................................14-8
14.2.2.3 Cell Configuration................................................................................. 14-8
14.2.2.4 3GPP TDD Cell Configuration Panel..................................................14-11
14.2.2.5 Cell Configuration............................................................................... 14-12
14.2.2.6 Slot Configuration Panel in Dedicated Mode......................................14-13
14.2.2.7 Effect of the CLIPPING LEVEL Parameter on the Signal .................. 14-21
14.3 Further Information for the Generation of 3GPP TDD Signals...................................14-24
14.3.1 3GPP TDD Signals Shown in Time Domain and Constellation Display...............14-24
14.3.2 Simulation of Complex Scenarios ........................................................................14-27
14.3.2.1 Generating Several Logical Cells from One Cell................................14-27
14.3.2.2 Combination with Multi Carrier Mixed Signal......................................14-28
14.3.3 Increasing the Dynamic Range Between Active and Inactive Slots.....................14-30

Contents WINIQSIM
1013.1642.02 10 E-20
Page
15 IEEE 802.11b/g Wireless LAN.........................................................................15-1
15.1 Description of the Wireless LAN Standard IEEE 802.11b ............................................15-1
15.1.1 Development of the 802.11 Standard ....................................................................15-1
15.1.2 802.11b Packet Structure on the Physical Layer ...................................................15-2
15.1.2.1 Long PLCP PPDU Format ...................................................................15-2
15.1.2.2 Short PLCP PPDU Format...................................................................15-3
15.1.3 Data Spreading and Modulation.............................................................................15-3
15.1.3.1 1 Mbps Data Rate with DBPSK Modulation .........................................15-4
15.1.3.2 2 Mbps Data Rate with DQPSK Modulation.........................................15-4
15.1.3.3 5.5 Mbps Data Rate with CCK Modulation...........................................15-5
15.1.3.4 11 Mbps Data Rate with CCK Modulation............................................15-5
15.1.3.5 5.5 Mbps and 11 Mbps Data Rates with PBCC Modulation.................15-6
15.1.3.6 Datenrate 22 Mbps und 33 Mbps mit Modulation PBCC .....................15-6
15.2 Generation of 802.11b/g Signals with WinIQSIM ...........................................................15-7
15.2.1 Status Line ...........................................................................................................15-10
15.2.2 IEEE 802.11b/g Configuration Panel....................................................................15-11
15.2.2.1 Framed Mode.....................................................................................15-11
15.2.2.2 Unframed Mode .................................................................................15-17
15.2.2.3 Filtering...............................................................................................15-18
15.3 Further Information on the Generation of 802.11b/g Signals.....................................15-20
15.3.1 802.11b/g Signal in Time and Frequency Domain ...............................................15-20
15.3.1.1 Time Domain......................................................................................15-20
15.3.1.2 Frequency Domain.............................................................................15-21
15.3.2 Increase in the Dynamic Range between Packet and Idle Range .......................15-21
16 1xEV-DO...........................................................................................................16-1
16.1 Description of Mobile Radio Standard 1xEV-DO ...........................................................16-1
16.1.1 System Components..............................................................................................16-2
16.1.1.1 Forward Link.........................................................................................16-2
16.1.1.2 Reverse Link ........................................................................................16-3
16.2 Generation of 1xEV-DO Signals with WinIQSIM ............................................................16-5
16.2.1 Status Line .............................................................................................................16-6
16.2.2 1xEV-DO Configuration Panel................................................................................16-6
16.2.2.1 General Settings...................................................................................16-7
16.2.2.2 Filtering.................................................................................................16-8
16.2.2.3 Base Station/Mobile Station Configuration...........................................16-8
16.2.3 Base Station Configuration...................................................................................16-10
16.2.3.1 Common Base Station Settings .........................................................16-10
16.2.3.2 Traffic Channel Parameters ...............................................................16-12
16.2.3.3 MAC RA Channel Parameters ...........................................................16-14
16.2.3.4 MAC RPC Channel Parameters.........................................................16-14
16.2.3.5 MAC RPC Multichannel Edit ..............................................................16-15
16.2.4 Mobile Station Configuration ................................................................................16-15
16.2.4.1 Common Mobile Station Settings.......................................................16-16
16.2.4.2 Access Mode......................................................................................16-17
16.2.4.3 Traffic Mode ....................................................................................... 16-19

WINIQSIM Contents
1013.1642.02 11 E-20
Page
17 IEEE 802.11a Wireless LAN............................................................................17-1
17.1 Description of Wireless LAN Standard IEEE 802.11a/g .......................................................17-1
17.1.1 Development of 802.11 Standard ..........................................................................17-1
17.1.2 Packet Structure of 802.11a/g at the Physical Layer .............................................17-1
17.1.2.1 OFDM Modulation ................................................................................17-1
17.1.2.2 PLCP Format .......................................................................................17-4
17.2 Generating 802.11a/g Signals with WinIQSIM................................................................17-6
17.2.1 Status Line .............................................................................................................17-8
17.2.2 IEEE 802.11a/g Configuration Panel......................................................................17-9
17.2.2.1 Configure MAC Header and FCS.......................................................17-12
17.2.2.2 Filtering...............................................................................................17-15
17.3 Further Information on Generation of 802.11a Signals...............................................17-17
17.3.1 Increase of Dynamic Range Between Packet and Idle Range ............................17-17

WINIQSIM Index
1013.1642.02 I.1 E-20
#
π
/4 DQPSK..........................................................5-31
1
16 QAM...............................................................5-33
1xEV-DO.............................................................16-1
1xEV-DO baseband filtering ...............................16-8
1xEV-DO block diagram .....................................16-5
1xEV-DO configuration panel .............................16-6
2
256 QAM.............................................................5-34
2FSK...................................................................5-35
2nd Search Code Group ...........................................8-20
3
32 QAM...............................................................5-33
3GPP TDD..........................................................14-1
3GPP TDD Cell Configuration Panel ................14-11
3GPP TDD Configuration Panel .........................14-7
3GPP W-CDMA ....................................................8-1
3GPP W-CDMA Configuration Panel..................8-14
3GPP W-CDMA TDD..........................................14-1
4
4FSK...................................................................5-35
6
64 QAM...............................................................5-34
64-ary Orthogonal Modulator ............................12-12
8
8 PSK..................................................................5-32
8 PSK EDGE.......................................................5-32
802.11b......................................................15-1, 17-1
A
Abrupt amplitude change at wraparound point ...10-7
Access Frames........................................................16-18
Access Slot ...................................................... 8-33, 8-34
ACK channel............................................................16-20
ACK Channel Power................................................16-20
ACK Channel State..................................................16-20
ACK Start Slot..........................................................16-20
ACK/NACK Distance ...............................................16-21
ACK/NACK Pattern..................................................16-21
ACP measurement ....................................................5-82
Add Marker Point..........................................5-138, 5-166
Add signal...................................................................5-75
Additive signal impairments.......................................5-73
Adjacent-channel power ............................................5-82
Adjust Equal Symbol Energy.........................8-18, 12-22
Adjust total power to 0 dB....................................... 13-15
Adjust Total Power to 0 dB ................ 8-18, 12-22, 14-18
Aliasing spectrum.................................................... 5-121
Alpha...........................................................................5-38
AM/AM, AM/PM conversion.............................5-54, 5-55
Amplifier......................................................................5-61
Amplifier model...........................................................5-61
Amplifier, nonlinear.....................................................5-62
Assistant .............................................................7-8, 10-7
Assistent function IF ...........................................5-98
Automatic alignment.........................................5-135
Automatically load and start ..................5-141, 5-156
Automatically retry previous interface...5-113, 5-141,
................................................5-142, 5-148, 5-156
Automatically select and start SMIQ Waveform5-150
Automatically start ............................................5-114
average power..................................................5-118
Average Power .................................................5-118
B
Bandpass............................................................5-59
Base Station Configuration......................8-20, 12-24
Base station configuration 1xEV-DO ................16-10
Base station/mobile station configuration..8-16, 16-8
Base Station/Mobile Station Configuration .......12-19
Baseband filtering. 5-43, 8-16, 9-8, 13-8, 14-8, 15-18
Baseband filtering CDMA2000 ...........................12-7
Baseband Filtering CDMA2000 ...............12-9, 12-14
Baseband pulse..................................................5-52
Basic Midamble ..................................................14-3
Basic midamble code..........................................13-1
Basic Midamble Code.........................................14-1
BER Measurement ...............................................6-1
Bias...................................................................5-128
Bit Clock........................................................5-136, 5-164
Bit error rates..............................................................8-56
Bit pattern............................................................3-5, 5-14
Block diagram.....................................................5-10
Block diagram 3GPP TDD..................................14-5
Block diagram 802.11b..............................15-7, 17-6
Block diagram CDMA2000 ...............................12-15
block diagram multicarrier mixed signal..............10-1
Block diagram TD-SCDMA .................................13-5
Block diagram W-CDMA.....................................8-12
Block diagram, multicarrier mixed signal ............11-3
BPSK ..................................................................5-30
Brief introduction...................................................3-1
Butterworth filter..................................................5-47
Button Multi Channel Edit ...................................9-13
Index

Index WINIQSIM
1013.1642.02 I.2 E-20
C
Calculate and save sequence...................................5-27
Calculation of data sequence .............................5-27
Cancellation ...............................................8-54, 8-59
Carrier graph................................................7-7, 10-6
Carrier leakage ...................................................5-54
Carrier setting .......................................................7-5
Carrier Setting............................................10-3, 11-5
Carrier spacing................... 7-6, 7-8, 10-4, 10-7, 13-1
Carrier Spacing...................................................14-1
Carrier Spacing CDMA2000..............................12-18
Carrier spacing with assistant function ........7-9, 10-8
CCDF function ....................................................8-38
CCDF modes ....................................................14-10
CDF Test.............................................................8-38
CDMA2000 .........................................................12-1
CDMA2000 1X...........................................................5-46
CDMA2000 3X DS Filter ...........................................5-47
Cell configuration .......................................................13-8
Cell Configuration .......................................... 14-8, 14-12
Channel Coding 1xEV-DO.......................... 16-11, 16-16
Channel coding CDMA2000 ......................... 12-4, 12-11
Channel Coding CDMA2000....................... 12-25, 12-35
Channel definition...............................................7-6, 10-5
Channel Graph.........................................................14-19
Channel graph (BS).................................................13-16
Channel Graph (BS)...................................... 8-27, 12-30
Channel Graph (MS)................................................12-38
Channel number ........................................................14-1
Channel Power DPDCH............................................8-37
Channel table of a base station.................................8-22
Channel table of a slot.............................................13-14
Channel Table of a Slot...........................................14-15
Channel table of base station..................................12-26
Channel table of mobile station...............................12-36
Channel types...........................................8-2, 13-1, 14-1
Channel types forward link CDMA2000 ...................12-3
Channel types, forward link 1xEV-DO......................16-2
Channel types, reverse link 1xEV-DO......................16-2
Channel types, reverse link, CDMA2000 .................12-3
Channelization Code ...................................................8-2
Channelization Code (BS).........................................8-23
Channelization Code Generator............................8-6
Chebyshev window.............................................5-51
Chip rate ..........................8-2, 12-3, 13-1, 14-1, 16-2
Chip Rate..........................................................12-18
Chip rate variation................. 13-7, 15-11, 16-7, 17-9
Chip Rate Variation........................ 8-15, 12-18, 14-7
Clearing a data field............................................5-20
Clearing a slot.....................................................5-23
Clipping.............................................................5-119
Clipping (3GPP TDD)..........................................14-7
Clipping (3GPP W-CDMA)..................................8-15
Clipping (TD-SCDMA).........................................13-8
Clipping 1xEV-DO...............................................16-7
Clipping CDMA2000 .........................................12-18
CLIPPING LEVEL (3GPP TDD)
effect on signal..............................................14-21
CLIPPING LEVEL (3GPP W-CDMA)
Effect on the signal .........................................8-39
Clipping level LEVEL (TD-SCDMA)
effect on signal..............................................13-17
Clock Mode ..............................................................5-128
clock rate..................................................................5-128
CM Method .................................................................8-41
CM Power Offset Mode..............................................8-41
Code domain........................................................... 13-16
Code Domain (BS).........................................8-27, 12-31
Code Domain 3GPP TDD....................................... 14-19
Code domain display .............................................. 12-32
Code domain display .................................................8-28
Code domain display in compressed mode .............8-28
Code Group............................................................. 14-11
Code tree....................................................................8-27
Code tree of channelization codes............................8-27
Coding.........................................................................5-39
Coefficient resolution..................................................5-78
Common base station settings............................... 16-10
Common Base Station Settings ....................8-20, 12-24
Common MAC RPC State...................................... 16-15
Common mobile station settings............................ 16-16
Common Mobile Station Settings..................8-31, 12-34
Compensate Output Signal for
sin(x)/x Distortion ................................................ 5-111
Compensation bandwidth..........................................5-50
Complementary cumulative distribution function......8-38
Complementary Cumulative
Distribution Function..............................................9-14
Compressed Mode State.................................8-22, 8-32
Computing accuracy ..................................................5-78
Configure Compressed Mode .........................8-22, 8-32
Configure frame..........................................................5-26
Configure slots............................................................5-21
Connection setup .................................................... 5-151
Constellation 3GPP TDD........................................ 14-24
Constellation diagram .............................5-30, 5-53, 5-91
Constellation of previous perch channel...................8-45
Constellation offset.....................................................5-91
context-sensitive help...................................................5-9
Continuous PRBS for BER Measurement..................6-5
Continuous wave........................................................5-30
Control Part Power...........................................8-33, 8-34
Control via block diagram ..........................................5-12
Conversion of marker- and ramp positions...............5-27
Copy BS/MS....................................... 8-19, 12-22, 16-10
Copy cell.....................................................................13-9
Copy Cell ....................................................................14-9
Copy Slot ................................................................. 14-12
Copying a slot.....................................................5-23
Copying data fields.............................................5-20
Cosine ................................................................5-45
Cosine filter.........................................................5-45
coupled to power ramping ..................................5-24
Create Directory................................................5-130
Crest factor.....................7-7, 8-38, 8-55, 10-6, 12-44
Crest Factor......................................................5-120
Crosstalk.............................................................8-60
CW interferer ......................................................5-74
D
Data active marker........................... 14-30, 15-21, 17-17
Data Channel Power............................................... 16-18
Data Channel State................................................. 16-18
Data editor ..................................................................5-16
Data Editor for BER Measurement..............................6-7
Data field pool.............................................................5-18
Data fields...................................................................5-18

WINIQSIM Index
1013.1642.02 I.3 E-20
Data file as data source.............................................5-15
Data Frame Offset ...................................................16-13
Data Frame Offset ...................................................16-22
Data Marker.................................................. 5-137, 5-165
Data modulation............................................... 13-1, 14-1
Data Part Power............................................... 8-33, 8-34
Data Rate CDMA2000 ...........................12-27, 12-37
Data Source..........................................................8-6
Data source (multicarrier) .....................................7-3
Data source (single carrier).................................5-13
Data Source CDMA2000..........................12-4, 12-11
Data transmission to AMIQ...............................5-110
Data transmission to SMIQ...............................5-145
Default baud rate ....................... 5-141, 5-142, 5-156
Define Marker Point ...............................5-138, 5-166
Defined by data editor............................5-139, 5-167
Deinstallation Windows 95/NT..............................2-1
Delay ................................................................... 10-6
Delay step............................................................ 10-6
Delays between cells........................................14-29
Delete File.........................................................5-130
Delete HD Directory..........................................5-130
Delete Marker Point ...............................5-138, 5-166
Demultiplexer........................................................8-8
DEMUX CDMA2000............................................12-9
Density Coloring..................................................5-91
Despreader .........................................................8-59
Different start values for PRBS......... 7-6, 9-7, 12-19,
......................................................... 13-7, 14-7, 16-7
Differential coding ...............................................5-40
Differential phase coding ....................................5-42
Dirac pulse..........................................................5-30
Disable PN Short Code ...........................................16-11
Disable PN Short Code ...........................................16-17
Disable Scrambling Code........................................16-11
DL Frame Structure ...................................................8-41
Domain.......................................................................8-28
Domain conflict display in compressed mode.....8-30
Domain conflict info.............................................8-29
Domain Conflict Info.................................8-29, 12-33
Domain conflict info in compressed mode ..........8-30
Domain Conflicts......................................8-29, 12-33
down sampling.......................................5-148, 5-160
DRC channel.....................................................16-19
DRC Channel Power ...............................................16-19
DRC Channel State.................................................16-19
DRC Cover...............................................................16-20
DRC Gating..............................................................16-20
DRC Length .............................................................16-20
DRC Start Slot..........................................................16-20
DRC Value ...............................................................16-19
E
Editing a data field ..............................................5-19
Editing a slot .......................................................5-22
Editing the f ................................................................5-26
Esc key .................................................................5-8
Establishing a connection.................................5-123
Event control.....................................................5-125
Exit....................................................................5-104
External power ramping......................................5-28
External trigger signal .......................................5-129
Eye length...........................................................5-89
Eye pattern for F.................................................5-90
Eye pattern for I ..................................................5-89
Eye pattern for Q ................................................5-89
F
Fall offset ......................................................15-22, 17-17
Fall Offset................................................................. 14-30
FFT .....................................................................5-92
FFT average .......................................................5-92
FFT delay ...........................................................5-94
FFT GD...............................................................5-94
FFT Info ..............................................................5-93
FFT MAG............................................................5-92
FFT phase ..........................................................5-93
File info.............................................................5-124
File management of AMIQ................................5-130
File menu............................................................5-99
Filter...........................................................13-1, 14-1
Filter, AMIQ.......................................................5-128
Filtering.................................................................8-9
Fine adjustment................................................5-135
Format parameter...............................................5-81
Frame .................................................................5-26
Frame Clock ..........................................5-137, 5-165
Frame Length CDMA2000.....................12-27, 12-37
Frame structure ..................................8-2, 13-1, 14-1
Frame structure 3GPP TDD ...............................14-2
Frequency deviation ...........................................5-35
frequency modulation modes................................3-6
Frequency modulation modes ............................5-35
Frequency offset.................................................5-69
Frequency offset assistant function....................5-70
Frequency sidebands, discrete...........................5-58
Frequency spacing ......................................7-6, 10-4
FSK..............................................................3-6, 5-35
FSK index ...........................................................5-35
FSK Index...........................................................5-38
Full Level Equivalent ........................................5-118
Full-scale range................................................5-118
G
Gain factor........................................................5-135
Gain of user filters ..............................................5-49
Gaussian EDGE Filter ........................................5-46
Gaussian filter.....................................................5-45
General Cell Settings........................................14-11
General settings ...............................................13-11
Generalised tamed frequency modulation..........5-35
Graph cursors.....................................................5-85
Graphic setting ...................................................5-80
Graphics .............................................................5-84
Graphics format..................................................5-81
Graphics update .................................................5-86
Gray coding ........................................................5-40
Gray differential coding.......................................5-40
Group-delay distortion ...............................5-59, 5-60
Group-delay spectrum........................................5-94
GSM coding........................................................5-40
GTFM..................................................................5-35
GTFM b...............................................................5-38

Index WINIQSIM
1013.1642.02 I.4 E-20
H
Hadamard codes...............................................12-31
Hamming window................................................5-51
Hanning window..................................................5-51
Hardlimiting amplifier ..........................................5-61
Hardware settings.............................................5-127
Head line...............................................................5-1
Help.......................................................................5-9
I
i(t), q(t) graphs ....................................................5-87
I/Q imbalance......................................................5-54
I/Q modulator CDMA2000...................................12-7
Ideal low pass filter .............................................5-47
IEEE 802.11b.............................................15-1, 17-1
IF signal generation ............................................5-96
Impairments of I/Q modulator .............................5-54
Impulse response................................................5-30
Initial Delay........................................................... 10-6
Initial phase.......................................................... 10-6
Initial Phase ..........................................................7-7
Installation Windows 95/NT ..................................2-1
Interface............................................................5-156
Interface and Transmission Options .....5-139, 5-141,
......................................................................5-142
Interface Information..............................5-123, 5-152
Interferer .............................................................5-73
Intermediate frequency .......................................5-96
Internal Adjustment...........................................5-135
Internal power ramping .......................................5-28
Invert Q for IF .............................................................5-97
IQ imbalance.......................................................5-54
IQ impairments....................................................5-54
IQ Modulator CDMA2000.........................12-9, 12-14
IQ Resolution ......................................................5-78
IQ swap...................................... 5-111, 5-147, 5-159
K
Kaiser parameter ................................................5-51
Kaiser window.....................................................5-51
L
LC Mask CDMA2000 .............................12-28, 12-37
Level .................................................................5-127
Level offset .......................................................5-135
Link direction.......................................................16-7
Link Direction ...........................................8-15, 12-18
Load WinIQSIM Setup from AMIQ Waveform ......5-130
Loading and deleting ARB Waveform...............5-152
Loading waveform.............................................5-124
Loading waveform files .....................................5-124
Long code mask.........................................12-3, 16-2
Long Code Mask 1xEV-DO...............................16-17
Long Code Scrambling CDMA2000....................12-5
Lowpass filter....................................................5-128
Lowpass filter, internal ......................................5-121
Lowpass, overrange..........................................5-122
M
M sequence..........................................................8-2
MAC Index........................................................16-12
MAC RA channel 1xEV-DO..............................16-14
MAC RA Gain ...................................................16-14
MAC RA Pattern ...............................................16-14
MAC RA State ..................................................16-14
MAC RPC channel 1xEV-DO............................16-14
MAC RPC Channel Graph................................16-15
MAC RPC Gain.................................................16-15
MAC RPC multichannel edit .............................16-15
MAC RPC Pattern.............................................16-15
MAC RPC Subchannel State............................16-15
Magnitude distortion ...........................................5-59
Magnitude r(t) and instantaneous frequency f(t) .....5-88
Magnitude r(t) and phase phi(t) ..........................5-88
Magnitude spectrum...........................................5-92
Magnitude spectrum of a W-CDMA signal..........8-50
Mapping..............................................................5-30
Marker channel...................................................5-24
Marker channels.........................5-126, 5-136, 5-164
Marker characteristic ..........................................5-25
Marker graph ......................................................5-25
Marker Graph.........................................5-138, 5-166
Marker setting...................................................5-136
Marker Setting ..................................................5-164
Marker Shift for BER Measurement......................6-9
Menu Item SMIQ (ARB)....................................5-145
Message Part Length..........................................8-34
Midamble ............................................................14-3
Midamble | Midamble Shift................................14-16
Midamble Allocation Method.............................14-11
Minimize crest factor............................................. 10-4
Minimum shift keying ..........................................5-35
Misuse of TPC, CDMA2000..............................12-35
Misuse TPC CDMA2000...................................12-26
Mobile station configuration..............................16-15
Mobile Station Configuration....................8-31, 12-34
Mode..........................................................13-7, 14-7
Mode 1xEV-DO.................................................16-16
Mode CDMA2000 ....................................12-3, 12-18
Mode MS ............................................................8-31
Models of transmission system.............................4-1
Modulated PEP Offset ......................................5-120
Modulation index.................................................5-35
Modulation level..................................................5-30
Modulation parameter.........................................5-37
Modulation settings.............................................5-29
Modulation, spreading and scrambling.............14-26
MS State.............................................................8-31
MSAT coding ......................................................5-41
MSK....................................................................5-35
Multi carrier scenarios 3GPP TDD....................14-28
Multi Channel Edit.............................................14-17
Multi Channel Edit (BS) ...........................8-26, 12-29
Multi Code...........................................................8-24
Multicarrier scenario ....................................7-5, 10-3
Multi-code .............................................................8-9
Multipath .............................................................5-67
Multipath propagation.........................................5-67

WINIQSIM Index
1013.1642.02 I.5 E-20
N
NADC coding ......................................................5-40
NBW....................................................................5-93
New - system selection.......................................5-99
Noise...................................................................5-73
Noise bandwidth .................................................5-93
Nonlinear amplifier..............................................5-62
Non-uniformity parameter Alpha.........................5-38
normalized bandwidth .........................................5-45
number of carriers...............................................10-4
Number of carriers .......................................7-6, 10-4
Number of channels.....................................8-2, 13-1
Number of channels,l CDMA2000.......................12-3
Number of Packets to send...............................16-13
Number of Packets to send...............................16-21
Number of PI per Frame .....................................8-22
O
Off State, AMIQ.................................................5-128
Offset ..................................................................5-69
Offset QPSK .......................................................5-31
ON/OFF Power Ratio 3GPP TDD.....................14-30
ON/OFF power ratio 802.11b.................15-21, 17-17
Online Help ...........................................................5-9
Open file............................................................5-101
Operating concept..........................................3-1, 5-8
Orthogonal Modulator .......................................12-12
Orthogonality..............................................8-52, 8-56
Output ...............................................................5-127
Output Chip Rate ..................................................9-7
Output clock rate...............................................5-128
Output level.......................................................5-127
Output Resolution .............................................5-128
Output Type ......................................................5-127
Overall Symbol Rate...........................................8-37
Overdriving..........................................................8-55
Oversampling......................................................5-52
Overview of operating menu.................................5-2
P
Parameterizable predefined settings ................13-10
Parametrizable Predefined Settings....................8-19
Parametrizable Predefined Settings
CDMA2000....................................................12-22
Partial response filter..........................................5-46
Pattern .................................. 3-5, 5-14, 5-137, 5-165
Peak..................................................................5-118
Periodically Extended Power Ramping...............5-64
Phase distortion ..................................................5-57
Phase noise ........................................................5-57
Phase shift keying........................................3-6, 5-30
Phase spectrum..................................................5-93
Phase step........................................................... 10-6
Phase Step ...........................................................7-7
physical channels .................................................8-1
Physical channels...12-2, 13-1, 14-1, 15-1, 16-1, 17-1
PI Length...........................................................14-14
Pilot Channel State ...........................................16-21
Pilot Length.........................................................8-24
Pilot Power........................................................16-18
Pilot State..........................................................16-11
Pilot State .........................................................16-18
Pilot/RRI channel..............................................16-21
Pilot/RRI Channel Power..................................16-21
PLL bandwidth....................................................5-57
PN Offset ...............................................12-24, 16-10
PN Short Code Scrambling........................12-6, 12-9
Power Control.......................................................8-8
Power Control Puncturing CDMA2000 ...............12-6
Power Offset.......................................................8-42
Power ramping...........................................5-24, 5-64
Power ramping, data editor.................................5-28
Power Secondary SCH.....................................14-15
Power/time template...........................................5-24
Power/time templates .........................................5-16
PPredef. Settings................................................8-17
PRBS...........................................................3-5, 5-13
PRBS continued .................................................5-19
PRBS generators................................................5-14
Preamble Frames .............................................16-18
Preamble Power ........................................8-33, 8-34
Preamble Power Step.........................................8-34
Preamble Repetition ..................................8-33, 8-34
Preamble State.................................................16-11
Predef. settings...................................................13-8
Predef. Settings CDMA2000.............................12-20
Prepare for Lowpass Filter................................5-121
Presettings for multicarrier..................................5-99
Presettings for single carrier...............................5-99
Presettings IS-95 ..............................................5-100
Presettings W-CDMA........................................5-100
Print ....................................................................5-95
Print preview.......................................................5-95
Printing graphics display.....................................5-95
Progress bar Multi Carrier Mixed Signal ...........5-109
Progress indication bar.....................................5-106
Progress indication bar for multicarrier.............5-107
Progress of signal calculation...........................5-106
Progress window IS-95.....................................5-108
Progress window W-CDMA ..............................5-107
PSK modulation modes ........................................3-6
PSK modulations ................................................5-30
Pulse...................................................................5-30
Pulse Clock............................................5-137, 5-165
Pulse length........................................................5-52
Pulse modulator SMIQ...........................14-30, 17-17
Putting into operation............................................2-1
Q
QAM.............................................................3-6, 5-33
QPSK..................................................................5-31
Quadrature amplitude modulation ...............3-6, 5-33
Quadrature error........................................5-54, 5-55
Quantisation .......................................................5-78
Quasi orth. Walsh set .......................................12-24
Quitting WinIQSIM............................................5-104

Index WINIQSIM
1013.1642.02 I.6 E-20
R
RAB Length.......................................................16-14
RAB Offset........................................................16-14
Radio Configuration CDMA2000............12-24, 12-34
Ramp ..................................................................5-64
Ramp positions ...................................................5-65
Ramp time...........................................................5-64
Range exceeded...............................................5-119
Receiver filter......................................................5-77
Receiver filter modes ..........................................5-77
Rectangular filter.................................................5-44
Rectangular window............................................5-50
Reference clock ................................................5-129
Reference level............................................3-7, 5-37
Reference noise..................................................5-57
Reference oscillator..........................................5-129
Remote control..................................................5-123
Remote control of AMIQ....................................5-123
Report page ......................................................5-102
Reset All BS........................................................8-17
Reset All BS 1xEV-DO........................................16-8
Reset All BS, CDMA2000 .................................12-20
Reset all cells......................................................13-8
Reset All Cells.....................................................14-8
Reset All MS .......................................................8-18
Reset All MS 1xEV-DO.......................................16-9
Reset All MS, CDMA2000.................................12-20
Reset BS Table............................ 8-26, 12-30, 12-38
Reset slot table .................................................13-15
Reset Slot Table ...............................................14-18
Resolution.........................................................5-120
Resolution of filter coefficients............................5-78
Resolution of I/Q values......................................5-78
Resolve all Conflicts ...........................................8-30
Restart Clock .........................................5-137, 5-165
Reverse Data Rate ...........................................16-21
Rise offset...............................................15-22, 17-17
Rise Offset ........................................................14-30
RMS..................................................................5-118
rms value ..........................................................5-118
Roll-off factor..............................................5-44, 5-45
RRI Channel State............................................16-21
RunTime Engine ...................................................2-1
S
Save as.............................................................5-101
Save for add......................................................5-102
Save/Recall........................................................ 5-126
SC off................................................................13-11
SC Off ...............................................................14-11
Scaling ................................................................5-81
SCH assoc. t_offset ..........................................14-14
SCH code allocation .........................................14-14
Scrambling code .................................................13-1
Scrambling Code ...................... 8-2, 8-20, 8-32, 14-1
Scrambling Code Generator .................................8-3
Scrambling Reverse Link CDMA2000...............12-12
Scrolling the display............................................5-84
Search Code symbol...........................................8-57
Search for keywords .............................................5-9
Segment of Multi Waveform..............................5-124
Select BS/MS to edit...................... 8-18, 12-22, 16-9
Select cell to edit ................................................13-9
Select Cell to edit................................................14-9
Selection of colours ............................................5-84
Sequence length..................... 5-42, 5-43, 13-7, 16-7
Sequence Length ................... 8-15, 9-7, 12-18, 14-7
Set SMIQ according to waveform.....................5-154
several logical cells 3GPP TDD........................14-27
Shifting markers ................................................. 5-126
Show marker.......................................................5-27
Show report ......................................................5-102
Show Slot Structure (BS)....................................8-25
Signal Duration Mode .........................................10-4
Signal output.....................................................5-125
Signal Statistics and Quantization .........5-149, 5-161
Signal Transmission ...................5-113, 5-148, 5-160
Signal-to-noise ratio............................................5-73
Signature ............................................8-7, 8-33, 8-34
Simulation mode......................................15-11, 17-9
Sin (x)/x compensation.......................................5-50
Sinewave interferer....................................5-73, 5-74
Single-carrier transmission system.......................4-1
Skew.................................................................5-135
Slope ................................................................5-129
Slot Clock ..............................................5-137, 5-165
Slot Configuration Panel...................................14-13
Slot Configuration PRACH Mode......................14-20
Slot format # .......................................................8-25
Slot Format # ......................................................8-35
Slot pool.....................................................5-21, 5-26
Slot Structure 3GPP TDD.................................14-14
Slots.................................................................... 5-21
SMIQ ARB Remote Control Panel....................5-151
SMIQ Clock.......................................................5-154
SMIQ Interface and Transmission Options.......5-156
SMIQ pulse modulator......................................15-21
SMIQ Several Controllers on the Bus...............5-157
SMIQ Transmission ...............................5-145, 5-157
SMIQ Trigger ....................................................5-154
SMIQ Trigger Output Settings Panel ................5-155
Smoothing...........................................................5-79
Smoothing range ................................................5-79
Snap-to-point cursor...........................................5-85
Softlimiting amplifier............................................5-61
Software requirements..........................................2-1
Source Internal Þ AMIQ Batch Floppy.............5-115
Source Internal Þ AMIQ HD.............................5-114
Source Internal Þ AMIQ RAM....5-113, 5-148, 5-160
Source Internal Þ File................5-115, 5-150, 5-162
Spectrum of a W-CDMA signal...........................8-50
Spectrum of magnitude of ARIB W-CDMA signal ....12-43
Spikes........................................5-70, 5-98, 7-8, 10-7
Spikes at wrap around.................................5-70, 7-8
Spreading CDMA2000......................................12-12
Spreading code ..................................................13-1
Spreading Code..................................................14-1
Spreading Code Generator (Search Code) ..........8-6
spreading code tree..........................................12-32
Spreading Factor CDMA2000................12-28, 12-37
Spreading rate ....................................................12-3
Spreading scheme..............................................8-44
Spurious sidebands............................................5-57
Square root cosine filter......................................5-44
Square root raised cosine filter...........................5-44
Start / Arm.........................................................5-125
Start phase .................................................. 7-7, 10-6

WINIQSIM Index
1013.1642.02 I.7 E-20
State of traffic channel ......................................16-12
Statistics and Quantization ........ 5-118, 5-151, 5-163
Status bar............................................................14-6
Status line .....5-7, 7-2, 8-13, 10-2, 11-4, 12-16, 13-6,
................................................... 15-10, 16-6, 17-8
Stealing flag ......................................................13-13
Summation............................................................8-8
Super Oversampling CDMA2000......................12-18
Switching point..................................................13-11
Symb. Rate ................................................8-33, 8-34
Symb. Rate (BS).................................................8-23
Symbol Clock.........................................5-136, 5-164
Symbol rate.........................................................5-42
Symbol rates...................................... 8-2, 13-1, 14-1
Symbol rates 1xEV-DO.......................................16-2
Symbol rates CDMA2000....................................12-3
SYNC code ..............................................13-1, 13-11
SYNC1 code .......................................................13-1
System change .................................................5-105
System menu....................................................5-105
System selection.................................................5-99
T
TDMA frames......................................................5-16
TD-SCDMA .........................................................13-1
TD-SCDMA cell configuration panel .................13-11
TD-SCDMA configuration panel..........................13-7
Test and Adjustment.........................................5-134
TFCI.................................8-7, 8-21, 8-33, 8-34, 8-35
TFTS coding .......................................................5-41
Timing offset .......................................................8-54
Timing Offset................................................8-7, 8-23
Tool bar.................................................................5-6
TPC.....................................................................8-24
TPC CDMA2000 ....................................12-28, 12-35
TPC Pattern Read Out Mode.....................8-21, 8-32
TPC Pattern Read Out Mode............................14-13
Tracking Output ................................................5-127
Traffic Burst Types..............................................14-3
Traffic channel ..................................................16-21
Traffic channel 1xEV-DO ..................................16-12
Traffic Channel Power ......................................16-21
Traffic Channel State ........................................16-21
Transmission..........................................5-110, 5-145
Transmission Destination ...........5-111, 5-146, 5-158
Transmission interface ..........................5-141, 5-142
Transmission Source..................5-111, 5-146, 5-158
Transmit Diversity...............................................8-22
Trigger ..............................................................5-129
Trigger modes...................................................5-129
Type of modulation.............................................5-30
U
Unzoom ..............................................................5-86
Use Cursor Power Level as Limiting Level for
Amplifier..........................................................8-38
Use OTD...........................................................12-25
Use Peak Value................................................5-119
Use TFCI ...................................................8-21, 8-35
User correction .................................................5-135
User Correction.................................................5-135
User File Info ..............................5-111, 5-146, 5-158
User filter ............................................................5-48
User interface .......................................................5-1
User Marker...........................................5-137, 5-165
User modulation..................................................5-36
V
Variable Length Walsh Spreading ..12-6, 12-9, 12-12
VCO noise ..........................................................5-57
Vector diagram ...................................................5-90
Verlauf der Übertragung ...................................5-160
W
Walsh Code ......................................................12-28
Window function .................................................5-50
Window parameters............................................5-50
Wrap around.......................................5-79, 7-8, 10-7
Z
Zooming..............................................................5-86

WinIQSIM Introduction
1013.1642.02 1-1 E-4
1 Introduction
The number of digital modulation methods based on I/Q modulation in mobile communications systems
has dramatically increased in the past few years. Examples of these methods are the global GSM
standard or the American mobile radio standard NADC. More and more time is required for generating
test signals for these systems since getting familiar with the respective standard alone is very time-
consuming.
While a 3rd generation of mobile radio standards (UMTS) is being defined, the demand for developing
new methods for modulation and channel access is greater than ever.
I/Q modulation is therefore gaining importance for the development of such modulation methods.
Modulation Generator AMIQ and Simulation Software WinIQSIM open up new dimensions for the
generation of I/Q signals.
WinIQSIM, successor of the well-proven IQSIM, is a Windows software permitting calculation of I and Q
baseband signals at the IF. Among its functions are single-carrier modulation, the generation of
multicarrier and W-CDMA signals and a convenient data editor for setting up TDMA frame
configurations. All modulation parameters and impairments can be simulated for single-carrier,
multicarrier or W-CDMA signals.
All in all, WinIQSIM is an indispensable tool for anyone engaged in state-of-the-art digital modulation.
WinIQSIM can do much more than the simple and fast generation of digitally modulated signals. A
central display and control element, the so-called block diagram representing the transmission model of
signal generation, gives the user a clear overview of the signal generation process. All components
contained in the block diagram from data source and modulation to the superposition of impairments
and simulation of the transmission channel illustrate the structure and procedure of internal signal
generation.
The whole process of signal configuration can be controlled via the block diagram. The current status of
signal configuration and active interfering components can be seen at a glance.
A status line above the main window informs on current signal parameters like type of modulation,
coding, symbol rate, filter and window function as well as on oversampling. The parameters for basically
all types of modulation can of course be set independently and as required by the user.
Setting windows can be arranged next to each other so that an optimal user interface can be created for
the application on hand.
Comprehensive graphics display modes in the time and frequency domain (eg i(t) and q(t), vector
diagram, spectrum) permit simulation and analysis of characteristics as early as in the design phase of
new digital communications systems.

Introduction WinIQSIM
1013.1642.02 1-2 E-4
WinIQSIM, AMIQ and SMIQ - an ideal combination
The system comprising SMIQ as a vector signal generator, AMIQ as a source for baseband signals and
WinIQSIM for configuring signal data, makes for a convenient generation of all kinds of complex,
digitally modulated communications signals.
With WinIQSIM, computed signals can be loaded onto the AMIQ hard disk, floppy or directly into the
output memory of AMIQ via the IEC/IEEE bus or the RS-232 interface.
In addition, all AMIQ functions can be set under WinIQSIM via a separate menu. The I/Q signals
generated by AMIQ control the I/Q modulator of SMIQ.
AMIQ
SIGNAL GENERATOR
DATA INPUT
MENU / VARIATION
STBY
ON
QUI CK SE LECT
dB µV
µV
mV
dB (m)
MAX 50 W
REVERSE POWER
MADE IN G ERM AN Y
DATA
CLOCK
CLOCK
I
Q
BIT
SYMBOL
RF 50
300kHz ... 3.3GHz SMIQ 03 1084.8004.03
PRES ET LOCAL
ERROR
LEVEL
FREQ
SAVE
RCL
RETURN SELE CT
HELPSTAT US MOD
ON/OFF
RF
MENU 1ASSIGN MENU 2 ON/OFF
123
456
789G
M
km
n
x1
µ
ENTER
0.-.STAT E
POWE R RAM P CONTR OL
----- Glo bal for VECTOR MOD + DIGITAL MOD + DIGITAL STD --------
IMPA IRMEN T ST ATE
LE AKAGE
IM BALAN CE
QU ADRAT UR E OFFSE T
IQ S WA P
CALI BRATE
FREQ 100. 000 000 0MHz LEVE L - 30.0 dBm
OFF ON
OFF EXT_ANALOG
OFF ON
0 %
0 %
0 deg
NORM INV
FREQUENCY
LEVEL
ANALOG MO D
VECTOR MO D
DIGITAL M OD
DIGITAL S TD
LF OUT PUT
SWEEP
LIST
MEM SEQ
UTILITIES
IEEE
I/Q
RF
SMIQ
Win
IQSIM
Fig. 1-1 Interplay of WinIQSIM, AMIQ and SMIQ

WinIQSIM Putting into Operation
1013.1642.02 2-1 E-8
2 Putting into Operation
2.1 Requirements
2.1.1 Software Requirements
Windows 95/98 or Windows NT (version 4.0 or higher),
GPIB (IEC)-bus driver for Windows from National Instruments.
2.1.2 Hardware
• CPU: at least 486, Pentium or compatible as from 100 MHz recommended,
• RAM: at least 32 Mbyte (Windows NT at least 48 Mbytes),
• GPIB (IEC/IEEE)-bus card from National Instruments,
• VGA colour display, minimum resolution at least 800*600 pixels, 1024*768 recommended, small
fonts.
2.2 General on Installation
During the installation the user may change two path names, the directory name for the installation of
WinIQSIM (default: c:\winiqsim) and the path name for LabWindows/CVI RunTime Engine. This
software is required for WinIQSIM but need not be copied again if it is already installed.
To allow WinIQSIM to address AMIQ via the GPIB (IEC/IEEE) bus, to load curves or operate the
instrument, the hardware and software from National Instruments must be fitted and loaded. Refer to
the supplied documents for further information.
2.3 Installation/Deinstallation on Windows 95/98/NT
Installation on CD
After inserting the WinIQSIM CD, a file is displayed allowing you to install the WinIQSIM software on
your computer. The Setup.exe program which is called up automatically under WinIQSIM\Install guides
you through the following.
If this AutoRun function is deactivated when changing a CD on your computer, start the Start.pdf
program by clicking
• Start → Run... in the taskbar or by a
• double-click on Start.pdf on your workstation → CD-ROM drive.

Putting into Operation WinIQSIM
1013.1642.02 2-2 E-8
If Windows then displays the "Open With" window, the Adobe Acrobat Reader program for reading the
Start.pdf file is not yet installed. In this case, start the Setup.exe program in the Acrobat_Reader
directory.
Installation on floppy
If the computer does not have a CD-ROM drive, the required data can also be copied on several
floppies. Copy the following files on floppy 1 from the WinIQSIM\Install directory:
• Setup.exe
• WinIQSIM.001
• History.txt
• Readme<nn>.txt.
File WinIQSIM.002 is copied on floppy2,
WinIQSIM.003 on floppy3 ,.
WinIQSIM.004 on floppy4 and so on.
Then insert floppy 1 into the drive and start the setup.exe program by clicking
• Start
→ Run... in the taskbar or by
• double-click on setup32.exe on your workstation → 3 ½ " floppy (A:).
The icon for the deinstallation of the WinIQSIM program is part of the WinIQSIM program group. The
directory tree is not cleared when it contains user files.
Note: Problems that may occur on your Win95 computer:
Error scenario:
AMIQ cannot be addressed via the IEC/IEEE bus. The National Instruments card drivers
seem to be loaded correctly. Error cause:
Use of 16-bit National Instruments card drivers as used with Windows 3.1 prior to the
introduction of Win95. These drivers also run under Win95 (since Win95 is compatible with
Win3.1), but WinIQSIM cannot use them. Error elimination:
Get (Internet: http:// www.natinst.com) and load preferably the latest drivers (version 1.3 at
present) from NI for Win95. The old 16-bit drivers from NI are often still used when a PC is
upgraded from Win3.1 to Win95. They may be recognized by the date of the *.dll files. If
they have been generated prior to Sept.95 (when Win95 came on the market), they are
part of the old version. We were unable to find a version number, only in the readme.txt we
found version 1.0. In order to load the 32-bit drivers, the old 16-bit drivers have to be
eliminated first, which is a bit laborious since "uninstall" is not provided by NI. The file for
the NI software (typ. AT-GPIB) has to be deleted, the program group has to be deleted
from the taskbar and the entry nivgpibd.386 from the system.ini file.

WinIQSIM Brief Introduction
1013.1642.02 3-1 E-8
3 Brief Introduction
The following sections give a brief introduction to the WinIQSIM program. Only main functions will be
described. A detailed description of the functions can be found in the respective section in chapter 5.
After an overview of the operating concept, menus and the associated toolbar, the main steps required
for generating a modulated single-carrier signal are described from selecting the data source to signal
transmission to AMIQ. The steps for generating a multicarrier signal and 3GPP CDMA signals follow the
same principle and are described in the respective sections of chapter 5.
3.1 General on Operating Concept
Before describing the operating steps, some basic information will be given on the WinIQSIM operating
concept.
The main or system panel serves as a workspace (user interface). All other panels are child panels of
this window. They can be arranged on the main panel as required. Most of the operating and setting
windows are not modal windows. In other words, in the case of non-modal windows several setting
panels can be displayed next to each other and settings made alternately. All settings made in non-
modal windows are immediately executed and need not be confirmed with OK or aborted with Cancel.
The respective window may remain open.
When WinIQSIM is started, the operating status of the last session is restored. All windows of the last
session and settings required for defining an I/Q signal are restored.
The complete program setup (including panel positions) can also be stored by the user under the menu
item File:Save As.
An OK button and a Cancel button are provided at the lower edge of each panel. Pressing the OK
button closes the panel. Since all settings made in this panel are immediately executed, no other actions
are required. Pressing the Cancel button also closes the panel but all settings made since the panel was
called are rejected. The status of the panel before the call is restored.
The Esc key may be used in all panels instead of the Cancel or Close button.
WinIQSIM includes a context-sensitive online help function.

Brief Introduction WinIQSIM
1013.1642.02 3-2 E-8
3.2 Operating Menu and Toolbar
The drawing below gives an overview of the operating menu and of the toolbar in the main WinIQSIM
window.
Fig. 3-1 Operating menu and toolbar
The currently set main parameters are displayed in the status line depending on the selected system.
Fig. 3-2 Status line
Current system
Impairments: Superimposing impairments like
I/Q imbalance or phase noise
Current configuration file
Data source
Coding
File: Loading and storing
configurations, display of reports,
quitting WinIQSIM
Type of
Modulation
Sequence length
Data: Selecting the data
source, calling data editor
Filter
Modulation: Setting moduation
parameters for Single Carrier,
defining carriers for Multicarrier
or CDMA parameters
window
Graphics: Graphics display of calculated signals
(time and frequency domain)
Symbol rate
Window: Display and arrangement
of open windows
Sampling
rate
File: New
Oversampling
AMIQ: Transmission of I/Q signals,
remote control of AMIQ
System: changing the
system
Help: Online help,
information on
WinIQSIM
File: Open
File: Save As
File: Exit
Data Source
Data Editor
Modulation
Graphic
Settings
Show Graphic
Print Graphic Transmission
AMIQ Remote Control
Tile Windows
Cascade Windows
Help

WinIQSIM Brief Introduction
1013.1642.02 3-3 E-8
3.3 Block Diagram
The block diagram is an essential part of each main system panel. The block diagram displays the used
transmission model. It illustrates the signal flow and allows simple control and program operation.
There are only slight differences between the block diagrams of the single-carrier, multicarrier and
3GPP W-CDMA systems. Function and meaning of the block diagram for the program run is the same
for all systems.
Fig. 3-3 Single-carrier block diagram
3.3.1 Display of Transmission Model and Signal Flow
Each section of the block diagram represents a functional component of signal generation. The block
diagram therefore shows the transmission model used by WinIQSIM.
The first step in signal generation is the Data Source. Here the binary input data are defined. Only one
data source is required for single-carrier transmission, several different data sources may be used for
multicarrier and 3GPP W-CDMA transmissions.
The data source is followed by the Modulation Settings block. Here the modulation parameters of the
single-carrier signal like type of modulation, coding, baseband filter, symbol rate and oversampling are
set. In the case of multicarrier signals, the modulation settings block is replaced by the Carrier Settings
block. In addition to other parameters, the number and position of the carriers, the modulation to be
used and the carrier power are defined by this block. With the W-CDMA system selected, the W-CDMA
Configuration block is displayed in the diagram instead. The active coding channels with channel
power and interleaved coding can also be defined in this block. All other blocks are the same for all
systems. They serve for simulating signal impairments and effects caused by the transmission channel
and the receiver. These components will not be further described in this brief introduction.
The block diagram illustrates the signal flow in the program. For internal signal calculation, the signal
passes through all the blocks in the diagram in the given order. When a new signal is to be defined, the
components of the transmission model should be configured in the order given in the diagram beginning
with the data source.

Brief Introduction WinIQSIM
1013.1642.02 3-4 E-8
3.3.2 Control and Operation of WinIQSIM via the Block Diagram
The block diagram displays the transmission model and allows clear and simple operation of WinIQSIM.
The diagram is not a passive display window but an active control tool.
A click with the left mouse key on any block in the diagram opens the respective setting window. The
currently configured block is highlighted by an orange frame for ease of identification.
All blocks in the diagram except the data source and modulation settings blocks (or the corresponding
blocks for multicarrier and 3GPP W-CDMA) can be switched on and off. Thus an individual impairment
scenario can be created. The on/off function can also be controlled from the block diagram. To this end
a switch is provided in the lower part of each block, which can be actuated by means of the left mouse
key. A click on Off or On sets the switch to the respective position.
For a clear distinction of active and non-active blocks, the blocks are colour-coded. Active blocks (On)
are displayed on a green background, non-active blocks (Off) on a grey one.
3.4 Example of Signal Configuration
This section describes the configuration procedure for a single-carrier signal by way of an example.
Signal impairments are not simulated. All impairment components are switched off (grey). The
configuration of the block diagram is shown in Fig. 3-3 Single-carrier block diagram
.
The steps required for generating an I/Q signal from the selection of the data source and configuration
of the modulation to the graphics display of the signal or the transmission to AMIQ are described in the
sections below.

WinIQSIM Brief Introduction
1013.1642.02 3-5 E-8
3.4.1 Selecting the Data Source
The binary data source to be used for I/Q signal generation is selected in the Data Source panel (first
block in the diagram). Five different types of data sources are available. These are All 0, All 1, PRBS,
Pattern and File. The desired data source can be selected by a mouse-click on the desired item (radio
button).
Fig. 3-4 Data Source Panel
All 0: Data source All 0 sends a sequence of binary 0 symbols.
All 1: Data source All 1 sends a sequence of binary 1 symbols.
PRBS: This data source can generate different pseudo-random binary sequences. The types PRBS 7,
PRBS 9, PRBS 11, PRBS 15, PRBS 16, PRBS 20, PRBS 21 and PRBS 23 can be selected in the field
at the right of the PRBS button.
Pattern: A bit pattern can also be used as a data source. The currently set bit pattern is indicated at the
right of the Pattern button. To change the pattern or to define a new one click on the bit pattern selection
field with the left mouse key.
File: The data source may also be a data file. The selected file is indicated in the field at the right of the
File selection box.
ÀThe pseudo-random sequence PRBS 9 is used as a signal source in Fig. 3-4.

Brief Introduction WinIQSIM
1013.1642.02 3-6 E-8
3.4.2 Configuration of Modulation and Bandpass Filters
All modulation parameters of the signal are set in the Modulation Setting panel.
Fig. 3-5 Modulation Setting panel used in the example
Type of modulation
This is the most important parameter of the panel. The selected type is indicated in the Modulation
Type field. A click with the left mouse key on the field opens a two-level selection menu where the new
type of modulation can be set.
The modulation types are organized in groups. The first group contains phase shift keying (PSK), the
next quadrature amplitude modulation (QAM) and the last all the methods using frequency shift keying
(FSK).
PSK modulation modes
WinIQSIM supports six types of PSK modulation: BPSK, QPSK, Offset QPSK, π/4 DQPSK, 8 PSK and 8
PSK EDGE.
QAM
Quadrature amplitude modulation is the second large modulation group. QAM uses phase and
amplitude modulation. A modulation status or modulation symbol represents several input data bits.
With 64QAM, for instance, a modulation symbol represents six input data bits. The transmission rate of
these symbols is lower than the bit rate by a factor of six. WinIQSIM supports the following QAM modes:
16QAM, 32QAM, 64QAM and 256QAM.
FSK
The third and last group are the digital frequency modulation modes (frequency shift keying). With FSK
the frequency of the input symbols is shifted. WinIQSIM supports the following FSK modes: MSK, 2FSK,
4FSK and GTFM.
ÀIn the example, π/4 DQPSK modulation is selected. π/4-shifted differentially encoded QPSK is a
differential 4-phase modulation with an additional phase shift of π/4 at each modulation step.

WinIQSIM Brief Introduction
1013.1642.02 3-7 E-8
Table 3-1 Assignment of data symbols to phase differences with π/4 DQPSK
Data symbol Phase difference
00 45°
01 135°
10 225°
11 315°
The advantage of π/4 DQPSK is that phase transitions of +π or -π do not occur.
Modulationsparameter
Other parameters can also be configured depending on the selected modulation type. With the π/4
DQPSK modulation selected in the example, only the reference level is of interest.
Reference level: Here the maximum signal reference level used for PSK and QAM modulation is set.
À0 dB is set in the example.
Coding
The binary data stream from the source can be recorded with the aid of a coder. The coding types
supported by WinIQSIM do not contain redundancies. The number of coder input bits corresponds to
the number of output bits. Block coding is mainly used to adapt the mapping schemes supported by
WinIQSIM to the requirements of the respective communications standards.
• Coding is not used in the example (none).
Symbol rate: The symbol rate must be set so that the correct clock rate of the I/Q source AMIQ can be
set. Setting is performed in the Symbol Rate field.
The symbol rate can be varied between 10 symbols/s and 100 Msymbols/s.
• In the example a symbol rate of 100.000 symbols/s is set.
Sequence length: The sequence length specifies the length in data symbols of the I/Q signal to be
calculated. A memory of max. 4 Msamples is available in the output RAM of AMIQ for each of the I and
Q signals. In the single-carrier mode, the number of sampling values is the product of sequence length
and oversampling.
• In the example a length of 1000 symbols is selected.
Baseband filtering and filter parameters
This section describes the selection of the baseband filter and of associated filter parameters. All
baseband filters offered by WinIQSIM are lowpass filters.
The baseband filter and modulation play a decisive role in signal shaping in the frequency and time
domain.
The output sequence of modulation mapping is a complex pulse sequence that is applied to the
baseband filter. The filter output signal is obtained by a convolution of filter impulse response and
complex modulation pulse sequence.
In WinIQSIM the following filter modes can be selected: None, Rect, Root Cosine, Cosine, Gaussian,
Gaussian EDGE, PRS, user filter.
• In the example a Root Cosine filter with a roll-off factor of 0.6 is used.
Window function and window parameters
The impulse response of a filter to a data symbol is spread over several symbol periods. The number of
symbol periods during which the impulse response of the filter is considered in the calculation of the I

Brief Introduction WinIQSIM
1013.1642.02 3-8 E-8
and Q components is determined by the Impulse Length. The Window Function is an additional filter
that can be placed over the impulse response for a period determined by the impulse length. The
window function should be used with filters featuring a slowly decreasing impulse response (eg cosine
filter) to reduce adjacent-channel interference.
In WinIQSIM five window functions can be selected: Rect, Hanning, Kaiser, Hamming, Chebyshev.
• A rectangular window is used in the example shown.
Impulse length
As already mentioned, the impulse length specifies the number of symbol periods of the filter impulse
response that are considered in the I/Q calculation. The pulse length can be set between 1 and 32
symbol periods in the Impulse Length field.
• In the example an impulse length of 12 is used.
Oversampling
Oversampling determines the number of sampling values to be calculated for each symbol. This factor
helps to increase the frequency offset of the aliasing products produced by D/A conversion of the signal.
A good compromise for the oversampling factor are values between 4 and 12. Oversampling can be set
between 1 and 32.
To simplify the selection of correct oversampling, the latter can also be automatically selected (check
box Auto).
• In the example Oversampling Auto is selected.
Baseband pulse: In this field the baseband pulse used for exciting the baseband filter is selected.
• Auto is used in the example shown.

WinIQSIM Brief Introduction
1013.1642.02 3-9 E-8
3.5 Graphics Representation of Configured Signal
The graphics panel is an important tool for viewing and checking the signal configuration. In this panel
the generated I/Q signal or representations derived thereof like the vector diagram or the signal
spectrum can be displayed.
The display format and associated graphics parameters can be selected and set in the Graphic Setting
panel. The display scaling can also be selected.
Fig. 3-6 Graphic Setting panel used in the example
ÀSelect the Vector format in the Graphic Setting panel and autoscaling for the I and Q axes. Press the
Plot Graph button. The Graphics panel is displayed with the vector diagram as shown below. Then
select for example the graphics format FFT MAG and press the Plot Graph button so that the FFT
magnitude spectrum is displayed.
Fig. 3-7 Vector diagram and FFT magnitude spectrum of the defined signal

Brief Introduction WinIQSIM
1013.1642.02 3-10 E-8
3.6 Transmitting the Signal to AMIQ
The defined signal can be transmitted to AMIQ in the Transmission panel (AMIQ: Transmission). Make
sure that an AMIQ is really connected to your PC (GPIB/IEEE 488.2 or RS232).
Ensure that the Internal 2.5 MHz filter option is selected in the AMIQ Lowpass Filter panel. This
prepares the I/Q signal for the internal 2.5 MHz lowpass filter of AMIQ (for details refer to chapter 5).
A comment on the current signal can be entered in the User File Info field. The comment is stored in the
AMIQ together with the signal and can be read again.
Select Internal (WinIQSIM) as a signal source for transmitting the currently configured signal to AMIQ.
Select AMIQ RAM as the destination.
Fig. 3-8 Transmission panel
ÀStart the selected Internal => RAM transmission with the Transmit button. A connection to AMIQ will
be established and the signal file transmitted to the output RAM of AMIQ. If the Automatically load
and start... option is selected in the Interface and Transmission Options panel, the signal in the
AMIQ is output immediately after the transmission. The AMIQ output signal can be displayed for
instance on an oscilloscope in the XY mode and compared to the vector diagram in the WinIQSIM
graphics panel.

1007.9245.42-01 1 E-1
Test and Measurement
Division
Application Manual
Software WinIQSIM for Calculating
I/Q Signals for Modulation
Generator AMIQ
WinIQSIM
1027.3007.30
Printed in the Federal
Republic of Germany

Application Manual WINIQSIM Contents
1007.9245.42-01 3 E-1
Contents
Page
1 Introduction .....................................................................................................1-1
1.1 How to use this manual ...................................................................................................1-1
1.2 Conventions and definitions...........................................................................................1-2
2 Basics of Signal Generation...........................................................................2-1
2.1 Arbitrary waveform generators.......................................................................................2-1
2.2 Creating waveforms out of digital data..........................................................................2-1
3 Signal Generation with WinIQSIM..................................................................3-1
3.1 Before calculation: from data source to graphic settings ...........................................3-1
3.2 After calculation: antialiasing, resampling and waveform transmission ...................3-3
4 Multi Carrier Signals .......................................................................................4-1
4.1 Multi carrier scenarios in frequency and time domain.................................................4-1
4.2 The double wraparound problem ...................................................................................4-3
4.3 Solutions for different modulation types.......................................................................4-6
4.4 Guide to constructing multi-carrier signals...................................................................4-9
4.5 Example I: Unmodulated Carriers.................................................................................4-10
4.6 Example II: NADC Multi Carrier.....................................................................................4-12
4.7 Example III: GSM bursted multi carrier using Multi Carrier Mixed Signal system...4-18
4.8 Example IV: W-CDMA multi carrier using Multi Carrier Mixed Signal system .........4-20
5 BER measurements with WinIQSIM and AMIQ.............................................5-1
5.1 Overview ...........................................................................................................................5-1
5.2 BER measurement setups...............................................................................................5-1
5.3 A typical application: BER measurements with new TDMA standards ......................5-3
5.4 Example : BER test stand-alone demonstration setup ................................................5-4
5.5 Example: BER test demo setup with FSE as device under test ..................................5-9
6 Special applications........................................................................................6-1
6.1 Creating a sinewave signal .............................................................................................6-1
6.2 Creating noise without carriers ......................................................................................6-3
6.3 Noise signals with filter shaping ....................................................................................6-5

Contents Application Manual WINIQSIM
1007.9245.42-01 E-14
Page
7 References.......................................................................................................7-1
8 Utilities .............................................................................................................8-1

Application Manual WINIQSIM Introduction
1007.9245.42-01 1-1 E-1
1 Introduction
1.1 How to use this manual
What you find here.
This booklet deals with applications (which is why it is called an
application manual
.) The main purpose
is to give the WinIQSIM and AMIQ user some advice how to use the software to obtain optimum results.
Concerning the topics, it focuses on the creation of multi-carrier signals. The applications reach from
CW carriers to multi-carrier setups for TDMA systems, as well as W-CDMA and IS-95 scenarios.
Another chapter explains how to get along with the AMIQ BER measurement function (option AMIQ-B1).
Finally, a palette of more exotic applications is presented.
Besides practice you’ll find some background explanations. This will sometimes require basic
mathematics. But don’t worry - theory doesn’t play a major role in this work. What you won’t find here
are algorithms or other „inner secrets“ of WinIQSIM. You may understand that we refuse to give away
arcana.
What you find elsewhere.
To get really familiar with WinIQSIM and to make the best use of the AMIQ capabilities you should also
read the user manuals of WinIQSIM and AMIQ. The WinIQSIM user manual describes all functions of
the program and gives some background information of the available digital modulation and filtering,
especially for W-CDMA signals.
This application manual doesn’t cover hardware properties. To learn more about the AMIQ hardware,
see the AMIQ user manual, where you’ll also find a chapter about remote control via the GPIB or serial
port.
What you should keep in mind.
This is not a tutorial for beginners. It’s recommended that you have already worked a little bit with
WinIQSIM and know how to create a waveform. If you’re not familiar with the program at all, have a look
at the WinIQSIM user manual first. Play around with the software, if you’ve got the 32bit version you
can also use the online help.
Most of the chapters are independent of each other, so you don’t need to read them in a special order.
However it may be useful to read the W-CDMA part in the WinIQSIM user manual before dealing with
multi carrier W-CDMA. On the other hand you should be familiar with the WinIQSIM data editor when
working with the BER measurement features.

Application Manual WINIQSIM Introduction
1007.9245.42-01 E-11-2
1.2 Conventions and definitions
The standard text font is Arial 12,
italic letters
denote emphasis on important terms. Expressions and
parameters of WinIQSIM are typed in bold font. Menus and paths in WinIQSIM are indicated by
Courier font.
References to equations are denoted by Eq., followed by the number of the equation. For example, „Eq.
2.5“ refers to equation number five in chapter 2.
In chapter 2 we will present some background information concerning properties of multi-carrier signals.
Therefore we need the Fourier transformation for time t and frequency f as mathematical tool. We will
use the following convention.
st S e d
Sstedt
it
it
() ( )
() ()
=
=
−
−∞
∞
−∞
∞
∫
∫
1
2
πωω
ω
ω
ω
Eq. 1.1
with the angular frequency
ω
π
=2f
The symbol to denote the Fourier transformation is
st() S()
ω

Application Manual WINIQSIM Basics of Signal Generation
1007.9245.42-01 2-1 E-1
2 Basics of Signal Generation
2.1 Arbitrary waveform generators
Signal generators for today’s communication market have to provide digitally modulated signals of near
arbitrary complexity. To generate such complex signals, two different methods can be applied in
principle. One is to generate the digital data in real-time, then modulate and convert it to analog - this is
done for example with the SMIQ signal generator (options SMIQB10, B11).
The other way is to calculate a (finite) digitally modulated signal and store the values in a memory. The
values are then read out sequentially and converted to analog (this is done again in real-time). The
second solution is realized in
arbitrary waveform generators
.
The biggest advantage of an arbitrary waveform generator (ARB) comes from its flexibility. You can
create any kind of waveform you like, just like drawing on a computer spreadsheet. The signal’s value
as a function of time is stored as a sequence of samples in the ARB’s memory. This sequence is then
played over and over again. So an ARB could also be named a sample player.
The realization of this conception is shown - in principle - in the block diagram of Fig. 2-1. A clock
source delivers the time intervals for the samples following one another and controls the output of the
waveform values. These are converted into analog voltages by the DAC.
Clock
Source
Address
Unit Waveform
RAM D/A Reconstruction
Filter Analog
Output
Start -
Stop -
Address
n - bit
Waveform
Data
Fig. 2-1 Schematic block diagram of an ARB
2.2 Creating waveforms out of digital data
Although digital technology has provided lots of capabilities - and convenience - for signal generation,
there are certain inherent properties of digitally created signals that have to be taken into account. To
discuss this, we should remember some basic properties of time and frequency domains and the
Fourier transformation coupling them. This will lead to a better understanding although we will not reach
the level of a mathematical treatise. (A good introduction to the Fourier transformation and some of its
applications is provided in W. Stößel’s book „Fourieroptik“ - see References).
So let’s recall some rules before continuing with the topic:
• Time and frequency domains are reciprocal in several manners. Small quantities in time domain are
related to big ones in frequency domain and vice versa.
• Signals with short duration in time (like pulses) have broad frequency spectra
• Signals with sharp edges in time domain (like rectangles) have broader frequency spectra than
smooth signals. For example, a rectangular pulse has a spectrum of the shape sin(x)/x which

Application Manual WINIQSIM Basics of Signal Generation
1007.9245.42-01 E-12-2
approaches zero slowly for increasing frequencies. A Gauss shaped pulse, on the other hand, has a
Gauss shaped spectrum that approaches zero rather rapidly.
• With composite signals, fine structures in time domain are related to coarse structures in frequency
domain and vice versa. Regard, for example, a time signal where a short pulse is repeated over and
over again. This will lead to a frequency spectrum with spectral lines determined by the period of the
pulse repetition. The Fourier transform of the pulse itself will play the role of the envelope of the
spectrum
1.
• Periodically repeated sharp events (like jumps, edges) in the time domain will lead to equidistant
spectral lines in the frequency domain 2.
As shown in Fig. 2-2 an assumed ideal signal is approximated by a sequence of discrete rectangular
pulses. Representing a signal with discrete samples at defined time intervals generally leads to some
unwanted spectral properties. Besides a certain quantization noise - which can be decreased by using
high resolution D/A converters - one has to deal with two effects due to the discrete nature of the signal.
First, the use of rectangular pulses results in a very broad spectrum. On the other hand the discrete time
intervals lead to a repetition of the signal round the clock frequency, the so-called aliasing products.
These two effects can be eliminated by certain filtering techniques.
t
s(t)
ds
T
clk
Fig. 2-2: An ideal time signal (broken line) and its realization with digital technology. The signal is
approximated very closely by a sequence of rectangular pulses with equal width T
clk
and
varying heights (ds is the amplitude resolution). The inverse f
clk
=1/ T
clk
of the pulse width is
called sample or clock rate.
(a) Limiting the spectrum - digital baseband filtering
A rectangular pulse has an unlimited bandwidth in frequency domain. If the pulse is decribed as
st t
()=−≤<
1
0
ττ
elsewhere
in time domain, the Fourier transform is
S() sin( )
ωτ
ω
τ
ω
τ
=2with
ω
π
=2f
1 The mathematics behind this is the following. The composite time signal can be described with the convolution of the pulse signal with a so-called Dirac comb which
describes the periodic repetition. The Fourier transform of a Dirac comb is again a Dirac comb, these are the spectral lines. The convolution turns to a multiplication in
frequency domain. So one obtains a product of the frequency Dirac comb and the Fourier transform of the pulse. According to the reciprocity, the spectrum of the pulse is
much broader than the spectral lines and therefore becomes the envelope of the entire spectrum. For details see mathematical literature or the book by W. Stößel (see
References).
2 This is again based on the fact that the Fourier transform of a Dirac comb is also a Dirac comb.

Basics of Signal Generation Application Manual WINIQSIM
1007.9245.42-01 2-3 E-1
t
s(t)
S(f)
f
t
s(t) S(f)
f
Fig. 2-3: Smoothing a rectangular pulse with a filter limits the spectral bandwidth.
This (amplitude) spectrum is shown in Fig. 2-3 (upper right). The hard steps at the edge of the pulse
lead to the ripples on both sides of the spectrum. Smoothing of the steps by filtering suppresses these
ripples, leading to a limited bandwidth (lower right). Mathematically this is done by convoluting the pulse
function with the filter response function in time domain.

Application Manual WINIQSIM Basics of Signal Generation
1007.9245.42-01 E-12-4
(b) Suppressing repetitions - antialiasing filtering
The discrete nature of the digital signal as a function of time, represented by rectangular pulses
following each other, leads to a sequence of hard steps in time. In every time interval Tclk the value of
the signal changes instantaneously 3. This ends up in repeated spectra of the modulation at frequencies
n⋅1/ Tclk, which are called aliasing products. These are neither wanted nor needed, for all relevant
information is contained in the „original“ modulation spectrum around f=0 and one cannot transmit with
unlimited bandwidth. Therefore aliasing products are usually suppressed by (analog) low pass filters.
S(f)
f
f
clk
0
Fig. 2-4: A hardware low pass filter with appropriate cutoff suppresses aliasing products.
3 This is the Dirac comb argument once more, just a little generalized.

Basics of Signal Generation Application Manual WINIQSIM
1007.9245.42-01 2-5 E-1
(c) Avoiding clock spurs - the continuous wraparound
The ARB conception of playing a waveform of finite length over and over again forces another
necessary property of the signal: the beginning and end of a sequence have to match. Otherwise a step
in the signal would be generated every time the waveform starts again - this would in turn again lead to
disturbances in the frequency spectrum
4
. So the waveform has to be designed in a manner that it is
continuous, including the transition from one end to the next starting (called wraparound)
5
.
To fulfill this condition one can either use more or less intelligent smoothing algorithms or design signals
that match the condition by themselves. WinIQSIM provides tools for both methods.
Fig. 2-5: If the beginning and the end of a waveform sequence don’t match, a jump occurs at the
wraparound. This leads to significant spurs in the frequency spectrum (upper figures). On
the other hand, a smooth signal gives a clean spectrum (lower figures).
4 As you see, the Dirac comb is a permanent guest in our discussion. The main difference to the case (b) is that the period of the steps in time domain is much larger now.
This gives in turn a small period in frequency domain, the teeth of the comb are close to each other in the spectrum.
5 In fact, the condition is even stronger: the waveform has to be continuous (= without steps) and differentiable (= smooth).

Signal Generation with WinIQSIM Application Manual WINIQSIM
1007.9245.42-01 3-1 E-1
3 Signal Generation with WinIQSIM
Before we start with the application lectures, we will run shortly through the most important panels of
WinIQSIM. This is not an introduction for beginners or something like a tutorial. The aim is more to give
some advice on the different menus which is not so easily found in the user manual. Furthermore one
may focus on several points that can be clarified better from an integrative point of view. For a complete
description of all functions we refer to the WinIQSIM user manual.
3.1 Before calculation: from data source to graphic
settings
Data source
Fig. 3-1: Data source panel in Multi Carrier, W-CDMA and IS-95 systems.
The Multi Carrier, W-CDMA and IS-95 systems provide four different data sources. Sources 0 to 2 have
the same features as the data source in single carrier. The source named PRBS has some special
features. One is the function „different start values for PRBS“ in the system settings. This function
feeds each carrier (or code channel) using data source PRBS with a different start value for the
polynomial generation of the PN sequence. This leads to uncorrelated data in the different channels. 6
To set the data sources, one must choose the appropriate source from the pop-up table at the top of the
panel. Then one adjusts the parameters for this source. For example, in Fig. 3-1 Data Source Type 0 is
chosen and set to data type PRBS 16,
WinIQSIM systems and settings
WinIQSIM provides five different complete systems of digital modulation: Single Carrier, Multi
Carrier, Multi Carrier Mixed Signal, W-CDMA and IS-95. In the Single Carrier system
the modulation settings follow the data source in the block diagram. With W-CDMA and IS-95
the modulation settings are integrated as a submenu in the system settings. The latter are called
6 The other data sources can also be set to generate PRBS sequences, but don’t have the „different start values“ option.

Application Manual WINIQSIM Signal Generation with WinIQSIM
1007.9245.42-01 E-13-2
W-CDMA configuration or IS-95 configuration, respectively. In W-CDMA the modulation
parameters are partly fixed according to the standard, so only the filter parameters are accessible.
In Multi Carrier the system settings (here called Carrier Settings) are placed right at the end
of the block diagram. The reason for this is that Multi Carrier allows combinations of modulated
and unmodulated carriers.
All parts of the block diagram before the carrier settings - including
modulation and all kind of impairments - affect only the modulated carriers, not the unmodulated.
The system settings are the principal menues, defining the signal setup in such essential parameters as
number and relative power of carriers or code channels, respectively. In these menues one also links
the carriers (or channels) to the possible signal sources.
Fig. 3-2: An example for system settings: the W-CDMA configuration panel in the W-CDMA system.
Modulation settings
The modulation settings are described in depth in the WinIQSIM user manual. We only want to state
some additional hints at this point.
The purpose of the modulation type CW is to create an
unmodulated RF carrier
. With an I/Q modulator
this is done by a DC voltage on the I and Q outputs (usually +0.5 V on I and zero voltage on Q, with
variations depending on the required phase of the carrier). Therefore CW delivers a constant baseband
signal rather than a sinewave. As WinIQSIM is not designed for function generation, there is no
sinewave function implemented. Despite this one may create a baseband sinewave signal using the
frequency offset function (see chapter 6).
To generate signals of textbook character, i.e. digital signals without any baseband filtering, a careful
use of filter parameters is recommended. The modulation types PSK and QAM use Dirac pulses as
baseband impulses. To obtain a sequence of rectangular pulses one has to use the filter type rect, not
none, with Dirac baseband impulses. Filter type none leaves the baseband impulses unchanged and
has to be used only with modulations where the baseband impulses have rectangular shape (e.g. FSK
in default settings).

Signal Generation with WinIQSIM Application Manual WINIQSIM
1007.9245.42-01 3-3 E-1
Fig. 3-3: Modulation settings panel in the single carrier system (shown as an example).
Offset and add signal functions in Multi Carrier system
One special issue of the offset function in the Multi Carrier system should be mentioned here. In
the Single Carrier, IS-95 and W-CDMA systems the frequency offset values refer to symbol rate
times oversampling which is equal to the overall sample rate in these cases. In Multi Carrier
system, although the values also refer to symbol rate times oversampling this is not the overall sampling
rate which is defined by (see the WinIQSIM user manual)
()
[]
fmN flf
sample SOV car car OV sym
=⋅ −⋅+⋅1∆
with the sampling rate fsample, the super oversampling factor mSOV, the number of carriers Ncar, the carrier
spacing Dfcar, the oversampling factor lOV and the symbol rate fsym.
The offset and add signal functions affect all modulated carriers in the same way - as everything
else in the block diagram before the Carrier Settings. In practice, they can be used to shift those
carriers a little to the left or right and, respectively, to add e.g. an interferer to each modulated carrier. It
is not possible to realize complex „multiple multi carrier setups“ in this way.
3.2 After calculation: antialiasing, resampling and
waveform transmission
The waveform calculated in WinIQSIM must be transmitted to AMIQ to be realized. This can be done in
a number of ways and with several options. Therefore some additional explanations might be useful.
WinIQSIM can prepare the waveform data for use in AMIQ in several ways. In any case, the signal is
recalculated for sin(x)/x compensation to get best performance out of the hardware for the digital

Application Manual WINIQSIM Signal Generation with WinIQSIM
1007.9245.42-01 E-13-4
communication systems. This may result in some overshooting with textbook-like unfiltered rectangular
sequences 7. On the other hand, precise rectangular sequences can easily be realized by writing a
sequence of appropriate I and Q values in an ASCII file and converting these with AMIQ-K2 software.
The resampling process
Sometimes a waveform has to be recalculated to meet the AMIQ hardware requirements. This is done
in two different cases.
First, the AMIQ needs a total number of samples that is a multiple of four if the AMIQ works in clock rate
mode 2 (fast mode, for clock rates > 4 MHz). WinIQSIM recalculates the waveform to fulfill this
condition. The physical parameters of the waveform itself (symbol rate, sequence length, and so on)
naturally remain unchanged. This process is called resampling.
The automatic resampling function (AMIQ --> low pass filter... menu)
Resampling may also be needed to use the AMIQ low pass filters. For example, think of a waveform
with a symbol rate of 1 MHz and oversampling 5. The sample rate is then 5 MHz. Although, if one wants
to use the 2.5 MHz low pass filter to suppress aliasing products, the sample rate has to be at least 7.5
MHz plus half of the bandwidth of the signal. The automatic resampling function can be used to modify
the sample rate automatically without touching the physical parameters of the signal (see Fig. 3-4). This
function can be found in the menu AMIQ --> Lowpass filter... Preparation for the 2.5 MHz or
the 25 MHz AMIQ internal filters can be selected. It is also possible to prepare for external filters if one
knows the parameters of the filter shape. Choosing no filter turns off the resampling function.
To wipe out some misunderstanding: the menu AMIQ --> Lowpass filter... has nothing to do
with turning on or off the AMIQ filters themselves! Control of the AMIQ filtering is done in the menu
AMIQ --> Remote Control and BERT --> Hardware Settings. Of course it is possible to
use the filters without the automatic resampling. (If one designs the signal with the right clock rate from
the beginning, one doesn’t need the automatic resampling.)
S(f)
f
f'clk
0
7.5 MHz
2.5 MHz
fclk
automatic
resampling
Fig. 3-4: The automatic resampling function of WinIQSIM prepares a waveform for use of
antialiasing low pass filters before transmission to AMIQ (here shown for the AMIQ internal
2.5 MHz filter). If the sampling rate of the waveform is too small, leading to aliasing
products inside the filter range, the signal is resampled. The sampling rate is increased by
introducing a higher oversampling factor while the physical parameters of the signal remain
unchanged. Then the aliasing products are shifted towards higher frequencies into the
stopband range and can be suppressed by the antialiasing filter.
7 One should not mix up this internal compensation for optimizing AMIQ performance with the function sin(x)/x compensation in the Modulation Settings panel of WinIQSIM.
With the latter, the user may introduce additional sin(x)/x compensation for special purposes.

Multi Carrier Signals Application Manual WINIQSIM
1007.9245.42-01 4-1 E-1
4 Multi Carrier Signals
WinIQSIM offers two features for creating
multi-carrier signals
, i.e. setups consisting of several
(modulated or unmodulated) signals spreaded over different frequencies around an RF carrier. With the
Multi Carrier
system the user can combine modulated carriers of one single modulation type (and
additional unmodulated carriers). This system is especially designed for scenarios with TDMA systems,
e.g. many NADC carriers with definite frequency separation.
With the Multi Carrier mixed
system signals consisting of several CDMA or WCDMA carriers or
carriers of different modulation types can be built. First one creates the several single carriers and then
one mixes them together. Both methods of generation are described in this chapter. A basic explanation
of the properties and the special problems of multi carrier signals is presented, followed by practical
applications.
4.1 Multi carrier scenarios in frequency and time domain
First, this chapter must derive some general properties of multi carrier signals and discuss their
relevance to signal generation in an arbitrary waveform generator. This will require at least a small
portion of mathematics. However, as in chapter 2 we will restrict ourselves and only outline the basic
arguments.
What do we call a multi carrier scenario? A typical one is sketched in Fig. 4-1. In this chapter
calculations will be done in the baseband regime, so the axis of ordinates denotes the position of the RF
carrier.
Consider an arbitrary modulated baseband signal s(t) with a frequency spectrum S(f). We assume
baseband filtering so that s(t) is continuous and S(f) has a limited width of approximately the symbol rate
fsym. The spectrum S(f) gives the shape of the carrier due to the modulation and will be referred to as
modulation spectrum
.
We start by regarding a very simple scenario with two (identical) modulated carriers, placed
symmetrically at +/- foff around the y-axis. The frequency spacing 2 foff between the carriers shall be
much bigger than the symbol rate fsym of the modulation 8. Such a scenario can easily be composed by
copying S(f) onto the required positions on the f-axis. This is done by convoluting S(f) with Dirac delta
functions δ(f+ foff) and δ(f- foff). The entire signal in frequency domain is then
[]
Zf Sf f f f f
off off
() () ( ) ( )=∗−++
δδ
Eq. 4.1
Fourier transformation leads to the signal in time domain. The convolution integral gives a product after
transforming, so
zt st f t
off
() () cos( )=⋅22
π
Eq. 4.2
8 We could also skip this condition without damage - and will do so later - but foff >> fsym gives scenarios which can be conveniently drawn in graphic plots.

Application Manual WINIQSIM Multi Carrier Signals
1007.9245.42-01 E-14-2
The Fourier transform of the two Dirac functions is just a cosine with angular frequency 2πfoff. The signal
in time domain z(t) is a product of the modulation s(t) and a factor cos(2πfofft) resulting from the carrier
offsets ± foff which we therefore call
offset oscillation
.
0
s ( f + f
off
) s ( f - f
off
)
f
f
off
s(t)
s(t)*cos(2πfofft)
-s(t)
t
Toff
Fig. 4-1: A multi carrier scenario in frequency domain (upper drawing) with two identical carriers,
placed symmetrically to the RF frequency (=origin) and the corresponding time signal s(t)
⋅
cos(2
π
f
off
t) (lower drawing). The spectrum S(f
±
f
off
) of the modulation is related to the
envelope
±
s(t) of the time signal. The carrier positions, determined by
±
f
off
, corresponds to
the period T
off
=1/f
off
of the fast oscillation.
A qualitative graphic representation of this scenario in frequency and time domain is shown in Fig. 4-1
(upper drawing - frequency domain, lower drawing - time domain). This is a good example for
demonstrating that time and frequency domains are reciprocal. In our frequency spectrum the
bandwidth of the carriers is small compared to the carrier spacing. So the carrier shape may be called
the fine structure of the spectrum. On the other hand the carrier configuration (determined by the
parameter foff) is the coarse structure of the scenario. According to the rules mentioned in chapter 2, the
configuration is related to the fine structure of the signal in time domain, represented by the fast
oscillation with period Toff=1/foff - while the carrier shape is related to the rather slow variation in time of
the modulation, becoming the envelope of the entire time signal.
It is now a straightforward procedure to generalize this to a setup of n (different) carriers with offsets
foff(n) (which can also be negative now). In the frequency domain we get

Multi Carrier Signals Application Manual WINIQSIM
1007.9245.42-01 4-3 E-1
Zf S f f f
ioff
i
i
n
() () ( )
()
=∗−
=
∑
δ
1
Eq. 4.3
Every multi carrier signal in frequency domain can be described by a sum of carriers, each being a
product of the modulation spectrum and a Dirac function representing a spectral line. The former
determines the
shape
of the carrier, the latter its
position
.
Fourier transformation leads to the time-dependent signal
{}
zt s t i f t
ioff
i
i
n
() () exp ()
=⋅
=
∑2
1
π
Eq. 4.4
Every multi carrier signal in time domain can be described by a superposition of time signals, each
consisting of an envelope factor si(t) due to the modulation and an oscillation term 9.
Now it’s time to investigate the consequences of these properties for the realization in arbitrary
waveform generators.
4.2 The double wraparound problem
Arbitrary waveform generators always use signals of finite length stored in some kind of memory.
Continous output is obtained by repeating the same sequence over and over again. As described in
chapter two, for generating real continuous analog signals, the beginning and end of a stored sequence
must match. Mathematically spoken, we need periodic boundary conditions.
Suppose we have stored a waveform sequence z(t) with length (duration) Tseq. Then
zzT
seq
() ( )
!
0=
Eq. 4.5
In general, there is no chance to obtain a single set of rules to fulfill this condition for all modulation
types and carrier setups. Additionally it would be rather hard finding necessary conditions for boundary
periodicity. We will subdivide the problem instead by introducing conditions both for modulation and
carrier offsets to ensure periodicity.
If we want to fulfill Eq. 4.5 for any arbitrary set of carrier offsets and modulations this leads necessarily to
periodic boundary conditions for each modulation and offset
{}
ssT
if T
iiseq
off
i
seq
() ( )
exp
!
!()
0
12
=
=
π
in=1K
Eq. 4.6a and b
9 If foff is in the same range as fsym so the carriers overlap, it is hard to tell the two factors from each other, there is no longer a significant envelope. But the mathematical
description stays the same.

Application Manual WINIQSIM Multi Carrier Signals
1007.9245.42-01 E-14-4
The latter equation gives
fT m m
off
i
seq
() ,=∈Ζ
Eq. 4.7
or
fmfm f T
off
i
seq seq seq
() ,, /=⋅ ∈ =Ζ1
Eq. 4.8
As a result of the above relationship, each carrier offset foff(i) must be an integer multiple of the repetition
rate fseq of the sequence. One could also call fseq the
frequency resolution
of suitable carrier spacings.
The duration of the sequence Tseq is given by
Tnf
seq sym sym
=/
Eq. 4.9
with the symbol period 1/fsym and the number of symbols (called sequence length) nsym. Therefore
ffn
seq sym sym
=/
Eq. 4.10
and
fmfn
off
i
sym sym
() /=⋅
Eq. 4.11
Now we have derived an essential and easy to apply condition for the design of multi carrier signals with
an ARB:
The frequency offset of each carrier has to be an integer multiple of the repetition rate of the stored
sequence, where the repetition rate is given by the symbol rate divided by the number of symbols.
In principle, there is another way to get rid of wraparound jumps - think of an algorithm that smoothes
the waveform at the transition. This method is also provided by WinIQSIM (smoothing panel) and is
useful for wraparound problems due to the modulation type with single carrier signals. It is not suitable
for most multi carrier applications, especially with rather large carrier offsets. In this case the variation of
the signal in time is mostly determined by the offset oscillations. If Eq. 4.11 does not hold, the periodicity
of the oscillations is disturbed at the wraparound. A smoothing algorithm can remove steps at the
wraparound, but the periodicity of the oscillations will still be disturbed. That means, even a smoothed
wraparound is a single event in the signal. This event is repeated periodically and leads again to
unwanted contributions to the frequency spectrum, decreased, but not suppressed by the smoothing
algorithm.
Let’s turn to practice for a moment. Multi carrier setups in WinIQSIM are controlled by four general
parameters: the number of carriers, their relative power, phase and the (general) carrier spacing. So at
the first look the program allows only equally-spaced carriers. Despite this one may achieve settings
with different spacings by turning off some carriers.

Multi Carrier Signals Application Manual WINIQSIM
1007.9245.42-01 4-5 E-1
f
off
D
f
D
f
D
f
ff
off
D
f
D
f
f
Fig. 4-2: The two different basic multi carrier setups in WinIQSIM. Even numbers of carriers are
distributed symmetrically to the RF frequency (left). Then the carrier spacing is just twice
the offset of the two inner carriers. With odd numbers of carriers the central one is placed
on the RF frequency and the carrier spacing is equal to the offset of the two neighbouring
carriers (right).
In general one has to distinguish between two cases. For settings with even numbers of carriers the
carrier spacing ∆f is just twice the offset of the two inner carriers (see Fig. 4-2) 10. Therefore
∆fm
=⋅
2fn
sym sym
/
, even number of carriers Eq. 4.12
With odd numbers of carriers the central carrier is placed at the RF frequency and ∆f is equal to the
frequency offset of the carriers next to the center.
∆fm
=⋅fn
sym sym
/
, odd number of carriers Eq. 4.13
To make life easier for the user, WinIQSIM offers a so-called assistant function for the carrier settings.
This function asks for the desired carrier spacing and calculates a value for ∆f nearest to the desired
one according to the rules outlined above. As one may want to turn carriers on and off in some settings
without changing anything else, the assistant doesn’t distinguish between even and odd numbers of
carriers. To avoid confusion, always Eq. 4.12 is taken into account.
The relevance of Eqs. 4-11 and 4-12 can be demonstrated effectively with WinIQSIM itself. Imagine a
signal with two carriers, each modulated with fsym=24.3 kHz. The desired carrier spacing shall be 200
kHz, the sequence length 500 symbols. The assistant function of WinIQSIM calculates the correct
spacing according to Eq. 4-12 (see Fig. 4-3). Fig. 4-4 shows two calculated waveforms with the above
parameters. The upper waveform was calculated with the values suggested by the assistant function
and has a corrrect wraparound. In the second case the assistant was ignored, which results in a
wraparound jump and therefore in a faulty signal.
10 As one can see from Fig. 4-2, the offsets of the outer carriers are all multiples of foff. So if Eq. 4.11 holds for the two inner carriers, it is also fulfilled for all others. The
situation is similar for odd numbers of carriers except for the missing factor 2 in Eq. 4.13.

Application Manual WINIQSIM Multi Carrier Signals
1007.9245.42-01 E-14-6
Fig. 4-3: Parameters suggested by the carrier spacing assistant for the example outlined in the text.
Fig. 4-4: If the carrier spacing is chosen according to Eq. 4.12 as suggested by the assistant, the
wraparound is correct (upper figures). Carrier spacings where Eq. 4.12 does not hold result
in faulty signals (lower figures).
Now we have obtained an easy-to-use condition for the carrier offsets. It remains to solve the boundary
(or so-called wraparound) problem for the modulation.
4.3 Solutions for different modulation types
One could go on like in the last section and try to solve the wraparound problem analytically for each
type of modulation. Such a procedure is beyond the scope of this manual. It makes more sense to write
down some empirical conditions for the most important modulations.
(a) BPSK, QPSK, O-QPSK and 8PSK without PSK rotation
Applications are for example CDMA and some satellite systems.
These modulation types are not greatly concerned with the wraparound. The only matter to be taken into
account are the values of some internal parameters in WinIQSIM for calculating the filter response.
These suggest using a sequence length of at least 130 symbols. Keeping this in mind, one shouldn’t get
any wraparound discontinuities with PSK modulations.
As the signal path is a linear system there is no problem with multiple access systems like CDMA. If the
signal of each channel is continuous, so is the sum of all channels.

Multi Carrier Signals Application Manual WINIQSIM
1007.9245.42-01 4-7 E-1
(b) QAM modulations
QAM modulations can be treated in the same way as PSK modulations - see case (a).
(c) MSK
The best known application is GSM.
MSK signals have a continuous wraparound if the sequence length is chosen to be a multiple of four.
(d) π/4 DQPSK (for NADC, PDC, PHS, TETRA and more)
All differential modulation types are difficult to handle because the signals have a „memory“. That is, a
certain state (signal in a certain time interval (t, t+dt)) depends of the states that occured before t.
Therefore a differential modulated sequence should be calculated, in principle, self-consistently with
keeping the periodic boundary condition Eq. 4.5. This is rather arduous for MC scenarios. What can be
done instead is forcing the system to get back to its initial state at the end of the sequence period. For
π/4 DQPSK this works as follows.
(i) Use the WinIQSIM data editor to create a data field of N symbols (= 2N data bits) with any data
you like (maybe PRBS). This sequence starts at a certain IQ state and ends at another one. Generally
the initial and final states will be different 11. See also Fig. 4-5 for the arguments. Now the angular
difference between initial and final state is always a multiple of π/4 (45° or 90° or...), no matter what kind
of data is used.
(ii) Build a slot by repeating this data field eight times. This sequence as data source ensures that the
resulting angular difference between initial and final state is always a multiple of 8* π/4 = 2π. The system
always returns to the initial state at the end of the sequence (see Fig. 4-5). This leads to smooth
behaviour at the wraparound.
It is also possible to manage without the data editor. Choose for example PRBS 9 as data source.
This is a sequence of 511 bits. As we have a modulation of order 2 we need 8*2*511 bits = 8*511
symbols = 4088 symbols to return certainly to the initial state 12.
final
initial initial
=
final
1x
2x
3x
8x
Q
II
Q
Fig. 4-5: Angular difference between the initial and final states of a
π
/4 DQPSK modulated sequence
is always a multiple of
π
/4 (left). Repeating the same sequence eight times leads to an
angular difference of n
⋅
2
π
(right
).
11 The final state may be the same as the initial one, but this is the only case without any wraparound problem.
12 The reason for the factor 2 is the following. A PRBS9 sequence is 511 bits long. As 511 is an odd number, you cannot build a complete sequence of QPSK symbols with
it. (This would give 255 and 1/2 symbols.) For a symbol sequence with a complete, unbroken PRBS9 we need therefore the 511 bits twice . Repeating this sequence eight
times gives 8 * 511 = 4088 Symbols.

Application Manual WINIQSIM Multi Carrier Signals
1007.9245.42-01 E-14-8
(e) PSK modulations with additional PSK rotation
Coming application will be EDGE.
If an additional PSK rotation is applied to the mapping, the situation is in some ways similar to the
differential modulation. PSK rotation allows the mapping constellation for each symbol interval to be
rotated (in the mathematically positive direction) by the selected phase. The rotation parameter can be
set as r⋅π/8, r=1..15. The actual angle of rotation depends on the symbol number, at symbol no. k the
angle is k⋅r⋅π/8.
In contrast to case (d) neither the data nor the pure PSK modulation cause any problem. Only the
rotation has to be taken into account, and the rotation angle does not depend on the data but only on the
position of the symbol in the sequence. The solution is to prevent the mapping from rotating at the
wraparound, which can be done in the following way.
Assume the sequence length N (in numbers of symbols) is a multiple of 16 (N=m⋅16, m being an
integer). Then the last symbol has the index N-1 and the rotation during the
next
transition – from
symbol N-1 to symbol 0 – gives an angle of
π
π
π
2
8
16
8⋅⋅=⋅⋅=⋅=Θ rmrmrN
Eq. 4.14
But a rotation angle that is a multiple of 2π leads to the same result as no rotation at all: the mapping
does not change. So a sequence length being a multiple of 16 ensures a smooth wraparound for all
possible PSK rotation settings in WinIQSIM.
These rules are mostly useful for
continuous
modulated signals. In general
bursted
signals do not lead
to wraparound problems as one designs the signal to have zero power at the beginning and the end of a
sequence.

Multi Carrier Signals Application Manual WINIQSIM
1007.9245.42-01 4-9 E-1
4.4 Guide to constructing multi-carrier signals
Rule 1:
First solve the modulation wraparound problem for each single carrier. Choose appropriate data and
sequence length. If you are not sure, try first in single carrier mode. Also adjust oversampling and
window function.
Rule 2:
Set carrier spacing according to the condition Eq. 4.12. Use the carrier spacing assistant for this
calculation. If the frequency resolution is not good enough, increase the sequence length. (Be careful to
still fulfill the conditions for modulation wraparound.)
Rule 3:
If you need different data on different carriers, try to use PRBS as the data source and activate the
„different start values for PRBS“ option in the carrier settings panel. Sometimes the resulting
sequence might be too long and lead to more than 4 MSamples memory required. In this case, create
your own - shorter - data sources (up to three) with the data editor. If three different data sources are not
enough for your application, create your own user data files. The multi carrier scenario may then be built
using the Multi Carrier Mixed Signal
system.
Rule 4:
To improve signal quality, if needed, adjust oversampling and super oversampling. If the carrier
spacing is larger than the symbol rate and a single carrier with the same modulation is good, increase
super oversampling in the Multi Carrier system. This improves simulation of the offset
oscillations.
Rule 5:
After calculation investigate both the time signal (i(t), q(t)) and the frequency spectrum (graphics and
graphic settings) 13. If the signal quality is low, check rules 1 to 4. If this does not help, try varying one or
more parameters (still according to rules 1 to 4).
Rule 6:
Avoid resampling during transmission with multi carrier scenarios. Choose „no filter“ in the
AMIQ --> Lowpass Filter... menu to switch off automatic resampling according to filter
characteristics. As there exist some fragile relations between the different modulation and sample
parameters in multi carrier setups, use of this function may result in clock spurs in the signals. If you
want to use antialiasing filters with the AMIQ, adjust oversampling, super oversampling and low pass
filters manually or use appropriate external filters.
13 An experimental hint: it may also be useful to investigate the I- and Q-signals coming out of the AMIQ. For this set a trigger impulse near the end of the sequence by
programming one of the markers (see WinIQSIM user manual). The wraparound of the I- and Q-signals may then be examined with an oscilloscope triggered by the marker
output.

Application Manual WINIQSIM Multi Carrier Signals
1007.9245.42-01 E-14-10
4.5 Example I: Unmodulated Carriers
To get familiar with the multi carrier system of WinIQSIM we start by dealing with some setups
containing only unmodulated carriers (also named CW for continous wave). This is not only a textbook
situation. For example, setups with many CW carrier (40 and more) are used as a „broadband“ source
in amplifier testing.
Eight CW carriers with 240 kHz spacing and varying powers
Let’s design a typical CW multi carrier setup for amplifier testing. To save time we will restrict ourselves
to eight carriers.
Choose the multi carrier option in the system pull down menu. Then open the data source panel
and choose data source type PRBS in the source selection at the top. Set this source to PRBS 9.
Open the carrier settings menu and set the number of carriers to eight.
Configure the channels with the channel definition part in the middle of the panel. For all carriers set
state ON, modulation OFF and data source PRBS. Adjust the powers of the channels in the following
manner.
Channel 0 0.00 dB
1 -30.00 dB
2 -6.00 dB
3 -12.00 dB
4 -40.00 dB
5 -15.00 dB
6 -5.00 dB
7 -21.00 dB
Open the modulation panel and set the modulation type to CW (none). Then set the values for the
symbol rate 14 (10000 1/s) and the sequence length (1000 sym). Filter function and baseband impulse
depend on each other. Either set filter function rect / baseband impulse Dirac or filter function
none / baseband impulse rect. The result is the same in either case. The automatic value for
baseband impulse is Dirac 15. Close the panel by clicking on the OK button.
In the carrier settings window set the super oversampling factor (SOV) to 5. This will allow the
use of the 2.5 Mhz reconstruction filter in the AMIQ. Now let’s deal with the carrier spacing.
To manage the double wraparound problem in a convenient way use the carrier spacing assistant
function of WinIQSIM. The assistant checks symbol rate, sequence length and desired carrier
spacing and calculates the nearest smaller value for the spacing that leads to a smooth wraparound. Of
course you may ignore the assistant and use any desired values for the parameters. But remember that
violation of the rules in section 4.4 is likely to result in spurious signals.
14 In a rigorous point of view a „symbol rate“ makes no sense with an unmodulated carrier. But calculation requires setting the sample rate, which is done in the same way
(fsam = fsym ⋅ OV) as with modulated carriers. On the other hand one needs to define the duration Tseq of the signal to be created. Tseq is given by Tseq = fsym / nseq with the
sequence length nseq in numbers of symbols.
15 The program uses a BPSK modulation with data source „all zero“ to obtain a constant value of one at I (zero at Q). The appropriate baseband impulse for PSK
modulations is DIRAC.

Multi Carrier Signals Application Manual WINIQSIM
1007.9245.42-01 4-11 E-1
Fig. 4-6: Carrier settings window for 8 CW carriers
Open the assistant panel and enter 240 KHz as requested carrier spacing. Press the return key, the
assistant panel should look like this now.
Fig. 4-7: Settings of the assistant panel
Click on the accept button. The values for sequence length, symbol rate and carrier spacing are
adjusted automatically 16.
Open the carrier graph window by clicking on the carrier graph button. The window should look
like this.
16 In this case there is no need for a change of carrier spacing cause the parameters match by chance. See the next example for a worse situation.

Application Manual WINIQSIM Multi Carrier Signals
1007.9245.42-01 E-14-12
Fig. 4-8: The carrier graph window gives an overview of the multi carrier setup. Unmodulated
carriers are indicated by vertical narrow red bars, modulated ones by green symbolic
spectra. The relative power of the carriers corresponds to the height of the indicators.
Now click on the graphics icon in the icon bar to calculate the signal. Examine the frequency spectrum
(graphic setting FFT magnitude) and the wraparound in time domain (setting I(t), Q(t), show
wraparound option).
Also have a look at the entire I(t), Q(t) sequence. Use the zoom function for a detailed investigation.
You will recognize distinct peaks which repeat periodically. These occur because all carriers start with
the same phase. As the frequencies of the offset oscillations are all multiples of 120 kHz, there are
times when all carriers add up with maximum amplitudes. This results in a high crest factor of the signal.
The crest factor of a multi carrier signal may be reduced significantly with the „minimize crest factor“
option in the carrier settings panel. This function randomizes the start phases of the carrier and in
that way reduces the peak value of the signal. Open the carrier settings panel again and turn on
the „minimize crest factor“ option. Leave the other settings unchanged and do the calculation again.
The signal looks more even now 17.
You may also transmit both waveforms to AMIQ and measure the crest factors, e.g. with an FSE
spectrum analyzer.
4.6 Example II: NADC Multi Carrier
(a) Ten NADC carriers with 120 kHz spacing
As a first example including modulated carriers we want to build up a scenario consisting of ten NADC
modulated carriers. A typical application of such a setup would be testing amplifiers. Using the multi
carrier features of WinIQSIM / AMIQ such tests can be performed with only one RF signal generator.
To approximate real conditions there should be different data on different carriers. In addition, the
intermodulation performance of the signal must be as good as possible.
For the carrier spacing we choose 120 kHz, as required in some test specifications.
To solve this problem we have to deal with the double wraparound problem (due to the modulation and
the offset oscillation). Further we must find a way to use different data on different carriers.
As explained in section 4.3, we ensure a smooth modulation wraparound for π/4DQPSK by repeating a
certain sequence eight times. As this sequence may be arbitrarily chosen, we use twice a complete
17 Numeric values of the crest factor may also be drawn out of the menu „AMIQ --> signal statistics and quantization“ or the calculation of the CDF function.

Multi Carrier Signals Application Manual WINIQSIM
1007.9245.42-01 4-13 E-1
PRBS 9 sequence (511 symbols). The overall sequence length is therefore 8*511 = 4088 symbols. So
the function „different start values for PRBS“ in the Carrier Settings menu (with data source
PRBS) can be used. This is the easiest way to get different data on the different carriers.
Fixing the sequence length leads to a frequency resolution of the carrier spacing according to the
equation 4.12 (see section 4.2)
With
fs
n
sym
sym
=
=
−
24300
4088
1
this gives
fs
seq =−
59442 1
.
and
df s=−
1189 1
.
for the frequency resolution df of the carrier spacing (remember the additional factor 2 - see Eq. 4.12).
The nearest suitable value for ∆f is therefore
∆fkHz
=119 9902.
This value is also suggested by the carrier spacing assistant.
Fig. 4-9: Assistant panel for setting the carrier spacing in the NADC ten carrier example
If we wanted to get closer to the desired carrier spacing we could, for instance, increase the sequence
length in the appropriate field of the assistant. However, we accept the indicated settings.
Another subject of concern is the carrier feedthrough of the IQ modulator. If all carriers have an offset
there are generally remains of the RF carrier left. Therefore it’s better to position one of the carriers at
the RF frequency to mask that carrier feedthrough. With an even number of carriers 2n this is done by
using 2n+1 carriers and turning off the last one.
To achieve the required scenario the following settings should be made:
DATA SOURCE --> DATA SOURCE PRBS --> set to PRBS 9
CARRIER SETTINGS --> (see Fig. 4-10)
NO. OF CARRIERS 11
CARRIER SPACING
--> ASSISTANT requested carrier spacing 120 kHz
Symbol Rate 24300 1/s
Sequence Length 4088 sym
Freq res 11.89 Hz
Carrier Spacing 119.9902 kHz
--> ACCEPT ALL

Application Manual WINIQSIM Multi Carrier Signals
1007.9245.42-01 E-14-14
SUPER OVERSAMPLING 16
DIFFERENT START VALUES FOR PRBS on
CHANNEL 0-9 ON, MOD ON, DATA PRBS, POWER 0.0dB
CHANNEL 10 OFF
MODULATION --> (see Fig. 4-10)
Fig. 4-10: Carrier settings (left) and modulation settings (right) for the 10 NADC carrier setup.
After setting all values, start the calculation of the waveform. This is best done just before lunch
because calculation will take at least half an hour.
Examine the graphics of the created waveform. Use „show wraparound“ in i(t), q(t) to investigate the
wraparound of the signal. If you see any jumps or discontinuities, check if you’ve done every step
correctly and calculate again.
If the signal appears correct, store the waveform file on your computer harddisk and/or transmit it to the
AMIQ. Make sure that in AMIQ --> Lowpass Filter... menu „no filter“ is chosen to avoid
resampling during transmission. Don’t worry about aliasing, the AMIQ 2.5 MHz reconstruction filter may
be used anyway, due to our chosen parameter values the sampling rate is high enough.
Measuring the intermodulation performance of the signal with an FSE spectrum analyzer should lead to
the results shown below. Due to the nonsymmetric carrier distribution (remember: we have 5 carriers on
the left, one at RF frequency and 4 on the right) you may recognize a so-called IQ-image at the position
of the (switched off) eleventh carrier. This is a remainder of the one at the far left side. Such an image
can be suppressed by adding some IQ impairments. This adjustment can be done in the VECTOR
MODULATION menu of the SMIQ. Try out and optimize signal performance.

Multi Carrier Signals Application Manual WINIQSIM
1007.9245.42-01 4-15 E-1
Fig. 4-11: FSE screenshot of the ten NADC carrier setup described in this subsection (using the RMS
detector).
(b) Two NADC carriers with 12.15 MHz spacing
The next example is creating two carriers with rather wide carrier spacing. We want to greatly increase
the spacing and achieve still very good signal quality. Therefore we first shorten the sequence. This
decreases the number of samples needed for a multicarrier setup.
As we have only two carriers now, we do not need more than two different data sources. It is not much
work to create these with the data editor. Open the data editor panel and create two data fields of
length 50 symbols, one with PRBS 9, the other with PRBS 11. Continue with building a slot for carrier 0
by stringing together the PRBS 9 data field eight times. Then build a slot for carrier 1 with eight times the
PRBS 11 data field.
Create a frame consisting of slot carrier 0 and store the sequence as a file (e. g. named
NA2C_CAR0.DBI), then the same for carrier 1 (NA2C_CAR1.DBI).
If we don’t change the modulation parameters and use a super oversampling factor of 4 the maximum
possible carrier spacing would be about 24 MHz (which stresses the DAC of the AMIQ somewhat, so
that the intermodulation products begin to raise). As the sequence length is now 400 symbols, the
frequency resolution for the carrier spacing reads 121.5 Hz. A good choice for ∆f is then ∆f = 12.15 MHz.
This provides a setup with wide spacing and still very good signal quality. The carrier settings should
look like this:

Application Manual WINIQSIM Multi Carrier Signals
1007.9245.42-01 E-14-16
Fig. 4-12 Carrier settings of 2 NADC with 12.15 MHz spacing
Fig. 4-13: Spectrum (FFT magnitude) of the two NADC carrier multi carrier setup described above
(left) and related graphics settings in WinIQSIM (right).
Calculation of the waveform and transmission to AMIQ works in the same way as in the previous
examples. Again make sure that the automatic resampling function for transmission is turned off. An
FSE screenshot of this signal is shown in Fig. 4-14.
Finally we should say a few words about
optimizing signal quality
. The parameters to play with are in
general oversampling (OV), super oversampling (SOV) and overall sample rate. If the carrier spacing is
large against the modulation frequency - like in these examples - the modulation is the envelope of the
time signal and varies slowly. Then the oversampling factor won’t be very significant for building the fast
oscillation and the recommended values (auto settings in WinIQSIM) should be sufficient in most cases
18. The most important parameters are then SOV and overall clock rate. Higher SOV values give better
looking signals and better signal-to-noise ratios. On the other hand, clock rates near 100 MHz stress the
AMIQ hardware which leads to significant intermodulation products. As general advice, one should stay
below 60 MHz and use maximum SOV inside that range to obtain best intermodulation performance.
18 If the carrier spacing and the carrier bandwidth are nearly equal, the influence of OV and SOV on the entire signal cannot be clearly distinguished.

Multi Carrier Signals Application Manual WINIQSIM
1007.9245.42-01 4-17 E-1
For broadband signals (e.g. W-CDMA carriers placed next to each other) where the broadband noise of
the used signal generator might be the most important factor for signal quality, clock rates up to 80-90
MHz will produce satisfactory results.
Fig. 4-14: FSE screenshot of the two NADC carrier setup with 12.15 MHz carrier spacing.
In spite of the numerous feasibilities of the Multi Carrier system, there remains one restriction. It is
not possible to use different modulation settings on different carriers. This restriction applies to different
modulation types on different carriers (for example GSM and NADC) as well as to different burst
structures (varying powerramping). Furthermore, the Multi Carrier system does not support CDMA
and WCDMA because these are systems in their own. For instances like these, the Multi Carrier
Mixed Signal system was designed.

Application Manual WINIQSIM Multi Carrier Signals
1007.9245.42-01 E-14-18
4.7 Example III: GSM bursted multi carrier using Multi
Carrier Mixed Signal system
As an example for a complex multi carrier scenario we will design two GSM carriers bursting in different
timeslots. The procedure for this is the following. We will create the first carrier and save it in the .IBN
format (save for add / Multi Carrier Mixed Signal function in the File pull down menu), then build
and save the second carrier. The entire scenario is designed in the Multi Carrier Mixed Signal
system.
First step is to create a GSM frame data source for the first carrier. We may use the example files
delivered with WinIQSIM. Open the WinIQSIM setting GSM_SLO1.IQS in the WINIQSIM\EXAMPLES
folder. (This is a setting of the single carrier type.) Then open the data editor panel and load
the configuration file GSM_TSC1.DED. This contains a library of GSM data fields and slots. The frame
setting is a normal burst in timeslot 1, with all other timeslots off. Save this sequence as
GSM_CAR1.DBI and your data editor setting as GSM_CAR1.DED.
Fig. 4-15: Modulation settings for the first GSM carrier
Now create the first GSM carrier: Choose FILE: GSM_CAR1.DBI as data source and check the
modulation settings (see Fig. 4-15).
Calculate the waveform and check for discontinuities, especially at the borders of the bursts. Then save
the waveform using the „save for add / Multi Carrier Mixed Signal“ function in File menu. Name the
waveform GSM_CAR1.IBN and save your setting (for security) as GSM_CAR1.IQS.
Open the data editor again (File GSM_CAR1.DED) and build a new frame by replacing the NOR1
slot with a (grey) 156 dummy slot and putting a NOR5 slot in timeslot 5. Calculate and save this
sequence as GSM_CAR2.DBI (and your data editor setting as GSM_CAR2.DED just in case). 19
Change the data source to FILE: GSM_CAR2.DBI and calculate the waveform. Save the waveform in
the .IBN format (as GSM_CAR2.IBN) and the setting as GSM_2CAR.IQS for reuse.
19 In this case it makes no sense to calculate all data sources in advance, because the powerramping settings are not saved with the file

Multi Carrier Signals Application Manual WINIQSIM
1007.9245.42-01 4-19 E-1
Now open a new setting (File --> New...), choose Multi Carrier Mixed Signal as system
and open the Carrier Settings panel. As in the previous examples we want to put one of the
carriers on the RF frequency. Therefore set the number of carriers to three and switch off the first
carrier. Choose the file sources for the carriers: GSM_CAR2.IBN for the second, GSM_CAR1.IBN for
the third carrier. So the signal with the burst in timeslot 5 is on the RF frequency, the signal with burst in
timeslot 1 is placed on the right. The carrier spacing shall be 400 kHz. Choose „longest file wins“ for
the signal duration mode and set the carrier spacing using the carrier spacing assistant (see Fig.
4-16 for the entire carrier settings). Then calculate the waveform.
Fig. 4-16: Carrier settings in Multi Carrier Mixed Signal system for the two GSM carrier example.
The time representation of the resulting signal is shown in Fig. 4-17. Check again for discontinuities in
the signal and transmit the waveform to AMIQ or store it on your computer. Save the setting as
GSM_2CAR_MIX.IQS for reuse.
Fig. 4-17: Time representation of the 2 GSM carrier setup. The first burst is related to carrier 1, the
second one to carrier 2. Carrier 2 has no offset with respect to the RF frequency and
therefore oscillates less quickly.

Application Manual WINIQSIM Multi Carrier Signals
1007.9245.42-01 E-14-20
Fig. 4-18: Screenshot of the frequency spectrum of the GSM 2 bursted carrier signal, captured with
an FSE spectrum analyzer using MAX HOLD function.
4.8 Example IV: W-CDMA multi carrier using Multi
Carrier Mixed Signal system
As a second example for the Multi Carrier Mixed Signal system we will design a W-CDMA
multi carrier signal. As you need some knowledge about W-CDMA signals, it is essential to study the W-
CDMA part of the WinIQSIM user manual first.
Anyway, our aim in this section is to generate a setup of two W-CDMA carriers with 10 MHz spacing.
The general procedure is similar to the one in the previous section. Generate the two carriers separately
with the W-CDMA system and save the waveforms in .IBN format (Save for add / Multi Carrier Mixed
Signal). Then generate the multi carrier setup using the Multi Carrier Mixed Signal system.
For the carriers we will use two example settings that are delivered with WinIQSIM. You also may
design your own channel and data configuration for each channel. If you need more information to do
this, read chapter 8 of the WinIQSIM user manual.
Let’s create the first carrier. Open the settings file 15DPCHA.IQS in the EXAMPLES\WCDMA folder.
This is a downlink W-CDMA setup with 15 dedicated physical channels. The data in different channels
are not correlated. On the other hand the channels have no data or longcode offset, therefore all
channels contain the same pilot symbols appearing at the same time. This is a setup which leads to a
rather high crest factor. (See WinIQSIM user manual chapter 8 for further explanation.)
Open the W-CDMA configuration panel and change the oversampling factor to 8. This increases the
quality of the modulated single carrier W-CDMA signal. Calculate the CCDF (complementary cumulative
distribution function) by clicking on the CDF Test button. Then calculate the signal and check the
wraparound. Save the signal as WCD_CAR1.IBN (Save for add / Multi Carrier Mixed Signal) and your
setting.

Multi Carrier Signals Application Manual WINIQSIM
1007.9245.42-01 4-21 E-1
Load the example setting 15DPCHAO.IQS which gives a channel configuration with data offset and
therefore a distinctly smaller crest factor. Again change the oversampling to 8, calculate the CDF and
the waveform. Save the waveform file as WCD_CAR2.IBN and the setting.
Load a new Multi Carrier Mixed Signal setting and open the carrier settings panel. Set
the number of carriers to three and switch off the third one. Then the second carrier is placed on the RF
frequency to mask the IQ feedthrough of the SMIQ I/Q modulator. Choose WCD_CAR1.IBN and
WCD_CAR2.IBN as IQ files for the first two channels. Complete the settings as shown in Fig. 4-19 and
set the carrier spacing using the carrier spacing assistant.
Calculate the CDF and the resulting signal. Don’t forget to save your results.
Fig. 4-19: Carrier settings in Multi Carrier Mixed Signal for the W-CDMA two carrier example.

BER measurements with WinIQSIM and AMIQ Application Manual WINIQSIM
1007.9245.42-01 5-1 E-1
5 BER measurements with WinIQSIM and AMIQ
5.1 Overview
The I/Q modulation generator AMIQ with option AMIQ-B1 can measure bit error rates (BER) for user
data consisting of a PRBS sequence. The data is decoded by the device under test (DUT) and
forwarded to the AMIQ BER tester, which synchronizes to the known PRBS sequence and counts the bit
errors. For generating and checking the PRBS a feedback shift register is used.
This method has two major advantages. First, the bit error detector only requires the calculation
algorithm, not the total sequence. Second, the analysis can be started anywhere in the bit stream, as the
shift register synchronizes itself to the sequence at the beginning of the measurement.
This chapter describes the principle of the bit error rate test with AMIQ / WinIQSIM and provides two
example setups demonstrating the capabilities of the AMIQ-B1. One demo setup is for stand-alone
demonstration and uses only WinIQSIM and AMIQ, the second uses an FSE spectrum analyzer as the
device under test, and can easily be adapted to real test environments.
Remark: This chapter has also been released as a separate Rohde & Schwarz Application Note (R&S
Application Note 1GP36_0E).
5.2 BER measurement setups
Two setups are possible: the clock signal for the system (and possibly trigger signals) can be provided
either by the DUT itself, or by AMIQ. In the first case the BER test is performed independently of the
signalling part and the setup is quite simple.
Clock provided by DUT
The BER test is performed independently of the signalling part. The desired waveform can be calculated
with WinIQSIM and loaded into AMIQ20. The D/A converted signal is then applied to the SMIQ I/Q
modulator, the RF signal is forwarded to the DUT, which demodulates the received source bits and
returns them to AMIQ’s BER tester input together with a transfer clock. In the AMIQ BER tester, the data
bits are checked for errors. The total of the transmitted bits and the faulty bits are counted. The quotient
of error bits / total bits is the bit error rate. If the data stream also contains parts not to be counted (such
as headers or guard bits) the AMIQ BER tester may also be controlled via its mask input by sending a
data enable trigger signal from the DUT (see Fig. 5-1).
Clock provided by AMIQ
The signal has to be calculated with WinIQSIM. In addition to the data, WinIQSIM can generate
appropriate trigger signals for clock, data enable and restart. The trigger signals are sent via the AMIQ
marker outputs (see Fig. 5-2). To compensate for the delay in the signal path, the markers can be
shifted with reference to the I/Q output signal. A coupling of the clock reference between AMIQ and
SMIQ may be necessary to keep data signal and control signal paths synchronized.
20 As the transmitter part of the setup and the BER tester are independent of each other, one could also use the SMIQ internal coder (-B10+-B11 options) as the data
source in this case.

Application Manual WINIQSIM BER measurements with WinIQSIM and AMIQ
1007.9245.42-01 E-15-2
AMIQ
SMIQ DUT
IQ
RF
AMIQ BERT
CLOCK RESTART
ENABLE
DATA
(optional)
PC
WinIQSIM
GPIB /
RS232
Fig. 5-1: BER test setup: clock provided by DUT
AMIQ
SMIQ DUT
IQ
RF
AMIQ BERT
CLOCK
DATA
Marker outputs
RESTART
ENABLE
REF
PC
WinIQSIM
GPIB /
RS232
Fig. 5-2: BER test setup: clock, data enable and restart provided by AMIQ

BER measurements with WinIQSIM and AMIQ Application Manual WINIQSIM
1007.9245.42-01 5-3 E-1
5.3 A typical application: BER measurements with new
TDMA standards
With WinIQSIM installed on a PC used in conjunction with AMIQ-B1, full control of BER measurement is
provided by the PC, including setting up specialized BER tests. This is especially useful for TDMA
systems still under development. WinIQSIM can create the appropriate TDMA signal structure and, in
addition, program all the necessary control signals to perform a BER measurement with the signal. This
section describes the principles, two examples follow in the sections 4 and 5.
First the appropriate signal has to be calculated with WinIQSIM. A typical TDMA timeslot structure in a
data stream is shown in Fig. 5-3. The timeslot consists of a header, an access pattern, a user data part
and some guard bits. The bit error rate need only be measured for the user data, the other parts of the
timeslot do not have to be counted.
access header user data guard
frame
clock
enable
Fig. 5-3: Typical timeslot structure of a TDMA system and appropriate clock and data enable
signals.
Fig. 5-4: Realization of the timeslot from Fig. 5-3 in WinIQSIM
Such a timeslot structure can be created with the WinIQSIM data editor. (Fig. 5-4 shows a timeslot with
the four data fields access, header, user data and guard.) Access, header and guard consist of bit
patterns specified for the TDMA system. The user data field is filled with BERT-PRBS data, a PRBS-like
data sequence to be counted by the BER tester. Three of the four marker outputs can be programmed
automatically with appropriate bit clock, data enable and restart signals:
• The bit clock is set according to the modulation rate of the system.

Application Manual WINIQSIM BER measurements with WinIQSIM and AMIQ
1007.9245.42-01 E-15-4
• The data enable signal has high level whenever data is of type BERT-PRBS and otherwise low level.
The signal is fed into the data enable input of the BER tester.
• In the enable mode, the BER tester counts whenever enable input is at high level.
The modulation parameters, such as modulation rate and baseband filtering, can be programmed by
WinIQSIM.
Two additional issues have to be taken into account. Generally a user data field is not long enough to
store a complete PRBS sequence. If, for example, the data field contains 150 bits, more than 3
timeslots are required to accomodate a complete PRBS9 sequence (511 bits). Furthermore the timeslot
structure and the PRBS length do not match. Then a continuous PRBS must be generated and correctly
distributed to the timeslots (see Fig. 5-5). WinIQSIM provides continuous PRBS mode automatically with
the BER test feature.
Titel:
E:\TEXTE\MANUAL\WIQS_A~1\BILDER\KAP5\BERT5.EPS
Erstellt von:
ImageMark Software Labs
Vorschau:
Diese EPS-Grafik wurde nicht gespeichert
mit einer enthaltenen Vorschau.
Kommentar:
Diese EPS-Grafik wird an einen
PostScript-Drucker gedruckt, aber nicht
an andere Druckertypen.
Fig. 5-5: Distributing a PRBS 9 sequence to the user data fields of sucessive timeslots
As the AMIQ is an arbitrary waveform generator, it continuously repeats a sequence of finite length. This
length is limited by the memory of the AMIQ (4 MSamples). With a typical oversampling factor of 8 the
maximum number of symbols would be 500,000. In most cases the PRBS sequence will not fit in the
overall sequence length, and this causes a break in the PRBS pattern. Repeating the same data
sequence requires restarting the PRBS „generation“ and informing the BER tester with a restart signal.
In this setup the data signal is coupled to the clock and trigger signals. As the DUT always causes a
time delay, the marker channels have to be shifted with respect to the I/Q signal. The actual delay is set
by controlling AMIQ hardware, either from WinIQSIM or from SMIQ. The delay can easily be checked
with an oscilloscope.
5.4 Example : BER test stand-alone demonstration setup
Real BER measurements are performed with the device under test receiving the modulated RF signal
and giving back the demodulated digital data. For demonstrating the BER test capabilities of AMIQ /
WinIQSIM, however, there is no need for a DUT. (This is a benefit in that a DUT may not be available.)
The BER test functions can be demonstrated using just WinIQSIM and AMIQ.
To prepare the demonstration we will first build an example TDMA structure with the data editor.

BER measurements with WinIQSIM and AMIQ Application Manual WINIQSIM
1007.9245.42-01 5-5 E-1
TDMA structure for BER measurement
Suppose that the TDMA signal to be used has the following simple structure: a 20-bit header, a 150-bit
user data field and a 10-bit guard closing the timeslot.
Fig. 5-6: Structure of the TDMA signal used for the BER demonstration
From the data editor open the data field panel. Create the three data fields. Use all zero as data for
the header and the guard bits. For the user data choose data type BERT-PRBS.
We create three additional data fields which we need later for calibrating a BER test setup with a „real“
DUT. Build a data field (called „del“ or similar) containing a single one and another one with 149
zeroes. We also need a dummy field with 180 zeroes. The data field pool should look like this:
Fig. 5-7: Data fields used for the BER test demonstration. An additional dummy data field with 180
zero bits is not shown in the figure.
Now open the slot panel and build three different slots, all 180 bits long.
• First, the „normal slot“ norm of our TDMA system containing header, user data and guard.
The second slot - called dly - is build from header, del field, the 149 zeroes field and again the guard.
This slot contains overall zeroes except for a single one at the 21st bit. Open the marker settings
panel for this slot and set a ramp up down signal for marker 4. Ramp up should be at position 20
(this is the 21st bit as position counter starts at 0), ramp down at position 21. Then marker 4 is at high
level exactly where the data bit one occurs.
• The third slot consists of the dummy field and has only zeroes.

Application Manual WINIQSIM BER measurements with WinIQSIM and AMIQ
1007.9245.42-01 E-15-6
Fig. 5-8: Slots used for the BER test demonstration. The structure of the normal slot is indicated in
the lower part of the panel.
This is the pool of data fields and slots we will use for the rest of this chapter. To keep it, save the data
editor settings as BER_TEST.DED.
Before calculating the whole data sequence and adjusting the BER test settings we have to set the
modulation parameters, as these affect the marker settings used for BER measurement.
Settings for stand-alone demonstration
For this simple demo setup we will use the AMIQ I output as data source for the BER test. Then we
need a signal at the I output resembling a digital data stream of ones and zeroes. This can be realized
using a BPSK modulation with filter type rect. The data polarity of the BER tester has then to be set to
inverted to identify one with high level and zero with low level.
The modulation symbol rate must match the hardware limitations (maximum clock rate of the BER
tester is 20 MHz). We set the symbol rate to 1 MHz and the oversampling to 16. The entire parameter
values of the modulation settings panel are shown in Fig. 5-9.
Back in the data editor complete the data and BER test settings. Open the BERT settings panel
in the data editor and activate all control signals:
• data enable on marker 1
• clock on marker 2
• restart on marker 3.
Set BERT PRBS type to PRBS 9 and switch on the BERT mode.

BER measurements with WinIQSIM and AMIQ Application Manual WINIQSIM
1007.9245.42-01 5-7 E-1
Fig. 5-9: Modulation parameters for stand-alone demonstration
Now build a frame containing 20 of the norm slots. This sequence is 3600 bits long, 3000 of them are
user data bits to be counted. Calculate and save the sequence as BER_SELF_TEST.DBI. The data
sequence is then stored into this file and the marker channels are programmed with the control signals
enable, clock and restart for the BER measurement. At this point it is a good idea to save the
WinIQSIM settings (including the current marker parameters) as BER_SELF_TEST.IQS.
Fig. 5-10: A frame containing 20 normal slots gives the data sequence BER_SELF_TEST.DBI for the
BER test stand-alone demo.
Calculate the signal and transmit it to AMIQ. Check the marker settings in the menu AMIQ -->
marker settings... At the top of the panel the messages „defined by data editor“ and „BERT
mode“ should appear.
To connect the AMIQ BER tester you need the appropriate adaptor cable. Connect data to the I output
of the AMIQ and mask (=enable) / clock / restart to the marker outputs 1 / 2 / 3.
Open the AMIQ --> remote control and BERT... menu. Choose hardware settings and
set the I output to VAR mode and maximum level (1 V). Close the hardware settings panel, now
you are back in remote control and BERT. Open the BERT panel and set the parameters as shown
in Fig. 5-11.
The number of enabled data bits is shown in the file info box on the bottom of the panel (here: 3000).
The total number of bits to be counted is set to a slightly smaller value here to avoid restarting before a
single measurement is finished. To obtain good statistics in one single measurement, make the
waveform sequence as long as possible. The data polarity has to be set to inverted.
Now start the BER test in single mode and check the bit error rate. As we have pure PRBS as enabled
data, the bit errors should count zero. If some errors are detected there may be a small delay on the

Application Manual WINIQSIM BER measurements with WinIQSIM and AMIQ
1007.9245.42-01 E-15-8
signal path with respect to the markers. Try shifting the markers by 16 samples
(= 1 symbol). If the bit error rate increases, shift in the other direction. Set the marker shift values so that
the bit error rate is zero.
If AMIQ cannot synchronize or the error reads about 50%, the data signal might be received at the same
time as the edge of the clock signal (means, data and clock are shifted half a symbol with respect to
each other). Then shift the clock signal (marker 2) by a few samples.
Fig. 5-11: AMIQ BER test settings for the stand-alone demonstration.
Creating a data source with bit errors
So far, the data source does not contain any errors. This might be not the best way to show the
capabilities of a bit error rate tester. So we continue by creating a data source containing errors.
Close the AMIQ control panel(s), but leave the hardware settings unchanged. Open the data editor
(BER_SELF_TEST.DED) and calculate the same sequence again, but save it as a different file
(BER_ERROR.DBI). Load this data sequence file into an ASCII text editor and change the bits #299 and
#300 (from one to zero or vice versa). These are two user data bits from the second timeslot in the
sequence. Do not close WinIQSIM in between, so as not to lose the marker settings and the data
source file path. At least save the WinIQSIM settings.
Save the modified file, exit the ASCII editor and return to WinIQSIM. Calculate the waveform with the
modified sequence as data source and transmit it to the AMIQ. A BER measurement should deliver 2
errors now instead of 0.

BER measurements with WinIQSIM and AMIQ Application Manual WINIQSIM
1007.9245.42-01 5-9 E-1
5.5 Example: BER test demo setup with FSE as device
under test
Test setup
It is also possible to show the BER test features of AMIQ / WinIQSIM in a „real“ test setup by using an
FSE spectrum analyzer as the demodulating unit. This application is described in a Rohde & Schwarz
application note (1MA16_0E) written by Roland Minihold. The test setup used is shown in Fig. 5-12.
AMIQ
SMIQ
IQ
AMIQ BERT
CLOCK
Marker outputs
RESTART
ENABLE
REF
PC
WinIQSIM
GPIB /
RS232
FSE
DATA
RF IN
AF OUTPUT
RF
RF OUT
Fig. 5-12: Test setup for BER measurement demonstration using FSE spectrum analyzer as device
under test.
The FSE (with option FSE-B7) is used as the online FSK demodulator (setting: analog demodulation,
FM signal, DC coupling, real time on). The AF output signal of the FSE available on the front panel is
connected by means of a jack plug (stereo 3.5 mm)21 to the data input of the AMIQ. The other
connections (clock, enable, restart) are as in the stand-alone demo setup.
Creating the data sources
We can reuse the data sources from the stand-alone demo setup, adapting the modulation settings to
the new scenario and reprogramming the markers.
Open the settings file BER_SELF_TEST.IQS and save it as BER_TEST.IQS. (This is to keep the stand-
alone demo settings for later use.) Change the modulation settings in BER_TEST.IQS as shown in Fig.
5-13. As the control signals clock, enable and restart depend on the modulation used, we have to
program the markers again. Load the data editor settings file BER_SELF_TEST.DED and save it as
21 For this you need again the appropriate AMIQ-B1 cable and an adaptor with the jack plug (stereo 3.5 mm, both center connectors tied together) on one side and a BNC
connector on the other.

Application Manual WINIQSIM BER measurements with WinIQSIM and AMIQ
1007.9245.42-01 E-15-10
BER_TEST.DED. Change the name of the sequence to be calculated to BER_TEST.DBI, then activate
„calculate and save sequence“. Save the data editor settings (BER_TEST.DED) again.
To keep these settings, save BER_TEST.IQS again, then calculate the waveform and transmit it to the
AMIQ harddisk as file BER_TEST.
Now we produce a second waveform containing some errors. With the settings BER_TEST.IQS, open
the data source panel and change the data source file from BER_TEST.DBI to BER_ERR.DBI.
Don’t
change anything else
and calculate the waveform. As we designed all data sequences with the same
structure and length, the marker settings need not be changed. Save the waveform on AMIQ harddisk
as BER_ERR.
Fig. 5-13: Modulation settings for the BER test demo with FSE
Measuring the delay in the signal path
In this setup there is a significant delay in the RF signal path with respect to the control signals. For
correct BER tester performance this delay has to be measured using the MARK slot created above.
Open the data editor again (BER_TEST.DED) and create a frame with one MARK slot and 19 dummy
slots. Save this sequence as BER_DELAY.DBI, the data editor settings as BER_DELAY.DED and the
WinIQSIM settings as BER_DELAY.IQS. Calculate the waveform and transmit it ito the AMIQ RAM and
harddisk. This is a signal containing zeroes, except for a single one. At the position of this one, there is
a trigger signal with length one symbol on marker 4. Connect the signal from FSE AF output and the
AMIQ marker 4 output to a 2-channel oscilloscope.
Open the AMIQ --> remote control and BERT... panel and shift marker 4 with respect to the
signal output so that the data bit one and the marker 4 signal appear at the oscilloscope at the same
time.
The value of the marker shift depends on the units in the signal path and the cable lengths. For this
setup it will probably be in the range of 450 samples (about 2.5 ms). Set all marker shifts to the
measured value.

BER measurements with WinIQSIM and AMIQ Application Manual WINIQSIM
1007.9245.42-01 5-11 E-1
Measuring the bit error rate
Now connect the FSE AF output to the AMIQ BER tester data input again and set SMIQ and FSE as
shown in the table below.
SMIQ: PRESET
FREQ 1 GHz
LEVEL 0.0 dBm
VECTOR MOD: STATE ON
FSE:PRESET
CENTER 1GHz
LEVEL REF 0 dBm
MODE: VECTOR ANALYZER: ANALOG DEMOD
MEAS RESULT: FM SIGNAL: REAL TIME ON
VOLUME: 80%
MODULATION PARAMETER: AF COUPL’G DC
RANGE: Y PER DIV: 10 kHz
SWEEP: SWEEP TIME 1 ms
Load the waveform BER_TEST into AMIQ RAM and open the BERT panel (menu AMIQ --> remote
control and BERT --> BERT). Set the BERT parameters as shown below, with the marker shift
value you measured. Data polarity must be inverted.
Fig. 5-14: AMIQ BER test parameters for the test setup with FSE
Start the BER measurement with single. If everything was set correctly the BER tester should work,
indicated by the green lights at the top of the panel, and show an error rate of zero.
If the BER tester does not count, check the cabling and the marker outputs (maybe they are switched
off).

Application Manual WINIQSIM BER measurements with WinIQSIM and AMIQ
1007.9245.42-01 E-15-12
If an error of about 50% occurs, check the data polarity, the PRBS type (PRBS 9) and the marker delay.
Sometimes the clock signal is shifted half a symbol with respect to the data signal, which may cause
faulty triggering. Try shifting the clock by one or two samples.
If the error indicator reads a small but nonzero error, the markers are not positioned exactly and the
BER tester counts one bit of the header or guard of the sequence. Shift the enable and restart markers
in multiples of 9 samples (= 1 symbol) forward or backward until BER reads zero errors.
Bit errors can be introduced by decreasing the SMIQ output level significantly. You can also try the same
test with the waveform BER_ERR. This should result in 2 errors per single measurement (at 0.0 dBm
SMIQ level).

Special applications Application Manual WINIQSIM
1007.9245.42-01 6-1 E-1
6 Special applications
6.1 Creating a sinewave signal
The AMIQ / WinIQSIM combination was designed for applications in digital communication systems. It is
not recommended for use as a conventional function generator. However, there are situations
sometimes where one needs a simple periodic signal, e.g. for test purposes. It is possible to create such
basic signals with WinIQSIM by applying some little tricks. (All this is done in single carrier system.)
First of all, a
periodic rectangular signal
is easy to create 22. Use BPSK or QPSK modulation with
baseband filter function rect (baseband impulse Dirac, window rect) and specific patterns as data
source as listed below.
BPSK, pattern 10, symbol rate 1 MHz (Oversampling 32)
--> rectangular signal with frequency 500 kHz on I output.
QPSK, pattern 1011, symbol rate 1 MHz (Oversampling 32)
--> rectangular signal with frequency 500 kHz on I output
QPSK, pattern 1001, symbol rate 1 MHz (Oversampling 32)
--> rectangular signals with frequency 500 kHz on I and Q outputs, in phase.
QPSK, pattern 00011011, symbol rate 1 MHz (Oversampling 32)
--> rectangular signals with frequency 250 kHz on I and Q outputs, opposite phases.
It is also possible to create
sinewaves
. In this case use CW as modulation type with a baseband filter
function rect (baseband impulse Dirac, window rect). Choose symbol rate and oversampling so that
the resulting sample rate is much bigger than the desired frequency of the sinewave. Then put a
frequency offset on the signal. The offset frequency gives the frequency of the sinewave 23.
To explain: suppose a sinewave of 1 MHz is to be created. Open the single carrier system and
then the modulation settings panel. Set the parameters as seen in Fig. 6-1. The sample rate is
then 40 MHz which gives very good resolution without stressing the DAC due to extremely high clock
rates. Open the offset panel and set the frequency offset to 1 MHz using the assistant function. The
relative phase of the sinewave can be adjusted with the phase offset function in the offset panel. The
phase of the offset oscillation depends on the modulation settings, if one needs a defined starting phase
(e.g. for triggered signals) one must adjust the phase individually for each setup.
22 With the restriction that the correction due to hardware properties may result in some overshootings at the step points, see chapter 2. To avoid overshootings, use your
own ASCII files and AMIQ-K2.
23 A closer look at sections 4.1 and 4.2 will provide the theoretical background of this method.

Application Manual WINIQSIM Special applications
1007.9245.42-01 E-16-2
Fig. 6-1: Modulation settings and frequency offset for creating sinewave signals. With these settings
the phase offset of 180° produces a cosine (value 1 at T=0) on I output and a sine (value 0
at T=0) on Q output.
Fig. 6-2: Calculated I and Q signals with the settings from fig 6-1.
It is also possible to use the multi carrier system for this application (create two CW carriers).
Furthermore one may use a MSK modulation with data source „all one“ or „all zero“.
If the desired frequency is in a higher range (for example 5-10 MHz) the oversampling with respect to
the period of the sinewave is too small to produce good results. For a 10 MHz signal there are at most
10 sampling points per period and that is not enough, and results in a step function that approximates
the sine or cosine. This signal can also be described as a sum of the desired sinewave and its
harmonics. To get a good analog sine signal, suppress the harmonics with an appropriate hardware
lowpass filter.

Special applications Application Manual WINIQSIM
1007.9245.42-01 6-3 E-1
6.2 Creating noise without carriers
Creating a noise without any useful signal may be a little excentric at the first look. However there are
some applications where Gaussian noise is used for amplifier testing. As WinIQSIM is not designed for
creating no signals one has to act trickily again.
The procedure is to create a simple signal, add noise and then compensate the signal by adding
an identical carrier with opposite phase.
To demonstrate this, we will create a white gaussian noise with 30 MHz bandwidth.
First we create the additional signal for compensation. Open a new single carrier setting and
choose BPSK modulation with data source all zero. The modulation settings should be as
shown in Fig. 6-3.
Fig. 6-3: Modulation settings for a BPSK all zero signal.
Calculate the signal and save it for add as BPSK_ALLZERO.IBN. Now create the noise as follows.
Change the data source to all one and leave all modulation settings unchanged. Open the
interferer panel and turn on the noise function. Set the bandwidth to four times the symbol rate
which gives 30 MHz. Eb/N0 should be 0 dB. Activate the add signal function and select
BPSK_ALLZERO.IBN as file. The relative power has to be 0 dB (see Fig. 6-4). Then the BPSK all zero
and all one signals cancel each other and the pure noise part is left.

Application Manual WINIQSIM Special applications
1007.9245.42-01 E-16-4
Fig. 6-4: Modulation settings, noise and add signal for the „pure noise signal“.
Fig. 6-5: FFT magnitude spectrum of the „pure noise signal“.

Special applications Application Manual WINIQSIM
1007.9245.42-01 6-5 E-1
6.3 Noise signals with filter shaping
A more ambitious application is to shape the noise signal with a filter function. Such signals are
sometimes used for amplifier tests. This is an opportunity to use the receiver filter function in
WinIQSIM. As the receiver filter follows the noise generation in the signal path, the noise signal
can be shaped with the filter.
In the examples folder provided with WinIQSIM there are several baseband filters normally used for IS-
95 applications. We will take one of them for designing a receiver filter. Take a look at the
EXAMPLES\IS-95 folder in your WinIQSIM folder. Use the Windows Explorer or a similar tool to copy
the filter file CDMA_BS.IFL and to change the name of the copy into CDMA_BS.IRF. As the baseband
and receiver filter file format is the same, this is the easiest way to get a receiver filter.
Recalculate the BPSK all zero signal with the following modulation settings:
Fig. 6-6: Modulation settings for the BPSK all zero signal, used for the filtered noise signal.
Now recall the noise setting from the last section and change the bandwidth of the noise signal (in the
interferer menu) from 4 to full. This is necessary to approximate the correct CDF function for the
gaussian noise - the ideal noise would have infinite bandwidth. The sequence length is also set to a
much larger value. Complete the settings as shown in Fig. 6-7.
Open the receiver filter panel and choose CDMA_BS.IRF as file. The file was designed for
Oversampling 16 and window length 32 24, so the corresponding modulation settings are done in this
way. Activate the receiver filter function, start calculation and take a coffee break, as calculation will
take a while.
Calculation of the waveform should give a result as shown in Fig. 6-8. Such shaped noise signals are
sometimes used in CDMA amplifier testing instead of real CDMA scenarios because the spectra are
very similar. However, the CDF of a real CDMA signal differs significantly from a Gaussian noise CDF in
most cases.
24 This information is provided in the header of the filter file. See WinIQSIM user manual for further explanation.

Application Manual WINIQSIM Special applications
1007.9245.42-01 E-16-6
Fig. 6-7: Noise, add signal and modulation settings for the filtered noise signal.
Fig. 6-8: FFT magnitude for the filtered noise signal.

References Application Manual WINIQSIM
1007.9245.42-01 7-1 E-1
7 References
I/Q Modulation Generator AMIQ, Operating Manual, Rohde & Schwarz, 1998
Software WinIQSIM for Calculating I/Q Signals for I/Q Modulation Generator AMIQ, Software Manual,
Rohde & Schwarz, 1998
R. Minihold:
Demonstration of BER Test with AMIQ controlled by WinIQSIM
, Application Note
1MA16_0E, Rohde & Schwarz, 1998
R. Desquiotz:
Bit Error Rate Measurements with AMIQ and WinIQSIM
, Application Note 1GP36_0E,
Rohde & Schwarz, 1999
W. Stößel,
Fourieroptik
, Springer Berlin, 1993

Utilities Application Manual WINIQSIM
1007.9245.42-01 8-1 E-1
8 Utilities
Archive with example files
All the examples used in this manual are delivered with the WinIQSIM CD-ROM (WinIQSIM Version 3.0
or higher). The WinIQSIM setting files and the waveforms can be found in the folder
\APPL_MAN\ARCHIVE. See the README in that folder document for details.

WinIQSIM Communications or System-Theoretical Model...
1013.1642.02 4-1 E-8
4 Communications or System-Theoretical Model
of Transmission System
This chapter describes the communications or system-theoretical model of the transmission system
used by WinIQSIM. An equivalent baseband model, ie a model simulating the effects of RF
transmission in the baseband, is used for this purpose.
4.1 Model of Single-Carrier Transmission System
A simple block diagram of the single-carrier transmission system in the equivalent baseband is shown
first and then extended.
Fig. 4-1: Simple single-carrier transmission system
The data source generates a binary data stream which is forwarded to the transmitter. The transmitter
assigns values to the binary input data at the complex level depending on the selected modulation. It
also performs pulse shaping, baseband filtering, I/Q modulation and signal amplification. The signal is
then transmitted to the receiver in the channel (eg via a satellite or cable link). To simulate the additive
signal impairments normally occurring on the transmission path, an impairment signal is superimposed
onto the signal before it arrives at the receiver input. The receiver demodulates the signal and may also
use a matched filter. The receiver forwards the demodulated signal to the data drain.
With the aid of WinIQSIM, the whole transmission path to the receiver can be simulated. The receiver
filter can also be simulated.
This model of a single-carrier transmission system is now refined (see Fig. Fig. 4-2 Advanced
transmission system model).
The binary data stream from the source is at first applied to the coding block where n input bits are
assigned to m output bits. This means that an input sequence of n bits is coded into an output sequence
of m bits. This coding may be influenced by previous coding states (eg differential coding). The coding
modes offered by WinIQSIM do not contain redundancies (ie m = n). They are used for reorganization
and not for error detection or correction.
File
is available as a data source to simulate functions like
channel coding or interleaving. A data stream that has already modified by channel coding and
interleaving may also be used as a signal source (see sections Data Source in chapter 5).
The coding block is followed by the modulation mapping block. Here n input bits (n = modulation level,
eg n = 3 with 8PSK) are displayed as a pair of Gaussian values. After modulation mapping, the real,
binary input data stream becomes a complex, non-binary output data stream. The signal now consists of
an in-phase or real component (I part) and a quadrature or imaginary component (Q part).
Transmitter Channel Receiver
Data source Additive inpairments Data drain

Communications or System-Theoretical Model ... WinIQSIM
1013.1642.02 4-2 E-8
Coding Modulation
mapping
Baseband
filtering
001
010010101
I signal
90°
I/Q modulator Output amplifier
PLL
bandwidth
VCO
PLL
divider
PLL
phase det.
Q signal
Modulated
signal
Modulated
signal Channel
(multipath)
Interferer
Receiver
Data
source
. . .
. . .
Fig. 4-2 Advanced transmission system model

WinIQSIM Communications or System-Theoretical Model...
1013.1642.02 4-3 E-8
This complex output signal is routed to the baseband filtering or pulse shaping block. This block is
decisive for signal shaping in the time and frequency domain. The signal spectrum can be clipped and
impairments like crosstalk reduced with the aid of a lowpass filter, eg a Gaussian filter, and a suitable
window function. The real and imaginary part of the modulation mapping output signal are interleaved in
WinIQSIM by the same combination of a (real) bandpass filter and a (real) window function.
After baseband filtering, the signal is applied to the I/Q modulator where the complex signal is
modulated onto a carrier. The I component is multiplied by a carrier signal and the Q component by the
carrier signal shifted by 90°. The two results are then added. The carrier signal is generated by an
oscillator (VCO) operating in a phase-locked loop (PLL).
The modulated carrier signal is applied to the output amplifier. The amplified signal is transmitted in the
channel (eg a mobile radio link) to the receiver. Initially an ideal channel without signal distortions (in the
model implemented by the response characteristic H(f) = 1 or h(t) = δ(t)) is assumed.
To simulate the additive signal impairments normally occurring on the transmission path, an impairment
signal is superimposed onto the signal before it arrives at the receiver input. A more detailed description
will be given below.
To optimize the S/N ratio, matched filters are often used in the receivers. The impulse response of these
filters corresponds to that of the baseband filter in the transmitter (for an ideal channel and a real,
symmetrical pulse). Assuming linear demodulation in the receiver, matched filtering can be performed
before the signal is demodulated. The channel is therefore first applied to the receiver filter block in the
transmission model.
Up to this point (and with ideal transmission), the signal flow can be simulated by WinIQSIM. However,
since only one simulation is performed in the equivalent baseband for calculating the I and Q signals,
I/Q modulation is not performed. This is done later in the Vector Signal Generator SMIQ from Rohde &
Schwarz. The I/Q modulator is only contained in the block diagram to illustrate the principle.
Up to now an ideal transmission system has been assumed. In practice this is hardly ever the case. For
this reason a large part of the WinIQSIM functions is concerned with the simulation of impairment
signals as are produced by almost all components of the transmission model. This function will be dealt
with in the following section.
Interference simulation with WinIQSIM
As already mentioned, WinIQSIM does not simulate I/Q modulation, but the impairments that may be
caused by a real I/Q modulator are taken into account. Thus I/Q imbalance, carrier leakage and
quadrature errors can be simulated for instance. It is also possible to simulate VCO noise or phase and
frequency offsets as are produced by the oscillator in carrier generation.
In many communications systems the baseband signal is converted into one (or in steps to several)
intermediate frequencies (IF) before conversion to the RF. The effect of the filters used at the IF can be
eliminated by means of a configurable bandpass filter in the signal path.
Nonlinearities of the output amplifier like AM/AM conversion or clipping due to overdriving are also
considered.
Modern radiocommunication systems often use RF power ramping, ie the RF signal is switched off or
the power is considerably reduced when no information is transmitted. This function can also be
simulated.
Electromagnetic radio waves are propagated in different directions. The waves can be reflected,
refracted or scattered. As a result they arrive at the receiver on different paths and with different delays.
In mobile radio communication this effect depends on the nature of the terrain, ie in mountain areas
more reflected waves arrive at the receiver than in a flat area without buildings. This multipath
propagation can also be simulated by WinIQSIM.

Communications or System-Theoretical Model ... WinIQSIM
1013.1642.02 4-4 E-8
Additive, superimposed interfering signals may occur in addition to the above-mentioned impairments.
They include noise (eg thermal noise), adjacent-channel interference and CW interferers. These effects
are also considered.
In modern communications systems, digital components like signal processors are used to an
increasing extent. These components have a limited computing accuracy as the number of bits available
for resolution is limited. For this reason the resolution of filter coefficients and I/Q signals can be set in
WinIQSIM.

WinIQSIM User Interface
1013.1642.02 5-1 E-13
5 User Interface
This chapter gives a detailed description of the WinIQSIM user interface. First the main panel of
WinIQSIM is described, which is the operating and control interface for the whole program. From here
all program functions are accessible. This panel is displayed after the start of WinIQSIM. The program
always loads the previously used settings so that operation can be easily continued. Most of the setting
panels displayed on this workspace can be arranged next to each other as required. Thus a user-
specific interface can be created. The panel is subdivided into frequently needed parameters on the left
side and special, less frequency needed parameters on the right side. In the default setting only the left
part of the panel is displayed. With the Advanced button the panel can be expanded for display of the
special parameters.
Note: Irrespective of the Advanced section of the panel being displayed or not, the parameters
set there are effective.
Fig. 5-1 Main panel as workspace (single carrier)
The program name WinIQSIM and the currently used system in brackets are displayed in the headline
of the main panel. The name of the currently loaded configuration file follows after a dash.
There is only a slight difference between the main panels of the single-carrier, multicarrier, 3GPP W-
CDMA, etc. systems.
The operating menu with toolbar, the status line, the block diagram and all the other control windows of
WinIQSIM are described first.

Main Panel Operating Menu WinIQSIM
1013.1642.02 5-2 E-13
5.1 Main Panel Operating Menu
Tabulated overview of operating menu:
Table 5-1 Overview of main panel operating menu
File System Data Modulation Impairments Graphics ARB Window Help
• New
• Open
Settings
• Save
Settings
As
• Save for
Add
• Save
Mod.
Mapping
• Save
Mod.
Filter
• Save
Receiver
Filter
• Save
Bandpas
Filter
• Show
Report
• Exit
• Data
Source
• Data
Editor
• Mod. Settings
(with Single and
Multi Carrier),
or 3 GPP W-
CDMA Filtering
or IS-95
Filtering
• 3GPP W-
CDMA
Configuration
• IS-95
Configuration
• Carrier Settings
• Power Ramping
• Receiver Filter
• IF Signal
Generation
• IQ
Impairments
• Phase
Distortion
• Bandpass
• Amplifier
Distortion
• Multipath
• Offset
• Interferer
• Quantization
• Smoothing
• Settings
• Show
Graphic
• Print
• CDF Test
• Select Target
ARB
• AMIQ
• SMIQ (ARB)
• SMU (ARB)
• Preserve ARB
Options on
Settings Load
• Open ARB
Options
• Save ARB
Options
• Tile
Window
s
• Cascade
Window
s
• List of
active
Window
s
• Contents
• Search
• About
This overview is followed by a brief description of individual menu functions. The main functions are also
accessible via the toolbar below the menu selection line (see section 5.2). In the following list, the
toolbar icons for the various functions are shown at the left of the menu item.
File
New Calls up the single-carrier, multicarrier, 3 GPP W-CDMA, etc. system with
factory settings of Rohde&Schwarz.
Open Loads a previously stored configuration file containing all WinIQSIM settings.
Save As Stores all settings made by WinIQSIM in a configuration file.
Save for Add/Multi Carrier
Mixed Signal Stores the I and Q signals with an internal format for subsequent use with the
Add Signal function or the “Multi Carrier Mixed Signal” system.
Save Mod. Mapping Save the currently used modulation mapping.
Save Mod. Filter Save the currently used modulation filter.
Save Receiver Filter Save the currently used receiver filter.
Show Report Prepares a one-page report containing main signal parameters and the
current graph for documentation.
Exit Quits WinIQSIM with the option to store the current settings.
System Switches to another system, single carrier, multicarrier, 3 GPP W-CDMA or
IS-95, with the previous settings of the system.

WinIQSIM Main Panel Operating Menu
1013.1642.02 5-3 E-13
Data
Data Source Opens the Data Source panel where a data source (eg bit pattern or PRBS)
can be selected.
Data Editor Calls the data editor, which is a convenient tool for generating data files in line
with TDMA standards. In addition to the graphics display of data structures,
the editor allows power ramping to be defined at the data level.
Modulation
Modulation Settings This item is only accessible in the single-carrier and multicarrier modes. It
opens the Modulation Settings panel where the main parameters like type of
modulation, coding, symbol rate, filter and window function as well as
oversampling can be set.
3 GPP W-CDMA Filtering Here the parameters of baseband filtering for 3 GPP W-CDMA signals are
set..
IS-95 Filtering Here the parameters of baseband filtering for IS-95 signals are set.
3 GPP W-CDMA Configuration This item is only accessible in the 3 GPP W-CDMA mode. It opens the 3 GPP
W-CDMA configuration panel where the main 3 GPP W-CDMA signal
parameters are set.
IS-95Configuration This menu item is only accessible in the IS-95 mode. It opens the IS-95
Configuration Panel, where the main parameters of a IS-95 signal are set.
Carrier Settings This item is only accessible in the multicarrier mode. It opens the Carrier
Settings panel where the main parameters of a multicarrier signal, the number
of carriers, carrier spacing, modulation and carrier power are set.
Power Ramping Opens the Power Ramping panel where a power profile can be defined at the
modulation symbol level. This profile is used for weighting the calculated I/Q
signals.
Receiver Filter Opens the Receiver Filter panel. A receiver filter switched into the signal path,
eg for evaluating the matched filter characteristic, can be selected.
IF Signal Generation Calls the IF Signal Generation panel where an IF can be set. The two-channel
I/Q signal is then computed into a single-channel IF signal.
Impairments With the items of the Impairments menu, the undisturbed I/Q signal can be
exposed to a number of interferences. When an item is selected, a panel of
identical name is opened. The settable impairments are briefly described
below.
IQ Impairments Faults of the I/Q modulator like carrier leakage, quadrature error or I/Q
Imbalance, can be defined in this panel.
Phase Distortion This option allows the simulation of impairments caused by carrier phase
noise and spurious sidebands.
Bandpass Under this item the effects of an RF bandpass filter, eg an IF filter, can be
simulated.
Amplifier Distortion Provides functions for simulating nonlinear effects caused by the amplifier eg
AM/AM conversion or clipping due to overdriving.
Multipath In this panel, the effects of multipath propagation on up to 6 signal paths can
be simulated.
Offset In this panel a constant phase offset or a constant frequency offset can be
added to the I/Q signal.
Interferer With the functions of this panel, three kinds of additive impairment signals
can be superimposed on the I/Q signal: a noise signal, a CW interferer with
adjustable amplitude and another I/Q signal (eg from an adjacent channel).
Quantization Here the effects caused by the limited resolution of digital components in
signal processing can be simulated. The resolution of the I/Q signals and of
the coefficients of the employed filters can be varied.
Smoothing In many cases, an I/Q source or a loaded I/Q sequence is continuously
output. Amplitude variations may occur at the so-called wrap around point
between the end of a sequence and the beginning of the next. In this panel
these irregularities can be smoothed.

Main Panel Operating Menu WinIQSIM
1013.1642.02 5-4 E-13
Graphics
Settings Determines the format for displaying the computed signal. The signal can be
displayed in the formats i(t) and q(t), as a vector diagram or signal spectrum.
The scale of the displays can also be selected.
Show Graphic Triggers graphics display of the signal in the selected format. A zoom function
and several cursors for the accurate read of signal values are integrated in
the Graphics panel.
Print Triggers a printout of the current graph with selectable colours for the traces
and the background.
CCDF Test Displays the Complementary Cumulative Distribution Function of the
calculated IQ values.
ARB
Select Target ARB Select the used destination ARB here, such as an AMIQ or the internal ARB
of an SMIQ or SMU.
AMIQ Opens the AMIQ specific menus (see ARB – AMIQ).
SMIQ (ARB) Opens the SMIQ specific menus (see ARB – SMIQ).
SMU (ARB) Opens the SMU specific menus (see ARB – SMU).
Preserve ARB Options on
Settings Load When active, the ARB-specific parameters such as GPIB address are not
changed when loading a WinIQSIM setup.
Open ARB Options Load saved ARB parameters independently from the remaining signal setup
here.
Save ARB Options Save ARB parameters independently from the remaining signal setup here.
ARB - AMIQ
Transmission This panel controls transmission of the computed I/Q signals to AMIQ or to a
file.
Copy Directory to AMIQ HD This function enables easy copying of all waveform files of a directory
including subdirectories to the harddisk of the AMIQ.
Signal Statistics and
Quantization This panel shows statistical values like average level or average and peak
power of the I/Q signal. Taking these values as a basis, the user can define
the range to be used for the quantisation of I/Q values of WinIQSIM to the 14-
bit format of AMIQ.
Prepare for AMIQ Lowpass
Filter The I/Q signal is conditioned for a lowpass filter for the elimination of aliasing
spectra.
Remote Control and BERT From this panel the AMIQ can be remote-controlled. Remote control may be
via IEC/IEEE bus or a serial interface. With the aid of this window or the
subwindows called in the Remote Control panel, signal shapes can be output
with AMIQ for instance, the AMIQ hardware configured and the signal
waveforms on the AMIQ hard disk administered. Moreover, option AMIQ-B1
(Bit Error Rate Measurement) can also be controlled from this panel.
Marker Setting AMIQ is provided with four marker channels which can be output in parallel
with the I/Q data. In the Marker Setting panel the marker positions of all four
marker channels can be defined at the sampling level.
Settings for SMIQ ‚Low ACP
Filter’ Compensation Compensate frequency response and group delay of a Low ACP Filter in a
subsequently connected SMIQ.
AMIQ Interface and
Transmission Options Here parameters concerning the IEC/IEEE-bus or RS-232 interface to AMIQ
can be set.
SMIQ Interface and Control
Options Activate transmission of signal parameters such as crest factor and others to
an additionally connected SMIQ here.
ARB - SMIQ
Transmission The Transmission panel controls the transmission of the calculated IQ-
waveform to an SMIQ or to a file.
Signal Statistics and
Quantization The Signal Statistics and Quantization panel shows statistical parameters
such as average amplitude, average power or peak amplitude of the IQ

WinIQSIM Main Panel Operating Menu
1013.1642.02 5-5 E-13
signal. The user can control quantizing of the IQ-Values of WinIQSIM into the
12-bit-format of the SMIQB60 on the basis of these values.
ARB Remote Control The Remote Control panel enables remote control of the SMIQB60 ARB
option.
Trigger Output Settings Program the trigger outputs of the SMIQ here.
DLIST Transmission Transfer *.dbi files such as those of the Data Editor into the data list memory
of the SMIQ.
SMIQ Interface and
Transmission Options Modify parameters of the interface (GPIB-bus or RS232) to the SMIQ here.
ARB - SMU
Transmission The Transmission panel controls the transmission of the calculated IQ-
waveform to an SMU or to a file.
Signal Statistics and
Quantization The Signal Statistics and Quantization panel shows statistical parameters
such as average amplitude, average power or peak amplitude of the IQ
signal. The user can control quantizing of the IQ-Values of WinIQSIM into the
12-bit-format of the SMU on the basis of these values.
Marker Setting SMU is provided with four marker channels which can be output in parallel
with the I/Q data. In the Marker Setting panel the marker positions of all four
marker channels can be defined at the sampling level.
Window
Tile Windows All active windows of the main panel are arranged next to each other.
Cascade Windows The active windows of the main panel are cascaded.
List of active windows/panel After the menu item Cascade Windows a list of the active windows is
displayed. Any window can be displayed in the foreground when the
respective item is selected in the list.
Help
Contents The online help of WinIQSIM is selected with the aid of this list.
Search The keywords for a search through the online help are displayed. With the aid
of these keywords the relevant pages can be found.
About A window with information on WinIQSIM, eg the version number, is displayed.

Main Panel Operating Menu WinIQSIM
1013.1642.02 5-6 E-13
5.2 Toolbar of Main Panel
The main menu items can also be called in the toolbar below the menu selection line. When the mouse
cursor is positioned on an icon, a short note on the selected icon is displayed. The function of the
individual icons and the corresponding menu items can be seen below.
Fig. 5-2 Toolbar of main panel
File: New
File: Open
File: Save As
File:Exit
Data: Data Source
Data: Data Editor Modulation: Modulation
Graphics: Settings
Graphics:
Show Graphic
Graphics: Print
AMIQ: Transmission AMIQ: Remote Control
Windows: Tile
Windows: Cascade
Help: Contents
Modulation: W-CDMA
Modulation: Carrier Settings

WinIQSIM Status Line
1013.1642.02 5-7 E-11
5.3 Status Line
The main parameters of a transmission system are displayed in a status line below the toolbar of the
main panel. So the set parameters can be seen at a glance.
The status line contains symbols for the different parameters; below the symbols the current parameter
value is indicated. The drawing below shows the status line of the single-carrier system. The parameters
pertaining to the symbols are also shown in the diagrams.
Fig. 5-3 Single-carrier status line
Selected data
source
(Data Source)
Selected
data
coding
(Coding
Selected
modulation type
(Modulation Type)
Length in symbols o
f
signal sequence to
be generated
(Sequence Length)
Baseband filtering
for pulse shaping
(Filter Function)
Window function for
baseband filtering
(Window Function)
Symbol rate of
signal
(Symbol Rate)
Oversampling
Sampling rate of
signal
(Sampling Rate)
Number of
samples

Status Line WinIQSIM
1013.1642.02 5-8 E-13
5.4 General on Operating Concept
Before describing the block diagram and all the other operating windows, some basic information shall
be given on the operation of WinIQSIM.
The main or system panel serves as a workspace (user interface). All other panels are child panels of
this window. They can be arranged on the main panel as required.
Most of the operating and setting windows are not modal windows (when a modal window is open,
other panels of the program cannot be accessed until the open window is closed). In other words, in the
case of non-modal windows several setting panels can be displayed next to each other and settings
made alternately. All settings made in non-modal windows are immediately executed and need not be
confirmed with OK or aborted with Cancel. The respective window may remain open.
These features make it possible to create a user-specific interface by calling up and arranging the
panels that are relevant for a specific application. Thus all important parameters can be viewed and the
user is not disturbed by irrelevant information.
To avoid the need to define a new configuration of these user-specific workspaces each time they are
required, the position of the individual windows, their size and a list of the windows are automatically
stored in a configuration file.
When WinIQSIM is started, the operating status of the last session is restored. All windows and settings
required for defining an I/Q signal are reinstated.
However, the complete program setup (including panel positions) can also be stored by the user with the
aid of menu item File:Save As (see section 5.1).
An OK button and a Cancel button are provided at the lower edge of each panel. Pressing the OK
button closes the panel. Since all settings made in this panel are immediately executed, no other actions
are required. Pressing the Cancel button also closes the panel but all settings made since the panel was
called are rejected. The status of the panel before the call is restored.
The shortcut Esc may be used instead of the Cancel button in all panels. Pressing the Esc key in the
active panel has the same effect as pressing the Cancel button.
The active panel is highlighted by a blue frame. Non-active panels are displayed with a grey frame. Only
one panel at a time can be active.

WinIQSIM Operating Concept (general)
1013.1642.02 5-9 E-11
5.4.1 Online Help
WinIQSIM is supplied with a context-sensitive online help function. This help function is available for 32-
bit Windows only (Windows 95/ NT) and not for Windows 3.x. To obtain help with any panel simply click
on this panel with the right mouse key. The online help will then automatically be called with the
appropriate information.
An overview of the contents of online help can be reached via the menu Help => Contents or using the
F1 key. A search for keywords within the help function is available via menu item Help => Search. The
contents of the help function are to a large extent identical with those of the operating manual.
Fig. 5-4 Online help for Perch Configuration Panel 3 GPP W-CDMA

Block Diagram WinIQSIM
1013.1642.02 5-10 E-13
5.5 Block Diagram
The block diagram is an essential part of each main system panel. The diagram is a multifunction
window that can be shifted as required in the main panel. Displayed in the diagram are the selected
transmission model, the signal flow, simple program control and operation and a fast overview of active
signal impairments. These functions will be described in detail in the following.
There are only slight differences between the block diagrams of the single-carrier, multicarrier and 3
GPP W-CDMA systems. Function and meaning of the block diagram for the program run is the same for
all systems.
Fig. 5-5 Single-carrier block diagram
5.5.1 Display of Transmission Model and Signal Flow
Each section of the block diagram represents a functional component of signal generation. The block
diagram therefore shows the transmission model used by WinIQSIM.
The first step in signal generation is the Data Source. Here the binary input data are defined. Only one
data source is required for single-carrier transmission, several different data sources may be used for
multicarrier, 3 GPP W-CDMA and IS-95 transmissions.
The data source is followed by the Modulation Settings block. Here the modulation parameters of the
single-carrier signal like type of modulation, coding, baseband filter, symbol rate and oversampling are
set. In the case of multicarrier signals, the modulation settings block is replaced by the Carrier Settings
block. In addition to other parameters, the number and position of the carriers, the modulation to be
used and the carrier power are defined by this block. With the 3 GPP W-CDMA system selected, the 3
GPP W-CDMA Configuration block is displayed instead of the Modulation Settings block. The active
coding channels with channel power and interleaved coding can also be defined in this block. With the
IS-95 system, the IS-95 Configuration block appears at the second position in the diagram. Here the
active code channels with their channel power, the useful data, the masks for the long codes and further
parameters can be defined.
All other blocks are the same for all systems. They serve for simulating signal impairments and effects
caused by the transmission channel and the receiver.

WinIQSIM Block Diagram
1013.1642.02 5-11 E-13
The IQ Impairments block is the first one to generate an interfering signal. It simulates impairments
caused by the I/Q modulator such as carrier leakage or quadrature errors.
The IQ Impairments block is followed by two blocks that simulate phase distortions. The first of the two
blocks (Phase Noise) generates phase noise, the other (Sidebands) spurious sidebands.
The next block (Bandpass) performs bandpass filtering. It allows the effects of IF filters to be
reproduced for instance.
The bandpass block is followed by the Amplifier Distortion block. It simulates amplifier faults like
AM/AM conversion or effects of overdriving.
In the Power Ramping block a performance profile can be created for the signal at the modulation
symbol level. Thus a burst signal with defined ramps can be generated.
The Multipath block simulates multipath propagation, an effect frequently encountered in radio
transmissions.
Constant frequency and phase offsets of the signal are generated in the Offset block.
The Interferer block simulates all additive interfering signals that occur along the transmission path. All
these signals defined by the subblocks, ie noise (Noise), CW interferer (CW Interferer) and adjacent-
channel signals (Add Signal), are added to the output signal of the Offset block.
The signal thus impaired is applied to the Receiver Filter block. This filter can be used as a matched
filter for improving the S/N ratio.
The Quantization block simulates effects caused by the limited resolution of digital components in
signal processing.
It is followed by the Smoothing block which smoothes the amplitude differences at the so-called wrap
around point.
WinIQSIM also allows the conversion of the computed two-channel baseband I/Q signal into a single-
channel signal at the IF. With the aid of this signal, generators provided with an IF input can be driven by
the AMIQ. For a better overview, the IF Generation block required for this purpose is also part of the
block diagram. This block is detached because it is only active when the signal is transmitted to AMIQ.
The block diagram illustrates the signal flow in the program. For internal signal calculation, the signal
passes through all the blocks in the diagram in the given order. When a new signal is to be defined, the
components of the transmission model should be configured in the order given in the diagram beginning
with the data source.

Block Diagram WinIQSIM
1013.1642.02 5-12 E-13
5.5.2 Control and Operation of WinIQSIM via Block Diagram
The block diagram displays the transmission model and allows clear and simple operation of WinIQSIM.
The block diagram is not a passive display window but an active control tool.
A click with the left mouse key on any block in the diagram opens the respective setting window. For
instance, a click on the bandpass block opens the bandpass window where the bandpass filter can be
configured. The currently configured block is highlighted by an orange frame for ease of identification.
Thus the user always knows where actions are being made in the signal path.
Fig. 5-6 Single-carrier block diagram with active bandpass panel.
When the setting panel of a block is already open, a click on the block activates the panel and positions
it in the center of the screen.
All blocks in the diagram except the data source and modulation settings blocks (or the corresponding
blocks for multicarrier, 3 GPP W-CDMA and IS-95) can be switched on and off. Thus an individual
impairment scenario can be created. The on/off function can also be controlled from the block diagram.
To this end a switch is provided in the lower part of each block, which can be actuated by means of the
left mouse key. A click on Off or On sets the switch to the respective position. This switch is directly
linked to the On/Off switch in the setting window of the block. When the switch in the setting window is
actuated, the switch in the block diagram is set accordingly. The same applies the other way round
(visible only when the setting panel is open).
For a clear distinction of active and non-active blocks, the blocks are colour-coded. Active blocks (On)
are displayed on a green background, non-active blocks (Off) on a grey one.
The Data Source and Modulation Settings blocks (eg carrier settings, 3 GPP W-CDMA configuration or
IS-95 Configuration) cannot be switched on and off; they are always active and displayed on a green
background.
The setting panels of the individual blocks are described in the following sections of this chapter in the
order in which they are displayed in the diagram. In this chapter the blocks of the single-carrier
transmission system are described, then those for the multicarrier, 3 GPP W-CDMA systems and IS-95
in separate chapters.

WinIQSIM Data Source (Single Carrier)
1013.1642.02 5-13 E-13
5.6 Data Source (Single Carrier)
The binary data source to be used for I/Q signal generation can be selected in the data source panel.
Five different kinds of data sources are available: All 0, All 1, PRBS, Pattern and File. The desired data
source can be selected by a mouse-click on the respective button.
Fig. 5-7 Data Source panel
Description of data sources:
All 0:Data source All 0 sends a sequence of binary 0 symbols. An example is a data sequence with
the length ten {d} = {0, 0, 0, 0, 0, 0, 0, 0, 0, 0}.
All 1:Data source All 1 sends a sequence of binary 1 symbols. An example is a data sequence with
the length ten {d} = {1, 1, 1, 1, 1, 1, 1, 1, 1, 0}.
PRBS:This data source can generates different pseudo-random binary sequences.
PRBS 7, PRBS 9, PRBS 11, PRBS 15, PRBS 16, PRBS 20, PRBS 21 and PRBS 23 can be
selected in the field at the right of the PRBS button.
The PRBS sources are defined by the CCITT V.52 or Rec. 0.151 standard.
The PRBS sequences are generated by a feedback shift register. The number following PRBS
indicates the length of the generating shift register. For instance, a shift register with 16
memory cells is required for generating a PRBS 16 sequence. The PRBS generators of
WinIQSIM produce binary pseudo-random bit sequences of different length and period, ie
sequences that have a maximum length.
The feedback schemes for the individual PRBS types are shown below. The initial status of the
shift register used by WinIQSIM is always 1 in register 0 and 0 in all other registers.
The generator for PRBS 9 with a feedback from registers 4 and 0 (output) is shown in the
figure below.
8765 43210 DATA
EXOR
Fig. 5-8 Shift register for PRBS generation

Data Source (Single Carrier) WinIQSIM
1013.1642.02 5-14 E-13
The pseudo-random sequence of a PRBS generator is determined by the number of registers and the
feedback. All available PRBS generators are listed in the table below:
Table 5-2 Feedback points of PRBS generators
PRBS generator Length in bits Feedback from Output sequence inverted
7 bit 27 -1 = 127 Register 1, 0 No
9 bit 29 -1 = 511 Register 4, 0 No
15 bit 215 -1 = 32767 Register 1, 0 Yes
16 bit 216 -1 = 65535 Register 5, 3, 2, 0 No
20 bit 220 -1 = 1048575 Register 3, 0 No
21 bit 221 -1 = 2097151 Register 2, 0 No
23 bit 223 -1 = 8388607 Register 5, 0 Yes
For some PRBS generators, an inversion of the output bit stream is prescribed by the CCITT V.52
standard. In WinIQSIM the output sequences of the generators listed in the table with the option Output
sequence inverted: yes are inverted as prescribed by the standard.
Pattern:A bit pattern can also be used as a data source. If a pattern with the
length four {b} = {1, 1, 0, 1} is defined, a ten-bit data sequence of {d} =
{1, 1, 0, 1, 1, 1, 0, 1, 1, 1} is obtained, for instance. The selected bit
pattern is repeated until the desired data length is attained. If the bit
pattern is longer than the required data sequence, only the first bits of
the pattern are used.
The selected bit pattern is displayed at the right of the Pattern button. To
change the pattern or to define a new one click on the bit pattern
selection field with the left mouse key. The Pattern Input window is
opened. It provides an editor for entering a bit pattern. The maximum
length of the bit pattern is 79.
Fig. 5-9 Pattern input panel
The bit pattern can be edited in the Bit Pattern entry field. A sequence
of zeros and ones can be entered via the keyboard. Characters other
than 0 and 1 are ignored. The current cursor position in the bit pattern is
specified in the Current Position field at the left of the Bit Pattern field.
The position information always starts with 0. Pattern components
marked with the mouse can be overwritten or cleared (Cancel key or
Delete). The Pattern Input panel is a modal window. It must be closed
with OK or Cancel before other panels can be accessed.

WinIQSIM Data Source (Single Carrier)
1013.1642.02 5-15 E-13
When OK is pressed, the entered bit pattern is set and the panel closed.
With Cancel pressed, the bit pattern is rejected and the panel is also
closed. The previous bit pattern is retained.
File:A data file can also be used as a data source. The selected file is
indicated in the field at the right of the File button. A click with the left
mouse key on this field opens the File Select (popup) window where a
data file can be selected. The extension used for such file is .dbi (for
data bits). Other extensions are not permissible. The format of a data
source file is described below.
Table 5-3 Format of a data file used as data source
Line Content
1 ROHDE&SCHWARZ IQSIM DATA FILE
2 Comment line for entries
3 Sequence of 0 and 1 data bits as ASCII characters
... ...
The first data line contains the name ROHDE&SCHWARZ IQSIM DATA FILE to distinguish
the file from other files. Any number of comment lines can be written before the first line. They
must all start with #. These lines are followed by a compulsory comment line (without #). As
from the third line, the actual information data follow as a sequence of 0 and 1 bits in the form
of ASCII characters. All characters that are not 0 or 1 are ignored. The individual data values
may be separated by blanks or commas as desired. The file may also contain line feeds or
the like. Due to this flexibility, a data file compatible with WinIQSIM can be generated with
almost any text editor. If the number of 0 and 1 bits is too small (less than 10% of the data
entries), the file is rejected.
The data editor can also be called from the Data Source panel. It is a convenient tool for
generating data files and described in section 5.7 below.
The Data Source panel can be quit with OK or Cancel (see section 5.4)

Data Editor WinIQSIM
1013.1642.02 5-16 E-13
5.7 Data Editor
The data editor allows simple generation of binary input data sequences, particularly for TDMA (time
domain multiple access) standards. These data sequences can be used as a signal source for
computing I/Q signals.
Moreover, data sequences can be generated that can be used for bit error rate measurements with
option AMIQ-B1. For detailed information please refer to chapter 6 BER Measurement with Option
AMIQ-B1, where the function of the BERT Settings button is also described.
First the basic components of the data sequence, the data fields are defined. Following a modular
principle, the data fields can be used to form the data structures of the various time slots and the slots
for compiling the TDMA frames.
The data editor not only allows data to be created. It can also be used to define the power profile (power
ramping) of the individual slots, the power/time templates.
When the data editor is called, it is automatically loaded with the previously stored settings so that
operation can easily be continued.
The data editor can be called in the Data Source panel. It can also be called with the Data: Data Editor
menu item or with the respective icon in the toolbar of the main panel.
The data editor and the steps required for the generation of data sequences are described in the
following.
5.7.1 Data Editor Menu and Window
This section gives an overview of the individual menu items of the data editor and of the functions in the
associated window. The setting windows pertaining to the menu items and buttons are described
afterwards in a separate section.
Overview of operating menu
File
New Resets the data editor to a defined start position. A new data sequence can be defined. All
previously defined data structures are cleared. Starting with the data fields, all the elements of a
data sequence can be newly configured.
Open Settings A configuration file with all settings of the data editor can be loaded. These configuration files
have the fixed extension .ded (Data Editor). A comprehensive library of predefined data
structures for the most common TDMA standards is supplied with WinIQSIM. With the aid of
the data elements defined in this library, user-specific data sequences can be generated.
Save Settings
As All settings made in the data editor, eg definition of data fields, can be stored in a file with the
extension *.ded.
Exit The data editor is quit . Before the window is closed a query is displayed whether the current
settings should be saved.
Configure
Data Fields Selecting this menu item opens the Configure Data Fields panel where the basic components
of the data sequence can be generated.
Slots Selecting this menu item opens the Configure Slots panel. Here the data structures of the
different time slots can be prepared with the previously defined data fields. In this panel also the
power/time templates of the slots can be configured and the markers output with the signal in
the AMIQ can be set.

WinIQSIM Data Editor
1013.1642.02 5-17 E-13
Frame Calls the Configure Frame panel. One or several consecutive data frames are created in this
panel with the aid of the defined slots.
Power
Ramping The Power Ramping Settings panel is displayed. The basic parameters of power control such
as ramp type and duration as well as the various signal levels in the on and off state can be set
in this panel.
Calculate
Calculate and
save sequence Selecting this menu item triggers a calculation of the data sequence and of power ramping with
the settings defined. Before calculation is started, a file selection window is opened where a file
with the fixed extension *.dbi (data bits) has to be specified for saving the calculated data
sequence. The calculated data sequence may also be used as a data source for I/Q calculation.
Headline of data editor
The name of the currently edited configuration file is displayed in the headline of the data editor main
panel. If a new data sequence is defined (File: New), Data Editor - new is displayed. When the new
settings are stored, the file name in the headline is updated.
Operation using the sequence definition diagram
All setting windows of the data editor can also be called from the sequence definition diagram in the
main panel of the data editor. The diagram illustrates the operating steps required for generating a data
sequence. A click with the left mouse key on an element in the diagram opens the respective setting
window.
Fig. 5-10 Main panel of data editor
The setting windows of the data editor are displayed successively and not simultaneously. If the
windows were displayed together, operation would be cumbersome because of the various interactions
between the data structures. The menu selection line and the elements of the sequence definition
diagram in the main panel are disabled when a setting window of the data editor is open.

Data Editor WinIQSIM
1013.1642.02 5-18 E-13
5.7.2 Configure Data Fields Panel
In this panel the basic elements of the data sequence, the data fields are defined. Up to 50 different data
fields can be generated. A data field is defined by its bit length and data content. To simplify
identification and editing, a name and colour can be assigned to each data field. Furthermore, a brief
comment can be given for each field.
Fig. 5-11 Configure Data Fields panel of data editor
Panel structure
The Configure Data Fields panel comprises two windows, the Data Field Pool with buttons and the
Define/Edit Data Field window.
The Data Field Pool is a table where all predefined data fields are listed. It indicates the name, bit
length, associated colour and data type of the individual data fields. With the aid of the scrollbar at the
right of the table, the user can scroll through the table to view all defined data fields. The New, Copy and
Delete buttons at the right of the table will be described further down.
In the Define/Edit Data Field window below the table, new data fields can be defined and existing ones
edited.

WinIQSIM Data Editor
1013.1642.02 5-19 E-13
5.7.2.1 Operation of Configure Data Fields Panel
When the panel is called up immediately after the selection of File:New, the data field pool is empty
because no fields have been defined yet. If, on the other hand, a configuration file is loaded or data
fields have been defined before, there are entries in the pool.
Selecting a defined data field from the pool
Click with the left mouse key on a data field in the list. The selected line is highlighted by an orange
frame. The parameters of the selected field are automatically transferred to the Define/Edit window
where the data field can be edited.
Editing/defining a data field
The data field selected in the data field pool (marked by an orange frame) can be edited in the
Define/Edit Data Field window. Entries made in the Edit window are immediately transferred to the data
field pool. When no field is selected in the pool, entries made in the Edit window do not have any effect.
A data field name of max. four characters can be entered in the Name field. A comment of max. 20
characters can be given in the Info field. The length of the data field in bits can be varied between 1 and
1000 in the Length / Bits field.
At the next level of data sequence definition in the Configure Slot panel, the data fields are graphically
combined into slots. In this panel the fields are displayed as coloured elements labelled with name and
bit length. To simplify identification, a colour can be assigned to the individual data fields in the Color
field. To select a colour, click on the Color field with the left mouse key and hold the key down. A
selection window is opened. Choose a colour with the mouse cursor while holding down the left mouse
key. After having made your choice release the mouse key. The selected colour is indicated in the
Color field. The colours should be assigned in a way to facilitate the definition of slots. Too many
different colours will yield a confusing display. The configuration files supplied with WinIQSIM use the
following colour code:
• Training sequences and sync words: red
• Fields containing information data (mostly called data): blue
• Guard intervals or ramps: grey
The main parameter of a data field is the information content which can be defined in the Data field.
Four kinds of information data are available:
All 0: The data field is filled with a sequence of 0.
All 1: The data field is filled with a sequence of 1.
Pattern: Selecting this item opens a window where the bit pattern can be entered. The currently defined
bit pattern is indicated in the data field which is filled with the bit pattern as described in section 5.6.
PRBS: This data source generates different pseudo-random binary sequences. PRBS 9, PRBS 11,
PRBS 15, PRBS 16, PRBS 20, PRBS 21 and PRBS 23 can be selected in the Data selection field (see
also section 5.6). A selection can also be made whether the PRBS sequence should be continuously
repeated. In this case Continued is selected. Each of the seven PRBS generators is provided twice.
The first generator resets its shift register each time the PRBS sequence is output to a data field
(continued not selected). The second one stores the shift register status after the output of a PRBS
sequence to a data field. When the generator is then called again, the previously started PRBS
sequence is continued without interruption (continued). If the same PRBS source (eg PRBS 9) and
Continued are selected for several data fields, the data for all fields are supplied by the same generator.
The data content itself depends on the sequence in which the data fields are used later on.

Data Editor WinIQSIM
1013.1642.02 5-20 E-13
Example:
Two data fields, D1 (length 5) and D2 (length 7), are configured with PRBS 9 Continued. The data fields
in the slot (or frame) appear in the sequence D2, D1, D2. Assuming a generator output data sequence
of {0,0,1,0,1,0,1,1,1,0,0,1,1,0,1,0,1,0,0,0,1,1,0,1, ...}, the fields contain the following data:
0010101110011010100011
D2 D1 D2 ...
BERT-PRBS: This type of data can be used to generate a data sequence for bit error rate
measurements with option AMIQ-B1. The PRBS type to be used is selected in the BERT Settings panel.
See also Chapter 6 BER Measurement with Option AMIQ-B1.
Generating new data fields
Press the New button (at the right of the data field pool) to add a new data field. The pool table
automatically scrolls to its lower end for the data field with the content name New, length 1, colour Grey
and ALL 0. The entry is marked by an orange frame and transferred to the Edit field where the data field
can be configured as desired (see description above).
Copy function
With the Copy button next to the data field pool, defined data fields can be copied and from the copy a
new data field created by a few modifications. The Copy button is only active when an entry has been
selected in the data field pool (orange frame). The selected data field is copied and appended to the
lower table end. The copied entry is assigned an orange frame and transferred to the Edit field where
the copied data field can be modified as desired (see description above). This function is particularly
useful when a great number of similar data fields is to be defined. The repeated entry of the same
parameters can thus be avoided.
Delete function
A data field selected in the pool can be cleared with the Delete button at the right of the pool table. This
button is only active when a data field is selected. Only data fields that are not in use at the slot level can
be cleared. If an attempt is made to clear a data field in use, a respective message is issued.
The panel can be cleared with the OK and Cancel buttons. When the Cancel button is pressed, all
changes made since the panel was called are discarded.

WinIQSIM Data Editor
1013.1642.02 5-21 E-13
5.7.3 Configure Slots Panel
In this panel, slots are generated from the previously defined data fields. Up to 24 different slots can be
defined. A slot is determined by its bit length and data content consisting of various data fields. To simplify
identification and editing, a name and colour can be assigned to each slot. A brief comment can also be
given for each slot.
Fig. 5-12 Configure Slots panel of data editor
Panel structure
The Configure Slots panel contains three windows. The first is the Slot Pool with the respective buttons,
the second the Data Fields window and the third the workspace where slots are generated from the data
fields.
The Slot Pool is a table where the already defined slots are listed. For a better overview, the name, bit
length and the colour assigned to the individual slots are indicated in the table. With the aid of the
scrollbar at the right of the table, the user can select the different parts of the table to view all defined
slots. The New, Copy, Delete and Marker buttons at the right of the table will be described further down.
The Data Fields window contains a scrollable list of previously defined data fields and the buttons
required for editing a slot.
In one section of the slot workspace, the name, a comment and the colour of a slot can be defined, in
a second the slot can be assembled and graphically displayed.

Data Editor WinIQSIM
1013.1642.02 5-22 E-13
5.7.3.1 Operation of Configure Slots Panel
When the panel is called immediately after the selection of File:New, the slot pool is empty because no
slots have been defined yet. When a configuration file is loaded or slots have been defined before, there
are entries in the pool.
Selecting a defined slot from the pool
Click with the left mouse key on a slot entry in the pool. The line selected in the pool is highlighted by an
orange frame. The parameters of the selected slot are automatically transferred to the slot workspace.
In addition to name, comment, slot colour and slot length, the data field structure of the slot is
graphically displayed. The slot can then be edited in the workspace.
5.7.3.1.1 Editing/Defining a Slot
A slot selected in the pool (orange frame) can be edited in the workspace. Entries made in the
workspace are immediately transferred to the slot pool. Without a slot selected in the pool, entries made
in the workspace are ineffective and ignored.
A name of max. four characters can be assigned to the current slot in the Name field. A comment of
max. 20 characters can be entered in the Info field.
At the next level of data sequence definition in the Configure Frame panel, the slots are combined into
frames and graphically displayed. In this panel the slots are displayed as coloured elements labelled
with name and bit length. To simplify identification, a colour can be assigned to the individual slots in the
Color field. To select a colour click on the Color field with the left mouse key and hold the key down. A
colour selection window is opened. With the left mouse key held down, a colour can be selected with the
aid of the mouse cursor. Release the key after the selection. The selected colour is indicated in the
Color field.
The length of the slots in bits is displayed in the Length / Bits field. The length is determined by the data
field structure of the slot and cannot be edited.
In the lower part of the workspace the slot structure (data fields) is graphically displayed.
A data field can be selected in the slot by a click with the left mouse key. The selected data field is
highlighted by an orange frame. Now the Data Fields window is used. In this window the slot structure
can be configured, ie data fields can be inserted, appended or replaced.
Data Fields window
In this section the data field to be used next in the current slot can be selected from the list with the aid
of the left mouse key. The selected data field is highlighted by an orange frame. The data field in the list
can be used as often as desired. With the Append button the selected data field is added to the end of
the slot. The Insert button inserts the data field selected in the list at the left of the data field marked in
the slot. When the Replace button is pressed, the data field marked in the slot is replaced by the data
field selected in the list. The figure below illustrates the function of the Append, Insert and Replace
buttons.

WinIQSIM Data Editor
1013.1642.02 5-23 E-13
Fig. 5-13 Function of buttons in the data field window
A data field selected in the slot can be cleared with the Delete Data Field in Slot.
A slot may contain up of up to 36 data fields. In the workspace a slot containing more than 12 data fields
is displayed in two lines, a slot with more than 24 data fields takes up three lines.
5.7.3.1.2 New, Copy and Delete
The New, Copy and Delete buttons in the Slot Pool window have a similar function to those in the
Configure Data Fields panel.
Generating new slots
Press the New button (at the right of the Slot Pool) to add a new slot to the pool. The pool table
automatically scrolls to its lower end where a slot with the name New, length 0, colour Grey and ALL 0 is
located. This entry in the table is marked by an orange frame and transferred to the Slot workspace. The
graphics section of the workspace is still empty. At first the slot contains no data fields but it can be
configured as desired (see description above).
Copy function
With the Copy button, defined slots can be copied and from the copy a new slot can be created by a few
modifications. The Copy button is only active when an entry has been selected in the slot pool (orange
frame). The selected slot is copied and appended to the lower table end. The copied entry in the table is
highlighted by an orange frame and transferred to the Slot workspace where the copied slot can be
modified as desired (see description above). This function is particularly useful if a number of similar
slots is to be defined that differ only by the training sequence, for instance. The repeated entry of the
same parameters can thus be avoided.
Delete function
A slot selected in the pool can be cleared using the Delete button (at the right of the pool table). This
button is only active when a slot is selected. Only slots not in use at the frame level can be cleared. If an
attempt is made to clear a slot used at the frame level, a respective message is issued.

Data Editor WinIQSIM
1013.1642.02 5-24 E-13
5.7.3.1.3 Markers
AMIQ is provided with four marker channels in addition to the four I/Q outputs. At these channels control
signals are output eg for triggering or external power ramping of the I/Q signal. The characteristics of the
four marker channels of a slot can be defined at the data bit level in the data editor. A power time
template can be defined in addition to the marker structure.
To perform these settings, select a slot from the slot pool and press the Marker button at the right. The
following Marker and Power Ramping Settings panel is displayed.
Fig. 5-14 Marker and Power Ramping Settings panel
The structure of the current slot is displayed again in the upper part of the panel.
A diagram (marker graph) is displayed directly below. It shows the currently defined power-time template
and the four marker channels. One marker channel only or the power-time template can be edited at a
time. One of the five channels under Marker to edit at the left of the graph should be selected for
editing. The marker characteristics are displayed sequentially in the order of the channels listed under
Marker to edit (power ramping or power-time template first and then the markers 1 to 4).
All data fields displayed in the slot workspace and in the upper window of this panel have the same
length irrespective of their bit length. In the marker graph, on the other hand, the slot structure is shown.
Here the length of the data fields corresponds to the bit length. The data fields are not labelled. The
section to be displayed can be selected with the scrollbar below the marker graph.
Marker 1 is a special case. It can be automatically coupled to the power-time template (see section
Power Ramping Settings) and used later for controlling external power ramping of the I/Q signal. In this
case the marker button 1 is disabled and Coupled to power ramping is displayed.
In the following description the terms marker channel and marker characteristic will be used. A
difference will not be made between marker and power-time template.

WinIQSIM Data Editor
1013.1642.02 5-25 E-13
Determining the marker characteristic
A marker channel can assume the values 0 or 1. Before the marker characteristic of a selected channel
can be defined, the type of the characteristic must be determined. Six different types can be selected at
the left below the panel.
Table 5-4 Overview of marker characteristics
Symbol Name Meaning
All down The marker channel in the slot has always the value 0.
All up The marker channel in the slot has always the value 1.
Ramp up The marker channel of the slot has at first the value 0 and then changes to 1. Any point
within the slot can be defined for the transition.
Ramp down The marker channel of the slot has at first the value 1 and then changes to 0. Any point
within the slot can be defined for the transition.
Ramp up down The marker channel of the slot has at first the value 0 and then changes to 1 and back
again to 0. The two transition points within the slot can be set as required.
Ramp down up The marker channel of the slot has at first the value 1, changes to 0 and back again to 1.
The two transition points within the slot can be set as required.
The marker characteristic can be determined graphically by means of the cursor in the marker graph or
by entering a ramp and transition point in the field below.
No further information is required for defining the All down and All up characteristics. The entry fields
for Ramp 1 Pos and Ramp 2 Pos are disabled, a cursor is not displayed in the marker graph.
A transition point has to be defined for Ramp up and Ramp down. The entry field for Ramp 1 Pos is
enabled. Here the transition point can be set at the bit level in the range from 0 to slot length -1, ie
counting of data bits starts at 0. The transition point in the slot is also converted to a position in the data
field in which the transition occurs. The position in the data field and the name of the field are also
displayed. This function makes counting of bits unnecessary when for instance a marker change is to be
triggered at the third position of a data field in the slot.
The transition point can also be set in the marker graph by shifting the displayed cursor. This allows a
rough determination of the ramp position. If necessary, accurate setting is possible in the Ramp 1 Pos
entry field. When the Ramp 1 position is changed, the cursor position is adapted and vice versa.
Two transition points have to be entered for Ramp up down and Ramp down up. The Ramp 2 Pos
field is enabled in addition to the Ramp 1 Pos field. Two cursors are available in the marker graph for
defining the transition point. Setting the transition points by means of entries and cursors is identical to
the setting of a position described above. Care should be taken that the first transition point comes
before the second as otherwise an error message will be output.
With the marker characteristics of all channels configured, the panel can be quit with OK. If the modified
marker characteristics should not be retained, the panel can be quit with Cancel. In this case all
modifications are discarded.
With all slots and associated marker characteristics defined, close the Configure Slots panel with OK
and start defining the frames. Press the Cancel button if the changes made in the Slot panel should not
be saved.

Data Editor WinIQSIM
1013.1642.02 5-26 E-13
5.7.4 Configure Frame Panel
One or several consecutive frames can be configured with the previously defined slots. Up to 50 frames
can be combined to a frame.
Panel structure
The Configure Frame panel consists of three windows. The first is the Slot Pool with associated
buttons. The slot pool is a table where defined slots are listed. Name and bit length of the individual slots
are indicated in the table. With the aid of the scrollbar at the right of the table the user can select the
different parts of table section to view all defined slots. The Append, Insert and Replace buttons at the
right of the table will be described further down.
The second window is the frame workspace where the slots are combined and graphically displayed.
Fig. 5-15 Configure Frame panel of data editor
Editing the frame
The structure (slots) of the frame is graphically displayed in the frame workspace.
A slot of the frame can be selected by a click with the left mouse key. The selected slot is highlighted by
an orange frame. Further actions are then made in the Slot Pool section, where the frame structure can
be configured and slots inserted, appended or replaced.
In the slot pool the slot to be used next in the frame can be selected from the list with the aid of the left
mouse key. The selected data field is highlighted by an orange frame. All slots in the list can be used as
often as desired. With the Append button, the selected slot is added to the end of the frame. The Insert
button inserts the slot selected in the list at the left of the field marked in the frame. With the Replace
button the slot selected in the frame is replaced by one selected in the slot list.
The frame length in bits, which is the sum of the employed slot lengths, is displayed in the Frame
Length field. This field cannot be edited.
A slot selected in the frame can be cleared with the Delete Slot in Frame button. For clearing the whole
workspace press the Clear Frame button.
A frame may contain up to 50 slots. Depending on its number of slots, the frame is displayed in the
workspace in up to five lines of max. ten slots each.

WinIQSIM Data Editor
1013.1642.02 5-27 E-13
Show Marker
In the Show Marker field the user can select whether and which of the defined marker channels should
be displayed. The characteristic of the selected channels is then displayed below the slots of the frame.
The colours of the marker graphs correspond to the colours of the marker selection labels (power
ramping red, marker 1 blue, marker 2 green, marker 3 turquoise, marker 4 yellow). The space between
the frame lines is assigned to the selected markers.
After defining the frame, the panel can be quit with OK. When the panel is quit with Cancel, all the
modifications are discarded.
The completely defined data sequence and the associated marker lists can now be computed. The
calculation is described in the following section.
5.7.5 Calculation of Data Sequence and Marker Lists
After data fields have been defined, slots combined and marker channels with power-time templates
determined and configured into a frame, the final task can be performed. The data sequence to be used
as a data source for I/Q calculation must now be computed from the defined data field, slot and frame
structures with marker lists.
First enter in the File field under Calculate and Save Sequence the file with the fixed extension *.dbi
(data bits) in which the calculated data sequence is to be saved. Select in the Use Sequence as Data
Source field whether the calculated data sequence is to be used as the current data source. The
calculated data file is then automatically entered as a data source in the Data Source panel (Data
Source: File).
Press now the Calculate and save sequence in the sequence definition diagram or select the
respective item in the Calculate menu. During the calculation, a progress indication bar informs the user
on the state of the calculation.
The generated marker lists defined at the bit level in the data editor are converted to the sampling level
and entered in the Marker Setting panel.
When the Internal Power Ramping option is selected in the Power Ramping Settings panel, the table in
the Power Ramping panel is also filled with the calculated power ramping characteristic. In this case the
ramp points referenced to the data bits are to be converted to the symbol level.
Note: The conversion of marker and ramp positions from the data bit level to the sample or
symbol level depends on the currently selected oversampling and modulation levels. To
avoid discrepancies, the levels should be determined before data and markers are
calculated.
Example: Bit position 104 corresponds to symbol position 52 in the case of a two-level
modulation like QPSK and to symbol position 26 with the four-level modulation 16QAM.
If oversampling is lower than the modulation level, inaccuracies may occur when marker
lists are converted to the sample level and adjacent marker entries are too close to each
other.
When the calculated data sequence is ready for use but should not be employed as the current data
source, the calculated file may be called later on as a data source under File in the Data Source panel.
In this case the defined marker positions and power ramping cannot be used however. This function is
only available at the time when the data and marker lists are calculated.

Data Editor WinIQSIM
1013.1642.02 5-28 E-13
5.7.6 Power Ramping Settings Panel of Data Editor
Power ramping and the power-time template can be set in the Power Ramping Settings panel. At first
the settings only apply to the current configuration in the data editor. Other parts of the program
(particularly the Power Ramping panel and the Marker Settings panel) are only affected when data and
power ramping lists are computed and used.
Fig. 5-16 Power Ramping Settings panel of data editor
Internal Power Ramping
In this section, WinIQSIM-internal power ramping can be configured using the data editor. With the aid
of the On/Off switch it can be decided whether power ramping defined in the data editor (power-time
templates of slots) should be used for filling the tables of the Power Ramping panel, and thus for power
control of the calculated signal, after calculation and direct use of a data editor file.
The type of power ramping and the ramp time can be defined in the Ramp Function and Ramp Time
fields. A selection can be made between a cosine square function and a linear ramp function. A ramp
time between 0 to 16 Tsymbol can be set normalized to the symbol period. Also fractions of the symbol
period can be set.
The signal levels to be assigned to the power ramping marker states 0 (Off) and 1 (On) can be varied
between -80 dB and 0 dB in the ON Level and OFF Level fields.
External Power Ramping
By selecting Couple Marker 1 for External Power Ramping, the marker channel 1 is directly linked to
the power ramping marker. To further expand the dynamic range, for instance, the power of the I/Q
signal can also be controlled externally by means of the output signal of marker channel 1.
The panel can be quit as usual with the OK or Cancel button. With Cancel all modifications made are
discarded.

WinIQSIM Modulation Settings Panel
1013.1642.02 5-29 E-13
5.8 Modulation Settings Panel
The Modulation Settings panel can be used in the single-carrier and multicarrier mode. All modulation
parameters of the signal are defined in this panel.
Fig. 5-17 Modulation Settings panel
The parameters defined in this panel are described below. The availability of some entry fields in the
panel depends on the settings made in other fields. So, entering window parameters is not useful when
a window function is selected for which no parameters have to be defined. Irrelevant entry fields are
automatically displayed in grey. Most of them can be read but cannot be operated.

Modulation Settings Panel WinIQSIM
1013.1642.02 5-30 E-13
5.8.1 Type of Modulation
This is the most important parameter of the panel. The selected type is indicated in the Modulation
Type field. A click with the left mouse key on the field opens a two-level selection menu where the new
type of modulation can be set.
Fig. 5-18 Two-level modulation type selection menu
Definition of terms
Before describing the modulation types, a few terms shall be defined that will be used in the description.
Modulation mapping Representation of the binary input data vector to a modulation status.
Modulation level Number of input data bits defining a modulation status. For instance,
the level of 8PSK is three.
Mapping table Tabulated mapping order for assigning a sequence of m input data bits
(m = level of modulation) to a phase shift in the case of PSK, to a value
pair at the complex level with QAM and to a frequency offset with FSK.
Constellation diagram Graphical representation of permissible modulation states at the I/Q
level.
The selectable modulation types and the respective mapping are described below. The constellation
diagram is often displayed in addition to the mapping table.
CW (none): With this item selected, a continuous wave signal is obtained. The in-phase (I) component
and the quadrature (Q) component of the signal are constant (in WinIQSIM: I = 1, Q = 0). A pure,
unmodulated carrier signal is thus obtained.
Dirac pulse: The transmission system is excited with a true Dirac pulse (Kronecker delta). This allows
the impulse response of the whole transmission system to be determined. This modulation type can also
be used, for instance, for determining the impulse response of a filter (provided all other components in
the transmission path are switched off).
The function of a digital Dirac pulse corresponds to δ(n) = {1 for n = 0, 0 for others.}
The following modulation types are arranged in groups. The first group contains phase shift keying
(PSK), the next quadrature amplitude modulation (QAM) and the last all the methods using frequency
shift keying (FSK).
PSK modulations
WinIQSIM supports 6 types of PSK modulation: BPSK, QPSK, Offset QPSK, π/4 DQPSK, 8 PSK and 8
PSK EDGE.
BPSK: With binary phase shift keying, two different start phases are assigned to the binary input data.
Phase 0° is assigned to input data bit 0 and phase 180° to input bit 1.

WinIQSIM Modulation Settings Panel
1013.1642.02 5-31 E-13
Table 5-5 Mapping of BPSK
Data symbol Phase
00°
1 180°
QPSK: Quadrature phase shift keying also called 4PSK is a two-level modulation mode. A data symbol
consisting of two input bits is assigned to one of four modulation states. For details refer to the mapping
table below.
Table 5-6 Mapping of QPSK
Data symbol Phase
00 45°
01 135°
10 225°
11 315°
Offset QPSK: Offset QPSK uses the same mapping as QPSK with the sole difference that the transition
from one modulation state to another is performed in two steps. The I component is shifted first and
after half a symbol the Q component. To obtain optimum results, even-numbered oversampling should
be selected to avoid interpolation when the Q components are delayed.
The advantage of Offset QPSK over QPSK is that zero-crossings do not occur at the origin of the
complex level when the modulation status changes by 180°. 100% amplitude modulation can thus be
avoided. The diagrams below compare the status transition from 00 to 10 for QPSK and for Offset
QPSK (the use of a rectangular filter and window function is assumed).
Fig. 5-19 Comparison of status transitions with QPSK (left) and Offset QPSK (right)
When an suitable filter is used, the transition between two states can be performed almost entirely on
the unit circle. As a result the signal amplitude remains almost constant.
π
ππ
π/4 DQPSK: π/4-shifted differentially encoded QPSK is a differential 4-phase modulation with an
additional phase shift of π/4 at each modulation step. With differential phase modulation, the transferred
information is contained in the difference of the absolute phases of consecutive symbols. The
assignment of data symbols to phase differences is shown below.

Modulation Settings Panel WinIQSIM
1013.1642.02 5-32 E-13
Table 5-7 Assignment of data symbols to phase differences with π/4 DQPSK
Data symbol Phase difference
00 45°
01 135°
10 225°
11 315°
Due to the additional phase shift of π/4 (45°), this modulation assumes eight different states in the
constellation diagram. Four states for the even-numbered symbol intervals (0, 2, 4, ...) and four for the
odd-numbered intervals (1, 3, 5, ...).
The benefit of π/4 DQPSK modulation is that phase transitions of +π or -π do not occur. Same as with
Offset QPSK, a more constant signal amplitude is thus obtained.
8 PSK: 8PSK is a three-level phase modulation which assigns one of eight possible modulation states to
three binary input bits.
Table 5-8 Mapping of 8PSK
8 PSK EDGE: 8 PSK EDGE is a special type of the three-level PSK suggested by ETSI for the
extension of GSM (GSM EDGE: Enhanced Data Rates for GSM Evolution) . One of eight possible
modulation states is assigned to three binary input bits.
Table 5-9 Mapping 8 PSK EDGE
Data symbol Phase
000 0°
001 45°
010 90°
011 135°
100 180°
101 225°
110 270°
111 315°
Data symbol Phase
000 135°
001 180°
010 90°
011 45°
100 270°
101 225°
110 315°
111 0°

WinIQSIM Modulation Settings Panel
1013.1642.02 5-33 E-13
QAM.: Quadrature amplitude modulation is the second large modulation group. QAM uses phase and
amplitude modulation. A modulation status or modulation symbol represents several input data bits.
With 64QAM, for instance, a modulation symbol represents six input data bits. The transmission rate of
these symbols is lower than the bit rate by a factor of six. WinIQSIM supports the following QAM modes:
16QAM, 32QAM, 64QAM and 256QAM.
16QAM: 16QAM is a four-level modulation with 16 phase/amplitude states. The first two input data bits
denominate the quadrant of the respective modulation symbol at the complex level (00: first quadrant,
top right; 10: second quadrant, top left; 11: third quadrant, bottom left; 01: fourth quadrant, bottom right).
The last two input data bits denominate the position of the modulation symbol in the quadrant. The
following table shows the mapping of input data bit sequences into complex modulation states. The I
(real) and Q (imaginary) components of the modulation status are also given.
Mapping of 16QAM is according to (DVB) ETS 300 429 standard (Digital Video Broadcasting for Cable
Systems).
Table 5-10 Mapping of 16QAM
32QAM: 32QAM is a five-level modulation with 32 phase/amplitude states. The two most significant bits
(top left) of a data symbol again denominate the quadrant of the respective modulation symbol at the
complex level (00: first quadrant, top right; 10: second quadrant, top left; 11: third quadrant, bottom left;
01: fourth quadrant, bottom right). The last three input data bits denominate the position of the
modulation symbol in the quadrant. The following table shows the assignment of input data bit
sequences to the complex modulation states. The modulation status of the I (real) and Q (imaginary)
signal is also given. Only the modulation symbols of the first quadrant are shown. The symbols of the
other quadrants are obtained by rotating the first quadrant by 90°, 180° or 270°.
Mapping of 32QAM is according to (DVB) ETS 300 429 standard (Digital Video Broadcasting for Cable
Systems).
Table 5-11 Mapping of 32QAM
Data symbol I component Q component
0000 1/6 √21/6 √2
0001 1/2 √21/6 √2
0010 1/6 √21/2 √2
0011 1/2 √21/2 √2
0100 1/6√2-1/6√2
0101 1/6 √2 -1/2 √2
0110 1/2 √2 -1/6 √2
0111 1/2 √2 -1/2 √2
1000 -1/6 √21/6 √2
1001 -1/6 √21/2 √2
1010 -1/2 √21/6 √2
1011 -1/2 √21/2 √2
1100 -1/6 √2 -1/6 √2
1101 -1/2 √2 -1/6 √2
1110 -1/6 √2 -1/2 √2
1111 -1/2 √2 -1/2 √2
Data symbol I part Q part
00000 3/10 √21/2 √2
00001 1/10 √2 1/10 √2
00010 3/10 √2 1/10 √2
00011 1/2 √2 1/10 √2
00100 1/10 √21/2 √2
00101 1/10 √2 3/10 √2
00110 3/10 √2 3/10 √2
00111 1/2 √2 3/10 √2

Modulation Settings Panel WinIQSIM
1013.1642.02 5-34 E-13
64QAM: 64QAM is a six-level modulation with 64 phase/amplitude states. The two most-significant (left-
most) bits of a data symbol denominate the quadrant of the modulation symbol at the complex level (00:
first quadrant, top right; 10: second quadrant, top left; 11: third quadrant, bottom left; 01: fourth quadrant,
bottom right). The four subsequent input data bits denominate the position of the modulation symbol in
the quadrant. The following table shows the assignment of input data bit sequences to the complex
modulation states. The I (real) and Q (imaginary) components of the modulation status are also given.
Only the modulation symbols of the first quadrant are shown. The symbols of the other quadrants are
obtained by rotating the first quadrant by 90°, 180° or 270°.
Mapping of 64QAM is according to (DVB) ETS 300 429 standard (Digital Video Broadcasting for Cable
Systems).
Table 5-12 Mapping of 64QAM
256QAM: 256QAM is an eight-level modulation with 256 phase/amplitude states. The two most-
significant (left-most) bits of a data symbol denominate the quadrant of the respective modulation
symbol at the complex level (00: first quadrant, top right; 10: second quadrant, top left; 11: third
quadrant, bottom left; 01: fourth quadrant, bottom right). The six subsequent input data bits denominate
the position of the modulation symbol in the quadrant. The mapping of input data bit sequences into
complex modulation states is not shown in a table to avoid confusion. The modulation symbols in the
first quadrant assume all combinations of {1/30√2, 3/30√2, 5/30√2, 7/30√2, 9/30√2, 11/30√2, 13/30√2,
1/2√2} for the I and Q signal. The symbols of the other quadrants are again obtained by rotating the first
quadrant by 90°, 180° or 270°.
Mapping of 256QAM is according (DVB) ETS 300 429 standard (Digital Video Broadcasting for Cable
Systems).
Data symbol I part Q part
000000 1/14 √2 1/14 √2
000001 3/14 √2 1/14 √2
000010 1/14 √2 3/14 √2
000011 3/14 √2 3/14 √2
000100 1/2 √2 1/14 √2
000101 5/14 √2 1/14 √2
000110 1/2 √2 3/14 √2
000111 5/14 √2 3/14 √2
001000 1/14 √21/2 √2
001001 3/14 √21/2 √2
001010 1/14 √2 5/14 √2
001011 3/14 √2 5/14 √2
001100 1/2 √21/2 √2
001101 5/14 √21/2 √2
001110 1/2 √2 5/14 √2
001111 5/14 √2 5/14 √2

WinIQSIM Modulation Settings Panel
1013.1642.02 5-35 E-13
FSK: The third and last group are the digital frequency modulation modes, frequency shift keying (FSK).
With FSK the frequency of the input symbols is shifted. WinIQSIM supports the following FSK modes:
MSK, 2FSK, 4FSK and GTFM.
The modulation index h of digital frequency modulation is defined as
hf
fsymbol
=
==
=⋅
⋅⋅⋅2∆
∆∆
∆where
∆
∆
∆
∆f=
==
= frequency deviation.
The frequency deviation is derived as
∆
∆∆
∆fhfsymbol
=
==
=⋅
⋅⋅⋅
2
The modulation and FSK index can be used for varying the frequency deviation. In WinIQSIM this
parameter can also be set (see FSK Index in this section).
MSK: Minimum shift keying is a digital frequency modulation permitting two frequency shifts. The
modulation index (FSK Index) of MSK is permanently fixed to 1/2. The FSK index cannot therefore be
changed for MSK. The frequency deviation of MSK is set to ¼ of the symbol rate.
Table 5-13 Mapping of MSK
2FSK: 2 frequency shift keying is a digital frequency modulation with two frequency states. With 2FSK
the modulation index (FSK Index) can be selected. The frequency deviation is defined according to the
above formula.
Table 5-14 Mapping of 2FSK
4FSK: 4 frequency shift keying is a four-state digital frequency modulation. With 4FSK the modulation
index (FSK Index) can be selected. The frequency deviation is calculated according to the above
formula. The relationship between data symbols and frequencies is shown in the following table.
Table 5-15 Mapping of 4FSK
GTFM: Same as with MSK, with generalized tamed frequency modulation (GTFM) the phase is shifted
by 90° within a data symbol. In contrast to MSK, the phase change of 90° is spread over three
consecutive bit periods. The spread of the phase change to the bit periods is controlled by the weighting
factor b.
Data symbol Frequency
0-∆f
1∆f
Data symbol Frequency
0-∆f
1∆f
Data symbol Frequency
00 -∆f
01 -∆f/3
10 ∆f/3
11 ∆f

Modulation Settings Panel WinIQSIM
1013.1642.02 5-36 E-13
User modulation: To allow also new modulation types to be used that are not predefined by WinIQSIM,
a user-specific modulation type can be configured via a data file. When User Modulation is selected, a
window is opened where a file with the extension *.IMP (IQSIM mapping file) can be selected. The user
modulation file must be an ASCII file of the following format.
Table 5-16 Format of user modulation file
Line Content
1 ROHDE&SCHWARZ IQSIM MAPPING FILE
2 Comment line with any kind of entries
3 PSK QAM FSK
4 0 (no offset of I/Q signal) or
1 (offset of IQ signal) 0 (no offset of I/Q signal) or
1 (offset of IQ signal) 0
5 Number of modulation states Number of modulation states Number of modulation states
6 I value, Q value for data symbol 0 I value, Q value for data symbol 0 Standard frequency change for data
symbol 1
7 I value, Q value for data symbol 1 I value, Q value for data symbol 1 Standard frequency change for data
symbol 1
8 Cont'd for all modulation states Cont'd for all modulation states Cont'd for all modulation states
The first data line gives the name ROHDE&SCHWARZ IQSIM MAPPING FILE to distinguish user files.
Any number of comment lines can be written before the first line. They must all start with #. These lines
are followed by a compulsory comment line (without #). Subsequently it has to be decided whether PSK,
QAM or FSK modulation should then be defined. With PSK and QAM modulation, the following line
determines whether an offset of the Q signal should be used (1) or not (0) in bit 0 (weighting 1). Bit 2
(weighting 2) decides about differential coding.
The number of modulation states must be specified for all types of modulation. Up to 4,096 modulation
states may be contained in the file. With PSK and QAM, the following lines specify the pairs of I/Q
values assigned to a data symbol. Only one pair is specified in each line, separated by a comma. This is
continued until all modulation states are defined. The I/Q values are to be defined in the logical order of
the assigned data symbols. First the I/Q values for data symbol 0 (000...000), then that for data symbol
1 (000...001), etc.
It should be noted that the maximum amplitude of the vector defined by an I/Q pair should not exceed 1.
rIQ=
==
=+
++
+≤
≤≤
≤²²1
The procedure is the same for FSK with the difference that a frequency shift normalized to the symbol
rate is specified instead of the I/Q pair.
The selected user modulation file is displayed in the File field below the Modulation Type selection field.
To select another modulation file, click into the file field with the left mouse key. The described file
selection window is opened and another modulation file can be selected.
A user modulation file for a special 8PSK modulation using different angles between adjacent states is
given as an example.
ROHDE&SCHWARZ IQSIM MAPPING FILE
special 8-PSK with mapping point compression
PSK
0
80.866, 0.5
0.5, 0.866
-0.5, 0.866
-0.866, 0.5
-0.866, -0.5
-0.5, -0.866
0.5, -0.866
0.866, -0.5

WinIQSIM Modulation Settings Panel
1013.1642.02 5-37 E-13
5.8.2 Modulation Parameters
Other parameters can also be configured depending on the selected modulation type.
Reference level: This parameter can only be defined for PSK and QAM modulation. In all other cases it
is disabled (grey) or replaced by the FSK Index parameter (see below).
Under this item the maximum signal reference level used for PSK and QAM is defined. The reference
level can be varied between -10 dB and 3 dB. Each I and Q value in the mapping table is compressed or
expanded by a scale factor defined as 10 20
reference level_
. This parameter can particularly be used for
examining amplifier nonlinearities. See also section Amplifier Panel further down in this chapter.
PSK rotation: This parameter is only available with PSK modulation modes. Otherwise it is shown in
shadowed mode. This parameter allows the mapping constellation for each symbol interval to be rotated
by the selected phase. The rotation can be set in multiples of π/8 between 0 and 15. Rotation is in
mathematically positive direction (anticlockwise). The following illustration shows the principle of PSK
rotation: ej*n*(k*π/8)
PSK
Mapping
Unit
. . .
Input Data Bits
mapping
symbol at
time n*Tsymbol
n = symbol index n = 0, 1, 2, ..., sequence length -1
rotation = k*
π
/8, k = 0, 1, ..., 15
to baseband filtering
Fig. 5-20 Principle of PSK rotation
Example: QPSK with an input bit sequence of {00, 01, 10, 11} is used in this example. With rotation
switched off (k = 0), the following IQ output sequence is obtained after mapping
(normalized to 2): {1 + j, -1 + j, -1 -j, 1 -j}. If a rotation of
π
/4 (k = 2) is selected, the
following output sequence will be obtained
{(1 + j) ej⋅⋅04
π
/, (-1 + j) ej⋅⋅14
π
/, (-1 -j) ej⋅⋅24
π
/, (1 -j) ej⋅⋅34
π
/ }. This is exemplified in the
illustration below.
I
Q
S0, Srot 0
S1
S2S3, Srot 2
Srot 1
Srot 3
Srot 0
Srot 2
Srot 1
Srot 3
I
Q
I
Q
S0
S1
S2S3
π/4
π/2
3π/4
Fig. 5-21 Example of PSK rotation

Modulation Settings Panel WinIQSIM
1013.1642.02 5-38 E-13
FSK Index: This parameter can only be defined for 2FSK and 4FSK modulation. It is displayed instead
of the reference level. With the FSK or modulation index, the frequency deviation for FSK can be
increased or reduced. An index between 0.1 and 12 can be set. Sufficiently high oversampling has to be
selected for the selected FSK index (see section Oversampling).
Alpha (non unif. QAM): This parameter can only be set for QAM modulations, in all other cases it is
disabled (grey). The non-uniformity parameter Alpha comes from DVB (digital video broadcasting). The
quadrants of the constellation diagram are pulled apart along the bisecting line. Consequently, the points
of the constellation diagram are no longer uniformly distributed. If α = 1 the mapping points in the
constellation diagram are evenly distributed as usual; rmin is the minimum distance of a constellation
point to its origin. The magnitude for the shift of quadrants in the constellation diagram is then defined
as
∆
∆∆
∆rr=
==
=−
−−
−⋅
⋅⋅⋅()
min
α
αα
α
1.
The effect of parameter α on the constellation diagram is shown below.
Fig. 5-22 Constellation diagram for 32QAM with Alpha = 1 and Alpha = 3
Alpha can be varied between 1 and 10.
GTFM b: This parameter can only be set with GTFM selected, otherwise it is disabled (grey). It can be
set in the range from 0 and 1. The parameter is the ratio of the frequency deviation of the first bit period
to the frequency deviation of the second period. With b = 0.5, the modulation indices of three
consecutive bit periods are ¼, ½ and ¼ of the nominal modulation index 0.5.

WinIQSIM Modulation Settings Panel
1013.1642.02 5-39 E-13
5.8.3 Coding of Input Data
The binary data stream from the source can be recorded with the aid of a coder. The coding types
supported by WinIQSIM do not contain redundancies. The number of coder input bits corresponds to
the number of output bits. Block coding is mainly used to adapt the mapping schemes supported by
WinIQSIM to the requirements of the respective communications standards. In most cases the coder
only reorganizes the assignment of data symbols to the modulation states. WinIQSIM does not contain
elements like channel coding or interleaving. These procedures can however be performed via the data
source File (see section 5.6). WinIQSIM provides nine different coding types. They can be selected in
the Coding field.
Only part of the available coding types is accessible for the different modulation modes. Coding types
that cannot be selected are disabled (grey) in the selection menu. Conflicts may therefore occur
between modulation type and coding when the modulation type is changed. If the selected coding is not
permissible for the new modulation type, coding is automatically set to None. The matrix below gives
permissible modulation/coding combinations.
Table 5-17 Permissible combinations of modulation and coding
Coding
Modulation
None Gray Diff. Gray Diff. GSM Diff. NADC TFTS MSAT Diff. Phase Diff. Gray Diff.
8PSK
CW(none*) --- - - - - - - -
Dirac Imp. + + + + ---- - -
BPSK + + + + + -- - - -
QPSK + + + + - + + + - -
O-QPSK + + + + - + + + - -
π
ππ
π/4 DQPSK + + + + - + + + - -
8 PSK + + + + ---- - +
8 PSK
EDGE + + + + ---- - -
16 QAM + + + + ---- +-
32 QAM + + + + ---- +-
64 QAM + + + + ---- +-
256 QAM + + + + ---- +-
MSK + + + + + -- - - -
2 FSK + + + + + -- - - -
4 FSK + + + + - + + + - -
GTFM + + + + + -- - - -
User + + + + ---- - -
*)none: With this item selected, the input data are not coded.

Modulation Settings Panel WinIQSIM
1013.1642.02 5-40 E-13
Gray coding: With Gray coding, subsequent binary data symbols only differ by one bit. This also applies
to the last and first data symbol. Assuming a known length of 1, a Gray code with the length L can be
obtained by mirroring the code table and placing 0 in front of the previous symbols and 1 in front of the
mirrored symbol. In the following this procedure is explained for L = 3.
Table 5-18 Gray coding generation scheme
Decimal Binary Gray Decimal Binary Gray
0 00 00 0 000 000
10101
leading 01 001 001
2 10 11 added 2 010 011
3 11 10 3 011 010
Mirror axis 10 4 100 110
11 leading 15 101 111
01 added 6 110 101
00 7 111 100
Differential coding (Diff.): Differential coding uses a memory function. The value of the current output
bit cn depends on the current output bit cn-1 and on the previously sent input bit cn-1. The current output
bit cn is the difference between dn and cn-1. If dn and dn-1 are equal (difference = 0), cn = 0; if dn and cn-1
are not equal (a difference occurs), cn = 1. This corresponds to an exclusive OR (EXOR) gating of dn
and cn-1 cn = dn ⊕ cn-1
Table 5-19 Differential coding
Current input bit dnPrevious input
bit cn-1
Coder output bit cn
000
011
101
110
Gray differential coding (Gray Diff.): Gray differential coding is a combination of Gray coding and
differential coding. The coder input bits are first Gray-coded and then differentially coded.
GSM differential coding (GSM Diff.): This coding is similar to differential coding. The difference is that
with GSM differential coding cn = 1 when input bits dn and dn-1 are equal (difference = 0) and cn = 0 when
dn and dn-1 are not equal. This is a negation of the EXOR link for dn and dn-1. This coding is also used by
the digital mobile radio standard GSM (Global System for Mobile communications).
cdd
nnn
=
==
=⊕
⊕⊕
⊕−
−−
−
()
1
Table 5-20 GSM differential coding
Current input bit dnPrevious input
bit dn-1
Coder output bit cn
001
010
100
111
NADC coding: NADC coding is only suitable for two-level modulation modes (ie modulation types with
22 = 4 modulation states). The data symbol n consisting of input bits d2n and d2n+1 is coded into an output
symbol consisting of output bits c2n and c2n+1 as shown in the table.

WinIQSIM Modulation Settings Panel
1013.1642.02 5-41 E-13
Table 5-21 NADC coding
Data symbol n
(d2n d2n+1)Coder output symbol n
(c2n c2n+1)
00 00
01 01
10 11
11 10
If this coding is used with π/4 DQPSK, the data symbols are transmitted in the form of phase changes as
specified by the NADC (North American Digital Cellular) standard .
TFTS coding: Same as NADC, TFTS coding can only be used for two-level modulation modes (ie
modulation types with 22 = 4 modulation states). The data symbol n consisting of input bits d2n and d2n+1
is coded into a coder output symbol consisting of output bits c2n and c2n+1 as shown in the table.
Table 5-22 TFTS coding
Data symbol n
(d2n d2n+1)Coder output symbol n
(c2n c2n+1)
00 10
01 01
10 11
11 00
If this coding is used with π/4 DQPSK, the data symbols are transmitted as phase changes as specified
by the TFTS (Terrestrial Flight Telephone System) standard.
MSAT differential coding (MSAT Diff.): Differential coding according to MSAT (Mobile Satellite)
standard is selected with this option. Refer to the standard specifications for further information. The
serial data stream from the source is first converted into a 2-bit parallel format (A,B). Starting from bit 1
of the input stream, all even-numbered bits form sequence A and all odd-numbered bits form sequence
B. An input pair A(n), B(n) at time n is differentially coded into I(n) and Q(n) based on the values of the
input pair A(n), B(n) and the previous pair I(n-1), Q(n-1). Coding is performed as follows:
In An Bn An In An Bn Bn Qn( ) ( ) ( ) ( ( ) ( )) ( ( ) ( )) ( ( ) ( ))=⊕• ⊕−+ ⊕ • ⊕−11
Qn An Bn Bn Qn An Bn An In() () ()(() ( )) ( () ()) ( () ( ))=⊕• ⊕−+ ⊕ • ⊕−11
In a next step the pairs I(n), Q(n) are coded according to the following table.

Modulation Settings Panel WinIQSIM
1013.1642.02 5-42 E-13
Table 5-23 MSAT differential coding
I(n) Q(n) Coder output symbol n
(c2n c2n+1)
00 10
01 01
10 11
11 00
If this coding is used with π/4 DQPSK, the data symbols are transmitted as phase changes according to
the MSAT standard.
Phase differential coding (Phase Diff.): Phase differential coding is used for DVB (digital video
broadcasting) signals using 16, 32, 64 and 256QAM modulation. The MSBs (most significant bits) of the
modulation data are differentially coded in order to obtain a π/2 rotation-invariant QAM constellation.
Refer to the DVB standard for further information. The encoding scheme is as follows:
In An Bn An In An Bn An Qn() () ()( () ( )) ( () ()) ( () ( ))=⊕• ⊕−+ ⊕ • ⊕−11
Qn An Bn Bn Qn An Bn Bn In() () ()( () ( )) ( () ()) ( () ( ))=⊕• ⊕−+ ⊕ • ⊕−11
Gray differential coding for 8PSK (Gray Diff. 8PSK): This coding is used by the VHF DIGITAL LINK
(VDL) digital standard and is available only if 8PSK modulation is active. With this coding, the 3 bit data
symbols of 8PSK are converted into phase steps as shown by the table below.
XkYkZk∆φ
∆φ∆φ
∆φk
00 0
0 π / 4
00 1
1 π / 4
01 1
2 π / 4
01 0
3 π / 4
11 0
4 π / 4
11 1
5 π / 4
10 1
6 π / 4
10 0
7 π / 4
5.8.4 Symbol Rate and Sequence Length
Symbol rate and sequence length can also be set in the Modulation window of the panel.
Symbol rate: The symbol rate must be adjusted so that a correct clock rate can be set for the I/Q
source AMIQ. Setting is performed in the Symbol Rate field. The symbol rate is obtained by dividing the
bit rate by the modulation level. The modulation level corresponds to the number of bits in the input
stream from the data source transmitted in one symbol. NADC uses π/4 DQPSK modulation, for
instance. With this modulation 2 bits per symbol are transmitted. NADC uses a bit rate of 48.6 kbit/s.
This yields a symbol rate of 48.6 kbit/s / 2 = 24.3 Ksymbols/s.

WinIQSIM Modulation Settings Panel
1013.1642.02 5-43 E-13
The symbol rate can be varied between 10 symbols/s and 100 Msymbols/s. The maximum symbol rate
depends on oversampling and on the maximum clock rate of the I/Q source (AMIQ 100 MHz). The
symbol rate is therefore defined as
symbol ratemax = 100 MHz / oversampling.
The following table gives an overview of bit and symbol rates used in modern communication systems.
Table 5-24 Bit and symbol rates of modern communication systems
System Bit rate / kbit/s Symbol rate / Ksymbols/s
GSM 270.833 270.833
DECT 1152 1152
NADC 48.6 24.3
PDC 42 21
TFTS 44.2 22.1
PHS 384.0 192.0
TETRA 35.0 17.5
Sequence length: The sequence length specifies the length in data symbols of the I/Q signal to be
calculated. A length between 1 and 4.000.000 (4M) can be set in the Sequence Length field. A
memory of max. 4 Msamples is available in the output RAM of AMIQ for each of the I and Q signals.
This value must not be exceeded. In the single-carrier mode, the number of sampling values is the
product of sequence length and oversampling. The max. sequence length is therefore defined as
sequence lengthmax = 4.000.000 / oversampling.
In the multicarrier mode the number of sampling values is defined as
Sampling values Oversampling sequencelength
Sampling rate
⋅= ⋅
*
5.8.5 Baseband Filtering and Filter Parameters
This section describes the selection of the baseband filter and of associated filter parameters. All
baseband filters offered by WinIQSIM are lowpass filters. The various communication systems use
different bandpass filters. The most frequently used filter types can be selected here. To be able to use
other filters, a user-specific filter can be defined with the aid of a file. More details are given further
down.
The baseband filter and modulation play a decisive role in signal shaping in the frequency and time
domain. We therefore talk about baseband pulse shaping in addition to baseband filtering. The filter
shapes the transmitted pulse in the baseband.
The output sequence of modulation mapping is a complex pulse sequence that is applied to the
baseband filter. Depending on the chosen modulation and the bandpass pulse (see under Baseband
Impulse further down) the pulses have a different width. The filter output signal is obtained by a
convolution of filter impulse response and complex modulation pulse sequence.
The filters selectable in the Filter Function field are now described.
None: If None is selected no baseband filtering is performed. The pulse sequence is passed on to the
modulator without modification.

Modulation Settings Panel WinIQSIM
1013.1642.02 5-44 E-13
Note: A combination of None (with Dirac pulse) and PSK or QAM modulation should be avoided
as it may cause unpredictable effects.
Rectangular filter (Rect): The rectangular filter gives baseband pulses a rectangular shape with a
pulse width of one symbol period Tsym. The filter response shows a sin(f) / f behaviour. The rectangular
filter should be used for PSK and QAM modulation modes which do not require specific filter
characteristic. The combination of the rectangular filter with FSK will result in a quadratic phase
characteristic. The impulse response and the response of the rectangular filter are as follows:
H(f) =
(
((
()
))
)
si f T ⋅
⋅⋅⋅
h(t) = 1 for 0≤<t
T
h(t) = 0 for t
T
≥
Fig. 5-23 Impulse response h(t) of rectangular filter (impulse length 20)
Square Root Raised Cosine Filter (Root Cosine): The response of the square root cosine filter is
described by
=1 for
02
<<fT
(1 - )
α
H(f) =
(
((
()
))
)
1
21- sin 2fT-1
2
π
ππ
πα
αα
α
æ
ææ
æ
è
èè
è
ç
çç
çö
öö
ö
ø
øø
ø
÷
÷÷
÷
æ
ææ
æ
è
èè
è
ç
çç
ç
ç
çç
ç
ö
öö
ö
ø
øø
ø
÷
÷÷
÷
÷
÷÷
÷for
(
((
()
))
)
(1 - )
2
α
αα
αα
αα
α
2
1
TfT
≤
≤≤
≤≤
≤≤
≤+
++
+
=0 forfT
>(1 + )
α
2
This equation can also be written as
=1 for
02
<<fT
(1 - )
α
H(f) =
(
((
()
))
)
cos
π
ππ
π
α
αα
α
α
αα
α
TfT2
1
2
−
−−
−−
−−
−
æ
ææ
æ
è
èè
è
ç
çç
çö
öö
ö
ø
øø
ø
÷
÷÷
÷
æ
ææ
æ
è
èè
è
ç
çç
ç
ç
çç
ç
ö
öö
ö
ø
øø
ø
÷
÷÷
÷
÷
÷÷
÷for
(
((
()
))
)
(1 - )
2
α
αα
αα
αα
α
2
1
TfT
≤
≤≤
≤≤
≤≤
≤+
++
+
=0 forfT
>(1 + )
α
2
where T is the symbol period. Parameter α is the roll-off factor. It determines the steepness of the filter
edges in the time domain and the transition bandwidth in the frequency domain. With WinIQSIM, a roll-
off factor between 0.01 and 0.99 can be selected in the Roll Off field below the Filter function field. The
roll-off field is displayed in turn with the filter parameters entry field of other filter types. The impulse
response of the filter is
h(t) =
(
((
()
))
)
(
((
()
))
)
(
((
()
))
)
(
((
()
))
)
(
((
()
))
)
sin cos
π
ππ
πα
αα
αα
αα
απ
ππ
πα
αα
α
π
ππ
πα
αα
α
141
14 2
−
−−
−+
++
++
++
+
−
−−
−
æ
ææ
æ
è
èè
è
ç
çç
çö
öö
ö
ø
øø
ø
÷
÷÷
÷
tTtTtT
tTtT

WinIQSIM Modulation Settings Panel
1013.1642.02 5-45 E-13
Fig. 5-24 Impulse response h(t) of square root raised cosine filter (α = 0.35, impulse length 20)
Cosine filter (Cosine): This filter is similar to the square root raised cosine filter. The frequency
response of the cosine filter is described by
=1 for
02
<<fT
(1 - )
α
H(f) =
(
((
()
))
)
cos2
2
1
2
π
ππ
π
α
αα
α
α
αα
α
TfT
−
−−
−−
−−
−
æ
ææ
æ
è
èè
è
ç
çç
ç
ç
çç
ç
ö
öö
ö
ø
øø
ø
÷
÷÷
÷
÷
÷÷
÷
æ
ææ
æ
è
èè
è
ç
çç
ç
ç
çç
ç
ö
öö
ö
ø
øø
ø
÷
÷÷
÷
÷
÷÷
÷for
(
((
()
))
)
(1 - )
2
α
αα
αα
αα
α
2
1
TfT
≤
≤≤
≤≤
≤≤
≤+
++
+
=0 forfT
>(1 + )
α
2
where T is again the symbol period and α the roll-off factor. The roll-off factor determines the edge
steepness of the filter in the time domain and the transition bandwidth in the frequency domain. With
WinIQSIM, a roll-off factor between 0.01 and 0.99 can be selected in the Roll Off field below the Filter
Function field. The roll-off field is displayed in turn with the parameter entry field of other filter types. The
impulse response of the filter is
h(t) = sin( ) cos ( )
(( ))
ππα
πα
t
T
t
T
t
T
tT14 2
−
Fig. 5-25 Impulse response h(t) of cosine filter (α = 0.35, impulse length 20)
Gaussian filter (Gauss): When using the Gaussian filter, the frequency response of the filter has the
shape of a Gaussian bell. The filter characteristic can be expressed by the normalized bandwidth B * T,
where B is the 3 dB bandwidth of the filter and T the duration of a symbol period. The normalized
bandwidth B * T can be selected in the range from 0.1 to 10 with 0.01 resolution in the B * T field in the
Filter window. This field is displayed alternately with the roll-off factor field.
The frequency response of the Gaussian filter is described by

Modulation Settings Panel WinIQSIM
1013.1642.02 5-46 E-13
H(f) = exp .−
−−
−æ
ææ
æ
è
èè
è
ç
çç
çö
öö
ö
ø
øø
ø
÷
÷÷
÷
æ
ææ
æ
è
èè
è
ç
çç
ç
ç
çç
ç
ö
öö
ö
ø
øø
ø
÷
÷÷
÷
÷
÷÷
÷
0 3466
2
f
BTfbit
The impulse response of this filter is also a Gaussian characteristic with the shape
h(t) = 1
22
222
π
ππ
πσ
σσ
σσ
σσ
σ
TtT⋅
⋅⋅⋅−
−−
−exp( / ( ) with
σ
π
=ln( )2
2
BT
Fig. 5-26 Impulse response h(t) of Gaussian filter (BT = 0.3, impulse length 20)
Gaussian EDGE Filter (Gauss EDGE): When using the Gaussian EDGE filter the filter function
assumes the shape of a linearized Gaussian bell. The time-bandwidth product of this filter cannot be
changed. The coefficients of this filter were suggested by ETSI for the extension of GSM (GSM EDGE:
Enhanced Data Rates for GSM Evolution).
Partial Response Filter (PRS): The frequency response of the PRS filter is described by
H(f) = cos ( )
π
f
T
f < 1/(2T)
h(t) = 1
2
1
2
1
2
1
2
si
t
T
si
t
T
()()−+ + with si x
x
x
() sin( )
=
π
π
Fig. 5-27 Impulse response h(t) of partial response filter (impulse length 20)
When using the PRS filter with QPSK, 16QAM and 64QAM, the modulation types 9QPRS, 49QPRS and
225QPRS can be generated.
CDMA2000 1X: A special baseband filter for the 1X mode and 3X multicarrier mode is defined in
tabulated form in the CDMA2000 (IS2000) standard.
This filter is implemented in WinIQSIM under the designation CMDA2000 1X Filter.

WinIQSIM Modulation Settings Panel
1013.1642.02 5-47 E-13
Fig. 5-28 Impulse response h(t) of CDMA2000 1X filter
CDMA2000 3X DS: A special baseband filter for the 3X direct spread mode is defined in tabulated form
in the CDMA2000 (IS2000) standard. This filter is implemented in WinIQSIM under the designation
CDMA2000 3X DS Filter.
Fig. 5-29 Impulse response h(t) of CDMA2000 3X DS filter
Ideal Low Pass: With this filter, the frequency response of an ideal low pass filter with a cutoff
frequency of half the symbol rate is obtained. This filter type is recommended if subsequent
oversampling of the signal from an import system is to be carried out. To ensure good signal quality, a
large impulse length (128) is recommended for this filter.
Fig. 5-30 Frequency response and impulse response h(t) of ideal low pass filter
Butterworth Filter: In WinIQSIM, 3rd-, 5th- and 7th-order Butterworth filters are implemented. Apart
from the filter order, the cutoff frequency can be selected as a function of the symbol rate. The cutoff
frequency is selectable from 0.1 to 2.0 of the symbol rate. The diagrams below show the frequency
response and the impulse response of a 7th-order Butterworth filter at different cutoff frequencies.

Modulation Settings Panel WinIQSIM
1013.1642.02 5-48 E-13
Fig. 5-31 Frequency response and impulse response h(t) of 7th-order Butterworth filter
with cutoff frequency 0.7 * symbol rate
Fig. 5-32 Frequency response and impulse response h(t) of 7th-order Butterworth filter
with cutoff frequency 2.0 * symbol rate
User filter: To allow the user to load filter types that are not predefined by WinIQSIM, a user-specific
filter can be configured in a data file. Selecting the User Filter function opens a window where a file with
the extension *.IFL (IQSIM filter file) can be selected. The user filer file must be an ASCII file with the
following format.
Table 5-25 Format of user filter file
Line Content
1 ROHDE&SCHWARZ IQSIM FILTER FILE
2 Comment line with any entries
3 Pulse length of filter as multiples of the symbol period
4 Oversampling
5 Filter coefficient No. 1 for I (filter coefficient No. 1 for Q)
6 Filter coefficient No. 2 for I (filter coefficient No. 2 for Q)
7 Filter coefficient No. 3 for I (filter coefficient No. 3 for Q)
8 etc. for all filter coefficients
The first data line gives the name ROHDE&SCHWARZ IQSIM FILTER FILE for file identification. Line 1
may be preceded by an arbitrary number of comment lines which have to begin with a # sign. These
lines are followed by a compulsory comment line (without #). Subsequently, the pulse length (see under

WinIQSIM Modulation Settings Panel
1013.1642.02 5-49 E-13
Impulse Length further down) and the oversampling factor (see under Oversampling further down)
have to be specified for the file-defined filter.
The filter coefficients are to be specified in the following lines. The quadrature signal and the in-phase
signal can be assigned a different filter characteristic. In each line the coefficient for I must be specified
first and then, separated by a comma, the coefficient for Q. If the filter characteristic of I and Q is
identical, only one coefficient need be specified which will then be used for both. By entering two
coefficients a skew between the I and Q channel can be simulated.
The number of lines required for entering coefficients is obtained from the product of oversampling
factor and pulse length plus 1. Number of coefficients = pulse length * oversampling factor + 1, eg if a
pulse length of 8 is selected and the oversampling factor is 16, 8 * 16 + 1 = 129 (pairs of) coefficients
have to be entered. Filter files with up to 4.096 (max. pulse length 28, max. oversampling 32) pairs of
coefficients may be used.
The gain of the user filter will be
(
((
()
))
)(
((
()
))
)
a
dB
coeff I coeff Q
oversampling
=
==
=⋅
⋅⋅⋅+
++
+
é
éé
é
ë
ëë
ë
ê
êê
ê
ê
êê
ê
ù
ùù
ù
û
ûû
û
ú
úú
ú
ú
úú
ú
å
åå
åå
åå
å
10
22
log ..
To avoid additional signal amplification, the gain of the user filter should be 0 dB.
To ensure optimum performance, the filter coefficients should be calculated with the same oversampling
factor as for signal generation. Interpolation between the filter coefficients will be made if the
oversampling factor in the filter file is different from that selected in the program.
As an example the filter file of a 10th order Bessel filter with a cut-off frequency of 3.9 kHz is given here:
ROHDE&SCHWARZ IQSIM FILTER FILE
Bessel 3.9kHz
2
80.5E-10
-6.9707418737E-10
8.5601508927E-04
7.2487204323E-02
3.5448989297E-01
4.1754619830E-01
1.5030495697E-01
4.0879660975E-03
-1.6577696971E-04
8.2517762928E-04
-5.8935568413E-04
2.0248346559E-04
2.6200266535E-06
-4.2197053913E-05
2.2462756404E-05
-4.0753034935E-06
-1.9596102325E-06

Modulation Settings Panel WinIQSIM
1013.1642.02 5-50 E-13
5.8.6 Sin (x)/x Compensation
When the modulation pulse sequence passing through the baseband filter consists of rectangular
pulses (see Baseband Impulse further down), the signal shows an additional frequency response
according to the function si(f) = sin(f) / f. By activating the Si Comp. function by a click on the check box
On next the Si Comp. field, this frequency response can be compensated for. The figure below shows
the sin (f)/f function in the magnitude spectrum.
Note: The Si distortion should not be mistaken for the distortion generated by the D/A converters
in AMIQ, which the user can select to be automatically corrected by WinIQSIM when IQ
sequences are transferred into AMIQ.
sin(f)/f
f / fsymbol
0.2
0.4
0.6
0.8
1.0
120.5
Fig. 5-33 Sin (f)/f function in the magnitude spectrum
A compensation bandwidth normalized to the symbol rate can be entered in the range from 0 to 0.95 in
the Si Comp. BW field. This normalized bandwidth should suit the selected modulation and filter type.
The entered value should be larger than the filtering bandwidth.
The compensation bandwidth can be adjusted so that even incomplete compensation can be simulated.
Example: Cosine filter with roll-off factor α = 0.2
The signal bandwidth is approx. (1 + α) * fsym / 2, that is (1 + 0.2) / 2 = 0.6 when normalized to the
symbol rate. A compensation bandwidth greater than 0.6 should therefore be set.
5.8.7 Window Function and Window Parameters
The impulse response of a filter to a data symbol is spread over several symbol periods. The number of
symbol periods over which the impulse response of the filter is considered in the calculation of the I and
Q values is determined by the Impulse Length parameter. The Window Function is an additional filter
that can be placed over the impulse response for a period determined by the impulse length. This
window function is simply an additional weighting factor for the coefficients of the baseband filters. It
should be used with filters with a slowly decreasing impulse response (eg cosine filter) in order to reduce
adjacent-channel interference.
In WinIQSIM five window functions can be selected which are now described together with their window
parameters. The function can be selected in the Window Function field. The entry field for the window
parameter is located directly below.
Rectangular window (Rect): The rectangular window function truncates the impulse response of the
baseband filter outside the window. The impulse response inside the window remains unchanged.
Truncating the impulse response by the rectangular window may possibly influence the adjacent-
channel interference. The rectangular filter should therefore be used with intersymbol-interference-free
filters and with an even oversampling factor. In this case the impulse response is truncated at a zero

WinIQSIM Modulation Settings Panel
1013.1642.02 5-51 E-13
crossing. The window can also be used in combination with a Gaussian filter. This combination is used
by GSM for instance.
Hanning window (Hanning): The Hanning function forces the impulse response at the boundaries of
the window to zero, thus avoiding truncation errors. However, this filter type introduces amplitude
distortion. The Hanning filter is described by
w(i) =
(
((
()
))
)
[
[[
[]
]]
]
051 2.cos+
++
+
π
ππ
π
ik−≤≤
k
i
k
22
= 0 otherwise
where k = pulse length
⋅
oversampling.
Kaiser window (Kaiser): The Kaiser window is a compromise between the rectangular and the
Hanning filter. The behaviour of the Kaiser filter is influenced by the Kaiser parameter β. β can be set
in the range from 1 to 10 in steps of 0.1 directly below the selection window. A Kaiser filter with β = 0 is
equal to the rectangular filter. For NADC modulation β should be 2.7 .
The filter is described by
W(i) =
(
((
()
))
)
Iß i
k
Iß
0
2
0
12
−
−−
−æ
ææ
æ
è
èè
è
ç
çç
çö
öö
ö
ø
øø
ø
÷
÷÷
÷
æ
ææ
æ
è
èè
è
ç
çç
ç
ç
çç
ç
ö
öö
ö
ø
øø
ø
÷
÷÷
÷
÷
÷÷
÷
−≤≤
k
i
k
22
= 0 otherwise
where I0 is the Bessel function.
Hamming window (Hamming): A Hamming function is used to window the filter response. The
Hamming window is similar to the Hanning window.
The Hamming window is described by
W(i) = 054 046 2..cos()−⋅ π
i
k−≤≤
k
i
k
22
= 0 otherwise
Chebyshev window (Chebyshev): A Chebyshev function is used to window the filter response. The
behaviour of the Chebyshev window shows a minimum width of the passband at a given ripple of the
stopband. The ripple of the stopband can be set in 0.1 dB steps in the range from 10 to 80 dB in the
Chebyshev Ripple field directly below the Window Function field.

Modulation Settings Panel WinIQSIM
1013.1642.02 5-52 E-13
5.8.8 Impulse Length, Oversampling and Baseband Pulse
Here the remaining parameters of the Modulation Settings panel are described.
Pulse length: As already pointed out, the pulse length determines the number of symbol periods over
which the filter impulse response is considered in the I/Q calculation. The pulse length has a
considerable effect on the modulation accuracy. With GSM, a pulse length of 5 bits or greater is
required. In order to obtain highly accurate signals, a great pulse length (>20) should be selected. In
particular if a root cosine filter is used for baseband filtering, too small a pulse length would highly affect
the error vector magnitude of the I/Q signal. The pulse length can be set between 1 and 128 symbol
periods in the Impulse Length field.
Oversampling: Oversampling defines the number of samples to be calculated for each symbol. This
factor helps to increase the frequency offset of the aliasing products produced by D/A conversion of the
signal. As a result simpler methods can be used for filtering out the aliasing products. On the other
hand, oversampling increases the number of samples to be calculated and transferred to the I/Q signal
source. With increasing oversampling, the signal length is limited by the memory depth of the signal
source, which reduces the number of input data that can be transmitted (see also Sequence Length). A
good compromise for the oversampling factor are values between 4 and 12. Oversampling can be set
between 1 and 32.
To simplify the selection of an optimum oversampling factor, oversampling can be set automatically. In
this case Auto has to be selected in the box next to the Oversampling field. The Oversampling field is
disabled (grey) and the automatically set value is displayed. This is of particular interest with FSK
modulation where, depending on the FSK index, a sufficiently high oversampling factor has to be
selected to avoid truncation of the signal spectrum.
Baseband pulse: In this field the baseband pulse for filter excitation can be selected. A Dirac pulse, a
rectangular pulse or Auto can be selected. The impulse function depends on the signal type to be
generated. Information on the pulse type is given in the specifications of the respective
telecommunication system standards.
In the Auto mode, the Dirac pulse is used for all PSK and QAM modulations and the rectangular pulse
for FSK modulation types.

WinIQSIM Modulation Settings Panel
1013.1642.02 5-53 E-13
5.8.9 Display of Constellation Diagram
The Advanced key is provided at the bottom right of the Modulation Settings panel. With this button the
display of the advanced section of the panel can be switched on or off.
In this section the current modulation mapping is graphically displayed in a constellation diagram.
Modulation mapping for PSK and QAM modulations is displayed in the form of a constellation diagram,
for FSK as a frequency deviation.
In these diagrams the effect of a modulation parameter can be observed. For instance, if the FSK index
is increased for 4FSK, the frequency shift increases as well. This display is also very helpful in the case
of user modulation because the modulation data read from the file can be checked.
Fig. 5-34 Constellation diagram in the Modulation panel

I/Q Impairments --Panel WinIQSIM
1013.1642.02 5-54 E-12
5.9 I/Q Impairments Panel
In this panel impairments of the I/Q modulator can be configured. Linear impairments such as carrier
leakage, I/Q imbalance and quadrature error and non-linear effects like AM/AM and AM/PM conversion
can be simulated. All impairment types defined in the panel can be enabled and disabled by means of a
switch in the top left-hand corner of the panel. The parameter fields in the panel can be edited
irrespective of the switch position. However, settings made in the panel have no effect on signal
generation when the switch is in the position Off.
Fig. 5-35 I/Q Impairments panel
The individual impairments are now described.
Carrier Leakage: The carrier leakage for the I and Q modulator signal can be set here. The carrier
leakage of the I and Q signals can be varied between -50% and +50%. A carrier leakage of 0% will
theoretically lead to the optimum carrier suppression. All I signals are shifted by a fixed value depending
on the value selected for carrier leakage I. There is the same dependence of Q values on the carrier
leakage Q parameter. The effect is illustrated by the diagram below.
I
Q
Carrier Leakage I
Carrier Leakage Q
Fig. 5-36 Effect of carrier leakage
IQ Imbalance: For an ideal I/Q modulator, the gain in the I and Q signal paths is identical. A difference
in gain between the two signal components is expressed in terms of I/Q imbalance. Using the I/Q
imbalance parameter, the length of the I vector can be changed with respect to the Q vector. Positive
values indicate that the gain of the I vector is higher by the respective percentage than that of to Q
vector and vice versa. In WinIQSIM the imbalance can be set in the range from -30% to +30%. This
effect is shown in the following diagram.
I
Q
+-
+
-
Fig. 5-37 Effect of I/Q imbalance

WinIQSIM I/Q Impairments --Panel
1013.1642.02 5-55 E-12
Quadrature Error: The phase angle between the I and Q signals is 90° in the ideal case. Deviations
from this angle are expressed in terms of a quadrature error. This means that in an ideal I/Q modulator
with a phase angle of 90° the quadrature offset is 0°. A positive quadrature offset will result in phase
angles greater than 90°, negative values in angles less than 90°. This parameter can be set in the range
-30% to +30%. The effect of the quadrature error is illustrated by the diagram below.
I
Q
+
+
-
-
Fig. 5-38 Effect of quadrature error
AM/AM and AM/PM conversion: Nonlinearities of I/Q modulators can be described in many ways.
Generally a modulated signal can be described as
s
tit
j
qt() () ()=+⋅
where i(t) is the amplitude and Φ(t) the time-dependent phase function of the signal. A signal distorted
by nonlinearities of the I/Q modulator can be described as
s
tit
j
qt'( ) '( ) '( )=+⋅
with
a t at k at k at
aa
'( ) ( ) ( ) ( )=
==
=+
++
++
++
+
2233
and
φφ
φφ
'( ) ( ) ( ) ( )ttkatkat=+ +
23
2.
The amplitude errors of i and q are calculated as follows:
∆ik it k it
aa
=⋅ +⋅
2233
() () and
∆qk qt k qt
aa
=⋅ +⋅
2233
() ().
The phase errors are calculated as follows:
∆
ϕ
ϕϕ
ik it k it=⋅ +⋅
2233
() () and
∆
ϕ
ϕϕ
qk qt k qt=⋅ +⋅
2233
() ().
To allow also simulation of negative coefficients, the coefficients that can be entered in the panel are
converted linearly as shown below and substituted in the above equations:
ka
ka panel
220
10 1
2
=−
_
and ka
ka panel
320
10 1
3
=−
_
.
The variation of the signal amplitude with respect to the original amplitude is called AM/AM conversion.
It is described by a 3rd order polynomial in a(t). The polynomial coefficients of the square and the cubic
components k2a and k3a can be set between -3 dB and +3 dB.
The variation of the phase with respect to the original amplitude is called AM/PM conversion. Due to
nonlinearities, amplitude modulation (AM) also causes phase modulation (PM). This effect can be
simulated as shown by the above formula. The conversion factors k2Φ and k3Φ can be varied in the
range -30° to +30°.

I/Q Impairments --Panel WinIQSIM
1013.1642.02 5-56 E-12
I
Fig. 5-39 Effect of AM/AM and AM/PM conversion factor

WinIQSIM Phase Distortion Panel
1013.1642.02 5-57 E-12
5.10 Phase Distortion Panel
In this panel the impairments caused by phase noise and spurious sidebands can be simulated.
WinIQSIM assumes a standard phase-locked loop (PLL) consisting of a VCO (voltage-controlled
oscillator) locked to a reference frequency by means of a frequency divider. The division factor m is
assumed to be 1 in this model. If the division factor m of your system is greater than 1, the reference
noise has to be increased by 20 log(m).
All frequencies entered in this panel are normalized to the baseband sampling rate fsample. This rate is
the product of the current symbol rate fsymbol and the oversampling factor.
The panel comprises two windows, Phase Noise and Sidebands. The noise components of the two
windows can be switched on and off separately by means of the On/Off switched provided at the left-
hand side of the windows. Each of the windows is represented by a block in the block diagram.
Fig. 5-40 Phase Distortion panel
5.10.1 Phase Noise
The phase noise can be configured with parameters VCO Noise, Reference Noise and PLL Bandwidth.
VCO Noise: The phase noise of the VCO measured at an offset frequency of fsymbol / 2 can be entered. It
is assumed that the phase noise of the VCO decreases by 20 dB per decade of the frequency offset (6
dB per octave). The phase noise can be set in the range -140 dB to -60 dB.
Ref. Noise: Here the reference frequency phase noise of the PLL can be entered. It is assumed to be
constant with the frequency. The parameter can be set between -140 dB and -60 dB.
PLL Bandwidth: The bandwidth of the PLL normalized to the baseband sampling rate can be set. The
bandwidth can be selected in the interval 0 to 0.25 fsample. When the PLL bandwidth is set to 0, a free-
running VCO is simulated (no reference frequency).
Example for the entry of a normalized bandwidth:
fsymbol = 100 kHz, oversampling = 8, desired PLL bandwidth = 160 kHz
The baseband sampling rate is described by fsample = fsymbol * oversampling = 100 kHz * 8 = 800 kHz.
The value to be set in the panel for the normalized bandwidth is therefore
BPLL / fsample = 160 kHz / 800 kHz = 0.2.
The effects of the phase noise are shown in the figure below. It shows the constellation diagram of a
QPSK-modulated signal with superimposed phase noise.

Phase Distortion Panel WinIQSIM
1013.1642.02 5-58 E-12
Fig. 5-41 Impairment of QPSK signal by phase noise
5.10.2 Sidebands
Discrete frequency sidebands mostly due to hum or imperfect reference frequency suppression can be
simulated by switching on the sidebands function. The sidebands can be set by means of the frequency
and level parameters.
Frequency: The frequency of the discrete sidebands normalized to the baseband sampling rate can be
entered in the range -0.35 fsample to +0.35 fsample.
Level: With this parameter the level of the spurious sidebands can be entered as a function of the signal
level. A value between -80 dB and -20 dB can be set.
The diagram below shows the magnitude spectrum of a QPSK signal with the sidebands parameter
switched on. The discrete spectral lines at the right and left of the main lobe are clearly visible in the
spectrum.
Fig. 5-42 Magnitude of a QPSK signal disturbed by sidebands

WinIQSIM Bandpass Panel
1013.1642.02 5-59 E-12
5.11 Bandpass Panel
The bandpass block simulates a bandpass filter at the RF. This allows for example the effect of an IF
filter on the modulation signal to be tested. The bandpass in the RF range must be converted to an
equivalent (complex) lowpass in the baseband using bandpass-lowpass transformation. This operation
and the subsequent discrete convolution of I/Q signal and complex impulse response of the equivalent
lowpass filter involve a considerable amount of computing. The bandpass block requires a longer
computation time than any other function of the program.
In this panel it can be decided whether the internally defined bandpass or a user-defined bandpass
should be used, and two groups of parameters are provided for the configuration of bandpass filter,
magnitude (MAG) distortion and group-delay (GD) distortion.
The Bandpass block can be cut into or switched out of the signal path using the On/Off switch.
Fig. 5-43 Bandpass panel
Bandpass: In this field a selection can be made between an internal bandpass model or a user
bandpass from a file. The internal bandpass model sets the functions r(f) for the signal amplitude
characteristic and gd(f) for the group delay of the bandpass as described further below. The parameters
described under MAG Distortion and GD Distortion are only effective with the internal bandpass model.
With User selected, a selection window is opened. In this window a bandpass file with the fixed
extension *.ibp (IQSIM bandpass) can be loaded. The selected user file is displayed in the File field
below the Bandpass selection field.
The format of a user bandpass file and a user baseband filter is the same (see section 5.8.5). The only
difference is that the coefficients for I and Q have to be specified for the user bandpass.
The effects of the bandpass on the signal amplitude can be set in the MAG Distortion window. A
distinction is made between linear (k1), square (k2), and sinusoidal (sin.) amplitude distortions.
k1:With this parameter a linear amplitude distortion can be set in the range -6 dB to 6 dB.
k2:With this parameter a square amplitude distortion can be set in the range -1.5 dB to 1.5 dB.
sin.:With this parameter a sinusoidal amplitude distortion can be set in the range 0 dB to 3 dB.
With n
p
= number of periods of sinusoidal ripple in Nyquist bandwidths (in WinIQSIM n
p
= 4) and
a symbol duration T = 1/fs
y
mbol the amplitude of the bandpass filter as a function of frequency is
described by:
rf k T f k T f kfTn
p
() ( ) sin( )
sin
=
==
=⋅
⋅⋅⋅⋅
⋅⋅⋅+
++
+⋅
⋅⋅⋅+
++
+⋅
⋅⋅⋅⋅
⋅⋅⋅⋅
⋅⋅⋅⋅
⋅⋅⋅
12
22
222
π
ππ
π

Bandpass Panel WinIQSIM
1013.1642.02 5-60 E-12
In the GD Distortion window, the group-delay distortion caused by the bandpass can be set. A
distinction is made between linear (k1), square (k2), and sinusoidal (sin.) distortions.
k1:With this parameter a linear group-delay distortion can be set in the range -1 T to 1 T.
k2:With this parameter a square group-delay distortion can be set in the range -0.5 T to 0.5 T.
sin.:With this parameter a sinusoidal group-delay distortion can be set in the range 0 to 0.5 T.
T is the symbol period. It is the reciprocal value of the symbol rate.
The group-delay characteristic versus frequency is described by:
gd(f k T f k T f kfTn
p
)()sin()
sin
=
==
=⋅
⋅⋅⋅⋅
⋅⋅⋅+
++
+⋅
⋅⋅⋅+
++
+⋅
⋅⋅⋅⋅
⋅⋅⋅⋅
⋅⋅⋅⋅
⋅⋅⋅
12
22
222
π
ππ
π
.
Fig. 5-44 Effect of bandpass on I/Q signal

WinIQSIM Amplifier Panel
1013.1642.02 5-61 E-12
5.12 Amplifier Panel
In this panel amplifier nonlinearities can be simulated. Three amplifier models are available. In addition
to hard-limiting and soft-limiting amplifier model, a nonlinear amplifier can be selected. The On/Off
switch at the top left of the panel enables or disables distortions caused by the amplifier. Since the
amplifier distortions are simulated, a gain factor of one is assumed for all models. This means that in the
ideal case the output voltage of the amplifier is identical to the input voltage.
The models can be selected in the Amplifier field. The parameters below are only relevant for the
nonlinear model. For all other models the parameter entry fields are disabled. The amplifier models and
their parameters are described in the following.
Fig. 5-45 Amplifier panel
Soft-limiting and hard-limiting amplifiers: Some amplifiers show limiting effects. This means that the
output voltage follows exactly the input voltage up to a certain value. Above this value the output voltage
remains constant when the input voltage is further increased. When the soft-limiting amplifier is active,
the ideal gain is limited to an amplifier input level of ±Limiting Level, which means that input values
between -Limiting Level and + Limiting Level are ideally amplified. Input values below - Limiting Level
are limited to - Limiting Level and those above +1 to +1.
The hard-limiting amplifier is a special model of the soft-limiting amplifier. The limit for the ideal gain is
at an input level of 0. For all input values below 0 the output level is -1 and for all values above it is +1.
A characteristic of these two models is shown in the next drawing.
The limiting level at which limiting is to start in the case of the soft-limiting amplifier or up to which the
level is to be amplified in the case of the hard and soft-limiting amplifier can be set in the Limiting Level
field. The minimum value for the limiting level is 0.1.
Hard Limiting
Soft Limiting
Input
Output
1-1
-1
1
Fig. 5-46 Characteristic of soft-limiting and hard-limiting amplifiers
Soft-limiting and hard-limiting amplifiers only affect the amplitude of the output signal. The phase of the
output signal remains unchanged.

Amplifier Panel WinIQSIM
1013.1642.02 5-62 E-12
Nonlinear amplifier: The input signal of a nonlinear amplifier can be described as follows:
(
((
()
))
)
st Ate
in in jt
in
=
==
=() ()
φ
φφ
φ
where Ain(t) is the amplitude and Φin(t) the phase of the input signal.
The output signal of an amplifier is therefore
(
((
()
))
)
stAte
out out jt
out
=
==
=() ()
φ
φφ
φ
where Aout (t) is the amplitude and Φout (t) the phase of the output signal.
The field Operating Point permits to select the operating point of the nonlinear amplifier. The minimum
value for the operating point is 0.1. All amplitudes of the input signal of this amplifier are normalized to
the level of the operating point. The parameters for the amplitude AXXX used in this section are already
normalized to the operating point.
AA
Operating Po Level
norm abs
=
==
=_int_
Example:
The impairment caused by an amplifier can be divided up into an inphase component (same phase as
input vector) and an orthogonal component. This approach is illustrated by the following drawing.
Fig. 5-47 Example of impairment caused by a nonlinear amplifier.
The following approach is used for the inphase impairment component:
∆inphase k A t k A t
ain ain
=
==
=+
++
+
3355
() ()
Thus, the following approach is obtained for the quadrature impairment component:
∆quadrature k A t k A t
in in
=
==
=+
++
+
3355
φ
φφ
φφ
φφ
φ
() ()
If these impairments are converted into an amplitude and a phase error, the following relationships are
obtained:
∆∆∆A A t inphase quadrature A t=
==
=+
++
++
++
+−
−−
−(() ) ()
22
tan( ) ()
∆Φ ∆
∆
=
==
=+
++
+
quadrature
A t inphase
For small impairments, these relationships can be simplified with the following approximations:
(() )A t inphase quadrature+
++
+>>
>>>>
>>∆∆
22
,A t inphase A t() ()+
++
+≈
≈≈
≈∆ ,tan( )∆Φ ∆Φ=
==
=
This results in:
∆∆A inphase k A t k A t
ain ain
≈
≈≈
≈=
==
=+
++
+
3355
() ()

WinIQSIM Amplifier Panel
1013.1642.02 5-63 E-12
∆Φ ∆
≈
≈≈
≈=
==
=+
++
+=
==
=+
++
+
quadrature
At
kA t kA t
At kA t kA t
in
in in
in
in in
()
() ()
() () ()
3355
3254
φ
φφ
φφ
φφ
φ
φ
φφ
φφ
φφ
φ
As a result, the relationship between input and output signal is as follows:
AtAtkAt kAt
out in a in a in
() () () ()=
==
=+
++
++
++
+
3355
φ
φφ
φφ
φφ
φ
φ
φφ
φφ
φφ
φ
out in in in
ttkAtkAt() () () ()=
==
=+
++
++
++
+
3254
The parameters defining this relationship can be set in WinIQSIM.
AM/AM parameter: Parameters k3 and k5 describing the relationship between the output amplitude and
the input amplitude can be set in the range -3 dB to +3 dB.
To be also able to simulate negative coefficients, the coefficients to be entered in the panel are
linearized and inserted into the above equations as follows:
ka
kapanel
320
10 1
3
=
==
=−
−−
−
_
and ka
kapanel
520
10 1
5
=
==
=−
−−
−
_
.
AM/PM parameter: Parameters k3 and k5 describing the relationship between the output phase and the
input amplitude can be set in the range -30° to +30°.
Nonlinearities cause modulation errors and generate signal components outside the used channel.

Power Ramping Panel WinIQSIM
1013.1642.02 5-64 E-12
5.13 Power Ramping Panel
Many modern communications standards prescribe power ramping for signal transmission. An example
of such standards is TDMA (time domain multiple access). With this method only part of the transmitting
time is available to the user. For the transmission he is assigned a time slot at regular intervals. In the
time outside this time slot he cannot transmit. For this reason the transmitter power of the user must be
switched on at the beginning of the slot and switched off again at the end. The switching ramps, which
have a considerably effect on adjacent channels, are defined by many standards in terms of power time
templates. The profile of power ramping can be determined in the Power Ramping panel.
In addition to the function and duration of a ramp, the position can also be determined at which the
ramp should occur. Same as any other item in the block diagram following the modulation, power
ramping can be switched on and off.
Fig. 5-48 Power Ramping panel
Ramp: In the Ramp window the type of ramp and its duration can be set. A selection can be made
between a squared cosine function and a linear function. A ramp time between 0 and 16 Tsymbol can be
set in the Ramp Time field, normalized to the symbol period. Also fractions of the symbol period are
available to the user.
00
1
linear cosine
Ramp time
Ramp time
Fig. 5-49 Ramp functions of power ramping
Periodically Extended Power Ramping: In many applications, such as generating several frames of a
GSM signal, power ramping is repeated periodically with each frame. To avoid the necessity of
calculating and specifying the ramp positions of each generated frame, the Periodically Extended
Power Ramping option is provided. If you activate this option, the time characteristic of the power
ramping, as indicated in the panel, is continued periodically till the signal end.

WinIQSIM Power Ramping Panel
1013.1642.02 5-65 E-12
Example: You want to generate ten frames of a GSM signal. In each frame, slot No. 1 should be
activated. To achieve this, you first set the GSM modulation parameters and data source. The sequence
length is 10 x 1250 symbols. The first slot should be activated; it starts with symbol 157, and ends
approx. with symbol 305 (2 x 156.25 symbols per slot minus 8.25 symbols guard interval).
Then enter all ramp positions for the first frame.
Symbol index Power / dB
0-80
157 0
305 -80
1249 -80
Do not forget to specify the power value at the end of the frame (period), in this case at symbol 1249.
The last entry in the ramping table indicates the period for the periodical extension. The period is greater
than the index of the last entry by 1, since the symbol index starts at 0.
Next, activate the Periodically Extended Power Ramping option and look at the magnitude of the signal
(r(t), phi(t)) in the range of 0 to 125000 symbols. You can see that ten frames, each with active slot 1,
have been generated as required.
Fig. 5-50 Periodically Extended Power Ramping function
Ramp Positions: In the second window of the panel, the ramp positions and the RF signal level to be
attained at the end of a ramp can be defined. The position of a ramp is determined by entering the
symbol number where the ramp should begin. Starting with 0, the symbols are consecutively numbered.
A ramp can be started at any position. The end of a ramp, ie the time when the signal reaches the rated
level, can be defined by adding the ramp time and the ramp position.
New ramp positions and their rated levels can be entered in the Define new ramp position window.
The position of the ramp is entered in the Symbol field, the rated level in the Level field. A level of
between -80 dB and 0 dB can be set. By pressing the Add button, the newly defined ramp is transferred
to the Defined Ramp Positions table. All defined ramp positions are listed in this table in ascending
order. If a ramp has already been defined at the selected position, the user is asked in a dialog box
whether the previous entry should be overwritten.
The user can scroll through the list using the scrollbar at the left of the table. Thus all defined ramps can
be viewed. When a line is selected in the table with the mouse, the line is highlighted by an orange
frame and the ramp position with level is copied into the Define new ramp position field. This function
can be used for editing already defined ramps. When an entry in the table is selected and the Delete
button is pressed, the entry is cleared from the table. The whole table can be cleared with the Delete All
button.
Up to 512 ramp positions can be defined.
Note: Because of baseband filtering and other components in the signal path, a delay will occur
between the original, unfiltered data and the output signal of the filter. When a power
ramping profile is created, the ramp positions are always related to the unfiltered data. The
delays caused by the filter are automatically considered by WinIQSIM and the power
ramping profile is corrected correspondingly.

Power Ramping Panel WinIQSIM
1013.1642.02 5-66 E-12
In many communications standards, the power time templates are also defined at the input data bit
level. In WinIQSIM this function is contained in the data editor (see section 5.7). The settings made in
the data editor can be automatically converted to the symbol level and transferred into the Power
Ramping panel. To avoid the ramps defined in the data editor being inadvertently overwritten in the
Power Ramping panel, the Power Ramping panel is disabled in this case. The ramp positions can be
viewed but no longer edited. The Add, Delete, Delete All buttons and the fields for defining the ramp
type are disabled (grey). In the top window of the panel the message Defined by data editor is
displayed. The Release button is displayed in addition. With this button the Power Ramping panel can
be enabled again so that the ramps can be edited as usual.
The magnitude characteristic of a signal generated with power ramping is shown in the diagram.
Fig. 5-51 Signal with power ramping

WinIQSIM Multipath Panel
1013.1642.02 5-67 E-12
5.14 Multipath Panel
Electromagnetic radio waves are propagated in different directions. The waves can be reflected,
refracted or scattered. As a result they arrive at the receiver on different paths and with different delays.
In mobile radio communication this effect depends on the nature of the terrain, ie in mountain areas
more reflected waves arrive at the receiver than in a flat area without buildings. This multipath
propagation can also be simulated. Up to six paths can be configured. Multipath propagation can be
enabled and disabled with the On/Off switch.
Fig. 5-52 Multipath panel
Define Path: In this window a new path can be configured for multipath propagation. Delay, Level and
the start Phase can be defined as path parameters.
In the Delay field the delay difference of the path is set normalized to the symbol duration. A value
between 0 and 32 Tsymbol can be set. Using the current symbol rate, the path delay is automatically
converted to an absolute delay and displayed in seconds at the right of the Delay field.
In the Level field, the signal level of the path can be set in the range -80 dB and 0 dB. In the Phase
field, the phase shift of the path is set between -180° and 180°.
With the Add button the newly defined path is transferred to the Defined Paths table where the paths
are listed in the ascending order of their delay. When a path is selected in the table by a mouse click,
the path parameters are transferred to the Define Path window where they can be edited. A path
selected in the table with the mouse can be cleared with the Delete button. Up to six paths can be
defined.
Note: Path 1 is the time reference for the path delay. Its delay is always 0. Path 1 must always be
present and cannot be cleared.

Multipath Panel WinIQSIM
1013.1642.02 5-68 E-12
Fig. 5-53 Impulse response of a multipath constellation

WinIQSIM Offset Panel
1013.1642.02 5-69 E-12
5.15 Offset Panel
In the Offset panel, phase and frequency offsets can be set for the signal. This impairment can be
added or removed from the signal path by means of the On/Off switch.
Fig. 5-54 Offset panel
Phase offset: In this field the phase offset can be set between -180° and 180°. The effect of the phase
offset can be seen in the vector diagram. The whole diagram is rotated by the set phase offset. See also
the figure below.
Fig. 5-55 Effect of phase offset on vector diagram
Frequency offset: The frequency offset for the baseband signal can be set here. A frequency between
-0.35 fsample and +0.35 fsample can be set normalized to the current baseband sampling rate.
Example for the entry of the normalized frequency offset:
fsymbol = 100 kHz, oversampling = 12, desired frequency offset = 300 kHz
The baseband sampling rate is described by fsample = fsymbol * oversampling = 100 kHz * 12 = 1200 kHz.
The value to be set in the panel for the normalized frequency offset is therefore
foffset / fsample = 300 kHz / 1200 kHz = 0.25.
The diagram below shows the magnitude spectrum of a signal with frequency offset.

Offset Panel WinIQSIM
1013.1642.02 5-70 E-12
Fig. 5-56 Magnitude spectrum of signal with frequency offset
5.15.1 Assistant Function for Determining the Frequency Offset
If an I/Q signal is to be provided with a frequency offset, certain conditions of the I/Q signal and the
frequency offset must be fulfilled to generate a precision signal. In particular at the wrap around point, ie
the point at which the AMIQ output signal changes from the end to the start of the signal, there may
otherwise be amplitude differences causing unwanted spikes in the spectrum.
The time period of the I/Q signal (without offset) must be equivalent to an integer multiple of the
oscillation period with the offset frequency.
tn
f
IQ Signal
Offset
−=⋅1n
N
∈+
/
with the time period of the I/Q signal being obtained as the
ratio of sequence length and symbol rate.
The following illustration shows a constant I/Q signal with a frequency offset which does not meet the
above condition. The displayed wrap around point shows distinct spikes both of the I and the Q
amplitude.
Fig. 5-57 Wrap around of I/Q signal with frequency offset set without assistant function

WinIQSIM Offset Panel
1013.1642.02 5-71 E-12
In order to solve this wrap around problem, the assistant function has been integrated which can be
activated via the Assistant button in the Offset panel. After actuating this button, the following modal
dialog window is opened.
fig. 5-58 Frequency offset assistant function
The desired frequency offset can be entered in the Requested Frequency Offset field. Please note that
only a range between -0.35 and +0.35 of the sampling rate can be selected as offset. The maximum
permissible offset is entered in the Max. Offset field. The max. offset can be achieved by increasing the
oversampling or the symbol rate. The modulation parameters influencing the setting of the offset are
entered in the Influencing Parameters field. The influencing parameters can be varied in this field to
determine the frequency offset that does not cause any wrap around problems (Frequency Offset
field). The resolution for varying the offset frequency without any problems is stated in the Frequency
Resolution fields. WinIQSIM automatically selects a frequency offset that causes no problems.
The frequency resolution is defined as:
ff
sequence length
resol
symbol
=⋅, ie as the ratio of the symbol rate of the I/Q signal and the sequence
length in symbols. The longer the I/Q sequence, the more accurate is the setting of the offset frequency
without wrap around problems.
If the panel is closed with the Accept All button, all set parameters are accepted whereas with the
Cancel button all settings are discarded.
The result of setting the frequency offset with the assistant function is shown in the figure below.

Offset Panel WinIQSIM
1013.1642.02 5-72 E-12
Fig. 5-59 Wrap around of I/Q signal with frequency offset set with assistant function

WinIQSIM Interferer Panel
1013.1642.02 5-73 E-12
5.16 Interferer Panel
In this panel three different types of additive signal impairments can be configured and superimposed
onto the I/Q signal. In addition to noise and simulated sinewave interferers, previously calculated,
modulated signals can be added to the I/Q signal. The individual impairment types can be switched On
and Off with the switches at the left of the parameter entry fields.
The three types of additive impairments are now described.
Fig. 5-60 Interferer panel
5.16.1 Noise
To simulate real transmission conditions, noise can be added to the signal. In general, the ratio of the bit
energy Eb to the average noise N0 is given for specific bit error rates. However, the S/N ratio can only be
exactly determined if the bandwidth of the receiver is known. The S/N ratio defined in terms of bit-
energy-to-noise-energy ratio Eb/N0 and receiver bandwidth Brec is described by
S
N
E
N
B
f
b rec
symbol
=
==
=−
−−
−
0
10log
where fsymbol is the symbol rate of the signal. From this equation it can be seen that the S/N ratio of a
receiver with a Nyquist bandwidth B = fsymbol equals the bit-energy-to-noise-energy ratio Eb/N0.
Eb/N0 can be set in the range -3 dB to 80 dB. An Eb/N0 ratio of -3 dB means that the signal level is 3 dB
below the noise level.
The given receiver bandwidth Brec is normalized to the symbol rate fsymbol. The ranges 0.5, 1, 2, 4, 8, 16
and Full can be selected. Full means, the receiver bandwidth is set to half the baseband sampling rate
fsample = fsymbol * oversampling.
The following figure shows the constellation diagram of a QPSK signal with superimposed noise.

Interferer Panel WinIQSIM
1013.1642.02 5-74 E-12
Fig. 5-61 Constellation diagram of QPSK signal with noise
5.16.2 CW Interferer
In this window a sinusoidal interferer, eg a co-channel interferer, can be simulated. The carrier-to-
interferer (C/I) frequency spacing and the C/I power ratio can be set.
C/I: The carrier-to-interference ratio can be defined between -3 dB and 80 dB.
Frequency: The carrier frequency of the interferer fsample can be set between - 0.35 fsample and + 0.35
fsample normalized to the baseband sampling rate.
The figure below shows the magnitude spectrum of a QPSK signal with the CW interferer switched on.
Fig. 5-62 Magnitude spectrum of QPSK signal with CW interferer

WinIQSIM Interferer Panel
1013.1642.02 5-75 E-12
5.16.3 Add Signal
In this window a previously calculated and stored signal can be added to the I/Q signal. It should be
noted that the baseband sampling rate of the added signal must not be greater than that of the useful
signal. The signals can be added when the sampling rates are equal. If the added signal has a lower
sampling rate, the rate of the added signal has to be converted to the sampling rate of the useful signal.
This is done internally by means of a resampler. According to Shannon, the sampling rate can be
increased without any loss in information. Since resampling is a complex operation, it may take up some
time when the ratio between the previous and the new rate is unfavourable and sequences are long. For
this reason a progress indication bar is displayed during resampling. To avoid time-consuming
calculations, make sure that the difference between the sampling rate of the added and of the useful
signal is not too great.
To obtain useful results after the addition, the two signals should also have the same length. The
product of sequence length and symbol duration should be the same. If the signal to be added is too
long, only the first part of the signal will be used. If it is too short, the signal period is automatically
continued.
Signal File: In this field the added signal file is displayed. To select a file click into the field with the left
mouse key. A file selection window is opened where a signal file with the fixed extension *.ibn can be
selected for addition to the I/Q signal.
Any signal calculated in WinIQSIM can be stored in this format and added to other signals later on. To
do so select Save for Add in the File menu. The configured signal is then stored in a file of your choice
(with the extension *.ibn).
Level: In this field the level of the added signal can be set in the range -80 dB to +3 dB. A level of +3 dB
means that the amplification of the added signal is higher by 3 dB than that of the I/Q signal.
When used together with the Frequency option in the Offset panel, the Add Signal function can be used
to simulate a signal containing several carriers. As an example a signal with three channels or carriers
should be generated. The center frequency of the first channel should be at the left of the RF carrier,
that of the second exactly at the carrier frequency and that of the third at the right of the carrier.
• Define the first signal channel by selecting data and modulation as usual.
• Set a negative frequency offset for the channel in the Offset panel and switch on the Offset block.
• Store this signal as channel1.ibn under the File:Save for Add menu.
• Define the second signal channel with data and modulation.
• Switch off the Offset block because no carrier frequency offset should be set for channel 2.
• Switch on the Add Signal block and select the previously stored file channel1.ibn as file to be added.
• Store the new two-channel signal configuration as chan1_2.ibn under File:Save for Add.
• Define the third channel as required.
• Set a positive frequency offset for the channel in the Offset panel and switch on the Offset block.
• Switch on the Add Signal block and select the previously stored file chan1_2.ibn as file to be added.
• The spectrum of the completely configured three-channel signal can now be displayed in the
Graphics panel where the settings can be checked.
The result of the described procedure for a QPSK signal is shown in the following diagram .

Interferer Panel WinIQSIM
1013.1642.02 5-76 E-12
Fig. 5-63 Magnitude spectrum of three-channel QPSK signal

WinIQSIM Interferer Panel
1013.1642.02 5-77 E-12
5.17 Receiver Filter Panel
In some communication standards, channel filtering is split into a transmitter filter and a receiver filter.
To optimize the S/N ratio, matched filters are often used in the receivers. The impulse response of these
filters corresponds to that of the baseband filter in the transmitter (for an ideal channel and a real,
symmetrical pulse). The effects of such a receiver filter on the I/Q signal can be simulated in this panel.
Using the On/Off switch, the receiver filter can be cut into or removed from the signal path. The time
and frequency response of the receiver filter corresponds to that of the baseband filter described in
section 5.8.5.
Fig. 5-64 Receiver Filter panel
Mode: Three different modes can be selected for the receiver filter. In the I/Q mode, an I/Q demodulator
(coherent demodulator) is assumed to be in the receiver. The FM mode assumes an FM demodulator.
With Auto selected, an I/Q modulator is used for the modulation types PSK, QAM and GMSK or an FM
modulator for 2FSK, 4FSK and GTFM.
Filter function
A rectangular, root cosine, Gaussian or a user filter function can be selected. Since these filters are
described in detail in section 5.8.5 only a brief description will be given here.
Rectangular filter (Rect): The impulse response of the rectangular filter is a rectangular pulse with a
width of one symbol period Tsym. The filter response shows a sin(f) / f characteristic. The rectangular
filter should be used for PSK and QAM modulation methods for which specific filter characteristic is not
required.
Square root raised cosine filter (Root Cosine): The filter response and the impulse response of the
root cosine filter are described in section 5.8.5. Parameter α is the roll-off factor. It determines the
skirt selectivity of the filter in the time domain and the passband in the frequency domain. With
WinIQSIM, a roll-off factor between 0.01 and 0.99 can be set in the Roll Off field below the Filter
Function field. The roll-off field is displayed alternately with the entry fields for other filter types.
Gaussian filter (Gauss): When the Gaussian filter is used, the filter response has the shape of a
Gaussian bell. The filter characteristic can be influenced by the product of period and bandwidth B * T. B
is the 3 dB filter bandwidth and T the symbol period. This normalized bandwidth B * T can be set in the
range from 0.1 to 10 with a 0.01 resolution. The value is set in the B * T field below the Filter Function
field. This field is displayed alternately with the field for the roll-off factor.
User filter: To allow the user to load filter types that are not predefined by WinIQSIM, a user-specific
filter can be configured via a data file. Selecting the User Filter function opens a window where a file with
the extension *.IRF (IQSIM receiver filter file) can be selected. This filter file has the same format as the
baseband filter described in section 5.8.5. The selected filter file is displayed in the File field.

Quantisation Panel WinIQSIM
1013.1642.02 5-78 E-12
5.18 Quantization Panel
In modern communications systems, digital components like signal processors are used to an
increasing extent. These components feature a limited computing accuracy because the number of bits
available resolution is finite. The use of D/A converters also limits signal resolution. For this reason the
resolution of filter coefficients and I/Q signals can be set in WinIQSIM. With the On/Off switch,
quantisation can be enabled and disabled.
Fig. 5-65 Quantization panel
IQ Resolution: The resolution of I/Q values can be set between 10-6 and 0.5.
Example: With a resolution of 0.002 set, all input values of a block are displayed on the next integral
multiples of 0.002 (0.4567 => 0.456). Assuming an input value range of -1 to 1 for I and Q, a resolution
of 0.002 permits 1000 amplitude steps to be generated. This corresponds to a resolution of approx. 10
bits for I and Q.
To simulate the use of n bits for I and Q, the input value range from -w to w is first to be considered
(normally w will be about 1).
To calculate the resolution to be set, divide the input value range (2*w) by the number of amplitude
steps which is to be displayed with n bits (2n). For instance, with n = 8 bits and W = 1, a resolution of 2*
1 / 256 = 1/128 is obtained for I and Q.
Coefficient Resolution: The resolution of filter coefficients can be set in the same way as the resolution
for I and Q. The coefficient resolution can be set in the range between 10-6 and 0.5. The figure below
shows the impulse response of a Gaussian filter with and without quantisation.
Fig. 5-66 Effect of quantisation on the impulse response of a Gaussian filter

WinIQSIM Quantisation Panel
1013.1642.02 5-79 E-12
5.19 Smoothing Panel
In many cases the I/Q signal is a loaded I/Q sequence which is continuously output. In this case
amplitude differences may occur between the end of a sequence and the beginning of the next (wrap
around point). These wrap arounds can be smoothed in the Smoothing panel. Smoothing can be
enabled and disabled with the On/Off switch.
Fig. 5-67 Smoothing panel
Smoothing Range: A value between 2 and 32 samples can be set for the smoothing range (with an
oversampling of 8, 8 samples are obtained from one symbol).
The signal is smoothed by filtering the points of the I and Q sequence in the wrap around range. The
new trace value is obtained from the weighted average of the previous value and from the values of the
neighbouring points at the right and left. The Show wrap around option can be selected in the Graphics
Settings panel for the formats i(t), q(t) and r(t), phi(t). With this option selected, the wrap around range
of the signal is displayed to decide whether the signal requires smoothing or not.

Graphic Setting und Graphics Panel WinIQSIM
1013.1642.02 5-80 E-12
5.20 Graphic Setting and Graphics Panel
The graphics panel is an important tool for viewing and checking the signal configuration. In this panel
the generated I/Q signal or representations derived thereof like the vector diagram or the signal
spectrum can be displayed. Cursor and zoom functions are available for a close examination of the
signal and for reading characteristic values.
In the Graphic Setting panel the display format can be selected and the respective graphics parameters
set. The scaling can also be selected. The Graphic Settings panel allows changes to be made in the
Graphics panel.
In the Graphics panel the signal values are displayed in the selected format. Depending on this format,
one (spectrum) or two (i(t) and q(t)) diagrams are displayed. The cursor and zoom functions are
available in the Graphics panel.
Parameters for setting a graphics format in the Graphic Setting panel and the pertaining display in the
Graphics panel will be described together. The configuration of the two panels and the functions that are
independent of the selected display format are described first.
5.20.1 Graphic Setting Panel
The Graphic Settings panel comprises two windows. In the Format Parameter window the graphics
formats and the pertaining graphics parameters can be set. The Scaling window is used for defining the
scale of the display.
Fig. 5-68 Graphic Setting panel

WinIQSIM Graphic Setting und Graphics Panel
1013.1642.02 5-81 E-12
Format Parameter
In this window the graphics formats and the associated parameters can be set. An overview of available
formats is given in the table below.
Table 5-26 Overview of graphics formats
Graphics format Description
i(t), q(t) Display of in-phase i(t) and quadrature q(t) component versus time.
r(t), phi(t) Display of signal magnitude r(t) and phase phi(t) functions calculated from i(t) and q(t) versus time.
r(t), f(t) Display of signal magnitude r(t) and instantaneous frequency f(t) versus time.
Eye diagram i Eye diagram of i(t) displayed with a selectable eye length.
Eye diagram q Eye diagram of q(t) displayed with a selectable eye length.
Eye diagram f Eye pattern for f(t) displayed with a selectable eye length. This display is of particular interest for FSK
modulation.
Vector Display of signal characteristic q(t) versus i(t). This display is called vector diagram.
Constellation Display of q(t) versus i(t) in the constellation diagram. However only the signal values at the ideal
symbol sampling times are displayed.
FFT MAG Display of magnitude spectrum of the I/Q signal versus frequency.
FFT Phase Phase display of I/Q signal spectrum versus frequency.
FFT GD Display of signal delay versus frequency.
A detailed description of the formats and their parameters is given in section 5.20.3.
Scaling
In the Scaling window, the axes of the diagrams in the Graphics panel can be scaled. The scale of the
abscissa (x axis) and ordinate (y axis) can be set automatically (autoscaling) or by the operator as
required.
Two graphs are displayed for the formats [i(t), q(t)], [r(t), phi(t)] and [r(t), f(t)] and one only for all others.
When two graphs are displayed, a different scale can be set for the two abscissas (time axes). For
reasons of clarity this capability is however not used. The abscissas are scaled together. The ordinate
axes can be scaled separately.
Thus the abscissa axis and, depending on the graphics format, one or two ordinate axes can be scaled
in the Scaling window.
Autoscaling and User Scaling
For all parameters displayed in the Graphics panel (t, I, Q, r, phi, f, FFT F, FFT MAG, FFT Phase, FFT
GD), you can define whether the corresponding axes are to be scaled automatically or by the user.
For each of these parameters, the display range [Min, Max] for the parameter axis in question can be
selected in the Max and Min fields right of the Autoscaling field. The settable range depends on the
graphics format, oversampling and a few other parameters. The Min value should always be lower than
the Max value to avoid an error message being output. With Autoscaling selected, the set range values
have no effect. The axes are scaled automatically.
Only the parameters required for a given graphics format are accessible for scaling, the remaining
parameters are dimmed.
When a signal is displayed for the first time, the Autoscale option should be selected for all axes to see
in which range the signal is displayed. Then any scale can be chosen and any display format selected.
The entry fields for Freq/Time and Eye Length are only of interest for some graphics formats. They will
be described in section 5.20.3 together with the formats.
After selecting format and scale for the graphs, the diagrams are displayed when the Plot Graph button
is pressed. The I/Q signal is calculated when this has not been done before. The graphics format is
determined by the I/Q data and displayed in the Graphics panel.

Graphic Setting und Graphics Panel WinIQSIM
1013.1642.02 5-82 E-12
The ACP Measurement button permits to open a panel where the adjacent-channel power can be
determined in the FFT graphics. These functions will be described further down.
The Graphics panel is closed with OK or Cancel. When Cancel is pressed, all the settings made are
rejected.
5.20.1.1 ACP Measurement
WinIQSIM permits to determine the adjacent-channel power of the configured IQ signal.
This function is only accessible when the graphics format FFT is set. To this end, actuate the ACP
Measurement button in the Graphic Settings Panel, and the following panell will appear.
Fig. 5-69 ACP Measurement Panel
WinIQSIM can determine the power in the two right and left adjacent channels relative to the power of
the useful channel. The displayed ACP values are not meant to be understood as values that can be
remeasured using spectrum analyzers, since only the parameters of the ideal IQ signal are determined
here. Besides, the influence of the selected FFT window and of averaging is not to be underestimated.
This function can be used, for example, in order to optimize filter parameters with respect to the ACP, ie
in order to compare different signal configurations.
In the panel, it is possible to set the bandwidth of the useful channel in the field Channel Bandwidth,
the bandwidth of the adjacent channels in the field Adjacent Channel Bandwidth and the channel
spacing in the field Channel Spacing in the range between 10 Hz and half the currently set sampling
rate. The currently set sampling rate is displayed in the status line. In most cases, the bandwidth of the
useful channel is identical to that of the adjacent channels. There are also cases, however, where the
RF leakage of a system A is to be determined in the adjacent channels of system B. Therefore, the
parameters Channel Bandwidth and Adjacent Channel Bandwidth can be set independently of each
other. As a prerequisite for the ACP measurement in WinIQSIM, the channel spacing must be at least
as large as the channel bandwidths set.
The field No. of Adj. Channels permits to select whether only one or both the lefthand and righthand
adjacent channels are to be examined. Note that the required test bandwidth must not exceed the
currently set sampling rate. The following condition must be fulfilled:
No of ACP Channels Channel Spacing Adjacent Channel Bandwidth Sample Rate
__ _ * _ __ _
+≤
22
The following drawing illustrates the importance of the ACP measurement parameters. The useful
channel is called Main Channel, the lefthand adjacent channel (lower frequency) Lower Channel and the

WinIQSIM Graphic Setting und Graphics Panel
1013.1642.02 5-83 E-12
righthand adjacent channel Upper Channel (higher frequency). The two outer channels are additionally
assigned Alternate.
Fig. 5-70 Drawing ACP Parameters
In order to start an ACP measurement press the Measure button. The calculated ACP values are
indicated in the display fields ACP Low, ACP Up, ACP Low 1. Alternate and ACP Up 1. Alternate in dB
relative to the power of the useful channel. The individual channel powers are internally normalized to
their associated channel bandwidth. The channel ranges defined for the ACP measurement are
highlighted in colours in the Graphics panel.
Fig. 5-71 FFT graphics with channel ranges entered
An update of the graphics panel automatically involves an update of the ACP measurement if the ACP
panel is active.
The Close button permits to close the ACP panel.

Graphic Setting und Graphics Panel WinIQSIM
1013.1642.02 5-84 E-12
5.20.2 Graphics Panel
In the Graphics panel the calculated I/Q signal is displayed in the selected format. The selected format
is indicated in the headline of the panel. Depending on this format, one or two graphics windows are
displayed. The elements for zooming and selecting the colour for the graphs are displayed below the
display windows. A scrollbar is provided in addition for changing the display range of the graphs. Two
cursors are displayed in the graphics windows to simplify reading.
The size of the Graphics panel can be changed as required using the mouse. However, the window size
cannot be reduced below an internally set minimum value. This ensures that the graphs displayed and
the control elements are always visible and ready for use.
Fig. 5-72 Graphics panel
Selection of graph colours
The colour used in the displays can be selected in the Color fields at the right below the display
windows. To select a colour click on the Color field with the left mouse key and hold the key down. A
colour selection window is opened. With the mouse key still held down, a colour can now be selected
with the aid of the mouse cursor. After the selection release the left mouse key. The selected colour is
indicated in the Color field. It is set when the next graph is drawn or the Update button (at the bottom of
the panel) is pressed.
Scrolling the display range
For all graphics formats using time t as the abscissa, a scrollbar is provided for selecting the displayed
time span. The length of the shiftable element in the bar is proportional to the displayed time span. The
total length of the scrollbar corresponds to the calculated period of the whole signal. With Autoscale
selected for the time axis, the size of the displayed time span is set automatically.
If the axis is scaled by the user, the displayed signal period corresponds to the difference between the
values set in the Graphics Setting panel for Left and Right when the user scrolls through the range.
Example: The signal was calculated for 100 symbols. The permissible span for the time axis is
therefore t = 0 to t = 100 Tsymbol. 5 Tsymbol is set as range limit at the left and 15 Tsymbol at the right
(autoscaling off, format i(t), q(t)). When the graph is drawn for the first time a time span of 5 to 15 Tsymbol
is displayed. If another range is selected with the aid of the arrow keys of the scrollbar or by shifting the
scrollbar with the aid of the mouse, a signal section of (15 - 5) Tsymbol = 10 Tsymbol will always be
displayed.

WinIQSIM Graphic Setting und Graphics Panel
1013.1642.02 5-85 E-12
Graph cursors
Two cursors are available in each graph. The cursors are snap-to-point cursors which means that they
lock to the next value on the displayed trace when they are moved with the mouse.
cursor start point
Fig. 5-73 Function of snap-to-point cursors
An X is marked on the trace at the position to which the red cursor locks and an O at the position to
which the green cursor locks. If two graphs are displayed, cursors of the same colour are linked, ie they
are automatically positioned on the same coordinate of the abscissa. If a cursor is moved within a graph,
the corresponding cursor in the second graph is automatically set to the same position.
The cursors can be moved by means of the mouse. A cursor activated by the mouse (to be identified by
the bold vertical cursor line) can also be controlled via the keyboard. The cursor in the graph can be
shifted by always one sample with cursor keys ← and →. Thus a position in the graph that was coarsely
selected with the mouse can be exactly marked. With the Home and End key, the cursor can be
positioned at the beginning and end of the displayed span. Switchover between the two cursors is
possible with the Page up and Page down keys.
The abscissa and coordinate values of the cursors are indicated in a window below the graph(s). Three
different cursor modes can be selected and set in the Cursor State field.
Cursor 1: X The values of the two red cursors at position X are indicated in the fields at the right of
the Cursor State field. The indication fields are labelled with the displayed unit.
Cursor 1: O The values of the two green cursors locked at position O are indicated in the fields at
the right of the Cursor State field. The indication fields are labelled with the displayed unit.
Delta: X - O The difference between the red and green cursor of a graph is indicated in the fields at
the right of the Cursor State field. The value of the red cursor (X) is subtracted from that of the green
cursor (O). Each indication field is labelled with the displayed unit. This mode is particularly useful for
defining the distance between two points in the graph (eg spectrum maxima).

Graphic Setting und Graphics Panel WinIQSIM
1013.1642.02 5-86 E-12
Zooming in the graph
Zooming in a graph, ie expanding a range of particular interest, can be performed in different ways:
• An area of special interest in the display can be zoomed by switching off autoscaling of all axis in the
Graphic Setting panel and setting the range limits to the area to be zoomed.
• A more convenient and simpler method is the use of the Zoom button at the left below each graph.
When this button is pressed, the displayed mouse cursor (arrow in most cases) assumes the shape
of a zoom cursor (hand with a pointing finger). Position this cursor in the top left-hand corner of the
graph area to be zoomed. Press the left mouse key and hold it down. Move the mouse cursor to the
bottom right-hand corner of the section to be zoomed. While you move the cursor, a red rectangular
frame will be drawn between the start point and the current cursor position. The frame marks the area
to be zoomed. When the mouse has arrived at the end of the area to be zoomed, ie when the whole
area is within the red frame, release the left mouse key. The selected area is shown expanded and
the mouse cursor assumes its original form. The Unzoom button is enabled. With this button the
original graph can be restored. Zooming can be performed as often as desired in succession. What is
required each time is to press the zoom button and to repeat the described procedure. If two graphs
are displayed, the section of the abscissa zoomed in one graph is automatically zoomed in the other.
A separate Zoom and Unzoom button is provided for each graph. Zooming can only be performed in
the graph the Zoom button of which has been pressed.
• Zooming can also be performed with the aid of the mouse and the keyboard. Position the cursor with
the mouse on a point of the graph the area of which should be further examined. Press the Ctrl key
on your keyboard and hold it down. Press the left mouse key. The area around the mouse cursor is
expanded as long as the mouse key is held down. To compress the area around the mouse cursor,
perform the described procedure with the right instead of the left mouse key. When the Ctrl key is
pressed together with the space bar, the original size of the graph is restored.
To avoid the I/Q values being recalculated each time a signal parameter is changed, the graphics
display of WinIQSIM is only updated when desired by the user. An update can be triggered with the
Update button in the Graphics panel. The same result is obtained with the Plot Graph button in the
Graphic Settings panel or by selecting Show Graphic in the Graphics menu.

WinIQSIM Graphic Setting und Graphics Panel
1013.1642.02 5-87 E-12
5.20.3 Parameters and Display of Graphics Formats
This section describes the eleven graphics formats and their parameters in the Graphic Setting panel. A
graph will be shown as an example for each format.
5.20.3.1 In-Phase i(t) and Quadrature q(t) Components
The in-phase i(t) and quadrature q(t) components of a signal are displayed in two separate graphs as a
function of time. When the Show wrap around option (at the right of the format selection field) is
selected, the wrap around area of the signals is displayed. This is the area between the end of a signal
and the beginning of the next when the signal is continuously output by the I/Q source. A maximum of
ten symbols is displayed at the end of a signal and not more than ten of the next. Large differences in
amplitude at the wrap around position may disturb the signal spectrum. The display of the wrap around
position is particularly useful for assessing the necessity and effectiveness of the Smoothing block (see
section 5.19).
Fig. 5-74 Display of i(t), q(t)

Graphic Setting und Graphics Panel WinIQSIM
1013.1642.02 5-88 E-12
5.20.3.2 Magnitude r(t) and Phase phi(t)
Magnitude and phase of the signal are displayed in two separate windows as a function of time. The
Show wrap around option has the same function as for the previous format. The magnitude
characteristic is particularly useful for observing the effects of power ramping. The individual level steps
and the ramps are shown in the diagram.
Fig. 5-75 Display of r(t), phi(t)
5.20.3.3 Magnitude r(t) and Instantaneous Frequency f(t)
The amplitude r(t) and the instantaneous frequency f(t) determined by phase differentiation are
displayed in two separate plots as a function of time.
Fig. 5-76 Display of r(t), phi(t)

WinIQSIM Graphic Setting und Graphics Panel
1013.1642.02 5-89 E-12
5.20.3.4 Eye Pattern for I
The eye pattern for i(t) is displayed. An eye length between 1 and 10 symbol periods Tsymbol can be set in
the Eye Length field. The signal i(t) is divided into successive segments of the set eye length. These
segments are displayed on top of each other. The result is a pattern that gives the impression of an eye.
The horizontal and vertical eye openings are a measure for signal distortion and intersymbol
interference. A wide eye opening indicates that the signal is only slightly distorted and can be clearly
identified by the receiver. If the eye is hardly open or completely closed, elaborate distortion correction
has to be performed in the receiver before the signal can be demodulated.
Fig. 5-77 Display of eye pattern I
If you want to display the vector diagram only of part of your IQ signal, for example because it is a burst
signal, the desired signal section can be selected in the Graphic Setting panel.
To this effect, deactivate the Autoscaling option for the time axis and set the time interval using the Min
and Max fields.
5.20.3.5 Eye Pattern for Q
The eye pattern for q(t) is displayed. An eye length between 1 and 10 symbol periods Tsymbol can be set
in the Eye Length field. The eye pattern q(t) is created in the same way as eye pattern i(t).
Fig. 5-78 Display of eye pattern Q
If you want to display the eye pattern only of part of your IQ signal, proceed as described in section 5.20.3.4

Graphic Setting und Graphics Panel WinIQSIM
1013.1642.02 5-90 E-12
5.20.3.6 Eye Pattern for F
The eye pattern for f(t) is displayed. An eye length between 1 and 10 symbol periods Tsymbol can be set
in the Eye Length field. The eye pattern F(t) is created in the same way as the pattern for i(t). This
display is particularly suitable for assessing the quality of FSK signals.
Fig. 5-79 Display of eye pattern F
If you want to display the eye pattern for F of part of your IQ signal, proceed as described in section 5.20.3.4.
5.20.3.7 Vector Diagram
In the vector diagram, q(t) is displayed versus i(t) as a parametric trace. In this display the transitions
between the different states of modulation mapping can be viewed. To highlight the position of the
cursor in the diagram, a white triangle with a black frame is displayed at the cursor position. With the
Home key of your keyboard the cursor can be positioned at the start point of the diagram. Using the (←
and →) cursor keys of your keyboard it can be moved through the diagram from sample to sample to
view the status transitions. The End key positions the cursor on the last signal point in the diagram.
Fig. 5-80 Display of vector diagram
If you want to display the vector diagram of part of your IQ signal, proceed as described in section 5.20.3.4.
To this effect, deactivate the Autoscaling option for the time axis and set the time interval using the Min
and Max fields.

WinIQSIM Graphic Setting und Graphics Panel
1013.1642.02 5-91 E-12
5.20.3.8 Constellation Diagram
In the constellation diagram too, q(t) is displayed versus i(t) as a parametric trace. However, in this case
only one i and one q value is displayed per symbol (value at the ideal sampling point of the symbol). The
signal points in the diagram are not linked by direct lines but displayed in the form of spots. This display
clearly shows the transitions between the different states of modulation mapping. The cursor position in
the diagram is marked by a white triangle with a black frame. With the Home key of your keyboard, the
cursor can be positioned at the start point of the diagram. It can then be moved through the diagram
from symbol to symbol by means of the (← and →) cursor keys of your keyboard to view the status
transitions. With the End key the cursor can be positioned on the last symbol in the diagram. In some
communication systems, signal filtering is split up in a filter section in the transmitter and another in the
receiver. To obtain a clear constellation diagram, a suitable receiver filter has to be connected into the
signal path (see section 5.17).
The Constellation Offset, which can be set in the range -0.5 Tsymbol to 0.5 Tsymbol, shifts the sampling
points in the constellation diagram in time by about the set offset. This allows signal sampling in the
receiver to be simulated and displayed at a non-ideal point.
Fig. 5-81 Display of constellation diagram
Two additional options can be selected for the Constellation graphics format under Density Coloring.
With Density Coloring ON selected, the points in the constellation diagram are coloured relative to their
frequency of occurrence. To this end, a grid is put above the set display range of the constellation
diagram and the number of points falling into the individual grid areas is determined. Then the grid areas
(rectangles) are entered into the graph. Grid areas with only little points are displayed in black, those
with a great number of points in yellow. The effect of this option is similar to the display of a signal on the
oscilloscope. If Density Coloring All is selected in addition, all calculated signal points are displayed in
this way.

Graphic Setting und Graphics Panel WinIQSIM
1013.1642.02 5-92 E-12
Fig. 5-82 Display of constellation diagram with density colouring
5.20.3.9 Magnitude Spectrum
The signal spectrum is calculated from the I/Q signal by means of FFT (fast Fourier transform). At first
only one section of the signal in the time domain is used for the calculation. If sufficient signal points are
available, 8192 (8k) points are used for the FFT calculation (otherwise a correspondingly smaller
number of points). To avoid the generation of spurious spectrum lines as may be produced from this
section due to FFT calculation, the signal section has to be windowed before FFT is performed. The
window function should smooth the signal edges. Four window functions can be selected in the FFT
Window field: Rectangle, Hanning, Flat Top and Blackman. Selecting a rectangular window means that
no filtering is performed.
Depending on the selected type of modulation, a rough, irregular spectrum may be obtained. To smooth
the spectrum, the FFT Average function can be used. An averaging number of Auto, 1, 2, 4, 8 16, 32,
64, 128 or 256 can be selected. The spectrum display is averaged over a number of spectra obtained
with FFT for several consecutive sections of the signal in the time domain. FFT Average determines the
number of sub-spectra to be averaged. With Auto selected, averaging is determined by WinIQSIM so
that all calculated IQ values will be used for determining the spectrum.
For FFT calculation of the sub-spectra, 8192 points are used as well. If the total number of signal points
is smaller than Average * 8192, a correspondingly smaller number of points is used for FFT calculation.
Under Freq/Time a selection can be made whether an absolute frequency axis or a frequency axis
normalized to the symbol rate should be used.
The spectrum display allows a check of calculated values particularly when multicarrier signals are
generated.
With FFT MAG selected, the magnitude of the displayed spectrum is displayed versus frequency.

WinIQSIM Graphic Setting und Graphics Panel
1013.1642.02 5-93 E-12
Fig. 5-83 Display of magnitude spectrum
The following FFT info is displayed in the upper left corner of all FFT graphs:
.
This information includes the number of IQ value pairs used for the calculation of a (partial) FFT (FFT
points), the number of sub-spectra to be averaged (AVG) and the so-called noise bandwidth (Noise
Bandwith NBW). The noise bandwidth results from the frequency spacing of the FFT lines and a
correction factor, which depends on the FFT window function.
5.20.3.10 Phase Spectrum
With FFT Phase selected, the phase of the displayed spectrum is displayed versus frequency. The
spectrum is calculated as described for magnitude display. The same parameters can be selected.
Fig. 5-84 Display of phase spectrum

Graphic Setting und Graphics Panel WinIQSIM
1013.1642.02 5-94 E-12
5.20.3.11 Group Delay Spectrum
With FFT GD selected, the group delay is displayed as a function of frequency. The spectrum required
for calculating this parameter is calculated in the same way as the magnitude spectrum. The same
parameters can be selected. An additional delay can be set in the FFT Delay field for the group delay
display. A value between 0 and 4096 Tsymbol can be set. This parameter can be used, for instance, to
eliminate constant delays when investigating bandpass filters.
Fig. 5-85 Display of group delay spectrum

WinIQSIM Graphic Setting und Graphics Panel
1013.1642.02 5-95 E-12
5.20.4 Printout of Graphics Display
The current display in the Graphics panel can be printed out with WinIQSIM. For this function the menu
item Graphics: Print or the respective icon in the toolbar of the main panel can be used. Printing is
only possible when the Graphics panel is displayed. Upon selection of the print function, the control
elements of the Graphics panel disappear as the graphs should be printed without the buttons. An
action window labelled Print Preview is displayed in addition.
Fig. 5-86 Print Preview panel
In this panel the colours in the Graphics panel can be changed for printing. The black background is
very convenient for the screen display of graphs but for hardcopies a white background is much better
(alone for the reason of toner user). The background colour of the graphs and the trace colours can
therefore be changed in the Print Preview panel. The change can be made in the fields Background
Color, Graph 1 Color and Graph 2 Color. The Graph 2 Color field is only active when a format with
two graphs has been selected. Selecting a colour is described in section 5.20.2 (click on the field with
the left mouse key and select a colour with the mouse key held down).
After the selection, the Update Preview button can be pressed. The Graphics panel is displayed with
the selected colours. If you are not satisfied with the result, other colours may be chosen.
Printing can be aborted with the Cancel button. The Print Preview panel disappears and the Graphics
panel is displayed again with its original form and colours.
The selected colours are accepted with the OK button. The Print Preview panel is closed and the
following dialog box is opened.
Fig. 5-87 Print Graphic dialog
Selection of Clipboard copies the graph into the clipboard. In this way the graph can easily be inserted
into documents or test reports. With the Printer button, a Print panel with printer setting fields is opened.
Here the printer can be configured before printout is started. Normally, the settings made by WinIQSIM
are adequate. Printout can be started with OK or aborted with Cancel. The Print panel disappears and
the Graphics panel is displayed again in its usual form and colours.

ZF-Signal-Erzeugung WinIQSIM
1013.1642.02 5-96 E-12
5.21 IF Signal Generation
Many signal generators are provided with IF inputs. In WinIQSIM, a single-channel IF signal can be
generated from the calculated two-channel baseband signal in the Intermediate Frequency (IF) Signal
Generation panel. The panel can be opened via the IF Generation block in the block diagram or via the
IF Signal Generation item in the Modulation menu. IF signal generation is only active when the signal is
transferred to AMIQ (or to a file).
The IF signal is output on the I-channel of the AMIQ, the output signal of the Q-channel is zero for IF
signals.
Fig. 5-88 Intermediate Frequency (IF) Signal Generation panel.
In this panel IF signal generation can be switched on and off. The IF can be set as required in the range
0.01 MHz to 25 MHz in the IF field.
To be able to calculate an error-free IF signal, the selected IF should be higher than half the sampling
rate fsample. The IF signal does not contain negative frequency components. The current sampling rate
is indicated in the status line. If the above conditions are violated during the setting of the IF, a
respective warning is output. If desired by the user, the IF signal is calculated even if conditions are not
met. As the IF is too low in this case, this may cause signal errors.
f_IF
frequency
0
1/2* f_sample_baseband
Fig. 5-89 Explanation of the condition for the IF
The IF signal is calculated according to the following formula:
(
((
()
))
)
{
{{
{}
}}
}
st itjq(te
ZF jft
ZF
() Re () )=
==
=+
++
+⋅
⋅⋅⋅⋅
⋅⋅⋅2
π
ππ
π
A real IF signal is obtained from the complex baseband signal. It is generated with the aid of a fixed
oversampling factor of 4, relative to the respective IF. The obtained sampling rate corresponds to four
times the IF. Since this considerably simplifies the exponent function of the above equation, calculation
of the IF signal is easy.
For this calculation the in-phase and quadrature components of the baseband signal must first be
converted to the new sampling rate. This is done by means of an internal resampler.

WinIQSIM Graphic Setting und Graphics Panel
1013.1642.02 5-97 E-12
Invert Q for IF
Upon calculation of the IF signal, the I/Q modulation of the baseband signal is performed at the IF.
Unfortunately there is no worldwide uniform definition of an I/Q modulator. For instance, the I/Q
modulator defined by the IS2000 (CDMA2000) standard differs from that of WinIQSIM and SMIQ.
Fig. 5-1 Definition of I/Q modulator in IS2000 and WinIQSIM/SMIQ
As defined by IS2000, the IF (or RF) signal s(t) is obtained from the baseband I/Q signal as follows:
)tf2sin()t(q)tf2cos()t(i)t(s cc π
ππ
π+
++
+π
ππ
π=
==
=
The following definition is used in WinIQSIM and SMIQ.
)tf2sin()t(q)tf2cos()t(i)t(s cc π
ππ
π−
−−
−π
ππ
π=
==
=
To enable an I/Q demodulator defined to IS2000 to cope with an IF signal generated by WinIQSIM, the
following has to be observed:
• Generation of IF signals with WinIQSIM and AMIQ
To be compatible with the IS2000 I/Q modulator definition, the Inverted Q for IF parameter in the IF
Generation menu of WinIQSIM must be active.
The Inverted Q for IF parameter then inverts the Q component of the baseband signal before the IF
signal is calculated. The IF signal can thus be individually adapted to your I/Q modulator/demodulator
model.

ZF-Signal-Erzeugung WinIQSIM
1013.1642.02 5-98 E-12
5.21.1 The Assistent Function for Determining the IF
If an IF signal is to be generated from an IQ signal, certain conditions of the IQ signal and the IF must
be fulfilled to generate a precision signal. In particular at the wrap around point, ie the point at which the
AMIQ output signal changes from the end to the start of the signal, there may otherwise be amplitude
differences causing unwanted spikes.
The time period of the IQ signal must be equivalent to an integer multiple of the oscillation period with
the intermediate frequency.
tn
f
IQ Signal
ZF
−=⋅
1n
N
∈+ with the time period of the IQ signal being obtained as the ratio
of sequence length and symbol rate.
In order to solve this wrap around problem, the assistent function has been integrated which can be
activated via the Assistent button in the Offset panel. After actuating this button, the following
modal dialog window is opened.
Fig. 5-90 Assistant function IF
The desired IF can be entered in the Requested Intermediate Frequency field. Please note that only
a range between 0.01 MHz and 25 MHz can be selected. The minimum IF required is entered in the
Minimum IF field. The modulation parameters influencing the IF setting are entered in the Influencing
Parameters field. The influencing parameters can be varied in this field to determine the IF that does
not cause any wrap around problems (IF field). The resolution for varying the IF without problems is
stated in the Frequency Resolution field. WinIQSIM automatically selects an IF that causes no
problems.
The frequency resolution is defined as:
ff
Sequenzlänge
resol
symbol
=, ie as the ratio of the symbol rate of the IQ signal and the sequence
length in symbols. The longer the IQ sequence, the more accurate is the setting of an IF without wrap
around problems.
If the panel is closed with the Accept All button, all set parameters are accepted whereas with the
Cancel button all settings are discarded.

WinIQSIM File Menu
1013.1642.02 5-99 E-12
5.22 File Menu
This section describes the File menu of the main WinIQSIM panel. In addition to the standard submenus
New, Open, Save As and Exit, WinIQSIM provides the items Save for Add and Show Report. A detailed
description of the submenus is given in the following.
5.22.1 New
Based on the default settings made by WinIQSIM (factory settings), a new signal can be configured in
this submenu. To this end the File New - System Selection panel is opened.
Fig. 5-91 File New - System Selection panel
In this panel the system can be selected for which a new signal configuration should be created: Single
Carrier, Multicarrier, 3 GPP W-CDMA or IS-95. The currently selected system is displayed in the panel.
With Cancel the selection is aborted and the main panel is displayed again. With OK the selected
system is accepted. The System Selection panel is closed. The preset default parameters are loaded for
the new system and the main panel with the block diagram of the selected system is displayed.
Presettings are briefly described below:
Presettings for Single Carrier
• Data Source: PRBS 9
• Modulation: QPSK, Reference Level 0 dB, Coding None, Symbol Rate 1000.00 1/s, Sequence
Length 200 sym, Filter Rect, Si Compensation Off, Window Function Rect, Impulse Length 8,
Oversampling Auto, Baseband Impulse Auto
• Impairments: All impairments of the block diagram are OFF. Neutral values are set in the
impairment panels.
• Graphics: Format i(t), q(t), Autoscaling ON for all axes
Presettings for Multicarrier
• Data Source: PRBS 9 for all four data sources
• Carrier Settings: Number of Carriers 9, Spacing 2.0 kHz, Optimize Phase ON, Different start values
for PRBS OFF, Carrier 4: State ON, Power 0 dB, Modulation ON, Data PRBS; all other carriers: State
ON, Power 0 dB, Modulation OFF
• Modulation: QPSK, Reference Level 0 dB, Coding None, Symbol Rate 1000.00 1/s, Sequence
Length 200 sym, Filter Root Cosine, α = 0.35, Si Compensation Off, Window Function Rect, Impulse
Length 8, Oversampling Auto, Baseband Impulse Auto

File Menu WinIQSIM
1013.1642.02 5-100 E-12
• Impairments: All impairments of the block diagram are OFF. Neutral values are set in all the
impairment panels.
• Graphics: Format FFT Magnitude, FFT Window Hanning, FFT Average 2, Autoscaling ON for all
axes , Freq/Time Absolute
Presettings 3 GPP W-CDMA
• General Settings: Forward Link, 4.096 Mchips/s, 16 Slots
• Data Source: all four data sources PRBS 9
Forward Link
• Channel Configuration: BS 1 with 4DPCH, Short Codes 0, 32, 64, 96, 32 kSymbols/s, Power 0dB
• Filtering: Filter Root Cosine, α = 0,22, Window Function Rect, Oversampling Auto, Impulse Length
32, Baseband Impulse Dirac
• Impairments: All impairments of the block diagram are OFF. Neutral values are set in all the
impairment panels.
• Graphics: Format FFT Magnitude, FFT Window Hanning, FFT Average 4, Autoscaling ON for all
axes, Freq/Time Absolute
Presettings IS-95
• General Settings: Forward Link, 1,2288 Mchips/s, 1536 Symbols
• Data Source: all four data sources PRBS 9
• Channel Configuration: Base station 1: Pilot, Traffic Walsh 1 and Sync Channel active, power 0 dB,
-6 dB, -3 dB
• Filtering: Filter Root Cosine, α = 0,20, Window Function Rect, Oversampling Auto, Impulse Length
32, Baseband Impulse Dirac
• Impairments: All impairments of the block diagram are OFF. Neutral values are set in all the
impairment panels.
• Graphics: Format FFT Magnitude, FFT Window Hanning, FFT Average 4, Autoscaling ON for all
axes, Freq/Time Absolute
The File New submenu can also be opened with the icon in the toolbar.

WinIQSIM File Menu
1013.1642.02 5-101 E-12
5.22.2 Open
Selecting this item opens a file selection window. A configuration file with the extension *.iqs (for
IQSIM) can be selected. The selected file is loaded with the Load button. The procedure can be aborted
with Cancel.
Fig. 5-92 File selection window
In addition to the parameters determining the signal configuration, also the sizes and the positions of the
panels are loaded. One of the many supplied configuration files can be loaded permitting simple and
rapid adaptation to your application. Or a stored, user-defined configuration can be loaded and modified.
This submenu can also be opened with an icon in the toolbar.
5.22.3 Save As
Selecting this item opens a file selection window. The configuration set by WinIQSIM can be stored in a
configuration file with the extension *.iqs (for IQSIM). When the Save button is pressed the
configuration is stored in the selected file. The procedure can be aborted with Cancel.
In addition to the parameters determining the signal configuration, also the size and position of the
panels and a list of currently displayed panels are stored. Thus operation can be continued any time
after loading the configuration file.
This submenu can also be called by means of an icon in the toolbar.

File Menu WinIQSIM
1013.1642.02 5-102 E-12
5.22.4 Save for Add
Under this menu item, the current I/Q signal can be stored in an internal format for superposition onto a
signal later on. A selection window is opened where a file with the extension *.ibn can be specified for
storing the I/Q signal.
However, a few considerations have to be made before the signals is stored.
• What signal should the stored file be added to?
• What will the sampling rate ratio be like? (The sampling rate of the stored signal must not exceed
that of the signal to which it should be added.)
• What about the ratio of signal periods? To obtain useful results after the addition, the signal to be
added should have the same length.
Other aspects of this subject are given in section 5.16.3, which describes signal addition.
5.22.5 Show Report
Under this menu item a report page is generated showing the current graph, the main signal parameters
and all active components of the block diagram. This page can then be printed and used for
documentation.
On selection of this menu item, the Print Preview panel is displayed which has already been described in
connection with the Print Graphics menu (section 5.20.4). In this panel the background colour and the
colour of your graphs can be chosen (see section 5.20.4). When the selection is completed, the
WinIQSIM Report panel is displayed. The panel comprises a Configuration window, a Block Diagram
and a Graphics display window.
Fig. 5-93 Report panel

WinIQSIM File Menu
1013.1642.02 5-103 E-12
Configuration
The current system is indicated in the first line of this window. The main parameters, which depend on
the selected system, are indicated in the lines below. The following signal parameters are listed for the
different systems:
Configuration Parameters for Single Carrier
• Type of modulation
• Symbol rate and oversampling
• Sampling rate
• Baseband filter with filter parameters
• Window function with window parameters
• Data source
• Coding
Configuration Parameters for Multicarrier
• Number of carriers and carrier spacing
• Type of modulation
• Symbol rate and oversampling
• Sampling rate
• Baseband filter with filter parameters
• Window function with window parameters
• Configuration of data sources 0, 1, 2, separated by a vertical line
Configuration Parameters 3 GPP W-CDMA
• Chip rate and spreading factor
• Symbol rate and oversampling
• Sampling rate
• Baseband filter with filter parameters
• Window function with window parameters
• Configuration of data sources 0, 1, 2, separated by a vertical line
• Sequence length in slots
Configuration Parameters IS-95
• Chip rate and spreading factor
• Oversampling
• Sampling rate
• Baseband filter with filter parameters
• Window function with window parameters
• Configuration of data sources 0, 1, 2, separated by a vertical line
• Sequence length in symbols

File Menu WinIQSIM
1013.1642.02 5-104 E-12
Block Diagram
A diagram containing all active blocks is displayed in this window. This gives a fast overview of the
active impairment blocks. Disabled blocks are not shown in the diagram. For reasons of space the
blocks are marked with abbreviated names.
Graphics
In the lower window of the panel the current graph is displayed with the selected colours.
The whole report can be viewed using the horizontal and vertical scrollbars.
If the report should not be printed, close the panel with the Close button (at the top of the panel).
Pressing the Print button opens the following dialog.
Fig. 5-94 Print Report dialog
Selection of Clipboard copies the report into the clipboard. In this way the report can easily be inserted
into documents or test reports. With the Printer button, a Print panel with printer-specific settings is
opened. In this window the printer can be configured before the printout is started. Normally, the settings
made by WinIQSIM are adequate. Printout can be started with OK or aborted with Cancel.
5.22.6 Exit
WinIQSIM can be quit with this menu item and the respective icon in the toolbar. The following selection
window is displayed:
Fig. 5-95 Selection window for quitting WinIQSIM
The options Save and Quit or Quit and Cancel can be selected.
Save and Quit: The current configuration can be saved in a file before WinIQSIM is quit. To do so a file
selection window is opened same as for Save As.
Quit: WinIQSIM is terminated without the current configuration being stored under a specific name.
Cancel: Select this option if you do not wish to quit WinIQSIM. The selection window is closed and the
work with WinIQSIM can be continued.
Irrespective of the option selected for terminating WinIQSIM, the settings of the current work session
are stored in a internal configuration file. Upon the next start of WinIQSIM these settings will be loaded.

WinIQSIM Menüpunkt System
1013.1642.02 5-105 E-12
5.23 System Menu
In this menu different systems can be selected. First the System Selection panel is opened.
Fig. 5-96 System Selection panel
In this panel the Single Carrier, Multicarrier, 3 GPP W-CDMA or IS-95 system can be selected. The
currently selected system is marked in the panel. When Cancel is pressed the procedure is aborted and
the main panel is displayed again. With OK the system selection is confirmed and the System Selection
panel is closed. The last configuration of the new system is loaded. The main panel with the block
diagram of the selected system is displayed. All panels of this system that were active in the last session
are also displayed. Thus operation can be easily continued with the last settings after a system change.

Progress of Signal Calculation WinIQSIM
1013.1642.02 5-106 E-12
5.24 Progress of Signal Calculation
After a trigger of an I/Q signal calculation, for instance for a graphics display or a transfer to the AMIQ,
the progress of the calculation is continually indicated by messages and progress indication bars.
Before the actual calculation is started, the conditions required by the I/Q modulation source AMIQ are
checked. This means that the calculated signal must not be longer than 4 million samples. The total
sampling rate of the signal must not exceed 100 MHz. Make sure that the IF has at least half the value
of the sampling rate for the calculation of an IF signal.
If one or several of these conditions are not met, a respective message is output. It may happen that a calculation
is not performed. In this case the signal parameters can be changed and calculation triggered again.
Single Carrier
Before starting the calculation the program provides the necessary dynamic memory. If the available
memory is not sufficient, a respective message is output and measures are suggested for a remedy.
The calculation is stopped.
If sufficient memory can be provided, Preparing Calculation is displayed. While this message is displayed, the
internal filters and calculation procedures are prepared. If PRBS is used as a data source, the message
Preparing PRBS source for settling is displayed. The PRBS generator must be set to the correct state to
ensure internal settling. This may take up some time in the case of long PRBS sequences and great
sequence lengths. The progress bar continually informs on the status of the calculation.
With these preparations terminated, the Preparing Calculation message is cleared and a progress bar
labelled Calculating I and Q values is displayed.
Fig. 5-97 Progress bar for calculation of I and Q values
Calculation of the I/Q output signal is started. A red bar informs the user on the progress of the
calculations. To abort the calculation press the Cancel button in the progress window. The calculation is
stopped after confirming a query.
Other windows may be displayed depending on the set signal configuration. Resampling may be
required, for instance, when a signal is added (Interferer: Add Signal). A progress bar labelled
Resampling I/Q for Add Signal is displayed in this case.
Multicarrier
Before starting the calculation the program provides the necessary dynamic memory. If the available
memory is not sufficient, a respective message is output and measures are suggested for a remedy.
The calculation is stopped.
If sufficient memory is available, the two progress bars shown below are displayed in a window labelled
Calculating multicarrier signal.

WinIQSIM Progress of Signal Calculation
1013.1642.02 5-107 E-12
Fig. 5-98 Progress bars for multicarrier
In the lower part of the window, the currently processed carrier and the progress of the internally performed
calculation step are displayed. The baseband signal must first be calculated for each modulated carrier
(display: Carrier 0 (modulated, baseband signal)). Then the baseband signal of the carrier has to be converted
to the total sampling rate (display: Carrier 0 (modulated, resampling I/Q)). After this, the resampled baseband
signal must be mixed to its carrier frequency (display: Carrier 0 (mixing)). In the worst case these steps have
to be performed for all carriers. If many of the modulated carriers use the same data source, calculation can
be considerably simplified. However, if the option Different start values for PRBS is switched on, all
modulated carriers using the PRBS data source have to be calculated separately. Shortly before calculation of
the baseband signals of the modulated carriers is started, the progress bars Preparing Calculation and, if
necessary, Preparing PRBS source for settling are displayed same as with the single-carrier mode.
The bar in the upper part of the progress indication panel informs on the total progress of the calculation. After
the first calculation steps have been performed, the remaining calculation time is estimated. This remaining
time is indicated in the headline of the total progress bar (Percent Complete (Remaining Time 00: 05: 24)).
The estimated time is specified in hours: minutes: seconds. A new evaluation of the remaining time is
made each time the total progress bar is updated. The specified time is not an absolute value. It should only give
a rough idea of the time left for the calculation. The remaining calculation time increases if further applications
are started during the calculation or when the PC starts to swap memory contents to the hard disk.
To abort the calculation press the Cancel button in the progress window. After a confirmation query the
calculation is stopped.
Other windows may be displayed as required by the set signal configuration. So resampling may have to
be performed, for instance, when a signal is added (Interferer: Add Signal). In this case a progress bar
labelled Resampling I/Q for Add Signal is displayed.
3 GPP W-CDMA
Before starting the calculation the program provides the necessary dynamic memory. If the available
memory is not sufficient, a respective message is output and measures are suggested for a remedy.
The calculation is stopped.
If sufficient memory is available, the signal calculation is started.
.
A 3 GPP W-CDMA signal is calculated in two big steps. In the first step, the so-called raw symbols are
determined. For this purpose, the partial signals of the individual code channels are spread and
summed up according to the calculation regulations of 3 GPP W-CDMA.
Meanwhile, the progress bars shown below is displayed in a window labelled Calculating 3 GPP W-
CDMA Raw Symbols.
Fig. 5-99 Progress bars 3 GPP W-CDMA

Progress of Signal Calculation WinIQSIM
1013.1642.02 5-108 E-12
In the lower part of the window, the currently processed channel of the 3 GPP W-CDMA system is
displayed. The bar in the upper part of the progress indication panel informs you on the total progress of
the calculation.
The second step includes the baseband filtering and the superiposition of the W-DCMA signal. The
progress window Calculating I and Q values already known from the single carrier system appears here.
Fig. 5-100 Progress window for the second step of 3 GPP W-CDMA signal calculation
To abort the calculation press the Cancel button in the progress window. After a confirmation query the
calculation is stopped.
Other windows may be displayed as required by the set signal configuration. Resampling may have to
be performed, for instance, when a signal is added (Interferer: Add Signal). In this case a progress bar
labelled Resampling I/Q for Add Signal is displayed.
IS-95
Before starting the calculation the program provides the necessary dynamic memory. If the available
memory is not sufficient, a respective message is output and measures are suggested for a remedy.
The calculation is stopped.
If sufficient memory is available, the signal calculation is started. An IS-95 signal is calculated in two
large steps. In the first step, the so-called raw symbols are determined. For this purpose, the partial
signals of the individual code channels are spread and summed up according to the calculation
regulations of IS-95.
Meanwhile, the two progress bars shown below are displayed in a window labelled Calculating IS-95
Raw Symbols.
Fig. 5-101 Progress bards IS-95
In the lower part of the window, the currently processed channel, in the forward link the current base
station of the IS-95 system are displayed.The display in the upper part of the progress indication panel
informs you on the total progress of the calculation.
The second step includes the baseband filtering and the superposition of the IS-95 signal. The progress
window Calculating I and Q values already known from the single carrier system appears here.

WinIQSIM Progress of Signal Calculation
1013.1642.02 5-109 E-12
Fig. 5-102 Progress window for the second step of the IS-95 signal calculation
To abort the calculation press the Cancel button in the progress window. After a confirmation query the
calculation is stopped.
Other windows may be displayed as required by the set signal configuration. So resampling may have to
be performed, for instance, when a signal is added (Interferer: Add Signal). In this case a progress bar
labelled Resampling I/Q for Add Signal is displayed.
Multicarrier Mixed Signal
Before starting the calculation the program provides the necessary dynamic memory. If the available
memory is not sufficient, a message is output and measures are suggested for a remedy. The
calculation is stopped.
If sufficient memory is available, the two progress bars shown below are displayed in a window labelled
Calculating Multi Carrier Mixed Signal.
Fig. 5-103 Progress bar window Multi Carrier Mixed Signal
The lower bar indicates the carrier currently processed and the internal calculation step together with its
progress status. For each carrier, the baseband signal is adjusted to the total sampling rate (display:
Carrier 0 (resampling I/Q)). Then the resampled baseband signal is mixed to its carrier frequency
(display: Carrier 0 (mixing)). In the worst case, these steps have to be performed for all carriers. If
several carriers use the same IQ signal file, calculation becomes much simpler.
The upper bar indicates the progress status of the calculation procedure as a whole. Once the first few
calculation steps have been performed, an estimation is made of the remaining time required for the
calculation. This estimated value is shown in the title field above the total progress bar (Percent
Complete (Remaining Time 00: 05: 24)) expressed in hours: minutes: seconds format. The
remaining time is estimated anew each time the total progress bar is updated. The remaining time
indicated is not an absolute value, but is intended to give an idea of how long the calculating procedure
will take. It may take longer than indicated especially if you start new applications while the calculation is
being performed, or if your PC starts exporting memory contents to the harddisk (swapping).
If you wish to cancel the calculation, press the Cancel button in the progress window. Upon confirming
that you really wish to cancel the operation, the calculation will be stopped.

AMIQ Menu WinIQSIM
1013.1642.02 5-110 E-14
5.25 The ARB Menu
The ARB menu enables selection and configuration of the used destination ARB. Submenus provide
panels for configuration and remote control of the so far by WinIQSIM supported ARBs AMIQ, SMIQB60
and SMU-B10/SMU-B11. Calculation and transmission of the defined signal waveform is also possible
from these menus.
5.25.1 Select Target ARB
Select the used destination ARB here. All variants of the AMIQ, the SMIQ internal ARB SMIQB60 as
well as the SMU internal ARBs SMU-B10 and SMU-B11 are supported. The field ARB Parameter shows
the most important parameters of the selected ARB type, such as minimum and maximum clock rate or
maximum waveform length.
Fig. 5-104 Selection of the destination ARB
The selection made here activates the corresponding ARB submenu, submenus of other ARBs are
deactivated.
5.25.2 The AMIQ submenu
The AMIQ menu comprises all functions required for transmitting I/Q data to the AMIQ, remote control of
AMIQ and for configuring the transmission interface. The individual submenus and associated setting
panels are described in the following.
5.25.2.1 Transmission Panel
The Transmission panel is the interface for the transmission of calculated I/Q data to AMIQ. As an
alternative, data can be directly transmitted to AMIQ via the GPIB/IEEE 488.2 bus, the RS-232 interface
or via floppies.
The Transmission panel comprises three windows. In the first a comment on the current I/Q data stream
can be entered. This comment can subsequently be read out of AMIQ for simplifying selection and
management of waveform files. In the second window a selection can be made whether the I/Q signal
generated by WinIQSIM or an I/Q waveform file stored on the hard disk of your PC should be
transmitted. In the last panel the destination of the transmission is selected. The waveform can be
transmitted to the output RAM or hard disk of AMIQ as well as stored on floppies or on the hard disk of
your PC.

WinIQSIM AMIQ Menu
1013.1642.02 5-111 E-14
Fig. 5-105 Transmission panel
User File Info: In this field a comment of up to 79 characters on the current I/Q signal can be entered.
This comment is stored together with the I/Q data and can subsequently be read out of AMIQ to simplify
selection and management of waveform files.
Source: In this window a selection can be made whether the I/Q signal defined by WinIQSIM (Internal)
or a signal (File) previously stored on the hard disk of your PC should be transmitted. In the File
selection field the currently selected source file is displayed. To select another source file click into the
field with the left mouse key. A file selection window is opened where a file with the extension *.wv
(waveform) can be selected for transmission.
Destination: In this window the destination of the transmission is set. The selected I/Q signal can be
directly transmitted to the output RAM of AMIQ (AMIQ RAM), or a path on the AMIQ hard disk (AMIQ
HD) can be selected. If AMIQ batch floppy is selected as the destination, the waveform is stored on one
floppy disk in a format that can then be loaded via the AMIQ disk drive. A calculated signal (File) can
also be stored on the hard disk of your PC for later transmission to AMIQ. The currently selected
destination file is indicated in the File selection field. Here a file with the extension *.wv (waveform) can
be selected where the signal should be stored. This procedure is limited to waveforms storable on floppy
disk.
Compensate Output Signal for sin(x)/x Distortion:
If the IQ signal transferred to AMIQ is output by AMIQ as an analog signal (ie not via option AMIQ-B3
“Digital IQ Outputs“), the signal is sin(x)/x-distorted due to the D/A converters in AMIQ. If the option
Compensate Output Signal for sin(x)/x Distortion is active, WinIQSIM corrects this distortion
automatically when IQ sequences are transferred into AMIQ.
This option should be activated only if the IQ signal in AMIQ is not output via the digital outputs (option
AMIQ-B3).
Add WinIQSIM Setup to Waveform File:
With this option activated, the current setup of WinIQSIM (*.iqs file) is transferred to AMIQ together with
the IQ data. This setup is then permanently coupled with the waveform in AMIQ but can be read out of
AMIQ any time (see section 5.25.2.7) so that the WinIQSIM parameters are again available separately
from the associated IQ waveform. It can be seen in this way how the IQ signal was generated, and the
original IQ signal can be varied by editing parameters.
It should be noted that transferring IQ data together with the setup will expand waveform files in AMIQ
by up to 200 Kbytes, thus limiting the number of waveforms that can be stored on the hard disk of AMIQ.
The option should for this reason not be permanently activated.
IQ swap:
Unfortunately there is no worldwide uniform definition of an I/Q modulator. For instance, the I/Q
modulator defined by the IS2000 (CDMA2000) standard differs from that of WinIQSIM and SMIQ.

AMIQ Menu WinIQSIM
1013.1642.02 5-112 E-14
Fig. 5-106 Definition of I/Q modulator in IS2000 and WinIQSIM/SMIQ
As defined by IS2000, the IF (or RF) signal s(t) is obtained from the baseband I/Q signal as follows:
)tf2sin()t(q)tf2cos()t(i)t(s cc π
ππ
π+
++
+π
ππ
π=
==
=
The following definition is used in WinIQSIM and SMIQ:
)tf2sin()t(q)tf2cos()t(i)t(s cc π
ππ
π−
−−
−π
ππ
π=
==
=
To enable an I/Q demodulator defined to IS2000 to cope with an IF signal generated by SMIQ, the
following has to be observed:
• Generation of RF signals with SMIQ
The I/Q SWAP parameter in the VECTOR MOD menu must be on to be compatible with the IS2000
I/Q modulator definition.
The I/Q swap parameter effects that a note is made in the I/Q signal file transferred to AMIQ whether
I/Q swap should be used or not. The RF signal can thus be individually adapted to your I/Q
modulator/demodulator model. If desired, WinIQSIM automatically evaluates this signal information and
configures SMIQ accordingly, see also section 5.25.2.13.
Force 2-complement output (for AMIQ-B3):
When activated, the samples are output in 2-complement format (signed integer). This is only useful
when the digital output option AMIQ-B3 is used. The analog outputs of the AMIQ will not produce a
useful signal when activated.

WinIQSIM AMIQ Menu
1013.1642.02 5-113 E-14
5.25.2.1.1 Signal Transmission
The selected transmission mode is started with the Transmit button.
The transmission procedure for the various combinations of source and destination is described below.
Source Internal Þ
ÞÞ
Þ AMIQ RAM
The signal configured by WinIQSIM is directly transmitted to the output RAM of AMIQ. In a first step
WinIQSIM establishes a connection to AMIQ. If Automatically retry previous interface is selected in
the Interface and Transmission Options panel, an attempt is made to access AMIQ under the
address/interface used for the last successful transmission. If this attempt fails or if the option is not
selected in the Interface and Transmission Options panel, the following panel is displayed.
Fig. 5-107 AMIQ Connection panel
Here the interface (GPIB/IEEE 488.2 or RS-232) and the address for the desired AMIQ connection can
be selected. If your AMIQ is connected to the GPIB/IEEE 488.2 bus and you do not know its address, an
automatic search for AMIQ can be triggered with the Scan GPIB button.
With the connection to AMIQ established, the I/Q signal is calculated as configured. This step is omitted
when the calculation has been performed before, eg for a graphics display.
If signal values are likely to be clipped or the AMIQ overdriven because of the current settings, the
Signal Statistics and Quantization panel is opened. This panel described in section 5.25.2.3 provides
information on signal statistics and permits to influence the conversion of I/Q values from WinIQSIM to
the AMIQ transmission format.
Depending on the signal configuration and the parameters set in the Prepare for AMIQ Lowpass Filter
panel (see section 5.25.2.4), a message of this panel or the whole panel can now be displayed. For
details refer to section 5.25.2.4.
The calculated I/Q values are converted to the AMIQ format (14 bits for I and 14 bits for Q). During
conversion the following progress indication window is displayed.
Fig. 5-108 Progress indication for conversion of I/Q values to AMIQ format

AMIQ Menu WinIQSIM
1013.1642.02 5-114 E-14
After the conversion, the I/Q waveform is transmitted to AMIQ. The window below informs on the
progress of transmission.
Fig. 5-109 Progress indication for transmission of I/Q values to AMIQ
After all data have been transmitted, correct reception in the AMIQ is checked with the aid of a check
sum. If an error is detected, a respective message is entered in the error queue. After the transmission,
WinIQSIM reads out the error queue and thus informs the operator on problems, if any. If no error
occurred, no message is output.
When the Automatically load and start waveform after transmission option has been selected in the
Interface and Transmission Options panel, the output of the transmitted signal is started in the AMIQ.
Source Internal Þ
ÞÞ
Þ AMIQ HD
The signal configured by WinIQSIM is transmitted to the hard disk of AMIQ.
Same as with Internal Þ
ÞÞ
Þ AMIQ RAM, a connection to AMIQ is established first. Then a file selection
window is displayed where the destination file on the AMIQ hard disk can be defined.
Fig. 5-110 Window for selecting a waveform file on AMIQ hard disk
In this window an AMIQ directory can first be selected with the left mouse key. An existing file can then
be selected in this directory or a new file name entered in the File Name field (max. eight characters, no
file extension). The selection is confirmed with the Return key or the Select button.
From this point, transmission is the same as described for Internal Þ
ÞÞ
Þ AMIQ HD (I/Q signal calculation,
conversion to AMIQ format, transmission).

WinIQSIM AMIQ Menu
1013.1642.02 5-115 E-14
Source Internal Þ
ÞÞ
Þ AMIQ Batch Floppy
The signal configured by WinIQSIM is stored in a special format on one floppy. The information on the
file of the AMIQ hard disk on which the signal should be stored, is saved on the floppy together with the
signal data. This special format is required for loading a waveform via the AMIQ floppy disk drive.
A respective item (AMIQ CTRL - SELECT WAVEFORM – EXECUTE BATCH FROM FLOPPY) is
provided in the AMIQ CTRL menu of Vector Signal Generator SMIQ for triggering the load process.
Pressing the Transmit button opens the following dialog window:
Fig. 5-111 Selection of path for AMIQ batch floppy
The directory where the waveform file should be stored later on can be specified (max. 8 characters) in
the Directory on AMIQ HD field. If this directory does not exist, it is created when the batch file is
executed. The file name for storing the signal in the specified directory can be entered in the File on
AMIQ HD field (max. 8 characters, no extension). The drive of your PC to be used for generating the
batch floppy(ies) can be selected in the Copy prepared file (winiqsim.iec) to field.
When all these items have been defined, press the OK button to continue transmission. From this point
onwards, transmission is as described for Internal Þ
ÞÞ
Þ AMIQ HD (I/Q signal calculation, conversion to
AMIQ format). With conversion to the AMIQ format completed, one of the following messages is
displayed.
Fig. 5-112 Message displayed during generation of AMIQ batch floppy
Insert the floppy to the specified drive and acknowledge the displayed message. The signal data are
now copied onto the floppy. While data are written onto the floppy the following progress bar is
displayed:
Fig. 5-113 Progress bar displayed during writing to AMIQ batch floppy
Source Internal Þ
ÞÞ
Þ File
The signal configured by WinIQSIM is stored in a file on the hard disk of your PC.

AMIQ Menu WinIQSIM
1013.1642.02 5-116 E-14
The file where the signal should be stored can be selected in the field at the right of File in the
Destination window.
Pressing the Transmit button starts the calculation of the I/Q signal. If signal values are likely to be
clipped or the AMIQ overdriven because of the current settings, the Signal Statistics and Quantization
panel is opened. This panel described in section 5.25.2.3 provides information on signal statistics and
permits to influence the conversion of I/Q values from WinIQSIM to the AMIQ transmission format.
Depending on the signal configuration and the parameters set in the AMIQ Lowpass Filter prepare panel
(see section 5.25.2.4), a message of this panel or the whole panel can now be displayed. For details
refer to section 5.25.2.4.
The calculated I/Q values are converted to the AMIQ format (14 bits for I and 14 bits for Q).
After the conversion, the I/Q waveform is stored on your PC.
Source File Þ
ÞÞ
Þ AMIQ RAM / Source File Þ
ÞÞ
Þ AMIQ HD / Source File Þ
ÞÞ
Þ AMIQ Batch Floppy / Source
File Þ
ÞÞ
Þ File
Transmission from a source file is similar to the procedure described for a transmission from an internal
source. The difference is that calculation of the I/Q signal, display of the Signal Statistics and
Quantization panel, prepare for AMIQ Lowpass Filter and conversion to the AMIQ format are not
required.
The file containing the signal to be transmitted can be selected in the field at the right of File in the
Source window.

WinIQSIM AMIQ Menu
1013.1642.02 5-117 E-14
5.25.2.2 Copy Directory
This function allows convenient and fast copying of several files including the directory from the PC to
the hard disk of AMIQ. (A similar function for only one file is provided in the AMIQ Transmission panel if
-> File is selected as source and -> AMIQ HD as destination.)
Fig. 5-114 Copy Directory to AMQI HD panel
First select in the Copy Directory panel the source directory under Source Directory Name. All files with
the extension '.wv' contained in this directory will be transferred to the root directory of AMIQ.
This source directory may also have a subdirectory level. If this is the case, directories with the same
name will be generated in AMIQ (provided that the source directory is not empty). Then, all *.wv files
from this subdirectory are transmitted from the PC to AMIQ.
Example : The following files and directories are available on the PC:
...\mydir\test.wv
..\mydir\test.iqs
..\mydir\nadc\nadc1.wv
..\mydir\nadc\nadc2.wv
..\mydir\nadc\nadc.iqs
..\mydir\nadc\test.wv
..\mydir\gsm\myfile.wv
If ‘mydir’ is selected as the source directory, the following file structure will be available on AMIQ after
execution of the copy function with the Copy button:
Directory Name File Name
\test
nadc nadc1, nadc2, test
gsm myfile
The Overwrite File selection box is provided for selecting the response of the function in case that a file
of the same name already exists in AMIQ. With Replace All selected, all files will be overwritten without
any further warning. "Prompt on Replace" opens a box in which overwriting has to be confirmed and
Replace Never leaves the existing file as it is.
During the transmission of the files, the file currently copied is indicated in the "Currently copying" fields
with the progress bar showing the progress of the copying process.

AMIQ Menu WinIQSIM
1013.1642.02 5-118 E-14
5.25.2.3 Signal Statistics and Quantization Panel
The I/Q signal is calculated by WinIQSIM as a sequence of floating-point numerals. Before the
transmission to AMIQ the signal has to be converted to the AMIQ format (14 bits us standard for I and
14 bits us standard for Q). The user can specify an I/Q signal level in WinIQSIM that corresponds to full-
scale level in the AMIQ. For determining this signal level, a few statistical parameters of the I/Q signal
calculated by WinIQSIM are displayed in the upper window of this panel.
Fig. 5-115 Signal Statistics and Quantization panel
Input (IQ by WinIQSIM):
The average power, the rms power and the peak power of the I/Q signal are displayed in this window.
Average Power: The average power of the I/Q signal is calculated according to
[
[[
[]
]]
]
PdB
in qn
n
n
/log
() ()
=
==
=⋅
⋅⋅⋅
+
++
+
æ
ææ
æ
è
èè
è
ç
çç
ç
ç
çç
ç
ç
çç
ç
ç
çç
ç
ö
öö
ö
ø
øø
ø
÷
÷÷
÷
÷
÷÷
÷
÷
÷÷
÷
÷
÷÷
÷
å
åå
å
10 10
22
, n = number of sampling values
RMS: The rms value of the signal is determined by
[
[[
[]
]]
]
RMS
in qn
n
n
=
==
=
+
++
+
å
åå
å22
() ()
.
Peak: The peak value of the sum vector of i(n) and q(n) is determined by
peak i n q n
n
=
==
=+
++
+
é
éé
é
ë
ëë
ë
ê
êê
êù
ùù
ù
û
ûû
û
ú
úú
ú
∀
∀∀
∀
max ( ) ( )
22
.
Full Level Equivalent
The sequences of floating-point numerals produced by WinIQSIM for the I and Q signals have to be
converted to the 14-bit format of AMIQ prior to transmission. First the value range of the floating-point
numerals in WinIQSIM to be converted into the full-scale range of AMIQ has to be determined. Only
ranges that are symmetrical to zero can be selected, eg [-1.5, 1.5]. The diagram below illustrates the
conversion.

WinIQSIM AMIQ Menu
1013.1642.02 5-119 E-14
WinIQSIM
AMIQ
-full level equivalent +full level equivalent
AMIQ MIN
AMIQ MAX
Clipping Clipping
Fig. 5-116 Conversion of I/Q values to AMIQ format
The full-level range is the difference between the -full level equivalent and the +full level equivalent.
All input values below the -full level equivalent are shown as AMIQ MIN (minimum output value of
AMIQ), and all values above the +full level equivalent are displayed as AMIQ MAX (maximum output
value of AMIQ). When the range is exceeded in this way, Clipping .effects will occur. The loss of
sampling values and signal power caused by clipping is displayed as a percentage in the Clipped
Samples and Clipped Power fields.
When the Use Peak Value , option is selected, the previously calculated maximum value of the sum
vector of I and Q is automatically set as full level equivalent. Clipping does not occur. This option should
be selected to avoid signal impairments. However, if impairments with large peaks are superimposed on
your signal, the use of the peak value as full level equivalent may lead to a very low resolution in the
useful signal range as a considerable part of the accuracy is used for the impairment. In this case using
a lower level than the peak value may be of advantage. The display of clipped samples and clipped
power may help you to find a full level equivalent where only a small part of the sampling values is
clipped.
Sum vector exceeds full level equivalent: When the full level equivalent is manually set, ie if the peak
value is not used, it may happen that the sum vector of the I and Q signal exceeds the full-level range
once or several times. This may not in all cases lead to clipping. This effect shows up particularly well in
the case of QPSK modulation. The behaviour is illustrated in the diagram below.
Q
I
1.41
1.41
1
1
Fig. 5-117 Sum vector with QPSK
The maximum value of the I and Q components is 1.0 but the sum vector may increase by a factor of
2. This means that clipping occurs only when the full level equivalent drops below 1.0. The sum
vector exceeds the full level equivalent much earlier, however. At first this has no consequences for the

AMIQ Menu WinIQSIM
1013.1642.02 5-120 E-14
AMIQ output signal, If this signal is applied to the Vector Signal Generator SMIQ, the I/Q modulator may
be overdriven (see also section 2.8, Vector Modulation, in the SMIQ manual).
The red Sum vector exceeds full level equivalent LED lights up for user information.
Fig. 5-118 Risk of SMIQ overdrive
Resolution:
With analog IQ outputs, AMIQ has a standard resolution of 14 bits per sample for I and 14 bits for Q.
The Resolution parameter allows values other than the standard resolution to be set. Resolution can be
set between 8 and 16 bits. A resolution higher than 14 bits will be effective only with option AMIQ-B3
“Digital IQ Outputs“.
WinIQSIM generates the waveform in accordance with the selected resolution with 14 bits (if resolution
≤
≤≤
≤ 14 bits was selected) or with 16 bits (if resolution > 14 bits was selected, in this case without marker).
The selected resolution is stored in the transferred waveform. AMIQ automatically converts the
waveform data to the selected resolution before the data are output.
This procedure has the advantage that no bits are “wasted“ during data transfer. Resolution can
subsequently be changed in AMIQ (see section 5.25.2.6) by varying a parameter in the range from 8 bits
up to the resolution of the transferred waveform (ie 14 bits or 16 bits).
Example:
You have selected a resolution of 12 bits. WinIQSIM calculates and transfers the IQ data with a
resolution of 14 bits (marker signals are accessible). Both the calculated resolution (14 bits) and the
selected resolution (12 bits) are stored in the transferred waveform. AMIQ automatically quantizes the
waveform to 12 bits when the waveform is loaded into the AMIQ output RAM. You can subsequently
increase the output resolution to max. 14 bits.
Note: If you select a resolution higher than 14 bits, there are generally no markers available in the
AMIQ output signal since bits 15 and 16, which are assigned to the markers, in this case
contain waveform data.
Output level of SMIQ
The displayed signal parameters PEP Offset and Crest Factor are for accurate output level setting of a
subsequently connected vector signal Generator SMIQ.
If desired, WinQSIM automatically adapts the output level of SMIQ to the current AMIQ signal (see
section 5.25.2.13).
PEP Offset: In this field the ratio of the I/Q signal power, the sum vector of which always corresponds to
the full level equivalent (ie which is on a circle around the center with a radius corresponding to the full
level equivalent also at the I/Q level), to the peak envelope power of the current I/Q signal is displayed in
dB. When the Use Peak Value option is selected or a full level equivalent below the peak value is set,
the PEP offset is always 0 dB. Only when the full level equivalent exceeds the peak value is the PEP
offset greater than 0 dB.
From SMIQ firmware version 4.0, the displayed value will be used for setting the Power Offset (LEVEL
menu).
Crest Factor: This field indicates the crest factor, ie the ratio of the maximum instantaneous power of
an IQ signal to its average power.
From SMIQ firmware version 4.0, the displayed value will be used for setting the Crest Factor (VECTOR
MOD menu).

WinIQSIM AMIQ Menu
1013.1642.02 5-121 E-14
5.25.2.4 Prepare for AMIQ Lowpass Filter Panel
A digital-analog converter is used for generating the AMIQ output signal from the transmitted I/Q values.
This D/A conversion has two effects. For one, the output signal is distorted in the frequency range sin(f)
/ f. This effect is taken into account by WinIQSIM and compensated for by means of suitable
precorrection.
The second effect is that the D/A converter output signal contains periodically recurring aliasing
spectrums of the useful baseband spectrum. The useful spectrum recurs with a frequency spacing that
corresponds to an integer multiple of the clock rate. This effect is illustrated in the diagram below.
-2*fc 01*fc-1*fc 2*fc
f
. . . . . .
Fig. 5-119 Aliasing spectra at the D/A converter output
The aliasing spectra may cause unwanted impairments when the AMIQ output signal is employed. This
effect can be eliminated by means of a suitable lowpass filter for the output signals of the I and Q
channels. In the ideal case, the lowpass filter removes the unwanted spectra from the signal without
disturbing the useful signal.
The I/Q signal of WinIQSIM can be prepared for such a lowpass filter in the Prepare for AMIQ Lowpass
Filter panel. To obtain an optimum filtering effect, the I/Q signal must be sampled at such a high rate
that the first aliasing spectrum is completely in the stopband range of the lowpass filter. The useful
spectrum should be entirely in the passband range.
The lowpass filters are characterized by two cutoff frequencies. One is the end of the passband range f1,
the other the beginning of the stopband range f2. Two lowpass filters each are provided in the AMIQ for
the I and Q channels. These are the 2.5 MHz filter (f1 = 2.5 MHz, f2 = 7.5 MHz) and the 25 MHz filter (f1
= 25 MHz, f2 = 75 MHz).
A selection can be made in the Lowpass Filter window whether the I/Q signal should be prepared for
an internal filter (option Internal 2.5 MHz or Internal 25 MHz) or an external user filter (option
User/External). The lowpass filter can be switched off altogether so that the I/Q signal is transmitted
without any change to the AMIQ (option No Filter).
If an external user filter is to be used, the cutoff frequencies f1 and f2 of the filter can be specified in the
range 0.0001 MHz to 100 MHz in the respective entry fields.
The I/Q signal of WinIQSIM has to be resampled. The obtained sampling rate, which corresponds to the
output clock rate of AMIQ, is described by the following relationship:
fff
f
sample res clock sample
_=
==
=≥
≥≥
≥+
++
+
22,
ie the resulting sampling rate must be at least as high as the sum of the start frequency of stopband
range f2 and of half the baseband sampling rate. Thus aliasing spectra are thus optimally filtered out.
The current value of half of the baseband sampling rate, which corresponds to the maximum signal
frequency (Nyquist), is displayed in MHz in the Baseband fmax field. The sampling rate obtained as
described above is displayed in MHz in the Sample Rate field.
The display at the top of the panel shows the baseband spectrum and its first aliasing spectrum at the
current sampling rate. The filter characteristic of the selected lowpass filter is marked in the form of a

AMIQ Menu WinIQSIM
1013.1642.02 5-122 E-14
red bar. The diagram thus shows impairments of the useful signal spectrum and whether the first
aliasing spectrum (and all others) are filtered out.
Fig. 5-120 Prepare for AMIQ Lowpass Filter panel
When a transmission of the I/Q signal is triggered, the I/Q data are resampled by the program
depending on the selected lowpass filter, ie the I/Q signal is prepared for the filter. As a result
overranging may occur in the clock frequency and the AMIQ memory depth. The resulting sampling rate
could rise above 100 MHz and the number of sampling values, which may be considerably increased by
resampling, might be greater than the available AMIQ memory depth (4 million samples).
The response of WinIQSIM to limit violations can be chosen in the In case of overrange (during
transmission) do window.
Show this Panel: In the case of overranging, the Prepare for AMIQ Lowpass Filter panel is displayed.
In this panel further functions can be selected (no filter, selecting another filter, etc).
Use maximum possible clock rate without truncating sequence: The highest possible clock rate
without truncating the I/Q signal sequence is set. Setting the desired sampling frequency would cause
the maximum memory depth of AMIQ to be exceeded. Before resampling is performed, WinIQSIM
determines the highest possible sampling frequency at which the sequence is not truncated. Avoiding
loss of signal information is given highest priority.
Use maximum possible clock rate by truncating sequence: The highest possible clock rate by
truncating the I/Q signal sequence is set. This option is only useful when the information content of the
I/Q signal is of less importance (eg modulation with PRBS data) and priority is given to spectral
characteristics. Obtaining a maximum clock rate for optimum lowpass filtering has highest priority in this
case. The sequence length of the I/Q signal before resampling is reduced when only part of the signal is
used. As a result the clock rate can be further increased.
No lowpass filtering: If resampling leads to overranging, the signal is not prepared for lowpass filtering.

WinIQSIM AMIQ Menu
1013.1642.02 5-123 E-14
5.25.2.5 AMIQ Remote Control And BERT Panel
All actions concerning AMIQ remote control can be triggered in the AMIQ Remote Control panel. In
addition to loading and starting I/Q signals, the marker channels can be influenced, hardware settings
and adjustments made in the AMIQ, and waveform files managed on the AMIQ hard disk. If the BER
measurement option of AMIQ (AMIQ-B1) is available, the control panel for the BER measurement is
also accessible from this panel. The AMIQ Remote Control panel and all associated windows are modal
windows, ie the active window must be closed before settings can be made in any other.
To allow remote control of AMIQ, a connection to AMIQ (GPIB/IEEE 488.2 or RS232) has to be set up
first. If Automatically retry previous interface has been selected in the Interface and Transmission
Options panel, an attempt is made to access AMIQ under the address/interface used for the last
successful connection. If this attempt fails or if the option is not selected in the Interface and
Transmission Options panel, the following panel is displayed.
Fig. 5-121 AMIQ Connection panel
Here the interface (GPIB/IEEE 488.2 or RS-232) and the address for the desired AMIQ connection can
be selected. If your AMIQ is connected to the GPIB/IEEE 488.2 bus and you do not know its address, an
automatic search for AMIQ can be triggered with the Scan GPIB button.
Note: The PC on which WinIQSIM is installed, must be the controller on the GPIB/IEEE bus. In
case of any problems please refer to chapter 5.25.3 Several Controllers on the Bus/AMIQ
Controlled from Signal Generator SMIQ.
After the connection to AMIQ has been established, the AMIQ Remote Control panel is displayed.
The device identification of AMIQ (answer to query "*idn?") is displayed in the Info field.
It has the following syntax: “Rohde&Schwarz, AMIQ, ssssss/sss, x.yy” with ssssss/sss being the
serial number and x.yy the software version.
The interface via which the communication with AMIQ takes place (GPIB or RS 232) and the address of
the AMIQ with GPIB (default 6) or the baud rate used with RS 232 is displayed in the Interface field.

AMIQ Menu WinIQSIM
1013.1642.02 5-124 E-14
Fig. 5-122 AMIQ Remote Control panel
Loading waveform file into RAM
In this window an I/Q waveform file can be selected from the AMIQ hard disk (Load HD File) or the
AMIQ floppy disk drive (Load Floppy File). The file is then loaded into the AMIQ output memory.
Pressing the Load HD File or Load Floppy File button opens a file selection window.
The Segment of Multi Segment Waveform field allows you to select the partial segment of the
multisegment waveform currently loaded in the output memory, which is to be output. This field can be
accessed only if a multisegment waveform has been loaded (Load HD File). The values range from 1 to
the number of segments of the current waveform. For details, refer to section 5.25.2.8.
Window for selecting an I/Q signal file: In this window the I/Q signal file to be loaded into the AMIQ
output RAM can be selected. The directory from which a waveform file is to be selected can be chosen
from the list at the right. All waveform files (fixed extension *.wv) in the selected directory are then listed
at the left. Here a file can be selected with the left mouse key. Confirm your choice with the Return key
or the Select button. The selected file is then loaded into the output RAM. The selection can be aborted
with the Cancel button.
In the list of files, the file size in bytes is indicated in brackets after the file names.
The memory used on the hard disk of the AMIQ and the still available memory are indicated in kilobytes
in the field AMIQ Hard Disk Info.
In this file selection window, the multisegment waveforms (MWV) are characterized by an appropriate
appendix to the file name.
With the Info button a variety of information items on the selected waveform file can be displayed in the
File Info field. The following parameters can be indicated in the case of standard waveforms:
• complete file path, in the case of IF signals also the notation IF signal and the file date and time

WinIQSIM AMIQ Menu
1013.1642.02 5-125 E-14
• the system used to generate the signal in WinIQSIM (Single Carrier, Multi Carrier, 3 GPP W-CDMA
or IS 95)
• user comment on I/Q waveform entered in the Transmission panel prior to transmission
• clock for waveform output.
• power offset: the difference as specified by modulation between the effective power at full-scale level
and the carrier power with modulation (see chapter Signal Statistics and Quantization).
• PEP offset: the difference between full-scale level and peak envelope power (Peak Envelope Power)
(see chapter Signal Statistics and Quantization)
• the names of the marker channels selected in the Marker Setting panel.
With multisegment waveforms, the following information is displayed:
• complete file path,
• number of segments,
• total comment on MWV,
• clock rate, length and WinIQSIM system used to generate each segment, and a comment on the
segment
This function simplifies management and selection of waveform files by providing further information in
addition to the 8-character file name.
Fig. 5-123 Panel for selecting an I/Q waveform file
In the Currently Loaded field, the waveform file presently in the AMIQ output memory is indicated.
Event Control
In this window the AMIQ signal output can be started and stopped and the AMIQ batch floppy previously
generated in the Transmission panel can be executed.
Start / Arm: The label of the Start / Arm button changes depending on the set trigger mode. The button
is labelled Arm for all modes expecting an external trigger event (Gated, Ext auto, Ext single). AMIQ is
armed in order to start on an external trigger event. With all other trigger modes the button is labelled
Start. AMIQ is armed and a trigger signal is sent which starts the signal output.
Stop: The signal output is terminated with this button. A wait pattern is output.

AMIQ Menu WinIQSIM
1013.1642.02 5-126 E-14
Execute Batch: The batch file winiqsim.iec is executed by the floppy in the AMIQ floppy disk drive. This
batch file can be created in the Transmission panel (see section 5.25.2.1). The signal data and the
directory structure of the floppy are stored on the hard disk of AMIQ.
Marker
Four AMIQ marker channels can be switched on and off in the Marker window. The markers of the
channels can also be shifted.
The output for each marker channel can be activated by checking State ON. The marker of the channel can
be shifted by the set number of samples in the Shift in Samples entry fields. Negative values advance the
marker in the time domain, positive values delay it. Since the marker shift is performed in a ring buffer no
marker positions are lost. Markers shifted beyond the end of a waveform appear again at the beginning.
Shifting the marker in the individual channels is not a characteristic of the current waveform file but a device
characteristic. The marker shift is also valid for the new waveform when another file is called. Use the
Save/Recall memories for storing the marker shifts together with the waveform (see below).
Save/Recall
Save/Recall memories are provided in AMIQ. With the aid of these memories the complete AMIQ setup can
be stored and called again later on. With the Save, Recall and Delete buttons the device configurations can
be stored, called or cleared.
Save: With this button the current AMIQ setup can be stored. A window is opened where a name can be
assigned to the settings to be stored or an already stored setting can be overwritten. Confirm your
selection with the OK button in this panel. The AMIQ setup will be stored under the entered name. The
action can be aborted with the Cancel button.
Fig. 5-124 Save/Recall selection window
Recall: With this button a previously stored AMIQ setup can be called. A window is opened where a
stored setup can be selected (see Save).
Delete: With this button a previously stored AMIQ setup can be cleared. A window is opened where a
stored setup can be selected (see Save).
More
Pressing the Hardware Settings, File Management and Test and Adjustment buttons in the More
window opens setting windows which are described in detail further down.
If the BER measurement option of AMIQ (AMIQ-B1) is available, the BERT button is active (not
dimmed). With this button the control elements for the BER measurements can be added to the panel.
For a detailed description of this function refer to chapter 6 BER measurement with Option AMIQ-B1.
With the Close button of the AMIQ Remote Control panel the panel is quit and the connection to AMIQ
cut off.

WinIQSIM AMIQ Menu
1013.1642.02 5-127 E-14
5.25.2.6 Hardware Settings Panel
In the Hardware Settings panel of AMIQ, device settings like output level, lowpass filter and trigger mode
can be made.
To provide a better overview, only the left half of the panel is displayed first (without the Source and
Trigger windows). To display these windows, click on the Source, Trigger button.
Fig. 5-125 Hardware Settings panel
Output
In the first window of this panel, the output levels of the I and Q channels can be configured and the
desired lowpass filter selected.
Type: The type of output can be determined here. If the option Differential Outputs (AMIQ-B2) is fitted in
the AMIQ, you can choose between Single Output and Differential Output. If this option is not provided,
the respective select item is dimmed.
Tracking :The Tracking parameter permits to determine whether the level modes and level parameters
for the channels I and Q can be set independently of each other or together.
• Tracking Off: The level settings for channel I and Q are independent of each other.
• Tracking I => Q: The level settings for the I channel automatically apply to the Q channel as well. The
fields for setting the Q channel are shaded. They can no longer be operated. The currently valid
values of the Q parameters however are entered.
• Tracking Q => I: The level settings for the Q channel automatically apply to the I channel as well. The
fields for setting the I channel are shaded. They can no longer be operated. The currently valid
values of the I parameters however are entered.
Level: Three different level modes can be selected separately for the I and Q channels (Tracking Off).
• Level Off:
Single Output: the respective output is switched off.
Differential Output: only the DC level set in the Bias field is still applied to the respective outputs.
• Level Fix:
Single Output: fixed setting to 0.5 V Peak into 50 Ω (VP50).
Differential Output: fixed setting of an open-circuit voltage (EMF) of 2 V (VEMF).
• Level Var:
Single Output: variable level setting; the level can be varied between 0 and 1 VP50 in the level I and
Q fields (corresponds to 0 to 2 Vpeak to peak). The level I and Q fields are only accessible when Var

AMIQ Menu WinIQSIM
1013.1642.02 5-128 E-14
is selected for the respective channel.
Differential Output: variable level setting; the level can be varied between 0 and 4 VEMF in the level I
and Q fields (open-circuit voltage). The level I and Q fields are only accessible when Var is selected
for the respective channel.
Bias: If the AMIQ is equipped with differential outputs and the Differential Output Type is switched on, a
bias level (operating point of DC voltage) can be set in the range from –2.5 VEMF to 2.5 VEMF (open-
circuit voltage) for channels I and Q. Otherwise, the bias fields are not accessible. The tracking option
also affects the bias levels.
Filter: The lowpass filter to be cut into the signal paths of the I and Q channels is selected under Filter in
the Output window. WinIQSIM allows the I/Q signal to be especially prepared for one of these lowpass
filters. For further information see section 5.25.2.4. Four different filter modes are available. They can
only be set together for the I and Q channels.
• Filter Off: output of unfiltered I/Q signals
• Filter 2.5 MHz: the internal 2.5 MHz lowpass filter is cut in
• Filter 25 MHz: the internal 25 MHz lowpass filter is cut in
• Filter EXT: External lowpass filters are cut into the I and Q channels. A detailed description of the
filters is given in the "Signal Inputs and Outputs" section in the AMIQ operating manual.
Note: With external filtering selected, a filter should be connected to the two I and Q filter inputs
at the rear of AMIQ, as otherwise the two signal outputs could get switched off.
Off State
The input impedance of the AMIQ can be determined with the outputs switched off.
Single Output: It is possible to select between an input impedance of 50 Ohm and a high-impedance
input (High Z).
Differential Output: It is possible to select between an input impedance of 50 Ohm and a high-
impedance input (High Z). If High Z is selected, the bias level is forced to 0 due to the high impedance
with the outputs switched off.
Output Resolution:
Here you can select the output resolution of AMIQ. The range of values depends on the resolution
calculated for the current waveform and is from 8 bits to max. 14 bits for analog IQ outputs and 16 bits
for digital IQ outputs. The resolution with which the waveform is calculated is always the upper limit. It
can however be reduced by the user.
Note: For an output resolution higher than 14 bits the marker channels of AMIQ are disabled. The
control elements for the marker channels in the AMIQ Remote Control panel are dimmed in
this case.
Source
In the Source window, the output clock rate of AMIQ can be set and the reference oscillator mode
selected.
In the Clock Mode window, internal or external clock generation can be selected. The Ext. Slow and
Ext. Fast clock modes will be available from AMIQ model 03. For model 02 only the internal mode
exists.
For more detailed information please refer to the AMIQ operating manual.
In the Clock field the currently selected output clock rate of AMIQ is indicated in Hz. The output clock
rate can be varied in this field. After the first attempt to change the set clock rate a warning is output
that a change of the clock rate may cause errors in the output signal. The permissible setting range for
the clock rate is 100 Hz to 100 MHz.

WinIQSIM AMIQ Menu
1013.1642.02 5-129 E-14
A selection can be made in the Reference Oscillator window whether the internal or an external
reference clock should be used for setting the synchronization.
• Reference Oscillator internal: the internally generated 10 MHz clock is used
• Reference Oscillator external: The frequency can be synchronized to an external 10 MHz clock via
the REF input of AMIQ.
Note: The highly accurate 10 MHz clock of the internal reference oscillator is always output at the
REF output of AMIQ.
Trigger
In this window the sequence control for the signal output and the polarity of the external trigger signals
can be configured.
Mode: Configuration of sequence control for signal output. Each time sequence control is changed, the
signal output is reset and restarted. Retrigger of an ongoing signal output is disabled. The following six
trigger modes can be selected:
• Off: Terminates the signal output; an idle signal is output.
• auto: Continuous signal output, trigger events are ignored. then the signal output is triggered with the
Start button in the AMIQ Remote Control panel.
• single: A single signal output is set up. First the idle signal is output, then the signal output is
triggered with the Start button in the AMIQ Remote Control panel. When the signal output is
completed, the idle signal is output again. External trigger events are ignored.
• gated: The output is controlled by the signal level at the trigger input. If the level (high/low) set under
Trigger Slope (see below) is present, the output is restarted and the signal is continuously output. If
the level (high/low) set under Trigger Slope (see below) is not present, the signal output is stopped
and the idle signal output. AMIQ is activated with the Arm button in the AMIQ Remote Control panel.
Only then will it respond to external trigger events.
• ext-auto: Continuous signal output. First the idle signal is output, then signal output is started by an
external trigger event. Further trigger events are ignored. A trigger event is a signal edge the polarity
(high/low) of which has been configured under Trigger Slope (see below). AMIQ is activated with the
Arm button in the AMIQ Remote Control panel. Only then will it respond to external trigger events.
• ext-single: A single signal output is set up. First the idle signal is output, then signal output is started
by an external trigger event. With the signal output completed, the idle signal is sent until the next
trigger event. AMIQ is activated with the Arm button in the AMIQ Remote Control panel. Only then will
it respond to external trigger events.
Slope: The polarity of an external trigger signal (TRIG connector) generating a trigger event for
sequence control can be set here. This setting affects the modes Gated, Ext auto and Ext single. The
polarity High/rising or Low/falling can be selected.
With the Close button the Hardware Settings panel is quit and the AMIQ Remote Control panel entered
again.

AMIQ Menu WinIQSIM
1013.1642.02 5-130 E-14
5.25.2.7 File Management Panel
The File Management panel provides functions for the management of waveform files on the AMIQ hard
disk. These functions are described in the following.
Fig. 5-126 File Management panel
Copy
In the Copy window, a waveform file on the AMIQ hard disk or disk drive can be copied into a directory
on the AMIQ hard disk. By selecting HD or Floppy in the Source window, the user determines whether a
file of the hard disk or the disk drive should be copied. A click with the left mouse key on the File field
opens a window where the file to be copied can be selected. Under Destination the destination for
copying can be defined in the same way. After file source and destination have been specified, copying
can be started with the Copy button.
Generate Multi Segment Waveform
This part of the panel is described in the next section (5.25.2.8).
Delete/Create
In this window directories can be created and cleared and waveform files cleared.
Delete HD Directory: Pressing this button opens a selection window. The waveform file directory to be
cleared can be selected on the hard disk. The selected directory is cleared after confirmation.
Directories containing files can also be cleared.
Create Directory: With this button a new directory can be created on the hard disk (only one directory
level can be created below the root node). A window is opened where the new directory name can be
entered. A name comprising a maximum of eight characters (DOS name) can be entered.
Delete File: Pressing this button opens a selection window where the file to be cleared on the hard disk
can be selected. The selected directory is cleared after a confirmation query.
Load WinIQSIM Setup from AMIQ Waveform:
In this window, a WinIQSIM setup (*.iqs file) used for generating a waveform in AMIQ can be read out
from the associated waveform file in AMIQ and loaded into WinIQSIM. This is possible only if the
relevant WinIQSIM setup was transmitted to AMIQ together with the waveform data (see section
5.25.2.1).

WinIQSIM AMIQ Menu
1013.1642.02 5-131 E-14
In this way the WinIQSIM parameters are again available separately from the associated IQ waveform.
It can be seen how the IQ signal was generated, and the original IQ signal can be varied by editing
parameters.
With the Source: HD File and Source: Waveform in RAM buttons you can select whether the source
waveform for loading the setup is to be fetched from the AMIQ hard disk or from the output RAM.
Prior to reading the WinIQSIM setup from the AMIQ waveform, which will overwrite the current
WinIQSIM settings, you can save the current setup:
If “Yes” is clicked on, the usual dialog for storing the WinIQSIM setup will appear. With “No”, WinIQSIM
will immediately start reading the setup from AMIQ. This setup is stored under the name AMIQ_WV.iqs
and automatically loaded into WinIQSIM.
With the Close button the File Management panel is quit and the AMIQ Remote Control panel entered
again.

AMIQ Menu WinIQSIM
1013.1642.02 5-132 E-14
5.25.2.8 Generate Multisegment Waveform
This section of the File Management Panel is used to generate multisegment waveforms. In the
following, multisegment waveforms and their possible applications are described. An explanation on
how to operate this section is then given.
5.25.2.8.1 Application and Structure of Multisegment Waveforms
In particular when the AMIQ is used in automatic test equipment (ATE), the components to be tested
must be operated by a wide variety of test signals. To minimize the test time, the change between the
individual test signals must be as rapid as possible. Loading the new signals from the AMIQ hard disk
should be avoided, if possible. The multisegment waveform (MWV), which is implemented in the AMIQ
as of firmware version 4.0.0, meets this requirement.
Superficially, an MWV is similar to a usual waveform in the AMIQ. Its maximum length depends on the
AMIQ model (4 Msamples with AMIQ03, 16 Msamples with AMIQ04). What makes the MWV special is
the fact that it can consist of up to 30 partial traces, the segments.
Each segment can be considered an independent waveform (with its own marker assignment and clock
rate). The complete waveform is loaded into the output RAM of the AMIQ, where a segment (with start
address and length) can be selected and output. It is then possible to change between the segments
(partial signals) without reloading the output RAM. Simply specify a new segment index. A rapid change
between the partial signals, and, consequently, an acceleration of the test procedure is thus possible.
The structure of the AMIQ output RAM requires the multisegment waveforms to comply with the
following conditions:
• The maximum number of segments is 30.
• The minimum length of each segment must be 128 ksamples ( = 131.072 samples).
• The segment length in samples must be a multiple of 4.
• For a fast segment change, it is recommended that all segments be generated with the same clock
rate. The clock rate can easily be changed in each new segment.
The AMIQ ensures compliance with these conditions. The user only needs to specify which standard
waveforms in the AMIQ he or she would like to combine to form a multisegment waveform. The AMIQ
automatically meets the conditions placed on length by repeating the basic waveform of a segment.
Once a multiwaveform has been generated, it can be loaded and output like any other waveform.
The next section describes the operating steps for generating an MWV.
5.25.2.8.2 Generation of a Multisegment Waveform
Before generating an MWV, transfer to the AMIQ hard disk all standard waveforms you want to combine
to form an MWV. You can then perform all further steps in the File Management Panel in the Generate
Multi Segment Waveform section.
Fig. 5-127 Generation of an MWV
Source waveform to append
In this field, select the standard waveform you want to append to the current multisegment waveform as
the next (or first) segment. If you click in the field, the usual file selection dialog is opened, which you
already know from other WinIQSIM operating steps.

WinIQSIM AMIQ Menu
1013.1642.02 5-133 E-14
Fig. 5-128 Dialog for waveform selection in the AMIQ
Destination multisegment waveform
In this field, select the multisegment waveform which is to be generated or extended. If you click in the field,
the usual file selection dialog is opened, which you already know from other WinIQSIM operating steps.
User comment
You can enter a comment on the total MWV, which can later be read from the MWV (e.g. in the
waveform file selection window).
Set first segment
If you select this button, a new MWV is created on the AMIQ hard disk. This MWV consists only of the
segments selected in the Source waveform to append field.
Append segment
If you select this button, the segment selected from the Source waveform to append field is appended
to the MWV selected.
Possible error messages when generating an MWV
• Selected waveform is a multi segment waveform but has to be a standard waveform: It is not
possible to append segments which are multisegment waveforms themselves. Please select a
standard waveform to be appended.
• Selected waveform is a standard waveform but has to be a multi segment waveform: Please select
an existing (or new) MWV for Append... or Set first... .
• Maximum number of segments (30) in destination waveform file exceeded: The maximum number
of 30 segments of an MWV in the AMIQ cannot be exceeded.
• Resulting waveform length in destination MWV exceeds maximum length: The maximum total
length of an MWV (4 Msamples or 16 Msamples, depending on the AMIQ model) is exceeded. The
new segment can no longer be appended.
5.25.2.8.3 Deleting Segments of a Multisegment Waveform
If you no longer require the segments of a multisegment waveform, or if you have already reached the
maximum segment number in an MWV and want to replace a segment, you can use the Delete
Segment function. This will save you having to generate a completely new MWV. Simply delete the
segment which is no longer required from the trace, and append a new segment to the trace. To do so,
use the Delete Segment of MWV field.
Select the MWV from the Multi Segment Waveform field, from which a segment is to be deleted. Next,
indicate the index of the segment to be deleted under Segment to delete, and start deletion by pressing
the Delete segment button. If the MWV consists of one segment only and you delete it, the complete
MWV file is removed from the AMIQ hard disk.

AMIQ Menu WinIQSIM
1013.1642.02 5-134 E-14
5.25.2.9 Test and Adjustment Panel
In this panel alignment and selftest functions of AMIQ can be called up.
Fig. 5-129 Test and Adjustment panel
Test
The Reset, Selftest and RAM Test functions are available in the Test window.
With the Reset button, AMIQ is reset to a defined default state.
An automatic test can be triggered with the Selftest button. The result of this test, ie the success or the
failure, is indicated in the form of a message.
A test of the AMIQ waveform memory (SDRAM) can be started with the RAM Test button. The result of
this test is signalled by a message.
Send Command to AMIQ
In the Command field of this panel section a command string can be entered which is to be sent to
AMIQ. Pressing the Send button sends the string entered in the Command field to AMIQ. Queries are
not possible. They will be rejected automatically.
Example: This function may be used to select a control file for option AMIQ-B1 (BER
measurement), after the latter has been activated, by sending the command string: BERT:SEL
'PRBS' to AMIQ.
Install AMIQ Option
The functions in this section are used to enable software options in the AMIQ. The option to be installed
is selected in the Option field. The following options are provided:
.
Insert the key code supplied with the option in the Key Code field and terminate the action with the
Install button.
The options that are currently installed in your AMIQ are displayed if you press the Show installed
options button:

WinIQSIM AMIQ Menu
1013.1642.02 5-135 E-14
Adjustment
In this window the internal alignment of AMIQ can be called up and user corrections entered.
Internal Adjustment: The automatic alignment of AMIQ is started:
• Level adjustment (I/Q) to 1,0 V when fully driven
• Offset adjustment (I/Q) to minimum
• Fine tuning of reference oscillator to 10 MHz
• Minimizing the skew between I and Q channel
User Correction
In the User Correction window, level and offset of the I and Q channels can be accurately adjusted and
the skew between the channels in the system as a whole can be reduced to a minimum.
The Internal Adjustment is not affected.
Set to Default: User corrections are reset to original values.
This applies to the following parameters:
• LEVEL I GAIN (*)
• OFFSET I FIX (*)
• OFFSET I VAR (**)
• LEVEL Q GAIN (*)
• OFFSET Q FIX (*)
• OFFSET Q VAR (**)
• SKEW (I-Q)
* These parameters are only active when the respective channel is in the Fix mode.
In the variable level mode, settings for these parameters are not effective. A possible correction of the gain factor should in
this case be made when the level is entered.
** These parameters are only effective with variable levels; with fixed levels they are disabled.
Gain I, Q: Fine adjustment of gain factor for the I or Q channel in the fixed level mode (Fix). The gain
can be adjusted between -1.0 and 1.0, the value 0.0 corresponds to a gain of 1.0. Simple conversion of
setting values into actual gain factors is not possible except for 0.0. The resulting variation of the AMIQ
gain factor is +/- 10%.
Offset I, Q Fix: Fine adjustment of level offset for the I or Q channel in the fixed level mode (Fix). The
offset can be adjusted between -1.0 and 1.0; 0.0 corresponds to the minimum offset. Range limits are –
30 mV and 30 mV (into 50 Ohm), the step width is 30 µV.
Offset I, Q Var: Fine adjustment of level offset for the I or Q channel in the variable level mode (Var).
The offset adjustment depends on the setting of the mechanical attenuator of AMIQ. Refer to section
"SOURce - Hardware Settings" in the AMIQ manual.
Skew: Determines the delay between the I and Q channel. Positive values delay I against Q. The skew
can be varied by entering the relative factors ±1.0 in a range of approx. ±1 ns with a resolution of 10 ps.
With the Close button the Test and Adjustment panel is quit and the AMIQ Remote Control panel
entered again.

AMIQ Menu WinIQSIM
1013.1642.02 5-136 E-14
5.25.2.10 Marker Setting Panel
Besides the I/Q outputs, AMIQ is provided with four digital, user-programmable marker channels that
can be set with sample accuracy. The outputs are controlled by the waveform memories (16-bit word
width) for I and Q. In this case, the two least-significant bits (LSBs) of the waveform memory are set for
the I and Q channels.
The marker outputs are normally used for the control of power ramping of I/Q modulators to increase
the dynamic switch-off range. The marker outputs can be used separately, eg with AMIQ employed as a
universal trigger generator.
While in the data editor the marker channels can be configured at the data bit level, marker setting in
this panel is at the sample level.
Fig. 5-130 Marker Setting panel
Current Marker: In this selection field the channel to be processed (1 to 4) can be chosen. A name of
up to 5 characters can be assigned to each channel in the Name field for distinguishing the marker
channels.
In the window below various marker signals can be selected which are described in detail in the
following.
Bit Clock
If a marker channel is to furnish a bit clock, the Bit Clock option can be activated. For generating a bit
clock at regular intervals, oversampling must be an integer multiple (minimum factor 2) of the
modulation order. The bit clock is generated by a low-to-high transition preferably in the middle of a bit.
Example: With 8-fold oversampling and a modulation level of 2 (eg QPSK), a data bit takes up 4
samples of the AMIQ trace. In this case, a bit clock consists of 2 low (0) samples and 2 high
(1) samples.
Symbol Clock
If a marker channel is to furnish a symbol clock, the Bit Clock option can be activated. For generating a
bit clock at regular intervals, oversampling must be 2 at the minimum. The symbol clock is generated by
a low-to-high transition preferably in the middle of a symbol.

WinIQSIM AMIQ Menu
1013.1642.02 5-137 E-14
Data Enable (settable via data editor only)
A data enable signal for the BER test can be defined in the data editor. This signal is output to a marker
channel and can only be defined by way of the data editor. For more detailed information refer to
chapter 6, BER Measurement with Option AMIQ-B1
Slot Clock
With this option selected, a slot clock signal is assigned to the selected marker channel, depending on
the currently used system. This option is not available in all systems. In the 3GPP W-CDMA system, a
slot clock of for instance 10 ms (corresponds to a frame) is set depending on the chip rate 1/15 or 1/16.
Frame Clock
With this option selected, a frame clock signal is assigned to the selected marker channel, depending
on the currently used system. This option is not available in all systems. In the 3GPP W-CDMA system,
a frame clock of for instance 10 ms (corresponds to a frame) is set.
Restart Clock
With this option selected, a restart signal can be generated on a marker channel. The first marker
positions of the selected channel are set to high (1), all subsequent positions to low (0). This signal
marks the trace start in the AMIQ after the wraparound and can be used for synchronization.
The Restart and Bit Clock functions are also needed for BER measurements with AMIQ (see also
chapter 6, BER Measurement with Option AMIQ-B1).
Pulse
With this option active, a user-defined clock signal can be assigned to a marker channel. To do so,
enter the desired clock rate in the associated Rate entry field.
Data
With this option selected, the information data can be assigned to a marker channel. The information
data are then output synchronously with the corresponding I/Q samples. This option is not available in all
systems. Since only one data source is available in the single carrier system, the data flow for the
marker is unambiguously defined. In the different (W-)CDMA systems, the base station and the mobile
station can be specified in addition with the desired channel number. This unmistakably defines the data
flow to be used for the marker. All data bits of the selected channels including pilot bits and similar data
fields are output.
The data marker is only available for marker channel 1.
Pattern
With this option a bit pattern to be assigned to the marker channel can be defined. The bit pattern is
then cyclically repeated and output.
User
With this option a user-defined marker list can be output for each marker channel. For more details refer
to the following section.

AMIQ Menu WinIQSIM
1013.1642.02 5-138 E-14
5.25.2.10.1 User Marker Setting
Pressing the Define User Marker button opens a panel where a marker list can be defined by the user.
Fig. 5-131 User Marker Setting panel
Define Marker Point
In this window the time template of the output values of the currently selected marker channel can be
determined. To do so enter a sample position in the Sample Index field and the corresponding status of
the marker channel (0 or 1) at this position in the State field. Using the Add Marker Point button the
new position is transferred to the marker list in the lower part of the panel. Only the positions at which
the marker signal should change need to be specified. The marker signal remains at the last set value
until the sample position entered in the marker list with another status is attained.
This principle is illustrated by the table and diagram below.
Fig. 5-132 Example of a marker characteristic
Using the scrollbar at the left of the list, the user may scroll through the list to view all entries and select
a list item with the mouse. The selected item is highlighted by an orange frame. The Sample Index and
State of this entry are transferred to the Define Marker Point window where they can be easily
modified.
With the Delete Marker Point button, the entry selected in the list (orange frame) is cleared. The Reset
List button clears all entries in the marker list of the current channel after confirmation.
The User Marker Panel can be quit as usual with OK or Cancel. When the Show Marker Graph button
is pressed, the marker characteristics of the four marker channels are graphically displayed.
Sample position Status
00
51
12 1
18 0
23 1

WinIQSIM AMIQ Menu
1013.1642.02 5-139 E-14
Fig. 5-133 Marker Graph panel
As mentioned before, the marker channels can also be defined in the data editor at data bit level. If
desired, settings made there can be automatically converted to the sample level and transferred into the
Marker Setting panel. To avoid the positions defined in the data editor being inadvertently overwritten in
the Marker Setting panel, the Marker Setting panel is disabled. The marker positions can be viewed but
not edited. The Add Marker Point, Delete Marker Point and Reset List buttons are disabled (grey). The
message Defined by data editor is displayed in the top window of the panel. The Release button is
also displayed. With this button the Marker Setting panel can be activated again. The marker positions
can be edited as usual.
The Marker Setting panel is quit with the OK button. When it is quit with the Cancel button all the
settings made are discarded.
5.25.2.11 Settings for SMIQ ‘Low ACP Filter’ Compensation Panel
An IQ filter can be activated in SMIQ provided that option SMIQ-B46 (only 2.5 MHz filter) or -B47 (also
0.85 and 5 MHz filters) is built in. This filter is basically used to keep the adjacent channel power low
(low ACP). The frequency response or group delay response of these filters can be considered as
precorrection in the AMIQ curve and thus be compensated. The required settings can be made in the
panel below.
Fig. 5-134 Settings for SMIQ ‘Low ACP Filter’ Compensation panel
Compensation Coefficients
File and File Info: Use Coef. with SMIQ:
The frequency response and the group delay time of these filters are measured for each SMIQ and
entered in the EEPROM of SMIQ by the manufacturer. The values must therefore be first read out by

AMIQ Menu WinIQSIM
1013.1642.02 5-140 E-14
WinIQSIM and stored in a file. WinIQSIM can handle the compensation coefficients of several SMIQs
since they are stored in separate files. Part of each file is the File Info providing information about the
type and serial number of SMIQ. After selection of the file (field File) the file information is updated.
Acquire new compensation coefficients set
This button allows to read out values from SMIQ. A new file selection window is then opened and a file
name under which data can be stored can be entered. If a file of the same name is already available, a
warning with an overwrite option is output. When pressing Save, data from SMIQ are fetched.
Depending on the option selected in the SMIQ Interface and Transmission Option panel, the user is
asked about the required connection (SMIQ Connection GPIB / RS232). After successful transmission,
the window Acquired new compensation coefficients set is displayed (see below).
SMIQ Low ACP Filter
An IQ filter can be activated in SMIQ provided that option SMIQ-B46 (only 2.5 MHz Filter) or -B47 (also
0.85 and 5 MHz filters) is built in. WinIQSIM reads out the possible types of filter from the selected file. If
no filter is switched on in SMIQ, select None since the calculated curve for AMIQ would be impaired by
the precorrection considered. The correct filter in SMIQ can also be switched on automatically if option
use SMIQ connection (for auto set) has been selected in the SMIQ Interface and Transmission
Options panel.
The panel is quit with the OK button. When the Cancel button is pressed, all settings made are
discarded.
5.25.2.11.1 Acquired New Compensation Coefficients Set
The file name entered under Destination File and the File Info stored, ie SMIQ type and serial number
are displayed here. With the Cancel button, the action is quit. With the OK button, data are stored.
Option use now determines whether the file just generated is to be indicated in the output window
Settings for SMIQ Low ACP-Filter Compensation ie to be used for the calculation of the curve.
Fig. 5-135 Acquired new compensation coefficients set window

WinIQSIM AMIQ Menu
1013.1642.02 5-141 E-14
5.25.2.12 AMIQ Interface and Transmission Options Panel
In this panel, all options concerning the AMIQ interface (GPIB/IEEE 488.2 or RS-232) and data
transmission can be set.
Fig. 5-136 AMIQ Interface and Transmission Options panel
General
When an action requires a connection to AMIQ (AMIQ remote control or data transmission) and the
Automatically retry previous interface option is selected, an attempt is automatically made to set up
such a connection via the interface and address used for the last successful connection. Thus the
interface and GPIB/IEEE 488.2 address of AMIQ need not be selected each time communication to an
AMIQ with the same interface/address has to be established. If connections are required to different
AMIQs, this option should be switched off to avoid the previous connection to AMIQ being automatically
restored.
RS 232
With the Auto select highest possible baud rate option selected, WinIQSIM attempts to set the
maximum baud rate when a connection to AMIQ is established via the serial interface. This allows to
reduce the transmission time to a minimum without the need to check the highest baud rate of your PC.
If this option is not selected, the rate set in the Default baud rate field is used whenever a serial
connection is established. A rate of 1200, 2400, 4800, 9600, 19200, 38400, 57600 or 115200 baud can
be set. A connection can only be established when the corresponding baud rate is selected in the AMIQ.
WinIQSIM determines the baud rate selected in AMIQ and switches to the default baud rate.
Possible problem:
With some PCs and operating systems the maximum baud rate of AMIQ (115200 baud) cannot be set.
If however the baud rate of AMIQ was set to 115200 baud and the PC cannot set this rate, WinIQSIM
cannot establish a connection to AMIQ via RS232. In this case, the baud rate of AMIQ can be changed
with the aid of a floppy disk with a text file containing the command :SYST:COMM:SER:BAUD 19200.
The file on the floppy must be designated autoexec.iec. Switch off AMIQ, insert the floppy and switch on
AMIQ. The new baud rate is automatically set.
Transmission
With the Automatically load and start waveform after transmission option selected, an I/Q
waveform file transmitted to the AMIQ is automatically loaded into the output buffer and signal output is
started (provided the destination for the transmission was not the RAM). Thus the new signal can be
used immediately after transmission without the need to call the AMIQ Remote Control menu.
The panel is quit with the OK button. When the Cancel button is pressed all settings made are
discarded.

AMIQ Menu WinIQSIM
1013.1642.02 5-142 E-14
5.25.2.13 SMIQ Interface and Transmission Options Panel
In this panel, all options concerning the SMIQ interface (GPIB/IEEE 488.2 or RS-232) and data
transmission can be set.
Fig. 5-137 SMIQ Interface and Transmission Options panel
General
When an action requires a connection to SMIQ (SMIQ remote control or data transmission) and the
Automatically retry previous interface option is selected, an attempt is automatically made to set up
such a connection via the interface and address used for the last successful connection. Thus the
interface and GPIB/IEEE 488.2 address of SMIQ need not be selected each time communication to an
SMIQ with the same interface/address has to be established. If the interface or its settings are changed,
this option should be switched off since the previous connection would otherwise be set.
RS 232
With the Auto select highest possible baud rate option selected, WinIQSIM attempts to set the
maximum baud rate with a connection made to SMIQ via the serial interface. This allows the
transmission time to be reduced to a minimum without the need to check the highest baud rate of your
PC.
If this option is not selected, the rate set in the Default baud rate field is used whenever a serial
connection is established. A rate of 1200, 2400, 4800, 9600, 19200, 38400, 57600 or 115200 baud can
be set. A connection can only be made when the corresponding baud rate is selected in the SMIQ.
WinIQSIM determines the baud rate selected in SMIQ and switches to the default baud rate.
Possible problem:
With some PCs and operating systems the maximum baud rate of SMIQ (115200 baud) cannot be set.
If the baud rate of SMIQ is nevertheless set to 115200 baud and the PC cannot set this rate, WinIQSIM
will not be able to establish a connection to SMIQ via RS232. In this case, the baud rate of SMIQ can be
changed manually (menu UTILITIES: SYSTEM: RS232).
SMIQ Control
use SMIQ connection (for auto set)
With WinIQSIM, SMIQ can be controlled automatically in some functions. This may be useful in
conjunction with AMIQ. Whether WinIQSIM should attempt to set up a remote-control connection to
SMIQ can be selected with this option. The following options are possible:

WinIQSIM AMIQ Menu
1013.1642.02 5-143 E-14
set SMIQ to vector mod. defaults
If a curve is started in AMIQ (can also be done when the curve is loaded automatically), this option
determines whether SMIQ is set to the vector modulation mode. All other modulations are switched off
(from SMIQ version 3.85 or higher), both the Impairment State and the IQ Swap Mode are set to off.
auto update IQ swap
Depending on the I/Q modulator model used in the receiver, the IQ SWAP parameter must be activated
in the VECTOR MOD menu of SMIQ (see section 5.25.2.1). This parameter can be automatically set in
the waveform file of the AMIQ output memory, depending on the entry made.
With the auto update IQ swap option active, the IQ SWAP parameter is automatically set in the AMIQ
upon loading, depending on the selected trace (same as with trace transmission in the Transmission
panel).
update level offset
The power offset is the difference as specified by modulation between the effective power at full-scale
level and the carrier power with modulation (see chapter Signal Statistics and Quantization). It is
calculated during the generation of the AMIQ curve and can be set as an offset in SMIQ or automatically
transmitted to SMIQ with this option. SMIQ then always displays the effective power at the output as
level.
set IQ filter if AMIQ wv is LACPF compensated
An IQ filter can be activated in SMIQ provided that option SMIQ-B46 (only 2.5 MHz Filter) or -B47 (also
0.85 and 5 MHz filters) is built in. This filter is basically used to keep the adjacent channel power low
(Low ACP). The frequency response or group delay response of these filters can be considered as
precorrection in the AMIQ curve and thus be compensated. If this precorrection is considered, the
corresponding filter is switched on in SMIQ. This option cannot be switched off. It is only effective if
option use SMIQ connection (for auto set) is switched on. A warning is displayed if the curve is not
compensated but the filter is switched on in SMIQ.
The panel is quit with the OK button. When the Cancel button is pressed all settings made are
discarded.
Note: If the low ACP compensation functionality in WinIQSIM is to be used for externally
generated IQ signals, proceed as follows:
• Call up software AMIQ-K2 delivered with AMIQ (also available via Rohde & Schwarz
homepage on the Internet http://www.rsd.de).
• Select the externally generated I/Q waveform file as source and press the Transmit
button.
• Select option WinIQSM *.ibn File in the Store Converted Data panel then opened and
enter a target file in which the external signal is to be stored in WinIQSIM format (for
further details see AMIQ-K2 manual). Start conversion by pressing the OK button.
• Select the multicarrier mixed signal system in WinIQSIM
• In Carrier Settings panel set 1 for No. of carriers and 0 kHz as carrier spacing and 1 as
superoversampling. Then assign the WinIQSIM *.ibn file just generated with AMIQ-K2
to the only carrier (see also chapter 10).
• The low ACP functionality of WinIQSM can now be used as described above.

AMIQ Menu WinIQSIM
1013.1642.02 5-144 E-14
5.25.3 Several Controllers on the Bus/AMIQ Controlled from Signal
Generator SMIQ
Since AMIQ has no control elements and displays, it is remote-controlled either from Signal Generator
SMIQ or WinIQSIM software via IEC/IEEE bus. The controlling device – either the PC (with WinIQSIM)
or SMIQ – must therefore be the controller on the IEC/IEEE bus. If all three devices are connected to
the same bus, there will be problems if the two controlling devices want to be the controller on the bus at
the same time which is not allowed by the bus specification.
There will be no conflicts if WinIQSIM or SMIQ alone is used to control the AMIQ. Where alternate
control is desired, eg loading of a waveform from WinIQSIM and control from SMIQ, the user must first
leave the control menus of the other controlling device for abandoning the controller function. On the
SMIQ, this is the AMIQ CTRL menu (with the control elements of AMIQ) that must be closed and for the
WinIQSIM program it is the menu AMIQ -> Remote Control and BERT. In the latter case it also has to
be ensured that the data transmission activated by AMIQ -> TRANSMISSION is completed since only
then can the controller function be quit. If there are any bus conflicts, the error message ‘IEC-timeout’
will be output on the SMIQ and the ‘Communication to AMIQ (GPIB) failed’ message with WinIQSIM as
soon as the remote-control menus are called up.
Problems may occur however in systems where for instance the SMIQ is to control the AMIQ and the
SMIQ itself is to be controlled by a (system) controller. In this case, the SMIQ cannot become the
controller (in charge) which is a prerequisite for controlling the AMIQ. This means that the controller of
the SMIQ has to quit its control function. Usually, this case will not be considered in the (system) control
programs. It is not at all sure whether upon completion of these programs the bus interface will be set to
passive state.
If upon the attempt to use one of the commands of the AMIQ CTRL menu the SMIQ outputs the error
message 'IEC-timeout’ and there is a controller on the bus which might be used as an IEC/IEEE bus
controller, the problem can be overcome by using the GPIB cards from National Instruments (NI) and
their software drivers: after quitting the control program, the interactive control program of NI that is
available both under DOS and Windows can be used. All that has to be done is to enter the two
command lines
ibfind gpib0
ibonl 0
and to quit the program with 'q'. The program's name is IBIC.EXE under DOS, in the Windows versions it
can be found in the ‘NI-488.2 GPIB Software’ group ( ... Interactive Control). A maximum of 4 GPIB cards
from NI can be integrated in a controller, so it is necessary to include a command for deactivating the cards
that are not to be used. Therefore, the first command line must be
ibfind gpib0, ibfind gpib1, ibfind gpib2 or ibfind gpib3.
The card's assignment has been defined by NI in the configuration program and can be checked with
this program (‘IBCONF’ in DOS or ‘Configuration’ or simply ‘GPIB’ in the system control of the Windows
versions).

WinIQSIM AMIQ Menu
1013.1642.02 5-145 E-14
5.25.3 The SMIQ (ARB) submenu
The system consisting of the SMIQ as vector signal generator and the option SMIQ B60 Arbitrary
Waveform Generator as source for baseband signals and WinIQSIM for configuration of the signal data
permits to easily generate any complex, digitally modulated communication signals.
Using WinIQSIM, calculated signals can be transferred via IEC bus or RS232 interface to the SMIQ. In
addition, an extra control menu under WinIQSIM also permits to set the ARB functions.
The menu item SMIQ (ARB) comprises all functions required for transmitting IQ data to the SMIQ, control
of the ARB functions of the SMIQ and configuring the transmission interface. The individual submenus with
the associated setting panels are described in the following.
Fig. 5-138 Menu SMIQ (ARB)
5.25.3.1 SMIQ Transmission Panel
The SMIQ transmission panel is the interface for transmission of calculated IQ data to the SMIQ as
waveform. As an alternative, data can be transmitted via the GPIB/IEEE 488.2 bus or the RS232
interface.
The SMIQ Transmission panel comprises three windows. In the first a comment on the current
waveform can be entered. This comment can subsequently be read out of the SMIQ for simplifying
selection and management of the IQ signal data in the SMIQ. In the second window a selection can be
made whether the IQ signal generated in WinIQSIM or a waveform file stored on the hard disk of your
PC should be transmitted. In the last panel the destination of the transmission is selected. The IQ signal
data can be stored as waveform in the SMIQ or on floppies or on the hard disk of your PC.

AMIQ Menu WinIQSIM
1013.1642.02 5-146 E-14
Fig. 5-139 Transmission panel
User Comment for File/Waveform
In this field a comment of up to 79 characters on the current IQ signal can be entered. This comment is
stored together with the IQ data and can subsequently be read out of SMIQ to simplify selection and
management of waveform files in the SMIQ.
Source
In this window a selection can be made whether the IQ signal defined by WinIQSIM (Internal) or a
signal file (File) previously stored on the hard disk of your PC should be transmitted. In the File selection
field the currently selected source file is displayed. To select another source file click into the field with
the left mouse key. A file selection window is opened where a file with the extension *.wv (waveform)
can be selected for transmission.
Destination
In this window the destination of the transmission is set. The selected waveform can be directly
transmitted to the SMIQ (SMIQ). There it is stored under the name entered in the field ARB Waveform.
When clicking into this field, a window is opened where the waveform name can be determined in the
SMIQ.
Fig. 5-140 Panel for selection of a waveform name for the SMIQ ARB

WinIQSIM AMIQ Menu
1013.1642.02 5-147 E-14
You can select an already existing waveform, which will then be overwritten after a warning, or enter a
new name in the field Waveform Name (max. eight characters). The Select button confirms your
choice. The Info window displays some information on the waveform selected in the name field. The
meaning of the parameters can be obtained from the paragraph Select/Delete Waveform in the section
SMIQ ARB Remote Control (5.25.3.3).
You can also store a calculated signal file on the hard disk of your PC (File) for later transmission to the
SMIQ. The field to the right of this item displays the current destination file. A file with the extension *.wv
(waveform) can be selected here for storage of the signal.
IQ swap
Unfortunately, there is no worldwide uniform definition of an I/Q modulator. For instance, the IQ
modulator defined in the IS2000 standard (CDMA2000) differs from that of WinIQSIM and SMIQ.
Fig. 5-141 Definition IQ Modulator in IS2000 and WinIQSIM/SMIQ
As defined by IS2000, the RF signal s(t) is obtained from the baseband IQ signal as follows:
)tf2sin()t(q)tf2cos()t(i)t(s cc π
ππ
π+
++
+π
ππ
π=
==
=
The following definition is used in SMIQ and WinIQSIM:
)tf2sin()t(q)tf2cos()t(i)t(s cc π
ππ
π−
−−
−π
ππ
π=
==
=
To enable an I/Q demodulator defined to IS2000 to cope with an RF signal generated by SMIQ, the
following has to be observed:
• Generation of RF signals with SMIQ
The I/Q SWAP parameter in the VEKTOR MOD menu must be ON to be compatible with the
IS2000 IQ Modulator definition.
The IQ swap parameter causes a note to be made in the signal file transferred to the SMIQ whether IQ
swap is to be used or not. The RF signal can thus be individually adapted to your IQ
modulator/demodulator model.

AMIQ Menu WinIQSIM
1013.1642.02 5-148 E-14
5.25.3.1.1 Signal Transmission
The selected transmission mode is started with the Transmit button. The transmission procedure for
the various combinations of source and destination is described below.
Source Internal Þ
ÞÞ
Þ SMIQ
The signal configured by WinIQSIM is transmitted to the waveform pool of the SMIQ. In a first step,
WinIQSIM establishes a connection to the SMIQ. If Automatically retry previous interface is selected
in the Interface and Transmission Options panel, an attempt is made to access SMIQ under the
address / interface used for the last successful transmission. If this attempt fails or if the option is not
selected in the Interface and Transmission Options panel, the following panel will be displayed.
Fig. 5-142 SMIQ Connection panel
Here the interface (GPIB/IEEE 488.2 or RS232) and the address for the desired SMIQ connection can
be selected. If your SMIQ is connected to the GPIB/IEEE 488.2 bus and you do not know its address, an
automatic search for SMIQ can be triggered with the Scan GPIB button.
With the connection to SMIQ established, the IQ signal is calculated as configured. This step is omitted
when the calculation has been performed before, eg for a graphics display.
Fig. 5-143 Progress indication during calculation of the IQ values
If, after the calculation, the number of samples is found to be greater than the maximum permissible
number for the SMIQ, an error message will be output. If you have set oversampling to >2, you may now
repeat the calculation with oversampling 2. The same procedure is possible if the maximum output clock
rate of the SMIQ is exceeded.
Fig. 5-144 Example of error message when the maximum possible number of samples is exceeded
If the number of samples is still to high with oversampling 2, WinIQSIM will try to reduce the number by
down sampling . Make sure that there are no useful components of the signal outside the new frequency

WinIQSIM AMIQ Menu
1013.1642.02 5-149 E-14
range produced by down sampling, which is the case with the down sampling offered by WinIQSIM with
W-CDMA and CDMA2000. For this purpose, the graphics display FFT-MAGnitude can be used (Setting
Freq/Time: Norm). The useful spectrum must lie between –Oversampling/2 and +Oversampling/2. In the
following example, the cursors point to values below –80 dB at the frequencies obtained with a
downsampling of 1.5.
Fig. 5-145 Warning when reducing the number of samples
Fig. 5-146 Progress indication when reducing the number of samples
If, with the current settings, there is the risk of the signal values being clipped or the SMIQ being
overdriven, the Signal Statistics and Quantization panel will appear. This panel described in section
5.25.3.2 shows data on the signal statistics and permits to influence the conversion of the IQ values
from WinIQSIM to the transmission format of the SMIQ.

AMIQ Menu WinIQSIM
1013.1642.02 5-150 E-14
The calculated IQ values are now converted into the SMIQ format (16 bits for I and Q each, which are,
however, not identical with the output resolution of the SMIQ). During this procedure, the following
progress indication will appear:
Fig. 5-147 Progress indication during conversion of the IQ values to SMIQ format
After conversion of the IQ values, the IQ waveform is transferred to the SMIQ. The window below
informs on the progress of transmission.
Fig. 5-148 Progress indication for transmission of IQ values to SMIQ
After data transmission to the SMIQ has been completed, correct reception of the data is checked with
the aid of a check sum. If an error is detected in the SMIQ, a respective message is entered in the error
queue. After the transmission, WinIQSIM reads out the error queue and informs the operator on
problems, if any. If no error occurred, no message is output.
When the After transmission: Automat. select Waveform. After selection: Automat. set ARB state
to ON option has been selected in the SMIQ Interface and Transmission Options panel, the output of
the transmitted signal is started in the SMIQ.
Source Internal Þ
ÞÞ
Þ File
The signal currently configured by WinIQSIM is stored in a file on the hard disk of your PC or on a
floppy.
The file name and the path where the signal should be stored can be selected in the field to the right of
the Destination: File window.
Pressing the Transmit button starts the calculation of the IQ signal. If signal values are likely to be
clipped or overdriven because of the current setting, the Signal Statistics and Quantization Panel is
opened. This panel described in section 5.25.3.2 provides information on signal statistics and permits to
influence the conversion of IQ values from WinIQSIM to the SMIQ transmission format.
The calculated IQ values are converted to the SMIQ format.
After the conversion, the I/Q waveform is stored on your PC.
Source File Þ
ÞÞ
Þ SMIQ / Source File Þ
ÞÞ
Þ File
Transmission from a source file is similar to the procedure described for a transmission from an internal
source. The difference is that calculation of the I/Q display, display of the signal statistics and
Quantization panel and conversion to the SMIQ format are not required.
The file containing the signal to be transmitted can be selected in the field to the right of the Source:
File window.

WinIQSIM AMIQ Menu
1013.1642.02 5-151 E-14
5.25.3.2 SMIQ Signal Statistics and Quantization Panel
The IQ signal is calculated by WinIQSIM as a sequence of floating-point numerals. Before the
transmission to the SMIQ the signal has to be converted to the SMIQ integer format. The user can
specify an IQ signal level in WinIQSIM that corresponds to full-scale level in the SMIQ. For determining
this signal level, a few statistical parameters of the I/Q signal calculated by WinIQSIM are displayed in
the upper window of this panel.
Fig. 5-149 Signal Statistics and Quantization panel
These panels are completely described in chapter Signal Statistics and Quantization in the AMIQ part.
Only the input of the resolution is different. For the SMIQ it is 16 bits for the transmission (not identical
with output resolution) and cannot be changed.
5.25.3.3 SMIQ ARB Remote Control Panel
To allow remote control of the SMIQ, a connection to the SMIQ (GPIB/IEEE 488.2 or RS232) has to be
set up first. If Automatically retry previous interface has been selected in Interface and
Transmission Options panel, an attempt is made to access SMIQ under the address/interface used for
the last successful connection. If this attempt fails or if the option is not selected in the Interface and
Transmission Options panel, the following panel is displayed.
Fig. 5-150 SMIQ Connection panel
Here the interface (GPIB/IEEE 488.2 or RS232) and the address for the desired SMIQ connection can
be selected. If your SMIQ is connected to GPIB/IEEE 488.2 bus and you do not know its address, an
automatic search for SMIQ can be triggered with the Scan GPIB button.
Note The PC on which WinIQSIM is installed must be the controller on the GPIB/IEEE bus. In
case of any problems refer to chapter "Several Controllers on the Bus".
After the connection to SMIQ has been established, the SMIQ ARB Remote Control panel is displayed.

AMIQ Menu WinIQSIM
1013.1642.02 5-152 E-14
The device identification of SMIQ (answer to query "*idn?") is displayed in the SMIQ Info field.
It has the following syntax: ”Rohde&Schwarz, SMIQ, ssssss/sss, x.yy” with ssssss/sss being the
serial number and x.yy the software version.
The interface via which the communication with SMIQ takes place (GPIB or RS232) and the address of
the SMIQ with GPIB (Default 28) or the baud rate used with RS232 are displayed in the Interface field.
Fig. 5-151 SMIQ Remote Control panel
ARB Waveform
In this window, an IQ waveform file can be selected and then loaded into the output memory of the
SMIQ or deleted. Pressing the Select or Delete button opens a Waveform selection window.
In the Loaded field, the signal file currently loaded in the output memory of the SMIQ is specified.

WinIQSIM AMIQ Menu
1013.1642.02 5-153 E-14
Waveform window Select
Fig. 5-152 Panel for selection of a waveform in SMIQ
In this window a waveform to be loaded into the SMIQ output memory can be selected. All waveform
files included in the SMIQ are then listed at the left. Here a waveform can be selected with the left
mouse key. Further information on the selected waveform is displayed in the Info field. Confirm your
choice with the Select button. The waveform is then loaded into the SMIQ. The selection can be aborted
with the Cancel button.
The waveform length in samples in indicated in brackets after the waveform names.
Some information on the selected waveform file is displayed in the Info field. The following parameters
can be indicated
• Date and time,
• the notation IF Signal in the case of IF signals
• Clock for waveform output and number of samples,
• whether the data for swapped IQ signals has been calculated (IQ Swap),
• if the waveform for BER measurement is prepared: type of PRBS (BERT Data PRBS) and number of
data bits (Data Bits) in the waveform,
• whether an SI (IQ) Compensation has been taken into account in the waveform,
• the system used to generate the signal in WinIQSIM (Single Carrier, Multi Carrier, 3 GPP W-CDMA,
IS 95, CDMA2000 or Import),
• user Comment on the waveform entered in the Transmission panel prior to transmission.
This function simplifies management and selection of waveform files by providing further information in
addition to the 8-character file name.

AMIQ Menu WinIQSIM
1013.1642.02 5-154 E-14
Waveform window for Delete
Fig. 5-153 Panel for selecting a waveform for deletion
The structure corresponds to that of the Select Panel. By pressing the Delete button, the waveform is
deleted in the SMIQ after output of a warning.
Trigger
In this window, the sequence control of ARB mode is configured. In the case of Auto the waveform is
immediately output and cyclically repeated. With Retrig each trigger event causes a new start. Armed
Auto requires a trigger event for the start. Further trigger events are ignored. Armed Retrigger
corresponds to Armed Auto, except that each further trigger event causes a new start.
Clock
This panel permits to set the clock source and the clock frequency. Either an Internal or an External
clock generator can be selected. With Frequency you can set the clock. Even if an external clock
source is used, the applied frequency must be entered here. Since the waveform in the SMIQ must be
readapted each time the frequency is changed, it takes a few seconds until the signal is applied at the
SMIQ.
Set SMIQ according to waveform
A few SMIQ setting values are closely linked with the waveform. You may select whether these SMIQ
settings are to be performed automatically or not each time a waveform is loaded. If State is set to OFF,
no settings are changed, irrespective of the parameter settings described below.
If IQ Filter is set, the setting of the respective parameter is changed in the VECTOR MOD menu of the
SMIQ if a setting is required in the loaded waveform. In the case of waveforms calculated specially for
SMIQ the IQ filter is not taken into account and can therefore be freely changed on the SMIQ.
IQ Swap swaps the IQ signals via an SMIQ setting in the VECTOR MOD menu of the SMIQ. If a swap
is required for a waveform calculated for a particular standard, this setting should be selected. By setting
this field, the swap is performed automatically by the SMIQ when a waveform is loaded.
PRBS Length automatically sets the type of the PRBS in the BERT menu (Option SMIQ B21) if the
waveform has been prepared for a BER measurement in WinIQSIM.

WinIQSIM AMIQ Menu
1013.1642.02 5-155 E-14
If Trig Out Mode is set, the parameters TRIGGER OUT1 MODE and TRIGGER OUT2 MODE are set in
the SMIQ menu ARB MOD under TRIGGER....to the values set for this purpose in WinIQSIM in the
Panel Trigger Output Settings.
5.25.3.4 SMIQ Trigger Output Settings Panel
Fig. 5-154 Panel for setting the trigger outputs
The trigger outputs of the SMIQ are controlled by counters operated by the sample clock. Depending on
the system, WinIQSIM can calculate values for the ON and OFF time counter and transfer them
together with the waveform. Up to 4 pairs of values are possible in the SMIQ which is why there are 4
modes in the WinIQSIM panel. A mode can be assigned to the first trigger output with Trigger Out1 and
to the second trigger output with Trigger Out2. The function assigned to the 4 modes can be selected in
the section Current Mode. Since not all modes can always be provided for all systems, only Restart
Clock (SEQUENCE) may be available.
Explanation:
BIT_CLK Edge at the beginning of each bit
SYMB_CLK Edge at the beginning of each modulation symbol
SLOT_CLK Edge at the beginning of each slot
FRAM_CLK Edge at the beginning of each frame
SEQUENZ Edge at the beginning of each sequence (e.g. as restart signal for BERT)
USER The user defines a pulse wit the ON and OFF time parameters.

AMIQ Menu WinIQSIM
1013.1642.02 5-156 E-14
5.25.3.5 SMIQ Interface and Transmission Options Panel
In this panel, all options concerning the interface to the SMIQ (GPIB/IEEE 488.2 or RS-232) and data
transmission can be set.
Fig. 5-155 SMIQ Interface and Transmission Options panel
General
When an action requires a connection to SMIQ (SMIQ remote control or data transmission) and the
Option Automatically retry previous interface option is selected, an attempt is automatically made to
set up a connection via the interface and address used for the last successful connection. Thus the
interface and GPIB/IEEE 488.2 address of the SMIQ need not be selected each time communication to
an SMIQ with the same interface/address has to be established. If connections are required to different
SMIQs, this option should be switched off to avoid the previous connection to SMIQ being automatically
restored.
RS 232
With the Auto select highest possible baud rate option selected, WinIQSIM attempts to set the
maximum baud rate when a connection to SMIQ is established via the serial interface. This allows to
reduce the transmission time to a minimum without the need to check the highest baud rate of your PC.
If this option is not selected, the rate set in the Default baud rate field is used whenever a serial
connection is established. A rate of 1200, 2400, 4800, 9600, 19200, 38400, 57600 and 115200 baud
can be set. A connection can only be established when the corresponding baud rate is selected in the
SMIQ. WinIQSIM determines the baud rate selected in the SMIQ and switches to the default baud rate.
Possible problem:
With some PCs and operating systems the maximum baud rate of SMIQ (115200 baud) cannot be set.
If however the baud rate of the SMIQ was set to 115200 baud and the PC cannot set this rate,
WinIQSIM cannot establish a connection to the SMIQ via RS232. In this case, the baud rate of the
SMIQ can be changed manually via UTILITIES Þ SYSTEM Þ RS232 Þ BAUD RATE.
Transmission
With the After transmission: Automat. select Waveform. After selection: Automat. set ARB state
to ON option selected, an IQ waveform file transmitted to the SMIQ is automatically loaded into the
output buffer and signal output is started. Thus the new signal can be used immediately after the
transmission without the need to call the SMIQ ARB Remote panel.
The panel is quit with the OK button. When the Cancel button is pressed all settings made are
discarded.

WinIQSIM AMIQ Menu
1013.1642.02 5-157 E-14
5.25.3.6 Several Controllers on the Bus
WinIQSIM must control the SMIQ when the SMIQ Transmission or the ARB Remote Control panel is to
be set up on the screen. The controller on which WinIQSIM is installed must therefore be the controller
on the IEC bus. If another controller is connected to the shared bus which is to control e.g. the SMIQ,
there will be problems if the two controlling devices want to be the controller on the bus at the same time
which is not allowed by the bus specification. In the case of bus conflicts, the error message
‘Communication to SMIQ (GPIB) failed’ or 'Can't open SMIQ session. No communication to SMIQ
possible' will appear when the remote-control menus are called up.
WinIQSIM abandons the control on the IEC bus when you quit the Transmission or ARB Remote
Control menus again.
The device controlling the SMIQ as controller must also be able to abandon the control. Usually, this
case will not be considered in the (system) control programs. It is not at all sure whether upon
completion of these programs the bus interface will be set to passive state.
5.25.4 The SMU (ARB) submenu
The SMU (ARB) submenu provides transmission of the defined waveform to the SMU internal ARB
SMU-B10 or SMU-B11 over the GPIB bus. Configuration functions for the marker outputs of the SMU
are also provided.
5.25.4.1 The SMU Transmission Panel
The SMU transmission panel is the interface for transmission of calculated IQ data to the SMU as
waveform via the GPIB/IEEE 488.2 bus.
The SMU Transmission panel comprises three windows. In the first a comment on the current waveform
can be entered. This comment can subsequently be read out of the SMU for simplifying selection and
management of the IQ signal data in the SMU. In the second window a selection can be made whether
the IQ signal generated in WinIQSIM or a waveform file stored on the hard disk of your PC should be
transmitted. In the last panel the destination of the transmission is selected. The IQ signal data can be
stored as waveform in the SMU or on the hard disk of your PC.
To use other interfaces than the GPIB bus, choose transmission to a file. This file can then be
conveniently uploaded to an SMU via USB stick or over a network connection.
Fig. 5-156 Transmission Panel

AMIQ Menu WinIQSIM
1013.1642.02 5-158 E-14
User Comment for File/Waveform
In this field a comment of up to 79 characters on the current IQ signal can be entered. This comment is
stored together with the IQ data and can subsequently be read out of SMU to simplify selection and
management of waveform files in the SMU.
Source
In this window a selection can be made whether the IQ signal defined by WinIQSIM (Internal) or a
signal file (File) previously stored on the hard disk of your PC should be transmitted. In the File selection
field the currently selected source file is displayed. To select another source file click into the field with
the left mouse key. A file selection window is opened where a file with the extension *.wv (waveform)
can be selected for transmission.
Destination
In this window the destination of the transmission is set. The selected waveform can be directly
transmitted to the SMU (SMU). There it is stored under the name entered in the field to the right. When
clicking into this field, a window is opened where the waveform name can be determined in the SMU.
Fig. 5-157 Panel for selection of a waveform name for the SMU ARB
You can select an already existing waveform, which will then be overwritten after a warning, or enter a
new name in the field File Name. The Select button confirms your choice. The Info window displays
some information on the waveform selected in the name field.
You can also store a calculated signal file on the hard disk of your PC (File) for later transmission to the
SMU. The field to the right of this item displays the current destination file. A file with the extension *.wv
(waveform) can be selected here for storage of the signal.
Resampling to wanted clockrate
When this option is active, the waveform is being resampled before its transmission to SMU. This can
be used to have the signal output with a specific clockrate or to take full advantage of SMU’s baseband
bandwidth. The desired clock rate of the signal can be set with Wanted Clockrate.
The DA converters of the SMU-internal ARB always run at a clockrate of 100 MSamples/s. If the
clockrate of the uploaded signal is different to that, an internal resampler is activated which converts the
clockrate of the source waveform to 100 MSamples/s in real-time. The useful bandwidth of the
baseband is 0.31 * samplerate in this case. The internal resampler has to be deactivated to use the

WinIQSIM AMIQ Menu
1013.1642.02 5-159 E-14
maximum possible 40 MHz bandwidth of the SMU baseband, which forces the clockrate of the
waveform to 100 MSamples/s. The Resampling to wanted clockrate function can convert the
clockrate of WinIQSIM’s signal to 100 MSamples/s if needed.
The main difference between the offline resampler of WinIQSIM and the real-time resampler of SMU is
the greater edge steepness of the filter used for the WinIQSIM resampler. This enables the higher
bandwidth in this case.
IQ swap
Unfortunately, there is no worldwide uniform definition of an I/Q modulator. For instance, the IQ
modulator defined in the IS2000 standard (CDMA2000) differs from that of WinIQSIM and SMU.
Fig. 5-158 Definition IQ Modulator in IS2000 and WinIQSIM/SMU
As defined by IS2000, the RF signal s(t) is obtained from the baseband IQ signal as follows:
)tf2sin()t(q)tf2cos()t(i)t(s cc π
ππ
π+
++
+π
ππ
π=
==
=
The following definition is used in SMU and WinIQSIM:
)tf2sin()t(q)tf2cos()t(i)t(s cc π
ππ
π−
−−
−π
ππ
π=
==
=
To enable an I/Q demodulator defined to IS2000 to cope with an RF signal generated by SMU, the
following has to be observed:
• Generation of RF signals with SMU
The I/Q SWAP parameter in the I/Q Mod menu must be ON to be compatible with the IS2000 IQ
Modulator definition.
The IQ swap parameter causes a note to be made in the signal file transferred to the SMU whether IQ
swap is to be used or not. The RF signal can thus be individually adapted to your IQ
modulator/demodulator model.
.
Automatically load and start waveform
On activation of this check box, the current waveform is automatically loaded and activated after
transmission to an SMU. For 2-path units, the destination ARB can also be selected.

AMIQ Menu WinIQSIM
1013.1642.02 5-160 E-14
5.25.4.1.1 Signal Transmission
The selected transmission mode is started with the Transmit button. The transmission procedure for
the various combinations of source and destination is described below.
Source Internal Þ
ÞÞ
Þ SMU
The signal configured by WinIQSIM is transmitted to the waveform pool of the SMU. In a first step,
WinIQSIM establishes a connection to the SMU. If this attempt fails the following panel will be displayed.
Fig. 5-159 SMU Connection panel
Here the GPIB-address for the desired SMU connection can be selected. If your SMU is connected to
the GPIB/IEEE 488.2 bus and you do not know its address, an automatic search for SMU can be
triggered with the Scan GPIB button.
With the connection to SMU established, the IQ signal is calculated as configured. This step is omitted
when the calculation has been performed before, eg for a graphics display.
Fig. 5-160 Progress indication during calculation of the IQ values
If, after the calculation, the number of samples is found to be greater than the maximum permissible
number for the SMU, an error message will be output. If you have set oversampling to >2, you may now
repeat the calculation with oversampling 2. The same procedure is possible if the maximum output clock
rate of the SMU is exceeded.
Fig. 5-161 Example of error message when the maximum possible number of samples is exceeded
If the number of samples is still too high with oversampling 2, WinIQSIM will try to reduce the number by
down sampling. Make sure that there are no useful components of the signal outside the new frequency
range produced by down sampling, which is the case with the down sampling offered by WinIQSIM with
W-CDMA and CDMA2000. For this purpose, the graphics display FFT-MAGnitude can be used (Setting
Freq/Time: Norm). The useful spectrum must lie between –Oversampling/2 and +Oversampling/2. In the
following example, the cursors point to values below –80 dB at the frequencies obtained with a
downsampling of 1.5.

WinIQSIM AMIQ Menu
1013.1642.02 5-161 E-14
Fig. 5-162 Warning when reducing the number of samples
Fig. 5-163 Progress indication when reducing the number of samples
If, with the current settings, there is the risk of the signal values being clipped or SMU being overdriven,
the Signal Statistics and Quantization panel will appear. This panel described in section 5.25.4.2
shows data on the signal statistics and permits to influence the conversion of the IQ values from
WinIQSIM to the transmission format of SMU.
The calculated IQ values are now converted into the SMU format (16 bits for I and Q each). During this
procedure, the following progress indication will appear:

AMIQ Menu WinIQSIM
1013.1642.02 5-162 E-14
Fig. 5-164 Progress indication during conversion of the IQ values to SMU format
After conversion of the IQ values, the IQ waveform is transferred to SMU. The window below informs
on the progress of transmission.
Fig. 5-165 Progress indication for transmission of IQ values to SMU
After data transmission to the SMU has been completed, correct reception of the data is checked with
the aid of a check sum. If an error is detected in the SMU, a respective message is entered in the error
queue. After the transmission, WinIQSIM reads out the error queue and informs the operator on
problems, if any. If no error occurred, no message is output.
Source Internal Þ
ÞÞ
Þ File
The signal currently configured by WinIQSIM is stored in a file on the hard disk of your PC.
The file name and the path where the signal should be stored can be selected in the field to the right of
the Destination: File window.
Pressing the Transmit button starts the calculation of the IQ signal. If signal values are likely to be
clipped or overdriven because of the current setting, the Signal Statistics and Quantization Panel is
opened. This panel described in section 5.25.4.2 provides information on signal statistics and permits to
influence the conversion of IQ values from WinIQSIM to the SMU transmission format.
The calculated IQ values are converted to the SMU format.
After the conversion, the I/Q waveform is stored on your PC.
Source File Þ
ÞÞ
Þ SMU / Source File Þ
ÞÞ
Þ File
Transmission from a source file is similar to the procedure described for a transmission from an internal
source. The difference is that calculation of the I/Q display, display of the signal statistics and
Quantization panel and conversion to the SMU format are not required.
The file containing the signal to be transmitted can be selected in the field to the right of the Source:
File window.

WinIQSIM AMIQ Menu
1013.1642.02 5-163 E-14
5.25.4.2 SMU Signal Statistics and Quantization Panel
The IQ signal is calculated by WinIQSIM as a sequence of floating-point numerals. Before the
transmission to the SMU the signal has to be converted to the SMU integer format. The user can specify
an IQ signal level in WinIQSIM that corresponds to full-scale level in the SMU. For determining this
signal level, a few statistical parameters of the I/Q signal calculated by WinIQSIM are displayed in the
upper window of this panel.
Fig. 5-166 Signal Statistics and Quantization panel
These panels are completely described in chapter Signal Statistics and Quantization in the AMIQ part.
Only the input of the resolution is different. For the SMU it is 16 bits for the transmission and cannot be
changed.

AMIQ Menu WinIQSIM
1013.1642.02 5-164 E-14
5.25.4.3 Marker Setting Panel
Besides the I/Q outputs, SMU is provided with four digital, user-programmable marker channels that can
be set with sample accuracy.
The marker outputs are normally used for the control of power ramping of I/Q modulators to increase
the dynamic switch-off range. The marker outputs can be used separately, eg with SMU employed as a
universal trigger generator.
While in the data editor the marker channels can be configured at the data bit level, marker setting in
this panel is at the sample level.
Fig. 5-167 Marker Setting panel
Current Marker: In this selection field the channel to be processed (1 to 4) can be chosen. A name of
up to 5 characters can be assigned to each channel in the Name field for distinguishing the marker
channels.
In the window below various marker signals can be selected which are described in detail in the
following.
Bit Clock
If a marker channel is to furnish a bit clock, the Bit Clock option can be activated. For generating a bit
clock at regular intervals, oversampling must be an integer multiple (minimum factor 2) of the
modulation order. The bit clock is generated by a low-to-high transition preferably in the middle of a bit.
Example: With 8-fold oversampling and a modulation level of 2 (eg QPSK), a data bit takes up 4
samples of the SMU trace. In this case, a bit clock consists of 2 low (0) samples and 2 high
(1) samples.
Symbol Clock
If a marker channel is to furnish a symbol clock, the Bit Clock option can be activated. For generating a
bit clock at regular intervals, oversampling must be 2 at the minimum. The symbol clock is generated by
a low-to-high transition preferably in the middle of a symbol.

WinIQSIM AMIQ Menu
1013.1642.02 5-165 E-14
Data Enable (settable via data editor only)
A data enable signal for the BER test can be defined in the data editor. This signal is output to a marker
channel and can only be defined by way of the data editor.
Slot Clock
With this option selected, a slot clock signal is assigned to the selected marker channel, depending on
the currently used system. This option is not available in all systems. In the 3GPP W-CDMA system, a
slot clock of for instance 10 ms (corresponds to a frame) is set depending on the chip rate 1/15 or 1/16.
Frame Clock
With this option selected, a frame clock signal is assigned to the selected marker channel, depending
on the currently used system. This option is not available in all systems. In the 3GPP W-CDMA system,
a frame clock of for instance 10 ms (corresponds to a frame) is set.
Restart Clock
With this option selected, a restart signal can be generated on a marker channel. The first marker
positions of the selected channel are set to high (1), all subsequent positions to low (0). This signal
marks the trace start in the SMU after the wraparound and can be used for synchronization.
The Restart and Bit Clock functions are also needed for BER measurements with SMU.
Pulse
With this option active, a user-defined clock signal can be assigned to a marker channel. To do so,
enter the desired clock rate in the associated Rate entry field.
Data
With this option selected, the information data can be assigned to a marker channel. The information
data are then output synchronously with the corresponding I/Q samples. This option is not available in all
systems. Since only one data source is available in the single carrier system, the data flow for the
marker is unambiguously defined. In the different (W-)CDMA systems, the base station and the mobile
station can be specified in addition with the desired channel number. This unmistakably defines the data
flow to be used for the marker. All data bits of the selected channels including pilot bits and similar data
fields are output.
The data marker is only available for marker channel 1.
Pattern
With this option a bit pattern to be assigned to the marker channel can be defined. The bit pattern is
then cyclically repeated and output.
User
With this option a user-defined marker list can be output for each marker channel. For more details refer
to the following section.

AMIQ Menu WinIQSIM
1013.1642.02 5-166 E-14
5.25.4.3.1 User Marker Setting
Pressing the Define User Marker button opens a panel where a marker list can be defined by the user.
Fig. 5-168 User Marker Setting panel
Define Marker Point
In this window the time template of the output values of the currently selected marker channel can be
determined. To do so enter a sample position in the Sample Index field and the corresponding status of
the marker channel (0 or 1) at this position in the State field. Using the Add Marker Point button the
new position is transferred to the marker list in the lower part of the panel. Only the positions at which
the marker signal should change need to be specified. The marker signal remains at the last set value
until the sample position entered in the marker list with another status is attained.
This principle is illustrated by the table and diagram below.
Fig. 5-169 Example of a marker characteristic
Using the scrollbar at the left of the list, the user may scroll through the list to view all entries and select
a list item with the mouse. The selected item is highlighted by an orange frame. The Sample Index and
State of this entry are transferred to the Define Marker Point window where they can be easily
modified.
With the Delete Marker Point button, the entry selected in the list (orange frame) is cleared. The Reset
List button clears all entries in the marker list of the current channel after confirmation.
The User Marker Panel can be quit as usual with OK or Cancel. When the Show Marker Graph button
is pressed, the marker characteristics of the four marker channels are graphically displayed.
Sample position Status
00
51
12 1
18 0
23 1

WinIQSIM AMIQ Menu
1013.1642.02 5-167 E-14
Fig. 5-170 Marker Graph panel
As mentioned before, the marker channels can also be defined in the data editor at data bit level. If
desired, settings made there can be automatically converted to the sample level and transferred into the
Marker Setting panel. To avoid the positions defined in the data editor being inadvertently overwritten in
the Marker Setting panel, the Marker Setting panel is disabled. The marker positions can be viewed but
not edited. The Add Marker Point, Delete Marker Point and Reset List buttons are disabled (grey). The
message Defined by data editor is displayed in the top window of the panel. The Release button is
also displayed. With this button the Marker Setting panel can be activated again. The marker positions
can be edited as usual.
The Marker Setting panel is quit with the OK button. When it is quit with the Cancel button all the
settings made are discarded.
5.25.5 Preserve ARB Options on Settings Load
When saving the WinIQSIM settings with File – Save Settings As all ARB parameters such as ARB
type or GPIB address are also saved. With a checked Preserve ARB Options on Settings Load menu
item the current ARB settings are not changed when loading a setup with File – Open Settings. This is
especially useful when a specific signal setup is used in different measurement setups, which use
different ARB types or different GPIB addresses.
5.25.6 Open ARB Options
This function loads settings saved before with Save ARB Options. Only the parameters of the ARB
menu of WinIQSIM are loaded, all other parameters of the signal remain unchanged. This can be useful
when the same signal setup has to be loaded to several ARBs.
5.25.7 Save ARB Options
This function saves the parameters of the ARB menus separate from the rest of the signal setup. The
saved parameters can be loaded again with the Open ARB Options menu item.

WINIQSIM Overview
1013.1659.42 6-1 E-2
6 BER Measurement with Option AMIQ-B1
6.1 Overview
With the aid of option AMIQ-B1 the bit error rate produced by a DUT or as a result of condition
simulation can be measured (BERT = bit error rate test).
The description given below is valid from AMIQ firmware version 3.0. As compared with previous versions,
the option of integrating measurements in BER tests has changed also for the use of restart pulses. The
current AMIQ software version is displayed in the information line in the AMIQ Remote Control and BERT
panel. For information on updating the AMIQ software please refer to the AMIQ manual.
Since AMIQ does not have any control elements, the BER measurement is performed either via the
WinIQSIM program or remote-controlled from a Vector Signal Generator SMIQ. The following section
Control Elements and Display of BER Measurement gives an overview of the setting capabilities. For
test methods and basic information refer to the AMIQ manual and to the sections further down in this
manual.
If the input data for the DUT are generated by AMIQ - or by a combination of AMIQ and SMIQ - a PRBS
can in the simplest case be selected as the source for waveform generation by AMIQ with WinIQSIM.
The settings required for this generation are described in the section Continuous PRBS for BER
Measurement. This section also deals with the generation of a marker to be used as a restart signal for
the BERT when the PRBS is not continuously applied. This is the case when the quotient of the PRBS
length to the modulation level or an integral multiple thereof cannot be set as the trace length. The
PRBS does not run smoothly and cannot therefore be used for a continuous measurement. If a clock
signal has to be generated in addition, another marker can be automatically generated by WinIQSIM.
The case of a continuous PRBS is also described in this section.
When a TDMA (time division multiple access) signal has to be used according to the standard, the signal is
generated with the data editor of WinIQSIM. The data signal is not continuous, ie the BER measurement
must be informed by a data enable signal when valid data are present and when the PRBS is interrupted
by synchronization sequences, preambles, power ramps, etc. Like the clock and restart signals, the data
enable signal can be generated by means of a marker and is required when the transfer clock for the
PRBS data is not generated by the DUT. The special settings required in this case are described in the
section Data Editor for BER Measurement further down. This section also describes the automatic
generation of the clock and restart signals by WinIQSIM when the data editor is used.
Since there is always a delay between the input and output of the DUT, which is at first not known, the
clock signals have to be delayed. The measurement of this delay and the required settings are
described in the section Marker Shift for BER Measurement.
BER measurements can also be performed with data from a source other than AMIQ. In such case,
however, at least the clock signal must be generated externally. If the data are not applied continuously,
the clock must be interrupted as well or an enable signal provided for the clock. Moreover, the data must
be derived from a PRBS (pseudo random binary sequence) source which has to run continuously in a
defined sequence without any interruption. If the latter condition is not met, an external restart signal is
required as well.
Please consult the AMIQ manual for information on the following:
• Connector
• Signal path and waveform
• Test method
• PRBS polynomials
• Measurement result, accuracy, measurement time
• Installation of option

Control Elements and Display of BER Measurement WINIQSIM
1013.1659.42 6-2 E-2
6.2 Control Elements and Display of BER Measurement
This section gives an overview of possible settings. For test methods and basic information refer to the
AMIQ manual and to the sections further down in this manual.
The control elements for the BER measurement are accessible via the AMIQ menu in the main panel.
When an AMIQ is connected (see section 5.27.4, AMIQ Remote Control Panel), the AMIQ Remote
Control panel is activated by selecting Remote Control and BERT... under AMIQ in the main panel. If an
AMIQ-B1 option is identified in the AMIQ, the BERT button is active (not grey).
If option AMIQ-B1 is not factory-fitted, it is to be installed as described in the AMIQ manual. The option
is enabled by means of a remote control command. To enter this command, click on the "Test and
Adjustment" button to open the "Send Command to AMIQ" menu window. Enter the enable code in the
"Command" line and transfer it to AMIQ with the "Send" button.
When the BERT button is pressed, the display and control elements required for the BER measurement
are displayed. They are described in the following.
Fig. 6-1 AMIQ Remote panel with BERT extension
Bit Error Rate: In this field the measured BER is indicated, ie the quotient of accumulated faulty bits to
total bits. During the first measurement started with the Single or Cont mode button, also intermediate
results are displayed in this field. If a continuous measurement is performed (Cont mode) only final
results are displayed for all subsequent measurements (see Mode). In the field at the right of the result
display, percent (%), parts per million (ppm) or --- for no unit can be selected.
Clocks, Data Changes and Sync: The three lamps below the BER field signal the states of clock line,
data line and synchronization. When a change of the clock signal is detected, the Clocks lamp lights
green. The same applies to the Data Changes lamp, when no data change is identified, the Data
Changes lamp is grey. Another reason for this may be that ’always’ is not selected for Data Enable and
the data are not activated by the enable signal. Sync indicates a successful attempt of PRBS

WINIQSIM Control Elements and Display of BER Measurement
1013.1659.42 6-3 E-2
synchronization. Only when all 3 lamps are green are the results valid and is the display active (not
grey).
Data Bits: The number of data bits attained since the start of the first measurement or of each
subsequent measurement is displayed. Only the clocks activated with Data Enable are counted.
Errors: The number of erroneous data bits since the start of the first measurement or of a subsequent
measurement is indicated. If a difference is found between the expected data value and the currently
present data bit, the error count is incremented.
Total Number (to terminate BERT): The first measurement or any subsequent measurement (in the
Cont mode) is terminated when a certain number of data bits or errors is attained. This limit can be
entered here by the user.
Entering a maximum number of data bits is useful, for example, if the BER is to be measured during a
defined period of time. The larger the number of data bits, the longer the time until a new BER is
indicated in the Bit Error Rate field. If the BER is very low, for example 1 ppm, a BER indication different
from 0 cannot be expected until after 1 million data bits. Statistically, such BER indication may not be
obtained until after a much higher number of data bits.
Terminated by: In this field the event that terminates the measurement is indicated.
A single measurement (Single mode) or any subsequent measurement (Cont mode) is stopped when
one of the following conditions occurs:
• The preset number of data bits is reached.
• The preset number of errors is reached.
• The measurement was stopped by the user (Stop button).
Mode: Here the measurement mode can be selected.
• Cont starts a quasi-continuous measurement. A new measurement is triggered after the first one
(see single measurement) and any subsequent measurement - which are terminated as described
above. The data bit and error counters are reset to 0 for each new measurement. At the end of each
measurement, the BER accumulated from the start until the end of the new measurement is
displayed in the Bit Error Rate field.
• Single triggers a single measurement. During this measurement also intermediate results are
displayed in the Bit Error Rate field.
• Stop terminates the current measurement.
Data Polarity: The signal at the data input can be selected as Normal or Inverted.
Clock Slope: The rising (High/rising) or falling (Low/falling) slope can be used at the clock input. If a
marker generated by WinIQSIM is used as a clock signal, High/rising should be selected.
Ext. Restart: The signal at the restart input is used (Enabled) or not used (Disabled). The restart signal
re-synchronizes the PRBS for data comparison. All partial results are continuously summed up,
however.
Data Enable: When the data signal is not continuous (with each clock), the evaluation can be
interrupted by setting a Data Enable signal.
• with high, data are only evaluated when high level is present at the input.
• with low, data are only evaluated when low level is present at the input.
• always deactivates the data enable signal. All data are used for the BER measurement.

Control Elements and Display of BER Measurement WINIQSIM
1013.1659.42 6-4 E-2
High should be selected when a marker automatically generated by WinIQSIM is used as a data enable
signal.
PRBS: Different types of random bit sequences can be set. The type present at the input of the DUT
must be selected. If the data of a trace loaded in the AMIQ come from a PRBS source, the type of the
applied PRBS is automatically set.
Loaded Waveform File BERT Info: Main settings made by the user for the generation of the AMIQ
trace by WinIQSIM are stored with the trace as part of the *.wv file. The settings relevant for the BER
measurement are displayed in this window. The data are also displayed when they are directly
transferred from WinIQSIM to the RAM of AMIQ.
• DATA BITS indicates the number of PRBS data bits contained in the AMIQ waveform. This value can
be entered as "Data Bits" under "Total Number (to terminate BERT)" if a single measurement (without
restart signal) is to be carried out. A safety margin of about 40 bits should be left for synchronization
(see AMIQ manual).
• BIT CLOCK, ENABLE and RESTART indicate the marker channels used for these signals, ie
outputs that have to be connected to the inputs of BERT. ENABLE is only available when the trace
data were generated with the data editor.

WINIQSIM Continuous PRBS for BER Measurement
1013.1659.42 6-5 E-2
6.3 Continuous PRBS for BER Measurement
The simplest case is the measurement with a continuous data sequence where the data flow is not
interrupted like in time-multiplex systems. The data signal is not generated with the data editor but
PRBS is selected as a data source in the Data Source panel.
The type of the PRBS (pseudo random binary sequence) determines the Sequence Length to be set in
the Modulation Settings panel:
Type PRBS Length
(2n -1)
PRBS 9 511
PRBS 11 2047
PRBS 15 32767
PRBS 16 65535
PRBS 20 1048575
PRBS 21 2097151
PRBS 23 8388607
If the PRBS length or an integer multiple thereof is set as Sequence Length, the PRBS runs "smoothly"
and only then is a continuous measurement possible, ie without the need for a restart signal (input via
BER connector). The PRBS should be continued without a break at the wraparound point in the AMIQ
memory.
The Cont mode is very useful if the cumulated result is of no interest but variations are to be observed.
The measurement time is controlled by the entered number of data bits or errors.
If the PRBS length or an integer multiple thereof cannot be set and if no restart signal is available, single
measurements can be performed. A single measurement must be stopped after the last value before
wraparound is made to the start value of the AMIQ waveform.
The bits to be measured can be entered in the Data Bits field under Total Number (to terminate BERT)
in the BERT panel. If the number is equal to the sequence length * modulation level or about 200 bits
shorter to allow for data bit synchronization and delays, the measurement is stopped before the
wraparound to the start value of the AMIQ trace. The measurement must be restarted synchronously.
To do so stop the trace output with the Stop key in the Event Control window of the AMIQ Remote
Control panel. Restart the measurement with the Single button in the BERT panel. The measurement is
restarted only when a clock is present, ie after the trace has been started with the Start button in the
Event Control window.
To be able to set a correct number of bits, the number of the employed data bits (sequence length *
modulation level) is displayed as DATA BITS in the Loaded Waveform File Info box.
The best method is the use of the Restart signal. In this case Ext. Restart in the BERT panel is
Enabled. With the aid of a marker a restart signal can be generated which marks the first value in the
AMIQ trace. It starts the next measurement after the wraparound of the PRBS.
Continuous display can be started with the "Cont" button under "Mode" in the BERT panel. The data bit
and error counters are reset to 0 for each new measurement; the Bit Error Rate field however indicates
the accumulated BER.

Continuous PRBS for BER Measurement WINIQSIM
1013.1659.42 6-6 E-2
Fig. 6-2 Marker Setting panel
The marker used as a restart signal is generated by selecting Generate Restart in the Marker Settings
panel accessible via the AMIQ menu and transferred via a cable connected between the marker output
and the BERT input (see AMIQ manual).
If the marker should be used to generate a bit clock, Generate Bit Clock must be set in the Marker
Settings Panel accessible in the AMIQ menu, and the respective connectors linked by means of a cable.
The two functions are disabled when the markers are already assigned in the BERT part of data editor.
With the markers used as markers by the data editor, ’Defined by data editor’ is displayed in red. If they
are used by the data editor (!) for the BERT mode, BERT mode is displayed as a warning at the top of
the Marker Setting panel. In both cases the assignment can be disabled with the Release button. Note:
1 or 2 markers of 4 are assigned. One of the four marker lists can be displayed in the Marker List
window below. The marker list is not active, however, when the same marker (same number) is used for
Generate Bit Clock and Generate Restart. The non-active list can be edited but is not considered in the
AMIQ trace.

WINIQSIM Data Editor for BER Measurement
1013.1659.42 6-7 E-2
6.4 Data Editor for BER Measurement
When a TDMA (time division multiple access) signal has to be used according to the standard, the
signal is generated with the aid of the data editor of WinIQSIM. This data signal is not continuous, ie the
BER measurement must be informed by a data enable signal when valid data are present and when
the PRBS is interrupted by synchronization sequences, preambles, power ramps, etc. Like the clock and
restart signals, the data enable signal can be generated by means of a marker and is required when the
DUT does not generate a data clock (which should only be present when PRBS data are available).
Therefore, if the data sequence is created with the data editor, a panel can be opened with the BERT
Settings button, where the marker can be set.
Fig. 6-3 Main panel of data editor with BERT Settings extension
Data of the (BERT) PRBS must be activated with the data enable signal. Since the marker generated
for this purpose is closely related to the PRBS, a separate BERT-PRBS data source is available for the
data fields (in the Configure Data Fields panel accessible in the Data menu). This source has to used
when the data enable signal is generated on a marker and used exclusively for the data stream to be
measured.

Data Editor for BER Measurement WINIQSIM
1013.1659.42 6-8 E-2
Fig. 6-4 Configure Data Fields panel of data editor with BERT-PRBS chosen
The frame created with the data editor and therefore the AMIQ trace does not normally contain a
complete PRBS. The Restart signal is therefore required and a marker has to be generated.
The marker used as a restart signal is generated by selecting Generate Restart Signal in the BERT
Settings panel and must be connected from the marker output to the BERT input via a cable (see AMIQ
manual). The Ext. Restart mode is enabled in the BERT panel of AMIQ.
If a marker should be used for bit clock generation, Generate Bit Clock Signal must be selected in the
BERT Settings panel, and the respective connectors linked by means of a cable.
The markers for the BER measurement have to be matched to the number of AMIQ trace samples.
For instance, with oversampling 8 and modulation level 2 selected, a data bit takes up 4 samples of the
AMIQ trace. In this case a bit clock comprises 2 samples of low and 2 samples of high level. Because of
this relationship, settings should be made in the following order:
À Make settings in the Modulation Settings panel (particularly modulation and oversampling).
À Call the data editor in the Data Source panel and configure the desired sequence (or load a
configuration file with File Open)
À Open the BERT Settings panel and switch the BERT Mode On.
À Set the marker generation.
À Specify a file for ’Calculate and save sequence’, select ’Use sequence as data source’ and press the
button. The data and marker lists are thus generated.
À By selecting ’Use sequence as data source’, Data File is automatically selected in the Data Source
panel and the data name is transferred. Note: If a file is selected without ’Calculate and save
sequence’, automatically generated markers are not available.
À The value specified for Frame Length / modulation level in the Configure Frame panel of the data
editor is now displayed as Sequence Length in the Modulation Settings panel.
À Start trace generation and transmission by selecting Transmission... in the AMIQ menu.
À Open the BERT panel by selecting Remote Control and BERT in the AMIQ menu and pressing the
BERT button. The information on the set markers should now be displayed in the Loaded Waveform
File Info box.
À The PRBS type should be set automatically.
À Set the marker shift (see Marker Shift for BER Measurement).

WINIQSIM Marker Shift for BER Measurement
1013.1659.42 6-9 E-2
6.5 Marker Shift for BER Measurement
The output signal to be measured is normally delayed in the DUT by a constant time as against the input
signal. Since the markers are not routed through the DUT but applied directly from the AMIQ output to
the BERT input, the marker signals must also be delayed since they are generated by WinIQSIM
synchronously to the data signal. The marker signals in AMIQ can be subsequently shifted by a specific
number of samples. This shift can be set in the Marker window of the AMIQ Remote Control and BERT
panel.
The markers (channels) in use can be seen in the Loaded Waveform File BERT Info box. The marker
must first be activated with ON.
If the DUT generates its own clock, the bit clock and data enable signals generated in the AMIQ with the
markers are not needed. If a continuous PRBS is used, the restart signal is not required either. In all
other cases the markers must be shifted with the aid of an oscilloscope as described below:
The structure of the clock signal is explained by taking the bit clock marker signal as an example: For
instance, with oversampling 8 and modulation level 2, a data bit takes up 4 samples of the AMIQ trace.
In this case a bit clock comprises 2 samples of low and 2 samples of high level.
If the quotient of oversampling / modulation level is an even number, the bit clock marker signal for the
high/low transition is exactly in the center of the data bit, in all other cases it is asymmetrical by one
sample. Consequently, the quotient of oversampling / modulation level must be at least 2. Otherwise
the warning ’Marker Info...’ is output upon signal generation and transmission (AMIQ: Transmission...).
The higher the oversampling / modulation quotient, the more exactly can the bit clock be centered in the
data signal. A shift is therefore useful in the range between 0 and the oversampling / modulation
quotient less 1 and is entered in the Shift in Samples field.
The data enable signal must be accurately set to the sum of all delays caused by the WinIQSIM filters,
AMIQ filter, SMIQ filter and the DUT. The signal delay caused by the filters of WinIQSIM in the
calculation is specified in samples under INT DELAY in the File Info box. If the total delay cannot be
obtained by calculation, it should be determined with the aid of an oscilloscope (possibly through the
use of only 0 or 1 as data). The data enable signal in the AMIQ can be shifted by trial and error until it is
exactly positioned on the data range.
The restart signal must be shifted to prevent the measurement being restart a few bits to early.
However, if the total delay is already known for the data enable signal, this value can also be entered for
the shift in samples.

Multicarrier WinIQSIM
1013.1642.02 7-1 E-1
7 Multi Carrier
In addition to single-carrier signals, multicarrier signals with all characteristic parameters such as
number of carriers (up to 512), carrier spacing, modulation and power can be simulated. In this way,
composite signals consisting of modulated and unmodulated carriers can be configured or useful
signals with superimposed impairments be generated.
The multicarrier system is described in this chapter, but only regarding the differences from the single
carrier system that has already been described in chapter 5. In the block diagram of the multicarrier
system the Modulation block is replaced by the Carrier Settings block (see chapter 7.3). The Data
Source block has been enhanced compared to the single carrier system (see chapter 7.2).
Fig. 7-1 Multicarrier block diagram

Status Line WinIQSIM
1013.1642.02 7-2 E-1
7.1 Status Line
The main parameters of a transmission system are displayed in a status line below the toolbar of the
main panel. So the set parameters can be seen at a glance.
The status line contains symbols for the different parameters; below the symbols the current parameter
value is indicated. The illustration below shows the status line of the multicarrier system. The
parameters pertaining to the symbols are also shown in the diagram.
Fig. 7-2 Multicarrier status line
Selected data
sources of
modulated
crriers
Selected
data coding
Selected
modulation type
Sequence length of
modulation carrier
Baseband filter for
pulse
(Filter Function)
Window function
for baseband filter
Oversampling
factor of mod.
carriers before
mixing
Sampling rate
of signal
number of
carrier
Frequency
spacing of
carrier Number of
samples
Symbol rate
of signals

Data Source WinIQSIM
1013.1642.02 7-3 E-1
7.2 Data Source (Multi Carrier)
The Data Source block of the multicarrier transmission system is different from that described in section
5.6 for the single-carrier system.
Four different types of data sources can be selected for multicarrier transmission systems, which are
assigned to the individual carriers in a next step. Data Source Type 0, Data Source Type 1, Data
Source Type 2 and the special type Data Source PRBS can be selected. The four data sources are
configured in the multicarrier Data Source panel in the same way as the one for the single-carrier
system. The individual data sources and their parameters can be selected in a field at the top of the
Data Source panel.
Fig. 7-3 Data Source panel of multicarrier system
The selection items and control elements for a multicarrier data source have the same functions and
meaning as those described for the single-carrier system. For this reason only a brief summary will be
given here.
Four different binary data sources can be selected successively in the Data Source panel for I/Q signal
generation. Five different types of data sources are available: All 0, All 1, PRBS, Pattern and File. The
desired data source can be selected by a mouse-click on the respective button. A brief description of the
data source types is given below:
All 0: Data source All 0 sends a sequence of binary 0 symbols.
All 1: Data source All 1 sends a sequence of binary 1 symbols.
PRBS: This data source can generate different pseudo-random binary sequences.
The types PRBS 7, PRBS 9, PRBS 11, PRBS 15, PRBS 16, PRBS 20, PRBS 21 and PRBS 23 can be
selected in the field at the right of the PRBS button.
PRBS sources are defined in the CCITT V.52 or Rec. 0.151 standard.
Pattern: A bit pattern can also be used as a data source. For instance, if a bit pattern with the length
four {b} = {1, 1, 0, 1} is defined, a 10-bit data sequence {d} = {1, 1, 0, 1, 1, 1, 0, 1, 1, 1} is obtained. The
selected bit pattern is repeated until the desired data length is attained. If the bit pattern is longer than
the required data sequence, only the first bits of the pattern are used.
The currently set bit pattern is indicated at the right of the Pattern button.
File: The data source may also be a data file. The selected file is indicated in the field at the right of the
File selection box. A click with the left mouse key on this field opens the File Select (popup) window
where the file can be selected. The extension used for these files is .dbi (for data bits). Other extensions
are not permissible.
One of the five data types can be selected for Data Source types 0, 1, 2. The PRBS data source is a
special type which only generates PRBS data. Therefore, with Data Source PRBS selected, only the

Data Source (Multicarrier) WinIQSIM
1013.1642.02 7-4 E-1
PRBS selection field is active. All other selection fields are disabled (grey). Three individually configured
data sources can thus be selected for carriers of particular interest. The PRBS data source should be
used for all the carriers which make up the impairment scenario. Selecting the option Different start
values for PRBS in the Carrier Settings panel reduces the correlation between the carriers using this
source.
The data editor can also be called in the Data Source panel. It is a convenient tool for generating data
files and described in the section 5.7.
The Data Source panel can be quit with the OK and Cancel buttons (see section 5.6).

WinIQSIM Carrier Settings Panel
1013.1642.02 7-5 E-1
7.3 Carrier Settings Panel
The main parameters of a multicarrier signal are defined in the Carrier Settings panel. General
parameters like carrier number and carrier spacing and carrier-specific parameters like power and
modulation can be set in this panel. Before the panel and its control elements are described, the
multicarrier system model used by WinIQSIM will be briefly outlined.
Model
A multicarrier scenario with up to 512 carriers can be defined by WinIQSIM. An equidistant carrier
pattern is assumed in this case. Each carrier may be modulated or unmodulated. Same as in the single-
carrier mode, a modulation and an impairment scenario can be defined. This single-carrier scenario is
then used for all carriers to be modulated (Modulation ON). This means that all the carriers are
modulated in the same way and the same impairments are added to them. The multicarrier signal is
calculated so that a signal is built-up symmetrically around the RF carrier. If an odd number of carriers is
used, the central carrier is exactly on the RF carrier frequency, with an even number of carriers, the two
central carriers are positioned symmetrically at the same distance at the left and right of the RF carrier.
carrier n f
. . .
RF Carrier
. . .
carrier n+1
carrier
spacing
carrier n-1 f
. . .
RF Carrier
. . .
carrier n
carrier
spacing
carrier n+1
carrier
spacing
Fig. 7-4 Position of carriers (even and odd number) relative to the RF carrier
The block diagram of the multicarrier system differs from that of the single carrier system by two blocks
only. In the multicarrier system, several data sources can be defined in the Data Source block and the
Carrier Settings block is replaced by the Modulation Settings block. Same as in the single-carrier
system, all modulation parameters and impairment components can be defined in the setting panels
which correspond to the blocks in the diagram.
Fig. 7-5 Carrier Settings panel

Carrier Settings Panel WinIQSIM
1013.1642.02 E-17-6
General
In the General window all general carrier settings can be made. This includes the number of carriers,
the frequency spacing and the modulation.
Number of Carriers: In this field a number of carriers between 1 and 512 can be selected for the
multicarrier system. The carriers are consecutively numbered starting with 0. The defined carriers are
entered in the scrollable table in the bottom window of the panel. As the number of carriers is increased,
a corresponding number of preset entries (State OFF, Power 0 dB, Modulation OFF, Data 0) is added to
the table. If the number of carriers is reduced, the unused carriers at the end of the table are cleared.
Carrier Spacing: The frequency spacing of two adjacent carriers can be set in this field between
0.001 kHz to 1000 kHz.
Minimize Crest Factor (initial Phase not used)): With this option an internal algorithm is switched on
for improving the crest factor. The start phase of the individual carriers is set so that the crest factor is
reduced. If the start phases of the individual carriers are identical, high signal peaks may occur
compared to the average signal value (demodulated value). These periodically recurring peaks occur
when single carriers with the same start phase are superimposed. With the Minimize Crest Factor option
activated, the start phases displayed in the channel table are not used, the respective column in the
table is dimmed.
Different start values for PRBS: With this option, different start values can be set for the shift registers
used for generating PRBS data for all modulated carriers using the PRBS data source. This reduces the
correlation between the I/Q signals and the individual carriers. Switching on this option should be
carefully thought over, however. With this option selected, all I/Q signals of the respective carriers have
to be individually calculated. The result is that the usual strategies to reduce the volume of calculations
cannot be employed. Depending on the number of modulated carriers, very elaborate and time-
consuming calculations may have to be performed in this case.
Modulation: The Modulation Settings panel is called with the Modulation button. In this panel, which has
already been described in section 5.8, all modulation parameters like modulation type, symbol rate,
baseband filter and oversampling can be set.
When configuring the general parameters of the multicarrier system, make sure that the current
sampling rate is not higher than the maximum clock rate of 100 MHz of AMIQ as otherwise signal
calculation will not take place. The current sampling rate is always indicated in the status line of the main
panel. The sampling rate increases with the number of carriers, carrier spacing and bandwidth of the
set modulation as described by
()
rate_SymbolngOversampliSpacing_Carrier1Carrier_of_Numberfsample ⋅+⋅−=
The sampling rate is therefore obtained from the total bandwidth of the carrier constellation and the
modulation bandwidth of the carriers.
Channel Definition
Carrier-specific parameters like power, use of modulation and data source are set in this window. The
carrier range for which the parameters set in the State, Power, Modulation and Data fields are valid is
defined in the From channel and To channel fields. These settings are transferred to the carrier table
with the Accept button to become effective. The possibility to configure whole ranges together
considerably simplifies operation.
From/To channel: Here the range for which the subsequent parameters apply is defined. The range is
always 0 to (number of carriers - 1). An ascending range (eg from 3 to 17) or a descending range (from
17 to 3) can be specified.
State: A decision can be made in this field whether the carriers in the selected range should be visible in
the signal (ON) or not (OFF). By switching off some of the carriers, non-equidistant multicarrier
constellations can be obtained.

WinIQSIM Carrier Settings Panel
1013.1642.02 7-7 E-1
Power: In this field, a value can be assigned to each carrier to amplify the carrier power in comparison
to the others. A value in the range -80 dB to 0 dB can be set. This parameter is only effective when the
State is set to ON.
Modulation: In this field it is decided whether the carrier is modulated (ON) or not (OFF). In the OFF
state a pure CW carrier is displayed. With ON selected, the whole single-carrier scenario set in the
block diagram is calculated for this carrier. This parameter is only effective when State is set to ON.
Data: One of the four data sources (Data 0, Data 1, Data 2, PRBS) configured in the Data Source panel
can be assigned to any carrier for which State ON has been selected and which is modulated. If the
same data source is used for all carriers, the respective data type is displayed in the status line of the
main panel. If different data sources are used, Various is displayed in the status line. If all carriers are
unmodulated or switched off, Not used is displayed.
Initial Phase: In this field, the start phase of the channel can be freely selected in the range from 0° to
360°. The Phase Step parameter is used for easy configuration of several channels with equidistant
start phase. Thus it is possible, for instance, to generate five channels which are to have the start
phases 10°, 35°, 60°, 85° and 110° by setting Channel 0, Stop Channel 4, Initial Phase 10° and Phase
Step 25° and subsequently pressing the Accept button. You may use the start phase parameter to
generate your own optimized scenarios for minimizing the crest factor . If the Minimize Crest Factor
option is active, the set start phases are not effective and are dimmed in the table.
A carrier can be selected with the aid of the mouse in the table in the lower window of the panel. The
selected carrier is marked by an orange frame and transferred to the Channel Definition window where it
can be modified.
Carrier Graph: Pressing the Carrier Graph button opens an action panel where the defined carrier
constellation is qualitatively displayed in a scrollable graph on a carrier axis.
Fig. 7-6 Multicarrier Graph panel
Unmodulated carriers are displayed as a red spectral line. A symbolic modulation spectrum is displayed
in green around the carrier frequency for modulated carriers. The height of the spectral lines or of the
modulation spectrum depends on the set carrier power. The Carrier Graph panel can be quit with the
Close button.
The Carrier Settings panel can be quit with the OK and Cancel buttons. With Cancel selected, all
modifications made to the settings are discarded.

Carrier Settings Panel WinIQSIM
1013.1642.02 E-17-8
7.3.1 Assistant Function for Determining the Carrier Spacing
If a multicarrier I/Q signal is to be generated, certain conditions of the modulated baseband I/Q signal
and the carrier spacing must be fulfilled to generate a precision signal. In particular at the wrap around
point, ie the point at which the AMIQ output signal changes from the end to the start of the signal, there
may otherwise be amplitude differences causing unwanted spikes in the spectrum.
The time period of the baseband I/Q signal to be modulated upon the carriers must be equivalent to an
integer multiple of the oscillation period with the minimum (ie closest to the RF carrier) carrier frequency.
With an even number of carriers the minimum frequency spacing from the RF carrier is half the carrier
spacing. The following relationship must therefore apply:
tn
f
IQ Signal
Spacing
−=⋅ 2nN∈+
/
with the time period of the I/Q signal being obtained as the
ratio of sequence length and symbol rate.
The following illustration shows a multicarrier signal with a carrier spacing which does not meet the
above condition. The displayed wrap around point shows distinct spikes both of the I and the Q
amplitude.
Fig. 7-7 Wrap around of a multicarrier signal with carrier spacing set without assistant function
In order to solve this wrap around problem, the assistant function has been integrated which can be
activated with the Assistant button in the Offset panel. After actuating this button, the following modal
dialog window is opened.
Fig. 7-8 Carrier spacing assistant function

WinIQSIM Carrier Settings Panel
1013.1642.02 7-9 E-1
The desired carrier spacing can be entered in the Requested Carrier Spacing field. The modulation
parameters influencing the setting of the spacing are entered in the Influencing Parameters field. The
influencing parameters can be varied in this field to determine the carrier spacing that does not cause
any wrap around problems (Carrier Spacing field). The resolution for varying the carrier spacing without
any problems is stated in the Frequency Resolution field. WinIQSIM automatically selects a carrier
spacing that causes no problems.
The frequency resolution is defined as
ff
Sequenzlänge
resol
symbol
=⋅2, ie the ratio of twice the symbol rate of I/Q signal and the sequence
length in symbols. The longer the I/Q sequence, the more accurate is the setting of the carrier spacing
without wrap around problems.
If the panel is closed with the Accept All button, all set parameters are accepted, whereas with the
Cancel button all settings are discarded.
The result of setting the carrier spacing with the assistant function is shown in the figure below.
Fig. 7-9 Wrap around of a multicarrier signal with carrier spacing set with assistant function

WinIQSIM 3GPP W-CDMA
1013.1642.02 8-1 E-5
8 3GPP W-CDMA
WinIQSIM can generate 3GPP W-CDMA signals. Section 8.1 gives an overview of this mobile radio
transmission method. Section 8.2 describes the associated control functions. Section 8.3 provides in-
depth information about the generation of 3GPP W-CDMA signals.
8.1 Description of Mobile Radio Transmission Method
3GPP W-CDMA
W-CDMA (wideband CDMA) designates a group of mobile radio transmission methods which differ in
numerous details. WinIQSIM provides a version developed by the 3 GPP standard organisation ("3rd
Generation Partnership Project").
This version can be regarded as a synthesis of the IMT-2000 as proposed by
• Association of Radio Industries and Businesses (ARIB)
• The European Telecommunications Standards Institute (ETSI)
and is thus also the successor of versions NTT DoCoMo 1.0, ARIB 1.0 and W_CDMA to 3GPP Version
2.0.0, 2.1.0, 3.0.0 and 3.2.0 implemented in former WinIQSIM versions.
The current version (WinIQSIM Version 4.01 or higher) supports W-CDMA to 3GPP Release 5 (FDD
mode).
References:
[1] 3GPP TS 25.211 Release 5 Physical channels and mapping of transport channels onto physical
channels (FDD)
[2] 3GPP TS 25.213 Release 5 Spreading and modulation (FDD)
[3] 3GPP TS 25.141 Release 5 Base station conformance testing (FDD)
[4] 3GPP TS 25.212 Release 5 Multiplexing and Channel Coding (FDD)
Note: In addition to the latest version, the following versions can be found on the
Rohde&Schwarz Internet site:
• 2.20: last version which generates the NTT DoCoMo 1.0 signals
• 3.00: last version that generates the ARIB 1.0 signals
• 3.20: 3GPP FDD version 2.0.0 and 2.1.0
WinIQSIM simulates W-CDMA 3GPP at the physical channel layer . The following description is
therefore limited to this layer.

3GPP W-CDMA WinIQSIM
1013.1642.02 8-2 E-5
Table 8-1 W-CDMA parameters
Chip rate 3.84 Mcps
Channel types Downlink :
• Primary Common Pilot Channel (P-CPICH)
• Secondary Common Pilot Channel (S-CPICH)
• Primary Sync Channel (P-SCH)
• Secondary Sync Channel (S-SCH)
• Primary Common Control Phys. Channel (P-CCPCH)
• Secondary Common Control Phys. Channel (S-CCPCH)
• Page Indication Channel (PICH)
• Acquisition Indication Channel (AICH)
• Access Preamble Acquisition Indication Channel (AP-AICH)
• Phys. Downlink Shared Channel (PDSCH)
• Dedicated Physical Control Channel (DL-DPCCH)
• Dedicated Phys. Channel (DPCH)
• High Speed Shared Control Channel (HS-SCCH)
• High Speed Physical Downlink Shared Channel (HS-PDSCH)
Uplink :
• Phys. Random Access Channel (PRACH)
• Phys. Common Packet Channel (PCPCH)
• Dedicated Physical Control Channel (DPCCH)
• Dedicated Physical Data Channel (DPDCH)
• High Speed Dedicated Physical Control Channel (HS-DPCCH)
Symbol rates 7.5 ksps, 15 ksps, 30 ksps to 960 ksps depending on channel type
Number of channels In the downlink 4 base stations with up to 128 DPCHs and 11
special channels each
In the uplink 4 mobile stations either with PRACH or PCPCH or
DPDCH and up to 6 DPDCHs.
Frame structure Time Slot: 0.667 ms,
Radio Frame: 15 Time Slots = 10 ms,
The structure of the frames depends on the symbol rate.
Scrambling Code Downlink: 18 bit M sequence
Uplink: 25 bit M sequence in long mode and 8 bit M sequence in
short mode
Channelization Code for DPCH, DPDCH, DPCCH and
HS-PDSCH “Orthogonal Variable Spreading Factor Code (OVSF)“ Orthogonal
matrix of chip rate/symbol rate

WinIQSIM 3GPP W-CDMA
1013.1642.02 8-3 E-5
8.1.1 System Components
Scrambling Code Init
Channelization Code
Generator
Channelization Code
Number
Data Source
Slot and Frame Builder
Data Offset
Demultiplexer
Scrambling Unit
CH
SCi SCq
Ci
Cq
Si
Sq
Power Control
Channel Power
Summation
Filtering
Ch. 0
Ch. N
Uplink Modifier ("HPSK")
SCq'
Di
Dq
Scrambling Code
Generator I
Scrambling Code Init
Scrambling Code
Generator Q
Fig. 8-1 Components of 3GPP W-CDMA transmission system
The individual functional blocks of the W-CDMA transmission system are described in the following.
8.1.1.1 Scrambling Code Generator
The scrambling code generator (previously called long code generator) is used to scramble the chip
sequence as a function of the transmitter.
Depending on the link direction and mode (long or short), the structure and initialization regulation of the
generator are different.
Downlink Scrambling Code Generator
This generator consists of a pair of shift registers from which the binary sequences for inphase and
orthogonal component of the scrambling code are determined. Fig. 8-2 shows that the I component is
produced as EXOR operation of the LSB outputs, whereas the register contents are first masked and
read out for the Q component and then EXORed.
Note:As an alternative, the Q component can also be determined using a register pair of the same
structure, which is operated in idle state for a certain number of cycles before the scrambling
code bits are taken. This I/Q offset is 131.072 in the downlink and 16.777.232 in the uplink long
scrambling code generator of similar design. The implementation shown in Fig. 8-2 is the most
efficient choice.
Generator polynomials of the downlink scrambling code generators (3GPP 3.2.0)
Shift register 1 x18+x7+1
Shift register 2 x18+x10+x7+x5+1

3GPP W-CDMA WinIQSIM
1013.1642.02 8-4 E-5
I
Q
1
10
02
2
3
3
4
4
5
5
6
6
7
7
8
8
9
9
17
17
16
16
15
15
14
14
13
13
12
12
11
11
10
10
Fig. 8-2 Structure of downlink scrambling code generator
The shift registers are initialised by loading shift register 1 with “0...01“ and shift register 2 completely
with "1". In addition, shift register 1 is wound forward by n cycles, n being the scrambling code number
or Scrambling Code (SC) for short.
After a cycle time of one radio frame the generators are reset, i.e. the above initialization is carried out
again.
Uplink Scrambling Code Generator
In the uplink, a differentiation is made between two SC modes. The long SC, on the one hand, can be
used for all types of channel. The short SC, on the other hand, can be used as an alternative to the long
SC for all channels except PRACH and PCPCH.
a) Uplink Long Scrambling Code
Principally, the code generator of the long SC in the uplink is of the same structure as the SC in the
downlink. However, the generator polynomials of the shift registers and the type of initialization are
different.
Table 8-2 Generator polynomials of the uplink long scrambling code generator (3GPP 3.2.0)
Shift register 1 x25+x3+1
Shift register 2 x25+x3+x2+x+1
The shift registers are initialized by allocating 1 to shift register 1 bit number 24 and the binary form of
the scrambling code number n to bits 23 to 0. Shift register 2 is completely loaded with "1".
The read-out positions for the Q component are defined such that they correspond to an IQ offset of
16.777.232 cycles.
After a cycle time of one radio frame the generators are reset, i.e. the above initialization is carried out
again.

WinIQSIM 3GPP W-CDMA
1013.1642.02 8-5 E-5
b) Uplink Short Scrambling Code
The code generator of the short SC in the uplink consists of a total of 3 coupled shift registers.
0
74
+
mod n addition
c
t
(n)
12356
2
mod 2
07 4
b
s
(n)
12356
2
mod 2
+
mod 4
multiplication
z
v
(n)
07 412356
+
mod 4
Mapper
S
v
(n)
Shift suspend after
every 256-th chip
cycle
a
r
(n)
+++
+ ++
+ ++
33
3
2
Fig. 8-3 Structure of uplink short scrambling code generator
Table 8-3 Generator polynomials of uplink short scrambling code generator (3GPP 3.2.0)
Shift register 1 (binary) x8+x7+x5+x4+1
Shift register 2 (binary) x8+x7+x5+x+1
Shift register 3 (quaternary) x8+x5+3x3+x2+2x1
The output sequences of the two binary shift registers are weighted with factor 2 and added to the
output sequence of the quaternary shift register (Modulo 4 addition). The resulting quaternary output
sequence is mapped into the binary complex level by the mapper block.
For initialization of the three 8-bit shift registers (in a modified way) the binary form of the 24-bit short SC
number n is used, for details see section 4.3.2.3 in [2].
Table 8-4 Mapping of the quaternary output sequence into the binary IQ level
zv(n) Sv(n)
0+1 + j1
1-1 + j1
2-1 - j1
3+1 - j1
c) Preamble Scrambling Code Generator
When generating the preambles of the PRACH and PCPCH a special SC is used. It is based on the
Long SC described under a), however only the I component is taken and subsequently a pointer (ej(PI/4 +
PI/4 * k) , k=0 to 4095) modulated upon it.
Modification of the long and short scrambling code output sequence
The scrambling code sequence of the Q component is modified as standard to reduce the crest factor of
the signal. Zero-crossings can thus be avoided for every second cycle. (This method is often called
"HPSK").
For details see [2], section 4.3.2.1. WinIQSIM makes use of a decimation factor of 2.

3GPP W-CDMA WinIQSIM
1013.1642.02 8-6 E-5
Scrambling Unit
In the scrambling unit, the output of the scrambling code generator is linked with spread symbols. If the
input signal and the scrambling code signal are interpreted as complex signal (Ci , Cq , SCi , SCq' ∈ { -1,
+1 }), the output signal is a complex multiplication of the two signals:
Si + j Sq = (Ci + j Cq) * (SCi + j SCq')
and the following equations apply
Si = CiSCi – CqSCq'
Sq = CiSCq' + CqSCi
The signal thus obtained can be interpreted as an QPSK signal with the following constellation diagram:
Si
Sq
1
1-1
-1
-2
-2
2
2
Fig. 8-4 Constellation diagram of a channel with 0 dB power
Note: There are auxiliary conditions for some types of channels that may result in different
constellation diagrams.
If, for instance, symbols of the SCH are coded, a BPSK constellation is obtained without the
scrambling unit. For an explanation of the different constellation diagrams see section 8.2.2.9.
Channelization Code Generator
The channelization code generator cyclically outputs a channel-specific bit pattern. The length of the
cycle corresponds to the period of the source symbol to be spread, i.e. the number of bits corresponds
to the spread factor. The spreading sequence for the I and Q branch is identical (real value). Spreading
is a simple EXOR operation.
Two different channelization code generators are used depending on the type of channel:
Channelization Code Generator for all channels except SCH
Due to this channelization code the channel separation takes place in the sum signal. The
channelization code number is the line of an orthogonal spreading matrix which is generated according
to an iterative scheme (“OVSF”).
Channelization Code Generator SCH
This generator replaces the one described above if the synchronisation code symbol of the SCH
channels is spread.
The spreading matrix is replaced by a method that forms the spreading sequence from a hadamard
sequence and a statistical sequence. For details see [2], section 5.2.3.1.
Data Source
The data source used in WinIQSIM is implemented at the physical layer. There is neither mapping of
logical channels to physical channels nor is inner coding/outer coding performed. If the data source is to
be implemented at a higher layer, this can be done with the aid of a file interface (see section 5.6).

WinIQSIM 3GPP W-CDMA
1013.1642.02 8-7 E-5
Slot and Frame Builder
The bits from the data source are first entered into a frame structure. The frames are made up of two
hierarchical levels:
Table 8-5 Hierarchical structure of 3GPP W-CDMA frames
Hierarchy Length in ms Remarks
Time Slot 0.667 Time slots are the basic unit in WinIQSIM.
The sequence length is stated in time slots.
Radio
Frame 10 After a radio frame, pilot symbols are repeated.
One radio frame consists of 15 time slots.
Also the length of a scrambling code cycle.
The configuration of the time slots depends on the channel type and symbol rate.
The following components are distinguished:
• Pilot sequence
The pilot sequence characterizes the time slot position within the radio frame and also depends on
the symbol rate, transmit diversity and the pilot length parameter.
Channel types DPCH, S-CCPCH, DL-DPCCH, DPCCH, PRACH and PCPCH have a pilot
sequence.
The pilot sequence cannot be changed by the user.
• Synchronization code symbol
The synchronization code symbol is the only symbol of the SCH.
It is fixed to “11“.
• TPC symbol
This symbol is used to control the transmit power. It is used in DPCH, DL-DPCCH and DPCCH.
A bit pattern for the sequence of TPC symbols can be indicated as a channel-specific pattern.
• Data symbols
These symbols carry the user information and are fed from the data source. They are used in
DPCH, P-CCPCH, S-CCPCH,PDSCH, DL-DPCCH, DPDCH, PRACH and PCPCH.
• Signature
The signature is used in PRACH and PCPCH. 16 fix bit patterns are defined of which the user may
select one.
• TFCI
The “Transport Format Combination Indicator“ is used in DPCH/DPCCH if the corresponding button
of the interface (Base Station Configuration, see 8.2.2.5 / Mobile Station Configuration, see 8.2.2.6)
is activated. In this case, a code sequence with the length of 30 is defined using this value and
distributed among 15 subsequent time slots. In PRACH and PCPCH, the TFCI field is provided as
standard.
• FBI
Feedback indication bits are only used in DPCCH and PCPCH.
Timing Offset
The symbol stream can be shifted in time relative to the other channels. For this purpose a timing offset
can be entered into the channel table, stating the range of shifting in multiples of 256 chips. Since
WinIQSIM does not generate infinite symbol streams like a realtime system, this offset is implemented
as a rotation.
Example for DPCH 30 ksps, 1 time slot, timing offset = 2;
2 x 256 chips = 512 chip offset;
4 data symbols shifting at a symbol rate of 30 ksps (1 symbol corresponds to 3.84 Mcps / 30 ksps = 128 chips).

3GPP W-CDMA WinIQSIM
1013.1642.02 8-8 E-5
previously:
11 11 11 11 00 01 10 11 00 10 01 11 11 01 00 01 10 11 01 00
afterwards:
10 11 01 00 11 11 11 11 00 01 10 11 00 10 01 11 11 01 00 01
The use of the timing offset usually causes a reduction of the crest factor of the total signal, since it is
not always the same spreading chips (channelization chips) CH and scramble chips SCi/SCq' that are
applied to the pilot sequences of the channels.
Demultiplexer
In the downlink, the symbol stream is divided into two bit streams Di and Dq prior to processing in the
spreading unit. The symbol stream is divided by allocating bits 1, 3, 5, to 2n-1 to the in-phase bit stream
Di, and bits 2, 4, 6, 2n to the quadrature bit stream Dq.
For the above example with timing offset:
Di = 1 1 0 0 1 1 1 1 0 0 1 1 0 1 0 1 1 0 0 0
Dq = 0 1 1 0 1 1 1 1 0 1 0 1 0 0 1 1 1 1 0 1
(lefthand bit is always the first one in the time sequence)
In the uplink, independent data are used for the two paths.
PRACH/PCPCH : Preamble : signature parallel to I and Q
Message part : data to I, pilot, TPC and TFCI to Q
DPCCH : all bits to I, Q always unused
DPDCH : all bits are always to I or Q (dependent on channel number), the other path is unused.
Power Control
After spreading and scrambling, a channel-specific power factor p is applied to the signal. A value of -6
dB therefore results in half the level (or ¼ power) and the following diagram (DPCH):
1
1-1
-1
Si*p
Sq*p
Fig. 8-5 Constellation diagram of a channel with –6 dB power
Summation
After application of the channel power, the components of the individual channels are summed up.
The constellation diagram of the sum signal is obtained by superposition of the diagrams of the
individual channels. If the signal consists of two channels with a power of -6 dB and -12 dB and each
channel contains independent source data (DPCH), the following constellation diagram is obtained:

WinIQSIM 3GPP W-CDMA
1013.1642.02 8-9 E-5
1
1-1
-1
Fig. 8-6 Constellation diagram of a 3GPP W-CDMA signal with two DPCH channels
Filtering
An unfiltered spread signal is obtained after summation. Due to filtering the number of samples is
increased by the oversampling factor and band-limiting is performed.
Multi Code
3GPP W-CDMA supports multi-code transmission for downlink-dedicated physical channels (DPCH) .
This form of transmission is used for channels intended for the same receiver, i.e. those receivers that
belong to a radio link. The first channel of this group is used as a master channel.
Shared parts (pilot, TPC and TCFI) are spread for all channels using the spreading code of the master
channel.
Note: Instead of changing the spreading code within a slot several times, the master code rather
than the shared parts can be sent at higher power. The other channels then have to be
blanked out correspondingly.
8.1.2 Compressed Mode
To enable handover of a mobile station from a 3GPP FDD base station to another base station,
(3GPP FDD, 3GPP TDD or GSM) at a different frequency, transmission and reception of the 3GPP FDD
signal must be interrupted for a short time. During this time, the mobile station changes to the frequency
of the new base station, for example to measure the receive level of this station or read system
information.
To transmit a consistently high data volume also in the remaining (shorter) period of time, the data is
compressed. This can be done by halving the spread factor (SF/2 method) or reducing error protection
(puncturing method). In both cases, transmit power in the ranges concerned is increased to maintain
adequate signal quality.
Apart from these two methods, there is also the method of "higher layer scheduling". With this method,
transmission of the data stream is stopped during the transmission gap. This method is suitable for
packet-oriented services; it involves no power increase (power offset) in the active ranges.
The compressed mode is used both in the uplink and the downlink.
The signal generated can be divided into three subranges:
Transmission gaps
A transmission gap has a maximum length of 14 slots. Since at least eight active slots must be sent per
frame, gaps comprising seven slots and more have to be distributed over two neighbouring frames.
The transmitted signal consists of max. two patterns that are sent alternately. Each pattern comprises
two transmission gaps.

3GPP W-CDMA WinIQSIM
1013.1642.02 8-10 E-5
Fig. 8-7 Distribution of transmission gaps in a compressed mode signal
The above diagram includes all parameters necessary to define the transmission gaps in the signal.
Meaning of abbreviations:
TGSN: transmission gap slot number
TGL1: transmission gap length 1
TGD1: transmission gap distance 1
TGL2: transmission gap length 2
TGPL1: transmission gap pattern length 1
TGD2: transmission gap distance 2
TGPL2: transmission gap pattern length 2
In the above example, the signal (or more precisely: the pattern of transmission gaps) is repeated every
24 frames.
Compressed ranges
All slots of a frame that are not blanked are compressed. If the transmission gap is transmitted within
one frame (single-frame method), an envelope as shown by the diagram below is obtained:
Transmission gap Radio frame
Fig. 8-8 Envelope of compressed mode signal with single-frame method
If the transmission gap is distributed over two neighbouring frames, all slots of the two frames that are
not blanked are compressed:
Transmission gap
Second radio frame
Second radio frame
Fig. 8-9 Envelope of compressed mode signal with double-frame method
A different slot format, usually with a higher number of pilot bits, is used in the compressed ranges.
The transmit power can be increased (CM power offset mode) automatically or manually by defining a
power offset.

WinIQSIM 3GPP W-CDMA
1013.1642.02 8-11 E-5
Non-compressed ranges
Frames containing no transmission gaps are sent with the same slot format and the same power as in
the non-compressed mode.
Transmission of TPC and pilot in transmission gaps in downlink
For 3GPP FDD radiocommunication to operate, the mobile station receiver requires information in
• the pilot field PL for synchronization and channel estimation and in
• the power control field TPC for control of the mobile station transmit power.
To keep the period during which no channel estimation takes place as short as possible, the pilot is sent
in the last slot of each transmission gap:
Slot #
(
Nfirst - 1
)
T
P
C
Data1 TF
CI Data2 PL
Slot #
(
Nlast + 1
)
PL Data1 T
P
C
TF
CI Data2 PL
transmission
g
a
p
Fig. 8-10 Transmission of last pilot of transmission gap in downlink (type A frame structure)
Optionally, the first TPC field of the transmission gap can be sent in addition, which yields the type B
frame structure:
Slot #
(
Nfirst - 1
)
T
P
C
Data1 TF
CI Data2 PL
Slot #
(
Nlast + 1
)
PL Data1 T
P
C
TF
CI Data2 PL
transmission
g
a
p
T
P
C
Fig. 8-11 Transmission of first TPC field and last pilot of transmission gap in downlink (type B frame
structure)

3GPP W-CDMA WinIQSIM
1013.1642.02 8-12 E-5
8.2 Generation of 3GPP W-CDMA Signals with WinIQSIM
To generate a W-CDMA signal complying with the standard 3GPP FDD Release 5, the 3GPP W-CDMA
FDD system must be selected first.
Fig. 8-12 System selection 3GPP W-CDMA FDD
The system can be selected in the File/New... or System! menu.
The differences between the two methods are described in sections 5.22.1 and 5.23.
The 3GPP W-CDMA block diagram is based on the single carrier system. The data source block has
been enhanced and the modulation block replaced by the W-CDMA configuration block.
Fig. 8-13 Block diagram of the 3GPP W-CDMA system
The data source block corresponds to that of the multicarrier system. For description of the data source
see section 7.2.

WinIQSIM 3GPP W-CDMA
1013.1642.02 8-13 E-5
8.2.1 Status Line
The main parameters of the 3GPP W-CDMA transmission system are displayed in the status line below
the toolbar of the main panel. The set parameters can thus be seen at a glance.
The status line contains icons for the different parameters; below the icons the current parameter values
are indicated. The following illustration shows the status line of the 3GPP W-CDMA system with the
parameters assigned to the icons.
Fig. 8-14 Status line of 3GPP W-CDMA system
Chip rate of 3GPP
W-CDMA signal
Spreading factor;
for different
factors: "Various"
No channel activ:
"Not used"
Verwendung der
Current data source for
different data sources:
"Various"
No channel activ: "Not used“
Sequence lenth in
timeslots
(Sequence Length)
Baseband filter for
pulse shaping
(Filter Function)
Window function of
baseband filters
(Window Function)
Symbol rate; for
different rates:
"Various"
No channel activ:
"Not used" Oversampling
Sampling rate
of signal
Number of
samples

3GPP W-CDMA WinIQSIM
1013.1642.02 8-14 E-5
8.2.2 3GPP W-CDMA Configuration Panel
All parameters that are required for the definition of a 3GPP W-CDMA signal (except the definition of the
data sources and impairments) can be accessed via the 3GPP W-CDMA Configuration panel.
Depending on the selected link direction, the panel can look like the following:
Fig. 8-15 3GPP W-CDMA configuration panel in downlink
Fig. 8-16 3GPP W-CDMA configuration panel in uplink

WinIQSIM 3GPP W-CDMA
1013.1642.02 8-15 E-5
8.2.2.1 General Settings
The following parameters are defined in the General Settings panel:
• Link Direction
Downlink/forward link, i.e. from the base station to the mobile station, or uplink/reverse link, i.e. from
the mobile station to the base station. The lower section of the panel depends on the link direction.
In the downlink mode, the lower section is used to configure the base stations and in the uplink the
mobile stations.
• Chip Rate Variation
This parameter permits to change the output chip rate (i.e. the rate of spread symbols as used for
signal output by AMIQ) as against the standard chip rate of 3.84 Mcps . This value is set as standard
to 3.84 Mcps and can be reset to this value at any time using the Set to standard button.
• Sequence Length
This is for setting the length of the signal to be generated. The length can be entered in slots
(2560 chips, 0.667 ms) or frames (38400 chips, 10 ms).
When the unit of length is changed, the displayed numerical value is automatically converted to the
new unit (1 frame corresponds to 15 slots). When switchover is made from slots to frames, the value
is rounded to the next higher integer number of frames.
• PRBS Init
This parameter affects the start values of the PRBS generators, if data source PRBS is used for one
or more channels.
à same start values: The PRBS Generators of all channels are initialised with 0x01.
à different start values: Depending on link direction and channel type, the PRBS generators are set
up according to [3], section 6.1.1.5 or 6.1.1.7, or to a standard method.
− Downlink DPCH: The LSBs of the PRBS generators are filled with the channelization code of
the channel, the remaining MSBs with 1. When PRBS 9 is used, the result is exactly according
to [3], section 6.1.1.5.
− Downlink HS-PDSCH (16QAM): In this case the initial value is 23 times the channelization
code, according to [3], section 6.1.1.7.
− Alle übrigen Fälle: The initial value is (3 * channel_number + 1) mod 512.
à uncorrelated: The output bits of the PRBS generators are distributed on all channels. This results
in optimum decorrelation of the data sources in most cases.
Note: This button is only effective for the data source with the name "Data Source PRBS". If for
example the data source with the designation "Data Source 0" is used with PRBS16, the
button is ignored, i.e. all channels using Data Source 0 are calculated with identical
PRBS bit sequences. The used PRBS type can be set in the Data Source panel.
• Clipping Level
Setting the clipping value relative to the highest peak in percent. The value range is 1 to 100 %. A
value of 100% means that the signal is not clipped. Clipping reduces the crest factor. For more
detailed information on the use of this parameter refer to section 8.3.3.

3GPP W-CDMA WinIQSIM
1013.1642.02 8-16 E-5
8.2.2.2 Filtering
The generated raw chips are subjected to baseband filtering which is implemented equivalent to the
single carrier system.
Fig. 8-17 3GPP W-CDMA Filtering
The description of the individual parameters can therefore be found in section 5.8 Modulation Setting
panel.
For filtering W-CDMA signals, parameters described in Fig. 8-17 are recommended.
8.2.2.3 Base Station/Mobile Station Configuration
With the 3GPP W-CDMA system, up to 512 code channels (+ 11 special channels per station) can be
simulated in the downlink. The 512 channels are distributed among 4 base stations with up to 128
channels. The large number of channels can thus be clearly processed and the simulation of scenarios
consisting of several base or mobile stations is possible. The system can also be configured such that
several BS are combined to one. A BS with more than 128 code channels can thus be simulated (also
see Copy BS/MS below).
Due to the extension to 3GPP version 3.0.0, the operation in the uplink has been changed. In contrast to
the 3GPP versions 2.0.0 and 2.1.0, there is no longer the large channel table with 128 DPDCHs. A
mobile station now features a maximum of 6 DPDCHs the parameters of which are defined by the
standard to a large extent. To achieve a very clear and simple operation, a distinction is made between
3 modes in the uplink (PRACH only, PCPCH only and DPCCH + DPDCH). Only the relevant parameters
will then be visible in the mode selected. However, it is still possible to simulate a signal scenario
consisting of up to 4 mobile stations.
For a detailed description of some possible scenarios and for modelling them in WinIQSIM see 8.3.5.

WinIQSIM 3GPP W-CDMA
1013.1642.02 8-17 E-5
8.2.2.3.1 Common Setting of all Basis Stations/Mobile Stations
The Base Station/Mobile Station Configuration comprises several buttons the function of which will now
be described.
Predef. Settings.: If this button that is only accessible in the downlink is selected, an operating panel for
defining parameterizable predefined settings is opened. Complex scenarios can thus be defined very
easily. For further information see section 8.2.2.4.
Reset All BS: All base stations are reset to predefined settings. For reset settings see table below.
Table 8-6 Reset values for base stations
Common parameters of BS Reset values (BS 1, BS 2, BS 3, BS 4)
State Off for all BS
Scrambling Code 0 for all BS
Scrambling Code Off switch off, i.e. scrambling code active
2nd Search Code Group 0 for all BS
Use TFCI Off for all BS
TFCI 0 for all BS
(Mis-)Use TPC for output power control Off for all BS
Power Step 0 dB for all BS
TPC Read Out Mode continuous
Number of PI per frame 18
Transmit Diversity Off for all BS
Compressed Mode State Off for all BS
Parameters of DPCH channels Reset value (BS 1, BS 2, BS 3, BS 4)
Symbol Rate 15 ksps
Channelization Code Number 0 for all channels
Power 0 dB for all channels
Data Source PRBS for all channels
TPC Pattern "0“ for all channels
Timing Offset 0 for all channels
Multi Code State Off for all channels
Pilot Length 4 bits
State Off for all channels

3GPP W-CDMA WinIQSIM
1013.1642.02 8-18 E-5
Reset All MS: All mobile stations are reset to predefined settings. For reset settings see table below.
Table 8-7 Reset values for mobile stations
Common parameters of MS Reset value (MS 1, MS 2, MS 3, MS 4)
State Off for all MS
Mode DPCCH + DPDCH
Scrambling Code 0 for all BS
Scrambling Code Mode Long SC
TPC Pattern "0“ for all MS
TPC Read Out Mode continuous
Parameter DPCCH Reset value (MS 1, MS 2, MS 3, MS 4)
Symbol Rate 15 ksps (fix)
Timing Offset 4 (fix)
Use TFCI Off for all MS
TFCI 0 for all MS
FBI Off for all MS
FBI pattern "0" for all MS
(Mis-)Use TPC for output power control Off for all BS
Power Step 0 dB for all BS
Power 0 dB for all MS
Parameter DPCCH Reset value (MS 1, MS 2, MS 3, MS 4)
State On
Overall Symbol Rate 30 ksps
Channel Power 0 dB
Data Source PRBS for all channels
Adjust Equal Symbol Energy: The power of the individual code channels is set so that the energy of
the useful symbols is equal prior to spreading. Since spreading accelerates processing by the spreading
factor, the transmit power of a code channel can be reduced by this factor to obtain the same
characteristics as before the spreading. The channel power of the individual code channels is set so that
the product of the spreading factor and transmit power is constant. Channels with a high spreading
factor are weighted with smaller transmit power than those with a small spreading factor. In the uplink,
only the DPDCHs and DPCCHs are considered in this case (PRACH and PCPCH are active only for a
limited period of time).
Adjust Total Power to 0 dB: The power of the individual code channels is set so that the sum power of
all active channels is 0 dB. The set power differences of all channels remain the same but the total
power is normalised to 0 dB. This mode can be used to send the individual code channels at the power
indicated in WinIQSIM from Signal Generator SMIQ (with a set effective transmit power of 0 dB). In the
uplink, only the DPDCHs and DPCCHs are considered in this case (PRACH and PCPCH are active only
for a limited period of time).
Select BS/MS to edit: In this section, the base stations/mobile stations are indicated as blocks. They
can be switched on or off. Active BS/MS are indicated as green blocks, passive BS/MS as grey blocks.
It can thus be seen at a glance which stations are currently active. If the parameters of a base
station/mobile station are to be edited, the corresponding BS/MS block is to be clicked. A setting window
to configure the BS/MS is opened (also see sections 8.2.2.5and 8.2.2.6).

WinIQSIM 3GPP W-CDMA
1013.1642.02 8-19 E-5
Copy BS/MS: This section allows to copy the configuration of one BS/MS for another BS/MS. Select the
source BS/MS (to be copied) in the field Source and the destination BS/MS (to be overwritten) in the
field Destination. Start copying by pressing the Copy button. It is thus possible to generate a scenario
from several BS/MS after having configured a BS/MS. After copying, only the BS/MS specific
parameters such as Scrambling Code Init of BS/MS have to be changed to simulate different BS/MS.
With parameter Channelization Code Offset that is only accessible in downlink, WinIQSIM can be easily
configured such that a signal of a BS is simulated with more than 128 channels. When copying, the
channelization code number of each channel of the new BS is increased by the value set in the field
Channelization Code Offset as against the reference channel in the source BS.
Example: If 256 channels with continuous channelization codes from 0 to 255 are to be generated in
a BS, first configure BS 1 with 128 channels and then channelization codes 0 to 127. In
section Copy BS then set BS 1 as source, BS 2 as destination and 128 as Channelization
Code Offset. Start to copy the setting by pressing the Copy button.
CCDF Test: This button is used to open a window in which the so-called "Complementary Cumulative
Distribution Function“ is displayed. For further information see section 8.2.2.7.
Close: When this button is selected, the 3GPP W-CDMA Configuration panel is closed.
8.2.2.4 Parameterizable Predefined Settings
This panel is used to define parameterizable predefined settings and is only accessible in downlink.
Complex scenarios can thus be defined very easily.
Fig. 8-18 Parameterizable Predefined Settings Panel Downlink
The option Use Channels needed for Snyc of Mobile (UE): P-CPICH, P-SCH, S-SCH, PCCPCH
permits to select whether the signal is to contain the channels required by a mobile for synchronization.
In addition, you can select whether it is to contain a S-CCPCH and its symbol rate.
The number of DPCH channels and their symbol rates that are to be used in the scenario can also be
selected. In this case, the maximum number of DPCH channels depends on the selected symbol rate.
rate_symbol
Mcps84.3
rate_symbol
rate_chip
DPCH_of_numbermax_ =
==
==
==
=
Section Crest Factor allows to specify whether the signal scenario is to be set to minimum, average or
worst crest factor. WinIQSIM automatically selects the channel parameters for the required scenario by
varying the timing offset and channelization code of the code channels.
When clicking the OK button, the parameters and the channel tables of the individual base stations are
automatically configured as determined by the parameters indicated above. The correct number of base
stations as required for generating the desired channel number is activated.
Example: If a signal with 250 DPCH channels is to be generated, BS 1 is automatically allocated with
128 channels and BS 2 with the remaining 122. BS 1 and BS 2 are switched on and
configured with the same base station parameters. Only the channel tables of the two base
stations with the code channel-specific settings differ.

3GPP W-CDMA WinIQSIM
1013.1642.02 8-20 E-5
8.2.2.5 Base Station Configuration
When clicking one of the base station blocks in the 3GPP W-CDMA Configuration panel, the Base
Station Configuration panel is opened. The 3GPP W-CDMA Configuration panel is also displayed but is
dimmed since the two windows are interrelated in many ways. The 3GPP W-CDMA configuration
parameters can still be read but not changed. As soon as the Base Station Configuration panel is closed
(OK or Cancel), the 3GPP W-CDMA Configuration panel is enabled again.
Fig. 8-19 Base Station Configuration Panel
8.2.2.5.1 Common Base Station Settings
This section of the panel allows to set the parameters that are valid for the complete base station.
BS State: The complete base station can be switched on or off.
2nd Search Code Group: This parameter indicates “ Allocation of SSCs for secondary SCH“ described
in the 3GPP standard [2]. This table allocates a special spreading code to each synchronization code
symbol in the frame of the S-SCH. The value range of the parameter is 1 to 63.
This parameter cannot be edited and is calculated from the scrambling code automatically.
Scrambling Code:
The scrambling code generator (previously called Long Code Generator) is used to scramble the chip
sequence as a function of the transmitter. For more detailed information on the generator structure and
initialization refer to section 8.1.1.1.
The value range of the scrambling code is 0 to 5FFF or 2475 in decimal notation.
The division into primary and secondary or left and right alternative scrambling codes is described in [2],
section 5.2.2.
SC Off: if this switch is active, the scrambling code generator is deactivated (SCj = SCq = 0).

WinIQSIM 3GPP W-CDMA
1013.1642.02 8-21 E-5
Use TFCI: You can decide whether the DPCH channels are to use the TFCI field. If this option is
selected, the TFCI field is enabled.
TFCI: The TFCI (Transport Format Combination Indicator) field contains information about the used
symbol rate combinations in the DPCHs. The TFCI value range is from 0 to 1023.
TPC Pattern Read Out Mode: With W-CDMA, the TPC bits are used to signal to the partner that the
transmission power is increased or reduced. You can define the TPC field contents for the BS channels
irrespective of each other in the channel table further down in this panel. Using the parameter TPC
Pattern Read Out Mode, you can determine how this bit pattern is to be used. A distinction is made
between the following modes:
• Continuous: A bit is taken for each slot from the up to 16-bit long bit pattern for the Transmitter
Power Control field of the slots and entered in the bit stream several times (depending on the symbol
rate). The specified bit pattern is used cyclically.
• Single + All 0: A bit is taken for each slot from the up to 16-bit long bit pattern for the Transmitter
Power Control field of the slots and entered the bit stream several times (depending on the symbol
rate). The specified bit pattern is used once, then the TPC sequence is continued with 0 bits.
• Single + All 1: A bit is taken for each slot from the max. 16-bit long bit pattern for the Transmitter
Power Control field of the slots and entered in the bit stream several times (depending on the symbol
rate. The specified bit pattern is used once, then the TPC sequence is continued with 1 bit.
• Single + alt. 01: A bit is taken for each slot from the up to 16-bit long bit pattern for the Transmitter
Power Control field of the slots and entered the bit stream several times (depending on the symbol
rate. The specified bit pattern is used once, then the TPC sequence is continued with 0 and 1 bits
alternately (multiplied depending on the symbol rate, i.e. e.g. 00001111).
• Single + alt. 10: A bit is taken for each slot from the up to 16-bit long bit pattern for the Transmitter
Power Control field of the slots and entered in the bit stream several times (depending on the symbol
rate. The specified bit pattern is used once, then the TPC sequence is continued with 1 and 0 bits
alternately (multiplied depending on the symbol rate, i.e. e.g. 11110000).
The different modes can be used e.g. to set a mobile to a specific output power (e.g. with pattern
11111) and then let it oscillate about this power (using Single + alt. 01 or Single + alt. 10). Thus power
measurements on the mobile can be performed (with a quasi-constant power). In conjunction with the
option (Mis-)Use TPC for output power control (see below) the TPC Read Out Mode can also be
used for generation of various output power profiles.
(Mis-)Use TPC for output power control / Power Step : If this field is marked, the given pattern is
misused to vary the inherent transmit power versus time. A bit of this pattern is used per slot to increase
(bit = 1) or decrease (bit = 0) the channel power by the given power step. The upper limit is at 0 dB and
the lower at –60 dB.
Note: Note that the power change (as specified in the standard) is always performed at the
beginning of the pilot field of the slot.
The following envelope is obtained at a channel power of 0 dB, with a power step of 1.0 dB, the pattern
"001110100000011" and TPC Pattern Read Out Mode Continuous:
Fig. 8-20 Dynamic change in channel power (continuous)

3GPP W-CDMA WinIQSIM
1013.1642.02 8-22 E-5
The following envelope is obtained with the same TPC pattern, but TPC Pattern Read Out Mode Single
+ alt. 01:
Fig. 8-21 Dynamic change in channel power (single + alt. 01)
Transmit Diversity : The 3GPP standard describes different forms of transmit diversity. In the present
version of WinIQSIM, a fixed diversity scheme is assigned to each channel type:
DPCH, PCCPCH, SCCPCH and PDSCH: STTD (Space time block coding transmit antenna diversity)
Primary and Secondary SCH : TSTD (Time switched transmit diversity for SCH)
The two schemes are explained in detail in [1], section 5.3.1.
If transmit diversity is desired, the antenna the signal of which is to be simulated can be specified.
Number of PI per Frame : You can define the number of page indicators per frame in the Page
Indication Channel (PICH). The value range is 18, 36, 72, 144.
HSDPA mode: All HSDPA channels (i.e. HS-SCCH and HS-PDSCH) can be sent either continuously
(continuous mode) or in packet mode (packet subframe 0 to packet subframe 4). The specified
subframe then indicates the first active subframe, while the distance (from start to start) is determined
by the parameter HSDPA Inter TTI Distance.
HS-SCCH
HS-PDSCH
t=0
Fig. 8-22 Timing diagram for the packet subframe 1 mode and Inter TTI Distance = 3
Compressed Mode State : You can define whether the signal is to be simulated in compressed mode
(ON) or non-compressed mode (OFF).
Configure Compressed Mode ... : This button starts the Compressed Mode Configuration panel. The
settings in this panel are described in section 8.2.2.9.
8.2.2.5.2 Channel Table of a Base Station
Most of the base station configuration panel is filled by the scrollable channel table. The table elements
can be directly edited or changed. The individual table columns and the changeable parameters are
described in the following.
CH NO: A continuous channel number starting with 0 is shown in the first column. A base station in
WinIQSIM consists of 11 special channels such as e.g. P-CPICH, S-CPICH and DL-DPCCH and up to
128 DPCHs (partly also HS-PDSCHs), which can be set irrespective of each other.

WinIQSIM 3GPP W-CDMA
1013.1642.02 8-23 E-5
Type: The type of channel is shown here. The first 9 code channels in the table are occupied for the
special channels P-CPICH to AICH. The channel numbers 9 to 10 can be configured to PDSCH, DL-
DPCCH or HS-SSCH. All remaining channel numbers can be set to DPCHs or HS-PDSCHs with QPSK
or 16QAM Modulation.
Symb. Rate: This column allows to allocate the symbol rate to be used to a code channel. Depending
on the channel type, the value range of the symbol rate is changed. A symbol rate of 15 ksps of the
3GPP standard is allocated to the P-CPICH, for example. For a DPCH, however, all symbol rates
between 7.5 ksps and 960 ksps are available.
Fig. 8-23 Symbol rates of a DPCH
Ch. Code: The channelization code (previously called spreading code number) is selected here. The
code channel is then spread with the channelization code (spreading code) thus determined. The value
range of the channelization code depends on the symbol rate of the channel. A fixed channelization
code is allocated to a few channels as standard (the P-CPICH e.g. always uses the channelization code
0).
The maximum value range extends from 0 to rate_symbol
)Mcps84.3(rate_chip =
==
=.
Power/dB: This column allows to set the power of the code channel. The value range of the channel
power is from –60 dB to 0 dB.
• Data: Selection of one of the four data sources data 0, data 1, data 2 or PRBS.
For definition of data sources see 7.2. In the case of channel types, which do not contain any data fields
(e.g. P-SCH), the Data field is not accessible.
Timing Offset: A value greater than 0 causes the source symbols to be shifted prior to spreading. An
offset of 1 for instance is recommended to obtain a low crest factor.
The absolute starting time of the frames (slot 0) is shifted relative to the beginning of the scrambling
code sequence by TOffset * 256 chips. This means that the resolution of the timing offset is always 256
chips, irrespective of the symbol rate. The effect of the timing offset is explained in the following. The
value range of the timing offset is from 0 to 149. The parameter is accessible for DPCHs only.
The illustration below shows the effect of the timing offset parameter. For various scenarios, the
scrambling code sequence is shown in time relation to the data slots and to a reference time t0 (starting
from t0 the signal is calculated in WinIQSIM).
a) Timing offset is not used (TOffset = 0). The beginning of the frame (slot 0) and the beginning of the
scrambling code period are synchronous with starting point t0.
b) Timing offset is used (TOffset > 0). The absolute starting time of the frames (slot 0) is shifted relative to
the reference time t0 by TOffset * 256 chips. The beginning of the scrambling code sequence is still
synchronous with reference time t0. The beginning of the scrambling code period and the frame (slot
0) are no longer synchronous.

3GPP W-CDMA WinIQSIM
1013.1642.02 8-24 E-5
t = t0
Slot 15 Slot 2Slot 1Slot 0
SC end of seq. Scrambling Code (repeated every 10ms) . . .
. . .
Slot 15 Slot 2Slot 1Slot 0
. . .
. . .
. . .
TOffset
(in multiples of 256 chips)
a)
b) SC end of seq. Scrambling Code (repeated every 10ms)
Fig. 8-24 Effect of timing offset
Pilot Length: You can select the length of the pilot field in the slot structure of a channel. The value
range of this parameter depends on the symbol rate (2 bits to max. 16 bits). To achieve a constant
length of the slot the data fields are lengthened or shortened depending on the pilot length as defined in
the standard. The field is enabled for DPCHs only.
TPC: A 16-bit long pattern for the transmitter power control field of the slots can be entered here. A bit is
taken from this pattern and entered several times (depending on the symbol rate) in the bit stream. The
given bit pattern is used as a function of the current TPC Pattern Read Out Mode (see above in section
8.2.2.5.1).
With channels AP-AICH and AICH, you can use the TPC field for definition of the Acquisition Indicator
AIi for weighting the up to 16 AICH signature patterns (b0 – b15) (see [1] section 5.3.3.6 Table 204). The
following conditions apply: The length of the TPC pattern determines the number of AICH vectors used
(the vectors w1 to wPattern Length are used automatically).
• The i-th bit in the pattern controls the i-th AICH vector bi.
• A “0 bit“ in the pattern leads to a weighting factor Ai = +1.
• A “1 bit“ in the pattern leads to a weighting factor Ai = -1.
• All vectors with indices greater than the pattern length are automatically weighted with weighting
factor Ai = 0.
Multi Code: Whether the channel is to have a multicode characteristic can be selected here. All
channels of a base station having this characteristic form a multicode group. For further information see
section 8.1.1. If the multicode state is switched on, the corresponding button is shown in cyan to be able
to distinguish the channels of a multicode group.
State: This button allows to determine whether the code channel is to be contained in the scenario or
not. The State buttons of active channels are shown in green. They thus indicate which channels are
active.

WinIQSIM 3GPP W-CDMA
1013.1642.02 8-25 E-5
The displayed range can be changed with the scrollbar next to the table. The following modes are
supported:
Table 8-8 Modes of scrollbar
Function Actions required
Scrolling through the table line by line - Switch off Page Scrolling
- Click with the mouse on the large arrows ,
or
– Mark the black box with the mouse -> scrollbar is activated
– Click with the mouse on the large arrows <Up> / <Down>
Scrolling through the table page by page - Switch on Page Scrolling
- Click with the mouse on the large arrows ,
Jumping to any position in the table - Click with the mouse on the black box (keep key pressed)
– Move to desired position
– Release left mouse key
Show Slot Structure
When selecting the option Show Slot Structure, the slot structure of this channel is shown in the upper
part of the panel when processing a code channel in the channel table. Effects of the parameter change
on the slot structure can be seen there. The graphical slot display disappears automatically if you click
the mouse outside the channel table.
Fig. 8-25 Display of slot structure
The slot format number (#) is given in addition to the slot structure. Under the slot format number, you
will find a description of the slot structure in [1], Tables 11 and 16.

3GPP W-CDMA WinIQSIM
1013.1642.02 8-26 E-5
8.2.2.5.3 Multi Channel Edit
When pressing the Multi Channel Edit button, a window is opened in which several DPCHs can be
configured.
Fig. 8-26 Base Station Multi Channel Edit Panel.
In this window all parameters of the channel table can be set for a group of DPCHs. The value ranges of
channel parameters correspond to the associated parameters in the channel table (see above).
Start Channel No (DPCH)/Stop Channel No (DPCH): The range of DPCHs to be set is defined here.
To be able to set entire channel scenarios, start values and stepwidths can be entered for some
parameters to set the channel parameters. Parameters Channelization Code and Channelization
Code Step can for example be used to create simple scenarios. Channelization codes with a fixed
stepwidth are assigned to the individual code channels. Power profiles (via code axis) can be created in
the same way with Power and Power Step. Parameter Timing Offset and Timing Offset Step can be
used to change the slot timings of the channels and the crest factor of the signal can be influenced (see
also section 8.3.3).
8.2.2.5.4 Reset BS Table
The reset button is used to reset the channel table setting of the base station to defined settings. The
parameters described in section Common Base Station Settings are not effected. The reset values are
shown in the following table.
Table 8-9 Reset values of BS table
Parameter of code channels Reset value
Symbol rate 15 ksps for all channels
Channelization Code 0 (if permissible) for all channels
Power 0 dB for all channels
Data Source PRBS for all channels
Timing Offset 0 for all channels
Pilot Length 4 bit
TPC Pattern „0“ for all channels
Multi Code State Off for all channels
State Off for all channels

WinIQSIM 3GPP W-CDMA
1013.1642.02 8-27 E-5
8.2.2.5.5 Channel Graph
This graph shows all active channels at a glance.
Fig. 8-27 Channel Graph
Special channels (P-CPICH to HS-SCCH) are marked in red, the DPCHs and HS-PDSCHs in green.
The channel power can be seen from the length of the line. The channel graph can be indicated at the
same time with the other windows. Thus, modifications in the channel table having an effect on the
channel graph can be seen immediately.
8.2.2.5.6 Code Domain
The channelization codes are taken from a code tree of hierarchical structure (see below).
The higher the spreading factor, the smaller the symbol rate and vice versa. The product of the
spreading factor and symbol rate is constant and always yields the chip rate.
The outer branches of the tree (right-most position in the figure) indicate the channelization codes for
the smallest symbol rate (and thus the highest spreading factor). The use of a channelization code of
the level with spreading factor N blocks the use of all other channelization codes of levels with spreading
factor >N available in the same branch of the code tree. Channelization codes with smaller spreading
factor are contained in the codes with larger spreading factor in the same code branch. When using
such competitive channelization codes at the same time, the signals of associated code channels are
mixed such that they can no longer be separated in the receiver. Orthogonality will then be lost.
Fig. 8-28 Code tree of channelization codes
The outer branches of the tree (right-most position in the figure) indicate the channelization codes for
the smallest symbol rate (and thus the highest spreading factor). The use of a channelization code of
the level with spreading factor N blocks the use of all other channelization codes of levels with spreading
factor >N available in the same branch of the code tree.
Example: If code c2,1 is being used, the remaining branch with c4,1 and c4,2 is blocked.

3GPP W-CDMA WinIQSIM
1013.1642.02 8-28 E-5
The domain of a certain channelization code is the outer branch range (with minimum symbol rate and
max. spreading factor) which is based on the channelization code selected in the code tree. Using a
spreading code means that its entire domain is used.
At a chip rate of 3.84 Mcps, the domain ranges from 0 to 511 ( 1
ksps5.7
Mcps84.3
1
rate_Symbol.min
rate_Chip −
−−
−=
==
=−
−−
−=
==
=)
When pressing the Code Domain button, a graphic is opened, showing the assignment of active code
channels in the code area.
Fig. 8-29 Code domain display
This display shows whether assigned code domains of different channels overlap, i.e. whether a so-called
domain conflict occurs. The symbol rates of code channels are characterised by the colour and widths of the
corresponding bars. The information at the right of the graph indicates the assignment of colours and symbol
rates. The height of the bars corresponds to the power of the individual code channels.
The code domain graph can be indicated at the same time with the other windows. Thus, modifications
in the channel table having an effect on the code domain graph can be seen immediately.
If the SF/2 compressed mode is active, the code domain display is split:
Fig. 8-30 Code domain display in SF/2 compressed mode
The upper half of the display shows the code domain assignment with non-compressed slots, the lower
half with compressed slots. It can be recognized clearly that the DPCH bars in the lower half are wider,
which is due to the reduction of the spreading factor of these channels. The other channels (e.g.
CPICH) have the same width in both halves.

WinIQSIM 3GPP W-CDMA
1013.1642.02 8-29 E-5
Display of domain conflicts
If a domain conflict occurs in the base station, an LED lights up in front of the channel line in the table.
All lines in the channel table (lines are processed in ascending channel number order) having a domain
conflict with a line of lower index are provided with a red LED to the left of the channel number.
A domain conflict occurs when the assigned domains of different channel lines overlap. The assigned
code domain of a channel is calculated from the symbol rate of the channel, the minimum possible
symbol rate (with 3GPP W-CDMA 7.5 ksps), the chip rate (3.84 Mcps) and the channelization code
number with the following equation:
)ksps5.7(rate_symbolmin_
rate_symbol_current
Factor_Domain =
==
=
=
==
=
Lower domain limit = current channelization code number * domain factor
Upper domain limit = lower domain limit + Domain_Factor – 1.
If you click one of the red LEDs, a window is opened comprising accurate information about the domain
conflict that occurred. The number of channel lines in the channel table and the assigned domains of the
competing channels are displayed.
Fig. 8-31 Display of domain conflict info
Based on this display you can instruct WinIQSIM to resolve all conflicts. For further information see
following text.
In addition to the headline of the channel table, an LED informs on whether domain conflicts occurred in
the base station (red LED: ) or not (green LED: ). You can also see whether channel lines that are
not in the displayed table area cause conflicts. If you click this display with the left mouse key, the
following window is displayed:
Fig. 8-32 Domain conflict info
If the SF/2 compressed mode is active, an orange LED appears left of the domain conflict LED if a code
domain conflict has occurred in the compressed range.

3GPP W-CDMA WinIQSIM
1013.1642.02 8-30 E-5
Fig. 8-33 Display of domain conflict in compressed mode
Same as for the other code domain conflicts, information about the conflicting channels is displayed
upon clicking the orange LED left of the channel:
Fig. 8-34 Domain conflict info in compressed mode
Resolve all Conflicts
If you select the Resolve all Conflicts button in the Domain Conflict Info window, WinIQSIM tries to
arrange the active code channels so that no overlapping in the code domain occurs. The channelization
code number of the channels varies. The result of a conflict resolution can be seen in the code domain
graph.
If the assigned domain of all active channels is higher than the physically available domain (e.g. 5
channels with 960 ksps at a chip rate of 3.84 Mcps), conflicts can no longer be resolved. The following
message is displayed. It indicates the number of the assigned and available domain.
Fig. 8-35 Resolve Domain Conflict Info
You can quit the Base Station Configuration panel by pressing the OK button. When the Cancel button
is pressed, all changed settings are discarded.

WinIQSIM 3GPP W-CDMA
1013.1642.02 8-31 E-5
8.2.2.6 Mobile Station Configuration
When clicking one of the mobile station blocks in the 3GPP W-CDMA Configuration panel, the Mobile
Station Configuration panel is opened. The 3GPP W-CDMA Configuration panel is also displayed but is
dimmed since the two windows are interrelated in many ways. The 3GPP W-CDMA configuration
parameters can still be read but not changed. As soon as the Mobile Station Configuration panel is
closed (OK or Cancel), the 3GPP W-CDMA Configuration panel is enabled again.
Fig. 8-36 Mobile Station Configuration Panel
Due to the extension to 3GPP 3.0.0 the previous operation in the uplink has been modified. In contrast
to the 3GPP versions 2.0.0 and 2.1.0 there is no longer a large channel table with 128 DPDCHs. A
mobile station now features a maximum of 6 DPDCHs, the parameters of which are specified by the
standard to a large extent. To allow for a clearer and easier operation, a distinction is made between 3
modes in uplink (PRACH only, PCPCH only and DPCCH + DPDCH). Only the relevant parameters will
then be visible in the mode selected.
8.2.2.6.1 Common Mobile Station Settings
In this area of the panel, parameters that are valid for the entire mobile station can be set.
MS State: The entire mobile station can be switched on or off here.
Mode : The operating mode of the mobile station can be set here. Depending on the mode, the lower
part of the panel changes. Only the parameters relevant to the current mode are displayed. The
following modes can be selected:
• PRACH only: In this mode, the MS generates a single Physical Random Access Channel (PRACH).
This channel is required when a call is set up from the mobile to the base station. The specific
parameters of the PRACH can be set according to the section PRACH Settings (see further down in
this section).
• PCPCH only: In this mode, the MS generates a single Physical Common Packet Channel (PCPCH).
This channel is used for the transmission of packet-oriented services (e.g. SMS). The specific

3GPP W-CDMA WinIQSIM
1013.1642.02 8-32 E-5
parameters of the PCPCH can then be set according to the section PCPCH Settings (see further
down in this chapter).
• DPCCH + DPDCH: This is the standard mode of the mobile for speech and data transmission. The
MS generates a control channel (DPCCH) and up to 6 data channels (DPDCH). The specific
parameters of the PCPCH can then be set in the sections DPCCH Settings and DPDCH Settings
(see further down in this section).
Scrambling Code :
The scrambling code generator (previously called Long Code Generator) is used to scramble the chip
sequence as a function of the transmitter. For more information of the structure of the generator and its
initialization refer to section 8.1.1.1.
The value range of the scrambling code is 0 to FF FFFF.
A distinction is made between Long and Short Scrambling Code. The differences between long and
short SC can also be found in section 8.1.1.1. The short SC can only be selected in the mode DPCCH +
DPDCH. For PRACH and PCPCH, the long SC is always used.
The scrambling code generator is deactivated in the setting S.Code (SCj = SCq = 0).
TPC: You can enter into this field an up to 16-bit long pattern for the Transmitter Power Control field of
the DPCCH. One bit is taken from this pattern for each slot and entered in the bit stream several times
(depending on the symbol rate). The use of the given bit pattern is determined by the current TPC
Pattern Read Out Mode.
TPC Pattern Read Out Mode: The TPC bits are used with W-CDMA to signal to the partner that the
transmitter power is increased or reduced. The parameter TPC Pattern Read Out Mode is used to
determine how this bit pattern is to be used. A distinction is made between the following modes:
• Continuous: A bit is taken from the up to 16-bit long bit pattern for the Transmitter Power Control
field of the slots and entered in the bit stream several times (depending on the symbol rate). The
given bit pattern is used cyclically.
• Single + All 0: A bit is taken from the up to 16-bit long bit pattern for the Transmitter Power Control
field of the slots and entered in the bit stream several times (depending on the symbol rate). The bit
pattern is used once, then the TPC sequence is continued with 0 bits.
• Single + All 1: A bit is taken from the up to 16-bit long bit pattern for the Transmitter Power Control
field of the slots and entered in the bit stream several times (depending on the symbol rate). The bit
pattern is used once, then the TPC sequence is continued with 1 bit.
• Single + alt. 01: A bit is taken from the up to 16-bit long bit pattern for the Transmitter Power Control
field of the slots and entered in the bit stream several times (depending on the symbol rate). The bit
pattern is used once, then the TPC sequence is continued with 0 and 1 bits alternately (multiplied
depending on the symbol rate, i.e. e.g. 00001111).
• Single + alt. 10: A bit is taken from the up to 16-bit long bit pattern for the Transmitter Power
Control field of the slots and entered in the bit stream several times (depending on the symbol rate).
The bit pattern is used once, then the TPC sequence is continued with 1 and 0 bits alternately
(multiplied depending on the symbol rate, i.e. e.g.11110000).
Compressed Mode State : You can define whether the signal is to be simulated in compressed mode
(ON) or non-compressed mode (OFF).
Configure Compressed Mode... : This button starts the Compressed Mode Configuration panel. The
settings in this panel are described in section 8.2.2.9
Note: The "Compressed Mode State" button and the "Configure Compressed Mode..." button are
available only in the "DPCCH+DPDCH" mode.

WinIQSIM 3GPP W-CDMA
1013.1642.02 8-33 E-5
8.2.2.6.2 PRACH Settings
If you select PRACH only mode in the section Common Mobile Station Settings, the lower area of the
Mobile Station Configuration panel has the following appearance:
Fig. 8-37 Mobile Station Configuration panel: PRACH Settings
Preamble Power, Data Part Power, Control Part Power:: These parameters permit to set the powers
of the various components of the PRACH. The value range of the power is from –60 dB to 0 dB.
Preamble Repetition: The number of repetitions of the preamble can be set here. Values between 1
and 10 can be selected.
Signature: This field permits to determine the signature to be used for the PRACH. Values between 0
and 15 are possible.
Access Slot#: This parameter permits to shift the starting time of the PRACH. The value range is 0 to
14. (Shifting of the starting time in time slots can be calculated as follows : 2 *Access Slot #).
Note: The PRACH is sent only once at the beginning of the sequence.
Message Part Length: Selection of length either as 1 frame or 2 frames.
Symb. Rate: In this column, the symbol rate of the PRACH can be determined. It is possible to select
between 15 ksps, 30 ksps, 60 ksps and 120 ksps.
Data: Selection of one of the four data sources Data 0, Data 1, Data 2 or PRBS.
The definition of the data sources is described in section 7.2.
TFCI: This field permits to set the value of the TFCI (Transport Format Combination Indicator) field in
the control part of the PRACH. The value range of the TFCI is 0 to 1023.

3GPP W-CDMA WinIQSIM
1013.1642.02 8-34 E-5
8.2.2.6.3 PCPCH Settings
If you select PCPCH only mode in the section Common Mobile Station Settings, the lower part of the
Mobile Station Configuration Panel has the following appearance.
Fig. 8-38 Mobile Station Configuration Panel: PCPCH Settings
Preamble Power, Data Part Power, Control Part Power:: These parameters permit to set the powers
of the various components of the PCPCH. The value range of the power is from –60 dB to 0 dB.
Preamble Repetition: The number of repetitions of the preamble can be set here. Values between 1
and 10 are possible.
Preamble Power Step: You can set the power by which the preamble is increased from repetition to
repetition. The value range is 0 dB to 10 dB.
Note: The preamble power that can be entered at the top of the panel is the destination power
used in the last repetition of the preamble. If, for example, a preamble power of 0 dB, a
repetition of 3 and a power step of 3 dB are set, the following power sequence will be
generated:
Preamble 1
-6 dB è
èè
è + 3 dB Preamble 2
-3 dB è
èè
è + 3 dB Preamble 3
0 dB
Message Part Length : The length of the message part can be determined in frames. Lengths between
1 and 10 frames can be set.
Signature: This field permits to determine the signature to be used for the PCPCH. Values between 0
and 15 can be set.
Access Slot#: This parameter permits the starting point of the PCPCH to be shifted. The value range is
0 to 14. (Shifting of the starting point in time slots is calculated as follows: 2 *Access Slot #).
Note: The PCPCH is only sent once at the beginning of the sequence.
Message Part Length: select length as 1 frame or 2 frames.
FBI Off / FBI On 1 Bit / FBI On 2 Bit: 3GPP provides optional bits for transmission of feedback
information. The desired length of this bit field can be set here.
FBI Pattern: In this field, an up to 16-bit long pattern can be entered for the FBI field in the control part
(of the message part) of the PCPCH. The given bit pattern is used cyclically.
Symb. Rate: In this column, you can define the symbol rate of the PCPCH. All symbol rates between 15
ksps and 960 ksps are available.
Data: Selection of one of the four data sources Data 0, Data 1, Data 2 or PRBS.
The definition of data sources is to be found in 7.2.
TFCI: Here, you can set the value of the TFCI (Transport Format Combination Indicator) field in the
control part of the PCPCH. The value range of the TFCI is 0 to 1023.

WinIQSIM 3GPP W-CDMA
1013.1642.02 8-35 E-5
8.2.2.6.4 DPCCH and DPDCH Settings
If you select DPCCH + DPDCH mode in the section Common Mobile Station Settings, the lower part of
the Mobile Station Configuration Panel has the following appearance.
Fig. 8-39 Mobile Station Configuration panel: DPCCH + DPDCH settings
In this mode, one DPCCH and up to 6 DPDCHs are always generated.
8.2.2.6.4.1 DPCCH Settings
Note: When an uplink signal is generated (DPCCH+DPDCH mode), the downlink-uplink timing
offset of 1024 chips is taken into account automatically. The uplink signal is calculated so
that it is in synchronism with the downlink reference timing, i.e. the first uplink frame starts
at chip position 1024 of the simulated signal.
Power/dB: The power of the DPCCH can be set here. The value range of the channel power is from -60 dB to 0 dB.
Slot Format # : WinIQSIM offers two ways of selecting the desired DPCCH slot format:
1. Selection of slot format number as specified in [1], Table 2.
Use of the TFCI information ("Use TFCI") is activated/deactivated and the FBI bit length is adapted
automatically.
2. Activate/deactivate the "Use TFCI" switch and select the FBI bit length.
The resulting slot format is indicated.
Use TFCI: You can decide here whether the DPDCH should use the information of the TFCI field. If this
option is activated, the TFCI field is enabled.
TFCI: The TFCI (Transport Format Combination Indicator) field contains information on the symbol rate
combinations used in the DPDCHs. The value range of the TFCI is 0 to 63.
FBI Off / FBI On 1 Bit / FBI On 2 Bit: 3GPP optionally provides bits for the transmission of feedback
information. Select the desired length of the bit field here.
FBI Pattern: This field permits to enter an up to 16-bit long pattern for the FBI field in the DPCCH. The
specified bit pattern is used cyclically.
(Mis-)Use TPC for output power control / Power Step : If this field is marked, the pattern is misused
in order to vary the transmitter power versus time. A bit is taken from this pattern for each slot in order to
increase (Bit = "1") or reduce (Bit = "0") the channel power. The upper limit is 0 dB and the lower limit is
-60 dB.

3GPP W-CDMA WinIQSIM
1013.1642.02 8-36 E-5
Note: Note that the DPDCHs are always controlled together with the DPCCH in the output power.
The starting power of DPDCH and DPCCH may be different, however the power change is
the same.
8.2.2.6.4.2 HS-DPCCH Settings
State: If this switch is active, an HS-DPCCH is created in addition to the DPCCH and the DPDCHs.
Power: Power of the HS-DPCCH. This power is valid both for the ACK/NACK and the CQI portion.
Start Delay m: The designator m refers to the [1] section 7.7, and indicates the starting point of the first
packet in units of 256 chips.
Inter TTI Distance: Distance from the start of a packet to the start of the next packet.
HS-DPCCH
t=0
UL frame start
m*256 chips Inter TTI Distance * 3 slots
Fig. 8-40 Timing diagram using m = 30 and Inter TTI Distance = 3 as an example
ACK/NACK Pattern: In this pattern, use 1 for ACK, 0 for NACK and – for DTX.
CQI Pattern Length: WinIQSIM generates a cyclic pattern of CQI values whose length can be defined
here.
CQI Values: Set values between 0 and 30 here. According to [4], section 4.7.1.2, this value is then
mapped to a bit pattern of [1 0 0 0 0] to [1 1 1 1 1] before it is coded.
If you set a CQI value of -1, a CQI field will not be sent (DTX).

WinIQSIM 3GPP W-CDMA
1013.1642.02 8-37 E-5
8.2.2.6.4.3 DPDCH Settings
State: All DPDCHs can be completely switched on or off here.
Overall Symbol Rate: The overall data rate of all uplink DPDCHs can be determined here. The
structure of the DPDCH table depends on this parameter. The overall symbol rate indicates the active
DPDCHs, their symbol rate and the channelization codes used (see table further down).
Channel Power: You can set the power of the active DPDCHs here. Each active DPDCH features this
channel power. The power of the active channels cannot be configured independently (this also
complies with the definition of 3GPP).
Table 8-10 Structure of the DPDCH channel table depending on the overall symbol rate
Overall symbol rate DPDCH 1 DPDCH 2 DPDCH 3 DPDCH 4 DPDCH 5 DPDCH 6
15 k State: ON
S-Rate: 15 k
Ch. Code: 64
State: OFF State: OFF State: OFF State: OFF State: OFF
30 k State: ON
S-Rate: 30 k
Ch. Code: 32
State: OFF State: OFF State: OFF State: OFF State: OFF
60 k State: ON
S-Rate: 60 k
Ch. Code: 16
State: OFF State: OFF State: OFF State: OFF State: OFF
120 k State: ON
S-Rate: 120 k
Ch. Code: 8
State: OFF State: OFF State: OFF State: OFF State: OFF
240 k State: ON
S-Rate: 240 k
Ch. Code: 4
State: OFF State: OFF State: OFF State: OFF State: OFF
480 k State: ON
S-Rate: 480 k
Ch. Code: 2
State: OFF State: OFF State: OFF State: OFF State: OFF
960 k State: ON
S-Rate: 960 k
Ch. Code: 1
State: OFF State: OFF State: OFF State: OFF State: OFF
2 x 960 k State: ON
S-Rate: 960 k
Ch. Code: 1
State: ON
S-Rate: 960 k
Ch. Code: 1
State: OFF State: OFF State: OFF State: OFF
3 x 960 k State: ON
S-Rate: 960 k
Ch. Code: 1
State: ON
S-Rate: 960 k
Ch. Code: 1
State: ON
S-Rate: 960 k
Ch. Code: 3
State: OFF State: OFF State: OFF
4 x 960 k State: ON
S-Rate: 960 k
Ch. Code: 1
State: ON
S-Rate: 960 k
Ch. Code: 1
State: ON
S-Rate: 960 k
Ch. Code: 3
State: ON
S-Rate: 960 k
Ch. Code: 3
State: OFF State: OFF
5 x 960 k State: ON
S-Rate: 960 k
Ch. Code: 1
State: ON
S-Rate: 960 k
Ch. Code: 1
State: ON
S-Rate: 960 k
Ch. Code: 3
State: ON
S-Rate: 960 k
Ch. Code: 3
State: ON
S-Rate: 960 k
Ch. Code: 2
State: OFF
6 x 960 k State: ON
S-Rate: 960 k
Ch. Code: 1
State: ON
S-Rate: 960 k
Ch. Code: 1
State: ON
S-Rate: 960 k
Ch. Code: 3
State: ON
S-Rate: 960 k
Ch. Code: 3
State: ON
S-Rate: 960 k
Ch. Code: 2
State: ON
S-Rate: 960 k
Ch. Code: 2
Note: With an overall rate smaller than 960 ksps only DPDCH1 is active, its rate is equal to the
overall rate and the channelization code is equal to spreading factor/4 (spreading factor =
chip rate / symbol rate). With an overall rate greater than 960 k, all active DPDCHs have
the rate 960 ksps.
POWER Power of each DPDCH (they all have the same power)
Range: -60 to 0 dB
Channel table of the DPDCHs:
Symbol Rate: The symbol rate of the DPDCH is displayed. This parameter cannot be changed. Its
value depends on the overall symbol rate.

3GPP W-CDMA WinIQSIM
1013.1642.02 8-38 E-5
Channelization Code: The channelization code of the DPDCH is displayed. This parameter cannot be
changed. Its value depends on the overall symbol rate.
Data: Selection of one of the four data sources Data 0, Data 1, Data 2 or PRBS.
For the definition of the data sources see 7.2.
8.2.2.7 CCDF Test
A complementary cumulative distribution function can be generated from the filtered I/Q samples. This
function gives the probability of the magnitude of complex samples exceeding a predefined threshold.
If this threshold is interpreted as the radius of a circle centered on the origin, the radius is plotted along
the horizontal axis and the probability of the samples lying outside this circle along the vertical axis.
Fig. 8-41 CCDF function
Only radii corresponding at least to the average power will be considered.
Crest factor
The crest factor is displayed in the lower part of the panel. This value can additionally be output at any
position in the diagram by moving the mouse to the required position and pressing the left mouse key.
Use Cursor Power Level as Limiting Level for Amplifier
W-CDMA signals often have high crest factors. In most of the cases, only a small part of signal values
with a high level will lead to a high crest factor. That is why level limitations are mostly used in real W-
CDMA systems. Such a level limitation is also possible by means of the amplifier block (see section
5.12) in WinIQSM.
A trace point can be selected in the CCDF display by means of the cursor. The values Peak
Power/Average Power and Probability assigned to the cursor position are displayed in the section below
the trace. With the signal level limited (soft limited amplifier) the expected crest factor for a level
selected with the cursor is indicated in the New Crest field.

WinIQSIM 3GPP W-CDMA
1013.1642.02 8-39 E-5
When pressing the Use Cursor Power Level as Limiting Level for Amplifier button, the selected
cursor level is copied as a limitation level to the amplifier block and this block is activated. A level
limitation can thus be very easily triggered from the CCDF trace. This form of limitation (after baseband
filtering) impairs the signal spectrum to a large extent. For a remedy see section 8.3.3.
Note: A far better method of limiting the crest factor is to use Clipping (Parameter Clipping
Level) implemented in all (W-) CDMA systems of WinIQSIM (see also section 8.2.2.8).
Display of several traces in a diagram
WinIQSIM supports the plotting of several CCDF functions into a diagram. It is thus very easy to check
the effect of a parameter on the distribution function.
Proceed as follows:
1. Get the CCDF displayed for the first signal and mark the trace with the value of the crest factor.
2. Change the parameters of the signal without closing the CCDF display.
3. Change back to the CCDF panel and select a new colour.
4. Press the Update button. The signal will now be recalculated and the new CCDF trace is displayed.
5. Mark the new trace with the new crest factor (left mouse key).
6. Repeat steps 2 to 5 until all traces are plotted.
Plotting of the traces will be completed when the panel is closed or the Clear & Update button is
pressed.
8.2.2.8 Effect of the Parameter CLIPPING LEVEL on the Signal
W-CDMA signals may have very high crest factors particularly with many channels and unfavourable
data offsets (see section 8.3.2 and 8.3.3). High crest factors entail two basic problems:
1. The nonlinearity of the power amplifier (compression) causes intermodulation which expands the
spectrum (spectral regrowth).
2. Since the level in the D/A converter is relative to the maximum value, the average value is converted
with a relatively low resolution. This results in a high quantization noise.
Both effects increase the adjacent-channel power.
From all the possibilities listed in section 8.3.3 for influencing the crest factor, changing the CLIPPING
LEVEL is the simplest and most effective. In this case a limit value is defined which is a percentage of
the highest peak value.
All current values exceeding this limit will be clipped to this value. Since clipping is done prior to filtering,
the procedure does not influence the spectrum. The EVM however increases.
Since clipping the signal not only changes the peak value but also the average value, the effect on the
crest factor is unpredictable. The following table shows the effect of the CLIPPING LEVEL on the crest
factor for typical scenarios.

3GPP W-CDMA WinIQSIM
1013.1642.02 8-40 E-5
Table 8-11 Change of crest factor in the case of clipping
Crest factor with scenarioCLIPPING LEVEL
Downlink :
10 DPCHs "minimum
crest" 30 ksps
Downlink :
10 DPCHs "worst
crest" 30 ksps
Downlink :
10 DPCHs "average
crest" 30 ksps
Downlink :
128 DPCHs "average
crest" 30 ksps
100% 9.89 dB 14.7 dB 10.9 dB 21.7 dB
80% 8.86 dB 12.9 dB 9.39 dB 20.2 dB
50% 7.50 dB 10.1 dB 8.29 dB 16.9 dB
20% 5.50 dB 6.47 dB 6.23 dB 12.5 dB
10% 5.34 dB 6.06 dB 5.80 dB 9.57 dB
5% 5.34 dB 6.06 dB 5.80 dB 8.17 dB
Effect of clipping on the constellation shown by way of a 4-DPCH configuration:
Fig. 8-42 Constellation at clipping level 100% (not clipped)
Fig. 8-43 Constellation at clipping level 50%

WinIQSIM 3GPP W-CDMA
1013.1642.02 8-41 E-5
8.2.2.9 Compressed Mode Configuration Panel
In this panel, all compressed mode parameters can be set. Since the parameters are practically
identical for the uplink and the downlink, the description given below applies to both directions of
transmission. Any differences are described at the relevant points.
Fig. 8-44 Compressed Mode Configuration panel
Note: The following parameter are describet in section 8.1.2.
Compressed Mode: Switch the compressed mode on or off.
CM Method: Select the compressed mode method:
CM method Available in
downlink Available in
uplink Use of
power offset Format of
compressed slots
in downlink
Format of
compressed slots
in uplink
Higher layer scheduling YES YES NO Format A Format A / B1
SF/2 YES NO YES Format B ---
Puncturing YES YES YES Format A Format A / B1
DL Frame Structure: Select type B (first TPC, last pilot) if the first TPC field is to be sent in the
transmission gap. Otherwise, select type A (last pilot). This option is available only in the downlink.
CM Power Offset Mode: The compressed slots can be sent with a power offset, i.e. at an increased
power level. In the "auto (by pilot bit ratio)" mode, the power offset is obtained as follows:
slotscompressedofbitspilotofNumber
slotscompressednonofbitspilotofNumber −
Example: A DPCCH with slot format #2 is set in the uplink. The transmission gap has a length of
seven slots and comes within one frame.
1, The slot format is set depending on the number of active slots of a frame.

3GPP W-CDMA WinIQSIM
1013.1642.02 8-42 E-5
The frame, therefore, contains eight active slots, which means that slot format #2B is used (see footnote
[1] to Table 2).
The power offset in this case is 5/3 = 4.44 dB.
In the "user" mode, the power offset can be defined manually.
Power Offset: Set the power offset value, if "user" has been selected as the CM Power Offset Mode.
The remaining parameters displayed in this panel denote the position of the transmission gaps. The
meaning of the abbreviations is explained in section 8.1.2.
For one, the values of these parameters must be within certain limits, which are listed in the table below.
Parameter Minimum value Maximum value
TGSN 0 14
TGL1 3 14
TGD1 3 100
TGL2 3 14
TGPL1 1 150
TGD2 3 100
TGPL2 0 (i.e. pattern 2 is not used) 150
For another, these parameters are interrelated in many ways. For example, the transmission gap
distance must be selected so that no frame contains more than one gap.
In the event of conflicting settings,
• the conflicting parameters are highlighted by a red frame,
• an error message is output,
• an alternative is proposed to solve the conflict.
Fig. 8-45 Response in the event of conflicting settings in Compressed Mode Configuration panel

WinIQSIM 3GPP W-CDMA
1013.1642.02 8-43 E-5
8.3 Background Information for the Generation of 3GPP
W-CDMA Signals
This section provides some background information on W-CDMA signals to support the user in
generating signals with certain characteristics.
8.3.1 3GPP W-CDMA Signals in Time and Frequency Domain
8.3.1.1 Time Domain
8.3.1.1.1 Downlink
The two spreading methods for SCHs and the remaining (downlink) channel types are explained for the
channels P-CCPCH, P-SCH and S-SCH. (These three channels were referred to as “Perch” in previous
versions of the W-CDMA standard and WinIQSIM)
A (downlink) signal containing the following components is generated:
• P-CCPCH (-20 dB)
• P-SCH (-14 dB)
• S-SCH (-14 dB)
The SCH components are generated with double amplitude for better distinction against PCCPCH.
Sequence length = 1
Filtering: root cosine (roll off = 0.22), impulse length = 32, oversampling = 8
Data source: PRBS23
No superimposed impairments active
Fig. 8-46 Signal consisting of P-CCPCH, P-SCH and S-SCH in time domain

3GPP W-CDMA WinIQSIM
1013.1642.02 8-44 E-5
First you can see that a time slot consists of 2560 chips. You will also notice that the power is higher
with the first 10% of the signal. This is the SCH. Zooming in on this transition point reveals the following:
Fig. 8-47 Signal consisting of P-CCPCH, P-SCH and S-SCH in time domain (zoomed)
The right section (i.e. the 9 PCCPCH symbols) is spread as described in Fig. 8-1. You can see that for
each symbol clock one of the two components is 0 and the other one ±2 (a certain inaccuracy results
from the root cosine filter used).
This is the standard spreading scheme as it is also used for S-CCPCH, DPCH and all other downlink
channel types.
The left section (the synchronisation code symbol occupying the chip range 0 to 255) is obtained using
special synchronisation code spreading: There is no scrambling unit ( Si = Ci , Sq = Cq ).
Since the synchronisation code symbol is defined as 11, the following is always true:
Si = Sq.
The result is a BPSK mapping turned by 45° relative to the QPSK constellation of the S-CCPCH
component.
Since the synchronisation code symbol is sent twice (in the primary and secondary SCH) with different
spreading, the signal power is doubled in this range.

WinIQSIM 3GPP W-CDMA
1013.1642.02 8-45 E-5
The constellation diagram of the perch channel, therefore, has the following appearance:
Fig. 8-48 Constellation diagram of a signal consisting of P-CCPCH, P-SCH and S-SCH
The four circular areas are due to P-CCPCH ("QPSK"), the linear areas (diagonals) to SCH ("BPSK").
The spreading/constellation diagram of P-CPICH, S-CPICH, S-CCPCH, PICH, AP-AICH, CD-AICH,
PDSCH, DL-DPCCH and DPCH are identical to the spreading/constellation diagram of P-CCPCH.
Envelopes
The following figures are based on a power of 0 dB.
To eliminate smearing of the amplitude due to the root cosine filter, all envelopes are calculated using a
square-wave filter.
The channels P-CPICH, S-CPICH, S-CCPCH, PICH, PDSCH feature a constant envelope during the
complete sequence.
Note: Section 8.2.2.5.1, "Misuse TPC for output power control", describes how the envelope of
e.g. DPCHs can be varied.
The P-CCPCH is blanked during the first 256 chips of the slot.
Fig. 8-49 Envelope of P-CCPCH

3GPP W-CDMA WinIQSIM
1013.1642.02 8-46 E-5
P-SCH and S-SCH are active during the first 256 chips only:
Fig. 8-50 Envelope of P-SCH or S_SCH
AP-AICH and AICH are transmitted only during the first 4096 chips of the signal.
Fig. 8-51 Envelope of AICH (subchannel)
AP-AICH and AICH consist of up to 16 superimposed single channels that are modulated with different
orthogonal vectors. In some sections, cancellations or excessive levels may result. The following
diagram shows the signal with the input pattern "1010" :
Fig. 8-52 Envelope of AICH (four subchannels)
The DL-DPCCH is used during transmission of the PCPCH to readjust the output power of the mobile.
Since there is no data transfer to the mobile in this phase, the DL-DPCCH is based on a DPCH (7.5
ksps without TFCI), the data fields of which are blanked (“DTX“):
Fig. 8-53 Envelope of DL-DPCCH

WinIQSIM 3GPP W-CDMA
1013.1642.02 8-47 E-5
At first, DPCHs are permanently active, however the TFCI fields are blanked at high data rates (>= 60
ksps) if no TFCI information is transferred ("DTX"). A 60-ksps channel, for example, then has the
following appearance:
Fig. 8-54 Envelope of DPCH 60 ksps without TFCI
8.3.1.1.2 Uplink
In the "DPCCH+DPDCH" mode, the signal consists of a DPCCH and none, one or several (max. 6)
DPDCHs.
To derive the constellation of this signal, the constellation of a single channel (DPDCH or DPCCH) is
considered first. Its data are exclusively supplied to the I or Q path. The second path is not used
(second path is: Cq = 0).
with
Si = CiSCi – CqSCq'
Sq = CiSCq' + CqSCi
the following equation is obtained:
Si = CiSCi
Sq = CiSCq'
This corresponds to a QPSK constellation diagram. Compared to the DPCH constellation diagram, this
diagram is shifted and the constellation points only have half the amplitude:
Fig. 8-55 Constellation of a DPDCH/DPCCH channel
Note: A suitable modification of the PN sequences ("HPSK") in the uplink eliminates 50 % of all zero-
crossings, which, in contrast to the downlink, causes a deformation of the constellation ranges.

3GPP W-CDMA WinIQSIM
1013.1642.02 8-48 E-5
If DPCCH and DPDCH are combined, the constellation considerably depends on the ratio of the channel
powers. If the two powers are equal, a constellation as with the P-CCPCH will be obtained. The following
illustration shows the constellation with DPCCH power 0 dB and DPDCH power –6 dB:
Fig. 8-56 Constellation of an uplink signal consisting of a DPDCH and a DPCCH
PRACH and PCPCH consist of preambles and the message part. Similar to a P-CCPCH, the preamble
uses the 4 constellation points (2, 0), (0,2), (-2, 0) and (0, -2). In the case of the message part, separate
powers can set for Data (on the I path) and Control (on the Q path) so that a component is obtained as
described above for the DPCCH+DPDCH signal.
As the third part of the constellation, points can be seen in the origin, which can be assigned to the
interval between preamble and message part:
Fig. 8-57 Constellation of a PRACH

WinIQSIM 3GPP W-CDMA
1013.1642.02 8-49 E-5
Envelopes
To eliminate smearing of the amplitude due to the root-cosine filter, all envelopes are calculated using a
square-wave filter.
The DPCCH and the DPDCHs are continuous channels that feature a constant envelope during the
complete sequence.
Note: Section 8.2.2.6, "Misuse TPC for output power control", describes how to vary also the
envelope of DPCCH and DPDCHs.
PRACH and PCPCH consist of one or several preambles and the message part.
Example of a PRACH with a preamble and reduced power in the message part:
Fig. 8-58 Envelope of a PRACH
Example of a PCPCH with the parameters
• Access Slot # = 0
• Preamble Repetition = 4
• Preamble Power Step = 1 dB
• Message Part Length = 1 frame
• Preamble Power = 0 dB
• Control Part Power = 0 dB
• Data Part Power = 0 dB
Fig. 8-59 Envelope of a PCPCH

3GPP W-CDMA WinIQSIM
1013.1642.02 8-50 E-5
8.3.1.2 Frequency Range
The spectrum of a 3GPP W-CDMA signal (a DPCH channel) corresponds to that of a QPSK signal with
identical filter parameters.
Fig. 8-60 Magnitude spectrum of a 3GPP W-CDMA signal
If signals with several channels are investigated, a certain ripple may occur in the range +/-0.5 of the
chip rate.
Fig. 8-61 Magnitude spectrum (section) of a 3GPP W-CDMA signal with several channels
This effect can be influenced by the choice of the channelization codes and is reduced with increasing
period of observation, i.e. higher averaging for the FFT settings.

WinIQSIM 3GPP W-CDMA
1013.1642.02 8-51 E-5
8.3.2 Effect of Data Source on the 3GPP W-CDMA Signal
The choice of the data sources is of vital importance for the signal characteristics. Especially the
constellation diagram and the crest factor can be modelled to a large extent by an appropriate data
selection.
Since the number of channels can be very high, particularly in the downlink, this section deals only with
the simulation of downlink signals.
In the following it is assumed that all channels are generated with the same scrambling code sequences
and equal channel powers of 0.0 dB.
A symbol rate of 60 ksps is selected.
8.3.2.1 Two DPCHs with Uncorrelated Data
If the two channels are uncorrelated (data source PRBS with active option ),
the resulting constellation diagram is obtained from the superposition of the constellations of two
separate signals (see Fig. 8-62 Constellation diagram of a 3GPP W-CDMA signal with two DPCH
channels).
Fig. 8-62 Constellation of a signal with two DPCHs (uncorrelated data)
The resulting crest factor is 8.07 dB.

3GPP W-CDMA WinIQSIM
1013.1642.02 8-52 E-5
8.3.2.2 Two DPCHs with Same Data
If the two channels contain exactly the same data (PRBS data source with equal initial values), the
individual components only differ in the channelization codes. Comparing any two lines of the
channelization code matrix shows that 50% of the bits are identical and 50% are different (orthogonal
matrix).
Where the bits are identical, the two channels furnish the same components, where the bits are
different, the components cancel each other. The I/Q signal of this sum signal would then have the
following characteristic:
Fig. 8-63 Signal with two DPCHs (same data) in time domain
Note: The bursts occurring at regular intervals are due to the use of the channelization code
numbers 0 and 1. The two lines of the matrix are identical in the first half and different in the
second half. Therefore, each of the 40 source symbols causes one of these bursts, the
period of which is equivalent to half the symbol length. Other combinations of
channelization code numbers often cause irregular results.
The following associated constellation diagram is obtained:
Fig. 8-64 Constellation of a signal with two DPCHs (uncorrelated data)
The new crest factor is 7.64 dB. Compared to section 8.3.2.1 the value has decreased since with
constant peak value the average value has increased.

WinIQSIM 3GPP W-CDMA
1013.1642.02 8-53 E-5
8.3.2.3 16 DPCHs with Uncorrelated Data
If the data of all channels are uncorrelated, the constellation diagram is obtained similarly to section
8.3.2.1 by multiple superposition of the basic constellation. Whether all possible points (channel
number+1)2 = 17*17 = 289 will be displayed depends on the data sequences and the sequence length.
Note: In contrast to the previous constellation diagrams, all further diagrams were recorded with
active receiver filter (root cosine 0.22). This allows better differentiation of the individual
points. Setting of the receiver filter is described in section 5.17.
Example for 16 time slots:
Fig. 8-65 Constellation with 16 uncorrelated channels (16 time slots)
This signal has a crest factor of 15.35 dB. The crest factor increases with the number of channels since
the increase of the average value is slower than that of the peak value (cancelling effects).
The same diagram for a signal with one slot only is obtained:
Fig. 8-66 Constellation with 16 uncorrelated channels (1 time slot)
The crest factor still has the value of 15.35 dB even if the CCDF has a different characteristic.

3GPP W-CDMA WinIQSIM
1013.1642.02 8-54 E-5
8.3.2.4 16 DPCHs with same Data
Similar to section 8.3.2.2 there are strong cancellation effects and there remain only points on the axes.
The position of the points also depends on the choice of the channelization codes. The following
diagram is an example for 16 channels, channelization code 0 to 15:
Fig. 8-67 Constellation diagram of 16 DPCHs with same data
In this case the crest factor is 16.17 dB. The value is so high because about 94 % of the points lie at the
origin and only 6% of the points are at the outer positions.
8.3.2.5 Use of Timing Offset
All previous scenarios did not use a timing offset. Therefore all channels contained the same bits at
least in the pilot symbol part. The result of this special feature was that the 4 corner points (0, 2*number
of channels), (0, -2*number of channels), (2*number of channels, 0), (-2*number of channels, 0) where
always there (constructive superposition).
Through the use of a timing offset (in our example 1 unit (=256 chips) from channel to channel) the data
bits (including pilot and TPC) are shifted against each other.
Note: In contrast to earlier versions of the W-CDMA standard or WinIQSIM, the timing offset
(previously "data offset") is no longer defined in symbols but in units of 256 chips. Thus
shifting becomes independent of the spreading factor.
The worst case is thus eliminated, the crest factor becomes smaller and the spread symbols are
arranged as follows:

WinIQSIM 3GPP W-CDMA
1013.1642.02 8-55 E-5
Fig. 8-68 Constellation diagram of 16 DPCHs with timing offset
Through the use of the timing offset the crest factor was reduced by approx. 4 dB to 12.26 dB.
The effect of the timing offset increases with the number of channels. If for instance 64 channels are
used, the crest factor is reduced from 18.57 dB to 12.28 dB.
8.3.3 Effects on Crest Factor
The crest factor of the signal is mainly influenced by the following parameters:
• Link direction
By modifying the Q component of the scrambling code in the uplink, it is possible to avoid every
second zero crossing. In contrast to the downlink, the crest factor is reduced by approx. 1.8 dB.
(Standard case DPCCH + 1DPDCH, the effect decreases with increasing number of channels.
• Timing offset (see 8.3.2.5)
In the case of more than 10 channels, an increment of 1 (i.e. the first channel is assigned 0, the
second 1, etc.) causes a low crest factor. With a small number of channels, an increment of 3 or 5
permits to obtain even better values.
• Sequence length if timing offset is active
Longer sequences cause higher peak values and hence higher crest factors since the probability of
even higher peak values increases.
• Number of channels
More channels cause higher crest factors
• Selection of channelization codes
Neighboring channelization codes usually cause higher crest factors than numbers distributed over
the full range of available values.
• Example: 16 channels with channelization codes 0 to 15: 16.7 dB
16 channels with channelization codes 0, 4, 8, to 60: 12,45 dB
Value of clipping level (see section 8.2.2.8)
Note: In addition to the clipping level, the crest factor of the signal generated by AMIQ can also be
reduced to any low level by overdriving in the quantization panel or by clipping (amplifier
distortions). Since clipping takes place after filtering, it causes the spectrum to be dramatically
widened.

3GPP W-CDMA WinIQSIM
1013.1642.02 8-56 E-5
8.3.4 Orthogonality of Channels
To enable a 3GPP W-CDMA demodulator to restore the information of the individual channels from the
sum signal, only certain combinations of
• scrambling code sequences,
• channel power and
• symbol rate and channelization codes
are allowed.
8.3.4.1 Ideal Scenario
In an ideal scenario the channel power measured (with code domain power analysers) is equal to the
power transmitted (setting value in the channel configuration table), Even with great differences between
the channel powers the information of the channels can be restored 100%. For this purpose however
orthogonality of the channels is required. Orthogonality is given in all cases described in section 8.3.2.
Orthogonality is given for instance if DPCH channels are used only and all of them have the same
symbol rate but different channelization codes. In addition, identical scrambling code values have to be
set for all channels, i.e. all channels have to belong to a base station.
In this case the bit streams SCi and SCq' are identical for all channels. Since the channelization code
sequences of two channels are orthogonal, the chip sequences Si and Sq of two channels are also
orthogonal.
8.3.4.2 Real Scenario
A real scenario usually consist of signals from different base/mobile stations that are operated at
different scrambling codes and have different delays.
In this case there is no orthogonality, the channel powers are overlapping and the bit error rates
increase with decreasing channel power (therefore power control is extremely important for all CDMA
systems).

WinIQSIM 3GPP W-CDMA
1013.1642.02 8-57 E-5
8.3.4.3 Effect of SCH
The SCH is not orthogonal to the DPCHs and all other downlink channels since the synchronisation
code symbol is spread according to a special scheme (see section 8.1.1 System Components).
In the following example, the channels P-SCH, S-SCH, CPICH, P-CCPCH and two DPCHs (15 ksps to
code 7 and 12) are included. If the SCH is compensated with the code domain power analysis, the
channel powers can be determined ideally:
Fig. 8-69 CDPA of a signal with compensated SCH
If the SCH is not compensated, crosstalk to the other channels can be clearly seen:
Fig. 8-70 Effect of SCH on CDP analysis (without compensation)
The channels transmitted are measured with an error of <0.2 dB. For all other channels a power of
approx. -40 dB is determined.
These conditions still allow error-free decoding of all channels transmitted.
8.3.4.4 Effect of S-CCPCH and the Other Downlink Channels
Like a DPCH, S-CCPCH, P-CPICH, S-CPICH, PDSCH, PICH, AICH and DL-DPCCH are spread with
the same symbol rate. Therefore the same conditions as for DPCHs apply to the parameters of these
channels.( see section 8.3.4.7)
8.3.4.5 Effect of PRACH and PCPCH
The PRACH and the PCPCH are not orthogonal to DPCCH and DPDCHs since the scrambling code is
formed differently. Mobile stations never use PRACH or PCPCH and DPCCH/DPDCH simultaneously –
therefore mixed operation is only possible in WinIQSIM if these channel types are distributed to different
stations (e.g. MS1 and MS2).

3GPP W-CDMA WinIQSIM
1013.1642.02 8-58 E-5
8.3.4.6 Effect of Scrambling Code
The scrambling code permits to distinguish between base stations (downlink) and mobile stations
(uplink).
If different scrambling codes are used within a signal (in this example, the scenario under 8.3.4.3 is
coded twice with different scrambling codes), the orthogonality between the channels will be lost.
The following example shows the level conditions measured after despreading:
Fig. 8-71 Effect of different scrambling codes on the power distribution
These conditions still allow error-free reconstruction of the bit streams. A certain guard interval should
however always be observed between the transmitted channel power and the measured power of the
other (non-orthogonal) channels.
In this example a channel power of -10 dB is sufficient for error-free decoding, whereas with a power of -
15 dB the bit error rate is about 10 % already. (The given values were evaluated at the physical layer
using a CDPA. Even worse conditions allow error-free reconstruction of the bit stream through channel
coding!)

WinIQSIM 3GPP W-CDMA
1013.1642.02 8-59 E-5
8.3.4.7 Effect of Symbol Rates and Channelization Code Numbers
The channelization code generation method has the effect that with certain symbol rate/channelization
code combinations the identical spreading sequences Si/Sq are generated. This is always the case with
channelization code number 0 (all bits 0), but also with the combination 960 ksps/channelization code 1
(0011) <-> 480 ksps/channelization code 2 (00110011).
As a rule, the spreading sequences are identical if the products of symbol rate and
channelization code are identical.
The despreader therefore can no longer differentiate between the two channels. Depending on the data
contents, the channel powers are either added up or cancel each other. Restoring of all source data is
not possible.
Note: Identical or overlapping areas in the code domain are indicated by WinIQSIM with a red
LED .
The following signal contains
• a DPCH with 960 ksps, channelization code number 1, 0 dB, data all 0
• a DPCH with 480 ksps, channelization code number 2, 0 dB, data all 1
An analysis at 960 ksps gives the following result:
Fig. 8-72 Cancellation possible in case of several channels with identical spreading sequences
Apart from this trivial case there are other cases in which problems may occur.
The above example is modified by changing the channelization code of the second DPCH from 2 to 3:
• a DPCH with 960 ksps, channelization code 1, 0 dB, data all 0
• a DPCH with 480 ksps, channelization code 3, 0 dB, data all 1
After despreading at symbol rate 480 ksps, the following power distribution is obtained:
Fig. 8-73 Incorrect detection at various symbol rates

3GPP W-CDMA WinIQSIM
1013.1642.02 8-60 E-5
The 960-ksps channel (channelization code 1) is detected as channel 2 at 480 ksps. There is however
no crosstalk to channel 3. Therefore the 480-ksps channel is detected with the original power and all bits
can be restored.
Despreading of the 960-ksps channel however gives the following power distribution:
Fig. 8-74 Non-restorable DPCH channel
Both channels synchronise with channel 1, despreading is no longer possible with these level conditions.
For despreading all transmitted DPCHs, two channels of half the symbol rate (channelization codes 2n,
2n+1) should therefore be avoided for each channel used with a certain symbol rate (channelization
code n). This is continued for four channels of one fourth of the symbol rate (channelization codes 4n,
4n+1, 4n+2, 4n+3), etc.
For further information refer to section 8.2.2.5.6.

WinIQSIM 3GPP W-CDMA
1013.1642.02 8-61 E-5
8.3.5 Simulation of Special Scenarios
It is shown in the following how special scenarios can be simulated by means of WinIQSIM parameters.
The downlink is used as an example, since a mobile station can always be completely implemented in
an MS.
Scenario 8.3.5.4 for the simulation of several base stations can also be applied to the simulation of
mobile station signals.
Note: Section 8.2.2.4 describes a particularly simple method for setting a base station.
8.3.5.1 Standard Base Station
A standard base station is the easiest example of a base station.
Ø Activate the channels P-CPICH, P-SCH, S-SCH and P-CCPCH (State = ON). These channels are
absolutely necessary for the synchronization of a mobile station with the signal.
Ø Activate between 0 and 128 DPCHs.
Ø Select channelization codes and symbol rates so that no code domain conflicts occur.
Ø Use timing offset in channels to model the offsets TDPCH, TPICH, TS-CCPCH ( [1], section 7) as specified
in the 3GPP W-CDMA standard.
Ø Set a valid combination of scrambling code and 2nd Search Code Group. (For details refer to [2]
5.2.2)
In [3], Appendix D, a few test models are specified that have been designed for certain tests. These
scenarios are supplied as WinIQSIM setups and can be found in the subdirectory
\examples\3GPP_test_models :
File name Use
TestModel1_16channels.iqs
TestModel1_32channels.iqs
TestModel1_64channels.iqs
Spectrum emission mask
ACLR
Spurious emissions
Transmit intermodulation
Modulation accuracy
TestModel2.iqs Output power dynamics
TestModel3_16channels.iqs
TestModel3_32channels.iqs
TestModel1_16channels
Peak code domain error
TestModel4.iqs
TestModel5_6_2channels.iqs
TestModel5_14_4channels.iqs
TestModel5_30_8channels.iqs
Error vector magnitude

3GPP W-CDMA WinIQSIM
1013.1642.02 8-62 E-5
8.3.5.2 Base Station with more than 128 DPCHs
To avoid the channel table becoming unclear, a BS in WinIQSIM may contain a maximum of 128
DPCHs. If a base station is to be simulated with more than 128 DPCHs, these channels have to be
distributed to several BS.
Ø Make the same settings as under 8.3.5.1 for the first BS.
Ø Assign the remaining DPCHs to the other BSs.
Ø Select the channelization codes and symbol rates so that no code domain conflicts occur, even
beyond the limits of a BS.
Note: WinIQSIM does not support code domain power (conflict) display beyond the limits of a
MS/BS. If several stations are available it is useful to divide the available range in
subranges (e.g. BS1 : 0 to 256, BS2 : 257 to 467, BS3: 468 to 511).
Ø Set the same value and type for the scrambling code for all BSs.
Note: The function “Copy BS/MS“, as described in 8.3.4.6, facilitates the transfer of these
values from one BS to another.
8.3.5.3 Base Stations with Spreading Codes Used Several Times
3GPP W-CDMA envisages the increase of the number of channels using primary and secondary
scrambling codes.
The PCCPCH and the first part of DPCHs is then sent with the primary scrambling code, the remaining
DPCHs with one of the assigned secondary scrambling codes. The following range of values is given in
[2]:
Primary scrambling code : n = 16 * i with i=0 to 511
Secondary scrambling code : n = 16 * i + k with i=0 to 511 and k=1 to 15
Note: The use of secondary scrambling codes principally yields the same results as the
parameter Toffset specified in former standards.
When the secondary scrambling codes are used, orthogonality is impaired and crosstalk is produced
(see 8.1.1.1).
This scrambling code can be entered for a BS. If channels with different scrambling codes are to be
simulated, a division into several BSs is required as described under 8.3.5.2 :
Ø Set several BSs according to 8.3.5.1. The special channels (SCH, CPICH, ...) will be activated in one
BS only!
Ø Set the desired values for the scrambling code for all BSs.

WinIQSIM 3GPP W-CDMA
1013.1642.02 8-63 E-5
8.3.5.4 Several Base Stations
3GPP W-CDMA base stations can be at different RF frequencies. This case can be simulated in the
multicarrier mixed signal system (see section 10).
Since there are normally not enough frequencies available, the base stations within a transmit frequency
are distinguished by the primary scrambling code .
Ø Set several BSs according to 8.3.5.1.
Ø Set the desired values for the scrambling code for all BSs.
Note: A maximum of four base or mobile stations can be simulated in the 3GPP W-CDMA system
with WinIQSIM. If this number is not sufficient (in practice, this will be the case in particular
with uplink signals), the number of stations can be increased considerably using the system
"Multi-Carrier Mixed Signal" (see chapter 10) or the function "Add Signal" (see 5.16.3).

WinIQSIM Description of the Mobile Standard IS-95
1013.1642.02 9-1 E-1
9 IS-95
WinIQSIM is able to generate CDMA signals complying with the mobile standards IS-95A and J-STD-
008. Chapter 9.1 explains the components of an IS-95 system and the layer where the signal can be
simulated.
Chapter 9.2 describes the possible operations which enable the user to calculate an IS-95 signal with
WinIQSIM.
To be able to load the IS-95 signal into the AMIQ, the option AMIQ-K11 must be installed there.
Otherwise, the following message appears:
Fig. 9-1 Message if AMIQ-K11 is not installed
The installation of software options is described in the Operating Manual for AMIQ.
9.1 Description of the Mobile Standard IS-95
IS-95 is the best known CDMA mobile standard. There is one version (IS-95A) for the 800-MHz band
and one version (J-STD-008) for the 1800-MHz band. The differences between the two methods are the
frequency range and the higher protocol layers.
As WinIQSIM simulates the signals only at the physical layer, no differentiation is required in the
program. In the following, both methods will be referred to as "IS-95".
9.1.1 Forward Link
"Forward Link" refers to the direction from the base station to the mobile station.
WinIQSIM can simulate up to 8 base stations. Each of these base stations can contain up to 64 active
channels.
To be able to separate the 64 channels of a base station in the mobile station, they must be orthogonal
to each other. This is enforced by the use of one of 64 Walsh functions. The number of the Walsh
function corresponds to the channel number.
WinIQSIM performs no channel coding, the individual channels are generated according to the following
diagram:

Description of the Mobile Standard IS-95 WinIQSIM
1013.1642.02 9-2 E-1
Pilot Channel
Power Control
Channel Power
PN (PN Offset)
I
PN (PN Offset)
Q
Walsh 0
All 0
Pilot I
Q
Fig. 9-2 Pilot Channel
The pilot channel is operated with the data "All 0". As a result of spreading with "Walsh 0" the bit
sequences are identical to the PN sequences after applying the PN generators.
Each base station contains one pilot channel (Walsh 0).
Sync Channel
Power Control
Channel Power
PN (PN Offset)
I
PN (PN Offset)
Q
Walsh 32
Data
Source
Sync
4.8 kbps 19.2 kbps
Repetition
1:4
I
Q
Fig. 9-3 Sync Channel
Any data source can be used for the sync channel. The data are derived from it with a rate of 4800 bps
and subsequently quadrupled. Walsh 32 is then applied to this data stream, increasing the data rate to
19.2 kbps * 64 = 1.2288 Mcps.
Each base station contains one sync channel (Walsh 32).
Paging Channel
Power Control
Channel Power
PN (PN Offset)
I
PN (PN Offset)
Q
Walsh n
Data
Source
19.2 kbps
Long Code
Generator Decimator
64:1 19.2 kbps
1.2288 Mcps
Paging I
Q
Fig. 9-4 Paging Channel
Any data source can be used for the paging channel. The data are derived with a rate of 19200 bps and
finally scrambled with a long code sequence of the same rate. This sequence is derived from a long
code generator the bit stream of which can be shifted in time by masking with the long code mask.
Since the generator runs with a chip rate of 1.2288 Mcps, the sequence is decimated by the factor 64.
A base station may contain up to 7 paging channels in the range [Walsh 1 to Walsh 7].

WinIQSIM Description of the Mobile Standard IS-95
1013.1642.02 9-3 E-1
Traffic Channel
Power Control
Channel Power
PN (PN Offset)
I
PN (PN Offset)
Q
Walsh n
Data
Source
Traffic
19.2 kbps
Long Code
Generator Decimator
64:1 Decimator
24:1
19.2 kbps
1.2288 Mcps 800 Hz
Power Control
Bits
MUX
I
Q
Fig. 9-5 Traffic Channel
Traffic channels are similar to paging channels in their design. The only difference lies in the multiplexer,
which derives a power control bit instead of the scrambled data bits at a rate of 800 Hz.
A base station may contain up to 62 traffic channels in the range [ Walsh 1 to Walsh 31, Walsh 33 to
Walsh 63].
Composition of the forward link signal from the contributions of the individual channels
Summation
Filtering
Basestation BS0
(PN Offset BS0)
Walsh 0
Walsh 1
Walsh 63
Basestation BS1
(PN Offset BS1)
Walsh 0
Walsh 1
Walsh 63
Basestation BS2
(PN Offset BS2)
Walsh 0
Walsh 1
Walsh 63
Basestation BS7
(PN Offset BS7)
Walsh 0
Walsh 1
Walsh 63
2
2
2
2
2
2
2
2
2
2
2
2
I
QQ
I
Fig. 9-6 Composition of the forward link signal
The complex channel contributions of the various base stations are summed up and subsequently
filtered.
For each base station, a PN offset can be defined in the range [0 to 511].

Description of the Mobile Standard IS-95 WinIQSIM
1013.1642.02 9-4 E-1
9.1.2 Reverse Link
"Reverse Link" refers to the direction from the mobile station to the base station.
WinIQSIM can simulate up to 16 mobile stations. Each of these mobile stations contains exactly one
channel.
The two channel types "Access Channel" and "Traffic Channel" only differ in the structure of the long
code mask.
A reverse link channel is built up as follows:
Power Control
Channel Power
PN (PN Offset = 0)
I
PN (PN Offset = 0)
Q
Data
Source
28.8 kbps 307.2 kbps
64 ary
Orthogonal
Modulator
I
Q
Long Code
Generator
1.2288 Mcps
Traffic/Access
Fig. 9-7 Reverse Link Channel
Any data source can be used for the reverse link channel. The data are derived with a rate of 28800
bps. The 64-fold orthogonal modulator produces 64 output bits from 6 input bits, increasing the data rate
by the factor 64/6 to 307.2 kbps. This bit stream is scrambled with the output of the long code generator
and then applied to the two PN generators in parallel. As a special feature of the reverse link, these
generators are operated with the offset 0.
Composition of the reverse link signal of the contributions of the individual channels
Summation
Filtering
Reverse Link Channel 0 2
I
QQ
I
Reverse Link Channel 1 2
Reverse Link Channel 2 2
Reverse Link Channel 15 2
Delay
1/2 chip
Fig. 9-8 Composition of the reverse link signal
The delay in the Q line drawn in causes an O(ffset) QPSK modulation.

WinIQSIM Generation of IS-95 Signals with WinIQSIM
1013.1642.02 9-5 E-1
9.2 Generation of IS-95 Signals with WinIQSIM
To generate an IS-95 signal, the IS-95 system must be selected first.
Fig. 9-9 IS-95 system selection
The system can be selected both via "File/New..." and via the menu item "System!".
The differences between the two methods are described in 5.22.1/5.23.
Except for the block "IS-95 Configuration", the block diagram is identical to that of W-CDMA.
Fig. 9-10 Block diagram of IS-95 system
The data source block corresponds to that of the multicarrier system. For description of the data source
refer to chapter 7.2.
9.2.1 Status Line
The main parameters of the IS-95 system are displayed in the status line below the toolbar. Thus the set
parameters can be seen at a glance.
The status line consists of symbols for the different parameters and the values of these parameters.

Generation of IS-95 Signals with WinIQSIM WinIQSIM
1013.1642.02 9-6 E-1
9.2.2 IS-95 Configuration Panel
All parameters of the IS-95 signal (except the definition of the data sources and impairments) can be set
via this panel.
Fig. 9-11 IS-95 Configuration Panel
This panel consists of the Channel Configuration Table which contains channel-specific settings. Two
buttons are provided above this table for starting secondary panels, which allow the definition of settings
referring to several channels (General Settings) and of parameters for baseband filtering (Filtering).
Another two buttons are provided below the table for display of the complementary cumulative
distribution function (CDF test) and for on overview of all active channels (Channel Graph).
Chip rate
IS-95 signal
Spreding factor;
either "64" in
Forward Link or
"64/6" in Reverse
Link
Data Source
Basisband filter for
pulse shaping
(Filter Function)
Oversampling
factor Number of
samples
Sampling Rate
Sequence length in
timeslots
Window function of
basisband filter
(Window Function)

WinIQSIM Generation of IS-95 Signals with WinIQSIM
1013.1642.02 9-7 E-1
9.2.2.1 General Settings
Fig. 9-12 General Settings
The following parameters are defined in this panel:
• Link Direction
Forward link, ie from the base station to the mobile station, or reverse link, ie from the mobile station
to the base station
• Different start values for PRBS
If this button is active, the PRBS generators of the individual channels are initialized with different
start values. As a result, all channels are calculated with independent source data.
Note: This button is only effective for the data source with the name "Data Source PRBS"! If for
instance the data source with the designation "Data Source 0" is used with PRBS16, this
button is ignored, ie all channels using data source 0 are calculated with identical PRBS
bit sequences!
• Output Chip Rate
This parameter defines the actual chip rate of the output signal. This value defines the rate of the
spread symbols used for signal output by the AMIQ. The standard setting of this value is 1228800
chips/s.
• Sequence Length
The length of the signal to be generated is set here in source symbols. The data rate 192 kbps is
used in forward link and 28.8 kbps in reverse link.
The sequence length can be varied in certain increments only:
Forward Link: ±4 (as sync channel is calculated with 4.8 kbps and therefore only a quarter of the
defined bits is derived from the data source)
Reverse Link: ±6 (as in the orthogonal modulator always groups of six bits are used for addressing a
line of the Walsh table)
Long Code/Short Code/Spreading Code
This version only supports the settings that are in line with the standard.
• Base Station PN Offset
A PN offset can be set for each base station. This value is used as time offset of the PN generators
with forward link signals. The value range is [0 to 511]

Generation of IS-95 Signals with WinIQSIM WinIQSIM
1013.1642.02 9-8 E-1
9.2.2.2 Filtering
The generated raw chips are subjected to baseband filtering which is implemented equivalent to the
single carrier system.
Fig. 9-13 IS-95 Filtering
The description of the individual parameters can therefore be found in chapter 5.8 Modulation Setting
Panel.
IS-95 defines special baseband and phase equalization filters.
The subdirectory examples\is95 contains a few filter files that have been optimized for certain scenarios.
All these filters comply with the IS95 specifications in terms of their transmission function.
Table 9-1 Appropriate user filters for IS-95
Filter file Link Direction Phase equalization Optimization
CDMA_BS.IFL Forward yes Low Adjacent Channel Power (ACP)
CDMA_MS_FL Reverse no Low Adjacent Channel Power (ACP)
CDMABS95.IFL Forward yes Original filter coefficients
CDMAMS95.IFL Reverse no Original filter coefficients
CDMAPILO.IFL Forward yes Low Adjacent Channel Power (ACP), in particular for signals
containing only pilot
To select one of these filters select "User" as filter function and then the appropriate file name.
9.2.2.3 Link Direction Icon
In the upper right corner of the Channel Configuration panel there is an icon which symbolizes the
currently selected link direction:
for forward link, for reverse link.

WinIQSIM Generation of IS-95 Signals with WinIQSIM
1013.1642.02 9-9 E-1
9.2.2.4 Channel Configuration Table
This table contains all data which can be set individually for each channel. Each line corresponds to one
channel. The tables for forward and reverse link differ only slightly. The following illustration shows the
channel table for the forward link:
Fig. 9-14 Channel Configuration Table for forward link
For changing the displayed range and activating the channels refer to W-CDMA (see section 8.2.2.4)
Channel types in forward link
There is a fixed link between Walsh (= channel) numbers and the channel types offered.
Table 9-2 Possible channel types depending on the Walsh number
Walsh Possible channel types
0 Pilot
1..7 Paging or Traffic
8..31 Traffic
32 Sync
33..63 Traffic
Channel types in reverse link
Each of the 16 channels can be configured both as traffic and as access channel.
Selection of the base station
The control element permits to select the current base station (only forward link). Each
base station may contain up to 64 channels which are all coded with the same PN offset. This PN offset
is defined in the General Settings (9.2.2.1).

Generation of IS-95 Signals with WinIQSIM WinIQSIM
1013.1642.02 9-10 E-1
Parameters of the pilot channel
Fig. 9-15 Parameters of pilot channel
With this channel type, only the state and the channel power can be defined.
This channel is only used in forward link.
The channel number (Walsh) is always 0.
Parameters of the paging channel
Fig. 9-16 Parameters of paging channel
The channels in the range 1 to 7 can be used both as paging and as traffic channels in the forward link.
For switching over between these types, the Channel Type button is used.
• Start Ch. No / Stop Ch. No
These two values are used to define the channel range to which the other parameters are to be
applied.

WinIQSIM Generation of IS-95 Signals with WinIQSIM
1013.1642.02 9-11 E-1
• State/Power
State and power of the channels are defined here.
Note: The given powers refer to a mapping where all four constellation points lie on the circle.
• Data
Selection of one of the preset data sources Data 0, Data 1, Data 2 or PRBS
These data sources are determined as described in section 7.2.
• Long Code Mask
All other fields are used for editing the long code mask. The graph shows the structure of the mask
which depends on the channel type.
The long code mask consists of 42 bits, some of which are constant.
The pilot PN (offset) is taken from the General settings and cannot be changed.
PCN: Paging Channel Number [0 to 7]
The last line indicates the value of the mask in decimal form as it is displayed in the channel table.
Parameters of (Forward)Traffic Channel
Fig. 9-17 Parameters of (Forward) Traffic Channel
This channel type can be selected for forward link signals in the ranges [1 to 7], [8 to 31] and [33 to 63].
Note: Since there is a fixed link between Walsh (= channel) numbers and the channel types
offered, it is not possible to set the maximum of 62 traffic channels in one block.
The possibilities differ from those of the paging channel in two items:
• Power Control Pattern
These bits are faded into the bit stream at a rate of 800 Hz instead of the scrambled data bits. If the
given pattern is shorter than is required for the given sequence, it is repeated cyclically.
• Long Code Mask
The variable part consists of 32 bits, the "Permuted ESN".

Generation of IS-95 Signals with WinIQSIM WinIQSIM
1013.1642.02 9-12 E-1
Parameters of the Sync Channel
Fig. 9-18 Parameters of sync channel
This channel type is only possible for channel 32 of the forward link.
When specifying the data source bear in mind that only ¼ of the set sequence length is derived from
this data source, since this channel is operated with 4800 bps.
Parameters of the Access Channel
Fig. 9-19 Parameters of access channel
The access channel can be selected for all channels [0 to 15] in the reverse link.
Its parameters differ from those of the paging channel only in the components of the long code mask:
• ACN: Access Channel Number

WinIQSIM Generation of IS-95 Signals with WinIQSIM
1013.1642.02 9-13 E-1
• PCN: Paging Channel Number
• Base ID: Base Station Identification
• Pilot PN: PN offset of the Forward CDMA channel
Parameters of the Reverse Traffic Channel
Fig. 9.20 Parameters of Reverse Traffic Channel
The reverse traffic channel can be selected for all channels [0 to 15] in the reverse link.
Contrary to the forward traffic channel, no power control pattern can be specified here.
Multi Channel Edit button
This button allows simple editing of a group of channels.
Upon closing a Configuration panel with OK, the range of the set channels is internally noted.
If this button is activated and one of these channels is selected, the configuration dialog is displayed with
the same parameters that were valid when the channel settings were changed last.
If the button is deactivated, Start Ch. No and Stop Ch. No are set to the same currently selected
channel. This mode is to be preferred when only a single channel has to be changed.
For setting a group of channels it is recommended to proceed as follows:
À Activate the "Multi Channel Edit" button.
À Click on one of the channels to be changed and make all the settings that are to be valid for all
channels in the Configuration Panel.
À Quit the panel with OK and deactivate the Multi Channel Edit button.
À Edit each channel separately the parameters of which differ from the global settings of step 2.

Generation of IS-95 Signals with WinIQSIM WinIQSIM
1013.1642.02 9-14 E-1
Reset button
Pressing this button resets all values of the Channel table to standard values. In the case of forward link
signals, this only applies to the channels of the currently selected base station, the channels of all base
stations are completely reset by means of Reset All.
The reset values depend on the channel type.
Table 9-3 Reset values
Channel type Reset values
Pilot Channel -
Sync Channel Data = PRBS
Paging Channel Data = PRBS, PCN = 0x0
Forward Traffic Channel Data = PRBS, Power Control Bits = 1100, ESN = 1
Access Channel Data = PRBS, ACN = 0x1F, PCN = 0x7, Base ID = 0xFFFF, Pilot PN = 1
Reverse Traffic Channel Data = PRBS, ESN = 1
In addition, all channels are switched off (State = OFF, Power = 0.0 dB).
9.2.2.5 CDF Test
A "complementary cumulative distribution function "can be generated from the filtered I/Q samples. This
function gives the probability of the magnitude of complex samples exceeding a predefined threshold.
For the description of this panel refer to 8.2.2.5.
9.2.2.6 Channel Graph
This graph shows all active channels at a glance.
Only the channels of the currently selected base station are displayed in the forward link.
Fig. 9-20 Channel Graph
The channel power can be seen from the length of the line.
The colour can be used to differentiate between channel types.
Pilot: red
Paging/Traffic: green
Sync/Access: yellow

WinIQSIM Generation of Multicarrier Mixed Signals with WinIQSIM
1013.1642.02 10-1 E-3
10 Multicarrier Mixed Signal
In contrast to multicarrier signals generated with multicarrier systems, which can contain modulated
carriers of one digital modulation type only, the multicarrier mixed signal system allows the combination
of any modulation types and signals of different systems. A scenario can be devised for up to 32 carriers
with a freely selectable but constant frequency spacing. A different signal generated with any WinIQSIM
system can be modulated onto each of these carriers. It is, for instance, possible to generate
multicarrier (W-) CDMA signals, to combine IS-95 and NADC or W-CDMA and DECT signals.
10.1 Generation of Multicarrier Mixed Signals with
WinIQSIM
Before generating a signal of this type, the multicarrier mixed signal system has to be selected.
Fig. 10-1 System selection of multicarrier mixed signal
The system can be selected in the File/New... or System! menu.
The differences between the two methods are described in sections 5.22.1 and 5.23.
The block diagram of the multicarrier mixed signal system is much simpler than that of other systems
and only consists of the blocks carrier settings and IF generation.
Fig. 10-2 Block diagram of multicarrier mixed signal

Status Line WinIQSIM
1013.1642.02 E-310-2
10.2 Status Line
The main parameters of a transmission system are displayed in a status line below the toolbar of the
main panel. So the set parameters can be seen at a glance.
The status line contains icons for the different parameters; below the icons the current parameter value
is indicated. The illustration below shows the status line of the multicarrier mixed signal system. The
parameters pertaining to the icons are also shown in the diagram.
Fig. 10-3 Status line of multicarrier mixed signal
Sampling Rate
Carrier
Carrier Spacing
Number of Samples
Superoversampling

WinIQSIM Carrier Settings Panel
1013.1642.02 10-3 E-3
10.3 Carrier Settings Panel
The main parameters of a multicarrier mixed signal are defined in the carrier settings panel. General
parameters such as carrier number and carrier spacing, and carrier-specific parameters such as power
and the IQ signal to be modulated can be set in this panel. Before the panel and its control elements are
described, the multicarrier system model used by WinIQSIM will be briefly outlined.
Model
A mixed multicarrier scenario with up to 32 carriers can be defined by means of WinIQSIM. An
equidistant carrier spacing is assumed in this case. Any IQ signal generated with WinIQSIM can be
modulated onto each carrier. These IQ signals are generated as for the add signal function in single
carrier use, and saved as a file with IQ values (menu item File: Save for Add/Multi Carrier Mixed
Signal). An IQ file of this type can be assigned to each carrier. The multicarrier signal is calculated such
that a signal is built up symmetrically around the RF carrier. If an odd number of carriers is used, the
central carrier is exactly on the RF carrier frequency, while with an even number of carriers, the two
central carriers are positioned symmetrically at the same distance at the left and right of the RF carrier.
carrier n f
. . .
RF Carrier
. . .
carrier n+1
carrier
spacing
carrier n-1 f
. . .
RF Carrier
. . .
carrier n
carrier
spacing
carrier n+1
carrier
spacing
Fig. 10-4 Frequencies of single carriers (even and odd number of carriers) and their positions relative
to the RF carrier
The block diagram of the multicarrier mixed signal system contains only two blocks. The IF block is
described in section 5.21, IF Signal Generation. The carrier settings block is described in the following.
Fig. 10-5 Carrier settings panel

Carrier Settings Panel WinIQSIM
1013.1642.02 E-310-4
General
Under General, all general carrier settings can be made. This includes the number of carriers and their
frequency spacing.
Number of Carriers: In this field a number of carriers between 1 and 32 can be selected for the
multicarrier mixed signal system. The carriers are consecutively numbered starting with 0. The defined
carriers are entered in the scrollable table in the right-hand window of the panel. If the number of
carriers is to be increased, the new entries with their fixed presettings (state: OFF, power 0 dB, most
recently active IQ file, phase 0°) are added at the end of the table. If the number of carriers is reduced,
the unused carriers at the end of the table are cleared.
Carrier Spacing: The frequency spacing of two adjacent carriers can be set in this field between 0 kHz
to 100.000 kHz. The Assistant button is used to activate a panel that assists the user in setting the
carrier spacing (to deal with the problem of wraparound), see section 10.3.1 in the following.
Signal Duration Mode: In this field you can determine the mode to be used for defining the resulting
duration of the multicarrier mixed signal. The IQ files used in the channel table also contain information
on their sampling rates and the number of IQ-value pairs. The duration of these signals can be
determined with the aid of this information.
•Longest file wins mode: The resulting signal duration is that of the IQ file with the longest duration
from the channel table. If the table contains shorter IQ files, they are continued periodically. The
various sampling rates of the IQ files are adjusted automatically.
•Shortest file wins mode: The resulting signal duration is that of the IQ file with the shortest duration
from the channel table. If the table contains longer IQ files, only the first part of those files is used.
The various sampling rates of the IQ files are adjusted automatically.
•User mode: If this mode is selected, the field Signal Duration will be activated for user entries. You
may now enter the desired signal duration. IQ files that are shorter than the specified duration are
continued periodically, while only the first parts of too long IQ files are used. The various sampling
rates of the IQ files are adjusted automatically.
Note: If only part of an IQ signal is used or the signal is continued periodically to obtain the
specified duration, problems may occur in the wraparound or in the timing of the carrier
signals. This may impede the demodulation of a carrier that has been manipulated in such
a way. It is therefore advisable to find a common time grid for the IQ signals when they are
generated or adjust the signal duration to the IQ signal to be demodulated (in this case the
remaining carriers will function as an interference scenario). If signals of only mobile radio
system (eg multicarrier W-CDMA) are used, such problems will not occur.
For determining the resulting signal duration, it is immaterial whether the carriers in the channel table
are switched on or off. The determined signal duration is always that which is required when all carriers
are active. This ensures that the time grid and the permitted spacing of the carrier frequencies remains
constant even if one of the carriers is switched off. This is the only way in which different scenarios can
be compared with some of the carriers being alternately switched on and off.
Minimize Crest Factor (initial phases not used): With this option an internal algorithm is switched on for
improving the crest factor. The start phase of the individual carriers is set such that the crest factor is reduced.
If the start phases of the carriers are all the same, high signal peaks may occur relative to the average signal
value (demodulated value). These periodically recurring peaks occur when single carriers with the same start
phase are superimposed. If the minimize crest factor option is activated, the start phases indicated in the
channel table are not used and the concerned table column is dimmed.
When configuring the general parameters of the multicarrier mixed signal system, make sure that the
sampling rate is not higher than the maximum clock rate of 100 MHz of AMIQ as otherwise signal calculation
will not take place. The current sampling rate is always indicated in the status line of the main panel. The
sampling rate increases with the number of carriers, carrier spacing and bandwidth of the set IQ files
according to the following formula:
fMAX
nCarrier Freq Samplerate IQ File Superoversampling
sample n n
=⋅ + ⋅22
[_ __ ]

WinIQSIM Carrier Settings Panel
1013.1642.02 10-5 E-3
The sampling rate is defined as twice the maximum frequency of the current carrier constellation and
the bandwidths of the carrier signals. This sampling rate is incremented by the factor set in the
superoversampling field. For determining the sampling rate, it is immaterial whether the carriers in the
channel table are switched on or off. The determined sampling rate is always that which is required
when all carriers are active. This ensures that the time grid and the permitted spacing of the carrier
frequencies remains constant even if one of the carriers is switched off. This is the only way in which
different scenarios can be compared with some of the carriers being alternately switched on and off.
Frequency Hopping
REFFrequency hopping systems such as GSM or Bluetooth can be simulated in the baseband with an
activated Frequency Hopping switch. This allows very fast hop rates, provided that the bandwidth of
the used ARB is sufficient. With activated Frequency Hopping additional parameters are shown in the
panel, which are described in section 10.3.3.
Channel Definition
Carrier-specific parameters like power, IQ file and start phase are set in this window. The carrier range
for which the parameters set in the state, power, IQ-file and initial-phase fields are valid is defined in the
From channel and To channel fields. These settings are transferred to the carrier table with the
Accept button to become effective. The possibility to configure whole ranges together considerably
simplifies operation.
From/To channel: Here the range to which the subsequent parameters apply is defined. The range is
always 0 to (number of carriers - 1). An ascending range (eg from 3 to 17) or a descending range (from
17 to 3) can be specified.
State: A decision can be made in this field whether the carriers in the selected range should be visible in
the signal (ON) or not (OFF). By switching off some of the carriers, non-equidistant multicarrier
constellations can be obtained.
The channels can also be directly switched on or off via the channel table. To do this, simply click on the
state fields of the channels in the channel table.
Power: In this field, a value can be assigned to each carrier to amplify the carrier power in comparison
to the others. A value in the range -80 dB to 0 dB can be set. This parameter is only effective when
State is set to ON.
IQ File: This is to select the IQ signal to be modulated onto each carrier. A file-selection window is
opened, from which an IQ file with the fixed extension *.ibn can be chosen, which contains the signal to
be modulated. You can generate these IQ files in WinIQSIM for any system by calling the menu item
File: Save for Add/Multi Carrier Mixed Signal.
Fig. 10-6 Saving an IQ file for modulation of a carrier

Carrier Settings Panel WinIQSIM
1013.1642.02 E-310-6
File Info button: The info button is for calling up a window containing several parameters of the selected IQ file.
It shows the sampling rate, the number of samples (IQ pairs) and the signal duration of the IQ file in seconds.
Fig. 10-7 Information window for IQ file
Initial Phase: In this field you can freely select the start phase of the channel between 0° and 360°. The
parameter Phase step serves for simple configuration of several channels with equidistant start phase. You
can, for instance, generate five channels with start phases 10°, 35°, 60°, 85° and 110° by setting start channel
0, stop channel 4, initial phase 10° and phase step 25°, and then pressing the accept button. You may use the
parameter start phase to generate optimized scenarios for minimizing the crest factor. If the minimize crest
factor option is active, the set start phases have no effect and are shown dimmed in the table.
Initial Delay: In this field you can select a delay between –1.0 s and 1.0 s for the channel in question. The
Delay Step parameter allows the easy configuration of several channels with equidistant delays. For example,
you can generate five channels with the delays 0, 3 ns, 6 ns, 9 ns and 12 ns by selecting Start Channel 0, Stop
Channel 4, Initial Delay 0 s and Delay Step 3e-9s and confirming the settings with the Accept button.
A carrier can be selected with the aid of the mouse in the table in the right-hand window of the panel.
The selected carrier entry is then marked by an orange frame and is transferred to the channel definition
range, where it can be readily changed.
Carrier graph: Pressing the carrier graph button opens a model panel where the defined carrier
constellation is qualitatively displayed in a scrollable graph on a carrier axis.
Fig. 10-8 Multicarrier mixed signal graph panel
A symbolic modulation spectrum is displayed in green around the carrier frequency for all activated
carriers. The height of the modulation spectrum depends on the set carrier power. To visualize to the
user the different bandwidths of the carrier signals, the width of the entered modulation spectrum is
dependent of the quotient of the sampling rate of the associated IQ file and the carrier spacing. The
expected signal spectrum is therefore given in the carrier graph.
The carrier graph panel can be quit with the Close button.
The carrier settings panel can be quit with the OK and Cancel buttons. With Cancel selected, all
modifications made to the settings are discarded.

WinIQSIM Carrier Settings Panel
1013.1642.02 10-7 E-3
10.3.1 Assistant Function for Determining the Carrier Spacing
If a multicarrier mixed signal is to be generated, certain conditions of the baseband I/Q signals and the
carrier spacing must be fulfilled to generate a clean signal. If not, there may be amplitude discontinuities
causing unwanted spikes in the spectrum in particular at the wraparound point, ie the point at which the
AMIQ output signal changes from the end to the start of the signal.
The time period of the baseband I/Q signal to be modulated upon the carriers must be equivalent to an
integer multiple of the oscillation period with the minimum (ie closest to the RF carrier) carrier frequency.
With an even number of carriers the minimum frequency spacing from the RF carrier is half the carrier
spacing. The following relationship therefore applies:
tn
f
IQ Signal
Spacing
−=⋅ 2n
N
∈+
The duration of the IQ signal is determined by the IQ files used, depending on the set signal duration
mode (see above).
The following illustration shows a multicarrier signal with a carrier spacing which does not meet the
above condition. The wraparound range is shown. In the I as well as in the Q graph, an abrupt amplitude
change at the wraparound point can be seen.
Fig. 10-9 Wraparound of a multicarrier mixed signal with carrier spacing without the use of assistant
function
In order to solve the wraparound problem, the assistant function has been integrated which can be
activated with the Assistant button in the carrier settings panel. After actuating this button, the following
modal dialog window is opened:
Fig. 10-10 Assistant function for carrier spacing

Carrier Settings Panel WinIQSIM
1013.1642.02 E-310-8
The desired carrier spacing can be entered in the Requested Carrier Spacing field. The resolution for
varying the carrier spacing without any problems is given in the frequency resolution field. WinIQSIM
automatically selects a suitable carrier spacing.
The frequency resolution is defined as
fsignal duration
resol =2
_, ie twice the reciprocal value of the signal duration. The longer the
IQ sequence, the higher the accuracy with which a carrier spacing can be set without wraparound
problems.
If the panel is closed with the Accept All button, all settings are accepted, whereas with the Cancel
button all settings are discarded.
The result of setting the carrier spacing with the assistant function is shown in the figure below.
Fig. 10-11 Wraparound of a multicarrier mixed signal using carrier spacing with assistant function

WinIQSIM Carrier Settings Panel
1013.1642.02 10-9 E-3
10.3.2 Frequency Hopping in the Baseband
The Multi Carrier Mixed Signal System of WinIQSIM allows creation of frequency hopping signals in the
baseband. This means that the frequency hopping of a narrowband carrier is calculated in the IQ
waveform, and the resulting signal is modulated to a fixed frequency with a vector signal generator. The
signal generator does not need to provide additional frequency hopping.
The basic procedure to obtain a frequency hopping signal in the baseband is as follows:
1. Set up narrow band modulated bursts in the Single Carrier system of WinIQSIM. The power ramping
has to be included in this step already and can be configured with the Power Ramping function of
WinIQSIM. Power ramping implicitly defined by the Data Editor is of course also suitable. The signal
has to be saved with the Save for Add/Multi Carrier Mixed Signal function to a .ibn file.
2. Define a sequence of frequency hops and save it to a file with the extension .hop. This file contains
one channel number per line. Note that the destination frequencies have to be specified as channel
numbers starting with 0. WinIQSIM can only process channel numbers, no frequency values.
3. Configure the frequency hopping in the Multi Carrier Mixed Signal System of WinIQSIM:
• Specify the complete number of frequencies used by the frequency hopping system of the signal
as No. of Carriers. For Bluetooth this were 79 to give an example, because Bluetooth hops over
79 channels at a spacing of 1 MHz. This number has no relation to the number of signals to
calculate, there are always as many carriers needed as the system uses frequencies in its
hopping system.
• Carrier Spacing needs to be set to the frequency spacing used by the hopping system, such as 1
MHz in the case of Bluetooth.
• After activating Frequency Hopping, one or more previously saved .ibn files can be chosen in
the Channel Definition section of the panel, and a hopping sequence can be defined for each
one. To enable hopping of a carrier, Hopping has to be active and a Hop File needs to be set for
this carrier, which defines the hopping sequence with a row of channel numbers. Every channel
number in this file corresponds to a Carrier No. in the carrier table. The hopping rate is defined by
the parameter Hop Period, which sets the length of stay between frequency changes. The points
in time of the frequency changes can be varied with the parameter Hop Delay.
HYPERLINKThe following picture shows an example setup for a Bluetooth signal. This and more
examples can be found in the application note “New Dimensions in Signal Generation”, which can be
downloaded from the Rohde&Schwarz website www.rohde-schwarz.com.
Fig. 10-12 Frequency hopping for Bluetooth in the baseband

Carrier Settings Panel WinIQSIM
1013.1642.02 E-310-10
10.3.3 The Carrier Settings Panel with Active Frequency Hopping
When Frequency Hopping is active in the Multi Carrier Mixed Signal Settings panel, additional
parameters are displayed for the configuration of the baseband frequency hopping.
Parameters in the section Channel Definition
Hopping: Activates frequency hopping for the selected carrier. This changes the effective channel
number of the carrier to the content of the file specified as Hop File. If hopping is deactivated for a
carrier, the destination frequency of this carrier is identical to the case without frequency hopping.
Hop File: File with the hopping sequence as a row of channel numbers. The specified file has to contain
one channel number per line, e.g.:
48
9
50
13
52
…
Further content is not allowed. With active frequency hopping the effective Carrier No. of the chosen
carrier is set to the next number in this file every Hop Period seconds. The original channel number is
no longer relevant for the calculation of the carrier’s target frequency. If two active carriers use the same
channel number at a certain time, WinIQSIM adds both of them at the same frequency.
The effective target frequency is:
f
N
tnftf ∆
÷
ø
ö
ç
è
æ−
−+= 2
1
)()( 0
With f0 = center frequency set at the vector signal generator, N = No. of Carriers and ∆f = Carrier
Spacing. n(t) is defined by:
)(
)( ti
ntn = with ÷
÷
ø
ö
ç
ç
è
æ−
=
period
delay
t
tt
floorti )(
With tdelay = Hop Delay and tperiod = Hop Period. i is the line number of the Hop File, starting with 0.
The Hop File is read in cyclically. If the end of the file is reached and more channel numbers are
needed, the file is being read from the beginning again. If there are channel numbers greater than No.
of Carriers-1 in the file, then these are limited to the highest possible channel number.
Info: Shows some information about the Hop File.
Fig. 10-13 Information about the Hop File

WinIQSIM Carrier Settings Panel
1013.1642.02 10-11 E-3
Hop Period: The period of the frequency hops. The target frequency of the carrier is changed every
Hop Period seconds.
Hop Delay: This parameter allows a constant variation of the points in time of the frequency changes,
e.g. to compensate delays in the signal.
Display elements in the channel table
With active frequency hopping the channel table is enhanced by the parameters Hopping, Hop File,
Hop Period/s and Hop Delay/s.

Example of Generation of Multicarrier Mixed Signals WinIQSIM
1013.1642.02 E-310-12
10.4 Example of Generation of Multicarrier Mixed Signals
The following section contains two examples for the generation of multicarrier mixed signals. The first
examples demonstrates the generation of a signal from three W-CDMA carriers with equal carrier
spacing. The second example shows how the multicarrier mixed signal system can also be used for
generating a mixed signal with both W-CDMA and DECT carriers.
10.4.1 Generation of a Multicarrier W-CDMA Signal
To generate a signal from three W-CDMA carriers, you need to have the baseband W-CDMA signals,
onto which the carriers are to be mixed. You can define any signal configurations in the W-CDMA
system and save the associated IQ signals under menu item File: Save for Add/Multi Carrier Mixed
Signal. Take care that the generated signals are of the same duration or are integer multiples of each
other to avoid wraparound problems in the mixed signal.
Several files with examples on the W-CDMA system are installed with WinIQSIM. You may for instance
select the configuration file ...\examples\wcdma\15dpchao.iqs (15 dedicated channels with data offset)
from (File: Open Settings...). The W-CDMA IQ signal is then saved as WCDMA15.ibn under menu
item File: Save for Add/Multi Carrier Mixed Signal. For the sake of simplification, the same IQ signal
is used for all carriers. Now go to the multicarrier mixed signal system (File: New or System!). Call the
carrier settings panel and set the parameters as follows:
•Number of carriers: 3
•Carrier spacing: 5000 kHz
•Superoversampling: 1
•Signal duration mode: longest file wins
•Minimize crest factor: switched on
•Parameters of all carriers: state ON, power 0 dB, IQ file: ...\wcmda15.ibn
Check the set carrier spacing using the assistant function.
The carrier settings panel and the carrier graph should look as shown below.

WinIQSIM Example of Generation of Multicarrier Mixed Signals
1013.1642.02 10-13 E-3
Fig. 10-14 Carrier settings panel for a multicarrier W-CDMA signal
Call the graphics panel (format FFT magnitude, window Hanning, AVG auto, autoscale, freq/time
spacing). The multicarrier W-CDMA signal is now computed and the following signal spectrum is
displayed.
Fig. 10-15 Spectrum of multicarrier W-CDMA signal
Save the IQ signal of this multicarrier scenario as MC_WCDMA.ibn via menu item File: Save for
Add/Multi Carrier Mixed Signal. This signal will be required for the following example.

Example of Generation of Multicarrier Mixed Signals WinIQSIM
1013.1642.02 E-310-14
10.4.2 Generation of a Multicarrier Signal from DECT and W-CDMA
Carriers
This example demonstrates the generation of a multicarrier scenario with DECT and W-CDMA signals
with different carrier spacings. The signal to be generated basically looks as follows:
f
RF Carrier
carrier spacing
DECT - W-CDMA
carrier spacing
W-CDMA
carrier spacing
DECT
Fig. 10-16 Scenario of a mixed signal from DECT and W-CDMA carriers
The carrier spacing between the W-CDMA signals should be 5 MHz, the spacing between the DECT
signals 1.728 MHz (as prescribed by the relevant standards).
To generate a signal of this type, a DECT baseband signal has first to be calculated. This is done as
described in the above example for the W-CDMA baseband signal (loading the example file
...\examples\dect_sl0.iqs, computing and saving the IQ signal as dect.ibn via File: Save for Add/Multi
Carrier Mixed Signal). Go to the multicarrier mixed signal system and make the following settings:
•Number of carriers: 3
•Carrier spacing 1728 kHz
•Superoversampling: 1
•Signal duration mode: longest file wins
•Minimize crest factor: switched on
•Parameters of all carriers: state ON, power 0 dB, IQ file: ...\dect.ibn
Check the set carrier spacing using the assistant function.
Look at the signal spectrum in the diagram and save the multicarrier DECT signal as MC_DECT.ibn
under File: Save for Add/Multi Carrier Mixed Signal .
The mixed signal scenario is now put together from the two computed multicarrier IQ signals for DECT
and W-CDMA. To do this, set the following parameter in the multicarrier mixed signal system:
•Number of carriers: 2
•Carrier spacing: 20,000 kHz
•Superoversampling: 1
•Signal duration mode: longest file wins
•Minimize crest factor: switched on
•Parameters of carrier 0: state ON, power 0 dB, IQ file: ...\MC_DECT.ibn
•Parameters of carrier 1: state ON, power 0 dB, IQ file: ...\MC_WCDMA.ibn
Check the set carrier spacing using the assistant function.

WinIQSIM Example of Generation of Multicarrier Mixed Signals
1013.1642.02 10-15 E-3
The duration of the W-CDMA mixed signal is 20 ms (IQ file info button shows this value), while that of
the DECT mixed signal is 10 ms. As the option longest file wins is selected, the DECT signal is
extended periodically to twice its duration. If there is no wraparound problem in the original DECT signal,
the extended signal will also have a smooth transition between signal end and beginning. If in contrast
the option shortest file wins were selected, the DECT portion of the signal would not have any
wraparound problems either. The W-CDMA portion adjusted to a signal duration of 10 ms, on the other
hand, would with high probability show amplitude discontinuities at the wraparound points (appearing as
undesirable spikes in the spectrum).
Finally, let us take a look at the spectrum of the mixed signal shown in the diagram.
Fig. 10-17 Spectrum of a mixed signal from DECT and W-CDMA carriers
Through the multiple use of the multicarrier mixed signal system, you can also easily generate mixed
signals with different carrier spacings or multi-multicarrier signals.

WinIQSIM Configuration of Import Interface
1013.1642.02 11-1 E-3
11 Import System
The import system makes it possible to extend WinIQSIM by user-specific systems.
A second program running at the same time as WinIQSIM transfers the waveform (unprocessed signal)
to WinIQSIM. In WinIQSIM, the signal undergoes all known processing stages from filtering to signal
transfer to AMIQ. So, all the user has to do is generate the (unfiltered) waveform. All other functions
such as filtering, superposition of impairments, graphics display and control of AMIQ/SMIQB60 are
provided by WinIQSIM.
Note: The import system is a general system not limited to the generation of baseband signals.
For example, it allows AMIQ to be used as a general-purpose dual-channel arbitrary
waveform generator for the output of any types of waveform (e.g. audio or video).
11.1 Configuration of Import Interface
Communication between WinIQSIM and an application is via an import interface. The latter may be
implemented either as standard Windows DDE (Dynamic Data Exchange) or as TCP/IP interface.
External application
import server
WinIQSIM
import client
Querries
Replies
Entry and display of
parameters for
unprocessed signal
Calculation of
unprocessed signal
from parameters
entered
Import Interface
Import Interface
Filtering,
superposition,
...
Graphical display
of weveform
Control of AMIQ
Fig. 11-1 Division of tasks between external application and WinIQSIM
The external application is used as a server for the data and is referred to as "import server" in the
following. In certain operating states, WinIQSIM outputs queries to the data server to which the import
server replies. The following queries are defined:
• Server identity
• Parameter status
• Sequence length
• Symbol rate
• Waveform
The DDE interface is described in detail in section 11.2.
The DDE interface is widely used since it was available with earlier Windows versions. It is very fast and
is available with every Windows system. DDE is supported by almost all development systems but is in
some aspects rather involved.
The communication between server and client can be described by means of the parameters
ServerName, TopicName and ItemName that are all constant with WinIQSIM.

Configuration of Import Interface WinIQSIM
1013.1642.02 E-311-2
IMPORTANT: The DDE interface works reliably only under WindowsNT/2000.
Under Windows95/98, use the TCP/IP interface only !
The TCP/IP interface is older than the DDE interface but is preferred for communication between
processors. To be able to use this interface the TCP/IP driver must be installed on the PC. This is the
case if for example the processor has a connection to a LAN or to the Internet.
The advantage of the TCP/IP link is that the server can run on other processors as WinIQSIM and use
any operating system, e.g. LINUX.
TCP/IP is supported by all known development systems.
The communication between server and client can be described by means of the parameters
ServerName (=IP Address) and PortNumber.
A detailed description of the import interface is described in section 11.3

WinIQSIM Operation of Import System under WinIQSIM
1013.1642.02 11-3 E-3
11.2 Operation of Import System under WinIQSIM
To generate a signal from the import system, the import system itself must first be selected.
Fig. 11-2 Selection of import system
System selection is accessible from the File/New... or System! menu.
The differences between the two methods are described in sections 5.22.1 and 5.23.
The import block diagram is based on that of the single carrier system.
Fig. 11-3 Import block diagram
The "IQ Impairments", "Phase Noise", ... "IF Generation" blocks are identical. Data and modulation are
supplied by the import server. The two associated blocks ("Data Source" and "Modulation Settings")
have therefore been replaced by two new blocks:
• Import: Display and setting of characteristics of import link
• Filter: Setting of filtering parameters

Operation of Import System under WinIQSIM WinIQSIM
1013.1642.02 E-311-4
11.2.1 Status Line
The main parameters of a transmission system are displayed in a status line below the tool bar of the
main panel. The set parameters can thus be seen at a glance.
The status line contains icons for the different parameters; below the icons the current parameter values
are indicated. The illustration below shows the status line of the import system with the parameters
assigned to the icons.
Fig. 11-4 Import status line
Sampling rate of signals
Data source predetermined
by import server
Sequence length
in symbols
Number of
samples
Baesband filter
Windows function
Symbol rate
Oversampling

WinIQSIM Operation of Import System under WinIQSIM
1013.1642.02 11-5 E-3
11.2.2 Import Panel
The import panel shows the interface parameters and the name of the currently connected import
server.
The mode matching the import server can first be selected here.
If the DDE is selected, the following panel is displayed:
Fig. 11-5 Import panel (DDE)
IMPORTANT: The DDE interface works reliably only under WindowsNT/2000.
Under Windows95/98, use the TCP/IP interface only !
The parameters shown in the upper half of the panel are static ones and described in greater detail in
section 11.3.1.1.11.3.1.1.
The displayed panel in the TCP/IP mode is as follows:
Fig. 11-6 Import Panel (TCP/IP)
The server name is the IP address of the connected server, e.g. "12.34.56.79". If the servers runs on
the same processor as WinIQSIM, the text "localhost" can be entered for the server name. This is
entered automatically when the local server switch is checked. The port number matching the server is
selected in the third field.
Under "Server ID", the identification of the connected import server is indicated. If "not connected" is
displayed in the field, then there is no import server connected. Pressing the "Update Settings" button
will start a search for an import server. If a server is found, its identity is displayed.
The panel can be exited with "Close".

Operation of Import System under WinIQSIM WinIQSIM
1013.1642.02 E-311-6
11.2.3 Filtering
The data supplied by the import server are first subjected to baseband filtering.
Fig. 11-7 Import Filtering
The setting options are identical to those of the single carrier system and are described there (5.8).
If the waveform has undergone filtering in the import server before, WinIQSIM filtering can be skipped.
This is done by selecting filter function "None" and Oversampling "1".
If the sampling rate is to be increased without additional pulse shaping, the filter type "Ideal Lowpass"
should be selected.
This filter has a very steep frequency response so the maximum pulse length is to be selected.

WinIQSIM Description of Import Interface
1013.1642.02 11-7 E-3
11.3 Description of Import Interface
11.3.1 Description of DDE Import Interface
The explanations given below are valid for programming under National Instruments LabWindows
CVI 5.0. In other development environments, similar commands are used for the most part. Please refer
to the manuals for your development environment to get familiar with programming of the DDE interface.
The DDE system consists of a server and one or several clients.
Here, the server is the passive part supplying data and responding to queries from the client.
The client is the active part which initiates communication.
Although communication the other way round is also possible, WinIQSIM is operated as a client and the
external application as a server in this case. A so-called "hotlink" is established for the server to transfer
data to the client.
11.3.1.1 Server Name, Topics and Items
A common name must be defined for the server so that the server and the client can establish a link
with each other. The name in this case is "WinIQSIMServer".
Since a server can provide several services (referred to as topics), a topic has to be agreed under the
server name. The topic for the complete communication between WinIQSIM and the import servers is
"ImportData".
Within a topic, several subservices ("items") are defined. In the case of WinIQSIM, these are:
Table 11-1 DDE items
Item Direction Meaning
GetServerID WinIQSIM->Import Server ID query
GetNewState WinIQSIM-> Import Server Query if new data are available
GetSequenceLength WinIQSIM-> Import Server Query of sequence length
GetSymbolRate WinIQSIM-> Import Server Query of symbol/reference point rate in Hz
GetSymbols WinIQSIM-> Import Server Query of number of symbols/reference points
Numericlink Data Server->WinIQSIM Response to query
11.3.1.2 Format of Query Commands
Since no parameters need to be included in the query commands, they are sent with
ClientDDEExecute().
The item name is added to this function as a parameter, for example:
ClientDDEExecute (huConvClient, "GetNewState", 0);
"huConvClient" is the handle of the DDE link and "0" the timeout value.

Description of Import Interface WinIQSIM
1013.1642.02 E-311-8
11.3.1.3 Format of Replies (Messages) from Import Server
Replies are returned with AdviseDDEDataReady().
Note: The reply must get to WinIQSIM within 10 seconds, since otherwise timeout occurs. If the
calculation (including transmission) lasts a long time, it must not be triggered by a query.
The server must have a data set in reserve which it returns as a response to "GetSymbols".
Only one hotlink (item "numericlink") is established. To distinguish between replies to different queries, a
header is placed in front of the data section of the reply:
typedef enum { SYMBOLRATE, SEQUENCE_LENGTH, SYMBOLS, NEWSTATE, SERVER_ID }
SERVER_MESSAGE_HEADER_TYPE;
typedef struct
{SERVER_MESSAGE_HEADER_TYPE type;
float data;
}
SERVER_MESSAGE_TYPE;
SERVER_MESSAGE_TYPE Reply;
Reply.type = SEQUENCE_LENGTH;
Reply.data = (float)SequenceLength;
AdviseDDEDataReady (huConvServer, "numericlink", CF_TEXT,
&Reply,sizeof(Reply), 0);
ServerID, NewState and symbol rate are treated like the sequence length. In order to transmit the
symbol values to WinIQSIM, above structure cannot be used, since the message is longer than 1 float
value. A free memory area must be filled then with data as follows:
Pos 1 : SYMBOLS (enum, = 2)
Pos 2 : I(0)
Pos 3 : Q(0)
Pos 4 : I(1)
Pos 5 : Q(1)
....
Pos 2*N : I(N-1)
Pos 2*N+1 : Q(N-1)
A pointer on this block will then be transferred to the function AdviseDDEDataReady().
Note: Alternatively to transmitting the waveform in one block, the samples can be divided among
several blocks. In the latter case, only the first block is sent with a header, the following
blocks are without header. I/Q samples forming a pair must not be divided among different
blocks.

WinIQSIM Description of Import Interface
1013.1642.02 11-9 E-3
11.3.2 Description of TCP/IP Import Interface
The following sections apply to programming under National Instruments LabWindows CVI 5.0. The
commands have a similar designations in other development environments. Please consult the manuals
of the required development environment to familiarize yourself with programming the TCP/IP.
A TCP/IP link consists of a server and one or several clients.
The server gets the data ready and transfers them to the client on request or spontaneously. The client
takes the incoming data.
WinIQSIM is considered here as client and the external application as server, although the other
solution would also be possible.
11.3.2.1 Server Name, Port Number and Items
To build up a link to the server, the client must know the name of the server (e.g. 12.34.56.78). Also the
parties must agree on a common channel, the so-called port. The default value is 1000 but any other
value may be chosen. Some ports are pre-allocated (e.g. 80 for Browser) and are to be avoided.
Communications are exchanged between client and server. Communications from client and server are
ASCII strings (analogous to DDE mode), messages from the server are in the form of binary blocks with
a format such as in the DDE mode.
Table 11-2 TCP/IP items from client to server
Item Meaning
GetServerID ID query
GetNewState Query if new data are available
GetSequenceLength Query of sequence length
GetSymbolRate Query of symbol/reference point rate in Hz
GetSymbols Query of symbols/reference points
11.3.2.2 Format of Query Commands
Query commands are sent with ClientTCPWrite (gHandle, request, strlen(request), 1000); the last
parameter timeout is given in ms.

Description of Import Interface WinIQSIM
1013.1642.02 E-311-10
11.3.2.3 Format of Replies (Messages) of Import Server
Replies are sent with ServerTCPWrite ().
Note: The reply must get to WinIQSIM within 10 seconds, since otherwise timeout occurs. If the
calculation (including transmission) lasts a long time, it must not be triggered by a query.
The server must have a data set in reserve which it returns as a response to "GetSymbols".
To distinguish between replies to different queries, a header is placed in front of the data section of the
reply:
typedef enum { SYMBOLRATE, SEQUENCE_LENGTH, SYMBOLS, NEWSTATE, SERVER_ID }
SERVER_MESSAGE_HEADER_TYPE;
typedef struct
{SERVER_MESSAGE_HEADER_TYPE type;
float data;
}
SERVER_MESSAGE_TYPE;
SERVER_MESSAGE_TYPE Reply;
Reply.type = SEQUENCE_LENGTH;
Reply.data = (float)SequenceLength;
ServerTCPWrite (gHandle, (void *)&Reply, sizeof(Reply), 1000);
ServerID, NewState and the symbol rate are handled the same way as the sequence length.
The above format cannot be used if the symbol value is to be sent to the WinIQSIM because the
message is more than 1 float value long.
A free memory block must be filled then with data as follows:
Pos 1 : SYMBOLS (enum, = 2)
Pos 2 : I(0)
Pos 3 : Q(0)
Pos 4 : I(1)
Pos 5 : Q(1)
....
Pos 2*N : I(N-1)
Pos 2*N+1 : Q(N-1)
A pointer on this block will then be transferred to the function ServerTCPWrite().
Note: Alternatively to transmitting the waveform in one block, the samples can be divided among
several blocks. In the latter case, only the first block is sent with a header, the following
blocks are without header.

WinIQSIM User-Generated Import Applications
1013.1642.02 11-11 E-3
11.4 User-Generated Import Applications
As mentioned above, all information given here refers for the time being to the LabWindows CVI 5.0
development environment.
During the installation of WinIQSIM, the subdirectory "DDEServerExample" is created which
demonstrates programming of an import data server using the example of a simple function generator.
11.4.1 ImportIFDrv Module
The two files ImportIFDrv.c and ImportIFDrv.h also belong to the project "Function Generator" and can
be easily used for import applications.
This module greatly simplifies the creation of import applications:
• detailed knowledge about the import interface not required (e.g. dynamic procedures)
• simple switchover between DDE and TCPIP without changing the user code
• simple function interface
• ImportIFDrv.c./.h are continuously updated. Imported applications, therefore, directly benefit from
error removal, software optimization and the introduction of new protocols or interfaces.
Import Application WinIQSIM
Import Interface
Import Interface
ImportIFDrv
User Code
...SetServerID()
...SetNewFlag()
...SetSymbolrate()
...SetSequenceLength()
...SetData()
NotifyTriggerCalculation()
NotifyConnectionState()
Query Commands
Messages
ImportIFDrv_Init()
ImportIFDrv_Exit()
Fig. 11-8 Use of the module ImportIFDrv for import application
The two functions must be called at the start and end of the import application:
• void ImportIFDrv_Init (IMPORT_METHOD_TYPE import_method)
• void ImportIFDrv_Exit(void)
The user must inform the ImportIFDrv module about changes in values via the following functions:
• void ImportIFDrv_SetServerID(const char *server_id)
• void ImportIFDrv_SetNewFlag(void)
• void ImportIFDrv_SetSymbolrate(float symbol_rate)
• void ImportIFDrv_SetSequenceLength(float sequence_length)
• void ImportIFDrv_SetData(float *samples)

User-Generated Import Applications WinIQSIM
1013.1642.02 E-311-12
In addition, the two functions
• void NotifyTriggerCalculation(void)
• void NotifyConnectionState(int nConnected)
must be implemented in the user code. ImportIFDrv module can signal specific states via the functions:
NotifyTriggerCalculation()
WinIQSIM requests the current trace. User code must now ensure that KernelIFDrv has a valid pointer
on the current data, i.e. transfer of pointer per ImportIF_SetData(), if necessary.
If there is no valid data set, it may prior be calculated provided the total reaction time of 10 seconds to
the WinIQSIM query is not exceeded.
This method can be used for example in the program example function generator.
With longer calculations the results must be available before NotifyTriggerCalculation(). In this case, the
calculation must be initiated through an event (e.g. "Calculate" button). A dummy data set must be kept
as long as the results are not ready.
NotifyConnectionState(int nConnected)
This message serves for informing the user code whether a link is being set up (nConnected = 1) or
cleared down (nConnected = 0). This information can be utilized to show the status of a link.

WinIQSIM CDMA2000
1013.1642.02 12-1 E-1
12 CDMA2000
WinIQSIM can also generate CDMA2000 signals. Section 12.1 gives an overview of this mobile radio
transmission method. Section 12.2 describes the associated control functions. Section 12.3 provides in-
depth information about the generation of CDMA2000 signals.
12.1 Description of Mobile Radio Transmission Method
CDMA2000
CDMA2000 is the North American standard for the third mobile radio generation (3G). It uses two
different chip rates, the so-called spreading rates. The 1X mode is specified with a chip/spreading rate
of 1.2288 Mcps and the 3X mode three times this rate, ie 3.6864 Mcps. In addition to the direct-spread
method known from FDD (frequency division duplex) of W-CDMA, the multicarrier mode is also defined
for CDMA2000. The multicarrier mode is one of the three modes proposed by the Operators
Harmonization Group (OHG) for a global standard of the third mobile radio generation.
CDMA2000 is a further development of the North American mobile radio system of the second
generation IS-95 (CDMA). A brief description of the development of IS-95 to CDMA2000 is given in the
following.
Development of IS-95 to CDMA2000
IS-95A is the original version of IS-95 (also known as J-STD-008). This standard uses only a few
channel types (pilot, paging, traffic and sync in the forward link, access and traffic in the reverse link)
with not more than one traffic channel (9.6 or 14.4 kbps) between base station (BS) and mobile station
(MS). The modulation in each channel prior to spreading is BPSK in the forward link and 64ary
orthogonal in the reverse link at the chip rate of 1.2288 Mcps.
This basic implementation stage has been realized in WinIQSIM (system IS-95) for a long time.
IS-95B is an extension increasing the data rate to up to 64 kbps through channel bundling (max. 8 traffic
channels). A few new channel types are introduced (eg quick paging, broadcast, enhanced access and
reverse pilot channel) to implement improvements (handoff, access channel). The IS-95B operating
modes are still used in the radio configurations 1 and 2 of CDMA2000 (in both directions).
IS-95C retains the 1.2288 Mcps chip rate but uses a modern spreading technique (variable spreading
factors, distribution of bits to I and Q path (QPSK)).
The rate can be further increased by a factor of two. IS-95C is also called 'Phase 1' of CDMA2000. All
radio configurations besides RC1 and RC2 using the 1X spreading rate (ie 1.2288 Mcps) correspond to
the IS-95C modes.
CDMA2000 is the North American candidate for a worldwide W-CDMA system to be defined by ITU.
Besides 'Phase 1' of IS-95C, higher chip rates (3X, 6X, 9X and 12X) are defined for 'Phase 2'. Modern
techniques (eg transmit diversity, turbo codes and extended spreading codes) are introduced. The TIA
interim standard IS2000, which is the basis for the CDMA2000 system used in WinIQSIM, was derived
from the proposal to the ITU. Analogously to 3GPP, the high chip rates (6X to 12X) are no longer of
importance and therefore not considered in this standard.
IS-95 HDR (high data rate) is an extension of IS-95B/C which dramatically increases the available data
rate (to max. 2.5 Mbps) among other things by an additional carrier (2X).
This mode is an offshoot of the CDMA development and not included in CDMA2000.

CDMA2000 WinIQSIM
1013.1642.02 12-2 E-1
cdmaOne is a trademark of the CDMA Development Group (CDG) that can be used by all members of
CDG for their products. It is a generic term for the first generation of CDMA IS-95A and the extension
IS-95B.
The current version of WinIQSIM (as of version 3.20) supports CDMA2000 according to the version of
July 1999 defined in the IS-2000 standard (see References).
References:
[1] TR45 Introduction to cdma2000 Standards for Spread Spectrum Systems (PN-4427, to be
published as TIA/EIA/IS-2000-1), Ballot Resolution Version, July, 1999
[2] TR45 Physical Layer Standard for cdma2000 Spread Spectrum Systems (PN-4428, to be published
as IS-2000-2), July, 1999
WinIQSIM simulates CDMA2000 signals at the physical channel level including channel coding. The
following description is therefore limited to this layer.
The table below gives an overview of the main parameter of the CDMA2000 system in WinIQSIM.

WinIQSIM CDMA2000
1013.1642.02 12-3 E-1
Table 12-1 Parameters of CDMA2000
Chip rates / Spreading rate 1X (1.2288 Mcps) und 3X (3.6864 Mcps)
Mode Multicarrier and direct spread
Radio configuration RC 1 – RC 9
Channel types of forward link (depending on radio
configuration) Forward Pilot Channel (F-PICH)
Forward Synchronisation Channel (F-SYNC)
Forward Paging Channel (F-PCH)
Forward Transmit Diversity Pilot Channel (F-TDPICH)
Forward Auxiliary Pilot Channel (F-APICH)
Forward Auxiliary Transmit Diversity Pilot Channel (F-ATDPCH)
Forward Broadcast Channel (F-BCH)
Forward Quick Paging Channel (F-QPCH)
Forward Common Power Control Channel (F-CPCCH)
Forward Common Assignment Channel (F-CACH)
Forward Common Control Channel (F-CCCH)
Forward Dedicated Control Channel (F-DCCH)
Forward Fundamental Channel (F-FCH)
Forward Supplemental Channel (F-SCH)
Channel types, reverse link Reverse Pilot Channel (R-PICH)
Reverse Access Channel (R-ACH)
Reverse Enhanced Access Channel (R-EACH)
Reverse Common Control Channel (R-CCCH)
Reverse Dedicated Control Channel (R-DCCH)
Reverse Fundamental Channel (R-FCH)
Reverse Supplemental Code Channel (R-SCCH)
Reverse Supplemental 1 Channel (R-S1CH)
Reverse Supplemental 2 Channel (R-S2CH)
Symbol rates 1.2 kbps; 1.35 kbps; 1.5 kbps; 1.8 kbps; 2.4 kbps; 2.7 kbps; 3.6 kbps;
4.8 kbps; 7.2 kbps; 9.6 kbps; 14.4 kbps; 19.2 kbps; 28.8 kbps; 38.4
kbps; 57.6 kbps; 76.8 kbps; 115.2 kbps; 153.6 kbps; 230.4 kbps;
259.2 kbps; 307.2 kbps; 460.8 kbps; 518.4 kbps; 614.4 kbps; 1036.8
kbps
depending on radio configuration and channel type
Number of channels 4 base-station or mobile-station channels, each with up to 91 or 13
code channels, depending on the link direction
PN offset 0 - 511
Quasi-orthogonal Walsh sets Set 1 to set 3
Channel coding Modes: off, complete, without interleaving, interleaving only
Long-code mask 0 to 3FF FFFF FFFF
Spreading codes Variable-length Walsh codes

CDMA2000 WinIQSIM
1013.1642.02 12-4 E-1
12.1.1 System Components
The system configuration of CDMA2000 in the forward and reverse link is shown in Fig. 12-2 below.
This simplified diagram is used to explain the system principle. The exact system configuration
depends on parameters like link direction, spreading rate, mode, radio configuration and channel type.
A detailed description cannot be given in this manual. For further information refer to the IS2000
standard (see [2]).
12.1.1.1 Forward Link
The following block diagram illustrates generation of a code channel for the forward link of CDMA2000.
Add
Reserved
Bits
Add
Frame
Quality
Indicator
Symbol
Repetition
Convolutional
or Turbo
Encoder
Add 8
Reserved/
Encoder
Tail Bits
Symbol
Puncture Block
Interleaver
Coding
Data
Source
Long Code
Scrambling
Power
Control
Puncturing
Baseband
Filtering
IQ
Modulator
Baseband
Filtering
IQ
Modulator
Baseband
Filtering
IQ
Modulator
Direct Spread Mode
Multi Carrier Mode
PN Short
Code
Scrambling
Variable
Length
Walsh
Spreading
PN Short
Code
Scrambling
Variable
Length
Walsh
Spreading
PN Short
Code
Scrambling
Variable
Length
Walsh
Spreading
D
E
M
U
X
Baseband
Filtering
IQ
Modulator
PN Short
Code
Scrambling
Variable
Length
Walsh
Spreading
Fig. 12-1 Components of CDMA2000 transmission system in the forward link
The individual functional blocks are:
Data Source
The data source used in WinIQSIM is implemented at the physical layer prior to channel coding.
Channel coding of the physical layer as defined by CDMA2000 is implemented in WinIQSIM (see
below). Logic channels are not assigned to the physical channel layer. If the data source is to be
implemented at a higher layer, this can be done with the aid of a file interface (see section 5.6).
Channel coding
In contrast to W-CDMA, channel coding with CDMA2000 is part of the physical layer. The channel
coding prodecure may slightly vary depending on channel type, frame length and data rate. The basic
coding procedure is illustrated by the coding block in the diagram above. Blocks like 'Add reserved bits'
or 'Symbol puncture' are not used in all coding scenarios. For a more exact definition refer to the
standard [2].

WinIQSIM CDMA2000
1013.1642.02 12-5 E-1
• Add reserved bits: areas reserved for future applications are filled with 0 bits.
• Add frame quality indicator: calculation and insertion of a CRC (cyclic redundancy code) checksum
for error identification.
• Add 8 reserved/encoder tail bits: reserved areas for future applications or fixed data sequences are
added to a data block to set the subsequent coder to a defined final state.
• Convolutional or turbo encoder: error correction code, depending on data rate and other
parameters either by convolutional coding or turbo codes.
• Symbol repetition: symbol repetition is used together with bock symbol pucture for adapting the
convolutional or turbo coder output data rate to the required input data rate of the interleaver.
• Symbol puncture: symbol puncturing (elimination) is used together with bock symbol repetition for
adapting the convolutional or turbo coder output data rate to the required input data rate of the
interleaver.
• Block interleaver: blockwise permutation of input data sequence of interleaver to avoid block errors.
Long-code scrambling
The long-code generator is also referred to as scrambling code generator since it scrambles the chip
sequence in a user-specific way (long-code mask).
Fig. 12-2 Long-code generator CDMA2000
The long-code generator is a feedback 42-bit shift register with its status vector linked to a user-specific
long-code mask to form the specific long-code sequence.
The generator polynomial of the shift-register section of the long-code generator is:
p(x) = x42+x35+x33+x31+x27+x26+x25+x22+x21+x19+x18+x17+x16+x10+x7+x6+x5+x3+x2+x1+1
When a spreading rate (chip rate) 1X (1.2288 MHz) is used, the long-code generator is used as
described above. With the spreading rate 3X (3.6864 MHz), a long-code sequence with a three-fold
clock is required. To this end the long-code generator described above is used as shown in the diagram
below.
A real long code is used in the forward link. In the reverse link a complex long code with I and Q
component is required. The long code for the I component is derived directly from the 1X or 3X
generator, that for the Q component corresponds to the I long code delayed by one chip.

CDMA2000 WinIQSIM
1013.1642.02 12-6 E-1
Fig. 12-3 Long-code generator for spreading rate 3X
Power control puncturing
To control the output power of the mobile station, the base station sends power control bits in the traffic
channal at an 800 Hz rate instead of the scrambled data bits. Depending on the power control bits, the
mobile station increases or reduces its output power.
The further sequence of signal generation depends on whether the direct-spread mode or the
multicarrier mode is used.
12.1.1.1.1 Direct Spread Mode
Variable-length Walsh spreading
Spreading of the CDMA2000 signal is performed in this block. Walsh codes with a variable spreading
factor are used. The spreading factor and the Walsh code depend on the spreading rate, channel type,
frame length and data rate. To extend the base-station capacity, so-called 'quasi-orthogonal Walsh sets'
can be used in addition to the Walsh codes. The input data stream of the spreading unit is already
complex (I + jQ). If a standard Walsh code is used, spreading is performed by multiplying the input
symbol (modulo 2 multiplication) with the real Walsh code. The quasi-orthogonal Walsh code results in
complex spreading through an additional rotation of the output phase (the spreading code then consists
of a real and an imaginary part).
PN short-code scrambling
The (complex) input data stream of the PN short-code scrambler is multiplied by a complex PN
sequence (IPN + j QPN). This is also called 'quadrature spreading'. With channels of the radio
configurations 1 and 2, whose generation is comparable with that of IS-95 systems, this block splits up
the input stream in I and Q components.
The base-station-specific parameter PN offset determines the start phase of these PN short-code
sequences. This permits signals of different base stations to be distinguished.
Depending on mode and spreading rate, different generation rules for PN short codes are used.
• Direct spread 1X (and multcarrier):
Generator polynomial for I and Q components of the PN short code
PI(x) = x15+x13+x9+x8+x7+x5+1
PQ(x) = X15+x12+x11+x10+x6+x5+x4+x3+1
The period of a PN short-code sequence is 26.666 ms.

WinIQSIM CDMA2000
1013.1642.02 12-7 E-1
• Direct spread 3X:
In this mode a common generator polynomial is used for the I and Q component of the PN short
code. The Q component is however delayed by 219 chips compared to the I component.
PI/Q(x)= x20+x9+x5+x3+1
The PN sequence is interrupted after 3 x 215 chips and restarted from the beginning. Thus the period
of this PN short-code sequence is also 26.666 ms.
Baseband filtering
This block performs baseband filtering (pulse shaping and band limiting) of the I/Q signal. Different
filters are used in the 1X and 3X modes (direct spread). The impulse responses of these filters are
listed in the standard in tabulated form. Both filters are implemented in WinIQSIM.
I/Q modulator
In the last step in the I/Q modulator, the filtered I/Q signal is modulated to the desired RF. In WinIQSIM
this step is only performed for generating an IF signal. The I/Q modulator defined by the IS2000
standard differs from that defined by WinIQSIM and SMIQ. The definition used in SMIQ and WinIQSIM
is used by almost all digital communication standards (except IS95 and IS2000).
EINBETTEN
Fig. 12-4 Definition of I/Q modulator in IS2000 and WinIQSIM/SMIQ
As defined by IS2000, the RF signal s(t) is obtained from the baseband I/Q signal as follows:
)tf2sin()t(q)tf2cos()t(i)t(s cc π
ππ
π+
++
+π
ππ
π=
==
=
The following definition is used in WinIQSIM and SMIQ:
)tf2sin()t(q)tf2cos()t(i)t(s cc π
ππ
π−
−−
−π
ππ
π=
==
=
To enable an I/Q demodulator defined to IS2000 to cope with an RF signal generated by SMIQ or the IF
signal from WinIQSIM, the following has to be observed:
• Generation of RF signals with SMIQ
The I/Q SWAP parameter in the VECTOR MOD menu must be on to be compatible with the IS2000
I/Q modulator definition. This setting may be made in SMIQ automatically by WinIQSIM. See also
sections 5.25.1, Transmission Panel, and 5.25.12, SMIQ Interface and Transmission Options Panel.
• Generation of IF signals with WinIQSIM and AMIQ
To be compatible with the IS2000 I/Q modulator definition, the Inverted Q for IF parameter in the IF
Generation menu of WinIQSM must be active. See section 5.21, IF Signal Generation.
Basic constellation of I/Q signals
Depending on radio configuration and channel type, the signal components in the different channels
create different subconstellations.

CDMA2000 WinIQSIM
1013.1642.02 12-8 E-1
a) BPSK channels
With some channel types (particularly in RC1 and 2 but always in the pilot channel, for instance) the
data stream is split up in I and Q components in the PN short-code scrambling block. The input data
stream of this block is a real +/-1 sequence similar to BPSK. The complex output data sequence is then
as follows:
Sout(n) = din(n) (PNI(n) + j PNQ(n)), mit din(n), PNI(n), PNQ(n) ∈
∈∈
∈ {-1, +1}.
This yields four different output combinations for Sout:
(-1 –j), (-1 +j), (+1 –j), (+1 +j), ie. all points are on one of the two angle bisectors at the I/Q level.
Fig. 12-5 Constellation diagram of a BPSK channel with 0 dB power
b) QPSK channels
With other channel types, the input data stream of the PN short-code scrambling block is a complex ±1
±j sequence similar to QPSK. The complex output data sequence is then as follows:
Sout(n) = (dI(n) + jdQ(n)) (PNI(n) + j PNQ(n)), mit dI(n), dQ(n), PNI(n), PNQ(n) ∈
∈∈
∈ {-1, +1}.
Table 12-2 Output combinations with QPSK channels
PN(n) \ d(n) -1-j -1+j +1-j +1+j
-1-j +2j +2 -2 -2j
-1+j +2 -2j +2j -2
+1-j -2 +2j -2j +2
+1+j -2j -2 +2 +2j
This again yields four different output combinations for Sout:
-2j, 2j, -2, 2, ie all points are on one of the two axes at the I/Q level.
Fig. 12-6 Constellation diagram of a QPSK channel with 0 dB power

WinIQSIM CDMA2000
1013.1642.02 12-9 E-1
12.1.1.1.2 Multicarrier Mode (3X)
DEMUX
With the 3X multicarrier mode, the desired bandwidth is generated by combining three 1X carriers on
RF frequencies spaced by 1.25 MHz. The output data stream of the power control puncturing block
must be split up in three data streams, one for each carrier. All three data stream components are then
routed in parallel through the function blocks described below.
Variable-length Walsh spreading
In this block the data stream components are spread to the 1X chip rate of 1.2288 Mcps. Walsh codes
with a variable spread factor are used for spreading. The spreading factor and the Walsh code depend
on the spreading rate, channel type, frame length and the data rate. To extend the base-station
capacity, so-called 'quasi-orthogonal Walsh sets' can be used in addition to the Walsh codes. The input
data stream of the spreading unit is already complex (I + jQ). If a standard Walsh code is used,
spreading is effected by multiplying the input symbol (modulo 2 multiplication) with the real Walsh code.
The quasi-orthogonal Walsh code results in complex spreading through an additional rotation of the
output phase (the spreading code then consists of a real and an imaginary part).
PN short-code scrambling
The (complex) input data stream of the PN short-code scrambler is multiplied by a complex PN
sequence (IPN + j QPN). This is also called 'quadrature spreading'. The base-station-specific parameter
PN offset determines the start phase of these PN short-code sequences. This permits signals of
different base stations to be distinguished.
The PN short codes in the multicarrier mode are generated according to the following rule:
Generator polynomial for I and Q components of the PN short code
PI(x) = x15+x13+x9+x8+x7+x5+1
PQ(x) = X15+x12+x11+x10+x6+x5+x4+x3+1
The period of a PN short-code sequence is 26.666 ms.
Baseband filtering
This block performs baseband filtering (pulse shaping and band limiting) of the I/Q signal. In the
standard the impulse response of the filter to be used is listed in tabulated form. The baseband signals
of the individual carriers are filtered with the same filters as the baseband signal in the 1X direct spread
mode.
I/Q modulator
In the last step, the filtered I/Q signal is modulated in the I/Q modulators to the desired RF. This step is
already performed by WinIQSIM in the equivalent baseband (yields a complex baseband signal not a
real RF signal).
If the multicarrier CDMA2000 signal should now be modulated to the RF via AMIQ and SMIQ or
converted to the IF by WinIQSIM, the information given in section 12.1.1.1.1 should be observed.
Basic constellation of I/Q signals
When the baseband signals of the three multicarrier modes are examined separately, the same
constellations are found as described further up for the direct spread mode.
The sum signal of the baseband signals already modulated (in the baseband) onto the carriers yields
the following constellation:

CDMA2000 WinIQSIM
1013.1642.02 12-10 E-1
Fig. 12-7 Constellation of a BPSK channel with 0 dB power

WinIQSIM CDMA2000
1013.1642.02 12-11 E-1
12.1.1.2 Reverse Link
The following block diagram illustrates the generation of a code channel for the reverse link of
CDMA2000.
Add
Reserved
Bits
Add
Frame
Quality
Indicator
Symbol
Repetition
Convolutional
or Turbo
Encoder
Add 8
Reserved/
Encoder
Tail Bits
Symbol
Puncture Block
Interleaver
Coding
Data
Source
Baseband
Filtering
IQ
Modulator
Baseband Filtering + IQ Modulation
Variable
Length
Walsh
Spreading
64-ary
Orthogonal
Modulator
Spreading
Scrambling
PN Short
Code
Scrambling
Long Code
Scrambling
Fig. 12-8 Components of CDMA2000 transmission system in the reverse link
The spreading rates 1X and 3X are defined in the reverse link of CDMA2000 same as in the forward
link. Only the direct spread mode can be used, however, a multicarrier 3X mode is not defined.
The functional blocks are:
Data source
The data source used in WinIQSIM is implemented at the physical layer prior to channel coding.
Channel coding of the physical layer as defined by CDMA2000 is implemented in WinIQSIM (see
below). Logic channels are not assigned to the physical channel layer. If the data source is to be
implemented at a higher layer, this can be done with the aid of a file interface (see section 5.6).
Channel coding
In contrast to W-CDMA, channel coding with CDMA2000 is part of the physical layer. The channel
coding procedure may slightly vary depending on channel type, frame length and data rate. The basic
coding procedure is illustrated by the coding block in the diagram above. Blocks like 'Add reserved bits'
or 'Symbol puncture' are not used in all coding scenarios. For a more exact definition refer to the
standard [2].
• Add reserved bits: areas reserved for future applications are filled with 0 bits.
• Add frame quality indicator: calculation and insertion of a CRC (cyclic redundancy code) checksum
for error identification.
• Add 8 reserved/encoder tail bits: reserved areas for future applications or fixed data sequences are
added to a data block to set the subsequent coder to a defined final state.
• Convolutional or turbo encoder: error correction code, depending on data rate and other
parameters either by convolutional coding or turbo codes.
• Symbol repetition: symbol repetition is used together with bock symbol puncture for adapting the
convolutional or turbo coder output data rate to the required input data rate of the interleaver.
• Symbol puncture: symbol puncturing (elimination) is used together with bock symbol repetition for
adapting the convolutional or turbo coder output data rate to the required input data rate of the
interleaver.
• Block interleaver: blockwise permutation of input data sequence of interleaver to avoid block errors.

CDMA2000 WinIQSIM
1013.1642.02 12-12 E-1
Spreading
Increasing the data rate or spreading in the reverse link is performed in different ways depending on the
radio configuration and the channel type.
• Variable-length Walsh spreading
Walsh codes with a variable spread factor are used for spreading. The spreading factor and the
Walsh code depend on the spreading rate, channel type, frame length and the data rate. Spreading is
obtained by multiplication of the input symbol (modulo 2 multiplication) by the real Walsh code.
• 64ary orthogonal modulator
Groups of 6 input bits are used for addressing a line of the Walsh code table with the spread code
length of 64. This 'modulator' increases the data rate by a factor of 64/6. This type of rate increase
comes from IS-95 and is mainly used in the radio configurations 1 and 2.
Scrambling
In the scrambling block the spread data stream is scrambled by means of the long code and the PN
short code. Different methods are used for the radio configurations 1, 2 and RC3 to RC6.
a) Scrambling for RC1 and RC2
Fig. 12-9 Scrambling in the reverse link of RC1 and RC2
The output data stream of the spreading block is scrambled with the long code. The rate is increased in
addition by a factor of four. The long-code generator is also referred to as scrambling code generator
since it scrambles the chip sequence in a user-specific way (long-code mask). This generator exactly
corresponds to that described in section 12.1.1.1 for the forward link.
The real input data stream of the PN short-code scrambler is multiplied by a complex PN sequence (IPN
+ j QPN). This procedure is also called 'quadrature spreading'. With channels of the radio configurations
1 and 2, whose generation is comparable with that of IS-95 systems, this block splits up the input stream
in I and Q components.
In contrast to the forward link, no variable PN offset parameter is available for the PN short code in the
reverse link. The PN offset is always 0.
Different generation rules are used for the PN short codes depending on the mode and spreading rate.
The generator polynomials of the PN short codes correspond to those in the forward link (see 12.1.1.1).
The I and Q data streams consisting of {0, 1} sequences are then mapped to {+1, -1} in the signal point
mapping block.
Because of the delay of the Q component, offset QPSK constellation known from the reverse link of IS-
95 is obtained from the QPSK constellation. Due to the Q delay, the transfer of the I and Q signal
components from one chip to the next is never synchronous. For this reason there are no zero crossings
in the transfer from one chip to the next. This behaviour can be seen in the vector diagram below.

WinIQSIM CDMA2000
1013.1642.02 12-13 E-1
Fig. 12-10 Vector diagram of reverse link channel of RC1
b) Scrambling für RC3 bis RC6
Fig. 12-11 Scrambling in the reverse link with spreading rate 3X (RC5 or RC6)
Here too, the long-code generator defined in section 12.1.1.1 for the forward link is used. A distinction is
again made between the 1X and 3X spreading rates. A complex long-code sequence is required. For
this purpose, the output sequence of the generator is used as the I component and the sequence
delayed by one chip as the Q component.
The I component of the long code is then multiplied by the I component of the PN short code, the Q
component with the corresponding Q component of the PN short code. The definition of the PN short
code is given in section 12.1.1.1
The subsequent operations decimation by factor of 2 and linking the Q component to the Walsh
sequence (+-) and the I component serve for reducing the zero crossings of the I/Q signal at the end of
the whole scrambling process. Thus a behaviour similar to that in the reverse link of 3GPP W-CDMA is
obtained. It is also known as HPSK (hybrid phase shift keying).
The resulting I/Q output stream is obtained by complex multiplication (modulo 2) of the I/Q input
sequence of the scrambler by the complex scramble sequence obtained from the long code and the PN
short code. The constellation obtained is a combination of QPSK and offset QPSK. The effect of this
special scrambling on the frequency of the zero crossings in WinIQSIM is shown in the constellation
diagram when the Density Coloring All option is active (see also section 5.20.3.8, Constellation

CDMA2000 WinIQSIM
1013.1642.02 12-14 E-1
Diagram) In the left diagram (reverse link) there are far less zero crossings than in the diagram at the
right (forward link).
In this mode, the traffic data streams of a channel are mapped either to the I or to the Q path of the
complex data stream shown in the diagram above. With these so-called BPSK channels, the channel
component at the scrambler input consists of a real or an imaginary component. As can be seen in the
table below, the constellation after complex scrambling is again at the angle bisector.
Table 12-3 Output combinations with BPSK channels
d(n) \ S-Code(n) -1-j -1+j +1-j +1+j
-1 +1+j +1-j -1+j -1-j
+1 -1-j -1+j +1-j +1+j
-j -1+j +1+j -1-j +1-j
+j +1-j -1-j +1+j -1+j
Fig. 12-12 Constellation Diagramm mit Density Coloring 3X RC5 Reverse Link und Forward Link
The subsequent blocks in the transmission system of the reverse link are identical for both scrambling
methods.
Baseband filtering
This block performs baseband filtering (pulse shaping and band limiting) of the I/Q signal. Different
filters are used in the 1X and 3X modes (direct spread). The impulse responses of these filters are
listed in the standard in tabulated form. Both filters are implemented in WinIQSIM.
I/Q modulator
In the last step in the I/Q modulator, the filtered I/Q signal is modulated to the desired RF. In WinIQSIM
this step is only performed for generating an IF signal. The I/Q modulator defined by the IS2000
standard differs from that defined by WinIQSIM and SMIQ. For more information refer to section
12.1.1.1

WinIQSIM CDMA2000
1013.1642.02 12-15 E-1
12.2 Generation of CDMA2000 Signals with WinIQSIM
To generate a CDMA2000 signal to IS2000 standard, the CDMA2000 system has to be selected first.
Fig. 12-13 Selection of CDMA2000 system
System selection is accessible from the File/New... or System menu.
The differences between the two methods are described in sections 5.22.1 and 5.23.
The CDMA2000 block diagram is based on that of the single carrier system. The data source block has
been enhanced and the modulation block replaced by the CDMA2000 configuration block.
Fig. 12-14 Block diagram of CDMA2000 system
The data source block corresponds to that of the multicarrier system. For description of the data source
see section 7.2.

CDMA2000 WinIQSIM
1013.1642.02 12-16 E-1
12.2.1 Status Line
The main parameters of the CDMA2000 transmission system are displayed in the status line below the
toolbar of the main panel. The set parameters can thus be seen at a glance.
The status line contains symbols for the different parameters; below the symbols the current parameter
values are indicated. The figure below shows the status line of the CDMA2000 system with the
parameters assigned to the symbols.
Fig. 12-15 Status line of CDMA2000 system
12.2.2 CDMA2000 Configuration Panel
All parameters that are required for the definition of a CDMA2000 signal (with the exception of data
sources and impairments) can be accessed via the CDMA2000 Configuration panel. The following
diagrams show the panel in the forward and reverse link directions.
Sreading rate (chip
rate) of CDMA2000
signal
Spreading factor;
'Various' for
several factors, v:
'Not used' with no
channel active.
Current data source,
'Various' for different data
sources, 'Not used' with no
channel active
Sequence length in
80 ms frames
Baseband filter for
pulse shaping
(filter function)
Window function for
baseband filter
Symbol rate;
'Various' for
different rates, 'Not
used' with no
channel active Oversampling
factor)
Oversampling
factor
Sampling rate
of signal
Carrier spacing
MC mode

WinIQSIM CDMA2000
1013.1642.02 12-17 E-1
Fig. 12-16 The CDMA2000 Configuration panel in the forward link
Fig. 12-17 The CDMA2000 Configuration panel in the reverse link

CDMA2000 WinIQSIM
1013.1642.02 12-18 E-1
12.2.2.1 General Settings
The following parameters are defined in the General Settings window:
• Link Direction
Forward link, ie from the base station to the mobile station, or reverse link, ie from the mobile station
to the base station. The lower section of the window depends on the link direction. In the downlink
mode, the lower section is used to configure the base stations and in the uplink mode to configure the
mobile stations.
• Chip Rate
The desired chip rate or spreading rate of the signal can be selected. Rates 1X (1.288 MChips/s) and
3X (3.864 MChips/s) can be selected.
• Mode
A choice can be made here whether the CDMA2000 is generated in the direct-spread or multicarrier
mode. In the forward link, the multicarrier mode is only available with spreading rate 3X. In the
reverse link only the direct-spread mode can be used.
Direct Spread: The transmission bandwidth of the CDMA2000 signal is obtained by direct spreading
of the traffic data stream to the spreading rate. The resulting signal occupies an RF carrier of 1X or
3X bandwidth.
Multi Carrier (3X): The traffic data stream is first divided into three low-rate streams by means of a
demultiplexer. Each of the low-rate streams is spread to the rate 1X and then modulated onto three
RF carriers (spaced 1.25 MHz)
• Chip Rate Variation
This parameter defines the actual chip rate of the output signal. While the chip rate parameter defines
the type of spreading, the chip rate variation determines the rate of the spread symbols as is used for
signal output by AMIQ. This value is set as standard to the value of the chip rate, ie also when the
chip rate is changed.
Note: The chip rate of the baseband signal of a carrier in the multicarrier 3X mode is one third
of the chip rate variation parameter indicated and settable in the panel. With a chip rate
variation of 3.6864 MChips/s, the baseband chip rate of a carrier is therefore 1.2288
MChips/s.
• Carrier Spacing
This parameter defines the carrier spacing in the 3X multicarrier mode. The value of 1.25 MHz
specified in the standard is normally set. Another value may however be set, eg for testing tolerances
at the receiver end.
• Super Oversampling
With this parameter, which is only relevant in the multicarrier mode, the total sampling rate of the
signal can be increased, for instance for shifting the recurrent spectra of the output signal at higher
frequencies. The total sampling rate in the multicarrier 3X mode is then as follows:
chip_rate)ngoversampliacingcarrier_sp2(lingeroversampsupf
chip_rate)ngoversampliacingcarrier_sp)1f_carriers((number_olingeroversampsupf
sample
3n_carrier
sample
⋅
⋅⋅⋅+
++
+⋅
⋅⋅⋅⋅
⋅⋅⋅=
==
=Þ
ÞÞ
Þ
⋅
⋅⋅⋅+
++
+⋅
⋅⋅⋅−
−−
−⋅
⋅⋅⋅=
==
=
=
==
=
• Sequence Length
The length of the signal to be generated is set in frames (80 ms).
The 80 ms frame spacing was chosen because both the SYNC channel with a period of 26.67 ms
and all other channels with frame lengths of 5 ms, 10 ms, 20 ms or 80 ms fully fit into this scheme.
The number of chips is determined by the sequence length (1 frame = 80 ms) and the actual chip
rate. A frame thus corresponds to 98,304 chips at a spreading rate 1X (1.2288) MChips/s and to
294,912 chips when 3X direct spread is chosen.
• Clipping
In this field a clipping value can be set as a percentage of the highest peak of the I/Q signal. The
value range is 1 to 100%. A value of 100% means that the signal is not clipped. Clipping reduces the
crest factor. For more detailed information on the use of this parameter refer to section 8.2.2.8.

WinIQSIM CDMA2000
1013.1642.02 12-19 E-1
• Different start values for PRBS
If this parameter is active, the PRBS generators of the individual channels are initialized with different
start values. As a result, all channels are calculated with independent source data.
Note: This switch is only effective with 'Data Source PRBS' selected. If 'Data Source 0' is used
for PRBS16, for instance, this switch is ignored, ie all channels using Data Source 0 are
calculated with identical PRBS bit sequences.
12.2.2.2 Filtering
The generated raw chips are subjected to baseband filtering which is implemented equivalent to the
single carrier system.
Fig. 12-18 CDMA2000 filtering
The description of the individual parameters can therefore be found in section 5.8, Modulation Settings
Panel.
Note: The parameters in the above filter panel are recommended for filtering CDMA2000 signals
in the 1X direct-spread mode and the 3X multicarrier mode. For the 3X direct-spread mode,
the CDMA2000 3X DS filter specified in the standard should be chosen in the Filter
Function field.
12.2.2.3 Base Station/Mobile Station Configuration
Depending on the spreading rate and the radio configuration, signals with up to 364 code channels in
the forward link and up to 52 code channels in the reverse link can be simulated in the CDMA2000
system. The 364 or 52 channels are distributed to 4 base stations or mobile stations with up to 91 or 13
channels each. This allows clear processing of a large number of channels and simulation of scenarios
consisting of several base stations or mobile stations. The system can also be configured so that
several BS/MS are combined to one. A BS/MS of more than 91 or 13 code channels can thus be
simulated (see also Copy BS/MS further down in this section).
For a detailed description of all possible scenarios and for modelling them in WinIQSIM see section 12.3

CDMA2000 WinIQSIM
1013.1642.02 12-20 E-1
12.2.2.3.1 Common Setting of all Base Stations/Mobile Stations
The base station/mobile station configuration window comprises several buttons the function of which
will now be described. The functions are identical in the two link directions but not all parameters and
buttons can be used for the two link directions.
Predef. Settings: If this button is selected, which is only active for the forward link, a window is opened
where parameterizable predefined settings can be defined. Complex scenarios can thus be easily
generated. For further information see section Fehler! Verweisquelle konnte nicht gefunden
werden..
Reset All BS: All base stations are reset to predefined parameters. For reset values see table below.
Table 12-4 Reset values for base stations
Common parameters of BS Reset value (BS 1, BS 2, BS 3, BS 4)
State Off for all BS
Radio configuration Spreading rate 1X: RC1 for all BS
Spreading rate 3X: RC6 for all BS
PN offset 0, 1, 2, 3
Quasi-orthogonal Walsh set Off for all BS
Use OTD Off for all BS
Coding Off for all BS
(Mis-)Use of TPC for output power control Off for all BS
Power step 0 dB for all BS
Parameters of code channels Reset value (BS 1, BS 2, BS 3, BS 4)
Frame length Dep. on channel type, 20 ms if possible,
otherwise lowest possible frame length.
Data rate Dep. on channel type, 9.6 kbps if possible,
otherwise lowest possible data rate
Walsh code Dep. on channel type, channel number in
the table, otherwise lowest possible Walsh
code
Quasi-orth. spreading Off for all channels
Long-code mask 0 for all channels
Power 0 dB for all channels
Data source PRBS for all channels
TPC pattern 0 for all channels
State Off for all channels
Reset All MS: All mobile stations are reset to predefined settings. For reset values see table below.

WinIQSIM CDMA2000
1013.1642.02 12-21 E-1
Table 12-5 Reset values for mobile stations
Common parameters of MS Reset value (MS 1, MS 2, MS 3, MS 4)
State Off for all MS
Radio configuration Spreading rate 1X: RC1 for all MS
Spreading rate 3X: RC6 for all MS
Coding Off for all BS
TPC pattern "0“
(Mis-)Use of TPC for output power control Off for all BS
Power step 0 dB for all BS
Parameters of code channels Reset value (MS 1, MS 2, MS 3, MS 4)
Frame length Dep. on channel type, 20 ms if possible,
otherwise lowest possible frame length.
Data rate Dep. on channel type, 9.6 kbps if possible,
otherwise lowest possible data rate
Long-code mask 0 for all channels
Power 0 dB for all channels
Data source PRBS for all channels
State Off for all channels

CDMA2000 WinIQSIM
1013.1642.02 12-22 E-1
Adjust Equal Symbol Energy: The power of the individual code channels is set so that the energy of
the useful symbols is equal prior to spreading. Since spreading accelerates the process by the
spreading factor, the transmit power of a code channel can be reduced by this factor to obtain the same
characteristics as before the spreading. The channel power of the individual code channels is set so that
the product of the spreading factor and transmit power is constant. Channels with a large spreading
factor are weighted with a smaller transmit power than those with a lower spreading factor.
Adjust Total Power to 0 dB: The power of the individual code channels is set so that the sum power of
all active channels is 0 dB. The set power differences of the channels remain the same but the total
power is normalized to 0 dB. This mode can be used to send the individual code channels from Signal
Generator SMIQ (with a set effective transmit power of 0 dB) at the power indicated by WinIQSIM.
Select BS/MS to edit: In this section, the base station/mobile stations are indicated in the form of
blocks. They can be switched on or off. Active BS/MS blocks are green, passive BS/MS blocks are grey.
The currently active stations can thus be seen at a glance. To edit the parameters of a base
station/mobile station, click on the corresponding BS/MS block. A setting window is opened to configure
the BS/MS (also see sections 12.2.2.5 and 12.2.2.6).
Copy BS/MS: In this window the configuration of one BS/MS can be copied for another BS/MS. Select
the BS/MS to be copied in the Source field and the BS/MS to be overwritten in the Destination field. Start
copying by pressing the Copy button. It is thus possible to generate a scenario of several BS/MS after
configuring one BS/MS. To simulate different BS/MS afterwards, only the BS/MS-specific parameter
such as PN offset have to be modified.
With the aid of the Walsh code offset parameter (available in the forward link only), WinIQSIM can be
easily configured for a BS to be simulated with more than 91 channels (for RC1). When copying, the
Walsh code number of each channel of the new BS/MS is increased by the value set in the Walsh Code
Offset field as against the reference channel in the source BS/MS.
CDF Test: This button opens a window in which the so-called 'complementary cumulative distribution
function' is displayed. For further information see section 12.3
Close: Pressing this button closes the CDMA2000 configuration panel.
12.2.2.4 Parameterizable Predefined Settings
This panel is used to define parameterizable predefined settings. Complex scenarios can thus be easily
defined. The panel is only available in the forward link.
Fig. 12-19 Parameterizable Predefined Settings panel
The Radio Configuration, for which a test signal is to be generated, is determined first. Depending on
the spreading rate, a configuration can be selected from RC1 to RC5 or RC6 to RC9 (3X).
It can also be specified whether the signal should contain a pilot channel (Use Pilot), a sync channel
(Use SYNC) and how many paging channels (Number of Paging Channels) should be used.

WinIQSIM CDMA2000
1013.1642.02 12-23 E-1
In WinIQSIM, a base station may contain up to eight so-called traffic channels. Every traffic channel
consists of a dedicated control channel, a fundamental channel and, depending on the radio
configuration) up to seven supplementary channels. For details refer to section 0.
First select the number of traffic channels (1 to 8). The parameters defined separately within the window
configure all traffic channels used in the scenario. This means that all traffic channels selected in the
Number of Traffic Channels field are of identical structure.
The Use Dedicated Control and Use Fundamental fields offer the choice whether the respective
channels should be contained in the traffic channels or not.
Finally the number of supplemental channels per traffic channel (Number of Supplemental) is defined,
likewise their frame length (Frame Length) and data rate (Data Rate). The value range of the individual
parameters depends on the radio configuration and for the data rate also on the frame length.
In the Crest Factor area below it can be specified whether a Minimum, Average or Worst crest factor
should be used for the signal scenario. WinIQSIM automatically selects the channel parameters for the
required scenario by varying the Walsh code number of the code channels.
When clicking the OK button, the parameters and the channel tables of the individual base stations are
automatically configured as given by the parameters indicated. Base station 1 is automatically activated
and all others are switched off.
Example: Ø Set the parameters in the Parameterized Predefined Settings panel as shown in Fig.
12-20 below.
Fig. 12-20 Parameterizable Predefined Settings panel
After confirming the settings with OK, the following signal scenario is set.
• Base station 1 is activated, all other base stations are switched off.
• Radio configuration 2 is set for BS1.
• The pilot, the SYNC and three paging channels are activated in BS1.
• Three traffic channels of BS1 are configured as follows:
• The dedicated control channel and the fundamental channel of all three traffic channels
are switched on. If possible, the frame length and data rate selected for the
supplemental channel should also be used for these channels.
• Four fundamental channels each with a frame length of 20 ms and a data rate of 7.2
kbps are activated.
• The Walsh codes of the activated channels are selected at crest factor minimum so that
a low crest factor is obtained..

CDMA2000 WinIQSIM
1013.1642.02 12-24 E-1
12.2.2.5 Base Station Configuration
A click on one of the base station blocks in the CDMA2000 Configuration panel opens the Base Station
Configuration panel. The CDMA2000 Configuration panel is also displayed but it is dimmed since the
two windows are interrelated in many ways. The CDMA2000 configuration parameters can still be read
but not changed. When the Base Station Configuration panel is closed (with OK or Cancel), the
CDMA2000 Configuration panel is enabled again.
Fig. 12-21 Base Station Configuration panel
12.2.2.5.1 Common Base Station Settings
The parameters set in this panel window are valid for the complete base station.
BS State: The complete base station can be switched on or off.
Radio configuration
The radio configuration parameter is comparable with selecting the rate sets of IS-95. The radio
configuration influences the whole structure of the channel table. It determines among other things the
channel types defined and the frame lengths and data rates that can be used. Depending on the
spreading rate, the following radio configurations can be set.
Spreading rate 1X: RC1 – RC5
Spreading rate 3X: RC6 – RC9
PN offset
A PN offset can be set for each base station. This value is used as time offset for the PN generators.
The value range is [0 to 511].
Quasi-orthogonal Walsh set
To extend the base-station capacity, the so-called 'quasi-orthogonal Walsh sets' can be used in addition
to the Walsh codes. When the quasi-orthogonal Walsh code is used, spreading the data stream results
in complex spreading also through an additional rotation of the output phase (the spreading code then
consists of a real and an imaginary part).
One of the three quasi-orthogonal Walsh codes defined in the standard can be selected. In the channel
table further down in the panel, a decision can be made for each channel (permissible by the standard)
whether the Walsh code of the standard set or of the quasi-orthogonal set should be used.

WinIQSIM CDMA2000
1013.1642.02 12-25 E-1
OTD
OTD stands for orthogonal transmit diversity. This parameter has a similar effect as the transmit
diversity parameter used by 3GPP W-CDMA. The CDMA2000 signal can be sent simultaneously on
several antennas. As a result, the receiver can decode the traffic signal from the two input signals and is
less liable to fading and other interference.
If OTD should be used, the antenna of which the signal should be simulated can be specified.
Generation of the signal depends on the selected antenna. For further details refer to [2].
Channel coding
With this parameter you can decide whether the code channels of the base station should be channel-
coded Channel coding is performed as described in section 12.1.1.1. Depending on channel type and
radio configuration, blocks like Add Reserved Bits may not be available. To test the individual
components of the channel coding in your receiver, four coding modes are offered which are explained
in the table below.
Table 12-6 Channel coding modes
Coding mode Function / structure
Off
Channel coding is not performed. The data sources of the individual channels apply their data stream
directly to the long-code scrambler. The data source supplies the traffic data with the data rate that
would be available at the long-code scrambler after coding is switched on. The data rate parameter
indicated in the channel table is no longer valid.
Coding
Data
source Long Code
Scrambling
Add
Reserved
Bits
Add
Frame
Quality
Indicator
Symbol
Repetition
Convolut ional
or Turbo
Encoder
Add 8
Reserved/
Encoder
Tail Bits
Symbol
Punct ure
Block
Interleaver
Complete
The complete channel coding (see 12.1.1.1) is performed.
Add
reserved
bits
Add
frame
quality
indicator
Symbol
repetition
Convolutional
or turbo
encoder
Add 8
reserved/
encoder
tail bits
Symbol
Puncture
Block
interleaver
Coding
Data
source Long-code
scrambling
Without
interleaving
Except for the block interleaver, the whole channel coding procedure is carried out. In this mode the
frame structure and the convolutional coder of your receiver can be tested.
Add
reserved
bits
Add
frame
quality
indicator
Symbol
Repetition
Convolutional
or turbo
encoder
Add 8
reserved/
encoder
tail bits
Symbol
puncture
Coding
Long-code
scrambling
Block
Interleaver
Data
source
Interleaving only
In this mode only block interleaver is used for coding. This allows the deinterleaver in the receiver to
be tested independently of the remaining (de-)coding process.
Data
Source Long Code
Scrambling
Block
Interleaver
Add
Reserved
Bits
Add
Frame
Quality
Indicator
Symbol
Repetition
Convolutional
or Turbo
Encoder
Add 8
Reserved/
Encoder
Tail Bits
Symbol
Puncture
Coding

CDMA2000 WinIQSIM
1013.1642.02 12-26 E-1
(Mis-)Use TPC for output power control / Power Step:
The TPC (transmit power control) bits are used by CDMA2000 to signal an increase or decrease of the
output power to the destination station. To this end the data stream is punctured after long-code
scrambling at the frequency of 800 Hz and one to six information bits are replaced by a corresponding
number of power control bits (0 to 0 or 1 to 1).
If the (Mis-)Use TPC option is active, the specified pattern is misused to vary the output power as a
function of time. Every 1.25 ms (800 Hz), a bit of this pattern is used to increase (bit = 1) or decrease
(bit = 0) the channel power by the specified power step. The upper limit is 0 dB and the lower limit -60
dB.
The following envelope is obtained at a channel power of 0 dB, power step of 1.0 dB and the pattern
001110100000011:
Fig. 12-22 Dynamic change of channel power
Note that the first bit is assigned to the first power control section. In this first section the start power
specified in the channel table is always used, ie only in the next power control section (with the second
TPC bit) will the defined power change be effective
12.2.2.5.2 Channel Table of a Base Station
Most of the base station configuration panel is taken up by the scrollable channel table. The table
elements can be directly edited or changed. The parameters that can be changed in the individual table
columns are described in the following.
Basic table structure:
Two different classes of channels are available in the CDMA2000 forward link. There are channels like
pilot, sync, paging and control channels which contain control information but no dedicated information
for the recipient. These channels are called special channels. Then dedicated channels are defined
containing information for the recipient. These channels are called traffic channels. A traffic channel in
CDMA2000 may consist of several subchannels. In WinIQSIM, up to eight traffic channels including
subchannels can be defined for each base station in addition to the special channels.
To show the assignment of the channels to the various groups and for the sake of clarity, the lines in the
channel table are assigned colours for the different groups.

WinIQSIM CDMA2000
1013.1642.02 12-27 E-1
Table 12-7 Assignment of channel groups in the channel table
Channel group Display in the channel table
Special channels
Traffic channels 1 and 5
Traffic channels 2 and 6
Traffic channels 3 and 7
Traffic channels 4 and 8
CH NO
A continuous channel number starting with 0 is shown in the first column. In WinIQSIM, a base station
consists of up to 91 code channels depending on the radio configuration. All channels can be set
independently of each other.
Type
In this column the type of channel is shown. Depending on the radio configuration, the first up to 19 table
lines are assigned to special channels like pilot, sync and paging channels. There are eight traffic
channels in addition. A traffic channel is used for transmitting the radio link information, ie for
communication with the addressee. The traffic channels consists of a dedicated channel, a fundamental
channel and, depending on the radio configuration of up to 7 supplemental channels. The channel type
is a pure display parameter and cannot be edited.
Frame Length
Different frame lengths can be defined depending on channel type and radio
configuration. The following frame lengths are supported: 5 ms, 20 ms, 26,6
ms (sync channel only), 40 ms and 80 ms. All these frame lengths are an
integral part of the 80 ms frame. For this reason 80 ms was chosen in
WinIQSIM as the basic sequence length. The selected frame length in turn
influences the possible data rates of a channel.
Data Rate
Depending on channel type, radio configuration and frame length,
different data rates can be chosen for a channel. All data rates
between 1.2 kbps and 1,036.8 kbps defined in the standard are
supported. The selection of the data rate influences the length of the
Walsh code (spreading factor) that can be used for this channel.

CDMA2000 WinIQSIM
1013.1642.02 12-28 E-1
Walsh Code
In this column a Walsh code can be assigned to the code channel. The value range of the Walsh code
depends on the radio configuration, channel type, frame length and the data rate. With some channels,
eg pilot or sync, the Walsh code to be used is specified in the standard. Generally, the Walsh code can
only varied within the range specified by the standard.
Quasi Orthogonal Walsh Set
In this column it can be decided for each channel whether the spreading code is taken from the
standard Walsh set (field not active ) or from the quasi-orthogonal Walsh set (field active ) selected
for the BS. Depending on the channel type and other parameters, the standard does not allow the use of
quasi-orthogonal codes. In this case the selection field is dimmed.
Spreading Factor
In this column the spreading factor of the channel is displayed. The spreading factor corresponds to the
length of the Walsh code and depends on parameters like the radio configuration and the data rate.
Possible spreading factors are 4, 8, 16, 32, 64, 128 and 256.
LC Mask
Here the mask of the long-code generator can be entered (see 12.1.1.1). The mask is to be indicated in
hexadecimal form. The long-code mask is a 42-bit value that can be entered in two parts, as high (10-
bit) and low (32-bit) word. The value range is 0 to 3FF FFFF FFFF. The mask serves for channel-
specific and user-specific scrambling of the code channel. Depending on the channel type, only certain
masks are permitted by the IS2000 standard. For further information refer to [2]. In WinIQSIM the whole
value range can be used independent of the channel type. A common long-code mask can only be
assigned to a traffic channel and its subchannels. The mask can be entered in the table line of the
associated dedicated control channel. This mask is then automatically used by all other subchannels of
the traffic channel. The associated entry elements are dimmed.
Power/dB
In this column the power of the code channel can be set. The value range of the channel power is –60
dB to 0 dB.
Data
Selection of one of the four data sources Data 0, Data 1, Data 2 or PRBS.
For the definition of data sources see section 7.2.
TPC
A pattern of up to 16 bits can be entered here for transmitter power control (power control puncturing) of
the code channel. To this end the data stream is punctured after long-code scrambling at the frequency
of 800 Hz and one to six information bits are replaced by a corresponding number of power control bits
(0...0 or 1...1). To do so a bit is taken from the TPC pattern and multiplied. The specified bit pattern is
used cyclically.
State: In this switch it can be determined whether the code channel is to be contained in the scenario or
not. The State buttons of active channels are shown in green. Thus active channels can be seen at a
glance.
The displayed range can be changed with the scrollbar at the right of the table. The following modes are
supported

WinIQSIM CDMA2000
1013.1642.02 12-29 E-1
Table 12-8 Scrollbar modes
Function Action required
Scrolling through the table line by line - Switch off page scrolling
- Click with the mouse on the large arrows ,
or
- Mark the black box with the mouse -> scrollbar is activated
- Press the <Up> / <Down> cursor keys.
Scrolling through the table page by page - Switch on Page Scrolling"
- Click with the mouse on the large arrows ,
Jumping to any position in the table - Click with the mouse on the black box (keep key pressed)
- Move to desired position
- Release left mouse key
12.2.2.5.3 Multi Channel Edit
Pressing the Multi Channel Edit button opens a window where several traffic channels can be
configured.
Fig. 12-23 Base Station Multi Channel Edit panel
In this window all parameters of the associated supplemental (sub)channels can be set for a group of
traffic channels. The channel parameter value ranges correspond to the associated parameters in the
channel table (see above).
Start Traffic Channel/Stop Traffic Channel: The range of the traffic channels to be set together is
defined here.
In the following panel window the forward supplemental (sub)channels of the individual traffic channels
are configured.
In the Number of F-SCH per Traffic Channel field, the number of supplemental channels contained in
each traffic channel is defined. The value range of 1 to max. 7 depends on the radio configuration.
The frame length and the data rate of the channels is selected next. To be able to set complete channel
scenarios, start values and step widths can be entered for some parameters to set the channel
parameters. The Walsh code and Walsh Code Step parameters can for example be used to create
simple scenarios. Spreading codes with a fixed step width are assigned to the individual code channels.
In the Use quasi orth. Walsh set field you decide whether the Walsh codes should be taken from the
standard set or from the quasi-orthogonal set selected for the BS. With Power and Power Step, power
profiles (on the code channel axis) can be generated in the same way as the Walsh codes.
When OK is pressed, the channel table is completed with the values defined in the panel. Cancel aborts
the changes made in the settings.

CDMA2000 WinIQSIM
1013.1642.02 12-30 E-1
12.2.2.5.4 Reset BS Table
The reset button is used to reset the channel table parameters of the base station to defined settings.
The parameters described in section 12.2.2.5.1, Common Base Station Settings, are not effected. The
reset values are shown in the following table.
Table 12-9 Reset values of BS table
Parameters of code channels Reset value
Frame length Dep. on channel type, 20 ms if possible,
otherwise lowest possible frame length.
Data rate Dep. on channel type, 9.6 kbps if possible,
otherwise lowest possible data rate
Walsh code Dep. on channel type, channel number in
the table, otherwise lowest possible Walsh
code
Quasi-orth. spreading Off for all channels
Long-code mask 0 for all channels
Power 0 dB for all channels
Data source PRBS for all channels
TPC pattern 0 for all channels
State Off for all channels
12.2.2.5.5 Channel Graph
This graph gives an overview of all active channels.
Fig. 12-24 Channel graph
Special channels and traffic channels are coloured as described in section 12.2.2.5.2 The channel
power can be seen from the length of the line. The channel graph can be displayed simultaneously with
the other windows. Thus, modifications in the channel table affecting the channel graph can be seen at
a glance.

WinIQSIM CDMA2000
1013.1642.02 12-31 E-1
12.2.2.5.6 Code Domain
The Walsh codes of variable length used by CDMA2000 are the so-called Hadamard codes.
The structure of these codes is explained below. The code matrix of the order N+1 is obtained from the
matrix N by extending the latter to the right and downwards through copying and to the left by copying
and inversion (see below).
01111
11-1 1-1
21 1 -1 -1
31-1 -1 1
01 1 1 1 1 1 1 1 1 1 1 1
11-1 1-1 1-1 1-1 1-1 1-1
21 1 -1 -1 1 1 -1 -1 1 1 -1 -1
31-1 -1 1
copy
1-1 -1 1 1 -1 -1 1
41111-1 -1 -1 -1
51-1 1-1 -1 1-1 1
61 1 -1 -1 -1 -1 1 1
7
copy copy
+
invert 1-1 -1 1-1 1 1 -1
01111111111111111
11-1 1-1 1-1 1-1 1-1 1-1 1-1 1-1
21 1 -1 -1 1 1 -1 -1 1 1 -1 -1 1 1 -1 -1
31-1 -1 1 1 -1 -1 1 1 -1 -1 1 1 -1 -1 1
41111-1 -1 -1 -1 1 1 1 1 -1 -1 -1 -1
51-1 1-1 -1 1-1 1 1 -1 1-1 -1 1-1 1
61 1 -1 -1 -1 -1 1111-1 -1 -1 -1 1 1
71-1 -1 1-1 1 1 -1 1-1 -1 1-1 1 1 -1
811111111-1 -1 -1 -1 -1 -1 -1 -1
91-1 1-1 1-1 1-1 1 1 -1 1-1 1-1 1
10 1 1 -1 -1 1 1 -1 -1 -1 -1 1 1 -1 -1 1 1
11 1-1 -1 1 1 -1 -1 1-1 1 1 -1 -1 1 1 -1
12 1111-1 -1 -1 -1 -1 -1 -1 -1 1111
13 1-1 1-1 -1 1-1 1-1 1-1 1 1 -1 1-1
14 1 1 -1 -1 -1 -1 1 1 -1 -1 1111-1 -1
15 1-1 -1 1-1 1 1 -1 -1 1 1 -1 1-1 -1 1
Fig. 12-25 Generation scheme of Walsh code
Walsh codes of the lengths 4, 8, 16, 32, 64, 128 and 256 are used in CDMA2000. The greater the
spreading factor / Walsh code length, the smaller the useful symbol rate prior to spreading and vice
versa. The Walsh codes and their generation scheme are closely related to the spreading codes of
3GPP. Basically, the same spreading sequences are used, only the order in the respective code trees is
different. To find a 3GPP code that corresponds to a CDMA2000 code, the bit-inverted line (line index)
has to be selected in the 3GPP matrix of identical spreading factor.
Example: The 3GPP spreading code matching line 10 of the 16-bit Walsh code matrix is searched
for. The binary form of the line index 10 (with 4 bits, because of Walsh length 16 = 24) is
1010. The bit-inverted index is 0101, ie 5 in decimal notation. This means that the Walsh
code No. 10 with the length 16 corresponds to the 3GPP spreading code 5 of the same
length (spreading factor).
In contrast to the spreading codes of 3GPP, Walsh codes of short lengths (low spreading factor) do not
occupy a block area in a Walsh matrix of larger spreading factor. Several lines (ratio of the two
spreading factors) are occupied in the matrix with a higher spreading factor, distributed over the whole
Walsh codes, length 4
Walsh codes, length 8
Walsh codes, length 16
copy
copy copy
+
invert

CDMA2000 WinIQSIM
1013.1642.02 12-32 E-1
matrix. This behaviour is illustrated in the diagram below. This results from the structuring scheme of the
Walsh codes that are obtained by copying and inverting the next smaller matrix.
Fig. 12-26 Walsh code tree
If a Walsh code with the length 4 and index 1 is used, codes 1 and 5 are disabled at the length 8, and
codes 1, 4, 9 and 13 at the length 16 because codes of greater length contain the output code of shorter
length (or its inversion).
When using such conflicting Walsh codes simultaneously, the signals of the associated code channels
are mixed so that they can no longer be separated in the receiver. Orthogonality will then be lost.
The matrix range with the highest spreading factor (ie 256), which is based on the spreading code
selected in the code tree, is then defined as domain of a specific Walsh spreading code. Using a
spreading code means that its entire domain is used.
When pressing the Code Domain button, a graph is opened that shows the assignment of active code
channels in the code domain. Since a quasi-orthogonal Walsh set is available for the Walsh set and for
every base station, the code domain display contains two windows. In the upper window the code
domain of the standard Walsh set is displayed, in the lower window the quasi-orthogonal Walsh sets.
Fig. 12-27 Code domain display
In this display assignment of the domains can be seen at a glance. Compared to 3GPP it is however
much more difficult to see whether the code domains of different channels overlap, ie whether there is a
domain conflict. This is due to the structure of the Walsh codes described above. The reason is that no
block areas are occupied in the domain but several areas of minimum width are distributed over the
whole domain.

WinIQSIM CDMA2000
1013.1642.02 12-33 E-1
The spreading factors of the code channels can be identified by the colour of the associated bars. The
legend at the right of the graph indicates the assignment of colours to the spreading factors. The height
of the bars indicates the power of the code channel.
The code domain graph can be displayed simultaneously with the other windows. Thus, modifications in
the channel table affecting the code domain graph can be seen immediately.
Display of domain conflicts
If a domain conflict occurs in the base station, an LED lights up in front of the channel line in the table.
All lines in the channel table (lines processed in ascending order of channel numbers) having a domain
conflict with a line of a lower index are marked by a red LED at the left of the channel number.
A domain conflict occurs when the occupied domains of different channel lines overlap.
A click on one of the red LEDs with the left mouse key opens a window where more detailed information
on the domain conflict is given. In addition to the information on conflicting code channels and whether
the conflict has occurred in the Walsh set or the quasi-orthogonal Walsh set, the first domain area
where the two code channels overlap is displayed.
Fig. 12-28 Display of domain conflict info
Using this display as a basis, the domain conflicts can be resolved with the aid of the code domain
display starting from the lowest channel number.
In addition to the headline of the channel table, an LED informs whether domain conflicts occur in the
whole base station (red LED: ) or not (green LED: ). It is thus possible to see whether channel lines
that are not in the displayed table area lead to conflicts. A click with the left mouse key on this display
opens the following window.
Fig. 12-29 Domain conflict info
The Base Station Configuration panel is quit by pressing the OK button. When the Cancel button is
pressed, all changed settings are discarded.

CDMA2000 WinIQSIM
1013.1642.02 12-34 E-1
12.2.2.6 Mobile Station Configuration
A click on one of the mobile station blocks in the CDMA2000 Configuration panel opens the Mobile
Station Configuration panel. The CDMA2000 Configuration panel is also displayed but it is dimmed
since the two windows are interrelated in many ways. The CDMA2000 configuration parameters can still
be read but not changed. When the Mobile Station Configuration panel is closed (with OK or Cancel),
the CDMA2000 Configuration panel is enabled again.
Fig. 12-30 Mobile Station Configuration panel
12.2.2.6.1 Common Mobile Station Settings
In this section the parameters valid for the complete mobile station can be set.
MS State: The complete mobile station can be switched on or off.
Radio Configuration
The radio configuration parameter is comparable with selecting the rate sets of IS-95. The radio
configuration influences the whole structure of the channel table. It determines among other things the
defined channel types and the frame lengths and data rates that can be used. Depending on the
spreading rate, the following radio configurations can be set.
Spreading rate 1X: RC1 – RC4
Spreading rate 3X: RC5 – RC6

WinIQSIM CDMA2000
1013.1642.02 12-35 E-1
Channel coding
With this parameter you can decide whether the code channels of the mobile station should be channel-
coded or not. Channel coding is performed as described in section 12.1.1.2. Depending on channel type
and radio configuration, blocks like Add Reserved Bits may not be available. To test also individual
components of the channel coding in your receiver, four coding modes are offered which are explained
in the table below.
Table 12-10 Channel coding modes
Coding mode Function / structure
Off
Channel coding is not performed. The data sources of the individual channels apply their data stream
directly to the spreader. The data source supplies the traffic data with the data rate that would be
available at the spreader after coding is switched on. The data rate parameter shown in the channel
table is no longer valid.
Complete The complete channel coding (see 12.1.1.1) is performed.
Without Interleaving
Except for the block interleaver, the whole channel coding procedure is carried out. In this mode the
frame structure and the convolutional coder of your receiver can be tested.
Interleaving Only
In this mode only block interleaver is used for coding. This allows the deinterleaver in the receiver to
be tested independently of the remaining (de-)coding process.
TPC
In this field a pattern of maximum 16 bits can be specified. In WinIQSIM this parameter is used
exclusively for controlling the mobile station output power (see description below). In the reverse link,
power control puncturing or a similar function is not defined for controlling the base station power. The
specified bit pattern is used cyclically.
(Mis-)Use TPC for output power control / Power Step:
If the (Mis-)Use TPC option is active, the specified pattern is used to vary the output power as a
function of time. Every 1.25 ms (800 Hz), a bit of this pattern is used to increase (bit = 1) or decrease
(bit = 0) the power of all code channels by the specified power step. The upper limit is 0 dB, the lower
limit -60 dB.
The following envelope is obtained at a channel power of 0 dB, power step of 1.0 dB and the pattern
0011001100000011:
Fig. 12-31 Dynamic change of channel power

CDMA2000 WinIQSIM
1013.1642.02 12-36 E-1
Note that the first bit is assigned to the first power control section. In this first section the start power
specified in the channel table is always used, ie only in the next power control section (with the second
TPC bit) will the defined power change be effective.
12.2.2.6.2 Channel Table of Mobile Station
Most of the Mobile Station Configuration panel is taken up by the channel table. The table elements can
be directly edited or changed. The individual parameters in the table columns that can be changed are
described in the following.
Basic table structure:
Two different classes of channels are available in the CDMA2000 reverse link. There are channels like
the reverse pilot and reverse dedicated control channels containing control information. These channels
are called special channels. Dedicated channels are also defined that contain information for the
recipient. These channels are called traffic channels. In the reverse link, the channel scenario with the
spreading codes of the individual channels is predefined by selecting the radio configuration. For this
reason the channel table does not contain selection parameters for the Walsh code. Depending on the
radio configuration, a mobile may occupy up to 13 code channels. Some channels like the reverse
common control channel (R-CCCH) and the enhanced access channel (R-EACH) may only be used
alternatively according to the standard. This restriction does not exist in WinIQSIM in order not to
complicate the channel table with a settable channel type parameter. For more details on channel
combinations see [2].
To show the assignment of the channels to the different groups and for the sake of clarity, the lines of
the channel table are displayed in different colours depending on the group to which the channel
belongs.

WinIQSIM CDMA2000
1013.1642.02 12-37 E-1
Table 12-11 Assignment of channel groups in the channel table
Channel group Display in channel table
Special channels
Traffic channels
CH NO
A continuous channel number starting with 0 is shown in the first column. A base station in WinIQSIM
consists of up to 13 code channels depending on the radio configuration. All channels can be set
independently of each other.
Type
In this column the type of channel is shown. The first channels in the table are the special channels.
They are followed by the traffic channels. Sometimes the block of traffic channels is followed by another
block of special channels. The channels sequence and thus the table structure largely complies with the
channel scenario for the reverse link specified in the standard. The channel type is a pure display
parameter and cannot be edited.
Frame length
Different frame lengths can be defined depending on channel type and radio
configuration. The following frame lengths are supported: 5 ms, 10 ms and 20
ms. All these frame lengths are an integral part of the 20 ms frame. To be
compatible with the forward link, 80 ms is also chosen in the reverse link as a
basic unit for the sequence length. The selected frame length in turn
influences the possible data rates of a channel.
Data rate
Depending on the channel type, radio configuration and frame length, different
data rates can be chosen for a channel. All data rates specified in the
standard are supported. The selected data rate influences the Walsh code
length (spreading factor).
Spreading Factor
In this column the spreading factor of the channel is displayed. The spreading factor corresponds to the
length of the employed Walsh code. The Walsh codes to be used are specified by the standard and
cannot be chosen.
LC Mask
Here the mask of the long-code generator can be given (see 12.1.1.1). The mask is to be indicated in
hexadecimal form. The long-code mask is a 42-bit value that can be entered in two parts, as a high and
a low word. The value range is 0 to 3FF FFFF FFFF. The mask serves for channel-specific and user-
specific scrambling of the code channel. Depending on the channel type, only certain masks are
permitted by the IS2000 standard. For further information refer to [2]. In WinIQSIM the whole value
range can be used independently of the channel type.
Power/dB
In this column the power of the code channel can be set. The value range of the channel power is –60
dB to 0 dB.

CDMA2000 WinIQSIM
1013.1642.02 12-38 E-1
Data
Selection of one of the four data sources Data 0, Data 1, Data 2 or PRBS.
For the definition of data sources see section 7.2.
State
With this switch it can be determined whether the code channel is to be contained in the scenario or not.
The State buttons of active channels are shown in green. Thus active channels can be seen at a glance.
12.2.2.6.3 Reset BS Table
The reset button is used to reset the channel table of the mobile station to defined settings. The
parameters described in section 12.2.2.5.1, Common Base Station Settings, are not affected. The reset
values are shown in the following table.
Table 12-12 Reset values of BS table
Parameters of code channels Reset value
Frame length Dep. on channel type, 20 ms if possible,
otherwise lowest possible frame length.
Data rate Dep. on channel type, 9.6 kbps if possible,
otherwise lowest possible data rate
Long-code mask 0 for all channels
Power 0 dB for all channels
Data source PRBS for all channels
State Off for all channels
12.2.2.6.4 Channel Graph
This graph shows all active channels at a glance.
Fig. 12-32 Channel graph
Special channels and traffic channels are coloured as described in section 0 The channel power can be
seen from the length of the line. The channel graph can be displayed simultaneously with the other
windows. Thus, modifications in the channel table having an effect on the channel graph can be seen at
a glance.
The Mobile Station Configuration panel is quit with the OK button as usual. When the Cancel button is
pressed, the window is cleared and all new settings are discarded.

WinIQSIM CDMA2000
1013.1642.02 12-39 E-1
12.3 Further Information for the Generation of CDMA2000
Signals
This section provides background information on CDMA2000 signals and is intended to make the
generation of user-specific signals easier.
12.3.1 CDMA2000 Signals in the Time and Frequency Domain
12.3.1.1 Time Domain
The constellation display should be opened for analyzing the timing characteristic of a CDMA2000
baseband signal. The following graph gives an overview of the CDMA2000 basic constellation for one
channel and below for two channels of the same type.
.
CDMA2000
Forward Link Reverse Link
BPSK QPSK
Direct Spread
Multicarrier
I or Q I and Q
BPSK QPSK
(1)
(2)
(3)
(4)
(5)
(6)
(7)
(8)
(9)
(10)
(11)
(12)
Fig. 12-33 Selection of CDMA2000 system
For the constellation it is assumed that all channels are generated with a power of 0 dB. Except for the
multicarrier branch, all constellations have been created with the standard-conformal CDMA2000 1X
filter.
12.3.1.1.1 Multicarrier
Because of the frequency shift of the two outer carriers, the corresponding subconstellations are quickly
turned round. The ratio of the carrier spacing and the chip clock determines the appearance of the
constellation. The two constellations (1) and (2) shown in Fig. 12-33 were obtained by squarewave
filtering. When other standard filters (CDMA2000 1X) are used, the constellation normally occupies the
complete I/Q layer, ie the structures are no longer recognized.

CDMA2000 WinIQSIM
1013.1642.02 12-40 E-1
12.3.1.1.2 Direct Spread
With CDMA2000, a great number of basic constellations can be distinguished depending on the link
direction and channel type. The terms BPSK and QPSK in Fig. 12-33 refer to data modulation. BPSK
means that a bit of each symbol clock is spread and that the real spreading signal is scrambled with the
PN short code. This method is used with all channels that have been taken from or are based on the
preceding IS-95 system. These are:
• Pilot, sync and paging channels (forward link)
• Fundamental and supplemental code channels (RC1 and RC2 in the forward link)
• Access channel (reverse link)
• Fundamental and supplemental code channels (RC1 and RC2 in the forward link)
QPSK modulation means that two bits per symbol clock of a source are spread in parallel and that the
complex spreading signal is then scrambled with the complex PN short code.
Forward Link
Fig. 12-34 Spreading scheme in the forward link direct spread mode (OTD off)
In this diagram, all data lines Yi, YQ, PNi, PNQ and the Walsh functions may assume the states +1 or -1.
If necessary, the 0 and 1 states are mapped to +1 and -1.
Control lines QOFsign and Walshrot are considered inactive in the following.
BPSK and QPSK modulation is used in the forward link.
With BPSK, the YQ input line is not used. Spreading with (+1/-1) Walsh sequences using the (+1/-1)
input data stream Yi creates chips that may in turn have the values +1 or -1.
By scrambling with +/-1 PN sequences, the typical single-channel BPSK mapping (3) with the points { (-
1, -1), (-1,+1), (+1, -1), (+1, +1) } is obtained.
If two channels are spread according to this scheme, the same or opposite chip values may occur at any
time at the output of the Walsh spreader in the two channels. When compared with the single-channel
case (3), identical values create a point of identical phase and twice the amplitude. Opposite values
result in cancellation.
As can be seen in Fig. 12-33 (4), a five-point constellation is thus obtained.
With QPSK modulation, modulation data are applied to lines Yi and YQ. The complex multiplication of
the complex spreader output signal (I and Q component in the value range +1/-1) by the PN sequence

WinIQSIM CDMA2000
1013.1642.02 12-41 E-1
yields a 4-point constellation (5) { (-2, 0), (+2, 0), (0, -2), (0, +2) }. In contrast to the single-channel
constellation of BPSK (3), this constellation is turned by 45° and amplified by a factor of 2.
If two channels are spread according to this scheme, the following four cases may occur any time at the
output of the Walsh spreader:
1. Identical I and Q components in the two channels: same as in the single channel mode (5), but with
twice the amplitude (->4 points at { (-4, 0), (+4, 0), (0, -4), (0, +4) ).
2. Opposite I and Q components in the two channels: complete cancellation ( -> point at (0,0) ).
3. I components identical, Q components opposite: cancellation of Q component, therefore same as
with two-channel BPSK (4) ( -> 4 points at { (-2, -2), (-2,+2), (+2, -2), (+2, +2) ).
4. I components opposite, Q components identical: cancellation of I component, therefore same as with
two-channel BPSK (4) ( -> 4 points at { (-2, -2), (-2,+2), (+2, -2), (+2, +2) ).
As can be seen in Fig. Fig. 12-33, a 9-point constellation is created (6).
Reverse link
BPSK (data-modulated) channels are spread with a scheme similar to that in the forward link. The
scheme also creates identical constellations (7) = (3), (8) = (4).
Spreading scheme for channels using QPSK modulation:
Fig. 12-35 Spreading scheme in the reverse link for QPSK-modulated channels
The term QPSK modulation refers to the option that I and Q lines can assume the values (+1/-1) prior to
complex scrambling with the PN sequence.

CDMA2000 WinIQSIM
1013.1642.02 12-42 E-1
One channel is always set to I or Q only. If the second line is not used (I or Q subtree in Fig. 12-33, (9)
and (10)), a similar constellation as with BPSK is obtained. Because of the skillful modification of PN
sequences (HPSK), only 50% of all zero crossings are eliminated. This leads to a distortion of the
constellation ranges.
If the two lines are occupied by channels of identical power (I and Q, (11) and (12)), the constellation is
identical to that obtained in the forward link with QPSK. The difference is again a distortion of the
constellation ranges.
12.3.1.2 Frequency Range
12.3.1.2.1 Forward Link, 1X Mode
The filter specified in [2], section 3.1.3.1.14.1.1, is included as CDMA2000 1X filter in the filter panel.
The following spectrum is obtained:
Fig. 12-36 Spreading scheme in the reverse link for QPSK-modulated channels
A characteristic feature is the ripple in the passband and the relatively low attenuation in the stopband.
The resulting ACP value is approx. -34 dB.
A better ACP value (with poorer EVM) is obtained with the "cdma_705.ifl" filter installed together with
WinIQSIM, which can be included as user filter in the filter panel:
Fig. 12-37 Spectrum of magnitude of CDMA2000 1X signal with special, low ACP filter
This reduces the ACP value to -52 dB.
12.3.1.2.2 Forward Link, 3X Mode (Direct Spread)

WinIQSIM CDMA2000
1013.1642.02 12-43 E-1
The filter specified in [2], section 3.1.3.1.14.2.1, is included as CDMA2000 1X filter in the filter panel.
The following spectrum is obtained:
Fig. 12-38 Spectrum of magnitude of CDMA2000 3X signal (direct spread)
This filter is much longer (108 taps) than the 1X filter (48 taps). The result is a higher attenuation in the
stopband and a finer ripple.
An ACP value of approx. -49 dB can thus be achieved.
12.3.1.2.3 Forward Link, 3X Mode (Multicarrier)
In this mode the signal consists of three single carriers corresponding to the signal of the 1X mode. The
defined carrier spacing is 1.25 MHz and the CDMA2000 1X filter described in [2], section 3.1.3.1.14.2.1,
is used.
Fig. 12-39 Spectrum of magnitude of CDMA2000 3X signal (multicarrier, spacing 1.25 MHz)
The three single carriers are shown in the display as one wide carrier. The single carriers become
visible when the carrier spacing is increased to eg to 2 MHz.

CDMA2000 WinIQSIM
1013.1642.02 12-44 E-1
Fig. 12-40 Spectrum of a CDMA2000 3X signal (multicarrier, spacing 2.0 MHz)
Note: In the multicarrier mode a resampler is used for signal calculation. The characteristics of the
resampler (eg lowpass characteristic) modify the spectrum in the stopband.
12.3.2 Effects on Crest Factor
The crest factor of the signal is mainly influenced by the following parameters:
• Link direction
By modifying the Q component of the long code in the uplink (with QPSK modulation only, see section
12.3.1.1.2) every second zero crossing can be avoided. In contrast to the downlink, the crest factor is
reduced by approx. 1.7 dB. The effect decreases as the number of channels increases.
• Sequence length
Longer sequences cause higher peak values and hence larger crest factors since the probability of
even higher peak values increases.
• Number of channels
More channels yield larger crest factors
• Selection of spreading codes
Neighbouring spreading code numbers usually result in smaller crest factors than numbers distributed
over the full range of available values.
Example: 8 channels with spreading code numbers 0 to 7: 9.44 dB
16 channels with spreading code numbers 0, 8 16 to 96, 112: 12.33 dB
• Value of clipping level (see section 8.2.2.8)
By limiting the signal, the crest factor can be reduced to almost any low value.

WinIQSIM TD-SCDMA
1013.1642.02 13-1 E-1
13 TD-SCDMA
WinIQSIM can generate TD-SCDMA signals. Section 13.1 gives an overview of this mobile radio
transmission method. Section 13.2 describes the associated control functions. Section 13.3 provides in-
depth information about the generation of TD-SCDMA signals.
13.1 Mobile Radio Transmission Method TD-SCDMA
TD-SCDMA (time-division synchronous CDMA) designates a mobile radio transmission method
developed by the China Wireless Telecommunication Standard group (CWTS, http://www.cwts.org).
This standard is similar to the 3GPP TDD proposition, but with greater emphasis placed on GSM
compatibility and with a chip rate limited to 1.28 Mcps.
References:
[1] SIEMENS FRS TD-SCDMA Physical Layer 1.0 (11.03.2000)
[2] SIEMENS Additional Information to FRS (01.02.2001)
WinIQSIM simulates TD-SCDMA at the physical channel layer. The explanations given in the following
are therefore restricted to this layer.
Table 13-1 TD-SCDMA parameters
Chip rate 1.28 Mcps
Carrier spacing 1.6 MHz
Data modulation QPSK
Filter Root-raised cosine (0.22)
Channel types Downlink:
• Primary Common Control Physical Channel (P-CCPCH)
• Secondary Common Control Physical Channel (S-CCPCH)
• Physical Forward Access Channel (F-FACH)
• Downlink Pilot Time Slot (DwPTS)
• Dedicated Physical Channel (DPCH)
Uplink:
• Physical Random Access Channel (P-RACH)
• Uplink Pilot Time Slot (UpPTS)
• Dedicated Physical Channel (DPCH)
Data rates 17.6 kbps, 35.2 kbps, 70.4 kbps to 281.6 kbps depending on channel type
Number of channels 4 cells, each containing max. 7 active slots. Each slot with up to 16 DPCHs and 5 special channels.
Frame structure Frame: 5 ms with 7 (traffic) time slots
Time slot (traffic): 675 µs
Time slot (DwPTS): 75 µs
Time slot (UpPTS): 125 µs
The number of symbols transmitted in a slot depends on the symbol rate.
Scrambling code 128 different codes with length of 16 chips
SYNC codes 32 different codes with length of 64 chips
SYNC1 codes 256 different codes with length of 128 chips
Basic midamble codes 128 different codes with length of 128 chips
Spreading code “Orthogonal Variable Spreading Factor Code (OVSF)“; spreading factors 1, 2, 4, 8, 16
TD-CDMA is a mobile radio standard in which available bandwidth is divided among subscribers
according to frequency (FDMA), time (TDMA) and code (CDMA). The same frequency is used for both
directions of transmission (TDD). Each resource (i.e. a combination of frequency, code and time slot)
can be used simultaneously by several base or mobile stations provided the scrambling codes differ.
A cell is understood to be a base station and all mobile stations communicating with this base station.
WinIQSIM simulates a maximum of four cells at the same frequency.
Note: To simulate more than four cells at the same frequency or cells at several frequencies, use
the Multi Carrier Mixed Signal system (see section 13.3.2.2).

TD-SCDMA WinIQSIM
1013.1642.02 13-2 E-1
13.1.1 TD-SCDMA Signal Structure (Frames and Time Slots)
The TD-SCDMA signal is organized in frames of 5 ms length. Each frame comprises 7 traffic time slots
(Ts0 to Ts6, each 0.675 ms) and two special time slots (DwPTS and UpPTS) for synchronization.
Ts0
Downlink Ts1
Uplink Ts2
Uplink Ts3
Uplink Ts4
Downlink Ts5
Downlink Ts6
Downlink
D
w
P
T
S
U
p
P
T
S
G
P
µs
675 75 75 125 675 675 675 675 675 675
chips864 96 96 160 864 864 864 864 864 864
Frame (5 ms = 6400 chips)
Switching point
Fig. 13-1 Structure of TD-SCDMA frame
Ts0 is always allocated to the downlink, Ts1 to the uplink. The other time slots are divided between the
two directions of transmission, the switching point being variable.
13.1.2 DwPTS and UpPTS
In the downlink pilot time slot (DwPTS), the base station sends one of 32 possible 64-chip SYNC codes.
The SYNC code allows the mobile station to synchronize to the base station. At the same time, the SYNC
code defines the value range for the scrambling code and the basic midamble code.
Guard
period
(32 chips)
DwPTS (75 µs = 96 chips)
SYNC
(64 chips)
Fig. 13-2 Structure of DwPTS
The real-valued SYNC sequence is converted into a complex-valued SYNC sequence by a rotating-
vector operation.
This SYNC sequence is divided up into four symbols with 16 chips each. The symbols are phase-
modulated (possible phases are 45°, 135°, 225° and 315°) in order to signal the frame number of the
interleaver.
In the supplied software, all symbols are modulated with 45°.
The uplink pilot time slot (UpPTS) is sent by the mobile station to initiate a call with the base station
(before a P-RACH is sent, for example). The transmitted SYNC1 code is randomly selected from eight
possible codes. If the base station does not respond to the UpPTS, the UpPTS is repeated in the next
frame.
Guard
period
(32 chips)
UpPTS (125 µs = 160 chips)
SYNC1
(128 chips)
Fig. 13-3 Structure of UpPTS
The UpPTS is a complex-valued signal resulting from the real SYNC1 sequence by a rotating-vector
operation.

WinIQSIM TD-SCDMA
1013.1642.02 13-3 E-1
13.1.3 Structure of Traffic Burst
In time slots Ts0 to Ts6, bursts can be sent by the base station or the mobile station, i.e. in both
directions of transmission. The burst structure is identical for both directions. There are two types of
burst, however, which are described in the following.
13.1.3.1 Burst Without Layer 1 Control Information
This type of burst can be used for all physical channels. It comprises two data fields, a midamble and a
guard period.
GP
Burst (675 µs = 864 chips)
Data2
Midamble Data1
µs275
chips352 16352 144
275 12.5112.5
Fig. 13-4 Traffic burst without layer 1 control information
The useful data are
• alternately fed to the I and the Q path (QPSK data modulation),
• mapped from the 0/1 plane into the –1/+1 plane,
• spread with the complex spreading code (spreading factor SF = 1, 2, 4, 8 or 16),
• scrambled with the real-valued scrambling code,
• weighted with the channel power and
• filtered (root-raised cosine 0.22)
Since each user sends only one burst per frame, the following gross data rate is obtained:
== ms*SF
*
Rate_Data_Gross 5
2704 281600/SF kbit/s
The midamble is obtained from the basic midamble by periodic repetition and shifting. For some
channels, the midamble shift can be set in steps of 8 chips. The basic midamble is 128 chips long.
Each scrambling code (setting parameter at cell level) is assigned a basic midamble code.
The midamble is neither spread nor scrambled.
No signal is transmitted during the guard period. This avoids crosstalk of the burst into the next time slot
at the receiver end.

TD-SCDMA WinIQSIM
1013.1642.02 13-4 E-1
13.1.3.2 Burst With Layer 1 Control Information
This type of burst can be used only with DPCHs (dedicated physical channels). It differs from the
"normal" burst (see section 13.1.3.1) only in that the data fields are shortened ahead of and after the
midamble to enable the transmission of layer 1 control information.
GP
Burst (675 µs = 864 chips)
Data2
Midamble Data1
µs262.5
chips320 16336 144
250 12.5112.5
StF
16
12.5
SS
16
12.5
PC
16
12.5
Fig. 13-5 Traffic burst with layer 1 control information
The stealing flag (StF) consists of 2 bits. Same as with GSM, these bits indicate whether all bits with an
even index (first bit = ’1’) or an odd index (second bit = ’1’) were replaced by signalling bits.
The synchronization shift (SS) field likewise consists of 2 bits which are used to inform the other station
of a shift of the burst time (’"00" means that the sync shift is increased, "11" that it is decreased). The
two bits are transmitted in M consecutive frames.
The shift value is a multiple k of Tchip/8. M and k are transmitted by signalling. The value for M can be
selected in WinIQSIM.
Analogously to the SS field, the power control (PC) field is used to initiate an increase or decrease of
transmit power.
If the spreading factor SF is lower than 16, the control symbols are transmitted 16/SF times. Control
symbols are treated like data symbols, i.e. they are spread and scrambled.

WinIQSIM TD-SCDMA
1013.1642.02 13-5 E-1
13.2 Generation of TD-SCDMA Signals with WinIQSIM
To generate a TD-SCDMA signal, the TD-SCDMA system must be selected.
Fig. 13-6 Selection of TD-SCDMA system
The System Selection menu is accessible via the File/New... menu or via "System!".
The differences between the two methods are described in sections 5.22.1 and 5.23.
The TD-SCDMA block diagram is based on that of the Single Carrier system. The Data Source block
has been extended and the Modulation block replaced by the TD-SCDMA Configuration block.
Fig. 13-7 Block diagram of TD-SCDMA system
The Data Source block corresponds to that of the Multi Carrier system. For information please refer to
section 7.2.

TD-SCDMA WinIQSIM
1013.1642.02 13-6 E-1
13.2.1 Status Line
The main parameters of the TD-SCDMA transmission system are displayed in the status line, below the
toolbar of the main panel. So, the set parameters can be seen at a glance.
The status line contains icons for the different parameters. Below the icons the current parameter values
are indicated. The following illustration shows the status line of the TD-SCDMA system with parameter
values assigned to the icons.
Fig. 13-8 Status line of TD-SCDMA system
Chip rate of TD-
SCDMA signal
Spreading factor;
for different
factors:
"Various"
No channel activ:
"Not used"
Current data source;
for different data sources:
"Various"
No channel activ: "Not used“
Sequence length
in timeslots
(Sequence Length)
Baseband filter for
pulse shaping
(filter function)
Window function for
baseband filter
(Window Function)
Data rate;
for different rates:
"Various"
No channel activ:
"Not used" Oversampling
Number of
samples
Sampling rate
of signal

WinIQSIM TD-SCDMA
1013.1642.02 13-7 E-1
13.2.2 TD-SCDMA Configuration Panel
All parameters necessary for the definition of a TD-SCDMA signal (except for data sources and
impairments) can be accessed via the TD-SCDMA Configuration panel.
Fig. 13-9 TD-SCDMA Configuration panel
13.2.2.1 General Settings
The following parameters are defined in the General Settings panel:
• Mode
Here it is defined whether only the base station (downlink only) or only the mobile stations (uplink
only) or both types of station (downlink and uplink) should be active in a cell.
• Chip Rate Variation
This parameter allows changing the output chip rate (i.e. the rate of spread symbols used for signal
output by AMIQ, for example) as against the standard chip rate of 1.28 Mcps. The standard chip rate
of 1.28 Mcps can be restored any time by means of the Set to standard button.
• Sequence Length
The length of the signal to be generated can be set in 5 ms frames.
The number of chips per frame is 6400.
• Different start values for PRBS
If this button is active, the PRBS generators of the individual channels are initialised with different
start values. As a result, all channels are calculated with independent source data.
Note: This button is effective only for the data source designated "Data Source PRBS".
If, for example, "Data Source 0" with PRBS16 is used, the button is ignored, i.e. all
channels using Data Source 0 are calculated with identical PRBS bit sequences.
• Clipping Level
A clipping value can be set as a percentage of the highest peak. The range is 1 to 100 %.
A value of 100 % means that the signal is not clipped. Clipping reduces the crest factor.
Clipping can be effected based on two different parameters:
vector | i+jq | : The instantaneous amplitudes | i+jq | are used as peak value.

TD-SCDMA WinIQSIM
1013.1642.02 13-8 E-1
scalar | i |,| q | : The absolute maximum of all I and Q values is used as peak value.
For more detailed information on this parameter see section 13.2.2.7.
13.2.2.2 Filtering
The raw chips generated are subjected to baseband filtering which is implemented same as for the
Single Carrier system.
Fig. 13-10 TD-SCDMA filtering
For a description of the individual parameters, therefore, refer to section 5.8, "Modulation Settings
Panel").
For the filtering of TD-SCDMA signals, the parameter settings shown in Fig. 13-10 are recommended.
13.2.2.3 Cell Configuration
The TD-SCDMA system can simulate signals for up to four cells.
13.2.2.3.1 Common Setting of All Cells
The Cell Configuration panel (see Fig. 13-9) comprises two buttons:
• Predefined Settings
If this button is clicked, a panel opens where you can define parameterizable predefined settings.
Complex signal scenarios can thus be generated very easily. For details please refer to section
13.2.2.4.
• Reset All Cells
All cells are reset to predefined settings, which are shown in the table below.

WinIQSIM TD-SCDMA
1013.1642.02 13-9 E-1
Table 13-2 Reset values for cells
Common parameters of cells Reset value
State Off
Scrambling code 0
Scrambling code off If button is deactivated, scrambling code is
active
SYNC code 0
Switching point 3
Use L1 control fields in DPCH Off
DwPTS power 0.0 dB
Parameters of slots Reset value
State Off
Slot mode Downlink dedicated or uplink dedicated
TPC pattern read out mode Continuous
Sync shift repetition M 1
Stealing flag 0
Parameters of channels Reset value
Symbol rate 17.6 kbps (SF16)
Spreading code 0
Midamble shift 0
Power 0 dB
Data source PRBS for all channels
Sync shift
TPC pattern 0 for all channels
State Off for all channels
• Select Cell to Edit
In this panel, the cells are shown as blocks. They can be switched on or off. Active cells are
highlighted green, passive cells are shown grey. So you can see at a glance which cells are currently
active. If you wish to edit the parameters of a cell, simply click the corresponding block. A window for
configuring the cell parameters opens (see section 13.2.2.5).
• Copy Cell
This panel allows you to copy the configuration of a cell to another cell. In the Source field select the
cell to be copied, in the Destination field the cell to be overwritten. Start copying by clicking the Copy
button. You can thus easily create a scenario of several cells after having configured one cell. After
copying, only the cell-specific parameters such as scrambling code have to be changed to simulate
different cells.
• CCDF Test
This button opens a window in which a complementary cumulative distribution function is displayed.
For details see section 8.2.2.7.
• Close
If this button is selected, the TD-SCDMA Configuration panel is closed.

TD-SCDMA WinIQSIM
1013.1642.02 13-10 E-1
13.2.2.4 Parameterizable Predefined Settings
This panel is used for defining parameterizable predefined settings. Complex signal scenarios can be
generated very easily in this way.
Fig. 13-11 Parameterizable Predefined Settings panel
The following rules apply:
• Channels are assigned only to one cell.
• The switching point is always set to 3.
• Downlink and/or uplink channels are set depending on the selected mode.
• In slot 0, a P-CCPCH can optionally be activated; no DPCHs will be activated in this slot.
With the option Use P-CCPCH (Downlink Slot 0) you can choose whether the signal is to contain a
primary common control physical channel.
You can select the number of DPCH channels to be used in the scenario plus their symbol rate. In the
Downlink and Uplink mode, the defined number of channels is simulated both in the downlink and in the
uplink.
Since a maximum of three slots can be occupied in each link direction, the number of DPCHs is limited
to 3*SF, i.e. to max. 48.
In the Crest Factor section, you can configure the signal scenario for minimum, average or worst crest
factor. WinIQSIM automatically selects the required channel parameters by varying the distribution of
channels across the slots and the spreading code of the channels.
On clicking the OK button, the parameters and the channel tables of the cells in question are
automatically configured in accordance with the parameters entered.

WinIQSIM TD-SCDMA
1013.1642.02 13-11 E-1
13.2.2.5 TD-SCDMA Cell Configuration Panel
If you click one of the cell blocks in the TD-SCDMA Configuration panel, the TD-SCDMA Cell
Configuration panel is opened. The TD-SCDMA Configuration panel is displayed at the same time but is
dimmed since the two windows are interrelated in many ways. The TD-SCDMA Configuration
parameters can be read but not changed. When the TD-SCDMA Cell Configuration panel is closed
(Close), the TD-SCDMA Configuration panel is enabled again.
Fig. 13-12 TD-SCDMA Cell Configuration panel
13.2.2.5.1 General Settings
In this section, parameters valid for the complete cell can be set.
• Cell State
The complete cell can be switched on or off.
• Scrambling Code
The scrambling code is used for transmitter-dependent scrambling of the chip sequence.
The range of the scrambling code is 0 to 127.
• SC Off
If this button is active, the scrambling code is deactivated for test purposes.
• SYNC Code
The SYNC code is automatically set so that it matches the scrambling code. The SYNC code is
transmitted in the DwPTS to synchronize the mobile station to the base station.
• Switching Point
The switching point between the uplink slots and the downlink slots in the frame can be selected
between 1 and 6.
• Use L1 slot fields in DPCH
If this button is active, layer 1 control information (stealing flag, synchronization shift and power
control) is included in the burst (see section 13.1.3.2).
• DwPTS Power
The power of the downlink pilot time slot can be set between –60 dB and 0 dB.
• Select Slot to Edit
Here the slots are represented as blocks. They can be switched on or off (only the traffic slots, which
are provided with a switch). Active slots are highlighted green (downlink) or cyan (uplink), inactive
slots are shown grey. So you can see at a glance which slots are currently active and whether they
are downlink or uplink slots. If you wish to edit the parameters of a slot, simply click the
corresponding block. The slot configuring panel opens.
• Close
On clicking this button, the TD-SCDMA Configuration panel is closed.

TD-SCDMA WinIQSIM
1013.1642.02 13-12 E-1
13.2.2.6 Slot Configuration Panel
If you click one of the slot blocks in the TD-SCDMA Cell Configuration panel, the Slot Configuration
panel opens. The TD-SCDMA Cell Configuration panel is displayed in the background but is not
accessible since the two windows are interrelated in many ways. When the Slot Configuration panel is
closed (OK or Cancel), the TD-SCDMA Cell Configuration panel is enabled again.
Fig. 13-13 Slot Configuration panel
• Slot State
The complete slot can be switched on or off.
• Slot Mode
If the slot is allocated to the downlink, the mode is fixed at "Downlink Dedicated".
In the uplink, the slot can be used for simulation either in the dedicated mode (call established) or in
the PRACH mode. In the dedicated mode, several mobile stations can be simulated, in the PRACH
mode only one.
• TPC Pattern Read Out Mode
The TPC bits are used to signal to the other station that the transmit power is increased or reduced.
The TPC field can be defined independently for each channel of the slot in the channel table of this
panel. The TPC Pattern Read Out Mode parameter defines how the bit pattern is to be used.
The following modes are available:
• Continuous
From the bit pattern (max. 16 bits) for the transmit power control field of the slots, 2 bits are taken
for each slot and introduced in the bit stream several times (depending on the symbol rate).
The specified bit pattern is used cyclically.
• Single + All 0
From the bit pattern (max. 16 bits) for the transmit power control field of the slots, 2 bits are taken
for each slot and introduced in the bit stream several times (depending on the symbol rate).
The specified bit pattern is used once, then the TPC sequence is continued with "0" bits.

WinIQSIM TD-SCDMA
1013.1642.02 13-13 E-1
• Single + All 1
From the bit pattern (max. 16 bits) for the transmit power control field of the slots, 2 bits are taken
for each slot and introduced in the bit stream several times (depending on the symbol rate).
The specified bit pattern is used once, then the TPC sequence is continued with "1" bits.
• Single + alt. 01
From the bit pattern (max. 16 bits) for the transmit power control field of the slots, 2 bits are taken
for each slot and introduced in the bit stream several times (depending on the symbol rate).
The specified bit pattern is used once, then the TPC sequence is continued with alternating "0"
and "1" bits (used multiply depending on the symbol rate, e.g. 00001111).
• Single + alt. 10
From the bit pattern (max. 16 bits) for the transmit power control field of the slots, 2 bits are taken
for each slot and introduced in the bit stream several times (depending on the symbol rate).
The specified bit pattern is used once, then the TPC sequence is continued with alternating "1"
and "0" bits (used multiply depending on the symbol rate, e.g. 11110000).
The different modes can be used, for example, to set a mobile to a defined output power (e.g. with
pattern 11111) and maintain it at this power (with Single + alt. 01 or Single + alt. 10). This allows power
measurements on the mobile (with constant power in this case).
All further settings depend on the mode.
13.2.2.6.1 Settings of Slot Configuration Panel in Dedicated Mode
In the downlink and in the uplink (mode = Uplink Dedicated), several channels can be simulated
simultaneously. In the downlink, all channels originate from a base station and are directed either to all
mobile stations (e.g. P-CCPCH) or to selected mobile stations (DPCH). In the uplink, DPCHs are
simulated which transmit to the only base station of the cell. Channels originating from the same mobile
station or directed to the same mobile station are characterized by an identical midamble shift.
• Sync Shift Repetition M
The sync shift bits are coded in M consecutive frames. The maximum value is 500 (see also section
13.1.3.2).
• Stealing Flag
The stealing flag consists of 2 bits and can assume values between 0 and 3.
Note: The stealing flag is coded in the signal without any modification to the contents of the
data fields.
Below this, the current slot structure is displayed. The structure depends on the status of the "Use L1
slot fields in DPCH" button (see section 13.2.2.5.1).
Fig. 13-14 Slot structure with active L1 fields

TD-SCDMA WinIQSIM
1013.1642.02 13-14 E-1
13.2.2.6.2 Channel Table of a Slot
The major part of the Slot Configuration panel is taken up by the scrollable channel table. The table
elements can be edited directly. The parameters shown in the table columns are explained below.
• CH NO
In the first column, consecutive channel numbers starting with 0 are displayed. A WinIQSIM base
station comprises special channels, such as P-CCPCH, and 16 DPCHs. All channels can be
configured separately. Channels not configurable for the slot are dimmed.
• Type
The channel type is displayed. The first code channels of the table are reserved for special channels
P-CCPCH, S-CCPCH and FACH. The remaining code channels are DPCHs. The channel type is
displayed for information only; it cannot be edited.
• Gross Data Rate
Here you can allocate a data rate or spreading factor to a code channel. The range of the symbol
rate varies depending on the channel type. The P-CCPCH is allocated a fixed data rate of 17.6 ksps
(SF16), for example. DPCHs, on the other hand, can be assigned any data rate between 17.6 kbps
(SF16) and 281.6 kbps (SF1).
• Spr. Code
The spreading code (for the code channels) can be selected. The range depends on the channel
data rate.
The maximum range is 0 to SF –1.
• Midamble Shift
The midamble shift can be defined between 0 and 120 in steps of 8. Channels belonging to the same
mobile station are characterized by the same midamble shift.
• Power/dB
The power of the code channels can be set between –60 dB and 0 dB.
• Data
One of four data sources (Data 0, Data 1, Data 2 or PRBS) can be selected. For a description of the
data sources see section 7.2. The Data field is not accessible for channel types that contain no data
fields (e.g. P-SCH).
• Sync Shift
A pattern of max. 16 bits can be entered from which the bits for the sync shift field (2 bits per slot)
are taken. The pattern is read cyclically.
• TPC
In this field, you can enter a pattern of max. 16 bits for the transmit power control field of the slots.
2 bits per slot are taken from this pattern and multiply introduced into the bit stream (depending on
the data rate). The specified bit pattern is used in accordance with the selected TPC Pattern Read
Out Mode (see section 13.2.2.5.1).
• State
With this button you can select whether or not a given code channel should be included in your signal
scenario. The State buttons of the active channels are highlighted green, so you can identify the
active channels at a glance.
The scrollbar on the right allows scrolling up and down the table. The following modes are supported:

WinIQSIM TD-SCDMA
1013.1642.02 13-15 E-1
Table 13-3 Scrollbar modes
Function Required actions
Scrolling the table line by line - Switch off Page Scrolling
- Click the large arrows ,
or
– Click the black box -> scrollbar is activated
– Press <Up> / <Down> cursor keys
Scrolling the table page by page - Switch on Page Scrolling
- Click the large arrows ,
Jumping to any position in the table - Click black box (keep mouse key pressed)
– Move to desired position
– Release lefthand mouse key
13.2.2.6.3 Reset Slot Table
With the Reset Slot Table button, you can reset the channel table parameters of the slot to defined
settings. This does not affect the parameters of the Common Slot Settings panel. The reset values are
shown in the following table.
Table 13-4 Reset values of slot channel table
Code channel parameter Reset value for all channels
Gross data rate 17.6 kbps (SF 16)
Spreading code 0
Midamble shift 0
Power 0 dB
Data source PRBS
Sync shift 0
TPC pattern 0
State Off
13.2.2.6.4 Adjust Total Power to 0 dB
The power of the individual code channels is set so that the total power of all active channels is 0 dB.
The set power differences between the channels remain the same but the total power is normalized to
0 dB. This mode can be used to send the individual code channels precisely with the power defined in
WinIQSIM from Signal Generator SMIQ (with a set effective transmit power of 0 dB).

TD-SCDMA WinIQSIM
1013.1642.02 13-16 E-1
13.2.2.6.5 Channel Graph
This graph shows all active channels at a glance.
Fig. 13-15 Channel graph
The special channels (P-CCPCH, S-CCPCH and FACH) are shown by red lines, the DPCHs by green
lines. The length of the lines indicates the channel power.
13.2.2.6.6 Code Domain
This graph shows all active channels in the code domain.
Fig. 13-16 Code domain display
This graph as well as the signalling and resolving of code domain conflicts are described in section
8.2.2.5.6.

WinIQSIM TD-SCDMA
1013.1642.02 13-17 E-1
13.2.2.7 Effect of Clipping Level on Signal
The envelope of a TD-SCDMA signal comprises three parts:
• active slots in the downlink (incl. DwPTS)
• active slots in the uplink (incl. UpPTS)
• inactive slots
WinIQSIM evaluates all three parts in average, peak and CCDF calculation. Depending on their position
in the signal path, certain system components only "see" certain sections of the frame, so that different
values are obtained for CCDF for example.
Example: For the antenna at the receive end the complete signal is relevant, at the transmit end only
the active slots in the direction of transmission.
TD-SCDMA signals may have very large crest factors, in particular if a large number of channels and
many inactive slots are involved. Large crest factors entail two basic problems:
1. Nonlinearity of the power amplifiers (compression) causes intermodulation, which expands the
spectrum (spectral regrowth).
2. Since the D/A converters are driven oriented to the maximum value, average-value conversion takes
place with relatively low resolution. The result is high quantization noise.
Each of these effects increases adjacent-channel power.
The simplest and most effective way of reducing the crest factor (often also referred to as peak-to-
average ratio or PAR) is by changing the clipping level. The clipping level is a limit value expressed as a
percentage of the highest peak value.
All instantaneous values exceeding the limit value are reduced to this value. Clipping is done prior to
filtering so that it has no negative effect on the spectrum. EVM increases however.
Since clipping of the signal not only changes the peak but also the average values, its effect on the crest
factor is not immediately predictable. The following table shows the effect of the clipping level on the
crest factor for some typical scenarios.
Table 13-5 Change of crest factor through clipping
Crest factor for scenarioCLIPPING LEVEL
Downlink + Uplink :
48 DPCHs
"minimum crest"
Downlink :
48 DPCHs
"minimum crest"
Downlink + Uplink :
10 DPCHs "average
crest"
Downlink :
10 DPCHs "average
crest"
100 % 9.47 dB 11.47 dB 7.78 dB 9.71 dB
80 % 8.77 dB 10.75 dB 6.26 dB 8.33 dB
50 % 7.33 dB 9.42 dB 6.51 dB 8.64 dB
20 % 5.82 dB 8.10 dB 4.56 dB 6.95 dB
10 % 5.69 dB 8.11 dB 4.56 dB 6.95 dB
5 % 5.80 dB 8.26 dB 4.56 dB 6.95 dB

TD-SCDMA WinIQSIM
1013.1642.02 13-18 E-1
The scenarios were set with the "Para. Predef." function.
Other settings:
• Data rate 17.6 kbps (SF 16)
• Scalar clipping mode
• One P-CCPCH active
• Root cosine 0.22 filter
The figures below show the effects of clipping on the constellation for a 10-DPCH configuration.
Fig. 13-17 Constellation for 100 % clipping level (no clipping)

WinIQSIM TD-SCDMA
1013.1642.02 13-19 E-1
Fig. 13-18 Constellation for 30 % clipping level (vector clipping)
Fig. 13-19 Constellation for 30 % clipping level (scalar clipping)

TD-SCDMA WinIQSIM
1013.1642.02 13-20 E-1
13.3 Further Information for the Generation of
TD-SCDMA Signals
13.3.1 TD-CDMA Signals Shown in Time-Domain
and Constellation Display
In the following a signal with a P-CCPCH in slot 0 and a PRACH in slot 1 is to be generated.
Other settings:
• Sequence length: 2 frames
• Filtering: root cosine (roll-off = 0.22), pulse length = 32, oversampling = 4
• Data source: PRBS9
• No superimposed impairments active
• UpPTS start frame: 1; UpPTS repetition: 1
• Channel powers: P-CCPCH: -3 dB, DwPTS: -1 dB, PRACH: -7 dB
• Spreading codes and midamble shifts: 0
Fig. 13-20 Time-domain display of signal comprising a P-CCPCH and a PRACH
The above display shows two frames of 6400 chips each. In both frames, slot 0 (P-CCPCH, in first
frame: chips 0 to 863) and the DwPTS (in first frame: chips 864 to 859) are active. Moreover, the
UpPTS in the first frame (chips 1056 to 1215) and the PRACH in slot 1 of the second frame can be
seen.
Below, the signal sections are shown in detail:
Note: In the following, filtering is changed to "Rect" to provide a clearer display of powers and
time characteristics.

WinIQSIM TD-SCDMA
1013.1642.02 13-21 E-1
Slot 0 (P-CCPCH)
Fig. 13-21 Time-domain display of P-CCPCH signal with power –3 dB
The 3 subranges representing the data fields, the midamble and the guard period are clearly discernible.
Below is the same signal shown as a constellation diagram:
Fig. 13-22 Constellation diagram of P-CCPCH signal with power –3 dB
In this diagram, too, three subsections are discernible:
Data fields
Data bits bi ∈ {0,1} are alternately assigned to the I and the Q path and mapped into the I/Q plane
according to the formula

TD-SCDMA WinIQSIM
1013.1642.02 13-22 E-1
consecutive binary bit pattern complex symbol
),(,ik
n1 ),(,ik
n2 ),( ik
n
d
00 +j
01 +1
10 -1
11 -j
Spreading is effected by multiplication by a complex value from the set { 1, j, -1, -j }, which corresponds
to a shift of n*90° and has therefore no effect on the constellation. Scrambling (real-valued multiplication
by 1 or –1) does not have any effect on the constellation either.
Taking into account a channel power of
–3 dB = 2
1,
the four points are obtained on the axes as shown in Fig. 13-22.
.
Midamble The midamble is obtained by multiplying a { -1, +1 } sequence by a rotating vector
(j)i.As the power of the midamble is reduced by 3 dB as against the set channel power,
four points are obtained on the axis with the amplitude 0.5.,
Guard period No signal is sent during the guard period (I=Q=0), which is reflected by the point
positioned at the coordinate origin.
DwPTS
Fig. 13-23 Time-domain display of DwPTS signal with power -1 dB
The downlink pilot time slot consists of a guard period and a phase-modulated SYNC sequence.
With power –1 dB, a QPSK constellation with amplitude 0.9 is obtained.

WinIQSIM TD-SCDMA
1013.1642.02 13-23 E-1
UpPTS
Fig. 13-24 Time-domain display of UpPTS signal with power -7 dB
The uplink pilot time slot consists of a complex-valued SYNC1 sequence, which is followed by a guard
period.
PRACH
The PRACH burst in slot 1 of the second frame has the same structure as the P-CCPCH described in
section 13.1.3.1.
13.3.2 Simulation of Complex Scenarios
The TD-SCDMA system has certain limitations to keep its operation as simple as possible:
• only one carrier frequency
• max. four cells
• no delays between the cells
• only one PRACH per slot and cell
• no mixed operation involving PRACH and dedicated mode in a slot of a cell
13.3.2.1 Generating Several Logical Cells from One Cell
To simulate several PRACH bursts in one slot, proceed as follows:
½ Configure cell 1 as desired and activate the first PRACH.
½ Copy cell 1 to cell 2 and modify the PRACH settings in cell 2.
½ If necessary, repeat the above steps for cells 3 and 4.
Analogously, PRACH and dedicated mode can be combined in one slot.

TD-SCDMA WinIQSIM
1013.1642.02 13-24 E-1
13.3.2.2 Combination with Multi Carrier Mixed Signal
The Multi Carrier Mixed Signal system offers the possibility of versatile extensions. Several waveforms
(up to 32) can be added. For a detailed description please refer to section 10.
First save the waveforms in any desired system under "File/Save for Add/Multi Carrier Mixed Signal".
Then go to the Multi Carrier Mixed Signal system, where you can add the saved waveforms (IBN format,
i.e. full floating-point notation).
13.3.2.2.1 Simulation of Multi Carrier Scenarios
This is the main application of the Multi Carrier Mixed Signal system.
½ Enter channel spacing of 1.6 MHz (or 0.2 MHz if you wish to combine TD-SCDMA with GSM).
½ Assign waveforms to the channels as desired.
Example of mixed TD-SCDMA/GSM scenario:
Fig. 13-25 Possible configuration of mixed TD-SCDMA/GSM scenario
The following spectrum is obtained for the above scenario:

WinIQSIM TD-SCDMA
1013.1642.02 13-25 E-1
Fig. 13-26 Spectrum of mixed TD-SCDMA/GSM scenario
13.3.2.2.2 Simulation of More Than Four Cells
½ Divide your scenario into subscenarios of max. four cells each.
½ Configure each subscenario and store the waveforms of each scenario in a separate file.
½ Make the following settings in the Multi Carrier Mixed Signal system:
- No. of Carriers = number of subscenarios,
- Carrier Spacing = 0,
- Super Oversampling = 1,
- Minimize Crest Factor = Off,
- all channel powers = 0 dB,
- all phases = 0°,
- all delays = 0 s.
The subscenario signals will then be added up.
13.3.2.2.3 Simulation of Delays Between Cells
½ Generate each cell separately and store the waveforms for each cell.
½ Make the following settings in the Multi Carrier Mixed Signal system:
- No. of Carriers = number of cells,
- Carrier Spacing = 0,
- Super Oversampling = 1,
- Minimize Crest Factor = Off,
- all channel powers = 0 dB,
- all phases = 0°,
- all delays to the desired values.
The subscenarios will then be added up time-shifted, i.e. with the delays.

WinIQSIM 3GPP W-CDMA TDD Mode
1013.1642.02 14-1 E-2
14 3GPP W-CDMA TDD Mode
WinIQSIM can generate signals according to 3GPP W-CDMA TDD (3GPP TDD for short). Section 14.1
gives an overview of this mobile radio transmission method. Section 14.2 describes the associated
control functions. Section 14.3 provides in-depth information about the generation of 3GPP TDD signals.
14.1 Mobile Radio Transmission Method 3GPP TDD
3GPP TDD (3rd Generation Partnership Project Time Division Duplex) designates a mobile radio
transmission method developed by 3GPP (http://www.3GPP.org). The 3GPP standard is only briefly
described in the following. A detailed description can be obtained from the respective 3GPP
specifications (see References) that are available free of charge via the 3GPP homepage.
References:
[1] 3GPP TS 25.221 V3.6.0 (2001-03) Release 1999: Physical channels and mapping of transport
channels onto physical channel (TDD)
[2] 3GPP TS 25.223 V3.5.0 (2001-03) Release 1999: Spreading and Modulation (TDD)
WinIQSIM simulates 3GPP TDD at the physical channel level. The explanations given in the following
are therefore restricted to this layer.
Table 14-1 3GPP TDD parameters
Chip rate 3.84 Mcps
Carrier Spacing 5 MHz
Data modulation QPSK
Filter Root-raised cosine (0,22)
Channel types Downlink :
• Primary Common Control Phys. Channel (P-CCPCH)
• Secondary Common Control Phys. Channel (S-CCPCH)
• Primary Sync Channel (P-SCH)
• Secondary Sync Channel (S-SCH)
• Physical Downlink Shared Channel (PDSCH)
• Page Indicator Channel (PICH)
• Dedicated Phys. Channel (DPCH)
Uplink :
• Physical Random Access Channel (PRACH)
• Physical Uplink Shared Channel (PUSCH)
• Dedicated Physical Channel (DPCH)
Spreading factors 1, 2, 4, 8, 16 depending on channel type and link direction
Channel number 4 cells, each containing up to 15 active slots. Each slot with up to 16 DPCHs and 6 special
channels
Frame structure Frame: 10 ms with 15 time slots of 0.667 ms
The number of symbols transmitted in a slot depends on channel type and spreading factor.
Scrambling Code 128 different codes with a length of 16 chips
Basic Midamble Codes 128 different codes with a length of 192 or 456 chips
Spreading Code “Orthogonal Variable Spreading Factor Code (OVSF)“; spreading factors 1,2,4,8,16
3GPP TDD is a mobile radio standard in which available bandwidth is divided among subscribers
according to frequency (FDMA), time (TDMA) and code (CDMA). The same frequency is used for both
directions of transmission (TDD). Each resource (i.e. a combination of frequency, code and time slot)
can be used simultaneously by several base or mobile stations provided the scrambling codes differ.
A cell is understood to be a base station and all mobile stations communicating with this base station.
WinIQSIM simulates a maximum of four cells at the same frequency.

3GPP W-CDMA TDD Mode WinIQSIM
1013.1642.02 14-2 E-2
Note: To simulate more than four cells at the same frequency or cells at several frequencies, use
the Multi Carrier Mixed Signal system (see section 14.3.2.2)
14.1.1 3GPP TDD Signal Structure (Frames and Time Slots)
The 3GPP TDD signal is organized in frames of 10 ms length. Each frame comprises 15 time slots Ts0
to Ts14 (each 0.667 ms).
µs
667
chips2560
Frame (10 ms = 38400 chips)
Ts 0 Ts 1 Ts 2 Ts 13 Ts 14
2560 2560 2560 2560
667 667 667 667
...
Fig. 14-1 Structure of 3GPP TDD frame
The link direction of each slot (uplink or downlink) can be determined independently of each other.
However, at least one slot must usually be available for each link direction. Thus the transmission
bandwidth in the TDD system can be allocated dynamically to the two link directions according to the
current requirements (asymmetric DL/UL allocation).
10 ms
Multiple-switching-point configuration (symmetric DL/UL allocation)
10 ms
Multiple-switching-point configuration (asymmetric DL/UL allocation)
10 ms
Single-switching-point configuration (symmetric DL/UL allocation)
10 ms
Single-switching-point configuration (asymmetric DL/UL allocation)
Fig. 14-2 Different configurations of the link directions of the slots in the 3GPP TDD frame

WinIQSIM 3GPP W-CDMA TDD Mode
1013.1642.02 14-3 E-2
14.1.2 Structure of Traffic Burst
In time slots Ts0, Ts1 to Ts14, bursts can be sent by the base station or the mobile station, depending
on the direction of transmission. The structure of the traffic bursts slightly differs according to the
direction of transmission, the 3 following types being differentiated:
14.1.2.1 Burst Type 1
This type of burst can be used for all physical channels in the uplink and downlink. In its simplest form of
implementation, it consists of two data symbols, a midamble and a guard period. To the right and left of
the midamble, however, TFCI (Transport Format Combination Indicator) and, in the uplink, TPC
(Transmit Power Control) information can also be transmitted, in which case the data fields are
shortened accordingly.
Data symbols
976 chips Midamble
512 chips Data symbols
976 chips
GP
96
CP
2560*Tc
Fig. 14-3 Burst type 1 without TFCI and TPC fields
Data symbols Midamble Data symbols GP
512 chips
2560*T c
TPC
1st part of FCI 2nd part of TFCI
Fig. 14-4 Burst type 1 with TFCI and TPC fields
The modulation of the binary useful data into the complex chip sequence is performed as follows:
• Two consecutive useful bits are mapped via a QPSK data modulation onto a complex symbol.
• The complex symbol is shifted by n*90°, the angle depending on the spreading factor and the
spreading code. For details see [2], section 6.3.
• The complex symbols are spread with a channel-specific real-valued spreading code (spreading
factor SF = 1, 2, 4, 8 or 16).
Note: In the uplink, the TFCI and TPC control information is spread with a spreading factor of 16.
• The spread symbol sequence is scrambled with a 16-chip long complex scrambling code.
• Subsequently, the scrambled sequence is weighted with the channel power.
• The chip sequences of all active code channels generated as described above are summed up and
the total signal is finally applied to a baseband filter (root-raised cosine 0.22).
The midamble is obtained from the basic midamble by periodic repetition and shifting. The basic
midamble is 456 chips long. There are different modes used to assign a midamble to a code channel
(common, default or depending on scrambling code), for further information refer to [2]. The midamble is
neither spread nor scrambled.
No signal is transmitted during the guard period. This avoids crosstalk of the burst into the next time slot
at the receiver end.

3GPP W-CDMA TDD Mode WinIQSIM
1013.1642.02 14-4 E-2
14.1.2.2 Burst Type 2
Like burst type 1, burst type 2 can be used for all physical channels in the uplink and downlink.
Principally, its structure is like that of burst type 1, however, the midamble is shorter (256 chips) and the
data fields are therefore longer.
Data symbols
1104 chips Midamble
256 chips
GP
96
CP
2560*Tc
Data symbols
1104 chips
Fig. 14-5 Burst type 2 without TFCI and TPC fields
Data symbols Midamble Data symbols GP
256 chips
2560*T c
TPC
1st part of TFCI 2nd part of TFCI
Fig. 14-6 Burst type 2 with TFCI and TPC fields
The modulation of the binary useful data into the complex chip sequence is the same as with burst type
1.
The midamble is obtained from a basic midamble by periodic repetition and shifting. The basic
midamble has a length of 192 chips. There are different modes for assigning a midamble to a code
channel (common, default or depending on the scrambling code), for further information refer to [2]. The
midamble is neither spread nor scrambled.
14.1.2.3 Burst Type 3
This burst type can be used for all physical channels in the uplink. Principally, its structure is the same
as that of burst type 1, however, the guard period is longer and the data fields are therefore shorter. The
Physical Random Access Channel (PRACH) always uses burst type 3.
Data symbols
976 chips Midamble
512 chips GP
192
CP
2560*Tc
Data symbols
880 chips
Fig. 14-7 Burst type 3 without TFCI and TPC fields
Data symbols Midamble Data symbols GP
2560*Tc
TPC
1st part of TFCI 2nd part of TFCI
192 chips
512 chips
Fig. 14-8 Burst type 3 with TFCI and TPC fields
The modulation of the binary useful data into the complex chip sequence is the same as that described
for burst type 1.

WinIQSIM 3GPP W-CDMA TDD Mode
1013.1642.02 14-5 E-2
14.2 Generation of 3GPP TDD Signals with WinIQSIM
To generate a 3GPP TDD signal, the 3GPP W-CDMA TDD system must be selected.
Fig. 14-9 Selection of 3GPP TDD system
The system selection menu is accessible via the "File/New..." menu or via "System!".
The differences between the two methods are described in sections 5.22.1 and 5.23.
The 3GPP TDD block diagram is based on that of the single carrier system. The Data Source block has
been extended and the Modulation block replaced by the TDD Configuration block.
Fig. 14-10 Block diagram of 3GPP TDD system
The Data Source block corresponds to that of the Multi Carrier system. For information refer to section
7.2.

3GPP W-CDMA TDD Mode WinIQSIM
1013.1642.02 14-6 E-2
14.2.1 Status Bar
The main parameters of the 3GPP TDD transmission system are displayed in the status bar directly
below the tool bar of the main panel. Thus, the set parameters can be seen at a glance.
The status bar contains icons for the different parameters. Below the icons, the current parameter
values are indicated. The following illustration shows the status bar of the 3GPP TDD system with the
parameters assigned to the icons.
Fig. 14-11 Status bar of 3GPP TDD system
Chip rate of 3GPP
TDD signal
Spreading factor;
for several
factors: "Various"
No channel
active: "Not
used"
Current data source,
for different data sources:
"Various"
No channel active: "Not
used
“Sequence length in
slots or frames
(Sequence Length)
Baseband filter for
pulse shaping
(Filter Function) Window function for
baseband filter
(Window Function) Oversampling
Number of
samples
Sampling rate
of signal

WinIQSIM 3GPP W-CDMA TDD Mode
1013.1642.02 14-7 E-2
14.2.2 3GPP TDD Configuration Panel
All parameters necessary for the definition of a 3GPP TDD signal (except for data sources and
impairments) can be accessed via the 3GPP TDD configuration panel.
Fig. 14-12 3GPP TDD Configuration panel
14.2.2.1 General Settings
The following parameters are defined in the General Settings panel:
• Mode
Here it is defined whether only the base station (downlink only) or only the mobile stations (uplink
only) or both types of station (downlink and uplink) should be active in a cell.
• Chip Rate Variation
This parameter allows changing the output chip rate (i.e. the rate of spread symbols used for signal
output by AMIQ, for example) as against the standard chip rate of 3.84 Mcps. The standard chip rate
of 3.84 Mcps can be restored any time by means of the Set to standard button.
• Sequence Length
The length of the signal to be generated can be set here. It can be entered either in slots (2560
chips, 0.667 ms) or frames (38.400 chips, 10 ms).
When the length unit is changed, the indicated numerical value is automatically converted into the
new unit (1 frame corresponds to 15 slots). When changing from slots to frames, the value is
rounded up to the next highest whole frame number.
• Different start values for PRBS
If this button is active, the PRBS generators of the individual channels are initialised with different
start values. As a result, all channels are calculated with independent source data.
Note: This button is effective only for the data source designated "Data Source PRBS".
If, for example, "Data Source 0" with PRBS16 is used, the button is ignored, i.e. all
channels using Data Source 0 are calculated with identical PRBS bit sequences!
• Clipping Level
A clipping value can be set as a percentage of the highest peak. The range is 1 to 100 %.
A value of 100 % means that the signal is not clipped. Clipping reduces the crest factor. Two different
methods of clipping are offered:
vector | i+jq | : The instantaneous amplitudes | i+jq | are used as peak values
scalar | i |,| q | : The absolute maximum of all I and Q values is used as peak value
For more detailed information on this parameter see section 14.2.2.7.

3GPP W-CDMA TDD Mode WinIQSIM
1013.1642.02 14-8 E-2
14.2.2.2 Filtering
The raw chips generated are subjected to baseband filtering which is implemented as in the case of the
Single Carrier system.
Fig. 14-13 3GPP TDD Filtering
For a description of the individual parameters, therefore, refer to section 5.8 " Modulation Settings
Panel".
For the filtering of 3GPP TDD signals, the parameter settings shown in Fig. 14-13 are recommended.
14.2.2.3 Cell Configuration
The 3GPP TDD system can simulate signals for up to four cells.
14.2.2.3.1 Common Setting of All Cells
The Cell Configuration panel (see
Fig. 14-12) comprises several buttons :
• Reset All Cells
All cells are reset to predefined settings, which are shown in the table below.

WinIQSIM 3GPP W-CDMA TDD Mode
1013.1642.02 14-9 E-2
Table 14-2 Reset values for cells
Common parameters of cells Reset value
State Off
Scrambling Code 0
Scrambling Code Off If button deactivated, scrambling code is
active
Code Group 0
Midamble allocation method default
Guard field power state Off (according to standard)
Parameters of slots Reset value
State Off
Slot Mode Uplink Dedicated
TPC Pattern Read Out Mode Continuous
Burst Type Burst Type 1
SCH assoc. t_offset 0 (only downlink)
SCH code allocation case 1 (only downlink)
PI Length Lpi = 2 (only downlink)
Parameters of channels Reset value
User 1
Spreading factor SF 16
Spreading Code 1
Midamble Shift not active
TFCI/TPC Combi TFCI 0 or TFCI 0 / TPC 0
TFCI 0
TPC Pattern "0" (only uplink)
Power 0 dB
Data Source PRBS for all channels
State Off for all channels
• Select Cell to edit
In this panel, the cells are shown as blocks. They can be switched on or off. Active cells are
highlighted green, passive cells are shown grey. So you can see at a glance which cells are currently
active. If you wish to edit the parameters of a cell, simply click the corresponding block. A window for
configuring the cell parameters opens (see section 14.2.2.3.2)
• Copy Cell
This panel allows you to copy the configuration of a cell to another cell. In the Source field select the
cell to be copied, in the Destination field the cell to be overwritten. Start copying by clicking the Copy
button. You can thus easily create a scenario of several cells after having configured one cell. After
copying, only the cell-specific parameters such as scrambling code have to be changed to simulate
different cells.
• Close
If this button is selected, the 3GPP TDD Configuration panel is closed.

3GPP W-CDMA TDD Mode WinIQSIM
1013.1642.02 14-10 E-2
14.2.2.3.2 CCDF Test
This button opens a window in which a complementary cumulative distribution function (CCDF) is
displayed. For details see section 8.2.2.7.
The CCDF panel of the TDD mode offers more options than that of the FDD mode. In the FDD mode,
the CCDF over the complete signal is of interest (the signal contains no bursts). In the TDD mode,
where transmission takes place in timeslots that can be switched independently, only the CCDF of an
active slot is of interest in many cases. This function can be used, for example, to optimally adjust the
output amplifier of a mobile, which is also active in one slot only.
The following CCDF modes are available:
• Complete signal: The CCDF is calculated over the complete I/Q signal, same as with 3GPP FDD.
• Specific slot including guard: The CCDF is calculated over the signal range of the selected
timeslot (Slot Index field), including the guard interval.
• Specific slot excluding guard (96 chips): The CCDF is calculated over the signal range of the
selected timeslot (Slot Index field), excluding the 96-chip guard interval at the end of the slot.
• Specific slot excluding guard (192 chips): The CCDF is calculated over the signal range of the
selected timeslot (Slot Index field), excluding the 192-chip guard interval at the end of the slot.
The following figures illustrate the basic differences between the CCDF modes. A TDD signal with a
length of one frame and with one active slot is selected as a test scenario.
Fig. 14-14 Test scenario illustrating the different CCDF modes
Fig. 14-15 CCDF traces in "complete signal" mode and "specific slot excluding guard" mode
The CCDF significantly changes already on account of the different calculation periods. In the above
example, the crest factor in the relevant signal range (active slot 2) is approx. 10 dB, whereas the crest

WinIQSIM 3GPP W-CDMA TDD Mode
1013.1642.02 14-11 E-2
factor over the complete signal is approx. 22 dB (the large number of inactive slots reduces the RMS
value and thus, with constant peak, increases the crest factor).
14.2.2.4 3GPP TDD Cell Configuration Panel
If you click one of the cell blocks in the 3GPP TDD Configuration panel, the Cell Configuration Panel is
opened. The 3GPP TDD Configuration panel is displayed at the same time but is dimmed since the two
windows are interrelated in many ways. The 3GPP TDD Configuration parameters can be read but not
changed. When the Cell Configuration panel is closed (Close), the 3GPP TDD Configuration panel is
enabled again.
Fig. 14-16 3GPP TDD Cell Configuration panel
14.2.2.4.1 General Cell Settings
In this section, parameters valid for the complete cell can be set.
• Cell State
The complete cell can be switched on or off.
• Scrambling Code
The scrambling code is used for transmitter-dependent scrambling of the chip sequence.
The range of the scrambling code is 0 to 127.
• SC Off
If this button is active, the scrambling code is deactivated for test purposes.
• Code Group
The code group is automatically set so that it matches the scrambling code. The dependence of the
code group on the scrambling code is defined in [2].
• Midamble Allocation Method : Three modes are available for defining the midamble of the code
channels. A detailed description of the methods is to be found in [1] in section 5.6 "Midamble
Allocation for Physical Channels"
• default: The basic midamble used results from the channelization or spreading codes of the
channel.
• common: The basic midamble used results from the number of channelization or spreading
codes used in a slot and the number of users in a slot.

3GPP W-CDMA TDD Mode WinIQSIM
1013.1642.02 14-12 E-2
• equal to scrambling code: The basic midamble used directly results from the scrambling code
of the cell (see [2] section 7.3 "Evaluation of synchronization codes").
Irrespective of the allocation method selected, the midamble of a code channel is generated from the
periodically continued basic midamble and a time shift (midamble shift). The midamble shift, in turn,
depends on the user index and/or number of active users. Since this selection of the basic midamble
and the midamble shift used is relatively complex, the channel table (Slot Configuration panel) indicates
the index of the basic midamble used (see [1] Annex A) and the midamble shift.
• Guard field power state: Here you can define whether the power is to be blanked or not in the
Guard field.
• Off (according to standard): The Guard field is blanked as defined in the TDD standard (no
power).
• On: The Guard field is not blanked and features the same power as the rest of the slot. 0 bits are
sent as useful data in the Guard field. This function can be used to suppress bursting and power
ramping for the first tests with 3GPP TDD.
14.2.2.5 Cell Configuration
The Cell Configuration panel consists of two parts:
• Select slot link direction
Here, you can define for each slot whether it is to be used for the uplink or downlink. To this end,
simply press the up/down symbols of the slots.
Fig. 14-17 Select slot link direction
• Select slot to edit
Here, the slots are represented as blocks. They can be switched on or off. Active slots are
highlighted green (downlink) or cyan (uplink), inactive slots are shown grey. Slots that are blanked
because of the set mode (Uplink Only, Downlink Only or Downlink and Uplink) are additionally
dimmed.
So you can see at a glance which slots are currently active and whether they are downlink or uplink
slots. If you wish to edit the parameters of a slot, simply click the corresponding block. The slot
configuring panel opens.
Fig. 14-18 Select slot to edit
• Copy Slot
In this panel you can copy a given slot configuration to another slot. In the Source Slot field, select
the slot to be copied, and in the Destination Slot field the slot to be overwritten. Start the operation
with the Copy button. In this way you can easily generate a scenario of several slots after configuring
one slot.
Close
On clicking this button, the 3GPP TDD Cell Configuration panel is closed.

WinIQSIM 3GPP W-CDMA TDD Mode
1013.1642.02 14-13 E-2
14.2.2.6 Slot Configuration Panel in Dedicated Mode
If you click one of the slot blocks in the 3GPP TDD Cell Configuration panel, the Slot Configuration
panel opens. The 3GPP TDD Cell Configuration panel remains displayed in the background but is not
accessible since the two windows are interrelated in many ways. When the Slot Configuration panel is
closed (OK or Cancel), the 3GPP TDD Cell Configuration panel is enabled again.
In the downlink or uplink (mode = Uplink Dedicated), several channels can be simulated at the same
time. In the downlink, all channels come from a base station and are directed either at all mobile stations
(e.g. P-CCPCH) or at different mobile stations specifically (DPCH). In the uplink, DPCHs are simulated
that transmit to the only base station of the cell.
Fig. 14-19 Slot Configuration panel
• Slot State
The complete slot can be switched on or off.
• Slot Mode
If the slot is allocated to the downlink, the mode is fixed at "Downlink Dedicated".
In the uplink, the slot can be used for simulation either in the dedicated mode (call established) or in
the PRACH mode. In the dedicated mode, several mobile stations can be simulated, in the PRACH
mode only one.
• TPC Pattern Read Out Mode (only uplink)
The TPC bits are used to signal to the other station that the transmit power is increased or reduced.
The TPC field can be defined independently for each channel of the slot in the channel table of this
panel. The TPC Pattern Read Out Mode parameter defines how the bit pattern is to be used.
The following modes are available:
• Continuous: From the bit pattern (max. 16 bits) for the transmit power control field of the slots,
1 bits is taken for each slot and introduced in the bit stream several times (depending on the length
of the TPC field). The specified bit pattern is used cyclically.
• Single + All 0: From the bit pattern (max. 16 bits) for the transmit power control field of the slots,
one bit is taken for each slot and introduced in the bit stream several times (depending on the
length of the TPC field). The specified bit pattern is used once, then the TPC sequence is
continued with "0" bits.
• Single + All 1: From the bit pattern (max. 16 bits) for the transmit power control field of the slots,
one bit is taken for each slot and introduced in the bit stream several times (depending on the
length of the TPC field). The specified bit pattern is used once, then the TPC sequence is
continued with "1" bits.

3GPP W-CDMA TDD Mode WinIQSIM
1013.1642.02 14-14 E-2
• Single + alt. 01: From the bit pattern (max. 16 bits) for the transmit power control field of the slots,
one bit is taken for each slot and introduced in the bit stream several times (depending on the
length of the TPC field). The specified bit pattern is used once, then the TPC sequence is
continued with alternating "0" and "1" bits (multiplied depending on the length of the TPC field, e.g.
00001111).
• Single + alt. 10: From the bit pattern (max. 16 bits) for the transmit power control field of the slots,
one bit is taken for each slot and introduced in the bit stream several times (depending on the
length of the TPC field). The specified bit pattern is used once, then the TPC sequence is
continued with alternating "1" and "0" bits (multiplied depending on the length of the TPC field, e.g.
11110000).
The different modes can be used, for example, to set a mobile to a defined output power (e.g. with
pattern 11111) and maintain this power (with Single + alt. 01 or Single + alt. 10). This allows power
measurements on the base station (with constant power in this case).
• Burst Type
Three different burst types are defined in the TDD standard. The burst types differ from each other
in the length of the midamble and of the guard interval (see also 14.1.2).
In the Downlink Dedicated Mode burst types 1 and 2 are available, in the Uplink Dedicated Mode
burst types 1, 2 and 3.
• SCH assoc. t_offset (only in downlink)
This parameter indicates the time shift of the SCH at the start of the slot (see [1] section 5.3.4 The
synchronization channel). The parameter value cannot be set, it directly depends on the scrambling
code or the code group.
• SCH code allocation (only in downlink)
This parameter permits to determine the mode for defining the code for the SCH (see [2] section 7.2
Code Allocation). The modes Case 1 and Case 2 defined in the standard are available.
• PI Length (only in downlink)
The length of the paging indicator for the PICH is defined here. The lengths 2, 4 and 8 are offered.
Slot structure
The Common Slot Settings panels displays the slot structure of the code channel that is currently being
edited in the channel table. In the left-hand text field, the channel number in the table, the type of
channel and its spreading factor are entered. Thus you can see at a glance how changing a parameter
like burst type and spreading factor affects the slot structure.
The slot display contains the name of a slot field and its length. The length is usually indicated in bits,
however, in the Midamble and Guard fields, it is indicated in chips as defined in the standard.
Fig. 14-20 Display of slot structure for different channels

WinIQSIM 3GPP W-CDMA TDD Mode
1013.1642.02 14-15 E-2
Special features of the secondary SCH
The 3GPP TDD standard defines 3 S-SCHs. They are generated in WinIQSIMä as defined in the
standard. However, for the sake of ease of use and clarity, they cannot be configured separately. By
activating the S-SCH in the channel table, all 3 S-SCHs are automatically generated as defined in the
standard. The channel power of the 3 S-SCHs is 1/3 of the power value set in the channel table. See
also [1] section 5.3.4 The synchronization channel (SCH).
Cp
b1cs,1
b3cS,3
P
P
P/3
P/3
toffset , n
Time slot = 2560*T
C
1 Frame = 10 ms
256 chips
. .
.
Cs,i ∈ {C0, C1, C3, C4, C5, C6, C8, C10, C12, C13, C14,C15 }, i=1,2,3; see [8]
Fig. 14-21 Structure of SCH consisting of P-SCH and 3 S-SCHs
14.2.2.6.1 Channel Table of a Slot
The major part of the Slot Configuration panel is taken up by the scrollable channel table. The table
elements can be edited directly. The parameters shown in the table columns are explained below.
• CH NO
In the first column, consecutive channel numbers starting with 0 are displayed. A WinIQSIM base
station comprises special channels, such as P-CCPCH, and 16 DPCHs. All channels can be
configured separately.
• Type
The channel type is displayed. The first code channels of the table are reserved for special channels
P-CCPCH, S-CCPCH, P-SCH, S-SCH, PDSCH and PICH in the downlink and PUSCH in the uplink.
The remaining code channels are DPCHs. The channel type is displayed for information only; it
cannot be edited.
• User
In this column, the code channel can be allocated to a user. The user index and the number of active
users affects the selection of the midamble and the midamble shift. The value range depends on the burst
type. For burst types 1 and 3, the maximum number of users is 16, for burst type 2 a maximum of 6 users
is permissible.

3GPP W-CDMA TDD Mode WinIQSIM
1013.1642.02 14-16 E-2
• Spreading Factor
The spreading factor of the code channel can be determined. The possible spreading factors depend on
the channel type and the link direction. For uplink DPCHs, for example, all spreading factors 1, 2, 4, 8, and
16 defined in the standard are possible, whereas only 1 and 16 are permissible in the downlink.
• Spr. Code
The spreading code can be selected. The value range depends on the spreading factor of the
channel and partly on the channel type as well.
The maximum range is 1 to the spreading factor.
• Midamble | Midamble Shift
In this column, the midamble used in the channel and the associated midamble shift are displayed.
See also section 14.2.2.4.1. When the channel is deactivated, "not active" is displayed.
• TFCI / TPC Combi
Here, the combination of the TFCI and TPC fields can be set for each code channel. For more
detailed information refer to [1] in section 5.2.2.6 Timeslot formats. In the uplink, the slot may contain
both a TFCI and a TPC field, in the downlink only a TFCI field. The following combinations of TFCI
and TPC field lengths are provided:
Uplink Downlink
• TFCI
In this column, the Transport Format Combination Indicator of the code channel can be set. The
range is 0 to 1023.
• TPC (only uplink)
In this field, you can enter a pattern of max. 16 bits for the transmit power control field of the slots.
One bit per slot is taken from this pattern and introduced into the bit stream several times
(depending on the TFCI/TPC combination). The specified bit pattern is used in accordance with the
selected TPC Pattern Read Out Mode (see section14.2.2.6).
• Power/dB
The power of the code channels can be set between –60 dB and 0 dB.
• Data
One of four data sources (Data 0, Data 1, Data 2 or PRBS) can be selected. For a description of the
data sources see section 7.2. The Data field is not accessible for channel types that contain no data
fields (e.g. P-SCH).
• State
With this button you can select whether or not a given code channel should be included in your signal
scenario. The State buttons of the active channels are highlighted green, so you can identify the
active channels at a glance.

WinIQSIM 3GPP W-CDMA TDD Mode
1013.1642.02 14-17 E-2
The scrollbar next to the table allows scrolling up and down the table. The following modes are
supported:
Table 14-3 Scrollbar modes
Function Actions
Scrolling the table line by line - Switch off Page Scrolling
- Click the large arrows ,
or
– Click the black box -> scrollbar is activated
– Press <Up> / <Down> cursor keys
Scrolling the table page by page - Switch on Page Scrolling
- Click the large arrows ,
Jumping to any position in the table - Click black box (keep mouse key pressed)
– Move to desired position
– Release left-hand mouse key
14.2.2.6.2 Multi Channel Edit
The Multi Channel Edit button opens a window in which several DPCHs can be configured jointly.
Fig. 14-22 3GPP W-CDMA TDD Multi Channel Edit panel
In this panel, you can set all parameters of the channel table for a group of DPCHs. The value ranges of
the DPCH parameters correspond to those of the associated channel table parameters (see above).
Start Channel No (DPCH)/Stop Channel No (DPCH): Here you define the range of DPCHs to be
configured jointly.
Complete channel scenarios can be configured simply by entering start values and step widths for some
channel parameters. For example, you can use the Spreading Code and Spreading Code Step
parameters to assign spreading codes at a fixed step width to the individual code channels.
Analogously, you can create power profiles over the code axis with Power and Power Step. With User
and User Step, you can assign channels to different users.

3GPP W-CDMA TDD Mode WinIQSIM
1013.1642.02 14-18 E-2
14.2.2.6.3 Reset Slot Table
With the Reset Slot Table button, you can reset the channel table parameters of the slot to defined
settings. This does not affect the parameters of the Common Slot Settings panel. The reset values are
shown in the following table.
Table 14-4 Reset values of slot table
Parameters of code channels Reset value for all channels
User 1
Spreading Factor SF 16
Spreading Code 1
Midamble | Midamble Shift not active
TFCI / TPC Combi TFCI 0 or TFCI 0 / TPC 0
TFCI 0
TPC Pattern "0“
Power 0 dB
Data Source PRBS
State Off
14.2.2.6.4 Adjust Total Power to 0 dB
The power of the individual code channels is set so that the total power of all active channels is 0 dB.
The set power differences between the channels remain the same but the total power is normalized to
0 dB. This mode can be used to send the individual code channels precisely with the power defined in
WinIQSIM from Signal Generator SMIQ (with a set rms transmit power of 0 dB). The pulse duty factor of
the individual channels (the SCH e.g. is active in 10% of the slot only) is taken into account.

WinIQSIM 3GPP W-CDMA TDD Mode
1013.1642.02 14-19 E-2
14.2.2.6.5 Channel Graph
This graph shows all active channels at a glance.
Fig. 14-23 Channel Graph
The special channels (P-CCPCH, S-CCPCH, P-SCH, S-SCH, PDSCH and PICH in the downlink,
PUSCH in the uplink) are shown by red lines, the DPCHs by green lines. The length of the lines
indicates the channel power.
14.2.2.6.6 Code Domain
This graph shows all active channels in the code domain.
Fig. 14-24 Code Domain Display
This graph as well as the signaling and resolving of code domain conflicts are described in section
8.2.2.5.6. In contrast to the FDD mode of 3GPP, the spreading code indices do not start with 0 but with
1. Therefore, for spreading code 4, there are the spreading codes 1, 2, 3 and 4. Apart from this small
difference, the display and resolution of domain conflicts in TDD mode is the same as described for
FDD.

3GPP W-CDMA TDD Mode WinIQSIM
1013.1642.02 14-20 E-2
14.2.2.6.7 Settings of Slot Configuration Panel in PRACH Mode
When changing the slot mode from Uplink Dedicated to Uplink PRACH, the appearance of the panel
changes as follows:
Fig. 14-25 Slot Configuration panel in PRACH mode
In PRACH mode, a random access burst is simulated whose start point and length can be determined.
For the PRACH, burst type 3 is defined in the standard. The following parameters can be set in PRACH
mode:
• Start Frame
This parameter defines the frame in which the PRACH starts.
The range of the start frame is 0 to 10.
• PRACH Length
Length of the PRACH burst in frames (1 to 10).
• User
Selection of the user for whom the PRACH is to be sent. The user index affects the selection of the
midamble and midamble shift. The value range for burst type 3 is 1 to 16.
• Midamble | Midamble Shift
This column displays the midamble used in the channel and the associated midamble shift. See also
section 14.2.2.4.1. When the channel is deactivated, "not active" is displayed.
• Spreading Factor
In this column, the spreading factor of the PRACH can be determined. Spreading factors 8 and 16 are
possible for the PRACH.
• Spr. Code
The spreading code for the PRACH can be selected. The range depends on the spreading factor of
the PRACH.
The maximum range is 1 to the spreading factor.
• Power/dB
The power of the PRACH can be set in this column. The value range of the channel power is –60 dB
to 0 dB.
• Data
Selection of one of the four data sources Data 0, Data 1, Data 2 or PRBS. For the definition of the
data sources refer to section 7.2.

WinIQSIM 3GPP W-CDMA TDD Mode
1013.1642.02 14-21 E-2
14.2.2.7 Effect of the CLIPPING LEVEL Parameter on the Signal
The envelope of a 3GPP TDD signal comprises three parts:
• active slots in the downlink
• active slots in the uplink
• inactive slots
WinIQSIM evaluates all three parts in average, peak and CCDF calculation. Depending on their position
in the signal path, certain system components only "see" certain sections of the frame, so that different
values are obtained for CCDF for example.
Example: For the antenna at the receive end the complete signal is relevant, at the transmit end only
the active slots in the direction of transmission.
3GPP TDD signals may have very large crest factors, in particular if a large number of channels and
many inactive slots are involved. Large crest factors entail two basic problems:
1. Nonlinearity of the power amplifiers (compression) causes intermodulation, which expands the
spectrum (spectral regrowth).
2. Since the D/A converters are driven with an orientation to the maximum value, average-value
conversion takes place with relatively low resolution. The result is high quantization noise.
Each of these effects increases adjacent-channel power.
The simplest and most effective way of reducing the crest factor (often also referred to as peak-to-
average ratio or PAR) is by changing the clipping level. The clipping level is a limit value expressed as a
percentage of the highest peak value.
All instantaneous values exceeding the limit value are reduced to this value. Clipping is done prior to
filtering so that it has no negative effect on the spectrum. EVM increases however.
Since clipping of the signal not only changes the peak but also the average values, its effect on the crest
factor is not immediately predictable. The following table shows the effect of the clipping level on the
crest factor for some typical scenarios:
Table 14-5 Change of crest factor through clipping
Crest factor with scenarioCLIPPING
LEVEL
(mode vector)
2 active downlink slots
each with 8 active code
channels
Sequence length 15
slots (1 frame)
2 active downlink slots
each with 8 active code
channels
Sequence length 2
slots
2 active downlink slots
each with 16 active
code channels
Sequence length 15
slots (1 frame)
2 active downlink slots
each with 16 active
code channels
Sequence length 2
slots
100 % 18.7 dB 9.9 dB 21.0 dB 12.3 dB
80 % 17.4 dB 8.6 dB 19.3 dB 10.5 dB
60 % 16.4 dB 7.6 dB 17.9 dB 9.2 dB
40 % 15.2 dB 6.4 dB 17.1 dB 8.3 dB
20 % 14.2 dB 5.5 dB 14.8 dB 6.0 dB
10 % 13.9 dB 5.2 dB 14.1 dB 5.4 dB
Other settings:
• Spreading factor 16
• Clipping type "vector"
• Filter "Root Cosine 0.22"

3GPP W-CDMA TDD Mode WinIQSIM
1013.1642.02 14-22 E-2
Apart from the effect of clipping and the channel number on the crest factor, the effect of the monitoring
period also becomes evident in the above table.
Fig. 14-26 Frame with 2 active slots
When activating 2 slots (see Table 14-5) and determining the crest factor over the whole frame, the
average value of the signal power is reduced due to the inactive slots; the peak of the power is not
affected by the inactive slots. Thus the crest factor is clearly higher (in the example by up to 9 dB) than
when considering only the two active slots.
Effect of clipping on the constellation for a 10-DPCH configuration:
Fig. 14-27 Constellation for 100 % clipping level (no clipping)
Fig. 14-28 Constellation for 30 % clipping level (vector)

WinIQSIM 3GPP W-CDMA TDD Mode
1013.1642.02 14-23 E-2
Fig. 14-29 Constellation for 30 % clipping level (scalar)

3GPP W-CDMA TDD Mode WinIQSIM
1013.1642.02 14-24 E-2
14.3 Further Information for the Generation of 3GPP TDD
Signals
14.3.1 3GPP TDD Signals Shown in Time Domain and
Constellation Display
P-CCPCH and PRACH
In the following a signal with a P-CCPCH in slot 0 and a PRACH in slot 1 is to be generated.
Other settings:
• Sequence length = 3 frames
• Filtering: Root Cosine (Roll Off = 0.22), pulse length = 32, oversampling = 4
• Data source: PRBS9
• No superimposed impairments active
• Channel powers P-CCPCH 0 dB
• Channel power PRACH 0 dB, start frame 0, PRACH length 2 frames
Fig. 14-30 Time-domain display of signal comprising a P-CCPCH and a PRACH
The above display shows three frames of 38400 chips each. In all three frames, slot 0
(P-CCPCH) is active. In addition the PRACH can be recognized in slot 2 in frame 0 and 1. As a result of
the PRACH parameter setting start frame 0 and length 2 frames the PRACH is transmitted in the first
two frames only.
Note: In the following, filtering is changed to "Rect" to provide a clearer display of powers and
time characteristics.

WinIQSIM 3GPP W-CDMA TDD Mode
1013.1642.02 14-25 E-2
Effect of the midamble on signals with several DPCHs in one slot
In the following, a signal with 8 active DPCHs in the first slot is investigated. In the first scenario, all
active code channels of the slot are allocated to the user. Thus, all code channels get the same
midamble and the same midamble shift.
Fig. 14-31 Time-domain display of a signal comprising 8 DPCHs allocated to one user
When looking closer at the time-domain signal of this 8 DPCH scenario, an area that clearly differs from
the remaining slot in its level can be recognized. This is the midamble. Since all eight code channels use
the same midamble, the channels are superimposed constructively in this area, resulting in high peak
levels and, therefore, high crest factors. A similar effect can be observed in the 3GPP W-CDMA FDD
system when all DPCHs use the same pilot sequences (without timing offset).
If, however, the 8 code channels are assigned to different users, the time-domain signal is clearly
changed.
Fig. 14-32 Time-domain display of a signal comprising 8 DPCHs allocated to different users
The area of the midamble no longer differs from the remaining slot in the time-domain display. Due to
the allocation of the channels to different users, different midambles with different shift values are used
in the channels. Thus, these channel areas are uncorrelated and the superimposition obviously
produces smaller peak levels.

3GPP W-CDMA TDD Mode WinIQSIM
1013.1642.02 14-26 E-2
Constellation of a DPCH
The constellation display of a code channel shows a diagram similar to the QPSK diagram of FDD
mode.
Fig. 14-33 Constellation diagram of a DPCH
Due to the guard period at the end of a slot in which the signal is blanked a fifth point is added in the
origin of the constellation diagram.
This QPSK axes constellation of a DPCH is produced as a result of the modulation, spreading and
scrambling procedure of the binary useful bits:
Binary
Data
Source
{0, 1} complex mapping
{+/- 1, +/- j}
real valued
spreading
multiplication by {+/-1}
==>{+/- 1, +/- j}
complex valued
scrambling
multiplication by {+/-1, +/-j}
==>{+/- 1, +/- j}
Fig. 14-34 Modulation, spreading and scrambling
In the first step, the binary useful data are mapped into the I/Q level by complex mapping of 2 data bits
each. The complex data stream is spread with a real spreading code (multiplication by +/- 1). This has
no effect on the constellation, the points remain positioned on the axes of the I/Q diagram. Finally, the
sequence is multiplied by a complex scrambling code, the multiplication corresponding to a shift of n *
90° (+/- 1, */- j ), n = 0, 1, 2, 3. Again, an axes constellation is obtained. Thus the constellation diagram
of a DPCH is produced.
By activating the 3 DPCHs (with the same power) in the slot, a rhombus positioned on the vertex is
obtained with a side length (number of points) of four (in general channel number +1) as with FDD.
Due to the guard period, a further constellation point is added in the origin.

WinIQSIM 3GPP W-CDMA TDD Mode
1013.1642.02 14-27 E-2
Fig. 14-35 Constellation of 3 superimposed DPCHs
14.3.2 Simulation of Complex Scenarios
The 3GPP TDD system has certain limitations to keep its operation as simple as possible:
• only one carrier frequency
• max. four cells
• no delays between the cells (simulation of delays)
• only one PRACH per slot and cell
• no mixed operation involving PRACH and dedicated mode in a slot of a cell
14.3.2.1 Generating Several Logical Cells from One Cell
To simulate several PRACH bursts in one slot, proceed as follows:
Ø Configure cell 1 as desired and activate the first PRACH.
Ø Copy cell 1 to cell 2 and modify the PRACH settings in cell 2.
Ø If necessary, repeat the above steps for cells 3 and 4.
Analogously, PRACH and dedicated mode can be combined in one slot.

3GPP W-CDMA TDD Mode WinIQSIM
1013.1642.02 14-28 E-2
14.3.2.2 Combination with Multi Carrier Mixed Signal
The Multi Carrier Mixed Signal system offers the possibility of versatile extensions. Several waveforms
(up to 32) can be added. For a detailed description please refer to section 10.
First save the waveforms in any desired system under "File/Save for Add/Multi Carrier Mixed Signal".
Then go to the Multi Carrier Mixed Signal system, where you can add the saved waveforms (IBN format,
i.e. full floating-point notation).
14.3.2.2.1 Simulation of Multi Carrier Scenarios
This is the main application of the Multi Carrier Mixed Signal.
Ø Enter channel spacing of 5 MHz (or 0.2 MHz if you wish to combine 3GPP TDD with GSM).
Ø Assign waveforms to the channels as desired.
Example of mixed 3GPP TDD / GSM scenario:
Fig. 14-36 Possible configuration of mixed 3GPP TDD / GSM scenario
The following spectrum is obtained for the above scenario:
Fig. 14-37 Spectrum of mixed 3GPP TDD / GSM scenario

WinIQSIM 3GPP W-CDMA TDD Mode
1013.1642.02 14-29 E-2
14.3.2.2.2 Simulation of More Than Four Cells
Ø Divide your scenario into subscenarios of max. four cells each.
Ø Configure each subscenario and store the waveforms of each scenario in a separate file ("File/Save
for Add/Multi Carrier Mixed Signal").
Ø Make the following settings in the Multi Carrier Mixed Signal system
- No. of Carriers = number of subscenarios,
- Carrier Spacing = 0,
- Super Oversampling = 1,
- Minimize Crest Factor = Off,
- all channel powers = 0 dB,
- all phases = 0°,
- all delays = 0 s.
The subscenario signals will then be added up.
14.3.2.2.3 Simulation of Delays Between Cells
Ø Generate each cell separately and store the waveforms.
Ø Make the following settings in the Multi Carrier Mixed Signal system
- No. of Carriers = number of subscenarios,
- Carrier Spacing = 0,
- Super Oversampling = 1,
- Minimize Crest Factor = Off,
- all channel powers = 0 dB,
- all phases = 0°,
- all delays to the desired values.
The subscenario signals will then be added up with a time shift.
Ø The same method can be used to simulate delays between different slots or between the uplink code
channels (of different mobiles) of a slot.

3GPP W-CDMA TDD Mode WinIQSIM
1013.1642.02 14-30 E-2
14.3.3 Increasing the Dynamic Range Between Active and Inactive
Slots
The 3GPP TDD standard requires a high ON/OFF power ratio, i.e. a high dynamic range between active
and inactive slots. To meet these high demands, the dynamic range in the baseband is usually not
sufficient. In addition, the RF signal should be blanked in the inactive signal ranges.
This requirement is met by the combination of WinIQSIM, AMIQ and SMIQ.
Using WinIQSIM, you can conveniently configure a marker output of the AMIQ so that it marks the
range of active signal components synchronously with the IQ signal. This marker signal can be used to
drive the pulse modulator of the SMIQ and thus increase the dynamic range.
This method is described in greater detail in the following.
1. First define the so-called Data active marker in the Marker panel (AMIQè Marker Settings...)
Fig. 14-38 Marker Setting panel 3GPP TDD
The Data active marker can only be generated for marker channel 1 of the AMIQ.
You can select for which of the 4 cells the marker is to be generated. In addition, you can shift the
rising (Rise Offset) and falling edges (Fall Offset) in the marker signal independently of each other
in order to match the marker signal ideally to your requirements. This function is illustrated below.

WinIQSIM 3GPP W-CDMA TDD Mode
1013.1642.02 14-31 E-2
Frame Structure: one active
DL (Slot 1) and one active
UL Slot (Slot 5)
Structure of used bursts
Signal amplitude versus time
Data active marker versus
time
rise offset
fall offset rise offset
fall offset
Fig. 14-39 Generation of Data active marker
2. Transmit the I/Q signal to the AMIQ (AMIQèTransmission) and activate marker channel 1 in the
AMIQ menuè Remote Control and BERT...
3. Connect the following input and output connectors of AMIQ and SMIQ using a BNC cable:
• Connect I and Q output sockets of AMIQ to I and Q input sockets at the SMIQ front panel:
Fig. 14-40 Cabling of I/Q inputs and outputs of AMIQ and SMIQ
• Connect marker 1 output socket at the rear of the AMIQ to the pulse input socket at the rear of
the SMIQ.
SMIQ
AMIQ
Fig. 14-41 Cabling of marker 1 of AMIQ with PULSE input of SMIQ

3GPP W-CDMA TDD Mode WinIQSIM
1013.1642.02 14-32 E-2
4. Activate vector modulation in the SMIQ and, in addition, the external pulse modulation in the
ANALOG MODèPULSE menu.
.
Fig. 14-42 Activation of external pulse modulation in the SMIQ
5. Optimize the ON/OFF ratio by shifting the edges (rise and fall offset) in the marker panel.
Note: After changing the offset the signal is to be transmitted to the AMIQ again.
Ref Lvl
-5 dBm
Ref Lvl
-5 dBm
RBW 1 MHz RF Att 20 dB
A
Unit dBm
VBW 1 MHz
TRG
SWT 10
æ
s
Center 1 GHz 1
æ
s/
1M
A
1VIEW
3VIEW 3M
A
-10
0
-9
0
-8
0
-7
0
-6
0
-5
0
-4
0
-3
0
-2
0
-1
0
-10
5
-
5
TR
Date: 31.JAN.2001 16:58:40
Ref Lvl
-5 dBm
Ref Lvl
-5 dBm
RBW 1 MHz
VBW 1 MHz
RF Att 20 dB
A
Unit dBm
TRG
SWT 50
æ
s
Center 1 GHz 5
æ
s/
1M
A
1VIEW
3VIEW 3M
A
-10
0
-9
0
-8
0
-7
0
-6
0
-5
0
-4
0
-3
0
-2
0
-1
0
-10
5
-
5
TR
Date: 31.JAN.2001 17:16:06
Fig. 14-43 Transition from inactive to active slot with (green curve) and without pulse modulation
(yellow curve) for Rise Offset –1 (left) and –10 (right).
The curves shown above clearly indicate an increase in the dynamic range by more than 15 dB through
the use of the pulse modulator.
For optimizing the ON/OFF ratio observe the following:
• The pulse modulator should not switch in the range of high edge levels. Otherwise, there will be large
amplitude variations in the time domain, resulting in unwanted spurious in the spectrum. Therefore,
the rise offset should lie in the range of half the negative pulse length (see Filter panel
) and the fall offset in the range of half the pulse length. In this range, the I/Q
signal already features very small levels.
• The pulse modulator must not switch too late either in order not to fall out of the Power Time
Template required in the standard.
A compromise has to be found between these two requirements, both providing a rather clear spectrum
and lying within the Power Time Template.

WinIQSIM IEEE 802.11b/g
1013.1642.02 15-1 E-3
15 IEEE 802.11b/g Wireless LAN
WinIQSIM generates signals in accordance with the Wireless LAN standards IEEE 802.11b and IEEE
802.11g (802.11b/g for short). Section 15.1 provides an initial overview of this standard. Section 15.2
describes the associated control functions. Section 15.3 provides in-depth information on generating
802.11b signals.
15.1 Description of the Wireless LAN Standard
IEEE 802.11
IEEE 802.11 is a wireless LAN standard defined by ANSI/IEEE. The following brief description refers to
the original standard 802.11, Supplement 802.11b and in parts to Supplement 802.11g. The OFDM
modes of standard 802.11g are described in section 17. For a detailed description, refer to the relevant
specifications by ANSI/IEEE (see literature), which are currently also available at
http://standards.ieee.org/getieee802/.
Literature:
[1] ANSI/IEEE Std 802.11, 1999 Edition: Part 11: Wireless LAN Medium Access Control (MAC) and
Physical Layer (PHY) Specifications
[2] IEEE Std 802.11b-1999 (Supplement to ANSI/IEEE Std 802.11, 1999 Edition):
Part 11: Wireless LAN Medium Access Control (MAC) and Physical Layer (PHY) specifications:
Higher-Speed Physical Layer Extension in the 2.4 GHz Band
[3] IEEE Std 802.11g (Supplement to ANSI/IEEE Std 802.11, 1999 Edition):
Part 11: Wireless LAN Medium Access Control (MAC) and Physical Layer (PHY) specifications:
Further Higher-Speed Physical Layer Extension in the 2.4 GHz Band
WinIQSIM simulates 802.11b/g on the physical layer. The following description is therefore limited to this
layer.
15.1.1 Development of the 802.11 Standard
In 1990, IEEE founded the 802.11 Working Group, which issued an initial version of the 802.11 standard
in June 1997. This standard defines infrared interfaces and radio transmission in the ISM band around
2.4 GHz as transmission methods.
Radio transmission can alternatively be carried out via frequency hopping spread spectrum (FHSS) or
direct sequence spread spectrum (DSSS). For a more precise distinction of these methods, refer to [1].
Originally, two data transmission modes were defined for the DSSS method.
• 1 Mbps data rate with DBPSK modulation
• 2 Mbps data rate with DQPSK modulation
Both modes spread the information data sequence with an 11-chip Barker sequence, and operate with a
chip rate of 11 Mcps.
In spring 1999, the standard was expanded by the addition of an OFDM mode, 802.11a, in the
frequency range of 5 GHz. Test signals of this standard can also be generated with WinIQSIM, see
section 17.
Soon afterwards, in summer 1999, the DSSS mode was extended, too. This expansion to include the
new data rates of 5.5 Mbps and 11 Mbps is defined in the 802.11b standard. A new modulation mode,
complementary code keying (CCK), was introduced.

IEEE 802.11b/g WinIQSIM
1013.1642.02 15-2 E-3
The 802.11b/g system in WinIQSIM comprises all the data rates and modulations in the DSSS mode as
defined in 802.11 and the 802.11b extension. The following refers to 802.11b/g only.
Standard 802.11g issued in 2003 extends standard 802.11b with higher transmission rates. 802.11g
contains the previous 802.11b modes and also integrates the OFDM method used in 802.11a for
frequencies in the 2.4 GHz IMS band. 802.11g-conforming OFDM modulation can also be generated by
the WinIQSIM software (see section 17). 802.11g also defines two optional modes for which WinIQSIM
supports the extended PBCC methods.
Fig. 15-1 Overview of some 802.11 modulation modes
15.1.2 802.11b/g Packet Structure on the Physical Layer
The 802.11 wireless LAN standard is a packet-oriented method for data transfer. The data packets are
transmitted and received on the same frequency in time division duplex (TDD), but without a fixed
timeslot raster. An 802.11 component can only transmit or only receive packets at any particular time.
The basic structure of the packets is described below.
A distinction is made between the packet type (or PPDU format) with long or short PLCP (physical layer
convergence protocol).
15.1.2.1 Long PLCP PPDU Format
In 802.11, the data packet on the physical layer is referred to as PPDU (PLCP protocol data units). A
PPDU consists of three components; the PLCP preamble, the PLCP header and the PSDU (PLCP
service data unit), which contains the actual information data (coming from higher layers).
The PLCP preamble and header are used for synchronization and signalling purposes, and are
themselves divided into fields.
The PLCP preamble consists of a synchronization field and a start frame delimiter field. The standard
specifies a fixed data content for both fields.
The PLCP header consists of the signal, service, length and CRC fields.
The signal field determines the data rate used in the PSDU field. The rates 1 Mbps, 2 Mbps, 5.5 Mbps,
and 11 Mbps can be selected; rates 22 MBps and 33 Mbps can be used in the optional PBCC modes.
The service field also helps to differentiate the modulation modes (CCK or PBCC) used for the higher
data rates of 5.5 Mbps and 11 Mbps. For details, refer to [2], section 18.2.3.4.
The length of the PSDU field is entered in µs in the Length field.
The CRC field contains a check sum of all the fields of the PLCP header.

WinIQSIM IEEE 802.11b/g
1013.1642.02 15-3 E-3
The PLCP preamble and the PLCP header in the long PLCP PPDU format are both DBPSK-modulated
and transmitted at a data rate of 1 Mbps. The data rate and the modulation of the PSDU component are
defined by the signal and service fields in the PLCP header. The different types of modulation are
described in section 15.1.3.
SYNC
128 bits SFD
16 bits Signal
8 bits Service
8 bits Length
16 bits CRC
16 bits
PLCP Preamble
144 bits @ 1 Mbps PLCP Header
48 bits @ 1 Mbps PSDU
PPDU
Fig. 15-2 Long PLCP PPDU format
15.1.2.2 Short PLCP PPDU Format
The basic structure of the short PLCP PPDU format is identical to that of the long PLCP PPDU format.
There is no difference in the PSDU component. The PLCP preamble and header are generated in an
abbreviated form. In the short preamble, the number of bits transmitted in the SYNC field is reduced
from 128 to 56. In the short header, however, the number of data bits transmitted remains unchanged,
but the data rate is doubled (to 2 Mbps). These measures halve the transmission periods of preamble
and header in the short PLCP format, as compared to the long PLCP format.
Short SYNC
56 bits Short SFD
16 bits Signal
8 bits Service
8 bits Length
16 bits CRC
16 bits
Short PLCP Preamble
72 bits @ 1 Mbps Short PLCP Header
48 bits @ 2 Mbps PSDU
PPDU
Fig. 15-3 Short PLCP PPDU format
15.1.3 Data Spreading and Modulation
WinIQSIM simulates signals in accordance with 802.11 on the physical layer. In the standard, the data
link layer or, to be more precise, the MAC sublayer provides the input data for this layer The following
graph illustrates the signal generation process in WinIQSIM.
Data
Coming from data link
layer (MAC sublayer)
Physical Layer
Spreading
&
Modulation
Packet Builder
(PLCP preamble
and header
generation)
I and Q
@ 11 Mcps
Scrambling
Fig. 15-4 Principle of signal generation
Depending on the PLCP PPDU format used, the PLCP preamble and the PLCP header are combined in
the packet builder. The PSDU field of the packet is filled with the input data of the physical layer block. In

IEEE 802.11b/g WinIQSIM
1013.1642.02 15-4 E-3
the next step, all the packet data is scrambled. The actual spreading and modulation of the data signal
to the resulting chip rate of 11 Mcps comes next.
However, the data rates and modulations of the individual fields of a packet can differ. The PLCP
preamble always has a data rate of 1 Mbps, and is DBPSK-modulated. Besides the actual modulation,
spreading to the resulting chip rate occurs.
The PLCP header is either treated exactly like the preamble (long PLCP PPDU format), or DQPSK-
modulated at a data rate of 2 Mbps (short PLCP PPDU format). Data rates (1 Mbps, 2 Mbps, 5.5 Mbps,
11 Mbps, etc) with different modulations can be used for the data part of the packet, the PLCP service
data unit (PSDU). The following table gives an overview of the different combinations of data rates,
modulations and spreading/coding methods.
Packet field Data rate Chip rate Spreading/coding
methods Modulation
Short PLCP preamble 1 Mbps 11 Mcps 11-chip Barker sequence DBPSK
Long PLCP preamble 1 Mbps 11 Mcps 11-chip Barker sequence DBPSK
Short PLCP header 2 Mbps 11 Mcps 11-chip Barker sequence DQPSK
Long PLCP header 1 Mbps 11 Mcps 11-chip Barker sequence DBPSK
1 Mbps (long PPDU) 11 Mcps 11-chip Barker sequence DBPSK
2 Mbps 11 Mcps 11-chip Barker sequence DQPSK
5.5 Mbps 11 Mcps CCK DQPSK
11 Mbps 11 Mcps CCK DQPSK
5.5 Mbps 11 Mcps PBCC BPSK
11 Mbps 11 Mcps PBCC QPSK
22 Mbps 11 Mcps PBCC 8PSK
PSDU
33 Mbps 16.5 Mcps PBCC 8PSK
The individual combinations of spreading, coding and modulation are described below.
15.1.3.1 1 Mbps Data Rate with DBPSK Modulation
At a data rate of 1 Mbps, the already scrambled data stream is DBPSK-modulated according to the table
below. The resulting symbol sequence is then spread using the 11-chip Barker sequence.
15.1.3.2 2 Mbps Data Rate with DQPSK Modulation
At a data rate of 2 Mbps, the already scrambled data stream is DQPSK-modulated according to the
table below. The resulting symbol sequence is then spread using the 11-chip Barker sequence.

WinIQSIM IEEE 802.11b/g
1013.1642.02 15-5 E-3
15.1.3.3 5.5 Mbps Data Rate with CCK Modulation
The standard specifies CCK modulation (complementary code keying) for a data rate of 5.5 Mbps. To
this end, in each modulation step, four successive bits (d0 to d3) are taken from the data stream which is
already scrambled. The phases 4321 ,,, ϕ
ϕϕ
ϕϕ
ϕϕ
ϕϕ
ϕϕ
ϕϕ
ϕϕ
ϕ are determined by these four bits. 1
ϕ
ϕϕ
ϕ is determined by
the data bits d0 and d1 according to the following table, which specifies different phases for even and
odd modulation steps:
The phase 1
ϕ
ϕϕ
ϕ must be interpreted relative to the phase of the previous symbol.
The other three phases are determined as follows:
(
((
()
))
)
2/d22 π
ππ
π+
++
+π
ππ
π⋅
⋅⋅⋅=
==
=ϕ
ϕϕ
ϕ
0
3=
==
=ϕ
ϕϕ
ϕ
π
ππ
π⋅
⋅⋅⋅=
==
=ϕ
ϕϕ
ϕ34 d
By means of these four phases, the CCK code word can now be determined; it is:
Example:
(d0 to d3) = (0110), the phase of the last symbol is 0, the current modulation step is even:
2/
1π
ππ
π=
==
=ϕ
ϕϕ
ϕ
(
((
()
))
)
2/32/1
2π
ππ
π=
==
=π
ππ
π+
++
+π
ππ
π⋅
⋅⋅⋅=
==
=ϕ
ϕϕ
ϕ
0
3=
==
=ϕ
ϕϕ
ϕ
00
4=
==
=π
ππ
π⋅
⋅⋅⋅=
==
=ϕ
ϕϕ
ϕ
The CCK code word is consequently:
(
((
()
))
)(
((
()
))
)(
((
()
))
)(
((
()
))
)(
((
()
))
)(
((
()
))
)(
((
()
))
)
(
((
(
)
))
)
,e,e,e,e,e,e,e,ec 2/j2/32/j02/j02/32/j02/j02/32/j02/32/j002/32/j π
ππ
ππ
ππ
π+
++
+π
ππ
π+
++
+π
ππ
π+
++
+π
ππ
π+
++
+π
ππ
π+
++
+π
ππ
π+
++
+π
ππ
π+
++
+π
ππ
π+
++
+π
ππ
π+
++
+π
ππ
π+
++
++
++
+π
ππ
π+
++
+π
ππ
π−
−−
−−
−−
−=
==
=
(
((
(
)
))
)
(
((
()
))
)
,j,1,j,1,j,1,1,1,e,e,e,e,e,e,e,ec 2/j0j2/j0j2/j0j0j0j −
−−
−=
==
=−
−−
−−
−−
−=
==
=π
ππ
ππ
ππ
ππ
ππ
π
The four data bits (d0 to d3) thus become the eight complex output chips (c0 to c7).

IEEE 802.11b/g WinIQSIM
1013.1642.02 15-6 E-3
15.1.3.4 11 Mbps Data Rate with CCK Modulation
The standard also specifies CCK modulation (complementary code keying) for a data rate of 11 Mbps.
The modulation is basically the same as described for the 5.5 Mbps data rate. In each modulation step,
eight successive bits (d0 to d7) are taken from the data stream, which is already scrambled. The
phases 4321 ,,, ϕ
ϕϕ
ϕϕ
ϕϕ
ϕϕ
ϕϕ
ϕϕ
ϕϕ
ϕ are determined by these eight bits.
1
ϕ
ϕϕ
ϕ is determined by the data bits d0 and d1 according to the following table, which specifies different
phases for even and odd modulation steps:
The phase 1
ϕ
ϕϕ
ϕ must be interpreted relative to the phase of the previous symbol.
2
ϕ
ϕϕ
ϕ is determined by the data bits d2, d3, 3
ϕ
ϕϕ
ϕ from d4, d5 and 2
ϕ
ϕϕ
ϕ from d6, d7 according to the following table:
15.1.3.5 5.5 Mbps and 11 Mbps Data Rates with PBCC Modulation
Packet binary convolutional coding (PBCC) can optionally be used instead of CCK modulation for the
5.5 Mbps and 11 Mbps data rates. For details, refer to [2]. The following illustration provides a schematic
overview of this method. For details, refer to the standard.
Fig. 15-5 Principle of PBCC modulation
15.1.3.6 22 Mbps and 33 Mbps Data Rates with PBCC Modulation
802.11g also defines the optional PBCC (ER-PBCC) modes using the extended 22 Mbps and 33 Mbps
rates (see [3], 19.3.3.2). In contrast to the 5.5 Mbps und 11 Mbps PBCC modes, a rate 2/3 convolutional
coder and 8PSK modulation are used. With 33 Mbps, also the clock rate in the data section of the
packet is increased to 16.5 Mcps.

WinIQSIM IEEE 802.11b/g
1013.1642.02 15-7 E-3
15.2 Generation of 802.11b/g Signals with WinIQSIM
To generate an 802.11b/g signal, the IEEE 802.11 WLAN system must first be selected.
Fig 15-6 802.11 System Selection
System Selection is accessible via the File/New... or System! menu.
The differences between the two methods are described in sections 5.22.1 and 5.23.
The 802.11 block diagram is based on that of the single-carrier system. Only block modulation is
replaced by the IEEE 802.11 configuration block.
Fig. 15-7 Block Diagram of the 802.11 system
The Data Source block corresponds to that of the single-carrier system. For a description, refer to
section 5.6.
The IEEE 802.11 system combines the different transmission modes of standards 802.11b, 802.11a
and 802.11g. To generate DSSS or CCK signals in line with 802.11b or 802.11g, "Physical Layer Mode
CCK" must be selected in the 802.11 configuration panel.

IEEE 802.11b/g WinIQSIM
1013.1642.02 15-8 E-3
The optional PBCC modes including the 22 Mbps and 33 Mbps ER-PBCC modes are available when
"Physical Layer Mode PBCC" is active.

WinIQSIM IEEE 802.11b/g
1013.1642.02 15-9 E-3
15.2.1 Status Line
The most important parameters of the 802.11b/g system are displayed in the status line below the
toolbar of the main panel. The set parameters can thus be seen at a glance.
The status line contains symbols for the different parameters; below the symbols, the current parameter
values are indicated. The figure below shows the status line of the 802.11b/g system with the
parameters assigned to the symbols.
System chip rate o
f
the 802.11b signal
Modulation and
data rate PSDU
Current data source
PSDU Sequence lengt
h
PSDU in bytes
Baseband filter for
pulse shaping (filter
function) Window function fo
r
windowing the
baseband filter Oversampling
Number of
sampling values
Sampling rate of
the signal
Fig. 15-8 Status line of the 802.11b/g system
15.2.2 IEEE 802.11b/g Configuration Panel
All the major control elements of the 802.11b/g system are displayed in this window.
802.11b/g signals can be generated in two different modes. The Framed Mode is the standard operating
mode, as in the real system. Data packets are generated, with the frame structure defined in the standard. In
addition, the Unframed Mode is available. In this mode, a non-packet-oriented signal is generated without a
frame structure, but with the modulations and data rates defined in 802.11b/g. This mode is suitable for simple
initial tests which focus only on the modulation and spectrum of the test signal.
The operation of these two modes is described in detail below.
Chip rate variation:
This parameter enables modification of the output chip rate (i.e. the rate of the spread symbols, which is
used for signal output by the AMIQ or the SMIQ) relative to the standard chip rate of 11 Mcps. The
standard value is 11 Mcps; resetting is possible at any time by pressing the Set to standard button.
15.2.2.1 Framed Mode
The current simulation mode is visualized in the upper part of the panel. In the framed mode, the
following display is output:
Fig. 15-9 Simulation mode display
The framed mode allows the configuration of a signal that generates a series of packets (PLCP protocol
data units, in short PPDUs), which are separated by idle time. The information data in the consecutive

IEEE 802.11b/g WinIQSIM
1013.1642.02 15-10 E-3
packets continues, i.e. it is not repeated in the packets. Both the duration of idle time and the number of
packets to be transmitted can be configured with the following parameters.
Idle time (based on standard chip rate):
The waiting period between consecutive packets (PPDUs) can be set in this field. Idle time is given in µs; the
packets can also be joined to each other directly with idle time 0. Please note that the idle time refers to the
chip rate of 11 Mcps as defined in the 802.11b/g standard. Only at this chip rate does the idle period
correspond exactly to the time set. If the chip rate is doubled, for instance, the real idle time is halved.
Number of packets:
The number of packets to be generated is entered here. The minimum packet number is 1; the
maximum number of packets is determined by the memory capacity of the AMIQ or the ARB option
(B60) in the SMIQ. The total length of a packet in samples depends on the packet format, the data
length, the idle time and the oversampling. The number of packets currently possible can then be
determined, depending on the AMIQ model, or the SMIQ B60.
Example: Framed mode, idle time = 500 µs, long PLCP format, data rate 11 Mbps, CCK modulation,
PSDU data length 1000 Bytes, oversampling 4
With these parameters, the packet length, including idle time, is 62448 samples. The current total length
is also displayed in the WinIQSIM status line. This packet length results in the following maximum
packet numbers:
Instrument Maximum packet number for above example
AMIQ03 64
AMIQ04 256
SMIQB60 (oversampling 2 is sufficient, since the SMIQ
ARB internally oversamples the signal into hardware) 16
Output Power = Frame Power:
With an activated check box, the level value displayed on the used signal generator directly corresponds
to the mean frame power. A deactivated check box results in a level value corresponding to the mean
power of the complete signal. In the latter case, a variation of the idle time or the frame duration implies
a variation of the output frame power.
Attention: When using the SMIQ-B60, the correct frame power is realized with a level offset in the
SMIQ. This offset remains active when other waveforms (such as single carrier setups) are
loaded afterwards.
„Automatically select waveform…“ has to be active in the „SMIQ Interface and
Transmission Options“, otherwise the level offset is not set.

WinIQSIM IEEE 802.11b/g
1013.1642.02 15-11 E-3
PLCP P+H format:
The PLCP preamble and PLCP header formats can be selected in this field. The long PLCP and short
PLCP formats are both defined in the standard (refer to 15.1.2). Depending on the format selected, the
structure, modulation and data rate of the PLCP preamble and header are modified. The format
currently set is shown in the graphic display directly above the parameter format in the panel.
• Long PLCP format • Short PLCP format
SYNC
128 bits SFD
16 bits Signal
8 bits Service
8 bits Length
16 bits CRC
16 bits
PLCP Preamble
144 bits @ 1 Mbps PLCP Header
48 bits @ 1 Mbps PSDU
PPDU
Short SYNC
56 bits Short SFD
16 bits Signal
8 bits Service
8 bits Length
16 bits CRC
16 bits
Short PLCP Preamble
72 bits @ 1 Mbps Short PLCP Header
48 bits @ 2 Mbps PSDU
PPDU
Fig 15-10 PLCP format display
Locked clock bit in PLCP header service field:
Via this flag (bit), the 802.11b/g transmitter indicates whether transmission frequency and symbol rate
have been derived from the same oscillator. If this is the case (locked), the bit is set to 1, otherwise (not
locked) to 0.
Note: In the original 802.11 standard, this bit was fixed at 0. To simulate the appropriate signals, the
parameter must therefore be set to not locked.
PSDU bit rate:
The data rate of the PSDU field is determined here. The data rates available are 1 Mbps, 2 Mbps,
5.5 Mbps, 11 Mbps, 22 Mbps and 33 Mbps. The 1 Mbps data rate is only available if the long PLCP
format has been selected. The selection of the data rate also determines the possible modulation
modes. The following table shows the correlation between data rate and modulation:
Data rate Possible modulation mode
1 Mbps DBPSK
2 Mbps DQPSK
5.5 Mbps CCK or PBCC
11 Mbps CCK or PBCC
22 Mbps PBCC
33 Mbps PBCC
PSDU modulation:
The type of modulation of the PSDU is displayed (see table above) depending on the selected data rate.
The "Physical Layer Mode" parameter can be used for switchover between CCK and PBCC.
PSDU data length:
This enables selection of the information data field length of the packet to be transmitted in bytes.
The values range from 0 bytes to 4095 bytes. The length in bits, resulting from the currently set PSDU
data length in bytes, is automatically output in the PPDU graphics display.

IEEE 802.11b/g WinIQSIM
1013.1642.02 15-12 E-3
Data source PSDU:
As with the single-carrier system, the data source, from which the information data is taken for the
PSDU, can be set in the data source block of the block diagram For detailed information on the data
source panel, refer to section 5.6.
Scrambling mode:
Selects whether or not to scramble the data of the packet. Some tests in [1] require a test signal without
scrambling (e.g. for the RF carrier suppression measurement).
15.2.2.1.1 Define MAC Header and FCS
In the real IEEE 802.11 system, a MAC (medium access control) header is transmitted in the PSDU
prior to the actual data; the header contains control information from higher layers. In addition, it is
possible to protect the PSDU by means of a check sum. These two functions can be controlled in the
Define MAC Header and FCS panel.
Fig. 15-11 Define MAC Header and FCS panel
MAC header state:
Selects whether or not the PSDU is to contain a MAC header.
If the state is on, all the MAC header fields are released for operation, and you can edit them.
A brief description of the individual fields of the MAC header is given below; for details, refer to [2],
section 7.1 MAC Frame Formats.
All MAC field values are entered in hexadecimal form.
Frame control:
The Frame Control field has a length of 2 bytes (16 bit) and is used to determine the protocol version,
the frame type and its function.
Duration/ID:
Depending on the frame type, the 2-byte Duration/ID field is used to transmit the association identity of
the station which transmits the frame, or to indicate the duration assigned to the frame type.
Addresses 1 to 4:
Up to four address fields can be used in the MAC header, but not all of them must be available. Each of
the four address fields can therefore be activated or deactivated. The fields are used to transmit the
Basic Service Set Identifiers, the Destination Address, the Source Address, the Receiver Address and
the Transmitter Address. Each address has a length of 6 bytes (48 bit). The addresses can be divided
into the two least significant bytes (16 LSBs) and the four most significant bytes (32 MSBs), and then
entered in hexadecimal form in any address field.
In MAC addresses, the least significant byte (LSB) is normally in left notation. In WinIQSIM version 4
and higher this is the standard writing. If the "Display addresses in MSB left notation" parameter is
active, the display can be matched to older WinIQSIM versions where the most significant bytes (MSB)
of the addresses are in left notation. The actual value of the addresses remains unchanged.

WinIQSIM IEEE 802.11b/g
1013.1642.02 15-13 E-3
Sequence control:
The Sequence Control field has a length of 2 bytes and is subdivided in two fields, the fragment number
(4 bit) and the sequence number (12 bit). A long information data stream to be transmitted is first divided
into fragments, and these fragments are divided, in turn, into sequences. The Sequence and Fragment
number fields are used to number the individual partial packets of the information data stream which are
transmitted. Thus, the PSDUs are basically assigned consecutive numbers. This enables the receiver to
sequence the data packets correctly, to check if a packet was transmitted again (if it was impaired, for
example) and to detect if packets are missing.
If the receiver detects an error-free packet and does not request repeated transmission, the sequence
number field is incremented by 1 for each packet (at a count of max. 4095, the field is reset to 0). The
Fragment number field is incremented by 1 if the number of sequences (or packets) a fragment contains
has been reached. The count at which the transmission is to start (usually 0), and the number of
packets necessary to increment the associated counter can now be defined for both fields. This is done
via the respective parameters, Start Number and Increment every ... packet(s).
Example:
You want to simulate the error-free transmission of 50 packets (only one transmission per packet). The
sequence number should continue to increment by 1 with each packet. Due to the small number of
packets, the fragment counter can remain at 0. Set the following values:
Fig 15-12 Example of setting the sequence control
To simulate the reception of faulty packets, or to test the receiver’s response if the same packet arrives
several times, set the number of packets necessary to increment the sequence number (e.g. to 2). Each
packet will then be automatically transmitted twice (containing identical data)
FCS (check sum):
The standard defines a 32-bit (4-byte) check sum to protect the MAC header and the actual information
data (frame body). It is possible to select whether or not to calculate and attach this check sum. This
check sum is also referred to as the frame check sequence (FCS).
To see at a glance in the IEEE 802.11b/g configuration panel whether the MAC header and the FCS are
active, the frame graph is adapted according to the current setting.
Fig 15-13 Frame display with active MAC header and FCS
The frame display shows whether the MAC header and/or the FCS are active. Additionally, the total
length of the PSDU, consisting of MAC header, frame body and FCS, is indicated.
In this example, the frame body has a length of 8000 bits (PSDU data length of 1000 bytes multiplied by
8 bits/bytes), and the MAC header and the FCS together have a length of 272 bits.

IEEE 802.11b/g WinIQSIM
1013.1642.02 15-14 E-3
Display addresses in MSB left notation
If this parameter is active, the MAC addresses are entered and displayed with MSB left notation as in
older WinIQSIM versions. When this parameter is not active, the addresses in WinIQSIM version 4 and
higher are displayed with LSB left notation.
15.2.2.1.2 Define Power Time Template
With 802.11b/g, the data packets are transmitted as bursts. Power is transmitted only if a packet is
transmitted; when the packet transmission starts, power rises to the transmission level of the packet,
remaining constant during transmission, and dropping again at the end; power transmission restarts with
the next packet. The power ramps at the beginning and the end of a packet are defined in [2], section
18.4.7.6.
The Define Power Time Template area and the Power Ramping Panel (see section 5.13) in the
WinIQSIM block diagram can be used to influence the positions and characteristics of these ramps.
Fig. 15-14 Definition of the power time template
Rise Offset:
This parameter is used to shift the start position of the power-on ramp of a packet with regard to the
start of the packet. The shifting is performed with a resolution of 1 chip.
Fall Offset:
This parameter is used to shift the start position of the power-off ramp of a packet with regard to the end
of the packet. The shifting is performed with a resolution of 1 chip.
If you click on the Apply button, the start and end of the data packets, as defined in the current
configuration of the 802.11b/g signal, are entered as ramp positions in the table in the Power Ramping
panel, with the Rise Offset and Fall Offset being taken into consideration. If you activate the Auto Apply
option, the Power Ramping panel is automatically adapted to all modifications of the 802.11b/g signal
(such as packet length, idle time, and number of packets).
The Power ramping off in unframed mode option is used to automatically switch off the power
ramping if you switch to the Unframed mode. Otherwise, the last settings made in the Framed mode (or
directly in the Power Ramping panel) apply to the Unframed mode.

WinIQSIM IEEE 802.11b/g
1013.1642.02 15-15 E-3
Fig. 15-15 Comparison of power characteristics at the packet start with and without power ramping
The above illustration shows the power characteristics at the packet start without additional power ramping
(top), and with power ramping with cos2 ramp function and 4 chip ramp time (bottom). This function enables
the packet edges to be precisely adapted to meet your requirements.
15.2.2.2 Unframed Mode
In the Unframed mode, a non-packet-oriented signal is generated without a frame structure, but with the
modulations and data rates defined in 802.11b/g. This mode is suitable for simple initial tests which
focus only on the modulation and spectrum of the test signal.
Operation is basically identical to that in the Framed Mode; however, only a subset of the setting parameters is
available. In the Unframed Mode, the 802.11b/g configuration panel appears as follows:
Fig. 15-16 802.11 configuration panel in the unframed mode

IEEE 802.11b/g WinIQSIM
1013.1642.02 15-16 E-3
The signal can be configured via the PSDU bit rate and PSDU modulation parameters, just as in the
Framed mode. However, a preamble or header is not generated; only a continuous PSDU block is
generated, the length of which can be varied by using the Sequence Length parameter. The restriction
of the maximum PSDU block length to 4095 bytes in the Framed mode, as defined in the standard, has
been revoked.
Moreover, the data stream can be scrambled prior to the modulation (Scrambling Mode parameter).
Data source:
As with the single-carrier system, the data source, from which the information data for the signal is
taken, can be set in the data source block of the block diagram. For detailed information on the data
source panel, refer to section 5.6.
15.2.2.3 Filtering
The generated raw chips are subjected to baseband filtering, which is implemented in the same way as
in the single-carrier system.
The standard does not specify a particular baseband filter; the choice of filter lies with the manufacturer
of 802.11b/g components. However, the standard (see [2], 18.4.7.3) does define the transmit spectrum
mask that must be complied with.
Fig. 15-17 Transmit spectrum mask
To comply with these spectral requirements in the standard, we recommend using a Gaussian filter with
BT = 0.3 as baseband filter. The filter panel below shows this setting.
Fig. 15-18 IEEE 802.11b filtering
The individual parameters are described in section 5.8, Modulation Settings Panel.
The following graph shows the spectrum of an 802.11b/g signal with rectangular filter in the baseband
(sin x / x, grey trace), the transmit spectrum mask (red limiting lines) and the signal filtered with a
Gaussian filter with BT = 0.3 (blue trace).

WinIQSIM IEEE 802.11b/g
1013.1642.02 15-17 E-3
Fig. 15-19 IEEE 802.11b signal with different baseband filters
The graphic display clearly shows that the signal filtered with a Gaussian filter in the baseband is within
the transmit spectrum mask defined by the standard.

IEEE 802.11b/g WinIQSIM
1013.1642.02 15-18 E-3
15.3 Further Information on the Generation of 802.11b/g
Signals
15.3.1 802.11b/g Signal in Time and Frequency Domain
15.3.1.1 Time Domain
The different modulations which are present in the preamble, header and PSDU can be at least partially
recognized in the time domain. To this end, I and Q of a signal are displayed versus time in the Framed
Mode with long PLCP format and a PSDU bit rate of 2 Mbps.
Fig. 15-20 I(t) and Q(t) of an 802.11b signal with long PLCP format
The above illustration shows that only an I component is present in the first part of the time domain
signal, Q is 0. These are the PLCP preample and the PLCP header, which are both DBPSK-modulated.
They are followed by the DQPSK-modulated PSDU (2 Mbps bit rate).
Zooming in the transition point between the PLCP header and the PSDU visualizes further details.
Fig. 15-21 Transition from PLCP header to PSDU with 2 Mbps DQPSK
Besides the transition from the PLCP preamble to the PSDU and the associated modulation change,
this signal section reveals a special feature of the DQPSK modulation of the PSDU. In blocks of
11 chips each (length of the Barker spread sequence) or a multiple thereof, only the I or the Q
component of the signal is active. For each data symbol (2 data bits), the Barker sequence shifted by
2/n
π
π
π
π⋅
⋅⋅⋅ is output. n is here between 0 and 3, and depends both on the data bits and whether the symbol
interval is even or odd.
If you use a bit rate of, for instance, 11 Mbps with CCK modulation instead of the PDSU bit rate of
2 Mbps, the PSDU signal has a different characteristic.

WinIQSIM IEEE 802.11b/g
1013.1642.02 15-19 E-3
Fig. 15-22 Transition from PLCP header to PSDU with 11 Mbps CCK
15.3.1.2 Frequency Domain
The spectral behaviour of the 802.11b/g signal is influenced mainly by the baseband filter used. If a
rectangular filter is used, the spectrum shows the typical sin x / x characteristic. If a Gaussian filter with
BT = 0.3 is used (as explained earlier), the transmit spectrum mask defined in the standard is complied
with.
Fig. 15-24 Spectrum of an 802.11b/g signal with rectangular filter (left) and Gaussian filter (right)

IEEE 802.11b/g WinIQSIM
1013.1642.02 15-20 E-3
15.3.2 Increase in the Dynamic Range between Packet and Idle
Range
The dynamic range in the baseband is usually not sufficient to achieve a high ON/OFF power ratio, i.e.
high dynamic range between active and inactive signal components (packet and idle range).
Additionally, the RF signal should be switched off in the inactive signal spectrum.
The combination of WinIQSIM, AMIQ and SMIQ fully complies with this requirement.
WinIQSIM allows easy configuration of an AMIQ marker output, so that the latter marks the spectrum of
active signal components synchronously to the I/Q signal. This marker signal can be used to control the
pulse modulator of the SMIQ, and thus to increase the dynamic range.
This method is detailed below.
1. First define the Data active marker in the Marker Panel (AMIQè Marker Setting...).
Fig. 15-25 3GPP TDD Marker Setting panel
The Data active marker can now be generated for marker channel 1 of the AMIQ.
You can shift the rising (Rise Offset) and falling (Fall Offset) edges in the marker signal independently of
each other, to optimally adapt the signal to your requirements. The following graph illustrates this function.
Packet and idle time structure
Signal amplitude versus time
Data active marker versus
time
rise offset fall offset
rise offset fall offset
Fig. 15-26 Generation of the data active marker

WinIQSIM IEEE 802.11b/g
1013.1642.02 15-21 E-3
2. Transmit the I/Q signal to the AMIQ (AMIQèTransmission) and activate marker channel 1 in the
AMIQ è Remote Control and BERT... menu.
3. Connect the following input and output connectors of the AMIQ and SMIQ with BNC cables:
• the AMIQ I/Q output connectors with the I/Q input connectors on the SMIQ front panel:
Fig. 15-27 Cabling of the I/Q inputs and outputs of the AMIQ and SMIQ
• Marker 1 output connector at the rear of the AMIQ with the pulse input connector at the rear of the
SMIQ.
SMIQ
AMIQ
Fig. 15-28 Cabling of the AMIQ marker 1 with SMIQ PULSE input
4. Activate vector modulation in the SMIQ and, in addition, the external pulse modulation in the
ANALOG MODèPULSE menu.
.
Fig. 15-29 Activating external pulse modulation in the SMIQ

IEEE 802.11b/g WinIQSIM
1013.1642.02 15-22 E-3
5. Optimize the ON/OFF ratio by shifting the edges (Rise and Fall Offset) in the marker panel.
Note: After an offset modification, the signal must again be transmitted to the AMIQ.
Fig. 15-30 Transition from idle time to active packet with (light-blue trace) and without (yellow
trace) pulse modulation
An increase in the dynamic range of approx. 10 dB due to using the pulse modulator is clearly
recognizable in the trace shwon above.
Note the following when optimizing the ON/OFF r tio:
• The pulse modulator should not respond in an area of high edge levels. Otherwise, the hard switching
on/off of the pulse modulator will cause high amplitude steps in the signal in the time domain, and
thus unwanted spurious in the spectrum. The Rise Offset should therefore be in the range of the
negative half pulse lengths (see filter panel ) and the Fall Offset in the range of
positive half pulse length, where the I/Q signal has already very low levels.
• The pulse modulator must respond early enough to comply with the power time template required by
the standard.
To meet these two requirements, a compromise must be found which provides both a clean spectrum,
and is within the power time template.

WinIQSIM 1xEV-DO
1013.1642.02 16-1 E-1
16 1xEV-DO
WinIQSIM can generate 1xEV-DO signals. Section 16.1 gives an overview of this mobile radio standard.
Section 16.2 then describes the associated control functions.
16.1 Description of Mobile Radio Standard 1xEV-DO
1xEV-DO is an enhanced version of the 1x mode of the North American standard cdma2000 for the
third-generation mobile radio (3G). 1xEV-DO stands for cdma2000 1x Mode Evolution Data Only. This
enhanced version of the cdma2000 standard allows packet-oriented data transmission at a data rate of
up to 2.4 Mbps in the 1.25 MHz-wide cdma2000 1x channel.
In addition to the Data Only mode, a mode for data and voice transmission (Data + Voice, 1xEV-DV) is
currently being defined.
References:
[1] 3GPP2 C.S0024: cdma2000 High Rate Packet Data Air Interface Specification, Version 2.0,
October 27, 2000
WinIQSIM simulates 1xEV-DO signals at the physical channel layer including channel coding. The
following description is therefore limited to this layer.
The table below gives an overview of the main parameters of the 1xEV-DO system in WinIQSIM.

1xEV-DO WinIQSIM
1013.1642.02 16-2 E-1
Table 16-1 Parameters of 1xEV-DO
Chip rate 1x (1.2288 Mcps)
Channel types of forward link Forward pilot channel
MAC RPC channel
MAC RA channel
Forward traffic channel
Channel types of reverse link Reverse pilot channel
Reverse data channel
DRC channel
ACK channel
Frame structure Duration 26.66 ms, subdivided into 16 timeslots of 1.66 ms each.
Symbol rates Forward: 38.4 kbps; 76.8 kbps; 153.6 kbps; 307.2 kbps; 307.2 kbps;
614.4 kbps; 614.4 kbps; 921.6 kbps; 1228.8 kbps; 1228.8 kbps;
1843.2 kbps; 2457,6 kbps
Reverse: 9.6 kbps; 19.2 kbps; 38.4 kbps; 76.8 kbps; 153.6 kbps
Modulation QPSK, 8PSK, 16QAM
PN offset 0 to 511
Channel coding Modes: off, complete, without interleaving, interleaving only
Long code mask 0 to 3FF FFFF FFFF
16.1.1 System Components
The system configuration of 1xEV-DO on the forward and reverse link is shown below. This simplified
diagram is used only to explain the system principle. A detailed description cannot be given in this
manual. For further information refer to the standard (see [1]).
16.1.1.1 Forward Link
The following block diagram describes forward link generation of 1xEV-DO.
Fig. 16-1 Components of 1xEV-DO transmission system on the forward link

WinIQSIM 1xEV-DO
1013.1642.02 16-3 E-1
A frame in the forward link is divided into 16 slots. These slots can be used in time multiplex by different
channels. The following figure shows a typical slot structure.
Fig. 16-2 Typical slot structure in forward link
A slot is additionally divided into half slots. Each of the half slots contains a (data) component originating
from the traffic channel, and MAC and pilot channel components. In inactive slots, in which no data is
transmitted, only MAC and pilot channels are sent.
Fig. 16-1 Components of 1xEV-DO transmission system on the forward link shows the individual
channel structure. Each channel has a data source from where it gets its information. In the traffic
channel, user data is transmitted (that will be channel-coded), control bits in both parts of the MAC
channel and a sequence of 0 bits in the pilot channel. These channels and optionally also a preamble
are sent in time multiplex in one slot. Depending on the data rate set in the traffic channel, one of the
QPSK, 8PSK or 16QAM modulations will be used. The signal of the traffic channel is then divided into
16 elementary streams, each of which is spread by a 16-chip Walsh code. The elementary streams thus
spread are added and time-multiplexed with the other channels. The quadrature spreading and
baseband filtering blocks already known from cdma2000 will follow. Data is transmitted in packets.
Depending on the set data rate of the traffic channel, either consecutive slots or timeslots separated by
4 slots are used. Data packets can then be sent to different receivers one after the other.
One part of the MAC channel is for power control of the access terminal (reverse power control RPC)
and one for transmission of the reverse activity bits (MAC RA channel).
For further details see [1].
16.1.1.2 Reverse Link
A 1xEV-DO device on the reverse link may have two operating modes: the access mode used during
call setup and the traffic mode used for the transmission of user data.
Signal generation depends on the mode as shown in the figures below.
Fig. 16-3 Components of 1xEV-DO transmission system in access mode of reverse link
In the access mode, a continuous pilot channel is sent on the I path. Moreover, data is sent to the base
station in access frames on the Q path for call setup. The I and Q components are then subjected to
complex quadrature spreading and baseband filtering.

1xEV-DO WinIQSIM
1013.1642.02 16-4 E-1
In the traffic mode, the pilot channel is time-multiplexed with the reverse rate indicator (RRI) channel.
The RRI channel provides information on the rate used for data transmission on the reverse link. In
addition to these two channels, also the data rate control channel is transmitted via the I path. In this
channel, the access terminal informs the base station on the rate at which it wants to receive data from
the base station. In addition to the traffic channel used for data transmission also the acknowledge
channel is sent on the Q path. The acknowledge channel is used to confirm correct data packet
reception to the base station. The I and Q components are then subjected to complex quadrature
spreading and baseband filtering.
Fig. 16-4 Components of 1xEV-DO transmission system in traffic mode of reverse link

WinIQSIM 1xEV-DO
1013.1642.02 16-5 E-1
16.2 Generation of 1xEV-DO Signals with WinIQSIM
To generate a 1xEV-DO signal, the 1xEV-DO system must be selected first.
Fig. 16-5 System selection 1xEV-DO
System selection is accessible from the File New... or System! menu.
The differences between the two methods are described in sections 5.22.1 and 5.23.
The 1xEV-DO block diagram is based on that of the single-carrier system. The data source block has
been extended and the modulation block replaced by the 1xEV-DO configuration block.
Fig. 16-6 Block diagram of 1xEV-DO system
The data source block corresponds to that of the multicarrier system. The data source is described in
section 7.2.

1xEV-DO WinIQSIM
1013.1642.02 16-6 E-1
16.2.1 Status Line
The main parameters of the 1xEV-DO transmission system are displayed in the status line below the
toolbar of the main panel. The set parameters can thus be seen at a glance.
The status line contains symbols for the different parameters; below the symbols the current parameter
values are indicated. The following figure shows the status line of the 1xEV-DO system. The parameters
assigned to the symbols are displayed.
Fig. 16-7 Status line of 1xEV-DO system
16.2.2 1xEV-DO Configuration Panel
All parameters that are required for the definition of a 1xEV-DO signal (except data sources and
impairments) can be accessed via the 1xEV-DO Configuration panel. The panels for the forward and
reverse link are shown below.
Fig 16-8 1xEV-DO Configuration panel of forward link
Chip rate of
1xEV-DO signal
Current data source,
for different data sources:
"Various"
No channel active: "Not
used“
Sequence length in
26.67 ms frames
(sequence length)
Baseband filter for
pulse shaping
(filter function)
Window function for
windowing of
baseband filter
(window function)
Oversampling Number of
samples
Sampling rate
of signal

WinIQSIM 1xEV-DO
1013.1642.02 16-7 E-1
Fig. 16-9 1xEV-DO Configuration panel of reverse link
16.2.2.1 General Settings
The following parameters are set in this panel.
• Link Direction
Downlink/forward link (base station to the mobile station) or uplink/reverse link (mobile station to the
base station). The lower section of the panel is adapted as a function of the link direction. In the downlink
mode, the lower section is used to configure the base stations (access networks), in the uplink mode to
configure the mobile stations (access terminals).
• Chip Rate Variation
This parameter defines the actual chip rate of the output signal. This value defines the spread
symbols rate used for an output by the AMIQ/SMIQ B60. It is normally set to the chip rate of
1.2288 Mcps defined by 1xEV-DO.
• Set to standard
If this button is pressed, the chip rate variation parameter is automatically set to 1.2288 Mcps, i.e. the
value defined by the standard.
• Sequence Length
The length of the signal to be generated is set as "frames à 26.67 ms".
A 1xEV-DO frame has the length of 32768 chips.
• Clipping Level
Setting of clipping value relative to highest peak in percent. The setting range is 1 to 100%. A value of
100% means that the signal is not clipped. Clipping reduces the crest factor. Two different methods of
clipping are offered.
vector | i+jq | : The instantaneous amplitudes | i+jq | are used as peak value
scalar | i |,| q | : The absolute maximum of all I and Q values is used as peak value
• PRBS Init, start values
This parameter allows to control initialization of the PRBS generators of the individual channels. The
following modes are available:
Same start values: The PRBS generators of all channels are initialized with the same start
value. The channels therefore use the same data.
Different start values: The PRBS generators of all channels are initialized with different start
values. Different data are therefore used in the channels.
Uncorrelated: The data of all channels using "Data Source PRBS" are continuously taken from
the same PRBS generator. Data in the individual channels is therefore no longer a subsequence of
a PRBS sequence but the data of the channels is well decorrelated.

1xEV-DO WinIQSIM
1013.1642.02 16-8 E-1
Note: This parameter is only effective with ’Data Source PRBS’ selected. If ’Data Source 0’ is
used for PRBS16, for instance, this parameter is ignored, i.e. all channels using ’Data
Source 0’ are calculated with identical PRBS bit sequences.
16.2.2.2 Filtering
The generated raw chips are subjected to baseband filtering which is implemented in the same way as
in the single-carrier system.
Fig. 16-10 1xEV-DO filtering
The individual parameters are therefore described in section 5.8, Modulation Settings Panel.
Note: The 1xEV-DO standard defines the same baseband filters as cdma2000. On the forward
link a filter is normally used that comprises an equalizer defined by the standard
(CDMA2000 1x + equalizer (LEVM)). On the reverse link, it is recommended to use the
filter defined by the standard (CDMA2000 1x). Since different filters are normally used for
the two link directions, WinIQSIM stores the selected filters separately for both directions.
16.2.2.3 Base Station/Mobile Station Configuration
With WinIQSIM up to 4 base stations or mobile stations of the 1xEV-DO system can be simulated at the
same time.
16.2.2.3.1 Common Setting of all Base Stations/Mobile Stations
The base station/mobile station configuration window comprises several buttons the functions of which
are described below. The functionality is the same for both link directions.
Reset All BS: All base stations are reset to predefined settings. For reset values see tables below.

WinIQSIM 1xEV-DO
1013.1642.02 16-9 E-1
Table 16-2 Reset values for base stations
Common parameters of BS Reset value (BS 1, BS 2, BS 3, BS 4)
State Off for all BS
PN offset 0
Coding Off for all BS
Disable scrambling code Off
Disable PN short code Off
Preamble state Off
Pilot state Off
Parameters of code channels Reset value (BS 1, BS 2, BS 3, BS 4)
Traffic channel State off, MAC index 5, data rate 38.4 ksps,
data source PRBS, data frame offset 0,
1 packet to send
MAC RA channel State off, gain 0 dB, pattern "0", pattern
repetition off, RAB length 1 slot, RAB offset
0
MAC RPC channel State off
for all MAC indexes (5 to 63): gain 0 dB,
data pattern "0", state off
Reset All MS: All mobile stations are reset to predefined settings. For reset values see table below.
Table 16-3 Reset value for mobile stations
Common parameters of MS Reset value (MS 1, MS 2, MS 3, MS 4)
State Off for all MS
Coding Off for all BS
Mode Traffic
Disable PN short code Off
Long code mask 0x0 for I and Q
Parameters of code channels Reset value (MS 1, MS 2, MS 3, MS 4)
DRC channel State off, power 0 dB, DRC value 38.4 ksps,
start slot 0, cover 0, length 1 slot, gating off
ACK channel State off, power 0 dB, start slot 1,
ACK/NACK distance 1 slot, pattern "0"
Pilot/RRI channel Pilot state off, RRI state off, power 0 dB
Traffic channel State off, power 0 dB, 1 packet to send,
reverse data rate 38.4 ksps, data source
PRBS, data frame offset 0
Select BS/MS to edit: In this window, the base station/mobile stations are shown in the form of blocks.
They can be switched on or off. Active BS/MS blocks are green, passive BS/MS blocks are grey. The
currently active stations can thus be seen at a glance. To edit the parameters of a base station/mobile
station, click the corresponding BS/MS block. A window is opened where the BS/MS can be configured
(see also sections 16.2.3 and 16.2.4).

1xEV-DO WinIQSIM
1013.1642.02 16-10 E-1
Copy BS/MS: In this window the configuration of one BS/MS can be copied for another BS/MS. Select
the BS/MS to be copied in the Source field and the BS/MS to be overwritten in the Destination field. Start
copying by pressing the Copy button. It is thus possible to generate a scenario of several BSs/MSs after
configuring one BS/MS. Subsequently, only the BS/MS-specific parameters such as PN offset have to
be modified to simulate different BSs/MSs.
CCDF Test: This button opens a window in which the ’complementary cumulative distribution function’ is
displayed. For further information see section 8.2.2.18Fehler! Es wurde kein Textmarkenname
vergeben..
Close: Pressing this button closes the 1xEV-DO Configuration panel.
16.2.3 Base Station Configuration
A click on one of the base station blocks in the 1xEV-DO Configuration panel opens the Base Station
Configuration panel. The 1xEV-DO Configuration panel is also displayed but it is dimmed since the two
windows are interrelated in many ways. The 1xEV-DO configuration parameters can still be read but not
changed. When the Base Station Configuration panel is closed (with OK or Cancel), the 1xEV-DO
Configuration panel is enabled again.
Fig. 16-11 Base Station Configuration panel
16.2.3.1 Common Base Station Settings
The parameters set in this window are valid for the complete base station.
BS State: The complete base station can be switched on or off.
BS Power: The total power of the base station can be set.
PN Offset
A PN offset can be set for each base station. This value is used as time offset for the PN generators.
Value range: 0 to 511.

WinIQSIM 1xEV-DO
1013.1642.02 16-11 E-1
Channel Coding
With this parameter you can decide whether the code channels of the base station should be channel-
coded. To be able to test also individual parts of channel coding in your receiver, four coding modes are
offered which are explained in the table below.
Table 16-4 Channel coding modes
Coding mode Function / structure
Off
Channel coding is not performed. The data sources of the individual channels feed their data stream
directly into the block signal point mapping or into the modulator block. The data source supplies the
user data with the data rate that would be available at this block after coding is switched on.
Complete
The complete channel coding defined in the standard is performed.
Without interleaving
Except for the interleaver block , the whole channel coding procedure is carried out. In this mode the
frame structure and the coder of your receiver can be tested.
Interleaving only
In this mode only the interleaver block is used for coding. This allows the deinterleaver in the receiver
to be tested independently of the remaining (de-)coding process.
Disable Scrambling Code
The use of the scrambling code on the data stream can be switched off with this option.
Disable PN Short Code
The use of the PN short code on the data stream can be switched off with this option.
Preamble State
This switch allows the preamble to be added, which is sent before the other signal components (see
also Fig. 16-1 Components of 1xEV-DO transmission system on the forward link).
Pilot state
T
With this switch the pilot channel can be switched on or off (see also Fig. 16-1 Components of 1xEV-
DO transmission system on the forward link and Fig. 16-2 Typical slot structure in forward link).

1xEV-DO WinIQSIM
1013.1642.02 16-12 E-1
16.2.3.2 Traffic Channel Parameters
The actual user data is transmitted in the traffic channel. Depending on the data rate and the number of
packets to be sent, consecutive slots are used or slots spaced by 4 as defined by the standard. For
more detailed information refer to [1], section 9.3.1.3.1, Forward Channel Structure.
State
This button allows to switch the complete traffic channel on or off.
MAC Index
The index of the medium access control (MAC) channel assigned to the traffic channel can be set.
Value range: 0 to 63
Data Rate
In this field, the data rate of the traffic channel can be defined. In addition to the data rate, the number of
slots stipulated by the standard to transmit a data packet of this rate is also specified. These slots of a
data packet are spaced by 4 slots. Selection of the data rate automatically determines the modulation
type (QPSK, 8PSK or 16QAM). The modulation currently used in the traffic channel is displayed in the
Modulation field .
Example: data rate 153.6 ksps (4 slots)
To send a data packet, data is sent in 4 slots spaced by 4 slots.
Fig. 16-12 Subpacket at a data rate of 153.6 ksps (4 slots)
Data rates defined by the standard are specified in the table below.

WinIQSIM 1xEV-DO
1013.1642.02 16-13 E-1
Fig. 16-13 Data rates on forward link
Data Source
One of the four data sources Data 0, Data 1, Data 2 or PRBS is selected for user data. For the definition
of data sources see section 7.2.
Data Frame Offset
This parameter defines the slot of the frame in which data transmission is to be started.
Value range: 0 to 3.
Number of Packets to send
The number of the data packets to be sent is defined. Each new data packet directly follows the
previous one. With data rates using more than one slot for transmitting a packet, the first slot of the next
packet follows the last slot of the previous packet with a spacing of 4 slots.
Value range: 0 to 2000.
Note: The number of packets to be transmitted does not automatically set the sequence length in
frames (1xEV-DO Configuration panel) in such a way that all packets are generated. To ensure that all
packets are generated the sequence must be long enough:
(number of packets * slots per packet * subpacket spacing + 15) / 16 = minimum number of frames, with
a subpacket spacing of 1 (if the packet can be transmitted in one slot) or 4.
Since other useful settings are available allowing to generate more frames (idle frames) than required
for packet transmission and since different sequence lengths may be required due to the combination of
different BS, automatic setting is not possible.

1xEV-DO WinIQSIM
1013.1642.02 16-14 E-1
16.2.3.3 MAC RA Channel Parameters
In the MAC reverse activity (RA) channel, the reverse activity bit stream is transmitted via the MAC
channel using the MAC index 4.
Fig. 16-14 MAC RA channel on forward link
MAC RA State
This button allows to switch the complete MAC RA channel on or off.
Gain
This parameter allows to weigh the MAC RA channel against the subchannels of the MAC RPC. The
total power of MAC RA channel and of all MAC RPC subchannels is normalized so that it corresponds
to the power of the traffic channel.
Value range: -80 dB to 0 dB.
Pattern
In this field, a data pattern with a length of up to 16 bits, the MAC RA bits, can be entered. Each bit is
repeated 4 times in each slot and each RAB_length slot until the pattern is completed. If the Pattern
repetition option is selected, the pattern is cyclically repeated.
RAB Length
In this field, the number of slots used for RA bit transmission can be set.
Value range: 0 to 100 slots.
RAB Offset
This parameter allows to delay the beginning of the MAC RA channel by the set number of slots.
Value range: 0 to 15 slots.
16.2.3.4 MAC RPC Channel Parameters
The MAC reverse power control (RPC) channel consists of up to 59 subchannels used to control the
output power of the access terminals (mobiles). A different MAC index (5 to 63) is assigned to each
subchannel.
Fig. 16-15 MAC RPC channel on forward link

WinIQSIM 1xEV-DO
1013.1642.02 16-15 E-1
Common MAC RPC State
With this button the complete MAC RA channel can be switched on or off.
Gain
This parameter allows to weigh a MAC RPC subchannel assigned to a MAC index against the other
subchannels of the MAC RPC. The total power of MAC RA and of all MAC RPC subchannels is
normalized so that it corresponds to the power of the traffic channel.
Value range: -80 dB to 0 dB.
Data Pattern
A data pattern with a length of up to 16 bits, the MAC RPC bits, can be entered. The pattern will be
cyclically repeated.
State (MAC RPC subchannel)
With this button a complete MAC RPC subchannel can be switched on or off.
Channel Graph
With this button a graph is displayed where active MAC RPC subchannels and their power can be seen
at a glance.
16.2.3.5 MAC RPC Multichannel Edit
Several MAC RPC subchannels can be set together in this window.
Fig. 16-16 MAC RPC Multichannel Edit
The Start MAC index and Stop MAC index parameters define the range of the subchannels to be
edited together. Gain is used to define the gain and Gain step to define the step width of the gain
consecutively for each channel. Data pattern and State are used to define the RPC bits of the channels
and their state.
16.2.4 Mobile Station Configuration
A click on one of the mobile station blocks in the 1xEV-DO Configuration panel opens the Mobile Station
Configuration panel. The 1xEV-DO Configuration panel is also displayed but is dimmed since the two
windows are interrelated in many ways. The 1xEV-DO Configuration parameters can still be read but not
changed. When the Mobile Station Configuration panel is closed (with OK or Cancel), the 1xEV-DO
Configuration panel is enabled again.

1xEV-DO WinIQSIM
1013.1642.02 16-16 E-1
Fig. 16-17 Mobile Station Configuration panel in traffic mode
16.2.4.1 Common Mobile Station Settings
In this window, parameters valid for the complete mobile station can be set.
MS State: Here the complete mobile station can be switched on or off.
Mode
On the reverse link, a 1xEV-DO device may have two operating modes: the Access mode used for call
setup and the Traffic mode used for transmission of user data. Signal generation depends on the
selected mode. The operating window is automatically adapted to the selected mode.
Channel Coding
This parameter allows to decide whether the code channels of the mobile station should be channel-
coded. To be able to test also individual sections of channel decoding in your receiver, four coding
modes are offered which are explained in the table below.
Table 16-5 Channel coding modes
Coding mode Function / structure
Off
Channel coding is not performed. The data sources of the individual channels apply their data stream
directly to the signal point mapping block. The data source supplies the user data with the data rate
that would be available at this block after coding is switched on.
Complete
The complete channel coding defined by the standard is performed.
Without interleaving Except for the interleaver block, the whole channel coding process is carried out. In this mode the

WinIQSIM 1xEV-DO
1013.1642.02 16-17 E-1
frame structure and the encoder of your receiver can be tested.
Interleaving only
In this mode only the interleaver block is used for coding. This allows the deinterleaver in the receiver
to be tested independently of the remaining (de)coding process.
Disable PN Short Code
The use of the PN short code on the data stream can be switched off with this option.
Long Code Mask I / Q
The mask of the long code generator used for the I or Q component can be defined. The mask is to be
specified in hexadecimal form. The long-code mask is a 42-bit value that can be entered in two parts, as
a high 10-bit word and a low 32-bit word. The range is 0 to 3FF FFFF FFFF. The mask serves for
channel-specific and user-specific scrambling of the code channel.
16.2.4.2 Access Mode
In the access mode, the Mobile Station Configuration panel has the following structure:
Fig. 16-18 Mobile Station Configuration panel in access mode
In this case the uplink signal consists of the pilot channel and the data or traffic channel.

1xEV-DO WinIQSIM
1013.1642.02 16-18 E-1
Fig. 16-19 Signal structure in access mode
In the access mode, the preamble frames are sent first. Only the pilot is active in these frames. The
preamble frames are followed by access frames in which the pilot channel and data channel are active.
The total transmit power remains constant. The power parameters offered in WinIQSIM for pilot and
data power refer to the access frames. The pilot power in the preamble frames is automatically adapted.
Pilot State
The pilot channel can be switched on or off by means of this switch (see also Fig. 16-3 Components of
1xEV-DO transmission system in access mode of reverse link).
Pilot Power
With this parameter, the power of the pilot channel can be set.
Range: -80 dB to 0 dB.
Data Channel State
With this switch, the data or traffic channel can be switched on or off (see also Fig. 16-3 Components of
1xEV-DO transmission system in access mode of reverse link).
Data Channel Power
With this parameter, the power of the data channel can be set.
Value range: -80 dB to 0 dB.
Data Source
One of the four data sources Data 0, Data 1, Data 2 or PRBS is selected as source for the user data of
the data channel. For the definition of data sources see section 7.2.
Preamble/Access Frames
The data channel consists of a settable number of preamble frames followed by access frames. 1 to 10
frames can be selected for each parameter.

WinIQSIM 1xEV-DO
1013.1642.02 16-19 E-1
16.2.4.3 Traffic Mode
In the traffic mode, the Mobile Station Configuration panel has the following structure:
Fig. 16-20 Mobile Station Configuration panel in traffic mode
In the traffic mode, the uplink signal consists of the data rate control (DRC) channel, the acknowledge
(ACK) channel, the pilot channel, the reverse rate indicator (RRI) channel and the traffic channel.
16.2.4.3.1 DRC Channel
In the DRC channel, the access terminal (mobile station) informs the access network (base station)
about the data rate the access terminal wants to receive in the forward link (requested data rate).
State
The DRC channel can be switched on or off.
Power
The power of the DRC channel can be set by means of this parameter.
Value range: -80 dB to 0 dB.
DRC Value
The DRC value implicitly indicates the data rate requested by the access terminal from the base station.
DRC values between 0x0 and 0xF are defined in the standard. These values are assigned to the data
rates in the forward link as shown in the table below. DRC values 0xD to 0xF are not permissible and
are therefore not offered in WinIQSIM.

1xEV-DO WinIQSIM
1013.1642.02 16-20 E-1
Fig. 16-21 Assignment of DRC value and requested data rate
Start Slot
Definition in which slot the DRC channel generation is to be started.
Range: slot 0 to 7.
Cover
The DRC channel is spread with a Walsh code of the length 8. One of the eight Walsh codes provided
can be selected.
Value range: 0 to 7.
Length
Definition of the duration of the DRC channel. Lengths between 1 and 8 slots can be set.
Gating
With DRC gating activated, the DRC value is only transmitted in the first of the set DRC length slots.
The channel is inactive in the following slots.
16.2.4.3.2 ACK Channel
The access terminal informs the base station in the ACK channel whether a packet transmitted in the
forward traffic channel has been received successfully. A 0 bit sent on the ACK channel indicates that
the packet has correctly been received, a 1 bit indicates that the packet has been received incorrectly or
not at all. If the ACK channel is active in a slot, it only occupies the first 1024 chips. It is blanked in the
remaining slot.
State
The ACK channel can be switched on or off.
Power
The power of the ACK channel can be set by means of this parameter.
Value range: -80 dB to 0 dB.
Start Slot
Definition in which slot the ACK channel generation is to be started.

WinIQSIM 1xEV-DO
1013.1642.02 16-21 E-1
Value range: slot 0 to slot 7.
ACK/NACK Distance
Definition with which spacing the ACK/NACK bits are sent. An ACK channel slot is generated for each
bit of the ACK/NACK pattern.
Value range: slot 1 to slots 8.
ACK(0)/NACK(1) Pattern
Definition of the ACK (0 bit) / NACK (1 bit) sequence to be sent. An ACK channel slot is generated for
each bit of the pattern.
16.2.4.3.3 Pilot/RRI Channel
The pilot and the RRI channel are sent in time-multiplex on the same Walsh channel and with the same
power. In the RRI channel, the access terminal is informed of the data rate it uses in the data or traffic
channel. With WinIQSIM, the reverse data rate parameter is automatically used in the traffic channel
section.
Pilot State
The pilot channel can be switched on or off.
RRI State
The RRI channel can be switched on or off.
Pilot/RRI Power
With this parameter, the power of the pilot and the RRI channel can be set together.
Value range: -80 dB to 0 dB.
16.2.4.3.4 Traffic Channel
The traffic channel is used to transmit user data to the base station. Consecutive slots and frames are
used until all data to be sent is transmitted.
State
The traffic channel can be switched on or off.
Power
The power of the traffic channel can be set by means of this parameter.
Value range: -80 dB to 0 dB.
Number of packets to send
The number of data packets to be sent is specified. Each new data packet is sent immediately after the
previous data packet and occupies a frame.
Value range: 0 to 100.
Reverse Data Rate
In this field, the data rate of the traffic channel can be defined. The following rates can be chosen:
Fig. 16-22 Reverse data rates and assigned RRI values

1xEV-DO WinIQSIM
1013.1642.02 16-22 E-1
Data Source
One of the four data sources Data 0, Data 1, Data 2 or PRBS is selected as source for the user data.
For the definition of data sources see section 7.2.
Data Frame Offset
This parameter defines the slot in the frame in which data transmission is to be started.
Value range: 0 to 3.

WinIQSIM IEEE 802.11a/g
1013.1642.02 17-1 E-2
17 IEEE 802.11a/g Wireless LAN
WinIQSIM can generate signals according to the Wireless LAN standards IEEE 802.11a and IEEE 802.11g
(referred to as 802.11a/g). Section 17.1 first gives an overview of these standards. Section 17.2 describes the
associated control elements. Section 17.3 provides further information on the generation of 802.11a/g signals.
17.1 Description of Wireless LAN Standard IEEE 802.11a/g
'IEEE 802.11' stands for a wireless LAN standard prepared by ANSI/IEEE. A brief description of the
standard is given in the following. For a detailed description see the corresponding ANSI/IEEE
specifications (see References below) that are also available at http://standards.ieee.org/getieee802/.
References:
[1] ANSI/IEEE Std 802.11, 1999 Edition: Part 11: Wireless LAN Medium Access Control (MAC) and
Physical Layer (PHY) Specifications
[2] IEEE Std 802.11a-1999 (Supplement to ANSI/IEEE Std 802.11, 1999 Edition):
Part 11: Wireless LAN Medium Access Control (MAC) and Physical Layer (PHY) specifications:
Higher-Speed Physical Layer in the 5 GHz Band
[3] IEEE Std 802.11g (Supplement to ANSI/IEEE Std 802.11, 1999 Edition):
Part 11: Wireless LAN Medium Access Control (MAC) and Physical Layer (PHY) specifications:
Further Higher-Speed Physical Layer Extension in the 2.4 GHz Band
WinIQSIM simulates 802.11a at the physical layer. The following description therefore refers to this layer.
17.1.1 Development of 802.11 Standard
In 1990, IEEE founded the work group 802.11 which issued a first version of the 802.11 standard in
June 1997. This standard defines two transmission methods: an infrared interface and radio
transmission in the ISM band around 2.4 GHz.
In spring 1999, the standard was extended by an OFDM mode, 802.11a, in the 5 GHz band. The 802.11g
standard exists since 2003. It includes the previous 802.11b standard and implements the OFDM
transmission of standard 802.11a in the 2.4 GHz ISM band. In the physical layer, the packet structure
and modulation format of the OFDM modes are identical in 802.11g and 802.11a, only different
transmission frequencies are used. For this reason, WinIQSIM does not distinguish between the OFDM
methods of the two standards.
The structure of the physical layer (PHY) and of the physical layer convergence protocol (PLCP) is briefly
described in the following.
17.1.2 Packet Structure of 802.11a/g at the Physical Layer
Wireless LAN Standard 802.11 is a packet-oriented method for data transmission. Transmission and
reception of data packets - also called frames - is performed at the same frequency in the TDD (time division
duplex) mode, however without a fixed timeslot raster. A 802.11 component can be used simultaneously
either for transmission or reception. The basic packet structure is described in the following.

IEEE 802.11a/g WinIQSIM
1013.1642.02 17-2 E-2
17.1.2.1 OFDM Modulation
The standard defines OFDM (orthogonal frequency division multiplex) with 52 carriers as transmission
method. The symbol rate of the modulation on the individual carriers is 250 kHz. A user data rate of up to 54
Mbps at a channel bandwidth of 20 MHz can be obtained by combining 48 useful carriers for data
transmission (4 carriers are used for pilots) and using 64QAM for subcarrier modulation. With OFDM, the
individual carriers are superimposed mutually orthogonal, which, in the ideal case, does not cause any
intercarrier interference (ICI).
Table 17-1 Parameters of 802.11a/g OFDM modulation
Parameters Value
Number of data subcarriers 48
Number of pilot subcarriers 4
Total of subcarriers used 52
Subcarrier frequency spacing 0.3125 MHz (= 20 MHz/64)
IFFT/FFT period 3.2 µs
Guard interval duration 0.8 µs (TFFT /4)
Symbol interval 4 µs (TGI + TFFT )
PLCP preamble duration 16 µs
Subcarrier modulation BPSK OFDM
QPSK OFDM
16QAM OFDM
64QAM OFDM
Error correction code K = 7 (64 states) convolutional code
Code rates 1/2, 2/3, 3/4
Occupied bandwidth 16.6 MHz
Channel spacing 20 MHz
Table 17-1 Parameters of 802.11a OFDM modulation shows the main parameters of OFDM. 64-point IFFT is
used to generate the 52 subcarriers. 12 of the 64 possible carriers are not used. One is the carrier in the
middle of the band, which would otherwise be impaired by the carrier leakage of the I/Q modulator, the others
are the remaining carriers at the upper and lower end of the spectrum. The required subcarrier offset of 312.5
kHz is implicitly observed when the time signal generated by the IFFT with a sampling rate of 20 MHz is
output. These 20 MHz are also called 'kernel sample rate'. An OFDM symbol generated in this way would
have a period of 3.2 µs. To compensate for multipath propagation, a so-called guard interval with a duration of
0.8 µs is attached to each symbol so that a total symbol interval of 4 µs is obtained.
Either BPSK, QPSK, 16QAM or 64QAM modulation can be used on the subcarriers. Prior to the
modulation, the raw data are convolutionally coded with code rates of ½ to ¾ being possible.
17.1.2.2 PLCP Format
The physical layer convergence protocol (PLCP) is a protocol layer between medium access control and the
actual physical transmission layer (PHY). It is mainly used to adapt the different transmission formats of the
802.11 standards to the MAC layer which is identical for all transmission methods. Moreover, this protocol
informs the receiver on the type of signal sent to allow for a correct demodulation.
The PLCP generates the PLCP protocol data unit (PPDU) frames which are physically transmitted. The
frame structure can be seen in the figure below:

WinIQSIM IEEE 802.11a/g
1013.1642.02 17-3 E-2
Fig. 17-1 PLCP format
17.1.2.2.1 PLCP Preamble
Each frame starts with the PLCP preamble made up of 10 short and 2 long symbols. The receiver uses
the short symbols mainly for signal detection, AGC, coarse frequency adjustment and time
synchronization. The long symbols are used to determine the transmission function of the channel and
to set the equalizer of the receiver accordingly. The complete preamble is 16 µs long and thus
corresponds to the duration of 4 normal OFDM symbols.
WinIQSIM loads a precalculated preamble from the IEEE802.11a_PLCP-preamble.pbl file in the
802_11a_preamble directory. The file comprises the I/Q values of the preamble and is identical with the
preamble supplied with WinIQOFDM.
17.1.2.2.2 Signal Field
The signal field directly follows the preamble and consists of 24 bits which are used as follows:
Fig. 17-2 Signal field
The first 4 bits inform on the data rate (RATE) of the following data section. This allows the receiver to
correctly set its demodulator. Following a reserved bit, 12 LENGTH bits are sent. They contain the
number of bytes transmitted in this frame. After a parity bit, 6 tail bits reset the convolutional coder to
zero.
With settings for 6 Mbps, the 24 bits are subjected to usual signal processing consisting of convolutional
coding, interleaving, BPSK subcarrier modulation, pilot carrier generation and OFDM modulation and
thus form exactly one OFDM symbol of 4 µs duration. Thanks to the use of the lowest data rate (6
Mbps), each receiver has the best chance to obtain the information required for subsequent
demodulation of the data section.

IEEE 802.11a/g WinIQSIM
1013.1642.02 17-4 E-2
17.1.2.2.3 Data
The user data in the data section of the frame is finally taken to the receiver. The data section may have
a variable length of OFDM symbols and can be transmitted with one of the defined data rates between 6
and 54 Mbps. The data section of the frame is subdivided into the fields SERVICE, PSDU, TAIL and
Pad bits.
SERVICE
16 Bits PSDU TAIL
6 Bits Pad
Bits
The service field consists of 16 bits, the 7 LSBs transmitted first being 0. The allows the receiver to draw
conclusions as to the start value of the scrambler in the transmitter. The remaining 9 bits are reserved
and, according to the current version of the standard, should also be set to 0.
The PSDU may have a user-selectable length of up to 2346 bytes. 6 tail bits follow to reset the
convolutional coder to zero. The data field must be filled with the full number of OFDM symbols and is
therefore rounded up. Additional bits that may be available are set to 0 as pad bits.
A short description of the individual steps required to attain a valid 802.11a/g signal follows.
Data from the source (usually the next higher protocol layer, here MAC) must first be scrambled, i.e.
multiplied with a PN sequence. A 127-bit code generated by the following generator polynomial is
stipulated:
1)( 47 ++= xxxS
A feedback shift register generates the scrambling sequence. The start value of the register for the data
section should be randomly selected.
A subsequent convolutional coder adds redundancies to the bits thus scrambled (factor of 2). The coder
has 64 possible states (k = 7) and is described by the polynomials g0=1338 and g1=1718. To obtain the
data rates of 6 to 54 Mbps defined by the standard, different channel code rates are required. Bits
generated by the convolutional coder are therefore punctured (i.e. omitted) depending on the setting so
that 1/2, 2/3 or 3/4 code rates are attained. Increasing the redundancy by channel coding is generally
mandatory in case of OFDM modulations since complete subcarriers may be eliminated by frequency
selective fading so that the loss of bits on the transmission path is in many cases unavoidable.
To increase the performance of the convolutional coder, the coded data are interleaved in the next step.
Two interleaver stages ensure that the adjacent bits of the convolutional coder are first distributed to
different subcarriers and then to higher- or lower-significant bits of the constellation used for subcarrier
modulation. Long sequences of defective bits can thus be avoided which significantly improves the
faculties of the Viterbi decoder in the receiver for a correction.
The next stage performs the actual modulation of the individual OFDM carriers. Depending on the set
data rate, the useful carriers are subjected to a uniform BPSK, QPSK, 16QAM or 64QAM modulation.
This is done by first calculating the I and Q coefficients of each carrier. Gray coding is used to distribute
the data bits to constellation points. All carriers from -26 to +26, except carriers -21, -7, 0, 7 and 21, are
used for the transmission of user data. Carrier number 0 (directly at the center frequency later on) is not
used and is always 0. The remaining 4 are BPSK-modulated pilots. The pilot carriers change their phase
with each symbol. The phase variation is determined by the 127-bit PN sequence already defined as
scrambling sequence.
The actual OFDM modulation is performed by inverse discrete Fourier transform (IFFT) in the next step.
A 64-point IFFT is carried out with the I and Q coefficients of the subcarriers obtained before. To ensure
sufficient spacing of aliasing products, only 52 of the 64 possible carriers are used. The result is a
discrete complex time signal in the baseband with modulated OFDM carriers. A guard field which
corresponds to a periodic continuation of the same symbol is then appended before each OFDM
symbol. Multipath propagation can thus be easily compensated in the receiver.
Aliasing products are suppressed by oversampling, converting the discrete digital signal to an analog
signal and subsequent filtering. In the last step, the baseband signal is modulated onto the selected RF
carrier and the complete signal is sent to the receiver via the air interface.

WinIQSIM IEEE 802.11a/g
1013.1642.02 17-5 E-2
17.2 Generating 802.11a/g Signals with WinIQSIM
To generate a 802.11a/g signal, the IEEE 802.11 WLAN system must be selected first.
Fig. 17-3 System selection 802.11
This system selection is accessible from the File New... or System! menu.
The differences between the two methods are described in sections 5.22.1 and 5.23.
The 802.11 block diagram is based on that of the single-carrier system. Only the modulation block has
been replaced by the IEEE 802.11 configuration block.
Fig. 17-4 Block diagram of 802.11 system
The data source block corresponds to that of the single-carrier system. For description see section 5.6.
The IEEE 802.11 system combines the different transmission methods of Standards 802.11b, 802.11a
and 802.11g. To generate OFDM signals in line with 802.11a or 802.11g, "Physical Layer Mode OFDM"
must be selected in the 802.11 configuration panel.

IEEE 802.11a/g WinIQSIM
1013.1642.02 17-6 E-2
17.2.1 Status Line
The main parameters of the 802.11a/g system are displayed in the status line below the toolbar of the
main panel. The set parameters can thus be seen at a glance.
The status line contains symbols for the different parameters; below the symbols the current parameter
values are displayed. The figure below shows the status line of the 802.11a/g system with the
parameters assigned to the symbols.
Kernel sample rate o
f
802.11a/g signal
Subcarrier
modulation and
PSDU data rate
Current data source
PSDU Sequence length
PSDU in bytes
Baseband filter for
compliance with
spectral requirements Window function for
windowing the
baseband filter
(window function) Oversampling
Number of
samples
Sampling rate of
signal
Fig. 17-5 Status line for 802.11a/g system

WinIQSIM IEEE 802.11a/g
1013.1642.02 17-7 E-2
17.2.2 IEEE 802.11a/g Configuration Panel
All important control elements of the 802.11a/g system are on this panel.
802.11a/g signals can be generated in two different modes. The framed mode is the standard operating
mode which is also used in the real system. Data packets with the frame structure defined by the
standard are generated. The unframed mode is offered in addition. In this mode, a non-packet-oriented
signal without a frame structure is generated with the modulations and data rates defined by 802.11a/g.
This mode can be used for simple tests for which only modulation and spectrum of the test signal are of
interest.
Simulation mode framed / unframed:
The current simulation mode is displayed in the upper part of the panel. The following is displayed in the
framed mode:
Fig. 17-6 Display of simulation mode
Signals representing a sequence of frames (PLCP protocol data units, referred to as PPDUs) and
separated by a so-called idle time can be configured in the framed mode. The user data is continued in
the consecutive frames, i.e. it is not repeated in each frame. Both the duration of the idle time and the
number of frames to be sent can be user-selected.
In the unframed mode, a non-packet-oriented signal without a frame structure is generated with the
modulations and data rates defined by 802.11a/g. This mode can be used for simple tests for which only
modulation and spectrum of the test signal are of interest. No PLCP preamble and no signal field are
generated in the unframed mode. The idle time is also omitted. The data field is identical to that of the
framed mode and also contains the service and tail bits. The length limitation stipulated by the standard
to the maximum PSDU block length of 4095 bytes in the framed mode does not apply.
Operation is the same as in the framed mode, but only a limited number of setting parameters is
available.
Kernel Sample Rate Variation:
This parameter allows a variation of the kernel sample rate. WinIQSIM uses the 64-point IFFT
recommended by the standard to generate the OFDM carriers. The time signal generated in this way
has to be output with a sampling frequency of 20 MHz to comply with the stipulated timing parameters
(such as subcarrier spacing, symbol duration etc.). The kernel sample rate can be changed e.g. to
simulate frequency errors of the transmitter. All timing parameters of the OFDM are changed
accordingly. A reset to the standard value of 20 MHz is possible with "Set to standard".
Note: The parameters "Idle Time" and "Transition Time" (time domain windowing) are always
referenced to a standard value of 20 MHz. A variation of the kernel sample rate also modifies these
parameters by the factor 20 MHz / kernel sample rate.
Set to standard:
The "Kernel sample rate variation" is reset to the standard value of 20 MHz by means of this button. All
other parameters remain unchanged.
Idle Time (based on standard sample rate):
In this field the idle time between successive packets (PPDUs) can be set in the framed mode. The idle
time is specified in µs. Packets can also be transmitted consecutively with the idle time = 0. The idle
time is always referenced to the standard kernel sample rate of 20 Mbps. Only at this sample rate does
the idle period exactly correspond to the set period of time. Doubling the sample rate would halve the
actual idle time.

IEEE 802.11a/g WinIQSIM
1013.1642.02 17-8 E-2
Number of frames:
Here the number of frames to be generated is entered. The minimum frame number is 1, the maximum
number is determined by the memory capacity of the AMIQ or of the ARB option B60 in the SMIQ. The
total length of a frame in samples depends on the number of data symbols, the idle time and
oversampling. The currently possible number of frames can be determined as a function of the AMIQ
model used or the SMIQ-B60.
The length of a waveform in samples is calculated as follows. The number of OFDM symbols in the data
section is determined first:
N_symbols = ceiling( ( 16 + 8 x LENGTH + 6 ) / N_DBPS )
where LENGTH is the number of data bytes including MAC header and FCS, and N_DBPS the number
of data bits per symbol (see table, right column). The additional 16 and 6 bits – as given by the above
formula – result from the service field and the at least 6 tail bits.
Table 17-2 Signal parameters depending on data rate
Data rate
(Mbits/s) Modulation Coding rate
(R) Coded bits per
subcarrier
(NBPSC )
Coded bits per
OFDM symbol
(NCBPS )
Data bits per
OFDM symbol
(NDBPS )
6 BPSK 1/2 1 48 24
9 BPSK 3/4 1 48 36
12 QPSK 1/2 2 96 48
18 QPSK 3/4 29672
24 16QAM 1/2 4 192 96
36 16QAM 3/4 4 192 144
48 64QAM 2/3 6 288 192
54 64QAM 3/4 6 288 216
If the number of data symbols is known, the number of samples in the framed mode is calculated as follows:
N_samples = ( ( N_symbols + 5 ) * 80 + idle time * 20 ) * oversampling
The additional 5 symbols are obtained from the preamble (16 µs) and the signal field. An OFDM symbol
consists of 80 kernel samples. Since the idle time is always referenced to the standard sample rate of
20 MHz, 20 empty samples are generated per µs.
In the unframed mode, the preamble and the signal field are not transmitted. The number of samples is
obtained by the following equation
N_samples = N_symbols * 80 * oversampling
The maximum possible signal length also depends on the ARB used. The SMIQB60 comprises
512 ksamples, the AMIQ03 4 Msamples and the AMIQ04 16 Msamples.
Example: Framed mode, idle time = 16 µs, data rate 54 Mbps, PSDU data length 2312 bytes, MAC
header and FCS activated. The length of a frame is therefore 92 OFDM symbols.
maximum signal duration maximum number of framesOver-sampling
factor SMIQB60 AMIQ03 AMIQ04 SMIQB60 AMIQ03 AMIQ04
5 - 40.00 ms 160.00 ms - 104 416
4 - 50.00 ms 200.00 ms - 130 520
3 - 66.67 ms 266.67 ms - 173 694
2 12,80 ms 100.00 ms 400.00 ms 33 260 1041
Since the SMIQB60 can be operated with a sample rate of max. 40 MHz, oversampling factors >2 are
not possible. This is no drawback, however, as the internal interpolation filter performs additional
oversampling in real time so that aliasing products are sufficiently attenuated. An oversampling factor of
2 is therefore excellent, a factor of 1 not recommend. Filtering out aliasing products would be extremely

WinIQSIM IEEE 802.11a/g
1013.1642.02 17-9 E-2
difficult in this case and considerably reduce the error vector magnitude (EVM) of the outer OFDM
carrier lines.
Output Power = Frame Power:
With an activated check box, the level value displayed on the used signal generator directly corresponds
to the mean frame power. A deactivated check box results in a level value corresponding to the mean
power of the complete signal. In the latter case, a variation of the idle time or the frame duration implies
a variation of the output frame power.
Attention: When using the SMIQ-B60, the correct frame power is realized with a level offset in the
SMIQ. This offset remains active when other waveforms (such as single carrier setups) are
loaded afterwards.
„Automatically select waveform…“ has to be active in the „SMIQ Interface and
Transmission Options“, otherwise the level offset is not set.
PSDU Bit Rate:
The bit rate of the PSDU data section is selectable between 6 and 54 Mbps. All data rates defined by
the standard are supported. The selection of the PSDU bit rate automatically determines the code rate
of the convolutional coder and the subcarrier modulation of the OFDM as shown in Table 17-2. All other
parameters of the OFDM are standard-conformal to [2], section 17.3.2.3.
PSDU Modulation:
The modulation mode used on the OFDM subcarriers is indicated. The setting is performed by the
PSDU bit rate.
Data Length:
In the framed mode, data field lengths of up to 4095 bytes are possible. This corresponds to the
maximum data length. The unframed mode offers a data length of up to 100000 bytes. When the
currently generated data section of the PSDU frame is activated, the MAC headers (up to 30) and the
(4) FCS bytes are added. If the data field length is changed, WinIQSIM calculates the number of OFDM
data symbols as a function of the set PSDU bit rate and displays it in the field "No of Data Symbols".
Data is always rounded up to complete symbols. Free data bits in the last symbol, the so-called pad bits,
are filled with 0.
No of Data Symbols:
The parameter "No of data symbols" can be used as an alternative to "Data length". When a value is
entered, "Data length" is set to the maximum number of data bytes possible for this setting.
Scrambler Active:
Activates or deactivates the scrambler in line with [2], 17.3.5.4.
Scrambler Init Mode:

IEEE 802.11a/g WinIQSIM
1013.1642.02 17-10 E-2
The initialization value of the scrambler can either be selected at random or set to a fixed value. In the
"Random" mode, each frame has a different random initialization value. This value is also different in
case of successive recalculations with the same setting parameters so that different signals are
generated for each calculation. If this is to be avoided, the "Scrambler Init Mode" can be set to "User"
and the initialization value of the scrambler can be entered in the "Scrambler Init" field. This value is then
be identical in each generated frame.
Scrambler Init:
Initialization value of scrambler in the scrambler init mode "User". Enter in hexadecimal format.
Interleaver Active:
Activates or deactivates the interleaver in line with [2], 17.3.5.6
Time Domain Windowing Active:
Time domain windowing to [2], 17.3.2.4 can here be activated. Time domain windowing is a method to
influence the spectral characteristics of the signal, which is not stipulated by the standard. However, it
does not replace oversampling and subsequent signal filtering.
Transition Time TTR:
Defines the overlap range of two OFDM symbols when time domain windowing is active. At a setting of
100 ns, one sample overlaps.
Service Field:
This parameter allows to define the content of the service field of each frame. The standard specifies a
default value of 0. Other values can be entered in hexadecimal form for test purposes or future
extensions.

WinIQSIM IEEE 802.11a/g
1013.1642.02 17-11 E-2
17.2.2.1 Configure MAC Header and FCS
In the real IEEE 802.11 system, a so-called MAC (medium access control) header is transmitted in the
PSDU prior to the actual data section. This header comprises control information of the MAC layer. It is
also possible to protect the PSDU by a checksum. These two functions can be controlled in the
"Configure MAC Header and FCS" panel.
Fig. 17-7 Configure MAC header and FCS panel
MAC Header state:
It can be selected whether the PSDU should contain a MAC header or not.
If the MAC header is On, all MAC header fields are enabled for operation.
The individual fields of the MAC header are briefly described in the following. For details see [2], section
7.1, MAC Frame Formats.
All values of the MAC fields (except addresses) are entered in hexadecimal form with LSB in right
notation. In the data stream, the values are output standard-conformal with the LSB coming first.
Frame Control:
The Frame control field has a length of 2 bytes (16 bits) and is used to define the protocol version, the
frame type and its function, etc.
Duration/ID:
Depending on the frame type, the 2-byte field Duration/ID is used to transmit the association identity of
the station transmitting the frame or it indicates the duration assigned to the frame type.
Address 1-4:
The MAC header may contain up to four address fields, but not all of them must be available. Each of
the 4 address fields can be activated or deactivated. The fields are used for transmitting the basic
service set identifier, the destination address, the source address, the receiver address and the
transmitter address. Each address is 6 bytes (48 bit) long. The addresses can be entered in
hexadecimal form in the two entry fields of each address field separated into the two least significant
bytes (16 LSBs) and the 4 most significant bytes (32 MSBs).
In MAC addresses, the least significant byte (LSB) is normally in left notation. In WinIQSIM version 4
and higher this is the standard writing. If the "Display addresses in MSB left notation" parameter is
active, the display can be matched to older WinIQSIM versions where the most significant byte (MSB) is
in left notation. The actual value of the addresses remains unchanged.
Sequence Control:
The sequence control field has a length of 2 bytes and is divided in two parts, the fragment number (4
bits) and the sequence number (12 bits) field. A long user data stream to be transmitted is first split up
into MSDUs (MAC service data units) which can either be transmitted as PSDU frames or further
divided into fragments. The sequence number and the fragment number are then used to number the
individual subpackets of the user data stream to be transmitted. Thus, all PSDUs are assigned a
consecutive number. This allows the receiver to arrange the data packets in the correct order, to
determine whether an incorrectly transmitted packet was retransmitted and to find out whether packets
are missing.

IEEE 802.11a/g WinIQSIM
1013.1642.02 17-12 E-2
If the receiver can detect a packet without an error and does not request a retransmission, the sequence
number is incremented by 1 for each packet (the field is reset to 0 at the latest after a count of 4095).
The fragment number field is incremented by 1 when another fragment of the current MPDU is
transmitted. The start count for the transmission (normally 0) and the number of packets required to
increment the corresponding counter can be defined for both numbers. This is done with the parameters
Start Number and Incremented every ... packet(s).
Example:
An error-free transmission of 50 packets (no packet retransmission) is to be simulated. The sequence
number should be incremented by 1 for each packet. Since no packet is fragmented, the fragment
counter can always remain at 0. In this case the following values have to be set:
Fig. 17-8 Example for setting the sequence control
If you want to simulated that some packets are received incorrectly or if the response of the receiver
should be tested when the same packet arrives several times, the number of packets required to
increment the sequence number can be set to 2, for example. Each packet will then automatically be
sent twice (with identical data).
FCS (check sum):
The standard defines a 32-bit (4-byte) check sum to protect the MAC header and the user data (frame
body). The calculation of the check sum - also called frame check sequence (FCS) can be activated or
deactivated.
Display addresses in MSB left notation
If this parameter is active, the MAC addresses are entered and displayed with MSB left notation as in
older WinIQSIM versions. If the parameter is not active, the addresses in WinIQSIM version 4 and
higher are displayed with LSB left notation.
Data Source:
The data source, from which the user data for the signal is derived, can be set in the Data Source block
of the diagram in the same way as for the single-carrier system. For further information on the data
source panel refer to section 5.6.
Note that WinIQSIM data supplied via files is always processed in the given order. To conform with the
802.11a standard, data has to be provided in the LSB left notation.

WinIQSIM IEEE 802.11a/g
1013.1642.02 17-13 E-2
17.2.2.2 Filtering
After the generation, the 802.11a/g raw signal is discrete in time and available at a kernel sample rate of
20 MHz. This signal must then be oversampled to allow suppression of adjacent spectra. An
oversampling factor of 2 should at least be selected. After oversampling, the signal has to be filtered to
comply with the specified transmit spectrum mask ([2], 17.3.9.2).
Fig. 17-9 Transmit spectrum mask
The standard does not specify a filter. We recommend to use an ideal lowpass filter with Hanning
window as shown in the Filtering panel below.
Fig. 17-10 IEEE 802.11a Filtering
For a description of the individual parameters see section 5.8, Modulation Settings Panel.
The diagram below shows the spectrum of a 802.11a signal generated this way by SMIQ and analyzed
by FSIQ. The red lines indicate the transmit spectrum mask to be met by the signal.
Fig. 17-11 IEEE 802.11a signal measured with FSIQ

IEEE 802.11a/g WinIQSIM
1013.1642.02 17-14 E-2
17.3 Further Information on Generation of 802.11a
Signals
17.3.1 Increase of Dynamic Range Between Packet and Idle Range
To obtain a high ON/OFF power ratio, i.e. a wide dynamic range between the active and inactive signal
parts (packet and idle state), the dynamic range of the baseband is usually not sufficient. The RF signal
should additionally be switched off in the inactive signal ranges.
This is achieved by a combination of WinIQSIM, AMIQ and SMIQ.
With WinIQSIM, an AMIQ marker output can be configured so that it marks the range of active signal
components synchronously to the I/Q signal. This marker signal can be used to control the pulse
modulator of the SMIQ and thus to increase the dynamic range.
This method is described in detail in the following:
1. First define the Data active marker in the marker panel (AMIQ ð Marker Setting...)
Fig. 17-12 Marker Setting panel 3GPP TDD
The data active marker can only be generated for marker channel 1 of the AMIQ.
To optimally adapt the marker signal to requirements, the rising (rise offset) and falling edge (fall offset)
of the marker signal can be shifted independently of each other. This is illustrated in the diagram below.
Packet and idle time structure
Signal amplitude versus time
Data active marker versus
time
rise offset fall offset
rise offset fall offset
Fig. 17-13 Generation of data active marker

WinIQSIM IEEE 802.11a/g
1013.1642.02 17-15 E-2
2. Transmit the I/Q signal to the AMIQ (AMIQ ð Transmission) and activate marker channel 1 in the
AMIQ ð Remote Control and BERT... menu.
3. Connect BNC cables between the following input and output connectors of the AMIQ and SMIQ:
• Connect I and Q outputs of the AMIQ to the I and Q inputs on the SMIQ front panel.
Fig. 17-14 Connection of I/Q inputs and outputs of AMIQ and SMIQ
• Connect the marker 1 output on rear panel of the AMIQ to the pulse input connector on the rear
panel of the SMIQ.
SMIQ
AMIQ
Fig. 17-15 Connection of marker 1 output of AMIQ to the PULS input of SMIQ
4. Activate vector modulation in the SMIQ and also external pulse modulation in the ANALOG MOD ð
PULSE menu.
.
Fig. 17-16 Activating external pulse modulation in the SMIQ

IEEE 802.11a/g WinIQSIM
1013.1642.02 17-16 E-2
5. Optimize the ON/OFF ratio by shifting the edges (rise and fall offset) in the marker panel.
Note: After changing the offsets the signal has to be transmitted again to the AMIQ.
Fig. 17-17 Change from idle time to active packet with (light blue trace) and without (yellow trace)
pulse modulation.
The increase of the dynamic range by approx. 10 dB by means of a pulse modulator is clearly visible in
the diagram above.
When optimizing the ON/OFF ratio the following should be observed:
• The pulse modulator should not switch in the range of high-edge levels. Hard switching-on or
switching-off would cause high signal amplitude variations in the time domain, and thus unwanted
spurious in the spectrum. For this reason, the rise offset should be in the range of half the negative
pulse length (see Filtering panel ) and the fall offset in the range of half the pulse
length. Here the levels of the I/Q signal are very low already.
• The pulse modulator must not switch too late either in order not to deviate from the power time
template stipulated by the standard.
A compromise has to be found between these two requirements to ensure both a pure spectrum and
conformance with the power time template.
