Red Hat JBoss Fuse 6.3 Apache Camel Development Guide En US
User Manual:
Open the PDF directly: View PDF
.
Page Count: 632 [warning: Documents this large are best viewed by clicking the View PDF Link!]
- Table of Contents
- PART I. IMPLEMENTING ENTERPRISE INTEGRATION PATTERNS
- CHAPTER 1. BUILDING BLOCKS FOR ROUTE DEFINITIONS
- CHAPTER 2. BASIC PRINCIPLES OF ROUTE BUILDING
- 2.1. PIPELINE PROCESSING
- 2.2. MULTIPLE INPUTS
- 2.3. EXCEPTION HANDLING
- 2.3.1. onException Clause
- Overview
- Trapping exceptions using onException
- Java DSL example
- XML DSL example
- Trapping multiple exceptions
- Deadletter channel
- Use original message
- Redelivery policy
- Conditional trapping
- Handling exceptions
- Suppressing exception rethrow
- Continuing processing
- Sending a response
- Exception thrown while handling an exception
- Scopes
- Route scope
- 2.3.2. Error Handler
- 2.3.3. doTry, doCatch, and doFinally
- 2.3.4. Propagating SOAP Exceptions
- 2.3.1. onException Clause
- 2.4. BEAN INTEGRATION
- Overview
- Bean registry
- Registry plug-in strategy
- Accessing a bean created in Java
- Accessing overloaded bean methods
- Specify parameters explicitly
- Basic method signatures
- Method signature for processing message bodies
- Method signature for processing exchanges
- Accessing a Spring bean from Spring XML
- Accessing a Spring bean from Java
- Bean shutdown order in Spring XML
- Parameter binding annotations
- Basic annotations
- Expression language annotations
- Inherited annotations
- Interface implementations
- Invoking static methods
- Invoking an OSGi service
- 2.5. CREATING EXCHANGE INSTANCES
- 2.6. TRANSFORMING MESSAGE CONTENT
- 2.7. PROPERTY PLACEHOLDERS
- Overview
- Property files
- Resolving properties
- Specifying locations using system properties and environment variables
- Configuring the properties component
- Placeholder syntax
- Substitution in endpoint URIs
- Substitution in Spring XML files
- Substitution of XML DSL attribute values
- Substitution of Java DSL EIP options
- Substitution in Simple language expressions
- Using Property Placeholders in the XML DSL
- Integration with OSGi blueprint property placeholders
- Implicit blueprint integration
- Explicit blueprint integration
- Integration with Spring property placeholders
- 2.8. THREADING MODEL
- Java thread pool API
- Apache Camel thread pool API
- Component threading model
- Processor threading model
- threads DSL options
- Creating a default thread pool
- Default thread pool profile settings
- Changing the default thread pool profile
- Customizing a processor's thread pool
- Creating a custom thread pool
- Creating a custom thread pool profile
- Sharing a thread pool between components
- Customizing thread names
- 2.9. CONTROLLING START-UP AND SHUTDOWN OF ROUTES
- 2.10. SCHEDULED ROUTE POLICY
- 2.11. ONCOMPLETION
- 2.12. METRICS
- 2.13. JMX NAMING
- 2.14. PERFORMANCE AND OPTIMIZATION
- CHAPTER 3. INTRODUCING ENTERPRISE INTEGRATION PATTERNS
- CHAPTER 4. DEFINING REST SERVICES
- 4.1. OVERVIEW OF REST IN CAMEL
- 4.2. DEFINING SERVICES WITH REST DSL
- REST DSL is a facade
- Advantages of the REST DSL
- Components that integrate with REST DSL
- Configuring REST DSL to use a REST implementation
- Syntax
- REST DSL with Java
- REST DSL with XML
- Specifying a base path
- Using Dynamic To
- URI templates
- Embedded route syntax
- Specifying the content type of requests and responses
- Additional HTTP methods
- Defining custom HTTP error messages
- Parameter Default Values
- Wrapping a JsonParserException in a custom HTTP error message
- REST DSL options
- 4.3. MARSHALLING TO AND FROM JAVA OBJECTS
- Marshalling Java objects for transmission over HTTP
- Integration of JSON and JAXB with the REST DSL
- Supported data format components
- How to enable object marshalling
- Configuring the binding mode
- Example
- Configure the Servlet component as the REST implementation
- Required dependencies
- Java type for responses
- Sample REST DSL route with JSON binding
- REST operations
- URLs to invoke the REST service
- 4.4. CONFIGURING THE REST DSL
- 4.5. SWAGGER INTEGRATION
- CHAPTER 5. MESSAGING SYSTEMS
- CHAPTER 6. MESSAGING CHANNELS
- 6.1. POINT-TO-POINT CHANNEL
- 6.2. PUBLISH-SUBSCRIBE CHANNEL
- 6.3. DEAD LETTER CHANNEL
- Overview
- Creating a dead letter channel in Java DSL
- XML DSL example
- Redelivery policy
- Redelivery headers
- Redelivery exchange properties
- Using the original message
- Redeliver delay pattern
- Which endpoint failed?
- onRedelivery processor
- Control redelivery during shutdown or stopping
- Using onExceptionOccurred Processor
- onException clause
- OnPrepareFailure
- 6.4. GUARANTEED DELIVERY
- 6.5. MESSAGE BUS
- CHAPTER 7. MESSAGE CONSTRUCTION
- CHAPTER 8. MESSAGE ROUTING
- 8.1. CONTENT-BASED ROUTER
- 8.2. MESSAGE FILTER
- 8.3. RECIPIENT LIST
- Overview
- Recipient list with fixed destinations
- Java DSL example
- XML configuration example
- Recipient list calculated at run time
- Java DSL example
- XML configuration example
- Sending to multiple recipients in parallel
- Stop on exception
- Ignore invalid endpoints
- Using custom AggregationStrategy
- Using custom thread pool
- Using method call as recipient list
- Bean as recipient list
- Using timeout
- Apply custom processing to the outgoing messages
- Options
- Using Exchange Pattern in Recipient List
- 8.4. SPLITTER
- Overview
- Java DSL example
- XML configuration example
- Splitting into groups of lines
- Skip first item
- Splitter reply
- Parallel execution
- Using a bean to perform splitting
- Exchange properties
- Splitter/aggregator pattern
- Java DSL example
- AggregationStrategy implementation
- Stream based processing
- Stream based processing with XML
- Options
- 8.5. AGGREGATOR
- Overview
- How the aggregator works
- Java DSL example
- XML DSL example
- Specifying the correlation expression
- Specifying the aggregation strategy
- Implementing a custom aggregation strategy
- Controlling the lifecycle of a custom aggregation strategy
- Exchange properties
- Specifying a completion condition
- Specifying the completion predicate
- Specifying a dynamic completion timeout
- Specifying a dynamic completion size
- Forcing completion of a single group from within an AggregationStrategy
- Forcing completion of all groups with a special message
- Using AggregateController
- Enforcing unique correlation keys
- Grouped exchanges
- Batch consumer
- Persistent aggregation repository
- Threading options
- Aggregating into a List
- Aggregator options
- 8.6. RESEQUENCER
- 8.7. ROUTING SLIP
- 8.8. THROTTLER
- 8.9. DELAYER
- 8.10. LOAD BALANCER
- 8.11. MULTICAST
- 8.12. COMPOSED MESSAGE PROCESSOR
- 8.13. SCATTER-GATHER
- 8.14. LOOP
- 8.15. SAMPLING
- 8.16. DYNAMIC ROUTER
- CHAPTER 9. MESSAGE TRANSFORMATION
- CHAPTER 10. MESSAGING ENDPOINTS
- CHAPTER 11. SYSTEM MANAGEMENT
- CHAPTER 12. SERVICE COMPONENT RUNTIME
- PART II. ROUTING EXPRESSION AND PREDICATE LANGUAGES
- CHAPTER 13. INTRODUCTION
- CHAPTER 14. CONSTANT
- CHAPTER 15. EL
- CHAPTER 16. THE FILE LANGUAGE
- CHAPTER 17. GROOVY
- CHAPTER 18. HEADER
- CHAPTER 19. JAVASCRIPT
- CHAPTER 20. JOSQL
- CHAPTER 21. JSONPATH
- CHAPTER 22. JXPATH
- CHAPTER 23. MVEL
- CHAPTER 24. THE OBJECT-GRAPH NAVIGATION LANGUAGE(OGNL)
- CHAPTER 25. PHP
- CHAPTER 26. EXCHANGE PROPERTY
- CHAPTER 27. PYTHON
- CHAPTER 28. REF
- CHAPTER 29. RUBY
- CHAPTER 30. THE SIMPLE LANGUAGE
- CHAPTER 31. SPEL
- CHAPTER 32. THE XPATH LANGUAGE
- CHAPTER 33. XQUERY
- PART III. WEB SERVICES AND ROUTING WITH CAMEL CXF
- CHAPTER 34. DEMONSTRATION CODE FOR CAMEL/CXF
- CHAPTER 35. JAVA-FIRST SERVICE IMPLEMENTATION
- CHAPTER 36. WSDL-FIRST SERVICE IMPLEMENTATION
- CHAPTER 37. IMPLEMENTING A WS CLIENT
- CHAPTER 38. POJO-BASED ROUTE
- CHAPTER 39. PAYLOAD-BASED ROUTE
- CHAPTER 40. PROVIDER-BASED ROUTE
- CHAPTER 41. PROXYING A WEB SERVICE
- CHAPTER 42. FILTERING SOAP MESSAGE HEADERS
- PART IV. PROGRAMMING EIP COMPONENTS
- CHAPTER 43. UNDERSTANDING MESSAGE FORMATS
- CHAPTER 44. IMPLEMENTING A PROCESSOR
- CHAPTER 45. TYPE CONVERTERS
- CHAPTER 46. PRODUCER AND CONSUMER TEMPLATES
- CHAPTER 47. IMPLEMENTING A COMPONENT
- CHAPTER 48. COMPONENT INTERFACE
- CHAPTER 49. ENDPOINT INTERFACE
- CHAPTER 50. CONSUMER INTERFACE
- CHAPTER 51. PRODUCER INTERFACE
- CHAPTER 52. EXCHANGE INTERFACE
- CHAPTER 53. MESSAGE INTERFACE
- PART V. THE API COMPONENT FRAMEWORK
- CHAPTER 54. INTRODUCTION TO THE API COMPONENT FRAMEWORK
- CHAPTER 55. GETTING STARTED WITH THE FRAMEWORK
- 55.1. GENERATE CODE WITH THE MAVEN ARCHETYPE
- 55.2. GENERATED API SUB-PROJECT
- 55.3. GENERATED COMPONENT SUB-PROJECT
- Overview
- Providing the Java API in the component POM
- Providing the Javadoc metadata in the component POM
- Defining the file metadata for Example File Hello
- Configuring the API mapping
- Generated component implementation
- ExampleComponent class
- ExampleEndpoint class
- ExampleConsumer class
- ExampleProducer class
- ExampleConfiguration class
- URI format
- Default component instance
- 55.4. PROGRAMMING MODEL
- 55.5. SAMPLE COMPONENT IMPLEMENTATIONS
- CHAPTER 56. CONFIGURING THE API COMPONENT MAVEN PLUG-IN
- INDEX

Red Hat JBoss Fuse 6.3
Apache Camel Development Guide
Develop applications with Apache Camel
Last Updated: 2017-11-22


Red Hat JBoss Fuse 6.3 Apache Camel Development Guide
Develop applications with Apache Camel
JBoss A-MQ Docs Team
Content Services
fuse-docs-support@redhat.com

Legal Notice
Copyright © 2016 Red Hat.
The text of and illustrations in this document are licensed by Red Hat under a Creative Commons
Attribution–Share Alike 3.0 Unported license ("CC-BY-SA"). An explanation of CC-BY-SA is
available at
http://creativecommons.org/licenses/by-sa/3.0/
. In accordance with CC-BY-SA, if you distribute this document or an adaptation of it, you must
provide the URL for the original version.
Red Hat, as the licensor of this document, waives the right to enforce, and agrees not to assert,
Section 4d of CC-BY-SA to the fullest extent permitted by applicable law.
Red Hat, Red Hat Enterprise Linux, the Shadowman logo, JBoss, OpenShift, Fedora, the Infinity
logo, and RHCE are trademarks of Red Hat, Inc., registered in the United States and other
countries.
Linux ® is the registered trademark of Linus Torvalds in the United States and other countries.
Java ® is a registered trademark of Oracle and/or its affiliates.
XFS ® is a trademark of Silicon Graphics International Corp. or its subsidiaries in the United
States and/or other countries.
MySQL ® is a registered trademark of MySQL AB in the United States, the European Union and
other countries.
Node.js ® is an official trademark of Joyent. Red Hat Software Collections is not formally related
to or endorsed by the official Joyent Node.js open source or commercial project.
The OpenStack ® Word Mark and OpenStack logo are either registered trademarks/service marks
or trademarks/service marks of the OpenStack Foundation, in the United States and other
countries and are used with the OpenStack Foundation's permission. We are not affiliated with,
endorsed or sponsored by the OpenStack Foundation, or the OpenStack community.
All other trademarks are the property of their respective owners.
Abstract
This guide describes how to develop JBoss Fuse applications with Apache Camel. It covers the
basic building blocks, enterprise integration patterns, basic syntax for routing expression and
predicate languages, creating web services with the Apache CXF component, using the Apache
Camel API, and how to create a Camel component that wraps any Java API.

. . . . . . . . . . . . . . . . . . . . . . . . . . . . . . . . . . . . . . . . . . . . . . . . . . . . . . . . . . . . . . . . . . . . . . . . . . . . . . . . . . . . . . . . . . . . . . . . . . . . . . . . . . . . . . . . . . . . . . . . . . . . . . . . . . . . . . . . . . . . . . . . . . . . . . . . . . . . . . . . . . . . . . . . . . . . . . . . . . . . . . . . . . . . . . . . . . . . . . . . . . . . . . . . . . . . . . . . . . . . . . . . . . . . . . . . . . . . . . . . . . . . . . . . . . . . . . . . . . . . . . . . . . . . . . . . . . . . . . . .
. . . . . . . . . . . . . . . . . . . . . . . . . . . . . . . . . . . . . . . . . . . . . . . . . . . . . . . . . . . . . . . . . . . . . . . . . . . . . . . . . . . . . . . . . . . . . . . . . . . . . . . . . . . . . . . . . . . . . . . . . . . . . . . . . . . . . . . . . . . . . . . . . . . . . . . . . . . . . . . . . . . . . . . . . . . . . . . . . . . . . . . . . . . . . . . . . . . . . . . . . . . . . . . . . . . . . . . . . . . . . . . . . . . . . . . . . . . . . . . . . . . . . . . . . . . . . . . . . . . . . . . . . . . . . . . . . . . . . . . .
. . . . . . . . . . . . . . . . . . . . . . . . . . . . . . . . . . . . . . . . . . . . . . . . . . . . . . . . . . . . . . . . . . . . . . . . . . . . . . . . . . . . . . . . . . . . . . . . . . . . . . . . . . . . . . . . . . . . . . . . . . . . . . . . . . . . . . . . . . . . . . . . . . . . . . . . . . . . . . . . . . . . . . . . . . . . . . . . . . . . . . . . . . . . . . . . . . . . . . . . . . . . . . . . . . . . . . . . . . . . . . . . . . . . . . . . . . . . . . . . . . . . . . . . . . . . . . . . . . . . . . . . . . . . . . . . . . . . . . . .
. . . . . . . . . . . . . . . . . . . . . . . . . . . . . . . . . . . . . . . . . . . . . . . . . . . . . . . . . . . . . . . . . . . . . . . . . . . . . . . . . . . . . . . . . . . . . . . . . . . . . . . . . . . . . . . . . . . . . . . . . . . . . . . . . . . . . . . . . . . . . . . . . . . . . . . . . . . . . . . . . . . . . . . . . . . . . . . . . . . . . . . . . . . . . . . . . . . . . . . . . . . . . . . . . . . . . . . . . . . . . . . . . . . . . . . . . . . . . . . . . . . . . . . . . . . . . . . . . . . . . . . . . . . . . . . . . . . . . . . .
. . . . . . . . . . . . . . . . . . . . . . . . . . . . . . . . . . . . . . . . . . . . . . . . . . . . . . . . . . . . . . . . . . . . . . . . . . . . . . . . . . . . . . . . . . . . . . . . . . . . . . . . . . . . . . . . . . . . . . . . . . . . . . . . . . . . . . . . . . . . . . . . . . . . . . . . . . . . . . . . . . . . . . . . . . . . . . . . . . . . . . . . . . . . . . . . . . . . . . . . . . . . . . . . . . . . . . . . . . . . . . . . . . . . . . . . . . . . . . . . . . . . . . . . . . . . . . . . . . . . . . . . . . . . . . . . . . . . . . . .
. . . . . . . . . . . . . . . . . . . . . . . . . . . . . . . . . . . . . . . . . . . . . . . . . . . . . . . . . . . . . . . . . . . . . . . . . . . . . . . . . . . . . . . . . . . . . . . . . . . . . . . . . . . . . . . . . . . . . . . . . . . . . . . . . . . . . . . . . . . . . . . . . . . . . . . . . . . . . . . . . . . . . . . . . . . . . . . . . . . . . . . . . . . . . . . . . . . . . . . . . . . . . . . . . . . . . . . . . . . . . . . . . . . . . . . . . . . . . . . . . . . . . . . . . . . . . . . . . . . . . . . . . . . . . . . . . . . . . . . .
. . . . . . . . . . . . . . . . . . . . . . . . . . . . . . . . . . . . . . . . . . . . . . . . . . . . . . . . . . . . . . . . . . . . . . . . . . . . . . . . . . . . . . . . . . . . . . . . . . . . . . . . . . . . . . . . . . . . . . . . . . . . . . . . . . . . . . . . . . . . . . . . . . . . . . . . . . . . . . . . . . . . . . . . . . . . . . . . . . . . . . . . . . . . . . . . . . . . . . . . . . . . . . . . . . . . . . . . . . . . . . . . . . . . . . . . . . . . . . . . . . . . . . . . . . . . . . . . . . . . . . . . . . . . . . . . . . . . . . . .
. . . . . . . . . . . . . . . . . . . . . . . . . . . . . . . . . . . . . . . . . . . . . . . . . . . . . . . . . . . . . . . . . . . . . . . . . . . . . . . . . . . . . . . . . . . . . . . . . . . . . . . . . . . . . . . . . . . . . . . . . . . . . . . . . . . . . . . . . . . . . . . . . . . . . . . . . . . . . . . . . . . . . . . . . . . . . . . . . . . . . . . . . . . . . . . . . . . . . . . . . . . . . . . . . . . . . . . . . . . . . . . . . . . . . . . . . . . . . . . . . . . . . . . . . . . . . . . . . . . . . . . . . . . . . . . . . . . . . . . .
Table of Contents
PART I. IMPLEMENTING ENTERPRISE INTEGRATION PATTERNS
CHAPTER 1. BUILDING BLOCKS FOR ROUTE DEFINITIONS
1.1. IMPLEMENTING A ROUTEBUILDER CLASS
1.2. BASIC JAVA DSL SYNTAX
1.3. ROUTER SCHEMA IN A SPRING XML FILE
1.4. ENDPOINTS
1.5. PROCESSORS
CHAPTER 2. BASIC PRINCIPLES OF ROUTE BUILDING
2.1. PIPELINE PROCESSING
2.2. MULTIPLE INPUTS
2.3. EXCEPTION HANDLING
2.4. BEAN INTEGRATION
2.5. CREATING EXCHANGE INSTANCES
2.6. TRANSFORMING MESSAGE CONTENT
2.7. PROPERTY PLACEHOLDERS
2.8. THREADING MODEL
2.9. CONTROLLING START-UP AND SHUTDOWN OF ROUTES
2.10. SCHEDULED ROUTE POLICY
2.11. ONCOMPLETION
2.12. METRICS
2.13. JMX NAMING
2.14. PERFORMANCE AND OPTIMIZATION
CHAPTER 3. INTRODUCING ENTERPRISE INTEGRATION PATTERNS
3.1. OVERVIEW OF THE PATTERNS
CHAPTER 4. DEFINING REST SERVICES
4.1. OVERVIEW OF REST IN CAMEL
4.2. DEFINING SERVICES WITH REST DSL
4.3. MARSHALLING TO AND FROM JAVA OBJECTS
4.4. CONFIGURING THE REST DSL
4.5. SWAGGER INTEGRATION
CHAPTER 5. MESSAGING SYSTEMS
5.1. MESSAGE
5.2. MESSAGE CHANNEL
5.3. MESSAGE ENDPOINT
5.4. PIPES AND FILTERS
5.5. MESSAGE ROUTER
5.6. MESSAGE TRANSLATOR
5.7. MESSAGE HISTORY
CHAPTER 6. MESSAGING CHANNELS
6.1. POINT-TO-POINT CHANNEL
6.2. PUBLISH-SUBSCRIBE CHANNEL
6.3. DEAD LETTER CHANNEL
6.4. GUARANTEED DELIVERY
6.5. MESSAGE BUS
CHAPTER 7. MESSAGE CONSTRUCTION
7.1. CORRELATION IDENTIFIER
10
11
11
12
15
17
22
32
32
35
38
54
65
66
78
88
97
102
111
114
116
118
120
120
127
127
129
139
149
153
160
160
161
163
166
168
169
170
172
172
173
175
185
187
189
189
Table of Contents
1

. . . . . . . . . . . . . . . . . . . . . . . . . . . . . . . . . . . . . . . . . . . . . . . . . . . . . . . . . . . . . . . . . . . . . . . . . . . . . . . . . . . . . . . . . . . . . . . . . . . . . . . . . . . . . . . . . . . . . . . . . . . . . . . . . . . . . . . . . . . . . . . . . . . . . . . . . . . . . . . . . . . . . . . . . . . . . . . . . . . . . . . . . . . . . . . . . . . . . . . . . . . . . . . . . . . . . . . . . . . . . . . . . . . . . . . . . . . . . . . . . . . . . . . . . . . . . . . . . . . . . . . . . . . . . . . . . . . . . . . .
. . . . . . . . . . . . . . . . . . . . . . . . . . . . . . . . . . . . . . . . . . . . . . . . . . . . . . . . . . . . . . . . . . . . . . . . . . . . . . . . . . . . . . . . . . . . . . . . . . . . . . . . . . . . . . . . . . . . . . . . . . . . . . . . . . . . . . . . . . . . . . . . . . . . . . . . . . . . . . . . . . . . . . . . . . . . . . . . . . . . . . . . . . . . . . . . . . . . . . . . . . . . . . . . . . . . . . . . . . . . . . . . . . . . . . . . . . . . . . . . . . . . . . . . . . . . . . . . . . . . . . . . . . . . . . . . . . . . . . . .
. . . . . . . . . . . . . . . . . . . . . . . . . . . . . . . . . . . . . . . . . . . . . . . . . . . . . . . . . . . . . . . . . . . . . . . . . . . . . . . . . . . . . . . . . . . . . . . . . . . . . . . . . . . . . . . . . . . . . . . . . . . . . . . . . . . . . . . . . . . . . . . . . . . . . . . . . . . . . . . . . . . . . . . . . . . . . . . . . . . . . . . . . . . . . . . . . . . . . . . . . . . . . . . . . . . . . . . . . . . . . . . . . . . . . . . . . . . . . . . . . . . . . . . . . . . . . . . . . . . . . . . . . . . . . . . . . . . . . . . .
. . . . . . . . . . . . . . . . . . . . . . . . . . . . . . . . . . . . . . . . . . . . . . . . . . . . . . . . . . . . . . . . . . . . . . . . . . . . . . . . . . . . . . . . . . . . . . . . . . . . . . . . . . . . . . . . . . . . . . . . . . . . . . . . . . . . . . . . . . . . . . . . . . . . . . . . . . . . . . . . . . . . . . . . . . . . . . . . . . . . . . . . . . . . . . . . . . . . . . . . . . . . . . . . . . . . . . . . . . . . . . . . . . . . . . . . . . . . . . . . . . . . . . . . . . . . . . . . . . . . . . . . . . . . . . . . . . . . . . . .
. . . . . . . . . . . . . . . . . . . . . . . . . . . . . . . . . . . . . . . . . . . . . . . . . . . . . . . . . . . . . . . . . . . . . . . . . . . . . . . . . . . . . . . . . . . . . . . . . . . . . . . . . . . . . . . . . . . . . . . . . . . . . . . . . . . . . . . . . . . . . . . . . . . . . . . . . . . . . . . . . . . . . . . . . . . . . . . . . . . . . . . . . . . . . . . . . . . . . . . . . . . . . . . . . . . . . . . . . . . . . . . . . . . . . . . . . . . . . . . . . . . . . . . . . . . . . . . . . . . . . . . . . . . . . . . . . . . . . . . .
7.2. EVENT MESSAGE
7.3. RETURN ADDRESS
CHAPTER 8. MESSAGE ROUTING
8.1. CONTENT-BASED ROUTER
8.2. MESSAGE FILTER
8.3. RECIPIENT LIST
8.4. SPLITTER
8.5. AGGREGATOR
8.6. RESEQUENCER
8.7. ROUTING SLIP
8.8. THROTTLER
8.9. DELAYER
8.10. LOAD BALANCER
8.11. MULTICAST
8.12. COMPOSED MESSAGE PROCESSOR
8.13. SCATTER-GATHER
8.14. LOOP
8.15. SAMPLING
8.16. DYNAMIC ROUTER
CHAPTER 9. MESSAGE TRANSFORMATION
9.1. CONTENT ENRICHER
9.2. CONTENT FILTER
9.3. NORMALIZER
9.4. CLAIM CHECK
9.5. SORT
9.6. VALIDATE
CHAPTER 10. MESSAGING ENDPOINTS
10.1. MESSAGING MAPPER
10.2. EVENT DRIVEN CONSUMER
10.3. POLLING CONSUMER
10.4. COMPETING CONSUMERS
10.5. MESSAGE DISPATCHER
10.6. SELECTIVE CONSUMER
10.7. DURABLE SUBSCRIBER
10.8. IDEMPOTENT CONSUMER
10.9. TRANSACTIONAL CLIENT
10.10. MESSAGING GATEWAY
10.11. SERVICE ACTIVATOR
CHAPTER 11. SYSTEM MANAGEMENT
11.1. DETOUR
11.2. LOGEIP
11.3. WIRE TAP
CHAPTER 12. SERVICE COMPONENT RUNTIME
ABSTRACT
WORKING WITH CAMEL AND SCR
CREATING A SERVICE COMPONENT
EXAMPLE OF A SERVICE COMPONENT CLASS
EXAMPLE OF A ROUTEBUILDER CLASS
USING APACHE CAMEL SCR BUNDLE AS A TEMPLATE
189
191
193
193
194
196
206
216
236
240
242
244
246
255
262
264
268
271
272
276
276
281
282
284
286
287
289
289
290
290
291
293
295
297
300
306
307
307
310
310
311
312
318
318
318
318
319
320
321
Red Hat JBoss Fuse 6.3 Apache Camel Development Guide
2

. . . . . . . . . . . . . . . . . . . . . . . . . . . . . . . . . . . . . . . . . . . . . . . . . . . . . . . . . . . . . . . . . . . . . . . . . . . . . . . . . . . . . . . . . . . . . . . . . . . . . . . . . . . . . . . . . . . . . . . . . . . . . . . . . . . . . . . . . . . . . . . . . . . . . . . . . . . . . . . . . . . . . . . . . . . . . . . . . . . . . . . . . . . . . . . . . . . . . . . . . . . . . . . . . . . . . . . . . . . . . . . . . . . . . . . . . . . . . . . . . . . . . . . . . . . . . . . . . . . . . . . . . . . . . . . . . . . . . . . .
. . . . . . . . . . . . . . . . . . . . . . . . . . . . . . . . . . . . . . . . . . . . . . . . . . . . . . . . . . . . . . . . . . . . . . . . . . . . . . . . . . . . . . . . . . . . . . . . . . . . . . . . . . . . . . . . . . . . . . . . . . . . . . . . . . . . . . . . . . . . . . . . . . . . . . . . . . . . . . . . . . . . . . . . . . . . . . . . . . . . . . . . . . . . . . . . . . . . . . . . . . . . . . . . . . . . . . . . . . . . . . . . . . . . . . . . . . . . . . . . . . . . . . . . . . . . . . . . . . . . . . . . . . . . . . . . . . . . . . . .
. . . . . . . . . . . . . . . . . . . . . . . . . . . . . . . . . . . . . . . . . . . . . . . . . . . . . . . . . . . . . . . . . . . . . . . . . . . . . . . . . . . . . . . . . . . . . . . . . . . . . . . . . . . . . . . . . . . . . . . . . . . . . . . . . . . . . . . . . . . . . . . . . . . . . . . . . . . . . . . . . . . . . . . . . . . . . . . . . . . . . . . . . . . . . . . . . . . . . . . . . . . . . . . . . . . . . . . . . . . . . . . . . . . . . . . . . . . . . . . . . . . . . . . . . . . . . . . . . . . . . . . . . . . . . . . . . . . . . . . .
. . . . . . . . . . . . . . . . . . . . . . . . . . . . . . . . . . . . . . . . . . . . . . . . . . . . . . . . . . . . . . . . . . . . . . . . . . . . . . . . . . . . . . . . . . . . . . . . . . . . . . . . . . . . . . . . . . . . . . . . . . . . . . . . . . . . . . . . . . . . . . . . . . . . . . . . . . . . . . . . . . . . . . . . . . . . . . . . . . . . . . . . . . . . . . . . . . . . . . . . . . . . . . . . . . . . . . . . . . . . . . . . . . . . . . . . . . . . . . . . . . . . . . . . . . . . . . . . . . . . . . . . . . . . . . . . . . . . . . . .
. . . . . . . . . . . . . . . . . . . . . . . . . . . . . . . . . . . . . . . . . . . . . . . . . . . . . . . . . . . . . . . . . . . . . . . . . . . . . . . . . . . . . . . . . . . . . . . . . . . . . . . . . . . . . . . . . . . . . . . . . . . . . . . . . . . . . . . . . . . . . . . . . . . . . . . . . . . . . . . . . . . . . . . . . . . . . . . . . . . . . . . . . . . . . . . . . . . . . . . . . . . . . . . . . . . . . . . . . . . . . . . . . . . . . . . . . . . . . . . . . . . . . . . . . . . . . . . . . . . . . . . . . . . . . . . . . . . . . . . .
. . . . . . . . . . . . . . . . . . . . . . . . . . . . . . . . . . . . . . . . . . . . . . . . . . . . . . . . . . . . . . . . . . . . . . . . . . . . . . . . . . . . . . . . . . . . . . . . . . . . . . . . . . . . . . . . . . . . . . . . . . . . . . . . . . . . . . . . . . . . . . . . . . . . . . . . . . . . . . . . . . . . . . . . . . . . . . . . . . . . . . . . . . . . . . . . . . . . . . . . . . . . . . . . . . . . . . . . . . . . . . . . . . . . . . . . . . . . . . . . . . . . . . . . . . . . . . . . . . . . . . . . . . . . . . . . . . . . . . . .
. . . . . . . . . . . . . . . . . . . . . . . . . . . . . . . . . . . . . . . . . . . . . . . . . . . . . . . . . . . . . . . . . . . . . . . . . . . . . . . . . . . . . . . . . . . . . . . . . . . . . . . . . . . . . . . . . . . . . . . . . . . . . . . . . . . . . . . . . . . . . . . . . . . . . . . . . . . . . . . . . . . . . . . . . . . . . . . . . . . . . . . . . . . . . . . . . . . . . . . . . . . . . . . . . . . . . . . . . . . . . . . . . . . . . . . . . . . . . . . . . . . . . . . . . . . . . . . . . . . . . . . . . . . . . . . . . . . . . . . .
. . . . . . . . . . . . . . . . . . . . . . . . . . . . . . . . . . . . . . . . . . . . . . . . . . . . . . . . . . . . . . . . . . . . . . . . . . . . . . . . . . . . . . . . . . . . . . . . . . . . . . . . . . . . . . . . . . . . . . . . . . . . . . . . . . . . . . . . . . . . . . . . . . . . . . . . . . . . . . . . . . . . . . . . . . . . . . . . . . . . . . . . . . . . . . . . . . . . . . . . . . . . . . . . . . . . . . . . . . . . . . . . . . . . . . . . . . . . . . . . . . . . . . . . . . . . . . . . . . . . . . . . . . . . . . . . . . . . . . . .
. . . . . . . . . . . . . . . . . . . . . . . . . . . . . . . . . . . . . . . . . . . . . . . . . . . . . . . . . . . . . . . . . . . . . . . . . . . . . . . . . . . . . . . . . . . . . . . . . . . . . . . . . . . . . . . . . . . . . . . . . . . . . . . . . . . . . . . . . . . . . . . . . . . . . . . . . . . . . . . . . . . . . . . . . . . . . . . . . . . . . . . . . . . . . . . . . . . . . . . . . . . . . . . . . . . . . . . . . . . . . . . . . . . . . . . . . . . . . . . . . . . . . . . . . . . . . . . . . . . . . . . . . . . . . . . . . . . . . . . .
. . . . . . . . . . . . . . . . . . . . . . . . . . . . . . . . . . . . . . . . . . . . . . . . . . . . . . . . . . . . . . . . . . . . . . . . . . . . . . . . . . . . . . . . . . . . . . . . . . . . . . . . . . . . . . . . . . . . . . . . . . . . . . . . . . . . . . . . . . . . . . . . . . . . . . . . . . . . . . . . . . . . . . . . . . . . . . . . . . . . . . . . . . . . . . . . . . . . . . . . . . . . . . . . . . . . . . . . . . . . . . . . . . . . . . . . . . . . . . . . . . . . . . . . . . . . . . . . . . . . . . . . . . . . . . . . . . . . . . . .
USING APACHE CAMEL-ARCHETYPE-SCR
PART II. ROUTING EXPRESSION AND PREDICATE LANGUAGES
CHAPTER 13. INTRODUCTION
13.1. OVERVIEW OF THE LANGUAGES
13.2. HOW TO INVOKE AN EXPRESSION LANGUAGE
CHAPTER 14. CONSTANT
OVERVIEW
XML EXAMPLE
JAVA EXAMPLE
CHAPTER 15. EL
OVERVIEW
ADDING JUEL PACKAGE
STATIC IMPORT
VARIABLES
EXAMPLE
CHAPTER 16. THE FILE LANGUAGE
16.1. WHEN TO USE THE FILE LANGUAGE
16.2. FILE VARIABLES
16.3. EXAMPLES
CHAPTER 17. GROOVY
OVERVIEW
ADDING THE SCRIPT MODULE
STATIC IMPORT
BUILT-IN ATTRIBUTES
EXAMPLE
USING THE PROPERTIES COMPONENT
CUSTOMIZING GROOVY SHELL
CHAPTER 18. HEADER
OVERVIEW
XML EXAMPLE
JAVA EXAMPLE
CHAPTER 19. JAVASCRIPT
OVERVIEW
ADDING THE SCRIPT MODULE
STATIC IMPORT
BUILT-IN ATTRIBUTES
EXAMPLE
USING THE PROPERTIES COMPONENT
CHAPTER 20. JOSQL
OVERVIEW
ADDING THE JOSQL MODULE
STATIC IMPORT
VARIABLES
EXAMPLE
CHAPTER 21. JSONPATH
OVERVIEW
322
324
325
325
326
331
331
331
331
332
332
332
332
332
333
334
334
335
337
340
340
340
340
340
341
341
342
343
343
343
343
344
344
344
344
344
345
345
347
347
347
347
347
348
349
349
Table of Contents
3

. . . . . . . . . . . . . . . . . . . . . . . . . . . . . . . . . . . . . . . . . . . . . . . . . . . . . . . . . . . . . . . . . . . . . . . . . . . . . . . . . . . . . . . . . . . . . . . . . . . . . . . . . . . . . . . . . . . . . . . . . . . . . . . . . . . . . . . . . . . . . . . . . . . . . . . . . . . . . . . . . . . . . . . . . . . . . . . . . . . . . . . . . . . . . . . . . . . . . . . . . . . . . . . . . . . . . . . . . . . . . . . . . . . . . . . . . . . . . . . . . . . . . . . . . . . . . . . . . . . . . . . . . . . . . . . . . . . . . . . .
. . . . . . . . . . . . . . . . . . . . . . . . . . . . . . . . . . . . . . . . . . . . . . . . . . . . . . . . . . . . . . . . . . . . . . . . . . . . . . . . . . . . . . . . . . . . . . . . . . . . . . . . . . . . . . . . . . . . . . . . . . . . . . . . . . . . . . . . . . . . . . . . . . . . . . . . . . . . . . . . . . . . . . . . . . . . . . . . . . . . . . . . . . . . . . . . . . . . . . . . . . . . . . . . . . . . . . . . . . . . . . . . . . . . . . . . . . . . . . . . . . . . . . . . . . . . . . . . . . . . . . . . . . . . . . . . . . . . . . . .
. . . . . . . . . . . . . . . . . . . . . . . . . . . . . . . . . . . . . . . . . . . . . . . . . . . . . . . . . . . . . . . . . . . . . . . . . . . . . . . . . . . . . . . . . . . . . . . . . . . . . . . . . . . . . . . . . . . . . . . . . . . . . . . . . . . . . . . . . . . . . . . . . . . . . . . . . . . . . . . . . . . . . . . . . . . . . . . . . . . . . . . . . . . . . . . . . . . . . . . . . . . . . . . . . . . . . . . . . . . . . . . . . . . . . . . . . . . . . . . . . . . . . . . . . . . . . . . . . . . . . . . . . . . . . . . . . . . . . . . .
. . . . . . . . . . . . . . . . . . . . . . . . . . . . . . . . . . . . . . . . . . . . . . . . . . . . . . . . . . . . . . . . . . . . . . . . . . . . . . . . . . . . . . . . . . . . . . . . . . . . . . . . . . . . . . . . . . . . . . . . . . . . . . . . . . . . . . . . . . . . . . . . . . . . . . . . . . . . . . . . . . . . . . . . . . . . . . . . . . . . . . . . . . . . . . . . . . . . . . . . . . . . . . . . . . . . . . . . . . . . . . . . . . . . . . . . . . . . . . . . . . . . . . . . . . . . . . . . . . . . . . . . . . . . . . . . . . . . . . . .
. . . . . . . . . . . . . . . . . . . . . . . . . . . . . . . . . . . . . . . . . . . . . . . . . . . . . . . . . . . . . . . . . . . . . . . . . . . . . . . . . . . . . . . . . . . . . . . . . . . . . . . . . . . . . . . . . . . . . . . . . . . . . . . . . . . . . . . . . . . . . . . . . . . . . . . . . . . . . . . . . . . . . . . . . . . . . . . . . . . . . . . . . . . . . . . . . . . . . . . . . . . . . . . . . . . . . . . . . . . . . . . . . . . . . . . . . . . . . . . . . . . . . . . . . . . . . . . . . . . . . . . . . . . . . . . . . . . . . . . .
. . . . . . . . . . . . . . . . . . . . . . . . . . . . . . . . . . . . . . . . . . . . . . . . . . . . . . . . . . . . . . . . . . . . . . . . . . . . . . . . . . . . . . . . . . . . . . . . . . . . . . . . . . . . . . . . . . . . . . . . . . . . . . . . . . . . . . . . . . . . . . . . . . . . . . . . . . . . . . . . . . . . . . . . . . . . . . . . . . . . . . . . . . . . . . . . . . . . . . . . . . . . . . . . . . . . . . . . . . . . . . . . . . . . . . . . . . . . . . . . . . . . . . . . . . . . . . . . . . . . . . . . . . . . . . . . . . . . . . . .
. . . . . . . . . . . . . . . . . . . . . . . . . . . . . . . . . . . . . . . . . . . . . . . . . . . . . . . . . . . . . . . . . . . . . . . . . . . . . . . . . . . . . . . . . . . . . . . . . . . . . . . . . . . . . . . . . . . . . . . . . . . . . . . . . . . . . . . . . . . . . . . . . . . . . . . . . . . . . . . . . . . . . . . . . . . . . . . . . . . . . . . . . . . . . . . . . . . . . . . . . . . . . . . . . . . . . . . . . . . . . . . . . . . . . . . . . . . . . . . . . . . . . . . . . . . . . . . . . . . . . . . . . . . . . . . . . . . . . . . .
ADDING THE JSONPATH PACKAGE
JAVA EXAMPLE
XML EXAMPLE
SUPPRESS EXCEPTIONS
JSONPATH INJECTION
INTEGRATING JACKSON WITH CAMEL TYPECONVERTERS
REFERENCE
CHAPTER 22. JXPATH
OVERVIEW
ADDING JXPATH PACKAGE
VARIABLES
EXAMPLE
CHAPTER 23. MVEL
OVERVIEW
SYNTAX
ADDING THE MVEL MODULE
BUILT-IN VARIABLES
EXAMPLE
CHAPTER 24. THE OBJECT-GRAPH NAVIGATION LANGUAGE(OGNL)
OVERVIEW
CAMEL ON EAP DEPLOYMENT
ADDING THE OGNL MODULE
STATIC IMPORT
BUILT-IN VARIABLES
EXAMPLE
CHAPTER 25. PHP
OVERVIEW
ADDING THE SCRIPT MODULE
STATIC IMPORT
BUILT-IN ATTRIBUTES
EXAMPLE
USING THE PROPERTIES COMPONENT
CHAPTER 26. EXCHANGE PROPERTY
OVERVIEW
XML EXAMPLE
JAVA EXAMPLE
CHAPTER 27. PYTHON
OVERVIEW
ADDING THE SCRIPT MODULE
STATIC IMPORT
BUILT-IN ATTRIBUTES
EXAMPLE
USING THE PROPERTIES COMPONENT
CHAPTER 28. REF
OVERVIEW
STATIC IMPORT
XML EXAMPLE
JAVA EXAMPLE
349
349
349
350
350
351
351
352
352
352
352
353
354
354
354
354
354
355
356
356
356
356
356
356
357
358
358
358
358
358
359
359
360
360
360
360
361
361
361
361
361
362
362
363
363
363
363
363
Red Hat JBoss Fuse 6.3 Apache Camel Development Guide
4

. . . . . . . . . . . . . . . . . . . . . . . . . . . . . . . . . . . . . . . . . . . . . . . . . . . . . . . . . . . . . . . . . . . . . . . . . . . . . . . . . . . . . . . . . . . . . . . . . . . . . . . . . . . . . . . . . . . . . . . . . . . . . . . . . . . . . . . . . . . . . . . . . . . . . . . . . . . . . . . . . . . . . . . . . . . . . . . . . . . . . . . . . . . . . . . . . . . . . . . . . . . . . . . . . . . . . . . . . . . . . . . . . . . . . . . . . . . . . . . . . . . . . . . . . . . . . . . . . . . . . . . . . . . . . . . . . . . . . . . .
. . . . . . . . . . . . . . . . . . . . . . . . . . . . . . . . . . . . . . . . . . . . . . . . . . . . . . . . . . . . . . . . . . . . . . . . . . . . . . . . . . . . . . . . . . . . . . . . . . . . . . . . . . . . . . . . . . . . . . . . . . . . . . . . . . . . . . . . . . . . . . . . . . . . . . . . . . . . . . . . . . . . . . . . . . . . . . . . . . . . . . . . . . . . . . . . . . . . . . . . . . . . . . . . . . . . . . . . . . . . . . . . . . . . . . . . . . . . . . . . . . . . . . . . . . . . . . . . . . . . . . . . . . . . . . . . . . . . . . . .
. . . . . . . . . . . . . . . . . . . . . . . . . . . . . . . . . . . . . . . . . . . . . . . . . . . . . . . . . . . . . . . . . . . . . . . . . . . . . . . . . . . . . . . . . . . . . . . . . . . . . . . . . . . . . . . . . . . . . . . . . . . . . . . . . . . . . . . . . . . . . . . . . . . . . . . . . . . . . . . . . . . . . . . . . . . . . . . . . . . . . . . . . . . . . . . . . . . . . . . . . . . . . . . . . . . . . . . . . . . . . . . . . . . . . . . . . . . . . . . . . . . . . . . . . . . . . . . . . . . . . . . . . . . . . . . . . . . . . . . .
. . . . . . . . . . . . . . . . . . . . . . . . . . . . . . . . . . . . . . . . . . . . . . . . . . . . . . . . . . . . . . . . . . . . . . . . . . . . . . . . . . . . . . . . . . . . . . . . . . . . . . . . . . . . . . . . . . . . . . . . . . . . . . . . . . . . . . . . . . . . . . . . . . . . . . . . . . . . . . . . . . . . . . . . . . . . . . . . . . . . . . . . . . . . . . . . . . . . . . . . . . . . . . . . . . . . . . . . . . . . . . . . . . . . . . . . . . . . . . . . . . . . . . . . . . . . . . . . . . . . . . . . . . . . . . . . . . . . . . . .
. . . . . . . . . . . . . . . . . . . . . . . . . . . . . . . . . . . . . . . . . . . . . . . . . . . . . . . . . . . . . . . . . . . . . . . . . . . . . . . . . . . . . . . . . . . . . . . . . . . . . . . . . . . . . . . . . . . . . . . . . . . . . . . . . . . . . . . . . . . . . . . . . . . . . . . . . . . . . . . . . . . . . . . . . . . . . . . . . . . . . . . . . . . . . . . . . . . . . . . . . . . . . . . . . . . . . . . . . . . . . . . . . . . . . . . . . . . . . . . . . . . . . . . . . . . . . . . . . . . . . . . . . . . . . . . . . . . . . . . .
. . . . . . . . . . . . . . . . . . . . . . . . . . . . . . . . . . . . . . . . . . . . . . . . . . . . . . . . . . . . . . . . . . . . . . . . . . . . . . . . . . . . . . . . . . . . . . . . . . . . . . . . . . . . . . . . . . . . . . . . . . . . . . . . . . . . . . . . . . . . . . . . . . . . . . . . . . . . . . . . . . . . . . . . . . . . . . . . . . . . . . . . . . . . . . . . . . . . . . . . . . . . . . . . . . . . . . . . . . . . . . . . . . . . . . . . . . . . . . . . . . . . . . . . . . . . . . . . . . . . . . . . . . . . . . . . . . . . . . . .
. . . . . . . . . . . . . . . . . . . . . . . . . . . . . . . . . . . . . . . . . . . . . . . . . . . . . . . . . . . . . . . . . . . . . . . . . . . . . . . . . . . . . . . . . . . . . . . . . . . . . . . . . . . . . . . . . . . . . . . . . . . . . . . . . . . . . . . . . . . . . . . . . . . . . . . . . . . . . . . . . . . . . . . . . . . . . . . . . . . . . . . . . . . . . . . . . . . . . . . . . . . . . . . . . . . . . . . . . . . . . . . . . . . . . . . . . . . . . . . . . . . . . . . . . . . . . . . . . . . . . . . . . . . . . . . . . . . . . . . .
. . . . . . . . . . . . . . . . . . . . . . . . . . . . . . . . . . . . . . . . . . . . . . . . . . . . . . . . . . . . . . . . . . . . . . . . . . . . . . . . . . . . . . . . . . . . . . . . . . . . . . . . . . . . . . . . . . . . . . . . . . . . . . . . . . . . . . . . . . . . . . . . . . . . . . . . . . . . . . . . . . . . . . . . . . . . . . . . . . . . . . . . . . . . . . . . . . . . . . . . . . . . . . . . . . . . . . . . . . . . . . . . . . . . . . . . . . . . . . . . . . . . . . . . . . . . . . . . . . . . . . . . . . . . . . . . . . . . . . . .
CHAPTER 29. RUBY
OVERVIEW
ADDING THE SCRIPT MODULE
STATIC IMPORT
BUILT-IN ATTRIBUTES
EXAMPLE
USING THE PROPERTIES COMPONENT
CHAPTER 30. THE SIMPLE LANGUAGE
30.1. JAVA DSL
30.2. XML DSL
30.3. INVOKING AN EXTERNAL SCRIPT
30.4. EXPRESSIONS
30.5. PREDICATES
30.6. VARIABLE REFERENCE
30.7. OPERATOR REFERENCE
CHAPTER 31. SPEL
OVERVIEW
SYNTAX
ADDING SPEL PACKAGE
VARIABLES
XML EXAMPLE
JAVA EXAMPLE
CHAPTER 32. THE XPATH LANGUAGE
32.1. JAVA DSL
32.2. XML DSL
32.3. XPATH INJECTION
32.4. XPATH BUILDER
32.5. ENABLING SAXON
32.6. EXPRESSIONS
32.7. PREDICATES
32.8. USING VARIABLES AND FUNCTIONS
32.9. VARIABLE NAMESPACES
32.10. FUNCTION REFERENCE
CHAPTER 33. XQUERY
OVERVIEW
JAVA SYNTAX
ADDING THE SAXON MODULE
CAMEL ON EAP DEPLOYMENT
STATIC IMPORT
VARIABLES
EXAMPLE
PART III. WEB SERVICES AND ROUTING WITH CAMEL CXF
CHAPTER 34. DEMONSTRATION CODE FOR CAMEL/CXF
34.1. DOWNLOADING AND INSTALLING THE DEMONSTRATIONS
34.2. RUNNING THE DEMONSTRATIONS
CHAPTER 35. JAVA-FIRST SERVICE IMPLEMENTATION
35.1. JAVA-FIRST OVERVIEW
35.2. DEFINE SEI AND RELATED CLASSES
364
364
364
364
364
365
365
366
366
367
368
368
372
373
377
380
380
380
380
380
381
381
383
383
384
386
387
388
390
393
394
395
396
398
398
398
398
398
398
399
399
400
401
401
401
405
405
406
Table of Contents
5

. . . . . . . . . . . . . . . . . . . . . . . . . . . . . . . . . . . . . . . . . . . . . . . . . . . . . . . . . . . . . . . . . . . . . . . . . . . . . . . . . . . . . . . . . . . . . . . . . . . . . . . . . . . . . . . . . . . . . . . . . . . . . . . . . . . . . . . . . . . . . . . . . . . . . . . . . . . . . . . . . . . . . . . . . . . . . . . . . . . . . . . . . . . . . . . . . . . . . . . . . . . . . . . . . . . . . . . . . . . . . . . . . . . . . . . . . . . . . . . . . . . . . . . . . . . . . . . . . . . . . . . . . . . . . . . . . . . . . . . .
. . . . . . . . . . . . . . . . . . . . . . . . . . . . . . . . . . . . . . . . . . . . . . . . . . . . . . . . . . . . . . . . . . . . . . . . . . . . . . . . . . . . . . . . . . . . . . . . . . . . . . . . . . . . . . . . . . . . . . . . . . . . . . . . . . . . . . . . . . . . . . . . . . . . . . . . . . . . . . . . . . . . . . . . . . . . . . . . . . . . . . . . . . . . . . . . . . . . . . . . . . . . . . . . . . . . . . . . . . . . . . . . . . . . . . . . . . . . . . . . . . . . . . . . . . . . . . . . . . . . . . . . . . . . . . . . . . . . . . . .
. . . . . . . . . . . . . . . . . . . . . . . . . . . . . . . . . . . . . . . . . . . . . . . . . . . . . . . . . . . . . . . . . . . . . . . . . . . . . . . . . . . . . . . . . . . . . . . . . . . . . . . . . . . . . . . . . . . . . . . . . . . . . . . . . . . . . . . . . . . . . . . . . . . . . . . . . . . . . . . . . . . . . . . . . . . . . . . . . . . . . . . . . . . . . . . . . . . . . . . . . . . . . . . . . . . . . . . . . . . . . . . . . . . . . . . . . . . . . . . . . . . . . . . . . . . . . . . . . . . . . . . . . . . . . . . . . . . . . . . .
. . . . . . . . . . . . . . . . . . . . . . . . . . . . . . . . . . . . . . . . . . . . . . . . . . . . . . . . . . . . . . . . . . . . . . . . . . . . . . . . . . . . . . . . . . . . . . . . . . . . . . . . . . . . . . . . . . . . . . . . . . . . . . . . . . . . . . . . . . . . . . . . . . . . . . . . . . . . . . . . . . . . . . . . . . . . . . . . . . . . . . . . . . . . . . . . . . . . . . . . . . . . . . . . . . . . . . . . . . . . . . . . . . . . . . . . . . . . . . . . . . . . . . . . . . . . . . . . . . . . . . . . . . . . . . . . . . . . . . . .
. . . . . . . . . . . . . . . . . . . . . . . . . . . . . . . . . . . . . . . . . . . . . . . . . . . . . . . . . . . . . . . . . . . . . . . . . . . . . . . . . . . . . . . . . . . . . . . . . . . . . . . . . . . . . . . . . . . . . . . . . . . . . . . . . . . . . . . . . . . . . . . . . . . . . . . . . . . . . . . . . . . . . . . . . . . . . . . . . . . . . . . . . . . . . . . . . . . . . . . . . . . . . . . . . . . . . . . . . . . . . . . . . . . . . . . . . . . . . . . . . . . . . . . . . . . . . . . . . . . . . . . . . . . . . . . . . . . . . . . .
. . . . . . . . . . . . . . . . . . . . . . . . . . . . . . . . . . . . . . . . . . . . . . . . . . . . . . . . . . . . . . . . . . . . . . . . . . . . . . . . . . . . . . . . . . . . . . . . . . . . . . . . . . . . . . . . . . . . . . . . . . . . . . . . . . . . . . . . . . . . . . . . . . . . . . . . . . . . . . . . . . . . . . . . . . . . . . . . . . . . . . . . . . . . . . . . . . . . . . . . . . . . . . . . . . . . . . . . . . . . . . . . . . . . . . . . . . . . . . . . . . . . . . . . . . . . . . . . . . . . . . . . . . . . . . . . . . . . . . . .
. . . . . . . . . . . . . . . . . . . . . . . . . . . . . . . . . . . . . . . . . . . . . . . . . . . . . . . . . . . . . . . . . . . . . . . . . . . . . . . . . . . . . . . . . . . . . . . . . . . . . . . . . . . . . . . . . . . . . . . . . . . . . . . . . . . . . . . . . . . . . . . . . . . . . . . . . . . . . . . . . . . . . . . . . . . . . . . . . . . . . . . . . . . . . . . . . . . . . . . . . . . . . . . . . . . . . . . . . . . . . . . . . . . . . . . . . . . . . . . . . . . . . . . . . . . . . . . . . . . . . . . . . . . . . . . . . . . . . . . .
35.3. ANNOTATE SEI FOR JAX-WS
35.4. INSTANTIATE THE WS ENDPOINT
35.5. JAVA-TO-WSDL MAVEN PLUG-IN
CHAPTER 36. WSDL-FIRST SERVICE IMPLEMENTATION
36.1. WSDL-FIRST OVERVIEW
36.2. CUSTOMERSERVICE WSDL CONTRACT
36.3. WSDL-TO-JAVA MAVEN PLUG-IN
36.4. INSTANTIATE THE WS ENDPOINT
36.5. DEPLOY TO AN OSGI CONTAINER
CHAPTER 37. IMPLEMENTING A WS CLIENT
37.1. WS CLIENT OVERVIEW
37.2. WSDL-TO-JAVA MAVEN PLUG-IN
37.3. INSTANTIATE THE WS CLIENT PROXY
37.4. INVOKE WS OPERATIONS
37.5. DEPLOY TO AN OSGI CONTAINER
CHAPTER 38. POJO-BASED ROUTE
38.1. PROCESSING MESSAGES IN POJO FORMAT
38.2. WSDL-TO-JAVA MAVEN PLUG-IN
38.3. INSTANTIATE THE WS ENDPOINT
38.4. SORT MESSAGES BY OPERATION NAME
38.5. PROCESS OPERATION PARAMETERS
38.6. DEPLOY TO OSGI
CHAPTER 39. PAYLOAD-BASED ROUTE
39.1. PROCESSING MESSAGES IN PAYLOAD FORMAT
39.2. STREAM CACHING
39.3. INSTANTIATE THE WS ENDPOINT
39.4. SORT MESSAGES BY OPERATION NAME
39.5. SOAP/HTTP-TO-JMS BRIDGE USE CASE
39.6. GENERATING RESPONSES USING TEMPLATES
39.7. TYPECONVERTER FOR CXFPAYLOAD
39.8. DEPLOY TO OSGI
CHAPTER 40. PROVIDER-BASED ROUTE
40.1. PROVIDER-BASED JAX-WS ENDPOINT
40.2. CREATE A PROVIDER<?> IMPLEMENTATION CLASS
40.3. INSTANTIATE THE WS ENDPOINT
40.4. SORT MESSAGES BY OPERATION NAME
40.5. SOAP/HTTP-TO-JMS BRIDGE USE CASE
40.6. GENERATING RESPONSES USING TEMPLATES
40.7. TYPECONVERTER FOR SAXSOURCE
40.8. DEPLOY TO OSGI
CHAPTER 41. PROXYING A WEB SERVICE
41.1. PROXYING WITH HTTP
41.2. PROXYING WITH POJO FORMAT
41.3. PROXYING WITH PAYLOAD FORMAT
41.4. HANDLING HTTP HEADERS
CHAPTER 42. FILTERING SOAP MESSAGE HEADERS
42.1. BASIC CONFIGURATION
42.2. HEADER FILTERING
409
412
414
417
417
418
421
423
424
427
427
428
430
432
432
435
435
436
438
441
442
444
447
447
448
449
451
451
454
457
458
461
461
462
463
464
465
468
471
471
474
474
476
477
479
482
482
484
Red Hat JBoss Fuse 6.3 Apache Camel Development Guide
6

. . . . . . . . . . . . . . . . . . . . . . . . . . . . . . . . . . . . . . . . . . . . . . . . . . . . . . . . . . . . . . . . . . . . . . . . . . . . . . . . . . . . . . . . . . . . . . . . . . . . . . . . . . . . . . . . . . . . . . . . . . . . . . . . . . . . . . . . . . . . . . . . . . . . . . . . . . . . . . . . . . . . . . . . . . . . . . . . . . . . . . . . . . . . . . . . . . . . . . . . . . . . . . . . . . . . . . . . . . . . . . . . . . . . . . . . . . . . . . . . . . . . . . . . . . . . . . . . . . . . . . . . . . . . . . . . . . . . . . . .
. . . . . . . . . . . . . . . . . . . . . . . . . . . . . . . . . . . . . . . . . . . . . . . . . . . . . . . . . . . . . . . . . . . . . . . . . . . . . . . . . . . . . . . . . . . . . . . . . . . . . . . . . . . . . . . . . . . . . . . . . . . . . . . . . . . . . . . . . . . . . . . . . . . . . . . . . . . . . . . . . . . . . . . . . . . . . . . . . . . . . . . . . . . . . . . . . . . . . . . . . . . . . . . . . . . . . . . . . . . . . . . . . . . . . . . . . . . . . . . . . . . . . . . . . . . . . . . . . . . . . . . . . . . . . . . . . . . . . . . .
. . . . . . . . . . . . . . . . . . . . . . . . . . . . . . . . . . . . . . . . . . . . . . . . . . . . . . . . . . . . . . . . . . . . . . . . . . . . . . . . . . . . . . . . . . . . . . . . . . . . . . . . . . . . . . . . . . . . . . . . . . . . . . . . . . . . . . . . . . . . . . . . . . . . . . . . . . . . . . . . . . . . . . . . . . . . . . . . . . . . . . . . . . . . . . . . . . . . . . . . . . . . . . . . . . . . . . . . . . . . . . . . . . . . . . . . . . . . . . . . . . . . . . . . . . . . . . . . . . . . . . . . . . . . . . . . . . . . . . . .
. . . . . . . . . . . . . . . . . . . . . . . . . . . . . . . . . . . . . . . . . . . . . . . . . . . . . . . . . . . . . . . . . . . . . . . . . . . . . . . . . . . . . . . . . . . . . . . . . . . . . . . . . . . . . . . . . . . . . . . . . . . . . . . . . . . . . . . . . . . . . . . . . . . . . . . . . . . . . . . . . . . . . . . . . . . . . . . . . . . . . . . . . . . . . . . . . . . . . . . . . . . . . . . . . . . . . . . . . . . . . . . . . . . . . . . . . . . . . . . . . . . . . . . . . . . . . . . . . . . . . . . . . . . . . . . . . . . . . . . .
. . . . . . . . . . . . . . . . . . . . . . . . . . . . . . . . . . . . . . . . . . . . . . . . . . . . . . . . . . . . . . . . . . . . . . . . . . . . . . . . . . . . . . . . . . . . . . . . . . . . . . . . . . . . . . . . . . . . . . . . . . . . . . . . . . . . . . . . . . . . . . . . . . . . . . . . . . . . . . . . . . . . . . . . . . . . . . . . . . . . . . . . . . . . . . . . . . . . . . . . . . . . . . . . . . . . . . . . . . . . . . . . . . . . . . . . . . . . . . . . . . . . . . . . . . . . . . . . . . . . . . . . . . . . . . . . . . . . . . . .
. . . . . . . . . . . . . . . . . . . . . . . . . . . . . . . . . . . . . . . . . . . . . . . . . . . . . . . . . . . . . . . . . . . . . . . . . . . . . . . . . . . . . . . . . . . . . . . . . . . . . . . . . . . . . . . . . . . . . . . . . . . . . . . . . . . . . . . . . . . . . . . . . . . . . . . . . . . . . . . . . . . . . . . . . . . . . . . . . . . . . . . . . . . . . . . . . . . . . . . . . . . . . . . . . . . . . . . . . . . . . . . . . . . . . . . . . . . . . . . . . . . . . . . . . . . . . . . . . . . . . . . . . . . . . . . . . . . . . . . .
. . . . . . . . . . . . . . . . . . . . . . . . . . . . . . . . . . . . . . . . . . . . . . . . . . . . . . . . . . . . . . . . . . . . . . . . . . . . . . . . . . . . . . . . . . . . . . . . . . . . . . . . . . . . . . . . . . . . . . . . . . . . . . . . . . . . . . . . . . . . . . . . . . . . . . . . . . . . . . . . . . . . . . . . . . . . . . . . . . . . . . . . . . . . . . . . . . . . . . . . . . . . . . . . . . . . . . . . . . . . . . . . . . . . . . . . . . . . . . . . . . . . . . . . . . . . . . . . . . . . . . . . . . . . . . . . . . . . . . . .
. . . . . . . . . . . . . . . . . . . . . . . . . . . . . . . . . . . . . . . . . . . . . . . . . . . . . . . . . . . . . . . . . . . . . . . . . . . . . . . . . . . . . . . . . . . . . . . . . . . . . . . . . . . . . . . . . . . . . . . . . . . . . . . . . . . . . . . . . . . . . . . . . . . . . . . . . . . . . . . . . . . . . . . . . . . . . . . . . . . . . . . . . . . . . . . . . . . . . . . . . . . . . . . . . . . . . . . . . . . . . . . . . . . . . . . . . . . . . . . . . . . . . . . . . . . . . . . . . . . . . . . . . . . . . . . . . . . . . . . .
. . . . . . . . . . . . . . . . . . . . . . . . . . . . . . . . . . . . . . . . . . . . . . . . . . . . . . . . . . . . . . . . . . . . . . . . . . . . . . . . . . . . . . . . . . . . . . . . . . . . . . . . . . . . . . . . . . . . . . . . . . . . . . . . . . . . . . . . . . . . . . . . . . . . . . . . . . . . . . . . . . . . . . . . . . . . . . . . . . . . . . . . . . . . . . . . . . . . . . . . . . . . . . . . . . . . . . . . . . . . . . . . . . . . . . . . . . . . . . . . . . . . . . . . . . . . . . . . . . . . . . . . . . . . . . . . . . . . . . . .
. . . . . . . . . . . . . . . . . . . . . . . . . . . . . . . . . . . . . . . . . . . . . . . . . . . . . . . . . . . . . . . . . . . . . . . . . . . . . . . . . . . . . . . . . . . . . . . . . . . . . . . . . . . . . . . . . . . . . . . . . . . . . . . . . . . . . . . . . . . . . . . . . . . . . . . . . . . . . . . . . . . . . . . . . . . . . . . . . . . . . . . . . . . . . . . . . . . . . . . . . . . . . . . . . . . . . . . . . . . . . . . . . . . . . . . . . . . . . . . . . . . . . . . . . . . . . . . . . . . . . . . . . . . . . . . . . . . . . . . .
. . . . . . . . . . . . . . . . . . . . . . . . . . . . . . . . . . . . . . . . . . . . . . . . . . . . . . . . . . . . . . . . . . . . . . . . . . . . . . . . . . . . . . . . . . . . . . . . . . . . . . . . . . . . . . . . . . . . . . . . . . . . . . . . . . . . . . . . . . . . . . . . . . . . . . . . . . . . . . . . . . . . . . . . . . . . . . . . . . . . . . . . . . . . . . . . . . . . . . . . . . . . . . . . . . . . . . . . . . . . . . . . . . . . . . . . . . . . . . . . . . . . . . . . . . . . . . . . . . . . . . . . . . . . . . . . . . . . . . . .
. . . . . . . . . . . . . . . . . . . . . . . . . . . . . . . . . . . . . . . . . . . . . . . . . . . . . . . . . . . . . . . . . . . . . . . . . . . . . . . . . . . . . . . . . . . . . . . . . . . . . . . . . . . . . . . . . . . . . . . . . . . . . . . . . . . . . . . . . . . . . . . . . . . . . . . . . . . . . . . . . . . . . . . . . . . . . . . . . . . . . . . . . . . . . . . . . . . . . . . . . . . . . . . . . . . . . . . . . . . . . . . . . . . . . . . . . . . . . . . . . . . . . . . . . . . . . . . . . . . . . . . . . . . . . . . . . . . . . . . .
. . . . . . . . . . . . . . . . . . . . . . . . . . . . . . . . . . . . . . . . . . . . . . . . . . . . . . . . . . . . . . . . . . . . . . . . . . . . . . . . . . . . . . . . . . . . . . . . . . . . . . . . . . . . . . . . . . . . . . . . . . . . . . . . . . . . . . . . . . . . . . . . . . . . . . . . . . . . . . . . . . . . . . . . . . . . . . . . . . . . . . . . . . . . . . . . . . . . . . . . . . . . . . . . . . . . . . . . . . . . . . . . . . . . . . . . . . . . . . . . . . . . . . . . . . . . . . . . . . . . . . . . . . . . . . . . . . . . . . . .
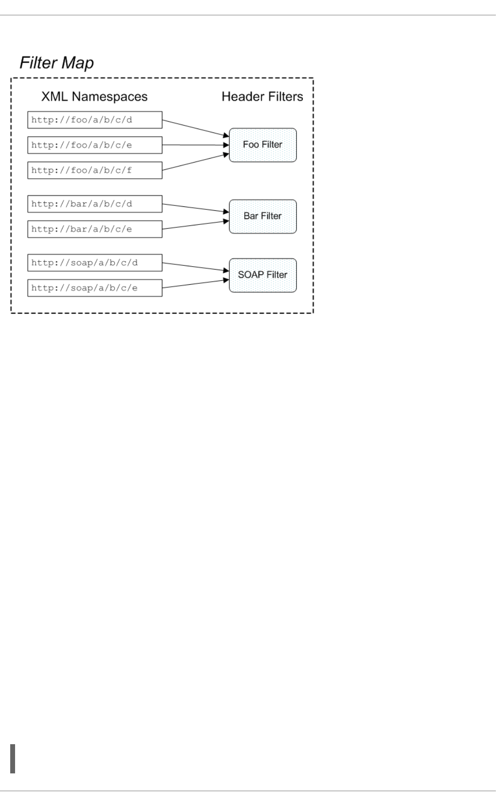
42.3. IMPLEMENTING A CUSTOM FILTER
42.4. INSTALLING FILTERS
PART IV. PROGRAMMING EIP COMPONENTS
CHAPTER 43. UNDERSTANDING MESSAGE FORMATS
43.1. EXCHANGES
43.2. MESSAGES
43.3. BUILT-IN TYPE CONVERTERS
43.4. BUILT-IN UUID GENERATORS
CHAPTER 44. IMPLEMENTING A PROCESSOR
44.1. PROCESSING MODEL
44.2. IMPLEMENTING A SIMPLE PROCESSOR
44.3. ACCESSING MESSAGE CONTENT
44.4. THE EXCHANGEHELPER CLASS
CHAPTER 45. TYPE CONVERTERS
45.1. TYPE CONVERTER ARCHITECTURE
45.2. HANDLING DUPLICATE TYPE CONVERTERS
45.3. IMPLEMENTING TYPE CONVERTER USING ANNOTATIONS
45.4. IMPLEMENTING A TYPE CONVERTER DIRECTLY
CHAPTER 46. PRODUCER AND CONSUMER TEMPLATES
46.1. USING THE PRODUCER TEMPLATE
46.2. USING THE CONSUMER TEMPLATE
CHAPTER 47. IMPLEMENTING A COMPONENT
47.1. COMPONENT ARCHITECTURE
47.2. HOW TO IMPLEMENT A COMPONENT
47.3. AUTO-DISCOVERY AND CONFIGURATION
CHAPTER 48. COMPONENT INTERFACE
48.1. THE COMPONENT INTERFACE
48.2. IMPLEMENTING THE COMPONENT INTERFACE
CHAPTER 49. ENDPOINT INTERFACE
49.1. THE ENDPOINT INTERFACE
49.2. IMPLEMENTING THE ENDPOINT INTERFACE
CHAPTER 50. CONSUMER INTERFACE
50.1. THE CONSUMER INTERFACE
50.2. IMPLEMENTING THE CONSUMER INTERFACE
CHAPTER 51. PRODUCER INTERFACE
51.1. THE PRODUCER INTERFACE
51.2. IMPLEMENTING THE PRODUCER INTERFACE
CHAPTER 52. EXCHANGE INTERFACE
52.1. THE EXCHANGE INTERFACE
CHAPTER 53. MESSAGE INTERFACE
53.1. THE MESSAGE INTERFACE
53.2. IMPLEMENTING THE MESSAGE INTERFACE
PART V. THE API COMPONENT FRAMEWORK
485
488
490
491
491
492
496
498
501
501
501
502
504
506
506
508
509
512
514
514
528
531
531
538
540
544
544
545
550
550
553
560
560
564
572
572
574
577
577
581
581
583
585
Table of Contents
7

. . . . . . . . . . . . . . . . . . . . . . . . . . . . . . . . . . . . . . . . . . . . . . . . . . . . . . . . . . . . . . . . . . . . . . . . . . . . . . . . . . . . . . . . . . . . . . . . . . . . . . . . . . . . . . . . . . . . . . . . . . . . . . . . . . . . . . . . . . . . . . . . . . . . . . . . . . . . . . . . . . . . . . . . . . . . . . . . . . . . . . . . . . . . . . . . . . . . . . . . . . . . . . . . . . . . . . . . . . . . . . . . . . . . . . . . . . . . . . . . . . . . . . . . . . . . . . . . . . . . . . . . . . . . . . . . . . . . . . . .
. . . . . . . . . . . . . . . . . . . . . . . . . . . . . . . . . . . . . . . . . . . . . . . . . . . . . . . . . . . . . . . . . . . . . . . . . . . . . . . . . . . . . . . . . . . . . . . . . . . . . . . . . . . . . . . . . . . . . . . . . . . . . . . . . . . . . . . . . . . . . . . . . . . . . . . . . . . . . . . . . . . . . . . . . . . . . . . . . . . . . . . . . . . . . . . . . . . . . . . . . . . . . . . . . . . . . . . . . . . . . . . . . . . . . . . . . . . . . . . . . . . . . . . . . . . . . . . . . . . . . . . . . . . . . . . . . . . . . . . .
. . . . . . . . . . . . . . . . . . . . . . . . . . . . . . . . . . . . . . . . . . . . . . . . . . . . . . . . . . . . . . . . . . . . . . . . . . . . . . . . . . . . . . . . . . . . . . . . . . . . . . . . . . . . . . . . . . . . . . . . . . . . . . . . . . . . . . . . . . . . . . . . . . . . . . . . . . . . . . . . . . . . . . . . . . . . . . . . . . . . . . . . . . . . . . . . . . . . . . . . . . . . . . . . . . . . . . . . . . . . . . . . . . . . . . . . . . . . . . . . . . . . . . . . . . . . . . . . . . . . . . . . . . . . . . . . . . . . . . . .
. . . . . . . . . . . . . . . . . . . . . . . . . . . . . . . . . . . . . . . . . . . . . . . . . . . . . . . . . . . . . . . . . . . . . . . . . . . . . . . . . . . . . . . . . . . . . . . . . . . . . . . . . . . . . . . . . . . . . . . . . . . . . . . . . . . . . . . . . . . . . . . . . . . . . . . . . . . . . . . . . . . . . . . . . . . . . . . . . . . . . . . . . . . . . . . . . . . . . . . . . . . . . . . . . . . . . . . . . . . . . . . . . . . . . . . . . . . . . . . . . . . . . . . . . . . . . . . . . . . . . . . . . . . . . . . . . . . . . . . .
CHAPTER 54. INTRODUCTION TO THE API COMPONENT FRAMEWORK
54.1. WHAT IS THE API COMPONENT FRAMEWORK?
54.2. HOW TO USE THE FRAMEWORK
CHAPTER 55. GETTING STARTED WITH THE FRAMEWORK
55.1. GENERATE CODE WITH THE MAVEN ARCHETYPE
55.2. GENERATED API SUB-PROJECT
55.3. GENERATED COMPONENT SUB-PROJECT
55.4. PROGRAMMING MODEL
55.5. SAMPLE COMPONENT IMPLEMENTATIONS
CHAPTER 56. CONFIGURING THE API COMPONENT MAVEN PLUG-IN
56.1. OVERVIEW OF THE PLUG-IN CONFIGURATION
56.2. JAVADOC OPTIONS
56.3. METHOD ALIASES
56.4. NULLABLE OPTIONS
56.5. ARGUMENT NAME SUBSTITUTION
56.6. EXCLUDED ARGUMENTS
56.7. EXTRA OPTIONS
INDEX
586
586
587
592
592
594
595
605
609
611
611
615
616
618
619
621
623
624
Red Hat JBoss Fuse 6.3 Apache Camel Development Guide
8

Table of Contents
9

PART I. IMPLEMENTING ENTERPRISE INTEGRATION
PATTERNS
Abstract
This part describes how to build routes using Apache Camel. It covers the basic building blocks and EIP
components.
Red Hat JBoss Fuse 6.3 Apache Camel Development Guide
10

CHAPTER 1. BUILDING BLOCKS FOR ROUTE DEFINITIONS
Abstract
Apache Camel supports two alternative Domain Specific Languages (DSL) for defining routes: a Java
DSL and a Spring XML DSL. The basic building blocks for defining routes are endpoints and processors,
where the behavior of a processor is typically modified by expressions or logical predicates. Apache
Camel enables you to define expressions and predicates using a variety of different languages.
1.1. IMPLEMENTING A ROUTEBUILDER CLASS
Overview
To use the Domain Specific Language (DSL), you extend the RouteBuilder class and override its
configure() method (where you define your routing rules).
You can define as many RouteBuilder classes as necessary. Each class is instantiated once and is
registered with the CamelContext object. Normally, the lifecycle of each RouteBuilder object is
managed automatically by the container in which you deploy the router.
RouteBuilder classes
As a router developer, your core task is to implement one or more RouteBuilder classes. There are
two alternative RouteBuilder classes that you can inherit from:
org.apache.camel.builder.RouteBuilder—this is the generic RouteBuilder base
class that is suitable for deploying into any container type. It is provided in the camel-core
artifact.
org.apache.camel.spring.SpringRouteBuilder—this base class is specially adapted to
the Spring container. In particular, it provides extra support for the following Spring specific
features: looking up beans in the Spring registry (using the beanRef() Java DSL command)
and transactions (see the Transactions Guide for details). It is provided in the camel-spring
artifact.
The RouteBuilder class defines methods used to initiate your routing rules (for example, from(),
intercept(), and exception()).
Implementing a RouteBuilder
Example 1.1, “Implementation of a RouteBuilder Class” shows a minimal RouteBuilder
implementation. The configure() method body contains a routing rule; each rule is a single Java
statement.
Example 1.1. Implementation of a RouteBuilder Class
import org.apache.camel.builder.RouteBuilder;
public class MyRouteBuilder extends RouteBuilder {
public void configure() {
// Define routing rules here:
CHAPTER 1. BUILDING BLOCKS FOR ROUTE DEFINITIONS
11

The form of the rule from(URL1).to(URL2) instructs the router to read files from the directory
src/data and send them to the directory target/messages. The option ?noop=true instructs the
router to retain (not delete) the source files in the src/data directory.
NOTE
When you use the contextScan with Spring or Blueprint to filter RouteBuilder
classes, by default Apache Camel will look for singleton beans. However, you can turn on
the old behavior to include prototype scoped with the new option
includeNonSingletons.
1.2. BASIC JAVA DSL SYNTAX
What is a DSL?
A Domain Specific Language (DSL) is a mini-language designed for a special purpose. A DSL does not
have to be logically complete but needs enough expressive power to describe problems adequately in
the chosen domain. Typically, a DSL does not require a dedicated parser, interpreter, or compiler. A
DSL can piggyback on top of an existing object-oriented host language, provided DSL constructs map
cleanly to constructs in the host language API.
Consider the following sequence of commands in a hypothetical DSL:
You can map these commands to Java method invocations, as follows:
You can even map blocks to Java method invocations. For example:
The DSL syntax is implicitly defined by the data types of the host language API. For example, the
return type of a Java method determines which methods you can legally invoke next (equivalent to the
next command in the DSL).
Router rule syntax
Apache Camel defines a router DSL for defining routing rules. You can use this DSL to define rules in
the body of a RouteBuilder.configure() implementation. Figure 1.1, “Local Routing Rules” shows
an overview of the basic syntax for defining local routing rules.
from("file:src/data?noop=true").to("file:target/messages");
// More rules can be included, in you like.
// ...
}
}
command01;
command02;
command03;
command01().command02().command03()
command01().startBlock().command02().command03().endBlock()
Red Hat JBoss Fuse 6.3 Apache Camel Development Guide
12

Figure 1.1. Local Routing Rules
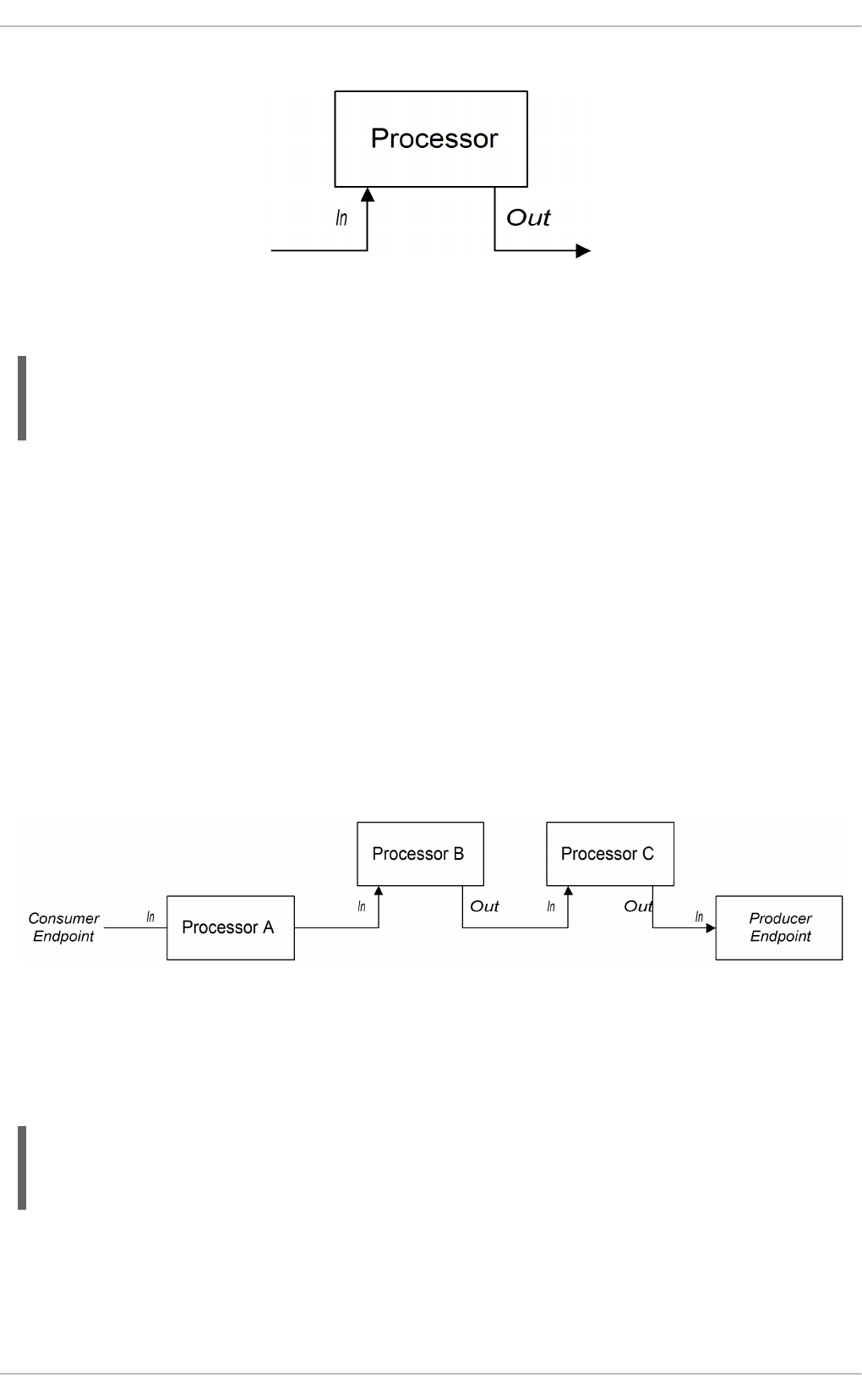
A local rule always starts with a from("EndpointURL") method, which specifies the source of
messages (consumer endpoint) for the routing rule. You can then add an arbitrarily long chain of
processors to the rule (for example, filter()). You typically finish off the rule with a
to("EndpointURL") method, which specifies the target ( producer endpoint) for the messages that
pass through the rule. However, it is not always necessary to end a rule with to(). There are
alternative ways of specifying the message target in a rule.
NOTE
You can also define a global routing rule, by starting the rule with a special processor
type (such as intercept(), exception(), or errorHandler()). Global rules are
outside the scope of this guide.
Consumers and producers
A local rule always starts by defining a consumer endpoint, using from("EndpointURL"), and
typically (but not always) ends by defining a producer endpoint, using to("EndpointURL"). The
endpoint URLs, EndpointURL, can use any of the components configured at deploy time. For example,
you could use a file endpoint, file:MyMessageDirectory, an Apache CXF endpoint,
cxf:MyServiceName, or an Apache ActiveMQ endpoint, activemq:queue:MyQName. For a complete
list of component types, see "Apache Camel Component Reference" .
Exchanges
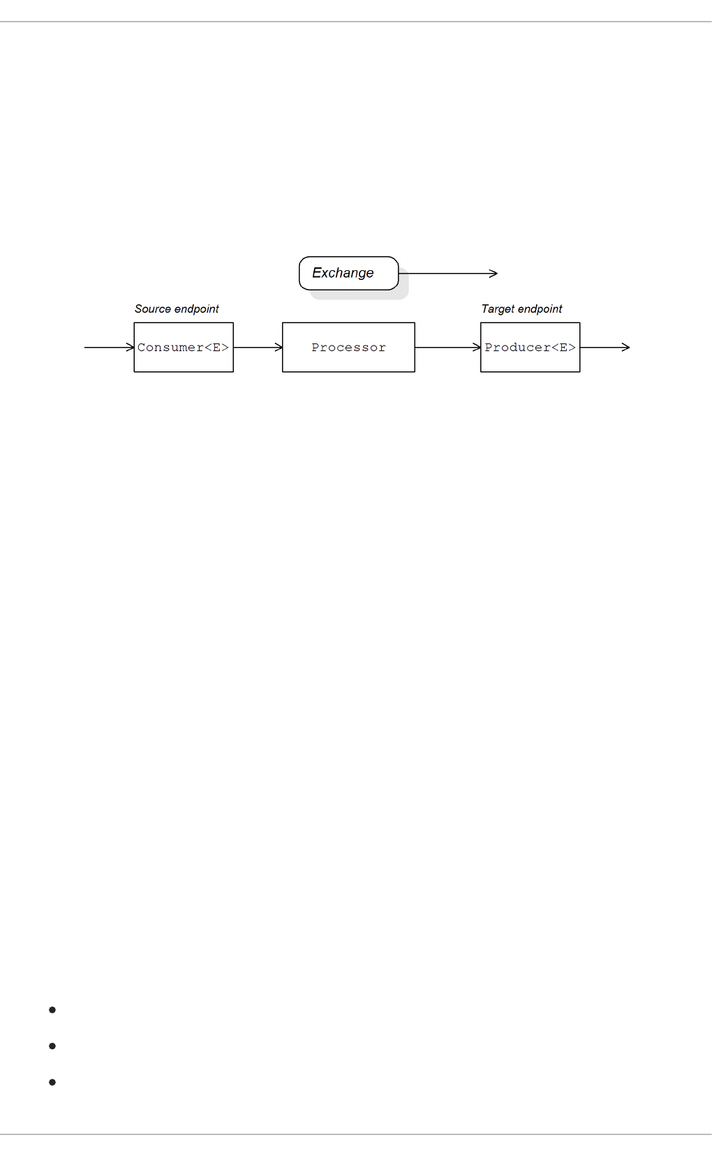
An exchange object consists of a message, augmented by metadata. Exchanges are of central
importance in Apache Camel, because the exchange is the standard form in which messages are
propagated through routing rules. The main constituents of an exchange are, as follows:
In message—is the current message encapsulated by the exchange. As the exchange
progresses through a route, this message may be modified. So the In message at the start of a
route is typically not the same as the In message at the end of the route. The
org.apache.camel.Message type provides a generic model of a message, with the following
parts:
Body.
Headers.
Attachments.
It is important to realize that this is a generic model of a message. Apache Camel supports a
CHAPTER 1. BUILDING BLOCKS FOR ROUTE DEFINITIONS
13

large variety of protocols and endpoint types. Hence, it is not possible to standardize the
format of the message body or the message headers. For example, the body of a JMS message
would have a completely different format to the body of a HTTP message or a Web services
message. For this reason, the body and the headers are declared to be of Object type. The
original content of the body and the headers is then determined by the endpoint that created
the exchange instance (that is, the endpoint appearing in the from() command).
Out message—is a temporary holding area for a reply message or for a transformed message.
Certain processing nodes (in particular, the to() command) can modify the current message
by treating the In message as a request, sending it to a producer endpoint, and then receiving a
reply from that endpoint. The reply message is then inserted into the Out message slot in the
exchange.
Normally, if an Out message has been set by the current node, Apache Camel modifies the
exchange as follows before passing it to the next node in the route: the old In message is
discarded and the Out message is moved to the In message slot. Thus, the reply becomes the
new current message. For a more detailed discussion of how Apache Camel connects nodes
together in a route, see Section 2.1, “Pipeline Processing”.
There is one special case where an Out message is treated differently, however. If the
consumer endpoint at the start of a route is expecting a reply message, the Out message at the
very end of the route is taken to be the consumer endpoint's reply message (and, what is more,
in this case the final node must create an Out message or the consumer endpoint would hang) .
Message exchange pattern (MEP)—affects the interaction between the exchange and endpoints
in the route, as follows:
Consumer endpoint—the consumer endpoint that creates the original exchange sets the
initial value of the MEP. The initial value indicates whether the consumer endpoint expects
to receive a reply (for example, the InOut MEP) or not (for example, the InOnly MEP).
Producer endpoints—the MEP affects the producer endpoints that the exchange encounters
along the route (for example, when an exchange passes through a to() node). For
example, if the current MEP is InOnly, a to() node would not expect to receive a reply
from the endpoint. Sometimes you need to change the current MEP in order to customize
the exchange's interaction with a producer endpoint. For more details, see Section 1.4,
“Endpoints”.
Exchange properties—a list of named properties containing metadata for the current message.
Message exchange patterns
Using an Exchange object makes it easy to generalize message processing to different message
exchange patterns. For example, an asynchronous protocol might define an MEP that consists of a single
message that flows from the consumer endpoint to the producer endpoint (an InOnly MEP). An RPC
protocol, on the other hand, might define an MEP that consists of a request message and a reply
message (an InOut MEP). Currently, Apache Camel supports the following MEPs:
InOnly
RobustInOnly
InOut
InOptionalOut
Red Hat JBoss Fuse 6.3 Apache Camel Development Guide
14

OutOnly
RobustOutOnly
OutIn
OutOptionalIn
Where these message exchange patterns are represented by constants in the enumeration type,
org.apache.camel.ExchangePattern.
Grouped exchanges
Sometimes it is useful to have a single exchange that encapsulates multiple exchange instances. For
this purpose, you can use a grouped exchange. A grouped exchange is essentially an exchange instance
that contains a java.util.List of Exchange objects stored in the Exchange.GROUPED_EXCHANGE
exchange property. For an example of how to use grouped exchanges, see Section 8.5, “Aggregator”.
Processors
A processor is a node in a route that can access and modify the stream of exchanges passing through
the route. Processors can take expression or predicate arguments, that modify their behavior. For
example, the rule shown in Figure 1.1, “Local Routing Rules” includes a filter() processor that takes
an xpath() predicate as its argument.
Expressions and predicates
Expressions (evaluating to strings or other data types) and predicates (evaluating to true or false)
occur frequently as arguments to the built-in processor types. For example, the following filter rule
propagates In messages, only if the foo header is equal to the value bar:
Where the filter is qualified by the predicate, header("foo").isEqualTo("bar"). To construct
more sophisticated predicates and expressions, based on the message content, you can use one of the
expression and predicate languages (see Expression and Predicate Languages ).
1.3. ROUTER SCHEMA IN A SPRING XML FILE
Namespace
The router schema—which defines the XML DSL—belongs to the following XML schema namespace:
Specifying the schema location
The location of the router schema is normally specified to be
http://camel.apache.org/schema/spring/camel-spring.xsd, which references the latest
version of the schema on the Apache Web site. For example, the root beans element of an Apache
Camel Spring file is normally configured as shown in Example 1.2, “ Specifying the Router Schema
Location”.
from("seda:a").filter(header("foo").isEqualTo("bar")).to("seda:b");
http://camel.apache.org/schema/spring
CHAPTER 1. BUILDING BLOCKS FOR ROUTE DEFINITIONS
15

Example 1.2. Specifying the Router Schema Location
Runtime schema location
At run time, Apache Camel does not download the router schema from schema location specified in the
Spring file. Instead, Apache Camel automatically picks up a copy of the schema from the root directory
of the camel-spring JAR file. This ensures that the version of the schema used to parse the Spring
file always matches the current runtime version. This is important, because the latest version of the
schema posted up on the Apache Web site might not match the version of the runtime you are
currently using.
Using an XML editor
Generally, it is recommended that you edit your Spring files using a full-feature XML editor. An XML
editor's auto-completion features make it much easier to author XML that complies with the router
schema and the editor can warn you instantly, if the XML is badly-formed.
XML editors generally do rely on downloading the schema from the location that you specify in the
xsi:schemaLocation attribute. In order to be sure you are using the correct schema version whilst
editing, it is usually a good idea to select a specific version of the camel-spring.xsd file. For
example, to edit a Spring file for the 2.3 version of Apache Camel, you could modify the beans element
as follows:
Change back to the default, camel-spring.xsd, when you are finished editing. To see which schema
versions are currently available for download, navigate to the Web page,
http://camel.apache.org/schema/spring.
<beans xmlns="http://www.springframework.org/schema/beans"
xmlns:camel="http://camel.apache.org/schema/spring"
xmlns:xsi="http://www.w3.org/2001/XMLSchema-instance"
xsi:schemaLocation="
http://www.springframework.org/schema/beans
http://www.springframework.org/schema/beans/spring-beans-2.0.xsd
http://camel.apache.org/schema/spring
http://camel.apache.org/schema/spring/camel-spring.xsd">
<camelContext id="camel"
xmlns="http://camel.apache.org/schema/spring">
<!-- Define your routing rules here -->
</camelContext>
</beans>
<beans xmlns="http://www.springframework.org/schema/beans"
xmlns:camel="http://camel.apache.org/schema/spring"
xmlns:xsi="http://www.w3.org/2001/XMLSchema-instance"
xsi:schemaLocation="
http://www.springframework.org/schema/beans
http://www.springframework.org/schema/beans/spring-beans-2.0.xsd
http://camel.apache.org/schema/spring
http://camel.apache.org/schema/spring/camel-spring-2.3.0.xsd">
...
Red Hat JBoss Fuse 6.3 Apache Camel Development Guide
16

1.4. ENDPOINTS
Overview
Apache Camel endpoints are the sources and sinks of messages in a route. An endpoint is a very
general sort of building block: the only requirement it must satisfy is that it acts either as a source of
messages (a consumer endpoint) or as a sink of messages (a producer endpoint). Hence, there are a
great variety of different endpoint types supported in Apache Camel, ranging from protocol supporting
endpoints, such as HTTP, to simple timer endpoints, such as Quartz, that generate dummy messages at
regular time intervals. One of the major strengths of Apache Camel is that it is relatively easy to add a
custom component that implements a new endpoint type.
Endpoint URIs
Endpoints are identified by endpoint URIs, which have the following general form:
The URI scheme identifies a protocol, such as http, and the contextPath provides URI details that are
interpreted by the protocol. In addition, most schemes allow you to define query options, queryOptions,
which are specified in the following format:
For example, the following HTTP URI can be used to connect to the Google search engine page:
The following File URI can be used to read all of the files appearing under the C:\temp\src\data
directory:
Not every scheme represents a protocol. Sometimes a scheme just provides access to a useful utility,
such as a timer. For example, the following Timer endpoint URI generates an exchange every second
(=1000 milliseconds). You could use this to schedule activity in a route.
Working with Long Endpoint URIs
Sometimes endpoint URIs can become quite long due to all the accompanying configuration
information supplied. In JBoss Fuse 6.2 onwards, there are two approaches you can take to make your
working with lengthy URIs more manageable.
Configure Endpoints Separately
You can configure the endpoint separately, and from the routes refer to the endpoints using their
shorthand IDs.
scheme:contextPath[?queryOptions]
?option01=value01&option02=value02&...
http://www.google.com
file://C:/temp/src/data
timer://tickTock?period=1000
<camelContext ...>
<endpoint id="foo" uri="ftp://foo@myserver">
CHAPTER 1. BUILDING BLOCKS FOR ROUTE DEFINITIONS
17

You can also configure some options in the URI and then use the property attribute to specify
additional options (or to override options from the URI).
Split Endpoint Configuration Across New Lines
You can split URI attributes using new lines.
NOTE
You can specify one or more options on each line, each separated by &.
Specifying time periods in a URI
Many of the Apache Camel components have options whose value is a time period (for example, for
specifying timeout values and so on). By default, such time period options are normally specified as a
pure number, which is interpreted as a millisecond time period. But Apache Camel also supports a
more readable syntax for time periods, which enables you to express the period in hours, minutes, and
seconds. Formally, the human-readable time period is a string that conforms to the following syntax:
Where each term in square brackets, [], is optional and the notation, (A|B), indicates that A and B are
alternatives.
For example, you can configure timer endpoint with a 45 minute period as follows:
<property name="password" value="secret"/>
<property name="recursive" value="true"/>
<property name="ftpClient.dataTimeout" value="30000"/>
<property name="ftpClient.serverLanguageCode" value="fr"/>
</endpoint>
<route>
<from uri="ref:foo"/>
...
</route>
</camelContext>
<endpoint id="foo" uri="ftp://foo@myserver?recursive=true">
<property name="password" value="secret"/>
<property name="ftpClient.dataTimeout" value="30000"/>
<property name="ftpClient.serverLanguageCode" value="fr"/>
</endpoint>
<route>
<from uri="ftp://foo@myserver?password=secret&
recursive=true&ftpClient.dataTimeout=30000&
ftpClientConfig.serverLanguageCode=fr"/>
<to uri="bean:doSomething"/>
</route>
[NHour(h|hour)][NMin(m|minute)][NSec(s|second)]
Red Hat JBoss Fuse 6.3 Apache Camel Development Guide
18

You can also use arbitrary combinations of the hour, minute, and second units, as follows:
Specifying raw values in URI options
By default, the option values that you specify in a URI are automatically URI-encoded. In some cases
this is undesirable beahavior. For example, when setting a password option, it is preferable to transmit
the raw character string without URI encoding.
It is possible to switch off URI encoding by specifying an option value with the syntax,
RAW(RawValue). For example,
In this example, the password value is transmitted as the literal value, se+re?t&23.
Case-insensitive enum options
Some endpoint URI options get mapped to Java enum constants. For example, the level option of the
Log component, which can take the enum values, INFO, WARN, ERROR, and so on. This type conversion is
case-insensitive, so any of the following alternatives could be used to set the logging level of a Log
producer endpoint:
Specifying URI Resources
From Camel 2.17, the resource based components such as XSLT, Velocity can load the resource file
from the Registry by using ref: as prefix.
For example, ifmyvelocityscriptbean and mysimplescriptbean are the IDs of two beans in the
registry, you can use the contents of these beans as follows:
from("timer:foo?period=45m")
.to("log:foo");
from("timer:foo?period=1h15m")
.to("log:foo");
from("timer:bar?period=2h30s")
.to("log:bar");
from("timer:bar?period=3h45m58s")
.to("log:bar");
from("SourceURI")
.to("ftp:joe@myftpserver.com?password=RAW(se+re?t&23)&binary=true")
<to uri="log:foo?level=info"/>
<to uri="log:foo?level=INfo"/>
<to uri="log:foo?level=InFo"/>
Velocity endpoint:
------------------
from("velocity:ref:myvelocityscriptbean").<rest_of_route>.
Language endpoint (for invoking a scripting language):
-----------------------------------------------------
from("direct:start")
.to("language:simple:ref:mysimplescriptbean")
CHAPTER 1. BUILDING BLOCKS FOR ROUTE DEFINITIONS
19

Apache Camel components
Each URI scheme maps to an Apache Camel component, where an Apache Camel component is
essentially an endpoint factory. In other words, to use a particular type of endpoint, you must deploy
the corresponding Apache Camel component in your runtime container. For example, to use JMS
endpoints, you would deploy the JMS component in your container.
Apache Camel provides a large variety of different components that enable you to integrate your
application with various transport protocols and third-party products. For example, some of the more
commonly used components are: File, JMS, CXF (Web services), HTTP, Jetty, Direct, and Mock. For the
full list of supported components, see the Apache Camel component documentation.
Most of the Apache Camel components are packaged separately to the Camel core. If you use Maven to
build your application, you can easily add a component (and its third-party dependencies) to your
application simply by adding a dependency on the relevant component artifact. For example, to include
the HTTP component, you would add the following Maven dependency to your project POM file:
The following components are built-in to the Camel core (in the camel-core artifact), so they are
always available:
Bean
Browse
Dataset
Direct
File
Log
Mock
Properties
Ref
Where Camel implicitly converts the bean to a String.
<!-- Maven POM File -->
<properties>
<camel-version>2.17.0.redhat-630187</camel-version>
...
</properties>
<dependencies>
...
<dependency>
<groupId>org.apache.camel</groupId>
<artifactId>camel-http</artifactId>
<version>${camel-version}</version>
</dependency>
...
</dependencies>
Red Hat JBoss Fuse 6.3 Apache Camel Development Guide
20

SEDA
Timer
VM
Consumer endpoints
A consumer endpoint is an endpoint that appears at the start of a route (that is, in a from() DSL
command). In other words, the consumer endpoint is responsible for initiating processing in a route: it
creates a new exchange instance (typically, based on some message that it has received or obtained),
and provides a thread to process the exchange in the rest of the route.
For example, the following JMS consumer endpoint pulls messages off the payments queue and
processes them in the route:
Or equivalently, in Spring XML:
Some components are consumer only—that is, they can only be used to define consumer endpoints. For
example, the Quartz component is used exclusively to define consumer endpoints. The following
Quartz endpoint generates an event every second (1000 milliseconds):
If you like, you can specify the endpoint URI as a formatted string, using the fromF() Java DSL
command. For example, to substitute the username and password into the URI for an FTP endpoint,
you could write the route in Java, as follows:
Where the first occurrence of %s is replaced by the value of the username string and the second
occurrence of %s is replaced by the password string. This string formatting mechanism is
implemented by String.format() and is similar to the formatting provided by the C printf()
function. For details, see java.util.Formatter.
Producer endpoints
from("jms:queue:payments")
.process(SomeProcessor)
.to("TargetURI");
<camelContext id="CamelContextID"
xmlns="http://camel.apache.org/schema/spring">
<route>
<from uri="jms:queue:payments"/>
<process ref="someProcessorId"/>
<to uri="TargetURI"/>
</route>
</camelContext>
from("quartz://secondTimer?trigger.repeatInterval=1000")
.process(SomeProcessor)
.to("TargetURI");
fromF("ftp:%s@fusesource.com?password=%s", username, password)
.process(SomeProcessor)
.to("TargetURI");
CHAPTER 1. BUILDING BLOCKS FOR ROUTE DEFINITIONS
21

A producer endpoint is an endpoint that appears in the middle or at the end of a route (for example, in a
to() DSL command). In other words, the producer endpoint receives an existing exchange object and
sends the contents of the exchange to the specified endpoint.
For example, the following JMS producer endpoint pushes the contents of the current exchange onto
the specified JMS queue:
Or equivalently in Spring XML:
Some components are producer only—that is, they can only be used to define producer endpoints. For
example, the HTTP endpoint is used exclusively to define producer endpoints.
If you like, you can specify the endpoint URI as a formatted string, using the toF() Java DSL
command. For example, to substitute a custom Google query into the HTTP URI, you could write the
route in Java, as follows:
Where the occurrence of %s is replaced by your custom query string, myGoogleQuery. For details, see
java.util.Formatter.
1.5. PROCESSORS
Overview
To enable the router to do something more interesting than simply connecting a consumer endpoint to
a producer endpoint, you can add processors to your route. A processor is a command you can insert
into a routing rule to perform arbitrary processing of messages that flow through the rule. Apache
Camel provides a wide variety of different processors, as shown in Table 1.1, “Apache Camel
Processors”.
Table 1.1. Apache Camel Processors
from("SourceURI")
.process(SomeProcessor)
.to("jms:queue:orderForms");
<camelContext id="CamelContextID"
xmlns="http://camel.apache.org/schema/spring">
<route>
<from uri="SourceURI"/>
<process ref="someProcessorId"/>
<to uri="jms:queue:orderForms"/>
</route>
</camelContext>
from("SourceURI")
.process(SomeProcessor)
.to("http://www.google.com/search?hl=en&q=camel+router");
from("SourceURI")
.process(SomeProcessor)
.toF("http://www.google.com/search?hl=en&q=%s", myGoogleQuery);
Red Hat JBoss Fuse 6.3 Apache Camel Development Guide
22

Java DSL XML DSL Description
aggregate() aggregate Aggregator EIP: Creates an
aggregator, which combines
multiple incoming exchanges into
a single exchange.
aop() aop Use Aspect Oriented
Programming (AOP) to do work
before and after a specified sub-
route. See ???.
bean(), beanRef() bean Process the current exchange by
invoking a method on a Java
object (or bean). See Section 2.4,
“Bean Integration”.
choice() choice Content Based Router EIP:
Selects a particular sub-route
based on the exchange content,
using when and otherwise
clauses.
convertBodyTo() convertBodyTo Converts the In message body to
the specified type.
delay() delay Delayer EIP: Delays the
propagation of the exchange to
the latter part of the route.
doTry() doTry Creates a try/catch block for
handling exceptions, using
doCatch, doFinally, and end
clauses.
end() N/A Ends the current command block.
enrich(),enrichRef() enrich Content Enricher EIP: Combines
the current exchange with data
requested from a specified
producer endpoint URI.
filter() filter Message Filter EIP: Uses a
predicate expression to filter
incoming exchanges.
idempotentConsumer() idempotentConsumer Idempotent Consumer EIP:
Implements a strategy to
suppress duplicate messages.
CHAPTER 1. BUILDING BLOCKS FOR ROUTE DEFINITIONS
23

inheritErrorHandler() @inheritErrorHandler Boolean option that can be used
to disable the inherited error
handler on a particular route
node (defined as a sub-clause in
the Java DSL and as an attribute
in the XML DSL).
inOnly() inOnly Either sets the current
exchange's MEP to InOnly (if no
arguments) or sends the
exchange as an InOnly to the
specified endpoint(s).
inOut() inOut Either sets the current
exchange's MEP to InOut (if no
arguments) or sends the
exchange as an InOut to the
specified endpoint(s).
loadBalance() loadBalance Load Balancer EIP: Implements
load balancing over a collection
of endpoints.
log() log Logs a message to the console.
loop() loop Loop EIP: Repeatedly resends
each exchange to the latter part
of the route.
markRollbackOnly() @markRollbackOnly (Transactions) Marks the current
transaction for rollback only (no
exception is raised). In the XML
DSL, this option is set as a
boolean attribute on the
rollback element. See
"Transaction Guide".
markRollbackOnlyLast() @markRollbackOnlyLast (Transactions) If one or more
transactions have previously been
associated with this thread and
then suspended, this command
marks the latest transaction for
rollback only (no exception is
raised). In the XML DSL, this
option is set as a boolean
attribute on the rollback
element. See "Transaction Guide".
Java DSL XML DSL Description
Red Hat JBoss Fuse 6.3 Apache Camel Development Guide
24

marshal() marshal Transforms into a low-level or
binary format using the specified
data format, in preparation for
sending over a particular
transport protocol.
multicast() multicast Multicast EIP: Multicasts the
current exchange to multiple
destinations, where each
destination gets its own copy of
the exchange.
onCompletion() onCompletion Defines a sub-route (terminated
by end() in the Java DSL) that
gets executed after the main
route has completed. See also
Section 2.11, “OnCompletion”.
onException() onException Defines a sub-route (terminated
by end() in the Java DSL) that
gets executed whenever the
specified exception occurs.
Usually defined on its own line
(not in a route).
pipeline() pipeline Pipes and Filters EIP: Sends the
exchange to a series of endpoints,
where the output of one endpoint
becomes the input of the next
endpoint. See also Section 2.1,
“Pipeline Processing”.
policy() policy Apply a policy to the current
route (currently only used for
transactional policies—see
"Transaction Guide").
pollEnrich(),pollEnrich
Ref()
pollEnrich Content Enricher EIP: Combines
the current exchange with data
polled from a specified consumer
endpoint URI.
process(),processRef process Execute a custom processor on
the current exchange. See the
section called “Custom
processor” and Part IV,
“Programming EIP Components”.
recipientList() recipientList Recipient List EIP: Sends the
exchange to a list of recipients
that is calculated at runtime (for
example, based on the contents
of a header).
Java DSL XML DSL Description
CHAPTER 1. BUILDING BLOCKS FOR ROUTE DEFINITIONS
25

removeHeader() removeHeader Removes the specified header
from the exchange's In message.
removeHeaders() removeHeaders Removes the headers matching
the specified pattern from the
exchange's In message. The
pattern can have the form,
prefix*—in which case it
matches every name starting
with prefix—otherwise, it is
interpreted as a regular
expression.
removeProperty() removeProperty Removes the specified exchange
property from the exchange.
removeProperties() removeProperties Removes the properties matching
the specified pattern from the
exchange. Takes a comma
separated list of 1 or more strings
as arguments. The first string is
the pattern (see
removeHeaders() above).
Subsequent strings specify
exceptions - these properties
remain.
resequence() resequence Resequencer EIP: Re-orders
incoming exchanges on the basis
of a specified comparotor
operation. Supports a batch mode
and a stream mode.
rollback() rollback (Transactions) Marks the current
transaction for rollback only (also
raising an exception, by default).
See "Transaction Guide".
routingSlip() routingSlip Routing Slip EIP: Routes the
exchange through a pipeline that
is constructed dynamically, based
on the list of endpoint URIs
extracted from a slip header.
sample() sample Creates a sampling throttler,
allowing you to extract a sample
of exchanges from the traffic on a
route.
setBody() setBody Sets the message body of the
exchange's In message.
Java DSL XML DSL Description
Red Hat JBoss Fuse 6.3 Apache Camel Development Guide
26

setExchangePattern() setExchangePattern Sets the current exchange's MEP
to the specified value. See the
section called “Message
exchange patterns”.
setHeader() setHeader Sets the specified header in the
exchange's In message.
setOutHeader() setOutHeader Sets the specified header in the
exchange's Out message.
setProperty() setProperty() Sets the specified exchange
property.
sort() sort Sorts the contents of the In
message body (where a custom
comparator can optionally be
specified).
split() split Splitter EIP: Splits the current
exchange into a sequence of
exchanges, where each split
exchange contains a fragment of
the original message body.
stop() stop Stops routing the current
exchange and marks it as
completed.
threads() threads Creates a thread pool for
concurrent processing of the
latter part of the route.
throttle() throttle Throttler EIP: Limit the flow rate
to the specified level (exchanges
per second).
throwException() throwException Throw the specified Java
exception.
to() to Send the exchange to one or
more endpoints. See Section 2.1,
“Pipeline Processing”.
toF() N/A Send the exchange to an
endpoint, using string formatting.
That is, the endpoint URI string
can embed substitutions in the
style of the C printf()
function.
Java DSL XML DSL Description
CHAPTER 1. BUILDING BLOCKS FOR ROUTE DEFINITIONS
27

transacted() transacted Create a Spring transaction
scope that encloses the latter
part of the route. See
"Transaction Guide".
transform() transform Message Translator EIP: Copy the
In message headers to the Out
message headers and set the Out
message body to the specified
value.
unmarshal() unmarshal Transforms the In message body
from a low-level or binary format
to a high-level format, using the
specified data format.
validate() validate Takes a predicate expression to
test whether the current message
is valid. If the predicate returns
false, throws a
PredicateValidationExce
ption exception.
wireTap() wireTap Wire Tap EIP: Sends a copy of the
current exchange to the specified
wire tap URI, using the
ExchangePattern.InOnly
MEP.
Java DSL XML DSL Description
Some sample processors
To get some idea of how to use processors in a route, see the following examples:
the section called “Choice” .
the section called “Filter”.
the section called “Throttler” .
the section called “Custom processor” .
Choice
The choice() processor is a conditional statement that is used to route incoming messages to
alternative producer endpoints. Each alternative producer endpoint is preceded by a when() method,
which takes a predicate argument. If the predicate is true, the following target is selected, otherwise
processing proceeds to the next when() method in the rule. For example, the following choice()
processor directs incoming messages to either Target1, Target2, or Target3, depending on the values of
Predicate1 and Predicate2:
from("SourceURL")
.choice()
.when(Predicate1).to("Target1")
Red Hat JBoss Fuse 6.3 Apache Camel Development Guide
28

Or equivalently in Spring XML:
In the Java DSL, there is a special case where you might need to use the endChoice() command.
Some of the standard Apache Camel processors enable you to specify extra parameters using special
sub-clauses, effectively opening an extra level of nesting which is usually terminated by the end()
command. For example, you could specify a load balancer clause as
loadBalance().roundRobin().to("mock:foo").to("mock:bar").end(), which load
balances messages between the mock:foo and mock:bar endpoints. If the load balancer clause is
embedded in a choice condition, however, it is necessary to terminate the clause using the
endChoice() command, as follows:
Filter
The filter() processor can be used to prevent uninteresting messages from reaching the producer
endpoint. It takes a single predicate argument: if the predicate is true, the message exchange is
allowed through to the producer; if the predicate is false, the message exchange is blocked. For
example, the following filter blocks a message exchange, unless the incoming message contains a
header, foo, with value equal to bar:
.when(Predicate2).to("Target2")
.otherwise().to("Target3");
<camelContext id="buildSimpleRouteWithChoice"
xmlns="http://camel.apache.org/schema/spring">
<route>
<from uri="SourceURL"/>
<choice>
<when>
<!-- First predicate -->
<simple>header.foo = 'bar'</simple>
<to uri="Target1"/>
</when>
<when>
<!-- Second predicate -->
<simple>header.foo = 'manchu'</simple>
<to uri="Target2"/>
</when>
<otherwise>
<to uri="Target3"/>
</otherwise>
</choice>
</route>
</camelContext>
from("direct:start")
.choice()
.when(bodyAs(String.class).contains("Camel"))
.loadBalance().roundRobin().to("mock:foo").to("mock:bar").endChoice()
.otherwise()
.to("mock:result");
from("SourceURL").filter(header("foo").isEqualTo("bar")).to("TargetURL");
CHAPTER 1. BUILDING BLOCKS FOR ROUTE DEFINITIONS
29

Or equivalently in Spring XML:
Throttler
The throttle() processor ensures that a producer endpoint does not get overloaded. The throttler
works by limiting the number of messages that can pass through per second. If the incoming messages
exceed the specified rate, the throttler accumulates excess messages in a buffer and transmits them
more slowly to the producer endpoint. For example, to limit the rate of throughput to 100 messages
per second, you can define the following rule:
Or equivalently in Spring XML:
Custom processor
If none of the standard processors described here provide the functionality you need, you can always
define your own custom processor. To create a custom processor, define a class that implements the
org.apache.camel.Processor interface and overrides the process() method. The following
custom processor, MyProcessor, removes the header named foo from incoming messages:
Example 1.3. Implementing a Custom Processor Class
<camelContext id="filterRoute"
xmlns="http://camel.apache.org/schema/spring">
<route>
<from uri="SourceURL"/>
<filter>
<simple>header.foo = 'bar'</simple>
<to uri="TargetURL"/>
</filter>
</route>
</camelContext>
from("SourceURL").throttle(100).to("TargetURL");
<camelContext id="throttleRoute"
xmlns="http://camel.apache.org/schema/spring">
<route>
<from uri="SourceURL"/>
<throttle maximumRequestsPerPeriod="100" timePeriodMillis="1000">
<to uri="TargetURL"/>
</throttle>
</route>
</camelContext>
public class MyProcessor implements org.apache.camel.Processor {
public void process(org.apache.camel.Exchange exchange) {
inMessage = exchange.getIn();
if (inMessage != null) {
inMessage.removeHeader("foo");
}
}
};
Red Hat JBoss Fuse 6.3 Apache Camel Development Guide
30

To insert the custom processor into a router rule, invoke the process() method, which provides a
generic mechanism for inserting processors into rules. For example, the following rule invokes the
processor defined in Example 1.3, “Implementing a Custom Processor Class” :
org.apache.camel.Processor myProc = new MyProcessor();
from("SourceURL").process(myProc).to("TargetURL");
CHAPTER 1. BUILDING BLOCKS FOR ROUTE DEFINITIONS
31

CHAPTER 2. BASIC PRINCIPLES OF ROUTE BUILDING
Abstract
Apache Camel provides several processors and components that you can link together in a route. This
chapter provides a basic orientation by explaining the principles of building a route using the provided
building blocks.
2.1. PIPELINE PROCESSING
Overview
In Apache Camel, pipelining is the dominant paradigm for connecting nodes in a route definition. The
pipeline concept is probably most familiar to users of the UNIX operating system, where it is used to
join operating system commands. For example, ls | more is an example of a command that pipes a
directory listing, ls, to the page-scrolling utility, more. The basic idea of a pipeline is that the output of
one command is fed into the input of the next. The natural analogy in the case of a route is for the Out
message from one processor to be copied to the In message of the next processor.
Processor nodes
Every node in a route, except for the initial endpoint, is a processor, in the sense that they inherit from
the org.apache.camel.Processor interface. In other words, processors make up the basic building
blocks of a DSL route. For example, DSL commands such as filter(), delayer(), setBody(),
setHeader(), and to() all represent processors. When considering how processors connect together
to build up a route, it is important to distinguish two different processing approaches.
The first approach is where the processor simply modifies the exchange's In message, as shown in
Figure 2.1, “Processor Modifying an In Message”. The exchange's Out message remains null in this
case.
Figure 2.1. Processor Modifying an In Message
The following route shows a setHeader() command that modifies the current In message by adding
(or modifying) the BillingSystem heading:
The second approach is where the processor creates an Out message to represent the result of the
processing, as shown in Figure 2.2, “Processor Creating an Out Message” .
from("activemq:orderQueue")
.setHeader("BillingSystem", xpath("/order/billingSystem"))
.to("activemq:billingQueue");
Red Hat JBoss Fuse 6.3 Apache Camel Development Guide
32

Figure 2.2. Processor Creating an Out Message
The following route shows a transform() command that creates an Out message with a message
body containing the string, DummyBody:
where constant("DummyBody") represents a constant expression. You cannot pass the string,
DummyBody, directly, because the argument to transform() must be an expression type.
Pipeline for InOnly exchanges
Figure 2.3, “Sample Pipeline for InOnly Exchanges” shows an example of a processor pipeline for
InOnly exchanges. Processor A acts by modifying the In message, while processors B and C create an
Out message. The route builder links the processors together as shown. In particular, processors B and
C are linked together in the form of a pipeline: that is, processor B's Out message is moved to the In
message before feeding the exchange into processor C, and processor C's Out message is moved to the
In message before feeding the exchange into the producer endpoint. Thus the processors' outputs and
inputs are joined into a continuous pipeline, as shown in Figure 2.3, “Sample Pipeline for InOnly
Exchanges”.
Figure 2.3. Sample Pipeline for InOnly Exchanges
Apache Camel employs the pipeline pattern by default, so you do not need to use any special syntax to
create a pipeline in your routes. For example, the following route pulls messages from a
userdataQueue queue, pipes the message through a Velocity template (to produce a customer
address in text format), and then sends the resulting text address to the queue,
envelopeAddressQueue:
Where the Velocity endpoint, velocity:file:AdressTemplate.vm, specifies the location of a
Velocity template file, file:AdressTemplate.vm, in the file system. The to() command changes
the exchange pattern to InOut before sending the exchange to the Velocity endpoint and then changes
from("activemq:orderQueue")
.transform(constant("DummyBody"))
.to("activemq:billingQueue");
from("activemq:userdataQueue")
.to(ExchangePattern.InOut, "velocity:file:AdressTemplate.vm")
.to("activemq:envelopeAddresses");
CHAPTER 2. BASIC PRINCIPLES OF ROUTE BUILDING
33

it back to InOnly afterwards. For more details of the Velocity endpoint, see Velocity in the Apache Camel
Component Reference Guide.
Pipeline for InOut exchanges
Figure 2.4, “Sample Pipeline for InOut Exchanges” shows an example of a processor pipeline for InOut
exchanges, which you typically use to support remote procedure call (RPC) semantics. Processors A,
B, and C are linked together in the form of a pipeline, with the output of each processor being fed into
the input of the next. The final Out message produced by the producer endpoint is sent all the way back
to the consumer endpoint, where it provides the reply to the original request.
Figure 2.4. Sample Pipeline for InOut Exchanges
Note that in order to support the InOut exchange pattern, it is essential that the last node in the route
(whether it is a producer endpoint or some other kind of processor) creates an Out message.
Otherwise, any client that connects to the consumer endpoint would hang and wait indefinitely for a
reply message. You should be aware that not all producer endpoints create Out messages.
Consider the following route that processes payment requests, by processing incoming HTTP requests:
Where the incoming payment request is processed by passing it through a pipeline of Web services,
cxf:bean:addAccountDetails, cxf:bean:getCreditRating, and
cxf:bean:processTransaction. The final Web service, processTransaction, generates a
response (Out message) that is sent back through the JETTY endpoint.
When the pipeline consists of just a sequence of endpoints, it is also possible to use the following
alternative syntax:
Pipeline for InOptionalOut exchanges
The pipeline for InOptionalOut exchanges is essentially the same as the pipeline in Figure 2.4, “Sample
Pipeline for InOut Exchanges”. The difference between InOut and InOptionalOut is that an exchange
with the InOptionalOut exchange pattern is allowed to have a null Out message as a reply. That is, in the
case of an InOptionalOut exchange, a null Out message is copied to the In message of the next node in
the pipeline. By contrast, in the case of an InOut exchange, a null Out message is discarded and the
original In message from the current node would be copied to the In message of the next node instead.
from("jetty:http://localhost:8080/foo")
.to("cxf:bean:addAccountDetails")
.to("cxf:bean:getCreditRating")
.to("cxf:bean:processTransaction");
from("jetty:http://localhost:8080/foo")
.pipeline("cxf:bean:addAccountDetails", "cxf:bean:getCreditRating",
"cxf:bean:processTransaction");
Red Hat JBoss Fuse 6.3 Apache Camel Development Guide
34

2.2. MULTIPLE INPUTS
Overview
A standard route takes its input from just a single endpoint, using the from(EndpointURL) syntax in
the Java DSL. But what if you need to define multiple inputs for your route? Apache Camel provides
several alternatives for specifying multiple inputs to a route. The approach to take depends on whether
you want the exchanges to be processed independently of each other or whether you want the
exchanges from different inputs to be combined in some way (in which case, you should use the the
section called “Content enricher pattern”).
Multiple independent inputs
The simplest way to specify multiple inputs is using the multi-argument form of the from() DSL
command, for example:
Or you can use the following equivalent syntax:
In both of these examples, exchanges from each of the input endpoints, URI1, URI2, and URI3, are
processed independently of each other and in separate threads. In fact, you can think of the preceding
route as being equivalent to the following three separate routes:
Segmented routes
For example, you might want to merge incoming messages from two different messaging systems and
process them using the same route. In most cases, you can deal with multiple inputs by dividing your
route into segments, as shown in Figure 2.5, “Processing Multiple Inputs with Segmented Routes” .
Figure 2.5. Processing Multiple Inputs with Segmented Routes
The initial segments of the route take their inputs from some external queues—for example,
activemq:Nyse and activemq:Nasdaq—and send the incoming exchanges to an internal endpoint,
InternalUrl. The second route segment merges the incoming exchanges, taking them from the internal
endpoint and sending them to the destination queue, activemq:USTxn. The InternalUrl is the URL for
an endpoint that is intended only for use within a router application. The following types of endpoints
are suitable for internal use:
the section called “Direct endpoints” .
from("URI1", "URI2", "URI3").to("DestinationUri");
from("URI1").from("URI2").from("URI3").to("DestinationUri");
from("URI1").to("DestinationUri");
from("URI2").to("DestinationUri");
from("URI3").to("DestinationUri");
CHAPTER 2. BASIC PRINCIPLES OF ROUTE BUILDING
35

the section called “SEDA endpoints” .
the section called “VM endpoints” .
The main purpose of these endpoints is to enable you to glue together different segments of a route.
They all provide an effective way of merging multiple inputs into a single route.
Direct endpoints
The direct component provides the simplest mechanism for linking together routes. The event model
for the direct component is synchronous, so that subsequent segments of the route run in the same
thread as the first segment. The general format of a direct URL is direct:EndpointID, where the
endpoint ID, EndpointID, is simply a unique alphanumeric string that identifies the endpoint instance.
For example, if you want to take the input from two message queues, activemq:Nyse and
activemq:Nasdaq, and merge them into a single message queue, activemq:USTxn, you can do this
by defining the following set of routes:
Where the first two routes take the input from the message queues, Nyse and Nasdaq, and send them
to the endpoint, direct:mergeTxns. The last queue combines the inputs from the previous two
queues and sends the combined message stream to the activemq:USTxn queue.
The implementation of the direct endpoint behaves as follows: whenever an exchange arrives at a
producer endpoint (for example, to("direct:mergeTxns")), the direct endpoint passes the
exchange directly to all of the consumers endpoints that have the same endpoint ID (for example,
from("direct:mergeTxns")). Direct endpoints can only be used to communicate between routes
that belong to the same CamelContext in the same Java virtual machine (JVM) instance.
SEDA endpoints
The SEDA component provides an alternative mechanism for linking together routes. You can use it in
a similar way to the direct component, but it has a different underlying event and threading model, as
follows:
Processing of a SEDA endpoint is not synchronous. That is, when you send an exchange to a
SEDA producer endpoint, control immediately returns to the preceding processor in the route.
SEDA endpoints contain a queue buffer (of java.util.concurrent.BlockingQueue type),
which stores all of the incoming exchanges prior to processing by the next route segment.
Each SEDA consumer endpoint creates a thread pool (the default size is 5) to process
exchange objects from the blocking queue.
The SEDA component supports the competing consumers pattern, which guarantees that each
incoming exchange is processed only once, even if there are multiple consumers attached to a
specific endpoint.
One of the main advantages of using a SEDA endpoint is that the routes can be more responsive, owing
to the built-in consumer thread pool. The stock transactions example can be re-written to use SEDA
endpoints instead of direct endpoints, as follows:
from("activemq:Nyse").to("direct:mergeTxns");
from("activemq:Nasdaq").to("direct:mergeTxns");
from("direct:mergeTxns").to("activemq:USTxn");
Red Hat JBoss Fuse 6.3 Apache Camel Development Guide
36

The main difference between this example and the direct example is that when using SEDA, the second
route segment (from seda:mergeTxns to activemq:USTxn) is processed by a pool of five threads.
NOTE
There is more to SEDA than simply pasting together route segments. The staged event-
driven architecture (SEDA) encompasses a design philosophy for building more
manageable multi-threaded applications. The purpose of the SEDA component in
Apache Camel is simply to enable you to apply this design philosophy to your
applications. For more details about SEDA, see
http://www.eecs.harvard.edu/~mdw/proj/seda/.
VM endpoints
The VM component is very similar to the SEDA endpoint. The only difference is that, whereas the SEDA
component is limited to linking together route segments from within the same CamelContext, the VM
component enables you to link together routes from distinct Apache Camel applications, as long as
they are running within the same Java virtual machine.
The stock transactions example can be re-written to use VM endpoints instead of SEDA endpoints, as
follows:
And in a separate router application (running in the same Java VM), you can define the second
segment of the route as follows:
Content enricher pattern
The content enricher pattern defines a fundamentally different way of dealing with multiple inputs to a
route. When an exchange enters the enricher processor, the enricher contacts an external resource to
retrieve information, which is then added to the original message. In this pattern, the external resource
effectively represents a second input to the message.
For example, suppose you are writing an application that processes credit requests. Before processing
a credit request, you need to augment it with the data that assigns a credit rating to the customer,
where the ratings data is stored in a file in the directory, src/data/ratings. You can combine the
incoming credit request with data from the ratings file using the pollEnrich() pattern and a
GroupedExchangeAggregationStrategy aggregation strategy, as follows:
from("activemq:Nyse").to("seda:mergeTxns");
from("activemq:Nasdaq").to("seda:mergeTxns");
from("seda:mergeTxns").to("activemq:USTxn");
from("activemq:Nyse").to("vm:mergeTxns");
from("activemq:Nasdaq").to("vm:mergeTxns");
from("vm:mergeTxns").to("activemq:USTxn");
from("jms:queue:creditRequests")
.pollEnrich("file:src/data/ratings?noop=true", new
GroupedExchangeAggregationStrategy())
.bean(new MergeCreditRequestAndRatings(), "merge")
.to("jms:queue:reformattedRequests");
CHAPTER 2. BASIC PRINCIPLES OF ROUTE BUILDING
37

Where the GroupedExchangeAggregationStrategy class is a standard aggregation strategy from
the org.apache.camel.processor.aggregate package that adds each new exchange to a
java.util.List instance and stores the resulting list in the Exchange.GROUPED_EXCHANGE
exchange property. In this case, the list contains two elements: the original exchange (from the
creditRequests JMS queue); and the enricher exchange (from the file endpoint).
To access the grouped exchange, you can use code like the following:
An alternative approach to this application would be to put the merge code directly into the
implementation of the custom aggregation strategy class.
For more details about the content enricher pattern, see Section 9.1, “Content Enricher”.
2.3. EXCEPTION HANDLING
Abstract
Apache Camel provides several different mechanisms, which let you handle exceptions at different
levels of granularity: you can handle exceptions within a route using doTry, doCatch, and doFinally;
or you can specify what action to take for each exception type and apply this rule to all routes in a
RouteBuilder using onException; or you can specify what action to take for all exception types
and apply this rule to all routes in a RouteBuilder using errorHandler.
For more details about exception handling, see Section 6.3, “Dead Letter Channel”.
2.3.1. onException Clause
Overview
The onException clause is a powerful mechanism for trapping exceptions that occur in one or more
routes: it is type-specific, enabling you to define distinct actions to handle different exception types; it
allows you to define actions using essentially the same (actually, slightly extended) syntax as a route,
giving you considerable flexibility in the way you handle exceptions; and it is based on a trapping
model, which enables a single onException clause to deal with exceptions occurring at any node in
any route.
Trapping exceptions using onException
public class MergeCreditRequestAndRatings {
public void merge(Exchange ex) {
// Obtain the grouped exchange
List<Exchange> list = ex.getProperty(Exchange.GROUPED_EXCHANGE,
List.class);
// Get the exchanges from the grouped exchange
Exchange originalEx = list.get(0);
Exchange ratingsEx = list.get(1);
// Merge the exchanges
...
}
}
Red Hat JBoss Fuse 6.3 Apache Camel Development Guide
38

The onException clause is a mechanism for trapping, rather than catching exceptions. That is, once
you define an onException clause, it traps exceptions that occur at any point in a route. This
contrasts with the Java try/catch mechanism, where an exception is caught, only if a particular code
fragment is explicitly enclosed in a try block.
What really happens when you define an onException clause is that the Apache Camel runtime
implicitly encloses each route node in a try block. This is why the onException clause is able to trap
exceptions at any point in the route. But this wrapping is done for you automatically; it is not visible in
the route definitions.
Java DSL example
In the following Java DSL example, the onException clause applies to all of the routes defined in the
RouteBuilder class. If a ValidationException exception occurs while processing either of the
routes (from("seda:inputA") or from("seda:inputB")), the onException clause traps the
exception and redirects the current exchange to the validationFailed JMS queue (which serves as
a deadletter queue).
XML DSL example
The preceding example can also be expressed in the XML DSL, using the onException element to
define the exception clause, as follows:
// Java
public class MyRouteBuilder extends RouteBuilder {
public void configure() {
onException(ValidationException.class)
.to("activemq:validationFailed");
from("seda:inputA")
.to("validation:foo/bar.xsd", "activemq:someQueue");
from("seda:inputB").to("direct:foo")
.to("rnc:mySchema.rnc", "activemq:anotherQueue");
}
}
<beans xmlns="http://www.springframework.org/schema/beans"
xmlns:camel="http://camel.apache.org/schema/spring"
xmlns:xsi="http://www.w3.org/2001/XMLSchema-instance"
xsi:schemaLocation="
http://www.springframework.org/schema/beans
http://www.springframework.org/schema/beans/spring-beans-2.0.xsd
http://camel.apache.org/schema/spring
http://camel.apache.org/schema/spring/camel-spring.xsd">
<camelContext xmlns="http://camel.apache.org/schema/spring">
<onException>
<exception>com.mycompany.ValidationException</exception>
<to uri="activemq:validationFailed"/>
</onException>
<route>
<from uri="seda:inputA"/>
CHAPTER 2. BASIC PRINCIPLES OF ROUTE BUILDING
39

Trapping multiple exceptions
You can define multiple onException clauses to trap exceptions in a RouteBuilder scope. This
enables you to take different actions in response to different exceptions. For example, the following
series of onException clauses defined in the Java DSL define different deadletter destinations for
ValidationException, IOException, and Exception:
You can define the same series of onException clauses in the XML DSL as follows:
You can also group multiple exceptions together to be trapped by the same onException clause. In
the Java DSL, you can group multiple exceptions as follows:
In the XML DSL, you can group multiple exceptions together by defining more than one exception
element inside the onException element, as follows:
<to uri="validation:foo/bar.xsd"/>
<to uri="activemq:someQueue"/>
</route>
<route>
<from uri="seda:inputB"/>
<to uri="rnc:mySchema.rnc"/>
<to uri="activemq:anotherQueue"/>
</route>
</camelContext>
</beans>
onException(ValidationException.class).to("activemq:validationFailed");
onException(java.io.IOException.class).to("activemq:ioExceptions");
onException(Exception.class).to("activemq:exceptions");
<onException>
<exception>com.mycompany.ValidationException</exception>
<to uri="activemq:validationFailed"/>
</onException>
<onException>
<exception>java.io.IOException</exception>
<to uri="activemq:ioExceptions"/>
</onException>
<onException>
<exception>java.lang.Exception</exception>
<to uri="activemq:exceptions"/>
</onException>
onException(ValidationException.class, BuesinessException.class)
.to("activemq:validationFailed");
<onException>
<exception>com.mycompany.ValidationException</exception>
<exception>com.mycompany.BuesinessException</exception>
<to uri="activemq:validationFailed"/>
</onException>
Red Hat JBoss Fuse 6.3 Apache Camel Development Guide
40

When trapping multiple exceptions, the order of the onException clauses is significant. Apache
Camel initially attempts to match the thrown exception against the first clause. If the first clause fails
to match, the next onException clause is tried, and so on until a match is found. Each matching
attempt is governed by the following algorithm:
1. If the thrown exception is a chained exception (that is, where an exception has been caught
and rethrown as a different exception), the most nested exception type serves initially as the
basis for matching. This exception is tested as follows:
a. If the exception-to-test has exactly the type specified in the onException clause (tested
using instanceof), a match is triggered.
b. If the exception-to-test is a sub-type of the type specified in the onException clause, a
match is triggered.
2. If the most nested exception fails to yield a match, the next exception in the chain (the
wrapping exception) is tested instead. The testing continues up the chain until either a match is
triggered or the chain is exhausted.
NOTE
The throwException EIP enables you to create a new exception instance from a
simple language expression. You can make it dynamic, based on the available
information from the current exchange. for example,
Deadletter channel
The basic examples of onException usage have so far all exploited the deadletter channel pattern.
That is, when an onException clause traps an exception, the current exchange is routed to a special
destination (the deadletter channel). The deadletter channel serves as a holding area for failed
messages that have not been processed. An administrator can inspect the messages at a later time and
decide what action needs to be taken.
For more details about the deadletter channel pattern, see Section 6.3, “Dead Letter Channel”.
Use original message
By the time an exception is raised in the middle of a route, the message in the exchange could have
been modified considerably (and might not even by readable by a human). Often, it is easier for an
administrator to decide what corrective actions to take, if the messages visible in the deadletter queue
are the original messages, as received at the start of the route.
In the Java DSL, you can replace the message in the exchange by the original message, using the
useOriginalMessage() DSL command, as follows:
<throwException
exceptionType="java.lang.IllegalArgumentException"
message="${body}"/>
onException(ValidationException.class)
.useOriginalMessage()
.to("activemq:validationFailed");
CHAPTER 2. BASIC PRINCIPLES OF ROUTE BUILDING
41

In the XML DSL, you can retrieve the original message by setting the useOriginalMessage attribute
on the onException element, as follows:
NOTE
By default, Camel makes a copy of the original message at the start of the route, which
ensures that the original message is available when you call useOriginalMessage().
But if the setAllowUseOriginalMessage() option is set to false on the Camel
context, the original message will not be accessible and you cannot call
useOriginalMessage() (for example, you might want to choose this behaviour to
optimize performance when processing large messages).
Redelivery policy
Instead of interrupting the processing of a message and giving up as soon as an exception is raised,
Apache Camel gives you the option of attempting to redeliver the message at the point where the
exception occurred. In networked systems, where timeouts can occur and temporary faults arise, it is
often possible for failed messages to be processed successfully, if they are redelivered shortly after
the original exception was raised.
The Apache Camel redelivery supports various strategies for redelivering messages after an exception
occurs. Some of the most important options for configuring redelivery are as follows:
maximumRedeliveries()
Specifies the maximum number of times redelivery can be attempted (default is 0). A negative value
means redelivery is always attempted (equivalent to an infinite value).
retryWhile()
Specifies a predicate (of Predicate type), which determines whether Apache Camel ought to
continue redelivering. If the predicate evaluates to true on the current exchange, redelivery is
attempted; otherwise, redelivery is stopped and no further redelivery attempts are made.
This option takes precedence over the maximumRedeliveries() option.
In the Java DSL, redelivery policy options are specified using DSL commands in the onException
clause. For example, you can specify a maximum of six redeliveries, after which the exchange is sent to
the validationFailed deadletter queue, as follows:
In the XML DSL, redelivery policy options are specified by setting attributes on the
redeliveryPolicy element. For example, the preceding route can be expressed in XML DSL as
follows:
<onException useOriginalMessage="true">
<exception>com.mycompany.ValidationException</exception>
<to uri="activemq:validationFailed"/>
</onException>
onException(ValidationException.class)
.maximumRedeliveries(6)
.retryAttemptedLogLevel(org.apache.camel.LogginLevel.WARN)
.to("activemq:validationFailed");
Red Hat JBoss Fuse 6.3 Apache Camel Development Guide
42

The latter part of the route—after the redelivery options are set—is not processed until after the last
redelivery attempt has failed. For detailed descriptions of all the redelivery options, see Section 6.3,
“Dead Letter Channel”.
Alternatively, you can specify redelivery policy options in a redeliveryPolicyProfile instance.
You can then reference the redeliveryPolicyProfile instance using the onException
element's redeliverPolicyRef attribute. For example, the preceding route can be expressed as
follows:
NOTE
The approach using redeliveryPolicyProfile is useful, if you want to re-use the
same redelivery policy in multiple onException clauses.
Conditional trapping
Exception trapping with onException can be made conditional by specifying the onWhen option. If
you specify the onWhen option in an onException clause, a match is triggered only when the thrown
exception matches the clause and the onWhen predicate evaluates to true on the current exchange.
For example, in the following Java DSL fragment,the first onException clause triggers, only if the
thrown exception matches MyUserException and the user header is non-null in the current
exchange:
<onException useOriginalMessage="true">
<exception>com.mycompany.ValidationException</exception>
<redeliveryPolicy maximumRedeliveries="6"/>
<to uri="activemq:validationFailed"/>
</onException>
<redeliveryPolicyProfile id="redelivPolicy" maximumRedeliveries="6"
retryAttemptedLogLevel="WARN"/>
<onException useOriginalMessage="true"
redeliveryPolicyRef="redelivPolicy">
<exception>com.mycompany.ValidationException</exception>
<to uri="activemq:validationFailed"/>
</onException>
// Java
// Here we define onException() to catch MyUserException when
// there is a header[user] on the exchange that is not null
onException(MyUserException.class)
.onWhen(header("user").isNotNull())
.maximumRedeliveries(2)
.to(ERROR_USER_QUEUE);
// Here we define onException to catch MyUserException as a kind
// of fallback when the above did not match.
// Noitce: The order how we have defined these onException is
// important as Camel will resolve in the same order as they
// have been defined
CHAPTER 2. BASIC PRINCIPLES OF ROUTE BUILDING
43

The preceding onException clauses can be expressed in the XML DSL as follows:
Handling exceptions
By default, when an exception is raised in the middle of a route, processing of the current exchange is
interrupted and the thrown exception is propagated back to the consumer endpoint at the start of the
route. When an onException clause is triggered, the behavior is essentially the same, except that the
onException clause performs some processing before the thrown exception is propagated back.
But this default behavior is not the only way to handle an exception. The onException provides
various options to modify the exception handling behavior, as follows:
the section called “Suppressing exception rethrow” —you have the option of suppressing the
rethrown exception after the onException clause has completed. In other words, in this case
the exception does not propagate back to the consumer endpoint at the start of the route.
the section called “Continuing processing” —you have the option of resuming normal processing
of the exchange from the point where the exception originally occurred. Implicitly, this
approach also suppresses the rethrown exception.
the section called “Sending a response” —in the special case where the consumer endpoint at
the start of the route expects a reply (that is, having an InOut MEP), you might prefer to
construct a custom fault reply message, rather than propagating the exception back to the
consumer endpoint.
NOTE
Using a custom processor, the Camel Exception Clause and Error Handler get invoked,
soon after it throws an exception using the new onExceptionOccurred option.
Suppressing exception rethrow
To prevent the current exception from being rethrown and propagated back to the consumer endpoint,
you can set the handled() option to true in the Java DSL, as follows:
onException(MyUserException.class)
.maximumRedeliveries(2)
.to(ERROR_QUEUE);
<redeliveryPolicyProfile id="twoRedeliveries" maximumRedeliveries="2"/>
<onException redeliveryPolicyRef="twoRedeliveries">
<exception>com.mycompany.MyUserException</exception>
<onWhen>
<simple>${header.user} != null</simple>
</onWhen>
<to uri="activemq:error_user_queue"/>
</onException>
<onException redeliveryPolicyRef="twoRedeliveries">
<exception>com.mycompany.MyUserException</exception>
<to uri="activemq:error_queue"/>
</onException>
Red Hat JBoss Fuse 6.3 Apache Camel Development Guide
44

In the Java DSL, the argument to the handled() option can be of boolean type, of Predicate type, or
of Expression type (where any non-boolean expression is interpreted as true, if it evaluates to a
non-null value).
The same route can be configured to suppress the rethrown exception in the XML DSL, using the
handled element, as follows:
Continuing processing
To continue processing the current message from the point in the route where the exception was
originally thrown, you can set the continued option to true in the Java DSL, as follows:
In the Java DSL, the argument to the continued() option can be of boolean type, of Predicate type,
or of Expression type (where any non-boolean expression is interpreted as true, if it evaluates to a
non-null value).
The same route can be configured in the XML DSL, using the continued element, as follows:
Sending a response
When the consumer endpoint that starts a route expects a reply, you might prefer to construct a
custom fault reply message, instead of simply letting the thrown exception propagate back to the
consumer. There are two essential steps you need to follow in this case: suppress the rethrown
exception using the handled option; and populate the exchange's Out message slot with a custom
fault message.
For example, the following Java DSL fragment shows how to send a reply message containing the text
string, Sorry, whenever the MyFunctionalException exception occurs:
onException(ValidationException.class)
.handled(true)
.to("activemq:validationFailed");
<onException>
<exception>com.mycompany.ValidationException</exception>
<handled>
<constant>true</constant>
</handled>
<to uri="activemq:validationFailed"/>
</onException>
onException(ValidationException.class)
.continued(true);
<onException>
<exception>com.mycompany.ValidationException</exception>
<continued>
<constant>true</constant>
</continued>
</onException>
// we catch MyFunctionalException and want to mark it as handled (= no
failure returned to client)
CHAPTER 2. BASIC PRINCIPLES OF ROUTE BUILDING
45

If you are sending a fault response to the client, you will often want to incorporate the text of the
exception message in the response. You can access the text of the current exception message using
the exceptionMessage() builder method. For example, you can send a reply containing just the text
of the exception message whenever the MyFunctionalException exception occurs, as follows:
The exception message text is also accessible from the Simple language, through the
exception.message variable. For example, you could embed the current exception text in a reply
message, as follows:
The preceding onException clause can be expressed in XML DSL as follows:
Exception thrown while handling an exception
An exception that gets thrown while handling an existing exception (in other words, one that gets
thrown in the middle of processing an onException clause) is handled in a special way. Such an
exception is handled by the special fallback exception handler, which handles the exception as follows:
All existing exception handlers are ignored and processing fails immediately.
// but we want to return a fixed text response, so we transform OUT body
as Sorry.
onException(MyFunctionalException.class)
.handled(true)
.transform().constant("Sorry");
// we catch MyFunctionalException and want to mark it as handled (= no
failure returned to client)
// but we want to return a fixed text response, so we transform OUT body
and return the exception message
onException(MyFunctionalException.class)
.handled(true)
.transform(exceptionMessage());
// we catch MyFunctionalException and want to mark it as handled (= no
failure returned to client)
// but we want to return a fixed text response, so we transform OUT body
and return a nice message
// using the simple language where we want insert the exception message
onException(MyFunctionalException.class)
.handled(true)
.transform().simple("Error reported: ${exception.message} - cannot
process this message.");
<onException>
<exception>com.mycompany.MyFunctionalException</exception>
<handled>
<constant>true</constant>
</handled>
<transform>
<simple>Error reported: ${exception.message} - cannot process this
message.</simple>
</transform>
</onException>
Red Hat JBoss Fuse 6.3 Apache Camel Development Guide
46

The new exception is logged.
The new exception is set on the exchange object.
The simple strategy avoids complex failure scenarios which could otherwise end up with an
onException clause getting locked into an infinite loop.
Scopes
The onException clauses can be effective in either of the following scopes:
RouteBuilder scope—onException clauses defined as standalone statements inside a
RouteBuilder.configure() method affect all of the routes defined in that RouteBuilder
instance. On the other hand, these onException clauses have no effect whatsoever on routes
defined inside any other RouteBuilder instance. The onException clauses must appear
before the route definitions.
All of the examples up to this point are defined using the RouteBuilder scope.
Route scope—onException clauses can also be embedded directly within a route. These
onException clauses affect only the route in which they are defined.
Route scope
You can embed an onException clause anywhere inside a route definition, but you must terminate
the embedded onException clause using the end() DSL command.
For example, you can define an embedded onException clause in the Java DSL, as follows:
You can define an embedded onException clause in the XML DSL, as follows:
// Java
from("direct:start")
.onException(OrderFailedException.class)
.maximumRedeliveries(1)
.handled(true)
.beanRef("orderService", "orderFailed")
.to("mock:error")
.end()
.beanRef("orderService", "handleOrder")
.to("mock:result");
<route errorHandlerRef="deadLetter">
<from uri="direct:start"/>
<onException>
<exception>com.mycompany.OrderFailedException</exception>
<redeliveryPolicy maximumRedeliveries="1"/>
<handled>
<constant>true</constant>
</handled>
<bean ref="orderService" method="orderFailed"/>
<to uri="mock:error"/>
</onException>
<bean ref="orderService" method="handleOrder"/>
<to uri="mock:result"/>
CHAPTER 2. BASIC PRINCIPLES OF ROUTE BUILDING
47

2.3.2. Error Handler
Overview
The errorHandler() clause provides similar features to the onException clause, except that this
mechanism is not able to discriminate between different exception types. The errorHandler()
clause is the original exception handling mechanism provided by Apache Camel and was available
before the onException clause was implemented.
Java DSL example
The errorHandler() clause is defined in a RouteBuilder class and applies to all of the routes in
that RouteBuilder class. It is triggered whenever an exception of any kind occurs in one of the
applicable routes. For example, to define an error handler that routes all failed exchanges to the
ActiveMQ deadLetter queue, you can define a RouteBuilder as follows:
Redirection to the dead letter channel will not occur, however, until all attempts at redelivery have
been exhausted.
XML DSL example
In the XML DSL, you define an error handler within a camelContext scope using the errorHandler
element. For example, to define an error handler that routes all failed exchanges to the ActiveMQ
deadLetter queue, you can define an errorHandler element as follows:
</route>
public class MyRouteBuilder extends RouteBuilder {
public void configure() {
errorHandler(deadLetterChannel("activemq:deadLetter"));
// The preceding error handler applies
// to all of the following routes:
from("activemq:orderQueue")
.to("pop3://fulfillment@acme.com");
from("file:src/data?noop=true")
.to("file:target/messages");
// ...
}
}
<beans xmlns="http://www.springframework.org/schema/beans"
xmlns:camel="http://camel.apache.org/schema/spring"
xmlns:xsi="http://www.w3.org/2001/XMLSchema-instance"
xsi:schemaLocation="
http://www.springframework.org/schema/beans
http://www.springframework.org/schema/beans/spring-beans-2.0.xsd
http://camel.apache.org/schema/spring
http://camel.apache.org/schema/spring/camel-spring.xsd">
<camelContext xmlns="http://camel.apache.org/schema/spring">
<errorHandler type="DeadLetterChannel"
Red Hat JBoss Fuse 6.3 Apache Camel Development Guide
48

Types of error handler
Table 2.1, “Error Handler Types” provides an overview of the different types of error handler you can
define.
Table 2.1. Error Handler Types
Java DSL Builder XML DSL Type Attribute Description
defaultErrorHandler() DefaultErrorHandler Propagates exceptions back to
the caller and supports the
redelivery policy, but it does not
support a dead letter queue.
deadLetterChannel() DeadLetterChannel Supports the same features as the
default error handler and, in
addition, supports a dead letter
queue.
loggingErrorChannel() LoggingErrorChannel Logs the exception text whenever
an exception occurs.
noErrorHandler() NoErrorHandler Dummy handler implementation
that can be used to disable the
error handler.
TransactionErrorHandler An error handler for transacted
routes. A default transaction
error handler instance is
automatically used for a route
that is marked as transacted.
2.3.3. doTry, doCatch, and doFinally
Overview
To handle exceptions within a route, you can use a combination of the doTry, doCatch, and
doFinally clauses, which handle exceptions in a similar way to Java's try, catch, and finally
blocks.
deadLetterUri="activemq:deadLetter"/>
<route>
<from uri="activemq:orderQueue"/>
<to uri="pop3://fulfillment@acme.com"/>
</route>
<route>
<from uri="file:src/data?noop=true"/>
<to uri="file:target/messages"/>
</route>
</camelContext>
</beans>
CHAPTER 2. BASIC PRINCIPLES OF ROUTE BUILDING
49

Similarities between doCatch and Java catch
In general, the doCatch() clause in a route definition behaves in an analogous way to the catch()
statement in Java code. In particular, the following features are supported by the doCatch() clause:
Multiple doCatch clauses—you can have multiple doCatch clauses within a single doTry block.
The doCatch clauses are tested in the order they appear, just like Java catch() statements.
Apache Camel executes the first doCatch clause that matches the thrown exception.
NOTE
This algorithm is different from the exception matching algorithm used by the
onException clause—see Section 2.3.1, “onException Clause” for details.
Rethrowing exceptions—you can rethrow the current exception from within a doCatch clause
using the handled sub-clause (see the section called “Rethrowing exceptions in doCatch” ).
Special features of doCatch
There are some special features of the doCatch() clause, however, that have no analogue in the Java
catch() statement. The following features are specific to doCatch():
Catching multiple exceptions—the doCatch clause allows you to specify a list of exceptions to
catch, in contrast to the Java catch() statement, which catches only one exception (see the
section called “Example”).
Conditional catching—you can catch an exception conditionally, by appending an onWhen sub-
clause to the doCatch clause (see the section called “Conditional exception catching using
onWhen”).
Example
The following example shows how to write a doTry block in the Java DSL, where the doCatch()
clause will be executed, if either the IOException exception or the IllegalStateException
exception are raised, and the doFinally() clause is always executed, irrespective of whether an
exception is raised or not.
Or equivalently, in Spring XML:
from("direct:start")
.doTry()
.process(new ProcessorFail())
.to("mock:result")
.doCatch(IOException.class, IllegalStateException.class)
.to("mock:catch")
.doFinally()
.to("mock:finally")
.end();
<route>
<from uri="direct:start"/>
<!-- here the try starts. its a try .. catch .. finally just as
regular java code -->
Red Hat JBoss Fuse 6.3 Apache Camel Development Guide
50

Rethrowing exceptions in doCatch
It is possible to rethrow an exception in a doCatch() clause by calling the handled() sub-clause
with its argument set to false, as follows:
In the preceding example, if the IOException is caught by doCatch(), the current exchange is sent
to the mock:io endpoint, and then the IOException is rethrown. This gives the consumer endpoint
at the start of the route (in the from() command) an opportunity to handle the exception as well.
The following example shows how to define the same route in Spring XML:
<doTry>
<process ref="processorFail"/>
<to uri="mock:result"/>
<doCatch>
<!-- catch multiple exceptions -->
<exception>java.io.IOException</exception>
<exception>java.lang.IllegalStateException</exception>
<to uri="mock:catch"/>
</doCatch>
<doFinally>
<to uri="mock:finally"/>
</doFinally>
</doTry>
</route>
from("direct:start")
.doTry()
.process(new ProcessorFail())
.to("mock:result")
.doCatch(IOException.class)
// mark this as NOT handled, eg the caller will also get the
exception
.handled(false)
.to("mock:io")
.doCatch(Exception.class)
// and catch all other exceptions
.to("mock:error")
.end();
<route>
<from uri="direct:start"/>
<doTry>
<process ref="processorFail"/>
<to uri="mock:result"/>
<doCatch>
<exception>java.io.IOException</exception>
<!-- mark this as NOT handled, eg the caller will also get the
exception -->
<handled>
<constant>false</constant>
</handled>
<to uri="mock:io"/>
</doCatch>
<doCatch>
CHAPTER 2. BASIC PRINCIPLES OF ROUTE BUILDING
51

Conditional exception catching using onWhen
A special feature of the Apache Camel doCatch() clause is that you can conditionalize the catching of
exceptions based on an expression that is evaluated at run time. In other words, if you catch an
exception using a clause of the form, doCatch(ExceptionList).doWhen(Expression), an
exception will only be caught, if the predicate expression, Expression, evaluates to true at run time.
For example, the following doTry block will catch the exceptions, IOException and
IllegalStateException, only if the exception message contains the word, Severe:
Or equivalently, in Spring XML:
<!-- and catch all other exceptions they are handled by
default (ie handled = true) -->
<exception>java.lang.Exception</exception>
<to uri="mock:error"/>
</doCatch>
</doTry>
</route>
from("direct:start")
.doTry()
.process(new ProcessorFail())
.to("mock:result")
.doCatch(IOException.class, IllegalStateException.class)
.onWhen(exceptionMessage().contains("Severe"))
.to("mock:catch")
.doCatch(CamelExchangeException.class)
.to("mock:catchCamel")
.doFinally()
.to("mock:finally")
.end();
<route>
<from uri="direct:start"/>
<doTry>
<process ref="processorFail"/>
<to uri="mock:result"/>
<doCatch>
<exception>java.io.IOException</exception>
<exception>java.lang.IllegalStateException</exception>
<onWhen>
<simple>${exception.message} contains 'Severe'</simple>
</onWhen>
<to uri="mock:catch"/>
</doCatch>
<doCatch>
<exception>org.apache.camel.CamelExchangeException</exception>
<to uri="mock:catchCamel"/>
</doCatch>
<doFinally>
<to uri="mock:finally"/>
</doFinally>
</doTry>
</route>
Red Hat JBoss Fuse 6.3 Apache Camel Development Guide
52

Nested Conditions in doTry
There are various options available to add Camel exception handling to a JavaDSL route. dotry()
creates a try or catch block for handling exceptions and is useful for route specific error handling.
If you want to catch the exception inside of ChoiceDefinition, you can use the following doTry
blocks:
2.3.4. Propagating SOAP Exceptions
Overview
The Camel CXF component provides an integration with Apache CXF, enabling you to send and receive
SOAP messages from Apache Camel endpoints. You can easily define Apache Camel endpoints in XML,
which can then be referenced in a route using the endpoint's bean ID. For more details, see CXF in the
Apache Camel Component Reference Guide.
How to propagate stack trace information
It is possible to configure a CXF endpoint so that, when a Java exception is thrown on the server side,
the stack trace for the exception is marshalled into a fault message and returned to the client. To
enable this feaure, set the dataFormat to PAYLOAD and set the faultStackTraceEnabled
property to true in the cxfEndpoint element, as follows:
from("direct:wayne-get-token").setExchangePattern(ExchangePattern.InOut)
.doTry()
.to("https4://wayne-token-service")
.choice()
.when().simple("${header.CamelHttpResponseCode} ==
'200'")
.convertBodyTo(String.class)
.setHeader("wayne-token").groovy("body.replaceAll('\"','')")
.log(">> Wayne Token : ${header.wayne-token}")
.endChoice()
doCatch(java.lang.Class (java.lang.Exception>)
.log(">> Exception")
.endDoTry();
from("direct:wayne-get-token").setExchangePattern(ExchangePattern.InOut)
.doTry()
.to("https4://wayne-token-service")
.doCatch(Exception.class)
.log(">> Exception")
.endDoTry();
<cxf:cxfEndpoint id="router" address="http://localhost:9002/TestMessage"
wsdlURL="ship.wsdl"
endpointName="s:TestSoapEndpoint"
serviceName="s:TestService"
xmlns:s="http://test">
CHAPTER 2. BASIC PRINCIPLES OF ROUTE BUILDING
53

For security reasons, the stack trace does not include the causing exception (that is, the part of a stack
trace that follows Caused by). If you want to include the causing exception in the stack trace, set the
exceptionMessageCauseEnabled property to true in the cxfEndpoint element, as follows:
WARNING
You should only enable the exceptionMessageCauseEnabled flag for testing
and diagnostic purposes. It is normal practice for servers to conceal the original
cause of an exception to make it harder for hostile users to probe the server.
2.4. BEAN INTEGRATION
Overview
Bean integration provides a general purpose mechanism for processing messages using arbitrary Java
objects. By inserting a bean reference into a route, you can call an arbitrary method on a Java object,
which can then access and modify the incoming exchange. The mechanism that maps an exchange's
contents to the parameters and return values of a bean method is known as parameter binding.
Parameter binding can use any combination of the following approaches in order to initialize a
method's parameters:
Conventional method signatures — If the method signature conforms to certain conventions, the
parameter binding can use Java reflection to determine what parameters to pass.
Annotations and dependency injection — For a more flexible binding mechanism, employ Java
<cxf:properties>
<!-- enable sending the stack trace back to client; the default value
is false-->
<entry key="faultStackTraceEnabled" value="true" />
<entry key="dataFormat" value="PAYLOAD" />
</cxf:properties>
</cxf:cxfEndpoint>
<cxf:cxfEndpoint id="router" address="http://localhost:9002/TestMessage"
wsdlURL="ship.wsdl"
endpointName="s:TestSoapEndpoint"
serviceName="s:TestService"
xmlns:s="http://test">
<cxf:properties>
<!-- enable to show the cause exception message and the default value
is false -->
<entry key="exceptionMessageCauseEnabled" value="true" />
<!-- enable to send the stack trace back to client, the default value
is false-->
<entry key="faultStackTraceEnabled" value="true" />
<entry key="dataFormat" value="PAYLOAD" />
</cxf:properties>
</cxf:cxfEndpoint>
Red Hat JBoss Fuse 6.3 Apache Camel Development Guide
54

annotations to specify what to inject into the method's arguments. This dependency injection
mechanism relies on Spring 2.5 component scanning. Normally, if you are deploying your
Apache Camel application into a Spring container, the dependency injection mechanism will
work automatically.
Explicitly specified parameters — You can specify parameters explicitly (either as constants or
using the Simple language), at the point where the bean is invoked.
Bean registry
Beans are made accessible through a bean registry, which is a service that enables you to look up beans
using either the class name or the bean ID as a key. The way that you create an entry in the bean
registry depends on the underlying framework—for example, plain Java, Spring, Guice, or Blueprint.
Registry entries are usually created implicitly (for example, when you instantiate a Spring bean in a
Spring XML file).
Registry plug-in strategy
Apache Camel implements a plug-in strategy for the bean registry, defining an integration layer for
accessing beans which makes the underlying registry implementation transparent. Hence, it is possible
to integrate Apache Camel applications with a variety of different bean registries, as shown in
Table 2.2, “Registry Plug-Ins” .
Table 2.2. Registry Plug-Ins
Registry Implementation Camel Component with Registry Plug-In
Spring bean registry camel-spring
Guice bean registry camel-guice
Blueprint bean registry camel-blueprint
OSGi service registry deployed in OSGi container
JNDI registry
Normally, you do not have to worry about configuring bean registries, because the relevant bean
registry is automatically installed for you. For example, if you are using the Spring framework to define
your routes, the Spring ApplicationContextRegistry plug-in is automatically installed in the
current CamelContext instance.
Deployment in an OSGi container is a special case. When an Apache Camel route is deployed into the
OSGi container, the CamelContext automatically sets up a registry chain for resolving bean
instances: the registry chain consists of the OSGi registry, followed by the Blueprint (or Spring)
registry.
Accessing a bean created in Java
To process exchange objects using a Java bean (which is a plain old Java object or POJO), use the
bean() processor, which binds the inbound exchange to a method on the Java object. For example, to
process inbound exchanges using the class, MyBeanProcessor, define a route like the following:
CHAPTER 2. BASIC PRINCIPLES OF ROUTE BUILDING
55

Where the bean() processor creates an instance of MyBeanProcessor type and invokes the
processBody() method to process inbound exchanges. This approach is adequate if you only want to
access the MyBeanProcessor instance from a single route. However, if you want to access the same
MyBeanProcessor instance from multiple routes, use the variant of bean() that takes the Object
type as its first argument. For example:
Accessing overloaded bean methods
If a bean defines overloaded methods, you can choose which of the overloaded methods to invoke by
specifying the method name along with its parameter types. For example, if the MyBeanBrocessor
class has two overloaded methods, processBody(String) and processBody(String,String),
you can invoke the latter overloaded method as follows:
Alternatively, if you want to identify a method by the number of parameters it takes, rather than
specifying the type of each parameter explicitly, you can use the wildcard character, *. For example, to
invoke a method named processBody that takes two parameters, irrespective of the exact type of the
parameters, invoke the bean() processor as follows:
When specifying the method, you can use either a simple unqualified type name—for example,
processBody(Exchange)—or a fully qualified type name—for example,
processBody(org.apache.camel.Exchange).
NOTE
In the current implementation, the specified type name must be an exact match of the
parameter type. Type inheritance is not taken into account.
Specify parameters explicitly
You can specify parameter values explicitly, when you call the bean method. The following simple type
values can be passed:
from("file:data/inbound")
.bean(MyBeanProcessor.class, "processBody")
.to("file:data/outbound");
MyBeanProcessor myBean = new MyBeanProcessor();
from("file:data/inbound")
.bean(myBean, "processBody")
.to("file:data/outbound");
from("activemq:inboundData")
.bean(myBean, "processBody")
.to("activemq:outboundData");
from("file:data/inbound")
.bean(MyBeanProcessor.class, "processBody(String,String)")
.to("file:data/outbound");
from("file:data/inbound")
.bean(MyBeanProcessor.class, "processBody(*,*)")
.to("file:data/outbound");
Red Hat JBoss Fuse 6.3 Apache Camel Development Guide
56

Boolean: true or false.
Numeric: 123, 7, and so on.
String: 'In single quotes' or "In double quotes".
Null object: null.
The following example shows how you can mix explicit parameter values with type specifiers in the
same method invocation:
In the preceding example, the value of the first parameter would presumably be determined by a
parameter binding annotation (see the section called “Basic annotations” ).
In addition to the simple type values, you can also specify parameter values using the Simple language
(Chapter 30, The Simple Language). This means that the full power of the Simple language is available
when specifying parameter values. For example, to pass the message body and the value of the title
header to a bean method:
You can also pass the entire header hash map as a parameter. For example, in the following example,
the second method parameter must be declared to be of type java.util.Map:
Basic method signatures
To bind exchanges to a bean method, you can define a method signature that conforms to certain
conventions. In particular, there are two basic conventions for method signatures:
the section called “Method signature for processing message bodies” .
the section called “Method signature for processing exchanges” .
Method signature for processing message bodies
If you want to implement a bean method that accesses or modifies the incoming message body, you
must define a method signature that takes a single String argument and returns a String value. For
example:
from("file:data/inbound")
.bean(MyBeanProcessor.class, "processBody(String, 'Sample string value',
true, 7)")
.to("file:data/outbound");
from("file:data/inbound")
.bean(MyBeanProcessor.class,
"processBodyAndHeader(${body},${header.title})")
.to("file:data/outbound");
from("file:data/inbound")
.bean(MyBeanProcessor.class,
"processBodyAndAllHeaders(${body},${header})")
.to("file:data/outbound");
// Java
package com.acme;
CHAPTER 2. BASIC PRINCIPLES OF ROUTE BUILDING
57

Method signature for processing exchanges
For greater flexibility, you can implement a bean method that accesses the incoming exchange. This
enables you to access or modify all headers, bodies, and exchange properties. For processing
exchanges, the method signature takes a single org.apache.camel.Exchange parameter and
returns void. For example:
Accessing a Spring bean from Spring XML
Instead of creating a bean instance in Java, you can create an instance using Spring XML. In fact, this is
the only feasible approach if you are defining your routes in XML. To define a bean in XML, use the
standard Spring bean element. The following example shows how to create an instance of
MyBeanProcessor:
It is also possible to pass data to the bean's constructor arguments using Spring syntax. For full details
of how to use the Spring bean element, see The IoC Container from the Spring reference guide.
Where the beanRef() processor invokes the MyBeanProcessor.processBody() method on the
specified bean instance. You can also invoke the bean from within a Spring XML route, using the Camel
schema's bean element. For example:
public class MyBeanProcessor {
public String processBody(String body) {
// Do whatever you like to 'body'...
return newBody;
}
}
// Java
package com.acme;
public class MyBeanProcessor {
public void processExchange(Exchange exchange) {
// Do whatever you like to 'exchange'...
exchange.getIn().setBody("Here is a new message body!");
}
}
<beans ...>
...
<bean id="myBeanId" class="com.acme.MyBeanProcessor"/>
</beans>
<camelContext id="CamelContextID"
xmlns="http://camel.apache.org/schema/spring">
<route>
<from uri="file:data/inbound"/>
<bean ref="myBeanId" method="processBody"/>
<to uri="file:data/outbound"/>
</route>
</camelContext>
Red Hat JBoss Fuse 6.3 Apache Camel Development Guide
58

For a slight efficiency gain, you can set the cache option to true, which avoids looking up the registry
every time a bean is used. For example, to enable caching, you can set the cache attribute on the
bean element as follows:
Accessing a Spring bean from Java
When you create an object instance using the Spring bean element, you can reference it from Java
using the bean's ID (the value of the bean element's id attribute). For example, given the bean
element with ID equal to myBeanId, you can reference the bean in a Java DSL route using the
beanRef() processor, as follows:
Alternatively, you can reference the Spring bean by injection, using the @BeanInject annotation as
follows:
If you omit the bean ID from the @BeanInject annotation, Camel looks up the registry by type, but
this only works if there is just a single bean of the given type. For example, to look up and inject the
bean of com.acme.MyBeanProcessor type:
Bean shutdown order in Spring XML
For the beans used by a Camel context, the correct shutdown order is usually:
1. Shut down the camelContext instance, followed by;
2. Shut down the used beans.
If this shutdown order is reversed, then it could happen that the Camel context tries to access a bean
that is already destroyed (either leading directly to an error; or the Camel context tries to create the
missing bean while it is being destroyed, which also causes an error). The default shutdown order in
Spring XML depends on the order in which the beans and the camelContext appear in the Spring XML
<bean ref="myBeanId" method="processBody" cache="true"/>
from("file:data/inbound").beanRef("myBeanId",
"processBody").to("file:data/outbound");
// Java
import org.apache.camel.@BeanInject;
...
public class MyRouteBuilder extends RouteBuilder {
@BeanInject("myBeanId")
com.acme.MyBeanProcessor bean;
public void configure() throws Exception {
..
}
}
@BeanInject
com.acme.MyBeanProcessor bean;
CHAPTER 2. BASIC PRINCIPLES OF ROUTE BUILDING
59

file. In order to avoid random errors due to incorrect shutdown order, therefore, the camelContext is
configured to shut down before any of the other beans in the Spring XML file. This is the default
behaviour since Apache Camel 2.13.0.
If you need to change this behaviour (so that the Camel context is not forced to shut down before the
other beans), you can set the shutdownEager attribute on the camelContext element to false. In
this case, you could potentially exercise more fine-grained control over shutdown order using the
Spring depends-on attribute.
Parameter binding annotations
The basic parameter bindings described in the section called “Basic method signatures” might not
always be convenient to use. For example, if you have a legacy Java class that performs some data
manipulation, you might want to extract data from an inbound exchange and map it to the arguments
of an existing method signature. For this kind of parameter binding, Apache Camel provides the
following kinds of Java annotation:
the section called “Basic annotations” .
the section called “Expression language annotations” .
the section called “Inherited annotations” .
Basic annotations
Table 2.3, “Basic Bean Annotations” shows the annotations from the org.apache.camel Java
package that you can use to inject message data into the arguments of a bean method.
Table 2.3. Basic Bean Annotations
Annotation Meaning Parameter?
@Attachments Binds to a list of attachments.
@Body Binds to an inbound message
body.
@Header Binds to an inbound message
header.
String name of the header.
@Headers Binds to a java.util.Map of
the inbound message headers.
@OutHeaders Binds to a java.util.Map of
the outbound message headers.
@Property Binds to a named exchange
property.
String name of the property.
@Properties Binds to a java.util.Map of
the exchange properties.
Red Hat JBoss Fuse 6.3 Apache Camel Development Guide
60

For example, the following class shows you how to use basic annotations to inject message data into
the processExchange() method arguments.
Notice how you are able to mix the annotations with the default conventions. As well as injecting the
annotated arguments, the parameter binding also automatically injects the exchange object into the
org.apache.camel.Exchange argument.
Expression language annotations
The expression language annotations provide a powerful mechanism for injecting message data into a
bean method's arguments. Using these annotations, you can invoke an arbitrary script, written in the
scripting language of your choice, to extract data from an inbound exchange and inject the data into a
method argument. Table 2.4, “Expression Language Annotations” shows the annotations from the
org.apache.camel.language package (and sub-packages, for the non-core annotations) that you
can use to inject message data into the arguments of a bean method.
Table 2.4. Expression Language Annotations
Annotation Description
@Bean Injects a Bean expression.
@Constant Injects a Constant expression
@EL Injects an EL expression.
@Groovy Injects a Groovy expression.
@Header Injects a Header expression.
@JavaScript Injects a JavaScript expression.
@OGNL Injects an OGNL expression.
@PHP Injects a PHP expression.
@Python Injects a Python expression.
// Java
import org.apache.camel.*;
public class MyBeanProcessor {
public void processExchange(
@Header(name="user") String user,
@Body String body,
Exchange exchange
) {
// Do whatever you like to 'exchange'...
exchange.getIn().setBody(body + "UserName = " + user);
}
}
CHAPTER 2. BASIC PRINCIPLES OF ROUTE BUILDING
61

@Ruby Injects a Ruby expression.
@Simple Injects a Simple expression.
@XPath Injects an XPath expression.
@XQuery Injects an XQuery expression.
Annotation Description
For example, the following class shows you how to use the @XPath annotation to extract a username
and a password from the body of an incoming message in XML format:
The @Bean annotation is a special case, because it enables you to inject the result of invoking a
registered bean. For example, to inject a correlation ID into a method argument, you can use the @Bean
annotation to invoke an ID generator class, as follows:
Where the string, myCorrIdGenerator, is the bean ID of the ID generator instance. The ID generator
class can be instantiated using the spring bean element, as follows:
Where the MyIdGenerator class could be defined as follows:
// Java
import org.apache.camel.language.*;
public class MyBeanProcessor {
public void checkCredentials(
@XPath("/credentials/username/text()") String user,
@XPath("/credentials/password/text()") String pass
) {
// Check the user/pass credentials...
...
}
}
// Java
import org.apache.camel.language.*;
public class MyBeanProcessor {
public void processCorrelatedMsg(
@Bean("myCorrIdGenerator") String corrId,
@Body String body
) {
// Check the user/pass credentials...
...
}
}
<beans ...>
...
<bean id="myCorrIdGenerator" class="com.acme.MyIdGenerator"/>
</beans>
Red Hat JBoss Fuse 6.3 Apache Camel Development Guide
62

Notice that you can also use annotations in the referenced bean class, MyIdGenerator. The only
restriction on the generate() method signature is that it must return the correct type to inject into
the argument annotated by @Bean. Because the @Bean annotation does not let you specify a method
name, the injection mechanism simply invokes the first method in the referenced bean that has the
matching return type.
NOTE
Some of the language annotations are available in the core component (@Bean,
@Constant, @Simple, and @XPath). For non-core components, however, you will have
to make sure that you load the relevant component. For example, to use the OGNL
script, you must load the camel-ognl component.
Inherited annotations
Parameter binding annotations can be inherited from an interface or from a superclass. For example, if
you define a Java interface with a Header annotation and a Body annotation, as follows:
The overloaded methods defined in the implementation class, MyBeanProcessor, now inherit the
annotations defined in the base interface, as follows:
// Java
package com.acme;
public class MyIdGenerator {
private UserManager userManager;
public String generate(
@Header(name = "user") String user,
@Body String payload
) throws Exception {
User user = userManager.lookupUser(user);
String userId = user.getPrimaryId();
String id = userId + generateHashCodeForPayload(payload);
return id;
}
}
// Java
import org.apache.camel.*;
public interface MyBeanProcessorIntf {
void processExchange(
@Header(name="user") String user,
@Body String body,
Exchange exchange
);
}
// Java
import org.apache.camel.*;
CHAPTER 2. BASIC PRINCIPLES OF ROUTE BUILDING
63

Interface implementations
The class that implements a Java interface is often protected, private or in package-only scope.
If you try to invoke a method on an implementation class that is restricted in this way, the bean
binding falls back to invoking the corresponding interface method, which is publicly accessible.
For example, consider the following public BeanIntf interface:
Where the BeanIntf interface is implemented by the following protected BeanIntfImpl class:
The following bean invocation would fall back to invoking the public
BeanIntf.processBodyAndHeader method:
Invoking static methods
Bean integration has the capability to invoke static methods without creating an instance of the
associated class. For example, consider the following Java class that defines the static method,
changeSomething():
public class MyBeanProcessor implements MyBeanProcessorIntf {
public void processExchange(
String user, // Inherits Header annotation
String body, // Inherits Body annotation
Exchange exchange
) {
...
}
}
// Java
public interface BeanIntf {
void processBodyAndHeader(String body, String title);
}
// Java
protected class BeanIntfImpl implements BeanIntf {
void processBodyAndHeader(String body, String title) {
...
}
}
from("file:data/inbound")
.bean(BeanIntfImpl.class, "processBodyAndHeader(${body},
${header.title})")
.to("file:data/outbound");
// Java
...
public final class MyStaticClass {
private MyStaticClass() {
}
public static String changeSomething(String s) {
Red Hat JBoss Fuse 6.3 Apache Camel Development Guide
64

You can use bean integration to invoke the static changeSomething method, as follows:
Note that, although this syntax looks identical to the invocation of an ordinary function, bean
integration exploits Java reflection to identify the method as static and proceeds to invoke the method
without instantiating MyStaticClass.
Invoking an OSGi service
In the special case where a route is deployed into a Red Hat JBoss Fuse container, it is possible to
invoke an OSGi service directly using bean integration. For example, assuming that one of the bundles
in the OSGi container has exported the service,
org.fusesource.example.HelloWorldOsgiService, you could invoke the sayHello method
using the following bean integration code:
You could also invoke the OSGi service from within a Spring or blueprint XML file, using the bean
component, as follows:
The way this works is that Apache Camel sets up a chain of registries when it is deployed in the OSGi
container. First of all, it looks up the specified class name in the OSGi service registry; if this lookup
fails, it then falls back to the local Spring DM or blueprint registry.
2.5. CREATING EXCHANGE INSTANCES
Overview
When processing messages with Java code (for example, in a bean class or in a processor class), it is
often necessary to create a fresh exchange instance. If you need to create an Exchange object, the
easiest approach is to invoke the methods of the ExchangeBuilder class, as described here.
ExchangeBuilder class
if ("Hello World".equals(s)) {
return "Bye World";
}
return null;
}
public void doSomething() {
// noop
}
}
from("direct:a")
.bean(MyStaticClass.class, "changeSomething")
.to("mock:a");
from("file:data/inbound")
.bean(org.fusesource.example.HelloWorldOsgiService.class, "sayHello")
.to("file:data/outbound");
<to uri="bean:org.fusesource.example.HelloWorldOsgiService?
method=sayHello"/>
CHAPTER 2. BASIC PRINCIPLES OF ROUTE BUILDING
65

The fully qualified name of the ExchangeBuilder class is as follows:
The ExchangeBuilder exposes the static method, anExchange, which you can use to start building
an exchange object.
Example
For example, the following code creates a new exchange object containing the message body string,
Hello World!, and with headers containing username and password credentials:
ExchangeBuilder methods
The ExchangeBuilder class supports the following methods:
ExchangeBuilder anExchange(CamelContext context)
(static method) Initiate building an exchange object.
Exchange build()
Build the exchange.
ExchangeBuilder withBody(Object body)
Set the message body on the exchange (that is, sets the exchange's In message body).
ExchangeBuilder withHeader(String key, Object value)
Set a header on the exchange (that is, sets a header on the exchange's In message).
ExchangeBuilder withPattern(ExchangePattern pattern)
Sets the exchange pattern on the exchange.
ExchangeBuilder withProperty(String key, Object value)
Sets a property on the exchange.
2.6. TRANSFORMING MESSAGE CONTENT
Abstract
org.apache.camel.builder.ExchangeBuilder
// Java
import org.apache.camel.Exchange;
import org.apache.camel.builder.ExchangeBuilder;
...
Exchange exch = ExchangeBuilder.anExchange(camelCtx)
.withBody("Hello World!")
.withHeader("username", "jdoe")
.withHeader("password", "pass")
.build();
Red Hat JBoss Fuse 6.3 Apache Camel Development Guide
66

Apache Camel supports a variety of approaches to transforming message content. In addition to a
simple native API for modifying message content, Apache Camel supports integration with several
different third-party libraries and transformation standards.
2.6.1. Simple Message Transformations
Overview
The Java DSL has a built-in API that enables you to perform simple transformations on incoming and
outgoing messages. For example, the rule shown in Example 2.1, “Simple Transformation of Incoming
Messages” appends the text, World!, to the end of the incoming message body.
Example 2.1. Simple Transformation of Incoming Messages
Where the setBody() command replaces the content of the incoming message's body.
API for simple transformations
You can use the following API classes to perform simple transformations of the message content in a
router rule:
org.apache.camel.model.ProcessorDefinition
org.apache.camel.builder.Builder
org.apache.camel.builder.ValueBuilder
ProcessorDefinition class
The org.apache.camel.model.ProcessorDefinition class defines the DSL commands you can
insert directly into a router rule—for example, the setBody() command in Example 2.1, “Simple
Transformation of Incoming Messages”. Table 2.5, “Transformation Methods from the
ProcessorDefinition Class” shows the ProcessorDefinition methods that are relevant to
transforming message content:
Table 2.5. Transformation Methods from the ProcessorDefinition Class
Method Description
Type convertBodyTo(Class type) Converts the IN message body to the specified type.
Type removeFaultHeader(String name) Adds a processor which removes the header on the
FAULT message.
Type removeHeader(String name) Adds a processor which removes the header on the
IN message.
from("SourceURL").setBody(body().append(" World!")).to("TargetURL");
CHAPTER 2. BASIC PRINCIPLES OF ROUTE BUILDING
67

Type removeProperty(String name) Adds a processor which removes the exchange
property.
ExpressionClause<ProcessorDefinition
<Type>> setBody()
Adds a processor which sets the body on the IN
message.
Type setFaultBody(Expression
expression)
Adds a processor which sets the body on the FAULT
message.
Type setFaultHeader(String name,
Expression expression)
Adds a processor which sets the header on the
FAULT message.
ExpressionClause<ProcessorDefinition
<Type>> setHeader(String name)
Adds a processor which sets the header on the IN
message.
Type setHeader(String name,
Expression expression)
Adds a processor which sets the header on the IN
message.
ExpressionClause<ProcessorDefinition
<Type>> setOutHeader(String name)
Adds a processor which sets the header on the OUT
message.
Type setOutHeader(String name,
Expression expression)
Adds a processor which sets the header on the OUT
message.
ExpressionClause<ProcessorDefinition
<Type>> setProperty(String name)
Adds a processor which sets the exchange property.
Type setProperty(String name,
Expression expression)
Adds a processor which sets the exchange property.
ExpressionClause<ProcessorDefinition
<Type>> transform()
Adds a processor which sets the body on the OUT
message.
Type transform(Expression
expression)
Adds a processor which sets the body on the OUT
message.
Method Description
Builder class
The org.apache.camel.builder.Builder class provides access to message content in contexts
where expressions or predicates are expected. In other words, Builder methods are typically invoked
in the arguments of DSL commands—for example, the body() command in Example 2.1, “Simple
Transformation of Incoming Messages”. Table 2.6, “Methods from the Builder Class” summarizes the
static methods available in the Builder class.
Table 2.6. Methods from the Builder Class
Red Hat JBoss Fuse 6.3 Apache Camel Development Guide
68

Method Description
static <E extends Exchange>
ValueBuilder<E> body()
Returns a predicate and value builder for the
inbound body on an exchange.
static <E extends Exchange,T>
ValueBuilder<E> bodyAs(Class<T>
type)
Returns a predicate and value builder for the
inbound message body as a specific type.
static <E extends Exchange>
ValueBuilder<E> constant(Object
value)
Returns a constant expression.
static <E extends Exchange>
ValueBuilder<E> faultBody()
Returns a predicate and value builder for the fault
body on an exchange.
static <E extends Exchange,T>
ValueBuilder<E> faultBodyAs(Class<T>
type)
Returns a predicate and value builder for the fault
message body as a specific type.
static <E extends Exchange>
ValueBuilder<E> header(String name)
Returns a predicate and value builder for headers on
an exchange.
static <E extends Exchange>
ValueBuilder<E> outBody()
Returns a predicate and value builder for the
outbound body on an exchange.
static <E extends Exchange>
ValueBuilder<E> outBodyAs(Class<T>
type)
Returns a predicate and value builder for the
outbound message body as a specific type.
static ValueBuilder property(String
name)
Returns a predicate and value builder for properties
on an exchange.
static ValueBuilder
regexReplaceAll(Expression content,
String regex, Expression
replacement)
Returns an expression that replaces all occurrences
of the regular expression with the given
replacement.
static ValueBuilder
regexReplaceAll(Expression content,
String regex, String replacement)
Returns an expression that replaces all occurrences
of the regular expression with the given
replacement.
static ValueBuilder sendTo(String
uri)
Returns an expression processing the exchange to
the given endpoint uri.
static <E extends Exchange>
ValueBuilder<E>
systemProperty(String name)
Returns an expression for the given system
property.
CHAPTER 2. BASIC PRINCIPLES OF ROUTE BUILDING
69

static <E extends Exchange>
ValueBuilder<E>
systemProperty(String name, String
defaultValue)
Returns an expression for the given system
property.
Method Description
ValueBuilder class
The org.apache.camel.builder.ValueBuilder class enables you to modify values returned by
the Builder methods. In other words, the methods in ValueBuilder provide a simple way of
modifying message content. Table 2.7, “Modifier Methods from the ValueBuilder Class” summarizes
the methods available in the ValueBuilder class. That is, the table shows only the methods that are
used to modify the value they are invoked on (for full details, see the API Reference documentation).
Table 2.7. Modifier Methods from the ValueBuilder Class
Method Description
ValueBuilder<E> append(Object value) Appends the string evaluation of this expression
with the given value.
Predicate contains(Object value) Create a predicate that the left hand expression
contains the value of the right hand expression.
ValueBuilder<E> convertTo(Class
type)
Converts the current value to the given type using
the registered type converters.
ValueBuilder<E> convertToString() Converts the current value a String using the
registered type converters.
Predicate endsWith(Object value)
<T> T evaluate(Exchange exchange,
Class<T> type)
Predicate in(Object... values)
Predicate in(Predicate...
predicates)
Predicate isEqualTo(Object value) Returns true, if the current value is equal to the
given value argument.
Predicate isGreaterThan(Object
value)
Returns true, if the current value is greater than the
given value argument.
Predicate
isGreaterThanOrEqualTo(Object value)
Returns true, if the current value is greater than or
equal to the given value argument.
Red Hat JBoss Fuse 6.3 Apache Camel Development Guide
70

Predicate isInstanceOf(Class type) Returns true, if the current value is an instance of
the given type.
Predicate isLessThan(Object value) Returns true, if the current value is less than the
given value argument.
Predicate isLessThanOrEqualTo(Object
value)
Returns true, if the current value is less than or
equal to the given value argument.
Predicate isNotEqualTo(Object value) Returns true, if the current value is not equal to the
given value argument.
Predicate isNotNull() Returns true, if the current value is not null.
Predicate isNull() Returns true, if the current value is null.
Predicate matches(Expression
expression)
Predicate not(Predicate predicate) Negates the predicate argument.
ValueBuilder prepend(Object value) Prepends the string evaluation of this expression to
the given value.
Predicate regex(String regex)
ValueBuilder<E>
regexReplaceAll(String regex,
Expression<E> replacement)
Replaces all occurrencies of the regular expression
with the given replacement.
ValueBuilder<E>
regexReplaceAll(String regex, String
replacement)
Replaces all occurrencies of the regular expression
with the given replacement.
ValueBuilder<E> regexTokenize(String
regex)
Tokenizes the string conversion of this expression
using the given regular expression.
ValueBuilder sort(Comparator
comparator)
Sorts the current value using the given comparator.
Predicate startsWith(Object value) Returns true, if the current value matches the string
value of the value argument.
ValueBuilder<E> tokenize() Tokenizes the string conversion of this expression
using the comma token separator.
Method Description
CHAPTER 2. BASIC PRINCIPLES OF ROUTE BUILDING
71

ValueBuilder<E> tokenize(String
token)
Tokenizes the string conversion of this expression
using the given token separator.
Method Description
2.6.2. Marshalling and Unmarshalling
Java DSL commands
You can convert between low-level and high-level message formats using the following commands:
marshal()— Converts a high-level data format to a low-level data format.
unmarshal() — Converts a low-level data format to a high-level data format.
Data formats
Apache Camel supports marshalling and unmarshalling of the following data formats:
Java serialization
JAXB
XMLBeans
XStream
Java serialization
Enables you to convert a Java object to a blob of binary data. For this data format, unmarshalling
converts a binary blob to a Java object, and marshalling converts a Java object to a binary blob. For
example, to read a serialized Java object from an endpoint, SourceURL, and convert it to a Java object,
you use a rule like the following:
Or alternatively, in Spring XML:
JAXB
from("SourceURL").unmarshal().serialization()
.<FurtherProcessing>.to("TargetURL");
<camelContext id="serialization"
xmlns="http://camel.apache.org/schema/spring">
<route>
<from uri="SourceURL"/>
<unmarshal>
<serialization/>
</unmarshal>
<to uri="TargetURL"/>
</route>
</camelContext>
Red Hat JBoss Fuse 6.3 Apache Camel Development Guide
72

Provides a mapping between XML schema types and Java types (see https://jaxb.dev.java.net/). For
JAXB, unmarshalling converts an XML data type to a Java object, and marshalling converts a Java
object to an XML data type. Before you can use JAXB data formats, you must compile your XML
schema using a JAXB compiler to generate the Java classes that represent the XML data types in the
schema. This is called binding the schema. After the schema is bound, you define a rule to unmarshal
XML data to a Java object, using code like the following:
where GeneratedPackagename is the name of the Java package generated by the JAXB compiler, which
contains the Java classes representing your XML schema.
Or alternatively, in Spring XML:
XMLBeans
Provides an alternative mapping between XML schema types and Java types (see
http://xmlbeans.apache.org/). For XMLBeans, unmarshalling converts an XML data type to a Java
object and marshalling converts a Java object to an XML data type. For example, to unmarshal XML
data to a Java object using XMLBeans, you use code like the following:
Or alternatively, in Spring XML:
XStream
Provides another mapping between XML types and Java types (see
http://www.xml.com/pub/a/2004/08/18/xstream.html). XStream is a serialization library (like Java
org.apache.camel.spi.DataFormat jaxb = new
org.apache.camel.model.dataformat.JaxbDataFormat("GeneratedPackageName");
from("SourceURL").unmarshal(jaxb)
.<FurtherProcessing>.to("TargetURL");
<camelContext id="jaxb" xmlns="http://camel.apache.org/schema/spring">
<route>
<from uri="SourceURL"/>
<unmarshal>
<jaxb prettyPrint="true" contextPath="GeneratedPackageName"/>
</unmarshal>
<to uri="TargetURL"/>
</route>
</camelContext>
from("SourceURL").unmarshal().xmlBeans()
.<FurtherProcessing>.to("TargetURL");
<camelContext id="xmlBeans" xmlns="http://camel.apache.org/schema/spring">
<route>
<from uri="SourceURL"/>
<unmarshal>
<xmlBeans prettyPrint="true"/>
</unmarshal>
<to uri="TargetURL"/>
</route>
</camelContext>
CHAPTER 2. BASIC PRINCIPLES OF ROUTE BUILDING
73

serialization), enabling you to convert any Java object to XML. For XStream, unmarshalling converts an
XML data type to a Java object, and marshalling converts a Java object to an XML data type.
NOTE
The XStream data format is currently not supported in Spring XML.
2.6.3. Endpoint Bindings
What is a binding?
In Apache Camel, a binding is a way of wrapping an endpoint in a contract—for example, by applying a
Data Format, a Content Enricher or a validation step. A condition or transformation is applied to the
messages coming in, and a complementary condition or transformation is applied to the messages
going out.
DataFormatBinding
The DataFormatBinding class is useful for the specific case where you want to define a binding that
marshals and unmarshals a particular data format (see Section 2.6.2, “Marshalling and
Unmarshalling”). In this case, all that you need to do to create a binding is to create a
DataFormatBinding instance, passing a reference to the relevant data format in the constructor.
For example, the XML DSL snippet in Example 2.2, “JAXB Binding” shows a binding (with ID, jaxb) that
is capable of marshalling and unmarshalling the JAXB data format when it is associated with an
Apache Camel endpoint:
Example 2.2. JAXB Binding
Associating a binding with an endpoint
The following alternatives are available for associating a binding with an endpoint:
the section called “Binding URI”
from("SourceURL").unmarshal().xstream()
.<FurtherProcessing>.to("TargetURL");
<beans ... >
...
<bean id="jaxb"
class="org.apache.camel.processor.binding.DataFormatBinding">
<constructor-arg ref="jaxbformat"/>
</bean>
<bean id="jaxbformat"
class="org.apache.camel.model.dataformat.JaxbDataFormat">
<property name="prettyPrint" value="true"/>
<property name="contextPath" value="org.apache.camel.example"/>
</bean>
</beans>
Red Hat JBoss Fuse 6.3 Apache Camel Development Guide
74

the section called “BindingComponent”
Binding URI
To associate a binding with an endpoint, you can prefix the endpoint URI with
binding:NameOfBinding, where NameOfBinding is the bean ID of the binding (for example, the ID
of a binding bean created in Spring XML).
For example, the following example shows how to associate ActiveMQ endpoints with the JAXB
binding defined in Example 2.2, “JAXB Binding” .
BindingComponent
Instead of using a prefix to associate a binding with an endpoint, you can make the association implicit,
so that the binding does not need to appear in the URI. For existing endpoints that do not have an
implicit binding, the easiest way to achieve this is to wrap the endpoint using the BindingComponent
class.
For example, to associate the jaxb binding with activemq endpoints, you could define a new
BindingComponent instance as follows:
<beans ...>
...
<camelContext xmlns="http://camel.apache.org/schema/spring">
<route>
<from uri="binding:jaxb:activemq:orderQueue"/>
<to uri="binding:jaxb:activemq:otherQueue"/>
</route>
</camelContext>
...
</beans>
<beans ... >
...
<bean id="jaxbmq"
class="org.apache.camel.component.binding.BindingComponent">
<constructor-arg ref="jaxb"/>
<constructor-arg value="activemq:foo."/>
</bean>
<bean id="jaxb"
class="org.apache.camel.processor.binding.DataFormatBinding">
<constructor-arg ref="jaxbformat"/>
</bean>
<bean id="jaxbformat"
class="org.apache.camel.model.dataformat.JaxbDataFormat">
<property name="prettyPrint" value="true"/>
<property name="contextPath" value="org.apache.camel.example"/>
</bean>
</beans>
CHAPTER 2. BASIC PRINCIPLES OF ROUTE BUILDING
75

Where the (optional) second constructor argument to jaxbmq defines a URI prefix. You can now use
the jaxbmq ID as the scheme for an endpoint URI. For example, you can define the following route
using this binding component:
The preceding route is equivalent to the following route, which uses the binding URI approach:
NOTE
For developers that implement a custom Apache Camel component, it is possible to
achieve this by implementing an endpoint class that inherits from the
org.apache.camel.spi.HasBinding interface.
BindingComponent constructors
The BindingComponent class supports the following constructors:
public BindingComponent()
No arguments form. Use property injection to configure the binding component instance.
public BindingComponent(Binding binding)
Associate this binding component with the specified Binding object, binding.
public BindingComponent(Binding binding, String uriPrefix)
Associate this binding component with the specified Binding object, binding, and URI prefix,
uriPrefix. This is the most commonly used constructor.
public BindingComponent(Binding binding, String uriPrefix, String uriPostfix)
This constructor supports the additional URI post-fix, uriPostfix, argument, which is
automatically appended to any URIs defined using this binding component.
<beans ...>
...
<camelContext xmlns="http://camel.apache.org/schema/spring">
<route>
<from uri="jaxbmq:firstQueue"/>
<to uri="jaxbmq:otherQueue"/>
</route>
</camelContext>
...
</beans>
<beans ...>
...
<camelContext xmlns="http://camel.apache.org/schema/spring">
<route>
<from uri="binding:jaxb:activemq:foo.firstQueue"/>
<to uri="binding:jaxb:activemq:foo.otherQueue"/>
</route>
</camelContext>
...
</beans>
Red Hat JBoss Fuse 6.3 Apache Camel Development Guide
76

Implementing a custom binding
In addition to the DataFormatBinding, which is used for marshalling and unmarshalling data formats,
you can implement your own custom bindings. Define a custom binding as follows:
1. Implement an org.apache.camel.Processor class to perform a transformation on
messages incoming to a consumer endpoint (appearing in a from element).
2. Implement a complementary org.apache.camel.Processor class to perform the reverse
transformation on messages outgoing from a producer endpoint (appearing in a to element).
3. Implement the org.apache.camel.spi.Binding interface, which acts as a factory for the
processor instances.
Binding interface
Example 2.3, “The org.apache.camel.spi.Binding Interface” shows the definition of the
org.apache.camel.spi.Binding interface, which you must implement to define a custom binding.
Example 2.3. The org.apache.camel.spi.Binding Interface
// Java
package org.apache.camel.spi;
import org.apache.camel.Processor;
/**
* Represents a <a
href="http://camel.apache.org/binding.html">Binding</a> or contract
* which can be applied to an Endpoint; such as ensuring that a
particular
* <a href="http://camel.apache.org/data-format.html">Data Format</a> is
used on messages in and out of an endpoint.
*/
public interface Binding {
/**
* Returns a new {@link Processor} which is used by a producer on an
endpoint to implement
* the producer side binding before the message is sent to the
underlying endpoint.
*/
Processor createProduceProcessor();
/**
* Returns a new {@link Processor} which is used by a consumer on an
endpoint to process the
* message with the binding before its passed to the endpoint
consumer producer.
*/
Processor createConsumeProcessor();
}
CHAPTER 2. BASIC PRINCIPLES OF ROUTE BUILDING
77

When to use bindings
Bindings are useful when you need to apply the same kind of transformation to many different kinds of
endpoint.
2.7. PROPERTY PLACEHOLDERS
Overview
The property placeholders feature can be used to substitute strings into various contexts (such as
endpoint URIs and attributes in XML DSL elements), where the placeholder settings are stored in Java
properties files. This feature can be useful, if you want to share settings between different Apache
Camel applications or if you want to centralize certain configuration settings.
For example, the following route sends requests to a Web server, whose host and port are substituted
by the placeholders, {{remote.host}} and {{remote.port}}:
The placeholder values are defined in a Java properties file, as follows:
NOTE
Property Placeholders support an encoding option that enables you to read the
.properties file, using a specific character set such as UTF-8. However, by default, it
implements the ISO-8859-1 character set.
Apache Camel using the PropertyPlaceholders support the following:
Specify the default value together with the key to lookup.
No need to define the PropertiesComponent, if all the placeholder keys consist of default
values, which are to be used.
Use third-party functions to lookup the property values. It enables you to implement your own
logic.
NOTE
Provide three out of the box functions to lookup values from OS environmental
variable, JVM system properties, or the service name idiom.
Property files
Property settings are stored in one or more Java properties files and must conform to the standard
Java properties file format. Each property setting appears on its own line, in the format Key=Value.
Lines with # or ! as the first non-blank character are treated as comments.
For example, a property file could have content as shown in Example 2.4, “Sample Property File” .
from("direct:start").to("http://{{remote.host}}:{{remote.port}}");
# Java properties file
remote.host=myserver.com
remote.port=8080
Red Hat JBoss Fuse 6.3 Apache Camel Development Guide
78

Example 2.4. Sample Property File
Resolving properties
The properties component must be configured with the locations of one or more property files before
you can start using it in route definitions. You must provide the property values using one of the
following resolvers:
classpath:PathName,PathName,...
(Default) Specifies locations on the classpath, where PathName is a file pathname delimited using
forward slashes.
file:PathName,PathName,...
Specifies locations on the file system, where PathName is a file pathname delimited using forward
slashes.
ref:BeanID
Specifies the ID of a java.util.Properties object in the registry.
blueprint:BeanID
Specifies the ID of a cm:property-placeholder bean, which is used in the context of an OSGi
blueprint file to access properties defined in the OSGi Configuration Admin service. For details, see
the section called “Integration with OSGi blueprint property placeholders” .
For example, to specify the com/fusesource/cheese.properties property file and the
com/fusesource/bar.properties property file, both located on the classpath, you would use the
following location string:
NOTE
You can omit the classpath: prefix in this example, because the classpath resolver is
used by default.
# Property placeholder settings
# (in Java properties file format)
cool.end=mock:result
cool.result=result
cool.concat=mock:{{cool.result}}
cool.start=direct:cool
cool.showid=true
cheese.end=mock:cheese
cheese.quote=Camel rocks
cheese.type=Gouda
bean.foo=foo
bean.bar=bar
com/fusesource/cheese.properties,com/fusesource/bar.properties
CHAPTER 2. BASIC PRINCIPLES OF ROUTE BUILDING
79

Specifying locations using system properties and environment variables
You can embed Java system properties and O/S environment variables in a location PathName.
Java system properties can be embedded in a location resolver using the syntax, ${PropertyName}.
For example, if the root directory of Red Hat JBoss Fuse is stored in the Java system property,
karaf.home, you could embed that directory value in a file location, as follows:
O/S environment variables can be embedded in a location resolver using the syntax,
${env:VarName}. For example, if the root directory of JBoss Fuse is stored in the environment
variable, SMX_HOME, you could embed that directory value in a file location, as follows:
Configuring the properties component
Before you can start using property placeholders, you must configure the properties component,
specifying the locations of one or more property files.
In the Java DSL, you can configure the properties component with the property file locations, as
follows:
As shown in the addComponent() call, the name of the properties component must be set to
properties.
In the XML DSL, you can configure the properties component using the dedicated
propertyPlacholder element, as follows:
If you want the properties component to ignore any missing .properties files when it is being
initialized, you can set the ignoreMissingLocation option to true (normally, a missing
.properties file would result in an error being raised).
Additionally, if you want the properties component to ignore any missing locations that are specified
using Java system properties or O/S environment variables, you can set the
ignoreMissingLocation option to true.
file:${karaf.home}/etc/foo.properties
file:${env:SMX_HOME}/etc/foo.properties
// Java
import org.apache.camel.component.properties.PropertiesComponent;
...
PropertiesComponent pc = new PropertiesComponent();
pc.setLocation("com/fusesource/cheese.properties,com/fusesource/bar.proper
ties");
context.addComponent("properties", pc);
<camelContext ...>
<propertyPlaceholder
id="properties"
location="com/fusesource/cheese.properties,com/fusesource/bar.properties"
/>
</camelContext>
Red Hat JBoss Fuse 6.3 Apache Camel Development Guide
80

Placeholder syntax
After it is configured, the property component automatically substitutes placeholders (in the
appropriate contexts). The syntax of a placeholder depends on the context, as follows:
In endpoint URIs and in Spring XML files—the placeholder is specified as {{Key}}.
When setting XML DSL attributes—xs:string attributes are set using the following syntax:
Other attribute types (for example, xs:int or xs:boolean) must be set using the following
syntax:
Where prop is associated with the http://camel.apache.org/schema/placeholder
namespace.
When setting Java DSL EIP options—to set an option on an Enterprise Integration Pattern (EIP)
command in the Java DSL, add a placeholder() clause like the following to the fluent DSL:
In Simple language expressions—the placeholder is specified as ${properties:Key}.
Substitution in endpoint URIs
Wherever an endpoint URI string appears in a route, the first step in parsing the endpoint URI is to
apply the property placeholder parser. The placeholder parser automatically substitutes any property
names appearing between double braces, {{Key}}. For example, given the property settings shown in
Example 2.4, “Sample Property File” , you could define a route as follows:
By default, the placeholder parser looks up the properties bean ID in the registry to find the
property component. If you prefer, you can explicitly specify the scheme in the endpoint URIs. For
example, by prefixing properties: to each of the endpoint URIs, you can define the following
equivalent route:
When specifying the scheme explicitly, you also have the option of specifying options to the properties
component. For example, to override the property file location, you could set the location option as
follows:
AttributeName="{{Key}}"
prop:AttributeName="Key"
.placeholder("OptionName", "Key")
from("{{cool.start}}")
.to("log:{{cool.start}}?showBodyType=false&showExchangeId=
{{cool.showid}}")
.to("mock:{{cool.result}}");
from("properties:{{cool.start}}")
.to("properties:log:{{cool.start}}?showBodyType=false&showExchangeId=
{{cool.showid}}")
.to("properties:mock:{{cool.result}}");
CHAPTER 2. BASIC PRINCIPLES OF ROUTE BUILDING
81

Substitution in Spring XML files
You can also use property placeholders in the XML DSL, for setting various attributes of the DSL
elements. In this context, the placholder syntax also uses double braces, {{Key}}. For example, you
could define a jmxAgent element using property placeholders, as follows:
Substitution of XML DSL attribute values
You can use the regular placeholder syntax for specifying attribute values of xs:string type—for
example, <jmxAgent registryPort="{{myjmx.port}}" ...>. But for attributes of any other
type (for example, xs:int or xs:boolean), you must use the special syntax,
prop:AttributeName="Key".
For example, given that a property file defines the stop.flag property to have the value, true, you
can use this property to set the stopOnException boolean attribute, as follows:
from("direct:start").to("properties:{{bar.end}}?
location=com/mycompany/bar.properties");
<camelContext id="camel" xmlns="http://camel.apache.org/schema/spring">
<propertyPlaceholder id="properties"
location="org/apache/camel/spring/jmx.properties"/>
<!-- we can use property placeholders when we define the JMX agent -->
<jmxAgent id="agent" registryPort="{{myjmx.port}}"
usePlatformMBeanServer="{{myjmx.usePlatform}}"
createConnector="true"
statisticsLevel="RoutesOnly"
/>
<route>
<from uri="seda:start"/>
<to uri="mock:result"/>
</route>
</camelContext>
<beans xmlns="http://www.springframework.org/schema/beans"
xmlns:xsi="http://www.w3.org/2001/XMLSchema-instance"
xmlns:prop="http://camel.apache.org/schema/placeholder"
... >
<bean id="illegal" class="java.lang.IllegalArgumentException">
<constructor-arg index="0" value="Good grief!"/>
</bean>
<camelContext xmlns="http://camel.apache.org/schema/spring">
<propertyPlaceholder id="properties"
location="classpath:org/apache/camel/component/properties/myprop.propertie
s"
xmlns="http://camel.apache.org/schema/spring"/>
Red Hat JBoss Fuse 6.3 Apache Camel Development Guide
82

IMPORTANT
The prop prefix must be explicitly assigned to the
http://camel.apache.org/schema/placeholder namespace in your Spring file,
as shown in the beans element of the preceding example.
Substitution of Java DSL EIP options
When invoking an EIP command in the Java DSL, you can set any EIP option using the value of a
property placeholder, by adding a sub-clause of the form, placeholder("OptionName", "Key").
For example, given that a property file defines the stop.flag property to have the value, true, you
can use this property to set the stopOnException option of the multicast EIP, as follows:
Substitution in Simple language expressions
You can also substitute property placeholders in Simple language expressions, but in this case the
syntax of the placeholder is ${properties:Key}. For example, you can substitute the
cheese.quote placeholder inside a Simple expression, as follows:
You can specify a default value for the property, using the syntax,
${properties:Key:DefaultVal}. For example:
It is also possible to override the location of the property file using the syntax, ${properties-
location:Location:Key}. For example, to substitute the bar.quote placeholder using the
settings from the com/mycompany/bar.properties property file, you can define a Simple
<route>
<from uri="direct:start"/>
<multicast prop:stopOnException="stop.flag">
<to uri="mock:a"/>
<throwException ref="damn"/>
<to uri="mock:b"/>
</multicast>
</route>
</camelContext>
</beans>
from("direct:start")
.multicast().placeholder("stopOnException", "stop.flag")
.to("mock:a").throwException(new
IllegalAccessException("Damn")).to("mock:b");
from("direct:start")
.transform().simple("Hi ${body} do you think
${properties:cheese.quote}?");
from("direct:start")
.transform().simple("Hi ${body} do you think
${properties:cheese.quote:cheese is good}?");
CHAPTER 2. BASIC PRINCIPLES OF ROUTE BUILDING
83

expression as follows:
Using Property Placeholders in the XML DSL
In older releases, the xs:string type attributes were used to support placeholders in the XML DSL.
For example, the timeout attribute would be a xs:int type. Therefore, you cannot set a string value as
the placeholder key.
From Apache Camel 2.7 onwards, this is now possible by using a special placeholder namespace. The
following example illustrates the prop prefix for the namespace. It enables you to use the prop prefix in
the attributes in the XML DSLs.
NOTE
In the Multicast, set the option stopOnException as the value of the placeholder with
the key stop. Also, in the properties file, define the value as
from("direct:start")
.transform().simple("Hi ${body}. ${properties-
location:com/mycompany/bar.properties:bar.quote}.");
stop=true
<beans xmlns="http://www.springframework.org/schema/beans"
xmlns:xsi="http://www.w3.org/2001/XMLSchema-instance"
xmlns:prop="http://camel.apache.org/schema/placeholder"
xsi:schemaLocation="
http://www.springframework.org/schema/beans
http://www.springframework.org/schema/beans/spring-beans.xsd
http://camel.apache.org/schema/spring
http://camel.apache.org/schema/spring/camel-spring.xsd
">
<!-- Notice in the declaration above, we have defined the prop prefix
as the Camel placeholder namespace -->
<bean id="damn" class="java.lang.IllegalArgumentException">
<constructor-arg index="0" value="Damn"/>
</bean>
<camelContext xmlns="http://camel.apache.org/schema/spring">
<propertyPlaceholder id="properties"
location="classpath:org/apache/camel/component/properties/myprop.propertie
s"
xmlns="http://camel.apache.org/schema/spring"/>
<route>
<from uri="direct:start"/>
<!-- use prop namespace, to define a property placeholder,
which maps to
Red Hat JBoss Fuse 6.3 Apache Camel Development Guide
84

Integration with OSGi blueprint property placeholders
If you deploy your route into the Red Hat JBoss Fuse OSGi container, you can integrate the Apache
Camel property placeholder mechanism with JBoss Fuse's blueprint property placeholder mechanism
(in fact, the integration is enabled by default). There are two basic approaches to setting up the
integration, as follows:
the section called “Implicit blueprint integration” .
the section called “Explicit blueprint integration” .
Implicit blueprint integration
If you define a camelContext element inside an OSGi blueprint file, the Apache Camel property
placeholder mechanism automatically integrates with the blueprint property placeholder mechanism.
That is, placeholders obeying the Apache Camel syntax (for example, {{cool.end}}) that appear
within the scope of camelContext are implicitly resolved by looking up the blueprint property
placeholder mechanism.
For example, consider the following route defined in an OSGi blueprint file, where the last endpoint in
the route is defined by the property placeholder, {{result}}:
option stopOnException={{stop}} -->
<multicast prop:stopOnException="stop">
<to uri="mock:a"/>
<throwException ref="damn"/>
<to uri="mock:b"/>
</multicast>
</route>
</camelContext>
</beans>
<blueprint xmlns="http://www.osgi.org/xmlns/blueprint/v1.0.0"
xmlns:xsi="http://www.w3.org/2001/XMLSchema-instance"
xmlns:cm="http://aries.apache.org/blueprint/xmlns/blueprint-
cm/v1.0.0"
xsi:schemaLocation="
http://www.osgi.org/xmlns/blueprint/v1.0.0
https://www.osgi.org/xmlns/blueprint/v1.0.0/blueprint.xsd">
<!-- OSGI blueprint property placeholder -->
<cm:property-placeholder id="myblueprint.placeholder" persistent-
id="camel.blueprint">
<!-- list some properties for this test -->
<cm:default-properties>
<cm:property name="result" value="mock:result"/>
</cm:default-properties>
</cm:property-placeholder>
<camelContext xmlns="http://camel.apache.org/schema/blueprint">
<!-- in the route we can use {{ }} placeholders which will look up
in blueprint,
CHAPTER 2. BASIC PRINCIPLES OF ROUTE BUILDING
85

The blueprint property placeholder mechanism is initialized by creating a cm:property-
placeholder bean. In the preceding example, the cm:property-placeholder bean is associated
with the camel.blueprint persistent ID, where a persistent ID is the standard way of referencing a
group of related properties from the OSGi Configuration Admin service. In other words, the
cm:property-placeholder bean provides access to all of the properties defined under the
camel.blueprint persistent ID. It is also possible to specify default values for some of the properties
(using the nested cm:property elements).
In the context of blueprint, the Apache Camel placeholder mechanism searches for an instance of
cm:property-placeholder in the bean registry. If it finds such an instance, it automatically
integrates the Apache Camel placeholder mechanism, so that placeholders like, {{result}}, are
resolved by looking up the key in the blueprint property placeholder mechanism (in this example,
through the myblueprint.placeholder bean).
NOTE
The default blueprint placeholder syntax (accessing the blueprint properties directly) is
${Key}. Hence, outside the scope of a camelContext element, the placeholder syntax
you must use is ${Key}. Whereas, inside the scope of a camelContext element, the
placeholder syntax you must use is {{Key}}.
Explicit blueprint integration
If you want to have more control over where the Apache Camel property placeholder mechanism finds
its properties, you can define a propertyPlaceholder element and specify the resolver locations
explicitly.
For example, consider the following blueprint configuration, which differs from the previous example in
that it creates an explicit propertyPlaceholder instance:
as Camel will auto detect the OSGi blueprint property
placeholder and use it -->
<route>
<from uri="direct:start"/>
<to uri="mock:foo"/>
<to uri="{{result}}"/>
</route>
</camelContext>
</blueprint>
<blueprint xmlns="http://www.osgi.org/xmlns/blueprint/v1.0.0"
xmlns:xsi="http://www.w3.org/2001/XMLSchema-instance"
xmlns:cm="http://aries.apache.org/blueprint/xmlns/blueprint-
cm/v1.0.0"
xsi:schemaLocation="
http://www.osgi.org/xmlns/blueprint/v1.0.0
https://www.osgi.org/xmlns/blueprint/v1.0.0/blueprint.xsd">
<!-- OSGI blueprint property placeholder -->
<cm:property-placeholder id="myblueprint.placeholder" persistent-
id="camel.blueprint">
<!-- list some properties for this test -->
<cm:default-properties>
Red Hat JBoss Fuse 6.3 Apache Camel Development Guide
86

In the preceding example, the propertyPlaceholder element specifies explicitly which
cm:property-placeholder bean to use by setting the location to
blueprint:myblueprint.placeholder. That is, the blueprint: resolver explicitly references
the ID, myblueprint.placeholder, of the cm:property-placeholder bean.
This style of configuration is useful, if there is more than one cm:property-placeholder bean
defined in the blueprint file and you need to specify which one to use. It also makes it possible to
source properties from multiple locations, by specifying a comma-separated list of locations. For
example, if you wanted to look up properties both from the cm:property-placeholder bean and
from the properties file, myproperties.properties, on the classpath, you could define the
propertyPlaceholder element as follows:
Integration with Spring property placeholders
If you define your Apache Camel application using XML DSL in a Spring XML file, you can integrate the
Apache Camel property placeholder mechanism with Spring property placeholder mechanism by
declaring a Spring bean of type,
org.apache.camel.spring.spi.BridgePropertyPlaceholderConfigurer.
Define a BridgePropertyPlaceholderConfigurer, which replaces both Apache Camel's
propertyPlaceholder element and Spring's ctx:property-placeholder element in the Spring
XML file. You can then refer to the configured properties using either the Spring ${PropName} syntax
or the Apache Camel {{PropName}} syntax.
For example, defining a bridge property placeholder that reads its property settings from the
cheese.properties file:
<cm:property name="result" value="mock:result"/>
</cm:default-properties>
</cm:property-placeholder>
<camelContext xmlns="http://camel.apache.org/schema/blueprint">
<!-- using Camel properties component and refer to the blueprint
property placeholder by its id -->
<propertyPlaceholder id="properties"
location="blueprint:myblueprint.placeholder"/>
<!-- in the route we can use {{ }} placeholders which will lookup
in blueprint -->
<route>
<from uri="direct:start"/>
<to uri="mock:foo"/>
<to uri="{{result}}"/>
</route>
</camelContext>
</blueprint>
<propertyPlaceholder id="properties"
location="blueprint:myblueprint.placeholder,classpath:myproperties.propert
ies"/>
CHAPTER 2. BASIC PRINCIPLES OF ROUTE BUILDING
87

NOTE
Alternatively, you can set the location attribute of the
BridgePropertyPlaceholderConfigurer to point at a Spring properties file. The
Spring properties file syntax is fully supported.
2.8. THREADING MODEL
Java thread pool API
The Apache Camel threading model is based on the powerful Java concurrency API, Package
java.util.concurrent, that first became available in Sun's JDK 1.5. The key interface in this API is the
ExecutorService interface, which represents a thread pool. Using the concurrency API, you can
create many different kinds of thread pool, covering a wide range of scenarios.
<?xml version="1.0" encoding="UTF-8"?>
<beans xmlns="http://www.springframework.org/schema/beans"
xmlns:xsi="http://www.w3.org/2001/XMLSchema-instance"
xmlns:ctx="http://www.springframework.org/schema/context"
xsi:schemaLocation="
http://www.springframework.org/schema/beans
http://www.springframework.org/schema/beans/spring-beans.xsd
http://www.springframework.org/schema/context
http://www.springframework.org/schema/context/spring-context.xsd">
<!-- Bridge Spring property placeholder with Camel -->
<!-- Do not use <ctx:property-placeholder ... > at the same time -->
<bean id="bridgePropertyPlaceholder"
class="org.apache.camel.spring.spi.BridgePropertyPlaceholderConfigurer">
<property name="location"
value="classpath:org/apache/camel/component/properties/cheese.properties"/
>
</bean>
<!-- A bean that uses Spring property placeholder -->
<!-- The ${hi} is a spring property placeholder -->
<bean id="hello"
class="org.apache.camel.component.properties.HelloBean">
<property name="greeting" value="${hi}"/>
</bean>
<camelContext xmlns="http://camel.apache.org/schema/spring">
<!-- Use Camel's property placeholder {{ }} style -->
<route>
<from uri="direct:{{cool.bar}}"/>
<bean ref="hello"/>
<to uri="{{cool.end}}"/>
</route>
</camelContext>
</beans>
Red Hat JBoss Fuse 6.3 Apache Camel Development Guide
88

Apache Camel thread pool API
The Apache Camel thread pool API builds on the Java concurrency API by providing a central factory
(of org.apache.camel.spi.ExecutorServiceManager type) for all of the thread pools in your
Apache Camel application. Centralising the creation of thread pools in this way provides several
advantages, including:
Simplified creation of thread pools, using utility classes.
Integrating thread pools with graceful shutdown.
Threads automatically given informative names, which is beneficial for logging and
management.
Component threading model
Some Apache Camel components—such as SEDA, JMS, and Jetty—are inherently multi-threaded. These
components have all been implemented using the Apache Camel threading model and thread pool API.
If you are planning to implement your own Apache Camel component, it is recommended that you
integrate your threading code with the Apache Camel threading model. For example, if your
component needs a thread pool, it is recommended that you create it using the CamelContext's
ExecutorServiceManager object.
Processor threading model
Some of the standard processors in Apache Camel create their own thread pool by default. These
threading-aware processors are also integrated with the Apache Camel threading model and they
provide various options that enable you to customize the thread pools that they use.
Table 2.8, “Processor Threading Options” shows the various options for controlling and setting thread
pools on the threading-aware processors built-in to Apache Camel.
Table 2.8. Processor Threading Options
Processor Java DSL XML DSL
aggregate
multicast
recipientList
parallelProcessing()
executorService()
executorServiceRef()
@parallelProcessing
@executorServiceRef
parallelProcessing()
executorService()
executorServiceRef()
@parallelProcessing
@executorServiceRef
parallelProcessing()
executorService()
executorServiceRef()
@parallelProcessing
@executorServiceRef
CHAPTER 2. BASIC PRINCIPLES OF ROUTE BUILDING
89

split
threads
wireTap
Processor Java DSL XML DSL
threads DSL options
The threads processor is a general-purpose DSL command, which you can use to introduce a thread
pool into a route. It supports the following options to customize the thread pool:
poolSize()
Minimum number of threads in the pool (and initial pool size).
maxPoolSize()
Maximum number of threads in the pool.
keepAliveTime()
If any threads are idle for longer than this period of time (specified in seconds), they are terminated.
timeUnit()
Time unit for keep alive, specified using the java.util.concurrent.TimeUnit type.
maxQueueSize()
Maximum number of pending tasks that this thread pool can store in its incoming task queue.
rejectedPolicy()
parallelProcessing()
executorService()
executorServiceRef()
@parallelProcessing
@executorServiceRef
executorService()
executorServiceRef()
poolSize()
maxPoolSize()
keepAliveTime()
timeUnit()
maxQueueSize()
rejectedPolicy()
@executorServiceRef
@poolSize
@maxPoolSize
@keepAliveTime
@timeUnit
@maxQueueSize
@rejectedPolicy
wireTap(String uri,
ExecutorService
executorService)
wireTap(String uri,
String
executorServiceRef)
@executorServiceRef
Red Hat JBoss Fuse 6.3 Apache Camel Development Guide
90

Specifies what course of action to take, if the incoming task queue is full. See Table 2.10, “Thread
Pool Builder Options”
NOTE
The preceding thread pool options are not compatible with the executorServiceRef
option (for example, you cannot use these options to override the settings in the thread
pool referenced by an executorServiceRef option). Apache Camel validates the DSL
to enforce this.
Creating a default thread pool
To create a default thread pool for one of the threading-aware processors, enable the
parallelProcessing option, using the parallelProcessing() sub-clause, in the Java DSL, or
the parallelProcessing attribute, in the XML DSL.
For example, in the Java DSL, you can invoke the multicast processor with a default thread pool (where
the thread pool is used to process the multicast destinations concurrently) as follows:
You can define the same route in XML DSL as follows
Default thread pool profile settings
The default thread pools are automatically created by a thread factory that takes its settings from the
default thread pool profile. The default thread pool profile has the settings shown in Table 2.9, “Default
Thread Pool Profile Settings” (assuming that these settings have not been modified by the application
code).
Table 2.9. Default Thread Pool Profile Settings
Thread Option Default Value
maxQueueSize 1000
from("direct:start")
.multicast().parallelProcessing()
.to("mock:first")
.to("mock:second")
.to("mock:third");
<camelContext id="camel" xmlns="http://camel.apache.org/schema/spring">
<route>
<from uri="direct:start"/>
<multicast parallelProcessing="true">
<to uri="mock:first"/>
<to uri="mock:second"/>
<to uri="mock:third"/>
</multicast>
</route>
</camelContext>
CHAPTER 2. BASIC PRINCIPLES OF ROUTE BUILDING
91

poolSize 10
maxPoolSize 20
keepAliveTime 60 (seconds)
rejectedPolicy CallerRuns
Thread Option Default Value
Changing the default thread pool profile
It is possible to change the default thread pool profile settings, so that all subsequent default thread
pools will be created with the custom settings. You can change the profile either in Java or in Spring
XML.
For example, in the Java DSL, you can customize the poolSize option and the maxQueueSize option
in the default thread pool profile, as follows:
In the XML DSL, you can customize the default thread pool profile, as follows:
Note that it is essential to set the defaultProfile attribute to true in the preceding XML DSL
example, otherwise the thread pool profile would be treated like a custom thread pool profile (see the
section called “Creating a custom thread pool profile”), instead of replacing the default thread pool
profile.
Customizing a processor's thread pool
It is also possible to specify the thread pool for a threading-aware processor more directly, using either
the executorService or executorServiceRef options (where these options are used instead of
the parallelProcessing option). There are two approaches you can use to customize a processor's
// Java
import org.apache.camel.spi.ExecutorServiceManager;
import org.apache.camel.spi.ThreadPoolProfile;
...
ExecutorServiceManager manager = context.getExecutorServiceManager();
ThreadPoolProfile defaultProfile = manager.getDefaultThreadPoolProfile();
// Now, customize the profile settings.
defaultProfile.setPoolSize(3);
defaultProfile.setMaxQueueSize(100);
...
<camelContext id="camel" xmlns="http://camel.apache.org/schema/spring">
<threadPoolProfile
id="changedProfile"
defaultProfile="true"
poolSize="3"
maxQueueSize="100"/>
...
</camelContext>
Red Hat JBoss Fuse 6.3 Apache Camel Development Guide
92

thread pool, as follows:
Specify a custom thread pool—explicitly create an ExecutorService (thread pool) instance
and pass it to the executorService option.
Specify a custom thread pool profile—create and register a custom thread pool factory. When you
reference this factory using the executorServiceRef option, the processor automatically
uses the factory to create a custom thread pool instance.
When you pass a bean ID to the executorServiceRef option, the threading-aware processor first
tries to find a custom thread pool with that ID in the registry. If no thread pool is registered with that ID,
the processor then attempts to look up a custom thread pool profile in the registry and uses the
custom thread pool profile to instantiate a custom thread pool.
Creating a custom thread pool
A custom thread pool can be any thread pool of java.util.concurrent.ExecutorService type. The
following approaches to creating a thread pool instance are recommended in Apache Camel:
Use the org.apache.camel.builder.ThreadPoolBuilder utility to build the thread pool
class.
Use the org.apache.camel.spi.ExecutorServiceManager instance from the current
CamelContext to create the thread pool class.
Ultimately, there is not much difference between the two approaches, because the
ThreadPoolBuilder is actually defined using the ExecutorServiceManager instance. Normally,
the ThreadPoolBuilder is preferred, because it offers a simpler approach. But there is at least one
kind of thread (the ScheduledExecutorService) that can only be created by accessing the
ExecutorServiceManager instance directory.
Table 2.10, “Thread Pool Builder Options” shows the options supported by the ThreadPoolBuilder
class, which you can set when defining a new custom thread pool.
Table 2.10. Thread Pool Builder Options
Builder Option Description
maxQueueSize() Sets the maximum number of pending tasks that this
thread pool can store in its incoming task queue. A
value of -1 specifies an unbounded queue. Default
value is taken from default thread pool profile.
poolSize() Sets the minimum number of threads in the pool (this
is also the initial pool size). Default value is taken
from default thread pool profile.
maxPoolSize() Sets the maximum number of threads that can be in
the pool. Default value is taken from default thread
pool profile.
CHAPTER 2. BASIC PRINCIPLES OF ROUTE BUILDING
93

keepAliveTime() If any threads are idle for longer than this period of
time (specified in seconds), they are terminated. This
allows the thread pool to shrink when the load is
light. Default value is taken from default thread pool
profile.
rejectedPolicy() Specifies what course of action to take, if the
incoming task queue is full. You can specify four
possible values:
CallerRuns
(Default value) Gets the caller thread to run the
latest incoming task. As a side effect, this option
prevents the caller thread from receiving any
more tasks until it has finished processing the
latest incoming task.
Abort
Aborts the latest incoming task by throwing an
exception.
Discard
Quietly discards the latest incoming task.
DiscardOldest
Discards the oldest unhandled task and then
attempts to enqueue the latest incoming task in
the task queue.
build() Finishes building the custom thread pool and
registers the new thread pool under the ID specified
as the argument to build().
Builder Option Description
In Java DSL, you can define a custom thread pool using the ThreadPoolBuilder, as follows:
// Java
import org.apache.camel.builder.ThreadPoolBuilder;
import java.util.concurrent.ExecutorService;
...
ThreadPoolBuilder poolBuilder = new ThreadPoolBuilder(context);
ExecutorService customPool =
poolBuilder.poolSize(5).maxPoolSize(5).maxQueueSize(100).build("customPool
");
...
from("direct:start")
.multicast().executorService(customPool)
.to("mock:first")
.to("mock:second")
.to("mock:third");
Red Hat JBoss Fuse 6.3 Apache Camel Development Guide
94

Instead of passing the object reference, customPool, directly to the executorService() option,
you can look up the thread pool in the registry, by passing its bean ID to the executorServiceRef()
option, as follows:
In XML DSL, you access the ThreadPoolBuilder using the threadPool element. You can then
reference the custom thread pool using the executorServiceRef attribute to look up the thread
pool by ID in the Spring registry, as follows:
Creating a custom thread pool profile
If you have many custom thread pool instances to create, you might find it more convenient to define a
custom thread pool profile, which acts as a factory for thread pools. Whenever you reference a thread
pool profile from a threading-aware processor, the processor automatically uses the profile to create a
new thread pool instance. You can define a custom thread pool profile either in Java DSL or in XML
DSL.
For example, in Java DSL you can create a custom thread pool profile with the bean ID,
customProfile, and reference it from within a route, as follows:
// Java
from("direct:start")
.multicast().executorServiceRef("customPool")
.to("mock:first")
.to("mock:second")
.to("mock:third");
<camelContext id="camel" xmlns="http://camel.apache.org/schema/spring">
<threadPool id="customPool"
poolSize="5"
maxPoolSize="5"
maxQueueSize="100" />
<route>
<from uri="direct:start"/>
<multicast executorServiceRef="customPool">
<to uri="mock:first"/>
<to uri="mock:second"/>
<to uri="mock:third"/>
</multicast>
</route>
</camelContext>
// Java
import org.apache.camel.spi.ThreadPoolProfile;
import org.apache.camel.impl.ThreadPoolProfileSupport;
...
// Create the custom thread pool profile
ThreadPoolProfile customProfile = new
ThreadPoolProfileSupport("customProfile");
customProfile.setPoolSize(5);
customProfile.setMaxPoolSize(5);
customProfile.setMaxQueueSize(100);
context.getExecutorServiceManager().registerThreadPoolProfile(customProfil
e);
CHAPTER 2. BASIC PRINCIPLES OF ROUTE BUILDING
95

In XML DSL, use the threadPoolProfile element to create a custom pool profile (where you let the
defaultProfile option default to false, because this is not a default thread pool profile). You can
create a custom thread pool profile with the bean ID, customProfile, and reference it from within a
route, as follows:
Sharing a thread pool between components
Some of the standard poll-based components—such as File and FTP—allow you to specify the thread
pool to use. This makes it possible for different components to share the same thread pool, reducing
the overall number of threads in the JVM.
For example, the see File2 in the Apache Camel Component Reference Guide. and the Ftp2 in the Apache
Camel Component Reference Guide both expose the scheduledExecutorService property, which
you can use to specify the component's ExecutorService object.
Customizing thread names
To make the application logs more readable, it is often a good idea to customize the thread names
(which are used to identify threads in the log). To customize thread names, you can configure the
thread name pattern by calling the setThreadNamePattern method on the
ExecutorServiceStrategy class or the ExecutorServiceManager class. Alternatively, an easier
way to set the thread name pattern is to set the threadNamePattern property on the
CamelContext object.
The following placeholders can be used in a thread name pattern:
#camelId#
The name of the current CamelContext.
...
// Reference the custom thread pool profile in a route
from("direct:start")
.multicast().executorServiceRef("customProfile")
.to("mock:first")
.to("mock:second")
.to("mock:third");
<camelContext id="camel" xmlns="http://camel.apache.org/schema/spring">
<threadPoolProfile
id="customProfile"
poolSize="5"
maxPoolSize="5"
maxQueueSize="100" />
<route>
<from uri="direct:start"/>
<multicast executorServiceRef="customProfile">
<to uri="mock:first"/>
<to uri="mock:second"/>
<to uri="mock:third"/>
</multicast>
</route>
</camelContext>
Red Hat JBoss Fuse 6.3 Apache Camel Development Guide
96

#counter#
A unique thread identifier, implemented as an incrementing counter.
#name#
The regular Camel thread name.
#longName#
The long thread name—which can include endpoint parameters and so on.
The following is a typical example of a thread name pattern:
The following example shows how to set the threadNamePattern attribute on a Camel context using
XML DSL:
2.9. CONTROLLING START-UP AND SHUTDOWN OF ROUTES
Overview
By default, routes are automatically started when your Apache Camel application (as represented by
the CamelContext instance) starts up and routes are automatically shut down when your Apache
Camel application shuts down. For non-critical deployments, the details of the shutdown sequence are
usually not very important. But in a production environment, it is often crucial that existing tasks
should run to completion during shutdown, in order to avoid data loss. You typically also want to
control the order in which routes shut down, so that dependencies are not violated (which would
prevent existing tasks from running to completion).
For this reason, Apache Camel provides a set of features to support graceful shutdown of applications.
Graceful shutdown gives you full control over the stopping and starting of routes, enabling you to
control the shutdown order of routes and enabling current tasks to run to completion.
Setting the route ID
It is good practice to assign a route ID to each of your routes. As well as making logging messages and
management features more informative, the use of route IDs enables you to apply greater control over
the stopping and starting of routes.
For example, in the Java DSL, you can assign the route ID, myCustomerRouteId, to a route by
invoking the routeId() command as follows:
Camel (#camelId#) thread #counter# - #name#
<camelContext xmlns="http://camel.apache.org/schema/spring"
threadNamePattern="Riding the thread #counter#" >
<route>
<from uri="seda:start"/>
<to uri="log:result"/>
<to uri="mock:result"/>
</route>
</camelContext>
CHAPTER 2. BASIC PRINCIPLES OF ROUTE BUILDING
97

In the XML DSL, set the route element's id attribute, as follows:
Disabling automatic start-up of routes
By default, all of the routes that the CamelContext knows about at start time will be started
automatically. If you want to control the start-up of a particular route manually, however, you might
prefer to disable automatic start-up for that route.
To control whether a Java DSL route starts up automatically, invoke the autoStartup command,
either with a boolean argument (true or false) or a String argument (true or false). For
example, you can disable automatic start-up of a route in the Java DSL, as follows:
You can disable automatic start-up of a route in the XML DSL by setting the autoStartup attribute to
false on the route element, as follows:
Manually starting and stopping routes
You can manually start or stop a route at any time in Java by invoking the startRoute() and
stopRoute() methods on the CamelContext instance. For example, to start the route having the
route ID, nonAuto, invoke the startRoute() method on the CamelContext instance, context, as
follows:
To stop the route having the route ID, nonAuto, invoke the stopRoute() method on the
CamelContext instance, context, as follows:
from("SourceURI").routeId("myCustomRouteId").process(...).to(TargetURI);
<camelContext id="CamelContextID"
xmlns="http://camel.apache.org/schema/spring">
<route id="myCustomRouteId" >
<from uri="SourceURI"/>
<process ref="someProcessorId"/>
<to uri="TargetURI"/>
</route>
</camelContext>
from("SourceURI")
.routeId("nonAuto")
.autoStartup(false)
.to(TargetURI);
<camelContext id="CamelContextID"
xmlns="http://camel.apache.org/schema/spring">
<route id="nonAuto" autoStartup="false">
<from uri="SourceURI"/>
<to uri="TargetURI"/>
</route>
</camelContext>
// Java
context.startRoute("nonAuto");
Red Hat JBoss Fuse 6.3 Apache Camel Development Guide
98

Startup order of routes
By default, Apache Camel starts up routes in a non-deterministic order. In some applications, however,
it can be important to control the startup order. To control the startup order in the Java DSL, use the
startupOrder() command, which takes a positive integer value as its argument. The route with the
lowest integer value starts first, followed by the routes with successively higher startup order values.
For example, the first two routes in the following example are linked together through the
seda:buffer endpoint. You can ensure that the first route segment starts after the second route
segment by assigning startup orders (2 and 1 respectively), as follows:
Example 2.5. Startup Order in Java DSL
Or in Spring XML, you can achieve the same effect by setting the route element's startupOrder
attribute, as follows:
Example 2.6. Startup Order in XML DSL
Each route must be assigned a unique startup order value. You can choose any positive integer value
// Java
context.stopRoute("nonAuto");
from("jetty:http://fooserver:8080")
.routeId("first")
.startupOrder(2)
.to("seda:buffer");
from("seda:buffer")
.routeId("second")
.startupOrder(1)
.to("mock:result");
// This route's startup order is unspecified
from("jms:queue:foo").to("jms:queue:bar");
<route id="first" startupOrder="2">
<from uri="jetty:http://fooserver:8080"/>
<to uri="seda:buffer"/>
</route>
<route id="second" startupOrder="1">
<from uri="seda:buffer"/>
<to uri="mock:result"/>
</route>
<!-- This route's startup order is unspecified -->
<route>
<from uri="jms:queue:foo"/>
<to uri="jms:queue:bar"/>
</route>
CHAPTER 2. BASIC PRINCIPLES OF ROUTE BUILDING
99

that is less than 1000. Values of 1000 and over are reserved for Apache Camel, which automatically
assigns these values to routes without an explicit startup value. For example, the last route in the
preceding example would automatically be assigned the startup value, 1000 (so it starts up after the
first two routes).
Shutdown sequence
When a CamelContext instance is shutting down, Apache Camel controls the shutdown sequence
using a pluggable shutdown strategy. The default shutdown strategy implements the following
shutdown sequence:
1. Routes are shut down in the reverse of the start-up order.
2. Normally, the shutdown strategy waits until the currently active exchanges have finshed
processing. The treatment of running tasks is configurable, however.
3. Overall, the shutdown sequence is bound by a timeout (default, 300 seconds). If the shutdown
sequence exceeds this timeout, the shutdown strategy will force shutdown to occur, even if
some tasks are still running.
Shutdown order of routes
Routes are shut down in the reverse of the start-up order. That is, when a start-up order is defined
using the startupOrder() command (in Java DSL) or startupOrder attribute (in XML DSL), the
first route to shut down is the route with the highest integer value assigned by the start-up order and
the last route to shut down is the route with the lowest integer value assigned by the start-up order.
For example, in Example 2.5, “Startup Order in Java DSL” , the first route segment to be shut down is
the route with the ID, first, and the second route segment to be shut down is the route with the ID,
second. This example illustrates a general rule, which you should observe when shutting down routes:
the routes that expose externally-accessible consumer endpoints should be shut down first, because this
helps to throttle the flow of messages through the rest of the route graph.
NOTE
Apache Camel also provides the option shutdownRoute(Defer), which enables you to
specify that a route must be amongst the last routes to shut down (overriding the start-
up order value). But you should rarely ever need this option. This option was mainly
needed as a workaround for earlier versions of Apache Camel (prior to 2.3), for which
routes would shut down in the same order as the start-up order.
Shutting down running tasks in a route
If a route is still processing messages when the shutdown starts, the shutdown strategy normally waits
until the currently active exchange has finished processing before shutting down the route. This
behavior can be configured on each route using the shutdownRunningTask option, which can take
either of the following values:
ShutdownRunningTask.CompleteCurrentTaskOnly
(Default) Usually, a route operates on just a single message at a time, so you can safely shut down
the route after the current task has completed.
ShutdownRunningTask.CompleteAllTasks
Specify this option in order to shut down batch consumers gracefully. Some consumer endpoints
Red Hat JBoss Fuse 6.3 Apache Camel Development Guide
100

(for example, File, FTP, Mail, iBATIS, and JPA) operate on a batch of messages at a time. For these
endpoints, it is more appropriate to wait until all of the messages in the current batch have
completed.
For example, to shut down a File consumer endpoint gracefully, you should specify the
CompleteAllTasks option, as shown in the following Java DSL fragment:
The same route can be defined in the XML DSL as follows:
Shutdown timeout
The shutdown timeout has a default value of 300 seconds. You can change the value of the timeout by
invoking the setTimeout() method on the shutdown strategy. For example, you can change the
timeout value to 600 seconds, as follows:
Integration with custom components
If you are implementing a custom Apache Camel component (which also inherits from the
org.apache.camel.Service interface), you can ensure that your custom code receives a shutdown
notification by implementing the org.apache.camel.spi.ShutdownPrepared interface. This
// Java
public void configure() throws Exception {
from("file:target/pending")
.routeId("first").startupOrder(2)
.shutdownRunningTask(ShutdownRunningTask.CompleteAllTasks)
.delay(1000).to("seda:foo");
from("seda:foo")
.routeId("second").startupOrder(1)
.to("mock:bar");
}
<camelContext id="camel" xmlns="http://camel.apache.org/schema/spring">
<!-- let this route complete all its pending messages when asked to
shut down -->
<route id="first"
startupOrder="2"
shutdownRunningTask="CompleteAllTasks">
<from uri="file:target/pending"/>
<delay><constant>1000</constant></delay>
<to uri="seda:foo"/>
</route>
<route id="second" startupOrder="1">
<from uri="seda:foo"/>
<to uri="mock:bar"/>
</route>
</camelContext>
// Java
// context = CamelContext instance
context.getShutdownStrategy().setTimeout(600);
CHAPTER 2. BASIC PRINCIPLES OF ROUTE BUILDING
101

gives the component an opportunity execute custom code in preparation for shutdown.
2.10. SCHEDULED ROUTE POLICY
2.10.1. Overview of Scheduled Route Policies
Overview
A scheduled route policy can be used to trigger events that affect a route at runtime. In particular, the
implementations that are currently available enable you to start, stop, suspend, or resume a route at
any time (or times) specified by the policy.
Scheduling tasks
The scheduled route policies are capable of triggering the following kinds of event:
Start a route—start the route at the time (or times) specified. This event only has an effect, if
the route is currently in a stopped state, awaiting activation.
Stop a route—stop the route at the time (or times) specified. This event only has an effect, if the
route is currently active.
Suspend a route—temporarily de-activate the consumer endpoint at the start of the route (as
specified in from()). The rest of the route is still active, but clients will not be able to send new
messages into the route.
Resume a route—re-activate the consumer endpoint at the start of the route, returning the
route to a fully active state.
Quartz component
The Quartz component is a timer component based on Terracotta's Quartz, which is an open source
implementation of a job scheduler. The Quartz component provides the underlying implementation for
both the simple scheduled route policy and the cron scheduled route policy.
2.10.2. Simple Scheduled Route Policy
Overview
The simple scheduled route policy is a route policy that enables you to start, stop, suspend, and
resume routes, where the timing of these events is defined by providing the time and date of an initial
event and (optionally) by specifying a certain number of subsequent repititions. To define a simple
scheduled route policy, create an instance of the following class:
Dependency
The simple scheduled route policy depends on the Quartz component, camel-quartz. For example, if
you are using Maven as your build system, you would need to add a dependency on the camel-
quartz artifact.
org.apache.camel.routepolicy.quartz.SimpleScheduledRoutePolicy
Red Hat JBoss Fuse 6.3 Apache Camel Development Guide
102

Java DSL example
Example 2.7, “Java DSL Example of Simple Scheduled Route” shows how to schedule a route to start
up using the Java DSL. The initial start time, startTime, is defined to be 3 seconds after the current
time. The policy is also configured to start the route a second time, 3 seconds after the initial start time,
which is configured by setting routeStartRepeatCount to 1 and routeStartRepeatInterval to
3000 milliseconds.
In Java DSL, you attach the route policy to the route by calling the routePolicy() DSL command in
the route.
Example 2.7. Java DSL Example of Simple Scheduled Route
NOTE
You can specify multiple policies on the route by calling routePolicy() with multiple
arguments.
XML DSL example
Example 2.8, “XML DSL Example of Simple Scheduled Route” shows how to schedule a route to start
up using the XML DSL.
In XML DSL, you attach the route policy to the route by setting the routePolicyRef attribute on the
route element.
Example 2.8. XML DSL Example of Simple Scheduled Route
// Java
SimpleScheduledRoutePolicy policy = new SimpleScheduledRoutePolicy();
long startTime = System.currentTimeMillis() + 3000L;
policy.setRouteStartDate(new Date(startTime));
policy.setRouteStartRepeatCount(1);
policy.setRouteStartRepeatInterval(3000);
from("direct:start")
.routeId("test")
.routePolicy(policy)
.to("mock:success");
<bean id="date" class="java.util.Data"/>
<bean id="startPolicy"
class="org.apache.camel.routepolicy.quartz.SimpleScheduledRoutePolicy">
<property name="routeStartDate" ref="date"/>
<property name="routeStartRepeatCount" value="1"/>
<property name="routeStartRepeatInterval" value="3000"/>
</bean>
<camelContext xmlns="http://camel.apache.org/schema/spring">
<route id="myroute" routePolicyRef="startPolicy">
<from uri="direct:start"/>
CHAPTER 2. BASIC PRINCIPLES OF ROUTE BUILDING
103

NOTE
You can specify multiple policies on the route by setting the value of routePolicyRef
as a comma-separated list of bean IDs.
Defining dates and times
The initial times of the triggers used in the simple scheduled route policy are specified using the
java.util.Date type.The most flexible way to define a Date instance is through the
java.util.GregorianCalendar class. Use the convenient constructors and methods of the
GregorianCalendar class to define a date and then obtain a Date instance by calling
GregorianCalendar.getTime().
For example, to define the time and date for January 1, 2011 at noon, call a GregorianCalendar
constructor as follows:
The GregorianCalendar class also supports the definition of times in different time zones. By
default, it uses the local time zone on your computer.
Graceful shutdown
When you configure a simple scheduled route policy to stop a route, the route stopping algorithm is
automatically integrated with the graceful shutdown procedure (see Section 2.9, “Controlling Start-Up
and Shutdown of Routes”). This means that the task waits until the current exchange has finished
processing before shutting down the route. You can set a timeout, however, that forces the route to
stop after the specified time, irrespective of whether or not the route has finished processing the
exchange.
Logging Inflight Exchanges on Timeout
If a graceful shutdown fails to shutdown cleanly within the given timeout period, then Apache Camel
performs more aggressive shut down. It forces routes, threadpools etc to shutdown.
<to uri="mock:success"/>
</route>
</camelContext>
// Java
import java.util.GregorianCalendar;
import java.util.Calendar;
...
GregorianCalendar gc = new GregorianCalendar(
2011,
Calendar.JANUARY,
1,
12, // hourOfDay
0, // minutes
0 // seconds
);
java.util.Date triggerDate = gc.getTime();
Red Hat JBoss Fuse 6.3 Apache Camel Development Guide
104

After the timeout, Apache Camel logs information about the current inflight exchanges. It logs the
origin of the exchange and current route of exchange.
For example, the log below shows that there is one inflight exchange, that origins from route1 and is
currently on the same route1 at the delay1 node.
During graceful shutdown, If you enable the DEBUG logging level on
org.apache.camel.impl.DefaultShutdownStrategy, then it logs the same inflight exchange
information.
If you do not want to see these logs, you can turn this off by setting the option
logInflightExchangesOnTimeout to false.
Scheduling tasks
You can use a simple scheduled route policy to define one or more of the following scheduling tasks:
the section called “Starting a route” .
the section called “Stopping a route” .
the section called “Suspending a route” .
the section called “Resuming a route” .
Starting a route
The following table lists the parameters for scheduling one or more route starts.
Parameter Type Default Description
routeStartDate java.util.Date None Specifies the date and
time when the route is
started for the first
time.
routeStartRepeat
Count
int 0 When set to a non-zero
value, specifies how
many times the route
should be started.
routeStartRepeat
Interval
long 0 Specifies the time
interval between starts,
in units of milliseconds.
2015-01-12 13:23:23,656 [- ShutdownTask] INFO DefaultShutdownStrategy -
There are 1 inflight exchanges:
InflightExchange: [exchangeId=ID-davsclaus-air-62213-1421065401253-0-3,
fromRouteId=route1, routeId=route1, nodeId=delay1, elapsed=2007,
duration=2017]
context.getShutdownStrategegy().setLogInflightExchangesOnTimeout(false);
CHAPTER 2. BASIC PRINCIPLES OF ROUTE BUILDING
105

Stopping a route
The following table lists the parameters for scheduling one or more route stops.
Parameter Type Default Description
routeStopDate java.util.Date None Specifies the date and
time when the route is
stopped for the first
time.
routeStopRepeatC
ount
int 0 When set to a non-zero
value, specifies how
many times the route
should be stopped.
routeStopRepeatI
nterval
long 0 Specifies the time
interval between stops,
in units of milliseconds.
routeStopGracePe
riod
int 10000 Specifies how long to
wait for the current
exchange to finish
processing (grace
period) before forcibly
stopping the route. Set
to 0 for an infinite grace
period.
routeStopTimeUni
t
long TimeUnit.MILLISE
CONDS
Specifies the time unit
of the grace period.
Suspending a route
The following table lists the parameters for scheduling the suspension of a route one or more times.
Parameter Type Default Description
routeSuspendDate java.util.Date None Specifies the date and
time when the route is
suspended for the first
time.
routeSuspendRepe
atCount
int 0 When set to a non-zero
value, specifies how
many times the route
should be suspended.
Red Hat JBoss Fuse 6.3 Apache Camel Development Guide
106

routeSuspendRepe
atInterval
long 0 Specifies the time
interval between
suspends, in units of
milliseconds.
Parameter Type Default Description
Resuming a route
The following table lists the parameters for scheduling the resumption of a route one or more times.
Parameter Type Default Description
routeResumeDate java.util.Date None Specifies the date and
time when the route is
resumed for the first
time.
routeResumeRepea
tCount
int 0 When set to a non-zero
value, specifies how
many times the route
should be resumed.
routeResumeRepea
tInterval
long 0 Specifies the time
interval between
resumes, in units of
milliseconds.
2.10.3. Cron Scheduled Route Policy
Overview
The cron scheduled route policy is a route policy that enables you to start, stop, suspend, and resume
routes, where the timing of these events is specified using cron expressions. To define a cron scheduled
route policy, create an instance of the following class:
Dependency
The simple scheduled route policy depends on the Quartz component, camel-quartz. For example, if
you are using Maven as your build system, you would need to add a dependency on the camel-
quartz artifact.
Java DSL example
Example 2.9, “Java DSL Example of a Cron Scheduled Route” shows how to schedule a route to start up
using the Java DSL. The policy is configured with the cron expression, */3 * * * * ?, which triggers
a start event every 3 seconds.
org.apache.camel.routepolicy.quartz.CronScheduledRoutePolicy
CHAPTER 2. BASIC PRINCIPLES OF ROUTE BUILDING
107

In Java DSL, you attach the route policy to the route by calling the routePolicy() DSL command in
the route.
Example 2.9. Java DSL Example of a Cron Scheduled Route
NOTE
You can specify multiple policies on the route by calling routePolicy() with multiple
arguments.
XML DSL example
Example 2.10, “XML DSL Example of a Cron Scheduled Route” shows how to schedule a route to start
up using the XML DSL.
In XML DSL, you attach the route policy to the route by setting the routePolicyRef attribute on the
route element.
Example 2.10. XML DSL Example of a Cron Scheduled Route
NOTE
You can specify multiple policies on the route by setting the value of routePolicyRef
as a comma-separated list of bean IDs.
Defining cron expressions
The cron expression syntax has its origins in the UNIX cron utility, which schedules jobs to run in the
// Java
CronScheduledRoutePolicy policy = new CronScheduledRoutePolicy();
policy.setRouteStartTime("*/3 * * * * ?");
from("direct:start")
.routeId("test")
.routePolicy(policy)
.to("mock:success");;
<bean id="date" class="org.apache.camel.routepolicy.quartz.SimpleDate"/>
<bean id="startPolicy"
class="org.apache.camel.routepolicy.quartz.CronScheduledRoutePolicy">
<property name="routeStartTime" value="*/3 * * * * ?"/>
</bean>
<camelContext xmlns="http://camel.apache.org/schema/spring">
<route id="testRoute" routePolicyRef="startPolicy">
<from uri="direct:start"/>
<to uri="mock:success"/>
</route>
</camelContext>
Red Hat JBoss Fuse 6.3 Apache Camel Development Guide
108

background on a UNIX system. A cron expression is effectively a syntax for wildcarding dates and
times that enables you to specify either a single event or multiple events that recur periodically.
A cron expression consists of 6 or 7 fields in the following order:
The Year field is optional and usually omitted, unless you want to define an event that occurs once
and once only. Each field consists of a mixture of literals and special characters. For example, the
following cron expression specifies an event that fires once every day at midnight:
The * character is a wildcard that matches every value of a field. Hence, the preceding expression
matches every day of every month. The ? character is a dummy placeholder that means ignore this
field. It always appears either in the DayOfMonth field or in the DayOfWeek field, because it is not
logically consistent to specify both of these fields at the same time. For example, if you want to
schedule an event that fires once a day, but only from Monday to Friday, use the following cron
expression:
Where the hyphen character specifies a range, MON-FRI. You can also use the forward slash character,
/, to specify increments. For example, to specify that an event fires every 5 minutes, use the following
cron expression:
For a full explanation of the cron expression syntax, see the Wikipedia article on CRON expressions.
Scheduling tasks
You can use a cron scheduled route policy to define one or more of the following scheduling tasks:
the section called “Starting a route” .
the section called “Stopping a route” .
the section called “Suspending a route” .
the section called “Resuming a route” .
Starting a route
The following table lists the parameters for scheduling one or more route starts.
Parameter Type Default Description
routeStartString String None Specifies a cron
expression that triggers
one or more route start
events.
Seconds Minutes Hours DayOfMonth Month DayOfWeek [Year]
0 0 24 * * ?
0 0 24 ? * MON-FRI
0 0/5 * * * ?
CHAPTER 2. BASIC PRINCIPLES OF ROUTE BUILDING
109

Stopping a route
The following table lists the parameters for scheduling one or more route stops.
Parameter Type Default Description
routeStopTime String None Specifies a cron
expression that triggers
one or more route stop
events.
routeStopGracePe
riod
int 10000 Specifies how long to
wait for the current
exchange to finish
processing (grace
period) before forcibly
stopping the route. Set
to 0 for an infinite grace
period.
routeStopTimeUni
t
long TimeUnit.MILLISE
CONDS
Specifies the time unit
of the grace period.
Suspending a route
The following table lists the parameters for scheduling the suspension of a route one or more times.
Parameter Type Default Description
routeSuspendTime String None Specifies a cron
expression that triggers
one or more route
suspend events.
Resuming a route
The following table lists the parameters for scheduling the resumption of a route one or more times.
Parameter Type Default Description
routeResumeTime String None Specifies a cron
expression that triggers
one or more route
resume events.
2.10.4. Route Policy Factory
Using Route Policy Factory
Red Hat JBoss Fuse 6.3 Apache Camel Development Guide
110

Available as of Camel 2.14
If you want to use a route policy for every route, you can use a
org.apache.camel.spi.RoutePolicyFactory as a factory for creating a RoutePolicy instance
for each route. This can be used when you want to use the same kind of route policy for every route.
Then you need to only configure the factory once, and every route created will have the policy
assigned.
There is API on CamelContext to add a factory, as shown below:
From XML DSL you only define a <bean> with the factory
The factory contains the createRoutePolicy method for creating route policies.
Note you can have as many route policy factories as you want. Just call the
addRoutePolicyFactory again, or declare the other factories as <bean> in XML.
2.11. ONCOMPLETION
Overview
The OnCompletion DSL name is used to define an action that is to take place when a Unit of Work is
completed. A Unit of Work is a Camel concept that encompasses an entire exchange. See
Section 43.1, “Exchanges”. The onCompletion command has the following features:
The scope of the OnCompletion command can be global or per route. A route scope overrides
global scope.
OnCompletion can be configured to be triggered on success for failure.
The onWhen predicate can be used to only trigger the onCompletion in certain situations.
You can define whether or not to use a thread pool, though the default is no thread pool.
Route Only Scope for onCompletion
context.addRoutePolicyFactory(new MyRoutePolicyFactory());
<bean id="myRoutePolicyFactory" class="com.foo.MyRoutePolicyFactory"/>
/**
* Creates a new {@link org.apache.camel.spi.RoutePolicy} which will be
assigned to the given route.
*
* @param camelContext the camel context
* @param routeId the route id
* @param route the route definition
* @return the created {@link org.apache.camel.spi.RoutePolicy}, or
<tt>null</tt> to not use a policy for this route
*/
RoutePolicy createRoutePolicy(CamelContext camelContext, String routeId,
RouteDefinition route);
CHAPTER 2. BASIC PRINCIPLES OF ROUTE BUILDING
111

When an onCompletion DSL is specified on an exchange, Camel spins off a new thread. This allows
the original thread to continue without interference from the onCompletion task. A route will only
support one onCompletion. In the following example, the onCompletion is triggered whether the
exchange completes with success or failure. This is the default action.
For XML the format is as follows:
To trigger the onCompletion on failure, the onFailureOnly parameter can be used. Similarly, to
trigger the onCompletion on success, use the onCompleteOnly parameter.
For XML, onFailureOnly and onCompleteOnly are expressed as booleans on the onCompletion
tag:
from("direct:start")
.onCompletion()
// this route is only invoked when the original route is complete
as a kind
// of completion callback
.to("log:sync")
.to("mock:sync")
// must use end to denote the end of the onCompletion route
.end()
// here the original route contiues
.process(new MyProcessor())
.to("mock:result");
<route>
<from uri="direct:start"/>
<!-- this onCompletion block will only be executed when the exchange
is done being routed -->
<!-- this callback is always triggered even if the exchange failed -->
<onCompletion>
<!-- so this is a kinda like an after completion callback -->
<to uri="log:sync"/>
<to uri="mock:sync"/>
</onCompletion>
<process ref="myProcessor"/>
<to uri="mock:result"/>
</route>
from("direct:start")
// here we qualify onCompletion to only invoke when the exchange
failed (exception or FAULT body)
.onCompletion().onFailureOnly()
.to("log:sync")
.to("mock:sync")
// must use end to denote the end of the onCompletion route
.end()
// here the original route continues
.process(new MyProcessor())
.to("mock:result");
<route>
<from uri="direct:start"/>
Red Hat JBoss Fuse 6.3 Apache Camel Development Guide
112

Global Scope for onCompletion
To define onCompletion for more than just one route:
Using onWhen
To trigger the onCompletion under certain circumstances, use the onWhen predicate. The following
example will trigger the onCompletion when the body of the message contains the word Hello:
Using onCompletion with or without a thread pool
As of Camel 2.14, onCompletion will not use a thread pool by default. To force the use of a thread
pool, either set an executorService or set parallelProcessing to true. For example, in Java
DSL, use the following format:
<!-- this onCompletion block will only be executed when the exchange
is done being routed -->
<!-- this callback is only triggered when the exchange failed, as we
have onFailure=true -->
<onCompletion onFailureOnly="true">
<to uri="log:sync"/>
<to uri="mock:sync"/>
</onCompletion>
<process ref="myProcessor"/>
<to uri="mock:result"/>
</route>
// define a global on completion that is invoked when the exchange is
complete
onCompletion().to("log:global").to("mock:sync");
from("direct:start")
.process(new MyProcessor())
.to("mock:result");
/from("direct:start")
.onCompletion().onWhen(body().contains("Hello"))
// this route is only invoked when the original route is complete
as a kind
// of completion callback. And also only if the onWhen predicate
is true
.to("log:sync")
.to("mock:sync")
// must use end to denote the end of the onCompletion route
.end()
// here the original route contiues
.to("log:original")
.to("mock:result");
onCompletion().parallelProcessing()
.to("mock:before")
.delay(1000)
.setBody(simple("OnComplete:${body}"));
CHAPTER 2. BASIC PRINCIPLES OF ROUTE BUILDING
113

For XML the format is:
Use the executorServiceRef option to refer to a specific thread pool:
Run onCompletion before Consumer Sends Response
onCompletion can be run in two modes:
AfterConsumer - The default mode which runs after the consumer is finished
BeforeConsumer - Runs before the consumer writes a response back to the callee. This allows
onCompletion to modify the Exchange, such as adding special headers, or to log the
Exchange as a response logger.
For example, to add a created by header to the response, use modeBeforeConsumer() as shown
below:
For XML, set the mode attribute to BeforeConsumer:
2.12. METRICS
Overview
Available as of Camel 2.14
While Camel provides a lot of existing metrics integration with Codahale metrics has been added for
Camel routes. This allows end users to seamless feed Camel routing information together with existing
data they are gathering using Codahale metrics.
To use the Codahale metrics you will need to:
<onCompletion parallelProcessing="true">
<to uri="before"/>
<delay><constant>1000</constant></delay>
<setBody><simple>OnComplete:${body}<simple></setBody>
</onCompletion>
<onCompletion executorServiceRef="myThreadPool"
<to uri="before"/>
<delay><constant>1000</constant></delay>
<setBody><simple>OnComplete:${body}</simple></setBody>
</onCompletion>>
.onCompletion().modeBeforeConsumer()
.setHeader("createdBy", constant("Someone"))
.end()
<onCompletion mode="BeforeConsumer">
<setHeader headerName="createdBy">
<constant>Someone</constant>
</setHeader>
</onCompletion>
Red Hat JBoss Fuse 6.3 Apache Camel Development Guide
114

1. Add camel-metrics component
2. Enable route metrics in XML or Java code
Note that performance metrics are only usable if you have a way of displaying them; any kind of
monitoring tooling which can integrate with JMX can be used, as the metrics are available over JMX. In
addition, the actual data is 100% Codehale JSON.
Metrics Route Policy
Obtaining Codahale metrics for a single route can be accomplished by defining a
MetricsRoutePolicy on a per route basis.
From Java create an instance of MetricsRoutePolicy to be assigned as the route's policy. This is
shown below:
From XML DSL you define a <bean> which is specified as the route's policy; for example:
Metrics Route Policy Factory
This factory allows one to add a RoutePolicy for each route which exposes route utilization statistics
using Codahale metrics. This factory can be used in Java and XML as the examples below demonstrate.
From Java you just add the factory to the CamelContext as shown below:
And from XML DSL you define a <bean> as follows:
From Java code you can get hold of the com.codahale.metrics.MetricRegistry from the
org.apache.camel.component.metrics.routepolicy.MetricsRegistryService as shown
below:
from("file:src/data?noop=true").routePolicy(new
MetricsRoutePolicy()).to("jms:incomingOrders");
<bean id="policy"
class="org.apache.camel.component.metrics.routepolicy.MetricsRoutePolicy"/
>
<camelContext xmlns="http://camel.apache.org/schema/spring">
<route routePolicyRef="policy">
<from uri="file:src/data?noop=true"/>
[...]
context.addRoutePolicyFactory(new MetricsRoutePolicyFactory());
<!-- use camel-metrics route policy to gather metrics for all routes -->
<bean id="metricsRoutePolicyFactory"
class="org.apache.camel.component.metrics.routepolicy.MetricsRoutePolicyFa
ctory"/>
MetricRegistryService registryService =
context.hasService(MetricsRegistryService.class);
if (registryService != null) {
CHAPTER 2. BASIC PRINCIPLES OF ROUTE BUILDING
115

Options
The MetricsRoutePolicyFactory and MetricsRoutePolicy supports the following options:
Name Default Description
durationUnit TimeUnit.MILLISECONDS The unit to use for duration in the
metrics reporter or when dumping
the statistics as json.
jmxDomain org.apache.camel.metric
s
The JXM domain name.
metricsRegistry Allow to use a shared
com.codahale.metrics.Me
tricRegistry. If none is
provided then Camel will create a
shared instance used by the this
CamelContext.
prettyPrint false Whether to use pretty print when
outputting statistics in json
format.
rateUnit TimeUnit.SECONDS The unit to use for rate in the
metrics reporter or when dumping
the statistics as json.
useJmx false Whether to report fine grained
statistics to JMX by using the
com.codahale.metrics.Jm
xReporter.
Notice that if JMX is enabled on
CamelContext then a
MetricsRegistryService
mbean is enlisted under the
services type in the JMX tree.
That mbean has a single
operation to output the statistics
using json. Setting useJmx to true
is only needed if you want fine
grained mbeans per statistics
type.
2.13. JMX NAMING
Overview
MetricsRegistry registry = registryService.getMetricsRegistry();
...
}
Red Hat JBoss Fuse 6.3 Apache Camel Development Guide
116

Apache Camel allows you to customise the name of a CamelContext bean as it appears in JMX, by
defining a management name pattern for it. For example, you can customise the name pattern of an XML
CamelContext instance, as follows:
If you do not explicitly set a name pattern for the CamelContext bean, Apache Camel reverts to a
default naming strategy.
Default naming strategy
By default, the JMX name of a CamelContext bean deployed in an OSGi bundle is equal to the OSGi
symbolic name of the bundle. For example, if the OSGi symbolic name is MyCamelBundle, the JMX
name would be MyCamelBundle. In cases where there is more than one CamelContext in the bundle,
the JMX name is disambiguated by adding a counter value as a suffix. For example, if there are multiple
Camel contexts in the MyCamelBundle bundle, the corresponding JMX MBeans are named as follows:
Customising the JMX naming strategy
One drawback of the default naming strategy is that you cannot guarantee that a given CamelContext
bean will have the same JMX name between runs. If you want to have greater consistency between
runs, you can control the JMX name more precisely by defining a JMX name pattern for the
CamelContext instances.
Specifying a name pattern in Java
To specify a name pattern on a CamelContext in Java, call the setNamePattern method, as follows:
Specifying a name pattern in XML
To specify a name pattern on a CamelContext in XML, set the managementNamePattern attribute
on the camelContext element, as follows:
Name pattern tokens
You can construct a JMX name pattern by mixing literal text with any of the following tokens:
Table 2.11. JMX Name Pattern Tokens
<camelContext id="myCamel" managementNamePattern="#name#">
...
</camelContext>
MyCamelBundle-1
MyCamelBundle-2
MyCamelBundle-3
...
// Java
context.getManagementNameStrategy().setNamePattern("#name#");
<camelContext id="myCamel" managementNamePattern="#name#">
CHAPTER 2. BASIC PRINCIPLES OF ROUTE BUILDING
117

Token Description
#camelId# Value of the id attribute on the CamelContext bean.
#name# Same as #camelId#.
#counter# An incrementing counter (starting at 1).
#bundleId# The OSGi bundle ID of the deployed bundle (OSGi only).
#symbolicName# The OSGi symbolic name (OSGi only).
#version# The OSGi bundle version (OSGi only).
Examples
Here are some examples of JMX name patterns you could define using the supported tokens:
Ambiguous names
Because the customised naming pattern overrides the default naming strategy, it is possible to define
ambiguous JMX MBean names using this approach. For example:
In this case, Apache Camel would fail on start-up and report an MBean already exists exception. You
should, therefore, take extra care to ensure that you do not define ambiguous name patterns.
2.14. PERFORMANCE AND OPTIMIZATION
Avoid unnecessary message copying
You can avoid making an unnecessary copy of the original message, by setting the
allowUseOriginalMessage option to false on the CamelContext object. For example, in
Blueprint XML you can set this option as follows:
<camelContext id="fooContext" managementNamePattern="FooApplication-
#name#">
...
</camelContext>
<camelContext id="myCamel" managementNamePattern="#bundleID#-
#symbolicName#-#name#">
...
</camelContext>
<camelContext id="foo" managementNamePattern="SameOldSameOld"> ...
</camelContext>
...
<camelContext id="bar" managementNamePattern="SameOldSameOld"> ...
</camelContext>
Red Hat JBoss Fuse 6.3 Apache Camel Development Guide
118

You can safely set allowUseOriginalMessage to false, if the following conditions are satisfied:
You do not set useOriginalMessage=true on any of the error handlers or on the
onException element.
You do not use the getOriginalMessage method anywhere in your Java application code.
<camelContext xmlns="http://camel.apache.org/schema/blueprint"
allowUseOriginalMessage="false">
...
</camelContext>
CHAPTER 2. BASIC PRINCIPLES OF ROUTE BUILDING
119

CHAPTER 3. INTRODUCING ENTERPRISE INTEGRATION
PATTERNS
Abstract
The Apache Camel's Enterprise Integration Patterns are inspired by a book of the same name written by
Gregor Hohpe and Bobby Woolf. The patterns described by these authors provide an excellent toolbox
for developing enterprise integration projects. In addition to providing a common language for
discussing integration architectures, many of the patterns can be implemented directly using Apache
Camel's programming interfaces and XML configuration.
3.1. OVERVIEW OF THE PATTERNS
Enterprise Integration Patterns book
Apache Camel supports most of the patterns from the book, Enterprise Integration Patterns by Gregor
Hohpe and Bobby Woolf.
Messaging systems
The messaging systems patterns, shown in Table 3.1, “Messaging Systems”, introduce the fundamental
concepts and components that make up a messaging system.
Table 3.1. Messaging Systems
Icon Name Use Case
Message How can two applications
connected by a message channel
exchange a piece of information?
Message Channel How does one application
communicate with another
application using messaging?
Message Endpoint How does an application connect
to a messaging channel to send
and receive messages?
Pipes and Filters How can we perform complex
processing on a message while
still maintaining independence
and flexibility?
Red Hat JBoss Fuse 6.3 Apache Camel Development Guide
120

Message Router How can you decouple individual
processing steps so that
messages can be passed to
different filters depending on a
set of defined conditions?
Message Translator How do systems using different
data formats communicate with
each other using messaging?
Icon Name Use Case
Messaging channels
A messaging channel is the basic component used for connecting the participants in a messaging
system. The patterns in Table 3.2, “Messaging Channels” describe the different kinds of messaging
channels available.
Table 3.2. Messaging Channels
Icon Name Use Case
Point to Point Channel How can the caller be sure that
exactly one receiver will receive
the document or will perform the
call?
Publish Subscribe Channel How can the sender broadcast an
event to all interested receivers?
Dead Letter Channel What will the messaging system
do with a message it cannot
deliver?
Guaranteed Delivery How does the sender make sure
that a message will be delivered,
even if the messaging system
fails?
Message Bus What is an architecture that
enables separate, decoupled
applications to work together,
such that one or more of the
applications can be added or
removed without affecting the
others?
CHAPTER 3. INTRODUCING ENTERPRISE INTEGRATION PATTERNS
121

Message construction
The message construction patterns, shown in Table 3.3, “Message Construction”, describe the various
forms and functions of the messages that pass through the system.
Table 3.3. Message Construction
Icon Name Use Case
Correlation Identifier How does a requestor identify the
request that generated the
received reply?
Return Address How does a replier know where to
send the reply?
Message routing
The message routing patterns, shown in Table 3.4, “Message Routing”, describe various ways of linking
message channels together, including various algorithms that can be applied to the message stream
(without modifying the body of the message).
Table 3.4. Message Routing
Icon Name Use Case
Content Based Router How do we handle a situation
where the implementation of a
single logical function (e.g.,
inventory check) is spread across
multiple physical systems?
Message Filter How does a component avoid
receiving uninteresting
messages?
Recipient List How do we route a message to a
list of dynamically specified
recipients?
Splitter How can we process a message if
it contains multiple elements,
each of which might have to be
processed in a different way?
Red Hat JBoss Fuse 6.3 Apache Camel Development Guide
122

Aggregator How do we combine the results of
individual, but related messages
so that they can be processed as
a whole?
Resequencer How can we get a stream of
related, but out-of-sequence,
messages back into the correct
order?
Composed Message Processor How can you maintain the overall
message flow when processing a
message consisting of multiple
elements, each of which may
require different processing?
Scatter-Gather How do you maintain the overall
message flow when a message
needs to be sent to multiple
recipients, each of which may
send a reply?
Routing Slip How do we route a message
consecutively through a series of
processing steps when the
sequence of steps is not known at
design-time, and might vary for
each message?
Throttler How can I throttle messages to
ensure that a specific endpoint
does not get overloaded, or that
we don't exceed an agreed SLA
with some external service?
Delayer How can I delay the sending of a
message?
Load Balancer How can I balance load across a
number of endpoints?
Multicast How can I route a message to a
number of endpoints at the same
time?
Loop How can I repeat processing a
message in a loop?
Icon Name Use Case
CHAPTER 3. INTRODUCING ENTERPRISE INTEGRATION PATTERNS
123

Sampling How can I sample one message
out of many in a given period to
avoid downstream route does not
get overloaded?
Icon Name Use Case
Message transformation
The message transformation patterns, shown in Table 3.5, “Message Transformation”, describe how to
modify the contents of messages for various purposes.
Table 3.5. Message Transformation
Icon Name Use Case
Content Enricher How do we communicate with
another system if the message
originator does not have all the
required data items available?
Content Filter How do you simplify dealing with
a large message, when you are
interested in only a few data
items?
Claim Check How can we reduce the data
volume of messages sent across
the system without sacrificing
information content?
Normalizer How do you process messages
that are semantically equivalent,
but arrive in a different format?
Sort How can I sort the body of a
message?
Messaging endpoints
A messaging endpoint denotes the point of contact between a messaging channel and an application.
The messaging endpoint patterns, shown in Table 3.6, “Messaging Endpoints”, describe various
features and qualities of service that can be configured on an endpoint.
Table 3.6. Messaging Endpoints
Red Hat JBoss Fuse 6.3 Apache Camel Development Guide
124

Icon Name Use Case
Messaging Mapper How do you move data between
domain objects and the
messaging infrastructure while
keeping the two independent of
each other?
Event Driven Consumer How can an application
automatically consume messages
as they become available?
Polling Consumer How can an application consume
a message when the application is
ready?
Competing Consumers How can a messaging client
process multiple messages
concurrently?
Message Dispatcher How can multiple consumers on a
single channel coordinate their
message processing?
Selective Consumer How can a message consumer
select which messages it wants to
receive?
Durable Subscriber How can a subscriber avoid
missing messages when it's not
listening for them?
Idempotent Consumer How can a message receiver deal
with duplicate messages?
Transactional Client How can a client control its
transactions with the messaging
system?
Messaging Gateway How do you encapsulate access
to the messaging system from the
rest of the application?
CHAPTER 3. INTRODUCING ENTERPRISE INTEGRATION PATTERNS
125

Service Activator How can an application design a
service to be invoked both via
various messaging technologies
and via non-messaging
techniques?
Icon Name Use Case
System management
The system management patterns, shown in Table 3.7, “System Management”, describe how to
monitor, test, and administer a messaging system.
Table 3.7. System Management
Icon Name Use Case
Wire Tap How do you inspect messages
that travel on a point-to-point
channel?
Red Hat JBoss Fuse 6.3 Apache Camel Development Guide
126

CHAPTER 4. DEFINING REST SERVICES
Abstract
Apache Camel supports multiple approaches to defining REST services. In particular, Apache Camel
provides the REST DSL (Domain Specific Language), which is a simple but powerful fluent API that can
be layered over any REST component and provides integration with Swagger.
4.1. OVERVIEW OF REST IN CAMEL
Overview
Apache Camel provides many different approaches and components for defining REST services in your
Camel applications. This section provides a quick overview of these different approaches and
components, so that you can decide which implementation and API best suits your requirements.
What is REST?
Representational State Transfer (REST) is an architecture for distributed applications that centers
around the transmission of data over HTTP, using only the four basic HTTP verbs: GET, POST, PUT, and
DELETE.
In contrast to a protocol such as SOAP, which treats HTTP as a mere transport protocol for SOAP
messages, the REST architecture exploits HTTP directly. The key insight is that the HTTP protocol
itself, augmented by a few simple conventions, is eminently suitable to serve as the framework for
distributed applications.
A sample REST invocation
Because the REST architecture is built around the standard HTTP verbs, in many cases you can use a
regular browser as a REST client. For example, to invoke a simple Hello World REST service running on
the host and port, localhost:9091, you could navigate to a URL like the following in your browser:
The Hello World REST service might then return a response string, such as:
Which gets displayed in your browser window. The ease with which you can invoke REST services,
using nothing more than a standard browser (or the curl command-line utility), is one of the many
reasons why the REST protocol has rapidly gained popularity.
REST wrapper layers
The following REST wrapper layers offer a simplified syntax for defining REST services and can be
layered on top of different REST implementations:
REST DSL
The REST DSL (in camel-core) is a facade or wrapper layer that provides a simplified builder API
for defining REST services. The REST DSL does not itself provide a REST implementation: it must be
http://localhost:9091/say/hello/Garp
Hello Garp
CHAPTER 4. DEFINING REST SERVICES
127

combined with an underlying REST implementation. For example, the following Java code shows
how to define a simple Hello World service using the REST DSL:
For more details, see Section 4.2, “Defining Services with REST DSL” .
Rest component
The Rest component (in camel-core) is a wrapper layer that enables you to define REST services
using a URI syntax. Like the REST DSL, the Rest component does not itself provide a REST
implementation: it must be combined with an underlying REST implementation. For example, the
following Java code shows how to define a simple Hello World service using the Rest component:
REST implementations
Apache Camel provides several different REST implementations, through the following components:
Spark-Rest component
The Spark-Rest component (in camel-spark-rest) is a REST implementation that enables you to
define REST services using a URI syntax. The Spark framework itself is a Java API, which is loosely
based on the Sinatra framework (a Python API). For example, the following Java code shows how to
define a simple Hello World service using the Spark-Rest component:
Notice that, in contrast to the Rest component, the syntax for a variable in the URI is :name instead
of {name}.
NOTE
The Spark-Rest component requires Java 8.
Restlet component
The Restlet component (in camel-restlet) is a REST implementation that can, in principle, be
layered above different transport protocols (although this component is only tested against the
HTTP protocol). This component also provides an integration with the Restlet Framework, which is
a commercial framework for developing REST services in Java. For example, the following Java
code shows how to define a simple Hello World service using the Restlet component:
For more details, see Restlet in the Apache Camel Component Reference Guide.
rest("/say")
.get("/hello/{name}").route().transform().simple("Hello
${header.name}");
from("rest:get:say:/hello/{name}").transform().simple("Hello
${header.name}");
from("spark-rest:get:/say/hello/:name").transform().simple("Hello
${header.name}");
from("restlet:http://0.0.0.0:9091/say/hello/{name}?restletMethod=get")
.transform().simple("Hello ${header.name}");
Red Hat JBoss Fuse 6.3 Apache Camel Development Guide
128

Servlet component
The Servlet component (in camel-servlet) is a component that binds a Java servlet to a Camel
route. In other words, the Servlet component enables you to package and deploy a Camel route as
if it was a standard Java servlet. The Servlet component is therefore particularly useful, if you need
to deploy a Camel route inside a servlet container (for example, into an Apache Tomcat HTTP server
or into a JBoss Enterprise Application Platform container).
The Servlet component on its own, however, does not provide any convenient REST API for defining
REST services. The easiest way to use the Servlet component, therefore, is to combine it with the
REST DSL, so that you can define REST services with a user-friendly API.
For more details, see Servlet in the Apache Camel Component Reference Guide.
JAX-RS REST implementation
JAX-RS (Java API for RESTful Web Services) is a framework for binding REST requests to Java objects,
where the Java classes must be decorated with JAX-RS annotations in order to define the binding. The
JAX-RS framework is relatively mature and provides a sophisticated framework for developing REST
services, but it is also somewhat complex to program.
The JAX-RS integration with Apache Camel is implemented by the CXFRS component, which is
layered over Apache CXF. In outline, JAX-RS binds a REST request to a Java class using the following
annotations (where this is only an incomplete sample of the many available annotations):
@Path
Annotation that can map a context path to a Java class or map a sub-path to a particular Java
method.
@GET, @POST, @PUT, @DELETE
Annotations that map a HTTP method to a Java method.
@PathParam
Annotation that either maps a URI parameter to a Java method argument, or injects a URI
parameter into a field.
@QueryParam
Annotation that either maps a query parameter to a Java method argument, or injects a query
parameter into a field.
The body of a REST request or REST response is normally expected to be in JAXB (XML) data format.
But Apache CXF also supports conversion of JSON format to JAXB format, so that JSON messages can
also be parsed.
For more details, see CXFRS in the Apache Camel Component Reference Guide and part "Developing
RESTful Web Services" in "Apache CXF Development Guide".
NOTE
The CXFRS component is not integrated with the REST DSL.
4.2. DEFINING SERVICES WITH REST DSL
CHAPTER 4. DEFINING REST SERVICES
129

REST DSL is a facade
The REST DSL is effectively a facade that provides a simplified syntax for defining REST services in a
Java DSL or an XML DSL (Domain Specific Language). REST DSL does not actually provide the REST
implementation, it is just a wrapper around an existing REST implementation (of which there are
several in Apache Camel).
Advantages of the REST DSL
The REST DSL wrapper layer offers the following advantages:
A modern easy-to-use syntax for defining REST services.
Compatible with multiple different Apache Camel components.
Swagger integration (through the camel-swagger component).
Components that integrate with REST DSL
Because the REST DSL is not an actual REST implementation, one of the first things you need to do is
to choose a Camel component to provide the underlying implementation. The following Camel
components are currently integrated with the REST DSL:
Servlet component (camel-servlet).
Spark-Rest component (camel-spark-rest).
Netty HTTP component (camel-netty-http).
Netty4 HTTP component (camel-netty4-http).
Jetty component (camel-jetty).
Restlet component (camel-restlet).
NOTE
The Rest component (part of camel-core) is not a REST implementation. Like the
REST DSL, the Rest component is a facade, providing a simplified syntax to define REST
services using a URI syntax. The Rest component also requires an underlying REST
implementation.
Configuring REST DSL to use a REST implementation
To specify the REST implementation, you use either the restConfiguration() builder (in Java DSL)
or the restConfiguration element (in XML DSL). For example, to configure REST DSL to use the
Spark-Rest component, you would use a builder expression like the following in the Java DSL:
And you would use an element like the following (as a child of camelContext) in the XML DSL:
restConfiguration().component("spark-rest").port(9091);
<restConfiguration component="spark-rest" port="9091"/>
Red Hat JBoss Fuse 6.3 Apache Camel Development Guide
130

Syntax
The Java DSL syntax for defining a REST service is as follows:
Where CamelRoute is an optional embedded Camel route (defined using the standard Java DSL
syntax for routes).
The REST service definition starts with the rest() keyword, followed by one or more verb clauses
that handle specific URL path segments. The HTTP verb can be one of get(), head(), put(), post(),
delete(), or verb(). Each verb clause can use either of the following syntaxes:
Verb clause ending in to() keyword. For example:
Verb clause ending in route() keyword (for embedding a Camel route). For example:
REST DSL with Java
In Java, to define a service with the REST DSL, put the REST definition into the body of a
RouteBuilder.configure() method, just like you do for regular Apache Camel routes. For
example, to define a simple Hello World service using the REST DSL with the Spark-Rest component,
define the following Java code:
The preceding example features three different kinds of builder:
restConfiguration()
Configures the REST DSL to use a specific REST implementation (Spark-Rest).
rest()
Defines a service using the REST DSL. Each of the verb clauses are terminated by a to() keyword,
which forwards the incoming message to a direct endpoint (the direct component splices
routes together within the same application).
rest("BasePath").Option()+.
.Verb("Path").Option()+.[to() | route().CamelRoute.endRest()]
.Verb("Path").Option()+.[to() | route().CamelRoute.endRest()]
...
.Verb("Path").Option()+.[to() | route().CamelRoute];
get("...").Option()+.to("...")
get("...").Option()+.route("...").CamelRoute.endRest()
restConfiguration().component("spark-rest").port(9091);
rest("/say")
.get("/hello").to("direct:hello")
.get("/bye").to("direct:bye");
from("direct:hello")
.transform().constant("Hello World");
from("direct:bye")
.transform().constant("Bye World");
CHAPTER 4. DEFINING REST SERVICES
131

from()
Defines a regular Camel route.
REST DSL with XML
In XML, to define a service with the XML DSL, define a rest element as a child of the camelContext
element. For example, to define a simple Hello World service using the REST DSL with the Spark-Rest
component, define the following XML code (in Blueprint):
Specifying a base path
The rest() keyword (Java DSL) or the path attribute of the rest element (XML DSL) allows you to
define a base path, which is then prefixed to the paths in all of the verb clauses. For example, given the
following snippet of Java DSL:
Or given the following snippet of XML DSL:
<camelContext xmlns="http://camel.apache.org/schema/blueprint">
<restConfiguration component="spark-rest" port="9091"/>
<rest path="/say">
<get uri="/hello">
<to uri="direct:hello"/>
</get>
<get uri="/bye">
<to uri="direct:bye"/>
</get>
</rest>
<route>
<from uri="direct:hello"/>
<transform>
<constant>Hello World</constant>
</transform>
</route>
<route>
<from uri="direct:bye"/>
<transform>
<constant>Bye World</constant>
</transform>
</route>
</camelContext>
rest("/say")
.get("/hello").to("direct:hello")
.get("/bye").to("direct:bye");
<rest path="/say">
<get uri="/hello">
<to uri="direct:hello"/>
</get>
<get uri="/bye" consumes="application/json">
Red Hat JBoss Fuse 6.3 Apache Camel Development Guide
132

The REST DSL builder gives you the following URL mappings:
The base path is optional. If you prefer, you could (less elegantly) specify the full path in each of the
verb clauses:
Using Dynamic To
The REST DSL supports the toD dynamic to parameter. Use this parameter to specify URIs.
For example, in JMS a dynamic endpoint URI could be defined in the following way:
In XML DSL, the same details would look like this:
For more information about the toD dynamic to parameter, see the section called “Dynamic To” .
URI templates
In a verb argument, you can specify a URI template, which enables you to capture specific path
segments in named properties (which are then mapped to Camel message headers). For example, if you
would like to personalize the Hello World application so that it greets the caller by name, you could
define a REST service like the following:
<to uri="direct:bye"/>
</get>
</rest>
/say/hello
/say/bye
rest()
.get("/say/hello").to("direct:hello")
.get("/say/bye").to("direct:bye");
public void configure() throws Exception {
rest("/say")
.get("/hello/{language}").toD("jms:queue:hello-${header.language}");
}
<rest uri="/say">
<get uri="/hello//{language}">
<toD uri="jms:queue:hello-${header.language}"/>
</get>
<rest>
rest("/say")
.get("/hello/{name}").to("direct:hello")
.get("/bye/{name}").to("direct:bye");
from("direct:hello")
.transform().simple("Hello ${header.name}");
from("direct:bye")
.transform().simple("Bye ${header.name}");
CHAPTER 4. DEFINING REST SERVICES
133

The URI template captures the text of the {name} path segment and copies this captured text into the
name message header. If you invoke the service by sending a GET HTTP Request with the URL ending
in /say/hello/Joe, the HTTP Response is Hello Joe.
Embedded route syntax
Instead of terminating a verb clause with the to() keyword (Java DSL) or the to element (XML DSL),
you have the option of embedding an Apache Camel route directly into the REST DSL, using the
route() keyword (Java DSL) or the route element (XML DSL). The route() keyword enables you to
embed a route into a verb clause, with the following syntax:
Where the endRest() keyword (Java DSL only) is a necessary punctuation mark that enables you to
separate the verb clauses (when there is more than one verb clause in the rest() builder).
For example, you could refactor the Hello World example to use embedded Camel routes, as follows in
Java DSL:
And as follows in XML DSL:
NOTE
If you define any exception clauses (using onException()) or interceptors (using
intercept()) in the current CamelContext, these exception clauses and
interceptors are also active in the embedded routes.
Specifying the content type of requests and responses
RESTVerbClause.route("...").CamelRoute.endRest()
rest("/say")
.get("/hello").route().transform().constant("Hello World").endRest()
.get("/bye").route().transform().constant("Bye World");
<camelContext xmlns="http://camel.apache.org/schema/blueprint">
...
<rest path="/say">
<get uri="/hello">
<route>
<transform>
<constant>Hello World</constant>
</transform>
</route>
</get>
<get uri="/bye">
<route>
<transform>
<constant>Bye World</constant>
</transform>
</route>
</get>
</rest>
</camelContext>
Red Hat JBoss Fuse 6.3 Apache Camel Development Guide
134

You can filter the content type of HTTP requests and responses using the consumes() and
produces() options in Java, or the consumes and produces attributes in XML. For example, some
common content types (officially known as Internet media types) are the following:
text/plain
text/html
text/xml
application/json
application/xml
The content type is specified as an option on a verb clause in the REST DSL. For example, to restrict a
verb clause to accept only text/plain HTTP requests, and to send only text/html HTTP responses,
you would use Java code like the following:
And in XML, you can set the consumes and produces attributes, as follows:
You can also specify the argument to consumes() or produces() as a comma-separated list. For
example, consumes("text/plain, application/json").
Additional HTTP methods
Some HTTP server implementations support additional HTTP methods, which are not provided by the
standard set of verbs in the REST DSL, get(), head(), put(), post(), delete(). To access
additional HTTP methods, you can use the generic keyword, verb(), in Java DSL and the generic
element, verb, in XML DSL.
For example, to implement the TRACE HTTP method in Java:
Where transform() copies the body of the IN message to the body of the OUT message, thus echoing
the HTTP request.
To implement the TRACE HTTP method in XML:
rest("/email")
.post("/to/{recipient}").consumes("text/plain").produces("text/html").to("
direct:foo");
<camelContext xmlns="http://camel.apache.org/schema/blueprint">
...
<rest path="/email">
<post uri="/to/{recipient}" consumes="text/plain"
produces="text/html">
<to "direct:foo"/>
</get>
</rest>
</camelContext>
rest("/say")
.verb("TRACE", "/hello").route().transform();
CHAPTER 4. DEFINING REST SERVICES
135

Defining custom HTTP error messages
If your REST service needs to send an error message as its response, you can define a custom HTTP
error message as follows:
1. Specify the HTTP error code by setting the Exchange.HTTP_RESPONSE_CODE header key to
the error code value (for example, 400, 404, and so on). This setting indicates to the REST DSL
that you want to send an error message reply, instead of a regular response.
2. Populate the message body with your custom error message.
3. Set the Content-Type header, if required.
4. If your REST service is configured to marshal to and from Java objects (that is, bindingMode
is enabled), you should ensure that the skipBindingOnErrorCode option is enabled (which
it is, by default). This is to ensure that the REST DSL does not attempt to unmarshal the
message body when sending the response.
For more details about object binding, see Section 4.3, “Marshalling to and from Java
Objects”.
The following Java example shows how to define a custom error message:
In this example, if the input ID is a number less than 100, we return a custom error message, using the
UserErrorService bean, which is implemented as follows:
<camelContext xmlns="http://camel.apache.org/schema/blueprint">
...
<rest path="/say">
<verb uri="/hello" method="TRACE">
<route>
<transform/>
</route>
</get>
</camelContext>
// Java
// Configure the REST DSL, with JSON binding mode
restConfiguration().component("restlet").host("localhost").port(portNum).b
indingMode(RestBindingMode.json);
// Define the service with REST DSL
rest("/users/")
.post("lives").type(UserPojo.class).outType(CountryPojo.class)
.route()
.choice()
.when().simple("${body.id} < 100")
.bean(new UserErrorService(), "idTooLowError")
.otherwise()
.bean(new UserService(), "livesWhere");
// Java
public class UserErrorService {
public void idTooLowError(Exchange exchange) {
exchange.getIn().setBody("id value is too low");
Red Hat JBoss Fuse 6.3 Apache Camel Development Guide
136

In the UserErrorService bean we define the custom error message and set the HTTP error code to
400.
Parameter Default Values
Default values can be specified for the headers of an incoming Camel message.
You can specify a default value by using a key word such as verbose on the query parameter. For
example, in the code below, the default value is false. This means that if no other value is provided for
a header with the verbose key, false will be inserted as a default.
Wrapping a JsonParserException in a custom HTTP error message
A common case where you might want to return a custom error message is in order to wrap a
JsonParserException exception. For example, you can conveniently exploit the Camel exception
handling mechanism to create a custom HTTP error message, with HTTP error code 400, as follows:
REST DSL options
In general, REST DSL options can be applied either directly to the base part of the service definition
(that is, immediately following rest()), as follows:
In which case the specified options apply to all of the subordinate verb clauses. Or the options can be
applied to each individual verb clause, as follows:
exchange.getIn().setHeader(Exchange.CONTENT_TYPE, "text/plain");
exchange.getIn().setHeader(Exchange.HTTP_RESPONSE_CODE, 400);
}
}
rest("/customers/")
.get("/{id}").to("direct:customerDetail")
.get("/{id}/orders")
.param()
.name("verbose")
.type(RestParamType.query)
.defaultValue("false")
.description("Verbose order details")
.endParam()
.to("direct:customerOrders")
.post("/neworder").to("direct:customerNewOrder");
// Java
onException(JsonParseException.class)
.handled(true)
.setHeader(Exchange.HTTP_RESPONSE_CODE, constant(400))
.setHeader(Exchange.CONTENT_TYPE, constant("text/plain"))
.setBody().constant("Invalid json data");
rest("/email").consumes("text/plain").produces("text/html")
.post("/to/{recipient}").to("direct:foo")
.get("/for/{username}").to("direct:bar");
CHAPTER 4. DEFINING REST SERVICES
137

In which case the specified options apply only to the relevant verb clause, overriding any settings from
the base part.
Table 4.1, “REST DSL Options” summarizes the options supported by the REST DSL.
Table 4.1. REST DSL Options
Java DSL XML DSL Description
bindingMode() @bindingMode Specifies the binding mode,
which can be used to marshal
incoming messages to Java
objects (and, optionally,
unmarshal Java objects to
outgoing messages). Can have
the following values: off
(default), auto, json, xml,
json_xml.
consumes() @consumes Restricts the verb clause to
accept only the specified Internet
media type (MIME type) in a
HTTP Request. Typical values are:
text/plain, text/http,
text/xml,
application/json,
application/xml.
customId() @customId Defines a custom ID for JMX
management.
description() description Document the REST service or
verb clause. Useful for JMX
management and tooling.
enableCORS() @enableCORS If true, enables CORS (cross-
origin resource sharing) headers
in the HTTP response. Default is
false.
id() @id Defines a unique ID for the REST
service, which is useful to define
for JMX management and other
tooling.
rest("/email")
.post("/to/{recipient}").consumes("text/plain").produces("text/html").to("
direct:foo")
.get("/for/{username}").consumes("text/plain").produces("text/html").to("d
irect:bar");
Red Hat JBoss Fuse 6.3 Apache Camel Development Guide
138

method() @method Specifies the HTTP method
processed by this verb clause.
Usually used in conjunction with
the generic verb() keyword.
outType() @outType When object binding is enabled
(that is, when bindingMode
option is enabled), this option
specifies the Java type that
represents a HTTP Response
message.
produces() produces Restricts the verb clause to
produce only the specified
Internet media type (MIME type)
in a HTTP Response. Typical
values are: text/plain,
text/http, text/xml,
application/json,
application/xml.
type() @type When object binding is enabled
(that is, when bindingMode
option is enabled), this option
specifies the Java type that
represents a HTTP Request
message.
VerbURIArgument @uri Specifies a path segment or URI
template as an argument to a
verb. For example,
get(VerbURIArgument).
BasePathArgument @path Specifies the base path in the
rest() keyword (Java DSL) or
in the rest element (XML DSL).
Java DSL XML DSL Description
4.3. MARSHALLING TO AND FROM JAVA OBJECTS
Marshalling Java objects for transmission over HTTP
One of the most common ways to use the REST protocol is to transmit the contents of a Java bean in
the message body. In order for this to work, you need to have a mechanism for marshalling the Java
object to and from a suitable data format. The following data formats, which are suitable for encoding
Java objects, are supported by the REST DSL:
JSON
CHAPTER 4. DEFINING REST SERVICES
139

JSON (JavaScript object notation) is a lightweight data format that can easily be mapped to and
from Java objects. The JSON syntax is compact, lightly typed, and easy for humans to read and
write. For all of these reasons, JSON has become popular as a message format for REST services.
For example, the following JSON code could represent a User bean with two property fields, id
and name:
JAXB
JAXB (Java Architecture for XML Binding) is an XML-based data format that can easily be mapped
to and from Java objects. In order to marshal the XML to a Java object, you must also annotate the
Java class that you want to use.
For example, the following JAXB code could represent a User bean with two property fields, id
and name:
NOTE
From Camel 2.17.0, JAXB data format and type converter supports the conversion
from XML to POJO for classes, that use ObjectFactory instead of
XmlRootElement. Also, the camel context should include the
CamelJaxbObjectFactory property with value true. However, due to optimization the
default value is false.
Integration of JSON and JAXB with the REST DSL
You could, of course, write the required code to convert the message body to and from a Java object
yourself. But the REST DSL offers the convenience of performing this conversion automatically. In
particular, the integration of JSON and JAXB with the REST DSL offers the following advantages:
Marshalling to and from Java objects is performed automatically (given the appropriate
configuration).
The REST DSL can automatically detect the data format (either JSON or JAXB) and perform
the appropriate conversion.
The REST DSL provides an abstraction layer, so that the code you write is not specific to a
particular JSON or JAXB implementation. So you can switch the implementation later on, with
minimum impact to your application code.
Supported data format components
{
"id" : 1234,
"name" : "Jane Doe"
}
<?xml version="1.0" encoding="UTF-8" standalone="yes"?>
<User>
<Id>1234</Id>
<Name>Jane Doe</Name>
</User>
Red Hat JBoss Fuse 6.3 Apache Camel Development Guide
140

Apache Camel provides a number of different implementations of the JSON and JAXB data formats.
The following data formats are currently supported by the REST DSL:
JSON
Jackson data format (camel-jackson) (default)
GSon data format (camel-gson)
XStream data format (camel-xstream)
JAXB
JAXB data format (camel-jaxb)
How to enable object marshalling
To enable object marshalling in the REST DSL, observe the following points:
1. Enable binding mode, by setting the bindingMode option (there are several levels at which
you can set the binding mode—for details, see the section called “Configuring the binding
mode”).
2. Specify the Java type to convert to (or from), on the incoming message with the type option
(required), and on the outgoing message with the outType option (optional).
3. If you want to convert your Java object to and from the JAXB data format, you must
remember to annotate the Java class with the appropriate JAXB annotations.
4. Specify the underlying data format implementation (or implementations), using the
jsonDataFormat option and/or the xmlDataFormat option (which can be specified on the
restConfiguration builder).
5. If your route provides a return value in JAXB format, you are normally expected to set the Out
message of the exchange body to be an instance of a class with JAXB annotations (a JAXB
element). If you prefer to provide the JAXB return value directly in XML format, however, set
the dataFormatProperty with the key, xml.out.mustBeJAXBElement, to false (which
can be specified on the restConfiguration builder). For example, in the XML DSL syntax:
6. Add the required dependencies to your project build file. For example, if you are using the
Maven build system and you are using the Jackson data format, you would add the following
dependency to your Maven POM file:
<restConfiguration ...>
<dataFormatProperty key="xml.out.mustBeJAXBElement"
value="false"/>
...
</restConfiguration>
<?xml version="1.0" encoding="UTF-8"?>
<project ...>
...
<dependencies>
...
<!-- use for json binding -->
CHAPTER 4. DEFINING REST SERVICES
141

7. When deploying your application to the OSGi container, remember to install the requisite
feature for your chosen data format. For example, if you are using the Jackson data format
(the default), you would install the camel-jackson feature, by entering the following Karaf
console command:
Alternatively, if you are deploying into a Fabric environment, you would add the feature to a
Fabric profile. For example, if you are using the profile, MyRestProfile, you could add the
feature by entering the following console command:
Configuring the binding mode
The bindingMode option is off by default, so you must configure it explicitly, in order to enable
marshalling of Java objects. TABLE shows the list of supported binding modes.
NOTE
From Camel 2.16.3 onwards the binding from POJO to JSon/JAXB will only happen if
the content-type header includes json or xml. This allows you to specify a custom
content-type if the message body should not attempt to be marshalled using the binding.
This is useful if, for example, the message body is a custom binary payload.
Table 4.2. REST DSL BInding Modes
Binding Mode Description
off Binding is turned off (default).
auto Binding is enabled for JSON and/or XML. In this
mode, Camel auto-selects either JSON or XML
(JAXB), based on the format of the incoming
message. You are not required to enable both kinds
of data format, however: either a JSON
implementation, an XML implementation, or both
can be provided on the classpath.
json Binding is enabled for JSON only. A JSON
implementation must be provided on the classpath
(by default, Camel tries to enable the camel-
jackson implementation).
<dependency>
<groupId>org.apache.camel</groupId>
<artifactId>camel-jackson</artifactId>
</dependency>
...
</dependencies>
</project>
JBossFuse:karaf@root> features:install camel-jackson
JBossFuse:karaf@root> fabric:profile-edit --features camel-jackson
MyRestProfile
Red Hat JBoss Fuse 6.3 Apache Camel Development Guide
142

xml Binding is enabled for XML only. An XML
implementation must be provided on the classpath
(by default, Camel tries to enable the camel-jaxb
implementation).
json_xml Binding is enabled for both JSON and XML. In this
mode, Camel auto-selects either JSON or XML
(JAXB), based on the format of the incoming
message. You are required to provide both kinds of
data format on the classpath.
Binding Mode Description
In Java, these binding mode values are represented as instances of the following enum type:
There are several different levels at which you can set the bindingMode, as follows:
REST DSL configuration
You can set the bindingMode option from the restConfiguration builder, as follows:
Service definition base part
You can set the bindingMode option immediately following the rest() keyword (before the verb
clauses), as follows:
Verb clause
You can set the bindingMode option in a verb clause, as follows:
Example
For a complete code example, showing how to use the REST DSL, using the Servlet component as the
REST implementation, take a look at the Apache Camel camel-example-servlet-rest-
blueprint example. You can find this example by installing the standalone Apache Camel
distribution, apache-camel-2.17.0.redhat-630187.zip, which is provided in the extras/
subdirectory of your JBoss Fuse installation.
After installing the standalone Apache Camel distribution, you can find the example code under the
following directory:
org.apache.camel.model.rest.RestBindingMode
restConfiguration().component("servlet").port(8181).bindingMode(RestBind
ingMode.json);
rest("/user").bindingMode(RestBindingMode.json).get("/{id}").VerbClause
rest("/user")
.get("/{id}").bindingMode(RestBindingMode.json).to("...");
CHAPTER 4. DEFINING REST SERVICES
143

Configure the Servlet component as the REST implementation
In the camel-example-servlet-rest-blueprint example, the underlying implementation of the
REST DSL is provided by the Servlet component. The Servlet component is configured in the Blueprint
XML file, as shown in Example 4.1, “Configure Servlet Component for REST DSL” .
Example 4.1. Configure Servlet Component for REST DSL
To configure the Servlet component with REST DSL, you need to configure a stack consisting of the
following three layers:
REST DSL layer
The REST DSL layer is configured by the restConfiguration element, which integrates with the
Servlet component by setting the component attribute to the value, servlet.
Servlet component layer
ApacheCamelInstallDir/examples/camel-example-servlet-rest-blueprint
<?xml version="1.0" encoding="UTF-8"?>
<blueprint ...>
<!-- to setup camel servlet with OSGi HttpService -->
<reference id="httpService"
interface="org.osgi.service.http.HttpService"/>
<bean
class="org.apache.camel.component.servlet.osgi.OsgiServletRegisterer"
init-method="register"
destroy-method="unregister">
<property name="alias" value="/camel-example-servlet-rest-
blueprint/rest"/>
<property name="httpService" ref="httpService"/>
<property name="servlet" ref="camelServlet"/>
</bean>
<bean id="camelServlet"
class="org.apache.camel.component.servlet.CamelHttpTransportServlet"/>
...
<camelContext xmlns="http://camel.apache.org/schema/blueprint">
<restConfiguration component="servlet"
bindingMode="json"
contextPath="/camel-example-servlet-rest-
blueprint/rest"
port="8181">
<dataFormatProperty key="prettyPrint" value="true"/>
</restConfiguration>
...
</camelContext>
</blueprint>
Red Hat JBoss Fuse 6.3 Apache Camel Development Guide
144

The Servlet component layer is implemented as an instance of the class,
CamelHttpTransportServlet, where the example instance has the bean ID, camelServlet.
HTTP container layer
The Servlet component must be deployed into a HTTP container. The Karaf container is normally
configured with a default HTTP container (a Jetty HTTP container), which listens for HTTP requests
on the port, 8181. To deploy the Servlet component to the default Jetty container, you need to do
the following:
1. Get an OSGi reference to the org.osgi.service.http.HttpService OSGi service,
where this service is a standardised OSGi interface that provides access to the default
HTTP server in OSGi.
2. Create an instance of the utility class, OsgiServletRegisterer, to register the Servlet
component in the HTTP container. The OsgiServletRegisterer class is a utility that
simplifies managing the lifecycle of the Servlet component. When an instance of this class is
created, it automatically calls the registerServlet method on the HttpService OSGi
service; and when the instance is destroyed, it automatically calls the unregister method.
Required dependencies
This example has two dependencies which are of key importance to the REST DSL, as follows:
Servlet component
Provides the underlying implementation of the REST DSL. This is specified in the Maven POM file,
as follows:
And before you deploy the application bundle to the OSGi container, you must install the Servlet
component feature, as follows:
Jackson data format
Provides the JSON data format implementation. This is specified in the Maven POM file, as follows:
And before you deploy the application bundle to the OSGi container, you must install the Jackson
data format feature, as follows:
<dependency>
<groupId>org.apache.camel</groupId>
<artifactId>camel-servlet</artifactId>
<version>${camel-version}</version>
</dependency>
JBossFuse:karaf@root> features:install camel-servlet
<dependency>
<groupId>org.apache.camel</groupId>
<artifactId>camel-jackson</artifactId>
<version>${camel-version}</version>
</dependency>
JBossFuse:karaf@root> features:install camel-jackson
CHAPTER 4. DEFINING REST SERVICES
145

Java type for responses
The example application passes User type objects back and forth in HTTP Request and Response
messages. The User Java class is defined as shown in Example 4.2, “User Class for JSON Response” .
Example 4.2. User Class for JSON Response
The User class has a relatively simple representation in the JSON data format. For example, a typical
instance of this class expressed in JSON format is:
Sample REST DSL route with JSON binding
The REST DSL configuration and the REST service definition for this example are shown in
Example 4.3, “REST DSL Route with JSON Binding” .
// Java
package org.apache.camel.example.rest;
public class User {
private int id;
private String name;
public User() {
}
public User(int id, String name) {
this.id = id;
this.name = name;
}
public int getId() {
return id;
}
public void setId(int id) {
this.id = id;
}
public String getName() {
return name;
}
public void setName(String name) {
this.name = name;
}
}
{
"id" : 1234,
"name" : "Jane Doe"
}
Red Hat JBoss Fuse 6.3 Apache Camel Development Guide
146

Example 4.3. REST DSL Route with JSON Binding
REST operations
<?xml version="1.0" encoding="UTF-8"?>
<blueprint xmlns="http://www.osgi.org/xmlns/blueprint/v1.0.0"
xmlns:xsi="http://www.w3.org/2001/XMLSchema-instance"
...>
...
<!-- a bean for user services -->
<bean id="userService"
class="org.apache.camel.example.rest.UserService"/>
<camelContext xmlns="http://camel.apache.org/schema/blueprint">
<restConfiguration component="servlet"
bindingMode="json"
contextPath="/camel-example-servlet-rest-
blueprint/rest"
port="8181">
<dataFormatProperty key="prettyPrint" value="true"/>
</restConfiguration>
<!-- defines the REST services using the base path, /user -->
<rest path="/user" consumes="application/json"
produces="application/json">
<description>User rest service</description>
<!-- this is a rest GET to view a user with the given id -->
<get uri="/{id}" outType="org.apache.camel.example.rest.User">
<description>Find user by id</description>
<to uri="bean:userService?method=getUser(${header.id})"/>
</get>
<!-- this is a rest PUT to create/update a user -->
<put type="org.apache.camel.example.rest.User">
<description>Updates or create a user</description>
<to uri="bean:userService?method=updateUser"/>
</put>
<!-- this is a rest GET to find all users -->
<get uri="/findAll"
outType="org.apache.camel.example.rest.User[]">
<description>Find all users</description>
<to uri="bean:userService?method=listUsers"/>
</get>
</rest>
</camelContext>
</blueprint>
CHAPTER 4. DEFINING REST SERVICES
147

The REST service from Example 4.3, “REST DSL Route with JSON Binding” defines the following REST
operations:
GET /camel-example-servlet-rest-blueprint/rest/user/{id}
Get the details for the user identified by {id}, where the HTTP response is returned in JSON
format.
PUT /camel-example-servlet-rest-blueprint/rest/user
Create a new user, where the user details are contained in the body of the PUT message, encoded
in JSON format (to match the User object type).
GET /camel-example-servlet-rest-blueprint/rest/user/findAll
Get the details for all users, where the HTTP response is returned as an array of users, in JSON
format.
URLs to invoke the REST service
By inspecting the REST DSL definitions from Example 4.3, “REST DSL Route with JSON Binding” , you
can piece together the URLs required to invoke each of the REST operations. For example, to invoke
the first REST operation, which returns details of a user with a given ID, the URL is built up as follows:
http://localhost:8181
In restConfiguration, the protocol defaults to http and the port is set explicitly to 8181.
/camel-example-servlet-rest-blueprint/rest
Specified by the contextPath attribute of the restConfiguration element.
/user
Specified by the path attribute of the rest element.
/{id}
Specified by the uri attribute of the get verb element.
Hence, it is possible to invoke this REST operation with the curl utility, by entering the following
command at the command line:
Similarly, the remaining REST operations could be invoked with curl, by entering the following
sample commands:
curl -X GET -H "Accept: application/json" http://localhost:8181/camel-
example-servlet-rest-blueprint/rest/user/123
curl -X GET -H "Accept: application/json" http://localhost:8181/camel-
example-servlet-rest-blueprint/rest/user/findAll
curl -X PUT -d "{ \"id\": 666, \"name\": \"The devil\"}" -H "Accept:
application/json" http://localhost:8181/camel-example-servlet-rest-
blueprint/rest/user
Red Hat JBoss Fuse 6.3 Apache Camel Development Guide
148

4.4. CONFIGURING THE REST DSL
Configuring with Java
In Java, you can configure the REST DSL using the restConfiguration() builder API. For example,
to configure the REST DSL to use the Servlet component as the underlying implementation:
Configuring with XML
In XML, you can configure the REST DSL using the restConfiguration element. For example, to
configure the REST DSL to use the Servlet component as the underlying implementation:
Configuration options
Table 4.3, “Options for Configuring REST DSL” shows options for configuring the REST DSL using the
restConfiguration() builder (Java DSL) or the restConfiguration element (XML DSL).
Table 4.3. Options for Configuring REST DSL
Java DSL XML DSL Description
component() @component Specifies the Camel component
to use as the REST transport (for
example, servlet, restlet,
spark-rest, and so on). The
value can either be the standard
component name or the bean ID
of a custom instance. If this
option is not specified, Camel
looks for an instance of
RestConsumerFactory on
the classpath or in the bean
registry.
restConfiguration().component("servlet").bindingMode("json").port("8181")
.contextPath("/camel-example-servlet-rest-blueprint/rest");
<?xml version="1.0" encoding="UTF-8"?>
<blueprint ...>
...
<camelContext xmlns="http://camel.apache.org/schema/blueprint">
...
<restConfiguration component="servlet"
bindingMode="json"
contextPath="/camel-example-servlet-rest-
blueprint/rest"
port="8181">
<dataFormatProperty key="prettyPrint" value="true"/>
</restConfiguration>
...
</camelContext>
</blueprint>
CHAPTER 4. DEFINING REST SERVICES
149

scheme() @scheme The protocol to use for exposing
the REST service. Depends on the
underlying REST implementation,
but http and https are usually
supported. Default is http.
host() @host The hostname to use for exposing
the REST service.
port() @port The port number to use for
exposing the REST service.
Note: This setting is ignored by
the Servlet component, which
uses the container's standard
HTTP port instead. In the case of
the Apache Karaf OSGi container,
the standard HTTP port is
normally 8181. It is good practice
to set the port value nonetheless,
for the sake of JMX and tooling.
contextPath() @contextPath Sets a leading context path for
the REST services. This can be
used with components such as
Servlet, where the deployed Web
application is deployed using a
context-path setting.
hostNameResolver() @hostNameResolver If a hostname is not set explicitly,
this resolver determines the host
for the REST service. Possible
values are
RestHostNameResolver.lo
calHostName (Java DSL) or
localHostName (XML DSL),
which resolves to the host name
format; and
RestHostNameResolver.lo
calIp (Java DSL) or localIp
(XML DSL), which resolves to the
dotted decimal IP address
format. From Camel 2.17
RestHostNameResolver.al
lLocalIp can be used to
resolve to all local IP addresses.
The default is localHostName
up to Camel 2.16. From Camel
2.17 the default is allLocalIp.
Java DSL XML DSL Description
Red Hat JBoss Fuse 6.3 Apache Camel Development Guide
150

bindingMode() @bindingMode Enables binding mode for JSON
or XML format messages.
Possible values are: off, auto,
json, xml, or json_xml.
Default is off.
skipBindingOnErrorCode(
)
@skipBindingOnErrorCode Specifies whether to skip binding
on output, if there is a custom
HTTP error code header. This
allows you to build custom error
messages that do not bind to
JSON or XML, as successful
messages would otherwise do.
Default is true.
enableCORS() @enableCORS If true, enables CORS (cross-
origin resource sharing) headers
in the HTTP response. Default is
false.
jsonDataFormat() @jsonDataFormat Specifies the component that
Camel uses to implement the
JSON data format. Possible
values are: json-jackson,
json-gson, json-xstream.
Default is json-jackson.
xmlDataFormat() @xmlDataFormat Specifies the component that
Camel uses to implement the
XML data format. Possible value
is: jaxb. Default is jaxb.
componentProperty() componentProperty Enables you to set arbitrary
component level properties on the
underlying REST implementation.
endpointProperty() endpointProperty Enables you to set arbitrary
endpoint level properties on the
underlying REST implementation.
consumerProperty() consumerProperty Enables you to set arbitrary
consumer endpoint properties on
the underlying REST
implementation.
Java DSL XML DSL Description
CHAPTER 4. DEFINING REST SERVICES
151

dataFormatProperty() dataFormatProperty Enables you to set arbitrary
properties on the underlying data
format component (for example,
Jackson or JAXB). From Camel
2.14.1 onwards, you can attach
the following prefixes to the
property keys:
json.in
json.out
xml.in
xml.out
To restrict the property setting
to a specific format type (JSON
or XML) and a particular message
direction (IN or OUT).
corsHeaderProperty() corsHeaders Enables you to specify custom
CORS headers, as key/value
pairs.
Java DSL XML DSL Description
Default CORS headers
If CORS (cross-origin resource sharing) is enabled, the following headers are set by default. You can
optionally override the default settings, by invoking the corsHeaderProperty DSL command.
Table 4.4. Default CORS Headers
Header Key Header Value
Access-Control-Allow-Origin *
Access-Control-Allow-Methods GET, HEAD, POST, PUT, DELETE, TRACE, OPTIONS,
CONNECT, PATCH
Access-Control-Allow-Headers Origin, Accept, X-Requested-With,
Content-Type, Access-Control-Request-
Method, Access-Control-Request-
Headers
Access-Control-Max-Age 3600
Enabling or disabling Jackson JSON features
You can enable or disable specific Jackson JSON features by configuring the following keys in the
dataFormatProperty option:
json.in.disableFeatures
Red Hat JBoss Fuse 6.3 Apache Camel Development Guide
152

json.in.enableFeatures
For example, to disable Jackson's FAIL_ON_UNKNOWN_PROPERTIES feature (which causes Jackson to
fail if a JSON input has a property that cannot be mapped to a Java object):
You can disable multiple features by specifying a comma-separated list. For example:
Here is an example that shows how to disable and enable Jackson JSON features in the Java DSL:
Here is an example that shows how to disable and enable Jackson JSON features in the XML DSL:
The Jackson features that can be disabled or enabled correspond to the enum IDs from the following
Jackson classes
com.fasterxml.jackson.databind.SerializationFeature
com.fasterxml.jackson.databind.DeserializationFeature
com.fasterxml.jackson.databind.MapperFeature
4.5. SWAGGER INTEGRATION
Overview
You can use a Swagger service to create API documentation for any REST-defined routes and
endpoints in a CamelContext file. To do this, use the Camel REST DSL with the camel-swagger-java
module, which is purely Java-based. The camel-swagger-java module creates a servlet that is
restConfiguration().component("jetty")
.host("localhost").port(getPort())
.bindingMode(RestBindingMode.json)
.dataFormatProperty("json.in.disableFeatures",
"FAIL_ON_UNKNOWN_PROPERTIES");
.dataFormatProperty("json.in.disableFeatures",
"FAIL_ON_UNKNOWN_PROPERTIES,ADJUST_DATES_TO_CONTEXT_TIME_ZONE");
restConfiguration().component("jetty")
.host("localhost").port(getPort())
.bindingMode(RestBindingMode.json)
.dataFormatProperty("json.in.disableFeatures",
"FAIL_ON_UNKNOWN_PROPERTIES,ADJUST_DATES_TO_CONTEXT_TIME_ZONE")
.dataFormatProperty("json.in.enableFeatures",
"FAIL_ON_NUMBERS_FOR_ENUMS,USE_BIG_DECIMAL_FOR_FLOATS");
<restConfiguration component="jetty" host="localhost" port="9090"
bindingMode="json">
<dataFormatProperty key="json.in.disableFeatures"
value="FAIL_ON_UNKNOWN_PROPERTIES,ADJUST_DATES_TO_CONTEXT_TIME_ZONE"/>
<dataFormatProperty key="json.in.enableFeatures"
value="FAIL_ON_NUMBERS_FOR_ENUMS,USE_BIG_DECIMAL_FOR_FLOATS"/>
</restConfiguration>
CHAPTER 4. DEFINING REST SERVICES
153

integrated with the CamelContext and that pulls the information from each REST endpoint to generate
the API documentation in JSON or YAML format.
If you use Maven then edit your pom.xml file to add a dependency on the camel-swagger-java
component:
Configuring a CamelContext to enable Swagger
To enable the use of the Swagger API in the Camel REST DSL, invoke apiContextPath() to set the
context path for the Swagger-generated API documentation. For example:
<dependency>
<groupId>org.apache.camel</groupId>
<artifactId>camel-swagger-java</artifactId>
<version>x.x.x</version>
<!-- Specify the version of your camel-core module. -->
</dependency>
public class UserRouteBuilder extends RouteBuilder {
@Override
public void configure() throws Exception {
// Configure the Camel REST DSL to use the netty4-http component:
restConfiguration().component("netty4-
http").bindingMode(RestBindingMode.json)
// Generate pretty print output:
.dataFormatProperty("prettyPrint", "true")
// Set the context path and port number that netty will use:
.contextPath("/").port(8080)
// Add the context path for the Swagger-generated API
documentation:
.apiContextPath("/api-doc")
.apiProperty("api.title", "User
API").apiProperty("api.version", "1.2.3")
// Enable CORS:
.apiProperty("cors", "true");
// This user REST service handles only JSON files:
rest("/user").description("User rest service")
.consumes("application/json").produces("application/json")
.get("/{id}").description("Find user by
id").outType(User.class)
.param().name("id").type(path).description("The id of the
user to get").dataType("int").endParam()
.to("bean:userService?method=getUser(${header.id})")
.put().description("Updates or create a
user").type(User.class)
.param().name("body").type(body).description("The user to
update or create").endParam()
.to("bean:userService?method=updateUser")
.get("/findAll").description("Find all
users").outTypeList(User.class)
.to("bean:userService?method=listUsers");
}
}
Red Hat JBoss Fuse 6.3 Apache Camel Development Guide
154

Swagger module configuration options
The options described in the table below let you configure the Swagger module. Set an option as
follows:
If you are using the camel-swagger-java module as a servlet, set an option by updating the
web.xml file and specifying an init-param element for each configuration option you want
to set.
If you are using the camel-swagger-java module from Camel REST components, set an
option by invoking the appropriate RestConfigurationDefinition method, such as
enableCORS(), host(), or contextPath(). Set the api.xxx options with the
RestConfigurationDefinition.apiProperty() method.
Option Type Description
api.contact.email String Email address to be used for API-
related correspondence.
api.contact.name String Name of person or organization
to contact.
api.contact.url String URL to a website for more
contact information.
apiContextIdListing Boolean If your application uses more
than one CamelContext
object, the default behavior is to
list the REST endpoints in only
the current CamelContext. If
you want a list of the REST
endpoints in each
CamelContext that is running
in the JVM that is running the
REST service then set this option
to true. When
apiContextIdListing is
true then Swagger outputs the
CamelContext IDs in the root
path, for example, /api-docs,
as a list of names in JSON format.
To access the Swagger-
generated documentation,
append the REST context path to
the CamelContext ID, for
example, api-docs/myCamel.
You can use the
apiContextIdPattern
option to filter the names in this
output list.
CHAPTER 4. DEFINING REST SERVICES
155

apiContextIdPattern String Pattern that filters which
CamelContext IDs appear in the
context listing. You can specify
regular expressions and use * as
a wildcard. This is the same
pattern matching facility as used
by the Camel Intercept feature.
api.license.name String License name used for the API.
api.license.url String URL to the license used for the
API.
api.path String Sets the path where the REST
API to generate documentation
for is available, for example,
/api-docs. Specify a relative
path. Do not specify, for example,
http or https. The camel-
swagger-java module
calculates the absolute path at
runtime in this format:
protocol://host:port/co
ntext-path/api-path.
api.termsOfService String URL to the terms of service of the
API.
api.title String Title of the application.
api.version String Version of the API. The default is
0.0.0.
base.path String Required. Sets the path where the
REST services are available.
Specify a relative path. That is,
do not specify, for example, http
or https. The camel-
swagger-java modul
calculates the absolute path at
runtime in this format:
protocol://host:port/co
ntext-path/base.path.
Option Type Description
Red Hat JBoss Fuse 6.3 Apache Camel Development Guide
156

cors Boolean Whether to enable HTTP Access
Control (CORS). This enable
CORS only for viewing the REST
API documentation, and not for
access to the REST service. The
default is false. The
recommendation is to use the
CorsFilter option instead, as
described after this table.
host String Set the name of the host that the
Swagger service is running on.
The default is to calculate the
host name based on
localhost.
schemes String Protocol schemes to use.
Separate multiple values with a
comma, for example,
"http,https". The default is
http.
swagger.version String Swagger specification version.
The default is 2.0.
Option Type Description
Using the CORS filter to enable CORS support
If you use the Swagger user interface to view your REST API documentation then you probably need to
enable support for HTTP Access Control (CORS). This support is required when the Swagger user
interface is hosted and running on a hostname/port that is different from the hostname/port on which
your REST APIs are running.
To enable support for CORS, add the RestSwaggerCorsFilter to your web.xml file. The CORS filter
adds the HTTP headers that enable CORS. For example:
The RestSwaggerCorsFilter sets the following headers for all requests:
Access-Control-Allow-Origin= *
<!-- Enable CORS filter to allow use of Swagger UI for browsing and
testing APIs. -->
<filter>
<filter-name>RestSwaggerCorsFilter</filter-name>
<filter-
class>org.apache.camel.swagger.rest.RestSwaggerCorsFilter</filter-class>
</filter>
<filter-mapping>
<filter-name>RestSwaggerCorsFilter</filter-name>
<url-pattern>/api-docs/*</url-pattern>
<url-pattern>/rest/*</url-pattern>
</filter-mapping>
CHAPTER 4. DEFINING REST SERVICES
157

Access-Control-Allow-Methods = GET, HEAD, POST, PUT, DELETE, TRACE, OPTIONS,
CONNECT, PATCH
Access-Control-Max-Age = 3600'
Access-Control-Allow-Headers = Origin, Accept, X-Requested-With, Content-Type, Access-
Control-Request-Method, Access-Control-Request-Headers
RestSwaggerCorsFilter is a simple filter. You might need a more sophisticated filter if you need to
block certain clients or set the header values differently for a given client.
Obtaining JSON or YAML output
Starting with Camel 2.17, the camel-swagger-java module supports both JSON and YAML
formatted output. To specify the output you want, add /swagger.json or /swagger.yaml to the
request URL. If a request URL does not specify a format then the camel-swagger-java module
inspects the HTTP Accept header to detect whether JSON or YAML can be accepted. If both are
accepted or if none was set as accepted then JSON is the default return format.
Examples
In the Apache Camel distribution, camel-example-swagger-cdi and camel-example-swagger-
java demonstrate the use of the camel-swagger-java module.
Enhancing documentation generated by Swagger
Starting with Camel 2.16, you can enhance the documentation generated by Swagger by defining
parameter details such as name, description, data type, parameter type and so on. If you are using
XML, specify the param element to add this information. The following example shows how to provide
information about the ID path parameter:
Following is the same example in Java DSL:
If you define a parameter whose name is body then you must also specify body as the type of that
parameter. For example:
<!-- This is a REST GET request to view information for the user with the
given ID: -->
<get uri="/{id}" outType="org.apache.camel.example.rest.User">
<description>Find user by ID.</description>
<param name="id" type="path" description="The ID of the user to get
information about." dataType="int"/>
<to uri="bean:userService?method=getUser(${header.id})"/>
</get>
.get("/{id}").description("Find user by ID.").outType(User.class)
.param().name("id").type(path).description("The ID of the user to get
information about.").dataType("int").endParam()
.to("bean:userService?method=getUser(${header.id})")
<!-- This is a REST PUT request to create/update information about a user.
-->
<put type="org.apache.camel.example.rest.User">
<description>Updates or creates a user.</description>
Red Hat JBoss Fuse 6.3 Apache Camel Development Guide
158

Following is the same example in Java DSL:
See also: examples/camel-example-servlet-rest-tomcat in the Apache Camel distribution.
<param name="body" type="body" description="The user to update or
create."/>
<to uri="bean:userService?method=updateUser"/>
</put>
.put().description("Updates or create a user").type(User.class)
.param().name("body").type(body).description("The user to update or
create.").endParam()
.to("bean:userService?method=updateUser")
CHAPTER 4. DEFINING REST SERVICES
159

CHAPTER 5. MESSAGING SYSTEMS
Abstract
This chapter introduces the fundamental building blocks of a messaging system, such as endpoints,
messaging channels, and message routers.
5.1. MESSAGE
Overview
A message is the smallest unit for transmitting data in a messaging system (represented by the grey
dot in the figure below). The message itself might have some internal structure—for example, a message
containing multiple parts—which is represented by geometrical figures attached to the grey dot in
Figure 5.1, “Message Pattern”.
Figure 5.1. Message Pattern
Types of message
Apache Camel defines the following distinct message types:
In message — A message that travels through a route from a consumer endpoint to a producer
endpoint (typically, initiating a message exchange).
Out message — A message that travels through a route from a producer endpoint back to a
consumer endpoint (usually, in response to an In message).
All of these message types are represented internally by the org.apache.camel.Message interface.
Message structure
By default, Apache Camel applies the following structure to all message types:
Headers — Contains metadata or header data extracted from the message.
Body — Usually contains the entire message in its original form.
Attachments — Message attachments (required for integrating with certain messaging systems,
such as JBI).
It is important to remember that this division into headers, body, and attachments is an abstract model
of the message. Apache Camel supports many different components, that generate a wide variety of
message formats. Ultimately, it is the underlying component implementation that decides what gets
placed into the headers and body of a message.
Red Hat JBoss Fuse 6.3 Apache Camel Development Guide
160

Correlating messages
Internally, Apache Camel remembers the message IDs, which are used to correlate individual
messages. In practice, however, the most important way that Apache Camel correlates messages is
through exchange objects.
Exchange objects
An exchange object is an entity that encapsulates related messages, where the collection of related
messages is referred to as a message exchange and the rules governing the sequence of messages are
referred to as an exchange pattern. For example, two common exchange patterns are: one-way event
messages (consisting of an In message), and request-reply exchanges (consisting of an In message,
followed by an Out message).
Accessing messages
When defining a routing rule in the Java DSL, you can access the headers and body of a message using
the following DSL builder methods:
header(String name), body() — Returns the named header and the body of the current In
message.
outBody() — Returns the body of the current Out message.
For example, to populate the In message's username header, you can use the following Java DSL
route:
5.2. MESSAGE CHANNEL
Overview
A message channel is a logical channel in a messaging system. That is, sending messages to different
message channels provides an elementary way of sorting messages into different message types.
Message queues and message topics are examples of message channels. You should remember that a
logical channel is not the same as a physical channel. There can be several different ways of physically
realizing a logical channel.
In Apache Camel, a message channel is represented by an endpoint URI of a message-oriented
component as shown in Figure 5.2, “Message Channel Pattern” .
from(SourceURL).setHeader("username", "John.Doe").to(TargetURL);
CHAPTER 5. MESSAGING SYSTEMS
161

Figure 5.2. Message Channel Pattern
Message-oriented components
The following message-oriented components in Apache Camel support the notion of a message
channel:
ActiveMQ
JMS
AMQP
ActiveMQ
In ActiveMQ, message channels are represented by queues or topics. The endpoint URI for a specific
queue, QueueName, has the following format:
The endpoint URI for a specific topic, TopicName, has the following format:
For example, to send messages to the queue, Foo.Bar, use the following endpoint URI:
See see ActiveMQ in the Apache Camel Component Reference Guide for more details and instructions on
setting up the ActiveMQ component.
JMS
The Java Messaging Service (JMS) is a generic wrapper layer that is used to access many different
kinds of message systems (for example, you can use it to wrap ActiveMQ, MQSeries, Tibco, BEA, Sonic,
and others). In JMS, message channels are represented by queues, or topics. The endpoint URI for a
specific queue, QueueName, has the following format:
activemq:QueueName
activemq:topic:TopicName
activemq:Foo.Bar
jms:QueueName
Red Hat JBoss Fuse 6.3 Apache Camel Development Guide
162

The endpoint URI for a specific topic, TopicName, has the following format:
See Jms in the Apache Camel Component Reference Guide for more details and instructions on setting
up the JMS component.
AMQP
In AMQP, message channels are represented by queues, or topics. The endpoint URI for a specific
queue, QueueName, has the following format:
The endpoint URI for a specific topic, TopicName, has the following format:
See see Amqp in the Apache Camel Component Reference Guide. for more details and instructions on
setting up the AMQP component.
5.3. MESSAGE ENDPOINT
Overview
A message endpoint is the interface between an application and a messaging system. As shown in
Figure 5.3, “Message Endpoint Pattern” , you can have a sender endpoint, sometimes called a proxy or a
service consumer, which is responsible for sending In messages, and a receiver endpoint, sometimes
called an endpoint or a service, which is responsible for receiving In messages.
Figure 5.3. Message Endpoint Pattern
Types of endpoint
Apache Camel defines two basic types of endpoint:
Consumer endpoint — Appears at the start of a Apache Camel route and reads In messages from
an incoming channel (equivalent to a receiver endpoint).
Producer endpoint — Appears at the end of a Apache Camel route and writes In messages to an
outgoing channel (equivalent to a sender endpoint). It is possible to define a route with multiple
producer endpoints.
jms:topic:TopicName
amqp:QueueName
amqp:topic:TopicName
CHAPTER 5. MESSAGING SYSTEMS
163

Endpoint URIs
In Apache Camel, an endpoint is represented by an endpoint URI, which typically encapsulates the
following kinds of data:
Endpoint URI for a consumer endpoint — Advertises a specific location (for example, to expose a
service to which senders can connect). Alternatively, the URI can specify a message source,
such as a message queue. The endpoint URI can include settings to configure the endpoint.
Endpoint URI for a producer endpoint — Contains details of where to send messages and includes
the settings to configure the endpoint. In some cases, the URI specifies the location of a
remote receiver endpoint; in other cases, the destination can have an abstract form, such as a
queue name.
An endpoint URI in Apache Camel has the following general form:
Where ComponentPrefix is a URI prefix that identifies a particular Apache Camel component (see
"Apache Camel Component Reference" for details of all the supported components). The remaining
part of the URI, ComponentSpecificURI, has a syntax defined by the particular component. For example,
to connect to the JMS queue, Foo.Bar, you can define an endpoint URI like the following:
To define a route that connects the consumer endpoint, file://local/router/messages/foo,
directly to the producer endpoint, jms:Foo.Bar, you can use the following Java DSL fragment:
Alternatively, you can define the same route in XML, as follows:
Dynamic To
The <toD> parameter allows you to send a message to a dynamically computed endpoint using one or
more expressions that are concatenated together.
By default, the Simple language is used to compute the endpoint. The following example sends a
message to an endpoint defined by a header:
In Java DSL the format for the same command is:
ComponentPrefix:ComponentSpecificURI
jms:Foo.Bar
from("file://local/router/messages/foo").to("jms:Foo.Bar");
<camelContext id="CamelContextID"
xmlns="http://camel.apache.org/schema/spring">
<route>
<from uri="file://local/router/messages/foo"/>
<to uri="jms:Foo.Bar"/>
</route>
</camelContext>
<route>
<from uri="direct:start"/>
<toD uri="${header.foo}"/>
</route>
Red Hat JBoss Fuse 6.3 Apache Camel Development Guide
164

The URI can also be prefixed with a literal, as shown in the following example:
In Java DSL the format for the same command is:
In the example above, if the value of header.foo is orange, the URI will resolve as mock:orange.
To use a language other than Simple, you need to define the language: parameter. See Part II, “Routing
Expression and Predicate Languages”.
The format for using a different language is to use language:languagename: in the URI. For
example, to use Xpath use the following format:
Here is the same example in Java DSL:
If you do not specify language: then the endpoint is a component name. In some cases a component
and a language have the same name, such as xquery.
You can concatenate multiple languages using a + sign. In the example below, the URI is a combination
of Simple and Xpath languages. Simple is the default so the language does not have to be defined. After
the + sign is the Xpath instruction, indicated by language:xpath.
In Java DSL the format is as follows:
Many languages can be concatenated at one time, just separate each with a + and specify each
language with language:languagename.
from("direct:start")
.toD("${header.foo}");
<route>
<from uri="direct:start"/>
<toD uri="mock:${header.foo}"/>
</route>
from("direct:start")
.toD("mock:${header.foo}");
<route>
<from uri="direct:start"/>
<toD uri="language:xpath:/order/@uri/">
</route>
from("direct:start")
.toD("language:xpath:/order/@uri");
<route>
<from uri="direct:start"/>
<toD uri="jms:${header.base}+language:xpath:/order/@id"/>
</route>
from("direct:start")
.toD("jms:${header.base}+language:xpath:/order/@id");
CHAPTER 5. MESSAGING SYSTEMS
165

The following options are available with toD:
Name Default Value Description
uri Mandatory: The URI to use.
pattern Set a specific Exchange Pattern
to use when sending to the
endpoint. The original MEP is
restored afterwards.
cacheSize Configure the cache size of the
ProducerCache, which caches
producers for reuse. The default
cache size is 1000, which will be
used if no other value is specified.
Setting the value to -1 turns off
the cache completely.
ignoreInvalidEndpoint false Specifies whether to ignore an
endpoint URI that could not be
resolved. If disabled, Camel will
throw an exception identifying the
invalid endpoint URI.
5.4. PIPES AND FILTERS
Overview
The pipes and filters pattern, shown in Figure 5.4, “Pipes and Filters Pattern” , describes a way of
constructing a route by creating a chain of filters, where the output of one filter is fed into the input of
the next filter in the pipeline (analogous to the UNIX pipe command). The advantage of the pipeline
approach is that it enables you to compose services (some of which can be external to the Apache
Camel application) to create more complex forms of message processing.
Figure 5.4. Pipes and Filters Pattern
Pipeline for the InOut exchange pattern
Normally, all of the endpoints in a pipeline have an input (In message) and an output ( Out message),
which implies that they are compatible with the InOut message exchange pattern. A typical message
flow through an InOut pipeline is shown in Figure 5.5, “Pipeline for InOut Exchanges” .
Red Hat JBoss Fuse 6.3 Apache Camel Development Guide
166

Figure 5.5. Pipeline for InOut Exchanges
The pipeline connects the output of each endpoint to the input of the next endpoint. The Out message
from the final endpoint is sent back to the original caller. You can define a route for this pipeline, as
follows:
The same route can be configured in XML, as follows:
There is no dedicated pipeline element in XML. The preceding combination of from and to elements is
semantically equivalent to a pipeline. See the section called “Comparison of pipeline() and to() DSL
commands”.
Pipeline for the InOnly and RobustInOnly exchange patterns
When there are no Out messages available from the endpoints in the pipeline (as is the case for the
InOnly and RobustInOnly exchange patterns), a pipeline cannot be connected in the normal way. In
this special case, the pipeline is constructed by passing a copy of the original In message to each of the
endpoints in the pipeline, as shown in Figure 5.6, “Pipeline for InOnly Exchanges” . This type of pipeline
is equivalent to a recipient list with fixed destinations(see Section 8.3, “Recipient List”).
Figure 5.6. Pipeline for InOnly Exchanges
The route for this pipeline is defined using the same syntax as an InOut pipeline (either in Java DSL or
in XML).
from("jms:RawOrders").pipeline("cxf:bean:decrypt",
"cxf:bean:authenticate", "cxf:bean:dedup", "jms:CleanOrders");
<camelContext id="buildPipeline"
xmlns="http://camel.apache.org/schema/spring">
<route>
<from uri="jms:RawOrders"/>
<to uri="cxf:bean:decrypt"/>
<to uri="cxf:bean:authenticate"/>
<to uri="cxf:bean:dedup"/>
<to uri="jms:CleanOrders"/>
</route>
</camelContext>
CHAPTER 5. MESSAGING SYSTEMS
167

Comparison of pipeline() and to() DSL commands
In the Java DSL, you can define a pipeline route using either of the following syntaxes:
Using the pipeline() processor command — Use the pipeline processor to construct a pipeline
route as follows:
Using the to() command — Use the to() command to construct a pipeline route as follows:
Alternatively, you can use the equivalent syntax:
Exercise caution when using the to() command syntax, because it is not always equivalent to a
pipeline processor. In Java DSL, the meaning of to() can be modified by the preceding command in
the route. For example, when the multicast() command precedes the to() command, it binds the
listed endpoints into a multicast pattern, instead of a pipeline pattern(see Section 8.11, “Multicast”).
5.5. MESSAGE ROUTER
Overview
A message router, shown in Figure 5.7, “Message Router Pattern” , is a type of filter that consumes
messages from a single consumer endpoint and redirects them to the appropriate target endpoint,
based on a particular decision criterion. A message router is concerned only with redirecting
messages; it does not modify the message content.
Figure 5.7. Message Router Pattern
A message router can easily be implemented in Apache Camel using the choice() processor, where
each of the alternative target endpoints can be selected using a when() subclause (for details of the
choice processor, see Section 1.5, “Processors”).
Java DSL example
The following Java DSL example shows how to route messages to three alternative destinations
(either seda:a, seda:b, or seda:c) depending on the contents of the foo header:
from(SourceURI).pipeline(FilterA, FilterB, TargetURI);
from(SourceURI).to(FilterA, FilterB, TargetURI);
from(SourceURI).to(FilterA).to(FilterB).to(TargetURI);
Red Hat JBoss Fuse 6.3 Apache Camel Development Guide
168

XML configuration example
The following example shows how to configure the same route in XML:
Choice without otherwise
If you use choice() without an otherwise() clause, any unmatched exchanges are dropped by
default.
5.6. MESSAGE TRANSLATOR
Overview
The message translator pattern, shown in Figure 5.8, “Message Translator Pattern” describes a
component that modifies the contents of a message, translating it to a different format. You can use
Apache Camel's bean integration feature to perform the message translation.
Figure 5.8. Message Translator Pattern
from("seda:a").choice()
.when(header("foo").isEqualTo("bar")).to("seda:b")
.when(header("foo").isEqualTo("cheese")).to("seda:c")
.otherwise().to("seda:d");
<camelContext id="buildSimpleRouteWithChoice"
xmlns="http://camel.apache.org/schema/spring">
<route>
<from uri="seda:a"/>
<choice>
<when>
<xpath>$foo = 'bar'</xpath>
<to uri="seda:b"/>
</when>
<when>
<xpath>$foo = 'cheese'</xpath>
<to uri="seda:c"/>
</when>
<otherwise>
<to uri="seda:d"/>
</otherwise>
</choice>
</route>
</camelContext>
CHAPTER 5. MESSAGING SYSTEMS
169

Bean integration
You can transform a message using bean integration, which enables you to call a method on any
registered bean. For example, to call the method, myMethodName(), on the bean with ID,
myTransformerBean:
Where the myTransformerBean bean is defined in either a Spring XML file or in JNDI. If, you omit the
method name parameter from beanRef(), the bean integration will try to deduce the method name to
invoke by examining the message exchange.
You can also add your own explicit Processor instance to perform the transformation, as follows:
Or, you can use the DSL to explicitly configure the transformation, as follows:
You can also use templating to consume a message from one destination, transform it with something
like Velocity or XQuery and then send it on to another destination. For example, using the InOnly
exchange pattern (one-way messaging) :
If you want to use InOut (request-reply) semantics to process requests on the My.Queue queue on
ActiveMQ with a template generated response, then you could use a route like the following to send
responses back to the JMSReplyTo destination:
5.7. MESSAGE HISTORY
Overview
The Message History from EIP pattern enables you to analyze and debug the flow of messages in a
loosely coupled system. If you attach a message history to the message, it displays a list of all
applications that the message passed through since its origination.
In Apache Camel, using the getTracedRouteNodes method, you can trace a message flow using the
Tracer or access information using the Java API from UnitOfWork.
from("activemq:SomeQueue")
.beanRef("myTransformerBean", "myMethodName")
.to("mqseries:AnotherQueue");
from("direct:start").process(new Processor() {
public void process(Exchange exchange) {
Message in = exchange.getIn();
in.setBody(in.getBody(String.class) + " World!");
}
}).to("mock:result");
from("direct:start").setBody(body().append(" World!")).to("mock:result");
from("activemq:My.Queue").
to("velocity:com/acme/MyResponse.vm").
to("activemq:Another.Queue");
from("activemq:My.Queue").
to("velocity:com/acme/MyResponse.vm");
Red Hat JBoss Fuse 6.3 Apache Camel Development Guide
170

Limiting Character Length in Logs
When you run Apache Camel with logging mechanism, it enables you to log the messages and its
content from time to time.
Some messages may contain very big payloads. By default, Apache Camel will clip the log message and
show only the first 1000 characters. For example, it displays the following log as:
You can customize the limit when Apache Camel clips the body in the log. You can also set zero or a
negative value, such as -1, means the message body is not logged.
Customizing the Limit using Java DSL
You can set the limit in Camel properties using Java DSL. For example,
Customizing the Limit using Spring DSL
You can set the limit in Camel properties using Spring DSL. For example,
[DEBUG ProducerCache - >>>> Endpoint[direct:start] Exchange[Message:
01234567890123456789... [Body clipped after 20 characters, total length is
1000]
context.getProperties().put(Exchange.LOG_DEBUG_BODY_MAX_CHARS, "500");
<camelContext>
<properties>
<property key="CamelLogDebugBodyMaxChars" value="500"/>
</properties>
</camelContext>
CHAPTER 5. MESSAGING SYSTEMS
171

CHAPTER 6. MESSAGING CHANNELS
Abstract
Messaging channels provide the plumbing for a messaging application. This chapter describes the
different kinds of messaging channels available in a messaging system, and the roles that they play.
6.1. POINT-TO-POINT CHANNEL
Overview
A point-to-point channel, shown in Figure 6.1, “Point to Point Channel Pattern” is a message channel
that guarantees that only one receiver consumes any given message. This is in contrast with a publish-
subscribe channel, which allows multiple receivers to consume the same message. In particular, with a
point-to-point channel, it is possible for multiple receivers to subscribe to the same channel. If more
than one receiver competes to consume a message, it is up to the message channel to ensure that only
one receiver actually consumes the message.
Figure 6.1. Point to Point Channel Pattern
Components that support point-to-point channel
The following Apache Camel components support the point-to-point channel pattern:
JMS
ActiveMQ
SEDA
JPA
XMPP
JMS
In JMS, a point-to-point channel is represented by a queue. For example, you can specify the endpoint
URI for a JMS queue called Foo.Bar as follows:
The qualifier, queue:, is optional, because the JMS component creates a queue endpoint by default.
Therefore, you can also specify the following equivalent endpoint URI:
jms:queue:Foo.Bar
jms:Foo.Bar
Red Hat JBoss Fuse 6.3 Apache Camel Development Guide
172

See Jms in the Apache Camel Component Reference Guide for more details.
ActiveMQ
In ActiveMQ, a point-to-point channel is represented by a queue. For example, you can specify the
endpoint URI for an ActiveMQ queue called Foo.Bar as follows:
See ActiveMQ in the Apache Camel Component Reference Guide for more details.
SEDA
The Apache Camel Staged Event-Driven Architecture (SEDA) component is implemented using a
blocking queue. Use the SEDA component if you want to create a lightweight point-to-point channel
that is internal to the Apache Camel application. For example, you can specify an endpoint URI for a
SEDA queue called SedaQueue as follows:
JPA
The Java Persistence API (JPA) component is an EJB 3 persistence standard that is used to write
entity beans out to a database. See Jpa in the Apache Camel Component Reference Guide for more
details.
XMPP
The XMPP (Jabber) component supports the point-to-point channel pattern when it is used in the
person-to-person mode of communication. See Xmpp in the Apache Camel Component Reference Guide
for more details.
6.2. PUBLISH-SUBSCRIBE CHANNEL
Overview
A publish-subscribe channel, shown in Figure 6.2, “Publish Subscribe Channel Pattern” , is a message
channel that enables multiple subscribers to consume any given message. This is in contrast with a
point-to-point channel . Publish-subscribe channels are frequently used as a means of broadcasting
events or notifications to multiple subscribers.
activemq:queue:Foo.Bar
seda:SedaQueue
CHAPTER 6. MESSAGING CHANNELS
173

Figure 6.2. Publish Subscribe Channel Pattern
Components that support publish-subscribe channel
The following Apache Camel components support the publish-subscribe channel pattern:
JMS
ActiveMQ
XMPP
SEDA for working with SEDA in the same CamelContext which can work in pub-sub, but
allowing multiple consumers.
see VM in the Apache Camel Component Reference Guide as SEDA, but for use within the same
JVM.
JMS
In JMS, a publish-subscribe channel is represented by a topic. For example, you can specify the
endpoint URI for a JMS topic called StockQuotes as follows:
See Jms in the Apache Camel Component Reference Guide for more details.
ActiveMQ
In ActiveMQ, a publish-subscribe channel is represented by a topic. For example, you can specify the
endpoint URI for an ActiveMQ topic called StockQuotes, as follows:
jms:topic:StockQuotes
Red Hat JBoss Fuse 6.3 Apache Camel Development Guide
174

See ActiveMQ in the Apache Camel Component Reference Guide for more details.
XMPP
The XMPP (Jabber) component supports the publish-subscribe channel pattern when it is used in the
group communication mode. See Xmpp in the Apache Camel Component Reference Guide for more
details.
Static subscription lists
If you prefer, you can also implement publish-subscribe logic within the Apache Camel application
itself. A simple approach is to define a static subscription list, where the target endpoints are all
explicitly listed at the end of the route. However, this approach is not as flexible as a JMS or ActiveMQ
topic.
Java DSL example
The following Java DSL example shows how to simulate a publish-subscribe channel with a single
publisher, seda:a, and three subscribers, seda:b, seda:c, and seda:d:
NOTE
This only works for the InOnly message exchange pattern.
XML configuration example
The following example shows how to configure the same route in XML:
6.3. DEAD LETTER CHANNEL
Overview
The dead letter channel pattern, shown in Figure 6.3, “Dead Letter Channel Pattern” , describes the
actions to take when the messaging system fails to deliver a message to the intended recipient. This
includes such features as retrying delivery and, if delivery ultimately fails, sending the message to a
dead letter channel, which archives the undelivered messages.
activemq:topic:StockQuotes
from("seda:a").to("seda:b", "seda:c", "seda:d");
<camelContext id="buildStaticRecipientList"
xmlns="http://camel.apache.org/schema/spring">
<route>
<from uri="seda:a"/>
<to uri="seda:b"/>
<to uri="seda:c"/>
<to uri="seda:d"/>
</route>
</camelContext>
CHAPTER 6. MESSAGING CHANNELS
175

Figure 6.3. Dead Letter Channel Pattern
Creating a dead letter channel in Java DSL
The following example shows how to create a dead letter channel using Java DSL:
Where the errorHandler() method is a Java DSL interceptor, which implies that all of the routes
defined in the current route builder are affected by this setting. The deadLetterChannel() method
is a Java DSL command that creates a new dead letter channel with the specified destination endpoint,
seda:errors.
The errorHandler() interceptor provides a catch-all mechanism for handling all error types. If you
want to apply a more fine-grained approach to exception handling, you can use the onException
clauses instead(see the section called “onException clause” ).
XML DSL example
You can define a dead letter channel in the XML DSL, as follows:
errorHandler(deadLetterChannel("seda:errors"));
from("seda:a").to("seda:b");
<route errorHandlerRef="myDeadLetterErrorHandler">
...
</route>
<bean id="myDeadLetterErrorHandler"
class="org.apache.camel.builder.DeadLetterChannelBuilder">
<property name="deadLetterUri" value="jms:queue:dead"/>
<property name="redeliveryPolicy" ref="myRedeliveryPolicyConfig"/>
</bean>
<bean id="myRedeliveryPolicyConfig"
class="org.apache.camel.processor.RedeliveryPolicy">
Red Hat JBoss Fuse 6.3 Apache Camel Development Guide
176

Redelivery policy
Normally, you do not send a message straight to the dead letter channel, if a delivery attempt fails.
Instead, you re-attempt delivery up to some maximum limit, and after all redelivery attempts fail you
would send the message to the dead letter channel. To customize message redelivery, you can
configure the dead letter channel to have a redelivery policy. For example, to specify a maximum of two
redelivery attempts, and to apply an exponential backoff algorithm to the time delay between delivery
attempts, you can configure the dead letter channel as follows:
Where you set the redelivery options on the dead letter channel by invoking the relevant methods in a
chain (each method in the chain returns a reference to the current RedeliveryPolicy object).
Table 6.1, “Redelivery Policy Settings” summarizes the methods that you can use to set redelivery
policies.
Table 6.1. Redelivery Policy Settings
Method Signature Default Description
allowRedeliveryWhileSto
pping()
true Controls whether redelivery is
attempted during graceful
shutdown or while a route is
stopping. A delivery that is
already in progress when
stopping is initiated will not be
interrupted.
backOffMultiplier(doubl
e multiplier)
2If exponential backoff is enabled,
let m be the backoff multiplier and
let d be the initial delay. The
sequence of redelivery attempts
are then timed as follows:
collisionAvoidancePerce
nt(double
collisionAvoidancePerce
nt)
15 If collision avoidance is enabled,
let p be the collision avoidance
percent. The collision avoidance
policy then tweaks the next delay
by a random amount, up to
plus/minus p% of its current
value.
<property name="maximumRedeliveries" value="3"/>
<property name="redeliveryDelay" value="5000"/>
</bean>
errorHandler(deadLetterChannel("seda:errors").maximumRedeliveries(2).useEx
ponentialBackOff());
from("seda:a").to("seda:b");
d, m*d, m*m*d,
m*m*m*d, ...
CHAPTER 6. MESSAGING CHANNELS
177

deadLetterHandleNewExce
ption
true Camel 2.15: Specifies whether or
not to handle an exception that
occurs while processing a
message in the dead letter
channel. If true, the exception is
handled and a logged at the
WARN level (so that the dead
letter channel is guaranteed to
complete). If false, the
exception is not handled, so the
dead letter channel fails, and
propagates the new exception.
delayPattern(String
delayPattern)
None Apache Camel 2.0: See Redeliver
delay pattern later in this section.
disableRedelivery() true Apache Camel 2.0: Disables the
redelivery feature. To enable
redelivery, set
maximumRedeliveries() to
a positive integer value.
handled(boolean
handled)
true Apache Camel 2.0: If true, the
current exception is cleared when
the message is moved to the dead
letter channel; if false, the
exception is propagated back to
the client.
initialRedeliveryDelay(
long
initialRedeliveryDelay)
1000 Specifies the delay (in
milliseconds) before attempting
the first redelivery.
logNewException true Specifies whether to log at WARN
level, when an exception is raised
in the dead letter channel.
logStackTrace(boolean
logStackTrace)
false Apache Camel 2.0: If true, the
JVM stack trace is included in the
error logs.
maximumRedeliveries(int
maximumRedeliveries)
0Apache Camel 2.0: Maximum
number of delivery attempts.
Method Signature Default Description
Red Hat JBoss Fuse 6.3 Apache Camel Development Guide
178

maximumRedeliveryDelay(
long maxDelay)
60000 Apache Camel 2.0: When using an
exponential backoff strategy (see
useExponentialBackOff()
), it is theoretically possible for
the redelivery delay to increase
without limit. This property
imposes an upper limit on the
redelivery delay (in milliseconds)
onRedelivery(Processor
processor)
None Apache Camel 2.0: Configures a
processor that gets called before
every redelivery attempt.
redeliveryDelay(long
int)
0Apache Camel 2.0: Specifies the
delay (in milliseconds) between
redelivery attempts. Apache
Camel 2.16.0 : The default
redelivery delay is one second.
retriesExhaustedLogLeve
l(LoggingLevel
logLevel)
LoggingLevel.ERROR Apache Camel 2.0: Specifies the
logging level at which to log
delivery failure (specified as an
org.apache.camel.Loggin
gLevel constant).
retryAttemptedLogLevel(
LoggingLevel logLevel)
LoggingLevel.DEBUG Apache Camel 2.0: Specifies the
logging level at which to
redelivery attempts (specified as
an
org.apache.camel.Loggin
gLevel constant).
useCollisionAvoidance() false Enables collision avoidence,
which adds some randomization
to the backoff timings to reduce
contention probability.
useOriginalMessage() false Apache Camel 2.0: If this feature
is enabled, the message sent to
the dead letter channel is a copy
of the original message exchange,
as it existed at the beginning of
the route (in the from() node).
useExponentialBackOff() false Enables exponential backoff.
Method Signature Default Description
Redelivery headers
If Apache Camel attempts to redeliver a message, it automatically sets the headers described in
Table 6.2, “Dead Letter Redelivery Headers” on the In message.
CHAPTER 6. MESSAGING CHANNELS
179

Table 6.2. Dead Letter Redelivery Headers
Header Name Type Description
CamelRedeliveryCounter Integer Apache Camel 2.0: Counts the
number of unsuccessful delivery
attempts. This value is also set in
Exchange.REDELIVERY_COU
NTER.
CamelRedelivered Boolean Apache Camel 2.0: True, if one or
more redelivery attempts have
been made. This value is also set
in Exchange.REDELIVERED.
CamelRedeliveryMaxCount
er
Integer Apache Camel 2.6: Holds the
maximum redelivery setting (also
set in the
Exchange.REDELIVERY_MAX
_COUNTER exchange property).
This header is absent if you use
retryWhile or have unlimited
maximum redelivery configured.
Redelivery exchange properties
If Apache Camel attempts to redeliver a message, it automatically sets the exchange properties
described in Table 6.3, “Redelivery Exchange Properties”.
Table 6.3. Redelivery Exchange Properties
Exchange Property Name Type Description
Exchange.FAILURE_ROUTE_
ID
String Provides the route ID of the route
that failed. The literal name of this
property is
CamelFailureRouteId.
Using the original message
Available as of Apache Camel 2.0 Because an exchange object is subject to modification as it passes
through the route, the exchange that is current when an exception is raised is not necessarily the copy
that you would want to store in the dead letter channel. In many cases, it is preferable to log the
message that arrived at the start of the route, before it was subject to any kind of transformation by
the route. For example, consider the following route:
The preceding route listen for incoming JMS messages and then processes the messages using the
from("jms:queue:order:input")
.to("bean:validateOrder");
.to("bean:transformOrder")
.to("bean:handleOrder");
Red Hat JBoss Fuse 6.3 Apache Camel Development Guide
180

sequence of beans: validateOrder, transformOrder, and handleOrder. But when an error
occurs, we do not know in which state the message is in. Did the error happen before the
transformOrder bean or after? We can ensure that the original message from
jms:queue:order:input is logged to the dead letter channel by enabling the
useOriginalMessage option as follows:
Redeliver delay pattern
Available as of Apache Camel 2.0 The delayPattern option is used to specify delays for particular
ranges of the redelivery count. The delay pattern has the following syntax:
limit1:delay1;limit2:delay2;limit3:delay3;..., where each delayN is applied to
redeliveries in the range limitN <= redeliveryCount < limitN+1
For example, consider the pattern, 5:1000;10:5000;20:20000, which defines three groups and
results in the following redelivery delays:
Attempt number 1..4 = 0 milliseconds (as the first group starts with 5).
Attempt number 5..9 = 1000 milliseconds (the first group).
Attempt number 10..19 = 5000 milliseconds (the second group).
Attempt number 20.. = 20000 milliseconds (the last group).
You can start a group with limit 1 to define a starting delay. For example, 1:1000;5:5000 results in
the following redelivery delays:
Attempt number 1..4 = 1000 millis (the first group)
Attempt number 5.. = 5000 millis (the last group)
There is no requirement that the next delay should be higher than the previous and you can use any
delay value you like. For example, the delay pattern, 1:5000;3:1000, starts with a 5 second delay and
then reduces the delay to 1 second.
Which endpoint failed?
When Apache Camel routes messages, it updates an Exchange property that contains the last endpoint
the Exchange was sent to. Hence, you can obtain the URI for the current exchange's most recent
destination using the following code:
Where Exchange.TO_ENDPOINT is a string constant equal to CamelToEndpoint. This property is
updated whenever Camel sends a message to any endpoint.
If an error occurs during routing and the exchange is moved into the dead letter queue, Apache Camel
will additionally set a property named CamelFailureEndpoint, which identifies the last destination
// will use original body
errorHandler(deadLetterChannel("jms:queue:dead")
.useOriginalMessage().maximumRedeliveries(5).redeliveryDelay(5000);
// Java
String lastEndpointUri = exchange.getProperty(Exchange.TO_ENDPOINT,
String.class);
CHAPTER 6. MESSAGING CHANNELS
181

the exchange was sent to before the error occcured. Hence, you can access the failure endpoint from
within a dead letter queue using the following code:
Where Exchange.FAILURE_ENDPOINT is a string constant equal to CamelFailureEndpoint.
NOTE
These properties remain set in the current exchange, even if the failure occurs after the
given destination endpoint has finished processing. For example, consider the following
route:
Now suppose that a failure happens in the foo bean. In this case the
Exchange.TO_ENDPOINT property and the Exchange.FAILURE_ENDPOINT property
still contain the value.
onRedelivery processor
When a dead letter channel is performing redeliveries, it is possible to configure a Processor that is
executed just before every redelivery attempt. This can be used for situations where you need to alter
the message before it is redelivered.
For example, the following dead letter channel is configured to call the MyRedeliverProcessor
before redelivering exchanges:
Where the MyRedeliveryProcessor process is implemented as follows:
// Java
String failedEndpointUri = exchange.getProperty(Exchange.FAILURE_ENDPOINT,
String.class);
from("activemq:queue:foo")
.to("http://someserver/somepath")
.beanRef("foo");
// we configure our Dead Letter Channel to invoke
// MyRedeliveryProcessor before a redelivery is
// attempted. This allows us to alter the message before
errorHandler(deadLetterChannel("mock:error").maximumRedeliveries(5)
.onRedelivery(new MyRedeliverProcessor())
// setting delay to zero is just to make unit teting faster
.redeliveryDelay(0L));
// This is our processor that is executed before every redelivery attempt
// here we can do what we want in the java code, such as altering the
message
public class MyRedeliverProcessor implements Processor {
public void process(Exchange exchange) throws Exception {
// the message is being redelivered so we can alter it
// we just append the redelivery counter to the body
// you can of course do all kind of stuff instead
String body = exchange.getIn().getBody(String.class);
int count =
Red Hat JBoss Fuse 6.3 Apache Camel Development Guide
182

Control redelivery during shutdown or stopping
If you stop a route or initiate graceful shutdown, the default behavior of the error handler is to continue
attempting redelivery. Because this is typically not the desired behavior, you have the option of
disabling redelivery during shutdown or stopping, by setting the allowRedeliveryWhileStopping
option to false, as shown in the following example:
NOTE
The allowRedeliveryWhileStopping option is true by default, for backwards
compatibility reasons. During aggressive shutdown, however, redelivery is always
suppressed, irrespective of this option setting (for example, after graceful shutdown has
timed out).
Using onExceptionOccurred Processor
Dead Letter channel supports the onExceptionOccurred processor to allow the custom processing
of a message, after an exception occurs. You can use it for custom logging too. Any new exceptions
thrown from the onExceptionOccurred processor is logged as WARN and ignored, not to override
the existing exception.
The difference between the onRedelivery processor and onExceptionOccurred processor is you can
process the former exactly before the redelivery attempt. However, it does not happen immediately
after an exception occurs. For example, If you configure the error handler to do five seconds delay
between the redelivery attempts, then the redelivery processor is invoked five seconds later, after an
exception occurs.
The following example explains how to do the custom logging when an exception occurs. You need to
configure the onExceptionOccurred to use the custom processor.
onException clause
exchange.getIn().getHeader(Exchange.REDELIVERY_COUNTER, Integer.class);
exchange.getIn().setBody(body + count);
// the maximum redelivery was set to 5
int max =
exchange.getIn().getHeader(Exchange.REDELIVERY_MAX_COUNTER,
Integer.class);
assertEquals(5, max);
}
}
errorHandler(deadLetterChannel("jms:queue:dead")
.allowRedeliveryWhileStopping(false)
.maximumRedeliveries(20)
.redeliveryDelay(1000)
.retryAttemptedLogLevel(LoggingLevel.INFO));
errorHandler(defaultErrorHandler().maximumRedeliveries(3).redeliveryDelay(
5000).onExceptionOccurred(myProcessor));
CHAPTER 6. MESSAGING CHANNELS
183

Instead of using the errorHandler() interceptor in your route builder, you can define a series of
onException() clauses that define different redelivery policies and different dead letter channels for
various exception types. For example, to define distinct behavior for each of the
NullPointerException, IOException, and Exception types, you can define the following rules in
your route builder using Java DSL:
Where the redelivery options are specified by chaining the redelivery policy methods (as listed in
Table 6.1, “Redelivery Policy Settings” ), and you specify the dead letter channel's endpoint using the
to() DSL command. You can also call other Java DSL commands in the onException() clauses. For
example, the preceding example calls setHeader() to record some error details in a message header
named, messageInfo.
In this example, the NullPointerException and the IOException exception types are configured
specially. All other exception types are handled by the generic Exception exception interceptor. By
default, Apache Camel applies the exception interceptor that most closely matches the thrown
exception. If it fails to find an exact match, it tries to match the closest base type, and so on. Finally, if
no other interceptor matches, the interceptor for the Exception type matches all remaining
exceptions.
OnPrepareFailure
Before you pass the exchange to the dead letter queue, you can use the onPrepare option to allow a
custom processor to prepare the exchange. It enables you to add information about the exchange,
such as the cause of exchange failure. For example, the following processor adds a header with the
exception message.
onException(NullPointerException.class)
.maximumRedeliveries(1)
.setHeader("messageInfo", "Oh dear! An NPE.")
.to("mock:npe_error");
onException(IOException.class)
.initialRedeliveryDelay(5000L)
.maximumRedeliveries(3)
.backOffMultiplier(1.0)
.useExponentialBackOff()
.setHeader("messageInfo", "Oh dear! Some kind of I/O exception.")
.to("mock:io_error");
onException(Exception.class)
.initialRedeliveryDelay(1000L)
.maximumRedeliveries(2)
.setHeader("messageInfo", "Oh dear! An exception.")
.to("mock:error");
from("seda:a").to("seda:b");
public class MyPrepareProcessor implements Processor {
@Override
public void process(Exchange exchange) throws Exception {
Exception cause = exchange.getProperty(Exchange.EXCEPTION_CAUGHT,
Exception.class);
exchange.getIn().setHeader("FailedBecause", cause.getMessage());
}
}
Red Hat JBoss Fuse 6.3 Apache Camel Development Guide
184

You can configue the error handler to use the processor as follows.
However, the onPrepare option is also available using the default error handler.
6.4. GUARANTEED DELIVERY
Overview
Guaranteed delivery means that once a message is placed into a message channel, the messaging
system guarantees that the message will reach its destination, even if parts of the application should
fail. In general, messaging systems implement the guaranteed delivery pattern, shown in Figure 6.4,
“Guaranteed Delivery Pattern”, by writing messages to persistent storage before attempting to deliver
them to their destination.
Figure 6.4. Guaranteed Delivery Pattern
Components that support guaranteed delivery
The following Apache Camel components support the guaranteed delivery pattern:
JMS
ActiveMQ
ActiveMQ Journal
File Component in the Apache Camel Component Reference Guide
JMS
errorHandler(deadLetterChannel("jms:dead").onPrepareFailure(new
MyPrepareProcessor()));
<bean id="myPrepare"
class="org.apache.camel.processor.DeadLetterChannelOnPrepareTest.MyPrepare
Processor"/>
<errorHandler id="dlc" type="DeadLetterChannel" deadLetterUri="jms:dead"
onPrepareFailureRef="myPrepare"/>
CHAPTER 6. MESSAGING CHANNELS
185

In JMS, the deliveryPersistent query option indicates whether or not persistent storage of
messages is enabled. Usually it is unnecessary to set this option, because the default behavior is to
enable persistent delivery. To configure all the details of guaranteed delivery, it is necessary to set
configuration options on the JMS provider. These details vary, depending on what JMS provider you
are using. For example, MQSeries, TibCo, BEA, Sonic, and others, all provide various qualities of service
to support guaranteed delivery.
See Jms in the Apache Camel Component Reference Guide> for more details.
ActiveMQ
In ActiveMQ, message persistence is enabled by default. From version 5 onwards, ActiveMQ uses the
AMQ message store as the default persistence mechanism. There are several different approaches you
can use to enabe message persistence in ActiveMQ.
The simplest option (different from Figure 6.4, “Guaranteed Delivery Pattern”) is to enable persistence
in a central broker and then connect to that broker using a reliable protocol. After a message is been
sent to the central broker, delivery to consumers is guaranteed. For example, in the Apache Camel
configuration file, META-INF/spring/camel-context.xml, you can configure the ActiveMQ
component to connect to the central broker using the OpenWire/TCP protocol as follows:
If you prefer to implement an architecture where messages are stored locally before being sent to a
remote endpoint (similar to Figure 6.4, “Guaranteed Delivery Pattern”), you do this by instantiating an
embedded broker in your Apache Camel application. A simple way to achieve this is to use the
ActiveMQ Peer-to-Peer protocol, which implicitly creates an embedded broker to communicate with
other peer endpoints. For example, in the camel-context.xml configuration file, you can configure
the ActiveMQ component to connect to all of the peers in group, GroupA, as follows:
Where broker1 is the broker name of the embedded broker (other peers in the group should use
different broker names). One limiting feature of the Peer-to-Peer protocol is that it relies on IP
multicast to locate the other peers in its group. This makes it unsuitable for use in wide area networks
(and in some local area networks that do not have IP multicast enabled).
A more flexible way to create an embedded broker in the ActiveMQ component is to exploit
ActiveMQ's VM protocol, which connects to an embedded broker instance. If a broker of the required
name does not already exist, the VM protocol automatically creates one. You can use this mechanism
to create an embedded broker with custom configuration. For example:
<beans ... >
...
<bean id="activemq"
class="org.apache.activemq.camel.component.ActiveMQComponent">
<property name="brokerURL" value="tcp://somehost:61616"/>
</bean>
...
</beans>
<beans ... >
...
<bean id="activemq"
class="org.apache.activemq.camel.component.ActiveMQComponent">
<property name="brokerURL" value="peer://GroupA/broker1"/>
</bean>
...
</beans>
Red Hat JBoss Fuse 6.3 Apache Camel Development Guide
186

Where activemq.xml is an ActiveMQ file which configures the embedded broker instance. Within the
ActiveMQ configuration file, you can choose to enable one of the following persistence mechanisms:
AMQ persistence(the default) — A fast and reliable message store that is native to ActiveMQ. For
details, see amqPersistenceAdapter and AMQ Message Store.
JDBC persistence — Uses JDBC to store messages in any JDBC-compatible database. For
details, see jdbcPersistenceAdapter and ActiveMQ Persistence.
Journal persistence — A fast persistence mechanism that stores messages in a rolling log file.
For details, see journalPersistenceAdapter and ActiveMQ Persistence.
Kaha persistence — A persistence mechanism developed specifically for ActiveMQ. For details,
see kahaPersistenceAdapter and ActiveMQ Persistence.
See ActiveMQ in the Apache Camel Component Reference Guide for more details.
ActiveMQ Journal
The ActiveMQ Journal component is optimized for a special use case where multiple, concurrent
producers write messages to queues, but there is only one active consumer. Messages are stored in
rolling log files and concurrent writes are aggregated to boost efficiency.
6.5. MESSAGE BUS
Overview
Message bus refers to a messaging architecture, shown in Figure 6.5, “Message Bus Pattern” , that
enables you to connect diverse applications running on diverse computing platforms. In effect, the
Apache Camel and its components constitute a message bus.
<beans ... >
...
<bean id="activemq"
class="org.apache.activemq.camel.component.ActiveMQComponent">
<property name="brokerURL" value="vm://broker1?
brokerConfig=xbean:activemq.xml"/>
</bean>
...
</beans>
CHAPTER 6. MESSAGING CHANNELS
187

Figure 6.5. Message Bus Pattern
The following features of the message bus pattern are reflected in Apache Camel:
Common communication infrastructure — The router itself provides the core of the common
communication infrastructure in Apache Camel. However, in contrast to some message bus
architectures, Apache Camel provides a heterogeneous infrastructure: messages can be sent
into the bus using a wide variety of different transports and using a wide variety of different
message formats.
Adapters — Where necessary, Apache Camel can translate message formats and propagate
messages using different transports. In effect, Apache Camel is capable of behaving like an
adapter, so that external applications can hook into the message bus without refactoring their
messaging protocols.
In some cases, it is also possible to integrate an adapter directly into an external application.
For example, if you develop an application using Apache CXF, where the service is
implemented using JAX-WS and JAXB mappings, it is possible to bind a variety of different
transports to the service. These transport bindings function as adapters.
Red Hat JBoss Fuse 6.3 Apache Camel Development Guide
188

CHAPTER 7. MESSAGE CONSTRUCTION
Abstract
The message construction patterns describe the various forms and functions of the messages that
pass through the system.
7.1. CORRELATION IDENTIFIER
Overview
The correlation identifier pattern, shown in Figure 7.1, “Correlation Identifier Pattern” , describes how to
match reply messages with request messages, given that an asynchronous messaging system is used
to implement a request-reply protocol. The essence of this idea is that request messages should be
generated with a unique token, the request ID, that identifies the request message and reply messages
should include a token, the correlation ID, that contains the matching request ID.
Apache Camel supports the Correlation Identifier from the EIP patterns by getting or setting a header
on a Message.
When working with the ActiveMQ or JMS components, the correlation identifier header is called
JMSCorrelationID. You can add your own correlation identifier to any message exchange to help
correlate messages together in a single conversation (or business process). A correlation identifier is
usually stored in a Apache Camel message header.
Some EIP patterns spin off a sub message and, in those cases, Apache Camel adds a correlation ID to
the Exchanges as a property with they key, Exchange.CORRELATION_ID, which links back to the
source Exchanges. For example, the Splitter, Multicast, Recipient List, and Wire Tap EIPs do this.
Figure 7.1. Correlation Identifier Pattern
7.2. EVENT MESSAGE
Event Message
CHAPTER 7. MESSAGE CONSTRUCTION
189

Camel supports the Event Message from the Introducing Enterprise Integration Patterns by
supporting the Exchange Pattern on a Message which can be set to InOnly to indicate a oneway event
message. Camel Components then implement this pattern using the underlying transport or protocols.
The default behaviour of many Components is InOnly such as for JMS, File or SEDA
Explicitly specifying InOnly
If you are using a component which defaults to InOut you can override the Message Exchange Pattern
for an endpoint using the pattern property.
From 2.0 onwards on Camel you can specify the Message Exchange Pattern using the dsl.
Using the Fluent Builders
or you can invoke an endpoint with an explicit pattern
Using the Spring XML Extensions
foo:bar?exchangePattern=InOnly
from("mq:someQueue").
inOnly().
bean(Foo.class);
from("mq:someQueue").
inOnly("mq:anotherQueue");
<route>
<from uri="mq:someQueue"/>
<inOnly uri="bean:foo"/>
</route>
Red Hat JBoss Fuse 6.3 Apache Camel Development Guide
190

7.3. RETURN ADDRESS
Return Address
Apache Camel supports the Return Address from the Introducing Enterprise Integration Patterns
using the JMSReplyTo header.
For example when using JMS with InOut, the component will by default be returned to the address
given in JMSReplyTo.
Example
Requestor Code
Route Using the Fluent Builders
Route Using the Spring XML Extensions
<route>
<from uri="mq:someQueue"/>
<inOnly uri="mq:anotherQueue"/>
</route>
getMockEndpoint("mock:bar").expectedBodiesReceived("Bye World");
template.sendBodyAndHeader("direct:start", "World", "JMSReplyTo",
"queue:bar");
from("direct:start").to("activemq:queue:foo?preserveMessageQos=true");
from("activemq:queue:foo").transform(body().prepend("Bye "));
from("activemq:queue:bar?disableReplyTo=true").to("mock:bar");
<route>
CHAPTER 7. MESSAGE CONSTRUCTION
191

For a complete example of this pattern, see this junit test case
<from uri="direct:start"/>
<to uri="activemq:queue:foo?preserveMessageQos=true"/>
</route>
<route>
<from uri="activemq:queue:foo"/>
<transform>
<simple>Bye ${in.body}</simple>
</transform>
</route>
<route>
<from uri="activemq:queue:bar?disableReplyTo=true"/>
<to uri="mock:bar"/>
</route>
Red Hat JBoss Fuse 6.3 Apache Camel Development Guide
192

CHAPTER 8. MESSAGE ROUTING
Abstract
The message routing patterns describe various ways of linking message channels together. This
includes various algorithms that can be applied to the message stream (without modifying the body of
the message).
8.1. CONTENT-BASED ROUTER
Overview
A content-based router, shown in Figure 8.1, “Content-Based Router Pattern”, enables you to route
messages to the appropriate destination based on the message contents.
Figure 8.1. Content-Based Router Pattern
Java DSL example
The following example shows how to route a request from an input, seda:a, endpoint to either
seda:b, queue:c, or seda:d depending on the evaluation of various predicate expressions:
XML configuration example
The following example shows how to configure the same route in XML:
RouteBuilder builder = new RouteBuilder() {
public void configure() {
from("seda:a").choice()
.when(header("foo").isEqualTo("bar")).to("seda:b")
.when(header("foo").isEqualTo("cheese")).to("seda:c")
.otherwise().to("seda:d");
}
};
<camelContext id="buildSimpleRouteWithChoice"
xmlns="http://camel.apache.org/schema/spring">
<route>
<from uri="seda:a"/>
<choice>
<when>
<xpath>$foo = 'bar'</xpath>
<to uri="seda:b"/>
CHAPTER 8. MESSAGE ROUTING
193

8.2. MESSAGE FILTER
Overview
A message filter is a processor that eliminates undesired messages based on specific criteria. In
Apache Camel, the message filter pattern, shown in Figure 8.2, “Message Filter Pattern” , is
implemented by the filter() Java DSL command. The filter() command takes a single predicate
argument, which controls the filter. When the predicate is true, the incoming message is allowed to
proceed, and when the predicate is false, the incoming message is blocked.
Figure 8.2. Message Filter Pattern
Java DSL example
The following example shows how to create a route from endpoint, seda:a, to endpoint, seda:b, that
blocks all messages except for those messages whose foo header have the value, bar:
To evaluate more complex filter predicates, you can invoke one of the supported scripting languages,
such as XPath, XQuery, or SQL (see Expression and Predicate Languages ). The following example
defines a route that blocks all messages except for those containing a person element whose name
attribute is equal to James:
</when>
<when>
<xpath>$foo = 'cheese'</xpath>
<to uri="seda:c"/>
</when>
<otherwise>
<to uri="seda:d"/>
</otherwise>
</choice>
</route>
</camelContext>
RouteBuilder builder = new RouteBuilder() {
public void configure() {
from("seda:a").filter(header("foo").isEqualTo("bar")).to("seda:b");
}
};
from("direct:start").
filter().xpath("/person[@name='James']").
to("mock:result");
Red Hat JBoss Fuse 6.3 Apache Camel Development Guide
194

XML configuration example
The following example shows how to configure the route with an XPath predicate in XML (see
Expression and Predicate Languages ):
FILTERED ENDPOINT REQUIRED INSIDE </FILTER> TAG
Make sure you put the endpoint you want to filter (for example, <to
uri="seda:b"/>) before the closing </filter> tag or the filter will not be applied (in
2.8+, omitting this will result in an error).
Filtering with beans
Here is an example of using a bean to define the filter behavior:
Using stop()
Available as of Camel 2.0
Stop is a special type of filter that filters out all messages. Stop is convenient to use in a Content-
Based Router when you need to stop further processing in one of the predicates.
In the following example, we do not want messages with the word Bye in the message body to
propagate any further in the route. We prevent this in the when() predicate using .stop().
<camelContext id="simpleFilterRoute"
xmlns="http://camel.apache.org/schema/spring">
<route>
<from uri="seda:a"/>
<filter>
<xpath>$foo = 'bar'</xpath>
<to uri="seda:b"/>
</filter>
</route>
</camelContext>
from("direct:start")
.filter().method(MyBean.class,
"isGoldCustomer").to("mock:result").end()
.to("mock:end");
public static class MyBean {
public boolean isGoldCustomer(@Header("level") String level) {
return level.equals("gold");
}
}
from("direct:start")
.choice()
.when(bodyAs(String.class).contains("Hello")).to("mock:hello")
.when(bodyAs(String.class).contains("Bye")).to("mock:bye").stop()
.otherwise().to("mock:other")
.end()
.to("mock:result");
CHAPTER 8. MESSAGE ROUTING
195

Knowing if Exchange was filtered or not
Available as of Camel 2.5
The Message Filter EIP will add a property on the Exchange which states if it was filtered or not.
The property has the key Exchannge.FILTER_MATCHED which has the String value of
CamelFilterMatched. Its value is a boolean indicating true or false. If the value is true then the
Exchange was routed in the filter block.
8.3. RECIPIENT LIST
Overview
A recipient list, shown in Figure 8.3, “Recipient List Pattern” , is a type of router that sends each
incoming message to multiple different destinations. In addition, a recipient list typically requires that
the list of recipients be calculated at run time.
Figure 8.3. Recipient List Pattern
Recipient list with fixed destinations
The simplest kind of recipient list is where the list of destinations is fixed and known in advance, and
the exchange pattern is InOnly. In this case, you can hardwire the list of destinations into the to()
Java DSL command.
NOTE
The examples given here, for the recipient list with fixed destinations, work only with the
InOnly exchange pattern (similar to a pipeline). If you want to create a recipient list for
exchange patterns with Out messages, use the multicast pattern instead.
Java DSL example
The following example shows how to route an InOnly exchange from a consumer endpoint, queue:a, to
a fixed list of destinations:
Red Hat JBoss Fuse 6.3 Apache Camel Development Guide
196

XML configuration example
The following example shows how to configure the same route in XML:
Recipient list calculated at run time
In most cases, when you use the recipient list pattern, the list of recipients should be calculated at
runtime. To do this use the recipientList() processor, which takes a list of destinations as its sole
argument. Because Apache Camel applies a type converter to the list argument, it should be possible
to use most standard Java list types (for example, a collection, a list, or an array). For more details
about type converters, see Section 43.3, “Built-In Type Converters” .
The recipients receive a copy of the same exchange instance and Apache Camel executes them
sequentially.
Java DSL example
The following example shows how to extract the list of destinations from a message header called
recipientListHeader, where the header value is a comma-separated list of endpoint URIs:
In some cases, if the header value is a list type, you might be able to use it directly as the argument to
recipientList(). For example:
However, this example is entirely dependent on how the underlying component parses this particular
header. If the component parses the header as a simple string, this example will not work. The header
must be parsed into some type of Java list.
XML configuration example
The following example shows how to configure the preceding route in XML, where the header value is a
comma-separated list of endpoint URIs:
from("seda:a").to("seda:b", "seda:c", "seda:d");
<camelContext id="buildStaticRecipientList"
xmlns="http://camel.apache.org/schema/spring">
<route>
<from uri="seda:a"/>
<to uri="seda:b"/>
<to uri="seda:c"/>
<to uri="seda:d"/>
</route>
</camelContext>
from("direct:a").recipientList(header("recipientListHeader").tokenize(",")
);
from("seda:a").recipientList(header("recipientListHeader"));
<camelContext id="buildDynamicRecipientList"
xmlns="http://camel.apache.org/schema/spring">
<route>
CHAPTER 8. MESSAGE ROUTING
197

Sending to multiple recipients in parallel
Available as of Camel 2.2
The Recipient List supports parallelProcessing, which is similar to the corresponding feature in
Splitter. Use the parallel processing feature to send the exchange to multiple recipients concurrently—
for example:
In Spring XML, the parallel processing feature is implemented as an attribute on the recipientList
tag—for example:
Stop on exception
Available as of Camel 2.2
The Recipient List supports the stopOnException feature, which you can use to stop sending to any
further recipients, if any recipient fails.
And in Spring XML its an attribute on the recipient list tag.
In Spring XML, the stop on exception feature is implemented as an attribute on the recipientList
tag—for example:
NOTE
You can combine parallelProcessing and stopOnException in the same route.
<from uri="seda:a"/>
<recipientList delimiter=",">
<header>recipientListHeader</header>
</recipientList>
</route>
</camelContext>
from("direct:a").recipientList(header("myHeader")).parallelProcessing();
<route>
<from uri="direct:a"/>
<recipientList parallelProcessing="true">
<header>myHeader</header>
</recipientList>
</route>
from("direct:a").recipientList(header("myHeader")).stopOnException();
<route>
<from uri="direct:a"/>
<recipientList stopOnException="true">
<header>myHeader</header>
</recipientList>
</route>
Red Hat JBoss Fuse 6.3 Apache Camel Development Guide
198

Ignore invalid endpoints
Available as of Camel 2.3
The Recipient List supports the ignoreInvalidEndpoints option, which enables the recipient list to
skip invalid endpoints (Routing Slip also supports this option). For example:
And in Spring XML, you can enable this option by setting the ignoreInvalidEndpoints attribute on
the recipientList tag, as follows
Consider the case where myHeader contains the two endpoints, direct:foo,xxx:bar. The first
endpoint is valid and works. The second is invalid and, therefore, ignored. Apache Camel logs at INFO
level whenever an invalid endpoint is encountered.
Using custom AggregationStrategy
Available as of Camel 2.2
You can use a custom AggregationStrategy with the Recipient List, which is useful for aggregating
replies from the recipients in the list. By default, Apache Camel uses the
UseLatestAggregationStrategy aggregation strategy, which keeps just the last received reply.
For a more sophisticated aggregation strategy, you can define your own implementation of the
AggregationStrategy interface—see Aggregator EIP for details. For example, to apply the custom
aggregation strategy, MyOwnAggregationStrategy, to the reply messages, you can define a Java
DSL route as follows:
In Spring XML, you can specify the custom aggregation strategy as an attribute on the
recipientList tag, as follows:
from("direct:a").recipientList(header("myHeader")).ignoreInvalidEndpoints(
);
<route>
<from uri="direct:a"/>
<recipientList ignoreInvalidEndpoints="true">
<header>myHeader</header>
</recipientList>
</route>
from("direct:a")
.recipientList(header("myHeader")).aggregationStrategy(new
MyOwnAggregationStrategy())
.to("direct:b");
<route>
<from uri="direct:a"/>
<recipientList strategyRef="myStrategy">
<header>myHeader</header>
</recipientList>
<to uri="direct:b"/>
</route>
<bean id="myStrategy" class="com.mycompany.MyOwnAggregationStrategy"/>
CHAPTER 8. MESSAGE ROUTING
199

Using custom thread pool
Available as of Camel 2.2
This is only needed when you use parallelProcessing. By default Camel uses a thread pool with 10
threads. Notice this is subject to change when we overhaul thread pool management and configuration
later (hopefully in Camel 2.2).
You configure this just as you would with the custom aggregation strategy.
Using method call as recipient list
You can use a Bean to provide the recipients, for example:
Where the MessageRouter bean is defined as follows:
Bean as recipient list
You can make a bean behave as a recipient list by adding the @RecipientList annotation to a
methods that returns a list of recipients. For example:
In this case, do not include the recipientList DSL command in the route. Define the route as
follows:
Using timeout
Available as of Camel 2.5
If you use parallelProcessing, you can configure a total timeout value in milliseconds. Camel will
then process the messages in parallel until the timeout is hit. This allows you to continue processing if
one message is slow.
from("activemq:queue:test").recipientList().method(MessageRouter.class,
"routeTo");
public class MessageRouter {
public String routeTo() {
String queueName = "activemq:queue:test2";
return queueName;
}
}
public class MessageRouter {
@RecipientList
public String routeTo() {
String queueList = "activemq:queue:test1,activemq:queue:test2";
return queueList;
}
}
from("activemq:queue:test").bean(MessageRouter.class, "routeTo");
Red Hat JBoss Fuse 6.3 Apache Camel Development Guide
200

In the example below, the recipientlist header has the value, direct:a,direct:b,direct:c,
so that the message is sent to three recipients. We have a timeout of 250 milliseconds, which means
only the last two messages can be completed within the timeframe. The aggregation therefore yields
the string result, BC.
NOTE
This timeout feature is also supported by splitter and both multicast and
recipientList.
By default if a timeout occurs the AggregationStrategy is not invoked. However you can implement
a specialized version
from("direct:start")
.recipientList(header("recipients"), ",")
.aggregationStrategy(new AggregationStrategy() {
public Exchange aggregate(Exchange oldExchange, Exchange
newExchange) {
if (oldExchange == null) {
return newExchange;
}
String body = oldExchange.getIn().getBody(String.class);
oldExchange.getIn().setBody(body +
newExchange.getIn().getBody(String.class));
return oldExchange;
}
})
.parallelProcessing().timeout(250)
// use end to indicate end of recipientList clause
.end()
.to("mock:result");
from("direct:a").delay(500).to("mock:A").setBody(constant("A"));
from("direct:b").to("mock:B").setBody(constant("B"));
from("direct:c").to("mock:C").setBody(constant("C"));
// Java
public interface TimeoutAwareAggregationStrategy extends
AggregationStrategy {
/**
* A timeout occurred
*
* @param oldExchange the oldest exchange (is <tt>null</tt> on
first aggregation as we only have the new exchange)
* @param index the index
* @param total the total
* @param timeout the timeout value in millis
*/
void timeout(Exchange oldExchange, int index, int total, long
timeout);
CHAPTER 8. MESSAGE ROUTING
201

This allows you to deal with the timeout in the AggregationStrategy if you really need to.
TIMEOUT IS TOTAL
The timeout is total, which means that after X time, Camel will aggregate the messages
which has completed within the timeframe. The remainders will be cancelled. Camel will
also only invoke the timeout method in the TimeoutAwareAggregationStrategy
once, for the first index which caused the timeout.
Apply custom processing to the outgoing messages
Before recipientList sends a message to one of the recipient endpoints, it creates a message
replica, which is a shallow copy of the original message. If you want to perform some custom
processing on each message replica before the replica is sent to its endpoint, you can invoke the
onPrepare DSL command in the recipientList clause. The onPrepare command inserts a custom
processor just after the message has been shallow-copied and just before the message is dispatched to
its endpoint. For example, in the following route, the CustomProc processor is invoked on the
message replica for each recipient endpoint:
A common use case for the onPrepare DSL command is to perform a deep copy of some or all
elements of a message. This allows each message replica to be modified independently of the others.
For example, the following CustomProc processor class performs a deep copy of the message body,
where the message body is presumed to be of type, BodyType, and the deep copy is performed by the
method, BodyType.deepCopy().
Options
The recipientList DSL command supports the following options:
Name Default Value Description
from("direct:start")
.recipientList().onPrepare(new CustomProc());
// Java
import org.apache.camel.*;
...
public class CustomProc implements Processor {
public void process(Exchange exchange) throws Exception {
BodyType body = exchange.getIn().getBody(BodyType.class);
// Make a _deep_ copy of of the body object
BodyType clone = BodyType.deepCopy();
exchange.getIn().setBody(clone);
// Headers and attachments have already been
// shallow-copied. If you need deep copies,
// add some more code here.
}
}
Red Hat JBoss Fuse 6.3 Apache Camel Development Guide
202

delimiter , Delimiter used if the Expression
returned multiple endpoints.
strategyRef Refers to an AggregationStrategy
to be used to assemble the replies
from the recipients, into a single
outgoing message from the
Recipient List. By default Camel
will use the last reply as the
outgoing message.
strategyMethodName This option can be used to
explicitly specify the method
name to use, when using POJOs
as the
AggregationStrategy.
strategyMethodAllowNull false This option can be used, when
using POJOs as the
AggregationStrategy. If
false, the aggregate method
is not used, when there is no data
to enrich. If true, null values
are used for the oldExchange,
when there is no data to enrich.
parallelProcessing false Camel 2.2: If enables then
sending messages to the
recipients occurs concurrently.
Note the caller thread will still
wait until all messages has been
fully processed, before it
continues. Its only the sending
and processing the replies from
the recipients which happens
concurrently.
CHAPTER 8. MESSAGE ROUTING
203

parallelAggregate false If enabled, the aggregate
method on
AggregationStrategy can
be called concurrently. Note that
this requires the implementation
of AggregationStrategy to
be thread-safe. By default, this
option is false, which means
that Camel automatically
synchronizes calls to the
aggregate method. In some
use-cases, however, you can
improve performance by
implementing
AggregationStrategy as
thread-safe and setting this
option to true.
executorServiceRef Camel 2.2: Refers to a custom
Thread Pool to be used for
parallel processing. Notice if you
set this option, then parallel
processing is automatic implied,
and you do not have to enable
that option as well.
stopOnException false Camel 2.2: Whether or not to stop
continue processing immediately
when an exception occurred. If
disable, then Camel will send the
message to all recipients
regardless if one of them failed.
You can deal with exceptions in
the AggregationStrategy class
where you have full control how
to handle that.
ignoreInvalidEndpoints false Camel 2.3: If an endpoint uri
could not be resolved, should it be
ignored. Otherwise Camel will
thrown an exception stating the
endpoint uri is not valid.
streaming false Camel 2.5: If enabled then Camel
will process replies out-of-order,
eg in the order they come back. If
disabled, Camel will process
replies in the same order as the
Expression specified.
Red Hat JBoss Fuse 6.3 Apache Camel Development Guide
204

timeout Camel 2.5: Sets a total timeout
specified in millis. If the Recipient
List hasn't been able to send and
process all replies within the
given timeframe, then the timeout
triggers and the Recipient List
breaks out and continues. Notice
if you provide a
TimeoutAwareAggregationStrate
gy then the timeout method is
invoked before breaking out.
onPrepareRef Camel 2.8: Refers to a custom
Processor to prepare the copy of
the Exchange each recipient will
receive. This allows you to do any
custom logic, such as deep-
cloning the message payload if
that's needed etc.
shareUnitOfWork false Camel 2.8: Whether the unit of
work should be shared. See the
same option on Splitter for more
details.
cacheSize 0 Camel 2.13.1/2.12.4: Allows to
configure the cache size for the
ProducerCache which caches
producers for reuse in the routing
slip. Will by default use the default
cache size which is 0. Setting the
value to -1 allows to turn off the
cache all together.
Using Exchange Pattern in Recipient List
By default, the Recipient List uses the current exchange pattern. However, there may be few cases
where you can send a message to a recipient using a different exchange pattern.
For example, you may have a route that initiates as a InOnly route. Now, If you want to use InOut
exchange pattern with a recipient list, you need to configure the exchange pattern directly in the
recipient endpoints.
The following example illustrates the route where the new files will start as InOnly and then route to a
recipient list. If you want to use InOut with the ActiveMQ (JMS) endpoint, you need to specify this using
the exchangePattern equals to InOut option. However, the response form the JMS request or reply will
then be continued routed, and thus the response is stored in as a file in the outbox directory.
from("file:inbox")
// the exchange pattern is InOnly initially when using a file route
.recipientList().constant("activemq:queue:inbox?exchangePattern=InOut")
CHAPTER 8. MESSAGE ROUTING
205

NOTE
The InOut exchange pattern must get a response during the timeout. However, it fails if
the response is not recieved.
8.4. SPLITTER
Overview
A splitter is a type of router that splits an incoming message into a series of outgoing messages. Each
of the outgoing messages contains a piece of the original message. In Apache Camel, the splitter
pattern, shown in Figure 8.4, “Splitter Pattern”, is implemented by the split() Java DSL command.
Figure 8.4. Splitter Pattern
The Apache Camel splitter actually supports two patterns, as follows:
Simple splitter—implements the splitter pattern on its own.
Splitter/aggregator—combines the splitter pattern with the aggregator pattern, such that the
pieces of the message are recombined after they have been processed.
Java DSL example
The following example defines a route from seda:a to seda:b that splits messages by converting
each line of an incoming message into a separate outgoing message:
The splitter can use any expression language, so you can split messages using any of the supported
scripting languages, such as XPath, XQuery, or SQL (see Part II, “Routing Expression and Predicate
Languages”). The following example extracts bar elements from an incoming message and insert them
into separate outgoing messages:
.to("file:outbox");
RouteBuilder builder = new RouteBuilder() {
public void configure() {
from("seda:a")
.split(bodyAs(String.class).tokenize("\n"))
.to("seda:b");
}
};
Red Hat JBoss Fuse 6.3 Apache Camel Development Guide
206

XML configuration example
The following example shows how to configure a splitter route in XML, using the XPath scripting
language:
You can use the tokenize expression in the XML DSL to split bodies or headers using a token, where
the tokenize expression is defined using the tokenize element. In the following example, the
message body is tokenized using the \n separator character. To use a regular expression pattern, set
regex=true in the tokenize element.
Splitting into groups of lines
To split a big file into chunks of 1000 lines, you can define a splitter route as follows in the Java DSL:
The second argument to tokenize specifies the number of lines that should be grouped into a single
chunk. The streaming() clause directs the splitter not to read the whole file at once (resulting in
much better performance if the file is large).
The same route can be defined in XML DSL as follows:
from("activemq:my.queue")
.split(xpath("//foo/bar"))
.to("file://some/directory")
<camelContext id="buildSplitter"
xmlns="http://camel.apache.org/schema/spring">
<route>
<from uri="seda:a"/>
<split>
<xpath>//foo/bar</xpath>
<to uri="seda:b"/>
</split>
</route>
</camelContext>
<camelContext xmlns="http://camel.apache.org/schema/spring">
<route>
<from uri="direct:start"/>
<split>
<tokenize token="\n"/>
<to uri="mock:result"/>
</split>
</route>
</camelContext>
from("file:inbox")
.split().tokenize("\n", 1000).streaming()
.to("activemq:queue:order");
<route>
<from uri="file:inbox"/>
<split streaming="true">
<tokenize token="\n" group="1000"/>
CHAPTER 8. MESSAGE ROUTING
207

The output when using the group option is always of java.lang.String type.
Skip first item
To skip the first item in the message you can use the skipFirst option.
In Java DSL, make the third option in the tokenize parameter true:
The same route can be defined in XML DSL as follows:
Splitter reply
If the exchange that enters the splitter has the InOut message-exchange pattern (that is, a reply is
expected), the splitter returns a copy of the original input message as the reply message in the Out
message slot. You can override this default behavior by implementing your own aggregation strategy.
Parallel execution
If you want to execute the resulting pieces of the message in parallel, you can enable the parallel
processing option, which instantiates a thread pool to process the message pieces. For example:
You can customize the underlying ThreadPoolExecutor used in the parallel splitter. For example,
you can specify a custom executor in the Java DSL as follows:
<to uri="activemq:queue:order"/>
</split>
</route>
from("direct:start")
// split by new line and group by 3, and skip the very first element
.split().tokenize("\n", 3, true).streaming()
.to("mock:group");
<route>
<from uri="file:inbox"/>
<split streaming="true">
<tokenize token="\n" group="1000" skipFirst="true" />
<to uri="activemq:queue:order"/>
</split>
</route>
XPathBuilder xPathBuilder = new XPathBuilder("//foo/bar");
from("activemq:my.queue").split(xPathBuilder).parallelProcessing().to("act
ivemq:my.parts");
XPathBuilder xPathBuilder = new XPathBuilder("//foo/bar");
ThreadPoolExecutor threadPoolExecutor = new ThreadPoolExecutor(8, 16, 0L,
TimeUnit.MILLISECONDS, new LinkedBlockingQueue());
from("activemq:my.queue")
.split(xPathBuilder)
.parallelProcessing()
.executorService(threadPoolExecutor)
.to("activemq:my.parts");
Red Hat JBoss Fuse 6.3 Apache Camel Development Guide
208

You can specify a custom executor in the XML DSL as follows:
Using a bean to perform splitting
As the splitter can use any expression to do the splitting, we can use a bean to perform splitting, by
invoking the method() expression. The bean should return an iterable value such as:
java.util.Collection, java.util.Iterator, or an array.
The following route defines a method() expression that calls a method on the mySplitterBean
bean instance:
Where mySplitterBean is an instance of the MySplitterBean class, which is defined as follows:
<camelContext xmlns="http://camel.apache.org/schema/spring">
<route>
<from uri="direct:parallel-custom-pool"/>
<split executorServiceRef="threadPoolExecutor">
<xpath>/invoice/lineItems</xpath>
<to uri="mock:result"/>
</split>
</route>
</camelContext>
<bean id="threadPoolExecutor"
class="java.util.concurrent.ThreadPoolExecutor">
<constructor-arg index="0" value="8"/>
<constructor-arg index="1" value="16"/>
<constructor-arg index="2" value="0"/>
<constructor-arg index="3" value="MILLISECONDS"/>
<constructor-arg index="4"><bean
class="java.util.concurrent.LinkedBlockingQueue"/></constructor-arg>
</bean>
from("direct:body")
// here we use a POJO bean mySplitterBean to do the split of the
payload
.split()
.method("mySplitterBean", "splitBody")
.to("mock:result");
from("direct:message")
// here we use a POJO bean mySplitterBean to do the split of the
message
// with a certain header value
.split()
.method("mySplitterBean", "splitMessage")
.to("mock:result");
public class MySplitterBean {
/**
* The split body method returns something that is iteratable such as
a java.util.List.
*
* @param body the payload of the incoming message
CHAPTER 8. MESSAGE ROUTING
209

Exchange properties
The following properties are set on each split exchange:
header type description
CamelSplitIndex int Apache Camel 2.0: A split counter
that increases for each Exchange
being split. The counter starts
from 0.
* @return a list containing each part split
*/
public List<String> splitBody(String body) {
// since this is based on an unit test you can of couse
// use different logic for splitting as Apache Camel have out
// of the box support for splitting a String based on comma
// but this is for show and tell, since this is java code
// you have the full power how you like to split your messages
List<String> answer = new ArrayList<String>();
String[] parts = body.split(",");
for (String part : parts) {
answer.add(part);
}
return answer;
}
/**
* The split message method returns something that is iteratable such
as a java.util.List.
*
* @param header the header of the incoming message with the name user
* @param body the payload of the incoming message
* @return a list containing each part split
*/
public List<Message> splitMessage(@Header(value = "user") String
header, @Body String body) {
// we can leverage the Parameter Binding Annotations
// http://camel.apache.org/parameter-binding-annotations.html
// to access the message header and body at same time,
// then create the message that we want, splitter will
// take care rest of them.
// *NOTE* this feature requires Apache Camel version >= 1.6.1
List<Message> answer = new ArrayList<Message>();
String[] parts = header.split(",");
for (String part : parts) {
DefaultMessage message = new DefaultMessage();
message.setHeader("user", part);
message.setBody(body);
answer.add(message);
}
return answer;
}
}
Red Hat JBoss Fuse 6.3 Apache Camel Development Guide
210

CamelSplitSize int Apache Camel 2.0: The total
number of Exchanges that was
split. This header is not applied
for stream based splitting.
CamelSplitComplete boolean Apache Camel 2.4: Whether or
not this Exchange is the last.
header type description
Splitter/aggregator pattern
It is a common pattern for the message pieces to be aggregated back into a single exchange, after
processing of the individual pieces has completed. To support this pattern, the split() DSL command
lets you provide an AggregationStrategy object as the second argument.
Java DSL example
The following example shows how to use a custom aggregation strategy to recombine a split message
after all of the message pieces have been processed:
AggregationStrategy implementation
The custom aggregation strategy, MyOrderStrategy, used in the preceding route is implemented as
follows:
from("direct:start")
.split(body().tokenize("@"), new MyOrderStrategy())
// each split message is then send to this bean where we can
process it
.to("bean:MyOrderService?method=handleOrder")
// this is important to end the splitter route as we do not want
to do more routing
// on each split message
.end()
// after we have split and handled each message we want to send a
single combined
// response back to the original caller, so we let this bean build it
for us
// this bean will receive the result of the aggregate strategy:
MyOrderStrategy
.to("bean:MyOrderService?method=buildCombinedResponse")
/**
* This is our own order aggregation strategy where we can control
* how each split message should be combined. As we do not want to
* lose any message, we copy from the new to the old to preserve the
* order lines as long we process them
*/
public static class MyOrderStrategy implements AggregationStrategy {
public Exchange aggregate(Exchange oldExchange, Exchange newExchange)
CHAPTER 8. MESSAGE ROUTING
211

Stream based processing
When parallel processing is enabled, it is theoretically possible for a later message piece to be ready
for aggregation before an earlier piece. In other words, the message pieces might arrive at the
aggregator out of order. By default, this does not happen, because the splitter implementation
rearranges the message pieces back into their original order before passing them into the aggregator.
If you would prefer to aggregate the message pieces as soon as they are ready (and possibly out of
order), you can enable the streaming option, as follows:
You can also supply a custom iterator to use with streaming, as follows:
{
// put order together in old exchange by adding the order from new
exchange
if (oldExchange == null) {
// the first time we aggregate we only have the new exchange,
// so we just return it
return newExchange;
}
String orders = oldExchange.getIn().getBody(String.class);
String newLine = newExchange.getIn().getBody(String.class);
LOG.debug("Aggregate old orders: " + orders);
LOG.debug("Aggregate new order: " + newLine);
// put orders together separating by semi colon
orders = orders + ";" + newLine;
// put combined order back on old to preserve it
oldExchange.getIn().setBody(orders);
// return old as this is the one that has all the orders gathered
until now
return oldExchange;
}
}
from("direct:streaming")
.split(body().tokenize(","), new MyOrderStrategy())
.parallelProcessing()
.streaming()
.to("activemq:my.parts")
.end()
.to("activemq:all.parts");
// Java
import static org.apache.camel.builder.ExpressionBuilder.beanExpression;
...
from("direct:streaming")
.split(beanExpression(new MyCustomIteratorFactory(), "iterator"))
.streaming().to("activemq:my.parts")
Red Hat JBoss Fuse 6.3 Apache Camel Development Guide
212

STREAMING AND XPATH
You cannot use streaming mode in conjunction with XPath. XPath requires the complete
DOM XML document in memory.
Stream based processing with XML
If an incoming messages is a very large XML file, you can process the message most efficiently using
the tokenizeXML sub-command in streaming mode.
For example, given a large XML file that contains a sequence of order elements, you can split the file
into order elements using a route like the following:
You can do the same thing in XML, by defining a route like the following:
It is often the case that you need access to namespaces that are defined in one of the enclosing
(ancestor) elements of the token elements. You can copy namespace definitions from one of the
ancestor elements into the token element, by specifing which element you want to inherit namespace
definitions from.
In the Java DSL, you specify the ancestor element as the second argument of tokenizeXML. For
example, to inherit namespace definitions from the enclosing orders element:
In the XML DSL, you specify the ancestor element using the inheritNamespaceTagName attribute.
For example:
Options
from("file:inbox")
.split().tokenizeXML("order").streaming()
.to("activemq:queue:order");
<route>
<from uri="file:inbox"/>
<split streaming="true">
<tokenize token="order" xml="true"/>
<to uri="activemq:queue:order"/>
</split>
</route>
from("file:inbox")
.split().tokenizeXML("order", "orders").streaming()
.to("activemq:queue:order");
<route>
<from uri="file:inbox"/>
<split streaming="true">
<tokenize token="order"
xml="true"
inheritNamespaceTagName="orders"/>
<to uri="activemq:queue:order"/>
</split>
</route>
CHAPTER 8. MESSAGE ROUTING
213

The split DSL command supports the following options:
Name Default Value Description
strategyRef Refers to an AggregationStrategy
to be used to assemble the replies
from the sub-messages, into a
single outgoing message from the
Splitter. See the section titled
What does the splitter return below
for whats used by default.
strategyMethodName This option can be used to
explicitly specify the method
name to use, when using POJOs
as the
AggregationStrategy.
strategyMethodAllowNull false This option can be used, when
using POJOs as the
AggregationStrategy. If
false, the aggregate method
is not used, when there is no data
to enrich. If true, null values
are used for the oldExchange,
when there is no data to enrich.
parallelProcessing false If enables then processing the
sub-messages occurs
concurrently. Note the caller
thread will still wait until all sub-
messages has been fully
processed, before it continues.
parallelAggregate false If enabled, the aggregate
method on
AggregationStrategy can
be called concurrently. Note that
this requires the implementation
of AggregationStrategy to
be thread-safe. By default, this
option is false, which means
that Camel automatically
synchronizes calls to the
aggregate method. In some
use-cases, however, you can
improve performance by
implementing
AggregationStrategy as
thread-safe and setting this
option to true.
Red Hat JBoss Fuse 6.3 Apache Camel Development Guide
214

executorServiceRef Refers to a custom Thread Pool
to be used for parallel processing.
Notice if you set this option, then
parallel processing is automatic
implied, and you do not have to
enable that option as well.
stopOnException false Camel 2.2: Whether or not to stop
continue processing immediately
when an exception occurred. If
disable, then Camel continue
splitting and process the sub-
messages regardless if one of
them failed. You can deal with
exceptions in the
AggregationStrategy class where
you have full control how to
handle that.
streaming false If enabled then Camel will split in
a streaming fashion, which means
it will split the input message in
chunks. This reduces the memory
overhead. For example if you split
big messages its recommended to
enable streaming. If streaming is
enabled then the sub-message
replies will be aggregated out-of-
order, eg in the order they come
back. If disabled, Camel will
process sub-message replies in
the same order as they where
splitted.
timeout Camel 2.5: Sets a total timeout
specified in millis. If the Recipient
List hasn't been able to split and
process all replies within the
given timeframe, then the timeout
triggers and the Splitter breaks
out and continues. Notice if you
provide a
TimeoutAwareAggregationStrate
gy then the timeout method is
invoked before breaking out.
onPrepareRef Camel 2.8: Refers to a custom
Processor to prepare the sub-
message of the Exchange, before
its processed. This allows you to
do any custom logic, such as
deep-cloning the message
payload if that's needed etc.
CHAPTER 8. MESSAGE ROUTING
215

shareUnitOfWork false Camel 2.8: Whether the unit of
work should be shared. See
further below for more details.
8.5. AGGREGATOR
Overview
The aggregator pattern, shown in Figure 8.5, “Aggregator Pattern” , enables you to combine a batch of
related messages into a single message.
Figure 8.5. Aggregator Pattern
To control the aggregator's behavior, Apache Camel allows you to specify the properties described in
Enterprise Integration Patterns, as follows:
Correlation expression — Determines which messages should be aggregated together. The
correlation expression is evaluated on each incoming message to produce a correlation key.
Incoming messages with the same correlation key are then grouped into the same batch. For
example, if you want to aggregate all incoming messages into a single message, you can use a
constant expression.
Completeness condition — Determines when a batch of messages is complete. You can specify
this either as a simple size limit or, more generally, you can specify a predicate condition that
flags when the batch is complete.
Aggregation algorithm — Combines the message exchanges for a single correlation key into a
single message exchange.
For example, consider a stock market data system that receives 30,000 messages per second. You
might want to throttle down the message flow if your GUI tool cannot cope with such a massive update
rate. The incoming stock quotes can be aggregated together simply by choosing the latest quote and
discarding the older prices. (You can apply a delta processing algorithm, if you prefer to capture some
of the history.)
NOTE
The Aggregator now enlists in JMX using a ManagedAggregateProcessorMBean that
includes more information. It enables you to use the aggregate controller to control it.
How the aggregator works
Red Hat JBoss Fuse 6.3 Apache Camel Development Guide
216

Figure 8.6, “Aggregator Implementation” shows an overview of how the aggregator works, assuming it
is fed with a stream of exchanges that have correlation keys such as A, B, C, or D.
Figure 8.6. Aggregator Implementation
The incoming stream of exchanges shown in Figure 8.6, “Aggregator Implementation” is processed as
follows:
1. The correlator is responsible for sorting exchanges based on the correlation key. For each
incoming exchange, the correlation expression is evaluated, yielding the correlation key. For
example, for the exchange shown in Figure 8.6, “Aggregator Implementation”, the correlation
key evaluates to A.
2. The aggregation strategy is responsible for merging exchanges with the same correlation key.
When a new exchange, A, comes in, the aggregator looks up the corresponding aggregate
exchange, A', in the aggregation repository and combines it with the new exchange.
Until a particular aggregation cycle is completed, incoming exchanges are continuously
aggregated with the corresponding aggregate exchange. An aggregation cycle lasts until
terminated by one of the completion mechanisms.
NOTE
From Camel 2.16, the new XSLT Aggregation Strategy allows you to merge two
messages with an XSLT file. You can access the
AggregationStrategies.xslt() file from the toolbox.
3. If a completion predicate is specified on the aggregator, the aggregate exchange is tested to
determine whether it is ready to be sent to the next processor in the route. Processing
continues as follows:
If complete, the aggregate exchange is processed by the latter part of the route. There are
two alternative models for this: synchronous (the default), which causes the calling thread
to block, or asynchronous (if parallel processing is enabled), where the aggregate exchange
is submitted to an executor thread pool (as shown in Figure 8.6, “Aggregator
Implementation”).
If not complete, the aggregate exchange is saved back to the aggregation repository.
4. In parallel with the synchronous completion tests, it is possible to enable an asynchronous
CHAPTER 8. MESSAGE ROUTING
217

completion test by enabling either the completionTimeout option or the
completionInterval option. These completion tests run in a separate thread and, whenever
the completion test is satisfied, the corresponding exchange is marked as complete and starts
to be processed by the latter part of the route (either synchronously or asynchronously,
depending on whether parallel processing is enabled or not).
5. If parallel processing is enabled, a thread pool is responsible for processing exchanges in the
latter part of the route. By default, this thread pool contains ten threads, but you have the
option of customizing the pool (the section called “Threading options” ).
Java DSL example
The following example aggregates exchanges with the same StockSymbol header value, using the
UseLatestAggregationStrategy aggregation strategy. For a given StockSymbol value, if more
than three seconds elapse since the last exchange with that correlation key was received, the
aggregated exchange is deemed to be complete and is sent to the mock endpoint.
XML DSL example
The following example shows how to configure the same route in XML:
Specifying the correlation expression
In the Java DSL, the correlation expression is always passed as the first argument to the
aggregate() DSL command. You are not limited to using the Simple expression language here. You
can specify a correlation expression using any of the expression languages or scripting languages, such
as XPath, XQuery, SQL, and so on.
For exampe, to correlate exchanges using an XPath expression, you could use the following Java DSL
route:
from("direct:start")
.aggregate(header("id"), new UseLatestAggregationStrategy())
.completionTimeout(3000)
.to("mock:aggregated");
<camelContext xmlns="http://camel.apache.org/schema/spring">
<route>
<from uri="direct:start"/>
<aggregate strategyRef="aggregatorStrategy"
completionTimeout="3000">
<correlationExpression>
<simple>header.StockSymbol</simple>
</correlationExpression>
<to uri="mock:aggregated"/>
</aggregate>
</route>
</camelContext>
<bean id="aggregatorStrategy"
class="org.apache.camel.processor.aggregate.UseLatestAggregationStrategy"/
>
Red Hat JBoss Fuse 6.3 Apache Camel Development Guide
218

If the correlation expression cannot be evaluated on a particular incoming exchange, the aggregator
throws a CamelExchangeException by default. You can suppress this exception by setting the
ignoreInvalidCorrelationKeys option. For example, in the Java DSL:
In the XML DSL, you can set the ignoreInvalidCorrelationKeys option is set as an attribute, as
follows:
Specifying the aggregation strategy
In Java DSL, you can either pass the aggregation strategy as the second argument to the
aggregate() DSL command or specify it using the aggregationStrategy() clause. For example,
you can use the aggregationStrategy() clause as follows:
Apache Camel provides the following basic aggregation strategies (where the classes belong to the
org.apache.camel.processor.aggregate Java package):
UseLatestAggregationStrategy
Return the last exchange for a given correlation key, discarding all earlier exchanges with this key.
For example, this strategy could be useful for throttling the feed from a stock exchange, where you
just want to know the latest price of a particular stock symbol.
UseOriginalAggregationStrategy
Return the first exchange for a given correlation key, discarding all later exchanges with this key.
You must set the first exchange by calling
UseOriginalAggregationStrategy.setOriginal() before you can use this strategy.
GroupedExchangeAggregationStrategy
Concatenates all of the exchanges for a given correlation key into a list, which is stored in the
Exchange.GROUPED_EXCHANGE exchange property. See the section called “Grouped exchanges” .
from("direct:start")
.aggregate(xpath("/stockQuote/@symbol"), new
UseLatestAggregationStrategy())
.completionTimeout(3000)
.to("mock:aggregated");
from(...).aggregate(...).ignoreInvalidCorrelationKeys()
<aggregate strategyRef="aggregatorStrategy"
ignoreInvalidCorrelationKeys="true"
...>
...
</aggregate>
from("direct:start")
.aggregate(header("id"))
.aggregationStrategy(new UseLatestAggregationStrategy())
.completionTimeout(3000)
.to("mock:aggregated");
CHAPTER 8. MESSAGE ROUTING
219

Implementing a custom aggregation strategy
If you want to apply a different aggregation strategy, you can implement one of the following
aggregation strategy base interfaces:
org.apache.camel.processor.aggregate.AggregationStrategy
The basic aggregation strategy interface.
org.apache.camel.processor.aggregate.TimeoutAwareAggregationStrategy
Implement this interface, if you want your implementation to receive a notification when an
aggregation cycle times out. The timeout notification method has the following signature:
org.apache.camel.processor.aggregate.CompletionAwareAggregationStrategy
Implement this interface, if you want your implementation to receive a notification when an
aggregation cycle completes normally. The notification method has the following signature:
For example, the following code shows two different custom aggregation strategies,
StringAggregationStrategy and ArrayListAggregationStrategy::
void timeout(Exchange oldExchange, int index, int total, long timeout)
void onCompletion(Exchange exchange)
//simply combines Exchange String body values using '+' as a delimiter
class StringAggregationStrategy implements AggregationStrategy {
public Exchange aggregate(Exchange oldExchange, Exchange newExchange)
{
if (oldExchange == null) {
return newExchange;
}
String oldBody = oldExchange.getIn().getBody(String.class);
String newBody = newExchange.getIn().getBody(String.class);
oldExchange.getIn().setBody(oldBody + "+" + newBody);
return oldExchange;
}
}
//simply combines Exchange body values into an ArrayList<Object>
class ArrayListAggregationStrategy implements AggregationStrategy {
public Exchange aggregate(Exchange oldExchange, Exchange newExchange)
{
Object newBody = newExchange.getIn().getBody();
ArrayList<Object> list = null;
if (oldExchange == null) {
list = new ArrayList<Object>();
list.add(newBody);
newExchange.getIn().setBody(list);
return newExchange;
} else {
Red Hat JBoss Fuse 6.3 Apache Camel Development Guide
220

NOTE
Since Apache Camel 2.0, the AggregationStrategy.aggregate() callback method
is also invoked for the very first exchange. On the first invocation of the aggregate
method, the oldExchange parameter is null and the newExchange parameter
contains the first incoming exchange.
To aggregate messages using the custom strategy class, ArrayListAggregationStrategy, define
a route like the following:
You can also configure a route with a custom aggregation strategy in XML, as follows:
Controlling the lifecycle of a custom aggregation strategy
You can implement a custom aggregation strategy so that its lifecycle is aligned with the lifecycle of
the enterprise integration pattern that is controlling it. This can be useful for ensuring that the
aggregation strategy can shut down gracefully.
To implement an aggregation strategy with lifecycle support, you must implement the
org.apache.camel.Service interface (in addition to the AggregationStrategy interface) and
provide implementations of the start() and stop() lifecycle methods. For example, the following
code example shows an outline of an aggregation strategy with lifecycle support:
list = oldExchange.getIn().getBody(ArrayList.class);
list.add(newBody);
return oldExchange;
}
}
}
from("direct:start")
.aggregate(header("StockSymbol"), new ArrayListAggregationStrategy())
.completionTimeout(3000)
.to("mock:result");
<camelContext xmlns="http://camel.apache.org/schema/spring">
<route>
<from uri="direct:start"/>
<aggregate strategyRef="aggregatorStrategy"
completionTimeout="3000">
<correlationExpression>
<simple>header.StockSymbol</simple>
</correlationExpression>
<to uri="mock:aggregated"/>
</aggregate>
</route>
</camelContext>
<bean id="aggregatorStrategy"
class="com.my_package_name.ArrayListAggregationStrategy"/>
// Java
import org.apache.camel.processor.aggregate.AggregationStrategy;
CHAPTER 8. MESSAGE ROUTING
221

Exchange properties
The following properties are set on each aggregated exchange:
Table 8.1. Aggregated Exchange Properties
Header Type Description
Exchange.AGGREGATED_SIZ
E
int The total number of exchanges
aggregated into this exchange.
Exchange.AGGREGATED_COM
PLETED_BY
String Indicates the mechanism
responsible for completing the
aggregate exchange. Possible
values are: predicate, size,
timeout, interval, or
consumer.
The following properties are set on exchanges redelivered by the HawtDB aggregation repository (see
the section called “Persistent aggregation repository” ):
Table 8.2. Redelivered Exchange Properties
Header Type Description
Exchange.REDELIVERY_COU
NTER
int Sequence number of the current
redelivery attempt (starting at 1).
Specifying a completion condition
import org.apache.camel.Service;
import java.lang.Exception;
...
class MyAggStrategyWithLifecycleControl
implements AggregationStrategy, Service {
public Exchange aggregate(Exchange oldExchange, Exchange newExchange)
{
// Implementation not shown...
...
}
public void start() throws Exception {
// Actions to perform when the enclosing EIP starts up
...
}
public void stop() throws Exception {
// Actions to perform when the enclosing EIP is stopping
...
}
}
Red Hat JBoss Fuse 6.3 Apache Camel Development Guide
222

It is mandatory to specify at least one completion condition, which determines when an aggregate
exchange leaves the aggregator and proceeds to the next node on the route. The following completion
conditions can be specified:
completionPredicate
Evaluates a predicate after each exchange is aggregated in order to determine completeness. A
value of true indicates that the aggregate exchange is complete. Alternatively, instead of setting
this option, you can define a custom AggregationStrategy that implements the Predicate
interface, in which case the AggregationStrategy will be used as the completion predicate.
completionSize
Completes the aggregate exchange after the specified number of incoming exchanges are
aggregated.
completionTimeout
(Incompatible with completionInterval) Completes the aggregate exchange, if no incoming
exchanges are aggregated within the specified timeout.
In other words, the timeout mechanism keeps track of a timeout for each correlation key value. The
clock starts ticking after the latest exchange with a particular key value is received. If another
exchange with the same key value is not received within the specified timeout, the corresponding
aggregate exchange is marked complete and sent to the next node on the route.
completionInterval
(Incompatible with completionTimeout) Completes all outstanding aggregate exchanges, after
each time interval (of specified length) has elapsed.
The time interval is not tailored to each aggregate exchange. This mechanism forces simultaneous
completion of all outstanding aggregate exchanges. Hence, in some cases, this mechanism could
complete an aggregate exchange immediately after it started aggregating.
completionFromBatchConsumer
When used in combination with a consumer endpoint that supports the batch consumer mechanism,
this completion option automatically figures out when the current batch of exchanges is complete,
based on information it receives from the consumer endpoint. See the section called “Batch
consumer”.
forceCompletionOnStop
When this option is enabled, it forces completion of all outstanding aggregate exchanges when the
current route context is stopped.
The preceding completion conditions can be combined arbitrarily, except for the
completionTimeout and completionInterval conditions, which cannot be simultaneously
enabled. When conditions are used in combination, the general rule is that the first completion
condition to trigger is the effective completion condition.
Specifying the completion predicate
You can specify an arbitrary predicate expression that determines when an aggregated exchange is
complete. There are two possible ways of evaluating the predicate expression:
CHAPTER 8. MESSAGE ROUTING
223

On the latest aggregate exchange—this is the default behavior.
On the latest incoming exchange—this behavior is selected when you enable the
eagerCheckCompletion option.
For example, if you want to terminate a stream of stock quotes every time you receive an ALERT
message (as indicated by the value of a MsgType header in the latest incoming exchange), you can
define a route like the following:
The following example shows how to configure the same route using XML:
Specifying a dynamic completion timeout
It is possible to specify a dynamic completion timeout, where the timeout value is recalculated for every
incoming exchange. For example, to set the timeout value from the timeout header in each incoming
exchange, you could define a route as follows:
from("direct:start")
.aggregate(
header("id"),
new UseLatestAggregationStrategy()
)
.completionPredicate(
header("MsgType").isEqualTo("ALERT")
)
.eagerCheckCompletion()
.to("mock:result");
<camelContext xmlns="http://camel.apache.org/schema/spring">
<route>
<from uri="direct:start"/>
<aggregate strategyRef="aggregatorStrategy"
eagerCheckCompletion="true">
<correlationExpression>
<simple>header.StockSymbol</simple>
</correlationExpression>
<completionPredicate>
<simple>$MsgType = 'ALERT'</simple>
</completionPredicate>
<to uri="mock:result"/>
</aggregate>
</route>
</camelContext>
<bean id="aggregatorStrategy"
class="org.apache.camel.processor.aggregate.UseLatestAggregationStrategy"/
>
from("direct:start")
.aggregate(header("StockSymbol"), new UseLatestAggregationStrategy())
.completionTimeout(header("timeout"))
.to("mock:aggregated");
Red Hat JBoss Fuse 6.3 Apache Camel Development Guide
224

You can configure the same route in the XML DSL, as follows:
NOTE
You can also add a fixed timeout value and Apache Camel will fall back to use this value,
if the dynamic value is null or 0.
Specifying a dynamic completion size
It is possible to specify a dynamic completion size, where the completion size is recalculated for every
incoming exchange. For example, to set the completion size from the mySize header in each incoming
exchange, you could define a route as follows:
And the same example using Spring XML:
<camelContext xmlns="http://camel.apache.org/schema/spring">
<route>
<from uri="direct:start"/>
<aggregate strategyRef="aggregatorStrategy">
<correlationExpression>
<simple>header.StockSymbol</simple>
</correlationExpression>
<completionTimeout>
<header>timeout</header>
</completionTimeout>
<to uri="mock:aggregated"/>
</aggregate>
</route>
</camelContext>
<bean id="aggregatorStrategy"
class="org.apache.camel.processor.UseLatestAggregationStrategy"/>
from("direct:start")
.aggregate(header("StockSymbol"), new UseLatestAggregationStrategy())
.completionSize(header("mySize"))
.to("mock:aggregated");
<camelContext xmlns="http://camel.apache.org/schema/spring">
<route>
<from uri="direct:start"/>
<aggregate strategyRef="aggregatorStrategy">
<correlationExpression>
<simple>header.StockSymbol</simple>
</correlationExpression>
<completionSize>
<header>mySize</header>
</completionSize>
<to uri="mock:aggregated"/>
</aggregate>
</route>
</camelContext>
CHAPTER 8. MESSAGE ROUTING
225

NOTE
You can also add a fixed size value and Apache Camel will fall back to use this value, if
the dynamic value is null or 0.
Forcing completion of a single group from within an AggregationStrategy
If you implement a custom AggregationStrategy class, there is a mechanism available to force the
completion of the current message group, by setting the
Exchange.AGGREGATION_COMPLETE_CURRENT_GROUP exchange property to true on the exchange
returned from the AggregationStrategy.aggregate() method. This mechanism only affects the
current group: other message groups (with different correlation IDs) are not forced to complete. This
mechanism overrides any other completion mechanisms, such as predicate, size, timeout, and so on.
For example, the following sample AggregationStrategy class completes the current group, if the
message body size is larger than 5:
Forcing completion of all groups with a special message
It is possible to force completion of all outstanding aggregate messages, by sending a message with a
special header to the route. There are two alternative header settings you can use to force completion:
Exchange.AGGREGATION_COMPLETE_ALL_GROUPS
Set to true, to force completion of the current aggregation cycle. This message acts purely as a
signal and is not included in any aggregation cycle. After processing this signal message, the
content of the message is discarded.
Exchange.AGGREGATION_COMPLETE_ALL_GROUPS_INCLUSIVE
<bean id="aggregatorStrategy"
class="org.apache.camel.processor.UseLatestAggregationStrategy"/>
// Java
public final class MyCompletionStrategy implements AggregationStrategy {
@Override
public Exchange aggregate(Exchange oldExchange, Exchange newExchange)
{
if (oldExchange == null) {
return newExchange;
}
String body = oldExchange.getIn().getBody(String.class) + "+"
+ newExchange.getIn().getBody(String.class);
oldExchange.getIn().setBody(body);
if (body.length() >= 5) {
oldExchange.setProperty(Exchange.AGGREGATION_COMPLETE_CURRENT_GROUP,
true);
}
return oldExchange;
}
}
Red Hat JBoss Fuse 6.3 Apache Camel Development Guide
226

Set to true, to force completion of the current aggregation cycle. This message is included in the
current aggregation cycle.
Using AggregateController
The org.apache.camel.processor.aggregate.AggregateController enables you to control the aggregate
at runtime using Java or JMX API. This can be used to force completing groups of exchanges, or query
the current runtime statistics.
If no custom have been configured, the aggregator provides a default implementation which you can
access using the getAggregateController() method. However, it is easy to configure a controller
in the route using aggregateController.
Also, you can use the API on AggregateControllerto force completion. For example, to complete a
group with key foo
The number return would be the number of groups completed. Following is an API to complete all
groups:
Enforcing unique correlation keys
In some aggregation scenarios, you might want to enforce the condition that the correlation key is
unique for each batch of exchanges. In other words, when the aggregate exchange for a particular
correlation key completes, you want to make sure that no further aggregate exchanges with that
correlation key are allowed to proceed. For example, you might want to enforce this condition, if the
latter part of the route expects to process exchanges with unique correlation key values.
Depending on how the completion conditions are configured, there might be a risk of more than one
aggregate exchange being generated with a particular correlation key. For example, although you
might define a completion predicate that is designed to wait until all the exchanges with a particular
correlation key are received, you might also define a completion timeout, which could fire before all of
the exchanges with that key have arrived. In this case, the late-arriving exchanges could give rise to a
second aggregate exchange with the same correlation key value.
For such scenarios, you can configure the aggregator to suppress aggregate exchanges that duplicate
previous correlation key values, by setting the closeCorrelationKeyOnCompletion option. In
order to suppress duplicate correlation key values, it is necessary for the aggregator to record
previous correlation key values in a cache. The size of this cache (the number of cached correlation
private AggregateController controller = new DefaultAggregateController();
from("direct:start")
.aggregate(header("id"), new
MyAggregationStrategy()).completionSize(10).id("myAggregator")
.aggregateController(controller)
.to("mock:aggregated");
int groups = controller.forceCompletionOfGroup("foo");
int groups = controller.forceCompletionOfAllGroups();
CHAPTER 8. MESSAGE ROUTING
227

keys) is specified as an argument to the closeCorrelationKeyOnCompletion() DSL command.
To specify a cache of unlimited size, you can pass a value of zero or a negative integer. For example, to
specify a cache size of 10000 key values:
If an aggregate exchange completes with a duplicate correlation key value, the aggregator throws a
ClosedCorrelationKeyException exception.
Grouped exchanges
You can combine all of the aggregated exchanges in an outgoing batch into a single
org.apache.camel.impl.GroupedExchange holder class. To enable grouped exchanges, specify
the groupExchanges() option, as shown in the following Java DSL route:
The grouped exchange sent to mock:result contains the list of aggregated exchanges in the
message body. The following line of code shows how a subsequent processor can access the contents
of the grouped exchange in the form of a list:
NOTE
When you enable the grouped exchanges feature, you must not configure an
aggregation strategy (the grouped exchanges feature is itself an aggregation strategy).
NOTE
The old approach of accessing the grouped exchanges from a property on the outgoing
exchange is now deprecated and will be removed in a future release.
Batch consumer
The aggregator can work together with the batch consumer pattern to aggregate the total number of
messages reported by the batch consumer (a batch consumer endpoint sets the CamelBatchSize,
CamelBatchIndex , and CamelBatchComplete properties on the incoming exchange). For example,
to aggregate all of the files found by a File consumer endpoint, you could use a route like the following:
from("direct:start")
.aggregate(header("UniqueBatchID"), new MyConcatenateStrategy())
.completionSize(header("mySize"))
.closeCorrelationKeyOnCompletion(10000)
.to("mock:aggregated");
from("direct:start")
.aggregate(header("StockSymbol"))
.completionTimeout(3000)
.groupExchanges()
.to("mock:result");
// Java
List<Exchange> grouped = ex.getIn().getBody(List.class);
from("file://inbox")
.aggregate(xpath("//order/@customerId"), new
AggregateCustomerOrderStrategy())
.completionFromBatchConsumer()
Red Hat JBoss Fuse 6.3 Apache Camel Development Guide
228

Currently, the following endpoints support the batch consumer mechanism: File, FTP, Mail, iBatis, and
JPA.
Persistent aggregation repository
If you want pending aggregated exchanges to be stored persistently, you can use either the HawtDB
component or the SQL Component for persistence support as a persistent aggregation repository. For
example, if using HawtDB, you need to include a dependency on the camel-hawtdb component in
your Maven POM. You can then configure a route to use the HawtDB aggregation repository as follows:
The HawtDB aggregation repository has a feature that enables it to recover and retry any failed
exchanges (that is, any exchange that raised an exception while it was being processed by the latter
part of the route). Figure 8.7, “Recoverable Aggregation Repository” shows an overview of the
recovery mechanism.
Figure 8.7. Recoverable Aggregation Repository
The recovery mechanism works as follows:
1. The aggregator creates a dedicated recovery thread, which runs in the background, scanning
the aggregation repository to find any failed exchanges.
2. Each failed exchange is checked to see whether its current redelivery count exceeds the
maximum redelivery limit. If it is under the limit, the recovery task resubmits the exchange for
processing in the latter part of the route.
3. If the current redelivery count is over the limit, the failed exchange is passed to the dead letter
queue.
For more details about the HawtDB component, see HawtDB in the Apache Camel Component Reference
Guide.
.to("bean:processOrder");
public void configure() throws Exception {
HawtDBAggregationRepository repo = new AggregationRepository("repo1",
"target/data/hawtdb.dat");
from("direct:start")
.aggregate(header("id"), new UseLatestAggregationStrategy())
.completionTimeout(3000)
.aggregationRepository(repo)
.to("mock:aggregated");
}
CHAPTER 8. MESSAGE ROUTING
229

Threading options
As shown in Figure 8.6, “Aggregator Implementation”, the aggregator is decoupled from the latter part
of the route, where the exchanges sent to the latter part of the route are processed by a dedicated
thread pool. By default, this pool contains just a single thread. If you want to specify a pool with
multiple threads, enable the parallelProcessing option, as follows:
By default, this creates a pool with 10 worker threads.
If you want to exercise more control over the created thread pool, specify a custom
java.util.concurrent.ExecutorService instance using the executorService option (in
which case it is unnecessary to enable the parallelProcessing option).
Aggregating into a List
A common aggregation scenario involves aggregating a series of incoming message bodies into a List
object. To facilitate this scenario, Apache Camel provides the AbstractListAggregationStrategy
abstract class, which you can quickly extend to create an aggregation strategy for this case. Incoming
message bodies of type, T, are aggregated into a completed exchange, with a message body of type
List<T>.
For example, to aggregate a series of Integer message bodies into a List<Integer> object, you
could use an aggregation strategy defined as follows:
Aggregator options
The aggregator supports the following options:
Table 8.3. Aggregator Options
from("direct:start")
.aggregate(header("id"), new UseLatestAggregationStrategy())
.completionTimeout(3000)
.parallelProcessing()
.to("mock:aggregated");
import
org.apache.camel.processor.aggregate.AbstractListAggregationStrategy;
...
/**
* Strategy to aggregate integers into a List<Integer>.
*/
public final class MyListOfNumbersStrategy extends
AbstractListAggregationStrategy<Integer> {
@Override
public Integer getValue(Exchange exchange) {
// the message body contains a number, so just return that as-is
return exchange.getIn().getBody(Integer.class);
}
}
Red Hat JBoss Fuse 6.3 Apache Camel Development Guide
230

Option Default Description
correlationExpression Mandatory Expression which
evaluates the correlation key to
use for aggregation. The
Exchange which has the same
correlation key is aggregated
together. If the correlation key
could not be evaluated an
Exception is thrown. You can
disable this by using the
ignoreBadCorrelationKey
s option.
aggregationStrategy Mandatory
AggregationStrategy
which is used to merge the
incoming Exchange with the
existing already merged
exchanges. At first call the
oldExchange parameter is
null. On subsequent invocations
the oldExchange contains the
merged exchanges and
newExchange is of course the
new incoming Exchange. From
Camel 2.9.2 onwards, the
strategy can optionally be a
TimeoutAwareAggregation
Strategy implementation,
which supports a timeout
callback. From Camel 2.16
onwards, the strategy can also be
a
PreCompletionAwareAggre
gationStrategy
implementation. It runs the
completion check in a pre-
completion mode.
strategyRef A reference to lookup the
AggregationStrategy in the
Registry.
CHAPTER 8. MESSAGE ROUTING
231

completionSize Number of messages aggregated
before the aggregation is
complete. This option can be set
as either a fixed value or using an
Expression which allows you to
evaluate a size dynamically - will
use Integer as result. If both
are set Camel will fallback to use
the fixed value if the Expression
result was null or 0.
completionTimeout Time in millis that an aggregated
exchange should be inactive
before its complete. This option
can be set as either a fixed value
or using an Expression which
allows you to evaluate a timeout
dynamically - will use Long as
result. If both are set Camel will
fallback to use the fixed value if
the Expression result was null
or 0. You cannot use this option
together with completionInterval,
only one of the two can be used.
completionInterval A repeating period in millis by
which the aggregator will
complete all current aggregated
exchanges. Camel has a
background task which is
triggered every period. You
cannot use this option together
with completionTimeout, only
one of them can be used.
completionPredicate Specifies a predicate (of
org.apache.camel.Predic
ate type), which signals when an
aggregated exchange is
complete. Alternatively, instead
of setting this option, you can
define a custom
AggregationStrategy that
implements the Predicate
interface, in which case the
AggregationStrategy will
be used as the completion
predicate.
Option Default Description
Red Hat JBoss Fuse 6.3 Apache Camel Development Guide
232

completionFromBatchCons
umer
false This option is if the exchanges
are coming from a Batch
Consumer. Then when enabled
the Aggregator will use the batch
size determined by the Batch
Consumer in the message header
CamelBatchSize. See more
details at Batch Consumer. This
can be used to aggregate all files
consumed from a see File
endpoint in that given poll.
eagerCheckCompletion false Whether or not to eager check for
completion when a new incoming
Exchange has been received. This
option influences the behavior of
the completionPredicate
option as the Exchange being
passed in changes accordingly.
When false the Exchange
passed in the Predicate is the
aggregated Exchange which
means any information you may
store on the aggregated
Exchange from the
AggregationStrategy is
available for the Predicate. When
true the Exchange passed in the
Predicate is the incoming
Exchange, which means you can
access data from the incoming
Exchange.
forceCompletionOnStop false If true, complete all aggregated
exchanges when the current
route context is stopped.
Option Default Description
CHAPTER 8. MESSAGE ROUTING
233

groupExchanges false If enabled then Camel will group
all aggregated Exchanges into a
single combined
org.apache.camel.impl.G
roupedExchange holder class
that holds all the aggregated
Exchanges. And as a result only
one Exchange is being sent out
from the aggregator. Can be used
to combine many incoming
Exchanges into a single output
Exchange without coding a
custom
AggregationStrategy
yourself.
ignoreInvalidCorrelatio
nKeys
false Whether or not to ignore
correlation keys which could not
be evaluated to a value. By
default Camel will throw an
Exception, but you can enable this
option and ignore the situation
instead.
closeCorrelationKeyOnCo
mpletion
Whether or not late Exchanges
should be accepted or not. You
can enable this to indicate that if
a correlation key has already
been completed, then any new
exchanges with the same
correlation key be denied. Camel
will then throw a
closedCorrelationKeyExc
eption exception. When using
this option you pass in a
integer which is a number for
a LRUCache which keeps that
last X number of closed
correlation keys. You can pass in
0 or a negative value to indicate a
unbounded cache. By passing in a
number you are ensured that
cache wont grown too big if you
use a log of different correlation
keys.
Option Default Description
Red Hat JBoss Fuse 6.3 Apache Camel Development Guide
234

discardOnCompletionTime
out
false Camel 2.5: Whether or not
exchanges which complete due
to a timeout should be discarded.
If enabled, then when a timeout
occurs the aggregated message
will not be sent out but dropped
(discarded).
aggregationRepository Allows you to plug in you own
implementation of
org.apache.camel.spi.Ag
gregationRepository
which keeps track of the current
inflight aggregated exchanges.
Camel uses by default a memory
based implementation.
aggregationRepositoryRe
f
Reference to lookup a
aggregationRepository in
the Registry.
parallelProcessing false When aggregated are completed
they are being send out of the
aggregator. This option indicates
whether or not Camel should use
a thread pool with multiple
threads for concurrency. If no
custom thread pool has been
specified then Camel creates a
default pool with 10 concurrent
threads.
executorService If using
parallelProcessing you
can specify a custom thread pool
to be used. In fact also if you are
not using
parallelProcessing this
custom thread pool is used to
send out aggregated exchanges
as well.
executorServiceRef Reference to lookup a
executorService in the
Registry
Option Default Description
CHAPTER 8. MESSAGE ROUTING
235

timeoutCheckerExecutorS
ervice
If using one of the
completionTimeout,
completionTimeoutExpres
sion, or
completionInterval
options, a background thread is
created to check for the
completion for every aggregator.
Set this option to provide a
custom thread pool to be used
rather than creating a new thread
for every aggregator.
timeoutCheckerExecutorS
erviceRef
Reference to look up a
timeoutCheckerExecutorS
ervice in the registry.
completeAllOnStop When you stop the Aggregator,
this option allows it to complete
all pending exchanges from the
aggregation repository.
optimisticLocking false Turns on optimistic locking,
which can be used in combination
with an aggregation repository.
optimisticLockRetryPoli
cy
Configures the retry policy for
optimistic locking.
Option Default Description
8.6. RESEQUENCER
Overview
The resequencer pattern, shown in Figure 8.8, “Resequencer Pattern” , enables you to resequence
messages according to a sequencing expression. Messages that generate a low value for the
sequencing expression are moved to the front of the batch and messages that generate a high value
are moved to the back.
Figure 8.8. Resequencer Pattern
Apache Camel supports two resequencing algorithms:
Red Hat JBoss Fuse 6.3 Apache Camel Development Guide
236

Batch resequencing — Collects messages into a batch, sorts the messages and sends them to
their output.
Stream resequencing — Re-orders (continuous) message streams based on the detection of
gaps between messages.
By default the resequencer does not support duplicate messages and will only keep the last message,
in cases where a message arrives with the same message expression. However, in batch mode you can
enable the resequencer to allow duplicates.
Batch resequencing
The batch resequencing algorithm is enabled by default. For example, to resequence a batch of
incoming messages based on the value of a timestamp contained in the TimeStamp header, you can
define the following route in Java DSL:
By default, the batch is obtained by collecting all of the incoming messages that arrive in a time
interval of 1000 milliseconds (default batch timeout), up to a maximum of 100 messages (default batch
size). You can customize the values of the batch timeout and the batch size by appending a batch()
DSL command, which takes a BatchResequencerConfig instance as its sole argument. For example,
to modify the preceding route so that the batch consists of messages collected in a 4000 millisecond
time window, up to a maximum of 300 messages, you can define the Java DSL route as follows:
You can also specify a batch resequencer pattern using XML configuration. The following example
defines a batch resequencer with a batch size of 300 and a batch timeout of 4000 milliseconds:
Batch options
from("direct:start").resequence(header("TimeStamp")).to("mock:result");
import org.apache.camel.model.config.BatchResequencerConfig;
RouteBuilder builder = new RouteBuilder() {
public void configure() {
from("direct:start").resequence(header("TimeStamp")).batch(new
BatchResequencerConfig(300,4000L)).to("mock:result");
}
};
<camelContext id="resequencerBatch"
xmlns="http://camel.apache.org/schema/spring">
<route>
<from uri="direct:start" />
<resequence>
<!--
batch-config can be omitted for default (batch) resequencer
settings
-->
<batch-config batchSize="300" batchTimeout="4000" />
<simple>header.TimeStamp</simple>
<to uri="mock:result" />
</resequence>
</route>
</camelContext>
CHAPTER 8. MESSAGE ROUTING
237

Table 8.4, “Batch Resequencer Options” shows the options that are available in batch mode only.
Table 8.4. Batch Resequencer Options
Java DSL XML DSL Default Description
allowDuplicates(
)
batch-
config/@allowDup
licates
false If true, do not discard
duplicate messages
from the batch (where
duplicate means that the
message expression
evaluates to the same
value).
reverse() batch-
config/@reverse
false If true, put the
messages in reverse
order (where the default
ordering applied to a
message expression is
based on Java's string
lexical ordering, as
defined by
String.compareTo()).
For example, if you want to resequence messages from JMS queues based on JMSPriority, you
would need to combine the options, allowDuplicates and reverse, as follows:
Stream resequencing
To enable the stream resequencing algorithm, you must append stream() to the resequence() DSL
command. For example, to resequence incoming messages based on the value of a sequence number in
the seqnum header, you define a DSL route as follows:
The stream-processing resequencer algorithm is based on the detection of gaps in a message stream,
rather than on a fixed batch size. Gap detection, in combination with timeouts, removes the constraint
of needing to know the number of messages of a sequence (that is, the batch size) in advance.
Messages must contain a unique sequence number for which a predecessor and a successor is known.
For example a message with the sequence number 3 has a predecessor message with the sequence
from("jms:queue:foo")
// sort by JMSPriority by allowing duplicates (message can have
same JMSPriority)
// and use reverse ordering so 9 is first output (most important),
and 0 is last
// use batch mode and fire every 3th second
.resequence(header("JMSPriority")).batch().timeout(3000).allowDuplicates()
.reverse()
.to("mock:result");
from("direct:start").resequence(header("seqnum")).stream().to("mock:result
");
Red Hat JBoss Fuse 6.3 Apache Camel Development Guide
238

number 2 and a successor message with the sequence number 4. The message sequence 2,3,5 has a
gap because the successor of 3 is missing. The resequencer therefore must retain message 5 until
message 4 arrives (or a timeout occurs).
By default, the stream resequencer is configured with a timeout of 1000 milliseconds, and a maximum
message capacity of 100. To customize the stream's timeout and message capacity, you can pass a
StreamResequencerConfig object as an argument to stream(). For example, to configure a
stream resequencer with a message capacity of 5000 and a timeout of 4000 milliseconds, you define a
route as follows:
If the maximum time delay between successive messages (that is, messages with adjacent sequence
numbers) in a message stream is known, the resequencer's timeout parameter should be set to this
value. In this case, you can guarantee that all messages in the stream are delivered in the correct
order to the next processor. The lower the timeout value that is compared to the out-of-sequence time
difference, the more likely it is that the resequencer will deliver messages out of sequence. Large
timeout values should be supported by sufficiently high capacity values, where the capacity parameter
is used to prevent the resequencer from running out of memory.
If you want to use sequence numbers of some type other than long, you would must define a custom
comparator, as follows:
You can also specify a stream resequencer pattern using XML configuration. The following example
defines a stream resequencer with a message capacity of 5000 and a timeout of 4000 milliseconds:
// Java
import org.apache.camel.model.config.StreamResequencerConfig;
RouteBuilder builder = new RouteBuilder() {
public void configure() {
from("direct:start").resequence(header("seqnum")).
stream(new StreamResequencerConfig(5000, 4000L)).
to("mock:result");
}
};
// Java
ExpressionResultComparator<Exchange> comparator = new MyComparator();
StreamResequencerConfig config = new StreamResequencerConfig(5000, 4000L,
comparator);
from("direct:start").resequence(header("seqnum")).stream(config).to("mock:
result");
<camelContext id="resequencerStream"
xmlns="http://camel.apache.org/schema/spring">
<route>
<from uri="direct:start"/>
<resequence>
<stream-config capacity="5000" timeout="4000"/>
<simple>header.seqnum</simple>
<to uri="mock:result" />
</resequence>
</route>
</camelContext>
CHAPTER 8. MESSAGE ROUTING
239

Ignore invalid exchanges
The resequencer EIP throws a CamelExchangeException exception, if the incoming exchange is not
valid—that is, if the sequencing expression cannot be evaluated for some reason (for example, due to a
missing header). You can use the ignoreInvalidExchanges option to ignore these exceptions,
which means the resequencer will skip any invalid exchanges.
Reject old messages
The rejectOld option can be used to prevent messages being sent out of order, regardless of the
mechanism used to resequence messages. When the rejectOld option is enabled, the resequencer
rejects an incoming message (by throwing a MessageRejectedException exception), if the
incoming messages is older (as defined by the current comparator) than the last delivered message.
8.7. ROUTING SLIP
Overview
The routing slip pattern, shown in Figure 8.9, “Routing Slip Pattern” , enables you to route a message
consecutively through a series of processing steps, where the sequence of steps is not known at design
time and can vary for each message. The list of endpoints through which the message should pass is
stored in a header field (the slip), which Apache Camel reads at run time to construct a pipeline on the
fly.
Figure 8.9. Routing Slip Pattern
from("direct:start")
.resequence(header("seqno")).batch().timeout(1000)
// ignore invalid exchanges (they are discarded)
.ignoreInvalidExchanges()
.to("mock:result");
from("direct:start")
.onException(MessageRejectedException.class).handled(true).to("mock:er
ror").end()
.resequence(header("seqno")).stream().timeout(1000).rejectOld()
.to("mock:result");
Red Hat JBoss Fuse 6.3 Apache Camel Development Guide
240

The slip header
The routing slip appears in a user-defined header, where the header value is a comma-separated list of
endpoint URIs. For example, a routing slip that specifies a sequence of security tasks—decrypting,
authenticating, and de-duplicating a message—might look like the following:
The current endpoint property
From Camel 2.5 the Routing Slip will set a property (Exchange.SLIP_ENDPOINT) on the exchange
which contains the current endpoint as it advanced though the slip. This enables you to find out how far
the exchange has progressed through the slip.
The Routing Slip will compute the slip beforehand which means, the slip is only computed once. If you
need to compute the slip on-the-fly then use the Dynamic Router pattern instead.
Java DSL example
The following route takes messages from the direct:a endpoint and reads a routing slip from the
aRoutingSlipHeader header:
You can specify the header name either as a string literal or as an expression.
You can also customize the URI delimiter using the two-argument form of routingSlip(). The
following example defines a route that uses the aRoutingSlipHeader header key for the routing slip
and uses the # character as the URI delimiter:
XML configuration example
The following example shows how to configure the same route in XML:
Ignore invalid endpoints
The Routing Slip now supports ignoreInvalidEndpoints, which the Recipient List pattern also
supports. You can use it to skip endpoints that are invalid. For example:
cxf:bean:decrypt,cxf:bean:authenticate,cxf:bean:dedup
from("direct:b").routingSlip("aRoutingSlipHeader");
from("direct:c").routingSlip("aRoutingSlipHeader", "#");
<camelContext id="buildRoutingSlip"
xmlns="http://camel.apache.org/schema/spring">
<route>
<from uri="direct:c"/>
<routingSlip uriDelimiter="#">
<headerName>aRoutingSlipHeader</headerName>
</routingSlip>
</route>
</camelContext>
from("direct:a").routingSlip("myHeader").ignoreInvalidEndpoints();
CHAPTER 8. MESSAGE ROUTING
241

In Spring XML, this feature is enabled by setting the ignoreInvalidEndpoints attribute on the
<routingSlip> tag:
Consider the case where myHeader contains the two endpoints, direct:foo,xxx:bar. The first
endpoint is valid and works. The second is invalid and, therefore, ignored. Apache Camel logs at INFO
level whenever an invalid endpoint is encountered.
Options
The routingSlip DSL command supports the following options:
Name Default Value Description
uriDelimiter , Delimiter used if the Expression
returned multiple endpoints.
ignoreInvalidEndpoints false If an endpoint uri could not be
resolved, should it be ignored.
Otherwise Camel will thrown an
exception stating the endpoint uri
is not valid.
cacheSize 0 Camel 2.13.1/2.12.4: Allows to
configure the cache size for the
ProducerCache which caches
producers for reuse in the routing
slip. Will by default use the default
cache size which is 0. Setting the
value to -1 allows to turn off the
cache all together.
8.8. THROTTLER
Overview
A throttler is a processor that limits the flow rate of incoming messages. You can use this pattern to
protect a target endpoint from getting overloaded. In Apache Camel, you can implement the throttler
pattern using the throttle() Java DSL command.
Java DSL example
To limit the flow rate to 100 messages per second, define a route as follows:
<route>
<from uri="direct:a"/>
<routingSlip ignoreInvalidEndpoints="true">
<headerName>myHeader</headerName>
</routingSlip>
</route>
from("seda:a").throttle(100).to("seda:b");
Red Hat JBoss Fuse 6.3 Apache Camel Development Guide
242

If necessary, you can customize the time period that governs the flow rate using the
timePeriodMillis() DSL command. For example, to limit the flow rate to 3 messages per 30000
milliseconds, define a route as follows:
XML configuration example
The following example shows how to configure the preceding route in XML:
Dynamically changing maximum requests per period
Available os of Camel 2.8 Since we use an Expression, you can adjust this value at runtime, for
example you can provide a header with the value. At runtime Camel evaluates the expression and
converts the result to a java.lang.Long type. In the example below we use a header from the
message to determine the maximum requests per period. If the header is absent, then the Throttler
uses the old value. So that allows you to only provide a header if the value is to be changed:
Asynchronous delaying
The throttler can enable non-blocking asynchronous delaying, which means that Apache Camel
schedules a task to be executed in the future. The task is responsible for processing the latter part of
the route (after the throttler). This allows the caller thread to unblock and service further incoming
messages. For example:
from("seda:a").throttle(3).timePeriodMillis(30000).to("mock:result");
<camelContext id="throttleRoute"
xmlns="http://camel.apache.org/schema/spring">
<route>
<from uri="seda:a"/>
<!-- throttle 3 messages per 30 sec -->
<throttle timePeriodMillis="30000">
<constant>3</constant>
<to uri="mock:result"/>
</throttle>
</route>
</camelContext>
<camelContext id="throttleRoute"
xmlns="http://camel.apache.org/schema/spring">
<route>
<from uri="direct:expressionHeader"/>
<throttle timePeriodMillis="500">
<!-- use a header to determine how many messages to throttle per 0.5
sec -->
<header>throttleValue</header>
<to uri="mock:result"/>
</throttle>
</route>
</camelContext>
from("seda:a").throttle(100).asyncDelayed().to("seda:b");
CHAPTER 8. MESSAGE ROUTING
243

NOTE
From Camel 2.17, the Throttler will use the rolling window for time periods that give a
better flow of messages. However, It will enhance the performance of a throttler.
Options
The throttle DSL command supports the following options:
Name Default Value Description
maximumRequestsPerPerio
d
Maximum number of requests per
period to throttle. This option
must be provided and a positive
number. Notice, in the XML DSL,
from Camel 2.8 onwards this
option is configured using an
Expression instead of an attribute.
timePeriodMillis 1000 The time period in millis, in which
the throttler will allow at most
maximumRequestsPerPerio
d number of messages.
asyncDelayed false Camel 2.4: If enabled then any
messages which is delayed
happens asynchronously using a
scheduled thread pool.
executorServiceRef Camel 2.4: Refers to a custom
Thread Pool to be used if
asyncDelay has been enabled.
callerRunsWhenRejected true Camel 2.4: Is used if
asyncDelayed was enabled.
This controls if the caller thread
should execute the task if the
thread pool rejected the task.
8.9. DELAYER
Overview
A delayer is a processor that enables you to apply a relative time delay to incoming messages.
Java DSL example
You can use the delay() command to add a relative time delay, in units of milliseconds, to incoming
messages. For example, the following route delays all incoming messages by 2 seconds:
from("seda:a").delay(2000).to("mock:result");
Red Hat JBoss Fuse 6.3 Apache Camel Development Guide
244

Alternatively, you can specify the time delay using an expression:
The DSL commands that follow delay() are interpreted as sub-clauses of delay(). Hence, in some
contexts it is necessary to terminate the sub-clauses of delay() by inserting the end() command. For
example, when delay() appears inside an onException() clause, you would terminate it as follows:
XML configuration example
The following example demonstrates the delay in XML DSL:
Creating a custom delay
You can use an expression combined with a bean to determine the delay as follows:
Where the bean class could be defined as follows:
from("seda:a").delay(header("MyDelay")).to("mock:result");
from("direct:start")
.onException(Exception.class)
.maximumRedeliveries(2)
.backOffMultiplier(1.5)
.handled(true)
.delay(1000)
.log("Halting for some time")
.to("mock:halt")
.end()
.end()
.to("mock:result");
<camelContext xmlns="http://camel.apache.org/schema/spring">
<route>
<from uri="seda:a"/>
<delay>
<header>MyDelay</header>
</delay>
<to uri="mock:result"/>
</route>
<route>
<from uri="seda:b"/>
<delay>
<constant>1000</constant>
</delay>
<to uri="mock:result"/>
</route>
</camelContext>
from("activemq:foo").
delay().expression().method("someBean", "computeDelay").
to("activemq:bar");
public class SomeBean {
public long computeDelay() {
CHAPTER 8. MESSAGE ROUTING
245

Asynchronous delaying
You can let the delayer use non-blocking asynchronous delaying, which means that Apache Camel
schedules a task to be executed in the future. The task is responsible for processing the latter part of
the route (after the delayer). This allows the caller thread to unblock and service further incoming
messages. For example:
The same route can be written in the XML DSL, as follows:
Options
The delayer pattern supports the following options:
Name Default Value Description
asyncDelayed false Camel 2.4: If enabled then
delayed messages happens
asynchronously using a scheduled
thread pool.
executorServiceRef Camel 2.4: Refers to a custom
Thread Pool to be used if
asyncDelay has been enabled.
callerRunsWhenRejected true Camel 2.4: Is used if
asyncDelayed was enabled.
This controls if the caller thread
should execute the task if the
thread pool rejected the task.
8.10. LOAD BALANCER
long delay = 0;
// use java code to compute a delay value in millis
return delay;
}
}
from("activemq:queue:foo")
.delay(1000)
.asyncDelayed()
.to("activemq:aDelayedQueue");
<route>
<from uri="activemq:queue:foo"/>
<delay asyncDelayed="true">
<constant>1000</constant>
</delay>
<to uri="activemq:aDealyedQueue"/>
</route>
Red Hat JBoss Fuse 6.3 Apache Camel Development Guide
246

Overview
The load balancer pattern allows you to delegate message processing to one of several endpoints,
using a variety of different load-balancing policies.
Java DSL example
The following route distributes incoming messages between the target endpoints, mock:x, mock:y,
mock:z, using a round robin load-balancing policy:
XML configuration example
The following example shows how to configure the same route in XML:
Load-balancing policies
The Apache Camel load balancer supports the following load-balancing policies:
Round robin
Random
Sticky
Topic
the section called “Failover”
the section called “Weighted round robin and weighted random”
the section called “Custom Load Balancer”
Circuit Breaker
Round robin
The round robin load-balancing policy cycles through all of the target endpoints, sending each
incoming message to the next endpoint in the cycle. For example, if the list of target endpoints is,
mock:x, mock:y, mock:z, then the incoming messages are sent to the following sequence of
from("direct:start").loadBalance().roundRobin().to("mock:x", "mock:y",
"mock:z");
<camelContext xmlns="http://camel.apache.org/schema/spring">
<route>
<from uri="direct:start"/>
<loadBalance>
<roundRobin/>
<to uri="mock:x"/>
<to uri="mock:y"/>
<to uri="mock:z"/>
</loadBalance>
</route>
</camelContext>
CHAPTER 8. MESSAGE ROUTING
247

endpoints: mock:x, mock:y, mock:z, mock:x, mock:y, mock:z, and so on.
You can specify the round robin load-balancing policy in Java DSL, as follows:
Alternatively, you can configure the same route in XML, as follows:
Random
The random load-balancing policy chooses the target endpoint randomly from the specified list.
You can specify the random load-balancing policy in Java DSL, as follows:
Alternatively, you can configure the same route in XML, as follows:
Sticky
The sticky load-balancing policy directs the In message to an endpoint that is chosen by calculating a
hash value from a specified expression. The advantage of this load-balancing policy is that expressions
of the same value are always sent to the same server. For example, by calculating the hash value from
a header that contains a username, you ensure that messages from a particular user are always sent to
the same target endpoint. Another useful approach is to specify an expression that extracts the
session ID from an incoming message. This ensures that all messages belonging to the same session
are sent to the same target endpoint.
from("direct:start").loadBalance().roundRobin().to("mock:x", "mock:y",
"mock:z");
<camelContext xmlns="http://camel.apache.org/schema/spring">
<route>
<from uri="direct:start"/>
<loadBalance>
<roundRobin/>
<to uri="mock:x"/>
<to uri="mock:y"/>
<to uri="mock:z"/>
</loadBalance>
</route>
</camelContext>
from("direct:start").loadBalance().random().to("mock:x", "mock:y",
"mock:z");
<camelContext xmlns="http://camel.apache.org/schema/spring">
<route>
<from uri="direct:start"/>
<loadBalance>
<random/>
<to uri="mock:x"/>
<to uri="mock:y"/>
<to uri="mock:z"/>
</loadBalance>
</route>
</camelContext>
Red Hat JBoss Fuse 6.3 Apache Camel Development Guide
248

You can specify the sticky load-balancing policy in Java DSL, as follows:
Alternatively, you can configure the same route in XML, as follows:
NOTE
When you add the sticky option to the failover load balancer, the load balancer starts
from the last known good endpoint.
Topic
The topic load-balancing policy sends a copy of each In message to all of the listed destination
endpoints (effectively broadcasting the message to all of the destinations, like a JMS topic).
You can use the Java DSL to specify the topic load-balancing policy, as follows:
Alternatively, you can configure the same route in XML, as follows:
Failover
from("direct:start").loadBalance().sticky(header("username")).to("mock:x",
"mock:y", "mock:z");
<camelContext xmlns="http://camel.apache.org/schema/spring">
<route>
<from uri="direct:start"/>
<loadBalance>
<sticky>
<correlationExpression>
<simple>header.username</simple>
</correlationExpression>
</sticky>
<to uri="mock:x"/>
<to uri="mock:y"/>
<to uri="mock:z"/>
</loadBalance>
</route>
</camelContext>
from("direct:start").loadBalance().topic().to("mock:x", "mock:y",
"mock:z");
<camelContext xmlns="http://camel.apache.org/schema/spring">
<route>
<from uri="direct:start"/>
<loadBalance>
<topic/>
<to uri="mock:x"/>
<to uri="mock:y"/>
<to uri="mock:z"/>
</loadBalance>
</route>
</camelContext>
CHAPTER 8. MESSAGE ROUTING
249

Available as of Apache Camel 2.0 The failover load balancer is capable of trying the next
processor in case an Exchange failed with an exception during processing. You can configure the
failover with a list of specific exceptions that trigger failover. If you do not specify any exceptions,
failover is triggered by any exception. The failover load balancer uses the same strategy for matching
exceptions as the onException exception clause.
ENABLE STREAM CACHING IF USING STREAMS
If you use streaming, you should enable Stream Caching when using the failover load
balancer. This is needed so the stream can be re-read when failing over.
The failover load balancer supports the following options:
Option Type Default Description
inheritErrorHand
ler
boolean true Camel 2.3: Specifies
whether to use the
errorHandler
configured on the route.
If you want to fail over
immediately to the next
endpoint, you should
disable this option
(value of false). If you
enable this option,
Apache Camel will first
attempt to process the
message using the
errorHandler.
For example, the
errorHandler might
be configured to
redeliver messages and
use delays between
attempts. Apache Camel
will initially try to
redeliver to the original
endpoint, and only fail
over to the next
endpoint when the
errorHandler is
exhausted.
maximumFailoverA
ttempts
int -1 Camel 2.3: Specifies the
maximum number of
attempts to fail over to
a new endpoint. The
value, 0, implies that no
failover attempts are
made and the value, -1,
implies an infinite
number of failover
attempts.
Red Hat JBoss Fuse 6.3 Apache Camel Development Guide
250

roundRobin boolean false Camel 2.3: Specifies
whether the failover
load balancer should
operate in round robin
mode or not. If not, it
will always start from
the first endpoint when
a new message is to be
processed. In other
words it restarts from
the top for every
message. If round robin
is enabled, it keeps state
and continues with the
next endpoint in a round
robin fashion. When
using round robin it will
not stick to last known
good endpoint, it will
always pick the next
endpoint to use.
The following example is configured to fail over, only if an IOException exception is thrown:
You can optionally specify multiple exceptions to fail over, as follows:
You can configure the same route in XML, as follows:
from("direct:start")
// here we will load balance if IOException was thrown
// any other kind of exception will result in the Exchange as failed
// to failover over any kind of exception we can just omit the
exception
// in the failOver DSL
.loadBalance().failover(IOException.class)
.to("direct:x", "direct:y", "direct:z");
// enable redelivery so failover can react
errorHandler(defaultErrorHandler().maximumRedeliveries(5));
from("direct:foo")
.loadBalance()
.failover(IOException.class, MyOtherException.class)
.to("direct:a", "direct:b");
<route errorHandlerRef="myErrorHandler">
<from uri="direct:foo"/>
<loadBalance>
<failover>
<exception>java.io.IOException</exception>
<exception>com.mycompany.MyOtherException</exception>
</failover>
<to uri="direct:a"/>
<to uri="direct:b"/>
</loadBalance>
</route>
CHAPTER 8. MESSAGE ROUTING
251

The following example shows how to fail over in round robin mode:
You can configure the same route in XML, as follows:
Weighted round robin and weighted random
In many enterprise environments, where server nodes of unequal processing power are hosting
services, it is usually preferable to distribute the load in accordance with the individual server
processing capacities. A weighted round robin algorithm or a weighted random algorithm can be used to
address this problem.
The weighted load balancing policy allows you to specify a processing load distribution ratio for each
server with respect to the others. You can specify this value as a positive processing weight for each
server. A larger number indicates that the server can handle a larger load. The processing weight is
used to determine the payload distribution ratio of each processing endpoint with respect to the
others.
The parameters that can be used are described in the following table.
Table 8.5. Weighted Options
Option Type Default Description
roundRobin boolean false The default value for
round-robin is false.
In the absence of this
setting or parameter,
the load-balancing
algorithm used is
random.
from("direct:start")
// Use failover load balancer in stateful round robin mode,
// which means it will fail over immediately in case of an exception
// as it does NOT inherit error handler. It will also keep retrying,
as
// it is configured to retry indefinitely.
.loadBalance().failover(-1, false, true)
.to("direct:bad", "direct:bad2", "direct:good", "direct:good2");
<route>
<from uri="direct:start"/>
<loadBalance>
<!-- failover using stateful round robin,
which will keep retrying the 4 endpoints indefinitely.
You can set the maximumFailoverAttempt to break out after X
attempts -->
<failover roundRobin="true"/>
<to uri="direct:bad"/>
<to uri="direct:bad2"/>
<to uri="direct:good"/>
<to uri="direct:good2"/>
</loadBalance>
</route>
Red Hat JBoss Fuse 6.3 Apache Camel Development Guide
252

distributionRati
oDelimiter
String , The
distributionRati
oDelimiter is the
delimiter used to
specify the
distributionRati
o. If this attribute is not
specified, comma , is
the default delimiter.
The following Java DSL examples show how to define a weighted round-robin route and a weighted
random route:
You can configure the round-robin route in XML, as follows:
Custom Load Balancer
You can use a custom load balancer (eg your own implementation) also.
An example using Java DSL:
And the same example using XML DSL:
// Java
// round-robin
from("direct:start")
.loadBalance().weighted(true, "4:2:1" distributionRatioDelimiter=":")
.to("mock:x", "mock:y", "mock:z");
//random
from("direct:start")
.loadBalance().weighted(false, "4,2,1")
.to("mock:x", "mock:y", "mock:z");
<!-- round-robin -->
<route>
<from uri="direct:start"/>
<loadBalance>
<weighted roundRobin="true" distributionRatio="4:2:1"
distributionRatioDelimiter=":" />
<to uri="mock:x"/>
<to uri="mock:y"/>
<to uri="mock:z"/>
</loadBalance>
</route>
from("direct:start")
// using our custom load balancer
.loadBalance(new MyLoadBalancer())
.to("mock:x", "mock:y", "mock:z");
<!-- this is the implementation of our custom load balancer -->
<bean id="myBalancer"
CHAPTER 8. MESSAGE ROUTING
253

Notice in the XML DSL above we use <custom> which is only available in Camel 2.8 onwards. In older
releases you would have to do as follows instead:
To implement a custom load balancer you can extend some support classes such as
LoadBalancerSupport and SimpleLoadBalancerSupport. The former supports the
asynchronous routing engine, and the latter does not. Here is an example:
Circuit Breaker
The Circuit Breaker load balancer is a stateful pattern that is used to monitor all calls for certain
exceptions. Initially, the Circuit Breaker is in closed state and passes all messages. If there are failures
and the threshold is reached, it moves to open state and rejects all calls until halfOpenAfter timeout
class="org.apache.camel.processor.CustomLoadBalanceTest$MyLoadBalancer"/>
<camelContext xmlns="http://camel.apache.org/schema/spring">
<route>
<from uri="direct:start"/>
<loadBalance>
<!-- refer to my custom load balancer -->
<custom ref="myBalancer"/>
<!-- these are the endpoints to balancer -->
<to uri="mock:x"/>
<to uri="mock:y"/>
<to uri="mock:z"/>
</loadBalance>
</route>
</camelContext>
<loadBalance ref="myBalancer">
<!-- these are the endpoints to balancer -->
<to uri="mock:x"/>
<to uri="mock:y"/>
<to uri="mock:z"/>
</loadBalance>
public static class MyLoadBalancer extends LoadBalancerSupport {
public boolean process(Exchange exchange, AsyncCallback callback) {
String body = exchange.getIn().getBody(String.class);
try {
if ("x".equals(body)) {
getProcessors().get(0).process(exchange);
} else if ("y".equals(body)) {
getProcessors().get(1).process(exchange);
} else {
getProcessors().get(2).process(exchange);
}
} catch (Throwable e) {
exchange.setException(e);
}
callback.done(true);
return true;
}
}
Red Hat JBoss Fuse 6.3 Apache Camel Development Guide
254

is reached. After the timeout, if there is a new call, the Circuit Breaker passes all the messages. If the
result is success, the Circuit Breaker moves to a closed state, if not, it moves back to open state.
Java DSL example:
Spring XML example:
8.11. MULTICAST
Overview
The multicast pattern, shown in Figure 8.10, “Multicast Pattern” , is a variation of the recipient list with a
fixed destination pattern, which is compatible with the InOut message exchange pattern. This is in
contrast to recipient list, which is only compatible with the InOnly exchange pattern.
Figure 8.10. Multicast Pattern
Multicast with a custom aggregation strategy
Whereas the multicast processor receives multiple Out messages in response to the original request
(one from each of the recipients), the original caller is only expecting to receive a single reply. Thus,
from("direct:start").loadBalance()
.circuitBreaker(2, 1000L, MyCustomException.class)
.to("mock:result");
<camelContext id="camel" xmlns="http://camel.apache.org/schema/spring">
<route>
<from uri="direct:start"/>
<loadBalance>
<circuitBreaker threshold="2" halfOpenAfter="1000">
<exception>MyCustomException</exception>
</circuitBreaker>
<to uri="mock:result"/>
</loadBalance>
</route>
</camelContext>
CHAPTER 8. MESSAGE ROUTING
255

there is an inherent mismatch on the reply leg of the message exchange, and to overcome this
mismatch, you must provide a custom aggregation strategy to the multicast processor. The aggregation
strategy class is responsible for aggregating all of the Out messages into a single reply message.
Consider the example of an electronic auction service, where a seller offers an item for sale to a list of
buyers. The buyers each put in a bid for the item, and the seller automatically selects the bid with the
highest price. You can implement the logic for distributing an offer to a fixed list of buyers using the
multicast() DSL command, as follows:
Where the seller is represented by the endpoint, cxf:bean:offer, and the buyers are represented by
the endpoints, cxf:bean:Buyer1, cxf:bean:Buyer2, cxf:bean:Buyer3. To consolidate the bids
received from the various buyers, the multicast processor uses the aggregation strategy,
HighestBidAggregationStrategy. You can implement the HighestBidAggregationStrategy
in Java, as follows:
Where it is assumed that the buyers insert the bid price into a header named, Bid. For more details
about custom aggregation strategies, see Section 8.5, “Aggregator”.
Parallel processing
By default, the multicast processor invokes each of the recipient endpoints one after another (in the
order listed in the to() command). In some cases, this might cause unacceptably long latency. To
avoid these long latency times, you have the option of enabling parallel processing by adding the
parallelProcessing() clause. For example, to enable parallel processing in the electronic auction
example, define the route as follows:
Where the multicast processor now invokes the buyer endpoints, using a thread pool that has one
thread for each of the endpoints.
If you want to customize the size of the thread pool that invokes the buyer endpoints, you can invoke
the executorService() method to specify your own custom executor service. For example:
from("cxf:bean:offer").multicast(new HighestBidAggregationStrategy()).
to("cxf:bean:Buyer1", "cxf:bean:Buyer2", "cxf:bean:Buyer3");
// Java
import org.apache.camel.processor.aggregate.AggregationStrategy;
import org.apache.camel.Exchange;
public class HighestBidAggregationStrategy implements AggregationStrategy
{
public Exchange aggregate(Exchange oldExchange, Exchange newExchange)
{
float oldBid = oldExchange.getOut().getHeader("Bid", Float.class);
float newBid = newExchange.getOut().getHeader("Bid", Float.class);
return (newBid > oldBid) ? newExchange : oldExchange;
}
}
from("cxf:bean:offer")
.multicast(new HighestBidAggregationStrategy())
.parallelProcessing()
.to("cxf:bean:Buyer1", "cxf:bean:Buyer2", "cxf:bean:Buyer3");
Red Hat JBoss Fuse 6.3 Apache Camel Development Guide
256

Where MyExecutor is an instance of java.util.concurrent.ExecutorService type.
When the exchange has an InOut pattern, an aggregation strategy is used to aggregate reply
messages. The default aggregation strategy takes the latest reply message and discards earlier replies.
For example, in the following route, the custom strategy, MyAggregationStrategy, is used to
aggregate the replies from the endpoints, direct:a, direct:b, and direct:c:
XML configuration example
The following example shows how to configure a similar route in XML, where the route uses a custom
aggregation strategy and a custom thread executor:
from("cxf:bean:offer")
.multicast(new HighestBidAggregationStrategy())
.executorService(MyExecutor)
.to("cxf:bean:Buyer1", "cxf:bean:Buyer2", "cxf:bean:Buyer3");
from("direct:start")
.multicast(new MyAggregationStrategy())
.parallelProcessing()
.timeout(500)
.to("direct:a", "direct:b", "direct:c")
.end()
.to("mock:result");
<?xml version="1.0" encoding="UTF-8"?>
<beans xmlns="http://www.springframework.org/schema/beans"
xmlns:xsi="http://www.w3.org/2001/XMLSchema-instance"
xsi:schemaLocation="
http://www.springframework.org/schema/beans
http://www.springframework.org/schema/beans/spring-beans-3.0.xsd
http://camel.apache.org/schema/spring
http://camel.apache.org/schema/spring/camel-spring.xsd
">
<camelContext xmlns="http://camel.apache.org/schema/spring">
<route>
<from uri="cxf:bean:offer"/>
<multicast strategyRef="highestBidAggregationStrategy"
parallelProcessing="true"
threadPoolRef="myThreadExcutor">
<to uri="cxf:bean:Buyer1"/>
<to uri="cxf:bean:Buyer2"/>
<to uri="cxf:bean:Buyer3"/>
</multicast>
</route>
</camelContext>
<bean id="highestBidAggregationStrategy"
class="com.acme.example.HighestBidAggregationStrategy"/>
<bean id="myThreadExcutor" class="com.acme.example.MyThreadExcutor"/>
</beans>
CHAPTER 8. MESSAGE ROUTING
257

Where both the parallelProcessing attribute and the threadPoolRef attribute are optional. It is
only necessary to set them if you want to customize the threading behavior of the multicast processor.
Apply custom processing to the outgoing messages
Before multicast sends a message to one of the recipient endpoints, it creates a message replica, which
is a shallow copy of the original message. If you want to perform some custom processing on each
message replica before the replica is sent to its endpoint, you can invoke the onPrepare DSL
command in the multicast clause. The onPrepare command inserts a custom processor just after
the message has been shallow-copied and just before the message is dispatched to its endpoint. For
example, in the following route, the CustomProc processor is invoked on the message sent to
direct:a and the CustomProc processor is also invoked on the message sent to direct:b.
A common use case for the onPrepare DSL command is to perform a deep copy of some or all
elements of a message. For example, the following CustomProc processor class performs a deep copy
of the message body, where the message body is presumed to be of type, BodyType, and the deep
copy is performed by the method, BodyType.deepCopy().
NOTE
Although the multicast syntax allows you to invoke the process DSL command in
the multicast clause, this does not make sense semantically and it does not have the
same effect as onPrepare (in fact, in this context, the process DSL command has no
effect).
Using onPrepare to execute custom logic when preparing messages
The Multicast will copy the source Exchange and multicast each copy. However the copy is a shallow
copy, so in case you have mutateable message bodies, then any changes will be visible by the other
copied messages. If you want to use a deep clone copy then you need to use a custom onPrepare
which allows you to do this using the Processor interface.
from("direct:start")
.multicast().onPrepare(new CustomProc())
.to("direct:a").to("direct:b");
// Java
import org.apache.camel.*;
...
public class CustomProc implements Processor {
public void process(Exchange exchange) throws Exception {
BodyType body = exchange.getIn().getBody(BodyType.class);
// Make a _deep_ copy of of the body object
BodyType clone = BodyType.deepCopy();
exchange.getIn().setBody(clone);
// Headers and attachments have already been
// shallow-copied. If you need deep copies,
// add some more code here.
}
}
Red Hat JBoss Fuse 6.3 Apache Camel Development Guide
258

Notice the onPrepare can be used for any kind of custom logic which you would like to execute before
the Exchange is being multicasted.
NOTE
It is best practice to design for immutable objects.
For example if you have a mutable message body as this Animal class:
Then we can create a deep clone processor which clones the message body:
public class Animal implements Serializable {
private int id;
private String name;
public Animal() {
}
public Animal(int id, String name) {
this.id = id;
this.name = name;
}
public Animal deepClone() {
Animal clone = new Animal();
clone.setId(getId());
clone.setName(getName());
return clone;
}
public int getId() {
return id;
}
public void setId(int id) {
this.id = id;
}
public String getName() {
return name;
}
public void setName(String name) {
this.name = name;
}
@Override
public String toString() {
return id + " " + name;
}
}
public class AnimalDeepClonePrepare implements Processor {
CHAPTER 8. MESSAGE ROUTING
259

Then we can use the AnimalDeepClonePrepare class in the Multicast route using the onPrepare
option as shown:
And the same example in XML DSL
Options
The multicast DSL command supports the following options:
public void process(Exchange exchange) throws Exception {
Animal body = exchange.getIn().getBody(Animal.class);
// do a deep clone of the body which wont affect when doing
multicasting
Animal clone = body.deepClone();
exchange.getIn().setBody(clone);
}
}
from("direct:start")
.multicast().onPrepare(new
AnimalDeepClonePrepare()).to("direct:a").to("direct:b");
<camelContext xmlns="http://camel.apache.org/schema/spring">
<route>
<from uri="direct:start"/>
<!-- use on prepare with multicast -->
<multicast onPrepareRef="animalDeepClonePrepare">
<to uri="direct:a"/>
<to uri="direct:b"/>
</multicast>
</route>
<route>
<from uri="direct:a"/>
<process ref="processorA"/>
<to uri="mock:a"/>
</route>
<route>
<from uri="direct:b"/>
<process ref="processorB"/>
<to uri="mock:b"/>
</route>
</camelContext>
<!-- the on prepare Processor which performs the deep cloning -->
<bean id="animalDeepClonePrepare"
class="org.apache.camel.processor.AnimalDeepClonePrepare"/>
<!-- processors used for the last two routes, as part of unit test -->
<bean id="processorA"
class="org.apache.camel.processor.MulticastOnPrepareTest$ProcessorA"/>
<bean id="processorB"
class="org.apache.camel.processor.MulticastOnPrepareTest$ProcessorB"/>
Red Hat JBoss Fuse 6.3 Apache Camel Development Guide
260

Name Default Value Description
strategyRef Refers to an AggregationStrategy
to be used to assemble the replies
from the multicasts, into a single
outgoing message from the
Multicast. By default Camel will
use the last reply as the outgoing
message.
strategyMethodName This option can be used to
explicitly specify the method
name to use, when using POJOs
as the
AggregationStrategy.
strategyMethodAllowNull false This option can be used, when
using POJOs as the
AggregationStrategy. If
false, the aggregate method
is not used, when there is no data
to enrich. If true, null values
are used for the oldExchange,
when there is no data to enrich.
parallelProcessing false If enabled, sending messages to
the multicasts occurs
concurrently. Note the caller
thread will still wait until all
messages has been fully
processed, before it continues. Its
only the sending and processing
the replies from the multicasts
which happens concurrently.
parallelAggregate false If enabled, the aggregate
method on
AggregationStrategy can
be called concurrently. Note that
this requires the implementation
of AggregationStrategy to
be thread-safe. By default, this
option is false, which means
that Camel automatically
synchronizes calls to the
aggregate method. In some
use-cases, however, you can
improve performance by
implementing
AggregationStrategy as
thread-safe and setting this
option to true.
CHAPTER 8. MESSAGE ROUTING
261

executorServiceRef Refers to a custom Thread Pool
to be used for parallel processing.
Notice if you set this option, then
parallel processing is automatic
implied, and you do not have to
enable that option as well.
stopOnException false Camel 2.2: Whether or not to stop
continue processing immediately
when an exception occurred. If
disable, then Camel will send the
message to all multicasts
regardless if one of them failed.
You can deal with exceptions in
the AggregationStrategy class
where you have full control how
to handle that.
streaming false If enabled then Camel will process
replies out-of-order, eg in the
order they come back. If disabled,
Camel will process replies in the
same order as multicasted.
timeout Camel 2.5: Sets a total timeout
specified in millis. If the Multicast
hasn't been able to send and
process all replies within the
given timeframe, then the timeout
triggers and the Multicast breaks
out and continues. Notice if you
provide a
TimeoutAwareAggregationStrate
gy then the timeout method is
invoked before breaking out.
onPrepareRef Camel 2.8: Refers to a custom
Processor to prepare the copy of
the Exchange each multicast will
receive. This allows you to do any
custom logic, such as deep-
cloning the message payload if
that's needed etc.
shareUnitOfWork false Camel 2.8: Whether the unit of
work should be shared. See the
same option on Splitter for more
details.
8.12. COMPOSED MESSAGE PROCESSOR
Composed Message Processor
Red Hat JBoss Fuse 6.3 Apache Camel Development Guide
262

The composed message processor pattern, as shown in Figure 8.11, “Composed Message Processor
Pattern”, allows you to process a composite message by splitting it up, routing the sub-messages to
appropriate destinations, and then re-aggregating the responses back into a single message.
Figure 8.11. Composed Message Processor Pattern
Java DSL example
The following example checks that a multipart order can be filled, where each part of the order
requires a check to be made at a different inventory:
XML DSL example
The preceding route can also be written in XML DSL, as follows:
// split up the order so individual OrderItems can be validated by the
appropriate bean
from("direct:start")
.split().body()
.choice()
.when().method("orderItemHelper", "isWidget")
.to("bean:widgetInventory")
.otherwise()
.to("bean:gadgetInventory")
.end()
.to("seda:aggregate");
// collect and re-assemble the validated OrderItems into an order again
from("seda:aggregate")
.aggregate(new MyOrderAggregationStrategy())
.header("orderId")
.completionTimeout(1000L)
.to("mock:result");
<route>
<from uri="direct:start"/>
<split>
<simple>body</simple>
<choice>
<when>
<method bean="orderItemHelper" method="isWidget"/>
CHAPTER 8. MESSAGE ROUTING
263

Processing steps
Processing starts by splitting the order, using a Splitter. The Splitter then sends individual
OrderItems to a Content Based Router, which routes messages based on the item type. Widget items
get sent for checking in the widgetInventory bean and gadget items get sent to the
gadgetInventory bean. Once these OrderItems have been validated by the appropriate bean, they
are sent on to the Aggregator which collects and re-assembles the validated OrderItems into an
order again.
Each received order has a header containing an order ID. We make use of the order ID during the
aggregation step: the .header("orderId") qualifier on the aggregate() DSL command instructs
the aggregator to use the header with the key, orderId, as the correlation expression.
For full details, check the ComposedMessageProcessorTest.java example source at camel-
core/src/test/java/org/apache/camel/processor.
8.13. SCATTER-GATHER
Scatter-Gather
The scatter-gather pattern, as shown in Figure 8.12, “Scatter-Gather Pattern”, enables you to route
messages to a number of dynamically specified recipients and re-aggregate the responses back into a
single message.
<to uri="bean:widgetInventory"/>
</when>
<otherwise>
<to uri="bean:gadgetInventory"/>
</otherwise>
</choice>
<to uri="seda:aggregate"/>
</split>
</route>
<route>
<from uri="seda:aggregate"/>
<aggregate strategyRef="myOrderAggregatorStrategy"
completionTimeout="1000">
<correlationExpression>
<simple>header.orderId</simple>
</correlationExpression>
<to uri="mock:result"/>
</aggregate>
</route>
Red Hat JBoss Fuse 6.3 Apache Camel Development Guide
264

Figure 8.12. Scatter-Gather Pattern
Dynamic scatter-gather example
The following example outlines an application that gets the best quote for beer from several different
vendors. The examples uses a dynamic Recipient List to request a quote from all vendors and an
Aggregator to pick the best quote out of all the responses. The routes for this application are defined
as follows:
In the first route, the Recipient List looks at the listOfVendors header to obtain the list of
recipients. Hence, the client that sends messages to this application needs to add a listOfVendors
header to the message. Example 8.1, “Messaging Client Sample” shows some sample code from a
messaging client that adds the relevant header data to outgoing messages.
Example 8.1. Messaging Client Sample
<camelContext id="camel" xmlns="http://camel.apache.org/schema/spring">
<route>
<from uri="direct:start"/>
<recipientList>
<header>listOfVendors</header>
</recipientList>
</route>
<route>
<from uri="seda:quoteAggregator"/>
<aggregate strategyRef="aggregatorStrategy" completionTimeout="1000">
<correlationExpression>
<header>quoteRequestId</header>
</correlationExpression>
<to uri="mock:result"/>
</aggregate>
</route>
</camelContext>
Map<String, Object> headers = new HashMap<String, Object>();
headers.put("listOfVendors", "bean:vendor1, bean:vendor2,
bean:vendor3");
CHAPTER 8. MESSAGE ROUTING
265

The message would be distributed to the following endpoints: bean:vendor1, bean:vendor2, and
bean:vendor3. These beans are all implemented by the following class:
The bean instances, vendor1, vendor2, and vendor3, are instantiated using Spring XML syntax, as
follows:
headers.put("quoteRequestId", "quoteRequest-1");
template.sendBodyAndHeaders("direct:start", "<quote_request
item=\"beer\"/>", headers);
public class MyVendor {
private int beerPrice;
@Produce(uri = "seda:quoteAggregator")
private ProducerTemplate quoteAggregator;
public MyVendor(int beerPrice) {
this.beerPrice = beerPrice;
}
public void getQuote(@XPath("/quote_request/@item") String item,
Exchange exchange) throws Exception {
if ("beer".equals(item)) {
exchange.getIn().setBody(beerPrice);
quoteAggregator.send(exchange);
} else {
throw new Exception("No quote available for " + item);
}
}
}
<bean id="aggregatorStrategy"
class="org.apache.camel.spring.processor.scattergather.LowestQuoteAggregat
ionStrategy"/>
<bean id="vendor1"
class="org.apache.camel.spring.processor.scattergather.MyVendor">
<constructor-arg>
<value>1</value>
</constructor-arg>
</bean>
<bean id="vendor2"
class="org.apache.camel.spring.processor.scattergather.MyVendor">
<constructor-arg>
<value>2</value>
</constructor-arg>
</bean>
<bean id="vendor3"
class="org.apache.camel.spring.processor.scattergather.MyVendor">
<constructor-arg>
Red Hat JBoss Fuse 6.3 Apache Camel Development Guide
266

Each bean is initialized with a different price for beer (passed to the constructor argument). When a
message is sent to each bean endpoint, it arrives at the MyVendor.getQuote method. This method
does a simple check to see whether this quote request is for beer and then sets the price of beer on the
exchange for retrieval at a later step. The message is forwarded to the next step using POJO
Producing (see the @Produce annotation).
At the next step, we want to take the beer quotes from all vendors and find out which one was the best
(that is, the lowest). For this, we use an Aggregator with a custom aggregation strategy. The
Aggregator needs to identify which messages are relevant to the current quote, which is done by
correlating messages based on the value of the quoteRequestId header (passed to the
correlationExpression). As shown in Example 8.1, “Messaging Client Sample”, the correlation ID is
set to quoteRequest-1 (the correlation ID should be unique). To pick the lowest quote out of the set,
you can use a custom aggregation strategy like the following:
Static scatter-gather example
You can specify the recipients explicitly in the scatter-gather application by employing a static
Recipient List. The following example shows the routes you would use to implement a static scatter-
gather scenario:
<value>3</value>
</constructor-arg>
</bean>
public class LowestQuoteAggregationStrategy implements AggregationStrategy
{
public Exchange aggregate(Exchange oldExchange, Exchange newExchange)
{
// the first time we only have the new exchange
if (oldExchange == null) {
return newExchange;
}
if (oldExchange.getIn().getBody(int.class) <
newExchange.getIn().getBody(int.class)) {
return oldExchange;
} else {
return newExchange;
}
}
}
from("direct:start").multicast().to("seda:vendor1", "seda:vendor2",
"seda:vendor3");
from("seda:vendor1").to("bean:vendor1").to("seda:quoteAggregator");
from("seda:vendor2").to("bean:vendor2").to("seda:quoteAggregator");
from("seda:vendor3").to("bean:vendor3").to("seda:quoteAggregator");
from("seda:quoteAggregator")
.aggregate(header("quoteRequestId"), new
LowestQuoteAggregationStrategy()).to("mock:result")
CHAPTER 8. MESSAGE ROUTING
267

8.14. LOOP
Loop
The loop pattern enables you to process a message multiple times. It is used mainly for testing.
DEFAULT MODE
Notice by default the loop uses the same exchange throughout the looping. So the result
from the previous iteration is used for the next (eg Pipes and Filters). From Camel 2.8
onwards you can enable copy mode instead. See the options table for more details.
Exchange properties
On each loop iteration, two exchange properties are set, which can optionally be read by any
processors included in the loop.
Property Description
CamelLoopSize Apache Camel 2.0: Total number of loops
CamelLoopIndex Apache Camel 2.0: Index of the current iteration (0
based)
Java DSL examples
The following examples show how to take a request from the direct:x endpoint and then send the
message repeatedly to mock:result. The number of loop iterations is specified either as an argument
to loop() or by evaluating an expression at run time, where the expression must evaluate to an int
(or else a RuntimeCamelException is thrown).
The following example passes the loop count as a constant:
The following example evaluates a simple expression to determine the loop count:
The following example evaluates an XPath expression to determine the loop count:
XML configuration example
You can configure the same routes in Spring XML.
The following example passes the loop count as a constant:
from("direct:a").loop(8).to("mock:result");
from("direct:b").loop(header("loop")).to("mock:result");
from("direct:c").loop().xpath("/hello/@times").to("mock:result");
<route>
Red Hat JBoss Fuse 6.3 Apache Camel Development Guide
268

The following example evaluates a simple expression to determine the loop count:
Using copy mode
Now suppose we send a message to direct:start endpoint containing the letter A. The output of
processing this route will be that, each mock:loop endpoint will receive AB as message.
However if we do not enable copy mode then mock:loop will receive AB, ABB, ABBB messages.
The equivalent example in XML DSL in copy mode is as follows:
<from uri="direct:a"/>
<loop>
<constant>8</constant>
<to uri="mock:result"/>
</loop>
</route>
<route>
<from uri="direct:b"/>
<loop>
<header>loop</header>
<to uri="mock:result"/>
</loop>
</route>
from("direct:start")
// instruct loop to use copy mode, which mean it will use a copy of
the input exchange
// for each loop iteration, instead of keep using the same exchange
all over
.loop(3).copy()
.transform(body().append("B"))
.to("mock:loop")
.end()
.to("mock:result");
from("direct:start")
// by default loop will keep using the same exchange so on the 2nd
and 3rd iteration its
// the same exchange that was previous used that are being looped all
over
.loop(3)
.transform(body().append("B"))
.to("mock:loop")
.end()
.to("mock:result");
<route>
<from uri="direct:start"/>
<!-- enable copy mode for loop eip -->
<loop copy="true">
<constant>3</constant>
<transform>
CHAPTER 8. MESSAGE ROUTING
269

Options
The loop DSL command supports the following options:
Name Default Value Description
copy false Camel 2.8: Whether or not copy
mode is used. If false then the
same Exchange is being used
throughout the looping. So the
result from the previous iteration
will be visible for the next
iteration. Instead you can enable
copy mode, and then each
iteration is restarting with a fresh
copy of the input Exchange.
Do While Loop
You can perform the loop until a condition is met using a do while loop. The condition will either be
true or false.
In DSL, the command is LoopDoWhile. The following example will perform the loop until the message
body length is 5 characters or less:
In XML, the command is loop doWhile. The following example also performs the loop until the
message body length is 5 characters or less:
<simple>${body}B</simple>
</transform>
<to uri="mock:loop"/>
</loop>
<to uri="mock:result"/>
</route>
from("direct:start")
.loopDoWhile(simple("${body.length} <= 5"))
.to("mock:loop")
.transform(body().append("A"))
.end()
.to("mock:result");
<route>
<from uri="direct:start"/>
<loop doWhile="true">
<simple>${body.length} <= 5</simple>
<to uri="mock:loop"/>
<transform>
<simple>A${body}</simple>
</transform>
</loop>
<to uri="mock:result"/>
</route>
Red Hat JBoss Fuse 6.3 Apache Camel Development Guide
270

8.15. SAMPLING
Sampling Throttler
A sampling throttler allows you to extract a sample of exchanges from the traffic through a route. It is
configured with a sampling period during which only a single exchange is allowed to pass through. All
other exchanges will be stopped.
By default, the sample period is 1 second.
Java DSL example
Use the sample() DSL command to invoke the sampler as follows:
Spring XML example
In Spring XML, use the sample element to invoke the sampler, where you have the option of specifying
the sampling period using the samplePeriod and units attributes:
// Sample with default sampling period (1 second)
from("direct:sample")
.sample()
.to("mock:result");
// Sample with explicitly specified sample period
from("direct:sample-configured")
.sample(1, TimeUnit.SECONDS)
.to("mock:result");
// Alternative syntax for specifying sampling period
from("direct:sample-configured-via-dsl")
.sample().samplePeriod(1).timeUnits(TimeUnit.SECONDS)
.to("mock:result");
from("direct:sample-messageFrequency")
.sample(10)
.to("mock:result");
from("direct:sample-messageFrequency-via-dsl")
.sample().sampleMessageFrequency(5)
.to("mock:result");
<route>
<from uri="direct:sample"/>
<sample samplePeriod="1" units="seconds">
<to uri="mock:result"/>
</sample>
</route>
<route>
<from uri="direct:sample-messageFrequency"/>
<sample messageFrequency="10">
<to uri="mock:result"/>
CHAPTER 8. MESSAGE ROUTING
271

Options
The sample DSL command supports the following options:
Name Default Value Description
messageFrequency Samples the message every N'th
message. You can only use either
frequency or period.
samplePeriod 1 Samples the message every N'th
period. You can only use either
frequency or period.
units SECOND Time unit as an enum of
java.util.concurrent.Ti
meUnit from the JDK.
8.16. DYNAMIC ROUTER
Dynamic Router
The Dynamic Router pattern, as shown in Figure 8.13, “Dynamic Router Pattern”, enables you to route
a message consecutively through a series of processing steps, where the sequence of steps is not
known at design time. The list of endpoints through which the message should pass is calculated
dynamically at run time. Each time the message returns from an endpoint, the dynamic router calls back
on a bean to discover the next endpoint in the route.
</sample>
</route>
<route>
<from uri="direct:sample-messageFrequency-via-dsl"/>
<sample messageFrequency="5">
<to uri="mock:result"/>
</sample>
</route>
Red Hat JBoss Fuse 6.3 Apache Camel Development Guide
272

Figure 8.13. Dynamic Router Pattern
In Camel 2.5 we introduced a dynamicRouter in the DSL, which is like a dynamic Routing Slip that
evaluates the slip on-the-fly.
BEWARE
You must ensure the expression used for the dynamicRouter (such as a bean),
returns null to indicate the end. Otherwise, the dynamicRouter will continue in
an endless loop.
Dynamic Router in Camel 2.5 onwards
From Camel 2.5, the Dynamic Router updates the exchange property, Exchange.SLIP_ENDPOINT,
with the current endpoint as it advances through the slip. This enables you to find out how far the
exchange has progressed through the slip. (It's a slip because the Dynamic Router implementation is
based on Routing Slip).
Java DSL
In Java DSL you can use the dynamicRouter as follows:
Which will leverage a Bean to compute the slip on-the-fly, which could be implemented as follows:
from("direct:start")
// use a bean as the dynamic router
.dynamicRouter(bean(DynamicRouterTest.class, "slip"));
// Java
/**
* Use this method to compute dynamic where we should route next.
*
CHAPTER 8. MESSAGE ROUTING
273

NOTE
The preceding example is not thread safe. You would have to store the state on the
Exchange to ensure thread safety.
Spring XML
The same example in Spring XML would be:
Options
The dynamicRouter DSL command supports the following options:
* @param body the message body
* @return endpoints to go, or <tt>null</tt> to indicate the end
*/
public String slip(String body) {
bodies.add(body);
invoked++;
if (invoked == 1) {
return "mock:a";
} else if (invoked == 2) {
return "mock:b,mock:c";
} else if (invoked == 3) {
return "direct:foo";
} else if (invoked == 4) {
return "mock:result";
}
// no more so return null
return null;
}
<bean id="mySlip" class="org.apache.camel.processor.DynamicRouterTest"/>
<camelContext xmlns="http://camel.apache.org/schema/spring">
<route>
<from uri="direct:start"/>
<dynamicRouter>
<!-- use a method call on a bean as dynamic router -->
<method ref="mySlip" method="slip"/>
</dynamicRouter>
</route>
<route>
<from uri="direct:foo"/>
<transform><constant>Bye World</constant></transform>
<to uri="mock:foo"/>
</route>
</camelContext>
Red Hat JBoss Fuse 6.3 Apache Camel Development Guide
274

Name Default Value Description
uriDelimiter , Delimiter used if the Expression
returned multiple endpoints.
ignoreInvalidEndpoints false If an endpoint uri could not be
resolved, should it be ignored.
Otherwise Camel will thrown an
exception stating the endpoint uri
is not valid.
@DynamicRouter annotation
You can also use the @DynamicRouter annotation. For example:
The route method is invoked repeatedly as the message progresses through the slip. The idea is to
return the endpoint URI of the next destination. Return null to indicate the end. You can return
multiple endpoints if you like, just as the Routing Slip, where each endpoint is separated by a delimiter.
// Java
public class MyDynamicRouter {
@Consume(uri = "activemq:foo")
@DynamicRouter
public String route(@XPath("/customer/id") String customerId,
@Header("Location") String location, Document body) {
// query a database to find the best match of the endpoint based
on the input parameteres
// return the next endpoint uri, where to go. Return null to
indicate the end.
}
}
CHAPTER 8. MESSAGE ROUTING
275

CHAPTER 9. MESSAGE TRANSFORMATION
Abstract
The message transformation patterns describe how to modify the contents of messages for various
purposes.
9.1. CONTENT ENRICHER
Overview
The content enricher pattern describes a scenario where the message destination requires more data
than is present in the original message. In this case, you would use a content enricher to pull in the
extra data from an external resource.
Figure 9.1. Content Enricher Pattern
Models of content enrichment
Apache Camel supports two kinds of content enricher, as follows:
enrich()— obtains additional data from the resource by sending a copy of the current
exchange to a producer endpoint and then using the data from the resulting reply (the
exchange created by the enricher is always an InOut exchange).
pollEnrich()— obtains the additional data by polling a consumer endpoint for data.
Effectively, the consumer endpoint from the main route and the consumer endpoint in
pollEnrich() are coupled, such that exchanges incoming on the main route trigger a poll of
the pollEnrich() endpoint.
NOTE
Content Enricher with enrich and pollEnrich pattern supports dynamic endpoint uris.
You can compute uris using an expression that enables you to use values from the
current exchange. For example, you can poll a file with a name that is computed from the
data exchange. This change breaks the XML DSL and enables you to migrate easily. The
Java DSL stays backwards compatible.
Red Hat JBoss Fuse 6.3 Apache Camel Development Guide
276

Content enrichment using enrich()
The content enricher (enrich) retrieves additional data from a resource endpoint in order to enrich an
incoming message (contained in the orginal exchange). An aggregation strategy combines the original
exchange and the resource exchange. The first parameter of the
AggregationStrategy.aggregate(Exchange, Exchange) method corresponds to the the
original exchange, and the second parameter corresponds to the resource exchange. The results from
the resource endpoint are stored in the resource exchange's Out message. Here is a sample template
for implementing your own aggregation strategy class:
Using this template, the original exchange can have any exchange pattern. The resource exchange
created by the enricher is always an InOut exchange.
Spring XML Enrich Example
The preceding example can also be implemented in Spring XML:
AggregationStrategy aggregationStrategy = ...
from("direct:start")
.enrich("direct:resource", aggregationStrategy)
.to("direct:result");
from("direct:resource")
...
public class ExampleAggregationStrategy implements AggregationStrategy {
public Exchange aggregate(Exchange original, Exchange resource) {
Object originalBody = original.getIn().getBody();
Object resourceResponse = resource.getOut().getBody();
Object mergeResult = ... // combine original body and resource
response
if (original.getPattern().isOutCapable()) {
original.getOut().setBody(mergeResult);
} else {
original.getIn().setBody(mergeResult);
}
return original;
}
}
<camelContext id="camel" xmlns="http://camel.apache.org/schema/spring">
<route>
<from uri="direct:start"/>
<enrich strategyRef="aggregationStrategy">
<constant>direct:resource</constant>
<to uri="direct:result"/>
</route>
<route>
<from uri="direct:resource"/>
...
CHAPTER 9. MESSAGE TRANSFORMATION
277

Default aggregation strategy
The aggregation strategy is optional. If you do not provide it, Apache Camel will use the body obtained
from the resource by default. For example:
In the preceding route, the message sent to the direct:result endpoint contains the output from
the direct:resource, because this example does not use any custom aggregation.
In XML DSL, just omit the strategyRef attribute, as follows:
Enrich Options
The enrich DSL command supports the following options:
Name Default Value Description
uri The endpoint uri for the external
service to enrich from. You must
use either uri or ref.
ref Refers to the endpoint for the
external service to enrich from.
You must use either uri or ref.
strategyRef Refers to an AggregationStrategy
to be used to merge the reply
from the external service, into a
single outgoing message. By
default Camel will use the reply
from the external service as
outgoing message.
</route>
</camelContext>
<bean id="aggregationStrategy" class="..." />
from("direct:start")
.enrich("direct:resource")
.to("direct:result");
<route>
<from uri="direct:start"/>
<enrich uri="direct:resource"/>
<to uri="direct:result"/>
</route>
Red Hat JBoss Fuse 6.3 Apache Camel Development Guide
278

aggregateOnException Refers to the Aggregate method.
The aggregateOnException
enables you to deal with
exceptions. For example, you can
suppress the exception or set a
custom message.
shareUnitOfWork false Camel 2.16: Shares the unit of
work with the parent and the
resource exchange. However, by
default, Enrich does not share the
unit of work between the parent
exchange and the resource
exchange. Also, the resource
exchange has its own individual
unit of work.
Content enrich using pollEnrich
The pollEnrich command treats the resource endpoint as a consumer. Instead of sending an
exchange to the resource endpoint, it polls the endpoint. By default, the poll returns immediately, if
there is no exchange available from the resource endpoint. For example, the following route reads a
file whose name is extracted from the header of an incoming JMS message:
And if you want to wait at most 20 seconds for the file to be ready, you can use a timeout as follows:
You can also specify an aggregation strategy for pollEnrich, as follows:
NOTE
The resource exchange passed to the aggregation strategy's aggregate() method
might be null, if the poll times out before an exchange is received.
from("activemq:queue:order")
.pollEnrich("file://order/data/additional?fileName=orderId")
.to("bean:processOrder");
from("activemq:queue:order")
.pollEnrich("file://order/data/additional?fileName=orderId", 20000) //
timeout is in milliseconds
.to("bean:processOrder");
.pollEnrich("file://order/data/additional?fileName=orderId", 20000,
aggregationStrategy)
CHAPTER 9. MESSAGE TRANSFORMATION
279

DATA FROM CURRENT EXCHANGE NOT USED
pollEnrich does not access any data from the current Exchange, so that, when
polling, it cannot use any of the existing headers you may have set on the
Exchange. For example, you cannot set a filename in the Exchange.FILE_NAME
header and use pollEnrich to consume only that file. For that, you must set the
filename in the endpoint URI.
Polling methods used by pollEnrich()
In general, the pollEnrich() enricher polls the consumer endpoint using one of the following polling
methods:
receiveNoWait() (used by default)
receive()
receive(long timeout)
The pollEnrich() command's timeout argument (specified in milliseconds) determines which
method gets called, as follows:
Timeout is 0 or not specified, receiveNoWait is called.
Timeout is negative, receive is called.
Otherwise, receive(timeout) is called.
pollEnrich example
In this example we enrich the message by loading the content from the file named inbox/data.txt.
And in XML DSL you do:
If there is no file then the message is empty. We can use a timeout to either wait (potential forever)
until a file exists, or use a timeout to wait a period. For example to wait up til 5 seconds you can do:
from("direct:start")
.pollEnrich("file:inbox?fileName=data.txt")
.to("direct:result");
<route>
<from uri="direct:start"/>
<pollEnrich uri="file:inbox?fileName=data.txt"/>
<to uri="direct:result"/>
</route>
<route>
<from uri="direct:start"/>
Red Hat JBoss Fuse 6.3 Apache Camel Development Guide
280

PollEnrich Options
The pollEnrich DSL command supports the following options:
Name Default Value Description
uri The endpoint uri for the external
service to enrich from. You must
use either uri or ref.
ref Refers to the endpoint for the
external service to enrich from.
You must use either uri or ref.
strategyRef Refers to an AggregationStrategy
to be used to merge the reply
from the external service, into a
single outgoing message. By
default Camel will use the reply
from the external service as
outgoing message.
timeout 0 Timeout in millis to use when
polling from the external service.
See below for important details
about the timeout.
9.2. CONTENT FILTER
Overview
The content filter pattern describes a scenario where you need to filter out extraneous content from a
message before delivering it to its intended recipient. For example, you might employ a content filter to
strip out confidential information from a message.
Figure 9.2. Content Filter Pattern
A common way to filter messages is to use an expression in the DSL, written in one of the supported
scripting languages (for example, XSLT, XQuery or JoSQL).
<pollEnrich uri="file:inbox?fileName=data.txt" timeout="5000"/>
<to uri="direct:result"/>
</route>
CHAPTER 9. MESSAGE TRANSFORMATION
281

Implementing a content filter
A content filter is essentially an application of a message processing technique for a particular
purpose. To implement a content filter, you can employ any of the following message processing
techniques:
Message translator—see message translators.
Processors—see Chapter 44, Implementing a Processor.
Bean integration.
XML configuration example
The following example shows how to configure the same route in XML:
Using an XPath filter
You can also use XPath to filter out part of the message you are interested in:
9.3. NORMALIZER
Overview
The normalizer pattern is used to process messages that are semantically equivalent, but arrive in
different formats. The normalizer transforms the incoming messages into a common format.
In Apache Camel, you can implement the normalizer pattern by combining a content-based router,
which detects the incoming message's format, with a collection of different message translators, which
transform the different incoming formats into a common format.
<camelContext xmlns="http://camel.apache.org/schema/spring">
<route>
<from uri="activemq:My.Queue"/>
<to uri="xslt:classpath:com/acme/content_filter.xsl"/>
<to uri="activemq:Another.Queue"/>
</route>
</camelContext>
<route>
<from uri="activemq:Input"/>
<setBody><xpath resultType="org.w3c.dom.Document">//foo:bar</xpath>
</setBody>
<to uri="activemq:Output"/>
</route>
Red Hat JBoss Fuse 6.3 Apache Camel Development Guide
282

Figure 9.3. Normalizer Pattern
Java DSL example
This example shows a Message Normalizer that converts two types of XML messages into a common
format. Messages in this common format are then filtered.
Using the Fluent Builders
In this case we're using a Java bean as the normalizer. The class looks like this
XML configuration example
// we need to normalize two types of incoming messages
from("direct:start")
.choice()
.when().xpath("/employee").to("bean:normalizer?
method=employeeToPerson")
.when().xpath("/customer").to("bean:normalizer?
method=customerToPerson")
.end()
.to("mock:result");
// Java
public class MyNormalizer {
public void employeeToPerson(Exchange exchange,
@XPath("/employee/name/text()") String name) {
exchange.getOut().setBody(createPerson(name));
}
public void customerToPerson(Exchange exchange,
@XPath("/customer/@name") String name) {
exchange.getOut().setBody(createPerson(name));
}
private String createPerson(String name) {
return "<person name=\" + name + \"/>";
}
}
CHAPTER 9. MESSAGE TRANSFORMATION
283

The same example in the XML DSL
9.4. CLAIM CHECK
Claim Check
The claim check pattern, shown in Figure 9.4, “Claim Check Pattern” , allows you to replace message
content with a claim check (a unique key), which can be used to retrieve the message content at a later
time. The message content is stored temporarily in a persistent store like a database or file system.
This pattern is very useful when message content is very large (thus it would be expensive to send
around) and not all components require all information.
It can also be useful in situations where you cannot trust the information with an outside party; in this
case, you can use the Claim Check to hide the sensitive portions of data.
Figure 9.4. Claim Check Pattern
Java DSL example
The following example shows how to replace a message body with a claim check and restore the body
at a later step.
<camelContext xmlns="http://camel.apache.org/schema/spring">
<route>
<from uri="direct:start"/>
<choice>
<when>
<xpath>/employee</xpath>
<to uri="bean:normalizer?method=employeeToPerson"/>
</when>
<when>
<xpath>/customer</xpath>
<to uri="bean:normalizer?method=customerToPerson"/>
</when>
</choice>
<to uri="mock:result"/>
</route>
</camelContext>
<bean id="normalizer" class="org.apache.camel.processor.MyNormalizer"/>
Red Hat JBoss Fuse 6.3 Apache Camel Development Guide
284

The next step in the pipeline is the mock:testCheckpoint endpoint, which checks that the message
body has been removed, the claim check added, and so on.
XML DSL example
The preceding example can also be written in XML, as follows:
checkLuggage bean
The message is first sent to the checkLuggage bean which is implemented as follows:
This bean stores the message body into the data store, using the custId as the claim check. In this
example, we are using a HashMap to store the message body; in a real application you would use a
database or the file system. The claim check is added as a message header for later use and, finally, we
remove the body from the message and pass it down the pipeline.
testCheckpoint endpoint
The example route is just a Pipeline. In a real application, you would substitute some other steps for
the mock:testCheckpoint endpoint.
dataEnricher bean
To add the message body back into the message, we use the dataEnricher bean, which is
implemented as follows:
from("direct:start").to("bean:checkLuggage", "mock:testCheckpoint",
"bean:dataEnricher", "mock:result");
<route>
<from uri="direct:start"/>
<pipeline>
<to uri="bean:checkLuggage"/>
<to uri="mock:testCheckpoint"/>
<to uri="bean:dataEnricher"/>
<to uri="mock:result"/>
</pipeline>
</route>
public static final class CheckLuggageBean {
public void checkLuggage(Exchange exchange, @Body String body,
@XPath("/order/@custId") String custId) {
// store the message body into the data store, using the custId as
the claim check
dataStore.put(custId, body);
// add the claim check as a header
exchange.getIn().setHeader("claimCheck", custId);
// remove the body from the message
exchange.getIn().setBody(null);
}
}
public static final class DataEnricherBean {
CHAPTER 9. MESSAGE TRANSFORMATION
285

This bean queries the data store, using the claim check as the key, and then adds the recovered data
back into the message body. The bean then deletes the message data from the data store and removes
the claimCheck header from the message.
9.5. SORT
Sort
The sort pattern is used to sort the contents of a message body, assuming that the message body
contains a list of items that can be sorted.
By default, the contents of the message are sorted using a default comparator that handles numeric
values or strings. You can provide your own comparator and you can specify an expression that returns
the list to be sorted (the expression must be convertible to java.util.List).
Java DSL example
The following example generates the list of items to sort by tokenizing on the line break character:
You can pass in your own comparator as the second argument to sort():
XML configuration example
You can configure the same routes in Spring XML.
The following example generates the list of items to sort by tokenizing on the line break character:
public void addDataBackIn(Exchange exchange, @Header("claimCheck")
String claimCheck) {
// query the data store using the claim check as the key and add
the data
// back into the message body
exchange.getIn().setBody(dataStore.get(claimCheck));
// remove the message data from the data store
dataStore.remove(claimCheck);
// remove the claim check header
exchange.getIn().removeHeader("claimCheck");
}
}
from("file://inbox").sort(body().tokenize("\n")).to("bean:MyServiceBean.pr
ocessLine");
from("file://inbox").sort(body().tokenize("\n"), new
MyReverseComparator()).to("bean:MyServiceBean.processLine");
<route>
<from uri="file://inbox"/>
<sort>
<simple>body</simple>
</sort>
<beanRef ref="myServiceBean" method="processLine"/>
</route>
Red Hat JBoss Fuse 6.3 Apache Camel Development Guide
286

And to use a custom comparator, you can reference it as a Spring bean:
Besides <simple>, you can supply an expression using any language you like, so long as it returns a
list.
Options
The sort DSL command supports the following options:
Name Default Value Description
comparatorRef Refers to a custom
java.util.Comparator to
use for sorting the message body.
Camel will by default use a
comparator which does a A..Z
sorting.
9.6. VALIDATE
Overview
The validate pattern provides a convenient syntax to check whether the content of a message is valid.
The validate DSL command takes a predicate expression as its sole argument: if the predicate
evaluates to true, the route continues processing normally; if the predicate evaluates to false, a
PredicateValidationException is thrown.
Java DSL example
The following route validates the body of the current message using a regular expression:
You can also validate a message header—for example:
<route>
<from uri="file://inbox"/>
<sort comparatorRef="myReverseComparator">
<simple>body</simple>
</sort>
<beanRef ref="MyServiceBean" method="processLine"/>
</route>
<bean id="myReverseComparator" class="com.mycompany.MyReverseComparator"/>
from("jms:queue:incoming")
.validate(body(String.class).regex("^\\w{10}\\,\\d{2}\\,\\w{24}$"))
.to("bean:MyServiceBean.processLine");
from("jms:queue:incoming")
.validate(header("bar").isGreaterThan(100))
.to("bean:MyServiceBean.processLine");
CHAPTER 9. MESSAGE TRANSFORMATION
287

And you can use validate with the simple expression language:
XML DSL example
To use validate in the XML DSL, the recommended approach is to use the simple expression language:
You can also validate a message header—for example:
from("jms:queue:incoming")
.validate(simple("${in.header.bar} == 100"))
.to("bean:MyServiceBean.processLine");
<route>
<from uri="jms:queue:incoming"/>
<validate>
<simple>${body} regex ^\\w{10}\\,\\d{2}\\,\\w{24}$</simple>
</validate>
<beanRef ref="myServiceBean" method="processLine"/>
</route>
<bean id="myServiceBean" class="com.mycompany.MyServiceBean"/>
<route>
<from uri="jms:queue:incoming"/>
<validate>
<simple>${in.header.bar} == 100</simple>
</validate>
<beanRef ref="myServiceBean" method="processLine"/>
</route>
<bean id="myServiceBean" class="com.mycompany.MyServiceBean"/>
Red Hat JBoss Fuse 6.3 Apache Camel Development Guide
288

CHAPTER 10. MESSAGING ENDPOINTS
Abstract
The messaging endpoint patterns describe various features and qualities of service that can be
configured on an endpoint.
10.1. MESSAGING MAPPER
Overview
The messaging mapper pattern describes how to map domain objects to and from a canonical message
format, where the message format is chosen to be as platform neutral as possible. The chosen message
format should be suitable for transmission through a message bus , where the message bus is the
backbone for integrating a variety of different systems, some of which might not be object-oriented.
Many different approaches are possible, but not all of them fulfill the requirements of a messaging
mapper. For example, an obvious way to transmit an object is to use object serialization, which enables
you to write an object to a data stream using an unambiguous encoding (supported natively in Java).
However, this is not a suitable approach to use for the messaging mapper pattern, however, because
the serialization format is understood only by Java applications. Java object serialization creates an
impedance mismatch between the original application and the other applications in the messaging
system.
The requirements for a messaging mapper can be summarized as follows:
The canonical message format used to transmit domain objects should be suitable for
consumption by non-object oriented applications.
The mapper code should be implemented separately from both the domain object code and the
messaging infrastructure. Apache Camel helps fulfill this requirement by providing hooks that
can be used to insert mapper code into a route.
The mapper might need to find an effective way of dealing with certain object-oriented
concepts such as inheritance, object references, and object trees. The complexity of these
issues varies from application to application, but the aim of the mapper implementation must
always be to create messages that can be processed effectively by non-object-oriented
applications.
Finding objects to map
You can use one of the following mechanisms to find the objects to map:
Find a registered bean. — For singleton objects and small numbers of objects, you could use the
CamelContext registry to store references to beans. For example, if a bean instance is
instantiated using Spring XML, it is automatically entered into the registry, where the bean is
identified by the value of its id attribute.
Select objects using the JoSQL language. — If all of the objects you want to access are already
instantiated at runtime, you could use the JoSQL language to locate a specific object (or
objects). For example, if you have a class, org.apache.camel.builder.sql.Person, with
CHAPTER 10. MESSAGING ENDPOINTS
289

a name bean property and the incoming message has a UserName header, you could select the
object whose name property equals the value of the UserName header using the following
code:
Where the syntax, :HeaderName, is used to substitute the value of a header in a JoSQL
expression.
Dynamic — For a more scalable solution, it might be necessary to read object data from a
database. In some cases, the existing object-oriented application might already provide a
finder object that can load objects from the database. In other cases, you might have to write
some custom code to extract objects from a database, and in these cases the JDBC
component and the SQL component might be useful.
10.2. EVENT DRIVEN CONSUMER
Overview
The event-driven consumer pattern, shown in Figure 10.1, “Event Driven Consumer Pattern” , is a pattern
for implementing the consumer endpoint in a Apache Camel component, and is only relevant to
programmers who need to develop a custom component in Apache Camel. Existing components
already have a consumer implementation pattern hard-wired into them.
Figure 10.1. Event Driven Consumer Pattern
Consumers that conform to this pattern provide an event method that is automatically called by the
messaging channel or transport layer whenever an incoming message is received. One of the
characteristics of the event-driven consumer pattern is that the consumer endpoint itself does not
provide any threads to process the incoming messages. Instead, the underlying transport or
messaging channel implicitly provides a processor thread when it invokes the exposed event method
(which blocks for the duration of the message processing).
For more details about this implementation pattern, see Section 47.1.3, “Consumer Patterns and
Threading” and Chapter 50, Consumer Interface.
10.3. POLLING CONSUMER
import static org.apache.camel.builder.sql.SqlBuilder.sql;
import org.apache.camel.Expression;
...
Expression expression = sql("SELECT * FROM
org.apache.camel.builder.sql.Person where name = :UserName");
Object value = expression.evaluate(exchange);
Red Hat JBoss Fuse 6.3 Apache Camel Development Guide
290

Overview
The polling consumer pattern, shown in Figure 10.2, “Polling Consumer Pattern” , is a pattern for
implementing the consumer endpoint in a Apache Camel component, so it is only relevant to
programmers who need to develop a custom component in Apache Camel. Existing components
already have a consumer implementation pattern hard-wired into them.
Consumers that conform to this pattern expose polling methods, receive(), receive(long
timeout), and receiveNoWait() that return a new exchange object, if one is available from the
monitored resource. A polling consumer implementation must provide its own thread pool to perform
the polling.
For more details about this implementation pattern, see Section 47.1.3, “Consumer Patterns and
Threading”, Chapter 50, Consumer Interface, and Section 46.2, “Using the Consumer Template” .
Figure 10.2. Polling Consumer Pattern
Scheduled poll consumer
Many of the Apache Camel consumer endpoints employ a scheduled poll pattern to receive messages
at the start of a route. That is, the endpoint appears to implement an event-driven consumer interface,
but internally a scheduled poll is used to monitor a resource that provides the incoming messages for
the endpoint.
See Section 50.2, “Implementing the Consumer Interface” for details of how to implement this pattern.
Quartz component
You can use the quartz component to provide scheduled delivery of messages using the Quartz
enterprise scheduler. See Quartz in the Apache Camel Component Reference Guide and Quartz
Component for details.
10.4. COMPETING CONSUMERS
Overview
The competing consumers pattern, shown in Figure 10.3, “Competing Consumers Pattern” , enables
multiple consumers to pull messages from the same queue, with the guarantee that each message is
consumed once only. This pattern can be used to replace serial message processing with concurrent
message processing (bringing a corresponding reduction in response latency).
CHAPTER 10. MESSAGING ENDPOINTS
291

Figure 10.3. Competing Consumers Pattern
The following components demonstrate the competing consumers pattern:
the section called “JMS based competing consumers”
the section called “SEDA based competing consumers”
JMS based competing consumers
A regular JMS queue implicitly guarantees that each message can only be consumed at once. Hence, a
JMS queue automatically supports the competing consumers pattern. For example, you could define
three competing consumers that pull messages from the JMS queue, HighVolumeQ, as follows:
Where the CXF (Web services) endpoints, replica01, replica02, and replica03, process
messages from the HighVolumeQ queue in parallel.
Alternatively, you can set the JMS query option, concurrentConsumers, to create a thread pool of
competing consumers. For example, the following route creates a pool of three competing threads that
pick messages from the specified queue:
And the concurrentConsumers option can also be specified in XML DSL, as follows:
from("jms:HighVolumeQ").to("cxf:bean:replica01");
from("jms:HighVolumeQ").to("cxf:bean:replica02");
from("jms:HighVolumeQ").to("cxf:bean:replica03");
from("jms:HighVolumeQ?concurrentConsumers=3").to("cxf:bean:replica01");
Red Hat JBoss Fuse 6.3 Apache Camel Development Guide
292

NOTE
JMS topics cannot support the competing consumers pattern. By definition, a JMS topic
is intended to send multiple copies of the same message to different consumers.
Therefore, it is not compatible with the competing consumers pattern.
SEDA based competing consumers
The purpose of the SEDA component is to simplify concurrent processing by breaking the computation
into stages. A SEDA endpoint essentially encapsulates an in-memory blocking queue (implemented by
java.util.concurrent.BlockingQueue). Therefore, you can use a SEDA endpoint to break a
route into stages, where each stage might use multiple threads. For example, you can define a SEDA
route consisting of two stages, as follows:
Where the first stage contains a single thread that consumes message from a file endpoint,
file://var/messages, and routes them to a SEDA endpoint, seda:fanout. The second stage
contains three threads: a thread that routes exchanges to cxf:bean:replica01, a thread that routes
exchanges to cxf:bean:replica02, and a thread that routes exchanges to cxf:bean:replica03.
These three threads compete to take exchange instances from the SEDA endpoint, which is
implemented using a blocking queue. Because the blocking queue uses locking to prevent more than
one thread from accessing the queue at a time, you are guaranteed that each exchange instance can
only be consumed once.
For a discussion of the differences between a SEDA endpoint and a thread pool created by thread(),
see chapter "SEDA" in "Apache Camel Component Reference" .
10.5. MESSAGE DISPATCHER
Overview
The message dispatcher pattern, shown in Figure 10.4, “Message Dispatcher Pattern” , is used to
consume messages from a channel and then distribute them locally to performers, which are
responsible for processing the messages. In a Apache Camel application, performers are usually
represented by in-process endpoints, which are used to transfer messages to another section of the
route.
<route>
<from uri="jms:HighVolumeQ?concurrentConsumers=3"/>
<to uri="cxf:bean:replica01"/>
</route>
// Stage 1: Read messages from file system.
from("file://var/messages").to("seda:fanout");
// Stage 2: Perform concurrent processing (3 threads).
from("seda:fanout").to("cxf:bean:replica01");
from("seda:fanout").to("cxf:bean:replica02");
from("seda:fanout").to("cxf:bean:replica03");
CHAPTER 10. MESSAGING ENDPOINTS
293

Figure 10.4. Message Dispatcher Pattern
You can implement the message dispatcher pattern in Apache Camel using one of the following
approaches:
the section called “JMS selectors”
the section called “JMS selectors in ActiveMQ”
the section called “Content-based router”
JMS selectors
If your application consumes messages from a JMS queue, you can implement the message dispatcher
pattern using JMS selectors. A JMS selector is a predicate expression involving JMS headers and JMS
properties. If the selector evaluates to true, the JMS message is allowed to reach the consumer, and if
the selector evaluates to false, the JMS message is blocked. In many respects, a JMS selector is like a
filter processor, but it has the additional advantage that the filtering is implemented inside the JMS
provider. This means that a JMS selector can block messages before they are transmitted to the
Apache Camel application. This provides a significant efficiency advantage.
In Apache Camel, you can define a JMS selector on a consumer endpoint by setting the selector
query option on a JMS endpoint URI. For example:
Where the predicates that appear in a selector string are based on a subset of the SQL92 conditional
expression syntax (for full details, see the JMS specification). The identifiers appearing in a selector
string can refer either to JMS headers or to JMS properties. For example, in the preceding routes, the
from("jms:dispatcher?selector=CountryCode='US'").to("cxf:bean:replica01");
from("jms:dispatcher?selector=CountryCode='IE'").to("cxf:bean:replica02");
from("jms:dispatcher?selector=CountryCode='DE'").to("cxf:bean:replica03");
Red Hat JBoss Fuse 6.3 Apache Camel Development Guide
294

sender sets a JMS property called CountryCode.
If you want to add a JMS property to a message from within your Apache Camel application, you can do
so by setting a message header (either on In message or on Out messages). When reading or writing to
JMS endpoints, Apache Camel maps JMS headers and JMS properties to, and from, its native message
headers.
Technically, the selector strings must be URL encoded according to the application/x-www-form-
urlencoded MIME format (see the HTML specification). In practice, the &(ampersand) character
might cause difficulties because it is used to delimit each query option in the URI. For more complex
selector strings that might need to embed the & character, you can encode the strings using the
java.net.URLEncoder utility class. For example:
Where the UTF-8 encoding must be used.
JMS selectors in ActiveMQ
You can also define JMS selectors on ActiveMQ endpoints. For example:
For more details, see ActiveMQ: JMS Selectors and ActiveMQ Message Properties .
Content-based router
The essential difference between the content-based router pattern and the message dispatcher
pattern is that a content-based router dispatches messages to physically separate destinations
(remote endpoints), and a message dispatcher dispatches messages locally, within the same process
space. In Apache Camel, the distinction between these two patterns is determined by the target
endpoint. The same router logic is used to implement both a content-based router and a message
dispatcher. When the target endpoint is remote, the route defines a content-based router. When the
target endpoint is in-process, the route defines a message dispatcher.
For details and examples of how to use the content-based router pattern see Section 8.1, “Content-
Based Router”.
10.6. SELECTIVE CONSUMER
Overview
The selective consumer pattern, shown in Figure 10.5, “Selective Consumer Pattern” , describes a
consumer that applies a filter to incoming messages, so that only messages meeting specific selection
criteria are processed.
from("jms:dispatcher?selector=" +
java.net.URLEncoder.encode("CountryCode='US'","UTF-8")).
to("cxf:bean:replica01");
from("activemq:dispatcher?
selector=CountryCode='US'").to("cxf:bean:replica01");
from("activemq:dispatcher?
selector=CountryCode='IE'").to("cxf:bean:replica02");
from("activemq:dispatcher?
selector=CountryCode='DE'").to("cxf:bean:replica03");
CHAPTER 10. MESSAGING ENDPOINTS
295

Figure 10.5. Selective Consumer Pattern
You can implement the selective consumer pattern in Apache Camel using one of the following
approaches:
the section called “JMS selector”
the section called “JMS selector in ActiveMQ”
the section called “Message filter”
JMS selector
A JMS selector is a predicate expression involving JMS headers and JMS properties. If the selector
evaluates to true, the JMS message is allowed to reach the consumer, and if the selector evaluates to
false, the JMS message is blocked. For example, to consume messages from the queue, selective,
and select only those messages whose country code property is equal to US, you can use the following
Java DSL route:
Where the selector string, CountryCode='US', must be URL encoded (using UTF-8 characters) to
avoid trouble with parsing the query options. This example presumes that the JMS property,
CountryCode, is set by the sender. For more details about JMS selectors, see the section called “JMS
selectors”.
NOTE
If a selector is applied to a JMS queue, messages that are not selected remain on the
queue and are potentially available to other consumers attached to the same queue.
JMS selector in ActiveMQ
You can also define JMS selectors on ActiveMQ endpoints. For example:
For more details, see ActiveMQ: JMS Selectors and ActiveMQ Message Properties .
Message filter
from("jms:selective?selector=" +
java.net.URLEncoder.encode("CountryCode='US'","UTF-8")).
to("cxf:bean:replica01");
from("acivemq:selective?selector=" +
java.net.URLEncoder.encode("CountryCode='US'","UTF-8")).
to("cxf:bean:replica01");
Red Hat JBoss Fuse 6.3 Apache Camel Development Guide
296

If it is not possible to set a selector on the consumer endpoint, you can insert a filter processor into
your route instead. For example, you can define a selective consumer that processes only messages
with a US country code using Java DSL, as follows:
The same route can be defined using XML configuration, as follows:
For more information about the Apache Camel filter processor, see Message Filter.
WARNING
Be careful about using a message filter to select messages from a JMS queue.
When using a filter processor, blocked messages are simply discarded. Hence, if
the messages are consumed from a queue (which allows each message to be
consumed only once—see Section 10.4, “Competing Consumers”), then blocked
messages are not processed at all. This might not be the behavior you want.
10.7. DURABLE SUBSCRIBER
Overview
A durable subscriber, as shown in Figure 10.6, “Durable Subscriber Pattern” , is a consumer that wants
to receive all of the messages sent over a particular publish-subscribe channel, including messages
sent while the consumer is disconnected from the messaging system. This requires the messaging
system to store messages for later replay to the disconnected consumer. There also has to be a
mechanism for a consumer to indicate that it wants to establish a durable subscription. Generally, a
publish-subscribe channel (or topic) can have both durable and non-durable subscribers, which behave
as follows:
non-durable subscriber—Can have two states: connected and disconnected. While a non-
durable subscriber is connected to a topic, it receives all of the topic's messages in real time.
However, a non-durable subscriber never receives messages sent to the topic while the
subscriber is disconnected.
durable subscriber—Can have two states: connected and inactive. The inactive state means that
the durable subscriber is disconnected from the topic, but wants to receive the messages that
arrive in the interim. When the durable subscriber reconnects to the topic, it receives a replay
from("seda:a").filter(header("CountryCode").isEqualTo("US")).process(myPro
cessor);
<camelContext id="buildCustomProcessorWithFilter"
xmlns="http://camel.apache.org/schema/spring">
<route>
<from uri="seda:a"/>
<filter>
<xpath>$CountryCode = 'US'</xpath>
<process ref="#myProcessor"/>
</filter>
</route>
</camelContext>
CHAPTER 10. MESSAGING ENDPOINTS
297

of all the messages sent while it was inactive.
Figure 10.6. Durable Subscriber Pattern
JMS durable subscriber
The JMS component implements the durable subscriber pattern. In order to set up a durable
subscription on a JMS endpoint, you must specify a client ID, which identifies this particular connection,
and a durable subscription name, which identifies the durable subscriber. For example, the following
route sets up a durable subscription to the JMS topic, news, with a client ID of conn01 and a durable
subscription name of John.Doe:
You can also set up a durable subscription using the ActiveMQ endpoint:
If you want to process the incoming messages concurrently, you can use a SEDA endpoint to fan out
the route into multiple, parallel segments, as follows:
Where each message is processed only once, because the SEDA component supports the competing
consumers pattern.
Alternative example
from("jms:topic:news?clientId=conn01&durableSubscriptionName=John.Doe").
to("cxf:bean:newsprocessor");
from("activemq:topic:news?
clientId=conn01&durableSubscriptionName=John.Doe").
to("cxf:bean:newsprocessor");
from("jms:topic:news?clientId=conn01&durableSubscriptionName=John.Doe").
to("seda:fanout");
from("seda:fanout").to("cxf:bean:newsproc01");
from("seda:fanout").to("cxf:bean:newsproc02");
from("seda:fanout").to("cxf:bean:newsproc03");
Red Hat JBoss Fuse 6.3 Apache Camel Development Guide
298

Another alternative is to combine the Message Dispatcher or Content-Based Router with File
component or JPA component components for durable subscribers then something like SEDA
component for non-durable.
Here is a simple example of creating durable subscribers to a chapter "JMS" in "Apache Camel
Component Reference" topic
Using the Fluent Builders
Using the Spring XML Extensions
Here is another example of JMS durable subscribers, but this time using virtual topics (recommended
by AMQ over durable subscriptions)
Using the Fluent Builders
Using the Spring XML Extensions
from("direct:start").to("activemq:topic:foo");
from("activemq:topic:foo?
clientId=1&durableSubscriptionName=bar1").to("mock:result1");
from("activemq:topic:foo?
clientId=2&durableSubscriptionName=bar2").to("mock:result2");
<route>
<from uri="direct:start"/>
<to uri="activemq:topic:foo"/>
</route>
<route>
<from uri="activemq:topic:foo?
clientId=1&durableSubscriptionName=bar1"/>
<to uri="mock:result1"/>
</route>
<route>
<from uri="activemq:topic:foo?
clientId=2&durableSubscriptionName=bar2"/>
<to uri="mock:result2"/>
</route>
from("direct:start").to("activemq:topic:VirtualTopic.foo");
from("activemq:queue:Consumer.1.VirtualTopic.foo").to("mock:result1");
from("activemq:queue:Consumer.2.VirtualTopic.foo").to("mock:result2");
<route>
<from uri="direct:start"/>
<to uri="activemq:topic:VirtualTopic.foo"/>
</route>
<route>
CHAPTER 10. MESSAGING ENDPOINTS
299

10.8. IDEMPOTENT CONSUMER
Overview
The idempotent consumer pattern is used to filter out duplicate messages. For example, consider a
scenario where the connection between a messaging system and a consumer endpoint is abruptly lost
due to some fault in the system. If the messaging system was in the middle of transmitting a message,
it might be unclear whether or not the consumer received the last message. To improve delivery
reliability, the messaging system might decide to redeliver such messages as soon as the connection is
re-established. Unfortunately, this entails the risk that the consumer might receive duplicate
messages and, in some cases, the effect of duplicating a message may have undesirable consequences
(such as debiting a sum of money twice from your account). In this scenario, an idempotent consumer
could be used to weed out undesired duplicates from the message stream.
Camel provides the following Idempotent Consumer implementations:
MemoryIdempotentRepository
File
HazelcastIdempotentRepository
JdbcMessageIdRepository
JpaMessageIdRepository
Idempotent consumer with in-memory cache
In Apache Camel, the idempotent consumer pattern is implemented by the idempotentConsumer()
processor, which takes two arguments:
messageIdExpression — An expression that returns a message ID string for the current
message.
messageIdRepository — A reference to a message ID repository, which stores the IDs of all
the messages received.
As each message comes in, the idempotent consumer processor looks up the current message ID in
the repository to see if this message has been seen before. If yes, the message is discarded; if no, the
message is allowed to pass and its ID is added to the repository.
The code shown in Example 10.1, “Filtering Duplicate Messages with an In-memory Cache” uses the
TransactionID header to filter out duplicates.
Example 10.1. Filtering Duplicate Messages with an In-memory Cache
<from uri="activemq:queue:Consumer.1.VirtualTopic.foo"/>
<to uri="mock:result1"/>
</route>
<route>
<from uri="activemq:queue:Consumer.2.VirtualTopic.foo"/>
<to uri="mock:result2"/>
</route>
Red Hat JBoss Fuse 6.3 Apache Camel Development Guide
300

Where the call to memoryMessageIdRepository(200) creates an in-memory cache that can hold
up to 200 message IDs.
You can also define an idempotent consumer using XML configuration. For example, you can define the
preceding route in XML, as follows:
NOTE
From Camel 2.17, Idempotent Repository supports optional serialized headers.
Idempotent consumer with JPA repository
The in-memory cache suffers from the disadvantages of easily running out of memory and not working
in a clustered environment. To overcome these disadvantages, you can use a Java Persistent API (JPA)
based repository instead. The JPA message ID repository uses an object-oriented database to store
the message IDs. For example, you can define a route that uses a JPA repository for the idempotent
consumer, as follows:
import static
org.apache.camel.processor.idempotent.MemoryMessageIdRepository.memoryMe
ssageIdRepository;
...
RouteBuilder builder = new RouteBuilder() {
public void configure() {
from("seda:a")
.idempotentConsumer(
header("TransactionID"),
memoryMessageIdRepository(200)
).to("seda:b");
}
};
<camelContext id="buildIdempotentConsumer"
xmlns="http://camel.apache.org/schema/spring">
<route>
<from uri="seda:a"/>
<idempotentConsumer messageIdRepositoryRef="MsgIDRepos">
<simple>header.TransactionID</simple>
<to uri="seda:b"/>
</idempotentConsumer>
</route>
</camelContext>
<bean id="MsgIDRepos"
class="org.apache.camel.processor.idempotent.MemoryMessageIdRepository">
<!-- Specify the in-memory cache size. -->
<constructor-arg type="int" value="200"/>
</bean>
import org.springframework.orm.jpa.JpaTemplate;
import org.apache.camel.spring.SpringRouteBuilder;
import static
CHAPTER 10. MESSAGING ENDPOINTS
301

The JPA message ID repository is initialized with two arguments:
JpaTemplate instance—Provides the handle for the JPA database.
processor name—Identifies the current idempotent consumer processor.
The SpringRouteBuilder.bean() method is a shortcut that references a bean defined in the
Spring XML file. The JpaTemplate bean provides a handle to the underlying JPA database. See the
JPA documentation for details of how to configure this bean.
For more details about setting up a JPA repository, see JPA Component documentation, the Spring
JPA documentation, and the sample code in the Camel JPA unit test .
Spring XML example
The following example uses the myMessageId header to filter out duplicates:
Idempotent consumer with JDBC repository
A JDBC repository is also supported for storing message IDs in the idempotent consumer pattern. The
implementation of the JDBC repository is provided by the SQL component, so if you are using the
Maven build system, add a dependency on the camel-sql artifact.
org.apache.camel.processor.idempotent.jpa.JpaMessageIdRepository.jpaMessag
eIdRepository;
...
RouteBuilder builder = new SpringRouteBuilder() {
public void configure() {
from("seda:a").idempotentConsumer(
header("TransactionID"),
jpaMessageIdRepository(bean(JpaTemplate.class),
"myProcessorName")
).to("seda:b");
}
};
<!-- repository for the idempotent consumer -->
<bean id="myRepo"
class="org.apache.camel.processor.idempotent.MemoryIdempotentRepository"/>
<camelContext xmlns="http://camel.apache.org/schema/spring">
<route>
<from uri="direct:start"/>
<idempotentConsumer messageIdRepositoryRef="myRepo">
<!-- use the messageId header as key for identifying duplicate
messages -->
<header>messageId</header>
<!-- if not a duplicate send it to this mock endpoint -->
<to uri="mock:result"/>
</idempotentConsumer>
</route>
</camelContext>
Red Hat JBoss Fuse 6.3 Apache Camel Development Guide
302

You can use the SingleConnectionDataSource JDBC wrapper class from the Spring persistence
API in order to instantiate the connection to a SQL database. For example, to instantiate a JDBC
connection to a HyperSQL database instance, you could define the following JDBC data source:
NOTE
The preceding JDBC data source uses the HyperSQL mem protocol, which creates a
memory-only database instance. This is a toy implementation of the HyperSQL database
which is not actually persistent.
Using the preceding data source, you can define an idempotent consumer pattern that uses the JDBC
message ID repository, as follows:
How to handle duplicate messages in the route
Available as of Camel 2.8
You can now set the skipDuplicate option to false which instructs the idempotent consumer to
route duplicate messages as well. However the duplicate message has been marked as duplicate by
having a property on the Exchange set to true. We can leverage this fact by using a Content-Based
Router or Message Filter to detect this and handle duplicate messages.
<bean id="dataSource"
class="org.springframework.jdbc.datasource.SingleConnectionDataSource">
<property name="driverClassName" value="org.hsqldb.jdbcDriver"/>
<property name="url" value="jdbc:hsqldb:mem:camel_jdbc"/>
<property name="username" value="sa"/>
<property name="password" value=""/>
</bean>
<bean id="messageIdRepository"
class="org.apache.camel.processor.idempotent.jdbc.JdbcMessageIdRepository"
>
<constructor-arg ref="dataSource" />
<constructor-arg value="myProcessorName" />
</bean>
<camel:camelContext>
<camel:errorHandler id="deadLetterChannel" type="DeadLetterChannel"
deadLetterUri="mock:error">
<camel:redeliveryPolicy maximumRedeliveries="0"
maximumRedeliveryDelay="0" logStackTrace="false" />
</camel:errorHandler>
<camel:route id="JdbcMessageIdRepositoryTest"
errorHandlerRef="deadLetterChannel">
<camel:from uri="direct:start" />
<camel:idempotentConsumer messageIdRepositoryRef="messageIdRepository">
<camel:header>messageId</camel:header>
<camel:to uri="mock:result" />
</camel:idempotentConsumer>
</camel:route>
</camel:camelContext>
CHAPTER 10. MESSAGING ENDPOINTS
303

For example in the following example we use the Message Filter to send the message to a duplicate
endpoint, and then stop continue routing that message.
The sample example in XML DSL would be:
How to handle duplicate message in a clustered environment with a data grid
If you have running Camel in a clustered environment, a in memory idempotent repository doesn't
from("direct:start")
// instruct idempotent consumer to not skip duplicates as we will
filter then our self
.idempotentConsumer(header("messageId")).messageIdRepository(repo).skipDup
licate(false)
.filter(property(Exchange.DUPLICATE_MESSAGE).isEqualTo(true))
// filter out duplicate messages by sending them to someplace
else and then stop
.to("mock:duplicate")
.stop()
.end()
// and here we process only new messages (no duplicates)
.to("mock:result");
<!-- idempotent repository, just use a memory based for testing -->
<bean id="myRepo"
class="org.apache.camel.processor.idempotent.MemoryIdempotentRepository"/>
<camelContext xmlns="http://camel.apache.org/schema/spring">
<route>
<from uri="direct:start"/>
<!-- we do not want to skip any duplicate messages -->
<idempotentConsumer messageIdRepositoryRef="myRepo"
skipDuplicate="false">
<!-- use the messageId header as key for identifying
duplicate messages -->
<header>messageId</header>
<!-- we will to handle duplicate messages using a filter -->
<filter>
<!-- the filter will only react on duplicate messages,
if this property is set on the Exchange -->
<property>CamelDuplicateMessage</property>
<!-- and send the message to this mock, due its part of
an unit test -->
<!-- but you can of course do anything as its part of the
route -->
<to uri="mock:duplicate"/>
<!-- and then stop -->
<stop/>
</filter>
<!-- here we route only new messages -->
<to uri="mock:result"/>
</idempotentConsumer>
</route>
</camelContext>
Red Hat JBoss Fuse 6.3 Apache Camel Development Guide
304

work (see above). You can setup either a central database or use the idempotent consumer
implementation based on the Hazelcast data grid. Hazelcast finds the nodes over multicast (which is
default - configure Hazelcast for tcp-ip) and creates automatically a map based repository:
You have to define how long the repository should hold each message id (default is to delete it never).
To avoid that you run out of memory you should create an eviction strategy based on the Hazelcast
configuration. For additional information see camel-hazelcast.
See this Idempotent Repository tutorial to learn more about how to setup such an idempotent
repository on two cluster nodes using Apache Karaf.
Options
The Idempotent Consumer has the following options:
Option Default Description
eager true Camel 2.0: Eager controls
whether Camel adds the message
to the repository before or after
the exchange has been
processed. If enabled before then
Camel will be able to detect
duplicate messages even when
messages are currently in
progress. By disabling Camel will
only detect duplicates when a
message has successfully been
processed.
messageIdRepositoryRef null A reference to a
IdempotentRepository to
lookup in the registry. This option
is mandatory when using XML
DSL.
skipDuplicate true Camel 2.8: Sets whether to skip
duplicate messages. If set to
false then the message will be
continued. However the Exchange
has been marked as a duplicate
by having the
Exchange.DUPLICATE_MESS
AG exchange property set to a
Boolean.TRUE value.
HazelcastIdempotentRepository idempotentRepo = new
HazelcastIdempotentRepository("myrepo");
from("direct:in").idempotentConsumer(header("messageId"),
idempotentRepo).to("mock:out");
CHAPTER 10. MESSAGING ENDPOINTS
305

completionEager false Camel 2.16: Sets whether to
complete the Idempotent
consumer eager, when the
exchange is done. If you set the
completeEager option true,
then the Idempotent Consumer
triggers its completion when the
exchange reaches till the end of
the idempotent consumer pattern
block. However, if the exchange
continues to route even after the
end block, then it does not affect
the state of the idempotent
consumer. If you set the
completeEager option false,
then the Idempotent Consumer
triggers its completion after the
exchange is done and is being
routed. However, if the exchange
continues to route even after the
block ends, then it also affects
the state of the idempotent
consumer. For example, due to an
exception if the exchange fails,
then the state of the idempotent
consumer will be a rollback.
10.9. TRANSACTIONAL CLIENT
Overview
The transactional client pattern, shown in Figure 10.7, “Transactional Client Pattern” , refers to
messaging endpoints that can participate in a transaction. Apache Camel supports transactions using
Spring transaction management.
Figure 10.7. Transactional Client Pattern
Transaction oriented endpoints
Red Hat JBoss Fuse 6.3 Apache Camel Development Guide
306

Not all Apache Camel endpoints support transactions. Those that do are called transaction oriented
endpoints (or TOEs). For example, both the JMS component and the ActiveMQ component support
transactions.
To enable transactions on a component, you must perform the appropriate initialization before adding
the component to the CamelContext. This entails writing code to initialize your transactional
components explicitly.
References
The details of configuring transactions in Apache Camel are beyond the scope of this guide. For full
details of how to use transactions, see the Apache Camel Transaction Guide.
10.10. MESSAGING GATEWAY
Overview
The messaging gateway pattern, shown in Figure 10.8, “Messaging Gateway Pattern” , describes an
approach to integrating with a messaging system, where the messaging system's API remains hidden
from the programmer at the application level. One of the more common example is when you want to
translate synchronous method calls into request/reply message exchanges, without the programmer
being aware of this.
Figure 10.8. Messaging Gateway Pattern
The following Apache Camel components provide this kind of integration with the messaging system:
chapter "CXF" in "Apache Camel Component Reference"
chapter "Bean" in "Apache Camel Component Reference"
10.11. SERVICE ACTIVATOR
Overview
The service activator pattern, shown in Figure 10.9, “Service Activator Pattern” , describes the scenario
where a service's operations are invoked in response to an incoming request message. The service
activator identifies which operation to call and extracts the data to use as the operation's parameters.
Finally, the service activator invokes an operation using the data extracted from the message. The
operation invocation can be either oneway (request only) or two-way (request/reply).
CHAPTER 10. MESSAGING ENDPOINTS
307

Figure 10.9. Service Activator Pattern
In many respects, a service activator resembles a conventional remote procedure call (RPC), where
operation invocations are encoded as messages. The main difference is that a service activator needs
to be more flexible. An RPC framework standardizes the request and reply message encodings (for
example, Web service operations are encoded as SOAP messages), whereas a service activator
typically needs to improvise the mapping between the messaging system and the service's operations.
Bean integration
The main mechanism that Apache Camel provides to support the service activator pattern is bean
integration. Bean integration provides a general framework for mapping incoming messages to method
invocations on Java objects. For example, the Java fluent DSL provides the processors bean() and
beanRef() that you can insert into a route to invoke methods on a registered Java bean. The detailed
mapping of message data to Java method parameters is determined by the bean binding, which can be
implemented by adding annotations to the bean class.
For example, consider the following route which calls the Java method,
BankBean.getUserAccBalance(), to service requests incoming on a JMS/ActiveMQ queue:
The messages pulled from the ActiveMQ endpoint, activemq:BalanceQueries, have a simple XML
format that provides the user ID of a bank account. For example:
from("activemq:BalanceQueries")
.setProperty("userid",
xpath("/Account/BalanceQuery/UserID").stringResult())
.beanRef("bankBean", "getUserAccBalance")
.to("velocity:file:src/scripts/acc_balance.vm")
.to("activemq:BalanceResults");
<?xml version='1.0' encoding='UTF-8'?>
<Account>
<BalanceQuery>
<UserID>James.Strachan</UserID>
</BalanceQuery>
</Account>
Red Hat JBoss Fuse 6.3 Apache Camel Development Guide
308

The first processor in the route, setProperty(), extracts the user ID from the In message and stores
it in the userid exchange property. This is preferable to storing it in a header, because the In headers
are not available after invoking the bean.
The service activation step is performed by the beanRef() processor, which binds the incoming
message to the getUserAccBalance() method on the Java object identified by the bankBean bean
ID. The following code shows a sample implementation of the BankBean class:
Where the binding of message data to method parameter is enabled by the @XPath annotation, which
injects the content of the UserID XML element into the user method parameter. On completion of the
call, the return value is inserted into the body of the Out message which is then copied into the In
message for the next step in the route. In order for the bean to be accessible to the beanRef()
processor, you must instantiate an instance in Spring XML. For example, you can add the following
lines to the META-INF/spring/camel-context.xml configuration file to instantiate the bean:
Where the bean ID, bankBean, identifes this bean instance in the registry.
The output of the bean invocation is injected into a Velocity template, to produce a properly formatted
result message. The Velocity endpoint, velocity:file:src/scripts/acc_balance.vm, specifies
the location of a velocity script with the following contents:
The exchange instance is available as the Velocity variable, exchange, which enables you to retrieve
the userid exchange property, using ${exchange.getProperty("userid")}. The body of the
current In message, ${body}, contains the result of the getUserAccBalance() method invocation.
package tutorial;
import org.apache.camel.language.XPath;
public class BankBean {
public int getUserAccBalance(@XPath("/Account/BalanceQuery/UserID")
String user) {
if (user.equals("James.Strachan")) {
return 1200;
}
else {
return 0;
}
}
}
<?xml version="1.0" encoding="UTF-8"?>
<beans ... >
...
<bean id="bankBean" class="tutorial.BankBean"/>
</beans>
<?xml version='1.0' encoding='UTF-8'?>
<Account>
<BalanceResult>
<UserID>${exchange.getProperty("userid")}</UserID>
<Balance>${body}</Balance>
</BalanceResult>
</Account>
CHAPTER 10. MESSAGING ENDPOINTS
309

CHAPTER 11. SYSTEM MANAGEMENT
Abstract
The system management patterns describe how to monitor, test, and administer a messaging system.
11.1. DETOUR
Detour
The Detour from the Introducing Enterprise Integration Patterns allows you to send messages
through additional steps if a control condition is met. It can be useful for turning on extra validation,
testing, debugging code when needed.
Example
In this example we essentially have a route like from("direct:start").to("mock:result")
with a conditional detour to the mock:detour endpoint in the middle of the route..
Using the Spring XML Extensions
from("direct:start").choice()
.when().method("controlBean", "isDetour").to("mock:detour").end()
.to("mock:result");
<route>
<from uri="direct:start"/>
<choice>
<when>
<method bean="controlBean" method="isDetour"/>
<to uri="mock:detour"/>
</when>
</choice>
<to uri="mock:result"/>
</split>
</route>
Red Hat JBoss Fuse 6.3 Apache Camel Development Guide
310

whether the detour is turned on or off is decided by the ControlBean. So, when the detour is on the
message is routed to mock:detour and then mock:result. When the detour is off, the message is
routed to mock:result.
For full details, check the example source here:
camel-core/src/test/java/org/apache/camel/processor/DetourTest.java
11.2. LOGEIP
Overview
Apache Camel provides several ways to perform logging in a route:
Using the log DSL command.
Using the Log component, which can log the message content.
Using the Tracer, which traces message flow.
Using a Processor or a Bean endpoint to perform logging in Java.
DIFFERENCE BETWEEN THE LOG DSL COMMAND AND THE LOG
COMPONENT
The log DSL is much lighter and meant for logging human logs such as Starting to
do .... It can only log a message based on the Simple language. In contrast, the Log
component is a fully featured logging component. The Log component is capable of
logging the message itself and you have many URI options to control the logging.
Java DSL example
Since Apache Camel 2.2, you can use the log DSL command to construct a log message at run time
using the Simple expression language. For example, you can create a log message within a route, as
follows:
This route constructs a String format message at run time. The log message will by logged at INFO
level, using the route ID as the log name. By default, routes are named consecutively, route-1,
route-2 and so on. But you can use the DSL command, routeId("myCoolRoute"), to specify a
custom route ID.
The log DSL also provides variants that enable you to set the logging level and the log name explicitly.
For example, to set the logging level explicitly to LoggingLevel.DEBUG, you can invoke the log DSL
as follows:
has overloaded methods to set the logging level and/or name as well.
To set the log name to fileRoute, you can invoke the log DSL as follows:
from("direct:start").log("Processing ${id}").to("bean:foo");
from("direct:start").log(LoggingLevel.DEBUG, "Processing
${id}").to("bean:foo");
CHAPTER 11. SYSTEM MANAGEMENT
311

XML DSL example
In XML DSL, the log DSL is represented by the log element and the log message is specified by setting
the message attribute to a Simple expression, as follows:
The log element supports the message, loggingLevel and logName attributes. For example:
Global Log Name
The route ID is used as the the default log name. Since Apache Camel 2.17 the log name can be
changed by configuring a logname parameter.
Java DSL, configure the log name based on the following example:
In XML, configure the log name in the following way:
If you have more than one log and you want to have the same log name on all of them, you must add
the configuration to each log.
11.3. WIRE TAP
Wire Tap
The wire tap pattern, as shown in Figure 11.1, “Wire Tap Pattern” , enables you to route a copy of the
message to a separate tap location, while the original message is forwarded to the ultimate destination.
from("file://target/files").log(LoggingLevel.DEBUG, "fileRoute",
"Processing file ${file:name}").to("bean:foo");
<route id="foo">
<from uri="direct:foo"/>
<log message="Got ${body}"/>
<to uri="mock:foo"/>
</route>
<route id="baz">
<from uri="direct:baz"/>
<log message="Me Got ${body}" loggingLevel="FATAL" logName="cool"/>
<to uri="mock:baz"/>
</route>
CamelContext context = ...
context.getProperties().put(Exchange.LOG_EIP_NAME, "com.foo.myapp");
<camelContext ...>
<properties>
<property key="CamelLogEipName" value="com.foo.myapp"/>
</properties>
Red Hat JBoss Fuse 6.3 Apache Camel Development Guide
312

Figure 11.1. Wire Tap Pattern
STREAMS
If you Wire Tap a stream message body, you should consider enabling Stream Caching to
ensure the message body can be re-read. See more details at Stream Caching
WireTap node
Apache Camel 2.0 introduces the wireTap node for doing wire taps. The wireTap node copies the
original exchange to a tapped exchange, whose exchange pattern is set to InOnly, because the tapped
exchange should be propagated in a oneway style. The tapped exchange is processed in a separate
thread, so that it can run concurrently with the main route.
The wireTap supports two different approaches to tapping an exchange:
Tap a copy of the original exchange.
Tap a new exchange instance, enabling you to customize the tapped exchange.
NOTE
From Camel 2.16, the Wire Tap EIP emits event notifications when you send the
exchange to the wire tap destination.
Tap a copy of the original exchange
Using the Java DSL:
Using Spring XML extensions:
from("direct:start")
.to("log:foo")
.wireTap("direct:tap")
.to("mock:result");
<route>
<from uri="direct:start"/>
<to uri="log:foo"/>
CHAPTER 11. SYSTEM MANAGEMENT
313

Tap and modify a copy of the original exchange
Using the Java DSL, Apache Camel supports using either a processor or an expression to modify a
copy of the original exchange. Using a processor gives you full power over how the exchange is
populated, because you can set properties, headers and so on. The expression approach can only be
used to modify the In message body.
For example, to modify a copy of the original exchange using the processor approach:
And to modify a copy of the original exchange using the expression approach:
Using the Spring XML extensions, you can modify a copy of the original exchange using the processor
approach, where the processorRef attribute references a spring bean with the myProcessor ID:
And to modify a copy of the original exchange using the expression approach:
Tap a new exchange instance
<wireTap uri="direct:tap"/>
<to uri="mock:result"/>
</route>
from("direct:start")
.wireTap("direct:foo", new Processor() {
public void process(Exchange exchange) throws Exception {
exchange.getIn().setHeader("foo", "bar");
}
}).to("mock:result");
from("direct:foo").to("mock:foo");
from("direct:start")
.wireTap("direct:foo", constant("Bye World"))
.to("mock:result");
from("direct:foo").to("mock:foo");
<route>
<from uri="direct:start2"/>
<wireTap uri="direct:foo" processorRef="myProcessor"/>
<to uri="mock:result"/>
</route>
<route>
<from uri="direct:start"/>
<wireTap uri="direct:foo">
<body><constant>Bye World</constant></body>
</wireTap>
<to uri="mock:result"/>
</route>
Red Hat JBoss Fuse 6.3 Apache Camel Development Guide
314

You can define a wiretap with a new exchange instance by setting the copy flag to false (the default
is true). In this case, an initially empty exchange is created for the wiretap.
For example, to create a new exchange instance using the processor approach:
Where the second wireTap argument sets the copy flag to false, indicating that the original
exchange is not copied and an empty exchange is created instead.
To create a new exchange instance using the expression approach:
Using the Spring XML extensions, you can indicate that a new exchange is to be created by setting the
wireTap element's copy attribute to false.
To create a new exchange instance using the processor approach, where the processorRef attribute
references a spring bean with the myProcessor ID, as follows:
And to create a new exchange instance using the expression approach:
Sending a new Exchange and set headers in DSL
Available as of Camel 2.8
If you send a new messages using the Wire Tap then you could only set the message body using an
from("direct:start")
.wireTap("direct:foo", false, new Processor() {
public void process(Exchange exchange) throws Exception {
exchange.getIn().setBody("Bye World");
exchange.getIn().setHeader("foo", "bar");
}
}).to("mock:result");
from("direct:foo").to("mock:foo");
from("direct:start")
.wireTap("direct:foo", false, constant("Bye World"))
.to("mock:result");
from("direct:foo").to("mock:foo");
<route>
<from uri="direct:start2"/>
<wireTap uri="direct:foo" processorRef="myProcessor" copy="false"/>
<to uri="mock:result"/>
</route>
<route>
<from uri="direct:start"/>
<wireTap uri="direct:foo" copy="false">
<body><constant>Bye World</constant></body>
</wireTap>
<to uri="mock:result"/>
</route>
CHAPTER 11. SYSTEM MANAGEMENT
315

Expression from the DSL. If you also need to set new headers you would have to use a Processors for
that. So in Camel 2.8 onwards we have improved this situation so you can now set headers as well in
the DSL.
The following example sends a new message which has
"Bye World" as message body
a header with key "id" with the value 123
a header with key "date" which has current date as value
Java DSL
XML DSL
The XML DSL is slightly different than Java DSL as how you configure the message body and headers.
In XML you use <body> and <setHeader> as shown:
Using Dynamic URIs
Wire Tap supports dynamic endpoint URIs. The following example displays how to wire tap to a JMS
queue where the header ID is a part of the queue name.
from("direct:start")
// tap a new message and send it to direct:tap
// the new message should be Bye World with 2 headers
.wireTap("direct:tap")
// create the new tap message body and headers
.newExchangeBody(constant("Bye World"))
.newExchangeHeader("id", constant(123))
.newExchangeHeader("date", simple("${date:now:yyyyMMdd}"))
.end()
// here we continue routing the original messages
.to("mock:result");
// this is the tapped route
from("direct:tap")
.to("mock:tap");
<route>
<from uri="direct:start"/>
<!-- tap a new message and send it to direct:tap -->
<!-- the new message should be Bye World with 2 headers -->
<wireTap uri="direct:tap">
<!-- create the new tap message body and headers -->
<body><constant>Bye World</constant></body>
<setHeader headerName="id"><constant>123</constant></setHeader>
<setHeader headerName="date"><simple>${date:now:yyyyMMdd}
</simple></setHeader>
</wireTap>
<!-- here we continue routing the original message -->
<to uri="mock:result"/>
</route>
Red Hat JBoss Fuse 6.3 Apache Camel Development Guide
316

For more information about dynamic endpoint URIs, see the section called “Dynamic To” .
Using onPrepare to execute custom logic when preparing messages
Available as of Camel 2.8
For details, see Multicast.
Options
The wireTap DSL command supports the following options:
Name Default Value Description
uri The endpoint uri where to send
the wire tapped message. You
should use either uri or ref.
ref Refers to the endpoint where to
send the wire tapped message.
You should use either uri or
ref.
executorServiceRef Refers to a custom Thread Pool
to be used when processing the
wire tapped messages. If not set
then Camel uses a default thread
pool.
processorRef Refers to a custom Processorsto
be used for creating a new
message (eg the send a new
message mode). See below.
copy true Camel 2.3: Should a copy of the
Exchange to used when wire
tapping the message.
onPrepareRef Camel 2.8: Refers to a custom
Processors to prepare the copy of
the Exchange to be wire tapped.
This allows you to do any custom
logic, such as deep-cloning the
message payload if that's needed
etc.
from("direct:start")
.wireTap("jms:queue:backup-${header.id}")
.to("bean:doSomething");
CHAPTER 11. SYSTEM MANAGEMENT
317

CHAPTER 12. SERVICE COMPONENT RUNTIME
ABSTRACT
Service Component Runtime (SCR) is an implementation of OSGi Declarative Services specification. It
enables any plain old Java object to expose and use OSGi services with no boilerplate code.
WORKING WITH CAMEL AND SCR
Apache Camel SCR component provides an integration of Camel with the OSGi Service Component
Runtime.
OSGi framework has ability to know the object by looking at SCR descriptor file in its bundle which are
generated from Java annotations by a plugin such as org.apache.felix:maven-scr-plugin.
Using SCR, the bundle remains completely in Java world. There is no need to edit XML or properties
file. It offers you full control over the project.
CREATING A SERVICE COMPONENT
Following are the steps to create a service component out of your java class.
1. Add the required org.apache.felix.scr.annotations at class level. For example,
2. Implement the getRouteBuilders() method that returns the Camel route you want to run.
For example,
3. Finally, enter the default configuration in annotations.
@Component
@References({
@Reference(name = "camelComponent",referenceInterface =
ComponentResolver.class,
cardinality = ReferenceCardinality.MANDATORY_MULTIPLE,
policy = ReferencePolicy.DYNAMIC,
policyOption = ReferencePolicyOption.GREEDY, bind =
"gotCamelComponent", unbind = "lostCamelComponent")
})
@Override
protected List<RoutesBuilder> getRouteBuilders() {
List<RoutesBuilder> routesBuilders = new ArrayList<>();
routesBuilders.add(new YourRouteBuilderHere(registry));
routesBuilders.add(new AnotherRouteBuilderHere(registry));
return routesBuilders;
}
@Properties({
@Property(name = "camelContextId", value = "my-test"),
@Property(name = "active", value = "true"),
@Property(name = "...", value = "..."),
Red Hat JBoss Fuse 6.3 Apache Camel Development Guide
318

EXAMPLE OF A SERVICE COMPONENT CLASS
The following example illustrates the use of camel-archetype-scr to generate a complete service
component class:
...
})
// This file was generated from org.apache.camel.archetypes/camel-
archetype-scr/2.15-SNAPSHOT
package example;
import java.util.ArrayList;
import java.util.List;
import org.apache.camel.scr.AbstractCamelRunner;
import example.internal.CamelScrExampleRoute;
import org.apache.camel.RoutesBuilder;
import org.apache.camel.spi.ComponentResolver;
import org.apache.felix.scr.annotations.*;
@Component(label = CamelScrExample.COMPONENT_LABEL, description =
CamelScrExample.COMPONENT_DESCRIPTION, immediate = true, metatype = true)
@Properties({
@Property(name = "camelContextId", value = "camel-scr-example"),
@Property(name = "camelRouteId", value = "foo/timer-log"),
@Property(name = "active", value = "true"),
@Property(name = "from", value = "timer:foo?period=5000"),
@Property(name = "to", value = "log:foo?showHeaders=true"),
@Property(name = "messageOk", value = "Success: {{from}} -> {{to}}"),
@Property(name = "messageError", value = "Failure: {{from}} ->
{{to}}"),
@Property(name = "maximumRedeliveries", value = "0"),
@Property(name = "redeliveryDelay", value = "5000"),
@Property(name = "backOffMultiplier", value = "2"),
@Property(name = "maximumRedeliveryDelay", value = "60000")
})
@References({
@Reference(name = "camelComponent",referenceInterface =
ComponentResolver.class,
cardinality = ReferenceCardinality.MANDATORY_MULTIPLE, policy =
ReferencePolicy.DYNAMIC,
policyOption = ReferencePolicyOption.GREEDY, bind =
"gotCamelComponent", unbind = "lostCamelComponent")
})
public class CamelScrExample extends AbstractCamelRunner {
public static final String COMPONENT_LABEL =
"example.CamelScrExample";
public static final String COMPONENT_DESCRIPTION = "This is the
description for camel-scr-example.";
@Override
protected List<RoutesBuilder> getRouteBuilders() {
CHAPTER 12. SERVICE COMPONENT RUNTIME
319

EXAMPLE OF A ROUTEBUILDER CLASS
The following example illustrates the use of camel-archetype-scr to generate a RouteBuilder
class:
List<RoutesBuilder> routesBuilders = new ArrayList<>();
routesBuilders.add(new CamelScrExampleRoute(registry));
return routesBuilders;
}
}
// This file was generated from org.apache.camel.archetypes/camel-
archetype-scr/2.15-SNAPSHOT
package example.internal;
import org.apache.camel.LoggingLevel;
import org.apache.camel.builder.RouteBuilder;
import org.apache.camel.impl.SimpleRegistry;
import org.apache.commons.lang.Validate;
public class CamelScrExampleRoute extends RouteBuilder {
SimpleRegistry registry;
// Configured fields
private String camelRouteId;
private Integer maximumRedeliveries;
private Long redeliveryDelay;
private Double backOffMultiplier;
private Long maximumRedeliveryDelay;
public CamelScrExampleRoute(final SimpleRegistry registry) {
this.registry = registry;
}
@Override
public void configure() throws Exception {
checkProperties();
// Add a bean to Camel context registry
registry.put("test", "bean");
errorHandler(defaultErrorHandler()
.retryAttemptedLogLevel(LoggingLevel.WARN)
.maximumRedeliveries(maximumRedeliveries)
.redeliveryDelay(redeliveryDelay)
.backOffMultiplier(backOffMultiplier)
.maximumRedeliveryDelay(maximumRedeliveryDelay));
from("{{from}}")
.startupOrder(2)
.routeId(camelRouteId)
.onCompletion()
.to("direct:processCompletion")
Red Hat JBoss Fuse 6.3 Apache Camel Development Guide
320

USING APACHE CAMEL SCR BUNDLE AS A TEMPLATE
If you have a Camel SCR bundle that implements an integration pattern that you use frequently, then,
probably there is no need to create a separate bundle for every instance.
The following example illustrates how to use a Camel SCR bundle as a template. It includes the
following steps:
1. Create a configuration PID for your service component and add a tail with a dash.
2. Camel SCR will use the configuration to create a new instance of your component.
3. Finally, you can start a new CamelContext with your overridden properties.
.end()
.removeHeaders("CamelHttp*")
.to("{{to}}");
from("direct:processCompletion")
.startupOrder(1)
.routeId(camelRouteId + ".completion")
.choice()
.when(simple("${exception} == null"))
.log("{{messageOk}}")
.otherwise()
.log(LoggingLevel.ERROR, "{{messageError}}")
.end();
}
}
public void checkProperties() {
Validate.notNull(camelRouteId, "camelRouteId property is not
set");
Validate.notNull(maximumRedeliveries, "maximumRedeliveries
property is not set");
Validate.notNull(redeliveryDelay, "redeliveryDelay property is not
set");
Validate.notNull(backOffMultiplier, "backOffMultiplier property is
not set");
Validate.notNull(maximumRedeliveryDelay, "maximumRedeliveryDelay
property is not set");
}
}
# Create a PID with a tail
karaf@root> config:edit example.CamelScrExample-anotherone
# Override some properties
karaf@root> config:propset camelContextId my-other-context
karaf@root> config:propset to "file://removeme?
fileName=removemetoo.txt"
CHAPTER 12. SERVICE COMPONENT RUNTIME
321

NOTE
Make sure that your service component does not start with the default
configuration. To prevent this, add policy =
ConfigurationPolicy.REQUIRE to the class level at component annotation.
USING APACHE CAMEL-ARCHETYPE-SCR
With the help of Apache camel-archetype-scr and maven, you can easily create Apache Camel
SCR bundle project. It includes the following steps:
1. Run the following command:
2. Run Apache Maven.
NOTE
For details on setting up Apache Maven to work with Red Hat JBoss Fuse, see
Building with Maven in Red Hat JBoss Fuse Deploying into the Container on the
Red Hat Customer Portal
# Save the PID
karaf@root> config:update
$ mvn archetype:generate -Dfilter=org.apache.camel.archetypes:camel-
archetype-scr
Choose archetype:
local -> org.apache.camel.archetypes:camel-archetype-scr (Creates a
new Camel SCR bundle project for Karaf)
Choose a number or apply filter (format: [groupId:]artifactId, case
sensitive contains): : 1
Define value for property 'groupId': : example
[INFO] Using property: groupId = example
Define value for property 'artifactId': : camel-scr-example
Define value for property 'version': 1.0-SNAPSHOT: :
Define value for property 'package': example: :
[INFO] Using property: archetypeArtifactId = camel-archetype-scr
[INFO] Using property: archetypeGroupId =
org.apache.camel.archetypes
[INFO] Using property: archetypeVersion = 2.15-SNAPSHOT
Define value for property 'className': : CamelScrExample
Confirm properties configuration:
groupId: example
artifactId: camel-scr-example
version: 1.0-SNAPSHOT
package: example
archetypeArtifactId: camel-archetype-scr
archetypeGroupId: org.apache.camel.archetypes
archetypeVersion: 2.15-SNAPSHOT
className: CamelScrExample
Y: :
Red Hat JBoss Fuse 6.3 Apache Camel Development Guide
322

3. You can now deploy the bundle. To deploy the bundle on Apache Karaf, perform the following
steps on Karaf command line:
4. By default, the Service Component's configuration PID equals the fully qualified name of its
class. You can change the properties of a bundle with Apache Karaf's config.* commands:
You can also change the configuration by editing the property file in Apache Karaf's etc
directory.
# Add Camel feature repository
karaf@root> features:chooseurl camel 2.15-SNAPSHOT
# Install camel-scr feature
karaf@root> features:install camel-scr
# Install commons-lang, used to validate parameters
karaf@root> osgi:install mvn:commons-lang/commons-lang/2.6
# Install and start your bundle
karaf@root> osgi:install -s mvn:example/camel-scr-example/1.0-
SNAPSHOT
# View the log.
karaf@root> log:tail -n 10
Press ctrl-c to stop the log.
# Override the messageOk property
karaf@root> config:propset -p example.CamelScrExample messageOk
"This is better logging".
CHAPTER 12. SERVICE COMPONENT RUNTIME
323

PART II. ROUTING EXPRESSION AND PREDICATE
LANGUAGES
Abstract
This guide describes the basic syntax used by the evaluative languages supported by Apache Camel.
Red Hat JBoss Fuse 6.3 Apache Camel Development Guide
324

CHAPTER 13. INTRODUCTION
Abstract
This chapter provides an overview of all the expression languages supported by Apache Camel.
13.1. OVERVIEW OF THE LANGUAGES
Table of expression and predicate languages
Table 13.1, “Expression and Predicate Languages” gives an overview of the different syntaxes for
invoking expression and predicate languages.
Table 13.1. Expression and Predicate Languages
Language Static Method Fluent DSL
Method
XML Element Annotation Artifact
Section 2.4,
“Bean
Integration”
bean() EIP().meth
od()
method @Bean Camel core
Constant constant() EIP().cons
tant()
constant @Constant Camel core
EL el() EIP().el() el @EL camel-juel
Groovy groovy() EIP().groo
vy()
groovy @Groovy camel-
groovy
Header header() EIP().head
er()
header @Header Camel core
JavaScript javaScript
()
EIP().java
Script()
javaScript @JavaScrip
t
camel-
script
JoSQL sql() EIP().sql(
)
sql @SQL camel-
josql
JSonPath None EIP().json
path()
jsonpath @JSonPath camel-
jsonpath
JXPath None EIP().jxpa
th()
jxpath @JXPath camel-
jxpath
MVEL mvel() EIP().mvel
()
mvel @MVEL camel-mvel
CHAPTER 13. INTRODUCTION
325

OGNL ognl() EIP().ognl
()
ognl @OGNL camel-ognl
PHP php() EIP().php(
)
php @PHP camel-
script
Property property() EIP().prop
erty()
property @Property Camel core
Python python() EIP().pyth
on()
python @Python camel-
script
Ref ref() EIP().ref(
)
ref N/A Camel core
Ruby ruby() EIP().ruby
()
ruby @Ruby camel-
script
Simple/File simple() EIP().simp
le()
simple @Simple Camel core
SpEL spel() EIP().spel
()
spel @SpEL camel-
spring
XPath xpath() EIP().xpat
h()
xpath @XPath Camel core
XQuery xquery() EIP().xque
ry()
xquery @XQuery camel-
saxon
Language Static Method Fluent DSL
Method
XML Element Annotation Artifact
13.2. HOW TO INVOKE AN EXPRESSION LANGUAGE
Prerequisites
Before you can use a particular expression language, you must ensure that the required JAR files are
available on the classpath. If the language you want to use is not included in the Apache Camel core,
you must add the relevant JARs to your classpath.
If you are using the Maven build system, you can modify the build-time classpath simply by adding the
relevant dependency to your POM file. For example, if you want to use the Ruby language, add the
following dependency to your POM file:
<dependency>
<groupId>org.apache.camel</groupId>
<artifactId>camel-script</artifactId>
Red Hat JBoss Fuse 6.3 Apache Camel Development Guide
326

If you are going to deploy your application in a Red Hat JBoss Fuse OSGi container, you also need to
ensure that the relevant language features are installed (features are named after the corresponding
Maven artifact). For example, to use the Groovy language in the OSGi container, you must first install
the camel-groovy feature by entering the following OSGi console command:
NOTE
If you are using an expression or predicate in the routes, refer the value as an external
resource by using resource:classpath:path or resource:file:path. For
example, resource:classpath:com/foo/myscript.groovy.
Camel on EAP deployment
The camel-script component and the camel-groovy component are both supported by the Camel
on EAP (Wildfly Camel) framework, which offers a simplified deployment model on the Red Hat JBoss
Enterprise Application Platform (JBoss EAP) container. For details of this model, see chapter "Apache
Camel on JBoss EAP" in "Deploying into a Web Server".
Approaches to invoking
As shown in Table 13.1, “Expression and Predicate Languages” , there are several different syntaxes for
invoking an expression language, depending on the context in which it is used. You can invoke an
expression language:
the section called “As a static method” .
the section called “As a fluent DSL method” .
the section called “As an XML element” .
the section called “As an annotation” .
As a static method
Most of the languages define a static method that can be used in any context where an
org.apache.camel.Expression type or an org.apache.camel.Predicate type is expected.
The static method takes a string expression (or predicate) as its argument and returns an
Expression object (which is usually also a Predicate object).
For example, to implement a content-based router that processes messages in XML format, you could
route messages based on the value of the /order/address/countryCode element, as follows:
<!-- Use the same version as your Camel core version -->
<version>${camel.version}</version>
</dependency>
karaf@root> features:install camel-groovy
from("SourceURL")
.choice
.when(xpath("/order/address/countryCode = 'us'"))
.to("file://countries/us/")
.when(xpath("/order/address/countryCode = 'uk'"))
.to("file://countries/uk/")
CHAPTER 13. INTRODUCTION
327

As a fluent DSL method
The Java fluent DSL supports another style of invoking expression languages. Instead of providing the
expression as an argument to an Enterprise Integration Pattern (EIP), you can provide the expression
as a sub-clause of the DSL command. For example, instead of invoking an XPath expression as
filter(xpath("Expression")), you can invoke the expression as,
filter().xpath("Expression").
For example, the preceding content-based router can be re-implemented in this style of invocation, as
follows:
As an XML element
You can also invoke an expression language in XML, by putting the expression string inside the
relevant XML element.
For example, the XML element for invoking XPath in XML is xpath (which belongs to the standard
Apache Camel namespace). You can use XPath expressions in a XML DSL content-based router, as
follows:
Alternatively, you can specify a language expression using the language element, where you specify
the name of the language in the language attribute. For example, you can define an XPath expression
using the language element as follows:
.otherwise()
.to("file://countries/other/")
.to("TargetURL");
from("SourceURL")
.choice
.when().xpath("/order/address/countryCode = 'us'")
.to("file://countries/us/")
.when().xpath("/order/address/countryCode = 'uk'")
.to("file://countries/uk/")
.otherwise()
.to("file://countries/other/")
.to("TargetURL");
<from uri="file://input/orders"/>
<choice>
<when>
<xpath>/order/address/countryCode = 'us'</xpath>
<to uri="file://countries/us/"/>
</when>
<when>
<xpath>/order/address/countryCode = 'uk'</xpath>
<to uri="file://countries/uk/"/>
</when>
<otherwise>
<to uri="file://countries/other/"/>
</otherwise>
</choice>
<language language="xpath">/order/address/countryCode = 'us'</language>
Red Hat JBoss Fuse 6.3 Apache Camel Development Guide
328

As an annotation
Language annotations are used in the context of bean integration (see Section 2.4, “Bean
Integration”). The annotations provide a convenient way of extracting information from a message or
header and then injecting the extracted data into a bean's method parmeters.
For example, consider the bean, myBeanProc, which is invoked as a predicate of the filter() EIP. If
the bean's checkCredentials method returns true, the message is allowed to proceed; but if the
method returns false, the message is blocked by the filter. The filter pattern is implemented as
follows:
The implementation of the MyBeanProcessor class exploits the @XPath annotation to extract the
username and password from the underlying XML message, as follows:
The @XPath annotation is placed just before the parameter into which it gets injected. Notice how the
XPath expression explicitly selects the text node, by appending /text() to the path, which ensures
that just the content of the element is selected, not the enclosing tags.
As a Camel endpoint URI
Using the Camel Language component, you can invoke a supported language in an endpoint URI. There
are two alternative syntaxes.
To invoke a language script stored in a file (or other resource type defined by Scheme), use the
following URI syntax:
Where the scheme can be file:, classpath:, or http:.
For example, the following route executes the mysimplescript.txt from the classpath:
// Java
MyBeanProcessor myBeanProc = new MyBeanProcessor();
from("SourceURL")
.filter().method(myBeanProc, "checkCredentials")
.to("TargetURL");
// Java
import org.apache.camel.language.XPath;
public class MyBeanProcessor {
boolean void checkCredentials(
@XPath("/credentials/username/text()") String user,
@XPath("/credentials/password/text()") String pass
) {
// Check the user/pass credentials...
...
}
}
language://LanguageName:resource:Scheme:Location[?Options]
CHAPTER 13. INTRODUCTION
329

To invoke an embedded language script, use the following URI syntax:
For example, to run the Simple language script stored in the script string:
For more details about the Language component, see Language in the Apache Camel Component
Reference Guide.
from("direct:start")
.to("language:simple:classpath:org/apache/camel/component/language/mysimpl
escript.txt")
.to("mock:result");
language://LanguageName[:Script][?Options]
String script = URLEncoder.encode("Hello ${body}", "UTF-8");
from("direct:start")
.to("language:simple:" + script)
.to("mock:result");
Red Hat JBoss Fuse 6.3 Apache Camel Development Guide
330

CHAPTER 14. CONSTANT
OVERVIEW
The constant language is a trivial built-in language that is used to specify a plain text string. This makes
it possible to provide a plain text string in any context where an expression type is expected.
XML EXAMPLE
In XML, you can set the username header to the value, Jane Doe as follows:
JAVA EXAMPLE
In Java, you can set the username header to the value, Jane Doe as follows:
<camelContext>
<route>
<from uri="SourceURL"/>
<setHeader headerName="username">
<constant>Jane Doe</constant>
</setHeader>
<to uri="TargetURL"/>
</route>
</camelContext>
from("SourceURL")
.setHeader("username", constant("Jane Doe"))
.to("TargetURL");
CHAPTER 14. CONSTANT
331

CHAPTER 15. EL
OVERVIEW
The Unified Expression Language (EL) was originally specified as part of the JSP 2.1 standard (JSR-
245), but it is now available as a standalone language. Apache Camel integrates with JUEL
(http://juel.sourceforge.net/), which is an open source implementation of the EL language.
ADDING JUEL PACKAGE
To use EL in your routes you need to add a dependency on camel-juel to your project as shown in
Example 15.1, “Adding the camel-juel dependency” .
Example 15.1. Adding the camel-juel dependency
STATIC IMPORT
To use the el() static method in your application code, include the following import statement in your
Java source files:
VARIABLES
Table 15.1, “EL variables” lists the variables that are accessible when using EL.
Table 15.1. EL variables
Variable Type Value
exchange org.apache.camel.Exchan
ge
The current Exchange
<!-- Maven POM File -->
<properties>
<camel-version>2.17.0.redhat-630187</camel-version>
...
</properties>
<dependencies>
...
<dependency>
<groupId>org.apache.camel</groupId>
<artifactId>camel-juel</artifactId>
<version>${camel-version}</version>
</dependency>
...
</dependencies>
import static org.apache.camel.language.juel.JuelExpression.el;
Red Hat JBoss Fuse 6.3 Apache Camel Development Guide
332

in org.apache.camel.Messag
e
The IN message
out org.apache.camel.Messag
e
The OUT message
Variable Type Value
EXAMPLE
Example 15.2, “Routes using EL” shows two routes that use EL.
Example 15.2. Routes using EL
<camelContext>
<route>
<from uri="seda:foo"/>
<filter>
<language language="el">${in.headers.foo == 'bar'}</language>
<to uri="seda:bar"/>
</filter>
</route>
<route>
<from uri="seda:foo2"/>
<filter>
<language language="el">${in.headers['My Header'] ==
'bar'}</language>
<to uri="seda:bar"/>
</filter>
</route>
</camelContext>
CHAPTER 15. EL
333

CHAPTER 16. THE FILE LANGUAGE
Abstract
The file language is an extension to the simple language, not an independent language in its own right.
But the file language extension can only be used in conjunction with File or FTP endpoints.
16.1. WHEN TO USE THE FILE LANGUAGE
Overview
The file language is an extension to the simple language which is not always available. You can use it
under the following circumstances:
the section called “In a File or FTP consumer endpoint” .
the section called “On exchanges created by a File or FTP consumer” .
NOTE
The escape character, \, is not available in the file language.
In a File or FTP consumer endpoint
There are several URI options that you can set on a File or FTP consumer endpoint, which take a file
language expression as their value. For example, in a File consumer endpoint URI you can set the
fileName, move, preMove, moveFailed, and sortBy options using a file expression.
In a File consumer endpoint, the fileName option acts as a filter, determining which file will actually be
read from the starting directory. If a plain text string is specified (for example,
fileName=report.txt), the File consumer reads the same file each time it is updated. You can make
this option more dynamic, however, by specifying a simple expression. For example, you could use a
counter bean to select a different file each time the File consumer polls the starting directory, as
follows:
Where the ${bean:counter.next} expression invokes the next() method on the bean registered
under the ID, counter.
The move option is used to move files to a backup location after then have been read by a File
consumer endpoint. For example, the following endpoint moves files to a backup directory, after they
have been processed:
Where the ${file:name.noext}.bak expression modifies the original file name, replacing the file
extension with .bak.
You can use the sortBy option to specify the order in which file should be processed. For example, to
file://target/filelanguage/bean/?
fileName=${bean:counter.next}.txt&delete=true
file://target/filelanguage/?
move=backup/${date:now:yyyyMMdd}/${file:name.noext}.bak&recursive=false
Red Hat JBoss Fuse 6.3 Apache Camel Development Guide
334

process files according to the alphabetical order of their file name, you could use the following File
consumer endpoint:
To process file according to the order in which they were last modified, you could use the following File
consumer endpoint:
You can reverse the order by adding the reverse: prefix—for example:
On exchanges created by a File or FTP consumer
When an exchange originates from a File or FTP consumer endpoint, it is possible to apply file language
expressions to the exchange throughout the route (as long as the original message headers are not
erased). For example, you could define a content-based router, which routes messages according to
their file extension, as follows:
16.2. FILE VARIABLES
Overview
File variables can be used whenever a route starts with a File or FTP consumer endpoint, which implies
that the underlying message body is of java.io.File type. The file variables enable you to access
various parts of the file pathname, almost as if you were invoking the methods of the java.io.File
class (in fact, the file language extracts the information it needs from message headers that have been
set by the File or FTP endpoint).
Starting directory
Some of file variables return paths that are defined relative to a starting directory, which is just the
directory that is specified in the File or FTP endpoint. For example, the following File consumer
endpoint has the starting directory, ./filetransfer (a relative path):
file://target/filelanguage/?sortBy=file:name
file://target/filelanguage/?sortBy=file:modified
file://target/filelanguage/?sortBy=reverse:file:modified
<from uri="file://input/orders"/>
<choice>
<when>
<simple>${file:ext} == 'txt'</simple>
<to uri="bean:orderService?method=handleTextFiles"/>
</when>
<when>
<simple>${file:ext} == 'xml'</simple>
<to uri="bean:orderService?method=handleXmlFiles"/>
</when>
<otherwise>
<to uri="bean:orderService?method=handleOtherFiles"/>
</otherwise>
</choice>
CHAPTER 16. THE FILE LANGUAGE
335

The following FTP consumer endpoint has the starting directory, ./ftptransfer (a relative path):
Naming convention of file variables
In general, the file variables are named after corresponding methods on the java.io.File class. For
example, the file:absolute variable gives the value that would be returned by the
java.io.File.getAbsolute() method.
NOTE
This naming convention is not strictly followed, however. For example, there is no such
method as java.io.File.getSize().
Table of variables
Table 16.1, “Variables for the File Language” shows all of the variable supported by the file language.
Table 16.1. Variables for the File Language
Variable Type Description
file:name String The pathname relative to the
starting directory.
file:name.ext String The file extension (characters
following the last . character in
the pathname). Supports file
extensions with multiple dots, for
example, .tar.gz.
file:name.ext.single String The file extension (characters
following the last . character in
the pathname). If the file
extension has mutiple dots, then
this expression only returns the
last part.
file:name.noext String The pathname relative to the
starting directory, omitting the
file extension.
file:name.noext.single String The pathname relative to the
starting directory, omitting the
file extension. If the file extension
has multiple dots, then this
expression strips only the last
part, and keep the others.
file:filetransfer
ftp://myhost:2100/ftptransfer
Red Hat JBoss Fuse 6.3 Apache Camel Development Guide
336

file:onlyname String The final segment of the
pathname. That is, the file name
without the parent directory path.
file:onlyname.noext String The final segment of the
pathname, omitting the file
extension.
file:onlyname.noext.sin
gle
String The final segment of the
pathname, omitting the file
extension. If the file extension has
multiple dots, then this
expression strips only the last
part, and keep the others.
file:ext String The file extension (same as
file:name.ext).
file:parent String The pathname of the parent
directory, including the starting
directory in the path.
file:path String The file pathname, including the
starting directory in the path.
file:absolute Boolean true, if the starting directory
was specified as an absolute path;
false, otherwise.
file:absolute.path String The absolute pathname of the file.
file:length Long The size of the referenced file.
file:size Long Same as file:length.
file:modified java.util.Date Date last modified.
Variable Type Description
16.3. EXAMPLES
Relative pathname
Consider a File consumer endpoint, where the starting directory is specified as a relative pathname. For
example, the following File endpoint has the starting directory, ./filelanguage:
file://filelanguage
CHAPTER 16. THE FILE LANGUAGE
337

Now, while scanning the filelanguage directory, suppose that the endpoint has just consumed the
following file:
And, finally, assume that the filelanguage directory itself has the following absolute location:
Given the preceding scenario, the file language variables return the following values, when applied to
the current exchange:
Expression Result
file:name test/hello.txt
file:name.ext txt
file:name.noext test/hello
file:onlyname hello.txt
file:onlyname.noext hello
file:ext txt
file:parent filelanguage/test
file:path filelanguage/test/hello.txt
file:absolute false
file:absolute.path /workspace/camel/camel-
core/target/filelanguage/test/hello.
txt
Absolute pathname
Consider a File consumer endpoint, where the starting directory is specified as an absolute pathname.
For example, the following File endpoint has the starting directory, /workspace/camel/camel-
core/target/filelanguage:
Now, while scanning the filelanguage directory, suppose that the endpoint has just consumed the
following file:
./filelanguage/test/hello.txt
/workspace/camel/camel-core/target/filelanguage
file:///workspace/camel/camel-core/target/filelanguage
./filelanguage/test/hello.txt
Red Hat JBoss Fuse 6.3 Apache Camel Development Guide
338

Given the preceding scenario, the file language variables return the following values, when applied to
the current exchange:
Expression Result
file:name test/hello.txt
file:name.ext txt
file:name.noext test/hello
file:onlyname hello.txt
file:onlyname.noext hello
file:ext txt
file:parent /workspace/camel/camel-
core/target/filelanguage/test
file:path /workspace/camel/camel-
core/target/filelanguage/test/hello.
txt
file:absolute true
file:absolute.path /workspace/camel/camel-
core/target/filelanguage/test/hello.
txt
CHAPTER 16. THE FILE LANGUAGE
339

CHAPTER 17. GROOVY
OVERVIEW
Groovy is a Java-based scripting language that allows quick parsing of object. The Groovy support is
part of the camel-script module.
ADDING THE SCRIPT MODULE
To use Groovy in your routes you need to add a dependencies on camel-script and camel-groovy
to your project as shown in Example 17.1, “Adding the camel-script dependency”.
Example 17.1. Adding the camel-script dependency
STATIC IMPORT
To use the groovy() static method in your application code, include the following import statement
in your Java source files:
BUILT-IN ATTRIBUTES
Table 17.1, “Groovy attributes” lists the built-in attributes that are accessible when using Groovy.
Table 17.1. Groovy attributes
<!-- Maven POM File -->
<properties>
<camel-version>2.17.0.redhat-630187</camel-version>
...
</properties>
<dependencies>
...
<dependency>
<groupId>org.apache.camel</groupId>
<artifactId>camel-script</artifactId>
<version>${camel-version}</version>
</dependency>
...
<dependency>
<groupId>org.apache.camel</groupId>
<artifactId>camel-groovy</artifactId>
<version>${camel-version}</version>
</dependency>
</dependencies>
import static org.apache.camel.builder.script.ScriptBuilder.*;
Red Hat JBoss Fuse 6.3 Apache Camel Development Guide
340

Attribute Type Value
context org.apache.camel.CamelC
ontext
The Camel Context
exchange org.apache.camel.Exchan
ge
The current Exchange
request org.apache.camel.Messag
e
The IN message
response org.apache.camel.Messag
e
The OUT message
properties org.apache.camel.builde
r.script.PropertiesFunc
tion
Function with a resolve
method to make it easier to use
the properties component inside
scripts.
The attributes all set at ENGINE_SCOPE.
EXAMPLE
Example 17.2, “Routes using Groovy” shows two routes that use Groovy scripts.
Example 17.2. Routes using Groovy
USING THE PROPERTIES COMPONENT
<camelContext>
<route>
<from uri="direct:items" />
<filter>
<language language="groovy">request.lineItems.any { i -> i.value
> 100 }</language>
<to uri="mock:mock1" />
</filter>
</route>
<route>
<from uri="direct:in"/>
<setHeader headerName="firstName">
<language language="groovy">$user.firstName
$user.lastName</language>
</setHeader>
<to uri="seda:users"/>
</route>
</camelContext>
CHAPTER 17. GROOVY
341

To access a property value from the properties component, invoke the resolve method on the built-in
properties attribute, as follows:
Where PropKey is the key of the property you want to resolve, where the key value is of String type.
For more details about the properties component, see Properties in the Apache Camel Component
Reference Guide.
CUSTOMIZING GROOVY SHELL
Sometimes, you might need to use the custom GroovyShell instance, in your Groovy expressions. To
provide custom GroovyShell, add an implementation of the
org.apache.camel.language.groovy.GroovyShellFactory SPI interface to your Camel
registry.
For example, when you add the following bean to your Spring context, Apache Camel will use the
custom GroovyShell instance that includes the custom static imports, instead of the default one.
.setHeader("myHeader").groovy("properties.resolve(PropKey)")
public class CustomGroovyShellFactory implements GroovyShellFactory {
public GroovyShell createGroovyShell(Exchange exchange) {
ImportCustomizer importCustomizer = new ImportCustomizer();
importCustomizer.addStaticStars("com.example.Utils");
CompilerConfiguration configuration = new CompilerConfiguration();
configuration.addCompilationCustomizers(importCustomizer);
return new GroovyShell(configuration);
}
}
Red Hat JBoss Fuse 6.3 Apache Camel Development Guide
342

CHAPTER 18. HEADER
OVERVIEW
The header language provides a convenient way of accessing header values in the current message.
When you supply a header name, the header language performs a case-insensitive lookup and returns
the corresponding header value.
The header language is part of camel-core.
XML EXAMPLE
For example, to resequence incoming exchanges according to the value of a SequenceNumber header
(where the sequence number must be a positive integer), you can define a route as follows:
JAVA EXAMPLE
The same route can be defined in Java, as follows:
<camelContext xmlns="http://camel.apache.org/schema/spring">
<route>
<from uri="SourceURL"/>
<resequence>
<language language="header">SequenceNumber</language>
</resequence>
<to uri="TargetURL"/>
</route>
</camelContext>
from("SourceURL")
.resequence(header("SequenceNumber"))
.to("TargetURL");
CHAPTER 18. HEADER
343

CHAPTER 19. JAVASCRIPT
OVERVIEW
JavaScript, also known as ECMAScript is a Java-based scripting language that allows quick parsing of
object. The JavaScript support is part of the camel-script module.
ADDING THE SCRIPT MODULE
To use JavaScript in your routes you need to add a dependency on camel-script to your project as
shown in Example 19.1, “Adding the camel-script dependency”.
Example 19.1. Adding the camel-script dependency
STATIC IMPORT
To use the javaScript() static method in your application code, include the following import
statement in your Java source files:
BUILT-IN ATTRIBUTES
Table 19.1, “JavaScript attributes” lists the built-in attributes that are accessible when using
JavaScript.
Table 19.1. JavaScript attributes
Attribute Type Value
context org.apache.camel.CamelC
ontext
The Camel Context
<!-- Maven POM File -->
<properties>
<camel-version>2.17.0.redhat-630187</camel-version>
...
</properties>
<dependencies>
...
<dependency>
<groupId>org.apache.camel</groupId>
<artifactId>camel-script</artifactId>
<version>${camel-version}</version>
</dependency>
...
</dependencies>
import static org.apache.camel.builder.script.ScriptBuilder.*;
Red Hat JBoss Fuse 6.3 Apache Camel Development Guide
344

exchange org.apache.camel.Exchan
ge
The current Exchange
request org.apache.camel.Messag
e
The IN message
response org.apache.camel.Messag
e
The OUT message
properties org.apache.camel.builde
r.script.PropertiesFunc
tion
Function with a resolve
method to make it easier to use
the properties component inside
scripts.
Attribute Type Value
The attributes all set at ENGINE_SCOPE.
EXAMPLE
Example 19.2, “Route using JavaScript” shows a route that uses JavaScript.
Example 19.2. Route using JavaScript
USING THE PROPERTIES COMPONENT
To access a property value from the properties component, invoke the resolve method on the built-in
properties attribute, as follows:
Where PropKey is the key of the property you want to resolve, where the key value is of String type.
<camelContext>
<route>
<from uri="direct:start"/>
<choice>
<when>
<langauge langauge="javaScript">request.headers.get('user') ==
'admin'</langauge>
<to uri="seda:adminQueue"/>
</when>
<otherwise>
<to uri="seda:regularQueue"/>
</otherwise>
</choice>
</route>
</camelContext>
.setHeader("myHeader").javaScript("properties.resolve(PropKey)")
CHAPTER 19. JAVASCRIPT
345

CHAPTER 20. JOSQL
OVERVIEW
The JoSQL (SQL for Java objects) language enables you to evaluate predicates and expressions in
Apache Camel. JoSQL employs a SQL-like query syntax to perform selection and ordering operations
on data from in-memory Java objects—however, JoSQL is not a database. In the JoSQL syntax, each
Java object instance is treated like a table row and each object method is treated like a column name.
Using this syntax, it is possible to construct powerful statements for extracting and compiling data
from collections of Java objects. For details, see http://josql.sourceforge.net/.
ADDING THE JOSQL MODULE
To use JoSQL in your routes you need to add a dependency on camel-josql to your project as shown
in Example 20.1, “Adding the camel-josql dependency”.
Example 20.1. Adding the camel-josql dependency
STATIC IMPORT
To use the sql() static method in your application code, include the following import statement in
your Java source files:
VARIABLES
Table 20.1, “SQL variables” lists the variables that are accessible when using JoSQL.
Table 20.1. SQL variables
Name Type Description
exchange org.apache.camel.Exchan
ge
The current Exchange
<!-- Maven POM File -->
...
<dependencies>
...
<dependency>
<groupId>org.apache.camel</groupId>
<artifactId>camel-josql</artifactId>
<version>${camel-version}</version>
</dependency>
...
</dependencies>
import static org.apache.camel.builder.sql.SqlBuilder.sql;
CHAPTER 20. JOSQL
347

in org.apache.camel.Messag
e
The IN message
out org.apache.camel.Messag
e
The OUT message
property Object the Exchange property whose key
is property
header Object the IN message header whose key
is header
variable Object the variable whose key is variable
Name Type Description
EXAMPLE
Example 20.2, “Route using JoSQL” shows a route that uses JoSQL.
Example 20.2. Route using JoSQL
<camelContext>
<route>
<from uri="direct:start"/>
<setBody>
<language language="sql">select * from MyType</language>
</setBody>
<to uri="seda:regularQueue"/>
</route>
</camelContext>
Red Hat JBoss Fuse 6.3 Apache Camel Development Guide
348

CHAPTER 21. JSONPATH
OVERVIEW
The JSonPath language provides a convenient syntax for extracting portions of a JSon message. The
syntax of JSon is similar to XPath, but it is used to extract JSon objects from a JSon message, instead
of acting on XML. The jsonpath DSL command can be used either as an expression or as a predicate
(where an empty result gets interpreted as boolean false).
ADDING THE JSONPATH PACKAGE
To use JSonPath in your Camel routes, you need to add a dependency on camel-jsonpath to your
project, as follows:
JAVA EXAMPLE
The following Java example shows how to use the jsonpath() DSL command to select items in a
certain price range:
If the JSonPath query returns an empty set, the result is interpreted as false. In this way, you can use
a JSonPath query as a predicate.
XML EXAMPLE
The following XML example shows how to use the jsonpath DSL element to define predicates in a
route:
<dependency>
<groupId>org.apache.camel</groupId>
<artifactId>camel-jsonpath</artifactId>
<version>${camel-version}</version>
</dependency>
from("queue:books.new")
.choice()
.when().jsonpath("$.store.book[?(@.price < 10)]")
.to("jms:queue:book.cheap")
.when().jsonpath("$.store.book[?(@.price < 30)]")
.to("jms:queue:book.average")
.otherwise()
.to("jms:queue:book.expensive")
<camelContext id="camel" xmlns="http://camel.apache.org/schema/spring">
<route>
<from uri="direct:start"/>
<choice>
<when>
<jsonpath>$.store.book[?(@.price < 10)]</jsonpath>
<to uri="mock:cheap"/>
</when>
<when>
<jsonpath>$.store.book[?(@.price < 30)]</jsonpath>
CHAPTER 21. JSONPATH
349

SUPPRESS EXCEPTIONS
JSonPath will throw an exception if the path configured by the jsonpath expression is not found. The
exception can be ignored by setting the SuppressExceptions option to true. For example, in the
code below, adding the true option as part of the jsonpath parameters:
In XML DSL use the following syntax:
JSONPATH INJECTION
When using bean integration to invoke a bean method, you can use JSonPath to extract a value from
the message and bind it to a method parameter. For example:
<to uri="mock:average"/>
</when>
<otherwise>
<to uri="mock:expensive"/>
</otherwise>
</choice>
</route>
</camelContext>
from("direct:start")
.choice()
// use true to suppress exceptions
.when().jsonpath("person.middlename", true)
.to("mock:middle")
.otherwise()
.to("mock:other");
<route>
<from uri="direct:start"/>
<choice>
<when>
<jsonpath suppressExceptions="true">person.middlename</jsonpath>
<to uri="mock:middle"/>
</when>
<otherwise>
<to uri="mock:other"/>
</otherwise>
</choice>
</route>
// Java
public class Foo {
@Consume(uri = "activemq:queue:books.new")
public void doSomething(@JsonPath("$.store.book[*].author") String
author, @Body String json) {
// process the inbound message here
}
}
Red Hat JBoss Fuse 6.3 Apache Camel Development Guide
350

INTEGRATING JACKSON WITH CAMEL TYPECONVERTERS
The camel-jackson module allows to integrate Jackson as a Type Converter in the Camel Registry.
You need to explicitly enable the camel-jackson by setting the CamelContext properties, as shown
below:
The camel-jackson type converter integrates with JAXB. You can annotate POJO class with JAXB
annotations that Jackson can leverage.
REFERENCE
For more details about JSonPath, see the JSonPath project page .
// enable Jackson json type converter
getContext().getProperties().put("CamelJacksonEnableTypeConverter",
"true");
// allow Jackson json to convert to pojo types also (by default jackson
only converts to String and other simple types)
getContext().getProperties().put("CamelJacksonTypeConverterToPojo",
"true");
CHAPTER 21. JSONPATH
351

CHAPTER 22. JXPATH
OVERVIEW
The JXPath language enables you to invoke Java beans using the Apache Commons JXPath language.
The JXPath language has a similar syntax to XPath, but instead of selecting element or attribute nodes
from an XML document, it invokes methods on an object graph of Java beans. If one of the bean
attributes returns an XML document (a DOM/JDOM instance), however, the remaining portion of the
path is interpreted as an XPath expression and is used to extract an XML node from the document. In
other words, the JXPath language provides a hybrid of object graph navigation and XML node
selection.
ADDING JXPATH PACKAGE
To use JXPath in your routes you need to add a dependency on camel-jxpath to your project as
shown in Example 22.1, “Adding the camel-jxpath dependency”.
Example 22.1. Adding the camel-jxpath dependency
VARIABLES
Table 22.1, “JXPath variables” lists the variables that are accessible when using JXPath.
Table 22.1. JXPath variables
Variable Type Value
this org.apache.camel.Exchan
ge
The current Exchange
in org.apache.camel.Messag
e
The IN message
<!-- Maven POM File -->
<properties>
<camel-version>2.17.0.redhat-630187</camel-version>
...
</properties>
<dependencies>
...
<dependency>
<groupId>org.apache.camel</groupId>
<artifactId>camel-jxpath</artifactId>
<version>${camel-version}</version>
</dependency>
...
</dependencies>
Red Hat JBoss Fuse 6.3 Apache Camel Development Guide
352

out org.apache.camel.Messag
e
The OUT message
Variable Type Value
EXAMPLE
Example 22.2, “Routes using JXPath” shows a route that use JXPath.
Example 22.2. Routes using JXPath
<camelContext>
<route>
<from uri="activemq:MyQueue"/>
<filter>
<jxpath>in/body/name = 'James'</xpath>
<to uri="mqseries:SomeOtherQueue"/>
</filter>
</route>
</camelContext>
CHAPTER 22. JXPATH
353

CHAPTER 23. MVEL
OVERVIEW
MVEL is a Java-based dynamic language that is similar to OGNL, but is reported to be much faster. The
MVEL support is in the camel-mvel module.
SYNTAX
You use the MVEL dot syntax to invoke Java methods, for example:
Because MVEL is dynamically typed, it is unnecessary to cast the message body instance (of Object
type) before invoking the getFamilyName() method. You can also use an abbreviated syntax for
invoking bean attributes, for example:
ADDING THE MVEL MODULE
To use MVEL in your routes you need to add a dependency on camel-mvel to your project as shown
in Example 23.1, “Adding the camel-mvel dependency”.
Example 23.1. Adding the camel-mvel dependency
BUILT-IN VARIABLES
Table 23.1, “MVEL variables” lists the built-in variables that are accessible when using MVEL.
Table 23.1. MVEL variables
getRequest().getBody().getFamilyName()
request.body.familyName
<!-- Maven POM File -->
<properties>
<camel-version>2.17.0.redhat-630187</camel-version>
...
</properties>
<dependencies>
...
<dependency>
<groupId>org.apache.camel</groupId>
<artifactId>camel-mvel</artifactId>
<version>${camel-version}</version>
</dependency>
...
</dependencies>
Red Hat JBoss Fuse 6.3 Apache Camel Development Guide
354

Name Type Description
this org.apache.camel.Exchan
ge
The current Exchange
exchange org.apache.camel.Exchan
ge
The current Exchange
exception Throwable the Exchange exception (if any)
exchangeID String the Exchange ID
fault org.apache.camel.Messag
e
The Fault message(if any)
request org.apache.camel.Messag
e
The IN message
response org.apache.camel.Messag
e
The OUT message
properties Map The Exchange properties
property(name) Object The value of the named Exchange
property
property(name, type)Type The typed value of the named
Exchange property
EXAMPLE
Example 23.2, “Route using MVEL” shows a route that uses MVEL.
Example 23.2. Route using MVEL
<camelContext>
<route>
<from uri="seda:foo"/>
<filter>
<language langauge="mvel">request.headers.foo == 'bar'</language>
<to uri="seda:bar"/>
</filter>
</route>
</camelContext>
CHAPTER 23. MVEL
355

CHAPTER 24. THE OBJECT-GRAPH NAVIGATION
LANGUAGE(OGNL)
OVERVIEW
OGNL is an expression language for getting and setting properties of Java objects. You use the same
expression for both getting and setting the value of a property. The OGNL support is in the camel-
ognl module.
CAMEL ON EAP DEPLOYMENT
This component is supported by the Camel on EAP (Wildfly Camel) framework, which offers a simplified
deployment model on the Red Hat JBoss Enterprise Application Platform (JBoss EAP) container. For
details of this model, see chapter "Apache Camel on JBoss EAP" in "Deploying into a Web Server" .
ADDING THE OGNL MODULE
To use OGNL in your routes you need to add a dependency on camel-ognl to your project as shown
in Example 24.1, “Adding the camel-ognl dependency”.
Example 24.1. Adding the camel-ognl dependency
STATIC IMPORT
To use the ognl() static method in your application code, include the following import statement in
your Java source files:
BUILT-IN VARIABLES
Table 24.1, “OGNL variables” lists the built-in variables that are accessible when using OGNL.
Table 24.1. OGNL variables
<!-- Maven POM File -->
...
<dependencies>
...
<dependency>
<groupId>org.apache.camel</groupId>
<artifactId>camel-ognl</artifactId>
<version>${camel-version}</version>
</dependency>
...
</dependencies>
import static org.apache.camel.language.ognl.OgnlExpression.ognl;
Red Hat JBoss Fuse 6.3 Apache Camel Development Guide
356

Name Type Description
this org.apache.camel.Exchan
ge
The current Exchange
exchange org.apache.camel.Exchan
ge
The current Exchange
exception Throwable the Exchange exception (if any)
exchangeID String the Exchange ID
fault org.apache.camel.Messag
e
The Fault message(if any)
request org.apache.camel.Messag
e
The IN message
response org.apache.camel.Messag
e
The OUT message
properties Map The Exchange properties
property(name) Object The value of the named Exchange
property
property(name, type)Type The typed value of the named
Exchange property
EXAMPLE
Example 24.2, “Route using OGNL” shows a route that uses OGNL.
Example 24.2. Route using OGNL
<camelContext>
<route>
<from uri="seda:foo"/>
<filter>
<language langauge="ognl">request.headers.foo == 'bar'</language>
<to uri="seda:bar"/>
</filter>
</route>
</camelContext>
CHAPTER 24. THE OBJECT-GRAPH NAVIGATION LANGUAGE(OGNL)
357

CHAPTER 25. PHP
OVERVIEW
PHP is a widely-used general-purpose scripting language that is especially suited for Web
development. The PHP support is part of the camel-script module.
ADDING THE SCRIPT MODULE
To use PHP in your routes you need to add a dependency on camel-script to your project as shown
in Example 25.1, “Adding the camel-script dependency”.
Example 25.1. Adding the camel-script dependency
STATIC IMPORT
To use the php() static method in your application code, include the following import statement in
your Java source files:
BUILT-IN ATTRIBUTES
Table 25.1, “PHP attributes” lists the built-in attributes that are accessible when using PHP.
Table 25.1. PHP attributes
Attribute Type Value
context org.apache.camel.CamelC
ontext
The Camel Context
exchange org.apache.camel.Exchan
ge
The current Exchange
request org.apache.camel.Messag
e
The IN message
<!-- Maven POM File -->
...
<dependencies>
...
<dependency>
<groupId>org.apache.camel</groupId>
<artifactId>camel-script</artifactId>
<version>${camel-version}</version>
</dependency>
...
</dependencies>
import static org.apache.camel.builder.script.ScriptBuilder.*;
Red Hat JBoss Fuse 6.3 Apache Camel Development Guide
358

response org.apache.camel.Messag
e
The OUT message
properties org.apache.camel.builde
r.script.PropertiesFunc
tion
Function with a resolve
method to make it easier to use
the properties component inside
scripts.
Attribute Type Value
The attributes all set at ENGINE_SCOPE.
EXAMPLE
Example 25.2, “Route using PHP” shows a route that uses PHP.
Example 25.2. Route using PHP
USING THE PROPERTIES COMPONENT
To access a property value from the properties component, invoke the resolve method on the built-in
properties attribute, as follows:
Where PropKey is the key of the property you want to resolve, where the key value is of String type.
For more details about the properties component, see chapter "Properties" in "Apache Camel
Component Reference".
<camelContext>
<route>
<from uri="direct:start"/>
<choice>
<when>
<language language="php">strpos(request.headers.get('user'),
'admin')!== FALSE</language>
<to uri="seda:adminQueue"/>
</when>
<otherwise>
<to uri="seda:regularQueue"/>
</otherwise>
</choice>
</route>
</camelContext>
.setHeader("myHeader").php("properties.resolve(PropKey)")
CHAPTER 25. PHP
359

CHAPTER 26. EXCHANGE PROPERTY
OVERVIEW
The exchange property language provides a convenient way of accessing exchange properties. When
you supply a key that matches one of the exchange property names, the exchange property language
returns the corresponding value.
The exchange property language is part of camel-core.
XML EXAMPLE
For example, to implement the recipient list pattern when the listOfEndpoints exchange property
contains the recipient list, you could define a route as follows:
JAVA EXAMPLE
The same recipient list example can be implemented in Java as follows:
<camelContext>
<route>
<from uri="direct:a"/>
<recipientList>
<exchangeProperty>listOfEndpoints</exchangeProperty>
</recipientList>
</route>
</camelContext>
from("direct:a").recipientList(exchangeProperty("listOfEndpoints"));
Red Hat JBoss Fuse 6.3 Apache Camel Development Guide
360

CHAPTER 27. PYTHON
OVERVIEW
Python is a remarkably powerful dynamic programming language that is used in a wide variety of
application domains. Python is often compared to Tcl, Perl, Ruby, Scheme or Java. The Python support
is part of the camel-script module.
ADDING THE SCRIPT MODULE
To use Python in your routes you need to add a dependency on camel-script to your project as
shown in Example 27.1, “Adding the camel-script dependency”.
Example 27.1. Adding the camel-script dependency
STATIC IMPORT
To use the python() static method in your application code, include the following import statement
in your Java source files:
BUILT-IN ATTRIBUTES
Table 27.1, “Python attributes” lists the built-in attributes that are accessible when using Python.
Table 27.1. Python attributes
Attribute Type Value
context org.apache.camel.CamelC
ontext
The Camel Context
exchange org.apache.camel.Exchan
ge
The current Exchange
<!-- Maven POM File -->
...
<dependencies>
...
<dependency>
<groupId>org.apache.camel</groupId>
<artifactId>camel-script</artifactId>
<version>${camel-version}</version>
</dependency>
...
</dependencies>
import static org.apache.camel.builder.script.ScriptBuilder.*;
CHAPTER 27. PYTHON
361

request org.apache.camel.Messag
e
The IN message
response org.apache.camel.Messag
e
The OUT message
properties org.apache.camel.builde
r.script.PropertiesFunc
tion
Function with a resolve
method to make it easier to use
the properties component inside
scripts.
Attribute Type Value
The attributes all set at ENGINE_SCOPE.
EXAMPLE
Example 27.2, “Route using Python” shows a route that uses Python.
Example 27.2. Route using Python
USING THE PROPERTIES COMPONENT
To access a property value from the properties component, invoke the resolve method on the built-in
properties attribute, as follows:
Where PropKey is the key of the property you want to resolve, where the key value is of String type.
For more details about the properties component, see chapter "Properties" in "Apache Camel
Component Reference".
<camelContext>
<route>
<from uri="direct:start"/>
<choice>
<when>
<langauge langauge="python">if request.headers.get('user') =
'admin'</langauge>
<to uri="seda:adminQueue"/>
</when>
<otherwise>
<to uri="seda:regularQueue"/>
</otherwise>
</choice>
</route>
</camelContext>
.setHeader("myHeader").python("properties.resolve(PropKey)")
Red Hat JBoss Fuse 6.3 Apache Camel Development Guide
362

CHAPTER 28. REF
OVERVIEW
The Ref expression language is really just a way to look up a custom Expression from the Registry. This
is particular convenient to use in the XML DSL.
The Ref language is part of camel-core.
STATIC IMPORT
To use the Ref language in your Java application code, include the following import statement in your
Java source files:
XML EXAMPLE
For example, the splitter pattern can reference a custom expression using the Ref language, as follows:
JAVA EXAMPLE
The preceding route can also be implemented in the Java DSL, as follows:
import static org.apache.camel.language.ref.RefLanguage.ref;
<beans ...>
<bean id="myExpression" class="com.mycompany.MyCustomExpression"/>
...
<camelContext>
<route>
<from uri="seda:a"/>
<split>
<ref>myExpression</ref>
<to uri="mock:b"/>
</split>
</route>
</camelContext>
</beans>
from("seda:a")
.split().ref("myExpression")
.to("seda:b");
CHAPTER 28. REF
363

CHAPTER 29. RUBY
OVERVIEW
Ruby is a dynamic, open source programming language with a focus on simplicity and productivity. It
has an elegant syntax that is natural to read and easy to write. The Ruby support is part of the camel-
script module.
ADDING THE SCRIPT MODULE
To use Ruby in your routes you need to add a dependency on camel-script to your project as shown
in Example 29.1, “Adding the camel-script dependency”.
Example 29.1. Adding the camel-script dependency
STATIC IMPORT
To use the ruby() static method in your application code, include the following import statement in
your Java source files:
BUILT-IN ATTRIBUTES
Table 29.1, “Ruby attributes” lists the built-in attributes that are accessible when using Ruby.
Table 29.1. Ruby attributes
Attribute Type Value
context org.apache.camel.CamelC
ontext
The Camel Context
exchange org.apache.camel.Exchan
ge
The current Exchange
<!-- Maven POM File -->
...
<dependencies>
...
<dependency>
<groupId>org.apache.camel</groupId>
<artifactId>camel-script</artifactId>
<version>${camel-version}</version>
</dependency>
...
</dependencies>
import static org.apache.camel.builder.script.ScriptBuilder.*;
Red Hat JBoss Fuse 6.3 Apache Camel Development Guide
364

request org.apache.camel.Messag
e
The IN message
response org.apache.camel.Messag
e
The OUT message
properties org.apache.camel.builde
r.script.PropertiesFunc
tion
Function with a resolve
method to make it easier to use
the properties component inside
scripts.
Attribute Type Value
The attributes all set at ENGINE_SCOPE.
EXAMPLE
Example 29.2, “Route using Ruby” shows a route that uses Ruby.
Example 29.2. Route using Ruby
USING THE PROPERTIES COMPONENT
To access a property value from the properties component, invoke the resolve method on the built-in
properties attribute, as follows:
Where PropKey is the key of the property you want to resolve, where the key value is of String type.
For more details about the properties component, see chapter "Properties" in "Apache Camel
Component Reference".
<camelContext>
<route>
<from uri="direct:start"/>
<choice>
<when>
<langauge langauge="ruby">$request.headers['user'] ==
'admin'</langauge>
<to uri="seda:adminQueue"/>
</when>
<otherwise>
<to uri="seda:regularQueue"/>
</otherwise>
</choice>
</route>
</camelContext>
.setHeader("myHeader").ruby("properties.resolve(PropKey)")
CHAPTER 29. RUBY
365

CHAPTER 30. THE SIMPLE LANGUAGE
Abstract
The simple language is a language that was developed in Apache Camel specifically for the purpose of
accessing and manipulating the various parts of an exchange object. The language is not quite as
simple as when it was originally created and it now features a comprehensive set of logical operators
and conjunctions.
30.1. JAVA DSL
Simple expressions in Java DSL
In the Java DSL, there are two styles for using the simple() command in a route. You can either pass
the simple() command as an argument to a processor, as follows:
Or you can call the simple() command as a sub-clause on the processor, for example:
Embedding in a string
If you are embedding a simple expression inside a plain text string, you must use the placeholder
syntax, ${Expression}. For example, to embed the in.header.name expression in a string:
Customizing the start and end tokens
From Java, you can customize the start and end tokens ({ and }, by default) by calling the
changeFunctionStartToken static method and the changeFunctionEndToken static method on
the SimpleLanguage object.
For example, you can change the start and end tokens to [ and ] in Java, as follows:
from("seda:order")
.filter(simple("${in.header.foo}"))
.to("mock:fooOrders");
from("seda:order")
.filter()
.simple("${in.header.foo}")
.to("mock:fooOrders");
simple("Hello ${in.header.name}, how are you?")
// Java
import org.apache.camel.language.simple.SimpleLanguage;
...
SimpleLanguage.changeFunctionStartToken("[");
SimpleLanguage.changeFunctionEndToken("]");
Red Hat JBoss Fuse 6.3 Apache Camel Development Guide
366

NOTE
Customizing the start and end tokens affects all Apache Camel applications that share
the same camel-core library on their classpath. For example, in an OSGi server this
might affect many applications; whereas in a Web application (WAR file) it would affect
only the Web application itself.
30.2. XML DSL
Simple expressions in XML DSL
In the XML DSL, you can use a simple expression by putting the expression inside a simple element.
For example, to define a route that performs filtering based on the contents of the foo header:
Alternative placeholder syntax
Sometimes—for example, if you have enabled Spring property placeholders or OSGi blueprint property
placeholders—you might find that the ${Expression} syntax clashes with another property
placeholder syntax. In this case, you can disambiguate the placeholder using the alternative syntax,
$simple{Expression}, for the simple expression. For example:
Customizing the start and end tokens
From XML configuration, you can customize the start and end tokens ({ and }, by default) by
overriding the SimpleLanguage instance. For example, to change the start and end tokens to [ and ],
define a new SimpleLanguage bean in your XML configuration file, as follows:
NOTE
Customizing the start and end tokens affects all Apache Camel applications that share
the same camel-core library on their classpath. For example, in an OSGi server this
might affect many applications; whereas in a Web application (WAR file) it would affect
only the Web application itself.
Whitespace and auto-trim in XML DSL
<route id="simpleExample">
<from uri="seda:orders"/>
<filter>
<simple>${in.header.foo}</simple>
<to uri="mock:fooOrders"/>
</filter>
</route>
<simple>Hello $simple{in.header.name}, how are you?</simple>
<bean id="simple" class="org.apache.camel.language.simple.SimpleLanguage">
<constructor-arg name="functionStartToken" value="["/>
<constructor-arg name="functionEndToken" value="]"/>
</bean>
CHAPTER 30. THE SIMPLE LANGUAGE
367

By default, whitespace preceding and following a simple expression is automatically trimmed in XML
DSL. So this expression with surrounding whitespace:
is automatically trimmed, so that it is equivalent to this expression (no surrounding whitespace):
If you want to include newlines before or after the expression, you can either explicitly add a newline
character, as follows:
or you can switch off auto-trimming, by setting the trim attribute to false, as follows:
30.3. INVOKING AN EXTERNAL SCRIPT
Overview
It is possible to execute Simple scripts that are stored in an external resource, as described here.
Syntax for script resource
Use the following syntax to access a Simple script that is stored as an external resource:
Where the Scheme: can be either classpath:, file:, or http:.
For example, to read the mysimple.txt script from the classpath,
30.4. EXPRESSIONS
Overview
<transform>
<simple>
data=${body}
</simple>
</transform>
<transform>
<simple>data=${body}</simple>
</transform>
<transform>
<simple>data=${body}\n</simple>
</transform>
<transform trim="false">
<simple>data=${body}
</simple>
</transform>
resource:Scheme:Location
simple("resource:classpath:mysimple.txt")
Red Hat JBoss Fuse 6.3 Apache Camel Development Guide
368

The simple language provides various elementary expressions that return different parts of a message
exchange. For example, the expression, simple("${header.timeOfDay}"), would return the
contents of a header called timeOfDay from the incoming message.
NOTE
Since Apache Camel 2.9, you must always use the placeholder syntax, ${Expression},
to return a variable value. It is never permissible to omit the enclosing tokens (${ and }).
Contents of a single variable
You can use the simple language to define string expressions, based on the variables provided. For
example, you can use a variable of the form, in.header.HeaderName, to obtain the value of the
HeaderName header, as follows:
Variables embedded in a string
You can embed simple variables in a string expression—for example:
date and bean variables
As well as providing variables that access all of the different parts of an exchange (see Table 30.1,
“Variables for the Simple Language”), the simple language also provides special variables for
formatting dates, date:command:pattern, and for calling bean methods, bean:beanRef. For example,
you can use the date and the bean variables as follows:
Specifying the result type
You can specify the result type of an expression explicitly. This is mainly useful for converting the
result type to a boolean or numerical type.
In the Java DSL, specify the result type as an extra argument to simple(). For example, to return an
integer result, you could evaluate a simple expression as follows:
In the XML DSL, specify the result type using the resultType attribute. For example:
simple("${in.header.foo}")
simple("Received a message from ${in.header.user} on
${date:in.header.date:yyyyMMdd}.")
simple("Todays date is ${date:now:yyyyMMdd}")
simple("The order type is ${bean:orderService?method=getOrderType}")
...
.setHeader("five", simple("5", Integer.class))
<setHeader headerName="five">
<!-- use resultType to indicate that the type should be a
java.lang.Integer -->
CHAPTER 30. THE SIMPLE LANGUAGE
369

Dynamic Header Key
From Camel 2.17, the setHeaderand setExchange properties allows to use a dynamic header key using
the Simple language, if the name of the key is a Simple language expression.
Nested expressions
Simple expressions can be nested—for example:
Accessing constants or enums
You can access a bean's constant or enum fields using the following syntax:
For example, consider the following Java enum type:
You can access the Customer enum fields, as follows:
<simple resultType="java.lang.Integer">5</simple>
</setHeader>
<camelContext xmlns="http://camel.apache.org/schema/spring">
<route>
<from uri="direct:start"/>
<setHeader
headerName="$simple{type:org.apache.camel.spring.processor.SpringSetProper
tyNameDynamicTest$TestConstans.EXCHANGE_PROP_TX_FAILED}">
<simple>${type:java.lang.Boolean.TRUE}</simple>
</setHeader>
<to uri="mock:end"/>
</route>
</camelContext>
simple("${header.${bean:headerChooser?method=whichHeader}}")
type:ClassName.Field
package org.apache.camel.processor;
...
public enum Customer {
GOLD, SILVER, BRONZE
}
from("direct:start")
.choice()
.when().simple("${header.customer} ==
${type:org.apache.camel.processor.Customer.GOLD}")
.to("mock:gold")
.when().simple("${header.customer} ==
${type:org.apache.camel.processor.Customer.SILVER}")
.to("mock:silver")
.otherwise()
.to("mock:other");
Red Hat JBoss Fuse 6.3 Apache Camel Development Guide
370

OGNL expressions
The Object Graph Navigation Language (OGNL) is a notation for invoking bean methods in a chain-like
fashion. If a message body contains a Java bean, you can easily access its bean properties using OGNL
notation. For example, if the message body is a Java object with a getAddress() accessor, you can
access the Address object and the Address object's properties as follows:
Where the notation, ${body.address.street}, is shorthand for
${body.getAddress.getStreet}.
OGNL null-safe operator
You can use the null-safe operator, ?., to avoid encountering null-pointer exceptions, in case the body
does not have an address. For example:
If the body is a java.util.Map type, you can look up a value in the map with the key, foo, using the
following notation:
OGNL list element access
You can also use square brackets notation, [k], to access the elements of a list. For example:
The last keyword returns the index of the last element of a list. For example, you can access the
second last element of a list, as follows:
You can use the size method to query the size of a list, as follows:
OGNL array length access
You can access the length of a Java array through the length method, as follows:
simple("${body.address}")
simple("${body.address.street}")
simple("${body.address.zip}")
simple("${body.address.city}")
simple("${body?.address?.street}")
simple("${body[foo]?.name}")
simple("${body.address.lines[0]}")
simple("${body.address.lines[1]}")
simple("${body.address.lines[2]}")
simple("${body.address.lines[last-1]}")
simple("${body.address.lines.size}")
String[] lines = new String[]{"foo", "bar", "cat"};
CHAPTER 30. THE SIMPLE LANGUAGE
371

30.5. PREDICATES
Overview
You can construct predicates by testing expressions for equality. For example, the predicate,
simple("${header.timeOfDay} == '14:30'"), tests whether the timeOfDay header in the
incoming message is equal to 14:30.
In addition, whenever the resultType is specified as a Boolean the expression is evaluated as a
predicate instead of an expression. This allows the predicate syntax to be used for these expressions.
Syntax
You can also test various parts of an exchange (headers, message body, and so on) using simple
predicates. Simple predicates have the following general syntax:
Where the variable on the left hand side, LHSVariable, is one of the variables shown in Table 30.1,
“Variables for the Simple Language” and the value on the right hand side, RHSValue, is one of the
following:
Another variable, ${RHSVariable}.
A string literal, enclosed in single quotes, ' '.
A numeric constant, enclosed in single quotes, ' '.
The null object, null.
The simple language always attempts to convert the RHS value to the type of the LHS value.
NOTE
While the simple language will attempt to convert the RHS, depending on the operator
the LHS may need to be cast into the appropriate Type before the comparison is made.
Examples
For example, you can perform simple string comparisons and numerical comparisons as follows:
You can test whether the left hand side is a member of a comma-separated list, as follows:
exchange.getIn().setBody(lines);
simple("There are ${body.length} lines")
${LHSVariable} Op RHSValue
simple("${in.header.user} == 'john'")
simple("${in.header.number} > '100'") // String literal can be converted
to integer
simple("${in.header.type} in 'gold,silver'")
Red Hat JBoss Fuse 6.3 Apache Camel Development Guide
372

You can test whether the left hand side matches a regular expression, as follows:
You can test the type of the left hand side using the is operator, as follows:
You can test whether the left hand side lies in a specified numerical range (where the range is
inclusive), as follows:
Conjunctions
You can also combine predicates using the logical conjunctions, && and ||.
For example, here is an expression using the && conjunction (logical and):
And here is an expression using the || conjunction (logical inclusive or):
30.6. VARIABLE REFERENCE
Table of variables
Table 30.1, “Variables for the Simple Language” shows all of the variables supported by the simple
language.
Table 30.1. Variables for the Simple Language
Variable Type Description
camelContext Object The Camel context. Supports
OGNL expressions.
camelId String The Camel context's ID value.
exchangeId String The exchange's ID value.
id String The In message ID value.
simple("${in.header.number} regex '\d{4}'")
simple("${in.header.type} is 'java.lang.String'")
simple("${in.header.type} is 'String'") // You can abbreviate java.lang.
types
simple("${in.header.number} range '100..199'")
simple("${in.header.title} contains 'Camel' && ${in.header.type} ==
'gold'")
simple("${in.header.title} contains 'Camel' || ${in.header.type} ==
'gold'")
CHAPTER 30. THE SIMPLE LANGUAGE
373

body Object The In message body. Supports
OGNL expressions.
in.body Object The In message body. Supports
OGNL expressions.
out.body Object The Out message body.
bodyAs(Type)Type The In message body, converted
to the specified type. All types,
Type, must be specified using
their fully-qualified Java name,
except for the types: byte[],
String, Integer, and Long.
The converted body can be null.
mandatoryBodyAs(Type)Type The In message body, converted
to the specified type. All types,
Type, must be specified using
their fully-qualified Java name,
except for the types: byte[],
String, Integer, and Long.
The converted body is expected
to be non-null.
header.HeaderName Object The In message's HeaderName
header. Supports OGNL
expressions.
header[HeaderName] Object The In message's HeaderName
header (alternative syntax).
headers.HeaderName Object The In message's HeaderName
header.
headers[HeaderName] Object The In message's HeaderName
header (alternative syntax).
in.header.HeaderName Object The In message's HeaderName
header. Supports OGNL
expressions.
in.header[HeaderName] Object The In message's HeaderName
header (alternative syntax).
in.headers.HeaderName Object The In message's HeaderName
header. Supports OGNL
expressions.
Variable Type Description
Red Hat JBoss Fuse 6.3 Apache Camel Development Guide
374

in.headers[HeaderName] Object The In message's HeaderName
header (alternative syntax).
out.header.HeaderName Object The Out message's HeaderName
header.
out.header[HeaderName] Object The Out message's HeaderName
header (alternative syntax).
out.headers.HeaderName Object The Out message's HeaderName
header.
out.headers[HeaderName] Object The Out message's HeaderName
header (alternative syntax).
headerAs(Key,Type)Type The Key header, converted to the
specified type. All types, Type,
must be specified using their
fully-qualified Java name, except
for the types: byte[], String,
Integer, and Long. The
converted value can be null.
headers Map All of the In headers (as a
java.util.Map type).
in.headers Map All of the In headers (as a
java.util.Map type).
property.PropertyName Object The PropertyName property on
the exchange.
property[PropertyName] Object The PropertyName property on
the exchange (alternative
syntax).
sys.SysPropertyName String The SysPropertyName Java
system property.
sysenv.SysEnvVar String The SysEnvVar system
environment variable.
exception String Either the exception object from
Exchange.getException()
or, if this value is null, the caught
exception from the
Exchange.EXCEPTION_CAUG
HT property; otherwise null.
Supports OGNL expressions.
Variable Type Description
CHAPTER 30. THE SIMPLE LANGUAGE
375

exception.message String If an exception is set on the
exchange, returns the value of
Exception.getMessage();
otherwise, returns null.
exception.stacktrace String If an exception is set on the
exchange, returns the value of
Exception.getStackTrace
(); otherwise, returns null.
Note: The simple language first
tries to retrieve an exception
from
Exchange.getException()
. If that property is not set, it
checks for a caught exception, by
calling
Exchange.getProperty(Ex
change.CAUGHT_EXCEPTION
).
date:command:pattern String A date formatted using a
java.text.SimpleDateFormat
pattern. The following commands
are supported: now, for the
current date and time;
header.HeaderName, or
in.header.HeaderName to use
a java.util.Date object in the
HeaderName header from the In
message;
out.header.HeaderName to
use a java.util.Date object in the
HeaderName header from the Out
message;
bean:beanID.Method Object Invokes a method on the
referenced bean and returns the
result of the method invocation. To
specify a method name, you can
either use the beanID.Method
syntax; or you can use the
beanID?method=methodName
syntax.
Variable Type Description
Red Hat JBoss Fuse 6.3 Apache Camel Development Guide
376

ref:beanID Object Looks up the bean with the ID,
beanID, in the registry and returns
a reference to the bean itself. For
example, if you are using the
splitter EIP, you could use this
variable to reference the bean
that implements the splitting
algorithm.
properties:Key String The value of the Key property
placeholder (see Section 2.7,
“Property Placeholders”).
properties:Location:Ke
y
String The value of the Key property
placeholder, where the location of
the properties file is given by
Location (see Section 2.7,
“Property Placeholders”).
threadName String The name of the current thread.
routeId String Returns the ID of the current
route through which the
Exchange is being routed.
type:Name[.Field] Object References a type or field by its
Fully-Qualified-Name (FQN). To
refer to a field, append .Field.
For example, you can refer to the
FILE_NAME constant field from
the Exchange class as
type:org.apache.camel.E
xchange.FILE_NAME
collate(group) List From Camel 2.17, the collate
function iterates the message
body and groups the data into the
sub lists of specific size. You can
use with the Splitter EIP to split a
message body and group or batch
the submessages into a group of
N sublists.
Variable Type Description
30.7. OPERATOR REFERENCE
Binary operators
The binary operators for simple language predicates are shown in Table 30.2, “Binary Operators for
the Simple Language”.
CHAPTER 30. THE SIMPLE LANGUAGE
377

Table 30.2. Binary Operators for the Simple Language
Operator Description
== Equals.
=~ Equals ignore case. Ignore the case when comparing
string values.
>Greater than.
>= Greater than or equals.
<Less than.
<= Less than or equals.
!= Not equal to.
contains Test if LHS string contains RHS string.
not contains Test if LHS string does not contain RHS string.
regex Test if LHS string matches RHS regular expression.
not regex Test if LHS string does not match RHS regular
expression.
in Test if LHS string appears in the RHS comma-
separated list.
not in Test if LHS string does not appear in the RHS
comma-separated list.
is Test if LHS is an instance of RHS Java type (using
Java instanceof operator).
not is Test if LHS is not an instance of RHS Java type
(using Java instanceof operator).
range Test if LHS number lies in the RHS range (where
range has the format, 'min...max').
not range Test if LHS number does not lie in the RHS range
(where range has the format, 'min...max').
Unary operators and character escapes
Red Hat JBoss Fuse 6.3 Apache Camel Development Guide
378

The binary operators for simple language predicates are shown in Table 30.3, “Unary Operators for the
Simple Language”.
Table 30.3. Unary Operators for the Simple Language
Operator Description
++ Increment a number by 1.
-- Decrement a number by 1.
\n The newline character.
\r The carriage return character.
\t The tab character.
\(Obsolete) Since Camel version 2.11, the backslash
escape character is not supported.
Combining predicates
The conjunctions shown in Table 30.4, “Conjunctions for Simple Language Predicates” can be used to
combine two or more simple language predicates.
Table 30.4. Conjunctions for Simple Language Predicates
Operator Description
&& Combine two predicates with logical and.
|| Combine two predicates with logical inclusive or.
and Deprecated. Use && instead.
or Deprecated. Use || instead.
CHAPTER 30. THE SIMPLE LANGUAGE
379

CHAPTER 31. SPEL
OVERVIEW
The Spring Expression Language (SpEL) is an object graph navigation language provided with Spring 3,
which can be used to construct predicates and expressions in a route. A notable feature of SpEL is the
ease with which you can access beans from the registry.
SYNTAX
The SpEL expressions must use the placeholder syntax, #{SpelExpression}, so that they can be
embedded in a plain text string (in other words, SpEL has expression templating enabled).
SpEL can also look up beans in the registry (typically, the Spring registry), using the @BeanID syntax.
For example, given a bean with the ID, headerUtils, and the method, count() (which counts the
number of headers on the current message), you could use the headerUtils bean in an SpEL
predicate, as follows:
ADDING SPEL PACKAGE
To use SpEL in your routes you need to add a dependency on camel-spring to your project as shown
in Example 31.1, “Adding the camel-spring dependency” .
Example 31.1. Adding the camel-spring dependency
VARIABLES
Table 31.1, “SpEL variables” lists the variables that are accessible when using SpEL.
Table 31.1. SpEL variables
#{@headerUtils.count > 4}
<!-- Maven POM File -->
<properties>
<camel-version>2.17.0.redhat-630187</camel-version>
...
</properties>
<dependencies>
...
<dependency>
<groupId>org.apache.camel</groupId>
<artifactId>camel-spring</artifactId>
<version>${camel-version}</version>
</dependency>
...
</dependencies>
Red Hat JBoss Fuse 6.3 Apache Camel Development Guide
380

Variable Type Description
this Exchange The current exchange is the root
object.
exchange Exchange The current exchange.
exchangeId String The current exchange's ID.
exception Throwable The exchange exception (if any).
fault Message The fault message (if any).
request Message The exchange's In message.
response Message The exchange's Out message (if
any).
properties Map The exchange properties.
property(Name) Object The exchange property keyed by
Name.
property(Name, Type) Type The exchange property keyed by
Name, converted to the type,
Type.
XML EXAMPLE
For example, to select only those messages whose Country header has the value USA, you can use the
following SpEL expression:
JAVA EXAMPLE
You can define the same route in the Java DSL, as follows:
The following example shows how to embed SpEL expressions within a plain text string:
<route>
<from uri="SourceURL"/>
<filter>
<spel>#{request.headers['Country'] == 'USA'}}</spel>
<to uri="TargetURL"/>
</filter>
</route>
from("SourceURL")
.filter().spel("#{request.headers['Country'] == 'USA'}")
.to("TargetURL");
CHAPTER 31. SPEL
381

from("SourceURL")
.setBody(spel("Hello #{request.body}! What a beautiful #
{request.headers['dayOrNight']}"))
.to("TargetURL");
Red Hat JBoss Fuse 6.3 Apache Camel Development Guide
382

CHAPTER 32. THE XPATH LANGUAGE
Abstract
When processing XML messages, the XPath language enables you to select part of a message, by
specifying an XPath expression that acts on the message's Document Object Model (DOM). You can
also define XPath predicates to test the contents of an element or an attribute.
32.1. JAVA DSL
Basic expressions
You can use xpath("Expression") to evaluate an XPath expression on the current exchange
(where the XPath expression is applied to the body of the current In message). The result of the
xpath() expression is an XML node (or node set, if more than one node matches).
For example, to extract the contents of the /person/name element from the current In message body
and use it to set a header named user, you could define a route like the following:
Instead of specifying xpath() as an argument to setHeader(), you can use the fluent builder
xpath() command—for example:
If you want to convert the result to a specific type, specify the result type as the second argument of
xpath(). For example, to specify explicitly that the result type is String:
Namespaces
Typically, XML elements belong to a schema, which is identified by a namespace URI. When processing
documents like this, it is necessary to associate namespace URIs with prefixes, so that you can identify
element names unambiguously in your XPath expressions. Apache Camel provides the helper class,
org.apache.camel.builder.xml.Namespaces, which enables you to define associations between
namespaces and prefixes.
For example, to associate the prefix, cust, with the namespace,
http://acme.com/customer/record, and then extract the contents of the element,
/cust:person/cust:name, you could define a route like the following:
from("queue:foo")
.setHeader("user", xpath("/person/name/text()"))
.to("direct:tie");
from("queue:foo")
.setHeader("user").xpath("/person/name/text()")
.to("direct:tie");
xpath("/person/name/text()", String.class)
import org.apache.camel.builder.xml.Namespaces;
...
Namespaces ns = new Namespaces("cust", "http://acme.com/customer/record");
CHAPTER 32. THE XPATH LANGUAGE
383

Where you make the namespace definitions available to the xpath() expression builder by passing
the Namespaces object, ns, as an additional argument. If you need to define multiple namespaces, use
the Namespace.add() method, as follows:
If you need to specify the result type and define namespaces, you can use the three-argument form of
xpath(), as follows:
Auditing namespaces
One of the most frequent problems that can occur when using XPath expressions is that there is a
mismatch between the namespaces appearing in the incoming messages and the namespaces used in
the XPath expression. To help you troubleshoot this kind of problem, the XPath language supports an
option to dump all of the namespaces from all of the incoming messages into the system log.
To enable namespace logging at the INFO log level, enable the logNamespaces option in the Java
DSL, as follows:
Alternatively, you could configure your logging system to enable TRACE level logging on the
org.apache.camel.builder.xml.XPathBuilder logger.
When namespace logging is enabled, you will see log messages like the following for each processed
message:
32.2. XML DSL
Basic expressions
To evaluate an XPath expression in the XML DSL, put the XPath expression inside an xpath element.
The XPath expression is applied to the body of the current In message and returns an XML node (or
node set). Typically, the returned XML node is automatically converted to a string.
For example, to extract the contents of the /person/name element from the current In message body
and use it to set a header named user, you could define a route like the following:
from("queue:foo")
.setHeader("user", xpath("/cust:person/cust:name/text()", ns))
.to("direct:tie");
import org.apache.camel.builder.xml.Namespaces;
...
Namespaces ns = new Namespaces("cust", "http://acme.com/customer/record");
ns.add("inv", "http://acme.com/invoice");
ns.add("xsi", "http://www.w3.org/2001/XMLSchema-instance");
xpath("/person/name/text()", String.class, ns)
xpath("/foo:person/@id", String.class).logNamespaces()
2012-01-16 13:23:45,878 [stSaxonWithFlag] INFO XPathBuilder -
Namespaces discovered in message: {xmlns:a=[http://apache.org/camel],
DEFAULT=[http://apache.org/default],
xmlns:b=[http://apache.org/camelA, http://apache.org/camelB]}
Red Hat JBoss Fuse 6.3 Apache Camel Development Guide
384

If you want to convert the result to a specific type, specify the result type by setting the resultType
attribute to a Java type name (where you must specify the fully-qualified type name). For example, to
specify explicitly that the result type is java.lang.String (you can omit the java.lang. prefix
here):
Namespaces
When processing documents whose elements belong to one or more XML schemas, it is typically
necessary to associate namespace URIs with prefixes, so that you can identify element names
unambiguously in your XPath expressions. It is possible to use the standard XML mechanism for
associating prefixes with namespace URIs. That is, you can set an attribute like this:
xmlns:Prefix="NamespaceURI".
For example, to associate the prefix, cust, with the namespace,
http://acme.com/customer/record, and then extract the contents of the element,
/cust:person/cust:name, you could define a route like the following:
Auditing namespaces
One of the most frequent problems that can occur when using XPath expressions is that there is a
mismatch between the namespaces appearing in the incoming messages and the namespaces used in
the XPath expression. To help you troubleshoot this kind of problem, the XPath language supports an
<beans ...>
<camelContext xmlns="http://camel.apache.org/schema/spring">
<route>
<from uri="queue:foo"/>
<setHeader headerName="user">
<xpath>/person/name/text()</xpath>
</setHeader>
<to uri="direct:tie"/>
</route>
</camelContext>
</beans>
<xpath resultType="String">/person/name/text()</xpath>
<beans ...>
<camelContext xmlns="http://camel.apache.org/schema/spring"
xmlns:cust="http://acme.com/customer/record" >
<route>
<from uri="queue:foo"/>
<setHeader headerName="user">
<xpath>/cust:person/cust:name/text()</xpath>
</setHeader>
<to uri="direct:tie"/>
</route>
</camelContext>
</beans>
CHAPTER 32. THE XPATH LANGUAGE
385

option to dump all of the namespaces from all of the incoming messages into the system log.
To enable namespace logging at the INFO log level, enable the logNamespaces option in the XML
DSL, as follows:
Alternatively, you could configure your logging system to enable TRACE level logging on the
org.apache.camel.builder.xml.XPathBuilder logger.
When namespace logging is enabled, you will see log messages like the following for each processed
message:
32.3. XPATH INJECTION
Parameter binding annotation
When using Apache Camel bean integration to invoke a method on a Java bean, you can use the
@XPath annotation to extract a value from the exchange and bind it to a method parameter.
For example, consider the following route fragment, which invokes the credit method on an
AccountService object:
The credit method uses parameter binding annotations to extract relevant data from the message
body and inject it into its parameters, as follows:
For more information about bean integration, see Section 2.4, “Bean Integration”.
Namespaces
<xpath logNamespaces="true" resultType="String">/foo:person/@id</xpath>
2012-01-16 13:23:45,878 [stSaxonWithFlag] INFO XPathBuilder -
Namespaces discovered in message: {xmlns:a=[http://apache.org/camel],
DEFAULT=[http://apache.org/default],
xmlns:b=[http://apache.org/camelA, http://apache.org/camelB]}
from("queue:payments")
.beanRef("accountService","credit")
...
public class AccountService {
...
public void credit(
@XPath("/transaction/transfer/receiver/text()") String name,
@XPath("/transaction/transfer/amount/text()") String amount
)
{
...
}
...
}
Red Hat JBoss Fuse 6.3 Apache Camel Development Guide
386

Table 32.1, “Predefined Namespaces for @XPath” shows the namespaces that are predefined for
XPath. You can use these namespace prefixes in the XPath expression that appears in the @XPath
annotation.
Table 32.1. Predefined Namespaces for @XPath
Namespace URI Prefix
http://www.w3.org/2001/XMLSchema xsd
http://www.w3.org/2003/05/soap-
envelope
soap
Custom namespaces
You can use the @NamespacePrefix annotation to define custom XML namespaces. Invoke the
@NamespacePrefix annotation to initialize the namespaces argument of the @XPath annotation.
The namespaces defined by @NamespacePrefix can then be used in the @XPath annotation's
expression value.
For example, to associate the prefix, ex, with the custom namespace,
http://fusesource.com/examples, invoke the @XPath annotation as follows:
32.4. XPATH BUILDER
Overview
public class AccountService {
...
public void credit(
@XPath(
value = "/ex:transaction/ex:transfer/ex:receiver/text()",
namespaces = @NamespacePrefix(
prefix = "ex",
uri = "http://fusesource.com/examples"
)
) String name,
@XPath(
value = "/ex:transaction/ex:transfer/ex:amount/text()",
namespaces = @NamespacePrefix(
prefix = "ex",
uri = "http://fusesource.com/examples"
)
) String amount,
)
{
...
}
...
}
CHAPTER 32. THE XPATH LANGUAGE
387

The org.apache.camel.builder.xml.XPathBuilder class enables you to evaluate XPath
expressions independently of an exchange. That is, if you have an XML fragment from any source, you
can use XPathBuilder to evaluate an XPath expression on the XML fragment.
Matching expressions
Use the matches() method to check whether one or more XML nodes can be found that match the
given XPath expression. The basic syntax for matching an XPath expression using XPathBuilder is
as follows:
Where the given expression, Expression, is evaluated against the XML fragment, XMLString, and the
result is true, if at least one node is found that matches the expression. For example, the following
example returns true, because the XPath expression finds a match in the xyz attribute.
Evaluating expressions
Use the evaluate() method to return the contents of the first node that matches the given XPath
expression. The basic syntax for evaluating an XPath expression using XPathBuilder is as follows:
You can also specify the result type by passing the required type as the second argument to
evaluate()—for example:
32.5. ENABLING SAXON
Prerequisites
boolean matches = XPathBuilder
.xpath("Expression")
.matches(CamelContext, "XMLString");
boolean matches = XPathBuilder
.xpath("/foo/bar/@xyz")
.matches(getContext(), "<foo><bar xyz='cheese'/>
</foo>"));
String nodeValue = XPathBuilder
.xpath("Expression")
.evaluate(CamelContext, "XMLString");
String name = XPathBuilder
.xpath("foo/bar")
.evaluate(context, "<foo><bar>cheese</bar></foo>",
String.class);
Integer number = XPathBuilder
.xpath("foo/bar")
.evaluate(context, "<foo><bar>123</bar></foo>",
Integer.class);
Boolean bool = XPathBuilder
.xpath("foo/bar")
.evaluate(context, "<foo><bar>true</bar></foo>",
Boolean.class);
Red Hat JBoss Fuse 6.3 Apache Camel Development Guide
388

A prerequisite for using the Saxon parser is that you add a dependency on the camel-saxon artifact
(either adding this dependency to your Maven POM, if you use Maven, or adding the camel-saxon-
6.3.0.redhat-187.jar file to your classpath, otherwise).
Using the Saxon parser in Java DSL
In Java DSL, the simplest way to enable the Saxon parser is to call the saxon() fluent builder method.
For example, you could invoke the Saxon parser as shown in the following example:
Using the Saxon parser in XML DSL
In XML DSL, the simplest way to enable the Saxon parser is to set the saxon attribute to true in the
xpath element. For example, you could invoke the Saxon parser as shown in the following example:
Programming with Saxon
If you want to use the Saxon XML parser in your application code, you can create an instance of the
Saxon transformer factory explicitly using the following code:
On the other hand, if you prefer to use the generic JAXP API to create a transformer factory instance,
you must first set the javax.xml.transform.TransformerFactory property in the
ESBInstall/etc/system.properties file, as follows:
You can then instantiate the Saxon factory using the generic JAXP API, as follows:
// Java
// create a builder to evaluate the xpath using saxon
XPathBuilder builder = XPathBuilder.xpath("tokenize(/foo/bar, '_')
[2]").saxon();
// evaluate as a String result
String result = builder.evaluate(context, "<foo><bar>abc_def_ghi</bar>
</foo>");
<xpath saxon="true" resultType="java.lang.String">current-dateTime()
</xpath>
// Java
import javax.xml.transform.TransformerFactory;
import net.sf.saxon.TransformerFactoryImpl;
...
TransformerFactory saxonFactory = new
net.sf.saxon.TransformerFactoryImpl();
javax.xml.transform.TransformerFactory=net.sf.saxon.TransformerFactoryImpl
// Java
import javax.xml.transform.TransformerFactory;
...
TransformerFactory factory = TransformerFactory.newInstance();
CHAPTER 32. THE XPATH LANGUAGE
389

If your application depends on any third-party libraries that use Saxon, it might be necessary to use the
second, generic approach.
NOTE
The Saxon library must be installed in the container as the OSGi bundle,
net.sf.saxon/saxon9he (normally installed by default). In versions of Fuse ESB prior
to 7.1, it is not possible to load Saxon using the generic JAXP API.
32.6. EXPRESSIONS
Result type
By default, an XPath expression returns a list of one or more XML nodes, of org.w3c.dom.NodeList
type. You can use the type converter mechanism to convert the result to a different type, however. In
the Java DSL, you can specify the result type in the second argument of the xpath() command. For
example, to return the result of an XPath expression as a String:
In the XML DSL, you can specify the result type in the resultType attribute, as follows:
Patterns in location paths
You can use the following patterns in XPath location paths:
/people/person
The basic location path specifies the nested location of a particular element. That is, the preceding
location path would match the person element in the following XML fragment:
Note that this basic pattern can match multiple nodes—for example, if there is more than one
person element inside the people element.
/name/text()
If you just want to access the text inside by the element, append /text() to the location path,
otherwise the node includes the element's start and end tags (and these tags would be included
when you convert the node to a string).
/person/telephone/@isDayTime
To select the value of an attribute, AttributeName, use the syntax @AttributeName. For example,
the preceding location path returns true when applied to the following XML fragment:
xpath("/person/name/text()", String.class)
<xpath resultType="java.lang.String">/person/name/text()</xpath>
<people>
<person>...</person>
</people>
Red Hat JBoss Fuse 6.3 Apache Camel Development Guide
390

*
A wildcard that matches all elements in the specified scope. For example, /people/person/*
matches all the child elements of person.
@*
A wildcard that matches all attributes of the matched elements. For example, /person/name/@*
matches all attributes of every matched name element.
//
Match the location path at every nesting level. For example, the //name pattern matches every
name element highlighted in the following XML fragment:
..
Selects the parent of the current context node. Not normally useful in the Apache Camel XPath
language, because the current context node is the document root, which has no parent.
node()
Match any kind of node.
text()
Match a text node.
comment()
Match a comment node.
processing-instruction()
Match a processing-instruction node.
Predicate filters
You can filter the set of nodes matching a location path by appending a predicate in square brackets,
[Predicate]. For example, you can select the Nth node from the list of matches by appending [N] to
a location path. The following expression selects the first matching person element:
<person>
<telephone isDayTime="true">1234567890</telephone>
</person>
<invoice>
<person>
<name .../>
</person>
</invoice>
<person>
<name .../>
</person>
<name .../>
CHAPTER 32. THE XPATH LANGUAGE
391

The following expression selects the second-last person element:
You can test the value of attributes in order to select elements with particular attribute values. The
following expression selects the name elements, whose surname attribute is either Strachan or
Davies:
You can combine predicate expressions using any of the conjunctions and, or, not(), and you can
compare expressions using the comparators, =, !=, >, >=, <, <= (in practice, the less-than symbol must
be replaced by the < entity). You can also use XPath functions in the predicate filter.
Axes
When you consider the structure of an XML document, the root element contains a sequence of
children, and some of those child elements contain further children, and so on. Looked at in this way,
where nested elements are linked together by the child-of relationship, the whole XML document has
the structure of a tree. Now, if you choose a particular node in this element tree (call it the context
node), you might want to refer to different parts of the tree relative to the chosen node. For example,
you might want to refer to the children of the context node, to the parent of the context node, or to all
of the nodes that share the same parent as the context node (sibling nodes).
An XPath axis is used to specify the scope of a node match, restricting the search to a particular part of
the node tree, relative to the current context node. The axis is attached as a prefix to the node name
that you want to match, using the syntax, AxisType::MatchingNode. For example, you can use the
child:: axis to search the children of the current context node, as follows:
The context node of child::item is the items element that is selected by the path,
/invoice/items. The child:: axis restricts the search to the children of the context node, items,
so that child::item matches the children of items that are named item. As a matter of fact, the
child:: axis is the default axis, so the preceding example can be written equivalently as:
But there several other axes (13 in all), some of which you have already seen in abbreviated form: @ is
an abbreviation of attribute::, and // is an abbreviation of descendant-or-self::. The full list
of axes is as follows (for details consult the reference below):
ancestor
ancestor-or-self
attribute
child
descendant
/people/person[1]
/people/person[last()-1]
/person/name[@surname="Strachan" or @surname="Davies"]
/invoice/items/child::item
/invoice/items/item
Red Hat JBoss Fuse 6.3 Apache Camel Development Guide
392

descendant-or-self
following
following-sibling
namespace
parent
preceding
preceding-sibling
self
Functions
XPath provides a small set of standard functions, which can be useful when evaluating predicates. For
example, to select the last matching node from a node set, you can use the last() function, which
returns the index of the last node in a node set, as follows:
Where the preceding example selects the last person element in a sequence (in document order).
For full details of all the functions that XPath provides, consult the reference below.
Reference
For full details of the XPath grammar, see the XML Path Language, Version 1.0 specification.
32.7. PREDICATES
Basic predicates
You can use xpath in the Java DSL or the XML DSL in a context where a predicate is expected—for
example, as the argument to a filter() processor or as the argument to a when() clause.
For example, the following route filters incoming messages, allowing a message to pass, only if the
/person/city element contains the value, London:
The following route evaluates the XPath predicate in a when() clause:
/people/person[last()]
from("direct:tie")
.filter().xpath("/person/city =
'London'").to("file:target/messages/uk");
from("direct:tie")
.choice()
.when(xpath("/person/city =
'London'")).to("file:target/messages/uk")
.otherwise().to("file:target/messages/others");
CHAPTER 32. THE XPATH LANGUAGE
393

XPath predicate operators
The XPath language supports the standard XPath predicate operators, as shown in Table 32.2,
“Operators for the XPath Language”.
Table 32.2. Operators for the XPath Language
Operator Description
=Equals.
!= Not equal to.
>Greater than.
>= Greater than or equals.
<Less than.
<= Less than or equals.
or Combine two predicates with logical and.
and Combine two predicates with logical inclusive or.
not() Negate predicate argument.
32.8. USING VARIABLES AND FUNCTIONS
Evaluating variables in a route
When evaluating XPath expressions inside a route, you can use XPath variables to access the contents
of the current exchange, as well as O/S environment variables and Java system properties. The syntax
to access a variable value is $VarName or $Prefix:VarName, if the variable is accessed through an
XML namespace.
For example, you can access the In message's body as $in:body and the In message's header value as
$in:HeaderName. O/S environment variables can be accessed as $env:EnvVar and Java system
properties can be accessed as $system:SysVar.
In the following example, the first route extracts the value of the /person/city element and inserts
it into the city header. The second route filters exchanges using the XPath expression, $in:city =
'London', where the $in:city variable is replaced by the value of the city header.
from("file:src/data?noop=true")
.setHeader("city").xpath("/person/city/text()")
.to("direct:tie");
from("direct:tie")
.filter().xpath("$in:city = 'London'").to("file:target/messages/uk");
Red Hat JBoss Fuse 6.3 Apache Camel Development Guide
394

Evaluating functions in a route
In addition to the standard XPath functions, the XPath language defines additional functions. These
additional functions (which are listed in Table 32.4, “XPath Custom Functions”) can be used to access
the underlying exchange, to evaluate a simple expression or to look up a property in the Apache Camel
property placeholder component.
For example, the following example uses the in:header() function and the in:body() function to
access a head and the body from the underlying exchange:
Notice the similarity between theses functions and the corresponding in:HeaderName or in:body
variables. The functions have a slightly different syntax however: in:header('HeaderName')
instead of in:HeaderName; and in:body() instead of in:body.
Evaluating variables in XPathBuilder
You can also use variables in expressions that are evaluated using the XPathBuilder class. In this
case, you cannot use variables such as $in:body or $in:HeaderName, because there is no exchange
object to evaluate against. But you can use variables that are defined inline using the
variable(Name, Value) fluent builder method.
For example, the following XPathBuilder construction evaluates the $test variable, which is defined
to have the value, London:
Note that variables defined in this way are automatically entered into the global namespace (for
example, the variable, $test, uses no prefix).
32.9. VARIABLE NAMESPACES
Table of namespaces
Table 32.3, “XPath Variable Namespaces” shows the namespace URIs that are associated with the
various namespace prefixes.
Table 32.3. XPath Variable Namespaces
Namespace URI Prefix Description
http://camel.apache.org
/schema/spring
None Default namespace (associated
with variables that have no
namespace prefix).
from("direct:start").choice()
.when().xpath("in:header('foo') = 'bar'").to("mock:x")
.when().xpath("in:body() = '<two/>'").to("mock:y")
.otherwise().to("mock:z");
String var = XPathBuilder.xpath("$test")
.variable("test", "London")
.evaluate(getContext(), "<name>foo</name>");
CHAPTER 32. THE XPATH LANGUAGE
395

http://camel.apache.org
/xml/in/
in Used to reference header or body
of the current exchange's In
message.
http://camel.apache.org
/xml/out/
out Used to reference header or body
of the current exchange's Out
message.
http://camel.apache.org
/xml/functions/
functions Used to reference some custom
functions.
http://camel.apache.org
/xml/variables/environm
ent-variables
env Used to reference O/S
environment variables.
http://camel.apache.org
/xml/variables/system-
properties
system Used to reference Java system
properties.
http://camel.apache.org
/xml/variables/exchange
-property
Undefined Used to reference exchange
properties. You must define your
own prefix for this namespace.
Namespace URI Prefix Description
32.10. FUNCTION REFERENCE
Table of custom functions
Table 32.4, “XPath Custom Functions” shows the custom functions that you can use in Apache Camel
XPath expressions. These functions can be used in addition to the standard XPath functions.
Table 32.4. XPath Custom Functions
Function Description
in:body() Returns the In message body.
in:header(HeaderName)Returns the In message header with name,
HeaderName.
out:body() Returns the Out message body.
out:header(HeaderName)Returns the Out message header with name,
HeaderName.
function:properties(PropKey)Looks up a property with the key, PropKey (see
Section 2.7, “Property Placeholders”).
Red Hat JBoss Fuse 6.3 Apache Camel Development Guide
396

function:simple(SimpleExp)Evaluates the specified simple expression,
SimpleExp.
Function Description
CHAPTER 32. THE XPATH LANGUAGE
397

CHAPTER 33. XQUERY
OVERVIEW
XQuery was originally devised as a query language for data stored in XML form in a database. The
XQuery language enables you to select parts of the current message, when the message is in XML
format. XQuery is a superset of the XPath language; hence, any valid XPath expression is also a valid
XQuery expression.
JAVA SYNTAX
You can pass an XQuery expression to xquery() in several ways. For simple expressions, you can
pass the XQuery expressions as a string (java.lang.String). For longer XQuery expressions, you
might prefer to store the expression in a file, which you can then reference by passing a
java.io.File argument or a java.net.URL argument to the overloaded xquery() method. The
XQuery expression implicitly acts on the message content and returns a node set as the result.
Depending on the context, the return value is interpreted either as a predicate (where an empty node
set is interpreted as false) or as an expression.
ADDING THE SAXON MODULE
To use XQuery in your routes you need to add a dependency on camel-saxon to your project as
shown in Example 33.1, “Adding the camel-saxon dependency”.
Example 33.1. Adding the camel-saxon dependency
CAMEL ON EAP DEPLOYMENT
The camel-saxon component is supported by the Camel on EAP (Wildfly Camel) framework, which
offers a simplified deployment model on the Red Hat JBoss Enterprise Application Platform (JBoss
EAP) container. For details of this model, see chapter "Apache Camel on JBoss EAP" in "Deploying
into a Web Server".
STATIC IMPORT
To use the xquery() static method in your application code, include the following import statement
in your Java source files:
<!-- Maven POM File -->
...
<dependencies>
...
<dependency>
<groupId>org.apache.camel</groupId>
<artifactId>camel-saxon</artifactId>
<version>${camel-version}</version>
</dependency>
...
</dependencies>
Red Hat JBoss Fuse 6.3 Apache Camel Development Guide
398

VARIABLES
Table 33.1, “XQuery variables” lists the variables that are accessible when using XQuery.
Table 33.1. XQuery variables
Variable Type Description
exchange Exchange The current Exchange
in.body Object The body of the IN message
out.body Object The body of the OUT message
in.headers.key Object The IN message header whose
key is key
out.headers.key Object The OUT message header whose
key is key
key Object The Exchange property whose
key is key
EXAMPLE
Example 33.2, “Route using XQuery” shows a route that uses XQuery.
Example 33.2. Route using XQuery
import static org.apache.camel.component.xquery.XQueryBuilder.xquery;
<camelContext>
<route>
<from uri="activemq:MyQueue"/>
<filter>
<language langauge="xquery">/foo:person[@name='James']</language>
<to uri="mqseries:SomeOtherQueue"/>
</filter>
</route>
</camelContext>
CHAPTER 33. XQUERY
399

PART III. WEB SERVICES AND ROUTING WITH CAMEL CXF
Abstract
This guide describes how to use Apache Camel's CXF component to create Web services or wrap
existing functionality in Web service facades.
Red Hat JBoss Fuse 6.3 Apache Camel Development Guide
400

CHAPTER 34. DEMONSTRATION CODE FOR CAMEL/CXF
Abstract
This chapter explains how to install, build, and run the demonstrations that accompany this guide.
34.1. DOWNLOADING AND INSTALLING THE DEMONSTRATIONS
Overview
Most of the examples discussed in this guide are based on working demonstrations, which you can
download and try out for yourself. The examples can easily be run by deploying them into a Red Hat
JBoss Fuse container, as described here.
Prerequisites
For building and running the demonstration code, you must have the following prerequisites installed:
Java platform—the demonstrations can run on Java 7 or Java 8.
Apache Maven build tool—to build the demonstration, you require a recent version of Apache
Maven.
Internet connection—Maven requires an Internet connection in order to download required
dependencies from remote repositories while performing a build.
Red Hat JBoss Fuse—the demonstrations are deployed into the Apache Karaf container.
NOTE
For more details of the requirements for installing and working with JBoss Fuse, see
"Installation on Apache Karaf" .
Downloading the demonstration package
The source code for the demonstrations is packaged as a Zip file, cxf-webinars-jboss-fuse-
6.3.zip, and is available from the following location:
https://github.com/FuseByExample/cxf-webinars/archive/jboss-fuse-6.3.zip
34.2. RUNNING THE DEMONSTRATIONS
Building the demonstrations
Use Apache Maven to build the demonstrations. Open a new command prompt, change directory to
cxf-webinars-jboss-fuse-6.3, and enter the following commands:
This command builds all of the demonstrations under the cxf-webinars-jboss-fuse-6.3
directory (where the demonstrations are defined to be submodules of the cxf-webinars-jboss-
mvn install
CHAPTER 34. DEMONSTRATION CODE FOR CAMEL/CXF
401

fuse-6.3/pom.xml project). While Maven is building the demonstration code, it downloads whatever
dependencies it needs from the Internet and installs them in the local Maven repository.
Starting and configuring the Red Hat JBoss Fuse container
Start and configure the Red Hat JBoss Fuse container as follows:
1. (Optional) If your local Maven repository is in a non-standard location, you might need to edit
the JBoss Fuse configuration to specify your custom location. Edit the
InstallDir/etc/org.ops4j.pax.url.mvn.cfg file and set the
org.ops4j.pax.url.mvn.localRepository property to the location of your local Maven
repository:
2. Launch the JBoss Fuse container. Open a new command prompt, change directory to
InstallDir/bin, and enter the following command:
Running the customer-ws-osgi-bundle demonstration
It is now a relatively straightforward task to run each of the demonstrations by installing the relevant
OSGi bundles.
For example, to start up the WSDL-first Web service (discussed in Chapter 36, WSDL-First Service
Implementation), enter the following console commands:
To see the Web service in action, start up the sample Web service client (discussed in Chapter 37,
Implementing a WS Client), by entering the following console command:
The bundle creates a thread that invokes the Web service once a second and logs the response. View
the log by entering the following console command:
You should see log output like the following:
#
# Path to the local maven repository which is used to avoid
downloading
# artifacts when they already exist locally.
# The value of this property will be extracted from the settings.xml
file
# above, or defaulted to:
# System.getProperty( "user.home" ) + "/.m2/repository"
#
#org.ops4j.pax.url.mvn.localRepository=
org.ops4j.pax.url.mvn.localRepository=file:E:/Data/.m2/repository
./fuse
JBossFuse:karaf@root> install -s mvn:com.fusesource.byexample.cxf-
webinars/customer-ws-osgi-bundle/1.0-SNAPSHOT
JBossFuse:karaf@root> install -s mvn:com.fusesource.byexample.cxf-
webinars/customer-ws-client/1.0-SNAPSHOT
JBossFuse:karaf@root> log:tail -n 4
Red Hat JBoss Fuse 6.3 Apache Camel Development Guide
402

To stop viewing the log, type the interrupt character (usually Ctrl-C).
To stop the client, first discover the client's bundle ID using the osgi:list console command. For
example:
You can then stop the client using the osgi:stop console command. For example:
To shut down the container completely, enter the following console command:
Running the other demonstrations
The remaining demonstrations are all based on the Camel CXF component. You can only run one of
these demonstrations at a time, because they all use the same Web service port and would clash, if
started at the same time:
customer-ws-camel-cxf-pojo
customer-ws-camel-cxf-payload
customer-ws-camel-cxf-provider
2015-08-20 16:10:16,271 | INFO | #0 - timer://foo | timerToLog
| ? ? | 198 - org.apache.camel.camel-
core - 2.15.1.redhat-620133 | The message contains Hi from Camel at 2015-
08-20 16:10:16
2015-08-20 16:10:16,367 | INFO | qtp432302853-183 | CustomerServiceImpl
| ? ? | 283 -
com.fusesource.byexample.cxf-webinars.customer-ws-osgi-bundle -
1.0.0.SNAPSHOT | Getting status for customer 1234
2015-08-20 16:10:16,370 | INFO | invoker thread. | ClientInvoker
| ? ? | 284 -
com.fusesource.byexample.cxf-webinars.customer-ws-client - 1.0.0.SNAPSHOT
| Got back: status = Active, statusMessage = In the park, playing with my
frisbee.
2015-08-20 16:10:18,373 | INFO | qtp432302853-182 | CustomerServiceImpl
| ? ? | 283 -
com.fusesource.byexample.cxf-webinars.customer-ws-osgi-bundle -
1.0.0.SNAPSHOT | Getting status for customer 1234
2015-08-20 16:10:18,376 | INFO | invoker thread. | ClientInvoker
| ? ? | 284 -
com.fusesource.byexample.cxf-webinars.customer-ws-client - 1.0.0.SNAPSHOT
| Got back: status = Active, statusMessage = In the park, playing with my
frisbee.
JBossFuse:karaf@root> list | grep customer-ws-client
[ 284] [Active ] [ ] [Started] [ 80] customer-ws-client
(1.0.0.SNAPSHOT)
JBossFuse:karaf@root> stop 284
JBossFuse:karaf@root> shutdown
CHAPTER 34. DEMONSTRATION CODE FOR CAMEL/CXF
403

The preceding demonstrations all require the Camel CXF component and some of them require the
Camel Velocity component as well. Before you run the demonstrations, you must install the requisite
features for these Camel components, as follows:
You can test these demonstrations using the provided customer-ws-client client or using the
third-party SoapUI utility.
JBossFuse:karaf@root> features:install camel-cxf
JBossFuse:karaf@root> features:install camel-velocity
Red Hat JBoss Fuse 6.3 Apache Camel Development Guide
404

CHAPTER 35. JAVA-FIRST SERVICE IMPLEMENTATION
35.1. JAVA-FIRST OVERVIEW
Overview
The Java-first approach is a convenient way to get started with Web services, if you are unfamiliar with
WSDL syntax. Using this approach, you can define the Web service interface using an ordinary Java
interface and then use the provided Apache CXF utilities to generate the corresponding WSDL
contract from the Java interface.
NOTE
There is no demonstration code to accompany this example.
Service Endpoint Interface (SEI)
An SEI is an ordinary Java interface. In order to use the standard JAX-WS frontend, the SEI must be
annotated with the @WebService annotation.[1]
In the Java-first approach, the SEI is the starting point for implementing the Web service and it plays a
central role in the development of the Web service implementation. The SEI is used in the following
ways:
Base type of the Web service implementation (server side)—you define the Web service by
implementing the SEI.
Proxy type (client side)—on the client side, you use the SEI to invoke operations on the client
proxy object.
Basis for generating the WSDL contract—in the Java-first approach, you generate the WSDL
contract by converting the SEI to WSDL.
WSDL contract
The WSDL contract is a platform-neutral and language-neutral description of the Web service
interface. When you want to make the Web service available to third-party clients, you should publish
the WSDL contract to some well-known location. The WSDL contract contains all of the metadata
required by WS clients.
The CustomerService demonstration
Figure 35.1, “Building a Java-First Web Service” shows an overview of the files required to implement
and build the CustomerService Web service using the Java-first approach.
CHAPTER 35. JAVA-FIRST SERVICE IMPLEMENTATION
405

Figure 35.1. Building a Java-First Web Service
Implementing and building the service
To implement and build the Java-first example shown in Figure 35.1, “Building a Java-First Web
Service”, you would perform the following steps:
1. Implement the SEI, which constitutes the basic definition of the Web service's interface.
2. Annotate the SEI (you can use the annotations to influence the ultimate form of the generated
WSDL contract).
3. Implement any other requisite Java classes. In particular, implement the following:
Any data types referenced by the SEI—for example, the Customer class.
The implementation of the SEI, CustomerServiceImpl.
4. Instantiate the Web service endpoint, by adding the appropriate code to a Spring XML file.
5. Generate the WSDL contract using a Java-to-WSDL converter.
35.2. DEFINE SEI AND RELATED CLASSES
Overview
The Service Endpoint Interface (SEI) is the starting point for implementing a Web service in the Java-
first approach. The SEI represents the Web service in Java and it is ultimately used as the basis for
generating the WSDL contract. This section describes how to create a sample SEI, the
CustomerService interface, which enables you to access the details of a customer's account.
The CustomerService SEI
A JAX-WS service endpoint interface (SEI) is essentially an ordinary Java interface, augmented by
certain annotations (which are discussed in the next section). For example, consider the following
CustomerService interface, which defines methods for accessing the Customer data type:
// Java
package com.fusesource.demo.wsdl.customerservice;
Red Hat JBoss Fuse 6.3 Apache Camel Development Guide
406

After adding the requisite annotations to the CustomerService interface, this interface provides the
basis for defining the CustomerService Web service.
javax.xml.ws.Holder<?> types
The getCustomerStatus method from the CustomerService interface has parameters declared to
be of javax.xml.ws.Holder<String> type. These so-called holder types are needed in order to
declare the OUT or INOUT parameters of a WSDL operation.
The syntax of WSDL operations allows you to define any number of OUT or INOUT parameters, which
means that the parameters are used to return a value to the caller. This kind of parameter passing is
not natively supported by the Java language. Normally, the only way that Java allows you to return a
value is by declaring it as the return value of a method. You can work around this language limitation,
however, by declaring parameters to be holder types.
For example, consider the definition of the following method, getStringValues(), which takes a
holder type as its second parameter:
The caller can access the value of the returned rightWay string as rightWay.value. For example:
// NOT YET ANNOTATED!
public interface CustomerService {
public com.fusesource.demo.customer.Customer lookupCustomer(
java.lang.String customerId
);
public void updateCustomer(
com.fusesource.demo.customer.Customer cust
);
public void getCustomerStatus(
java.lang.String customerId,
javax.xml.ws.Holder<java.lang.String> status,
javax.xml.ws.Holder<java.lang.String> statusMessage
);
}
// Java
public void getStringValues(
String wrongWay,
javax.xml.ws.Holder<String> rightWay
) {
wrongWay = "Caller will never see this string!";
rightWay.value = "But the caller *can* see this string.";
}
// Java
String wrongWay = "This string never changes";
javax.xml.ws.Holder<String> rightWay.value = "This value *can* change.";
sampleObject.getStringValues(wrongWay, rightWay);
System.out.println("Unchanged string: " + wrongWay);
System.out.println("Changed string: " + rightWay.value);
CHAPTER 35. JAVA-FIRST SERVICE IMPLEMENTATION
407

It is, perhaps, slightly unnatural to use Holder<> types in a Java-first example, because this is not a
normal Java idiom. But it is interesting to include OUT parameters in the example, so that you can see
how a Web service processes this kind of parameter.
Related classes
When you run the Java-to-WSDL compiler on the SEI, it converts not only the SEI, but also the classes
referenced as parameters or return values. The parameter types must be convertible to XML,
otherwise it would not be possible for WSDL operations to send or to receive those data types. In fact,
when you run the Java-to-WSDL compiler, it is typically necessary to convert an entire tree of related
classes to XML using the standard JAXB encoding.
Normally, as long as the related classes do not require any exotic language features, the JAXB
encoding should be quite straightforward.
Default constructor for related classes
There is one simple rule, however, that you need to keep in mind when implementing related classes:
each related class must have a default constructor (that is, a constructor without arguments). If you do
not define any constructor for a class, the Java language automatically adds a default constructor. But
if you define a class's constructors explicitly, you must ensure that one of them is a default constructor.
The Customer class
For example, the Customer class appears as a related class in the definition of the CustomerService
SEI (the section called “The CustomerService SEI” ). The Customer class consists of a collection of
String fields and the only special condition it needs to satisfy is that it includes a default constructor:
// Java
package com.fusesource.demo.customer;
public class Customer {
protected String firstName;
protected String lastName;
protected String phoneNumber;
protected String id;
// Default constructor, required by JAX-WS
public Customer() { }
public Customer(String firstName, String lastName, String phoneNumber,
String id) {
super();
this.firstName = firstName;
this.lastName = lastName;
this.phoneNumber = phoneNumber;
this.id = id;
}
public String getFirstName() {
return firstName;
}
public void setFirstName(String value) {
Red Hat JBoss Fuse 6.3 Apache Camel Development Guide
408

35.3. ANNOTATE SEI FOR JAX-WS
Overview
To use the JAX-WS frontend, an SEI must be annotated using standardised JAX-WS annotations. The
annotations signal to the Web services tooling that the SEI uses JAX-WS and the annotations are also
used to customize the mapping from Java to WSDL. Here we only cover the most basic annotations—
for complete details of JAX-WS annotations, see Developing Applications Using JAX-WS from the
Apache CXF library.
NOTE
It sometimes makes sense also to annotate the service implementation class (the class
that implements the SEI)—for example, if you want to associate an implementation class
with a specific WSDL serviceName and portName (there can be more than one
implementation of a given SEI).
Minimal annotation
The minimal annotation required for an SEI using the JAX-WS frontend is to prefix the interface
declaration with @WebService. For example, the CustomerService SEI could be minimally
annotated as follows:
this.firstName = value;
}
public String getLastName() {
return lastName;
}
public void setLastName(String value) {
this.lastName = value;
}
public String getPhoneNumber() {
return phoneNumber;
}
public void setPhoneNumber(String value) {
this.phoneNumber = value;
}
public String getId() {
return id;
}
public void setId(String value) {
this.id = value;
}
}
// Java
package com.fusesource.demo.wsdl.customerservice;
CHAPTER 35. JAVA-FIRST SERVICE IMPLEMENTATION
409

If you run the Java-to-WSDL utility on this interface, it will generate a complete WSDL contract using
the standard default style of code conversion.
@WebService annotation
Although it is sufficient to specify the @WebService annotation without any attributes, it is usually
better to specify some attributes to provide a more descriptive WSDL service name and WSDL port
name. You will also usually want to specify the XML target namespace. For this, you can specify the
following optional attributes of the @WebService annotation:
name
Specifies the name of the WSDL contract (appearing in the wsdl:definitions element).
serviceName
Specifies the name of the WSDL service (a SOAP service is defined by default in the generated
contract).
portName
Specifies the name of the WSDL port (a SOAP/HTTP port is defined by default in the generated
contract).
targetNamespace
The XML schema namespace that is used, by default, to qualify the elements and types defined in
the contract.
@WebParam annotation
You can add the @WebParam annotation to method arguments in the SEI. The @WebParam annotation
is optional, but there are a couple of good reasons for adding it:
By default, JAX-WS maps Java arguments to parameters with names like arg0, ..., argN.
Messages are much easier to read, however, when the parameters have meaningful names.
It is a good idea to define parameter elements without a namespace. This makes the XML
encoding of requests and responses more compact.
To enable support for WSDL OUT and INOUT parameters.
You can add @WebParam annotations with the following attributes:
name
Specifies the mapped name of the parameter.
targetNamespace
import javax.jws.WebService;
@WebService
public interface CustomerService {
...
}
Red Hat JBoss Fuse 6.3 Apache Camel Development Guide
410

Specifies the namespace of the mapped parameter. Set this to a blank string for a more compact
XML encoding.
mode
Can have one of the following values:
WebParam.Mode.IN—(default) parameter is passed from client to service (in request).
WebParam.Mode.INOUT—parameter is passed from client to service (request) and from the
service back to the client (in reply).
WebParam.Mode.OUT—parameter is passed from service back to the client (in reply).
OUT and INOUT parameters
In WSDL, OUT and INOUT parameters represent values that can be sent from the service back to the
client (where the INOUT parameter is sent in both directions).
In Java syntax, the only value that can ordinarily be returned from a method is the method's return
value. In order to support OUT or INOUT parameters in Java (which are effectively like additional
return values), you must:
Declare the corresponding Java argument using a javax.xml.ws.Holder<ParamType>
type, where ParamType is the type of the parameter you want to send.
Annotate the Java argument with @WebParam, setting either mode = WebParam.Mode.OUT
or mode = WebParam.Mode.INOUT.
Annotated CustomerService SEI
The following example shows the CustomerService SEI after it has been annotated. Many other
annotations are possible, but this level of annotation is usually adequate for a WSDL-first project.
// Java
package com.fusesource.demo.wsdl.customerservice;
import javax.jws.WebParam;
import javax.jws.WebService;
@WebService(
targetNamespace = "http://demo.fusesource.com/wsdl/CustomerService/",
name = "CustomerService",
serviceName = "CustomerService",
portName = "SOAPOverHTTP"
)
public interface CustomerService {
public com.fusesource.demo.customer.Customer lookupCustomer(
@WebParam(name = "customerId", targetNamespace = "")
java.lang.String customerId
);
public void updateCustomer(
@WebParam(name = "cust", targetNamespace = "")
CHAPTER 35. JAVA-FIRST SERVICE IMPLEMENTATION
411

35.4. INSTANTIATE THE WS ENDPOINT
Overview
In Apache CXF, you create a WS endpoint by defining a jaxws:endpoint element in XML. The WS
endpoint is effectively the runtime representation of the Web service: it opens an IP port to listen for
SOAP/HTTP requests, is responsible for marshalling and unmarshalling messages (making use of the
generated Java stub code), and routes incoming requests to the relevant methods on the implementor
class.
In other words, creating a Web service in Spring XML consists essentially of the following two steps:
1. Create an instance of the implementor class, using the Spring bean element.
2. Create a WS endpoint, using the jaxws:endpoint element.
The jaxws:endpoint element
You can instantiate a WS endpoint using the jaxws:endpoint element in a Spring file, where the
jaxws: prefix is associated with the http://cxf.apache.org/jaxws namespace.
NOTE
Take care not to confuse the jaxws:endpoint element with the cxf:cxfEndpoint
element, which you meet later in this guide: the jaxws:endpoint element is used to
integrate a WS endpoint with a Java implementation class; whereas the
cxf:cxfEndpoint is used to integrate a WS endpoint with a Camel route.
Define JAX-WS endpoint in XML
The following sample Spring file shows how to define a JAX-WS endpoint in XML, using the
jaxws:endpoint element.
com.fusesource.demo.customer.Customer cust
);
public void getCustomerStatus(
@WebParam(name = "customerId", targetNamespace = "")
java.lang.String customerId,
@WebParam(mode = WebParam.Mode.OUT, name = "status", targetNamespace =
"")
javax.xml.ws.Holder<java.lang.String> status,
@WebParam(mode = WebParam.Mode.OUT, name = "statusMessage",
targetNamespace = "")
javax.xml.ws.Holder<java.lang.String> statusMessage
);
}
<?xml version="1.0" encoding="UTF-8"?>
<beans xmlns="http://www.springframework.org/schema/beans"
xmlns:xsi="http://www.w3.org/2001/XMLSchema-instance"
xmlns:jaxws="http://cxf.apache.org/jaxws"
xmlns:soap="http://cxf.apache.org/bindings/soap"
Red Hat JBoss Fuse 6.3 Apache Camel Development Guide
412

Address for the Jetty container
Apache CXF deploys the WS endpoint into a Jetty servlet container instance and the address
attribute of jaxws:endpoint is therefore used to configure the addressing information for the
endpoint in the Jetty container.
Apache CXF supports the notion of a default servlet container instance. The way the default servlet
container is initialized and configured depends on the particular mode of deployment that you choose.
For example the Red Hat JBoss Fuse container and Web containers (such as Tomcat) provide a default
servlet container.
There are two different syntaxes you can use for the endpoint address, where the syntax that you use
effectively determines whether or not the endpoint is deployed into the default servlet container, as
follows:
Address syntax for default servlet container—to use the default servlet container, specify only the
servlet context for this endpoint. Do not specify the protocol, host, and IP port in the address.
For example, to deploy the endpoint to the /Customers servlet context in the default servlet
container:
Address syntax for custom servlet container—to instantiate a custom Jetty container for the
endpoint, specify a complete HTTP URL, including the host and IP port (the value of the IP port
effectively identifies the target Jetty container). Typically, for a Jetty container, you specify
the host as 0.0.0.0, which is interpreted as a wildcard that matches every IP network
interface on the local machine (that is, if deployed on a multi-homed host, Jetty opens a
listening port on every network card). For example, to deploy the endpoint to the custom Jetty
container listening on IP port, 8083:
xsi:schemaLocation="
http://www.springframework.org/schema/beans
http://www.springframework.org/schema/beans/spring-beans.xsd
http://cxf.apache.org/bindings/soap
http://cxf.apache.org/schemas/configuration/soap.xsd
http://cxf.apache.org/jaxws http://cxf.apache.org/schemas/jaxws.xsd">
<jaxws:endpoint
xmlns:customer="http://demo.fusesource.com/wsdl/CustomerService/"
id="customerService"
address="/Customer"
serviceName="customer:CustomerService"
endpointName="customer:SOAPOverHTTP"
implementor="#customerServiceImpl">
</jaxws:endpoint>
<bean id="customerServiceImpl"
class="com.fusesource.customer.ws.CustomerServiceImpl"/>
</beans>
address="/Customers"
address="http://0.0.0.0:8083/Customers"
CHAPTER 35. JAVA-FIRST SERVICE IMPLEMENTATION
413

NOTE
If you want to configure a secure endpoint (secured by SSL), you would specify
the https: scheme in the address.
Referencing the service implementation
The implementor attribute of the jaxws:endpoint element references the implementation of the
WS service. The value of this attribute can either be the name of the implementation class or (as in this
example) a bean reference in the format, #BeanID, where the # character indicates that the following
identifier is the name of a bean in the bean registry.
35.5. JAVA-TO-WSDL MAVEN PLUG-IN
Overview
To generate a WSDL contract from your SEI, you can use either the java2ws command-line utility or
the cxf-java2ws-plugin Maven plug-in. The plug-in approach is ideal for Maven-based projects:
after you paste the requisite plug-in configuration into your POM file, the WSDL code generation step
is integrated into your build.
Configure the Java-to-WSDL Maven plug-in
Configuring the Java-to-WSDL Maven plug-in is relatively easy, because most of the default
configuration settings can be left as they are. After copying and pasting the sample plugin element
into your project's POM file, there are just a few basic settings that need to be customized, as follows:
CXF version—make sure that the plug-in's dependencies are using the latest version of Apache
CXF.
SEI class name—specify the fully-qualified class name of the SEI in the
configuration/className element.
Location of output—specify the location of the generated WSDL file in the
configuration/outputFile element.
For example, the following POM fragment shows how to configure the cxf-java2ws-plugin plug-in
to generate WSDL from the CustomerService SEI:
<project ...>
...
<properties>
<cxf.version>3.1.5.redhat-630187</cxf.version>
</properties>
<build>
<defaultGoal>install</defaultGoal>
<plugins>
...
<plugin>
<groupId>org.apache.cxf</groupId>
<artifactId>cxf-java2ws-plugin</artifactId>
<version>${cxf.version}</version>
<dependencies>
Red Hat JBoss Fuse 6.3 Apache Camel Development Guide
414

Generated WSDL
When using the Java-first approach to defining a Web service, there are typically other parts of your
application (for example, WS clients) that depend on the generated WSDL file. For this reason, it is
generally a good idea to output the generated WSDL file to a common location, which is accessible to
other projects in your application, using the outputFile configuration element.
If you do not specify the outputFile configuration element, the generated WSDL is sent to the
following location, by default:
Reference
For full details of how to configure the Java-to-WSDL plug-in, see the Maven Java2WS plug-in
reference page.
<dependency>
<groupId>org.apache.cxf</groupId>
<artifactId>cxf-rt-frontend-jaxws</artifactId>
<version>${cxf.version}</version>
</dependency>
<dependency>
<groupId>org.apache.cxf</groupId>
<artifactId>cxf-rt-frontend-simple</artifactId>
<version>${cxf.version}</version>
</dependency>
</dependencies>
<executions>
<execution>
<id>process-classes</id>
<phase>process-classes</phase>
<configuration>
<className>org.fusesource.demo.camelcxf.ws.server.CustomerService</classNa
me>
<outputFile>${basedir}/../src/main/resources/wsdl/CustomerService.wsdl</ou
tputFile>
<genWsdl>true</genWsdl>
<verbose>true</verbose>
</configuration>
<goals>
<goal>java2ws</goal>
</goals>
</execution>
</executions>
</plugin>
</plugins>
</build>
</project>
BaseDir/target/generated/wsdl/SEIClassName.wsdl
CHAPTER 35. JAVA-FIRST SERVICE IMPLEMENTATION
415

CHAPTER 36. WSDL-FIRST SERVICE IMPLEMENTATION
36.1. WSDL-FIRST OVERVIEW
Overview
If you are familiar with the syntax of WSDL and you want to have ultimate control over the layout and
conventions applied to the WSDL contract, you will probably prefer to develop your Web service using
the WSDL-first approach. In this approach, you start with the WSDL contract and then use the provided
Apache CXF utilities to generate the requisite Java stub files from the WSDL contract.
Demonstration location
The code presented in this chapter is taken from the following demonstration:
For details of how to download and install the demonstration code, see Chapter 34, Demonstration
Code for Camel/CXF
WSDL contract
The WSDL contract is a platform-neutral and language-neutral description of the Web service
interface. In the WSDL-first approach, the WSDL contract is the starting point for implementing the
Web service. You can use it to generate Java stub code, which provides the basis for implementing the
Web service on the server side.
Service Endpoint Interface (SEI)
The most important piece of the generated stub code is the SEI, which is an ordinary Java interface
that represents the Web service interface in the Java language.
The SEI is used in the following ways:
Base type of the Web service implementation (server side)—you define the Web service by
implementing the SEI.
Proxy type (client side)—on the client side, you use the SEI to invoke operations on the client
proxy object.
The CustomerService demonstration
Figure 36.1, “Building a WSDL-First Web Service” shows an overview of the files required to implement
and build the CustomerService Web service using the WSDL-first approach.
cxf-webinars-jboss-fuse-6.3/customer-ws-osgi-bundle
CHAPTER 36. WSDL-FIRST SERVICE IMPLEMENTATION
417

Figure 36.1. Building a WSDL-First Web Service
Implementing and building the service
To implement and build the WSDL-first example shown in Figure 36.1, “Building a WSDL-First Web
Service”, starting from scratch, you would perform the following steps:
1. Create the WSDL contract.
2. Generate the Java stub code from the WSDL contract using a WSDL-to-Java converter,
ws2java. This gives you the SEI, CustomerService, and its related classes, such as
Customer.
3. Write the implementation of the SEI, CustomerServiceImpl.
4. Instantiate the Web service endpoint, by adding the appropriate code to a Spring XML file.
36.2. CUSTOMERSERVICE WSDL CONTRACT
Sample WSDL contract
The WSDL contract used in this demonstration is the CustomerService WSDL contract, which is
available in the following location:
Because the WSDL contract is a fairly verbose format, it is not shown in here in full. The main point you
need to be aware of is that the CustomerSerivice WSDL contract exposes the following operations:
lookupCustomer
Given a customer ID, the operation returns the corresponding Customer data object.
updateCustomer
Stores the given Customer data object against the given customer ID.
getCustomerStatus
cxf-webinars-jboss-fuse-6.3/src/main/resources/wsdl
Red Hat JBoss Fuse 6.3 Apache Camel Development Guide
418

Returns the status of the customer with the given customer ID.
Parts of the WSDL contract
A WSDL contract has the following main parts:
the section called “Port type” .
the section called “WSDL binding” .
the section called “WSDL port” .
Port type
The port type is defined in the WSDL contract by the wsdl:portType element. It is analogous to an
interface and it defines the operations that can be invoked on the Web service.
For example, the following WSDL fragment shows the wsdl:portType definition from the
CustomerService WSDL contract:
WSDL binding
A WSDL binding describes how to encode all of the operations and data types associated with a
particular port type. A binding is specific to a particular protocol—for example, SOAP or JMS.
WSDL port
<wsdl:definitions name="CustomerService"
targetNamespace="http://demo.fusesource.com/wsdl/CustomerService/"
...>
...
<wsdl:portType name="CustomerService">
<wsdl:operation name="lookupCustomer">
<wsdl:input message="tns:lookupCustomer"></wsdl:input>
<wsdl:output
message="tns:lookupCustomerResponse"></wsdl:output>
</wsdl:operation>
<wsdl:operation name="updateCustomer">
<wsdl:input message="tns:updateCustomer"></wsdl:input>
<wsdl:output
message="tns:updateCustomerResponse"></wsdl:output>
</wsdl:operation>
<wsdl:operation name="getCustomerStatus">
<wsdl:input message="tns:getCustomerStatus"></wsdl:input>
<wsdl:output
message="tns:getCustomerStatusResponse"></wsdl:output>
</wsdl:operation>
</wsdl:portType>
...
</wsdl:definitions>
CHAPTER 36. WSDL-FIRST SERVICE IMPLEMENTATION
419

A WSDL port specifies the transport protocol and contains addressing data that enables clients to locate
and connect to a remote server endpoint.
For example, the CustomerService WSDL contract defines the following WSDL port:
The address specified by the soap:address element's location attribute in the original WSDL
contract is typically overridden at run time, however.
The getCustomerStatus operation
Because a WSDL contract is fairly verbose, it can be a bit difficult to see what the parameters of an
operation are. Typically, for each operation, you can find data types in the XML schema section that
represent the operation request and the operation response. For example, the getCustomerStatus
operation has its request parameters (IN parameters) encoded by the getCustomerStatus element
and its response parameters (OUT parameters) encoded by the getCustomerStatusResponse
element, as follows:
<wsdl:definitions ...>
...
<wsdl:service name="CustomerService">
<wsdl:port name="SOAPOverHTTP" binding="tns:CustomerServiceSOAP">
<soap:address location="http://0.0.0.0:8183/CustomerService"
/>
</wsdl:port>
</wsdl:service>
</wsdl:definitions>
<wsdl:definitions name="CustomerService"
targetNamespace="http://demo.fusesource.com/wsdl/CustomerService/"
...>
<wsdl:types>
<xsd:schema ...>
...
<xsd:element name="getCustomerStatus">
<xsd:complexType>
<xsd:sequence>
<xsd:element name="customerId"
type="xsd:string"/>
</xsd:sequence>
</xsd:complexType>
</xsd:element>
<xsd:element name="getCustomerStatusResponse">
<xsd:complexType>
<xsd:sequence>
<xsd:element name="status" type="xsd:string"/>
<xsd:element name="statusMessage"
type="xsd:string"/>
</xsd:sequence>
</xsd:complexType>
</xsd:element>
</xsd:schema>
</wsdl:types>
...
</wsdl:definitions>
Red Hat JBoss Fuse 6.3 Apache Camel Development Guide
420

References
For more details about the format of WSDL contracts and how to create your own WSDL contracts, see
Writing WSDL Contracts and the Eclipse JAX-WS Tools Component.
36.3. WSDL-TO-JAVA MAVEN PLUG-IN
Overview
In contrast to the Java-first approach, which starts with a Java interface and then generates the WSDL
contract, the WSDL-first approach needs to generate Java stub code from the WSDL contract.
To generate Java stub code from the WSDL contract, you can use either the ws2java command-line
utility or the cxf-codegen-plugin Maven plug-in. The plug-in approach is ideal for Maven-based
projects: after you paste the requisite plug-in configuration into your POM file, the WSDL-to-Java code
generation step is integrated into your build.
Configure the WSDL-to-Java Maven plug-in
Configuring the WSDL-to-Java Maven plug-in is relatively easy, because most of the default
configuration settings can be left as they are. After copying and pasting the sample plugin element
into your project's POM file, there are just a few basic settings that need to be customized, as follows:
CXF version—make sure that the plug-in's dependencies are using the latest version of Apache
CXF.
WSDL file location—specify the WSDL file location in the
configuration/wsdlOptions/wsdlOption/wsdl element.
Location of output—specify the root directory of the generated Java source files in the
configuration/sourceRoot element.
For example, the following POM fragment shows how to configure the cxf-codegen-plugin plug-in
to generate Java stub code from the CustomerService.wsdl WSDL file:
<project ...>
...
<parent>
<groupId>com.fusesource.byexample.cxf-webinars</groupId>
<artifactId>cxf-webinars</artifactId>
<version>1.0-SNAPSHOT</version>
</parent>
<build>
<defaultGoal>install</defaultGoal>
<plugins>
...
<plugin>
<groupId>org.apache.cxf</groupId>
<artifactId>cxf-codegen-plugin</artifactId>
<version>${cxf-version}</version>
<executions>
<execution>
<id>generate-sources</id>
CHAPTER 36. WSDL-FIRST SERVICE IMPLEMENTATION
421

Generated Java source code
With the sample configuration shown here, the generated Java source code is written under the
target/generated-sources/jaxws directory. Note that the Web service implementation is
dependent on this generated stub code—for example, the service implementation class must implement
the generated CustomerService SEI.
Adding the generated source to an IDE
If you are using an IDE such as Eclipse or Intellij's IDEA, you need to make sure that the IDE is aware of
the generated Java code. For example, in Eclipse it is necessary to add the target/generated-
sources/jaxws directory to the project as a source code directory.
Compiling the generated code
You must ensure that the generated Java code is compiled and added to the deployment package. By
convention, Maven automatically compiles any source files that it finds under the following directory:
Hence, if you configure the output directory as shown in the preceding POM fragment, the generated
code is automatically compiled by Maven.
Reference
For full details of how to configure the Java-to-WSDL plug-in, see the Maven cxf-codegen-plugin
reference page.
<phase>generate-sources</phase>
<configuration>
<!-- Maven auto-compiles any source files under
target/generated-sources/ -->
<sourceRoot>${basedir}/target/generated-
sources/jaxws</sourceRoot>
<wsdlOptions>
<wsdlOption>
<wsdl>${basedir}/../src/main/resources/wsdl/CustomerService.wsdl</wsdl>
</wsdlOption>
</wsdlOptions>
</configuration>
<goals>
<goal>wsdl2java</goal>
</goals>
</execution>
</executions>
</plugin>
</plugins>
</build>
</project>
BaseDir/target/generated-sources/
Red Hat JBoss Fuse 6.3 Apache Camel Development Guide
422

36.4. INSTANTIATE THE WS ENDPOINT
Overview
In Apache CXF, you create a WS endpoint by defining a jaxws:endpoint element in XML. The WS
endpoint is effectively the runtime representation of the Web service: it opens an IP port to listen for
SOAP/HTTP requests, is responsible for marshalling and unmarshalling messages (making use of the
generated Java stub code), and routes incoming requests to the relevant methods on the implementor
class.
In other words, creating a Web service in Spring XML consists essentially of the following two steps:
1. Create an instance of the implementor class, using the Spring bean element.
2. Create a WS endpoint, using the jaxws:endpoint element.
Define JAX-WS endpoint in XML
The following sample Spring file shows how to define a JAX-WS endpoint in XML, using the
jaxws:endpoint element.
Address for the Jetty container
In the preceding example, the address attribute of the jaxws:endpoint element specifies the
servlet context for this endpoint, relative to the Jetty container in which it is deployed.
For more details about the options for specifying the endpoint address, see the section called “Address
for the Jetty container”.
<beans xmlns="http://www.springframework.org/schema/beans"
xmlns:xsi="http://www.w3.org/2001/XMLSchema-instance"
xmlns:jaxws="http://cxf.apache.org/jaxws"
xmlns:soap="http://cxf.apache.org/bindings/soap"
xsi:schemaLocation="
http://www.springframework.org/schema/beans
http://www.springframework.org/schema/beans/spring-beans.xsd
http://cxf.apache.org/bindings/soap
http://cxf.apache.org/schemas/configuration/soap.xsd
http://cxf.apache.org/jaxws http://cxf.apache.org/schemas/jaxws.xsd">
<jaxws:endpoint
xmlns:customer="http://demo.fusesource.com/wsdl/CustomerService/"
id="customerService"
address="/Customer"
serviceName="customer:CustomerService"
endpointName="customer:SOAPOverHTTP"
implementor="#customerServiceImpl">
</jaxws:endpoint>
<bean id="customerServiceImpl"
class="com.fusesource.customer.ws.CustomerServiceImpl"/>
</beans>
CHAPTER 36. WSDL-FIRST SERVICE IMPLEMENTATION
423

Referencing the service implementation
The implementor attribute of the jaxws:endpoint element is used to reference the
implementation of the WS service. The value of this attribute can either be the name of the
implementation class or (as in this example) a bean reference in the format, #BeanID, where the #
character indicates that the following identifier is the name of a bean in the bean registry.
36.5. DEPLOY TO AN OSGI CONTAINER
Overview
One of the options for deploying the Web service is to package it as an OSGi bundle and deploy it into
an OSGi container such as Red Hat JBoss Fuse. Some of the advantages of an OSGi deployment
include:
Bundles are a relatively lightweight deployment option (because dependencies can be shared
between deployed bundles).
OSGi provides sophisticated dependency management, ensuring that only version-consistent
dependencies are added to the bundle's classpath.
Using the Maven bundle plug-in
The Maven bundle plug-in is used to package your project as an OSGi bundle, in preparation for
deployment into the OSGi container. There are two essential modifications to make to your project's
pom.xml file:
1. Change the packaging type to bundle (by editing the value of the project/packaging
element in the POM).
2. Add the Maven bundle plug-in to your POM file and configure it as appropriate.
Configuring the Maven bundle plug-in is quite a technical task (although the default settings are often
adequate). For full details of how to customize the plug-in configuration, consult Deploying into the
OSGi Container and Managing OSGi Dependencies.
Sample bundle plug-in configuration
The following POM fragment shows a sample configuration of the Maven bundle plug-in, which is
appropriate for the current example.
<?xml version="1.0"?>
<project ...>
...
<groupId>com.fusesource.byexample.cxf-webinars</groupId>
<artifactId>customer-ws-osgi-bundle</artifactId>
<name>customer-ws-osgi-bundle</name>
<url>http://www.fusesource.com</url>
<packaging>bundle</packaging>
...
<build>
<plugins>
...
<plugin>
Red Hat JBoss Fuse 6.3 Apache Camel Development Guide
424

Dynamic imports
The Java packages from Apache CXF and the Spring API are imported using dynamic imports
(specified using the DynamicImport-Package element). This is a pragmatic way of dealing with the
fact that Spring XML files are not terribly well integrated with the Maven bundle plug-in. At build time,
the Maven bundle plug-in is not able to figure out which Java classes are required by the Spring XML
code. By listing wildcarded package names in the DynamicImport-Package element, however, you
allow the OSGi container to figure out which Java classes are needed by the Spring XML code at run
time.
NOTE
In general, using DynamicImport-Package headers is not recommended in OSGi,
because it short-circuits OSGi version checking. Normally, what should happen is that
the Maven bundle plug-in lists the Java packages used at build time, along with their
versions, in the Import-Package header. At deploy time, the OSGi container then
checks that the available Java packages are compatible with the build-time versions
listed in the Import-Package header. With dynamic imports, this version checking
cannot be performed.
Build and deploy the service bundle
After you have configured the POM file, you can build the Maven project and install it in your local
repository by entering the following command:
To deploy the service bundle, enter the following command at the command console:
<groupId>org.apache.felix</groupId>
<artifactId>maven-bundle-plugin</artifactId>
<version>${version.maven-bundle-plugin}</version>
<extensions>true</extensions>
<configuration>
<instructions>
<Export-Package>
!com.fusesource.customer.ws,
!com.fusesource.demo.customer,
!com.fusesource.demo.wsdl.customerservice
</Export-Package>
<Import-Package>
*
</Import-Package>
<DynamicImport-Package>
org.apache.cxf.*,
org.springframework.beans.*
</DynamicImport-Package>
</instructions>
</configuration>
</plugin>
...
</plugins>
</build>
</project>
mvn install
CHAPTER 36. WSDL-FIRST SERVICE IMPLEMENTATION
425

NOTE
If your local Maven repository is stored in a non-standard location, you might need to
customize the value of the org.ops4j.pax.url.mvn.localRepository property in
the EsbInstallDir/etc/org.ops4j.pax.url.mvn.cfg file, before you can use
the mvn: scheme to access Maven artifacts.
Red Hat JBoss Fuse default servlet container
Red Hat JBoss Fuse has a default Jetty container which, by default, listens for HTTP requests on port
8181. Moreover, WS endpoints in this container are implicitly deployed under the servlet context cxf/.
Hence, any WS endpoint whose address attribute is configured in the jaxws:endpoint element as
/EndpointContext will have the following effective address:
You can optionally customize the default servlet container by editing settings in the following file:
Full details of the properties you can set in this file are given in the Ops4j Pax Web configuration
reference.
Check that the service is running
A simple way of checking that the service is running is to point your browser at the following URL:
This query should return a copy of the WS endpoint's WSDL contract.
karaf@root> install -s mvn:com.fusesource.byexample.cxf-webinars/customer-
ws-osgi-bundle/1.0-SNAPSHOT
http://Hostname:8181/cxf/EndpointContext
InstallDir/etc/org.ops4j.pax.web.cfg
http://localhost:8181/cxf/Customer?wsdl
Red Hat JBoss Fuse 6.3 Apache Camel Development Guide
426

CHAPTER 37. IMPLEMENTING A WS CLIENT
37.1. WS CLIENT OVERVIEW
Overview
The key object in a WS client is the WS client proxy object, which enables you to access the remote
Web service by invoking methods on the SEI. The proxy object itself can easily be instantiated using
the jaxws:client element in Spring XML.
Demonstration location
The code presented in this chapter is taken from the following demonstration:
For details of how to download and install the demonstration code, see Chapter 34, Demonstration
Code for Camel/CXF
WSDL contract
The WSDL contract is a platform-neutral and language-neutral description of the Web service
interface. It contains all of the metadata that a client needs to find a Web service and invoke its
operations. You can generate Java stub code from the WSDL contract, which provides an API that
makes it easy to invoke the remote WSDL operations.
Service Endpoint Interface (SEI)
The most important piece of the generated stub code is the SEI, which is an ordinary Java interface
that represents the Web service interface in the Java language.
WS client proxy
The WS client proxy is an object that converts Java method invocations to remote procedure calls,
sending and receiving messages to a remote instance of the Web service across the network. The
methods of the proxy are exposed through the SEI.
NOTE
The proxy type is generated dynamically by Apache CXF at run time. That is, there is no
class in the stub code that corresponds to the implementation of the proxy (the only
relevant entity is the SEI, which defines the proxy's interface).
The CustomerService client
To take a specific example, consider the customer-ws-client demonstration, which is available
from the following location:
cxf-webinars-jboss-fuse-6.3/customer-ws-client
cxf-webinars-jboss-fuse-6.3/customer-ws-client
CHAPTER 37. IMPLEMENTING A WS CLIENT
427

Figure 37.1, “Building a WS Client” shows an overview of the files required to implement and build the
WS client.
Figure 37.1. Building a WS Client
Implementing and building the WS client
To implement and build the sample WS client shown in Figure 37.1, “Building a WS Client” , starting from
scratch, you would perform the following steps:
1. Obtain a copy of the WSDL contract.
2. Generate the Java stub code from the WSDL contract using a WSDL-to-Java converter,
ws2java. This gives you the SEI, CustomerService, and its related classes, such as
Customer.
3. Implement the main client class, ClientInvoker, which invokes the Web service operations.
In this class define a bean property of type, CustomerService, so that the client class can
receive a reference to the WS client proxy by property injection.
4. In a Spring XML file, instantiate the WS client proxy and inject it into the main client class,
ClientInvoker.
37.2. WSDL-TO-JAVA MAVEN PLUG-IN
Overview
To generate Java stub code from the WSDL contract, you can use either the ws2java command-line
utility or the cxf-codegen-plugin Maven plug-in. When using Maven, the plug-in approach is ideal:
after you paste the requisite plug-in configuration into your POM file, the WSDL-to-Java code
generation step is integrated into your build.
Configure the WSDL-to-Java Maven plug-in
Configuring the WSDL-to-Java Maven plug-in is relatively easy, because most of the default
configuration settings can be left as they are. After copying and pasting the sample plugin element
into your project's POM file, there are just a few basic settings that need to be customized, as follows:
Red Hat JBoss Fuse 6.3 Apache Camel Development Guide
428

CXF version—make sure that the plug-in's dependencies are using the latest version of Apache
CXF.
WSDL file location—specify the WSDL file location in the
configuration/wsdlOptions/wsdlOption/wsdl element.
Location of output—specify the root directory of the generated Java source files in the
configuration/sourceRoot element.
For example, the following POM fragment shows how to configure the cxf-codegen-plugin plug-in
to generate Java stub code from the CustomerService.wsdl WSDL file:
Generated Java source code
<project ...>
...
<parent>
<groupId>com.fusesource.byexample.cxf-webinars</groupId>
<artifactId>cxf-webinars</artifactId>
<version>1.0-SNAPSHOT</version>
</parent>
<build>
<defaultGoal>install</defaultGoal>
<plugins>
...
<plugin>
<groupId>org.apache.cxf</groupId>
<artifactId>cxf-codegen-plugin</artifactId>
<version>${cxf-version}</version>
<executions>
<execution>
<id>generate-sources</id>
<phase>generate-sources</phase>
<configuration>
<sourceRoot>${basedir}/target/generated-
sources/jaxws</sourceRoot>
<wsdlOptions>
<wsdlOption>
<wsdl>${basedir}/../src/main/resources/wsdl/CustomerService.wsdl</wsdl>
</wsdlOption>
</wsdlOptions>
</configuration>
<goals>
<goal>wsdl2java</goal>
</goals>
</execution>
</executions>
</plugin>
</plugins>
</build>
</project>
CHAPTER 37. IMPLEMENTING A WS CLIENT
429

With the sample configuration shown here, the generated Java source code is written under the
target/generated-sources/jaxws directory. Note that the client implementation is dependent
on this generated stub code—for example, the client invokes the proxy using the generated
CustomerService SEI.
Add generated source to IDE
If you are using an IDE such as Eclipse or Intellij's IDEA, you need to make sure that the IDE is aware of
the generated Java code. For example, in Eclipse it is necessary to add the target/generated-
sources/jaxws directory to the project as a source code directory.
Compiling the generated code
You must ensure that the generated Java code is compiled and added to the deployment package. By
convention, Maven automatically compiles any source files that it finds under the following directory:
Hence, if you configure the output directory as shown in the preceding POM fragment, the generated
code is automatically compiled by Maven.
Reference
For full details of how to configure the Java-to-WSDL plug-in, see the Maven cxf-codegen-plugin
reference page.
37.3. INSTANTIATE THE WS CLIENT PROXY
Overview
The WS client proxy is the most important kind of object in a WS client, because it provides a simple
way of invoking operations on a remote Web service. The proxy enables you to access a Web service by
invoking methods locally on a Java interface. The methods invoked on the proxy object are then
translated into remote procedure calls on the Web service.
You can instantiate a WS client proxy straightforwardly using the jaxws:client element.
Define the WS client in XML
The following Spring XML fragment shows how to instantiate a client proxy bean using the
jaxws:client element.
BaseDir/target/generated-sources/
<?xml version="1.0" encoding="UTF-8"?>
<beans xmlns="http://www.springframework.org/schema/beans"
xmlns:xsi="http://www.w3.org/2001/XMLSchema-instance"
xmlns:jaxws="http://cxf.apache.org/jaxws"
xmlns:soap="http://cxf.apache.org/bindings/soap"
xsi:schemaLocation="
http://www.springframework.org/schema/beans
http://www.springframework.org/schema/beans/spring-beans.xsd
http://cxf.apache.org/bindings/soap
http://cxf.apache.org/schemas/configuration/soap.xsd
http://cxf.apache.org/jaxws http://cxf.apache.org/schemas/jaxws.xsd">
Red Hat JBoss Fuse 6.3 Apache Camel Development Guide
430

The jaxws:client element
The jaxws:client element creates a client proxy dynamically (that is, there is no dedicated class that
represents a proxy implementation in the Java stub code). The following attributes are used to define
the proxy:
id
The ID that you specify here is entered in the bean registry and can be used to reference the proxy
instance from other beans.
address
The full address of the remote Web service that this proxy connects to.
serviceClass
The fully-qualified class name of the Web service's SEI (you invoke methods on the proxy through
the SEI).
Injecting with the proxy reference
To access the proxy instance, simply inject the proxy into one or more other beans defined in XML.
Given that the proxy ID has the value, customerServiceProxy, you can inject it into a bean property
using the Spring property element, as follows:
The bean class that is being injected must have a corresponding setCustomerService setter
method—for example:
<jaxws:client
id="customerServiceProxy"
address="http://localhost:8181/cxf/Customer"
serviceClass="com.fusesource.demo.wsdl.customerservice.CustomerService"
/>
<bean id="customerServiceClient"
class="com.fusesource.customer.client.ClientInvoker"
init-method="init" destroy-method="destroy">
<property name="customerService" ref="customerServiceProxy"/>
</bean>
</beans>
<bean ...>
<property name="customerService" ref="customerServiceProxy"/>
</bean>
// Java
...
public class ClientInvoker implements Runnable {
...
public void setCustomerService(CustomerService customerService) {
this.customerService = customerService;
CHAPTER 37. IMPLEMENTING A WS CLIENT
431

37.4. INVOKE WS OPERATIONS
Proxy interface is SEI interface
The proxy implements the SEI. Hence, to make remote procedure calls on the Web service, simply
invoke the SEI methods on the proxy instance.
Invoking the lookupCustomer operation
For example, the CustomerService SEI exposes the lookupCustomer method, which takes a
customer ID as its argument and returns a Customer data object. Using the proxy instance,
customerService, you can invoke the lookupCustomer operation as follows:
The ClientInvoker class
In the cxf-webinars-jboss-fuse-6.3/customer-ws-client project, there is a
ClientInvoker class (located in src/main/java/com/fusesource/customer/client), which
defines a continuous loop that invokes the lookupCustomer operation.
When you are experimenting with the demonstration code in the latter chapters of this guide, you
might need to modify the ClientInvoker class, possibly adding operation invocations.
37.5. DEPLOY TO AN OSGI CONTAINER
Overview
One of the options for deploying the WS client is to package it as an OSGi bundle and deploy it into an
OSGi container such as Red Hat JBoss Fuse. Some of the advantages of an OSGi deployment include:
Bundles are a relatively lightweight deployment option (because dependencies can be shared
between deployed bundles).
OSGi provides sophisticated dependency management, ensuring that only version-consistent
dependencies are added to the bundle's classpath.
Using the Maven bundle plug-in
The Maven bundle plug-in is used to package your project as an OSGi bundle, in preparation for
deployment into the OSGi container. There are two essential modifications to make to your project's
pom.xml file:
}
}
// Java
com.fusesource.demo.customer.Customer response
= customerService.lookupCustomer("1234");
log.info("Got back " + response.getFirstName() + " "
+ response.getLastName()
+ ", ph:" + response.getPhoneNumber() );
Red Hat JBoss Fuse 6.3 Apache Camel Development Guide
432

1. Change the packaging type to bundle (by editing the value of the project/packaging
element in the POM).
2. Add the Maven bundle plug-in to your POM file and configure it as appropriate.
Configuring the Maven bundle plug-in is quite a technical task (although the default settings are often
adequate). For full details of how to customize the plug-in configuration, consult Deploying into the
OSGi Container and Managing OSGi Dependencies.
Sample bundle plug-in configuration
The following POM fragment shows a sample configuration of the Maven bundle plug-in, which is
appropriate for the current example.
Dynamic imports
The Java packages from Apache CXF and the Spring API are imported using dynamic imports
(specified using the DynamicImport-Package element). This is a pragmatic way of dealing with the
<?xml version="1.0"?>
<project ...>
...
<groupId>com.fusesource.byexample.cxf-webinars</groupId>
<artifactId>customer-ws-client</artifactId>
<name>customer-ws-client</name>
<packaging>bundle</packaging>
...
<build>
<plugins>
...
<plugin>
<groupId>org.apache.felix</groupId>
<artifactId>maven-bundle-plugin</artifactId>
<extensions>true</extensions>
<configuration>
<instructions>
<Export-Package>
!com.fusesource.customer.client,
!com.fusesource.demo.customer,
!com.fusesource.demo.wsdl.customerservice
</Export-Package>
<Import-Package>
*
</Import-Package>
<DynamicImport-Package>
org.apache.cxf.*,
org.springframework.beans.*
</DynamicImport-Package>
</instructions>
</configuration>
</plugin>
...
</plugins>
</build>
</project>
CHAPTER 37. IMPLEMENTING A WS CLIENT
433

fact that Spring XML files are not terribly well integrated with the Maven bundle plug-in. At build time,
the Maven bundle plug-in is not able to figure out which Java classes are required by the Spring XML
code. By listing wildcarded package names in the DynamicImport-Package element, however, you
allow the OSGi container to figure out which Java classes are needed by the Spring XML code at run
time.
NOTE
In general, using DynamicImport-Package headers is not recommended in OSGi,
because it short-circuits OSGi version checking. Normally, what should happen is that
the Maven bundle plug-in lists the Java packages used at build time, along with their
versions, in the Import-Package header. At deploy time, the OSGi container then
checks that the available Java packages are compatible with the build time versions
listed in the Import-Package header. With dynamic imports, this version checking
cannot be performed.
Build and deploy the client bundle
After you have configured the POM file, you can build the Maven project and install it in your local
repository by entering the following command:
To deploy the client bundle, enter the following command at the containers command console:
NOTE
If your local Maven repository is stored in a non-standard location, you might need to
customize the value of the org.ops4j.pax.url.mvn.localRepository property in
the EsbInstallDir/etc/org.ops4j.pax.url.mvn.cfg file, before you can use
the mvn: scheme to access Maven artifacts.
Check that the client is running
Assuming that you have already deployed the corresponding Web service into the OSGi container, you
can verify that the client is successfully invoking WSDL operations by checking the log, as follows:
The client invokes an operation on the Web service once every second.
mvn install
karaf@root> install -s mvn:com.fusesource.byexample.cxf-webinars/customer-
ws-client/1.0-SNAPSHOT
karaf@root> log:display -n 10
Red Hat JBoss Fuse 6.3 Apache Camel Development Guide
434

CHAPTER 38. POJO-BASED ROUTE
38.1. PROCESSING MESSAGES IN POJO FORMAT
Overview
By default, the Camel CXF component marshals incoming Web service requests into the POJO data
form, where the In message body is encoded as a list of Java objects (one for each operation
parameter). The POJO data format has advantages and disadvantages, as follows:
The big advantage of the POJO data format is that the operation parameters are encoded
using the JAXB standard, which makes them easy to manipulate in Java.
The downside of the POJO data format, on the other hand, is that it requires that the WSDL
metadata is converted to Java in advance (as defined by the JAX-WS and JAXB mappings) and
compiled into your application. This means that a POJO-based route is not very dynamic.
Demonstration location
The code presented in this chapter is taken from the following demonstration:
For details of how to download and install the demonstration code, see Chapter 34, Demonstration
Code for Camel/CXF
Camel CXF component
The Camel CXF component is an Apache CXF component that integrates Web services with routes.
You can use it either to instantiate consumer endpoints (at the start of a route), which behave like Web
service instances, or to instantiate producer endpoints (at any other points in the route), which behave
like WS clients.
NOTE
Camel CXF endpoints—which are instantiated using the cxf:cxfEndpoint XML
element and are implemented by the Apache Camel project—are not to be confused with
the Apache CXF JAX-WS endpoints—which are instantiated using the jaxws:endpoint
XML element and are implemented by the Apache CXF project.
POJO data format
POJO data format is the default data format used by the Camel CXF component and it has the
following characteristics:
JAX-WS and JAXB stub code (as generated from the WSDL contract) must be provided.
The SOAP body is marshalled into a list of Java objects.
One Java object for each part or parameter of the corresponding WSDL operation.
The type of the message body is org.apache.cxf.message.MessageContentsList.
cxf-webinars-jboss-fuse-6.3/customer-ws-camel-cxf-pojo
CHAPTER 38. POJO-BASED ROUTE
435

The SOAP headers are converted into headers in the exchange's In message.
Implementing and building a POJO route
To implement and build the demonstration POJO-based route, starting from scratch, you would
perform the following steps:
1. Obtain a copy of the WSDL contract that is to be integrated into the route.
2. Generate the Java stub code from the WSDL contract using a WSDL-to-Java converter. This
gives you the SEI, CustomerService, and its related classes, such as Customer.
3. Instantiate the Camel CXF endpoint in Spring, using the cxf:cxfEndpoint element.
4. Implement the route in XML, where you can use the content-based router to sort requests by
operation name.
5. Implement the operation processor beans, which are responsible for processing each
operation. When implementing these beans, the message contents must be accessed in POJO
data format.
Sample POJO route
Figure 38.1, “Sample POJO Route” shows an outline of the route that is used to process the operations
of the CustomerService Web service using the POJO data format. After sorting the request
messages by operation name, an operation-specific processor bean reads the incoming request
parameters and then generates a response in the POJO data format.
Figure 38.1. Sample POJO Route
38.2. WSDL-TO-JAVA MAVEN PLUG-IN
Overview
To generate Java stub code from the WSDL contract, you can use either the ws2java command-line
utility or the cxf-codegen-plugin Maven plug-in. When using Maven, the plug-in approach is ideal:
after you paste the requisite plug-in configuration into your POM file, the WSDL-to-Java code
generation step is integrated into your build.
Red Hat JBoss Fuse 6.3 Apache Camel Development Guide
436

Configure the WSDL-to-Java Maven plug-in
Configuring the WSDL-to-Java Maven plug-in is relatively easy, because most of the default
configuration settings can be left as they are. After copying and pasting the sample plugin element
into your project's POM file, there are just a few basic settings that need to be customized, as follows:
CXF version—make sure that the plug-in's dependencies are using the latest version of Apache
CXF.
WSDL file location—specify the WSDL file location in the
configuration/wsdlOptions/wsdlOption/wsdl element.
Location of output—specify the root directory of the generated Java source files in the
configuration/sourceRoot element.
For example, the following POM fragment shows how to configure the cxf-codegen-plugin plug-in
to generate Java stub code from the CustomerService.wsdl WSDL file:
<project ...>
...
<parent>
<groupId>com.fusesource.byexample.cxf-webinars</groupId>
<artifactId>cxf-webinars</artifactId>
<version>1.0-SNAPSHOT</version>
</parent>
<build>
<defaultGoal>install</defaultGoal>
<plugins>
...
<plugin>
<groupId>org.apache.cxf</groupId>
<artifactId>cxf-codegen-plugin</artifactId>
<version>${cxf-version}</version>
<executions>
<execution>
<id>generate-sources</id>
<phase>generate-sources</phase>
<configuration>
<sourceRoot>${basedir}/target/generated-
sources/jaxws</sourceRoot>
<wsdlOptions>
<wsdlOption>
<wsdl>${basedir}/../src/main/resources/wsdl/CustomerService.wsdl</wsdl>
</wsdlOption>
</wsdlOptions>
</configuration>
<goals>
<goal>wsdl2java</goal>
</goals>
</execution>
</executions>
</plugin>
</plugins>
CHAPTER 38. POJO-BASED ROUTE
437

Generated Java source code
With the sample configuration shown here, the generated Java source code is written under the
target/generated-sources/jaxws directory. Note that the route is dependent on this generated
stub code—for example, when processing the POJO parameters, the parameter processor uses the
Customer data type from the stub code.
Add generated code to IDE
If you are using an IDE such as Eclipse or Intellij's IDEA, you need to make sure that the IDE is aware of
the generated Java code. For example, in Eclipse it is necessary to add the target/generated-
sources/jaxws directory to the project as a source code directory.
Compiling the generated code
You must ensure that the generated Java code is compiled and added to the deployment package. By
convention, Maven automatically compiles any source files that it finds under the following directory:
Hence, if you configure the output directory as shown in the preceding POM fragment, the generated
code is automatically compiled by Maven.
Reference
For full details of how to configure the Java-to-WSDL plug-in, see the Maven cxf-codegen-plugin
reference page.
38.3. INSTANTIATE THE WS ENDPOINT
Overview
In Apache Camel, the Camel CXF component is the key to integrating routes with Web services. You
can use the Camel CXF component to create a CXF endpoint, which can be used in either of the
following ways:
Consumer—(at the start of a route) represents a Web service instance, which integrates with the
route. The type of payload injected into the route depends on the value of the endpoint's
dataFormat option.
Producer—(at other points in the route) represents a WS client proxy, which converts the
current exchange object into an operation invocation on a remote Web service. The format of
the current exchange must match the endpoint's dataFormat setting.
In the current demonstration, we are interested in creating a Camel CXF consumer endpoint, with the
dataFormat option set to POJO.
Maven dependency
</build>
</project>
BaseDir/target/generated-sources/
Red Hat JBoss Fuse 6.3 Apache Camel Development Guide
438

The Camel CXF component requires you to add a dependency on the camel-cxf component in your
Maven POM. For example, the pom.xml file from the customer-ws-camel-cxf-pojo demonstration
project includes the following dependency:
The cxf:bean: URI syntax
The cxf:bean: URI is used to bind an Apache CXF endpoint to a route and has the following general
syntax:
Where CxfEndpointID is the ID of a bean created using the cxf:cxfEndpoint element, which
configures the details of the WS endpoint. You can append options to this URI (where the options are
described in detail in chapter "CXF" in "Apache Camel Component Reference" ). If you do not specify
any additional options, the endpoint uses the POJO data format by default.
For example, to start a route with a Apache CXF endpoint that is configured by the bean with ID,
customer-ws, define the route as follows:
NOTE
There is an alternative URI syntax, cxf://WsAddress[?Options], which enables you
to specify all of the WS endpoint details in the URI (so there is no need to reference a
bean instance). This typically results in a long and cumbersome URI, but is useful in
some cases.
The cxf:cxfEndpoint element
The cxf:cxfEndpoint element is used to define a WS endpoint that binds either to the start
(consumer endpoint) or the end (producer endpoint) of a route. For example, to define the customer-
ws WS endpoint referenced in the preceding route, you would define a cxf:cxfEndpoint element as
follows:
<dependency>
<groupId>org.apache.camel</groupId>
<artifactId>camel-cxf</artifactId>
<version>${camel-version}</version>
</dependency>
cxf:bean:CxfEndpointID[?Options]
<route>
<from uri="cxf:bean:customer-ws"/>
...
</route>
<?xml version="1.0" encoding="UTF-8"?>
<beans ...
xmlns:cxf="http://camel.apache.org/schema/cxf" ...>
...
<cxf:cxfEndpoint id="customer-ws"
address="/Customer"
endpointName="c:SOAPOverHTTP"
serviceName="c:CustomerService"
CHAPTER 38. POJO-BASED ROUTE
439

IMPORTANT
Remember that the cxf:cxfEndpoint element and the jaxws:endpoint element
use different XML schemas (although the syntax looks superficially similar). These
elements bind a WS endpoint in different ways: the cxf:cxfEndpoint element
instantiates and binds a WS endpoint to an Apache Camel route, whereas the
jaxws:endpoint element instantiates and binds a WS endpoint to a Java class using
the JAX-WS mapping.
Address for the Jetty container
Apache CXF deploys the WS endpoint into a Jetty servlet container instance and the address
attribute of cxf:cxfEndpoint is therefore used to configure the addressing information for the
endpoint in the Jetty container.
Apache CXF supports the notion of a default servlet container instance. The way the default servlet
container is initialized and configured depends on the particular mode of deployment that you choose.
For example the Red Hat JBoss Fuse container and Web containers (such as Tomcat) provide a default
servlet container.
There are two different syntaxes you can use for the endpoint address, where the syntax that you use
effectively determines whether or not the endpoint is deployed into the default servlet container, as
follows:
Address syntax for default servlet container—to use the default servlet container, specify only the
servlet context for this endpoint. Do not specify the protocol, host, and IP port in the address.
For example, to deploy the endpoint to the /Customer servlet context in the default servlet
container:
Address syntax for custom servlet container—to instantiate a custom Jetty container for this
endpoint, specify a complete HTTP URL, including the host and IP port (the value of the IP port
effectively identifies the target Jetty container). Typically, for a Jetty container, you specify
the host as 0.0.0.0, which is interpreted as a wildcard that matches every IP network
interface on the local machine (that is, if deployed on a multi-homed host, Jetty opens a
listening port on every network card). For example, to deploy the endpoint to the custom Jetty
container listening on IP port, 8083:
NOTE
If you want to configure a secure endpoint (secured by SSL), you would specify
the https: scheme in the address.
Referencing the SEI
serviceClass="com.fusesource.demo.wsdl.customerservice.CustomerService"
xmlns:c="http://demo.fusesource.com/wsdl/CustomerService/"/>
...
</beans>
address="/Customer"
address="http://0.0.0.0:8083/Customer"
Red Hat JBoss Fuse 6.3 Apache Camel Development Guide
440

The serviceClass attribute of the cxf:cxfEndpoint element references the SEI of the Web
service, which in this case is the CustomerService interface.
38.4. SORT MESSAGES BY OPERATION NAME
The operationName header
When the WS endpoint parses an incoming operation invocation in POJO mode, it automatically sets
the operationName header to the name of the invoked operation. You can then use this header to
sort messages by operation name.
Sorting by operation name
For example, the customer-ws-camel-cxf-pojo demonstration defines the following route, which
uses the content-based router pattern to sort incoming messages, based on the operation name. The
when predicates check the value of the operationName header using simple language expressions,
sorting messages into invocations on the updateCustomer operation, the lookupCustomer
operation, or the getCustomerStatus operation.
<beans ...>
...
<camelContext id="camel"
xmlns="http://camel.apache.org/schema/spring">
<route>
<from uri="cxf:bean:customer-ws"/>
<choice>
<when>
<simple>${in.header.operationName} ==
'updateCustomer'</simple>
<to uri="updateCustomer"/>
</when>
<when>
<simple>${in.header.operationName} ==
'lookupCustomer'</simple>
<to uri="lookupCustomer"/>
</when>
<when>
<simple>${in.header.operationName} ==
'getCustomerStatus'</simple>
<to uri="getCustomerStatus"/>
</when>
</choice>
</route>
</camelContext>
<bean id="updateCustomer"
class="com.fusesource.customerwscamelcxfpojo.UpdateCustomerProcessor"/>
<bean id="getCustomerStatus"
class="com.fusesource.customerwscamelcxfpojo.GetCustomerStatusProcessor"/>
<bean id="lookupCustomer"
CHAPTER 38. POJO-BASED ROUTE
441

Beans as endpoints
Note how the preceding route uses a convenient shortcut to divert each branch of the choice DSL to
a different processor bean. The DSL for sending exchanges to producer endpoints (for example, <to
uri="Destination"/>) is integrated with the bean registry: if the Destination does not resolve to an
endpoint or a component, the Destination is used as a bean ID to look up the bean registry. In this
example, the exchange is routed to processor beans (which implement the
org.apache.camel.Processor interface).
38.5. PROCESS OPERATION PARAMETERS
Overview
The most important characteristic of using Camel CXF in POJO mode is that the exchange's message
body contains a list of Java objects, representing the parameters of the WSDL operation. The types of
the Java objects are defined by the standard JAXB mapping and the implementations of these
parameter types are provided by the Java stub code.
Contents of request message body
In POJO mode, the body of the request message is an
org.apache.cxf.message.MessageContentsList object. You can also obtain the message body
as an Object[] array (where type conversion is automatic).
When the body is obtained as an Object[] array, the array contains the list of all the operation's IN,
INOUT, and OUT parameters in exactly the same order as defined in the WSDL contract (and in the same
order as the corresponding operation signature of the SEI). The parameter mode affects the content as
follows:
IN
Contains a parameter value from the client.
INOUT
Contains a Holder object containing a parameter value from the client.
OUT
Contains an empty Holder object, which is a placeholder for the response.
NOTE
Unlike OUT parameters, there is no placeholder in the request's Object[] array to
represent a return value.
Contents of response message body
class="com.fusesource.customerwscamelcxfpojo.LookupCustomerProcessor"/>
</beans>
Red Hat JBoss Fuse 6.3 Apache Camel Development Guide
442

In POJO mode, the body of the response message can be either an
org.apache.cxf.message.MessageContentsList object or an Object[] array.
When setting the response body as an Object[] array, the array should contain only the operation's
INOUT and OUT parameters in the same order as defined in the WSDL contract, omitting the IN
parameters. The parameter mode affects the content as follows:
INOUT
Contains a Holder object, which you must set to a response value. The Holder object used here
must be exactly the Holder object for the corresponding parameter that was extracted from the request
Object[] array. Creating and inserting a new Holder object into the Object[] array does not
work.
OUT
Contains a Holder object, which you must initialize with a response value. The Holder object used
here must be exactly the Holder object for the corresponding parameter that was extracted from the
request Object[] array. Creating and inserting a new Holder object into the Object[] array does
not work.
NOTE
If you defined the Web service interface using the Java-first approach, note that the
return value (if any) must be set as the first element in the response's Object[] array.
The return type is set as a plain object: it does not use a Holder object.
Example: getCustomerStatus operation
For example, the getCustomerStatus operation takes three parameters: IN, OUT, and OUT,
respectively. The corresponding method signature in the SEI is, as follows:
Example: request and response bodies
For the getCustomerStatus operation, the bodies of the request message and the response
message have the following contents:
Request message—as an Object[] array type, the contents are: { String customerId,
Holder<String> status, Holder<String> statusMessage }.
// Java
public void getCustomerStatus(
@WebParam(name = "customerId", targetNamespace = "")
java.lang.String customerId,
@WebParam(mode = WebParam.Mode.OUT, name = "status", targetNamespace =
"")
javax.xml.ws.Holder<java.lang.String> status,
@WebParam(mode = WebParam.Mode.OUT, name = "statusMessage",
targetNamespace = "")
javax.xml.ws.Holder<java.lang.String> statusMessage
);
CHAPTER 38. POJO-BASED ROUTE
443

Response message—as an Object[] array type, the contents are: {Holder<String>
status, Holder<String> statusMessage }
Example: processing getCustomerStatus
The GetCustomerStatusProcessor class is responsible for processing incoming
getCustomerStatus invocations. The following sample implementation for POJO mode shows how
to read the request parameters from the In message body and then set the response parameters in the
Out message body.
38.6. DEPLOY TO OSGI
Overview
One of the options for deploying the POJO-based route is to package it as an OSGi bundle and deploy it
into an OSGi container such as Red Hat JBoss Fuse. Some of the advantages of an OSGi deployment
include:
Bundles are a relatively lightweight deployment option (because dependencies can be shared
between deployed bundles).
// Java
package com.fusesource.customerwscamelcxfpojo;
import javax.xml.ws.Holder;
import org.apache.camel.Exchange;
import org.apache.camel.Processor;
import org.slf4j.Logger;
import org.slf4j.LoggerFactory;
public class GetCustomerStatusProcessor implements Processor {
public static final Logger log =
LoggerFactory.getLogger(GetCustomerStatusProcessor.class);
public void process(Exchange exchng) throws Exception {
Object[] args = exchng.getIn().getBody(Object[].class);
String id = (String) args[0];
Holder<String> status = (Holder<String>) args[1];
Holder<String> statusMsg = (Holder<String>) args[2];
log.debug("Getting status for customer '" + id + "'");
// This is where you'd actually do the work! Setting
// the holder values to constants for the sake of brevity.
//
status.value = "Offline";
statusMsg.value = "Going to sleep now!";
exchng.getOut().setBody(new Object[] {status , statusMsg});
}
}
Red Hat JBoss Fuse 6.3 Apache Camel Development Guide
444

OSGi provides sophisticated dependency management, ensuring that only version-consistent
dependencies are added to the bundle's classpath.
Using the Maven bundle plug-in
The Maven bundle plug-in is used to package your project as an OSGi bundle, in preparation for
deployment into the OSGi container. There are two essential modifications to make to your project's
pom.xml file:
1. Change the packaging type to bundle (by editing the value of the project/packaging
element in the POM).
2. Add the Maven bundle plug-in to your POM file and configure it as appropriate.
Configuring the Maven bundle plug-in is quite a technical task (although the default settings are often
adequate). For full details of how to customize the plug-in configuration, consult Deploying into the
OSGi Container and Managing OSGi Dependencies.
Sample bundle plug-in configuration
The following POM fragment shows a sample configuration of the Maven bundle plug-in, which is
appropriate for the current example.
<?xml version="1.0"?>
<project ...>
...
<groupId>com.fusesource.byexample.cxf-webinars</groupId>
<artifactId>customer-ws-camel-cxf-pojo</artifactId>
<name>customer-ws-camel-cxf-pojo</name>
<packaging>bundle</packaging>
...
<build>
<plugins>
...
<plugin>
<groupId>org.apache.felix</groupId>
<artifactId>maven-bundle-plugin</artifactId>
<extensions>true</extensions>
<configuration>
<instructions>
<Import-Package>
*
</Import-Package>
<DynamicImport-Package>
org.apache.cxf.*,
org.springframework.beans.*
</DynamicImport-Package>
</instructions>
</configuration>
</plugin>
...
</plugins>
</build>
</project>
CHAPTER 38. POJO-BASED ROUTE
445

Dynamic imports
The Java packages from Apache CXF and the Spring API are imported using dynamic imports
(specified using the DynamicImport-Package element). This is a pragmatic way of dealing with the
fact that Spring XML files are not terribly well integrated with the Maven bundle plug-in. At build time,
the Maven bundle plug-in is not able to figure out which Java classes are required by the Spring XML
code. By listing wildcarded package names in the DynamicImport-Package element, however, you
allow the OSGi container to figure out which Java classes are needed by the Spring XML code at run
time.
NOTE
In general, using DynamicImport-Package headers is not recommended in OSGi,
because it short-circuits OSGi version checking. Normally, what should happen is that
the Maven bundle plug-in lists the Java packages used at build time, along with their
versions, in the Import-Package header. At deploy time, the OSGi container then
checks that the available Java packages are compatible with the build time versions
listed in the Import-Package header. With dynamic imports, this version checking
cannot be performed.
Build and deploy the POJO route bundle
After you have configured the POM file, you can build the Maven project and install it in your local
repository by entering the following command:
To deploy the route bundle, enter the following command at the JBoss Fuse console:
NOTE
If your local Maven repository is stored in a non-standard location, you might need to
customize the value of the org.ops4j.pax.url.mvn.localRepository property in
the EsbInstallDir/etc/org.ops4j.pax.url.mvn.cfg file, before you can use
the mvn: scheme to access Maven artifacts.
mvn install
karaf@root> install -s mvn:com.fusesource.byexample.cxf-webinars/customer-
ws-camel-cxf-pojo/1.0-SNAPSHOT
Red Hat JBoss Fuse 6.3 Apache Camel Development Guide
446

CHAPTER 39. PAYLOAD-BASED ROUTE
39.1. PROCESSING MESSAGES IN PAYLOAD FORMAT
Overview
Select the PAYLOAD format, if you want to access the SOAP message body in XML format, encoded as
a DOM object (that is, of org.w3c.dom.Node type). One of the advantages of the PAYLOAD format is
that no JAX-WS and JAXB stub code is required, which allows your application to be dynamic,
potentially handling many different WSDL interfaces.
Having a message body in XML format enables you to parse the request using XML languages such as
XPath and to generate responses using templating languages, such as Velocity.
NOTE
The DOM format is not the optimal type to use for large XML message bodies. For large
messages, consider using the techniques described in Chapter 40, Provider-Based Route.
Demonstration location
The code presented in this chapter is taken from the following demonstration:
For details of how to download and install the demonstration code, see Chapter 34, Demonstration
Code for Camel/CXF
Camel CXF component
The Camel CXF component is an Apache CXF component that integrates Web services with routes.
You can use it either to instantiate consumer endpoints (at the start of a route), which behave like Web
service instances, or to instantiate producer endpoints (at any other points in the route), which behave
like WS clients.
NOTE
Came CXF endpoints—which are instantiated using the cxf:cxfEndpoint XML element
and are implemented by the Apache Camel project—are not to be confused with the
Apache CXF JAX-WS endpoints—which are instantiated using the jaxws:endpoint
XML element and are implemented by the Apache CXF project.
PAYLOAD data format
The PAYLOAD data format is selected by setting the dataFormat=PAYLOAD option on a Camel CXF
endpoint URI and it has the following characteristics:
Enables you to access the message body as a DOM object (XML payload).
No JAX-WS or JAXB stub code required.
The SOAP body is marshalled as follows:
cxf-webinars-jboss-fuse-6.3/customer-ws-camel-cxf-payload
CHAPTER 39. PAYLOAD-BASED ROUTE
447

The message body is effectively an XML payload of org.w3c.dom.Node type (wrapped in
a CxfPayload object).
The type of the message body is org.apache.camel.component.cxf.CxfPayload.
The SOAP headers are converted into headers in the exchange's In message, of
org.apache.cxf.binding.soap.SoapHeader type.
Implementing and building a PAYLOAD route
To implement and build the demonstration PAYLOAD-based route, starting from scratch, you would
perform the following steps:
1. Instantiate the Camel CXF endpoint in Spring, using the cxf:cxfEndpoint element.
2. Implement the route in XML, where you can use the content-based router to sort requests by
operation name.
3. For each operation, define a processor bean to process the request.
4. Define velocity templates for generating the reponse messages.
Sample PAYLOAD route
Figure 39.1, “Sample PAYLOAD Route” shows an outline of the route that is used to process the
operations of the CustomerService Web service using the PAYLOAD data format. After sorting the
request messages by operation name, an operation-specific processor bean reads the incoming
request parameters. Finally, the response messages are generated using Velocity templates.
Figure 39.1. Sample PAYLOAD Route
39.2. STREAM CACHING
In Apache Camel, different stream types like StreamSource, InputStream and Reader are commonly
used in messaging for performance reasons and can be read only once. From Apache Camel 2.16
release, you can explicitly enable stream caching by invoking the StreamCaching() DSL method:
from("jbi:service:http://foo.bar.org/MyService")
.streamCaching()
.to("jbi:service:http://foo.bar.org/MyOtherService");
Red Hat JBoss Fuse 6.3 Apache Camel Development Guide
448

In Spring XML, you can set the attribute streamCache= 'true' on the route tag.
39.3. INSTANTIATE THE WS ENDPOINT
Overview
In Apache Camel, the CXF component is the key to integrating routes with Web services. You can use
the CXF component to create two different kinds of endpoint:
Consumer endpoint—(at the start of a route) represents a Web service instance, which integrates
with the route. The type of payload injected into the route depends on the value of the
endpoint's dataFormat option.
Producer endpoint—represents a special kind of WS client proxy, which converts the current
exchange object into an operation invocation on a remote Web service. The format of the
current exchange must match the endpoint's dataFormat setting.
The cxf:bean: URI syntax
The cxf:bean: URI is used to bind an Apache CXF endpoint to a route and has the following general
syntax:
Where CxfEndpointID is the ID of a bean created using the cxf:cxfEndpoint element, which
configures the details of the WS endpoint. You can append options to this URI (where the options are
described in detail in CXF in the Apache Camel Component Reference Guide ). To enable payload mode,
you must set the URI option, dataFormat=PAYLOAD.
For example, to start a route with an endpoint in PAYLOAD mode, where the endpoint is configured by
the customer-ws bean, define the route as follows:
The cxf:cxfEndpoint element
The cxf:cxfEndpoint element is used to define a WS endpoint that binds either to the start
(consumer endpoint) or the end (producer endpoint) of a route. For example, to define the customer-
ws WS endpoint in PAYLOAD mode, you define a cxf:cxfEndpoint element as follows:
<route streamCache="true">
<from uri="jbi:service:http://foo.bar.org/MyService"/>
<to uri="jbi:service:http://foo.bar.org/MyOtherService"/>
</route>
cxf:bean:CxfEndpointID[?Options]
<route>
<from uri="cxf:bean:customer-ws?dataFormat=PAYLOAD"/>
...
</route>
<?xml version="1.0" encoding="UTF-8"?>
<beans ...>
...
<cxf:cxfEndpoint id="customer-ws"
CHAPTER 39. PAYLOAD-BASED ROUTE
449

NOTE
In the case of PAYLOAD mode, you do not need to reference the SEI and you must
specify the WSDL location instead. In fact, in PAYLOAD mode, you do not require any
Java stub code at all.
Address for the Jetty container
Apache CXF deploys the WS endpoint into a Jetty servlet container instance and the address
attribute of cxf:cxfEndpoint is therefore used to configure the addressing information for the
endpoint in the Jetty container.
Apache CXF supports the notion of a default servlet container instance. The way the default servlet
container is initialized and configured depends on the particular mode of deployment that you choose.
For example the OSGi container and Web containers (such as Tomcat) provide a default servlet
container.
There are two different syntaxes you can use for the endpoint address, where the syntax that you use
effectively determines whether or not the endpoint is deployed into the default servlet container, as
follows:
Address syntax for default servlet container—to use the default servlet container, specify only the
servlet context for this endpoint. Do not specify the protocol, host, and IP port in the address.
For example, to deploy the endpoint to the /Customer servlet context in the default servlet
container:
Address syntax for custom servlet container—to instantiate a custom Jetty container for this
endpoint, specify a complete HTTP URL, including the host and IP port (the value of the IP port
effectively identifies the target Jetty container). Typically, for a Jetty container, you specify
the host as 0.0.0.0, which is interpreted as a wildcard that matches every IP network
interface on the local machine (that is, if deployed on a multi-homed host, Jetty opens a
listening port on every network card). For example, to deploy the endpoint to the custom Jetty
container listening on IP port, 8083:
NOTE
If you want to configure a secure endpoint (secured by SSL), you would specify
the https: scheme in the address.
Specifying the WSDL location
address="/Customer"
endpointName="c:SOAPOverHTTP"
serviceName="c:CustomerService"
wsdlURL="wsdl/CustomerService.wsdl"
xmlns:c="http://demo.fusesource.com/wsdl/CustomerService/"/>
...
</beans>
address="/Customer"
address="http://0.0.0.0:8083/Customer"
Red Hat JBoss Fuse 6.3 Apache Camel Development Guide
450

The wsdlURL attribute of the cxf:cxfEndpoint element is used to specify the location of the WSDL
contract for this endpoint. The WSDL contract is used exclusively as the source of metadata for this
endpoint: there is need to specify an SEI in PAYLOAD mode.
39.4. SORT MESSAGES BY OPERATION NAME
The operationName header
When the WS endpoint parses an incoming operation invocation in PAYLOAD mode, it automatically
sets the operationName header to the name of the invoked operation. You can then use this header
to sort messages by operation name.
Sorting by operation name
For example, the customer-ws-camel-cxf-payload demonstration defines the following route,
which uses the content-based router pattern to sort incoming messages, based on the operation name.
The when predicates check the value of the operationName header using simple language
expressions, sorting messages into invocations on the updateCustomer operation, the
lookupCustomer operation, or the getCustomerStatus operation.
39.5. SOAP/HTTP-TO-JMS BRIDGE USE CASE
Overview
In this section, we consider a SOAP/HTTP-to-JMS bridge use case: that is, you want to create a route
<beans ...>
...
<camelContext id="camel"
xmlns="http://camel.apache.org/schema/spring">
<route>
<from uri="cxf:bean:customer-ws?dataFormat=PAYLOAD"/>
<choice>
<when>
<simple>${in.header.operationName} ==
'updateCustomer'</simple>
...
</when>
<when>
<simple>${in.header.operationName} ==
'lookupCustomer'</simple>
...
</when>
<when>
<simple>${in.header.operationName} ==
'getCustomerStatus'</simple>
...
</when>
</choice>
</route>
</camelContext>
</beans>
CHAPTER 39. PAYLOAD-BASED ROUTE
451

that transforms a synchronous operation invocation (over SOAP/HTTP) into an asynchronous message
delivery (by pushing the message onto a JMS queue). In this way, it becomes possible to process the
incoming operation invocations at a later time, by pulling messages off the JMS queue.
Of course, an alternative solution would be to modify the WSDL contract directly to declare the
operation as OneWay, thus making the operation asynchronous. Unfortunately, it is often impractical to
modify existing WSDL contracts in the real world, because this can have an impact on third-party
applications.
Figure 39.2, “SOAP/HTTP-to-JMS Bridge” shows the general outline of a bridge that can transform
synchronous SOAP/HTTP invocations into asynchronous JMS message deliveries.
Figure 39.2. SOAP/HTTP-to-JMS Bridge
Transforming RPC operations to One Way
As shown in Figure 39.2, “SOAP/HTTP-to-JMS Bridge” , the route for transforming synchronous
SOAP/HTTP to asynchronous JMS works as follows:
1. The WS client invokes a synchronous operation on the Camel CXF endpoint at the start of the
route. The Camel CXF endpoint then creates an initial InOut exchange at the start of the route,
where the body of the exchange message contains a payload in XML format.
2. The inOnly DSL command pushes a copy of the XML payload onto a JMS queue, so that it can
be processed offline at some later time.
3. The transform DSL command constructs an immediate response to send back to the client,
where the response has the form of an XML string.
4. The Camel CXF component supports implicit type conversion of the XML string to payload
format.
5. The response is sent back to the WS client, thus completing the synchronous operation
invocation.
Evidently, this transformation can only work, if the original operation invocation has no return value.
Otherwise, it would be impossible to generate a response message before the request has been
processed.
Creating a broker instance
Red Hat JBoss Fuse 6.3 Apache Camel Development Guide
452

You can use Apache ActiveMQ as the JMS implementation. A convenient approach to use in this
demonstration is to embed the Apache ActiveMQ broker in the bridge bundle. Simply define an
amq:broker element in the Spring XML file, as follows:
NOTE
This broker instance is created with the persistent attribute set to false, so that the
messages are stored only in memory.
Configuring the JMS component
Because the broker is co-located with the bridge route (in the same JVM), the most efficient way to
connect to the broker is to use the VM (Virtual Machine) transport. Configure the Apache ActiveMQ
component as follows, to connect to the co-located broker using the VM protocol:
NOTE
By defining the bean with an id value of activemq, you are implicitly overriding the
component associated with the endpoint URI prefix, activemq:. In other words, your
custom ActiveMQComponent instance is used instead of the default
ActiveMQComponent instance from the camel-activemq JAR file.
Sample SOAP/HTTP-to-JMS route
For example, you could define a route that implements the SOAP/HTTP-to-JMS bridge specifically for
the updateCustomer operation from the CustomerService SEI, as follows:
<beans xmlns="http://www.springframework.org/schema/beans"
...
xmlns:amq="http://activemq.apache.org/schema/core"
...>
<amq:broker brokerName="CxfPayloadDemo" persistent="false">
<amq:transportConnectors>
<amq:transportConnector name="openwire"
uri="tcp://localhost:51616"/>
<amq:transportConnector name="vm" uri="vm:local"/>
</amq:transportConnectors>
</amq:broker>
...
</beans>
<beans ...>
...
<bean id="activemq"
class="org.apache.activemq.camel.component.ActiveMQComponent">
<property name="brokerURL" value="vm:local"/>
</bean>
...
</beans>
<when>
<simple>${in.header.operationName} == 'updateCustomer'</simple>
CHAPTER 39. PAYLOAD-BASED ROUTE
453

Sending to the JMS endpoint in inOnly mode
Note how the message payload is sent to the JMS queue using the inOnly DSL command instead of
the to DSL command. When you send a message using the to DSL command, the default behavior is to
use the same invocation mode as the current exchange. But the current exchange has an InOut MEP,
which means that the to DSL command would wait forever for a response message from JMS.
The invocation mode we want to use when sending the payload to the JMS queue is InOnly
(asynchronous), and we can force this mode by inserting the inOnly DSL command into the route.
NOTE
By specifying the option, jmsMessageType=Text, Camel CXF implicitly converts the
message payload to an XML string before pushing it onto the JMS queue.
Returning a literal response value
The transform DSL command uses an expression to set the body of the exchange's Out message and
this message is then used as the response to the client. Your first impulse when defining a response in
XML format might be to use a DOM API, but in this example, the response is specified as a string literal.
This approach has the advantage of being both efficient and very easy to program.
The final step of processing, which consists of converting the XML string to a DOM object, is performed
by Apache Camel's implicit type conversion mechanism.
39.6. GENERATING RESPONSES USING TEMPLATES
Overview
One of the simplest and quickest approaches to generating a response message is to use a velocity
template. Figure 39.3, “Response Generated by Velocity” shows the outline of a general template-
based route. At the start of the route is a Camel CXF endpoint in PAYLOAD mode, which is the
appropriate mode to use for processing the message as an XML document. After doing the work
required to process the message and stashing some intermediate results in message headers, the
route generates the response message using a Velocity template.
<log message="Placing update customer message onto queue."/>
<inOnly uri="activemq:queue:CustomerUpdates?jmsMessageType=Text"/>
<transform>
<constant>
<![CDATA[
<ns2:updateCustomerResponse
xmlns:ns2="http://demo.fusesource.com/wsdl/CustomerService/"/>
]]>
</constant>
</transform>
</when>
Red Hat JBoss Fuse 6.3 Apache Camel Development Guide
454

Figure 39.3. Response Generated by Velocity
Sample template-based route
For example, you could define a template-based route specifically for the getCustoemrStatus
operation, as follows:
Route processing steps
Given the preceding route definition, any message whose operation name matches
getCustomerStatus would be processed as follows:
1. To facilitate processing the payload body, the first step uses convertBodyTo to convert the
body type from org.apache.camel.component.cxf.CxfPayload (the default payload
type) to org.w3c.dom.Node.
2. The route then applies an XPath expression to the message in order to extract the customer
ID value and then stashes it in the customerId header.
3. The next step sends the message to the getCustomerStatus bean, which does whatever
processing is required to get the customer status for the specified customer ID. The results
from this step are stashed in message headers.
4. Finally, a response is generated using a velocity template.
...
<when>
<simple>${in.header.operationName} ==
'getCustomerStatus'</simple>
<convertBodyTo type="org.w3c.dom.Node"/>
<setHeader headerName="customerId">
<xpath>/cus:getCustomerStatus/customerId/text()</xpath>
</setHeader>
<to uri="getCustomerStatus"/>
<to uri="velocity:getCustomerStatusResponse.vm"/>
</when>
</choice>
</route>
</camelContext
...
<bean id="getCustomerStatus"
class="com.fusesource.customerwscamelcxfpayload.GetCustomerStatus"/>
CHAPTER 39. PAYLOAD-BASED ROUTE
455

NOTE
A common pattern when implementing Apache Camel routes is to use message headers
as a temporary stash to hold intermediate results (you could also use exchange
properties in the same way).
Converting XPath result to a string
Because the default return type of XPath is a node list, you must explicitly convert the result to a
string, if you want to obtain the string contents of an element. There are two alternative ways of
obtaining the string value of an element:
Specify the result type explicitly using the resultType attribute, as follows:
Modify the expression so that it returns a text() node, which automatically converts to
string:
getCustomerStatus processor bean
The getCustomerStatus processor bean is an instance of the GetCustomerStatus processor
class, which is defined as follows:
The implementation shown here is just a placeholder. In a realistic application you would perform some
sort of checks or database lookup to obtain the customer status. In the demonstration code, however,
the status and statusMessage are simply set to constant values and stashed in message headers.
In the preceding code, we make the modifications directly to the In message. When the exchange's Out
message is null, the next processor in the route gets a copy of the current In message instead
<xpath
resultType="java.lang.String">/cus:getCustomerStatus/customerId</xpa
th>
<xpath>/cus:getCustomerStatus/customerId/text()</xpath>
// Java
package com.fusesource.customerwscamelcxfpayload;
import org.apache.camel.Exchange;
import org.apache.camel.Processor;
public class GetCustomerStatus implements Processor
{
public void process(Exchange exchng) throws Exception {
String id = exchng.getIn().getHeader("customerId", String.class);
// Maybe do some kind of lookup here!
//
exchng.getIn().setHeader("status", "Away");
exchng.getIn().setHeader("statusMessage", "Going to sleep.");
}
}
Red Hat JBoss Fuse 6.3 Apache Camel Development Guide
456

NOTE
An exceptional case occurs when the message exchange pattern is inOnly, in which case
the Out message value is always copied into the In message, even if it is null.
getCustomerStatusResponse.vm Velocity template
You can generate a response message very simply using a Velocity template. The Velocity template
consists of a message in plain text, where specific pieces of data can be inserted using expressions—for
example, the expression ${header.HeaderName} substitutes the value of a named header.
The Velocity template for generating the getCustomerStatus reponse is located in the customer-
ws-camel-cxf-payload/src/main/resources directory and it contains the following template
script:
39.7. TYPECONVERTER FOR CXFPAYLOAD
Overview
Apache Camel supports a type converter mechanism, which is used to perform implicit and explicit
type conversions of message bodies and message headers. The payload demonstration requires a
customer type converter that can convert String objects to CXFPayload objects. This type
converter automatically gets invoked at the end of the Camel route, when the generated response
message (which is a String type) gets converted into a CXFPayload object.
String to CXFPayload type converter
The String to CXFPayload type converter is implemented in the
AdditionalCxfPayloadConverters class, as follows:
<ns2:getCustomerStatusResponse
xmlns:ns2="http://demo.fusesource.com/wsdl/CustomerService/">
<status>${headers.status}</status>
<statusMessage>${headers.statusMessage}</statusMessage>
</ns2:getCustomerStatusResponse>
// Java
package com.fusesource.customerwscamelcxfpayload;
import java.io.ByteArrayInputStream;
import java.io.StringWriter;
import java.util.ArrayList;
import java.util.List;
import javax.xml.transform.OutputKeys;
import javax.xml.transform.Transformer;
import javax.xml.transform.TransformerFactory;
import javax.xml.transform.dom.DOMSource;
import javax.xml.transform.stream.StreamResult;
import org.apache.camel.Converter;
import org.apache.camel.component.cxf.CxfPayload;
import org.apache.cxf.binding.soap.SoapHeader;
import org.slf4j.Logger;
import org.slf4j.LoggerFactory;
CHAPTER 39. PAYLOAD-BASED ROUTE
457

Reference
For full details of the type converter mechanism in Apache Camel, see Section 43.3, “Built-In Type
Converters” and Chapter 45, Type Converters.
39.8. DEPLOY TO OSGI
Overview
One of the options for deploying the payload-based route is to package it as an OSGi bundle and
deploy it into an OSGi container such as Red Hat JBoss Fuse. Some of the advantages of an OSGi
deployment include:
Bundles are a relatively lightweight deployment option (because dependencies can be shared
between deployed bundles).
OSGi provides sophisticated dependency management, ensuring that only version-consistent
dependencies are added to the bundle's classpath.
Using the Maven bundle plug-in
The Maven bundle plug-in is used to package your project as an OSGi bundle, in preparation for
deployment into the OSGi container. There are two essential modifications to make to your project's
pom.xml file:
import org.w3c.dom.Document;
import org.w3c.dom.Element;
import org.w3c.dom.Node;
@Converter
public class AdditionalCxfPayloadConverters {
...
@Converter
public static CxfPayload<SoapHeader> toCxfPayload(String xml) {
// System.out.println("To CxfPayload " + xml);
List<Element> elements = new ArrayList<Element>();
try {
Document doc = b.newDocumentBuilder().parse(new
ByteArrayInputStream(xml.getBytes()));
elements.add(doc.getDocumentElement());
} catch (Exception ex) {
log.warn("Exception while converting String payload to
CxfPayload; resulting payload will be empty.");
}
// The CxfPayload is changed to use Source object under layer, the
elements API only work if we already setup the list before creating the
CxfPayload
CxfPayload<SoapHeader> ret = new CxfPayload<SoapHeader>(null,
elements);
return ret;
}
...
}
Red Hat JBoss Fuse 6.3 Apache Camel Development Guide
458

1. Change the packaging type to bundle (by editing the value of the project/packaging
element in the POM).
2. Add the Maven bundle plug-in to your POM file and configure it as appropriate.
Configuring the Maven bundle plug-in is quite a technical task (although the default settings are often
adequate). For full details of how to customize the plug-in configuration, consult Deploying into the
OSGi Container and Managing OSGi Dependencies.
Sample bundle plug-in configuration
The following POM fragment shows a sample configuration of the Maven bundle plug-in, which is
appropriate for the current example.
Dynamic imports
<?xml version="1.0"?>
<project ...>
...
<groupId>com.fusesource.byexample.cxf-webinars</groupId>
<artifactId>customer-ws-camel-cxf-payload</artifactId>
<name>customer-ws-camel-cxf-payload</name>
<packaging>bundle</packaging>
...
<build>
<plugins>
...
<plugin>
<groupId>org.apache.felix</groupId>
<artifactId>maven-bundle-plugin</artifactId>
<extensions>true</extensions>
<configuration>
<instructions>
<Import-Package>
org.apache.camel.component.velocity,
javax.jws,
javax.wsdl,
javax.xml.bind,
javax.xml.bind.annotation,
javax.xml.namespace,
javax.xml.ws,
org.w3c.dom,
*
</Import-Package>
<DynamicImport-Package>
org.apache.cxf.*,
org.springframework.beans.*
</DynamicImport-Package>
</instructions>
</configuration>
</plugin>
...
</plugins>
</build>
</project>
CHAPTER 39. PAYLOAD-BASED ROUTE
459

The Java packages from Apache CXF and the Spring API are imported using dynamic imports
(specified using the DynamicImport-Package element). This is a pragmatic way of dealing with the
fact that Spring XML files are not terribly well integrated with the Maven bundle plug-in. At build time,
the Maven bundle plug-in is not able to figure out which Java classes are required by the Spring XML
code. By listing wildcarded package names in the DynamicImport-Package element, however, you
allow the OSGi container to figure out which Java classes are needed by the Spring XML code at run
time.
NOTE
In general, using DynamicImport-Package headers is not recommended in OSGi,
because it short-circuits OSGi version checking. Normally, what should happen is that
the Maven bundle plug-in lists the Java packages used at build time, along with their
versions, in the Import-Package header. At deploy time, the OSGi container then
checks that the available Java packages are compatible with the build time versions
listed in the Import-Package header. With dynamic imports, this version checking
cannot be performed.
Build and deploy the client bundle
After you have configured the POM file, you can build the Maven project and install it in your local
repository by entering the following command:
Install the camel-velocity feature, which is needed for this example:
To deploy the route bundle, enter the following command at the console:
NOTE
If your local Maven repository is stored in a non-standard location, you might need to
customize the value of the org.ops4j.pax.url.mvn.localRepository property in
the InstallDir/etc/org.ops4j.pax.url.mvn.cfg file, before you can use the
mvn: scheme to access Maven artifacts.
mvn install
karaf@root> features:install camel-velocity
karaf@root> install -s mvn:com.fusesource.byexample.cxf-webinars/customer-
ws-camel-cxf-payload/1.0-SNAPSHOT
Red Hat JBoss Fuse 6.3 Apache Camel Development Guide
460

CHAPTER 40. PROVIDER-BASED ROUTE
40.1. PROVIDER-BASED JAX-WS ENDPOINT
Overview
Use the provider-based approach, if you need to process very large Web services messages. The
provider-based approach is a variant of the PAYLOAD data format that enables you to encode the
message body as an XML streaming type, such as SAXSource. Since the XMLstreaming types are
more efficient than DOM objects, the provider-based approach is ideal for large XML messages.
Demonstration location
The code presented in this chapter is taken from the following demonstration:
For details of how to download and install the demonstration code, see Chapter 34, Demonstration
Code for Camel/CXF
Camel CXF component
The Camel CXF component is an Apache CXF component that integrates Web services with routes.
You can use it either to instantiate consumer endpoints (at the start of a route), which behave like Web
service instances, or to instantiate producer endpoints (at any other points in the route), which behave
like WS clients.
NOTE
Came CXF endpoints—which are instantiated using the cxf:cxfEndpoint XML element
and are implemented by the Apache Camel project—are not to be confused with the
Apache CXF JAX-WS endpoints—which are instantiated using the jaxws:endpoint
XML element and are implemented by the Apache CXF project.
Provider-based approach and the PAYLOAD data format
The provider-based approach is a variant of the PAYLOAD data format, which is enabled as follows:
Define a custom javax.xml.ws.Provider<StreamType> class, where the StreamType type
is an XML streaming type, such as SAXSource.
The PAYLOAD data format is selected by an annotation on the custom Provider<?> class
(see the section called “The SAXSourceService provider class” ).
The custom Provider<?> class is referenced by setting the serviceClass attribute of the
cxf:cxfEndpoint element in XML configuration.
The provider-based approach has the following characteristics:
Enables you to access the message body as a streamed XML type—for example,
javax.xml.transform.sax.SAXSource.
cxf-webinars-jboss-fuse-6.3/customer-ws-camel-cxf-provider
CHAPTER 40. PROVIDER-BASED ROUTE
461

No JAX-WS or JAXB stub code required.
The SOAP body is marshalled into a stream-based SAXSource type.
The SOAP headers are converted into headers in the exchange's In message, of
org.apache.cxf.binding.soap.SoapHeader type.
Implementing and building a provider-based route
To implement and build the demonstration provider-based route, starting from scratch, you would
perform the following steps:
1. Define a custom javax.xml.ws.Provider<StreamType> class (the current demonstration
uses SAXSource as the StreamType type).
2. Instantiate the Camel CXF endpoint in Spring, using the cxf:cxfEndpoint element and
reference the custom provider class (using the serviceClass attribute).
3. Implement the route in XML, where you can use the content-based router to sort requests by
operation name.
4. For each operation, define a processor bean to process the request.
5. Define velocity templates for generating the response messages.
6. Define a custom type converter, to support converting a String message body to a
SAXSource message body.
Sample provider-based route
Figure 40.1, “Sample Provider-Based Route” shows an outline of the route that is used to process the
operations of the CustomerService Web service using the provider-based approach. After sorting
the request messages by operation name, an operation-specific processor bean reads the incoming
request parameters. Finally, the response messages are generated using Velocity templates.
Figure 40.1. Sample Provider-Based Route
40.2. CREATE A PROVIDER<?> IMPLEMENTATION CLASS
Overview
Red Hat JBoss Fuse 6.3 Apache Camel Development Guide
462

The fundamental prerequisite for using provider mode is to define a custom Provider<> class that
implements the invoke() method. In fact, the sole purpose of this class is to provide runtime type
information for Apache CXF: the invoke() method never gets called!
By implementing the provider class in the way shown here, you are merely indicating to the Apache
CXF runtime that the WS endpoint should operate in in PAYLOAD mode and the type of the message
PAYLOAD should be SAXSource.
The SAXSourceService provider class
The definition of the provider class is relatively short and the complete definition of the customer
provider class, SAXSourceService, is as follows:
The customer provider class, SAXSourceService, must be annotated by the
@WebServiceProvider annotation to mark it as a provider class and can be optionally annotated by
the @ServiceMode annotation to select PAYLOAD mode.
40.3. INSTANTIATE THE WS ENDPOINT
Overview
In Apache Camel, the CXF component is the key to integrating routes with Web services. You can use
the CXF component to create two different kinds of endpoint:
Consumer endpoint—(at the start of a route) represents a Web service instance, which integrates
with the route. The type of payload injected into the route depends on the value of the
endpoint's dataFormat option.
Producer endpoint—represents a special kind of WS client proxy, which converts the current
exchange object into an operation invocation on a remote Web service. The format of the
current exchange must match the endpoint's dataFormat setting.
The cxf:bean: URI syntax
// Java
package com.fusesource.customerwscamelcxfprovider;
import javax.xml.transform.sax.SAXSource;
import javax.xml.ws.Provider;
import javax.xml.ws.Service.Mode;
import javax.xml.ws.ServiceMode;
import javax.xml.ws.WebServiceProvider;
@WebServiceProvider()
@ServiceMode(Mode.PAYLOAD)
public class SAXSourceService implements Provider<SAXSource>
{
public SAXSource invoke(SAXSource t) {
throw new UnsupportedOperationException("Not supported yet.");
}
}
CHAPTER 40. PROVIDER-BASED ROUTE
463

The cxf:bean: URI is used to bind an Apache CXF endpoint to a route and has the following general
syntax:
Where CxfEndpointID is the ID of a bean created using the cxf:cxfEndpoint element, which
configures the details of the WS endpoint. You can append options to this URI (where the options are
described in detail in CXF in the Apache Camel Component Reference Guide ). Provider mode is
essentially a variant of PAYLOAD mode: you could specify this mode on the URI (by setting
dataFormat=PAYLOAD), but this is not necessary, because PAYLOAD mode is already selected by the
@ServiceMode annotation on the custom Provider class.
For example, to start a route with an endpoint in provider mode, where the endpoint is configured by
the customer-ws bean, define the route as follows:
The cxf:cxfEndpoint element
The cxf:cxfEndpoint element is used to define a WS endpoint that binds either to the start
(consumer endpoint) or the end (producer endpoint) of a route. For example, to define the customer-
ws WS endpoint in provider mode, you define a cxf:cxfEndpoint element as follows:
Specifying the WSDL location
The wsdlURL attribute of the cxf:cxfEndpoint element is used to specify the location of the WSDL
contract for this endpoint. The WSDL contract is used as the source of metadata for this endpoint.
Specifying the service class
A key difference between provider mode and ordinary PAYLOAD mode is that the serviceClass
attribute must be set to the provider class, SAXSourceService.
40.4. SORT MESSAGES BY OPERATION NAME
cxf:bean:CxfEndpointID[?Options]
<route>
<from uri="cxf:bean:customer-ws"/>
...
</route>
<?xml version="1.0" encoding="UTF-8"?>
<beans ...>
...
<cxf:cxfEndpoint id="customer-ws"
address="/Customer"
endpointName="c:SOAPOverHTTP"
serviceName="c:CustomerService"
wsdlURL="wsdl/CustomerService.wsdl"
serviceClass="com.fusesource.customerwscamelcxfprovider.SAXSourceService"
xmlns:c="http://demo.fusesource.com/wsdl/CustomerService/"/>
...
</beans>
Red Hat JBoss Fuse 6.3 Apache Camel Development Guide
464

The operationName header
When the WS endpoint parses an incoming operation invocation in PROVIDER mode, it automatically
sets the operationName header to the name of the invoked operation. You can then use this header
to sort messages by operation name.
Sorting by operation name
For example, the customer-ws-camel-cxf-provider demonstration defines the following route,
which uses the content-based router pattern to sort incoming messages, based on the operation name.
The when predicates check the value of the operationName header using simple language
expressions, sorting messages into invocations on the updateCustomer operation, the
lookupCustomer operation, or the getCustomerStatus operation.
40.5. SOAP/HTTP-TO-JMS BRIDGE USE CASE
Overview
In this section, we consider a SOAP/HTTP-to-JMS bridge use case: that is, you want to create a route
that transforms a synchronous operation invocation (over SOAP/HTTP) into an asynchronous message
delivery (by pushing the message onto a JMS queue). In this way, it becomes possible to process the
incoming operation invocations at a later time, by pulling messages off the JMS queue.
Figure 40.2, “SOAP/HTTP-to-JMS Bridge” shows the general outline of a bridge that can transform
synchronous SOAP/HTTP invocations into asynchronous JMS message deliveries.
<beans ...>
...
<camelContext id="camel"
xmlns="http://camel.apache.org/schema/spring">
<route>
<from uri="cxf:bean:customer-ws"/>
<choice>
<when>
<simple>${in.header.operationName} ==
'updateCustomer'</simple>
...
</when>
<when>
<simple>${in.header.operationName} ==
'lookupCustomer'</simple>
...
</when>
<when>
<simple>${in.header.operationName} ==
'getCustomerStatus'</simple>
...
</when>
</choice>
</route>
</camelContext>
...
</beans>
CHAPTER 40. PROVIDER-BASED ROUTE
465

Figure 40.2. SOAP/HTTP-to-JMS Bridge
Transforming RPC operations to One Way
As shown in Figure 40.2, “SOAP/HTTP-to-JMS Bridge” , the route for transforming synchronous
SOAP/HTTP to asynchronous JMS works as follows:
1. The WS client invokes a synchronous operation on the Camel CXF endpoint at the start of the
route. The Camel CXF endpoint then creates an initial InOut exchange at the start of the route,
where the body of the exchange message contains a payload in XML format.
2. The inOnly DSL command pushes a copy of the XML payload onto a JMS queue, so that it can
be processed offline at some later time.
3. The transform DSL command constructs an immediate response to send back to the client,
where the response has the form of an XML string.
4. The route explicitly converts the XML string to the
javax.xml.transform.sax.SAXSource type.
5. The response is sent back to the WS client, thus completing the synchronous operation
invocation.
Evidently, this transformation can only work, if the original operation invocation has no return value.
Otherwise, it would be impossible to generate a response message before the request has been
processed.
Creating a broker instance
You can use Apache ActiveMQ as the JMS implementation. A convenient approach to use in this
demonstration is to embed the Apache ActiveMQ broker in the bridge bundle. Simply define an
amq:broker element in the Spring XML file, as follows:
<beans xmlns="http://www.springframework.org/schema/beans"
...
xmlns:amq="http://activemq.apache.org/schema/core"
...>
<amq:broker brokerName="CxfPayloadDemo" persistent="false">
<amq:transportConnectors>
Red Hat JBoss Fuse 6.3 Apache Camel Development Guide
466

NOTE
This broker instance is created with the persistent attribute set to false, so that the
messages are stored only in memory.
Configuring the JMS component
Because the broker is co-located with the bridge route (in the same JVM), the most efficient way to
connect to the broker is to use the VM (Virtual Machine) transport. Configure the Apache ActiveMQ
component as follows, to connect to the co-located broker using the VM protocol:
NOTE
By defining the bean with an id value of activemq, you are implicitly overriding the
component associated with the endpoint URI prefix, activemq:. In other words, your
custom ActiveMQComponent instance is used instead of the default
ActiveMQComponent instance from the camel-activemq JAR file.
Sample SOAP/HTTP-to-JMS route
For example, you could define a route that implements the SOAP/HTTP-to-JMS bridge specifically for
the updateCustomer operation from the CustomerService SEI, as follows:
<amq:transportConnector name="openwire"
uri="tcp://localhost:51616"/>
<amq:transportConnector name="vm" uri="vm:local"/>
</amq:transportConnectors>
</amq:broker>
...
</beans>
<beans ...>
...
<bean id="activemq"
class="org.apache.activemq.camel.component.ActiveMQComponent">
<property name="brokerURL" value="vm:local"/>
</bean>
...
</beans>
<when>
<simple>${in.header.operationName} == 'updateCustomer'</simple>
<log message="Placing update customer message onto queue."/>
<inOnly uri="activemq:queue:CustomerUpdates?jmsMessageType=Text"/>
<transform>
<constant>
<![CDATA[
<ns2:updateCustomerResponse
xmlns:ns2="http://demo.fusesource.com/wsdl/CustomerService/"/>
]]>
</constant>
CHAPTER 40. PROVIDER-BASED ROUTE
467

Sending to the JMS endpoint in inOnly mode
Note how the message payload is sent to the JMS queue using the inOnly DSL command instead of
the to DSL command. When you send a message using the to DSL command, the default behavior is to
use the same invocation mode as the current exchange. But the current exchange has an InOut MEP,
which means that the to DSL command would wait forever for a response message from JMS.
The invocation mode we want to use when sending the payload to the JMS queue is InOnly
(asynchronous), and we can force this mode by inserting the inOnly DSL command into the route.
NOTE
By specifying the option, jmsMessageType=Text, Camel CXF implicitly converts the
message payload to an XML string before pushing it onto the JMS queue.
Returning a literal response value
The transform DSL command uses an expression to set the body of the exchange's Out message and
this message is then used as the response to the client. Your first impulse when defining a response in
XML format might be to use a DOM API, but in this example, the response is specified as a string literal.
This approach has the advantage of being both efficient and very easy to program.
Type conversion of the response message
In this example, the reply message (like the request message) is required to be of type,
javax.xml.transform.sax.SAXSource. In the last step of the route, therefore, you must convert
the message body from String type to javax.xml.transform.sax.SAXSource type, by invoking
the convertBodyTo DSL command.
The implementation of the String to SAXSource conversion is provided by a custom type converter, as
described in Section 40.7, “TypeConverter for SAXSource” .
40.6. GENERATING RESPONSES USING TEMPLATES
Overview
One of the simples and quickest approaches to generating a response message is to use a velocity
template. Figure 40.3, “Response Generated by Velocity” shows the outline of a general template-
based route. At the start of the route is a Camel CXF endpoint in provider mode, which is the
appropriate mode to use for processing the message as an XML document. After doing the work
required to process the message and stashing some intermediate results in message headers, the
route generates the response message using a Velocity template.
</transform>
<convertBodyTo type="javax.xml.transform.sax.SAXSource"/>
</when>
Red Hat JBoss Fuse 6.3 Apache Camel Development Guide
468

Figure 40.3. Response Generated by Velocity
Sample template-based route
For example, you could define a template-based route specifically for the getCustoemrStatus
operation, as follows:
Route processing steps
Given the preceding route definition, any message whose operation name matches
getCustomerStatus would be processed as follows:
1. The route applies an XPath expression to the message in order to extract the customer ID
value and then stashes it in the customerId header.
2. The next step sends the message to the getCustomerStatus bean, which does whatever
processing is required to get the customer status for the specified customer ID. The results
from this step are stashed in message headers.
3. A response is generated using a Velocity template.
4. Finally, the XML string generated by the Velocity template must be explicitly converted to the
javax.xml.transform.sax.SAXSource type using convertBodyTo (which implicitly
relies on a type converter).
...
<when>
<simple>${in.header.operationName} ==
'getCustomerStatus'</simple>
<setHeader headerName="customerId">
<xpath
resultType="java.lang.String">/cus:getCustomerStatus/customerId</xpath>
</setHeader>
<to uri="getCustomerStatus"/>
<to uri="velocity:getCustomerStatusResponse.vm"/>
<convertBodyTo type="javax.xml.transform.sax.SAXSource"/>
</when>
</choice>
</route>
</camelContext
...
<bean id="getCustomerStatus"
class="com.fusesource.customerwscamelcxfpayload.GetCustomerStatus"/>
CHAPTER 40. PROVIDER-BASED ROUTE
469

NOTE
A common pattern when implementing Apache Camel routes is to use message headers
as a temporary stash to hold intermediate results (you could also use exchange
properties in the same way).
XPath expressions and SAXSource
XPath expressions can be applied directly to SAXSource objects. The XPath implementation has a
pluggable architecture that supports a variety of XML parsers and when XPath encounters a
SAXSource object, it automatically loads the plug-in required to support SAXSource parsing.
getCustomerStatus processor bean
The getCustomerStatus processor bean is an instance of the GetCustomerStatus processor
class, which is defined as follows:
The implementation shown here is just a placeholder. In a realistic application you would perform some
sort of checks or database lookup to obtain the customer status. In the demonstration code, however,
the status and statusMessage are simply set to constant values and stashed in message headers.
getCustomerStatusResponse.vm Velocity template
You can generate a response message very simply using a Velocity template. The Velocity template
consists of a message in plain text, where specific pieces of data can be inserted using expressions—for
example, the expression ${header.HeaderName} substitutes the value of a named header.
The Velocity template for generating the getCustomerStatus response is located in the
customer-ws-camel-cxf-provider/src/main/resources directory and it contains the
following template script:
// Java
package com.fusesource.customerwscamelcxfpayload;
import org.apache.camel.Exchange;
import org.apache.camel.Processor;
public class GetCustomerStatus implements Processor
{
public void process(Exchange exchng) throws Exception {
String id = exchng.getIn().getHeader("customerId", String.class);
// Maybe do some kind of lookup here!
//
exchng.getIn().setHeader("status", "Away");
exchng.getIn().setHeader("statusMessage", "Going to sleep.");
}
}
<ns2:getCustomerStatusResponse
xmlns:ns2="http://demo.fusesource.com/wsdl/CustomerService/">
<status>${headers.status}</status>
Red Hat JBoss Fuse 6.3 Apache Camel Development Guide
470

40.7. TYPECONVERTER FOR SAXSOURCE
Overview
Apache Camel supports a type converter mechanism, which is used to perform implicit and explicit
type conversions of message bodies and message headers. The type converter mechanism is
extensible and it so happens that the provider demonstration requires a custom type converter that
can convert String objects to SAXSource objects.
String to SAXSource type converter
The String to SAXSource type converter is implemented in the AdditionalConverters class, as
follows:
Reference
For full details of the type converter mechanism in Apache Camel, see Section 43.3, “Built-In Type
Converters” and Chapter 45, Type Converters.
40.8. DEPLOY TO OSGI
Overview
One of the options for deploying the provider-based route is to package it as an OSGi bundle and
deploy it into an OSGi container such as Red Hat JBoss Fuse. Some of the advantages of an OSGi
deployment include:
Bundles are a relatively lightweight deployment option (because dependencies can be shared
between deployed bundles).
<statusMessage>${headers.statusMessage}</statusMessage>
</ns2:getCustomerStatusResponse>
// Java
package com.fusesource.customerwscamelcxfprovider;
import java.io.ByteArrayInputStream;
import javax.xml.transform.sax.SAXSource;
import org.apache.camel.Converter;
import org.xml.sax.InputSource;
@Converter
public class AdditionalConverters {
@Converter
public static SAXSource toSAXSource(String xml) {
return new SAXSource(new InputSource(new
ByteArrayInputStream(xml.getBytes())));
}
}
CHAPTER 40. PROVIDER-BASED ROUTE
471

OSGi provides sophisticated dependency management, ensuring that only version-consistent
dependencies are added to the bundle's classpath.
Using the Maven bundle plug-in
The Maven bundle plug-in is used to package your project as an OSGi bundle, in preparation for
deployment into the OSGi container. There are two essential modifications to make to your project's
pom.xml file:
1. Change the packaging type to bundle (by editing the value of the project/packaging
element in the POM).
2. Add the Maven bundle plug-in to your POM file and configure it as appropriate.
Configuring the Maven bundle plug-in is quite a technical task (although the default settings are often
adequate). For full details of how to customize the plug-in configuration, consult Deploying into the
OSGi Container and Managing OSGi Dependencies.
Sample bundle plug-in configuration
The following POM fragment shows a sample configuration of the Maven bundle plug-in, which is
appropriate for the current example.
<?xml version="1.0"?>
<project ...>
...
<groupId>com.fusesource.byexample.cxf-webinars</groupId>
<artifactId>customer-ws-camel-cxf-provider</artifactId>
<name>customer-ws-camel-cxf-provider</name>
<packaging>bundle</packaging>
...
<build>
<plugins>
...
<plugin>
<groupId>org.apache.felix</groupId>
<artifactId>maven-bundle-plugin</artifactId>
<extensions>true</extensions>
<configuration>
<instructions>
<Import-Package>
org.apache.camel.component.velocity,
javax.jws,
javax.wsdl,
javax.xml.bind,
javax.xml.bind.annotation,
javax.xml.namespace,
javax.xml.ws,
org.w3c.dom,
*
</Import-Package>
<DynamicImport-Package>
org.apache.cxf.*,
org.springframework.beans.*
</DynamicImport-Package>
Red Hat JBoss Fuse 6.3 Apache Camel Development Guide
472

Dynamic imports
The Java packages from Apache CXF and the Spring API are imported using dynamic imports
(specified using the DynamicImport-Package element). This is a pragmatic way of dealing with the
fact that Spring XML files are not terribly well integrated with the Maven bundle plug-in. At build time,
the Maven bundle plug-in is not able to figure out which Java classes are required by the Spring XML
code. By listing wildcarded package names in the DynamicImport-Package element, however, you
allow the OSGi container to figure out which Java classes are needed by the Spring XML code at run
time.
NOTE
In general, using DynamicImport-Package headers is not recommended in OSGi,
because it short-circuits OSGi version checking. Normally, what should happen is that
the Maven bundle plug-in lists the Java packages used at build time, along with their
versions, in the Import-Package header. At deploy time, the OSGi container then
checks that the available Java packages are compatible with the build time versions
listed in the Import-Package header. With dynamic imports, this version checking
cannot be performed.
Build and deploy the client bundle
After you have configured the POM file, you can build the Maven project and install it in your local
repository by entering the following command:
To deploy the route bundle, enter the following command at the container console:
NOTE
If your local Maven repository is stored in a non-standard location, you might need to
customize the value of the org.ops4j.pax.url.mvn.localRepository property in
the EsbInstallDir/etc/org.ops4j.pax.url.mvn.cfg file, before you can use
the mvn: scheme to access Maven artifacts.
</instructions>
</configuration>
</plugin>
...
</plugins>
</build>
</project>
mvn install
karaf@root> install -s mvn:com.fusesource.byexample.cxf-webinars/customer-
ws-camel-cxf-provider/1.0-SNAPSHOT
CHAPTER 40. PROVIDER-BASED ROUTE
473

CHAPTER 41. PROXYING A WEB SERVICE
Abstract
A common use case for the Camel CXF component is to use a route as a proxy for a Web service. That
is, in order to perform additional processing of WS request and response messages, you interpose a
route between the WS client and the original Web service.
41.1. PROXYING WITH HTTP
Overview
The simplest way to proxy a SOAP/HTTP Web service is to treat the request and reply messages as
HTTP packets. This type of proxying can be used where there is no requirement to read or modify the
messages passing through the route. For example, you could use this kind of proxying to apply various
patterns of flow control on the WS messges.
Figure 41.1, “Proxy Route with Message in HTTP Format” shows an overview of how to proxy a Web
service using an Apache Camel route, where the route treats the messages as HTTP packets. The key
feature of this route is that both the consumer endpoint (at the start of the route) and the producer
endpoint (at the end of the route) must be compatible with the HTTP packet format.
Figure 41.1. Proxy Route with Message in HTTP Format
Alternatives for the consumer endpoint
The following Apache Camel endpoints can be used as consumer endpoints for HTTP format messages:
Jetty endpoint—is a lightweight Web server. You can use Jetty to handle messages for any
HTTP-based protocol, including the commonly-used Web service SOAP/HTTP protocol.
Camel CXF endpoint in MESSAGE mode—when a Camel CXF endpoint is used in MESSAGE mode,
the body of the exchange message is the raw message received from the transport layer (which
is HTTP). In other words, the Camel CXF endpoint in MESSAGE mode is equivalent to a Jetty
endpoint in the case of HTTP-based protocols.
Consumer endpoint for HTTP
A Jetty endpoint has the general form, jetty:HttpAddress. To configure the Jetty endpoint to be a
proxy for a Web service, use a HttpAddress value that is almost identical to the HTTP address the
client connects to, except that Jetty's version of HttpAddress uses the special hostname, 0.0.0.0
(which matches all of the network interfaces on the current machine).
<route>
<from uri="jetty:http://0.0.0.0:9093/Customers?
matchOnUriPrefix=true"/>
Red Hat JBoss Fuse 6.3 Apache Camel Development Guide
474

matchOnUriPrefix option
Normally, a Jetty consumer endpoint accepts only an exact match on the context path. For example, a
request that is sent to the address http://localhost:9093/Customers would be accepted, but a
request sent to http://localhost:9093/Customers/Foo would be rejected. By setting
matchOnUriPrefix to true, however, you enable a kind of wildcarding on the context path, so that
any context path prefixed by /Customers is accepted.
Alternatives for the producer endpoint
The following Apache Camel endpoints can be used as producer endpoints for HTTP format messages:
Jetty HTTP client endpoint—(recommended) the Jetty library implements a HTTP client. In
particular, the Jetty HTTP client features support for HttpClient thread pools, which means
that the Jetty implementation scales particularly well.
HTTP endpoint—the HTTP endpoint implements a HTTP client based on the HttpClient 3.x
API.
HTTP4 endpoint—the HTTP endpoint implements a HTTP client based on the HttpClient 4.x
API.
Producer endpoint for HTTP
To configure a Jetty HTTP endpoint to send HTTP requests to a remote SOAP/HTTP Web service, set
the uri attribute of the to element at the end of the route to be the address of the remote Web
service, as follows:
bridgeEndpoint option
The HTTP component supports a bridgeEndpoint option, which you can enable on a HTTP producer
endpoint to configure the endpoint appropriately for operating in a HTTP-to-HTTP bridge (as is the
case in this demonstration). In particular, when bridgeEndpoint=true, the HTTP endpoint ignores
the value of the Exchange.HTTP_URI header, using the HTTP address from the endpoint URI instead.
throwExceptionOnFailure option
Setting throwExceptionOnFailure to false ensures that any HTTP exceptions are relayed back
to the original WS client, instead of being thrown within the route.
Handling message headers
When defining a HTTP bridge application, the CamelHttp* headers set by the consumer endpoint at
...
</route>
<route>
...
<to uri="jetty:http://localhost:8083/Customers?
bridgeEndpoint=true&throwExceptionOnFailure=false"/>
</route>
CHAPTER 41. PROXYING A WEB SERVICE
475

the start of the route can affect the behavior of the producer endpoint. For this reason, in a bridge
application it is advisable to remove the CamelHttp* headers before the message reaches the
producer endpoint, as follows:
Outgoing HTTP headers
By default, any headers in the exchange that are not prefixed by Camel will be converted into HTTP
headers and sent out over the wire by the HTTP producer endpoint. This could have adverse
consequences on the behavior of your application, so it is important to be aware of any headers that are
set in the exchange object and to remove them, if necessary.
For more details about dealing with headers, see Section 41.4, “Handling HTTP Headers” .
41.2. PROXYING WITH POJO FORMAT
Overview
If you want to access the content of the Web services messages that pass throught the route, you
might prefer to process the messages in POJO format: that is, where the body of the exchange
consists of a list of Java objects representing the WS operation parameters. The key advantate of using
POJO format is that you can easily process the contents of a message, by accessing the operation
parameters as Java objects.
Figure 41.2, “Proxy Route with Message in POJO Format” shows an overview of how to proxy a Web
service using an Apache Camel route, where the route processes the messages in POJO format. The
key feature of this route is that both the consumer endpoint (at the start of the route) and the producer
endpoint (at the end of the route) must be compatible with the POJO data format.
Figure 41.2. Proxy Route with Message in POJO Format
Consumer endpoint for CXF/POJO
To parse incoming messages into POJO data format, the consumer endpoint at the start of the route
must be a Camel CXF endpoint that is configured to use POJO mode. Use the cxf:bean:BeanID URI
format to reference the Camel CXF endpoint as follows (where the dataFormat option defaults to
POJO):
<route>
<from uri="jetty:http:..."/>
...
<removeHeaders pattern="CamelHttp*"/>
<to uri="jetty:http:..."/>
</route>
<route>
<from uri="cxf:bean:customerServiceProxy"/>
...
</route>
Red Hat JBoss Fuse 6.3 Apache Camel Development Guide
476

The bean with the ID, customerServiceProxy, is a Camel CXF/POJO endpoint, which is defined as
follows:
Producer endpoint for CXF/POJO
To convert the exchange body from POJO data format to a SOAP/HTTP message, the producer
endpoint at the end of the route must be a Camel CXF endpoint configured to use POJO mode. Use the
cxf:bean:BeanID URI format to reference the Camel CXF endpoint as follows (where the
dataFormat option defaults to POJO):
The bean with the ID, customerServiceReal, is a Camel CXF/POJO endpoint, which is defined as
follows:
41.3. PROXYING WITH PAYLOAD FORMAT
Overview
<?xml version="1.0" encoding="UTF-8"?>
<beans ...>
...
<cxf:cxfEndpoint
id="customerServiceProxy"
xmlns:c="http://demo.fusesource.org/wsdl/camelcxf"
address="/Customers"
endpointName="c:SOAPOverHTTP"
serviceName="c:CustomerService"
wsdlURL="wsdl/CustomerService.wsdl"
serviceClass="org.fusesource.demo.wsdl.camelcxf.CustomerService"
/>
...
</beans>
<route>
...
<to uri="cxf:bean:customerServiceReal"/>
</route>
<?xml version="1.0" encoding="UTF-8"?>
<beans ...>
...
<cxf:cxfEndpoint
id="customerServiceReal"
xmlns:c="http://demo.fusesource.org/wsdl/camelcxf"
address="http://localhost:8083/Customers"
endpointName="c:SOAPOverHTTP"
serviceName="c:CustomerService"
wsdlURL="wsdl/CustomerService.wsdl"
serviceClass="org.fusesource.demo.wsdl.camelcxf.CustomerService"
/>
...
</beans>
CHAPTER 41. PROXYING A WEB SERVICE
477

If you want to access the content of the Web services messages that pass throught the route, you
might prefer to process the messages in the normal PAYLOAD format: that is, where the body of the
exchange is accessible as an XML document (essentially, an org.w3c.dom.Node object). The key
advantate of using PAYLOAD format is that you can easily process the contents of a message, by
accessing the message body as an XML document.
Figure 41.3, “Proxy Route with Message in PAYLOAD Format” shows an overview of how to proxy a
Web service using an Apache Camel route, where the route processes the messages in PAYLOAD
format. The key feature of this route is that both the consumer endpoint (at the start of the route) and
the producer endpoint (at the end of the route) must be compatible with the PAYLOAD data format.
Figure 41.3. Proxy Route with Message in PAYLOAD Format
Consumer endpoint for CXF/PAYLOAD
To parse incoming messages into PAYLOAD data format, the consumer endpoint at the start of the
route must be a Camel CXF endpoint that is configured to use PAYLOAD mode. Use the
cxf:bean:BeanID URI format to reference the Camel CXF endpoint as follows, where you must set
the dataFormat option to PAYLOAD:
The bean with the ID, customerServiceProxy, is a Camel CXF/PAYLOAD endpoint, which is defined
as follows:
Producer endpoint for CXF/PAYLOAD
To convert the exchange body from PAYLOAD data format to a SOAP/HTTP message, the producer
endpoint at the end of the route must be a Camel CXF endpoint configured to use PAYLOAD mode. Use
the cxf:bean:BeanID URI format to reference the Camel CXF endpoint as follows, where you must
set the dataFormat option to PAYLOAD:
<route>
<from uri="cxf:bean:customerServiceProxy?dataFormat=PAYLOAD"/>
...
</route>
<?xml version="1.0" encoding="UTF-8"?>
<beans ...>
...
<cxf:cxfEndpoint
id="customerServiceProxy"
xmlns:c="http://demo.fusesource.org/wsdl/camelcxf"
address="/Customers"
endpointName="c:SOAPOverHTTP"
serviceName="c:CustomerService"
wsdlURL="wsdl/CustomerService.wsdl"
/>
...
</beans>
Red Hat JBoss Fuse 6.3 Apache Camel Development Guide
478

The bean with the ID, customerServiceReal, is a Camel CXF/PAYLOAD endpoint, which is defined
as follows:
Outgoing HTTP headers
By default, any headers in the exchange that are not prefixed by Camel will be converted into HTTP
headers and sent out over the wire by the Camel CXF producer endpoint. This could have adverse
consequences on the behavior of your application, so it is important to be aware of any headers that are
set in the exchange object and to remove them, if necessary.
For more details about dealing with headers, see Section 41.4, “Handling HTTP Headers” .
41.4. HANDLING HTTP HEADERS
Overview
When building bridge applications using HTTP or HTTP-based components, it is important to be aware
of how the HTTP-based endpoints process headers. In many cases, internal headers (prefixed by
Camel) or other headers can cause unwanted side-effects on your application. It is often necessary to
remove or filter out certain headings or classes of headings in your route, in order to ensure that your
application behaves as expected.
HTTP-based components
The behavior described in this section affects not just the Camel HTTP component (camel-http), but
also a number of other HTTP-based components, including:
<route>
...
<to uri="cxf:bean:customerServiceReal?dataFormat=PAYLOAD"/>
</route>
<?xml version="1.0" encoding="UTF-8"?>
<beans ...>
...
<cxf:cxfEndpoint
id="customerServiceReal"
xmlns:c="http://demo.fusesource.org/wsdl/camelcxf"
address="http://localhost:8083/Customers"
endpointName="c:SOAPOverHTTP"
serviceName="c:CustomerService"
wsdlURL="wsdl/CustomerService.wsdl"
/>
...
</beans>
camel-http
camel-http4
camel-jetty
camel-restlet
camel-cxf
camel-cxfrs
CHAPTER 41. PROXYING A WEB SERVICE
479

HTTP headers in Camel CXF
The Camel CXF component copies HTTP headers into message headers for all of the supported data
formats:
POJO
PAYLOAD
MESSAGE
HTTP consumer endpoint
When a HTTP consumer endpoint receives an incoming message, it creates an In message with the
following headers:
CamelHttp* headers
Several headers with the CamelHttp prefix are created, which record the status of the incoming
message. For details of these internal headers, see HTTP.
HTTP headers
All of the HTTP headers from the original incoming message are mapped to headers on the
exchange's In message.
URL options (Jetty only)
The URL options from the original HTTP request URL are mapped to headers on the exchange's In
message. For example, given the client request with the URL, http://myserver/myserver?
orderid=123, a Jetty consumer endpoint creates the orderid header with value 123.
HTTP producer endpoint
When a HTTP producer endpoint receives an exchange and converts it to the target message format, it
handles the In message headers as follows:
CamelHttp*
Headers prefixed by CamelHttp are used to control the behaviour of the HTTP producer endpoint.
Any headers of this kind are consumed by the HTTP producer endpoint and the endpoint behaves
as directed.
NOTE
However, CamelHttp message headers are ignored by Camel CXF producer
endpoints (but not by Camel CXF-RS producer endpoints).
Camel*
All other headers prefixed by Camel are presumed to be meant for internal use and are not mapped
to HTTP headers in the target message (in other words, these headers are ignored).
*
Red Hat JBoss Fuse 6.3 Apache Camel Development Guide
480

All other headers are converted to HTTP headers in the target message, with the exception of the
following headers, which are blocked (based on a case-insensitive match):
Implications for HTTP bridge applications
When defining a HTTP bridge application (that is, a route starting with a HTTP consumer endpoint and
ending with a HTTP producer endpoint), the CamelHttp* headers set by the consumer endpoint at the
start of the route can affect the behavior of the producer endpoint. For this reason, in a bridge
application it is advisable to remove the CamelHttp* headers, as follows:
Setting a custom header filter
If you want to customize the way that a HTTP producer endpoint processes headers, you can define
your own customer header filter by defining the headerFilterStrategy option on the endpoint URI.
For example, to configure a producer endpoint with the myHeaderFilterStrategy filter, you could
use a URI like the following:
Where myHeaderFilterStrategy is the bean ID of your custom filter instance.
content-length
content-type
cache-control
connection
date
pragma
trailer
transfer-encoding
upgrade
via
warning
from("http://0.0.0.0/context/path")
.removeHeaders("CamelHttp*)
...
.to("http://remoteHost/context/path");
http://remoteHost/context/path?
headerFilterStrategy=#myHeaderFilterStrategy
CHAPTER 41. PROXYING A WEB SERVICE
481

CHAPTER 42. FILTERING SOAP MESSAGE HEADERS
Abstract
The Camel CXF component supports a flexible header filtering mechanism, which enables you to
process SOAP headers, applying different filters according to the header's XML namespace.
42.1. BASIC CONFIGURATION
Overview
When more than one CXF endpoint appears in a route, you need to decide whether or not to allow
headers to propagate between the endpoints. By default, the headers are relayed back and forth
between the endpoints, but in many cases it might be necessary to filter the headers or to block them
altogether. You can control header propagation by applying filters to producer endpoints.
CxfHeaderFilterStrategy
Header filtering is controlled by the CxfHeaderFilterStrategy class. Basic configuration of the
CxfHeaderFilterStrategy class involves setting one or more of the following options:
the section called “relayHeaders option” .
the section called “relayAllMessageHeaders option” .
relayHeaders option
The semantics of the relayHeaders option can be summarized as follows:
In-band headers Out-of-band headers
relayHeaders=true,
dataFormat=PAYLOAD
Filter Filter
relayHeaders=true,
dataFormat=POJO
Relay all Filter
relayHeaders=false Block Block
In-band headers
An in-band header is a header that is explicitly defined as part of the WSDL binding contract for an
endpoint.
Out-of-band headers
An out-of-band header is a header that is serialized over the wire, but is not explicitly part of the WSDL
binding contract. In particular, the SOAP binding permits out-of-band headers, because the SOAP
specification does not require headers to be defined in the WSDL contract.
Red Hat JBoss Fuse 6.3 Apache Camel Development Guide
482

Payload format
The CXF endpoint's payload format affects the filter behavior as follows:
POJO
(Default) Only out-of-band headers are available for filtering, because the in-band headers have
already been processed and removed from the list by CXF. The in-band headers are incorporated
into the MessageContentList in POJO mode. If you require access to headers in POJO mode,
you have the option of implementing a custom CXF interceptor or JAX-WS handler.
PAYLOAD
In this mode, both in-band and out-of-band headers are available for filtering.
MESSAGE
Not applicable. (In this mode, the message remains in a raw format and the headers are not
processed at all.)
Default filter
The default filter is of type, SoapMessageHeaderFilter, which removes only the SOAP headers that
the SOAP specification expects an intermediate Web service to consume. For more details, see the
section called “SoapMessageHeaderFilter”.
Overriding the default filter
You can override the default CxfHeaderFilterStrategy instance by defining a new
CxfHeaderFilterStrategy bean and associating it with a CXF endpoint.
Sample relayHeaders configuration
The following example shows how you can use the relayHeaders option to create a
CxfHeaderFilterStrategy bean that blocks all message headers. The CXF endpoints in the route
use the headerFilterStrategy option to install the filter strategy in the endpoint, where the
headerFilterStrategy setting has the syntax, headerFilterStrategy=#BeanID.
<beans ...>
...
<bean id="dropAllMessageHeadersStrategy"
class="org.apache.camel.component.cxf.common.header.CxfHeaderFilterStrateg
y">
<!-- Set relayHeaders to false to drop all SOAP headers -->
<property name="relayHeaders" value="false"/>
</bean>
<camelContext id="camel" xmlns="http://camel.apache.org/schema/spring">
<route>
<from uri="cxf:bean:routerNoRelayEndpoint?
headerFilterStrategy=#dropAllMessageHeadersStrategy"/>
<to uri="cxf:bean:serviceNoRelayEndpoint?
headerFilterStrategy=#dropAllMessageHeadersStrategy"/>
</route>
CHAPTER 42. FILTERING SOAP MESSAGE HEADERS
483

relayAllMessageHeaders option
The relayAllMessageHeaders option is used to propagate all SOAP headers, without applying any
filtering (any installed filters would be bypassed). In order to enable this feature, you must set both
relayHeaders and relayAllMessageHeaders to true.
Sample relayAllMessageHeaders configuration
The following example shows how to configure CXF endpoints to propagate all SOAP message
headers. The propagateAllMessages filter strategy sets both relayHeaders and
relayAllMessageHeaders to true.
42.2. HEADER FILTERING
Overview
You can optionally install multiple headers in a CxfHeaderFilterStrategy instance. The filtering
mechanism then uses the header's XML namespace to lookup a particular filter, which it then applies to
the header.
Filter map
Figure 42.1, “Filter Map” shows an overview of the filter map that is contained within a
CxfHeaderFilterStrategy instance. For each filter that you install in
CxfHeaderFilterStrategy, corresponding entries are made in the filter map, where one or more
XML schema namespaces are associated with each filter.
</camelContext>
...
</beans>
<beans ...>
...
<bean id="propagateAllMessages"
class="org.apache.camel.component.cxf.common.header.CxfHeaderFilterStrateg
y">
<!-- Set both properties to true to propagate *all* SOAP headers --
>
<property name="relayHeaders" value="true"/>
<property name="relayAllMessageHeaders" value="true"/>
</bean>
<camelContext id="camel" xmlns="http://camel.apache.org/schema/spring">
<route>
<from uri="cxf:bean:routerNoRelayEndpoint?
headerFilterStrategy=#propagateAllMessages"/>
<to uri="cxf:bean:serviceNoRelayEndpoint?
headerFilterStrategy=#propagateAllMessages"/>
</route>
</camelContext>
...
</beans>
Red Hat JBoss Fuse 6.3 Apache Camel Development Guide
484

Figure 42.1. Filter Map
Filter behavior
When a header is filtered, the filter mechanism peeks at the header to discover the header's XML
namespace. The filter then looks up the XML namespace in the filter map to find the corresponding
filter implementation. This filter is then applied to the header.
PAYLOAD mode
In PAYLOAD mode, both in-band and out-of-band messages pass through the installed filters.
POJO mode
In POJO mode, only out-of-band messages pass through the installed filters. In-band messages bypass
the filters and are propagated by default.
42.3. IMPLEMENTING A CUSTOM FILTER
Overview
You can implement your own customer message header filters by implementing the
MessageHeaderFilter Java interface. You must associate a filter with one or more XML schema
namespaces (representing the header's namespace) and it is possible to differentiate between request
message headers and response message headers.
MessageHeaderFilter interface
The MessageHeaderFilter interface is defined in the
org.apache.camel.component.cxf.common.header package, as follows:
// Java
CHAPTER 42. FILTERING SOAP MESSAGE HEADERS
485

Implementing the filter() method
The MessageHeaderFilter.filter() method is reponsible for applying header filtering. Filtering
is applied both before and after an operation is invoked on an endpoint. Hence, there are two
directions to which filtering is applied, as follows:
Direction.OUT
When the direction parameter equals Direction.OUT, the filter is being applied to a request
either leaving a consumer endpoint or entering a producer endpoint (that is, it applies to a WS
request message propagating through a route).
Direction.IN
When the direction parameter equals Direction.IN, the filter is being applied to a response
either leaving a producer endpoint or entering a consumer endpoint (that is, it applies to a WS
response message being sent back).
Filtering can be applied by removing elements from the list of headers, headers. Any headers left in
the list are propagated.
Binding filters to XML namespaces
It is possible to register multiple header filters against a given CXF endpoint. The CXF endpoint selects
the appropriate filter to use based on the XML namespace of the WSDL binding protocol (for example,
the namespace for the SOAP 1.1 binding or for the SOAP 1.2 binding). If a header's namespace is
unknown, the header is propagated by default.
To bind a filter to one or more namespaces, implement the getActivationNamespaces() method,
which returns the list of bound XML namespaces.
Identifying the namespace to bind to
Example 42.1, “Sample Binding Namespaces” illustrates how to identify the namespaces to which you
can bind a filter. This example shows the WSDL file for a Bank server that exposes SOAP endpoints.
Example 42.1. Sample Binding Namespaces
package org.apache.camel.component.cxf.common.header;
import java.util.List;
import org.apache.camel.spi.HeaderFilterStrategy.Direction;
import org.apache.cxf.headers.Header;
public interface MessageHeaderFilter {
List<String> getActivationNamespaces();
void filter(Direction direction, List<Header> headers);
}
<wsdl:definitions
targetNamespace="http://cxf.apache.org/schemas/cxf/idl/bank"
xmlns:tns="http://cxf.apache.org/schemas/cxf/idl/bank"
Red Hat JBoss Fuse 6.3 Apache Camel Development Guide
486

From the soap:binding tag, you can infer that namespace associated with the SOAP binding is
http://schemas.xmlsoap.org/wsdl/soap/.
Implementing a custom filter
If you want to implement your own custom filter, define a class that inherits from the
MessageHeaderFilter interface and implement its methods as described in this section. For
example, Example 42.2, “Sample Header Filter Implementation” shows an example of a custom filter,
CustomHeaderFilter, that binds to the namespace,
http://cxf.apache.org/bindings/custom, and relays all of the headers that pass through it.
Example 42.2. Sample Header Filter Implementation
xmlns:xsd="http://www.w3.org/2001/XMLSchema"
xmlns:soap="http://schemas.xmlsoap.org/wsdl/soap/"
xmlns:wsdl="http://schemas.xmlsoap.org/wsdl/">
...
<wsdl:binding name="BankSOAPBinding" type="tns:Bank">
<soap:binding style="document"
transport="http://schemas.xmlsoap.org/soap/http" />
<wsdl:operation name="getAccount">
...
</wsdl:operation>
...
</wsdl:binding>
...
</wsdl>
// Java
package org.apache.camel.component.cxf.soap.headers;
import java.util.Arrays;
import java.util.List;
import org.apache.camel.component.cxf.common.header.MessageHeaderFilter;
import org.apache.camel.spi.HeaderFilterStrategy.Direction;
import org.apache.cxf.headers.Header;
public class CustomHeaderFilter implements MessageHeaderFilter {
public static final String ACTIVATION_NAMESPACE =
"http://cxf.apache.org/bindings/custom";
public static final List<String> ACTIVATION_NAMESPACES =
Arrays.asList(ACTIVATION_NAMESPACE);
public List<String> getActivationNamespaces() {
return ACTIVATION_NAMESPACES;
}
public void filter(Direction direction, List<Header> headers) {
}
}
CHAPTER 42. FILTERING SOAP MESSAGE HEADERS
487

42.4. INSTALLING FILTERS
Overview
To install message header filters, set the messageHeaderFilters property of the
CxfHeaderFilterStrategy object. When you initialize this property with a list of message header
filters, the header filter strategy combines the specified filters to make a filter map.
The messageHeaderFilters property is of type, List<MessageHeaderFilter>.
Installing filters in XML
The following example shows how to create a CxfHeaderFilterStrategy instance, specifying a
customized list of header filters in the messageHeaderFilters property. There are two header
filters in this example: SoapMessageHeaderFilter and CustomHeaderFilter.
SoapMessageHeaderFilter
The first header filter in the preceding example is the SoapMessageHeaderFilter filter, which is the
default header filter. This filter is designed to filter standard SOAP headers and is bound to the
following XML namespaces:
This filter peeks at the header element, in order to decide whether or not to block a particular header.
If the soap:actor attribute (SOAP 1.1) or the soap:role attribute (SOAP 1.2) is present and has the
value next, the header is removed from the message. Otherwise, the header is propagated.
Namespace clashes
Normally, each namespace should be bound to just a single header filter. If a namespace is bound to
more than one header filter, this normally causes an error. It is possible, however, to override this
<bean id="customMessageFilterStrategy"
class="org.apache.camel.component.cxf.common.header.CxfHeaderFilterStrateg
y">
<property name="messageHeaderFilters">
<list>
<!-- SoapMessageHeaderFilter is the built in filter. It can
be removed by omitting it. -->
<bean
class="org.apache.camel.component.cxf.common.header.SoapMessageHeaderFilte
r"/>
<!-- Add custom filter here -->
<bean
class="org.apache.camel.component.cxf.soap.headers.CustomHeaderFilter"/>
</list>
</property>
<!-- The 'relayHeaders' property is 'true' by default -->
</bean>
http://schemas.xmlsoap.org/soap/
http://schemas.xmlsoap.org/wsdl/soap/
http://schemas.xmlsoap.org/wsdl/soap12/
Red Hat JBoss Fuse 6.3 Apache Camel Development Guide
488

policy by setting the allowFilterNamespaceClash property to true in the
CxfHeaderFilterStrategy instance. When this policy is set to true, the nearest to last filter is
selected, in the event of a namespace clash.
CHAPTER 42. FILTERING SOAP MESSAGE HEADERS
489

PART IV. PROGRAMMING EIP COMPONENTS
Abstract
This guide describes how to use the Apache Camel API.
Red Hat JBoss Fuse 6.3 Apache Camel Development Guide
490

CHAPTER 43. UNDERSTANDING MESSAGE FORMATS
Abstract
Before you can begin programming with Apache Camel, you should have a clear understanding of how
messages and message exchanges are modelled. Because Apache Camel can process many message
formats, the basic message type is designed to have an abstract format. Apache Camel provides the
APIs needed to access and transform the data formats that underly message bodies and message
headers.
43.1. EXCHANGES
Overview
An exchange object is a wrapper that encapsulates a received message and stores its associated
metadata (including the exchange properties). In addition, if the current message is dispatched to a
producer endpoint, the exchange provides a temporary slot to hold the reply (the Out message).
An important feature of exchanges in Apache Camel is that they support lazy creation of messages.
This can provide a significant optimization in the case of routes that do not require explicit access to
messages.
Figure 43.1. Exchange Object Passing through a Route
Figure 43.1, “Exchange Object Passing through a Route” shows an exchange object passing through a
route. In the context of a route, an exchange object gets passed as the argument of the
Processor.process() method. This means that the exchange object is directly accessible to the
source endpoint, the target endpoint, and all of the processors in between.
The Exchange interface
The org.apache.camel.Exchange interface defines methods to access In and Out messages, as
shown in Example 43.1, “Exchange Methods”.
Example 43.1. Exchange Methods
// Access the In message
Message getIn();
void setIn(Message in);
// Access the Out message (if any)
Message getOut();
CHAPTER 43. UNDERSTANDING MESSAGE FORMATS
491

For a complete description of the methods in the Exchange interface, see Section 52.1, “The Exchange
Interface”.
Lazy creation of messages
Apache Camel supports lazy creation of In, Out, and Fault messages. This means that message
instances are not created until you try to access them (for example, by calling getIn() or getOut()).
The lazy message creation semantics are implemented by the
org.apache.camel.impl.DefaultExchange class.
If you call one of the no-argument accessors (getIn() or getOut()), or if you call an accessor with
the boolean argument equal to true (that is, getIn(true) or getOut(true)), the default method
implementation creates a new message instance, if one does not already exist.
If you call an accessor with the boolean argument equal to false (that is, getIn(false) or
getOut(false)), the default method implementation returns the current message value. [2]
Lazy creation of exchange IDs
Apache Camel supports lazy creation of exchange IDs. You can call getExchangeId() on any
exchange to obtain a unique ID for that exchange instance, but the ID is generated only when you
actually call the method. The DefaultExchange.getExchangeId() implementation of this method
delegates ID generation to the UUID generator that is registered with the CamelContext.
For details of how to register UUID generators with the CamelContext, see Section 43.4, “Built-In
UUID Generators”.
43.2. MESSAGES
Overview
Message objects represent messages using the following abstract model:
Message body
Message headers
Message attachments
The message body and the message headers can be of arbitrary type (they are declared as type
Object) and the message attachments are declared to be of type
javax.activation.DataHandler , which can contain arbitrary MIME types. If you need to obtain a
concrete representation of the message contents, you can convert the body and headers to another
type using the type converter mechanism and, possibly, using the marshalling and unmarshalling
mechanism.
void setOut(Message out);
boolean hasOut();
// Access the exchange ID
String getExchangeId();
void setExchangeId(String id);
Red Hat JBoss Fuse 6.3 Apache Camel Development Guide
492

One important feature of Apache Camel messages is that they support lazy creation of message bodies
and headers. In some cases, this means that a message can pass through a route without needing to be
parsed at all.
The Message interface
The org.apache.camel.Message interface defines methods to access the message body, message
headers and message attachments, as shown in Example 43.2, “Message Interface”.
Example 43.2. Message Interface
For a complete description of the methods in the Message interface, see Section 53.1, “The Message
Interface”.
Lazy creation of bodies, headers, and attachments
Apache Camel supports lazy creation of bodies, headers, and attachments. This means that the objects
that represent a message body, a message header, or a message attachment are not created until they
are needed.
For example, consider the following route that accesses the foo message header from the In message:
In this route, if we assume that the component referenced by SourceURL supports lazy creation, the In
message headers are not actually parsed until the header("foo") call is executed. At that point, the
// Access the message body
Object getBody();
<T> T getBody(Class<T> type);
void setBody(Object body);
<T> void setBody(Object body, Class<T> type);
// Access message headers
Object getHeader(String name);
<T> T getHeader(String name, Class<T> type);
void setHeader(String name, Object value);
Object removeHeader(String name);
Map<String, Object> getHeaders();
void setHeaders(Map<String, Object> headers);
// Access message attachments
javax.activation.DataHandler getAttachment(String id);
java.util.Map<String, javax.activation.DataHandler> getAttachments();
java.util.Set<String> getAttachmentNames();
void addAttachment(String id, javax.activation.DataHandler content)
// Access the message ID
String getMessageId();
void setMessageId(String messageId);
from("SourceURL")
.filter(header("foo")
.isEqualTo("bar"))
.to("TargetURL");
CHAPTER 43. UNDERSTANDING MESSAGE FORMATS
493

underlying message implementation parses the headers and populates the header map. The message
body is not parsed until you reach the end of the route, at the to("TargetURL") call. At that point,
the body is converted into the format required for writing it to the target endpoint, TargetURL.
By waiting until the last possible moment before populating the bodies, headers, and attachments, you
can ensure that unnecessary type conversions are avoided. In some cases, you can completely avoid
parsing. For example, if a route contains no explicit references to message headers, a message could
traverse the route without ever parsing the headers.
Whether or not lazy creation is implemented in practice depends on the underlying component
implementation. In general, lazy creation is valuable for those cases where creating a message body, a
message header, or a message attachment is expensive. For details about implementing a message
type that supports lazy creation, see Section 53.2, “Implementing the Message Interface”.
Lazy creation of message IDs
Apache Camel supports lazy creation of message IDs. That is, a message ID is generated only when you
actually call the getMessageId() method. The DefaultExchange.getExchangeId()
implementation of this method delegates ID generation to the UUID generator that is registered with
the CamelContext.
Some endpoint implementations would call the getMessageId() method implicitly, if the endpoint
implements a protocol that requires a unique message ID. In particular, JMS messages normally
include a header containing unique message ID, so the JMS component automatically calls
getMessageId() to obtain the message ID (this is controlled by the messageIdEnabled option on
the JMS endpoint).
For details of how to register UUID generators with the CamelContext, see Section 43.4, “Built-In
UUID Generators”.
Initial message format
The initial format of an In message is determined by the source endpoint, and the initial format of an
Out message is determined by the target endpoint. If lazy creation is supported by the underlying
component, the message remains unparsed until it is accessed explicitly by the application. Most
Apache Camel components create the message body in a relatively raw form—for example,
representing it using types such as byte[], ByteBuffer, InputStream, or OutputStream. This
ensures that the overhead required for creating the initial message is minimal. Where more elaborate
message formats are required components usually rely on type converters or marshalling processors.
Type converters
It does not matter what the initial format of the message is, because you can easily convert a message
from one format to another using the built-in type converters (see Section 43.3, “Built-In Type
Converters”). There are various methods in the Apache Camel API that expose type conversion
functionality. For example, the convertBodyTo(Class type) method can be inserted into a route
to convert the body of an In message, as follows:
Where the body of the In message is converted to a java.lang.String. The following example
shows how to append a string to the end of the In message body:
from("SourceURL").convertBodyTo(String.class).to("TargetURL");
Red Hat JBoss Fuse 6.3 Apache Camel Development Guide
494

Where the message body is converted to a string format before appending a string to the end. It is not
necessary to convert the message body explicitly in this example. You can also use:
Where the append() method automatically converts the message body to a string before appending
its argument.
Type conversion methods in Message
The org.apache.camel.Message interface exposes some methods that perform type conversion
explicitly:
getBody(Class<T> type)—Returns the message body as type, T.
getHeader(String name, Class<T> type)—Returns the named header value as type, T.
For the complete list of supported conversion types, see Section 43.3, “Built-In Type Converters” .
Converting to XML
In addition to supporting conversion between simple types (such as byte[], ByteBuffer, String,
and so on), the built-in type converter also supports conversion to XML formats. For example, you can
convert a message body to the org.w3c.dom.Document type. This conversion is more expensive
than the simple conversions, because it involves parsing the entire message and then creating a tree of
nodes to represent the XML document structure. You can convert to the following XML document
types:
org.w3c.dom.Document
javax.xml.transform.sax.SAXSource
XML type conversions have narrower applicability than the simpler conversions. Because not every
message body conforms to an XML structure, you have to remember that this type conversion might
fail. On the other hand, there are many scenarios where a router deals exclusively with XML message
types.
Marshalling and unmarshalling
Marshalling involves converting a high-level format to a low-level format, and unmarshalling involves
converting a low-level format to a high-level format. The following two processors are used to perform
marshalling or unmarshalling in a route:
marshal()
unmarshal()
For example, to read a serialized Java object from a file and unmarshal it into a Java object, you could
use the route definition shown in Example 43.3, “Unmarshalling a Java Object” .
from("SourceURL").setBody(bodyAs(String.class).append("My Special
Signature")).to("TargetURL");
from("SourceURL").setBody(body().append("My Special
Signature")).to("TargetURL");
CHAPTER 43. UNDERSTANDING MESSAGE FORMATS
495

Example 43.3. Unmarshalling a Java Object
Final message format
When an In message reaches the end of a route, the target endpoint must be able to convert the
message body into a format that can be written to the physical endpoint. The same rule applies to Out
messages that arrive back at the source endpoint. This conversion is usually performed implicitly,
using the Apache Camel type converter. Typically, this involves converting from a low-level format to
another low-level format, such as converting from a byte[] array to an InputStream type.
43.3. BUILT-IN TYPE CONVERTERS
Overview
This section describes the conversions supported by the master type converter. These conversions
are built into the Apache Camel core.
Usually, the type converter is called through convenience functions, such as
Message.getBody(Class<T> type) or Message.getHeader(String name, Class<T>
type). It is also possible to invoke the master type converter directly. For example, if you have an
exchange object, exchange, you could convert a given value to a String as shown in Example 43.4,
“Converting a Value to a String”.
Example 43.4. Converting a Value to a String
Basic type converters
Apache Camel provides built-in type converters that perform conversions to and from the following
basic types:
java.io.File
String
byte[] and java.nio.ByteBuffer
java.io.InputStream and java.io.OutputStream
java.io.Reader and java.io.Writer
from("file://tmp/appfiles/serialized")
.unmarshal()
.serialization()
.<FurtherProcessing>
.to("TargetURL");
org.apache.camel.TypeConverter tc =
exchange.getContext().getTypeConverter();
String str_value = tc.convertTo(String.class, value);
Red Hat JBoss Fuse 6.3 Apache Camel Development Guide
496

java.io.BufferedReader and java.io.BufferedWriter
java.io.StringReader
However, not all of these types are inter-convertible. The built-in converter is mainly focused on
providing conversions from the File and String types. The File type can be converted to any of the
preceding types, except Reader, Writer, and StringReader. The String type can be converted to
File, byte[], ByteBuffer, InputStream, or StringReader. The conversion from String to File
works by interpreting the string as a file name. The trio of String, byte[], and ByteBuffer are
completely inter-convertible.
NOTE
You can explicitly specify which character encoding to use for conversion from byte[]
to String and from String to byte[] by setting the Exchange.CHARSET_NAME
exchange property in the current exchange. For example, to perform conversions using
the UTF-8 character encoding, call
exchange.setProperty("Exchange.CHARSET_NAME", "UTF-8"). The supported
character sets are described in the java.nio.charset.Charset class.
Collection type converters
Apache Camel provides built-in type converters that perform conversions to and from the following
collection types:
Object[]
java.util.Set
java.util.List
All permutations of conversions between the preceding collection types are supported.
Map type converters
Apache Camel provides built-in type converters that perform conversions to and from the following
map types:
java.util.Map
java.util.HashMap
java.util.Hashtable
java.util.Properties
The preceding map types can also be converted into a set, of java.util.Set type, where the set
elements are of the MapEntry<K,V> type.
DOM type converters
You can perform type conversions to the following Document Object Model (DOM) types:
CHAPTER 43. UNDERSTANDING MESSAGE FORMATS
497

org.w3c.dom.Document—convertible from byte[], String, java.io.File, and
java.io.InputStream.
org.w3c.dom.Node
javax.xml.transform.dom.DOMSource—convertible from String.
javax.xml.transform.Source—convertible from byte[] and String.
All permutations of conversions between the preceding DOM types are supported.
SAX type converters
You can also perform conversions to the javax.xml.transform.sax.SAXSource type, which
supports the SAX event-driven XML parser (see the SAX Web site for details). You can convert to
SAXSource from the following types:
String
InputStream
Source
StreamSource
DOMSource
enum type converter
Camel provides a type converter for performing String to enum type conversions, where the string
value is converted to the matching enum constant from the specified enumeration class (the matching
is case-insensitive). This type converter is rarely needed for converting message bodies, but it is
frequently used internally by Apache Camel to select particular options.
For example, when setting the logging level option, the following value, INFO, is converted into an
enum constant:
Because the enum type converter is case-insensitive, any of the following alternatives would also work:
Custom type converters
Apache Camel also enables you to implement your own custom type converters. For details on how to
implement a custom type converter, see Chapter 45, Type Converters.
43.4. BUILT-IN UUID GENERATORS
<to uri="log:foo?level=INFO"/>
<to uri="log:foo?level=info"/>
<to uri="log:foo?level=INfo"/>
<to uri="log:foo?level=InFo"/>
Red Hat JBoss Fuse 6.3 Apache Camel Development Guide
498

Overview
Apache Camel enables you to register a UUID generator in the CamelContext. This UUID generator is
then used whenever Apache Camel needs to generate a unique ID—in particular, the registered UUID
generator is called to generate the IDs returned by the Exchange.getExchangeId() and the
Message.getMessageId() methods.
For example, you might prefer to replace the default UUID generator, if part of your application does
not support IDs with a length of 36 characters (like Websphere MQ). Also, it can be convenient to
generate IDs using a simple counter (see the SimpleUuidGenerator) for testing purposes.
Provided UUID generators
You can configure Apache Camel to use one of the following UUID generators, which are provided in
the core:
org.apache.camel.impl.ActiveMQUuidGenerator—(Default) generates the same style
of ID as is used by Apache ActiveMQ. This implementation might not be suitable for all
applications, because it uses some JDK APIs that are forbidden in the context of cloud
computing (such as the Google App Engine).
org.apache.camel.impl.SimpleUuidGenerator—implements a simple counter ID,
starting at 1. The underlying implementation uses the
java.util.concurrent.atomic.AtomicLong type, so that it is thread-safe.
org.apache.camel.impl.JavaUuidGenerator—implements an ID based on the
java.util.UUID type. Because java.util.UUID is synchronized, this might affect
performance on some highly concurrent systems.
Custom UUID generator
To implement a custom UUID generator, implement the org.apache.camel.spi.UuidGenerator
interface, which is shown in Example 43.5, “UuidGenerator Interface” . The generateUuid() must be
implemented to return a unique ID string.
Example 43.5. UuidGenerator Interface
Specifying the UUID generator using Java
To replace the default UUID generator using Java, call the setUuidGenerator() method on the
current CamelContext object. For example, you can register a SimpleUuidGenerator instance with
the current CamelContext, as follows:
// Java
package org.apache.camel.spi;
/**
* Generator to generate UUID strings.
*/
public interface UuidGenerator {
String generateUuid();
}
CHAPTER 43. UNDERSTANDING MESSAGE FORMATS
499

NOTE
The setUuidGenerator() method should be called during startup, before any routes
are activated.
Specifying the UUID generator using Spring
To replace the default UUID generator using Spring, all you need to do is to create an instance of a
UUID generator using the Spring bean element. When a camelContext instance is created, it
automatically looks up the Spring registry, searching for a bean that implements
org.apache.camel.spi.UuidGenerator. For example, you can register a
SimpleUuidGenerator instance with the CamelContext as follows:
[2] If there is no active method the returned value will be null.
// Java
getContext().setUuidGenerator(new
org.apache.camel.impl.SimpleUuidGenerator());
<beans ...>
<bean id="simpleUuidGenerator"
class="org.apache.camel.impl.SimpleUuidGenerator" />
<camelContext id="camel" xmlns="http://camel.apache.org/schema/spring">
...
</camelContext>
...
</beans>
Red Hat JBoss Fuse 6.3 Apache Camel Development Guide
500

CHAPTER 44. IMPLEMENTING A PROCESSOR
Abstract
Apache Camel allows you to implement a custom processor. You can then insert the custom processor
into a route to perform operations on exchange objects as they pass through the route.
44.1. PROCESSING MODEL
Pipelining model
The pipelining model describes the way in which processors are arranged in Section 5.4, “Pipes and
Filters”. Pipelining is the most common way to process a sequence of endpoints (a producer endpoint
is just a special type of processor). When the processors are arranged in this way, the exchange's In
and Out messages are processed as shown in Figure 44.1, “Pipelining Model”.
Figure 44.1. Pipelining Model
The processors in the pipeline look like services, where the In message is analogous to a request, and
the Out message is analogous to a reply. In fact, in a realistic pipeline, the nodes in the pipeline are
often implemented by Web service endpoints, such as the CXF component.
For example, Example 44.1, “Java DSL Pipeline” shows a Java DSL pipeline constructed from a
sequence of two processors, ProcessorA, ProcessorB, and a producer endpoint, TargetURI.
Example 44.1. Java DSL Pipeline
44.2. IMPLEMENTING A SIMPLE PROCESSOR
Overview
This section describes how to implement a simple processor that executes message processing logic
before delegating the exchange to the next processor in the route.
Processor interface
Simple processors are created by implementing the org.apache.camel.Processor interface. As
shown in Example 44.2, “Processor Interface”, the interface defines a single method, process(),
which processes an exchange object.
from(SourceURI).pipeline(ProcessorA, ProcessorB, TargetURI);
CHAPTER 44. IMPLEMENTING A PROCESSOR
501

Example 44.2. Processor Interface
Implementing the Processor interface
To create a simple processor you must implement the Processor interface and provide the logic for
the process() method. Example 44.3, “Simple Processor Implementation” shows the outline of a
simple processor implementation.
Example 44.3. Simple Processor Implementation
All of the code in the process() method gets executed before the exchange object is delegated to the
next processor in the chain.
For examples of how to access the message body and header values inside a simple processor, see
Section 44.3, “Accessing Message Content” .
Inserting the simple processor into a route
Use the process() DSL command to insert a simple processor into a route. Create an instance of your
custom processor and then pass this instance as an argument to the process() method, as follows:
44.3. ACCESSING MESSAGE CONTENT
Accessing message headers
Message headers typically contain the most useful message content from the perspective of a router,
because headers are often intended to be processed in a router service. To access header data, you
package org.apache.camel;
public interface Processor {
void process(Exchange exchange) throws Exception;
}
import org.apache.camel.Processor;
public class MyProcessor implements Processor {
public MyProcessor() { }
public void process(Exchange exchange) throws Exception
{
// Insert code that gets executed *before* delegating
// to the next processor in the chain.
...
}
}
org.apache.camel.Processor myProc = new MyProcessor();
from("SourceURL").process(myProc).to("TargetURL");
Red Hat JBoss Fuse 6.3 Apache Camel Development Guide
502

must first get the message from the exchange object (for example, using Exchange.getIn()), and
then use the Message interface to retrieve the individual headers (for example, using
Message.getHeader()).
Example 44.4, “Accessing an Authorization Header” shows an example of a custom processor that
accesses the value of a header named Authorization. This example uses the
ExchangeHelper.getMandatoryHeader() method, which eliminates the need to test for a null
header value.
Example 44.4. Accessing an Authorization Header
For full details of the Message interface, see Section 43.2, “Messages”.
Accessing the message body
You can also access the message body. For example, to append a string to the end of the In message,
you can use the processor shown in Example 44.5, “Accessing the Message Body” .
Example 44.5. Accessing the Message Body
Accessing message attachments
You can access a message's attachments using either the Message.getAttachment() method or
the Message.getAttachments() method. See Example 43.2, “Message Interface” for more details.
import org.apache.camel.*;
import org.apache.camel.util.ExchangeHelper;
public class MyProcessor implements Processor {
public void process(Exchange exchange) {
String auth = ExchangeHelper.getMandatoryHeader(
exchange,
"Authorization",
String.class
);
// process the authorization string...
// ...
}
}
import org.apache.camel.*;
import org.apache.camel.util.ExchangeHelper;
public class MyProcessor implements Processor {
public void process(Exchange exchange) {
Message in = exchange.getIn();
in.setBody(in.getBody(String.class) + " World!");
}
}
CHAPTER 44. IMPLEMENTING A PROCESSOR
503

44.4. THE EXCHANGEHELPER CLASS
Overview
The org.apache.camel.util.ExchangeHelper class is a Apache Camel utility class that provides
methods that are useful when implementing a processor.
Resolve an endpoint
The static resolveEndpoint() method is one of the most useful methods in the ExchangeHelper
class. You use it inside a processor to create new Endpoint instances on the fly.
Example 44.6. The resolveEndpoint() Method
The first argument to resolveEndpoint() is an exchange instance, and the second argument is
usually an endpoint URI string. Example 44.7, “Creating a File Endpoint” shows how to create a new file
endpoint from an exchange instance exchange
Example 44.7. Creating a File Endpoint
Wrapping the exchange accessors
The ExchangeHelper class provides several static methods of the form
getMandatoryBeanProperty(), which wrap the corresponding getBeanProperty() methods on
the Exchange class. The difference between them is that the original getBeanProperty() accessors
return null, if the corresponding property is unavailable, and the getMandatoryBeanProperty()
wrapper methods throw a Java exception. The following wrapper methods are implemented in the
ExchangeHelper class:
public final class ExchangeHelper {
...
@SuppressWarnings({"unchecked" })
public static Endpoint
resolveEndpoint(Exchange exchange, Object value)
throws NoSuchEndpointException { ... }
...
}
Endpoint file_endp = ExchangeHelper.resolveEndpoint(exchange,
"file://tmp/messages/in.xml");
public final class ExchangeHelper {
...
public static <T> T getMandatoryProperty(Exchange exchange, String
propertyName, Class<T> type)
throws NoSuchPropertyException { ... }
public static <T> T getMandatoryHeader(Exchange exchange, String
propertyName, Class<T> type)
throws NoSuchHeaderException { ... }
Red Hat JBoss Fuse 6.3 Apache Camel Development Guide
504

Testing the exchange pattern
Several different exchange patterns are compatible with holding an In message. Several different
exchange patterns are also compatible with holding an Out message. To provide a quick way of
checking whether or not an exchange object is capable of holding an In message or an Out message,
the ExchangeHelper class provides the following methods:
Get the In message's MIME content type
If you want to find out the MIME content type of the exchange's In message, you can access it by calling
the ExchangeHelper.getContentType(exchange) method. To implement this, the
ExchangeHelper object looks up the value of the In message's Content-Type header—this method
relies on the underlying component to populate the header value).
public static Object getMandatoryInBody(Exchange exchange)
throws InvalidPayloadException { ... }
public static <T> T getMandatoryInBody(Exchange exchange, Class<T>
type)
throws InvalidPayloadException { ... }
public static Object getMandatoryOutBody(Exchange exchange)
throws InvalidPayloadException { ... }
public static <T> T getMandatoryOutBody(Exchange exchange, Class<T>
type)
throws InvalidPayloadException { ... }
...
}
public final class ExchangeHelper {
...
public static boolean isInCapable(Exchange exchange) { ... }
public static boolean isOutCapable(Exchange exchange) { ... }
...
}
CHAPTER 44. IMPLEMENTING A PROCESSOR
505

CHAPTER 45. TYPE CONVERTERS
Abstract
Apache Camel has a built-in type conversion mechanism, which is used to convert message bodies and
message headers to different types. This chapter explains how to extend the type conversion
mechanism by adding your own custom converter methods.
45.1. TYPE CONVERTER ARCHITECTURE
Overview
This section describes the overall architecture of the type converter mechanism, which you must
understand, if you want to write custom type converters. If you only need to use the built-in type
converters, see Chapter 43, Understanding Message Formats.
Type converter interface
Example 45.1, “TypeConverter Interface” shows the definition of the
org.apache.camel.TypeConverter interface, which all type converters must implement.
Example 45.1. TypeConverter Interface
Master type converter
The Apache Camel type converter mechanism follows a master/slave pattern. There are many slave
type converters, which are each capable of performing a limited number of type conversions, and a
single master type converter, which aggregates the type conversions performed by the slaves. The
master type converter acts as a front-end for the slave type converters. When you request the master
to perform a type conversion, it selects the appropriate slave and delegates the conversion task to that
slave.
For users of the type conversion mechanism, the master type converter is the most important because
it provides the entry point for accessing the conversion mechanism. During start up, Apache Camel
automatically associates a master type converter instance with the CamelContext object. To obtain a
reference to the master type converter, you call the CamelContext.getTypeConverter() method.
For example, if you have an exchange object, exchange, you can obtain a reference to the master type
converter as shown in Example 45.2, “Getting a Master Type Converter” .
Example 45.2. Getting a Master Type Converter
package org.apache.camel;
public interface TypeConverter {
<T> T convertTo(Class<T> type, Object value);
}
org.apache.camel.TypeConverter tc =
exchange.getContext().getTypeConverter();
Red Hat JBoss Fuse 6.3 Apache Camel Development Guide
506

Type converter loader
The master type converter uses a type converter loader to populate the registry of slave type
converters. A type converter loader is any class that implements the TypeConverterLoader
interface. Apache Camel currently uses only one kind of type converter loader—the annotation type
converter loader (of AnnotationTypeConverterLoader type).
Type conversion process
Figure 45.1, “Type Conversion Process” gives an overview of the type conversion process, showing the
steps involved in converting a given data value, value, to a specified type, toType.
Figure 45.1. Type Conversion Process
The type conversion mechanism proceeds as follows:
1. The CamelContext object holds a reference to the master TypeConverter instance. The
first step in the conversion process is to retrieve the master type converter by calling
CamelContext.getTypeConverter().
2. Type conversion is initiated by calling the convertTo() method on the master type
converter. This method instructs the type converter to convert the data object, value, from
its original type to the type specified by the toType argument.
CHAPTER 45. TYPE CONVERTERS
507

3. Because the master type converter is a front end for many different slave type converters, it
looks up the appropriate slave type converter by checking a registry of type mappings The
registry of type converters is keyed by a type mapping pair (toType, fromType). If a
suitable type converter is found in the registry, the master type converter calls the slave's
convertTo() method and returns the result.
4. If a suitable type converter cannot be found in the registry, the master type converter loads a
new type converter, using the type converter loader.
5. The type converter loader searches the available JAR libraries on the classpath to find a
suitable type converter. Currently, the loader strategy that is used is implemented by the
annotation type converter loader, which attempts to load a class annotated by the
org.apache.camel.Converter annotation. See the section called “Create a TypeConverter
file”.
6. If the type converter loader is successful, a new slave type converter is loaded and entered
into the type converter registry. This type converter is then used to convert the value
argument to the toType type.
7. If the data is successfully converted, the converted data value is returned. If the conversion
does not succeed, null is returned.
45.2. HANDLING DUPLICATE TYPE CONVERTERS
You can configure what must happen if a duplicate type converter is added.
In the TypeConverterRegistry (See Section 45.3, “Implementing Type Converter Using
Annotations”) you can set the action to Override, Ignore or Fail using the following code:
Override in this code can be replaced by Ignore or Fail, depending on your requirements.
TypeConverterExists Class
The TypeConverterExists class consists of the following commands:
typeconverterregistry = camelContext.getTypeConverter()
// Define the behaviour if the TypeConverter already exists
typeconverterregistry.setTypeConverterExists(TypeConverterExists.Override)
;
package org.apache.camel;
import javax.xml.bind.annotation.XmlEnum;
/**
* What to do if attempting to add a duplicate type converter
*
* @version
*/
@XmlEnum
public enum TypeConverterExists {
Override, Ignore, Fail
}
Red Hat JBoss Fuse 6.3 Apache Camel Development Guide
508

45.3. IMPLEMENTING TYPE CONVERTER USING ANNOTATIONS
Overview
The type conversion mechanism can easily be customized by adding a new slave type converter. This
section describes how to implement a slave type converter and how to integrate it with Apache Camel,
so that it is automatically loaded by the annotation type converter loader.
How to implement a type converter
To implement a custom type converter, perform the following steps:
1. Implement an annotated converter class .
2. Create a TypeConverter file .
3. Package the type converter .
Implement an annotated converter class
You can implement a custom type converter class using the @Converter annotation. You must
annotate the class itself and each of the static methods intended to perform type conversion. Each
converter method takes an argument that defines the from type, optionally takes a second Exchange
argument, and has a non-void return value that defines the to type. The type converter loader uses
Java reflection to find the annotated methods and integrate them into the type converter mechanism.
Example 45.3, “Example of an Annotated Converter Class” shows an example of an annotated
converter class that defines a converter method for converting from java.io.File to
java.io.InputStream and another converter method (with an Exchange argument) for converting
from byte[] to String.
Example 45.3. Example of an Annotated Converter Class
package com.YourDomain.YourPackageName;
import org.apache.camel.Converter;
import java.io.*;
@Converter
public class IOConverter {
private IOConverter() {
}
@Converter
public static InputStream toInputStream(File file) throws
FileNotFoundException {
return new BufferedInputStream(new FileInputStream(file));
}
@Converter
public static String toString(byte[] data, Exchange exchange) {
if (exchange != null) {
CHAPTER 45. TYPE CONVERTERS
509

The toInputStream() method is responsible for performing the conversion from the File type to
the InputStream type and the toString() method is responsible for performing the conversion
from the byte[] type to the String type.
NOTE
The method name is unimportant, and can be anything you choose. What is important
are the argument type, the return type, and the presence of the @Converter
annotation.
Create a TypeConverter file
To enable the discovery mechanism (which is implemented by the annotation type converter loader) for
your custom converter, create a TypeConverter file at the following location:
The TypeConverter file must contain a comma-separated list of Fully Qualified Names (FQN) of type
converter classes. For example, if you want the type converter loader to search the
YourPackageName.YourClassName package for annotated converter classes, the TypeConverter file
would have the following contents:
An alternative method of enabling the discovery mechanism is to add just package names to the
TypeConverter file. For example, the TypeConverter file would have the following contents:
This would cause the package scanner to scan through the packages for the @Converter tag. Using
the FQN method is faster and is the preferred method.
Package the type converter
The type converter is packaged as a JAR file containing the compiled classes of your custom type
converters and the META-INF directory. Put this JAR file on your classpath to make it available to
your Apache Camel application.
String charsetName =
exchange.getProperty(Exchange.CHARSET_NAME, String.class);
if (charsetName != null) {
try {
return new String(data, charsetName);
} catch (UnsupportedEncodingException e) {
LOG.warn("Can't convert the byte to String with the
charset " + charsetName, e);
}
}
}
return new String(data);
}
}
META-INF/services/org/apache/camel/TypeConverter
com.PackageName.FooClass
com.PackageName
Red Hat JBoss Fuse 6.3 Apache Camel Development Guide
510

Fallback converter method
In addition to defining regular converter methods using the @Converter annotation, you can
optionally define a fallback converter method using the @FallbackConverter annotation. The
fallback converter method will only be tried, if the master type converter fails to find a regular
converter method in the type registry.
The essential difference between a regular converter method and a fallback converter method is that
whereas a regular converter is defined to perform conversion between a specific pair of types (for
example, from byte[] to String), a fallback converter can potentially perform conversion between
any pair of types. It is up to the code in the body of the fallback converter method to figure out which
conversions it is able to perform. At run time, if a conversion cannot be performed by a regular
converter, the master type converter iterates through every available fallback converter until it finds
one that can perform the conversion.
The method signature of a fallback converter can have either of the following forms:
Where MethodName is an arbitrary method name for the fallback converter.
For example, the following code extract (taken from the implementation of the File component) shows
a fallback converter that can convert the body of a GenericFile object, exploiting the type
converters already available in the type converter registry:
// 1. Non-generic form of signature
@FallbackConverter
public static Object MethodName(
Class type,
Exchange exchange,
Object value,
TypeConverterRegistry registry
)
// 2. Templating form of signature
@FallbackConverter
public static <T> T MethodName(
Class<T> type,
Exchange exchange,
Object value,
TypeConverterRegistry registry
)
package org.apache.camel.component.file;
import org.apache.camel.Converter;
import org.apache.camel.FallbackConverter;
import org.apache.camel.Exchange;
import org.apache.camel.TypeConverter;
import org.apache.camel.spi.TypeConverterRegistry;
@Converter
public final class GenericFileConverter {
private GenericFileConverter() {
// Helper Class
}
CHAPTER 45. TYPE CONVERTERS
511

45.4. IMPLEMENTING A TYPE CONVERTER DIRECTLY
Overview
Generally, the recommended way to implement a type converter is to use an annotated class, as
described in the previous section, Section 45.3, “Implementing Type Converter Using Annotations” .
But if you want to have complete control over the registration of your type converter, you can
implement a custom slave type converter and add it directly to the type converter registry, as
described here.
Implement the TypeConverter interface
To implement your own type converter class, define a class that implements the TypeConverter
interface. For example, the following MyOrderTypeConverter class converts an integer value to a
MyOrder object, where the integer value is used to initialize the order ID in the MyOrder object.
@FallbackConverter
public static <T> T convertTo(Class<T> type, Exchange exchange, Object
value, TypeConverterRegistry registry) {
// use a fallback type converter so we can convert the embedded
body if the value is GenericFile
if (GenericFile.class.isAssignableFrom(value.getClass())) {
GenericFile file = (GenericFile) value;
Class from = file.getBody().getClass();
TypeConverter tc = registry.lookup(type, from);
if (tc != null) {
Object body = file.getBody();
return tc.convertTo(type, exchange, body);
}
}
return null;
}
...
}
import org.apache.camel.TypeConverter
private class MyOrderTypeConverter implements TypeConverter {
public <T> T convertTo(Class<T> type, Object value) {
// converter from value to the MyOrder bean
MyOrder order = new MyOrder();
order.setId(Integer.parseInt(value.toString()));
return (T) order;
}
public <T> T convertTo(Class<T> type, Exchange exchange, Object value)
{
// this method with the Exchange parameter will be preferd by
Camel to invoke
// this allows you to fetch information from the exchange during
convertions
// such as an encoding parameter or the likes
Red Hat JBoss Fuse 6.3 Apache Camel Development Guide
512

Add the type converter to the registry
You can add the custom type converter directly to the type converter registry using code like the
following:
Where context is the current org.apache.camel.CamelContext instance. The
addTypeConverter() method registers the MyOrderTypeConverter class against the specific
type conversion, from String.class to MyOrder.class.
You can add custom type converters to your Camel applications without having to use the META-INF
file. If you are using Spring or Blueprint, then you can just declare a <bean>. CamelContext discovers
the bean automatically and adds the converters.
You can declare multiple <bean>s if you have more classes.
return convertTo(type, value);
}
public <T> T mandatoryConvertTo(Class<T> type, Object value) {
return convertTo(type, value);
}
public <T> T mandatoryConvertTo(Class<T> type, Exchange exchange,
Object value) {
return convertTo(type, value);
}
}
// Add the custom type converter to the type converter registry
context.getTypeConverterRegistry().addTypeConverter(MyOrder.class,
String.class, new MyOrderTypeConverter());
<bean id="myOrderTypeConverters" class="..."/>
<camelContext>
...
</camelContext>
CHAPTER 45. TYPE CONVERTERS
513

CHAPTER 46. PRODUCER AND CONSUMER TEMPLATES
Abstract
The producer and consumer templates in Apache Camel are modelled after a feature of the Spring
container API, whereby access to a resource is provided through a simplified, easy-to-use API known
as a template. In the case of Apache Camel, the producer template and consumer template provide
simplified interfaces for sending messages to and receiving messages from producer endpoints and
consumer endpoints.
46.1. USING THE PRODUCER TEMPLATE
46.1.1. Introduction to the Producer Template
Overview
The producer template supports a variety of different approaches to invoking producer endpoints.
There are methods that support different formats for the request message (as an Exchange object, as
a message body, as a message body with a single header setting, and so on) and there are methods to
support both the synchronous and the asynchronous style of invocation. Overall, producer template
methods can be grouped into the following categories:
the section called “Synchronous invocation” .
the section called “Synchronous invocation with a processor” .
the section called “Asynchronous invocation” .
the section called “Asynchronous invocation with a callback” .
Synchronous invocation
The methods for invoking endpoints synchronously have names of the form sendSuffix() and
requestSuffix(). For example, the methods for invoking an endpoint using either the default
message exchange pattern (MEP) or an explicitly specified MEP are named send(), sendBody(), and
sendBodyAndHeader() (where these methods respectively send an Exchange object, a message
body, or a message body and header value). If you want to force the MEP to be InOut (request/reply
semantics), you can call the request(), requestBody(), and requestBodyAndHeader() methods
instead.
The following example shows how to create a ProducerTemplate instance and use it to send a
message body to the activemq:MyQueue endpoint. The example also shows how to send a message
body and header value using sendBodyAndHeader().
import org.apache.camel.ProducerTemplate
import org.apache.camel.impl.DefaultProducerTemplate
...
ProducerTemplate template = context.createProducerTemplate();
// Send to a specific queue
template.sendBody("activemq:MyQueue", "<hello>world!</hello>");
Red Hat JBoss Fuse 6.3 Apache Camel Development Guide
514

Synchronous invocation with a processor
A special case of synchronous invocation is where you provide the send() method with a Processor
argument instead of an Exchange argument. In this case, the producer template implicitly asks the
specified endpoint to create an Exchange instance (typically, but not always having the InOnly MEP by
default). This default exchange is then passed to the processor, which initializes the contents of the
exchange object.
The following example shows how to send an exchange initialized by the MyProcessor processor to
the activemq:MyQueue endpoint.
The MyProcessor class is implemented as shown in the following example. In addition to setting the
In message body (as shown here), you could also initialize message heades and exchange properties.
Asynchronous invocation
The methods for invoking endpoints asynchronously have names of the form asyncSendSuffix()
and asyncRequestSuffix(). For example, the methods for invoking an endpoint using either the
default message exchange pattern (MEP) or an explicitly specified MEP are named asyncSend() and
asyncSendBody() (where these methods respectively send an Exchange object or a message body).
If you want to force the MEP to be InOut (request/reply semantics), you can call the
asyncRequestBody(), asyncRequestBodyAndHeader(), and
asyncRequestBodyAndHeaders() methods instead.
The following example shows how to send an exchange asynchronously to the direct:start
endpoint. The asyncSend() method returns a java.util.concurrent.Future object, which is
used to retrieve the invocation result at a later time.
// Send with a body and header
template.sendBodyAndHeader(
"activemq:MyQueue",
"<hello>world!</hello>",
"CustomerRating", "Gold" );
import org.apache.camel.ProducerTemplate
import org.apache.camel.impl.DefaultProducerTemplate
...
ProducerTemplate template = context.createProducerTemplate();
// Send to a specific queue, using a processor to initialize
template.send("activemq:MyQueue", new MyProcessor());
import org.apache.camel.Processor;
import org.apache.camel.Exchange;
...
public class MyProcessor implements Processor {
public MyProcessor() { }
public void process(Exchange ex) {
ex.getIn().setBody("<hello>world!</hello>");
}
}
CHAPTER 46. PRODUCER AND CONSUMER TEMPLATES
515

The producer template also provides methods to send a message body asynchronously (for example,
using asyncSendBody() or asyncRequestBody()). In this case, you can use one of the following
helper methods to extract the returned message body from the Future object:
The first version of the extractFutureBody() method blocks until the invocation completes and the
reply message is available. The second version of the extractFutureBody() method allows you to
specify a timeout. Both methods have a type argument, type, which casts the returned message body
to the specified type using a built-in type converter.
The following example shows how to use the asyncRequestBody() method to send a message body
to the direct:start endpoint. The blocking extractFutureBody() method is then used to
retrieve the reply message body from the Future object.
Asynchronous invocation with a callback
In the preceding asynchronous examples, the request message is dispatched in a sub-thread, while the
reply is retrieved and processed by the main thread. The producer template also gives you the option,
however, of processing replies in the sub-thread, using one of the asyncCallback(),
asyncCallbackSendBody(), or asyncCallbackRequestBody() methods. In this case, you supply
a callback object (of org.apache.camel.impl.SynchronizationAdapter type), which
automatically gets invoked in the sub-thread as soon as a reply message arrives.
The Synchronization callback interface is defined as follows:
import java.util.concurrent.Future;
import org.apache.camel.Exchange;
import org.apache.camel.impl.DefaultExchange;
...
Exchange exchange = new DefaultExchange(context);
exchange.getIn().setBody("Hello");
Future<Exchange> future = template.asyncSend("direct:start", exchange);
// You can do other things, whilst waiting for the invocation to complete
...
// Now, retrieve the resulting exchange from the Future
Exchange result = future.get();
<T> T extractFutureBody(Future future, Class<T> type);
<T> T extractFutureBody(Future future, long timeout, TimeUnit unit,
Class<T> type) throws TimeoutException;
Future<Object> future = template.asyncRequestBody("direct:start",
"Hello");
// You can do other things, whilst waiting for the invocation to complete
...
// Now, retrieve the reply message body as a String type
String result = template.extractFutureBody(future, String.class);
package org.apache.camel.spi;
Red Hat JBoss Fuse 6.3 Apache Camel Development Guide
516

Where the onComplete() method is called on receipt of a normal reply and the onFailure()
method is called on receipt of a fault message reply. Only one of these methods gets called back, so
you must override both of them to ensure that all types of reply are processed.
The following example shows how to send an exchange to the direct:start endpoint, where the
reply message is processed in the sub-thread by the SynchronizationAdapter callback object.
Where the SynchronizationAdapter class is a default implementation of the Synchronization
interface, which you can override to provide your own definitions of the onComplete() and
onFailure() callback methods.
You still have the option of accessing the reply from the main thread, because the asyncCallback()
method also returns a Future object—for example:
46.1.2. Synchronous Send
Overview
The synchronous send methods are a collection of methods that you can use to invoke a producer
endpoint, where the current thread blocks until the method invocation is complete and the reply (if
any) has been received. These methods are compatible with any kind of message exchange protocol.
Send an exchange
The basic send() method is a general-purpose method that sends the contents of an Exchange
import org.apache.camel.Exchange;
public interface Synchronization {
void onComplete(Exchange exchange);
void onFailure(Exchange exchange);
}
import java.util.concurrent.Future;
import java.util.concurrent.TimeUnit;
import org.apache.camel.Exchange;
import org.apache.camel.impl.DefaultExchange;
import org.apache.camel.impl.SynchronizationAdapter;
...
Exchange exchange = context.getEndpoint("direct:start").createExchange();
exchange.getIn().setBody("Hello");
Future<Exchange> future = template.asyncCallback("direct:start", exchange,
new SynchronizationAdapter() {
@Override
public void onComplete(Exchange exchange) {
assertEquals("Hello World", exchange.getIn().getBody());
}
});
// Retrieve the reply from the main thread, specifying a timeout
Exchange reply = future.get(10, TimeUnit.SECONDS);
CHAPTER 46. PRODUCER AND CONSUMER TEMPLATES
517

object to an endpoint, using the message exchange pattern (MEP) of the exchange. The return value is
the exchange that you get after it has been processed by the producer endpoint (possibly containing
an Out message, depending on the MEP).
There are three varieties of send() method for sending an exchange that let you specify the target
endpoint in one of the following ways: as the default endpoint, as an endpoint URI, or as an Endpoint
object.
Send an exchange populated by a processor
A simple variation of the general send() method is to use a processor to populate a default exchange,
instead of supplying the exchange object explicitly (see the section called “Synchronous invocation
with a processor” for details).
The send() methods for sending an exchange populated by a processor let you specify the target
endpoint in one of the following ways: as the default endpoint, as an endpoint URI, or as an Endpoint
object. In addition, you can optionally specify the exchange's MEP by supplying the pattern
argument, instead of accepting the default.
Send a message body
If you are only concerned with the contents of the message body that you want to send, you can use
the sendBody() methods to provide the message body as an argument and let the producer template
take care of inserting the body into a default exchange object.
The sendBody() methods let you specify the target endpoint in one of the following ways: as the
default endpoint, as an endpoint URI, or as an Endpoint object. In addition, you can optionally specify
the exchange's MEP by supplying the pattern argument, instead of accepting the default. The
methods without a pattern argument return void (even though the invocation might give rise to a
reply in some cases); and the methods with a pattern argument return either the body of the Out
message (if there is one) or the body of the In message (otherwise).
Exchange send(Exchange exchange);
Exchange send(String endpointUri, Exchange exchange);
Exchange send(Endpoint endpoint, Exchange exchange);
Exchange send(Processor processor);
Exchange send(String endpointUri, Processor processor);
Exchange send(Endpoint endpoint, Processor processor);
Exchange send(
String endpointUri,
ExchangePattern pattern,
Processor processor
);
Exchange send(
Endpoint endpoint,
ExchangePattern pattern,
Processor processor
);
void sendBody(Object body);
void sendBody(String endpointUri, Object body);
void sendBody(Endpoint endpoint, Object body);
Object sendBody(
Red Hat JBoss Fuse 6.3 Apache Camel Development Guide
518

Send a message body and header(s)
For testing purposes, it is often interesting to try out the effect of a single header setting and the
sendBodyAndHeader() methods are useful for this kind of header testing. You supply the message
body and header setting as arguments to sendBodyAndHeader() and let the producer template take
care of inserting the body and header setting into a default exchange object.
The sendBodyAndHeader() methods let you specify the target endpoint in one of the following ways:
as the default endpoint, as an endpoint URI, or as an Endpoint object. In addition, you can optionally
specify the exchange's MEP by supplying the pattern argument, instead of accepting the default. The
methods without a pattern argument return void (even though the invocation might give rise to a
reply in some cases); and the methods with a pattern argument return either the body of the Out
message (if there is one) or the body of the In message (otherwise).
String endpointUri,
ExchangePattern pattern,
Object body
);
Object sendBody(
Endpoint endpoint,
ExchangePattern pattern,
Object body
);
void sendBodyAndHeader(
Object body,
String header,
Object headerValue
);
void sendBodyAndHeader(
String endpointUri,
Object body,
String header,
Object headerValue
);
void sendBodyAndHeader(
Endpoint endpoint,
Object body,
String header,
Object headerValue
);
Object sendBodyAndHeader(
String endpointUri,
ExchangePattern pattern,
Object body,
String header,
Object headerValue
);
Object sendBodyAndHeader(
Endpoint endpoint,
ExchangePattern pattern,
Object body,
String header,
Object headerValue
);
CHAPTER 46. PRODUCER AND CONSUMER TEMPLATES
519

The sendBodyAndHeaders() methods are similar to the sendBodyAndHeader() methods, except
that instead of supplying just a single header setting, these methods allow you to specify a complete
hash map of header settings.
Send a message body and exchange property
You can try out the effect of setting a single exchange property using the sendBodyAndProperty()
methods. You supply the message body and property setting as arguments to
sendBodyAndProperty() and let the producer template take care of inserting the body and
exchange property into a default exchange object.
The sendBodyAndProperty() methods let you specify the target endpoint in one of the following
ways: as the default endpoint, as an endpoint URI, or as an Endpoint object. In addition, you can
optionally specify the exchange's MEP by supplying the pattern argument, instead of accepting the
default. The methods without a pattern argument return void (even though the invocation might give
rise to a reply in some cases); and the methods with a pattern argument return either the body of the
Out message (if there is one) or the body of the In message (otherwise).
void sendBodyAndHeaders(
Object body,
Map<String, Object> headers
);
void sendBodyAndHeaders(
String endpointUri,
Object body,
Map<String, Object> headers
);
void sendBodyAndHeaders(
Endpoint endpoint,
Object body,
Map<String, Object> headers
);
Object sendBodyAndHeaders(
String endpointUri,
ExchangePattern pattern,
Object body,
Map<String, Object> headers
);
Object sendBodyAndHeaders(
Endpoint endpoint,
ExchangePattern pattern,
Object body,
Map<String, Object> headers
);
void sendBodyAndProperty(
Object body,
String property,
Object propertyValue
);
void sendBodyAndProperty(
String endpointUri,
Object body,
String property,
Red Hat JBoss Fuse 6.3 Apache Camel Development Guide
520

46.1.3. Synchronous Request with InOut Pattern
Overview
The synchronous request methods are similar to the synchronous send methods, except that the
request methods force the message exchange pattern to be InOut (conforming to request/reply
semantics). Hence, it is generally convenient to use a synchronous request method, if you expect to
receive a reply from the producer endpoint.
Request an exchange populated by a processor
The basic request() method is a general-purpose method that uses a processor to populate a default
exchange and forces the message exchange pattern to be InOut (so that the invocation obeys
request/reply semantics). The return value is the exchange that you get after it has been processed by
the producer endpoint, where the Out message contains the reply message.
The request() methods for sending an exchange populated by a processor let you specify the target
endpoint in one of the following ways: as an endpoint URI, or as an Endpoint object.
Request a message body
If you are only concerned with the contents of the message body in the request and in the reply, you
can use the requestBody() methods to provide the request message body as an argument and let
the producer template take care of inserting the body into a default exchange object.
The requestBody() methods let you specify the target endpoint in one of the following ways: as the
default endpoint, as an endpoint URI, or as an Endpoint object. The return value is the body of the
reply message (Out message body), which can either be returned as plain Object or converted to a
Object propertyValue
);
void sendBodyAndProperty(
Endpoint endpoint,
Object body,
String property,
Object propertyValue
);
Object sendBodyAndProperty(
String endpoint,
ExchangePattern pattern,
Object body,
String property,
Object propertyValue
);
Object sendBodyAndProperty(
Endpoint endpoint,
ExchangePattern pattern,
Object body,
String property,
Object propertyValue
);
Exchange request(String endpointUri, Processor processor);
Exchange request(Endpoint endpoint, Processor processor);
CHAPTER 46. PRODUCER AND CONSUMER TEMPLATES
521

specific type, T, using the built-in type converters (see Section 43.3, “Built-In Type Converters” ).
Request a message body and header(s)
You can try out the effect of setting a single header value using the requestBodyAndHeader()
methods. You supply the message body and header setting as arguments to
requestBodyAndHeader() and let the producer template take care of inserting the body and
exchange property into a default exchange object.
The requestBodyAndHeader() methods let you specify the target endpoint in one of the following
ways: as an endpoint URI, or as an Endpoint object. The return value is the body of the reply message
(Out message body), which can either be returned as plain Object or converted to a specific type, T,
using the built-in type converters (see Section 43.3, “Built-In Type Converters” ).
Object requestBody(Object body);
<T> T requestBody(Object body, Class<T> type);
Object requestBody(
String endpointUri,
Object body
);
<T> T requestBody(
String endpointUri,
Object body,
Class<T> type
);
Object requestBody(
Endpoint endpoint,
Object body
);
<T> T requestBody(
Endpoint endpoint,
Object body,
Class<T> type
);
Object requestBodyAndHeader(
String endpointUri,
Object body,
String header,
Object headerValue
);
<T> T requestBodyAndHeader(
String endpointUri,
Object body,
String header,
Object headerValue,
Class<T> type
);
Object requestBodyAndHeader(
Endpoint endpoint,
Object body,
String header,
Object headerValue
);
<T> T requestBodyAndHeader(
Red Hat JBoss Fuse 6.3 Apache Camel Development Guide
522

The requestBodyAndHeaders() methods are similar to the requestBodyAndHeader() methods,
except that instead of supplying just a single header setting, these methods allow you to specify a
complete hash map of header settings.
46.1.4. Asynchronous Send
Overview
The producer template provides a variety of methods for invoking a producer endpoint asynchronously,
so that the main thread does not block while waiting for the invocation to complete and the reply
message can be retrieved at a later time. The asynchronous send methods described in this section are
compatible with any kind of message exchange protocol.
Send an exchange
The basic asyncSend() method takes an Exchange argument and invokes an endpoint
asynchronously, using the message exchange pattern (MEP) of the specified exchange. The return
value is a java.util.concurrent.Future object, which is a ticket you can use to collect the reply
message at a later time—for details of how to obtain the return value from the Future object, see the
section called “Asynchronous invocation”.
The following asyncSend() methods let you specify the target endpoint in one of the following ways:
as an endpoint URI, or as an Endpoint object.
Endpoint endpoint,
Object body,
String header,
Object headerValue,
Class<T> type
);
Object requestBodyAndHeaders(
String endpointUri,
Object body,
Map<String, Object> headers
);
<T> T requestBodyAndHeaders(
String endpointUri,
Object body,
Map<String, Object> headers,
Class<T> type
);
Object requestBodyAndHeaders(
Endpoint endpoint,
Object body,
Map<String, Object> headers
);
<T> T requestBodyAndHeaders(
Endpoint endpoint,
Object body,
Map<String, Object> headers,
Class<T> type
);
CHAPTER 46. PRODUCER AND CONSUMER TEMPLATES
523

Send an exchange populated by a processor
A simple variation of the general asyncSend() method is to use a processor to populate a default
exchange, instead of supplying the exchange object explicitly.
The following asyncSend() methods let you specify the target endpoint in one of the following ways:
as an endpoint URI, or as an Endpoint object.
Send a message body
If you are only concerned with the contents of the message body that you want to send, you can use
the asyncSendBody() methods to send a message body asynchronously and let the producer
template take care of inserting the body into a default exchange object.
The asyncSendBody() methods let you specify the target endpoint in one of the following ways: as
an endpoint URI, or as an Endpoint object.
46.1.5. Asynchronous Request with InOut Pattern
Overview
The asynchronous request methods are similar to the asynchronous send methods, except that the
request methods force the message exchange pattern to be InOut (conforming to request/reply
semantics). Hence, it is generally convenient to use an asynchronous request method, if you expect to
receive a reply from the producer endpoint.
Request a message body
If you are only concerned with the contents of the message body in the request and in the reply, you
can use the requestBody() methods to provide the request message body as an argument and let
the producer template take care of inserting the body into a default exchange object.
The asyncRequestBody() methods let you specify the target endpoint in one of the following ways:
as an endpoint URI, or as an Endpoint object. The return value that is retrievable from the Future
object is the body of the reply message (Out message body), which can be returned either as a plain
Object or converted to a specific type, T, using a built-in type converter (see the section called
“Asynchronous invocation”).
Future<Exchange> asyncSend(String endpointUri, Exchange exchange);
Future<Exchange> asyncSend(Endpoint endpoint, Exchange exchange);
Future<Exchange> asyncSend(String endpointUri, Processor processor);
Future<Exchange> asyncSend(Endpoint endpoint, Processor processor);
Future<Object> asyncSendBody(String endpointUri, Object body);
Future<Object> asyncSendBody(Endpoint endpoint, Object body);
Future<Object> asyncRequestBody(
String endpointUri,
Object body
);
<T> Future<T> asyncRequestBody(
Red Hat JBoss Fuse 6.3 Apache Camel Development Guide
524

Request a message body and header(s)
You can try out the effect of setting a single header value using the
asyncRequestBodyAndHeader() methods. You supply the message body and header setting as
arguments to asyncRequestBodyAndHeader() and let the producer template take care of inserting
the body and exchange property into a default exchange object.
The asyncRequestBodyAndHeader() methods let you specify the target endpoint in one of the
following ways: as an endpoint URI, or as an Endpoint object. The return value that is retrievable from
the Future object is the body of the reply message ( Out message body), which can be returned either
as a plain Object or converted to a specific type, T, using a built-in type converter (see the section
called “Asynchronous invocation”).
String endpointUri,
Object body,
Class<T> type
);
Future<Object> asyncRequestBody(
Endpoint endpoint,
Object body
);
<T> Future<T> asyncRequestBody(
Endpoint endpoint,
Object body,
Class<T> type
);
Future<Object> asyncRequestBodyAndHeader(
String endpointUri,
Object body,
String header,
Object headerValue
);
<T> Future<T> asyncRequestBodyAndHeader(
String endpointUri,
Object body,
String header,
Object headerValue,
Class<T> type
);
Future<Object> asyncRequestBodyAndHeader(
Endpoint endpoint,
Object body,
String header,
Object headerValue
);
<T> Future<T> asyncRequestBodyAndHeader(
Endpoint endpoint,
Object body,
String header,
Object headerValue,
Class<T> type
);
CHAPTER 46. PRODUCER AND CONSUMER TEMPLATES
525

The asyncRequestBodyAndHeaders() methods are similar to the
asyncRequestBodyAndHeader() methods, except that instead of supplying just a single header
setting, these methods allow you to specify a complete hash map of header settings.
46.1.6. Asynchronous Send with Callback
Overview
The producer template also provides the option of processing the reply message in the same sub-
thread that is used to invoke the producer endpoint. In this case, you provide a callback object, which
automatically gets invoked in the sub-thread as soon as the reply message is received. In other words,
the asynchronous send with callback methods enable you to initiate an invocation in your main thread
and then have all of the associated processing—invocation of the producer endpoint, waiting for a reply
and processing the reply—occur asynchronously in a sub-thread.
Send an exchange
The basic asyncCallback() method takes an Exchange argument and invokes an endpoint
asynchronously, using the message exchange pattern (MEP) of the specified exchange. This method is
similar to the asyncSend() method for exchanges, except that it takes an additional
org.apache.camel.spi.Synchronization argument, which is a callback interface with two
methods: onComplete() and onFailure(). For details of how to use the Synchronization
callback, see the section called “Asynchronous invocation with a callback” .
The following asyncCallback() methods let you specify the target endpoint in one of the following
ways: as an endpoint URI, or as an Endpoint object.
Future<Object> asyncRequestBodyAndHeaders(
String endpointUri,
Object body,
Map<String, Object> headers
);
<T> Future<T> asyncRequestBodyAndHeaders(
String endpointUri,
Object body,
Map<String, Object> headers,
Class<T> type
);
Future<Object> asyncRequestBodyAndHeaders(
Endpoint endpoint,
Object body,
Map<String, Object> headers
);
<T> Future<T> asyncRequestBodyAndHeaders(
Endpoint endpoint,
Object body,
Map<String, Object> headers,
Class<T> type
);
Future<Exchange> asyncCallback(
String endpointUri,
Exchange exchange,
Synchronization onCompletion
Red Hat JBoss Fuse 6.3 Apache Camel Development Guide
526

Send an exchange populated by a processor
The asyncCallback() method for processors calls a processor to populate a default exchange and
forces the message exchange pattern to be InOut (so that the invocation obeys request/reply
semantics).
The following asyncCallback() methods let you specify the target endpoint in one of the following
ways: as an endpoint URI, or as an Endpoint object.
Send a message body
If you are only concerned with the contents of the message body that you want to send, you can use
the asyncCallbackSendBody() methods to send a message body asynchronously and let the
producer template take care of inserting the body into a default exchange object.
The asyncCallbackSendBody() methods let you specify the target endpoint in one of the following
ways: as an endpoint URI, or as an Endpoint object.
Request a message body
If you are only concerned with the contents of the message body in the request and in the reply, you
can use the asyncCallbackRequestBody() methods to provide the request message body as an
argument and let the producer template take care of inserting the body into a default exchange object.
The asyncCallbackRequestBody() methods let you specify the target endpoint in one of the
);
Future<Exchange> asyncCallback(
Endpoint endpoint,
Exchange exchange,
Synchronization onCompletion
);
Future<Exchange> asyncCallback(
String endpointUri,
Processor processor,
Synchronization onCompletion
);
Future<Exchange> asyncCallback(
Endpoint endpoint,
Processor processor,
Synchronization onCompletion
);
Future<Object> asyncCallbackSendBody(
String endpointUri,
Object body,
Synchronization onCompletion
);
Future<Object> asyncCallbackSendBody(
Endpoint endpoint,
Object body,
Synchronization onCompletion
);
CHAPTER 46. PRODUCER AND CONSUMER TEMPLATES
527

following ways: as an endpoint URI, or as an Endpoint object.
46.2. USING THE CONSUMER TEMPLATE
Overview
The consumer template provides methods for polling a consumer endpoint in order to receive
incoming messages. You can choose to receive the incoming message either in the form of an
exchange object or in the form of a message body (where the message body can be cast to a particular
type using a built-in type converter).
Example of polling exchanges
You can use a consumer template to poll a consumer endpoint for exchanges using one of the following
polling methods: blocking receive(); receive() with a timeout; or receiveNoWait(), which
returns immediately. Because a consumer endpoint represents a service, it is also essential to start the
service thread by calling start() before you attempt to poll for exchanges.
The following example shows how to poll an exchange from the seda:foo consumer endpoint using
the blocking receive() method:
Where the consumer template instance, consumer, is instantiated using the
CamelContext.createConsumerTemplate() method and the consumer service thread is started
by calling ConsumerTemplate.start().
Future<Object> asyncCallbackRequestBody(
String endpointUri,
Object body,
Synchronization onCompletion
);
Future<Object> asyncCallbackRequestBody(
Endpoint endpoint,
Object body,
Synchronization onCompletion
);
import org.apache.camel.ProducerTemplate;
import org.apache.camel.ConsumerTemplate;
import org.apache.camel.Exchange;
...
ProducerTemplate template = context.createProducerTemplate();
ConsumerTemplate consumer = context.createConsumerTemplate();
// Start the consumer service
consumer.start();
...
template.sendBody("seda:foo", "Hello");
Exchange out = consumer.receive("seda:foo");
...
// Stop the consumer service
consumer.stop();
Red Hat JBoss Fuse 6.3 Apache Camel Development Guide
528

Example of polling message bodies
You can also poll a consumer endpoint for incoming message bodies using one of the following
methods: blocking receiveBody(); receiveBody() with a timeout; or receiveBodyNoWait(),
which returns immediately. As in the previous example, it is also essential to start the service thread by
calling start() before you attempt to poll for exchanges.
The following example shows how to poll an incoming message body from the seda:foo consumer
endpoint using the blocking receiveBody() method:
Methods for polling exchanges
There are three basic methods for polling exchanges from a consumer endpoint: receive() without a
timeout blocks indefinitely; receive() with a timeout blocks for the specified period of milliseconds;
and receiveNoWait() is non-blocking. You can specify the consumer endpoint either as an endpoint
URI or as an Endpoint instance.
Methods for polling message bodies
There are three basic methods for polling message bodies from a consumer endpoint: receiveBody()
without a timeout blocks indefinitely; receiveBody() with a timeout blocks for the specified period of
milliseconds; and receiveBodyNoWait() is non-blocking. You can specify the consumer endpoint
either as an endpoint URI or as an Endpoint instance. Moreover, by calling the templating forms of
these methods, you can convert the returned body to a particular type, T, using a built-in type
converter.
import org.apache.camel.ProducerTemplate;
import org.apache.camel.ConsumerTemplate;
...
ProducerTemplate template = context.createProducerTemplate();
ConsumerTemplate consumer = context.createConsumerTemplate();
// Start the consumer service
consumer.start();
...
template.sendBody("seda:foo", "Hello");
Object body = consumer.receiveBody("seda:foo");
...
// Stop the consumer service
consumer.stop();
Exchange receive(String endpointUri);
Exchange receive(String endpointUri, long timeout);
Exchange receiveNoWait(String endpointUri);
Exchange receive(Endpoint endpoint);
Exchange receive(Endpoint endpoint, long timeout);
Exchange receiveNoWait(Endpoint endpoint);
Object receiveBody(String endpointUri);
Object receiveBody(String endpointUri, long timeout);
Object receiveBodyNoWait(String endpointUri);
CHAPTER 46. PRODUCER AND CONSUMER TEMPLATES
529

Object receiveBody(Endpoint endpoint);
Object receiveBody(Endpoint endpoint, long timeout);
Object receiveBodyNoWait(Endpoint endpoint);
<T> T receiveBody(String endpointUri, Class<T> type);
<T> T receiveBody(String endpointUri, long timeout, Class<T> type);
<T> T receiveBodyNoWait(String endpointUri, Class<T> type);
<T> T receiveBody(Endpoint endpoint, Class<T> type);
<T> T receiveBody(Endpoint endpoint, long timeout, Class<T> type);
<T> T receiveBodyNoWait(Endpoint endpoint, Class<T> type);
Red Hat JBoss Fuse 6.3 Apache Camel Development Guide
530

CHAPTER 47. IMPLEMENTING A COMPONENT
Abstract
This chapter provides a general overview of the approaches can be used to implement a Apache Camel
component.
47.1. COMPONENT ARCHITECTURE
47.1.1. Factory Patterns for a Component
Overview
A Apache Camel component consists of a set of classes that are related to each other through a
factory pattern. The primary entry point to a component is the Component object itself (an instance of
org.apache.camel.Component type). You can use the Component object as a factory to create
Endpoint objects, which in turn act as factories for creating Consumer, Producer, and Exchange
objects. These relationships are summarized in Figure 47.1, “Component Factory Patterns”
Figure 47.1. Component Factory Patterns
Component
A component implementation is an endpoint factory. The main task of a component implementor is to
implement the Component.createEndpoint() method, which is responsible for creating new
endpoints on demand.
Each kind of component must be associated with a component prefix that appears in an endpoint URI.
For example, the file component is usually associated with the file prefix, which can be used in an
endpoint URI like file://tmp/messages/input. When you install a new component in Apache Camel, you
must define the association between a particular component prefix and the name of the class that
implements the component.
Endpoint
Each endpoint instance encapsulates a particular endpoint URI. Every time Apache Camel encounters a
new endpoint URI, it creates a new endpoint instance. An endpoint object is also a factory for creating
consumer endpoints and producer endpoints.
CHAPTER 47. IMPLEMENTING A COMPONENT
531

Endpoints must implement the org.apache.camel.Endpoint interface. The Endpoint interface
defines the following factory methods:
createConsumer() and createPollingConsumer()—Creates a consumer endpoint, which
represents the source endpoint at the beginning of a route.
createProducer()—Creates a producer endpoint, which represents the target endpoint at
the end of a route.
createExchange()—Creates an exchange object, which encapsulates the messages passed
up and down the route.
Consumer
Consumer endpoints consume requests. They always appear at the start of a route and they
encapsulate the code responsible for receiving incoming requests and dispatching outgoing replies.
From a service-oriented prospective a consumer represents a service.
Consumers must implement the org.apache.camel.Consumer interface. There are a number of
different patterns you can follow when implementing a consumer. These patterns are described in
Section 47.1.3, “Consumer Patterns and Threading” .
Producer
Producer endpoints produce requests. They always appears at the end of a route and they encapsulate
the code responsible for dispatching outgoing requests and receiving incoming replies. From a service-
oriented prospective a producer represents a service consumer.
Producers must implement the org.apache.camel.Producer interface. You can optionally
implement the producer to support an asynchronous style of processing. See Section 47.1.4,
“Asynchronous Processing” for details.
Exchange
Exchange objects encapsulate a related set of messages. For example, one kind of message exchange
is a synchronous invocation, which consists of a request message and its related reply.
Exchanges must implement the org.apache.camel.Exchange interface. The default
implementation, DefaultExchange, is sufficient for many component implementations. However, if
you want to associated extra data with the exchanges or have the exchanges preform additional
processing, it can be useful to customize the exchange implementation.
Message
There are two different message slots in an Exchange object:
In message—holds the current message.
Out message—temporarily holds a reply message.
All of the message types are represented by the same Java object, org.apache.camel.Message. It
is not always necessary to customize the message implementation—the default implementation,
DefaultMessage, is usually adequate.
Red Hat JBoss Fuse 6.3 Apache Camel Development Guide
532

47.1.2. Using a Component in a Route
Overview
A Apache Camel route is essentially a pipeline of processors, of org.apache.camel.Processor
type. Messages are encapsulated in an exchange object, E, which gets passed from node to node by
invoking the process() method. The architecture of the processor pipeline is illustrated in
Figure 47.2, “Consumer and Producer Instances in a Route” .
Figure 47.2. Consumer and Producer Instances in a Route
Source endpoint
At the start of the route, you have the source endpoint, which is represented by an
org.apache.camel.Consumer object. The source endpoint is responsible for accepting incoming
request messages and dispatching replies. When constructing the route, Apache Camel creates the
appropriate Consumer type based on the component prefix from the endpoint URI, as described in
Section 47.1.1, “Factory Patterns for a Component” .
Processors
Each intermediate node in the pipeline is represented by a processor object (implementing the
org.apache.camel.Processor interface). You can insert either standard processors (for example,
filter, throttler, or delayer) or insert your own custom processor implementations.
Target endpoint
At the end of the route is the target endpoint, which is represented by an
org.apache.camel.Producer object. Because it comes at the end of a processor pipeline, the
producer is also a processor object (implementing the org.apache.camel.Processor interface).
The target endpoint is responsible for sending outgoing request messages and receiving incoming
replies. When constructing the route, Apache Camel creates the appropriate Producer type based on
the component prefix from the endpoint URI.
47.1.3. Consumer Patterns and Threading
Overview
The pattern used to implement the consumer determines the threading model used in processing the
incoming exchanges. Consumers can be implemented using one of the following patterns:
Event-driven pattern—The consumer is driven by an external thread.
Scheduled poll pattern—The consumer is driven by a dedicated thread pool.
Polling pattern—The threading model is left undefined.
CHAPTER 47. IMPLEMENTING A COMPONENT
533

Event-driven pattern
In the event-driven pattern, the processing of an incoming request is initiated when another part of the
application (typically a third-party library) calls a method implemented by the consumer. A good
example of an event-driven consumer is the Apache Camel JMX component, where events are initiated
by the JMX library. The JMX library calls the handleNotification() method to initiate request
processing—see Example 50.4, “JMXConsumer Implementation” for details.
Figure 47.3, “Event-Driven Consumer” shows an outline of the event-driven consumer pattern. In this
example, it is assumed that processing is triggered by a call to the notify() method.
Figure 47.3. Event-Driven Consumer
The event-driven consumer processes incoming requests as follows:
1. The consumer must implement a method to receive the incoming event (in Figure 47.3, “Event-
Driven Consumer” this is represented by the notify() method). The thread that calls
notify() is normally a separate part of the application, so the consumer's threading policy is
externally driven.
For example, in the case of the JMX consumer implementation, the consumer implements the
NotificationListener.handleNotification() method to receive notifications from
JMX. The threads that drive the consumer processing are created within the JMX layer.
2. In the body of the notify() method, the consumer first converts the incoming event into an
exchange object, E, and then calls process() on the next processor in the route, passing the
exchange object as its argument.
Scheduled poll pattern
In the scheduled poll pattern, the consumer retrieves incoming requests by checking at regular time
intervals whether or not a request has arrived. Checking for requests is scheduled automatically by a
built-in timer class, the scheduled executor service, which is a standard pattern provided by the
java.util.concurrent library. The scheduled executor service executes a particular task at timed
intervals and it also manages a pool of threads, which are used to run the task instances.
Figure 47.4, “Scheduled Poll Consumer” shows an outline of the scheduled poll consumer pattern.
Red Hat JBoss Fuse 6.3 Apache Camel Development Guide
534

Figure 47.4. Scheduled Poll Consumer
The scheduled poll consumer processes incoming requests as follows:
1. The scheduled executor service has a pool of threads at its disposal, that can be used to
initiate consumer processing. After each scheduled time interval has elapsed, the scheduled
executor service attempts to grab a free thread from its pool (there are five threads in the pool
by default). If a free thread is available, it uses that thread to call the poll() method on the
consumer.
2. The consumer's poll() method is intended to trigger processing of an incoming request. In
the body of the poll() method, the consumer attempts to retrieve an incoming message. If
no request is available, the poll() method returns immediately.
3. If a request message is available, the consumer inserts it into an exchange object and then
calls process() on the next processor in the route, passing the exchange object as its
argument.
Polling pattern
In the polling pattern, processing of an incoming request is initiated when a third-party calls one of the
consumer's polling methods:
receive()
receiveNoWait()
receive(long timeout)
It is up to the component implementation to define the precise mechanism for initiating calls on the
polling methods. This mechanism is not specified by the polling pattern.
Figure 47.5, “Polling Consumer” shows an outline of the polling consumer pattern.
CHAPTER 47. IMPLEMENTING A COMPONENT
535

Figure 47.5. Polling Consumer
The polling consumer processes incoming requests as follows:
1. Processing of an incoming request is initiated whenever one of the consumer's polling
methods is called. The mechanism for calling these polling methods is implementation defined.
2. In the body of the receive() method, the consumer attempts to retrieve an incoming request
message. If no message is currently available, the behavior depends on which receive method
was called.
receiveNoWait() returns immediately
receive(long timeout) waits for the specified timeout interval [3] before returning
receive() waits until a message is received
3. If a request message is available, the consumer inserts it into an exchange object and then
calls process() on the next processor in the route, passing the exchange object as its
argument.
47.1.4. Asynchronous Processing
Overview
Producer endpoints normally follow a synchronous pattern when processing an exchange. When the
preceding processor in a pipeline calls process() on a producer, the process() method blocks until
a reply is received. In this case, the processor's thread remains blocked until the producer has
completed the cycle of sending the request and receiving the reply.
Sometimes, however, you might prefer to decouple the preceding processor from the producer, so that
the processor's thread is released immediately and the process() call does not block. In this case,
you should implement the producer using an asynchronous pattern, which gives the preceding
processor the option of invoking a non-blocking version of the process() method.
To give you an overview of the different implementation options, this section describes both the
synchronous and the asynchronous patterns for implementing a producer endpoint.
Synchronous producer
Red Hat JBoss Fuse 6.3 Apache Camel Development Guide
536

Figure 47.6, “Synchronous Producer” shows an outline of a synchronous producer, where the
preceding processor blocks until the producer has finished processing the exchange.
Figure 47.6. Synchronous Producer
The synchronous producer processes an exchange as follows:
1. The preceding processor in the pipeline calls the synchronous process() method on the
producer to initiate synchronous processing. The synchronous process() method takes a
single exchange argument.
2. In the body of the process() method, the producer sends the request ( In message) to the
endpoint.
3. If required by the exchange pattern, the producer waits for the reply (Out message) to arrive
from the endpoint. This step can cause the process() method to block indefinitely. However,
if the exchange pattern does not mandate a reply, the process() method can return
immediately after sending the request.
4. When the process() method returns, the exchange object contains the reply from the
synchronous call (an Out message message).
Asynchronous producer
Figure 47.7, “Asynchronous Producer” shows an outline of an asynchronous producer, where the
producer processes the exchange in a sub-thread, and the preceding processor is not blocked for any
significant length of time.
CHAPTER 47. IMPLEMENTING A COMPONENT
537

Figure 47.7. Asynchronous Producer
The asynchronous producer processes an exchange as follows:
1. Before the processor can call the asynchronous process() method, it must create an
asynchronous callback object, which is responsible for processing the exchange on the return
portion of the route. For the asynchronous callback, the processor must implement a class that
inherits from the AsyncCallback interface.
2. The processor calls the asynchronous process() method on the producer to initiate
asynchronous processing. The asynchronous process() method takes two arguments:
an exchange object
a synchronous callback object
3. In the body of the process() method, the producer creates a Runnable object that
encapsulates the processing code. The producer then delegates the execution of this
Runnable object to a sub-thread.
4. The asynchronous process() method returns, thereby freeing up the processor's thread. The
exchange processing continues in a separate sub-thread.
5. The Runnable object sends the In message to the endpoint.
6. If required by the exchange pattern, the Runnable object waits for the reply ( Out or Fault
message) to arrive from the endpoint. The Runnable object remains blocked until the reply is
received.
7. After the reply arrives, the Runnable object inserts the reply ( Out message) into the exchange
object and then calls done() on the asynchronous callback object. The asynchronous callback
is then responsible for processing the reply message (executed in the sub-thread).
47.2. HOW TO IMPLEMENT A COMPONENT
Red Hat JBoss Fuse 6.3 Apache Camel Development Guide
538

Overview
This section gives a brief overview of the steps required to implement a custom Apache Camel
component.
Which interfaces do you need to implement?
When implementing a component, it is usually necessary to implement the following Java interfaces:
org.apache.camel.Component
org.apache.camel.Endpoint
org.apache.camel.Consumer
org.apache.camel.Producer
In addition, it can also be necessary to implement the following Java interfaces:
org.apache.camel.Exchange
org.apache.camel.Message
Implementation steps
You typically implement a custom component as follows:
1. Implement the Component interface—A component object acts as an endpoint factory. You
extend the DefaultComponent class and implement the createEndpoint() method.
See Chapter 48, Component Interface.
2. Implement the Endpoint interface—An endpoint represents a resource identified by a specific
URI. The approach taken when implementing an endpoint depends on whether the consumers
follow an event-driven pattern, a scheduled poll pattern, or a polling pattern.
For an event-driven pattern, implement the endpoint by extending the DefaultEndpoint
class and implementing the following methods:
createProducer()
createConsumer()
For a scheduled poll pattern, implement the endpoint by extending the
ScheduledPollEndpoint class and implementing the following methods:
createProducer()
createConsumer()
For a polling pattern, implement the endpoint by extending the DefaultPollingEndpoint
class and implementing the following methods:
createProducer()
createPollConsumer()
CHAPTER 47. IMPLEMENTING A COMPONENT
539

See Chapter 49, Endpoint Interface.
3. Implement the Consumer interface—There are several different approaches you can take to
implementing a consumer, depending on which pattern you need to implement (event-driven,
scheduled poll, or polling). The consumer implementation is also crucially important for
determining the threading model used for processing a message exchange.
See Section 50.2, “Implementing the Consumer Interface” .
4. Implement the Producer interface—To implement a producer, you extend the
DefaultProducer class and implement the process() method.
See Chapter 51, Producer Interface.
5. Optionally implement the Exchange or the Message interface—The default implementations of
Exchange and Message can be used directly, but occasionally, you might find it necessary to
customize these types.
See Chapter 52, Exchange Interface and Chapter 53, Message Interface.
Installing and configuring the component
You can install a custom component in one of the following ways:
Add the component directly to the CamelContext—The CamelContext.addComponent()
method adds a component programatically.
Add the component using Spring configuration—The standard Spring bean element creates a
component instance. The bean's id attribute implicitly defines the component prefix. For
details, see Section 47.3.2, “Configuring a Component” .
Configure Apache Camel to auto-discover the component—Auto-discovery, ensures that Apache
Camel automatically loads the component on demand. For details, see Section 47.3.1, “Setting
Up Auto-Discovery”.
47.3. AUTO-DISCOVERY AND CONFIGURATION
47.3.1. Setting Up Auto-Discovery
Overview
Auto-discovery is a mechanism that enables you to dynamically add components to your Apache
Camel application. The component URI prefix is used as a key to load components on demand. For
example, if Apache Camel encounters the endpoint URI, activemq://MyQName, and the ActiveMQ
endpoint is not yet loaded, Apache Camel searches for the component identified by the activemq prefix
and dynamically loads the component.
Availability of component classes
Before configuring auto-discovery, you must ensure that your custom component classes are
accessible from your current classpath. Typically, you bundle the custom component classes into a
JAR file, and add the JAR file to your classpath.
Configuring auto-discovery
Red Hat JBoss Fuse 6.3 Apache Camel Development Guide
540

To enable auto-discovery of your component, create a Java properties file named after the component
prefix, component-prefix, and store that file in the following location:
The component-prefix properties file must contain the following property setting:
Where component-class-name is the fully-qualified name of your custom component class. You can also
define additional system property settings in this file.
Example
For example, you can enable auto-discovery for the Apache Camel FTP component by creating the
following Java properties file:
Which contains the following Java property setting:
NOTE
The Java properties file for the FTP component is already defined in the JAR file,
camel-ftp-Version.jar.
47.3.2. Configuring a Component
Overview
You can add a component by configuring it in the Apache Camel Spring configuration file, META-
INF/spring/camel-context.xml. To find the component, the component's URI prefix is matched
against the ID attribute of a bean element in the Spring configuration. If the component prefix matches
a bean element ID, Apache Camel instantiates the referenced class and injects the properties specified
in the Spring configuration.
NOTE
This mechanism has priority over auto-discovery. If the CamelContext finds a Spring
bean with the requisite ID, it will not attempt to find the component using auto-
discovery.
Define bean properties on your component class
If there are any properties that you want to inject into your component class, define them as bean
properties. For example:
/META-INF/services/org/apache/camel/component/component-prefix
class=component-class-name
/META-INF/services/org/apache/camel/component/ftp
class=org.apache.camel.component.file.remote.RemoteFileComponent
public class CustomComponent extends
DefaultComponent<CustomExchange> {
...
CHAPTER 47. IMPLEMENTING A COMPONENT
541

The getProperty() method and the setProperty() method access the value of property.
Configure the component in Spring
To configure a component in Spring, edit the configuration file, META-INF/spring/camel-
context.xml, as shown in Example 47.1, “Configuring a Component in Spring” .
Example 47.1. Configuring a Component in Spring
The bean element with ID component-prefix configures the component-class-name component. You can
inject properties into the component instance using property elements. For example, the property
element in the preceding example would inject the value, propertyValue, into the property property by
calling setProperty() on the component.
Examples
Example 47.2, “JMS Component Spring Configuration” shows an example of how to configure the
Apache Camel's JMS component by defining a bean element with ID equal to jms. These settings are
added to the Spring configuration file, camel-context.xml.
Example 47.2. JMS Component Spring Configuration
PropType getProperty() { ... }
void setProperty(PropType v) { ... }
}
<?xml version="1.0" encoding="UTF-8"?>
<beans xmlns="http://www.springframework.org/schema/beans"
xmlns:xsi="http://www.w3.org/2001/XMLSchema-instance"
xsi:schemaLocation="
http://www.springframework.org/schema/beans
http://www.springframework.org/schema/beans/spring-beans-2.0.xsd
http://camel.apache.org/schema/spring
http://camel.apache.org/schema/spring/camel-spring.xsd">
<camelContext id="camel"
xmlns="http://camel.apache.org/schema/spring">
<package>RouteBuilderPackage</package>
</camelContext>
<bean id="component-prefix" class="component-class-name">
<property name="property" value="propertyValue"/>
</bean>
</beans>
<?xml version="1.0" encoding="UTF-8"?>
<beans xmlns="http://www.springframework.org/schema/beans"
xmlns:xsi="http://www.w3.org/2001/XMLSchema-instance"
xsi:schemaLocation="
http://www.springframework.org/schema/beans
http://www.springframework.org/schema/beans/spring-beans-2.0.xsd
http://camel.apache.org/schema/spring
http://camel.apache.org/schema/spring/camel-spring.xsd">
Red Hat JBoss Fuse 6.3 Apache Camel Development Guide
542

1
2
3
4
The CamelContext automatically instantiates any RouteBuilder classes that it finds in the
specified Java package, org.apache.camel.example.spring.
The bean element with ID, jms, configures the JMS component. The bean ID corresponds to the
component's URI prefix. For example, if a route specifies an endpoint with the URI,
jms://MyQName, Apache Camel automatically loads the JMS component using the settings from
the jms bean element.
JMS is just a wrapper for a messaging service. You must specify the concrete implementation of
the messaging system by setting the connectionFactory property on the JmsComponent
class.
In this example, the concrete implementation of the JMS messaging service is Apache ActiveMQ.
The brokerURL property initializes a connection to an ActiveMQ broker instance, where the
message broker is embedded in the local Java virtual machine (JVM). If a broker is not already
present in the JVM, ActiveMQ will instantiate it with the options broker.persistent=false
(the broker does not persist messages) and broker.useJmx=false (the broker does not open a
JMX port).
[3] The timeout interval is typically specified in milliseconds.
1
2 3
4
<camelContext id="camel"
xmlns="http://camel.apache.org/schema/spring">
<package>org.apache.camel.example.spring</package>
</camelContext>
<bean id="jms" class="org.apache.camel.component.jms.JmsComponent">
<property name="connectionFactory">
<bean class="org.apache.activemq.ActiveMQConnectionFactory">
<property name="brokerURL"
value="vm://localhost?
broker.persistent=false&broker.useJmx=false"/>
</bean>
</property>
</bean>
</beans>
CHAPTER 47. IMPLEMENTING A COMPONENT
543

CHAPTER 48. COMPONENT INTERFACE
Abstract
This chapter describes how to implement the Component interface.
48.1. THE COMPONENT INTERFACE
Overview
To implement a Apache Camel component, you must implement the org.apache.camel.Component
interface. An instance of Component type provides the entry point into a custom component. That is,
all of the other objects in a component are ultimately accessible through the Component instance.
Figure 48.1, “Component Inheritance Hierarchy” shows the relevant Java interfaces and classes that
make up the Component inheritance hierarchy.
Figure 48.1. Component Inheritance Hierarchy
The Component interface
Example 48.1, “Component Interface” shows the definition of the org.apache.camel.Component
interface.
Example 48.1. Component Interface
Component methods
The Component interface defines the following methods:
package org.apache.camel;
public interface Component {
CamelContext getCamelContext();
void setCamelContext(CamelContext context);
Endpoint createEndpoint(String uri) throws Exception;
}
Red Hat JBoss Fuse 6.3 Apache Camel Development Guide
544

getCamelContext() and setCamelContext()—References the CamelContext to which
this Component belongs. The setCamelContext() method is automatically called when you
add the component to a CamelContext.
createEndpoint()—The factory method that gets called to create Endpoint instances for
this component. The uri parameter is the endpoint URI, which contains the details required to
create the endpoint.
48.2. IMPLEMENTING THE COMPONENT INTERFACE
The DefaultComponent class
You implement a new component by extending the org.apache.camel.impl.DefaultComponent
class, which provides some standard functionality and default implementations for some of the
methods. In particular, the DefaultComponent class provides support for URI parsing and for
creating a scheduled executor (which is used for the scheduled poll pattern).
URI parsing
The createEndpoint(String uri) method defined in the base Component interface takes a
complete, unparsed endpoint URI as its sole argument. The DefaultComponent class, on the other
hand, defines a three-argument version of the createEndpoint() method with the following
signature:
uri is the original, unparsed URI; remaining is the part of the URI that remains after stripping off the
component prefix at the start and cutting off the query options at the end; and parameters contains
the parsed query options. It is this version of the createEndpoint() method that you must override
when inheriting from DefaultComponent. This has the advantage that the endpoint URI is already
parsed for you.
The following sample endpoint URI for the file component shows how URI parsing works in practice:
For this URI, the following arguments are passed to the three-argument version of
createEndpoint():
Argument Sample Value
uri file:///tmp/messages/foo?delete=true&moveNamePostfix=.old
remaining /tmp/messages/foo
protected abstract Endpoint createEndpoint(
String uri,
String remaining,
Map parameters
)
throws Exception;
file:///tmp/messages/foo?delete=true&moveNamePostfix=.old
CHAPTER 48. COMPONENT INTERFACE
545

parameters Two entries are set in java.util.Map:
parameter delete is boolean true
parameter moveNamePostfix has the string value, .old.
Argument Sample Value
Parameter injection
By default, the parameters extracted from the URI query options are injected on the endpoint's bean
properties. The DefaultComponent class automatically injects the parameters for you.
For example, if you want to define a custom endpoint that supports two URI query options: delete and
moveNamePostfix. All you must do is define the corresponding bean methods (getters and setters) in
the endpoint class:
It is also possible to inject URI query options into consumer parameters. For details, see the section
called “Consumer parameter injection”.
Disabling endpoint parameter injection
If there are no parameters defined on your Endpoint class, you can optimize the process of endpoint
creation by disabling endpoint parameter injection. To disable parameter injection on endpoints,
override the useIntrospectionOnEndpoint() method and implement it to return false, as
follows:
public class FileEndpoint extends ScheduledPollEndpoint {
...
public boolean isDelete() {
return delete;
}
public void setDelete(boolean delete) {
this.delete = delete;
}
...
public String getMoveNamePostfix() {
return moveNamePostfix;
}
public void setMoveNamePostfix(String moveNamePostfix) {
this.moveNamePostfix = moveNamePostfix;
}
}
protected boolean useIntrospectionOnEndpoint() {
return false;
}
Red Hat JBoss Fuse 6.3 Apache Camel Development Guide
546

NOTE
The useIntrospectionOnEndpoint() method does not affect the parameter
injection that might be performed on a Consumer class. Parameter injection at that
level is controlled by the Endpoint.configureProperties() method (see
Section 49.2, “Implementing the Endpoint Interface” ).
Scheduled executor service
The scheduled executor is used in the scheduled poll pattern, where it is responsible for driving the
periodic polling of a consumer endpoint (a scheduled executor is effectively a thread pool
implementation).
To instantiate a scheduled executor service, use the ExecutorServiceStrategy object that is
returned by the CamelContext.getExecutorServiceStrategy() method. For details of the
Apache Camel threading model, see Section 2.8, “Threading Model”.
NOTE
Prior to Apache Camel 2.3, the DefaultComponent class provided a
getExecutorService() method for creating thread pool instances. Since 2.3,
however, the creation of thread pools is now managed centrally by the
ExecutorServiceStrategy object.
Validating the URI
If you want to validate the URI before creating an endpoint instance, you can override the
validateURI() method from the DefaultComponent class, which has the following signature:
protected void validateURI(String uri,
String path,
Map parameters)
throws ResolveEndpointFailedException;
If the supplied URI does not have the required format, the implementation of validateURI() should
throw the org.apache.camel.ResolveEndpointFailedException exception.
Creating an endpoint
Example 48.2, “Implementation of createEndpoint()” outlines how to implement the
DefaultComponent.createEndpoint() method, which is responsible for creating endpoint
instances on demand.
Example 48.2. Implementation of createEndpoint()
1
2
3
public class CustomComponent extends DefaultComponent {
...
protected Endpoint createEndpoint(String uri, String remaining, Map
parameters) throws Exception {
CustomEndpoint result = new CustomEndpoint(uri, this);
// ...
return result;
}
}
CHAPTER 48. COMPONENT INTERFACE
547

1
2
3
1
2
The CustomComponent is the name of your custom component class, which is defined by
extending the DefaultComponent class.
When extending DefaultComponent, you must implement the createEndpoint() method
with three arguments (see the section called “URI parsing” ).
Create an instance of your custom endpoint type, CustomEndpoint, by calling its constructor. At a
minimum, this constructor takes a copy of the original URI string, uri, and a reference to this
component instance, this.
Example
Example 48.3, “FileComponent Implementation” shows a sample implementation of a FileComponent
class.
Example 48.3. FileComponent Implementation
Always define a no-argument constructor for the component class in order to facilitate automatic
instantiation of the class.
A constructor that takes the parent CamelContext instance as an argument is convenient when
creating a component instance by programming.
1
2
3
package org.apache.camel.component.file;
import org.apache.camel.CamelContext;
import org.apache.camel.Endpoint;
import org.apache.camel.impl.DefaultComponent;
import java.io.File;
import java.util.Map;
public class FileComponent extends DefaultComponent {
public static final String HEADER_FILE_NAME =
"org.apache.camel.file.name";
public FileComponent() {
}
public FileComponent(CamelContext context) {
super(context);
}
protected Endpoint createEndpoint(String uri, String remaining, Map
parameters) throws Exception {
File file = new File(remaining);
FileEndpoint result = new FileEndpoint(file, uri, this);
return result;
}
}
Red Hat JBoss Fuse 6.3 Apache Camel Development Guide
548

3The implementation of the FileComponent.createEndpoint() method follows the pattern
described in Example 48.2, “Implementation of createEndpoint()”. The implementation
creates a FileEndpoint object.
SynchronizationRouteAware Interface
SynchronizationRouteAware interface allows you to have callbacks before and after the exchange
has been routed.
onBeforeRoute: Invoked before the exchange has been routed by the given route. However,
this callback may not get invoked, if you add the SynchronizationRouteAware
implementation to the UnitOfWork, after starting the route.
onAfterRoute: Invoked after the exchange has been routed by the given route. However, if
the exchange is being routed through multiple routes, it would generate call backs for each
route.
This invocation occurs before these callbacks:
1. The consumer of the route writes any response back to the caller (if in InOut mode)
2. The UnitOfWork is done by calling either
Synchronization.onComplete(org.apache.camel.Exchange) or
Synchronization.onFailure(org.apache.camel.Exchange)
CHAPTER 48. COMPONENT INTERFACE
549

CHAPTER 49. ENDPOINT INTERFACE
Abstract
This chapter describes how to implement the Endpoint interface, which is an essential step in the
implementation of a Apache Camel component.
49.1. THE ENDPOINT INTERFACE
Overview
An instance of org.apache.camel.Endpoint type encapsulates an endpoint URI, and it also serves
as a factory for Consumer, Producer, and Exchange objects. There are three different approaches to
implementing an endpoint:
Event-driven
scheduled poll
polling
These endpoint implementation patterns complement the corresponding patterns for implementing a
consumer—see Section 50.2, “Implementing the Consumer Interface” .
Figure 49.1, “Endpoint Inheritance Hierarchy” shows the relevant Java interfaces and classes that
make up the Endpoint inheritance hierarchy.
Red Hat JBoss Fuse 6.3 Apache Camel Development Guide
550

Figure 49.1. Endpoint Inheritance Hierarchy
The Endpoint interface
Example 49.1, “Endpoint Interface” shows the definition of the org.apache.camel.Endpoint
interface.
Example 49.1. Endpoint Interface
package org.apache.camel;
public interface Endpoint {
boolean isSingleton();
String getEndpointUri();
String getEndpointKey();
CamelContext getCamelContext();
void setCamelContext(CamelContext context);
void configureProperties(Map options);
boolean isLenientProperties();
CHAPTER 49. ENDPOINT INTERFACE
551

Endpoint methods
The Endpoint interface defines the following methods:
isSingleton()—Returns true, if you want to ensure that each URI maps to a single endpoint
within a CamelContext. When this property is true, multiple references to the identical URI
within your routes always refer to a single endpoint instance. When this property is false, on
the other hand, multiple references to the same URI within your routes refer to distinct
endpoint instances. Each time you refer to the URI in a route, a new endpoint instance is
created.
getEndpointUri()—Returns the endpoint URI of this endpoint.
getEndpointKey()—Used by org.apache.camel.spi.LifecycleStrategy when
registering the endpoint.
getCamelContext()—return a reference to the CamelContext instance to which this
endpoint belongs.
setCamelContext()—Sets the CamelContext instance to which this endpoint belongs.
configureProperties()—Stores a copy of the parameter map that is used to inject
parameters when creating a new Consumer instance.
isLenientProperties()—Returns true to indicate that the URI is allowed to contain
unknown parameters (that is, parameters that cannot be injected on the Endpoint or the
Consumer class). Normally, this method should be implemented to return false.
createExchange()—An overloaded method with the following variants:
Exchange createExchange()—Creates a new exchange instance with a default
exchange pattern setting.
Exchange createExchange(ExchangePattern pattern)—Creates a new exchange
instance with the specified exchange pattern.
Exchange createExchange(Exchange exchange)—Converts the given exchange
argument to the type of exchange needed for this endpoint. If the given exchange is not
already of the correct type, this method copies it into a new instance of the correct type. A
default implementation of this method is provided in the DefaultEndpoint class.
createProducer()—Factory method used to create new Producer instances.
Exchange createExchange();
Exchange createExchange(ExchangePattern pattern);
Exchange createExchange(Exchange exchange);
Producer createProducer() throws Exception;
Consumer createConsumer(Processor processor) throws Exception;
PollingConsumer createPollingConsumer() throws Exception;
}
Red Hat JBoss Fuse 6.3 Apache Camel Development Guide
552

createConsumer()—Factory method to create new event-driven consumer instances. The
processor argument is a reference to the first processor in the route.
createPollingConsumer()—Factory method to create new polling consumer instances.
Endpoint singletons
In order to avoid unnecessary overhead, it is a good idea to create a single endpoint instance for all
endpoints that have the same URI (within a CamelContext). You can enforce this condition by
implementing isSingleton() to return true.
NOTE
In this context, same URI means that two URIs are the same when compared using string
equality. In principle, it is possible to have two URIs that are equivalent, though
represented by different strings. In that case, the URIs would not be treated as the
same.
49.2. IMPLEMENTING THE ENDPOINT INTERFACE
Alternative ways of implementing an endpoint
The following alternative endpoint implementation patterns are supported:
Event-driven endpoint implementation
Scheduled poll endpoint implementation
Polling endpoint implementation
Event-driven endpoint implementation
If your custom endpoint conforms to the event-driven pattern (see Section 47.1.3, “Consumer Patterns
and Threading”), it is implemented by extending the abstract class,
org.apache.camel.impl.DefaultEndpoint, as shown in Example 49.2, “Implementing
DefaultEndpoint”.
Example 49.2. Implementing DefaultEndpoint
1
2
import java.util.Map;
import java.util.concurrent.BlockingQueue;
import org.apache.camel.Component;
import org.apache.camel.Consumer;
import org.apache.camel.Exchange;
import org.apache.camel.Processor;
import org.apache.camel.Producer;
import org.apache.camel.impl.DefaultEndpoint;
import org.apache.camel.impl.DefaultExchange;
public class CustomEndpoint extends DefaultEndpoint {
public CustomEndpoint(String endpointUri, Component component) {
super(endpointUri, component);
CHAPTER 49. ENDPOINT INTERFACE
553

1
2
3
4
5
Implement an event-driven custom endpoint, CustomEndpoint, by extending the
DefaultEndpoint class.
You must have at least one constructor that takes the endpoint URI, endpointUri, and the
parent component reference, component, as arguments.
Implement the createProducer() factory method to create producer endpoints.
Implement the createConsumer() factory method to create event-driven consumer instances.
IMPORTANT
Do not override the createPollingConsumer() method.
In general, it is not necessary to override the createExchange() methods. The implementations
inherited from DefaultEndpoint create a DefaultExchange object by default, which can be
used in any Apache Camel component. If you need to initialize some exchange properties in the
DefaultExchange object, however, it is appropriate to override the createExchange()
methods here in order to add the exchange property settings.
3
4
5
// Do any other initialization...
}
public Producer createProducer() throws Exception {
return new CustomProducer(this);
}
public Consumer createConsumer(Processor processor) throws Exception
{
return new CustomConsumer(this, processor);
}
public boolean isSingleton() {
return true;
}
// Implement the following methods, only if you need to set exchange
properties.
//
public Exchange createExchange() {
return this.createExchange(getExchangePattern());
}
public Exchange createExchange(ExchangePattern pattern) {
Exchange result = new DefaultExchange(getCamelContext(),
pattern);
// Set exchange properties
...
return result;
}
}
Red Hat JBoss Fuse 6.3 Apache Camel Development Guide
554

The DefaultEndpoint class provides default implementations of the following methods, which you
might find useful when writing your custom endpoint code:
getEndpointUri()—Returns the endpoint URI.
getCamelContext()—Returns a reference to the CamelContext.
getComponent()—Returns a reference to the parent component.
createPollingConsumer()—Creates a polling consumer. The created polling consumer's
functionality is based on the event-driven consumer. If you override the event-driven
consumer method, createConsumer(), you get a polling consumer implementation for free.
createExchange(Exchange e)—Converts the given exchange object, e, to the type
required for this endpoint. This method creates a new endpoint using the overridden
createExchange() endpoints. This ensures that the method also works for custom exchange
types.
Scheduled poll endpoint implementation
If your custom endpoint conforms to the scheduled poll pattern (see Section 47.1.3, “Consumer
Patterns and Threading”) it is implemented by inheriting from the abstract class,
org.apache.camel.impl.ScheduledPollEndpoint, as shown in Example 49.3,
“ScheduledPollEndpoint Implementation”.
Example 49.3. ScheduledPollEndpoint Implementation
1
2
3
4
5
import org.apache.camel.Consumer;
import org.apache.camel.Processor;
import org.apache.camel.Producer;
import org.apache.camel.ExchangePattern;
import org.apache.camel.Message;
import org.apache.camel.impl.ScheduledPollEndpoint;
public class CustomEndpoint extends ScheduledPollEndpoint {
protected CustomEndpoint(String endpointUri, CustomComponent
component) {
super(endpointUri, component);
// Do any other initialization...
}
public Producer createProducer() throws Exception {
Producer result = new CustomProducer(this);
return result;
}
public Consumer createConsumer(Processor processor) throws Exception
{
Consumer result = new CustomConsumer(this, processor);
configureConsumer(result);
return result;
}
public boolean isSingleton() {
CHAPTER 49. ENDPOINT INTERFACE
555

1
2
3
4
5
6
Implement a scheduled poll custom endpoint, CustomEndpoint, by extending the
ScheduledPollEndpoint class.
You must to have at least one constructor that takes the endpoint URI, endpointUri, and the
parent component reference, component, as arguments.
Implement the createProducer() factory method to create a producer endpoint.
Implement the createConsumer() factory method to create a scheduled poll consumer
instance.
IMPORTANT
Do not override the createPollingConsumer() method.
The configureConsumer() method, defined in the ScheduledPollEndpoint base class, is
responsible for injecting consumer query options into the consumer. See the section called
“Consumer parameter injection”.
In general, it is not necessary to override the createExchange() methods. The implementations
inherited from DefaultEndpoint create a DefaultExchange object by default, which can be
used in any Apache Camel component. If you need to initialize some exchange properties in the
DefaultExchange object, however, it is appropriate to override the createExchange()
methods here in order to add the exchange property settings.
Polling endpoint implementation
If your custom endpoint conforms to the polling consumer pattern (see Section 47.1.3, “Consumer
Patterns and Threading”), it is implemented by inheriting from the abstract class,
org.apache.camel.impl.DefaultPollingEndpoint, as shown in Example 49.4,
“DefaultPollingEndpoint Implementation”.
Example 49.4. DefaultPollingEndpoint Implementation
6
return true;
}
// Implement the following methods, only if you need to set exchange
properties.
//
public Exchange createExchange() {
return this.createExchange(getExchangePattern());
}
public Exchange createExchange(ExchangePattern pattern) {
Exchange result = new DefaultExchange(getCamelContext(),
pattern);
// Set exchange properties
...
return result;
}
}
Red Hat JBoss Fuse 6.3 Apache Camel Development Guide
556

Because this CustomEndpoint class is a polling endpoint, you must implement the
createPollingConsumer() method instead of the createConsumer() method. The consumer
instance returned from createPollingConsumer() must inherit from the PollingConsumer
interface. For details of how to implement a polling consumer, see the section called “Polling consumer
implementation”.
Apart from the implementation of the createPollingConsumer() method, the steps for
implementing a DefaultPollingEndpoint are similar to the steps for implementing a
ScheduledPollEndpoint. See Example 49.3, “ScheduledPollEndpoint Implementation” for details.
Implementing the BrowsableEndpoint interface
If you want to expose the list of exchange instances that are pending in the current endpoint, you can
implement the org.apache.camel.spi.BrowsableEndpoint interface, as shown in Example 49.5,
“BrowsableEndpoint Interface”. It makes sense to implement this interface if the endpoint performs
some sort of buffering of incoming events. For example, the Apache Camel SEDA endpoint implements
the BrowsableEndpoint interface—see Example 49.6, “SedaEndpoint Implementation”.
Example 49.5. BrowsableEndpoint Interface
import org.apache.camel.Consumer;
import org.apache.camel.Processor;
import org.apache.camel.Producer;
import org.apache.camel.ExchangePattern;
import org.apache.camel.Message;
import org.apache.camel.impl.DefaultPollingEndpoint;
public class CustomEndpoint extends DefaultPollingEndpoint {
...
public PollingConsumer createPollingConsumer() throws Exception {
PollingConsumer result = new CustomConsumer(this);
configureConsumer(result);
return result;
}
// Do NOT implement createConsumer(). It is already implemented in
DefaultPollingEndpoint.
...
}
package org.apache.camel.spi;
import java.util.List;
import org.apache.camel.Endpoint;
import org.apache.camel.Exchange;
public interface BrowsableEndpoint extends Endpoint {
List<Exchange> getExchanges();
}
CHAPTER 49. ENDPOINT INTERFACE
557

Example
Example 49.6, “SedaEndpoint Implementation” shows a sample implementation of SedaEndpoint.
The SEDA endpoint is an example of an event-driven endpoint. Incoming events are stored in a FIFO
queue (an instance of java.util.concurrent.BlockingQueue) and a SEDA consumer starts up a
thread to read and process the events. The events themselves are represented by
org.apache.camel.Exchange objects.
Example 49.6. SedaEndpoint Implementation
1
2
3
4
5
6
7
package org.apache.camel.component.seda;
import java.util.ArrayList;
import java.util.List;
import java.util.Map;
import java.util.concurrent.BlockingQueue;
import org.apache.camel.Component;
import org.apache.camel.Consumer;
import org.apache.camel.Exchange;
import org.apache.camel.Processor;
import org.apache.camel.Producer;
import org.apache.camel.impl.DefaultEndpoint;
import org.apache.camel.spi.BrowsableEndpoint;
public class SedaEndpoint extends DefaultEndpoint implements
BrowsableEndpoint {
private BlockingQueue<Exchange> queue;
public SedaEndpoint(String endpointUri, Component component,
BlockingQueue<Exchange> queue) {
super(endpointUri, component);
this.queue = queue;
}
public SedaEndpoint(String uri, SedaComponent component, Map
parameters) {
this(uri, component, component.createQueue(uri, parameters));
}
public Producer createProducer() throws Exception {
return new CollectionProducer(this, getQueue());
}
public Consumer createConsumer(Processor processor) throws Exception
{
return new SedaConsumer(this, processor);
}
public BlockingQueue<Exchange> getQueue() {
return queue;
}
public boolean isSingleton() {
return true;
}
Red Hat JBoss Fuse 6.3 Apache Camel Development Guide
558

1
2
3
4
5
6
7
8
The SedaEndpoint class follows the pattern for implementing an event-driven endpoint by
extending the DefaultEndpoint class. The SedaEndpoint class also implements the
BrowsableEndpoint interface, which provides access to the list of exchange objects in the
queue.
Following the usual pattern for an event-driven consumer, SedaEndpoint defines a constructor
that takes an endpoint argument, endpointUri, and a component reference argument,
component.
Another constructor is provided, which delegates queue creation to the parent component
instance.
The createProducer() factory method creates an instance of CollectionProducer, which
is a producer implementation that adds events to the queue.
The createConsumer() factory method creates an instance of SedaConsumer, which is
responsible for pulling events off the queue and processing them.
The getQueue() method returns a reference to the queue.
The isSingleton() method returns true, indicating that a single endpoint instance should be
created for each unique URI string.
The getExchanges() method implements the corresponding abstract method from
BrowsableEndpoint.
8 public List<Exchange> getExchanges() {
return new ArrayList<Exchange>(getQueue());
}
}
CHAPTER 49. ENDPOINT INTERFACE
559

CHAPTER 50. CONSUMER INTERFACE
Abstract
This chapter describes how to implement the Consumer interface, which is an essential step in the
implementation of a Apache Camel component.
50.1. THE CONSUMER INTERFACE
Overview
An instance of org.apache.camel.Consumer type represents a source endpoint in a route. There
are several different ways of implementing a consumer (see Section 47.1.3, “Consumer Patterns and
Threading”), and this degree of flexibility is reflected in the inheritance hierarchy ( see Figure 50.1,
“Consumer Inheritance Hierarchy”), which includes several different base classes for implementing a
consumer.
Figure 50.1. Consumer Inheritance Hierarchy
Consumer parameter injection
For consumers that follow the scheduled poll pattern (see the section called “Scheduled poll pattern” ),
Apache Camel provides support for injecting parameters into consumer instances. For example,
consider the following endpoint URI for a component identified by the custom prefix:
custom:destination?consumer.myConsumerParam
Red Hat JBoss Fuse 6.3 Apache Camel Development Guide
560

Apache Camel provides support for automatically injecting query options of the form consumer.*. For
the consumer.myConsumerParam parameter, you need to define corresponding setter and getter
methods on the Consumer implementation class as follows:
Where the getter and setter methods follow the usual Java bean conventions (including capitalizing
the first letter of the property name).
In addition to defining the bean methods in your Consumer implementation, you must also remember
to call the configureConsumer() method in the implementation of
Endpoint.createConsumer(). See the section called “Scheduled poll endpoint implementation” ).
Example 50.1, “FileEndpoint createConsumer() Implementation” shows an example of a
createConsumer() method implementation, taken from the FileEndpoint class in the file
component:
Example 50.1. FileEndpoint createConsumer() Implementation
At run time, consumer parameter injection works as follows:
1. When the endpoint is created, the default implementation of
DefaultComponent.createEndpoint(String uri) parses the URI to extract the
consumer parameters, and stores them in the endpoint instance by calling
ScheduledPollEndpoint.configureProperties().
2. When createConsumer() is called, the method implementation calls
configureConsumer() to inject the consumer parameters (see Example 50.1, “FileEndpoint
createConsumer() Implementation”).
3. The configureConsumer() method uses Java reflection to call the setter methods whose
names match the relevant options after the consumer. prefix has been stripped off.
Scheduled poll parameters
public class CustomConsumer extends ScheduledPollConsumer {
...
String getMyConsumerParam() { ... }
void setMyConsumerParam(String s) { ... }
...
}
...
public class FileEndpoint extends ScheduledPollEndpoint {
...
public Consumer createConsumer(Processor processor) throws
Exception {
Consumer result = new FileConsumer(this, processor);
configureConsumer(result);
return result;
}
...
}
CHAPTER 50. CONSUMER INTERFACE
561

A consumer that follows the scheduled poll pattern automatically supports the consumer parameters
shown in Table 50.1, “Scheduled Poll Parameters” (which can appear as query options in the endpoint
URI).
Table 50.1. Scheduled Poll Parameters
Name Default Description
initialDelay 1000 Delay, in milliseconds, before the first poll.
delay 500 Depends on the value of the useFixedDelay flag (time unit is
milliseconds).
useFixedDelay false If false, the delay parameter is interpreted as the polling
period. Polls will occur at initialDelay,
initialDelay+delay, initialDelay+2*delay, and so
on.
If true, the delay parameter is interpreted as the time elapsed
between the previous execution and the next execution. Polls will
occur at initialDelay, initialDelay+
[ProcessingTime]+delay, and so on. Where ProcessingTime
is the time taken to process an exchange object in the current
thread.
Converting between event-driven and polling consumers
Apache Camel provides two special consumer implementations which can be used to convert back and
forth between an event-driven consumer and a polling consumer. The following conversion classes are
provided:
org.apache.camel.impl.EventDrivenPollingConsumer—Converts an event-driven
consumer into a polling consumer instance.
org.apache.camel.impl.DefaultScheduledPollConsumer—Converts a polling
consumer into an event-driven consumer instance.
In practice, these classes are used to simplify the task of implementing an Endpoint type. The
Endpoint interface defines the following two methods for creating a consumer instance:
createConsumer() returns an event-driven consumer and createPollingConsumer() returns a
polling consumer. You would only implement one these methods. For example, if you are following the
event-driven pattern for your consumer, you would implement the createConsumer() method
provide a method implementation for createPollingConsumer() that simply raises an exception.
With the help of the conversion classes, however, Apache Camel is able to provide a more useful
default implementation.
package org.apache.camel;
public interface Endpoint {
...
Consumer createConsumer(Processor processor) throws Exception;
PollingConsumer createPollingConsumer() throws Exception;
}
Red Hat JBoss Fuse 6.3 Apache Camel Development Guide
562

For example, if you want to implement your consumer according to the event-driven pattern, you
implement the endpoint by extending DefaultEndpoint and implementing the createConsumer()
method. The implementation of createPollingConsumer() is inherited from DefaultEndpoint,
where it is defined as follows:
The EventDrivenPollingConsumer constructor takes a reference to the event-driven consumer,
this, effectively wrapping it and converting it into a polling consumer. To implement the conversion,
the EventDrivenPollingConsumer instance buffers incoming events and makes them available on
demand through the receive(), the receive(long timeout), and the receiveNoWait()
methods.
Analogously, if you are implementing your consumer according to the polling pattern, you implement
the endpoint by extending DefaultPollingEndpoint and implementing the
createPollingConsumer() method. In this case, the implementation of the createConsumer()
method is inherited from DefaultPollingEndpoint, and the default implementation returns a
DefaultScheduledPollConsumer instance (which converts the polling consumer into an event-
driven consumer).
ShutdownPrepared interface
Consumer classes can optionally implement the org.apache.camel.spi.ShutdownPrepared
interface, which enables your custom consumer endpoint to receive shutdown notifications.
Example 50.2, “ShutdownPrepared Interface” shows the definition of the ShutdownPrepared
interface.
Example 50.2. ShutdownPrepared Interface
The ShutdownPrepared interface defines the following methods:
prepareShutdown
Receives notifications to shut down the consumer endpoint in one or two phases, as follows:
1. Graceful shutdown—where the forced argument has the value false. Attempt to clean up
resources gracefully. For example, by stopping threads gracefully.
2. Forced shutdown—where the forced argument has the value true. This means that the
shutdown has timed out, so you must clean up resources more aggressively. This is the last
chance to clean up resources before the process exits.
public PollingConsumer<E> createPollingConsumer() throws Exception {
return new EventDrivenPollingConsumer<E>(this);
}
package org.apache.camel.spi;
public interface ShutdownPrepared {
void prepareShutdown(boolean forced);
}
CHAPTER 50. CONSUMER INTERFACE
563

ShutdownAware interface
Consumer classes can optionally implement the org.apache.camel.spi.ShutdownAware
interface, which interacts with the graceful shutdown mechanism, enabling a consumer to ask for extra
time to shut down. This is typically needed for components such as SEDA, which can have pending
exchanges stored in an internal queue. Normally, you would want to process all of the exchanges in the
queue before shutting down the SEDA consumer.
Example 50.3, “ShutdownAware Interface” shows the definition of the ShutdownAware interface.
Example 50.3. ShutdownAware Interface
The ShutdownAware interface defines the following methods:
deferShutdown
Return true from this method, if you want to delay shutdown of the consumer. The
shutdownRunningTask argument is an enum which can take either of the following values:
ShutdownRunningTask.CompleteCurrentTaskOnly—finish processing the exchanges
that are currently being processed by the consumer's thread pool, but do not attempt to
process any more exchanges than that.
ShutdownRunningTask.CompleteAllTasks—process all of the pending exchanges. For
example, in the case of the SEDA component, the consumer would process all of the
exchanges from its incoming queue.
getPendingExchangesSize
Indicates how many exchanges remain to be processed by the consumer. A zero value indicates
that processing is finished and the consumer can be shut down.
For an example of how to define the ShutdownAware methods, see Example 50.7, “Custom Threading
Implementation”.
50.2. IMPLEMENTING THE CONSUMER INTERFACE
Alternative ways of implementing a consumer
You can implement a consumer in one of the following ways:
// Java
package org.apache.camel.spi;
import org.apache.camel.ShutdownRunningTask;
public interface ShutdownAware extends ShutdownPrepared {
boolean deferShutdown(ShutdownRunningTask shutdownRunningTask);
int getPendingExchangesSize();
}
Red Hat JBoss Fuse 6.3 Apache Camel Development Guide
564

Event-driven consumer implementation
Scheduled poll consumer implementation
Polling consumer implementation
Custom threading implementation
Event-driven consumer implementation
In an event-driven consumer, processing is driven explicitly by external events. The events are
received through an event-listener interface, where the listener interface is specific to the particular
event source.
Example 50.4, “JMXConsumer Implementation” shows the implementation of the JMXConsumer class,
which is taken from the Apache Camel JMX component implementation. The JMXConsumer class is an
example of an event-driven consumer, which is implemented by inheriting from the
org.apache.camel.impl.DefaultConsumer class. In the case of the JMXConsumer example,
events are represented by calls on the NotificationListener.handleNotification() method,
which is a standard way of receiving JMX events. In order to receive these JMX events, it is necessary
to implement the NotificationListener interface and override the handleNotification()
method, as shown in Example 50.4, “JMXConsumer Implementation”.
Example 50.4. JMXConsumer Implementation
1
2
3
4
5
package org.apache.camel.component.jmx;
import javax.management.Notification;
import javax.management.NotificationListener;
import org.apache.camel.Processor;
import org.apache.camel.impl.DefaultConsumer;
public class JMXConsumer extends DefaultConsumer implements
NotificationListener {
JMXEndpoint jmxEndpoint;
public JMXConsumer(JMXEndpoint endpoint, Processor processor) {
super(endpoint, processor);
this.jmxEndpoint = endpoint;
}
public void handleNotification(Notification notification, Object
handback) {
try {
getProcessor().process(jmxEndpoint.createExchange(notification));
} catch (Throwable e) {
handleException(e);
}
}
}
CHAPTER 50. CONSUMER INTERFACE
565

1
2
3
4
5
The JMXConsumer pattern follows the usual pattern for event-driven consumers by extending
the DefaultConsumer class. Additionally, because this consumer is designed to receive events
from JMX (which are represented by JMX notifications), it is necessary to implement the
NotificationListener interface.
You must implement at least one constructor that takes a reference to the parent endpoint,
endpoint, and a reference to the next processor in the chain, processor, as arguments.
The handleNotification() method (which is defined in NotificationListener) is
automatically invoked by JMX whenever a JMX notification arrives. The body of this method
should contain the code that performs the consumer's event processing. Because the
handleNotification() call originates from the JMX layer, the consumer's threading model is
implicitly controlled by the JMX layer, not by the JMXConsumer class.
NOTE
The handleNotification() method is specific to the JMX example. When
implementing your own event-driven consumer, you must identify an analogous
event listener method to implement in your custom consumer.
This line of code combines two steps. First, the JMX notification object is converted into an
exchange object, which is the generic representation of an event in Apache Camel. Then the
newly created exchange object is passed to the next processor in the route (invoked
synchronously).
The handleException() method is implemented by the DefaultConsumer base class. By
default, it handles exceptions using the
org.apache.camel.impl.LoggingExceptionHandler class.
Scheduled poll consumer implementation
In a scheduled poll consumer, polling events are automatically generated by a timer class,
java.util.concurrent.ScheduledExecutorService. To receive the generated polling events,
you must implement the ScheduledPollConsumer.poll() method (see Section 47.1.3, “Consumer
Patterns and Threading”).
Example 50.5, “ScheduledPollConsumer Implementation” shows how to implement a consumer that
follows the scheduled poll pattern, which is implemented by extending the ScheduledPollConsumer
class.
Example 50.5. ScheduledPollConsumer Implementation
import java.util.concurrent.ScheduledExecutorService;
import org.apache.camel.Consumer;
import org.apache.camel.Endpoint;
import org.apache.camel.Exchange;
import org.apache.camel.Message;
import org.apache.camel.PollingConsumer;
import org.apache.camel.Processor;
import org.apache.camel.impl.ScheduledPollConsumer;
Red Hat JBoss Fuse 6.3 Apache Camel Development Guide
566

1
2
3
4
5
6
Implement a scheduled poll consumer class, CustomConsumer, by extending the
org.apache.camel.impl.ScheduledPollConsumer class.
You must implement at least one constructor that takes a reference to the parent endpoint,
endpoint, and a reference to the next processor in the chain, processor, as arguments.
Override the poll() method to receive the scheduled polling events. This is where you should
put the code that retrieves and processes incoming events (represented by exchange objects).
In this example, the event is processed synchronously. If you want to process events
asynchronously, you should use a reference to an asynchronous processor instead, by calling
getAsyncProcessor(). For details of how to process events asynchronously, see
Section 47.1.4, “Asynchronous Processing”.
(Optional) If you want some lines of code to execute as the consumer is starting up, override the
doStart() method as shown.
(Optional) If you want some lines of code to execute as the consumer is stopping, override the
doStop() method as shown.
1
2
3
4
5
6
public class CustomConsumer extends ScheduledPollConsumer {
private final CustomEndpoint endpoint;
public CustomConsumer(CustomEndpoint endpoint, Processor processor)
{
super(endpoint, processor);
this.endpoint = endpoint;
}
protected void poll() throws Exception {
Exchange exchange = /* Receive exchange object ... */;
// Example of a synchronous processor.
getProcessor().process(exchange);
}
@Override
protected void doStart() throws Exception {
// Pre-Start:
// Place code here to execute just before start of processing.
super.doStart();
// Post-Start:
// Place code here to execute just after start of processing.
}
@Override
protected void doStop() throws Exception {
// Pre-Stop:
// Place code here to execute just before processing stops.
super.doStop();
// Post-Stop:
// Place code here to execute just after processing stops.
}
}
CHAPTER 50. CONSUMER INTERFACE
567

1
2
3
4
Polling consumer implementation
Example 50.6, “PollingConsumerSupport Implementation” outlines how to implement a consumer that
follows the polling pattern, which is implemented by extending the PollingConsumerSupport class.
Example 50.6. PollingConsumerSupport Implementation
Implement your polling consumer class, CustomConsumer, by extending the
org.apache.camel.impl.PollingConsumerSupport class.
You must implement at least one constructor that takes a reference to the parent endpoint,
endpoint, as an argument. A polling consumer does not need a reference to a processor
instance.
The receiveNoWait() method should implement a non-blocking algorithm for retrieving an
event (exchange object). If no event is available, it should return null.
The receive() method should implement a blocking algorithm for retrieving an event. This
method can block indefinitely, if events remain unavailable.
1
2
3
4
5
6
import org.apache.camel.Exchange;
import org.apache.camel.RuntimeCamelException;
import org.apache.camel.impl.PollingConsumerSupport;
public class CustomConsumer extends PollingConsumerSupport {
private final CustomEndpoint endpoint;
public CustomConsumer(CustomEndpoint endpoint) {
super(endpoint);
this.endpoint = endpoint;
}
public Exchange receiveNoWait() {
Exchange exchange = /* Obtain an exchange object. */;
// Further processing ...
return exchange;
}
public Exchange receive() {
// Blocking poll ...
}
public Exchange receive(long timeout) {
// Poll with timeout ...
}
protected void doStart() throws Exception {
// Code to execute whilst starting up.
}
protected void doStop() throws Exception {
// Code to execute whilst shutting down.
}
}
Red Hat JBoss Fuse 6.3 Apache Camel Development Guide
568

5
6
The receive(long timeout) method implements an algorithm that can block for as long as
the specified timeout (typically specified in units of milliseconds).
If you want to insert code that executes while a consumer is starting up or shutting down,
implement the doStart() method and the doStop() method, respectively.
Custom threading implementation
If the standard consumer patterns are not suitable for your consumer implementation, you can
implement the Consumer interface directly and write the threading code yourself. When writing the
threading code, however, it is important that you comply with the standard Apache Camel threading
model, as described in Section 2.8, “Threading Model”.
For example, the SEDA component from camel-core implements its own consumer threading, which
is consistent with the Apache Camel threading model. Example 50.7, “Custom Threading
Implementation” shows an outline of how the SedaConsumer class implements its threading.
Example 50.7. Custom Threading Implementation
1
package org.apache.camel.component.seda;
import java.util.ArrayList;
import java.util.List;
import java.util.concurrent.BlockingQueue;
import java.util.concurrent.ExecutorService;
import java.util.concurrent.TimeUnit;
import org.apache.camel.Consumer;
import org.apache.camel.Endpoint;
import org.apache.camel.Exchange;
import org.apache.camel.Processor;
import org.apache.camel.ShutdownRunningTask;
import org.apache.camel.impl.LoggingExceptionHandler;
import org.apache.camel.impl.ServiceSupport;
import org.apache.camel.util.ServiceHelper;
...
import org.apache.commons.logging.Log;
import org.apache.commons.logging.LogFactory;
/**
* A Consumer for the SEDA component.
*
* @version $Revision: 922485 $
*/
public class SedaConsumer extends ServiceSupport implements Consumer,
Runnable, ShutdownAware {
private static final transient Log LOG =
LogFactory.getLog(SedaConsumer.class);
private SedaEndpoint endpoint;
private Processor processor;
private ExecutorService executor;
...
public SedaConsumer(SedaEndpoint endpoint, Processor processor) {
CHAPTER 50. CONSUMER INTERFACE
569

2
3
4
5
6
7
this.endpoint = endpoint;
this.processor = processor;
}
...
public void run() {
BlockingQueue<Exchange> queue = endpoint.getQueue();
// Poll the queue and process exchanges
...
}
...
protected void doStart() throws Exception {
int poolSize = endpoint.getConcurrentConsumers();
executor =
endpoint.getCamelContext().getExecutorServiceStrategy()
.newFixedThreadPool(this, endpoint.getEndpointUri(),
poolSize);
for (int i = 0; i < poolSize; i++) {
executor.execute(this);
}
endpoint.onStarted(this);
}
protected void doStop() throws Exception {
endpoint.onStopped(this);
// must shutdown executor on stop to avoid overhead of having
them running
endpoint.getCamelContext().getExecutorServiceStrategy().shutdownNow(exec
utor);
executor = null;
if (multicast != null) {
ServiceHelper.stopServices(multicast);
}
}
...
//----------
// Implementation of ShutdownAware interface
public boolean deferShutdown(ShutdownRunningTask
shutdownRunningTask) {
// deny stopping on shutdown as we want seda consumers to run
in case some other queues
// depend on this consumer to run, so it can complete its
exchanges
return true;
}
public int getPendingExchangesSize() {
// number of pending messages on the queue
return endpoint.getQueue().size();
}
}
Red Hat JBoss Fuse 6.3 Apache Camel Development Guide
570

1
2
3
4
5
6
7
The SedaConsumer class is implemented by extending the
org.apache.camel.impl.ServiceSupport class and implementing the Consumer,
Runnable, and ShutdownAware interfaces.
Implement the Runnable.run() method to define what the consumer does while it is running in
a thread. In this case, the consumer runs in a loop, polling the queue for new exchanges and then
processing the exchanges in the latter part of the queue.
The doStart() method is inherited from ServiceSupport. You override this method in order
to define what the consumer does when it starts up.
Instead of creating threads directly, you should create a thread pool using the
ExecutorServiceStrategy object that is registered with the CamelContext. This is
important, because it enables Apache Camel to implement centralized management of threads
and support such features as graceful shutdown.
For details, see Section 2.8, “Threading Model”.
Kick off the threads by calling the ExecutorService.execute() method poolSize times.
The doStop() method is inherited from ServiceSupport. You override this method in order to
define what the consumer does when it shuts down.
Shut down the thread pool, which is represented by the executor instance.
CHAPTER 50. CONSUMER INTERFACE
571

CHAPTER 51. PRODUCER INTERFACE
Abstract
This chapter describes how to implement the Producer interface, which is an essential step in the
implementation of a Apache Camel component.
51.1. THE PRODUCER INTERFACE
Overview
An instance of org.apache.camel.Producer type represents a target endpoint in a route. The role
of the producer is to send requests (In messages) to a specific physical endpoint and to receive the
corresponding response (Out or Fault message). A Producer object is essentially a special kind of
Processor that appears at the end of a processor chain (equivalent to a route). Figure 51.1, “Producer
Inheritance Hierarchy” shows the inheritance hierarchy for producers.
Figure 51.1. Producer Inheritance Hierarchy
The Producer interface
Example 51.1, “Producer Interface” shows the definition of the org.apache.camel.Producer
interface.
Example 51.1. Producer Interface
package org.apache.camel;
public interface Producer extends Processor, Service, IsSingleton {
Endpoint<E> getEndpoint();
Exchange createExchange();
Exchange createExchange(ExchangePattern pattern);
Exchange createExchange(E exchange);
}
Red Hat JBoss Fuse 6.3 Apache Camel Development Guide
572

Producer methods
The Producer interface defines the following methods:
process() (inherited from Processor)—The most important method. A producer is essentially a
special type of processor that sends a request to an endpoint, instead of forwarding the
exchange object to another processor. By overriding the process() method, you define how
the producer sends and receives messages to and from the relevant endpoint.
getEndpoint()—Returns a reference to the parent endpoint instance.
createExchange()—These overloaded methods are analogous to the corresponding
methods defined in the Endpoint interface. Normally, these methods delegate to the
corresponding methods defined on the parent Endpoint instance (this is what the
DefaultEndpoint class does by default). Occasionally, you might need to override these
methods.
Asynchronous processing
Processing an exchange object in a producer—which usually involves sending a message to a remote
destination and waiting for a reply—can potentially block for a significant length of time. If you want to
avoid blocking the current thread, you can opt to implement the producer as an asynchronous
processor. The asynchronous processing pattern decouples the preceding processor from the producer,
so that the process() method returns without delay. See Section 47.1.4, “Asynchronous Processing”.
When implementing a producer, you can support the asynchronous processing model by implementing
the org.apache.camel.AsyncProcessor interface. On its own, this is not enough to ensure that
the asynchronous processing model will be used: it is also necessary for the preceding processor in the
chain to call the asynchronous version of the process() method. The definition of the
AsyncProcessor interface is shown in Example 51.2, “AsyncProcessor Interface”.
Example 51.2. AsyncProcessor Interface
The asynchronous version of the process() method takes an extra argument, callback, of
org.apache.camel.AsyncCallback type. The corresponding AsyncCallback interface is defined
as shown in Example 51.3, “AsyncCallback Interface”.
Example 51.3. AsyncCallback Interface
package org.apache.camel;
public interface AsyncProcessor extends Processor {
boolean process(Exchange exchange, AsyncCallback callback);
}
package org.apache.camel;
public interface AsyncCallback {
void done(boolean doneSynchronously);
}
CHAPTER 51. PRODUCER INTERFACE
573

The caller of AsyncProcessor.process() must provide an implementation of AsyncCallback to
receive the notification that processing has finished. The AsyncCallback.done() method takes a
boolean argument that indicates whether the processing was performed synchronously or not.
Normally, the flag would be false, to indicate asynchronous processing. In some cases, however, it
can make sense for the producer not to process asynchronously (in spite of being asked to do so). For
example, if the producer knows that the processing of the exchange will complete rapidly, it could
optimise the processing by doing it synchronously. In this case, the doneSynchronously flag should
be set to true.
ExchangeHelper class
When implementing a producer, you might find it helpful to call some of the methods in the
org.apache.camel.util.ExchangeHelper utility class. For full details of the ExchangeHelper
class, see Section 44.4, “The ExchangeHelper Class” .
51.2. IMPLEMENTING THE PRODUCER INTERFACE
Alternative ways of implementing a producer
You can implement a producer in one of the following ways:
How to implement a synchronous producer .
How to implement an asynchronous producer .
How to implement a synchronous producer
Example 51.4, “DefaultProducer Implementation” outlines how to implement a synchronous producer.
In this case, call to Producer.process() blocks until a reply is received.
Example 51.4. DefaultProducer Implementation
1
2
3
import org.apache.camel.Endpoint;
import org.apache.camel.Exchange;
import org.apache.camel.Producer;
import org.apache.camel.impl.DefaultProducer;
public class CustomProducer extends DefaultProducer {
public CustomProducer(Endpoint endpoint) {
super(endpoint);
// Perform other initialization tasks...
}
public void process(Exchange exchange) throws Exception {
// Process exchange synchronously.
// ...
}
}
Red Hat JBoss Fuse 6.3 Apache Camel Development Guide
574

1
2
3
Implement a custom synchronous producer class, CustomProducer, by extending the
org.apache.camel.impl.DefaultProducer class.
Implement a constructor that takes a reference to the parent endpoint.
The process() method implementation represents the core of the producer code. The
implementation of the process() method is entirely dependent on the type of component that
you are implementing. In outline, the process() method is normally implemented as follows:
If the exchange contains an In message, and if this is consistent with the specified
exchange pattern, then send the In message to the designated endpoint.
If the exchange pattern anticipates the receipt of an Out message, then wait until the Out
message has been received. This typically causes the process() method to block for a
significant length of time.
When a reply is received, call exchange.setOut() to attach the reply to the exchange
object. If the reply contains a fault message, set the fault flag on the Out message using
Message.setFault(true).
How to implement an asynchronous producer
Example 51.5, “CollectionProducer Implementation” outlines how to implement an asynchronous
producer. In this case, you must implement both a synchronous process() method and an
asynchronous process() method (which takes an additional AsyncCallback argument).
Example 51.5. CollectionProducer Implementation
1
2
3
4
import org.apache.camel.AsyncCallback;
import org.apache.camel.AsyncProcessor;
import org.apache.camel.Endpoint;
import org.apache.camel.Exchange;
import org.apache.camel.Producer;
import org.apache.camel.impl.DefaultProducer;
public class CustomProducer extends DefaultProducer implements
AsyncProcessor {
public CustomProducer(Endpoint endpoint) {
super(endpoint);
// ...
}
public void process(Exchange exchange) throws Exception {
// Process exchange synchronously.
// ...
}
public boolean process(Exchange exchange, AsyncCallback callback) {
// Process exchange asynchronously.
CustomProducerTask task = new CustomProducerTask(exchange,
callback);
// Process 'task' in a separate thread...
// ...
CHAPTER 51. PRODUCER INTERFACE
575

1
2
3
4
5
6
7
Implement a custom asynchronous producer class, CustomProducer, by extending the
org.apache.camel.impl.DefaultProducer class, and implementing the AsyncProcessor
interface.
Implement a constructor that takes a reference to the parent endpoint.
Implement the synchronous process() method.
Implement the asynchronous process() method. You can implement the asynchronous method
in several ways. The approach shown here is to create a java.lang.Runnable instance, task,
that represents the code that runs in a sub-thread. You then use the Java threading API to run the
task in a sub-thread (for example, by creating a new thread or by allocating the task to an existing
thread pool).
Normally, you return false from the asynchronous process() method, to indicate that the
exchange was processed asynchronously.
The CustomProducerTask class encapsulates the processing code that runs in a sub-thread. This
class must store a copy of the Exchange object, exchange, and the AsyncCallback object,
callback, as private member variables.
The run() method contains the code that sends the In message to the producer endpoint and
waits to receive the reply, if any. After receiving the reply (Out message or Fault message) and
inserting it into the exchange object, you must call callback.done() to notify the caller that
processing is complete.
5
6
7
return false;
}
}
public class CustomProducerTask implements Runnable {
private Exchange exchange;
private AsyncCallback callback;
public CustomProducerTask(Exchange exchange, AsyncCallback callback)
{
this.exchange = exchange;
this.callback = callback;
}
public void run() {
// Process exchange.
// ...
callback.done(false);
}
}
Red Hat JBoss Fuse 6.3 Apache Camel Development Guide
576

CHAPTER 52. EXCHANGE INTERFACE
Abstract
This chapter describes the Exchange interface. Since the refactoring of the camel-core module
performed in Apache Camel 2.0, there is no longer any necessity to define custom exchange types. The
DefaultExchange implementation can now be used in all cases.
52.1. THE EXCHANGE INTERFACE
Overview
An instance of org.apache.camel.Exchange type encapsulates the current message passing
through a route, with additional metadata encoded as exchange properties.
Figure 52.1, “Exchange Inheritance Hierarchy” shows the inheritance hierarchy for the exchange type.
The default implementation, DefaultExchange, is always used.
Figure 52.1. Exchange Inheritance Hierarchy
The Exchange interface
Example 52.1, “Exchange Interface” shows the definition of the org.apache.camel.Exchange
interface.
Example 52.1. Exchange Interface
package org.apache.camel;
import java.util.Map;
import org.apache.camel.spi.Synchronization;
import org.apache.camel.spi.UnitOfWork;
public interface Exchange {
// Exchange property names (string constants)
// (Not shown here)
...
ExchangePattern getPattern();
CHAPTER 52. EXCHANGE INTERFACE
577

Exchange methods
The Exchange interface defines the following methods:
void setPattern(ExchangePattern pattern);
Object getProperty(String name);
Object getProperty(String name, Object defaultValue);
<T> T getProperty(String name, Class<T> type);
<T> T getProperty(String name, Object defaultValue, Class<T>
type);
void setProperty(String name, Object value);
Object removeProperty(String name);
Map<String, Object> getProperties();
boolean hasProperties();
Message getIn();
<T> T getIn(Class<T> type);
void setIn(Message in);
Message getOut();
<T> T getOut(Class<T> type);
void setOut(Message out);
boolean hasOut();
Throwable getException();
<T> T getException(Class<T> type);
void setException(Throwable e);
boolean isFailed();
boolean isTransacted();
boolean isRollbackOnly();
CamelContext getContext();
Exchange copy();
Endpoint getFromEndpoint();
void setFromEndpoint(Endpoint fromEndpoint);
String getFromRouteId();
void setFromRouteId(String fromRouteId);
UnitOfWork getUnitOfWork();
void setUnitOfWork(UnitOfWork unitOfWork);
String getExchangeId();
void setExchangeId(String id);
void addOnCompletion(Synchronization onCompletion);
void handoverCompletions(Exchange target);
}
Red Hat JBoss Fuse 6.3 Apache Camel Development Guide
578

getPattern(), setPattern()—The exchange pattern can be one of the values enumerated
in org.apache.camel.ExchangePattern. The following exchange pattern values are
supported:
InOnly
RobustInOnly
InOut
InOptionalOut
OutOnly
RobustOutOnly
OutIn
OutOptionalIn
setProperty(), getProperty(), getProperties(), removeProperty(),
hasProperties()—Use the property setter and getter methods to associate named
properties with the exchange instance. The properties consist of miscellaneous metadata that
you might need for your component implementation.
setIn(), getIn()—Setter and getter methods for the In message.
The getIn() implementation provided by the DefaultExchange class implements lazy
creation semantics: if the In message is null when getIn() is called, the DefaultExchange
class creates a default In message.
setOut(), getOut(), hasOut()—Setter and getter methods for the Out message.
The getOut() method implicitly supports lazy creation of an Out message. That is, if the
current Out message is null, a new message instance is automatically created.
setException(), getException()—Getter and setter methods for an exception object (of
Throwable type).
isFailed()—Returns true, if the exchange failed either due to an exception or due to a fault.
isTransacted()—Returns true, if the exchange is transacted.
isRollback()—Returns true, if the exchange is marked for rollback.
getContext()—Returns a reference to the associated CamelContext instance.
copy()—Creates a new, identical (apart from the exchange ID) copy of the current custom
exchange object. The body and headers of the In message, the Out message (if any), and the
Fault message (if any) are also copied by this operation.
setFromEndpoint(), getFromEndpoint()—Getter and setter methods for the consumer
endpoint that orginated this message (which is typically the endpoint appearing in the from()
DSL command at the start of a route).
CHAPTER 52. EXCHANGE INTERFACE
579

setFromRouteId(), getFromRouteId()—Getters and setters for the route ID that
originated this exchange. The getFromRouteId() method should only be called internally.
setUnitOfWork(), getUnitOfWork()—Getter and setter methods for the
org.apache.camel.spi.UnitOfWork bean property. This property is only required for
exchanges that can participate in a transaction.
setExchangeId(), getExchangeId()—Getter and setter methods for the exchange ID.
Whether or not a custom component uses and exchange ID is an implementation detail.
addOnCompletion()—Adds an org.apache.camel.spi.Synchronization callback
object, which gets called when processing of the exchange has completed.
handoverCompletions()—Hands over all of the OnCompletion callback objects to the
specified exchange object.
Red Hat JBoss Fuse 6.3 Apache Camel Development Guide
580

CHAPTER 53. MESSAGE INTERFACE
Abstract
This chapter describes how to implement the Message interface, which is an optional step in the
implementation of a Apache Camel component.
53.1. THE MESSAGE INTERFACE
Overview
An instance of org.apache.camel.Message type can represent any kind of message ( In or Out).
Figure 53.1, “Message Inheritance Hierarchy” shows the inheritance hierarchy for the message type.
You do not always need to implement a custom message type for a component. In many cases, the
default implementation, DefaultMessage, is adequate.
Figure 53.1. Message Inheritance Hierarchy
The Message interface
Example 53.1, “Message Interface” shows the definition of the org.apache.camel.Message
interface.
Example 53.1. Message Interface
package org.apache.camel;
import java.util.Map;
import java.util.Set;
import javax.activation.DataHandler;
public interface Message {
String getMessageId();
void setMessageId(String messageId);
Exchange getExchange();
boolean isFault();
CHAPTER 53. MESSAGE INTERFACE
581

Message methods
The Message interface defines the following methods:
setMessageId(), getMessageId()—Getter and setter methods for the message ID.
Whether or not you need to use a message ID in your custom component is an implementation
detail.
getExchange()—Returns a reference to the parent exchange object.
isFault(), setFault()—Getter and setter methods for the fault flag, which indicates
whether or not this message is a fault message.
getHeader(), getHeaders(), setHeader(), setHeaders(), removeHeader(),
hasHeaders()—Getter and setter methods for the message headers. In general, these
message headers can be used either to store actual header data, or to store miscellaneous
metadata.
void setFault(boolean fault);
Object getHeader(String name);
Object getHeader(String name, Object defaultValue);
<T> T getHeader(String name, Class<T> type);
<T> T getHeader(String name, Object defaultValue, Class<T> type);
Map<String, Object> getHeaders();
void setHeader(String name, Object value);
void setHeaders(Map<String, Object> headers);
Object removeHeader(String name);
boolean removeHeaders(String pattern);
boolean hasHeaders();
Object getBody();
Object getMandatoryBody() throws InvalidPayloadException;
<T> T getBody(Class<T> type);
<T> T getMandatoryBody(Class<T> type) throws
InvalidPayloadException;
void setBody(Object body);
<T> void setBody(Object body, Class<T> type);
DataHandler getAttachment(String id);
Map<String, DataHandler> getAttachments();
Set<String> getAttachmentNames();
void removeAttachment(String id);
void addAttachment(String id, DataHandler content);
void setAttachments(Map<String, DataHandler> attachments);
boolean hasAttachments();
Message copy();
void copyFrom(Message message);
String createExchangeId();
}
Red Hat JBoss Fuse 6.3 Apache Camel Development Guide
582

getBody(), getMandatoryBody(), setBody()—Getter and setter methods for the message
body. The getMandatoryBody() accessor guarantees that the returned body is non-null,
otherwise the InvalidPayloadException exception is thrown.
getAttachment(), getAttachments(), getAttachmentNames(),
removeAttachment(), addAttachment(), setAttachments(), hasAttachments()—
Methods to get, set, add, and remove attachments.
copy()—Creates a new, identical (including the message ID) copy of the current custom
message object.
copyFrom()—Copies the complete contents (including the message ID) of the specified
generic message object, message, into the current message instance. Because this method
must be able to copy from any message type, it copies the generic message properties, but not
the custom properties.
createExchangeId()—Returns the unique ID for this exchange, if the message
implementation is capable of providing an ID; otherwise, return null.
53.2. IMPLEMENTING THE MESSAGE INTERFACE
How to implement a custom message
Example 53.2, “Custom Message Implementation” outlines how to implement a message by extending
the DefaultMessage class.
Example 53.2. Custom Message Implementation
1
2
3
4
5
6
import org.apache.camel.Exchange;
import org.apache.camel.impl.DefaultMessage;
public class CustomMessage extends DefaultMessage {
public CustomMessage() {
// Create message with default properties...
}
@Override
public String toString() {
// Return a stringified message...
}
@Override
public CustomMessage newInstance() {
return new CustomMessage( ... );
}
@Override
protected Object createBody() {
// Return message body (lazy creation).
}
@Override
protected void populateInitialHeaders(Map<String, Object> map) {
CHAPTER 53. MESSAGE INTERFACE
583

1
2
3
4
5
6
7
Implements a custom message class, CustomMessage, by extending the
org.apache.camel.impl.DefaultMessage class.
Typically, you need a default constructor that creates a message with default properties.
Override the toString() method to customize message stringification.
The newInstance() method is called from inside the MessageSupport.copy() method.
Customization of the newInstance() method should focus on copying all of the custom
properties of the current message instance into the new message instance. The
MessageSupport.copy() method copies the generic message properties by calling
copyFrom().
The createBody() method works in conjunction with the MessageSupport.getBody()
method to implement lazy access to the message body. By default, the message body is null. It is
only when the application code tries to access the body (by calling getBody()), that the body
should be created. The MessageSupport.getBody() automatically calls createBody(), when
the message body is accessed for the first time.
The populateInitialHeaders() method works in conjunction with the header getter and
setter methods to implement lazy access to the message headers. This method parses the
message to extract any message headers and inserts them into the hash map, map. The
populateInitialHeaders() method is automatically called when a user attempts to access a
header (or headers) for the first time (by calling getHeader(), getHeaders(), setHeader(),
or setHeaders()).
The populateInitialAttachments() method works in conjunction with the attachment
getter and setter methods to implement lazy access to the attachments. This method extracts
the message attachments and inserts them into the hash map, map. The
populateInitialAttachments() method is automatically called when a user attempts to
access an attachment (or attachments) for the first time by calling getAttachment(),
getAttachments(), getAttachmentNames(), or addAttachment().
7
// Initialize headers from underlying message (lazy creation).
}
@Override
protected void populateInitialAttachments(Map<String, DataHandler>
map) {
// Initialize attachments from underlying message (lazy
creation).
}
}
Red Hat JBoss Fuse 6.3 Apache Camel Development Guide
584

PART V. THE API COMPONENT FRAMEWORK
Abstract
How to create a Camel component that wraps any Java API, using the API Component Framework.
PART V. THE API COMPONENT FRAMEWORK
585

CHAPTER 54. INTRODUCTION TO THE API COMPONENT
FRAMEWORK
Abstract
The API component framework helps you with the challenge of implementing complex Camel
components based on a large Java API.
54.1. WHAT IS THE API COMPONENT FRAMEWORK?
Motivation
For components with a small number of options, the standard approach to implementing components
(Chapter 47, Implementing a Component) is quite effective. Where it starts to become problematic,
however, is when you need to implement a component with a large number of options. This problem
becomes dramatic when it comes to enterprise-level components, which can require you to wrap an
API consisting of hundreds of operations. Such components require a large effort to create and
maintain.
The API component framework was developed precisely to deal with the challenge of implementing
such components.
Turning APIs into components
Experience of implementing Camel components based on Java APIs has shown that a lot of the work is
routine and mechanical. It consists of taking a particular Java method, mapping it to a particular URI
syntax, and enabling the user to set the method parameters through URI options. This type of work is
an obvious candidate for automation and code generation.
Generic URI format
The first step in automating the implementation of a Java API is to design a standard way of mapping
an API method to a URI. For this we need to define a generic URI format, which can be used to wrap any
Java API. Hence, the API component framework defines the following syntax for endpoint URIs:
Where scheme is the default URI scheme defined by the component; endpoint-prefix is a short API
name, which maps to one of the classes or interfaces from the wrapped Java API; endpoint maps to a
method name; and the URI options map to method argument names.
URI format for a single API class
In the case where an API consists of just a single Java class, the endpoint-prefix part of the URI
becomes redundant, and you can specify the URI in the following, shorter format:
scheme://endpoint-prefix/endpoint?Option1=Value1&...&OptionN=ValueN
scheme://endpoint?Option1=Value1&...&OptionN=ValueN
Red Hat JBoss Fuse 6.3 Apache Camel Development Guide
586

NOTE
To enable this URI format, it is also necessary for the component implementor to leave
the apiName element blank in the configuration of the API component Maven plug-in.
Reflection and metadata
In order to map Java method invocations to a URI syntax, it is obvious that some form of reflection
mechanism is needed. But the standard Java reflection API suffers from a notable limitation: it does
not preserve method argument names. This is a problem, because we need the method argument
names in order to generate meaningful URI option names. The solution is to provide metadata in
alternative format: either as Javadoc or in method signature files.
Javadoc
Javadoc is an ideal form of metadata for the API component framework, because it preserves the
complete method signature, including method argument names. It is also easy to generate
(particularly, using maven-javadoc-plugin) and, in many cases, is already provided in a third-party
library.
Method signature files
If Javadoc is unavailable or unsuitable for some reason, the API component framework also supports
an alternative source of metadata: the method signature files. A signature file is a simple text file which
consists of a list of Java method signatures. It is relatively easy to create these files manually by
copying and pasting from Java code (and lightly editing the resulting files).
What does the framework consist of?
From the perspective of a component developer, the API component framework consists of a number
of different elements, as follows:
A Maven archetype
The camel-archetype-api-component Maven archetype is used to generate skeleton code for
the component implementation.
A Maven plug-in
The camel-api-component-maven-plugin Maven plug-in is responsible for generating the
code that implements the mapping between the Java API and the endpoint URI syntax.
Specialized base classes
To support the programming model of the API component framework, the Apache Camel core
provides a specialized API in the org.apache.camel.util.component package. Amongst other
things, this API provides specialized base classes for the component, endpoint, consumer, and
producer classes.
54.2. HOW TO USE THE FRAMEWORK
Overview
CHAPTER 54. INTRODUCTION TO THE API COMPONENT FRAMEWORK
587

The procedure for implementing a component using the API framework involve a mixture of automated
code generation, implementing Java code, and customizing the build, by editing Maven POM files. FIG
gives an overview of this development process.
Figure 54.1. Using the API Component Framework
Java API
The starting point for your API component is always a Java API. Generally speaking, in the context of
Camel, this usually means a Java client API, which connects to a remote server endpoint. The first
question is, where does the Java API come from? Here are a few possibilities:
Implement the Java API yourself (though this typically would involve a lot of work and is
generally not the preferred approach).
Use a third-party Java API. For example, the Apache Camel Box component is based on the
third-party Box Java SDK library.
Generate the Java API from a language-neutral interface. For example, the Apache Camel
LinkedIn component obtains its Java API by converting a WADL description of its REST
services to Java (using the Apache CXF wadl2java tool).
Javadoc metadata
You have the option of providing metadata for the Java API in the form of Javadoc (which is needed for
generating code in the API component framework). If you use a third-party Java API from a Maven
repository, you will usually find that the Javadoc is already provided in the Maven artifact. But even in
the cases where Javadoc is not provided, you can easily generate it, using the maven-javadoc-
plugin Maven plug-in.
Red Hat JBoss Fuse 6.3 Apache Camel Development Guide
588

NOTE
Currently, there is a limitation in the processing of Javadoc metadata, such that generic
nesting is not supported. For example, java.util.List<String> is supported, but
java.util.List<java.util.List<String>> is not. The workaround is to specify
the nested generic type as java.util.List<java.util.List> in a signature file.
Signature file metadata
If for some reason it is not convenient to provide Java API metadata in the form of Javadoc, you have
the option of providing metadata in the form of signature files. The signature files consist of a list of
method signatures (one method signature per line). These files can be created manually and are
needed only at build time.
Note the following points about signature files:
You must create one signature file for each proxy class (Java API class).
The method signatures must not include a raises clause. All exceptions raised at runtime are
wrapped in a RuntimeCamelException and returned from the endpoint.
Class names that specify the type of an argument must be fully-qualified class names (except
for the java.lang.* types). There is no mechanism for importing package names.
Currently, there is a limitation in the signature parser, such that generic nesting is not
supported. For example, java.util.List<String> is supported, whereas
java.util.List<java.util.List<String>> is not. The workaround is to specify the
nested generic type as java.util.List<java.util.List>.
The following shows a simple example of the contents of a signature file:
Generate starting code with the Maven archetype
The easiest way to get started developing an API component is to generate an initial Maven project
using the camel-archetype-api-component Maven archetype. For details of how to run the
archetype, see Section 55.1, “Generate Code with the Maven Archetype” .
After you run the Maven archetype, you will find two sub-projects under the generated ProjectName
directory:
ProjectName-api
This project contains the Java API, which forms the basis of the API component. When you build this
project, it packages up the Java API in a Maven bundle and generates the requisite Javadoc as well.
If the Java API and Javadoc are already provided by a third-party, however, you do not need this
sub-project.
ProjectName-component
This project contains the skeleton code for the API component.
public String sayHi();
public String greetMe(String name);
public String greetUs(String name1, String name2);
CHAPTER 54. INTRODUCTION TO THE API COMPONENT FRAMEWORK
589

Edit component classes
You can edit the skeleton code in ProjectName-component to develop your own component
implementation. The following generated classes make up the core of the skeleton implementation:
Customize POM files
You also need to edit the Maven POM files to customize the build, and to configure the camel-api-
component-maven-plugin Maven plug-in.
Configure the camel-api-component-maven-plugin
The most important aspect of configuring the POM files is the configuration of the camel-api-
component-maven-plugin Maven plug-in. This plug-in is responsible for generating the mapping
between API methods and endpoint URIs, and by editing the plug-in configuration, you can customize
the mapping.
For example, the following camel-api-component-maven-plugin plug-in configuration shows a
minimal configuration for an API class called ExampleJavadocHello:
In this example, the hello-javadoc API name is mapped to the ExampleJavadocHello class, which
means you can invoke methods from this class using URIs of the form, scheme://hello-
javadoc/endpoint. The presence of the fromJavadoc element indicates that the
ExampleJavadocHello class gets its metadata from Javadoc.
OSGi bundle configuration
The sample POM for the component sub-project, ProjectName-component/pom.xml, is configured
to package the component as an OSGi bundle. The component POM includes a sample configuration of
the maven-bundle-plugin. You should customize the configuration of the maven-bundle-plugin
plug-in, to ensure that Maven generates a properly configured OSGi bundle for your component.
Build the component
When you build the component with Maven, the camel-api-component-maven-plugin plug-in
automatically generates the API mapping classes (which define the mapping between the Java API and
ComponentNameComponent
ComponentNameEndpoint
ComponentNameConsumer
ComponentNameProducer
ComponentNameConfiguration
<configuration>
<apis>
<api>
<apiName>hello-javadoc</apiName>
<proxyClass>org.jboss.fuse.example.api.ExampleJavadocHello</proxyClass>
<fromJavadoc/>
</api>
</apis>
</configuration>
Red Hat JBoss Fuse 6.3 Apache Camel Development Guide
590

the endpoint URI syntax), placing them into the target/generated-classes project subdirectory.
When you are dealing with a large and complex Java API, this generated code actually constitutes the
bulk of the component source code.
When the Maven build completes, the compiled code and resources are packaged up as an OSGi
bundle and stored in your local Maven repository as a Maven artifact.
CHAPTER 54. INTRODUCTION TO THE API COMPONENT FRAMEWORK
591

CHAPTER 55. GETTING STARTED WITH THE FRAMEWORK
Abstract
This chapter explains the basic principles of implementing a Camel component using the API
component framework, based on code generated using the camel-archetype-api-component
Maven archetype.
55.1. GENERATE CODE WITH THE MAVEN ARCHETYPE
Maven archetypes
A Maven archetype is analogous to a code wizard: given a few simple parameters, it generates a
complete, working Maven project, populated with sample code. You can then use this project as a
template, customizing the implementation to create your own application.
The API component Maven archetype
The API component framework provides a Maven archetype, camel-archetype-api-component,
that can generate starting point code for your own API component implementation. This is the
recommended approach to start creating your own API component.
Prerequisites
The only prerequisites for running the camel-archetype-api-component archetype are that
Apache Maven is installed and the Maven settings.xml file is configured to use the standard JBoss
Fuse repositories. For more details, see appendix "Red Hat JBoss A-MQ Maven Repositories" in
"Installation on Apache Karaf".
Invoke the Maven archetype
To create an Example component, which uses the example URI scheme, invoke the camel-
archetype-api-component archetype to generate a new Maven project, as follows:
NOTE
The backslash character, \, at the end of each line represents line continuation, which
works only on Linux and UNIX platforms. On Windows platforms, remove the backslash
and put the arguments all on a single line.
mvn archetype:generate \
-DarchetypeGroupId=org.apache.camel.archetypes \
-DarchetypeArtifactId=camel-archetype-api-component \
-DarchetypeVersion=2.17.0.redhat-630187 \
-DgroupId=org.jboss.fuse.example \
-DartifactId=camel-api-example \
-Dname=Example \
-Dscheme=example \
-Dversion=1.0-SNAPSHOT \
-DinteractiveMode=false
Red Hat JBoss Fuse 6.3 Apache Camel Development Guide
592

Options
Options are provided to the archetype generation command using the syntax, -DName=Value. Most of
the options should be set as shown in the preceding mvn archetype:generate command, but a few
of the options can be modified, to customize the generated project. The following table shows the
options that you can use to customize the generated API component project:
Name Description
groupId (Generic Maven option) Specifies the group ID of the
generated Maven project. By default, this value also
defines the Java package name for the generated
classes. Hence, it is a good idea to choose this value
to match the Java package name that you want.
artifactId (Generic Maven option) Specifies the artifact ID of the
generated Maven project.
name The name of the API component. This value is used
for generating class names in the generated code
(hence, it is recommended that the name should
start with a capital letter).
scheme The default scheme to use in URIs for this
component. You should make sure that this scheme
does not conflict with the scheme of any existing
Camel components.
archetypeVersion (Generic Maven option) Ideally, this should be the
Apache Camel version used by the container where
you plan to deploy the component. If necessary,
however, you can also modify the versions of Maven
dependencies after you have generated the project.
Structure of the generated project
Assuming that the code generation step completes successfully, you should see a new directory,
camel-api-example, which contains the new Maven project. If you look inside the camel-api-
example directory, you will see that it has the following general structure:
At the top level of the project is an aggregate POM, pom.xml, which is configured to build two sub-
projects, as follows:
camel-api-example-api
The API sub-project (named as ArtifactId-api) holds the Java API which you are about to turn
into a component. If you are basing the API component on a Java API that you wrote yourself, you
can put the Java API code directly into this project.
camel-api-example/
pom.xml
camel-api-example-api/
camel-api-example-component/
CHAPTER 55. GETTING STARTED WITH THE FRAMEWORK
593

The API sub-project can be used for one or more of the following purposes:
To package up the Java API code (if it is not already available as a Maven package).
To generate Javadoc for the Java API (providing the needed metadata for the API
component framework).
To generate the Java API code from an API description (for example, from a WADL
description of a REST API).
In some cases, however, you might not need to perform any of these tasks. For example, if the API
component is based on a third-party API, which already provides the Java API and Javadoc in a
Maven package. In such cases, you can delete the API sub-project.
camel-api-example-component
The component sub-project (named as ArtifactId-component) holds the implementation of the
new API component. This includes the component implementation classes and the configuration of
the camel-api-component-maven plug-in (which generates the API mapping classes from the
Java API).
55.2. GENERATED API SUB-PROJECT
Overview
Assuming that you generated a new Maven project as described in Section 55.1, “Generate Code with
the Maven Archetype”, you can now find a Maven sub-project for packaging the Java API under the
camel-api-example/camel-api-example-api project directory. In this section, we take a closer
look at the generated example code and describe how it works.
Sample Java API
The generated example code includes a sample Java API, on which the example API component is
based. The sample Java API is relatively simple, consisting of just two Hello World classes:
ExampleJavadocHello and ExampleFileHello.
ExampleJavadocHello class
Example 55.1, “ExampleJavadocHello class” shows the ExampleJavadocHello class from the sample
Java API. As the name of the class suggests, this particular class is used to show how you can supply
mapping metadata from Javadoc.
Example 55.1. ExampleJavadocHello class
// Java
package org.jboss.fuse.example.api;
/**
* Sample API used by Example Component whose method signatures are read
from Javadoc.
*/
public class ExampleJavadocHello {
Red Hat JBoss Fuse 6.3 Apache Camel Development Guide
594

ExampleFileHello class
Example 55.2, “ExampleFileHello class” shows the ExampleFileHello class from the sample Java
API. As the name of the class suggests, this particular class is used to show how you can supply
mapping metadata from a signature file.
Example 55.2. ExampleFileHello class
Generating the Javadoc metadata for ExampleJavadocHello
Because the metadata for ExampleJavadocHello is provided as Javadoc, it is necessary to generate
Javadoc for the sample Java API and install it into the camel-api-example-api Maven artifact. The
API POM file, camel-api-example-api/pom.xml, configures the maven-javadoc-plugin to
perform this step automatically during the Maven build.
55.3. GENERATED COMPONENT SUB-PROJECT
public String sayHi() {
return "Hello!";
}
public String greetMe(String name) {
return "Hello " + name;
}
public String greetUs(String name1, String name2) {
return "Hello " + name1 + ", " + name2;
}
}
// Java
package org.jboss.fuse.example.api;
/**
* Sample API used by Example Component whose method signatures are read
from File.
*/
public class ExampleFileHello {
public String sayHi() {
return "Hello!";
}
public String greetMe(String name) {
return "Hello " + name;
}
public String greetUs(String name1, String name2) {
return "Hello " + name1 + ", " + name2;
}
}
CHAPTER 55. GETTING STARTED WITH THE FRAMEWORK
595

Overview
The Maven sub-project for building the new component is located under the camel-api-
example/camel-api-example-component project directory. In this section, we take a closer look
at the generated example code and describe how it works.
Providing the Java API in the component POM
The Java API must be provided as a dependency in the component POM. For example, the sample Java
API is defined as a dependency in the component POM file, camel-api-example-
component/pom.xml, as follows:
Providing the Javadoc metadata in the component POM
If you are using Javadoc metadata for all or part of the Java API, you must provide the Javadoc as a
dependency in the component POM. There are two things to note about this dependency:
The Maven coordinates for the Javadoc are almost the same as for the Java API, except that
you must also specify a classifier element, as follows:
You must declare the Javadoc to have provided scope, as follows:
For example, in the component POM, the Javadoc dependency is defined as follows:
<?xml version="1.0" encoding="UTF-8"?>
<project xmlns="http://maven.apache.org/POM/4.0.0"
xmlns:xsi="http://www.w3.org/2001/XMLSchema-instance"
xsi:schemaLocation="http://maven.apache.org/POM/4.0.0
http://maven.apache.org/maven-v4_0_0.xsd">
...
<dependencies>
...
<dependency>
<groupId>org.jboss.fuse.example</groupId>
<artifactId>camel-api-example-api</artifactId>
<version>1.0-SNAPSHOT</version>
</dependency>
...
</dependencies>
...
</project>
<classifier>javadoc</classifier>
<scope>provided</scope>
<?xml version="1.0" encoding="UTF-8"?>
<project xmlns="http://maven.apache.org/POM/4.0.0"
xmlns:xsi="http://www.w3.org/2001/XMLSchema-instance"
xsi:schemaLocation="http://maven.apache.org/POM/4.0.0
http://maven.apache.org/maven-v4_0_0.xsd">
Red Hat JBoss Fuse 6.3 Apache Camel Development Guide
596

Defining the file metadata for Example File Hello
The metadata for ExampleFileHello is provided in a signature file. In general, this file must be
created manually, but it has quite a simple format, which consists of a list of method signatures (one on
each line). The example code provides the signature file, file-sig-api.txt, in the directory,
camel-api-example-component/signatures, which has the following contents:
For more details about the signature file format, see the section called “Signature file metadata” .
Configuring the API mapping
One of the key features of the API component framework is that it automatically generates the code to
perform API mapping. That is, generating stub code that maps endpoint URIs to method invocations on
the Java API. The basic inputs to the API mapping are: the Java API, the Javadoc metadata, and/or the
signature file metadata.
The component that performs the API mapping is the camel-api-component-maven-plugin
Maven plug-in, which is configured in the component POM. The following extract from the component
POM shows how the camel-api-component-maven-plugin plug-in is configured:
...
<dependencies>
...
<!-- Component API javadoc in provided scope to read API signatures --
>
<dependency>
<groupId>org.jboss.fuse.example</groupId>
<artifactId>camel-api-example-api</artifactId>
<version>1.0-SNAPSHOT</version>
<classifier>javadoc</classifier>
<scope>provided</scope>
</dependency>
...
</dependencies>
...
</project>
public String sayHi();
public String greetMe(String name);
public String greetUs(String name1, String name2);
<?xml version="1.0" encoding="UTF-8"?>
<project xmlns="http://maven.apache.org/POM/4.0.0"
xmlns:xsi="http://www.w3.org/2001/XMLSchema-instance"
xsi:schemaLocation="http://maven.apache.org/POM/4.0.0
http://maven.apache.org/maven-v4_0_0.xsd">
...
<build>
<defaultGoal>install</defaultGoal>
<plugins>
...
<!-- generate Component source and test source -->
CHAPTER 55. GETTING STARTED WITH THE FRAMEWORK
597

The plug-in is configured by the configuration element, which contains a single apis child element
to configure the classes of the Java API. Each API class is configured by an api element, as follows:
apiName
The API name is a short name for the API class and is used as the endpoint-prefix part of an
endpoint URI.
NOTE
If the API consists of just a single Java class, you can leave the apiName element
empty, so that the endpoint-prefix becomes redundant, and you can then specify
the endpoint URI using the format shown in the section called “URI format for a
single API class”.
proxyClass
The proxy class element specifies the fully-qualified name of the API class.
fromJavadoc
<plugin>
<groupId>org.apache.camel</groupId>
<artifactId>camel-api-component-maven-plugin</artifactId>
<executions>
<execution>
<id>generate-test-component-classes</id>
<goals>
<goal>fromApis</goal>
</goals>
<configuration>
<apis>
<api>
<apiName>hello-file</apiName>
<proxyClass>org.jboss.fuse.example.api.ExampleFileHello</proxyClass>
<fromSignatureFile>signatures/file-sig-
api.txt</fromSignatureFile>
</api>
<api>
<apiName>hello-javadoc</apiName>
<proxyClass>org.jboss.fuse.example.api.ExampleJavadocHello</proxyClass>
<fromJavadoc/>
</api>
</apis>
</configuration>
</execution>
</executions>
</plugin>
...
</plugins>
...
</build>
...
</project>
Red Hat JBoss Fuse 6.3 Apache Camel Development Guide
598

If the API class is accompanied by Javadoc metadata, you must indicate this by including the
fromJavadoc element and the Javadoc itself must also be specified in the Maven file, as a
provided dependency (see the section called “Providing the Javadoc metadata in the component
POM”).
fromSignatureFile
If the API class is accompanied by signature file metadata, you must indicate this by including the
fromSignatureFile element, where the content of this element specifies the location of the
signature file.
NOTE
The signature files do not get included in the final package built by Maven, because
these files are needed only at build time, not at run time.
Generated component implementation
The API component consists of the following core classes (which must be implemented for every
Camel component), under the camel-api-example-component/src/main/java directory:
ExampleComponent
Represents the component itself. This class acts as a factory for endpoint instances (for example,
instances of ExampleEndpoint).
ExampleEndpoint
Represents an endpoint URI. This class acts as a factory for consumer endpoints (for example,
ExampleConsumer) and as a factory for producer endpoints (for example, ExampleProducer).
ExampleConsumer
Represents a concrete instance of a consumer endpoint, which is capable of consuming messages
from the location specified in the endpoint URI.
ExampleProducer
Represents a concrete instance of a producer endpoint, which is capable of sending messages to
the location specified in the endpoint URI.
ExampleConfiguration
Can be used to define endpoint URI options. The URI options defined by this configuration class are
not tied to any specific API class. That is, you can combine these URI options with any of the API
classes or methods. This can be useful, for example, if you need to declare username and password
credentials in order to connect to the remote service. The primary purpose of the
ExampleConfiguration class is to provide values for parameters required to instantiate API
classes, or classes that implement API interfaces. For example, these could be constructor
parameters, or parameter values for a factory method or class.
To implement a URI option, option, in this class, all that you need to do is implement the pair of
accessor methods, getOption and setOption. The component framework automatically parses
the endpoint URI and injects the option values at run time.
CHAPTER 55. GETTING STARTED WITH THE FRAMEWORK
599

ExampleComponent class
The generated ExampleComponent class is defined as follows:
The important method in this class is createEndpoint, which creates new endpoint instances.
Typically, you do not need to change any of the default code in the component class. If there are any
other objects with the same life cycle as this component, however, you might want to make those
objects available from the component class (for example, by adding a methods to create those objects
or by injecting those objects into the component).
// Java
package org.jboss.fuse.example;
import org.apache.camel.CamelContext;
import org.apache.camel.Endpoint;
import org.apache.camel.spi.UriEndpoint;
import org.apache.camel.util.component.AbstractApiComponent;
import org.jboss.fuse.example.internal.ExampleApiCollection;
import org.jboss.fuse.example.internal.ExampleApiName;
/**
* Represents the component that manages {@link ExampleEndpoint}.
*/
@UriEndpoint(scheme = "example", consumerClass = ExampleConsumer.class,
consumerPrefix = "consumer")
public class ExampleComponent extends AbstractApiComponent<ExampleApiName,
ExampleConfiguration, ExampleApiCollection> {
public ExampleComponent() {
super(ExampleEndpoint.class, ExampleApiName.class,
ExampleApiCollection.getCollection());
}
public ExampleComponent(CamelContext context) {
super(context, ExampleEndpoint.class, ExampleApiName.class,
ExampleApiCollection.getCollection());
}
@Override
protected ExampleApiName getApiName(String apiNameStr) throws
IllegalArgumentException {
return ExampleApiName.fromValue(apiNameStr);
}
@Override
protected Endpoint createEndpoint(String uri, String methodName,
ExampleApiName apiName,
ExampleConfiguration
endpointConfiguration) {
return new ExampleEndpoint(uri, this, apiName, methodName,
endpointConfiguration);
}
}
Red Hat JBoss Fuse 6.3 Apache Camel Development Guide
600

ExampleEndpoint class
The generated ExampleEndpoint class is defined as follows:
// Java
package org.jboss.fuse.example;
import java.util.Map;
import org.apache.camel.Consumer;
import org.apache.camel.Processor;
import org.apache.camel.Producer;
import org.apache.camel.spi.UriEndpoint;
import org.apache.camel.util.component.AbstractApiEndpoint;
import org.apache.camel.util.component.ApiMethod;
import org.apache.camel.util.component.ApiMethodPropertiesHelper;
import org.jboss.fuse.example.api.ExampleFileHello;
import org.jboss.fuse.example.api.ExampleJavadocHello;
import org.jboss.fuse.example.internal.ExampleApiCollection;
import org.jboss.fuse.example.internal.ExampleApiName;
import org.jboss.fuse.example.internal.ExampleConstants;
import org.jboss.fuse.example.internal.ExamplePropertiesHelper;
/**
* Represents a Example endpoint.
*/
@UriEndpoint(scheme = "example", consumerClass = ExampleConsumer.class,
consumerPrefix = "consumer")
public class ExampleEndpoint extends AbstractApiEndpoint<ExampleApiName,
ExampleConfiguration> {
// TODO create and manage API proxy
private Object apiProxy;
public ExampleEndpoint(String uri, ExampleComponent component,
ExampleApiName apiName, String methodName,
ExampleConfiguration endpointConfiguration) {
super(uri, component, apiName, methodName,
ExampleApiCollection.getCollection().getHelper(apiName),
endpointConfiguration);
}
public Producer createProducer() throws Exception {
return new ExampleProducer(this);
}
public Consumer createConsumer(Processor processor) throws Exception {
// make sure inBody is not set for consumers
if (inBody != null) {
throw new IllegalArgumentException("Option inBody is not
supported for consumer endpoint");
}
final ExampleConsumer consumer = new ExampleConsumer(this,
processor);
CHAPTER 55. GETTING STARTED WITH THE FRAMEWORK
601

In the context of the API component framework, one of the key steps performed by the endpoint class
is to create an API proxy. The API proxy is an instance from the target Java API, whose methods are
invoked by the endpoint. Because a Java API typically consists of many classes, it is necessary to pick
the appropriate API class, based on the endpoint-prefix appearing in the URI (recall that a URI has
the general form, scheme://endpoint-prefix/endpoint).
ExampleConsumer class
The generated ExampleConsumer class is defined as follows:
// also set consumer.* properties
configureConsumer(consumer);
return consumer;
}
@Override
protected ApiMethodPropertiesHelper<ExampleConfiguration>
getPropertiesHelper() {
return ExamplePropertiesHelper.getHelper();
}
protected String getThreadProfileName() {
return ExampleConstants.THREAD_PROFILE_NAME;
}
@Override
protected void afterConfigureProperties() {
// TODO create API proxy, set connection properties, etc.
switch (apiName) {
case HELLO_FILE:
apiProxy = new ExampleFileHello();
break;
case HELLO_JAVADOC:
apiProxy = new ExampleJavadocHello();
break;
default:
throw new IllegalArgumentException("Invalid API name " +
apiName);
}
}
@Override
public Object getApiProxy(ApiMethod method, Map<String, Object> args)
{
return apiProxy;
}
}
// Java
package org.jboss.fuse.example;
import org.apache.camel.Processor;
import org.apache.camel.util.component.AbstractApiConsumer;
import org.jboss.fuse.example.internal.ExampleApiName;
Red Hat JBoss Fuse 6.3 Apache Camel Development Guide
602

ExampleProducer class
The generated ExampleProducer class is defined as follows:
ExampleConfiguration class
The generated ExampleConfiguration class is defined as follows:
/**
* The Example consumer.
*/
public class ExampleConsumer extends AbstractApiConsumer<ExampleApiName,
ExampleConfiguration> {
public ExampleConsumer(ExampleEndpoint endpoint, Processor processor)
{
super(endpoint, processor);
}
}
// Java
package org.jboss.fuse.example;
import org.apache.camel.util.component.AbstractApiProducer;
import org.jboss.fuse.example.internal.ExampleApiName;
import org.jboss.fuse.example.internal.ExamplePropertiesHelper;
/**
* The Example producer.
*/
public class ExampleProducer extends AbstractApiProducer<ExampleApiName,
ExampleConfiguration> {
public ExampleProducer(ExampleEndpoint endpoint) {
super(endpoint, ExamplePropertiesHelper.getHelper());
}
}
// Java
package org.jboss.fuse.example;
import org.apache.camel.spi.UriParams;
/**
* Component configuration for Example component.
*/
@UriParams
public class ExampleConfiguration {
// TODO add component configuration properties
}
CHAPTER 55. GETTING STARTED WITH THE FRAMEWORK
603

To add a URI option, option, to this class, define a field of the appropriate type, and implement a
corresponding pair of accessor methods, getOption and setOption. The component framework
automatically parses the endpoint URI and injects the option values at run time.
NOTE
This class is used to define general URI options, which can be combined with any API
method. To define URI options tied to a specific API method, configure extra options in
the API component Maven plug-in. See Section 56.7, “Extra Options” for details.
URI format
Recall the general format of an API component URI:
In general, a URI maps to a specific method invocation on the Java API. For example, suppose you want
to invoke the API method, ExampleJavadocHello.greetMe("Jane Doe"), the URI would be
constructed, as follows:
[scheme]
The API component scheme, as specified when you generated the code with the Maven archetype.
In this case, the scheme is example.
[endpoint-prefix]
The API name, which maps to the API class defined by the camel-api-component-maven-
plugin Maven plug-in configuration. For the ExampleJavadocHello class, the relevant
configuration is:
Which shows that the required endpoint-prefix is hello-javadoc.
[endpoint]
The endpoint maps to the method name, which is greetMe.
[Option1=Value1]
The URI options specify method parameters. The greetMe(String name) method takes the
single parameter, name, which can be specified as name=Jane%20Doe. If you want to define default
values for options, you can do this by overriding the interceptProperties method (see
Section 55.4, “Programming Model” ).
scheme://endpoint-prefix/endpoint?Option1=Value1&...&OptionN=ValueN
<configuration>
<apis>
<api>
<apiName>hello-javadoc</apiName>
<proxyClass>org.jboss.fuse.example.api.ExampleJavadocHello</proxyClass>
<fromJavadoc/>
</api>
...
</apis>
</configuration>
Red Hat JBoss Fuse 6.3 Apache Camel Development Guide
604

Putting together the pieces of the URI, we see that we can invoke
ExampleJavadocHello.greetMe("Jane Doe") with the following URI:
Default component instance
In order to map the example URI scheme to the default component instance, the Maven archetype
creates the following file under the camel-api-example-component sub-project:
This resource file is what enables the Camel core to identify the component associated with the
example URI scheme. Whenever you use an example:// URI in a route, Camel searches the
classpath to look for the corresponding example resource file. The example file has the following
contents:
This enables the Camel core to create a default instance of the ExampleComponent component. The
only time you would need to edit this file is if you refactor the name of the component class.
55.4. PROGRAMMING MODEL
Overview
In the context of the API component framework, the main component implementation classes are
derived from base classes in the org.apache.camel.util.component package. These base
classes define some methods which you can (optionally) override when you are implementing your
component. In this section, we provide a brief description of those methods and how you might use
them in your own component implementation.
Component methods to implement
In addition to the generated method implementations (which you usually do not need to modify), you
can optionally override some of the following methods in the Component class:
doStart()
(Optional) A callback to create resources for the component during a cold start. An alternative
approach is to adopt the strategy of lazy initialization (creating resources only when they are
needed). In fact, lazy initialization is often the best strategy, so the doStart method is often not
needed.
doStop()
(Optional) A callback to invoke code while the component is stopping. Stopping a component means
that all of its resources are shut down, internal state is deleted, caches are cleared, and so on.
NOTE
Camel guarantees that doStop is always called when the current CamelContext
shuts down, even if the corresponding doStart was never called.
example://hello-javadoc/greetMe?name=Jane%20Doe
src/main/resources/META-INF/services/org/apache/camel/component/example
class=org.jboss.fuse.example.ExampleComponent
CHAPTER 55. GETTING STARTED WITH THE FRAMEWORK
605

doShutdown
(Optional) A callback to invoke code while the CamelContext is shutting down. Whereas a stopped
component can be restarted (with the semantics of a cold start), a component that gets shut down
is completely finished. Hence, this callback represents the last chance to free up any resources
belonging to the component.
What else to implement in the Component class?
The Component class is the natural place to hold references to objects that have the same (or similar)
life cycle to the component object itself. For example, if a component uses OAuth security, it would be
natural to hold references to the required OAuth objects in the Component class and to define
methods in the Component class for creating the OAuth objects.
Endpoint methods to implement
You can modify some of the generated methods and, optionally, override some inherited methods in
the Endpoint class, as follows:
afterConfigureProperties()
The main thing you need to do in this method is to create the appropriate type of proxy class (API
class), to match the API name. The API name (which has already been extracted from the endpoint
URI) is available either through the inherited apiName field or through the getApiName accessor.
Typically, you would do a switch on the apiName field to create the corresponding proxy class. For
example:
getApiProxy(ApiMethod method, Map<String, Object> args)
Override this method to return the proxy instance that you created in
afterConfigureProperties. For example:
// Java
private Object apiProxy;
...
@Override
protected void afterConfigureProperties() {
// TODO create API proxy, set connection properties, etc.
switch (apiName) {
case HELLO_FILE:
apiProxy = new ExampleFileHello();
break;
case HELLO_JAVADOC:
apiProxy = new ExampleJavadocHello();
break;
default:
throw new IllegalArgumentException("Invalid API name " +
apiName);
}
}
@Override
public Object getApiProxy(ApiMethod method, Map<String, Object> args) {
return apiProxy;
}
Red Hat JBoss Fuse 6.3 Apache Camel Development Guide
606

In special cases, you might want to make the choice of proxy dependent on the API method and
arguments. The getApiProxy gives you the flexibility to take this approach, if required.
doStart()
(Optional) A callback to create resources during a cold start. Has the same semantics as
Component.doStart().
doStop()
(Optional) A callback to invoke code while the component is stopping. Has the same semantics as
Component.doStop().
doShutdown
(Optional) A callback to invoke code while the component is shutting down. Has the same semantics
as Component.doShutdown().
interceptPropertyNames(Set<String> propertyNames)
(Optional) The API component framework uses the endpoint URI and supplied option values to
determine which method to invoke (ambiguity could be due to overloading and aliases). If the
component internally adds options or method parameters, however, the framework might need
help in order to determine the right method to invoke. In this case, you must override the
interceptPropertyNames method and add the extra (hidden or implicit) options to the
propertyNames set. When the complete list of method parameters are provided in the
propertyNames set, the framework will be able to identify the right method to invoke.
NOTE
You can override this method at the level of the Endpoint, Producer or Consumer
class. The basic rule is, if an option affects both producer endpoints and consumer
endpoints, override the method in the Endpoint class.
interceptProperties(Map<String,Object> properties)
(Optional) By overriding this method, you can modify or set the actual values of the options, before
the API method is invoked. For example, you could use this method to set default values for some
options, if necessary. In practice, it is often necessary to override both the
interceptPropertyNames method and the interceptProperty method.
NOTE
You can override this method at the level of the Endpoint, Producer or Consumer
class. The basic rule is, if an option affects both producer endpoints and consumer
endpoints, override the method in the Endpoint class.
Consumer methods to implement
You can optionally override some inherited methods in the Consumer class, as follows:
interceptPropertyNames(Set<String> propertyNames)
CHAPTER 55. GETTING STARTED WITH THE FRAMEWORK
607

(Optional) The semantics of this method are similar to Endpoint.interceptPropertyNames
interceptProperties(Map<String,Object> properties)
(Optional) The semantics of this method are similar to Endpoint.interceptProperties
doInvokeMethod(Map<String, Object> args)
(Optional) Overriding this method enables you to intercept the invocation of the Java API method.
The most common reason for overriding this method is to customize the error handling around the
method invocation. For example, a typical approach to overriding doInvokeMethod is shown in the
following code fragment:
You should invoke doInvokeMethod on the super-class, at some point in this implementation, to
ensure that the Java API method gets invoked.
interceptResult(Object methodResult, Exchange resultExchange)
(Optional) Do some additional processing on the result of the API method invocation. For example,
you could add custom headers to the Camel exchange object, resultExchange, at this point.
Object splitResult(Object result)
(Optional) By default, if the result of the method API invocation is a java.util.Collection
object or a Java array, the API component framework splits the result into multiple exchange
objects (so that a single invocation result is converted into multiple messages).
If you want to change the default behaviour, you can override the splitResult method in the
consumer endpoint. The result argument contains the result of the API message invocation. If you
want to split the result, you should return an array type.
NOTE
You can also switch off the default splitting behaviour by setting
consumer.splitResult=false on the endpoint URI.
Producer methods to implement
You can optionally override some inherited methods in the Producer class, as follows:
interceptPropertyNames(Set<String> propertyNames)
(Optional) The semantics of this method are similar to Endpoint.interceptPropertyNames
// Java
@Override
protected Object doInvokeMethod(Map<String, Object> args) {
try {
return super.doInvokeMethod(args);
} catch (RuntimeCamelException e) {
// TODO - Insert custom error handling here!
...
}
}
Red Hat JBoss Fuse 6.3 Apache Camel Development Guide
608

interceptProperties(Map<String,Object> properties)
(Optional) The semantics of this method are similar to Endpoint.interceptProperties
doInvokeMethod(Map<String, Object> args)
(Optional) The semantics of this method are similar to Consumer.doInvokeMethod.
interceptResult(Object methodResult, Exchange resultExchange)
(Optional) The semantics of this method are similar to Consumer.interceptResult.
NOTE
The Producer.splitResult() method is never called, so it is not possible to split an
API method result in the same way as you can for a consumer endpoint. To get a similar
effect for a producer endpoint, you can use Camel's split() DSL command (one of the
standard enterprise integration patterns) to split Collection or array results.
Consumer polling and threading model
The default threading model for consumer endpoints in the API component framework is scheduled poll
consumer. This implies that the API method in a consumer endpoint is invoked at regular, scheduled
time intervals. For more details, see the section called “Scheduled poll consumer implementation” .
55.5. SAMPLE COMPONENT IMPLEMENTATIONS
Overview
Several of the components distributed with Apache Camel have been implemented with the aid of the
API component framework. If you want to learn more about the techniques for implementing Camel
components using the framework, it is a good idea to study the source code of these component
implementations.
Box.com
The Camel Box component shows how to model and invoke the third party Box.com Java SDK using
the API component framework. It also demonstrates how the framework can be adapted to customize
consumer polling, in order to support Box.com's long polling API.
LinkedIn
The Camel LinkedIn component demonstrates how to wrap a REST API provided in the form of WADL
and XML schemas. The implementation of this component exploits the Apache CXF wadl2java Maven
plug-in to generate a Java API, which can then be wrapped using the API component framework.
This approach can be easily replicated to create a Camel component for any SaaS product or platform.
GoogleDrive
The Camel GoogleDrive component demonstrates how the API component framework can handle even
Method Object style Google APIs. In this case, URI options are mapped to a method object, which is
then invoked by overriding the doInvoke method in the consumer and the producer.
CHAPTER 55. GETTING STARTED WITH THE FRAMEWORK
609

Olingo2
The Camel Olingo2 component demonstrates how a callback-based Asynchronous API can be wrapped
using the API component framework. This example shows how asynchronous processing can be
pushed into underlying resources, like HTTP NIO connections, to make Camel endpoints more
resource efficient.
Red Hat JBoss Fuse 6.3 Apache Camel Development Guide
610

CHAPTER 56. CONFIGURING THE API COMPONENT MAVEN
PLUG-IN
Abstract
This chapter provides a reference for all of the configuration options available on the API component
Maven plug-in.
56.1. OVERVIEW OF THE PLUG-IN CONFIGURATION
Overview
The main purpose of the API component Maven plug-in, camel-api-component-maven-plugin, is
to generate the API mapping classes, which implement the mapping between endpoint URIs and API
method invocations. By editing the configuration of the API component Maven plug-in, you can
customize various aspects of the API mapping.
Location of the generated code
The API mapping classes generated by the API component Maven plug-in are placed in the following
location, by default:
Prerequisites
The main inputs to the API component Maven plug-in are the Java API classes and the Javadoc
metadata. These are made available to the plug-in by declaring them as regular Maven dependencies
(where the Javadoc Maven dependencies should be declared with provided scope).
Setting up the plug-in
The recommended way to set up the API component Maven plug-in is to generate starting point code
using the API component archetype. This generates the default plug-in configuration in the
ProjectName-component/pom.xml file, which you can then customize for your project. The main
aspects of the plug-in set-up are, as follows:
1. Maven dependencies must be declared for the requisite Java API and for the Javadoc
metadata.
2. The plug-in's base configuration is declared in the pluginManagement scope (which also
defines the version of the plug-in to use).
3. The plug-in instance itself is declared and configured.
4. The build-helper-maven plug-in is configured to pick up the generated sources from the
target/generated-sources/camel-component directory and include them in the Maven
build.
Example base configuration
ProjectName-component/target/generated-sources/camel-component
CHAPTER 56. CONFIGURING THE API COMPONENT MAVEN PLUG-IN
611

The following POM file extract shows the base configuration of the API component Maven plug-in, as
defined in the Maven pluginManagement scope when the code has been generated using the API
component archetype:
The configuration specified in the pluginManagement scope provides default settings for the plug-in.
It does not actually create an instance of a plug-in, but its default settings will be used by any API
component plug-in instance.
Base configuration
In addition to specifying the plug-in version (in the version element), the preceding base
configuration specifies the following configuration properties:
scheme
The URI scheme for this API component.
componentName
The name of this API component (which is also used as a prefix for generated class names).
componentPackage
Specifies the Java package containing the classes generated by the API component Maven
archetype. This package is also exported by the default maven-bundle-plugin configuration.
Hence, if you want a class to be publicly visible, you should place it in this Java package.
outPackage
Specifies the Java package where the generated API mapping classes are placed (when they are
generated by the API component Maven plug-in). By default, this has the value of the
componentName property, with the addition of the .internal suffix. This package is declared as
<?xml version="1.0" encoding="UTF-8"?>
<project ...>
...
<build>
...
<pluginManagement>
<plugins>
<plugin>
<groupId>org.apache.camel</groupId>
<artifactId>camel-api-component-maven-plugin</artifactId>
<version>2.17.0.redhat-630187</version>
<configuration>
<scheme>${schemeName}</scheme>
<componentName>${componentName}</componentName>
<componentPackage>${componentPackage}</componentPackage>
<outPackage>${outPackage}</outPackage>
</configuration>
</plugin>
</plugins>
</pluginManagement>
...
</build>
...
</project
Red Hat JBoss Fuse 6.3 Apache Camel Development Guide
612

private by the default maven-bundle-plugin configuration. Hence, if you want a class to be
private, you should place it in this Java package.
Example instance configuration
The following POM file extract shows a sample instance of the API component Maven plug-in, which is
configured to generate an API mapping during the Maven build:
<?xml version="1.0" encoding="UTF-8"?>
<project xmlns="http://maven.apache.org/POM/4.0.0"
xmlns:xsi="http://www.w3.org/2001/XMLSchema-instance"
xsi:schemaLocation="http://maven.apache.org/POM/4.0.0
http://maven.apache.org/maven-v4_0_0.xsd">
...
<build>
<defaultGoal>install</defaultGoal>
<plugins>
...
<!-- generate Component source and test source -->
<plugin>
<groupId>org.apache.camel</groupId>
<artifactId>camel-api-component-maven-plugin</artifactId>
<executions>
<execution>
<id>generate-test-component-classes</id>
<goals>
<goal>fromApis</goal>
</goals>
<configuration>
<apis>
<api>
<apiName>hello-file</apiName>
<proxyClass>org.jboss.fuse.example.api.ExampleFileHello</proxyClass>
<fromSignatureFile>signatures/file-sig-
api.txt</fromSignatureFile>
</api>
<api>
<apiName>hello-javadoc</apiName>
<proxyClass>org.jboss.fuse.example.api.ExampleJavadocHello</proxyClass>
<fromJavadoc/>
</api>
</apis>
</configuration>
</execution>
</executions>
</plugin>
...
</plugins>
...
CHAPTER 56. CONFIGURING THE API COMPONENT MAVEN PLUG-IN
613

Basic mapping configuration
The plug-in is configured by the configuration element, which contains a single apis child element
to configure the classes of the Java API. Each API class is configured by an api element, as follows:
apiName
The API name is a short name for the API class and is used as the endpoint-prefix part of an
endpoint URI.
NOTE
If the API consists of just a single Java class, you can leave the apiName element
empty, so that the endpoint-prefix becomes redundant, and you can then specify
the endpoint URI using the format shown in the section called “URI format for a
single API class”.
proxyClass
This element specifies the fully-qualified name of the API class.
fromJavadoc
If the API class is accompanied by Javadoc metadata, you must indicate this by including the
fromJavadoc element and the Javadoc itself must also be specified in the Maven file, as a
provided dependency.
fromSignatureFile
If the API class is accompanied by signature file metadata, you must indicate this by including the
fromSignatureFile element, where the content of this element specifies the location of the
signature file.
NOTE
The signature files do not get included in the final package built by Maven, because
these files are needed only at build time, not at run time.
Customizing the API mapping
The following aspects of the API mapping can be customized by configuring the plug-in:
Method aliases—you can define additional names (aliases) for an API method using the aliases
configuration element. For details, see Section 56.3, “Method Aliases” .
Nullable options—you can use the nullableOptions configuration element to declare method
arguments that default to null. For details, see Section 56.4, “Nullable Options” .
Argument name substitution—due to the way the API mapping is implemented, the arguments
from all of the methods in a particular API class belong to the same namespace. If two
</build>
...
</project>
Red Hat JBoss Fuse 6.3 Apache Camel Development Guide
614

arguments with the same name are declared to be of different type, this leads to a clash. To
avoid such name clashes, you can use the substitutions configuration element to rename
method arguments (as they would appear in a URI). For details, see Section 56.5, “Argument
Name Substitution”.
Excluding arguments—when it comes to mapping Java arguments to URI options, you might
sometimes want to exclude certain arguments from the mapping. You can filter out unwanted
arguments by specifying either the excludeConfigNames element or the
excludeConfigTypes element. For details, see Section 56.6, “Excluded Arguments”.
Extra options—sometimes you might want to define extra options, which are not part of the Java
API. You can do this using the extraOptions configuration element.
Configuring Javadoc metadata
It is possible to filter the Javadoc metadata to ignore or explicitly include certain content. For details
of how to do this, see Section 56.2, “Javadoc Options” .
Configuring signature file metadata
In cases where no Javadoc is available, you can resort to signature files to supply the needed mapping
metadata. The fromSignatureFile is used to specify the location of the corresponding signature
file. It has no special options.
56.2. JAVADOC OPTIONS
Overview
If the metadata for your Java API is provided by Javadoc, it is generally sufficient to specify the
fromJavadoc element with no options. But in cases where you do not want to include the entire Java
API in your API mapping, you can filter the Javadoc metadata to customize the content. In other
words, because the API component Maven plug-in generates the API mapping by iterating over the
Javadoc metadata, it is possible to customize the scope of the generated API mapping by filtering out
unwanted parts of the Javadoc metadata.
Syntax
The fromJavadoc element can be configured with optional child elements, as follows:
Scope
As shown in the following extract, the fromJavadoc element can optionally appear as a child of the
apis element and/or as a child of api elements:
<fromJavadoc>
<excludePackages>PackageNamePattern</excludePackages>
<excludeClasses>ClassNamePattern</excludeClasses>
<excludeMethods>MethodNamePattern</excludeMethods>
<includeMethods>MethodNamePattern</includeMethods>
<includeStaticMethods>[true|false]<includeStaticMethods>
</fromJavadoc>
CHAPTER 56. CONFIGURING THE API COMPONENT MAVEN PLUG-IN
615

You can define the fromJavadoc element at the following scopes:
As a child of an api element—the fromJavadoc options apply only to the API class specified by
the api element.
As a child of the apis element—the fromJavadoc options apply to all API classes by default,
but can be overridden at the api level.
Options
The following options can be defined as child elements of fromJavadoc:
excludePackages
Specifies a regular expression (java.util.regex syntax) for excluding Java packages from the
API mapping model. All package names that match the regular expression are excluded; and all
classes derived from the excluded classes are also ignored. Default value is javax?\.lang.*.
excludeClasses
Specifies a regular expression (java.util.regex syntax) for excluding API base classes from the
API mapping. All class names that match the regular expression are excluded; and all classes derived
from the excluded classes are also ignored.
excludeMethods
Specifies a regular expression (java.util.regex syntax) for excluding methods from the API
mapping model.
includeMethods
Specifies a regular expression (java.util.regex syntax) for including methods from the API
mapping model.
includeStaticMethods
If true, static methods will also be included in the API mapping model. Default is false.
56.3. METHOD ALIASES
Overview
<configuration>
<apis>
<api>
<apiName>...</apiName>
...
<fromJavadoc>...</fromJavadoc>
</api>
<fromJavadoc>...</fromJavadoc>
...
</apis>
</configuration>
Red Hat JBoss Fuse 6.3 Apache Camel Development Guide
616

Often it can be useful to define additional names (aliases) for a given method, in addition to the
standard method name that appears in the Java API. A particularly common case is where you allow a
property name (such as widget) to be used as an alias for an accessor method (such as getWidget
or setWidget).
Syntax
The aliases element can be defined with one or more alias child elements, as follows:
Where MethodPattern is a regular expression ( java.util.regex syntax) for matching method
names from the Java API, and the pattern typically includes capturing groups. The Alias is the
replacement expression (for use in a URI), which can use the text from the preceding capturing groups
(for example, specified as $1, $2, or $3 for the text from the first, second, or third capturing group).
Scope
As shown in the following extract, the aliases element can optionally appear as a child of the apis
element and/or as a child of api elements:
You can define the aliases element at the following scopes:
As a child of an api element—the aliases mappings apply only to the API class specified by the
api element.
As a child of the apis element—the aliases mappings apply to all API classes by default, but
can be overridden at the api level.
Example
The following example shows how to generate aliases for the common get/set bean method pattern:
<aliases>
<alias>
<methodPattern>MethodPattern</methodPattern>
<methodAlias>Alias</methodAlias>
</alias>
...
</aliases>
<configuration>
<apis>
<api>
<apiName>...</apiName>
...
<aliases>...</aliases>
</api>
<aliases>...</aliases>
...
</apis>
</configuration>
<aliases>
<alias>
CHAPTER 56. CONFIGURING THE API COMPONENT MAVEN PLUG-IN
617

With the preceding alias definition, you could use widget as an alias for either of the methods
getWidget or setWidget. Note the use of a capturing group, (.+), to capture the latter part of the
method name (for example, Widget).
56.4. NULLABLE OPTIONS
Overview
In some cases, it can make sense to let method arguments default to null. But this is not allowed by
default. If you want to allow some of your method arguments from the Java API to take null values,
you must declare this explicitly using the nullableOptions element.
Syntax
The nullableOptions element can be defined with one or more nullableOption child elements,
as follows:
Where ArgumentName is the name of a method argument from the Java API.
Scope
As shown in the following extract, the nullableOptions element can optionally appear as a child of
the apis element and/or as a child of api elements:
You can define the nullableOptions element at the following scopes:
As a child of an api element—the nullableOptions mappings apply only to the API class
specified by the api element.
As a child of the apis element—the nullableOptions mappings apply to all API classes by
default, but can be overridden at the api level.
<methodPattern>[gs]et(.+)</methodPattern>
<methodAlias>$1</methodAlias>
</alias>
</aliases>
<nullableOptions>
<nullableOption>ArgumentName</nullableOption>
...
</nullableOptions>
<configuration>
<apis>
<api>
<apiName>...</apiName>
...
<nullableOptions>...</nullableOptions>
</api>
...
<nullableOptions>...</nullableOptions>
</apis>
</configuration>
Red Hat JBoss Fuse 6.3 Apache Camel Development Guide
618

Example
The following example shows the nullable options declared for the CompaniesResource proxy class
from the Apache Camel LinkedIn component:
56.5. ARGUMENT NAME SUBSTITUTION
Overview
The API component framework requires that URI option names are unique within each proxy class (Java
API class). This is not always the case for method argument names, however. For example, consider the
following Java methods in an API class:
When you build your Maven project, the camel-api-component-maven-plugin generates the
configuration class, ProxyClassEndpointConfiguration, which contains getter and setter
methods for all of the arguments in the ProxyClass class. For example, given the preceding methods,
the plug-in would generate the following getter and setter methods in the configuration class:
But what happens, if the id argument appears multiple times as different types, as in the following
example:
<nullableOptions>
<nullableOption>companySizes</nullableOption>
<nullableOption>count</nullableOption>
<nullableOption>email_domain</nullableOption>
<nullableOption>end_timestamp</nullableOption>
<nullableOption>event_type</nullableOption>
<nullableOption>geos</nullableOption>
<nullableOption>industries</nullableOption>
<nullableOption>is_company_admin</nullableOption>
<nullableOption>jobFunc</nullableOption>
<nullableOption>secure_urls</nullableOption>
<nullableOption>seniorities</nullableOption>
<nullableOption>start</nullableOption>
<nullableOption>start_timestamp</nullableOption>
<nullableOption>statistics_update_key</nullableOption>
<nullableOption>time_granularity</nullableOption>
</nullableOptions>
public void doSomething(int id, String name);
public void doSomethingElse(int id, String name);
public int getId();
public void setId(int id);
public String getName();
public void setName(String name);
public void doSomething(int id, String name);
public void doSomethingElse(int id, String name);
public String lookupByID(String id);
CHAPTER 56. CONFIGURING THE API COMPONENT MAVEN PLUG-IN
619

In this case, the code generation would fail, because you cannot define a getId method that returns
int and a getId method that returns String in the same scope. The solution to this problem is to
use argument name substitution to customize the mapping of argument names to URI option names.
Syntax
The substitutions element can be defined with one or more substitution child elements, as
follows:
Where the argType element and the replaceWithType element are optional and can be omitted.
Scope
As shown in the following extract, the substitutions element can optionally appear as a child of the
apis element and/or as a child of api elements:
You can define the substitutions element at the following scopes:
As a child of an api element—the substitutions apply only to the API class specified by the
api element.
As a child of the apis element—the substitutions apply to all API classes by default, but can
be overridden at the api level.
Child elements
Each substitution element can be defined with the following child elements:
method
<substitutions>
<substitution>
<method>MethodPattern</method>
<argName>ArgumentNamePattern</argName>
<argType>TypeNamePattern</argType>
<replacement>SubstituteArgName</replacement>
<replaceWithType>[true|false]</replaceWithType>
</substitution>
...
</substitutions>
<configuration>
<apis>
<api>
<apiName>...</apiName>
...
<substitutions>...</substitutions>
</api>
<substitutions>...</substitutions>
...
</apis>
</configuration>
Red Hat JBoss Fuse 6.3 Apache Camel Development Guide
620

Specifies a regular expression (java.util.regex syntax) to match a method name from the Java
API.
argName
Specifies a regular expression (java.util.regex syntax) to match an argument name from the
matched method, where the pattern typically includes capturing groups.
argType
(Optional) Specifies a regular expression ( java.util.regex syntax) to match the type of the
argument. If you set the replaceWithType option to true, you would typically use capturing
groups in this regular expression.
replacement
Given a particular match of the method pattern, argName pattern, and (optionally) argType
pattern, the replacement element defines the substitute argument name (for use in a URI). The
replacement text can be constructed using strings captured from the argName regular expression
pattern (using the syntax, $1, $2, $3 to insert the first, second, or third capturing group,
respectively). Alternatively, the replacement text can be constructed using strings captured from
the argType regular expression pattern, if you set the replaceWithType option to true.
replaceWithType
When true, specifies that the replacement text is constructed using strings captured from the
argType regular expression. Defaults to false.
Example
The following substitution example modifies every argument of java.lang.String type, by adding
the suffix, Param to the argument name:
For example, given the following method signature:
The arguments of this method would be specified through the options, name1Param and name2Param,
in the endpoint URI.
56.6. EXCLUDED ARGUMENTS
Overview
<substitutions>
<substitution>
<method>^.+$</method>
<argName>^.+$</argName>
<argType>java.lang.String</argType>
<replacement>$1Param</replacement>
<replaceWithType>false</replaceWithType>
</substitution>
</substitutions>
public String greetUs(String name1, String name2);
CHAPTER 56. CONFIGURING THE API COMPONENT MAVEN PLUG-IN
621

Sometimes, you might need to exclude certain arguments, when it comes to mapping Java arguments
to URI options. You can filter out unwanted arguments by specifying either the excludeConfigNames
element or the excludeConfigTypes element in the camel-api-component-maven-plugin
plug-in configuration.
Syntax
The excludeConfigNames element and the excludeConfigTypes element are specified as follows:
Where ArgumentNamePattern and TypeNamePattern are regular expressions that match the
argument name and the argument type, respectively.
Scope
As shown in the following extract, the excludeConfigNames element and the
excludeConfigTypes element can optionally appear as children of the apis element and/or as
children of api elements:
You can define the excludeConfigNames element and the excludeConfigTypes element at the
following scopes:
As a child of an api element—the exclusions apply only to the API class specified by the api
element.
As a child of the apis element—the exclusions apply to all API classes by default, but can be
overridden at the api level.
Elements
The following elements can be used to exclude arguments from the API mapping (so that they are
unavailable as URI options):
excludeConfigNames
Specifies a regular expression (java.util.regex syntax) for excluding arguments, based on
matching the argument name.
<excludeConfigNames>ArgumentNamePattern</excludeConfigNames>
<excludeConfigTypes>TypeNamePattern</excludeConfigTypes>
<configuration>
<apis>
<api>
<apiName>...</apiName>
...
<excludeConfigNames>...</excludeConfigNames>
<excludeConfigTypes>...</excludeConfigTypes>
</api>
<excludeConfigNames>...</excludeConfigNames>
<excludeConfigTypes>...</excludeConfigTypes>
...
</apis>
</configuration>
Red Hat JBoss Fuse 6.3 Apache Camel Development Guide
622

excludeConfigTypes
Specifies a regular expression (java.util.regex syntax) for excluding arguments, based on
matching the argument type.
56.7. EXTRA OPTIONS
Overview
The extraOptions options are usually used to either compute or hide complex API parameters by
providing simpler options instead. For example, the API method might take a POJO option, that could
be provided more easily as parts of the POJO in the URI. The component could do this by adding the
parts as extra options, and creating the POJO parameter internally. To complete the implementation
of these extra options, you also need to override the interceptProperties method in the
EndpointConsumer and/or EndpointProducer classes (see Section 55.4, “Programming Model” ).
Syntax
The extraOptions element can be defined with one or more extraOption child elements, as
follows:
Where TypeName is the fully-qualified type name of the extra option and OptionName is the name of
the extra URI option.
Scope
As shown in the following extract, the extraOptions element can optionally appear as a child of the
apis element and/or as a child of api elements:
You can define the extraOptions element at the following scopes:
As a child of an api element—the extraOptions apply only to the API class specified by the
api element.
<extraOptions>
<extraOption>
<type>TypeName</type>
<name>OptionName</name>
</extraOption>
</extraOptions>
<configuration>
<apis>
<api>
<apiName>...</apiName>
...
<extraOptions>...</extraOptions>
</api>
<extraOptions>...</extraOptions>
...
</apis>
</configuration>
CHAPTER 56. CONFIGURING THE API COMPONENT MAVEN PLUG-IN
623

As a child of the apis element—the extraOptions apply to all API classes by default, but can
be overridden at the api level.
Child elements
Each extraOptions element can be defined with the following child elements:
type
Specifies the fully-qualified type name of the extra option.
name
Specifies the option name, as it would appear in an endpoint URI.
Example
The following example defines an extra URI option, customOption, which is of
java.util.list<String> type:
INDEX
Symbols
@Converter, Implement an annotated converter class
A
AsyncCallback, Asynchronous processing
asynchronous producer
implementing, How to implement an asynchronous producer
AsyncProcessor, Asynchronous processing
auto-discovery
configuration, Configuring auto-discovery
C
Component
createEndpoint(), URI parsing
definition, The Component interface
methods, Component methods
<extraOptions>
<extraOption>
<type>java.util.List<String></type>
<name>customOption</name>
</extraOption>
</extraOptions>
Red Hat JBoss Fuse 6.3 Apache Camel Development Guide
624

component prefix, Component
components, Component
bean properties, Define bean properties on your component class
configuring, Installing and configuring the component
implementation steps, Implementation steps
installing, Installing and configuring the component
interfaces to implement, Which interfaces do you need to implement?
parameter injection, Parameter injection
Spring configuration, Configure the component in Spring
Consumer, Consumer
consumers, Consumer
event-driven, Event-driven pattern, Implementation steps
polling, Polling pattern, Implementation steps
scheduled, Scheduled poll pattern, Implementation steps
threading, Overview
D
DefaultComponent
createEndpoint(), URI parsing
DefaultEndpoint, Event-driven endpoint implementation
createExchange(), Event-driven endpoint implementation
createPollingConsumer(), Event-driven endpoint implementation
getCamelConext(), Event-driven endpoint implementation
getComponent(), Event-driven endpoint implementation
getEndpointUri(), Event-driven endpoint implementation
E
Endpoint, Endpoint
createConsumer(), Endpoint methods
createExchange(), Endpoint methods
createPollingConsumer(), Endpoint methods
createProducer(), Endpoint methods
getCamelContext(), Endpoint methods
INDEX
625

getEndpointURI(), Endpoint methods
interface definition, The Endpoint interface
isLenientProperties(), Endpoint methods
isSingleton(), Endpoint methods
setCamelContext(), Endpoint methods
endpoint
event-driven, Event-driven endpoint implementation
scheduled, Scheduled poll endpoint implementation
endpoints, Endpoint
Exchange, Exchange, The Exchange interface
copy(), Exchange methods
getExchangeId(), Exchange methods
getIn(), Accessing message headers, Exchange methods
getOut(), Exchange methods
getPattern(), Exchange methods
getProperties(), Exchange methods
getProperty(), Exchange methods
getUnitOfWork(), Exchange methods
removeProperty(), Exchange methods
setExchangeId(), Exchange methods
setIn(), Exchange methods
setOut(), Exchange methods
setProperty(), Exchange methods
setUnitOfWork(), Exchange methods
exchange
in capable, Testing the exchange pattern
out capable, Testing the exchange pattern
exchange properties
accessing, Wrapping the exchange accessors
ExchangeHelper, The ExchangeHelper Class
getContentType(), Get the In message's MIME content type
getMandatoryHeader(), Accessing message headers, Wrapping the exchange accessors
Red Hat JBoss Fuse 6.3 Apache Camel Development Guide
626

getMandatoryInBody(), Wrapping the exchange accessors
getMandatoryOutBody(), Wrapping the exchange accessors
getMandatoryProperty(), Wrapping the exchange accessors
isInCapable(), Testing the exchange pattern
isOutCapable(), Testing the exchange pattern
resolveEndpoint(), Resolve an endpoint
exchanges, Exchange
I
in message
MIME type, Get the In message's MIME content type
M
Message, Message
getHeader(), Accessing message headers
message headers
accessing, Accessing message headers
messages, Message
P
performer, Overview
pipeline, Pipelining model
Processor, Processor interface
implementing, Implementing the Processor interface
producer, Producer
Producer, Producer
createExchange(), Producer methods
getEndpoint(), Producer methods
process(), Producer methods
producers
asynchronous, Asynchronous producer
synchronous, Synchronous producer
INDEX
627

S
ScheduledPollEndpoint, Scheduled poll endpoint implementation
simple processor
implementing, Implementing the Processor interface
synchronous producer
implementing, How to implement a synchronous producer
T
type conversion
runtime process, Type conversion process
type converter
annotating the implementation, Implement an annotated converter class
discovery file, Create a TypeConverter file
implementation steps, How to implement a type converter
mater, Master type converter
packaging, Package the type converter
slave, Master type converter
TypeConverter, Type converter interface
TypeConverterLoader, Type converter loader
U
useIntrospectionOnEndpoint(), Disabling endpoint parameter injection
W
wire tap pattern, System Management
Red Hat JBoss Fuse 6.3 Apache Camel Development Guide
628

