RESEARCH MANUAL CURRENT 2015x
User Manual:
Open the PDF directly: View PDF
.
Page Count: 20

Research Manual 1
09/07/2010
TABLE OF CONTENTS
Page
Course Description…………………………………………………………………………………………………..…2
Course Materials……………………………………………………………………………………………………….5
Attendance……………………………………………………………………………………………………………..3
EDLINE……………………………………………………………………………………………………………......3
Parent Letter……………………………………………………………………………………………………………4
Important Dates and Deadlines………………………………………………………………………………………...6
Science Fair and Competition Dates…………………………………………………………………………………...6
Steps in doing A Science Project………………………………………………………………………………..…7-11
Science Buddies & Science daily …………………………………………………………………………….………10
Topic Selection…………………………………………………………………………………………………....10-11
Data Book…………………………………………………………………………………………………………12-14
Mentors……………………………………………………………………………………………………………….15
Resources and References……………………………………………………………………………………..….16-24
PETER STARODUB - PALOS VERDES PENINSULA HIGH SCHOOL

Research Manual 2
09/07/2010
No one will start an experiment or the collection of experimental data until I have
given you approval to do so. Approval to begin experimentation will be given only
after a formal written proposal has been submitted and approved. DO NOT begin
experimentation until the necessary approval has been received. This approval will be
given in writing. Projects begun before approval has been given will be disqualified.
YOU MUST HAVE WRITTEN APPROVAL FROM ME THAT YOUR PROJECT
HAS BEEN APPROVED BEFORE ANY EXPERIMENTATION BEGINS.
******SCIENCE BUDDIES WEBSITE:*****
I want you to especially review the website: www.sciencebuddies.org. The whole scientific
research method and the complete process of what you will be doing is included in this website.
Review all of it – it has a lot of good information in it. Bookmark this website on your computer.
SCIENCE RESEARCH – PALOS VERDES PENINSULA HIGH SCHOOL
COURSE DESCRIPTION:
The Science Research course is designed to provide students with an understanding of research methodology in the natural and
social sciences. The course is directed to those students who wish to pursue excellence and progress in advanced areas of original
research. Emphasis is on both laboratory and bibliographic research. The course encourages students to work in conjunction with
research scientists and professionals within their field of work. Students undertake independent research in mathematics, life
sciences, physical sciences, or social sciences.
Students also are taught the process of online bibliographic researching. Student commitment to long-term focused research,
demonstrating initiative, perseverance, and creativity are fostered.
TO THE RESEARCH STUDENT:
Congratulations and welcome to SCIENCE RESEARCH IN THE HIGH SCHOOL. This class will be very exiting because
of what you will learn through the course and through your own investigations. It will be unlike any other class you have
taken in school.
This is a project-based research course. You will be expected to develop your own original idea in science, research it,
develop it into an experiment, and report your findings to your classmates and to the scientific community and the general
community by way of entering science fair competitions.
In this course you will chose a topic of interest to you. It can be any topic dealing with life science (biology, medicine, etc.),
physical science (earth, chemistry, physics, astronomy, etc.) social sciences (psychology), or mathematics. Your topic must
be on a subject that can be tested. This means that you must design and experiment after you have formed a hypothesis to
the investigation you have chosen. The project and experimentation must be at a high school level and must be authentic.
This means that your research will be research that no one has done before. You cannot repeat someone else’s research or
just explain how something works. Don’t let this scare you. All ideas are developed from other people’s ideas. To help you
along to get some ideas, I have provided you with a list of previously done Science project ideas. You cannot repeat these
projects but you may do an investigation which is an extension of one of these projects.
The largest problem that students have is figuring out what topic to investigate. No one can tell you what to do. You must
research something that is of interest to you. One of the best pieces of advice I can give you is to look around you and ask
questions about what you see. When you finally come upon a question that is of particular interest to you, then you can
pursue it.
The most challenging and first step is TO COME UP WITH A SCIENTIFIC QUESTION THAT YOU WANT TO
SOLVE.
NOTE: All projects need teacher approval before experimentation begins.
PETER STARODUB - PALOS VERDES PENINSULA HIGH SCHOOL

Research Manual 3
09/07/2010
AMOUNT OF TIME DEDICATED TO RESEARCH
Each student is expected to spend a minimum of 5 hours a week conducting research. Some weeks will require more and some
less but the average should be at least 5 hours a week. This time will include literature searches, experimentation, writing reports,
sending and receiving e-mails, travel time to and from project locations, class and individual conference periods, etc. It is
anything you do related to your research.
You must record all time spent in your data book. You will write down each individual activity and the time started and time that
the research ended. I must be able to see the time you put in on your research.
SCIENCE RESEARCH AND THE PROCESS OF SCIENCE
This is a general overview of the research process.
Research is the process by which people discover or create new knowledge about the world in which they live in order to answer
a question or solve a problem. When choosing your topic, give careful thought to how your research might enhance the world and
its inhabitants. The P.V. Peninsula High School Research Course is research (data) driven. Students design research projects that
provide quantitative data through experimentation followed by analysis and application of that data.
Questioning is probably the most important part of scientific creativity and is often followed by an "if...then" statement. Students
are encouraged to design “controlled” experiments, ones that allow them to set up a standard and then change only one variable at
a time to see how that variable might affect the original condition tested as the standard. Thus questioning usually leads to
experiments or observations.
Good scientists, both young and old, use a process to study what they see in the world. This process has been referred as the
“Scientific Method” or more recently as the “Inquiry Cycle”. The following six stages listed below will help you produce a good
scientific experiment:
(1) Be curious choose a limited subject. Ask a question. Identify or originate/define a problem It is important that this
question be a “testable” question – one in which data is taken and used to find the answer. A testable question can
further be identified as one in which one or more variables can be identified and tested to see the impact of that variable
on the original set of conditions. The question should not merely be an “information” question where the answer is
obtainable through literature research. The research topic should preferably one that is of interest to you (plants,
pollution, marine science, rocks, poisons, frogs, etc). It can be anything.
(2) Review published materials related to your problem or question. This is called background research.
(3) Evaluate possible solutions and guess why you think it will happen (form a hypothesis).
(4) Experimental design (procedure). In designing the experiment, it is critical that only one variable – a condition that
may effect the results of the experiment – is changed at a time. This makes the experiment a “controlled” experiment.
(5) Challenge and test your hypothesis through your procedure of experimentation (data collection) and analysis of your
data. Use graphs to help see patterns in the data.
(6) Draw conclusions based on empirical evidence from the experiment.
(7) Prepare your report and project exhibit board.
(8) Review and discuss the findings with peer group/professional scientists (mentors, professionals).
(9) New questions may arise from your discussions. Often after a science fair, the judges give the students areas in which
to further pursue their research and take it to the next step.
This sets the stage for another research project as new questions are raised from others and the process repeats itself. The
hypothesis often changes during the course of the experiment. Supporting or not supporting your hypothesis is
secondary to what is learned and discovered during the research.
NON INQUIRY BASED RESEARCH
Not all areas of study are best served by scientific method based research. Because engineers, inventors, mathematicians,
theoretical physicists, and computer programmers have different objectives than those of other scientists, they follow a different
process in their work. The process that they use to answer a question or solve a problem is different depending on their area of
study. Each one uses their own criteria to arrive at a solution.
Engineering Projects
1. "Scientists try to understand how nature works; engineers create things that never were." An engineering project should
state the engineering goals, the development process and the evaluation of improvements. Engineering projects may
include the following:
2. Define a need or "How can I make this better?”,;,
3. Develop or establish design criteria (could be more than one)
PETER STARODUB - PALOS VERDES PENINSULA HIGH SCHOOL

Research Manual 4
09/07/2010
******SCIENCE BUDDIES WEBSITE:*****
I want you to especially review the website: www.sciencebuddies.org The whole
scientific process and the complete process of what you will be doing is included in
this website. Review all of it – it has a lot of good information in it. Bookmark this
website on your computer.
SCIENCE DAILY WEBSITE
One of the best websites for ideas. All new discoveries and article in all branches
of science are on this website. It is updated every 15 minutes and keeps adding
information as it breaks during the day. Many students have generated their
research ideas from this website. It is one of the best.
http://www.sciencedaily.com/ – All the latest science news. UPADATED EVERY
15 MINUTES!!
4. Do background research and search the literature to see what has already been done or what products already exist that
fill a similar need. What makes them good and what makes them weak?
5. Prepare preliminary designs and a materials list. Consider costs, manufacturing and user requirements.
6. Build and test a prototype of your best design. Consider reliability, repair and servicing.
7. Retest and redesign as necessary. Product testing.
8. Present results
Computer Science Projects
These often involve creating and writing new algorithms to solve a problem or improve on an existing algorithm. Simulations,
models or “virtual reality” are other means on which to conduct research.
Mathematics Projects
These involve proofs, solving equations, etc. Math is the language of science and is used to explain existing phenomena or prove
new concepts and ideas.
Theoretical Projects
These projects may involve a thought experiment, development of new theories and explanations, concept formation or designing
a mathematical model.
A SUMMARY OF THE STEPS
1. SELECT A GENERAL TOPIC IN WHICH YOU WISH TO DO YOUR RESEARCH
2. CONDUCT A LITERATURE REVIEW ON THE TOPIC
3. NARROW DOWN THE TOPIC TO A SPECIFIC SCIENTIFIC QUESTION THAT YOU WILL ANSWER BY WAY
OF EXPERIMENTATION.
4. CONDUCT MORE LITERATURE REVIEW AND RESEARCH REFERENCES THAT ARE SPECIFIC TO YOUR
QUESTION.
5. STATE A HYPOTHESIS (WHAT OUTCOME DO YOU EXPECT?)
6. WRITE YOUR MATERIALS AND METHODS. DEVELOP A PROCEDURE TO TEST THE HYPOTHESIS.
7. CONDUCT YOR EXPERIMENTATION,
8. STATE YOUR RESULTS. RECORD YOUR OBSERVATIONS. DO NOT MAKE ANY CONCLUSIONS HERE.
9. INTERPRET YOUR RESULTS. HERE YOU ANALYZE AND DISCUSS WHAT YOU FOUND.
10. MAKE A CONCLUSION. THE CONCLUSION IS DIRECTLY RELATED TO THE HYPOTHESIS.
11. WRITE YOUR RESEARCH PAPER.
12. WRITE THE ABSTRACT.
13. MAKE YOUR PROJECT DISPLAY BOARD
PETER STARODUB - PALOS VERDES PENINSULA HIGH SCHOOL

Research Manual
5
09/07/2010
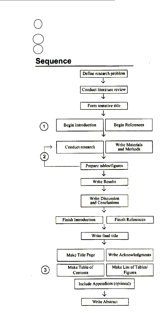
THE ENTIRE SEQUENCE OF THE RESEARCH COURSE
Sequence This is the suggested sequence for conducting research, writing your research paper, and preparing your
display board. Side-by-side blocks indicate concurrent actions (actions to be done at the same time). The following comments
correspond to number on the flowchart below:
Begin writing the Introduction after you conduct your literature review. You will not complete the
Introduction, however, until later in the sequence. As you cite sources throughout your paper, add
them to the References section.
When preparing tables or figures, you might notice gaps in your data. If so return to the experimental
mode and collect the missing data.
Completed in any order.
1
2
3
PETER STARODUB - PALOS VERDES PENINSULA HIGH SCHOOL

Research Manual 6
09/07/2010
TIPS FOR SELECTING A TOPIC
Search your memory of any science course that you ever had and think about that one topic that you enjoyed but never
explored enough in class.
Ask your parents about what they remember of any science questions, ideas, and interests that you ever had.
Think about chapters in textbooks that looked interesting, but were net covered in class.
Watch TV. Science show like Bill Nye, news programs, the discovery channel, the learning channel, or any other science
related show. The LA Times has a great Science page.
Look around you. Ask yourself questions about things you see and about how they work.
Environmental projects are always very popular and practical.
Lab projects where you experiment on vertebrates are a no-no.
Your project must be original, measurable (SOMETHING you can measure in your collection of data), have some
significance, and doable (it can be done). Do not look for a complicated topic – the simpler the better.
BAD TOPICS
Projects that re demonstrations, “library” research or informational projects, “explanation” models or kit building are not
appropriate for research based projects.
Experiments that will cause pain or discomfort to vertebrates and in fact any living creature.
Any topic that boils down to a simple preference or taste comparison such as “Which tastes better: catsup or mustard?”
These experiments involve surveys and are not experiments.
Many of the social sciences are surveys, not experimentation – stay away from surveys.
Any topic that requires people to recall things they did in the past. These tend to be unreliable.
Any topic that requires measurements that will be extremely difficult to test or repeat (you may need specialized equipment
which you do not have).
Any topic that requires dangerous, hard to find, or expensive materials.
Graphology or handwriting analysis.
Astrology.
ESP
The topic you choose will be with you for a long time, so make sure you really enjoy it and have a genuine interest in leaning
more about it.
This is a research course. I cannot emphasize enough the value of research. You must read, read, read, the Internet is a valuable
resource that is at your fingertips. You have advantages with technology that generations of students before you did not have.
An Approach to Topic selection
Here is a general summary of how you come up with a topic. The main thing I can stress to you is that at this point you do not
have a lot of knowledge about a lot of things. In order to find a topic of interest, you must first expose yourself to a lot of
information. You must read, read, and read some more until you find something interesting. At the start of the first semester, you
will need to come up with a research project in approximately 6 weeks. You must be prepared.
Try some of the methods below:
1. List 3 of your greatest interests. That is, topics that you think about when you are free to focus purely on your interests.
(a) How might you be able to develop a research topic from one of these interests?
2. List 3 problems in the world that you believe are significant and in need of solutions.
(a) What could you learn from studying the problem?
(b) How could research lead to a solution or solutions?
3. Think of your favorite hobby.
(a) Is there something that is annoying or doesn't work very well?
(b) Are there changes that could be made to make your hobby more efficient or enjoyable?
4. What line of work do you wish to pursue in the future?
(a) What problems exist in this field? What solutions could you pose?
(b) How might the job be made easier?
5. Read current events! Are there health, industry, environmental, or social issues that would be timely, important, and fun to
research?
6. Still not quite sure? Get out there and read in an "area" or broad topic in which you are interested. Here you may come up
with an idea as you learn background information. The more informed you are about a topic the more easily you can raise a
question. Make certain to keep records of where you find information so you can come back to it.
PETER STARODUB - PALOS VERDES PENINSULA HIGH SCHOOL

Research Manual 7
09/07/2010
How to evaluate a topic selection – things to consider.
Once you choose your topic, use these questions to decide if it is a good choice:
1. Does the topic sound interesting to you?
2. Can you make some sort of measurement? (dependent variable)
3. Can you change something in the project that could impact your measurement? (independent variable)
4. Can you control all other variables so they do not impact your results?
5. Will you be able to find 5 literature research sources for your literature research section?
6. Will you be able to collect enough data?
7. Do you have the materials that are needed for this experiment?
8. Do you need a mentor to help advise you and help you?
9. Do you need special equipment?
10. Can the project be completed in the allowed time?
11. What is the cost of completing the project; is it too expensive?
12. Are there requirements for the use of any vertebrate (frogs, mice, humans, etc.)?
13. Are you willing to get signed consent? For research projects involving minors, have (on record) signed statements from each
parent or guardian.
PETER STARODUB - PALOS VERDES PENINSULA HIGH SCHOOL

Research Manual 8
09/07/2010
THE DATA/LOGBOOK – THE MOST IMPORTANT DOCUMENT OF YOUR RESEARCH PROJECT
Throughout your research experience, you must keep a PROJECT LOGBOOK/ PROJECT DATA BOOK (this is a
composition book).
Your project log must reflect 5 hours of research per week. It is imperative that you put in at least this amount of time
especially at the start when you are searching for a question and then in developing your project.
A project data book is a very valuable piece of work. Accurate and detailed notes make a logical and successful project.
Good notes show consistency and thoroughness to the judges and will help you when writing your final research paper.
Your project data book will be a running listing of all your activities complete with the times you did the activity.
When you start your experimentation, this log book will also serve as the place where you record your data.
Data tables are also helpful. They may be a little “messy” but be sure t4he quantitative data recorded is accurate and
that units are included in the data tables.
Make sure you date each entry.
This is an important document so that scientists can follow the progression of your research from the very first day
when you were looking for an idea all the way through to the final day of your data collection and analysis.
Here are a few pointers that are easy to follow. As a research scientist, you should practice these suggestions through your entire
research experience. They should help keep you organized, and certainly will impress any science fair judge. It's a great
opportunity to show off all of your hard work!
YOU MUST INCLUDE ALL YOUR ACTIVITIES AND PROVIDE ME WITH PROOF OF 5
HOURS OF RESEARCH A WEEK.
1. MAKE ALL ENTRIES IN PEN NOT IN PENCIL. Write on the right hand side pages only. If you make an error, correct
it by drawing a single line through the error and then rewrite your correction. DO NOT erase or use white-out. Do not
obliterate an error by coloring over it. This is a permanent record of all your activities associated with your project.
2. ALWAYS DATE EVERY ENTRY AND PUT THE STARTING AND END TIME, just like a journal. Entries should
be brief and concise. Full sentences are not required. It is better to start each entry with bullets or dashes. Sign each dated
entry. (See the example below.)
3. DON’T WORRY ABOUT NEATNESS. You should write, though so that it can be read. Do not re-do your logbook just
because it looks sloppy. Think of the logbook as your “Dear Diary” for a science fair. It’s not just for recording data during
the experimental phase of your project and it’s not just for your teacher.
4. USE THE DATA BOOK FOR ALL PHASES OF YOUR PROJECT, like jotting down ideas or thoughts for a project,
class meeting times, phone numbers, contacts or sources and prices of supplies, book references, on-line references,
diagrams, graphs, figures, charges, sketches, or calculations. Write down everything!!! Other log entries include your
brainstorming, library/internet searches, phone calls, interviews, meetings with mentors and your advisors.
5. USE IT REGULARLY AND WRITE DOWN EVERYTHING, even if it seems insignificant, it could later be extremely
useful. For example, it’s the middle of the night and you’re frantically preparing that final report but you can’t remember the
title of that crucial reference. It should be in your data book. Make sure that you describe things completely, so that when
you read your notes weeks or months later you will be able to accurately reconstruct your thoughts and your work.
6. TAPE ANY LOOSE PAPERS, photocopies of important items in the data book. Loose papers or other unsecured items are
prohibited as they tend to fall out and can end up missing.
7. MAKE SURE YOU RECORD ALL OBSERVATIONS AND DATA DIRECTLY IN YOUR DATA BOOK. If that is
not possible, then staple photocopies of data in the data book.
8. Remember, keeping up a great data book throughout the entire duration of the science project really pays off later. Not only
will a nicely maintained data book impress your judges at the fair, it will help you stay out of trouble later when you need to
look back and provide details of what you did.
9. The data book may be a determining factor in selecting a project to compete in a science fair. If 2 projects are similar, the
data book may be the deciding factor.
I have data books from previous students so you can look at one time at any time.
PETER STARODUB - PALOS VERDES PENINSULA HIGH SCHOOL

Research Manual
9
09/07/2010
EXAMPLES OF 3 PAGES FROM A DATA BOOK. They include different activities.
PETER STARODUB - PALOS VERDES PENINSULA HIGH SCHOOL

Research Manual 10
09/07/2010
PETER STARODUB - PALOS VERDES PENINSULA HIGH SCHOOL

Research Manual 11
09/07/2010
RESOURCES FOR RESEARCH
YOU WILL FIND HUNDREDS OF RESEARCH RESOURCES IN THE PAGES AT THE END OF THIS
RESEARCH MANUAL. THERE ARE THOUSANDS OF WEBSITES.
MAKE SURE YOU READ ABOUT THE WEBSITES “ASK AN EXPERT” AND “ASK A SCIENTIST”.
GO TO THE PAGES AT THE END OF THIS LAB MANUAL.
RESOURCES
The key to research is to do just that. You must search reference materials and many resources to first pick your topic and then
develop a scientific question. Here are some valuable resources available to you.
THE MOST VALUABLE RESOURCES.
SCIENCE BUDDIES http://www.sciencebuddies.org/
This website contains everything you want to know about doing a science fair project. An extremely useful tool is the
WIZARD which will take you through a series of questions to help you determine your areas of interest.
On the Sciencebuddies website, go to “ASK AN EXPERT”. This is an online mentoring resource where you can ask
questions about anything. It is not a chat room but a bulletin board so it is very safe. Mentors in the field will read you
question and post an answer. DO NOT GIVE YOUR NAME OR E-MAIL ADDRESS. At most just say you are a high
school research student – no personal identification.
Google “ASK A SCIENTIST”. This is similar to ASK AN EXPERT at Sciencebuddies. Scientists read this site and it is very
good for asking questions.
www.sciencedirect.com/ http://scienceresearch.com/scienceresearch/ Lots of subjects; lots of abstracts on a lot of projects.
SCIENCE DAILY (one of the best) Sciencedaily.com – All the latest science news. UPADATED EVERY 15 MINUTES!!
ONE OF THE TWO TOP BEST WEBSITES. http://www.sciencedaily.com/
Scientificresearch.com – http://www.scientificresearch.com/ a good website for ideas.
ABSTRACTS - INTEL INTERNATIONAL SCIENCE AND ENGINEERING FAIR FROM YEARS 2003 TO THE
PRESENT http://www.societyforscience.org/isef/absonline/.
ABSTRACTS - FROM OUR OWN Palos Verdes Peninsula Science and Engineering Fair from year 2006 to the
present.
Go to my website http://worknotes.com/CA/RPV/Starodub/
Click on the SCIENCE RESEARCH section and the abstracts are there.
GOOGLE SCIENCE FAIR https://www.googlesciencefair.com/en/?_escaped_fragment_=%2Fen%2F2013%2F#!
CALIFORNIA SCIENCE FAIR WEBSITE AND ABSTRACTS http://www.usc.edu/CSSF/
There is a lot of great information and there are ABSTRACTS from many year of the California State Science Fair.
Abstracts link: http://www.usc.edu/CSSF/History/
PUBMED
GOOGLE SCHOLAR
BOTH OF THESE WEBSITES ALLOW YOU TO SEARCH FOR A RESEARCH ARTILE BY TITLE OR BY
NAME OF THE AUTHOR.
MORE RESOURCES ON THE NEXT PAGE
PETER STARODUB - PALOS VERDES PENINSULA HIGH SCHOOL

Research Manual 12
09/07/2010
OTHER RESOURCES AVAILABLE TO YOU:
Library on-line catalog- search by subject and keyword to find materials. Use your list of keywords and related words as
search terms.
Computers: on our school home page, scroll down the left hand frame and click on SCIENCE to check out web sites listed. It
has a direct link to an Oceanography site created by the Office of Naval Research. In the main frame of our home page there are
two on-line programs that will give you up-to-date material. EBSCO and SIRS ONLINE link to magazines and newspapers and
will offer recent relevant material. Be sure to read and print only what you need, not everything that you find. Also on the left
hand side of our home page, scroll down to the heading “Search Engines, newspapers, libraries…..”. There are a variety of
options to explore. This will lead you to excellent educational sites. Don’t just limit yourself to “Google”.
Magazines – We subscribe to several science magazines. Past issues may be checked out for five school days. Browse these
titles: Current Science, Discover, Earth, E/Environmental Magazine, Popular Science, Sciences, Science News, Science World,
Sierra, etc.
Vertical Files: There are 4 file cabinets containing pamphlets, articles, etc, on a variety of topics these may be checked out like
magazines.
Specialized Encyclopedias- every subject area has specialized encyclopedias that give in-depth coverage. They give good
overviews and key phrases, ideas, names, etc. to pursue in your research.
Here are some valuable web sites:
http://www:geocities,com/RainForest/2047/
EduLinks: Web sites for physics (including a link to the entire 89-page text of Roller Coaster Physics, chemistry, biology and
general science. For teachers AND students http://www.compusmart.ab.ca/drvrot/edulinks.html
Environmental Protection Agency: Don't forget about this if you're looking for information about the environment.
http://www.epa.gov/
Garden Web Glossary of Botanical Terms: More than 2,000 terms used in botany, gardening and horticulture.
http://www. gardenweb.com/glossarv/
National Science and Technology Week on-line: National Science Foundation projects for the classroom, - http://www
nsf.gov/od/Ilpa/nstw/start.htm
Science Fair Project Resource Guide: Ideas, instructions, resources. http://www.ipl.org/vouth/proiectguide/
Science History Timeline: Look here to see when it happened in science, math and technology.
http://www. gsu.edu/other/timeline.html
SciCentral: This site is maintained by professional scientists whose mission is to identify and centralize access to the most
valuable scientific resources online. SciCentral currently constitutes a gateway to over 50,000 sites pertaining to over 120
specialties in science and engineering. http://www.scicentral.com/index.html
WEBSITES OF MAGAZINES AND PUBLICATIONS
P.V.P.H.S. library website
California Virtual Library
Science News
Scientific American
Nature
Science
National Geographic
Melville
Orion
ACS Websites
SCIFINDER
PETER STARODUB - PALOS VERDES PENINSULA HIGH SCHOOL

Research 2006/2007 13
09/08/2006
NEW RESOURCE – ACADEMIC JOURNALS
http://www.academicjournals.org/journals.htm
ACADEMIC JOURNALS provides free access to research information . All the journals from this organization
will be freely distributed and available from multiple websites. This site contains research papers in full text
(the full research articles).
............................................................................................................................................
Journals Categories
■ Medical Sciences
■ Social Sciences
■ Biological Sciences
■ Physical Sciences
■ Arts and Education
■ Legal Studies
■ Other Journals
DIRECTORY OF OPEN ACCESS JOURNALS
http://www.doaj.org/
Welcome to the Directory of Open Access Journals. This service covers free, full text, quality controlled scientific
and scholarly journals. The site covers all subjects and languages. There are now 5401 journals in the directory.
Currently 2269 journals are searchable at article level. As of today 444374 articles are included in the DOAJ service.
GOOGLE SCHOLAR
http://scholar.google.com/advanced_scholar_search
What is Google Scholar?
Google Scholar provides a simple way to broadly search for scholarly literature. From one place, you can search
across many disciplines and sources: articles, theses, books, abstracts and court opinions, from academic publishers,
professional societies, online repositories, universities and other web sites. Google Scholar helps you find relevant
work across the world of scholarly research.
Features of Google Scholar
Search diverse sources from one convenient place
Find articles, theses, books, abstracts or court opinions
Locate the complete document through your library or on the web
Learn about key scholarly literature in any area of research
PETER STARODUB - PALOS VERDES PENINSULA HIGH SCHOOL

Research 2006/2007
14
09/08/2006
PETER STARODUB - PALOS VERDES PENINSULA HIGH SCHOOL

Research 2006/2007
15
09/08/2006
PETER STARODUB - PALOS VERDES PENINSULA HIGH SCHOOL

Research 2006/2007
16
09/08/2006
PETER STARODUB - PALOS VERDES PENINSULA HIGH SCHOOL

Research 2006/2007
17
09/08/2006
PETER STARODUB - PALOS VERDES PENINSULA HIGH SCHOOL

Research 2006/2007
18
09/08/2006
MORE RESOURCES
PETER STARODUB - PALOS VERDES PENINSULA HIGH SCHOOL

Research 2006/2007
19
09/08/2006
PETER STARODUB - PALOS VERDES PENINSULA HIGH SCHOOL

Research 2006/2007
20
09/08/2006
PETER STARODUB - PALOS VERDES PENINSULA HIGH SCHOOL