Sm Front Page SCS138 SCS10 20 Service Manual
User Manual: SCS138
Open the PDF directly: View PDF
.
Page Count: 25
- Front page and specifications
- Exp view SCS10 SAT
- Exp view SCS20 SAT
- Exp view SCS CENTER
- Exp viev SCSSUB BOX
- SCS10 Speaker part list
- SCS20 Speaker part list
- Exp view SCS AMP
- SCS AMP part list
- PCB Control panal
- PCB Power sup. and Amp comp. side
- PCB Power sup. and Amp buttum side
- SCH Input
- SCH Control
- SCH Auto on/off
- SCH Limiter
- SCH Power supply, AMP

Service Manual
SPECIFICATIONS: SCS10
Satellite Section
• Frequency Response (-6db): 110 Hz-22 kHz
• Sensitivity (2.83V @ 1m): 86 dB
• Nominal Impedance: 6 Ohms
• Recommended Amplifier Power: 10 - 50 Watts RMS
• Titanium Laminate HF: 12 mm
• Paper Cone Midrange : 75 mm
• Dimensions (H x W x D): 154 x 146 x 93 mm
• Weight: 0.8 kg
• Finish: aluminum
Center Section
• Frequency Response (-6db): 110 Hz-22 kHz
• Sensitivity (2.83V @ 1m): 85 dB
• Nominal Impedance: 4 Ohms
• Recommended Amplifier Power: 10 - 50 Watts RMS
• Titanium Laminate HF: 12 mm
• Paper Cone Midrange : dual 89 mm
• Dimensions (H x W x D): 146 x 233 x 93 mm
• Weight: 1.4 kg
• Finish: aluminum
Subwoofer Section
• Low Frequency Cut-off: 35 Hz
• High Frequency Cut-off: 40 Hz - 160 Hz Variable
• Built-in Power Amplifier (RMS): 100 Watts RMS
• Paper Cone Long Throw Driver : 200 mm
• Dimensions (H x W x D): 450 x 250 x 360 mm
• Weight: 13.6 kg
• Finish: beech
SPECIFICATIONS: SCS20
Satellite Section
• Frequency Response (-6db): 110 Hz-22 kHz
• Sensitivity (2.83V @ 1m): 85 dB
• Nominal Impedance: 4 Ohms
• Recommended Amplifier Power: 10 - 50 Watts RMS
• Titanium Laminate HF: 12 mm
• Paper Cone Midrange : dual 89 mm
• Dimensions (H x W x D): 233 x 146 x 93 mm
• Weight: 1.4 kg
• Finish: aluminum
Center Section
• Frequency Response (-6db): 110 Hz-22 kHz
• Sensitivity (2.83V @ 1m): 85 dB
• Nominal Impedance: 4 Ohms
• Recommended Amplifier Power: 10 - 50 Watts RMS
• Titanium Laminate HF: 12 mm
• Paper Cone Midrange : dual 89 mm
• Dimensions (H x W x D): 146 x 233 x 93 mm
• Weight: 1.4 kg
• Finish: aluminum
Subwoofer Section
• Low Frequency Cut-off: 35 Hz
• High Frequency Cut-off: 40 Hz - 160 Hz Variable
• Built-in Power Amplifier (RMS): 100 Watts RMS
• Paper Cone Long Throw Driver : 200 mm
• Dimensions (H x W x D): 450 x 250 x 360 mm
• Weight: 13.6 kg
• Finish: beech

T
echnical manual
E
xploded view

T
echnical manual
E
xploded view

T
echnical manual
E
xploded view

T
echnical manual
Exploded view
N0. Part number Description Quantity
1 not for sale wooden cabinet 1pc
2 106SCS10E SCSSUB Amplifier SCS10 and SCS20 1pc
3 20MF10DAG-DW04 JBL 8" woofer 35Φ 4Ω 1pc
4 06-t4205012 screw T4*20 (black chrome) 18pcs
5 06-t35325008 screw T3.5*32 8pcs
6 wi5579-g plastic foot 4pcs
7 wi5996 rubber cork Black 4pcs
8 700fp138j-1 Port tube &. Front panel 1pc
9 700vk138j-1 Vol and Crossover button 2pc
10 700pb138j-1 Power Button 1pc
wg5454 Gift Box for SCS10 system 1pc
Wg5453 Gift Box for SCS20 system 1pc
wp5364 polyfoam for SCS10 and 20 SUB 1pc
8
9
10

SCS10/230
N0. Part number Description Quantity
01 SCS10 CA JBL SAT*4pcs+CEN*1pc 1pc
02 SCS10 SUB JBL 8"driver+ Amp+cabinet 1pc
03 wg5454 Gift Box 1pc
SCS10 CA
N0. Part number Description Quantity
1SCS10 CEN JBL 3"*2 + TW 4ohm BOX 1pc
2SCS10 SAT JBL 3"*2 + TW 4ohm BOX 4pcs
3 ai5285 Owner Manual 1pc
4 sa1063-1 wire ass'y (a12001-1*1pc/bag + plastic bag) 2bags
5 sa15009 wire ass'y (40feet awg#18-30 twin wire) 3bags
6 sa15019 wire ass'y (15feet awg#18-30 twin wire 2pcs/bag) 1bag
7 wb6408 carton for SCS10 1pc
8 wi5970 plastic bottom cover for SCS10 CEN 1pc
9 wi5973 bracket 4pcs
10 wi5974 hook 4pcs
11 wi5975 alu. Center support 1
12 wp5362 EPE 1set
13 wp5363 EPE 1set
SCS10 CEN
N0. Part number Description Quantity
1 03-5206 plastic bag 1pc
2 06-t4095094 screw T4*9 10pcs
3 06-t4125101 screw T4*12 4pcs
4 32PF55JZH-HW01 JBL 3" 19mm 8ohm 2pcs
5 35DM13NG-DT02 JBL tweeter 13mm 4ohm 1pc
6 alw2505090 wire 250mm long 300uf(capacitor) 1pc
7 g035012 iron grille for SCS10 CEN 1pc
8 s6206 label for SCS10 CEN 1pc
9 sz5936 serial-number label 1pc
10 wi5972 rubber grommet for SCS10 SAT 4pcs
11 320-RUB-00180 rubber cushion for SCS10 3pcs
12 333-EVA-00774 EVA 20*5*1.0t 4pcs
13 xc035018 front of plastic part 1pc
14 306-PS-00701 back of plastic part 1pc
15 xz035001 Aluminun extrusion 1pc
SCS10 SAT
N0. Part number Description Quantity
1 03-5207 plastic bag for SCS10 SAT 1pc
2 06-t4095094 screw T4*9 4pcs
3 06-t4125101 screw T4*12 4pcs
Model name :
Part name :
Part name :
Part name :

4 22PF48JZC-DW01 JBL 2 1/2" 19mm 4ohm 1pc
5 35DM13NG-DT01 JBL tweeter 13mm 4ohm 1pc
6 320-RUB-00180 rubber causion 3pcs
7 alw1805089 wire 180mm long with 200uf capacitor 1pc
8 g255004 iron grille for SCS10 SAT 1pc
9 s6204 label for SCS10 SAT 1pc
10 sz5940 serial-number label for SCS10 SAT 1pc
11 wi5972 rubber grommet 4pcs
12 333-EVA-00774 EVA 20*5*1.0t 4pcs
13 xc255004 front of plastic part 1pc
14 306-PS-00702 back of plastic part 1pc
15 xz255000 aluminum extrusion 1pc
SCS10 SUB
N0. Part number Description Quantity
1 03-016 Plastic Bag 1pc
2 03-5117 PO bag 1pc
3 06-t35325008 screw T3.5*32 8pcs
4 06-t4205012 screw T4*20 (black chrome) 18pcs
5 106SCS10E Amplifier 1pc
6 20MF10DAG-DW04 JBL 8" woofer 35Φ 4Ω1pc
7 sz5934 serial-number label for SCS10 SUB 1pc
8 wi5579-g plastic foot 4pcs
9 wi5658 non-waven cloth for SCS138 1pc
10 wi5938 PVC hear-shrink tube Φ10*40 1pc
11 wi5939 PVC hear-shrink tube Φ4*15 2pc
12 wi5996 rubber cork Black 4pcs
13 wi6017 EVA 19*10t 1pc
14 wp5364 polyfoam for SCS10 SUB 1pc
15 wooden cabinet 1pc
700fp138j-1 Port tube &. Front panel 1pc
700vk138j-1 Vol and Crossover button 2pc
700pb138j-1 Power Button 1pc
Part name :

SCS20/230
N0. Part number Description Quantity
01 SCS20 CA JBL SAT*4pcs+CEN*1pc 1pc
02 SCS20 SUB JBL 8"driver+ Amp+cabinet 1pc
03 wg5453 Gift Box 1pc
SCS20 CA
N0. Part number Description Quantity
1SCS20 CEN JBL 3"*2 + TW 4ohm BOX 1pc
2SCS20 SAT JBL 3"*2 + TW 4ohm BOX 4pcs
3 ai5285 Owner Manual for SCS10/SCS20 1pc
4 sa1063-1 wire ass'y (a12001-1*1pc/bag + plastic bag) 2bags
5 sa15009 wire ass'y (40feet awg#18-30 twin wire) 3bags
6 sa15019 wire ass'y (15feet awg#18-30 twin wire 2pcs/bag) 1bag
7 wb6409 carton (packing SAT and CEN only) 1pc
8 wi5973 bracket 4pcs
9 wi5974 hook 4pcs
10 wi5975 bottom plastic cover 1pc
11 wp5362 EPE 1set
12 wp5363 EPE 1set
SCS20 CEN
N0. Part number Description Quantity
1 03-5206 Plastic Bag (for center) 1pc
2 06-t4095094 screw T4*9 10pcs
3 06-t4125101 screw T4*12 4pcs
4 32PF55JZH-HW01 JBL 3" 19mm 8ohm 2pcs
5 35DM13NG-DT02 JBL tweeter 13mm 4ohm 1pc
6 alw2505090 wire 250mm long with 300uf(capacitor) 1pc
7 g035012 iron grille 1pc
8 s6205 label for SCS20 CEN 1pc
9 sz5938 serial-number label 1pc
10 wi5972 rubber grommet 4pcs
11 xc035018 front of plastic part 1pc
12 306-PS-00701 back of plastic part 1pc
13 320-RUB-00180 rubber causion for SAT 3pcs
14 333-EVA-00774 EVA causion 4pcs
15 xz035001 aluminum extrusion 1pc
SCS20 SAT
N0. Part number Description Quantity
1 03-5206 Plastic Bag for CEN 1pc
2 06-t4095094 screw T4*9 10pcs
3 06-t4125101 screw T4*12 4pcs
Model name :
Model name :
Part name :
Part name :

4 32PF55JZH-HW01 JBL 3" 19mm 8ohm 2pcs
5 35DM13NG-DT02 JBL tweeter 13mm 4ohm 1pc
6 alw2505090 wire 250mm long with 300uf capacitor 1pc
7 g035013 iron gille for SCS20 CEN 1pc
8 s6203 label for SCS20 SAT 1pc
9 333-EVA-00774 EVA 20*5*1.0t 1pc
10 sz5937 serial-number label for SCS20 SAT 1pc
11 wi5972 rubber grommet for SCS10 SAT 4pcs
12 320-RUB-00180 rubber foot for SCS10 3pcs
13 xc035018 front of plastic part for SCS20 CEN 1pc
14 306-PS-00703 back of plastic part 1pc
15 xz035001 aluminum extrusion for SCS20 CEN 1pc
SCS20 SUB
N0. Part number Description Quantity
1 03-016 Plastic Bag 1pc
2 03-5117 PO bag 1pc
3 06-t35325008 screw T3.5*32 8pcs
4 06-t4205012 screw T4*20 (black chrome) 18pcs
5 106SCS10E Amplifier 1pc
6 20MF10DAG-DW04 JBL 8" woofer 35Φ 4Ω1pc
7 sz5935 serial-number label 1pc
8 wi5579-g plastic foot 4pcs
9 wi5658 non-waven cloth for SCS138 1pc
10 wi5938 PVC hear-shrink tube Φ10*40 1pc
11 wi5939 PVC hear-shrink tube Φ4*15 2pc
12 wi5996 rubber cork Black 4pcs
13 wi6017 EVA 19*10t 1pc
14 wp5365 polyfoam for SCS20 SUB 1pc
15 wooden cabinet 1pc
Part name :

SCS10/230 AND
SCS20/230
EXPLODED VIEW

PART NO. DESCRIPTION QTY REFERENCE
1 101OSUB138CE PCB ASS'Y AMP 1
2 101ASUB138CE AI PCB ASS'Y AMP OF SUB138 1
3 104sub138e00 PCB OF SUB138CE 1
4 11014122j26 Resistor 1.2K 1/4W ±5% CF 1 R265
5 11014472j26 Resistor 4.7K 1/4W ±5% CF 2 R201,2
6 11014560j26 Resistor 56Ω 1/4W ±5% CF 1 R117
7 11016101j26 Resistor 100Ω 1/6W ±5% CF 4 R120,213,4,5
8 11016102j26 Resistor1K 1/6W ±5% CF 3 R124,66,254
9 11016103j26 Resistor 10K 1/6W ±5% CF 17 R133,4,209,12,6,7,235
,6,40,60,7,9,4,5,80,1
10 11016104j26 Resistor100K 1/6W ±5% CF 2 R163,4
11 11016105j26 Resistor1M 1/6W ±5% CF 2 R143,259
12 11016123j26 Resistor 12K 1/6W ±5% CF 3 R135,9,65
13 11016124j26 Resistor 120K 1/6W ±5% CF 1 R233
14 11016151j26 Resistor 150Ω 1/6W ±5% CF 1 R253
15 11016152j26 Resistor 1.5K 1/6W ±5% CF 7 R103,23,36,7,41,2,53
16 11016153j26 Resistor15K 1/6W ±5% CF 5 R118,45,52,4,234
17 11016154j26 Resistor 150K 1/6W ±5% CF 2 R131,252
18 11016181j26 Resistor180Ω 1/6W ±5% CF 2 R111,4
Part list for
SCSSUB

19 11016205j26 Resistor2.0M 1/6W ±5% CF 1 R257
20 11016223j26 Resistor22K 1/6W ±5% CF 12 R128,9,55,6,8,60,237
,8,55,62,76,8
21 11016273j26 Resistor27K 1/6W ±5% CF 1 R284
22 11016332j26 Resistor 3.3K 1/6W ±5% CF 3 R106,7,44
23 11016333j26 Resistor 33K 1/6W ±5% CF 1 R271
24 11016392j26 Resistor 3.9K 1/6W ±5% CF 2 R105,8
25 11016393j26 Resistor39K 1/6W ±5% CF 1 R126
26 11016470j26 Resistor47Ω 1/6W ±5% CF 4 R112,3,5,6
27 11016471j26 Resistor470Ω 1/6W ±5% CF 3 R140,61,2
28 11016472j26 Resistor 4.7K 1/6W ±5% CF 12 R110,25,30,47,50,7,9
,207,8,58,82,3
29 11016473j26 Resistor47K 1/6W ±5% CF 5 R101,219,49,50,1
30 11016474j26 Resistor 470K 1/6W ±5% CF 2 R266,73
31 11016512j26 Resistor 5.1K 1/6W ±5% CF 2 R210,1
32 11016563j26 Resistor 56K 1/6W ±5% CF 1 R104
33 11016681j26 Resistor680Ω 1/6W ±5% CF 2 R148,51
34 11016682j26 Resistor6.8K 1/6W ±5% CF 1 R109
35 11016751j26 Resistor750Ω 1/6W ±5% CF 2 R277,9
36 11016755j26 Resistor 7.5M 1/6W ±5% CF 1 R272
37 11016913j26 Resistor 91K 1/6W ±5% CF 4 R203,4,5,6
38 116161252f26 Resistor 12.5K 1/6W ±1% MF 1 R268
39 1302b101k503 Disc Capacitor 100P 50V ±10% 3 C139,40,207
40 1302b102k503 Disc Capacitor 1000P 50V ±10% 3 C116,41,203

41 1302b221k503 Disc Capacitor 220P 50V ±10% 6 C204,5,10,1,2,30
42 1302b681k503 Disc Capacitor 680P 50V ±10% 1 C208
43 1302f104z503 Disc Capacitor 0.1U 50V +80/-20% 15 C108,13,5,9,37,8,226
,7,32,5,6,41,2,7,8
44 1303f473m503 Disc Capacitor 0.047U 50V ±20% 2 C106,209
45 130sl470k503 Disc Capacitor 47P 50V +350/-1000 ±10% 1 C229
46 132103j503 Mylar Capacitor 0.01U 50V ±5% 4 C223,4,44,5
47 132104j503 Mylar Capacitor 0.1U 50V ±5% 3 C107,221,2
48 132223ja03 Mylar Capacitor 0.022uF 100V ±5% 8 C123,4,5,6,7,8,31,2
49 1353105m50 Electrolytic Cap. 1U 50V ±20% 3 C105,12,228
50 1353106m50 Electrolytic Cap. 10U 50V ±20% 4 C201,2,6,31
51 1353107m16 Electrolytic Cap. 100uF 16V ±20% 7 C109,10,17,20,234
,49,50
52 1353107m50 Electrolytic Cap. 100U 50V ±20% 1 C136
53 1353226m50 Electrolytic Cap. 22U 50V ±20% 5 C114,8,225,43,53
54 1353227m10 Electrolytic Cap. 220U 10V ±20% 2 C129,30
55 1353227m16 Electrolytic Cap. 220U 16V ±20% 1 C111
56 1353336m16 Electrolytic Cap. 33U 16V ±20% 1 C233
57 1353476m25 Electrolytic Cap. 47U 25V ±20% 2 C103,246
58 192027c1815gr Transistor 2SC1815GR 11 Q102,11,2,3,8,23
,6,201,2,6,7
59 192027c2235y Transistor 2SC2235Y 1 Q121
60 192028a1015gr Transistor 2SA1015GR 3 Q114,6,27
61 192028a965y Transistor 2SA965Y 1 Q125
62 1921672n5551 Transistor 2N5551 2 Q103,9

63 1921682n5401 Transistor 2N5401 AI-PNP 2 Q104,10
64 197131n4148 Diode 1N4148 20 D101,3,5,8,13,4,6,201
,2,6,7,8,10,1,2,3,4,5,8,9
65 19915000335 Zener Diode 3.3V 1/2W 2 D102,205
66 19915000625 Zener Diode 6.2V 1/2W 2 D106,7
67 19915001605 Zener Diode 16V 1/2W 1 D109
68 11010821jk1 Resistor 820Ω 1W ±5% 1 R132
69 110122r2j15 Resistor 2.2Ω 1/2W ±5% 1 R127
70 11016472j26 Resistor 4.7K 1/6W ±5% CF 1 R157
71 113500r1j10 Cement Resistor 0.1Ω 5W 2 R121,2
72 11403302m0 Semi-fixed Resistor 3K 0.3W ±20% 1 R138
73 1353107m50 Electrolytic Cap. 100U 50V ±20% 1 C135
74 1354478m35 Electrolytic Cap. 4700U 35V ±20% 2 C121,2
75 1354478m50 Electrolytic Cap. 4700U 50V ±20% 2 C133,4
76 171udhss124d Relay 5A 24V UDH-SS124D 1 RY101
77 1740rcb202v RCA JACK RCB-202V 1 JK202
78 1740rcb242v1 JACK RCA RCB-242V-1 1 JK203
79 1742rsp108v 8 PIN SPK JACK RSP-108V 1 JK201
80 180tms7210v SWITCH SLIDE 6PIN MS7210V 1 SW201
81 19006m4558d I.C. OPA 4558D 4 U101,201,2,4
82 19016tl074cn I.C. TL074CN ST 1 U205
83 192021c1815gr Transistor 2SC1815GR 2 Q101,15
84 192021tip35c Transistor TIP35C 1 Q107
85 192022tip36c Transistor TIP36C 1 Q108

86 192028a1015gr Transistor 2SA1015GR 1 Q122
87 192161tip41c Transistor TIP41C NPN SGS 1 Q001
88 192162tip42c Transistor TIP42C PNP SGS 1 Q120
89 192201d882y Transistor KSD882Y 1 Q117
90 192202b772y Transistor KSB772Y 1 Q119
91 192991d669a Transistor HSD669A 1 Q106
92 192992b649a Transistor HSB649A 1 Q105
93 19700kbl405 Diode 4A 500V KBL405 2 D110,5
94 197101n4002 Diode 1N4002 1 D104
95 197101n5402 Diode 1N5402 2 D111,2
96 101OSUB138E01 PCB AMP ASS'Y 1
97 101ASUB138E01 AI PCB ASS'Y 1
98 104sub138e01 PCB 1
99 11016102j26 Resistor1K 1/6W ±5% CF 2 R226,7
100 11016103j26 Resistor 10K 1/6W ±5% CF 9 R218,20,1,2,25,8,9,30,2
101 11016104j26 Resistor100K 1/6W ±5% CF 1 R231
102 11016222j26 Resistor2.2K 1/6W ±5% CF 2 R266,7
103 11016273j26 Resistor27K 1/6W ±5% CF 1 R223
104 11016513j26 Resistor 51K 1/6W ±5% CF 1 R224
105 1302b101k503 Disc Capacitor 100P 50V ±10% 2 C214,20
106 1302b102k503 Disc Capacitor 1000P 50V ±10% 2 C1,2
107 1302f104z503 Disc Capacitor 0.1U 50V +80/-20% 4 C237,8,51,2
108 132223ja03 Mylar Capacitor 0.022uF 100V ±5% 1 C215

109 132473ja03 Mylar Capacitor 0.047uF 100V ±5% 1 C216
110 1353106m50 Electrolytic Cap. 10U 50V ±20% 2 C213,9
111 1353107m16 Electrolytic Cap. 100uF 16V ±20% 2 C239,40
112 197131n4148 Diode 1N4148 2 D216,7
113 115h203b206 Variable Resistor B20K H:12.5mm 1 VR202
114 115h503a105 Variable Resistor A50K H:12.5mm 1 VR201
115 129a105j633 Metallize Cap. 1uF 63V ±5% 1 C218
116 129a474j633 Metallize Cap. 0.47U 63V ±5% 1 C217
117 19006m4558d I.C. OPA 4558D 2 U203,6
118 19510204hgw LED 204HGW 1 LED1
119 1302g472md00 Disc Capacitor 4700P 400V ±20% 1
120 150e8604106 Power Transformer EI-86 230V/50Hz 1
121 152v60202601 Line Cord SP-021B 6FT VDE 1
122 154v12506t0 FUSE TSD 1.25A 250V VDE 1
123 155520020 Fuse holder R3-11 1
124 180psddld1 Switch SDDLD1-A1-D-1 1

SCS10/230 and SCS20/230
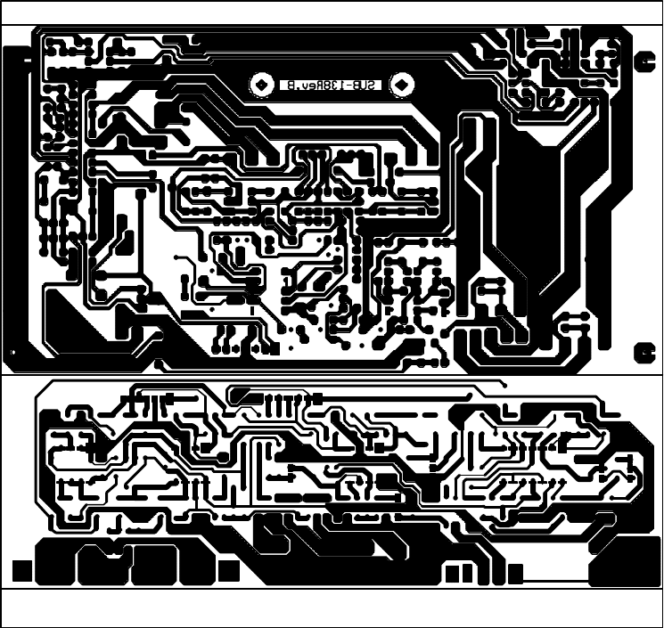
CONTROL PBC LAYOUT - BUTTOM SIDE

SCS10/230 and SCS20/230
CONTROL PCB LAYOUT - COMPONENT SIDE

SCS10/230 AND SCS20/230
POWER AND PRE AMP PCB LAYOUT - COMPONENT SIDE

SCS10/230 AND SCS20/230
POWER AND PRE AMP PCB LAYOUT - BOTTUM SIDE

SCS10/230 -
SCS20/230
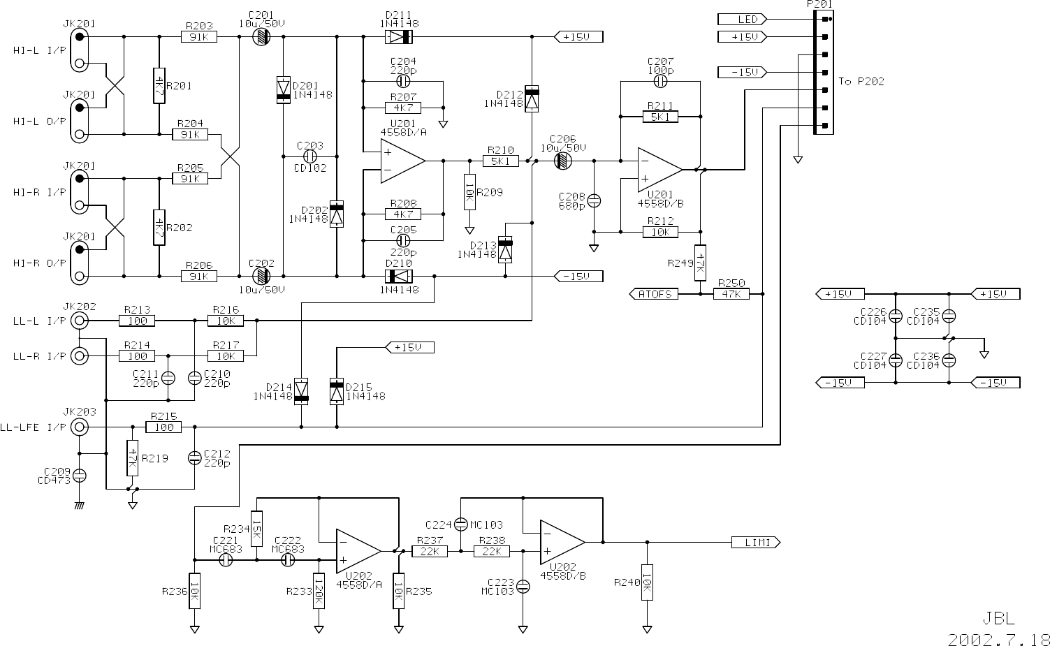
INPUT
SCHEMATIC

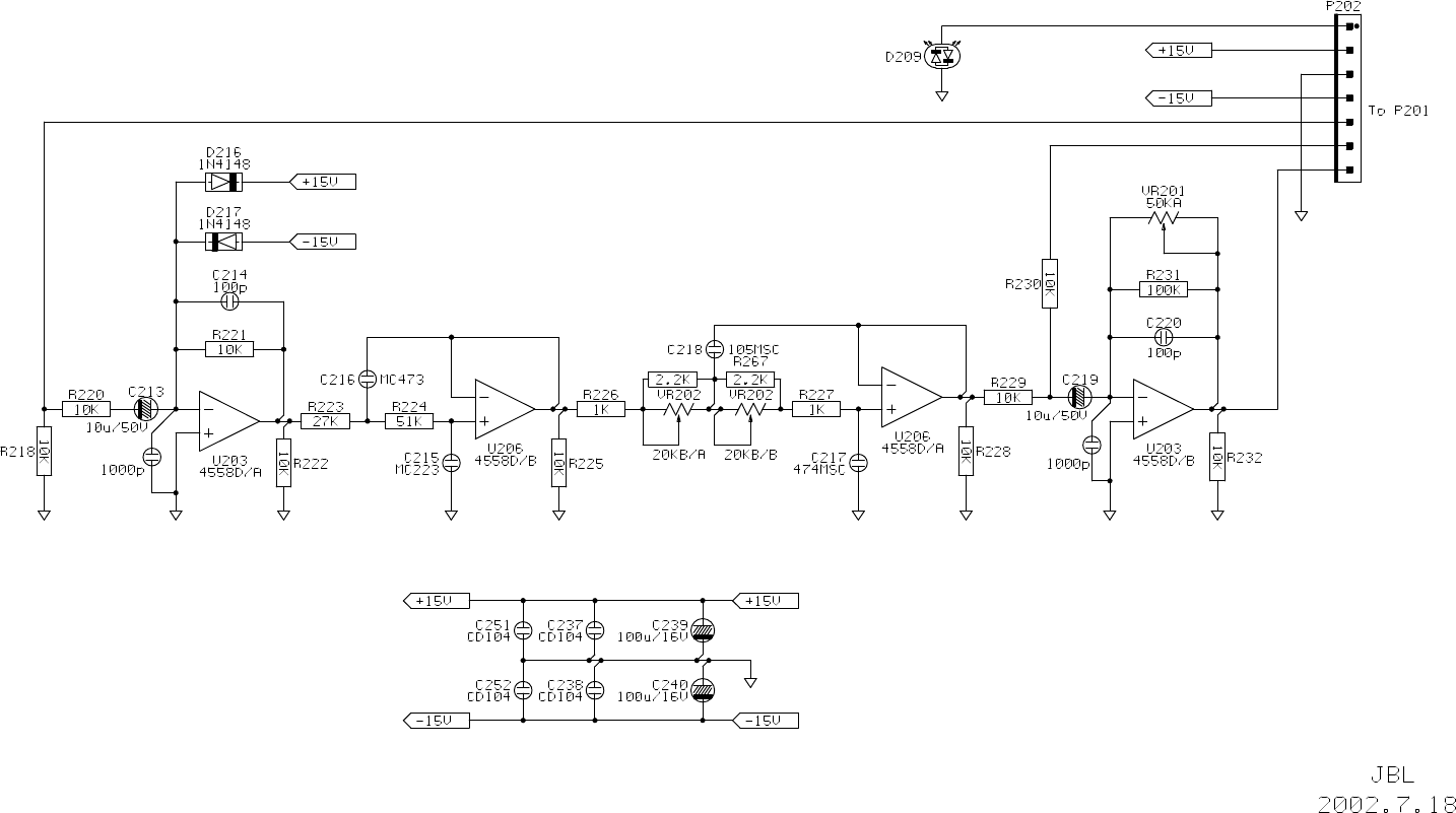
SCS10/230-
SCS20/230
CONTROL
PCB
SCHEMATIC

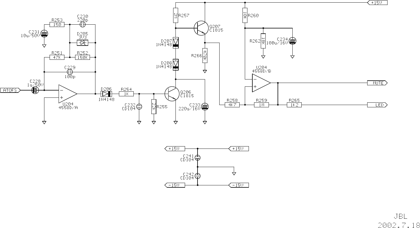
SCS10/230 -
SCS20/230
AUTO
ON/OFF
SCHEMATIC

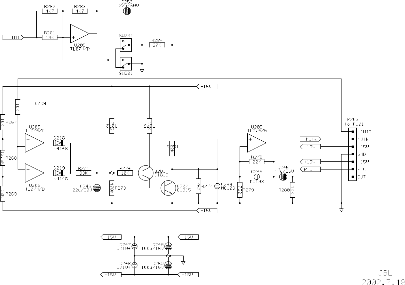
SCS10/230 -
SCS20/230
LIMITER
SCHEMATIC

SCS10/230 -
SCS20/230
POWER SUPPLY
POWER AMP
SCHEMATIC