SH366002 User Guide _CHS_ V0.5 CHS
User Manual:
Open the PDF directly: View PDF
.
Page Count: 34

SH366002 SBS Solution
用戶指南
1
V 0.5
1 功能特点
实现单串(1sXp)锂电池芯的计量,包括电压、电流、电量
采用最新Fusion Gauge算法,确定电池剩余容量
支持SMBUS和SWI两种通信协议
支持两种温度测量(内部温度和外部温度)
支持SHA-1认证
低功耗系统设计
DFN12封装
2 系统方框图
VCCIN
BAT
STE
VCC18
TEMP
ARSP
ARSN
VCC
VSS
PACK +
SWI
PACK -
SDA
SCL
PROTECTION
IC
+
-
SH366002
SWI
SDA
SCL
图1. 应用方框图
3 芯片信息
产品信息 封装 工作温度 通信模式 包装信息
SH366002R/012RE DFN12
-45℃~85℃ SMBUS&SWI
表1. 订购信息列表
备注:出厂时芯片缺省为SMBUS通讯协议。

SH366002 SBS Solution
用戶指南
2
V0.5
STE
VCC18
VCCIN
BAT
VCC
VSS
SWI
SCL
SDA
TEMP
A
RSN
ARSP
SH366002
图2. 引脚图
表2. 引脚描述列表
4 功能描述
SH366002可实现充/放电电流、电芯电压、系统温度的检测,通过最新Fusion Gauge算法来计算电池组剩余电量。
4.1 计量功能
4.1.1. 电量计量
SH366002采用最新的Fusion Gauge算法,通过库仑积分与开路电压相结合的方法,综合考虑当前电流、电压、温度
与剩余电量,来实现智能电池的电量计量。
在充电或放电过程中,通过库仑积分来实时更新电池组的剩余容量。同时,在充电、放电或休闲状态下,当条件满
足时,根据测量的电流、电压和温度等相关数据,对电池的容量进行更新调整。
引脚名称 引脚编号 类型 说明
STE 1 I/O
SHUTDOWN模式控制脚
VCC18 2 P
内部1.8V LDO 输出电压,正常应用连接最小0.47uF陶瓷电容
VCCIN 3 P
内部1.8V LDO 输入电压,正常应用连接0.1uF陶瓷电容
BAT 4 IA
电芯电压输入脚
VCC 5 P
MCU电源输入脚
VSS 6 P
MCU电源地
ARSP 7 IA
CADC差分输入脚,模拟输入
ARSN 8 IA
CADC差分输入脚,模拟输入
TEMP 9 IA
外接温度电阻输入脚
SDA 10 I/O SMBUS通信数据线
SCL 11 I/O
SMBUS通信时钟线
SWI 12 I/O
1 wire 通信线

SH366002 SBS Solution
用戶指南
3
V0.5
NominalAvailableCapacity()(NAC)是电芯当前理论可用电量。
FullAvailableCapacity()(FAC)是电芯理论最大电量。
RemainCapacity()(RC)是电芯当前实际可用电量。
FullChargeCapacity()(FCC)是电芯实际最大电量。
4.1.2. 电量计量相关参数
4.1.2.1 放电电流阈值
该参数在SH366002中用于判定当前是否为放电状态,当电流为负数,且绝对值大于放电电流阈值时,为放电状态。
4.1.2.2 充电电流阈值
该参数在SH366002中用于判定当前是否为充电状态,当电流为正数,且大于充电电流阈值时,为充电状态。该阈
值需要合理设置,以区分正常放电电流和因干扰等引起的测量噪声。
4.1.2.3 退出电流Quit Current,放电空闲时间Dsg Relax Time,充电空闲时间 Chg Relax Time和退出空闲时间Quit
Relax Time
当系统充/放电电流绝对值大于退出电流Quit Current,且维持时间超过Quit Relax Time时,系统退出空闲状态。退
出电流Quit Current默认值应大于系统待机电流StandbyCurrent。
当下面任意一个条件满足,将进入空闲模式:
1. 之前为放电状态,当 | AverageCurrent() | < | Quit Current |,且维持时间大于等于Dsg Relax Time。
2. 之前为充电状态,当 | AverageCurrent() | < | Quit Current |,且维持时间大于等于Chg Relax Time。
在进入空闲模式约6分钟后,SH366002会读取一个比较精确的OCV(Open Circuit Voltage)值。
4.1.2.4 放电截止电压
SH366002通过Terminate Voltage参数设置放电截止电压,此电压对应剩余电量为0.

SH366002 SBS Solution
用戶指南
4
V0.5
4.2 充电管理
4.2.1. 充电截止
电芯的充电截止电压Charging Voltage可由用户设定,默认值为数据区中的Charging Voltage。
当以下三个条件发生时,SH366002检测到充电截止:
1. 电芯电压 > 充电电压Charging Voltage – Taper Voltage;
2. 在两个连续的Current Taper Window期间,AverageCurrent() < Taper Current;
3. 同样的时间里面,累积的电量变化 ≥ Min Taper Capacity。
当以上条件都符合时,系统进入充电截止,清零 [CHG]。
若Pack Configuration中的[RMFCC]=1,调整剩余电量NAC等于FAC,RC等于FCC,否则不对NAC和RC进行更新。
若TCA_Set为-1,该参数无效;若为其它值,当SOC(State Of Charge)超过TCA_Set设定的阈值后,会清零[CHG]。
若TCA_Clear为-1,该参数无效;若为其它值,当SOC低于TCA_Clear设定的阈值后,会置位[CHG]。
若FC_Set为-1,该参数无效,仅在充电截止条件满足后才会置位[FC];若FC_Set为其它值,当SOC超过FC_Set
设定的阈值后,会置位[FC]。
若FC_Clear为-1,该参数无效;若为其它值,当SOC低于FC_Clear设定的阈值后,会清零[FC]。
4.2.2. 充电抑制和暂缓
SH366002检测电芯温度,当温度低于充电抑制低温Charge Inhibit Temp Low 或高于充电抑制高温 Charge Inhibit
Temp High时,置位[CHG_INH], 清零[CHG]。当温度恢复到Charge Inhibit Temp Low +Temp Hys和 Charge Inhibit
Temp High–Temp Hys之间时,充电抑制解除,清零[CHG_INH],置位[CHG]。
当温度低于充电暂缓低温Charge Suspend Temperature Low 或高于充电暂缓高温 Charge Suspend Temperature
High时,置位[XCHG],清 零 [CHG]。当温度恢复到Charge Inhibit Temp Low + Temp Hys和 Charge Inhibit Temp High –
Temp Hys之间,且同时恢复到Charge Suspend Temperature Low和 Charge Suspend Temperature High之间时,清
零[XCHG],置位[CHG]。
当温度低于充电抑制低温Charge Inhibit Temp Low或者高于充电抑制高温Charge Inhibit Temp High时充电不可开
启。当温度在充电抑制低温Charge Inhibit Temp Low和充电抑制高温Charge Inhibit Temp High之间时正在进行的充电
可持续,直到温度低于充电暂缓低温Suspend Temperature Low或者高于充电暂缓高温Suspend Temperature High。
因此充电抑制低温Charge Inhibit Temp Low和充电抑制高温Charge Inhibit Temp High的范围必须在充电暂缓低温
Suspend Temperature Low和充电暂缓高温 Suspend Temperature High范围之内。

SH366002 SBS Solution
用戶指南
5
V0.5
4.3 温度检测
为了给库仑计算法和充电控制部分的测量提供温度信息,SH366002支持两种测温方式:
1. 当PackConfig()中[TEMPS]=1,通过外部测温电路来测量温度;
2. 当PackConfig()中[TEMPS]=0,通过芯片内部温度传感器来测量温度。
若使用外部测温电路,需在VCC和TEMP脚间接一个10KΩ的负温度系数热敏电阻(例如:103AT)。具体电路请参考
应用电路。
4.3.1. 充电过温
在充电过程中,如果温度Temperature() 到达充电过温阈值OT Chg ,维持时间超过OTChgTime ,并且
AverageCurrent( ) > Chg Current Threshold,则系统进入充电过温状态,[OTC]=1。当温度Temperature()降到充电过
温解除阈值OTChgRecovery以下时,[OTC]=0。
如果OTChgTime = 0,此功能被禁止。
进入条件:AverageCurrent() ≥ ChgCurrentThreshold, Temperature() ≥ OTChg,维持时间 ≥ OTChgTime。
解除条件:Temperature() ≤ OTChgRecovery。
4.3.2. 放电过温
在放电过程中,如果温度Temperature()到达放电过温阈值OT Dsg,并且维持时间超过OT Dsg Time,则系统进入
放电过温状态,[OTD]=1。 当温度Temperature()降到放电过温解除阈值OTDsgRecovery以下时,[OTD] =0。
如果OT Dsg Time = 0,此功能被禁止。
进入条件:AverageCurrent() ≤ -DsgCurrentThreshold ,Temperature() ≥ OTDsg,维持时间≥OTDsgTime。
退出条件:Temperature() ≤ OTDsgRecovery。
4.4 访问模式
SH366002提供三种安全模式,分别为全访问(FULL ACCESS)、解密(UNSEALED)、加密(SEALED),具
体访问权限见下表:
安全模式 数据区权限 用户存储区信息
全访问模式(FULL ACCESS ) R/W R/W
解密模式(UNSEALED ) R/W R/W
加密模式(SEALED ) NONE R(A) ,R/W(B、C)
表3. 数据区访问权限表
全访问模式和解密模式的区别在于全访问模式下可以更新密钥。为了避免冲突,密钥设置必须与表7中CNTL DATA
列中的子命令不同。

SH366002 SBS Solution
用戶指南
6
V0.5
4.4.1. 全访问或解密到加密
在SH366002接收到加密指令(SEALED)后,即刻进入加密模式,置位[SS]和[FAS]。SH366002进入加密模式后,
可通过往Control()命令输入密钥进入解密和全访问模式,如果系统发生复位,则又恢复至加密模式。
4.4.2. 加密到解密,解密到全访问
解密密钥和全访问密钥长度为两个字,且都存在数据区。第一个字为密钥0,第二个字为密钥1,SH366002先传送
密钥1,再传送密钥0。例如:数据区存放的密钥为0x56781234,则密钥0为0x5678,密钥1为0x1234,往Control()命
令依次输入0x1234和0x5678来解密,密钥必须被连续传送,不能插入其它操作。

SH366002 SBS Solution
用戶指南
7
V0.5
4.5 系统描述
4.5.1. 系统配置
4.5.1.1 Pack Configuration寄存器
SH366002通过Pack Configuration 配置部分脚位的功能,Pack Configuration寄存器可读可写,地址子类为64,偏
移为0。具体定义如下表
名称 位 描述
RESCAP 15
0: FCC,RC按无负载补偿计算
1: FCC,RC按有负载补偿计算
NCSMB 14
SMBUS通讯频率控制位
0: 最大支持100KHz(默认值)
1: 最大支持400KHz
10mWh 13
功率单位切换控制位
0: 功率按1mWh单位计算(默认值)
1: 功率按10mWh单位计算
RSVD 12~11
保留
IWAKE、RSNS1、
RSNS0 10~8
000/100: 电流唤醒功能禁止
001: 电流唤醒ASRP~ASRN之间电压+1.4mV或–1.4 mV(默认值)
101/010: 电流唤醒ASRP~ASRN之间电压+3.0mV或–3.0mV
110/011: 电流唤醒ASRP~ASRN之间电压+6.0mV或–6.0 mV
111: 电流唤醒ASRP~ASRN之间电压+12.0mV或–12.0 mV
RSVD 7~6 保留
SLEEP 5
Sleep模式允许控制位
0: 系统不允许进入睡眠模式
1: 系统允许进入睡眠模式(默认值)
RMFCC 4
0: 充电终止时NAC不更新
1: 充电终止时NAC更新为FAC(默认值)
SE_PU 3
0: STE脚开漏输出(默认值)
1: STE脚输出有上拉
SE_POL 2
0: 表示进入Shutdown模式低有效(默认值)
1: 表示进入Shutdown模式高有效
SE_EN 1
0: 禁止进入Shutdown状态。可通过PackConfiguration设置,也可通过
CLEAR_SHUTDOWN(0x14)命令直接清零。
1: 允许进入Shutdown状态(默认值)。可通过PackConfiguration设置,
也可通过SET_SHUTDOWN(0x13)命令设置
TEMPS 0
0: 选择内部测温电路测量的温度作为系统温度
1: 选择外部测温电路测量的温度作为系统温度(默认值)
表4. Pack Configuration 位定义

SH366002 SBS Solution
用戶指南
8
V0.5
4.5.2. 系统Shutdown功能
系统Shutdown由STE引脚控制,STE引脚用于给外部关断电路一个使能信号以触发系统关闭,主要用于在深度放
电后关闭系统来保护电芯。
STE引脚控制由下列几个标志位与命令来设置:
Control Status中的两个标志位表征STE脚的状态:
[SE] – bit15 =1 表示系统已经进入Shutdown,默认为0
[SHUTDOWN] – bit7 =1 表示关闭功能有效,默认为1
两个控制子命令使能或禁止关闭功能:
SET_SHUTDOWN (0x0013) 使能STE引脚功能 (置位[SHUTDOWN])
CLEAR_SHUTDOWN (0x0014) 禁止STE引脚功能 (清位[SHUTDOWN))
Pack Configuration寄存器中的两个标志位用于配置STE的输出特性:
[SE_PU] – bit3 =1 表示STE引脚上拉
[SE_POL] – bit2 当Shutdown功能被允许时,设置STE引脚的极性
系统正常运行时,STE引脚默认为正常状态。当发送SET_SHUTDOWN子命令或设置Pack Conifiguration 寄存器
中[SE_EN]标志位为“1”,且置位[SHUTDOWN]标志位后,Shutdown功能才有效。
当使能系统Shutdown功能后,仅在Hibernate模式下可进入STE引脚的Shutdown状态;其它所有模式下,STE引
脚默认为正常状态。表5显示STE脚的不同状态。
注意:上电时SE引脚为高阻状态,此时[SE_POL]和[SE_PU]设置无法直接控制SE脚的状态。[SE_POL]和[SE_PU]
设置仅在系统重新上电之后才生效。
[SE_PU] [SE_POL] STE引脚正常状态 STE引脚Shutdown状态
0 0 高阻 0
0 1 0 高阻
1 0 1 0
1 1 0 1
表5. STE引脚状态

SH366002 SBS Solution
用戶指南
9
V0.5
5 标准命令
5.1 标准数据命令
SH366002支持一系列标准命令,便于系统对电芯信息进行读写。其命令具体如下表所示:
名称 命令号 单位 读写状态
Control( ) CNTL 0x00 / 0x01 N/A 可读可写
AtRate( ) AR 0x02 / 0x03 mA 可读可写
AtRateTimeToEmpty( ) ARTTE 0x04 / 0x05 Minutes 只读
Temperature( ) TEMP 0x06 / 0x07 0.1K 只读
Voltage( ) VOLT 0x08 / 0x09 mV 只读
Flags( ) FLAGS 0x0a / 0x0b N/A 只读
NominalAvailableCapacity( ) NAC 0x0c / 0x0d mAh 只读
FullAvailableCapacity( ) FAC 0x0e / 0x0f mAh 只读
RemainingCapacity( ) RC 0x10 / 0x11 mAh 只读
FullChargeCapacity( ) FCC 0x12 / 0x13 mAh 只读
AverageCurrent( ) AI 0x14 / 0x15 mA 只读
TimeToEmpty( ) TTE 0x16 / 0x17 Minutes 只读
TimeToFull( ) TTF 0x18 / 0x19 Minutes 只读
StandbyCurrent( ) SI 0x1a / 0x1b mA 只读
StandbyTimeToEmpty( ) STTE 0x1c / 0x1d Minutes 只读
MaxLoadCurrent( ) MLI 0x1e / 0x1f mA 只读
MaxLoadTimeToEmpty( ) MLTTE 0x20 / 0x21 Minutes 只读
AvailableEnergy( ) AE 0x22 / 0x23 10mWhr 只读
AveragePower( ) AP 0x24 / 0x25 10mW 只读
TTEatConstantPower( ) TTECP 0x26 / 0x27 Minutes 只读
Internal_Temp( ) INTTEMP 0x28 / 0x29 0.1°K 只读
CycleCount( ) CC 0x2a / 0x2b Counts 只读
StateOfCharge( ) SOC 0x2c / 0x2d % 只读
StateOfHealth( ) SOH 0x2e / 0x2f % / num 只读
PassedCharge( ) PCHG 0x34 / 0x35 mAh 只读
DOD0( ) DOD0 0x36 / 0x37 HEX# 只读
表6. 标准命令列表

SH366002 SBS Solution
用戶指南
10
V0.5
5.1.1. Control( ): 0x00/0x01
Control() 为可读/写双字节命令,其功能描述见下表:
功能代码 命令号 加密状态可访问 描述
CONTROL_STATUS 0x0000 是 返回系统状态字
DEVICE_TYPE 0x0001 是 返回器件类型
FW_VERSION 0x0002 是 返回器件软件版本
HW_VERSION 0x0003 是 返回器件硬件版本
DF_CHECKSUM 0x0004 否 激活DATAFLASH校验和计算
RESET_DATA 0x0005 否 返回复位的次数
PREV_MACWRITE 0x0007 否 返回前一个命令码(当前一个命令码<0x20时)
CHEM_ID 0x0008 是 返回电芯识别号
DF_VERSION 0x000C 是 返回器件data flash版本号
SET_FULLSLEEP 0x0010 否 设置FullSleep=1
SET_HIBERNATE 0x0011 是 设置HIBERNATE=1
CLEAR_HIBERNATE 0x0012 是 设置HIBERNATE=0
SET_SHUTDOWN 0x0013 是 允许STE改变状态
CLEAR_SHUTDOWN 0x0014 是 禁止STE改变状态
SET_SWI INTEN 0x0015 是 设置SWI IntEn=1
CLEAR_SWI INTEN 0x0016 是 设置SWI IntEn=0
SEALED 0x0020 否 SH366002加密
RESET 0x0041 否 SH366002复位
CAL_OFFSET 0x0061 否 0电流校准
CAL_CUR 0x0062 否 负载电流校准
CAL_VOL 0x0063 否 电压校准
CAL_EXTT 0x0064 否 外部温度校准
CAL_INTT 0x0065 否 内部温度校准
EXIT_CAL 0x0080 否 退出校准模式
ENTER_CAL 0x0081 否 进入校准模式
表7. Control( )子命令列表

SH366002 SBS Solution
用戶指南
11
V0.5
5.1.1.1 CONTROL_STATUS :0x0000
返回系统状态字,具体信息如下:
名称 位 描述
Bit15 SE 0: STE引脚无效(默认值)
1: STE引脚有效(详见4.5.2 系统Shutdown功能)
Bit14 FAS 0: 全访问模式
1: 全访问加密,Control中输入0x0020加密,一旦加密,复位后[FAS]=1
Bit13 SS 0: 解密模式
1: 加密,Control中输入0x0020置位,一旦加密,复位后[SS]=1
Bit12 CSV 0: 往Data Flash写入数据时清零 (默认值)
1: Control发送0x0004置位,并返回dataflash checksum
Bit11 CCA 0: 未开启库仑计校准功能(默认值)
1: 开启库仑计校准功能
Bit10 BCA 0: 未开启板级校准功能(默认值)
1: 开启板级校准功能
Bit9 - 保留
Bit8 SWIIntEn
0: 未开启SWI中断功能,在Control()中输入0x0016可清零(默认值)
1: 开启SWI中断功能,在Control()中输入0x0015可置位
Bit7 SHUTDOWN
0: 未开启Shutdown功能,在Control()中输入0x0014可清零(默认值)
1: 开启Shutdown功能,在Control()中输入0x0013可置位
Bit6 HIBERNATE
0: 未开启休眠功能,在Control()中输入0x0012可清零(默认值)
1: 开启休眠功能,在Control()中输入0x0011可置位
Bit5 FULLSLEEP
0: 未开启深度睡眠功能(默认值)
1: 开启深度睡眠功能,Control中输入0x0010置位
Bit4 SLEEP
0: 系统处于正常模式(默认值)
1: 系统处于睡眠模式
Bit3 CP/CC
0: CC(恒流)模式
1: CP(恒功率)模式
Bit2 CVM_DIS
0: 电芯满足Qmax0更新条件
1: 电芯不满足Qmax0更新条件
Bit1 CVM_OK
0: 电芯不满足Qmax0更新条件
1: 电芯满足Qmax0更新条件
Bit0 CVM_EN
0: 禁止电池容量计算
1: 允许电池容量计算
表8. CONTROL_STATUS位列表

SH366002 SBS Solution
用戶指南
12
V0.5
5.1.1.2 DEVICE_TYPE: 0x0001
返回器件类型(返回3602)。
5.1.1.3 FW_VERSION: 0x0002
返回软件版本。
5.1.1.4 HW_VERSION: 0x0003
返回硬件版本。
5.1.1.5 DF_CHECKSUM: 0x0004
返回芯片内部数据区校验和(Checksum)。
5.1.1.6 RESET_DATA: 0x0005
返回系统复位的次数(包括上电复位和命令0x41强制复位的次数)。
5.1.1.7 PREV_MACWRITE: 0x0007
返回上一次被写入0x00/0x01的命令,当上一条命令大于0x20时,返回0。
5.1.1.8 CHEM_ID: 0x0008
返回电芯化学编号。
5.1.1.9 DF_VERSION: 0x000C
返回数据区版本。
5.1.1.10 SET_FULLSLEEP: 0x0010
设置CONTROL_STATUS寄存器中[FULLSLEEP]为1,在SLEEP模式,系统才可以进入FULLSLEEP模式。在
FULLSLEEP模式,对于SWI通信,主机的第一帧信息会丢失;对于SMBUS通信,第一个SMBUS信息可能会有6-8ms
的延迟。
5.1.1.11 SET_HIBERNATE: 0x0011
设置CONTROL_STATUS 寄存器中[HIBERNATE]为1,如果满足进入HIBERNATE 模式条件,系统将进入
HIBERNATE模式。从HIBERNATE模式退出后,[HIBERNATE]自动清零。
5.1.1.12 CLEAR_HIBERNATE: 0x0012
设置CONTROL_STATUS寄存器中[HIBERNATE]为0,即使满足进入HIBERNATE模式条件,系统也不允许进入
HIBERNATE模式。可用于强制系统从HIBERNATE模式中退出。
5.1.1.13 SET_SHUTDOWN: 0x0013
设置CONTROL_STATUS寄存器中[SHUTDOWN]为1。

SH366002 SBS Solution
用戶指南
13
V0.5
5.1.1.14 CLEAR_SHUTDOWN: 0x0014
设置CONTROL_STATUS寄存器中[SHUTDOWN]为0,禁止STE改变状态,并且STE脚为高阻状态。
5.1.1.15 SET_SWIINTEN: 0x0015
设置CONTROL_STATUS寄存器中[SWIIntEn]为1,使能SH366002可作为SWI主机对外发送命令。当接收到
CLEAR_SWIINTEN命令,或者作为主机对外发送命令0x80次数到达3次后,清零[SWIIntEn]。
5.1.1.16 CLEAR_SWIINTEN: 0x0016
设置CONTROL_STATUS寄存器中[SWIIntEn]为0,禁止SH366002 SWI主机功能。
5.1.1.17 SEALED: 0x0020
设置系统处于加密状态。对于客户终端设备的使用,系统一直处于加密状态。
5.1.1.18 RESET: 0x0041
此命令强制系统复位,加密模式下无效。
5.1.1.19 CAL_OFFSET: 0x0061
当系统处于校准模式下时,此命令用于校准系统零电流,仅在解密状态下有效。
5.1.1.20 CAL_CUR: 0x0062
当系统处于校准模式下时,此命令用于校准负载电流,仅在解密状态下有效。
5.1.1.21 CAL_VOL: 0x0063
当系统处于校准模式下时,此命令用于校准电压,仅在解密状态下有效。
5.1.1.22 CAL_EXTT: 0x0064
当系统处于校准模式下时,此命令用于校准外部温度,仅在解密状态下有效。
5.1.1.23 CAL_INTT: 0x0065
当系统处于校准模式下时,此命令用于校准内部温度,仅在解密状态下有效。
5.1.1.24 EXIT_CAL: 0x0080
当系统处于校准模式下时,此命令用于退出校准,仅在解密状态下有效。
5.1.1.25 ENTER_CAL: 0x0081
此命令用于系统进入校准模式。在校准模式下5分钟以上没有其它校准命令,自动退出校准模式,且仅在解密状态
下有效。

SH366002 SBS Solution
用戶指南
14
V0.5
5.1.2. AtRate( ): 0x02/0x03
可读可写双字节命令,计算AtRateTimeToEmpty()会使用该参数。AtRate()的值为有符号整型,单位为mA,负值
表示放电电流。AtRateTimeToEmpty()返回以AtRate大小的电流放电到电量为0时的预估放电时间。AtRate()默认值为0,
这时定义AtRateTimeToEmpty()返回65,535。
5.1.3. AtRateTimeToEmpty( ): 0x04/0x05
只读双字节命令,返回电芯以AtRate()的放电电流来预估的剩余工作时间,单位为分钟,返回值范围从0到 65,534。
如果返回值为65535表示AtRate()为0或者正值。AtRateTimeToEmpty()在系统设置好AtRate()值后1s内更新。基于
AtRate()的值,系统每秒钟更新AtRateTimeToEmpty()。
5.1.4. Temperature( ): 0x06/0x07
只读双字节命令,返回值为无符号整型,单位为0.1K。
5.1.5. Voltage( ): 0x08/0x09
只读双字节命令,返回值为无符号整型,单位为mV,范围从0mV到6000mV。
5.1.6. Flags( ): 0x0a/0x0b
只读双字节命令,返回测量状态寄存器,主要描述了SH366002当前状态:
BIT7 BIT6 BIT5 BIT4 BIT3 BIT2 BIT1 BIT0
高字节 OTC OTD – – CHG_INH XCHG FC CHG
低字节 OCVTAKEN – – – – SOC1 SOCF DSG
表9. Flag状态位列表
OTC = 1: 充电过程中检测到高温
OTD = 1: 放电过程中检测到高温
CHG_INH= 1: 充电禁止功能有效,指温度超出[Charge Inhibit Temp Low, Charge Inhibit Temp High]的范围时充电禁止。
XCHG = 1: 充电暂缓警报,指温度超出 [Suspend Temperature Low, Suspend Temperature High]的范围时设置充电暂缓警报。
FC = 1: 检测到满充。当充电到达满充时FC被设置并且FC Set%=-1(具体请参考充电与充电截止部分),或者充电状态大于FC Set%,
并且FC Set≠-1时。或者满充条件达到时置位[FC]。当SOC小于FC Clear时清[FC] 。
CHG = 1: 充电允许。当充电终止、SOC达到TCA set,或者温度超出设定的温度阈值范围时[CHG]=0,充电禁止
OCVTAKEN = 空闲模式下,当执行OCV检测时,置位;在进入空闲模式时,清0。
SOC1 = 1: 电量状态阈值1到达。
SOCF = 1: 电量终止状态阈值到达。
DSG = 1: 检测到放电。
5.1.7. NominalAvailableCapacity( ): 0x0c/0x0d
只读双字节命令,返回电芯剩余绝对电量,单位为mAh。
5.1.8. FullAvailableCapacity( ): 0x0e/0x0f
只读双字节命令,返回电芯满充绝对电量,单位为mAh。
5.1.9. RemainingCapacity( ): 0x10/0x11
只读双字节命令,返回电芯剩余电量(经过补偿算法),单位为mAh。

SH366002 SBS Solution
用戶指南
15
V0.5
5.1.10. FullChargeCapacity( ): 0x12/0x13
只读双字节命令,返回电芯满充电量(经过补偿算法),单位为mAh。
5.1.11. AverageCurrent( ): 0x14/0x15
只读双字节命令,返回值为有符号整型,单位为mA,表示流过取样电阻电流的平均值。
5.1.12. TimeToEmpty( ): 0x16/0x17
只读双字节命令,返回值为无符号整型,单位为分钟,以当前电流AverageCurrent()放电,放空当前剩余电量所需
时间。如果这个值为65535表示当前不处于放电状态。
5.1.13. TimeToFull( ): 0x18/0x19
只读双字节命令,返回值为无符号整型,单位为分钟,以当前电流AverageCurrent()充电,达到满充所需时间。如
果这个值为65535表示当前不处于充电状态。
5.1.14. StandbyCurrent( ): 0x1a/0x1b
只读双字节命令,返回值为有符号整型,单位为mA,表示系统待机电流(standby current)。StandbyCurrent()可通
过测量自动调节。初始状态下返回的待机电流为程序初始化设定的Initail Standby,在待机状态下一段时候后,可返回
测试的待机(standy)电流,该电流应在Deadband电流和两倍的Initial Standby之间。
计算StandbyCurrent(),其中上一个StandbyCurrent()权重为93%,当前待机电流权重为7%。
5.1.15. StandbyTimeToEmpty( ): 0x1c/0x1d
只读双字节命令,返回值为无符号整型,单位为分钟,以当前待机电流StandbyCurrent()放电,放空当前剩余电量
所需时间。如果待机电流StandbyCurrent()是非负数,则该值为65535。
5.1.16. MaxLoadCurrent( ): 0x1e/0x1f
只读双字节命令,返回值为有符号整型,单位mA,表示最大负载电流。MaxLoadCurrent()通过测量可自动调节,
初始值在Initial Max Load Current中定义。如果当前负载电流绝对值比MaxLoadCurrent()大,那么MaxLoadCurrent()
更新为当前负载电流值。当电芯在放电放到SOC<50%之后,再达到满充时,MaxLoadCurrent()会更新为前一个值和
Initial Max Load Current的平均值,以防止该值一直处于瞬态放电电流最大值。
5.1.17. MaxLoadTimeToEmpty( ): 0x20/0x21
只读双字节命令,返回值为无符号整型,单位为分钟,以当前MaxLoadCurrent()放电,放空当前剩余电量所需时
间。
5.1.18. AvailableEnergy( ): 0x22/0x23
只读双字节命令,返回值为无符号整型,单位mWh,表示预估的有效电量。

SH366002 SBS Solution
用戶指南
16
V0.5
5.1.19. AveragePower( ): 0x24/0x25
只读双字节命令,返回值为无符号整型,单位为mW,表示充/放电过程中的功率。负数(最高位为1)表示放电,
正数(最高位为0)表示充电。
5.1.20. TimeToEmptyAtConstantPower( ): 0x26/0x27
只读双字节命令,返回值为无符号整型,单位为分钟,以AveragePower()的放电速率,放空当前剩余电量所需时
间。如果这个值为65535表示AveragePower()为0。
5.1.21. Internal_Temp( ): 0x28/0x29
只读双字节命令,返回值为无符号整型,单位为0.1K,返回器件内部测量温度。
5.1.22. CycleCount( ): 0x2a/0x2b
只读双字节命令,返回值为无符号整型,取值范围为0~65535。若累积放电电量≥CCThreshold,该值加1。
5.1.23. StateOfCharge( ): 0x2c/0x2d
只读双字节命令,返回值为无符号整型,取值范围为0~100%(NAC/FAC*100%)。
5.1.24. StateOfHealth( ): 0x2e/0x2f
只读双字节命令,返回值为无符号整型。
0x2e返回无符号整型的SOH值(百分比形式) ,表示FullChargeCapacity()相对DesignCapacity( )的百分比。
FullChargeCapacity()是在25℃下计算的满充电量(以SOH负载电流为放电率),SOH负载电流在数据区DATAFLASH
中有定义,SOH的值从0x00到0x64,对应代表0~100%。
0x2f 返回0x00。
5.1.25. PassedCharge( ): 0x34/0x35
只读双字节命令,返回值为有符号整型,单位mAh,表示流过采样电阻的电荷量,充电为负,放电为正。

SH366002 SBS Solution
用戶指南
17
V0.5
5.2 扩展数据命令
扩展命令提供超出标准命令的附加功能。同标准命令对比,扩展命令不被限制在两个字节,其字节长度从单字节到
多字节不等,具体如下表,在解密和加密模式下的访问权限不同,具体请参考后面的详细描述。
名称 命令号 单位 加密(1) (2) 解密(1) (2)
Reserved RSVD 0x38…0x39 N/A R R
PackConfig( ) PCR 0x3a / 0x3b HEX# R R
DesignCapacity( ) DCAP 0x3c / 0x3d mAh R R
DataFlashClass( ) (2) DFCLS 0x3e N/A N/A R/W
DataFlashBlock( ) (2) DFBLK 0x3f N/A R/W R/W
BlockData( ) / Authenticate( )(3) A/DF 0x40…0x53 N/A R/W R/W
BlockData( ) / AuthenticateCheckSum( ) (3) ACKS/DFD 0x54 N/A R/W R/W
BlockData( ) DFD 0x55…0x5f N/A R R/W
BlockDataCheckSum( ) DFDCKS 0x60 N/A R/W R/W
BlockDataControl( ) DFDCNTL 0x61 N/A N/A R/W
DeviceNameLength( ) DNAMELEN 0x62 N/A R R
DeviceName( ) DNAME 0x63...0x6A N/A R R
Reserved RSVD 0x6B...0x7f N/A R R
表10. 扩展命令列表
(1) 加密和解密功能通过Control( )设置;
(2) 在加密状态下,DATA flash命令0x3e不能被读写;
(3) BlockData( )命令可访问通用数据区,也可访问认证数据,具体参考后面详细描述。
5.2.1. PackConfig( ): 0x3a/0x3b
返回Pack Configuration,为十六进制,在加密、解密模式下均可访问。
5.2.2. DesignCapacity( ): 0x3c/0x3d
返回电芯设计电量,单位为mAh,在加密、解密模式下均可访问。
5.2.3. DataFlashClass( ): 0x3e
此命令用于设置可访问的子类,子类设置值为十六进制。在加密模式下此命令无效。
5.2.4. DataFlashBlock( ): 0x3f
在解密模式,此命令用于设置可访问子类的页面(一个页面为32Bytes)。例如:在DataFlashBlock()中写0x00,
则可以访问第一个32Byte页面,如果写入0x01则可访问第二个32Byte页面,依次类推。

SH366002 SBS Solution
用戶指南
18
V0.5
在加密模式,此命令用于设置BlockData()访问的数据区。如果往DataFlashBlock()中写入0x00,则BloackData()
命令返回认证数据,如果写入 0x01、0x02、0x03, 则BlockData()分别返回Manufacturer Info Block A、B 、C。
5.2.5. BlockData( ): 0x40…0x5f
此命令用于返回访问的数据区子类数据。当访问Manufacturer Info Block A、B或C时,范围为32字节。在加密模式
下Manufacturer Info Block A只读,解密模式下可读可写。
5.2.6. BlockDataChecksum( ): 0x60
主机通过该命令通知从机,新的数据可以写入到指定的数据区子类和页面中。
在解密模式下,该命令所写入的数据为所写页面数据区(最多32字节)的校验和(具体计算方式为:0xFF-x,x为
BlockData()中0x40~0x5F相加的总值)。
在加密模式下,该命令所写入的数据为写入Manufacturer Info Block A、B或 C的32字节数据的校验和(具体计算
方式为:0xFF-x,x为BlockData()中0x40~0x5F相加的总值)。
5.2.7. BlockDataControl( ): 0x61
在解密模式下,此命令用于控制数据区访问模式。当此命令写入0x00时,BlockData()访问通用数据区。
在加密模式下,此命令无效。
5.2.8. DeviceNameLength( ): 0x62
解密模式和加密模式下均可访问,返回Device Name的长度。
5.2.9. DeviceName( ): 0x63…0x6A
解密模式和加密模式下均可访问,返回具体Device Name值。
5.2.10. Reserved: 0x6B – 0x7f
保留。
5.3 数据区描述
5.3.1. 访问数据区
SH366002数据区包括了系统参数初始值、电芯参数、校验信息和制造商信息,系统掉电后数据不会丢失。通过上
位机可访问这些信息,但在加密模式下只可访问制造商信息。
这些数据由生产商进行修改,并且会制作成一个备份文件,在量产阶段通过工具写入。
读写数据区方式为(详见SH366002通讯协议):
1. 往命令号BlockDataControl() (0x61)写入0x00作为一个开始信号。
2. 通过命令号DataFlashClass() (0x3e)指定数据区子类号。
3. 通过命令号DataFlashBlock() (0x3f)指定数据区块号(其中0对应0~31,1对应偏移32~63,2对应偏移64~95)。

SH366002 SBS Solution
用戶指南
19
V0.5
4. 通过命令号BlockData()(0x40+偏移)指定数据区块内的偏移(0~31),例如:访问Charge Termination子类截
止电压TCA Set,因TCA Set的偏移量为9,该数据位于第一个32字节的块。DataFlashBlock()中写如0x00,
BlockData()存储数据区的偏移索引为0x40+9=0x49。
5. 如果是写操作,则通过命令号BlockDataCheckSum() (0x60)写入新的Checksum值,延时120ms后,再进行下
一步通讯。
6. 若该子类多于32Bytes字节,再通过命令号0x3f写入数据0x01~0x02(其中1对应偏移32~63,2对应偏移
64~95),重复步骤4、5,直至整个子类读写完成。
5.3.2. 制造商信息块
Sh366002包含96字节用户自定义数据存储区: Manufacturer Info Block A、B、C。在解密或者加密模式,访问这
些存储区的方式有所不同(详见SH366002通讯协议)。
在解密模式,BlockDataControl()写入数据0x00,访问这些存储区和访问一般数据区一样。例如:Manufacturer Info
Block B数据区位置被定义子类号为58,偏移量为32~63,则DataFlashClass()写入58(0x3A),DataFlashBlock()写入
0x01,BlockData()返回Manufacturer Info Block B的值。
在加密模式,BlockDataControl()写入数据0x01。在DataFlashBlock()中写入0x01、0x02、0x03对应Manufacturer
Info Block A、B、C。注意:Manufacturer Info Block A 在加密模式下只读。

SH366002 SBS Solution
用戶指南
20 V0.5
5.3.3. 数据区概述
下表概述了对用户有效的数据区位置,并包括它们的缺省值、最大最小值。
类 子类名 子类 偏移 名字 数据
类型 最小值 最大值 默认值 单位 备注
Configuration 2 Safety 0 OT Chg I2 0 1200 550 0.1°C 充电过温阈值
Configuration 2 Safety 2 OT Chg Time U1 0 60 2 s 充电过温延时,=0禁止
Configuration 2 Safety 3 OT Chg Recovery I2 0 1200 500 0.1°C 充电过温解除阈值
Configuration 2 Safety 5 OT Dsg I2 0 1200 600 0.1°C 放电过温阈值
Configuration 2 Safety 7 OT Dsg Time U1 0 60 2 s 放电过温延时,=0禁止
Configuration 2 Safety 8 OT Dsg Recovery I2 0 1200 550 0.1°C 放电过温解除阈值
Configuration 32 Charge Inhibit Cfg 0 Chg Inhibit Temp Low I2 -400 1200 0 0.1°C 充电低温抑制阈值
Configuration 32 Charge Inhibit Cfg 2 Chg Inhibit Temp High I2 -400 1200 450 0.1°C 充电高温抑制阈值
Configuration 32 Charge Inhibit Cfg 4 Temp Hys I2 0 100 50 0.1°C 充电高低温抑制解除的温度余量
Configuration 34 Charge 2 Charging Voltage U2 0 4600 4200 mV 充电截止电压
Configuration 34 Charge 6 Suspend Low Temp I2 -400 1200 -50 0.1°C 充电低温暂缓阈值
Configuration 34 Charge 8 Suspend High Temp I2 -400 1200 550 0.1°C 充电高温暂缓阈值
Configuration 36 Charge Termination 2 Taper Current I2 0 1000 100 mA 充电截止Taper电流
Configuration 36 Charge Termination 4 Min Taper Capacity U2 0 1000 25 0.01mAh 充电截止Taper电量
Configuration 36 Charge Termination 6 Taper Voltage U2 0 1000 100 mV 充电截止Taper电压
Configuration 36 Charge Termination 8 Current Taper Window U1 0 60 40 s 充电截止Taper时间窗口
Configuration 36 Charge Termination 9 TCA Set % I1 -1 100 99 % 充电截止电量百分比
Configuration 36 Charge Termination 10 TCA Clear % I1 -1 100 95 % 充电截止解除电量百分比
Configuration 36 Charge Termination 11 FC Set % I1 -1 100 100 % 满充电量百分比
Configuration 36 Charge Termination 12 FC Clear % I1 -1 100 98 % 满充解除电量百分比

SH366002 SBS Solution
用戶指南
21 V0.5
类 子类名 子类 偏移 名字 数据
类型 最小值 最大值 默认值 单位 备注
Configuration 48 Data 2 Qmax0 I2 0 32767 1000 mAh 电芯最大化学容量
Configuration 48 Data 4 Terminate Voltage U2 2800 3700 3000 mV 放电截止电压
Configuration 48 Data 6 Reserve Cap mAh I2 0 9000 0 mAh 保留容量
Configuration 48 Data 8 Initial Standby I1 -128 127 -10 mA 初始待机电流
Configuration 48 Data 9 Initial MaxLoad I2 -32767 0 -500 mA 初始最大负载电流
Configuration 48 Data 11 Load Mode U1 0 255 0 - 模式选择
Configuration 48 Data 12 UpdateStatus H1 0 6 0 num 状态标志
Configuration 48 Data 17 Cycle Count U2 0 65535 0 count 放电循环次数
Configuration 48 Data 19 CC Threshold U2 100 32767 900 mAh 放电循环电量阈值
Configuration 48 Data 21 Reserve Cap mWh I2 0 14000 0 mWh 保留容量
Configuration 48 Data 23 Design Capacity U2 0 32767 1000 mAh 设计理论电量
Configuration 48 Data 25 Design Energy U2 0 32767 5400 mWh 设计理论能量
Configuration 48 Data 27 State of Health Load I2 -400 0 -400 mA 安全负载电流
Configuration 48 Data 29 Device Name S9 x x SH366002 - 芯片名
Configuration 49 Discharge 0 SOC1 Set Threshold U2 0 1000 150 mAh 低电量预警阈值
Configuration 49 Discharge 2 SOC1 Clear Threshold U2 0 1000 175 mAh 低电量预警解除阈值
Configuration 49 Discharge 4 SOCF Set Threshold U2 0 1000 75 mAh 电量放空预警阈值
Configuration 49 Discharge 6 SOCF Clear Threshold U2 0 1000 100 mAh 电量放空预警解除阈值
Configuration 56 Manufacturer Data 0 Pack Lot Code H2 0 FFFF 0 - 电芯代码
Configuration 56 Manufacturer Data 2 PCB Lot Code H2 0 FFFF 0 - PCB代码
Configuration 56 Manufacturer Data 4 Firmware Version H2 0 FFFF 0 - 软件版本
Configuration 56 Manufacturer Data 6 Hardware Revision H2 0 FFFF 0 - 硬件版本
Configuration 56 Manufacturer Data 8 Cell Revision H2 0 FFFF 0 - 电芯版本

SH366002 SBS Solution
用戶指南
22 V0.5
类 子类名 子类 偏移 名字 数据
类型 最小值 最大值 默认值 单位 备注
Configuration 56 Manufacturer Data 10 DF Config Version H2 0 FFFF 0 - 数据配置版本
System Data 58 Manufacturer Info 0 - 31 Block A [0 - 31] H1 0 FF 0 - 制造商信息A
System Data 58 Manufacturer Info 32 - 63 Block B [0 - 31] H1 0 FF 0 - 制造商信息B
System Data 58 Manufacturer Info 64 - 95 Block C [0 - 31] H1 0 FF 0 - 制造商信息C
Configuration 64 Registers 0 Pack Configuration H2 0 FFFF 0177 - 配置
Configuration 68 Power 0 Flash Update OK Voltage I2 0 4200 2800 mV Flash更新允许最小电压
Configuration 68 Power 2 Sleep Current I2 0 100 10 mA 睡眠电流
Configuration 68 Power 11 Hibernate I I2 0 700 8 mA 休眠电流
Configuration 68 Power 13 Hibernate V I2 2400 3000 2550 mV 休眠电压
Configuration 68 Power 15 FSWait U1 0 255 0 S 进入深度睡眠延时
Gas Gauging 81 Current Thresholds 0 Dsg Current Threshold I2 0 2000 60 mA 放电电流阈值
Gas Gauging 81 Current Thresholds 2 Chg Current Threshold I2 0 2000 75 mA 充电电流阈值
Gas Gauging 81 Current Thresholds 4 Quit Current I2 0 1000 40 mA 退出电流
Gas Gauging 81 Current Thresholds 6 Dsg Relax Time U2 0 8191 60 S 从放电进入空闲模式时间
Gas Gauging 81 Current Thresholds 8 Chg Relax Time U1 0 255 60 S 从充电进入空闲模式时间
Gas Gauging 81 Current Thresholds 9 Quit Relax Time U1 0 63 1 S 退出空闲模式时间
Calibration 104 Data 0 CCGain U2 1 65535 8192 num 库仑计增益因子
Calibration 104 Data 2 CC Offset I2 -32768 32767 0 num 库仑计补偿因子
Calibration 104 Data 4 Board Offset I2 -32768 32767 0 num 板级补偿因子
Calibration 104 Data 6 Int Temp Offset I2 -32768 32767 0 0.1°C 内部温度offset
Calibration 104 Data 8 Ext Temp Offset I1 -128 127 0 0.1°C 外部温度offset
Calibration 104 Data 11 Pack V Gain U2 0 32767 20299 num 电压增益因子
Calibration 104 Data 13 Pack V Offset I2 -32768 32767 0 mV 电压 offset
Calibration 107 Current 1 Deadband U1 0 255 5 mA
当电流绝对值小于Deadband
时为0

SH366002 SBS Solution
用戶指南
23 V0.5
类 子类名 子类 偏移 名字 数据
类型 最小值 最大值 默认值 单位 备注
Security 112 Codes 0 Sealed to Unsealed H4 0 ffffffff 36720414 - 解密密钥
Security 112 Codes 4 Unsealed to Full H4 0 ffffffff ffffffff - 全访问密钥
Security 112 Codes 8 Authen Key3 H4 0 ffffffff 01234567 -
SHA-1认证中16字节密钥的
第12-15位
Security 112 Codes 12 Authen Key2 H4 0 ffffffff 89ABCDEF -
SHA-1认证中16字节密钥的
第8-11位
Security 112 Codes 16 Authen Key1 H4 0 ffffffff FEDCBA98 -
SHA-1认证中16字节密钥的
第4-7位
Security 112 Codes 20 Authen Key0 H4 0 ffffffff 76543210 -
SHA-1认证中16字节密钥的
第0-3位
表11. 数据区数据概述表

SH366002 SBS Solution
用戶指南
24
V0.5
5.3.3.1 充电过温相关参数(子类2)
OT Chg:充电过温阈值,当Temperature≧OT Chg时,开始过温检测计时,如果累计时间超过OT Chg Time,则
置位[OTC],清零[CHG]。
OT Chg Time:充电过温时间阈值,如果为0,则表示禁止充电过温检测。
OT Chg Recovery:充电过温解除阈值,当Temperature≦OT Chg Recovery,清零[OTC],置位[CHG]。
OT Dsg:放电过温阈值,当Temperature≧OT Dsg时,开始过温检测计时,如果累计时间超过OT Dsg Time,则
置位[OTD]。
OT Dsg Time:放电过温时间阈值,如果为0,则表示禁止放电过温检测。
OT Dsg Recovery:放电过温解除阈值,当Temperature≦OT Dsg Recovery,清零[OTD]。
5.3.3.2 充电抑制和暂缓相关参数(子类32,34)
Chg Inhibit Temp Low:充电低温抑制阈值。当Temperature≦Chg Inhibit Temp Low,置位[CHG_INH],清零
[CHG]。
Chg Inhibit Temp High:充电高温抑制阈值。当Temperature≧Chg Inhibit Temp High,置位[CHG_INH],清零
[CHG]。
Suspend Low Temp:充电低温暂缓阈值。当Temperature≦Suspend Low Temp,置位[XCHG],清零[CHG]。
Suspend High Temp:充电高温暂缓阈值。当Temperature≧Suspend High Temp,置位[XCHG],清零[CHG]。
Temp Hys:充电高低温抑制/暂缓解除的温度余量,当Temperature处于Chg Inhibit Temp Low+Temp Hys和Chg
Inhibit Temp High-Temp Hys之间时,清零 [CHG_INH];当Temperature满足上述条件,且还处于Suspend Low
Temp 和Suspend High Temp 之间时,清零[XCHG],置位[CHG]。
5.3.3.3 充电截止相关参数(子类34,36)
Charging Voltage:充电截止电压。
Taper Voltage:充电截止Taper电压。
Taper Current:充电截止Taper电流。
Min Taper Capacity:充电截止Taper电量。
Current Taper Window:充电截止Taper时间窗口。
TCA Set %:充电截止电量百分比。
TCA Clear %:充电截止解除电量百分比。
FC Set %:满充电量百分比。
FC Clear %:满充解除电量百分比。
以上参数用于充电截止判断,详见4.2.1。
5.3.3.4 放电截止相关参数(子类49)
SOC1 Set Threshold:低电量预警阈值,当剩余电量NAC≦SOC1 Set Threshold时,会置位[SOC1]。
SOC1 Clear Threshold:低电量预警解除阈值,当剩余电量NAC≧SOC1 Clear Threshold,会清零[SOC1]。
SOCF Set Threshold:电量放空预警阈值,当剩余电量NAC≦SOCF Set Threshold时,会置位[SOCF]。
SOCF Clear Threshold:电量放空预警解除阈值,当剩余电量NAC≧SOCF Clear Threshold,会清零[SOCF]。
5.3.3.5 电量计量相关参数(子类48,80,82)
Qmax0: 电芯最大化学容量。
Terminate Voltage: 电芯放电截止电压。
Reserve Cap mAh: 剩余容量为0时电芯的实际保留电量。
Reserve Cap mWh: 剩余容量为0时电芯的实际保留电量。
Load Mode: 模式选择, 0: CC(恒流模式); 1: CP(恒功率模式)。
UPdateStatus: 状态标志。

SH366002 SBS Solution
用戶指南
25
V0.5
Initial Standby:初始待机电流。
Initial MaxLoad:初始最大负载电流。
Cycle Count:放电循环次数。
CC Threshold:放电循环电量阈值,当累计放电量超过该值后,放电循环次数加1(重新开始累计放电量)。
Design Capacity:电芯设计理论电量,可根据电芯厂家提供的电芯参数配置。
Design Energy: 电芯设计理论电量
State of Health Load:安全负载电流,不建议用户修改。
5.3.3.6 芯片及电芯相关信息(子类48,56,83)
Device Name:芯片名。
Pack Lot Code:电芯代码。
PCB Lot Code:PCB代码。
Firmware Version:固件版本。
Hardware Revision:硬件版本。
Cell Revision:电芯版本。
DF Config Version:数据配置版本。
Chem ID:电芯化学编号。
5.3.3.7 制造商信息(子类58)
Block A [0–31]:制造商信息数据区A。
Block B [0–31]:制造商信息数据区B。
Block C [0–31]:制造商信息数据区C。
5.3.3.8 出厂配置(子类64)
Pack Configuration:出厂配置,详见4.5.1.1。
5.3.3.9 电源系统各种模式相关参数(子类68)
Flash Update OK Voltage:更新Flash数据所需最低电压,当电芯电压<Flash Update OK Voltage时,不能更新
Flash参数。
Sleep Current:睡眠电流阈值,详见6.2。
Hibernate I:休眠电流阈值,详见6.4。
Hibernate V:休眠电压阈值,详见6.4。
FSWait:进入深度睡眠模式所需的延时,详见6.3。
5.3.3.10 电芯状态相关参数(子类81)
Dsg Current Threshold:放电电流阈值,详见4.1.2.1。
Chg Current Threshold:充电电流阈值,详见4.1.2.2。
Quit Current、Dsg Relax Time、Chg Relax Time、Quit Relax Time:详见4.1.2.3。
5.3.3.11 校准相关参数(子类104)
以下参数在进行完板级、电压、温度及电流校准后,会自动更新,不需要用户设置。
CCGain:库仑计增益因子。
CC Offset:库仑计补偿因子。
Board Offset:板级补偿因子。
Int Temp Offset:内部温度Offset。
Ext Temp Offset:外部温度Offset。
Pack V Gain:电压增益因子。
Pack V Offset:电压Offset。

SH366002 SBS Solution
用戶指南
26
V0.5
5.3.3.12 零电流设置(子类107)
Deadband:零电流阈值,当|AverageCurrent|<Deadband时,认为当前电流为零电流。
5.3.3.13 密钥及SHA-1认证相关参数(子类112)
Sealed to Unsealed:解密密钥,详见4.4。
Unsealed to Full:全访问密钥,详见4.4。
Authen Key3:SHA-1认证中16字节密钥的第13-16字节。
Authen Key2:SHA-1认证中16字节密钥的第9-12字节。
Authen Key1:SHA-1认证中16字节密钥的第5-8字节。
Authen Key0:SHA-1认证中16字节密钥的第1-4字节。
5.4 SWI主机中断
默认情况下,SH366002仅作为在从机模式下工作,当主机中断功能打开时,SH366002可作为主机和其它SWI设
备通信。
SWI主机中断功能通常并不开启,仅通过命令开启,当系统收到SET_SWIINTEN命令时开启此功能,当接收到
CLEAR_SWIINTEN命令,或者作为主机对外发送命令次数到达3次后,清零[SWIIntEn]。
当电芯低电量或者过温时触发该功能,SH366002将连续发送三个主机信号,信号固定为0x80,没有数据位。
低电芯电量: 如果[SWIIntEn]=1,当[SOC1]=1时, 触发SWI中断功能。
温度: 如果[SWIIntEn]=1,当[OTC]或者[OTD]置位时,触发SWI中断功能。

SH366002 SBS Solution
用戶指南
27
V0.5
6 工作模式
SH366002有三种工作模式:正常模式(NORMAL)、睡眠模式(SLEEP)和休眠模式(HIBERNATE)。在正常模式下,
SH366002全速运行,执行所有允许的任务。在睡眠模式下,为了节省功耗,系统定期检测及执行相关任务。在休眠模
式下,系统功耗进一步降低,由通信或者某些特定I/O唤醒。这几种模式的关系如图4所示,详细的描述如下。
上电初始化
每20s更新一次数据
等待进入休眠模式
每秒更新一次数据
正常模式
每20s更新一次数据
睡眠模式
计时递减
等待进入深度睡眠模式
更低功耗睡眠模式,每
20s更新一次数据
深度睡眠模式
系統Shutdown 系統Sleep
从休眠模式退出
Vcell<POR电压
从休眠模式退出
通信激活
或者
清控制位HIBERATE=0
从睡眠模式退出
控制位SLEEP=0
或者
|平均电流|>Sleep Current
或者
电流大于Iwake
进入睡眠模式
控制位SLEEP=1,
并且
|平均电流|<=Sleep Current
从休眠模式退出
HIBERATE=0
并且
Vcell>休眠电压
从睡眠模式退出
HIBERATE=1
或者
Vcell<=休眠电压
从休眠模式唤醒
通信激活
并且
通信地址不匹配 等待深度睡眠启动
等待深度睡眠模式
计时>0
退出等待深度睡眠
任何通信命令
进入深度睡眠
计时<1,
且通讯断开
退出深度睡眠
任何通信命令
进入深度睡眠
控制位
FULLSLEEP=1,
且通讯断开
从等待休眠模式退出
检测到有效OCV
并且
|平均电流|<=休眠电流
或者
检测到有效OCV
并且
Vcell<=休眠电压
除LDO输出,其他模块
停止工作
休眠模式
图3. 电源工作模式方框图
6.1 正常模式(NORMAL MODE)
系统工作在正常模式下,每秒检测AverageCurrent() 、Voltage()和Temperature()且更新相应数据。当系统满足进
入其它工作模式的条件后,系统退出正常模式。
6.2 睡眠模式(SLEEP MODE)
如果允许系统进入睡眠模式(Pack Configuration中[SLEEP]=1),且|AverageCurrent()|< Sleep Current,系统自动
进入睡眠模式。睡眠模式下,SH366002定时检测,更新数据,但大部分时间处于IDLE状态。
当发生以下任一情况时,SH366002退出SLEEP:
1. AverageCurrent()大于睡眠电流Sleep Current;
2. 采样电阻上检测到大于IWAKE的电压。

SH366002 SBS Solution
用戶指南
28
V0.5
6.3 深度睡眠模式(FULLSLEEP MODE)
通过设置[FULLSLEEP]=1(可通过Control Status子命令达到),开启深度睡眠模式功能。当Full Sleep Wait Time>0
时,如果SH366002在睡眠模式维持的时间超过Full Sleep Wait Time,且SH366002和主机之间的通讯已断开,系统进
入深度睡眠模式;当Full Sleep Wait Time=0时,如果SH366002和主机之间的通讯已断开,系统马上进入深度睡眠模式。
在深度睡眠模式,SH366002定期检测并更新数据,但大部分时间处于Power Down状态。深度睡眠模式可以通过
系统功耗来检测,在这个模式下,高频时钟关闭,相对于睡眠模式功耗进一步降低。
当发生任何通信动作后,SH366002会退出FULLSLEEP状态,此时系统需通过拉低通信线暂缓通信约4ms,从而
保证通信的正常。
6.4 休眠模式(HIBERNATE MODE)
休眠模式是一种低功耗模式,低电压或者低电流可以使系统进入休眠模式。
低电流进入休眠模式需满足以下条件:①通过CONTROL_STATUS子命令设置[HIBERNATE]=1;②检测到
有效的OCV;③平均电流低于Hibernate Current;④通讯断开;⑤系统处于Fullsleep或Sleep模式。
低电流进入休眠模式需满足以下条件:①检测到有效的OCV;②电池电压低于Hibernate Voltage;③通讯断
开;④系统处于Fullsleep或Sleep模式。
如果CONTROL寄存器的[SHUTDOWN]=1,STE脚将按照表8输出,外部电路可以根据STE脚来控制外围系统。
退出休眠模式后,CONTROL_STATUS中[HIBERNATE]位会被清零。由于任何通信都可将系统从休眠模式中唤醒,
因此要求通信唤醒后,主机需要重新设置CONTROL_STATUS中[HIBERNATE]=1,使系统可以再次进入休眠模式。
如需禁止休眠功能,可在DataFlash中设置休眠电压Hibernate Voltage和休眠电流Hibernate Current都为0。

SH366002 SBS Solution
用戶指南
29
V0.5
7 电气特性
7.1 绝对极限参数
管脚 最小值 最大值 单位 备注
BAT、VCCIN -0.3 6.0 V
VCC、VCC18 -0.3 2.0 V
ASRP、ASRN -1 1 V
SMBC,SBMD,SWI -0.3 6.0 V
工作温度 -40 100
C
7.2 DC 特征参数(TA=-40C~85C, C(VCCIN)=0.47uF,2.35V<=V(VCCIN)<=5.5V; 所有典型值为TA=25C,
V(VCCIN)=V(BAT)=3.6V条件下测试,除非特别注明)
符号 特性 最小值 典型值 最大值 单位 备注
MainPower
VBAT、VPACK 工作电压 2.5
5.5 V TA=25C
IOP 正常模式
120 140 uA TA=25C
IIDLE1 低功耗(睡眠)
55 65 uA TA=25C
IIDLE2 低功耗模式(深度睡眠) 21 26 uA TA=25C
IPD 休眠模式
10 15 uA TA=25C
LDO
1.7 1.85 2 V 2.5V<=VI<=5.5V,IOUT<=6mA
VCC LDO输出 1.75 - - V 2.35V<=VI<2.5V,IOUT<=3mA
- - 200 mV VI=2.5V,IOUT<=6mA
ΔVCC LDO输出稳定性 - - 50 mV VI=2.35V,IOUT<=3mA
ΔVTEMP LDO温度稳定性 ±1 % VI=3.6V,IOUT=6mA
ΔVCC(LINE LDO线性稳定度 - 80 150 -
2.5V<=VI<=5.5V,IOUT=6mA,TA=25C
- 34 50 mV 0.2mA<=IOUT<=3mA,VI=2.35V,
TA=25C
ΔVCC(LOAD LDO负载稳定度
- 70 150 mV 3mA<IOUT<=6mA,VI=2.5V, TA=25C
IS 短路电流限制 250 mA Vcc=0V
VIR+ LDO起始工作电压 2.05 2.20 2.30 V
VHYS LDO关闭电压 2.00 2.10 2.20 V
Wake up
0.5 1.4 2.6 PackConfiguration配置中,
[IWAKE,RSNS1,RSNS0] = 001
1.8 3.0 4.2 PackConfiguration配置中,
[IWAKE,RSNS1,RSNS0] = 101/010
4.6 6.0 7.4 PackConfiguration配置中,
[IWAKE,RSNS1,RSNS0] = 110/011
VCH 电流检测阈值
10.2 12.0 13.8
mV
PackConfiguration配置中,
[IWAKE,RSNS1,RSNS0] = 111
VCH_TCO 电流检测阈值温度漂移 - 0.5 0.8 %/℃
tWAKE 电流检测唤醒时间 1 5 10 ms

SH366002 SBS Solution
用戶指南
30
V0.5
GPIO
VIL SMBC,SMBD, SWI -0.3 0.6 V
VIH SMBC,SMBD, SWI 1.2 6 V
VOH 输出高电压 V
CC1-0.5 - 6.0 V
SMBC,SMBD, SWI,外部上拉电阻连
接到外部电源VCC1(<6V) , V
VCCIN
=3.6V
- - 0.4 V
P0.5、P0.6、P0.7,IOL = 7mA,2.35V=<
V VCCIN <=5.5V
VOL SMBC,SMBD, SWI
- -
0.1* V
VCCIN V P0.0、P0.1、P0.2,IOL=1mA,2.35V=<
V VCCIN <=5.5V
ADC
NR 精度 14 15 Bit
RVAIN(TS) A/D输入电阻(TS) 8 - MΩ
8 - -
MADC没有测试电压
RVAIN(BAT) A/D输入电阻(BAT) - 100 -
KADC正在测试电压
VVAIN A/D输入电压 VSS-0.2 - 1 V
VCAIN A/D差分输入电压 -0.125 - 0.125 V
7.3 AC 特征参数(TA=-40C~85C, C(VCCIN)=0.47uF,2.35V<=V(VCCIN)<=5.5V; 所有典型值为TA=25C,
V(VCCIN)=V(BAT)=3.6V条件下测试,除非特别注明)
符号 特性 最小值 典型值 最大值 单位 备注
MainPower
fLRC 低频RC工作频率 - 32.768 - KHz
±1.5%( 0~60度 )
±2.5%(-20~70度)
±4.0%(-40~85度)
fHRC 高频RC工作频率 - 4.194 - MHz
±2.0%( 0~60度 )
±3.0%(-20~70度)
±4.5%(-40~85度)
SMBUS(SH366002处于从机模式)
10 200 PackConfiguration的[NCSMB]=0
fSMB SMBUS通讯频率
10 400
kHz PackConfiguration的[NCSMB]=1
4.7 - - PackConfiguration的[NCSMB]=0
tBUF 停止和起始间总线空闲时间
1.3 - -
μs PackConfiguration的[NCSMB]=1
4.7 - - PackConfiguration的[NCSMB]=0
tLOW 时钟低电平时间
1.3 - -
μs PackConfiguration的[NCSMB]=1
4.0 - 50 PackConfiguration的[NCSMB]=0
tHIGH 时钟高电平时间
0.6 - 50
μs PackConfiguration的[NCSMB]=1
300 - - PackConfiguration的[NCSMB]=0
tHD: DAT 数据保持时间
0 - -
ns PackConfiguration的[NCSMB]=1
250 - - PackConfiguration的[NCSMB]=0
tSU: DAT 数据建立时间
100 - -
ns PackConfiguration的[NCSMB]=1
4.0 - - PackConfiguration的[NCSMB]=0
tHD: STA 起始保持时间
0.6 - -
μs PackConfiguration的[NCSMB]=1

SH366002 SBS Solution
用戶指南
31
V0.5
4.7 - - PackConfiguration的[NCSMB]=0
tSU: STA 起始建立时间
0.6 - -
μs PackConfiguration的[NCSMB]=1
4.0 - - PackConfiguration的[NCSMB]=0
tSU: STO 停止建立时间
0.6 - -
μs PackConfiguration的[NCSMB]=1
- - 1000 PackConfiguration的[NCSMB]=0,
(VILMAX – 0.15V) to (VIHMIN+ 0.15V)
tR 时钟/数据上升时间
- - 300
ns PackConfiguration的[NCSMB]=1,
(VILMAX – 0.15V) to (VIHMIN+ 0.15V)
tF 时钟/数据下降时间 - - 300 ns
(VIHMIN+ 0.15V) to (VILMAX – 0.15)
tTIMEOUT 时钟低电平超时时间 - 25 - ms
SWI
t(CYCH) SH366002接收DATA时间
范围 190 - - μs
t(CYCD) Sh366002发送DATA时间
范围 190 205 250 μs
t(HW1) SH366002接收1低电平时
间范围 0.5 - 50
μs
t(DW1) SH366002发送1低电平时
间范围 32 - 50
μs
t(HW0) SH366002接收0低电平时
间范围 86 - 145 μs
t(DW0) SH366002发送0低电平时
间范围 80 - 145 μs
t(RSPS) SH366002响应时间 190 - 950 μs
t(B) 暂停时间 190 - -
μs
t(BR) 暂停恢复时间 40 - -
μs
t(RISE) SWI上升为1时间(1.2V) - - 950 ns
tSU;STO
P
tHD;STA
PS
SCL
SDA tBUF
tLow tR
tHD;STA tHD;DTA tHigh
tF
tSU;DTA
tSU;STA
图4. SMBUS 通讯示意图

SH366002 SBS Solution
用戶指南
32
V0.5
图5. SWI 通讯示意图

SH366002 SBS Solution
用戶指南
33
V0.5
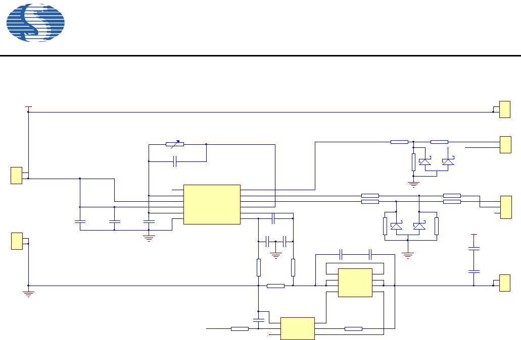
8 应用电路图
D1
1
S1
2
S1
3
G1
4G2 5
S2 6
S2 7
D2 8
Q1
SI6926DQ
DO 1
VM 2
CO 3
DP
4VDD
5VSS
6U2
S8261
R1
NTC-10K
C4
0.47uF
C2
0.1uF
C1
0.1uF C3
0.47uF
GND
R10
100
R12
100
R11
1M
D2
AZ23C5V6
GND
1
2
J5
SWI
C7
0.1uF
C6
0.1uF
C8
0.1uF
GND
R3
100 R5
100
1
2
J1
C+
1
2
J2
C-
1
2
J4
PACK-
1
2
J3
PACK+
R4
10mohm
VCCIN
R2
470
C5
0.1uF
PACK- SWI
PACK-
STE
1
VCC18
2
VCCIN
3
BAT
4
VCC
5
VSS
6ARSP 7
ARSN 8
TEMP 9
SDA 10
SCL 11
SWI 12
U1
SH366002
C12
0.1uF
C11
0.1uF
VCCIN
GND
R6 2K
C9
0.1uF
C10
0.1uF
R7 100 R15 100
R8 100 R14 100
R9
1M
R13
1M
D1
AZ23C5V6
1
2
3
J6
SMBUS
SDA
SCL
PACK-
C+
PACK-
C+

SH366002 SBS Solution
用戶指南
34
V0.5
9 订货信息
产品编号 封装
SH366002R/012RE-XXXXX DFN12
10 封装信息 Package Information