Tmp.sgm SLDV100
User Manual: SLDV100
Open the PDF directly: View PDF .
Page Count: 79

©1999 Matsushita Electric Industrial Co., Ltd. All
rights reserved. Unauthorized copying and
distribution is a violation of law.
SL-DV100
Colour
(S)....................Silver Type
Area
(GK).................China.
DVD Changer
AD9908191C3

1 Note 2
2 Handling Precautions for Traverse Deck 2
2.1. Handling of optical pickup 2
2.2. Grounding for electrostatic breakdown prevention 2
3 Precaution of Laser Diode 3
4 Location of Controls 4
5 To Supply Power Source 5
6 What is DVD 6
7 Operation Description 11
8 Optical Pickup Self-diagnosis and Replacement Procedure
13
9 Self-Diagnosis and Service Modes 14
10 Operation Checks and Component Replacement Procedures
16
11 Schematic Diagram 33
11.1. Schematic Diagram Notes 33
The lase diode in the optical pickup may break down due to
potential difference caused by static electricity of clothes or
1. Do not subject the optical pickup to static electricity as it is
extremely sensitive to electrical shock.
2. To prevent the breakdown of the laser diode, an antistatic
shorting pin is inserted into the flexible board (FPC board).
When removing or connecting the short pin, finish the job in
as short time as possible.
3. Be careful not to apply excessive stress to the flexible board
(FPC board).
4. Do not turn the variable resistor (Laser power adjustment).
Use the antistatic wrist strap to discharge the static electricity
from your body.
11.2. Schematic Diagram 34
12 Wiring Connection Diagram 50
13 Printed Circuit Board Diagram 51
14 Type Illustration of ICs, Transistors and Diodes 57
15 Block Diagram 58
16 Terminal Function of ICs 63
16.1. IC401 (M38504M6201F) : System Control 63
17 Abbreviations 64
18 Optical Pickup Tilt Adjustments 66
19 Electrical Adjustment 69
20 Replacement Parts List 70
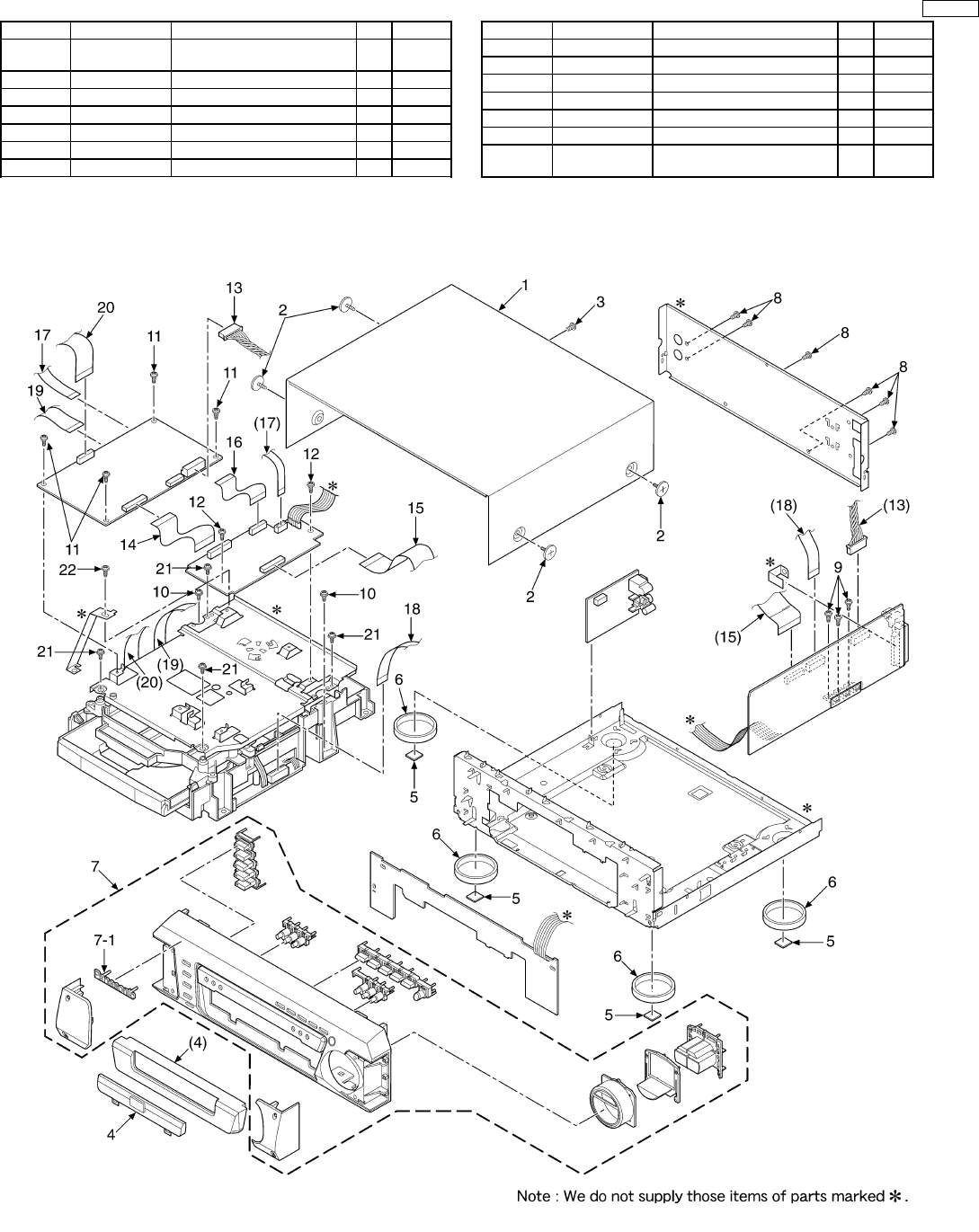
21 Cabinet Parts Location 77
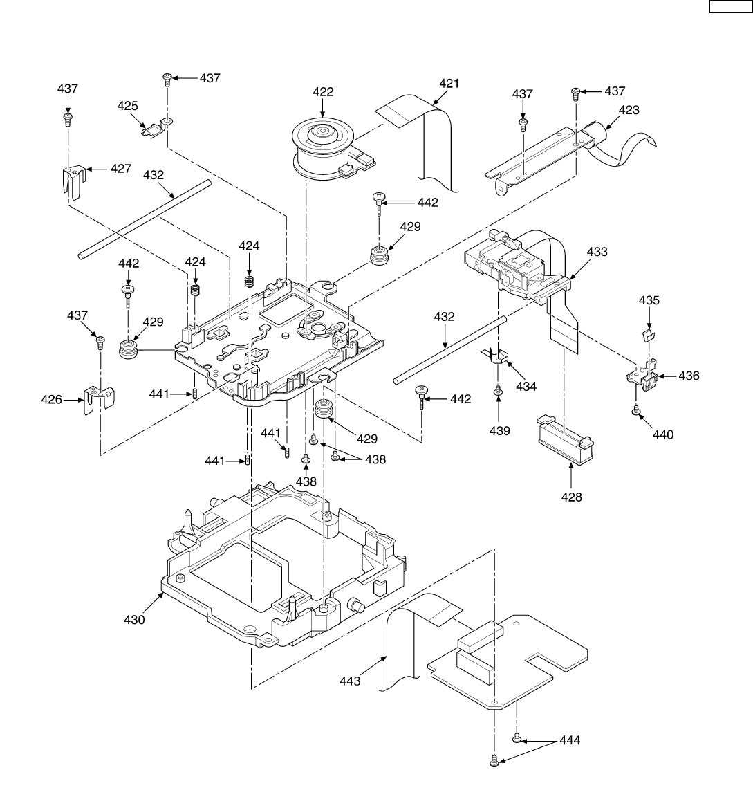
22 Loading Unit Parts Location 78
23 Traverse Unit Parts Location 79
human body.
CONTENTS
Page Page
1 Note
Refer to the service manual for Model No. SA-DV100 (ORDER No. AD9908189C3) for information on Accessories,
Connections, Installation, Operations and Packaging.
2 Handling Precautions for Traverse Deck
2.1. Handling of optical pickup
2.2. Grounding for electrostatic breakdown prevention
2.2.1. Human body grounding
2
SL-DV100

Put a conductive material (sheet) or steel sheet on the area
where the optical pickup is placed and ground the sheet.
Caution:
This unit utilizes a class 1 laser. Invisible laser radiation is
emitted from the optical pickup lens when the unit is turned
on:
1. Do not look directly into the pickup lens.
2. Do not use optical instruments to look at the pickup lens.
3. Do not adjust the preset variable resistor on the optical
pickup.
4. Do not disassemble the optical pickup unit.
5. If the optical pickup is replaced, use the manufacture´s
specified replacement pickup only.
6. Use of control or adjustment or performance of procedures
other than those specified herein may result in hazardous
radiation exposure.
Caution:
The static electricity of your clothes will not be grounded
through the wrist strap. So take care not to let your clothes
touch the optical pickup.
2.2.2. Work table grounding
3 Precaution of Laser Diode
3
SL-DV100

4 Location of Controls
4
SL-DV100

Caution:
· It is very dangerous to look at or touch the laser
beam.(Laser radiation is invisible.)
With the unit turned on, laser radiation is emitted from
the pickup lens.
· Avoid exposure to the laser beam, especially when
performing adjustments.
This unit SL-DV100 is designed to operate on power
supplied form the system connected. For system
connection, refer to Fig.1.
Fig.3.
Notes:
Use only this method when checking the voltage etc..
In case of checking operations, use the system
connections to supply power source.
Fig.1.
When the unit SL-DV100 has to test and service alone, use
the following method to supply power source.
1. Short the JK1-3 pin,JK1-6 pin,JK1-10 and JK1-17.
Refer to Fig.2.
2. Connect a DC power supply to JK1-5 pin and . Then
adjust the output to 10 V. Refer to Fig.3.
5 To Supply Power Source
Fig.2.
5
SL-DV100

6 What is DVD
T Introduction
Through a variety of media such as TVs, videos, radios, stereos, newspapers and magazines, we enjoy movies and music and obtain information
every day.
Personal computers have become essential to our daily lives. We are surrounded by an abundance of sound, information and images. As a result,
there is a need for a medium that can accommodate such a vast amount of information easily and in a compact form. To meet this demand, the DVD
has been created.
DVD, which stands for Digital Versatile Disc, is expected to have a wide array of applications including a DVD-Video, which records visual images
such as movies; a DVD-Audio for music; a DVD-ROM for computer use; and a DVD-RAM for rewritable media.
Analog Audio
Analog disc R Compact cassette tape
Digital Audio
CD R DAT
Digital Video
Video-CD
Analog Video
Video cassette tape R LD
The
Next
Generation
DVD
T Types of DVD
The DVD has two major formats: a Read-only format and a Recordable format.
The recordable format can be divided into a write-once type and a rewritable type.
These discs have different recording method. Therefore, not all equipment is compatible with these formats.
Read only
Recording method
Pit recording (same as CDs)
Disc types
DVD-Video, DVD-Audio, DVD-ROM
Write-once
Recording method
Organic dye recording
Disc types
DVD-R
Rewritable
Recording method
Phase change recording
Disc types
DVD-RAM
Compatible list for Panasonic products
SC-DV100 SA-DK1 near future
DVD-Video øøø
DVD-Audio qqø
DVD-ROM qqq
DVD-R qqq
DVD-RAM qqq
CD-DA øøø
CD-ROM qqq
CD-R qqq
Video-CD øøø
Dolby digital øøø
dts qqø
MPEG Audio øøø
SL-DV100
6

T Disc Configuration (Read only)
The DVD-ROM disc is designed so that two thin discs are pasted together. The result is that both sides can be recorded on. Also, by employing a
transparent adhesive and a semi-transparent reflective film, a dual-layer configuration recording method has been achieved which allows both
sides of a disc to be played using a single pick-up on one side.
The appearance of the DVD is identical to the CD, and many DVD players are compatible with CDs.
Disc configuration and recording capacity
configration single-layer single-layer dual-layer dual-layer
single sided double sided single sided double sided
capacity 4.7 GB 9.4 GB 8.5 GB 17 GB
Dual-layer , single sided disc
substrate
full-reflective film
protective film
bonding agent
protective film
semi-reflective film
substrate
substrate
Dual-layer , double sided disc
semi-reflective film
spacing
full-reflective film
protective film
bonding agent
protective film
full-reflective film
spacing
semi-reflective film
substrate
SL-DV100
7

Outer appearance
Thick: 1.2 mm (0.6 mm x 2)
Diameter: 120 mm
Center hole diameter: 15 mm
Signal recording section
Pit recording (same method as used for CDs)
(case of CD)
Minimum pit size 0.4 ¨m (0.9 ¨m)
Track pitch 0.74 ¨m (1.6 ¨m)
Controller CLV (CLV)
Signal recording side of DVD Signal recording side of CD
T Opticals and Servo Control
In order to increase recording time, the signals are recorded highly compressed on the disc. The signals are all converted to digital signals and
recorded by producing concave and convex areas on the disc as a replacement for 0 and 1. These concave and convex areas are called pits. The
pits are lined up in so-called tracks that spiral from the center to the outside edge of the disc. In order to read these recorded signals, the DVD player
uses a laser diode which outputs short-wavelength light beams, and the opening ratio of the lens to gather the laser beam is set wider. Also, the
rotation of the disc is servo-controlled (CLV) to maintain a stable speed as the laser beam passes over the tracks so that the timing of the read
signals does not fluctuate. The player also uses light beams that have two focal points in order to play both DVDs and CDs because their signal
recording area positions are different.
Panasonic has recently developed and uses a Hologram-integrated aspherical lens for these Laser beams.
CD spot
DVD spot
Hologram-integrated
aspherical lens
Laser diode
Photo detector
SL-DV100
8

T Recording Time
To meet the demands of a Hollywood film production company, one film must fit onto a single disc while keeping the movie's image quality and audio
quality high.
To achieve this, we compress video images using MPEG2 technology, sub-video
images (superimposed) using run length coding compression; produce high-quality audio using linear PCM, Dolby Digital AC-3, DTS and MPEG
audio; and make the surround system recordable. The resulting recording time is about 133 minutes.
Approximately 93% of Hollywood movies can each be recorded on one disc.
Video image 3.5 Mbit / sec
Audio 1152 kbit / sec
Sub-video image 40 kbit / sec
Total 4.692 Mbit / sec
The recording capacity of a disc is 4.7 GB, so:
4700 Mbyte q 8 s(4.692 Mbit/sec q 60 second ) = 133.5 minutes
Therefore, one side of a disc can record about 133 minutes.
T Key of High Image Quality
Thanks to MPEG2, the digital image compression technology, you can enjoy a DVD-Video movie which features the same image quality as that of
a film shown in a theater. MPEG2 is the technology that superseded the MPEG1, which is employed in video CDs. MPEG2 technology produces a
higher level of image quality.
DVD Video-CD
Video compression MPEG2 MPEG1
Number of pixels (NTSC) 720 q 480 352 q 240
Number of pixels (PAL) 720 q 576 352 q 288
Holizontal resolution more than 500 lines 240 lines
Cording bit rate variable / constant constant
Frame rate 30 frame / sec 30 frame / sec
(60 field / sec) –––
Max. data transfer late 10.08 Mbit / s 1.15 Mbit / s
Average date transfer rate 3.5 Mbit / s 1.15 Mbit / s
Playback time 133 min. (1 layer / 1 sided) 74 minutes
480 min. (2 layer / 2 sided) –––
subtitles 32 subtitles –––
other multi aspect ratio –––
For example, below is one of the actually bit rate of DVD.
SL-DV100
9

T Principle of MPEG2
1. Reads and records the basic screen image from the original image.
2. Compares the read screen image with the next screen image, and records only
the information about the changed parts and hou much and which direction are
changed.
3. As needed, estimates and records the changing information (data) rather than
the changed information.
4. Play backs the basic screen image and the image made from the changed data
with inserting the image made from the estimated changing data.
With this process, a highly precise and smooth-moving image can be played
back.
T Principle of Run Length Compression
To reduce the volume of information, the sub-video image such as superimposition is processed using a
compression method called run length coding.
When a letter is expressed using the digital signal with one pixel each (blank areas where there is no
letter are expressed as "0" and shaded areas where there is a letter are expressed as "1"), there is a
series of "0"s and "1"s which is repeated as shown below. In such cases, it is possible to code how many
"0"s follow and "1"s follow, and thereby reduce the volume of information.
Blank areas where there is no letter are expressed as "0" and shaded areas where there is a letter as "1".
Data between a - a' 00000000111100000000
Data between b - b' 00000011100011100000
Data between c - c' 00001111111111110000
Basic screen image
Time passes
Basic screen image
Changed section
Estimation based on
the changed section
Playback image
Basic screen image Screen image made
based on estimations Screen image made
based on changed section
SL-DV100
10

7 Operation Description
11
SL-DV100

12
SL-DV100

8 Optical Pickup Self-diagnosis and Replacement
Procedure
13
SL-DV100

9 Self-Diagnosis and Service Modes
14
SL-DV100

15
SL-DV100

10 Operation Checks and Component Replacement
Procedures
16
SL-DV100

17
SL-DV100

18
SL-DV100

19
SL-DV100

20
SL-DV100

21
SL-DV100

22
SL-DV100

23
SL-DV100

24
SL-DV100

25
SL-DV100

26
SL-DV100

27
SL-DV100

28
SL-DV100

29
SL-DV100

30
SL-DV100

31
SL-DV100

32
SL-DV100

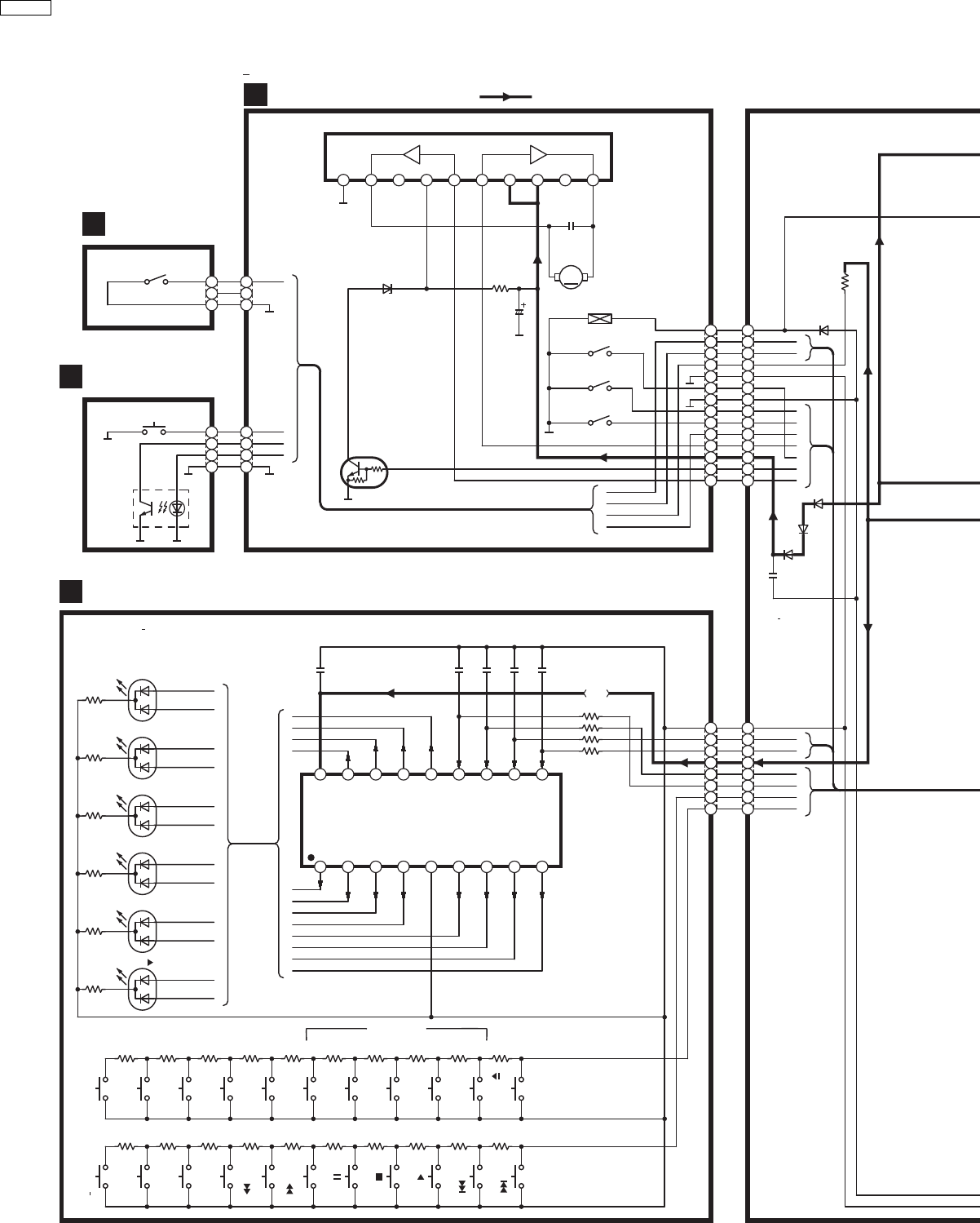
· This schematic diagram may be modified at any time
with the development of new technology.
Notes:
S1: Tray position 1 detect switch in OFF
position
S2: Tray position 2 detect switch in OFF
position
S3: Tray open detect switch in OFF position
S4: Clump switch in OFF position
S5: Bottom switch in OFF position
S601: Disc select switch (DISC 5)
S602: Disc select switch (DISC 4)
S603: Disc select switch (DISC 3)
S604: Disc select switch (DISC 2)
S605: Disc select switch (DISC 1)
S606: Disc direct open switch (DIRECT OPEN
DISC 1)
S607: Disc direct open switch (DIRECT OPEN
DISC 2)
S608: Disc direct open switch (DIRECT OPEN
DISC 3)
S609: Disc direct open switch (DIRECT OPEN
DISC 4)
S610: Disc direct open switch (DIRECT OPEN
DISC 5)
S611: Disc tray open/close switch (
OPEN/CLOSE)
S612: Repeat function switch (A-B REPEAT)
S613: Repeat function switch (REPEAT)
S614: CD edit switch (CD EDIT)
S615: Disc management select switch (1
DISC/ALL)
S616: R.Slow-motion /search switch( ,
SLOW/SEARCH)
S617: F.Slow-motion /search switch( ,
SLOW/SEARCH)
S618: Pause switch ( )
S619: Stop switch ( )
S620: Play switch ( )
S621: R.Skip switch ( , SKIP)
S622: F.Skip switch ( , SKIP)
VR1301: Y level adjustment VR
VR1302: C level adjustment VR
· Indicated voltage values are the standard values for the unit
measured by the DC electronic circuit tester (high-
impedance) with the chassis taken as standard. Therefore,
there may exist some errors in the voltage values,
depending on the internal impedance of the DC circuit
tester.
No mark : CD stop
( ) : CD play
· Important safety notice:
Components identified by ; mark have special
characteristics important for safety.
Furthermore, special parts which have purposes of fire-
retardant (resistors), high-quality sound (capacitors), low-
noise (resistors), etc. are used.
When replacing any of components, be sure to use only
manufacturers specified parts shown in the parts list.
· Caution!
IC and LSI are sensitive to static electricity.
Secondary trouble can be prevented by taking care during
repair.
Cover the parts boxes made of plastics with aluminum foil.
Ground the soldering iron.
Put a conductive mat on the work table.
Do not touch the legs of IC or LSI with the fingers directly.
· Voltage and signal line
: Positive voltage line
: Audio signal line
: Video signal line
: Video/Audio signal line
: Center sp.drive signal line
: Surround sp.drive signal line
: Sub woofer signal line
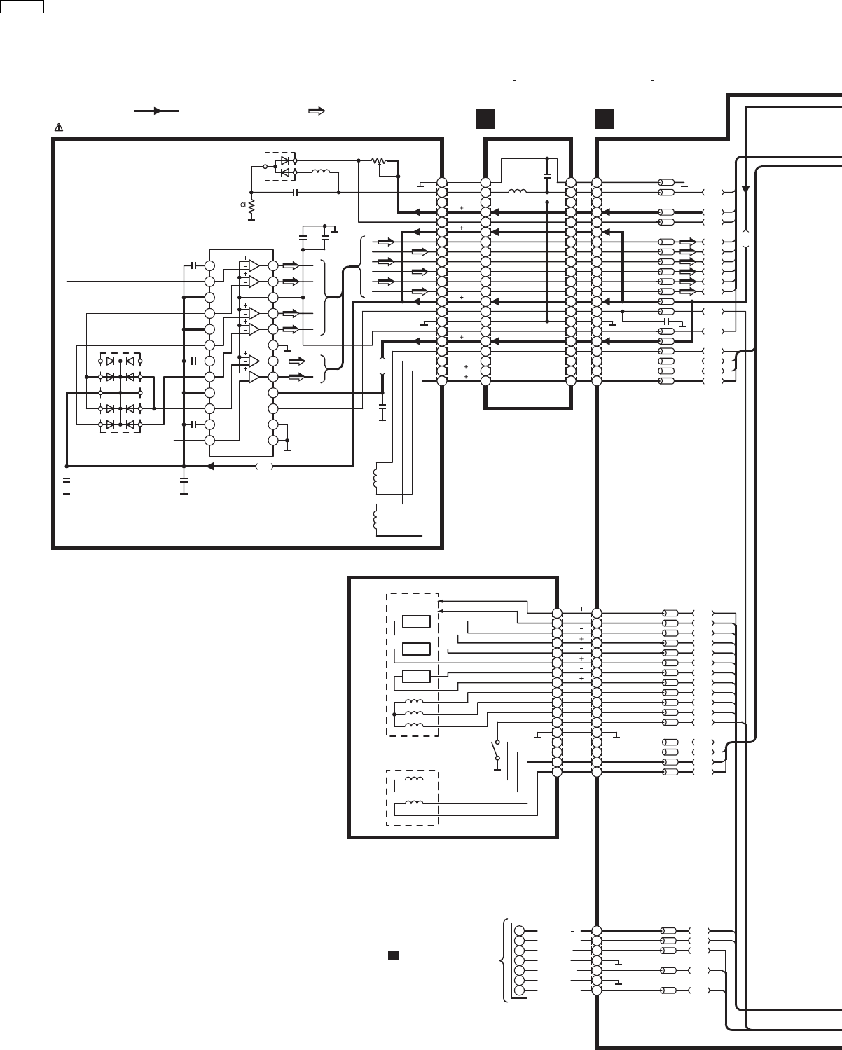
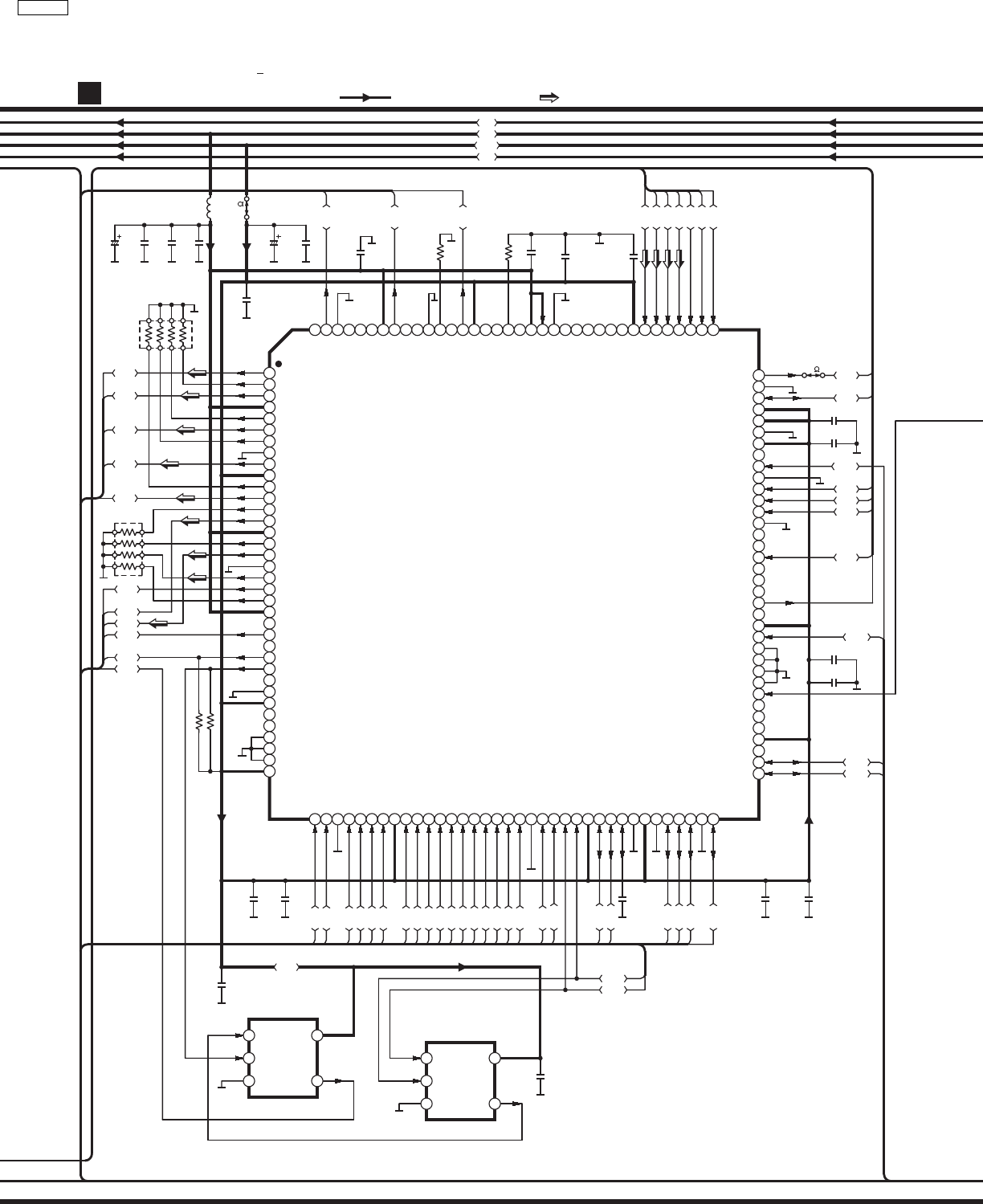
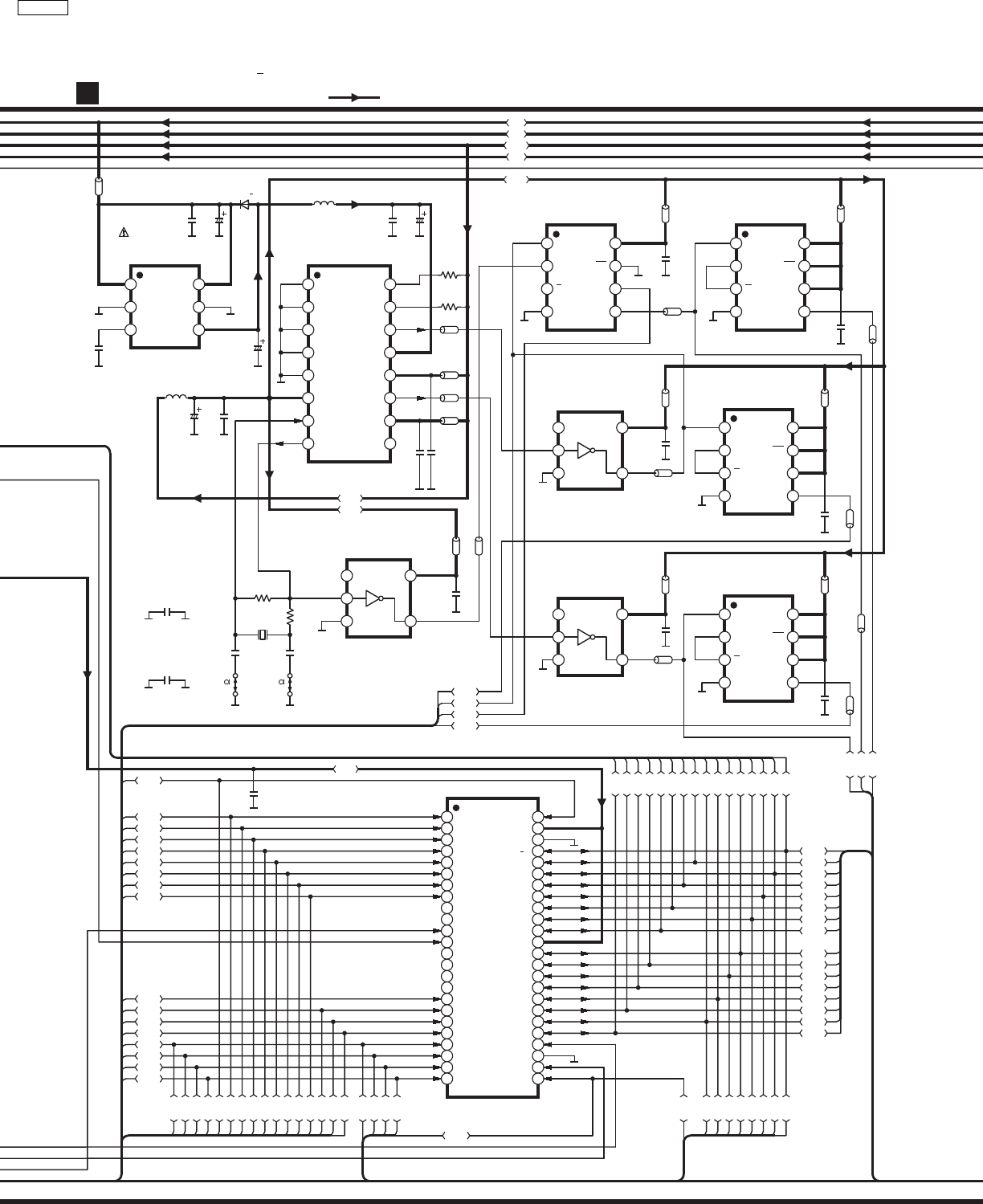
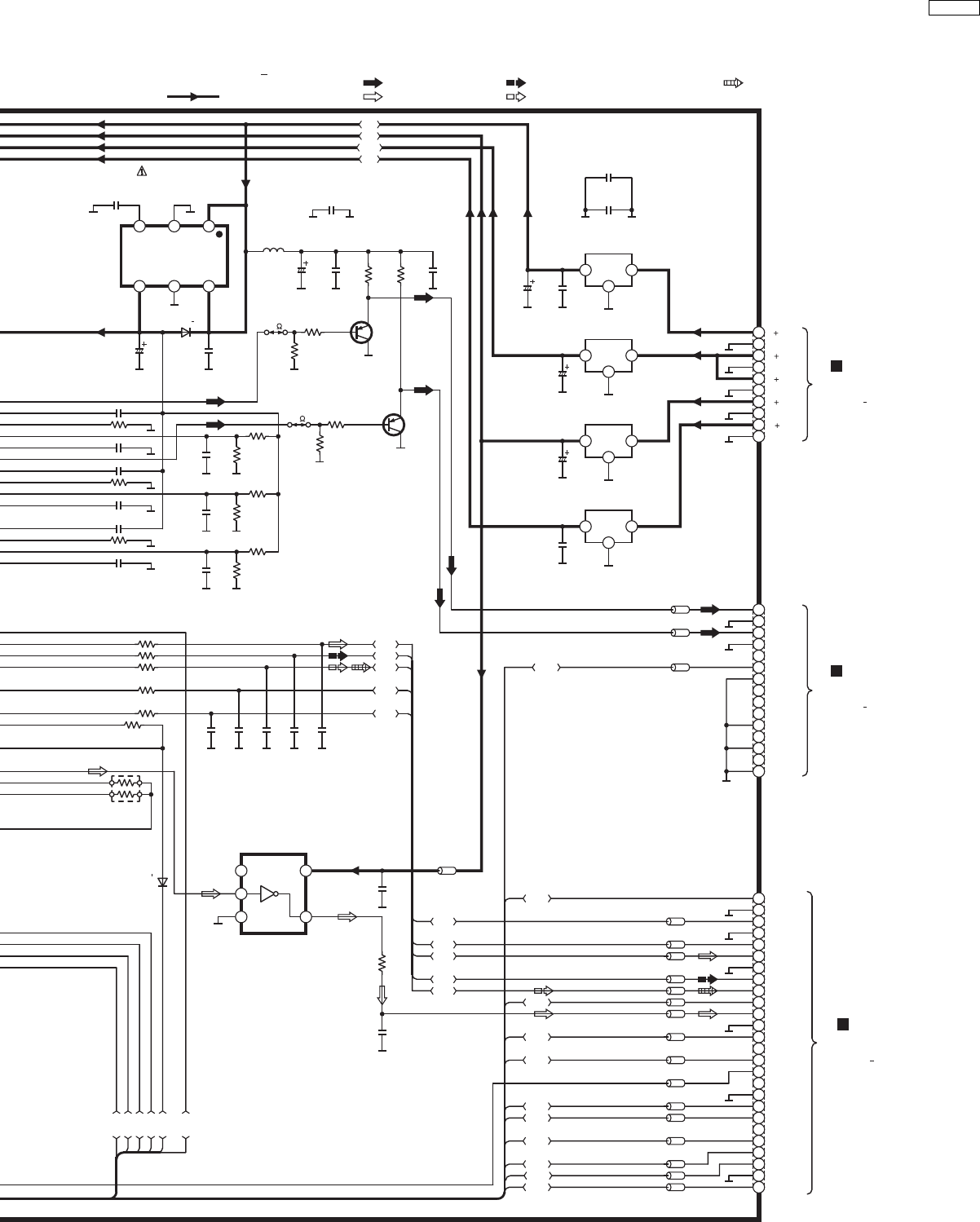
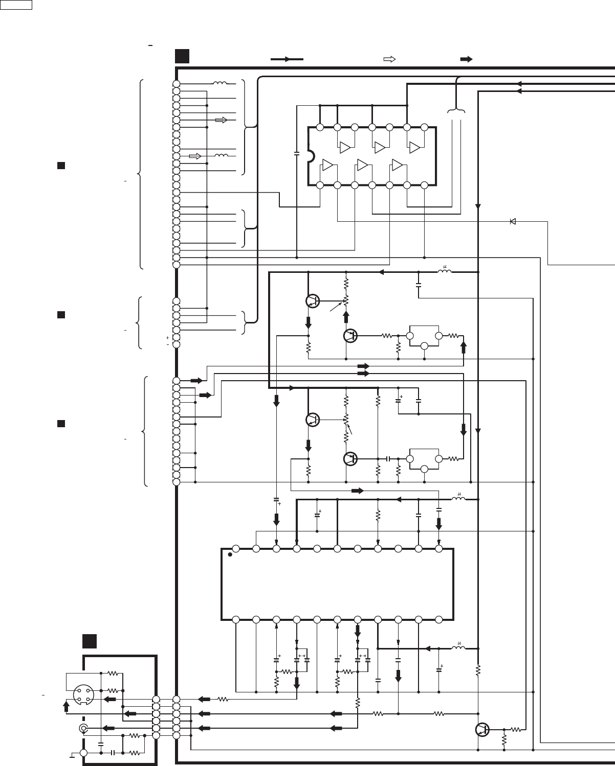
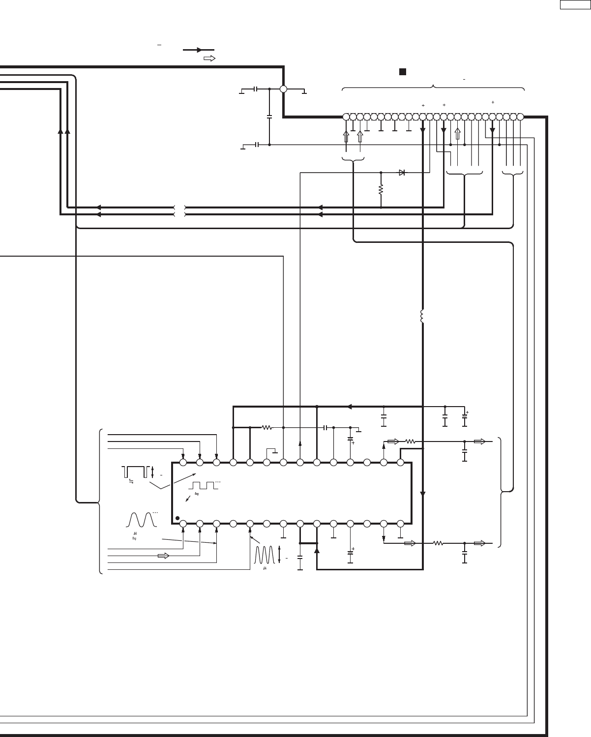
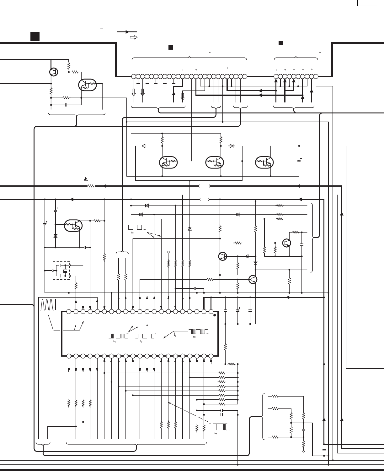
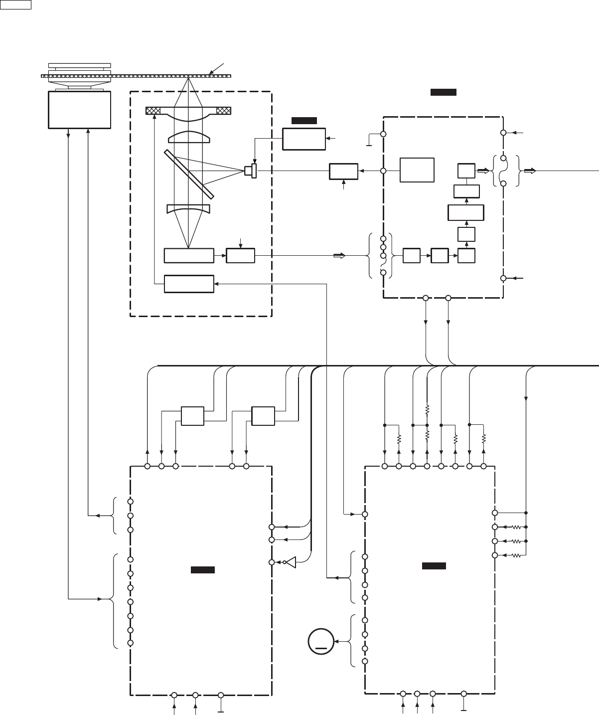
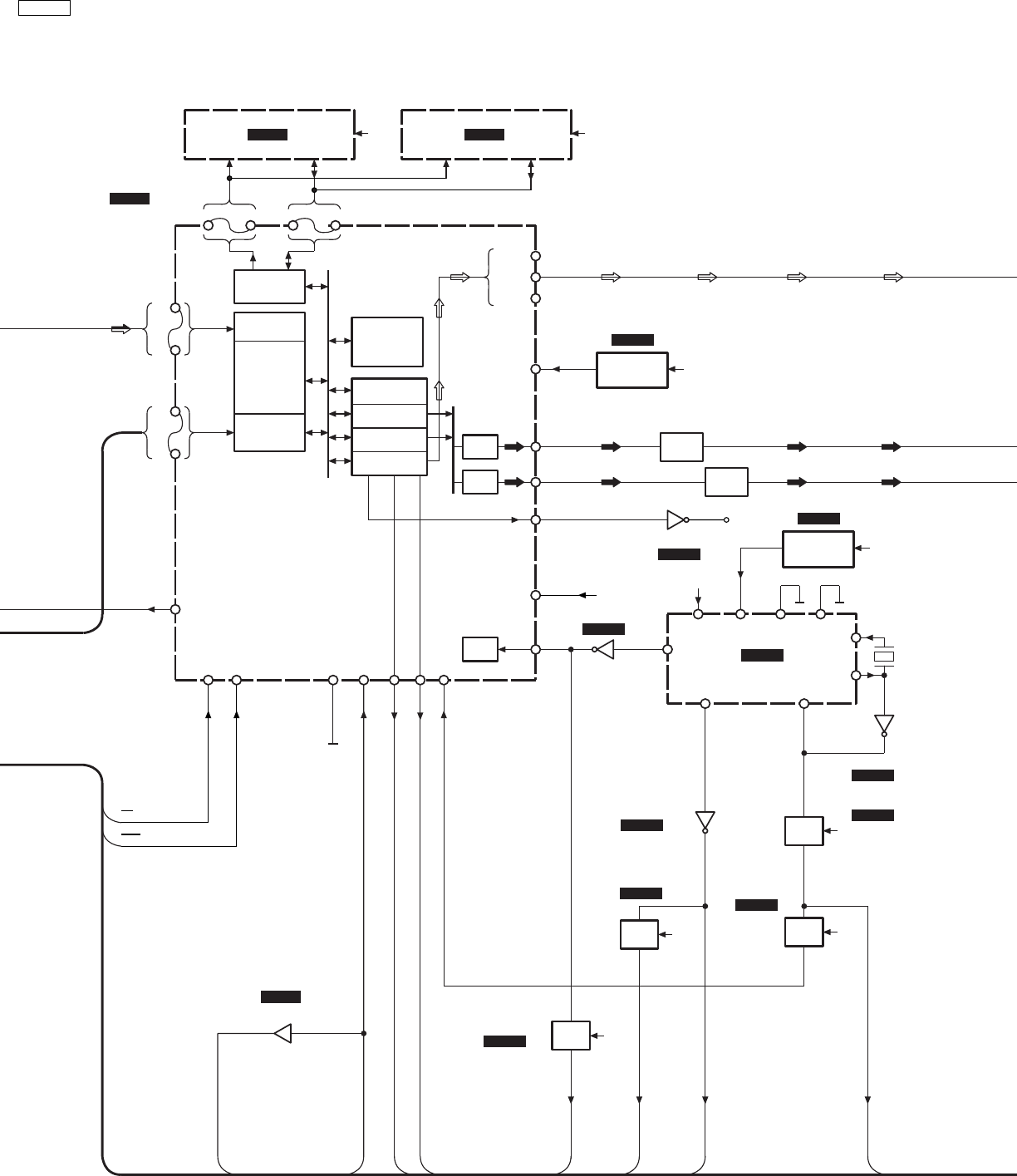
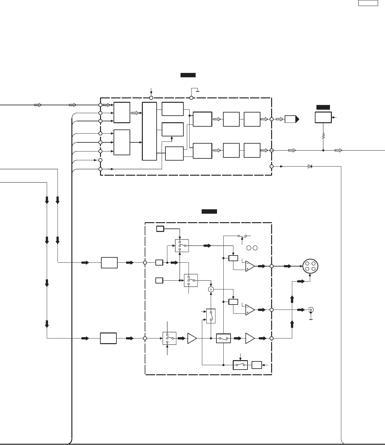
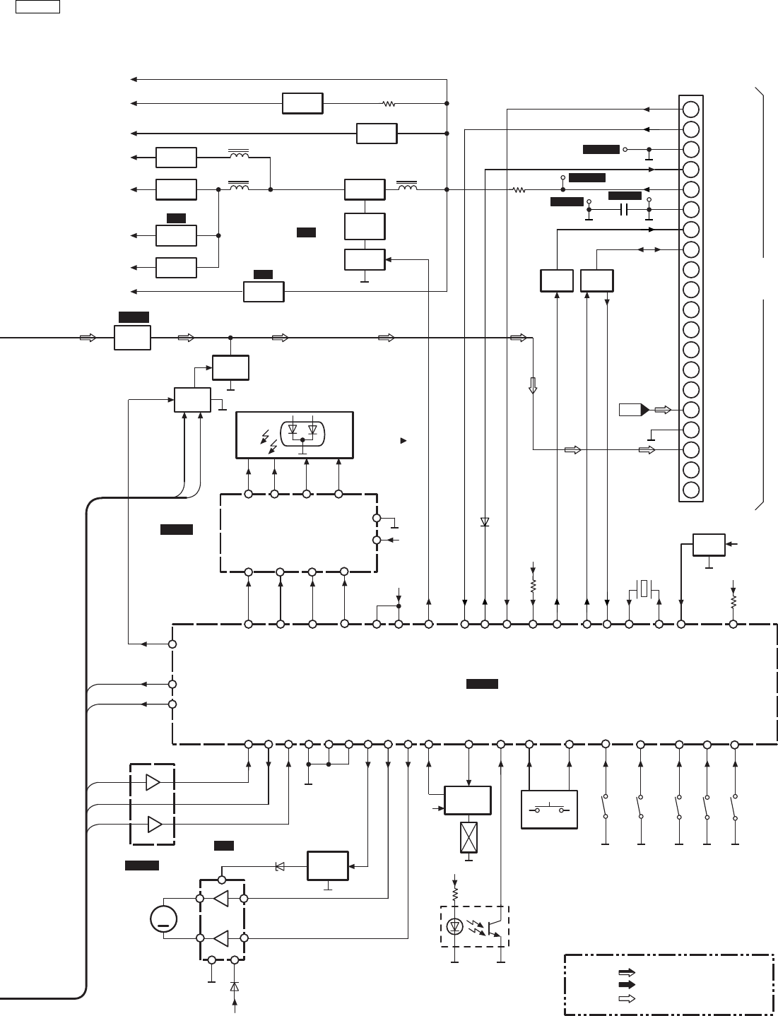
11 Schematic Diagram
11.1. Schematic Diagram Notes
33
SL-DV100

11.2. Schematic Diagram
SCHEMATIC DIAGRAM 1
Note: The number which noted at the connectors on the schematic diagram as "SCHEMATIC DIAGRAM 1" or "SCHEMATIC DIAGRAM 2"
indicates the schematic diagram serial number located on the left corner in the schematic diagram.
FP5201
FP2501
FP2511
1
2
3
4
5
6
7
1
2
3
4
5
10
9
8
7
6
TRACKING
COIL
FOCUS
COIL
1
2
3
4
5
6
7
8
9
10
11
12
22
23
24
13
14
15
16
19
21
17
18
20
A
E
D
B
A
C
F
C
A
B
D
E
1
2
3
4
5
6
7
8
9
10
11
12
13
14
15
16
21
20
17
18
19
1
2
3
4
5
6
7
8
9
10
11
12
13
14
15
16
21
20
17
18
19
SPINDLE / STEPPING MOTOR UNIT
HALL2
HALL1
HALL3 1
2
3
4
5
6
7
8
9
10
11
12
13
14
15
16
17
1
2
3
4
5
6
7
8
9
10
11
12
13
14
15
16
17
LB2512
LB2513
LB2514
LB2515
LB2516
D12
B3
B4
B5
D13
D11
B2
C5
C6
C7
C8
D10
D9
D8
D7
D6
D5
D4
D3
D2
D1
A9
A10
B1
C1
C2
C3
C4
A8
A7
A6
A5
A4
A3
A2
A1
LB2508
LB2507
LB2506
LB2505
LB2504
LB2503
LB2502
LB2501
LB2509
LB2510
LB2511
LB2517
LB2519
LB2521
LB2520
LB2518
LB5201
LB5202
LB5203
LB5204
LB5205
LB5206
LB5207
LB5208
LB5209
LB5210
LB5211
LB5212
LB5213
LB5214
LB5215
LB5216
LB5217
LB5218
H3
VC
H3
VC
H2
H2
H1
H1
GND
STMB
STMA
STMNA
STMNB
TR SW
SPDM2
SPDM3
SPDM1
STEPPING
MOTOR
TRAVERSE
SWITCH
M1
M2
M3
SPINDLE MOTOR
0.1
0.1
0.1
0.1
0.1
0.1
0.1
0.027
23
12.2 H
15K
OPTIONAL PICKUP UNIT
0.1
C5248 0.1
F
T
F
T
B
B
B
B
GND
LD
NC
LDMON
TE4
TE2
TE3
TE1
FE2
FE1
SRF1
GND
VREF
C1351
1000P
L1351
CN1351 CN1352
1
2
3
4
5
6
7
8
9
10
11
12
13
14
15
16
21
20
17
18
19
1
2
3
4
5
6
7
8
9
10
11
12
13
14
15
16
21
20
17
18
19
CONNECTOR
CIRCUIT
BDVD MODULE
CIRCUIT
A
1
2
3
4
5
6
7
LOAD M
LOAD M+
T.OPEN
D.GND
T.CLOSE
TMPSNCE
D.GND
To DAC CIRCUIT (CN1303)
on SCHEMATIC DIAGRAM 11
C
0
: POSITIVE VOLTAGE LINE : VIDEO / AUDIO SIGNAL LINE
5V
5V
5V
SL-DV100
34

SCHEMATIC DIAGRAM 2
IC2511
BA5983FM-E2
STEPPING MOTOR,
FOCUS/TRACKING COIL DRIVE
IC2501
AN8485SB-E1
SPINDLE MOTOR DRIVE
QR2501
XP1213-TX
FG AMP
47K
47K
QR2503
UN5213-TX
BREAK CONT.
RA2501
10K
QR2502
XP1213-TX
MOTOR DRIVE CONT.
RA2502
10K
B6
B7
B8
B9
C3
C1
C2
C4 C8
C5
C7
C6
D9
D12
D10
D13
D11
B17
B18
B19
C2508
0.1
C2507
0.1
C2512
0.1
C2511
0.1
C2510
0.1
R2515
0.39
R2521
56K
R2520
5.6K
C2503
0.01
D8
D7
D6
D5
D4
D3
D1
D2
C2504
0.01
C2505
0.01
R2510
270
R2511
270
R2522
10K
C2506
0.1
R2513
10K
R2503
18K
R2502
18K
B12
B13
B14
R2501
47K
B11
B10
R2504
10K
C2502
6.3V330
C2501
6.3V100
R2505
10K
R2506
10K R2509
27K
R2507
12K
R2512
27K
R2508 12K
R2516
12K
R2519
24K
R2523
10K
R2518
24K
R2517 12K
R2524
10K B16
B15
1
2
3
4
5
6
7
8
9
10
11
12
13
14
21
22
23
24
25
26
27
28
15
16
17
18
19
20
BIASIN
OPIN2
OPIN2
OPOUT2
FIN
GND
STBY1
POWV
CC
1
VO1
VO1
VO2
VO2
OPOUT1
OPIN1
OPIN1
PREV
CC
OPIN4
OPIN4
OPOUT4
OPIN3
OPIN3
OPOUT3
FIN
GND
STBY2
POWV
CC
2
VO4
VO4
VO3
VO3
B
E
B C
C
1
2
3
4
5
6
7
8
9
10
11
12
13
14
21
22
23
24
25
26
27
28
15
16
17
18
19
20
PG
H3
H3
FIN
VH
SS
ECR
EC
BRK
A1
OUT1
A2
OUT2
NC
A3
CS1
FIN
VM
VREF
RIN
FG
FGC
FIN
PCI
GND
V
CC
H2
H2
H1
H1
C2509
0.1
B
E
BC
C
L2501
0
: POSITIVE VOLTAGE LINE
5V
3.3V
5V
0.6V
0.6V
1.4V
1.4V
0.6V
1.4V
1.4V
0V
3.3V
0V
(2.5V)
0V
(2.5V)
0V
(0.5V)
0V
(2.7V)5.8V
(3.2V)
2.2V
(5.1V)
5.8V
(3.2V)
2.3V
(1.2V)
1.4V
1.4V
1.4V
0.6V
0.6V
1.4V
9V
2.2V
(0V)
0V
(3.5V)
0V
3.1V
(0V)
3.1V
0V
3.1V0V
0V 3.1V
2.2V
5V
(2.9V)
5V
(0V)
5V
(2.9V)
5V
(2.9V)
(0V)5V
5V
(2.9V)
0V
(3.5V)
1.6V
1.6V
0V
3.3V
8.9V
9V
0V
0V
0.6V
0V
(1.4V)
2.2V
(0V)
0V
2.2V
(7.2V)
2.2V
(7.2V)
2.2V
(7.2V)
2.2V
(0V)
2.2V
(0V)
0V
9V
20 s./DIV.
5V
PP
0.2 s./DIV.
7.2V
PP
0.5sec./DIV.
[ CLOSE ]
2.5V
PP
2.5V
PP
[ OPEN ]
2.5V
P P
2.5V
PP
0.5sec./DIV.
[ CLOSE ][ OPEN ]
SL-DV100
35

SCHEMATIC DIAGRAM 3
IC5202
AN8706FHQ V
FRONT END
PROCESSOR
22K
22K
22K
22K
22K
22K
Q5201
2SB1115-T
SWITCHING
QR5202
UN5212-TX
SWITCHING
IC5201
RN5RZ33BA-TR
REGULATOR
C5225
0.1
81828384858687888990919293949596979899
100
7677787980
51
61
52
62
53
63
54
64
55
65
56
66
57
67
58
68
59
69
60
70
71
72
73
74
75
31 32 33 34 35 36 37 38 39 40 41 42 43 44 45 46 47 48 49 5026 27 28 29 30
1
2
3
4
5
6
7
8
9
10
11
12
13
14
15
16
17
18
19
20
21
22
23
25
24
DONB
DONA
PCOA
PC1
VHARF
TGBAL
POFLT
PTH
TBAL
TG
FGCTL
FBAL
FE
FEN
VREFL
VREFC
VREFH
PULIN
SEN
SCK
STDI
STANBY
XTRON
MTRON
ROMRAM
DIFH
DIFP
VREF4
VIN4
VIN3
VIN2
VIN1
V
CC
1
VIN5
VIN6
FS
DCRF
TS
RFDR
RFON
COFTSL
COFTFS
VREF2
GND2
V
CC
2
RFINN
RFINR
TESTSG
PBCA
CBDOFS
CBDOSL
CSAG
DCAGC
AGCG
PEAK
BOTTOM
RFENV
FO
BOOST
DFTR
BDO
JITOUT
GND3
FUPDN
ITDLI
VCOIN
PLFLT
PLFLT2
FCPC
PCPC
V
CC
3
CAPA
DTRD
IDGT
V
CC
5
RSCL
TEI
TEOUT
TKCFLT
TKCNT
VREF1
GND1
DBAL
IDDLY
VPWOFT
VPWBDO
VREF3
DCFLT
FLTOUT
DSLO
DSLFLT
DTMONP
DTMONN
V
CC
4
GND4
GND5
RDTN
RDTP
RDCKN
RDCKP
QR5203
UN5112-TX
SWITCHING
QR5201
UN5212-TX
SWITCHING
C5240
0.1
B45
B44
B43
B42
B41
B40
B39
B38
B37
B36
C5227
0.1
C5221 3900P
C5212 100P
R5213 39K
R5212 12K
C5219 0.1
C5218 0.1
R5214 22K
R5210 2.7K
C5215 0.1
C5214 0.18
C5209
100P
R5211
39K
B32
B33
B34
B35
B31
B30
B29
B28
B27
B26
B25
B24
B23
B22
B21
B20
C5204
0.1
C5205
0.1
C5206
0.1
C5207
16V10
R5208
82K
R5206
10K
C5216
0.1
C5228
0.1
C5213
0.1
A3
A10
A9
A6
A7
A4
A8
A5
R5224
150K
R5201
27
C5247
0.1
R5202
2.2 C5201
6.3V47
A1
C5203
0.1
C5202
10V10
C5208
16V10
L5201
LB5219
R5203
22K
R5209
12K
R5216
18K
C5249
680P
C5230
0.1
B49
B48
B47
B46
B51
R5226
1.5M
C5231
3.3
C5234
6.3V33
R5215 8.2K
C5222 0.1
C5229 220P
C5226 0.1
C5224 0.1
C5223 82P
C5220 2200P
C5217 0.22
R5221 470K
R5220 470K
C5236 0.1
C5243 220P
C5244 220P
C5239 0.1
C5238 0.22
C5237 1000P
C5245 0.1
R5222 3.3K B52
B53
B54
B55
B56
B57
B58
C5241 0.1
C5242
120P
C5233
0.33
R5219 15K
R5217 22K
R5218 10K
C5246
0.1
C5235
3.3
C5232
6.3V33
L5202
A2
B50
DVD MODULE CIRCUIT
A
1
2
34
5
NC
GND
VIN
VONT
CE
C5211 56P
C5210 0.1
R5223
7.5K
R5225
560K
R5205
10K
K5205
0
K5201 0
K5202 0
K5203 0
K5204 0
: POSITIVE VOLTAGE LINE : VIDEO / AUDIO SIGNAL LINE
5V
5V
5V
9V
3.3V
1.3V
0V
(3.3V)
5V
(3.1V)
4.5V
3.3V
(0V)
0V
(3.3V)
1.3V
0V
1.7V 0V
2.5V
0V
3.3V
3.4V
0V
0V
0V
0V
0V
0V
0V
0V
1.7V
2.2V
0V (1.9V)
1.6V
1.3V
1.6V
0V
2.5V
2.2V
5V
4.9V
2.5V
3.3V
0V
0V
0V
1.6V
0V
0V
0V
5V
(0V) 1.5V
0V
0V
(1.8V) 0V
1.6V
0V
(1.4V) 0V
0V
0V
(0V) 1.2V
1.4V
(0V) 1.4V
(1.4V) 0V
4.9V
(0V) 3.1V
3.1V
3.1V
(0V) 3.1V
3.1V
0V
(2.1V) 0V
0.6V
1.4V
0V
1.4V
1.3V
0.8V
1.4V
(1.8V) 0V
(2.1V) 0V
1.8V
1.6V
1.6V
(0.5V) 0V
(3.3V) 0V
0V
0V
0V
0V
3.4V
2.1V
2.1V
5V
2.2V
3.4V
0V
2.1V
2.1V
1.4V
0V
1.4V
0V (1.3V)
0V (2V)
5V
2.1V
0V (2V)
0V (1.3V)
0V (2V)
2.1V
SL-DV100
36

SCHEMATIC DIAGRAM 4
QR2001
UN5213-TX
SWITCHING
47K
47K
E3
E2
E1
B31
B51
B12
B13
B55
B37
B41
B19
B25
B53
B54
B38
B6
B8
B15
B16
B48
B47
B35
B7
B36
E1
E2
E3
E4
E5
E6
E7
E8
E9
E10
F14
F13
F12
F11
F10
F9
F8
F7
F6
F5
F4
F3
F2
F1
B56
B42
B43
B44
B45
B67
B66
B65
B64
B63
B62
B61
B58
B49
B22
B23
B39
B40
B14
B50
B10
B3
B4
B2
B9
B18
B17
B26
B20
B21
B11
B1
B59
B60
E4
E7
E5
E6
E10
E8
E9 B57
B46
B52
B24
B32
B33
B34
R2028
47K
R2031
68K
R2032 10K
C2040 3900P
R2038 68K
C2037 330P
C2038 820P
R2029 10K
R2030 10K
R2034 10K
C2031 0.1
C2029 0.1
C2027
0.1
C2045 0.1
C2025 1000P
C2026 1000P
C2028 1000P
C2030 1000P
R2020 10K
R2021 10K
R2022 10K
R2023 10K
R2039 3.6K
R2035 33K
L2002
C2023
0.1
C2022
3.3
C2041
0.1
C2033
820P
C2034
270P
C2036
470P
R2025 22K
R2027
12K
C2042
0.1
C2019
0.1
C2024
0.1
C2009
47P
R2004 12K
R2003
22K
C2002 0.039
C2003 0.039
C2004 0.039
C2005 0.039
R2009 47K
R2005 18K
R2008 47K
R2006 8.2K
C2008
0.1
C2007
0.1
R2010
47K
R2011
47K R2001
10K L2001
C2006
6.3V100
C2001
3.3
C2020
0.1
R2037 10K
C2044 0.082
R2036 10K
C2043 0.082
C2016 0.1
C2012
330P
C2015
33P
R2016
1K
C2010
0.1
R2014
4.7K
R2024
33K
C2032 820P
C2021
0.1
IC2001
MN67705EA
DIGITAL SERVO
CONTROLLER
GI00
TSTSG
1
2
3
4
5
6
7
8
9
10
11
12
13
14
15
16
17
18
19
20
21
22
23
25
24
26
27
28
29
30
31
32
71
81
91
72
82
92
73
83
93
74
84
94
65
75
85
95
66
76
86
96
67
77
87
68
78
88
69
79
89
70
80
90
979899
33 34 35 36 37 38 39 40 41 42 43 44 45 46 47 48 49 50 51 52 53 54 55 56 57 58 59 60 61 62 63 64
A.V
DD
GI01
PWMDA0
D.V
DD
ENS
D.V
SS
VREFLDA
A.V
SS
D.V
SS
GI02
GI03
GI04
GI05
D.V
SS
GI06
GI07
GI08
D.V
SS
GI09
GI010
GI011
GI012
GI013
GI014
GI015
D.V
DD
D.V
SS
PWMDA1
PWMDA2
PWMDA3
PWMDA4
PWMDA5
PWMDA6
PWMDA7
FUPDNT
MDNA
MDNB
D.V
SS
D.V
DD
D.V
SS
ENC
CPUIRQ
CPUCLK
CPUDTIN
CPUDTOUT
CHCK4I
SDAT
SDAT
BDO
SBCK
IREF2
IREF3
VCOF2
VCOF3
SUBC
BLKCK
MONC
NCLDCK
LRCK
NTRON
DAT0
DAT1
DAT2
DAT3
CHCK40
SCLK
SCLK
A.V
SS
A.V
DD
D.V
DD
D.V
SS
VREFMDA
VREFHDA
AD1
AD2
AD3
AD4
AD5
AD6
AD7
AD8
AD9
AD10
AD11
AD12
CLK
DACLRCK
DACDATA
CDIRQ
IPFLAG
MOND
TX
VREFLAD
VREFMAD
VREFHAD
VREFOP
D.V
DD
D.V
SS
D.V
SS
PWM0B
PWM0A
PWM1B
PWM1A
PWM2B
PWM2A
PWM3B
PWM3A
SYSCLK
VCOF1
IREF1
XRESET
TEST
MINTEST
FG
DSL0
TKCRS2
TKCRS1
OFTRT
DA8
DA7
DA6
DA5
DA4
DA3
DA2
DA1
100101102103104105106107108109110111112113114115116117118119120121122123124125126127128
R2033 0
R2026
0
R2019
0
R2018 0
: POSITIVE VOLTAGE LINE : VIDEO / AUDIO SIGNAL LINE
5V
5V
9V
3.3V
3.1V
1.7V
(0V)
3.1V (0V)
0V (1.2V)
0V (2.3V)
3.1V (0V)
0V (1.4V)
1.5V (0V)
0V (1.4V)
0V (1.4V)
0V (1.9V)
3.3V
1.3V
1.6V
1.4V
1.4V
1.4V
1.4V
3.3V
0V
0V
1.4V
1.6V
1.6V
0V
3.1V
3.1V
3.1V
3.1V
3.1V
3.3V
3.3V
0V
0V
0V
0V
0V
0V
0V
(1.8V) 0V
(1.8V) 0V
1.6V
1.6V
(3.1V) 0V
(0V) 3.1V
(3.1V) 0V
(3.1V) 0V
(0V) 3.1V
(0V) 3.1V
3.1V
3.1V
3.1V
3.1V
0V
1.6V
0V
0V
0V
0V
3.3V
0V
0V
0V
0V
(3.1V) 0V
(0V) 1.5V
0V
(0V) 1.5V
(1.5V) 0V
(1.5V) 0V
3.1V
3.1V
3.3V
0.6V
1.4V
0V (2.1V)
3.3V
0V
1.3V
0V (1.4V)
1.6V
1.4V
0V
0V (1.4V)
0V (1.4V)
1.4V
0V (2.1V)
1.4V
0.6V
1.4V
1.4V
1.4V
1.4V
1.4V
SL-DV100
37

SCHEMATIC DIAGRAM 5
IC7302
TC7SH32FUTL
BUFFER AMP IC7301
TC7SH08FUTL
BUFFER AMP
RA7002
47K
RA7001
47K
C7001
6.3V100
C7003
0.1
C7005
0.1
C7006
0.1
L7001
C7002
6.3V100
C7004
0.1
C7007
0.1
C7009
0.1
R7003
47K
R7006
47K
C7012
0.1
C7011
0.1
C7014
0.1
F3
F5
F12
F11
F10
F9
F8
B70
B69
B68
F1
F13
F6
F4
F14
F7
B111
B112
B110
B109
B108
B107
B106
B105
B104
B103
B102
B101
B100
B99
B90
B89
B91
B92
B93
B94
B95
B96
B97
B98
B88
B87
B86
B85
B84
B83
B82
B76
B80
B81
B77
B78
B79
B75
B74
B73
B72
B71
R7001 1K
R7002 1K
C7010
0.1
C7008
0.1
C7302
0.1
C7016 0.1
C7017 0.1
C7018 0.1
C7019 0.1
C7301
0.1
1
2
3 4
5
INB
OUTY
INA
V
CC
GND
1
2
3 4
5
INB
OUTY
INA
V
CC
GND
IC7001
MN103007BGA
OPTICAL DISC
CONTROLLER
DVD MODULE CIRCUIT
A
C7020
0.01
C7015
0.1
C7013
0.1
1
2
3
4
5
6
7
8
9
10
11
12
13
14
15
16
17
18
19
20
21
22
23
25
24
26
27
28
29
30
31
32
71
81
91
72
82
92
73
83
93
74
84
94
65
75
85
95
66
76
86
96
67
77
87
68
78
88
69
79
89
70
80
90
97
98
99
33
34
35
36
37 38 39 40 41 42 43 44 45 46 47 48 49 50 51 52 53 54 55 56 57 58 59 60 61 62 63 64
5V
DD
S.V
DD
HDD15
V
DD
V
SS
V
DD
V
SS
CPU
ADR17
CPUADR16
V
SS
PV
DD
V
DD
SBCK
V
SS
SUBC
129130131132133134135136137138139140 120121122123124125126127128
100
101
102
103
104
105
106
107
108
109110111112113114115116117118119141142143144
V
SS
V
SS
S.V
DD
S.V
DD
V
DD
HDD0
HDD14
HDD1
HDD13
HDD2
HDD12
HDD3
HDD11
HDD4
HDD10
HDD5
HDD9
HDD6
HDD8
HDD7
NRESET
MASTER
NINT0
NINT1
WAITODC
NMRST
DASPST
OSCO2
OSCI2
UATASEL
PVSSDRAM
PVDDDRAM
V
SS
V
DD
V
SS
CPUADR15
CPUADR14
CPUADR13
CPUADR12
CPUADR11
CPUADR10
CPUADR9
CPUADR8
CPUADR7
CPUADR6
CPUADR5
CPUADR4
CPUADR3
CPUADR2
CPUADR1
CPUADR0
NCS
NWR
NRD
CPUDT7
CPUDT6
PVPPDDRAM
CPUDT5
CPUDT4
CPUDT3
CPUDT2
PTESTDRAM
PVDDDRAM
PVSSDRAM
V
SS
V
SS
V
DD
V
DD
PV
SS
P0
P1
OSCO1
OSCI1
LRCK
BLKCK
IPFLG
SHPCLK
SHPLRCK
SHPDATA
NTRON
LG
JMPIN
IDHOLD
PLLCK
CLKOUT2
NRST
MMOD
CPDET1
CPDET2
BD0
IDGT
DTRD
TEHLD
CLKOUT1
CPUDT0
CPUDT1
5V
DD
V
SS
V
DD
V
SS
V
DD
XCLDCK
CHCK4
DAT3
SCLCK
SDATA
MONI3
NEJECT
NTRYCL
NDASP
NCS3FX
NCS1FX
DA2
DA0
NPDIAG
DA1
NIOCS16
INTRG
NDMACK
IORDY
NIORD
NIOWP
DMARG
DAT2
DAT1
DAT0
MONI2
MONI1
MONI0
K7002
0
L7002
0
: POSITIVE VOLTAGE LINE : VIDEO / AUDIO SIGNAL LINE
5V
5V
9V
3.3V
3.3V
3V
3.3V3.1V
2.9V
3V
3.1V
3.3V
3.1V
(0V) 2.4V
(0V) 5V
0V
5V
(0V) 5V
(2.6V) 5V
0V
3.3V
(0V) 5V
(2.6V) 0V
0V
0V
(2.6V) 5V
5V
(0V) 5V
0V
(0V) 5V
(0V) 5V
5V
(0V) 3.1V
3.1V
(0V) 3.1V
3.3V
3.3V
5V
5V
2.4V (0V)
0V
2.3V
3.3V
0V
5V
5V
3.3V
0V
0V
0V
1.5V (0V)
1.5V (0V)
0V (1.5V)
0V (1.5V)
0V
0V
0V
2.7V
2.7V
3.3V
3.3V
0V (3.1V)
3.1V (0V)
3.1V
0V
0V (3.1V)
1.3V
3.3V
3.3V
3.3V
3.1V
(1.7V) 2V
(1.8V) 2.4V
(1.9V) 2.4V
2.2V
1.8V
2.6V
2.7V
(1.8V) 2.8V
(1.1V) 1.8V
3.3V
2.2V
0V
2V
2.8V
2.8V
2.3V
2.8V
3.3V
2.8V
2.8V
4V
2.9V
3.1V
(1V) 1.7V
(0V) 2.4V
(0V) 2.3V
(0V) 2.3V
(1.8V) 0V
(1.5V) 1.9V
(1.8V) 0V
3.3V
(0V) 5V
(2.6V)
SL-DV100
38

IC6301
PST596JNR
RESET
IC6201
MN102L25DFA
CPU
QR6311
UN5212-TX
RESET
RA6203
47K
22K
22K
1
2
3 4
5
M/R
VOUT
SUB
V
CC
GND
PS6201
RA6201
10K
RA6204 47K
RA6205 47K
RA6206 47K
D.GND
SBT1
SBO1
SBI1
196BSY
25BSY
SCSIEN
KMODE
RESERVED
B
1 2 3 4 5 6 7 8 9 10
B172
B144
B142
B141
B140
B139
B138
H6
H1
H3
H2
B137
B136
B63
B80
I16
I15
I14
I13
I12
I11
I10
I9
I8
I7
I6
I5
I4
I3
I2
I1
B114
B113
B108
B107
B100
B115
B145
B81
B99
B116
B117
B118
LB6213
B119
B120
B121
B130
B122
B123
B124
B125
B126
B127
B128
B129
B131
B132
B133
B134
B135
H4
H5
H7
B62
B30
B27
B61
B29
B65
B66
B28
B64
B5
B110
B59
H1
H2
H3
H4
H5
H6
H7
R6302
4.7K
C6301
100P
R6303
4.7K
R6301
10K
D6311
MA728 TX
C6302
0.1
C6203
6.3V33
C6201
0.1
C6202
0.1
C6204
0.1
C6205
0.1
C6206
0.1
C6207
0.1 R6201 10K
R6202 47K
R6205 2.2K
R6203
47K
R6207
47K
R6204
47K
81828384858687888990919293949596979899
100
7677787980
51
61
52
62
53
63
54
64
55
65
56
66
57
67
58
68
59
69
60
70
71
72
73
74
75
31 32 33 34 35 36 37 38 39 40 41 42 43 44 45 46 47 48 49 5026 27 28 29 30
1
2
3
4
5
6
7
8
9
10
11
12
13
14
15
16
17
18
19
20
21
22
23
25
24
P60/WATT
P61/RF
PULLUP0
V
DD
V
SS
V
DD
P61/WFL
V
DD
V
SS
V
DD
P63/WFH
P50/CS0
P51/CS1
P52/CS2
P53/CS3
P54/BREQ
P55/BRACK
P56/ALE/ALE/BSTRE
P57/WORD
P23/A03
P22/A02
P21/A01
P20/A00
SYSCLK
XI
XO
OSCI
OSCO
MODE
V
DD
V
SS
P17/D15/AD15
P16/D14/AD14
P15/D13/AD13
P14/D12/AD12
P13/D11/AD11
P12/D10/AD10
P11/D09/AD09
P10/D08/AD08
P07/D07/AD07
P06/D06/AD06
P05/D05/AD05
P04/D04/AD04
P03/D03/AD03
P02/D02/AD02
P01/D01/AD01
P00/D00/AD00
PA5/ADSER
PA4/IRQ4
PA3/IRQ3
PA2/IRQ2
PA1/IRQ1
PA0/IRQ0
RST
NMI
V
DD
PULLUP1
SBO1/P75
SBI1/P74
SBT1/P73
SBPO/P72
SBI/P71
SBTO/P70
AN3/P97
AN2/P96
AN1/P95
AN0/P94
TM7IC/P93
TM7IOB/P92
TM7IOA/P91
TM6IC/P90
TM6IOB/P87
TM6IOA/P86
TM5IO/P85
TM4IO/P84
TM3IO
/P83
TM2IO
/P82
TM1IO/P81
A23/WDOUT/AN7/P47
A22/STOP/AN6/P46
TM0IO/P80
A21/AN5/P45
V
SS
A20/AN4/P44
A19/P43
A18/P42
A17/P41
A16/P40
A15/P37
A14/P36
A13/P35
A12/P34
A11/P33
A10/P32
A09/P31
A08/P30
A07/P27
A06/P26
A05/P25
A04/P24
SCHEMATIC DIAGRAM 6
B167
C6303
0.1
B67
B98
TEST TERMINAL
L6201
0
4
3
2
1 8
7
6
5
XS
Q
XW
Vss
Vcc
XHOLD
C
D
R6209
10K
B143
B171
R6208
47K
R6206
47K
G4
G3
G2
G1
G1
G3
G4
G2
IC6303
X25020S 2R7
EE PROM
: POSITIVE VOLTAGE LINE
5V
5V
9V
3.3V
3.3V
3.1V
3.1V
(0V)
(1.1V)
0V
3.1V
3.1V
3.1V
3.1V
3.1V
3.1V (0V)
2.6V (0V)
0V (3.1V)
2.7V (3.1V)
3.3V
0V
0V
1.5V
3.1V (0V)
3.1V
3.1V
3.1V
3.1V
3.1V
3.1V
3.1V
0V
0V
0V
0.8V
2.2V
1.8V
2.6V
2.7V
(1.8V) 2.8V
(1.1V) 1.8V
3.3V
(1.7V) 2V
(1.8V) 0V
(1.5V) 1.9V
2V
(1.8V) 0V
2.2V
(1.9V) 2.4V
(1.8V) 2.4V
3.1V
1.4V
3.3V
1.5V
3.3V
(0V) 2.3V
(3.1V) 2.4V
(0V) 2.3V
(0V) 2.4V
(1V) 1.7V
0V
2.6V
0V
3.1V
(3.1V) 0V
2.9V
3.1V
2.8V
2.8V
2.8V
2.8V
2.3V
2.7V
2.7V
2.8V
2.8V
2.8V
2.9V
2.9V
2.7V
2.8V
2.7V
2.7V
3.3V
3.1V
0V (3.1V)
0V (1.1V)
0V
3.1V (0V)
3.1V
0V
3.3V
0V
3.1V (0V)
3.3V
3.1V
3.1V
(0V) 3.3V
3.3V
3.1V
(0V)
3.1V
SL-DV100
39

IC6302
JZS0649453B
4M DRAM
SCHEMATIC DIAGRAM 7
IC6501
BU2185F-E2B
SYNTHESIZER
IC6511
PQ1R33
REGULATOR
IC6521
TC7WH157FUTL
CLOCK SELECT
IC6522
TC7WH74FUTL
FLIP FLOP
IC6563
TC7WH74FUTL
FLIP FLOP
IC6583
TC7WH74FUTL
FLIP FLOP
IC6562
AHC1GU04HDCK
NOT GATE
IC6582
AHC1GU04HDCK
NOT GATE
IC6542
AHC1GU04HDCK
NOT GATE
1
2
3 4
5
VC
VD
GND
VIN
NR
6
GND
1
2
3 4
5
1
2
3 4
5
LB6511
C6513
0.1
C6514
6.3V33
D6511
MA111 TX
C6512
10V10
L6502
C6504
0.1
C6506
10V10
R6502
10K
R6501
10K
LB6504
LB6501
LB6582
LB6502
LB6542
LB6543
1
2
3 4
5
C6507 0.1
C6505 0.1
C6544
0.1
LB6583
C6584
0.1
LB6586
C6585
0.1 LB6585 C6565
0.1
LB6563
LB6584
LB6564
C6564
0.1 LB6562
LB6565 C6522
0.1
LB6525
LB6522
C6521
0.1 LB6521
LB6523
B168
B169
B170
I1
I2
I3
I4
I5
I6
I7
I8
I9
I10
I11
I12
I13
I14
I15
I16
B159
B166
B165
B164
B163
B162
B161
B160
B158
B157
B156
B155
B154
B153
B152
B151
B101
B149
B102
B103
B104
B105
B106
B112
B111
B116
B150
B148
B147
B146
B93
B82
B97
B96
B95
B94
B83
B84
B85
B86
B87
B88
B89
B90
B91
B92
B118
B121
B135
B134
B135
B132
B131
B130
B129
B128
B127
B126
B125
B124
B123
B122
B117
C6304
0.1
C6511
0.1
C6502
0.1
C6501
6.3V33
L6501
C6503
0.1
C6601
0.1
R6542
1M
X6501
(36.854MHz)
C6541
12P
C6542
12P
R6544
100
B109
B60
B144
B120
DVD MODULE CIRCUIT
A
1
2
3
4
5
6
7
8
9
10
11
12
13
14
15
16
17
18
19
20
21
22
23
24
41
42
43
44
45
46
47
48
31
32
33
34
35
36
37
38
39
40
25
26
27
28
29
30
A15
A14
A13
A12
A11
A10
A9
A8
NC
NC
NC
NC
A17
A7
A6
A5
A4
A3
A2
A1
NC
XWE
XRESET
RDY/XBSY
A16
DQ7
DQ14
DQ6
DQ13
DQ5
DQ12
DQ4
DQ11
DQ3
DQ10
DQ2
DQ9
DQ1
DQ8
DQ0
A0
XCE
V
SS
V
DD
V
SS
XBYTE
DQ15/A 1
XOE
1
2
3
4 5
6
7
8
AV
CC
B
Y
GND
ST
SELECT
Y
1
2
3
4 5
6
7
8
CK V
CC
D
Q
GND
PR
CLR
Q
1
2
3
4 5
6
7
8
CK V
CC
D
Q
GND
PR
CLR
Q
1
2
3
4 5
6
7
8
CK V
CC
D
Q
GND
PR
CLR
Q
1
2
3
4
5
6
7
8
11
12
13
14
15
16
9
10
XTAL1I OE
XTAL1O
CTRL2
A.GND
D.GND
D.V
DD
CTRL1
CLK3
A.V
DD
D.V
DD
CLK2
XTAL2I
XTAL2O
D.V
DD
CLK1
K6542
0
K6541
0
LB6526
: POSITIVE VOLTAGE LINE
5V
5V
9V
3.3V
3.3V
(0V) 2.3V 2.4V (0V)
(0V) 2.3V
(1.8V) 2.4V
(1.9V) 2.4V
(1.8V) 0V
(1.8V) 2.8V
(1.1V) 1.8V
(1.7V) 2V
(1.8V) 0V
(1.5V) 1.9V
2.7V
2.6V
1.8V
3.1V
3.1V
0.8V
2V
2.2V
2.6V
0V
2.2V
3.3V
2.8V
2.9V
2.8V
2.9V
2.8V
2.8V
2.8V
2.8V
3.3V
2.3V
2.7V
2.8V
2.8V
2.7V
2.7V
2.7V
2.7V
3.3V
3.3V
1.4V
1.4V 3.3V
1.2V
1.4V
3.3V
1.5V
1.4V
3.3V
1.4V
3.1V
1.4V
1.4V
3.3V
1.4V
1.4V
1.4V
1.4V
3.3V
3.3V
3.3V
1.3V
1.4V
1.3V
3.3V
3.3V1.3V
5V5V
1.2V 3.3V
3.1V
3.1V
1.5V
3.3V
1.2V
3.3V
3.3V
3.3V
1.2V
1.4V
3.3V1.4V
1.4V
3.3V
3.3V
1.4V
1.4V
3.3V
3.3V
SL-DV100
40

SCHEMATIC DIAGRAM 8
IC3051
MNX7160BT1
16M SDRAM
C3003
0.1
C3004
0.1
C3005
0.1
C3006
0.1
C3007
0.1
C3008
0.1
C3009
0.1
C3010
0.1
C3011
0.1
C3012
0.1
C3013
0.1
R3005
10K
D3001
MA8030 HTX
C3019
0.1
R3001
22
R3002
0
R3003
3.9K
C3056
0.1
C3055
10V10
C3051
0.1
C3052
0.1
C3053
0.1
C3054
0.1
J38
J36
J34
J32
J30
J28
J26
J24
J22
J1
J21
J19
J17
J15
J13
J11
J4
J5
J7
J20
J9
J18
J16
J14
J12
J10
J9
J8
J3
J25
J27
J29
J31
J33
J35
J37
J39
J8
J7
J5
J4
J3
J1
J10
J20
J21
J11
J12
J13
J14
J15
J16
J17
J18
J19
1
2
3
4
5
6
7
8
9
10
11
12
13
14
15
16
17
18
19
20
21
22
23
25
24
31
41
32
42
33
43
34
44
35
45
36
46
37
47
38
48
39
49
40
50
26
27
28
29
30
V
CC
V
SS
DQ0 DQ15
DQ1
V
SS
Q
V
CC
Q
V
SS
Q
V
CC
Q
V
CC
DQ2
DQ3
DQ4
DQ5
DQ6
DQ7
LDQM
XWE
XCAS
XRAS
XCS
A11
A10
A0
A1
A2
A3
V
SS
Q
V
CC
Q
V
SS
Q
V
CC
Q
V
SS
DQ14
DQ13
DQ12
DQ11
DQ10
DQ9
DQ8
NC
UDQM
CLK
CKE
NC
A9
A8
A7
A6
A5
A4
IC3061
HM5241605T12
4M SDRAM
1
2
3
4
5
6
7
8
9
10
11
12
13
14
15
16
17
18
19
20
21
22
23
24
25
50
49
48
47
46
45
44
43
42
41
40
39
38
37
36
35
34
33
32
31
30
29
28
27
26
Vcc
DQ0
DQ1
VssQ
DQ2
DQ3
VccQ
DQ4
DQ5
VssQ
DQ6
DQ7
VccQ
LDQM
XWE
XCAS
XRAS
XCS
A9
A8
A0
A1
A2
A3
Vcc Vss
A4
A5
A6
A7
NC
NC
NC
CKE
CLK
UDQM
NC
VccQ
DQ8
DQ9
VssQ
DQ10
DQ11
VccQ
DQ12
DQ13
VssQ
DQ14
DQ15
Vss
J2
J6
J2
J23
J6
C3061
0.1
C3062
0.1
C3063
0.1
C3064
0.1
C3065
10V10
C3066
0.1
: POSITIVE VOLTAGE LINE
5V
5V
9V
3.3V
(0V) 2.8V
(2V) 0V
(0V) 2.5V
(0V) 2.6V
3.3V
0V
(2V) 0V
(2V) 0V
(2.2V) 0V
3.3V
2.7V
3V
3V
3V
3V
0V
(1.5V) 0V
0V
0V
0V
1.5V
3.3V
2.8V (2.2V)
3.3V
2.3V (2V)
2.5V (2V)
2.6V (2V)
0V (1.8V)
2.5V (1.8V)
2.5V (0V)
0V
3.3V
2.7V (2V)
0V (1.5V)
0V (3.1V)
1.4V (0V)
0V
0V (1.3V)
1.5V
0V (1.7V)
1.2V (1.6V)
3.3V
3.3V
2.8V (2.2V)
2.3V
2.5V
2.6V
3.3V
0V
2.5V
2.5V
0V
3.3V
3V
0V
0V
0V
1.5V
0V
1.2V
(2.2V)
(2V)
(2V)
(1.8V)
(1.8V)
(0V)
(1.4V)
(1.5V)
(3.1V)
(1.3V)
(1.7V)
(1.6V)
3.3V
2.8V
0V
2.5V
2.6V
3.3V
0V
0V
0V
3.3V
3V
3V
3V
3V
3V
0V
3.3V
(0V)
(2V)
(0V)
(0V)
(2V)
0V(2V)
(2.2V)
(1.5V)
0V
0V
0V
0V
1.5V
SL-DV100
41

SCHEMATIC DIAGRAM 9
IC3001
MN677511DE
AV DECORDER
RA3001 47K
C3022
0.1
C3023
0.1
C3014
0.1
C3015
0.1
C3016
0.1
C3017
0.1
C3018
0.1
C3020
0.1
C3021
0.1 R3008
47K
C3002
6.3V330
C3001
6.3V330
C3031
6.3V330
C3024
0.1
C3025
0.1
C3026
0.1
C3041
0.1
C3042
0.1
J22
J24
J25
J26
J27
J28
J29
J30
J31
J32
J33
J34
J35
J36
J37
J38
J39
B68
B168
B70
B79
B71
B72
B73
B74
B75
B77
B78
B76
B69
B137
B114
B113
B115
B119
B150
B158
B156
B154
B152
B165
B159
B163
B161
B160
B162
B164
B166
B146
B147
B148
B149
DVD MODULE CIRCUIT
A
12345678910111213141516171819202122232425262728293031323334353637383940414243444546474849505152
61
62
63
64
65
66
67
68
69
70
71
72
73
74
75
76
77
78
79
80
81
82
83
84
85
86
87
88
89
90
91
92
93
94
95
96
97
98
99
100
53
54
55
56
57
58
59
60
101
102
103
104
110 111 112 113 114 115 116 117 118 119 120 121 122 123 124 125 126 127 128 129 130 131 132 133 134 135 136 137 138 139 140 141 142 143 144 145 146 147 148 149 150 151 152 153 154 155 156105 106 107 108 109
160
161
162
163
164
165
166
167
168
169
170
171
172
173
174
175
176
177
178
179
180
181
182
183
184
185
186
187
188
189
190
191
192
193
194
195
196
197
198
199
157
158
159
200
201
202
203
204
205
206
207
208
V
SS
V
DD
V
SS
V
DD
V
SS
V
SS
V
SS
V
DD
V
DD
V
DD
V
DD
V
DD
V
DD
V
SS
V
SS
V
SS
V
SS
V
DD
V
SS
V
DD
V
DD
V
SS
V
DD
V
SS
V
SS
V
DD
V
DD
V
DD
V
SS
V
SS
AV
SS
AV
DD
AV
DD
AV
DD
AV
SS
V
SS
V
SS
V
SS
V
DD
V
SS
V
DD
V
DD
V
DD
V
SS
V
SS
V
DD
V
SS
V
DD
V
SS
V
DD
V
SS
V
DD
XWE
DQMUE
DQNUM
XCAS
XRAS
XCSE
XCSM
MCK
MCKI
MCKE
CLK81
CLK27
MODE81
CLK54
MA9
MA11
MA8
MA10
MA7
MA0
MA6
MA1
MA5
MA2
MA4
MA3
MIN5
ACKIO
DCTEST
CLKMON
TESTSEL1
TESTSEL0
TEST7
TEST6
TEST5
TEST4
MDQ7
MDQ8
MDQ6
MDQ9
MDQ5
MDQ10
MDQ4
MDQ11
MDQ3
MDQ12
MDQ2
MDQ13
MDQ1
MDQ14
MDQ0
MDQ15
MDQE7
MDQE8
MDQE6
MDQE9
MDQE5
MDQE10
MDQE4
MDQE11
MDQE3
MDQE12
MDQE2
MDQE13
MDQE1
MDQE14
MDQE0
MDQE15
DQMLM
DQMLE
VVYOUT
COMPY
IREFY
VREFY
VCOUT
COMPC
IREFC
VREFC
VGOUT
COMPG
IREFG
VREFG
NPOWD
VCOIN
PHCOMPO
EXTCK
AOUT0
SRCK
LRCK
DACCK
CKIO
DEEP
IECOUT
XHSYNCO
XVSYNCO
VCLK
VD7
VD6
VD5
VD4
VD3
VD2
VD1
VD0
HD15
HD14
HD13
HD12
AOUT1
AOUT2
HD11
HD10
HD9
HD8
HD7
HD6
HD5
HD4
HD3
HD2
HD1
HD0
HA4
HA3
HA2
HA1
HA0
HCLK
XCS
XRD
XWR
HWAIT
XHINT
XDRQ
XDACK
HDONE
HMD0
HMD1
XRST
STD0
STD1
STD2
STD3
STD4
STD5
STD6
STD7
VRQ
TEST3
TEST2
TEST1
TEST0
AVRTM
AUDSTR
ARQ
VSTR
LB3001
L3001
0
J23
: POSITIVE VOLTAGE LINE
5V
5V
9V
3.3V
: VIDEO / AUDIO SIGNAL LINE
: VIDEO SIGNAL LINE
: AUDIO SIGNAL LINE
: SURROUND SP.DRIVE SIGNAL LINE
: CENTER SP.DRIVE SIGNAL LINE
3.3V
3.3V
3.3V
3.3V
3.3V
3.3V
3.3V
3.3V
3.3V
2.7V
0V
0V
2.8V (2.2V)
2.8V (0V)
0V (2V)
2.3V (2V)
2.6V (2V)
0V (2V)
0V (2.2V)
0V (2V)
2.5V (0V)
2.5V (1.8V)
0V (1.8V)
2.6V (0V)
2.5V (2V)
2.5V (0V)
0.6V
2.2V
1.7V
1.7V
3.3V
3.3V
3.3V
0.9V
2.2V
1.7V
1.7V
2.2V
0V (1.8V)
1.7V
3.2V
1.4V
0V (1.1V)
0V
0V
3.3V
1.5V
1.6V
3.3V
3.3V
2.3V (0V)
1.6V
3V
3V
1.5V
2.8V
2.8V
2.8V
2.8V
2.3V
2.8V
2.7V
2.7V
2.9V
2.9V
2.8V
2.8V
2.7V
3.3V
2.8V
2.7V
2.7V
(1.9V) 2.4V
(1.8V) 2.4V
(0V) 2.3V
(0V) 2.3V
(0V) 2.4V
1.5V
3.3V
3.3V
(3.1V) 2.4V
2.9V
3.1V
0V
3.1V
3.1V
3.1V
3.1V
(0V) 3.1V
(0V) 2.4V
(0V) 2.4V
(0V) 3.1V
5V
2.3V
0V
(2.6V) 5V
(2.6V) 5V
(2.6V) 0V
(2.6V) 0V
0V
(0V) 5V
3.3V
3.3V
3.3V
3.3V
3.3V
3.3V
3.3V
3.3V
3.3V
3V
(2V) 2.7V
3V
3V
3V
(1.5V) 0V
0V(1.5V)
(3.1V) 0V
1.4V
1.4V
(0V) 1.4V
(1.5V) 0V
0V
0V
(1.3V) 0V
0V
1.5V
0V
(1.7V) 0V
1.2V(1.6V)
1.5V
4.7V
3.1V
0V
: SUB WOOFER SIGNAL LINE
1.5V
PP
20 s./DIV.
1.2V
PP
20 s./DIV.
6.4V
PP
10 s./DIV.
(1.4V) 3V
3V
3V
SL-DV100
42

B171 LB4010
B172 LB4016
SCHEMATIC DIAGRAM 10
FP4202
Q3211
2SB1218A-RTX
Y AMP
Q3201
2SB1218A-RTX
C AMP
IC3071
PQ1R33
REGULATOR
FL6254
ELKE103FA
FL6253
ELKE103FA
FL6252
ELKE103FA
FL6251
ELKE103FA
2
31
FP3202
P6251
1
2
3
4
5
6
7
8
9
10
11
12
13
14
15
1
2
3
4
5
6
7
8
9
10
A5V
A.GND
D3.3V
M9V
M.GND
D.GND
D3.3V
D.GND
D5V
D.GND
A.GND
A.GND
A.GND
A.GND
A.GND
A.GND
Y
C
DACCLK
D.GND
D.GND
D.GND
D.GND
D.GND
D.GND
D.AUDIO
AOUT0
AOUT1
AOUT2
AMUT
NRST
SBT1
SBO1
CMD
STATUS
DSPCLK
STBDAC
SRCK
LRCK
IC4241
TC7ST04FUTL
NOT GATE
1
2
3 4
5
1
2
3
4
5
6
7
8
9
10
11
12
13
14
15
16
21
22
23
20
17
18
19
24
25
26
B138
B140
B139
B142
B143
B145
B141
K3
K2
K1
K5
K4
B169
B167
LB4001
LB4002
LB4008
LB4004
LB4013
LB4007
LB4006
LB4005
LB4003
LB4014
LB4017
LB4018
LB4019
LB3206
LB3202
LB3201
C6255
0.01 C6254
6.3V330 C6253
6.3V100 C6251
0.1
C6252
6.3V33
C3201
0.1
R3203
1K
R3213
1K
C3211
0.1
C3286
6.3V100
L3281
R3211
75
R3212
33
R3202
33
R3201
75
R3035
1K
R3037
1K
R3039
1K
R3036
1K
C3038
0.1
R3038
1K
C3039
0.1
R3040
1K
C3040
0.1
R3033 680K
R3032 7.5K
R3031 7.5K
C3032 1
C3035 0.1
C3033 1
C3036 0.1
C3034 1
C3037 0.1
R3012 220
R3013 220
R3011 220
R3010 220
R3009 220
RA3002
47K
D3002
MA111 TX
LB4241
C4241
0.1
C4242
39P R4241
150
B170
B151
B136
B153
B155
B157
C3073
0.1 C3043
0.1
C3072
0.1
C3071
10V10
D3071
MA111 TX
K3
K2
K1
K5
K4
C3271
0.1
C3272
0.1
C3048
22P
C3047
22P
C3046
22P
C3045
22P
C3044
22P
R3006
47K
VO
123
456
GND VIN
NR GND VC
2
31
2
31
2
31
To MAIN
CIRCUIT (CN2)
on SCHEMATIC
DIAGRAM 14
I
To DAC CIRCUIT
(CN1301)
on SCHEMATIC
DIAGRAM 11
C
WIDE2
WIDE1
Y/G
CR/R
CB/B
NR
DVD H
To DAC
CIRCUIT (CN1302)
on SCHEMATIC
DIAGRAM 11
C
AC3H
DSPNRST
SBI1
STATUS
LB4011 STBEV
K3201
0
K3203
0
: SUB WOOFER SIGNAL LINE
: POSITIVE VOLTAGE LINE
: VIDEO SIGNAL LINE
: AUDIO SIGNAL LINE
: SURROUND SP.DRIVE SIGNAL LINE
: CENTER SP.DRIVE SIGNAL LINE
5V
5V
9V
3.3V
5V
1.6V
2.5V
1.5V
0.9V
(0V)
2.3V
0.6V
(1.3V)
3.3V 5V
1.3V 5V
SL-DV100
43

(W1305)
H1305
DAC CIRCUIT
C
CN501
IC1307
AN3581S-E1
VIDEO OUT DRIVER
CN1301
CN1303
CN1302
DACCLK
D.GND
SRCK
D.GND
LRCK
AOUT0
D.GND
AOUT1
AOUT2
STBDAC
D.AUDIO
D.GND
AMUT
AC3H
DSPNRST
NRST
STBEV
D.GND
SBT1
SBO1
SBI1
STBSP
CMD
STATUS
D.GND
DSPCLK
TMPSNCE
D.GND
T.CLOSE
D.GND
T.OPEN
LOAD M
LOAD M
Y
A.GND
C
A.GND
WIDE2
WIDE1
A.GND
DVD H
NR
CB/B
A.GND
CR/R
A.GND
Y/G
A.GND
1
2
3
4
5
6
7
8
9
10
11
12
13
14
15
16
21
22
23
20
17
18
19
24
25
26
1
2
3
4
5
6
7
8
9
10
11
12
13
14
15
A
D
J
I
H
L
K
B
C
E
G
IC1304
TC74HCT7007A
INTERFACE
1 2 3 4 5 6 7
GND
V
CC
Y2A2Y1A1Y0A0
Y3A3Y4A4Y5A5
14 13 12 11 10 9 8
MN
Q1305
2SD601ATX
SWITCHING
(VIDEO1:ON)
Q1302
2SB709ATX
Y AMP
Q1301
Q1302
Z1301
Q1303
Q1304
G
O I
Z1302
Q1303
2SD601ATX
C AMP
Q1301
2SD601ATX
Y AMP
Q1304
2SB709ATX
C AMP
1
2
3
4
5
6
1
2
3
4
5
6
12
34
G
CY
JK502
VIDEO OUT
JK501
SVIDEO
OUT
C501
0.01
C502
0.01
R1319
75
R1315
1K R1316
1K
R1321
75
R1322
10K
R1314
1K
R1317
470
R1318
75
C1341
16V10
C1342
6.3V330
C1343
16V10
C1344
6.3V330
C1346
6.3V220
R1320
4.7K
C1347
0.01
C1345
0.01
C1350 6.3V330
C1349 6.3V330
R1335
10K
R1334
10K
1 2 3 4 5 6 7 8 9 10 11
1213141516171819202122
LET VVY2
Y GND
Y
EEH
OSDY
V
CC
VVY1
OSD
OSDC
C GND
C
CPS
YFB
Y OUT
D.GND
VFB
V OUT
V
CC
2
C OUT
ACK
VVC
L1303
C1332
0.1
D1304
MA111TX
C1333
0.01
R1306
560
R1304
100
R1302
1.2K
R1305
10K
R1303
1.5K
VR1301
500(B)
R1308
820
VR1302
500(B)
C1348
0.01
C1335
6.3V100
R1309
22K
R1310
220
R1312
2.7K
R1311
15K
R1307
2.2K
R1313
560
C1334
0.01
R1323
10K
C1337
0.01
C1336
0.01
C1338
6.3V100
C1339
6.3V47
SCHEMATIC DIAGRAM 11
1
2
3
4
5
6
7
G
O I
To DVD MODULE
CIRCUIT (FP4202)
on SCHEMATIC DIAGRAM 10
A
To DVD MODULE
CIRCUIT (FP2511)
on SCHEMATIC DIAGRAM 1
A
To DVD MODULE
CIRCUIT (FP3202)
on SCHEMATIC DIAGRAM 10
A
VIDEO OUT
CIRCUIT
D
L1306
33 H
L1305
33 H
L1304
33 H
R503 1
R504
1
R506
1
R505
1
L1302 F
: VIDEO SIGNAL LINE: AUDIO SIGNAL LINE: POSITIVE VOLTAGE LINE
5V 5V 5V 5V
3.1V 3.1V 2.6V 2.6V 2.7V 2.7V 0V
(0V)(
0V)(
0V)(
0V)(
3.1V)(
3.1V)
2.1V
5V
1.5V
1.1V
1.8V
0V
3.3V
5V
2.6V
2.1V
2.7V
0V
2V0V4.9V5V5V2.3V0V
0V 0V 1.6V 2.1V 0V 1.6V 2.1V 5V 2.4V 0V
0V 3.2V
0V
C LEVEL
ADJ.
Y LEVEL
ADJ.
SL-DV100
44

IC1303
PCM1716ET2
AUDIO D/A CONVERTER
CN1304
AUDFL
AUDFR
AUDSL
AUDSR
S.GND
S.GND
S.GND
S.GND
S.GND
D.GND
D.GND
AUDC
AUDSW
A5V
ZERG
AMUTE
D5V
OPT
TR.OPN
TR.CLS
V.GND
AV 5V
D.GND
DCMD
STS
DCLK
AB
JNMGF L
A
D
B
AH
I
E
C
BCKIN
CLKO
XTI
XTO
D.GND
A.GND2R
EXTR
V
DD
NC
VOUTR
A.GND1
2122232425262728 151617181920
1 2 3 4 5 6 7 8 9 10 11 12 13 14
MUTE
MODE
CS
RSTB
ZERO
V
CC
1
V
CC
2L
A.GND2L
EXTL
NC
VOUTL
MD
MC
ML
V
CC
2R
DIN
LRCIN
1 2 3 4 5 6 7 8 9 10 11 12 13 14 15 16 17 18 19 20 21 22 23 24 25 26
E1301
C1327
0.1
C1326
0.1
D1303
MA111TX
L1301
C1319
100P
C1320
100P
R1330
100
C1323
6.3V330
C1322
0.1
C1330
0.01
C1318
16V10
C1325
16V10
C1321
0.1
C1317
0.1
R1301
10K
SCHEMATIC DIAGRAM 12
To MAIN CIRCUIT (CN1301)
on SCHEMATIC DIAGRAM 14
I
C1324
0.1
R1329
100
B
K
R1333
10K
: POSITIVE VOLTAGE LINE
: AUDIO SIGNAL LINE
5V
5V
3.1V 3.1V 3.1V 5V 5V 5V 0V 5V 2.5V 2.5V 5V
1.6V 0V 1.5V 1.4V 5V 5V 2.5V 2.5V
(1.1V)
(0V)
3V
0V
T0.31ms.
0.74V
PP
0.2 s.
0.2V/DIV.
3V
0V
(T 0.32ms.)
0.2 s. 1V/DIV.
T 20ms.
0.6V
P P
SL-DV100
45

1
2
3
4
1
2
3
4
ECa
CA
D1
GP1S94
POSITION
SENSOR
S5
(BOTTOM) W1
1
2
3
1
2
3
W2
S4
(CLAMP)
C
D
B
A
CN3CN1
IC1
TA7291P
MOTOR DRIVE
1 2 3 4 5 6 7 8 9 10
M
RM1
(LOADING
MOTOR)
4.7K
4.7K
Q1
RVTDTC143EST
MOTOR DRIVE
IC601
NJU3713GTE1
LED DRIVE
L
E
A
B
C
D
F
G
H
I
J
K
1
2
3
4
5
6
7
8
1
2
3
4
5
6
7
8
W601AW601B
S601
(DISC5)
S602
(DISC4)
S603
(DISC3)
S604
(DISC2)
S605
(DISC1)
S606
(DISC1)
S607
(DISC2)
S608
(DISC3)
S609
(DISC4)
S610
(DISC5)
S611 (
OPEN
/
CLOSE
)
S612
(A B REPEAT)
S613
(REPEAT)
S614
(CD EDIT)
S615
(1DISC/ALL)
S617
(,SLOW/
SEARCH)
S616
(,SLOW/
SEARCH)
S618
()
S619
()
S620
()
S621
(,SKIP)
S622
(,SKIP)
R612
22K R613
12K R614
6.8K R615
4.7K R616
3.3K R617
2.2K R618
1.8K R619
1.5K R620
1.2K R621
1K
R622
22K R623
12K R624
6.8K R625
4.7K R626
3.3K R627
2.2K R628
1.8K R629
1.5K R630
1.2K R631
1K
(DIRECT OPEN)
D607 ( )
B
A
D606 (DISC1)
L
K
D605 (DISC2)
J
I
D604 (DISC3)
H
G
D603 (DISC4)
F
E
D602 (DISC5)
C
D
D602 607
SML79455C
R606
220
R607
220
R608
220
R609
220
R610
220
R611
180
1
2
3
4
5
6
7
8
9
10
11
12
13
14
1
2
3
4
5
6
7
8
9
10
11
12
13
14
S
D
A
T
H
L
M
G
F
K
J
I
R
D2
MTZJ4R7BTA R1
1K
C1
16V100
PLUNGER
S2
(TRAY POSITION 2 DET.)
S1
(TRAY POSITION 1 DET.)
S3
(OPEN DET.)
D
B
A
C
C2
0.01
R308
220
D301
MA111TX
D304
D303
D302
C305
0.01
D302 304
RL1N4003N02
C
B
R602 100
R604 100
R603 100
R601 100
C602
100P
C603
100P
C604
100P
C601
100P
C605
0.1
1 2 3 4 5 6 7 8 9
101112131415161718
4PLAY V
DD
5PLAY
DISC5
STOP
PLAY
/CLR
/STB
CLK
DATA
DISC4
3PLAY
DISC3
V
SS
2PLAY
DISC2
1PLAY
DISC1
SCHEMATIC DIAGRAM 13
MOTOR CIRCUIT
E
CLAMP SW
CIRCUIT
F
BOTTOM/POSITION
SW CIRCUIT
G
OPERATION CIRCUIT
H
: POSITIVE VOLTAGE LINE
0.6V 9.7V 0V 0V 0.6V9.8V 9.8V
7.7V
0V
5.1V
5.1V 0V 4.9V 4.9V 0V 5.1V 5.1V 0V 0V
0V4.9V4.9V0V0V4.9V4.9V 0V0V
(0V) (4.9V)
SL-DV100
46

IC401
M38504M6201F
SYSTEM CONTROL
ABC A TSRQPONMLKJIHGFEDCB
CN301 CN2
AB C AB OPN EF GH
1 2 3 4 5 6 7 8 9 10 11 12 13 14 15 16 17 18 19 20 21 22 23 24 25 26 1 2 3 4 5 6 7 8 9 10
AUDFL
AUDFR
AUDSL
AUDSR
AUDC
AUDSW
A5V
A MUTE
S.GND
S.GND
S.GND
S.GND
S.GND
ZERG
D.GND
OPT
D.GND
TR.OPN
TR.CLS
V.GND
D.GND
DCMD
STS
DCLK
D5V
AV 5V
A5V
A.GND
D3.3V
D.GND
D3.3V
D.GND
D5V
D.GND
M9V
M.GND
QE
47K
4.7K
10K
.10K
10K
10K
10K
10K
B
C
A
47K
10K
1
3
2
X401
(8MHz)
AB
M
L
I
K
J
Q306-308
DTC114EUA106
MUTING CONT.
Q307 Q306 Q308
Q304
2SB621ARSTA
PLUNGER DRIVE
Q305
UN521NTX
PLUNGER DRIVE
R306
10K
R309
12K
R307
1K
R310
10K
C306 0.01
R312
10K
D307
MA111TX
R311
10K
D306
MA111TX
C308
50V1
R416 10K
R414 220
R417 1K
R419
1K
D406 MA111TX
R410
4.7K
R407
47K
R412
22K
D305
MA111TX
R415
4.7K
R413
47K
R409
10K
R411
4.7K
R408
4.7K
Q402
Q403
Q404
R418
47K
D405
MA111TX
D404
MA111TX
R406 4.7K
R405 470
R404 10K
R403 4.7K
C404
1000P
C412
0.1
C405 0.1
C406
6.3V47
R428
10K
R436 4.7K
R420 4.7K
R421 47K
R422 4.7K
R423 4.7K
R424 4.7K
R425 10K
R426 10K
C408 470P
C409 470P
R441
1K
R440
1K
R442
1K
R439 820
R438 820
R435 220
R434 220
R433 220
R429 100
R432 100
R431 100
R430 100 R401
680
R448 1K
R447 1K
C403
0.01
R402
100K
R450
10K
C402
50V3.3
D401
MA111TX
C401 6.3V47
SCHEMATIC DIAGRAM 14
MAIN CIRCUIT
I
To DAC CIRCUIT (CN1304)
on SCHEMATIC DIAGRAM 12
CTo DVD MODULE
CIRCUIT (P6251)
on SCHEMATIC DIAGRAM 10
A
R43
1/6W0.33
D403
MA111TX
D402 MA111TX
Q402-404
2SD1819ATX
INTERFACE
C407
100P
C411
0.1
R443
22K
R445
22K
R444
100K
C410
100P
123456789101112131415161718192021
31 32 33 34 35 36 37 38 39 40 41 4222 23 24 25 26 27 28 29 30
RGN CS V
CC
VREF
AV
SS
MUTE
PWCONT
SYNC
C/SW SEL
BREQ
BCS
BCLK
CNV
SS
V
SS
XOUT
XIN
RESET
ECS
TEST
TRYOPN
TRYCLS
DATA I
DATA O
LED STB
LED/ECLK
LED/EDTA
LED CLR
PSTN
SW2
SW1
SW3
CW
DVD CMD
KEY1
DVD CLK
HALH
SW5
PLG
DVD STAT
SW4
KEY2
PLG VOLT
CCW
Q401
UN5214TX
RESET
R446
4.7K
R427
15K
D
10.2V
5.1V
10V
10V
0V 0V
10V
0V
0V
4.4V
0V
0V
0V
4.4V
(0V)
(3.1V) 3.9V
(0V) 0V
(7.5V)
0V
0V
1.5V
0.2V
0V
0.7V
0V
0V
0.3V 0.7V
0V
0V
5V
0V
2.3V
2.2V
5.1V
5.1V
5.1V
5.1V
5.1V
5V
0V
0V (3.1V)
0V
0.3V
0.3V
1.2V
3.5V
3.1V
0V
2V
0V
5.1V
5.1V
0V
0V
0V
5.1V
0.2V
0V
0V
0V
0V
0V
0V
2.7V
(3.1V)
0V
(3.1V)
2.6V
(0V)
0V
5.1V
5.1V
5.1V
0V
: POSITIVE VOLTAGE LINE
: AUDIO SIGNAL LINE
0V
5V
0V
T25ms.
5V
0V
T25ms.
0V
4.6V
T25ms.
3.3V
0V
T8ms.
F=8MHz
2V
PP
5V
0V
T20ms.
SL-DV100
47

Q8
FMW1T98
POWER SUPPLY
CONT.
Q9
2SB1548PQAU
POWER SUPPLY
IC804
NJM4580EDTE1
BUFFER AMP
1234
5 6 7 8
10K
10K
IC3
LM2940T5M
REGULATOR
O IG
INGND OUT
IC4
NJM78M05FA
REGULATOR
A
B
1234
5 6 7 8
B
D
A
Q807
UN5111TX
MUTING CONT.
Q806
Q805
Q805,806
2SD1328TX
MUTING
IC805
BA4558FHTT1
VREF
R855
10K
R856
10K
R857
15K
R853
22K
C842
0.1
C839
47P R861
1K
R859
3.3K
D805
MA111TX
D806
MA111TX
R860
3.3K
R862
1K
C840
47P
R854 22K
R858 15K C848
6.3V47
C847
6.3V47
C845
2200P
C846
2200P
R865
100K
R866
100K
R863 47KR864 47K
R867
47K
R847
100 R851
15K
C835
16V10
C836
16V10 R852
15K
R848
100
C841
6.3V47
R849
100K
C837
470P
R850
100K
C838
470P
C28
0.1
C27
0.47
C16
10V100
C15
6.3V220
C14
10V100
C12
1000P
R22
2.2K
C818
6.3V47
R826
5.6K
R825
1K
C819
10V100
SCHEMATIC DIAGRAM 15
C843
6.3V47
C844
6.3V47
O IG
INGND OUT
D8
MA111TX
R20
270
G
F
IC303
T0TX178
TRNSMISSION
MODULE
321
INPUT
Vcc
GND
OPTICAL OUT
C304
0.1
: POSITIVE VOLTAGE LINE : AUDIO SIGNAL LINE
10.2V
3.7V 7.8V3.7V3.7V
3.7V3.7V3.7V
0V
0V
0.7V
(0V)
0.7V
(0V)
7.2V 7.8V
3.7V3.7V3.7V
7.2V
0V 5.1V 10.2V 0V 5V 6V
7.7V
0V
7.8V
(0V)
(7.5V) 6V3.3V
5.4V
2.7V
3.3V
3.3V
3.3V
5.4V
5V
3.3V
7.8V
2.5V 5V 0V
5V
SL-DV100
48

R11
RSFMB30KT L
IC2
FA7612NTE2
DC DC
CONVERTER
10K
10K
10K
10K
Q3,5
DTC114EUA106
SWITCHING
Q3
Q5
5 7 86
OSC VREF
ER.AMP
U.V.L.O
S.C.P
OFF
P.W.M
4 3 2 1
Q13
2SB1218ATX
POWER SUPPLY CONT.
Q11
FMW1T98
P. SUPPLY CONT.
Q12
2SB1548PQAU
POWER SUPPLY
JK1
E1
B
A
Q14
FMW1T98
P. SUPPLY CONT.
Q15
2SB766ATX
POWER SUPPLY
Q6
FMW1T98
P. SUPPLY CONT.
Q7
2SB1548PQAU
POWER SUPPLY
HE
Q16
2SD874QRSTX
REGULATOR
J
I
K
M
L
1
2
3
4
5
6
7
8
9
10
11
12
13
14
15
16
20
17
18
19
SYNC
CD REQ
CT.GND
CS
+B (10V)
D.GND
SCLK
DATA
NC
NC
NC
NC
SUR R
SUR L
V.GND
S.WOOFER
CENTER
CD Rch OUT
CD A.GND
R38
1/4W10
R39
1K
R37
100
C24
1000P
C23
10V47
D14
MA8082MTX
C19
1000P
R29
22K
R27
680
D10
MA111TX
D11
MA8091MTX
R32
47K
R33
4.7K
R31
680
R30
100
R28 47K
C20 10V47
L2
C7
16V470
R6 1W0.33
R8
470 R7
1K
R5
1W0.33
R4
1K R9
470
R44
330
Q2,4
2SA1896STTD
POWER SUPPLY
D5
SFPB 72V
R3
5.6K
C5
0.01
L1
R13
47K
C3
6.3V47
R15
180K
C6
50V2.2
R12
330K
R10
33K
C8
1000P
R2
10K
D3
MA111TX
D4
MA111TX
R17
4.7K
D7
MA111TX
C21
1000P
R42
100
R34
470
D13
MA111TX
D12
MA111TX
L3
L4
C10
1000P
R16
470
D6
MA111TX
C4
0.1
R21
4.7K
C30
1000P
C29
0.01
C26
16V10
C25
16V10
R40
100 R41
100
D15
MA111TX D17
MA111TX
D16
MA111TX D18
MA111TX
C9
16V3300
SCHEMATIC DIAGRAM 16
C11
6.3V47
R23
47K
C13
0.01
R19
22K
R14
2.2K
CT.GND
D.GND A.GND
DC+10V
CD Lch OUT
To SOUND
PROCESSOR
MAIN CIRCUIT/
CASSETTE DECK
MAIN CIRCUIT
R36
4.7K
C22
6.3V47
C
MAIN CIRCUIT
I
Q4
Q2
: POSITIVE VOLTAGE LINE : AUDIO SIGNAL LINE
9V
10.2V
4.3V
5V
5V
5V
5.3V
5V 6V
5.3V
4.3V
5V
5V
5V
5.3V
5V 6V
5.3V
8.8V
9V
9V
9V
9.6V
9V 10.2V
9.6V
7.8V 10V
8.4V
9.5V
10.2V
10.2V
9.5V
6V
10V
10V 6V
9.5V
0.8V
0.2V
0V
0V
4.9V
0V
10.2V 0.8V 0V 2.5V
5V 0V 1V 0.5V
SL-DV100
49

12 Wiring Connection Diagram
FCLAMP SW P.C.B.
EMOTOR P.C.B. GBOTTOM/POSITION
SW P.C.B.
W2
W2
CN1
W1
W1
RM1
(ROADING
MOTOR)
To
SOUND PROCESSOR/
CASSETE DECK
1 . . 4
4
.
.
1
1
.
.
.
.
.
13
2
.
.
.
.
.
14
3
.
1
1
.
3
FP5201
FP2501
FP2511
FP4202
W601B
CN1302
CN1304
CN1301
CN1303 (W1305)
H1305 CN501
VIDEO
OUT
S-VIDEO
OUT
CN1351
CN1352 HOPERATION
P.C.B.
CN2 CN3
CN301
W601A
IMAIN P.C.B.
CDAC P.C.B.
DVIDEO OUT P.C.B.
AVIDEO P.C.B.
B
CONNECTOR P.C.B.
2 . . . . . 14
1 . . . . . 13
2 . . . . . . . . . . . 26
1 . . . . . . . . . . . 25
2 . . . . . . . . . . . 26
1 . . . . . . . . . . . 25
6 . 2
7 . . 1
1 . . . . . . 15
2 . . . . . 14
25 . . . . . . . . . . . 1
26 . . . . . . . . . . . 2
21
.
.
.
.
.
.
.
.
.
1
20
.
.
.
.
.
.
.
.
2
21 . . . . . . . . . 1
20 . . . . . . . . 2
10 . . . . . . . .1
P6251
FP3202
1
.
.
.
.
.
.
.
.
10
2
.
.
.
.
.
.
.
.
20
1
.
.
.
.
.
.
.
.
.
21
17 . . . . . . . . . . . . . . . 11 . . 4
OPTICAL PICKUP
UNIT
DISC MOTOR UNIT
TRAVERSE
MOTOR UNIT
6
.
.
.
.
1
6
.
.
.
.
1
8 . . . . . . 1
1
.
.
.
.
.
.
8
1
.
.
.
.
.
.
.
.
.
.
.
.
.
.
.
.
.
.
.
.
.
.
.
.
26
1
.
.
.
.
.
.
.
.
.
.
.
.
.
15
1
.
.
.
.
.
.
.
.
.
.
.
.
.
.
.
17
1
.
.
.
.
.
7
GRAY
BLACK
1
.
.
.
.
.
.
.
.
10
1
.
.
.
.
.
.
.
.
10
OPTICAL OUT
SL-DV100
50

13 Printed Circuit Board Diagram
ABCDEF
1
2
3
4
5
6
7
8
VIDEO P.C.B. (SIDE:A)
A
FP5201
1
3
5
7
9
11
13
15
17
19
21
2
4
6
8
10
12
14
16
18
20
P6251
1
2
3
4
5
6
7
8
9
10
FP3202
1
2
3
4
5
6
7
8
9
10
11
12
13
14
15
PS6201
1
2
3
4
56
7
89
10
FP4202
1
2
3
4
5
6
7
8
9
10
11
12
13
14
15
16
17
18
19
20
21
22
23
24
25
26
IC6201
1
5
10
15
20
25
75
51
50 2630354045
55
60
65
70
76
80 85 90
95 100
1
34
6
IC6511
13
45
IC6301
89
10
15
16
5
1
IC6501
14
58
IC6583 IC7001
1
5
10
15
20
25
30
353637 40
45 50 55 60 65
70 7273
75
80
85
90
95
100
105
108
109
110115
120
125130135
140
144
IC3051
1
510
15 20
25
50 45 40
35 30
26
13
45
IC4241
IC2001
1
128
125120115110105100
97
5
10
15
20
25
30
32
96 95
90
85
80
75
70
65 64 33
354045505560
X6501
L6201
L5201
L5202
L7001
L6501
L7002
L3001
L2001
L2002
L2501
EC
BQR2503
QR2501
C
EB QR2001
C
EB
QR5201
C
E
B
Q5201
E
C
B
QR6311
C
C
B
E
B
C6203
C6514
C6501
C7001
C5232
C5234 C5201
C5207
C3055
C7002
C2006
C3002
C3001
C2502
C2501
C3286
C3031C6254
C6253
C6252
D6511
D6311
D3002
RA6206
RA6205
RA6204
RA6203
RA3001
R2018
R2011
RA2501
RA2502
QR2502
C
C
B
E
B
K7002
LB2516
LB2512
LB2513
LB2515
LB2514
C2505
R2510
R2504
R2522
R2518
R2524
R2523
R2519
R2517
R2516
R2508
R2507
R2509
R2506
R2512
R2505
R2501
R2513
C2507
C2044
C2043
R2036
R2503
R2037
C2041
C2020
C2026
C2025 R2021
R2020
C2021
C2022
C2032
C2033
C2034
C2036
C4242
C2029
C3022
C3023
R4241
R2038
R3006
R3008
R3038
R3037
R3032
R2029R2030
R2019
C3021
C2023
C2031
C2027
C2024
LB2521
LB2518
LB2517
LB2510
LB2501
LB2503
LB2505
LB2507
LB5212 LB5204 LB5201
LB5211
LB5218
LB5216
C5249
C5214
C5215
C5222
C5226
C5211
C5210
C5242
C5233
C5240
C5241
C5246
C5247
C5237
C5244
C5230
C5236
C5229
C5245
R5212
C2008
R2001
R2003
R2006
R2005
R2004
R5213
LB4241
C4241
C3044
C3024
C3064
C3272
C3036
C3035
C3045 C3006
C3051 C3052
C3066
C3053 C3054
C3007
C3008
C3009
C3010
C3011
C3056
C6513
C3038
C3025
C3026
C3037
C3042
C3039
C3032
R3009
R3031
R3035
R3036
R3010
C3003
C3271
LB3201
LB3202
R3001
R3002
LB4002
LB4001
LB6526
LB4005
LB4004
LB4003
LB4008
LB4007
LB4006
LB4011
LB4010
LB4018
LB4019
LB4017
LB6585
C6585
R6502
R6501
LB6511 C6511
C6201
C6205
C7009
C7003
C7004
C7005
C7006
C7010 C7013
C7012
C7011
C6302
R6205
R6203
R6206
R6204
R6301
R7006
R7003
R7001
R6303
C6301
R6302
C7020
C7015
C2019
C2009
C5213
C5209
C5224
C5238
C5243
C5231
C5212
C5218
C5219
C5221
C5227
R5223 R5208
R5211
R5205
R5206
R5220
R5209
R5210
R5214
C5204
C7019
C7018 C7016C7017
LB5214
LB5209
LB5208
LB5207
LB5206
LB5205
R5222
R5218
R5219
R5221
R5216
R5215 R5203
R5201
R5202
R5217
LB5202
C3061C3062 C3063
1
5
IC3061
10 15 20
25
50
45 40 35 30
26
C3065
LB4016
R2010
SL-DV100
51

GHIJK
L
VIDEO P.C.B. (SIDE:B)
A
4
5
1
3
IC6542
1
8
4
5
IC6521
1
8
4
5
IC6522
1
8
4
5
IC6563
1
34
5
IC7302
1
3
45
IC6562
13
45
IC6582
1
34
5
IC7301
IC3001
1
10
5
15
20
25
30
35
45
40
50
52
53
55
6065
70
7580859095
100
104
110
115
120
125
130
135
140
145
150
155
156
157 160 165
170 175 180 185
190 195 200 205 208
105
1
3
6
4
IC3071
IC2501
157 810 14
15
2021
222528
28252215 2021
15781014
IC2511
IC5202
1105152025
26
30
35
40
45
50
75
76
80
85
90
95
100
55606570 51
1
3
45
IC5201
1510152024
IC6302
48
25 30
35 40
45
FL6251
123
FL6252
123
FL6253
123
FL6254
123
FP2511
1
2
3
4
5
6
7
FP2501
1
2
3
4
5
6
7
8
9
10
11
12
13
14
15
16
17
E
C
B
Q3201
E
C
B
Q3211
EC
B
QR5202
E
C
BQR5203
L3281
L6502
C6506
C6512
C3071
C5208
C5202
D3001
D3071
RA6201
RA7002
RA7001
RA3002
K5204
K5203
K5202
K5201
K3203
K3201
K5205 R5226
C2503
C2510
C2511
C2512
C2509
C2504
C2506
C2508
R2511
R2502
R2521
R2520
R2515
LB2508
LB2506
LB2504
LB2502
LB2509
LB2511
LB2520
LB2519
LB5217
LB5215
LB5213
LB5210
C6251
C6255
C3048
C3047
C3046
C3005
C3004
C3041
R3013
R3012
R3011
LB3206
C3211
C3201
C3073
C2028
C2016
C2010
C2042
C5248
C2045
C5205
C5206
C2012
C2015
C2037
C2038
C2040
C5216
C5217
C5220
C5223
C5228
C5225
C6304
C5235
C5203
C5239
C2002
C2003
C3043
C3033
C3034
C3072
C3040
R3213
R3203
R3202
R3033
R3039
R3040
R3201
R3212
R3211
R2022
C2030
C2001
R2023R2014
R2016
R2026
R2034 R2008
R2009
R2039
R2027
R6201
R6207
K6542
K6541
R6202
R2028
R2031
R2032
R5225
R5224
C2007
C2004
C2005
R2033
R2024
R2035
R2025
LB3001
LB5203
LB6213
LB5219
C7014
C6202
C6206
C6504C6601
C6544
C6505
C6507
C6502
C6521
C6522
C3012
C6565
C7008 C7007
C6564
C6542
C6541
C6503
C6204
C6207
C6303
C7302
C7301
R6209 R6208
R6544R6542
LB6542
LB6502
LB6501
LB6543
LB6504
LB6562
LB6565
LB6563
LB6525
LB6523
LB6522
LB6582
LB6583
LB6586
LB6584
LB6564
LB4013
LB4014
LB6521
C6584
C3013C3014
C3015
C3016
C3018
C3020
C3019 C3017
R3003R3005
R7002
4
1
5
8
IC6303
(VEP96541K)
SL-DV100
52

ABCDEF
1
2
3
4
5
6
7
8
D606
(DISC1)
D605
(DISC2)
D604
(DISC3)
D603
(DISC4)
D602
(DISC5)
S605
(DISC1)
S604 S603 S602 S601
J
J
J
JS612
S613
S614
1
5
910
15
18
IC601
S606
(DISC1)
S607
(DISC2)
S608
(DISC3)
S609
(DISC4)
S610
(DISC5)
J
W601B
1
2
3
4
5
6
7
8
J
J
J
J
D607
( )
R612 R607
R608
R609
R610
R606
R615 R614
R613
R622
R623
R624
C605
R602
R604
R601
R603
R616
C604
C603
C602
C601
R618R617
R619
R625
R627 R626
R620
R621
R611
R631
R628
R629
R630
OPERATION P.C.B.
H
S611
( OPEN/
CLOSE)
S622
( , SKIP) S620
( )
S618
( )
S619
( )
S621
( , SKIP)
S615
S616
S617
DISC2 DISC3
A-B REPEAT
REPEAT
CD EDIT
1DISC / ALL
DISC4 DISC5
(DIRECT OPEN)
,SLOW/
SEARCH
,SLOW/
SEARCH
CN501
123456
J
J
J
C502
C501
JK501
JK502
VIDEO OUT P.C.B.
D
VIDEO
OUT
S-VIDEO
OUT
4
2
1
3
R506
R505
R504
R503
(REP2844G-M)
(REP2844G-M)
ELECTRICAL PARTS LOCATION
Ref.
No.
Lo.
No.
VIDEO P.C.B. (SIDE:A)
A
VIDEO P.C.B. (SIDE:B)
A
VIDEO OUT P.C.B.
D
IC2001
IC3051
IC3061
IC4241
IC6201
IC6301
IC6501
IC6511
IC6583
IC7001
Q5201
QR2001
QR2501
QR2502
QR2503
QR5201
QR6311
D3002
D6311
D6511
K7002
L2001
L2002
L2501
L3001
L5201
L5202
L6201
L6501
L7001
L7002
X6501
FP3202
FP4202
5D
4B
5B
5C
2D
2C
2B
2C
4C
3D
3E
5E
7D
7D
7D
4E
3D
6C
3C
2B
3E
6D
6C
7E
5C
3E
3E
2E
2C
3C
5C
2C
5B
3B
4F
7B
4B
5E
5E
5E
5E
5E
6E
6E
6E
6E
6E
5E
5E
5E
6B
6B
2B
3B
3B
3B
3B
3B
3B
3B
3B
3B
3B
3B
3B
3B
5C
4E
3E
4E
4E
4E
4E
4E
4E
4E
4E
4E
5E
5E
2C
2B
4C
5E
5E
5E
5E
5E
5E
5E
4D
4D
6D
6D
5C
5C
6E
6E
5C
7D
6E
7D
6D
6D
6D
6D
6D
7D
6D
7D
6D
6D
6D
6D
7D
6D
6D
4B
4B
6C
5C
5C
5B
5B
6B
6B
6B
6B
6B
5C
3E
3E
3E
4E
4E
4E
3E
4E
4E
4E
4E
4E
3E
4E
4E
3E
4E
3E
4E
4E
4E
2C
2C
1D
2C
3D
3C
2C
3B
3B
4C
3C
3D
7D
7D
5C
2D
2C
2C
2C
6D
5E
4E
4D
6D
5D
6C
5C
5C
6D
6D
5C
5C
5C
5C
5C
5C
5C
6D
6E
6E
7D
6E
7E
7D
7C
6C
5B
5B
5B
5B
4B
4B
4B
5C
5C
5C
5C
5C
5C
7B
6B
5B
5B
5C
6B
6B
5B
5C
5B
5B
5B
5B
5C
4C
4B
5B
5B
5B
5C
5C
5B
6C
6B
7B
5C
5C
3E
4E
4E
4E
4E
4E
4E
4E
4D
4E
4E
4E
4E
4E
4E
4E
4E
3E
4E
3E
3E
3E
3E
3E
3E
4E
3E
3E
3E
3E
4E
4E
3E
3E
4E
2D
2E
2D
7B
7B
7B
3C
3C
2B
2C
2C
2C
3C
3C
4C
3C
3C
3C
3C
3C
4C
3D
3D
4D
4D
3D
3D
4D
4D
4D
Ref.
No.
Lo.
No.
FP5201
P6251
PS6201
LB2501
LB2503
LB2505
LB2507
LB2510
LB2512
LB2513
LB2514
LB2515
LB2516
LB2517
LB2518
LB2521
LB3201
LB3202
LB4001
LB4002
LB4003
LB4004
LB4005
LB4006
LB4007
LB4008
LB4010
LB4011
LB4016
LB4017
LB4018
LB4019
LB4241
LB5201
Ref.
No.
Lo.
No.
LB5202
LB5204
LB5205
LB5206
LB5207
LB5208
LB5209
LB5211
LB5212
LB5214
LB5216
LB5218
LB6511
LB6526
LB6585
R2001
R2003
R2004
R2005
R2006
R2010
R2011
R2018
R2019
R2020
R2021
R2029
R2030
R2036
R2037
R2038
R2501
R2503
R2504
Ref.
No.
Lo.
No.
R2505
R2506
R2507
R2508
R2509
R2510
R2512
R2513
R2516
R2517
R2518
R2519
R2522
R2523
R2524
R3001
R3002
R3006
R3008
R3009
R3010
R3031
R3032
R3035
R3036
R3037
R3038
R4241
R5201
R5202
R5203
R5205
R5206
R5208
Ref.
No.
Lo.
No.
R5209
R5210
R5211
R5212
R5213
R5214
R5215
R5216
R5217
R5218
R5219
R5220
R5221
R5222
R5223
R6203
R6204
R6205
R6206
R6301
R6302
R6303
R6501
R6502
R7001
R7003
R7006
RA2501
RA2502
RA3001
RA6203
RA6204
RA6205
RA6206
Ref.
No.
Lo.
No.
C2006
C2008
C2009
C2019
C2020
C2021
C2022
C2023
C2024
C2025
C2026
C2027
C2029
C2031
C2032
C2033
C2034
C2036
C2041
C2043
C2044
C2501
C2502
C2505
C2507
C3001
C3002
C3003
C3006
C3007
C3008
C3009
C3010
C3011
Ref.
No.
Lo.
No.
C3021
C3022
C3023
C3024
C3025
C3026
C3031
C3032
C3035
C3036
C3037
C3038
C3039
C3042
C3044
C3045
C3051
C3052
C3053
C3054
C3055
C3056
C3061
C3062
C3063
C3064
C3065
C3066
C3271
C3272
C3286
C4241
C4242
C5201
Ref.
No.
Lo.
No.
C5204
C5207
C5209
C5210
C5211
C5212
C5213
C5214
C5215
C5218
C5219
C5221
C5222
C5224
C5226
C5227
C5229
C5230
C5231
C5232
C5233
C5234
C5236
C5237
C5238
C5240
C5241
C5242
C5243
C5244
C5245
C5246
C5247
C5249
Ref.
No.
Lo.
No.
C6201
C6203
C6205
C6252
C6253
C6254
C6301
C6302
C6501
C6511
C6513
C6514
C6585
C7001
C7002
C7003
C7004
C7005
C7006
C7009
C7010
C7011
C7012
C7013
C7015
C7016
C7017
C7018
C7019
C7020
CN501 2E JK501 JK502 C501 C502
OPERATION P.C.B.
H
IC601
D602
D603
D604
D605
D606
D607
S601
3A
2B
1B
1B
1B
1A
8B
2B
1D
2B
2B
2B
2A
5A
5A
6A
6A
3D
7A
7A
2A
3A
3A
6B
6B
6B
2D
8B
7B
8B
7B
8B
7A
4A
4A
2D R503 2D R504 2D R505 1D R506 1D
4A
4A
1B
1B
1B
1B
1A
8A
2B
2B
2B
2A
4A
5A
5A
6A
6A
7A
2A
3A
3A
6A
6A
6A
7B
7B
8B
8A
4A
4A
4A
4A
3AS602
S603
S604
S605
S606
S607
S608
S609
S610
S611
S612
S613
S614
S615
S616
S617
S618
S619
S620
S621
S622
W601B
R601
R602
R603
R604
R606
R607
R608
R609
R610
R611
R612
R613
R614
R615
R616
R617
R618
R619
R620
R621
R622
R623
R624
R625
R626
R627
R628
R629
R630
R631
C601
C602
C603
C604
C605
IC2501
IC2511
IC3001
IC3071
IC5201
IC5202
IC6302
IC6303
IC6521
IC6522
IC6542
IC6562
IC6563
IC6582
IC7301
IC7302
Q3201
Q3211
QR5202
QR5203
D3001
D3071
L3281
L6502
FL6251
7H
6H
5J
6J
3H
4H
2H
2J
3K
3K
2K
3J
3J
4K
3J
3J
6K
6K
4H
3H
4J
6J
7K
2K
8K
7K
7K
7K
5H
6H
6K
6K
4I
4I
3I
3I
3H
2J
2J
5H
5H
5H
5H
5H
5H
5H
5H
6J
5K
4K
4K
3G
4H
4H
4H
5H
3H
2I
2K
2K
3J
3K
3K
3K
3K
2K
2K
3J
3J
3J
4J
3K
4K
4J
4J
5I
5I
6I
5I
5I
6I
5I
5I
5H
4H
5H
5H
5H
5H
5I
5I
5H
7H
7H
7H
7I
7I
4J
4J
5K
5K
5K
6J
6J
6J
6K
6K
6K
6K
6K
6K
4H
4H
3H
2I
2I
2J
2J
2I
2J
2J
4J
6J
2I
3J
3J
6I
5H
5H
4I
4I
5H
5I
5I
5I
5I
6I
6I
5H
5H
5H
5H
4I
7H
7H
7I
7H
7H
7H
7H
7H
5K
5K
4K
4K
4K
4J
4J
4J
4J
4J
4J
6K
6K
6J
5K
6K
5K
5K
5K
6J
6J
6J
6K
6K
3G
3H
4H
4H
3H
4H
4H
4H
4H
3I
4H
3H
3H
4H
2I
2I
2I
2I
8K
7K
2J
3H
2J
2J
2K
2K
2K
2K
2J
3K
3K
2J
2J
2K
3J
3J
4K
2K
4J
4J
3I
3J
2J
FL6252
FL6253
FL6254
FP2501
FP2511
K3201
K3203
K5201
K5202
K5203
K5204
K5205
K6541
K6542
LB2502
LB2504
LB2506
LB2508
LB2509
LB2511
LB2519
LB2520
LB3001
LB3206
LB4013
LB4014
LB5203
LB5210
LB5213
LB5215
LB5217
LB5219
LB6213
LB6501
LB6502
LB6504
LB6521
LB6522
LB6523
LB6525
LB6542
LB6543
LB6562
LB6563
LB6564
LB6565
LB6582
LB6583
LB6584
LB6586
R2008
R2009
R2014
R2016
R2022
R2023
R2024
R2025
R2026
R2027
R2028
R2031
R2032
R2033
R2034
R2035
R2039
R2502
R2511
R2515
R2520
R2521
R3003
R3005
R3011
R3012
R3013
R3033
R3039
R3040
R3201
R3202
R3203
R3211
R3212
R3213
R5224
R5225
R5226
R6201
R6202
R6207
R6208
R6209
R6542
R6544
R7002
RA3002
RA6201
RA7001
RA7002
C2001
C2002
C2003
C2004
C2005
C2007
C2010
C2012
C2015
C2016
C2028
C2030
C2037
C2038
C2040
C2042
C2045
C2503
C2504
C2506
C2508
C2509
C2510
C2511
C2512
C3004
C3005
C3012
C3013
C3014
C3015
C3016
C3017
C3018
C3019
C3020
C3033
C3034
C3040
C3041
C3043
C3046
C3047
C3048
C3071
C3072
C3073
C3201
C3211
C5202
C5203
C5205
C5206
C5208
C5216
C5217
C5220
C5223
C5225
C5228
C5235
C5239
C5248
C6202
C6204
C6206
C6207
C6251
C6255
C6303
C6304
C6502
C6503
C6504
C6505
C6506
C6507
C6512
C6521
C6522
C6541
C6542
C6544
C6564
C6565
C6584
C6601
C7007
C7008
C7014
C7301
C7302
SL-DV100
53

ABCDEF
1
2
3
4
5
6
7
8
J
J
J
J
J
J
J
J
J
J
J
J
J
J
J
J
J
J
J
J
J
J
J
E
C
B
Q9
E
C
B
Q12
E
C
B
Q7
JK1
E1
J
JR11
J
J
J
J
135791113151719
2468101214161820
J
C26
C25
CT.GND
DC+10V
J
J
CN2
10
9
8
7
6
5
4
3
2
1
J
J
J
J
J
R43
1
45
8
IC2
IC4
IC3
C6 C9
C7
R5
R6
L2
L1
C3
C16
L3
L4
C14
J
J
R38
J
J
J
J
J
J
J
C15
D302
D303D304
B
C
E
Q304
C401
C22
C20
J
J
J
J
J
C23
C11
C402
CN3
1
23
45
67
89
1011
1213
14
J
CN301
26
2524
2322
2120
1918
1716
1514
1312
1110
98
76
54
32
1
J
J
J
J
J
JX401
1
5
10
15
20 21
22
25
30
35
40
42
IC401
J
J
J
J
J
J
C406
J
C848 C847
J
C308 JJ
C844
C843
J
J
W601A
1
2
3
4
5
6
7
8
C819
C818
C835
C841
C836
C30
R865 R866
C845
C304
C846
R41
R2
D18
D17
C29
EC
BQ3
R416
R3
R9
R8
R19 R13
R10
R12
R15
R14
R414
R417
D406 R40
D16
D15
R418 R411
RJ122
R412
R407
R409
R408
E
CB
Q403
E
CBQ402
D405
D404
RJ104
BC
E
Q5
Q4
RJ121
D4
D3
C8
C5
C4
C27
C28
R7
R4
D5
E
C
BQ2
RJ105
RJ106
R419
C407
E
CBQ404
R415
R410
R307
R J111
RJ110
RJ112
RJ109
RJ103
R309
R413
R34
R310
R436
R421
R308
R422
R423
R424
R420
R306
D403
D14
R39
R42
R37
C24
E
C
B
Q16
D13
D7
R36
R17
R44
E
CB
Q13
R33
R22 R23
R21
R20
R32
R31
R30
R28
R27
D11
D10
D12
D6
Q11
R29 C12
Q8
C13 D8
D301
C305
E
CB
Q305
D401
EC
B
Q401
R450
R402 RJ107
C21
E
C
B
Q15
Q6
Q14
R16
RJ108
C19
C10
R433
R435
R434
R427
R439
R438
R425
R426
R428
R447
R448
C306C408
C409
EC
B
EC
B
Q306
Q307
R431
R432
R430
R429
R441
R443
R444
R442 R446
R440
R445
C405
C410
C411
C404
C412 R403 R401
R404
R405
R406
RJ102
C403
D402
R312
R311
R867
RJ114
D305
D306
D307
EC
B
ECB
Q308
Q807
1
45
8
IC805
1
45
8
IC804
R848
R847
R826
R825
D805
D806
E
CBQ805
Q806
R863
R864
R859
R860
R862
R861
R854
R852
R857
R853
R851 C839
C840
R855
R849
C837
R856
R850
C838
To SOUND PROCESSOR/
CASSETE DECK
2
3
1
RJ123
B
C
CE
B
E
C
B
D.GND
A.GND
I
G
O
I
G
O
BC
C
E
B
BC
C
E
B
BC
C
E
B
123
IC303
(REP2844G-M)
OPTICAL OUT
R858
C842
MAIN P.C.B.
I
ELECTRICAL PARTS LOCATION
Ref.
No. Lo.
No.
MAIN P.C.B.
I
2B
3B
2B
1A
5B
7B
7C
3C
2B
2C
2B
5B
5C
3C
4C
4B
4C
3B
4B
4B
4B
4A
4A
6A
6A
7A
5B
2A
2A
4A
7B
7B
7A
2B
2B
3C
5B
4B
3C
4B
4B
4B
4B
4B
2C
1C
2B
2B
4A
4A
4A
4A
7A
7A
7A
5B
5C
4A
2A
2A
2C
7B
7B
3C
2C
3B
3B
5B
3A
5A
6A
7C
1B
2B
2B
2B
3C
3C
3C
2C
3B
3B
2B
2C
2B
2B
2B
2C
4B
4B
3B
3C
3C
3C
3C
4B
4B
4C
4B
4B
4B
4B
4B
4B
4B
4B
3B
2C
2B
3B
2B
4B
4A
4A
5A
4A
4A
7A
6A
5B
5B
5B
5B
5B
5B
2A
3A
2A
4A
2A
2A
4A
1C
4A
2B
2C
2A
4A
5A
5A
5A
5A
5A
6A
6A
6A
6A
6B
6B
6B
6B
5A
5A
5A
5A
6A
6A
6B
6B
6B
6B
6B
6B
6B
6A
6A
5B
8B
8B
8B
8B
8B
8B
8B
8B
8B
8B
8B
8B
7B
7B
7B
7B
7B
7B
7B
7B
2B
2B
7A
5B
4A
3A
3A
3A
4B
5C
4A
4A
4A
5A
7B
2B
1A
1A
3C
3B
2B
2C
3C
2B
2C
5C
4B
4C
3C
3C
3B
3B
4C
4B
4B
4B
4B
4B
2C
2B
2B
3B
2B
1A
1A
5A
6A
7A
4A
5B
5B
6B
6B
6B
4A
6A
6A
6B
6B
6B
8B
8B
8B
8B
8B
8B
7B
7B
8B
7B
7B
7B
2B
2B
7B
7B
Ref.
No. Lo.
No.
D306
D307
D401
D402
D403
D404
D405
D406
D805
D806
L1
L2
L3
L4
X401
CN2
CN3
CN301
W601A
JK1
E1
R2
R3
R4
R5
R6
R7
R8
R9
R10
R11
R12
R13
R14
R15
R16
R17
R19
R20
R21
R22
R23
R27
R28
R29
R30
R31
R32
R33
R34
R36
R37
R38
Ref.
No. Lo.
No.
R39
R40
R41
R42
R43
R44
R306
R307
R308
R309
R310
R311
R312
R401
R402
R403
R404
R405
R406
R407
R408
R409
R410
R411
R412
R413
R414
R415
R416
R417
R418
R419
R420
R421
R422
R423
R424
R425
R426
R427
R428
R429
R430
R431
R432
R433
R434
R435
R436
R438
R439
R440
R441
Ref.
No. Lo.
No.
R442
R443
R444
R445
R446
R447
R448
R450
R825
R826
R847
R848
R849
R850
R851
R852
R853
R854
R855
R856
R857
R858
R859
R860
R861
R862
R863
R864
R865
R866
R867
RJ102
RJ103
RJ104
RJ105
RJ106
RJ107
RJ108
RJ109
RJ110
RJ111
RJ112
RJ114
RJ121
RJ122
RJ123
C3
C4
C5
C6
C7
C8
C9
Ref.
No. Lo.
No.
C10
C11
C12
C13
C14
C15
C16
C19
C20
C21
C22
C23
C24
C25
C26
C27
C28
C29
C30
C304
C305
C306
C308
C401
C402
C403
C404
C405
C406
C407
C408
C409
C410
C411
C412
C818
C819
C835
C836
C837
C838
C839
C840
C841
C842
C843
C844
C845
C846
C847
C848
IC2
IC3
IC4
IC303
IC401
IC804
IC805
Q2
Q3
Q4
Q5
Q6
Q7
Q8
Q9
Q11
Q12
Q13
Q14
Q15
Q16
Q304
Q305
Q306
Q307
Q308
Q401
Q402
Q403
Q404
Q805
Q806
Q807
D3
D4
D5
D6
D7
D8
D10
D11
D12
D13
D14
D15
D16
D17
D18
D301
D302
D303
D304
D305
SL-DV100
54

ABCDEF
1
2
3
4
5
6
7
8
E1301
R1301
RJ1301
J
J
RJ1303
J
J
J
C1324 C1317
C1322
C1326
C1327
J
RJ1302
J
J
C1318
C1325
C1323
J
J
J
J
J
J
J
J
R1316
R1317
CN1302
1
23
45
67
89
10 11
12 13
14 15
16 17
18 19
20 21
22 23
24 25
26
CN1304
1
23
45
67
89
10 11
12 13
14 15
16 17
18 19
20 21
22 23
24 25
26
157
8
1014
IC1304
VR1302
VR1301
L1304
L1306
L1305
C1339 C1338
C1335
J151011
12 15 20 22
IC1307
Z1301
IN
GND
OUT
Z1302
IN
GND
OUT
CN1301 CN1303
12
34
56
7
12
34
56
78
910
11 12
13 14
15
C1341
C1350
C1342
C1349
C1344
C1343
H1305(W1305)
C1346
123456
J
J
J
J
RJ1315
R1321
R1335
R1319
R1318
R1315
R1314
C1345
R1313
R1306
R1311
R1312
J
C1333
C1348
R1322
R1303
R1307
R1308
R1309
R1305
R1304
R1320
RJ1334
R1323
C1337
R1302
RJ1305
RJ1310
C1332
L1301
D1303
R1333
RJ1309
L1303
RJ1304
R1330
D1304
IC1303
15 10
14
152025
28
R1329
C1321
C
BE
Q1305
C
BE
C
BE
Q1302
C
BE
Q1301
C
BE
Q1303
(REP2832B-N)
DAC P.C.B.
C
C1330
C1319C1320
JJ
C1336
C1347
R1334
RJ1357
L1302
R1310
C1334 Q1304
R1322
R1323
R1329
R1330
R1333
R1334
R1335
RJ1301
RJ1302
RJ1303
RJ1304
RJ1305
RJ1309
RJ1310
RJ1315
RJ1334
RJ1357
C1317
C1318
C1319
C1320
C1321
C1322
C1323
C1324
C1325
C1326
C1327
C1330
C1332
C1333
C1334
C1335
C1336
C1337
C1338
C1339
C1341
C1342
C1343
C1344
C1345
C1346
C1347
C1348
C1349
C1350
IC1303
IC1304
IC1307
Q1301
Q1302
Q1303
Q1304
Q1305
D1303
D1304
H1305
VR1301
VR1302
L1301
L1302
L1303
L1304
L1305
L1306
Z1301
Z1302
CN1301
CN1302
CN1303
CN1304
(W1305)
E1301
R1301
R1302
R1303
R1304
R1305
R1306
R1307
R1308
R1309
R1310
R1311
R1312
R1313
R1314
R1315
R1316
R1317
R1318
R1319
R1320
R1321
6C
5C
2C
3C
4C
6B
7B
2B
2B
2C
3C
5A
4B
4A
7B
6C
6B
1C
2C
2C
3C
2C
2C
2C
1B
2C
2D
2D
2B
5B
6C
5B
5B
5C
5C
5C
5C
6D
6C
6D
6C
6C
6C
6C
5B
6C
6D
2B
4B
6C
5C
6B
5B
6B
6B
4C
3B
8B
5B
5B
4C
3A
2A
5C
5D
6C
6B
6B
6A
3A
7B
4D
8B
2C
1B
5C
5C
6B
6B
6A
5B
5B
5B
5B
6B
6B
6B
7C
7C
6C
6C
7C
7C
6C
7B
ELECTRICAL PARTS LOCATION
DAC P.C.B.
C
Ref. No. Lo. No. Ref. No. Lo. No.
SL-DV100
55

ABCDEF
1
2
3
4
5
6
7
8
1
2
3
4
5
6
7
8
9
10
IC1
14
12
10
8
6
4
2
13
11
9
7
5
3
1
CN1
1
2
3
4
W1
1
2
3
W2
Q1
E
C
B
D2
J
J
J
J
C1
C2
S1
S2
RM1
(LOADING MOTOR)
S3
R1
MOTOR P.C.B.
E
PLUNGER
(REP2578A-N)
321
W2
S4
CLAMP SW P.C.B.
F
(REP2578A-N)
4
3
2
1
W1
S5
D1
Ca
AC
E
BOTTOM/POSITION
SW P.C.B.
G
(REP2578A-N)
CN1351
CN1352
1
1
2
2
3
3
4
4
5
5
6
6
7
7
8
8
9
9
10
10
11
11
12
12
13
13
15
151719
16
1618 20
21
1718
1920
21
14
14
(REP2832B-N)
CONNECTOR P.C.B.
B
L1351
C1351
S4 W2
ELECTRICAL PARTS LOCATION
Ref. No. Lo. No. Ref. No. Lo. No. Ref. No. Lo. No. Ref. No. Lo. No.
CLAMP SW P.C.B.
F
D1 S5 W1
BOTTOM/POSITION SW P.C.B.
G
CONNECTOR P.C.B.
B
L1351 CN1351 CN1352 C1351
MOTOR P.C.B.
E
IC1
Q1
D2
S1
W2
RM1
R1
C1
S2
S3
CN1
W1
C2
4E 4E
6E 6E 5E
2E 2D 3E 2E
3C
4C
4C
3B
4C
2B
3C
2C
4B
3C
4C
5C
2B
SL-DV100
56

14 Type Illustration of ICs, Transistors and Diodes
LM2940T5M
JZS0649453B BA4558FHTT1 AN8485SB-E1
BA5983FM-E2
No.1
No.1
G
I
O
MNX7160BT1
1
24
25
48
14
5
8
1
28
15
14
7
21
22
8
1
3
4
5
2
1
10
C
B
E
E
C
B
E
C
B
C
B
E
ECB
1
7
8
14
PST596JNR
TC7ST04FUTL
TC7SH08FUTL
RN5RZ33BA-TR
TC7SH32FUTL
AHC1GU04HDCK
FA7612NTE2 TA7291P TC74HCT7007A NJM78M05FA RVTDTC143EST 2SB1115-T
2SB1218A-RTX
2SB1218ATX
2SB709ATX
2SD601ATX
UN5111TX
UN5112-TX
UN5212-TX
UN5213-TX
UN5214TX
UN521NTX
2SD1819ATX
2SD1328TX
DTC114EUA106
2SA1896STTD
2SB766ATX
2SD874QRSTX
2SB621ARSTA 2SB1548PQAU
C
B
C
E
B
C
B
C
E
FMW1T98
XP1213-TX
A
Ca
A
Ca
SFPB-72V
ACa
EC
Ca
A
E
C
RL1N4003N02 MA111-TX
MA111TX
MA8030-HTX MTZJ4R7BTA
SML79455CGP1S94
MA728-TX
G
IO
C
B
E
25
1
26
50
Cathode
Anode
A
Ca
A
Ca
Cathode
Anode
A
Ca
A
Ca
Cathode
Anode
A
Ca
A
Ca
Cathode
Anode
Cathode
Anode
A
Ca
A
Ca
Cathode
Anode
A
Ca
A
Ca
Cathode
Anode
Ca A
A
Cathode
Anode
Anode
MA8082MTX
MA8091MTX
Ca A
A
MN102L25DFA
MN103007BGA
MN67705EA
AN8706FHQ-V
MN677511DE
100PIN
144PIN
128PIN
100PIN
208PIN
PCM1716ET2
PQ1R33
TC7WH74FUTL
TC7WH157FUTL
X25020S-2R7
28PIN
6PIN
8PIN
8PIN
8PIN
AN3581S-E1
BU2185F-E2B
HM5241605T12
NJM4580EDTE1
M38504M6201F
NJU3713GTE1
22PIN
16PIN
50PIN
8PIN
42PIN
18PIN
4
5
8
1
T0TX178
123
SL-DV100
57

15 Block Diagram
DISC MOTOR UNIT
(SPINDLE MOTOR)
PHOTO
DETECTOR
ACTUATOR
(Focus/Tracking)
DISC
OPTICAL
PICK-UP
UNIT
HEAD
AMP
28
26
23
AN8485SB-E1
IC2501
SPINDLE MOTOR DRIVE
BA5983FM-E2
IC2511
STEPPIING MOTOR,
FOCUS/TRACKING
COIL DRIVE
A1
A2
A3
2
3
4
5
6
7
H1+
H1-
H2+
H2-
H3+
H3-
VH8
15
FGC
Vcc
+B4
13
VM
+B3
21
VO2-
VO2+
11
12
13
14
VO1-
VO1+
GND
14
GND
8,21
PowVcc1
+B4
10
PowVcc2
+B3
19
PreVcc
+B3
28
VREFC
1
BIASIN
2
OPIN1+
24
OPIN3+
27
OPIN4+
TDOFST
OPIN2-
6
TRDRV
7
OPOUT2
9,
20 STBY1/2
DRVMUTE
STEPPING
MOTOR
M
VO3-
VO3+
18
17
16
15
VO4-
VO4+
3
OPIN1-
FODRV
4
OPOUT1
23
OPIN3-
TRSDRV-B
22
OPOUT3
26
OPIN4-
TRSDRV-A
25
OPOUT4
16
FG
18
FIN
19
RIN
9
SS
SS
FGC
FG
AMP
QR2501
Motor
drive
cont.
QR2502
12
BRK
BRK
11
EC
EC
10
ECR
ECR
TRAYSET1
TRAYSET2
FG
+B5
REGULATOR
RN5RZ33BA-TR
IC5201
+B5
3LASER
POWER
CONTROL
91
92
94
97
AMP VGA EQ
AMP
TIMING
CONTROL
SYNC
AMP
1328
FEOUT
TEOUT
Vcc1~4 +B5
44,55,
81,93
GND1~5
32,45,46,
63,82
AN8706FHQ-V
IC5202
FEP
(FRONT END PROCESSOR)
47
50
TE
FE
Vcc 5 +B4
51
Switching
Q5201
+B5
QR2503
SL-DV100
58

111
60
63
DAT0
D.V
DD
+B4
10,28,52,
74,106
A.V
DD
+B4
79,
97
MN67705EA
IC2001
DSC
(DIGITAL SERVO
CONTROLLER)
112
115
CIRC CD-
PRE FORMATTER
I/F
DVD-ROM
FORMATTER SYNDROME
&
CHIEN
HOST
I/F
MPEG
I/F ATAPI
MASH
ECC PROCESSOR
DMA
BCU/DRAMC CGEN
SYSTEM I/F INTC
37,38,40~43,45~55,57,
62,63,68~70,72~74
MN103007BGA
IC7001
OPTICAL DISC CONTROLLER
1
3
6
9
12
14
17
20
40
43
41
42
SCLK+
SCLK-
SDAT+
SDAT-
DAT3
FG
FG
GI06
TRAY-
SET1
GI07
TRAY-
SET2
FGC
GI01
SS
GI012
BRK
GI014
EC
PWM3A
ECR
PWM3B
DRV-
MUTE
GI08
FODRV
DA5
TDOFST
AD4
TRDRV
DA6
TRSDRV-A
DA7
TRSDRV-B
DA8
7
8
1
14
16
120
121
9
102
92 103 104 105
MN102L25DFA
IC6201
CPU
33
ENS
34
ENC
36
CPUCLK
37
CPUDTIN
35
CPUIRQ
38
CPUDTOUT
V
DD
+B4
17,22,34,
54,66,83
CPSEN
CPCEN
SBT1
SBO1
CPUIRQ
SBI1
NRST
CPSEN
CPCEN
SBTDAC
CPUIRQ
60 TM7IC
50 TM2IO
76 IRQ0
59
79
Reset
QR6311
IRQ3
Vss
19,43,
61,92
RST596JNR
IC6301
RESET
82
RST
A04
A18
AD00
AD15
84~91 93~10026~33 35~41
26
NINT1
TC7SH32FUTL
IC7302
BUFFER AMP
27
WAITODC
77
IRQ1
1
WAIT
+B4PV
DD
+B6V
DD
PVss
8,18,34,39,56,71,83,
99,107,123,134,142
10,30,44,76,86,
116,130
103
104
Vss
CKIORST
CKIORST
23
OSCI
114
XRESET
NRST
118
SYSCLK
CLK338
CLK169
100
OSCI1
CLK135
SBO1
SBT1
72
SBO1
70
SBT1
TM7IOB
A.V
SS
75,
96
D.V
SS
6,17,27,
49,51,59,
73,116
+B6S.V
DD
4,15,22
+B65V
DD
125,138
+B4
+B4
+B4
63
AN1
SBI1
71
SBI1
TC7SH08FUTL
IC7301
BUFFER AMP
+B4
X25020S-2R7
IC6303
EEPROM
+B4
+B4
JZS064953B
IC6302
4M DRAM
324
RF
WFH
AMUTE
RF
WFH
WFL
6059
NWR
NRD
SL-DV100
59

MN677511DE
IC3001
AV DECORDER
143
160
STREAM
INTERFACE
STREAM
PARSER
AND
TIME STAMP
READER
HOST
INTERFACE
VIDEO
AND
AUDIO
DECODER
SUB-PICTURE
DECODER
VIDEO
INTERFACE
NTSC/PAL
ENCODER
AUDIO
INTERFACE
183
185
184
181 179
75 91 26 48
MEMORY
INTERFACE
174
115
122
70
X6501
(36.864MHz)
1,7,13,19,25,31,
37,43,49,53,60,
65,72,77,83,89,
99,124,137,156,
171,180,189,190,
207,208
Vss/AVss
176 CKIO
TC7WH74FUTL
IC6583
AOUT2
AOUT0
AOUT1
SRCK
LRCK
D/A
D/A
206
201
186
AHC1GU4HDCK
IC6582
11 CLK2
8
7
XTAL2O
XTAL2I
+B4
D.V
DD
10,12
BU2185F-E2B
IC6501
SYNTHESIZER
AHC1GU04HDCK
IC6562
CLK3
14
CLK135
CLK338
TC7WH74FUTL
IC6563
CLK169
CLK1
TC7WH157FUTL
IC6521
TC7WH74FUTL
IC6522
DACCLK
AHC1GU04HDCK
IC6542
PLL
SRCK
LRCK
EXTCK
Q3211
YAMP
CAMP
Q3201
4
A.GND
5
D.GND
REGULATOR
PQ1R33
IC6511
+B5
13
A.V
DD
Clock
select +B4
Flip
flop +B4
Flip
flop +B4
Flip
flop +B4
XRST
NRST
RSTB
123
TC74HCT7007A
IC1304
INTERFACE
192,197,
202
AV
DD
REGULATOR
PQ1R33
IC3071
+B5
MNX7160BT1
IC3051
16M SDRAM
+B4
HM5241605T12
IC3061
4M SDRAM
+B4
132
133
XRD
XWR
RF
WFH
TC7ST04FUTL
IC4241
V
DD
+B4
4,10,16,22,28,34,
40,46,52,57,63,69,
74,80,86,92,104,
114,135,146,169,
182,
SL-DV100
60

Q1301,1302
ZERG
1
3
INPUT
INTER-
FACE
2
DIGITAL
FILTER
MODE
CONTROL
TIMING
CONTROL
NOISE
SHAPER
S-LEVEL
DAC
LEFT
L.P.F.
(LEFT)
CMOS
AMP
(LEFT)
16
PCM1716ET2
IC1303
AUDIO D/A CONVERTER
S-LEVEL
DAC
RIGHT
L.P.F.
(RIGHT)
CMOS
AMP
(RIGHT)
13 Rch
MODE
CONT.
26
27
28
STBDAC
SBO1
STB1
DACCLK
5
+B7
8,9,15,
20,24 7,10,14,
19,23
LRCK
SRCK
RSTB
RSTB
22
ZERO 21 D1303
Y AMP
CAMP
Q1303,1304
CL
CL
LET
LET
2.0V
KILLER
OSD OFF
0dB
14
S5
9.5dB
16
S3
YC MIX
EE,CPS,OSD
11
VV
EE
OSD
S4 12dB
-3.5dB
OSD
OSD S1
FE
EE
VV
S2
-9.5dB
VV
OSD H
M
19
3Y
C
VIDEO OUT
S-VIDEO
OUT
CL
AN3581S-E1
IC1307
VIDEO OUT DRIVER
VREF
BA4558FHTT1
IC805
+B2
SL-DV100
61

M38504M6201F
IC401
SYSTEM CONTROL
DVD CMD
DVD STAT
8
B REQ
9
BCS D402
Q402
Inter-
face
B CLK
10
Inter-
face
DATA O
11
DATA I
12
Q403,
404
XOUT
XIN
20
19
X401
(8MHz)
SYNC1
CS
8
JK401
2
3
4
5
6
7
9
12
13
14
15
16
17
18
CD REQ
CT.GND
+B(10V)
D.GND
SCLK
DATA
11
10
NC
CD A.GND
CD Lch OUT
SUR R
To Sound
Processor
Block
Diagram
CD Rch OUT
NC
DCMD
35
DVD CLK
DCLK
DSTAT
V.GN D
S.WOOFER
CENTER
NC
NC
TR OPN
TR CLS
36
14
37
13
4
19
20 SUR L
6
SYNC
16
TEST
+B8
+B3
+B1
DATA
CLK
V
DD
Vss
5
18 +B8 Reset +B8
Q401
18
RESET
14 15
STOP
PLAY
D602~607
(DISC1~5, )
10 11
24
LED/E DTA
23
LED/E CLK
Rch
P.supply
Q11~13
Regulator
Q16
+B2
Q2,4 L2
+B5
Q6,7 L4
Regulator
LM2940T5M
IC3 FA7612NTE2
IC2
DC-DC
converter
Switching
Q3,5
+B4
Q8,9 L3
Regulator
Q6,7
+B6
+B7
+B8
MUTE
1
V
CC
+B8
VREF
25
PWCONT
TRY CLS
TRY OPN
/STB
12
LED STB
22
/CLR
13
LED CLR
25
1~5PLAY
1,3,6,
8,17
DISC1~5
2,4,7,
9,16
NJU3713GTE1
IC601
LED DRIVE
21 315
AV
SS
CNV
SS
V
SS
+B8
42
RGN CS
M
RM1
(LOADING
MOTOR) 1
2
10
5
6
7,8
+B1
TA7291S
IC1
MOTOR DRIVE
4
D2 Motor
drive
Q1
34
HALF
33
CW
32
CCW
KEY MATRIX
(S601~622)
KEY2
40
KEY1
41
SW5
S5
(BOTTOM)
27
S1
(TRAY POSITION 1
DET.)
30
SW1
29
SW2
S2
(TRAY POSITION 2
DET.)
31
SW3
S3
(OPEN DET.)
42
CLAMP
S4
(CLAMP)
Plunger
drive
+B1
Q304,
305
PLUNGER
+B8
D1
(POSITION
SENSOR)
26
PLG
PSTN
28
PLG VOLT
38
P.supply
P.supply
P.supply
Regulator
NJM78M05FA
IC4
D302~304
TC74HCT7007A
IC1304
INTERFACE
CT.GND
DC+10V
A.GND D.GND
Buffer
amp.
NJM4580EDTE1
IC804
Muting Q805
(Q806)
Muting
cont.
ZERG
AMUTE
Q306~308,807
: VIDEO/AUDIO SIGNAL LINE
: VIDEO SIGNAL LINE
: AUDIO SIGNAL LINE
Note)
SL-DV100
62

Pin
No. Terminal
Name I/O Function
1 VCC IPower supply terminal
2 VREF I Reference voltage input
3 AVSS - GND terminal
4 MUTE O Muting control signal output
5PWCONT ODVD module power control signal output
6SYNC IPower failure detect signal input
7C/SW SEL OCenter/Sub woofer speaker select signal
output
8 BREQ I Serial communication signal to Sound
processor (Request signal input)
9 BCS O Serial communication signal to Sound
processor (Chip select signal output)
10 BCLK O Serial communication signal to Sound
processor (Clock signal output)
11 DATA O O Serial communication signal to Sound
processor (Data signal output)
12 DATA I I Serial communication signal to Sound
processor (Data signal input)
13 TRYCLS OTray close signal output
14 TRYOPN O Tray open signal output
15 CNVSS -Connected to VSS
16 TEST I Test mode signal input
17 ECS -EEPROM serial communication signal (Not
used)
18 RESET I Reset signal input
19 XIN I Oscillator connected terminal (8 MHz)
20 XOUT OOscillator connected terminal (8 MHz)
21 VSS - GND terminal
22 LED STB O LED drive signal output (strobe)
23 LED/ECLK O LED drive signal output (clock)
24 LED/EDAT
AOLED drive signal output (data)
25 LED CLR OLED drive signal output (clear)
26 PLG O Plunger control signal output
27 SW5 IBottom switch detect signal input
28 PSTN I Position sensor detect signal input
29 SW2 IDisc tray position 2 detect signal input
30 SW1 IDisc tray position 1 detect signal input
31 SW3 IDisc tray open detect signal input
32 CCW OMotor drive control signal output (Forward
direction)
33 CW OMotor drive control signal output (Reverse
direction)
34 HALH OMotor drive control signal output (speed)
35 DVD CLK I Serial communication signal to DVD module
(Clock signal input)
36 DVD CMD O Serial communication signal to DVD module
(Command signal output)
37 DVD
STAT ISerial communication signal to DVD module
(Status signal input)
38 PLG VOLT I Plunger voltage unusual condition detect
signal input
39 SW4 IClump switch detect signal input
40 KEY2 IOperation key signal input
41 KEY1 IOperation key signal input
42 RGN CS I Area select signal input
16 Terminal Function of ICs
16.1. IC401 (M38504M6201F) : System Control
63
SL-DV100

17 Abbreviations
64
SL-DV100

65
SL-DV100

18 Optical Pickup Tilt Adjustments
66
SL-DV100

67
SL-DV100

68
SL-DV100

19 Electrical Adjustment
69
SL-DV100

20 Replacement Parts List
70
SL-DV100

Notes:
· Important safety notice:
Components identified by mark have special
characteristics important for safety.
Furthermore, special parts which have purposes of fire-
retardant (resistors), high-quality sound (capacitors),
low-noise (resistors), etc. are used.
When replacing any of components, be sure to use only
manufactures specified parts shown in the parts list.
· The <ODSD> mark in Remarks indicates source of
supply.
· The marking (RTL) indicates that Retention Time is
Limited for this item. After the discontinuation of this
assembly in production, the item will continue to be
available for a specific period of time. The retention
period of availability is dependent on the type of
assembly, and in accordance with the laws governing
part and product retention. After the end of this period,
the assembly will no longer be available.
· All parts are supplied by MESA.
Ref. No. Part No. Part Name & Description Pcs. Remarks
1RKM0399-S TOP CABINET 1
2RHD30007-S SCREW 4
3XTBS3+8JFZ1 SCREW 1
4RYF0521A-S CD LID ASS´Y 1
5RKA0105-K RUBBER 4
6RKA0106-N FOOT RING 4
7RYP0896C-S FRONT PANEL 1
7-1 RGB0022-A PANASONIC BADGE 1
8XTBS3+8JFZ1 SCREW 6
9XTB3+8JFZ SCREW 3
10 XTW3+8T SCREW 2
11 RHD30078 SCREW 4
12 XTB3+8JFZ SCREW 2
13 REX0970 WIRE ASS´Y 1
14 REZ1221 FFC(26P) 1
15 REZ1222 FFC(26P) 1
16 REZ1223 FFC(15P) 1
17 REZ1224 FFC(7P) 1
18 REZ1225 FFC(14P) 1
19 REZ1198 FFC(17P) 1
20 REZ1220 FFC(21P) 1
21 XTW3+10T SCREW 4
22 XTB3+8JFZ SCREW 1
Electric parts except
for module P.C.B.
C1 ECEA1CKS101 16V 100U 1
C2 ECBT1E103ZF 25V 0.01U 1
C3 RCE0JSA470IX 6.3V 47U 1
C4 ECUV1H104ZFN 50V 0.1U 1
C5 ECUV1H103KBN 50V 0.01U 1
C6 ECEA1HKS2R2 50V 2.2U 1
C7 ECA1CM471 16V 470U 1
C8 ECUV1H102KBN 50V 1000P 1
C9 ECA1CM332 16V 3300U 1
C10 ECUV1H102KBN 50V 1000P 1
C11 RCE0JKA470IG 6.3V 47U 1
C12 ECUV1H102KBN 50V 1000P 1
C13 ECUV1H103KBN 50V 0.01U 1
C14 ECEA1AKS101 10V 100U 1
C15 ECEA1AKS221 6.3V 220U 1
C16 ECEA1AKS101 10V 100U 1
C19 ECUV1H102KBN 50V 1000P 1
C20 RCE1AKA470IG 10V 47U 1
C21 ECUV1H102KBN 50V 1000P 1
C22 RCE0JKA470IG 6.3V 47U 1
Ref. No. Part No. Part Name & Description Pcs. Remarks
C23 RCE1AKA470IG 10V 47U 1
C24 ECUV1H102KBN 50V 1000P 1
C25,26 ECEA1CKS100 16V 10U 2
C27 ECUV1C474ZFN 16V 0.47 1
C28 ECUV1H104ZFN 50V 0.1U 1
C29 ECUV1H103KBN 50V 0.01U 1
C30 ECUV1H102KBN 50V 1000P 1
C304 ECUV1H104ZFN 50V 0.1U 1
C305,06 ECUV1H103KBN 50V 0.01U 2
C308 ECEA1HKS010 50V 1U 1
C401 RCE0JKA470IG 6.3V 47U 1
C402 ECEA1HKS3R3 50V 3.3U 1
C403 ECUV1H103KBN 50V 0.01U 1
C404 ECUV1H102KBN 50V 1000P 1
C405 ECUV1H104ZFN 50V 0.1U 1
C406 RCE0JKA470IG 6.3V 47U 1
C407 ECUV1H101JCN 50V 100P 1
C408,09 ECUV1H471JCN 50V 470P 2
C410 ECUV1H101JCN 50V 100P 1
C411,12 ECUV1H104ZFN 50V 0.1U 2
C501,02 ECUV1H103KBN 50V 0.01U 2
C601-04 ECUV1H101JCN 50V 100P 4
C605 ECUV1H104ZFN 50V 0.1U 1
C818 RCE0JKA470IG 6.3V 47U 1
C819 ECEA1AKS101 10V 100U 1
C835,36 ECEA1CKS100 16V 10U 2
C837,38 ECUV1H471JCN 50V 470P 2
C839,40 ECUV1H470JCN 50V 47P 2
C841 RCE0JKA470IG 6.3V 47U 1
C842 ECUV1H104ZFN 50V 0.1U 1
C843,44 RCE0JKA470IG 6.3V 47U 2
C845,46 ECUV1H222KBN 50V 2200P 2
C847,48 RCE0JKA470IG 6.3V 47U 2
C1317 ECUV1H104ZFN 50V 0.1U 1
C1318 ECEA1CKS100 16V 10U 1
C1319
,20 ECUV1H101JCN 50V 100P 2
C1321,
22 ECUV1H104ZFN 50V 0.1U 2
C1323 ECEA0JKS331 6.3V 330U 1
C1324 ECUV1H104ZFN 50V 0.1U 1
C1325 ECEA1CKS100 16V 10U 1
C1326
,27 ECUV1H104ZFN 50V 0.1U 2
C1330 ECUV1H103KBN 50V 0.01U 1
C1332 ECUV1H104ZFN 50V 0.1U 1
C1333
,34 ECUV1H103KBN 50V 0.01U 2
C1335 ECEA0JKS101 6.3V 100U 1
C1336,
37 ECUV1H103KBN 50V 0.01U 2
C1338 ECEA0JKS101 6.3V 100U 1
C1339 RCE0JKA470IG 6.3V 47U 1
C1341 ECEA1CKS100 16V 10U 1
C1342 ECEA0JKS331 6.3V 330U 1
C1343 ECEA1CKS100 16V 10U 1
C1344 ECEA0JKS331 6.3V 330U 1
C1345 ECUV1H103KBN 50V 0.01U 1
C1346 ECEA1AKS221 6.3V 220U 1
C1347
,48 ECUV1H103KBN 50V 0.01U 2
C1349
,50 ECEA0JKS331 6.3V 330U 2
C1351 ECUV1H102KBN 50V 1000P 1
CN1 RJS1A9414 CONNECTOR(14P) 1
CN2 RJP10G17ZA CONNECTOR(10P) 1
CN3 RJS1A6714 CONNECTOR(14P) 1
CN301 RJS2A5726 CONNECTOR(26P) 1
CN501 RJS6T7ZA CONNECTOR(6P) 1
CN1301 RJS2A5615 CONNECTOR(15P) 1
CN1302 RJS2A5626 CONNECTOR(26P) 1
CN1303 RJS7Q11ZA CONNECTOR(7P) 1
CN1304 RJS2A5726 CONNECTOR(26P) 1
CN1351 RJS2A5621 CONNECTOR(21P) 1
71
SL-DV100

Ref. No. Part No. Part Name & Description Pcs. Remarks
CN1352 RJS2A5721 CONNECTOR(21P) 1
D1 GP1S94 PHOTO INTERRUPTOR 1
D2 MTZJ4R7B DIODE 1
D3,D4 MA111TX DIODE 2
D5 SFPB-72V DIODE 1
D6-D8 MA111TX DIODE 3
D10 MA111TX DIODE 1
D11 MA8091MTX DIODE 1
D12,13 MA111TX DIODE 2
D14 MA8082M DIODE 1
D15-18 MA111TX DIODE 4
D301 MA111TX DIODE 1
D302-04 RL1N4003N02 DIODE 3
D305-07 MA111TX DIODE 3
D401-06 MA111TX DIODE 6
D602-07 SML79455C LED 6
D805,06 MA111TX DIODE 2
D1303,
04 MA111TX DIODE 2
IC1 TA7291P IC 1
IC2 FA7612NTE2 IC 1
IC3 LM2940T5 IC 1
IC4 NJM78M05FA IC 1
IC303 T0TX178 IC 1
IC401 M38504M6201F IC 1
IC601 NJU3713GTE1 IC 1
IC804 NJM4580EDTE1 IC 1
IC805 BA4558FHTT1 IC 1
IC1303 PCM1716ET2 IC 1
IC1304 TC74HCT7007A IC 1
IC1307 AN3581S-E1 IC 1
JK1 RJT065K20 SYSTEM CONNECTOR(20P) 1
JK501 SJS9418-1 JACK,S-VIDEO OUT 1
JK502 SJFD7-6 JACK,VIDEO OUT 1
L1 RLQX360M-T COIL 1
L2-L4 RLL500050T-Y COIL 3
L1301
,02 RLBN102V-Y COIL 2
L1303 RLBN601V-W COIL 1
L1304-06 ELESN330KA COIL 3
L1351 RLBN601V-W COIL 1
P1 RPG4399 PACKING CASE 1
P2 RPN1197 PAD 1
PCB1 REP2844G-M MAIN PCB 1(RTL)
PCB2 REP2832BA-N D/A-P 1(RTL)
PCB3 REP2832AB-N RELAY PCB 1(RTL)
Q1 RVTDTC143EST TRANSISTOR 1
Q2 2SA1896STTD TRANSISTOR 1
Q3 DTC114EUA106 TRANSISTOR 1
Q4 2SA1896STTD TRANSISTOR 1
Q5 DTC114EUA106 TRANSISTOR 1
Q6 FMW1T98 TRANSISTOR 1
Q7 2SB1548PQAU TRANSISTOR 1
Q8 FMW1T98 TRANSISTOR 1
Q9 2SB1548PQAU TRANSISTOR 1
Q11 FMW1T98 TRANSISTOR 1
Q12 2SB1548PQAU TRANSISTOR 1
Q13 2SB1218ATX TRANSISTOR 1
Q14 FMW1T98 TRANSISTOR 1
Q15 2SB766ATX TRANSISTOR 1
Q16 2SD874QRSTX TRANSISTOR 1
Q304 2SB621A-R TRANSISTOR 1
Q305 UN521NTX TRANSISTOR 1
Q306-08 DTC114EUA106 TRANSISTOR 3
Q401 UN5214TX TRANSISTOR 1
Q402-04 2SD1819ATX TRANSISTOR 3
Q805,06 2SD1328QRSTX TRANSISTOR 2
Q807 UN5111TX TRANSISTOR 1
Ref. No. Part No. Part Name & Description Pcs. Remarks
Q1301 2SD601ATX TRANSISTOR 1
Q1302 2SB709ATX TRANSISTOR 1
Q1303 2SD601ATX TRANSISTOR 1
Q1304 2SB709ATX TRANSISTOR 1
Q1305 2SD601ATX TRANSISTOR 1
R1 ERDS2FJ102 1/4W 1K 1
R2 ERJ6GEYJ103V 1/10W 10K 1
R3 ERJ6GEYJ562V 1/10W 5.6K 1
R4 ERJ6GEYJ102Z 1/10W 1K 1
R5,R6 ERX1SJR33 1W 0.33 2
R7 ERJ6GEYJ102Z 1/10W 1K 1
R8,R9 ERJ6GEYJ471V 1/10W 470 2
R10 ERJ6GEYJ333V 1/10W 33K 1
R11 RSFMB30KT-L 1/4W 10 1
R12 ERJ6GEYJ334V 1/10W 330K 1
R13 ERJ6GEYJ473V 1/10W 47K 1
R14 ERJ6GEYJ222V 1/10W 2.2K 1
R15 ERJ6GEYJ184V 1/10W 180K 1
R16 ERJ6GEYJ471V 1/10W 470 1
R17 ERJ6GEYJ472V 1/10W 4.7K 1
R19 ERJ6GEYJ223V 1/10W 22K 1
R20 ERJ6GEYJ271V 1/10W 270 1
R21 ERJ6GEYJ472V 1/10W 4.7K 1
R22 ERJ6GEYJ222V 1/10W 2.2K 1
R23 ERJ6GEYJ473V 1/10W 47K 1
R27 ERJ6GEYJ681V 1/10W 680 1
R28 ERJ6GEYJ473V 1/10W 47K 1
R29 ERJ6GEYJ223V 1/10W 22K 1
R30 ERJ6GEYJ101V 1/10W 100 1
R31 ERJ6GEYJ681V 1/10W 680 1
R32 ERJ6GEYJ473V 1/10W 47K 1
R33 ERJ6GEYJ472V 1/10W 4.7K 1
R34 ERJ6GEYJ471V 1/10W 470 1
R36 ERJ6GEYJ472V 1/10W 4.7K 1
R37 ERJ6GEYJ101V 1/10W 100 1
R38 ERD2FCG100 1/4W 10 1
R39 ERJ6GEYJ102Z 1/10W 1K 1
R40-42 ERJ6GEYJ101V 1/10W 100 3
R43 ERQ16NKWR33E 1/6W 0.33 1
R44 ERJ6GEYJ331V 1/10W 330 1
R306 ERJ6GEYJ103V 1/10W 10K 1
R307 ERJ6GEYJ102Z 1/10W 1K 1
R308 ERJ6GEYJ221V 1/10W 220 1
R309 ERJ6GEYJ123V 1/10W 12K 1
R310-12 ERJ6GEYJ103V 1/10W 10K 3
R401 ERJ6GEYJ681V 1/10W 680 1
R402 ERJ6GEYJ104V 1/10W 100K 1
R403 ERJ6GEYJ472V 1/10W 4.7K 1
R404 ERJ6GEYJ103V 1/10W 10K 1
R405 ERJ6GEYJ471V 1/10W 470 1
R406 ERJ6GEYJ472V 1/10W 4.7K 1
R407 ERJ6GEYJ473V 1/10W 47K 1
R408 ERJ6GEYJ472V 1/10W 4.7K 1
R409 ERJ6GEYJ103V 1/10W 10K 1
R410,11 ERJ6GEYJ472V 1/10W 4.7K 2
R412 ERJ6GEYJ223V 1/10W 22K 1
R413 ERJ6GEYJ473V 1/10W 47K 1
R414 ERJ6GEYJ221V 1/10W 220 1
R415 ERJ6GEYJ472V 1/10W 4.7K 1
R416 ERJ6GEYJ103V 1/10W 10K 1
R417 ERJ6GEYJ102Z 1/10W 1K 1
R418 ERJ6GEYJ473V 1/10W 47K 1
R419 ERJ6GEYJ102Z 1/10W 1K 1
R420 ERJ6GEYJ472V 1/10W 4.7K 1
R421 ERJ6GEYJ473V 1/10W 47K 1
R422-24 ERJ6GEYJ472V 1/10W 4.7K 3
R425,26 ERJ6GEYJ103V 1/10W 10K 2
R427 ERJ6GEYJ153V 1/10W 15K 1
R428 ERJ6GEYJ103V 1/10W 10K 1
R429-32 ERJ6GEYJ101V 1/10W 100 4
R433-35 ERJ6GEYJ221V 1/10W 220 3
R436 ERJ6GEYJ472V 1/10W 4.7K 1
R438,39 ERJ6GEYJ821V 1/10W 820 2
72
SL-DV100

Ref. No. Part No. Part Name & Description Pcs. Remarks
R440-42 ERJ6GEYJ102Z 1/10W 1K 3
R443 ERJ6GEYJ223V 1/10W 22K 1
R444 ERJ6GEYJ104V 1/10W 100K 1
R445 ERJ6GEYJ223V 1/10W 22K 1
R446 ERJ6GEYJ472V 1/10W 4.7K 1
R447,48 ERJ6GEYJ102Z 1/10W 1K 2
R450 ERJ6GEYJ103V 1/10W 10K 1
R503-06 ERJ6GEYJ1R0V 1/10W 1 4
R601-04 ERJ6GEYJ101V 1/10W 100 4
R606-10 ERJ6GEYJ221V 1/10W 220 5
R611 ERJ6GEYJ181V 1/19W 180 1
R612 ERJ6GEYJ223V 1/10W 22K 1
R613 ERJ6GEYJ123V 1/10W 12K 1
R614 ERJ6GEYJ682V 1/10W 6.8K 1
R615 ERJ6GEYJ472V 1/10W 4.7K 1
R616 ERJ6GEYJ332V 1/10W 3.3K 1
R617 ERJ6GEYJ222V 1/10W 2.2K 1
R618 ERJ6GEYJ182V 1/10W 1.8K 1
R619 ERJ6GEYJ152V 1/10W 1.5K 1
R620 ERJ6GEYJ122V 1/10W 1.2K 1
R621 ERJ6GEYJ102Z 1/10W 1K 1
R622 ERJ6GEYJ223V 1/10W 22K 1
R623 ERJ6GEYJ123V 1/10W 12K 1
R624 ERJ6GEYJ682V 1/10W 6.8K 1
R625 ERJ6GEYJ472V 1/10W 4.7K 1
R626 ERJ6GEYJ332V 1/10W 3.3K 1
R627 ERJ6GEYJ222V 1/10W 2.2K 1
R628 ERJ6GEYJ182V 1/10W 1.8K 1
R629 ERJ6GEYJ152V 1/10W 1.5K 1
R630 ERJ6GEYJ122V 1/10W 1.2K 1
R631 ERJ6GEYJ102Z 1/10W 1K 1
R825 ERJ6GEYJ102Z 1/10W 1K 1
R826 ERJ6GEYJ562V 1/10W 5.6K 1
R847,48 ERJ6GEYJ101V 1/10W 100 2
R849,50 ERJ6GEYJ104V 1/10W 100K 2
R851,52 ERJ6GEYJ153V 1/10W 15K 2
R853,54 ERJ6GEYJ223V 1/10W 22K 2
R855,56 ERJ6GEYJ103V 1/10W 10K 2
R857,58 ERJ6GEYJ153V 1/10W 15K 2
R859,60 ERJ6GEYJ332V 1/10W 3.3K 2
R861,62 ERJ6GEYJ102Z 1/10W 1K 2
R863,64 ERJ6GEYJ473V 1/10W 47K 2
R865,66 ERJ6GEYJ104V 1/10W 100K 2
R867 ERJ6GEYJ473V 1/10W 47K 1
R1301 ERJ6GEYJ103V 1/10W 10K 1
R1302 ERJ6GEYJ122V 1/10W 1.2K 1
R1303 ERJ6GEYJ152V 1/10W 1.5K 1
R1304 ERJ6GEYJ101V 1/10W 100 1
R1305 ERJ6GEYJ103V 1/10W 10K 1
R1306 ERJ6GEYJ561V 1/10W 560 1
R1307 ERJ6GEYJ222V 1/10W 2.2K 1
R1308 ERJ6GEYJ821V 1/10W 820 1
R1309 ERJ6GEYJ223V 1/10W 22K 1
R1310 ERJ6GEYJ221V 1/10W 220 1
R1311 ERJ6GEYJ153V 1/10W 15K 1
R1312 ERJ6GEYJ272V 1/10W 2.7K 1
R1313 ERJ6GEYJ561V 1/10W 560 1
R1314-16 ERJ6GEYD102V 1/10W 1K 3
R1317 ERJ6GEYJ471V 1/10W 470 1
R1318,
19 ERJ6GEYD750V 1/10W 75 2
R1320 ERJ6GEYJ472V 1/10W 4.7K 1
R1321 ERJ6GEYD750V 1/10W 75 1
R1322,
23 ERJ6GEYJ103V 1/10W 10K 2
R1329,
30 ERJ6GEYJ101V 1/10W 100 2
R1333-35 ERJ6GEYJ103V 1/10W 10K 3
RJ102-12 ERJ6GEY0R00 1/10W 0 11
RJ114-20 ERJ6GEY0R00 1/10W 0 7
RJ121 ERJ8GEY0R00V 1/8W 0 1
RJ122,
23 ERJ6GEY0R00 1/10W 0 2
Ref. No. Part No. Part Name & Description Pcs. Remarks
RJ1301-
05 ERJ6GEY0R00 1/10W 0 5
RJ1309,
10 ERJ6GEY0R00 1/10W 0 2
RJ1315 ERJ6GEY0R00 1/10W 0 1
RJ1334 ERJ6GEY0R00 1/10W 0 1
RJ1357 ERJ6GEY0R00 1/10W 0 1
S1,2 RSH1A032-U SW,TRAY POSITION DET. 2
S3 RSH1A005 SW,OPEN DET. 1
S4 RSH1A91ZA-A SW,CLAMP 1
S5 RSP1A017-A SW,BOTTOM 1
S601-22 EVQ11G05R SW,PUSH 22
VR1301
,02 EVNDXAA00B52 VR,Y/C LEVEL ADJ. 2
X401 RSXY8M00D01T OSCILLATOR 1
Z1301 ELB4K163B COMPONENT COMBINATION 1
Z1302 ELB4K164B COMPONENT COMBINATION 1
Electric parts for
module P.C.B.
C2001 ECUM1A335KBM 10V 3.3U 1<ODSD>
C2002-05 ECUX1C393KBV 16V 0.039U 4<ODSD>
C2006 EEVHB0J101 6.3V 100U 1<ODSD>
C2007
,08 ECUX1C104ZFV 16V 0.1U 2<ODSD>
C2009 ECUX1H470JCV 50V 47P 1<ODSD>
C2010 ECUX1C104ZFV 16V 0.1U 1<ODSD>
C2012 ECUX1H331JCV 50V 330P 1<ODSD>
C2015 ECUX1H330JCV 50V 33P 1<ODSD>
C2016 ECUX1C104KBV 16V 0.1U 1<ODSD>
C2019-21 ECUX1C104ZFV 16V 0.1U 3<ODSD>
C2022 ECUM1A335KBM 10V 3.3U 1<ODSD>
C2023,
24 ECUX1C104ZFV 16V 0.1U 2<ODSD>
C2025,
26 ECUX1H102KBV 50V 1000P 2<ODSD>
C2027 ECUX1C104ZFV 16V 0.1U 1<ODSD>
C2028 ECUX1H102KBV 50V 1000P 1<ODSD>
C2029 ECUX1C104ZFV 16V 0.1U 1<ODSD>
C2030 ECUX1H102KBV 50V 1000P 1<ODSD>
C2031 ECUX1C104ZFV 16V 0.1U 1<ODSD>
C2032
,33 ECUX1H821JCV 50V 820P 2<ODSD>
C2034 ECUX1H271JCV 50V 270P 1<ODSD>
C2036 ECUX1H471JCV 50V 470P 1<ODSD>
C2037 ECUX1H331JCV 50V 330P 1<ODSD>
C2038 ECUX1H821JCV 50V 820P 1<ODSD>
C2040 ECUX1H392KBV 50V 3900P 1<ODSD>
C2041
,42 ECUX1C104ZFV 16V 0.1U 2<ODSD>
C2043
,44 ECUX1C823KBV 16V 0.082U 2<ODSD>
C2045 ECUX1C104KBV 16V 0.1U 1<ODSD>
C2501 EEVHB0J101 6.3V 100V 1<ODSD>
C2502 ECEV0JA331 6.3V 330U 1<ODSD>
C2503-05 ECUX1H103KBV 50V 0.01U 3<ODSD>
C2506 ECUX1C104ZFV 16V 0.1U 1<ODSD>
C2507
,08 ECUX1C104KBV 16V 0.1U 2<ODSD>
C2509 ECUX1C104ZFV 16V 0.1U 1<ODSD>
C2510-12 ECUX1C104KBV 16V 0.1U 3<ODSD>
C3001,
02 ECEV0JA331 6.3V 330U 2<ODSD>
C3003-26 ECUX1C104ZFV 16V 0.1U 24 <ODSD>
C3031 ECEV0JA331 6.3V 330U 1<ODSD>
C3032-34 ECUM1A105KBN 10V 1U 3<ODSD>
C3035-43 ECUX1C104ZFV 16V 0.1U 9<ODSD>
C3044-48 ECUX1H220JCV 50V 22P 5<ODSD>
C3051-54 ECUX1C104ZFV 16V 0.1U 4<ODSD>
C3055 ECST1AY106Z 10V 10U 1<ODSD>
C3056 ECUX1C104ZFV 16V 0.1U 1<ODSD>
73
SL-DV100

Ref. No. Part No. Part Name & Description Pcs. Remarks
C3061-64 ECUX1C104ZFV 16V 0.1U 4<ODSD>
C3065 ECST1AY106Z 10V 10U 1<ODSD>
C3066 ECUX1C104ZFV 16V 0.1U 1<ODSD>
C3071 ECST1AY106Z 10V 10U 1<ODSD>
C3072
,73 ECUX1C104ZFV 16V 0.1U 2<ODSD>
C3201 ECUX1C104ZFV 16V 0.1U 1<ODSD>
C3211 ECUX1C104ZFV 16V 0.1U 1<ODSD>
C3271
,72 ECUX1C104ZFV 16V 0.1U 2<ODSD>
C3286 EEVHB0J101 6.3V 100U 1<ODSD>
C4241 ECUX1C104ZFV 16V 0.1U 1<ODSD>
C4242 ECUX1H390JCV 50V 39P 1<ODSD>
C5201 EEVHB0J470 6.3V 47U 1<ODSD>
C5202 ECST1AY106Z 10V 10U 1<ODSD>
C5203-06 ECUX1C104KBV 16V 0.1U 4<ODSD>
C5207 EEVHB1C100 16V 10U 1<ODSD>
C5208 ECST1CX106Z 16V 10U 1<ODSD>
C5209 ECUX1H101JCV 50V 100P 1<ODSD>
C5210 ECUX1C104KBV 16V 0.1U 1<ODSD>
C5211 ECUX1H560JCV 50V 56P 1<ODSD>
C5212 ECUX1H101JCV 50V 100P 1<ODSD>
C5213 ECUX1C104KBV 16V 0.1U 1<ODSD>
C5214 ECUX1A184KBV 10V 0.18U 1<ODSD>
C5215 ECUX1C104KBV 16V 0.1U 1<ODSD>
C5216 ECUX1C104ZFV 16V 0.1U 1<ODSD>
C5217 ECUX1A224KBV 10V 0.22U 1<ODSD>
C5218
,19 ECUX1C104KBV 16V 0.1U 2<ODSD>
C5220 ECUX1H222KBV 50V 2200P 1<ODSD>
C5221 ECUX1H392KBV 50V 3900P 1<ODSD>
C5222 ECUX1C104KBV 16V 0.1U 1<ODSD>
C5223 ECUX1H820JCV 50V 82P 1<ODSD>
C5224 ECUX1C104KBV 16V 0.1U 1<ODSD>
C5225 ECUX1C104ZFV 16V 0.1U 1<ODSD>
C5226 ECUX1C104KBV 16V 0.1U 1<ODSD>
C5227
,28 ECUX1C104ZFV 16V 0.1U 2<ODSD>
C5229 ECUX1H221JCV 50V 220P 1<ODSD>
C5230 ECUX1C104KBV 16V 0.1U 1<ODSD>
C5231 ECUM1A335KBM 10V 3.3U 1<ODSD>
C5232 EEVHB0J330 6.3V 33U 1<ODSD>
C5233 ECUX1A334KBV 10V 0.33U 1<ODSD>
C5234 EEVHB0J330 6.3V 33U 1<ODSD>
C5235 ECUM1A335KBM 10V 3.3U 1<ODSD>
C5236 ECUX1C104KBV 16V 0.1U 1<ODSD>
C5237 ECUX1H102KBV 50V 1000P 1<ODSD>
C5238 ECUX1A224KBV 10V 0.22U 1<ODSD>
C5239-41 ECUX1C104ZFV 16V 0.1U 3<ODSD>
C5242 ECUX1H121JCV 50V 120P 1<ODSD>
C5243,
44 ECUX1H221JCV 50V 220P 2<ODSD>
C5245,
46 ECUX1C104KBV 16V 0.1U 2<ODSD>
C5247,
48 ECUX1C104ZFV 16V 0.1U 2<ODSD>
C5249 ECUX1H681JCV 50V 680P 1<ODSD>
C6201
,02 ECUX1C104ZFV 16V 0.1U 2<ODSD>
C6203 EEVHB0J330 6.3V 33U 1<ODSD>
C6204-07 ECUX1C104ZFV 16V 0.1U 4<ODSD>
C6251 ECUX1C104ZFV 16V 0.1U 1<ODSD>
C6252 EEVHB0J330 6.3V 33U 1<ODSD>
C6253 EEVHB0J101 6.3V 100U 1<ODSD>
C6254 ECEV0JA331 6.3V 330U 1<ODSD>
C6255 ECUX1H103KBV 50V 0.01U 1<ODSD>
C6301 ECUX1H101JCV 50V 100P 1<ODSD>
C6302 ECUX1C104KBV 16V 0.1U 1<ODSD>
C6303
,04 ECUX1C104ZFV 16V 0.1U 2<ODSD>
C6501 EEVHB0J330 6.3V 33U 1<ODSD>
C6502-05 ECUX1C104ZFV 16V 0.1U 4<ODSD>
C6506 ECST1AY106Z 10V 10U 1<ODSD>
C6507 ECUX1C104ZFV 16V 0.1U 1<ODSD>
C6511 ECUX1C104ZFV 16V 0.1U 1<ODSD>
C6512 ECST1AY106Z 10V 10U 1<ODSD>
Ref. No. Part No. Part Name & Description Pcs. Remarks
C6513 ECUX1C104ZFV 16V 0.1U 1<ODSD>
C6514 EEVHB0J330 6.3V 33U 1<ODSD>
C6521,
22 ECUX1C104ZFV 16V 0.1U 2<ODSD>
C6541
,42 ECUX1H120JCV 50V 12P 2<ODSD>
C6544 ECUX1C104ZFV 16V 0.1U 1<ODSD>
C6564
,65 ECUX1C104ZFV 16V 0.1U 2<ODSD>
C6584
,85 ECUX1C104ZFV 16V 0.1U 2<ODSD>
C6601 ECUX1C104ZFV 16V 0.1U 1<ODSD>
C7001,
02 EEVHB0J101 6.3V 100U 2<ODSD>
C7003-19 ECUX1C104ZFV 16V 0.1U 17 <ODSD>
C7020 ECUX1H103ZFV 50V 0.01U 1<ODSD>
C7301,
02 ECUX1C104ZFV 16V 0.1U 2<ODSD>
D3001 MA8030-H DIODE 1<ODSD>
D3002 MA111 DIODE 1<ODSD>
D3071 MA111 DIODE 1<ODSD>
D6311 MA728 DIODE 1<ODSD>
D6511 MA111 DIODE 1<ODSD>
FL6251-
54 ELKE103FA FILTER 4<ODSD>
FP2501 VJS4241B017W CONNECTOR(17P) 1<ODSD>
FP2511 VJS4241B007W CONNECTOR(7P) 1<ODSD>
FP3202 VJS4241B015W CONNECTOR(15P) 1<ODSD>
FP4202 VJS4241B026W CONNECTOR(26P) 1<ODSD>
FP5201 VJS3913A021 CONNECTOR(21P) 1<ODSD>
IC2001 MN67705EA IC 1 <ODSD>
IC2501 AN8485SB IC 1 <ODSD>
IC2511 BA5983FM IC 1 <ODSD>
IC3001 MN677511DD IC 1 <ODSD>
IC3051 MNX7160BT1 IC 1 <ODSD>
IC3061 HM5241605T12 IC 1 <ODSD>
IC3071 PQ1R33 IC 1 <ODSD>
IC4241 TC7ST04FUTL IC 1 <ODSD>
IC5201 RN5RZ33BA IC 1 <ODSD>
IC5202 AN8706FHQ IC 1 <ODSD>
IC6201 MN102L25DFA IC 1 <ODSD>
IC6301 PST596JNR IC 1 <ODSD>
IC6302 JZS0649453B IC 1 <ODSD>
IC6303 X25020S-2R7 IC 1 <ODSD>
IC6501 BU2185F-E2B IC 1 <ODSD>
IC6511 PQ1R33 IC 1 <ODSD>
IC6521 TC7WH157FUTL IC 1 <ODSD>
IC6522 TC7WH74FU IC 1 <ODSD>
IC6542 AHC1GU04HDCK IC 1 <ODSD>
IC6562 AHC1GU04HDCK IC 1 <ODSD>
IC6563 TC7WH74FU IC 1 <ODSD>
IC6582 AHC1GU04HDCK IC 1 <ODSD>
IC6583 TC7WH74FU IC 1 <ODSD>
IC7001 MN103007BGA IC 1 <ODSD>
IC7301 TC7SH08FU IC 1 <ODSD>
IC7302 TC7SH32FUTL IC 1 <ODSD>
K3201 ERJ3GEY0R00 1/16W 0 1<ODSD>
K3203 ERJ3GEY0R00 1/16W 0 1<ODSD>
K5201-05 ERJ3GEY0R00 1/16W 0 5<ODSD>
K6541
,42 ERJ3GEY0R00 1/16W 0 2<ODSD>
K7002 ERJ3GEY0R00 1/16W 0 1<ODSD>
L2001,
02 VLQ0779K100 COIL 2<ODSD>
L2501 ERJ14Y0R00 JUMPER 1<ODSD>
L3001 ERJ14Y0R00 JUMPER 1<ODSD>
L3281 VLQ0779K100 COIL 1<ODSD>
74
SL-DV100

Ref. No. Part No. Part Name & Description Pcs. Remarks
L5201,
02 VLQ0779K100 COIL 2<ODSD>
L6201 ERJ14Y0R00 JUMPER 1<ODSD>
L6501,
02 ELJFA220KB COIL 2<ODSD>
L7001 VLQ0779K100 COIL 1<ODSD>
L7002 ERJ14Y0R00 JUMPER 1<ODSD>
LB2501-
08 VLP0323A601R COIL 8<ODSD>
LB2509-
13 JALBK2HS470T COIL 5<ODSD>
LB2514-
17 VLP0323A601R COIL 4<ODSD>
LB2518-
21 JALBK2HS470T COIL 4<ODSD>
LB3001 VLP0155 COIL 1<ODSD>
LB3201
,02 VLP0323A601R COIL 2<ODSD>
LB3206 VLP0323A601R COIL 1<ODSD>
LB4001-
05 VLP0155 COIL 5<ODSD>
LB4006-
08 VLP0323A601R COIL 3<ODSD>
LB4010 VLP0323A601R COIL 1<ODSD>
LB4011 VLP0323A601R COIL 1<ODSD>
LB4013
,14 VLP0323A601R COIL 2<ODSD>
LB4016 VLP0323A601R COIL 1<ODSD>
LB4017-
19 VLP0323A601R COIL 3<ODSD>
LB4241 VLP0323A601R COIL 1<ODSD>
LB5201
,02 VLP0323A601R COIL 2<ODSD>
LB5203 JALBK2HS470T COIL 1<ODSD>
LB5204-
10 VLP0323A601R COIL 7<ODSD>
LB5211 JALBK2HS470T COIL 1<ODSD>
LB5212-
14 VLP0323A601R COIL 3<ODSD>
LB5215 JALBK2HS470T COIL 1<ODSD>
LB5216 VLP0323A601R COIL 1<ODSD>
LB5217 JALBK2HS470T COIL 1<ODSD>
LB5218 VLP0323A601R COIL 1<ODSD>
LB5219 JALBK2HS470T COIL 1<ODSD>
LB6213 VLP0155 COIL 1<ODSD>
LB6501
,02 VLP0323A601R COIL 2<ODSD>
LB6504 VLP0155 COIL 1<ODSD>
LB6511 VLP0323A601R COIL 1<ODSD>
LB6521 VLP0323A601R COIL 1<ODSD>
LB6522 VLP0155 COIL 1<ODSD>
LB6523 VLP0323A601R COIL 1<ODSD>
LB6525,
26 VLP0155 COIL 2<ODSD>
LB6542 VLP0323A601R COIL 1<ODSD>
LB6543 VLP0157 COIL 1<ODSD>
LB6562 VLP0323A601R COIL 1<ODSD>
LB6563 VLP0155 COIL 1<ODSD>
LB6564 VLP0157 COIL 1<ODSD>
LB6565 VLP0323A601R COIL 1<ODSD>
LB6582 VLP0155 COIL 1<ODSD>
LB6583 VLP0323A601R COIL 1<ODSD>
LB6584 VLP0157 COIL 1<ODSD>
LB6585 VLP0323A601R COIL 1<ODSD>
LB6586 VLP0155 COIL 1<ODSD>
P6251 VJP4027B010 CONNECTOR(10P) 1<ODSD>
PCB1 VEP96541K MODULE PCB 1<ODSD>
(RTL)
PS6201 VJS2961A010 CONNECTOR(10P) 1<ODSD>
Q3201 2SB1218A-R TRANSISTOR 1<ODSD>
Q3211 2SB1218A-R TRANSISTOR 1<ODSD>
Q5201 2SB1115 TRANSISTOR 1<ODSD>
Ref. No. Part No. Part Name & Description Pcs. Remarks
QR2001 UN5213 TRANSISTOR-RESISTOR 1<ODSD>
QR2501,
02 XP1213 TRANSISTOR-RESISTOR 2<ODSD>
QR2503 UN5213 TRANSISTOR-RESISTOR 1<ODSD>
QR5201
,02 UN5212 TRANSISTOR-RESISTOR 2<ODSD>
QR5203 UN5112 TRANSISTOR-RESISTOR 1<ODSD>
QR6311 UN5212 TRANSISTOR-RESISTOR 1<ODSD>
R2001 ERJ3GEYJ103 1/16W 10K 1<ODSD>
R2003 ERJ3GEYJ223 1/16W 22K 1<ODSD>
R2004 ERJ3GEYJ123 1/16W 12K 1<ODSD>
R2005 ERJ3GEYJ183 1/16W 18K 1<ODSD>
R2006 ERJ3GEYJ822 1/16W 8.2K 1<ODSD>
R2008-10 ERJ3GEYJ473 1/16W 47K 3<ODSD>
R2011 EXBV4V473J RESISTOR-RESISTOR 1<ODSD>
R2014 ERJ3GEYJ472 1/16W 4.7K 1<ODSD>
R2016 ERJ3GEYJ102 1/16W 1K 1<ODSD>
R2018 EXBV8VR000 RESISTOR-RESISTOR 1<ODSD>
R2019 ERJ3GEY0R00 1/16W 0 1<ODSD>
R2020-23 ERJ3GEYJ103 1/16W 10K 4<ODSD>
R2024 ERJ3GEYJ333 1/16W 33K 1<ODSD>
R2025 ERJ3GEYJ223 1/16W 22K 1<ODSD>
R2026 ERJ3GEY0R00 1/16W 0 1<ODSD>
R2027 ERJ3GEYJ123 1/16W 12K 1<ODSD>
R2028 ERJ3GEYJ473 1/16W 47K 1<ODSD>
R2029
,30 ERJ3GEYJ103 1/16W 10K 2<ODSD>
R2031 ERJ3GEYF683 1/16W 68K 1<ODSD>
R2032 ERJ3GEYJ103 1/16W 10K 1<ODSD>
R2033 ERJ3GEY0R00 1/16W 0 1<ODSD>
R2034 ERJ3GEYJ103 1/16W 10K 1<ODSD>
R2035 ERJ3GEYJ333 1/16W 33K 1<ODSD>
R2036
,37 ERJ3RBD103 1/16W 10K 2<ODSD>
R2038 ERJ3GEYF683 1/16W 68K 1<ODSD>
R2039 ERJ3GEYF362 1/16W 3.6K 1<ODSD>
R2501 ERJ3GEYJ473 1/16W 47K 1<ODSD>
R2502,
03 ERJ3RBD183 1/16W 18K 2<ODSD>
R2504-06 ERJ3GEYJ103 1/16W 10K 3<ODSD>
R2507,
08 ERJ3GEYJ123 1/16W 12K 2<ODSD>
R2509 ERJ3GEYJ273 1/16W 27K 1<ODSD>
R2510
,11 ERJ3GEYJ271 1/16W 270 2<ODSD>
R2512 ERJ3GEYJ273 1/16W 27K 1<ODSD>
R2513 ERJ3GEYJ103 1/16W 10K 1<ODSD>
R2515 ERJ14YKR39 1/4W 0.39 1<ODSD>
R2516
,17 ERJ3GEYJ123 1/16W 12K 2<ODSD>
R2518
,19 ERJ3GEYJ243 1/16W 24K 2<ODSD>
R2520 ERJ3RBD562 1/16W 5.6K 1<ODSD>
R2521 ERJ3RBD563 1/16W 56K 1<ODSD>
R2522-24 ERJ3GEYJ103 1/16W 10K 3<ODSD>
R3001 ERJ3GEYJ220 1/16W 22 1<ODSD>
R3002 ERJ3GEY0R00 1/16W 0 1<ODSD>
R3003 ERJ3GEYJ392 1/16W 3.9K 1<ODSD>
R3005 ERJ3GEYJ103 1/16W 10K 1<ODSD>
R3006 ERJ3GEYJ473 1/16W 47K 1<ODSD>
R3008 ERJ3GEYJ473 1/16W 47K 1<ODSD>
R3009-13 ERJ3GEYJ221 1/16W 220 5<ODSD>
R3031
,32 ERJ3RBD752 1/16W 7.5K 2<ODSD>
R3033 ERJ3GEYJ684 1/16W 680K 1<ODSD>
R3035-38 ERJ3RBD102 1/16W 1K 4<ODSD>
R3039,
40 ERJ3GEYJ102 1/16W 1K 2<ODSD>
R3201 ERJ3GEYF750 1/16W 75 1<ODSD>
R3202 ERJ3GEYJ330 1/16W 33 1<ODSD>
R3203 ERJ3GEYJ102 1/16W 1K 1<ODSD>
R3211 ERJ3GEYF750 1/16W 75 1<ODSD>
R3212 ERJ3GEYJ330 1/16W 33 1<ODSD>
R3213 ERJ3GEYJ102 1/16W 1K 1<ODSD>
75
SL-DV100

Ref. No. Part No. Part Name & Description Pcs. Remarks
R4241 ERJ3GEYJ151 1/16W 150 1<ODSD>
R5201 ERJ12YJ270 1/2W 27 1<ODSD>
R5202 ERJ3GEYJ2R2 1/16W 2.2 1<ODSD>
R5203 ERJ3GEYJ223 1/16W 22K 1<ODSD>
R5205
,06 ERJ3GEYJ103 1/16W 10K 2<ODSD>
R5208 ERJ3GEYJ823 1/16W 82K 1<ODSD>
R5209 ERJ3GEYJ123 1/16W 12K 1<ODSD>
R5210 ERJ3GEYJ272 1/16W 2.7K 1<ODSD>
R5211 ERJ3GEYJ393 1/16W 39K 1<ODSD>
R5212 ERJ3GEYF123 1/16W 12K 1<ODSD>
R5213 ERJ3GEYJ393 1/16W 39K 1<ODSD>
R5214 ERJ3GEYJ223 1/16W 22K 1<ODSD>
R5215 ERJ3GEYJ822 1/16W 8.2K 1<ODSD>
R5216 ERJ3GEYJ183 1/16W 18K 1<ODSD>
R5217 ERJ3GEYJ223 1/16W 22K 1<ODSD>
R5218 ERJ3GEYJ103 1/16W 10K 1<ODSD>
R5219 ERJ3GEYJ153 1/16W 15K 1<ODSD>
R5220
,21 ERJ3GEYJ474 1/16W 470K 2<ODSD>
R5222 ERJ3GEYF332 1/16W 3.3K 1<ODSD>
R5223 ERJ3GEYJ752 1/16W 7.5K 1<ODSD>
R5224 ERJ3GEYJ154 1/16W 150K 1<ODSD>
R5225 ERJ3GEYJ564 1/16W 560K 1<ODSD>
R5226 ERJ3GEYJ155 1/16W 1.5M 1<ODSD>
R6201 ERJ3GEYJ103 1/16W 10K 1<ODSD>
R6202-04 ERJ3GEYJ473 1/16W 47K 3<ODSD>
R6205 ERJ3GEYJ222 1/16W 2.2K 1<ODSD>
R6206-08 ERJ3GEYJ473 1/16W 47K 3<ODSD>
R6209 ERJ3RBD103 1/16W 10K 1<ODSD>
R6301 ERJ3GEYJ103 1/16W 10K 1<ODSD>
R6302
,03 ERJ3GEYJ472 1/16W 4.7K 2<ODSD>
R6501
,02 ERJ3GEYJ103 1/16W 10K 1<ODSD>
R6542 ERJ3GEYJ105 1/16W 1M 1<ODSD>
R6544 ERJ3RBD101 1/16W 100 1<ODSD>
R7001,
02 ERJ3GEYJ102 1/16W 1K 2<ODSD>
R7003 ERJ3GEYJ473 1/16W 47K 1<ODSD>
R7006 ERJ3GEYJ473 1/16W 47K 1<ODSD>
RA2501,
02 EXBV4V103JV RESISTOR-RESISTOR 2<ODSD>
RA3001 EXBV8V473J RESISTOR-RESISTOR 1<ODSD>
RA3002 EXBV4V473J RESISTOR-RESISTOR 1<ODSD>
RA6201 EXBV4V103JV RESISTOR-RESISTOR 1<ODSD>
RA6203-
06 EXBV4V473J RESISTOR-RESISTOR 4<ODSD>
RA7001
,02 EXBV8V473J RESISTOR-RESISTOR 2<ODSD>
X6501 VSX1044 CRYSTAL OSCILLATOR 1<ODSD>
Loading mechanism parts
301 RML0517 LEVER 1
302 RML0516 LEVER 1
303 RMB0551 UPPER SPINDLE SPRING 1
304 RMQ0744 LOWER HOOK 1
305 RDV0056 BELT 1
306 RML0525 FRONT LOCK 1
307 RML0526 DISC SPRING 1
308 RDG0424 GEAR,DRIVE 1
309 RDG0425 GEAR,CHANGE 1
310 RDG0427 TRAVERSE CAM GEAR 1
311 RDG0428 TRAVERSE RELAY GEAR 1
312 RDG0426 GEAR,UP/DOWN 1
313 RDG0429 GEAR,PULLEY 1
314 RMB0549 CHANGE GEAR SPRING 1
315 RMQ0748 GEAR HOLDER 1
316 RMB0553 SPRING 1
317 RML0530 LEVER 1
318 RML0518 LEVER 1
319 RMM0201 SLIDE PLATE 1 1
Ref. No. Part No. Part Name & Description Pcs. Remarks
320 RME0258 REAR LOCK SPRING 1
321 RML0521 REAR LOCK 1
322 RME0257 TRAY LOCK SPRING 1
323 RML0520 TRAY LOCK 1
324 RMM0202 SLIDE PLATE 2 1
325 XTB3+10J SCREW 11
326 RMR0334 MAGNET HOLDER 1
327 RMR0624-W2 CLAMPER 1
328 RMB0561 ASSIST LEVER SPRING 1
329 RMR1121-K MECHANISM COVER 1
330 RMQ0742 SPINDLE BASE 1
331 RXQ0561 TRAY BASE 1
331-1 XTN2+4F SCREW 1
332 RME0261 FRONT LOCK SPRING 1
333 RMX0140 DISC SPACER 5
334 RHM245ZA MAGNET 1
335 RMQ0749 UPPER SPINDLE 1
336 RMX0141 SPACER 1
337 XTN2+6G SCREW 3
338 RMS0632 PIN 3
339 RXQ0595 MOTOR 1
341 RXQ0470 SOLENOIDE 1
341-1 RMS0398-1 SHAFT 1
344 RML0519 CD LEVER 1
346 RML0522 LOADING STOPPER 1
347 RMQ0745 LOWER SPINDLE 1
348 RMQ0746 UP/DOWN BASE 1
349 RMB0550 LOWER SPINDLE SPRING 1
350 RMQ0747 UPPER HOOK 1
351 RME0263 SPRING 1
352 RMQ0743 SPINDLE SHAFT 1
353 RMB0552 SPRING 1
354 RDG0430 GEAR,RELAY A 1
355 RDG0431 GEAR,RELAY B 1
356 RME0262 DISC LEVER SPRING 1
C1 ECEA1CKS101 16V 100U 1
C2 ECBT1E103ZF 25V 0.01U 1
CN1 RJS1A9414 CONNECTOR(14P) 1
D1 GP1S94 PHOTO INTERRUPTOR 1
D2 MTZJ4R7B DIODE 1
IC1 TA7291P IC 1
PCB1 REP2578A-N PCB ASS´Y 1<RTL>
Q1 RVTDTC143EST TRANSISTOR 1
R1 ERDS2FJ102 1/4W 1K 1
SW1,W2 RSH1A032-U SW,TRAY POSITION DET. 2
SW3 RSH1A005 SW,OPEN DET. 1
SW4 RSH1A91ZA-A SW,CLAMP 1
SW5 RSP1A017-A SW,BOTTOM 1
W2 REZ1024 FLAT CABLE(3P) 1
Traverse unit parts
421 REZ1198 FFC(17P) 1<ODSD>
422 VEM0665 SPINDLE MOTOR UNIT 1<ODSD>
423 VEM0666 TRAVERSE MOTOR UNIT 1<ODSD>
424 VMB3278 FAN SPRING 2<ODSD>
425 VMC1487 SUB SHAFT FAN SPRING 1<ODSD>
426 VMC1488 PUSH SPRING 1 1<ODSD>
427 VMC1489 PUSH SPRING 2 1<ODSD>
428 VMD3261 FPC HOLDER 1<ODSD>
429 VMG1166 FLOATING RUBBER 3<ODSD>
430 RMR1236-K TRAVERSE CHASSIS 1<ODSD>
431 VMS6471 GUIDE SHAFT 1 1<ODSD>
432 VMS6472 GUIDE SHAFT 2 2<ODSD>
433 VED0402 OPTICAL PICK UP 1<ODSD>
76
SL-DV100

Ref. No. Part No. Part Name & Description Pcs. Remarks
434 VMC1491 SUB SHAFT PRESSURI.
SPRIN 1<ODSD>
435 VMC1490 SPRING 1<ODSD>
436 VMD3260 HOLDER 1<ODSD>
437 VHD1224 SCREW 5<ODSD>
438 VHD1225 SCREW 3<ODSD>
439 VHD1057 SCREW 1<ODSD>
440 XQNQC17+3 SCREW 1<ODSD>
Ref. No. Part No. Part Name & Description Pcs. Remarks
441 XXE26C6FN SCREW 3<ODSD>
442 VHD1223 SCREW 3<ODSD>
443 REZ1220 FFC(21P) 1<ODSD>
444 XTV2+6G SCREW 2<ODSD>
445 VXK1496 DVD OPTICAL PICK UP 1<ODSD>
PCB2 VEP90407A MECHA LOADING P.C.B 1<ODSD>
<RTL>
21 Cabinet Parts Location
77
SL-DV100

22 Loading Unit Parts Location
78
SL-DV100

23 Traverse Unit Parts Location
79
SL-DV100
F990801900MT/YM/KH