Ms70_evt_0401 SONY MS70 MBX 160 REV 0.20
User Manual:
Open the PDF directly: View PDF
.
Page Count: 52

5 4 3 2
2
1
1
D D
C C
B B
A A
Title
Size Document Number Rev
Date: Sheet of
HON HAI Precision Ind. Co., Ltd.
CCPBG - R&D Division
FOXCONN
MS70-1-01 0.20
Index Page
A3
1 54Tuesday, April 04, 2006
Title
Size Document Number Rev
Date: Sheet of
HON HAI Precision Ind. Co., Ltd.
CCPBG - R&D Division
FOXCONN
MS70-1-01 0.20
Index Page
A3
1 54Tuesday, April 04, 2006
Title
Size Document Number Rev
Date: Sheet of
HON HAI Precision Ind. Co., Ltd.
CCPBG - R&D Division
FOXCONN
MS70-1-01 0.20
Index Page
A3
1 54Tuesday, April 04, 2006
Project Code & Schematics Subject: (FUBAI)PCB P/N:
MS70 Main Board
Design byP. Leader Check by
(HANSTAR)
(NA YA)
Schematics Page Index
Block Diagram
History ( 1 )
26
27
28
29
30
31
32
33
34
15
35
56
52
Date
60
Rev.
41
58
49
57
51
47
Title of Schematics Page
48
46
43
39
38
37
36
42
53
Page
54
44
40
45
55
59
50
Yonah(HOST BUS) 1/2
Yonah(HOST BUS) 2/3
Yonah(Power/Gnd) 3/3
CALISTOGA (HOST) 1/7
CALISTOG (DMI) 2/7
CALIST (GRAPHIC) 3/7
CALISTOGA (DDRII) 4/7
CALIST (POWER,VCC) 5/7
CALIST (VCC CORE) 6/7
CALIST (VSS) 7/7
DDRII(SO-DIMM_0) 1/3
DDRII(SO-DIMM_1) 2/3
DDRII(Termination) 3/3
LVDS
ICH7-M( PCI/USB ) 1/5
ICH7-M( LPC,IDE,SATA )2/5
ICH7-M( GPIO) 3/5
ICH7-M( POWER) 4/5
ICH7-M( GND) 5/5
AUDIO (MUTE)
PCI (PCI BUS)
PCI ( ILINK)
PCI (MS-DUO/MDC)
USB2.0/EMI CAP
HOLE
Power Design Diagram
DCIN&Charger
SYS Power (+3_3V/+5V)
SYS Power(+1_5V/+1_05V)
DDR2 Power(+1_8V/+0_9V)
Schematics Page Index (Title / Revision / Change Date)
21
17
Date
25
Rev.
06
23
14
22
16
12
Title of Schematics Page
13
11
08
04
03
02
01
07
0.20
18
Page
19
09
05
10
20
24
CPU_Vcore ---MAX8771
Others power plan
OVP protection
CLOCK GEN
0.20
0.20
0.20
0.20
0.20
0.20
0.20
0.20
0.20
0.20
0.20
0.20
0.20
0.20
0.20
0.20
0.20
0.20
0.20
0.20
0.20
0.20
0.20
0.20
0.20
0.20
0.20
0.20
0.20
0.20
0.20
0.20
0.20
0.20
0.20
0.20
0.20
0.20
0.20
0.20
0.20
0.20
0.20
0.20
0.20
0.20
0.20
0.20
0.20
0.20
0.20
CRT
LAN CONTROLL
LAN TRANSFORMER
SATA HDD/CD-ROM
EC+KBC
Flash ROM/X-Bus
LED/Touch PAD
Mini-PCIE Card
FAN
OIDE
AUDIO(CODEC & POWER)
AUDIO( AMP & HP & SPK)
AUDIO( EXTMIC)
Button/LID Switch
EXPRESS CARD/MDC
1P-0063100-60SA
1P-0063200-60SA
1P-0063500-60SA
04/01
04/01
04/01
04/01
04/01
04/01
04/01
04/01
04/01
04/01
04/01
04/01
04/01
04/01
04/01
04/01
04/01
04/01
04/01
04/01
04/01
04/01
04/01
04/01
04/01
04/01
04/01
04/01
04/01
04/01
04/01
04/01
04/01
04/01
04/01
04/01
04/01
04/01
04/01
04/01
04/01
04/01
04/01
04/01
04/01
04/01
04/01
04/01
04/01
04/01
04/01
04/01

1
1
2
2
3
3
4
4
5
5
6
6
7
7
8
8
A A
B B
C C
D D
Title
Size Document Number Rev
Date: Sheet of
HON HAI Precision Ind. Co., Ltd.
CCPBG - R&D Division
FOXCONN
MS70-1-01 0.20
Block Diagram
Custom
254Tuesday, April 04, 2006
Title
Size Document Number Rev
Date: Sheet of
HON HAI Precision Ind. Co., Ltd.
CCPBG - R&D Division
FOXCONN
MS70-1-01 0.20
Block Diagram
Custom
254Tuesday, April 04, 2006
Title
Size Document Number Rev
Date: Sheet of
HON HAI Precision Ind. Co., Ltd.
CCPBG - R&D Division
FOXCONN
MS70-1-01 0.20
Block Diagram
Custom
254Tuesday, April 04, 2006
652 BGA
X4 DMI
(Direct Media Interface)
MDC 1.5 Modem
33MHZ, 3.3V PCI BUS
AZALIA
Touchpad
LVDS/VGA
South Bridge
ICH7-M
North Bridge
Calistoga
PS/2
ENE KB3910SFC1
EC+KBC
PATA
ODD
FSB
400/533/667 MHZ
HEAD
PHONE
JACK
Micro-FCBGA-478
(Socket 478 -pin Micro FCPGA)
TPA6011A
945GM
940GML
uFCBGA
LPC
Marvell 10/100
Ethernet
88E8036
RAPTOR/MS70(CALISTOGA GM/GML Block Diagram)
400/533/667 MHZ
FAN
TI PCI8402ZHK
CardReader
QFN-65
iLINK
Flash BIOS
1MB
XBUS
RJ11
12 pin
Int. Speaker
1.0 Walt x 2
CPU
Yonah/Celeron M
Processor
LQFP-176
PAGE 3~5
PAGE 6~12
PAGE 21~25
200 pin
200 pin
SO-DIMM 1
400/533/667
MHZ
DDR(II)
PAGE 14
IDE ATA 100
PAGE 37
PAGE 34
PAGE 31
PAGE 18
GHK 288
PAGE 39~41
VGA
PAGE 17
WSXGA+
LVDS
D-type-15p
PAGE 16
PAGE 40
PAGE 29 PAGE 28
PAGE 26
BATT CONN.
PAGE 45
PAGE 19
Netswap
NS681601P
RJ45
SATA
HDD
PAGE 26
PAGE 33
ALC262
Codec
Ext. Mic In
Jack
SMB Channel 1
PAGE 13
400/533/667 MHZ
SMB Channel 2
uSOP-8
PAGE 3
Thermal Sensor
G781-1P8
(CPU/GMCH)
MLF64
Clock Gen.
9LPR321AKLF
PAGE 20
14.318MHZ
X,TAL
PAGE 42
USB 2.0
CONN.X2
USB2.0
SATA 3Gb/s
PAGE 30
Mini-Card PCIE
PCIE
Oide
PAGE 32
PAGE 27
PAGE 35
PAGE 34
PAGE 34
USB2.0
PWM
SO-DIMM 0
400/533/667
MHZ
DDR(II)
PCI-E
PAGE 39
MS/MS DUO/SD
PAGE 37
Express Card
PCIE
PCIE + USB2.0
(T60H938.02 JP)
(T60M955.01)
BUTTON
& LED
PAGE 41
Lid Switch
PAGE 29

1
1
2
2
3
3
4
4
5
5
6
6
7
7
8
8
A A
B B
C C
D D
XDP_TMS
H_STPCLK#_R
H_IERR#
XDP_TDO
XDP_TCK
TP_EXTBREF
H_A#20
H_A#27
H_A#17
H_A#21
H_A#18
H_A#26
H_A#23
TP_SPARE0
H_A#19
H_A#29
H_A#25
H_A#30
H_A#28
H_A#22
H_A#24
XDP_TDI
TP_SPARE1
H_A#31
TP_SPARE2
TP_SPARE3
TP_SPARE4
TP_SPARE5
TP_SPARE6
TP_SPARE7
TP_A32#
TP_A33#
TP_A34#
A0202
PM_THRMTRIP#
TP_A35#
TP_A36#
TP_A37#
TP_A38#
TP_A39#
TP_APM0#
TP_APM1#
TP_HFPLL
H_RS#2
H_RS#1
H_RS#0
XDP_TCK
XDP_TRST#
XDP_TDI
XDP_TMS
H_A#11
H_A#8
H_REQ#4
H_A#6
XDP_BPM#2
H_A#9
H_A#5
XDP_BPM#4
H_REQ#1
XDP_TRST#
H_A#3
H_A#14
PM_THRMTRIP#
H_A#16
XDP_BPM#3
H_REQ#0
H_A#13
H_THERMDA
H_A#15
XDP_BPM#0
H_A#4
H_REQ#3
H_A#7
H_THERMDC
XDP_BPM#5
H_A#10
PROCHOT#
H_A#12
H_REQ#2
XDP_BPM#1
H_THERMDC
R_OVT_EC#
H_THERMDA
OVT_EC#
A0205
PROCHOT#
A0206
H_ADSTB#06
H_ADSTB#16
H_DBSY# 6
H_BREQ#0 6
H_DRDY# 6
H_ADS# 6
H_REQ#[4..0]6
H_BNR# 6
H_A#[31..3]6
H_LOCK# 6
H_A#[31..3]6 H_HITM# 6
H_HIT# 6
SMB_THRM_DATA 13,27
SMB_THRM_CLK 13,27
H_INIT# 22
H_CPURST# 6
CLK_CPU_BCLK 20
CLK_CPU_BCLK# 20
OVT_EC#23,27,49
H_FERR#22 PM_THRMTRIP# 7
PM_THRM# 27
ECRST# 27
H_SMI#22
H_BPRI# 6
H_NMI22
H_RS#[2..0] 6
H_A20M#22
H_DEFER# 6
H_INTR22
H_IGNNE#22
H_TRDY# 6
PLT_RST#7,18,21,26,27,28,30,37
H_STPCLK#22
+1_05VRUN4,5,6,10,11,22,24,42,47,50,51
+1_05VRUN4,5,6,10,11,22,24,42,47,50,51
+ECVCC22,27,28,45,46
+1_05VRUN4,5,6,10,11,22,24,42,47,50,51
+1_05VRUN4,5,6,10,11,22,24,42,47,50,51
+3VRUN7,8,10,13,14,16,17,20,21,22,23,24,26,28,29,30,33,37,39,42,49,50
+3VRUN 7,8,10,13,14,16,17,20,21,22,23,24,26,28,29,30,33,37,39,42,49,50
Title
Size Document Number Rev
Date: Sheet of
HON HAI Precision Ind. Co., Ltd.
CCPBG - R&D Division
FOXCONN
MS70-1-01 0.20
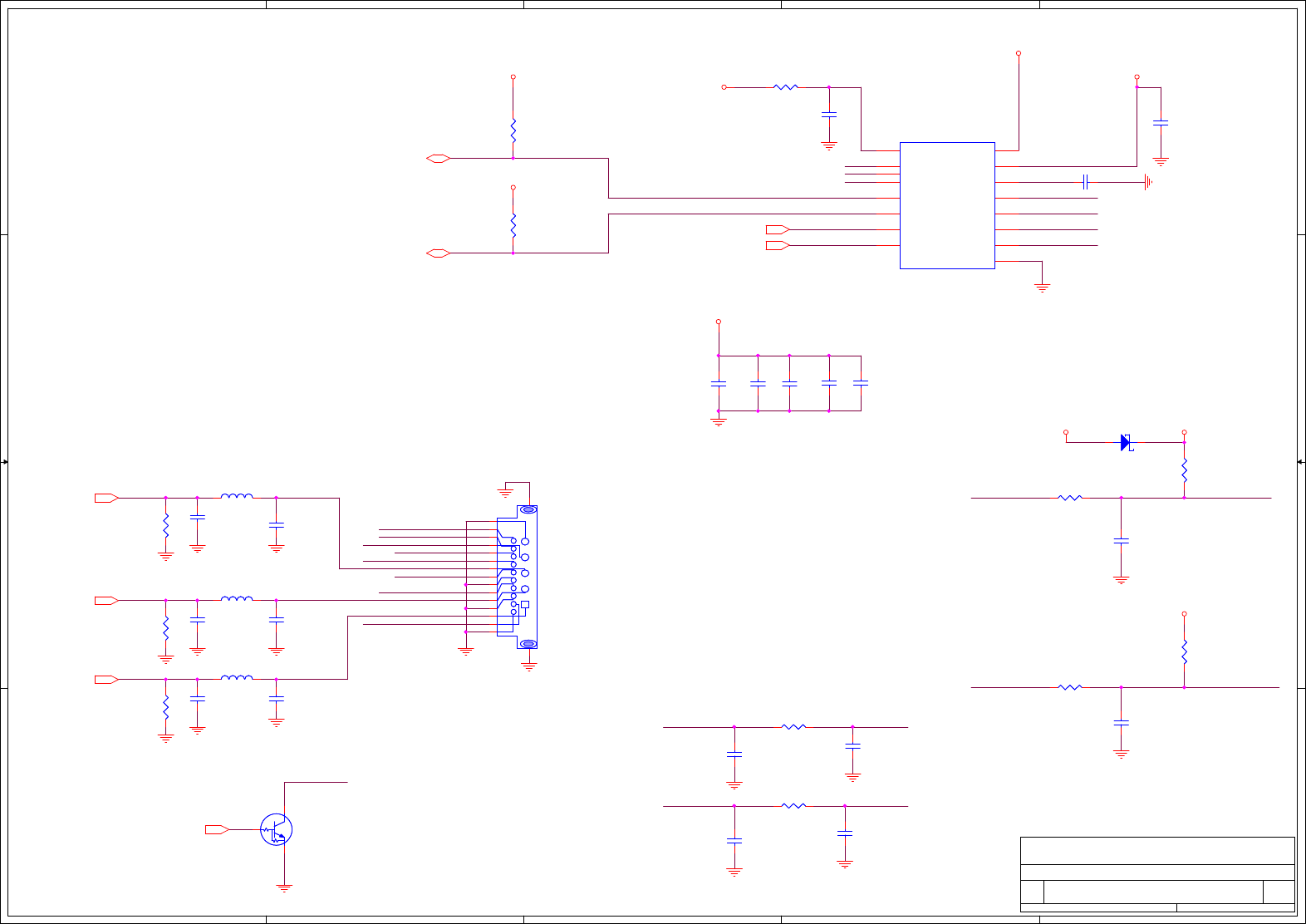
Yonah (HOST BUS) 1/3
A3
3 54Tuesday, April 04, 2006
Title
Size Document Number Rev
Date: Sheet of
HON HAI Precision Ind. Co., Ltd.
CCPBG - R&D Division
FOXCONN
MS70-1-01 0.20
Yonah (HOST BUS) 1/3
A3
3 54Tuesday, April 04, 2006
Title
Size Document Number Rev
Date: Sheet of
HON HAI Precision Ind. Co., Ltd.
CCPBG - R&D Division
FOXCONN
MS70-1-01 0.20
Yonah (HOST BUS) 1/3
A3
3 54Tuesday, April 04, 2006
Layout note:
no stub on
H_STPCLK#
A#[32-39], APM#[0-1]:
Leave escape routing
on for future
functionality
PM_THRMTRIP#
should connect to
ICH7-M and GMCH
without T-ing (No
stub)
Debug port not used .
resistors close to CPU.
Place Thermal-Sensor near
CPU & GMCH.
SM bus Address :
1001101 = 9A
For G781-1P8
place close to thermal sensor
W/S:10/10 (microstrip)
05/04
ICH7M's GPIO12: VIL---> -0.5V ~ 0.8V
VIH---> 2.0V ~ 3.3+0.5V
YONAH's PROCHOT#: VIL---> -0.1V ~ 0.3*VCCP
VIH---> 0.7*VCCP ~ VCCP+0.1
1TP530MIL TP530MIL
12
R12
68_J
0402
R12
68_J
0402
1
TP18 30MILTP18 30MIL
VCC
1
D+
2
D-
3
THERM#
4
SCL 8
SDA 7
ALERT# 6
GND 5
U2
G781-1P8f
U2
G781-1P8f
1 2
R8
4.7K_J
0402
R8
4.7K_J
0402
1
TP14 30MILTP14 30MIL
12
R5680_J0402 R5680_J0402
2 3
1
BC
E
Q4
MMBT3904
BC
E
Q4
MMBT3904
1TP1930MIL TP1930MIL
12
R339_J0402 R339_J0402
1
TP10 30MILTP10 30MIL
1 2
R427_J0402 R427_J0402
1TP330MIL TP330MIL
1TP2130MIL TP2130MIL
1
TP24 30MILTP24 30MIL
1 2
R6
0_J 0402
R6
0_J 0402
12
R1
56_J
0402
R1
56_J
0402
32
1
G
D
S
Q1
2N7002
G
D
S
Q1
2N7002
1
TP13 30MILTP13 30MIL
1 2
R11 0_J0402R11 0_J0402
1TP2830MIL TP2830MIL
1
TP16 30MILTP16 30MIL
1TP2530MIL TP2530MIL
1 2
R15
2.2K_J
0402
R15
2.2K_J
0402
1
TP12 30MILTP12 30MIL
12
C1
0.1U_16V_M_B
0402
C1
0.1U_16V_M_B
0402
1 2
R9
2.2K_J
0402
R9
2.2K_J
0402
1TP1530MIL TP1530MIL
32
1
G
D
S
Q3
2N7002
G
D
S
Q3
2N7002
12
C3
0.1U_16V_M_B
0402
C3
0.1U_16V_M_B
0402
1TP2630MIL TP2630MIL
12
R13
2.2K_J
0402
R13
2.2K_J
0402
1 2
R10
2.2K_J
0402
R10
2.2K_J
0402
1
TP22 30MILTP22 30MIL
1TP430MIL TP430MIL
1TP830MIL TP830MIL
1TP1130MIL TP1130MIL
1TP2330MIL TP2330MIL
1TP130MIL TP130MIL
12
R14
47K_J
0402
R14
47K_J
0402
12
C2
2200P_50V_K_B
0402
C2
2200P_50V_K_B
0402
1TP230MIL TP230MIL
1
TP20 30MILTP20 30MIL
1TP730MIL TP730MIL
1TP1730MIL TP1730MIL
1
2 3
B
C
E
Q2
CHDTC144EUPT
null
B
C
E
Q2
CHDTC144EUPT
null
A[10]#
N3
A[11]#
P5
A[12]#
P2
A[13]#
L1
A[14]#
P4
A[15]#
P1
A[16]#
R1
A[17]#
Y2
A[18]#
U5
A[19]#
R3
A[20]#
W6
A[21]#
U4
A[22]#
Y5
A[23]#
U2
A[24]#
R4
A[25]#
T5
A[26]#
T3
A[27]#
W3
A[28]#
W5
A[29]#
Y4
A[3]#
J4
A[30]#
W2
A[31]#
Y1
RSVD[01]
AA1
RSVD[02]
AA4
RSVD[03]
AB2
RSVD[04]
AA3
RSVD[05]
M4
RSVD[06]
N5
RSVD[07]
T2
RSVD[08]
V3
A[4]#
L4
A[5]#
M3
A[6]#
K5
A[7]#
M1
A[8]#
N2
A[9]#
J1
A20M#
A6
ADS# H1
ADSTB[0]#
L2
ADSTB[1]#
V4
RSVD[09]
B2
RSVD[10]
C3
BCLK[0] A22
BCLK[1] A21
BNR# E2
BPM[0]# AD4
BPM[1]# AD3
BPM[2]# AD1
BPM[3]# AC4
BPRI# G5
BR0# F1
DBR# C20
DBSY# E1
DEFER# H5
DRDY# F21
FERR#
A5
RSVD[11]
B25
HIT# G6
HITM# E4
IERR# D20
IGNNE#
C4
INIT# B3
LINT0
C6
LINT1
B4
LOCK# H4
PRDY# AC2
PREQ# AC1
PROCHOT# D21
REQ[0]#
K3
REQ[1]#
H2
REQ[2]#
K2
REQ[3]#
J3
REQ[4]#
L5
RESET# B1
RS[0]# F3
RS[1]# F4
RS[2]# G3
SMI#
A3
STPCLK#
D5
TCK AC5
TDI AA6
TDO AB3
THERMTRIP# C7
THERMDA A24
THERMDC A25
TMS AB5
TRDY# G2
TRST# AB6
RSVD[13] D2
RSVD[14] F6
RSVD[15] D3
RSVD[16] C1
RSVD[17] AF1
RSVD[18] D22
RSVD[19] C23
RSVD[20] C24
RSVD[12] T22
ADDR GROUP 0 ADDR GROUP 1
CONTROL
XDP/ITP SIGNALSH CLK THERM
RESERVED
U1A
CPU_478P
FOX_PZ47823-2743-01
ADDR GROUP 0 ADDR GROUP 1
CONTROL
XDP/ITP SIGNALSH CLK THERM
RESERVED
U1A
CPU_478P
FOX_PZ47823-2743-01
1
TP27 30MILTP27 30MIL
1
TP9 30MILTP9 30MIL
12
R7
4.7K_J
0402
R7
4.7K_J
0402
1TP630MIL TP630MIL
12
R2150_J0402 R2150_J0402

5
5
4
4
3
3
2
2
1
1
D D
C C
B B
A A
H_D#63
H_D#46
H_D#25
H_D#17 H_D#48
H_D#29
H_D#44
H_D#31
H_D#30
H_D#58H_D#26
H_D#22
H_D#21
COMP1
H_D#60
H_D#55
H_D#37
H_D#35
H_D#33
H_D#15
H_D#24
H_D#20
H_D#11
H_D#1
TEST2
H_D#56
H_D#51
H_D#47
H_D#12
H_D#8
H_D#7
H_D#6
H_D#3
H_D#23
H_D#36
H_D#16
H_D#5
H_D#42
H_D#13
H_D#10
H_D#62
H_D#57
H_D#45
H_D#32
H_D#28
COMP0
TEST1
H_D#49
H_D#4
H_D#34
COMP3
H_D#54
H_D#2
H_D#18
H_GTLREF
H_D#59
H_D#52
H_D#40
H_D#14
H_D#53
H_D#50
H_D#41
H_D#38
H_D#27
H_D#9
H_D#43
H_D#19
H_D#61
H_D#39
H_D#0
COMP2
H_D#[63..0] 6
H_D#[63..0] 6
H_DSTBP#2 6
H_DSTBP#3 6
H_DINV#2 6
H_DINV#3 6
H_DSTBN#2 6
H_DSTBN#3 6H_DSTBN#16 H_DSTBP#16 H_DINV#16
H_DSTBN#06
H_DINV#06 H_DSTBP#06
H_D#[63..0]6
H_D#[63..0]6
H_DPSLP# 22 H_DPWR# 6
H_DPRSTP# 22,49
H_CPUSLP# 6
H_PWRGD 22
CPU_BSEL120 CPU_BSEL220
CPU_BSEL020
PSI# 49
+1_05VRUN3,5,6,10,11,22,24,42,47,50,51
Title
Size Document Number Rev
Date: Sheet of
HON HAI Precision Ind. Co., Ltd.
CCPBG - R&D Division
FOXCONN
MS70-1-01 0.20
Yonah (HOST BUS) 2/3
A3
4 54Tuesday, April 04, 2006
Title
Size Document Number Rev
Date: Sheet of
HON HAI Precision Ind. Co., Ltd.
CCPBG - R&D Division
FOXCONN
MS70-1-01 0.20
Yonah (HOST BUS) 2/3
A3
4 54Tuesday, April 04, 2006
Title
Size Document Number Rev
Date: Sheet of
HON HAI Precision Ind. Co., Ltd.
CCPBG - R&D Division
FOXCONN
MS70-1-01 0.20
Yonah (HOST BUS) 2/3
A3
4 54Tuesday, April 04, 2006
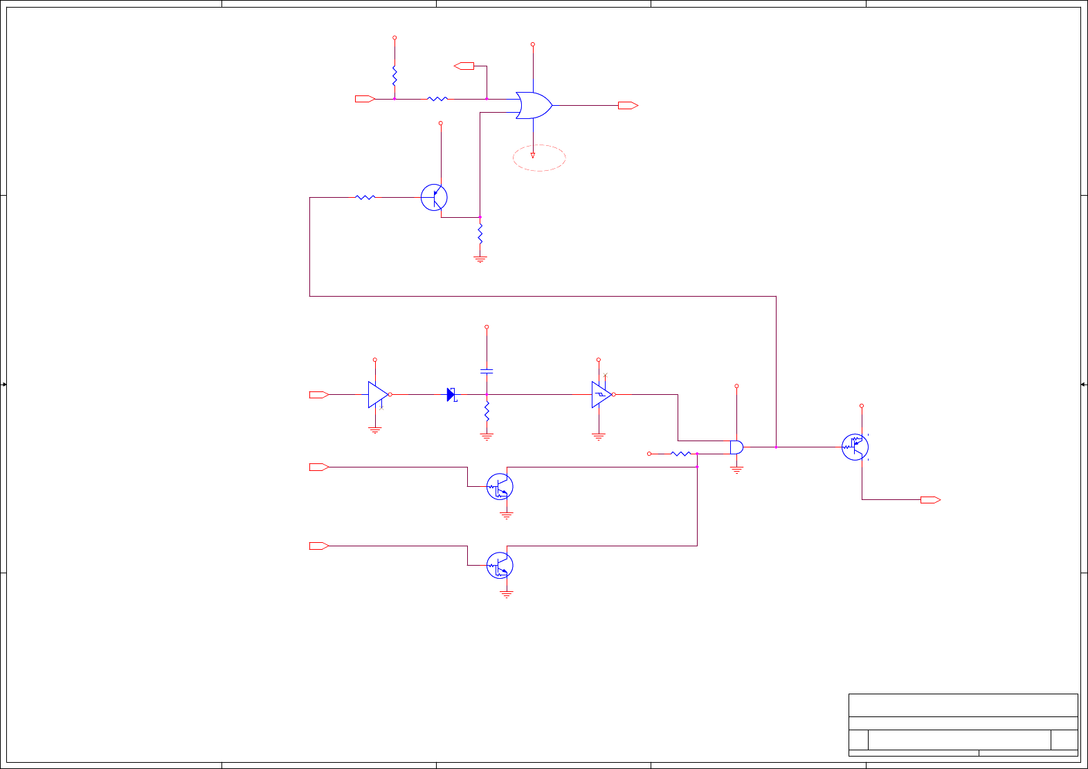
Layout Note:
Comp0,2 connect with Zo=27.4 ohm, make
trace length shorter then 0.5".
Comp1,3 connect with Zo=55 ohm, make
trace length shorter then 0.5".
IMVP6 (max8736)
cpu PSI# <-> max8736 PSI#
max8736: VIHmin=0.67V
VILmax=0.33V
(ref. max8736 datasheet )
Layout:
Connect test
point with no
stub
Max Length 0.5 inch
Layout Note:
Zo=55 ohm, 0.5"
max for GTLREF.
5 mil(microstrip)
Place close to CPU
12
R17 27.4_F 0402R17 27.4_F 0402
COMP[0] R26
COMP[1] U26
COMP[2] U1
COMP[3] V1
D[0]#
E22
D[1]#
F24
D[10]#
J24
D[11]#
J23
D[12]#
H26
D[13]#
F26
D[14]#
K22
D[15]#
H25
D[16]#
N22
D[17]#
K25
D[18]#
P26
D[19]#
R23
D[2]#
E26
D[20]#
L25
D[21]#
L22
D[22]#
L23
D[23]#
M23
D[24]#
P25
D[25]#
P22
D[26]#
P23
D[27]#
T24
D[28]#
R24
D[29]#
L26
D[3]#
H22
D[30]#
T25
D[31]#
N24
D[32]# AA23
D[33]# AB24
D[34]# V24
D[35]# V26
D[36]# W25
D[37]# U23
D[38]# U25
D[39]# U22
D[4]#
F23
D[40]# AB25
D[41]# W22
D[42]# Y23
D[43]# AA26
D[44]# Y26
D[45]# Y22
D[46]# AC26
D[47]# AA24
D[48]# AC22
D[49]# AC23
D[5]#
G25
D[50]# AB22
D[51]# AA21
D[52]# AB21
D[53]# AC25
D[54]# AD20
D[55]# AE22
D[56]# AF23
D[57]# AD24
D[58]# AE21
D[59]# AD21
D[6]#
E25
D[60]# AE25
D[61]# AF25
D[62]# AF22
D[63]# AF26
D[7]#
E23
D[8]#
K24
D[9]#
G24
TEST2
D25
DINV[0]#
J26
DINV[1]#
M26
DINV[2]# V23
DINV[3]# AC20
DPRSTP# E5
DPSLP# B5
DPWR# D24
DSTBN[0]#
H23
DSTBN[1]#
M24
DSTBN[2]# W24
DSTBN[3]# AD23
DSTBP[0]#
G22
DSTBP[1]#
N25
DSTBP[2]# Y25
DSTBP[3]# AE24
GTLREF
AD26
PSI# AE6
PWRGOOD D6
SLP# D7
TEST1
C26
BSEL[0]
B22
BSEL[1]
B23
BSEL[2]
C21
DATA GRP 0 DATA GRP 1
DATA GRP 2DATA GRP 3
MISC
U1B
CPU_478P
FOX_PZ47823-2743-01
DATA GRP 0 DATA GRP 1
DATA GRP 2DATA GRP 3
MISC
U1B
CPU_478P
FOX_PZ47823-2743-01
12
R22 54.9_F 0402R22 54.9_F 0402
12
R21 NC_1K_J 0402R21 NC_1K_J 0402
12
R18 54.9_F 0402R18 54.9_F 0402
1 2
R19
2K_F
0402
R19
2K_F
0402
12
R20 27.4_F 0402R20 27.4_F 0402
1TP29 30MILTP29 30MIL
12
R23 51_F 0402R23 51_F 0402
1 2
R16
1K_F
0402
R16
1K_F
0402

1
1
2
2
3
3
4
4
5
5
6
6
7
7
8
8
A A
B B
C C
D D
H_VID2
H_VID1
H_VID0
VSSSENSE
H_VID6
H_VID4
VCCSENSE
H_VID5
H_VID3
+1_5VRUN_A_CPU
VID0 49
VID1 49
VID2 49
VID3 49
VID5 49
VID4 49
VID6 49
VCCSENSE 49
VSSSENSE 49
+1_05VRUN3,4,6,10,11,22,24,42,47,50,51
VHCORE49,51VHCORE49,51VHCORE49,51
VHCORE49,51
VHCORE49,51
VHCORE49,51
VHCORE49,51
VHCORE49,51
VHCORE49,51
+1_5VRUN8,10,21,24,30,37,42,47,50,51
VHCORE49,51
VHCORE49,51
VHCORE49,51
Title
Size Document Number Rev
Date: Sheet of
HON HAI Precision Ind. Co., Ltd.
CCPBG - R&D Division
FOXCONN
MS70-1-01 0.20
Yonah (POWER/GROUND) 3/3
A3
5 54Tuesday, April 04, 2006
Title
Size Document Number Rev
Date: Sheet of
HON HAI Precision Ind. Co., Ltd.
CCPBG - R&D Division
FOXCONN
MS70-1-01 0.20
Yonah (POWER/GROUND) 3/3
A3
5 54Tuesday, April 04, 2006
Title
Size Document Number Rev
Date: Sheet of
HON HAI Precision Ind. Co., Ltd.
CCPBG - R&D Division
FOXCONN
MS70-1-01 0.20
Yonah (POWER/GROUND) 3/3
A3
5 54Tuesday, April 04, 2006
Same Length
Layout Note: Route
VCCSENSE traces at 27.4
Ohms with 50 mil spacing.
Place PU and PD within 1
inch of cpu.
LAYOUT NOTE:
Place 0.01uF
near PIN B26
width=18 mil
spacing=7 mil
PU & PD avoid to route with stub
CPU_VCCA---->120mA
CPU_VCCP----->2.5A
CPU_VCC------>36A
100 mil
20 mil
12
C16
10U_6.3V_M
0805_X5R
C16
10U_6.3V_M
0805_X5R
1 2
R27 0_J 0402R27 0_J 0402
12
C11
10U_6.3V_M
0805_X5R
C11
10U_6.3V_M
0805_X5R
12
C9
10U_6.3V_M
0805_X5R
C9
10U_6.3V_M
0805_X5R
12
C33
NC_0.1U_16V_M_B
0402
C33
NC_0.1U_16V_M_B
0402
12
C50
10U_6.3V_M
0805_X5R
C50
10U_6.3V_M
0805_X5R
1 2
R32 0_J 0402R32 0_J 0402
12
C13
10U_6.3V_M
0805_X5R
C13
10U_6.3V_M
0805_X5R
12
C39
1000P_50V_K_B
0402
C39
1000P_50V_K_B
0402
12
C35
NC_0.1U_16V_M_B
0402
C35
NC_0.1U_16V_M_B
0402
12
C8
10U_6.3V_M
0805_X5R
C8
10U_6.3V_M
0805_X5R
1 2
R26 0_J 0402R26 0_J 0402
12
C38
1000P_50V_K_B
0402
C38
1000P_50V_K_B
0402
12
C32
NC_0.1U_16V_M_B
0402
C32
NC_0.1U_16V_M_B
0402
1 2
R31 0_J 0402R31 0_J 0402
12
C31
0.01U_25V_M_B
0402
C31
0.01U_25V_M_B
0402
12
C19
10U_6.3V_M
0805_X5R
C19
10U_6.3V_M
0805_X5R
12
C18
10U_6.3V_M
0805_X5R
C18
10U_6.3V_M
0805_X5R
12
C24
0.1U_25V_M_B
0603
C24
0.1U_25V_M_B
0603
12
C53
10U_6.3V_M
0805_X5R
C53
10U_6.3V_M
0805_X5R
12
C52
10U_6.3V_M
0805_X5R
C52
10U_6.3V_M
0805_X5R
12
C56
10U_6.3V_M
0805_X5R
C56
10U_6.3V_M
0805_X5R
12
C55
10U_6.3V_M
0805_X5R
C55
10U_6.3V_M
0805_X5R
12
C47
10U_6.3V_M
0805_X5R
C47
10U_6.3V_M
0805_X5R
12
C28
0.1U_25V_M_B
0603
C28
0.1U_25V_M_B
0603
12
C4
10U_6.3V_M
0805_X5R
C4
10U_6.3V_M
0805_X5R
12
C27
0.1U_25V_M_B
0603
C27
0.1U_25V_M_B
0603
12
C21
10U_6.3V_M
0805_X5R
C21
10U_6.3V_M
0805_X5R
VSS[082] P6
VSS[148] AE11
VSS[002]
A8
VSS[003]
A11
VSS[004]
A14
VSS[005]
A16
VSS[006]
A19
VSS[007]
A23
VSS[008]
A26
VSS[009]
B6
VSS[010]
B8
VSS[011]
B11
VSS[012]
B13
VSS[013]
B16
VSS[014]
B19
VSS[015]
B21
VSS[016]
B24
VSS[017]
C5
VSS[018]
C8
VSS[019]
C11
VSS[020]
C14
VSS[021]
C16
VSS[022]
C19
VSS[023]
C2
VSS[024]
C22
VSS[025]
C25
VSS[026]
D1
VSS[027]
D4
VSS[028]
D8
VSS[029]
D11
VSS[030]
D13
VSS[031]
D16
VSS[032]
D19
VSS[033]
D23
VSS[034]
D26
VSS[035]
E3
VSS[036]
E6
VSS[037]
E8
VSS[038]
E11
VSS[039]
E14
VSS[040]
E16
VSS[041]
E19
VSS[042]
E21
VSS[043]
E24
VSS[044]
F5
VSS[045]
F8
VSS[046]
F11
VSS[047]
F13
VSS[048]
F16
VSS[049]
F19
VSS[050]
F2
VSS[051]
F22
VSS[052]
F25
VSS[053]
G4
VSS[054]
G1
VSS[055]
G23
VSS[056]
G26
VSS[057]
H3
VSS[058]
H6
VSS[059]
H21
VSS[060]
H24
VSS[061]
J2
VSS[062]
J5
VSS[063]
J22
VSS[064]
J25
VSS[065]
K1
VSS[066]
K4
VSS[067]
K23
VSS[068]
K26
VSS[069]
L3
VSS[070]
L6
VSS[071]
L21
VSS[072]
L24
VSS[073]
M2
VSS[074]
M5
VSS[075]
M22
VSS[076]
M25
VSS[077]
N1
VSS[078]
N4
VSS[079]
N23
VSS[080]
N26
VSS[081]
P3 VSS[162] AF24
VSS[161] AF21
VSS[160] AF19
VSS[159] AF16
VSS[158] AF13
VSS[157] AF11
VSS[156] AF8
VSS[155] AF6
VSS[154] AF3
VSS[153] AE26
VSS[152] AE23
VSS[151] AE19
VSS[083] P21
VSS[084] P24
VSS[085] R2
VSS[086] R5
VSS[087] R22
VSS[088] R25
VSS[089] T1
VSS[090] T4
VSS[091] T23
VSS[092] T26
VSS[093] U3
VSS[094] U6
VSS[095] U21
VSS[096] U24
VSS[097] V2
VSS[098] V5
VSS[099] V22
VSS[100] V25
VSS[101] W1
VSS[102] W4
VSS[103] W23
VSS[104] W26
VSS[105] Y3
VSS[107] Y21
VSS[108] Y24
VSS[109] AA2
VSS[110] AA5
VSS[111] AA8
VSS[112] AA11
VSS[113] AA14
VSS[114] AA16
VSS[115] AA19
VSS[116] AA22
VSS[117] AA25
VSS[118] AB1
VSS[119] AB4
VSS[120] AB8
VSS[121] AB11
VSS[122] AB13
VSS[123] AB16
VSS[124] AB19
VSS[125] AB23
VSS[126] AB26
VSS[127] AC3
VSS[128] AC6
VSS[129] AC8
VSS[130] AC11
VSS[131] AC14
VSS[132] AC16
VSS[133] AC19
VSS[134] AC21
VSS[135] AC24
VSS[136] AD2
VSS[137] AD5
VSS[138] AD8
VSS[139] AD11
VSS[140] AD13
VSS[141] AD16
VSS[142] AD19
VSS[143] AD22
VSS[144] AD25
VSS[145] AE1
VSS[146] AE4
VSS[106] Y6
VSS[001]
A4
VSS[149] AE14
VSS[150] AE16
VSS[147] AE8
U1D
CPU_478P
FOX_PZ47823-2743-01
U1D
CPU_478P
FOX_PZ47823-2743-01
12
R33
100_F
0402
R33
100_F
0402
12
C58
10U_6.3V_M
0805_X5R
C58
10U_6.3V_M
0805_X5R
12
+
330U_2V_T
CAP1
EEFSX0D331ER
+
330U_2V_T
CAP1
EEFSX0D331ER
12
C36
NC_0.1U_16V_M_B
0402
C36
NC_0.1U_16V_M_B
0402
12
C23
10U_6.3V_M
0805_X5R
C23
10U_6.3V_M
0805_X5R
12
C37
1000P_50V_K_B
0402
C37
1000P_50V_K_B
0402
12
C20
10U_6.3V_M
0805_X5R
C20
10U_6.3V_M
0805_X5R
12
C5
10U_6.3V_M
0805_X5R
C5
10U_6.3V_M
0805_X5R
12
R30
100_F
0402
R30
100_F
0402
12
C54
10U_6.3V_M
0805_X5R
C54
10U_6.3V_M
0805_X5R
12
C49
10U_6.3V_M
0805_X5R
C49
10U_6.3V_M
0805_X5R
12
C30
10U_6.3V_M
0805_X5R
C30
10U_6.3V_M
0805_X5R
12
C14
10U_6.3V_M
0805_X5R
C14
10U_6.3V_M
0805_X5R
12
C57
10U_6.3V_M
0805_X5R
C57
10U_6.3V_M
0805_X5R
12
C6
10U_6.3V_M
0805_X5R
C6
10U_6.3V_M
0805_X5R
12
C25
0.1U_25V_M_B
0603
C25
0.1U_25V_M_B
0603
12
C48
10U_6.3V_M
0805_X5R
C48
10U_6.3V_M
0805_X5R
12
C26
0.1U_25V_M_B
0603
C26
0.1U_25V_M_B
0603
12
C15
10U_6.3V_M
0805_X5R
C15
10U_6.3V_M
0805_X5R
12
C10
10U_6.3V_M
0805_X5R
C10
10U_6.3V_M
0805_X5R
12
C34
NC_0.1U_16V_M_B
0402
C34
NC_0.1U_16V_M_B
0402
12
C22
10U_6.3V_M
0805_X5R
C22
10U_6.3V_M
0805_X5R
12
C7
10U_6.3V_M
0805_X5R
C7
10U_6.3V_M
0805_X5R
12
C29
0.1U_25V_M_B
0603
C29
0.1U_25V_M_B
0603
VCC[001]
A7
VCC[002]
A9
VCC[003]
A10
VCC[004]
A12
VCC[005]
A13
VCC[006]
A15
VCC[007]
A17
VCC[008]
A18
VCC[009]
A20
VCC[010]
B7
VCC[011]
B9
VCC[012]
B10
VCC[013]
B12
VCC[014]
B14
VCC[015]
B15
VCC[016]
B17
VCC[017]
B18
VCC[018]
B20
VCC[019]
C9
VCC[020]
C10
VCC[021]
C12
VCC[022]
C13
VCC[023]
C15
VCC[024]
C17
VCC[025]
C18
VCC[026]
D9
VCC[027]
D10
VCC[028]
D12
VCC[029]
D14
VCC[030]
D15
VCC[031]
D17
VCC[032]
D18
VCC[033]
E7
VCC[034]
E9
VCC[035]
E10
VCC[036]
E12
VCC[037]
E13
VCC[038]
E15
VCC[039]
E17
VCC[040]
E18
VCC[041]
E20
VCC[042]
F7
VCC[043]
F9
VCC[044]
F10
VCC[045]
F12
VCC[046]
F14
VCC[047]
F15
VCC[048]
F17
VCC[049]
F18
VCC[050]
F20
VCC[051]
AA7
VCC[052]
AA9
VCC[053]
AA10
VCC[054]
AA12
VCC[055]
AA13
VCC[056]
AA15
VCC[057]
AA17
VCC[058]
AA18
VCC[059]
AA20
VCC[060]
AB9
VCC[061]
AC10
VCC[062]
AB10
VCC[063]
AB12
VCC[064]
AB14
VCC[065]
AB15
VCC[066]
AB17
VCC[067]
AB18
VCC[068] AB20
VCC[069] AB7
VCC[070] AC7
VCC[071] AC9
VCC[072] AC12
VCC[073] AC13
VCC[074] AC15
VCC[075] AC17
VCC[076] AC18
VCC[077] AD7
VCC[078] AD9
VCC[079] AD10
VCC[080] AD12
VCC[081] AD14
VCC[082] AD15
VCC[083] AD17
VCC[084] AD18
VCC[085] AE9
VCC[086] AE10
VCC[087] AE12
VCC[088] AE13
VCC[089] AE15
VCC[090] AE17
VCC[091] AE18
VCC[092] AE20
VCC[093] AF9
VCC[094] AF10
VCC[095] AF12
VCC[096] AF14
VCC[097] AF15
VCC[098] AF17
VCC[099] AF18
VCC[100] AF20
VCCA B26
VCCP[01] V6
VCCP[02] G21
VCCP[03] J6
VCCP[04] K6
VCCP[05] M6
VCCP[06] J21
VCCP[07] K21
VCCP[08] M21
VCCP[09] N21
VCCP[10] N6
VCCP[11] R21
VCCP[12] R6
VCCP[13] T21
VCCP[14] T6
VCCP[15] V21
VCCP[16] W21
VCCSENSE AF7
VID[0] AD6
VID[1] AF5
VID[2] AE5
VID[3] AF4
VID[4] AE3
VID[5] AF2
VID[6] AE2
VSSSENSE AE7
U1C
CPU_478P
FOX_PZ47823-2743-01
U1C
CPU_478P
FOX_PZ47823-2743-01
12
C41
1000P_50V_K_B
0402
C41
1000P_50V_K_B
0402
12
C40
1000P_50V_K_B
0402
C40
1000P_50V_K_B
0402
12
C17
10U_6.3V_M
0805_X5R
C17
10U_6.3V_M
0805_X5R
12
C12
10U_6.3V_M
0805_X5R
C12
10U_6.3V_M
0805_X5R
12
C51
10U_6.3V_M
0805_X5R
C51
10U_6.3V_M
0805_X5R
1 2
R28 0_J 0402R28 0_J 0402
1 2
R29 0_J 0402R29 0_J 0402
1 2
R25 0_J 0402R25 0_J 0402

12345
5
6
6
7
7
8
8
A A
B B
C C
D D
H_CPUSLP#
H_YSCOMP
H_D#[63..0]
H_YRCOMP
H_REQ#3
H_DINV#1
H_DINV#0
H_D#54
H_D#49
H_DSTBN#2
H_DINV#2
H_D#53
H_D#47
H_D#33
H_D#29
H_D#15
H_D#4
H_YRCOMP
H_REQ#0
H_D#41
H_D#2
H_D#60
H_D#43
H_D#21
H_D#3
H_D#44
H_D#20
H_XSCOMP
H_XRCOMP
H_RS#2
H_DINV#3
H_D#51
H_D#40
H_D#37
H_D#35
H_D#19
H_D#10
H_YSWING
H_D#38
H_D#5
H_D#63
H_D#46
H_D#24
H_DSTBN#0
H_D#59
H_D#48
H_D#39
H_D#25
H_D#11
H_RS#1
H_DSTBP#3
H_D#58
H_D#30
H_D#26
H_D#17
H_D#6
H_RS#0
H_REQ#4
H_DSTBP#2
H_D#31
H_D#28
H_D#14
H_XSCOMP
H_DSTBN#3H_D#52
H_D#34
H_REQ#1
H_D#50
H_D#45
H_D#23
H_D#22
H_D#18
H_D#9
H_D#55
H_D#42
H_D#32
H_D#27
H_D#16
H_YSWING
H_XSWING
H_DSTBP#1
H_D#61
H_D#57
H_D#1
H_D#0
H_YSCOMP
H_DSTBP#0
H_D#62
H_D#56
H_D#36
H_D#12
H_D#8
H_D#7
H_XSWING
H_XRCOMP
H_REQ#2
H_DSTBN#1
H_D#13
H_VREF
H_A#14
H_A#12
H_A#18
H_A#30
H_A#29
H_A#25
H_A#4
H_A#19
H_A#27
H_A#3
H_A#31
H_A#11
H_A#5
H_A#22
H_A#6
H_A#8
H_A#20
H_A#7
H_A#13
H_A#26
H_A#9
H_A#24
H_A#16
H_A#21
H_A#23
H_A#10
H_A#17
H_A#28
H_A#15
H_ADS# 3
H_DRDY# 3
H_DBSY# 3
H_HIT# 3
H_HITM# 3
H_BNR# 3
H_BREQ#0 3
H_ADSTB#0 3
H_ADSTB#1 3
H_D#[63..0]4
H_DINV#[3..0] 4
H_DSTBN#[3..0] 4
H_DSTBP#[3..0] 4
H_REQ#[4..0] 3
H_RS#[2..0] 3
H_A#[3..31] 3
H_LOCK# 3
H_DPWR# 4
H_CPUSLP# 4
H_CPURST# 3
H_DEFER# 3
H_BPRI# 3
H_TRDY# 3
CLK_MCH_BCLK#20 CLK_MCH_BCLK20
+1_05VRUN3,4,5,10,11,22,24,42,47,50,51
+1_05VRUN3,4,5,10,11,22,24,42,47,50,51
+1_05VRUN3,4,5,10,11,22,24,42,47,50,51
+1_05VRUN3,4,5,10,11,22,24,42,47,50,51
+1_05VRUN3,4,5,10,11,22,24,42,47,50,51
Title
Size Document Number Rev
Date: Sheet of
HON HAI Precision Ind. Co., Ltd.
CCPBG - R&D Division
FOXCONN
MS70-1-01 0.20
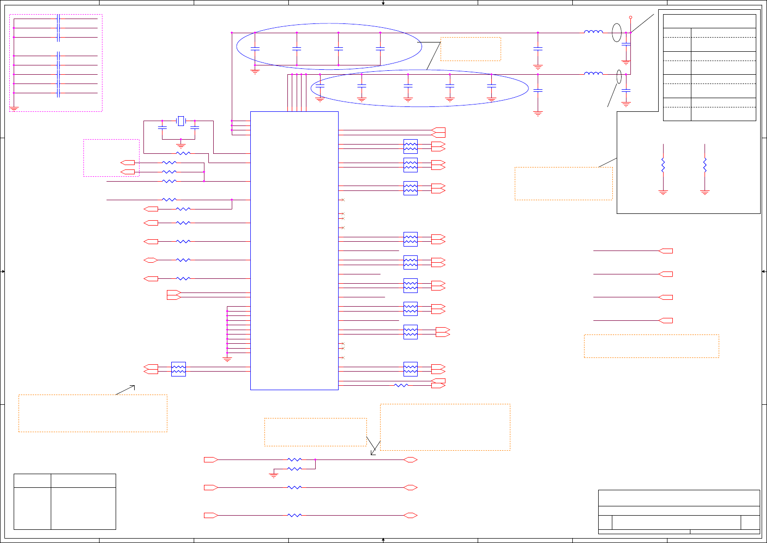
CALISTOGA (HOST) 1 of 7
A3
6 54Tuesday, April 04, 2006
Title
Size Document Number Rev
Date: Sheet of
HON HAI Precision Ind. Co., Ltd.
CCPBG - R&D Division
FOXCONN
MS70-1-01 0.20
CALISTOGA (HOST) 1 of 7
A3
6 54Tuesday, April 04, 2006
Title
Size Document Number Rev
Date: Sheet of
HON HAI Precision Ind. Co., Ltd.
CCPBG - R&D Division
FOXCONN
MS70-1-01 0.20
CALISTOGA (HOST) 1 of 7
A3
6 54Tuesday, April 04, 2006
Place Cap.
near GMCH
within 100
mils.
W/S = 10/20mil
W/S = 10/20mil
W/S = 10/20mil
W/S = 10/20mil
20 mil
1 2
R37
100_F
0402
R37
100_F
0402
12
R35
54.9_F
0402
R35
54.9_F
0402
12
R42
221_F
0402
R42
221_F
0402
1 2
C43
0.1U_16V_M_B
0402
C43
0.1U_16V_M_B
0402
12
R40
24.9_F
0402
R40
24.9_F
0402
12
R41
54.9_F
0402
R41
54.9_F
0402
1 2
C44
0.1U_16V_M_B
0402
C44
0.1U_16V_M_B
0402
12
R43
100_F
0402
R43
100_F
0402
12
R34
24.9_F
0402
R34
24.9_F
0402
12
R38
100_F
0402
R38
100_F
0402
H_A#_3 H9
H_A#_4 C9
H_A#_5 E11
H_A#_6 G11
H_A#_7 F11
H_A#_8 G12
H_A#_9 F9
H_A#_10 H11
H_A#_11 J12
H_A#_12 G14
H_A#_13 D9
H_A#_14 J14
H_A#_15 H13
H_A#_16 J15
H_A#_17 F14
H_A#_18 D12
H_A#_19 A11
H_A#_20 C11
H_A#_21 A12
H_A#_22 A13
H_A#_23 E13
H_A#_24 G13
H_A#_25 F12
H_A#_26 B12
H_A#_27 B14
H_A#_28 C12
H_A#_29 A14
H_A#_30 C14
H_A#_31 D14
H_ADS# E8
H_ADSTB#_0 B9
H_ADSTB#_1 C13
H_VREF_0 J13
H_BNR# C6
H_BPRI# F6
H_BREQ#0 C7
H_CLKIN#
AG1 H_CLKIN
AG2
H_CPURST# B7
H_XRCOMP
E1
H_XSCOMP
E2
H_XSWING
E4
H_YRCOMP
Y1
H_YSCOMP
U1
H_YSWING
W1
H_D#_0
F1
H_D#_1
J1
H_D#_2
H1
H_D#_3
J6
H_D#_4
H3
H_D#_5
K2
H_D#_6
G1
H_D#_7
G2
H_D#_8
K9
H_D#_9
K1
H_D#_10
K7
H_D#_11
J8
H_D#_12
H4
H_D#_13
J3
H_D#_14
K11
H_D#_15
G4
H_D#_16
T10
H_D#_17
W11
H_D#_18
T3
H_D#_19
U7
H_D#_20
U9
H_D#_21
U11
H_D#_22
T11
H_D#_23
W9
H_D#_24
T1
H_D#_25
T8
H_D#_26
T4
H_D#_27
W7
H_D#_28
U5
H_D#_29
T9
H_D#_30
W6
H_D#_31
T5
H_D#_32
AB7
H_D#_33
AA9
H_D#_34
W4
H_D#_35
W3
H_D#_36
Y3
H_D#_37
Y7
H_D#_38
W5
H_D#_39
Y10
H_D#_40
AB8
H_D#_41
W2
H_D#_42
AA4
H_D#_43
AA7
H_D#_44
AA2
H_D#_45
AA6
H_D#_46
AA10
H_D#_47
Y8
H_D#_48
AA1
H_D#_49
AB4
H_D#_50
AC9
H_D#_51
AB11
H_D#_52
AC11
H_D#_53
AB3
H_D#_54
AC2
H_D#_55
AD1
H_D#_56
AD9
H_D#_57
AC1
H_D#_58
AD7
H_D#_59
AC6
H_D#_60
AB5
H_D#_61
AD10
H_D#_62
AD4
H_D#_63
AC8
H_DBSY# A7
H_DEFER# C3
H_DINV#_0 J7
H_DINV#_1 W8
H_DINV#_2 U3
H_DINV#_3 AB10
H_DPWR# J9
H_DRDY# H8
H_DSTBN#_0 K4
H_DSTBN#_1 T7
H_DSTBN#_2 Y5
H_DSTBN#_3 AC4
H_DSTBP#_0 K3
H_DSTBP#_1 T6
H_DSTBP#_2 AA5
H_DSTBP#_3 AC5
H_HIT# D3
H_HITM# D4
H_LOCK# B3
H_REQ#_0 D8
H_REQ#_1 G8
H_REQ#_2 B8
H_REQ#_3 F8
H_REQ#_4 A8
H_RS#_0 B4
H_RS#_1 E6
H_RS#_2 D6
H_SLPCPU# E3
H_TRDY# E7
H_VREF_1 K13
HOST
U3A
CALISTOGA
HOST
U3A
CALISTOGA
12
R36
221_F
0402
R36
221_F
0402
12
R39
200_F
0402
R39
200_F
0402
1 2
C42
0.1U_16V_M_B
0402
C42
0.1U_16V_M_B
0402

12345
5
6
6
7
7
8
8
A A
B B
C C
D D
MCH_RSVD_3
DMI_TXP3
DMI_RXP3
DMI_RXN3
TP_MCH_NC14
TP_MCH_NC7
MCH_RSVD_5
TP_MCH_NC9
TP_MCH_NC2
MCH_RSVD_8
SDVOCTRL_CLK
DMI_TXP2
TP_MCH_NC15
TP_MCH_NC6
MCH_RSVD_6
DMI_TXP0
TP_MCH_NC4
MCH_RSVD_12
DMI_RXP0
DMI_TXN1
TP_MCH_NC5
TP_MCH_NC3
TP_MCH_NC1
DMI_RXN1
DMI_TXN2
MCH_RSVD_9
M_RCOMP
TP_MCH_NC11
MCH_RSVD_7
MCH_RSVD_1
TP_MCH_NC0
MCH_RSVD_2
DMI_RXN2
DMI_TXN3
TP_MCH_NC17
TP_MCH_NC16
M_RCOMP#
SDVOCTRL_DATA
TP_MCH_NC8
MCH_RSVD_11
MCH_RSVD_4
DMI_TXP1
TP_MCH_NC12 DMI_RXP2
TP_MCH_NC18
TP_MCH_NC13
DMI_RXN0
DMI_TXN0
MCH_RSVD_10
DMI_RXP1TP_MCH_NC10
MCH_RSVD_13
MCH_CFG_3
MCH_CFG_14
MCH_CFG_17
THRMTRIP#_R
SM_OCDCOMP_1
SM_OCDCOMP_0
PLTRST#_R
SMDDR_VREF
MCH_CFG_15
PM_EXTTS#1
PM_EXTTS#0
SMDDR_VREF
MCH_CFG_4
MCH_CFG_8
PM_EXTTS#1
PM_EXTTS#1
PM_EXTTS#0
MCH_CLK_REQ#
PM_EXTTS#0
MCH_BSEL220 MCH_BSEL120 MCH_BSEL020
CLK_MCH_3GPLL 20
DMI_TXN[3:0] 21
DMI_TXP[3:0] 21
CLK_MCH_3GPLL# 20
MCH_CFG_512
MCH_CFG_712
MCH_CFG_912 MCH_CFG_1012 MCH_CFG_1112 MCH_CFG_1212 MCH_CFG_1312
MCH_CFG_1612
MCH_CFG_1812 MCH_CFG_1912 MCH_CFG_2012
MCH_CFG_612
PM_BMBUSY#23
PM_THRMTRIP#3
MCH_ICH_SYNC#21
DMI_RXN[3:0] 21
DMI_RXP[3:0] 21
M_ODT3 14,15
M_CKE2 14,15
M_CKE3 14,15
M_CLK_DDR#2 14
M_CLK_DDR1 13
M_CLK_DDR2 14
M_ODT2 14,15
M_CS#3 14,15
M_CKE1 13,15
M_CLK_DDR#1 13
M_ODT1 13,15
M_CLK_DDR0 13
M_CS#2 14,15
M_CKE0 13,15
M_CLK_DDR#0 13
M_ODT0 13,15
M_CS#1 13,15
M_CS#0 13,15
M_CLK_DDR#3 14
M_CLK_DDR3 14
PLT_RST#3,18,21,26,27,28,30,37
PM_EXTTS#013,14
IMVP_PWRGD23,27
DPRSLPVR23,49
DREFCLK 20
DREFSSCLK# 20
DREFCLK# 20
DREFSSCLK 20
MCH_CLK_REQ#20
DDR_ALERT#13,27
DDRDIMM_VREF13,48
+1_8VSUS 11,13,14,42,48,50,51
+3VRUN 3,8,10,13,14,16,17,20,21,22,23,24,26,28,29,30,33,37,39,42,49,50
Title
Size Document Number Rev
Date: Sheet of
HON HAI Precision Ind. Co., Ltd.
CCPBG - R&D Division
FOXCONN
MS70-1-01 0.20
CALISTOGA (DMI) 2 of 7
A3
7 54Tuesday, April 04, 2006
Title
Size Document Number Rev
Date: Sheet of
HON HAI Precision Ind. Co., Ltd.
CCPBG - R&D Division
FOXCONN
MS70-1-01 0.20
CALISTOGA (DMI) 2 of 7
A3
7 54Tuesday, April 04, 2006
Title
Size Document Number Rev
Date: Sheet of
HON HAI Precision Ind. Co., Ltd.
CCPBG - R&D Division
FOXCONN
MS70-1-01 0.20
CALISTOGA (DMI) 2 of 7
A3
7 54Tuesday, April 04, 2006
CFG[17:3] internal pull-up
CFG[20:18] internal pull-down
Place close to chipset
1
TP42 30MILTP42 30MIL
1
TP57 30MILTP57 30MIL
1
TP37 30MILTP37 30MIL
1
TP40 30MILTP40 30MIL
1
TP31 30MILTP31 30MIL
1
TP48 30MILTP48 30MIL
1
TP32 30MILTP32 30MIL
1TP4330MIL TP4330MIL
1
TP47 30MILTP47 30MIL
1 2
R44 80.6_F 0402R44 80.6_F 0402
1 2
R45 80.6_F 0402R45 80.6_F 0402
1
TP51 30MILTP51 30MIL
1
TP66 30MILTP66 30MIL
1 2
C46
0.1U_16V_M_B
0402
C46
0.1U_16V_M_B
0402
1
TP58 30MILTP58 30MIL
1 2
R48 100_J 0402R48 100_J 0402
1 2
C45
0.1U_16V_M_B
0402
C45
0.1U_16V_M_B
0402
1
TP34 30MILTP34 30MIL
1
TP65 30MILTP65 30MIL
1
TP59 30MILTP59 30MIL
1
TP33 30MILTP33 30MIL
1
TP63 30MILTP63 30MIL
1 2
R51 0_J 0402R51 0_J 0402
1
TP38 30MILTP38 30MIL
1
TP49 30MILTP49 30MIL
1
TP46 30MILTP46 30MIL
1
TP64 30MILTP64 30MIL
1
TP151 30MILTP151 30MIL
1
TP87 30MILTP87 30MIL
1
TP153 30MILTP153 30MIL
1
TP35 30MILTP35 30MIL
1TP4130MIL TP4130MIL
1
TP36 30MILTP36 30MIL
1 2
R49 NC_10K_J 0402R49 NC_10K_J 0402
1
TP52 30MILTP52 30MIL
1
TP56 30MILTP56 30MIL
1
TP62 30MILTP62 30MIL
1
TP86 30MILTP86 30MIL
1
TP152 30MILTP152 30MIL
NC0
D1
NC1
C41
NC2
C1
NC3
BA41
NC4
BA40
NC5
BA39
NC6
BA3
NC7
BA2
NC8
BA1
NC9
B41
NC10
B2
NC11
AY41
NC12
AY1
NC13
AW41
NC14
AW1
NC15
A40
NC16
A4
NC17
A39
NC18
A3
SDVO_CTRLCLK
H28
SDVO_CTRLDATA
H27
SM_CK_0 AY35
SM_CK_1 AR1
SM_CK_2 AW7
SM_CK_3 AW40
SM_CK#_0 AW35
SM_CK#_1 AT1
SM_CK#_2 AY7
SM_CK#_3 AY40
SM_CKE_0 AU20
SM_CKE_1 AT20
SM_CKE_2 BA29
SM_CKE_3 AY29
SM_CS#_0 AW13
SM_CS#_1 AW12
SM_CS#_2 AY21
SM_CS#_3 AW21
SM_OCDCOMP_0 AL20
SM_OCDCOMP_1 AF10
SM_ODT_0 BA13
SM_ODT_1 BA12
SM_ODT_2 AY20
SM_ODT_3 AU21
SM_RCOMP# AV9
SM_RCOMP AT9
SM_VREF_0 AK1
SM_VREF_1 AK41
CFG_18
J25
CFG_19
K27
CFG_20
J26
CFG_0
K16
CFG_1
K18
CFG_2
J18
CFG_3
F18
CFG_4
E15
CFG_5
F15
CFG_6
E18
CFG_7
D19
CFG_8
D16
CFG_9
G16
CFG_10
E16
CFG_11
D15
CFG_12
G15
CFG_13
K15
CFG_14
C15
CFG_15
H16
CFG_16
G18
CFG_17
H15
PM_BMBUSY#
G28
PM_EXTTS#_0
F25
PM_EXTTS#_1
H26
PM_THRMTRIP#
G6
PWROK
AH33
RSTIN#
AH34
D_REFCLKIN# A27
D_REFCLKIN A26
D_REFSSCLKIN# C40
D_REFSSCLKIN D41
DMI_RXN_0 AE35
DMI_RXN_1 AF39
DMI_RXN_2 AG35
DMI_RXN_3 AH39
DMI_RXP_0 AC35
DMI_RXP_1 AE39
DMI_RXP_2 AF35
DMI_RXP_3 AG39
DMI_TXN_0 AE37
DMI_TXN_1 AF41
DMI_TXN_2 AG37
DMI_TXN_3 AH41
DMI_TXP_0 AC37
DMI_TXP_1 AE41
DMI_TXP_2 AF37
DMI_TXP_3 AG41
G_CLKIN# AF33
G_CLKIN AG33
RSVD_1
T32
RSVD_2
R32
RSVD_5
AG11
RSVD_6
AF11
ICH_SYNC#
K28
RSVD_8
J19
RSVD_3
F3
RSVD_4
F7
RSVD_7
H7
RSVD_9
A41
RSVD_10
A35
RSVD_11
A34
RSVD_12
D28
RSVD_13
D27
CLK_REQ#
H32
PM MISC NC
DDR MUXINGCLKDMI
CFGRSVD
U3B
CALISTOGA
PM MISC NC
DDR MUXINGCLKDMI
CFGRSVD
U3B
CALISTOGA
1
TP39 30MILTP39 30MIL
1
TP30 30MILTP30 30MIL
1
TP55 30MILTP55 30MIL
1
TP61 30MILTP61 30MIL
1
TP44 30MILTP44 30MIL
1 2
R46 0_J 0402R46 0_J 0402
12
R52
0_J
0402
R52
0_J
0402
1 2
R50 0_J 0402R50 0_J 0402
1 2
R47 10K_J 0402R47 10K_J 0402
1
TP60 30MILTP60 30MIL
1
TP54 30MILTP54 30MIL
1
TP45 30MILTP45 30MIL
1
TP50 30MILTP50 30MIL
1
TP53 30MILTP53 30MIL

5 4 3 2
2
1
1
D D
C C
B B
A A
GM_BLUE
L_IBG
L_DDC_CLK
TV_IREF
GM_GREEN
GM_RED
GM_VSYNC_R
L_VBG
PEG_COMP
TV_DCONSEL0
TV_DCONSEL1
GM_HSYNC_R
L_CLKCTLA
L_CLKCTLB
L_DDC_DATA
TV_IRTNA
TV_IRTNB
TV_IRTNC
TV_IRTNC
TV_IRTNA
TV_IRTNB
CRT_IREF
TV_DACA
TV_DACB
TV_DACC
TV_DACC
TV_DACB
TV_DACA TV_IREF
GM_ODD_RXIN2-16
GM_ODD_RXIN2+16
GM_ODD_RXIN1-16 GM_ODD_RXIN0-16
GM_ODD_RXIN0+16 GM_ODD_RXIN1+16
GM_ODD_CLKIN+16 GM_ODD_CLKIN-16
GM_DDCCLK17 GM_DDCDATA17
GM_RED17
GM_VSYNC17
GM_INV_EN16
GM_LCDVCC_EN16
GM_BLUE17
GM_GREEN17
GM_HSYNC17
NB_BRADJ16
+1_5VRUN_PCIE10
+1_5VRUN 5,10,21,24,30,37,42,47,50,51
+3VRUN 3,7,10,13,14,16,17,20,21,22,23,24,26,28,29,30,33,37,39,42,49,50
+3VRUN 3,7,10,13,14,16,17,20,21,22,23,24,26,28,29,30,33,37,39,42,49,50
Title
Size Document Number Rev
Date: Sheet of
HON HAI Precision Ind. Co., Ltd.
CCPBG - R&D Division
FOXCONN
MS70-1-01 0.20
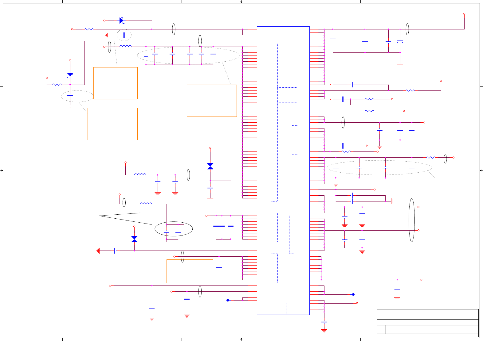
CALISTOGA (DMI) 3 of 7
A3
8 54Tuesday, April 04, 2006
Title
Size Document Number Rev
Date: Sheet of
HON HAI Precision Ind. Co., Ltd.
CCPBG - R&D Division
FOXCONN
MS70-1-01 0.20
CALISTOGA (DMI) 3 of 7
A3
8 54Tuesday, April 04, 2006
Title
Size Document Number Rev
Date: Sheet of
HON HAI Precision Ind. Co., Ltd.
CCPBG - R&D Division
FOXCONN
MS70-1-01 0.20
CALISTOGA (DMI) 3 of 7
A3
8 54Tuesday, April 04, 2006
Place resistor close to GMCH
GMCH TV-OUT Disable
1
TP68 30MILTP68 30MIL
1 2
R61 39_J 0402R61 39_J 0402
EXP_A_COMPI D40
EXP_A_COMPO D38
EXP_A_RXN_0 F34
EXP_A_RXN_1 G38
EXP_A_RXN_2 H34
EXP_A_RXN_3 J38
EXP_A_RXN_4 L34
EXP_A_RXN_5 M38
EXP_A_RXN_6 N34
EXP_A_RXN_7 P38
EXP_A_RXN_8 R34
EXP_A_RXN_9 T38
EXP_A_RXN_10 V34
EXP_A_RXN_11 W38
EXP_A_RXN_12 Y34
EXP_A_RXN_13 AA38
EXP_A_RXN_14 AB34
EXP_A_RXN_15 AC38
EXP_A_RXP_0 D34
EXP_A_RXP_1 F38
EXP_A_RXP_2 G34
EXP_A_RXP_3 H38
EXP_A_RXP_4 J34
EXP_A_RXP_5 L38
EXP_A_RXP_6 M34
EXP_A_RXP_7 N38
EXP_A_RXP_8 P34
EXP_A_RXP_9 R38
EXP_A_RXP_10 T34
EXP_A_RXP_11 V38
EXP_A_RXP_12 W34
EXP_A_RXP_13 Y38
EXP_A_RXP_14 AA34
EXP_A_RXP_15 AB38
EXP_A_TXN_0 F36
EXP_A_TXN_1 G40
EXP_A_TXN_2 H36
EXP_A_TXN_3 J40
EXP_A_TXN_4 L36
EXP_A_TXN_5 M40
EXP_A_TXN_6 N36
EXP_A_TXN_7 P40
EXP_A_TXN_8 R36
EXP_A_TXN_9 T40
EXP_A_TXN_10 V36
EXP_A_TXN_11 W40
EXP_A_TXN_12 Y36
EXP_A_TXN_13 AA40
EXP_A_TXN_14 AB36
EXP_A_TXN_15 AC40
EXP_A_TXP_0 D36
EXP_A_TXP_1 F40
EXP_A_TXP_2 G36
EXP_A_TXP_3 H40
EXP_A_TXP_4 J36
EXP_A_TXP_5 L40
EXP_A_TXP_6 M36
EXP_A_TXP_7 N40
EXP_A_TXP_8 P36
EXP_A_TXP_9 R40
EXP_A_TXP_10 T36
EXP_A_TXP_11 V40
EXP_A_TXP_12 W36
EXP_A_TXP_13 Y40
EXP_A_TXP_14 AA36
EXP_A_TXP_15 AB40
L_BKLTEN
J30
L_CLKCTLA
H30
L_CLKCTLB
H29
L_DDC_CLK
G26
L_DDC_DATA
G25
L_IBG
B38
L_VBG
C35
L_VDDEN
F32
L_VREFH
C33
L_VREFL
C32
LA_CLK#
A33
LA_CLK
A32
LA_DATA#_0
C37
LA_DATA#_1
B35
LA_DATA#_2
A37
LA_DATA_0
B37
LA_DATA_1
B34
LA_DATA_2
A36
LB_CLK#
E27
LB_CLK
E26
LB_DATA#_0
G30
LB_DATA#_1
D30
LB_DATA#_2
F29
LB_DATA_0
F30
LB_DATA_1
D29
LB_DATA_2
F28
L_BKLTCTL
D32
TV_DACA_OUT
A16
TV_DACB_OUT
C18
TV_DACC_OUT
A19
TV_IREF
J20
TV_IRTNA
B16
TV_IRTNB
B18
TV_IRTNC
B19
CRT_BLUE
E23
CRT_BLUE#
D23
CRT_DDC_CLK
C26
CRT_DDC_DATA
C25
CRT_GREEN
C22
CRT_GREEN#
B22
CRT_HSYNC
G23
CRT_IREF
J22
CRT_RED
A21
CRT_RED#
B21
CRT_VSYNC
H23
TV_DCONSEL1
J29 TV_DCONSEL0
K30
LVDS
PCI-EXPRESS GRAPHICS
TV VGA
U3C
CALISTOGA
LVDS
PCI-EXPRESS GRAPHICS
TV VGA
U3C
CALISTOGA
1 2
R54 10K_J 0402R54 10K_J 0402
1
TP71 30MILTP71 30MIL
1 2
R414
0_J
0402
R414
0_J
0402
12
R63
10K_J
0402
R63
10K_J
0402
1 2
R55
1.5K_F 0402R55
1.5K_F 0402
1 2
R60 255_F 0402R60 255_F 0402
1 2
R57
0_J
0402
R57
0_J
0402
1 2
R67
0_J
0402
R67
0_J
0402
1 2
R412
0_J
0402
R412
0_J
0402
1 2
R59 39_J 0402R59 39_J 0402
12
R62
10K_J
0402
R62
10K_J
0402
1
TP70 30MILTP70 30MIL
1 2
R66
0_J
0402
R66
0_J
0402
1 2
R56 10K_J 0402R56 10K_J 0402
1 2
R413
0_J
0402
R413
0_J
0402
1 2
R53
24.9_F 0402R53
24.9_F 0402
1 2
R65
0_J
0402
R65
0_J
0402

12345
5
6
6
7
7
8
8
A A
B B
C C
D D
M_A_A13
M_A_A7
M_A_A8
M_A_A11
M_A_A1
M_A_A12
M_A_A2
M_A_A0
M_A_A5
M_A_A10
M_A_A6
M_A_A9
M_A_A3
M_A_A4
M_B_DM0
M_B_DM1
M_B_DM2
M_B_DM3
M_B_DM4
M_B_DM5
M_B_DM6
M_B_DM7
M_B_DQS0
M_B_DQS1
M_B_DQS2
M_B_DQS4
M_B_DQS5
M_B_DQS6
M_B_DQS7
M_B_A0
M_B_A1
M_B_A2
M_B_A3
M_B_A4
M_B_A5
M_B_A6
M_B_A7
M_B_A8
M_B_A9
M_B_A10
M_B_A11
M_B_A12
M_B_A13
M_B_DQS3
M_A_DM0
M_A_DM1
M_A_DM2
M_A_DM3
M_A_DM4
M_A_DM5
M_A_DM6
M_A_DM7
M_B_DQ0
M_B_DQ1
M_B_DQ2
M_B_DQ3
M_B_DQ4
M_B_DQ5
M_B_DQ6
M_B_DQ7
M_B_DQ8
M_B_DQ9
M_B_DQ10
M_B_DQ11
M_B_DQ12
M_B_DQ13
M_B_DQ14
M_B_DQ15
M_B_DQ16
M_B_DQ17
M_B_DQ18
M_B_DQ19
M_B_DQ20
M_B_DQ21
M_B_DQ22
M_B_DQ23
M_B_DQ24
M_B_DQ25
M_B_DQ26
M_B_DQ27
M_B_DQ28
M_B_DQ29
M_B_DQ30
M_B_DQ31
M_B_DQ32
M_B_DQ33
M_B_DQ34
M_B_DQ35
M_B_DQ36
M_B_DQ37
M_B_DQ38
M_B_DQ39
M_B_DQ40
M_B_DQ41
M_B_DQ42
M_B_DQ43
M_B_DQ44
M_B_DQ45
M_B_DQ46
M_B_DQ47
M_B_DQ48
M_B_DQ49
M_B_DQ50
M_B_DQ51
M_B_DQ52
M_B_DQ53
M_B_DQ54
M_B_DQ55
M_B_DQ56
M_B_DQ57
M_B_DQ58
M_B_DQ59
M_B_DQ60
M_B_DQ61
M_B_DQ62
M_B_DQ63
M_A_DQS1
M_A_DQS7
M_A_DQS0
M_A_DQS6
M_A_DQS5
M_A_DQS4
M_A_DQS3
M_A_DQS2
M_A_DQS#3
M_A_DQS#4
M_A_DQS#2
M_A_DQS#6
M_A_DQS#5
M_A_DQS#1
M_A_DQS#7
M_A_DQS#0
TP_MA_RCVENIN#
TP_MA_RCVENOUT#
M_B_DQS#5
M_B_DQS#0
M_B_DQS#1
M_B_DQS#6
M_B_DQS#3
M_B_DQS#2
M_B_DQS#7
M_B_DQS#4
TP_MB_RCVENIN#
TP_MB_RCVENOUT#
M_A_DQ34
M_A_DQ31
M_A_DQ51
M_A_DQ21
M_A_DQ41
M_A_DQ15
M_A_DQ10
M_A_DQ23
M_A_DQ2
M_A_DQ30
M_A_DQ60
M_A_DQ5
M_A_DQ44
M_A_DQ62
M_A_DQ14
M_A_DQ22
M_A_DQ57
M_A_DQ32
M_A_DQ35
M_A_DQ52
M_A_DQ61
M_A_DQ6
M_A_DQ16
M_A_DQ11
M_A_DQ26
M_A_DQ8
M_A_DQ63
M_A_DQ36
M_A_DQ3
M_A_DQ33
M_A_DQ18
M_A_DQ45
M_A_DQ53
M_A_DQ58
M_A_DQ47
M_A_DQ17
M_A_DQ7
M_A_DQ12
M_A_DQ27
M_A_DQ55
M_A_DQ24
M_A_DQ9
M_A_DQ46
M_A_DQ42
M_A_DQ19
M_A_DQ37
M_A_DQ54
M_A_DQ56
M_A_DQ0
M_A_DQ43
M_A_DQ28
M_A_DQ39
M_A_DQ48
M_A_DQ13
M_A_DQ50
M_A_DQ20
M_A_DQ25
M_A_DQ38
M_A_DQ49
M_A_DQ1
M_A_DQ59
M_A_DQ4
M_A_DQ40
M_A_DQ29
M_B_DQ[63..0]14
M_B_DQS[7..0] 14
M_A_DQS[7..0] 13
M_A_DQS#[7..0] 13 M_B_DQS#[7..0] 14
M_A_DQ[63..0]13
M_A_WE# 13,15
M_A_RAS# 13,15
M_A_CAS# 13,15
M_A_BS2 13,15
M_A_BS1 13,15
M_A_BS0 13,15 M_B_BS0 14,15
M_B_BS1 14,15
M_B_BS2 14,15
M_B_CAS# 14,15
M_B_RAS# 14,15
M_B_WE# 14,15
M_A_DM[7..0] 13 M_B_DM[7..0] 14
M_A_A[13..0] 13,15 M_B_A[13..0] 14,15
Title
Size Document Number Rev
Date: Sheet of
HON HAI Precision Ind. Co., Ltd.
CCPBG - R&D Division
FOXCONN
MS70-1-01 0.20
CALISTOGA (DDRII) 4 of 7
A3
9 54Tuesday, April 04, 2006
Title
Size Document Number Rev
Date: Sheet of
HON HAI Precision Ind. Co., Ltd.
CCPBG - R&D Division
FOXCONN
MS70-1-01 0.20
CALISTOGA (DDRII) 4 of 7
A3
9 54Tuesday, April 04, 2006
Title
Size Document Number Rev
Date: Sheet of
HON HAI Precision Ind. Co., Ltd.
CCPBG - R&D Division
FOXCONN
MS70-1-01 0.20
CALISTOGA (DDRII) 4 of 7
A3
9 54Tuesday, April 04, 2006
SA_DQ0
AJ35
SA_DQ1
AJ34
SA_DQ2
AM31
SA_DQ3
AM33
SA_DQ4
AJ36
SA_DQ5
AK35
SA_DQ6
AJ32
SA_DQ7
AH31
SA_DQ8
AN35
SA_DQ9
AP33
SA_DQ10
AR31
SA_DQ11
AP31
SA_DQ12
AN38
SA_DQ13
AM36
SA_DQ14
AM34
SA_DQ15
AN33
SA_DQ16
AK26
SA_DQ17
AL27
SA_DQ18
AM26
SA_DQ19
AN24
SA_DQ20
AK28
SA_DQ21
AL28
SA_DQ22
AM24
SA_DQ23
AP26
SA_DQ24
AP23
SA_DQ25
AL22
SA_DQ26
AP21
SA_DQ27
AN20
SA_DQ28
AL23
SA_DQ29
AP24
SA_DQ30
AP20
SA_DQ31
AT21
SA_DQ32
AR12
SA_DQ33
AR14
SA_DQ34
AP13
SA_DQ35
AP12
SA_DQ36
AT13
SA_DQ37
AT12
SA_DQ38
AL14
SA_DQ39
AL12
SA_DQ40
AK9
SA_DQ41
AN7
SA_DQ42
AK8
SA_DQ43
AK7
SA_DQ44
AP9
SA_DQ45
AN9
SA_DQ46
AT5
SA_DQ47
AL5
SA_DQ48
AY2
SA_DQ49
AW2
SA_DQ50
AP1
SA_DQ51
AN2
SA_DQ52
AV2
SA_DQ53
AT3
SA_DQ54
AN1
SA_DQ55
AL2
SA_DQ56
AG7
SA_DQ57
AF9
SA_DQ58
AG4
SA_DQ59
AF6
SA_DQ60
AG9
SA_DQ61
AH6
SA_DQ62
AF4
SA_DQ63
AF8
SA_BS_0 AU12
SA_BS_1 AV14
SA_BS_2 BA20
SA_CAS# AY13
SA_DM_0 AJ33
SA_DM_1 AM35
SA_DM_2 AL26
SA_DM_3 AN22
SA_DM_4 AM14
SA_DM_5 AL9
SA_DM_6 AR3
SA_DQS_0 AK33
SA_DQS_1 AT33
SA_DQS_2 AN28
SA_DQS_3 AM22
SA_DQS_4 AN12
SA_DQS_5 AN8
SA_DQS_6 AP3
SA_DQS_7 AG5
SA_DM_7 AH4
SA_DQS#_0 AK32
SA_DQS#_1 AU33
SA_DQS#_2 AN27
SA_DQS#_3 AM21
SA_DQS#_4 AM12
SA_DQS#_5 AL8
SA_DQS#_6 AN3
SA_DQS#_7 AH5
SA_MA_0 AY16
SA_MA_1 AU14
SA_MA_2 AW16
SA_MA_3 BA16
SA_MA_4 BA17
SA_MA_5 AU16
SA_MA_6 AV17
SA_MA_7 AU17
SA_MA_8 AW17
SA_MA_9 AT16
SA_MA_10 AU13
SA_MA_11 AT17
SA_MA_12 AV20
SA_MA_13 AV12
SA_RAS# AW14
SA_RCVENIN# AK23
SA_RCVENOUT# AK24
SA_WE# AY14
DDR SYSTEM MEMORY A
U3D
CALISTOGA
DDR SYSTEM MEMORY A
U3D
CALISTOGA
1TP7230MIL TP7230MIL
SB_DQ0
AK39
SB_DQ1
AJ37
SB_DQ2
AP39
SB_DQ3
AR41
SB_DQ4
AJ38
SB_DQ5
AK38
SB_DQ6
AN41
SB_DQ7
AP41
SB_DQ8
AT40
SB_DQ9
AV41
SB_DQ10
AU38
SB_DQ11
AV38
SB_DQ12
AP38
SB_DQ13
AR40
SB_DQ14
AW38
SB_DQ15
AY38
SB_DQ16
BA38
SB_DQ17
AV36
SB_DQ18
AR36
SB_DQ19
AP36
SB_DQ20
BA36
SB_DQ21
AU36
SB_DQ22
AP35
SB_DQ23
AP34
SB_DQ24
AY33
SB_DQ25
BA33
SB_DQ26
AT31
SB_DQ27
AU29
SB_DQ28
AU31
SB_DQ29
AW31
SB_DQ30
AV29
SB_DQ31
AW29
SB_DQ32
AM19
SB_DQ33
AL19
SB_DQ34
AP14
SB_DQ35
AN14
SB_DQ36
AN17
SB_DQ37
AM16
SB_DQ38
AP15
SB_DQ39
AL15
SB_DQ40
AJ11
SB_DQ41
AH10
SB_DQ42
AJ9
SB_DQ43
AN10
SB_DQ44
AK13
SB_DQ45
AH11
SB_DQ46
AK10
SB_DQ47
AJ8
SB_DQ48
BA10
SB_DQ49
AW10
SB_DQ50
BA4
SB_DQ51
AW4
SB_DQ52
AY10
SB_DQ53
AY9
SB_DQ54
AW5
SB_DQ55
AY5
SB_DQ56
AV4
SB_DQ57
AR5
SB_DQ58
AK4
SB_DQ59
AK3
SB_DQ60
AT4
SB_DQ61
AK5
SB_DQ62
AJ5
SB_DQ63
AJ3
SB_BS_0 AT24
SB_BS_1 AV23
SB_BS_2 AY28
SB_CAS# AR24
SB_DM_0 AK36
SB_DM_1 AR38
SB_DM_2 AT36
SB_DM_3 BA31
SB_DM_4 AL17
SB_DM_5 AH8
SB_DM_6 BA5
SB_DM_7 AN4
SB_DQS_0 AM39
SB_DQS_1 AT39
SB_DQS_2 AU35
SB_DQS_3 AR29
SB_DQS_4 AR16
SB_DQS_5 AR10
SB_DQS_6 AR7
SB_DQS_7 AN5
SB_DQS#_0 AM40
SB_DQS#_1 AU39
SB_DQS#_2 AT35
SB_DQS#_3 AP29
SB_DQS#_4 AP16
SB_DQS#_5 AT10
SB_DQS#_6 AT7
SB_DQS#_7 AP5
SB_MA_0 AY23
SB_MA_1 AW24
SB_MA_2 AY24
SB_MA_3 AR28
SB_MA_4 AT27
SB_MA_5 AT28
SB_MA_6 AU27
SB_MA_7 AV28
SB_MA_8 AV27
SB_MA_9 AW27
SB_MA_10 AV24
SB_MA_11 BA27
SB_MA_12 AY27
SB_MA_13 AR23
SB_RAS# AU23
SB_RCVENIN# AK16
SB_RCVENOUT# AK18
SB_WE# AR27
DDR SYSTEM MEMORY B
U3E
CALISTOGA
DDR SYSTEM MEMORY B
U3E
CALISTOGA
1TP7430MIL TP7430MIL
1TP7330MIL TP7330MIL
1TP7530MIL TP7530MIL

5 4 3 2
2
1
1
D D
C C
B B
A A
+3VRUN_HV
+1_5VRUN_DPLLB
+1_5VRUN_HMPLL
+3VRUN_TVDACA
+3VRUN_TVDACC
+3VRUN_TVBG
VTTLF_CAP1
+3VRUN_TVDACB
+1_5VRUN_MPLL
VTTLF_CAP2
VTTLF_CAP3
+2_5VRUN_3GBG
+1_5VRUN_HPLL
+1_5VRUN_DPLLA
+1_5VRUN_3GPLL
+1_5VRUN_DPLLA
+1_5VRUN_LVDS
+1_5VRUN_DPLLB
+2_5VRUN_3GBG
+2_5VRUN_LVDS
+1_5VRUN_HMPLL
+3VRUN_HV
+2_5VRUN_NB_L
+1_5VRUN_TVDAC
+2_5VRUN_CRTDAC
+1_5VRUN_QTVDAC
A1003
+1_5VRUN_PCIE
+1_5VRUN_PCIE
A1001
+2_5VRUN_TXLVDS
+2_5VRUN_TXLVDS
+1_5VRUN_LVDS
+3VRUN_TVBG
+3VRUN_TVDACC
+3VRUN_TVDACB
+3VRUN_TVDACA
+1_5VRUN_QTVDAC
+1_5VRUN_TVDAC
+1_5VRUN_HPLL
+1_5VRUN_MPLL
+1_05VRUN3,4,5,6,11,22,24,42,47,50,51
+1_5VRUN5,8,21,24,30,37,42,47,50,51
+1_5VRUN5,8,21,24,30,37,42,47,50,51
+1_5VRUN5,8,21,24,30,37,42,47,50,51
+1_5VRUN5,8,21,24,30,37,42,47,50,51
+1_5VRUN5,8,21,24,30,37,42,47,50,51
+2_5VRUN50,51
+2_5VRUN50,51
+1_5VRUN_PCIE8
+2_5VRUN50,51
+2_5VRUN50,51
+2_5VRUN50,51
+1_5VRUN5,8,21,24,30,37,42,47,50,51
+1_05VRUN3,4,5,6,11,22,24,42,47,50,51
+1_5VRUN5,8,21,24,30,37,42,47,50,51
+1_5VRUN5,8,21,24,30,37,42,47,50,51
+1_5VRUN_IO11
+1_5VRUN5,8,21,24,30,37,42,47,50,51
+1_5VRUN5,8,21,24,30,37,42,47,50,51
+3VRUN3,7,8,13,14,16,17,20,21,22,23,24,26,28,29,30,33,37,39,42,49,50
Title
Size Document Number Rev
Date: Sheet of
HON HAI Precision Ind. Co., Ltd.
CCPBG - R&D Division
FOXCONN
MS70-1-01 0.20
CALISTOGA(POWER,VCC) 5 of 7
A3
10 54Tuesday, April 04, 2006
Title
Size Document Number Rev
Date: Sheet of
HON HAI Precision Ind. Co., Ltd.
CCPBG - R&D Division
FOXCONN
MS70-1-01 0.20
CALISTOGA(POWER,VCC) 5 of 7
A3
10 54Tuesday, April 04, 2006
Title
Size Document Number Rev
Date: Sheet of
HON HAI Precision Ind. Co., Ltd.
CCPBG - R&D Division
FOXCONN
MS70-1-01 0.20
CALISTOGA(POWER,VCC) 5 of 7
A3
10 54Tuesday, April 04, 2006
Route
VSSA_CRTDAC&VSSA_LVDS
from GMCH to Caps lead
then to GND plane.
Place Caps within
250mil of GMCH.
NOTE:
0.1UF caps in
1.5SxPLL need to be
located as edge caps
within 200mils
Caps used in
+V1_5VSUS_PCIE should
be on top layer
1.5A
2mA
60mA
40mA
40mA
45mA
45mA
1.4A
Place FB within
3" of GMCH.
10mA
10UF caps used in
+V1_5VSUS_3GPLL should
be placed in cavity
Route
VSSATVBG to
other side of
the caps,then
to ground
150mA
60mA
1885mA
40mA
PLACE IN CAVITY
CRB without
(10 mil)
(10 mil)
(10 mil)
(10 mil)
(10 mil)
(10 mil)
(10 mil)
(10 mil)
(10 mil)
(80 mil)
(20 mil)
(100 mil)
(100 mil)
(10 mil)
(10 mil)
GMCH TV-OUT Disable
12
C120
NC_0.01U_16V_K_B
0402
C120
NC_0.01U_16V_K_B
0402
12
C101
0.1U_16V_M_B
0402
C101
0.1U_16V_M_B
0402
12
C103
10U_6.3V_M
0805_X5R
C103
10U_6.3V_M
0805_X5R
12
C93
0.1U_16V_Y_Y
0402
C93
0.1U_16V_Y_Y
0402
12
C117
0.22U_10V_Y_Y
0402
C117
0.22U_10V_Y_Y
0402
12
+
220U_6.3V_7343
CAP2
6TPB220ML
+
220U_6.3V_7343
CAP2
6TPB220ML
12
C122
0.1U_16V_M_B
0402
C122
0.1U_16V_M_B
0402
1 2
R77
0.51_F 0603
R77
0.51_F 0603
12
C86
NC_10U_6.3V_Y_Y
0805
C86
NC_10U_6.3V_Y_Y
0805
L3
1UH_0805
FCI2012F-1R0K
L3
1UH_0805
FCI2012F-1R0K
L7
120R-100MHZ_0603
HCB1608KF-121T25
L7
120R-100MHZ_0603
HCB1608KF-121T25
12
C92
0.1U_16V_Y_Y
0402
C92
0.1U_16V_Y_Y
0402
1 2
R78
0_J 0402
R78
0_J 0402
12
C99 0.01U_25V_K_B
0402
C99 0.01U_25V_K_B
0402
1 2
R84
0_J 0402
R84
0_J 0402
1 2
R89 0_J 0402R89 0_J 0402
VCC_TXLVDS0
C30
VCC_TXLVDS1
B30
VCC_TXLVDS2
A30
VTT_19 R13
VTT_20 N13
VTT_21 M13
VTT_22 L13
VTT_23 AB12
VTT_24 AA12
VTT_25 Y12
VTT_26 W12
VTT_27 V12
VTT_28 U12
VTT_29 T12
VTT_30 R12
VTT_31 P12
VTT_32 N12
VTT_33 M12
VTT_34 L12
VTT_35 R11
VTT_36 P11
VTT_37 N11
VTT_38 M11
VTT_39 R10
VTT_40 P10
VTT_41 N10
VTT_42 M10
VTT_43 P9
VTT_44 N9
VTT_45 M9
VTT_46 R8
VTT_47 P8
VTT_48 N8
VTT_49 M8
VTT_50 P7
VTT_51 N7
VTT_52 M7
VTT_53 R6
VTT_54 P6
VTT_55 M6
VTT_56 A6
VTT_57 R5
VTT_58 P5
VTT_59 N5
VTT_60 M5
VTT_61 P4
VTT_62 N4
VTT_63 M4
VTT_64 R3
VTT_65 P3
VTT_66 N3
VTT_67 M3
VTT_68 R2
VTT_69 P2
VTT_70 M2
VTT_71 D2
VTT_72 AB1
VCC3G0
AJ41
VCC3G1
AB41
VCC3G2
Y41
VCC3G3
V41
VCC3G4
R41
VCC3G5
N41
VCCA_3GBG
G41 VCCA_3GPLL
AC33
VCCA_CRTDAC0
F21
VCCA_CRTDAC1
E21
VCCA_DPLLA
B26
VCCA_DPLLB
C39
VCCA_HPLL
AF1
VCCA_LVDS
A38
VCCA_MPLL
AF2
VCCA_TVBG
H20
VCCA_TVDACA0
E19
VCCA_TVDACA1
F19
VCCA_TVDACB0
C20
VCCA_TVDACB1
D20
VCCA_TVDACC0
E20
VCCA_TVDACC1
F20
VCCD_HMPLL0
AH1
VCCD_HMPLL1
AH2
VCCD_LVDS0
A28
VCCD_LVDS1
B28
VCCD_LVDS2
C28
VCCD_TVDAC
D21
VCC_HV0
A23
VCC_HV1
B23
VCC_HV2
B25
VCCD_QTVDAC
H19
VCCAUX0
AK31
VCCAUX1
AF31
VCCAUX2
AE31
VCCAUX3
AC31
VCCAUX4
AL30
VCCAUX5
AK30
VCCAUX6
AJ30
VCCAUX7
AH30
VCCAUX8
AG30
VCCAUX9
AF30
VCCAUX10
AE30
VCCAUX11
AD30
VTT_15 W13
VTT_16 V13
VTT_17 U13
VTT_18 T13
VTT_12 AB13
VTT_13 AA13
VTT_14 Y13
VCCSYNC
H22
VCC3G6
L41
VTT_0 AC14
VTT_1 AB14
VTT_2 W14
VTT_4 T14
VTT_5 R14
VTT_6 P14
VTT_7 N14
VTT_8 M14
VTT_9 L14
VTT_10 AD13
VTT_11 AC13
VCCAUX12
AC30
VCCAUX13
AG29
VCCAUX14
AF29
VCCAUX15
AE29
VCCAUX16
AD29
VCCAUX17
AC29
VCCAUX18
AG28
VCCAUX19
AF28
VCCAUX20
AE28
VCCAUX21
AH22
VCCAUX22
AJ21
VCCAUX23
AH21
VCCAUX24
AJ20
VCCAUX25
AH20
VCCAUX26
AH19
VCCAUX27
P19
VCCAUX28
P16
VCCAUX29
AH15
VCCAUX30
P15
VCCAUX31
AH14
VCCAUX32
AG14
VCCAUX33
AF14
VCCAUX34
AE14
VTT_73 R1
VTT_74 P1
VTT_75 N1
VTT_76 M1
VTT_3 V14
VCCAUX35
Y14
VCCAUX36
AF13
VSSA_CRTDAC
G21
VSSA_LVDS
B39
VSSA_TVBG
G20
VSSA_3GBG
H41
VCCAUX37
AE13
VCCAUX38
AF12
VCCAUX39
AE12
VCCAUX40
AD12
POWER
U3H
CALISTOGA
POWER
U3H
CALISTOGA
12
C80
0.1U_16V_M_B
0402
C80
0.1U_16V_M_B
0402
12
C97
0.1U_16V_M_B
0402
C97
0.1U_16V_M_B
0402
1 2
R87 0_J 0402R87 0_J 0402
1 2
R88 0_J 0402R88 0_J 0402
1 2
R83
0_J 0402
R83
0_J 0402
12
+
CAP4
470U_2V_T
EEFUD0D471LG
+
CAP4
470U_2V_T
EEFUD0D471LG
12
C94
0.1U_16V_Y_Y
0402
C94
0.1U_16V_Y_Y
0402
L9
120R-100MHZ_0603
HCB1608KF-121T25
L9
120R-100MHZ_0603
HCB1608KF-121T25
12
C81
0.1U_16V_Y_Y
0402
C81
0.1U_16V_Y_Y
0402
12
C115 NC_0.01U_16V_K_B 0402C115 NC_0.01U_16V_K_B 0402
12
C114 NC_0.01U_16V_K_B 0402C114 NC_0.01U_16V_K_B 0402
21
D1
SCS500V-40-LF
D1
SCS500V-40-LF
1
2
3
L5
C_FILTER
NFM18CC223R1C3
L5
C_FILTER
NFM18CC223R1C3
L1
180R-100MHZ_0603
TI160808U181
L1
180R-100MHZ_0603
TI160808U181
12
C79
4.7U_10V_Y_Y
0805
C79
4.7U_10V_Y_Y
0805
12
C95 NC_0.01U_16V_K_B 0402C95 NC_0.01U_16V_K_B 0402
12
+
NC_47U_6.3V_TCAP3 EEFCD0J470ER
+
NC_47U_6.3V_TCAP3 EEFCD0J470ER
1 2
R85 0_J 0402R85 0_J 0402
12
C89
10U_6.3V_Y_Y
0805
C89
10U_6.3V_Y_Y
0805
12
C124
0.1U_16V_M_B
0402
C124
0.1U_16V_M_B
0402
L15 100R-100MHZ_0805
HPB2012Z-101T40
L15 100R-100MHZ_0805
HPB2012Z-101T40
12
C100
0.1U_16V_M_B
0402
C100
0.1U_16V_M_B
0402
12
R74 0_J 0402R74 0_J 0402
1 2
R71 0_J 0402R71 0_J 0402
12
C105
0.1U_16V_M_B
0402
C105
0.1U_16V_M_B
0402
12
C96
0.1U_16V_M_B
0402
C96
0.1U_16V_M_B
0402
1 2
R91 0_J 0402R91 0_J 0402
12
C123
10U_6.3V_Y_Y
0805
C123
10U_6.3V_Y_Y
0805
12
C121
10U_6.3V_Y_Y
0805
C121
10U_6.3V_Y_Y
0805
12
C82
NC_0.022U_16V_M_B
0402
C82
NC_0.022U_16V_M_B
0402
1 2
R92 0_J 0402R92 0_J 0402
12
C110
0.47U_6.3V_Y_Y
0402
C110
0.47U_6.3V_Y_Y
0402
L4 120R-100MHZ_0805
HCB2012KF-121T30
L4 120R-100MHZ_0805
HCB2012KF-121T30
12
C116
0.47U_6.3V_Y_Y
0402
C116
0.47U_6.3V_Y_Y
0402
12
+
CAP6
470U_2V_T
EEFUD0D471LG
+
CAP6
470U_2V_T
EEFUD0D471LG
12
C87
0.22U_10V_Y_Y
0402
C87
0.22U_10V_Y_Y
0402
12
C84
2.2U_10V_Y_Y
0603
C84
2.2U_10V_Y_Y
0603
12
C113 0.1U_16V_Y_Y 0402C113 0.1U_16V_Y_Y 0402
1 2
R73
10_J
0603
R73
10_J
0603
12
C107
10U_6.3V_M
0805_X5R
C107
10U_6.3V_M
0805_X5R
12
C98 0.1U_16V_M_B
0402
C98 0.1U_16V_M_B
0402
12
+
CAP5
470U_2V_T
EEFUD0D471LG
+
CAP5
470U_2V_T
EEFUD0D471LG
12
C85
4.7U_10V_Y_Y
0805
C85
4.7U_10V_Y_Y
0805
12
C91
0.1U_16V_M_B
0402
C91
0.1U_16V_M_B
0402
1 2
R79 0_J 0402R79 0_J 0402
12
C83
0.1U_16V_M_B
0402
C83
0.1U_16V_M_B
0402
1 2
R90
0_J 0402
R90
0_J 0402
12
C102
10U_6.3V_M
0805_X5R
C102
10U_6.3V_M
0805_X5R
12
C106
10U_6.3V_M
0805_X5R
C106
10U_6.3V_M
0805_X5R
L2
10UH_0805
EBLS2012-100K
L2
10UH_0805
EBLS2012-100K
L6
10UH_0805
EBLS2012-100K
L6
10UH_0805
EBLS2012-100K
12
C88
10U_6.3V_Y_Y
0805
C88
10U_6.3V_Y_Y
0805
12
C90
10U_6.3V_Y_Y
0805
C90
10U_6.3V_Y_Y
0805
12
C119
NC_1U_25V_K_B
0603
C119
NC_1U_25V_K_B
0603

5 4 3 2
2
1
1
D D
C C
B B
A A
VCCSM_LF5
VCCSM_LF1
VCCSM_LF4
VCCSM_LF2
+1_5VRUN_IO10
+1_05VRUN3,4,5,6,10,22,24,42,47,50,51
+1_8VSUS7,13,14,42,48,50,51
+1_05VRUN3,4,5,6,10,22,24,42,47,50,51
Title
Size Document Number Rev
Date: Sheet of
HON HAI Precision Ind. Co., Ltd.
CCPBG - R&D Division
FOXCONN
MS70-1-01 0.20
CALISTOGA(VCC CORE) 6 of 7
A3
11 54Tuesday, April 04, 2006
Title
Size Document Number Rev
Date: Sheet of
HON HAI Precision Ind. Co., Ltd.
CCPBG - R&D Division
FOXCONN
MS70-1-01 0.20
CALISTOGA(VCC CORE) 6 of 7
A3
11 54Tuesday, April 04, 2006
Title
Size Document Number Rev
Date: Sheet of
HON HAI Precision Ind. Co., Ltd.
CCPBG - R&D Division
FOXCONN
MS70-1-01 0.20
CALISTOGA(VCC CORE) 6 of 7
A3
11 54Tuesday, April 04, 2006
near pin
BA23
Note: All VCCSM
pins shorted
internally.
4.6A
near pin
BA15 on
layer1
3.1A
(200 mil)
(150 mil)
12
C136
0.1U_16V_Y_Y
0402
C136
0.1U_16V_Y_Y
0402
12
C138
0.1U_16V_Y_Y
0402
C138
0.1U_16V_Y_Y
0402
12
C133
0.22U_10V_Y_Y
0402
C133
0.22U_10V_Y_Y
0402
12
C125
0.47U_6.3V_Y_Y
0402
C125
0.47U_6.3V_Y_Y
0402
12
C132
0.22U_10V_Y_Y
0402
C132
0.22U_10V_Y_Y
0402
12
C126
0.47U_6.3V_Y_Y
0402
C126
0.47U_6.3V_Y_Y
0402
12
C139
0.47U_6.3V_Y_Y
0402
C139
0.47U_6.3V_Y_Y
0402
VCC_0
AA33
VCC_1
W33
VCC_2
P33
VCC_3
N33
VCC_4
L33
VCC_5
J33
VCC_6
AA32
VCC_7
Y32
VCC_8
W32
VCC_9
V32
VCC_10
P32
VCC_11
N32
VCC_12
M32
VCC_13
L32
VCC_14
J32
VCC_15
AA31
VCC_16
W31
VCC_17
V31
VCC_18
T31
VCC_19
R31
VCC_20
P31
VCC_21
N31
VCC_22
M31
VCC_23
AA30
VCC_24
Y30
VCC_25
W30
VCC_26
V30
VCC_27
U30
VCC_28
T30
VCC_29
R30
VCC_30
P30
VCC_31
N30
VCC_32
M30
VCC_33
L30
VCC_34
AA29
VCC_35
Y29
VCC_36
W29
VCC_37
V29
VCC_38
U29
VCC_39
R29
VCC_40
P29
VCC_41
M29
VCC_42
L29
VCC_43
AB28
VCC_44
AA28
VCC_45
Y28
VCC_46
V28
VCC_47
U28
VCC_48
T28
VCC_49
R28
VCC_50
P28
VCC_51
N28
VCC_52
M28
VCC_53
L28
VCC_54
P27
VCC_55
N27
VCC_56
M27
VCC_57
L27
VCC_58
P26
VCC_59
N26
VCC_60
L26
VCC_61
N25
VCC_62
M25
VCC_63
L25
VCC_64
P24
VCC_65
N24
VCC_66
M24
VCC_67
AB23
VCC_68
AA23
VCC_69
Y23
VCC_70
P23
VCC_71
N23
VCC_72
M23
VCC_73
L23
VCC_74
AC22
VCC_75
AB22
VCC_76
Y22
VCC_77
W22
VCC_78
P22
VCC_79
N22
VCC_80
M22
VCC_81
L22
VCC_82
AC21
VCC_83
AA21
VCC_84
W21
VCC_85
N21
VCC_86
M21
VCC_87
L21
VCC_88
AC20
VCC_89
AB20
VCC_90
Y20
VCC_91
W20
VCC_92
P20
VCC_93
N20
VCC_94
M20
VCC_95
L20
VCC_96
AB19
VCC_97
AA19
VCC_98
Y19
VCC_99
N19
VCC_100
M19
VCC_101
L19
VCC_102
N18
VCC_103
M18
VCC_SM_0 AU41
VCC_SM_1 AT41
VCC_SM_2 AM41
VCC_SM_3 AU40
VCC_SM_4 BA34
VCC_SM_5 AY34
VCC_SM_6 AW34
VCC_SM_7 AV34
VCC_SM_8 AU34
VCC_SM_9 AT34
VCC_SM_10 AR34
VCC_SM_11 BA30
VCC_SM_12 AY30
VCC_SM_13 AW30
VCC_SM_14 AV30
VCC_SM_15 AU30
VCC_SM_16 AT30
VCC_SM_17 AR30
VCC_SM_18 AP30
VCC_SM_19 AN30
VCC_SM_20 AM30
VCC_SM_21 AM29
VCC_SM_22 AL29
VCC_SM_23 AK29
VCC_SM_24 AJ29
VCC_SM_25 AH29
VCC_SM_26 AJ28
VCC_SM_27 AH28
VCC_SM_28 AJ27
VCC_SM_29 AH27
VCC_SM_30 BA26
VCC_SM_31 AY26
VCC_SM_32 AW26
VCC_SM_33 AV26
VCC_SM_34 AU26
VCC_SM_35 AT26
VCC_SM_36 AR26
VCC_SM_37 AJ26
VCC_SM_38 AH26
VCC_SM_39 AJ25
VCC_SM_40 AH25
VCC_SM_41 AJ24
VCC_SM_42 AH24
VCC_SM_43 BA23
VCC_SM_44 AJ23
VCC_SM_45 BA22
VCC_SM_46 AY22
VCC_SM_47 AW22
VCC_SM_48 AV22
VCC_SM_49 AU22
VCC_SM_50 AT22
VCC_SM_51 AR22
VCC_SM_52 AP22
VCC_SM_53 AK22
VCC_SM_54 AJ22
VCC_SM_55 AK21
VCC_SM_56 AK20
VCC_SM_57 BA19
VCC_SM_58 AY19
VCC_SM_59 AW19
VCC_SM_60 AV19
VCC_SM_61 AU19
VCC_SM_62 AT19
VCC_SM_63 AR19
VCC_SM_64 AP19
VCC_SM_65 AK19
VCC_SM_66 AJ19
VCC_SM_67 AJ18
VCC_SM_68 AJ17
VCC_SM_69 AH17
VCC_SM_70 AJ16
VCC_SM_71 AH16
VCC_SM_72 BA15
VCC_SM_73 AY15
VCC_SM_74 AW15
VCC_SM_75 AV15
VCC_SM_76 AU15
VCC_SM_77 AT15
VCC_SM_78 AR15
VCC_SM_79 AJ15
VCC_SM_80 AJ14
VCC_SM_81 AJ13
VCC_SM_82 AH13
VCC_SM_83 AK12
VCC_SM_84 AJ12
VCC_SM_85 AH12
VCC_SM_86 AG12
VCC_SM_87 AK11
VCC_SM_88 BA8
VCC_SM_89 AY8
VCC_SM_90 AW8
VCC_SM_91 AV8
VCC_SM_92 AT8
VCC_SM_93 AR8
VCC_SM_94 AP8
VCC_SM_95 BA6
VCC_SM_96 AY6
VCC_SM_97 AW6
VCC_SM_98 AV6
VCC_SM_99 AT6
VCC_SM_100 AR6
VCC_SM_101 AP6
VCC_SM_102 AN6
VCC_SM_103 AL6
VCC_SM_104 AK6
VCC_SM_105 AJ6
VCC_SM_106 AV1
VCC_SM_107 AJ1
VCC_104
L18
VCC_105
P17
VCC_106
N17
VCC_107
M17
VCC_108
N16
VCC_109
M16
VCC_110
L16
VCC
U3G
CALISTOGA
VCC
U3G
CALISTOGA
VCC_NCTF0
AD27
VCC_NCTF1
AC27
VCC_NCTF2
AB27
VCC_NCTF3
AA27
VCC_NCTF4
Y27
VCC_NCTF5
W27
VCC_NCTF6
V27
VCC_NCTF7
U27
VCC_NCTF8
T27
VCC_NCTF9
R27
VCC_NCTF10
AD26
VCC_NCTF11
AC26
VCC_NCTF12
AB26
VCC_NCTF13
AA26
VCC_NCTF14
Y26
VCC_NCTF15
W26
VCC_NCTF16
V26
VCC_NCTF17
U26
VCC_NCTF18
T26
VCC_NCTF19
R26
VCC_NCTF20
AD25
VCC_NCTF21
AC25
VCC_NCTF22
AB25
VCC_NCTF23
AA25
VCC_NCTF24
Y25
VCC_NCTF25
W25
VCC_NCTF26
V25
VCC_NCTF27
U25
VCC_NCTF28
T25
VCC_NCTF29
R25
VCC_NCTF30
AD24
VCC_NCTF31
AC24
VCC_NCTF32
AB24
VCC_NCTF33
AA24
VCC_NCTF34
Y24
VCC_NCTF35
W24
VCC_NCTF36
V24
VCC_NCTF37
U24
VCC_NCTF38
T24
VCC_NCTF39
R24
VCC_NCTF40
AD23
VCC_NCTF41
V23
VCC_NCTF42
U23
VCC_NCTF43
T23
VCC_NCTF44
R23
VCC_NCTF45
AD22
VCC_NCTF46
V22
VCC_NCTF47
U22
VCC_NCTF48
T22
VCC_NCTF49
R22
VCC_NCTF50
AD21
VCC_NCTF51
V21
VCC_NCTF52
U21
VCC_NCTF53
T21
VCC_NCTF54
R21
VCC_NCTF55
AD20
VCC_NCTF56
V20
VCC_NCTF57
U20
VCC_NCTF58
T20
VCC_NCTF59
R20
VCC_NCTF60
AD19
VCC_NCTF61
V19
VCC_NCTF62
U19
VCC_NCTF63
T19
VCC_NCTF64
AD18
VCC_NCTF65
AC18
VCC_NCTF66
AB18
VCC_NCTF67
AA18
VCC_NCTF68
Y18
VCC_NCTF69
W18
VCC_NCTF70
V18
VCC_NCTF71
U18
VCC_NCTF72
T18
VSS_NCTF0 AE27
VSS_NCTF1 AE26
VSS_NCTF2 AE25
VSS_NCTF3 AE24
VSS_NCTF4 AE23
VSS_NCTF5 AE22
VSS_NCTF6 AE21
VSS_NCTF7 AE20
VSS_NCTF8 AE19
VSS_NCTF9 AE18
VSS_NCTF10 AC17
VSS_NCTF11 Y17
VSS_NCTF12 U17
VCCAUX_NCTF18 R19
VCCAUX_NCTF19 AG18
VCCAUX_NCTF20 AF18
VCCAUX_NCTF21 R18
VCCAUX_NCTF22 AG17
VCCAUX_NCTF23 AF17
VCCAUX_NCTF24 AE17
VCCAUX_NCTF25 AD17
VCCAUX_NCTF26 AB17
VCCAUX_NCTF27 AA17
VCCAUX_NCTF28 W17
VCCAUX_NCTF29 V17
VCCAUX_NCTF30 T17
VCCAUX_NCTF31 R17
VCCAUX_NCTF32 AG16
VCCAUX_NCTF33 AF16
VCCAUX_NCTF34 AE16
VCCAUX_NCTF35 AD16
VCCAUX_NCTF36 AC16
VCCAUX_NCTF37 AB16
VCCAUX_NCTF38 AA16
VCCAUX_NCTF39 Y16
VCCAUX_NCTF40 W16
VCCAUX_NCTF41 V16
VCCAUX_NCTF42 U16
VCCAUX_NCTF43 T16
VCCAUX_NCTF44 R16
VCCAUX_NCTF45 AG15
VCCAUX_NCTF46 AF15
VCCAUX_NCTF47 AE15
VCCAUX_NCTF48 AD15
VCCAUX_NCTF49 AC15
VCCAUX_NCTF50 AB15
VCCAUX_NCTF0 AG27
VCCAUX_NCTF1 AF27
VCCAUX_NCTF2 AG26
VCCAUX_NCTF3 AF26
VCCAUX_NCTF4 AG25
VCCAUX_NCTF5 AF25
VCCAUX_NCTF6 AG24
VCCAUX_NCTF7 AF24
VCCAUX_NCTF8 AG23
VCCAUX_NCTF9 AF23
VCCAUX_NCTF10 AG22
VCCAUX_NCTF11 AF22
VCCAUX_NCTF12 AG21
VCCAUX_NCTF13 AF21
VCCAUX_NCTF14 AG20
VCCAUX_NCTF15 AF20
VCCAUX_NCTF16 AG19
VCCAUX_NCTF17 AF19
VCCAUX_NCTF51 AA15
VCCAUX_NCTF52 Y15
VCCAUX_NCTF53 W15
VCCAUX_NCTF54 V15
VCCAUX_NCTF55 U15
VCCAUX_NCTF56 T15
VCCAUX_NCTF57 R15
NCTF
U3F
CALISTOGA
NCTF
U3F
CALISTOGA
1 2
C145 0.47U_6.3V_Y_Y
0402
C145 0.47U_6.3V_Y_Y
0402
12
+
330U_2V_T
CAP7
EEFSX0D331ER
+
330U_2V_T
CAP7
EEFSX0D331ER
12
C144 NC_0.1U_16V_Y_Y 0402C144 NC_0.1U_16V_Y_Y 0402
12
C143 NC_0.1U_16V_Y_Y 0402C143 NC_0.1U_16V_Y_Y 0402
12
C130
0.22U_10V_Y_Y
0402
C130
0.22U_10V_Y_Y
0402
12
C129
10U_6.3V_M
0805_X5R
C129
10U_6.3V_M
0805_X5R
12
C134
1U_6.3V_Y_Y
0402
C134
1U_6.3V_Y_Y
0402
1 2
C146 0.47U_6.3V_Y_Y
0402
C146 0.47U_6.3V_Y_Y
0402
12
C141
10U_6.3V_M
0805_X5R
C141
10U_6.3V_M
0805_X5R
12
C137
0.1U_16V_Y_Y
0402
C137
0.1U_16V_Y_Y
0402
12
C142
10U_6.3V_M
0805_X5R
C142
10U_6.3V_M
0805_X5R
12
C131 NC_0.1U_16V_Y_Y 0402C131 NC_0.1U_16V_Y_Y 0402
12
C127 NC_0.1U_16V_Y_Y 0402C127 NC_0.1U_16V_Y_Y 0402
12
C140
0.47U_6.3V_Y_Y
0402
C140
0.47U_6.3V_Y_Y
0402
12
C135
0.1U_16V_Y_Y
0402
C135
0.1U_16V_Y_Y
0402
12
C128
10U_6.3V_M
0805_X5R
C128
10U_6.3V_M
0805_X5R

5
5
4
4
3
3
2
2
1
1
D D
C C
B B
A A
MCH_CFG_97
MCH_CFG_107
MCH_CFG_117
MCH_CFG_127 MCH_CFG_137
MCH_CFG_207
MCH_CFG_197
MCH_CFG_187
MCH_CFG_167
MCH_CFG_57
MCH_CFG_77
MCH_CFG_67
Title
Size Document Number Rev
Date: Sheet of
HON HAI Precision Ind. Co., Ltd.
CCPBG - R&D Division
FOXCONN
MS70-1-01 0.20
CALISTOGA(VSS) 7 of 7
A3
12 54Tuesday, April 04, 2006
Title
Size Document Number Rev
Date: Sheet of
HON HAI Precision Ind. Co., Ltd.
CCPBG - R&D Division
FOXCONN
MS70-1-01 0.20
CALISTOGA(VSS) 7 of 7
A3
12 54Tuesday, April 04, 2006
Title
Size Document Number Rev
Date: Sheet of
HON HAI Precision Ind. Co., Ltd.
CCPBG - R&D Division
FOXCONN
MS70-1-01 0.20
CALISTOGA(VSS) 7 of 7
A3
12 54Tuesday, April 04, 2006
For layout convenience
Low = DMIx2
High = DMIx4
MCH_CFG_5
MCH_CFG_6 Low = Moby Dick
High = Calistoga
Low = RSVD
High = Mobile Yonah
processor
MCH_CFG_7
(CPU Strap)
MCH_CFG_9
(PCIE
Graphics
Lane)
Low = Reverse Lane
High = Normal
operation
MCH_CFG_10
(HOST PLL
VCC SELECT)
MCH_CFG_11
(PSB 4x CLK
ENABLE)
Low = RESERVED
High = MOBILITY
Low = Calistoga
High = Reserved
MCH_CFG_[13:12]
(XOR/ALLZ)
00=Partial Clock Gating Disable
01=XOR Mode Enable
10=All-Z Mode Enable
11=Normal Operation(Default)
Low = Dynamic ODT
Disabled
High = Dynamic
ODT Enable
MCH_CFG_16
(FSB Dynamic
ODT)
Low = 1.05V(default)
High = 1.5V
MCH_CFG_19
(DMI LANE
REVERSAL)
Low = Normal(default)
High = LANES REVERSED
Layout Noe:
Location of all MCH_CFG strap resistors
needs to be close to trace to minimize
stub
Low = Only SDVO or PCIE
x1 is operational
(defaults))
High = SDVO and PCIE x1
are operating
simultaneously via the
PEG port
MCH_CFG_20
(PCIe Backward
Interpoerability
mode)
MCH_CFG_18
(VCC_CORE Select)
DDR2 select (default high)
1TP7930MIL TP7930MIL
1TP8330MIL TP8330MIL
1TP8130MIL TP8130MIL
1TP8230MIL TP8230MIL
12
R93
NC_2.2K_J
0402
R93
NC_2.2K_J
0402
1TP8030MIL TP8030MIL
1TP7630MIL TP7630MIL
1TP8530MIL TP8530MIL
1TP16030MIL TP16030MIL
VSS_180
AT23
VSS_181
AN23
VSS_182
AM23
VSS_183
AH23
VSS_184
AC23
VSS_185
W23
VSS_186
K23
VSS_187
J23
VSS_188
F23
VSS_189
C23
VSS_190
AA22
VSS_191
K22
VSS_192
G22
VSS_193
F22
VSS_194
E22
VSS_195
D22
VSS_196
A22
VSS_197
BA21
VSS_198
AV21
VSS_199
AR21
VSS_200
AN21
VSS_201
AL21
VSS_202
AB21
VSS_203
Y21
VSS_204
P21
VSS_205
K21
VSS_206
J21
VSS_207
H21
VSS_208
C21
VSS_209
AW20
VSS_210
AR20
VSS_211
AM20
VSS_212
AA20
VSS_213
K20
VSS_214
B20
VSS_215
A20
VSS_216
AN19
VSS_217
AC19
VSS_218
W19
VSS_219
K19
VSS_220
G19
VSS_221
C19
VSS_222
AH18
VSS_223
P18
VSS_224
H18
VSS_225
D18
VSS_226
A18
VSS_227
AY17
VSS_228
AR17
VSS_229
AP17
VSS_230
AM17
VSS_231
AK17
VSS_232
AV16
VSS_233
AN16
VSS_234
AL16
VSS_235
J16
VSS_236
F16
VSS_237
C16
VSS_238
AN15
VSS_239
AM15
VSS_240
AK15
VSS_241
N15
VSS_242
M15
VSS_243
L15
VSS_244
B15
VSS_245
A15
VSS_246
BA14
VSS_247
AT14
VSS_248
AK14
VSS_249
AD14
VSS_250
AA14
VSS_251
U14
VSS_252
K14
VSS_253
H14
VSS_254
E14
VSS_255
AV13
VSS_256
AR13
VSS_257
AN13
VSS_258
AM13
VSS_259
AL13
VSS_260
AG13
VSS_261
P13
VSS_262
F13
VSS_263
D13
VSS_264
B13
VSS_265
AY12
VSS_266
AC12
VSS_267
K12
VSS_268
H12
VSS_269
E12
VSS_270
AD11
VSS_271
AA11
VSS_272
Y11
VSS_273 J11
VSS_274 D11
VSS_275 B11
VSS_276 AV10
VSS_285 AW9
VSS_286 AR9
VSS_287 AH9
VSS_288 AB9
VSS_289 Y9
VSS_290 R9
VSS_291 G9
VSS_292 E9
VSS_293 A9
VSS_294 AG8
VSS_295 AD8
VSS_296 AA8
VSS_297 U8
VSS_298 K8
VSS_299 C8
VSS_300 BA7
VSS_301 AV7
VSS_302 AP7
VSS_303 AL7
VSS_304 AJ7
VSS_305 AH7
VSS_306 AF7
VSS_307 AC7
VSS_308 R7
VSS_309 G7
VSS_310 D7
VSS_311 AG6
VSS_312 AD6
VSS_313 AB6
VSS_314 Y6
VSS_315 U6
VSS_316 N6
VSS_317 K6
VSS_318 H6
VSS_319 B6
VSS_320 AV5
VSS_321 AF5
VSS_322 AD5
VSS_323 AY4
VSS_324 AR4
VSS_325 AP4
VSS_326 AL4
VSS_327 AJ4
VSS_328 Y4
VSS_329 U4
VSS_330 R4
VSS_331 J4
VSS_332 F4
VSS_333 C4
VSS_334 AY3
VSS_335 AW3
VSS_336 AV3
VSS_337 AL3
VSS_338 AH3
VSS_339 AG3
VSS_340 AF3
VSS_341 AD3
VSS_342 AC3
VSS_343 AA3
VSS_344 G3
VSS_345 AT2
VSS_346 AR2
VSS_347 AP2
VSS_348 AK2
VSS_349 AJ2
VSS_350 AD2
VSS_351 AB2
VSS_352 Y2
VSS_353 U2
VSS_354 T2
VSS_355 N2
VSS_356 J2
VSS_280 AG10
VSS_281 AC10
VSS_282 W10
VSS_283 U10
VSS_284 BA9
VSS_278 AL10
VSS_279 AJ10
VSS_277 AP10
VSS_357 H2
VSS_358 F2
VSS_359 C2
VSS_360 AL1
VSS
U3J
CALISTOGA
VSS
U3J
CALISTOGA
1TP7730MIL TP7730MIL
1TP7830MIL TP7830MIL
VSS_0
AC41
VSS_1
AA41
VSS_2
W41
VSS_3
T41
VSS_4
P41
VSS_5
M41
VSS_6
J41
VSS_7
F41
VSS_8
AV40
VSS_9
AP40
VSS_10
AN40
VSS_11
AK40
VSS_12
AJ40
VSS_13
AH40
VSS_14
AG40
VSS_15
AF40
VSS_16
AE40
VSS_17
B40
VSS_18
AY39
VSS_19
AW39
VSS_20
AV39
VSS_21
AR39
VSS_22
AN39
VSS_23
AJ39
VSS_24
AC39
VSS_25
AB39
VSS_26
AA39
VSS_27
Y39
VSS_28
W39
VSS_29
V39
VSS_30
T39
VSS_31
R39
VSS_32
P39
VSS_33
N39
VSS_34
M39
VSS_35
L39
VSS_36
J39
VSS_37
H39
VSS_38
G39
VSS_39
F39
VSS_40
D39
VSS_41
AT38
VSS_42
AM38
VSS_43
AH38
VSS_44
AG38
VSS_45
AF38
VSS_46
AE38
VSS_47
C38
VSS_48
AK37
VSS_49
AH37
VSS_50
AB37
VSS_51
AA37
VSS_52
Y37
VSS_53
W37
VSS_54
V37
VSS_55
T37
VSS_56
R37
VSS_57
P37
VSS_58
N37
VSS_59
M37
VSS_60
L37
VSS_61
J37
VSS_62
H37
VSS_63
G37
VSS_64
F37
VSS_65
D37
VSS_66
AY36
VSS_67
AW36
VSS_68
AN36
VSS_69
AH36
VSS_70
AG36
VSS_71
AF36
VSS_72
AE36
VSS_73
AC36
VSS_74
C36
VSS_75
B36
VSS_76
BA35
VSS_77
AV35
VSS_78
AR35
VSS_79
AH35
VSS_80
AB35
VSS_81
AA35
VSS_82
Y35
VSS_83
W35
VSS_84
V35
VSS_85
T35
VSS_86
R35
VSS_87
P35
VSS_99 AF34
VSS_100 AE34
VSS_101 AC34
VSS_102 C34
VSS_103 AW33
VSS_104 AV33
VSS_105 AR33
VSS_106 AE33
VSS_107 AB33
VSS_108 Y33
VSS_109 V33
VSS_110 T33
VSS_111 R33
VSS_112 M33
VSS_113 H33
VSS_114 G33
VSS_115 F33
VSS_116 D33
VSS_117 B33
VSS_118 AH32
VSS_119 AG32
VSS_120 AF32
VSS_121 AE32
VSS_122 AC32
VSS_123 AB32
VSS_124 G32
VSS_125 B32
VSS_126 AY31
VSS_127 AV31
VSS_128 AN31
VSS_129 AJ31
VSS_130 AG31
VSS_131 AB31
VSS_132 Y31
VSS_133 AB30
VSS_134 E30
VSS_135 AT29
VSS_136 AN29
VSS_137 AB29
VSS_138 T29
VSS_139 N29
VSS_140 K29
VSS_141 G29
VSS_142 E29
VSS_143 C29
VSS_144 B29
VSS_145 A29
VSS_146 BA28
VSS_147 AW28
VSS_148 AU28
VSS_149 AP28
VSS_150 AM28
VSS_151 AD28
VSS_152 AC28
VSS_153 W28
VSS_154 J28
VSS_155 E28
VSS_156 AP27
VSS_157 AM27
VSS_158 AK27
VSS_159 J27
VSS_160 G27
VSS_161 F27
VSS_162 C27
VSS_163 B27
VSS_164 AN26
VSS_165 M26
VSS_166 K26
VSS_167 F26
VSS_168 D26
VSS_169 AK25
VSS_170 P25
VSS_171 K25
VSS_172 H25
VSS_173 E25
VSS_174 D25
VSS_175 A25
VSS_176 BA24
VSS_177 AU24
VSS_178 AL24
VSS_179 AW23
VSS_88
N35
VSS_89
M35
VSS_90
L35
VSS_91
J35
VSS_92
H35
VSS_93
G35
VSS_94
F35
VSS_95
D35
VSS_96
AN34
VSS_97 AK34
VSS_98 AG34
VSS
U3I
CALISTOGA
VSS
U3I
CALISTOGA
1TP8430MIL TP8430MIL

1
1
2
2
3
3
4
4
5
5
6
6
7
7
8
8
A A
B B
C C
D D
M_A_DQ55
M_A_DQ53
M_A_DQ43
M_A_A2
M_A_DQ7
M_A_DQ18
M_A_DQS2
M_A_DQ2
M_A_DQS5
M_A_DQ59
M_A_DM4
M_A_DQ15
M_A_DQ4
M_A_A3
M_A_A12
M_A_DM3
M_A_DQ8
M_A_DQ0
M_A_DQS7
M_A_DQ42
M_A_A7
M_A_A11
M_A_DQ3
M_A_DQ54
DDR2_EXTTS#0
M_A_DQ12
M_A_A8
M_A_DQS#2
M_A_DQ16
M_A_DQ62
M_A_DQ37
M_A_DM2
M_A_DQS#0
M_A_DQS#7
M_A_A6
M_A_DQ30
M_A_DQ23
M_A_DQS#4
M_A_DQS0
DDR2_VREF
M_A_DM7
M_A_DQS3
M_A_DQS#3
M_A_DQS4
M_A_DQ33
M_A_A1
M_A_DQ11
M_A_DQ50
M_A_DQ26
M_A_DQ17
M_A_DQ61
M_A_DQS6
M_A_DQ49
M_A_DQ28
M_A_DQ13
M_A_DQS#6
M_A_A10
M_A_DQ25
M_A_DQS#1
M_A_DQ58
M_A_DQ39
M_A_A0
M_A_DQ34
M_A_DQ24
M_A_DQ1
M_A_DQ52
M_A_A9
M_A_DQ19
M_A_DQ36
M_A_DQ14
M_A_DQ41
M_A_DQ35
M_A_A5
M_A_DQS1
M_A_DQS#5
M_A_DQ48
M_A_DQ22
M_A_DM0
M_A_DQ63
M_A_DM6
M_A_DQ46
M_A_DQ57
M_A_DQ44
M_A_DQ38
M_A_A4
M_A_DQ20
M_A_DQ10
M_A_DQ56
M_A_DQ45
M_A_DQ21
M_A_DM1
M_A_DQ40
M_A_DQ27
M_A_DQ9
M_A_DQ60
M_A_DQ47
M_A_DQ51
M_A_DM5
M_A_A13
M_A_DQ31
M_A_DQ29
M_A_DQ6
M_A_DQ5
M_A_DQ32
SA0_DIM0
SA1_DIM0
DDR2_VREF
M_A_DQ[0..63] 9
M_A_A[0..13] 9,15
M_A_DM[0..7] 9
M_ODT17,15
M_A_WE#9,15
M_CKE07,15
M_A_CAS#9,15 M_CS#17,15
M_A_BS29,15
M_A_BS09,15
M_CLK_DDR1 7
M_CLK_DDR0 7
M_A_RAS# 9,15
M_CLK_DDR#1 7
M_ODT0 7,15
M_CKE1 7,15
M_CLK_DDR#0 7
M_CS#0 7,15
M_A_BS1 9,15
M_A_DQS[0..7] 9
M_A_DQS#[0..7] 9
PM_EXTTS#0 7,14
SMB_DATA_SUS14,20,23,37 SMB_CLK_SUS14,20,23,37
SMB_THRM_DATA 3,27
DDR_ALERT# 7,27
SMB_THRM_CLK 3,27
+1_8VSUS7,11,14,42,48,50,51
+1_8VSUS7,11,14,42,48,50,51
+1_8VSUS7,11,14,42,48,50,51
DDRDIMM_VREF7,48
+1_8VSUS7,11,14,42,48,50,51
+1_8VSUS 7,11,14,42,48,50,51
DDR2_VREF14
+3VRUN
3,7,8,10,14,16,17,20,21,22,23,24,26,28,29,30,33,37,39,42,49,50
+3VRUN3,7,8,10,14,16,17,20,21,22,23,24,26,28,29,30,33,37,39,42,49,50
Title
Size Document Number Rev
Date: Sheet of
HON HAI Precision Ind. Co., Ltd.
CCPBG - R&D Division
FOXCONN
MS70-1-01 0.20
DDR(II)SO-DIMM_0
A3
13 54Tuesday, April 04, 2006
Title
Size Document Number Rev
Date: Sheet of
HON HAI Precision Ind. Co., Ltd.
CCPBG - R&D Division
FOXCONN
MS70-1-01 0.20
DDR(II)SO-DIMM_0
A3
13 54Tuesday, April 04, 2006
Title
Size Document Number Rev
Date: Sheet of
HON HAI Precision Ind. Co., Ltd.
CCPBG - R&D Division
FOXCONN
MS70-1-01 0.20
DDR(II)SO-DIMM_0
A3
13 54Tuesday, April 04, 2006
SMBus Address: A0(W)/A1(R)
DIMM_0
Place DIMM_0 near GMCH
Place these Caps near So-Dimm0.
0.1 μF and 2.2 μF placed
close to VREF pins
Place these Caps near So-Dimm0.
(20 mil)
1.8V per DIMM=3.08A
Address: 92H.
12
R99
10K_J 0402
R99
10K_J 0402
12
C159
0.1U_16V_Y_Y
0402
C159
0.1U_16V_Y_Y
0402
12
R94
0_J
0402
R94
0_J
0402
SMBDATA 1
SMBCLK 2
OS 3
GND 4
A2
5A1
6A0
7+VS
8
U4
NC_G751-2P1F
U4
NC_G751-2P1F
12
C148
2.2U_10V_Y_Y
0603
C148
2.2U_10V_Y_Y
0603
VREF
1
VSS47
3
DQ0
5
DQ1
7
VSS37
9
DQS#0
11
DQS0
13
VSS48
15
DQ2
17
DQ3
19
VSS38
21
DQ8
23
DQ9
25
VSS49
27
DQS#1
29
DQS1
31
VSS39
33
DQ10
35
DQ11
37
VSS50
39
VSS18
41
DQ16
43
DQ17
45
VSS1
47
DQS#2
49
DQS2
51
VSS19
53
DQ18
55
DQ19
57
VSS22
59
DQ24
61
DQ25
63
VSS23
65
DM3
67
NC4
69
VSS9
71
DQ26
73
DQ27
75
VSS4
77
CKE0
79
VDD7
81
NC1
83
A16_BA2
85
VDD9
87
A12
89
A9
91
A8
93
VDD5
95
A5
97
A3
99
A1
101
VDD10
103
A10/AP
105
BA0
107
WE#
109
VDD2
111
CAS#
113
S1#
115
VDD3
117
ODT1
119
VSS11
121
DQ32
123
DQ33
125
VSS26
127
DQS#4
129
DQS4
131
VSS2
133
DQ34
135
DQ35
137
VSS27
139
DQ40
141
DQ41
143
VSS46 2
DQ4 4
DQ5 6
VSS15 8
DM0 10
VSS5 12
DQ6 14
DQ7 16
VSS16 18
DQ12 20
DQ13 22
VSS17 24
DM1 26
VSS53 28
CK0 30
CK0# 32
VSS41 34
DQ14 36
DQ15 38
VSS54 40
VSS20 42
DQ20 44
DQ21 46
VSS6 48
NC3 50
DM2 52
VSS21 54
DQ22 56
DQ23 58
VSS24 60
DQ28 62
DQ29 64
VSS25 66
DQS#3 68
DQS3 70
VSS10 72
DQ30 74
DQ31 76
VSS8 78
CKE1 80
VDD8 82
A15 84
A14 86
VDD11 88
A11 90
A7 92
A6 94
VDD4 96
A4 98
A2 100
A0 102
VDD12 104
BA1 106
RAS# 108
S0# 110
VDD1 112
ODT0 114
A13 116
VDD6 118
NC2 120
VSS12 122
DQ36 124
DQ37 126
VSS28 128
DM4 130
VSS42 132
DQ38 134
DQ39 136
VSS55 138
DQ44 140
DQ45 142
VSS43 144
VSS29
145
DM5
147
VSS51
149
DQ42
151
DQ43
153
VSS40
155
DQ48
157
DQ49
159
VSS52
161
NCTEST
163
VSS30
165
DQS#6
167
DQS6
169
VSS31
171
DQ50
173
DQ51
175
DQ56
179
DQ57
181
VSS3
183
DM7
185
VSS34
187
DQ58
189
DQ59
191
VSS14
193
SDA
195
SCL
197
VDD(SPD)
199
DQS#5 146
DQS5 148
VSS56 150
DQ46 152
DQ47 154
VSS44 156
DQ52 158
DQ53 160
VSS57 162
CK1 164
CK1# 166
VSS45 168
DM6 170
VSS32 172
DQ54 174
DQ55 176
VSS35 178
DQ60 180
DQ61 182
VSS7 184
DQS#7 186
DQS7 188
VSS36 190
DQ62 192
DQ63 194
VSS13 196
SA0 198
SA1 200
VSS33
177
SMDFIX1 201
SMDFIX2 202
NPTH1
203
NPTH2
204 PC2-4200/PC2-5300 DDR2 SDRAM SO-DIMM (200P)
CN1
DDR2 SO-DIMM_200P
FOX_ASOA426_N4RC_4F
PC2-4200/PC2-5300 DDR2 SDRAM SO-DIMM (200P)
CN1
DDR2 SO-DIMM_200P
FOX_ASOA426_N4RC_4F
12
C160
2.2U_10V_Y_Y
0603
C160
2.2U_10V_Y_Y
0603
12
C157
0.1U_16V_Y_Y
0402
C157
0.1U_16V_Y_Y
0402
12
C156
0.1U_16V_Y_Y
0402
C156
0.1U_16V_Y_Y
0402
1 2
R96
NC_0_J 0402
R96
NC_0_J 0402
12
C158
0.1U_16V_Y_Y
0402
C158
0.1U_16V_Y_Y
0402
12
C151
2.2U_10V_Y_Y
0603
C151
2.2U_10V_Y_Y
0603
12
C155
2.2U_10V_Y_Y
0603
C155
2.2U_10V_Y_Y
0603
12
C153
2.2U_10V_Y_Y
0603
C153
2.2U_10V_Y_Y
0603
12
C150
NC_0.1U_16V_M_B
0402
C150
NC_0.1U_16V_M_B
0402
12
C154
2.2U_10V_Y_Y
0603
C154
2.2U_10V_Y_Y
0603
12
R97
NC_10K_F
0402
R97
NC_10K_F
0402
12 R100
10K_J 0402
R100
10K_J 0402
12
R95
NC_10K_F
0402
R95
NC_10K_F
0402
12
C147
0.1U_16V_M_B
0402
C147
0.1U_16V_M_B
0402
12
C161
0.1U_16V_M_B
0402
C161
0.1U_16V_M_B
0402
12
C152
2.2U_10V_Y_Y
0603
C152
2.2U_10V_Y_Y
0603
12
C149
0.1U_16V_M_B
0402
C149
0.1U_16V_M_B
0402

1
1
2
2
3
3
4
4
5
5
6
6
7
7
8
8
A A
B B
C C
D D
M_B_DQ6
M_B_DQ22
M_B_DQ33
M_B_DQ39M_B_DQ34
M_B_A13
M_B_DQ44
M_B_DQ15
M_B_DM0
M_B_DQS#6
M_B_A0
M_B_A3
M_B_A7
M_B_DQ43
M_B_DQ37
M_B_DQ1
M_B_DQS1
M_B_DQS2
M_B_DQS4
M_B_DQ9
M_B_A4
M_B_DQ25
M_B_DQ30
M_B_DQ40
M_B_A5
M_B_DQS#5
M_B_DM5
M_B_DM6
M_B_DQ2
M_B_DM2
SA0_DIM1
M_B_A11
M_B_DQ20
M_B_DM3
M_B_DQS#2
M_B_DQS#7
M_B_A6
M_B_DQ26
M_B_DQ35
M_B_DQ19
M_B_DQ52
M_B_DQ32
M_B_DQ16
M_B_DQ59
M_B_DQ56
M_B_DQS5
M_B_DQ48
M_B_DM7
M_B_DQ45
M_B_DQ10
M_B_DQ4
M_B_DQ61
M_B_DQ27
M_B_DM1
M_B_DQ57
M_B_DQS0
M_B_DQ8
M_B_DQ42
M_B_DQ49
M_B_DQ11
M_B_DQ5
M_B_DM4
M_B_DQ60
M_B_DQS#0
M_B_DQ24
M_B_DQ41
M_B_DQS3
M_B_DQS#3
M_B_DQ46
M_B_DQ7
M_B_DQ21
M_B_DQ29
M_B_DQS#1
M_B_DQ3
M_B_A9
M_B_DQS#4
M_B_DQ28
M_B_A10
M_B_DQ63
M_B_A12
M_B_DQ31
M_B_DQ13
M_B_DQ47
M_B_A1
M_B_DQ53
M_B_DQS7
M_B_DQ38
M_B_A2
M_B_DQ58
M_B_DQ12
M_B_A8
M_B_DQ62
M_B_DQ18
M_B_DQ17
M_B_DQS6
M_B_DQ14
M_B_DQ51 M_B_DQ55
M_B_DQ36
M_B_DQ23
M_B_DQ50 M_B_DQ54
M_B_DQ0
DDR2_EXTTS#1
SA1_DIM1
M_B_DQ[0..63] 9
M_B_A[0..13] 9,15
M_B_DM[0..7] 9
M_B_DQS[0..7] 9
M_B_DQS#[0..7] 9
M_CLK_DDR#2 7
M_B_BS29,15
M_CLK_DDR#3 7
M_CS#2 7,15
M_ODT37,15
M_CKE3 7,15
M_B_WE#9,15 M_B_BS09,15
M_CLK_DDR3 7
M_CS#37,15 M_B_CAS#9,15
M_CLK_DDR2 7
M_CKE27,15
M_B_BS1 9,15
M_ODT2 7,15
M_B_RAS# 9,15
PM_EXTTS#0 7,13
SMB_CLK_SUS13,20,23,37 SMB_DATA_SUS13,20,23,37
+3VRUN
+1_8VSUS7,11,13,42,48,50,51
+1_8VSUS7,11,13,42,48,50,51
+1_8VSUS7,11,13,42,48,50,51 +1_8VSUS 7,11,13,42,48,50,51
DDR2_VREF13
+3VRUN3,7,8,10,13,16,17,20,21,22,23,24,26,28,29,30,33,37,39,42,49,50
Title
Size Document Number Rev
Date: Sheet of
HON HAI Precision Ind. Co., Ltd.
CCPBG - R&D Division
FOXCONN
MS70-1-01 0.20
DDR(II)SO-DIMM_1
A3
14 54Tuesday, April 04, 2006
Title
Size Document Number Rev
Date: Sheet of
HON HAI Precision Ind. Co., Ltd.
CCPBG - R&D Division
FOXCONN
MS70-1-01 0.20
DDR(II)SO-DIMM_1
A3
14 54Tuesday, April 04, 2006
Title
Size Document Number Rev
Date: Sheet of
HON HAI Precision Ind. Co., Ltd.
CCPBG - R&D Division
FOXCONN
MS70-1-01 0.20
DDR(II)SO-DIMM_1
A3
14 54Tuesday, April 04, 2006
Place these Caps near So-Dimm1.
Place these Caps near So-Dimm1.
SMBus Address: A4(W)/A5(R)
DIMM_1
DIMM_1 is placed farther from the GMCH than DIMM_0
0.1 μF and 2.2 μF placed
close to VREF pins
1.8V per DIMM=3.08A
12
C172
0.1U_16V_Y_Y
0402
C172
0.1U_16V_Y_Y
0402
12
C173
2.2U_10V_Y_Y
0603
C173
2.2U_10V_Y_Y
0603
12
R102 10K_J 0402
R102 10K_J 0402
1 2
R101
NC_0_J 0402
R101
NC_0_J 0402
VREF
1
VSS47
3
DQ0
5
DQ1
7
VSS37
9
DQS#0
11
DQS0
13
VSS48
15
DQ2
17
DQ3
19
VSS38
21
DQ8
23
DQ9
25
VSS49
27
DQS#1
29
DQS1
31
VSS39
33
DQ10
35
DQ11
37
VSS50
39
VSS18
41
DQ16
43
DQ17
45
VSS1
47
DQS#2
49
DQS2
51
VSS19
53
DQ18
55
DQ19
57
VSS22
59
DQ24
61
DQ25
63
VSS23
65
DM3
67
NC4
69
VSS9
71
DQ26
73
DQ27
75
VSS4
77
CKE0
79
VDD7
81
NC1
83
A16_BA2
85
VDD9
87
A12
89
A9
91
A8
93
VDD5
95
A5
97
A3
99
A1
101
VDD10
103
A10/AP
105
BA0
107
WE#
109
VDD2
111
CAS#
113
S1#
115
VDD3
117
ODT1
119
VSS11
121
DQ32
123
DQ33
125
VSS26
127
DQS#4
129
DQS4
131
VSS2
133
DQ34
135
DQ35
137
VSS27
139
DQ40
141
DQ41
143
VSS46 2
DQ4 4
DQ5 6
VSS15 8
DM0 10
VSS5 12
DQ6 14
DQ7 16
VSS16 18
DQ12 20
DQ13 22
VSS17 24
DM1 26
VSS53 28
CK0 30
CK0# 32
VSS41 34
DQ14 36
DQ15 38
VSS54 40
VSS20 42
DQ20 44
DQ21 46
VSS6 48
NC3 50
DM2 52
VSS21 54
DQ22 56
DQ23 58
VSS24 60
DQ28 62
DQ29 64
VSS25 66
DQS#3 68
DQS3 70
VSS10 72
DQ30 74
DQ31 76
VSS8 78
CKE1 80
VDD8 82
A15 84
A14 86
VDD11 88
A11 90
A7 92
A6 94
VDD4 96
A4 98
A2 100
A0 102
VDD12 104
BA1 106
RAS# 108
S0# 110
VDD1 112
ODT0 114
A13 116
VDD6 118
NC2 120
VSS12 122
DQ36 124
DQ37 126
VSS28 128
DM4 130
VSS42 132
DQ38 134
DQ39 136
VSS55 138
DQ44 140
DQ45 142
VSS43 144
VSS29
145
DM5
147
VSS51
149
DQ42
151
DQ43
153
VSS40
155
DQ48
157
DQ49
159
VSS52
161
NCTEST
163
VSS30
165
DQS#6
167
DQS6
169
VSS31
171
DQ50
173
DQ51
175
DQ56
179
DQ57
181
VSS3
183
DM7
185
VSS34
187
DQ58
189
DQ59
191
VSS14
193
SDA
195
SCL
197
VDD(SPD)
199
DQS#5 146
DQS5 148
VSS56 150
DQ46 152
DQ47 154
VSS44 156
DQ52 158
DQ53 160
VSS57 162
CK1 164
CK1# 166
VSS45 168
DM6 170
VSS32 172
DQ54 174
DQ55 176
VSS35 178
DQ60 180
DQ61 182
VSS7 184
DQS#7 186
DQS7 188
VSS36 190
DQ62 192
DQ63 194
VSS13 196
SA0 198
SA1 200
VSS33
177
NPTH1
203
NPTH2
204 SMDFIX1 201
SMDFIX2 202
PC2-4200/PC2-5300 DDR2 SDRAM SO-DIMM (200P)
CN2
DDR2 S0-DIMM_200P
FOX_ASOA426_N4SC_4F
PC2-4200/PC2-5300 DDR2 SDRAM SO-DIMM (200P)
CN2
DDR2 S0-DIMM_200P
FOX_ASOA426_N4SC_4F
12
C163
0.1U_16V_M_B
0402
C163
0.1U_16V_M_B
0402
12
C165
2.2U_10V_Y_Y
0603
C165
2.2U_10V_Y_Y
0603
12
R103 10K_J 0402
R103 10K_J 0402
12
C164
2.2U_10V_Y_Y
0603
C164
2.2U_10V_Y_Y
0603
12
C167
2.2U_10V_Y_Y
0603
C167
2.2U_10V_Y_Y
0603
12
C162
2.2U_10V_Y_Y
0603
C162
2.2U_10V_Y_Y
0603
12
C174
0.1U_16V_M_B
0402
C174
0.1U_16V_M_B
0402
12
C166
2.2U_10V_Y_Y
0603
C166
2.2U_10V_Y_Y
0603
12
C171
0.1U_16V_Y_Y
0402
C171
0.1U_16V_Y_Y
0402
12
C170
0.1U_16V_Y_Y
0402
C170
0.1U_16V_Y_Y
0402
12
C168
2.2U_10V_Y_Y
0603
C168
2.2U_10V_Y_Y
0603
12
C169
0.1U_16V_Y_Y
0402
C169
0.1U_16V_Y_Y
0402

1
1
2
2
3
3
4
4
5
5
6
6
7
7
8
8
A A
B B
C C
D D
M_B_A1
M_B_A13
M_B_A7
M_B_A3
M_B_A4
M_B_A0
M_B_A12
M_B_A11
M_B_A6
M_B_A2
M_B_A5
M_B_A10
M_B_A9
M_B_A8
M_A_A6
M_A_A10
M_A_A7
M_A_A11
M_A_A8
M_A_A0
M_A_A12
M_A_A13
M_A_A9
M_A_A3
M_A_A2
M_A_A5
M_A_A4
M_A_A1
M_B_A[0..13]9,14
M_A_A[0..13]9,13
M_B_WE#9,14
M_B_RAS#9,14
M_B_BS29,14
M_B_CAS#9,14
M_B_BS09,14
M_B_BS19,14
M_A_CAS#9,13 M_A_WE#9,13
M_A_BS29,13
M_A_BS09,13
M_A_BS19,13
M_A_RAS#9,13
M_CS#17,13
M_CS#27,14
M_CS#07,13
M_CKE37,14
M_CKE17,13
M_CKE07,13 M_ODT17,13
M_ODT27,14
M_CS#37,14
M_CKE27,14
M_ODT07,13
M_ODT37,14
+0_9VSUS 48,50,51 +0_9VSUS 48,50,51 +0_9VSUS 48,50,51
+0_9VSUS 48,50,51
+0_9VSUS 48,50,51
+0_9VSUS 48,50,51
+0_9VSUS 48,50,51
+0_9VSUS 48,50,51
+0_9VSUS 48,50,51
+0_9VSUS48,50,51
+0_9VSUS48,50,51
Title
Size Document Number Rev
Date: Sheet of
HON HAI Precision Ind. Co., Ltd.
CCPBG - R&D Division
FOXCONN
MS70-1-01 0.20
DDR(II)Termination
A3
15 54Tuesday, April 04, 2006
Title
Size Document Number Rev
Date: Sheet of
HON HAI Precision Ind. Co., Ltd.
CCPBG - R&D Division
FOXCONN
MS70-1-01 0.20
DDR(II)Termination
A3
15 54Tuesday, April 04, 2006
Title
Size Document Number Rev
Date: Sheet of
HON HAI Precision Ind. Co., Ltd.
CCPBG - R&D Division
FOXCONN
MS70-1-01 0.20
DDR(II)Termination
A3
15 54Tuesday, April 04, 2006
Layout note: Place 1 cap close to every 1 R-pack terminated to +0_9VSUS
Layout note: Place 1 cap close to every 1 R-pack terminated to +0_9VSUS
12
C199
0.1U_16V_Y_Y
0402
C199
0.1U_16V_Y_Y
0402
1 2
R114 56_J0402R114 56_J0402
1
23
4
RP1 56
0404_4P2R
RP1 56
0404_4P2R
12
C192
0.1U_16V_Y_Y
0402
C192
0.1U_16V_Y_Y
0402
12
C194
0.1U_16V_Y_Y
0402
C194
0.1U_16V_Y_Y
0402
12
C180
0.1U_16V_Y_Y
0402
C180
0.1U_16V_Y_Y
0402
1
23
4
RP8 56
0404_4P2R
RP8 56
0404_4P2R
12
C182
0.1U_16V_Y_Y
0402
C182
0.1U_16V_Y_Y
0402
1 2
R110 56_J0402R110 56_J0402
1
23
4
RP7 56
0404_4P2R
RP7 56
0404_4P2R
1 2
R112 56_J0402R112 56_J0402
12
C184
0.1U_16V_Y_Y
0402
C184
0.1U_16V_Y_Y
0402
12
C191
0.1U_16V_Y_Y
0402
C191
0.1U_16V_Y_Y
0402
1
23
4
RP20 56
0404_4P2R
RP20 56
0404_4P2R
1
23
4
RP10 56
0404_4P2R
RP10 56
0404_4P2R
1
23
4
RP11 56
0404_4P2R
RP11 56
0404_4P2R
1 2
R104 56_J0402R104 56_J0402
12
C190
0.1U_16V_Y_Y
0402
C190
0.1U_16V_Y_Y
0402
12
C200
0.1U_16V_Y_Y
0402
C200
0.1U_16V_Y_Y
0402
12
C185
0.1U_16V_Y_Y
0402
C185
0.1U_16V_Y_Y
0402
1
23
4
RP12 56
0404_4P2R
RP12 56
0404_4P2R
1
23
4
RP6 56
0404_4P2R
RP6 56
0404_4P2R
1 2
R109 56_J0402R109 56_J0402
12
C193
0.1U_16V_Y_Y
0402
C193
0.1U_16V_Y_Y
0402
1 2
R111 56_J0402R111 56_J0402
1
23
4
RP15 56
0404_4P2R
RP15 56
0404_4P2R
12
C175
0.1U_16V_Y_Y
0402
C175
0.1U_16V_Y_Y
0402
12
C189
0.1U_16V_Y_Y
0402
C189
0.1U_16V_Y_Y
0402
12
C188
0.1U_16V_Y_Y
0402
C188
0.1U_16V_Y_Y
0402
1 2
R107 56_J0402R107 56_J0402
1
23
4
RP18 56
0404_4P2R
RP18 56
0404_4P2R
1 2
R113 56_J0402R113 56_J0402
1
23
4
RP13 56
0404_4P2R
RP13 56
0404_4P2R
1
23
4
RP14 56
0404_4P2R
RP14 56
0404_4P2R
12
C179
0.1U_16V_Y_Y
0402
C179
0.1U_16V_Y_Y
0402
12
C177
0.1U_16V_Y_Y
0402
C177
0.1U_16V_Y_Y
0402
1 2
R115 56_J0402R115 56_J0402
1
23
4
RP2 56
0404_4P2R
RP2 56
0404_4P2R
12
C198
0.1U_16V_Y_Y
0402
C198
0.1U_16V_Y_Y
0402
1 2
R108 56_J0402R108 56_J0402
12
C196
0.1U_16V_Y_Y
0402
C196
0.1U_16V_Y_Y
0402
12
C197
0.1U_16V_Y_Y
0402
C197
0.1U_16V_Y_Y
0402
1 2
R106 56_J0402R106 56_J0402
12
C181
0.1U_16V_Y_Y
0402
C181
0.1U_16V_Y_Y
0402
1
23
4
RP16 56
0404_4P2R
RP16 56
0404_4P2R
1
23
4
RP17 56
0404_4P2R
RP17 56
0404_4P2R
12
C183
0.1U_16V_Y_Y
0402
C183
0.1U_16V_Y_Y
0402
1
23
4
RP3 56
0404_4P2R
RP3 56
0404_4P2R
12
C176
0.1U_16V_Y_Y
0402
C176
0.1U_16V_Y_Y
0402
1 2
R105 56_J0402R105 56_J0402
1
23
4
RP19 56
0404_4P2R
RP19 56
0404_4P2R
1
23
4
RP5 56
0404_4P2R
RP5 56
0404_4P2R
1
23
4
RP4 56
0404_4P2R
RP4 56
0404_4P2R
12
C187
0.1U_16V_Y_Y
0402
C187
0.1U_16V_Y_Y
0402
12
C186
0.1U_16V_Y_Y
0402
C186
0.1U_16V_Y_Y
0402
12
C178
0.1U_16V_Y_Y
0402
C178
0.1U_16V_Y_Y
0402
12
C195
0.1U_16V_Y_Y
0402
C195
0.1U_16V_Y_Y
0402
1
23
4
RP9 56
0404_4P2R
RP9 56
0404_4P2R

5
5
4
4
3
3
2
2
1
1
D D
C C
B B
A A
ODD_CLKIN+
ODD_CLKIN-
ODD_RXIN0-
ODD_RXIN2-
ODD_RXIN1+
ODD_RXIN1-
ODD_RXIN0+
ODD_RXIN2+
INV_ENABLE
INV_BRADJ
ODD_RXIN0-
ODD_RXIN2-
ODD_RXIN0+
ODD_RXIN2+
ODD_RXIN1-
ODD_CLKIN+
ODD_CLKIN-
ODD_RXIN1+
INV_ENABLE
INV_ENABLE_1
GM_LCDVCC_EN8
GM_ODD_RXIN0+ 8
GM_ODD_RXIN0- 8
GM_ODD_RXIN1+ 8
GM_ODD_RXIN2- 8
GM_ODD_RXIN1- 8
GM_ODD_RXIN2+ 8
GM_ODD_CLKIN- 8
GM_ODD_CLKIN+ 8
LCDID0 23
LCDID1 23
LCDID2 23
LCDID3 23
NB_BRADJ8
LVDS_GPIO21
INV_EN_EC27
LIDIN#27,41
GM_INV_EN8
+3VRUN
+3VRUN
LCDVCC
LCDVCC
DCBATOUT42,45,46,47,48,49,50
+3VRUN3,7,8,10,13,14,17,20,21,22,23,24,26,28,29,30,33,37,39,42,49,50
Title
Size Document Number Rev
Date: Sheet of
HON HAI Precision Ind. Co., Ltd.
CCPBG - R&D Division
FOXCONN
MS70-1-01 0.20
LVDS
A3
16 54Tuesday, April 04, 2006
Title
Size Document Number Rev
Date: Sheet of
HON HAI Precision Ind. Co., Ltd.
CCPBG - R&D Division
FOXCONN
MS70-1-01 0.20
LVDS
A3
16 54Tuesday, April 04, 2006
Title
Size Document Number Rev
Date: Sheet of
HON HAI Precision Ind. Co., Ltd.
CCPBG - R&D Division
FOXCONN
MS70-1-01 0.20
LVDS
A3
16 54Tuesday, April 04, 2006
LVDS CONNECTOR
Type
Size
Vender
Device Name
Panel ID Check[3..0]
WXGA
15.4" wide
Hitach
TX39D81VC1AAA
0001
WXGA-HC
15.4" wide
Hitachi
TX39D80VC1GAA
0001
WSXGA+
15.4" wide
Hitachi
TX39D90VC1GAA
0011
ON=0
PANEL ID
DISCHARGE
LVDS
2A
INVERTER CONNECTOR
The R461 will consume about
0.054 Watt (3.3x3.3/200 =
0.054W). We changed resistor
to 0603 size (1/8 Watt)
1.5A
12
R119
100K_J
0402
R119
100K_J
0402
1 2
C579
0.1U_16V_Y_Y
0402
C579
0.1U_16V_Y_Y
0402
1
2
3
4
5
6
7
8
9
10
11
12
13
14
15
16
17
18
19
20
21
22
23
24
25
26
SMDFIX1SMDFIX2
SMDFIX3
SMDFIX4
NPTH2
NPTH1
CN3
CTB_20P
FOX_GS12201-1011A-9F
SMDFIX1SMDFIX2
SMDFIX3
SMDFIX4
NPTH2
NPTH1
CN3
CTB_20P
FOX_GS12201-1011A-9F
1
24
53
U5 74AHC1G08GW
U5 74AHC1G08GW
1
2
5
6
3
4
7 8
SMDFIX 1
SMDFIX 2
CN4
HEADER CONN_6P
FOX_HS8206E
SMDFIX 1
SMDFIX 2
CN4
HEADER CONN_6P
FOX_HS8206E
1 2
C208
0.1U_16V_Y_Y
0402
C208
0.1U_16V_Y_Y
0402
1
24
53
U6
74AHC1G08GW
U6
74AHC1G08GW
12
R120
200_J
0603
R120
200_J
0603
GND
1
IN1
2
IN2
3
EN
4OC# 5
OUT1 6
OUT2 7
OUT3 8
U7
G548B1P1U_1.0
U7
G548B1P1U_1.0
12
C207
4.7U_10V_Y_Y
0805
C207
4.7U_10V_Y_Y
0805
12
R512
100K_J
0402
R512
100K_J
0402
1
2
3
4
8
7
6
5
SW1
HDS404-E_SW-SLIDE
SW1
HDS404-E_SW-SLIDE
12
R116
10K_J
0402
R116
10K_J
0402
12
C201 0.1U_50V_K_B
0603
C201 0.1U_50V_K_B
0603
12
C206
4.7U_6.3V_K
0805_X5R
C206
4.7U_6.3V_K
0805_X5R
12
R117
10K_J
0402
R117
10K_J
0402

5
5
4
4
3
3
2
2
1
1
D D
C C
B B
A A
J_RED
J_BLUE
J_GREEN
A3001
VGA_VSYNC
A3003
VGA_DDCCLK
VGA_DDCDATA
RED
GREEN
VGA_HSYNC
GM_DDCCLK
GM_DDCDATA
VGA_DDCCLK
VGA_DDCDATA MB_CRT_DDCDATA
MB_CRT_DDCCLKBLUE
J_RED
CRT_+5VRUN
J_GREEN
VGA_CRT_DET#
MB_CRT_DDCCLK
J_BLUE
VSYNC14
VGA_CRT_DET#
HSYNC13
HSYNC13
VSYNC14
MB_CRT_DDCDATA
VGA_ID0
VGA_ID2
VGA_HSYNC
VGA_VSYNC
EN_EXT_DEV_SENSE#27
GM_DDCCLK8
GM_DDCDATA8
GM_HSYNC8
GM_VSYNC8
GM_RED8
GM_BLUE8
GM_GREEN8
+5VRUN24,26,27,28,29,32,33,34,36,42,49,50
D_SHIFT_+5V
D_SHIFT_+5V
D_SHIFT_+5V
+5VRUN24,26,27,28,29,32,33,34,36,42,49,50
+3VRUN3,7,8,10,13,14,16,20,21,22,23,24,26,28,29,30,33,37,39,42,49,50
+3VRUN3,7,8,10,13,14,16,20,21,22,23,24,26,28,29,30,33,37,39,42,49,50
+3VRUN3,7,8,10,13,14,16,20,21,22,23,24,26,28,29,30,33,37,39,42,49,50
+3VRUN3,7,8,10,13,14,16,20,21,22,23,24,26,28,29,30,33,37,39,42,49,50
Title
Size Document Number Rev
Date: Sheet of
HON HAI Precision Ind. Co., Ltd.
CCPBG - R&D Division
FOXCONN
MS70-1-01 0.20
CRT
A3
17 54Tuesday, April 04, 2006
Title
Size Document Number Rev
Date: Sheet of
HON HAI Precision Ind. Co., Ltd.
CCPBG - R&D Division
FOXCONN
MS70-1-01 0.20
CRT
A3
17 54Tuesday, April 04, 2006
Title
Size Document Number Rev
Date: Sheet of
HON HAI Precision Ind. Co., Ltd.
CCPBG - R&D Division
FOXCONN
MS70-1-01 0.20
CRT
A3
17 54Tuesday, April 04, 2006
CRT CONNECTOR
5/12
Follow Intel FAE suggest GM_DDCCLK
and GM_DDCDATA are 3.3V tolerance
signals from Calistoga
Semi-PnP(EC out)
For EMI used
1 2
R125
0_J
0402
R125
0_J
0402
1 2
R121 0_J 0402R121 0_J 0402
12
R124
2.2K_J
0402
R124
2.2K_J
0402
12
R127
75_F
0402
R127
75_F
0402
12
C224
NC_10P_50V_J_N
0402
C224
NC_10P_50V_J_N
0402
12
R123
2.2K_J
0402
R123
2.2K_J
0402
12
R128
2.2K_J
0402
R128
2.2K_J
0402
1716
5
7
9
13
8
12
1
14
3
15
11
4
6
10
2
1
2
3
4
5
6
11
7
8
9
10
12
13
14
15
PTH1
PTH2
CN5
D-SUB_15P
FOX_DZ11A91_MB221_4F
1
2
3
4
5
6
11
7
8
9
10
12
13
14
15
PTH1
PTH2
CN5
D-SUB_15P
FOX_DZ11A91_MB221_4F
12
C222
NC_10P_50V_J_N
0402
C222
NC_10P_50V_J_N
0402
1 2
C211 0.1U_16V_M_B0402
C211 0.1U_16V_M_B0402
12
C226
220P_50V_J_N
0402
C226
220P_50V_J_N
0402
12
C228
NC_47P_50V_J_N
C228
NC_47P_50V_J_N
1 2
C215 0.1U_16V_M_B 0402C215 0.1U_16V_M_B 0402
1
2 3
B
C
E
Q6
CHDTC144EUPT
B
C
E
Q6
CHDTC144EUPT
12
C218 0.01U_16V_K_B 0402C218 0.01U_16V_K_B 0402
12
C209
0.1U_16V_M_B
0402
C209
0.1U_16V_M_B
0402
12
C227
47P_50V_J_N
C227
47P_50V_J_N
12
C220
NC_10P_50V_J_N
0402
C220
NC_10P_50V_J_N
0402
1 2
R131
0_J
0402
R131
0_J
0402
1 2
R129
0_J
0402
R129
0_J
0402
L20 75R-100MHZ_0603
TB160808B750
L20 75R-100MHZ_0603
TB160808B750
1 2
R132
0_J
0402
R132
0_J
0402
1 2
C210
0.1U_16V_M_B
0402
C210
0.1U_16V_M_B
0402
12
R126
75_F
0402
R126
75_F
0402
12
R130
75_F
0402
R130
75_F
0402
1 2
C216 0.1U_16V_M_B 0402C216 0.1U_16V_M_B 0402
1 2
C214 0.1U_16V_M_B 0402C214 0.1U_16V_M_B 0402
12
C219
10P_50V_J_N
0402
C219
10P_50V_J_N
0402
12
C217 0.01U_16V_K_B 0402C217 0.01U_16V_K_B 0402
12
C229
47P_50V_J_N
C229
47P_50V_J_N
12
C230
NC_47P_50V_J_N
C230
NC_47P_50V_J_N
12
C225
10P_50V_J_N
0402
C225
10P_50V_J_N
0402
SYNC_IN2
15
VCC_VIDEO
2
VIDEO_1
3
VCC_DDC 7
VCC_SYNC 1
BYP 8
SYNC_IN1
13
DDC_OUT1 9
SYNC_OUT1 14
SYNC_OUT2 16
GND 6
VIDEO_2
4
VIDEO_3
5
DDC_IN2
11 DDC_OUT2 12
DDC_IN1
10
U8
CM2009-02QR
U8
CM2009-02QR
12
C223
10P_50V_J_N
0402
C223
10P_50V_J_N
0402
12
R122
2.2K_J
0402
R122
2.2K_J
0402
L19 75R-100MHZ_0603
TB160808B750
L19 75R-100MHZ_0603
TB160808B750
L18 75R-100MHZ_0603
TB160808B750
L18 75R-100MHZ_0603
TB160808B750
12
C221
220P_50V_J_N
0402
C221
220P_50V_J_N
0402
12
D3
CH500H-40PT
D3
CH500H-40PT

5
5
4
4
3
3
2
2
1
1
D D
C C
B B
A A
XTALOXTALI
CTRL_2D5
XTALO
XTALI
CTRL_1D2
CTRL_2D5
VPD_DATA
LAN_RXN1_1
LAN_RXP1_1
CTRL_1D2
VPD_CLK
VPD_DATA
VPD_CLK
RXIP 19
RXIN 19
TXON 19
TXOP 19
CLK_PCIE_LAN20
CLK_PCIE_LAN#20
PLT_RST#3,7,21,26,27,28,30,37
PCIE_WAKE#23,30,37
LAN_RXN121
LAN_RXP121
LAN_TXN121
LAN_TXP121
+3VSUS_LAN
+1_2V_VDD_LAN
+2_5V_AVDD_LAN
+1_2V_VDD_LAN
+3VSUS_LAN
+3VSUS_LAN
+3VSUS_LAN +3VSUS_LAN
+3VSUS_LAN
+3VSUS_LAN
+3VSUS_LAN
+3VSUS21,24,30,31,37,38,39,40,47,50
+3VSUS21,24,30,31,37,38,39,40,47,50
+2_5V_AVDD_LAN19
+2_5V_AVDD_LAN19
Title
Size Document Number Rev
Date: Sheet of
HON HAI Precision Ind. Co., Ltd.
CCPBG - R&D Division
FOXCONN
MS70-1-01 0.20
LAN Controll
A3
18 54Tuesday, April 04, 2006
Title
Size Document Number Rev
Date: Sheet of
HON HAI Precision Ind. Co., Ltd.
CCPBG - R&D Division
FOXCONN
MS70-1-01 0.20
LAN Controll
A3
18 54Tuesday, April 04, 2006
Title
Size Document Number Rev
Date: Sheet of
HON HAI Precision Ind. Co., Ltd.
CCPBG - R&D Division
FOXCONN
MS70-1-01 0.20
LAN Controll
A3
18 54Tuesday, April 04, 2006
R = 4.87K When 88E8053
70mA
150mA
120mA
12
R504
1_F
0603
R504
1_F
0603
12
C562
4.7U_10V_Y_Y
0805
C562
4.7U_10V_Y_Y
0805
1 2
Y5
25MHZ_20P_30PPM
ITTI_L5030-25.000-20
Y5
25MHZ_20P_30PPM
ITTI_L5030-25.000-20
1TP166 26MILTP166 26MIL
12
C565
22U_10V_Y_Y
1206
C565
22U_10V_Y_Y
1206
12
R501
1_F
0603
R501
1_F
0603
12
C576
4.7U_10V_Y_Y
0805
C576
4.7U_10V_Y_Y
0805
12
R435
4.7K_J
0402
R435
4.7K_J
0402
12
C564
10U_6.3V_Y_Y
0805
C564
10U_6.3V_Y_Y
0805
12
C566
10U_6.3V_Y_Y
0805
C566
10U_6.3V_Y_Y
0805
12
C572
4.7U_10V_Y_Y
0805
C572
4.7U_10V_Y_Y
0805
12
R497
4.7K_J
0402
R497
4.7K_J
0402
12
C570
10U_6.3V_Y_Y
0805
C570
10U_6.3V_Y_Y
0805
A0 1
A1 2
A2 3
GND
4
SDA
5SCL
6
WP 7
VCC 8
U9
EEPROM_TSSOP-8_8KB
AT24C08A-10TU-2.7
U9
EEPROM_TSSOP-8_8KB
AT24C08A-10TU-2.7
1 2
R502 4.7K_J
0402
R502 4.7K_J
0402
VDDO_TTL1
1
VDD1
2
CTRL12
3
CTRL25
4
PERSTn
5
WAKEn
6
VDD2
7
VDDO_TTL5
8
SWITCH_VAUX
9
LOM_DISABLEn
10
SWITCH_VCC
11
VAUX_AVLBL
12
VDD3
13
XTALO
14
XTALI
15
RSET
16
RXP 17
RXN 18
AVDDL1 19
TXP 20
TXN 21
AVDDL2 22
AVDD 23
HSDACP 24
HSDACN 25
NC1 26
NC2 27
AVDDL3 28
TSTPT 29
NC3 30
NC4 31
AVDDL4 32
VDD4 33
NC5 34
NC6 35
NC7 36
NC8 37
VPD_CLK 38
VDD5 39
VDDO_TTL2 40
VPD_DATA 41
PU_VDDO_TTL_1 42
PU_VDDO_TTL_2 43
VDD6 44
VDDO_TTL3 45
TESTMODE 46
VMAIN_AVLBL 47
VDD7 48
PCIE_TXP
49
PCIE_TXN
50
AVDDL5
51
AVDDL6
52
PCIE_RXN
53
PCIE_RXP
54
REFCLKP
55
REFCLKN
56
AVDDL7
57
VDD8
58
LED_ACTn
59
LED_SPEEDn
60
VDDO_TTL4
61
NC9
62
LED_LINKn
63
VDD25
64
EPAD
65
88E8036
U10
88E8036-A1-NNC1C000
88E8036
U10
88E8036-A1-NNC1C000
12
C575
0.1U_16V_M_B
0402
C575
0.1U_16V_M_B
0402
1 2
C519 0.1U_16V_Y_Y
0402
C519 0.1U_16V_Y_Y
0402
12
R499
10K_J
0402
R499
10K_J
0402
1 2
R503
0_J
0402
R503
0_J
0402
12
R498
10K_J
0402
R498
10K_J
0402
12
C567
0.1U_16V_M_B
0402
C567
0.1U_16V_M_B
0402
1TP167 26MILTP167 26MIL
12
C563
0.1U_16V_M_B
0402
C563
0.1U_16V_M_B
0402
12
C568
4.7U_10V_Y_Y
0805
C568
4.7U_10V_Y_Y
0805
12
C577
0.1U_16V_M_B
0402
C577
0.1U_16V_M_B
0402
12
C574
0.1U_16V_M_B
0402
C574
0.1U_16V_M_B
0402
12
C514
1U_10V_Y_Y
0603
C514
1U_10V_Y_Y
0603
1
32
4
be
c c
Q161
BCP69T1G
null
be
c c
Q161
BCP69T1G
null
1 2
R500 4.7K_J
0402
R500 4.7K_J
0402
1
32
4
be
c c
Q160
BCP69T1G
null
be
c c
Q160
BCP69T1G
null
12
C569
0.1U_16V_M_B
0402
C569
0.1U_16V_M_B
0402
L56
120R-100MHZ_0603
HCB1608KF-121T25
L56
120R-100MHZ_0603
HCB1608KF-121T25
12
R505
4.7K_J
0402
R505
4.7K_J
0402
12
C516
27P_50V_J_N
0402
C516
27P_50V_J_N
0402
1TP168 26MILTP168 26MIL
12
C571
22U_10V_Y_Y
1206
C571
22U_10V_Y_Y
1206
12
C515
27P_50V_J_N
0402
C515
27P_50V_J_N
0402
1 2
C520 0.1U_16V_Y_Y
0402
C520 0.1U_16V_Y_Y
0402
1TP169 26MILTP169 26MIL
12
C573
10U_6.3V_Y_Y
0805
C573
10U_6.3V_Y_Y
0805
1 2
R432
2K_F
0402
R432
2K_F
0402

A
A
B
B
C
C
D
D
E
E
4 4
3 3
2 2
1 1
TXON
RJ45_TXP
RJ45_TXN
RJ45_RXP
RJ45_RXN
TXOP
RJ45_RXN
RJ45_TXN
RJ45_TXP
RJ45_RXP
RXIP
RXIN
RXIP
RXIN
TXOP
TXON
TXOP 18
TXON 18
RXIP 18
RXIN 18
GND_TR
GND_TR
+2_5V_AVDD_LAN18
Title
Size Document Number Rev
Date: Sheet of
HON HAI Precision Ind. Co., Ltd.
CCPBG - R&D Division
FOXCONN
MS70-1-01 0.20
LAN Transformer
A3
19 54Tuesday, April 04, 2006
Title
Size Document Number Rev
Date: Sheet of
HON HAI Precision Ind. Co., Ltd.
CCPBG - R&D Division
FOXCONN
MS70-1-01 0.20
LAN Transformer
A3
19 54Tuesday, April 04, 2006
Title
Size Document Number Rev
Date: Sheet of
HON HAI Precision Ind. Co., Ltd.
CCPBG - R&D Division
FOXCONN
MS70-1-01 0.20
LAN Transformer
A3
19 54Tuesday, April 04, 2006
1 2
C517
0.01U_16V_K
0402_X7R
C517
0.01U_16V_K
0402_X7R
12
C254
5P_50V_C
0402_NPO
C254
5P_50V_C
0402_NPO
1
2
3
4
5
67
8
9
10
11
12 RD+
RD-
RDCT
TDCT
TD+
TD-TX-
TX+
TXCT
RXCT
RX-
RX+
L22
1:1_350UH
NS681601P
RD+
RD-
RDCT
TDCT
TD+
TD-TX-
TX+
TXCT
RXCT
RX-
RX+
L22
1:1_350UH
NS681601P
1 2
R440 49.9_F 0402R440 49.9_F 0402
1 2
C252
0.1U_50V_K_B
0603
C252
0.1U_50V_K_B
0603
12
R146
75_J
0402
R146
75_J
0402
12
R145
75_J
0402
R145
75_J
0402
1 2
R442 49.9_F 0402R442 49.9_F 0402
1 2
C578
1000P_50V_M
0603_X7R
C578
1000P_50V_M
0603_X7R
1 2
R439 49.9_F 0402R439 49.9_F 0402
12
R148
75_J
0402
R148
75_J
0402
12
R147
75_J
0402
R147
75_J
0402
1
2
3
4
5
6
7
8
910
1
2
3
4
6
7
8
5
SMDFIX1
SMDFIX2
CN6
HEADER_8P
FOX_HS8208E
1
2
3
4
6
7
8
5
SMDFIX1
SMDFIX2
CN6
HEADER_8P
FOX_HS8208E
1 2
R441 49.9_F 0402R441 49.9_F 0402
1 2
C518
0.01U_16V_K
0402_X7R
C518
0.01U_16V_K
0402_X7R
L57
120R-100MHZ_0603
HCB1608KF-121T25
L57
120R-100MHZ_0603
HCB1608KF-121T25
12
C253 0.1U_16V_M_B
0402
C253 0.1U_16V_M_B
0402
12
C255
1500P_2KV_K_B
1808
C255
1500P_2KV_K_B
1808

1
1
2
2
3
3
4
4
5
5
6
6
7
7
8
8
A A
B B
C C
D D
CPU_BSEL0
L_+3VSUS_410M
U2_XTALOUT R_CLK_CPU_BCLK#
R_CLK_MCH_BCLK#
R_CLK_CPU_BCLK
U2_XTALIN
+V3.3S_CLKVDD
SELPSB0_CLK
R_CLK_KBCPCI
A0501
MCH_CLK_REQ#
DOT96#
DOT96
R_CLK_MCH_3GPLL
R_CLK_MCH_3GPLL#R_PCLK_CB
R_CLK_PCIE_MINI#
R_CLK_PCIE_MINI
R_DREFSSCLK#
SATACLKREQ#
R_CLK_PCIE_SATA#
R_CLK_ICH14
R_CLK_KBCPCI R_CLK_ICHPCI
PCLK_FWH
PCLK_CB
CLK_ICH14
CLK_CB48
CLK_KBCPCI
PCLK_JIG
CLK_ICHPCI
CLK_USB48
R_CLK_BSEL1CPU_BSEL1
MINI_CARD_DET#
MCH_CLK_REQ#
SATACLKREQ#
EXPRESS_DET#
R_CLK_PCIE_LAN#
R_CLK_PCIE_LAN
R_CLK_PCIE_ICH
R_CLK_PCIE_ICH#
MINI_CARD_DET#
EXPRESS_DET#
R_CLK_PCIE_SATA
R_CLK_MCH_BCLK
R_DREFSSCLK
R_CLK_ICHPCI
R_PCLK_JIG R_CLK_PCIE_EXP#
R_CLK_PCIE_EXP
EXPRESS_DET# 37
MINI_CARD_DET# 30
STP_CPU# 23
PM_STPPCI# 23
CLK_CB4838
CLK_KBCPCI27
PCLK_CB38
CLK_CPU_BCLK 3
CLK_MCH_BCLK# 6
CLK_CPU_BCLK# 3
CLK_USB4823
CLK_MCH_BCLK 6
CPU_BSEL24
SMB_CLK_SUS13,14,23,37 SMB_DATA_SUS13,14,23,37
DREFCLK# 7
DREFCLK 7
MCH_CLK_REQ# 7
SATACLKREQ# 23
CLK_EN# 23,49
CLK_ICH14 23
CLK_MCH_3GPLL# 7
CLK_MCH_3GPLL 7
CLK_PCIE_MINI# 30
CLK_PCIE_MINI 30
CLK_PCIE_SATA 22
CLK_PCIE_SATA# 22
PCLK_FWH28
MCH_BSEL0 7
MCH_BSEL1 7
MCH_BSEL2 7
CLK_PCIE_LAN# 18
CLK_PCIE_LAN 18
CLK_PCIE_ICH#21 CLK_PCIE_ICH21
CPU_BSEL04
CPU_BSEL14
CLK_ICHPCI21
PCLK_JIG28 CLK_PCIE_EXPRESS# 37
CLK_PCIE_EXPRESS 37
DREFSSCLK 7
DREFSSCLK# 7
+3VRUN3,7,8,10,13,14,16,17,21,22,23,24,26,28,29,30,33,37,39,42,49,50
Title
Size Document Number Rev
Date: Sheet of
HON HAI Precision Ind. Co., Ltd.
CCPBG - R&D Division
FOXCONN
MS70-1-01 0.20
CLOCK GEN
A3
20 54Tuesday, April 04, 2006
Title
Size Document Number Rev
Date: Sheet of
HON HAI Precision Ind. Co., Ltd.
CCPBG - R&D Division
FOXCONN
MS70-1-01 0.20
CLOCK GEN
A3
20 54Tuesday, April 04, 2006
Title
Size Document Number Rev
Date: Sheet of
HON HAI Precision Ind. Co., Ltd.
CCPBG - R&D Division
FOXCONN
MS70-1-01 0.20
CLOCK GEN
A3
20 54Tuesday, April 04, 2006
Length as short
as possible.
CPU
CALISTOGA Chip
HOST
SM bus Address :
1101001 (ICH7)
For clock generator
FSB Frequency Table:
30 mil
30 mil
CALISTOGA
DOT96
CALISTOGA
SSCK
0 LCDCLK_SS (CA)
1 SRCCLK1 (NV)
pin59 pin 15/16
0 SRCCLK8 (v)
1 CPU_2_ITP
0 SRCCLK0
1 SATA (v)
pin53 pin 11/12
pin64 pin 13/14
0 SRCCLK0
1 27MHz (v)
pin60 pin 37/38
Pin Straps
Pin 53/59/60/64 100K ohm pull-up
close to clk gen (For EMI)
0 0 100 100 33
FSLB FSLA CPU SRC[7:0] PCI
1 1 166 100 33
0 1 133 100 33
1 0 200 100 33
06/09
DEL pull-up resistor R80~82
pull-down resistor R85,R88
Del R84,R87,R90
ICH7M SATA
ICH7
DMI
06/17
CLK_PCIE_ICH changed to SRCCLK7
CLK_DOCK_LAN changed to SRCCLK8
SW Note: datasheet page13 Byte8.1 => SRCCLK7
should be configured as "Not Controlled"
Layout note:
Place 1 cap close
to each pin
06/16
ICS have recognized, FSLA/FSLB
setting is different from CK410M
spec.But MS10 will not use 100MHz,
For test purpose, please move R91 from
MCH_BSEL2 to MCH_BSEL0, and
mount R89.
06/09
CLKREQ with internal pull-up resistor
No Stuff Pull-up Resistor
06/16
pin53/59/60/64 with internal
pull-up resistor
No Stuff Pull-up Resistor
12 C266NC_10P_50V_E_N 0402C266NC_10P_50V_E_N 0402
1
23
4
RP31 330404_4P2RRP31 330404_4P2R
1 2
R165 0_J 0402
R165 0_J 0402
12
C261
0.1U_16V_Y_Y
0402
C261
0.1U_16V_Y_Y
0402
12
C274
10U_6.3V_M
0805_X5R
C274
10U_6.3V_M
0805_X5R
12
C276
0.1U_16V_Y_Y
0402
C276
0.1U_16V_Y_Y
0402
1
23
4
RP38 330404_4P2RRP38 330404_4P2R
12
C273
0.1U_16V_Y_Y
0402
C273
0.1U_16V_Y_Y
0402
1 2
R161 33_F
0402
R161 33_F
0402
1
2 3
4
RP3733 0404_4P2R RP3733 0404_4P2R
1 2
R150
2.2K_J
0402
R150
2.2K_J
0402
12 C256NC_10P_50V_E_N 0402C256NC_10P_50V_E_N 0402
1
23
4
RP35 330404_4P2RRP35 330404_4P2R
12 C268NC_10P_50V_E_N 0402C268NC_10P_50V_E_N 0402
1
23
4
RP30 330404_4P2RRP30 330404_4P2R
12
C270
0.1U_16V_Y_Y
0402
C270
0.1U_16V_Y_Y
0402
1 2
R157 33_J 0402R157 33_J 0402
12
C262
0.1U_16V_Y_Y
0402
C262
0.1U_16V_Y_Y
0402
12
C272
0.1U_16V_Y_Y
0402
C272
0.1U_16V_Y_Y
0402
1
23
4
RP34 330404_4P2RRP34 330404_4P2R
1 2
R153 2.2K_J
0402
R153 2.2K_J
0402
1 2
R156 33_J 0402R156 33_J 0402
12
C260
0.1U_16V_Y_Y
0402
C260
0.1U_16V_Y_Y
0402
12
C277
33P_50V_J_N
C277
33P_50V_J_N
1 2
R163 NC_0_J0402
R163 NC_0_J0402
1 2
R158 33_J 0402R158 33_J 0402
1 2
R160 33_J
0402
R160 33_J
0402
12 C257NC_10P_50V_E_N 0402C257NC_10P_50V_E_N 0402
1 2
R152 12_J
0402
R152 12_J
0402
1 2
R155 2.2K_J 0402R155 2.2K_J 0402
1
2 3
4
RP47 33
0404_4P2RRP47 33
0404_4P2R
12
R151
2.2K_J
0402
R151
2.2K_J
0402
1 2
R154 12_J
0402
R154 12_J
0402
1 2
R164 0_J 0402
R164 0_J 0402
12
C275
0.1U_16V_Y_Y
0402
C275
0.1U_16V_Y_Y
0402
1 2
R162 0_J 0402
R162 0_J 0402
12
C278
33P_50V_J_N
C278
33P_50V_J_N
1 2
Y2
14.318MHZ_20P_30PPM
ITTI_L5030-14.31818-20
Y2
14.318MHZ_20P_30PPM
ITTI_L5030-14.31818-20
12
C259
0.1U_16V_Y_Y
0402
C259
0.1U_16V_Y_Y
0402
12
C269
0.1U_16V_Y_Y
0402
C269
0.1U_16V_Y_Y
0402
L24
120R-100MHZ_0805
HCB2012KF-121T30
L24
120R-100MHZ_0805
HCB2012KF-121T30
X1
50
X2
49
FSLA/USB_48MHz
4
FSLB/PCICLK3
63
*ITP_EN/PCICLK2
60
*PLL_SEL1/PCICLK1
59
PCICLK0
58
*PLL_SEL2/PCICLK_F1
64
SCLK
46
SDATA
47
VDDCPU_2 43
GNDCPU
40
PCI_STOP# 1
CPU_STOP# 54
CPUCLKT1LP 42
CPUCLKC1LP 41
CPUCLKT0LP 45
CPUCLKC0LP 44
CPUCLKT2_ITP/SRCCLKT8LP 38
CPUCLKC2_ITP/SRCCLKC8LP 37
SRCCLKT6LP 30
SRCCLKC6LP 29
SRCCLKT5LP 28
SRCCLKC5LP 27
SRCCLKT4LP 23
SRCCLKC4LP 24
SRCCLKT3LP 19
SRCCLKC3LP 20
SATAT/SRCCLKT2LP 15
SATAC/SRCCLKC2LP 16
LCDCLK_SST/SRCCLKT1LP 13
LCDCLK_SSC/SRCCLKC1LP 14
27MHz_FIX/SRCCLKT0LP 11
27MHz_SS/SRCCLKC0LP 12
DOTT_96MHz 6
DOTC_96MHz 7
Vtt_PwrGd#/PD 2
*PLL_SEL0/REFOUT 53
SRCCLKT7LP
32
SRCCLKC7LP
31
*CLKREQB# 35
*CLKREQC# 36
*CLKREQE# 55
*CLKREQG# 57
*CLKREQA# 8
*CLKREQD# 52
*CLKREQF# 56
VDDSRC_2 26
VDDSRC_1
17
VDDSRC_3 34
VDDLCD
9VDD48
3
VDDCPU_1
39
VDDREF 48
VDDPCI 61
GND_3
51
GNDSRC_1
18
GND_2
10 GND_1
5
GNDSRC_2
21
GNDSRC_3
22
GNDSRC_4
25
GNDSRC_5
33
THERMAL PAD
65
GND_4
62
U11
ICS9LPR321BKLF
U11
ICS9LPR321BKLF
12
C263
10U_6.3V_M
0805_X5R
C263
10U_6.3V_M
0805_X5R
12 C265NC_10P_50V_E_N 0402C265NC_10P_50V_E_N 0402
1 2
R159 33_J
0402
R159 33_J
0402
1
23
4
RP32 330404_4P2RRP32 330404_4P2R
1
23
4
RP29 330404_4P2RRP29 330404_4P2R
1 2
R149 0_J 0402R149 0_J 0402
L23
120R-100MHZ_0805
HCB2012KF-121T30
L23
120R-100MHZ_0805
HCB2012KF-121T30
12 C258NC_10P_50V_E_N 0402C258NC_10P_50V_E_N 0402
12 C267NC_10P_50V_E_N 0402C267NC_10P_50V_E_N 0402
1
23
4
RP36 330404_4P2RRP36 330404_4P2R
12 C271NC_10P_50V_E_N 0402C271NC_10P_50V_E_N 0402
12
C264
0.1U_16V_Y_Y
0402
C264
0.1U_16V_Y_Y
0402

5
5
4
4
3
3
2
2
1
1
D D
C C
B B
A A
PCI_C/BE#3
PCI_DEVSEL#
PCI_SERR#
INT_PIRQC#
TP_ICH_RSVD4
PCI_GNT#4
PCI_REQ#2
PCI_GNT#5
INT_PIRQD#
PCI_TRDY#
INT_PIRQH#
TP_ICH_RSVD3
PCI_LOCK#
PCI_PERR#
INT_PIRQA#
PCI_GNT#0
CLK_ICHPCI
TP_ICH_RSVD8
PCI_REQ#0
PCI_RST#
PCI_C/BE#1
PCI_GNT#2
PCI_REQ#5
PCI_IRDY#
RSVD_9
PCI_REQ#3
PCI_STOP#
PCI_GNT#1
PLT_RST#
INT_PIRQF#
PCI_REQ#4
PCI_PAR
INT_PIRQB#
PCI_FRAME#
TP_ICH_RSVD7
PCI_C/BE#2
PCI_REQ#1
PCI_C/BE#0
USB_PN7
USB_OC#6
TP_PETN5
DMI_TXN3
DMI_RXN0
USB_PP0
CLK_PCIE_ICH
MINI_TXP3_C DMI_TXN2
USB_PN6
DMI_RXP1
TP_PERP5
DMI_RXP3
DMI_RXP0
USB_PP2
MINI_TXN3_C
USB_PP6
DMI_RXN1
TP_SPI_CLK
TP_PETP5
DMI_TXP2
DMI_TXN0
USB_PN2
USB_PN0
USB_PN3
A3401
USB_OC#3
USB_OC#4
DMI_TXP0
DMI_TXP1
TP_PERN6
USB_OC#2
DMI_RXP2
TP_SPI_ARB
CLK_PCIE_ICH#
LAN_TXP1_C
USB_OC#1
SPI_MISO
DMI_RXN2
TP_PERP6
SPI_MOSI
USBRBIAS
DMI_TXN1
LAN_TXN1_C
USB_OC#5
USB_OC#0
TP_PETN6
DMI_TXP3
DMI_COMP
TP_PETP6
USB_OC#7
USB_PP7
DMI_RXN3
TP_PERN5
PCI_AD16
PCI_AD3
PCI_AD14
PCI_AD7
PCI_AD12
PCI_AD31
PCI_AD20
PCI_AD0
PCI_AD6
PCI_AD5
PCI_AD28
PCI_AD21
PCI_AD8
PCI_AD4
PCI_AD24
PCI_AD9
PCI_AD13
PCI_AD17
PCI_AD19
PCI_AD1
PCI_AD2
PCI_AD25
PCI_AD15
PCI_AD23
PCI_AD11
PCI_AD22
PCI_AD10
PCI_AD18
PCI_AD30
PCI_AD27
PCI_AD29
PCI_AD26
USB_OC#2
USB_OC#3
USB_OC#0USB_OC#5 USB_OC#1
USB_OC#4
USB_OC#7
USB_OC#6
USB_PN1
USB_PP1
USB_PP3
PCI_PME#PME#
USB_PP5
USB_PN5
INT_PIRQE#
INT_PIRQG#
PCI_GNT#3
USB_PN4
USB_PP4
PCI_REQ#2
INT_PIRQF#
INT_PIRQH#
INT_PIRQB#
INT_PIRQA#
INT_PIRQD#
INT_PIRQC#
PCI_TRDY#
PCI_REQ#5
PCI_FRAME#
PCI_STOP#
PCI_SERR#
INT_PIRQG#
INT_PIRQE#
PCI_REQ#0
PCI_PERR#
PCI_REQ#3 PCI_REQ#4
PCI_REQ#1
PCI_IRDY#
PCI_LOCK#
PCI_DEVSEL#
TP_PERN4
TP_PERP4
TP_PETN4
TP_PETP4
EXPRESS_TXN2_C
EXPRESS_TXP2_C
PCI_PME# 38
PCI_TRDY# 38
PCI_SERR# 38
PCI_C/BE#3 38
PCI_DEVSEL# 38
PCI_STOP# 38
PCI_PAR 38
PCI_C/BE#2 38
PCI_FRAME# 38
PCI_C/BE#1 38
PCI_C/BE#0 38
PCI_IRDY# 38
PCI_PERR# 38
INT_PIRQB#38 INT_PIRQC#38
INT_PIRQA#38
PCI_AD[31..0]38
CLK_ICHPCI 20
MCH_ICH_SYNC# 7
DMI_RXN1 7
DMI_RXP1 7
CLK_PCIE_ICH 20
DMI_RXP2 7
DMI_RXN0 7
DMI_RXP0 7
CLK_PCIE_ICH# 20
DMI_RXP3 7
DMI_RXN2 7
DMI_RXN3 7
PCI_REQ#0 38
MINI_TXN330 MINI_TXP330
PLT_RST# 3,7,18,26,27,28,30,37
PCI_RST# 28,38
DMI_TXP2 7
DMI_TXP0 7
DMI_TXN0 7
DMI_TXN2 7
DMI_TXP3 7
DMI_TXN1 7
DMI_TXP1 7
DMI_TXN3 7
USB_OC#042
USB_OC#242
MINI_RXN330 MINI_RXP330
PCI_GNT#0 38
LAN_TXN118 LAN_TXP118
LAN_RXP118 LAN_RXN118
USB_PN4 32
USB_PP4 32
USB_PP2 42
USB_PN2 42
USB_PN0 42
USB_PP0 42
LVDS_GPIO 16
EXPRESS_TXN237 EXPRESS_TXP237
EXPRESS_RXN237 EXPRESS_RXP237
USB_PN5 37
USB_PP5 37
+1_5VRUN 5,8,10,24,30,37,42,47,50,51
+3VALW23,24,27,29,41,46,48,50,51
+3VSUS18,24,30,31,37,38,39,40,47,50
+3VRUN3,7,8,10,13,14,16,17,20,22,23,24,26,28,29,30,33,37,39,42,49,50
+3VRUN3,7,8,10,13,14,16,17,20,22,23,24,26,28,29,30,33,37,39,42,49,50
+3VRUN3,7,8,10,13,14,16,17,20,22,23,24,26,28,29,30,33,37,39,42,49,50
+3VRUN3,7,8,10,13,14,16,17,20,22,23,24,26,28,29,30,33,37,39,42,49,50
+3VRUN3,7,8,10,13,14,16,17,20,22,23,24,26,28,29,30,33,37,39,42,49,50
+3VRUN3,7,8,10,13,14,16,17,20,22,23,24,26,28,29,30,33,37,39,42,49,50
Title
Size Document Number Rev
Date: Sheet of
HON HAI Precision Ind. Co., Ltd.
CCPBG - R&D Division
FOXCONN
MS70-1-01 0.20
ICH7-M( PCI/DMI/USB/PCIE ) 1/5
A3
21 54Tuesday, April 04, 2006
Title
Size Document Number Rev
Date: Sheet of
HON HAI Precision Ind. Co., Ltd.
CCPBG - R&D Division
FOXCONN
MS70-1-01 0.20
ICH7-M( PCI/DMI/USB/PCIE ) 1/5
A3
21 54Tuesday, April 04, 2006
Title
Size Document Number Rev
Date: Sheet of
HON HAI Precision Ind. Co., Ltd.
CCPBG - R&D Division
FOXCONN
MS70-1-01 0.20
ICH7-M( PCI/DMI/USB/PCIE ) 1/5
A3
21 54Tuesday, April 04, 2006
Strap for
Boot-BIOS
LOW
LPC(Default) Hi
GNT4#
GNT5#
Hi
Hi
PCI
Place within
500 mils of
ICH
Place within 500 mils of
ICH and don't routing next
to high speed signals
PCI Pullups
1TP11530MIL TP11530MIL
1 2
C521 0.1U_16V_M_B 0402C521 0.1U_16V_M_B 0402
1TP9730MIL TP9730MIL
1
TP107 30MILTP107 30MIL
1
TP113 30MILTP113 30MIL
1
TP158 30MILTP158 30MIL
1TP10130MIL TP10130MIL
1TP12730MIL TP12730MIL
1
TP106 30MIL
TP106 30MIL
1TP9130MIL TP9130MIL
1TP12030MIL TP12030MIL
1TP11930MIL TP11930MIL
1 2
C279 0.1U_16V_M_B 0402C279 0.1U_16V_M_B 0402
12
R170 NC_10K_J 0402R170 NC_10K_J 0402
21 GP1
CLOSE_JUMP_40X50
GP1
CLOSE_JUMP_40X50
1TP11630MIL TP11630MIL
1
2
3
4
56
7
8
9
10
RP41
8.2K 1206_10P8R
RP41
8.2K 1206_10P8R
1
TP156 30MILTP156 30MIL
1
TP102 30MIL
TP102 30MIL
1
2
3
4
56
7
8
9
10
RP39
8.2K
1206_10P8R
RP39
8.2K
1206_10P8R
1TP9630MIL TP9630MIL
1 2
R171 24.9_F 0402R171 24.9_F 0402
1 2
C522 0.1U_16V_M_B 0402C522 0.1U_16V_M_B 0402
1TP11130MIL TP11130MIL
1TP9930MIL TP9930MIL
PERn1
F26
PERp1
F25
PETn1
E28
PETp1
E27
PERn2
H26
PERp2
H25
PETn2
G28
PETp2
G27
PERn3
K26
PERp3
K25
PETn3
J28
PETp3
J27
PERn4
M26
PERp4
M25
PETn4
L28
PETp4
L27
PERn5
P26
PERp5
P25
PETn5
N28
PETp5
N27
PERn6
T25
PERp6
T24
PETn6
R28
PETp6
R27
DMI0RXN V26
DMI0RXP V25
DMI0TXN U28
DMI0TXP U27
DMI1RXN Y26
DMI1RXP Y25
DMI1TXN W28
DMI1TXP W27
DMI2RXN AB26
DMI2RXP AB25
DMI2TXN AA28
DMI2TXP AA27
DMI3RXN AD25
DMI3RXP AD24
DMI3TXN AC28
DMI3TXP AC27
DMI_CLKN AE28
DMI_CLKP AE27
DMI_ZCOMP C25
DMI_IRCOMP D25
OC0#
D3
OC1#
C4
OC2#
D5
OC3#
D4
OC4#
E5
OC5#/GPIO29
C3
OC6#/GPIO30
A2
OC7#/GPIO31
B3
USBP0N F1
USBP0P F2
USBP1N G4
USBP1P G3
USBP2N H1
USBP2P H2
USBP3N J4
USBP3P J3
USBP4N K1
USBP4P K2
USBP5N L4
USBP5P L5
USBP6N M1
USBP6P M2
USBP7N N4
USBP7P N3
USBRBIAS# D2
USBRBIAS D1
SPI_CLK
R2
SPI_CS#
P6
SPI_ARB
P1
SPI_MOSI
P5
SPI_MISO
P2
PCI-Express
Direct Media Interface
USB
SPI
U12D
ICH7-M
PCI-Express
Direct Media Interface
USB
SPI
U12D
ICH7-M
1 2
R167
NC_1K_J
0402
R167
NC_1K_J
0402
1
TP103 30MILTP103 30MIL
1
TP112 30MIL
TP112 30MIL
1TP9230MIL TP9230MIL
12
R166 NC_1K_J 0402R166 NC_1K_J 0402
1
TP110 30MIL
TP110 30MIL
1
TP157 30MILTP157 30MIL
1
TP100 30MIL
TP100 30MIL
1
2
3
4
56
7
8
9
10
RP40
8.2K
1206_10P8R
RP40
8.2K
1206_10P8R
1 2
R172
22.6_F 0402
R172
22.6_F 0402
1
2
3
4
56
7
8
9
10
RP42
10K
1206_10P8R
RP42
10K
1206_10P8R
1
TP159 30MILTP159 30MIL
1TP9030MIL TP9030MIL
12
R169 NC_10K_J 0402R169 NC_10K_J 0402
1
TP105 30MILTP105 30MIL
1 2
C280 0.1U_16V_M_B 0402C280 0.1U_16V_M_B 0402
1
TP108 30MIL
TP108 30MIL
1TP9530MIL TP9530MIL
1TP9830MIL TP9830MIL
12
R168 NC_10K_J 0402R168 NC_10K_J 0402
AD0
E18
AD1
C18
AD2
A16
AD3
F18
AD4
E16
AD5
A18
AD6
E17
AD7
A17
AD8
A15
AD9
C14
AD10
E14
AD11
D14
AD12
B12
AD13
C13
AD14
G15
AD15
G13
AD16
E12
AD17
C11
AD18
D11
AD19
A11
AD20
A10
AD21
F11
AD22
F10
AD23
E9
AD24
D9
AD25
B9
AD26
A8
AD27
A6
AD28
C7
AD29
B6
AD30
E6
AD31
D6
REQ0# D7
GNT0# E7
REQ1# C16
GNT1# D16
REQ2# C17
GNT2# D17
REQ3# E13
GNT3# F13
REQ4#/GPIO22 A13
GNT4#/GPIO48 A14
GPIO1/REQ5# C8
GPIO17/GNT5# D8
C/BE0# B15
C/BE1# C12
C/BE2# D12
C/BE3# C15
IRDY# A7
PAR E10
PCIRST# B18
DEVSEL# A12
PERR# C9
PLOCK# E11
SERR# B10
STOP# F15
TRDY# F14
FRAME# F16
PLTRST# C26
PCICLK A9
PME# B19
PIRQA#
A3
PIRQB#
B4
PIRQC#
C5
PIRQD#
B5 GPIO5/PIRQH# G7
GPIO4/PIRQG# F8
GPIO3/PIRQF# F7
GPIO2/PIRQE# G8
RSVD[1]
AE5
RSVD[2]
AD5
RSVD[3]
AG4
RSVD[4]
AH4
RSVD[5]
AD9 MCH_SYNC# AH20
TP3 F21
RSVD[8] AH8
RSVD[7] AG8
RSVD[6] AE9
PCI
Interrupt I/F
MISC
U12B
ICH7-M
PCI
Interrupt I/F
MISC
U12B
ICH7-M
1TP12630MIL TP12630MIL
1TP9430MIL TP9430MIL
1
TP114 30MILTP114 30MIL
1TP9330MIL TP9330MIL
1 2
C283 0.1U_16V_M_B 0402C283 0.1U_16V_M_B 0402
1 2
C284 0.1U_16V_M_B 0402C284 0.1U_16V_M_B 0402
1TP10930MIL TP10930MIL
1
TP104 30MIL
TP104 30MIL

1
1
2
2
3
3
4
4
5
5
6
6
7
7
8
8
A A
B B
C C
D D
SM_INTRUDER#
INTVRMEN
IAC_RESET#
IAC_SYNC
IAC_BITCLK
ACZ_MDC_SDATAIN1
ACZ_SDATAIN0
IAC_SDATAO
SATA_TXP0_C
SATA_TXN0_C
SATA_RXN0_C
SATA_RXP0_C
INT_IRQ14
IDE_PDIORDY
IDE_PDIOW#
IDE_PDDREQ
IDE_PDDACK#
IDE_PDIOR#
IDE_PDCS3#
IDE_PDA0
IDE_PDD[0..15]
IDE_PDCS1#
IDE_PDA2
IDE_PDA1
PM_THRMTRIP_R
H_INIT#
H_NMI
H_INTR
H_RCIN#
H_IGNNE#
H_STPCLK#
FWH_INIT#
H_PWRGD
LPC_AD0
LPC_AD1
LPC_AD2
LPC_AD3
LPC_DRQ#1
LPC_FRAME#
H_A20GATE
H_A20M#
TP_CPUSLP#
H_RCIN#
H_A20GATE
CLK_32KX2_RCLK_32KX2
IDE_PDD2
IDE_PDD3
IDE_PDD5
IDE_PDD15
IDE_PDD12
IDE_PDD9
IDE_PDD4
IDE_PDD14
IDE_PDD7
IDE_PDD11
IDE_PDD13
IDE_PDD6
IDE_PDD1
IDE_PDD0
IDE_PDD10
IDE_PDD8
CLK_32KX1
A3504
IAC_BITCLK
IAC_SDATAO
IAC_RESET#
IAC_SYNC
ACZ_BITCLK
A3506
A3505
IAC_BITCLK_AUDIO
TP_ACZ_SDIN2
LPC_DRQ#0
INTVRMEN
H_SMI#_R
H_RCIN#
H_A20GATE
RTCRST#
IDE_PDD[0..15] 26
LPC_AD0 27,28
LPC_AD1 27,28
LPC_AD2 27,28
LPC_AD3 27,28
LPC_DRQ#0 28
H_FERR# 3
SATA_TXN026 SATA_TXP026
SATA_LED#29
IDE_PDIOR#26
IDE_PDDACK#26 IDE_PDIOW#26
IAC_BITCLK_AUDIO 33
ACZ_BITCLK 37
IAC_SDATAO_AUDIO 33
ACZ_SDATAOUT 37
ACZ_RST# 37
IAC_RESET#_AUDIO 33,36
IAC_SYNC_AUDIO33
ACZ_SYNC37
H_STPCLK# 3
H_PWRGD 4
LPC_FRAME# 27,28
H_DPSLP# 4
H_DPRSTP# 4,49
IDE_PDA1 26
IDE_PDA2 26
IDE_PDA0 26
IDE_PDCS1# 26
IDE_PDCS3# 26
H_INIT# 3
H_IGNNE# 3
FWH_INIT# 28
H_NMI 3
H_INTR 3
H_A20M# 3
INT_IRQ1426
IDE_PDDREQ26 IDE_PDIORDY26
CLK_PCIE_SATA#20 CLK_PCIE_SATA20
ACZ_MDC_SDATAIN137 ACZ_SDATAIN033
SATA_RXN026 SATA_RXP026
H_SMI# 3
EC_RCIN# 27
EC_A20GATE 27
+1_05VRUN 3,4,5,6,10,11,24,42,47,50,51
+ECVCC3,27,28,45,46 VCCRTC24,51
+1_05VRUN 3,4,5,6,10,11,24,42,47,50,51
+1_05VRUN 3,4,5,6,10,11,24,42,47,50,51
VCCRTC24,51
+3VRUN 3,7,8,10,13,14,16,17,20,21,23,24,26,28,29,30,33,37,39,42,49,50
+3VRUN 3,7,8,10,13,14,16,17,20,21,23,24,26,28,29,30,33,37,39,42,49,50
+3VRUN 3,7,8,10,13,14,16,17,20,21,23,24,26,28,29,30,33,37,39,42,49,50
+3VRUN3,7,8,10,13,14,16,17,20,21,23,24,26,28,29,30,33,37,39,42,49,50
+3VRUN 3,7,8,10,13,14,16,17,20,21,23,24,26,28,29,30,33,37,39,42,49,50
Title
Size Document Number Rev
Date: Sheet of
HON HAI Precision Ind. Co., Ltd.
CCPBG - R&D Division
FOXCONN
MS70-1-01 0.20
ICH7-M( LPC,IDE,SATA ) 2/5
A3
22 54Tuesday, April 04, 2006
Title
Size Document Number Rev
Date: Sheet of
HON HAI Precision Ind. Co., Ltd.
CCPBG - R&D Division
FOXCONN
MS70-1-01 0.20
ICH7-M( LPC,IDE,SATA ) 2/5
A3
22 54Tuesday, April 04, 2006
Title
Size Document Number Rev
Date: Sheet of
HON HAI Precision Ind. Co., Ltd.
CCPBG - R&D Division
FOXCONN
MS70-1-01 0.20
ICH7-M( LPC,IDE,SATA ) 2/5
A3
22 54Tuesday, April 04, 2006
Check
resistor
value
Pull-up to enable
internal VccSus1_05
regular
Pull-Low to disable
Place close to ICH7
Distance between the ICH-7M
and C on the "P" signal
should be identical distance
between the ICH-7M and C on
the "N" signal for same pair
Min :
18ms
VccRTC
RTCRST#
No digital signals routed
under XTAL
The traces inside this
block should be wider.
6 mils
Lay out under DDR for
repair cinveniently
1 2
R202 39_J 0402R202 39_J 0402
1 2
C292 3900P_25V_K_B 0603C292 3900P_25V_K_B 0603
1
TP124 30MILTP124 30MIL
1 2
R201 39_J 0402R201 39_J 0402
12
R195
NC_47_J
0402
R195
NC_47_J
0402
12
C293
NC_22P_50V_K_N
0402
C293
NC_22P_50V_K_N
0402
12
C294
NC_22P_50V_K_N
0402
C294
NC_22P_50V_K_N
0402
1 2
R200 39_J 0402R200 39_J 0402
1 2
C287 15P_50V_K_N 0402C287 15P_50V_K_N 0402
1 2
R204 39_J 0402R204 39_J 0402
12
R178
1M_J
0402
R178
1M_J
0402
12
R196
NC_47_J
0402
R196
NC_47_J
0402
1 2
C291 3900P_25V_K_B 0603C291 3900P_25V_K_B 0603
21
GP2
CLOSE_JUMP_40X50
GP2
CLOSE_JUMP_40X50
1 2
R183 8.2K_J 0402R183 8.2K_J 0402
1 2
R191 NC_0_J 0402R191 NC_0_J 0402
1 2
C290 3900P_25V_K_B 0603C290 3900P_25V_K_B 0603
12
R188
10K_J
0402
R188
10K_J
0402
32
1
G
D
S
Q10 2N7002
G
D
S
Q10 2N7002
1 2
C289 3900P_25V_K_B 0603C289 3900P_25V_K_B 0603
12
C286
1U_6.3V_M_B
0402
C286
1U_6.3V_M_B
0402
1 2
R197 39_J 0402R197 39_J 0402
1 2
R194 39_J 0402R194 39_J 0402
21
D4
SCS500V-40-LF
D4
SCS500V-40-LF
12
R177
510_F
0402
R177
510_F
0402
12
R198
NC_1K_J
0402
R198
NC_1K_J
0402
12
R189
56_J
0402
R189
56_J
0402
1 2
R173
10M_J
0402
R173
10M_J
0402
1 2
R203 39_J 0402R203 39_J 0402
12
R190
332K_F
0402
R190
332K_F
0402
1 2
R184 56_J 0402R184 56_J 0402
1
TP12230MILTP12230MIL
1 2
R175 20K_J 0402R175 20K_J 0402
1 2
R176 10K_J 0402
R176 10K_J 0402
1 2
R192 24.9_F 0402R192 24.9_F 0402
1 2
C285 15P_50V_K_N
0402
C285 15P_50V_K_N
0402
1 2
R1740_J 0402R1740_J 0402
1
2
3
4
CN7
HEADER_2P
FOX_HS8202E
CN7
HEADER_2P
FOX_HS8202E
1
TP123 30MILTP123 30MIL
1 2
R193 NC_0_J 0402R193 NC_0_J 0402
21
J1
OPEN_JUMP_OPEN2
J1
OPEN_JUMP_OPEN2
14
23
Y3
32.768KHZ_12.5P_10PPM
Q13MC3061001800 Y3
32.768KHZ_12.5P_10PPM
Q13MC3061001800
RTCX1
AB1
RTCX2
AB2
INTVRMEN
W4 INTRUDER#
Y5
EE_CS
W1
EE_SHCLK
Y1
EE_DOUT
Y2
EE_DIN
W3
LAN_CLK
V3
LAN_RSTSYNC
U3
LAN_RXD0
U5
LAN_RXD1
V4
LAN_RXD2
T5
LAN_TXD0
U7
LAN_TXD1
V6
LAN_TXD2
V7
ACZ_BIT_CLK
U1
ACZ_SYNC
R6
ACZ_RST#
R5
ACZ_SDIN0
T2
ACZ_SDIN1
T3
ACZ_SDIN2
T1
ACZ_SDOUT
T4
SATALED#
AF18
SATA0RXN
AF3
SATA0RXP
AE3
SATA0TXN
AG2
SATA0TXP
AH2
SATA2RXN
AF7
SATA2RXP
AE7
SATA2TXN
AG6
SATA2TXP
AH6
SATA_CLKN
AF1
SATA_CLKP
AE1
SATARBIASN
AH10
SATARBIASP
AG10
DA0 AH17
DA1 AE17
DA2 AF17
DCS1# AE16
DCS3# AD16
DD0 AB15
DD1 AE14
DD2 AG13
DD3 AF13
DD4 AD14
DD5 AC13
DD6 AD12
DD7 AC12
DD8 AE12
DD9 AF12
DD10 AB13
DD11 AC14
DD12 AF14
DD13 AH13
DD14 AH14
DD15 AC15
DDREQ
AE15 IORDY
AG16 IDEIRQ
AH16 DDACK#
AF16 DIOW#
AH15 DIOR#
AF15
LAD0 AA6
LAD1 AB5
LAD2 AC4
LAD3 Y6
LDRQ0# AC3
LDRQ1#/GPIO23 AA5
LFRAME# AB3
A20GATE AE22
A20M# AH28
CPUSLP# AG27
TP1/DPRSTP# AF24
TP2/DPSLP# AH25
FERR# AG26
GPIO49/CPUPWRGD AG24
IGNNE# AG22
INIT3_3V# AG21
INIT# AF22
INTR AF25
RCIN# AG23
SMI# AF23
NMI AH24
STPCLK# AH22
THERMTRIP# AF26
RTCRST#
AA3
RTCLAN
AC-97/AZALIA
SATA
IDE
LPCCPU
U12A
ICH7-M
RTCLAN
AC-97/AZALIA
SATA
IDE
LPCCPU
U12A
ICH7-M
12
R180
NC_56_J
0402
R180
NC_56_J
0402
12
R181
510_F
0402
R181
510_F
0402
1 2
R199 39_J 0402R199 39_J 0402
1TP12130MIL TP12130MIL
12
R179
NC_56_J
0402
R179
NC_56_J
0402
12
C288
1U_25V_K_B
0603
C288
1U_25V_K_B
0603
32
1
G
D
S
Q9 2N7002
G
D
S
Q9 2N7002

1
1
2
2
3
3
4
4
5
5
6
6
7
7
8
8
A A
B B
C C
D D
PM_RSMRST#
SMB_LINK_ALERT#
TP_GPIO34
PM_RI#
INT_SERIRQ
SMLINK0
SMLINK1
SLP_S3#
SLP_S5#
SLP_S4#
PM_SUS_STAT# SUS_CLK
PM_RSMRST#
CLK_USB48
A3603
SB_THRM#
SMB_CLK_SUS
SMB_DATA_SUS
PM_BMBUSY#
SMB_ALERT#
STP_CPU#
PM_CLKRUN#
EXTSMI#
RUNTIME_SCI#
SB_RST#
TP_GPIO13
TP_GPIO15 GPIO24
CLK_ICH14
CLK_USB48
IMVP_PWRGD
BATLOW#
A3601
AC_SPKR
AC_SPKR
IMVP_PWRGD
TP_GPIO33
TP_GPIO28
EC_OUT1
BATLOW#
PCIE_WAKE#
A3602
ID_LPC_PCI#
SMB_DATA_SUS
SMB_CLK_SUS
PM_RI#
SMB_LINK_ALERT#
SMLINK0
PM_STPPCI#
PM_SYSRST#
WAKE_SCI#
SMB_ALERT#
SMLINK1
LCDID2
LCDID3
LCDID1
TP_GPI21
VRMPWRGD
VRMPWRGD
EXTSMI#
WAKE_SCI#
ID_LPC_PCI#
RUNTIME_SCI#
PM_CLKRUN#
INT_SERIRQ
SB_THRM#
SMB_CLK_SUS
SMB_DATA_SUS
PM_SYSRST#
SB_RST#
TP_GPIO27
GPIO25
PCIE_WAKE#
RUNTIME_SCI#
EC_OUT1
GPIO24 GPIO25
INT_SERIRQ27,28,38
SMB_DATA_SUS13,14,20,37 SMB_CLK_SUS13,14,20,37
PM_CLKRUN#27,28,38
ID_LPC_PCI#28
EXTSMI#27
PCIE_WAKE#18,30,37
LCDID1 16
LCDID2 16
LCDID3 16
IMVP_PWRGD 7,27
CLK_ICH14 20
CLK_USB48 20
PWRBTN# 27
PM_RSMRST# 27
WAKE_SCI# 27
OVT_EC# 3,27,49
PM_BMBUSY#7
PM_STPPCI#20 STP_CPU#20
PM_SLP_S3# 27
PM_SLP_S4# 27
PM_SLP_S5# 27
AC_SPKR33
SATACLKREQ# 20
PM_SUS_STAT#28
DPRSLPVR 7,49
SB_RST# 28
LCDID0 16
IMVP_PHASEGD 49
SUS_PWRGD_10MS 27,37,38,42
CLK_EN#20,49
EC_RUNTIME_SCI# 27
EC_OUT128
+3VALW21,24,27,29,41,46,48,50,51 +3VRUN3,7,8,10,13,14,16,17,20,21,22,24,26,28,29,30,33,37,39,42,49,50
+3VRUN3,7,8,10,13,14,16,17,20,21,22,24,26,28,29,30,33,37,39,42,49,50
+3VRUN3,7,8,10,13,14,16,17,20,21,22,24,26,28,29,30,33,37,39,42,49,50
+3VRUN3,7,8,10,13,14,16,17,20,21,22,24,26,28,29,30,33,37,39,42,49,50
+3VRUN3,7,8,10,13,14,16,17,20,21,22,24,26,28,29,30,33,37,39,42,49,50
+3VRUN3,7,8,10,13,14,16,17,20,21,22,24,26,28,29,30,33,37,39,42,49,50
+3VRUN 3,7,8,10,13,14,16,17,20,21,22,24,26,28,29,30,33,37,39,42,49,50
+3VALW 21,24,27,29,41,46,48,50,51
+3VRUN3,7,8,10,13,14,16,17,20,21,22,24,26,28,29,30,33,37,39,42,49,50
Title
Size Document Number Rev
Date: Sheet of
HON HAI Precision Ind. Co., Ltd.
CCPBG - R&D Division
FOXCONN
MS70-1-01 0.20
ICH7-M( GPIO) 3/5
A3
23 54Tuesday, April 04, 2006
Title
Size Document Number Rev
Date: Sheet of
HON HAI Precision Ind. Co., Ltd.
CCPBG - R&D Division
FOXCONN
MS70-1-01 0.20
ICH7-M( GPIO) 3/5
A3
23 54Tuesday, April 04, 2006
Title
Size Document Number Rev
Date: Sheet of
HON HAI Precision Ind. Co., Ltd.
CCPBG - R&D Division
FOXCONN
MS70-1-01 0.20
ICH7-M( GPIO) 3/5
A3
23 54Tuesday, April 04, 2006
Adds.AEH
80 Port I/F:
H: LPC bus
L: PCI bus
Stuff for No-reboot
for project identification
1 2
R223 0_J 0402R223 0_J 0402
12
R467
NC_10K_J
0402
R467
NC_10K_J
0402
1 2
R232 2.2K_J 0402R232 2.2K_J 0402
1
TP133 30MILTP133 30MIL
12
R237
NC_10_J
0402
R237
NC_10_J
0402
1TP13230MIL TP13230MIL
SCL
6
A0 1
A1 2
A2 3
WP 7
SDA
5
VCC
8
VSS
4
U14
EEPROM_SOP-8_256x8
HT24LC02
U14
EEPROM_SOP-8_256x8
HT24LC02
12
R218 1K_J 0402R218 1K_J 0402
12
R212 10K_J 0402R212 10K_J 0402
1 2
R225 8.2K_J 0402R225 8.2K_J 0402 12
R228 10K_J 0402R228 10K_J 0402
1
TP128 30MILTP128 30MIL
12
C296
NC_10P_50V_J_N
0402
C296
NC_10P_50V_J_N
0402
1 2
R216 8.2K_J 0402R216 8.2K_J 0402
12
R470
NC_10K_J
0402
R470
NC_10K_J
0402
12
R468
10K_J
0402
R468
10K_J
0402
12
R206 10K_J 0402R206 10K_J 0402
1
TP13030MILTP13030MIL
1 2
R227 8.2K_J 0402R227 8.2K_J 0402
1 2
R214 0_J 0402R214 0_J 0402
1 2
R217 0_J 0402R217 0_J 0402
1TP12530MIL TP12530MIL
2 4
53 1
VCC
GND
NC
U13
74AHC1G14GW
VCC
GND
NC
U13
74AHC1G14GW
12
R230 10K_J 0402R230 10K_J 0402
12
R226 10K_J 0402R226 10K_J 0402
1 2
R430 10K_J 0402R430 10K_J 0402
12
R207 10K_J 0402R207 10K_J 0402
32
1
G
D
S
Q12 2N7002
G
D
S
Q12 2N7002
12
R220 10K_J 0402R220 10K_J 0402
12
R219
NC_100K_J
0402
R219
NC_100K_J
0402
1 2
R213 100_J 0402R213 100_J 0402
1
2
3
4 5
6
7
8
RP43
10K
0804_8P4R
RP43
10K
0804_8P4R
12
R209 10K_J 0402R209 10K_J 0402
1 2
R221 100_J 0402R221 100_J 0402
12
R469
10K_J
0402
R469
10K_J
0402
12
R234
2K_J
0402
R234
2K_J
0402
12
R233 10K_J 0402R233 10K_J 0402
1TP13130MIL TP13130MIL
12
R222 10K_J 0402R222 10K_J 0402
1 2
R229 8.2K_J 0402R229 8.2K_J 0402
12
R215 10K_J 0402R215 10K_J 0402
12
C295
0.1U_16V_M_B
0402
C295
0.1U_16V_M_B
0402
1
TP12930MILTP12930MIL
GPIO21/SATA0GP AF19
GPIO19/SATA1GP AH18
GPIO36/SATA2GP AH19
GPIO37/SATA3GP AE19
SMBCLK
C22
SMBDATA
B22
LINKALERT#
A26
SMLINK0
B25
SMLINK1
A25
SPKR
A19
SUS_STAT#
A27
SYS_RST#
A22
GPIO0/BM_BUSY#
AB18
GPIO6
AC21
GPIO7
AC18
GPIO8
E21
GPIO9 E20
GPIO10 A20
GPIO11/SMBALERT#
B23
GPIO12 F19
GPIO13 E19
GPIO14 R4
GPIO15 E22
GPIO18/STPPCI#
AC20
GPIO20/STPCPU#
AF21
GPIO24 R3
GPIO25 D20
GPIO32/CLKRUN#
AG18
GPIO33/AZ_DOCK_EN#
AC19
GPIO34/AZ_DOCK_RST#
U2
GPIO35 AD21
GPIO38 AD20
GPIO39 AE20
WAKE#
F20
SERIRQ
AH21
THRM#
AF20
VRMPWRGD
AD22
CLK14 AC1
CLK48 B2
SUSCLK C20
SLP_S3# B24
SLP_S4# D23
SLP_S5# F22
PWROK AA4
GPIO16/DPRSLPVR AC22
TP0/BATLOW# C21
PWRBTN# C23
LAN_RST# C19
RSMRST# Y4
RI#
A28
GPIO26
A21
GPIO27
B21
GPIO28
E23
SATA
SMB
SYS
GPIO
GPIO
GPIO
Clocks
Power MGT
U12C
ICH7-M
SATA
SMB
SYS
GPIO
GPIO
GPIO
Clocks
Power MGT
U12C
ICH7-M
1 2
R211 100_J 0402R211 100_J 0402
1 2
R235 NC_0_J 0402R235 NC_0_J 0402
1 2
R231 2.2K_J 0402R231 2.2K_J 0402
12
R208 10K_J 0402R208 10K_J 0402
12
R236 10K_J 0402R236 10K_J 0402
1 2
R224 8.2K_J 0402R224 8.2K_J 0402
1 2
R205
NC_1K_J
0402
R205
NC_1K_J
0402
12
R210 10K_J 0402R210 10K_J 0402

1
1
2
2
3
3
4
4
5
5
6
6
7
7
8
8
A A
B B
C C
D D
+1_5V_PCIE
V5REF_SUS
VCCDMIPLL
A3703
A3701
A3712
V5REF
A3708
A3709
A3711
VCCSUS1_05
+3VALW 21,23,27,29,41,46,48,50,51
+1_05VRUN 3,4,5,6,10,11,22,42,47,50,51
+1_5VRUN 5,8,10,21,30,37,42,47,50,51
+1_5VRUN 5,8,10,21,30,37,42,47,50,51
+1_5VRUN5,8,10,21,30,37,42,47,50,51
+1_5VRUN5,8,10,21,30,37,42,47,50,51
+1_5VRUN5,8,10,21,30,37,42,47,50,51
+1_5VRUN5,8,10,21,30,37,42,47,50,51
+1_5VRUN5,8,10,21,30,37,42,47,50,51
VCCRTC 22,51
+3VALW21,23,27,29,41,46,48,50,51
+3VALW21,23,27,29,41,46,48,50,51
+5VRUN17,26,27,28,29,32,33,34,36,42,49,50
+3VALW 21,23,27,29,41,46,48,50,51
+3VALW 21,23,27,29,41,46,48,50,51
+1_05VRUN3,4,5,6,10,11,22,42,47,50,51
+1_5VRUN5,8,10,21,30,37,42,47,50,51
+3VSUS18,21,30,31,37,38,39,40,47,50
+3VRUN3,7,8,10,13,14,16,17,20,21,22,23,26,28,29,30,33,37,39,42,49,50
+3VRUN3,7,8,10,13,14,16,17,20,21,22,23,26,28,29,30,33,37,39,42,49,50
+3VRUN
3,7,8,10,13,14,16,17,20,21,22,23,26,28,29,30,33,37,39,42,49,50
+3VRUN 3,7,8,10,13,14,16,17,20,21,22,23,26,28,29,30,33,37,39,42,49,50
+3VRUN 3,7,8,10,13,14,16,17,20,21,22,23,26,28,29,30,33,37,39,42,49,50
+5VALW27,36,46,48,50,51
+3VRUN3,7,8,10,13,14,16,17,20,21,22,23,26,28,29,30,33,37,39,42,49,50
Title
Size Document Number Rev
Date: Sheet of
HON HAI Precision Ind. Co., Ltd.
CCPBG - R&D Division
FOXCONN
MS70-1-01 0.20
ICH7-M( POWER) 4/5
A3
24 54Tuesday, April 04, 2006
Title
Size Document Number Rev
Date: Sheet of
HON HAI Precision Ind. Co., Ltd.
CCPBG - R&D Division
FOXCONN
MS70-1-01 0.20
ICH7-M( POWER) 4/5
A3
24 54Tuesday, April 04, 2006
Title
Size Document Number Rev
Date: Sheet of
HON HAI Precision Ind. Co., Ltd.
CCPBG - R&D Division
FOXCONN
MS70-1-01 0.20
ICH7-M( POWER) 4/5
A3
24 54Tuesday, April 04, 2006
Layout note:
Place above Caps
within 100 mils of
ICH on the bottem
side or 140 mils on
the top near
D28,T28,AD28.
Layout note:
Placed within
100mils of pin AD17
of ICH7 on the
bottom side or 140
mils on the top.
Layout note:
Placed within
100mils of pin F6
of ICH7 on the
bottom side or 140
mils on the top.
Place within 100
mils of ICH on the
bottom side or 140
mils on the top
near pin AG9.
1.9A
6mA
10mA
50mA
0.33A
For all Vcc3_3 plane
+3VALW : 0.39A
Place close to ICH7
PCI power pin group
0.86A
1.1A For all 1.5_A plane
10mA
14mA
50mA
Layout note:
Placed within
100mils of pin F6
of ICH7 on the
bottom side or 140
mils on the top.
12
C314
0.1U_16V_Y_Y
0402
C314
0.1U_16V_Y_Y
0402
12
C310
0.1U_16V_Y_Y
0402
C310
0.1U_16V_Y_Y
0402
V5REF[1]
G10
V5REF[2]
AD17
V5REF_Sus
F6
Vcc1_5_B[1]
AA22
Vcc1_5_B[2]
AA23
Vcc1_5_B[3]
AB22
Vcc1_5_B[4]
AB23
Vcc1_5_B[5]
AC23
Vcc1_5_B[6]
AC24
Vcc1_5_B[7]
AC25
Vcc1_5_B[8]
AC26
Vcc1_5_B[9]
AD26
Vcc1_5_B[10]
AD27
Vcc1_5_B[11]
AD28
Vcc1_5_B[12]
D26
Vcc1_5_B[13]
D27
Vcc1_5_B[14]
D28
Vcc1_5_B[15]
E24
Vcc1_5_B[16]
E25
Vcc1_5_B[17]
E26
Vcc1_5_B[18]
F23
Vcc1_5_B[19]
F24
Vcc1_5_B[20]
G22
Vcc1_5_B[21]
G23
Vcc1_5_B[22]
H22
Vcc1_5_B[23]
H23
Vcc1_5_B[24]
J22
Vcc1_5_B[25]
J23
Vcc1_5_B[26]
K22
Vcc1_5_B[27]
K23
Vcc1_5_B[28]
L22
Vcc1_5_B[29]
L23
Vcc1_5_B[30]
M22
Vcc1_5_B[31]
M23
Vcc1_5_B[32]
N22
Vcc1_5_B[33]
N23
Vcc1_5_B[34]
P22
Vcc1_5_B[35]
P23
Vcc1_5_B[36]
R22
Vcc1_5_B[37]
R23
Vcc1_5_B[38]
R24
Vcc1_5_B[39]
R25
Vcc1_5_B[40]
R26
Vcc1_5_B[41]
T22
Vcc1_5_B[42]
T23
Vcc1_5_B[43]
T26
Vcc1_5_B[44]
T27
Vcc1_5_B[45]
T28
Vcc1_5_B[46]
U22
Vcc1_5_B[47]
U23
Vcc1_5_B[48]
V22
Vcc1_5_B[49]
V23
Vcc1_5_B[50]
W22
Vcc1_5_B[51]
W23
Vcc1_5_B[52]
Y22
Vcc1_5_B[53]
Y23
Vcc3_3[1]
B27
VccDMIPLL
AG28
Vcc1_5_A[1]
AB7
Vcc1_5_A[2]
AC6
Vcc1_5_A[3]
AC7
Vcc1_5_A[4]
AD6
Vcc1_5_A[5]
AE6
Vcc1_5_A[6]
AF5
Vcc1_5_A[7]
AF6
Vcc1_5_A[8]
AG5
Vcc1_5_A[9]
AH5
VccSATAPLL
AD2
Vcc3_3[2]
AH11
Vcc1_5_A[10]
AB10
Vcc1_5_A[11]
AB9
Vcc1_5_A[12]
AC10
Vcc1_5_A[13]
AD10
Vcc1_5_A[14]
AE10
Vcc1_5_A[15]
AF10
Vcc1_5_A[16]
AF9
Vcc1_5_A[17]
AG9
Vcc1_5_A[18]
AH9
VccUSBPLL
C1
VccSus1_05/VccLAN1_05[1]
AA2
VccSus1_05/VccLAN1_05[2]
Y7
Vcc1_05[1] L11
Vcc1_05[2] L12
Vcc1_05[3] L14
Vcc1_05[4] L16
Vcc1_05[5] L17
Vcc1_05[6] L18
Vcc1_05[7] M11
Vcc1_05[8] M18
Vcc1_05[9] P11
Vcc1_05[10] P18
Vcc1_05[11] T11
Vcc1_05[12] T18
Vcc1_05[13] U11
Vcc1_05[14] U18
Vcc1_05[15] V11
Vcc1_05[16] V12
Vcc1_05[17] V14
Vcc1_05[18] V16
Vcc1_05[19] V17
Vcc1_05[20] V18
VccSus3_3/VccLAN3_3[1] V5
VccSus3_3/VccLAN3_3[2] V1
VccSus3_3/VccLAN3_3[3] W2
VccSus3_3/VccLAN3_3[4] W7
Vcc3_3/VccHDA U6
VccSus3_3/VccSusHDA R7
V_CPU_IO[1] AE23
V_CPU_IO[2] AE26
V_CPU_IO[3] AH26
Vcc3_3[3] AA7
Vcc3_3[4] AB12
Vcc3_3[5] AB20
Vcc3_3[6] AC16
Vcc3_3[7] AD13
Vcc3_3[8] AD18
Vcc3_3[9] AG12
Vcc3_3[10] AG15
Vcc3_3[11] AG19
Vcc3_3[12] A5
Vcc3_3[13] B13
Vcc3_3[14] B16
Vcc3_3[15] B7
Vcc3_3[16] C10
Vcc3_3[17] D15
Vcc3_3[18] F9
Vcc3_3[19] G11
Vcc3_3[20] G12
Vcc3_3[21] G16
VccRTC W5
VccSus3_3[1] P7
VccSus3_3[2] A24
VccSus3_3[3] C24
VccSus3_3[4] D19
VccSus3_3[5] D22
VccSus3_3[6] G19
VccSus3_3[7] K3
VccSus3_3[8] K4
VccSus3_3[9] K5
VccSus3_3[10] K6
VccSus3_3[11] L1
VccSus3_3[12] L2
VccSus3_3[13] L3
VccSus3_3[14] L6
VccSus3_3[15] L7
VccSus3_3[16] M6
VccSus3_3[17] M7
VccSus3_3[18] N7
Vcc1_5_A[19] AB17
Vcc1_5_A[20] AC17
Vcc1_5_A[21] T7
Vcc1_5_A[22] F17
Vcc1_5_A[23] G17
Vcc1_5_A[24] AB8
Vcc1_5_A[25] AC8
VccSus1_05[1] K7
VccSus1_05[2] C28
VccSus1_05[3] G20
Vcc1_5_A[26] A1
Vcc1_5_A[27] H6
Vcc1_5_A[28] H7
Vcc1_5_A[29] J6
Vcc1_5_A[30] J7
VccSus3_3[19]
E3
CORE
VCCA3GP
VCC PAUX
USB
ATXARX
IDE
USB CORE
PCI
U12F
ICH7-M
CORE
VCCA3GP
VCC PAUX
USB
ATXARX
IDE
USB CORE
PCI
U12F
ICH7-M
12
C329
0.1U_16V_Y_Y
0402C329
0.1U_16V_Y_Y
0402
1 2
C301 0.1U_16V_Y_Y 0402C301 0.1U_16V_Y_Y 0402
12
C302
0.1U_16V_Y_Y
0402
C302
0.1U_16V_Y_Y
0402
12
C299
0.1U_16V_Y_Y
0402
C299
0.1U_16V_Y_Y
0402
12
C322
0.1U_16V_Y_Y
0402C322
0.1U_16V_Y_Y
0402
1
TP13630MILTP13630MIL
12
C324 0.1U_16V_Y_Y
0402
C324 0.1U_16V_Y_Y
0402
1 2
R243 0_J 0805R243 0_J 0805
12
C335
0.1U_16V_Y_Y
0402
C335
0.1U_16V_Y_Y
0402
12
C334 0.1U_16V_Y_Y 0402C334 0.1U_16V_Y_Y 0402
1 2
R242 0_J 0603R242 0_J 0603
12
C327 4.7U_10V_Y_Y
0805
C327 4.7U_10V_Y_Y
0805
12
C326
10U_6.3V_M
0805_X5R
C326
10U_6.3V_M
0805_X5R
12
C328 0.1U_16V_Y_Y
0402
C328 0.1U_16V_Y_Y
0402
12
+
CAP9
330U_2V_T
EEFSX0D331ER
+
CAP9
330U_2V_T
EEFSX0D331ER
L26 1UH_0805
FCI2012F-1R0K
L26 1UH_0805
FCI2012F-1R0K
12
C330
0.1U_16V_Y_Y
0402
C330
0.1U_16V_Y_Y
0402
1 2
C320 0.1U_16V_Y_Y 0402C320 0.1U_16V_Y_Y 0402
12
C313
0.1U_16V_Y_Y
0402
C313
0.1U_16V_Y_Y
0402
12
C311
4.7U_6.3V_K
0603_X5R
C311
4.7U_6.3V_K
0603_X5R
R238
100_J
0402
R238
100_J
0402
12
C319
0.1U_16V_Y_Y
0402
C319
0.1U_16V_Y_Y
0402
12
C325 0.1U_16V_Y_Y
0402
C325 0.1U_16V_Y_Y
0402
12
C303
0.1U_16V_Y_Y
0402
C303
0.1U_16V_Y_Y
0402
2 1
D6
SCS500V-40-LF
D6
SCS500V-40-LF
12
C304
1U_6.3V_M_B
0402
C304
1U_6.3V_M_B
0402
12
C316
0.1U_16V_Y_Y
0402
C316
0.1U_16V_Y_Y
0402
1 2
C308 0.1U_16V_Y_Y 0402C308 0.1U_16V_Y_Y 0402
1 2
R244 0_J 0805R244 0_J 0805
1 2
R239 0_J 0603R239 0_J 0603
1 2
C321 0.1U_16V_Y_Y 0402C321 0.1U_16V_Y_Y 0402
12
C300 NC_0.01U_16V_K_B
0402
C300 NC_0.01U_16V_K_B
0402
12
C333
0.1U_16V_Y_Y
0402
C333
0.1U_16V_Y_Y
0402
12
C307 NC_0.01U_16V_K_B
0402
C307 NC_0.01U_16V_K_B
0402
12
C305 NC_0.01U_16V_K_B
0402
C305 NC_0.01U_16V_K_B
0402
21
GP4
CLOSE_JUMP_40X50
GP4
CLOSE_JUMP_40X50
12
C332
1U_6.3V_M_B
0402
C332
1U_6.3V_M_B
0402
12
C336
0.1U_16V_Y_Y
0402
C336
0.1U_16V_Y_Y
0402
1 2
C312 0.1U_16V_Y_Y 0402
C312 0.1U_16V_Y_Y 0402
R240
10_J
0402
R240
10_J
0402
1 2
C297 0.1U_16V_Y_Y 0402C297 0.1U_16V_Y_Y 0402
12
C315
0.1U_16V_Y_Y
0402
C315
0.1U_16V_Y_Y
0402
1 2
C331
0.1U_16V_Y_Y
0402
C331
0.1U_16V_Y_Y
0402
L25
120R-100MHZ_1206
BCMS321611A121 5A
L25
120R-100MHZ_1206
BCMS321611A121 5A
12
C317
0.01U_25V_M_B
0402
C317
0.01U_25V_M_B
0402
21
GP5
CLOSE_JUMP_40X50
GP5
CLOSE_JUMP_40X50
1TP13530MIL TP13530MIL
12
C318 4.7U_10V_Y_Y
0805
C318 4.7U_10V_Y_Y
0805
12
C298
0.1U_16V_Y_Y
0402
C298
0.1U_16V_Y_Y
0402
1 2
R241 0_J 0603R241 0_J 0603
12
C309
0.1U_16V_Y_Y
0402
C309
0.1U_16V_Y_Y
0402
12
C306
0.1U_16V_Y_Y
0402
C306
0.1U_16V_Y_Y
0402
21
D5
SCS500V-40-LF
D5
SCS500V-40-LF
12
+
CAP8
220U_6.3V_7343
6TPB220ML
+
CAP8
220U_6.3V_7343
6TPB220ML
12
C323
0.1U_16V_Y_Y
0402
C323
0.1U_16V_Y_Y
0402
L27
10UH_0805 EBLS2012-100K
L27
10UH_0805 EBLS2012-100K

5
5
4
4
3
3
2
2
1
1
D D
C C
B B
A A
Title
Size Document Number Rev
Date: Sheet of
HON HAI Precision Ind. Co., Ltd.
CCPBG - R&D Division
FOXCONN
MS70-1-01 0.20
ICH7-M( GND) 5/5
A3
25 54Tuesday, April 04, 2006
Title
Size Document Number Rev
Date: Sheet of
HON HAI Precision Ind. Co., Ltd.
CCPBG - R&D Division
FOXCONN
MS70-1-01 0.20
ICH7-M( GND) 5/5
A3
25 54Tuesday, April 04, 2006
Title
Size Document Number Rev
Date: Sheet of
HON HAI Precision Ind. Co., Ltd.
CCPBG - R&D Division
FOXCONN
MS70-1-01 0.20
ICH7-M( GND) 5/5
A3
25 54Tuesday, April 04, 2006
VSS[1]
A4
VSS[2]
A23
VSS[3]
B1
VSS[4]
B8
VSS[5]
B11
VSS[6]
B14
VSS[7]
B17
VSS[8]
B20
VSS[9]
B26
VSS[10]
B28
VSS[11]
C2
VSS[12]
C6
VSS[13]
C27
VSS[14]
D10
VSS[15]
D13
VSS[16]
D18
VSS[17]
D21
VSS[18]
D24
VSS[19]
E1
VSS[20]
E2
VSS[21]
E4
VSS[22]
E8
VSS[23]
E15
VSS[24]
F3
VSS[25]
F4
VSS[26]
F5
VSS[27]
F12
VSS[28]
F27
VSS[29]
F28
VSS[30]
G1
VSS[31]
G2
VSS[32]
G5
VSS[33]
G6
VSS[34]
G9
VSS[35]
G14
VSS[36]
G18
VSS[37]
G21
VSS[38]
G24
VSS[39]
G25
VSS[40]
G26
VSS[41]
H3
VSS[42]
H4
VSS[43]
H5
VSS[44]
H24
VSS[45]
H27
VSS[46]
H28
VSS[47]
J1
VSS[48]
J2
VSS[49]
J5
VSS[50]
J24
VSS[51]
J25
VSS[52]
J26
VSS[53]
K24
VSS[54]
K27
VSS[55]
K28
VSS[56]
L13
VSS[57]
L15
VSS[58]
L24
VSS[59]
L25
VSS[60]
L26
VSS[61]
M3
VSS[62]
M4
VSS[63]
M5
VSS[64]
M12
VSS[65]
M13
VSS[66]
M14
VSS[67]
M15
VSS[68]
M16
VSS[69]
M17
VSS[70]
M24
VSS[71]
M27
VSS[72]
M28
VSS[73]
N1
VSS[74]
N2
VSS[75]
N5
VSS[76]
N6
VSS[77]
N11
VSS[78]
N12
VSS[79]
N13
VSS[80]
N14
VSS[81]
N15
VSS[82]
N16
VSS[83]
N17
VSS[84]
N18
VSS[85]
N24
VSS[86]
N25
VSS[87]
N26
VSS[88]
P3
VSS[89]
P4
VSS[90]
P12
VSS[91]
P13
VSS[92]
P14
VSS[93]
P15
VSS[94]
P16
VSS[95]
P17
VSS[96]
P24
VSS[97]
P27
VSS[98] P28
VSS[99] R1
VSS[100] R11
VSS[101] R12
VSS[102] R13
VSS[103] R14
VSS[104] R15
VSS[105] R16
VSS[106] R17
VSS[107] R18
VSS[108] T6
VSS[109] T12
VSS[110] T13
VSS[111] T14
VSS[112] T15
VSS[113] T16
VSS[114] T17
VSS[115] U4
VSS[116] U12
VSS[117] U13
VSS[118] U14
VSS[119] U15
VSS[120] U16
VSS[121] U17
VSS[122] U24
VSS[123] U25
VSS[124] U26
VSS[125] V2
VSS[126] V13
VSS[127] V15
VSS[128] V24
VSS[129] V27
VSS[130] V28
VSS[131] W6
VSS[132] W24
VSS[133] W25
VSS[134] W26
VSS[135] Y3
VSS[136] Y24
VSS[137] Y27
VSS[138] Y28
VSS[139] AA1
VSS[140] AA24
VSS[141] AA25
VSS[142] AA26
VSS[143] AB4
VSS[144] AB6
VSS[145] AB11
VSS[146] AB14
VSS[147] AB16
VSS[148] AB19
VSS[149] AB21
VSS[150] AB24
VSS[151] AB27
VSS[152] AB28
VSS[153] AC2
VSS[154] AC5
VSS[155] AC9
VSS[156] AC11
VSS[157] AD1
VSS[158] AD3
VSS[159] AD4
VSS[160] AD7
VSS[161] AD8
VSS[162] AD11
VSS[163] AD15
VSS[164] AD19
VSS[165] AD23
VSS[166] AE2
VSS[167] AE4
VSS[168] AE8
VSS[169] AE11
VSS[170] AE13
VSS[171] AE18
VSS[172] AE21
VSS[173] AE24
VSS[174] AE25
VSS[175] AF2
VSS[176] AF4
VSS[177] AF8
VSS[178] AF11
VSS[179] AF27
VSS[180] AF28
VSS[181] AG1
VSS[182] AG3
VSS[183] AG7
VSS[184] AG11
VSS[185] AG14
VSS[186] AG17
VSS[187] AG20
VSS[188] AG25
VSS[189] AH1
VSS[190] AH3
VSS[191] AH7
VSS[192] AH12
VSS[193] AH23
VSS[194] AH27
U12E
ICH7-M
U12E
ICH7-M

1
1
2
2
3
3
4
4
5
5
6
6
7
7
8
8
A A
B B
C C
D D
INT_IRQ14
IDE_PDD[0..15]
IDE_PDA0
IDE_PDD6
IDE_PDD15
IDE_PDD2
IDE_PDD5
IDE_PDDACK#
IDE_PDA1 IOCS16#
IDE_PDIOR#
IDE_PDD7
IDE_PDD14
IDE_PDD3
CSEL2
IDE_PDCS3#
IDE_PDD10
IDE_PDD13
IDE_PDD0
IDE_PDD4 IDE_PDD11
IDE_PDIORDY
IDE_PDIOW#
IDE_PDD8
IDE_PDA2
IDE_PDD9
IDE_PDD12
ODD_RESET#
IDE_PDCS1#
IDE_PDD1 IDE_PDDREQ
SATA_TXP022 SATA_TXN022 SATA_RXN022 SATA_RXP022
IDE_PDD[0..15]22
PLT_RST#3,7,18,21,27,28,30,37
IDE_PDA022 IDE_PDCS1#22
IDE_PDIORDY22
IDE_PDA122 IDE_PDA2 22
IDE_PDIOW#22
IDE_PDDREQ 22
IDE_PDIOR# 22
IDE_PDCS3# 22
INT_IRQ1422
IDE_PDDACK# 22
+5VRUN17,24,27,28,29,32,33,34,36,42,49,50
+5VRUN 17,24,27,28,29,32,33,34,36,42,49,50
+3VRUN3,7,8,10,13,14,16,17,20,21,22,23,24,28,29,30,33,37,39,42,49,50
+3VRUN3,7,8,10,13,14,16,17,20,21,22,23,24,28,29,30,33,37,39,42,49,50
+3VRUN3,7,8,10,13,14,16,17,20,21,22,23,24,28,29,30,33,37,39,42,49,50
Title
Size Document Number Rev
Date: Sheet of
HON HAI Precision Ind. Co., Ltd.
CCPBG - R&D Division
FOXCONN
MS70-1-01 0.20
SATA HDD/CD-ROM
A3
26 54Tuesday, April 04, 2006
Title
Size Document Number Rev
Date: Sheet of
HON HAI Precision Ind. Co., Ltd.
CCPBG - R&D Division
FOXCONN
MS70-1-01 0.20
SATA HDD/CD-ROM
A3
26 54Tuesday, April 04, 2006
Title
Size Document Number Rev
Date: Sheet of
HON HAI Precision Ind. Co., Ltd.
CCPBG - R&D Division
FOXCONN
MS70-1-01 0.20
SATA HDD/CD-ROM
A3
26 54Tuesday, April 04, 2006
CD-ROM CONN
ODD must Master
H: Slave
L: Master
4/17
Follow Adoi san suggest ODD: Master/HDD:Slave
SATA HDD CONN
12
R247
10K_J
0402
R247
10K_J
0402
12
R510
5.6K_J
0402
R510
5.6K_J
0402
AUDIO_L
1AUDIO_GND
3RESET#
5DD7
7DD9 8
DD6
9DD10 10
DD5
11 DD11 12
DD4
13 DD12 14
DD3
15 DD13 16
DD2
17
AUDIO_R 2
DD1
19
GND_4 4
DD0
21
DD8 6
GND_1
23 DIOR# 24
DIOW#
25 GND_5 26
IORDY
27 DMACK# 28
INTRQ
29 IOCS16# 30
DA1
31 PDIAG# 32
DA0
33 DA2 34
CS1FX#
35 CS3FX# 36
DASP#
37 +5V_3 38
+5V_1
39 +5V_4 40
+5V_2
41 +5V_5 42
GND_2
43 GND_6 44
GND_3
45 GND_7 46
CSEL
47 GND_8 48
NC_1
49 NC_2 50
DD14 18
DD15 20
DMARQ 22
PTH_1 51
PTH_2
52
NPTH1 53
NPTH2
54
CN9
B TO B_50P
FOX_QT8H0506-P111R-7F
CN9
B TO B_50P
FOX_QT8H0506-P111R-7F
12
C337 0.1U_16V_M_B 0402C337 0.1U_16V_M_B 0402
1 2
R248
0_J
0402
R248
0_J
0402
1 2
R250
47_J
0402
R250
47_J
0402
12
C339
10U_10V_M
0805_X5R
C339
10U_10V_M
0805_X5R
12
+
CAP10
NC_47U_10V_6032
10TPB47MC
+
CAP10
NC_47U_10V_6032
10TPB47MC
12
C344
1000P_50V_M_B
0402
C344
1000P_50V_M_B
0402
12
C340 0.1U_16V_M_B 0402C340 0.1U_16V_M_B 0402
GND_2M_S_1 1
GND_2M_S_4 4
GND_2M_S_7 7
GND_1M_P_4 11
GND_2M_P_5 12
GND_2M_P_6 13
GND_2M_P_10 17
GND_1M_P_12 19
TX
2
TX#
3
RX#
5
RX
6
V_3.3_1
8
V_3.3_2
9
V_3.3_3_PC
10
V_5.0_7_PC
14
V_5.0_8
15
V_5.0_9
16
P_RESERVE_11
18
V_12_13_PC
20
V_12_14
21
V_12_15
22
PTH1 23
PTH2 24
NPTH1 25
NPTH2 26
CN8
SATA_22P
FOX_LD2722H-S469
CN8
SATA_22P
FOX_LD2722H-S469
12
R249
10K_J
0402
R249
10K_J
0402
1 2
R245
NC_0_J
0402
R245
NC_0_J
0402
12
C338 0.1U_16V_M_B 0402C338 0.1U_16V_M_B 0402
12
C341
NC_10U_6.3V_M
0805_X5R
C341
NC_10U_6.3V_M
0805_X5R
1
TP137 30MIL
TP137 30MIL
12
R246
4.7K_J
0402
R246
4.7K_J
0402
12
C343
0.1U_16V_Y_Y
0402
C343
0.1U_16V_Y_Y
0402
12
C342
10U_10V_M
0805_X5R
C342
10U_10V_M
0805_X5R

1
1
2
2
3
3
4
4
5
5
6
6
7
7
8
8
A A
B B
C C
D D
DAT_SMB
SUS_ON
SYSTEM_ID4
SYSTEM_ID0
PM_SLP_S4#
ALW_ON
SYSTEM_ID3
PM_SLP_S5#
CLK_SMB
RUN_ON
PM_SLP_S3#
SYSTEM_ID5
SYSTEM_ID2
SYSTEM_ID1
SIO_FA4
A4020
CLK_M
SIO_FA5
IMVP_VR_ON
SIO_FA1
PWRSW#
KSO6
KSO7
KSO8
KSO15
KSI3
KSI7
KSI1
KSI6
KSI4
KSI5
KSI2
KSI0
KSO9
KSO12
KSO10
KSO13
KSO14
KSO0
KSO3
KSO1
KSO4
KSO11
KSO5
KSO2
DAT_TP
RUN_ON
32KXCLKI
E51TXD
SIO_FD7
PM_SLP_S4#
KSO16
KSO9
KSO8
EXTSMI#
KSO13
KSI4
CLK_KBCPCI
32KXCLKO
SIO_FD5
SIO_FA15
SIO_FA7
PM_SLP_S3#
KSO15
KSO12
BATT_PRS_EC#
KSI0
PLT_RST#
A4001
SUS_PWRGD_10MS
SUS_ON
IOCS#
SIO_FD0
SIO_FA2
KSO11
SYSTEM_ID0
CLK_KM
FAN1_TACH
SIO_FD6
SIO_FD4
SIO_FA13
PWRBTN#
SUSPEND_LED#
SIO_FA11
SIO_FA6
A4011
KSO1
KSO0
LPC_AD3
DAT_M
E51RXD
SIO_FA17
CLK_KM
CLK_M
KSO17
KSO14
KSO5
KSI1
ANALOG_VCC
SYSTEM_ID5
BATTERY CHARGING LED#
SIO_FA16
PM_RSMRST#
KSI6
SYSTEM_ID3
DAT_KM
ENCHG#
A4010
SMB_THRM_DATA
LPC_AD2
SIO_FA8
SIO_FA0
DAT_KM
KSO7
KSO2
EC_RCIN#
POWER_LED#
FAN1_PWM
SIO_FD3
SIO_FA5
DAT_TP
DAT_M
KSO3
ACIN_EC
IMVP_VR_ON
SIO_FA14
SIO_FA10
SIO_FA9
KSI2
PM_CLKRUN#
WAKE_SCI#
SIO_FA19
SIO_FA12
KSI3
EC_RUNTIME_SCI#
FWR#
FRD#
SIO_FA3
SIO_FA1
KSI5
EC_A20GATE
SYSTEM_ID4
CLK_TP
SIO_FD1
KSO4
ECRST#
SMB_THRM_CLK
MEMCS#
SIO_FD2
SIO_FA4
PM_SLP_S5#
KSO6
SYSTEM_ID2
SYSTEM_ID1
RUN_PWRGD
SIO_FA18
KSI7
KSO10
LPC_AD1
LPC_AD0
A4003
INT_SERIRQ
LPC_FRAME#
LIDIN#
DDR2_PWRGD
CLK_TP
EN_EXT_DEV_SENSE#
A4012
A4013
BATT_PRS_EC#
ACIN_EC
IMVP_OK
LPC_AD222,28 LPC_AD322,28
DAT_TP29
PM_CLKRUN#23,28,38 SIO_FA[19..0] 28
SIO_FD[7..0] 28
PLT_RST#3,7,18,21,26,28,30,37
CLK_KBCPCI20
ECRST#3
E51RXD 28
ENCHG#45
RUN_ON37,47,50
PM_RSMRST#23
EC_RCIN#22
PWRBTN#23
SUS_ON48,50
IMVP_PWRGD7,23
SUS_PWRGD_10MS23,37,38,42
EC_A20GATE22
EC_RUNTIME_SCI#23
SUSPEND_LED 29
POWER_LED 29
PM_SLP_S5#23 PM_SLP_S4#23
RUN_PWRGD47
ALW_PWRGD46
WLAN_SW#30
DDR_ALERT#7,13
PM_THRM#3
PWRSW#28,41,45
HW_POP_MUTE_EC 36
AC_OFF 45
FWR# 28
FRD# 28
SMB_THRM_CLK 3,13
FAN1_PWM 31
NUM_LOCK_LED# 29
LIDIN#16,41
PWRLIMIT# 51
WLAN_EN 30
CLK_TP29
EXTSMI# 23
SCROLL_LOCK_LED# 29
FAN1_TACH 31
E51TXD 28
LPC_AD122,28
CAP_LED# 29
WAKE_SCI# 23
IMVP_VR_ON 49
LPC_FRAME#22,28
MEMCS# 28
DDR2_PWRGD48
PM_SLP_S3#23
LPC_AD022,28
SMB_THRM_DATA 3,13
INT_SERIRQ23,28,38
BATTERY CHARGING LED# 29
ALW_ON 45,46
DAT_SMB 45
CLK_SMB 45
EN_EXT_DEV_SENSE#17
IMVP_OK49
OVT_EC#3,23,49
BATT_PRS#45
ACIN45
INV_EN_EC 16
+ECVCC3,22,28,45,46
+5VRUN17,24,26,28,29,32,33,34,36,42,49,50 +ECVCC 3,22,28,45,46
+ECVCC3,22,28,45,46
+ECVCC3,22,28,45,46
+ECVCC3,22,28,45,46
+3VALW21,23,24,29,41,46,48,50,51
+5VALW24,36,46,48,50,51
+5VALW24,36,46,48,50,51
Title
Size Document Number Rev
Date: Sheet of
HON HAI Precision Ind. Co., Ltd.
CCPBG - R&D Division
FOXCONN
MS70-1-01 0.20
EC+KBC
A3
27 54Tuesday, April 04, 2006
Title
Size Document Number Rev
Date: Sheet of
HON HAI Precision Ind. Co., Ltd.
CCPBG - R&D Division
FOXCONN
MS70-1-01 0.20
EC+KBC
A3
27 54Tuesday, April 04, 2006
Title
Size Document Number Rev
Date: Sheet of
HON HAI Precision Ind. Co., Ltd.
CCPBG - R&D Division
FOXCONN
MS70-1-01 0.20
EC+KBC
A3
27 54Tuesday, April 04, 2006
CLOSE TO CHIP
Consider short FB after BB test.
FOR EMI
KBC CNN
945
940
ID
111111
111101
12
R252 4.7K_J 0402R252 4.7K_J 0402
2
6 1
G
S
D
Q149B 2N7002DW-7-F
G
S
D
Q149B 2N7002DW-7-F
1 2
R276 100K_J 0402R276 100K_J 0402
1 2
R286 100K_J 0402R286 100K_J 0402
1
23
4
RP44
10K
0404_4P2R
RP44
10K
0404_4P2R
1
23
4
RP46
10K
0404_4P2R
RP46
10K
0404_4P2R
1 2
R268 47K_J 0402R268 47K_J 0402
1 2
R289 NC_100K_J 0402
R289 NC_100K_J 0402
1 2
R269 100_J 0402R269 100_J 0402
1 2
R417 NC_100K_J 0402
R417 NC_100K_J 0402
1 2
R287 NC_100K_J 0402
R287 NC_100K_J 0402
5
3 4
G
S
D
Q149A 2N7002DW-7-F
G
S
D
Q149A 2N7002DW-7-F
12
C347
0.1U_16V_M_B
0402
C347
0.1U_16V_M_B
0402
12
C352
10P_50V_J_N
0402
C352
10P_50V_J_N
0402
12
R263 10K_J 0402R263 10K_J 0402
12
C349
0.1U_16V_M_B
0402
C349
0.1U_16V_M_B
0402
1 2
R272 0_J 0402R272 0_J 0402
1 2
C350 0.1U_16V_M_B 0402C350 0.1U_16V_M_B 0402
1 2
R280 NC_100K_J 0402
R280 NC_100K_J 0402
1 2
R274 0_J 0402R274 0_J 0402
1 2
R257 100K_J 0402R257 100K_J 0402
SERIRQ
7
LFRAME#
9
LAD0
15
LAD1
14
LAD2
13
LAD3
10
LCLK
18
CLKRUN#/GPIO0C
25
ECRST#
19
GPIO0B
24
XIO8CS#/GPIO18 85
XIO9CS#/GPIO19 86
XIOACS#/GPIO1A 91
XIOBCS#/GPIO1B 92
XIOCCS#/GPIO1C 93
XIODCS#/GPIO1D 94
XIOECS#/GPIO1E 97
XIOFCS#/GPIO1F 98
VCCA 95
VCC8
161
KBRST#/GPIO03
6
GA20/GPIO02
5
ECSCI#
31
LRST#/GPIO2C
165
KSI0/GPIK0
71
KSI1/GPIK1
72
KSI2/GPIK2
73
KSI3/GPIK3
74
KSI4/GPIK4
77
KSI5/GPIK5
78
KSI6/GPIK6
79
KSI7/GPIK7
80
GPWU0
2
GPWU1
26
GPWU2
29
GPWU3
30
GPWU4
44
GPWU5
76
GPWU6/TIN1
172
GPWU7/TIN2/FANFB2
176
KSO0/GPOK0
49
KSO1/GPOK1
50
KSO2/GPOK2
51
KSO3/GPOK3
52
KSO4/GPOK4
53
KSO5/GPOK5
56
KSO6/GPOK6
57
KSO7/GPOK7
58
KSO8/GPOK8
59
KSO9/GPOK9
60
KSO10/GPOK10
61
KSO11/GPOK11
64
KSO12/GPOK12
65
KSO13/GPOK13
66
KSO14/GPOK14
67
KSO15/GPOK15
68
KSO16/GPOK16
153
KSO17/GPOK17
154
PSCLK1
110
PSDAT1
111
PSCLK2
114
PSDAT2
115
PSCLK3
116
PSDAT3
117
AD0/GPIAD0
81
AD1/GPIAD1
82
AD2/GPIAD2
83
AD3/GPIAD3
84
AD4/GPIAD4
87
AD5/GPIAD5
88
AD6/GPIAD6
89
AD7/GPIAD7
90
GPIO04
8
GPIO05/FAN3PWM/TEST_TP
11
GPIO06/FANFB3/DPLL_TP
12
GPIO07
20
GPIO08
21
GPIO09
22
GPIO10
48
GPIO13
62
GPIO14
63
GPIO15
69
GPIO16
70
GPIO17
75
A0 124
A1 125
A2 126
A3 127
A4 128
A5 131
A6 132
A7 133
A8 143
A9 142
A10 135
A11 134
A12 130
A13 129
A14 121
A15 120
A16 113
A17 112
A18 104
A19 103
A20/GPIO23 108
D0 138
D1 139
D2 140
D3 141
D4 144
D5 145
D6 146
D7 147
RD# 150
WR# 151
IOCS# 152
MEMCS# 173
SCL1 163
SDA1 164
SCL2 169
SDA2 170
PWM0/GPOW0 32
PWM1/GPOW1 33
PWM2/GPOW2/FAN1PWM 36
PWM3/GPOW3 37
PWM4/GPOW4 38
PWM5/GPOW5 39
PWM6/GPOW6 40
PWM7/GPOW7/FAN2PWM 43
GPIO0E
28
GPIO0D
27
FANFB1/TOUT1/GPIO2E 171
CAPLOCK#/GPIO11 54
FNLOCK#/GPIO12 55
SCROLLLOCK#/GPIO0F 41
NUMLOCK#/GPIO0A 23
DA0/GPODA0 99
DA1/GPODA1 100
DA2/GPODA2 101
DA3/GPODA3 102
DA4/GPODA4 1
DA5/GPODA5 42
DA6/GPODA6 47
DA7/GPODA7 174
E51IT0/GPIO00 3
E51IT1/GPIO01 4
E51RXD/GPIO21 106
E51TXD/GPIO22 107
E51CS#/GPIO20 105
XCLKI 158
XCLKO 160
AGND 96
VCC1 16
VCC2 34
VCC3 45
VCC4 123
VCC5 136
VCC6 157
VCC7 166
GND1
17
GND2
35
GND3
46
GND4
122
GND5
137
GND6
167
GND7
159
TOUT2/GPIO2F
175
GPIO25
118
GPIO26
119
GPIO27
148
GPIO28
149
GPIO29
155
GPIO2A
156
GPIO2B
162
GPIO2D
168
GPIO24
109
U15
KB3910SFC1
U15
KB3910SFC1
1 2
R282 100K_J 0402R282 100K_J 0402
1 2
R279 100K_J 0402R279 100K_J 0402
12
R264 NC_10K_J0402R264 NC_10K_J0402
1 2
R251 0_J 0402R251 0_J 0402
1 2
R288 100K_J 0402R288 100K_J 0402
1 2
R258 100K_J 0402R258 100K_J 0402
2 1
D7 SCS500V-40-LFD7 SCS500V-40-LF
1 2
R260 100K_J 0402R260 100K_J 0402
12
R291
NC_10M_J
0402
R291
NC_10M_J
0402
12
C346
1U_6.3V_M_B
0402
C346
1U_6.3V_M_B
0402
1
2
3
4
5
6
7
8
9
10
11
12
13
14
15
16
17
18
19
20
21
22
23
24
2625
SMDFIX1
SMDFIX2
CN10
FPC CONN_24P
FOX_GB21240-0002-7F
SMDFIX1
SMDFIX2
CN10
FPC CONN_24P
FOX_GB21240-0002-7F
1 2
R292 100K_J 0402R292 100K_J 0402
1 2
R270 47K_J 0402R270 47K_J 0402
1 2
R271 0_J 0402R271 0_J 0402
1 2
R285 0_J 0402R285 0_J 0402
1 2
R265 10K_J 0402R265 10K_J 0402
1 2
R259 100K_J 0402R259 100K_J 0402
12
C348
10U_6.3V_Y_Y
0805
C348
10U_6.3V_Y_Y
0805
1 2
R283 NC_100K_J 0402
R283 NC_100K_J 0402
1 2
R253 100K_J 0402R253 100K_J 0402
1 2
R273 0_J 0402R273 0_J 0402
12
C351
10P_50V_J_N
0402
C351
10P_50V_J_N
0402
1TP13830MIL TP13830MIL
12
R255 4.7K_J 0402R255 4.7K_J 0402
1 2
R267 100_J 0402R267 100_J 0402
1
23
4
RP45
10K
0404_4P2R
RP45
10K
0404_4P2R
1 2
R482 100K_J 0402R482 100K_J 0402
12
C345
0.1U_16V_M_B
0402
C345
0.1U_16V_M_B
0402
1 2
R254 100K_J 0402R254 100K_J 0402
L28
120R-100MHZ_0402
TB100505U121
L28
120R-100MHZ_0402
TB100505U121
1 2
R293 NC_100K_J 0402
R293 NC_100K_J 0402
1 4
2 3
Y4 32.768KHZ_12.5P_10PPM
Q13MC3061001800
Y4 32.768KHZ_12.5P_10PPM
Q13MC3061001800

5
5
4
4
3
3
2
2
1
1
D D
C C
B B
A A
SIO_FA13
SIO_FA18
SIO_FA17
SIO_FA7
SIO_FA8
SIO_FA4
SIO_FA6
SIO_FA16
SIO_FA2
SIO_FA5
SIO_FA0
SIO_FA14
SIO_FA1
SIO_FA9
SIO_FA12
SIO_FA10
SIO_FA11
SIO_FA3
SIO_FA15
SIO_FD7
SIO_FD6
SIO_FD3
SIO_FD5
SIO_FD2
SIO_FD1
SIO_FD4
SIO_FD0
MEMCS_MB#
FWR#
FRD#
FLASH_RESET#
SIO_FA19
LPC_DRQ#0
PLT_RST#
LPC_AD1 LPC_AD2
LPC_FRAME#LPC_AD3
INT_SERIRQ PM_CLKRUN#
LPC_AD0
E51RXD
E51TXD
PCI_RST#
SIO_FA19
SIO_FA9
SIO_FA3
SIO_FA16
SIO_FA17
SIO_FA1
SIO_FA4
SIO_FA11
SIO_FA18
SIO_FA2
SIO_FA15
SIO_FA13
SIO_FA0
SIO_FA12
SIO_FA8
SIO_FA5
SIO_FA10
SIO_FA14
SIO_FA6
SIO_FA7
FWR#
FRD#
CARD_INSERT
EC_OUT1
SIO_FD7
SIO_FD0
SIO_FD5
SIO_FD4
SIO_FD6
SIO_FD2
SIO_FD1
SIO_FD3
MEMCS#
MEMCS_MB#
CARD_INSERT
LPC_AD122,27 LPC_AD2 22,27
LPC_AD322,27
LPC_AD0 22,27
SIO_FA[19..0]27
SIO_FD[7..0]27
PM_CLKRUN# 23,27,38PLT_RST#3,7,18,21,26,27,30,37
FWR# 27
PCLK_JIG 20
FWH_INIT# 22
PCLK_FWH 20
LPC_FRAME# 22,27
ID_LPC_PCI# 23
LPC_DRQ#022
FRD# 27
INT_SERIRQ23,27,38
PM_SUS_STAT#23
E51RXD27 E51TXD27
PCI_RST# 21,38
SB_RST#23
PWRSW#27,41,45
MEMCS# 27
EC_OUT1 23
MEMCS#27
+ECVCC3,22,27,45,46
+ECVCC3,22,27,45,46
+ECVCC3,22,27,45,46
+5VRUN17,24,26,27,29,32,33,34,36,42,49,50 +ECVCC3,22,27,45,46
+ECVCC3,22,27,45,46
+ECVCC3,22,27,45,46
+3VRUN 3,7,8,10,13,14,16,17,20,21,22,23,24,26,29,30,33,37,39,42,49,50
Title
Size Document Number Rev
Date: Sheet of
HON HAI Precision Ind. Co., Ltd.
CCPBG - R&D Division
FOXCONN
MS70-1-01 0.20
Flash ROM/X-Bus/LID SW#
A3
28 54Tuesday, April 04, 2006
Title
Size Document Number Rev
Date: Sheet of
HON HAI Precision Ind. Co., Ltd.
CCPBG - R&D Division
FOXCONN
MS70-1-01 0.20
Flash ROM/X-Bus/LID SW#
A3
28 54Tuesday, April 04, 2006
Title
Size Document Number Rev
Date: Sheet of
HON HAI Precision Ind. Co., Ltd.
CCPBG - R&D Division
FOXCONN
MS70-1-01 0.20
Flash ROM/X-Bus/LID SW#
A3
28 54Tuesday, April 04, 2006
FLASH BIOS
JIG-120
X-BUS
1 2
3 4
5 6
7 8
9 10
11 12
13 14
15 16
17 18
19 20
21
23
25
27
29
31
33
35
37
39
22
24
26
28
30
32
34
36
38
40
41
42
43
44
SMDFIX1 SMDFIX3
SMDFIX2 SMDFIX4
CN12
B TO B CONN_2x20P
FOX_QT510406-L011-F
SMDFIX1 SMDFIX3
SMDFIX2 SMDFIX4
CN12
B TO B CONN_2x20P
FOX_QT510406-L011-F
12
C361
0.1U_16V_M_B
0402
C361
0.1U_16V_M_B
0402
12
C354
1U_10V_Y_Y
0603
C354
1U_10V_Y_Y
0603
1TP13930MIL TP13930MIL
1
2
3
5
4
>1
U17
MC74HC1G32DTT1G
>1
U17
MC74HC1G32DTT1G
12
C353
0.1U_16V_M_B
0402
C353
0.1U_16V_M_B
0402
A1
24
A2
23
A3
22
A4
21
A5
20
A6
19
A7
18
A8
8
A9
7
A10
6
A11
5
A12
4
A13
3
A14
2
A15
1
A16
48
A17
17
A18
16
NC1
9
NC2
10
NC3
13
NC4 14
VSS1
46
VSS2
27
DQ0 29
DQ1 31
DQ2 33
DQ3 35
DQ4 38
DQ5 40
DQ6 42
DQ7 44
DQ8 30
DQ9 32
DQ10 34
DQ11 36
DQ12 39
DQ13 41
DQ14 43
DQ15/A-1 45
CE# 26
OE# 28
RESET# 12
RY/BY# 15
WE# 11
BYTE# 47
VCC1 37
A0
25
U16
FLASH_TSOP-48_8MB
EN29LV800BB-70TCP
U16
FLASH_TSOP-48_8MB
EN29LV800BB-70TCP
12
R296
10K_J
0402
R296
10K_J
0402
12
R294
10K_J
0402
R294
10K_J
0402
12
C355
0.1U_16V_M_B
0402
C355
0.1U_16V_M_B
0402
1 2
3 4
5 6
7 8
9 10
11 12
13 14
15 16
17 18
19 20
21 22
23 24
25 26
27 28
29 30
32 31
34 33
SMDFIX2
SMDFIX1
SMDFIX4
SMDFIX3
CN11
B TO B CONN_2x15P
FOX_QT510306-L011-7F
SMDFIX2
SMDFIX1
SMDFIX4
SMDFIX3
CN11
B TO B CONN_2x15P
FOX_QT510306-L011-7F

5
5
4
4
3
3
2
2
1
1
D D
C C
B B
A A
CAP_LED#
SCROLL_LOCK_LED#
NUM_LOCK_LED#
R_V_LED2
SATA_LED#
SUSPEND_LED
POWER_LED
BATTERY CHARGING LED#
RIGHT#
LEFT#
LEFT#
RIGHT#
A4214
A4215
A4216
A4217
CLK_TP
DAT_TP TPVDD
NC_UP#
NC_DOWN#
SATA_LED#22
CAP_LED#27
SCROLL_LOCK_LED#27
NUM_LOCK_LED#27
SUSPEND_LED27 POWER_LED27
BATTERY CHARGING LED#27
MC_PWR_CTRL_MS38
CLK_TP27
DAT_TP27
CLK_TP27 DAT_TP27
+3VALW21,23,24,27,41,46,48,50,51 +3VRUN3,7,8,10,13,14,16,17,20,21,22,23,24,26,28,30,33,37,39,42,49,50
+3VALW21,23,24,27,41,46,48,50,51
+3VALW21,23,24,27,41,46,48,50,51
+3VRUN3,7,8,10,13,14,16,17,20,21,22,23,24,26,28,30,33,37,39,42,49,50
+5VRUN17,24,26,27,28,32,33,34,36,42,49,50
+5VRUN17,24,26,27,28,32,33,34,36,42,49,50
+3VALW21,23,24,27,41,46,48,50,51
Title
Size Document Number Rev
Date: Sheet of
HON HAI Precision Ind. Co., Ltd.
CCPBG - R&D Division
FOXCONN
MS70-1-01 0.20
LED/Touch PAD
A3
29 54Tuesday, April 04, 2006
Title
Size Document Number Rev
Date: Sheet of
HON HAI Precision Ind. Co., Ltd.
CCPBG - R&D Division
FOXCONN
MS70-1-01 0.20
LED/Touch PAD
A3
29 54Tuesday, April 04, 2006
Title
Size Document Number Rev
Date: Sheet of
HON HAI Precision Ind. Co., Ltd.
CCPBG - R&D Division
FOXCONN
MS70-1-01 0.20
LED/Touch PAD
A3
29 54Tuesday, April 04, 2006
Touch Pad Board
POWER/SUSPEND LED
CAP_LED#
SCROLL_LOCK_LED#
NUM_LOCK_LED#
Yellow
HDD_LED#
Green/Amber
BATTERY CHARGING LED#
MS LED
Yellow
Touch Pad Daughter Board Conn
1 2
R473 NC_0_J 0402R473 NC_0_J 0402
1
2
3
D20
PACDN042Y3R
D20
PACDN042Y3R
1
2 3
B
C
E
Q158
CHDTC144EUPT
null
B
C
E
Q158
CHDTC144EUPT
null
L55
120R-100MHZ_0603
HCB1608KF-121T25
L55
120R-100MHZ_0603
HCB1608KF-121T25
12
3LED5
HT-110Y
LED5
HT-110Y
1
12
23
34
45
56
67
78
89
910
10 11
11 12
12
G1 13
G2 14
CN30
FPC CONN_12P
FOX_GB11120-0221-7F
CN30
FPC CONN_12P
FOX_GB11120-0221-7F
13
2
BE
C
Q154
DTA114YUA
BE
C
Q154
DTA114YUA
13
2
BE
C
Q151
DTA114YUA
BE
C
Q151
DTA114YUA
1 2
C554
47P_50V_K_N
0402
C554
47P_50V_K_N
0402
12
R419
100_J
0402
R419
100_J
0402
1
2
3
D21
PACDN042Y3R
D21
PACDN042Y3R
13
2
BE
C
Q150
DTA114YUA
BE
C
Q150
DTA114YUA
12
3LED7
HT-110Y
LED7
HT-110Y
12
3LED8
HT-110Y
LED8
HT-110Y
12
LED3
HT-170UYG
LED3
HT-170UYG
12
LED4
HT-170UYG
LED4
HT-170UYG
1
2 3
B
C
E
Q156
CHDTC144EUPT
null
B
C
E
Q156
CHDTC144EUPT
null
1 2
R474 NC_0_J 0402
R474 NC_0_J 0402
13
2
BE
C
Q152
DTA114YUA
BE
C
Q152
DTA114YUA
L53
120R-100MHZ_0603
HCB1608KF-121T25
L53
120R-100MHZ_0603
HCB1608KF-121T25
1
3
2
4
5
SW7
1BT001-1420L-001_SW-TACT
SW7
1BT001-1420L-001_SW-TACT
L54
120R-100MHZ_0603
HCB1608KF-121T25
L54
120R-100MHZ_0603
HCB1608KF-121T25
1
2 3
B
C
E
Q155
CHDTC144EUPT
null
B
C
E
Q155
CHDTC144EUPT
null
12
R418
47_J
0402
R418
47_J
0402
1
3
2
4
5
SW6
1BT001-1420L-001_SW-TACT
SW6
1BT001-1420L-001_SW-TACT
12
R425
47_J
0402
R425
47_J
0402
12
C552
0.1U_16V_M_B
0402
C552
0.1U_16V_M_B
0402
12
R426
47_J
0402
R426
47_J
0402
12
C550
0.1U_16V_Y_Y
0402C550
0.1U_16V_Y_Y
0402
12
R424
47_J
0402
R424
47_J
0402
13
2
BE
C
Q153
DTA114YUA
BE
C
Q153
DTA114YUA
12
R421
100_J
0402
R421
100_J
0402
21
3
LED6
HT-210D/YG
LED6
HT-210D/YG
12
R471
47_J
0402
R471
47_J
0402
12
LED2
HT-170UYG
LED2
HT-170UYG
1
12
23
34
45
56
67
78
89
910
10 11
11 12
12
G1 13
G2 14
CN31
FPC CONN_12P
FOX_GB11120-0221-7F
CN31
FPC CONN_12P
FOX_GB11120-0221-7F
1 2
C555
47P_50V_K_N
0402
C555
47P_50V_K_N
0402
12
R420
100_J
0402
R420
100_J
0402
12
C553
0.047U_16V_Y_Y
0402
C553
0.047U_16V_Y_Y
0402

5
5
4
4
3
3
2
2
1
1
D D
C C
B B
A A
MINI_PCIE_+1_5V
MINI_PCIE_+3_3V
MINI_PCIE_+1_5V
A4303
A4304
A4306
A4305
A4311
A4309
A4308
A4307
MINI_PCIE_+3_3V
A4312
WLAN_EN
MINI_CARD_LED#
PLT_RST# 3,7,18,21,26,27,28,37
PCIE_WAKE#18,23,37
MINI_RXN321 MINI_RXP321
MINI_TXN321 MINI_TXP321
MINI_CARD_DET#20
CLK_PCIE_MINI20 CLK_PCIE_MINI#20
WLAN_SW# 27
WLAN_EN 27
+1_5VRUN5,8,10,21,24,37,42,47,50,51
+3VSUS 18,21,24,31,37,38,39,40,47,50
+3VSUS 18,21,24,31,37,38,39,40,47,50
+3VSUS18,21,24,31,37,38,39,40,47,50
+3VRUN3,7,8,10,13,14,16,17,20,21,22,23,24,26,28,29,33,37,39,42,49,50
Title
Size Document Number Rev
Date: Sheet of
HON HAI Precision Ind. Co., Ltd.
CCPBG - R&D Division
FOXCONN
MS70-1-01 0.20
Mini-PCIE Card
A3
30 54Tuesday, April 04, 2006
Title
Size Document Number Rev
Date: Sheet of
HON HAI Precision Ind. Co., Ltd.
CCPBG - R&D Division
FOXCONN
MS70-1-01 0.20
Mini-PCIE Card
A3
30 54Tuesday, April 04, 2006
Title
Size Document Number Rev
Date: Sheet of
HON HAI Precision Ind. Co., Ltd.
CCPBG - R&D Division
FOXCONN
MS70-1-01 0.20
Mini-PCIE Card
A3
30 54Tuesday, April 04, 2006
SW1 PIN8,9 : NPTH
Green
LED IF SPEC:
20mA(TYP),30mA(MAX)
discuss with S/W
WLAN LED
12
3LED1
HT-110Y
LED1
HT-110Y
1 2
R299 0_J 0603R299 0_J 0603
12
C368
NC_10U_10V_M
0805_X5R
C368
NC_10U_10V_M
0805_X5R
12
C370
0.1U_10V_K
0402_X5R
C370
0.1U_10V_K
0402_X5R
1TP14430MIL TP14430MIL
1 2
R303 0_J 0805R303 0_J 0805
1TP14330MIL TP14330MIL
1 2
R302 0_J 0805R302 0_J 0805
12
C362
0.1U_10V_K
0402_X5R
C362
0.1U_10V_K
0402_X5R
1
TP14030MILTP14030MIL
12
C364
22U_10V_Y_Y
1206
C364
22U_10V_Y_Y
1206
1 2
R298 0_J 0402R298 0_J 0402
1
TP164 30MILTP164 30MIL
1
2
3
SMDFIX
PTH1 PTH2
CN16
MINI PCIE_52P
FOX_AS0B226_S40K_4F
SMDFIX
PTH1 PTH2
CN16
MINI PCIE_52P
FOX_AS0B226_S40K_4F
1
2
3
4
56
7
8
9
NPTH1 NPTH2
SMDFIX1SMDFIX2
SMDFIX3SMDFIX4
SW2
1BS007-12110-002-7F_SW_SMD7
NPTH1 NPTH2
SMDFIX1SMDFIX2
SMDFIX3SMDFIX4
SW2
1BS007-12110-002-7F_SW_SMD7
1TP14230MIL TP14230MIL
12
C367
22U_10V_Y_Y
1206
C367
22U_10V_Y_Y
1206
12
C365
NC_10U_10V_M
0805_X5R
C365
NC_10U_10V_M
0805_X5R
1
TP14130MILTP14130MIL
1TP16530MIL TP16530MIL
12
R301
120_J
0402
R301
120_J
0402
13
2
BE
C
Q16
DTA114YUA
BE
C
Q16
DTA114YUA
1 2
R297 10K_J 0402R297 10K_J 0402
12
C363
0.1U_10V_K
0402_X5R
C363
0.1U_10V_K
0402_X5R
1TP14530MIL TP14530MIL
12
C366
0.1U_10V_K
0402_X5R
C366
0.1U_10V_K
0402_X5R
1TP14630MIL TP14630MIL
32
1
G
D
S
Q15
2N7002
G
D
S
Q15
2N7002
WAKE#
1+3_3V1 2
BT_DATA
3GND1 4
BT_CHCLK
5+1_5V1 6
CLKREQ#
7RESERVED1 8
GND2
9RESERVED2 10
REFCLK-
11 RESERVED3 12
REFCLK+
13 RESERVED4 14
GND3
15 RESERVED5 16
RESERVED6
17 GND4 18
RESERVED7
19 W_DISABLE# 20
GND5
21 PERST# 22
PERn0
23 +3_3Vaux 24
PERp0
25 GND6 26
GND7
27 +1_5V2 28
GND8
29 RESERVED8 30
PETn0
31 RESERVED9 32
PETp0
33 GND9 34
GND10
35 RESERVED10 36
RESERVED11
37 RESERVED12 38
RESERVED13
39 GND11 40
RESERVED14
41 NC1 42
RESERVED15
43 LED_WLAN# 44
RESERVED16
45 NC2 46
RESERVED17
47 +1_5V3 48
RESERVED18
49 GND12 50
RESERVED19
51 +3_3V2 52
SMDFIX1 53
SMDFIX2
54
CN17
MINI PCI_52P
FOX_AS0B226_S40N_4F
CN17
MINI PCI_52P
FOX_AS0B226_S40N_4F
1 2
R300 NC_0_J 0603R300 NC_0_J 0603
1 2
R307 0_J 0603R307 0_J 0603
1
TP163 30MILTP163 30MIL

5
5
4
4
3
3
2
2
1
1
D D
C C
B B
A A
A4405
A4406
VCCFAN1
FAN1_TACH 27
FAN1_PWM27
+3VSUS18,21,24,30,37,38,39,40,47,50
+5VSUS42,47,49,50
Title
Size Document Number Rev
Date: Sheet of
HON HAI Precision Ind. Co., Ltd.
CCPBG - R&D Division
FOXCONN
MS70-1-01 0.20
FAN
A3
31 54Tuesday, April 04, 2006
Title
Size Document Number Rev
Date: Sheet of
HON HAI Precision Ind. Co., Ltd.
CCPBG - R&D Division
FOXCONN
MS70-1-01 0.20
FAN
A3
31 54Tuesday, April 04, 2006
Title
Size Document Number Rev
Date: Sheet of
HON HAI Precision Ind. Co., Ltd.
CCPBG - R&D Division
FOXCONN
MS70-1-01 0.20
FAN
A3
31 54Tuesday, April 04, 2006
FAN1
FAN1
1
2 3
B
C
E
Q157
CHDTC144EUPT
null
B
C
E
Q157
CHDTC144EUPT
null
1 2
R304
4.7K_F
0603
R304
4.7K_F
0603
12
R305
4.7K_J
0402
R305
4.7K_J
0402
12
D18
SSM22LLPT
D18
SSM22LLPT
12
C369
0.047U_16V_M
0402_X7R
C369
0.047U_16V_M
0402_X7R
1 2
R306
1K_J
0402
R306
1K_J
0402
23
1
G
D
S
Q17
ME2301T1
G
D
S
Q17
ME2301T1
1
2
3
45
1
2
3
CN18
HEADER_3P
FOX_HS8103E
1
2
3
CN18
HEADER_3P
FOX_HS8103E
21
D8
BD4148FPT
D8
BD4148FPT

5
5
4
4
3
3
2
2
1
1
D D
C C
B B
A A
USB_VD4+_F
USB_VD4-_F
HUB_VCC1_F
USB_PN421 USB_PP421
+5VRUN17,24,26,27,28,29,33,34,36,42,49,50
Title
Size Document Number Rev
Date: Sheet of
HON HAI Precision Ind. Co., Ltd.
CCPBG - R&D Division
FOXCONN
MS70-1-01 0.20
OIDE
A3
32 54Tuesday, April 04, 2006
Title
Size Document Number Rev
Date: Sheet of
HON HAI Precision Ind. Co., Ltd.
CCPBG - R&D Division
FOXCONN
MS70-1-01 0.20
OIDE
A3
32 54Tuesday, April 04, 2006
Title
Size Document Number Rev
Date: Sheet of
HON HAI Precision Ind. Co., Ltd.
CCPBG - R&D Division
FOXCONN
MS70-1-01 0.20
OIDE
A3
32 54Tuesday, April 04, 2006
Oide
10mils
1
4 3
2
L33
NC_90R-100MHZ_0R35
1206
L33
NC_90R-100MHZ_0R35
1206
12
C389
22U_10V_Y_Y 1206
C389
22U_10V_Y_Y 1206
1
2
3
4
5
6
78
SMDFIX2
SMDFIX1
CN21
FFC CONN_6P
FOX_GB11060_0221_7F
SMDFIX2
SMDFIX1
CN21
FFC CONN_6P
FOX_GB11060_0221_7F
12 R321
0_J 0603
R321
0_J 0603
12
C391
470P_50V_K_B
0402
C391
470P_50V_K_B
0402
12
R320
0_J 0603
R320
0_J 0603
12
C390 1U_10V_Y_Y 0603C390 1U_10V_Y_Y 0603
L32 120R-100MHZ_0603
TB160808B121
L32 120R-100MHZ_0603
TB160808B121
12
F1
6V-0.35A_1206
1206L035
F1
6V-0.35A_1206
1206L035

A
A
B
B
C
C
D
D
E
E
4 4
3 3
2 2
1 1
LD5
LD4
SNESE_A
RHP_J RMIC_J
PC_SPKRINCPCBP
ASDATA_IN
SNESE_A PCBEEPPPC_SPKRIN
CVREF
L_AVDD
IAC_BITCLK_AUDIO22
A670350
HP_IN 36 EXTMIC_IN 35
AC_SPKR23
CB_SPKOUT#38
IAC_SDATAO_AUDIO22
IAC_RESET#_AUDIO22,36
ACZ_SDATAIN022
IAC_SYNC_AUDIO22
MIC1_L35 MIC1_R35
SPK_L 34
SPK_R 34
HP_OUT_L 34
HP_OUT_R 34
HW_POP_MUTE_CODEC 34,36
A_GNDA_GND
A_GND
A_GND
A_GND A_GNDA_GND A_GND
A_GNDA_GNDA_GND
A_GND
A_GND
A_GND
A_GND
A_GND A_GND
A_GND
A_GND A_GND
A_GND
A_GND
A_GND
A_GND
A_GND
A_GND
A_GND
VDDA 35
+5VRUN 17,24,26,27,28,29,32,34,36,42,49,50
VDDA35
VDDA35
+3VRUN_F
VDDA35
VDDA35
+3VRUN3,7,8,10,13,14,16,17,20,21,22,23,24,26,28,29,30,37,39,42,49,50
+3VRUN_F
Title
Size Document Number Rev
Date: Sheet of
HON HAI Precision Ind. Co., Ltd.
CCPBG - R&D Division
FOXCONN
MS70-1-01 0.20
AUDIO(CODEC/POWER) 1/4
A3
33 54Tuesday, April 04, 2006
Title
Size Document Number Rev
Date: Sheet of
HON HAI Precision Ind. Co., Ltd.
CCPBG - R&D Division
FOXCONN
MS70-1-01 0.20
AUDIO(CODEC/POWER) 1/4
A3
33 54Tuesday, April 04, 2006
Title
Size Document Number Rev
Date: Sheet of
HON HAI Precision Ind. Co., Ltd.
CCPBG - R&D Division
FOXCONN
MS70-1-01 0.20
AUDIO(CODEC/POWER) 1/4
A3
33 54Tuesday, April 04, 2006
AUDIO POWER(Change to 4.75V/200mA)
TO ICH7
TO ICH7
TO PCMCIA
PC BEEP
close to the codec
close to the codec
Place these two capacitor together. Place these two capacitor together.
TO ICH7
TO ICH7
TO ICH7
TO ICH7
12
C558
12P_50V_K_N
0402
C558
12P_50V_K_N
0402
1 2
R333
2.2K_J
0402
R333
2.2K_J
0402
12
C412
22P_50V_J_N
0402
C412
22P_50V_J_N
0402
12
C404
NC_0.1U_16V_Y_Y
0402
C404
NC_0.1U_16V_Y_Y
0402
12
C410
0.1U_16V_Y_Y
0402C410
0.1U_16V_Y_Y
0402
12
R328
20K_F
0402
R328
20K_F
0402
12
C399
0.1U_16V_Y_Y
0402C399
0.1U_16V_Y_Y
0402
12
C413
4.7U_10V_Y_Y 0805
C413
4.7U_10V_Y_Y 0805
32
1
G
D
S
Q19
2N7002
G
D
S
Q19
2N7002
1 2
R325 0_J 0402
R325 0_J 0402
1 2
R484
0_J 0402
R484
0_J 0402
12
C403
NC_0.1U_16V_Y_Y
0402
C403
NC_0.1U_16V_Y_Y
0402
12
R327
39.2K_F
0402
R327
39.2K_F
0402
12
C396
0.1U_16V_Y_Y
0402C396
0.1U_16V_Y_Y
0402
1 2
R485 22_J 0402R485 22_J 0402
L34
120R-100MHZ_0402
TB100505U121 L34
120R-100MHZ_0402
TB100505U121
12
C402
10U_6.3V_M
0805_X5R
C402
10U_6.3V_M
0805_X5R
12
R329
NC_62_J
0805
R329
NC_62_J
0805
12
R483
10K_J
0402
R483
10K_J
0402
12
C401
NC_12P_50V_K_N
0402
C401
NC_12P_50V_K_N
0402
12
C392
33P_50V_K_N
0402
C392
33P_50V_K_N
0402
12 C3951U_6.3V_M_B0402 C3951U_6.3V_M_B0402
12
R326
NC_5.1K_F
0402
R326
NC_5.1K_F
0402
12
C393
12P_50V_K_N
0402
C393
12P_50V_K_N
0402
1 2
C556
22P_50V_J_N 0402
C556
22P_50V_J_N 0402
12
R335
10K_F
0402
R335
10K_F
0402
12
C406
33P_50V_K_N
0402
C406
33P_50V_K_N
0402
12
C411
1U_25V_Y_Y
0805
C411
1U_25V_Y_Y
0805
12
C398
10U_16V_Y_Y
1206
C398
10U_16V_Y_Y
1206
32
1
G
D
S
Q18
2N7002
G
D
S
Q18
2N7002
12
R322 39_J 0402R322 39_J 0402
21 GP6
CLOSE_JUMP_40X50
GP6
CLOSE_JUMP_40X50
EN
3PG 4
VIN
1
ADJ 5
VOUT 6
GND
2
U22
AME8824AEEYZ
null
U22
AME8824AEEYZ
null
1 2
R332 0_J 0603R332 0_J 0603
1
2
3
4
5
U21
74AHCT1G86GW
U21
74AHCT1G86GW
1 2
R33010K_J 0402R33010K_J 0402
12
C557
12P_50V_K_N
0402
C557
12P_50V_K_N
0402
12
C405
33P_50V_K_N
0402
C405
33P_50V_K_N
0402
12
R334
29.4K_F
0402
R334
29.4K_F
0402
12
C414
0.01U_25V_M_B
0402C414
0.01U_25V_M_B
0402
12
R323 0_J 0603R323 0_J 0603
DVDD_CORE1
1
GPIO2
2
GPIO3
3
DVSS-CORE1
4
SDATA-OUT
5
BCLK
6
DVSS-CORE2
7
SDATA-IN
8
DVDD-CORE2
9
SYNC
10
RESET#
11
BEEP
12
SENSE A
13
LINE2-L(PORT-E-L)
14
LINE2-R(PORT-E-R)
15
MIC2-L(PORT-F-L)
16
MIC2-R(PORT-F-R)
17
CD-L
18
CD-GND
19
CD-R
20
MIC1-L_PORT-B-L)
21
MIC1-R(PORT-B-R)
22
LINE1-L(PORT-C-L)
23
LINE1-R(PORT-C-R)
24
AVDD1 25
AVSS1 26
VREF 27
MIC1-VREFO-L 28
LINE1-VREFO 29
MIC2-VREFO 30
LINE2-VREFO 31
MIC1-VREFO-R 32
DCVOL 33
SENSE B 34
LINE-OUT-L(Port-d-l) 35
LINE-OUT-R(PORT-D-R) 36
MONO-OUT 37
AVDD2 38
HP-OUT-L(PORT-A-L) 39
JDREF 40
HP-OUT-R(PORT-A-R) 41
AVSS2 42
GPIO0 43
GPIO1 44
NC2 45
NC1 46
SPDIFI/EAPD 47
SPDIFO 48
U20
ALC262-VB0-GR_B0
U20
ALC262-VB0-GR_B0
12
C400
NC_33P_50V_K_N
0402
C400
NC_33P_50V_K_N
0402
32
1
G
D
S
Q20
NC_2N7002
G
D
S
Q20
NC_2N7002
12
C408
0.1U_16V_Y_Y
0402
C408
0.1U_16V_Y_Y
0402
1 2
C394
0.1U_16V_Y_Y
0402C394
0.1U_16V_Y_Y
0402
12
R331
10K_J 0402
R331
10K_J 0402
1 2
R486 20K_F 0402R486 20K_F 0402
12
C397 10U_10V_M
0805_X5RC397 10U_10V_M
0805_X5R
12
C409
1000P_50V_M_B
0402
C409
1000P_50V_M_B
0402

A
A
B
B
C
C
D
D
E
E
4 4
3 3
2 2
1 1
MODI7
MODI6
MUTE_TR
MODI4
HP_OUT_L
HP_IN_5
MIO5
MIO4
MODI5
MODI8
MODI9
SPK_L
SPK_R
AMP_LHP
INT_SPK_R+
AMP_SRIN
AMP_BP
AMP_RHP
AMP_RIN
AMP_VOL
AMP_SLIN AMP_LIN
INT_SPK_R-
HP_OUT_R
INT_SPK_L+
INT_SPK_R-
INT_SPK_R+
INT_SPK_L-
INT_SPK_L-
INT_SPK_L+
MUTE_TR36
HP_OUT_R33
HP_IN_536
HP_OUT_L33
SPK_R33
SPK_L33
HP_IN_DET 36
HW_POP_MUTE_CODEC33,36
A_GND
A_GND
A_GND
A_GND
A_GND
A_GND
A_GND
A_GND
A_GND
A_GND
A_GND
A_GND
A_GNDA_GND
A_GND
A_GND
A_GND
A_GND
A_GND A_GND A_GND A_GND
A_GND
A_GND A_GND
+5VAMP36
+5VRUN17,24,26,27,28,29,32,33,36,42,49,50
+5VAMP36
+5VAMP36 +5VAMP 36
Title
Size Document Number Rev
Date: Sheet of
HON HAI Precision Ind. Co., Ltd.
CCPBG - R&D Division
FOXCONN
MS70-1-01 0.20
AUDIO( AMP & HP & SPK)
A3
34 54Tuesday, April 04, 2006
Title
Size Document Number Rev
Date: Sheet of
HON HAI Precision Ind. Co., Ltd.
CCPBG - R&D Division
FOXCONN
MS70-1-01 0.20
AUDIO( AMP & HP & SPK)
A3
34 54Tuesday, April 04, 2006
Title
Size Document Number Rev
Date: Sheet of
HON HAI Precision Ind. Co., Ltd.
CCPBG - R&D Division
FOXCONN
MS70-1-01 0.20
AUDIO( AMP & HP & SPK)
A3
34 54Tuesday, April 04, 2006
INTERNAL SPEAKER
Max 1.5A
1 2
R507 0_J 0603R507 0_J 0603
L35
120R-100MHZ_0402
TB100505U121
L35
120R-100MHZ_0402
TB100505U121
L37
120R-100MHZ_1206
BCMS321611A121 5A
L37
120R-100MHZ_1206
BCMS321611A121 5A
1
3 2
B
C
E
Q24
PBSS2515F.115
B
C
E
Q24
PBSS2515F.115
1 2
+
CAP11 330U_6.3V_M
7.3x4.3x2.8
+
CAP11 330U_6.3V_M
7.3x4.3x2.8
1
2
3
D11 NC_PACDN042Y3RD11 NC_PACDN042Y3R
1 2
R345
1K_J
0402
R345
1K_J
0402
12
R350
6.2K_F
0402
R350
6.2K_F
0402
12
C4161000P_50V_M
0402_X7R
C4161000P_50V_M
0402_X7R
1 2
C422
10U_6.3V_M
0805_X5R
C422
10U_6.3V_M
0805_X5R
12 R487NC_220_J0402 R487NC_220_J0402
1 2
R339 22_J 0402R339 22_J 0402
12
R347
1K_J
0402
R347
1K_J
0402
1 2
C426 2.2U_10V_Y_Y 0603C426 2.2U_10V_Y_Y 0603
12
C418
NC_10U_6.3V_M
0805_X5R
C418
NC_10U_6.3V_M
0805_X5R
1 2
R509 0_J 0603R509 0_J 0603
1 2
R338 22_J 0402R338 22_J 0402
1 2
R351
10K_F
0402
R351
10K_F
0402
1 2
R349 10K_J 0402R349 10K_J 0402
1
3 2
B
C
E
Q23
PBSS2515F.115
B
C
E
Q23
PBSS2515F.115
1 2
C425 2.2U_10V_Y_Y 0603C425 2.2U_10V_Y_Y 0603
12
C484
NC_0.1U_16V_Y_Y
0402C484
NC_0.1U_16V_Y_Y
0402
12
C560
NC_0.033U_10V_K
0402_X7R
C560
NC_0.033U_10V_K
0402_X7R
12
R343
10K_J
0402
R343
10K_J
0402
1 2
R344
1K_J
0402
R344
1K_J
0402
12 R488NC_220_J0402 R488NC_220_J0402
12
C561
NC_0.033U_10V_K
0402_X7R
C561
NC_0.033U_10V_K
0402_X7R 12
C419
0.1U_16V_M_B
0402C419
0.1U_16V_M_B
0402
1 2
R506 0_J 0603R506 0_J 0603
1 2
R341 22_J 0402R341 22_J 0402
12
C417
10U_6.3V_M
0805_X5R
C417
10U_6.3V_M
0805_X5R
1
3 2
B
C
E
Q22
PBSS2515F.115
B
C
E
Q22
PBSS2515F.115
12
C423
0.1U_16V_Y_Y
0402C423
0.1U_16V_Y_Y
0402
1
2
6
3
4
5
7
8
9
10
PTH1
PTH2
NPTH1
NPTH2
CON1
AUDIO JACK CONN_6P
FOX_JA9333L_B5S7_7F
PTH1
PTH2
NPTH1
NPTH2
CON1
AUDIO JACK CONN_6P
FOX_JA9333L_B5S7_7F
12
C4151000P_50V_M
0402_X7R
C4151000P_50V_M
0402_X7R
12
R336
10K_J
0402
R336
10K_J
0402
12
C434
0.1U_16V_Y_Y
0402
C434
0.1U_16V_Y_Y
0402
1
2
3
D9
PACDN042Y3R
D9
PACDN042Y3R
12
C428
NC_33P_50V_K_N
0402
C428
NC_33P_50V_K_N
0402
12
C431
33P_50V_K_N
0402
C431
33P_50V_K_N
0402
R348
0_J 0402
R348
0_J 0402
1 2
R508 0_J 0603R508 0_J 0603
L36
120R-100MHZ_0402
TB100505U121
L36
120R-100MHZ_0402
TB100505U121
12
R479 NC_0_J 0402R479 NC_0_J 0402
12
C430
NC_33P_50V_K_N
0402
C430
NC_33P_50V_K_N
0402
VDD 7
RHPIN
4
RLINEIN
5
LIN
8
SHUTDOWN#
15
PVDD1 3
AGND
18
PGND1
1
ROUT+ 24
ROUT- 2
LLINEIN
9
VOLUME 21
LOUT+ 14
LOUT- 12
SEDIFF 20
RIN
6
BYPASS
17
HP/LINE# 22
SE/BTL# 23
PGND2
13
LHPIN
10
PVDD2 11
SEMAX 19
FADE# 16
Thermal Pad
25
U23
TPA6011A4PWPRG4
U23
TPA6011A4PWPRG4
1
2
3
D10 NC_PACDN042Y3RD10 NC_PACDN042Y3R
1 2
R342 22_J 0402R342 22_J 0402
12
C429
NC_33P_50V_K_N
0402
C429
NC_33P_50V_K_N
0402
1 2
R340 22_J 0402R340 22_J 0402
12
C427
NC_33P_50V_K_N
0402
C427
NC_33P_50V_K_N
0402
12
C435
0.1U_16V_Y_Y
0402
C435
0.1U_16V_Y_Y
0402
1
3 2
B
C
E
Q21
PBSS2515F.115
B
C
E
Q21
PBSS2515F.115
1 2
+
CAP12 330U_6.3V_M
7.3x4.3x2.8
+
CAP12 330U_6.3V_M
7.3x4.3x2.8
12
C420
0.1U_16V_M_B
0402C420
0.1U_16V_M_B
0402
12
C433
0.01U_16V_K_B
0402
C433
0.01U_16V_K_B
0402
1 2
R337 22_J 0402R337 22_J 0402
12
R346
1K_J
0402
R346
1K_J
0402
12
C424
0.1U_16V_Y_Y
0402C424
0.1U_16V_Y_Y
0402
1
12
23
34
4
G1 5
G2 6
JSPK1
HEADER_4P
FOX_HS8104E
JSPK1
HEADER_4P
FOX_HS8104E
12
C421
0.1U_16V_M_B
0402C421
0.1U_16V_M_B
0402
12
C432
0.47U_6.3V_K_B
0402
C432
0.47U_6.3V_K_B
0402

5
5
4
4
3
3
2
2
1
1
D D
C C
B B
A A
MIO19
MIO21
MIO22
MIC1_R_IN
MIC1_R_IN
MIC1_L_IN
MIO12
MIO10
MIO15
OTH13
MIC_VREF1
MIO35
MIO36
MIO20
MIC1_L_IN
MIO11
OTH15
MIO14MIO13
MIC_VREF2
MIC1_L 33
MIC1_R 33
EXTMIC_IN33
A_GND
A_GND A_GND A_GNDA_GND
A_GND
A_GND
A_GND
A_GND
A_GND
VDDA A_GND
VDDA
A_GND
A_GND
A_GND
A_GND
VDDA33
VDDA33
VDDA 33
VDDA33
Title
Size Document Number Rev
Date: Sheet of
HON HAI Precision Ind. Co., Ltd.
CCPBG - R&D Division
FOXCONN
MS70-1-01 0.20
AUDIO( EXT MIC) 3/4
A3
35 54Tuesday, April 04, 2006
Title
Size Document Number Rev
Date: Sheet of
HON HAI Precision Ind. Co., Ltd.
CCPBG - R&D Division
FOXCONN
MS70-1-01 0.20
AUDIO( EXT MIC) 3/4
A3
35 54Tuesday, April 04, 2006
Title
Size Document Number Rev
Date: Sheet of
HON HAI Precision Ind. Co., Ltd.
CCPBG - R&D Division
FOXCONN
MS70-1-01 0.20
AUDIO( EXT MIC) 3/4
A3
35 54Tuesday, April 04, 2006
RED
EXTERNAL MIC
12
R362 22K_J 0402R362 22K_J 0402
1 2
R368 100_J 0402R368 100_J 0402
12
R353 22K_J 0402R353 22K_J 0402
1 2
R358 100_J 0402R358 100_J 0402
12
C436
4.7U_6.3V_K
0805_X5RC436
4.7U_6.3V_K
0805_X5R
12
C444
4.7U_6.3V_K
0805_X5R
C444
4.7U_6.3V_K
0805_X5R
12
R371
6.8K_J
0402
R371
6.8K_J
0402
12
C441
10U_6.3V_M
0805_X5R
C441
10U_6.3V_M
0805_X5R
12
R354
2.2K_J
0402
R354
2.2K_J
0402
12
R480
2.2K_J
0402
R480
2.2K_J
0402
12
C448
4.7U_6.3V_K
0805_X5R
C448
4.7U_6.3V_K
0805_X5R
12
C451
100P_50V_K_N
0402C451
100P_50V_K_N
0402
1
2
3
8 4
+
-
U24A
MAX4232AKA-T
+
-
U24A
MAX4232AKA-T
1 2
C450
2.2U_10V_M_B
0805C450
2.2U_10V_M_B
0805
12
C447
220P_50V_K_N
0402
C447
220P_50V_K_N
0402
1 2
R365 0_J 0603R365 0_J 0603
1 2
R359 NC_0_J
0402
R359 NC_0_J
0402
12
R357 33_J
0402
R357 33_J
0402
1 2
R364 100_J 0402R364 100_J 0402
12
R356
2.2K_J
0402
R356
2.2K_J
0402
12
R361
6.8K_J
0402
R361
6.8K_J
0402
12
R481
2.2K_J
0402
R481
2.2K_J
0402
12
C437
220P_50V_J_N
0402
C437
220P_50V_J_N
0402
12
C446
4.7U_6.3V_K
0805_X5R
C446
4.7U_6.3V_K
0805_X5R
1 2
R355
10K_J
0402
R355
10K_J
0402
4
5
67
8
+
-
U24B
MAX4232AKA-T
+
-
U24B
MAX4232AKA-T
12
R363
2.2K_J
0402
R363
2.2K_J
0402
12
C440
4.7U_6.3V_K
0805_X5R
C440
4.7U_6.3V_K
0805_X5R
12
R352
2.2K_J
0402
R352
2.2K_J
0402
12
C442
100P_50V_K_N
0402C442
100P_50V_K_N
0402
12
C449
100P_50V_K_N
0402C449
100P_50V_K_N
0402
1 2
R367 0_J 0603R367 0_J 0603
1 2
R366 100_J 0402R366 100_J 0402
1 2
R372 NC_0_J
0402
R372 NC_0_J
0402
12
C438
220P_50V_K_N
0402
C438
220P_50V_K_N
0402
1 2
C439
2.2U_10V_M_B
0805C439
2.2U_10V_M_B
0805
12
R360
47K_J
0402
R360
47K_J
0402
1
2
6
3
4
5
7
8
9
10
PTH1
PTH2
NPTH1
NPTH2
CON2
AUDIO JACK CONN_6P
FOX_JA9333L-000R1
PTH1
PTH2
NPTH1
NPTH2
CON2
AUDIO JACK CONN_6P
FOX_JA9333L-000R1
12
R370
47K_J
0402
R370
47K_J
0402
12
C445
220P_50V_J_N
0402
C445
220P_50V_J_N
0402
12
C443
100P_50V_K_N
0402C443
100P_50V_K_N
0402
12
C559
10U_6.3V_M
0805_X5R
C559
10U_6.3V_M
0805_X5R
12
R369 33_J
0402
R369 33_J
0402

A
A
B
B
C
C
D
D
E
E
4 4
3 3
2 2
1 1
HP_IN_DET
MUTE_5
MODI2VM3
MUTE_TR
MODI1
HP_IN
HP_IN_DET 34
HP_IN_534
MUTE_TR 34
HW_POP_MUTE_EC27
IAC_RESET#_AUDIO22,33
HP_IN33
HW_POP_MUTE_CODEC33,34
A_GND
+5VALW24,27,46,48,50,51
+5VALW24,27,46,48,50,51
+5VALW24,27,46,48,50,51
+5VALW24,27,46,48,50,51
+5VAMP34
+5VAMP34
+5VRUN17,24,26,27,28,29,32,33,34,42,49,50
+5VRUN17,24,26,27,28,29,32,33,34,42,49,50
+5VRUN17,24,26,27,28,29,32,33,34,42,49,50
Title
Size Document Number Rev
Date: Sheet of
HON HAI Precision Ind. Co., Ltd.
CCPBG - R&D Division
FOXCONN
MS70-1-01 0.20
AUDIO (MUTE) 4/4
A3
36 54Tuesday, April 04, 2006
Title
Size Document Number Rev
Date: Sheet of
HON HAI Precision Ind. Co., Ltd.
CCPBG - R&D Division
FOXCONN
MS70-1-01 0.20
AUDIO (MUTE) 4/4
A3
36 54Tuesday, April 04, 2006
Title
Size Document Number Rev
Date: Sheet of
HON HAI Precision Ind. Co., Ltd.
CCPBG - R&D Division
FOXCONN
MS70-1-01 0.20
AUDIO (MUTE) 4/4
A3
36 54Tuesday, April 04, 2006
1
24
53
U28
74AHC1G08GW
U28
74AHC1G08GW
2 4
53 1
VCC
GND
NC
U27
74AHC1G14GW
VCC
GND
NC
U27
74AHC1G14GW
23
1
B
C
E
Q25
MMBT3906K
B
C
E
Q25
MMBT3906K
1 2
R375 10K_J 0402R375 10K_J 0402
4
1
2
53
U25
MC74VHC1GT32DF2G
U25
MC74VHC1GT32DF2G
1
2
3
4
5
U26
MC74VHC1GT04DF
U26
MC74VHC1GT04DF
12
R376
10K_J
0402
R376
10K_J
0402
12
D12
CH520S-30PT
D12
CH520S-30PT
1 2
R378 10K_J 0402R378 10K_J 0402
1 2
R374
10K_J 0402
R374
10K_J 0402
12
R377
330K_J
0402
R377
330K_J
0402
12
C452
4.7U_16V_K
0805_X5R
C452
4.7U_16V_K
0805_X5R
1
2 3
B
C
E
Q27
CHDTC144EUPT
B
C
E
Q27
CHDTC144EUPT
13
2
BE
C
Q26
DTA114YUA
BE
C
Q26
DTA114YUA
1
2 3
B
C
E
Q159
CHDTC144EUPT
B
C
E
Q159
CHDTC144EUPT
1 2
R373
10K_J
0402
R373
10K_J
0402

5
5
4
4
3
3
2
2
1
1
D D
C C
B B
A A
+1_5V_PCIE_OUT
+3_3V_PCIE_OUT
USB_VD5-_F
PERST#
+3_3VAUX_PCIE_OUT
USB_VD5+_F
CPPE#
CPUSB#
DATA
CLK
PERST#_R
EXPRESS_TXN2_R
EXPRESS_TXP2_R
+3_3VAUX_PCIE_OUT +1_5V_PCIE_OUT
PERST#
+3_3V_PCIE_OUT
+1_5VRUN
CPUSB#
CPPE#
+3_3VAUX_PCIE_OUT
+1_5V_PCIE_OUT
+3_3V_PCIE_OUT
CLK_PCIE_EXPRESS_R
CLK_PCIE_EXPRESS#_R
+3VSUS
+3_3VAUX_PCIE_OUT DATA
CLK
PLT_RST# 3,7,18,21,26,27,28,30
SUS_PWRGD_10MS 23,27,38,42
USB_PP521
CLK_PCIE_EXPRESS#20 CLK_PCIE_EXPRESS20
USB_PN521
PCIE_WAKE#18,23,30
SMB_CLK_SUS13,14,20,23 SMB_DATA_SUS13,14,20,23
RUN_ON 27,47,50
EXPRESS_TXP221 EXPRESS_TXN221
EXPRESS_RXN221 EXPRESS_RXP221
EXPRESS_DET#20
ACZ_BITCLK 22
ACZ_SYNC22
ACZ_SDATAOUT22
ACZ_RST#22
ACZ_MDC_SDATAIN122
+1_5VRUN5,8,10,21,24,30,42,47,50,51
+3VSUS 18,21,24,30,31,38,39,40,47,50
+3VRUN 3,7,8,10,13,14,16,17,20,21,22,23,24,26,28,29,30,33,39,42,49,50
+3VRUN 3,7,8,10,13,14,16,17,20,21,22,23,24,26,28,29,30,33,39,42,49,50
+3VSUS 18,21,24,30,31,38,39,40,47,50
Title
Size Document Number Rev
Date: Sheet of
HON HAI Precision Ind. Co., Ltd.
CCPBG - R&D Division
FOXCONN
MS70-1-01 0.20
EXPRESS CARD
A3
37 54Tuesday, April 04, 2006
Title
Size Document Number Rev
Date: Sheet of
HON HAI Precision Ind. Co., Ltd.
CCPBG - R&D Division
FOXCONN
MS70-1-01 0.20
EXPRESS CARD
A3
37 54Tuesday, April 04, 2006
Title
Size Document Number Rev
Date: Sheet of
HON HAI Precision Ind. Co., Ltd.
CCPBG - R&D Division
FOXCONN
MS70-1-01 0.20
EXPRESS CARD
A3
37 54Tuesday, April 04, 2006
EXPRESS CONN
MDC CONN.
12
C537 10U_6.3V_M 0805_X5RC537 10U_6.3V_M 0805_X5R
12
R451
0_J 0603
R451
0_J 0603
1
4 3
2
L49 NC_90R-100MHZ_0R35
1206 L49 NC_90R-100MHZ_0R35
1206
12
C538 0.1U_16V_M_B 0402C538 0.1U_16V_M_B 0402
12 R455 0_J 0603
R455 0_J 0603
1
4 3
2
L51 NC_90R-100MHZ_0R35
1206
L51 NC_90R-100MHZ_0R35
1206
12
C531 0.1U_16V_M_B 0402C531 0.1U_16V_M_B 0402
12
C529 0.1U_16V_M_B 0402C529 0.1U_16V_M_B 0402
12
C530 10U_6.3V_M 0805_X5RC530 10U_6.3V_M 0805_X5R
12
C543 10U_6.3V_M 0805_X5RC543 10U_6.3V_M 0805_X5R
NC_1
1
SYSRST# 2
SHDN# 3
STBY# 4
3_3Vin_1
5
3_3Vin_2
63_3Vout_1 7
3_3Vout_2 8
PERST# 9
NC_2
10
GND
11
NC_3
12
NC_4
13
CPUSB#
14 CPPE#
15
1_5Vout_1 16
1_5Vout_2 17
1_5Vin_1
18
1_5Vin_2
19
AUXOUT 20
AUXIN
21
RCLKEN 22
OC# 23
NC_5
24
THERMAL PAD
25
U33
TPS2231PWP
U33
TPS2231PWP
12
C536 4.7U_6.3V_K 0805_X5RC536 4.7U_6.3V_K 0805_X5R
12
R454 NC_0_J 0603R454 NC_0_J 0603
12 R452
0_J
0603
R452
0_J
0603
1 2
R489
4.99K_F 0402
R489
4.99K_F 0402
12
C533 0.1U_16V_M_B 0402C533 0.1U_16V_M_B 0402
GND_1
1USB_D-
2USB_D+
3CPUSB#
4RESERVED_1
5RESERVED_2
6SMB_CLK
7SMB_DATA
8+1_5V_1
9+1_5V_2
10 WAKE#
11 +3_3VAux
12 PERST#
13 +3_3V_1
14 +3_3V_2
15 CLKREQ#
16 CPPE#
17 REFCLK-
18 REFCLK+
19 GND_2
20 PERn
21 PERp
22 GND_3
23 PETn
24 PETp
25 GND_4
26
NPTH3
31 NPTH4 32
NPTH1
29 NPTH2 30
SMDFIX1 27
SMDFIX2 28
CN13
EXPRESS CARD HOST CONN_26P
FOX_1CH4110C-MS
CN13
EXPRESS CARD HOST CONN_26P
FOX_1CH4110C-MS
12
R446 0_J 0603R446 0_J 0603
12
R445
0_J 0603
R445
0_J 0603
12
R448 0_J
0603
R448 0_J
0603
12
C535 0.1U_16V_M_B 0402C535 0.1U_16V_M_B 0402
12
C541 0.1U_16V_M_B 0402C541 0.1U_16V_M_B 0402
PTH1
1PTH2 2
Express Card
Socket Housing
CN28
EXPRESSCARD HOST CONN_26P
FOX_1CX42201-MS
Express Card
Socket Housing
CN28
EXPRESSCARD HOST CONN_26P
FOX_1CX42201-MS
12
R453 0_J 0402R453 0_J 0402
12
R449 NC_0_J 0402R449 NC_0_J 0402
12
C540 10U_6.3V_M 0805_X5RC540 10U_6.3V_M 0805_X5R
1
43
2
L50 NC_90R-100MHZ_0R351206L50 NC_90R-100MHZ_0R351206
12
C542 4.7U_6.3V_K 0805_X5RC542 4.7U_6.3V_K 0805_X5R
12
R447
0_J 0603
R447
0_J 0603
12
C539 4.7U_6.3V_K 0805_X5RC539 4.7U_6.3V_K 0805_X5R
1 2
R490
4.99K_F 0402
R490
4.99K_F 0402
12
C532 10U_6.3V_M 0805_X5RC532 10U_6.3V_M 0805_X5R
12
R450 NC_0_J 0402R450 NC_0_J 0402
GND5
13
GND6
14 GND7 15
GND8
16
GND9
17 GND10 18
GND1
1
SDATA_OUT
3
GND2
5
SYNC
7
SDATA_IN
9
RST#
11
RES1 2
RES2 4
+3.3V 6
GND3 8
GND4 10
BITCLK 12
NPTH1 19
NPTH2
20
13 14 15
1816 17
Pin Define for
MDC T60M845
CN24
B TO B_2x6P
FOX_QT8A0121-4011-8F
13 14 15
1816 17
Pin Define for
MDC T60M845
CN24
B TO B_2x6P
FOX_QT8A0121-4011-8F
12
C534 10U_6.3V_M 0805_X5RC534 10U_6.3V_M 0805_X5R

5
5
4
4
3
3
2
2
1
1
D D
C C
B B
A A
PCI_AD19
PCI_AD23
PCI_AD19
PCI_AD3
PCI_C/BE#0
PCI_AD30
PCI_AD14
PCI3
PCI_AD7
PCI_AD2
PCI_C/BE#2
PCI_AD29
PCI_AD22
PCI_AD13
PCI_AD6
PCI4
PCI_AD17
PCI_AD27
PCI_AD11
PCI_AD28
PCI_AD21
PCI_AD18
PCI_AD12
PCI_AD5
PCI7
PCI_AD16
PCI_AD9
PCI_AD1
PCI_C/BE#1
PCI_AD26
PCI_AD10
PCI5
PCI_AD20
PCI_AD4
PCI_AD0
PCI_C/BE#3
PCI_AD31
PCI_AD15
PCI_AD24
PCI_AD8
PCI6
PCI_AD25
MFUNC4
PCI3
PCI1
PM_CLKRUN# 23,27,28
PCI_AD[31..0]21
PCI_FRAME#21 PCI_TRDY#21 PCI_IRDY#21 PCI_STOP#21 PCI_DEVSEL#21
PCI_PERR#21
PCI_C/BE#121 PCI_C/BE#021
PCI_C/BE#321 PCI_C/BE#221
PCI_PAR21
PCI_GNT#021
PCI_RST#21,28 PCLK_CB20
PCI_REQ#021
PCI_SERR#21
CB_SPKOUT# 33
INT_SERIRQ 23,27,28
INT_PIRQC# 21
INT_PIRQB# 21
INT_PIRQA# 21
PCI_PME# 21
CLK_CB48 20
SUS_PWRGD_10MS23,27,37,42
MC_PWR_CTRL_MS 29
+3VSUS18,21,24,30,31,37,39,40,47,50
+3VSUS 18,21,24,30,31,37,39,40,47,50
+3VSUS 18,21,24,30,31,37,39,40,47,50
+3VSUS18,21,24,30,31,37,39,40,47,50
Title
Size Document Number Rev
Date: Sheet of
HON HAI Precision Ind. Co., Ltd.
CCPBG - R&D Division
FOXCONN
MS70-1-01 0.20
PCI (PCI BUS) 1/3
A3
38 54Tuesday, April 04, 2006
Title
Size Document Number Rev
Date: Sheet of
HON HAI Precision Ind. Co., Ltd.
CCPBG - R&D Division
FOXCONN
MS70-1-01 0.20
PCI (PCI BUS) 1/3
A3
38 54Tuesday, April 04, 2006
Title
Size Document Number Rev
Date: Sheet of
HON HAI Precision Ind. Co., Ltd.
CCPBG - R&D Division
FOXCONN
MS70-1-01 0.20
PCI (PCI BUS) 1/3
A3
38 54Tuesday, April 04, 2006
SPEC
要求接
GND
12
R384 10K_J 0402R384 10K_J 0402
1 2
R385 100_J 0402
R385 100_J 0402
12
R387
1K_J
0402
R387
1K_J
0402
12
R381 10K_J 0402R381 10K_J 0402
12
C454
10U_6.3V_M
0805_X5R
C454
10U_6.3V_M
0805_X5R
1
TP147 26MILTP147 26MIL
12
R379 10K_J 0402R379 10K_J 0402
MFUNC0 G1
MFUNC1 H5
MFUNC2 H2
MFUNC3 H1
MFUNC4 J1
MFUNC5 J2
MFUNC6 J3
AD0
R11
AD1
P11
AD2
U11
AD3
V11
AD4
W11
AD5
R10
AD6
U10
AD7
V10
AD8
R9
AD9
U9
AD10
V9
AD11
W9
AD12
V8
AD13
U8
AD14
R8
AD15
W7
AD16
W4
AD17
T2
AD18
T1
AD19
R3
AD20
P5
AD21
R2
AD22
R1
AD23
P3
AD24
N3
AD25
N2
AD26
N1
AD27
M5
AD28
M6
AD29
M3
AD30
M2
AD31
M1
C/BE0#
W10
C/BE1#
V7
C/BE2#
U5
C/BE3#
P2
PAR
U7
FRAME#
R6
TRDY#
W5
IRDY#
V5
STOP#
V6
DEVSEL#
U6
IDSEL
N5
PERR#
R7
SERR#
W6
REQ#
L3
GNT#
L2
PCLK
L1
PRST#
K3
GRST#
K5
RI_OUT#/PME# L5
RSVD1 E10
CLK_48 F1
PHY_TEST_MA P17
SPKROUT H3
SUSPEND# J5
TEST0 P12
VR_EN# K2
VR_PORT1 K1
VR_PORT2 K19
VCCP1 P1
VCCP2 W8
PCI interface
Multifunction and Miscellaneous
(IN 1.5V/50mA)
Clamp Voltage
For PCI
(IO 5V/3.3V)
U29A
PCI8402ZHK
PCI interface
Multifunction and Miscellaneous
(IN 1.5V/50mA)
Clamp Voltage
For PCI
(IO 5V/3.3V)
U29A
PCI8402ZHK
12
C453
0.1U_16V_Y_Y
0402
C453
0.1U_16V_Y_Y
0402
12
C456
1U_6.3V_M_B
0402
C456
1U_6.3V_M_B
0402
12
R383 10K_J 0402R383 10K_J 0402
12
R382 4.7K_J 0402R382 4.7K_J 0402
1 2
R386 0_J 0402R386 0_J 0402
12
C455
1U_6.3V_M_B
0402
C455
1U_6.3V_M_B
0402
12
R380 NC_10K_J 0402R380 NC_10K_J 0402

5
5
4
4
3
3
2
2
1
1
D D
C C
B B
A A
8402_SCL
8402_SDA
PCI13
8402_SDA
8402_SCL
TPA0-
TPA+
PCI15
PCI16
TPB-
TPB+
TPA-
TPA0+
TPB0+
PCI20
TPB0-
OTH8TPBIAS0
OTH6
OTH7
+3VSUS18,21,24,30,31,37,38,40,47,50
+3VSUS18,21,24,30,31,37,38,40,47,50
8402_AVD
8402_AVD
+3VSUS18,21,24,30,31,37,38,40,47,50
+3VRUN3,7,8,10,13,14,16,17,20,21,22,23,24,26,28,29,30,33,37,42,49,50
Title
Size Document Number Rev
Date: Sheet of
HON HAI Precision Ind. Co., Ltd.
CCPBG - R&D Division
FOXCONN
MS70-1-01 0.20
PCI (iLINK)2/3
A3
39 54Tuesday, April 04, 2006
Title
Size Document Number Rev
Date: Sheet of
HON HAI Precision Ind. Co., Ltd.
CCPBG - R&D Division
FOXCONN
MS70-1-01 0.20
PCI (iLINK)2/3
A3
39 54Tuesday, April 04, 2006
Title
Size Document Number Rev
Date: Sheet of
HON HAI Precision Ind. Co., Ltd.
CCPBG - R&D Division
FOXCONN
MS70-1-01 0.20
PCI (iLINK)2/3
A3
39 54Tuesday, April 04, 2006
Resistors should be placed on
the SCL and SDA terminals
L: R/W
H: Read only
This array must be
placed close to
VDPLL(Pin U19)
They must be tied to a
low-impedance GND.
This capacitor should be
placed between Pin P15
and Pin R17 .
VSSPLL must be tied to a
low-impedance GND.
This array must be
placed close to
AVDD(Pin P13,P14,U15)
They must be tied to a
low-impedance GND.
Change to NC
iLink CONN.
Place near PCI8402.
This capacitor must
be placed to IC pin
1 2
R456
1K_J
0402
R456
1K_J
0402
1
2
35
6
7
8
4
L52
90R-100M_0.06R
6.0x6.5x3.3
L52
90R-100M_0.06R
6.0x6.5x3.3
12 C547
18P_50V_J_N
0402C547
18P_50V_J_N
0402
12
C461
0.1U_16V_Y_Y
0402C461
0.1U_16V_Y_Y
0402
SCL
6
A0 1
A1 2
A2 3
WP 7
SDA
5
VCC
8
VSS
4
U30
EEPROM_SOP-8_256x8
HT24LC02
U30
EEPROM_SOP-8_256x8
HT24LC02
12
R458
56.2_F
0402
R458
56.2_F
0402
1 2
R466
6.34K_F
0402
R466
6.34K_F
0402
12
C457
1000P_50V_M_B
0603C457
1000P_50V_M_B
0603
12
C462
0.1U_16V_Y_Y
0402
C462
0.1U_16V_Y_Y
0402
12
R465
1M_J
0402
R465
1M_J
0402
1 2
C545
1U_25V_K_B
0603C545
1U_25V_K_B
0603
12
R457
56.2_F
0402
R457
56.2_F
0402
12
R444
5.1K_F 0402R444
5.1K_F 0402
1TP162 26MILTP162 26MIL
1 2
C5510.1U_16V_Y_Y
0402C5510.1U_16V_Y_Y
0402
RSVD35 C10
RSVD36 A10
RSVD44 F11
RSVD37 E11
RSVD45 C11
RSVD29 B13
RSVD28 C13
RSVD27 A14
RSVD26 B14
RSVD25 B15
RSVD24 E14
RSVD23 A16
RSVD4 D19
RSVD22 E17
RSVD5 F15
RSVD12 H19
RSVD47 J17
RSVD20 J15
RSVD46 J18
RSVD51 L17
RSVD16 H14
RSVD6 E19
RSVD7 G15
RSVD14 F17
RSVD9 G18
RSVD8 F19
RSVD10 H15
RSVD15 G19
RSVD13 F18
RSVD31 M19
RSVD11 H17
RSVD21 H18
RSVD17 E18
RSVD52 E13
RSVD42 P19
RSVD41 N18
RSVD34 N17
RSVD40 M15
RSVD33 N19
RSVD39 M18
RSVD32 M17
RSVD38 L19
RSVD30 L18
RSVD19 L15
RSVD50 K18
RSVD48 K17
RSVD18 K15
RSVD54 C12
RSVD63 C14
RSVD49 G17
RSVD58 A12
RSVD55 A11
RSVD56 E12
RSVD53 C15
RSVD57 B12
RSVD62 N15
RSVD61 B11
RSVD60 A13
RSVD59 B16
RSVD43 B10
RSVD2
A15
RSVD3
J19
DATA/VD2/VPPD1 B9
LATCH/VD3/VPPD0 C9
CLOCK/VD1/VCCD0# A9
RSVD/VD0/VCCD1# C4
NC1
U12
NC2
V12
NC3
W12
NC4
E5
Card BUS / 16-Bit PC Card Interface
Serial / Parallel
PC Card Power Switch
Clamp Voltage
For PC CARD
(IO 5V/3.3V)
U29B
PCI8402ZHK
Card BUS / 16-Bit PC Card Interface
Serial / Parallel
PC Card Power Switch
Clamp Voltage
For PC CARD
(IO 5V/3.3V)
U29B
PCI8402ZHK
12
R405
43K_J
0402
R405
43K_J
0402
CPS R12
R0
T18
R1
T19
TPA0P V14
TPA0N W14
TPBIAS0 R13
RSVD68 W17
TPB0P V13
TPB0N W13
AVDD_33_1
P13
AVDD_33_2
P14
AVDD_33_3
U15
VDDPLL_15
P15
VDDPLL_33
U19
VSSPLL
R17
AGND1
R14
AGND2
U13
AGND3
U14
RSVD64 V16
RSVD65 W16
RSVD66 V15
RSVD67 W15
XO R18
XI R19
SCL
G2
SDA
G3
IEEE 1394a
(3.3V)
U29C
PCI8402ZHK
IEEE 1394a
(3.3V)
U29C
PCI8402ZHK
12
C460
10U_6.3V_M
0805_X5RC460
10U_6.3V_M
0805_X5R
1 2
Y6
24.576MHZ_16P_30PPM
ITTI_L5030-24.576-16
Y6
24.576MHZ_16P_30PPM
ITTI_L5030-24.576-16
L38
120R-100MHZ_0603
EBMS160808A121
L38
120R-100MHZ_0603
EBMS160808A121
4
3
2
1
56
TPA0
TPA0#
TPB0
TPB0#
PTH2
PTH1
CN29
1394 RECEPTACLE CONN_4P
FOX_UV31413-VR56P-7F
TPA0
TPA0#
TPB0
TPB0#
PTH2
PTH1
CN29
1394 RECEPTACLE CONN_4P
FOX_UV31413-VR56P-7F
1 2
C546
NC_220P_50V_J_N
0402C546
NC_220P_50V_J_N
0402
12
R460
56.2_F
0402
R460
56.2_F
0402
L39
120R-100MHZ_0603
EBMS160808A121
L39
120R-100MHZ_0603
EBMS160808A121
12
R388
2.7K_J
0402
R388
2.7K_J
0402
12
C459
1000P_50V_M_B
0402
C459
1000P_50V_M_B
0402
1TP161 26MILTP161 26MIL
12
R389
2.7K_J
0402
R389
2.7K_J
0402
12
R464 0_J 0402R464 0_J 0402
12
C548
18P_50V_J_N
0402C548
18P_50V_J_N
0402
12
C544
220P_50V_J_N
0402C544
220P_50V_J_N
0402 12
C458
10U_6.3V_M
0805_X5R
C458
10U_6.3V_M
0805_X5R
12
R459
56.2_F
0402
R459
56.2_F
0402

5
5
4
4
3
3
2
2
1
1
D D
C C
B B
A A
SD_CD#
MS_DATA1
SD_CMD
MS_PWR_CTRL
MS_SDIO_DATA0
SD_CD#
SD_PWR_CTRL
FIN1
MS_CD#
MS_CLKFIN2
SD_WP
SD_DATA2
MS_BS
MS_DATA2
SD_DATA3
SD_DATA0
MS_DATA3
SD_DATA1
MS_CD#
SD_WP
SD_CD#
SD_DATA1
SD_DATA0
SD_CMD
SD_DATA3
SD_DATA2
SD_CLK
SD_CLK
SD_WP
MS_BS
MS_DATA1
MS_SDIO_DATA0
MS_DATA2
MS_CD#
MS_DATA3
MS_CLK
MS_PWR_CTRL
SD_PWR_CTRL
VCC_CTRLMS
+3VSUS18,21,24,30,31,37,38,39,47,50
+3VSUS18,21,24,30,31,37,38,39,47,50
VCC_CTRLSD
VCC_CTRLSD
+3VSUS 18,21,24,30,31,37,38,39,47,50
VCC_CTRLMS
+3VSUS 18,21,24,30,31,37,38,39,47,50
Title
Size Document Number Rev
Date: Sheet of
HON HAI Precision Ind. Co., Ltd.
CCPBG - R&D Division
FOXCONN
MS70-1-01 0.20
PCI (MS-DUO/SD/MDC) 3/3
A3
40 54Tuesday, April 04, 2006
Title
Size Document Number Rev
Date: Sheet of
HON HAI Precision Ind. Co., Ltd.
CCPBG - R&D Division
FOXCONN
MS70-1-01 0.20
PCI (MS-DUO/SD/MDC) 3/3
A3
40 54Tuesday, April 04, 2006
Title
Size Document Number Rev
Date: Sheet of
HON HAI Precision Ind. Co., Ltd.
CCPBG - R&D Division
FOXCONN
MS70-1-01 0.20
PCI (MS-DUO/SD/MDC) 3/3
A3
40 54Tuesday, April 04, 2006
These capacitors should
be closed to socket pin
PLACE TO BJT
MS STD/DUO CONN.
PLACE TO BJT
These capacitors should
be closed to socket pin
SD CONN.
2A
1A
1A
1TP150 26MILTP150 26MIL
12
R391 47_J 0402R391 47_J 0402
1 2
R495 0_J 0402R495 0_J 0402
12
R402
4.7K_J
0402
R402
4.7K_J
0402
12
C477
1000P_50V_K_B
0402
C477
1000P_50V_K_B
0402
12
R404
4.7K_J
0402
R404
4.7K_J
0402
12
C473
10U_6.3V_M
0805_X5R C473
10U_6.3V_M
0805_X5R
12
C475
1000P_50V_K_B
0402
C475
1000P_50V_K_B
0402
CD/DATA3
1CMD
2VSS1
3VDD
4CLK
5VSS2
6DATA0
7DATA1
8
DATA2
9
GND2 14
GND1 13
WP
12
DC
10 COM2
11
GND3 15
GND4 16
NPTH1 17
NPTH2 18
SD
8 DATA1
7 DATA0
6 VSS2
5 CLK
4 VDD
3 VSS1
2 CMD
1 CD/DATA3
9 DATA2
Card Detect
COM Write Protect Case1
Case2
CN23
SD SOCKET_9P
FOX_WK21923-S6P-7F
SD
8 DATA1
7 DATA0
6 VSS2
5 CLK
4 VDD
3 VSS1
2 CMD
1 CD/DATA3
9 DATA2
Card Detect
COM Write Protect Case1
Case2
CN23
SD SOCKET_9P
FOX_WK21923-S6P-7F
CE
1
GND
2FLG# 3
VOUT 5
VIN
4
U37
RT9702APB
U37
RT9702APB
1
2
3
4
5
6
7
8
9
10
11
12
13
14
15
16
VSS1
DATA1
BS
DATA0
DATA2
INS
DATA3
CLK
VCC
VSS2
M1
M2
M3
M4
NPTH1
NPTH2
CN22
MS CARD SOC_10P
YAMAICHI_JCS010-2005-1
VSS1
DATA1
BS
DATA0
DATA2
INS
DATA3
CLK
VCC
VSS2
M1
M2
M3
M4
NPTH1
NPTH2
CN22
MS CARD SOC_10P
YAMAICHI_JCS010-2005-1
1 2
C463
1000P_50V_K_B
0402
C463
1000P_50V_K_B
0402
1 2
R494 0_J 0402R494 0_J 0402
CE
1
GND
2FLG# 3
VOUT 5
VIN
4
U36
RT9702APB
U36
RT9702APB
1 2
R398 0_J 0402R398 0_J 0402
12
C469
0.1U_16V_Y_Y
0402
C469
0.1U_16V_Y_Y
0402
12
C476
1000P_50V_K_B
0402
C476
1000P_50V_K_B
0402
1TP149 26MILTP149 26MIL
1 2
R399 0_J 0402R399 0_J 0402
1 2
R397 0_J 0402R397 0_J 0402
1 2
R491 0_J 0402R491 0_J 0402
1 2
R395 1M_J 0402R395 1M_J 0402
1 2
R400 0_J 0402R400 0_J 0402
12
C471
10U_6.3V_M
0805_X5R
C471
10U_6.3V_M
0805_X5R
1TP148 26MILTP148 26MIL
12
C470
0.1U_16V_Y_Y
0402
C470
0.1U_16V_Y_Y
0402
1 2
R401 0_J 0402R401 0_J 0402
1 2
R493 0_J 0402R493 0_J 0402
1 2
C468 2.2U_10V_Y
0603_Y5VC468 2.2U_10V_Y
0603_Y5V
12
C467
10U_6.3V_M
0805_X5R C467
10U_6.3V_M
0805_X5R
1 2
C472
0.1U_16V_Y_Y
0402C472
0.1U_16V_Y_Y
0402
MC_PWR_CTRL_0 C8
MC_PWR_CTRL_1/SM_R/B# F8
SD_CD# E9
SD_CLK/SM_RE#/SC_GPIO1 A4
MS_CLK/SD_CLK/SM_EL_WP# A7
SD_CMD/SM_ALE/SC_GPIO2 C5
MS_BS/SD_CMD/SM_WE# E8
SD_DAT0/SM_D4/SC_GPIO6 C6
SD_DAT1/SM_D5/SC_GPIO5 A5
SD_DAT2/SM_D6/SC_GPIO4 B5
SD_DAT3/SM_D7/SC_GPIO3 E6
MS_SDIO(DATA0)/SD_DAT0/SM_D0 B7
MS_DATA1/SD_DAT1/SM_D1 C7
MS_DATA2/SD_DAT2/SM_D2 A6
MS_DATA3/SD_DAT3/SM_D3 B6
SD_WP/SM_CE# E7
MS_CD# A8
SM_CD# B8
SM_CLE/SC_GPIO0 B4
XD_CD#/SM_PHYS_WP# A3
RSVD76 F3
RSVD75 E2
RSVD74 E1
RSVD73 F2
RSVD72 G5
RSVD71 F5
VCC12 G6
GND1
F7
GND2
F10
GND3
F13
GND4
G14
GND5
H6
GND6
K6
GND7
K14
GND8
M14
GND9
N6
GND10
P7
GND11
P9
VCC1
F6
VCC2
F9
VCC3
F12
VCC4
F14
VCC5
J6
VCC6
J14
VCC7
L6
VCC8
L14
VCC9
P6
VCC10
P8
VCC11
P10
RSVD70 D1
RSVD69 E3
SD/MMC/Memory Stick/PRO/Smart Media/XD
(3.3V)
POWER SUPPLY
U29D
PCI8402ZHK
SD/MMC/Memory Stick/PRO/Smart Media/XD
(3.3V)
POWER SUPPLY
U29D
PCI8402ZHK
12
R403
4.7K_J
0402
R403
4.7K_J
0402
1 2
R392 1M_J 0402R392 1M_J 0402
1 2
C465
1000P_50V_K_B
0402
C465
1000P_50V_K_B
0402
1 2
C474 2.2U_10V_Y
0603_Y5VC474 2.2U_10V_Y
0603_Y5V
12
C464
0.1U_16V_Y_Y
0402
C464
0.1U_16V_Y_Y
0402
1 2
R492 0_J 0402R492 0_J 0402
1 2
R396
0_J 0603
R396
0_J 0603
12
R393 47_J 0402R393 47_J 0402
1 2
C466
0.1U_16V_Y_Y
0402C466
0.1U_16V_Y_Y
0402

5
5
4
4
3
3
2
2
1
1
D D
C C
B B
A A
PWRSW#
LIDIN#
PWRSW# 27,28,45
LIDIN# 16,27
+3VALW21,23,24,27,29,46,48,50,51
+3VALW21,23,24,27,29,46,48,50,51
Title
Size Document Number Rev
Date: Sheet of
HON HAI Precision Ind. Co., Ltd.
CCPBG - R&D Division
FOXCONN
MS70-1-01 0.20
Button/LID Switch
A3
41 54Tuesday, April 04, 2006
Title
Size Document Number Rev
Date: Sheet of
HON HAI Precision Ind. Co., Ltd.
CCPBG - R&D Division
FOXCONN
MS70-1-01 0.20
Button/LID Switch
A3
41 54Tuesday, April 04, 2006
Title
Size Document Number Rev
Date: Sheet of
HON HAI Precision Ind. Co., Ltd.
CCPBG - R&D Division
FOXCONN
MS70-1-01 0.20
Button/LID Switch
A3
41 54Tuesday, April 04, 2006
POWER BUTTON
LID Switch
1
2
3
D19
PACDN042Y3R
D19
PACDN042Y3R
12
R472
100K_J
0402
R472
100K_J
0402
VCC 1
OUT 3
GND
2
U34
MRSS22L-E
U34
MRSS22L-E
1
3
2
4
5
SW5
1BT001-1420L-001_SW-TACT
SW5
1BT001-1420L-001_SW-TACT
3
2
1
D17
SM05.TCT
D17
SM05.TCT

5
5
4
4
3
3
2
2
1
1
D D
C C
B B
A A
USB_VCC0_FUSB_VCC0
USB_VD0+_F
USB_VD0-_F
USB_VCC0
USB_VCC2
USB_VD2+_F
USB_VD2-_F
USB_VCC2_FUSB_VCC2
USB_PP021 USB_PN021
SUS_PWRGD_10MS23,27,37,38
USB_OC#0 21
USB_OC#2 21
USB_PP221 USB_PN221
+5VSUS31,47,49,50
+5VSUS31,47,49,50
DCBATOUT16,45,46,47,48,49,50 +3VRUN 3,7,8,10,13,14,16,17,20,21,22,23,24,26,28,29,30,33,37,39,49,50
+1_5VRUN5,8,10,21,24,30,37,47,50,51 DCBATOUT 16,45,46,47,48,49,50
+1_5VRUN5,8,10,21,24,30,37,47,50,51 +1_8VSUS 7,11,13,14,48,50,51
+1_8VSUS7,11,13,14,48,50,51 +1_05VRUN 3,4,5,6,10,11,22,24,47,50,51
+1_05VRUN3,4,5,6,10,11,22,24,47,50,51 +1_5VRUN 5,8,10,21,24,30,37,47,50,51
+5VRUN17,24,26,27,28,29,32,33,34,36,49,50 +3VRUN 3,7,8,10,13,14,16,17,20,21,22,23,24,26,28,29,30,33,37,39,49,50
+3VRUN3,7,8,10,13,14,16,17,20,21,22,23,24,26,28,29,30,33,37,39,49,50 +1_05VRUN 3,4,5,6,10,11,22,24,47,50,51
Title
Size Document Number Rev
Date: Sheet of
HON HAI Precision Ind. Co., Ltd.
CCPBG - R&D Division
FOXCONN
MS70-1-01 0.20
USB2.0
A3
42 54Tuesday, April 04, 2006
Title
Size Document Number Rev
Date: Sheet of
HON HAI Precision Ind. Co., Ltd.
CCPBG - R&D Division
FOXCONN
MS70-1-01 0.20
USB2.0
A3
42 54Tuesday, April 04, 2006
Title
Size Document Number Rev
Date: Sheet of
HON HAI Precision Ind. Co., Ltd.
CCPBG - R&D Division
FOXCONN
MS70-1-01 0.20
USB2.0
A3
42 54Tuesday, April 04, 2006
USB CONN X 2
Place ESD Diode near Common Choke side
EMI CAP
1 2
C479
470P_50V_K_B
0402
C479
470P_50V_K_B
0402
1
2
3
4
56
7
8
PTH1
PTH2
VCC
V-
V+
GND
NPTH1
NPTH2
CN26
USB_4P
FOX_UB11193_C1301_4F
PTH1
PTH2
VCC
V-
V+
GND
NPTH1
NPTH2
CN26
USB_4P
FOX_UB11193_C1301_4F
1 2
C588
0.1U_16V_Y
0402_Y5V
C588
0.1U_16V_Y
0402_Y5V
1 2
R408
NC_0_J 0603
R408
NC_0_J 0603
1 2
C482
470P_50V_K_B
0402
C482
470P_50V_K_B
0402
1
4 3
2
L41
90R-100M_1206
3.2x1.6x2.0
L41
90R-100M_1206
3.2x1.6x2.0
1 2
R406
NC_0_J 0603
R406
NC_0_J 0603
1 2
C589
0.1U_16V_Y
0402_Y5V
C589
0.1U_16V_Y
0402_Y5V
1
2
3
4
56
7
8
PTH1
PTH2
VCC
V-
V+
GND
NPTH1
NPTH2
CN25
USB_4P
FOX_UB11193_C1301_4F
PTH1
PTH2
VCC
V-
V+
GND
NPTH1
NPTH2
CN25
USB_4P
FOX_UB11193_C1301_4F
1 2
C582
0.1U_16V_Y
0402_Y5V
C582
0.1U_16V_Y
0402_Y5V
1 2
C593
0.1U_16V_Y
0402_Y5V
C593
0.1U_16V_Y
0402_Y5V
1 2
C584
0.1U_16V_Y
0402_Y5V
C584
0.1U_16V_Y
0402_Y5V
1
4 3
2
L40
90R-100M_1206
3.2x1.6x2.0
L40
90R-100M_1206
3.2x1.6x2.0
1 2
C586
0.1U_16V_Y
0402_Y5V
C586
0.1U_16V_Y
0402_Y5V
12
+
CAP14
150U_6.3V_M
7343
+
CAP14
150U_6.3V_M
7343
1 2
C595
0.1U_16V_Y
0402_Y5V
C595
0.1U_16V_Y
0402_Y5V
1 2
C596
0.1U_16V_Y
0402_Y5V
C596
0.1U_16V_Y
0402_Y5V
1 2
R407 0_J 0805R407 0_J 0805
CE
1
GND
2FLG# 3
VOUT 5
VIN
4
U31
RT9702APB
U31
RT9702APB
1 2
C478
0.1U_16V_Y_Y
0402C478
0.1U_16V_Y_Y
0402
1
2
34
5
6
NC1
NC2
D14
NC_RSB12JS2
NC1
NC2
D14
NC_RSB12JS2
12
C483
1U_25V_M_B
0603
C483
1U_25V_M_B
0603
1 2
C594
0.1U_16V_Y
0402_Y5V
C594
0.1U_16V_Y
0402_Y5V
1 2
C587
0.1U_16V_Y
0402_Y5V
C587
0.1U_16V_Y
0402_Y5V
1 2
C581
0.1U_16V_Y
0402_Y5V
C581
0.1U_16V_Y
0402_Y5V
1 2
C591
0.1U_16V_Y
0402_Y5V
C591
0.1U_16V_Y
0402_Y5V
1 2
C481
0.1U_16V_Y_Y
0402C481
0.1U_16V_Y_Y
0402
1 2
R411
NC_0_J 0603
R411
NC_0_J 0603
1 2
C583
0.1U_16V_Y
0402_Y5V
C583
0.1U_16V_Y
0402_Y5V
CE
1
GND
2FLG# 3
VOUT 5
VIN
4
U32
RT9702APB
U32
RT9702APB
1
2
34
5
6
NC1
NC2
D13
NC_RSB12JS2
NC1
NC2
D13
NC_RSB12JS2
1 2
C590
0.1U_16V_Y
0402_Y5V
C590
0.1U_16V_Y
0402_Y5V
12
+
CAP13
150U_6.3V_M
7343
+
CAP13
150U_6.3V_M
7343
1 2
R409
NC_0_J 0603
R409
NC_0_J 0603
12
C480
1U_25V_M_B
0603
C480
1U_25V_M_B
0603
1 2
C592
0.1U_16V_Y
0402_Y5V
C592
0.1U_16V_Y
0402_Y5V
1 2
R410 0_J 0805R410 0_J 0805
1 2
C580
0.1U_16V_Y
0402_Y5V
C580
0.1U_16V_Y
0402_Y5V

A
A
B
B
C
C
D
D
E
E
4 4
3 3
2 2
1 1
Title
Size Document Number Rev
Date: Sheet of
HON HAI Precision Ind. Co., Ltd.
CCPBG - R&D Division
FOXCONN
MS70-1-01 0.20
HOLE
A3
43 54Tuesday, April 04, 2006
Title
Size Document Number Rev
Date: Sheet of
HON HAI Precision Ind. Co., Ltd.
CCPBG - R&D Division
FOXCONN
MS70-1-01 0.20
HOLE
A3
43 54Tuesday, April 04, 2006
Title
Size Document Number Rev
Date: Sheet of
HON HAI Precision Ind. Co., Ltd.
CCPBG - R&D Division
FOXCONN
MS70-1-01 0.20
HOLE
A3
43 54Tuesday, April 04, 2006
CPU MDC
Near CRT
Near FAN
Near USB Audio
Near SD Near RTC Battery
ODD
Thermal
LAN
1
1
H10
hole_tshrd144bc315d98
H10
hole_tshrd144bc315d98
1
BOSS1
BOSS_4x5.0
BOSS1
BOSS_4x5.0
1
1
H23
hole_tc256brcld295d98_v1
H23
hole_tc256brcld295d98_v1
1
1
H13
hole_tsrl144bsd177d98
H13
hole_tsrl144bsd177d98
1
1
H4
hole_c158d158n
H4
hole_c158d158n
1
BOSS2
BOSS_4x5.0
BOSS2
BOSS_4x5.0
1
1
H1
hole_c158d158n
H1
hole_c158d158n
1
1
H5
hole_tc256bc315d98
H5
hole_tc256bc315d98
1
1
H15
hole_trcl144vbrcu177vd98
H15
hole_trcl144vbrcu177vd98
1
1
H11
hole_c95d95n
H11
hole_c95d95n
1
1
H7
hole_tsru144bsru177d98
H7
hole_tsru144bsru177d98
1
1
H25
hole_tc256brcu148d98
H25
hole_tc256brcu148d98
1
1
H19
hole_tsrd177bsrl177d98
H19
hole_tsrd177bsrl177d98
1
1
H22
hole_odo126x98n
H22
hole_odo126x98n
1
1
H16
hole_odo126x98n
H16
hole_odo126x98n
1
1
H14
hole_tsrl144bsd177d98
H14
hole_tsrl144bsd177d98
1
1
H12
hole_tc256bsrcu144d98
H12
hole_tc256bsrcu144d98
1
1
H2
hole_c158d158n
H2
hole_c158d158n
1
1
H3
hole_c158d158n
H3
hole_c158d158n
1
1
H9
hole_trcd144brcl177d98
H9
hole_trcd144brcl177d98
1
1
H24
hole_tsrcl144brcd148d98
H24
hole_tsrcl144brcd148d98
1
1
H26
HOLE_PTH
H26
HOLE_PTH

5
5
4
4
3
3
2
2
1
1
D D
C C
B B
A A
Title
Size Document Number Rev
Date: Sheet of
HON HAI Precision Ind. Co., Ltd.
CCPBG - R&D Division
FOXCONN
MS70-1-01 0.20
Power Design Diagram-ZG
A3
44 54Tuesday, April 04, 2006
Title
Size Document Number Rev
Date: Sheet of
HON HAI Precision Ind. Co., Ltd.
CCPBG - R&D Division
FOXCONN
MS70-1-01 0.20
Power Design Diagram-ZG
A3
44 54Tuesday, April 04, 2006
Title
Size Document Number Rev
Date: Sheet of
HON HAI Precision Ind. Co., Ltd.
CCPBG - R&D Division
FOXCONN
MS70-1-01 0.20
Power Design Diagram-ZG
A3
44 54Tuesday, April 04, 2006
DCBATOUT
+8V For Load switch
FOR System
Battery Charger
G922T12U
LDO
+5VRUN/3A
N-Channel
transistor
+3VRUN/4.3A
N-Channel
transistor
+2_5VRUN/150mA
G916-250T1UF
LDO
+3VSUS/1.2A
+5VSUS/0.5A
N-Channel
transistor
N-Channel
transistor
System
+1_5VRUN/6.5A
Li-ion
PGOOD
TI
ON1
MAX1909ETI
TPS51120
+1_8VSUS/8.5A
MAXIM
PGOOD
IMVP_OK
+5VALW/5A
Switch Mode
19.5V / 90W FOR System
Switch Mode
LDO3
CLKEN#
SHDN#
+5VALW_LDO
DCBATOUT
+0_9VSUS/2A
FOR CPU Core
DCBATOUT
TI
+3VALW/5.5A
+ECVCC
Adaptor
EN/PSV
DCBATOUT
LDO5
+1_05VRUN/9.5A
VHCORE/36A
VTTEN
MAX8771
FOR DDR2
ON2 PGOOD
ON3
Switch Mode
TPS51124
DDRDIMM_VREF
Battery
12.6V
ON5
Switch Mode
System
Switch Mode
MAXIM
4400mAH
TI
TPS51116
BPS2A
ALW_ON
SUS_ON
SUS_ON
RUN_ON
IMVP_VR_ON
ENCHG#
CLK_EN#
IMVP_OK
RUN_PWRGD
DDR2_PWRGD
ALW_PWRGD
SUS_ON
RUN_ON
RUN_ON
SUS_ON
RUN_ON

5
5
4
4
3
3
2
2
1
1
D D
C C
B B
A A
MAX1909_DHIV
MAX1909_DC_IN
MAX1909_CCI
MAX1909_IINP
MAX1909_CCV
MAX1909_PDS
BT+_2
VSOURCE_1
CLK_SMB
MAX1909_CCS
BATT_EN_2
MAX1909_DHI
MAX1909_DLOV
MAX1909_DLO
MAX1909_CSSP
MAX1909_REF
MAX1909_CCV_1
BATT_PRS#
MAX1909_MODE
BATT_EN_1
MAX1909_CLS
DC_IN_MOS
MAX1909_PDL
BATT_PRS#_1
SYS_PRS#_1
BATT_PRS#_1
SYS_PRS#_1
P+
P-
BT+_4
DAT_SMB
BT+_4
CLK_SMB
DAT_SMB
MAX1909_ICTL
BT+_1
DC_IN_G1
DAT_SMB 27
SYS_PRS# 51
CLK_SMB 27
AC_OFF27
ENCHG#27
PWRSW#27,28,41
ALW_ON27,46
ACIN
MAX1909_IINP_HW51
BATT_PRS#27
ALW_ON 27,46
AC_OFF_3# 51
DC_IN51 DCBATOUT16,42,46,47,48,49,50
MAX1909_ACIN
MAX1909_LDO51
BT+ 51
DCBATOUT 16,42,46,47,48,49,50
MAX1909_LDO51
BT+_351
BATT_EN51
BATT_EN 51
VSOURCE51
MAX1909_CSSP
DC_IN_MOS
AC_OFF_3#51
MAX1909_PDS
DC_IN_G1
+ECVCC3,22,27,28,46
DC_IN_MOS
MAIN_DC_SW_OFF#
MAIN_DC_SW_OFF#
DC_IN51
Title
Size Document Number Rev
Date: Sheet of
HON HAI Precision Ind. Co., Ltd.
CCPBG - R&D Division
FOXCONN
MS70-1-01 0.20
DCIN & Charger-JAM
A3
45 54Tuesday, April 04, 2006
Title
Size Document Number Rev
Date: Sheet of
HON HAI Precision Ind. Co., Ltd.
CCPBG - R&D Division
FOXCONN
MS70-1-01 0.20
DCIN & Charger-JAM
A3
45 54Tuesday, April 04, 2006
Title
Size Document Number Rev
Date: Sheet of
HON HAI Precision Ind. Co., Ltd.
CCPBG - R&D Division
FOXCONN
MS70-1-01 0.20
DCIN & Charger-JAM
A3
45 54Tuesday, April 04, 2006
Place PC25 near
MAX1909 Pin 2
Place PC30 near MAX1909
Pin 21
MAX1909_DHI&MAX1909_DLO
need to keep same length
Width DHI=40mils ,DLO=40mils
7A 10A
10A
3A
1 2
PR35
0_J 0402
PR35
0_J 0402
12
PR3
1K_F
0402
PR3
1K_F
0402
12
PC14
NC_0.1U_50V_K_B
0603PC14
NC_0.1U_50V_K_B
0603
4
7
8
6
5
1
2
3
G
S
D
PQ2
SI4835BDY-T1-E3
G
S
D
PQ2
SI4835BDY-T1-E3
3
2
1
PD11
BAT54WAPT
PD11
BAT54WAPT
1 2
PC22
1U_25V_M_B
0603PC22
1U_25V_M_B
0603
4
5
3
B
C
E
PQ12A
PUMB2
B
C
E
PQ12A
PUMB2
12
PR25 22K_F
0402PR25 22K_F
0402
12
PC13
NC_1U_25V_M_B
0603PC13
NC_1U_25V_M_B
0603
1
2
3
PD5
PACDN042Y3R
PD5
PACDN042Y3R
1 2
PR32
22K_F
0402
PR32
22K_F
0402
12
PR31 7.15K_F
0603PR31 7.15K_F
0603
12
PC151
NC_4.7U_25V_K
0805_X5R
PC151
NC_4.7U_25V_K
0805_X5R
2 3
1G
D
S
PQ11
IRLML5103PbF
G
D
S
PQ11
IRLML5103PbF
12
PC2 47P_50V_J_N
0402PC2 47P_50V_J_N
0402
12
PR8 20K_F
0402PR8 20K_F
0402
12
PC30
1U_25V_M_B
0603
PC30
1U_25V_M_B
0603
12
PC32
1U_6.3V_M_B
0402PC32
1U_6.3V_M_B
0402
1 2
PR1
0.01R_1/2W_F
1206
PR1
0.01R_1/2W_F
1206
12
PR39
75K_J
0402
PR39
75K_J
0402
34
5
BC
E
PQ16B
5213DW1T1G
BC
E
PQ16B
5213DW1T1G
2 1
PD2
MMPZ5250BFPT
PD2
MMPZ5250BFPT
12
PC12
0.1U_50V_K_B 0603
PC12
0.1U_50V_K_B 0603
12
PC39
470P_50V_K_B
0402PC39
470P_50V_K_B
0402
12
PC27
10U_25V_M_B
1210PC27
10U_25V_M_B
1210
12
PC16
NC_0.1U_50V_K_B
0603PC16
NC_0.1U_50V_K_B
0603
12
PR2 150K_F
0402PR2 150K_F
0402
PL7
15UH-100KHZ_2A_0.056R
SPD1004PT150M
PL7
15UH-100KHZ_2A_0.056R
SPD1004PT150M
1
2
3
PD7
PACDN042Y3R
PD7
PACDN042Y3R
1 2
PR36
PRG18BB330MB1RB
PR36
PRG18BB330MB1RB
12
PC6
0.01U_25V_K_B
0402PC6
0.01U_25V_K_B
0402
12
PR19 75K_J
0402PR19 75K_J
0402
1 2
PR21 330_J 0402PR21 330_J 0402
12
PR48
200K_J
0402
PR48
200K_J
0402
PL4
180-100MHZ_1806
BLM41PG181SN1L
PL4
180-100MHZ_1806
BLM41PG181SN1L
PL6
60-100MHZ_1806
BLM41PG600SN1L
PL6
60-100MHZ_1806
BLM41PG600SN1L
12
PR38
75K_J 0402
PR38
75K_J 0402
34
5
BC
E
PQ5B
MUN5213DW1T1G
BC
E
PQ5B
MUN5213DW1T1G
12
PC23
0.1U_50V_K_B
0603PC23
0.1U_50V_K_B
0603
12
PC15
NC_0.1U_50V_K_B
0603PC15
NC_0.1U_50V_K_B
0603
1 2
PR33
0_J
0402
PR33
0_J
0402
6 1
2
B
C
E
PQ12B
PUMB2
B
C
E
PQ12B
PUMB2
12
PR167
NC_4.7_J
0805
PR167
NC_4.7_J
0805
12
PR37
75K_J 0402
PR37
75K_J 0402
12
PR40
75K_J
0402
PR40
75K_J
0402
12
PC21
NC_0.1U_50V_K_B
0603PC21
NC_0.1U_50V_K_B
0603
1
32
BC
E
PQ4
2PC4617Q
BC
E
PQ4
2PC4617Q
1
2
3
PD4
SM15.TC PD4
SM15.TC
12
PC28
1U_25V_M_B
0603PC28
1U_25V_M_B
0603
12
PC40
1U_25V_M_B
0603
PC40
1U_25V_M_B
0603
12
PC17 47P_50V_J_N
0402PC17 47P_50V_J_N
0402
12
PC3310U_25V_M_B
1210PC3310U_25V_M_B
1210 4
6
7
8
25
3
1
G
S
D
PQ3
AO4407
G
S
D
PQ3
AO4407
12
PC19 47P_50V_J_N
0402PC19 47P_50V_J_N
0402
PL5
60-100MHZ_1806
BLM41PG600SN1L
PL5
60-100MHZ_1806
BLM41PG600SN1L
4
7
8
6
5
1
2
3
GS
D
PQ1
SI4835BDY-T1-E3
GS
D
PQ1
SI4835BDY-T1-E3
PL2
180-100MHZ_1806
BLM41PG181SN1L
PL2
180-100MHZ_1806
BLM41PG181SN1L
12
PC36
1U_25V_M_B
0603PC36
1U_25V_M_B
0603
1
2
3
4
5
6
7
8
PTH1PTH2
PCN2
BATTERY CONN_6P
FOX_BP3406L-P7232-7F
PTH1PTH2
PCN2
BATTERY CONN_6P
FOX_BP3406L-P7232-7F
12
PR14 56K_F
0402PR14 56K_F
0402
12
PC20
0.1U_50V_K_B
0603PC20
0.1U_50V_K_B
0603
12
PC3410U_25V_M_B
1210PC3410U_25V_M_B
1210
12
PR34
20K_F
0402
PR34
20K_F
0402
12
PR13
10K_J
0402
PR13
10K_J
0402
12
PR26 0_J
0402PR26 0_J
0402
12
PR28 56K_J
0402PR28 56K_J
0402
12
PR7
10_J 0603
PR7
10_J 0603
2 1
PD8
MMPZ5246BPT
PD8
MMPZ5246BPT
12
PC26
10U_25V_M_B
1210PC26
10U_25V_M_B
1210
1 2
PR29
0_J 0402PR29
0_J 0402
12
PR4
10K_J
0402
PR4
10K_J
0402
2 1
PD6
NC_MMPZ5253BPT
PD6
NC_MMPZ5253BPT
12
PC29
1U_25V_M_B
0603PC29
1U_25V_M_B
0603
1
2
4
53
U18
74AHC1G08GW
U18
74AHC1G08GW
12
PC25
1U_25V_M_B
0603
PC25
1U_25V_M_B
0603
1 2
PR30
20K_F
0402
PR30
20K_F
0402
12
PR6
10K_F
0402
PR6
10K_F
0402
1 2
PR50
0_J
0402
PR50
0_J
0402
12
PR168
47K_J
0402
PR168
47K_J
0402
12
PR12 56K_F
0402PR12 56K_F
0402
12
PC1
0.1U_50V_K_B
0603PC1
0.1U_50V_K_B
0603
12
PR24
NC_0_J
0402
PR24
NC_0_J
0402
12
PC8
NC_0.1U_50V_K_B
0603PC8
NC_0.1U_50V_K_B
0603
12
PC11
NC_10U_25V_M_B 1210
PC11
NC_10U_25V_M_B 1210
PL3
180-100MHZ_1806
BLM41PG181SN1L
PL3
180-100MHZ_1806
BLM41PG181SN1L
1 2
PD3
1SS400PT
PD3
1SS400PT
1
2
PCN1
POWER CONN_2P_D
MOLEX_53259-0229
PCN1
POWER CONN_2P_D
MOLEX_53259-0229
12
PR16 10K_J
0402PR16 10K_J
0402
34
5
S2
D2
G2
PQ17B
2N7002SPT
S2
D2
G2
PQ17B
2N7002SPT
12
PR10
10K_F
0402
PR10
10K_F
0402
2 1
PD9
MMVZ5235BPT
PD9
MMVZ5235BPT
1
2
6
B
C
E
PQ16A
MUN5213DW1T1G
B
C
E
PQ16A
MUN5213DW1T1G
12
PR5
120K_J
0402
PR5
120K_J
0402
12
PC7
0.1U_50V_K_B 0603
PC7
0.1U_50V_K_B 0603
12
PR9
33_J
0402
PR9
33_J
0402
1 2
PF1
24V-7A_1206
0429007.WRML
PF1
24V-7A_1206
0429007.WRML
2
1 7
8
G
D
S
PQ6A
AO4606
G
D
S
PQ6A
AO4606 1 2
PR20 330_J 0402PR20 330_J 0402
1
2
6
G1
D1
S1
PQ17A
2N7002SPT
G1
D1
S1
PQ17A
2N7002SPT
12
PR23
200K_J
0402
PR23
200K_J
0402
1
2 3
E
C
B
PQ10
PDTC144ET
E
C
B
PQ10
PDTC144ET
4
6
7
8
2
5
3
1
G
S
D
PQ7
AO4407
G
S
D
PQ7
AO4407
1 2
PR46
10K_F
0402
PR46
10K_F
0402
12
PC10
NC_1U_25V_M_B 0603
PC10
NC_1U_25V_M_B 0603
12
PC18 47P_50V_J_N
0402PC18 47P_50V_J_N
0402
12
PC24
1U_25V_M_B
0603
PC24
1U_25V_M_B
0603
12
PR22 15K_F
0402PR22 15K_F
0402
12
PC38
0.01U_16V_K_B
0402PC38
0.01U_16V_K_B
0402
1
2 3
E
C
B
PQ8
PDTC144ET
E
C
B
PQ8
PDTC144ET
1
23
PU1
AME431BBJETB25Z
PU1
AME431BBJETB25Z
1 2
PD1
SSM34PT
PD1
SSM34PT
1 2
PR43
100K_J
0402
PR43
100K_J
0402
12
PR15
100K_J
0402
PR15
100K_J
0402
PL1
180-100MHZ_1806
BLM41PG181SN1L
PL1
180-100MHZ_1806
BLM41PG181SN1L
12
PR11
1K_F
0402
PR11
1K_F
0402
1 2
PC3
0.1U_50V_K_B
0603PC3
0.1U_50V_K_B
0603
4
5
6 3
S
G
D
PQ6B
AO4606
S
G
D
PQ6B
AO4606
PDS
27 SRC
24
DCIN
1
VCTL
11
ICTL
10 MODE
7
ACIN
3
IINP
8
CLS 9
ACOK
6GND/PKPRES#
5
CCV
13
CCI
12
CCS
14
CSSP 26
CSSN 25
REF 4
DHIV 22
PDL 28
LDO 2
DLOV 21
DHI 23
DLO 20
PGND 19
CSIP 18
CSIN 17
BATT 16
GND
15
THERMAL_PAD 29
PU2
MAX1909ETI+T
PU2
MAX1909ETI+T
12
PR44
200K_J
0402
PR44
200K_J
0402 1 2
PD10
BAS316PT
PD10
BAS316PT
32
1
G
D
S
PQ9
2N7002
G
D
S
PQ9
2N7002
1 2
PR18 NC_0_J 0402PR18 NC_0_J 0402
1
2
6
B
C
E
PQ14A
MUN5213DW1T1G
B
C
E
PQ14A
MUN5213DW1T1G
12
PC42
NC_0.1U_50V_K_B
0603PC42
NC_0.1U_50V_K_B
0603
12
PC9
0.1U_50V_K_B
0603
PC9
0.1U_50V_K_B
0603
34
5
BC
E
PQ14B
MUN5213DW1T1G
BC
E
PQ14B
MUN5213DW1T1G
12
PC4
1U_25V_M_B
0603PC4
1U_25V_M_B
0603
12
PC31
1U_25V_K_B
0603PC31
1U_25V_K_B
0603
1 2
PR27
15K_F
0402PR27
15K_F
0402
1
2
6
B
C
E
PQ5A
MUN5213DW1T1G
B
C
E
PQ5A
MUN5213DW1T1G
12
PC5
NC_1U_25V_M_B
0603PC5
NC_1U_25V_M_B
0603
12
PC3510U_25V_M_B
1210PC3510U_25V_M_B
1210
12
PC37
0.01U_50V_M_B
0603PC37
0.01U_50V_M_B
0603
1 2
PR17
0.015_1/4W_J
0805
PR17
0.015_1/4W_J
0805

5
5
4
4
3
3
2
2
1
1
D D
C C
B B
A A
BST_5
DH5
ON3
DH3
DL3
LX5
DL5
ON5
+3VALW_PWM
+3VALW_LDO
BST_3
+5VALW_PWMLX3
ALW_ON 27,45
ALW_ON27,45
ALW_PWRGD 27
DCBATOUT16,42,45,47,48,49,50
+5VFILT
+5VALW 24,27,36,48,50,51
+5VFILT
+5VALW_LDO
+5VFILT
+ECVCC3,22,27,28,45 DCBATOUT 16,42,45,47,48,49,50
+3VALW
21,23,24,27,29,41,48,50,51
Title
Size Document Number Rev
Date: Sheet of
HON HAI Precision Ind. Co., Ltd.
CCPBG - R&D Division
FOXCONN
MS70-1-01 0.20
D/D Power-JAM
A3
46 54Tuesday, April 04, 2006
Title
Size Document Number Rev
Date: Sheet of
HON HAI Precision Ind. Co., Ltd.
CCPBG - R&D Division
FOXCONN
MS70-1-01 0.20
D/D Power-JAM
A3
46 54Tuesday, April 04, 2006
Title
Size Document Number Rev
Date: Sheet of
HON HAI Precision Ind. Co., Ltd.
CCPBG - R&D Division
FOXCONN
MS70-1-01 0.20
D/D Power-JAM
A3
46 54Tuesday, April 04, 2006
Place these CAPs close to FETs
5.5A
5A
Place these CAPS close to FETs
Setting +3VALW OCP trigger point to 8.6A Setting +5VALW OCP trigger point to 8.3A
2.5A
5.5A
3A
12
PC47
0.1U_50V_K_B
0603
PC47
0.1U_50V_K_B
0603
12
PC43
10U_25V_M_B
1206
PC43
10U_25V_M_B
1206
4
2
36
7
G
S
D
PQ19B
IRF7904PBF
G
S
D
PQ19B
IRF7904PBF
12
PC53
0.1U_16V_Y_Y 0402
PC53
0.1U_16V_Y_Y 0402
1 2
PC48
1000P_50V_M_B
0402
PC48
1000P_50V_M_B
0402
1
5 8
GS
D
PQ53A
IRF7904PBF
GS
D
PQ53A
IRF7904PBF
1 2
PR51
100_J
0402
PR51
100_J
0402
VO1 1
COMP1 2
VFB1 3
VREF2 4
GND 5
VFB2 6
COMP2 7
VO2 8
DRVL2
16 LL2
15 DRVH2
14 VBST2
13 EN2
12 PGOOD2
11 EN3
10 EN5
9
PGND1
24 CS1
23 VIN
22 VREG5
21 V5FILT
20 VREG3
19 CS2
18 PGND2
17
DRVL1 25
LL1 26
DRVH1 27
VBST1 28
EN1 29
PGOOD1 30
TONSEL 31
SKIPSEL 32
THERMAL 33
PU3
TPS51120RHBR
PU3
TPS51120RHBR
12
PC145
NC_0.1U_16V_M
0402_X5R
PC145
NC_0.1U_16V_M
0402_X5R
12
PC57
10U_25V_M_B
1206
PC57
10U_25V_M_B
1206
12
PJ1
OPEN_JUMP_OPEN2B
PJ1
OPEN_JUMP_OPEN2B
12
PC45
10U_25V_M_B
1206
PC45
10U_25V_M_B
1206
12
PR55
NC_1K_J 0402
PR55
NC_1K_J 0402
12
PR58
8.2K_F
0402
PR58
8.2K_F
0402
12
PC146
NC_0.1U_16V_M
0402_X5R
PC146
NC_0.1U_16V_M
0402_X5R
12
PC44
10U_25V_M_B
1206
PC44
10U_25V_M_B
1206
1 2
PC50
0.1U_50V_K_B
0603
PC50
0.1U_50V_K_B
0603
12
PJ2
OPEN_JUMP_OPEN2B
PJ2
OPEN_JUMP_OPEN2B
4
2
36
7
GS
D
PQ53B
IRF7904PBF
GS
D
PQ53B
IRF7904PBF
12
PR57
10K_F
0402
PR57
10K_F
0402
12
PC52
0.1U_16V_Y_Y 0402
PC52
0.1U_16V_Y_Y 0402
1 2
PR56
100_J
0402
PR56
100_J
0402
12
PC55
10U_25V_M_B
1206
PC55
10U_25V_M_B
1206
1
5 8
G
S
D
PQ19A
IRF7904PBF
G
S
D
PQ19A
IRF7904PBF
12
PR53
100K_F
0402
PR53
100K_F
0402
1 2
PR59
6.8_F
0603
PR59
6.8_F
0603
1 2
PR52
0_J
0402
PR52
0_J
0402
1 2
PL8
3.3UH-100KHZ_11A_0.0132R
PCMB104E-3R3MS
PL8
3.3UH-100KHZ_11A_0.0132R
PCMB104E-3R3MS
12
+
PC54
220U_6.3V_7343
6TPE220MI
+
PC54
220U_6.3V_7343
6TPE220MI
1 2
PL9
3.3UH-100KHZ_11A_0.0132R
PCMB104E-3R3MS
PL9
3.3UH-100KHZ_11A_0.0132R
PCMB104E-3R3MS
1 2
PC49
0.1U_50V_K_B
0603
PC49
0.1U_50V_K_B
0603
12
PC46
0.1U_50V_K_B
0603
PC46
0.1U_50V_K_B
0603
12
+
PC51
220U_6.3V_7343
6TPE220MI
+
PC51
220U_6.3V_7343
6TPE220MI
12
PC56
1U_6.3V_M_B
0402PC56
1U_6.3V_M_B
0402
1 2
PR60
0_J
0402
PR60
0_J
0402
1 2
PR54
100_J
0402
PR54
100_J
0402

5
5
4
4
3
3
2
2
1
1
D D
C C
B B
A A
1_5V_DL
+1_05VRUN_PWM
1_5V_LX
1_05V_BST
1_5V_BST
1_05V_LX
1_05V_DH
1_5V_DH
+1_5VRUN_PWM 1_05V_DL
1_5V_FB 1_05V_FB
RUN_ON 27,37,50
RUN_PWRGD 27
RUN_ON 27,37,50
+1_5VRUN
5,8,10,21,24,30,37,42,50,51
+1_05VRUN3,4,5,6,10,11,22,24,42,50,51
DCBATOUT16,42,45,46,48,49,50
+5VSUS 31,42,49,50
+3VSUS 18,21,24,30,31,37,38,39,40,50
Title
Size Document Number Rev
Date: Sheet of
HON HAI Precision Ind. Co., Ltd.
CCPBG - R&D Division
FOXCONN
MS70-1-01 0.20
1.5V/1.05V-JAM
A3
47 54Tuesday, April 04, 2006
Title
Size Document Number Rev
Date: Sheet of
HON HAI Precision Ind. Co., Ltd.
CCPBG - R&D Division
FOXCONN
MS70-1-01 0.20
1.5V/1.05V-JAM
A3
47 54Tuesday, April 04, 2006
Title
Size Document Number Rev
Date: Sheet of
HON HAI Precision Ind. Co., Ltd.
CCPBG - R&D Division
FOXCONN
MS70-1-01 0.20
1.5V/1.05V-JAM
A3
47 54Tuesday, April 04, 2006
Place these CAPS
close to FETs
Place these CAPS
close to FETs
6.5A 9.5A
Setting +1_5VRUN OCP trigger point to 10.5A Setting +1_05VRUN OCP trigger point to 14.2A
1.5A
3A
1.5A
12
PC61
0.1U_50V_K_B
0603
PC61
0.1U_50V_K_B
0603
4
2
36
7
G
S
D
PQ21B
IRF7904PBF
G
S
D
PQ21B
IRF7904PBF
12
PR63
100_J 0402
PR63
100_J 0402
12
PC147
NC_0.1U_16V_M
0402_X5R
PC147
NC_0.1U_16V_M
0402_X5R
12
PR68
8.2K_F
0402
PR68
8.2K_F
0402
12
PR62
100_J 0402
PR62
100_J 0402
12
PC66
0.1U_16V_Y_Y
0402
PC66
0.1U_16V_Y_Y
0402
1 2
PR69
NC_0_J
0402
PR69
NC_0_J
0402
12
PC62
10U_25V_M_B
1206
PC62
10U_25V_M_B
1206
VO1
1
VFB1
2
GND
3
TONSEL
4
VFB2
5
VO2
6
PGOOD2
7
EN2
8
VBST2
9
DRVH2
10
LL2
11
DRVL2
12
THERMAL PAD 25
PGOOD1 24
EN1 23
VBST1 22
DRVH1 21
LL1 20
DRVL1 19
PGND1 18
TRIP1 17
V5IN 16
V5FILT 15
TRIP2 14
PGND2 13
PU4
TPS51124RGER
PU4
TPS51124RGER
12
PJ5
OPEN_JUMP_OPEN2B
PJ5
OPEN_JUMP_OPEN2B
12
+
PC71
330U_2V_T
EEFSX0D331ER
+
PC71
330U_2V_T
EEFSX0D331ER
12
PC60
0.1U_50V_K_B
0603
PC60
0.1U_50V_K_B
0603
12
PR64
20K_F
0402
PR64
20K_F
0402
12
PC58
10U_25V_M_B
1206
PC58
10U_25V_M_B
1206
1 2
PC65
0.1U_50V_K_B
0603
PC65
0.1U_50V_K_B
0603
12
PC73
0.1U_16V_Y_Y
0402
PC73
0.1U_16V_Y_Y
0402
12
PC63
10U_25V_M_B
1206
PC63
10U_25V_M_B
1206
12
PJ4
OPEN_JUMP_OPEN2B
PJ4
OPEN_JUMP_OPEN2B
1
5 8
G
S
D
PQ21A
IRF7904PBF
G
S
D
PQ21A
IRF7904PBF
12 PR66
12K_F 0402
PR66
12K_F 0402
12
PC68
18P_50V_K_N
0402
PC68
18P_50V_K_N
0402
12
PR70
20K_F
0402
PR70
20K_F
0402
12
PC148
NC_0.1U_16V_M
0402_X5R
PC148
NC_0.1U_16V_M
0402_X5R
12
PR71
20K_F
0402
PR71
20K_F
0402
4
6
7
8
3
5
2
1
GS
D
PQ23
IRF8113
GS
D
PQ23
IRF8113
1 2
PR72
0_J
0402
PR72
0_J
0402
12
PC69
4.7U_10V_K
0805_X5R
PC69
4.7U_10V_K
0805_X5R
12
PJ6
OPEN_JUMP_OPEN2B
PJ6
OPEN_JUMP_OPEN2B
12
PC59
10U_25V_M_B
1206
PC59
10U_25V_M_B
1206
12
PJ3
OPEN_JUMP_OPEN2B
PJ3
OPEN_JUMP_OPEN2B
1 2
PR61
10K_F
0402
PR61
10K_F
0402
12 PR65
6.8_F
0603
PR65
6.8_F
0603
4
6
7
8
3
5
2
1
GS
D
PQ22
IRF7807Z
GS
D
PQ22
IRF7807Z
12
PC70
18P_50V_K_N
0402
PC70
18P_50V_K_N
0402
1 2
PC64
0.1U_50V_K_B
0603
PC64
0.1U_50V_K_B
0603
1 2
PL11
0.82U-100KHZ_13A_0.082R
PCMC063T-R82MN
PL11
0.82U-100KHZ_13A_0.082R
PCMC063T-R82MN
1 2
PL10
1.5U-100KHZ_9A_0.015R
PCMC063T-1R5MN
PL10
1.5U-100KHZ_9A_0.015R
PCMC063T-1R5MN
12 PR67
8.2K_F 0402
PR67
8.2K_F 0402
12
+
PC72
330U_2V_T
EEFSX0D331ER
+
PC72
330U_2V_T
EEFSX0D331ER
12
+
PC67
330U_2V_7.3x4.3
EEFCX0D331R
+
PC67
330U_2V_7.3x4.3
EEFCX0D331R
12
PC74
4.7U_10V_K
0805_X5R
PC74
4.7U_10V_K
0805_X5R

5
5
4
4
3
3
2
2
1
1
D D
C C
B B
A A
1_8V_DH
1_8V_DL
1_8V_LX
1_8V_BST +1_8V_PWM
SUS_ON27,50 DDR2_PWRGD 27
DCBATOUT16,42,45,46,47,49,50
+0_9VSUS15,50,51
DDRDIMM_VREF7,13
+3VALW21,23,24,27,29,41,46,50,51
+5VALW 24,27,36,46,50,51
+1_8VSUS7,11,13,14,42,50,51
Title
Size Document Number Rev
Date: Sheet of
HON HAI Precision Ind. Co., Ltd.
CCPBG - R&D Division
FOXCONN
MS70-1-01 0.20
1.8V/0.9V-CWK
A3
48 54Tuesday, April 04, 2006
Title
Size Document Number Rev
Date: Sheet of
HON HAI Precision Ind. Co., Ltd.
CCPBG - R&D Division
FOXCONN
MS70-1-01 0.20
1.8V/0.9V-CWK
A3
48 54Tuesday, April 04, 2006
Title
Size Document Number Rev
Date: Sheet of
HON HAI Precision Ind. Co., Ltd.
CCPBG - R&D Division
FOXCONN
MS70-1-01 0.20
1.8V/0.9V-CWK
A3
48 54Tuesday, April 04, 2006
8.5A
2A
Setting +1_8VSUS OCP trigger point to 12A
2A
12
PC75
0.1U_50V_K_B
0603
PC75
0.1U_50V_K_B
0603
12
PR74
3.3_J
0603
PR74
3.3_J
0603
12
PC76
10U_25V_M_B
1206
PC76
10U_25V_M_B
1206
12
PJ9
OPEN_JUMP_OPEN2B
PJ9
OPEN_JUMP_OPEN2B
12
+
PC79
330U_2V_7.3x4.3
EEFCX0D331R
+
PC79
330U_2V_7.3x4.3
EEFCX0D331R
VLDOIN
1
VTT
2
VTTGND
3
VTTSNS
4
GND
5
MODE
6
VTTREF
7
COMP
8
VDDQSNS
9
VDDQSET
10
VBST 20
DRVH 19
LL 18
DRVL 17
PGND 16
CS 15
V5IN 14
PGOOD 13
S5 12
S3 11
THERMAL_PAD
21
PU5
TPS51116PWPRG4
PU5
TPS51116PWPRG4
12
PR75
6.8K_F
0402
PR75
6.8K_F
0402
12
PC80
0.1U_16V_M_B
0402
PC80
0.1U_16V_M_B
0402
12
PJ8
OPEN_JUMP_OPEN2B
PJ8
OPEN_JUMP_OPEN2B
12
PC82
0.1U_16V_M_B
0402
PC82
0.1U_16V_M_B
0402
12
PC84
10U_6.3V_Y_Y
0805
PC84
10U_6.3V_Y_Y
0805
12
PC85
0.047U_10V_K_B
0402
PC85
0.047U_10V_K_B
0402
1 2
PR157
0_J
0402
PR157
0_J
0402
1 2
PR73
0_J
0603
PR73
0_J
0603
1 2
PL12
1.0U_6.5x6.9x3.0
PCMC063T-1R0MN
PL12
1.0U_6.5x6.9x3.0
PCMC063T-1R0MN
1 2
PC78
0.1U_50V_K_B
0603
PC78
0.1U_50V_K_B
0603
12
PJ7
OPEN_JUMP_OPEN2B
PJ7
OPEN_JUMP_OPEN2B
12
PR158
100_J 0402
PR158
100_J 0402
12
PC81
1000P_50V_K_B
0402
PC81
1000P_50V_K_B
0402
1 2
PR76
10K_J
0402
PR76
10K_J
0402
12
PC77
10U_25V_M_B
1206
PC77
10U_25V_M_B
1206
12
PC86
4.7U_10V_K_B
1206
PC86
4.7U_10V_K_B
1206
4
6
7
8
3
5
2
1
GS
D
PQ25
IRF8113
GS
D
PQ25
IRF8113
4
6
7
8
3
5
2
1
GS
D
PQ24
IRF7807Z
GS
D
PQ24
IRF7807Z
12
PC83
10U_6.3V_Y_Y
0805
PC83
10U_6.3V_Y_Y
0805
12
PC149
NC_0.1U_16V_M
0402_X5R
PC149
NC_0.1U_16V_M
0402_X5R

5
5
4
4
3
3
2
2
1
1
D D
C C
B B
A A
A6401
MAX8771_LX1
MAX8771_CCV
MAX8771_DL1
MAX8771_REF
MAX8736_VCC
THRM GNDS
MAX8771_BST1
MAX8771_TIME
MAX8771_DH1
MAX8771_POUT
MAX8771_BST2
MAX8771_DL2
MAX8771_LX2
CSP2A
A6402
MAX8771_DH2
CCI VHCORECCI_A
FB_A
FB_B
FB
CSP1 CSP1A
CSP2 CSP2A
CSN12
MAX8771_DPRSLPVR
VRHOT#
MAX8771_PSI#
MAX8771_RTON
MAX8771_SHDN#
MAX8771_DH2_2
MAX8771_DL2_2
MAX8771_DL1_1
MAX8771_DH1_1
VHCORE
VCCSENSE 5
VSSSENSE 5
PSI#4
H_DPRSTP#4,22
DPRSLPVR7,23
VID05 VID15 VID25 VID35 VID45 VID55 VID65
OVT_EC#3,23,27
IMVP_OK27
IMVP_PHASEGD23
CLK_EN#20,23
IMVP_VR_ON27
+5VRUN 17,24,26,27,28,29,32,33,34,36,42,50
MAX8771_VDD
+3VRUN3,7,8,10,13,14,16,17,20,21,22,23,24,26,28,29,30,33,37,39,42,50
+5VSUS31,42,47,50
DCBATOUT16,42,45,46,47,48,50
DCBATOUT 16,42,45,46,47,48,50
VHCORE 5,51
Title
Size Document Number Rev
Date: Sheet of
HON HAI Precision Ind. Co., Ltd.
CCPBG - R&D Division
FOXCONN
MS70-1-01 0.20
VHCORE
A3
49 54Tuesday, April 04, 2006
Title
Size Document Number Rev
Date: Sheet of
HON HAI Precision Ind. Co., Ltd.
CCPBG - R&D Division
FOXCONN
MS70-1-01 0.20
VHCORE
A3
49 54Tuesday, April 04, 2006
Title
Size Document Number Rev
Date: Sheet of
HON HAI Precision Ind. Co., Ltd.
CCPBG - R&D Division
FOXCONN
MS70-1-01 0.20
VHCORE
A3
49 54Tuesday, April 04, 2006
Need to keep PR112
near to mosfets
(PQ26 ,PQ27)
and inductors(PL13)
Need to keep the MAX8771_DH1&
MAX8771_DL1 same length.
Width DH1=40mils,DL1=40mils
Place these CAPS
close to FETs
MOSFET select Notice:
DirectFET
Top side *1pcs IRF6621
Bottom side*1pcs IRF6611(2.6 mohm)
5A
Need to keep the MAX8771_DH2&
MAX8771_DL2 same length.
Width DH2=40mils,DL2=40mils
Place these CAPS
close to FETs
5A
Connect to PR115 pin2
VCCSENSE and VSSSENSE shall be routed as follows.
Signals must be 18mil wide,and shall use differential routing with 7 mil separation.
Signals must have equal trace length within 25 mil and are to be routed using external layer
and GND referencing (no split plane referenving).
VCCSENSE/VSSSENSE are to use 25 mils separation distance away from any other signals.
Output capacitor select Notice:
2R5TPE330M9 *6pcs (9 mohm/pcs)
2R5TPL330M9 *6pcs (9 mohm/pcs)
2R5TPL470MC*8 pcs(12 mohm/pcs)
EEFSX0D331XE*5~6 pcs(6 mohm)
1 2
PR82 0_J 0603PR82 0_J 0603
1 2
PR103 0_J 0603PR103 0_J 0603
1 2
PR90 0_J 0402PR90 0_J 0402
1 2
PL14
0.36UH_11.5x10.0x4.0
MPC1040LR36
PL14
0.36UH_11.5x10.0x4.0
MPC1040LR36
1 2
PR97 0_J 0603PR97 0_J 0603
1
PTP5
30MIL
PTP5
30MIL
1 2
PR96
3.3_F 0603
PR96
3.3_F 0603
1 2
PR95
10K_J
0402
PR95
10K_J
0402
12
PR88
NC_100_J
0402
PR88
NC_100_J
0402
12
PC106
10U_25V_M_B
1206
PC106
10U_25V_M_B
1206
1 2
PR81
3.3_F 0603
PR81
3.3_F 0603
1
PTP2
30MIL
PTP2
30MIL
1 2
PR111
15K_F
0402
PR111
15K_F
0402
1
PTP4
30MIL
PTP4
30MIL
12
PC105
0.1U_16V_M_B
0402
PC105
0.1U_16V_M_B
0402
1 2
PR98
0.001_F
2512PR98
0.001_F
2512
1PTP9
30MIL
PTP9
30MIL
12
PC120
0.01U_25V_K_B
0402
PC120
0.01U_25V_K_B
0402
1
2
3
+
PC96
330U_2.5V_7343
2R5TPL330M9
+
PC96
330U_2.5V_7343
2R5TPL330M9
1 2
PC116 NC_1000P_50V_K_B
0402
PC116 NC_1000P_50V_K_B
0402
1 2
PC101
2200P_50V_K_B
0402
PC101
2200P_50V_K_B
0402
1 2
PR105
3.24K_F
0402
PR105
3.24K_F
0402
1 2
PR92 0_J 0402PR92 0_J 0402
1 2
PR91 0_J 0402PR91 0_J 0402
12
PC99
0.1U_16V_Y_Y
0402PC99
0.1U_16V_Y_Y
0402
12
PC110
0.22U_50V_K
0805_X5R
PC110
0.22U_50V_K
0805_X5R
12
PR99 0_J 0402PR99 0_J 0402
1
PTP3
30MIL
PTP3
30MIL
1 2
PR93 100_J 0402PR93 100_J 0402
1
2
3
+
PC111
330U_2.5V_7343
2R5TPL330M9
+
PC111
330U_2.5V_7343
2R5TPL330M9
1 2
PR78
10_J 0603
PR78
10_J 0603
1 2
PR119
NC_0_J 0402
PR119
NC_0_J 0402
1 2
PR106
100_J
0402
PR106
100_J
0402
12
PC93
NC_0.1U_50V_K_B
0603
PC93
NC_0.1U_50V_K_B
0603
1
PTP1
30MIL
PTP1
30MIL
12
PC117
4700P_25V_K_B
0402
PC117
4700P_25V_K_B
0402
1 2
PC94 100P_50V_J_N 0402PC94 100P_50V_J_N 0402
12
PC88
10U_25V_M_B
1206
PC88
10U_25V_M_B
1206
1 2
PR84 0_J0603PR84 0_J0603
1PTP7
30MIL
PTP7
30MIL
1 2
PC104
2200P_50V_K_B
0402
PC104
2200P_50V_K_B
0402
12
PR101 499_F 0402PR101 499_F 0402
1 2
PR104 NC_100_J
0402
PR104 NC_100_J
0402
1 2
PR89
100_F 0402
PR89
100_F 0402
12
PD12 SSM34PTPD12 SSM34PT
1 2
PR107
0_J
0402
PR107
0_J
0402
12
PR80
200K_F
0402
PR80
200K_F
0402
CLKEN#
1
PSI#
3
DPRSLPVR
39
SHDN#
38
CSN12 15
CSP1 16
LX2 22
DH2 21
CSP2 14
DL2 24
GNDS 13
FB 12
DPRSTP#
40
PWRGD
2
TIME
7
CCI 10
CCV
9
RTON 8
REF
11
GND 18
VDD 25
PGND2 23
BST2 20
DH1 29
LX1 28
BST1 30
POUT
4
THRM
6
VR_HOT#
5
VCC 19
D6
37 D5
36 D4
35 D3
34 D2
33 D1
32 D0
31
PHASEGD
17
DL1 26
PGND1 27
G41
PU6
MAX8771ETL+
PU6
MAX8771ETL+
12
PR85
NC_2.2_F
0603
PR85
NC_2.2_F
0603
12
PC108
NC_10U_25V_M_B
1206
PC108
NC_10U_25V_M_B
1206
1 2
PC89 0.22U_16V_K_B
0603
PC89 0.22U_16V_K_B
0603
12
PR87
2K_J
0402
PR87
2K_J
0402
12
PC107
10U_25V_M_B
1206
PC107
10U_25V_M_B
1206
1 2
PR77 0_J 0603
PR77 0_J 0603
12
PC100
NC_10P_50V_D
0603_NPO
PC100
NC_10P_50V_D
0603_NPO
1 2
PR94
100_F 0402
PR94
100_F 0402
1 2
PR79 71.5K_F 0603PR79 71.5K_F 0603
12
PR100 0_J 0402PR100 0_J 0402
12
PC91
10U_25V_M_B
1206
PC91
10U_25V_M_B
1206
21
GP7
CLOSE_JUMP_40X50
GP7
CLOSE_JUMP_40X50
12
PC109
NC_0.1U_50V_K_B
0603
PC109
NC_0.1U_50V_K_B
0603
1 2
PR110 20K_J
0402
PR110 20K_J
0402
13
4
5
6
7
2
D
G
S
PQ27
IRF6611
D
G
S
PQ27
IRF6611
12
PC95
0.22U_50V_K
0805_X5R
PC95
0.22U_50V_K
0805_X5R
12
PD13 SSM34PTPD13 SSM34PT
1PTP6
30MIL
PTP6
30MIL
12
PR86
10K_J
0402
PR86
10K_J
0402
1
2
3
+
PC98
330U_2.5V_7343
2R5TPL330M9
+
PC98
330U_2.5V_7343
2R5TPL330M9
12
PC90
2.2U_10V_M_B
0805
PC90
2.2U_10V_M_B
0805
12
PC87
2.2U_10V_M_B
0805
PC87
2.2U_10V_M_B
0805
1 2
PR83
0.001_F
2512PR83
0.001_F
2512
12
PC113
0.1U_16V_Y_Y
0402PC113
0.1U_16V_Y_Y
0402
12
PR109
NC_27.4_F
0603
PR109
NC_27.4_F
0603
13
4
5
6
7
2
D
G
S
PQ29
IRF6611
D
G
S
PQ29
IRF6611
12
PC118
NC_0.1U_16V_M_B
0402
PC118
NC_0.1U_16V_M_B
0402
12 PR108
0_J
0402
PR108
0_J
0402
12
PC92
NC_10U_25V_M_B
1206
PC92
NC_10U_25V_M_B
1206
12
PC115
NC_10P_50V_D
0603_NPO
PC115
NC_10P_50V_D
0603_NPO
1
2
3
+
PC97
330U_2.5V_7343
2R5TPL330M9
+
PC97
330U_2.5V_7343
2R5TPL330M9
1 2
PR113
10_J 0402
PR113
10_J 0402 1PTP8
30MIL
PTP8
30MIL
1 2
PC119 470P_50V_K_B
0402
PC119 470P_50V_K_B
0402
12 PC103
1000P_50V_K_B 0402
PC103
1000P_50V_K_B 0402
12
PR112
NCP15WF104F03RC
PR112
NCP15WF104F03RC
12
PR114
NC_27.4_F
0603
PR114
NC_27.4_F
0603
1
2
3
+
PC114
330U_2.5V_7343
2R5TPL330M9
+
PC114
330U_2.5V_7343
2R5TPL330M9
13
4
5
6
2
D
G
S
PQ26
IRF6621
D
G
S
PQ26
IRF6621
13
4
5
6
2
D
G
S
PQ28
IRF6621
D
G
S
PQ28
IRF6621
12 PC102
NC_1000P_50V_K_B 0402
PC102
NC_1000P_50V_K_B 0402
1 2
PL13
0.36UH_11.5x10.0x4.0
MPC1040LR36
PL13
0.36UH_11.5x10.0x4.0
MPC1040LR36
12
PR102
NC_2.2_F
0603
PR102
NC_2.2_F
0603
1
2
3
+
PC112
330U_2.5V_7343
2R5TPL330M9
+
PC112
330U_2.5V_7343
2R5TPL330M9

5
5
4
4
3
3
2
2
1
1
D D
C C
B B
A A
RUN_ON#SUS_ON#
SUS_ON#
RUN_ON#
SUS_ON27,48
RUN_ON27,37,47
RUN_ON27,37,47
A6703 33
SUS_ON27,48
+3VALW21,23,24,27,29,41,46,48,51
+5VALW24,27,36,46,48,51
+8V
+5VALW24,27,36,46,48,51
+5VSUS31,42,47,49
+3VSUS18,21,24,30,31,37,38,39,40,47
+5VALW24,27,36,46,48,51
+8V
+5VALW24,27,36,46,48,51
+5VRUN17,24,26,27,28,29,32,33,34,36,42,49
+3VRUN3,7,8,10,13,14,16,17,20,21,22,23,24,26,28,29,30,33,37,39,42,49
+3VALW21,23,24,27,29,41,46,48,51
+5VSUS31,42,47,49
+3VSUS18,21,24,30,31,37,38,39,40,47
+1_8VSUS7,11,13,14,42,48,51
+0_9VSUS15,48,51
+5VRUN17,24,26,27,28,29,32,33,34,36,42,49
+3VRUN3,7,8,10,13,14,16,17,20,21,22,23,24,26,28,29,30,33,37,39,42,49
+2_5VRUN10,51
+1_5VRUN5,8,10,21,24,30,37,42,47,51
+1_05VRUN3,4,5,6,10,11,22,24,42,47,51
DCBATOUT16,42,45,46,47,48,49 +8V
+2_5VRUN 10,51+3VSUS18,21,24,30,31,37,38,39,40,47
Title
Size Document Number Rev
Date: Sheet of
HON HAI Precision Ind. Co., Ltd.
CCPBG - R&D Division
FOXCONN
MS70-1-01 0.20
Other power plan-ZG
A3
50 54Tuesday, April 04, 2006
Title
Size Document Number Rev
Date: Sheet of
HON HAI Precision Ind. Co., Ltd.
CCPBG - R&D Division
FOXCONN
MS70-1-01 0.20
Other power plan-ZG
A3
50 54Tuesday, April 04, 2006
Title
Size Document Number Rev
Date: Sheet of
HON HAI Precision Ind. Co., Ltd.
CCPBG - R&D Division
FOXCONN
MS70-1-01 0.20
Other power plan-ZG
A3
50 54Tuesday, April 04, 2006
Discharge circuit for power-off
0.5A
1.2A
for load switch
150mA
30mA
3A
4.3A
5
34
G
S
D
PQ31A
2N7002DW-7-F
G
S
D
PQ31A
2N7002DW-7-F
12
PR132
62_J
0805
PR132
62_J
0805
12
PR127
62_J
0805
PR127
62_J
0805
4
6
7
82
5
3
1
GS
D
PQ33
IRF7402PBF
GS
D
PQ33
IRF7402PBF
32
1
G
D
S
PQ49
2N7002
G
D
S
PQ49
2N7002
12
PR129
62_F
0603
PR129
62_F
0603
12
PR128
62_J
0805
PR128
62_J
0805
32
1
G
D
S
PQ48
2N7002
G
D
S
PQ48
2N7002
4
6
7
82
5
3
1
GS
D
PQ35
IRF7402PBF
GS
D
PQ35
IRF7402PBF
12
PR121
100K_J
0402
PR121
100K_J
0402
32
1
G
D
S
PQ36
2N7002
G
D
S
PQ36
2N7002
12
PC126
10U_10V_M
0805_X5R
PC126
10U_10V_M
0805_X5R
IN
1
GND 2
OUT 3
ADJ 4
EN
5
PU8
G922T12U
PU8
G922T12U
12
PC122
2.2U_10V_M_B
0805
PC122
2.2U_10V_M_B
0805
1 2
PR125
100_J 0402
PR125
100_J 0402
12
PC123
0.01U_25V_M_B
0402
PC123
0.01U_25V_M_B
0402
12
PR116
100K_J
0402
PR116
100K_J
0402
1 2
PR117
100_J 0402
PR117
100_J 0402
12
PR122
100K_J
0402
PR122
100K_J
0402
12
PR115
100K_J
0402
PR115
100K_J
0402
IN
1
GND
2
SHDN#
3BYP 4
OUT 5
PU7
G916-250T1UF
PU7
G916-250T1UF
12
PR124
NC_470K_J
0603
PR124
NC_470K_J
0603
32
1
G
D
S
PQ39
2N7002
G
D
S
PQ39
2N7002
2
61
G
S
D
PQ34B
2N7002DW-7-F
G
S
D
PQ34B
2N7002DW-7-F
12
PC129
10U_10V_M
0805_X5R
PC129
10U_10V_M
0805_X5R
12
PR131
62_F
0603
PR131
62_F
0603
5
34
G
S
D
PQ34A
2N7002DW-7-F
G
S
D
PQ34A
2N7002DW-7-F
12
PR126
62_J
0805
PR126
62_J
0805
2
61
G
S
D
PQ31B
2N7002DW-7-F
G
S
D
PQ31B
2N7002DW-7-F
12
PC125
0.01U_16V_K_B
0402
PC125
0.01U_16V_K_B
0402
12
PR120
59K_F
0402
PR120
59K_F
0402
32
1
G
D
S
PQ38
2N7002
G
D
S
PQ38
2N7002
12
PR159
62_F
0603
PR159
62_F
0603
12
PC121
10U_10V_M
0805_X5R
PC121
10U_10V_M
0805_X5R
32
1
G
D
S
PQ37
2N7002
G
D
S
PQ37
2N7002
12
PC128
1U_25V_M
0603_X5R
PC128
1U_25V_M
0603_X5R
12
PR160
62_F
0603
PR160
62_F
0603
12
PR123
10K_F
0402
PR123
10K_F
0402
12
PC130
0.01U_25V_M_B
0402
PC130
0.01U_25V_M_B
0402
32
1
G
D
S
PQ41
2N7002
G
D
S
PQ41
2N7002
3 2
1G
D
S
PQ32
SI2316DS-T1-E3
G
D
S
PQ32
SI2316DS-T1-E3
12
PC131
10U_10V_M
0805_X5R
PC131
10U_10V_M
0805_X5R
12
PC124
2.2U_10V_M_B
0805
PC124
2.2U_10V_M_B
0805
12
PR130
62_F
0603
PR130
62_F
0603
32
1
G
D
S
PQ40
2N7002
G
D
S
PQ40
2N7002
32
1
G
D
S
PQ42
2N7002
G
D
S
PQ42
2N7002
12
PC127
4.7U_25V_K_B
1206
PC127
4.7U_25V_K_B
1206
12
PR118
NC_470K_J
0603
PR118
NC_470K_J
0603
3 2
1G
D
S
PQ30
SI2316DS-T1-E3
G
D
S
PQ30
SI2316DS-T1-E3

5
5
4
4
3
3
2
2
1
1
D D
C C
B B
A A
A6813
A6812
A6811
A6810
UL_IN#
A6828
A6815
A6801
PS_ERR#
A6823
A6827
UL_IN#
SC70_CD
A6809
A6814
A6817
A6821
A6818
A6825A6824 A6826 A6829
A6822
A6820
A6816
A6819
MAX1909_IINP_HW45
MAX1909_IINP_HW45 PWRLIMIT# 27
SYS_PRS# 45
AC_OFF_3# 45
+5VALW24,27,36,46,48,50
+3VALW21,23,24,27,29,41,46,48,50
+1_8VSUS7,11,13,14,42,48,50
+0_9VSUS 15,48,50
BT+45
+2_5VRUN10,50
+1_5VRUN5,8,10,21,24,30,37,42,47,50
+1_05VRUN3,4,5,6,10,11,22,24,42,47,50
VHCORE5,49
VSOURCE 45
DC_IN 45
BT+_3 45
AC_OFF_3# 45
BATT_EN 45
VCCRTC22,24
MAX1909_LDO45
+3VALW21,23,24,27,29,41,46,48,50
MAX1909_LDO45
MAX1909_LDO45
+3VALW21,23,24,27,29,41,46,48,50 +3VALW21,23,24,27,29,41,46,48,50
Title
Size Document Number Rev
Date: Sheet of
HON HAI Precision Ind. Co., Ltd.
CCPBG - R&D Division
FOXCONN
MS70-1-01 0.20
OVP protection-ZG
A3
51 54Tuesday, April 04, 2006
Title
Size Document Number Rev
Date: Sheet of
HON HAI Precision Ind. Co., Ltd.
CCPBG - R&D Division
FOXCONN
MS70-1-01 0.20
OVP protection-ZG
A3
51 54Tuesday, April 04, 2006
Title
Size Document Number Rev
Date: Sheet of
HON HAI Precision Ind. Co., Ltd.
CCPBG - R&D Division
FOXCONN
MS70-1-01 0.20
OVP protection-ZG
A3
51 54Tuesday, April 04, 2006
Control ACIN OCP protect
Setting ACIN OCP trigger point to A
Setting PWRLIMIT# trigger point to A
1 2
PR152
47K_J
0402
PR152
47K_J
0402
12
PC142
0.1U_50V_K_B
0603
PC142
0.1U_50V_K_B
0603
3 5
84
PU13C
74AHC3G14DC
PU13C
74AHC3G14DC
2
31
4
5
-
+
PU12
LMC7225IM5X
-
+
PU12
LMC7225IM5X
OUT 1
VDD 2
VSS
3
CD
5
NC
4
PU9
S-80925CNMC-G8V-T2G
PU9
S-80925CNMC-G8V-T2G
12
PR133
27K_F
0402
PR133
27K_F
0402
12
PR150
62K_F
0402
PR150
62K_F
0402
12
PR149
10K_F
0402
PR149
10K_F
0402
12 PC137
1U_25V_M_B
0603 PC137
1U_25V_M_B
0603
1 2
PD39 1SS355PTPD39 1SS355PT
12
PC144
0.1U_50V_K_B
0603
PC144
0.1U_50V_K_B
0603
1 2
PC135
0.01U_16V_K_B
0402
PC135
0.01U_16V_K_B
0402
2
61
G
S
D
PQ45B
2N7002DW-7-F
G
S
D
PQ45B
2N7002DW-7-F
1 2
PC141
1U_6.3V_M_B
0402
PC141
1U_6.3V_M_B
0402
12
PR139
1K_J
0603
PR139
1K_J
0603
12
PR137
47K_F
0402
PR137
47K_F
0402
1 2
PR144
100K_J
0402
PR144
100K_J
0402
1 2
PR142
1K_J 0402
PR142
1K_J 0402
2
31
4
5
-
+
PU11
LMC7225IM5X
-
+
PU11
LMC7225IM5X
32
1
G
D
S
PQ44
2N7002
G
D
S
PQ44
2N7002
12
PR141
10K_F
0402
PR141
10K_F
0402
5
34
G
S
D
PQ45A
2N7002DW-7-F
G
S
D
PQ45A
2N7002DW-7-F
1
32
BC
E
PQ43
2PC4617Q
BC
E
PQ43
2PC4617Q
6 2
84
PU13B
74AHC3G14DC
PU13B
74AHC3G14DC
12
PR156
33K_F
0402
PR156
33K_F
0402
1
2
6
B
C
E
PQ47A
MUN5213DW1T1G
B
C
E
PQ47A
MUN5213DW1T1G
12
PC140
0.1U_50V_K_B
0603
PC140
0.1U_50V_K_B
0603
21
PD18
MMHZ5234BPT
PD18
MMHZ5234BPT
1 7
84
PU13A
74AHC3G14DC
PU13A
74AHC3G14DC
1 2
PR153
220K_J
0402
PR153
220K_J
0402
12
PR166
120K_F
0402
PR166
120K_F
0402
12
PR135
27K_F
0402
PR135
27K_F
0402
23
1
E
C
B
PQ46
PDTA144ET
E
C
B
PQ46
PDTA144ET
12
PD24 CH520S-30PTPD24 CH520S-30PT
21
PD20
MMHZ5234BPT
PD20
MMHZ5234BPT
34
5
BC
E
PQ47B
MUN5213DW1T1G
BC
E
PQ47B
MUN5213DW1T1G
4
5
3
PD16B
CHN11NPT
PD16B
CHN11NPT
12
PR146
51K_F
0402
PR146
51K_F
0402
12
PR143
100K_F
0402
PR143
100K_F
0402
3
2
1
PD23
CHN222PT
PD23
CHN222PT
12
PR151
22K_F
0402
PR151
22K_F
0402
12
PC132
2.2U_10V_M_B
0805
PC132
2.2U_10V_M_B
0805
1 2
PR140
10K_J
0402
PR140
10K_J
0402
1 2
PD37 1SS355PTPD37 1SS355PT
6 2
84
PU10B
74AHC3G14DC
PU10B
74AHC3G14DC
12
PR148
100K_J
0402
PR148
100K_J
0402
12
PC143
0.1U_50V_K_B
0603
PC143
0.1U_50V_K_B
0603
21
PD14
MMHZ5234BPT
PD14
MMHZ5234BPT
1 2
PD36 1SS355PTPD36 1SS355PT
12
PC134
0.1U_16V_Y_Y
0402PC134
0.1U_16V_Y_Y
0402
12
PR165
27K_F
0402
PR165
27K_F
0402
3 5
84
PU10C
74AHC3G14DC
PU10C
74AHC3G14DC
1 2
PR154
0_J 0402
PR154
0_J 0402
1 2
PD38 1SS355PTPD38 1SS355PT
12
PR136
20K_F
0402
PR136
20K_F
0402
1 2
PD34
1SS355PT
PD34
1SS355PT
1 2
PD22 CH520S-30PTPD22 CH520S-30PT
12
PC139
0.1U_50V_K_B
0603
PC139
0.1U_50V_K_B
0603
1 7
84
PU10A
74AHC3G14DC
PU10A
74AHC3G14DC
1
2
6
PD15A
CHN11NPT
PD15A
CHN11NPT
12
PR138
14.7K_F
0402
PR138
14.7K_F
0402
12
PR134
27K_F
0402
PR134
27K_F
0402
12
PC136
0.1U_50V_K_B
0603
PC136
0.1U_50V_K_B
0603
12
PC133
0.1U_16V_Y_Y
0402
PC133
0.1U_16V_Y_Y
0402
1
2
6
PD16A
CHN11NPT
PD16A
CHN11NPT
12
PR147
100K_J
0402
PR147
100K_J
0402
12
PR155
10K_F
0402
PR155
10K_F
0402
4
5
3
PD15B
CHN11NPT
PD15B
CHN11NPT
12
PR145
470K_J
0402
PR145
470K_J
0402
1 2
PC138
1U_6.3V_M_B
0402
PC138
1U_6.3V_M_B
0402
21
PJ10
OPEN_JUMP_OPEN2
PJ10
OPEN_JUMP_OPEN2

5
5
4
4
3
3
2
2
1
1
D D
C C
B B
A A
Title
Size Document Number Rev
Date: Sheet of
HON HAI Precision Ind. Co., Ltd.
CCPBG - R&D Division
FOXCONN
MS70-1-01 0.20
History ( 1 )
C
52 54Tuesday, April 04, 2006
Title
Size Document Number Rev
Date: Sheet of
HON HAI Precision Ind. Co., Ltd.
CCPBG - R&D Division
FOXCONN
MS70-1-01 0.20
History ( 1 )
C
52 54Tuesday, April 04, 2006
Title
Size Document Number Rev
Date: Sheet of
HON HAI Precision Ind. Co., Ltd.
CCPBG - R&D Division
FOXCONN
MS70-1-01 0.20
History ( 1 )
C
52 54Tuesday, April 04, 2006
HISTORY