Tucana 48.4KK01.0SB S0201 SB SONY VAIO VPCF136FM MBX 238
User Manual:
Open the PDF directly: View PDF
.
Page Count: 56

5
5
4
4
3
3
2
2
1
1
D D
C C
B B
A A
Title
Size Document Number Rev
Date: Sheet of
Wistron Corporation
21F, 88, Sec.1, Hsin Tai Wu Rd., Hsichih,
Taipei Hsien 221, Taiwan, R.O.C.
TUCANA
SB
BLOCK DIAGRAM
A3
1 56Wednesday, July 07, 2010
DVT 1ST
Title
Size Document Number Rev
Date: Sheet of
Wistron Corporation
21F, 88, Sec.1, Hsin Tai Wu Rd., Hsichih,
Taipei Hsien 221, Taiwan, R.O.C.
TUCANA
SB
BLOCK DIAGRAM
A3
1 56Wednesday, July 07, 2010
DVT 1ST
Title
Size Document Number Rev
Date: Sheet of
Wistron Corporation
21F, 88, Sec.1, Hsin Tai Wu Rd., Hsichih,
Taipei Hsien 221, Taiwan, R.O.C.
TUCANA
SB
BLOCK DIAGRAM
A3
1 56Wednesday, July 07, 2010
DVT 1ST
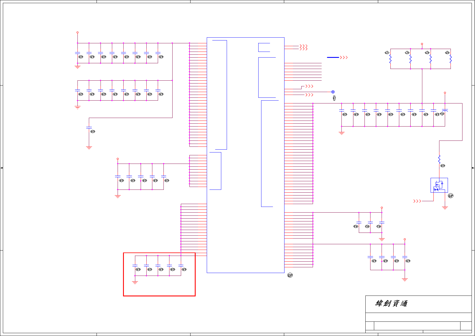
HDD SATA
KBC
NPCE781L
Winbond
INT.
KB
Touch
Pad
DEBUG
CONN.
LPC
LPC
Mini 1 Card
WLAN/ WIMAX
Atheros AR8131M
Giga LAN
GMT G787
Codec
Realtek
ALC269
MIC In
AZALIA
Line Out PCIe
37
26
31~33
38
40 38
TUCANA Block Diagram PROJECT CODE : 91.4KK01.001
PCB P/N : 48.4KK01.0SB
REVISION : S0201-SB
TOP
S
S
BOTTOM
PCB STACKUP
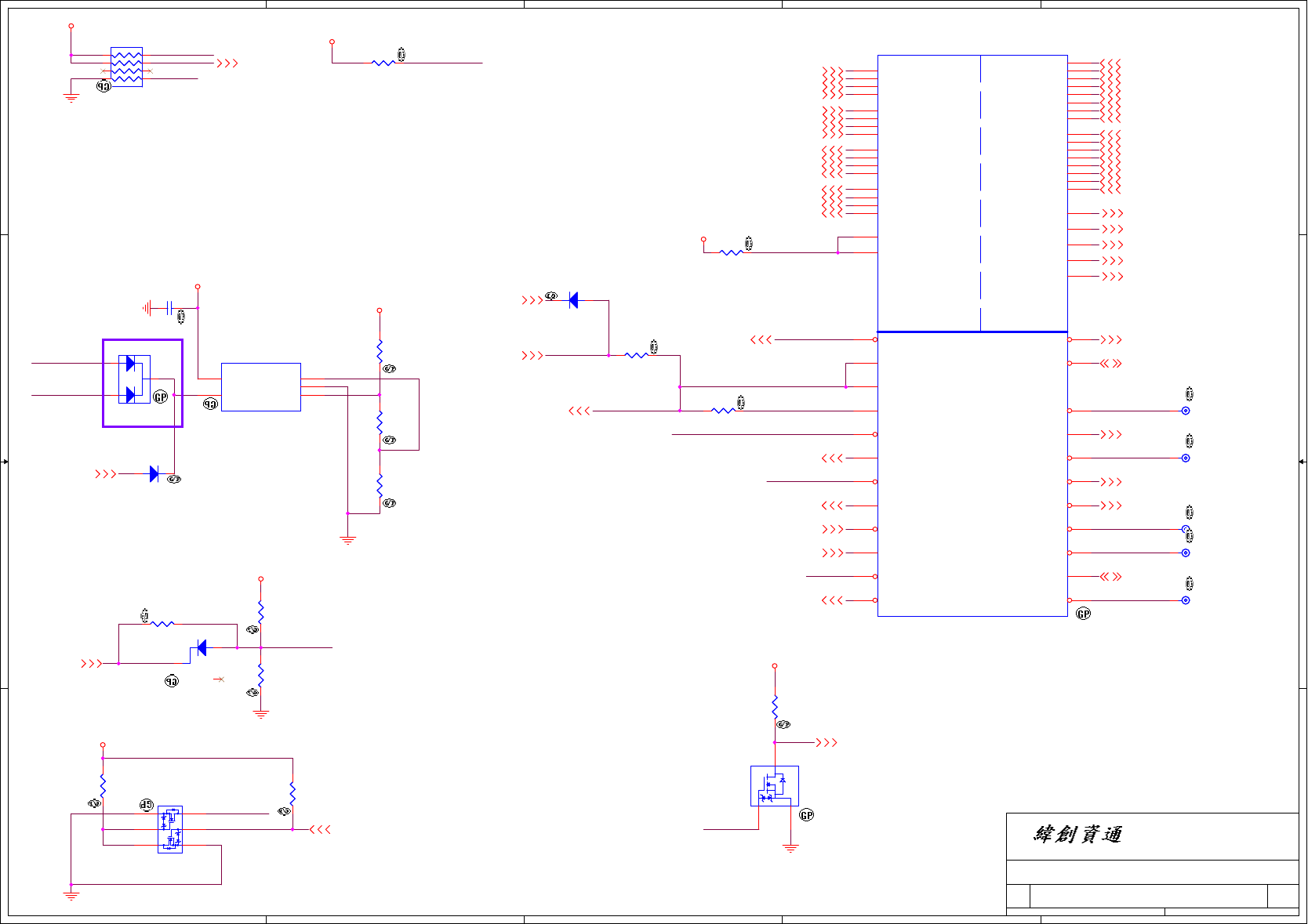
DCBATOUT
5V_S5
INPUTS
SYSTEM DC/DC
RT8223
5V_S5(6A)
47
OUTPUTS
DDR_VREF_S3
1.2A
3D3V_S5(5A)
1D5V_S3(9.4A)
49
DCBATOUT 1D05V_S0(20A)
INPUTS OUTPUTS
RT8209
52
VCC_CORE
27A
OUTPUTS
CPU DC/DC
INPUTS
DCBATOUT
CHARGER
OUTPUTSINPUTS
CHG_PWR
DCBATOUT
18V 6.0A
BQ24751
Int MIC
HDMI
CRT
23
LCD
TXFM RJ45
SPI
50
INPUTS
GFX Core
OUTPUTS
ADP3211
3D3V_AUX_S5
5V_AUX_S5
L1
L2
L3
L4
L5
L6
PCIe
1.5W
SPKR
Thermal Sensor
LVDS
RGB
INPUTS OUTPUTS
DCBATOUT VCC_GFXCORE
11A
48
RT8209
INPUTS OUTPUTS
DCBATOUT
RT9026
51
VCC
GND
SMbus ADDRESS
DIMM 1
DIMM 2
CLK GEN
Thermal Sensor
CHARGER
BATTERY
1010 000x b
1010 001x b
1110 001x b
0101 110x b
0001 001x b
0001 110x b
USB Port x 3
USB
CAMERA 23
FDIx8
Intel CPU
4,5,..,10,11
SFF
PCH
14 USB 2.0/1.1 ports
(10/100/1000Mb)ETHERNET
6 SATA ports
High Definition Audio
ACPI 1.1
LPC I/F
INTEL
PCI/PCI BRIDGE
8 PCIE ports
12,13,...,19,20
DMIx4
DDRIII
800
Slot 0
Slot 1
DDRIII Channel A
DDRIII Channel B
DDRIII
800
Clock Generator
ICS9LVS3197BKLFT
4MB
Flash ROM
128KB
Flash ROM
SPI
ADP3211
46
39
39 39
25
3
21
22
Blue Tooth
9
12
0,1,4
8
1
3
0
2
MS Pro Duo
/SD(SDHC)
Cardreader
Realtek RTS5186
24
28
27
34
34
35
29 30 30

A
A
B
B
C
C
D
D
E
E
4 4
3 3
2 2
1 1
Title
Size Document Number Rev
Date: Sheet of
Wistron Corporation
21F, 88, Sec.1, Hsin Tai Wu Rd., Hsichih,
Taipei Hsien 221, Taiwan, R.O.C.
TUCANA
SB
Reference
A3
2 56Wednesday, July 07, 2010
DVT 1ST
Title
Size Document Number Rev
Date: Sheet of
Wistron Corporation
21F, 88, Sec.1, Hsin Tai Wu Rd., Hsichih,
Taipei Hsien 221, Taiwan, R.O.C.
TUCANA
SB
Reference
A3
2 56Wednesday, July 07, 2010
DVT 1ST
Title
Size Document Number Rev
Date: Sheet of
Wistron Corporation
21F, 88, Sec.1, Hsin Tai Wu Rd., Hsichih,
Taipei Hsien 221, Taiwan, R.O.C.
TUCANA
SB
Reference
A3
2 56Wednesday, July 07, 2010
DVT 1ST
Resistor
100R2J-2-GP
2=0402
3=0603
5=0805
Serial #;
Some parts no this #
Before "R" is the Resistance
ex: 100R=100 ohm; 49K9R=49.9K ohm
80D6R=80.6 ohm
J=5%
F=1%
D=0.5%
-GP=RoHS Part
-PAD=no component just
layout pad connected
Capacitor
SC4D7U10V5ZY-3GP
10V is the Rated Voltage
4D7U is the Capacitance
ex:4D7U =4.7UF; SC100P=100PF
Tolerance
ZY=Y5V
MX=X5R
KX=X5R
JN=NPO
-3GP is serial #
and RoHS Part
0=1210
2=0402
3=0603
5=0805
6=1206
DY means de-populate
12
C1
SC33P50V2JN-3GP DY
SPKR
Name Schematics Notes
HAD_DOCK_EN#
/GPIO[33] Low (0):
High (1) :
HDA_SDO
Weak internal pull-down. Do not pull high.
HDA_SYNC
CFG[0]
CFG[7]
INIT3_3V#
Weak internal pull-down. Do not pull high.
GNT3#/
GPIO55 Default Mode:
Low (0) = Top Block Swap Mode
GNT0#,
GNT1#
Weak internal pull-down. Do not pull high.
Weak internal pull-down. Do not pull high.
Weak internal pull-up. Do not pull low.
PCH
Strapping
Default (SPI):
Processor Strapping
GNT2#/
GPIO53
Default - Internal pull-up.
Low (0)
GPIO33 Default:
Disable ME in Manufacturing Mode:
SPI_MOSI
CFG[4]
Disabled - No Physical Display Port attached to
Embedded DisplayPort.
CFG[3]
Internal weak Pull-down.
Connect to Vcc3_3 with 8.2-kΩ
- 10-kΩ weak pull-up resistor.
Enable iTPM:
Disable iTPM:
NV_ALE Enable Danbury:
Disable Danbury:
Pin Name
NC_CLE
Weak internal pull-up. Do not pull low.
Strap Description Configuration (Default value for each bit is
1 unless specified otherwise)
1:Embedded
DisplayPort
Presence 0:
Enabled - An external Display Port device is
connected to the Embedded Display Port.
PCI-Express Static
Lane Reversal 1:
0:
Normal Operation.
Lane Numbers Reversed 15 -> 0, 14 -> 1, ...
Default
Value
PCI-Express
Configuration
Select
1:
0:
Single PCI-Express Graphics
Bifurcation enabled
Reserved -
Temporarily used
for early
Clarksfield
samples.
Clarksfield (only for early samples pre-ES1)
-
Connect to GND with 3.01K Ohm/5% resistor
Note:
Only temporary for early CFD samples
(rPGA/BGA) [For details please refer to the WW33
MoW and sighting report].
For a common motherboard design (for AUB and CFD),
the pull-down resistor should be used. Does not
impact AUB functionality.
1
1
GPIO15
1
0
GPIO8
Reboot option at power-up
Default Mode:
No Reboot Mode with TCO Disabled:
Internal pull-up.
(Connect to ground with 4.7-kΩ weak
pull-down resistor).
INTVRMEN
High (1) = Integrated VRM is enabled
Low (0) = Integrated VRM is disabled
Left both GNT0# and GNT1# floating. No pull up
required.
Boot from PCI:
Connect GNT1# to ground with 1-kΩ pull-down
resistor. Leave GNT0# Floating.
Boot from LPC:
Connect both GNT0# and GNT1# to ground with 1-kΩ
pull-down resistor.
= Configures DMI for ESI compatible operation (for servers
only. Not for mobile/desktops).
Do not pull low.
Connect to ground with 1-kΩ
pull-down resistor.
Connect to Vcc3_3 with 8.2-kΩ weak pull-up resistor.
Left floating, no pull-down required.
Connect to Vcc3_3 with 8.2-kΩ weak pull-up
resistor.
Connect to ground with 4.7-kΩ weak pull-down
resistor.
Flash Descriptor Security will be overridden.
Flash Descriptor Security will be in effect.
GPIO27
Default = Do not connect (floating)
High(1) = Enables the internal VccVRM to have a clean supply for
analog rails. No need to use on-board filter circuit.
Low (0) = Disables the VccVRM. Need to use on-board filter
circuits for analog rails.

5
5
4
4
3
3
2
2
1
1
D D
C C
B B
A A
FSC
GEN_XTAL_IN
CLK_EN
CLK_EN
GEN_XTAL_IN
GEN_XTAL_OUT
FSC
PCH_SMBCLK_+
PCH_SMBDATA_+
3D3V_CK505
GEN_XTAL_OUT GEN_XTAL_OUT_1
1D05V_CK505_IO
3D3V_S0
1D05V_S0
3D3V_S0
1D05V_S0
1D5V_S0_CLKGEN
1D5V_S0 1D5V_S0_CLKGEN
VR_CLKEN# 46
CLK_CPU_BCLK# 13
CLK_CPU_BCLK 13
CLK_DMI# 13
CLK_DMI 13
CLK_SATA 13
CLK_SATA# 13
DREFCLK# 13
DREFCLK 13
CLK_ICH1413
PCH_SMBCLK13,21,22
PCH_SMBDATA13,21,22
Title
Size Document Number Rev
Date: Sheet of
Wistron Corporation
21F, 88, Sec.1, Hsin Tai Wu Rd., Hsichih,
Taipei Hsien 221, Taiwan, R.O.C.
SB
Clock Generator
A3
3 56Wednesday, July 07, 2010
<Core Design>
TUCANA
Title
Size Document Number Rev
Date: Sheet of
Wistron Corporation
21F, 88, Sec.1, Hsin Tai Wu Rd., Hsichih,
Taipei Hsien 221, Taiwan, R.O.C.
SB
Clock Generator
A3
3 56Wednesday, July 07, 2010
<Core Design>
TUCANA
Title
Size Document Number Rev
Date: Sheet of
Wistron Corporation
21F, 88, Sec.1, Hsin Tai Wu Rd., Hsichih,
Taipei Hsien 221, Taiwan, R.O.C.
SB
Clock Generator
A3
3 56Wednesday, July 07, 2010
<Core Design>
TUCANA
FSC 0 1
133MHz 100MHz
(Default)
SPEED
CL=10pF±0.2pF
14.31818M HZ
CPU
SATA
PCH
DMI100 MHz
133 MHz
100 MHz
96 MHz
14.318 MHz
C8
SC12P50V2JN-3GP
C8
SC12P50V2JN-3GP
12
C11
SC1U10V2KX-1GP
C11
SC1U10V2KX-1GP
12
C5
SCD1U16V2ZY-2GP
C5
SCD1U16V2ZY-2GP
12
X1
X-14D31818M-50GP
82.30005.A51
2nd = 82.30005.C51
X1
X-14D31818M-50GP
82.30005.A51
2nd = 82.30005.C51
12
C7
SC10U6D3V3MX-GP
C7
SC10U6D3V3MX-GP
12
C13
SC4D7P50V2CN-1GP
DY
C13
SC4D7P50V2CN-1GP
DY
12
C9
SC12P50V2JN-3GP
C9
SC12P50V2JN-3GP
12
R6
33R2J-2-GP
R6
33R2J-2-GP
12
R4
0R2J-2-GP
R4
0R2J-2-GP
1 2
C1
SC10U6D3V3MX-GP
C1
SC10U6D3V3MX-GP
12
C12
SCD1U16V2ZY-2GP
C12
SCD1U16V2ZY-2GP
12
C3
SCD1U16V2ZY-2GP
C3
SCD1U16V2ZY-2GP
12
R3
0R3J-0-U-GP
R3
0R3J-0-U-GP
12
RN1
SRN0J-10-GP-U
RN1
SRN0J-10-GP-U
1
2 3
4
U1
9LVS3197BKLFT-GP
71.93197.B03
U1
9LVS3197BKLFT-GP
71.93197.B03
27FIX
6
27SS
7
DOT96C_LR 4
DOT96T_LR 3
GND 33
GND27 8
GND96 2
GNDCPU 21
GNDPCIEX 12
GNDREF 26
GNDSATA 9
NC#16
16
PCIEXC_LR 14
PCIEXT_LR 13
SATAC_LR 11
SATAT_LR 10
SCLK_3_3
32
SDATA_3_3
31
VDD27_3_3
5VDD96_1_5
1
VDDCPU_1_5
24 VDDCPU_IO_LV
18 VDDPCIEX_1_5
17 VDDPCIEX_IO_LV
15
VDDREF_3_3
29
VTTPWRGD/PD#_3_3
25
X1
28
X2
27
CPUT_LR1 20
CPUT_LR0 23
CPUC_LR1 19
CPUC_LR0 22
REF/FSLC
30
C6
SC1U10V2KX-1GP
C6
SC1U10V2KX-1GP
12
C2
SC1U10V2KX-1GP
C2
SC1U10V2KX-1GP
12
R7
2K2R2J-2-GP
DY
R7
2K2R2J-2-GP
DY
1 2
C4
SCD1U16V2ZY-2GP
C4
SCD1U16V2ZY-2GP
12
R5
10KR2J-3-GP
R5
10KR2J-3-GP
1 2
C10
SC10U6D3V3MX-GP
C10
SC10U6D3V3MX-GP
12
.
.
...
Q1
2N7002E-1-GP
84.2N702.D31
2ND = 84.2N702.E31
.
.
...
Q1
2N7002E-1-GP
84.2N702.D31
2ND = 84.2N702.E31
G
S
D
R8
2K2R2J-2-GP
R8
2K2R2J-2-GP
1 2
R1
0R3J-0-U-GP
R1
0R3J-0-U-GP
1 2
R2
0R3J-0-U-GP
R2
0R3J-0-U-GP
1 2

5
5
4
4
3
3
2
2
1
1
D D
C C
B B
A A
EXP_RBIAS
PEG_IRCOMP_R
FDI_TXN614 FDI_TXN714
FDI_TXP614 FDI_TXP714
FDI_TXP014 FDI_TXP114 FDI_TXP214 FDI_TXP314 FDI_TXP414 FDI_TXP514
FDI_FSYNC014 FDI_FSYNC114
FDI_INT14
FDI_LSYNC014 FDI_LSYNC114
FDI_TXN014 FDI_TXN114 FDI_TXN214 FDI_TXN314 FDI_TXN414 FDI_TXN514
DMI_TXN014
DMI_RXN014
DMI_TXN114 DMI_TXN214 DMI_TXN314
DMI_TXP014 DMI_TXP114 DMI_TXP214 DMI_TXP314
DMI_RXN114 DMI_RXN214 DMI_RXN314
DMI_RXP014 DMI_RXP114 DMI_RXP214 DMI_RXP314
Title
Size Document Number Rev
Date: Sheet of
Wistron Corporation
21F, 88, Sec.1, Hsin Tai Wu Rd., Hsichih,
Taipei Hsien 221, Taiwan, R.O.C.
SB
A3
4 56Wednesday, July 07, 2010
DVT 1ST
TUCANA
CPU SFF 1 of 8(DMI/FDI/PEG)
Title
Size Document Number Rev
Date: Sheet of
Wistron Corporation
21F, 88, Sec.1, Hsin Tai Wu Rd., Hsichih,
Taipei Hsien 221, Taiwan, R.O.C.
SB
A3
4 56Wednesday, July 07, 2010
DVT 1ST
TUCANA
CPU SFF 1 of 8(DMI/FDI/PEG)
Title
Size Document Number Rev
Date: Sheet of
Wistron Corporation
21F, 88, Sec.1, Hsin Tai Wu Rd., Hsichih,
Taipei Hsien 221, Taiwan, R.O.C.
SB
A3
4 56Wednesday, July 07, 2010
DVT 1ST
TUCANA
CPU SFF 1 of 8(DMI/FDI/PEG)
PCI EXPRESS -- GRAPHICS
DMI Intel(R) FDI
1 OF 10
CPU1A
AUBURNDALE-1-GP-U3-NF
PCI EXPRESS -- GRAPHICS
DMI Intel(R) FDI
1 OF 10
CPU1A
AUBURNDALE-1-GP-U3-NF
DMI_RX#0
F7
DMI_RX#1
J8
DMI_RX#2
K8
DMI_RX#3
J4
DMI_RX0
F9
DMI_RX1
J6
DMI_RX2
K9
DMI_RX3
J2
DMI_TX#0
H17
DMI_TX#1
K15
DMI_TX#2
J13
DMI_TX#3
F10
DMI_TX0
G17
DMI_TX1
M15
DMI_TX3
J11 DMI_TX2
G13
PEG_ICOMPI B12
PEG_ICOMPO A13
PEG_RBIAS B11
PEG_RCOMPO D12
PEG_RX#0 G40
PEG_RX#1 G38
PEG_RX#2 H34
PEG_RX#3 P34
PEG_RX#4 G28
PEG_RX#5 H25
PEG_RX#6 H24
PEG_RX#7 D29
PEG_RX#8 B26
PEG_RX#9 D26
PEG_RX#10 B23
PEG_RX#11 D22
PEG_RX#12 A20
PEG_RX#13 D19
PEG_RX#14 A17
PEG_RX#15 B14
PEG_RX0 F40
PEG_RX1 J38
PEG_RX2 G34
PEG_RX3 M34
PEG_RX4 J28
PEG_RX5 G25
PEG_RX6 K24
PEG_RX7 B28
PEG_RX8 A27
PEG_RX9 B25
PEG_RX10 A24
PEG_RX11 B21
PEG_RX12 B19
PEG_RX13 B18
PEG_RX14 B16
PEG_RX15 D15
PEG_TX#0 N40
PEG_TX#1 L38
PEG_TX#2 M32
PEG_TX#3 D40
PEG_TX#4 A38
PEG_TX#5 G32
PEG_TX#6 B33
PEG_TX#7 B35
PEG_TX#8 L30
PEG_TX#9 A31
PEG_TX#10 B32
PEG_TX#11 L28
PEG_TX#12 N26
PEG_TX#13 M24
PEG_TX#14 G21
PEG_TX#15 J20
PEG_TX0 L40
PEG_TX1 N38
PEG_TX2 N32
PEG_TX3 B39
PEG_TX4 B37
PEG_TX5 H32
PEG_TX6 A34
PEG_TX7 D36
PEG_TX8 J30
PEG_TX9 B30
PEG_TX10 D33
PEG_TX11 N28
PEG_TX12 M25
PEG_TX13 N24
PEG_TX14 F21
PEG_TX15 L20
FDI_TX#0
L2
FDI_TX#1
N7
FDI_TX#2
M4
FDI_TX#3
P1
FDI_TX#4
N10
FDI_TX#5
R7
FDI_TX#6
U7
FDI_TX#7
W8
FDI_TX0
K1
FDI_TX1
N5
FDI_TX2
N2
FDI_TX3
R2
FDI_TX4
N9
FDI_TX5
R8
FDI_TX6
U6
FDI_TX7
W10
FDI_FSYNC0
AC7
FDI_FSYNC1
AC9
FDI_INT
AB5
FDI_LSYNC0
AA1
FDI_LSYNC1
AB2
R10
750R2F-GP
R10
750R2F-GP
1 2
R9
49D9R2F-GP
R9
49D9R2F-GP
1 2

5
5
4
4
3
3
2
2
1
1
D D
C C
B B
A A
PLT_RST#_R
H_CATERR#
PROCHOT#
H_COMP3
PROCHOT#
H_COMP2
H_COMP1
H_COMP0
H_CATERR#
SM_RCOMP_1
DPLL_REF_SSCLK
DPLL_REF_SSCLK#
SM_RCOMP_2
SM_RCOMP_1
XDP_TDI_TDO_M
SM_RCOMP_2
SM_RCOMP_0
SM_RCOMP_0
DPLL_REF_SSCLK#
DPLL_REF_SSCLK
XDP_TRST#
XDP_DBRESET#
XDP_TDO
EC_PROCHOT#
XDP_DBRESET#
PM_DRAM_PWRGD PM_DRAM_PWRGD_1
PM_DRAM_PWRGD_1PM_DRAM_PWRGD
1D05V_S0
1D05V_S0
1D05V_S0
3D3V_S0
3D3V_S5
1D5V_S0_DDR1D5V_S3
H_PM_SYNC14
PM_THRMTRIP-A#17,44
H_PECI17
H_VTTPWRGD49
H_PWRGD17
CLK_EXP_P_R 13
CLK_EXP_N_R 13
PM_EXTTS#1_R 22
PM_EXTTS#0_R 21
BCLK_CPU_P 17
BCLK_CPU_N 17
PM_DRAM_PWRGD14
PLT_RST#16,29,34,35,38,39,44
SM_DRAMRST# 17
1D5V_S0_PWRGD44,51
EC_PROCHOT38
Title
Size Document Number Rev
Date: Sheet of
Wistron Corporation
21F, 88, Sec.1, Hsin Tai Wu Rd., Hsichih,
Taipei Hsien 221, Taiwan, R.O.C.
SB
A3
5 56Wednesday, July 07, 2010
CPU SFF 2 of 8(CLK/Thermal)
TUCANA
DVT 1ST
Title
Size Document Number Rev
Date: Sheet of
Wistron Corporation
21F, 88, Sec.1, Hsin Tai Wu Rd., Hsichih,
Taipei Hsien 221, Taiwan, R.O.C.
SB
A3
5 56Wednesday, July 07, 2010
CPU SFF 2 of 8(CLK/Thermal)
TUCANA
DVT 1ST
Title
Size Document Number Rev
Date: Sheet of
Wistron Corporation
21F, 88, Sec.1, Hsin Tai Wu Rd., Hsichih,
Taipei Hsien 221, Taiwan, R.O.C.
SB
A3
5 56Wednesday, July 07, 2010
CPU SFF 2 of 8(CLK/Thermal)
TUCANA
DVT 1ST
If supports integrated graphics but without
Embedded DisplayPort(eDP),
these pins can also be connected to GND directly.
From PCH
NON_S3: 3Kohm
S3: 750ohm
DVT 2010702
R14
49D9R2F-GP
R14
49D9R2F-GP
1 2
R25
1K1R2F-GP
NON_S3
R25
1K1R2F-GP
NON_S3
12
R22
1K5R2F-2-GP
R22
1K5R2F-2-GP
1 2
Clocks
Misc Thermal Power Management
DDR3
Misc
JTAG & MBP
2 OF 10
CPU1B
AUBURNDALE-1-GP-U3-NF
Clocks
Misc Thermal Power Management
DDR3
Misc
JTAG & MBP
2 OF 10
CPU1B
AUBURNDALE-1-GP-U3-NF
BCLK AK7
BCLK# AK8
BCLK_ITP K71
BCLK_ITP# J70
PEG_CLK# J21
PEG_CLK L21
DPLL_REF_SSCLK Y2
DPLL_REF_SSCLK# W4
CATERR#
N61
COMP1
AD69
PECI
N19
PROCHOT#
N67
THERMTRIP#
N17
RESET_OBS#
N70
VCCPWRGOOD_1
AM7
VCCPWRGOOD_0
Y67
SM_DRAMPWROK
AM5
VTTPWRGOOD
H15
RSTIN#
G3
PM_EXT_TS#0 AV66
PM_EXT_TS#1 AV64
PRDY# U71
PREQ# U69
TCK T67
TMS N65
TRST# P69
TDI T69
TDO T71
TDI_M P71
TDO_M T70
DBR# W71
BPM#0 J69
BPM#1 J67
BPM#2 J62
BPM#3 K65
BPM#4 K62
BPM#5 J64
BPM#6 K69
BPM#7 M69
COMP0
AE66
PM_SYNC
M17
TAPPWRGOOD
Y70
PROC_DETECT
M71
SM_RCOMP0 BV33
SM_RCOMP1 BP39
SM_RCOMP2 BV40
SM_DRAMRST# BJ12
COMP3
AD71
COMP2
AC70
R15
68R2-GP
R15
68R2-GP
1 2
U2
74LVC1G08GW-1-GP
73.01G08.L04
S3
2ND = 73.7SZ08.EAH
3RD = 73.7SZ08.DAH
U2
74LVC1G08GW-1-GP
73.01G08.L04
S3
2ND = 73.7SZ08.EAH
3RD = 73.7SZ08.DAH
B
1
A
2
GND
3Y4
VCC 5
R23
750R2F-GP
R23
750R2F-GP
12
R19 24D9R2F-L-GPR19 24D9R2F-L-GP
1 2
RN3
SRN10KJ-5-GP
RN3
SRN10KJ-5-GP
1
2 3
4
R17 0R2J-2-GPR17 0R2J-2-GP
1 2
R12
20R2F-GP
R12
20R2F-GP
1 2
RN4
SRN51J-GP
RN4
SRN51J-GP
1
2 3
4
R24
1K5R2F-2-GP
S3
R24
1K5R2F-2-GP
S3
1 2
R13
49D9R2F-GP
R13
49D9R2F-GP
1 2
R18 100R2F-L1-GP-UR18 100R2F-L1-GP-U
1 2
RN2
SRN0J-10-GP-U
RN2
SRN0J-10-GP-U
1
2 3
4
R11
20R2F-GP
R11
20R2F-GP
1 2
R21 1KR2J-1-GPR21 1KR2J-1-GP
1 2
R16
49D9R2F-GP
R16
49D9R2F-GP
1 2
R128
100KR2J-1-GP
R128
100KR2J-1-GP
12
R27
750R2F-GP
S3/ NON_S3
R27
750R2F-GP
S3/ NON_S3
12
.
.
.
. .
Q61
2N7002E-1-GP
84.2N702.D31
2ND = 84.2N702.E31
.
.
.
. .
Q61
2N7002E-1-GP
84.2N702.D31
2ND = 84.2N702.E31
G
S
D
R20 130R2F-1-GPR20 130R2F-1-GP
1 2
R26
1K1R2F-GP
DY
R26
1K1R2F-GP
DY
12

5
5
4
4
3
3
2
2
1
1
D D
C C
B B
A A
M_A_DQ44
M_A_DQ36
M_A_DQ47
M_A_DQ40
M_A_DQ39
M_A_DQ37
M_A_DQ35
M_A_DQ34
M_A_DQ59
M_A_DQ54
M_A_DQ53
M_A_DQ63
M_A_DQ60
M_A_DQ61
M_A_DQ58
M_A_DQ51
M_A_DQ48
M_A_DQ57
M_A_DQ55
M_A_DQ49
M_A_DQ50
M_A_DQ62
M_A_DQ52
M_A_DQ56
M_A_DQ0
M_A_DQ1
M_A_DQ2
M_A_DQ3
M_A_DQ7
M_A_DQ5
M_A_DQ4
M_A_DQ6
M_A_DQ12
M_A_DQ10
M_A_DQ13
M_A_DQ9
M_A_DQ8
M_A_DQ11
M_A_DQ15
M_A_DQ14
M_A_DQ27
M_A_DQ25
M_A_DQ20
M_A_DQ19
M_A_DQ30
M_A_DQ18
M_A_DQ16
M_A_DQ28
M_A_DQ17
M_A_DQ26
M_A_DQ31
M_A_DQ29
M_A_DQ22
M_A_DQ23
M_A_DQ24
M_A_DQ21
M_A_DQ46
M_A_DQ42
M_A_DQ38
M_A_DQ32
M_A_DQ45
M_A_DQ33
M_A_DQ43
M_A_DQ41
M_A_A15
M_A_A0
M_A_A6
M_A_A3
M_A_A5
M_A_A7
M_A_A1
M_A_A2
M_A_A4
M_A_A10
M_A_A8
M_A_A13
M_A_A11
M_A_A9
M_A_A12
M_A_A14
M_A_DQS5
M_A_DQS7
M_A_DQS2
M_A_DQS3
M_A_DQS4
M_A_DQS0
M_A_DQS1
M_A_DQS6
M_A_DM0
M_A_DM1
M_A_DM2
M_A_DM3
M_A_DM4
M_A_DM5
M_A_DM6
M_A_DM7
M_A_DQS#0M_A_DQS#0
M_A_DQS#3
M_A_DQS#6
M_A_DQS#4
M_A_DQS#1
M_A_DQS#2
M_A_DQS#5
M_A_DQS#7
M_B_DQ0
M_B_DQ1
M_B_DQ2
M_B_DQ3
M_B_DQ4
M_B_DQ5
M_B_DQ6
M_B_DQ7
M_B_DQ8
M_B_DQ9
M_B_DQ10
M_B_DQ11
M_B_DQ15
M_B_DQ13
M_B_DQ12
M_B_DQ14
M_B_DQ16
M_B_DQ17
M_B_DQ18
M_B_DQ19
M_B_DQ23
M_B_DQ21
M_B_DQ20
M_B_DQ22
M_B_DQ28
M_B_DQ26
M_B_DQ29
M_B_DQ25
M_B_DQ31
M_B_DQ24
M_B_DQ27
M_B_DQ30
M_B_DQ32
M_B_DQ33
M_B_DQ34
M_B_DQ35
M_B_DQ39
M_B_DQ37
M_B_DQ36
M_B_DQ38
M_B_DQ44
M_B_DQ42
M_B_DQ45
M_B_DQ41
M_B_DQ47
M_B_DQ40
M_B_DQ43
M_B_DQ46
M_B_DQ48
M_B_DQ49
M_B_DQ50
M_B_DQ51
M_B_DQ55
M_B_DQ53
M_B_DQ52
M_B_DQ54
M_B_DQ60
M_B_DQ58
M_B_DQ61
M_B_DQ57
M_B_DQ63
M_B_DQ56
M_B_DQ59
M_B_DQ62
M_B_A15
M_B_DQS0
M_B_DQS1
M_B_DQS2
M_B_DQS3
M_B_DQS4
M_B_DQS5
M_B_DQS6
M_B_DQS7
M_B_DQS#0
M_B_DQS#1
M_B_DQS#2
M_B_DQS#3
M_B_DQS#4
M_B_DQS#5
M_B_DQS#6
M_B_DQS#7
M_B_A12
M_B_A9
M_B_A11
M_B_A13
M_B_A8
M_B_A10
M_B_A0
M_B_A1
M_B_A2
M_B_A3
M_B_A4
M_B_A5
M_B_A6
M_B_A7
M_B_DM0
M_B_DM1
M_B_DM2
M_B_DM3
M_B_DM4
M_B_DM5
M_B_DM6
M_B_DM7
M_B_A14
M_A_DQ[63..0]21
M_A_BS_021 M_A_BS_121 M_A_BS_221
M_A_CAS#21 M_A_RAS#21 M_A_WE#21
M_CLK_DDR0 21
M_CLK_DDR#0 21
M_CKE0 21
M_CS1# 21
M_CS0# 21
M_CLK_DDR1 21
M_CLK_DDR#1 21
M_CKE1 21
M_ODT1 21
M_ODT0 21
M_A_DM[7..0] 21
M_A_DQS#[7..0] 21
M_A_DQS[7..0] 21
M_A_A[15..0] 21
M_B_DQ[63..0]22
M_B_BS_022 M_B_BS_122 M_B_BS_222
M_B_CAS#22 M_B_RAS#22 M_B_WE#22
M_CLK_DDR2 22
M_CLK_DDR#2 22
M_CKE2 22
M_CS3# 22
M_CS2# 22
M_ODT3 22
M_ODT2 22
M_CLK_DDR3 22
M_CLK_DDR#3 22
M_CKE3 22
M_B_DQS#[7..0] 22
M_B_DM[7..0] 22
M_B_DQS[7..0] 22
M_B_A[15..0] 22
Title
Size Document Number Rev
Date: Sheet of
Wistron Corporation
21F, 88, Sec.1, Hsin Tai Wu Rd., Hsichih,
Taipei Hsien 221, Taiwan, R.O.C.
SB
A3
6 56Wednesday, July 07, 2010
DVT 1ST
TUCANA
CPU SFF 3 of 8(DDR)
Title
Size Document Number Rev
Date: Sheet of
Wistron Corporation
21F, 88, Sec.1, Hsin Tai Wu Rd., Hsichih,
Taipei Hsien 221, Taiwan, R.O.C.
SB
A3
6 56Wednesday, July 07, 2010
DVT 1ST
TUCANA
CPU SFF 3 of 8(DDR)
Title
Size Document Number Rev
Date: Sheet of
Wistron Corporation
21F, 88, Sec.1, Hsin Tai Wu Rd., Hsichih,
Taipei Hsien 221, Taiwan, R.O.C.
SB
A3
6 56Wednesday, July 07, 2010
DVT 1ST
TUCANA
CPU SFF 3 of 8(DDR)
DDR SYSTEM MEMORY A
3 OF 10
CPU1C
AUBURNDALE-1-GP-U3-NF
DDR SYSTEM MEMORY A
3 OF 10
CPU1C
AUBURNDALE-1-GP-U3-NF
SA_BS0
BT38
SA_BS1
BH38
SA_BS2
BF21
SA_CAS#
BK43
SA_RAS#
BL38
SA_WE#
BF38
SA_CK0 BM34
SA_CK1 BK36
SA_CK#0 BP35
SA_CK#1 BH36
SA_CKE0 BF20
SA_CKE1 BK24
SA_CS#0 BH40
SA_CS#1 BJ47
SA_ODT0 BF43
SA_ODT1 BL47
SA_DM0 BB10
SA_DM1 BJ10
SA_DM2 BM15
SA_DM3 BN24
SA_DM4 BG44
SA_DM5 BG53
SA_DM6 BN62
SA_DM7 BH59
SA_DQS0 AY7
SA_DQS#0 AY5
SA_DQS1 BJ5
SA_DQS#1 BJ7
SA_DQS2 BL13
SA_DQS#2 BN13
SA_DQS3 BN21
SA_DQS#3 BL21
SA_DQS4 BK44
SA_DQS#4 BH44
SA_DQS5 BH51
SA_DQS#5 BK51
SA_DQS6 BM60
SA_DQS#6 BP58
SA_DQS7 BE64
SA_DQS#7 BE62
SA_MA0 BT36
SA_MA1 BP33
SA_MA2 BV36
SA_MA3 BG34
SA_MA4 BG32
SA_MA5 BN32
SA_MA6 BK32
SA_MA7 BJ30
SA_MA8 BN30
SA_MA9 BF28
SA_MA10 BH34
SA_MA11 BH30
SA_MA12 BJ28
SA_MA13 BF40
SA_MA14 BN28
SA_MA15 BN25
SA_DQ0
AT8
SA_DQ1
AT6
SA_DQ2
BB5
SA_DQ3
BB9
SA_DQ4
AV7
SA_DQ5
AV6
SA_DQ6
BE6
SA_DQ7
BE8
SA_DQ8
BF11
SA_DQ9
BE11
SA_DQ10
BK5
SA_DQ11
BH13
SA_DQ12
BF9
SA_DQ13
BF6
SA_DQ14
BK7
SA_DQ15
BN8
SA_DQ16
BN11
SA_DQ17
BN9
SA_DQ18
BG17
SA_DQ19
BK15
SA_DQ20
BK9
SA_DQ21
BG15
SA_DQ22
BH17
SA_DQ23
BK17
SA_DQ24
BN20
SA_DQ25
BN17
SA_DQ26
BK25
SA_DQ27
BH25
SA_DQ28
BJ20
SA_DQ29
BH21
SA_DQ30
BG24
SA_DQ31
BG25
SA_DQ32
BJ40
SA_DQ33
BM43
SA_DQ34
BF47
SA_DQ35
BF48
SA_DQ36
BN40
SA_DQ37
BH43
SA_DQ38
BN44
SA_DQ39
BN47
SA_DQ40
BN48
SA_DQ41
BN51
SA_DQ42
BH53
SA_DQ43
BJ55
SA_DQ44
BH48
SA_DQ45
BJ48
SA_DQ46
BM53
SA_DQ47
BN55
SA_DQ48
BF55
SA_DQ49
BN57
SA_DQ50
BN65
SA_DQ51
BJ61
SA_DQ52
BF57
SA_DQ53
BJ57
SA_DQ54
BK64
SA_DQ55
BK61
SA_DQ56
BJ63
SA_DQ57
BF64
SA_DQ58
BB64
SA_DQ59
BB66
SA_DQ60
BJ66
SA_DQ61
BF65
SA_DQ62
AY64
SA_DQ63
BC70
DDR SYSTEM MEMORY - B
4 OF 10
CPU1D
AUBURNDALE-1-GP-U3-NF
DDR SYSTEM MEMORY - B
4 OF 10
CPU1D
AUBURNDALE-1-GP-U3-NF
SB_BS0
BV43
SB_BS1
BV41
SB_BS2
BV24
SB_CAS#
BU46
SB_RAS#
BT40
SB_WE#
BT41
SB_CK0 BU33
SB_CK1 BV38
SB_CK#0 BV34
SB_CK#1 BU39
SB_CKE0 BT26
SB_CKE1 BT24
SB_CS#0 BP46
SB_CS#1 BT43
SB_ODT0 BV45
SB_ODT1 BU49
SB_DM0 BB4
SB_DM1 BL4
SB_DM2 BT13
SB_DM3 BP22
SB_DM4 BV47
SB_DM5 BV57
SB_DM6 BU65
SB_DM7 BF67
SB_DQS4 BT50
SB_DQS#4 BT52
SB_DQS5 BU56
SB_DQS#5 BV55
SB_DQS6 BV62
SB_DQS#6 BU63
SB_DQS7 BJ69
SB_DQS#7 BG69
SB_DQS0 BD4
SB_DQS#0 BE2
SB_DQS1 BN4
SB_DQS#1 BM3
SB_DQS2 BV13
SB_DQS#2 BU12
SB_DQS3 BT17
SB_DQS#3 BT19
SB_MA0 BT34
SB_MA1 BP30
SB_MA2 BV29
SB_MA3 BU30
SB_MA4 BV31
SB_MA5 BT33
SB_MA6 BT31
SB_MA7 BP26
SB_MA8 BV27
SB_MA9 BT27
SB_MA10 BU42
SB_MA11 BU26
SB_MA12 BT29
SB_MA13 BT45
SB_MA14 BV26
SB_MA15 BU23
SB_DQ0
BA2
SB_DQ1
AW2
SB_DQ2
BD1
SB_DQ3
BE4
SB_DQ4
AY1
SB_DQ5
BC2
SB_DQ6
BF2
SB_DQ7
BH2
SB_DQ8
BG4
SB_DQ9
BG1
SB_DQ10
BR6
SB_DQ11
BR8
SB_DQ12
BJ4
SB_DQ13
BK2
SB_DQ14
BU9
SB_DQ15
BV10
SB_DQ16
BR10
SB_DQ17
BT12
SB_DQ18
BT15
SB_DQ19
BV15
SB_DQ20
BV12
SB_DQ21
BP12
SB_DQ22
BV17
SB_DQ23
BU16
SB_DQ24
BP15
SB_DQ25
BU19
SB_DQ26
BV22
SB_DQ27
BT22
SB_DQ28
BP19
SB_DQ29
BV19
SB_DQ30
BV20
SB_DQ31
BT20
SB_DQ32
BT48
SB_DQ33
BV48
SB_DQ34
BV50
SB_DQ35
BP49
SB_DQ36
BT47
SB_DQ37
BV52
SB_DQ38
BV54
SB_DQ39
BT54
SB_DQ40
BP53
SB_DQ41
BU53
SB_DQ42
BT59
SB_DQ43
BT57
SB_DQ44
BP56
SB_DQ45
BT55
SB_DQ46
BU60
SB_DQ47
BV59
SB_DQ48
BV61
SB_DQ49
BP60
SB_DQ50
BR66
SB_DQ51
BR64
SB_DQ52
BR62
SB_DQ53
BT61
SB_DQ54
BN68
SB_DQ55
BL69
SB_DQ56
BJ71
SB_DQ57
BF70
SB_DQ58
BG71
SB_DQ59
BC67
SB_DQ60
BK70
SB_DQ61
BK67
SB_DQ62
BD71
SB_DQ63
BD69

5
5
4
4
3
3
2
2
1
1
D D
C C
B B
A A
CPU_Core_VID6
CPU_Core_VID0
CPU_Core_VID1
CPU_Core_VID2
CPU_Core_VID3
CPU_Core_VID4
CPU_Core_VID5
PSI#
VDDQ_CK
1D05V_S0
1D5V_S3
1D8V_S0
1D05V_S0
CPU_Core_VID[6..0]46
PM_DPRSLPVR46
IMVP_IMON46
VTT_SENSE49
VCC_SENSE46 VSS_SENSE46
PSI#46
Title
Size Document Number Rev
Date: Sheet of
Wistron Corporation
21F, 88, Sec.1, Hsin Tai Wu Rd., Hsichih,
Taipei Hsien 221, Taiwan, R.O.C.
SB
Custom
7 56Wednesday, July 07, 2010
DVT 1ST
TUCANA
CPU SFF 4 of 8(POWER/VTT)
Title
Size Document Number Rev
Date: Sheet of
Wistron Corporation
21F, 88, Sec.1, Hsin Tai Wu Rd., Hsichih,
Taipei Hsien 221, Taiwan, R.O.C.
SB
Custom
7 56Wednesday, July 07, 2010
DVT 1ST
TUCANA
CPU SFF 4 of 8(POWER/VTT)
Title
Size Document Number Rev
Date: Sheet of
Wistron Corporation
21F, 88, Sec.1, Hsin Tai Wu Rd., Hsichih,
Taipei Hsien 221, Taiwan, R.O.C.
SB
Custom
7 56Wednesday, July 07, 2010
DVT 1ST
TUCANA
CPU SFF 4 of 8(POWER/VTT)
Please note that the VTT Rail
Values are Auburndale
VTT=1.05V; Clarksfield
VTT=1.1V
C25
SC1U6D3V2KX-GP
C25
SC1U6D3V2KX-GP
12
C16
SC1U6D3V2KX-GP
C16
SC1U6D3V2KX-GP
12
POWER
1.1V RAIL POWER
SENSE LINESCPU VIDS
1.8V
6 OF 10
CPU1F
AUBURNDALE-1-GP-U3-NF
POWER
1.1V RAIL POWER
SENSE LINESCPU VIDS
1.8V
6 OF 10
CPU1F
AUBURNDALE-1-GP-U3-NF
VTT0 BF60
VTT0 BF59
VTT0 BD60
VTT0 BD59
VTT0 BB60
VTT0 BB59
VTT0 AY60
VTT0 AW60
VTT0 AW35
VTT0 AW33
VTT0 AW14
VTT0 AW12
VTT0 AU60
VTT0 AU59
VTT0 AU12
VTT0 AR60
VTT0 AR59
VTT0 AR12
VTT0 AN60
VTT0 AN59
VTT0 AN35
VTT0 AN33
VTT0 AN17
VTT0 AN15
VTT0 AN14
VTT0 AN12
VTT0 AM10
VTT0 AL60
VTT0 AL59
VTT0 AL17
VTT0 AL15
VTT0 AL14
VTT0 AL12
VTT0 AK35
VTT0 AK33
VTT0 AF39
VTT0 AF37
VTT0 AF35
VTT0 AF33
VTT0 AF32
VTT0 AF30
VTT0 AD39
VTT0 AD37
VTT0 AD35
VTT0 AD33
VTT0 AD32
VTT0 AD30
VTT0 W35
VTT0 W33
VTT0 W32
VTT0 W30
VTT0 W28
VTT0 W26
VTT0 W24
VTT0 W23
VTT0 U35
VTT0 U33
VTT0 U32
VTT0 U30
VTT0 U28
VTT0 U26
VTT0 U24
VTT0 U23
VTT0 R35
VTT0 R33
VTT0 R32
VTT0 R30
VTT0 R28
VTT0 R26
VTT0 R24
VTT0 R23
PSI#
F68
VID0
A61
VID1
D61
VID2
D62
VID3
A62
VID4
B63
VID5
D64
VID6
D66
PROC_DPRSLPVR
F66
ISENSE
A41
VCC_SENSE
F64
VSS_SENSE
F63
VTT_SENSE
N13
VSS_SENSE_VTT
R12
VCCPLL
W39
VCCPLL
W37
VCCPLL
U37
VCCPLL
R39
VCCPLL
R37
VDDQ_CK1
BB14
VDDQ_CK2
BB12
VTT0 AN9
VTT0 AY10
VTT_SELECT1
AN1
C20
SC1U6D3V2KX-GP
C20
SC1U6D3V2KX-GP
12
C26
SC1U6D3V2KX-GP
C26
SC1U6D3V2KX-GP
12
C15
SC1U6D3V2KX-GP
C15
SC1U6D3V2KX-GP
12
C28
SC1U6D3V2KX-GP
C28
SC1U6D3V2KX-GP
12
C18
SC1U6D3V2KX-GP
C18
SC1U6D3V2KX-GP
12
C37
SC10U6D3V3MX-GP
C37
SC10U6D3V3MX-GP
12
C33
SC10U6D3V3MX-GP
C33
SC10U6D3V3MX-GP
12
C23
SCD1U10V2KX-5GP
C23
SCD1U10V2KX-5GP
12
C27
SC1U6D3V2KX-GP
C27
SC1U6D3V2KX-GP
12
C17
SC1U6D3V2KX-GP
C17
SC1U6D3V2KX-GP
12
L1
IND-1UH-2-GP
2ND = 68.1R020.10M
68.1R030.1D1
L1
IND-1UH-2-GP
2ND = 68.1R020.10M
68.1R030.1D1
1 2
C41
SC1U6D3V2KX-GP
C41
SC1U6D3V2KX-GP
12
C38
SC10U6D3V3MX-GP
C38
SC10U6D3V3MX-GP
12
C30
SCD1U10V2KX-5GP
C30
SCD1U10V2KX-5GP
12
C39
SC10U6D3V3MX-GP
C39
SC10U6D3V3MX-GP
12
C40
SC10U6D3V3MX-GP
C40
SC10U6D3V3MX-GP
12
C29
SC1U6D3V2KX-GP
C29
SC1U6D3V2KX-GP
12
C42
SC1U6D3V2KX-GP
C42
SC1U6D3V2KX-GP
12
C34
SC10U6D3V3MX-GP
C34
SC10U6D3V3MX-GP
12
C22
SC1U6D3V2KX-GP
C22
SC1U6D3V2KX-GP
12
C31
SC1U6D3V2KX-GP
C31
SC1U6D3V2KX-GP
12
C24
SCD1U10V2KX-5GP
C24
SCD1U10V2KX-5GP
12
C19
SC1U6D3V2KX-GP
C19
SC1U6D3V2KX-GP
12
C35
SC10U6D3V3MX-GP
C35
SC10U6D3V3MX-GP
12
C14
SC1U6D3V2KX-GP
C14
SC1U6D3V2KX-GP
12
C32
SC1U6D3V2KX-GP
C32
SC1U6D3V2KX-GP
12
C21
SCD1U10V2KX-5GP
C21
SCD1U10V2KX-5GP
12
C36
SC10U6D3V3MX-GP
C36
SC10U6D3V3MX-GP
12

5
5
4
4
3
3
2
2
1
1
D D
C C
B B
A A
GFX_VID0
GFX_VID6
GFX_VID1
GFX_VID2
GFX_VID3
GFX_VID4
GFX_VID5
VCAP2
PM_SLP_S3_CTL_D
GFX_DPRSLPVR
VCC_GFXCORE
1D05V_S0
1D05V_S0
1D05V_S0
1D5V_S0_DDR
1D5V_S3
GFX_VID[6..0] 50
GFX_VR_EN 50
GFX_IMON 50
VCC_AXG_SENSE 50
VSS_AXG_SENSE 50
PM_SLP_S3_CTL14,21,44,51
Title
Size Document Number Rev
Date: Sheet of
Wistron Corporation
21F, 88, Sec.1, Hsin Tai Wu Rd., Hsichih,
Taipei Hsien 221, Taiwan, R.O.C.
SB
A3
8 56Wednesday, July 07, 2010
DVT 1ST
TUCANA
CPU SFF 5 of 8(PWR/DDR/GFX/)
Title
Size Document Number Rev
Date: Sheet of
Wistron Corporation
21F, 88, Sec.1, Hsin Tai Wu Rd., Hsichih,
Taipei Hsien 221, Taiwan, R.O.C.
SB
A3
8 56Wednesday, July 07, 2010
DVT 1ST
TUCANA
CPU SFF 5 of 8(PWR/DDR/GFX/)
Title
Size Document Number Rev
Date: Sheet of
Wistron Corporation
21F, 88, Sec.1, Hsin Tai Wu Rd., Hsichih,
Taipei Hsien 221, Taiwan, R.O.C.
SB
A3
8 56Wednesday, July 07, 2010
DVT 1ST
TUCANA
CPU SFF 5 of 8(PWR/DDR/GFX/)
Do not dummy these CAPs
R32
0R3J-0-U-GP
NON_S3
R32
0R3J-0-U-GP
NON_S3
1 2
C72
SC1U6D3V2KX-GP
C72
SC1U6D3V2KX-GP
12
C50
SC1U6D3V2KX-GP
C50
SC1U6D3V2KX-GP
12
C62
SC1U6D3V2KX-GP
C62
SC1U6D3V2KX-GP
12
C70
SC10U6D3V3MX-GP
C70
SC10U6D3V3MX-GP
12
TP1 TPAD14-GPTP1 TPAD14-GP
1
C82
SC1U6D3V2KX-GP
C82
SC1U6D3V2KX-GP
12
C67
SC10U6D3V3MX-GP
C67
SC10U6D3V3MX-GP
12
R30
0R3J-0-U-GP
NON_S3
R30
0R3J-0-U-GP
NON_S3
1 2
C63
SC1U6D3V2KX-GP
C63
SC1U6D3V2KX-GP
12
C71
SC10U6D3V3MX-GP
C71
SC10U6D3V3MX-GP
12
C52
SC4D7U6D3V2MX-GP
C52
SC4D7U6D3V2MX-GP
12
R31
0R3J-0-U-GP
NON_S3
R31
0R3J-0-U-GP
NON_S3
1 2
C43
SC1U6D3V2KX-GP
C43
SC1U6D3V2KX-GP
12
R34
220R2F-GP
S3
R34
220R2F-GP
S3
12
TC1
ST330U2D5VBM-GP
DY
TC1
ST330U2D5VBM-GP
DY
12
C81
SC1U6D3V2KX-GP
C81
SC1U6D3V2KX-GP
12
C44
SC1U6D3V2KX-GP
C44
SC1U6D3V2KX-GP
12
C69
SC10U6D3V3MX-GP
C69
SC10U6D3V3MX-GP
12
C79
SC10U6D3V3MX-GP
C79
SC10U6D3V3MX-GP
12
POWER
GRAPHICS VIDs
GRAPHICS
DDR3 - 1.5V RAILS
PEG & DMI
SENSE
LINES
7 OF 10
CPU1G
AUBURNDALE-1-GP-U3-NF
POWER
GRAPHICS VIDs
GRAPHICS
DDR3 - 1.5V RAILS
PEG & DMI
SENSE
LINES
7 OF 10
CPU1G
AUBURNDALE-1-GP-U3-NF
GFX_VID0 AF71
GFX_VID1 AG67
GFX_VID2 AG70
GFX_VID3 AH71
GFX_VID4 AN71
GFX_VID5 AM67
GFX_VID6 AM70
GFX_VR_EN AH69
GFX_DPRSLPVR AL71
GFX_IMON AL69
VAXG_SENSE AF12
VSSAXG_SENSE AF10
VAXG
AN32
VAXG
AN30
VAXG
AN28
VAXG
AN26
VAXG
AN24
VAXG
AN23
VAXG
AN21
VAXG
AN19
VAXG
AL32
VAXG
AL30
VAXG
AL28
VAXG
AL26
VAXG
AL24
VAXG
AL23
VAXG
AL21
VAXG
AL19
VAXG
AK14
VAXG
AK12
VAXG
AJ10
VAXG
AH14
VAXG
AH12
VAXG
AF28
VAXG
AF26
VAXG
AF24
VAXG
AF23
VAXG
AF21
VAXG
AF19
VAXG
AF17
VAXG
AF15
VAXG
AF14
VAXG
AD28
VAXG
AD26
VAXG
AD24
VAXG
AD23
VAXG
AD21
VAXG
AD19
VTT1
W21
VTT1
W19
VTT1
U21
VTT1
U19
VTT1
U17
VTT1
U15
VTT1
U14
VTT1
U12
VTT1
R21
VTT1
R19
VTT1
R17
VDDQ BU40
VDDQ BU35
VDDQ BU28
VDDQ BN38
VDDQ BM25
VDDQ BL30
VDDQ BJ38
VDDQ BH32
VDDQ BH28
VDDQ BG43
VDDQ BF16
VDDQ BF15
VDDQ BD35
VDDQ BD33
VDDQ BD32
VDDQ BD30
VDDQ BD28
VDDQ BD26
VAXG
AD17
VDDQ BD24
VDDQ BD23
VDDQ BD21
VDDQ BD19
VDDQ BD17
VDDQ BD15
VDDQ BB35
VDDQ BB33
VDDQ BB32
VDDQ BB30
VDDQ BB28
VDDQ BB26
VDDQ BB24
VDDQ BB23
VDDQ BB21
VDDQ BB19
VDDQ BB17
VDDQ BB15
VCAP2
AK62
VCAP2
AK60
VCAP2
AK59
VCAP2
AH60
VCAP2
AH59
VCAP2
AF60
VCAP2
AF59
VCAP2
AD60
VCAP2
AD59
VCAP2
AB60
VCAP2
AB59
VCAP2
AA60
VCAP2
AA59
VCAP2
W60
VCAP2
W59
VCAP2
U60
VCAP2
U59
VCAP2
R60
VCAP2
R59
VTT0_DDR AW32
VTT0_DDR AW30
VTT0_DDR AW28
VTT0_DDR AW26
VTT0_DDR AW24
VTT0_DDR AW23
VTT0_DDR AW21
VTT0_DDR AW19
VTT0_DDR AW17
VTT0_DDR AW15
VTT1 AD15
VTT1 AD14
VTT1 AD12
VTT1 AB12
VTT1 AA12
VTT1 W17
VTT1 W15
VTT1 W14
VTT1 W12
VTT1
R15
.
.
.
. .
Q2
2N7002E-1-GP
84.2N702.D31
S3
2ND = 84.2N702.E31
.
.
.
. .
Q2
2N7002E-1-GP
84.2N702.D31
S3
2ND = 84.2N702.E31
G
S
D
C65
SC10U6D3V3MX-GP
C65
SC10U6D3V3MX-GP
12
C54
SC1U6D3V2KX-GP
C54
SC1U6D3V2KX-GP
12
R33
0R3J-0-U-GP
NON_S3
R33
0R3J-0-U-GP
NON_S3
1 2
C80
SC10U6D3V3MX-GP
C80
SC10U6D3V3MX-GP
12
C85
SC1U6D3V2KX-GP
C85
SC1U6D3V2KX-GP
12
C45
SC1U6D3V2KX-GP
C45
SC1U6D3V2KX-GP
12
C48
SC1U6D3V2KX-GP
C48
SC1U6D3V2KX-GP
12
C64
SC10U6D3V3MX-GP
DY
C64
SC10U6D3V3MX-GP
DY
12
C86
SC1U6D3V2KX-GP
C86
SC1U6D3V2KX-GP
12
C55
SC1U6D3V2KX-GP
C55
SC1U6D3V2KX-GP
12
C58
SC1U6D3V2KX-GP
C58
SC1U6D3V2KX-GP
12
C66
SC10U6D3V3MX-GP
DY
C66
SC10U6D3V3MX-GP
DY
12
C46
SC1U6D3V2KX-GP
C46
SC1U6D3V2KX-GP
12
C47
SC1U6D3V2KX-GP
C47
SC1U6D3V2KX-GP
12
C74
SC1U6D3V2KX-GP
C74
SC1U6D3V2KX-GP
12
C56
SC1U6D3V2KX-GP
C56
SC1U6D3V2KX-GP
12
C83
SC1U6D3V2KX-GP
C83
SC1U6D3V2KX-GP
12
C84
SC1U6D3V2KX-GP
C84
SC1U6D3V2KX-GP
12
C51
SC1U6D3V2KX-GP
C51
SC1U6D3V2KX-GP
12
C76
SC1U6D3V2KX-GP
C76
SC1U6D3V2KX-GP
12
C87
SC1U6D3V2KX-GP
C87
SC1U6D3V2KX-GP
12
C59
SC1U6D3V2KX-GP
C59
SC1U6D3V2KX-GP
12
C49
SC1U6D3V2KX-GP
C49
SC1U6D3V2KX-GP
12
C68
SC10U6D3V3MX-GP
C68
SC10U6D3V3MX-GP
12
C57
SC1U6D3V2KX-GP
C57
SC1U6D3V2KX-GP
12
C60
SC1U6D3V2KX-GP
C60
SC1U6D3V2KX-GP
12
C73
SC1U6D3V2KX-GP
C73
SC1U6D3V2KX-GP
12
C53
SC4D7U6D3V2MX-GP
C53
SC4D7U6D3V2MX-GP
12
C61
SC1U6D3V2KX-GP
C61
SC1U6D3V2KX-GP
12
C75
SC1U6D3V2KX-GP
C75
SC1U6D3V2KX-GP
12

5
5
4
4
3
3
2
2
1
1
D D
C C
B B
A A
VCC_CORE
VCAP0
VCAP1
Title
Size Document Number Rev
Date: Sheet of
Wistron Corporation
21F, 88, Sec.1, Hsin Tai Wu Rd., Hsichih,
Taipei Hsien 221, Taiwan, R.O.C.
SB
A3
9 56Wednesday, July 07, 2010
DVT 1ST
TUCANA
CPU SFF 6 of 8(CPUCORE)
Title
Size Document Number Rev
Date: Sheet of
Wistron Corporation
21F, 88, Sec.1, Hsin Tai Wu Rd., Hsichih,
Taipei Hsien 221, Taiwan, R.O.C.
SB
A3
9 56Wednesday, July 07, 2010
DVT 1ST
TUCANA
CPU SFF 6 of 8(CPUCORE)
Title
Size Document Number Rev
Date: Sheet of
Wistron Corporation
21F, 88, Sec.1, Hsin Tai Wu Rd., Hsichih,
Taipei Hsien 221, Taiwan, R.O.C.
SB
A3
9 56Wednesday, July 07, 2010
DVT 1ST
TUCANA
CPU SFF 6 of 8(CPUCORE)
Processor package decoupling -
DO NOT connect to any power rail
C146
SC1U6D3V2KX-GP
C146
SC1U6D3V2KX-GP
12
C117
SC1U6D3V2KX-GP
C117
SC1U6D3V2KX-GP
12
C91
SC1U6D3V2KX-GP
C91
SC1U6D3V2KX-GP
12
C94
SC1U6D3V2KX-GP
C94
SC1U6D3V2KX-GP
12
C110
SC1U6D3V2KX-GP
C110
SC1U6D3V2KX-GP
12
C100
SC1U6D3V2KX-GP
C100
SC1U6D3V2KX-GP
12
C108
SC1U6D3V2KX-GP
C108
SC1U6D3V2KX-GP
12
C125
SC10U6D3V3MX-GP
C125
SC10U6D3V3MX-GP
12
C92
SC1U6D3V2KX-GP
C92
SC1U6D3V2KX-GP
12
C90
SC1U6D3V2KX-GP
C90
SC1U6D3V2KX-GP
12
C139
SC1U6D3V2KX-GP
C139
SC1U6D3V2KX-GP
12
C126
SC10U6D3V3MX-GP
C126
SC10U6D3V3MX-GP
12
C116
SC1U6D3V2KX-GP
C116
SC1U6D3V2KX-GP
12
C93
SC1U6D3V2KX-GP
C93
SC1U6D3V2KX-GP
12
C137
SC1U6D3V2KX-GP
C137
SC1U6D3V2KX-GP
12
C118
SC1U6D3V2KX-GP
C118
SC1U6D3V2KX-GP
12
C106
SC1U6D3V2KX-GP
C106
SC1U6D3V2KX-GP
12
C127
SC10U6D3V3MX-GP
C127
SC10U6D3V3MX-GP
12
C112
SC1U6D3V2KX-GP
C112
SC1U6D3V2KX-GP
12
C140
SC1U6D3V2KX-GP
C140
SC1U6D3V2KX-GP
12
C128
SC10U6D3V3MX-GP
C128
SC10U6D3V3MX-GP
12
C114
SC1U6D3V2KX-GP
C114
SC1U6D3V2KX-GP
12
C113
SC1U6D3V2KX-GP
C113
SC1U6D3V2KX-GP
12
C95
SC1U6D3V2KX-GP
C95
SC1U6D3V2KX-GP
12
POWER
CPU CORE SUPPLY
8 OF 10
CPU1H
AUBURNDALE-1-GP-U3-NF
POWER
CPU CORE SUPPLY
8 OF 10
CPU1H
AUBURNDALE-1-GP-U3-NF
VCAP0
BD55
VCAP0
BD51
VCAP0
BD48
VCAP0
BB55
VCAP0
BB51
VCAP0
BB48
VCAP0
AY57
VCAP0
AY53
VCAP0
AY50
VCAP0
AW57
VCAP0
AW53
VCAP0
AW50
VCAP0
AU55
VCAP0
AU51
VCAP0
AU48
VCAP0
AR55
VCAP0
AR51
VCAP0
AR48
VCAP0
AN57
VCAP0
AN53
VCAP0
AN50
VCAP0
AL57
VCAP0
AL53
VCAP0
AL50
VCAP0
AK57
VCAP0
AK53
VCAP0
AK50
VCAP1
BD44
VCAP1
BD41
VCAP1
BD37
VCAP1
BB44
VCAP1
BB41
VCAP1
BB37
VCAP1
AY46
VCAP1
AY42
VCAP1
AY39
VCAP1
AW46
VCAP1
AW42
VCAP1
AW39
VCAP1
AU44
VCAP1
AU41
VCAP1
AU37
VCAP1
AR44
VCAP1
AR41
VCAP1
AR37
VCAP1
AN46
VCAP1
AN42
VCAP1
AN39
VCAP1
AL46
VCAP1
AL42
VCAP1
AL39
VCAP1
AK46
VCAP1
AK42
VCAP1
AK39
VCC AB41
VCC AA55
VCC AA51
VCC AA48
VCC AA44
VCC AA41
VCC W55
VCC W51
VCC W48
VCC W44
VCC W41
VCC U55
VCC U51
VCC U48
VCC U44
VCC U41
VCC R55
VCC R51
VCC R48
VCC R44
VCC R41
VCC P60
VCC N55
VCC N51
VCC N48
VCC N44
VCC N42
VCC M60
VCC M51
VCC M44
VCC L55
VCC K60
VCC K51
VCC K44
VCC J55
VCC H60
VCC H51
VCC H44
VCC G60
VCC G55
VCC G51
VCC G44
VCC F55
VCC E60
VCC E57
VCC E53
VCC E50
VCC E46
VCC E42
VCC D59
VCC D57
VCC D55
VCC D54
VCC D52
VCC D50
VCC D48
VCC D47
VCC D45
VCC D43
VCC B60
VCC B56
VCC B53
VCC B49
VCC B46
VCC B42
VCC A57
VCC A54
VCC A50
VCC A47
VCC A43
VCC AF57
VCC AF55
VCC AF53
VCC AF51
VCC AF50
VCC AF48
VCC AF46
VCC AF44
VCC AF42
VCC AF41
VCC AD55
VCC AD51
VCC AD48
VCC AD44
VCC AD41
VCC AB55
VCC AB51
VCC AB48
VCC AB44
C103
SC1U6D3V2KX-GP
C103
SC1U6D3V2KX-GP
12
C119
SC10U6D3V3MX-GP
C119
SC10U6D3V3MX-GP
12
C120
SC10U6D3V3MX-GP
C120
SC10U6D3V3MX-GP
12
C141
SC1U6D3V2KX-GP
C141
SC1U6D3V2KX-GP
12
C96
SC1U6D3V2KX-GP
C96
SC1U6D3V2KX-GP
12
C121
SC10U6D3V3MX-GP
C121
SC10U6D3V3MX-GP
12
C143
SC1U6D3V2KX-GP
C143
SC1U6D3V2KX-GP
12
C102
SC1U6D3V2KX-GP
C102
SC1U6D3V2KX-GP
12
C145
SC1U6D3V2KX-GP
C145
SC1U6D3V2KX-GP
12
C122
SC10U6D3V3MX-GP
C122
SC10U6D3V3MX-GP
12
C130
SC10U6D3V3MX-GP
C130
SC10U6D3V3MX-GP
12
C115
SC1U6D3V2KX-GP
C115
SC1U6D3V2KX-GP
12
C109
SC1U6D3V2KX-GP
C109
SC1U6D3V2KX-GP
12
C111
SC1U6D3V2KX-GP
C111
SC1U6D3V2KX-GP
12
C98
SC1U6D3V2KX-GP
C98
SC1U6D3V2KX-GP
12
C136
SC1U6D3V2KX-GP
C136
SC1U6D3V2KX-GP
12
C104
SC1U6D3V2KX-GP
C104
SC1U6D3V2KX-GP
12
C129
SC10U6D3V3MX-GP
C129
SC10U6D3V3MX-GP
12
C123
SC10U6D3V3MX-GP
C123
SC10U6D3V3MX-GP
12
C107
SC1U6D3V2KX-GP
C107
SC1U6D3V2KX-GP
12
C135
SC1U6D3V2KX-GP
C135
SC1U6D3V2KX-GP
12
C138
SC1U6D3V2KX-GP
C138
SC1U6D3V2KX-GP
12
C99
SC1U6D3V2KX-GP
C99
SC1U6D3V2KX-GP
12
C105
SC1U6D3V2KX-GP
C105
SC1U6D3V2KX-GP
12
C89
SC1U6D3V2KX-GP
C89
SC1U6D3V2KX-GP
12
C131
SC10U6D3V3MX-GP
C131
SC10U6D3V3MX-GP
12
C124
SC10U6D3V3MX-GP
C124
SC10U6D3V3MX-GP
12
C97
SC1U6D3V2KX-GP
C97
SC1U6D3V2KX-GP
12
C101
SC1U6D3V2KX-GP
C101
SC1U6D3V2KX-GP
12
C132
SC10U6D3V3MX-GP
C132
SC10U6D3V3MX-GP
12
C134
SC10U6D3V3MX-GP
C134
SC10U6D3V3MX-GP
12
C88
SC1U6D3V2KX-GP
C88
SC1U6D3V2KX-GP
12
C142
SC1U6D3V2KX-GP
C142
SC1U6D3V2KX-GP
12
C144
SC1U6D3V2KX-GP
C144
SC1U6D3V2KX-GP
12
C133
SC10U6D3V3MX-GP
C133
SC10U6D3V3MX-GP
12

5
5
4
4
3
3
2
2
1
1
D D
C C
B B
A A
CFG0
CFG3
CFG0
CFG3
CFG4
CFG4
Title
Size Document Number Rev
Date: Sheet of
Wistron Corporation
21F, 88, Sec.1, Hsin Tai Wu Rd., Hsichih,
Taipei Hsien 221, Taiwan, R.O.C.
SB
A4
10 56Wednesday, July 07, 2010
DVT 1ST
TUCANA
CPU SFF 7 of 8(RESERVED)
Title
Size Document Number Rev
Date: Sheet of
Wistron Corporation
21F, 88, Sec.1, Hsin Tai Wu Rd., Hsichih,
Taipei Hsien 221, Taiwan, R.O.C.
SB
A4
10 56Wednesday, July 07, 2010
DVT 1ST
TUCANA
CPU SFF 7 of 8(RESERVED)
Title
Size Document Number Rev
Date: Sheet of
Wistron Corporation
21F, 88, Sec.1, Hsin Tai Wu Rd., Hsichih,
Taipei Hsien 221, Taiwan, R.O.C.
SB
A4
10 56Wednesday, July 07, 2010
DVT 1ST
TUCANA
CPU SFF 7 of 8(RESERVED)
PCI-Express Configuration Select
CFG0 1:Single PEG
0:Bifurcation enabled
CFG3 - PCI-Express Static Lane Reversal
CFG3 1 :Normal Operation
0 :Lane Numbers Reversed
15 -> 0, 14 -> 1, ...
CFG4 - Display Port Presence
CFG4 1:Disabled; No Physical Display Port
attached to Embedded Display Port
0:Enabled; An external Display Port
device is connected to the Embedded
Display Port
R36
3KR2F-GP
R36
3KR2F-GP
12
TP2
TPAD14-GP
TP2
TPAD14-GP
1
RESERVED
5 OF 10
NCTF TEST PIN:
A5,A68,A69,A71,C3,C71,E1,E71,BR1,BR71,
BT1,BT71,BV1,BV3,BV5,BV68,BV69,BV71
CPU1E
AUBURNDALE-1-GP-U3-NF
RESERVED
5 OF 10
NCTF TEST PIN:
A5,A68,A69,A71,C3,C71,E1,E71,BR1,BR71,
BT1,BT71,BV1,BV3,BV5,BV68,BV69,BV71
CPU1E
AUBURNDALE-1-GP-U3-NF
CFG0
AL4
CFG1
AM2
CFG2
AK1
CFG3
AK2
CFG4
AK4
CFG5
AJ2
CFG6
AT2
CFG7
AG7
CFG8
AF4
CFG9
AG2
CFG10
AH1
CFG11
AC2
CFG12
AC4
CFG13
AE2
CFG14
AD1
CFG15
AF8
CFG16
AF6
CFG17
AB7
RSVD#AC69 AC69
RSVD#AC71 AC71
RSVD#R66 R66
RSDV_NCTF#BV6 BV6
RSVD#R64 R64
RSVD_NCTF#BT5 BT5
RSDV_NCTF#BR5 BR5
RSDV_NCTF#BV8 BV8
RSVD_TP0
AU1
RSVD#AV69 AV69
RSVD#AK71 AK71
RSVD#AN69 AN69
RSVD#AP66 AP66
RSVD#AH66 AH66
RSVD#AK66 AK66
RSVD#AR71 AR71
RSVD#AM66 AM66
RSVD#AK69 AK69
RSVD#AU71 AU71
RSVD#AT70 AT70
RSVD#AR69 AR69
RSVD#AU69 AU69
RSVD#AT67 AT67
RSVD_NCTF#E3
E3
RSVD_NCTF#F1
F1
RSVD_NCTF#C5
C5
RSVD_NCTF#A6
A6
RSVD#B9
B9 RSVD#A10
A10
RSVD#AV4 AV4
RSVD#AU2 AU2
RSVD#T2
T2 RSVD#T4
T4
RSVD#U1
U1
RSVD#V2
V2
RSVD#AW70
AW70 RSVD#AV71
AV71
RSVD#BB69
BB69 RSVD#AY69
AY69
RSVD#D8
D8
RSVD#B7
B7
RSVD#AA71 AA71
RSVD#AA69 AA69
RSVD_TP1 AN7
RSVD_TP2 AP2
RSVD#W66 W66
RSVD#W64 W64
DC_TEST_BT3 BT3
NCTF_DC_TEST#BT1 BT1
NCTF_DC_TEST#BR71 BR71
NCTF_DC_TEST#BR1 BR1
NCTF_DC_TEST#E71 E71
NCTF_DC_TEST#E1 E1
NCTF_DC_TEST#C71 C71
DC_TEST_C69 C69
NCTF_DC_TEST#C3 C3
NCTF_DC_TEST#A71 A71
NCTF_DC_TEST#A69 A69
NCTF_DC_TEST#A68 A68
NCTF_DC_TEST#A5 A5
RSVD#BE69 BE69
RSVD#BE71 BE71
DC_TEST_BT69 BT69
NCTF_DC_TEST#BV5 BV5
NCTF_DC_TEST#BV3 BV3
NCTF_DC_TEST#BV1 BV1
NCTF_DC_TEST#BT71 BT71
NCTF_DC_TEST#BV71 BV71
NCTF_DC_TEST#BV69 BV69
NCTF_DC_TEST#BV68 BV68
TP3
TPAD14-GP
TP3
TPAD14-GP
1
TP4
TPAD14-GP
TP4
TPAD14-GP
1
TP5
TPAD14-GP
TP5
TPAD14-GP
1
R37
3KR2F-GP
DY
R37
3KR2F-GP
DY
12
R35
3KR2F-GP
DY
R35
3KR2F-GP
DY
12

5
5
4
4
3
3
2
2
1
1
D D
C C
B B
A A
Title
Size Document Number Rev
Date: Sheet of
Wistron Corporation
21F, 88, Sec.1, Hsin Tai Wu Rd., Hsichih,
Taipei Hsien 221, Taiwan, R.O.C.
SB
A3
11 56Wednesday, July 07, 2010
DVT 1ST
TUCANA
CPU SFF 8 of 8(VSS)
Title
Size Document Number Rev
Date: Sheet of
Wistron Corporation
21F, 88, Sec.1, Hsin Tai Wu Rd., Hsichih,
Taipei Hsien 221, Taiwan, R.O.C.
SB
A3
11 56Wednesday, July 07, 2010
DVT 1ST
TUCANA
CPU SFF 8 of 8(VSS)
Title
Size Document Number Rev
Date: Sheet of
Wistron Corporation
21F, 88, Sec.1, Hsin Tai Wu Rd., Hsichih,
Taipei Hsien 221, Taiwan, R.O.C.
SB
A3
11 56Wednesday, July 07, 2010
DVT 1ST
TUCANA
CPU SFF 8 of 8(VSS)
VSS
9 OF 10
CPU1I
AUBURNDALE-1-GP-U3-NF
VSS
9 OF 10
CPU1I
AUBURNDALE-1-GP-U3-NF
VSS
BU62
VSS
BU58
VSS
BU55
VSS
BU51
VSS
BU48
VSS
BU44
VSS
BU37
VSS
BU32
VSS
BU25
VSS
BU21
VSS
BU18
VSS
BU14
VSS
BU11
VSS
BU7
VSS
BP42
VSS
BN64
VSS
BN6
VSS
BM70
VSS
BM51
VSS
BM44
VSS
BM32
VSS
BM24
VSS
BM17
VSS
BL57
VSS
BL55
VSS
BL48
VSS
BL40
VSS
BL28
VSS
BL20
VSS
BK63
VSS
BK60
VSS
BK53
VSS
BK34
VSS
BK10
VSS
BJ64
VSS
BJ21
VSS
BJ9
VSS
BJ1
VSS
BH70
VSS
BH57
VSS
BH55
VSS
BH47
VSS
BH24
VSS
BH20
VSS
BH15
VSS
BG51
VSS
BG36
VSS
BF62
VSS
BF30
VSS
BF13
VSS
BF8
VSS
BE70
VSS
BE65
VSS
BE9
VSS
BE1
VSS
BD57
VSS
BD53
VSS
BD50
VSS
BD46
VSS
BD42
VSS
BD39
VSS
BD14
VSS
BB71
VSS
BB62
VSS
BB57
VSS
BB53
VSS
BB50
VSS
BB46
VSS
BB42
VSS
BB39
VSS
BB7
VSS
BB1
VSS
BA70
VSS
AY71
VSS
AY66
VSS
AY62
VSS
AY59
VSS
AY55
VSS
AY51
VSS
AY48
VSS AY17
VSS AY15
VSS AY14
VSS AY12
VSS AY8
VSS AY4
VSS AW67
VSS AW62
VSS AW59
VSS AW55
VSS AW51
VSS AW48
VSS AW44
VSS AW41
VSS AW37
VSS AV9
VSS AV1
VSS AU70
VSS AU62
VSS AU57
VSS AU53
VSS AU50
VSS AU46
VSS AU42
VSS AU39
VSS AU35
VSS AU33
VSS AU32
VSS AU30
VSS AU28
VSS AU26
VSS AU24
VSS AU23
VSS AU21
VSS AU19
VSS AU17
VSS AU15
VSS AU14
VSS AU4
VSS AT64
VSS AT10
VSS AR62
VSS AR57
VSS AR53
VSS AR50
VSS AR46
VSS
AR42
VSS
AR39
VSS
AR35
VSS
AR33
VSS
AR32
VSS
AR30
VSS
AR28
VSS
AR26
VSS
AR24
VSS
AR23
VSS
AR21
VSS
AR19
VSS
AR17
VSS
AR15
VSS
AR14
VSS
AR4
VSS
AR1
VSS
AP70
VSS
AP64
VSS
AN62
VSS
AN55
VSS AN51
VSS AN48
VSS AN44
VSS AN41
VSS AN37
VSS AN5
VSS AN4
VSS AM64
VSS AM8
VSS AL62
VSS AL55
VSS AL51
VSS AL48
VSS AL44
VSS AL41
VSS AL37
VSS AL35
VSS AL33
VSS AL1
VSS AK70
VSS AK64
VSS AK55
VSS AK51
VSS AK48
VSS AK44
VSS AK41
VSS AK37
VSS AK32
VSS AK30
VSS AK28
VSS AK26
VSS AK24
VSS AK23
VSS AK21
VSS AK19
VSS AK17
VSS AK15
VSS AJ70
VSS AH62
VSS AH57
VSS AH55
VSS
AY44
VSS
AY41
VSS
AY37
VSS
AY35
VSS
AY33
VSS
AY32
VSS
AY30
VSS
AY28
VSS
AY26
VSS BV66
VSS BV64
VSS BT68
VSS BR69
VSS BR68
VSS BR3
VSS BN71
VSS BN1
VSS BL71
VSS BL1
VSS R14
VSS H71
VSS F71
VSS E69
VSS E68
VSS A66
VSS A64
VSS E5
VSS C68
VSS AY24
VSS AY23
VSS AY21
VSS AY19
VSS
10 OF 10
CPU1J
AUBURNDALE-1-GP-U3-NF
VSS
10 OF 10
CPU1J
AUBURNDALE-1-GP-U3-NF
VSS
AH53
VSS
AH51
VSS
AH50
VSS
AH48
VSS
AH46
VSS
AH44
VSS
AH42
VSS
AH41
VSS
AH39
VSS
AH37
VSS
AH35
VSS
AH33
VSS
AH32
VSS
AH30
VSS
AH28
VSS
AH26
VSS
AH24
VSS
AH23
VSS
AH21
VSS
AH19
VSS
AH17
VSS
AH15
VSS
AH4
VSS
AG64
VSS
AG9
VSS
AG6
VSS
AF69
VSS
AF62
VSS
AF1
VSS
AE70
VSS
AE64
VSS
AD62
VSS
AD57
VSS
AD53
VSS
AD50
VSS
AD46
VSS
AD42
VSS
AD4
VSS
AC67
VSS
AC64
VSS
AC10
VSS
AC5
VSS
AC1
VSS
AB70
VSS
AB62
VSS
AB57
VSS
AB53
VSS
AB50
VSS
AB46
VSS
AB42
VSS
AB39
VSS
AB37
VSS
AB35
VSS
AB33
VSS
AB32
VSS
AB30
VSS
AB28
VSS
AB26
VSS
AB24
VSS
AB23
VSS
AB21
VSS
AB19
VSS
AB17
VSS
AB15
VSS
AB14
VSS
AB9
VSS
AA66
VSS
AA64
VSS
AA62
VSS
AA57
VSS
AA53
VSS
AA50
VSS
AA46
VSS
AA42
VSS
AA39
VSS
AA37
VSS
AA35
VSS
AA33
VSS
AA32
VSS
AA30
VSS
AA28
VSS
AA26
VSS
AA24
VSS
AA23
VSS
AA21
VSS
AA19
VSS AA17
VSS AA15
VSS AA14
VSS AA4
VSS W69
VSS W62
VSS W57
VSS W53
VSS W50
VSS W46
VSS W42
VSS W6
VSS W1
VSS V70
VSS U64
VSS U62
VSS U57
VSS U53
VSS U50
VSS U46
VSS U42
VSS U39
VSS U9
VSS U4
VSS T1
VSS R70
VSS R62
VSS R57
VSS R53
VSS R50
VSS R46
VSS R42
VSS R5
VSS P4
VSS N63
VSS N57
VSS N53
VSS N50
VSS N46
VSS N30
VSS N21
VSS N15
VSS M53
VSS M42
VSS M36
VSS M1
VSS L70
VSS L57
VSS L48
VSS L47
VSS L13
VSS K64
VSS K53
VSS K43
VSS K36
VSS K34
VSS K32
VSS K25
VSS K17
VSS K11
VSS K6
VSS K4
VSS J65
VSS J57
VSS J48
VSS J47
VSS J40
VSS J9
VSS H53
VSS H43
VSS H36
VSS H1
VSS G70
VSS G57
VSS G53
VSS G48
VSS G47
VSS G43
VSS G30
VSS G24
VSS G20
VSS G15
VSS F61
VSS F48
VSS F47
VSS F28
VSS
F20
VSS
F4
VSS
E37
VSS
E33
VSS
E30
VSS
E16
VSS
E12
VSS
D41
VSS
D38
VSS
D34
VSS
D31
VSS
D27
VSS
D24
VSS
D20
VSS
D17
VSS
D13
VSS
D10
VSS
D6
VSS
B65
VSS B62
VSS B58
VSS B55
VSS B51
VSS B48
VSS B44
VSS A59
VSS A55
VSS A52
VSS A48
VSS A45
VSS A40
VSS A36
VSS A33
VSS A29
VSS A26
VSS A22
VSS A19
VSS A15
VSS A12
VSS A8
VSS
B40

5
5
4
4
3
3
2
2
1
1
D D
C C
B B
A A
INTVRMEN
RTC_X1
RTC_X2
ACZ_BIT_CLK_1
ACZ_RST#_1
ACZ_SDATAOUT_1
ACZ_SYNC_1
SPI_MOSI_R
SPI_CS#0_R
LPC_LFRAME#_1
LPC_LAD0_1
LPC_LAD1_1
LPC_LAD2_1
LPC_LAD3_1
SATAICOMP
SATA_DET#0_R
SM_INTRUDER#
SPI_CLK_R
INTVRMEN
SM_INTRUDER#
ICH_RTCRST#
SRTCRST#
RTC_X1
RTC_X2
ACZ_RST#_1
ACZ_SDATAOUT_1
ACZ_SYNC_1
ACZ_SYNC_1
ACZ_BIT_CLK_1
SATA_DET#0_R
INT_SERIRQ
ACZ_BIT_CLK_1 PCH_SPI_CLK
RTC_BAT_R
SPI_CLK_R
SPI_CS#0_R
SPI_MOSI_R
RTC_X2_1
PCH_JTAG_TCK
PCH_JTAG_TDI
PCH_JTAG_TDO
PCH_JTAG_TCK
PCH_JTAG_TRST#
PCH_JTAG_TMS
RTC_AUX_S5
3D3V_S0
1D05V_S0
3D3V_AUX_S5
RTC_BAT
RTC_AUX_S5
RTC_AUX_S5
1D5V_S01D8V_S0
RTC_AUX_S5
PCH_SPI_CLK39
ACZ_SPKR31
ME_UNLOCK#38
ACZ_SDATAIN031
ACZ_SDATAOUT31
ACZ_RST#31,32
LPC_LFRAME# 38,39
INT_SERIRQ 38
HDD_LED# 13,43
LPC_LAD0 38,39
LPC_LAD1 38,39
LPC_LAD2 38,39
LPC_LAD3 38,39
SPI_MISO_R39
PCH_SPI_MOSI39
SATA_RXN0 26
SATA_RXP0 26
SATA_TXN0 26
SATA_TXP0 26
ACZ_SYNC31 ACZ_BITCLK31
SATA_DET#1_R 17
PCH_SPI_CS#039
Title
Size Document Number Rev
Date: Sheet of
Wistron Corporation
21F, 88, Sec.1, Hsin Tai Wu Rd., Hsichih,
Taipei Hsien 221, Taiwan, R.O.C.
SB
A3
12 56Wednesday, July 07, 2010
DVT 1ST
TUCANA
PCH 1 of 9(SATA/RTC/HDA)
Title
Size Document Number Rev
Date: Sheet of
Wistron Corporation
21F, 88, Sec.1, Hsin Tai Wu Rd., Hsichih,
Taipei Hsien 221, Taiwan, R.O.C.
SB
A3
12 56Wednesday, July 07, 2010
DVT 1ST
TUCANA
PCH 1 of 9(SATA/RTC/HDA)
Title
Size Document Number Rev
Date: Sheet of
Wistron Corporation
21F, 88, Sec.1, Hsin Tai Wu Rd., Hsichih,
Taipei Hsien 221, Taiwan, R.O.C.
SB
A3
12 56Wednesday, July 07, 2010
DVT 1ST
TUCANA
PCH 1 of 9(SATA/RTC/HDA)
SPI_CS0#, SPI_MISO, SPI_MOSI, SPI_CLK:
No series resistor required if routing length is 1.5"-6.5"
When unused all JTAG pins may be NC
HDD
integrated VccSus1_05,VccSus1_5,VccCL1_5
integrated VccLan1_05VccCL1_05
INTVRMEN
LAN100_SLP
High=Enable Low=Disable
High=Enable Low=Disable
RTC CONN
If reserve 1.5/1.8V option for VCCVRM.Not Power plan change only.
Please refer figure2.HDA_SYNC will be strap to define VCCVRM is 1.5 or 1.8V source.
Means need have Pull high/low resistor to option,
P/H voltage base on HAD Link is 1.5V or 3.3V(Figure 3).
DVT 20100630
R46 56R2F-1-GPR46 56R2F-1-GP
1 2
R53
10KR2J-3-GP
DY
R53
10KR2J-3-GP
DY
12
R44 56R2F-1-GPR44 56R2F-1-GP
1 2
R51 0R2J-2-GP
DY
R51 0R2J-2-GP
DY
1 2
RN7
SRN0J-7-GP
RN7
SRN0J-7-GP
1
2
3
4 5
6
7
8
TP6TPAD14-GP TP6TPAD14-GP
1
RTC1
ACES-CON2-11-GP
20.F0772.002
2ND = 20.F1729.002
RTC1
ACES-CON2-11-GP
20.F0772.002
2ND = 20.F1729.002
4
1
2
3
R49 0R2J-2-GP
DY
R49 0R2J-2-GP
DY
1 2
RTCIHDA
SATA LPC
SPI JTAG
1 OF 10
PCH1A
IBEXPEAK-M-GP-NF
RTCIHDA
SATA LPC
SPI JTAG
1 OF 10
PCH1A
IBEXPEAK-M-GP-NF
RTCX1
B13
RTCX2
D13
INTVRMEN
A14
INTRUDER#
A16
HDA_BCLK
A30
HDA_SYNC
D29
HDA_RST#
C30
HDA_SDIN0
G30
HDA_SDIN1
F30
HDA_SDIN2
E32
HDA_SDO
B29
SATALED# T3
FWH0/LAD0 D33
FWH1/LAD1 B33
FWH2/LAD2 C32
FWH3/LAD3 A32
LDRQ1#/GPIO23 F34
FWH4/LFRAME# C34
LDRQ0# A34
RTCRST#
C14
HDA_SDIN3
F32
HDA_DOCK_EN#/GPIO33
H32
HDA_DOCK_RST#/GPIO13
J30
SRTCRST#
D17
SATA0RXN AK7
SATA0RXP AK6
SATA0TXN AK11
SATA0TXP AK9
SATA1RXN AH6
SATA1RXP AH5
SATA1TXN AH9
SATA1TXP AH8
SATA2RXN AF11
SATA2RXP AF9
SATA2TXN AF7
SATA2TXP AF6
SATA3RXN AH3
SATA3RXP AH1
SATA3TXN AF3
SATA3TXP AF1
SATA4RXN AD9
SATA4RXP AD8
SATA4TXN AD6
SATA4TXP AD5
SATA5RXN AD3
SATA5RXP AD1
SATA5TXN AB3
SATA5TXP AB1
SATAICOMPI AF15
SPI_CLK
BA2
SPI_CS0#
AV3
SPI_CS1#
AY3
SPI_MOSI
AY1
SPI_MISO
AV1
SATA0GP/GPIO21 Y9
SATA1GP/GPIO19 V1
JTAG_TCK
M3
JTAG_TMS
K3
JTAG_TDI
K1
JTAG_TDO
J2
TRST#
J4
SERIRQ AB9
SPKR
P1
SATAICOMPO AF16
EC2
SC22P50V2JN-4GP
DY
EC2
SC22P50V2JN-4GP
DY
12
R47 100KR2J-1-GP
R47 100KR2J-1-GP
1 2
D1
BAT54GP-GP-U
83.R2003.I81
2ND = 83.BAT54.D81
D1
BAT54GP-GP-U
83.R2003.I81
2ND = 83.BAT54.D81
1
2
3
R48
51R2F-2-GP
R48
51R2F-2-GP
12
R42 56R2F-1-GPR42 56R2F-1-GP
1 2
C147
SC5P50V2CN-2GP
C147
SC5P50V2CN-2GP
1 2
R56
510R2J-1-GP
R56
510R2J-1-GP
1 2
R40
1MR2J-1-GP
R40
1MR2J-1-GP
1 2
RN5
SRN20KJ-GP-U
RN5
SRN20KJ-GP-U
1
2 3
4
R55
510R2J-1-GP
R55
510R2J-1-GP
1 2
R54
10KR2J-3-GP
DY
R54
10KR2J-3-GP
DY
12
EC1
SC22P50V2JN-4GP
DY
EC1
SC22P50V2JN-4GP
DY
12
R45 56R2F-1-GPR45 56R2F-1-GP
1 2
C148
SC5P50V2CN-2GP
C148
SC5P50V2CN-2GP
1 2
R43 56R2F-1-GPR43 56R2F-1-GP
1 2
C150
SC1U10V2KX-1GP
C150
SC1U10V2KX-1GP
12
R52
10KR2J-3-GP
DY
R52
10KR2J-3-GP
DY
12
X2
X-32D768KHZ-34GPU
82.30001.661
X2
X-32D768KHZ-34GPU
82.30001.661
1
23
4
R41
0R2J-2-GP
R41
0R2J-2-GP
12
C151
SC1U10V2KX-1GP
C151
SC1U10V2KX-1GP
12
R50
37D4R2F-GP
R50
37D4R2F-GP
1 2
RN6
SRN33J-7-GP
RN6
SRN33J-7-GP
1
2
3
4 5
6
7
8
C149
SC1U10V2KX-1GP
C149
SC1U10V2KX-1GP
12
R38
330KR2J-L1-GP
R38
330KR2J-L1-GP
1 2
G1
GAP-OPEN
G1
GAP-OPEN
21
RN8
SRN10KJ-5-GP
RN8
SRN10KJ-5-GP
1
23
4
R39
10MR2J-L-GP
R39
10MR2J-L-GP
1 2

5
5
4
4
3
3
2
2
1
1
D D
C C
B B
A A
PCIE_CLK_RQ3#
PCIE_CLK_RQ0#
PEG_B_CLKRQ#
PCIE_CLK_RQ2#
PCIE_CLK_RQ5#
CLK_PCH_SRC1_N
CLK_PCH_SRC1_P
XCLK_RCOMP
CLK_EXP_N
SMB_DATA
CLK_EXP_P
SMB_CLK
SMB_DATA
SML0_DATA
XTAL25_IN
SMB_CLK
XTAL25_OUT
XTAL25_OUT
XTAL25_IN
CLK_PCH_SRC2_N
CLK_PCH_SRC2_P
SML0_CLK
CLK_PCIE_LAN CLK_PCIE_LAN#
TXP3
TXN3
TXP1
TXN1
PCIE_CLK_RQ1#
CLK_PCH_SRC3_N
CLK_PCH_SRC3_P
PEG_A_CLKRQ# PEG_A_CLKRQ#
KBC_SDA1
KBC_SCL1
SML0_DATA
SML0_CLK
PCIE_CLK_RQ4#
XTAL25_OUT_1
PCIE_CLK_RQ2#
PCIE_CLK_RQ5#
PCIE_CLK_RQ3#
PEG_B_CLKRQ#
SMB_DATA
SMB_CLK
PCIE_CLK_RQ4#
AC_PRESENT
PCIE_CLK_RQ0#
3D3V_S0
1D05V_S0
3D3V_S0
3D3V_S5
3D3V_S0
3D3V_S5
3D3V_S5
3D3V_S5
CLK_PCIE_MINI1#35 CLK_PCIE_MINI135
CLK_PCIE_LAN#29 CLK_PCIE_LAN29
LAN_CLKREQ#29
CLK_ICH14 3
CLK_PCI_FB 16
PCH_SMBCLK 3,21,22
PCH_SMBDATA3,21,22
CLK_SATA 3
CLK_SATA# 3
DREFCLK 3
DREFCLK# 3
CLK_CPU_BCLK 3
CLK_CPU_BCLK# 3
CLK_DMI 3
CLK_DMI# 3
KBC_SCL1 38
KBC_SDA1 38
CLK_EXP_N_R 5
CLK_EXP_P_R 5
PCH_GPIO60 17
WLAN_CLKREQ#35 PCIE_CLK_RQ1#
PCH_GPIO74 16
PCIE_RXN135 PCIE_RXP135 PCIE_TXN135 PCIE_TXP135
PCIE_RXN329 PCIE_RXP329 PCIE_TXN329 PCIE_TXP329
EC_SWI# 14,38
PCH_GPIO39 17
PCIE_CLK_RQ1#
PCH_GPIO1217
HDD_LED# 12,43
AC_PRESENT14,38
Title
Size Document Number Rev
Date: Sheet of
Wistron Corporation
21F, 88, Sec.1, Hsin Tai Wu Rd., Hsichih,
Taipei Hsien 221, Taiwan, R.O.C.
SB
A3
13 56Wednesday, July 07, 2010
<Core Design>
TUCANA
PCH 2 of 9(PCIE/CLK/SMB)
Title
Size Document Number Rev
Date: Sheet of
Wistron Corporation
21F, 88, Sec.1, Hsin Tai Wu Rd., Hsichih,
Taipei Hsien 221, Taiwan, R.O.C.
SB
A3
13 56Wednesday, July 07, 2010
<Core Design>
TUCANA
PCH 2 of 9(PCIE/CLK/SMB)
Title
Size Document Number Rev
Date: Sheet of
Wistron Corporation
21F, 88, Sec.1, Hsin Tai Wu Rd., Hsichih,
Taipei Hsien 221, Taiwan, R.O.C.
SB
A3
13 56Wednesday, July 07, 2010
<Core Design>
TUCANA
PCH 2 of 9(PCIE/CLK/SMB)
PCIECLKRQ{0,3,4,5,6,7}# should
have a 10K pull-up to +3VALW.
PCIECLKRQ{1,2} should have a
10K pull-up to +1.05VS (But CRB is
pull-up to +3VS).
MINICARD1-WLAN
LAN
33MHZ
33MHZ
33MHZ
48MHZ
MINICARD1-WLAN
LAN
DVT 20100625
Change C156,C157 to 12pF
for Crystal vendor Test
RN16
SRN10KJ-6-GP
RN16
SRN10KJ-6-GP
1
2
3
4 5
6
7
8
RN11
SRN0J-10-GP-U
RN11
SRN0J-10-GP-U
1
23
4
X3
XTAL-25MHZ-102-GP
82.30020.851
2ND = 82.30020.971
X3
XTAL-25MHZ-102-GP
82.30020.851
2ND = 82.30020.971
12
TP7TPAD14-GP TP7TPAD14-GP
1
RN14 SRN0J-10-GP-URN14 SRN0J-10-GP-U
1
2 3
4
EC4
SC22P50V2JN-4GP
DY
EC4
SC22P50V2JN-4GP
DY
12
R59 0R2J-2-GPR59 0R2J-2-GP
1 2
RN53
SRN2K2J-1-GP
RN53
SRN2K2J-1-GP
1
2 3
4
R62
1MR2J-1-GP
R62
1MR2J-1-GP
1 2
TP9TPAD14-GP TP9TPAD14-GP
1
C157
SC12P50V2JN-3GP
C157
SC12P50V2JN-3GP
12
RN12 SRN0J-10-GP-URN12 SRN0J-10-GP-U
1
2 3
4
RN13
SRN10KJ-6-GP
RN13
SRN10KJ-6-GP
1
2
3
4 5
6
7
8
TP8TPAD14-GP TP8TPAD14-GP
1
R63
0R2J-2-GP
R63
0R2J-2-GP
1 2
R57
10KR2J-3-GP
R57
10KR2J-3-GP
1 2
C154 SCD1U10V2KX-5GPC154 SCD1U10V2KX-5GP
12
RN61
SRN2K2J-1-GP
RN61
SRN2K2J-1-GP
1
2 3
4
EC5
SC22P50V2JN-4GP
DY
EC5
SC22P50V2JN-4GP
DY
12
RN15
SRN10KJ-6-GP
RN15
SRN10KJ-6-GP
1
2
3
45
6
7
8
C156
SC12P50V2JN-3GP
C156
SC12P50V2JN-3GP
12
C155 SCD1U10V2KX-5GPC155 SCD1U10V2KX-5GP
12
C153 SCD1U10V2KX-5GPC153 SCD1U10V2KX-5GP
12
RN9
SRN2K2J-4-GP
RN9
SRN2K2J-4-GP
1
2
3
4 5
6
7
8
R58 0R2J-2-GPR58 0R2J-2-GP
1 2
Q3
2N7002KDW-GP
84.2N702.A3F
2ND = 84.DM601.03F
Q3
2N7002KDW-GP
84.2N702.A3F
2ND = 84.DM601.03F
1
2
3 4
5
6
C152 SCD1U10V2KX-5GPC152 SCD1U10V2KX-5GP
12
PCI-E*
SMBus
Controller
From CLK BUFFER PEG
Clock Flex
Link
2 OF 10
PCH1B
IBEXPEAK-M-GP-NF
PCI-E*
SMBus
Controller
From CLK BUFFER PEG
Clock Flex
Link
2 OF 10
PCH1B
IBEXPEAK-M-GP-NF
PERN1
BG30
PERP1
BJ30
PERN2
AW30
PERP2
BA30
PERN3
AU30
PERP3
AT30
PERN4
BA32
PERP4
BB32
PERN5
BF33
PERP5
BH33
PERN6
BA34
PERP6
AW34
PERN7
AT34
PERP7
AU34
PERN8
BG34
PERP8
BJ34
PETN1
BF29
PETP1
BH29
PETN2
BC30
PETP2
BD30
PETN3
AU32
PETP3
AV32
PETN4
BD32
PETP4
BE32
PETN5
BG32
PETP5
BJ32
PETN6
BC34
PETP6
BD34
PETN7
AU36
PETP7
AV36
PETN8
BG36
PETP8
BJ36
SMBALERT#/GPIO11 B9
SMBCLK H14
SMBDATA C8
SML0CLK C6
SML0DATA G8
CLKOUT_PCIE0N
AK48
CLKOUT_PCIE0P
AK47
CLKOUT_PCIE1N
AM43
CLKOUT_PCIE1P
AM45
CLKOUT_PCIE2N
AM47
CLKOUT_PCIE2P
AM48
CLKOUT_PCIE3N
AH42
CLKOUT_PCIE3P
AH41
CLKOUT_PCIE4N
AM51
CLKOUT_PCIE4P
AM53
CLKOUT_PCIE5N
AJ50
CLKOUT_PCIE5P
AJ52
SML0ALERT#/GPIO60 J14
CL_CLK1 T13
CL_DATA1 T11
CL_RST1# T9
CLKIN_BCLK_N AP3
CLKIN_BCLK_P AP1
CLKIN_DMI_N AW24
CLKIN_DMI_P BA24
CLKIN_DOT_96N F18
CLKIN_DOT_96P E18
CLKIN_SATA_N/CKSSCD_N AH13
CLKIN_SATA_P/CKSSCD_P AH12
XTAL25_IN AH51
XTAL25_OUT AH53
REFCLK14IN P41
CLKIN_PCILOOPBACK J42
CLKOUT_PEG_A_N AD43
CLKOUT_PEG_A_P AD45
PEG_A_CLKRQ#/GPIO47 H1
PCIECLKRQ0#/GPIO73
P9
PCIECLKRQ1#/GPIO18
U4
PCIECLKRQ2#/GPIO20
N4
PCIECLKRQ3#/GPIO25
A8
PCIECLKRQ4#/GPIO26
M9
PCIECLKRQ5#/GPIO44
H6
CLKOUTFLEX0/GPIO64 T45
CLKOUTFLEX1/GPIO65 P43
CLKOUTFLEX2/GPIO66 T42
CLKOUTFLEX3/GPIO67 N50
CLKOUT_DMI_N AN4
CLKOUT_DMI_P AN2
PEG_B_CLKRQ#/GPIO56
P13
CLKOUT_PEG_B_P
AK51 CLKOUT_PEG_B_N
AK53
SML1ALERT#/GPIO74 M14
SML1CLK/GPIO58 E10
SML1DATA/GPIO75 G12
XCLK_RCOMP AF38
CLKOUT_DP_P/CLKOUT_BCLK1_P AT3
CLKOUT_DP_N/CLKOUT_BCLK1_N AT1
R60
90D9R2F-1-GP
R60
90D9R2F-1-GP
1 2

5
5
4
4
3
3
2
2
1
1
D D
C C
B B
A A
PM_RSMRST#
DMI_IRCOMP_R
ME_PWROK
PCH_GPIO72
LAN_RST#1
PM_PWROK_1
PM_RSMRST#
PM_RSMRST#
PCIE_WAKE#
PM_SLP_S5#
PM_SUS_STAT#
PM_SLP_DSW#
PM_SLP_LAN#
PM_SLP_M#
PM_SLP_S3#
HTH
LTH
LAN_RST#1
PCH_GPIO72
CORE_PWRGD
PM_RSMRST#
1D05V_S0
3D3V_S5
3D3V_AUX_S5
3D3V_S5
3D3V_S5
DCBATOUT
5V_AUX_S5
3D3V_S5
DMI_RXN04 DMI_RXN14 DMI_RXN24 DMI_RXN34
DMI_RXP04 DMI_RXP14 DMI_RXP24 DMI_RXP34
DMI_TXN04 DMI_TXN14 DMI_TXN24 DMI_TXN34
SUS_PWR_DN_ACK17,38
DMI_TXP04 DMI_TXP14 DMI_TXP24 DMI_TXP34
PM_PWRBTN#38
PM_DRAM_PWRGD5
RSMRST#_KBC38
AC_PRESENT13,38
H_PM_SYNC 5
PM_SLP_S4# 38,44,48,51
PM_SLP_S3# 26,38,44,49,51
PM_CLKRUN# 17,38
PCIE_WAKE# 29,35
FDI_TXN4 4
FDI_INT 4
FDI_FSYNC0 4
FDI_FSYNC1 4
FDI_LSYNC0 4
FDI_LSYNC1 4
FDI_TXN5 4
FDI_TXN6 4
FDI_TXN1 4
FDI_TXN0 4
FDI_TXN7 4
FDI_TXN2 4
FDI_TXP4 4
FDI_TXP5 4
FDI_TXP6 4
FDI_TXP1 4
FDI_TXP0 4
FDI_TXP7 4
FDI_TXP2 4
FDI_TXP3 4
FDI_TXN3 4
PM_RI#17
PM_SUS_CLK 38
8223_PGOOD 47
PM_SLP_S3_CTL 8,21,44,51
CORE_PWRGD25,46
PM_PWROK_117
VTT_PWRGD38,49
PM_SYSRST#_R17
IMVP_VR_EN44,46
EC_SWI# 13,38
Title
Size Document Number Rev
Date: Sheet of
Wistron Corporation
21F, 88, Sec.1, Hsin Tai Wu Rd., Hsichih,
Taipei Hsien 221, Taiwan, R.O.C.
SB
A3
14 56Wednesday, July 07, 2010
DVT 1ST
TUCANA
PCH 3 of 9(DMI/FDI)
Title
Size Document Number Rev
Date: Sheet of
Wistron Corporation
21F, 88, Sec.1, Hsin Tai Wu Rd., Hsichih,
Taipei Hsien 221, Taiwan, R.O.C.
SB
A3
14 56Wednesday, July 07, 2010
DVT 1ST
TUCANA
PCH 3 of 9(DMI/FDI)
Title
Size Document Number Rev
Date: Sheet of
Wistron Corporation
21F, 88, Sec.1, Hsin Tai Wu Rd., Hsichih,
Taipei Hsien 221, Taiwan, R.O.C.
SB
A3
14 56Wednesday, July 07, 2010
DVT 1ST
TUCANA
PCH 3 of 9(DMI/FDI)
Add RTC Data lose function
DY D5
All_PWRGD modify 51123_PGOOD from 3V/5V power
Delete PM_PWRBTN# pull high
Vl = 1.245 ( (R1+R2+R3)/(R2+R3))
Vh= 1.245 ( (R1+R2+R3)/(R3))
DVT 20100705
Change D3 to schottky diode.
U3
G680LT1UF-GP
74.00680.A7F
U3
G680LT1UF-GP
74.00680.A7F
HTH 1
GND 2
LTH 3
RESET#/RESET
4
VCC
5
.
.
.
. .
Q4
2N7002E-1-GP
84.2N702.D31
S3
2ND = 84.2N702.E31
.
.
.
. .
Q4
2N7002E-1-GP
84.2N702.D31
S3
2ND = 84.2N702.E31
G
S
D
TP12 TPAD14-GPTP12 TPAD14-GP
1
R75
10KR2J-3-GP
R75
10KR2J-3-GP
12
TP11 TPAD14-GPTP11 TPAD14-GP
1
C158
SCD1U10V2KX-5GP
C158
SCD1U10V2KX-5GP
1 2
R69
15KR2F-GP
R69
15KR2F-GP
12
R76
100KR2J-1-GP
R76
100KR2J-1-GP
12
TP10 TPAD14-GPTP10 TPAD14-GP
1
R74
10KR2J-3-GP
S3
R74
10KR2J-3-GP
S3
12
R64 1KR2J-1-GPR64 1KR2J-1-GP
1 2
D5
BAT54PT-GP
2ND = 83.BAT54.D81
83.00054.T81
DY
D5
BAT54PT-GP
2ND = 83.BAT54.D81
83.00054.T81
DY
1
2
3
R68
0R2J-2-GP
R68
0R2J-2-GP
1 2
R73
100KR2J-1-GP
R73
100KR2J-1-GP
12
R72
1KR2F-3-GP
R72
1KR2F-3-GP
12
DMI
FDI
System Power Management
3 OF 10
PCH1C
IBEXPEAK-M-GP-NF
DMI
FDI
System Power Management
3 OF 10
PCH1C
IBEXPEAK-M-GP-NF
DMI0RXN
BC24
DMI1RXN
BJ22
DMI2RXN
AW20
DMI3RXN
BJ20
DMI0RXP
BD24
DMI1RXP
BG22
DMI2RXP
BA20
DMI3RXP
BG20
DMI0TXN
BE22
DMI1TXN
BF21
DMI2TXN
BD20
DMI3TXN
BE18
DMI0TXP
BD22
DMI1TXP
BH21
DMI2TXP
BC20
DMI3TXP
BD18
DMI_ZCOMP
BH25
DMI_IRCOMP
BF25
FDI_RXN0 BA18
FDI_RXN1 BH17
FDI_RXN2 BD16
FDI_RXN3 BJ16
FDI_RXN4 BA16
FDI_RXN5 BE14
FDI_RXN6 BA14
FDI_RXN7 BC12
FDI_RXP0 BB18
FDI_RXP1 BF17
FDI_RXP2 BC16
FDI_RXP3 BG16
FDI_RXP4 AW16
FDI_RXP5 BD14
FDI_RXP6 BB14
FDI_RXP7 BD12
FDI_FSYNC0 BF13
FDI_FSYNC1 BH13
FDI_LSYNC0 BJ12
FDI_LSYNC1 BG14
FDI_INT BJ14
PMSYNCH BJ10
TP23 N2
SLP_M# K8
SLP_S3# P12
SLP_S4# H7
SLP_S5#/GPIO63 E4
SYS_RESET#
T6
SYS_PWROK
M6
PWRBTN#
P5
RI#
F14
WAKE# J12
SUS_STAT#/GPIO61 P8
SUSCLK/GPIO62 F3
ACPRESENT/GPIO31
P7
LAN_RST#
A10
MEPWROK
K5
BATLOW#/GPIO72
A6
PWROK
B17
CLKRUN#/GPIO32 Y1
SUS_PWR_DN_ACK/GPIO30
M1
RSMRST#
C16
DRAMPWROK
D9
SLP_LAN#/GPIO29 F6
R71
10KR2J-3-GP
DY
R71
10KR2J-3-GP
DY
12
Q5
2N7002KDW-GP
84.2N702.A3F
2ND = 84.DM601.03F
Q5
2N7002KDW-GP
84.2N702.A3F
2ND = 84.DM601.03F
1
2
34
5
6
R70
165KR2F-GP
R70
165KR2F-GP
12
R67
0R2J-2-GP
R67
0R2J-2-GP
1 2
D3
BAT54C-GP-U
83.BAT54.081
D3
BAT54C-GP-U
83.BAT54.081
1
2
3
TP13 TPAD14-GPTP13 TPAD14-GP
1
TP14 TPAD14-GPTP14 TPAD14-GP
1
RN17
SRN10KJ-6-GP
RN17
SRN10KJ-6-GP
1
2
3
45
6
7
8
D4
RB751V-40-2-GP
83.R2004.B8F
2ND = 83.R0304.D8F
3RD = 83.R2004.C8F
D4
RB751V-40-2-GP
83.R2004.B8F
2ND = 83.R0304.D8F
3RD = 83.R2004.C8F
KA
R65
49D9R2F-GP
R65
49D9R2F-GP
1 2
R66
820KR2F-GP
R66
820KR2F-GP
12
D2
1SS400GP-GP
D2
1SS400GP-GP
AK

5
5
4
4
3
3
2
2
1
1
D D
C C
B B
A A
LIBG
CRT_IREF
CRT_BLUE
CRT_GREEN
CRT_RED
CLK_DDC_EDID
DAT_DDC_EDIDDAT_DDC_EDID
CLK_DDC_EDID
DAT_DDC_EDID
CLK_DDC_EDID
3D3V_S0
CRT_DDCCLK24 CRT_DDCDATA24
CRT_HSYNC24 CRT_VSYNC24
CRT_BLUE24
CRT_RED24
LVDS_TXAOUT0+23 LVDS_TXAOUT1+23
LVDS_TXAOUT0-23
LVDS_TXAOUT2+23
LVDS_TXAOUT1-23
LVDS_TXACLK-23
LVDS_TXAOUT2-23
LVDS_TXACLK+23
PCH_LCDVDD_ON23
CRT_GREEN24
L_BKLTCTL23
PCH_HDMI_CLK+_L 25
PCH_HDMI_DATA2+_L 25
PCH_HDMI_DATA1+_L 25
PCH_HDMI_DATA0+_L 25
PCH_HDMI_CLK-_L 25
PCH_HDMI_DATA2-_L 25
PCH_HDMI_DATA1-_L 25
PCH_HDMI_DATA0-_L 25
PCH_HDMI_DETECT 25
PCH_HDMI_CLK 25
PCH_HDMI_DATA 25
PCH_BL_ON23
DAT_DDC_EDID23 CLK_DDC_EDID23
Title
Size Document Number Rev
Date: Sheet of
Wistron Corporation
21F, 88, Sec.1, Hsin Tai Wu Rd., Hsichih,
Taipei Hsien 221, Taiwan, R.O.C.
SB
Custom
15 56Wednesday, July 07, 2010
DVT 1ST
TUCANA
PCH 4 of 9(LVDS/CRT/DP)
Title
Size Document Number Rev
Date: Sheet of
Wistron Corporation
21F, 88, Sec.1, Hsin Tai Wu Rd., Hsichih,
Taipei Hsien 221, Taiwan, R.O.C.
SB
Custom
15 56Wednesday, July 07, 2010
DVT 1ST
TUCANA
PCH 4 of 9(LVDS/CRT/DP)
Title
Size Document Number Rev
Date: Sheet of
Wistron Corporation
21F, 88, Sec.1, Hsin Tai Wu Rd., Hsichih,
Taipei Hsien 221, Taiwan, R.O.C.
SB
Custom
15 56Wednesday, July 07, 2010
DVT 1ST
TUCANA
PCH 4 of 9(LVDS/CRT/DP)
1K 0.5% ohm
Panel backlight enable control for LVDS -
used to gate power into the backlight circuit
R78 150R2F-1-GPR78 150R2F-1-GP
1 2
LVDS
Digital Display Interface
CRT
4 OF 10
PCH1D
IBEXPEAK-M-GP-NF
LVDS
Digital Display Interface
CRT
4 OF 10
PCH1D
IBEXPEAK-M-GP-NF
L_BKLTCTL
Y48
L_BKLTEN
T48
L_CTRL_CLK
AB46
L_CTRL_DATA
V48
L_DDC_CLK
AB48
L_DDC_DATA
Y45
L_VDD_EN
T47
LVDSA_CLK#
AV53
LVDSA_CLK
AV51
LVDSA_DATA#0
BB47
LVDSA_DATA#1
BA52
LVDSA_DATA#2
AY48
LVDSA_DATA#3
AV47
LVDSA_DATA0
BB48
LVDSA_DATA1
BA50
LVDSA_DATA2
AY49
LVDSA_DATA3
AV48
LVDSB_CLK#
AP48
LVDSB_CLK
AP47
LVDSB_DATA#0
AY53
LVDSB_DATA#1
AT49
LVDSB_DATA#2
AU52
LVDSB_DATA#3
AT53
LVDSB_DATA0
AY51
DDPB_0N BD42
DDPB_1N BJ42
LVD_VREFH
AT43
LVD_VREFL
AT42
DDPD_2N BF37
DDPD_3N BE36
DDPB_2N BB40
DDPB_3N AW38
DDPC_0N BE40
DDPC_1N BF41
DDPC_2N BD38
DDPC_3N BB36
DDPD_0N BJ40
DDPD_1N BJ38
DDPB_0P BC42
DDPB_1P BG42
DDPD_2P BH37
DDPD_3P BD36
DDPB_2P BA40
DDPB_3P BA38
LVDSB_DATA1
AT48
LVDSB_DATA2
AU50
LVDSB_DATA3
AT51
LVD_IBG
AP39
LVD_VBG
AP41
DDPC_1P BH41
DDPC_0P BD40
DDPC_2P BC38
DDPC_3P BA36
DDPD_0P BG40
DDPD_1P BG38
CRT_BLUE
AA52
CRT_DDC_CLK
V51
CRT_DDC_DATA
V53
CRT_GREEN
AB53
CRT_HSYNC
Y53
CRT_IRTN
AB51
CRT_RED
AD53
CRT_VSYNC
Y51
DAC_IREF
AD48
SDVO_CTRLCLK T51
SDVO_CTRLDATA T53
DDPC_CTRLCLK Y49
DDPC_CTRLDATA AB49
DDPD_CTRLCLK U50
DDPD_CTRLDATA U52
DDPB_AUXN BG44
DDPC_AUXN BE44
DDPD_AUXN BC46
DDPB_AUXP BJ44
DDPC_AUXP BD44
DDPD_AUXP BD46
DDPB_HPD AU38
DDPC_HPD AV40
DDPD_HPD AT38
SDVO_TVCLKINP BG46
SDVO_TVCLKINN BJ46
SDVO_STALLP BG48
SDVO_STALLN BJ48
SDVO_INTP BH45
SDVO_INTN BF45
RN19
SRN10KJ-5-GP
RN19
SRN10KJ-5-GP
1
2 3
4
R80 150R2F-1-GPR80 150R2F-1-GP
1 2
R81
1KR2D-1-GP
R81
1KR2D-1-GP
1 2
R79 150R2F-1-GPR79 150R2F-1-GP
1 2
RN20
SRN2K2J-1-GP
RN20
SRN2K2J-1-GP
1
2 3
4
R77
2K37R2F-GP
R77
2K37R2F-GP
12

5
5
4
4
3
3
2
2
1
1
D D
C C
B B
A A
PCI_GNT0#
PCI_GNT1#
INT_PIRQF#
INT_PIRQG#
INT_PIRQE#
INT_PIRQH#
PCI_GNT1#
INT_PIRQB#
INT_PIRQC#
INT_PIRQD#
INT_PIRQA#
PCI_DEVSEL#
PCI_FRAME#
PCI_IRDY#
PCI_SERR#
PCI_PERR#
PCI_TRDY#
PCI_STOP#
PCI_GNT0#
PCI_PLOCK#
PCI_REQ0#
PCI_REQ1#
PCI_REQ3#
USB_RBIAS_PN
CLK_PCI_KBC_R
CLK_PCI_SIO_R
CLK_PCI_FB_R
PCLK_FWH
USB_OC#2
USB_OC#1
USB_OC#0
PCI_TRDY#
PCI_REQ0#
INT_PIRQF#
PCI_REQ3#
INT_PIRQB#
INT_PIRQG#
USB_OC#5
USB_OC#5
USB_OC#3
USB_OC#6
USB_OC#7
USB_OC#4
USB_OC#4
USB_OC#2
INT_PIRQC#
PCI_STOP#
INT_PIRQD#
PCI_IRDY#
PCI_FRAME#
PCI_PERR#
PCI_DEVSEL#
INT_PIRQA#
PCI_PLOCK#
PCI_SERR#
INT_PIRQE#
INT_PIRQH#
PCI_REQ1#
USB_OC#3
USB_OC#1
USB_OC#0
USB_OC#7
PCI_REQ2#
PCI_REQ2#
3D3V_S0
3D3V_S5
3D3V_S5
CLK_PCI_FB13 PCLK_FWH39
USBPN1 28
USBPP1 28
USBPN0 28
USBPP0 28
USBPP9 23
USBPN9 23
USBPP12 27
USBPN12 27
PLT_RST#5,29,34,35,38,39,44
USBPN8 35
USBPP8 35
CLK_PCI_KBC38
USB_OC#0 28
USB_OC#1 28
USB_OC#6 17
USB_OC#2 28
USBPP2 34
USBPN2 34
USBPP4 28
USBPN4 28
PCH_GPIO7413
Title
Size Document Number Rev
Date: Sheet of
Wistron Corporation
21F, 88, Sec.1, Hsin Tai Wu Rd., Hsichih,
Taipei Hsien 221, Taiwan, R.O.C.
SB
A3
16 56Wednesday, July 07, 2010
DVT 1ST
TUCANA
PCH 5 of 9(PCI/USB)
Title
Size Document Number Rev
Date: Sheet of
Wistron Corporation
21F, 88, Sec.1, Hsin Tai Wu Rd., Hsichih,
Taipei Hsien 221, Taiwan, R.O.C.
SB
A3
16 56Wednesday, July 07, 2010
DVT 1ST
TUCANA
PCH 5 of 9(PCI/USB)
Title
Size Document Number Rev
Date: Sheet of
Wistron Corporation
21F, 88, Sec.1, Hsin Tai Wu Rd., Hsichih,
Taipei Hsien 221, Taiwan, R.O.C.
SB
A3
16 56Wednesday, July 07, 2010
DVT 1ST
TUCANA
PCH 5 of 9(PCI/USB)
USE SPI
These pins are left as NC,
because the function is disable.
0 1
11
BOOT BIOS Strap
PCI_GNT#1 BOOT BIOS LocationPCI_GNT#0
01 Reserved
SPI
PCI
0 0 LPC(Default)
These pins are left as NC,
because the function is disable.
USB Table
10
11
NC
External #0
External #1
Pair
4
5
0
2
3
1
Device
6
7
8
9
NC
12
13
NC
CardReader
NC
NC
CAMERA(HS)
NC
BLUETOOTH(FS)
NC
WLAN/WiMAX
External #2
DVT 20100621
Add PCI_REQ2# Pull-High to 3D3V_S0
by hang-up issue
RN28
SRN10KJ-6-GP
RN28
SRN10KJ-6-GP
1
2
3
45
6
7
8
RN23
SRN8K2J-4-GP
RN23
SRN8K2J-4-GP
1
2
3
4 5
6
7
8
R260 22R2F-1-GPR260 22R2F-1-GP
1 2
RN27
SRN10KJ-6-GP
RN27
SRN10KJ-6-GP
1
2
3
45
6
7
8
R84
22D6R2F-L1-GP
R84
22D6R2F-L1-GP
1 2
RN21
SRN8K2J-4-GP
RN21
SRN8K2J-4-GP
1
2
3
4 5
6
7
8
RN25
SRN8K2J-4-GP
RN25
SRN8K2J-4-GP
1
2
3
4 5
6
7
8
RN22
SRN8K2J-4-GP
RN22
SRN8K2J-4-GP
1
2
3
4 5
6
7
8
R83
1KR2J-1-GP
DY
R83
1KR2J-1-GP
DY
1 2
PCI
NVRAM
USB
5 OF 10
PCH1E
IBEXPEAK-M-GP-NF
PCI
NVRAM
USB
5 OF 10
PCH1E
IBEXPEAK-M-GP-NF
AD0
H40
AD1
N34
AD2
C44
AD20
C42
AD21
K46
AD22
M51
AD23
J52
AD24
K51
AD25
L34
AD26
F42
AD27
J40
AD28
G46
AD29
F44
AD3
A38
AD30
M47
AD31
H36
AD4
C36
AD5
J34
AD6
A40
AD7
D45
AD8
E36
AD9
H48
C/BE0#
J50
C/BE1#
G42
C/BE2#
H47
C/BE3#
G34
PCIRST#
K6
PERR#
E50
PIRQA#
G38
PIRQB#
H51
PIRQC#
B37
PIRQD#
A44
PLOCK#
D49
PLTRST#
D5
PME#
M7
REQ0#
F51
REQ1#/GPIO50
A46
REQ2#/GPIO52
B45
REQ3#/GPIO54
M53
SERR#
E44
STOP#
D41
TRDY#
C48
NV_ALE BD3
NV_CE#0 AY9
NV_CE#1 BD1
NV_CE#2 AP15
NV_CE#3 BD8
NV_CLE AY6
NV_DQS0 AV9
NV_DQS1 BG8
NV_DQ0/NV_IO0 AP7
NV_DQ1/NV_IO1 AP6
NV_DQ10/NV_IO10 BD6
NV_DQ11/NV_IO11 BB7
NV_DQ12/NV_IO12 BC8
NV_DQ13/NV_IO13 BJ8
NV_DQ14/NV_IO14 BJ6
NV_DQ15/NV_IO15 BG6
NV_DQ2/NV_IO2 AT6
NV_DQ3/NV_IO3 AT9
NV_DQ4/NV_IO4 BB1
NV_DQ5/NV_IO5 AV6
NV_DQ6/NV_IO6 BB3
NV_DQ7/NV_IO7 BA4
NV_DQ8/NV_IO8 BE4
NV_DQ9/NV_IO9 BB6
NV_RB# AV7
NV_RCOMP AU2
NV_WR#0_RE# AY8
NV_WR#1_RE# AY5
NV_WE#_CK0 AV11
NV_WE#_CK1 BF5
USBP0N H18
USBP0P J18
USBP10N A22
USBP10P C22
USBP11N G24
USBP11P H24
USBP12N L24
USBP12P M24
USBP13N A24
USBP13P C24
USBP1N A18
USBP1P C18
USBP2N N20
USBP2P P20
USBP3N J20
USBP3P L20
USBP4N F20
USBP4P G20
USBP5N A20
USBP5P C20
USBP6N M22
USBP7N B21
USBP7P D21
USBP8N H22
USBP8P J22
USBP9N E22
USBP9P F22
USBRBIAS# B25
USBRBIAS D25
USBP6P N22
AD10
E40
AD11
C40
AD12
M48
AD13
M45
AD14
F53
AD15
M40
AD16
M43
AD17
J36
AD18
K48
AD19
F40
DEVSEL#
F46
FRAME#
C46
GNT0#
F48
GNT1#/GPIO51
K45
GNT2#/GPIO53
F36
GNT3#/GPIO55
H53
PIRQE#/GPIO2
B41
PIRQF#/GPIO3
K53
PIRQG#/GPIO4
A36
PIRQH#/GPIO5
A48
IRDY#
A42
PAR
H44
OC0#/GPIO59 N16
OC1#/GPIO40 J16
OC2#/GPIO41 F16
OC3#/GPIO42 L16
OC4#/GPIO43 E14
OC5#/GPIO9 G16
OC6#/GPIO10 F12
OC7#/GPIO14 T15
CLKOUT_PCI0
N52
CLKOUT_PCI1
P53
CLKOUT_PCI2
P46
CLKOUT_PCI3
P51
CLKOUT_PCI4
P48
R82
1KR2J-1-GP
DY
R82
1KR2J-1-GP
DY
1 2
EC6
SC22P50V2JN-4GP
DY
EC6
SC22P50V2JN-4GP
DY
12
R85
100KR2J-1-GP
DY
R85
100KR2J-1-GP
DY
12
R86 47R2J-2-GPR86 47R2J-2-GP
1 2
RN24
SRN8K2J-4-GP
RN24
SRN8K2J-4-GP
1
2
3
4 5
6
7
8
R259 22R2F-1-GPR259 22R2F-1-GP
1 2

5
5
4
4
3
3
2
2
1
1
D D
C C
B B
A A
PCH_GPIO37
PCH_GPIO15
EC_SMI#
PCH_GPIO36
PCH_GPIO16
PCH_GPIO39
PCH_GPIO48
PCH_GPIO17
PCH_GPIO24
PCH_GPIO45
PCH_GPIO28
PCH_GPIO22
PCH_GPIO27
PCH_GPIO0
PCH_GPIO45
STP_PCI#
PCH_GPIO15
PCH_GPIO38
PCH_GPIO35
BCLK_CPU_N_R
BCLK_CPU_P_R
PCH_THERMTRIP_R
RST_GATE
RST_GATE
PCH_GPIO36
PCH_GPIO48
PCH_GPIO16
PCH_GPIO0
PCH_GPIO22
PCH_GPIO37
PCH_GPIO28
PCH_GPIO38
STP_PCI#
PCH_GPIO35
EC_SMI#
PCH_GPIO17
EC_SCI#
1D05V_S0
3D3V_S5
3D3V_S5
1D5V_S3
3D3V_S5
3D3V_S0
3D3V_S0
3D3V_S0
3D3V_S0
3D3V_S5
EC_SCI#38
PCH_GPIO1213
H_PWRGD 5
KBRCIN# 38
PM_THRMTRIP-A# 5,44
H_PECI 5
BCLK_CPU_N 5
BCLK_CPU_P 5
KA20GATE 38
PCH_GPIO3913
DDR3_DRAMRST# 21,22
SM_DRAMRST# 5
PCH_GPIO60 13
PM_PWROK_1 14
PM_SYSRST#_R 14
PM_CLKRUN# 14,38
SATA_DET#1_R 12
SUS_PWR_DN_ACK 14,38
USB_OC#6 16
PM_RI# 14
Title
Size Document Number Rev
Date: Sheet of
Wistron Corporation
21F, 88, Sec.1, Hsin Tai Wu Rd., Hsichih,
Taipei Hsien 221, Taiwan, R.O.C.
SB
A3
17 56Wednesday, July 07, 2010
DVT 1ST
TUCANA
PCH 6 of 9(GPIO/RSVD)
Title
Size Document Number Rev
Date: Sheet of
Wistron Corporation
21F, 88, Sec.1, Hsin Tai Wu Rd., Hsichih,
Taipei Hsien 221, Taiwan, R.O.C.
SB
A3
17 56Wednesday, July 07, 2010
DVT 1ST
TUCANA
PCH 6 of 9(GPIO/RSVD)
Title
Size Document Number Rev
Date: Sheet of
Wistron Corporation
21F, 88, Sec.1, Hsin Tai Wu Rd., Hsichih,
Taipei Hsien 221, Taiwan, R.O.C.
SB
A3
17 56Wednesday, July 07, 2010
DVT 1ST
TUCANA
PCH 6 of 9(GPIO/RSVD)
GPIO8 has a weak[20K] internal pull up.
No need to have external pull down/up.
GPIO8 pin set to high at reset.
GPIO15 has a weak[20K] internal pull down.
No need to have external pull up/down.
GPIO 15 pin is set to low at reset.
Low : ME Crypto TLS with no confidentiality
High : ME Crypto TLS with confidentiality
GPIO27 has a weak[20K] internal pull up.
To enable on-die PLL Voltage regurator,
should not place external pull down.
To CPU
DVT 20100629
RN30
SRN33KJ-1-GP
RN30
SRN33KJ-1-GP
1
2
3
4 5
6
7
8
R88 8K2R2J-3-GPR88 8K2R2J-3-GP
1 2
R93
100KR2F-L1-GP
S3
R93
100KR2F-L1-GP
S3
12
RN18
SRN10KJ-6-GP
RN18
SRN10KJ-6-GP
1
2
3
45
6
7
8
RN33
SRN10KJ-5-GP
RN33
SRN10KJ-5-GP
1
23
4
RN60
SRN10KJ-6-GP
RN60
SRN10KJ-6-GP
1
2
3
45
6
7
8
R90
1KR2F-3-GP
S3
R90
1KR2F-3-GP
S3
12
R91
0R2J-2-GP
NON_S3
R91
0R2J-2-GP
NON_S3
12
TP20
TPAD14-GP
TP20
TPAD14-GP
1
TP18
TPAD14-GP
TP18
TPAD14-GP
1
TP17
TPAD14-GP
TP17
TPAD14-GP
1
RN29
SRN0J-10-GP-U
RN29
SRN0J-10-GP-U
1
2 3
4
R648
56R2J-4-GP
R648
56R2J-4-GP
1 2
R92
10KR2F-2-GP
S3
R92
10KR2F-2-GP
S3
12
R649
56R2J-4-GP
R649
56R2J-4-GP
1 2
RN32
SRN10KJ-6-GP
RN32
SRN10KJ-6-GP
1
2
3
4 5
6
7
8
GPIO
MISC
NCTF
RSVD
CPU
6 OF 10
NCTF TEST PIN:
A4,A49,A5,A50,A52,A53,B2,B53,BE1,
BE53,BF1,BF53,BH1,BH53,BJ1,BJ2,BJ4,
BJ49,BJ5,BJ50,BJ52,BJ53,D1,D53,E1,E53
PCH1F
IBEXPEAK-M-GP-NF
GPIO
MISC
NCTF
RSVD
CPU
6 OF 10
NCTF TEST PIN:
A4,A49,A5,A50,A52,A53,B2,B53,BE1,
BE53,BF1,BF53,BH1,BH53,BJ1,BJ2,BJ4,
BJ49,BJ5,BJ50,BJ52,BJ53,D1,D53,E1,E53
PCH1F
IBEXPEAK-M-GP-NF
GPIO27
AB12
GPIO28
V13
GPIO24
H10
GPIO57
F8
LAN_PHY_PWR_CTRL/GPIO12
K9
VSS_NCTF#A4
A4
VSS_NCTF#A49
A49
VSS_NCTF#A5
A5
VSS_NCTF#A50
A50
VSS_NCTF#A52
A52
VSS_NCTF#A53
A53
VSS_NCTF#B2
B2
VSS_NCTF_8
B4
VSS_NCTF_9
B52
VSS_NCTF#B53
B53
VSS_NCTF#BE1
BE1
VSS_NCTF#BE53
BE53
VSS_NCTF#BF1
BF1
VSS_NCTF#BF53
BF53
VSS_NCTF#BH1
BH1
VSS_NCTF_16
BH2
VSS_NCTF_17
BH52
VSS_NCTF#BH53
BH53
VSS_NCTF#BJ1
BJ1
VSS_NCTF#BJ2
BJ2
VSS_NCTF#BJ4
BJ4
VSS_NCTF#BJ49
BJ49
VSS_NCTF#BJ5
BJ5
VSS_NCTF#BJ50
BJ50
VSS_NCTF#BJ52
BJ52
VSS_NCTF#BJ53
BJ53
VSS_NCTF#D1
D1
VSS_NCTF_28
D2
VSS_NCTF#D53
D53
VSS_NCTF#E1
E1
VSS_NCTF#E53
E53
TACH2/GPIO6
D37
TACH0/GPIO17
F38
TACH3/GPIO7
J32
TP9 M18
TP10 N18
TP11 AJ24
TP12 AK41
SATA3GP/GPIO37
AB13
SATA5GP/GPIO49
AA4
SCLOCK/GPIO22
Y7
SLOAD/GPIO38
V3
SDATAOUT0/GPIO39
P3
SDATAOUT1/GPIO48
AB6
A20GATE U2
PROCPWRGD BE10
RCIN# T1
PECI BG10
THRMTRIP# BD10
GPIO8
F10
CLKOUT_PCIE6N AH45
CLKOUT_PCIE6P AH46
PCIECLKRQ6#/GPIO45
H3
CLKOUT_PCIE7N AF48
CLKOUT_PCIE7P AF47
PCIECLKRQ7#/GPIO46
F1
TP5 AY46
TP4 AY45
TP6 AV43
TP7 AV45
BMBUSY#/GPIO0
Y3
TP16 M30
TP17 N30
NC_1 AB45
NC_2 AB38
NC_3 AB42
NC_4 AB41
GPIO15
T7
TACH1/GPIO1
C38
TP13 AK42
TP3 BB22
TP1 BA22
TP2 AW22
TP14 M32
TP15 N32
SATA2GP/GPIO36
AB7
NC_5 T39
INIT3_3V# P6
STP_PCI#/GPIO34
M11
SATACLKREQ#/GPIO35
V6
SATA4GP/GPIO16
AA2
TP24 C10
TP8 AF13
CLKOUT_BCLK0_N/CLKOUT_PCIE8N AM3
CLKOUT_BCLK0_P/CLKOUT_PCIE8P AM1
TP19 AA23
TP18 H12
R87
54D9R2F-L1-GP
DY
R87
54D9R2F-L1-GP
DY
1 2
RN34
SRN10KJ-6-GP
RN34
SRN10KJ-6-GP
1
2
3
4 5
6
7
8
TP16TPAD14-GP TP16TPAD14-GP
1
R89 1KR2J-1-GPR89 1KR2J-1-GP
1 2
C159
SCD1U10V2KX-5GP
S3
C159
SCD1U10V2KX-5GP
S3
12
TP15TPAD14-GP TP15TPAD14-GP
1
.
.
.
. .
Q6
2N7002E-1-GP
84.2N702.D31
S3
2ND = 84.2N702.E31
.
.
.
. .
Q6
2N7002E-1-GP
84.2N702.D31
S3
2ND = 84.2N702.E31
G
S
D
TP19
TPAD14-GP
TP19
TPAD14-GP
1

5
5
4
4
3
3
2
2
1
1
D D
C C
B B
A A
VCCTX_LVDS
VCCAPLLEXP
1D5V_S0_1D8V_S01D8V_S0
1D05V_S0
1D05V_S0 5V_S0 3D3V_S0_DAC
3D3V_S0
1D05V_S0
3D3V_S0
1D8V_S0
3D3V_S0
1D5V_S0_1D8V_S0
1D05V_S0
3D3V_S0
3D3V_S0_DAC
1D5V_S0_1D8V_S0
1D8V_S0
1D5V_S0
1D05V_S0
Title
Size Document Number Rev
Date: Sheet of
Wistron Corporation
21F, 88, Sec.1, Hsin Tai Wu Rd., Hsichih,
Taipei Hsien 221, Taiwan, R.O.C.
SB
Custom
18 56Wednesday, July 07, 2010
DVT 1ST
TUCANA
PCH 7 of 9(PWR/VCORE/LVDS)
Title
Size Document Number Rev
Date: Sheet of
Wistron Corporation
21F, 88, Sec.1, Hsin Tai Wu Rd., Hsichih,
Taipei Hsien 221, Taiwan, R.O.C.
SB
Custom
18 56Wednesday, July 07, 2010
DVT 1ST
TUCANA
PCH 7 of 9(PWR/VCORE/LVDS)
Title
Size Document Number Rev
Date: Sheet of
Wistron Corporation
21F, 88, Sec.1, Hsin Tai Wu Rd., Hsichih,
Taipei Hsien 221, Taiwan, R.O.C.
SB
Custom
18 56Wednesday, July 07, 2010
DVT 1ST
TUCANA
PCH 7 of 9(PWR/VCORE/LVDS)
Imax = 300 mA
1.432A
357mA
69mA
300mA
59mA
357mA
196mA
61mA
VCCPNAND which power the DC NAND interface must be powered even if dual channel
NAND interface is not connected since it also supplies power to other functions inside
PCH.
156mA
85mA
3.062A
C175
SCD1U10V2KX-5GP
C175
SCD1U10V2KX-5GP
12
C169
SC10U6D3V3MX-GP
C169
SC10U6D3V3MX-GP
12
C167
SCD01U16V2KX-3GP
C167
SCD01U16V2KX-3GP
12
R94
0R3J-0-U-GP
R94
0R3J-0-U-GP
1 2
C164
SC10U6D3V3MX-GP
C164
SC10U6D3V3MX-GP
12
C176
SC1U6D3V2KX-GP
C176
SC1U6D3V2KX-GP
12
TC2
ST220U2D5VBM-2GP
DY
TC2
ST220U2D5VBM-2GP
DY
12
C163
SCD01U16V2KX-3GP
C163
SCD01U16V2KX-3GP
12
U4
G9091-330T11U-GP
74.09091.J3F
2nd = 74.09198.G7F
U4
G9091-330T11U-GP
74.09091.J3F
2nd = 74.09198.G7F
VIN
1
GND
2
EN
3NC#4 4
VOUT 5
C171
SC1U6D3V2KX-GP
C171
SC1U6D3V2KX-GP
12
C179
SC1U6D3V2KX-GP
C179
SC1U6D3V2KX-GP
12
L2
IND-1UH-2-GP
2ND = 68.1R020.10M
68.1R030.1D1
L2
IND-1UH-2-GP
2ND = 68.1R020.10M
68.1R030.1D1
1 2
C174
SC1U6D3V2KX-GP
C174
SC1U6D3V2KX-GP
12
TP21
TPAD14-GP
TP21
TPAD14-GP 1
C172
SC1U6D3V2KX-GP
C172
SC1U6D3V2KX-GP
12
C165
SC1U10V2KX-1GP
C165
SC1U10V2KX-1GP
12
C160
SC10U6D3V3MX-GP
C160
SC10U6D3V3MX-GP
12
C162
SCD1U10V2KX-5GP
C162
SCD1U10V2KX-5GP
12
POWER
VCC CORE
DMI
PCI E*
CRTLVDS
FDI
NAND / SPI HVCMOS
7 OF 10
PCH1G
IBEXPEAK-M-GP-NF
POWER
VCC CORE
DMI
PCI E*
CRTLVDS
FDI
NAND / SPI HVCMOS
7 OF 10
PCH1G
IBEXPEAK-M-GP-NF
VCCCORE
AB24
VCCCORE
AB26
VCCCORE
AB28
VCCCORE
AD26
VCCCORE
AD28
VCCCORE
AF26
VCCCORE
AF28
VCCCORE
AF30
VCCCORE
AF31
VCCCORE
AH26
VCCCORE
AH28
VCCCORE
AH30
VCCCORE
AH31
VCCCORE
AJ30
VCCCORE
AJ31
VCCPNAND AK19
VCCPNAND AK20
VCCIO
AN23
VCCIO
AN24
VCCIO
AN26
VCCIO
AN28
VCCIO
AN30
VCCIO
AN31
VCCIO
AT26
VCCIO
AT28
VCCIO
AU26
VCCIO
AU28
VCCIO
AV26
VCCIO
AV28
VCCIO
AW26
VCCIO
AW28
VCCIO
BA26
VCCIO
BA28
VCCIO
BB26
VCCIO
BB28
VCCIO
BC26
VCCIO
BC28
VCCIO
BD26
VCCIO
BD28
VCCIO
BE26
VCCIO
BE28
VCCIO
BG26
VCCIO
BG28
VCCIO
BH27
VCCIO
BJ26
VCCIO
BJ28
VCCADAC AE50
VCCADAC AE52
VCCTX_LVDS AP43
VCCTX_LVDS AP45
VCCALVDS AH38
VCCVRM AT24
VCCVRM[1]
AT22
VCCAPLLEXP
BJ24
VCCFDIPLL
BJ18
VCCPNAND AK13
VCCPNAND AK15
VCCPNAND AM12
VCCPNAND AM13
VCCIO
AK24 VCCTX_LVDS AT45
VCCTX_LVDS AT46
VSSA_DAC AF53
VSSA_LVDS AH39
VSSA_DAC AF51
VCCIO
AM23
VCC3_3 AB34
VCC3_3 AB35
VCC3_3 AD35
VCC3_3
AN35
VCCME3_3 AM8
VCCME3_3 AM9
VCCME3_3 AP11
VCCME3_3 AP9
VCCPNAND AK16
VCCPNAND AM15
VCCPNAND AM16
VCCDMI AT16
VCCDMI AU16
VCCIO
AN20
VCCIO
AN22
C168
SC10U6D3V3MX-GP
C168
SC10U6D3V3MX-GP
12
C173
SC1U6D3V2KX-GP
C173
SC1U6D3V2KX-GP
12
C177
SCD1U10V2KX-5GP
C177
SCD1U10V2KX-5GP
12
C180
SCD1U10V2KX-5GP
C180
SCD1U10V2KX-5GP
12
C170
SC10U6D3V3MX-GP
C170
SC10U6D3V3MX-GP
12
C178
SCD1U10V2KX-5GP
C178
SCD1U10V2KX-5GP
12
TP22
TPAD14-GP
TP22
TPAD14-GP 1
C161
SC1U6D3V2KX-GP
C161
SC1U6D3V2KX-GP
12
C166
SC1U10V2KX-1GP
C166
SC1U10V2KX-1GP
12
R95
0R3J-0-U-GP
DY
R95
0R3J-0-U-GP
DY
1 2

5
5
4
4
3
3
2
2
1
1
D D
C C
B B
A A
VCCRTCEXT
DCPSUSBYP
+VCCSST
5VALW_PCH_VCC5REFSUS
5VS_PCH_VCC5REF
1D05V_VCCA_B_DPL
1D05V_VCCA_A_DPL
1D05V_VCCA_A_DPL
1D05V_VCCA_B_DPL
VCCIO_1
VCCIO_2
1D05V_S0
3D3V_S0
5V_S0
5V_S5
3D3V_S5
3D3V_S0
RTC_AUX_S5
1D05V_S0
3D3V_S5
3D3V_S5
1D05V_S0
3D3V_S0
1D05V_S0
1D05V_S0
1D5V_S0_1D8V_S0
1D05V_S0
3D3V_S0
1D5V_S0_1D8V_S0
1D05V_S0
1D05V_S0
3D3V_S5
3D3V_S5
Title
Size Document Number Rev
Date: Sheet of
Wistron Corporation
21F, 88, Sec.1, Hsin Tai Wu Rd., Hsichih,
Taipei Hsien 221, Taiwan, R.O.C.
SB
Custom
19 56Wednesday, July 07, 2010
TUCANA
PCH 8 of 9(PWR\SATA\USB)
DVT 1ST
Title
Size Document Number Rev
Date: Sheet of
Wistron Corporation
21F, 88, Sec.1, Hsin Tai Wu Rd., Hsichih,
Taipei Hsien 221, Taiwan, R.O.C.
SB
Custom
19 56Wednesday, July 07, 2010
TUCANA
PCH 8 of 9(PWR\SATA\USB)
DVT 1ST
Title
Size Document Number Rev
Date: Sheet of
Wistron Corporation
21F, 88, Sec.1, Hsin Tai Wu Rd., Hsichih,
Taipei Hsien 221, Taiwan, R.O.C.
SB
Custom
19 56Wednesday, July 07, 2010
TUCANA
PCH 8 of 9(PWR\SATA\USB)
DVT 1ST
1.849A
68mA
69mA
1mA
1mA
163mA
1mA
2mA 6mA
DVT 20100630
C199
SC1U6D3V2KX-GP
C199
SC1U6D3V2KX-GP
12
C184
SC10U6D3V3MX-GP
C184
SC10U6D3V3MX-GP
12
R100
0R2J-2-GP
R100
0R2J-2-GP
1 2
C189
SC1U6D3V2KX-GP
C189
SC1U6D3V2KX-GP
12
R96100R2J-2-GP R96100R2J-2-GP
1 2
C208
SCD1U10V2KX-5GP
C208
SCD1U10V2KX-5GP
12
C209
SCD1U10V2KX-5GP
C209
SCD1U10V2KX-5GP
12
C201
SCD1U10V2KX-5GP
C201
SCD1U10V2KX-5GP
12
C202
SCD1U10V2KX-5GP
C202
SCD1U10V2KX-5GP
12
POWER
SATA
USB
Clock and Miscellaneous
HDA
CPU
PCI/GPIO/LPC
RTC PCI/GPIO/LPC
10 OF 10
PCH1J
IBEXPEAK-M-GP-NF
POWER
SATA
USB
Clock and Miscellaneous
HDA
CPU
PCI/GPIO/LPC
RTC PCI/GPIO/LPC
10 OF 10
PCH1J
IBEXPEAK-M-GP-NF
DCPSUSBYP
Y20
VCCME
AD38
VCCME
AD39
VCCME
AD41
VCCME
AF41
VCCME
AF42
VCCSUSHDA L30
VCCSUS3_3 U23
VCCIO V23
VCCIO AD19
VCCIO AF20
VCCIO AF19
VCCME
V39
VCCME
V41
VCCME
V42
VCCME
Y39
VCCME
Y41
VCCME
Y42
V5REF K49
VCC3_3 J38
VCC3_3 L38
VCC3_3 M36
VCC3_3 N36
VCC3_3 P36
VCC3_3 U35
VCCRTC
A12
VCCSUS3_3 A26
VCCSUS3_3 A28
VCCSUS3_3 B27
VCCSUS3_3 C26
VCCSUS3_3 C28
VCCSUS3_3 E26
VCCSUS3_3 E28
VCCSUS3_3 F26
VCCSUS3_3 F28
VCCSUS3_3 G26
VCCSUS3_3 G28
VCCSUS3_3 H26
VCCSUS3_3 H28
VCCSUS3_3 J26
VCCSUS3_3 J28
VCCSUS3_3 L26
VCCSUS3_3 L28
VCCSUS3_3 M26
VCCSUS3_3 M28
VCCSUS3_3 N26
VCCSUS3_3 N28
VCCSUS3_3 P26
VCCSUS3_3 P28
VCCSUS3_3 U24
VCCSUS3_3 U26
VCCSUS3_3 U28
VCCSUS3_3 V28
VCCIO AD20
VCCIO AD22
VCCIO AH19
VCCADPLLA
BB53
VCCADPLLB
BD51
VCCIO
AJ35
V5REF_SUS F24
VCCIO AH20
VCCIO AB19
VCCIO AB20
VCCIO AB22
VCCIO AF22
VCC3_3 AD13
VCCIO AH22
VCCVRM AT20
DCPSUS
Y22
VCCIO
AF34
VCCIO
AH34
VCCLAN
AF23
VCCLAN
AF24
VCCADPLLA
BB51
VCCADPLLB
BD53
VCCVRM
AU24
VCCACLK
AP51
VCCACLK
AP53
DCPRTC
V9
VCCIO
AF32
VCCME
AF43
VCCIO
AH35
VCCIO
AH23
DCPSST
V12 VCCSATAPLL AK1
VCCSATAPLL AK3
VCCME AA34
VCCME Y34
VCCME Y35
VCCME AA35
VCC3_3
V15
VCC3_3
V16
VCC3_3
Y16
VCCSUS3_3
P18
VCCSUS3_3
U19
VCCSUS3_3
U20
VCCSUS3_3
U22
VCCIO V24
VCCIO V26
VCCIO Y24
VCCIO Y26
V_CPU_IO
AT18
V_CPU_IO
AU18
C203
SCD1U10V2KX-5GP
C203
SCD1U10V2KX-5GP
12
C197
SC1U6D3V2KX-GP
C197
SC1U6D3V2KX-GP
12
C182
SCD1U10V2KX-5GP
C182
SCD1U10V2KX-5GP
12
C207
SC4D7U6D3V3KX-GP
C207
SC4D7U6D3V3KX-GP
12
C210
SC1U6D3V2KX-GP
C210
SC1U6D3V2KX-GP
12
C192
SC10U6D3V3MX-GP
DY
C192
SC10U6D3V3MX-GP
DY
12
R97100R2J-2-GP R97100R2J-2-GP
1 2
C200
SC1U6D3V2KX-GP
C200
SC1U6D3V2KX-GP
12
TP23
TPAD14-GP
TP23
TPAD14-GP
1
C191
SCD1U10V2KX-5GP
C191
SCD1U10V2KX-5GP
12
C193
SC1U6D3V2KX-GP
C193
SC1U6D3V2KX-GP
12
C204
SCD1U10V2KX-5GP
C204
SCD1U10V2KX-5GP
12
C195
SCD1U10V2KX-5GP
C195
SCD1U10V2KX-5GP
12
TP24
TPAD14-GP
TP24
TPAD14-GP
1
R99 0R2J-2-GP
R99 0R2J-2-GP
12
C188
SC1U6D3V2KX-GP
C188
SC1U6D3V2KX-GP
12
D7
CH751H-40PT-GP
83.R0304.A8F
DY
D7
CH751H-40PT-GP
83.R0304.A8F
DY
21
C205
SC1U6D3V2KX-GP
C205
SC1U6D3V2KX-GP
12
R98 0R2J-2-GP
R98 0R2J-2-GP
12
C190
SCD1U10V2KX-5GP
C190
SCD1U10V2KX-5GP
12
C187
SC1U6D3V2KX-GP
C187
SC1U6D3V2KX-GP
12
C183
SCD1U10V2KX-5GP
C183
SCD1U10V2KX-5GP
12
C206
SCD1U10V2KX-5GP
C206
SCD1U10V2KX-5GP
12
C198
SC1U6D3V2KX-GP
C198
SC1U6D3V2KX-GP
12
D6
CH751H-40PT-GP
83.R0304.A8F
DY
D6
CH751H-40PT-GP
83.R0304.A8F
DY
21
C185
SC1U6D3V2KX-GP
C185
SC1U6D3V2KX-GP
12
C194
SC1U6D3V2KX-GP
C194
SC1U6D3V2KX-GP
12
L3
IND-10UH-215-GP
68.1001D.10E
2ND = 68.10010.10T
L3
IND-10UH-215-GP
68.1001D.10E
2ND = 68.10010.10T
1 2
C196
SC10U6D3V3MX-GP
DY
C196
SC10U6D3V3MX-GP
DY
12
C181
SC1U6D3V2KX-GP
C181
SC1U6D3V2KX-GP
12
L4
IND-10UH-215-GP
68.1001D.10E
2ND = 68.10010.10T
L4
IND-10UH-215-GP
68.1001D.10E
2ND = 68.10010.10T
1 2
C186
SC1U6D3V2KX-GP
C186
SC1U6D3V2KX-GP
12

5
5
4
4
3
3
2
2
1
1
D D
C C
B B
A A
Title
Size Document Number Rev
Date: Sheet of
Wistron Corporation
21F, 88, Sec.1, Hsin Tai Wu Rd., Hsichih,
Taipei Hsien 221, Taiwan, R.O.C.
SB
A3
20 56Wednesday, July 07, 2010
DVT 1ST
TUCANA
PCH 9 of 9(VSS)
Title
Size Document Number Rev
Date: Sheet of
Wistron Corporation
21F, 88, Sec.1, Hsin Tai Wu Rd., Hsichih,
Taipei Hsien 221, Taiwan, R.O.C.
SB
A3
20 56Wednesday, July 07, 2010
DVT 1ST
TUCANA
PCH 9 of 9(VSS)
Title
Size Document Number Rev
Date: Sheet of
Wistron Corporation
21F, 88, Sec.1, Hsin Tai Wu Rd., Hsichih,
Taipei Hsien 221, Taiwan, R.O.C.
SB
A3
20 56Wednesday, July 07, 2010
DVT 1ST
TUCANA
PCH 9 of 9(VSS)
8 OF 10
PCH1H
IBEXPEAK-M-GP-NF
8 OF 10
PCH1H
IBEXPEAK-M-GP-NF
VSS
AA19
VSS
AA20
VSS
AA22
VSS
AA24
VSS
AA26
VSS
AA28
VSS
AA30
VSS
AA31
VSS
AA32
VSS
AB11
VSS
AB15
VSS
AB23
VSS
AB30
VSS
AB31
VSS
AB32
VSS
AB39
VSS
AB43
VSS
AB47
VSS
AB5
VSS
AB8
VSS
AC2
VSS
AC52
VSS
AD11
VSS
AD12
VSS
AD16
VSS
AD23
VSS
AD30
VSS
AD31
VSS
AD32
VSS
AD34
VSS
AD42
VSS
AD46
VSS
AD49
VSS
AD7
VSS
AE2
VSS
AE4
VSS
AF12
VSS
AF35
VSS
AP13
VSS
AF45
VSS
AF46
VSS
AF49
VSS
AF5
VSS
AF8
VSS
AG2
VSS
AG52
VSS
AH11
VSS
AH15
VSS
AH16
VSS
AH24
VSS
AH32
VSS
AH43
VSS
AH47
VSS
AH7
VSS
AJ19
VSS
AJ2
VSS
AJ20
VSS
AJ22
VSS
AJ23
VSS
AJ26
VSS
AJ28
VSS
AJ32
VSS
AJ34
VSS
AT5
VSS
AJ4
VSS
AK12
VSS
AK26
VSS
AK22
VSS
AK23
VSS
AK28
VSS AK30
VSS AK31
VSS AK32
VSS AK34
VSS AK35
VSS AK38
VSS AK43
VSS AK46
VSS AK49
VSS AK5
VSS AK8
VSS AL2
VSS AL52
VSS AM11
VSS AM20
VSS AM22
VSS AM24
VSS AM26
VSS AM28
VSS AM30
VSS AM31
VSS AM32
VSS AM34
VSS AM35
VSS AM38
VSS AM39
VSS AM42
VSS AU20
VSS AM46
VSS AV22
VSS AM49
VSS AM7
VSS BB10
VSS AN32
VSS AN50
VSS AN52
VSS AP12
VSS AP42
VSS AP46
VSS AP49
VSS AP5
VSS AP8
VSS AR2
VSS AR52
VSS AT11
VSS AT32
VSS AT36
VSS AT41
VSS AT47
VSS AT7
VSS AV12
VSS AV16
VSS AV20
VSS AV24
VSS AV30
VSS AV34
VSS AV38
VSS AV42
VSS AV46
VSS AV49
VSS AV5
VSS AV8
VSS AW14
VSS AW18
VSS AW2
VSS BF9
VSS AW32
VSS AW36
VSS AW40
VSS AW52
VSS AY11
VSS AY43
VSS AY47
VSS
Y13
VSS
AU4
VSS
AN34
VSS AA50
VSS
AB16
VSS
AV18
VSS
AU22
VSS
AM19
VSS
AM41
VSS
AN19
VSS
AH49
VSS BA12
VSS AH48
VSS BA42
VSS AD24
VSS BB44
9 OF 10
PCH1I
IBEXPEAK-M-GP-NF
9 OF 10
PCH1I
IBEXPEAK-M-GP-NF
VSS
AY7
VSS
B11
VSS
B15
VSS
B19
VSS
B23
VSS
B31
VSS
B35
VSS
B39
VSS
B43
VSS
B47
VSS
B7
VSS
BG12
VSS
BB12
VSS
BB16
VSS
BB20
VSS
BB24
VSS
BB30
VSS
BB34
VSS
BB38
VSS
BB42
VSS
BB49
VSS
BB5
VSS
BC10
VSS
BC14
VSS
BC18
VSS
BC2
VSS
BC22
VSS
BC32
VSS
BC36
VSS
BC40
VSS
BC44
VSS
BC52
VSS
BH9
VSS
BD48
VSS
BD49
VSS
BD5
VSS
BE12
VSS
BE16
VSS
BE20
VSS
BE24
VSS
BE30
VSS
BE34
VSS
BE38
VSS
BE42
VSS
BE46
VSS
BE48
VSS
BE50
VSS
BE6
VSS
BE8
VSS
BF3
VSS
BF49
VSS
BF51
VSS
BG18
VSS
BG24
VSS
BG4
VSS
BG50
VSS
BH11
VSS
BH15
VSS
BH19
VSS
BH23
VSS
BH31
VSS
BH35
VSS
BH39
VSS
BH43
VSS
BH47
VSS
BH7
VSS
C12
VSS
C50
VSS
D51
VSS
E12
VSS
E16
VSS
E20
VSS
E24
VSS
E30
VSS
E34
VSS
E38
VSS
E42
VSS
E46
VSS
E48
VSS K47
VSS K7
VSS L14
VSS L18
VSS L2
VSS L22
VSS L32
VSS L36
VSS L40
VSS L52
VSS M12
VSS M16
VSS M20
VSS N38
VSS M34
VSS M38
VSS M42
VSS M46
VSS M49
VSS M5
VSS M8
VSS N24
VSS P11
VSS P22
VSS P30
VSS P32
VSS P34
VSS P42
VSS P45
VSS P47
VSS R2
VSS R52
VSS T12
VSS T41
VSS T46
VSS T49
VSS T5
VSS T8
VSS U30
VSS U31
VSS U32
VSS U34
VSS P38
VSS V11
VSS P16
VSS V19
VSS V20
VSS V22
VSS V30
VSS V31
VSS V32
VSS V34
VSS
E6
VSS
E8
VSS
F49
VSS
F5
VSS
G10
VSS
G14
VSS
G18
VSS
G2
VSS
G22
VSS
G32
VSS
G36
VSS
G40
VSS
G44
VSS
G52
VSS V35
VSS V38
VSS V43
VSS V45
VSS V46
VSS V47
VSS V49
VSS V5
VSS V7
VSS V8
VSS W2
VSS W52
VSS Y11
VSS Y12
VSS Y15
VSS Y19
VSS Y23
VSS Y28
VSS Y30
VSS Y31
VSS Y32
VSS Y38
VSS Y43
VSS Y46
VSS Y5
VSS Y6
VSS Y8
VSS P49
VSS P24
VSS AD15
VSS
AF39
VSS
H16
VSS
H20
VSS
H30
VSS
H34
VSS
H38
VSS
H42
VSS T43
VSS AD51
VSS AT8
VSS AD47
VSS Y47
VSS AT12
VSS AM6
VSS AT13
VSS AM5
VSS AK45
VSS AK39
VSS AV14
VSS K11
VSS K43
VSS H49
VSS H5
VSS J24

A
A
B
B
C
C
D
D
E
E
4 4
3 3
2 2
1 1
M_A_DQS1
M_A_DQ57
M_A_DQ55
M_A_DQ50
M_A_DQ17
M_A_A14
M_A_A1
M_A_DQS#5
M_A_DQ24
M_A_DQS5
M_A_DQS#7
M_A_DQ51
M_A_DQ40
M_A_DQ9
M_A_DQ4
M_A_A11
M_A_DQ62
M_A_DQ42
M_A_DQ34
M_A_DQ29
M_A_DQ56
M_A_DQ54
M_A_DQ49
M_A_DQ45
M_A_DQ38
M_A_DQ21
M_A_DQ16
M_A_DQ15
M_A_A5
M_A_A0
M_A_DQS#4
M_A_DQ60
M_A_DQ32
M_A_DQ23
M_A_A7
M_A_DQS7
M_A_DQS4
M_A_DQS#6
M_A_DQS#1
M_A_DQ39
M_A_DQ3
M_A_DQ61
M_A_DQ28
M_A_DQ11
M_A_DQ2
M_A_A15
M_A_DQ53
M_A_DQ48
M_A_DQ44
M_A_DQ37
M_A_DQ22
M_A_DQ14
M_A_DQ8
M_A_DQ1
M_A_A8
M_A_DQS3
M_A_DQS#3
M_A_DQ59
M_A_DQ33
M_A_DQ0
M_A_DQS#0
M_A_DQ41
M_A_DQ26
M_A_DQ20
M_A_DQ27
M_A_DQ47
M_A_DQ36
M_A_DQ13
M_A_DQ7
M_A_A4
M_A_DQS2
M_A_DQS#2
M_A_DQ58
M_A_DQ18
M_A_A13
M_A_A10
M_A_DQ63
M_A_DQ31
M_A_DQ25
M_A_DQ19
M_A_A3
M_A_DQS6
M_A_DQS0
M_A_DQ52
M_A_DQ12
M_A_DQ10
M_A_DQ5
M_A_A12
M_A_A9
M_A_A2
M_A_DQ46
M_A_DQ43
M_A_DQ35
M_A_DQ30
M_A_DQ6
M_A_A6
M_A_DM5
M_A_DM3
M_A_DM4
M_A_DM2
M_A_DM7
M_A_DM1
M_A_DM6
M_A_DM0
DDR_VREF_S3_1
DDR_VREF_S3_1
DDR_VREF_S3
1D5V_S3
DDR_VREF_S3_1
DDR_VREF_S3_1
1D5V_S3
3D3V_S0
DDR_VREF_S3
M_A_DQS[7..0]6
M_A_DQS#[7..0]6
M_A_A[15..0]6
M_A_BS_26
M_A_BS_06 M_A_BS_16
M_A_DQ[63..0]6
M_A_DM[7..0] 6
PM_EXTTS#0_R 5
DDR3_DRAMRST#17,22
M_ODT06 M_ODT16
M_A_RAS# 6
M_A_CAS# 6
M_A_WE# 6
M_CS0# 6
M_CS1# 6
M_CKE0 6
M_CKE1 6
M_CLK_DDR1 6
M_CLK_DDR#1 6
M_CLK_DDR0 6
M_CLK_DDR#0 6
PCH_SMBCLK 3,13,22
PCH_SMBDATA 3,13,22
PM_SLP_S3_CTL8,14,44,51
Title
Size Document Number Rev
Date: Sheet of
Wistron Corporation
21F, 88, Sec.1, Hsin Tai W u Rd., Hsichih,
Taipei Hsien 221, Taiwan, R.O.C.
TUCANA
SB
DDR3 Socket1
21 56Wednesday, July 07, 2010
Title
Size Document Number Rev
Date: Sheet of
Wistron Corporation
21F, 88, Sec.1, Hsin Tai W u Rd., Hsichih,
Taipei Hsien 221, Taiwan, R.O.C.
TUCANA
SB
DDR3 Socket1
21 56Wednesday, July 07, 2010
Title
Size Document Number Rev
Date: Sheet of
Wistron Corporation
21F, 88, Sec.1, Hsin Tai W u Rd., Hsichih,
Taipei Hsien 221, Taiwan, R.O.C.
TUCANA
SB
DDR3 Socket1
21 56Wednesday, July 07, 2010
Layout Note
:
::
:
Near Pin 126
Layout Note
:
::
:
Near Pin 1
DDR3 SOCKET_1
C214
SC10U6D3V3MX-GP
C214
SC10U6D3V3MX-GP
12
C227
SC1U10V2KX-1GP
C227
SC1U10V2KX-1GP
12
C221
SCD1U16V2ZY-2GP
C221
SCD1U16V2ZY-2GP
12
C217
SC10U6D3V3MX-GP
DY
C217
SC10U6D3V3MX-GP
DY
12
R102
22R2F-1-GP
S3
R102
22R2F-1-GP
S3
12
.
.
.
. .
Q7
2N7002E-1-GP
84.2N702.D31
S3
2ND = 84.2N702.E31
.
.
.
. .
Q7
2N7002E-1-GP
84.2N702.D31
S3
2ND = 84.2N702.E31
G
S
D
C223
SCD1U16V2ZY-2GP
C223
SCD1U16V2ZY-2GP
12
DIMM1
DDR3-204P-92-GP
62.10017.U91
2ND = 62.10017.N91
DIMM1
DDR3-204P-92-GP
62.10017.U91
2ND = 62.10017.N91
A0
98
A1
97
A2
96
A3
95
A4
92
A5
91
A6
90
A7
86
A8
89
A9
85
A10/AP
107
A11
84
A12
83
A13
119
A14
80
A15
78
A16/BA2
79
BA0
109
BA1
108
DQ0
5
DQ1
7
DQ2
15
DQ3
17
DQ4
4
DQ5
6
DQ6
16
DQ7
18
DQ8
21
DQ9
23
DQ10
33
DQ11
35
DQ12
22
DQ13
24
DQ14
34
DQ15
36
DQ16
39
DQ17
41
DQ18
51
DQ19
53
DQ20
40
DQ21
42
DQ22
50
DQ23
52
DQ24
57
DQ25
59
DQ26
67
DQ27
69
DQ28
56
DQ29
58
DQ30
68
DQ31
70
DQ32
129
DQ33
131
DQ34
141
DQ35
143
DQ36
130
DQ37
132
DQ38
140
DQ39
142
DQ40
147
DQ41
149
DQ42
157
DQ43
159
DQ44
146
DQ45
148
DQ46
158
DQ47
160
DQ48
163
DQ49
165
DQ50
175
DQ51
177
DQ52
164
DQ53
166
DQ54
174
DQ55
176
DQ56
181
DQ57
183
DQ58
191
DQ59
193
DQ60
180
DQ61
182
DQ62
192
DQ63
194
DQS0#
10
DQS1#
27
DQS2#
45
DQS3#
62
DQS4#
135
DQS5#
152
DQS6#
169
DQS7#
186
DQS0
12
DQS1
29
DQS2
47
DQS3
64
DQS4
137
DQS5
154
DQS6
171
DQS7
188
ODT0
116
ODT1
120
VREF_DQ
1
VSS 2
NP1 NP1
NP2 NP2
RAS# 110
WE# 113
CAS# 115
CS0# 114
CS1# 121
CKE0 73
CKE1 74
CK0 101
CK0# 103
CK1 102
CK1# 104
DM0 11
DM1 28
DM2 46
DM3 63
DM4 136
DM5 153
DM6 170
DM7 187
SDA 200
SCL 202
VDDSPD 199
SA0 197
SA1 201
VREF_CA
126
VDD18 124
NC#1 77
NC#2 122
NC#/TEST 125
VDD3 81
VDD4 82
VDD5 87
VDD6 88
VDD7 93
VDD8 94
VDD9 99
VDD10 100
VDD13 111
VDD14 112
VDD15 117
VDD16 118
VSS 3
VSS 8
VSS 9
VSS 13
VSS 14
VSS 19
VSS 20
VSS 25
VSS 26
VSS 31
VSS 32
VSS 37
VSS 38
VSS 43
VSS 44
VSS 48
VSS 49
VSS 54
VSS 55
VSS 60
VSS 61
VDD1 75
VSS 65
VSS 66
VSS 71
VSS 72
VDD2 76
VDD11 105
VDD12 106
VDD17 123
VSS 127
VSS 128
VSS 134
VSS 133
VSS 138
VSS 139
VSS 144
VSS 145
VSS 151
VSS 150
VSS 155
VSS 156
VSS 161
VSS 162
VSS 167
VSS 168
VSS 173
VSS 172
VSS 179
VSS 178
VSS 185
VSS 184
VSS 189
VSS 190
VSS 195
VSS 196
RESET#
30
EVENT# 198
VSS 205
VSS 206
VTT1
203
VTT2
204
C211
SCD1U16V2ZY-2GP
C211
SCD1U16V2ZY-2GP
12
C212
SC10U6D3V3MX-GP
C212
SC10U6D3V3MX-GP
12
C225
SCD1U16V2ZY-2GP
C225
SCD1U16V2ZY-2GP
12
C229
SC10U6D3V3MX-GP
C229
SC10U6D3V3MX-GP
12
C220
SCD1U16V2ZY-2GP
C220
SCD1U16V2ZY-2GP
12
C222
SC4D7U6D3V3KX-GP
C222
SC4D7U6D3V3KX-GP
12
C213
SC10U6D3V3MX-GP
C213
SC10U6D3V3MX-GP
12
C226
SC1U10V2KX-1GP
C226
SC1U10V2KX-1GP
12
C218
SCD1U16V2ZY-2GP
C218
SCD1U16V2ZY-2GP
12
C215
SC10U6D3V3MX-GP
C215
SC10U6D3V3MX-GP
12
C216
SC10U6D3V3MX-GP
DY
C216
SC10U6D3V3MX-GP
DY
12
TC3
ST330U6VDM-2-GP
DY
TC3
ST330U6VDM-2-GP
DY
12
C224
SC4D7U6D3V3KX-GP
C224
SC4D7U6D3V3KX-GP
12
C219
SCD1U16V2ZY-2GP
C219
SCD1U16V2ZY-2GP
12
C228
SC1U10V2KX-1GP
C228
SC1U10V2KX-1GP
12

A
A
B
B
C
C
D
D
E
E
4 4
3 3
2 2
1 1
DDR_VREF_S3_1
DDR_VREF_S3_1
M_B_A10
M_B_A7
M_B_A1
M_B_A8
M_B_A5
M_B_A2
M_B_A11
M_B_A6
M_B_A3
M_B_A12
M_B_A9
M_B_A0
M_B_A4
M_B_A13
DDRB_SA1
M_B_A14
M_B_DQS1
M_B_DQS0
M_B_DQS7
M_B_DQS5
M_B_DQS4
M_B_DQS2
M_B_DQS6
M_B_DQS3
M_B_DQ0
M_B_DQ8
M_B_DQ3
M_B_DQ10
M_B_DQ1
M_B_DQ9
M_B_DQ4
M_B_DQ6
M_B_DQ2
M_B_DQ11
M_B_DQ5
M_B_DQ19
M_B_DQ14
M_B_DQ30
M_B_DQ22
M_B_DQ16
M_B_DQ28
M_B_DQ18
M_B_DQ27
M_B_DQ15
M_B_DQ23
M_B_DQ17
M_B_DQ31
M_B_DQ13
M_B_DQ21
M_B_DQ12
M_B_DQ20
M_B_DQ35
M_B_DQ46
M_B_DQ44
M_B_DQ24
M_B_DQ38
M_B_DQ32
M_B_DQ43
M_B_DQ39
M_B_DQ47
M_B_DQ34
M_B_DQ26
M_B_DQ33
M_B_DQ53
M_B_DQ25
M_B_DQ37
M_B_DQ29
M_B_DQ36
M_B_DQ45
M_B_DQ52
M_B_DQ51
M_B_DQ40
M_B_DQ62
M_B_DQ54
M_B_DQ48
M_B_DQ60
M_B_DQ50
M_B_DQ59
M_B_DQ42
M_B_DQ55
M_B_DQ49
M_B_DQ63
M_B_DQ41
M_B_DQ57
M_B_DQ61
M_B_DQ56
M_B_DQ58
M_B_DQS#4
M_B_DQ7
M_B_DQS#2
M_B_DQS#7
M_B_DQS#3
M_B_DQS#6
M_B_DQS#0
M_B_DQS#5
M_B_DQS#1
M_B_A15
M_B_DM0
M_B_DM1
M_B_DM7
M_B_DM6
M_B_DM5
M_B_DM4
M_B_DM3
M_B_DM2
DDR_VREF_S3_1
DDR_VREF_S3
DDR_VREF_S3_1
1D5V_S3
3D3V_S0
1D5V_S3
M_ODT26 M_ODT36
DDR3_DRAMRST#17,21
M_B_BS_26
M_B_A[15..0]6
M_B_DQS[7..0]6
M_B_BS_06 M_B_BS_16
M_B_DQ[63..0]6
M_B_DQS#[7..0]6
M_B_DM[7..0] 6
M_B_RAS# 6
M_B_WE# 6
M_B_CAS# 6
M_CS2# 6
M_CS3# 6
M_CKE2 6
M_CKE3 6
M_CLK_DDR3 6
M_CLK_DDR2 6
M_CLK_DDR#3 6
M_CLK_DDR#2 6
PM_EXTTS#1_R 5
PCH_SMBCLK 3,13,21
PCH_SMBDATA 3,13,21
Title
Size Document Number Rev
Date: Sheet of
Wistron Corporation
21F, 88, Sec.1, Hsin Tai W u Rd., Hsichih,
Taipei Hsien 221, Taiwan, R.O.C.
TUCANA
SB
DDR3 Socket2
22 56Wednesday, July 07, 2010
Title
Size Document Number Rev
Date: Sheet of
Wistron Corporation
21F, 88, Sec.1, Hsin Tai W u Rd., Hsichih,
Taipei Hsien 221, Taiwan, R.O.C.
TUCANA
SB
DDR3 Socket2
22 56Wednesday, July 07, 2010
Title
Size Document Number Rev
Date: Sheet of
Wistron Corporation
21F, 88, Sec.1, Hsin Tai W u Rd., Hsichih,
Taipei Hsien 221, Taiwan, R.O.C.
TUCANA
SB
DDR3 Socket2
22 56Wednesday, July 07, 2010
Layout Note
:
::
:
Near Pin 126
Layout Note
:
::
:
Near Pin 1
DDR3 SOCKET_2
C234
SC10U6D3V3MX-GP
C234
SC10U6D3V3MX-GP
12
C245
SC1U10V2KX-1GP
C245
SC1U10V2KX-1GP
12
C242
SCD1U16V2ZY-2GP
C242
SCD1U16V2ZY-2GP
12
C247
SC1U10V2KX-1GP
C247
SC1U10V2KX-1GP
12
C241
SC4D7U6D3V3KX-GP
C241
SC4D7U6D3V3KX-GP
12
C246
SC1U10V2KX-1GP
C246
SC1U10V2KX-1GP
12
C240
SCD1U16V2ZY-2GP
C240
SCD1U16V2ZY-2GP
12
C235
SC10U6D3V3MX-GP
DY
C235
SC10U6D3V3MX-GP
DY
12
C232
SC10U6D3V3MX-GP
C232
SC10U6D3V3MX-GP
12
C248
SC10U6D3V3MX-GP
C248
SC10U6D3V3MX-GP
12
C243
SC4D7U6D3V3KX-GP
C243
SC4D7U6D3V3KX-GP
12
DIMM2
DDR3-204P-91-GP
62.10017.V01
2ND = 62.10017.N41
DIMM2
DDR3-204P-91-GP
62.10017.V01
2ND = 62.10017.N41
A0
98
A1
97
A2
96
A3
95
A4
92
A5
91
A6
90
A7
86
A8
89
A9
85
A10/AP
107
A11
84
A12
83
A13
119
A14
80
A15
78
A16/BA2
79
BA0
109
BA1
108
DQ0
5
DQ1
7
DQ2
15
DQ3
17
DQ4
4
DQ5
6
DQ6
16
DQ7
18
DQ8
21
DQ9
23
DQ10
33
DQ11
35
DQ12
22
DQ13
24
DQ14
34
DQ15
36
DQ16
39
DQ17
41
DQ18
51
DQ19
53
DQ20
40
DQ21
42
DQ22
50
DQ23
52
DQ24
57
DQ25
59
DQ26
67
DQ27
69
DQ28
56
DQ29
58
DQ30
68
DQ31
70
DQ32
129
DQ33
131
DQ34
141
DQ35
143
DQ36
130
DQ37
132
DQ38
140
DQ39
142
DQ40
147
DQ41
149
DQ42
157
DQ43
159
DQ44
146
DQ45
148
DQ46
158
DQ47
160
DQ48
163
DQ49
165
DQ50
175
DQ51
177
DQ52
164
DQ53
166
DQ54
174
DQ55
176
DQ56
181
DQ57
183
DQ58
191
DQ59
193
DQ60
180
DQ61
182
DQ62
192
DQ63
194
DQS0#
10
DQS1#
27
DQS2#
45
DQS3#
62
DQS4#
135
DQS5#
152
DQS6#
169
DQS7#
186
DQS0
12
DQS1
29
DQS2
47
DQS3
64
DQS4
137
DQS5
154
DQS6
171
DQS7
188
ODT0
116
ODT1
120
VREF_DQ
1
VSS 2
NP1 NP1
NP2 NP2
RAS# 110
WE# 113
CAS# 115
CS0# 114
CS1# 121
CKE0 73
CKE1 74
CK0 101
CK0# 103
CK1 102
CK1# 104
DM0 11
DM1 28
DM2 46
DM3 63
DM4 136
DM5 153
DM6 170
DM7 187
SDA 200
SCL 202
VDDSPD 199
SA0 197
SA1 201
VREF_CA
126
VDD18 124
NC#1 77
NC#2 122
NC#/TEST 125
VDD3 81
VDD4 82
VDD5 87
VDD6 88
VDD7 93
VDD8 94
VDD9 99
VDD10 100
VDD13 111
VDD14 112
VDD15 117
VDD16 118
VSS 3
VSS 8
VSS 9
VSS 13
VSS 14
VSS 19
VSS 20
VSS 25
VSS 26
VSS 31
VSS 32
VSS 37
VSS 38
VSS 43
VSS 44
VSS 48
VSS 49
VSS 54
VSS 55
VSS 60
VSS 61
VDD1 75
VSS 65
VSS 66
VSS 71
VSS 72
VDD2 76
VDD11 105
VDD12 106
VDD17 123
VSS 127
VSS 128
VSS 134
VSS 133
VSS 138
VSS 139
VSS 144
VSS 145
VSS 151
VSS 150
VSS 155
VSS 156
VSS 161
VSS 162
VSS 167
VSS 168
VSS 173
VSS 172
VSS 179
VSS 178
VSS 185
VSS 184
VSS 189
VSS 190
VSS 195
VSS 196
RESET#
30
EVENT# 198
VSS 205
VSS 206
VTT1
203
VTT2
204
C238
SCD1U16V2ZY-2GP
C238
SCD1U16V2ZY-2GP
12
C244
SCD1U16V2ZY-2GP
C244
SCD1U16V2ZY-2GP
12
R103
10KR2J-3-GP
R103
10KR2J-3-GP
12
C230
SCD1U16V2ZY-2GP
DY
C230
SCD1U16V2ZY-2GP
DY
12
C233
SC10U6D3V3MX-GP
C233
SC10U6D3V3MX-GP
12
C236
SC10U6D3V3MX-GP
DY
C236
SC10U6D3V3MX-GP
DY
12
C237
SCD1U16V2ZY-2GP
C237
SCD1U16V2ZY-2GP
12
C231
SC10U6D3V3MX-GP
C231
SC10U6D3V3MX-GP
12
C239
SCD1U16V2ZY-2GP
C239
SCD1U16V2ZY-2GP
12

5
5
4
4
3
3
2
2
1
1
D D
C C
B B
A A
BLON_IN
BLON_OUT_A
C_SET
BLON_OUT_R
BRIGHTNESS_CN
USBPN9_C
USBPP9_C
DCBATOUT_LCD1
BLON_OUT_R
BRIGHTNESS_CN
CCD_PWR
3D3V_DMIC_S0
LCD_EDID_CLK
LCD_EDID_DAT
3D3V_S0
LCDVDD 3D3V_S0
3D3V_S5
3D3V_S3
CCD_PWR
3D3V_S0
CCD_PWR
DCBATOUT
LCDVDD
3D3V_S0
L_BKLTCTL 15
BLON_OUT 38
BRIGHTNESS 38
PCH_LCDVDD_ON15
PCH_BL_ON15 BLON_IN 38
USBPN9 16
USBPP9 16
DMIC_CLK 31
DMIC_DAT 31
LVDS_TXAOUT2+ 15
LVDS_TXAOUT2- 15
LVDS_TXAOUT1+ 15
LVDS_TXAOUT1- 15
LVDS_TXACLK+ 15
LVDS_TXACLK- 15
LVDS_TXAOUT0+ 15
LVDS_TXAOUT0- 15
CLK_DDC_EDID 15
DAT_DDC_EDID 15
LCD_DETECT 38
Title
Size Document Number Rev
Date: Sheet of
Wistron Corporation
21F, 88, Sec.1, Hsin Tai Wu Rd., Hsichih,
Taipei Hsien 221, Taiwan, R.O.C.
TUCANA
SB
LCD CONN
23 56Wednesday, July 07, 2010
DVT 1ST
Title
Size Document Number Rev
Date: Sheet of
Wistron Corporation
21F, 88, Sec.1, Hsin Tai Wu Rd., Hsichih,
Taipei Hsien 221, Taiwan, R.O.C.
TUCANA
SB
LCD CONN
23 56Wednesday, July 07, 2010
DVT 1ST
Title
Size Document Number Rev
Date: Sheet of
Wistron Corporation
21F, 88, Sec.1, Hsin Tai Wu Rd., Hsichih,
Taipei Hsien 221, Taiwan, R.O.C.
TUCANA
SB
LCD CONN
23 56Wednesday, July 07, 2010
DVT 1ST
LCD/CCD CONN
Layout 40 mil
Current limited is 2A
Current Limited ~0.3A
USB9: CAMERA
~600uA
Hold Current 0.2A
Trip current 0.42A
100mA
~1A
DVT 20100621
Change C258 to 470pF
Add C272 470pF
By EMI request
RN62
SRN33J-5-GP-U
RN62
SRN33J-5-GP-U
1
23
4
C255
SCD1U16V2ZY-2GP
DY
C255
SCD1U16V2ZY-2GP
DY
12
R110
100KR2J-1-GP
R110
100KR2J-1-GP
12
C259
SCD1U16V2ZY-2GP
DY
C259
SCD1U16V2ZY-2GP
DY
12
C249
SCD1U25V2KX-GP
C249
SCD1U25V2KX-GP
12
C262
SC100P50V2JN-3GP
DY
C262
SC100P50V2JN-3GP
DY
12
F2
POLYSW-D2A24V-GP
69.50007.C51
F2
POLYSW-D2A24V-GP
69.50007.C51
1 2
R111
100KR2J-1-GP
R111
100KR2J-1-GP
12
U6
G5285T11U-GP
74.05285.07F
U6
G5285T11U-GP
74.05285.07F
EN
1
GND
2
OUT
3IN#4 4
IN#5 5
EC7
SCD1U25V2KX-GP
EC7
SCD1U25V2KX-GP
12
R112
1KR2F-3-GP
R112
1KR2F-3-GP
12
C260
SC4D7U6D3V3KX-GP
C260
SC4D7U6D3V3KX-GP
12
C257
SCD1U16V2ZY-2GP
C257
SCD1U16V2ZY-2GP
12
R104
4K22R2F-GP
R104
4K22R2F-GP
12
C261
SC4D7U6D3V3KX-GP
C261
SC4D7U6D3V3KX-GP
12
C258
SC470P50V2KX-3GP
C258
SC470P50V2KX-3GP
12
C252
SC4D7U6D3V3KX-GP
C252
SC4D7U6D3V3KX-GP
12
R109 33R2J-2-GP
R109 33R2J-2-GP
12
C253
SCD1U16V2ZY-2GP
DY
C253
SCD1U16V2ZY-2GP
DY
12
R107 33R2J-2-GP
DY
R107 33R2J-2-GP
DY
12
F1
POLYSW-1D1A24V-GP-U
69.50007.A31
2ND = 69.50007.A41
F1
POLYSW-1D1A24V-GP-U
69.50007.A31
2ND = 69.50007.A41
12
C251
SC4D7U6D3V3KX-GP
C251
SC4D7U6D3V3KX-GP
12
R113
100KR2J-1-GP
R113
100KR2J-1-GP
12
U5
G5255HP12U-GP
74.05255.071
U5
G5255HP12U-GP
74.05255.071
IN 1
IN 2
GND 3
ON 4
OUT#8
8
OUT#7
7
SET
6
FLG
5
C256
SC10U6D3V3MX-GP
DY
C256
SC10U6D3V3MX-GP
DY
12
LCD1
IPEX-CONN40-2R-GP-U
20.F1093.040
2ND = 20.F1289.040
LCD1
IPEX-CONN40-2R-GP-U
20.F1093.040
2ND = 20.F1289.040
1
2
3
4
5
6
7
8
9
10
11
12
13
14
15
16
17
18
19
20
21
22
23
24
25
26
27
28
29
30
31
32
33
34
35
36
37
38
39
40
41
42
43
44
45
46
47
48
49
50
51
C272
SC470P50V2KX-3GP
C272
SC470P50V2KX-3GP
12
R106 0R2J-2-GPR106 0R2J-2-GP
1 2
C254
SC4D7U6D3V3KX-GP
C254
SC4D7U6D3V3KX-GP
12
R105 0R2J-2-GPR105 0R2J-2-GP
1 2
U7
74LVC1G08GW-1-GP
2ND = 73.7SZ08.EAH
73.01G08.L04
3RD = 73.7SZ08.DAH
U7
74LVC1G08GW-1-GP
2ND = 73.7SZ08.EAH
73.01G08.L04
3RD = 73.7SZ08.DAH
B1
A2
GND 3
Y
4
VCC
5
C250
SC4D7U25V5KX-GP
C250
SC4D7U25V5KX-GP
12
R108 0R2J-2-GPR108 0R2J-2-GP
1 2

5
5
4
4
3
3
2
2
1
1
D D
C C
B B
A A
CRT_HSYNC1_R
CRT_VSYNC1_R
CRT_G
CRT_R
CRT_BLUE CRT_B
DAT_DDC1_5
CLK_DDC1_5
CRT_GREEN
DAT_DDC1_5
CRT_HSYNC1
5V_CRT_S0
CRT_VSYNC1
CLK_DDC1_5
5V_CRT_S0
BYP
CRT_HSYNC1
CRT_VSYNC1
CLK_DDC1_5
DAT_DDC1_5
CRT_HSYNC1
CRT_VSYNC1
CRT_R
CRT_G
CRT_B
CRT_RED
CRT_DDCDATA
CRT_DDCCLK
5V_S0
3D3V_S0 5V_S0
3D3V_S0 5V_S0
5V_CRT_S0
3D3V_S0
CRT_RED15
CRT_BLUE15
CRT_GREEN15
CRT_DDCCLK 15
CRT_DDCDATA 15
CRT_HSYNC 15
CRT_VSYNC 15
Title
Size Document Number Rev
Date: Sheet of
Wistron Corporation
21F, 88, Sec.1, Hsin Tai Wu Rd., Hsichih,
Taipei Hsien 221, Taiwan, R.O.C.
CRT CONN
24 56Wednesday, July 07, 2010
TUCANA
SB
DVT 1ST
Title
Size Document Number Rev
Date: Sheet of
Wistron Corporation
21F, 88, Sec.1, Hsin Tai Wu Rd., Hsichih,
Taipei Hsien 221, Taiwan, R.O.C.
CRT CONN
24 56Wednesday, July 07, 2010
TUCANA
SB
DVT 1ST
Title
Size Document Number Rev
Date: Sheet of
Wistron Corporation
21F, 88, Sec.1, Hsin Tai Wu Rd., Hsichih,
Taipei Hsien 221, Taiwan, R.O.C.
CRT CONN
24 56Wednesday, July 07, 2010
TUCANA
SB
DVT 1ST
Ferrite bead impedance: 40 ohm@100MHz
CRT I/F & CONNECTOR
Layout Note:
* Must be a ground return path between this ground and the ground on
the VGA connector.
Pi-filter & 150 Ohm pull-down resistors should be as close as to CRT
CONN. RGB will hit 75 Ohm first, pi-filter, then CRT CONN.
Layout Note:
close to the CRT-out
connector
Place these resistors
6
1
7
2
8
3
9
4
10
5
~300mA
DVT 20100601
Change F6 to 69.44002.001, for Cadiz use
DVT 20100621
Change R114,R115,R119,R120 to 2.7K ohm
for CRT VEVS report
R118
150R2F-1-GP
R118
150R2F-1-GP
12
R119 2K7R2J-GPR119 2K7R2J-GP
1 2
C268
SC5P50V2CN-2GP
C268
SC5P50V2CN-2GP
12
CRT1
D-SUB-15-76-GP
20.20891.015
2ND = 20.20886.015
CRT1
D-SUB-15-76-GP
20.20891.015
2ND = 20.20886.015
CRT_RED 1
CRT_GREEN 2
CRT_BLUE 3
NC#4
4VCC_CRT 9
NC#11
11
DDCDATA_ID1 12
DDCCLK_ID3 15
VSYNC 14
HSYNC 13
GND
5
GND
6
GND
7
GND
8
GND
10
GND
16
GND
17
C269
SC5P50V2CN-2GP
C269
SC5P50V2CN-2GP
12
C273
SCD01U50V2KX-1GP
C273
SCD01U50V2KX-1GP
1 2
C263
SCD1U16V2ZY-2GP
C263
SCD1U16V2ZY-2GP
12
U8
CM2009-02QR-GP
83.02009.BA0
U8
CM2009-02QR-GP
83.02009.BA0
VIDEO_1
3
VIDEO_2
4
VIDEO_3
5
GND 6
BYP
8
DDC_OUT1 9
DDC_IN1 10
DDC_IN2 11
DDC_OUT2 12
SYNC_IN1 13
SYNC_OUT1 14
SYNC_IN2 15
SYNC_OUT2 16
VCC_SYNC
1
VCC_VIDEO
2
VCC_DDC
7
L5
SBK160808T-400Y-N-GP
2ND = 68.00909.151
68.00119.241
L5
SBK160808T-400Y-N-GP
2ND = 68.00909.151
68.00119.241
1 2
F6
POLYSW-40A60V-GP
69.44002.001
F6
POLYSW-40A60V-GP
69.44002.001
1 2
R116
150R2F-1-GP
R116
150R2F-1-GP
12
RN35
SRN33J-5-GP-U
RN35
SRN33J-5-GP-U
1
2 3
4
C270
SCD22U10V2KX-1GP
C270
SCD22U10V2KX-1GP
12
C275
SC18P50V2JN-1-GP
DY
C275
SC18P50V2JN-1-GP
DY
12
C277
SC18P50V2JN-1-GP
DY
C277
SC18P50V2JN-1-GP
DY
12
R117
150R2F-1-GP
R117
150R2F-1-GP
12
C267
SC5P50V2CN-2GP
C267
SC5P50V2CN-2GP
12
EC123
SCD01U50V2KX-1GP
EC123
SCD01U50V2KX-1GP
1 2
R115
2K7R2J-GP
R115
2K7R2J-GP
12
C265
SC5P50V2CN-2GP
C265
SC5P50V2CN-2GP
12
R120 2K7R2J-GPR120 2K7R2J-GP
1 2
C264
SC5P50V2CN-2GP
C264
SC5P50V2CN-2GP
12
R114
2K7R2J-GP
R114
2K7R2J-GP
12
EC122
SCD01U50V2KX-1GP
EC122
SCD01U50V2KX-1GP
1 2
L6
SBK160808T-400Y-N-GP
2ND = 68.00909.151
68.00119.241
L6
SBK160808T-400Y-N-GP
2ND = 68.00909.151
68.00119.241
1 2
D8
CH551H-30PT-GP
83.R5003.C8F
2ND = 83.5R003.08F
3RD = 83.R5003.H8H
D8
CH551H-30PT-GP
83.R5003.C8F
2ND = 83.5R003.08F
3RD = 83.R5003.H8H
2 1
C266
SC5P50V2CN-2GP
C266
SC5P50V2CN-2GP
12
EC9
SCD1U16V2ZY-2GP
EC9
SCD1U16V2ZY-2GP
12
L7
SBK160808T-400Y-N-GP
2ND = 68.00909.151
68.00119.241
L7
SBK160808T-400Y-N-GP
2ND = 68.00909.151
68.00119.241
1 2
EC8
SCD1U16V2ZY-2GP
EC8
SCD1U16V2ZY-2GP
12
C274
SC18P50V2JN-1-GP
DY
C274
SC18P50V2JN-1-GP
DY
12
C276
SC18P50V2JN-1-GP
DY
C276
SC18P50V2JN-1-GP
DY
12

5
5
4
4
3
3
2
2
1
1
D D
C C
B B
A A
HDMI_HPD
HDMI_A_CEC
TMDS_SDA
TMDS_SCL
HDMI_5V_S0_1_R
HDMI_TX2+_R
HDMI_TX2-_R
HDMI_TX1+_R
HDMI_TX1-_R
HDMI_TX0+_R
HDMI_TX0-_R
HDMI_TXC+_R
HDMI_TXC-_R
HDMI_TXC+_R
HDMI_TXC+
HDMI_TX1+_R
HDMI_TX1+
HDMI_TX2+_R
HDMI_TX2+HDMI_TX2-
HDMI_TX2-_R HDMI_TX0-_R
HDMI_TX0-
HDMI_TX1-_R
HDMI_TX1- HDMI_TXC-
HDMI_TXC-_R
HDMI_TX0+
HDMI_TX0+_R
HDMI_TX1+
HDMI_TX1+_R
HDMI_TXC+
HDMI_TXC+_R
REXT_HDMI
PC0
HDMI_DATA0-
HDMI_DATA0+
DDC_EN_PS8101
PC1
HDMI_HPDRT_EN#
P8101_OE#
HDMI_TXC-
HDMI_TXC+
HDMI_TX1+
HDMI_TX1-
HDMI_TX0-
HDMI_TX2-
HDMI_TX2+
HDMI_TX0+
TMDS_SCL
TMDS_SDA
HDMI_DATA1+
HDMI_DATA2-
HDMI_DATA2+
HDMI_DATA1-
HDMI_CLK-
HDMI_CLK+
P8101_OE#
TMDS_SDA
TMDS_SCL
PCH_HDMI_DATA
PCH_HDMI_CLK
RT_EN#
PC0
DDC_EN_PS8101
HDMI_5V_S0_1_RHDMI_5V_S0_1_RHDMI_5V_S0_1
3D3V_S0
3D3V_S0
3D3V_S0
5V_S0
HDMI_5V_S0_1_R
3D3V_S0
3D3V_S0
PCH_HDMI_CLK+_L15 PCH_HDMI_CLK-_L15
PCH_HDMI_DATA0+_L15 PCH_HDMI_DATA0-_L15
PCH_HDMI_DETECT 15
PCH_HDMI_CLK 15
PCH_HDMI_DATA 15
PCH_HDMI_DATA1+_L15 PCH_HDMI_DATA1-_L15
PCH_HDMI_DATA2+_L15 PCH_HDMI_DATA2-_L15
CORE_PWRGD14,46
Title
Size Document Number Rev
Date: Sheet of
Wistron Corporation
21F, 88, Sec.1, Hsin Tai Wu Rd., Hsichih,
Taipei Hsien 221, Taiwan, R.O.C.
HDMI CONN
25 56Wednesday, July 07, 2010
TUCANA
SB
DVT 1ST
Title
Size Document Number Rev
Date: Sheet of
Wistron Corporation
21F, 88, Sec.1, Hsin Tai Wu Rd., Hsichih,
Taipei Hsien 221, Taiwan, R.O.C.
HDMI CONN
25 56Wednesday, July 07, 2010
TUCANA
SB
DVT 1ST
Title
Size Document Number Rev
Date: Sheet of
Wistron Corporation
21F, 88, Sec.1, Hsin Tai Wu Rd., Hsichih,
Taipei Hsien 221, Taiwan, R.O.C.
HDMI CONN
25 56Wednesday, July 07, 2010
TUCANA
SB
DVT 1ST
Recommended Equalization: [PC1,PC0]=01, 4dB
HDMI in : Hi
HDMI out : Low
DVT 20100517
change 2nd source to 69.4R500.151
DVT 20100611
Change R614~R617 to 200R ohm
By EMI request
DVT 20100611
Change C283,C364 to 1uF
Change C282,C285 to 1KpF
for EMI request
DVT 20100630
Change Q12 to 84.2N702.D31
(ESD Protected 1.0KV)
R121
5K1R2F-2-GP
R121
5K1R2F-2-GP
12
C293 SCD1U10V2KX-5GPC293 SCD1U10V2KX-5GP
1 2
C295 SCD1U10V2KX-5GPC295 SCD1U10V2KX-5GP
1 2
Q59 AO3413-GP
2ND = 84.02130.031
84.03413.A31
Q59 AO3413-GP
2ND = 84.02130.031
84.03413.A31
G
D S
R616
200R2J-L1-GP
R616
200R2J-L1-GP
1 2
R215
0R2J-2-GP
R215
0R2J-2-GP
12
R125
4K7R2J-2-GP
R125
4K7R2J-2-GP
12
R123
100KR2J-1-GP
R123
100KR2J-1-GP
12
C294 SCD1U10V2KX-5GPC294 SCD1U10V2KX-5GP
1 2
R127
4K7R2J-2-GP
R127
4K7R2J-2-GP
12
R223
0R2J-2-GP
R223
0R2J-2-GP
12
R185
0R2J-2-GP
R185
0R2J-2-GP
12
R122
4K7R2J-2-GP
DY
R122
4K7R2J-2-GP
DY
12
C283
SC1U6D3V2KX-GP
C283
SC1U6D3V2KX-GP
12
C282
SC1KP50V2KX-1GP
C282
SC1KP50V2KX-1GP
12
C364
SC1U6D3V2KX-GP
C364
SC1U6D3V2KX-GP
12
R621
10KR2J-3-GP
R621
10KR2J-3-GP
12
C284
SCD1U16V2ZY-2GP
C284
SCD1U16V2ZY-2GP
12
C278
SCD1U10V2KX-4GP
C278
SCD1U10V2KX-4GP
12
U12
FILTER-4P-14-GP
69.10118.051
2nd = 68.01210.20C
DY
U12
FILTER-4P-14-GP
69.10118.051
2nd = 68.01210.20C
DY
1
3 4
2
C279
SC1KP50V2KX-1GP
C279
SC1KP50V2KX-1GP
12
RN36
SRN2K2J-1-GP
RN36
SRN2K2J-1-GP
1
2 3
4
R614
200R2J-L1-GP
R614
200R2J-L1-GP
1 2
RN51
SRN2K2J-1-GP
RN51
SRN2K2J-1-GP
1
2 3
4
C286
SCD1U16V2ZY-2GP
C286
SCD1U16V2ZY-2GP
12
R615
200R2J-L1-GP
R615
200R2J-L1-GP
1 2
R493
499R2F-2-GP
R493
499R2F-2-GP
12
R186
0R2J-2-GP
R186
0R2J-2-GP
12
U11
FILTER-4P-14-GP
2nd = 68.01210.20C
69.10118.051
DY
U11
FILTER-4P-14-GP
2nd = 68.01210.20C
69.10118.051
DY
1
3 4
2
D9
CH551H-30PT-GP
83.R5003.C8F
2ND = 83.5R003.08F
3RD = 83.R5003.H8H
D9
CH551H-30PT-GP
83.R5003.C8F
2ND = 83.5R003.08F
3RD = 83.R5003.H8H
2 1
C285
SC1KP50V2KX-1GP
C285
SC1KP50V2KX-1GP
12
R183
0R2J-2-GP
R183
0R2J-2-GP
12
C288 SCD1U10V2KX-5GPC288 SCD1U10V2KX-5GP
1 2
TP25
TPAD14-GP
TP25
TPAD14-GP
1
R126
4K7R2J-2-GP
R126
4K7R2J-2-GP
12
R241
0R2J-2-GP
R241
0R2J-2-GP
12
U10
FILTER-4P-14-GP
2nd = 68.01210.20C
69.10118.051
DY
U10
FILTER-4P-14-GP
2nd = 68.01210.20C
69.10118.051
DY
1
3 4
2
.
.
.
. .
Q12
2N7002E-1-GP
84.2N702.D31
2ND = 84.2N702.E31
.
.
.
. .
Q12
2N7002E-1-GP
84.2N702.D31
2ND = 84.2N702.E31
G
S
D
R620
10KR2J-3-GP
R620
10KR2J-3-GP
12
R124
20KR2J-L2-GP
R124
20KR2J-L2-GP
12
R617
200R2J-L1-GP
R617
200R2J-L1-GP
1 2
C289 SCD1U10V2KX-5GPC289 SCD1U10V2KX-5GP
1 2
U9
FILTER-4P-14-GP
2nd = 68.01210.20C
69.10118.051
DY
U9
FILTER-4P-14-GP
2nd = 68.01210.20C
69.10118.051
DY
1
3 4
2
.
.
.
. .
Q60
2N7002E-1-GP
84.2N702.D31
2nd = 84.2N702.E31
.
.
.
. .
Q60
2N7002E-1-GP
84.2N702.D31
2nd = 84.2N702.E31
G
S
D
U73
PS8101-GP
71.P8101.003
U73
PS8101-GP
71.P8101.003
GND
1VCC 2
PC0
3
PC1
4
GND
5
REXT
6
HPD 7
SDA 8
SCL 9
RT_EN#
10
VCC 11
GND
12
OUT_D4+ 13
OUT_D4- 14
VCC 15
OUT_D3+ 16
OUT_D3- 17
GND
18
OUT_D2+ 19
OUT_D2- 20
VCC 21
OUT_D1+ 22
OUT_D1- 23
GND
24
OE#
25
VCC 26
GND
27
SCL_SINK 28
SDA_SINK 29
HPD_SINK 30
GND
31
DDC_EN
32
VCC 33
NC#34 34
NC#35 35
GND
36
GND
37
IN_D1-
38
IN_D1+
39
VCC 40
IN_D2-
41
IN_D2+
42
GND
43
IN_D3-
44
IN_D3+
45
VCC 46
IN_D4-
47
IN_D4+
48
GND
49
HDMI1
SKT-HDMI25P-1-GP
22.10296.461
HDMI1
SKT-HDMI25P-1-GP
22.10296.461
1
2
3
4
5
6
7
8
9
10
11
12
13
14
15
16
17
18
19
NP1
NP2
20
21 22
23
C280
SCD1U16V2ZY-2GP
C280
SCD1U16V2ZY-2GP
12
C290 SCD1U10V2KX-5GPC290 SCD1U10V2KX-5GP
1 2
R222
0R2J-2-GP
R222
0R2J-2-GP
12
C281
SCD1U16V2ZY-2GP
C281
SCD1U16V2ZY-2GP
12
C292 SCD1U10V2KX-5GPC292 SCD1U10V2KX-5GP
1 2
R182
0R2J-2-GP
R182
0R2J-2-GP
12
C291 SCD1U10V2KX-5GPC291 SCD1U10V2KX-5GP
1 2
F4
FUSE-D5A6V-2-GP
69.4R500.141
2ND = 69.4R500.151
F4
FUSE-D5A6V-2-GP
69.4R500.141
2ND = 69.4R500.151
1 2

HDD_ON#
HDD_ON
SATA_TXP0_C
SATA_RXP0_C
SATA_TXN0_C
SATA_RXN0_C
5V_HDD_S05V_S5
5V_AUX_S5
5V_HDD_S05V_HDD_S0
PM_SLP_S3#14,38,44,49,51
SATA_TXP0 12
SATA_RXP0 12
SATA_TXN012
SATA_RXN012
Title
Size Document Number Rev
Date: Sheet of
Wistron Corporation
21F, 88, Sec.1, Hsin Tai Wu Rd., Hsichih,
Taipei Hsien 221, Taiwan, R.O.C.
TUCANA
SB
HDD Connector
26 56Wednesday, July 07, 2010
<Core Design>
Title
Size Document Number Rev
Date: Sheet of
Wistron Corporation
21F, 88, Sec.1, Hsin Tai Wu Rd., Hsichih,
Taipei Hsien 221, Taiwan, R.O.C.
TUCANA
SB
HDD Connector
26 56Wednesday, July 07, 2010
<Core Design>
Title
Size Document Number Rev
Date: Sheet of
Wistron Corporation
21F, 88, Sec.1, Hsin Tai Wu Rd., Hsichih,
Taipei Hsien 221, Taiwan, R.O.C.
TUCANA
SB
HDD Connector
26 56Wednesday, July 07, 2010
<Core Design>
Delay HDD power off timing for 400ms after SATA controller
shut down. Control the C307 and R148 to finally tune delay
timing between 500ms and 400ms.
SSD SATA Connector
60mil
1500mA
DVT 20100524
Change R148 to 3.3K ohm ,
add C437 0.1uF
.
.
.
. .
Q11
2N7002E-1-GP
84.2N702.D31
2ND = 84.2N702.E31
.
.
.
. .
Q11
2N7002E-1-GP
84.2N702.D31
2ND = 84.2N702.E31
G
S
D
Q10
AO3419L-GP
84.03419.031
Q10
AO3419L-GP
84.03419.031
D
G
S
SCD1U16V2ZY-2GP
C307
SCD1U16V2ZY-2GP
C307
12
R148
3K3R2J-3-GP
R148
3K3R2J-3-GP
1 2
C305
SCD1U16V2ZY-2GP
C305
SCD1U16V2ZY-2GP
12
C300SCD01U50V2KX-1GP C300SCD01U50V2KX-1GP
12
C306
SC10U10V5KX-2GP
C306
SC10U10V5KX-2GP
12
C301 SCD01U50V2KX-1GPC301 SCD01U50V2KX-1GP
1 2
C303 SCD01U50V2KX-1GPC303 SCD01U50V2KX-1GP
1 2
HD1
SKT-SATA7P+15P-30-GP
62.10065.911
HD1
SKT-SATA7P+15P-30-GP
62.10065.911
S1 S2
S3 S4
S5 S6
S7
P1
P2 P3
P4 P5
P6 P7
P8 P9
P10 P11
P12 P13
P14 P15
16
17
R147
91KR2F-GP
R147
91KR2F-GP
12
C304SCD01U50V2KX-1GP C304SCD01U50V2KX-1GP
12
C302
SC2D2U6D3V3KX-GP
C302
SC2D2U6D3V3KX-GP
12
SCD1U16V2ZY-2GP
C437
SCD1U16V2ZY-2GP
C437
12
D10
BAS16-1-GP
83.00016.B11
2ND = 83.00016.F11
DY
3RD = 83.00016.K11
D10
BAS16-1-GP
83.00016.B11
2ND = 83.00016.F11
DY
3RD = 83.00016.K11
1
2
3
TC4
ST100U6D3VBM-5GP
77.C1071.081
2ND = 77.21071.07L
3RD = 77.C1071.18L
TC4
ST100U6D3VBM-5GP
77.C1071.081
2ND = 77.21071.07L
3RD = 77.C1071.18L
12

5
5
4
4
3
3
2
2
1
1
D D
C C
B B
A A
USBPP12_BT
USBPN12_BT
BT_DATA
BT_DATA
USBPP12_BT
USBPN12_BT
3D3V_BT_S3_0
3D3V_BT_S3 3D3V_S3
3D3V_BT_S3
3D3V_S3
3D3V_BT_S3
BLUETOOTH_EN 38
USBPN12 16
USBPP12 16
WLAN_BT_DATA 35
WLAN_BT_DATA 35
BT_LED 43
BT_PRS#38
WLAN_BT_CHCLK35
WLAN_BT_CHCLK 35
Title
Size Document Number Rev
Date: Sheet of
Wistron Corporation
21F, 88, Sec.1, Hsin Tai Wu Rd., Hsichih,
Taipei Hsien 221, Taiwan, R.O.C.
Bluetooth
27 56Wednesday, July 07, 2010
TUCANA
SB
DVT 1ST
Title
Size Document Number Rev
Date: Sheet of
Wistron Corporation
21F, 88, Sec.1, Hsin Tai Wu Rd., Hsichih,
Taipei Hsien 221, Taiwan, R.O.C.
Bluetooth
27 56Wednesday, July 07, 2010
TUCANA
SB
DVT 1ST
Title
Size Document Number Rev
Date: Sheet of
Wistron Corporation
21F, 88, Sec.1, Hsin Tai Wu Rd., Hsichih,
Taipei Hsien 221, Taiwan, R.O.C.
Bluetooth
27 56Wednesday, July 07, 2010
TUCANA
SB
DVT 1ST
Bluetooth
EC1 put near
BT1 / all USB
put one choke
near
connector by
EMI request
R152
10KR2J-3-GP
R152
10KR2J-3-GP
12
R613
0R3J-0-U-GP
R613
0R3J-0-U-GP
1 2
R153
10KR2J-3-GP
R153
10KR2J-3-GP
12
EC15
SC1U10V2KX-1GP
EC15
SC1U10V2KX-1GP
12
TC5
SC10U6D3V3MX-GP
TC5
SC10U6D3V3MX-GP
12
R151
0R2J-2-GP
R151
0R2J-2-GP
1 2
R150
0R2J-2-GP
R150
0R2J-2-GP
1 2
C308
SC1U10V2KX-1GP
C308
SC1U10V2KX-1GP
1 2
U16
74LVC1G08GW-1-GP
73.01G08.L04
2ND = 73.7SZ08.EAH
3RD = 73.7SZ08.DAH
U16
74LVC1G08GW-1-GP
73.01G08.L04
2ND = 73.7SZ08.EAH
3RD = 73.7SZ08.DAH
B1
A2
GND 3
Y
4
VCC
5
U14
RT9711-APBG-GP
74.09711.A7F
2nd = 74.07534.A7F
U14
RT9711-APBG-GP
74.09711.A7F
2nd = 74.07534.A7F
VOUT
1
GND
2
NC#3
3EN/EN# 4
VIN 5
BTCN1
PSC-CONN10E-1-GP-U
20.F1610.010
BTCN1
PSC-CONN10E-1-GP-U
20.F1610.010
1
2
3
4
56
7
8
9
10

5
5
4
4
3
3
2
2
1
1
D D
C C
B B
A A
USB_1-USB_1+
USB_0+USB_0-
USB_0-
USB_0+
USB_1-
USB_1+
USB_4-
USB_4+
USB_4-USB_4+
5V_USB1_S3 5V_USB2_S3
5V_USB2_S3
5V_USB1_S3
5V_S5
5V_S5
5V_USB1_S3
5V_S5
5V_USB2_S3
5V_S5
5V_USB3_S3
5V_S5
5V_USB3_S3
5V_USB3_S3
5V_S5
USBPN016
USBPP016
USBPN116
USBPP116
USB_PWR_EN#38 USB_OC#0 16
USB_OC#1 16
USB_PWR_EN#38
USB_OC#2 16
USB_PWR_EN#38
USBPN416
USBPP416
Title
Size Document Number Rev
Date: Sheet of
Wistron Corporation
21F, 88, Sec.1, Hsin Tai Wu Rd., Hsichih,
Taipei Hsien 221, Taiwan, R.O.C.
USB CONN
28 56Wednesday, July 07, 2010
TUCANA
SB
DVT 1ST
Title
Size Document Number Rev
Date: Sheet of
Wistron Corporation
21F, 88, Sec.1, Hsin Tai Wu Rd., Hsichih,
Taipei Hsien 221, Taiwan, R.O.C.
USB CONN
28 56Wednesday, July 07, 2010
TUCANA
SB
DVT 1ST
Title
Size Document Number Rev
Date: Sheet of
Wistron Corporation
21F, 88, Sec.1, Hsin Tai Wu Rd., Hsichih,
Taipei Hsien 221, Taiwan, R.O.C.
USB CONN
28 56Wednesday, July 07, 2010
TUCANA
SB
DVT 1ST
150 mil 150 mil
U17,U18,U20 Current Limit 1.5A
150 mil
DVT 20100604
Change USB1,USB2,USB3 to 22.10321.Q71
follow ME connector list.
U18
G545B2P8U-GP
74.00545.B79
2ND = 74.09711.079
U18
G545B2P8U-GP
74.00545.B79
2ND = 74.09711.079
GND
1
IN#2
2
IN#3
3
EN/EN#
4
OUT#8 8
OUT#7 7
NC#6 6
OC# 5
USB1
SKT-USB8-46-GP
22.10321.Q71
USB1
SKT-USB8-46-GP
22.10321.Q71
1
5
6
7
8
2
3
4
U17
G545B2P8U-GP
74.00545.B79
2ND = 74.09711.079
U17
G545B2P8U-GP
74.00545.B79
2ND = 74.09711.079
GND
1
IN#2
2
IN#3
3
EN/EN#
4
OUT#8 8
OUT#7 7
NC#6 6
OC# 5
TR3
DLW21HN900SQ2LGP-U
68.00201.141
DY
TR3
DLW21HN900SQ2LGP-U
68.00201.141
DY
1
3
4
2
R157 0R2J-2-GPR157 0R2J-2-GP
12
USB2
SKT-USB8-46-GP
22.10321.Q71
USB2
SKT-USB8-46-GP
22.10321.Q71
1
5
6
7
8
2
3
4
R154 0R2J-2-GPR154 0R2J-2-GP
12
U22
IP4220CZ6-GP
83.04220.0AE
2ND = 83.08904.0AE
U22
IP4220CZ6-GP
83.04220.0AE
2ND = 83.08904.0AE
ESD I/O1
1
GND
2
ESD I/O2
3VP 5
ESD I/O3 4
ESD I/O4 6
EC20
SCD1U16V2ZY-2GP
EC20
SCD1U16V2ZY-2GP
12
U21
IP4220CZ6-GP
83.04220.0AE
2ND = 83.08904.0AE
U21
IP4220CZ6-GP
83.04220.0AE
2ND = 83.08904.0AE
ESD I/O1
1
GND
2
ESD I/O2
3VP 5
ESD I/O3 4
ESD I/O4 6
TC7
ST100U6D3VBM-5GP
77.C1071.081
2ND = 77.21071.07L
3RD = 77.C1071.18L
TC7
ST100U6D3VBM-5GP
77.C1071.081
2ND = 77.21071.07L
3RD = 77.C1071.18L
12
R158 0R2J-2-GPR158 0R2J-2-GP
12
EC21
SC1KP50V2KX-1GP
EC21
SC1KP50V2KX-1GP
12
C310
SC1U16V3KX-2GP
C310
SC1U16V3KX-2GP
12
TR2
DLW21HN900SQ2LGP-U
68.00201.141
DY
TR2
DLW21HN900SQ2LGP-U
68.00201.141
DY
1
3
4
2
EC19
SC1KP50V2KX-1GP
EC19
SC1KP50V2KX-1GP
12
R159 0R2J-2-GPR159 0R2J-2-GP
12
TC8
ST100U6D3VBM-5GP
77.C1071.081
2ND = 77.21071.07L
3RD = 77.C1071.18L
TC8
ST100U6D3VBM-5GP
77.C1071.081
2ND = 77.21071.07L
3RD = 77.C1071.18L
12
TR1
DLW21HN900SQ2LGP-U
68.00201.141
DY
TR1
DLW21HN900SQ2LGP-U
68.00201.141
DY
1
3
4
2
C309
SC1U16V3KX-2GP
C309
SC1U16V3KX-2GP
12
TC6
ST100U6D3VBM-5GP
77.C1071.081
2ND = 77.21071.07L
3RD = 77.C1071.18L
TC6
ST100U6D3VBM-5GP
77.C1071.081
2ND = 77.21071.07L
3RD = 77.C1071.18L
12
U20
G545B2P8U-GP
74.00545.B79
2ND = 74.09711.079
U20
G545B2P8U-GP
74.00545.B79
2ND = 74.09711.079
GND
1
IN#2
2
IN#3
3
EN/EN#
4
OUT#8 8
OUT#7 7
NC#6 6
OC# 5
EC18
SCD1U16V2ZY-2GP
EC18
SCD1U16V2ZY-2GP
12
R156 0R2J-2-GPR156 0R2J-2-GP
12
C311
SC1U16V3KX-2GP
C311
SC1U16V3KX-2GP
12
EC16
SCD1U16V2ZY-2GP
EC16
SCD1U16V2ZY-2GP
12
USB3
SKT-USB8-46-GP
22.10321.Q71
USB3
SKT-USB8-46-GP
22.10321.Q71
1
5
6
7
8
2
3
4
EC17
SC1KP50V2KX-1GP
EC17
SC1KP50V2KX-1GP
12
U19
IP4220CZ6-GP
83.04220.0AE
2ND = 83.08904.0AE
U19
IP4220CZ6-GP
83.04220.0AE
2ND = 83.08904.0AE
ESD I/O1
1
GND
2
ESD I/O2
3VP 5
ESD I/O3 4
ESD I/O4 6
R155 0R2J-2-GPR155 0R2J-2-GP
12

5
5
4
4
3
3
2
2
1
1
D D
C C
B B
A A
AVDD_CEN
LX
LAN_XI
MDI2+
MDI0+
MDI2-
MDI0-
MDI3+
MDI3-
MID1_RC
MID2_RC
MID3_RC
MID0_RC
LAN_XO LAN_XO_1
PCIE_RXDN
PCIE_RXDP
LX
RBIAS
LAN_RST
AVDD_CEN
LAN_XI
LAN_XO
SEL_25M
18V_REG/SDATA
AVDDL
VDD3V/SCLK
VDD3V/SCLK
18V_REG/SDATA
VDD3V/SCLK
18V_REG/SDATA
MDI1+
MDI1-
LAN_ACT_LED#
CLK_PCIE_LAN#
CLK_PCIE_LAN
PCIE_TXN3
PCIE_TXP3
CLKREQ# CLKREQ#
2D5V_LAN_S3
1D1VD_LAN_S3
1D1VA_LAN_S3 1D25V_LAN_S3
2D5V_LAN_S3
1D1VD_LAN_S3
1D25V_LAN_S31D1VA_LAN_S3
3D3V_LAN_S3
3D3V_LAN_S3
3D3V_LAN_S3
3D3V_S3
3D3V_LAN_S3
3D3V_LAN_S3
3D3V_S3
AVDD_CEN30
CLK_PCIE_LAN 13
CLK_PCIE_LAN# 13
MDI2+ 30
MDI0+ 30
MDI2- 30
MDI0- 30
MDI3+ 30
MDI1+ 30
MDI3- 30
MDI1- 30
PCIE_WAKE# 14,35
LAN_CLKREQ# 13
PLT_RST# 5,16,34,35,38,39,44
PCIE_RXN3 13
PCIE_TXN3 13
PCIE_TXP3 13
PCIE_RXP3 13
Title
Size Document Number Rev
Date: Sheet of
Wistron Corporation
21F, 88, Sec.1, Hsin Tai Wu Rd., Hsichih,
Taipei Hsien 221, Taiwan, R.O.C.
AR8131M
29 56Wednesday, July 07, 2010
TUCANA
SB
DVT 1ST
Title
Size Document Number Rev
Date: Sheet of
Wistron Corporation
21F, 88, Sec.1, Hsin Tai Wu Rd., Hsichih,
Taipei Hsien 221, Taiwan, R.O.C.
AR8131M
29 56Wednesday, July 07, 2010
TUCANA
SB
DVT 1ST
Title
Size Document Number Rev
Date: Sheet of
Wistron Corporation
21F, 88, Sec.1, Hsin Tai Wu Rd., Hsichih,
Taipei Hsien 221, Taiwan, R.O.C.
AR8131M
29 56Wednesday, July 07, 2010
TUCANA
SB
DVT 1ST
Place close to Pin2
Close to LAN_AR8131
Close to U3
for AR8131 chip
For AR8131: RN41,R168,R169,U24,C347 are need to stuff.
For AR8131M: RN41,R168,R169,U24,C347 are DY
DVT 20100625
Change C346 to 18pF
for Crystal vendor Test
RN37
SRN49D9F-GP
RN37
SRN49D9F-GP
1
2 3
4
C349
SCD1U10V2KX-4GP
C349
SCD1U10V2KX-4GP
12
C322
SCD1U10V2KX-4GP
C322
SCD1U10V2KX-4GP
12
R168 0R2J-2-GP
AR8131
R168 0R2J-2-GP
AR8131
12
RN40
SRN49D9F-GP
RN40
SRN49D9F-GP
1
2 3
4
U24
AT24C02BN-SH-T-GP
AR8131
72.24C02.R01
U24
AT24C02BN-SH-T-GP
AR8131
72.24C02.R01
A0
1
A1
2
A2
3
GND
4SDA 5
SCL 6
WP 7
VCC 8
L9
IND-4D7UH-192-GP
2ND = 68.4R710.20P
68.4R750.20C
L9
IND-4D7UH-192-GP
2ND = 68.4R710.20P
68.4R750.20C
1 2
TP31 TPAD14-GPTP31 TPAD14-GP
1
.
.
.
. .
Q13
2N7002E-1-GP
2nd = 84.2N702.E31
84.2N702.D31
.
.
.
..
Q13
2N7002E-1-GP
2nd = 84.2N702.E31
84.2N702.D31
G
S
D
C323
SCD1U10V2KX-4GP
C323
SCD1U10V2KX-4GP
12
R160 0R2J-2-GPR160 0R2J-2-GP
12
C343
SCD1U10V2KX-4GP
C343
SCD1U10V2KX-4GP
12
C326 SCD1U10V2KX-4GPC326 SCD1U10V2KX-4GP
1 2
C348
SC10U6D3V3MX-GP
C348
SC10U6D3V3MX-GP
12
TP30 TPAD14-GPTP30 TPAD14-GP
1
C328 SCD1U10V2KX-4GPC328 SCD1U10V2KX-4GP
1 2
C333
SCD1U10V2KX-4GP
C333
SCD1U10V2KX-4GP
12
C321
SC10U6D3V3MX-GP
C321
SC10U6D3V3MX-GP
12
C332
SCD1U10V2KX-4GP
C332
SCD1U10V2KX-4GP
12
C331
SCD1U10V2KX-4GP
C331
SCD1U10V2KX-4GP
12
RN39
SRN49D9F-GP
RN39
SRN49D9F-GP
1
2 3
4
C350
SCD1U10V2KX-4GP
C350
SCD1U10V2KX-4GP
12
R166
0R2J-2-GP
R166
0R2J-2-GP
12
R162 5K1R2J-4-GPR162 5K1R2J-4-GP
1 2
C327 SCD1U10V2KX-4GPC327 SCD1U10V2KX-4GP
1 2
TP29 TPAD14-GPTP29 TPAD14-GP
1
C312
SC10U6D3V3MX-GP
C312
SC10U6D3V3MX-GP
12
R1640R2J-2-GPR1640R2J-2-GP
12
C335 SCD1U10V2KX-5GPC335 SCD1U10V2KX-5GP
1 2
R165
0R2J-2-GP
R165
0R2J-2-GP
12
C347
SC1U10V2KX-1GP
AR8131
C347
SC1U10V2KX-1GP
AR8131
12
C341
SC1U10V2KX-1GP
C341
SC1U10V2KX-1GP
12
C325
SCD1U10V2KX-4GP
C325
SCD1U10V2KX-4GP
12
C346
SC18P50V2JN-1-GP
C346
SC18P50V2JN-1-GP
12
R169 0R2J-2-GP
AR8131
R169 0R2J-2-GP
AR8131
12
X4
XTAL-25MHZ-102-GP
82.30020.851
2ND = 82.30020.971
X4
XTAL-25MHZ-102-GP
82.30020.851
2ND = 82.30020.971
12
C344
SCD1U10V2KX-4GP
C344
SCD1U10V2KX-4GP
12
C313
SCD1U10V2KX-4GP
C313
SCD1U10V2KX-4GP
12
RN41
SRN4K7J-8-GP
AR8131
RN41
SRN4K7J-8-GP
AR8131
1
2 3
4
C329 SCD1U10V2KX-4GPC329 SCD1U10V2KX-4GP
1 2
C337
SCD1U10V2KX-4GP
C337
SCD1U10V2KX-4GP
12
C342
SC150P50V2JN-3GP
C342
SC150P50V2JN-3GP
12
RN38
SRN49D9F-GP
RN38
SRN49D9F-GP
1
2 3
4
R161
0R3J-0-U-GP
R161
0R3J-0-U-GP
12
U23
AR8131M-AL1E-R-GP-U1
71.8131M.003
U23
AR8131M-AL1E-R-GP-U1
71.8131M.003
VDD25V
5
LED2 26
CLKREQ# 27
SMCLK
31
SMDATA
33
TESTMODE
34
NO_CONN
35
LED1 48
LED0 47
GND 49
LX
1
VDD3V
2
VDD17
6
VDDHO
15
AVDDH
19
AVDDH
25
DVDDL
28
DVDDL
32
DVDD_REG
45
DVDD_REG
46
VDD11_REG
8
AVDD_REG
11
AVVDL
16
AVDDL
22
AVDDL
36
AVDDL
39
AVDDL
42
REFCLKN 40
REFCLKP 41
RX_N 44
RX_P 43
TX_N 37
TX_P 38
TRXN0 14
TRXP0 13
TRXN1 18
TRXP1 17
TRXN2 21
TRXP2 20
TRXN3 24
TRXP3 23
WAKE# 4
RBIAS 12
PERST# 3
XTLI 10
XTLO 9
SEL_25_MHZ 7
VDD3V
29
18V_REG
30
C319
SCD1U10V2KX-4GP
C319
SCD1U10V2KX-4GP
12
C314
SCD1U10V2KX-4GP
C314
SCD1U10V2KX-4GP
12
R167
4K7R2J-2-GP
DY
R167
4K7R2J-2-GP
DY
1 2
C330
SC10U6D3V3MX-GP
C330
SC10U6D3V3MX-GP
12
C320
SC1KP50V2KX-1GP
C320
SC1KP50V2KX-1GP
12
C318
SCD1U10V2KX-4GP
C318
SCD1U10V2KX-4GP
12
C317
SCD1U10V2KX-4GP
C317
SCD1U10V2KX-4GP
12
C315
SCD1U10V2KX-4GP
C315
SCD1U10V2KX-4GP
12
C339
SC10U6D3V3MX-GP
C339
SC10U6D3V3MX-GP
12
TP28 TPAD14-GPTP28 TPAD14-GP
1
C334
SCD1U10V2KX-4GP
C334
SCD1U10V2KX-4GP
12
C338
SCD1U10V2KX-4GP
C338
SCD1U10V2KX-4GP
12
C340
SC10U6D3V3MX-GP
C340
SC10U6D3V3MX-GP
12
C336 SCD1U10V2KX-5GPC336 SCD1U10V2KX-5GP
1 2
C316
SCD1U10V2KX-4GP
C316
SCD1U10V2KX-4GP
12
C324
SCD1U10V2KX-4GP
C324
SCD1U10V2KX-4GP
12
R163 2K37R2F-GPR163 2K37R2F-GP
1 2
C345
SC18P50V2JN-1-GP
C345
SC18P50V2JN-1-GP
12

5
5
4
4
3
3
2
2
1
1
D D
C C
B B
A A
MCT_R
AVDD_CEN
AVDD_CEN
AVDD_CEN
AVDD_CEN
MCT3
MCT4
MCT1
MCT2
MCT1
MCT2
MCT3
MCT4
RJ45_7
RJ45_8
RJ45_1
RJ45_2
RJ45_4
RJ45_5
RJ45_6
RJ45_3
RJ45_5
RJ45_4
RJ45_1
RJ45_2
RJ45_8
RJ45_7
RJ45_6
RJ45_3
AVDD_CEN 29
MDI3-29
MDI3+29
MDI0+29
MDI0-29
MDI2+29
MDI2-29
MDI1-29
MDI1+29
Title
Size Document Number Rev
Date: Sheet of
Wistron Corporation
21F, 88, Sec.1, Hsin Tai Wu Rd., Hsichih,
Taipei Hsien 221, Taiwan, R.O.C.
LAN CONN
30 56Wednesday, July 07, 2010
TUCANA
SB
DVT 1ST
Title
Size Document Number Rev
Date: Sheet of
Wistron Corporation
21F, 88, Sec.1, Hsin Tai Wu Rd., Hsichih,
Taipei Hsien 221, Taiwan, R.O.C.
LAN CONN
30 56Wednesday, July 07, 2010
TUCANA
SB
DVT 1ST
Title
Size Document Number Rev
Date: Sheet of
Wistron Corporation
21F, 88, Sec.1, Hsin Tai Wu Rd., Hsichih,
Taipei Hsien 221, Taiwan, R.O.C.
LAN CONN
30 56Wednesday, July 07, 2010
TUCANA
SB
DVT 1ST
LAN Transformer
1.route on bottom as differential pairs.
2.Tx+/Tx- are pairs. Rx+/Rx- are pairs.
3.No vias, No 90 degree bends.
4.pairs must be equal lengths.
5.6mil trace width,12mil separation.
6.36mil between pairs and any other
trace.
7.Must not cross ground moat,except
RJ-45 moat.
GIGA Lan Transformer
LAN Connector
RN42
SRN75J-1-GP
RN42
SRN75J-1-GP
1
2
3
4 5
6
7
8
RJ45
RJ45-8P-47-GP
22.10277.161
RJ45
RJ45-8P-47-GP
22.10277.161
1
2
3
4
5
6
7
8
9
10
C352
SCD1U10V2KX-4GP
C352
SCD1U10V2KX-4GP
12
C354
SCD1U10V2KX-4GP
C354
SCD1U10V2KX-4GP
12
C355
SC1KP2KV6KX-GP
78.1022S.22L
C355
SC1KP2KV6KX-GP
78.1022S.22L
12
1:1
1:1
1:1
1:1
XF1
XFORM-24P-22-GP
68.89246.301
2nd = 68.IH106.30B
1:1
1:1
1:1
1:1
XF1
XFORM-24P-22-GP
68.89246.301
2nd = 68.IH106.30B
1
2
3 22
23
24
4
5
6
7
8
9
10
11
12 13
14
15
16
17
18
19
20
21
C353
SCD1U10V2KX-4GP
C353
SCD1U10V2KX-4GP
12
C351
SCD1U10V2KX-4GP
C351
SCD1U10V2KX-4GP
12

5
5
4
4
3
3
2
2
1
1
D D
C C
B B
A A
SENSE_A_275
AUD_CPVEE
SENSE_A
MIC1_VREFO_275/MIC1_VREFO_R_269
3D3V_AUDIO_S0
SENSE_A_269
PCBEEP_269
SENSE_A_269
SENSE_A_275
GPIO_MUTE_269
ACZ_BITCLK_R
PCBEEP_269
PCBEEP_275
AUD_VREF
GPIO_MUTE_275/LDO-CAP
SPKR_R+_C
SPKR_R-_C
SPKR_L-_C
SPKR_L+_C
AMP_PD#
CPVREF_275/MIC1_VREFO_L_269
MIC1_R
MIC1_L
GPIO_MUTE_269
MIC1_VREFO_L
AUDIO_BEEP
ACZ_SDATAIN0_R
AUD_CBP
AUD_CBN
SPKR_R+_C
SPKR_R-_C
SPKR_L-_C
SPKR_L+_C
SENSE_A
PCBEEP_275
AUDIO_BEEP
AUD_JDREF
MIC1_VREFO_R
MIC1_VREFO_275/MIC1_VREFO_R_269
DMIC_CLK_R
DMIC_DAT_R
AUD_VREF
AUD_VREF
GPIO_MUTE_275/LDO-CAP
CPVREF_275/MIC1_VREFO_L_269
3D3V_S0
5VP_S0
3D3V_S05VP_S0
5V_S0
AGND
3D3V_S0 3D3V_VDDIO_S0
AGND
3D3V_VDDIO_S0
AGND
5VA_S0
5V_S0
AGND
PGND
PGND
AGND
5V_S0_R
3D3V_VDDIO_S0
5VA_S0
AGND
PGND
AGND
AGND
AGND
MIC1_JD# 33
HP_JD# 33
ACZ_SDATAIN012
ACZ_RST#12,32
ACZ_SYNC12
ACZ_SDATAOUT12
ACZ_BITCLK12
AUD_PD#32
MIC1_IN_R 33
MIC1_IN_L 33
HP_OUT_R 33
SPKR_L+ 33
SPKR_L- 33
SPKR_R+ 33
SPKR_R- 33
ACZ_SPKR 12
EC_BEEP 38
DMIC_CLK23 DMIC_DAT23
GPIO_MUTE 32
SPKR_L+_C 32
SPKR_L-_C 32
SPKR_R+_C 32
SPKR_R-_C 32
HP_OUT_L 33
MIC1_VREFO_R 33
MIC1_VREFO_L 33
Title
Size Document Number Rev
Date: Sheet of
Wistron Corporation
21F, 88, Sec.1, Hsin Tai Wu Rd., Hsichih,
Taipei Hsien 221, Taiwan, R.O.C.
TUCANA
SB
AUDIO CODEC REALTEK ALC269
31 56Wednesday, July 07, 2010
DVT 1ST
Title
Size Document Number Rev
Date: Sheet of
Wistron Corporation
21F, 88, Sec.1, Hsin Tai Wu Rd., Hsichih,
Taipei Hsien 221, Taiwan, R.O.C.
TUCANA
SB
AUDIO CODEC REALTEK ALC269
31 56Wednesday, July 07, 2010
DVT 1ST
Title
Size Document Number Rev
Date: Sheet of
Wistron Corporation
21F, 88, Sec.1, Hsin Tai Wu Rd., Hsichih,
Taipei Hsien 221, Taiwan, R.O.C.
TUCANA
SB
AUDIO CODEC REALTEK ALC269
31 56Wednesday, July 07, 2010
DVT 1ST
Close Pin.27
Close Pin.9
Close Pin.39
and Pin.46 Close Pin.1
Close To CODEC
1. BOTTOM CLOSE TO CODEC
2, TOP CLOSE TO BTB CONNECTOR
Tucana use ALC269-VB5
71.00269.E03
DVT 20100621
Change EC23,EC24 to mount
By EMI request
C372
SC10U6D3V3MX-GP
C372
SC10U6D3V3MX-GP
12
D11
RB751V-40-2-GP
83.R2004.B8F
2ND = 83.R0304.D8F
3RD = 83.R2004.C8F
D11
RB751V-40-2-GP
83.R2004.B8F
2ND = 83.R0304.D8F
3RD = 83.R2004.C8F
KA
EC23
SC22P50V2JN-4GP
EC23
SC22P50V2JN-4GP
12
R171
1KR2J-1-GP
R171
1KR2J-1-GP
12
R187
0R3J-0-U-GP
R187
0R3J-0-U-GP
1 2
U25
G9091-475T12U-GP
2ND = 74.09198.A7F
74.09091.F3F
ALC275
U25
G9091-475T12U-GP
2ND = 74.09198.A7F
74.09091.F3F
ALC275
EN
1
GND
2
VIN
3VOUT 4
NC#5 5
R173
39K2R2F-L-GP
R173
39K2R2F-L-GP
1 2
C432
SCD1U10V2KX-4GP
C432
SCD1U10V2KX-4GP
12
C366
SCD1U10V2KX-4GP
ALC269
C366
SCD1U10V2KX-4GP
ALC269
12
2
1
C370
SC10U6D3V3MX-GP
DY
2
1
C370
SC10U6D3V3MX-GP
DY
EC24
SC22P50V2JN-4GP
EC24
SC22P50V2JN-4GP
12
R178
0R2J-2-GP
R178
0R2J-2-GP
1 2
D47
RB751V-40-2-GP
83.R2004.B8F
2ND = 83.R0304.D8F
ALC269
3RD = 83.R2004.C8F
D47
RB751V-40-2-GP
83.R2004.B8F
2ND = 83.R0304.D8F
ALC269
3RD = 83.R2004.C8F
KA
C362
SCD1U10V2KX-4GP
ALC275
C362
SCD1U10V2KX-4GP
ALC275
12
R176 0R2J-2-GPR176 0R2J-2-GP
1 2
C389
SC4D7U10V3KX-GP
C389
SC4D7U10V3KX-GP
12
C361 SC2D2U6D3V2MX-GPC361 SC2D2U6D3V2MX-GP
12
C359 SC4D7U6D3V3KX-GPC359 SC4D7U6D3V3KX-GP
1 2
R172
0R2J-2-GP
R172
0R2J-2-GP
1 2
C387
SC10U6D3V3MX-GP
C387
SC10U6D3V3MX-GP
12
C365
SCD1U10V2KX-4GP
C365
SCD1U10V2KX-4GP
12
C271
SC10U6D3V3MX-GP
ALC269
C271
SC10U6D3V3MX-GP
ALC269
12
G2
GAP-CLOSE-PWR
G2
GAP-CLOSE-PWR
1 2
2
1
C368
SC10U6D3V3MX-GP
2
1
C368
SC10U6D3V3MX-GP
R177 0R2J-2-GPR177 0R2J-2-GP
1 2
R184
20KR2F-L-GP
R184
20KR2F-L-GP
12
C369
SCD1U10V2KX-4GP
C369
SCD1U10V2KX-4GP
12
R175 0R2J-2-GPR175 0R2J-2-GP
1 2
R220
0R2J-2-GP
ALC275
R220
0R2J-2-GP
ALC275
1 2
C363 SC22P50V2JN-4GPC363 SC22P50V2JN-4GP
1 2
R258
0R3J-0-U-GP
ALC269
R258
0R3J-0-U-GP
ALC269
1 2
D12
RB751V-40-2-GP
83.R2004.B8F
2ND = 83.R0304.D8F
ALC275
3RD = 83.R2004.C8F
D12
RB751V-40-2-GP
83.R2004.B8F
2ND = 83.R0304.D8F
ALC275
3RD = 83.R2004.C8F
KA
RN43
SRN10KJ-5-GP
RN43
SRN10KJ-5-GP
1
23
4
RN45
SRN33J-5-GP-U
RN45
SRN33J-5-GP-U
1
2 3
4
R243
0R2J-2-GP
ALC275
R243
0R2J-2-GP
ALC275
1 2
G3
GAP-CLOSE-PWR
G3
GAP-CLOSE-PWR
1 2
C357
SC4D7U10V3KX-GP
C357
SC4D7U10V3KX-GP
12
EC22 SC100P50V2JN-3GPEC22 SC100P50V2JN-3GP
1 2
C358
SC100P50V2JN-3GP
C358
SC100P50V2JN-3GP
12
C367
SC2D2U6D3V3KX-GP
C367
SC2D2U6D3V3KX-GP
12
R170
0R2J-2-GP
R170
0R2J-2-GP
1 2
R181 33R2J-2-GPR181 33R2J-2-GP
12
R218
0R2J-2-GP
ALC269
R218
0R2J-2-GP
ALC269
1 2
R179 0R2J-2-GPR179 0R2J-2-GP
1 2
R180 0R2J-2-GPR180 0R2J-2-GP
12
C356
SC1U10V2KX-1GP
ALC275
C356
SC1U10V2KX-1GP
ALC275
12
R174
20KR2F-L-GP
R174
20KR2F-L-GP
1 2
C371
SCD1U10V2KX-4GP
C371
SCD1U10V2KX-4GP
12
R219
0R2J-2-GP
ALC275
R219
0R2J-2-GP
ALC275
1 2
U26
ALC275SQ-GR-GP
71.00275.A03
U26
ALC275SQ-GR-GP
71.00275.A03
DVDD
1
GPIO0/DMIC_DATA
2
GPIO1/DMIC_CLK
3
PD#
4
SDATA_OUT
5
BCLK
6
DVSS 7
SDATA_IN
8
DVDD_IO
9
SYNC
10
RESET#
11
LRCK
12 MCLK
13
SDA
14 SCL
15
PCBEEP 16
SENSE_A 17
SENSE_B 18
GPIO3 20
MIC1_L 21
MIC1_R 22
MIC2_L 23
MIC2_R 24
AVDD1
25
AVSS1 26
GPIO2 28
HPOUT_L 32
HPOUT_R 33
CPVEE
34
AVSS2 37
AVDD2
38
PVDD1
39
SPK_OUT_L+ 40
SPK_OUT_L- 41
PVSS1 42
PVSS2 43
SPK_OUT_R- 44
SPK_OUT_R+ 45
PVDD2
46
EAPD/SCLK
47
SPDIFO/SDATA
48
GND 49
JDREF
19
VREF
27
CPVREF
31
MIC2_VREFO
29
MIC1_VREFO
30
CBN
35
CBP
36
G4
GAP-CLOSE-PWR
G4
GAP-CLOSE-PWR
1 2
R188
0R3J-0-U-GP
R188
0R3J-0-U-GP
1 2
C373
SCD1U10V2KX-4GP
C373
SCD1U10V2KX-4GP
12
C360 SC4D7U6D3V3KX-GPC360 SC4D7U6D3V3KX-GP
1 2
R216
0R2J-2-GP
ALC269
R216
0R2J-2-GP
ALC269
1 2

5
5
4
4
3
3
2
2
1
1
D D
C C
B B
A A
POP_MUTE_LACZ_RST#_P
ACZ_RST#_D ACZ_RST#_B
SPKR_L+_C
SPKR_L-_C
SPKR_R-_C
SPKR_R+_C
SPKR_L+_C_R
SPKR_R+_C_R
SPKR_R-_C_R
SPKR_L-_C_R
5V_S0_R
5VP_S0
5V_S0_R_1
5VP_S0_1
3D3V_VDDIO_S0 5VA_S0
3D3V_S0
PGND
PGND
PGND
PGND
PGND
PGND
5VP_S0
5V_S0_R
ACZ_RST#12,31
POP_MUTE_C 33
POP_MUTE38 GPIO_MUTE31
AUD_PD#31
SPKR_L+_C31
SPKR_L-_C31
SPKR_R-_C31
SPKR_R+_C31
Title
Size Document Number Rev
Date: Sheet of
Wistron Corporation
21F, 88, Sec.1, Hsin Tai Wu Rd., Hsichih,
Taipei Hsien 221, Taiwan, R.O.C.
TUCANA
SB
Audio DE-POP Circuit
32 56Wednesday, July 07, 2010
DVT 1ST
Title
Size Document Number Rev
Date: Sheet of
Wistron Corporation
21F, 88, Sec.1, Hsin Tai Wu Rd., Hsichih,
Taipei Hsien 221, Taiwan, R.O.C.
TUCANA
SB
Audio DE-POP Circuit
32 56Wednesday, July 07, 2010
DVT 1ST
Title
Size Document Number Rev
Date: Sheet of
Wistron Corporation
21F, 88, Sec.1, Hsin Tai Wu Rd., Hsichih,
Taipei Hsien 221, Taiwan, R.O.C.
TUCANA
SB
Audio DE-POP Circuit
32 56Wednesday, July 07, 2010
DVT 1ST
DE-POP Circuit
R198
8K2R2J-3-GP
DY
R198
8K2R2J-3-GP
DY
1 2
R193
10KR2J-3-GP
DY
R193
10KR2J-3-GP
DY
12
C380
SC1KP50V2KX-1GP
DY
C380
SC1KP50V2KX-1GP
DY
12
R199
10KR2J-3-GP
DY
R199
10KR2J-3-GP
DY
12
Q24
MMBT2222A-3-GP
2ND = 84.C2222.011
84.02222.V11
DY
3RD = 84.02222.X11
Q24
MMBT2222A-3-GP
2ND = 84.C2222.011
84.02222.V11
DY
3RD = 84.02222.X11
C
B
E
R190
4K64R2F-GP
R190
4K64R2F-GP
1 2
R1
R2
Q15
DDTA114EE-7-F-GP
2nd = 84.00114.H1K
84.DD114.A11
R1
R2
Q15
DDTA114EE-7-F-GP
2nd = 84.00114.H1K
84.DD114.A11
E
B
C
R192
4K64R2F-GP
R192
4K64R2F-GP
12
R1
R2
Q18
DTC144EUBTL-GP-U
84.00144.K1K
2ND = 84.00144.I11
R1
R2
Q18
DTC144EUBTL-GP-U
84.00144.K1K
2ND = 84.00144.I11
2
13
R195
8K2R2J-3-GP
DY
R195
8K2R2J-3-GP
DY
1 2
C378
SC1KP50V2KX-1GP
DY
C378
SC1KP50V2KX-1GP
DY
12
R196
22KR2J-GP
DY
R196
22KR2J-GP
DY
12
R200
100KR2J-1-GP
DY
R200
100KR2J-1-GP
DY
12
R1
R2
Q14
DTC144EUBTL-GP-U
84.00144.K1K
2ND = 84.00144.I11
R1
R2
Q14
DTC144EUBTL-GP-U
84.00144.K1K
2ND = 84.00144.I11
21
3
R202
270KR2J-GP
DY
R202
270KR2J-GP
DY
1 2
C377
SCD1U16V2KX-3GP
DY
C377
SCD1U16V2KX-3GP
DY
12
Q20
MMBT2222A-3-GP
2ND = 84.C2222.011
84.02222.V11
DY
3RD = 84.02222.X11
Q20
MMBT2222A-3-GP
2ND = 84.C2222.011
84.02222.V11
DY
3RD = 84.02222.X11
C
B
E
R189
10KR2J-3-GP
R189
10KR2J-3-GP
12
Q21
MMBT2222A-3-GP
2ND = 84.C2222.011
84.02222.V11
DY
3RD = 84.02222.X11
Q21
MMBT2222A-3-GP
2ND = 84.C2222.011
84.02222.V11
DY
3RD = 84.02222.X11
C
B
E
C376
SC10U6D3V3MX-GP
DY
C376
SC10U6D3V3MX-GP
DY
12
Q17
MMBT3904-4-GP
84.T3904.C11
2ND = 84.03904.L06
Q17
MMBT3904-4-GP
84.T3904.C11
2ND = 84.03904.L06
C
B
E
Q23
MMBT2222A-3-GP
2ND = 84.C2222.011
84.02222.V11
DY
3RD = 84.02222.X11
Q23
MMBT2222A-3-GP
2ND = 84.C2222.011
84.02222.V11
DY
3RD = 84.02222.X11
C
B
E
C381
SC10U6D3V3MX-GP
DY
C381
SC10U6D3V3MX-GP
DY
12
Q16
MMBT3906-4-GP
2ND = 84.03906.F11
84.T3906.A11
3RD = 84.03906.H11
Q16
MMBT3906-4-GP
2ND = 84.03906.F11
84.T3906.A11
3RD = 84.03906.H11
C
B
E
C375
SC1KP50V2KX-1GP
DY
C375
SC1KP50V2KX-1GP
DY
12
R203 22KR2J-GP
DY
R203 22KR2J-GP
DY
12
R194
10KR2J-3-GP
R194
10KR2J-3-GP
12
C382
SC1KP50V2KX-1GP
DY
C382
SC1KP50V2KX-1GP
DY
12
R191
4K64R2F-GP
R191
4K64R2F-GP
1 2
U27
SSM6J402TU-GP
DY
U27
SSM6J402TU-GP
DY
1
2
34
5
6
C374
SC2D2U6D3V3KX-GP
C374
SC2D2U6D3V3KX-GP
12
R201
8K2R2J-3-GP
DY
R201
8K2R2J-3-GP
DY
1 2
C379
SCD1U16V2KX-3GP
DY
C379
SCD1U16V2KX-3GP
DY
12
Q22
MMBT3906-4-GP
2ND = 84.03906.F11
84.T3906.A11
DY
3RD = 84.03906.H11
Q22
MMBT3906-4-GP
2ND = 84.03906.F11
84.T3906.A11
DY
3RD = 84.03906.H11
C
B
E
R204
8K2R2J-3-GP
DY
R204
8K2R2J-3-GP
DY
1 2
R197
10KR2J-3-GP
DY
R197
10KR2J-3-GP
DY
1 2
R1
R2
Q19
DTC144EUBTL-GP-U
84.00144.K1K
2ND = 84.00144.I11
R1
R2
Q19
DTC144EUBTL-GP-U
84.00144.K1K
2ND = 84.00144.I11
2
13

5
5
4
4
3
3
2
2
1
1
D D
C C
B B
A A
HP_OUT_L_2
HP_OUT_R_2
HP_OUT_L_2
HP_OUT_R_2HP_OUT_R_0
POP_MUTE_C_3
HP_OUT_L_1
HP_OUT_R_1
HP_OUT_L_0
POP_MUTE_C_0
POP_MUTE_C_1
POP_MUTE_C_2
MIC_L
MIC_R
MIC1_VREFO_R
MIC1_VREFO_L
POP_MUTE_C_0
POP_MUTE_C_1
POP_MUTE_C_2
POP_MUTE_C_3
AGND AGND
AGND
AGND
HP_JD#31
HP_OUT_R31
HP_OUT_L31
POP_MUTE_C32 POP_MUTE_C 32
SPKR_L-31 SPKR_L+31
MIC1_JD#31
MIC1_IN_L31
MIC1_IN_R31
SPKR_R-31 SPKR_R+31
MIC1_VREFO_R31 MIC1_VREFO_L31
Title
Size Document Number Rev
Date: Sheet of
Wistron Corporation
21F, 88, Sec.1, Hsin Tai Wu Rd., Hsichih,
Taipei Hsien 221, Taiwan, R.O.C.
Audio Jack & Speaker
33 56Wednesday, July 07, 2010
TUCANA
SB
DVT 1ST
Title
Size Document Number Rev
Date: Sheet of
Wistron Corporation
21F, 88, Sec.1, Hsin Tai Wu Rd., Hsichih,
Taipei Hsien 221, Taiwan, R.O.C.
Audio Jack & Speaker
33 56Wednesday, July 07, 2010
TUCANA
SB
DVT 1ST
Title
Size Document Number Rev
Date: Sheet of
Wistron Corporation
21F, 88, Sec.1, Hsin Tai Wu Rd., Hsichih,
Taipei Hsien 221, Taiwan, R.O.C.
Audio Jack & Speaker
33 56Wednesday, July 07, 2010
TUCANA
SB
DVT 1ST
MIC IN
LINE OUT
For ESD
Internal Speaker CONN
For ESD
DVT 2010702
DVT 2010702
EC53
SC470P50V2KX-3GP
EC53
SC470P50V2KX-3GP
12
R214 22R2F-1-GPR214 22R2F-1-GP
1 2
EC28
SC1KP50V2KX-1GP
DY
EC28
SC1KP50V2KX-1GP
DY
12
EC176
SC100P50V2JN-3GP
DY
EC176
SC100P50V2JN-3GP
DY
12
R207 22R2F-1-GPR207 22R2F-1-GP
1 2
C434
SC10U6D3V3MX-GP
C434
SC10U6D3V3MX-GP
12
G6
GAP-CLOSE-PWR-3-GP
G6
GAP-CLOSE-PWR-3-GP
1 2
U29 HN1C05FE-B-GP
84.01C05.A1F
U29 HN1C05FE-B-GP
84.01C05.A1F
1
2
3 4
5
6
EC177
SC100P50V2JN-3GP
DY
EC177
SC100P50V2JN-3GP
DY
12
R212 22R2F-1-GPR212 22R2F-1-GP
1 2
EC54
SC470P50V2KX-3GP
EC54
SC470P50V2KX-3GP
12
SPK_L1
ACES-CON4-7-GP-U
20.F0772.004
2ND = 20.F1035.004
SPK_L1
ACES-CON4-7-GP-U
20.F0772.004
2ND = 20.F1035.004
4
3
2
15
6
C436
SC10U6D3V3MX-GP
C436
SC10U6D3V3MX-GP
12
R209 2K2R2J-2-GPR209 2K2R2J-2-GP
1 2
EC57
SC1KP50V2KX-1GP
DY
EC57
SC1KP50V2KX-1GP
DY
12
C571
SC100P50V2JN-3GP
C571
SC100P50V2JN-3GP
12
R205 22R2F-1-GPR205 22R2F-1-GP
1 2
C386
SC100P50V2JN-3GP
DY
C386
SC100P50V2JN-3GP
DY
12
C433
SC10U6D3V3MX-GP
C433
SC10U6D3V3MX-GP
12
RN59
SRN100J-3-GP
RN59
SRN100J-3-GP
1
23
4
EC58
SC1KP50V2KX-1GP
DY
EC58
SC1KP50V2KX-1GP
DY
12
C572
SC1KP50V2KX-1GP
DY
C572
SC1KP50V2KX-1GP
DY
12
R206 22R2F-1-GPR206 22R2F-1-GP
1 2
C573
SC100P50V2JN-3GP
C573
SC100P50V2JN-3GP
12
R208
2K2R2J-2-GP
R208
2K2R2J-2-GP
1 2
LOUT1
AUDIO-JK214-GP
22.10263.341
2ND = 22.10263.331
LOUT1
AUDIO-JK214-GP
22.10263.341
2ND = 22.10263.331
2
3
5
4
1
6
NP1
NP2
R210
2K2R2J-2-GP
R210
2K2R2J-2-GP
1 2
RN44
SRN2K2J-1-GP
RN44
SRN2K2J-1-GP
1
23
4
G5
GAP-CLOSE-PWR-3-GP
G5
GAP-CLOSE-PWR-3-GP
1 2
G7
GAP-CLOSE-PWR-3-GP
G7
GAP-CLOSE-PWR-3-GP
1 2
C574
SC1KP50V2KX-1GP
DY
C574
SC1KP50V2KX-1GP
DY
12
C435
SC10U6D3V3MX-GP
C435
SC10U6D3V3MX-GP
12
SPK_R1
ACES-CON4-7-GP-U
20.F0772.004
2ND = 20.F1035.004
SPK_R1
ACES-CON4-7-GP-U
20.F0772.004
2ND = 20.F1035.004
4
3
2
15
6
MICIN1
PHONE-JK390-GP-U
22.10133.L11
2ND = 22.10271.141
MICIN1
PHONE-JK390-GP-U
22.10133.L11
2ND = 22.10271.141
1
2
3
4
5
6
7
8
NP1
NP2
U28
HN1C05FE-B-GP
84.01C05.A1F
U28
HN1C05FE-B-GP
84.01C05.A1F
1
2
34
5
6
R211 2K2R2J-2-GPR211 2K2R2J-2-GP
1 2
R213 22R2F-1-GPR213 22R2F-1-GP
1 2
EC27
SC1KP50V2KX-1GP
DY
EC27
SC1KP50V2KX-1GP
DY
12
C385
SC100P50V2JN-3GP
DY
C385
SC100P50V2JN-3GP
DY
12

5
5
4
4
3
3
2
2
1
1
D D
C C
B B
A A
LED4_0 LED4_1
EEDO/CR_LED#
CR_RST_R CR_RST
CR_XTLI
CR_XTLO
USBPP2_CR
USBPN2_CR
EEDO/CR_LED#
EEDI
EECS
EESK
CR_XTLI
CR_XTLO
SD_D0_C
MS_INS#
3D3V_S0_CR
EEDI
EECS
MS_3V3
3D3V_S0_CR
MS_CLK
CR_RST
3D3V_S0_CR
MS_BS_C
SD_D1_C
SD_D2_C
AV18_PLL
3D3V_S0_CR
SD_WP
MS_D2_C
MODE_SEL
USBPN2_CR SD_CMD_C
SD_CD#
SD_CLK
SD_3V3
MS_D1_C
MS_D3_C
SD_D3_C
EESK
USBPP2_CR
EEDO/CR_LED#
MS_D0_C
3D3V_S0_CR
3D3V_S0_CR
AV18_PLL
VREG
MODE_SEL
SD_CLK SD_CLK_R MS_CLK MS_CLK_R
SD_CD#
SD_WP
SD_D0
SD_D1
SD_D2
SD_D3
MS_CLK_R
MS_BS
MS_D0
MS_D1
MS_D2
MS_D3
MS_D4
MS_D5
MS_D6
MS_D7
MS_INS#
MS_D4
MS_D5
MS_D6
MS_D7
MS_D0
MS_D1
MS_D2
MS_D3
SD_CMD
SD_D2
SD_D0
SD_D3
SD_D1
SD_CMD
SD_CLK_R
VREG
MS_BS
SD_D0
MS_BS_C
SD_D0_C
SD_CMD_C SD_CMD
SD_D1
SD_D2
SD_D3
SD_D1_C
SD_D2_C
SD_D3_C
MS_D4
MS_D5
MS_D6
MS_D7MS_D7_C
MS_D4_C
MS_D5_C
MS_D6_C
MS_D4_C
MS_D5_C
MS_D6_C
MS_D7_C
MS_BS
MS_D1MS_D1_C
MS_D2MS_D2_C
MS_D0_C MS_D0
MS_D3MS_D3_C
MS_INS#
3D3V_S0
3D3V_S0_CR
3D3V_S0
3D3V_S0_CR3D3V_S0
SD_3V3 MS_3V3
SD_3V3
MS_3V3
PLT_RST#5,16,29,35,38,39,44
USBPP216
USBPN216
Title
Size Document Number Rev
Date: Sheet of
Wistron Corporation
21F, 88, Sec.1, Hsin Tai Wu Rd., Hsichih,
Taipei Hsien 221, Taiwan, R.O.C.
CardReader RTS5138
34 56Wednesday, July 07, 2010
TUCANA
SB
DVT 1ST
Title
Size Document Number Rev
Date: Sheet of
Wistron Corporation
21F, 88, Sec.1, Hsin Tai Wu Rd., Hsichih,
Taipei Hsien 221, Taiwan, R.O.C.
CardReader RTS5138
34 56Wednesday, July 07, 2010
TUCANA
SB
DVT 1ST
Title
Size Document Number Rev
Date: Sheet of
Wistron Corporation
21F, 88, Sec.1, Hsin Tai Wu Rd., Hsichih,
Taipei Hsien 221, Taiwan, R.O.C.
CardReader RTS5138
34 56Wednesday, July 07, 2010
TUCANA
SB
DVT 1ST
~20mA Orange
SD/MS LED
Low Active
Serial EEPROM
For EMI
For EMI
DVT 20100621
Change C576~C580, C589 to 5pF
for CardReader VEVS Test
DVT 20100621
Add 0.1uF between MS_INS# and GND
for CardReader VEVS Test
DVT 20100625
Change C384,C388 to 15pF
for Crystal vendor Test
CRLED1
LED-Y-98-GP
83.00191.H70
2ND = 83.19217.E70
CRLED1
LED-Y-98-GP
83.00191.H70
2ND = 83.19217.E70
A K
R133
0R2J-2-GP
R133
0R2J-2-GP
1 2
C393
SC4D7U10V3KX-GP
C393
SC4D7U10V3KX-GP
12
C580
SC5P50V2CN-2GP
C580
SC5P50V2CN-2GP
12
RN63
SRN33J-7-GP
RN63
SRN33J-7-GP
1
2
3
4 5
6
7
8
C384
SC15P50V2JN-2-GP
C384
SC15P50V2JN-2-GP
1 2
X5
XTAL-12MHZ-32GP
82.30006.361
2ND = 82.30006.511
X5
XTAL-12MHZ-32GP
82.30006.361
2ND = 82.30006.511
1 2
EC10
SC10P50V2JN-4GP
DY
EC10
SC10P50V2JN-4GP
DY
12
R140
0R2J-2-GP
DY
R140
0R2J-2-GP
DY
1 2
C398
SC4D7U10V3KX-GP
C398
SC4D7U10V3KX-GP
12
EC13
SC10P50V2JN-4GP
DY
EC13
SC10P50V2JN-4GP
DY
12
C587
SC10P50V2JN-4GP
DY
C587
SC10P50V2JN-4GP
DY
12
R624 47R2J-2-GPR624 47R2J-2-GP
1 2
C431
SCD1U16V2ZY-2GP
C431
SCD1U16V2ZY-2GP
12
EC11
SC10P50V2JN-4GP
DY
EC11
SC10P50V2JN-4GP
DY
12
R131
0R2J-2-GP
R131
0R2J-2-GP
1 2
C438
SCD1U16V2ZY-2GP
C438
SCD1U16V2ZY-2GP
12
C579
SC5P50V2CN-2GP
C579
SC5P50V2CN-2GP
12
U75
RTS5186-GR-GP
71.05186.00G
U75
RTS5186-GR-GP
71.05186.00G
XTLI
1
XTLO
2
AV18_PLL
3
PREF
4
DM
5
DP
6
AG33
7
A3V3_OUT
8
5V_IN
9
VREG
10
D3V3_OUT
11
DGND
12
GPIO0/EEDO
13
EEDI
14
SD_WP
15
SD_CD#
16
MS_D4
17
MS_D5
18
MS_BS
19
MS_D1
20
MS_D0
21
D3V3
22
MS_3V3
23
EESK
24
MS_D2 25
MS_INS# 26
SD_DAT1 27
SD_DAT0 28
SD_DAT7 29
SD_DAT6 30
SD_CLK 31
SD_DAT5 32
SD_CMD 33
DGND 34
MS_D3 35
MS_CLK 36
D3V3 37
SD_3V3 38
MS_D6 39
MS_D7 40
SD_DAT4 41
SD_DAT3 42
SD_DAT2 43
EECS 44
RST# 45
D3V3 46
DGND 47
MODE_SEL 48
C588
SC10P50V2JN-4GP
DY
C588
SC10P50V2JN-4GP
DY
12
C392
SCD1U16V2ZY-2GP
C392
SCD1U16V2ZY-2GP
1 2
R61
0R3J-0-U-GP
R61
0R3J-0-U-GP
1 2
C575
SC180P50V2JN-GP
C575
SC180P50V2JN-GP
12
C576
SC5P50V2CN-2GP
C576
SC5P50V2CN-2GP
12
SD1
SKT-SDCARD-24-GP-U1
62.10051.891
SD1
SKT-SDCARD-24-GP-U1
62.10051.891
CD/DAT3
1
CMD
2
VSS 3
VDD
4
CLK
5VSS 6
DAT0
7
DAT1
8
DAT2
9
CD_PIN 10
CD#_WP_PIN/GND 11
WP_PIN 12
GND 13
GND 14
NP2 NP2
NP1 NP1
C581
SC10P50V2JN-4GP
DY
C581
SC10P50V2JN-4GP
DY
12
C578
SC5P50V2CN-2GP
C578
SC5P50V2CN-2GP
12
R132
0R2J-2-GP
R132
0R2J-2-GP
1 2
R618
16KR2J-1-GP
R618
16KR2J-1-GP
12
C582
SC10P50V2JN-4GP
DY
C582
SC10P50V2JN-4GP
DY
12
C394
SCD1U16V2ZY-2GP
C394
SCD1U16V2ZY-2GP
12
C589
SC5P50V2CN-2GP
C589
SC5P50V2CN-2GP
12
C586
SC10P50V2JN-4GP
DY
C586
SC10P50V2JN-4GP
DY
12
EC12
SC10P50V2JN-4GP
DY
EC12
SC10P50V2JN-4GP
DY
12
C388
SC15P50V2JN-2-GP
C388
SC15P50V2JN-2-GP
1 2
C577
SC5P50V2CN-2GP
C577
SC5P50V2CN-2GP
12
Q25NDS0610-NL-GP
2ND = 84.00610.E31
84.S0610.B31
Q25NDS0610-NL-GP
2ND = 84.00610.E31
84.S0610.B31
G
S D
C296
SCD1U16V2ZY-2GP
C296
SCD1U16V2ZY-2GP
12
R141
0R2J-2-GP
R141
0R2J-2-GP
12
C583
SC10P50V2JN-4GP
DY
C583
SC10P50V2JN-4GP
DY
12
C397
SCD1U10V2KX-5GP
C397
SCD1U10V2KX-5GP
12
C383
SCD1U16V2ZY-2GP
C383
SCD1U16V2ZY-2GP
12
C395
SC4D7U10V3KX-GP
C395
SC4D7U10V3KX-GP
12
R142
0R2J-2-GP
R142
0R2J-2-GP
12
MS1
MSCARD-14P-GP-U
62.10051.951
MS1
MSCARD-14P-GP-U
62.10051.951
VSS 1
BS 2
DATA1
3DATA0
4
DATA2
5
INS 6
DATA3
7
SCLK 8
VCC
9
VSS 10
DATA5
11 DATA4
12
DATA6
13
DATA7
14 GND 15
GND 16
GND 17
GND 18
NP1
NP1
NP2
NP2
R139
4K7R2J-2-GP
R139
4K7R2J-2-GP
12
R622 33R2J-2-GPR622 33R2J-2-GP
1 2
C584
SC10P50V2JN-4GP
DY
C584
SC10P50V2JN-4GP
DY
12
RN64
SRN33J-7-GP
RN64
SRN33J-7-GP
1
2
3
4 5
6
7
8
U76
AT93C46DN-SH-B-GP
72.93C46.T01
U76
AT93C46DN-SH-B-GP
72.93C46.T01
CS 1
SK 2
DI 3
DO 4
GND
5ORG
6DC
7VCC
8
C396
SCD1U16V2ZY-2GP
C396
SCD1U16V2ZY-2GP
12
R217 68R2-GPR217 68R2-GP
1 2
C390
SCD1U16V2ZY-2GP
C390
SCD1U16V2ZY-2GP
12
C297
SCD47U16V2ZY-GP
DY
C297
SCD47U16V2ZY-GP
DY
12
C299
SC1U10V2KX-1GP
C299
SC1U10V2KX-1GP
12
C391
SCD1U16V2ZY-2GP
C391
SCD1U16V2ZY-2GP
12
R619
6K2R2F-GP
R619
6K2R2F-GP
12
RN65
SRN47J-4-GP
RN65
SRN47J-4-GP
1
2
3
4 5
6
7
8
C298
SCD1U16V2ZY-2GP
C298
SCD1U16V2ZY-2GP
12
R138
0R2J-2-GP
R138
0R2J-2-GP
1 2
C585
SC10P50V2JN-4GP
DY
C585
SC10P50V2JN-4GP
DY
12

5
5
4
4
3
3
2
2
1
1
D D
C C
B B
A A
WAKE#
MINI_5V_S5
WLAN_LED#_1
E51_TxD_1
E51_RxD_1
WAKE#
PLT_RST1#_MINI1
USBPN8_MINI
USBPP8_MINI
MINI1_3D3V_S3
3D3V_S3
5V_S5
MINI1_3D3V_S3
3D3V_S3
MINI1_3D3V_S3
WLAN_EN 38
WLAN_LED# 43
WLAN_BT_CHCLK27
WLAN_BT_DATA27
WLAN_CLKREQ#13
USBPP8 16
USBPN8 16
E51_RxD38
E51_TxD38
PCIE_RXN113
PCIE_RXP113
CLK_PCIE_MINI1#13
PCIE_TXN113
PCIE_TXP113
CLK_PCIE_MINI113
PLT_RST# 5,16,29,34,38,39,44
PCIE_WAKE# 14,29
Title
Size Document Number Rev
Date: Sheet of
Wistron Corporation
21F, 88, Sec.1, Hsin Tai Wu Rd., Hsichih,
Taipei Hsien 221, Taiwan, R.O.C.
MINI CARD CONN
35 56Wednesday, July 07, 2010
TUCANA
SB
DVT 1ST
Title
Size Document Number Rev
Date: Sheet of
Wistron Corporation
21F, 88, Sec.1, Hsin Tai Wu Rd., Hsichih,
Taipei Hsien 221, Taiwan, R.O.C.
MINI CARD CONN
35 56Wednesday, July 07, 2010
TUCANA
SB
DVT 1ST
Title
Size Document Number Rev
Date: Sheet of
Wistron Corporation
21F, 88, Sec.1, Hsin Tai Wu Rd., Hsichih,
Taipei Hsien 221, Taiwan, R.O.C.
MINI CARD CONN
35 56Wednesday, July 07, 2010
TUCANA
SB
DVT 1ST
Mini Card Connector(WLAN)
WLAN_EN:
Low: disable the radio
High: enable the radio
Place near MINI1
C50,C68 bypass MINI1 pin2
C51,C69 bypass MINI1 pin39
C52,C70 bypass MINI1 pin41
C53,C71 bypass MINI1 pin52
C402
SCD1U16V2ZY-2GP
C402
SCD1U16V2ZY-2GP
12
R492 0R2J-2-GPR492 0R2J-2-GP
1 2
L62
0R3J-0-U-GP
L62
0R3J-0-U-GP
1 2
Q27
2N7002EW-1-GP
2ND = 84.2N702.B3K
84.2N702.C3K
Q27
2N7002EW-1-GP
2ND = 84.2N702.B3K
84.2N702.C3K
G
DS
R611 0R2J-2-GP
R611 0R2J-2-GP
1 2
C399
SC1U10V2KX-1GP
C399
SC1U10V2KX-1GP
12
R612
0R2J-2-GP
R612
0R2J-2-GP
1 2
C404
SC22U6D3V6KX-1GP
DY
C404
SC22U6D3V6KX-1GP
DY
12
C405
SC22U6D3V6KX-1GP
DY
C405
SC22U6D3V6KX-1GP
DY
12
C400
SCD1U16V2ZY-2GP
C400
SCD1U16V2ZY-2GP
12
C403
SC22U6D3V6KX-1GP
DY
C403
SC22U6D3V6KX-1GP
DY
12
MINI1
PTWO-CONN52A-8-GP
20.F1518.052
2ND = 62.10043.981
MINI1
PTWO-CONN52A-8-GP
20.F1518.052
2ND = 62.10043.981
1
2
34
56
78
910
11 12
13 14
15 16
17 18
19 20
21 22
23 24
25 26
27 28
29 30
31 32
33 34
35 36
37 38
39 40
41 42
43 44
45 46
47 48
49 50
51 52
53
54
NP1
NP2
Q26
2N7002EW-1-GP
84.2N702.C3K
2ND = 84.2N702.B3K
Q26
2N7002EW-1-GP
84.2N702.C3K
2ND = 84.2N702.B3K
G
DS
C406
SC22U6D3V6KX-1GP
DY
C406
SC22U6D3V6KX-1GP
DY
12
R489 0R2J-2-GPR489 0R2J-2-GP
12
R491 0R2J-2-GPR491 0R2J-2-GP
1 2
R221
10KR2J-3-GP
R221
10KR2J-3-GP
12
R289
0R2J-2-GP
R289
0R2J-2-GP
12
C401
SCD1U16V2ZY-2GP
C401
SCD1U16V2ZY-2GP
12
C569
SC100P50V2JN-3GP
DY
C569
SC100P50V2JN-3GP
DY
1 2

5
5
4
4
3
3
2
2
1
1
D D
C C
B B
A A
BAT_IN#_1
BATA_SCL_1
BATA_SDA_1
SYS_PRS#_1
SYS_PRS_1
SYS_PRS#
BATT_ID_1
BT+
AD+
BAT_IN#38 BAT_SCL38 BAT_SDA38
BATT_ID39
BATT_SENSE52
SYS_PRS53
Title
Size Document Number Rev
Date: Sheet of
Wistron Corporation
21F, 88, Sec.1, Hsin Tai Wu Rd., Hsichih,
Taipei Hsien 221, Taiwan, R.O.C.
TUCANA
SB
AD / BATT CONN
A3
36 56Wednesday, July 07, 2010
DVT 1ST
Title
Size Document Number Rev
Date: Sheet of
Wistron Corporation
21F, 88, Sec.1, Hsin Tai Wu Rd., Hsichih,
Taipei Hsien 221, Taiwan, R.O.C.
TUCANA
SB
AD / BATT CONN
A3
36 56Wednesday, July 07, 2010
DVT 1ST
Title
Size Document Number Rev
Date: Sheet of
Wistron Corporation
21F, 88, Sec.1, Hsin Tai Wu Rd., Hsichih,
Taipei Hsien 221, Taiwan, R.O.C.
TUCANA
SB
AD / BATT CONN
A3
36 56Wednesday, July 07, 2010
DVT 1ST
Adaptor in to generate DCBATOUT
BATTERY CONNECTOR
CLOSE TO BATTERY CONNECTOR
1 pin 1A
DC IN Connector
DVT 20100610
Change DCIN1 to 20.F0693.006
(follow connector list)
DVT 20100621
Change EMI capacity to mount
EC31
SCD1U25V2KX-GP
EC31
SCD1U25V2KX-GP
12
R230
0R2J-2-GP
R230
0R2J-2-GP
1 2
R225 100R2J-2-GPR225 100R2J-2-GP
12
C407
SCD1U25V2KX-GP
C407
SCD1U25V2KX-GP
12
EC126
SCD1U25V2KX-GP
DY
EC126
SCD1U25V2KX-GP
DY
12
C408
SCD1U16V2KX-3GP
C408
SCD1U16V2KX-3GP
12
EC127
SCD1U25V2KX-GP
DY
EC127
SCD1U25V2KX-GP
DY
12
R226 100R2J-2-GPR226 100R2J-2-GP
12
R229
1KR2F-3-GP
R229
1KR2F-3-GP
1 2
R224
0R2J-2-GP
R224
0R2J-2-GP
1 2
D17
AZ2025-01H-GP-U
83.02025.0AF
2ND = 83.YSE05.0AF
D17
AZ2025-01H-GP-U
83.02025.0AF
2ND = 83.YSE05.0AF
12
D14
P6SBMJ24APT-GP
83.P6SBM.AAG
2ND = 83.P6SMB.CAG
D14
P6SBMJ24APT-GP
83.P6SBM.AAG
2ND = 83.P6SMB.CAG
A K
R227 100R2J-2-GPR227 100R2J-2-GP
12
EC32
SCD1U25V2KX-GP
EC32
SCD1U25V2KX-GP
12
EC38
SC10P50V2JN-4GP
DY
EC38
SC10P50V2JN-4GP
DY
12
R228 100R2J-2-GPR228 100R2J-2-GP
12
EC35
SCD1U25V2KX-GP
EC35
SCD1U25V2KX-GP
12
EC36
SC1KP50V2KX-1GP
DY
EC36
SC1KP50V2KX-1GP
DY
12
BTY1
FOX-CON7-20-GP-U
20.81245.007
BTY1
FOX-CON7-20-GP-U
20.81245.007
1
2
3
4
5
6
7
9
8
NP1
NP2
D19
AZ2025-01H-GP-U
83.02025.0AF
2ND = 83.YSE05.0AF
D19
AZ2025-01H-GP-U
83.02025.0AF
2ND = 83.YSE05.0AF
12
.
.
.
. .
Q28
2N7002E-1-GP
84.2N702.D31
2ND = 84.2N702.E31
.
.
.
. .
Q28
2N7002E-1-GP
84.2N702.D31
2ND = 84.2N702.E31
G
S
D
D16
AZ2025-01H-GP-U
83.02025.0AF
2ND = 83.YSE05.0AF
D16
AZ2025-01H-GP-U
83.02025.0AF
2ND = 83.YSE05.0AF
12
D21
AZ2025-01H-GP-U
83.02025.0AF
2ND = 83.YSE05.0AF
D21
AZ2025-01H-GP-U
83.02025.0AF
2ND = 83.YSE05.0AF
12
DCIN1
MLX-CON6-10-GP-U
20.F0693.006
DCIN1
MLX-CON6-10-GP-U
20.F0693.006
1
2
3
4
5
6
7
8
EC34
SCD1U25V2KX-GP
EC34
SCD1U25V2KX-GP
12
EC37
SC10P50V2JN-4GP
DY
EC37
SC10P50V2JN-4GP
DY
12
D15
MMPZ5232BPT-GP-U
83.5R603.D3F
DY
D15
MMPZ5232BPT-GP-U
83.5R603.D3F
DY
KA
D18
AZ2025-01H-GP-U
83.02025.0AF
2ND = 83.YSE05.0AF
D18
AZ2025-01H-GP-U
83.02025.0AF
2ND = 83.YSE05.0AF
12
EC33
SCD1U25V2KX-GP
EC33
SCD1U25V2KX-GP
12
D20
AZ2025-01H-GP-U
83.02025.0AF
2ND = 83.YSE05.0AF
D20
AZ2025-01H-GP-U
83.02025.0AF
2ND = 83.YSE05.0AF
12

5
5
4
4
3
3
2
2
1
1
D D
C C
B B
A A
PURE_HW_SHUTDOWN#
FAN_OFF
FAN_PWM
FAN_TACHG787_DN1
G787_DP1
G787_DN2
G787_DP2
PURE_HW_SHUTDOWN#
G787_DN1
G787_DN2
G787_DP2
THERM_SET
TP28
ALERT#G787_DP1
FAN_PWM
FAN_TACH
5V_FAN_S0
3D3V_S0
5V_FAN_S05V_S0
3D3V_S0
5V_S0_THERMAL
5V_S0
3D3V_S0
5V_S0
FAN_OFF#38
RSMRST# 38,44
FAN_PWM138
FAN_TACH138
SMBC_THERM 38
SMBD_THERM 38
Title
Size Document Number Rev
Date: Sheet of
Wistron Corporation
21F, 88, Sec.1, Hsin Tai Wu Rd., Hsichih,
Taipei Hsien 221, Taiwan, R.O.C.
TUCANA
SB
Thermal/Fan Controllor
37 56Wednesday, July 07, 2010
DVT 1ST
Title
Size Document Number Rev
Date: Sheet of
Wistron Corporation
21F, 88, Sec.1, Hsin Tai Wu Rd., Hsichih,
Taipei Hsien 221, Taiwan, R.O.C.
TUCANA
SB
Thermal/Fan Controllor
37 56Wednesday, July 07, 2010
DVT 1ST
Title
Size Document Number Rev
Date: Sheet of
Wistron Corporation
21F, 88, Sec.1, Hsin Tai Wu Rd., Hsichih,
Taipei Hsien 221, Taiwan, R.O.C.
TUCANA
SB
Thermal/Fan Controllor
37 56Wednesday, July 07, 2010
DVT 1ST
ps. FAN1 POWER TRACE WIDTH ~15 MIL
Max current is 235mA;
Stopped is ~10mA
C409 & C412 CLOSE TO G787
for T8 thermal diode
for system thermal diode
T8=90C
THERM_SET = [(Tset-72) x 0.02+0.34] x VCC
PWM FAN
PIN1 PWM
PIN2 GND
PIN3 FG
PIN4 VCC
DVT 20100705
Delelte Q29,Q30 main source 84.T3904.C11, follow CARAVEL-CP design
C411
SCD1U16V2ZY-2GP
C411
SCD1U16V2ZY-2GP
12
Q31
AO3413-GP
2nd = 84.02130.031
84.03413.A31
Q31
AO3413-GP
2nd = 84.02130.031
84.03413.A31
G
DS
R231
0R2J-2-GP
R231
0R2J-2-GP
12
U32
G787R41U-GP
74.00787.0B3
U32
G787R41U-GP
74.00787.0B3
GND 1
VCC
2
DXP1
3
SGND1 4
DP2DN3
5
DN2DP3
6
TEST
7
NC#8
8
NC#9
9
THERM# 10
ALERT# 11
NC#12
12
SDA 13
SCL 14
NC#15
15 GND 17
THERM_SET 16
D22
CH551H-30PT-GP
83.R5003.C8F
2ND = 83.5R003.08F
3RD = 83.R5003.H8H
D22
CH551H-30PT-GP
83.R5003.C8F
2ND = 83.5R003.08F
3RD = 83.R5003.H8H
21
R232
10KR2J-3-GP
R232
10KR2J-3-GP
12
R239
10KR2J-3-GP
R239
10KR2J-3-GP
12
C410
SC4D7U10V3KX-GP
C410
SC4D7U10V3KX-GP
12
R235
21KR2F-GP
R235
21KR2F-GP
12
R233
0R2J-2-GP
DY
R233
0R2J-2-GP
DY
12
.
.
.
. .
Q33
2N7002E-1-GP
84.2N702.D31
2ND = 84.2N702.E31
.
.
.
. .
Q33
2N7002E-1-GP
84.2N702.D31
2ND = 84.2N702.E31
G
S
D
R238
49K9R2F-L-GP
R238
49K9R2F-L-GP
12
TP50TPAD14-GP TP50TPAD14-GP
1
EC41
SC220P50V2JN-3GP
EC41
SC220P50V2JN-3GP
12
R234
100R2J-2-GP
R234
100R2J-2-GP
1 2
C409
SC2200P50V2KX-2GP
C409
SC2200P50V2KX-2GP
12
R237
10KR2J-3-GP
R237
10KR2J-3-GP
12
C413
SCD1U16V2KX-3GP
C413
SCD1U16V2KX-3GP
12
Q29
PMBS3904-1-GP
84.03904.L06
2nd = 84.03904.U11
Q29
PMBS3904-1-GP
84.03904.L06
2nd = 84.03904.U11
3
1
2
EC40
SC220P50V2JN-3GP
EC40
SC220P50V2JN-3GP
12
C412
SC2200P50V2KX-2GP
C412
SC2200P50V2KX-2GP
12
FAN1
ACES-CON6-1-GP-U1
20.F0772.006
2ND = 20.F1035.006
FAN1
ACES-CON6-1-GP-U1
20.F0772.006
2ND = 20.F1035.006
1
2
3
4
5
6
7
8
C414
SC10U6D3V3MX-GP
DY
C414
SC10U6D3V3MX-GP
DY
12
.
.
.
. .
Q32
2N7002E-1-GP
84.2N702.D31
2ND = 84.2N702.E31
.
.
.
. .
Q32
2N7002E-1-GP
84.2N702.D31
2ND = 84.2N702.E31
G
S
D
EC39SCD1U16V2ZY-2GP
DY
EC39SCD1U16V2ZY-2GP
DY
12
R236
100KR2J-1-GP
R236
100KR2J-1-GP
12
Q30
PMBS3904-1-GP
84.03904.L06
2nd = 84.03904.U11
Q30
PMBS3904-1-GP
84.03904.L06
2nd = 84.03904.U11
3
1
2

A
A
4 4
3 3
2 2
1 1
KBRCIN#
PLT_RST1#_1
LID_CLOSE#
KBC_PWRBTN#
ECRST#
BAT_IN#
E51_TxD
ECRST#
VCORF
KBO0
ECSCI#_KBC
3D3V_AUX_S5_KBC
E51_RxD
S5_ENABLE
E51_TxD
BLON_IN
ECSW I#_KBC
S5_ENABLE
KA20GATE
WWAN_PW EN#
ECSCI#_KBC
AD_OFF
KBC_PWRBTN#
KBO1
KBO2
KBO3
KBO4
KBO5
KBO6
KBO7
KBO8
KBO9
KBO10
KBO11
KBO12
KBO13
KBO14
KBO15
KBI0
KBI1
KBI2
KBI3
KBI5
KBI6
KBI7
KBI4
PANEL_ID2
35001_RESET#
PANEL_ID1
LCD_DETECT
VAIO_SW#
LID_CLOSE#
RSMRST#_Q
BT_PRS#
ASSIST_SW #
WIRELESS_SW
BAT_SCL
BAT_SDA
KBC_SDA1
KBC_SCL1
SMBC_THERM
SMBD_THERM
PCB_VER_AD
PCB_VER_AD
WWAN_PRS#_0
WWAN_PRS#_1
WWAN_PRS#_2
RSMRST#
KBO3
KBO7
KBO8
KBO6
KBO9
KBO4
KBO2
KBO11
KBO12
KBO10
KBO13
KBO5
KBO15
KBO14
KBI2
KBI5
KBI0
KBI3
KBI6
KBI1
KBI4
KBO0
KBO1
KBI7
KBO3
KBO7
KBO8
KBO6
KBO9
KBO4
KBO2
KBO11
KBO12
KBO10
KBO13
KBO5
KBO15
KBO14
KBI2
KBI5
KBI0
KBI3
KBI6
KBI1
KBI4
KBO0
KBO1
KBI7
LCD_DETECT
USB_PWR_EN#
ME_UNLOCK#
3D3V_S0
3D3V_S0
3D3V_AUX_S5
3D3V_S0 3D3V_AUX_S5
3D3V_S0
3D3V_AUX_S5
3D3V_S0
3D3V_AUX_S5
3D3V_S5
3D3V_AUX_S5
3D3V_AUX_S5
3D3V_S0
3D3V_S0
5V_AUX_S5
3D3V_S5
3D3V_AUX_S5
3D3V_AUX_S5
LPC_LAD012,39 LPC_LAD112,39 LPC_LAD212,39 LPC_LAD312,39
LPC_LFRAME#12,39
PLT_RST#5,16,29,34,35,39,44
INT_SERIRQ12 PM_CLKRUN#14,17
BAT_SCL36 BAT_SDA36
BLON_OUT 23
AC_IN# 52
SPICS#39
SPICLK39
PM_SLP_S3# 14,26,44,49,51
PWRLED 41
SPIDI39 SPIDO39
WLAN_EN35
E51_RxD35 E51_TxD35
USB_PWR_EN# 28
KBRCIN#17 KA20GATE17
EC_BEEP31
RSMRST#_KBC 14
PM_SLP_S4# 14,44,48,51
PM_PWRBTN#14
BAT_IN#36
BLUETOOTH_EN27
CHARGE_LED 43
SPI_WP# 39
TPDATA40 TPCLK40
LID_CLOSE# 43
KBC_PWRBTN# 41
3V/5V_EN44,47,54
BRIGHTNESS23
EC_SCI#17
STDBY_LED 41
WIRELESS_SW 42
AD_OFF 52
35001_SCK 39
SCRDLL_LED41
35001_RESET# 39
BT_PRS#27
CHG_ON# 52
NUM_LED 41
AD_IA 52
RSMRST#37,44
EC_PROCHOT 5
CHG_CURRENT_PWM 52
CHG_CURRENT 52
FAN_OFF# 37
CLK_PCI_KBC16
EC_SW I#13,14
FAN_PWM1 37
FAN_TACH137
SMBD_THERM 37
SMBC_THERM 37
KBC_SDA113 KBC_SCL113
ME_UNLOCK# 12
AC_PRESENT13,14
CAP_LED 41 35001_SDA39
SUS_PWR_DN_ACK 14,17 POP_MUTE32
S0_PWR_GOOD44
PM_SUS_CLK14
VTT_PWRGD 14,49
BLON_IN23
ASSIST_SW #41
LCD_DETECT 23
Title
Size Document Number Rev
Date: Sheet of
Wistron Corporation
21F, 88, Sec.1, Hsin Tai W u Rd., Hsichih,
Taipei Hsien 221, Taiwan, R.O.C.
TUCANA
SB
KBC WPC775L
A2
38 56Thursday, July 08, 2010
DVT 1ST
Title
Size Document Number Rev
Date: Sheet of
Wistron Corporation
21F, 88, Sec.1, Hsin Tai W u Rd., Hsichih,
Taipei Hsien 221, Taiwan, R.O.C.
TUCANA
SB
KBC WPC775L
A2
38 56Thursday, July 08, 2010
DVT 1ST
Title
Size Document Number Rev
Date: Sheet of
Wistron Corporation
21F, 88, Sec.1, Hsin Tai W u Rd., Hsichih,
Taipei Hsien 221, Taiwan, R.O.C.
TUCANA
SB
KBC WPC775L
A2
38 56Thursday, July 08, 2010
DVT 1ST
THERMAL----->
BATTERY----->
Internal KeyBoard
Connector
These two caps colse to Pin VDD
FOR KBC DEBUG
For BIOS data lose
DVT 20100527
Add LCD_DETECT pull-high to 3D3V_S5
DVT 20100611
Change R240 to 20K ohm
SB version.
SA
SB
SC
-1
-2
-3
-4
100.0K
100.0K
100.0K
100.0K
100.0K
100.0K
100.0K
PCB Version A/D
(Pin98)
10.0 K
20.0 K
33.0 K
47.0 K
64.9 K
76.8 K
100.0K
Pull-Low Resistor Pull-High Resistor
(3D3V_S5) Voltage
3.0 V
2.75V
2.54V
2.24V
1.94V
1.81V
1.65V
R255
1KR2J-1-GP
DY
R255
1KR2J-1-GP
DY
12
C420
SCD1U16V2ZY-2GP
C420
SCD1U16V2ZY-2GP
12
EC147 SC22P50V2JN-4GP
DY
EC147 SC22P50V2JN-4GP
DY
12
EC29 SC22P50V2JN-4GP
DY
EC29 SC22P50V2JN-4GP
DY
12
EC160 SC22P50V2JN-4GP
DY
EC160 SC22P50V2JN-4GP
DY
12
RN48
SRN4K7J-8-GP
RN48
SRN4K7J-8-GP
1
2 3
4
Q34
2N7002KDW-GP
84.2N702.A3F
2ND = 84.DM601.03F
Q34
2N7002KDW-GP
84.2N702.A3F
2ND = 84.DM601.03F
1
2
34
5
6
EC151 SC22P50V2JN-4GP
DY
EC151 SC22P50V2JN-4GP
DY
12
R251
10KR2J-3-GP
R251
10KR2J-3-GP
12
EC148 SC22P50V2JN-4GP
DY
EC148 SC22P50V2JN-4GP
DY
12
EC30 SC22P50V2JN-4GP
DY
EC30 SC22P50V2JN-4GP
DY
12
R246
10KR2J-3-GP
DY
R246
10KR2J-3-GP
DY
1 2
EC161 SC22P50V2JN-4GP
DY
EC161 SC22P50V2JN-4GP
DY
12
C424
SC27P50V2JN-2-GP
C424
SC27P50V2JN-2-GP
12
TP56TPAD14-GP TP56TPAD14-GP
1
R256
10KR2J-3-GP
R256
10KR2J-3-GP
12
TP58 TPAD14-GPTP58 TPAD14-GP
1
EC3 SC22P50V2JN-4GP
DY
EC3 SC22P50V2JN-4GP
DY
12
EC149 SC22P50V2JN-4GP
DY
EC149 SC22P50V2JN-4GP
DY
12
EC42
SCD1U16V2ZY-2GP
DY
EC42
SCD1U16V2ZY-2GP
DY
12
EC55 SC22P50V2JN-4GP
DY
EC55 SC22P50V2JN-4GP
DY
12
R250 0R2J-2-GPR250 0R2J-2-GP
12
EC162 SC22P50V2JN-4GP
DY
EC162 SC22P50V2JN-4GP
DY
12
KB1
PTWO-CON24-1-GP
20.K0391.024
2ND = 20.K0320.024
KB1
PTWO-CON24-1-GP
20.K0391.024
2ND = 20.K0320.024
1
2
3
4
5
6
7
8
9
10
11
12
13
14
15
16
17
18
19
20
21
22
23
24
25
26
C418
SCD1U16V2ZY-2GP
C418
SCD1U16V2ZY-2GP
12
C417
SC10U6D3V3MX-GP
C417
SC10U6D3V3MX-GP
12
TP59 TPAD14-GPTP59 TPAD14-GP
1
R245
100R2J-2-GP
R245
100R2J-2-GP
1 2
EC150 SC22P50V2JN-4GP
DY
EC150 SC22P50V2JN-4GP
DY
12
C421
SCD1U16V2ZY-2GP
C421
SCD1U16V2ZY-2GP
12
EC56 SC22P50V2JN-4GP
DY
EC56 SC22P50V2JN-4GP
DY
12
C426
SC1U10V2KX-1GP
C426
SC1U10V2KX-1GP
12
EC26 SC22P50V2JN-4GP
DY
EC26 SC22P50V2JN-4GP
DY
12
TP60 TPAD14-GPTP60 TPAD14-GP
1
EC152 SC22P50V2JN-4GP
DY
EC152 SC22P50V2JN-4GP
DY
12
R254
4K64R2F-GP
R254
4K64R2F-GP
1 2
1 OF 2
A/D
LPC
SER/IR
SPI
SP
SMB
D/A
GPIO
U33A
NPCE781LA0DX-GP
1 OF 2
A/D
LPC
SER/IR
SPI
SP
SMB
D/A
GPIO
U33A
NPCE781LA0DX-GP
GND
5
GND
18
GND
45
GND
78
GND
89
GND
116
AGND
103
VCORF
44
GPIO10/LPCPD#
124
LRESET#
7
LCLK
2
LFRAME#
3
LAD0
126
LAD1
127
LAD2
128
LAD3
1
SERIRQ
125
GPIO11/CLKRUN#
8
KBRST#/GPIO86
122
GPIO85/GA20
121
ECSCI#/GPIO54
29
GPIO65/SMI#
9
GPIO67/PWUREQ#
123
VDD 4
VCC 19
VCC 46
VCC 76
VCC 88
AVCC 102
GPIO41 80
GPIO87/SIN_CR
113 GPO83/SOUT_CR/XORTR#
111
GPIO16
114
GPO84/TRIST#
112
GPIO6 93
GPIO53/SDA4 28
GPIO36
15
GPIO51 26
GPIO47/SCL4 24
GPIO24 6
GPIO34
14
GPIO45/E_PWM 22
GPIO70 73
GPIO40/F_PWM 16
GPIO42/TCK 17
GPIO43/TMS 20
GPIO44/TDI 21
GPIO46/TRST# 23
GPIO50/TDO 25
GPIO52/RDY# 27
GPIO90/AD0 97
GPIO91/AD1 98
GPIO92/AD2 99
GPIO93/AD3 100
GPIO94/DA0 101
GPIO95/DA1 105
GPIO96/DA2 106
GPIO97 107
VREF 104
GPIO77
84
GPO76/SHBM
83
GPIO75
82
GPIO66/G_PWM
81
GPIO23/SCL3 119
GPIO3 95
GPIO5 108
GPIO4 96
GPIO31/SDA3 120
GPIO7 94
GPIO1/TB2 64
GPIO30 109
VCC 115
GPIO32/D_PWM 65
GPIO33/H_PWM 66
GPIO74/SDA2
68
GPIO73/SCL2
67
GPIO22/SDA1
69
GPIO17/SCL1
70
GPO82/TEST# 110
GPIO81
91
GPIO71 74
GPIO72 75
EC153 SC22P50V2JN-4GP
DY
EC153 SC22P50V2JN-4GP
DY
12
C425
SC1U6D3V2KX-GP
C425
SC1U6D3V2KX-GP
12
TP53 TPAD14-GPTP53 TPAD14-GP
1
RN49
SRN100KJ-5-GP
RN49
SRN100KJ-5-GP
1
2
3
4 5
6
7
8
2 OF 2
PS/2
FIU
KBC
U33B
NPCE781LA0DX-GP
2 OF 2
PS/2
FIU
KBC
U33B
NPCE781LA0DX-GP
GPIO0/32KCLKIN
77
GPIO2
79
GPIO55/CLKOUT
30
VCC_POR# 85
KBSIN0 54
KBSIN1 55
KBSIN2 56
KBSIN3 57
KBSIN4 58
KBSIN5 59
KBSIN6 60
KBSIN7 61
KBSOUT0/JENK# 53
KBSOUT1/TCK 52
KBSOUT2/TMS 51
KBSOUT3/TDI 50
KBSOUT4/JEN0# 49
KBSOUT5/TDO 48
KBSOUT6/RDY# 47
KBSOUT7 43
KBSOUT8 42
KBSOUT9/SDP_VIS# 41
KBSOUT10&P80_CLK 40
KBSOUT11&P80_DAT 39
KBSOUT12/GPIO64 38
KBSOUT13/GPIO63 37
KBSOUT14/GPIO62 36
KBSOUT15/GPIO61/XOR_OUT 35
GPIO60/KBSOUT16 34
GPIO57/KBSOUT17 33
GPIO56/TA1
31
GPIO14/TB1
63
GPIO15/A_PWM
32
GPIO13/C_PWM
62
F_SDI
86
F_SDO
87
F_CS0#
90
F_SCK
92
GPIO12/PSDAT3
13
GPIO25/PSCLK3
12
GPIO27/PSDAT2
11
GPIO26/PSCLK2
10
GPIO35/PSDAT1
71
GPIO37/PSCLK1
72
GPIO20/TA2
117
GPIO21/B_PWM
118
C416
SCD1U16V2ZY-2GP
C416
SCD1U16V2ZY-2GP
12
EC154 SC22P50V2JN-4GP
DY
EC154 SC22P50V2JN-4GP
DY
12
R248
10KR2J-3-GP
DY
R248
10KR2J-3-GP
DY
1 2
R253
8K2R2J-3-GP
R253
8K2R2J-3-GP
1 2
R249
10KR2J-3-GP
R249
10KR2J-3-GP
1 2
R244
0R2J-2-GP
R244
0R2J-2-GP
1 2
RN52
SRN100KJ-5-GP
RN52
SRN100KJ-5-GP
1
2
3
4 5
6
7
8
EC155 SC22P50V2JN-4GP
DY
EC155 SC22P50V2JN-4GP
DY
12
TP57TPAD14-GP TP57TPAD14-GP
1
Q35
MMBT3906-4-GP
2ND = 84.03906.F11
84.T3906.A11
3RD = 84.03906.H11
Q35
MMBT3906-4-GP
2ND = 84.03906.F11
84.T3906.A11
3RD = 84.03906.H11
C
B
E
TP52 TPAD14-GPTP52 TPAD14-GP
1
RN47
SRN10KJ-5-GP
RN47
SRN10KJ-5-GP
1
23
4
R247
10KR2J-3-GP
DY
R247
10KR2J-3-GP
DY
12
D23
BAT54S-5-GP
83.BAT54.P81
2ND = 83.0R203.081
3RD = 83.00054.Y81
D23
BAT54S-5-GP
83.BAT54.P81
2ND = 83.0R203.081
3RD = 83.00054.Y81
1
2
3
R240
20KR2J-L2-GP
R240
20KR2J-L2-GP
12
U34
G691L293T73UF-GP
74.00691.C7B
U34
G691L293T73UF-GP
74.00691.C7B
GND
1
RESET#
2VCC 3
G8
GAP-OPEN
G8
GAP-OPEN
2 1
EC156 SC22P50V2JN-4GP
DY
EC156 SC22P50V2JN-4GP
DY
12
R257
10KR2J-3-GP
R257
10KR2J-3-GP
1 2
TP55TPAD14-GP TP55TPAD14-GP
1
RN50
SRN10KJ-6-GP
RN50
SRN10KJ-6-GP
1
2
3
45
6
7
8
TP54TPAD14-GP TP54TPAD14-GP
1
C419
SCD1U16V2ZY-2GP
DY
C419
SCD1U16V2ZY-2GP
DY
12
EC25 SC22P50V2JN-4GP
DY
EC25 SC22P50V2JN-4GP
DY
12
EC157 SC22P50V2JN-4GP
DY
EC157 SC22P50V2JN-4GP
DY
12
R242
100KR2J-1-GP
R242
100KR2J-1-GP
12
C415
SC10U6D3V3MX-GP
C415
SC10U6D3V3MX-GP
12
EC14 SC22P50V2JN-4GP
DY
EC14 SC22P50V2JN-4GP
DY
12
C423
SCD1U16V2ZY-2GP
C423
SCD1U16V2ZY-2GP
12
EC158 SC22P50V2JN-4GP
DY
EC158 SC22P50V2JN-4GP
DY
12
R252 10KR2J-3-GPR252 10KR2J-3-GP
12
C422
SC1U10V2KX-1GP
DY
C422
SC1U10V2KX-1GP
DY
12
EC159 SC22P50V2JN-4GP
DY
EC159 SC22P50V2JN-4GP
DY
12

A
A
B
B
C
C
D
D
E
E
4 4
3 3
2 2
1 1
SPI_HOLD#SPI_DI
PCLK_FWH
SPI_HOLD#
SPI_WP#
PCH_SPI_WP#0
PCH_SPI_HOLD#0
PCH_SPI_HOLD#0PCH_SPI_MISO
PCH_SPI_WP#0
PCH_SPI_MOSI
PCH_SPI_CLK
PCH_SPI_CS#0
3D3V_AUX_S5
3D3V_AUX_S5
3D3V_AUX_S5
3D3V_AUX_S5
3D3V_S0
3D3V_S0
3D3V_AUX_S5
3D3V_S0
SPIDI38 SPICLK 38
SPICS#38
SPI_WP#38
35001_RESET#38 BATT_ID 36
35001_SDA 38
35001_SCK 38
PCH_SPI_MOSI 12
PCH_SPI_CS#012 SPI_MISO_R12 PCH_SPI_CLK 12
PLT_RST# 5,16,29,34,35,38,44
PCLK_FWH 16
LPC_LAD0 12,38
LPC_LAD1 12,38
LPC_LAD2 12,38
LPC_LAD3 12,38
LPC_LFRAME# 12,38
SPIDO 38
Title
Size Document Number Rev
Date: Sheet of
Wistron Corporation
21F, 88, Sec.1, Hsin Tai Wu Rd., Hsichih,
Taipei Hsien 221, Taiwan, R.O.C.
TUCANA
SB
BIOS & SW/C & BAT ID
39 56Wednesday, July 07, 2010
DVT 1ST
Title
Size Document Number Rev
Date: Sheet of
Wistron Corporation
21F, 88, Sec.1, Hsin Tai Wu Rd., Hsichih,
Taipei Hsien 221, Taiwan, R.O.C.
TUCANA
SB
BIOS & SW/C & BAT ID
39 56Wednesday, July 07, 2010
DVT 1ST
Title
Size Document Number Rev
Date: Sheet of
Wistron Corporation
21F, 88, Sec.1, Hsin Tai Wu Rd., Hsichih,
Taipei Hsien 221, Taiwan, R.O.C.
TUCANA
SB
BIOS & SW/C & BAT ID
39 56Wednesday, July 07, 2010
DVT 1ST
BATTERY IDENTIFY
System BIOS Flash ROM (4MB)EC BIOS Flash ROM
128KB
For BIOS Data lose
GOLDEN FINGER FOR
DEBUG BOARD CONNECTOR
(only install it on EVT)
D24
BAS16-1-GP
2ND = 83.00016.F11
83.00016.B11
3RD = 83.00016.K11
D24
BAS16-1-GP
2ND = 83.00016.F11
83.00016.B11
3RD = 83.00016.K11
1
2
3
C427
SCD1U16V2ZY-2GP
C427
SCD1U16V2ZY-2GP
12
R269
100KR2J-1-GP
R269
100KR2J-1-GP
12
RN54
SRN3K3J-1-GP
RN54
SRN3K3J-1-GP
1
2
3
4 5
6
7
8
R268
100KR2J-1-GP
R268
100KR2J-1-GP
12
RN55
SRN4K7J-8-GP
RN55
SRN4K7J-8-GP
1
23
4
U36
MX25L1005CMI-12G-GP
2nd = 72.25010.K01
72.25105.B01
U36
MX25L1005CMI-12G-GP
2nd = 72.25010.K01
72.25105.B01
CS#
1
SO
2
WP#
3
GND
4SI 5
SCLK 6
HOLD# 7
VCC 8
EC44
SC4D7P50V2CN-1GP
DY
EC44
SC4D7P50V2CN-1GP
DY
12
R263 33R2J-2-GPR263 33R2J-2-GP
1 2
R272
1KR2J-1-GP
R272
1KR2J-1-GP
1 2
EC46
SC4D7P50V2CN-1GP
DY
EC46
SC4D7P50V2CN-1GP
DY
12
R270
0R2J-2-GP
DY
R270
0R2J-2-GP
DY
1 2
C430
SC100P50V2JN-3GP
DY
C430
SC100P50V2JN-3GP
DY
12
EC47
SC5P50V2CN-2GP
DY
EC47
SC5P50V2CN-2GP
DY
12
R265
10KR2J-3-GP
R265
10KR2J-3-GP
12
R273
1KR2J-1-GP
R273
1KR2J-1-GP
1 2
R271
4K7R2J-2-GP
R271
4K7R2J-2-GP
1 2
R267
100KR2J-1-GP
R267
100KR2J-1-GP
12
EC45
SC4D7P50V2CN-1GP
DY
EC45
SC4D7P50V2CN-1GP
DY
12
R266
10KR2J-3-GP
DY
R266
10KR2J-3-GP
DY
1 2
R264
33R2J-2-GP
R264
33R2J-2-GP
12
C428
SCD1U10V2KX-5GP
C428
SCD1U10V2KX-5GP
12
GF1
MLX-CON10-7-GP
20.D0183.110
GF1
MLX-CON10-7-GP
20.D0183.110
1
2
3
4
5
6
7
8
9
10
11
12
U35
W25Q32BVSSIG-1-GP
2nd = 72.25325.A01
72.25Q32.A01
U35
W25Q32BVSSIG-1-GP
2nd = 72.25325.A01
72.25Q32.A01
CS#
1
DO
2
WP#
3
VSS
4DI 5
CLK 6
HOLD# 7
VCC 8
C429
SC100P50V2JN-3GP
DY
C429
SC100P50V2JN-3GP
DY
12
EC43
SCD1U16V2ZY-2GP
DY
EC43
SCD1U16V2ZY-2GP
DY
12
U37
R5G05000N100NS-GP
71.R5G05.00S
U37
R5G05000N100NS-GP
71.R5G05.00S
PGM#
1
RESET#
2
VSS
3
VCC
4
CNVSS 5
SCK 6
SDA 7
P10 8
GND 9

A
A
B
B
C
C
D
D
E
E
4 4
3 3
2 2
1 1
3D3V_TOUCH_S0
TP_CLK
TP_DATA
TP_BTN_L
TP_BTN_RTP_CLK
TP_DATA
3D3V_S0 3D3V_S0
5V_S0
TP_BTN_L
TP_BTN_R
TPCLK38 TPDATA38
TP_BTN_L TP_BTN_R
Title
Size Document Number Rev
Date: Sheet of
Wistron Corporation
21F, 88, Sec.1, Hsin Tai Wu Rd., Hsichih,
Taipei Hsien 221, Taiwan, R.O.C.
SB
TouchPad
A4
40 56Wednesday, July 07, 2010
DVT 1ST
TUCANA
Title
Size Document Number Rev
Date: Sheet of
Wistron Corporation
21F, 88, Sec.1, Hsin Tai Wu Rd., Hsichih,
Taipei Hsien 221, Taiwan, R.O.C.
SB
TouchPad
A4
40 56Wednesday, July 07, 2010
DVT 1ST
TUCANA
Title
Size Document Number Rev
Date: Sheet of
Wistron Corporation
21F, 88, Sec.1, Hsin Tai Wu Rd., Hsichih,
Taipei Hsien 221, Taiwan, R.O.C.
SB
TouchPad
A4
40 56Wednesday, July 07, 2010
DVT 1ST
TUCANA
TOUCH PAD
Current rating 0.2A
Trip current 0.42A
TOUCH PAD BUTTON
DVT 20100623
Change THPAD1 to 20.K0487.006
EC49
SCD1U10V2KX-4GP
DY
EC49
SCD1U10V2KX-4GP
DY
12
TPSW2
SW-SKQGAFE010-GP
62.40093.001
TPSW2
SW-SKQGAFE010-GP
62.40093.001
12
34
EC59
SCD1U16V2ZY-2GP
DY
EC59
SCD1U16V2ZY-2GP
DY
12
EC48
SCD1U10V2KX-4GP
DY
EC48
SCD1U10V2KX-4GP
DY
12
THPAD1
ACES-CON6-22-GP-U
20.K0487.006
2ND = 20.K0392.006
THPAD1
ACES-CON6-22-GP-U
20.K0487.006
2ND = 20.K0392.006
1
2
3
4
5
6
7
8
RN57
SRN33J-5-GP-U
RN57
SRN33J-5-GP-U
1
2 3
4
TPSW1
SW-SKQGAFE010-GP
62.40093.001
TPSW1
SW-SKQGAFE010-GP
62.40093.001
12
34
EC51
SC100P50V2JN-3GP
DY
EC51
SC100P50V2JN-3GP
DY
12
F5
POLYSW-D2A24V-GP
NANOSMDC020F
69.50007.C51
F5
POLYSW-D2A24V-GP
NANOSMDC020F
69.50007.C51
12
EC50
SC100P50V2JN-3GP
DY
EC50
SC100P50V2JN-3GP
DY
12
U38
IP4220CZ6-GP
DY
2ND = 83.08904.0AE
83.04220.0AE
U38
IP4220CZ6-GP
DY
2ND = 83.08904.0AE
83.04220.0AE
ESD I/O1
1
GND
2
ESD I/O2
3VP 5
ESD I/O3 4
ESD I/O4 6
EC60
SCD1U16V2ZY-2GP
DY
EC60
SCD1U16V2ZY-2GP
DY
12
RN56
SRN10KJ-5-GP
RN56
SRN10KJ-5-GP
1
23
4

5
5
4
4
3
3
2
2
1
1
D D
C C
B B
A A
5V_S5_PWRBD
3D3V_S0
5V_S5
KBC_PWRBTN#38
PWRLED38 STDBY_LED38
ASSIST_SW# 38
CAP_LED 38
SCRDLL_LED 38
NUM_LED 38
Title
Size Document Number Rev
Date: Sheet of
Wistron Corporation
21F, 88, Sec.1, Hsin Tai Wu Rd., Hsichih,
Taipei Hsien 221, Taiwan, R.O.C.
FUNCTION BD & POWER BD
41 56Wednesday, July 07, 2010
TUCANA
SB
DVT 1ST
Title
Size Document Number Rev
Date: Sheet of
Wistron Corporation
21F, 88, Sec.1, Hsin Tai Wu Rd., Hsichih,
Taipei Hsien 221, Taiwan, R.O.C.
FUNCTION BD & POWER BD
41 56Wednesday, July 07, 2010
TUCANA
SB
DVT 1ST
Title
Size Document Number Rev
Date: Sheet of
Wistron Corporation
21F, 88, Sec.1, Hsin Tai Wu Rd., Hsichih,
Taipei Hsien 221, Taiwan, R.O.C.
FUNCTION BD & POWER BD
41 56Wednesday, July 07, 2010
TUCANA
SB
DVT 1ST
POWER BUTTON BD CONN
FUNCTION BD CONN
DVT 20100610
Change PWCN1 to 20.F0693.006
(follow connector list)
DVT 20100630
DVT 20100701
Add F7 POLYSW for POWER BD protect.
F7
POLYSW-D2A24V-GP
NANOSMDC020F
69.50007.C51
F7
POLYSW-D2A24V-GP
NANOSMDC020F
69.50007.C51
12
EC66
SCD1U10V2KX-4GP
DY
EC66
SCD1U10V2KX-4GP
DY
12
EC67
SCD1U10V2KX-4GP
DY
EC67
SCD1U10V2KX-4GP
DY
12
FUNCN1
ACES-CON6-22-GP-U
20.K0487.006
2ND = 20.K0392.006
FUNCN1
ACES-CON6-22-GP-U
20.K0487.006
2ND = 20.K0392.006
1
2
3
4
5
6
7
8
EC62
SCD1U10V2KX-4GP
DY
EC62
SCD1U10V2KX-4GP
DY
12
EC68
SCD1U10V2KX-4GP
DY
EC68
SCD1U10V2KX-4GP
DY
12
EC64
SCD1U10V2KX-4GP
DY
EC64
SCD1U10V2KX-4GP
DY
12
EC69
SCD1U10V2KX-4GP
DY
EC69
SCD1U10V2KX-4GP
DY
12
EC61
SCD1U16V2ZY-2GP
DY
EC61
SCD1U16V2ZY-2GP
DY
12
EC63
SCD1U10V2KX-4GP
DY
EC63
SCD1U10V2KX-4GP
DY
12
PWCN1
MLX-CON6-10-GP-U
20.F0693.006
PWCN1
MLX-CON6-10-GP-U
20.F0693.006
1
2
3
4
5
6
7
8
EC65
SCD1U16V2ZY-2GP
DY
EC65
SCD1U16V2ZY-2GP
DY
12

5
5
4
4
3
3
2
2
1
1
D D
C C
B B
A A
3D3V_S3_1
3D3V_S3
WIRELESS_SW38
Title
Size Document Number Rev
Date: Sheet of
Wistron Corporation
21F, 88, Sec.1, Hsin Tai Wu Rd., Hsichih,
Taipei Hsien 221, Taiwan, R.O.C.
Switch
42 56Wednesday, July 07, 2010
TUCANA
SB
DVT 1ST
Title
Size Document Number Rev
Date: Sheet of
Wistron Corporation
21F, 88, Sec.1, Hsin Tai Wu Rd., Hsichih,
Taipei Hsien 221, Taiwan, R.O.C.
Switch
42 56Wednesday, July 07, 2010
TUCANA
SB
DVT 1ST
Title
Size Document Number Rev
Date: Sheet of
Wistron Corporation
21F, 88, Sec.1, Hsin Tai Wu Rd., Hsichih,
Taipei Hsien 221, Taiwan, R.O.C.
Switch
42 56Wednesday, July 07, 2010
TUCANA
SB
DVT 1ST
WLAN SWITCH
BTSW1
SW-4P-4-GP-U1
62.40065.011
BTSW1
SW-4P-4-GP-U1
62.40065.011
1
2
3
4
5
6
7
8
NP1
NP2
R274 10KR2J-3-GP
DY
R274 10KR2J-3-GP
DY
1 2
EC70
SC1U10V2KX-1GP
DY
EC70
SC1U10V2KX-1GP
DY
12
R275 0R2J-2-GPR275 0R2J-2-GP
1 2

5
5
4
4
3
3
2
2
1
1
D D
C C
B B
A A
CHG_LED#CHG_LED#_3D3V
HDD_Act_1_1HDD_Act_1
WLAN_LED#_3D3V_RWLAN_LED#_3D3V WIRELESS_LED#
LID_CLOSE#LID_CLOSE#_1
WIRELESS_LED#
3D3V_AUX_S5
3D3V_S0
3D3V_AUX_S5
3D3V_S3
CHARGE_LED 38
HDD_LED# 12,13
LID_CLOSE# 38
WLAN_LED#35 BT_LED27
Title
Size Document Number Rev
Date: Sheet of
Wistron Corporation
21F, 88, Sec.1, Hsin Tai Wu Rd., Hsichih,
Taipei Hsien 221, Taiwan, R.O.C.
Lid Switch & LED
43 56Wednesday, July 07, 2010
TUCANA
SB
DVT 1ST
Title
Size Document Number Rev
Date: Sheet of
Wistron Corporation
21F, 88, Sec.1, Hsin Tai Wu Rd., Hsichih,
Taipei Hsien 221, Taiwan, R.O.C.
Lid Switch & LED
43 56Wednesday, July 07, 2010
TUCANA
SB
DVT 1ST
Title
Size Document Number Rev
Date: Sheet of
Wistron Corporation
21F, 88, Sec.1, Hsin Tai Wu Rd., Hsichih,
Taipei Hsien 221, Taiwan, R.O.C.
Lid Switch & LED
43 56Wednesday, July 07, 2010
TUCANA
SB
DVT 1ST
LED
Green
Umber
Orange
~20mA
~20mA
~20mA
Cover Up Switch
Common wireless SW(mechanical)
WLAN SW(software)
WWAN SW(software)
Bluetooth SW(software)
LED
ON
TURN ON
ON
ON
ON
OFF
ON
ON
ON
ON ON
ON
ON ON
ON
OFF
OFF
OFF
OFF
OFF OFF
OFF
OFF
High Low
WWAN(W_DISABLE#)
WLAN(WLAN_LED#)
Bluetooth(BT_LED)
ON
ON
ONOFF
OFF
OFF
active
OFF
OFF
OFF
OFF
LID1
APX9132HAI-TRG-GP
74.09132.C7B
LID1
APX9132HAI-TRG-GP
74.09132.C7B
VDD 1
VOUT 2
GND
3
WFLED1
LED-G-200-GP
83.00191.I70
2nd = 83.01921.S70
WFLED1
LED-G-200-GP
83.00191.I70
2nd = 83.01921.S70
AK
R277 68R2-GPR277 68R2-GP
1 2
R1
R2
Q36
PDTC124EU-1-GP
84.00124.H1K
2ND = 84.05124.011
3RD = 84.00124.X1K
R1
R2
Q36
PDTC124EU-1-GP
84.00124.H1K
2ND = 84.05124.011
3RD = 84.00124.X1K
EB
C
HDLED1
LED-Y-98-GP
83.00191.H70
2nd = 83.19217.E70
HDLED1
LED-Y-98-GP
83.00191.H70
2nd = 83.19217.E70
AK
R278 68R2-GPR278 68R2-GP
1 2
C442
SCD22U16V2ZY-1GP
C442
SCD22U16V2ZY-1GP
12
R1
R2
Q38
PDTA124EU-1-GP
84.00124.K1K
2ND = 84.00124.W1K
R1
R2
Q38
PDTA124EU-1-GP
84.00124.K1K
2ND = 84.00124.W1K
EB
C
C443
SC1U10V2KX-1GP
C443
SC1U10V2KX-1GP
12
CGLED1
LED-O-16-GP-U
83.00190.Z70
2nd = 83.19217.J70
CGLED1
LED-O-16-GP-U
83.00190.Z70
2nd = 83.19217.J70
A K
.
.
.
. .
Q39
2N7002E-1-GP
84.2N702.D31
2nd = 84.2N702.E31
.
.
.
. .
Q39
2N7002E-1-GP
84.2N702.D31
2nd = 84.2N702.E31
G
S
D
R280
100R2J-2-GP
R280
100R2J-2-GP
1 2
D25
CH521S-30-GP-U1
2ND = 83.R2003.J8F
83.00521.01F
3RD = 83.R2003.F8F
D25
CH521S-30-GP-U1
2ND = 83.R2003.J8F
83.00521.01F
3RD = 83.R2003.F8F
2 1
R276 68R2-GPR276 68R2-GP
1 2
R1
R2
Q37
PDTA124EU-1-GP
84.00124.K1K
2ND = 84.00124.W1K
R1
R2
Q37
PDTA124EU-1-GP
84.00124.K1K
2ND = 84.00124.W1K
EB
C
R279
10KR2J-3-GP
R279
10KR2J-3-GP
12

Z_12V_D3
Z_12V_D4
Z_12V_G3
Z_12V
PM_SLP_S4#_1 PM_SLP_S4
S3_ON
PLT_RST#_1
ALL_PWRGD_R
IMVP_VR_ENS0_PWR_GOOD
IMVP_VR_EN_L
RUN_POWER_ON_R
1D5V_S0_PWRGD_1
1D5V_S0_PWRGD
1D5V_S0_PWRGD_2
5V_S0 5V_S5
RUN_POWER_ON
1D5V_S0 1D5V_S3
3D3V_AUX_S5
DCBATOUT
3D3V_S3 3D3V_S5
3D3V_S0 3D3V_S5
DCBATOUT
3D3V_AUX_S5
3D3V_S5
1D5V_S0_DDR 1D5V_S3
1D5V_S0_DDR
3D3V_S5
3D3V_S0
RSMRST# 37,383V/5V_EN38,47,54
PM_THRMTRIP-A# 5,17
RSMRST# 37,38
PM_SLP_S3# 14,26,38,49,51
PM_SLP_S4#14,38,48,51
PLT_RST#5,16,29,34,35,38,39
S0_PWR_GOOD38 IMVP_VR_EN 14,46
ALL_PWRGD48,49,51
1D5V_S0_PWRGD 5,51
PM_SLP_S3_CTL8,14,21,51
Title
Size Document Number Rev
Date: Sheet of
Wistron Corporation
21F, 88, Sec.1, Hsin Tai Wu Rd., Hsichih,
Taipei Hsien 221, Taiwan, R.O.C.
TUCANA
SB
RUN POWER
44 56Wednesday, July 07, 2010
DVT 1ST
Title
Size Document Number Rev
Date: Sheet of
Wistron Corporation
21F, 88, Sec.1, Hsin Tai Wu Rd., Hsichih,
Taipei Hsien 221, Taiwan, R.O.C.
TUCANA
SB
RUN POWER
44 56Wednesday, July 07, 2010
DVT 1ST
Title
Size Document Number Rev
Date: Sheet of
Wistron Corporation
21F, 88, Sec.1, Hsin Tai Wu Rd., Hsichih,
Taipei Hsien 221, Taiwan, R.O.C.
TUCANA
SB
RUN POWER
44 56Wednesday, July 07, 2010
DVT 1ST
Run Power
S3 Power
DVT 20100629
Del R295
because double pull-high
DVT 20100630
Change D27 to 83.R2004.B8F
(schottky diode)
R286
100KR2J-1-GP
R286
100KR2J-1-GP
12
R299
9K1R2F-1-GP
R299
9K1R2F-1-GP
12
R282
330KR2J-L1-GP
R282
330KR2J-L1-GP
12
R281
10KR2J-3-GP
R281
10KR2J-3-GP
1 2
D27
RB751V-40-2-GP
83.R2004.B8F
D27
RB751V-40-2-GP
83.R2004.B8F
KA
S
S
S
G D
D
D
D
U41
AO4468-GP
84.04468.037
S
S
S
G D
D
D
D
U41
AO4468-GP
84.04468.037
1
2
3
4 5
6
7
8
C450
SCD1U16V2ZY-2GP
DY
C450
SCD1U16V2ZY-2GP
DY
12
S
S
S
G D
D
D
D
U39
AO4468-GP
84.04468.037
S
S
S
G D
D
D
D
U39
AO4468-GP
84.04468.037
1
2
3
4 5
6
7
8
R296
0R2J-2-GP
R296
0R2J-2-GP
1 2
R287
100KR2J-1-GP
R287
100KR2J-1-GP
12
R294
0R2J-2-GP
R294
0R2J-2-GP
1 2
Q42
2N7002KDW-GP
84.2N702.A3F
2ND = 84.DM601.03F
Q42
2N7002KDW-GP
84.2N702.A3F
2ND = 84.DM601.03F
1
2
34
5
6
R288
0R2J-2-GP
R288
0R2J-2-GP
1 2
R297
20KR2F-L-GP
R297
20KR2F-L-GP
12
S
S
S
G D
D
D
D
U42
AO4468-GP
84.04468.037
S
S
S
G D
D
D
D
U42
AO4468-GP
84.04468.037
1
2
3
4 5
6
7
8
R298
0R2J-2-GP
DY
R298
0R2J-2-GP
DY
1 2
R293
100KR2J-1-GP
S3
R293
100KR2J-1-GP
S3
12
R291
100KR2J-1-GP
S3
R291
100KR2J-1-GP
S3
12
C448
SCD1U10V2KX-5GP
C448
SCD1U10V2KX-5GP
12
Q44
MMBT3904-4-GP
84.T3904.C11
S3
2ND = 84.03904.L06
Q44
MMBT3904-4-GP
84.T3904.C11
S3
2ND = 84.03904.L06
C
B
E
Q43
2N7002KDW-GP
84.2N702.A3F
2ND = 84.DM601.03F
Q43
2N7002KDW-GP
84.2N702.A3F
2ND = 84.DM601.03F
1
2
34
5
6
C447
SCD01U50V2KX-1GP
S3
C447
SCD01U50V2KX-1GP
S3
12
Q46
MMBT2222A-3-GP
2ND = 84.C2222.011
84.02222.V11
3RD = 84.02222.X11
Q46
MMBT2222A-3-GP
2ND = 84.C2222.011
84.02222.V11
3RD = 84.02222.X11
C
B
E
C449
SCD1U16V2ZY-2GP
DY
C449
SCD1U16V2ZY-2GP
DY
12
Q41
NDS0610-NL-GP
2ND = 84.00610.C31
84.S0610.B31 Q41
NDS0610-NL-GP
2ND = 84.00610.C31
84.S0610.B31
G
S D
R292
10KR2J-3-GP
S3
R292
10KR2J-3-GP
S3
12
C445
SCD1U16V2KX-3GP
C445
SCD1U16V2KX-3GP
12
S
S
S
G D
D
D
D
U40
AO4468-GP
84.04468.037
S
S
S
G D
D
D
D
U40
AO4468-GP
84.04468.037
1
2
3
4 5
6
7
8
U44
74LVC1G08GW-1-GP
73.01G08.L04
3RD = 73.7SZ08.DAH
2ND = 73.7SZ08.EAH
U44
74LVC1G08GW-1-GP
73.01G08.L04
3RD = 73.7SZ08.DAH
2ND = 73.7SZ08.EAH
B
1
A
2
GND
3Y4
VCC 5
R283
10KR2J-3-GP
R283
10KR2J-3-GP
12
.
.
...
Q45
2N7002E-1-GP
84.2N702.D31
S3
2ND = 84.2N702.E31
.
.
...
Q45
2N7002E-1-GP
84.2N702.D31
S3
2ND = 84.2N702.E31
G
S
D
D26
PDZ9D1B-GP
2ND = 83.9R103.F3F
83.9R103.C3F
3RD = 83.9R103.H3F
D26
PDZ9D1B-GP
2ND = 83.9R103.F3F
83.9R103.C3F
3RD = 83.9R103.H3F
A K
R285
330KR2J-L1-GP
R285
330KR2J-L1-GP
1 2
C444
SCD22U25V3KX-GP
C444
SCD22U25V3KX-GP
12
C446
SC1U6D3V2KX-GP
S3
C446
SC1U6D3V2KX-GP
S3
1 2
D28
BAS16-1-GP
2ND = 83.00016.F11
3RD = 83.00016.K11
83.00016.B11
DY
D28
BAS16-1-GP
2ND = 83.00016.F11
3RD = 83.00016.K11
83.00016.B11
DY
1
2
3
R300
10KR2J-3-GP
R300
10KR2J-3-GP
12
R290
0R2J-2-GP
S3
R290
0R2J-2-GP
S3
1 2
S
S
S
G D
D
D
D
U43
AO4468-GP
84.04468.037
S3
S
S
S
G D
D
D
D
U43
AO4468-GP
84.04468.037
S3
1
2
3
4 5
6
7
8
R284
330KR2J-L1-GP
R284
330KR2J-L1-GP
12

5
5
4
4
3
3
2
2
1
1
D D
C C
B B
A A
Title
Size Document Number Rev
Date: Sheet of
Wistron Corporation
21F, 88, Sec.1, Hsin Tai Wu Rd., Hsichih,
Taipei Hsien 221, Taiwan, R.O.C.
SB
Power Sequence Logic
A3
45 56Wednesday, July 07, 2010
TUCANA
DVT 1ST
Title
Size Document Number Rev
Date: Sheet of
Wistron Corporation
21F, 88, Sec.1, Hsin Tai Wu Rd., Hsichih,
Taipei Hsien 221, Taiwan, R.O.C.
SB
Power Sequence Logic
A3
45 56Wednesday, July 07, 2010
TUCANA
DVT 1ST
Title
Size Document Number Rev
Date: Sheet of
Wistron Corporation
21F, 88, Sec.1, Hsin Tai Wu Rd., Hsichih,
Taipei Hsien 221, Taiwan, R.O.C.
SB
Power Sequence Logic
A3
45 56Wednesday, July 07, 2010
TUCANA
DVT 1ST
PM_SLP_S3#
5V_S5
VTT
1D5V_S3
0D75V_S0
RT9026
S3
S5
0D75V_S3_1
0D75V_S3 (1.2A)
VLDOIN
VIN
VTTREF
Output PowerInput Power
Output SignalInput Signal
Charger BQ24751
VOUT (O) DCBATOUT
VOUT (O) BT+
ACDET
AD+
ACGOOD# AC_IN#
CHGEN#
CHG_ON#
SRSET CHG_CURRENT
VID6(I / 3.3V)
VID6
CPU_CORE
ADP3211
VSS_SENSE
VCC_SENSE
CPUCORE_ON
VID0 VID0(I / 3.3V)
VID2(I / 3.3V)
VID1(I / 3.3V)
VCC(I)
PGOOD
VID4
VID3
VID2
VID1
VID4(I / 3.3V)
VID3(I / 3.3V)
DCBATOUT_6261A
RGND(I / Vcore)
VSEN(I / Vcore)
EN (I / 3.3V)
VR_PWROK
VID Setting
5V_S0 VCC(I)
VCC_CORE(Imax=27A)
VCC_CORE_PWR(O)
Output Power
Input Signal
Output Signal
3D3V_S0 VCC(I)
Input Power
Voltage Sense
VID5 VID5(I / 3.3V)
Voltage Sense
VSEN(I / Vcore)
VSS_AXG_SENSE
VCC_AXG_SENSE
RGND(I / Vcore)
Output Signal
VDD
GFX_CORE/ VGA_CORE
ADP3211
Input Signal
VIN
Input Power
VR_ON
GFXVR_EN
VCC_GFXCORE(11A)
VGFXCORE (O)
5V_S0 Output Power
DCBATOUT_3211
PGOOD CPUCORE_ON
VID0(I / 3.3V)
VID Setting
VID1(I / 3.3V)
VID2(I / 3.3V)
VID3(I / 3.3V)
VID4(I / 3.3V)
VCC(I)
(I)
VID0
VID4
VID3
VID2
Input Power
VCC(I)
AD_OFF
Output Power
AD_JK
VID1
Adapter
Input Signal
(O)
Output Signal
5V_AUX_S5
VCC(O) AD+
AD_IN#
PM_SLP_S4#
1D5V(O)
DCBATOUT_8202_1D5V
1D5V_S3
RT8209
EN S3_PWRGD
1D5V_S3 (9.4A)
VIN
PGOOD
5V(O)
3D3V(O)
5V_AUX_S5
3D3V_AUX_S5
3D3V_S5 (5A)
5V/3D3V
RT8223
Input Signal
VIN
Input Power
EN0
S5_ENABLE 3D3V(O)
5V_S5 (6A)
5V(O)
Output Signal
ALW_PWRGD_3V_5V PGOOD
Output Power
DCBATOUT_51123
ALL_PWRGD
1D5V(O)
DCBATOUT_8202_1D05V
1D05V_S0
RT8209
EN CPUCORE_ON
1D05V_S0 (20A)
VIN
PGOOD
PM_SLP_S4#
BAT BATT_SENSE
VTT
3D3V_S5
1D8V_S0
RT8015
1D8V_S0 (1.577A)
VDD
EN
PM_SLP_S3#

5
5
4
4
3
3
2
2
1
1
D D
C C
B B
A A
VR_CLKEN#
3211_PWRGD
3211_VID3
3211_VID0
3211_VID2
3211_VID4
3211_VID5
3211_VID1
3211_VID6
PM_DPRSLPVR
PSI#
3211_SW
3211_BST
3211_IMVP_VR_EN
3211_RPM
3211_RT
3211_BST_1
3211_DRVH
3211_CSCOMP
3211_VCC
3211_CSCOMP_1
3211_IREF
3211_CSREF
3211_RAMP
3211_VID3
3211_SW_L
3211_CSCOMP
3211_FB_1
3211_VID6
3211_VID4
3211_VID2
3211_COMP
3211_VID1
3211_RAMP_1
3211_VID5
3211_COMP_L
3211_ILIM
3211_VID0
3211_FB 3211_DRVL
3211_FBRTN
3211_CSFB
CPU_Core_VID2
CPU_Core_VID1
CPU_Core_VID0
CPU_Core_VID3
CPU_Core_VID5
CPU_Core_VID4
CPU_Core_VID6
VR_CLKEN#
3211_PWRGD
VCC_CORE
3211_AGND
3211_AGND
DCBATOUT_3211_CPU
3211_AGND
1D05V_S0
3211_AGND
VCC_CORE
DCBATOUT DCBATOUT_3211_CPU
5V_S5
3D3V_S0
5V_S5
DCBATOUT_3211_CPU
1D05V_S0
1D05V_S0
3211_AGND
3211_AGND
3211_AGND
3211_AGND
3D3V_S5
PSI#7
VCC_SENSE 7
VSS_SENSE 7
PM_DPRSLPVR7
IMVP_IMON7
CORE_PWRGD14,25
VR_CLKEN#3
IMVP_VR_EN14,44
CPU_Core_VID[6..0]7
Title
Size Document Number Rev
Date: Sheet of
Wistron Corporation
21F, 88, Sec.1, Hsin Tai W u Rd., Hsichih,
Taipei Hsien 221, Taiwan, R.O.C.
SB
ADP3211_CPU CORE
46 56Wednesday, July 07, 2010
DVT 1ST
TUCANA
Title
Size Document Number Rev
Date: Sheet of
Wistron Corporation
21F, 88, Sec.1, Hsin Tai W u Rd., Hsichih,
Taipei Hsien 221, Taiwan, R.O.C.
SB
ADP3211_CPU CORE
46 56Wednesday, July 07, 2010
DVT 1ST
TUCANA
Title
Size Document Number Rev
Date: Sheet of
Wistron Corporation
21F, 88, Sec.1, Hsin Tai W u Rd., Hsichih,
Taipei Hsien 221, Taiwan, R.O.C.
SB
ADP3211_CPU CORE
46 56Wednesday, July 07, 2010
DVT 1ST
TUCANA
Panasonic 330uF
2V, ESR=9mohm
Intel support POC (power on current).
Iomax=27A
OCP>40.5A
Mag. 0.36uH
DCR=1.05~1.2mohm
Idc=30A, Isat=60A
Id=50A
Qg=46nC
Rdson=2.3~3.6mohm
Id=24A
Qg=11nC
Rdson=9.6~13.4mohm
DVT 20100623
DVT 20100623
DVT 20100623
DVT 20100701
Change OPEN-GAP to CLOSE-GAP
G10
GAP-CLOSE-PWR
G10
GAP-CLOSE-PWR
1 2
G12
GAP-CLOSE-PWR
G12
GAP-CLOSE-PWR
1 2
U46
ADP3211MNR2G-GP
U46
ADP3211MNR2G-GP
PWRGD
1
IMON
2
CLKEN#
3
FBRTN
4
FB
5
COMP
6
GPU
7
ILIM
8
IREF
9
RPM
10
RT
11
RAMP
12
LLINE
13
CSREF
14
CSFB
15
CSCOMP
16
GND 17
PGND 18
DRVL 19
PVCC 20
SW 21
DRVH 22
BST 23
VCC 24
VID6 25
VID5 26
VID4 27
VID3 28
VID2 29
VID1 30
VID0 31
EN 32
GND 33
R334
1KR2J-1-GP
R334
1KR2J-1-GP
12
TC15
ST330U2D5VBM-1-GP
80.3371V.A2L 2ND = 77.23371.31L
TC15
ST330U2D5VBM-1-GP
80.3371V.A2L 2ND = 77.23371.31L
12
R323 261KR2F-GPR323 261KR2F-GP
1 2
R311 0R2J-2-GPR311 0R2J-2-GP
1 2
R344
1KR2J-1-GP
DY
R344
1KR2J-1-GP
DY
12
C453
SC4D7U25V5KX-GP
C453
SC4D7U25V5KX-GP
12
R317 1R3J-L1-GPR317 1R3J-L1-GP
1 2
R335
1KR2J-1-GP
R335
1KR2J-1-GP
12
R307 0R2J-2-GPR307 0R2J-2-GP
1 2
R301 0R2J-2-GPR301 0R2J-2-GP
1 2
G16
GAP-CLOSE-PWR-3-GP
G16
GAP-CLOSE-PWR-3-GP
1 2
S
S
S
G
D
D
D
D
U47
TPCA8028-H-GP
84.08028.037
S
S
S
G
D
D
D
D
U47
TPCA8028-H-GP
84.08028.037
1
2
3
4 5
6
7
8
C462
SC470P50V2KX-3GP
C462
SC470P50V2KX-3GP
1 2
R338
1KR2J-1-GP
R338
1KR2J-1-GP
12
R347
1KR2J-1-GP
DY
R347
1KR2J-1-GP
DY
12
C454
SC4D7U25V5KX-GP
C454
SC4D7U25V5KX-GP
12
G9
GAP-CLOSE-PWR
G9
GAP-CLOSE-PWR
1 2
R329
NTC-220K-5-GP
R329
NTC-220K-5-GP
1 2
C465
SC680P50V2KX-2GP
C465
SC680P50V2KX-2GP
12
R309 0R2J-2-GPR309 0R2J-2-GP
1 2
R326
71K5R2F-1-GP
R326
71K5R2F-1-GP
1 2
C455
SC4D7U25V5KX-GP
C455
SC4D7U25V5KX-GP
12
C460
SC47P50V2JN-3GP
C460
SC47P50V2JN-3GP
12
R339
1KR2J-1-GP
DY
R339
1KR2J-1-GP
DY
12
R349
1KR2J-1-GP
R349
1KR2J-1-GP
12
C463
SC1KP50V2KX-1GP
C463
SC1KP50V2KX-1GP
12
G17
GAP-CLOSE-PWR-3-GP
G17
GAP-CLOSE-PWR-3-GP
1 2
L11
IND-D36UH-19-GP
L11
IND-D36UH-19-GP
1 2
S
S
S
G
D
D
D
D
U48
TPCA8028-H-GP
84.08028.037
S
S
S
G
D
D
D
D
U48
TPCA8028-H-GP
84.08028.037
1
2
3
4 5
6
7
8
R324
1KR2F-3-GP
R324
1KR2F-3-GP
12
G14
GAP-CLOSE-PWR
G14
GAP-CLOSE-PWR
1 2
C458
SCD22U16V3KX-2-GP
C458
SCD22U16V3KX-2-GP
1 2
C452
SC4D7U25V5KX-GP
C452
SC4D7U25V5KX-GP
12
R337
1KR2J-1-GP
DY
R337
1KR2J-1-GP
DY
12
R343
1KR2J-1-GP
DY
R343
1KR2J-1-GP
DY
12
R316
7K87R2F-GP
R316
7K87R2F-GP
12
TC9
ST15U25VDM-1-GP
DY
77.21561.00L
2ND = 77.C1561.03L
TC9
ST15U25VDM-1-GP
DY
77.21561.00L
2ND = 77.C1561.03L
12
R313 0R2J-2-GPR313 0R2J-2-GP
1 2
R320
20KR2F-L-GP
R320
20KR2F-L-GP
1 2
C451
SC1U10V2KX-1GP
C451
SC1U10V2KX-1GP
12
R336
1KR2J-1-GP
R336
1KR2J-1-GP
12
S
S
S
G
D
D
D
D
U45
TPCA8030-H-GP
84.08030.037
S
S
S
G
D
D
D
D
U45
TPCA8030-H-GP
84.08030.037
1
2
3
4 5
6
7
8
R321 80K6R2F-GPR321 80K6R2F-GP
1 2
R315
3K3R2J-3-GP
R315
3K3R2J-3-GP
12
C459
SC220P50V2JN-3GP
C459
SC220P50V2JN-3GP
12
C457
SCD056U16V2KX-GP
C457
SCD056U16V2KX-GP
1 2
C466
SC1KP50V2KX-1GP
C466
SC1KP50V2KX-1GP
12
R341
1KR2J-1-GP
R341
1KR2J-1-GP
12
TC13
ST330U2D5VBM-1-GP
80.3371V.A2L 2ND = 77.23371.31L
TC13
ST330U2D5VBM-1-GP
80.3371V.A2L 2ND = 77.23371.31L
12
G13
GAP-CLOSE-PWR
G13
GAP-CLOSE-PWR
1 2
R319
1KR2F-3-GP
R319
1KR2F-3-GP
1 2
C467
SC1KP50V2KX-1GP
C467
SC1KP50V2KX-1GP
12
R318 6K49R2F-1-GP
64.64915.6DL
R318 6K49R2F-1-GP
64.64915.6DL
1 2
R312
4K7R2J-2-GP
R312
4K7R2J-2-GP
12
TC11
ST330U2D5VBM-1-GP
80.3371V.A2L 2ND = 77.23371.31L
TC11
ST330U2D5VBM-1-GP
80.3371V.A2L 2ND = 77.23371.31L
12
R340
1KR2J-1-GP
DY
R340
1KR2J-1-GP
DY
12
R322 143KR2F-L-1-GPR322 143KR2F-L-1-GP
1 2
C464
SC1KP50V2KX-1GP
C464
SC1KP50V2KX-1GP
12
C456
SCD01U25V2KX-3GP
C456
SCD01U25V2KX-3GP
12
R342
1KR2J-1-GP
DY
R342
1KR2J-1-GP
DY
12
R327
165KR2F-GP
R327
165KR2F-GP
1 2
TC10
ST330U2D5VBM-1-GP
80.3371V.A2L 2ND = 77.23371.31L
TC10
ST330U2D5VBM-1-GP
80.3371V.A2L 2ND = 77.23371.31L
12
R302 0R2J-2-GPR302 0R2J-2-GP
1 2
TC12
ST330U2D5VBM-1-GP
80.3371V.A2L 2ND = 77.23371.31L
TC12
ST330U2D5VBM-1-GP
80.3371V.A2L 2ND = 77.23371.31L
12
R350
1KR2J-1-GP
DY
R350
1KR2J-1-GP
DY
12
R328
91KR2F-GP
R328
91KR2F-GP
1 2
TC27
ST15U25VDM-1-GP
DY
77.21561.00L
2ND = 77.C1561.03L
TC27
ST15U25VDM-1-GP
DY
77.21561.00L
2ND = 77.C1561.03L
12
C461
SC3D3U10V5KX-2GP
C461
SC3D3U10V5KX-2GP
12
R306
10R3F-GP
R306
10R3F-GP
12
R308
10KR2J-3-GP
R308
10KR2J-3-GP
12
R310 10KR2J-3-GP
DY
R310 10KR2J-3-GP
DY
1 2
R345
1KR2J-1-GP
DY
R345
1KR2J-1-GP
DY
12
R332 0R2J-2-GPR332 0R2J-2-GP
1 2
R351
1KR2J-1-GP
R351
1KR2J-1-GP
12
G11
GAP-CLOSE-PWR
G11
GAP-CLOSE-PWR
1 2
R314
10KR2J-3-GP
DY
R314
10KR2J-3-GP
DY
12
R348
1KR2J-1-GP
R348
1KR2J-1-GP
12
R304 0R2J-2-GPR304 0R2J-2-GP
1 2
R303 0R2J-2-GPR303 0R2J-2-GP
1 2
R325 422KR2F-1-GPR325 422KR2F-1-GP
1 2
R330
100R2F-L1-GP-U
R330
100R2F-L1-GP-U
1 2
TC14
ST330U2D5VBM-1-GP
80.3371V.A2L 2ND = 77.23371.31L
TC14
ST330U2D5VBM-1-GP
80.3371V.A2L 2ND = 77.23371.31L
12
G15
GAP-CLOSE-PWR-3-GP
G15
GAP-CLOSE-PWR-3-GP
1 2
R305 0R2J-2-GPR305 0R2J-2-GP
1 2
R346
1KR2J-1-GP
R346
1KR2J-1-GP
12
R331 0R2J-2-GPR331 0R2J-2-GP
1 2
TC25
ST15U25VDM-1-GP
DY
77.21561.00L
2ND = 77.C1561.03L
TC25
ST15U25VDM-1-GP
DY
77.21561.00L
2ND = 77.C1561.03L
12
R333
100R2F-L1-GP-U
R333
100R2F-L1-GP-U
1 2

5
5
4
4
3
3
2
2
1
1
D D
C C
B B
A A
8223_BOOT1_R8223_BOOT2
8223_PGOOD_1
8223_ENTIP2 8223_ENTIP1
8223_ENTIP1
8223_UGATE1
8223_PHASE1
8223_LGATE1
8223_UGATE2
8223_PHASE2
8223_VO18223_VO2
8223_ENC
8223_FB1_R
8223_EN
8223_ENTIP2
8223_3D3V_AUX_S5
8223_5V_AUX_S5
8223_FB2_R
8223_VREF
8223_SKIPSEL
8223_FB2
8223_TONSEL
8223_LGATE2
8223_BOOT1
8223_FB1
8223_BOOT2_R
3D3V_PWR 3D3V_S5
5V_S55V_PWR
8223_VREF
DCBATOUT_8223_2
5V_PWR
5V_AUX_S5
3D3V_PWR
3D3V_AUX_S5
3D3V_AUX_S5
8223_VREF
DCBATOUT
DCBATOUT_8223_1DCBATOUT
DCBATOUT_8223_1
8223_VREF
DCBATOUT
3D3V_AUX_S5
DCBATOUT DCBATOUT_8223_2
8223_PGOOD 14
3V/5V_EN 38,44,54
Title
Size Document Number Rev
Date: Sheet of
Wistron Corporation
21F, 88, Sec.1, Hsin Tai Wu Rd., Hsichih,
Taipei Hsien 221, Taiwan, R.O.C.
TUCANA
SA
RT8223_5V/3D3V
47 56Wednesday, July 07, 2010
DVT 1ST
Title
Size Document Number Rev
Date: Sheet of
Wistron Corporation
21F, 88, Sec.1, Hsin Tai Wu Rd., Hsichih,
Taipei Hsien 221, Taiwan, R.O.C.
TUCANA
SA
RT8223_5V/3D3V
47 56Wednesday, July 07, 2010
DVT 1ST
Title
Size Document Number Rev
Date: Sheet of
Wistron Corporation
21F, 88, Sec.1, Hsin Tai Wu Rd., Hsichih,
Taipei Hsien 221, Taiwan, R.O.C.
TUCANA
SA
RT8223_5V/3D3V
47 56Wednesday, July 07, 2010
DVT 1ST
Id=10.6A
Qg=10~20nC,
Rdson=9.5~11.5mohm
Id=7.2A
Qg=5~7nC
Rdson=22~30mohm
Mag.7*7*3
DCR=28-30mohm, Irating=6A
Isat=13.5A
Id=7.2A
Qg=5~7nC
Rdson=22~30mohm
Vout=2*(1+R1/R2)
Iomax=5A
OCP>7.5A
D
GS
D
GS
D
G S
D
G S
245k/CH1
3D3V_AUX_S58223_REF
375k/CH2
00A AUTOSKIP
305k/CH2 300k/CH1TONSEL
PWM
SKIPSEL
Iomax=6A
OCP>9A
Id=10.6A
Qg=10~20nC,
Rdson=9.5~11.5mohm
NEC 220uF
6.3V, ESR=25mohm
NEC 220uF
6.3V, ESR=25mohm
Mag.7*7*3
DCR=18~20mohm, Irating=8A
Isat=14A
DVT 20100623
DVT 20100623
DVT 20100701
Change OPEN-GAP to CLOSE-GAP
DVT 20100701
Change OPEN-GAP
to CLOSE-GAP
G28
GAP-CLOSE-PWR
G28
GAP-CLOSE-PWR
1 2
G21
GAP-CLOSE-PWR
G21
GAP-CLOSE-PWR
1 2
C481
SCD1U10V2KX-5GP
DY
C481
SCD1U10V2KX-5GP
DY
1 2
G27
GAP-CLOSE-PWR
G27
GAP-CLOSE-PWR
1 2
U51
RT8223BGQW-GP-U
U51
RT8223BGQW-GP-U
BOOT2
9
UGATE2
10
PHASE2
11
LGATE2
12
VOUT2
7
FB2
5
EN
13
ENTRIP2
6
REF
3
TONSEL
4
VREG3
8
VIN 16
BOOT1 22
UGATE1 21
PHASE1 20
LGATE1 19
VOUT1 24
FB1 2
PGOOD 23
ENTRIP1 1
PGND 15
VREG5
17
GND 25
ENC 18
SKIPSEL
14
C485
SC4D7U6D3V3KX-GP
C485
SC4D7U6D3V3KX-GP
12
G32
GAP-CLOSE-PWR
G32
GAP-CLOSE-PWR
1 2
G25
GAP-CLOSE-PWR
G25
GAP-CLOSE-PWR
1 2
G31
GAP-CLOSE-PWR
G31
GAP-CLOSE-PWR
1 2
S
S
S
GD
D
D
D
U53
FDMC7692-GP
S
S
S
GD
D
D
D
U53
FDMC7692-GP
1
2
3
4 5
6
7
8
R360
0R2J-2-GP
DY
R360
0R2J-2-GP
DY
12
G40
GAP-CLOSE-PWR-3-GP
G40
GAP-CLOSE-PWR-3-GP
12
C471
SC4D7U25V5KX-GP
C471
SC4D7U25V5KX-GP
12
R355
0R3J-0-U-GP
R355
0R3J-0-U-GP
1 2
R357 100KR2F-L1-GPR357 100KR2F-L1-GP
1 2
C470
SCD1U25V3KX-GP
C470
SCD1U25V3KX-GP
12
C483
SC18P50V2JN-1-GP
DY
C483
SC18P50V2JN-1-GP
DY
12
C478
SC4D7U25V5KX-GP
DY
C478
SC4D7U25V5KX-GP
DY
12
C472
SC4D7U25V5KX-GP
C472
SC4D7U25V5KX-GP
12
C477
SCD1U25V3KX-GP
C477
SCD1U25V3KX-GP
12
G34
GAP-CLOSE-PWR
G34
GAP-CLOSE-PWR
1 2
G33
GAP-CLOSE-PWR
G33
GAP-CLOSE-PWR
1 2
G39
GAP-CLOSE-PWR-3-GP
G39
GAP-CLOSE-PWR-3-GP
12
G41
GAP-CLOSE-PWR-3-GP
G41
GAP-CLOSE-PWR-3-GP
1 2
R359
0R2J-2-GP
DY
R359
0R2J-2-GP
DY
12
TC16
ST220U6D3VDM-20GP
77.22271.27L
2ND = 77.C2271.00L
TC16
ST220U6D3VDM-20GP
77.22271.27L
2ND = 77.C2271.00L
12
G29
GAP-CLOSE-PWR
G29
GAP-CLOSE-PWR
1 2
C479
SCD1U25V3KX-GP
C479
SCD1U25V3KX-GP
1 2
S
S
S
G D
D
D
D
U52
FDMC7692-GP
S
S
S
G D
D
D
D
U52
FDMC7692-GP
1
2
3
4 5
6
7
8
G36
GAP-CLOSE-PWR
G36
GAP-CLOSE-PWR
1 2
C486
SC10U6D3V3MX-GP
C486
SC10U6D3V3MX-GP
12
R366
0R2J-2-GP
R366
0R2J-2-GP
12
R365
20KR2F-L-GP
R365
20KR2F-L-GP
12
G42
GAP-CLOSE-PWR-3-GP
G42
GAP-CLOSE-PWR-3-GP
12
C484
SC18P50V2JN-1-GP
DY
C484
SC18P50V2JN-1-GP
DY
12
TC17
ST220U6D3VDM-20GP
77.22271.27L
2ND = 77.C2271.00L
TC17
ST220U6D3VDM-20GP
77.22271.27L
2ND = 77.C2271.00L
12
G35
GAP-CLOSE-PWR
G35
GAP-CLOSE-PWR
1 2
R353
84K5R2F-GP
R353
84K5R2F-GP
12
R356249KR2F-GP
R356249KR2F-GP
1 2
R352
75KR2F-GP
R352
75KR2F-GP
12
R363
0R2J-2-GP
R363
0R2J-2-GP
1 2
S
S
S
G D
D
D
D
U49
FDMC8884-GP
S
S
S
G D
D
D
D
U49
FDMC8884-GP
1
2
3
4 5
6
7
8
G18
GAP-CLOSE-PWR
G18
GAP-CLOSE-PWR
1 2
C475
SC4D7U25V5KX-GP
C475
SC4D7U25V5KX-GP
12
R364
10KR2F-2-GP
R364
10KR2F-2-GP
12
R367
0R2J-2-GP
DY
R367
0R2J-2-GP
DY
1 2
L13
IND-2D2UH-122-GP
68.2R21B.10J
L13
IND-2D2UH-122-GP
68.2R21B.10J
1 2
S
S
S
GD
D
D
D
U50
FDMC8884-GP
S
S
S
GD
D
D
D
U50
FDMC8884-GP
1
2
3
4 5
6
7
8
G22
GAP-CLOSE-PWR
G22
GAP-CLOSE-PWR
1 2
C474
SC4D7U25V5KX-GP
C474
SC4D7U25V5KX-GP
12
C476
SCD1U25V3KX-GP
C476
SCD1U25V3KX-GP
12
C468
SC18P50V2JN-1-GP
DY
C468
SC18P50V2JN-1-GP
DY
12
R362
0R2J-2-GP
R362
0R2J-2-GP
1 2
L12
IND-3D3UH-116-GP
L12
IND-3D3UH-116-GP
1 2
G19
GAP-CLOSE-PWR
G19
GAP-CLOSE-PWR
1 2
R368
0R2J-2-GP
DY
R368
0R2J-2-GP
DY
12
C482
SCD22U6D3V2KX-1GP
C482
SCD22U6D3V2KX-1GP
12
G26
GAP-CLOSE-PWR
G26
GAP-CLOSE-PWR
1 2
G37
GAP-CLOSE-PWR
G37
GAP-CLOSE-PWR
1 2
TP95
TPAD14-GP
TP95
TPAD14-GP
1
R361
31K6R2F-GP
R361
31K6R2F-GP
12
C473
SCD01U50V2KX-1GP
C473
SCD01U50V2KX-1GP
12
G20
GAP-CLOSE-PWR
G20
GAP-CLOSE-PWR
1 2
C480
SCD1U10V2KX-5GP
DY
C480
SCD1U10V2KX-5GP
DY
1 2
G30
GAP-CLOSE-PWR
G30
GAP-CLOSE-PWR
1 2
G38
GAP-CLOSE-PWR
G38
GAP-CLOSE-PWR
1 2
R358
6K98R2-GP
R358
6K98R2-GP
12
G24
GAP-CLOSE-PWR
G24
GAP-CLOSE-PWR
1 2
G23
GAP-CLOSE-PWR
G23
GAP-CLOSE-PWR
1 2
R369
0R2J-2-GP
R369
0R2J-2-GP
12
R354
0R3J-0-U-GP
R354
0R3J-0-U-GP
1 2
C469
SC18P50V2JN-1-GP
DY
C469
SC18P50V2JN-1-GP
DY
12

5
5
4
4
3
3
2
2
1
1
D D
C C
B B
A A
8209_1D5_FB
8209_1D5_UGATE_R
8209_1D5_PHASE
8209_1D5_CS
8209_1D5_BOOT
8209_1D5_FB
8209_1D5_EN
8209_1D5_V5FILT
8209_1D5_PHASE_1
8209_1D5_TON
8209_1D5_LGATE
8209_1D5_UGATE
8209_1D5_PGOOD
1D5V_PWR
DCBATOUT_8209_1D5V
5V_S5
1D5V_PWR
DCBATOUT DCBATOUT_8209_1D5V
3D3V_S0
1D5V_PWR 1D5V_S3
PM_SLP_S4#14,38,44,51
ALL_PWRGD 44,49,51
Title
Size Document Number Rev
Date: Sheet of
Wistron Corporation
21F, 88, Sec.1, Hsin Tai Wu Rd., Hsichih,
Taipei Hsien 221, Taiwan, R.O.C.
TUCANA
SB
RT8209_1D5V
48 56Wednesday, July 07, 2010
DVT 1ST
Title
Size Document Number Rev
Date: Sheet of
Wistron Corporation
21F, 88, Sec.1, Hsin Tai Wu Rd., Hsichih,
Taipei Hsien 221, Taiwan, R.O.C.
TUCANA
SB
RT8209_1D5V
48 56Wednesday, July 07, 2010
DVT 1ST
Title
Size Document Number Rev
Date: Sheet of
Wistron Corporation
21F, 88, Sec.1, Hsin Tai Wu Rd., Hsichih,
Taipei Hsien 221, Taiwan, R.O.C.
TUCANA
SB
RT8209_1D5V
48 56Wednesday, July 07, 2010
DVT 1ST
Id=14.3A
Qg=9.2~14nC
Rdson=11~14mohm
Panasonic 220uF
2V, ESR=9mohm
RT8209 for 1D5V
Iomax=9.4A
OCP>14.1A
Vout=0.75*(1+R1/R2)
Mag. 1.0uH
DCR=2.9~3.3mohm
Idc=18A, Isat=36A
20100331
Id=19.4A
Qg=16.8~25.5nC,
Rdson=4.9~6.1mohm
20100331
DVT 20100623
20100401
DVT 20100701
Change OPEN-GAP to
CLOSE-GAP
DVT 20100701
Change OPEN-GAP to
CLOSE-GAP
G43
GAP-CLOSE-PWR
G43
GAP-CLOSE-PWR
1 2
C490
SCD1U25V3KX-GP
C490
SCD1U25V3KX-GP
12
C487
SC1U10V2KX-1GP
C487
SC1U10V2KX-1GP
1 2
G53
GAP-CLOSE-PWR
G53
GAP-CLOSE-PWR
1 2
G44
GAP-CLOSE-PWR
G44
GAP-CLOSE-PWR
1 2
R373
249KR2F-GP
R373
249KR2F-GP
1 2
C494
SCD1U10V2KX-5GP
DY
C494
SCD1U10V2KX-5GP
DY
1 2
G45
GAP-CLOSE-PWR
G45
GAP-CLOSE-PWR
1 2
R372
0R3J-0-U-GP
R372
0R3J-0-U-GP
1 2
R378
10KR2F-2-GP
R378
10KR2F-2-GP
12
R370
2D2R3-1-U-GP
R370
2D2R3-1-U-GP
12
G46
GAP-CLOSE-PWR
G46
GAP-CLOSE-PWR
1 2
TC28
ST15U25VDM-1-GP
2ND = 77.C1561.03L
77.21561.00L
DY
TC28
ST15U25VDM-1-GP
2ND = 77.C1561.03L
77.21561.00L
DY
12
R377
7K5R2F-1-GP
R377
7K5R2F-1-GP
12
C493
SC33P50V2JN-3GP
DY
C493
SC33P50V2JN-3GP
DY
12
R379 0R2J-2-GPR379 0R2J-2-GP
1 2
C488
SC4D7U25V5KX-GP
C488
SC4D7U25V5KX-GP
12
G48
GAP-CLOSE-PWR
G48
GAP-CLOSE-PWR
1 2
C489
SC4D7U25V5KX-GP
C489
SC4D7U25V5KX-GP
12
G55
GAP-CLOSE-PWR
G55
GAP-CLOSE-PWR
1 2
G50
GAP-CLOSE-PWR
G50
GAP-CLOSE-PWR
1 2
R380
30KR2F-GP
R380
30KR2F-GP
12
R371
0R3J-0-U-GP
R371
0R3J-0-U-GP
1 2
R375
31K6R2F-GP
R375
31K6R2F-GP
12
C495
SCD1U10V2KX-5GP
DY
C495
SCD1U10V2KX-5GP
DY
12
TC18
ST330U2D5VBM-1-GP
2ND = 77.23371.31L
80.3371V.A2L
TC18
ST330U2D5VBM-1-GP
2ND = 77.23371.31L
80.3371V.A2L
12
G52
GAP-CLOSE-PWR
G52
GAP-CLOSE-PWR
1 2
G56
GAP-CLOSE-PWR
G56
GAP-CLOSE-PWR
1 2
G54
GAP-CLOSE-PWR
G54
GAP-CLOSE-PWR
1 2
G47
GAP-CLOSE-PWR
G47
GAP-CLOSE-PWR
1 2
S
S
S
D
D
D
D
G
U56
SIR460DP-T1-GE3-GP
84.00460.037
S
S
S
D
D
D
D
G
U56
SIR460DP-T1-GE3-GP
84.00460.037
1
2
3
4 5
6
7
8
U55
RT8209EGQW-GP
U55
RT8209EGQW-GP
EN/DEM
1
TON
2
VOUT 3
VDD
4
FB
5
PGOOD 6
GND 7
PGND 8
LGATE 9
VDDP
10
CS
11
PHASE 12
UGATE 13
BOOT
14
NC#15 15
R376
100KR2F-L1-GP
R376
100KR2F-L1-GP
12
G49
GAP-CLOSE-PWR
G49
GAP-CLOSE-PWR
1 2
S
S
S
GD
D
D
D
U54
SI7686DP-T1-GE3-GP
84.07686.A37
S
S
S
GD
D
D
D
U54
SI7686DP-T1-GE3-GP
84.07686.A37
1
2
3
4 5
6
7
8
C491
SC1U10V2KX-1GP
C491
SC1U10V2KX-1GP
12
G51
GAP-CLOSE-PWR
G51
GAP-CLOSE-PWR
1 2
L14
IND-1UH-93-GP
68.1R01B.10J
L14
IND-1UH-93-GP
68.1R01B.10J
1 2
R374
0R2J-2-GP
R374
0R2J-2-GP
1 2
C492
SCD1U25V3KX-GP
C492
SCD1U25V3KX-GP
1 2

5
5
4
4
3
3
2
2
1
1
D D
C C
B B
A A
VTT_PWRGD H_VTTPWRGD_R H_VTTPWRGD
8209_1D05_EN
8209_1D05_FB
8209_1D05_FB
8209_1D05_UGATE_R
8209_1D05_BOOT_1
8209_1D05_PHASE
8209_1D05_UGATE
8209_1D05_BOOT
8209_1D05__CS
8209_1D05_TON
8209_1D05_V5FILT
8209_1D05_FB
H_VTTPWRGD_1
8209_1D05_LGATE
3D3V_S5
1D05V_PWR
DCBATOUT_RT8209_1D05V
5V_S5
DCBATOUT_RT8209_1D05VDCBATOUT
1D05V_PWR
3D3V_S5
1D05V_S0
1D05V_PWR 1D05V_S0
3D3V_S5
VTT_PWRGD 14,38
ALL_PWRGD44,48,51
H_VTTPWRGD 5
VTT_SENSE 7
PM_SLP_S3# 14,26,38,44,51
Title
Size Document Number Rev
Date: Sheet of
Wistron Corporation
21F, 88, Sec.1, Hsin Tai Wu Rd., Hsichih,
Taipei Hsien 221, Taiwan, R.O.C.
SB
RT8209_1D05V
49 56Wednesday, July 07, 2010
TUCANA
DVT 1ST
Title
Size Document Number Rev
Date: Sheet of
Wistron Corporation
21F, 88, Sec.1, Hsin Tai Wu Rd., Hsichih,
Taipei Hsien 221, Taiwan, R.O.C.
SB
RT8209_1D05V
49 56Wednesday, July 07, 2010
TUCANA
DVT 1ST
Title
Size Document Number Rev
Date: Sheet of
Wistron Corporation
21F, 88, Sec.1, Hsin Tai Wu Rd., Hsichih,
Taipei Hsien 221, Taiwan, R.O.C.
SB
RT8209_1D05V
49 56Wednesday, July 07, 2010
TUCANA
DVT 1ST
Id=50A
Qg=46nC,
Rdson=2.3~3.6mohm
Id=24A
Qg=11nC
Rdson=9.4~13.5mohm
RT8209 1D05V
Vout=0.75*(1+R1/R2)
G
D
SIomax=20A
OCP>30A
The processor needs to be warned about the VTT
rails shutdown at least 100 ns before the VTT rail
falls to -5% of nominal value.
D
G S
20100428
DVT 20100623
DVT 20100622
Mag. 0.56uH
DCR=1.6~1.8mohm
Idc=25A, Isat=40A
DVT 20100701
Change OPEN-GAP to
CLOSE-GAP DVT 20100701
Change OPEN-GAP to
CLOSE-GAP
TC21
ST330U2D5VBM-1-GP
2ND = 77.23371.31L80.3371V.A2L
TC21
ST330U2D5VBM-1-GP
2ND = 77.23371.31L80.3371V.A2L
12
Q47
2N7002KDW-GP
84.2N702.A3F
2ND = 84.DM601.03F
Q47
2N7002KDW-GP
84.2N702.A3F
2ND = 84.DM601.03F
1
2
3 4
5
6
G67
GAP-CLOSE-PWR
G67
GAP-CLOSE-PWR
1 2
C500
SC1U10V2KX-1GP
C500
SC1U10V2KX-1GP
12
G69
GAP-CLOSE-PWR
G69
GAP-CLOSE-PWR
1 2
G57
GAP-CLOSE-PWR
G57
GAP-CLOSE-PWR
1 2
L15
IND-D56UH-27-GP
68.R5610.10P
L15
IND-D56UH-27-GP
68.R5610.10P
1 2
G75
GAP-CLOSE-PWR
G75
GAP-CLOSE-PWR
1 2
R391
10KR2J-3-GP
R391
10KR2J-3-GP
12
R382
2D2R3-1-U-GP
R382
2D2R3-1-U-GP
12
C499
SCD1U25V3KX-GP
C499
SCD1U25V3KX-GP
12
G59
GAP-CLOSE-PWR
G59
GAP-CLOSE-PWR
1 2
G76
GAP-CLOSE-PWR
G76
GAP-CLOSE-PWR
1 2
R394
1KR2J-1-GP
R394
1KR2J-1-GP
12
G64
GAP-CLOSE-PWR
G64
GAP-CLOSE-PWR
1 2
Q48
2N7002KDW-GP
84.2N702.A3F
DY
2ND = 84.DM601.03F
Q48
2N7002KDW-GP
84.2N702.A3F
DY
2ND = 84.DM601.03F
1
2
3 4
5
6
G58
GAP-CLOSE-PWR
G58
GAP-CLOSE-PWR
1 2
G77
GAP-CLOSE-PWR
G77
GAP-CLOSE-PWR
1 2
G68
GAP-CLOSE-PWR
G68
GAP-CLOSE-PWR
1 2
C502
SC18P50V2JN-1-GP
DY
C502
SC18P50V2JN-1-GP
DY
12
R386
0R2J-2-GP
R386
0R2J-2-GP
1 2
G65
GAP-CLOSE-PWR
G65
GAP-CLOSE-PWR
1 2
G78
GAP-CLOSE-PWR
G78
GAP-CLOSE-PWR
1 2
G70
GAP-CLOSE-PWR
G70
GAP-CLOSE-PWR
1 2
G60
GAP-CLOSE-PWR
G60
GAP-CLOSE-PWR
1 2
R387
200KR2F-L-GP
R387
200KR2F-L-GP
1 2
R390 0R2J-2-GP
DY
R390 0R2J-2-GP
DY
1 2
G71
GAP-CLOSE-PWR
G71
GAP-CLOSE-PWR
1 2
G62
GAP-CLOSE-PWR
G62
GAP-CLOSE-PWR
1 2
G79
GAP-CLOSE-PWR
G79
GAP-CLOSE-PWR
1 2
R392
100KR2J-1-GP
R392
100KR2J-1-GP
12
TC19
ST15U25VDM-1-GP
DY
2ND = 77.C1561.03L
77.21561.00L
TC19
ST15U25VDM-1-GP
DY
2ND = 77.C1561.03L
77.21561.00L
12
S
S
S
GD
D
D
D
U58
SIR164DP-T1-GE3-GP
84.00164.037
S
S
S
GD
D
D
D
U58
SIR164DP-T1-GE3-GP
84.00164.037
1
2
3
4 5
6
7
8
C496
SC4D7U25V5KX-GP
C496
SC4D7U25V5KX-GP
12
G72
GAP-CLOSE-PWR
G72
GAP-CLOSE-PWR
1 2
S
S
S
GD
D
D
D
U57
SI7686DP-T1-GE3-GP
84.07686.A37
S
S
S
GD
D
D
D
U57
SI7686DP-T1-GE3-GP
84.07686.A37
1
2
3
4 5
6
7
8
G80
GAP-CLOSE-PWR
G80
GAP-CLOSE-PWR
1 2
R383
0R3J-0-U-GP
R383
0R3J-0-U-GP
1 2
G66
GAP-CLOSE-PWR
G66
GAP-CLOSE-PWR
1 2
R381
0R3J-0-U-GP
R381
0R3J-0-U-GP
1 2
C497
SC4D7U25V5KX-GP
C497
SC4D7U25V5KX-GP
12
G73
GAP-CLOSE-PWR
G73
GAP-CLOSE-PWR
1 2
R384
10KR2F-2-GP
R384
10KR2F-2-GP
12
R388
100KR2F-L1-GP
R388
100KR2F-L1-GP
12
R389
14K3R2F-GP
R389
14K3R2F-GP
12
R393
100KR2J-1-GP
DY
R393
100KR2J-1-GP
DY
12
C498
SC4D7U25V5KX-GP
C498
SC4D7U25V5KX-GP
12
C503
SC1U10V2KX-1GP
C503
SC1U10V2KX-1GP
12
G74
GAP-CLOSE-PWR
G74
GAP-CLOSE-PWR
1 2
R385
24KR2F-GP
R385
24KR2F-GP
12
G61
GAP-CLOSE-PWR
G61
GAP-CLOSE-PWR
1 2
TC20
ST330U2D5VBM-1-GP
2ND = 77.23371.31L80.3371V.A2L
TC20
ST330U2D5VBM-1-GP
2ND = 77.23371.31L80.3371V.A2L
12
U59
RT8209EGQW-GP
74.08209.B73
U59
RT8209EGQW-GP
74.08209.B73
EN/DEM
1
TON
2
VOUT 3
VDD
4
FB
5
PGOOD 6
GND 7
PGND 8
LGATE 9
VDDP
10
CS
11
PHASE 12
UGATE 13
BOOT
14
NC#15 15
G63
GAP-CLOSE-PWR
G63
GAP-CLOSE-PWR
1 2
C501
SCD1U25V3KX-GP
C501
SCD1U25V3KX-GP
1 2

5
5
4
4
3
3
2
2
1
1
D D
C C
B B
A A
GFX_SW
GFX_BST
GFX_IMVP_VR_EN
GFX_RPM
GFX_RT
GFX_BST_1
GFX_DRVH
GFX_CSCOMP
GFX_VCC
GFX_CSCOMP_1
GFX_PWRGD
GFX_IREF
GFX_CSREF
GFX_RAMP
GFX_R_VID3
GFX_SW_L
GFX_CSCOMP
GFX_R_VID6
GFX_R_VID4
GFX_R_VID2
GFX_COMP
GFX_R_VID1
GFX_RAMP_1
GFX_R_VID5
GFX_COMP_L
GFX_ILIM
GFX_R_VID0
GFX_FB GFX_DRVL
GFX_FBRTN
GFX_CSFB
GFX_VID2
GFX_VID1
GFX_VID0
GFX_VID3
GFX_VID5
GFX_VID4
GFX_VID6
GFX_FB_1
GFX_PWRGD
GFX_AGND
GFX_AGND
DCBATOUT_3211_GFX
GFX_AGND
GFX_AGND
VCC_GFXCORE
DCBATOUT DCBATOUT_3211_GFX
5V_S5
5V_S5
DCBATOUT_3211_GFX
5V_S5
GFX_AGND
GFX_AGND
GFX_AGND
3D3V_S5
VCC_GFXCORE
VCC_AXG_SENSE 8
VSS_AXG_SENSE 8
GFX_IMON8
GFX_VID[6..0]8
GFX_VR_EN8
Title
Size Document Number Rev
Date: Sheet of
Wistron Corporation
21F, 88, Sec.1, Hsin Tai W u Rd., Hsichih,
Taipei Hsien 221, Taiwan, R.O.C.
TUCANA
SB
ADP3211_GFX_CORE
A2
50 56Wednesday, July 07, 2010
DVT 1ST
Title
Size Document Number Rev
Date: Sheet of
Wistron Corporation
21F, 88, Sec.1, Hsin Tai W u Rd., Hsichih,
Taipei Hsien 221, Taiwan, R.O.C.
TUCANA
SB
ADP3211_GFX_CORE
A2
50 56Wednesday, July 07, 2010
DVT 1ST
Title
Size Document Number Rev
Date: Sheet of
Wistron Corporation
21F, 88, Sec.1, Hsin Tai W u Rd., Hsichih,
Taipei Hsien 221, Taiwan, R.O.C.
TUCANA
SB
ADP3211_GFX_CORE
A2
50 56Wednesday, July 07, 2010
DVT 1ST
Panasonic 330uF
2V, ESR=9mohm
Iomax=12A
OCP>18A
Mag. 0.56uH
DCR=1.6~1.8mohm
Idc=25A, Isat=40A
Id=26.5A
Qg=40.6~61nC
Rdson=2.6~3.2mohm
Id=14.3A
Qg=9.2~14nC
Rdson=11~14mohm
DVT 20100623
DVT 20100623
DVT 20100701
Change OPEN-GAP to
CLOSE-GAP
C509
SCD056U16V2KX-GP
C509
SCD056U16V2KX-GP
1 2
S
S
S
GD
D
D
D
U62
SIR164DP-T1-GE3-GP
S
S
S
GD
D
D
D
U62
SIR164DP-T1-GE3-GP
1
2
3
4 5
6
7
8
G86
GAP-CLOSE-PWR
G86
GAP-CLOSE-PWR
1 2
R419
56K2R3F-GP
R419
56K2R3F-GP
1 2
C514
SC470P50V2KX-3GP
C514
SC470P50V2KX-3GP
1 2
2
1
C517
SC820P50V2KX-1GP
2
1
C517
SC820P50V2KX-1GP
R417
71K5R2F-1-GP
R417
71K5R2F-1-GP
1 2
C510
SCD22U16V3KX-2-GP
C510
SCD22U16V3KX-2-GP
1 2
R404 10KR2J-3-GPR404 10KR2J-3-GP
1 2
C511
SC220P50V2JN-3GP
C511
SC220P50V2JN-3GP
12
R421
100R2F-L1-GP-U
R421
100R2F-L1-GP-U
1 2
R399 0R2J-2-GPR399 0R2J-2-GP
1 2
R423 0R2J-2-GPR423 0R2J-2-GP
1 2
C507
SC1U10V2KX-1GP
C507
SC1U10V2KX-1GP
12
R406 0R2J-2-GPR406 0R2J-2-GP
1 2
C519
SC1KP50V2KX-1GP
C519
SC1KP50V2KX-1GP
12
R415
1KR2F-3-GP
R415
1KR2F-3-GP
12
G88
GAP-CLOSE-PWR-3-GP
G88
GAP-CLOSE-PWR-3-GP
1 2
C506
SCD01U25V2KX-3GP
C506
SCD01U25V2KX-3GP
12
R401 0R2J-2-GPR401 0R2J-2-GP
1 2
R422 0R2J-2-GPR422 0R2J-2-GP
1 2
R420
NTC-220K-5-GP
R420
NTC-220K-5-GP
1 2
R411
20KR2F-L-GP
R411
20KR2F-L-GP
1 2
R395 0R2J-2-GPR395 0R2J-2-GP
1 2
C518
SC1KP50V2KX-1GP
C518
SC1KP50V2KX-1GP
12
R402 0R2J-2-GPR402 0R2J-2-GP
1 2
G87
GAP-CLOSE-PWR-3-GP
G87
GAP-CLOSE-PWR-3-GP
1 2
R407
8K66R2D-GP
R407
8K66R2D-GP
12
G81
GAP-CLOSE-PWR
G81
GAP-CLOSE-PWR
1 2
R410
1KR2F-3-GP
R410
1KR2F-3-GP
1 2
C513
SC3D3U10V5KX-2GP
C513
SC3D3U10V5KX-2GP
12
R418
165KR2F-GP
R418
165KR2F-GP
1 2
R409 6K65R2F-GPR409 6K65R2F-GP
1 2
R408 1R3J-L1-GPR408 1R3J-L1-GP
1 2
S
S
S
GD
D
D
D
U60
SI7686DP-T1-GE3-GP
S
S
S
GD
D
D
D
U60
SI7686DP-T1-GE3-GP
1
2
3
4 5
6
7
8
G82
GAP-CLOSE-PWR
G82
GAP-CLOSE-PWR
1 2
R416 422KR2F-1-GPR416 422KR2F-1-GP
1 2
R413 160KR2F-GPR413 160KR2F-GP
1 2
TC23
ST330U2D5VBM-1-GP
80.3371V.A2L
TC23
ST330U2D5VBM-1-GP
80.3371V.A2L
12
G89
GAP-CLOSE-PWR-3-GP
G89
GAP-CLOSE-PWR-3-GP
12
G83
GAP-CLOSE-PWR
G83
GAP-CLOSE-PWR
1 2
R412 80K6R2F-GPR412 80K6R2F-GP
1 2
L16
IND-D56UH-27-GP
L16
IND-D56UH-27-GP
1 2
TC24
ST330U2D5VBM-1-GP
80.3371V.A2L
TC24
ST330U2D5VBM-1-GP
80.3371V.A2L
12
C516
SC1KP50V2KX-1GP
C516
SC1KP50V2KX-1GP
12
R414 261KR2F-GPR414 261KR2F-GP
1 2
C508
SC4D7U25V5KX-GP
C508
SC4D7U25V5KX-GP
12
R396 0R2J-2-GPR396 0R2J-2-GP
1 2
G84
GAP-CLOSE-PWR
G84
GAP-CLOSE-PWR
1 2
TC26
ST330U2D5VBM-1-GP
80.3371V.A2L
TC26
ST330U2D5VBM-1-GP
80.3371V.A2L
12
R398 0R2J-2-GPR398 0R2J-2-GP
1 2
R397 0R2J-2-GPR397 0R2J-2-GP
1 2
G85
GAP-CLOSE-PWR
G85
GAP-CLOSE-PWR
1 2
C504
SC4D7U25V5KX-GP
C504
SC4D7U25V5KX-GP
12
U61
ADP3211MNR2G-GP
74.03211.033
U61
ADP3211MNR2G-GP
74.03211.033
PWRGD
1
IMON
2
CLKEN#
3
FBRTN
4
FB
5
COMP
6
GPU
7
ILIM
8
IREF
9
RPM
10
RT
11
RAMP
12
LLINE
13
CSREF
14
CSFB
15
CSCOMP
16
GND 17
PGND 18
DRVL 19
PVCC 20
SW 21
DRVH 22
BST 23
VCC 24
VID6 25
VID5 26
VID4 27
VID3 28
VID2 29
VID1 30
VID0 31
EN 32
GND 33
R424
100R2F-L1-GP-U
R424
100R2F-L1-GP-U
1 2
TC22
ST15U25VDM-1-GP
DY
2ND = 77.C1561.03L
77.21561.00L
TC22
ST15U25VDM-1-GP
DY
2ND = 77.C1561.03L
77.21561.00L
12
R403 0R2J-2-GPR403 0R2J-2-GP
1 2
R400
10R3F-GP
R400
10R3F-GP
12
R405
470R2F-GP
R405
470R2F-GP
12
C505
SC4D7U25V5KX-GP
C505
SC4D7U25V5KX-GP
12
C515
SC1KP50V2KX-1GP
C515
SC1KP50V2KX-1GP
12
C512
SC47P50V2JN-3GP
C512
SC47P50V2JN-3GP
12

5
5
4
4
3
3
2
2
1
1
D D
C C
B B
A A
9026_S3
8015A_LX
8015A_FB
9026_S5
8015A_COMP
8015A_SHDN_R
8015A_PGOOD_1.8V
8015A_SHDN
8015A_FB
5V_S5 1D5V_S3
DDR_VREF_S3
DDR_VREF_S3_1
DDR_VREF_PWR
1D8V_S0
1D8V_LDO
3D3V_S5
PM_SLP_S3#14,26,38,44,49
PM_SLP_S4#14,38,44,48
PM_SLP_S3_CTL8,14,21,44
1D5V_S0_PWRGD5,44
PM_SLP_S3#14,26,38,44,49
ALL_PWRGD44,48,49
Title
Size Document Number Rev
Date: Sheet of
Wistron Corporation
21F, 88, Sec.1, Hsin Tai Wu Rd., Hsichih,
Taipei Hsien 221, Taiwan, R.O.C.
TUCANA
SB
RT8015_1D8V/RT9026_0D75
51 56Wednesday, July 07, 2010
DVT 1ST
Title
Size Document Number Rev
Date: Sheet of
Wistron Corporation
21F, 88, Sec.1, Hsin Tai Wu Rd., Hsichih,
Taipei Hsien 221, Taiwan, R.O.C.
TUCANA
SB
RT8015_1D8V/RT9026_0D75
51 56Wednesday, July 07, 2010
DVT 1ST
Title
Size Document Number Rev
Date: Sheet of
Wistron Corporation
21F, 88, Sec.1, Hsin Tai Wu Rd., Hsichih,
Taipei Hsien 221, Taiwan, R.O.C.
TUCANA
SB
RT8015_1D8V/RT9026_0D75
51 56Wednesday, July 07, 2010
DVT 1ST
Vo=0.8*(1+(R1/R2))
Iomax=1.2A
OCP>1.8A
RT9026 for 0D75V_S3
Cyntec 2.2uH
DCR=521~58mohm
Idc=3A, Isat=5A
RT8015 for 1D8V_S0
Iomax=1.577A
OCP>2.37A
DVT 20100701
Change OPEN-GAP to
CLOSE-GAP
DVT 20100701
Change OPEN-GAP to
CLOSE-GAP
.
.
.
. .
Q49
2N7002E-1-GP
84.2N702.D31
2ND = 84.2N702.E31
S3
.
.
.
. .
Q49
2N7002E-1-GP
84.2N702.D31
2ND = 84.2N702.E31
S3
G
S
D
C528
SC10U6D3V3MX-GP
C528
SC10U6D3V3MX-GP
12
R432
15KR2F-GP
R432
15KR2F-GP
12
G91
GAP-CLOSE-PWR
G91
GAP-CLOSE-PWR
1 2
C527
SC10U6D3V3MX-GP
DY
C527
SC10U6D3V3MX-GP
DY
12
C525
SC10U6D3V3MX-GP
C525
SC10U6D3V3MX-GP
12
C529
SC100P50V2JN-3GP
C529
SC100P50V2JN-3GP
12
G92
GAP-CLOSE-PWR
G92
GAP-CLOSE-PWR
1 2
C523
SCD1U10V2KX-5GP
DY
C523
SCD1U10V2KX-5GP
DY
12
R431
16KR2F-GP
R431
16KR2F-GP
12
C520
SC10U6D3V3MX-GP
C520
SC10U6D3V3MX-GP
12
R430
1MR2F-GP
R430
1MR2F-GP
12
R429
20KR2F-L-GP
R429
20KR2F-L-GP
12
C526
SC1U10V2KX-1GP
C526
SC1U10V2KX-1GP
12
R433
820KR2F-GP
R433
820KR2F-GP
12
C530
SC22U6D3V5MX-2GP
C530
SC22U6D3V5MX-2GP
12
G93
GAP-CLOSE-PWR
G93
GAP-CLOSE-PWR
1 2
C521
SC1U6D3V2KX-GP
C521
SC1U6D3V2KX-GP
12
R426
0R2J-2-GP
NON_S3
R426
0R2J-2-GP
NON_S3
1 2
C532
SC47P50V2JN-3GP
C532
SC47P50V2JN-3GP
12
C531
SC22U6D3V5MX-2GP
C531
SC22U6D3V5MX-2GP
12
C524
SC10U6D3V3MX-GP
C524
SC10U6D3V3MX-GP
12
G94
GAP-CLOSE-PWR
G94
GAP-CLOSE-PWR
1 2
R425
0R2J-2-GP
R425
0R2J-2-GP
1 2
C533
SC2200P50V2KX-2GP
C533
SC2200P50V2KX-2GP
12
.
.
.
. .
Q50
2N7002E-1-GP
84.2N702.D31
2ND = 84.2N702.E31
.
.
.
. .
Q50
2N7002E-1-GP
84.2N702.D31
2ND = 84.2N702.E31
G
S
D
G95
GAP-CLOSE-PWR
G95
GAP-CLOSE-PWR
1 2
L17
IND-2D2UH-161-GP
L17
IND-2D2UH-161-GP
1 2
U63
RT9026PFP-GP
U63
RT9026PFP-GP
VDDQSNS 1
VLDOIN 2
VTT 3
PGND 4
VTTSNS 5
VIN
10
S5
9
GND
8
S3
7
VTTREF
6
GND
11
R428
0R2J-2-GP
R428
0R2J-2-GP
1 2
C522
SCD1U10V2KX-5GP
C522
SCD1U10V2KX-5GP
1 2
U64
RT8015BGQW-GP
74.08015.A43
U64
RT8015BGQW-GP
74.08015.A43
SHDN/RT 1
GND 2
LX#3 3
LX#4 4
PGND 5
PVDD
6
VDD
7
PGOOD
8
FB
9
COMP
10
GND
11
R434
1MR2F-GP
R434
1MR2F-GP
12
EC52
SCD1U16V2ZY-2GP
EC52
SCD1U16V2ZY-2GP
12
G90
GAP-CLOSE-PWR
G90
GAP-CLOSE-PWR
1 2
R427
0R2J-2-GP
S3
R427
0R2J-2-GP
S3
1 2

5
5
4
4
3
3
2
2
1
1
D D
C C
B B
A A
BQ24751_BATDRV#
BQ24751_BATDRV#
BQ24751_SRSET
BQ24751_ACSET BQ24751_REGN
BQ24751_ACSETBQ24751_VADJ
BQ24751_LEARN
BQ24751_ACDET
ACP_1
BQ24751_ACOP
AC_IN#
BQ24751_SRSET
BQ24751_PVCC
BQ24751_VADJ
BQ24751_CELLS
BQ24751_VREF
BT+_R
BQ24751_ACSET
BQ24751_LODRV
BQ24751_HIDRV
BQ24751_BTST
BQ24751_ACN
BQ24751_PHBQ24751_OVPSET
BQ24751_SRP
BQ24751_SRN
CHG_AGND
CHG_AGND CHG_AGND CHG_AGND
CHG_AGND
CHG_AGND
CHG_AGND CHG_AGNDCHG_AGND
CHG_AGND
BT+
DCBATOUT
BT+
CHG_AGND
CHG_AGND
3D3V_AUX_S5
CHG_AGND
CHG_AGND
DCBATOUT
CHG_AGND
3D3V_AUX_S5
3D3V_AUX_S5
AD+_IN
ACDRV#
AD+_IN_G
AD+ ACP
AD_IA38
CHG_ON#38
BATT_SENSE 36
AD_OFF38
CHG_CURRENT38
CHG_CURRENT_PWM 38
AC_IN#38
AD_OFF_HW#53,54
Title
Size Document Number Rev
Date: Sheet of
Wistron Corporation
21F, 88, Sec.1, Hsin Tai Wu Rd., Hsichih,
Taipei Hsien 221, Taiwan, R.O.C.
TUCANA
SB
BQ24751_Charger
A3
52 56Thursday, July 08, 2010
DVT 1ST
Title
Size Document Number Rev
Date: Sheet of
Wistron Corporation
21F, 88, Sec.1, Hsin Tai Wu Rd., Hsichih,
Taipei Hsien 221, Taiwan, R.O.C.
TUCANA
SB
BQ24751_Charger
A3
52 56Thursday, July 08, 2010
DVT 1ST
Title
Size Document Number Rev
Date: Sheet of
Wistron Corporation
21F, 88, Sec.1, Hsin Tai Wu Rd., Hsichih,
Taipei Hsien 221, Taiwan, R.O.C.
TUCANA
SB
BQ24751_Charger
A3
52 56Thursday, July 08, 2010
DVT 1ST
AD_IA form KBC
CHG_CURRENT_PWM form KBC
Id=9A
Rdson=22~30mohm
Qg=5~7ns
CHG_ON# form KBC
CHG_CURRENT form KBC
AD_OFF form KBC
Id=9A
Rdson=22~30mohm
Qg=5~7ns
10uH, 7*7*3
Rdc=68mohm
Idc=4A, Isat=5.5A
DVT 20100517
del D31 2nd 3rd source
DVT 20100707
Dummy C546,R451,R449,Q51 for battery can't changer
Verify is OK.
DVT 20100622
20100602
DVT 20100701
D31
MMPZ5252BGP-GP
83.24R03.E3F
D31
MMPZ5252BGP-GP
83.24R03.E3F
KA
C534
SCD1U25V2KX-GP
DY
C534
SCD1U25V2KX-GP
DY
1 2
R449
100KR2F-L1-GP
DY
R449
100KR2F-L1-GP
DY
1 2
C551 SCD1U25V3KX-GPC551 SCD1U25V3KX-GP
1 2
C552
SCD1U25V2KX-GP
C552
SCD1U25V2KX-GP
1 2
C559
SC1U6D3V2KX-GP
C559
SC1U6D3V2KX-GP
12
R446
10KR2F-2-GP
R446
10KR2F-2-GP
1 2
C540
SCD1U50V3KX-GP
C540
SCD1U50V3KX-GP
12
R444
36K5R2F-GP
R444
36K5R2F-GP
12
D30
1SS400GP-GP
D30
1SS400GP-GP
AK
G96
0R0402-PAD-1-GP
G96
0R0402-PAD-1-GP
12
C549
SC10U25V6KX-1GP
C549
SC10U25V6KX-1GP
12
R445
10KR2F-2-GP
R445
10KR2F-2-GP
12
L18
IND-10UH-147-GP
L18
IND-10UH-147-GP
1 2
C555
SCD1U25V2KX-GP
C555
SCD1U25V2KX-GP
12
C545
SCD1U25V3KX-GP
C545
SCD1U25V3KX-GP
1 2
R438
470KR2F-GP
DY
R438
470KR2F-GP
DY
1 2
C558
SC100P50V2JN-3GP
C558
SC100P50V2JN-3GP
12
C553
SC1U6D3V2KX-GP
C553
SC1U6D3V2KX-GP
12
C548
SC4D7U25V5KX-GP
C548
SC4D7U25V5KX-GP
12
C554
SCD1U25V2KX-GP
C554
SCD1U25V2KX-GP
12
C550
SCD1U25V2KX-GP
C550
SCD1U25V2KX-GP
12
R460
100KR2F-L1-GP
R460
100KR2F-L1-GP
1 2
C542
SC10U25V6KX-1GP
C542
SC10U25V6KX-1GP
12
Q51
AO7401-GP
84.07401.031
DY
Q51
AO7401-GP
84.07401.031
DY
G
DS
R439
249KR2F-GP
R439
249KR2F-GP
12
R461
0R2J-2-GP
R461
0R2J-2-GP
1 2
S
S
S
GD
D
D
D
U69
FDMC8884-GP
S
S
S
GD
D
D
D
U69
FDMC8884-GP
1
2
3
4 5
6
7
8
R435
D01R3721F-GP-U
R435
D01R3721F-GP-U
1 2
R442
2K8R2F-GP
R442
2K8R2F-GP
12
S
S
S
G D
D
D
D
U65
AO4407A-GP
S
S
S
G D
D
D
D
U65
AO4407A-GP
1
2
3
4 5
6
7
8
G97
0R0402-PAD-1-GP
G97
0R0402-PAD-1-GP
12
G99
0R0402-PAD-1-GP
G99
0R0402-PAD-1-GP
12
R440
470KR2F-GP
DY
R440
470KR2F-GP
DY
1 2
C535
SC4D7U25V5KX-GP
C535
SC4D7U25V5KX-GP
12
R458
28KR2F-GP
R458
28KR2F-GP
12
C538
SCD1U25V2KX-GP
C538
SCD1U25V2KX-GP
12
S
S
S
G D
D
D
D
U66
AO4407A-GP
S
S
S
G D
D
D
D
U66
AO4407A-GP
1
2
3
4 5
6
7
8
R441
100KR2F-L1-GP
R441
100KR2F-L1-GP
1 2
C556
SCD1U25V2KX-GP
C556
SCD1U25V2KX-GP
12
U67
BQ24751BRHDR-GP
U67
BQ24751BRHDR-GP
CHGEN#
1
ACN 2
ACP 3
ACDRV#
4
ACDET
5
ACSET
6
ACOP 7
OVPSET
8
AGND
9
VREF
10
VDAC
11
VADJ
12
ACGOOD#
13
BATDRV# 14
IADAPT
15
SRSET
16
BAT 17
SRN 18
SRP 19
CELLS
20
LEARN
21 PGND 22
LODRV 23
REGN 24
PH 25
HIDRV 26
BTST 27
PVCC 28
GND 29
R450
10KR2F-2-GP
R450
10KR2F-2-GP
1 2
R453
100KR2F-L1-GP
R453
100KR2F-L1-GP
1 2
D33
SMF18AT1G-GP
2ND = 83.SMF18.AAH
83.SMF18.0AH
D33
SMF18AT1G-GP
2ND = 83.SMF18.AAH
83.SMF18.0AH
A K
R455
120KR2F-L-GP
R455
120KR2F-L-GP
12
C541
SC10U25V6KX-1GP
C541
SC10U25V6KX-1GP
12
R443
0R0402-PAD
R443
0R0402-PAD
1 2
D29
SBM54GP-GP
83.5R004.G8G
D29
SBM54GP-GP
83.5R004.G8G
KA
C536
SCD1U25V2KX-GP
DY
C536
SCD1U25V2KX-GP
DY
1 2
R456
10KR2F-2-GP
DY
R456
10KR2F-2-GP
DY
1 2
R447
D01R3721F-GP-U
R447
D01R3721F-GP-U
1 2
G98
0R0402-PAD-1-GP
G98
0R0402-PAD-1-GP
12
C544
SCD1U25V3KX-GP
C544
SCD1U25V3KX-GP
12
C557
SCD47U25V3KX-1GP
C557
SCD47U25V3KX-1GP
12
R454
33KR2F-GP
R454
33KR2F-GP
12
R452
0R2J-2-GP
R452
0R2J-2-GP
1 2
R457
15KR2D-GP
R457
15KR2D-GP
1 2
D32
CH520S-30PT-GP
83.R0203.08F
2ND = 83.1R003.I8F
D32
CH520S-30PT-GP
83.R0203.08F
2ND = 83.1R003.I8F
KA
R463
0R2J-2-GP
DY
R463
0R2J-2-GP
DY
1 2
C537
SCD1U25V2KX-GP
C537
SCD1U25V2KX-GP
1 2
C547
SC10U25V6KX-1GP
C547
SC10U25V6KX-1GP
12
C543
SC10U25V6KX-1GP
C543
SC10U25V6KX-1GP
12
S
S
S
GD
D
D
D
U68
FDMC8884-GP
S
S
S
GD
D
D
D
U68
FDMC8884-GP
1
2
3
4 5
6
7
8
R459
0R0402-PAD
R459
0R0402-PAD
1 2
C546
SCD1U10V2KX-4GP
DY
C546
SCD1U10V2KX-4GP
DY
12
R448
0R3J-0-U-GP
R448
0R3J-0-U-GP
1 2
R451
10KR2F-2-GP
DY
R451
10KR2F-2-GP
DY
1 2
R436
5D1R6J-GP
R436
5D1R6J-GP
12
R437
5D1R6J-GP
R437
5D1R6J-GP
12
C539
SCD1U25V2KX-GP
C539
SCD1U25V2KX-GP
12
R462
806KR2F-GP
R462
806KR2F-GP
1 2
R464
150KR2F-L-GP
R464
150KR2F-L-GP
12

A
A
B
B
C
C
D
D
E
E
4 4
3 3
2 2
1 1
9820_VDD_1
UL_5VS5
9820_RES
AD+_IN_C
9820_VDD
UL_BT+_1
9820_VDD_1
UL_3D3VS5 UL_BT+
UL_IN_2UL_Y
RTC_BAT_1
UL_IN_1
VCC_GFXCORE
5V_S5 3D3V_S5
1D5V_S3
1D05V_S0
BT+
DDR_VREF_S3 VCC_CORE
BT+
AD+
AD+_IN
RTC_BAT
RTC_BAT_1
SYS_PRS 36
AD_OFF_HW#52,54
Title
Size Document Number Rev
Date: Sheet of
Wistron Corporation
21F, 88, Sec.1, Hsin Tai Wu Rd., Hsichih,
Taipei Hsien 221, Taiwan, R.O.C.
TUCANA
SB
UL circuit
A3
53 56Wednesday, July 07, 2010
DVT 1ST
Title
Size Document Number Rev
Date: Sheet of
Wistron Corporation
21F, 88, Sec.1, Hsin Tai Wu Rd., Hsichih,
Taipei Hsien 221, Taiwan, R.O.C.
TUCANA
SB
UL circuit
A3
53 56Wednesday, July 07, 2010
DVT 1ST
Title
Size Document Number Rev
Date: Sheet of
Wistron Corporation
21F, 88, Sec.1, Hsin Tai Wu Rd., Hsichih,
Taipei Hsien 221, Taiwan, R.O.C.
TUCANA
SB
UL circuit
A3
53 56Wednesday, July 07, 2010
DVT 1ST
DVT 20100701
Power Team modify
20100701
20100701
D1
S1G1D2
G2S2
20100706
D42
CH520S-30PT-GP
83.R0203.08F
2ND = 83.R2003.08M
D42
CH520S-30PT-GP
83.R0203.08F
2ND = 83.R2003.08M
K A
R474
1KR2F-3-GP
R474
1KR2F-3-GP
1 2
R467
20KR2F-L-GP
R467
20KR2F-L-GP
12
R471
0R2J-2-GP
DY
R471
0R2J-2-GP
DY
1 2
D35
CHN222PT-GP
2ND = 83.00222.B1R
3RD = 83.00222.CAR
83.00222.A1R
D35
CHN222PT-GP
2ND = 83.00222.B1R
3RD = 83.00222.CAR
83.00222.A1R
2
1
3
G100
GAP-OPEN
G100
GAP-OPEN
21
R472
10KR2F-2-GP
R472
10KR2F-2-GP
12
C563
SCD1U50V3KX-GP
C563
SCD1U50V3KX-GP
12
R473
1KR2F-3-GP
R473
1KR2F-3-GP
12
C561
SCD1U50V3KX-GP
C561
SCD1U50V3KX-GP
12
D39
CHN222PT-GP
2ND = 83.00222.B1R
3RD = 83.00222.CAR
83.00222.A1R
D39
CHN222PT-GP
2ND = 83.00222.B1R
3RD = 83.00222.CAR
83.00222.A1R
2
1
3
C565
SCD1U50V3KX-GP
C565
SCD1U50V3KX-GP
12
U70
SN74AUP1G14DCKR-GP
73.01G14.00G
U70
SN74AUP1G14DCKR-GP
73.01G14.00G
NC#1
1
A
2
GND
3Y4
VCC 5
Q52
2N7002KDW-GP
84.2N702.A3F
2ND = 84.DM601.03F
Q52
2N7002KDW-GP
84.2N702.A3F
2ND = 84.DM601.03F
1
2
34
5
6
R476
100KR2F-L1-GP
R476
100KR2F-L1-GP
1 2
D38
CHN222PT-GP
2ND = 83.00222.B1R
3RD = 83.00222.CAR
83.00222.A1R
D38
CHN222PT-GP
2ND = 83.00222.B1R
3RD = 83.00222.CAR
83.00222.A1R
2
1
3
D34
MMSZ5234BS-GP
83.6R203.F3F
2ND = 83.6R203.C3F
3RD = 83.6R203.B3F
D34
MMSZ5234BS-GP
83.6R203.F3F
2ND = 83.6R203.C3F
3RD = 83.6R203.B3F
KA
D41
MMSZ5234BS-GP
83.6R203.F3F
2ND = 83.6R203.C3F
D41
MMSZ5234BS-GP
83.6R203.F3F
2ND = 83.6R203.C3F
KA
D43
MMSZ5234BS-GP
83.6R203.F3F
2ND = 83.6R203.C3F
3RD = 83.6R203.B3F
D43
MMSZ5234BS-GP
83.6R203.F3F
2ND = 83.6R203.C3F
3RD = 83.6R203.B3F
KA
D36
CHN222PT-GP
2ND = 83.00222.B1R
3RD = 83.00222.CAR
83.00222.A1R
D36
CHN222PT-GP
2ND = 83.00222.B1R
3RD = 83.00222.CAR
83.00222.A1R
2
1
3
Q53
MMBT2222A-3-GP
2ND = 84.C2222.011
84.02222.V11
3RD = 84.02222.X11
Q53
MMBT2222A-3-GP
2ND = 84.C2222.011
84.02222.V11
3RD = 84.02222.X11
C
B
E
R477
10KR2F-2-GP
R477
10KR2F-2-GP
1 2
C560
SC2D2U6D3V3KX-GP
C560
SC2D2U6D3V3KX-GP
12
R466
11KR2F-L-GP
R466
11KR2F-L-GP
12
R479
100KR2F-L1-GP
R479
100KR2F-L1-GP
1 2
D37
CHN222PT-GP
2ND = 83.00222.B1R
3RD = 83.00222.CAR
83.00222.A1R
D37
CHN222PT-GP
2ND = 83.00222.B1R
3RD = 83.00222.CAR
83.00222.A1R
2
1
3
C567
SCD1U50V3KX-GP
C567
SCD1U50V3KX-GP
12
C564
SC1U25V3KX-1-GP
C564
SC1U25V3KX-1-GP
12
.
.
.
. .
Q54
2N7002E-1-GP
84.2N702.D31
2ND = 84.2N702.E31
.
.
.
. .
Q54
2N7002E-1-GP
84.2N702.D31
2ND = 84.2N702.E31
G
S
D
R465
29K4R2F-GP
R465
29K4R2F-GP
12
R475
100KR2F-L1-GP
R475
100KR2F-L1-GP
12
R478
470KR2F-GP
R478
470KR2F-GP
12
R468
36KR2F-GP
R468
36KR2F-GP
12
C566
SCD01U16V2KX-3GP
C566
SCD01U16V2KX-3GP
12
C562
SCD1U50V3KX-GP
C562
SCD1U50V3KX-GP
12
R470
8K45R2F-2-GP
R470
8K45R2F-2-GP
12
R469
30KR2F-GP
R469
30KR2F-GP
12
R642
1MR2F-GP
R642
1MR2F-GP
12
U71
SN74AUP1G14DCKR-GP
73.01G14.00G
U71
SN74AUP1G14DCKR-GP
73.01G14.00G
NC#1
1
A
2
GND
3Y4
VCC 5
U72
S-80925CNMC-G8VT2G-GP
74.80925.ABF
U72
S-80925CNMC-G8VT2G-GP
74.80925.ABF
OUT 1
VDD 2
VSS 3
NC#4
4
CD
5

5
5
4
4
3
3
2
2
1
1
D D
C C
B B
A A
UL_AD_OFF_2
UL_AD_OFF_4UL_AD_OFF
UL_AD_OFF_5
UL_AD_OFF_1
AD+_SW_OFF_G_2
AD+_SW_OFF_G_1
UL_AD_OFF_3
AD+_SW_OFF
AD+_SW_OFF AD+_IN
ACDRV#AD+_IN_G
ACP AD+_IN
3V/5V_EN 38,44,47
AD_OFF_HW#52,53
Title
Size Document Number Rev
Date: Sheet of
Wistron Corporation
21F, 88, Sec.1, Hsin Tai Wu Rd., Hsichih,
Taipei Hsien 221, Taiwan, R.O.C.
TUCANA
SB
UVP Protect
A3
54 56Wednesday, July 07, 2010
DVT 1ST
Title
Size Document Number Rev
Date: Sheet of
Wistron Corporation
21F, 88, Sec.1, Hsin Tai Wu Rd., Hsichih,
Taipei Hsien 221, Taiwan, R.O.C.
TUCANA
SB
UVP Protect
A3
54 56Wednesday, July 07, 2010
DVT 1ST
Title
Size Document Number Rev
Date: Sheet of
Wistron Corporation
21F, 88, Sec.1, Hsin Tai Wu Rd., Hsichih,
Taipei Hsien 221, Taiwan, R.O.C.
TUCANA
SB
UVP Protect
A3
54 56Wednesday, July 07, 2010
DVT 1ST
DVT 20100701
Power Team modify
20100701
R484
200KR2F-L-GP
R484
200KR2F-L-GP
12
.
.
.
. .
Q57
2N7002E-1-GP
2ND = 84.2N702.E31
84.2N702.D31
.
.
.
. .
Q57
2N7002E-1-GP
2ND = 84.2N702.E31
84.2N702.D31
G
S
D
R480
PTC-33-GP
R480
PTC-33-GP
1 2
RN66
SRN100KJ-6-GP
RN66
SRN100KJ-6-GP
1
23
4
R487
200KR2F-L-GP
R487
200KR2F-L-GP
12
.
.
.
. .
Q58
2N7002E-1-GP
2ND = 84.2N702.E31
84.2N702.D31
.
.
.
. .
Q58
2N7002E-1-GP
2ND = 84.2N702.E31
84.2N702.D31
G
S
D
R488
47KR2F-GP
R488
47KR2F-GP
12
R481
0R2J-2-GP
R481
0R2J-2-GP
12
R485
200KR2F-L-GP
R485
200KR2F-L-GP
12
D44
MMPZ5235BGP-GP
D44
MMPZ5235BGP-GP
KA
G1
S1
G2 D2
S2
D1
Q56
SI3993DV-T1-GP
G1
S1
G2 D2
S2
D1
Q56
SI3993DV-T1-GP
1
2
3 4
5
6
R486
10KR2F-2-GP
R486
10KR2F-2-GP
12
R482
200KR2F-L-GP
R482
200KR2F-L-GP
12
Q55
AO7401-GP
Q55
AO7401-GP
G
DS
D46
1SS400GP-GP
D46
1SS400GP-GP
AK
D45
CHP222-1-GP
2ND = 83.00222.C1R
83.00222.E1R
D45
CHP222-1-GP
2ND = 83.00222.C1R
83.00222.E1R
1
2
3
C568
SCD1U25V3KX-GP
C568
SCD1U25V3KX-GP
12

5
5
4
4
3
3
2
2
1
1
D D
C C
B B
A A
AD+_IN
3D3V_S5
3D3V_S0 1D05V_S0
DCBATOUT
5V_S5
DCBATOUT
1D5V_S3 5V_S5
3D3V_S5 3D3V_S3
3D3V_S01D5V_S3
VCC_CORE 1D8V_S0
VCC_GFXCORE
AD+
5V_S0
Title
Size Document Number Rev
Date: Sheet of
Wistron Corporation
21F, 88, Sec.1, Hsin Tai Wu Rd., Hsichih,
Taipei Hsien 221, Taiwan, R.O.C.
TUCANA
SB
EMI/Spring/Boss
55 56Wednesday, July 07, 2010
DVT 1ST
Title
Size Document Number Rev
Date: Sheet of
Wistron Corporation
21F, 88, Sec.1, Hsin Tai Wu Rd., Hsichih,
Taipei Hsien 221, Taiwan, R.O.C.
TUCANA
SB
EMI/Spring/Boss
55 56Wednesday, July 07, 2010
DVT 1ST
Title
Size Document Number Rev
Date: Sheet of
Wistron Corporation
21F, 88, Sec.1, Hsin Tai Wu Rd., Hsichih,
Taipei Hsien 221, Taiwan, R.O.C.
TUCANA
SB
EMI/Spring/Boss
55 56Wednesday, July 07, 2010
DVT 1ST
DVT 20100621
Change EMI capacity to mount
DVT 20100623
Change SPR3 to DY
DVT 20100702
Change SPR1 to 34.42T14.002
EC92
SCD1U16V2ZY-2GP
EC92
SCD1U16V2ZY-2GP
12
EC75
SCD1U25V2KX-GP
EC75
SCD1U25V2KX-GP
12
EC117
SCD1U16V2ZY-2GP
DY
EC117
SCD1U16V2ZY-2GP
DY
12
SPR5
SPRING-27-GP
34.17S03.001
SPR5
SPRING-27-GP
34.17S03.001
1
EC145
SCD1U16V2ZY-2GP
EC145
SCD1U16V2ZY-2GP
12
EC139
SCD1U25V2KX-GP
EC139
SCD1U25V2KX-GP
12
EC95
SCD1U16V2ZY-2GP
DY
EC95
SCD1U16V2ZY-2GP
DY
12
H19
HOLE237R95-GP
ZZ.00PAD.921
H19
HOLE237R95-GP
ZZ.00PAD.921
1
EC102
SCD1U16V2ZY-2GP
DY
EC102
SCD1U16V2ZY-2GP
DY
12
H8
HOLE237R95-GP
ZZ.00PAD.921
H8
HOLE237R95-GP
ZZ.00PAD.921
1
EC110
SCD1U16V2ZY-2GP
DY
EC110
SCD1U16V2ZY-2GP
DY
12
EC84
SCD1U25V2KX-GP
EC84
SCD1U25V2KX-GP
12
EC114
SCD1U16V2ZY-2GP
DY
EC114
SCD1U16V2ZY-2GP
DY
12
EC93
SCD1U16V2ZY-2GP
EC93
SCD1U16V2ZY-2GP
12
EC140
SCD1U25V2KX-GP
DY
EC140
SCD1U25V2KX-GP
DY
12
EC118
SCD1U16V2ZY-2GP
DY
EC118
SCD1U16V2ZY-2GP
DY
12
EC107
SCD1U16V2ZY-2GP
DY
EC107
SCD1U16V2ZY-2GP
DY
12
H14
HT9X9B9X9R24-GP
ZZ.00PAD.C21
H14
HT9X9B9X9R24-GP
ZZ.00PAD.C21
1
EC96
SCD1U16V2ZY-2GP
DY
EC96
SCD1U16V2ZY-2GP
DY
12
EC76
SCD1U25V2KX-GP
EC76
SCD1U25V2KX-GP
12
SPR3
SPRING-57-GP
34.42T14.002
DY
SPR3
SPRING-57-GP
34.42T14.002
DY
1
EC146
SCD1U16V2ZY-2GP
EC146
SCD1U16V2ZY-2GP
12
EC73
SCD1U25V2KX-GP
EC73
SCD1U25V2KX-GP
12
SPR1
SPRING-57-GP
34.42T14.002
SPR1
SPRING-57-GP
34.42T14.002
1
SPR6
SPRING-27-GP
34.17S03.001
SPR6
SPRING-27-GP
34.17S03.001
1
EC141
SCD1U25V2KX-GP
DY
EC141
SCD1U25V2KX-GP
DY
12
EC164
SCD1U25V2KX-GP
EC164
SCD1U25V2KX-GP
12
EC101
SCD1U16V2ZY-2GP
DY
EC101
SCD1U16V2ZY-2GP
DY
12
H3
HT9X9B9X9R24-GP
ZZ.00PAD.C21
H3
HT9X9B9X9R24-GP
ZZ.00PAD.C21
1
EC173
SCD1U16V2ZY-2GP
EC173
SCD1U16V2ZY-2GP
12
EC108
SCD1U16V2ZY-2GP
DY
EC108
SCD1U16V2ZY-2GP
DY
12
EC116
SCD1U16V2ZY-2GP
DY
EC116
SCD1U16V2ZY-2GP
DY
12
EC109
SCD1U16V2ZY-2GP
DY
EC109
SCD1U16V2ZY-2GP
DY
12
EC130
SCD1U16V2ZY-2GP
DY
EC130
SCD1U16V2ZY-2GP
DY
12
EC98
SCD1U16V2ZY-2GP
DY
EC98
SCD1U16V2ZY-2GP
DY
12
EC100
SCD1U16V2ZY-2GP
DY
EC100
SCD1U16V2ZY-2GP
DY
12
EC142
SCD1U25V2KX-GP
DY
EC142
SCD1U25V2KX-GP
DY
12
EC165
SCD1U25V2KX-GP
EC165
SCD1U25V2KX-GP
12
EC174
SCD1U16V2ZY-2GP
EC174
SCD1U16V2ZY-2GP
12
EC128
SCD1U25V2KX-GP
DY
EC128
SCD1U25V2KX-GP
DY
12
EC103
SCD1U16V2ZY-2GP
DY
EC103
SCD1U16V2ZY-2GP
DY
12
EC80
SCD1U25V2KX-GP
EC80
SCD1U25V2KX-GP
12
ST5
STF237R117H67-GP
34.4AN10.001
ST5
STF237R117H67-GP
34.4AN10.001
1
H1
HT9X9B9X9R24-GP
ZZ.00PAD.C21
H1
HT9X9B9X9R24-GP
ZZ.00PAD.C21
1
EC94
SCD1U16V2ZY-2GP
EC94
SCD1U16V2ZY-2GP
12
EC71
SCD1U25V2KX-GP
EC71
SCD1U25V2KX-GP
12
EC82
SCD1U25V2KX-GP
EC82
SCD1U25V2KX-GP
12
EC131
SCD1U16V2ZY-2GP
DY
EC131
SCD1U16V2ZY-2GP
DY
12
SPR4
SPRING-57-GP
34.42T14.002
SPR4
SPRING-57-GP
34.42T14.002
1
EC166
SCD1U25V2KX-GP
EC166
SCD1U25V2KX-GP
12
EC83
SCD1U25V2KX-GP
EC83
SCD1U25V2KX-GP
12
H6
HT9X9B9X9R24-GP
ZZ.00PAD.C21
H6
HT9X9B9X9R24-GP
ZZ.00PAD.C21
1
EC77
SCD1U25V2KX-GP
EC77
SCD1U25V2KX-GP
12
H15
HOLE237R95-GP
ZZ.00PAD.921
H15
HOLE237R95-GP
ZZ.00PAD.921
1
EC125
SCD1U25V2KX-GP
DY
EC125
SCD1U25V2KX-GP
DY
12
H4
HT9X9B9X9R24-GP
ZZ.00PAD.C21
H4
HT9X9B9X9R24-GP
ZZ.00PAD.C21
1
H18
HT9X9B9X9R24-GP
ZZ.00PAD.C21
H18
HT9X9B9X9R24-GP
ZZ.00PAD.C21
1
EC124
SCD1U25V2KX-GP
EC124
SCD1U25V2KX-GP
12
EC134
SCD1U16V2ZY-2GP
DY
EC134
SCD1U16V2ZY-2GP
DY
12
EC132
SCD1U16V2ZY-2GP
DY
EC132
SCD1U16V2ZY-2GP
DY
12
EC81
SCD1U25V2KX-GP
EC81
SCD1U25V2KX-GP
12
H16
HOLE237R95-GP
ZZ.00PAD.921
H16
HOLE237R95-GP
ZZ.00PAD.921
1
EC85
SCD1U25V2KX-GP
EC85
SCD1U25V2KX-GP
12
EC111
SCD1U16V2ZY-2GP
DY
EC111
SCD1U16V2ZY-2GP
DY
12
EC167
SCD1U25V2KX-GP
EC167
SCD1U25V2KX-GP
12
EC78
SCD1U25V2KX-GP
EC78
SCD1U25V2KX-GP
12
H7
HOLE237R95-GP
ZZ.00PAD.921
H7
HOLE237R95-GP
ZZ.00PAD.921
1
EC175
SCD1U16V2ZY-2GP
EC175
SCD1U16V2ZY-2GP
12
EC97
SCD1U16V2ZY-2GP
DY
EC97
SCD1U16V2ZY-2GP
DY
12
EC115
SCD1U16V2ZY-2GP
DY
EC115
SCD1U16V2ZY-2GP
DY
12
EC129
SCD1U25V2KX-GP
DY
EC129
SCD1U25V2KX-GP
DY
12
EC135
SCD1U16V2ZY-2GP
DY
EC135
SCD1U16V2ZY-2GP
DY
12
EC133
SCD1U16V2ZY-2GP
DY
EC133
SCD1U16V2ZY-2GP
DY
12
EC119
SCD1U16V2ZY-2GP
DY
EC119
SCD1U16V2ZY-2GP
DY
12
EC168
SCD1U25V2KX-GP
EC168
SCD1U25V2KX-GP
12
EC79
SCD1U25V2KX-GP
EC79
SCD1U25V2KX-GP
12
EC112
SCD1U16V2ZY-2GP
DY
EC112
SCD1U16V2ZY-2GP
DY
12
H17
HOLE237R95-GP
ZZ.00PAD.921
H17
HOLE237R95-GP
ZZ.00PAD.921
1
EC89
SCD1U25V2KX-GP
EC89
SCD1U25V2KX-GP
12
H10
HOLE237R95-GP
ZZ.00PAD.921
H10
HOLE237R95-GP
ZZ.00PAD.921
1
EC120
SCD1U16V2ZY-2GP
DY
EC120
SCD1U16V2ZY-2GP
DY
12
SPR2
SPRING-57-GP
34.42T14.002
SPR2
SPRING-57-GP
34.42T14.002
1
EC169
SCD1U25V2KX-GP
EC169
SCD1U25V2KX-GP
12
EC121
SCD1U16V2ZY-2GP
DY
EC121
SCD1U16V2ZY-2GP
DY
12
EC99
SCD1U16V2ZY-2GP
DY
EC99
SCD1U16V2ZY-2GP
DY
12
ST1
STF236R115H101-GP
34.4DH02.001
ST1
STF236R115H101-GP
34.4DH02.001
1
EC88
SCD1U25V2KX-GP
DY
EC88
SCD1U25V2KX-GP
DY
12
EC86
SCD1U25V2KX-GP
EC86
SCD1U25V2KX-GP
12
EC136
SCD1U25V2KX-GP
EC136
SCD1U25V2KX-GP
12
EC90
SCD1U25V2KX-GP
EC90
SCD1U25V2KX-GP
12
EC113
SCD1U16V2ZY-2GP
DY
EC113
SCD1U16V2ZY-2GP
DY
12
H11
HT9X9B9X9R24-GP
ZZ.00PAD.C21
H11
HT9X9B9X9R24-GP
ZZ.00PAD.C21
1
EC104
SCD1U16V2ZY-2GP
EC104
SCD1U16V2ZY-2GP
12
EC105
SCD1U16V2ZY-2GP
DY
EC105
SCD1U16V2ZY-2GP
DY
12
EC137
SCD1U25V2KX-GP
EC137
SCD1U25V2KX-GP
12
EC74
SCD1U25V2KX-GP
EC74
SCD1U25V2KX-GP
12
EC143
SCD1U16V2ZY-2GP
EC143
SCD1U16V2ZY-2GP
12
H20
HOLE237R95-GP
ZZ.00PAD.921
H20
HOLE237R95-GP
ZZ.00PAD.921
1
H5
HOLE237R95-GP
ZZ.00PAD.921
H5
HOLE237R95-GP
ZZ.00PAD.921
1
H2
HT9X9B9X9R24-GP
ZZ.00PAD.C21
H2
HT9X9B9X9R24-GP
ZZ.00PAD.C21
1
EC163
SCD1U16V2ZY-2GP
DY
EC163
SCD1U16V2ZY-2GP
DY
12
EC91
SCD1U16V2ZY-2GP
EC91
SCD1U16V2ZY-2GP
12
EC106
SCD1U16V2ZY-2GP
DY
EC106
SCD1U16V2ZY-2GP
DY
12
EC138
SCD1U25V2KX-GP
EC138
SCD1U25V2KX-GP
12
EC144
SCD1U16V2ZY-2GP
EC144
SCD1U16V2ZY-2GP
12
SPR7
SPRING-27-GP
34.17S03.001
SPR7
SPRING-27-GP
34.17S03.001
1
EC87
SCD1U25V2KX-GP
EC87
SCD1U25V2KX-GP
12
EC72
SCD1U25V2KX-GP
EC72
SCD1U25V2KX-GP
12

5
5
4
4
3
3
2
2
1
1
D D
C C
B B
A A
Title
Size Document Number Rev
Date: Sheet of
Wistron Corporation
21F, 88, Sec.1, Hsin Tai W u Rd., Hsichih,
Taipei Hsien 221, Taiwan, R.O.C.
TUCANA
SB
HISTORY_EVT
A2
56 56Wednesday, July 07, 2010
<Core Design>
Title
Size Document Number Rev
Date: Sheet of
Wistron Corporation
21F, 88, Sec.1, Hsin Tai W u Rd., Hsichih,
Taipei Hsien 221, Taiwan, R.O.C.
TUCANA
SB
HISTORY_EVT
A2
56 56Wednesday, July 07, 2010
<Core Design>
Title
Size Document Number Rev
Date: Sheet of
Wistron Corporation
21F, 88, Sec.1, Hsin Tai W u Rd., Hsichih,
Taipei Hsien 221, Taiwan, R.O.C.
TUCANA
SB
HISTORY_EVT
A2
56 56Wednesday, July 07, 2010
<Core Design>
EVT
Reversion History VEDS & VEDG Status
P.52[BQ24751_Charger]
P.25[HDMI CONN_PS8101]
P.26[HDD Connector]
P.38[KBC_NPCE781L / KB]
P.52[BQ24751_Charger]
P.24[CRT CONN]
P.33[Audio Jack]
P.28[USB]
Del D31 2nd 3rd source
Change 2nd source to 69.4R500.151
Change R148 to 3.3K ohm ,add C437 for PM_SLP_S3# Delay
Add LCD_DETECT pull-high to 3D3V_S5
Mount C546,R451,R449,Q51 for battery can't Changer
Change F6 to 69.44002.001, for Cadiz use
Change MICIN1 to 20.10133.L11 , follow connector list
Change USB1,USB2,USB3 connector to 22.10321.Q71 [follow ME connector list]
2010/5/17
2010/5/17
2010/5/24
2010/5/27
2010/5/31
2010/6/1
2010/6/4
2010/6/10
2010/6/11
P.36[AD / BATT CONN]
P.41[FUNCTION BD & POWER BD]
P.41[FUNCTION BD & POWER BD]
P.38[KBC_NPCE781L / KB]
P.25[HDMI CONN_PS8101]
P.25[HDMI CONN_PS8101]
P.25[HDMI CONN_PS8101]
Change DCIN1 to 20.F0693.006 (follow connector list)
Change PWCN1 to 20.F0693.006 (follow connector list)
Del FUNCN2 connector by ME request
Change R240 to 20K ohm SB version.
Change R614~R617 to 200R2J , Set mount. [for EMI request]
Change C283,C364 to 1uF [for EMI request]
Change C282,C285 to 1KpF [for EMI request]
P.16[PCH (5 of 9)-PCI/USB]
P.31[Audio Codec ALC269]
P.55[EMI/Spring/Boss]
P.36[AD / BATT CONN]
P.23[LCD CONN]
P.34[CardReader RTS5186]
P.24[CRT CONN]
2010/6/21 Add PCI_REQ2# Pull-High to 3D3V_S0 by hang-up issue
Change EC23,EC24 to mount [for EMI request]
Change DCBATOUT capacity to mount (EC71~83,EC89,EC90,EC124,EC164~169) [for EMI request]
Change 5V_S0 capacity to mount (EC173~EC175) [for EMI request]
Change 3D3V_S0 capacity to mount (EC91~94,EC104) [for EMI request]
Change 3D3V_S3 capacity to mount (EC84~87) [for EMI request]
Change VCC_GFXCORE capacity to mount (EC142~146) [for EMI request]
Change VCC_CORE capacity to mount (EC136~139) [for EMI request]
Change BT+ capacity to mount (EC32~35) [for EMI request]
Change C258 to 470pF (BRIGHTNESS_CN) [for EMI request]
Add C272 between BLON_OUT_R and Gnd [for EMI request]
Change C576~580,C589 to 5pF [CardReader VEVS test]
Add 0.1uF between MS_INS# and GND [CardReader VEVS test]
Change R114,R115,R119,R120 to 2.7K ohm [CRT VEVS report]
2010/6/22
2010/6/23
P.53[UL CIRCUIT]
P.40[TouchPad]
P.55[EMI/Spring/Boss]
P.53[UL CIRCUIT]
P.46[ADP3211_CPU CORE]
P.47[RT8223_5V/3D3V]
P.48[RT8209_1D5V]
P.49[RT8209_1D05V]
P.50[ADP3211_GFX_CORE]
UL Circuit modify. [Prevent the RTC_BAT keep protecting.]
Change THPAD1 to 20.K0487.006 [Follow ME connector list]
Change SPR3 to DY [for EMI request]
Add D42(83.00400.D1F), D41(83.00400.D1F) components. [Reduce the RTC_BAT discharge]
connect R467 pin1 to D41 and D42 pin k. [Reduce the RTC_BAT discharge]
connect D42 pin A to AD+_in. [Reduce the RTC_BAT discharge]
connect D41 pin A to ACP_UVP [Reduce the RTC_BAT discharge]
Change U45 to 84.08030.037 [Improve High side Vgs induce voltage]
Change U47 to 84.08028.037 [Improve High side Vgs induce voltage]
Change U48 to 84.08028.037 [Improve High side Vgs induce voltage]
add these statements. [follow Power Team design]
Change R316 to 7.87K ohm (old use 7.32K ohm) [Tune CPU Imon value]
Change C465 to 680pF (old use 560pF) [Tune CPU load line value]
Change R353 to 84.5K ohm (old use 97.6K ohm) [Adjust OCP value]
Change L13 to 2.2uH (old use 3.3uH) [IC needs highter sensing voltage to detect it.]
Change R377 to 7.5K ohm (old use 11.5K ohm) [Adjust OCP value]
Change R389 to 14.3K ohm (old use 10.2K ohm) [Adjust OCP value]
Change L15 to 0.56uH (old use 0.45uH) [Reduce the output ripple voltage]
Change R419 to 56.2K ohm (old use 53.6K ohm) [Tune GFX load line value]
Change TC26 to mount.(old Dummy) [Improve under-shoot voltage phenomenon]
2010/6/25 P.13[PCH (2 of 9)-PCIE/CLK/SMB]
P.29[LAN AR8131M]
P.34[CardReader RTS5186]
Change C156,C157 to 12pF [for Crystal vendor Test]
Change C346 to 18pF [for Crystal vendor Test]
Change C384,C388 to 15pF [for Crystal vendor Test]
2010/6/29
2010/6/30
P.17[PCH (6 of 9)-GPIO/RSVD]
P.41[FUNCTION BD & POWER BD]
P.19[PCH (8 of 9)-PWR\SATA\USB]
P.12[PCH (1 of 9)-SATA/RTC/HDA]
P.25[HDMI CONN_PS8101]
P.44[RUN POWER]
Change RN31 to R648,R649 (56 ohm) for pull-high 1.05V_S0
Del R295 , because double pull-high
Change pin define of the FUNCN1 connector [follow the way of FFC folder for ME ]
Del R101 , only use 3D3V_S5
Change D1 to 83.R2003.I81 (SCHOTTKY DIODE)
Change Q12 to 84.2N702.D31 (ESD Protected 1.0KV)
Change D27 to 83.R2004.B8F (schottky diode)
2010/7/1 Change OPEN-GAP to CLOSE-GAP (G9~14)
Change OPEN-GAP to CLOSE-GAP (G18,G22,G26,G30,G20,G24,G28,G32)
Change OPEN-GAP to CLOSE-GAP (G19,G23,G27,G31,G34,G36)
Change OPEN-GAP to CLOSE-GAP (G21,G25,G29,G33,G35,G37,G38)
Change OPEN-GAP to CLOSE-GAP (G47,G49,G51,G53)
Change OPEN-GAP to CLOSE-GAP (G43~46,G48,G50,G52,G54~56)
Change OPEN-GAP to CLOSE-GAP (G57,G58,G60,G62)
Change OPEN-GAP to CLOSE-GAP (G59,G61,G63~80)
Change OPEN-GAP to CLOSE-GAP (G81~86)
Change OPEN-GAP to CLOSE-GAP (G90~95)
Add F7 POLYSW for POWER BD 5V_S5 protect.
Delete R483 and add RN66. (RN66 part number is 66.10436.04L)
Connect AD+_IN to RN66 pin 1.
Connect RN66 pin2 to GND.
Connect RN66 pin3 and pin4 to AD+_SW_OFF_G_1
Change R468 part number to the 64.36025.6DL
Change R469 to the part number 64.30025.6DL
Cummy R471 and mount D39.
Delete D40 and RN58.
Add R642. (Part number is 64.10045.6DL )
Connect R642 pin 1 to RTC_BAT.
Connect R642 pin2 to Q52 pin 2 and pin3.
Connect ACP to R435 pin 1.
UPDATE BTCN1 PCB LAYOUT (REMOVE THE NPTH)
P.46[ADP3211_CPU CORE]
P.47[RT8223_5V/3D3V]
P.48[RT8209_1D5V]
P.49[RT8209_1D05V]
P.50[ADP3211_GFX_CORE]
P.51[RT8015_1D8V/ RT9026_0D75]
P.41[FUNCTION BD & POWER BD]
P.54[UVP Protect]
P.53[UL CIRCUIT]
P.52[BQ24751_Charger]
P.27[Bluetooth]
2010/7/2
2010/7/5
P.38[KBC_NPCE781L / KB]
P.5[CPU SFF(2 of 8)-CLK/Thermal]
P.5[CPU SFF(2 of 8)-CLK/Thermal]
P.33[Audio Jack]
P.55[EMI/Spring/Boss]
P.14[PCH (3 of 9)-DMI/FDI]
P.37[Thermal / Fan Controllor]
Rename H_PROCHOT# to EC_PROCHOT
Add R128 for EC_PROCHOT pull-low to Gnd
Add Q61 for EC_PROCHOT to PROCHOT#
Add EC176 for HP_JD# to GND , Set Dummy for ESD.
Add EC177 for MIC1_JD# to GND , Set Dummy for ESD.
Change SPR1 to 34.42T14.002
Change D3 to schottky diode.
Delelte Q29,Q30 main source 84.T3904.C11, follow CARAVEL-CP design
2010/7/6 P.53[UL CIRCUIT]
Rename R642 Pin1 contact to RTC_BAT_1 (Old use RTC_BAT),follow CARAVEL-CP