SQL Server 2012 Upgrade Technical Reference Guide White Paper
SQL2012%20-%20ADM%20-%20Upgrade_Technical_Reference_Guide_White_Paper
SQL2012%20-%20ADM%20-%20Upgrade_Technical_Reference_Guide_White_Paper
User Manual:
Open the PDF directly: View PDF
.
Page Count: 454 [warning: Documents this large are best viewed by clicking the View PDF Link!]

SQL Server 2012
Upgrade Technical Guide
Writers: Ron Talmage, Nigel Sammy, Allan Hirt, Herbert Albert, Antonio Soto, Danilo Dominici,
Régis Baccaro, Milos Radivojevic, Jesús Gil, Dejan Sarka, Johan Åhlén, Simran Jindal, Paul Turley,
Craig Utley, Larry Barnes, Pablo Ahumada
Technical Reviewer: Erick Ellis, Sarah McDevitt, Michael Rys, Mahadevan Venkatraman,
Chaitanya Medikonduri, Robert Hutchison, Ed Katibah, Milan Stojic, RobAnn Mateja, Umachandar
Jayachandran, Jan Engelsberg, Miles Trochesset, Tobias Ternstrom, Wee Hyong Tok, Nathaniel
Scharer, Krzysztof Kozielczyk, Edward Melomed, Heidi Steen, Jack Richins, Gregory Leake, T.K.
Anand, Sanjay Nagamangalam, Daryush Laqab, Syam Kumar Nair, Joe Yong, Darmadi Komo
Published: May 2012
Applies to: SQL Server 2012
Summary: This technical guide takes you through the essentials for upgrading SQL
Server 2005, SQL Server 2008, and SQL Server 2008 R2 instances to SQL Server 2012.

2
SQL Server 2012 Upgrade Technical Guide
Copyright
This document is provided "as-is". Information and views expressed in this
document, including URL and other Internet Web site references, may change
without notice. You bear the risk of using it.
This document does not provide you with any legal rights to any intellectual
property in any Microsoft product. You may copy and use this document for your
internal, reference purposes.
© 2012 Microsoft Corporation. All rights reserved.

3
SQL Server 2012 Upgrade Technical Guide
Contents
SQL Server 2012 Upgrade Technical Guide ....................................................... 1
Copyright .......................................................................................................................................... 2
Introduction ......................................................................................................... 17
Chapter 1: Upgrade Planning and Deployment .............................................. 18
Introduction ................................................................................................................................... 18
Feature Changes in SQL Server 2012 .................................................................................. 18
Upgrading SQL Server 2008 to SQL Server 2008 R2 .................................................... 19
Preparing to Upgrade ................................................................................................................ 20
Upgrade Strategies ........................................................................................................................................ 20
Upgrade Tools ................................................................................................................................................. 36
SQL Server 2012 Setup................................................................................................................................. 42
Allowable Upgrade Paths ............................................................................................................................ 48
Application and Connection Requirements ......................................................................................... 55
Upgrading Applications that Use the .NET Framework ................................................................... 56
Plan for Backups ............................................................................................................................................. 58
Upgrading Both Windows and SQL Server .......................................................................................... 59
Upgrading Multiple Instances ................................................................................................................... 61
Upgrading Very Large Databases ............................................................................................................ 62
Upgrading High Availability Servers ....................................................................................................... 62
Minimizing Upgrade Downtime ............................................................................................................... 62
Developing an Upgrade Plan ................................................................................................. 64
Treat the Upgrade as an IT Project .......................................................................................................... 64
Minimize Variables Involved in the Upgrade....................................................................................... 68
Create Upgrade Checklists ......................................................................................................................... 71
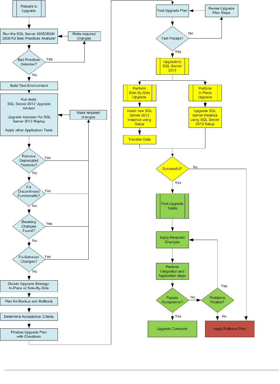
Test the Upgrade Plan .................................................................................................................................. 72
Develop Acceptance Criteria and Rollback Steps .............................................................................. 75
Post-Upgrade Tasks ................................................................................................................... 76
Integrate the New Instance into Its New Environment.................................................................... 76

4
SQL Server 2012 Upgrade Technical Guide
Determine Application Acceptance ......................................................................................................... 77
Run the SQL Server 2012 Best Practices Analyzer ............................................................................. 77
Troubleshooting an Upgrade .................................................................................................................... 77
Decommission and Uninstall After a Side-by-Side or New Hardware Upgrade .................... 78
Considerations for Upgrading without a DBA ................................................................ 79
Conclusion ...................................................................................................................................... 81
Additional References ............................................................................................................... 81
Chapter 2: Management Tools ........................................................................... 82
Introduction ................................................................................................................................... 82
Feature Changes in SQL Server 2012 Management Tools ........................................ 82
Changes in SSMS ........................................................................................................................................... 82
Database Engine Tuning Advisor ............................................................................................................. 85
Changes in SQL Server Configuration Manager ................................................................................. 85
Changes in SQL Server Profiler ................................................................................................................. 85
Preparing to Upgrade ................................................................................................................ 86
Deprecated Features ..................................................................................................................................... 86
Discontinued Functionality ......................................................................................................................... 86
Breaking Changes .......................................................................................................................................... 87
Behavior Changes .......................................................................................................................................... 87
Upgrade Tools ................................................................................................................................................. 88
64-Bit Considerations ................................................................................................................................... 88
Known Issues and Workarounds .............................................................................................................. 89
SQL Server Agent ........................................................................................................................................... 89
In-Place and Side-By-Side Upgrade .................................................................................... 90
Upgrading from SQL Server 2005 ............................................................................................................ 91
Upgrading from SQL Server 2008/2008 R2 .......................................................................................... 92
Project Files ...................................................................................................................................................... 92
Post-Upgrade Tasks ................................................................................................................... 92
Database Maintenance Plans..................................................................................................................... 93
Database Diagrams ....................................................................................................................................... 93

5
SQL Server 2012 Upgrade Technical Guide
Conclusion ...................................................................................................................................... 94
Additional References ............................................................................................................... 94
Chapter 3: Relational Databases ........................................................................ 95
Introduction ................................................................................................................................... 95
Relational Database Configurations .................................................................................... 95
Upgrade Considerations........................................................................................................... 96
Full-Text Search .............................................................................................................................................. 97
What Can Be Upgraded? ............................................................................................................................. 98
What Cannot Be Upgraded? ...................................................................................................................... 99
In-Place Upgrade vs. Side-by-Side Upgrade ................................................................ 101
In-Place Upgrade.......................................................................................................................................... 101
Side-by-Side Upgrade ................................................................................................................................ 101
Evaluating Potential Upgrade Issues ................................................................................ 108
Deprecated Features ................................................................................................................................... 108
Discontinued Functionality ....................................................................................................................... 108
Breaking Changes ........................................................................................................................................ 109
Behavior Changes ........................................................................................................................................ 111
Preparing for an Upgrade ..................................................................................................... 111
Preparing for an In-Place Upgrade ........................................................................................................ 112
Preparing for a Side-by-Side Upgrade ................................................................................................ 116
Performing an Upgrade ......................................................................................................... 117
Performing an In-Place Upgrade ........................................................................................................... 117
Performing a Side-By-Side Upgrade .................................................................................................... 118
Post-Upgrade Tasks ................................................................................................................ 120
In-Place Upgrade.......................................................................................................................................... 120
Side-by-Side Upgrade ................................................................................................................................ 121
General Post-Upgrade Tasks ................................................................................................................... 121
Use Plan Hints ............................................................................................................................................... 122
Important Information About Query Plans ........................................................................................ 123
Connecting Client Applications to SQL Server 2012 ................................................. 123

6
SQL Server 2012 Upgrade Technical Guide
Conclusion ................................................................................................................................... 124
Additional References ............................................................................................................ 124
Chapter 4: High Availability ............................................................................. 126
Introduction ................................................................................................................................ 126
Preparing to Upgrade ............................................................................................................. 126
In-Place Upgrade.......................................................................................................................................... 126
Side-by-Side Upgrade on the Same Standalone Server or Cluster .......................................... 127
Side-by-Side Upgrade to a Separate Standalone Server or Cluster ......................................... 129
Decommissioning and Disabling the Original Instance or Database in a Side-by-Side
Upgrade ........................................................................................................................................................... 130
Methods for Side-by-Side Upgrades to a Separate Server or Cluster ..................................... 130
Which SQL Server Upgrade Method Should You Use? ................................................................. 133
Minimizing Downtime During the Upgrade ................................................................. 133
Prepare for SQL Server 2012 .................................................................................................................... 133
Devise an Upgrade Plan ............................................................................................................................ 135
Test the Upgrade Plan ................................................................................................................................ 137
Prepare Servers and Instances for SQL Server 2012 ....................................................................... 138
Upgrading Failover Cluster Instances .............................................................................. 142
Feature Changes in SQL Server 2012 Failover Clustering ............................................................. 142
Operating System Versions and SQL Server 2012 Failover Clustering .................................... 143
Considerations for Upgrading a SQL Server 2005 Failover Cluster to SQL Server 2012 ... 147
Considerations for Upgrading SQL Server 2008 or SQL Server 2008 R2 to SQL Server 2012
............................................................................................................................................................................. 149
Considerations for Upgrading a Pre-Release Version of SQL Server 2012 to RTM ............ 149
Upgrading a Failover Clustering Instance to SQL Server 2012 ................................................... 150
Additional References for Clustering Upgrades ............................................................................... 171
Upgrading Mirrored Databases ......................................................................................... 171
Feature Changes in SQL Server 2008 R2 Database Mirroring ..................................................... 171
In-Place Upgrade.......................................................................................................................................... 172
Side-by-Side Upgrade to a New Server .............................................................................................. 175
Additional References for Upgrading with Mirrored Databases ................................................ 177

7
SQL Server 2012 Upgrade Technical Guide
Upgrading Log Shipped Databases .................................................................................. 177
Feature Changes in SQL Server 2012 Log Shipping ....................................................................... 177
Log Shipping Upgrade Scenarios........................................................................................................... 177
Upgrading with Multiple Secondaries .................................................................................................. 178
Steps to Upgrade Log Shipping without a Role Change .............................................................. 178
Steps to Upgrade Log Shipping with a Role Change ..................................................................... 181
Steps to Upgrade Side-by-Side to a New Server or Cluster ........................................................ 184
Additional References for Upgrading Log Shipping ....................................................................... 186
Upgrading Replicated Databases ...................................................................................... 186
Feature Changes in SQL Server 2012 Replication ............................................................................ 186
Planning an Upgrade with Replication ................................................................................................ 186
In-Place Upgrade.......................................................................................................................................... 188
Side-by-Side Upgrade to a New Server or Cluster .......................................................................... 192
Additional Information for Upgrading Replicated Databases .................................................... 194
Conclusion ................................................................................................................................... 194
Additional References ............................................................................................................ 195
Chapter 5: Database Security ........................................................................... 196
Introduction ................................................................................................................................ 196
New Security Features ............................................................................................................ 196
New Configuration Tools .......................................................................................................................... 197
Configuring Services and Connections ................................................................................................ 198
Service Account Security ........................................................................................................................... 199
Configuring Features .................................................................................................................................. 200
SQL Server Audit .......................................................................................................................................... 201
Preparing to Upgrade ............................................................................................................. 202
Deprecated Features ................................................................................................................................... 202
Discontinued Features ................................................................................................................................ 204
Breaking Changes ........................................................................................................................................ 205
Behavior Changes ........................................................................................................................................ 205
Pre-Upgrade Security Tasks ..................................................................................................................... 206

8
SQL Server 2012 Upgrade Technical Guide
Upgrading to SQL Server 2012 ........................................................................................... 207
In-Place Upgrade.......................................................................................................................................... 207
Side-by-Side Upgrade ................................................................................................................................ 208
Post-Upgrade Security Tasks ............................................................................................... 209
Post-Upgrade Security Testing ............................................................................................................... 209
Conclusion ................................................................................................................................... 210
Additional References ............................................................................................................ 210
Chapter 6: Full-Text Search .............................................................................. 211
Introduction ................................................................................................................................ 211
Preparing to Upgrade ............................................................................................................. 211
Deprecated Features ................................................................................................................................... 212
Breaking Changes ........................................................................................................................................ 212
Behavior Changes ........................................................................................................................................ 212
Running Upgrade Advisor ........................................................................................................................ 213
Preparing for a Possible Rollback .......................................................................................................... 213
Upgrading a Full-Text-Enabled Database ...................................................................... 214
In-Place Upgrade.......................................................................................................................................... 214
Side-by-Side Upgrade ................................................................................................................................ 216
Post-Upgrade Tasks ................................................................................................................ 219
Using Customized Noise-Word Files from a Previous SQL Server Version ............................ 219
Conclusion ................................................................................................................................... 220
Additional References ............................................................................................................ 220
Chapter 7: Service Broker ................................................................................. 221
Introduction ................................................................................................................................ 221
Feature Changes ....................................................................................................................... 221
Preparing to Upgrade ............................................................................................................. 222
Disk Space Requirements.......................................................................................................................... 222
Upgrade Tools ............................................................................................................................................... 223
64-bit Considerations ................................................................................................................................. 224

9
SQL Server 2012 Upgrade Technical Guide
Upgrading from SQL Server 2005/2008/2008 R2 ...................................................... 224
In-Place Upgrade.......................................................................................................................................... 224
Side-by-Side Upgrade ................................................................................................................................ 225
Post-Upgrade Tasks ................................................................................................................ 226
Restoring Settings ........................................................................................................................................ 226
Routing Changes .......................................................................................................................................... 226
Implementing Conversation Priorities .................................................................................................. 227
Conclusion ................................................................................................................................... 227
Additional References ............................................................................................................ 228
Chapter 8: SQL Server Express ......................................................................... 229
Introduction ................................................................................................................................ 229
LocalDB ............................................................................................................................................................ 229
Feature Changes ....................................................................................................................... 230
Preparing to Upgrade ............................................................................................................. 231
Deprecated Features ................................................................................................................................... 233
Discontinued Functionality ....................................................................................................................... 233
Breaking Changes ........................................................................................................................................ 233
Behavior Changes ........................................................................................................................................ 233
Upgrade Tools ............................................................................................................................................... 234
64-Bit Considerations ................................................................................................................................. 235
SQL Server 2012 Express Packages ....................................................................................................... 235
System Requirements for SQL Server 2012 Express ....................................................................... 236
Upgrading from SQL Server 2000 (MSDE) ..................................................................... 241
Upgrading to SQL Server 2012 Express .......................................................................... 241
In-Place Upgrade.......................................................................................................................................... 241
Side-by-Side Upgrade ................................................................................................................................ 241
Post-Upgrade Tasks ................................................................................................................ 243
Upgrading to LocalDB ............................................................................................................ 243
Upgrading to Other Editions of SQL Server 2012 ...................................................... 244
Upgrading to the SQL Server 2012 Web Edition ............................................................................. 245

10
SQL Server 2012 Upgrade Technical Guide
Upgrading to SQL Server 2012 Standard Edition ............................................................................ 246
Conclusion ................................................................................................................................... 246
Additional References ............................................................................................................ 247
Chapter 9: SQL Server Data Tools .................................................................... 248
Introduction ................................................................................................................................ 248
Preparing to Upgrade ............................................................................................................. 248
Upgrading Visual Studio 2010 Database Projects to SSDT .................................... 248
Breaking and Behavior Changes ........................................................................................ 250
SQL Server Database Project Template ............................................................................................... 250
Schema Definition Files .............................................................................................................................. 250
Schema Comparison Files ......................................................................................................................... 251
SQLCMD Variable Definitions .................................................................................................................. 251
Server Logins ................................................................................................................................................. 252
Other Breaking and Behavior Changes ................................................................................................ 252
Pre-Upgrade Tasks ................................................................................................................... 253
Convert .dbschema Files to .dacpac Files............................................................................................ 253
Convert SQLCMD Variable Definitions................................................................................................. 253
Post-Upgrade tasks ................................................................................................................. 255
Change the Debugging Instance for Full-Text Search ................................................................... 255
Correct Linked Server Definitions That Use SQLCMD Variables ................................................ 255
Additional References ............................................................................................................ 256
Chapter 10: Transact-SQL Queries ................................................................... 257
Introduction ................................................................................................................................ 257
Preparing to Upgrade ............................................................................................................. 257
Backup and Rollback Plan ......................................................................................................................... 258
Deprecated Features ................................................................................................................................... 258
Discontinued Features ................................................................................................................................ 260
Breaking Changes ........................................................................................................................................ 262
Behavior Changes ........................................................................................................................................ 267
Upgrade Tools ............................................................................................................................................... 277

11
SQL Server 2012 Upgrade Technical Guide
64-Bit Considerations ................................................................................................................................. 278
Known Issues and Workarounds ............................................................................................................ 278
Upgrading from SQL Server 2005, SQL Server 2008, or SQL Server 2008 R2 280
In-Place Upgrade.......................................................................................................................................... 280
Side-by-Side Upgrade ................................................................................................................................ 281
Post-Upgrade Tasks ................................................................................................................ 281
Conclusion ................................................................................................................................... 281
Additional References ............................................................................................................ 282
Chapter 11: Spatial Data ................................................................................... 283
Introduction ................................................................................................................................ 283
Preparing to Upgrade ............................................................................................................. 283
Deprecated Features ................................................................................................................................... 283
Discontinued Functionality ....................................................................................................................... 284
Breaking Changes ........................................................................................................................................ 284
Behavior Changes ........................................................................................................................................ 289
Post-Upgrade Tasks ................................................................................................................ 291
Conclusion ................................................................................................................................... 291
Additional References ............................................................................................................ 291
Chapter 12: XML and XQuery ........................................................................... 292
Introduction ................................................................................................................................ 292
Preparing to Upgrade ............................................................................................................. 292
Deprecated Features ................................................................................................................................... 292
Discontinued Functionality ....................................................................................................................... 293
Breaking Changes ........................................................................................................................................ 293
Behavior Changes ........................................................................................................................................ 296
Post-Upgrade Tasks ................................................................................................................ 297
Features Added in SQL Server 2012...................................................................................................... 297
Features Added in SQL Server 2008...................................................................................................... 298
Conclusion ................................................................................................................................... 300

12
SQL Server 2012 Upgrade Technical Guide
Additional References ............................................................................................................ 301
Chapter 13: CLR .................................................................................................. 302
Introduction ................................................................................................................................ 302
Preparing to Upgrade ............................................................................................................. 302
Breaking Changes ........................................................................................................................................ 302
Behavior Changes ........................................................................................................................................ 303
Dynamic Management View (DMV) Changes ................................................................................... 308
Visual Studio 2010 Compatibility ........................................................................................................... 308
Additional References ............................................................................................................ 309
Chapter 14: SQL Server Management Objects ............................................... 310
Introduction ................................................................................................................................ 310
Preparing to Upgrade ............................................................................................................. 310
Deprecated Features ................................................................................................................................... 310
Discontinued Functionality ....................................................................................................................... 311
Upgrading from SQL Server 2005/2008/2008 R2 ...................................................... 311
SMO and PowerShell .............................................................................................................. 313
Conclusion ................................................................................................................................... 313
Additional References ............................................................................................................ 314
Chapter 15: Business Intelligence Tools ......................................................... 315
Introduction ................................................................................................................................ 315
BI Tools Users ............................................................................................................................. 315
Business Information Workers ................................................................................................................ 315
Software Developers ................................................................................................................................... 316
System Administrators ............................................................................................................................... 316
BI Tools Overview ..................................................................................................................... 316
Import and Export Wizard ........................................................................................................................ 318
SQL Server Data Tools ................................................................................................................................ 319
SQL Server Management Studio ............................................................................................................ 321
Analysis Services Deployment Wizard ................................................................................................. 322

13
SQL Server 2012 Upgrade Technical Guide
Reporting Services Configuration Manager ....................................................................................... 322
Integration Services Deployment Wizard ........................................................................................... 323
Integration Services Project Conversion Wizard .............................................................................. 323
SQL Server Profiler ....................................................................................................................................... 324
Report Builder ............................................................................................................................................... 324
PowerPivot for Excel 2010 Add-In ......................................................................................................... 325
Power View ..................................................................................................................................................... 327
Data Mining Add-ins for Office 2007 ................................................................................................... 328
PerformancePoint Dashboard Designer .............................................................................................. 328
Preparing to Upgrade BIDS to SSDT Projects .............................................................. 328
Post Upgrade Tasks and Breaking Changes ................................................................. 331
Additional References ............................................................................................................ 332
Chapter 16: Analysis Services ........................................................................... 333
Introduction ................................................................................................................................ 333
Preparing to Upgrade: In-Place Upgrade vs. Side-by-Side Upgrade ................. 334
In-Place Upgrade.......................................................................................................................................... 334
Side-by-Side Upgrade ................................................................................................................................ 335
Preparing to Upgrade: Determining and Evaluating Potential Upgrade Issues
.......................................................................................................................................................... 335
Deprecated Features ................................................................................................................................... 336
Discontinued Functionality ....................................................................................................................... 337
Breaking Changes ........................................................................................................................................ 337
Behavior Changes ........................................................................................................................................ 338
64-bit Considerations ................................................................................................................................. 339
Upgrading from SSAS 2005, SSAS 2008, or SSAS 2008 R2 .................................... 339
Side-By-Side Upgrade ................................................................................................................................ 340
In-Place Upgrade.......................................................................................................................................... 340
Post-Upgrade Tasks ................................................................................................................ 342
Conclusion ................................................................................................................................... 343
Additional References ............................................................................................................ 344

14
SQL Server 2012 Upgrade Technical Guide
Chapter 17: Integration Services ..................................................................... 345
Introduction ................................................................................................................................ 345
Preparing to Upgrade to SSIS 2012.................................................................................. 346
SSIS Backward Compatibility ................................................................................................................... 346
64-Bit Considerations ................................................................................................................................. 347
SSIS Sample Package Overview ......................................................................................... 348
ETL Frameworks ............................................................................................................................................ 348
Master Package ............................................................................................................................................. 349
Execution Packages ..................................................................................................................................... 351
Running Upgrade Advisor .................................................................................................... 355
Installing SSIS 2012.................................................................................................................. 359
SSIS 2012 Server Overview ....................................................................................................................... 360
In-Place Upgrade.......................................................................................................................................... 361
Side-by-Side Upgrade ................................................................................................................................ 361
New Installations .......................................................................................................................................... 362
Project Conversion Wizard ................................................................................................... 363
Convert to Project Deployment Model ................................................................................................ 375
Additional References ............................................................................................................ 386
Chapter 18: Reporting Services ....................................................................... 387
Introduction ................................................................................................................................ 387
Reporting Services Editions ...................................................................................................................... 387
Upgrade Considerations ............................................................................................................................ 388
In-Place Upgrade vs. Side-by-Side Upgrade ..................................................................................... 391
Preparing to Upgrade ............................................................................................................. 392
Important Reporting Services Configuration Files .......................................................................... 393
Storing Configuration Settings ............................................................................................................... 393
Deprecated Features ................................................................................................................................... 393
Discontinued Functionality ....................................................................................................................... 394
Breaking Changes ........................................................................................................................................ 394
Behavior Changes ........................................................................................................................................ 395

15
SQL Server 2012 Upgrade Technical Guide
Updating Report Projects and Definitions for Use in BIDS .......................................................... 395
Upgrade Tools ............................................................................................................................................... 396
64-Bit Considerations ................................................................................................................................. 396
Known Issues and Workarounds ............................................................................................................ 396
Backup and Rollback Plan ......................................................................................................................... 397
Upgrading from SQL Server 2005 ..................................................................................... 398
In-Place Upgrade.......................................................................................................................................... 398
Side-by-Side Upgrade ................................................................................................................................ 404
Upgrading from SQL Server 2008 ..................................................................................... 408
In-Place Upgrade.......................................................................................................................................... 408
Side-by-Side Upgrade ................................................................................................................................ 409
Upgrading from SQL Server 2008 R2 .............................................................................. 409
In-Place Upgrade.......................................................................................................................................... 409
Side-by-Side Upgrade ................................................................................................................................ 410
Troubleshooting a Failed Upgrade ................................................................................... 410
Post-Upgrade Tasks ................................................................................................................ 412
Moving Reports Between SSRS 2005 and SSRS 2012 .................................................................... 414
Moving Reports Between SSRS 2008, SSRS 2008 R2, and SSRS 2012 ..................................... 414
Deploying Custom Extensions and Assemblies ................................................................................ 415
Verifying Configuration Files ................................................................................................................... 415
Uninstalling SSRS 2005, SSRS 2008, or SSRS 2008 R2 ................................................................... 415
Conclusion ................................................................................................................................... 416
Additional References ............................................................................................................ 416
Chapter 19: Data Mining................................................................................... 418
Introduction ................................................................................................................................ 418
Data Mining Features in SQL Server 2005, 2008, and 2008 R2 ............................ 419
Preparing to Upgrade ............................................................................................................. 422
Deprecated Features ................................................................................................................................... 422
Discontinued Functionality ....................................................................................................................... 423
Breaking Changes ........................................................................................................................................ 424

16
SQL Server 2012 Upgrade Technical Guide
Behavior Changes ........................................................................................................................................ 424
Running Upgrade Advisor ........................................................................................................................ 424
Upgrading from SQL Server 2005 ..................................................................................... 426
In-Place Upgrade.......................................................................................................................................... 429
Side-by-Side Upgrade ................................................................................................................................ 431
Post-Upgrade Tasks .................................................................................................................................... 432
Upgrading from SQL Server 2008 and 2008 R2 .......................................................... 440
Conclusion ................................................................................................................................... 442
Additional References ............................................................................................................ 443
Chapter 20: Other Microsoft Applications and Platforms ............................ 444
Introduction ................................................................................................................................ 444
Microsoft Lync Server 2010 .................................................................................................. 444
Microsoft Office SharePoint Server 2010 ....................................................................... 445
Microsoft System Center ....................................................................................................... 445
Microsoft Dynamics ................................................................................................................. 446
Conclusion ................................................................................................................................... 446
Additional References ............................................................................................................ 446
Appendix 1: Version and Edition Upgrade Paths .......................................... 447
Appendix 2: SQL Server 2012: Upgrade Planning Checklist ........................ 450

17
SQL Server 2012 Upgrade Technical Guide
Introduction
To attain a smooth and trouble-free upgrade to SQL Server 2012, you must plan for the
upgrade and address the complexities of your application. Like all IT projects, planning
and then testing your plan gives you confidence that you will succeed. But if you ignore
the planning process, you increase the chances of running into difficulties that can
derail and delay your upgrade.
This document takes you through the essential technical details for planning and
testing an upgrade of existing SQL Server 2005, 2008, and 2008 R2 instances to SQL
Server 2012. You will be presented with best practices for preparation, planning, pre-
upgrade tasks, and post-upgrade tasks. All the SQL Server components are covered,
each in its own chapter.
This document is a supplement to SQL Server 2012 Books Online. It is not intended to
supersede any information in SQL Server Books Online or in the Microsoft Knowledge
Base articles. The reader will notice many links to SQL Server Books Online topics and
Knowledge Base articles. In all such cases, the information in this document is included
to provide the context you need to decide whether to spend the time to read the
linked article. If there are any discrepancies between this document and a linked article,
the linked article is assumed to be more accurate.

18
SQL Server 2012 Upgrade Technical Guide
Chapter 1: Upgrade Planning and Deployment
Introduction
This first chapter lays out the general guidelines for planning a successful upgrade to
SQL Server 2012. These guidelines include upgrade strategies, test and rollback
considerations, and upgrade tools. This chapter also introduces you to the SQL Server
2012 Upgrade Advisor, a tool that analyzes legacy instances of SQL Server 2005, 2008,
and 2008 R2, and flags potential problems that you must address before upgrading.
Note: The primary focus of this document is on upgrading only to SQL Server 2012.
See the “Preparing to Upgrade” section in this chapter for information about how to
upgrade from SQL Server 2008 to SQL Server 2008 R2.
The remaining chapters in this guide provide technical detail about how to upgrade
specific SQL Server components and scenarios.
Feature Changes in SQL Server 2012
SQL Server 20012 contains improvements and additional features in almost every area
of the product. In fact, any one of these improved features can be a compelling case for
upgrading, depending on your need for high availability, performance, and additional
functionality. Additionally, upgrading to the latest release of the product extends the
Microsoft support life cycle to the maximum degree possible, according to the software
support policy.
SQL Server 2012 new features and improvements fall into three categories:
Mission Critical Confidence: Enable mission critical availability and
performance at a low TCO.
Breakthrough Insight: Gives you pervasive data discovery across the
organization.
Cloud on Your Terms: Enables you to create and scale business solutions fact.
To better understand the SQL Server 2012 features that make upgrading helpful, see
the SQL Server 2012 Home page
(http://www.microsoft.com/sqlserver/en/us/default.aspx).

19
SQL Server 2012 Upgrade Technical Guide
SQL Server 212 introduces important new features in the mission critical area, most
notably with new AlwaysOn features, as well as the new PowerView application for
Analysis Services reporting. For more information about these and other new features,
see SQL Server 2012 Editions (http://www.microsoft.com/sqlserver/en/us/editions.aspx)
and download the SQL Server 2012 Product Guide (http://www.microsoft.com/en-
us/download/details.aspx?id=29418).
Upgrading SQL Server 2008 to SQL Server 2008 R2
SQL Server 2008 R2 is a minor revision for most SQL Server 2008 components, with the
exception of Reporting Services, failover clustering, and shared components such as the
SQL Server Management Tools.
SQL Server 2008 R2 Reporting Services is an important exception in that it
contains significant changes from SQL Server 2008. For details, see Chapter 16,
“Reporting Services,” in this document.
SQL Server 2008 failover clustering has some important considerations because
Windows Server 2008 R2 was released after SQL Server 2008, and SQL Server
2008 R2 takes advantage of new Windows Server 2008 R2 failover clustering
features. For information about these new features, see the failover clustering
sections of Chapter 4, “High Availability.”
Because SQL Server 2008 and SQL Server 2008 R2 instances share many of the
same components, running them together on the same server over a long
period of time has a number of implications:
o You must update both the SQL Server 2008 and SQL Server 2008 R2
instances separately with service packs and cumulative updates.
o Installing SQL Server 2008 R2 on the same server as SQL Server 2008 will
automatically upgrade the Management Tools to the SQL Server 2008 R2
version, amounting to an automatic in-place upgrade of the Management
Tools.
o Uninstalling the SQL Server 2008 R2 instance will prompt you about
removing shared components. If you remove shared components
required by the SQL Server 2008 instance, you will be warned that doing
so may make the SQL Server 2008 instance unusable.

20
SQL Server 2012 Upgrade Technical Guide
Most components of SQL Server do not differ significantly from SQL Server 2008 to
SQL Server 2008 R2 and can be upgraded using either the in-place or side-by-side
strategies, as described in the next section and in the remaining chapters of this
document. For more information about SQL Server 2008 and SQL Server 2008 R2, see
Considerations for Side-by-Side Instances of SQL Server 2008 R2 and SQL Server 2008
(http://msdn.microsoft.com/en-us/library/ee210714.aspx) in SQL Server 2008 R2 Books
Online.
Preparing to Upgrade
To prepare for an upgrade, begin by collecting information about the effect of the
upgrade and the risks it might involve. When you identify the risks up front, you can
determine how to lessen and manage them throughout the upgrade process.
Upgrade scenarios will be as complex as your underlying applications and instances of
SQL Server. Some scenarios within your environment might be simple, other scenarios
complex. Start to plan by analyzing upgrade requirements, including reviewing upgrade
strategies, understanding SQL Server 2012 hardware and software requirements, and
discovering any blocking problems caused by backward-compatibility issues.
Upgrade Strategies
An upgrade is any kind of transition from SQL Server 2005, 2008, or 2008 R2 to SQL
Server 2012. There are two fundamental strategies for upgrading, with two main
variations in the second strategy:
In-place upgrade: Using the SQL Server 2012 Setup program to directly
upgrade an instance of SQL Server 2005, 2008, or 2008 R2. The older instance of
SQL Server is replaced.
Side-by-side upgrade: Using steps to move all or some data from an instance
of SQL Server 2005, 2008, or 2008 R2 to a separate instance of SQL Server 2012.
There are two main variations of the side-by-side upgrade strategy:
One server: The new instance exists on the same server as the target instance.
Two servers: The new instance exists on a different server than the target
instance.
In-Place Upgrade
By using an in-place upgrade strategy, the SQL Server 2012 Setup program directly
replaces an instance of SQL Server 2005, 2008, or 2008 R2 with a new instance of SQL

21
SQL Server 2012 Upgrade Technical Guide
Server 2012 on the same x86 or x64 platform. (An in-place upgrade requires that the
old and new instances of SQL Server be on the same x86 or x64 platform. See the note
in "Extended System Support (WOW64)" later in this chapter.) This kind of upgrade is
called "in-place" because the upgraded instance of SQL Server 2005/2008/2008 R2 is
actually replaced by the new instance of SQL Server 2012. You do not have to copy
database-related data from the older instance to SQL Server 2012 because the old data
files are automatically converted to the new format. When the process is complete, the
old instance of SQL Server 2005/2008/2008 R2 is removed from the server, with only
the backups that you retained being able to restore it to its previous state.
Note: If you want to upgrade just one database from a legacy instance of SQL
Server and not upgrade the other databases on the server, use the side-by-side
upgrade method instead of the in-place method.
Figure 1 shows the before and after states of an in-place upgrade.
Figure 1: In an in-place upgrade, SQL Server 2012 Setup replaces a legacy instance of
SQL Server 2005, SQL Server 2008, or SQL Server 2008 R2
Note the following restrictions on an in-place upgrade:
SQL Server 2012 Setup requires that all SQL Server components be upgraded
together. Setup will detect all the components of the instance to be upgraded
and will require that they all be upgraded immediately. In other words, you
cannot upgrade only an instance of the SQL Server 2008 R2 Database Engine
without also upgrading the Analysis Services component.

22
SQL Server 2012 Upgrade Technical Guide
An in-place upgrade from a 32-bit instance of SQL Server 2005/2008/2008 R2
(x86) to a 64-bit instance of SQL Server 2008 R2 (x64), or vice versa, is not
supported. For more information, see the note in "Extended System Support
(WOW64)" later in this chapter.
Here are the major steps that the SQL Server 2012 Setup program takes when you
perform an in-place upgrade:
1. The SQL Server 2012 Setup prerequisites—Microsoft .NET Framework 3.5 Service
Pack 1 (SP1) or a later version, SQL Server Native Client, and so on—are
installed. The legacy instance databases continue to be available.
2. Setup checks for upgrade blocking issues, a small set of issues that will
completely block an upgrade. If it finds any, Setup will list them. You must fix
them and restart the upgrade process.
3. If a pending restart exists, you will have to restart the computer.
4. Setup installs the required SQL Server 2012 executables and support files.
5. Setup stops the legacy SQL Server service. At this point, the legacy instance is no
longer available.
6. SQL Server 2012 updates the selected component data and objects.
7. Setup removes the legacy executables and support files in addition to the legacy
SQL Server 2000 R2 tools. Legacy SQL Server 2005/2008/2008 R2 tools are not
removed. (See Chapter 2, "Management and Development Tools," for more
information).
The new instance of SQL Server 2012 is now fully available. The legacy instance of SQL
Server has been replaced and must be reinstalled from a backup if the need arises.
Side-by-Side Upgrade
In a side-by-side upgrade, instead of directly replacing the older instance of SQL Server,
required database and component data is transferred from a legacy instance of SQL
Server 2005/2008/2008 R2 to a separate instance of SQL Server 2012. It is called a
"side-by-side" method because the new instance of SQL Server 2012 runs alongside the
legacy instance of SQL Server, either on the same server or on a different server.
There are two important options when you use the side-by-side upgrade method:

23
SQL Server 2012 Upgrade Technical Guide
You can transfer data and components to an instance of SQL Server 2012 that is
located on a different physical server or on a different virtual machine.
You can transfer data and components to an instance of SQL Server 2012 on the
same physical server.
Both options let you run the new instance of SQL Server 2008 R2 alongside the legacy
instance of SQL Server 2005/2008/2008 R2. Typically, after the upgraded instance is
accepted and moved into production, you can remove the older instance.
Figure 2 shows the before and after states of a side-by-side upgrade on two servers.
Figure 2: A side-by-side upgrade to another server leaves the legacy instance of
SQL Server 2005, SQL Server 2008, or SQL Server 2008 R2 unchanged
You can also use the side-by-side method to upgrade to SQL Server 2012 on the same
server as the legacy instance of SQL Server 2005, SQL Server 2008, or SQL Server 2008
R2. Figure 3 shows a side-by-side upgrade on the same server.

24
SQL Server 2012 Upgrade Technical Guide
Figure 3: Performing a side-by-side upgrade on the same server, leaving both
instances running
Whether a side-by-side upgrade is to a separate instance on the same server or to a
new instance on another server, data must be transferred in what is mostly a manual
process. The result is two instances, legacy and new, that can run side by side.
As just noted, the key point in a side-by-side upgrade is that you must manually
transfer data files and other supporting objects from the older instance of SQL Server
to the instance of SQL Server 2012. The SQL Server 2012 Setup program will not
perform this task. The objects that you must transfer include the following:
Data files
Database objects
SQL Server Analysis Services (SSAS) cubes
Configuration settings
Security settings
SQL Server Agent jobs
SQL Server Integration Services (SSIS) packages
Here are the main steps that you must perform when doing a side-by-side upgrade of
SQL Server 2005, SQL Server 2008, or SQL Server 2008 R2 to SQL Server 2012:
1. Install a separate instance of SQL Server 2012 on the legacy server or on a
separate server. The legacy instance continues to be available.
2. Run the SQL Server 2012 Upgrade Advisor against the legacy instance, and
remove any upgrade blocker issues it finds.

25
SQL Server 2012 Upgrade Technical Guide
3. Stop all update activity to the legacy instance. This might involve disconnecting
all users or forcing applications to read-only activity.
4. Transfer data, packages, and other objects from the legacy instance to the
instance of SQL Server 2012.
5. Apply supporting objects such as SQL Server Agent jobs, security settings, and
configuration settings to the new instance of SQL Server 2012.
6. Upgrade SSIS (and potentially Data Transformation Services—DTS) packages to
SSIS (see Chapter 17, "Integration Services," for more information).
7. Verify that the new instance supports the required applications by using
validation scripts and user-acceptance tests.
8. If the new instance passes validation and acceptance tests, redirect applications
and users to the new instance. At this point, the new instance is available and
databases are online.
9. Keep your legacy instance for data recovery until you are absolutely confident
that no problems exist on your new production database instance.
A side-by-side upgrade to a new server offers the best of both worlds: You can take
advantage of a new and potentially more powerful server and platform, but the legacy
server remains as a fallback if you encounter a problem. This method could also
potentially reduce upgrade downtime by letting you have the new server and instances
tested, up, and running without affecting a current server and its workloads. You can
test and address hardware or software problems encountered in bringing the new
server online without any downtime of the legacy system. Although you would have to
find a way to export data out of the new system to go back to the old system, rolling
back to the legacy system would still be less time-consuming than a full SQL Server
reinstall and restoring the databases, which a failed in-place upgrade would require.
The downside of a side-by-side upgrade is that increased manual interventions are
required, so it might take more preparation time by an upgrade/operations team.
However, the benefits of this degree of control can often be worth the additional effort.
Upgrading SQL Server 2000 to SQL Server 2012
You cannot upgrade a SQL Server 2000 instance or database to SQL Server 2012.
For an in-place upgrade, upgrade the SQL Server 2000 instance to SQL Server
2005, SQL Server 2008, or SQL Server 2008 R2. Then apply SQL Server 2012
Setup.

26
SQL Server 2012 Upgrade Technical Guide
For a side-by-side upgrade, first restore the SQL Server 2000 databases to SQL
Server 2005, 2008, or 2008 R2 and then restore the resulting database to SQL
Server 2012.
Comparing In-Place and Side-by-Side Methods
Table 1 summarizes the difference between the two upgrade strategies. Be aware that
the main difference between an in-place upgrade and a side-by-side upgrade depends
on the resulting instances. An in-place upgrade replaces the old instance so that only
one instance remains.
Table 1: Characteristics of an In-Place Upgrade vs. a Side-by-Side Upgrade
Process
In-Place Upgrade
Side-by-Side Upgrade
Number of resulting instances
One only
Two
Number of physical servers involved
One
One or more
Data file transfer
Automatic
Manual
SQL Server instance configuration
Automatic
Manual
Supporting tool
SQL Server Setup
Several data transfer methods
Another way to view the differences between an in-place upgrade and a side-by-side
upgrade is to focus on how much of the legacy instance you want to upgrade. Table 2
shows how you can use the component level of the upgrade, combined with the
resulting number of instances, to determine what upgrade strategies are available for
your needs.
Table 2: Upgrade Strategies and Components
Component Level
Single Resulting Instance
of SQL Server 2012
Two Resulting Instances
All components
In-place
Side-by-side
Single component
In-place
Side-by-side
Single database
Not available
Side-by-side
The overall advantages of an in-place upgrade include the following:
An in-place upgrade can be easier and faster, especially for small systems,
because data and configuration options do not have to be manually transferred
to a new server.
It is mostly an automated process.

27
SQL Server 2012 Upgrade Technical Guide
The resulting upgraded instance has the same name as the original.
Applications continue to connect to the same instance name.
No additional hardware is required because only the one instance is involved.
However additional disk is required by Setup (see "Setup Requirements for an
In-Place Upgrade" in the "SQL Server 2012 Setup" section later in this chapter).
Because it is mostly automated, it takes the least deployment team resources.
Some overall disadvantages of an in-place upgrade include the following:
You must upgrade the whole instance or a major SQL Server component. For
example, you cannot directly upgrade a single database.
You must inspect the whole instance for backward-compatibility issues and
address any blocking issues before SQL Server 2012 Setup can continue.
Upgrading in place is not recommended for all SQL Server components, such as
some DTS packages. See Chapter 17, "Integration Services," for more
information about how to upgrade DTS packages.
Because the new instance of SQL Server 2012 replaces the legacy instance, you
cannot run the two instances side by side to compare them. Instead, you should
use a test environment for comparisons.
Rollback of upgraded data and the upgraded instance in an in-place upgrade
can be complex and time-consuming. See "Rolling Back an Upgrade" later in this
section for more information.
The overall advantages of a side-by-side upgrade include the following:
It gives more granular control over which database objects are upgraded.
The legacy database server can run alongside the new server. You can perform
test upgrades and research and resolve compatibility issues without disturbing
the production system.
The legacy database server remains available during the upgrade, although it
cannot be updated for at least the time that is required to transfer data.
Users can be moved from the legacy system in a staged manner instead of all at
the same time. Even though your system might have passed all validation and
acceptance tests, a problem could still occur. But if a problem does occur, you
will be able to roll back to the legacy system.

28
SQL Server 2012 Upgrade Technical Guide
The overall disadvantages of a side-by-side upgrade include the following:
A side-by-side upgrade might require new or additional hardware resources.
If the side-by-side upgrade occurs on the same server, there might be
insufficient resources to run both instances alongside one another.
Applications and users must be redirected to a new instance. This redirection
might require some recoding in the application.
You must manually transfer data—as well as security, configuration settings, and
other supporting objects—to the new instance.
Synchronization of data from the legacy server to a new server will be required
to capture data modifications that occurred to the legacy system while setting
up the new system and its original copy of the data.
Summary of Factors Affecting the Upgrade Strategy Decision
Sometimes it is expediency, disk space, new server hardware, or high availability
considerations that will help you decide which upgrade strategy to use. Use your best
judgment to decide which, because there are no simple rules to follow. Table 3 is
intended to give you some guidelines for your consideration as you make your
decisions. And be aware that you might decide to upgrade some of your instances in-
place and other instances side-by-side, depending on your organization’s needs. Many
of these factors are discussed in more detail later in this chapter.
Table 3: Summary of Factors Affecting the Upgrade Strategy Decision
Consideration
In-Place Upgrade
Advantages
Side-by-Side Upgrade Advantages
Require the fewest
hours for the upgrade
deployment team to
plan and prepare the
upgrade effort
Setup automatically upgrades
data and settings in place,
without the need for a manual
transfer of data or settings.
The resulting upgraded
instance has the same name as
the original.
Applications continue to
connect to the same instance
name.
It gives more granular control over which
database objects are migrated.
The legacy database server can run
alongside the new server. You can perform
test migrations and research and resolve
compatibility issues without disturbing the
production system.
The legacy database server remains available
during the migration, although it cannot be
updated for at least the time that is required
to transfer data.

29
SQL Server 2012 Upgrade Technical Guide
Consideration
In-Place Upgrade
Advantages
Side-by-Side Upgrade Advantages
Applications can be moved from the legacy
system in a staged manner instead of all at
the same time. Even though your system
might have passed all validation and
acceptance tests, a problem could still occur
(see Murphy’s Law). If a problem does occur,
then you will be able to roll back to the
legacy system.
Require minimal DBA
skill set expertise (or no
DBA available to
implement the
upgrade)
A junior DBA, system engineer,
or person with similar basic
knowledge and adherence to
good IT practices can
complete upgrades without
special scripts or manual
interventions. Setup
automates the upgrade
process.
System recovery: If a junior DBA or anybody
who is not familiar with the upgrade process
has any problems, the production
environment remains untouched. Only when
the new system is approved by Test/QA will
the users be migrated to the new server.
Require minimal user
downtime
For small data sets, the total
end-to-end time might be
smaller because this is the
most automated upgrade
strategy.
By controlling the steps directly, you can do
much of the preparation including much of
the data transfer without user downtime;
some user downtime is still required to
update the instance version.
Require fastest possible
revert/rollback in case
issue encountered
The legacy instance of SQL Server is still
present at the end of the upgrade and may
be used as a rollback option.
Schedule different
downtime windows for
different user
databases within the
same instance
Can separately control when each user
database is upgraded; after the last user
database is upgraded, the legacy instance
can be removed.
Preserve the server and
instance name
Preserves the same server and
instance name.
Server consolidation
project
The upgraded instance can be placed on the
consolidation server, after which the old
server can be taken out of service.
Applications required
to run in parallel with
the original and new
instances of SQL Server
Can maintain both systems with production
transactions until ready to turn off the
original system.
New server hardware or
operating system
The upgraded instance can be put on the
new server, after which the old server can be
taken out of service.

30
SQL Server 2012 Upgrade Technical Guide
Consideration
In-Place Upgrade
Advantages
Side-by-Side Upgrade Advantages
Shortage of disk space
in production
Because there is only one
resulting instance, there is less
additional data space required
than is possible with two
complete resulting instances
running side by side.
Legacy server cannot
meet the SQL Server
2012 Setup
requirements for
installation
None—not supported.
Only possible with a side-by-side upgrade to
a new server that meets the Setup
requirements.
Changing to a lower
edition of SQL Server
2012
None—not supported.
Only possible with a side-by-side upgrade.
Upgrade a 32-bit
version of SQL Server
2005/2008/2008 R2 to
a 64-bit version of SQL
Server 2012
None—not supported.
Only possible with a side-by-side upgrade.
Upgrade a 64-bit
version of SQL Server
2005/2008/2008 R2 to
a 32-bit version of SQL
Server 2012
None—not supported.
Only possible with a side-by-side upgrade.
Target instance is SQL
Server 2000 SP3a and
only one downtime
window is available
Transferring data to a new instance may be
faster than the three steps required:
Apply the required SQL Server 2000
SP.
Upgrade to SQL Server
2005/2008/2008 R2.
Upgrade to SQL Server 2012.
Upgrading from a
nonclustered legacy
instance of SQL Server
to a clustered instance
of SQL Server 2012
None—not supported.
Only possible with a side-by-side upgrade.
Upgrading from SQL
Server 7.0
None—not supported. First
upgrade to SQL Server 2005
and then to SQL Server 2012.
Can be done in one direct upgrade by using
manual data transfer.
Upgrading multiple
instances
Generally faster because data
transfer and configuration
steps are handled by Setup.

31
SQL Server 2012 Upgrade Technical Guide
Consideration
In-Place Upgrade
Advantages
Side-by-Side Upgrade Advantages
Upgrading very large
databases (VLDBs)
Setup converts existing data
files automatically; no data
transfer steps are required.
Can control the timing of several steps and
the rollback if it is necessary.
Upgrade testing
Retesting might be easier because the legacy
instance of SQL Server does not have to be
rebuilt.
Testing can be done while the legacy system
still supports production applications. SQL
Server Profiler can be used to capture SQL
commands against the legacy system and to
play back against the new instance of SQL
Server to verify that everything is working
well.
Data must be
transformed during the
upgrade window
Data transformation tools such as SSIS can
be used to transform data as it is being
transferred from the legacy instance of SQL
Server to SQL Server 2012.
Localization: change of
SQL Server language
Enables upgrade to SQL Server 2012 with a
different language from the legacy instance
of SQL Server. Note: This issue is not to be
confused with collation settings. This applies
to the localized language of the SQL Server
product.
Upgrading Notification
Services
None—not supported.
Only possible with side-by-side upgrade.
Requires Notification Services backward
compatibility add-in.
Application integration
Simpler because the same
server name, instance name,
and database security settings
are preserved by Setup,
without manual intervention.
Applications can be moved from legacy
system in a staged manner instead of all at
the same time. Even though your system
might have passed all validation and
acceptance tests, a problem could still occur.
If a problem does occur, then you will be
able to roll back to the legacy system.
Server integration
Might be simpler because
linked server, replication, and
log shipping settings can be
preserved, depending on the
SQL Server version being
upgraded.

32
SQL Server 2012 Upgrade Technical Guide
Rolling Back an Upgrade
When you evaluate which upgrade strategy to use, consider the risk that an in-place
upgrade or side-by-side upgrade might have to be rolled back. The complexity and
effort required to roll back is an important factor in selecting which method to use.
Rolling back an in-place upgrade can be complex and time-consuming. The new data
file structures for SQL Server 2012 are incompatible with legacy instances of SQL Server
2005/2008/2008 R2. Because the new instance of SQL Server 2012 replaces the legacy
instance of SQL Server in an in-place upgrade, to roll back an upgraded instance, you
must uninstall the instance of SQL Server 2012, remove the data files and other
components, reinstall the legacy instance of SQL Server 2005/2008/2008 R2, and
restore the original data. Having a backup or image of the initial system might enable
you to shorten the time that is required to restore the original system on the server.
One option is copying the legacy data files from a backup location to the appropriate
disk volume, applying the ghost image to retrieve executables, and then applying any
scripts or components to complete the rebuild of the original system.
In a side-by-side upgrade, the new instance of SQL Server 2012 resides alongside the
legacy instance of SQL Server, either on the same server or on a different server.
Therefore, the legacy instance continues to be available for a rollback scenario.
However, after the upgraded instance of SQL Server 2012 goes into production and
starts capturing new data, there will come a point in time when enough new data has
been captured that a rollback is no longer realistic. For an in-place upgrade, if you
encounter problems after the system is in production, making adjustments or updates
to the new application would be a better option than trying a rollback. For a side-by-
side upgrade, you could use SSIS to transfer new data from the instance of SQL Server
2012 to the legacy instance of SQL Server 2005/2008/2008 R2 to bring it up-to-date.
However, this might be a difficult process, depending on the complexity of the data.
The complexity and expense of a rollback reinforces the importance of testing an
upgrade process beforehand. See the "Test the Upgrade Plan" section later in this
chapter for information about how to test an upgrade.
Considerations for Choosing an Upgrade Strategy
The upgrade method that is available for your specific needs depends on many factors,
including the components that you want to upgrade and the editions you want to use.

33
SQL Server 2012 Upgrade Technical Guide
Components. A certain upgrade strategy might not be possible because the
component does not support it. For example, there is no in-place upgrade for
SSIS from SQL Server 2000. For more information, see Chapter 17, "Integration
Services.” Also, we recommend that you transfer most SSAS components if the
source is SQL Server 2000. For more information, see Chapter 16, "Analysis
Services.”
Editions. The in-place upgrade strategy does not support all paths between
editions. For example, to upgrade a SQL Server 2005 Enterprise instance to SQL
Server 2012 Standard Edition, you must perform a side-by-side upgrade because
Setup does not support an in-place upgrade path. See "Allowable Upgrade
Paths" later in this chapter for more information.
Partial upgrading. To transition only a few databases on a server to SQL Server
2012 and leave the rest on the legacy version, you must use a side-by-side
upgrade.
Upgrading over time. To transition databases gradually, several databases at a
time, from a legacy instance to SQL Server 2012, you can only use a side-by-side
upgrade.
Effect on applications. If your organization requires minimal disturbance to the
existing applications and users, choose an in-place upgrade if you can.
Availability. Both an in-place upgrade and a side-by-side upgrade require that
the databases be unavailable for some time. The downtime required depends
primarily on the size of the data sets. At first, it might seem that an in-place
upgrade would be faster than a side-by-side upgrade because the data is not
transferred from one server to another. However, an in-place upgrade also
requires time for the installation of SQL Server 2012. In a side-by-side upgrade,
SQL Server 2012 is already installed on another instance. If the data transfer
proceeds quickly and few changes are needed on the new instance, a side-by-
side upgrade might be faster than an in-place upgrade.
Rollback. For many database systems in production, it is impossible to justify a
change without a rollback strategy, in case the results are unacceptable. The
side-by-side upgrade strategy supports rollback at the time of acceptance
testing because the legacy instance can still be made available. However, after
users update the databases in the new instance, rollback might no longer be
workable.

34
SQL Server 2012 Upgrade Technical Guide
Some factors alone might be enough for you to decisively choose one strategy over
another. Regardless of what strategy you select, do not forget testing and validation.
Even if you select an in-place upgrade strategy, test the upgrade process and results on
a separate server first. For more testing information, see the "Test the Upgrade Plan"
section later in this chapter.
Backward Compatibility
When planning for an upgrade to SQL Server 2012, you have to understand what
features are deprecated, discontinued, or changed in the new version. Being aware of
these changes beforehand can help you prevent both performance problems and
issues related to making the application available.
Generally, SQL Server 2012 is backward compatible with SQL Server 2005/2008/20008
R2. However, you should examine some feature changes during the planning process.
The most serious backward-compatibility issues that will affect planning are those that
will block an in-place upgrade and prevent an installation of SQL Server 2012. If the
SQL Server 2012 Setup program detects these issues during an in-place upgrade, it will
exit the installation, leaving the legacy instance unchanged. The SQL Server 2012
Upgrade Advisor is the best tool for finding these kinds of blocking issues beforehand.
Chances are good that you will encounter only a few issues, if any.
In the component- and feature-specific chapters in this document, you can review the
relevant details for each of these categories. For more information, see SQL Server
Backward Compatibility (http://technet.microsoft.com/en-
us/library/cc707787(SQL.110).aspx ) in SQL Server 2012 Books Online.
Note: The most serious backward-compatibility issues that will affect your planning
are those that will block an in-place upgrade and prevent the installation of SQL
Server 2012. If the SQL Server 2012 Setup program detects these issues during an
in-place upgrade, it will exit the installation, leaving the legacy instance unchanged.
You must resolve the blocking issues to continue.
Deprecated Features
Features that are deprecated in SQL Server 2012 still operate the same as in the legacy
versions. However, they will be removed in the next version of SQL Server. Access to
these features does not necessarily have to be removed to complete an upgrade.
However, you should eventually address them because they could cause problems with
upgrades after SQL Server 2012. For more information, see Deprecated SQL Server
Features in SQL Server 2012 (http://msdn.microsoft.com/en-

35
SQL Server 2012 Upgrade Technical Guide
us/library/cc707789(v=sql.110).aspx) in SQL Server 2012 Books Online. Also see
"System Monitor—SQL Server: Deprecated Features Object" in the “Upgrade Tools”
section later in this chapter.
Note: An upgrade will not be blocked if you use deprecated features. However, it is
advised that you decide how or when you want to deal with any of these to give
yourself sufficient time to resolve the issues before they are discontinued in some
future SQL Server release.
Discontinued Features
In any component of SQL Server 2012, some features of earlier SQL Server versions
may have been discontinued. These features functioned in earlier versions of SQL
Server but were removed from SQL Server 2012. Although some references to these
features might not block an in-place upgrade, you should remove those references
anyway. If the reference is not removed, the application might not behave correctly.
Use Upgrade Advisor to detect whether your application is using discontinued features.
For more information about such features, see Discontinued SQL Server Features in
SQL Server 2012 (http://msdn.microsoft.com/en-us/library/cc707782(v=sql.110).aspx) in
SQL Server 2012 Books Online.
Breaking Changes
Breaking changes to SQL Server 2012 are those that might require changes to the
applications because the features in question now have a different behavior. If you do
not use the feature, there is no effect on you. However, if you do use the feature, your
application might be affected. The best tool for discovering this kind of issue is
Upgrade Advisor, which analyzes a legacy system and reports on all potential breaking
changes and how to address them. For more information about this kind of change, see
Breaking Changes to SQL Server Features in SQL Server 2012
(http://msdn.microsoft.com/en-us/library/cc707784(v=sql.110).aspx) in SQL Server 2012
Books Online.
Behavior Changes
Behavior changes might not visibly affect your database code or applications. However,
you have to be aware of them because the interpretation might be different. For
example, the behavior of the SQL Server Native Client changes from SQL Server 2005 to
SQL Server 2012. For more information, see Behavior Changes to SQL Server Features
in SQL Server 2012 (http://msdn.microsoft.com/en-us/library/cc707785(v=sql.110).aspx)
in SQL Server 2012 Books Online.

36
SQL Server 2012 Upgrade Technical Guide
Upgrade Tools
We have talked about the value of the SQL Server 2012 Upgrade Advisor several times
already in this chapter. Some other tools are also available to help automate the
upgrade process to SQL Server 2012. Each tool has its own purpose and timing, so it is
best to become familiar with all the tools and then use those most appropriate to each
upgrade project.
SQL Server 2012 Upgrade Advisor
Perhaps the most important tool of the tools typically used for upgrade planning is
Upgrade Advisor. Upgrade Advisor smoothes the transition to SQL Server 2012 by
predicting issues in your legacy instances of SQL Server. It analyzes objects and code
within legacy instances and produces reports detailing upgrade issues, if there are any,
organized by SQL Server component. The resulting reports show detected issues and
provide guidance about how to fix the issues or work around them. The reports are
stored on disk, and you can review them by using Upgrade Advisor or export them to
Microsoft Excel for further analysis.
In addition to analyzing data and database objects, Upgrade Advisor can analyze
Transact-SQL (T-SQL) scripts and SQL Server Profiler/SQL Trace traces. Upgrade Advisor
examines SQL code for syntax that is no longer valid in SQL Server 2012. It generates a
report listing the code in question, together with links to where you can find more
information to help resolve the questionable code. For information about how to
upgrade T-SQL queries, stored procedures, scripts, and application code, see Chapter
10, "Transact-SQL Queries."
Requirements for running Upgrade Advisor are as follows:
Windows Vista SP1, Windows 7, or Window Server 2008 R2
The Microsoft .NET Framework 4 (the same version of the .NET Framework
included with SQL Server 2012 and Visual Studio 2010)
Windows Installer 4.5
Pentium III-compatible processor or a later version, with a processor speed of at
least 500 MHz
15 MB of available hard disk space
Whether you choose an in-place upgrade or a side-by-side upgrade, run Upgrade
Advisor on your legacy systems. You can run Upgrade Advisor from a local or remote

37
SQL Server 2012 Upgrade Technical Guide
server, and you can execute it from the Command Prompt window by using a
configuration filename as an input parameter.
Note: You can run the SQL Server 2012 Upgrade Advisor only against instances of
SQL Server 2005, SQL Server 2008, and SQL Server 2008 R2. You cannot run it
against instances of SQL Server 2000 or SQL Server 7.0.
Upgrade Advisor is a separate download. The most recent downloadable version is
available as part of the Microsoft SQL Server 2012 Feature Pack
(http://www.microsoft.com/en-us/download/details.aspx?id=29065). You can find more
information about this valuable tool in Use Upgrade Advisor to Prepare for Upgrades
(http://msdn.microsoft.com/en-us/library/ms144256(v=sql.110).aspx).
Best Practices Analyzer for SQL Server 2005, SQL Server 2008, and SQL Server
2008 R2
Before you install SQL Server 2012, you should also run the SQL Server Best Practices
Analyzer (BPA) against your current legacy instances of SQL Server. If bad or
questionable practices exist, you could address them before the upgrade, moving the
fixes through test and into production. Using best practices on the legacy SQL Server
systems first will help ensure a smoother upgrade, but that is not always possible. You
might have to change some practices during the upgrade process instead.
You can download the SQL Server 2005 version of BPA at the SQL Server 2005 Best
Practices Analyzer (August 2008) (http://www.microsoft.com/en-
us/download/details.aspx?displaylang=en&id=23864) download page.
You can download the SQL Server 2008 R2 BPA at the SQL Server 2008 R2 Best
Practices Analyzer (http://www.microsoft.com/en-us/download/details.aspx?id=15289)
download page. Use this for both SQL Server 2008 and SQL Server 2008 R2.
After you have upgraded, be sure to run the SQL Server 2012 Best Practices Analyzer
(http://www.microsoft.com/en-us/download/details.aspx?id=29302). See also "Post-
Upgrade Tasks" in this chapter.
SQL Server 2012 Setup: System Configuration Checker
An in-place upgrade uses SQL Server 2012 Setup to directly upgrade SQL Server
2005/2008/2008 R2. The SQL Server 2012 Setup program installs prerequisites such as
the .NET Framework and PowerShell 2.0. It also scans the destination computer for
minimum hardware and software requirements, in addition to a compatible SQL Server

38
SQL Server 2012 Upgrade Technical Guide
edition upgrade path for an in-place upgrade. To do this, the SQL Server 2012 Setup
program contains a utility named the System Configuration Checker (SCC) that
performs a scan of the computer in preparation for an installation. For more
information, see Check Parameters for the System Configuration Checker
(http://technet.microsoft.com/en-us/library/ms143753(SQL.110).aspx) in SQL Server
2012 Books Online.
The Setup SCC looks for conditions that will prevent a successful SQL Server installation
or upgrade. These checks occur before Setup starts the SQL Server 2012 Installation
Wizard and report any issues that would block an installation along with advice about
how to address the blocking issues. The Setup SCC uses rules from the following
categories; for more information about any of these categories, see the related link
from SQL Server 2012 Books Online:
Installation Rules
(http://technet.microsoft.com/en-us/library/cc646015(SQL.110).aspx)
Upgrade Rules Check
(http://technet.microsoft.com/en-us/library/cc281843(SQL.110).aspx)
Edition Upgrade Rules
(http://technet.microsoft.com/en-us/library/cc645998(SQL.110).aspx)
Uninstallation Rules
(http://technet.microsoft.com/en-us/library/cc645979(SQL.110).aspx)
The common, relevant rules—across all four categories—for an in-place upgrade and a
side-by-side upgrade, are as follows; failing any of these rules will result in a blocking
issue that could prevent an in-place upgrade:
The destination computer must be connected to the Internet while the .NET
Framework security check validates a certificate.
The destination computer cannot be a domain controller.
The SQL Server registry keys must be consistent.
The CPU architecture of the installation program must match the CPU
architecture of features intended for upgrading.
If the computer is clustered, the cluster service must be online.
Windows PowerShell 2.0 must be installed. (Setup will do this automatically
when it installs prerequisites.)

39
SQL Server 2012 Upgrade Technical Guide
SQL Server Setup must be supported on this operating system platform.
SCC checks whether a pending computer restart is required.
The existing performance counter registry hive must be consistent.
SCC checks that neither SQL Server 7.0 nor SQL Server 7.0 OLAP Services is
installed on the server. SQL Server 2012 is not supported on the same server
with SQL Server 7.0.
Here are some additional checks that SCC performs to determine whether the SQL
Server editions in an in-place upgrade path are valid:
Checks the system databases for features that are not supported in the SQL
Server edition to which you are upgrading.
Checks all user databases for features that are not supported by the SQL Server
edition.
Checks whether the SQL Server service can be restarted.
Checks that the SQL Server service is not set to Disabled.
Checks whether the selected instance of SQL Server meets the upgrade matrix
requirements (see "Allowable Upgrade Paths" in this section).
Checks whether SSAS is being upgraded to a valid edition.
Checks whether the edition of the selected instance of SQL Server is supported
in this scenario (see "Allowable Upgrade Paths" in this section as well as Chapter
4, "High Availability," later in this guide).
For more information about SQL Server 2012 Setup, see "SQL Server 2012 Setup" later
in this chapter.
Upgrade Assistant for SQL Server 2012 (UAFS)
The Upgrade Assistant for SQL Server 2012 (UAFS) is an external tool that lets you
determine in a test environment how an application currently running on SQL Server
2005, 2008, or 2008 R2 will run on SQL Server 2012. This tool uses the SQL Server 2012
Management Tools Distributed Replay (DReplay) utility, together with baseline and
trace replays in a test environment, to help identify compatibility issues.
The requirements for using the Upgrade Assistant are as follows:
Four servers are needed while doing replays.

40
SQL Server 2012 Upgrade Technical Guide
Production Server: Contains the databases that will be migrated and the activity
that will be replayed.
Baseline Server: Has the same version of SQL Server as the Production Server
with the databases to be migrated on it. It is isolated in order to retrieve baseline
information without the effect of other applications or server activity. The
Upgrade Assistant for SQL Server 2012 will run its replay against this server,
resulting in the baseline trace file.
Test Server: This server has the new SQL Server 2012 instance.
If testing an in-place upgrade, this will be the baseline server after the SQL
Server 2012 upgrade has been applied.
If testing a side-by-side upgrade, this should be a separate server.
Report Server: This server with SQL Server 2012 Distribute Replay is used to save
trace file comparison results.
The Upgrade Assistant for SQL Server 2012 contains step-by-step instructions on
how to configure the Distributed Replay utility.
Windows Server 2003 R2, Windows Vista, or Windows XP SP2 or later versions
SQL Server 2000 SP4 or later versions or SQL Server 2005 SP2 or later versions
Microsoft .NET Framework 2.0 SP1 or later versions
Using the reports on the Report Server, compare the results of the baseline test
workload on SQL Server 2012 against the original baseline. If there are any material
differences between the two results, work to resolve them in advance of the production
upgrade.
For more information and download instructions, see Upgrade Assistant for SQL Server
2012 (UAFS) (http://www.scalabilityexperts.com/tools/downloads.html) on the
Scalability Experts Tools Downloads page.
SQL Server Profiler
SQL Server Profiler can record a running workload and then replay that same activity
from a given SQL Server instance, making it a valuable tool for preparing an upgrade.
Profiler is useful for simulating an upgrade to determine performance and correct
behavior. For example, you can use SQL Server 2012 Profiler to trace database activity
on a SQL Server 2005/2008/2008 R2 instance under load and save the trace. You can
then restore the legacy SQL Server database to two instances on equivalent hardware:

41
SQL Server 2012 Upgrade Technical Guide
an instance of the legacy SQL Server and an instance of SQL Server 2012. Run the
replay on each (but at different times if on the same server). While you are running the
replay, also run a Profiler trace on each run, capturing for errors and query durations.
By comparing the results, you can determine whether the upgrade behaves correctly
(without error) and performs well.
Note: When using Profiler make sure that the trace file contains a truly
representative load against the server, one that contains the full range of all queries
that the application will submit to the database. With a full range of queries and
sufficient load, testing can add confidence to the upgrade plan.
For more information about how to use Profiler for replay, see Replaying Traces
(http://technet.microsoft.com/en-us/library/ms190995(SQL.110).aspx) in SQL Server
2012 Books Online.
System Monitor—SQL Server: Deprecated Features Object
You can use the SQL Server 2012 System Monitor (Perfmon) counter called
SQLServer:Deprecated Features to monitor whether your application is submitting
commands to the SQL Server 2012 Database Engine that are scheduled for removal
from SQL Server in future releases. You should remove such deprecated commands
from SQL Server 2012 applications after they are detected. You can use this counter to
help plan modifications to your application code so that when you upgrade to the next
version of SQL Server after SQL Server 2012, the upgrade process will go more
smoothly. Select which kind of feature to monitor by using the Instance selection box
for the counter. System Monitor records the total number of times the deprecated
feature was encountered since SQL Server 2012 was last started. For more information
about how to use this tool, see SQL Server, Deprecated Features Object
(http://msdn.microsoft.com/en-us/library/bb510662(v=sql.110).aspx) in SQL Server
2012 Books Online.
Analysis Services Migration Wizard
The Analysis Services Migration Wizard can help with a side-by-side upgrade of SSAS.
For information about this tool, see Chapter 16, "Analysis Services."
Notification Services
You cannot perform an in-place upgrade of SQL Server Notification Services because it
is not installed by SQL Server 2012. You must use the SQL Server 2008 R2 Notification
Services backward compatibility add-in; see Chapter 9 in SQL Server 2008 R2 Upgrade

42
SQL Server 2012 Upgrade Technical Guide
Technical Reference Guide
(http://download.microsoft.com/download/3/0/D/30DB8D46-8ACF-442A-99A2-
0F4CE74AE14D/SQL_Server_2008_R2_Upgrade_Technical_Reference_Guide.docx).
SQL Server 2012 Setup
When planning an upgrade to SQL Server 2012, you first have to make sure that the
target servers meet the necessary hardware and software requirements for SQL Server
2012 Setup to be completed.
Note: If your production instance of SQL Server 2005/2008/2008 R2 is installed on
Windows Server 2003, you must upgrade to a new server by using a side-by-side
upgrade. SQL Server 2012 is not supported on Windows Server 2003 and an in-
place upgrade is not possible.
Setup Requirements for an In-Place Upgrade
SQL Server 2012 Setup has important version-level requirements for upgrading
instances of SQL Server 2005, 2008, and 2008 R2 in-place. The basic requirements are
as follows:
SQL Server 2005: SP4 is required.
SQL Server 2008: SP2 is required.
SQL Server 2008 R2: SP1 is required.
For an in-place upgrade, the target SQL Server 2012 server and the legacy instance of
SQL Server 2005/2008/2008 R2 must satisfy some additional requirements for SQL
Server 2008 R2:
Cross-version instances of SQL Server 2012 are not supported. Version numbers
of the Database Engine, Analysis Services, and Reporting Services components
must be the same throughout an instance of SQL Server 2012. Therefore, you
must upgrade all these components together during an in-place upgrade.
Make sure that sufficient disk space is available for SQL Server 2012 Setup. Disk
space requirements vary based on the components selected to upgrade. For disk
space amounts, see the "Hard Disk Space Requirements (32-Bit and 64-Bit)"
section in the Hardware and Software Requirements for Installing SQL Server
2012 topic (http://msdn.microsoft.com/en-us/library/ms143506(v=sql.110).aspx)
in SQL Server 2012 Books Online.

43
SQL Server 2012 Upgrade Technical Guide
Before upgrading SQL Server, enable Windows Authentication for SQL Server
Agent and verify the default configuration (that the SQL Server Agent service
account is a member of the SQL Server sysadmin group).
Before upgrading from one edition of SQL Server 2012 to another, verify that the
functionality currently being used is supported in the edition to which you are
upgrading. For more information, see the section for specific components in
Planning a SQL Server Installation (http://msdn.microsoft.com/en-
us/library/bb500442(v=sql.110).aspx) in SQL Server 2012 Books Online.
Cross-platform in-place upgrades from 32-bit to 64-bit (x86 to x64) versions and
vice versa are not supported.
Make sure that you are running a supported version of the Windows operating
system.
The in-place upgrade will be blocked if:
o The server has a pending restart.
o The Windows Installer service is not running.
o Windows System Monitor Performance Counters are corrupted.
To upgrade an instance of SQL Server to a SQL Server failover cluster, the
instance being upgraded must be a failover cluster (or it must be upgraded to a
failover cluster first). In other words, to upgrade a standalone instance of SQL
Server to a SQL Server failover cluster, install a new SQL Server failover cluster,
and then move user databases from the standalone instance by using the Copy
Database Wizard. (See Chapter 4, "High Availability," for more information.)
Note: When the in-place upgrade process is running, avoid making any changes
to the legacy SQL Server 2005/2008/2008 R2 system.
For more information, see the "Unsupported Scenarios" section in the Supported
Version and Edition Upgrades topic (http://msdn.microsoft.com/en-
us/library/ms143393(v=sql.110).aspx) in SQL Server 2012 Books Online.
SQL Server Prerequisites Installed by Setup
The SQL Server 2012 Installation Wizard installs the following prerequisites (if they are
not already present on the computer):
.NET Framework 3.5 SP1

44
SQL Server 2012 Upgrade Technical Guide
SQL Server Native Client
SQL Server support files
To reduce the time that is required for the upgrade process, install the .NET Framework
3.5 SP1 components (you must have SP1 or a later version) and SQL Server 2012 Native
Client beforehand on the server that will be upgraded. Then, include the same
components on the baseline image of the test server. If the production system cannot
be disturbed in any way before the scheduled downtime for the upgrade process, the
SQL Server 2012 Setup program will automatically install the prerequisites as part of
the upgrade process. However, this increases the time that is required for the upgrade.
PowerShell 2.0 is required by SQL Server 2012. If the target SQL Server is running
Windows Server 2008 SP2, install and enable PowerShell 2.0. If it is running Windows
Server 2008 R2 SP1, enable PowerShell 2.0. SQL Server 2012 Setup also installs the SQL
Server PowerShell snap-ins.
Note: The sqlps.exe command prompt utility for running SQL Server 2008 R2
PowerShell snap-ins has been deprecated.
Instance ID and Paths
Whether you are performing an in-place upgrade or a side-by-side upgrade, SQL
Server Setup will ask for an Instance ID. The Instance ID is a unique identifier specified
during the upgrade (or install) to identify that specific SQL Server 2012 installation. The
Instance ID behaves similarly to an instance name, but it has some additional features.
Default instances of SQL Server always have a default value of MSSQLSERVER. In
addition, the Instance ID is recorded in SQL Server 2012 program files, which are
located by default at X:\Program Files\Microsoft SQL Server\MSSQL11.InstanceID,
where X is your system drive, such as drive C.
For a named instance, choose an Instance ID that makes sense; do not necessarily
accept default values. This is especially true for failover clustering implementations,
where instances are not "local" and will have a presence on each node. (For more
information about clustering, see Chapter 4, "High Availability.")
Minimum Hardware and Software Requirements for SQL Server 2012
In this section, we describe the minimum hardware and software requirements for
running SQL Server 2012. For detailed information about the minimum hardware and
software requirements for all editions of SQL Server 2012, see Hardware and Software
Requirements for Installing SQL Server 2012 (http://msdn.microsoft.com/en-

45
SQL Server 2012 Upgrade Technical Guide
us/library/ms143506(v=sql.110).aspx) in SQL Server 2012 Books Online. The following
subsections are pasted for the reader’s convenience from information found in this link.
The link might contain more recent information than what is in this topic.
The following minimum hardware and software requirements apply to all SQL Server
2012 editions:
SQL Server 2012 Setup will install .NET 4.0, the SQL Server Native Client, and the
required SQL Server 2012 Setup support files.
.NET requirements:
o If you are installing SQL Server 2012 on a Windows Vista SP2 or Windows
Server 2008 SP2 server, you must download and install .NET Framework
3.5.
o On Windows 7 and Windows Server 2008 R2 SP1, you must enable .NET
Framework 3.5.
o The .NET 4.0 is a requirement of SQL Server 2012, and SQL Server 2012
Setup will install it during the feature installation step.
o If you are installing SQL Server 2012 Express on Windows 2008 R1 SP1
Core, you must first install .NET 4.0.
Windows PowerShell 2.0 is not installed by SQL Server 2012 but it is required.
You can download and install Windows PowerShell 2.0 from the Windows
Management Framework site (http://support.microsoft.com/kb/968929).
Processor, Memory, and Operating System Memory Requirements
The processor and memory minimum requirements are the same for all the SQL Server 2012
editions. The page at Hardware and Software Requirements for Installing SQL Server 2012
(http://msdn.microsoft.com/en-us/library/ms143506(v=sql.110).aspx) specifies those
requirements.
The operating system minimum requirements vary based on the SQL Server 2012 edition you
select. The following links will take you to the appropriate sections for the server-based
editions of SQL Server 2012:
Principal Editions of SQL Server 2012 (http://msdn.microsoft.com/en-
us/library/ms143506.aspx#top_principal)
SQL Server Enterprise (64-bit)
SQL Server Business Intelligence (64-bit)

46
SQL Server 2012 Upgrade Technical Guide
SQL Server Standard (64-bit)
SQL Server Enterprise (32-bit)
SQL Server Business Intelligence (32-bit)
SQL Server Standard (32-bit)
Specialized Editions of SQL Server 2012 (http://msdn.microsoft.com/en-
us/library/ms143506.aspx#top_sp)
SQL Server Web (64-bit)
SQL Server Web (32-bit)
Breadth Editions of SQL Server 2012 (http://msdn.microsoft.com/en-
us/library/ms143506.aspx#top_breadth)
SQL Server Developer (64-bit)
SQL Server Express editions (64-bit)
SQL Server Developer (32-bit)
SQL Server Express editions (32-bit)
Note the following restrictions or constraints:
SQL Server 2012 is supported on Windows Server 2008 R2 SP1 and later Server
Core installations.
The Setup SCC will block Setup if the requirements for processor type and
minimum operating system, in addition to other conditions, are not met. For
more information, see Check Parameters for the System Configuration Checker
(http://msdn.microsoft.com/en-us/library/ms143753(v=sql.110).aspx) in SQL
Server 2012 Books Online.
Hard Disk Space Requirements (32-Bit and 64-Bit)
A hard disk is required to store the user data within your user databases. Consider the
user data in your disk space calculations, and if you intend to keep the target and new
instances online in parallel for any length of time, remember that you will need double
the disk space to store the same data two times.
Additionally, there are disk space needs for the SQL Server system files and objects that
must be considered in your calculations. Installing SQL Server 2012 requires that the

47
SQL Server 2012 Upgrade Technical Guide
Windows Installer create temporary files on the system drive. Before you run Setup to
install or upgrade SQL Server, verify that you have at least 4 GB of available disk space
on the system drive for these files. (This requirement applies even if you install SQL
Server components to a non-system drive.) Table 4, from SQL Server 2012 Books
Online, shows the minimum disk space requirements for the major SQL Server 2012
components. For complete details, see Hard Disk Space Requirements (32-Bit and 64-
Bit) (http://msdn.microsoft.com/en-
us/library/ms143506(v=sql.110).aspx#harddiskspace).
Table 4: SQL Server 2012 Disk Space Minimum Requirements
Feature
Disk Space Minimum
Requirement
Database Engine and data files, Replication, Full-Text Search, and
Data Quality Services
811 MB
Analysis Services and data files
345 MB
Reporting Services and Report Manager
304 MB
Integration Services
591 MB
Master Data Services
243 MB
Client Components
1823 MB
SQL Server 2012 Books Online (downloaded)
200 MB
Extended System Support (WOW64)
SQL Server 2012 on Windows x64 can use extended systems, also known as Windows
on Windows 64 (WOW64). WOW64 is a 64-bit Windows edition feature that enables
32-bit applications such as SQL Server 2012 Management Tools to execute natively in
32-bit mode. Such applications function in 32-bit mode even though the underlying
operating system is running on the 64-bit operating system. As a result, you can
upgrade to a 32-bit SQL Server 2012 edition on Windows x86, a 64-bit SQL Server 2012
edition on Windows x64, or a 32-bit SQL Server 2012 edition on Windows x64 using
WOW64. For more information, see the "Extended System Support" section in
Hardware and Software Requirements for Installing SQL Server 2012
(http://msdn.microsoft.com/en-us/library/ms143506(v=sql.110).aspx).
Installing SQL Server 2012 on a Domain Controller
Although you can install SQL Server 2012 on a domain controller, it is not
recommended for the following reasons:

48
SQL Server 2012 Upgrade Technical Guide
SQL Server services cannot run under a local service account on a domain
controller.
After SQL Server 2012 is installed on a domain member server, the server's
network role cannot be changed from a domain member to a domain controller.
SQL Server must be uninstalled before the host computer is changed to a
domain controller.
Similarly, after SQL Server 2012 is installed on a domain controller, it cannot be
changed to a domain member unless SQL Server is first uninstalled.
SQL Server 2012 AlwaysOn failover cluster instances are not supported where
the cluster nodes are domain controllers.
SQL Server 2012 Setup cannot create security groups or provision services
accounts on a read-only domain controller; Setup will fail.
For more information, see the “Installing SQL Server on a Domain Controller” section in
Hardware and Software Requirements for Installing SQL Server 2012
(http://msdn.microsoft.com/en-us/library/ms143506(v=sql.110).aspx).
Product Updates (Slipstreaming) in SQL Server 2012 Setup
SQL Server 2012 enhances the slipstreaming capability of SQL Server 2008 through a
new feature called Product Updates. Product Updates allows you to include the latest
product updates with the main product installation. For example, you can combine the
latest SQL Server 2012 Service Pack (SP) or Cumulative Update (CU) in the same file as
the RTM binaries. This can save you a lot of time and steps. Instead of having to install
(or upgrade) to SQL Server 2012 and install patches post-installation, these steps can
be combined into one. SQL Server does not ship slipstreamed, but you can create the
updated installation media on your own. For instructions on using Product Updates,
see Product Updates in SQL Server 2012 Installation (http://msdn.microsoft.com/en-
us/library/hh231670(v=SQL.110).aspx). For SQL Server 2012 restrictions on SQL Server
2008-style slipstreaming, see "Slipstream Functionality" in Deprecated SQL Server
Features in SQL Server 2012 (http://msdn.microsoft.com/en-
us/library/cc707789(v=sql.110).aspx).
Allowable Upgrade Paths
We have mentioned that certain versions and components of SQL Server can be
upgraded to SQL Server 2012. Now let's be more specific about what versions,
components, and upgrade paths are available.

49
SQL Server 2012 Upgrade Technical Guide
Minimum Versions of SQL Server 2005, 2008, and 2008 R2
For an in-place upgrade, SQL Server 2012's Setup program requires you to have certain
versions of the legacy SQL Server instance. (For more information, see "SQL Server 2012
Setup: System Configuration Checker" earlier in this chapter.) Specifically, the in-place
method that is provided by SQL Server 2012 Setup can be used to perform an upgrade
for the following versions:
SQL Server 2005: SP4 is required.
SQL Server 2008: SP2 is required.
SQL Server 2008 R2: SP1 is required.
If you have to upgrade earlier versions of SQL Server 2005/2008/2008 R2 and cannot
apply the necessary patches, use the side-by-side method.
Upgrading from SQL Server 7.0 to SQL Server 2012
SQL Server 2012 cannot directly upgrade a SQL Server 7.0 instance in-place. The
available options for upgrading from SQL Server 7.0 to SQL Server 2012 include the
following:
Upgrade the instance of SQL Server 7.0 in-place to SQL Server 2005 SP4, and
then upgrade the resulting instance in-place to SQL Server 2012. As you can see,
this in-place upgrade path requires two steps.
Upgrade the instance of SQL Server 7.0 to a new instance of SQL Server 2012 by
using a side-by-side upgrade method.
Whether you use a two-step in-place upgrade or a side-by-side upgrade, you should
use the SQL Server 2005 Upgrade Advisor to inspect the instance of SQL Server 7.0. If
any blocking issues (discontinued features or breaking changes) are found, you should
remove them. For more information, see the SQL Server 2005 Upgrade Technical
Reference Guide (http://www.microsoft.com/en-
us/download/details.aspx?DisplayLang=en&id=19471).
Upgrading SQL Server Components
SQL Server is a complex product, featuring many components that are fairly
independent. Table 5 shows the SQL Server 2005 components that you can upgrade
and what paths are available. Table 6 and Table 7 show the same information for SQL
Server 2008 and SQL Server 2008 R2, respectively.

50
SQL Server 2012 Upgrade Technical Guide
Table 5: Components and Upgrade Strategies: SQL Server 2005 SP4 to SQL Server 2012
SQL Server 2012
Component
In-Place Upgrade
(SQL Server 2005 SP4)
Side-by-Side Upgrade
(SQL Server 2005 SP4)
Database Engine
SQL Server Setup
(upgrades all databases
and preserves server
configurations)
One or two servers
(use backup/restore, detach/attach, or Copy Database
Wizard)
Analysis Services
SQL Server Setup
Use the Analysis Services Migration Wizard
(see Chapter 16, "Analysis Services")
Integration
Services
SQL Server Setup
See Chapter 17, "Integration Services"
Reporting Services
SQL Server Setup (for a
default configuration
only)
Use manual data transfer steps
(see Chapter 18, "Reporting Services")
Notification
Services
Not Available
See the SQL Server 2005 Upgrade Technical Reference
Guide (http://www.microsoft.com/en-
us/download/details.aspx?DisplayLang=en&id=19471)
Table 6: Components and Upgrade Strategies: SQL Server 2008 SP2 to SQL Server 2012
SQL Server 2012
Component
In-Place Upgrade
(SQL Server 2008 SP2)
Side-by-Side Upgrade
(SQL Server 2008 SP2)
Database Engine
SQL Server Setup
(upgrades all databases and
preserves server configurations
when possible)
One or two servers
(see Chapter 3, "Relational
Databases")
SQL Server High
Availability Solutions
SQL Server Setup, with special
considerations
(see Chapter 4, "High Availability")
See Chapter 4, "High Availability"
Analysis Services
SQL Server Setup
Manual data transfer
(see Chapter 16, "Analysis Services")
Integration Services
SQL Server Setup
Manual data transfer
(see Chapter 17, "Integration
Services")
Reporting Services
SQL Server Setup
Manual transfer of reports
(see Chapter 18, "Reporting Services")

51
SQL Server 2012 Upgrade Technical Guide
Table 7: Components and Upgrade Strategies: SQL Server 2008 R2 SP1 to SQL Server
2012
SQL Server 2012
Component
In-Place Upgrade
(SQL Server 2008 R2 SP1)
Side-by-Side Upgrade
(SQL Server 2008 R2 SP1)
Database Engine
SQL Server Setup
(upgrades all databases and
preserves server configurations
when possible)
One or two servers
(see Chapter 3, "Relational
Databases")
SQL Server High
Availability Solutions
SQL Server Setup, with special
considerations
(see Chapter 4, "High Availability")
See Chapter 4, "High Availability"
Analysis Services
SQL Server Setup
Manual data transfer
(see Chapter 16, "Analysis Services")
Integration Services
SQL Server Setup
Manual data transfer
(see Chapter 17, "Integration
Services")
Reporting Services
SQL Server Setup
Manual transfer of reports
(see Chapter 18, "Reporting Services")
Allowable In-Place Upgrade Paths by Edition
In a side-by-side upgrade, if data transfer is handled manually, there are no restrictions
on the paths taken from one edition to another. In principle, any edition can be
upgraded to another edition, if the database data is compatible. However, there are
some restrictions based on Enterprise features. For example, table partitioning is
supported only by the Enterprise Editions of SQL Server 2005/2008/2008 R2. So, a
legacy SQL Server Enterprise database that contains partitioned tables cannot be
restored to SQL Server 2012 Standard.
However, there are restrictions on the upgrade path when you upgrade directly. When
you use SQL Server 2012's Setup program for an in-place upgrade, the program will
verify that the upgrade path for SQL Server editions is enabled. For more information,
see Edition Upgrade Rules (http://technet.microsoft.com/en-
us/library/cc645998(SQL.110).aspx) in SQL Server 2012 Books Online.
Note: The different components of SQL Server 2012 must be kept at the same
edition level when they are on the same instance. For example, if you are running
the SQL Server 2012 Enterprise Database Engine on a particular instance, you must
also install the Enterprise edition of Analysis Services as part of that instance.

52
SQL Server 2012 Upgrade Technical Guide
For a detailed view of what in-place upgrade paths are allowed, see Table 1 in
Appendix 1, "Version and Edition Upgrade Paths," in this guide and Supported Version
and Edition Upgrades (http://msdn.microsoft.com/en-
us/library/ms143393(v=sql.110).aspx) in SQL Server 2012 Books Online.
Upgrading Database Collation
As databases continue to expand and support a growing global market, users must be
able to work with character data in meaningful ways. Collations are a powerful way for
users to sort and compare strings according to their own cultural conventions.
Therefore, collations are an important factor when you create a database and operate
on the data. In addition, when you use the character data types such as char and
varchar, the collation dictates the code page and therefore determines which characters
can be represented for that data type.
SQL Server 2008 R2 introduced, and SQL Server 2012 continues with, collations that are
in full alignment with the collations provided by Windows Server 2008 R2. These new
collations are denoted by *_100 version and give users the most up-to-date and
linguistically accurate cultural sorting conventions.
The new collations include support for new East Asian government standards that are
linguistically correct for surrogates, support for Chinese minority scripts, the Unicode
5.0 case table, and weights to previously non-weighted characters that would have
compared equal.
Database collation upgrade considerations. Here are some considerations that might
affect an upgrade of a database collation:
Compatibility with existing instances of SQL Server or application code that
depends on consistent SQL Server collations sorting behavior. Changing
collations might require rebuilding indexes, so consider the decision to change
collations carefully based on business and technical requirements.
o The current need or future requirement to store character data from
different languages: If you have both Unicode and non-Unicode data in
your database, consider using the Windows-based collations because
they apply Unicode-based sorting rules to both Unicode and non-
Unicode data. This provides the following benefits:
Enables consistency across data types in SQL Server because non-
Unicode data is converted to Unicode to perform comparison
operations.

53
SQL Server 2012 Upgrade Technical Guide
Enables developing applications that use sort semantics consistent
with SQL Server, Windows, and other Microsoft applications.
No one else is using the database during the change in collation.
You have no schema-bound objects that depend on the database collation,
including the following:
o User-defined functions and views created by using SCHEMABINDING.
o Computed columns.
o CHECK constraints.
o Table-valued functions that return tables that have character columns
with collations inherited from the default database collation.
o A collation change that can potentially cause duplicate system names,
such as switching from case-sensitive to case-insensitive or changing
from a collation with unique character weights, which will raise an error
and fail. Objects that can potentially cause duplications are as follows:
Object names (procedure, table, trigger, or view)
Schema names (group, role, or user)
Scalar-type names (system and user-defined types)
Full-text catalog names
Column or parameter names in an object
Index names in a table
Changing the database collation does not alter the collations in pre-existing
tables. New tables that are created after you change to the new collation will use
the new collation.
Changing between collations with different code pages is not recommended.
This might result in data loss when you change the collation of a column to a
collation that is not recognized in the target collation’s code page. For example,
if you change from a Japanese to an English collation, be aware that most
Japanese characters are not recognized by the Latin1_General_CI_AS 1252 code
page. If you have to change collations to different languages, try the following:
o Store only data that belongs to the code page for the character column.
o Change from a non-Unicode data type (char, varchar) to a Unicode data
type (nchar, nvarchar).

54
SQL Server 2012 Upgrade Technical Guide
For more information about how to change collations, you can download the following
white papers: The Impact of Changing Collations and of Changing Data Types from
Non-Unicode to Unicode (http://go.microsoft.com/fwlink/?LinkID=113891) and Best
Practices for Migrating Non-Unicode Data Types to Unicode.
(http://go.microsoft.com/fwlink/?LinkID=113890).
In-Place Upgrade and Localization
The English version of SQL Server is supported on all localized versions of supported
operating systems. In addition, localized versions of SQL Server are supported on
localized operating systems that are the same language as the localized SQL Server
version.
However, there are some important in-place upgrade restrictions when you change
from one language to another:
You can upgrade localized versions of SQL Server 2005/2008/2008 R2 to
localized versions of SQL Server 2012 of the same language.
You cannot upgrade non-English localized versions of SQL Server to the English-
language version of SQL Server 2012.
You cannot upgrade the English version of SQL Server to any non-English-
language localized version of SQL Server 2012. Note: This is a change from SQL
Server 2005.
You cannot upgrade localized versions of legacy SQL Servers to a localized SQL
Server 2012 version if the upgrade is to a different localized language. The in-
place upgrade must be to the same localized language.
Localized versions of SQL Server are also supported on English-language versions of
supported operating systems by using the Windows Multilingual User Interface Pack
(MUI) settings. However, you must verify certain operating system settings before you
install a localized version of SQL Server on a server that is running an English-language
operating system with a non-English MUI setting. Verify that the following operating
system settings match the language of SQL Server to be installed:
The operating system user interface setting
The operating system user locale setting
The system locale setting
If these operating system settings do not match the language of the localized SQL

55
SQL Server 2012 Upgrade Technical Guide
Server, set them correctly before you install SQL Server 2012. For more information, see
Local Language Versions in SQL Server (http://msdn.microsoft.com/en-
us/library/ee210665(v=sql.110).aspx) in SQL Server 2012 Books Online.
Application and Connection Requirements
All applications, whether purchased or developed in-house, have to be tested and
verified to work against the new SQL Server 2012 back end. Do not assume all
applications will "just work" after an upgrade. You might also have to perform specific
application-related tasks before, during, or after the SQL Server upgrade.
Note: If you have a packaged application, before even planning an upgrade, check
with the software vendor to make sure that the software version that you are using
is certified to work with SQL Server 2012 and supported on that platform. It is a
good idea that you not upgrade until you receive assurance of continued vendor
support for the SQL Server 2012 version.
SQL Server 2012 is closely coordinated with the .NET Framework. To take full advantage
of many new features in SQL Server 2012, both the updated SQL Server Native Client
(Version 11.0) and .NET Framework 3.5 SP1 on the server, as well as .NET 4.02 on the
client, are required. SQL Server 2012 will automatically install the SQL Server Native
Client 11.0 on all SQL Server 2012 servers, but software developers must upgrade their
applications to use .NET Framework 3.5 and 4.0 to take full advantage of the new driver
and many of SQL Server 2012’s new features. However, it is not required that all
applications use .NET Framework 3.5 or 4.0.
SQL Server Native Client 11.0
SQL Server 2012 includes an updated version of the SQL Server Native Client, version
11.0. The behavior changes that software developers should be aware of are
documented in Updating an Application from SQL Server 2005 Native Client
(http://msdn.microsoft.com/en-us/library/bb964722(v=sql.110).aspx) in SQL Server
2012 Books Online.
Applications developed by using OLE DB or ODBC will still work when they connect to
SQL Server 2012. Although the overall recommended method for connecting to SQL
Server 2012 for non-.NET Framework applications is through the new SQL Server Native
Client, you can use the current OLE DB and ODBC drivers until you upgrade the clients.
However, new features in SQL Server 2005/2008/2008 R2 and SQL Server 2012, such as
the new spatial and XML data types, are not fully supported in the OLE DB or ODBC
drivers. For more information, see When to Use Native Client

56
SQL Server 2012 Upgrade Technical Guide
(http://msdn.microsoft.com/en-us/library/ms130828(v=sql.110).aspx) in SQL Server
2012 Books Online.
Although DB-Library client tools (such as isql.exe) are no longer supported in SQL
Server 2012, you can still make connections to SQL Server 2008 R2 by using the DB-
Library API. However, this feature is deprecated and will be removed in a future version
of SQL Server. You should not develop any new application using DB-Library, and you
should remove any dependencies on DB-Library from your current applications. For
more information, see the note about DB-Library in Deprecated Database Engine
Features in SQL Server 2012 (http://msdn.microsoft.com/en-
us/library/ms143729(v=sql.110).aspx) in SQL Server 2012 Books Online.
Upgrading Applications that Use the .NET Framework
Clients that use .NET Framework 1.x can still work unchanged when they connect to an
instance of SQL Server 2012. However, these applications cannot take advantage of
new SQL Server 2012 (or SQL Server 2005/2008/2008 R2) capabilities unless they are
upgraded to ADO.NET 3.5 and ADO.NET 4.02, and the SQL Server .NET Managed Data
Provider. For example, some new features such as Database Mirroring Automatic
Failover on LINQ or Multiple Active Result Sets (MARS) require the new drivers.
There might also be issues related to upgrading client applications. If client applications
have to take full advantage of SQL Server 2008 R2 data types or features such as the
XML data type, the client applications must be upgraded to .NET Framework 3.5 SP1 or
a later version.
There are very few issues when you move .NET 1.1 applications from SQL Server
2005/2008/2008 R2 to SQL Server 2012. However, the clients cannot take full
advantage of the new SQL Server 2012 features. Some features such as snapshot
isolation are available only through T-SQL commands. Also, SQL Server 2005
Notification Services is not available for .NET 1.1 clients and has been removed from
SQL Server starting with SQL Server 2008 R2.
If you upgrade clients from .NET 1.1, 2.0, or 3.0 applications to .NET 3.5 SP1 and .NET
4.0 or later versions, the client applications will be able to take full advantage of new
SQL Server 2012 capabilities.
For information about SQL Server 2012 Native Client, see the following links in SQL
Server 2012 Books Online:
SQL Server Native Client Programming

57
SQL Server 2012 Upgrade Technical Guide
(http://msdn.microsoft.com/en-us/library/ms130892(v=sql.110).aspx)
Updating an Application from SQL Server 2005 Native Client
(http://msdn.microsoft.com/en-us/library/bb964722(v=sql.110).aspx)
When to Use SQL Server Native Client
(http://msdn.microsoft.com/en-us/library/ms130828(v=sql.110).aspx)
SQL Server Native Client Features
(http://msdn.microsoft.com/en-us/library/ms131456(v=sql.110).aspx)
Building Applications with SQL Server Native Client
(http://msdn.microsoft.com/en-us/library/ms130904(v=sql.110).aspx)
System Requirements for SQL Server Native Client
(http://msdn.microsoft.com/en-us/library/ms131002(v=sql.110).aspx)
SQL Server Native Client (OLE DB)
(http://msdn.microsoft.com/en-us/library/ms131687(v=sql.110).aspx)
SQL Server Native Client (ODBC)
(http://msdn.microsoft.com/en-us/library/ms131415(v=sql.110).aspx)
Finding More SQL Server Native Client Information
(http://msdn.microsoft.com/en-us/library/ms130969(v=sql.110).aspx)
For developer information about SQL Server 2012 data access, see the Microsoft Data
Developer Center (http://msdn.microsoft.com/en-us/data), which is the primary data
access site for Microsoft developer technologies.
Installing .NET Framework on Windows Server 2008 R2
Installing .NET Framework 3.51 on Windows Server 2008 R2 is different than any
previous version. If you try to use the standalone installation package that ships with
the DVD or that you can download, you will see an error message that you must use
the Role Management Tool to install or configure .NET Framework 3.5 SP1. The only
way to install .NET Framework 3.51 in Windows Server 2008 is using one of the
mechanisms provided by the operating system: the GUI-based Server Manager, a
command prompt, or via PowerShell. The good thing about this is that installing .NET
Framework 3.51 will not require a reboot, maximizing your uptime.
Installing .NET Using Server Manager
If you are not comfortable using a command prompt or PowerShell, you can use Server
Manager to configure .NET 3.51.
1. From the Start menu, select Administrative Tools and then Server Manager.
2. Select Features.

58
SQL Server 2012 Upgrade Technical Guide
Plan for Backups
A backup of each database in an instance, including system databases, is the keystone
of an upgrade plan. Even when you upgrade to a new server by using a side-by-side
method, you should still take backups. Perform backups at the following points in the
upgrade process:
Make a backup of the user databases and data after all users are out of the
system and before the upgrade process has begun. Do nothing until this is
completed. Back up all system databases at this point. These backups form the
databases of record, marking the final versions of your old environment. If you
can, copy these backups to a different server and make sure that they can be
easily accessed even in a complete server-down situation. Make sure that the
media is intact so that you can restore the backups if necessary.
When the upgrade is complete, but before you do any configurations or
changes, perform backups under SQL Server 2012. This lets you easily roll back
to a point where the SQL Server 2005/2008/2008 R2 upgrade completed
successfully but where an error was introduced after that point.
After you make any changes to the SQL Server 2012 databases and
configuration, but before allowing acceptance testing on the new SQL Server
2012 instance, take full database backups again. If the testers consider the
upgrade a success, these backups will be the initial backups for your new
environment. If testing finds errors but they are not serious enough to cause a
rollback, you can restore from these initial backups to revert the database to its
original state, ready for a second round of acceptance testing. Then apply
required changes and repeat the backup process. When testing is complete, still
back up all databases before rolling out to production. These backups then
capture the final state of the database before they are put into production.
Important: Make sure that either the Windows Server installation media with
the appropriate keys or good backups of the Windows Server installation image
are available for a potential reinstall. You can rebuild SQL Server only if Windows
is stable and in a state to have applications installed on it.
It might seem that these backups are too many and will consume lots of disk space, but
you can delete most of them after the upgrade to SQL Server 2012 is completed. It is a
good practice to perform all of them, just in case an unexpected issue requires a
restore at any point in time.

59
SQL Server 2012 Upgrade Technical Guide
Upgrading Both Windows and SQL Server
Because SQL Server 2012 requires Windows Server 2008 R2 SP1, you might be tempted
to combine a SQL Server 2012 upgrade with an upgrade from Windows Server
2003/2008 to Windows Server 2008 R2 SP1 to reduce the downtime of two major
upgrades into one downtime event. However, upgrading both at the same time can
introduce a significant new variable into the SQL Server 2012 upgrade plan, increase
the risk of failure, and increase the cost of rolling back. Therefore, a decision to
combine these two should be made carefully.
Note: If you decide to change the operating system at the same time as the SQL
Server upgrade, we recommend that you design and execute a test of the upgrade
and operating system changes in a test or staging environment before you try it in
production.
Some considerations when you upgrade both Windows and SQL Server:
If the legacy instances of SQL Server 2005/2008/2008 R2 are on Windows Server
2003 or Windows Server 2008, an upgrade of Windows is required because SQL
Server 2012 is only supported on Windows Server 2008 R2 SP1 and later. In that
case, consider a side-by-side upgrade to a separate server, especially if the
legacy server is older and does not meet the minimum requirements for SQL
Server 2012.
If the legacy instances of SQL Server 2000/2005/2008/2008 R2 are on Windows
Server 2003, be aware that SQL Server 2000 is not supported under Windows
Server 2008. Therefore, if you are currently using SQL Server 2000 and plan to
upgrade the same server to Windows Server 2008, upgrade your SQL Server
2000 instance to SQL Server 2005/2008/2008 R2 before upgrading to Windows
Server 2008 R2 SP1. This process will translate into two outages, but if you
upgrade to Windows Server 2008 R2 SP1 first, SQL Server 2000 instances will not
be supported.
If a legacy instance of SQL Server 2000 is running on Windows Server 2000,
consider using a multistep process. For example, you might upgrade Windows
Server 2000 to Windows Server 2003, then SQL Server 2000 to SQL Server
2005/2008/2008 R2, then Windows Server 2003 to Windows Server 2008 R2 SP1,
and then the legacy SQL Server to SQL Server 2012.
If you are upgrading to Windows Server 2008 R2 SP1 and the server is currently
running SQL Server 2005, make sure that you apply SQL Server 2005 SP4 or later

60
SQL Server 2012 Upgrade Technical Guide
versions before the Windows operating system upgrade; otherwise, you might
encounter problems.
If you will reuse the existing server and upgrade Windows Server, depending on
which version of Windows that you start with and which is the final destination,
you could perform an in-place upgrade. This approach might also require
installing a fresh version of Windows Server. If you perform a fresh install of
Windows Server, make sure that all SQL Server databases are backed up, that all
settings are known, and that all users are scripted out.
Windows Server 2008 and 2008 R2 both have an installation option called Core.
Core is basically a locked-down, minimal version of Windows Server that does
not have an interface other than a command line. SQL Server 2012 supports only
Windows Server 2008 R2 Core.
There are two kinds of virtualization with a Windows Server 2008/2008 R2
installation: with Hyper-V and without Hyper-V. SQL Server is supported on both
types. As a rule, a server that is used for production database data should be
dedicated to SQL Server to reduce the risk of another process bringing the SQL
Server down. Unless a server must run virtual machines that will host SQL Server,
install Windows Server 2008/2008 R2 without Hyper-V. (Going without Hyper-V
also means that Windows administrators have one less feature to worry about
when patching for security.) If Windows Server 2008/2008 R2 is installed with
Hyper-V, apply the final Hyper-V Release to Manufacturing (RTM) patch. For
more information, see:
o The articles Hyper-V Update for Windows Server 2008 x64 Edition
(KB950050) (http://www.microsoft.com/en-
us/download/details.aspx?displaylang=en&id=18567) or Hyper-V Update
for Windows Server 2008 (KB950050) (http://www.microsoft.com/en-
us/download/details.aspx?DisplayLang=en&id=3273) in the Microsoft
Knowledge Base.
o For Hyper-V on Windows Server 2008 R2, see
The Windows Server 2008 R2 Hyper-V web site
(http://www.microsoft.com/en-us/server-cloud/windows-
server/hyper-v.aspx)
The white papers Running SQL Server 2008 in a Hyper-V
Environment
(http://download.microsoft.com/download/d/9/4/d948f981-926e-

61
SQL Server 2012 Upgrade Technical Guide
40fa-a026-5bfcf076d9b9/SQL2008inHyperV2008.docx) and
Planning, Implementing, and Supporting SQL Server Virtualization
with Windows Server 2008 R2 Hyper-V and Live Migration
(http://download.microsoft.com/download/4/4/D/44DB08F7-144B-
4DF6-860F-
06D30C6CE6E4/SQL%20Server%202008%20R2%20Virtualization%
20Whitepaper.docx)
You cannot use an old Windows NT-style domain for a Windows Server 2008 or
later server. You must be using Active Directory. If your organization is using
older-style domains, you cannot deploy Windows Server 2008/2008 R2 until
your Active Directory infrastructure is upgraded.
By default, Windows Server 2008 and 2008 R2 are more secure than Windows
Server 2000 and Windows Server 2003. Many of its features are not configured,
so there will be additional work involved in the upgrade.
Windows Server 2008 and 2008 R2 support only SAS, fiber channel, and iSCSI. If
you are using older parallel SCSI, you have to upgrade your disk solutions to
support Windows Server 2008.
For more Windows-specific information about how to deploy and upgrade to Windows
Server 2008 and 2008 R2, see Upgrading to Windows Server 2008
(http://technet.microsoft.com/en-us/library/cc754728(WS.10).aspx) and Windows
Server 2008 R2 Upgrade Paths (http://technet.microsoft.com/en-
us/library/dd979563(WS.10).aspx). For information about how to upgrade to Windows
Server 2008 or 2008 R2 failover clustering with SQL Server 2008 R2, see the "Upgrading
Failover Clusters" section in Chapter 4, "High Availability."
Upgrading Multiple Instances
You might have multiple instances of SQL Server 2005/2008/2008 R2 on a standalone
or clustered server. Multiple instances can make the upgrade process more difficult, so
you must consider them before the upgrade. The options are simple: Should all
instances be upgraded in one maintenance window, or should you upgrade them
individually?
Upgrading them all at the same time will minimize overall deployment resources
because you have to schedule only a single outage. But that also means that if anything
goes wrong for any reason, you might have more to fix and deal with, which could
increase downtime. It is a risk versus reward decision.

62
SQL Server 2012 Upgrade Technical Guide
Upgrading Very Large Databases
Many SQL Server databases are in the hundreds of gigabytes or terabytes range. This
presents special challenges in any upgrade process because you have to account for
constraints in time and hard disk space when you deal with large amounts of data in a
short window of maintenance time. Databases in the terabyte range can potentially
take days to copy over a network—even the fastest networks. These VLDBs might be
mission-critical databases powering the largest systems in your business and might
tolerate very little downtime. When an upgrade has to occur over a weekend, you
might have to use several techniques and put in many preparation hours to meet the
required time frames for success. You might have to revise the upgrade window if the
upgrade will not fit within it.
When you work with VLDBs, more than any other scenario except perhaps high
availability, careful planning is required to ensure a successful upgrade experience. The
cost of a failure if there is an unexpected issue is much larger because of the time
involved to resolve the issue. For example, if a copy of a database backup file stops half
way through, or if a stored procedure uses discontinued T-SQL syntax, you will lose
time. With an in-place upgrade, you gain more time because you do not have to
physically move the database. However, this upgrade method makes a restore costlier
if there is a serious failure causing you to roll back to the original database. Advance
testing in a full-size test or staging environment is very important in these cases.
For more information about VLDB upgrades involving failover clustering or database
mirroring, see Chapter 4, "High Availability."
Upgrading High Availability Servers
For issues related to high availability features such as clustering, database mirroring,
log shipping, and replication, see Chapter 4, "High Availability." See Chapter 4 even if
you do not use these features for high availability. For example, if you have to upgrade
systems that use replication, even if the upgrade is not for high availability purposes,
you need to review Chapter 4’s information.
Minimizing Upgrade Downtime
For small, simple instances where you can afford maintenance downtime during the
business day, it might not be important to take additional measures to speed up the
upgrade and minimize end-user downtime. But many times, you will want to take the
quickest route to minimize the inconvenience to your business when a business

63
SQL Server 2012 Upgrade Technical Guide
application is offline waiting for the upgrade to be complete. For high availability
applications, you might have to take additional measures to absolutely minimize the
downtime. For high availability and VLDB upgrades, see the detailed information in
Chapter 4, "High Availability," which goes beyond the basic information in this section.
The following steps can help minimize the downtime involved in an in-place upgrade
or side-by-side upgrade:
Check the legacy SQL Server versions. Make sure that the legacy instances of
SQL Server 2005/2008/2008 R2 are at the correct service-pack level for an in-
place upgrade. If they are not at the correct level, plan to update them before an
in-place upgrade (see "Setup Requirements for an In-Place Upgrade" earlier in
this chapter).
Make sure that installation requirements are met. SQL Server 2012 Setup
also has Windows and other component requirements (see "Setup Requirements
for an In-Place Upgrade" earlier in this chapter).
Preinstall .NET and Windows components. If you can, install .NET Framework
3.5 SP1 or a later version and Windows Installer (MSI) 4.5 beforehand on the
target server. Both require a restart. For an in-place upgrade, if a restart in
production cannot be enabled except for the upgrade, install them during the
upgrade and not earlier. For a side-by-side upgrade to a separate server,
installing these components before the upgrade will help reduce downtime.
When you run the SQL Server 2012 Upgrade Advisor on a legacy server, a restart
will be required if MSI 4.5 must be installed.
Preinstall Visual Studio 2008 SP1 or a later version. If Visual Studio 2008 is
installed on the server, make sure that it is at the SP1 level (see "SQL Server
Prerequisites Installed by Setup" earlier in this chapter).
Preinstall SQL Server 2012 common components. Install the SQL Server 2012
common components (such as the SQL Server 2012 SQL Native Client) before
the upgrade. Also consider pre-installing the Management Tools if SQL Server
2012 Management Studio (SSMS) is not required to manage SQL Server 2000
instances. (For more information, see Chapter 2, "Management and
Development Tools.")
Select the optimal side-by-side upgrade strategy. In a side-by-side upgrade,
SQL Server databases must be transferred during the upgrade, and several
strategies are available, such as backup and restore, detach and attach, and log

64
SQL Server 2012 Upgrade Technical Guide
shipping. (For more information, see Chapter 3, "Relational Databases," and
Chapter 4, "High Availability.") For Analysis Services, you can use backup and
restore (see Chapter 16, "Analysis Services").
Use new service accounts. Create and use new service accounts and groups, if
it is necessary, with your SQL Server 2012 implementations. This guarantees
account separation from the legacy instances of SQL Server 2005/2008/2008 R2.
An in-place upgrade will not automatically change the legacy instance’s service
accounts. Create new domain-based service accounts that have the correct user
rights on each server, and after the upgrade, use SQL Server Configuration
Manager to update the SQL Server 2012 services to use these new accounts.
Check data consistency. When you upgrade relational databases, run a Full
DBCC CHECKDB on databases before upgrading while the database is online so
that you do not affect downtime. (See Chapter 3, "Relational Databases," for
more information.)
Back up data before and after the upgrade. Check that your backup media
has no errors and is available for restores if necessary (see "Plan for Backups"
earlier in this chapter).
Developing an Upgrade Plan
Every upgrade of a production database system that contains valuable data should
occur in the context of a good plan. In addition to performing the upgrade-plan tasks
we have already covered, you should also follow some other general best practices
when planning for an upgrade.
Treat the Upgrade as an IT Project
If you do not have the luxury of extensive planning or testing and you decide to just
upgrade, we recommend that you take some basic precautions so that you can recover
from any issues that might arise:
Schedule a longer maintenance downtime window than you think you must
have. If everything finishes without issue, you will be able to bring users back
online faster than they expected. But if unexpected issues arise, you will have
more time to deal with them without inconveniencing users.
Do a complete backup of all the files and installed software on the server in case
you have to restore the server to its previous state. Confirm that your backup
media is complete and available.

65
SQL Server 2012 Upgrade Technical Guide
Do a complete backup of all the user databases on the server in case you have
to selectively restore user databases. Confirm that your backup media is
complete and available.
After the upgrade, check before you leave to make sure that everything looks to be
working. Make sure that applications return to running correctly and that transaction
workloads are processed correctly.
It is best not to treat an upgrade informally, as a one-off procedure. Instead, treat it as
a major database upgrade. This approach implies the following steps:
Applying database change control procedures to the upgrade project
Guaranteeing sufficient integration and quality assurance (QA) testing
Developing verification and acceptance tests
Scripting and automating the deployment process and tests as much as you can
Developing a rollback plan in addition to a priority patch strategy
Guaranteeing sufficient downtime for the upgrade
The actual steps that you use should comply with the rules and procedures already
existing in your organization, but most likely, they will include all the above. The
important point is that an upgrade to SQL Server 2012 is not a minor change to your
production database system; instead, it should fit into existing procedures for major
database changes.
Updating Skills
Before you try to upgrade to SQL Server 2012, make sure that those administering or
deploying SQL Server 2012 are ready. Just as you would with any other application,
never assume that your staff can deploy and then manage the upgraded system
without being correctly prepared.
Before deployment, set up a SQL Server 2012 environment so that everyone who has to
update his or her skill set can become familiar with the new version. If the DBAs are
comfortable with SQL Server 2012 by the time of production deployment, the transition
from SQL Server 2005/2008/2008 R2 will go much more smoothly.
There are many resources that are available to update skills. To start, see the SQL Server
2012 Learning Center (http://msdn.microsoft.com/en-us/sqlserver/ff898410). Also you
can get initial experience with SQL Server 2012 using the training material on the SQL

66
SQL Server 2012 Upgrade Technical Guide
Server Virtual Labs (http://www.microsoft.com/sqlserver/en/us/learning-center/virtual-
labs.aspx) technical training site.
Documenting the Upgrade Plan
Work as part of a team, document the planning process, and communicate the
upgrade effectively. Team members and stakeholders usually include not only DBA
staff, but Operations staff, QA staff, the Security officer, and application/business
owners. Explicitly document requirements and establish agreement from relevant
stakeholders, just as for any major database server change. Use the documentation as a
basis to execute the upgrade during the deployment phase. The plan should be as
detailed as possible, and you should store the resulting document or documents by
using some form of change control such as a source control system. In the rest of this
section, we will detail these steps.
When documenting the plan, include the upgrade requirements in addition to the
rationale for choosing an upgrade strategy for each instance or class of instances. Use
the rest of the plan to detail remaining issues. For example, the plan might include the
following steps:
Identify pre-upgrade tasks. This step includes installing Microsoft Windows
Installer (MSI) 4.5, .NET Framework 3.5 SP1, and the SQL Server Native Client on
the target instances. Because these steps do not affect the application, they can
occur before the actual upgrade deployment begins. Be aware that installing
MSI 4.5 requires a restart of the server.
Establish performance baselines. If performance is an important feature of the
current legacy system, collect data that indicates typical performance
measurements for important and common queries. Refer to these baselines after
the upgrade if reports show that performance has changed. Users might be
mistaken, and you might find through the baselines that the new system
performs equally well or better.
Estimate required downtime. The deployment of an upgrade will involve some
downtime for the targeted database servers. When you perform the actual
upgrade, allow for enough downtime so that the processes can be completed
successfully. Try to give yourself time to roll back in case an unexpected issue
arises that cannot be resolved in the downtime window. This might mean that
you reach a go/no-go deadline within your downtime window where you must
decide whether to finish the upgrade or roll back.

67
SQL Server 2012 Upgrade Technical Guide
Develop upgrade checklists. The server environment for targeted database
servers might have their own infrastructure complexities. Detail the steps that
you must follow for taking the systems offline for a while and bringing them
back online. Also detail the steps to take during the upgrade processes. The
upgrade steps, in particular, might be more complex. Regardless of which
method that you use, you might have to apply scripts at certain important points
to resolve issues that are identified by Upgrade Advisor. (For more information
about how to develop checklists, see the "Upgrade Checklists" section later in
this chapter.)
Identify backup and restore operations. Although a part of the deployment
process, this task is worth calling out separately. One of the first steps in the
deployment plan should be to back up the targeted databases. Also verify the
backups, and have a strategy for restoring them if it is necessary.
Determine upgrade validation criteria. Clearly state what criteria your
organization will use to validate that the upgrade was successful—in other
words, that it produced the result expected. This might consist of scripts run to
inspect the instances of SQL Server 2012 and verify that issues are resolved, that
configuration settings are as expected, and so on. It might include bringing
applications online selectively and processing some transactions to confirm
successful operation.
Design final acceptance criteria. The upgrade might succeed at the instance of
SQL Server 2012 level, but some other unaccounted-for variable in the server
infrastructure might still prevent applications from running correctly. Whatever
the case, determine how the organization will accept the upgrade and how it will
make the "go/no-go" decision. This goes beyond validating the upgrade result:
It focuses on whether the applications that use the targeted database servers
run as expected and required. It might be appropriate to enlist the support of
the QA team to develop appropriate acceptance tests.
Design a rollback plan. If the upgrade is unsuccessful or if the acceptance tests
are unsuccessful, be prepared to back out of the process and restore the original
conditions. This is much easier to do with a side-by-side strategy than with an
in-place upgrade. However, the importance is clear. For example, with an in-
place upgrade, a rollback plan might require restoring a disk image (also known
as a "ghost" image) of the computer that is running SQL Server 2005/2008/2008
R2, and then restoring the SQL Server 2005/2008/2008 R2 databases from the
deployment backup.

68
SQL Server 2012 Upgrade Technical Guide
Identify post-deployment steps. Even after the upgrade is validated and
accepted, you might have some remaining tasks to perform, such as updating
statistics in the relational database or rebuilding cubes in Analysis Services. You
might also have to reconfigure log shipping, reconfigure database mirroring,
reestablish replication, test a failover cluster, or verify that certain SQL Server
Agent jobs run correctly.
Minimize Variables Involved in the Upgrade
As an experienced IT professional, you probably realize that the more changes in a
project, the more complex the testing becomes and the higher the risk of problems.
The same is true of upgrading. The simpler the upgrade process, the better its chance
of success without much intervention. On the other hand, the more complex, the more
likely you will want to make the additional effort to ensure a successful upgrade
outcome.
Here are some key variables to consciously decide to add to an upgrade process and
the new system. Some changes might occur at the SQL Server-instance level:
Change of version. First, you must deal with the consequences of changing SQL
Server versions. Upgrade Advisor details these issues and is the best source for
this kind of information. These changes cannot be avoided. For more
information, see the previous coverage of Upgrade Advisor and backward-
compatibility issues.
Change of edition. You have to consider the effects of upgrading and at the
same time changing the SQL Server edition you are running. This combination of
changes can have significant consequences. If you are using an in-place
upgrade, the result will be at the same edition level or higher. Even this might
present issues. For example, if you are upgrading from SQL Server 2000 MSDE to
SQL Server 2012 Express, you can no longer rely on SQL Server Agent jobs. In
this case, you might be better served by upgrading to SQL Server Standard
instead of SQL Server Express. If you choose a side-by-side upgrade, you can
change edition level in any direction. Generally, reduce the number of changes
to the system by staying at the same edition level unless your organization
needs a different edition’s features.
Change of kind of instance: default or named. If you perform an in-place
upgrade, the kind of instance will remain the same. If you plan an upgrade of a
default instance of SQL Server 2005/2008/2008 R2, the result will be a default

69
SQL Server 2012 Upgrade Technical Guide
instance of SQL Server 2012. However, if you choose a side-by-side upgrade on
two servers or even on a single server, you could upgrade a default instance to a
named instance, or vice versa. Changing from a default to a named instance is a
variable that could add complexity to the upgrade and require changes in
applications and users who are connecting to the resulting instance. Do not try
this change unless you are prepared for its effects.
Change of configuration. Making changes to the SQL Server configuration at
the server level might make the upgrade more difficult. For example, suppose
that on the current system, there is no value set for the maximum degree of
parallelism. But in the new system, you decide you want to set it to 4. Such a
change could adversely affect the behavior of some queries. To make sure that
the upgrade is under control, do not change configuration values unless you are
reasonably sure of the consequences.
Change of authentication. You might want to change the kind of
authentication that is used for a given database server, such as changing the
server to use only Windows authentication. However, that kind of change would
be better reserved for another time unless there is no possibility that the change
will harm the system. If the authentication change causes problems, users might
mistakenly blame the upgrade process.
In a complex upgrade scenario, you can reduce the risk of problems by keeping all
server-level configurations the same between instances and avoiding new introductions
to the system until after the upgrade is considered successful.
At the database level, possible changes during a direct in-place upgrade or side-by-
side upgrade include the following:
Consolidation or distribution of databases. Minimizing changes at the
database level will make the upgrade process smoother. If you can do this, make
consolidation or distribution of databases a separate project.
Change of database compatibility level. Keep the new databases at the same
compatibility level, and move them to the new compatibility level after you have
validated the upgrade’s success.
Change of database objects. Avoid making upgrades to the database schema,
structure, or code objects part of the upgrade project.
If you decide to make these kinds of changes at the database level, we recommend
that you design and execute a test of the upgrade and database changes in a test or

70
SQL Server 2012 Upgrade Technical Guide
staging environment before you try it in production. When you introduce other
variables into the upgrade process, it might be difficult to separate the success of the
upgrade from any problems associated with the other changes.
You might also be tempted to change the database server infrastructure while you are
upgrading. These changes might include the following:
Change of physical server. For an in-place upgrade, you must use the same
server. However, in a side-by-side upgrade, you can put the new instance on the
same server or a different server. If on a different server, such a change implies a
change of IP address and server name in the network, unless you perform a
rename and readdress of the servers in some manner. Users and applications
must now adapt to the new server name and IP address, which might be a
complexity that you cannot avoid.
Swapping servers. For a side-by-side upgrade, you might decide to keep the
same server and instance name by pulling the legacy server out of the domain,
adding in the new server, giving it the same IP address as the legacy server, and
renaming the new server to the legacy server name. However, with an in-place
upgrade, in which the new instance of SQL Server 2012 becomes a named
instance, be aware that you cannot rename an instance name or change a
named instance to a default instance.
Change of CPU type: 32-bit to 64-bit. You might also view a side-by-side
upgrade as an opportunity to put the new instance on a 64-bit server instead of
your current 32-bit server. In this case, be prepared to install the correct editions
and be aware of any restrictions, as described earlier in this chapter.
Changing hardware on the server. You might see an in-place upgrade as an
opportunity to change server hardware, such as memory, number of CPUs, or
disk configuration. Such changes could affect the resulting user acceptance of
the upgrade if problems arise. Only make these changes if you can fully test
their effects beforehand.
Change of Windows version. Changing the Windows version in a side-by-side
upgrade might have unintended consequences if the new operating system is
configured incorrectly and in the same manner as the legacy computer. Again,
you must test this kind of change beforehand. For an in-place upgrade, upgrade
the operating system first and make sure that the legacy SQL Server is stable on
the newer version of Windows before upgrading to SQL Server 2012. (For more
information, see "Upgrading Both Windows and SQL Server" section.)

71
SQL Server 2012 Upgrade Technical Guide
Note: If your legacy instance of SQL Server 2005/2008/2008 R2 is installed
on Windows Server 2003 or 2008, you must upgrade to a new server by
using a side-by-side upgrade because SQL Server 2012 is only supported on
Windows Server 2008 R2 SP1.
Moving to a failover cluster. For information about failover clustering, see
Chapter 4, "High Availability."
Installing database mirroring, replication, or log shipping. For information,
see Chapter 4, "High Availability."
Just remember that the fewer changes introduced to the infrastructure during the
upgrade process, the less complex an upgrade will be. The more changes that you
introduce concurrently, the more testing you will want to do in your test or staging
environment. If you absolutely must combine multiple changes within the upgrade
process, plan for additional testing in your test or staging environment to reduce the
risk of encountering unexpected issues during the production upgrade.
Create Upgrade Checklists
A key component of a complex application upgrade in IT shops is a checklist of
activities. Because many of the steps that are required for an upgrade to SQL Server
2012 are the same as would be required for a major application upgrade, existing
application upgrade checklists can become the basis for SQL Server upgrade checklists.
For a sample checklist for several different upgrade tasks, see Appendix 2, “SQL Server
2012: Upgrade Planning Checklist.”
When you develop an upgrade checklist, consider the following points:
Classify instances of SQL Server into classes, based on how important the data is.
Consider a possible scenario in which a given SQL Server instance could be
classified into one of three levels. Perhaps only the top-level systems use high
availability technologies, the mid-level systems might use log shipping for
creating warm standby servers, and the lowest-level databases might require
only nightly backups. In this scenario, the checklist for upgrading the top-level
instances of SQL Server would be much more extensive and require full testing
and a complex rollback plan. In contrast, the checklist for upgrading the lowest-
level instances of SQL Server would be much simpler.
Incorporate application steps and SQL Server integration into upgrade
checklists. For example, if a given instance of SQL Server is involved in
replication as a subscriber, make sure that you add steps into the upgrade

72
SQL Server 2012 Upgrade Technical Guide
checklist for removing the legacy instance SQL Server as a subscriber, putting
the new instance in its place, and testing the result to ensure that replication is
still running.
The other chapters in this guide and SQL Server 2012 Books Online contain many
topics that contain valuable information that can help in developing upgrade checklists:
Database Engine: See Upgrade Database Engine (http://msdn.microsoft.com/en-
us/library/bb933942(v=sql.110).aspx) and Chapter 3, "Relational Databases."
Management and Development Tools: See Chapter 2, "Management and
Development Tools."
Clustered environments: See Upgrade a SQL Server Failover Cluster
(http://msdn.microsoft.com/en-us/library/ms191009(v=sql.110).aspx) and the
section on failover clustering in Chapter 4, "High Availability."
Replication: See Upgrade Replicated Databases (http://msdn.microsoft.com/en-
us/library/ms143699(v=sql.110).aspx) and the section on replication in Chapter
4, "High Availability."
Analysis Services: See Upgrade Analysis Services (http://msdn.microsoft.com/en-
us/library/ms143686(v=sql.110).aspx) and Chapter 16, "Analysis Services."
Integration Services and DTS: See Chapter 17, "Integration Services." For
instructions on upgrading DTS to SQL Server 2008 Integration Services, see
Considerations for Upgrading Data Transformation Services
(http://msdn.microsoft.com/en-us/library/ms143716.aspx).
Reporting Services: See Upgrade and Migrate Reporting Services
(http://msdn.microsoft.com/en-us/library/ms143747(v=sql.110).aspx) and
Chapter 18, "Reporting Services."
Test the Upgrade Plan
Testing is easy to propose but frequently difficult to perform in practice, usually
because of its complexity and other pressing work. If your data is valued, test the
upgrade plan fully in a test or staging environment before you try it in production.
Make sure that you test the plan with the people who will actually perform it. Testers
should be familiar with the upgrade plan. Trying to troubleshoot mistakes because of
unfamiliarity during the deployment process is stressful and costly.
Work with your QA team to make sure that the testing occurs. QA departments

73
SQL Server 2012 Upgrade Technical Guide
frequently already have acceptance criteria, smoke tests, and so on that they apply
during application upgrades. Check with the QA team for help and support for a SQL
Server upgrade also.
Here are some general considerations for testing either an in-place upgrade or side-by-
side upgrade:
Begin by building a test or staging environment. Consider putting the test server
or servers in a test environment that has its own domain so that you can use the
same server and SQL Server instance names. Make sure that the test servers
match production in disk volume assignments and free disk space. This is
especially important in an in-place upgrade or a side-by-side upgrade on the
same server. In a side-by-side upgrade to a different server, you might use the
additional server for testing as well.
Test the upgrade multiple times. To make repeated testing easier, you could
reset the test environment back to its original state quickly. Make a disk image
of the database server, in addition to copies of all data files. Then, restore the
ghost image and data file copies to the original servers. Or, you could use a
Virtual PC (VPC) image or images to build the test environment if the VPC image
really can support all the components and behavior of the production server.
Reverting the VPC image to its original state when closing it down makes a
second test run much easier.
Install the .NET Framework 3.5 SP1 and SQL Server 2012 drivers on the
production server by using SQL Server 2012 Setup before the upgrade process,
if that is possible and matches the upgrade plan for production. This saves time
during the actual upgrade.
Execute Upgrade Advisor remotely against the test server that runs the legacy
instance of SQL Server 2005/2008/2008 R2 and validate that its output matches
what is received when it is executed against the production system. Then, apply
scripts to fix blocking issues that Upgrade Advisor reveals. In some cases, fixing
blocking issues might break the legacy application. If that is the case, apply
additional scripts or code as workarounds to update the database code or the
application so that it continues to operate. Again, it is important to verify that
the application operates correctly. For more information, see "SQL Server 2012
Upgrade Advisor" earlier in this chapter.
When the upgrade is complete, apply any later scripts that might be required to
resolve post-upgrade issues uncovered by Upgrade Advisor.

74
SQL Server 2012 Upgrade Technical Guide
Upgraded relational databases will have a compatibility level of 90 if you
upgraded from SQL Server 2005, or 100 if you upgraded from SQL Server
2008/2008 R2. At this point, make sure that databases have the compatibility
level that your company requires for continued production after the upgrade.
As soon as the test server reaches its final state of the upgrade process, test all
relevant applications that are running against the upgraded instance of SQL
Server 2012.
Test the process of rolling back the in-place upgrade to the original SQL Server
version so that you are confident of the rollback process in case you have to
revert the upgrade during the maintenance window.
Testing an In-Place Upgrade
Some additional considerations for testing an in-place upgrade include the following:
To test an in-place upgrade, put a copy of the production instance of SQL Server
2005/2008/2008 R2 on a test server so that your test includes "real" data and
objects. To the best of your ability, make the initial state of the test server
duplicate all necessary components of the production server.
After the test environment is built, verify that it behaves correctly with the same,
or copies of, application components that connect to the production system.
Testing a Side-by-Side Upgrade
There are some special considerations for testing a side-by-side upgrade. A side-by-
side upgrade can be more complex because more SQL Server instances will be
involved, either on one server or on two distinct servers.
Whether you perform a side-by-side upgrade on the same server or separate servers,
consider the following points:
A side-by-side upgrade requires manually transferring data and components to
the instance of SQL Server 2012. After you install the parallel instance of SQL
Server 2012, test the process of manually transferring components to the new
instance.
To repeat the side-by-side upgrade tests, you might not have to restore the test
server from a ghost image. You could uninstall SQL Server 2012 and remove the
data files to set the server back to its original state and repeat the upgrade tests.
Make sure that you test uninstalling SQL Server 2012 and verify that the legacy
version of SQL Server 2005/2008/2008 R2 is working correctly.

75
SQL Server 2012 Upgrade Technical Guide
In a side-by-side upgrade, the rollback will most likely be to the original instance
of SQL Server 2005/2008/2008 R2. Make sure that you test the rollback scenario.
In a side-by-side upgrade on a single server, consider the following additional items:
You could run the legacy SQL Server instance in parallel with the new instance of
SQL Server 2012. If that is part of the upgrade plan, make sure in the test
environment that running in parallel will not require too much of the server's
resources.
When the cutover to the new instance of SQL Server 2012 occurs and the
instance is verified as ready for production, stop the legacy instance of SQL
Server, leaving it dormant for a while as a potential rollback instance.
After the upgrade has passed acceptance tests, uninstall the legacy instance
without disturbing the new production instance.
Decide whether the production system will be online during the installation of
SQL Server 2012. If this is the case, test the effect that SQL Server 2012 R2 Setup
has on application performance.
In a side-by-side upgrade to a different server, consider the following additional item:
If the upgrade plan includes removing the old server from the domain and
renaming the new server with the legacy name and legacy IP address, test this
step as well.
Now, perform final tests on the new SQL Server 2012 server. To rerun the tests and gain
confidence in the plan and deployment, repeat the process by restoring the baseline
target server.
Develop Acceptance Criteria and Rollback Steps
An upgrade plan must consider all possibilities. Some might be ignored as improbable,
but for all likely scenarios, the highest priorities must be to protect any production data
and to be able to restore the system to its original state if it is required. The following
tasks help provide that protection:
Back up production data. In the upgrade checklist, include steps for backing up
all the databases and other data that would be required to rebuild the system.
Develop acceptance criteria and a go/no-go decision point. As part of the
upgrade checklist, at some point decide whether the upgrade is successful and
the system can be put back into production. The final go/no-go decision might

76
SQL Server 2012 Upgrade Technical Guide
involve a team of people, including the testers who determine whether the
application operates as expected.
Have a rollback plan in place. Specify in sufficient detail how to restore the
system if it is necessary. The more detailed the plan, the better, because
rollbacks usually occur in high-stress situations. Clearly defined steps are easier
to follow in those contexts.
Test the rollback. Test the rollback plan to make sure that it will actually work.
The degree of testing might be a function of how important the data is and how
time-critical a rollback would be. There can be no confidence in an untested
rollback plan.
Post-Upgrade Tasks
As soon as you have completed the upgrade tasks, two more steps are required:
Integrate the new SQL Server instance into the application and database server
environment.
Determine whether the upgrade was successful.
These two steps are not necessarily sequential. For example, you might apply some
acceptance criteria immediately to obtain a go/no-go decision. This could then be
followed by integrating the new instance and applying the remaining set of acceptance
tests.
Integrate the New Instance into Its New Environment
First, make sure that the new instance of SQL Server 2012 will operate with the
applications that need the data. You might have to perform upgrades to the
application to get everything working correctly. But in most cases, the transition should
be seamless and not require any application changes.
There might be additional requirements affecting the upgrade that depend on the
environment of the resulting instance of SQL Server 2012. Some examples include the
following:
Linked servers. The current system might depend on linked server relationships
and definitions that must be applied for an upgrade. Failures in the application
might result if those linked servers are not defined and tested correctly.
Imports and exports. The legacy database system might receive data imports
and be the source of data exports. These imports and exports might use DTS, be

77
SQL Server 2012 Upgrade Technical Guide
converted to SSIS, or use other tools. You have to isolate these requirements
and make sure of the resulting upgraded instance’s correct participation.
Components referring to older SQL Server versions. If selectively
transitioning legacy SQL Server instances, make sure that the resulting instance
of SQL Server 2012 has components that can still connect successfully to the
older SQL Server versions.
Drivers required for changing to a 64-bit version of SQL Server. These
required drivers might include drivers for accessing other database systems and
mainframes from a 64-bit server.
Patches, hotfixes, and cumulative updates. After you upgrade to SQL Server
2012 from another edition of SQL Server, you must reapply any hotfix or service
pack updates to the upgraded SQL Server instance.
Determine Application Acceptance
Now you are ready to apply the criteria for final acceptance of the upgrade and decide
whether the new system can go live. For a complex application, this decision will likely
require the input of a QA team to make sure that the applications are running correctly.
For simpler applications, you could use "smoke tests" that give brief but reliable results
as to the viability of the application. Consider involving your stakeholders (such as
application owners) in this kind of final acceptance testing.
Run the SQL Server 2012 Best Practices Analyzer
To ensure that your newly upgraded SQL Server 2012 components satisfy known SQL
Server 2012 best practices, download and run the SQL Server 2012 Best Practices
Analyzer (http://www.microsoft.com/en-us/download/details.aspx?id=29302). This will
ensure that your databases and components comply with current SQL Server best
practices.
Troubleshooting an Upgrade
The best time to discover problems with an upgrade is when validating the upgrade
plan in a test environment. Most upgrade issues related to the static code and objects
in the instance, as well as the techniques recommended to resolve them, are fully
documented in Upgrade Advisor. Dynamic code requires a workload to verify and
troubleshoot.
General troubleshooting techniques include the following:

78
SQL Server 2012 Upgrade Technical Guide
Troubleshooting an in-place upgrade is basically the same as troubleshooting a
SQL Server 2012 installation. The SQL Server 2012 Setup program logs a
summary of its actions in the Summary.txt file in the Program Files\Microsoft
SQL Server\110\Setup Bootstrap\LOG\ folder. The Summary.txt file contains a
section for each SQL Server component's installation summary.
Detailed log files are located in the Files folder under the path just mentioned,
providing one file for each component and for many subcomponents. For
information about interpreting the log files, see How to: Read a SQL Server
Setup Log File (http://msdn.microsoft.com/en-us/library/ms144287.aspx).
You use the same log files for troubleshooting a side-by-side upgrade as an in-
place upgrade, except that the actual data transfer will not be logged because it
is a manual process that is not under the control of SQL Server 2012 Setup.
The steps for troubleshooting a side-by-side upgrade are basically based on the
technique that you use for transferring data. If you use the backup/restore or
detach/attach side-by-side upgrade method, capturing the output of those
processes to text files is possible as long as you use the SQLCMD command-line
tool and redirect the output to a file. If you use the Copy Database Wizard to
transfer data, the process is interactive, and you have to watch it live for
potential errors.
Decommission and Uninstall After a Side-by-Side or New Hardware
Upgrade
After you perform a side-by-side upgrade on a single server or separate server, the old
servers and SQL Server instances will still exist. Before uninstalling or decommissioning
the server, stop and disable the SQL Server services before going live with the new SQL
Server 2012 environment. This ensures that no application or connection will
mistakenly connect to the old instance or server.
Warning: If you are not upgrading all databases or components from an instance at
the same time, do not disable and shut down any SQL Server instance still running
active databases for other applications.
After your new instance has passed acceptance tests and the newly upgraded server is
successfully in production, schedule a time to either uninstall the instance or fully
decommission the server. If you are uninstalling in a side-by-side upgrade on one
server, a restart might be required to fully remove the legacy instance of SQL Server
2005, SQL Server 2008, or SQL Server 2008 R2, and that outage must be scheduled.

79
SQL Server 2012 Upgrade Technical Guide
When uninstalling a legacy SQL Server instance, be very careful to select the correct
components. Upgrading to a separate server is generally the better option, because it is
easier to decommission a whole server than it is to uninstall on an actively used one.
Considerations for Upgrading without a DBA
Some groups are tasked with deciding whether to upgrade to SQL Server 2012 without
a SQL Server DBA available for support. In other cases, no DBA may be available. In
either case, make sure that you determine at what point you should seek additional
help.
The key issue is the nature and value of the data that is stored in your current SQL
Server instance. If the data is business critical or irreplaceable, address how to back it
up before an upgrade and restore it if a rollback is needed in the upgrade process for
any reason. As soon as either of these steps is unclear or uncertain, seek the help of a
professional DBA with SQL Server 2012 skills.
Assuming that your organization can handle a rollback, the following issues must be
dealt with related to testing and acceptance:
Do you have a clear sense of what criteria would qualify the upgrade as
successful?
Do you have a tester or team of testers who can verify that the applications that
depend on SQL Server work correctly after the upgrade?
Can you test the upgrade in a test environment first so that you can be
confident that the upgrade will succeed?
Above all, have you run Upgrade Advisor and detected and resolved any
blocking issues it found?
If you are confident that your organization can back up and restore data, successfully
test the results, and rebuild the SQL Server database if it is necessary, next consider
what upgrade strategy would best meet your needs.
By far the easiest upgrade strategy without a DBA available is the in-place upgrade, in
which the new instance of SQL Server 2012 replaces your legacy SQL Server instance.
With this strategy, SQL Server automatically transfers your data from the old to the new
instance. In most cases, upgrading an instance without a DBA is best performed by
using in-place upgrade. However, you will want to consider all the relevant factors
before you make a final decision.

80
SQL Server 2012 Upgrade Technical Guide
The flowchart in Figure 4 describes the different stages in upgrading your instance of
SQL Server 2005/2008/2008 R2 to SQL Server 2012. The chart also describes basic tools
available to help you upgrade to SQL Server 2012.
Figure 4: SQL Server 2012 upgrade flowchart

81
SQL Server 2012 Upgrade Technical Guide
Conclusion
The key steps in planning for a successful SQL Server 2012 upgrade are as follows:
Research the upgrade requirements.
Establish pre-upgrade tasks.
Establish upgrade implementation tasks.
Establish post-upgrade tasks.
The result should include the following:
Choice of an appropriate upgrade strategy
Checklists for implementing each upgrade
Tested backup, restore, and rebuild steps
Clear acceptance criteria, go/no-go decision processes, and conditional rollback
steps
As with any significant database application upgrade, an upgrade to SQL Server 2012
will benefit from limiting the number of variables during the upgrade process and
applying standard IT production release procedures to the upgrade process.
Additional References
For an up-to-date collection of additional SQL Server 2012 upgrade planning and
deployment references, see the following links:
Upgrade to SQL Server 2012
(http://technet.microsoft.com/en-us/library/bb677622.aspx)
SQL Server 2012 Overview
(http://www.microsoft.com/sqlserver/en/us/product-info/overview-
capabilities.aspx)
Books Online for SQL Server 2012
(http://msdn.microsoft.com/en-us/library/ms130214(v=sql.110).aspx)
SQL Server MSDN Resources
(http://msdn.microsoft.com/en-us/sqlserver)
SQL Server TechCenter
(http://technet.microsoft.com/en-us/sqlserver)
For more information about how to upgrade each SQL Server component (e.g., Analysis
Services and Integration Services—see the remaining chapters in this document.

82
SQL Server 2012 Upgrade Technical Guide
Chapter 2: Management Tools
Introduction
This chapter covers the new and improved features of the management tools in SQL
Server 2012. It also details management tool issues you need to consider as you
prepare to upgrade your SQL Server 2005/2008/2008 R2 installations to SQL Server
2012. References to valuable upgrade resources for the management tools are
provided.
Feature Changes in SQL Server 2012 Management Tools
Feature changes in the SQL Server 2012 management tools could affect your upgrade
process. This section will cover feature changes in the following management tools:
SQL Server Management Studio (SSMS)
SQL Server Configuration Manager
Database Engine Tuning Advisor
SQL Server Profiler
When upgrading from SQL Server 2005/2008/2008 R2 to SQL Server 2012, the impact
of the upgrade on these management and development tools will be minimal. Note
that there are many other tools in SQL Server 2012, but describing them here in detail
is beyond the scope of this chapter:
For information about changes in the business intelligence tools, see Chapter 15,
“Business Intelligence Tools,” in this Guide.
For information about the changes in the Reporting Services tools, see Chapter
18, “Reporting Services,” in this guide and Upgrade and Migrate Reporting
Services (http://msdn.microsoft.com/en-us/library/ms143747(v=sql.110).aspx) in
SQL Server 2012 Books Online.
Changes in SSMS
SSMS is an integrated environment for managing all SQL Server components, including
the SQL Server Database Engine, SQL Server Analysis Services, SQL Server Integration
Services, SQL Server Reporting Services, as well as Transact-SQL (T-SQL) database
queries and components. SSMS uses the Visual Studio IDE to give administrators a
single, easy-to-use graphical tool for managing the most sophisticated systems and to

83
SQL Server 2012 Upgrade Technical Guide
give developers a consistent experience for database and application development. The
Visual Studio 2010 Shell is being used for SSMS within SQL Server 2012.
Object Explorer
There are no changes in SSMS’s Object Explorer if you are upgrading from SQL Server
2008/2008 R2. If you are upgrading from SQL Server 2005, you will find the following
enhancements in Object Explorer:
Customizable columns. In the browser, you can display the information that is
relevant to your needs rather than having to accept what is provided by default.
Object property information. Additional details of the selected object are
displayed in a property window.
Object sorting. By simply clicking an object column heading, you can sort
objects into the desired order based on the context of the click.
Enhanced manipulation of objects and object groups in a detail window.
You can
o Move backward and forward through related objects
o Move upward to parent objects
o Synchronize the object selected in the detail window with the objects in
the object window
o Filter to show subsets of objects
o Select the scope of an object group based on the level of object selected
in Object Explorer
o Search for objects using wildcards
For more information about Object Explorer enhancements if you are upgrading from
SQL Server 2005, see Manageability Enhancements (Database Engine)
(http://msdn.microsoft.com/en-us/library/cc645579(v=sql.100).aspx) in SQL Server 2008
Books Online.
Query Editor
In the Query Editor, you will find the following enhancements:
Breakpoint validation. Validation ensures the user does not set a breakpoint in
an invalid location.

84
SQL Server 2012 Upgrade Technical Guide
T-SQL code snippets. The snippets are templates that can be used as starting
points when writing T-SQL statements in the Query Editor.
T-SQL breakpoint functionalities. Functionalities include specifying a
breakpoint condition, a breakpoint hit counter, a breakpoint filter, and a
breakpoint action.
Page Restore dialog box. This dialog box allows the user to check database
pages for corruption and restore one or more damaged pages from a database
backup and subsequent log backups without restoring the whole database.
For details about these Query Editor enhancements, see Manageability Enhancements
(Database Engine) (http://msdn.microsoft.com/en-us/library/cc645579(v=sql.110).aspx)
in SQL Server 2012 Books Online.
Keyboard Shortcuts
DBAs managing SQL Server environments often use keyboard shortcuts to increase
their productivity. The default scheme is the SQL Server 2012 scheme, with keyboard
shortcuts based on Visual Studio 2010.
To change the keyboard scheme in SSMS, follow these steps:
1. From the Tools menu in SSMS, click Options.
2. Expand the Environment node, and highlight the Keyboard page.
3. Change the keyboard scheme by using the Keyboard Scheme drop-down box.
If you change the keyboard scheme in SSMS, the Log Viewer keyboard shortcuts in SQL
Server 2008 R2 are not available in SQL Server 2012. The following Help and SQL Server
Books Online keyboard shortcuts are also not available:
CTRL+F1 (opens Help on "How Do I")
CTRL+ALT+F1 (opens SQL Server Books Online contents)
CTRL+ALT+F2 (opens SQL Server Books Online index)
CTRL+ALT+F3 (opens Help Search)
CTRL+ALT+F4 (opens Dynamic Help)
CTRL+ALT+F (opens Help Favorites)
For a list of keyboard shortcut changes, see SQL Server Management Studio Keyboard
Shortcuts (http://msdn.microsoft.com/en-us/library/ms174205(v=sql.110).aspx) in SQL
Server 2012 Books Online.

85
SQL Server 2012 Upgrade Technical Guide
Customer-Requested Enhancements
The following enhancements were made in SSMS 2012 as a result of customer requests:
Improvements to the algorithm used to construct restore plans.
Improvements to the point-in-time restore operation. The addition of a visual
timeline allows you to identify a feasible point in time for a database restore
operation.
For the latest information about SSMS features that you will find after an upgrade, see
Manageability Enhancements (Database Engine) (http://msdn.microsoft.com/en-
us/library/cc645579(v=sql.110).aspx) in SQL Server 2012 Books Online.
Database Engine Tuning Advisor
In SQL Server 2012, the Database Engine Tuning Advisor can use the query plan cache
as a workload. This option allows the tuning of a database by selecting the top 1,000
events from the plan cache to use for analysis.
For details about the Database Engine Tuning Advisor enhancements, see the
Manageability Enhancements (Database Engine) (http://msdn.microsoft.com/en-
us/library/cc645579(v=sql.110).aspx) in SQL Server 2012 Books Online.
Changes in SQL Server Configuration Manager
You can use SQL Server Configuration Manager to start, stop, pause, and resume SQL
Server services, change the service properties, and configure SQL Server network
protocols. Configuration Manager manages all SQL Server services, including those for
the Database Engine, Analysis Services, Integration Services, Reporting Services, SQL
Server Agent, and SQL Server Browser.
For information about the latest Configuration Manager features, see SQL Server
Configuration Manager (http://technet.microsoft.com/en-
us/library/ms174212(v=sql.110).aspx) in SQL Server 2012 Books Online.
Changes in SQL Server Profiler
SQL Server Profiler is a rich, graphical user interface to create and manage traces for
monitoring an instance of the Database Engine or Analysis Services. Users can capture
and save data about each event to a file or table and then analyze and/or replay trace
results later when trying to diagnose a problem.

86
SQL Server 2012 Upgrade Technical Guide
For information about the enhancements in Profiler, see SQL Server Profiler
(http://msdn.microsoft.com/en-us/library/ms181091(v=SQL.110).aspx) in SQL Server
2012 Books Online. For information about the depreciated features in SQL Profiler, see
the "Depreciated Features" section later in this chapter.
Preparing to Upgrade
To make sure your upgrade process goes smoothly, consider the following changes in
the way certain management tools work in SQL Server 2012 so that you can make
appropriate modifications after your upgrade and maintain effective administration of
your SQL Server environment.
Deprecated Features
Some management tools’ features and some SQL Server features are deprecated in
SQL Server 2012, which means that they are supported for backward compatibility only
and will be removed from a future release of SQL Server.
Trace Capture and Trace Replay
The Trace Capture and Trace Replay features for Database Engine workloads are being
depreciated in SQL Server 2012. The Extended Events graphical user interface in SSMS
is recommended as a replacement for Trace Capture. Distributed Replay is the
recommended replacement for Trace Replay. These features are not being depreciated
for Analysis Services workloads.
For a complete discussion of deprecated features, see the following topics in SQL
Server 2012 Books Online:
Deprecated SQL Server Features in SQL Server 2012
(http://msdn.microsoft.com/en-us/library/cc707789(v=sql.110).aspx)
Deprecated Management Tools Features in SQL Server 2012
(http://msdn.microsoft.com/en-us/library/cc879341(v=sql.110).aspx)
Discontinued Functionality
Some management tools’ features have been discontinued in SQL Server 2012. The
following highlights some of the discontinued features. For a complete list, see
Discontinued Management Tools Features in SQL Server 2012
(http://msdn.microsoft.com/en-us/library/cc879339(v=sql.110).aspx) in SQL Server 2012
Books Online.

87
SQL Server 2012 Upgrade Technical Guide
Active Directory Helper Service
The Active Directory Helper Service and its relevant components have been removed.
For more information, see Discontinued SQL Server Features in SQL Server 2012
(http://msdn.microsoft.com/en-us/library/cc707782(v=sql.110).aspx) in SQL Server 2012
Books Online.
SQL Server Compact Edition
Support for SQL Server Compact Edition has been removed from Object Explorer,
Solution Explorer, and Template Explorer. Its code editor has also been removed from
SSMS.
System Stored Procedures
The system stored procedures sp_addtask, sp_deletetask, and sp_updatetask have been
removed.
ActiveX Subsystem
The ActiveX subsystem for SQL Server Agent has been removed.
Breaking Changes
Breaking changes are those that might block an upgrade. The SQL Server 2012
Upgrade Advisor, which will be discussed in the “Upgrade Tools” section, helps detect
major breaking changes by looking through the environment to be upgraded and
checking to make sure that the relevant elements are present. For information about
these types of changes, see Breaking Changes to SQL Server Features in SQL Server
2012 (http://msdn.microsoft.com/en-us/library/cc707784(v=sql.110).aspx) in SQL Server
2012 Books Online.
Behavior Changes
Behavior changes are non-breaking changes that might not cause your upgrade to fail
but might affect your applications after the upgrade. Two behavior changes have been
found for SQL Server 2012:
1. The failure detection process in SQL Server failover clusters no longer uses the
"SELECT @@SERVERNAME" query. The failure detection process does, however,
improve logging, monitor major SQL Server components, and provide
capabilities to set conditions for SQL Server failover or restart.

88
SQL Server 2012 Upgrade Technical Guide
2. Upgrading from SQL Server Developer Edition or SQL Server Evaluation Edition
to SQL Server Standard Edition is not supported for multi-subnet failover cluster
installations. For more information, see SQL Server Multi-Subnet Clustering
(http://msdn.microsoft.com/en-us/library/ff878716(v=sql.110).aspx) in SQL
Server 2012 Books Online.
For full details regarding upgrading SQL Server 2005/2008/2008 R2 clustered instances
to SQL Server 2012, see Chapter 4, "High Availability," in this guide. For more
information about behavior changes, see Behavior Changes to SQL Server Features in
SQL Server 2012 (http://msdn.microsoft.com/en-us/library/cc707785(v=sql.110).aspx) in
SQL Server 2012 Books Online.
Upgrade Tools
Microsoft has released a Feature Pack for SQL Server 2012 that includes, among other
useful extras, SQL Server 2012 Upgrade Advisor. You can either download the Microsoft
SQL Server 2012 Feature Pack
(http://www.microsoft.com/download/en/details.aspx?id=29065) or install it from the
SQL Server 2012 installation DVD.
Upgrade Advisor checks more than 100 rules for possible upgrade issues, separated
into the following categories:
SQL Server
Analysis Services
Reporting Services
Integration Services
After the checks are completed, a reporting interface lists the issues found and advises
you on how to resolve them. For more information about Upgrade Advisor, see Chapter
1, "Upgrade Planning and Deployment," in this guide and Use Upgrade Advisor to
Prepare for Upgrades (http://msdn.microsoft.com/en-
us/library/ms144256(v=sql.110).aspx) in SQL Server 2012 Books Online.
64-Bit Considerations
The client tools are developed for the 32-bit machine environment. When running on a
64-bit machine, the software functions within Windows On Windows 64 (WOW64), an
emulation environment that hosts 32-bit software within the 64-bit machine. Therefore,
there should be no tool issues regarding upgrading to the 64-bit environment. For

89
SQL Server 2012 Upgrade Technical Guide
more information, see Hardware and Software Requirements for Installing SQL Server
2012 (http://technet.microsoft.com/en-us/library/ms143506(v=sql.110).aspx) in SQL
Server 2012 Books Online.
Known Issues and Workarounds
When you perform a side-by-side upgrade, you can import some settings from legacy
management tools. As issues arise, Microsoft will document them and supply fixes or
workarounds. The best place to find such information is in Microsoft Knowledge Base
articles. For updated information regarding Knowledge Base articles, blogs, and other
resources related to SQL Server management tools, see the "Additional References"
section at the end of this chapter.
SQL Server Agent
SQL Server Agent is central to multiple SQL Server components, including maintenance
plans. You need to review and understand the issues you might face when upgrading
SQL Server Agent.
Proxy Accounts
Job steps in non-T-SQL jobs owned by sysadmin execute under the context of the SQL
Server Agent service account. Job steps in non-T-SQL jobs owned by a non-sysadmin
run under the context of a proxy account if it is enabled.
A proxy account defines the security context for a job step and gives SQL Server Agent
access to security credentials for a Windows user. SQL Server Agent impersonates the
credentials defined in the proxy account before it executes a job step. This lets SQL
Server Agent execute the job step by using the security context of the proxy account.
You can use SSMS to modify the proxy account by following these steps:
1. In Object Explorer, expand a server, expand SQL Server Agent, and then expand
Proxies.
2. Expand the subsystem node for the proxy, right-click the proxy you want to
modify, and click Properties.
Alternatively, you can use the sp_grant_proxy_to_subsystem system stored procedure
to grant access to disk subsystems to a proxy account, as this example shows:

90
SQL Server 2012 Upgrade Technical Guide
USE msdb
GO
EXEC dbo.sp_grant_proxy_to_subsystem
@proxy_name = 'UpgradedProxyAccount',
@subsystem_name = N'SSIS'
GO
For more information about the SQL Server Agent proxy account, see How to: Create a
Proxy (SQL Server Management Studio) (http://msdn.microsoft.com/en-
us/library/ms190698(v=sql.105).aspx)
Upgrading Target Servers
DBAs upgrading multi-server environments need to upgrade all target servers (TSX)
before upgrading master servers (MSX). You can use SSMS to re-enlist target servers by
following these steps:
1. In Object Explorer, connect to an instance of the Database Engine and expand
that instance.
2. Right-click SQL Server Agent, point to Multi Server Administration, and then click
Make this a Target. The Target Server Wizard guides you through the process of
making a target server.
Keep in mind that two features introduced in SQL Server 2008 R2 make working in a
distributed environment more cost-effective than using master and target servers.
Those features are:
A new method of managing servers called Policy-Based Management
Multi-server queries that use configuration servers and server groups
For information about these features, see the following SQL Server 2012 Books Online
topics:
Administer Servers by Using Policy-Based Management
(http://msdn.microsoft.com/en-us/library/bb510667(v=sql.110).aspx)
Administer Multiple Servers Using Central Management Servers
(http://msdn.microsoft.com/en-us/library/bb895144(v=sql.110).aspx)
In-Place and Side-By-Side Upgrade
When upgrading SQL Server 2005/2008/2008 R2 to SQL Server 2012 leaves the legacy
management tools on the server, the end result is the same for SSMS no matter

91
SQL Server 2012 Upgrade Technical Guide
whether you choose an in-place upgrade or a side-by-side upgrade of the SQL Server
database engine. SQL Server Configuration Manager and SQL Server Profiler will be
replaced when you use an in-place upgrade.
Upgrading from SQL Server 2005
When you are upgrading in-place from SQL Server 2005 to SQL Server 2012, Setup will
require that you upgrade all components (e.g., Database Engine, Analysis Services,
Integration Services).
Tools Replacement
SQL Server 2012 Setup will not replace the SQL Server 2005 tools with SQL Server 2012
tools:
The SQL Server 2005 tools on the upgraded instance must be removed
separately by using Add/Remove Programs. This applies whether there are one
or many instances of SQL Server 2005 on the server.
SQL Server 2012 Setup will detect the registered servers and other settings of
the SQL Server 2005 tools and attempt to preserve them when upgrading to
SQL Server 2012.
Exporting and importing SSMS registered servers between SQL Server 2005 and
SQL Server 2012 is not supported because the underlying .regsrvr files do not
have the same structure.
Tools Connectivity
SQL Server 2005 tools cannot be used to manage SQL Server 2012 instances. After an
in-place upgrade, you can use only SQL Server 2012 tools and utilities to manage SQL
Server 2012 instances. However, the SQL Server 2012 tools can manage SQL Server
2005 instances. To manage SQL Server remotely, install the SQL Server 2012 tools on a
workstation to ensure that you can manage SQL Server 2012 after it is installed.
SQL Server 2005 Profiler allows you to run a trace on the SQL Server 2012 instance.
However, when running a new trace, there is no template so you have to manually
select your events before running the trace. SQL Server 2012 Profiler can also be used
to open SQL Server 2005 trace files.

92
SQL Server 2012 Upgrade Technical Guide
Upgrading from SQL Server 2008/2008 R2
When you are upgrading in-place from SQL Server 2008/2008 R2 to SQL Server 2012,
Setup will require that you upgrade all components (e.g., Integration Services).
Tools Replacement
SQL Server 2012 Setup will not replace the SQL Server 2008/2008 R2 tools with SQL
Server 2012 tools:
The SQL Server 2008/2008 R2 tools on the upgraded instance must be removed
separately by using Add/Remove Programs. This applies whether there are one
or many instances of SQL Server 2008/2008 R2 on the server.
SQL Server 2012 Setup will detect the registered servers and other settings of
the SQL Server 2008/2008 R2 tools and attempt to preserve them when
upgrading to SQL Server 2012.
Tools Connectivity
After an in-place upgrade, you can use SQL Server 2008/2008 R2 SSMS to connect and
manage SQL Server 2012 instances. However, you cannot use SQL Server 2008/2008 R2
Configuration Manager to manage any of the SQL Server 2012 services.
SQL Server 2008/2008 R2 Profiler allows you to run a trace on the SQL Server 2012
instance. However, when running a new trace, there is no template so you have to
manually select your events before running the trace. SQL Server 2012 Profiler can also
be used to open SQL Server 2008/2008 R2 trace files.
Project Files
SSMS 2012 can open and work with project files created in previous versions of SSMS
When the project is opened with SSMS 2012, it must be upgraded with a Visual Studio
conversion process. This upgrade process is a function of the Visual Studio Shell upon
which the SSMS 2012 is built. After the project is upgraded, it cannot be opened by any
of the previous versions of SSMS. For more information, see Projects (SQL Server
Management Studio) (http://msdn.microsoft.com/en-
us/library/hh231442(v=sql.110).aspx) in SQL Server 2012 Books Online.
Post-Upgrade Tasks
After the upgrade, you might need to perform some tasks to have your new
management tools behave the same as before the upgrade.

93
SQL Server 2012 Upgrade Technical Guide
Database Maintenance Plans
Maintenance plans create a workflow of the tasks that are required to ensure that your
databases are optimized, backed up, and free of inconsistencies. These plans can be
created either manually or by using the Maintenance Plan Wizard. The wizard lets you
create plans for almost any SQL Server-related maintenance task while taking
advantage of the Integration Services designer to extend the functionality of the
maintenance plans. To gain the advantages of the new maintenance plan functionality,
you need to transfer your maintenance plans to SQL Server 2012. This transfer can be
done automatically or manually.
For details about the Maintenance Plan Wizard, see Use the Maintenance Plan Wizard
(http://msdn.microsoft.com/en-us/library/ms191002.aspx) in SQL Server 2012 Books
Online.
Database Diagrams
During an in-place upgrade to SQL Server 2012, database diagrams created in earlier
releases of SQL Server will automatically be upgraded. The following steps describe
how to set up database diagramming on SQL Server 2012 to complete the upgrade.
DBAs wanting to set up database diagramming on a SQL Server 2012 database must be
a member of the sysadmin fixed server role or the db_owner role for each database
they want to configure:
1. From Object Explorer in SSMS, expand the database you want to configure.
2. Expand the Database Diagram node under the database connection.
3. Select Yes when prompted to create the support objects.
4. When you open the database diagrams, SQL Server 2012 automatically
upgrades them.
For details about upgrading database diagrams, see Upgrade Database Diagrams from
Previous Editions (Visual Database Tools) (http://msdn.microsoft.com/en-
us/library/ms190628(v=sql.110).aspx) in SQL Server 2012 Books Online.
After an in-place upgrade, SQL Server 2012 will preserve your settings in SSMS.
However, in a side-by-side upgrade, you will need to customize the tools to have the
same functionality as before. This includes:
Reregistering your servers after the upgrade.

94
SQL Server 2012 Upgrade Technical Guide
Customizing the layout of SSMS 2012.
Re-creating linked servers on the new instance.
Enabling or disabling services and features. For safety, only selected services and
features are enabled by default after an upgrade.
Updating statistics on all databases. To help optimize query performance, it is
recommended that you update statistics on all databases after the upgrade.
Conclusion
SQL Server 2012 provides many valuable new features and enhanced functionality in
the management tools area. You can minimize the risks involved with an upgrade to
SQL Server 2012 and gain confidence by following these practices, understanding the
changes made to the management tools, and preparing for an effective upgrade.
Additional References
For an up-to-date collection of additional references for upgrading SQL Server 2012’s
management tools, see the following links:
SQL Server 2012 Web Site
(http://www.microsoft.com/sqlserver/en/us/default.aspx)
Books Online for SQL Server 2012
(http://msdn.microsoft.com/en-us/library/ms130214(v=SQL.110).aspx)
SQL Server MSDN Resources
(http://msdn.microsoft.com/en-us/sqlserver)
SQL Server TechCenter
(http://technet.microsoft.com/en-us/sqlserver)

95
SQL Server 2012 Upgrade Technical Guide
Chapter 3: Relational Databases
Introduction
Customers currently using SQL Server 2005/2008/2008 R2 have several options for
upgrading their relational databases to SQL Server 2012. The best approach depends
on how the legacy SQL Server instances and databases are deployed, the level of
database availability required during the upgrade, and how much upgrade testing you
have to do.
Relational Database Configurations
SQL Server 2005/2008/2008 R2 can be deployed in a variety of configurations. For
example, a SQL Server might have a single default instance or multiple named
instances. In high availability (HA) environments, a given configuration might
participate in a cluster, a log shipping scenario, or perhaps a database mirroring
relationship. Other configuration options could include replication or full-text indexing.
This chapter discusses upgrading relational databases in many of these configurations.
However, there are special considerations when you upgrade relational databases that
are part of a cluster, log shipped, mirrored, replicated, or enabled for full-text indexes.
For specific information about how to upgrade these configurations, see the following
resources:
Upgrade Database Engine (http://msdn.microsoft.com/en-
us/library/bb933942(v=sql.110).aspx) provides a valuable overview of the
upgrade process and covers many high-level details to consider before you start
the upgrade process.
For upgrading HA features such as clustering, log shipping, mirroring, and
replication, see Chapter 4, "High Availability." You can find additional specific
information about each of these technologies in the following resources:
o For cluster upgrade information, see Upgrade a SQL Server Failover
Cluster Instance (Setup) (http://msdn.microsoft.com/en-
us/library/ms191295(v=sql.110).aspx).
o For log shipping upgrade information, see About Log Shipping (SQL
Server) (http://msdn.microsoft.com/en-
us/library/ms187103(v=sql.110).aspx).

96
SQL Server 2012 Upgrade Technical Guide
o For mirroring upgrade information, see Minimize Downtime for Mirrored
Databases When Upgrading Server Instances
(http://msdn.microsoft.com/en-us/library/bb677181(v=sql.110).aspx).
o For replication upgrade information, see Upgrade Replicated Databases
(http://msdn.microsoft.com/en-us/library/ms143699(v=sql.110).aspx).
For full-text upgrade information from SQL Server 2008/2008 R2, see Chapter 6,
"Full-Text Search." For information about upgrading from SQL Server 2005, see
Upgrade Full-Text Search from SQL Server 2005 (http://msdn.microsoft.com/en-
us/library/ms142490(v=sql.110).aspx) in SQL Server 2012 Books Online.
For SQL Server Express upgrades, see Chapter 8, "SQL Server Express."
Upgrade Considerations
Before upgrading from SQL Server 2005/2008/2008 R2 to SQL Server 2012, you need to
address the following considerations.
Make sure that you have a valid backup of all the databases participating in the
upgrade process. For backup details, see Chapter 1, "Upgrade Planning and
Deployment."
Only instances of SQL Server 2005 Service Pack 4 (SP4) or later versions,
instances of SQL Server 2008 SP2, and SQL Server 2008 R2 SP1 can be upgraded
to SQL Server 2012. For comprehensive information about which versions and
editions can be upgraded, see Supported Version and Edition Upgrades
(http://msdn.microsoft.com/en-us/library/ms143393(v=sql.110).aspx).
To minimize potential problems when a database is upgraded to SQL Server
2012, the database keeps its existing compatibility level (except for system
databases, which have a 110 compatibility level). If you upgrade a database from
SQL Server 2005, it will have an initial compatibility level of 90. If you upgrade
from SQL Server 2008 or 2008 R2, the database will have an initial compatibility
level of 100. Before you change the compatibility level of an upgraded database
to 110, you must assess how the change might affect your applications. For
specific compatibility-level guidance, see ALTER DATABASE Compatibility Level
(Transact-SQL) (http://msdn.microsoft.com/en-
us/library/bb510680(v=sql.110).aspx).
On a server that contains multiple legacy instances of the SQL Server Database
Engine, you must upgrade each instance individually. Upgrading one instance
has no effect on other instances on the same server. From the SQL Server 2012

97
SQL Server 2012 Upgrade Technical Guide
point of view, you can upgrade multiple instances in any order and at any time.
You cannot perform a direct, in-place upgrade from a 32-bit edition of SQL
Server 2005/2008/2008 R2 to any 64-bit edition of SQL Server 2012. However,
databases from a legacy 32-bit edition can be restored on or attached to a 64-
bit edition of SQL Server 2012, and they will be automatically upgraded. For
more information about this process, see Chapter 1, "Upgrade Planning and
Deployment."
Note: Be aware of significant tool upgrade issues in upgrading to SQL Server 2012.
For comprehensive information about how to upgrade SQL Server tools, see
Chapter 2, "Management and Development Tools."
SQL Server 2012 has multiple hardware and software requirements that you must
consider when you perform an in-place upgrade because you might have to update
your operating system service pack or install or upgrade other operating system
components. For a complete list of requirements, see Hardware and Software
Requirements for Installing SQL Server 2012 (http://msdn.microsoft.com/en-
us/library/ms143506(v=sql.110).aspx).
Full-Text Search
SQL Server 2008 added numerous improvements to full-text search, including the
following:
Stop lists
Thesaurus improvements
New troubleshooting tools
New word breaker family
Performance improvements in indexing and in querying and query parallelism
SQL Server 2012 adds:
Significantly greater scalability
Improvements to CONTAINS and NEAR
Significant performance improvements on larger data sets
For Information on how to upgrade full-text search to SQL Server 2012, see Chapter 6,
"Full-Text Search."

98
SQL Server 2012 Upgrade Technical Guide
What Can Be Upgraded?
There are a series of paths for upgrading legacy SQL Server 2005/2008/2008 R2
relational databases to SQL Server 2012.
Versions
As mentioned previously, you can upgrade the following versions to SQL Server 2012:
SQL Server 2005 SP4 or later
SQL Server 2008 SP2 or later
SQL Server 2008 R2 SP1 or later
You can also upgrade SQL Server 2012 RC0 to SQL Server 2012. For more information
about versions that you can upgrade, see the "Upgrade Considerations" section later in
this chapter.
Components
You can upgrade the Database Engine component, including SQL Server Agent, to SQL
Server 2012. You can also upgrade the management tools, full-text search, Analysis
Services, and Reporting Services components. For more information about each of
these topics, see the following chapters in this guide:
Chapter 2, "Management and Tools"
Chapter 6, "Full-Text Search"
Chapter 16, "Analysis Services"
Chapter 18, "Reporting Services"
Editions
There are multiple in-place upgrade paths available to you, depending on the edition
of SQL Server that you are upgrading from. Generally, you can upgrade to an edition
equal to or later than your current edition. For example, you can upgrade from SQL
Server 2005 Standard to SQL Server 2012 Standard, Enterprise, or Business Intelligence
Edition.
When you upgrade editions in-place, you must maintain the same processor
architecture type. There is no support for upgrading from a 32-bit edition to a 64-bit
edition or from X64 to IA-64 or vice versa. If you have to upgrade to a different
processor architecture, you must perform a side-by-side upgrade. For a complete

99
SQL Server 2012 Upgrade Technical Guide
upgrade path list, see Supported Version and Edition Upgrades
(http://msdn.microsoft.com/en-us/library/ms143393(v=sql.110).aspx).
Note also that SQL Server 2012 is not supported on Windows 2003 and earlier
operating systems. For a complete list of supported operating systems, see Hardware
and Software Requirements for Installing SQL Server 2012
(http://msdn.microsoft.com/en-us/library/ms143506(v=sql.110).aspx).
Cross-Language Support
There is broad support for localization within SQL Server 2012. The US English version
of SQL Server 2012 is supported on all localized versions of supported operating
systems. If you are running a localized version of SQL Server 2005/2008/2008 R2, you
can perform an in-place upgrade to SQL Server 2012 as long as the target instance and
operating system are of the same language as your original SQL Server instance. You
can run a localized instance of SQL Server 2012 on English-language versions of
supported operating systems by using the Multilingual User Interface Pack (MUI) and
verifying that the following operating system settings match the language of SQL
Server to be installed:
The operating system user interface setting
The operating system user locale setting
The system locale setting
For more information about cross-language support, see Supported Version and
Edition Upgrades (http://msdn.microsoft.com/en-us/library/ms143393(v=sql.110).aspx).
What Cannot Be Upgraded?
Certain paths for upgrading legacy SQL Server 2005/2008/2008 R2 relational databases
to SQL Server 2012 are not allowed.
Versions
Although SQL Server 2000 and earlier versions are not directly upgradeable to SQL
Server 2012, there are options available to upgrade these databases indirectly. For an
in-place upgrade, you can upgrade the SQL Server 2000 instance to SQL Server
2005/2008/2008 R2, and then to SQL Server 2012.
Instances of SQL Server 2005 with service pack levels less than SP4 cannot be upgraded
in-place. However, individual SQL Server 2005 databases can be upgraded by using the
side-by-side upgrade model, even if SQL Server 2005 is at the RTM level.

100
SQL Server 2012 Upgrade Technical Guide
Components
Some components have either been deprecated or removed in SQL Server 2012. For
example, Notification Services was removed from SQL Server 2008 R2 and therefore is
not available in SQL Server 2012. In addition, Data Transformation Services (DTS) was
replaced by SQL Server Integration Services (SSIS). For more information about DTS
and SSIS, see Chapter 17, "Integration Services."
Evaluation Editions
Although Microsoft has made a great effort to support as many in-place upgrade paths
as possible, you cannot upgrade SQL Server 2005/2008/2008 R2 Evaluation Editions to
SQL Server 2012. For more information, see Supported Version and Edition Upgrades
(http://msdn.microsoft.com/en-us/library/ms143393(v=sql.110).aspx).
Platforms
When you perform an in-place upgrade, you must upgrade to the same processor
architecture. For example, you cannot upgrade from a 32-bit edition of SQL Server
2005 to a 64-bit edition by using the in-place upgrade method. However, you can
upgrade to a different processor architecture by using the side-by-side upgrade
method.
Cross-Language Support
Upgrading across localized versions of SQL Server is not supported. For more
information, see Supported Version and Edition Upgrades in SQL Server 2012 Books
Online (http://msdn.microsoft.com/en-us/library/ms143393(v=sql.110).aspx).
Additional Limitations on Upgrades
Be aware that when you perform an in-place upgrade, you cannot add features or
make configuration changes. If you need to do either, you must do so after the
upgrade. In addition, when you perform an in-place upgrade, you must upgrade the
whole instance. You cannot upgrade one database in an instance and leave the rest of
the instance at the previous level. To upgrade a single database, for example, you
would have to perform a side-by-side upgrade. This would let you copy or restore a
database from your old instance to your new instance while leaving the old instance in
place.

101
SQL Server 2012 Upgrade Technical Guide
In-Place Upgrade vs. Side-by-Side Upgrade
When you upgrade a SQL Server 2005/2008/2008 R2 instance to SQL Server 2012, you
have two main options: You can perform an in-place upgrade or a side-by-side
upgrade. For information related to planning and deploying an in-place or side-by-side
upgrade, see Chapter 1, "Upgrade Planning and Deployment."
In-Place Upgrade
An in-place upgrade is the fastest and easiest upgrade method because it upgrades all
system and user databases and settings for you. In addition, you do not have to update
client applications to connect them to a new instance of the relational Database Engine.
However, an in-place upgrade is an all-or-nothing approach. In the unlikely event that
an in-place upgrade of the relational Database Engine fails, you cannot quickly roll back
to SQL Server 2005/2008/2008 R2.
If the upgrade fails, you have to take the following steps:
1. From the installation media, run the repair option in an attempt to fix the
instance. If this does not work, go to Step 2.
2. Uninstall the corrupted SQL Server 2012 instance that was created during the
failed upgrade attempt.
3. Restart the server.
4. Reinstall the earlier version of SQL Server (SQL Server 2005/2008/2008 R2).
5. Reinstall any required SQL Server service packs to your legacy SQL Server
instance.
6. Restore the system and user databases from database backups.
7. Review issues that prevented a successful upgrade in the previous attempt,
resolve them, and restart the upgrade process.
Be aware that downtime will be required if you must roll back an in-place upgrade.
Side-by-Side Upgrade
With a side-by-side upgrade, the SQL Server 2012 relational Database Engine is
installed as a second instance and the original SQL Server 2005/2008/2008 R2 relational
Database Engine remains in place. Then you move or copy one or more legacy user
databases to the SQL Server 2012 instance (each moved database is automatically
upgraded).

102
SQL Server 2012 Upgrade Technical Guide
During the side-by-side upgrade process, users can continue to access the legacy SQL
Server relational Database Engine and its databases (which are unaffected by the
upgrade process) while the new SQL Server 2012 instance is being built. When you are
ready to switch to the new instance, users must stop activity on the older instance while
you transfer databases to the new SQL Server 2012 instance, or you may lose data.
After the side-by-side upgrade is complete, the SQL Server 2012 relational Database
Engine and the legacy SQL Server relational Database Engine co-exist. After you verify
the SQL Server 2012 relational Database Engine, you can let applications access the
new server. After the SQL Server 2012 relational Database Engine is in production, you
can uninstall SQL Server 2005/2008/2008 R2 from the old server, or else just
decommission the server (e.g., take it off the network and rebuild the operating
system).
A side-by-side upgrade can require much more effort than an in-place upgrade. In an
in-place upgrade, SQL Server 2012 Setup makes sure that the new SQL Server 2012
instance has the same name as the old instance and automatically preserves server
configuration and server objects, such as logins, SQL Server Agent jobs, and so on. In a
side-by-side upgrade, you must perform all those tasks yourself, either manually or
through scripting techniques.
With a side-by-side upgrade, you either install the SQL Server 2012 relational Database
Engine as a new named instance on the same server or on a new server as either the
default instance or a named instance.
Warning: A relational database that was upgraded to SQL Server 2012 cannot be
restored or attached to an earlier version of SQL Server. You could extract the data
out of the SQL Server 2012 instance and import it to the legacy instance. Whatever
the case, if an in-place upgrade fails (perhaps because of a persistent issue such as
disk corruption), you must have a verified backup of your original databases to
retrieve data from.
A side-by-side upgrade lets you continue to use the existing relational database
environment until you are ready to switch to the new one. This approach can help
maximize your ability to quickly roll back to the prior instance should any difficulties
arise. A side-by-side upgrade might also result in simpler testing scenarios because
both versions are available at the same time.
However, a side-by-side upgrade is not as fast or simple as an in-place upgrade
because of the additional effort required to transfer all server objects and redirect
clients to the new instance. The side-by-side upgrade method does not upgrade any

103
SQL Server 2012 Upgrade Technical Guide
system databases. Although you can use the Copy Database Wizard to help move some
system objects, most database objects in the system databases—such as server logins,
jobs, alerts, maintenance plans, user-defined error messages, and DTS packages—must
generally be moved separately or recreated manually. For further information, see Use
the Copy Database Wizard (http://msdn.microsoft.com/en-
us/library/ms188664(v=sql.110).aspx).
Important: If you update any data in the legacy instance of SQL Server
2005/2008/2008 R2 while you are testing an upgraded database in an instance of
SQL Server 2012, the databases will not remain synchronized. Data changes that are
made to the existing database will not be made to the upgraded database. To bring
the instance of SQL Server 2012 forward in time, you must bring the new data from
the legacy SQL Server instance forward by using some kind of data transfer, such as
data file detach and attach, transaction log backup and restore, or transactional
replication. Some of these topics are covered later in this chapter.
Note: When you install a new instance of the SQL Server 2012 relational Database
Engine and then move one or more user databases to this instance, be aware that
the following SQL Server 2005/2008/2008 R2 relational database features are
disabled by default in new installations:
Ad hoc distributed queries
SQL Mail
Named pipes
xp_cmdshell
To enable some or all of these features, configure the server properties in SQL Server
Management Studio (SSMS) or use the sp_configure stored procedure.
Important: After upgrading to SQL Server 2012, always run sp_updatestats in the
upgraded databases, to ensure optimal use of improved statistics features in SQL
Server 2012.

104
SQL Server 2012 Upgrade Technical Guide
If you opt to use the side-by-side method of upgrading to the SQL Server 2012
relational Database Engine, you have several methods to choose from, including the
following:
Backup/restore
Detach/attach
Manual schema rebuild and data export/import
Log shipping
Copy Database Wizard
Let’s take a look at each of these methods.
Backup/Restore
You can upgrade a SQL Server 2005/2008/2008 R2 relational database by performing a
database backup of that database and then restoring it to a SQL Server 2012 instance.
You can create a database backup by using SSMS or by executing a Transact-SQL (T-
SQL) or PowerShell script. You can then restore this database backup on the SQL Server
2012 instance by using SSMS or a T-SQL script. The database metadata will
automatically be upgraded as it is restored. You may then change the compatibility
level to 110, the level for SQL Server 2012.
This side-by-side upgrade method lets you leave the legacy SQL Server relational
database online and available to users until you are ready to switch to the upgraded
database in the new instance of SQL Server. Before switching over, make sure that you
perform post-upgrade compatibility and functionality testing (described later in this
chapter) and any necessary application modifications such as connection string
changes, modifications required by the Database Engine upgrade, and T-SQL changes.
The advantage of using the backup/restore method is that database backups are
usually smaller than the original database files because the database backup process
captures only actual data, not reserved but unused database space. In addition, only
the tail of the transaction log is backed up instead of the whole log file. This decrease
in file size usually makes any file transfer over the network faster than trying to transfer
the original data and log files. You can also use third-party utilities to compress the
backup before transferring it over the network.
One drawback to the backup/restore method is that if the backup is made to the local
disk instead of offline to other storage, the destination SQL Server will need additional
disk space to accommodate the backup file in addition to the original database files.

105
SQL Server 2012 Upgrade Technical Guide
To minimize downtime, you might consider putting the database into Full recovery
mode before you make the second backup and restore. You can then restore the
database on your SQL Server 2012 instance, specifying the NORECOVERY option.
Because you are in the Full recovery mode, users can continue to change the original
database while all the backing up and restoring is occurring. When you are ready for
the final cutover, stop all activity on the legacy databases, back up the transaction logs
on the legacy SQL Server 2005/2008/2008 R2 instance, and restore the transaction logs
on the SQL Server 2012 instance with RECOVERY. After testing and acceptance, you can
allow updating to the new instance.
Detach/Attach
You can upgrade a SQL Server 2005/2008/2008 R2 database by detaching the database
from its current instance, moving or copying the underlying data and log files, and then
reattaching those data and log files to a SQL Server 2012 relational database instance.
The database will automatically be upgraded as it is attached. If you copy the data and
log files, you can reattach the original data and log files to the existing instance of SQL
Server with only minimal disruption to the availability of the databases to be moved.
The detach/attach upgrade method has the safety advantage in that the current
databases remain available until you are ready to switch over after you perform post-
upgrade compatibility and functionality testing and any necessary application
modifications (e.g., connection string changes, modifications required by the Database
Engine upgrade, T-SQL changes).
Note: In many SQL Server databases, a significant amount of unused space may be
reserved in the data and transaction log files. This is by design to minimize how
often a data file must expand as data is added. However, if you plan to detach a
SQL Server database of any version and copy or move it to another location to be
reattached, you will be moving this empty space together with your data. This
increases the time that is required to complete the upgrade process.
Important: During a side-by-side upgrade, if you allow data updates to the SQL
Server 2005/2008/2008 R2 instance while you are testing an upgraded database in a
SQL Server 2012 instance, the databases will not remain synchronized. Data changes
that you make to the existing database will not be made to the upgraded database.
(This is true not only for the detach/attach method but also any of the other
methods discussed in the “Side by Side Upgrade” section.) You must perform
another detach/attach upgrade of the database when you are ready to switch to
SQL Server 2012. As with all upgrade methods, make sure that you have reliable

106
SQL Server 2012 Upgrade Technical Guide
backup copies of the databases that you are upgrading. In the unlikely event that
the data files become corrupted during this process, you will be able to restore
them from these backups.
When you move a very large database (VLDB) from one instance to another on the
same server, the detach/attach method can have the advantage of requiring less disk
space than some other upgrade methods if you reuse underlying data and log files
instead of copying them. On systems that use a SAN disk configuration, you can detach
the SAN volume from the older instance of SQL Server and then present it to the
instance of SQL Server 2012. These options will save disk space and might save
database administrators (DBAs) from having to move the database files over the
network. But they will also eliminate the ability to roll back if the relational database
upgrade should fail for any reason.
With a SAN disk configuration, you can also clone the disk volume while the original
SQL Server relational database is online and then recreate that clone on another disk
array, which you can then attach to the SQL Server 2012 relational database instance
for upgrade. DBAs with a SAN disk configuration should meet with their disk engineers
to discuss possible methods for moving the database files without having to perform a
copy over the network and without attaching the original files if possible.
Caution: For rollback purposes, you should create a copy of the relational database
file (or perform a backup) before attaching it to a new relational database instance.
After you have attached a relational database file to SQL Server 2012, you cannot
reattach it to an earlier version of the SQL Server relational Database Engine.
Manual Schema Rebuild and Data Export/Import
Another way you can perform a side-by-side upgrade of a SQL Server 2005/2008/2008
R2 database is by using SSMS to generate a database creation script for the database
and executing the script in the desired SQL Server 2012 instance. You can then
manually copy the data from the original relational database to the new relational
database by using T-SQL scripts, DTS packages, SSIS packages, BCP commands, or any
number of other methods that are available to SQL Server DBAs for copying data from
one database to another.
Most DBAs do not choose this method for upgrading their relational databases
because it is primarily a manual process and provides few advantages over the side-by-
side upgrade methods previously discussed. However, it does leave the current
relational database online and lets you schedule the upgrade at a convenient time,

107
SQL Server 2012 Upgrade Technical Guide
such as overnight or over a weekend. This upgrade method also enables you to modify
database schema, clean up database data, or filter data being moved to the upgraded
databases during the upgrade process.
Log Shipping
You can use log shipping to make a side-by-side relational database upgrade easier
with minimal downtime. You can log ship from a legacy database on one instance to a
target database on SQL Server 2012 and then fail over the log shipping as the final
upgrade step. For more information about this alternative, see the "Methods for New
Hardware and Side-by-Side Upgrades" section in Chapter 4, "High Availability."
Copy Database Wizard
You can upgrade a SQL Server 2005/2008/2008 R2 database by using the Copy
Database Wizard. This wizard supports two upgrade approaches: detach/attach and
SQL Server Management Objects (SMO).
Detach/attach. This approach is identical to the detach/attach upgrade method
previously discussed. It lets you move or copy the underlying relational database
files after they are detached, automatically reattaching the detached files after a
copy (and optionally after a failed move).
SMO. This approach is similar in concept to the manual schema rebuild and data
export/import upgrade method we looked at earlier. It uses SMO to read the
definition of each database object in the relational database being upgraded,
without taking it offline, and then recreates each object in the destination
database. It then creates and executes an SSIS package to transfer the data from
the source table to the newly created destination table, recreating indexes and
metadata.
Each approach within the Copy Database Wizard method lets you automate and
schedule the upgrade process at a convenient time. Each approach also lets you select
one or more of the following additional object types to upgrade:
Logins
User stored procedures in the master database
SQL Server Agent jobs
User-defined error messages

108
SQL Server 2012 Upgrade Technical Guide
With the Copy Database Wizard method, you cannot copy extended stored procedures,
alerts, DTS packages, or linked server configurations. You must move these manually.
Evaluating Potential Upgrade Issues
Regardless of whether you choose an in-place upgrade or a side-by-side upgrade of a
relational database, there are a range of potential issues that you might face during the
upgrade. You can obtain a report that identifies many of these potential issues before
you start an upgrade by running the Microsoft SQL Server 2012 Upgrade Advisor,
which you can download at Microsoft SQL Server 2012 Feature Pack
(http://www.microsoft.com/en-us/download/details.aspx?id=29065). You should run
Upgrade Advisor to analyze all the SQL Server 2005/2008/2008 R2 databases that you
want to upgrade. For information about how to install and run this tool, see Chapter 1,
"Upgrade Planning and Deployment." However, there is a category of issues that
Upgrade Advisor cannot detect or whose detection would result in too many false-
positive results.
You should look at the most important SQL Server 2012 upgrade issues—including
deprecated and discontinued functionality, changes that might prevent an upgrade,
and changes in feature behavior that might require modifications—whether detected
by Upgrade Advisor or not. For a complete list of backward-compatibility issues, see
Backward Compatibility (http://msdn.microsoft.com/en-
us/library/cc280407(v=sql.110).aspx). For a complete list of the Database Engine
upgrade issues that Upgrade Advisor detects, see the "Database Engine Upgrade
Issues" topic in the SQL Server 2012 Upgrade Advisor Help file.
Deprecated Features
There are some features in SQL Server 2012 that are marked for removal in the next
version of SQL Server. After you upgrade, you should remove the usage of these
features from existing applications and avoid them in new development work. For a
complete discussion of deprecated features in the SQL Server 2012 relational engine,
see Deprecated SQL Server Features in SQL Server 2012
(http://msdn.microsoft.com/en-us/library/cc707789(v=sql.110).aspx).
Discontinued Functionality
Several features from earlier versions of the SQL Server Database Engine are not
supported in SQL Server 2012, so you must use replacement features for these. The
following link lists the discontinued features that you will most likely encounter as well

109
SQL Server 2012 Upgrade Technical Guide
as the recommended replacement features: Discontinued Database Engine
Functionality in SQL Server 2012 (http://msdn.microsoft.com/en-
us/library/ms144262(v=sql.110).aspx).
For a complete list of discontinued features in SQL Server 2005/2008/2008 R2, see the
following topics in SQL Server Books Online:
Discontinued Database Engine Functionality in SQL Server 2005
(http://msdn.microsoft.com/en-us/library/ms144262(v=sql.90).aspx)
Discontinued Database Engine Functionality in SQL Server 2008
(http://msdn.microsoft.com/en-us/library/ms144262(v=sql.100).aspx)
Discontinued Database Engine Functionality in SQL Server 2008 R2
(http://msdn.microsoft.com/en-us/library/ms144262(v=sql.105).aspx)
Breaking Changes
Some settings will prevent the SQL Server 2012 Setup program from starting the
upgrade process for the Database Engine. If one of these issues is encountered, the
upgrade process will stop, and the legacy system will remain in place. Upgrade Advisor
will discover each issue that Table 1 lists.
Table 1: Issues That Will Prevent an Upgrade
Issue
Corrective Action
Username of sys in a database. SQL Server 2012
does not permit a username of sys in a database.
Create a new user who has a different name,
transfer ownership of all database objects to that
new user, and drop user sys from the database.
Duplicate login SIDs. SQL Server 2012 does not
permit duplicate login SIDs for SQL Server
authentication.
Drop and recreate the duplicate SQL Server logins
on the legacy system.
Login names matching fixed server role names.
SQL Server 2012 does not allow login names to
match fixed server role names.
Rename the logins on the legacy system.
Database ID 32767. SQL Server 2012 does not
permit a database ID of 32767.
Detach and reattach the database and make sure
that it gets a new database ID.
Duplicate index names. SQL Server 2012 does not
permit duplicate index names on a table.
Rename the indexes so that all indexes are unique
within each table.
If you are performing a side-by-side upgrade, you must correct only the "username
sys" and the "duplicate index names" issues on the legacy system. SQL Server 2012 will
prevent you from applying any of the other settings, such as using a database ID of

110
SQL Server 2012 Upgrade Technical Guide
32767, having duplicate login SIDs, and having login names that match fixed server role
names.
Some additional issues will prevent you from upgrading a SQL Server 2005/2008/2008
R2 database to SQL Server 2012. You must resolve these issues before you start an
upgrade, or the upgrade will fail. Table 2 lists the most likely issues of this kind
together with the recommended corrective action.
Table 2: Issues to Resolve Before You Start the Upgrade Process
Issue
Corrective Action
Compressed drives. SQL Server 2012 cannot create
or upgrade relational databases residing on
compressed drives.
Verify that the relational databases to be upgraded
do not reside or will not reside on compressed
drives. Read-only relational databases and files can
be placed back on compressed drives after the
upgrade is complete.
Read-only filegroups. SQL Server will not upgrade
filegroups in relational databases set to
READ_ONLY because non-writeable files will not be
upgraded.
Make sure that all filegroups in relational
databases scheduled for upgrade are set to
READ_WRITE.
Disk space. Additional space is required for data
files during an upgrade because of additional
system metadata, 40 bytes per column required for
large object columns, and the storage of a full-text
mapping table for each full-text indexed table
within the data file instead of in the file system.
During setup, make sure that each user database is
set to autogrow and that the PRIMARY filegroup of
each user database has sufficient disk space.
Insufficient disk space will cause an upgrade to fail.
Named pipe naming. During the upgrade, the
Setup program starts the SQL Server 2012
relational Database Engine with shared memory
support, a named pipe that accepts only local
connections. If the pipe name specified on the
server is not blank, it must begin with "\\.\pipe\" to
be valid.
If the pipe name is not valid, change it to a valid
name.
Service Account. The SQL Server service must not
be running under the Local Service or the Network
Service account if SQL Server is running on a
Windows Server 2003 domain controller.
Change the service account to Local System, a local
user account, or a domain user account.
For a complete list of breaking changes in SQL Server 2005/2008/2008 R2, see the
following:
Breaking Changes to Database Engine Features in SQL Server 2005
(http://msdn.microsoft.com/en-us/library/ms143179(v=sql.90).aspx)

111
SQL Server 2012 Upgrade Technical Guide
Breaking Changes to Database Engine Features in SQL Server 2008
(http://msdn.microsoft.com/en-us/library/ms143179(v=sql.100).aspx)
Breaking Changes to Database Engine Features in SQL Server 2008 R2
(http://msdn.microsoft.com/en-us/library/ms143179(v=sql.105).aspx)
Behavior Changes
SQL Server 2012 has some behavior changes that might require you to take corrective
action after the upgrade is complete. For more information, see Behavior Changes to
Database Engine Features in SQL Server 2012 (http://msdn.microsoft.com/en-
us/library/ms143359(v=sql.110).aspx).
Important: Backward compatibility with earlier versions was a high priority in SQL
Server 2012, so in most cases, applications will behave as they did before the
upgrade.
For a complete list of behavior changes in SQL Server 2005/2008/2008 R2, please
review the following topics:
Behavior Changes to Database Engine Features in SQL Server 2005
(http://msdn.microsoft.com/en-us/library/ms143359(v=sql.90).aspx)
Behavior Changes to Database Engine Features in SQL Server 2008
(http://msdn.microsoft.com/en-us/library/ms143359(v=sql.100).aspx)
Behavior Changes to Database Engine Features in SQL Server 2008 R2
(http://msdn.microsoft.com/en-us/library/ms143359(v=sql.105).aspx)
Preparing for an Upgrade
Before you start a relational database upgrade, regardless of type, you must take
several steps to prepare for the upgrade and a possible rollback. This section covers the
preparation steps that you must follow for an in-place upgrade and then examines the
steps for a side-by-side upgrade.
Important: For any critical database, you should perform a test run of a side-by-
side upgrade to enable extensive application testing before you perform an actual
upgrade visible to the online application. This best practice lets you perform any
necessary modifications to the application environment in the test environment for
verification. Performing a test upgrade can help prevent an unnecessary rollback to
the earlier version.

112
SQL Server 2012 Upgrade Technical Guide
Preparing for an In-Place Upgrade
You should take the following steps to prepare for an in-place upgrade of an instance
of the relational Database Engine and its databases:
1. Verify that you have met the SQL Server 2012 hardware and software
requirements at Hardware and Software Requirements for Installing SQL Server
2012 (http://msdn.microsoft.com/en-us/library/ms143506.aspx). If you do not
meet these requirements, the System Configuration Checker (SCC) part of the
SQL Server Setup program will detect it and not permit Setup to continue.
2. Run SQL Server 2012 Upgrade Advisor to analyze legacy SQL Server
2005/2008/2008 R2 relational engine components, as the following series of
figures shows.
a. First, specify the legacy server name to be analyzed and, for our purposes,
select the SQL Server component, as Figure 1 shows. If you want to verify the
compatibility of other components, you can select them also.
Figure 1: Selecting components to analyze by using SQL Server 2012
Upgrade Advisor

113
SQL Server 2012 Upgrade Technical Guide
b. Next, select the instance name to analyze. In this example, the instance name
is MSSQLSERVER, as Figure 2 shows. In this step, you also specify your
authentication type and credentials for running the analysis.
Figure 2: Selecting the instance of SQL Server to analyze
c. Figure 3 shows the next Upgrade Advisor window, which lets you select one
or more databases to analyze. You also have an option to analyze specified
trace files and SQL batch files to help identify any T-SQL code that might not
port well to SQL Server 2012.

114
SQL Server 2012 Upgrade Technical Guide
Figure 3: Selecting a SQL Server 2005/2008/2008 R2 database to analyze
d. After Upgrade Advisor finishes its analysis, review the generated report.
Figure 4 shows an example of the upgrade issue report, which lists items to
address before you start an upgrade in addition to some items to address
after the upgrade. Verify that all pre-setup issues are resolved and that you
have a plan for all post-setup issues.

115
SQL Server 2012 Upgrade Technical Guide
Figure 4: Reviewing Upgrade Advisor analysis results
3. Back up all system and user databases to make sure that you can roll back the
upgrade if it is necessary.
4. Run DBCC CHECKDB on all databases to make sure that they are in a consistent
state.
5. Configure the system databases for autogrow and make sure that they have
sufficient hard disk space. Additional disk space is required for the system
databases in SQL Server 2012 because of changes in system database schema.
You can turn off autogrow after the upgrade is complete.
6. Make sure that each user database is set to autogrow and that the PRIMARY
filegroup of each user database has sufficient disk space. Additional disk space is
required to allow for the additional space that is required for the PRIMARY
filegroup when you install SQL Server 2012. You can turn off autogrow after the
upgrade is complete.
7. Make sure that the log file for each user database is set to autogrow and has
sufficient additional disk space. Additional space is required by transaction log

116
SQL Server 2012 Upgrade Technical Guide
files of user databases. You can turn off autogrow after the upgrade is complete
if it is required by your application or database maintenance plan.
8. Set the AUTO_UPDATE_STATISTICS option to ON for each database before
upgrading to SQL Server 2012 (or run UPDATE STATISTICS after the upgrade is
complete rather than wait until the first query hits old statistics). By setting the
AUTO_UPDATE_STATISTICS option to ON, all statistics are updated when they
are first referenced.
9. Disable all startup procedures because they might block the upgrade process.
You can re-enable the disabled startup procedures after the upgrade is
complete.
10. Disable all trace flags before upgrading to SQL Server 2012. Some SQL Server
2005/2008/2008 R2 trace flags may not exist in SQL Server 2012, and some trace
flags may have different functionality in SQL Server 2012. If you use trace flags,
you should verify each one after the upgrade to make sure there have been no
changes before you enable any previously used trace flags.
11. If your systems are using SQL Server replication, stop replication and make sure
that the replication log is empty.
12. Prune backup history tables in the msdb database to save time during the
upgrade. (Very large backup history tables can slow down the upgrade process.)
13. Exit all applications, including all services that have SQL Server dependencies.
Upgrades might fail if local applications are connected to the instance being
upgraded.
Preparing for a Side-by-Side Upgrade
You should take the following steps to prepare for a side-by-side upgrade (the steps
will vary somewhat based on the side-by-side method that you select):
1. Run Upgrade Advisor to analyze the database(s) you want to upgrade, as shown
earlier in Figures 1 through 4. Then review the generated report to verify that
you have addressed all issues that must be resolved before the upgrade and to
ensure you understand the upgrade issues that you must resolve after the Setup
program is complete.
2. Run DBCC CHECKDB on the databases to be upgraded to make sure that they
are in a consistent state.

117
SQL Server 2012 Upgrade Technical Guide
3. Make sure that the user databases to be upgraded are set to autogrow and that
the PRIMARY filegroup of each user database has sufficient disk space.
Additional disk space is required to allow for the additional space that is
required for the PRIMARY filegroup when you install SQL Server 2012. You can
turn off this option after the upgrade is complete.
4. Make sure that the log file for each user database is set to autogrow and has
sufficient additional disk space. Additional space is required by transaction log
files of user databases. You can turn off this option after the upgrade is
complete if it is required by your application or database maintenance plan.
5. Set the AUTO_UPDATE_STATISTICS option to ON before upgrading to SQL
Server 2012. Statistics are not upgraded as part of the upgrade process, and
relying on statistics from previous SQL Server releases might result in suboptimal
query plans. By setting the AUTO_UPDATE_STATISTICS option to ON, all
statistics are updated when they are first referenced.
6. Make sure that you have current backups of the databases that you are
upgrading by using the BACKUP DATABASE command, and verify their validity
by using RESTORE VERIFY ONLY before you start the upgrade process. If you use
the detach/attach method, you should make sure that you copy instead of move
the data files so that in the unlikely event something should go wrong, you can
quickly and easily reattach your data files on the original SQL Server
2005/2008/2008 R2 instance.
Performing an Upgrade
After thoroughly preparing to move your SQL Server 2005/2008/2008 R2 relational
Database Engine to SQL Server 2012, you are ready to perform the upgrade. Here are
the steps for performing an in-place upgrade and a side-by-side upgrade.
Performing an In-Place Upgrade
You should take the following steps to perform an in-place upgrade of a relational
database:
1. Start the SQL Server 2012 Setup program.
2. Select required SQL Server 2012 components.
3. Select SQL Server Database Services and any other desired components, such as
Workstation Components, SQL Server Books Online, and Development Tools.

118
SQL Server 2012 Upgrade Technical Guide
4. Select the default or named instance of SQL Server 2005/2008/2008 R2 to be
upgraded. (You can only upgrade one instance at a time in-place.)
5. Specify the appropriate service account.
6. Specify the logon account information if the instance being upgraded is
configured to use Mixed Mode authentication.
Note: The in-place upgrade process automatically upgrades all system and user
databases.
Performing a Side-By-Side Upgrade
Regardless of which side-by-side upgrade method you use, the first step is installing
the SQL Server 2012 relational database instance to which you plan to upgrade the SQL
Server 2005/2008/2008 R2 relational database. If you decide to install SQL Server 2012
on the same server together with SQL Server 2005/2008/2008 R2, make sure that you
install SQL Server 2012 with a named instance to avoid overwriting the existing legacy
SQL Server instance on the server. (You might also verify installed instances during the
SQL Server 2012 Setup process to check which instances are already present on the
server.)
Note: In some cases, you might want to copy the system databases, including the
master database, from the source SQL Server 2005/2008/2008 R2 instance to the
SQL Server 2012 instance before transferring user databases. For more information,
see Move System Databases (http://msdn.microsoft.com/en-
us/library/ms345408.aspx).
Next, you can upgrade the SQL Server 2005/2008/2008 R2 user databases by following
the steps associated with the side-by-side upgrade method that you chose.
Backup/Restore Upgrade Method
Take the following steps to upgrade a user database by using the backup/restore
upgrade method:
1. Back up the database to be moved from the SQL Server 2005/2008/2008 R2
instance by using either SSMS or the BACKUP DATABASE T-SQL statement.
2. Use SSMS to connect to the SQL Server 2012 relational database instance to
which you want to restore the legacy relational database.
3. Restore the relational database from the backup file, changing the database or
file names and locations as necessary.

119
SQL Server 2012 Upgrade Technical Guide
Important: You must manually move or transfer the master and msdb database
objects (e.g., logins, jobs, alerts) to the SQL Server 2012 instance from the legacy
server.
Detach/Attach Upgrade Method
Take the following steps to upgrade a user database by using the detach/attach
upgrade method:
1. Detach the database to be moved from the SQL Server 2005/2008/2008 R2
instance by using SQL Server Enterprise Manager (SSMS) or the sp_detach_db
stored procedure.
2. Copy the detached data file(s) and log file(s) to the new server.
3. Attach the copied data and log files to the SQL Server 2012 instance by using
SSMS or the CREATE DATABASE T-SQL statement with the FOR ATTACH or FOR
ATTACH_REBUILD option.
4. Optionally, if you copied the original data and log files, reattach the original data
and log files to the previous instance of SQL Server 2005/2008/2008 R2.
Important: You must manually move or transfer the master and msdb database
objects (e.g., logins, jobs, alerts) to the SQL Server 2012 instance from the legacy
server.
Copy Database Wizard Upgrade Method
Take the following steps to upgrade a user database by using the Copy Database
Wizard upgrade method:
1. Make sure that you have the required permissions on the appropriate servers.
a. For the detach/attach approach, you must be a member of the sysadmin
fixed server role on both the source and destination servers.
b. For the SMO approach, you must be a database owner for the source
database and must either have been granted the CREATE DATABASE
permission or be a member of the dbcreator fixed server role on the
destination server.
2. Specify the source and destination servers.
3. Specify the databases to be moved or copied.

120
SQL Server 2012 Upgrade Technical Guide
a. For the detach/attach approach, active sessions must not exist when the copy
or move operation is tried, or the Copy Database Wizard will not execute the
move or copy operation.
b. For the SMO approach, active connections are allowed because the database
is never taken offline.
4. Specify the name of the target database if different from the source database.
5. Specify other objects to be moved, such as logins, shared objects from the
master database, jobs, maintenance plans, and user-defined error messages.
6. Specify a schedule for the copy or move operation if you want it scheduled for a
later time.
7. If you are not a member of the sysadmin fixed server role, you must specify a
SQL Server Agent Proxy account that has access to the SSIS package execution
subsystem. For information about how to create a proxy account, see How to:
Create a Proxy (SQL Server Management Studio) (http://msdn.microsoft.com/en-
us/library/ms190698(v=sql.105).aspx).
Important: You must manually move or transfer the master and msdb database
objects (e.g., logins, jobs, alerts) to the SQL Server 2012 instance from the legacy
server.
Post-Upgrade Tasks
You should take the following actions after you upgrade a relational database to SQL
Server 2012 to make sure that the upgrade ran successfully and to configure the
relational Database Engine in addition to the upgraded relational database.
In-Place Upgrade
For in-place upgrades, execute the following steps:
1. Apply available service packs or updates to the upgraded SQL Server 2012
instance.
2. Reregister your servers. For information about registering servers, see Create a
New Registered Server (SQL Server Management Studio)
(http://msdn.microsoft.com/en-us/library/ms188231(v=sql.110).aspx).
3. Configure the SQL Server installation. To reduce the attackable surface area of a
system, SQL Server selectively installs and enables key services and features.
Therefore, you must configure the new instance to meet your specific needs.

121
SQL Server 2012 Upgrade Technical Guide
Side-by-Side Upgrade
For side-by-side upgrades, execute the following post-upgrade steps:
1. Configure or update server logins on the new instance and database users in the
upgraded database.
2. Configure jobs and database maintenance plans on the new instance.
3. Configure alerts on the new instance.
4. Configure DTS and SSIS packages on the new instance.
5. Update connection strings at clients so that they can connect to the new
instance, unless you are replacing the old server with a new server that has the
same identity.
General Post-Upgrade Tasks
Whether you are doing an in-place upgrade or a side-by-side upgrade, you must
execute the following post-upgrade steps:
1. Execute DBCC CHECKDB WITH DATA_PURITY to check the database for column
values that are not valid or are out of range. After you have successfully run
DBCC CHECKDB WITH DATA_PURITY against an upgraded database, you do not
have to specify the DATA_PURITY option again because SQL Server will
automatically maintain "data purity." This is the only DBCC CHECKDB check that
you must run as a post-upgrade task.
2. Execute DBCC UPDATEUSAGE on all attached databases to update usage
counters and make sure that correct values exist for table and index row counts.
3. Update statistics on all databases after you upgrade them. Execute UPDATE
STATISTICS in user-defined tables in SQL Server databases.
4. Repopulate full-text catalogs. For information about this task, see Chapter 6,
"Full-Text Search."
5. Make sure that the relational databases are working correctly by executing a
sample set of queries.
6. Update any scripts affected by SQL Server 2012 behavior changes.
Full-Text Upgrade. Any databases that were marked full-text enabled or disabled
before the upgrade will maintain that status after the upgrade. After the upgrade, the
full-text catalogs will be rebuilt and populated automatically for all full-text-enabled

122
SQL Server 2012 Upgrade Technical Guide
databases. This is a time- and resource-consuming operation. For more information,
see Chapter 6, "Full-Text Search."
Database Maintenance Plans. Database maintenance plans in SQL Server
2005/2008/2008 R2 consist of T-SQL commands executed by SQL Server Agent.
Starting with SQL Server 2005, database maintenance plans are SSIS packages and will
be automatically upgraded. For more information see Maintenance Plans
(http://technet.microsoft.com/en-us/library/ms187658(v=sql.110).aspx).
Changes in Caching Behavior. There are changes in caching behavior among SQL
Server 2005/2008/2008 R2 and SQL Server 2012. For more information see Execution
Plan Caching and Reuse (http://msdn.microsoft.com/en-us/library/ms181055.aspx).
Use Plan Hints
Another post-upgrade task that you need to perform is validating or removing USE
PLAN hints that were used by SQL Server 2005 and applied to queries on partitioned
tables and indexes. SQL Server 2008 R2 changed the way queries on partitioned tables
and indexes are processed. Queries on partitioned objects that use the USE PLAN hint
for a plan generated by SQL Server 2005 might contain a plan that is not usable in SQL
Server 2012. We recommend the following procedures after you upgrade to SQL Server
2012.
When the USE PLAN hint is specified directly in a query, take the following steps:
1. Remove the USE PLAN hint from the query.
2. Test the query.
3. If the optimizer does not select an appropriate plan, tune the query and then
consider specifying the USE PLAN hint with the desired query plan.
When the USE PLAN hint is specified in a plan guide, follow these steps:
1. Use the sys.fn_validate_plan_guide function to check the validity of the plan
guide. Or, you can check for invalid plans by using the Plan Guide Unsuccessful
event in SQL Server Profiler.
2. If the plan guide is not valid, drop the plan guide. If the optimizer does not
select an appropriate plan, tune the query and then consider specifying the USE
PLAN hint with the query plan that you want.

123
SQL Server 2012 Upgrade Technical Guide
An invalid plan will not cause the query to fail when the USE PLAN hint is specified in a
plan guide. Instead, the query is compiled without using the USE PLAN hint. For more
information about query processing on partitioned objects, see Query Processing
Enhancements on Partitioned Tables and Indexes (http://msdn.microsoft.com/en-
us/library/ms345599.aspx).
Important Information About Query Plans
Be aware that how SQL Server determines query plans varies between versions—
sometimes significantly. When you upgrade to a new version of SQL Server, it is always
important to review changes to query plans to guarantee optimal performance. For
more information about query plan tuning, see the following SQL Server 2012 topics:
Migrate Query Plans
(http://msdn.microsoft.com/en-us/library/bb895281(v=sql.110).aspx)
Transact-SQL Statements That Produce Showplans
(http://msdn.microsoft.com/en-us/library/ms187886.aspx)
Finding and Tuning Similar Queries by Using Query and Query Plan Hashes
(http://msdn.microsoft.com/en-us/library/cc645887.aspx)
SQL Server 2012 also includes many improvements to query plans on partitioned tables
and indexes. They include an improved algorithm for identifying the best parallel
execution strategy, an improved seek mechanism for partitioned tables, and additional
information displayed in the query execution plans for queries that include partitioned
tables. For complete information about these improvements, see Query Processing
Enhancements on Partitioned Tables and Indexes (http://msdn.microsoft.com/en-
us/library/ms345599.aspx). Also see Behavior Changes to Database Engine Features in
SQL Server 2012 (http://technet.microsoft.com/en-
us/library/ms143359(v=sql.110).aspx) for the latest information about plans over
partitioned tables.
Connecting Client Applications to SQL Server 2012
After you have upgraded your instance or moved to a new instance and validated that
your databases are functioning correctly, you must verify that client applications can
connect to your new instance. Table 3 highlights some potential issues that might
affect client connectivity.

124
SQL Server 2012 Upgrade Technical Guide
Table 3: Issues That Might Affect Client Connectivity
Issue
Description
Network protocols
The only supported network protocols are now TCP/IP Sockets, named pipes, VIA,
and shared memory. If your application is using network protocols that are not in
this list, it will not work.
SQL-DMO-based
WMI providers
If your application uses DMO-based management APIs, you must upgrade to either
the SMO-based management APIs or the WMI for Configuration management
APIs. SMO is written by using the managed code APIs. WMI for Configuration is
written by using unmanaged code APIs.
DB-Library
Before SQL Server 7.0, the primary mechanism for client/server communication
between SQL Server and client applications was DB-Library. Although DB-Library
was still included with SQL Server 2000, Microsoft announced that it was being
deprecated. With the release of SQL Server 2005, DB-Library support is limited to
SQL Server 7.0 features.
Network
communication
By default network communication might be disabled in new SQL Server 2012
installations and must be enabled through the Server Network Communication
tool.
Conclusion
The SQL Server 2012 relational Database Engine offers many improvements over SQL
Server 2005, 2008, and 2008 R2, as well as significant new features. The first step in
taking advantage of these improvements is upgrading your existing databases to SQL
Server 2012. As this chapter explains, you have two main choices for upgrading legacy
SQL Server 2005/2008/2008 R2 databases to SQL Server 2012: in-place or side-by-side.
If you select the side-by-side method, you have additional choices to make, including
whether to use the backup/restore, detach/attach, or Copy Database Wizard method—
or another alternative. Each of these options has its pros and cons, so you need to
make sure that you understand your organization’s current configuration and needs.
Then you have to prepare thoroughly and test extensively to make sure that an
upgrade is successful and ready for production.
Additional References
For an up-to-date collection of additional references for upgrading SQL Server 2012,
see the following links:
Upgrade to SQL Server 2012
(http://msdn.microsoft.com/en-us/library/bb677622(v=sql.110).aspx)
SQL Server 2012 Web Site
(http://www.microsoft.com/sqlserver/en/us/default.aspx)

125
SQL Server 2012 Upgrade Technical Guide
Books Online for SQL Server 2012
(http://msdn.microsoft.com/en-us/library/ms130214(v=SQL.110).aspx)
SQL Server MSDN Resources
(http://msdn.microsoft.com/en-us/sqlserver/aa336270)
SQL Server TechCenter
(http://technet.microsoft.com/en-us/sqlserver/bb265254)

126
SQL Server 2012 Upgrade Technical Guide
Chapter 4: High Availability
Introduction
An important goal of any upgrade should be to minimize the downtime and
subsequently the impact to applications and end users. This chapter discusses how to
minimize downtime when upgrading to SQL Server 2012 as well as how to upgrade
when the high availability features of failover clustering, log shipping, database
mirroring, and replication are part of the current configuration. This chapter does not
cover how each high availability feature works unless it is different in SQL Server 2012
and has a bearing on the upgrade process. Prior basic knowledge of the high
availability features is assumed.
Preparing to Upgrade
Before looking at how to have highly available upgrades to SQL Server 2012, this
section details the types of upgrades possible and how each should be thought about
from the perspective of availability. The three main upgrade options are an in-place
upgrade, a side-by-side upgrade, and going to a separate server or new cluster. For a
detailed discussion of upgrade types and their advantages and disadvantages for
different scenarios, see Chapter 1, "Upgrade Planning and Deployment."
During an upgrade, the original instance of SQL Server and its databases remain
available until the Database Engine upgrade process begins. This means that during the
checks and file copy operations, you can use the instance and allow connections.
However, the upgrade process does not let you know when it starts processing the
database or that other objects might be in use. It is therefore always best to ensure that
all connections are terminated and transactions are complete before the setup or
upgrade process has started. You do not want to run the risk of someone issuing a
query after a final backup has already been performed, thus invalidating it.
In-Place Upgrade
An in-place upgrade uses SQL Server 2012 Setup to directly upgrade an instance of
SQL Server 2005, SQL Server 2008, SQL Server 2008 R2, or pre-release SQL Server 2012
to SQL Server 2012 RTM on the same server or Windows Server Failover Clustering
(WSFC) cluster if you have already deployed the supported version of SQL Server for
upgrading on a supported operating system version (Windows Server 2008 Service
Pack 2 (SP2) or later or Windows Server 2008 R2 SP1 or later). The "Upgrade Strategies"
section in Chapter 1 describes the in-place upgrade process in detail.

127
SQL Server 2012 Upgrade Technical Guide
An in-place upgrade has the highest risk of extended downtime compared with the
other upgrade methods because the upgrade occurs where the source instance is
configured. There is no way to isolate or minimize downtime; the instance and user
databases will be unavailable during the entire time of the upgrade. For some
organizations, the downtime and the ability to reuse hardware may offset the cost and
resources necessary to use another upgrade method.
The more important consideration with an in-place upgrade is that the installation of
SQL Server may not be usable should the process fail for whatever reason. This worst-
case scenario would need to be remedied by a full reinstall of Windows and SQL Server
because the file versions might be in a mixed state. After the reinstallation, you would
have to restore the databases and objects from backups and scripts. Any fallback plan
must include steps to potentially rebuild the server from scratch to the way it was
before the upgrade process started. Backup and restore is the only fallback plan, so if
pursuing an in-place upgrade, make sure that you have good backups and tested plans
for bare metal recovery.
Side-by-Side Upgrade on the Same Standalone Server or Cluster
This type of side-by-side upgrade is when data is moved from an existing instance of
SQL Server 2005, SQL Server 2008, SQL Server 2008 R2, or pre-release SQL Server 2012
to a new and separate instance of SQL Server 2012 that resides on the same standalone
server or WSFC cluster. The "Upgrade Strategies" section in Chapter 1 describes this
process in detail.
A side-by-side upgrade on the same hardware or WSFC cluster offers slightly better
protection than an in-place upgrade because the old configuration is technically still
available if something fails. The real cost is the downtime to switch the databases to the
instance of SQL Server 2012, as the moving of data and objects to the new instance
could be handled transparently. It also means that you will incur storage costs because
you will need to account for two copies of the data. The downtime to applications and
end users could translate into minutes of downtime depending on the process used,
which is significantly lower than an in-place upgrade.
With both Windows Server 2008 and Windows Server 2008 R2, depending on what is
already deployed, you could potentially have SQL Server 2005, SQL Server 2008, SQL
Server 2008 R2, and SQL Server 2012 instances co-existing on the same server or WSFC
cluster.

128
SQL Server 2012 Upgrade Technical Guide
Note: There are resource DLLs for both SQL Server and SQL Server Agent that are
shared by all versions of clustered instances of SQL Server on the same WSFC
cluster. This is expected and fully supported.
Problems with a side-by-side upgrade on the same server or WSFC cluster include the
following:
It is impossible to go back to the original configuration as it existed before the
upgrade process began. The reason is that installing SQL Server 2012 will
replace some shared components of the older SQL Server version(s) already
installed (such as connectivity) with their newer counterparts. This should not
pose any major problems, but you will no longer have a “pure” SQL Server 2005,
SQL Server 2008, or SQL Server 2008 R2 installation.
You may still encounter downtime because some SQL Server 2012 components
could require a reboot to install (for example, the resource DLL for a clustered
configuration).
SQL Server 2012 is still bound by the same rules as SQL Server 2005, SQL Server
2008, and SQL Server 2008 R2 when it comes to the individual instance names.
On a single server or WSFC, there can be only one default instance. Everything
else can be a named instance. If one of the existing instances (2005, 2008, or
2008 R2) is already using the default instance, the SQL Server 2012 installation
must be a named instance. Ensure that this will not pose a problem to the
application after the upgrade is complete, otherwise the application may not be
able to connect to the new instance.
In a side-by-side configuration, redirecting users and applications to the new
SQL Server 2012 instance or database may involve some manual steps and other
processes, such as synchronizing logins or modifying the application’s
connection string. Ensure these processes are identified, tested, and fully
documented. Failure to do so may cause unnecessary outages or extended
downtime.
It will be very hard to go back to the previous configuration that existed pre-
upgrade. There are two main aspects to this:
o The existing server or cluster configuration is altered by the new SQL
Server 2012 instance.
o The databases now exist in a new instance of SQL Server 2012.
For the first problem, the only way to get back to where you were would be to

129
SQL Server 2012 Upgrade Technical Guide
restore system backups or reconfigure the hardware from scratch. That will most
likely not be the issue; the issue would most likely occur if an application’s
database that now exists in SQL Server 2012 starts to exhibit some sort of issue
that would require it to be moved back to the previous version of SQL Server.
Because you cannot take a backup of a SQL Server 2012 database and restore it
to an earlier version of SQL Server, you will need to devise some other way to
extract the data, such as using BCP or SQL Server Integration Services (SSIS). Data
movement is the more trivial aspect of porting the database back. The difficult
aspect is trying to figure out what data changed. That would be a manual
process.
Side-by-Side Upgrade to a Separate Standalone Server or Cluster
Another variant of a side-by-side upgrade is when the user databases and its objects
are migrated and upgraded to a new instance of SQL Server 2012 on brand new
hardware (standalone or clustered). This strategy potentially offers the best of both
worlds. Using separate servers or clusters leaves the old environment intact and
available for use in a fallback plan (although you would need a method to synchronize
the changed data, which is not a trivial task). In addition, you can minimize downtime
by using whatever method is best for moving the databases and objects to the new
instance. A major advantage to this option is that you can get the hardware configured
and tested long before the cutover date, allowing you to use the new environment to
test the process for moving the data.
Using a separate server has most of the same drawbacks as a side-by-side upgrade on
the same server or WSFC cluster. Application and end-user redirection and default
versus named instances are still issues. A new wrinkle in this scenario is that although
you are using new hardware and can create a new default instance, you cannot have
two objects with the same name in the same Active Directory domain, which would
affect a clustered deployment.
For example, assume that the old standalone server name is MYSERVER with a default
instance of SQL Server 2008 R2. If a new server is deployed, the new server (and default
instance) could not use MYSERVER since MYSERVER is already used in Active Directory.
With clusters, even the instance name must be unique in the domain since it is not the
same as the name for the underlying WSFC cluster or any of the nodes. If the old
clustered instance was a default instance named MYSQLINS, you could not reuse that
name when configuring the new cluster. You can rename a clustered instance only after
the old server has been decommissioned; however, you can only rename the portion of

130
SQL Server 2012 Upgrade Technical Guide
a clustered instance that exists in Active Directory. So a named instance cannot be fully
renamed because the part after the slash cannot be renamed. For example, assume you
have a named instance of MYINS\INSNAME. MYINS can be renamed but INSNAME
cannot.
The reason this all matters is that some applications may be inflexible and require a
specific name to connect to. This is more glaring if the application is installed on many
desktops. The amount of work required to touch every desktop may be impossible, so
if the same name must be used but the old server cannot be decommissioned or the
same name cannot be used, other methods such as using aliases in DNS must be
considered. That type of requirement puts a burden on network administrators and is
only a patch that obscures the underlying issue.
Decommissioning and Disabling the Original Instance or Database in a
Side-by-Side Upgrade
After your new instance has passed acceptance tests and the newly upgraded server is
successfully in production, you will likely want to schedule a time to either uninstall the
instance or fully decommission the server, as discussed in "Decommission and Uninstall
After a Side-by-Side or New Hardware Upgrade" in Chapter 1. The key is to ensure that
there are no problems with the new instance or server, and that it has the right
configuration and is stable before tearing down the old environment.
Decommissioning and disabling the original instance too soon could be a mistake. How
long you are down will depend on your fallback plan. It is usually more effective to
switch back to the original, known, and already configured environment than to have to
restore and rebuild from scratch.
Before allowing users to access the new SQL Server 2012 instance, you should disable
the old one so that users and applications will not accidentally connect to the wrong
server. This may not be possible if all the databases have not been migrated, but you
run the potential risk of users accessing the old environment and updating what is now
the old data. The expense and time involved to detangle that mess would be painful.
Methods for Side-by-Side Upgrades to a Separate Server or Cluster
There are several methods for moving your SQL Server databases in a side-by-side
upgrade involving new hardware. Chapter 1, "Upgrade Planning and Deployment," and
Chapter 3, "Relational Databases," cover these methods in detail. This section discusses
the high-availability aspects of each one.

131
SQL Server 2012 Upgrade Technical Guide
Backup and Restore
The downtime associated with upgrading a database by using a database backup is
related to the size of the database as well as the efficiency of the underlying network
and disk I/O. It will take time to copy the database backup from Server A containing the
original instance to Server B containing the SQL Server 2012 instance. (The network and
the disk I/O of both servers will come into play.) The restore speed will depend on the
hardware configuration (including the underlying disk subsystem) of Server B. You
should not have any downtime related to actually performing the backup because all
SQL Server backups can be made while the database is online. If any transactions occur
after the backup is initiated, a differential backup or series of transaction log backups
can be performed to "catch up" the destination database.
If the database is small to mid-sized, it is relatively easy to back up, copy, and restore it
in a reasonable amount of time. However, if you have a very large database (VLDB) in
the hundreds of gigabytes or terabyte range, waiting until the cutover time to start the
backup, copy, and restore process might exceed the allowed outage window. Just
copying a terabyte database could take the better part of a day (or more). That is
definitely not a highly available upgrade and will need to be accounted for in your
upgrade plan. For more information about VLDBs, see "Upgrading Very Large
Databases" in Chapter 1.
There are a few things you can do to increase the speed of the backup, copy, and
restore process:
Use backup compression (either third party or what is built into SQL Server 2008
or later) to generate backups. This shrinks the backup size (which means a
quicker copy time) and usually speeds up the backup and restore process.
Use hardware-based (i.e., SAN-based) backups to make the backup, and then
attach the backup (and restore it) using lower-level technologies that are
transparent to the hardware. This strategy assumes that the source and
destination servers are on the same storage unit. Hardware-based backups are
not an option if this configuration is not already set up. For more information,
see the "Hardware-Assisted Database Moves" section later in this chapter.
Detach and Attach
Detaching and attaching databases is not the same as performing a backup, but both
methods involve physically copying files. The big difference is that the former method
copies actual data and log files. There will be complete downtime during the detach-

132
SQL Server 2012 Upgrade Technical Guide
and-copy process because once the database is detached, it is no longer part of the
source instance until it is reattached. This method might not be an optimal solution for
minimizing downtime and could pose a risk. In addition, if the database is large, this
approach is impractical for the reasons stated previously.
Log Shipping
Log shipping is traditionally used only as a high-availability or disaster recovery
solution, but it is also a useful upgrade option. The log shipping method is based on
backup and restore and requires that the source database be configured to be able to
make transaction log backups (so the Simple recovery mode would not work). It offers
a way to minimize downtime because the only necessary outage occurs during the
switch from Server A to Server B. Most of the work—including getting a new server up
and running and performing the initial backup, copy, and restore operation—can be
done well in advance of the actual cutover.
The problem is that while SQL Server 2012 can restore backups from older versions of
SQL Server going back to SQL Server 2005, the log shipping features of those earlier
versions of SQL Server cannot be used to configure log shipping to SQL Server 2012.
Custom log shipping scripts (such as the scripts listed in "Additional References"
section at the end of the chapter) would need to be used.
Hardware-Assisted Database Moves
Besides the traditional options for moving databases, another approach has become
increasingly cheaper over the years: hardware-based moves via shared storage, such as
a SAN. Many companies deploy a large portion of their servers on one or more storage
units. Failover clustering requires shared storage. Assuming that the source and target
servers are on the same storage unit and that the appropriate options are configured
on the hardware, this option opens up many possibilities for minimizing downtime.
A hardware-assisted backup is generally known by most storage vendors as a
"snapshot," "clone," or something similar. What happens is that a backup is initiated
outside of SQL Server, and the disks being used by SQL Server are essentially cloned
and snapped off. The clone can then be attached to another server on the same
storage unit. This process is nearly instantaneous, and you can use the snapshot or
clone for a restore (traditional or hardware-based). Within SQL Server, I/O is "frozen"
briefly and then "thawed" to ensure consistency behind the scenes. (This can be seen in
the SQL Server log.) Although this process takes a few seconds, it should be completely
transparent.

133
SQL Server 2012 Upgrade Technical Guide
It is important to note that for this hardware-based approach to be properly
implemented, a storage vendor must support SQL Server's Virtual Device Interface
(VDI) and/or use a Volume Shadow Copy Service (VSS) provider that supports it.
Otherwise, the process could damage the SQL Server database. The storage vendor
might impose some limitations, such as allowing only one database or file per disk,
which must be verified before any implementation. Work with the storage
administrators to not only investigate whether this is an option but to make sure SQL
Server is implemented properly to take advantage of the feature. For more information
about this strategy, see the SQL Server 2005 Virtual Backup Device Interface (VDI)
Specification white paper
(http://www.microsoft.com/download/en/details.aspx?displaylang=en&id=17282).
Which SQL Server Upgrade Method Should You Use?
Ultimately, the upgrade method chosen should meet not only an organization's
technical needs but also the one that minimizes the downtime during the upgrade. If a
side-by-side upgrade is necessary, log shipping or hardware-based methods should
strongly be considered to reduce the outage. There will never be zero downtime in an
upgrade. The issue is how much downtime can be tolerated. For valuable information
about choosing an upgrade strategy, see "Considerations for Choosing an Upgrade
Strategy" in Chapter 1.
Minimizing Downtime During the Upgrade
This section covers the key strategies for promoting highly available upgrades for all
installations of SQL Server, minimizing the downtime in the switch to SQL Server 2012.
Prepare for SQL Server 2012
Before putting together an upgrade plan or executing an upgrade to SQL Server 2012,
you must take into account the following considerations, which will influence how long
of an outage you may incur during the upgrade process.
Learn What Has Changed
When it comes to minimizing downtime, one of the best things to do is anticipate
changes and account for them accordingly based on the knowledge of your
applications and overall SQL Server environment. Although some changes to the
database engine and the other components you use might appear to be only
performance-related or involve feature changes that do not seem relevant to your
organization's product usage, if one of those changes causes a performance or

134
SQL Server 2012 Upgrade Technical Guide
operational issue, it could be perceived as downtime or cause an outage later (such as
a code fix to the application after going live with SQL Server 2012). If an upgrade is
properly planned, tested, and executed, it should not introduce large performance
degradations or problems. A database administrator should never be caught by
surprise. For a complete list of backward-compatibility issues in SQL Server 2012,
including deprecated features, discontinued features, breaking changes, and behavior
changes, see Backward Compatibility (http://msdn.microsoft.com/en-
us/library/cc280407%28v=sql.110%29.aspx) in SQL Server 2012 Books Online.
Prepare Applications
For information about how to prepare applications for a database upgrade, see the
"Application and Connection Requirements" section in Chapter 1. Treating the SQL
Server upgrade as an isolated event that will not affect anything else is a mistake and
may cause downtime.
Update Skills
Ensuring that the database administrators are fully trained and prepared for the
upgrade will increase uptime. For information about how to make sure that those
administering or deploying SQL Server 2012 are ready, see the "Treat the Upgrade as
an IT Project" section in Chapter 1.
Check Minimum Hardware Requirements
Make sure that the hardware you plan to use for SQL Server 2012 meets the minimum
requirements documented in the "Minimum Hardware and Software Requirements for
SQL Server 2012" section in Chapter 1, as well as in Hardware and Software
Requirements for Installing SQL Server 2012 (http://msdn.microsoft.com/en-
us/library/ms143506(v=sql.110).aspx) in SQL Server 2012 Books Online. When it comes
to availability, it is a bad idea to assume that the current server will meet a company's
future needs. New software generally has higher requirements. If current servers are
near capacity or exceeding it, you will be facing availability and performance issues.
These issues must be resolved prior to deployment, or they will cause a much larger
upgrade outage than necessary.
Understand Licensing Changes
One big change to SQL Server 2012 is how it is licensed. Where prior versions of SQL
Server allowed you to license per-processor, SQL Server 2012 has changed per
processor to per core. Since cost is a factor when upgrading, contact the person in your
company responsible for acquiring licensing so that they can do the right research and

135
SQL Server 2012 Upgrade Technical Guide
get the proper pricing and license for the SQL Server 2012 deployment. For more
information, see SQL Server 2012 Licensing Page at
http://www.microsoft.com/sqlserver/en/us/get-sql-server/licensing.aspx
Disk Space
Disk space, or lack thereof, is one of the major causes of downtime. During the
installation of SQL Server 2012, SQL Server will tell you how much disk space is needed.
For more information, see the "Hard Disk Space Requirements (32-Bit and 64-Bit)"
section in Chapter 1. Hardware and Software Requirements for Installing SQL Server
2012 (http://msdn.microsoft.com/en-us/library/ms143506(v=sql.110).aspx) also lists
how much disk space the program files consume.
Besides accounting for the program files and system databases, follow the
recommended guidelines to account for the disk space needed during the upgrade.
The downtime spent recovering and then attempting to continue upgrading a VLDB
that failed due to lack of disk space can easily be avoided through proper planning.
You also need to size all databases and their files appropriately after the upgrade,
especially tempdb.
In addition, one of the biggest consumers of disk space will be the backups used to
initialize the upgrade in a side-by-side scenario as well as the backups made prior to
the upgrade or decommissioning. Make sure you account for this space as noted in
"Perform Database Backups" section later in this chapter and in the "Plan for Backups"
section in Chapter 1.
Devise an Upgrade Plan
The "Developing an Upgrade Plan" section in Chapter 1 provides extensive resources
for how to put together a plan for the upgrade to SQL Server 2012. The goal is to have
a solid plan that is straightforward, minimizes downtime, and is successful. Because
databases are more than just data and log files sitting on some storage, it takes the
coordination of not only the database administrators but also all the teams involved
(application, storage, operating system, network, and so on) to minimize downtime.
Attempting to do an upgrade without a plan that is tested—whether you are upgrading
one database or a million—is a surefire way to increase your risk of downtime.
Upgrading a major version of any software should not be treated lightly. The key is
having the appropriate measures and steps in place to be able to recover to how the
system was before the upgrade took place. This is commonly known as having a
fallback plan.

136
SQL Server 2012 Upgrade Technical Guide

137
SQL Server 2012 Upgrade Technical Guide
Time management is crucial when coming up with your plans. As part of the fallback
plan, you need to set "go" and "no-go" points. For example, if you need to be up and
running for Monday's business but your upgrade looks like it will exceed the window
you planned for, put your contingency plan into place. Know how long the contingency
plan will take to execute. If you know that it takes five hours to execute and the
business needs to be up by 7 A.M. on Monday, your no-go point would be around 2
A.M. on Monday. Make sure the "go" points are listed steps or items that when
checked, verify that the upgrade can happen. Missing one of the steps could cause
problems down the road.
Test the Upgrade Plan
One of the best things you can do to minimize upgrade downtime is to test the
upgrade plan. Most downtime is directly related to the lack of testing. Testing requires
a big commitment from the entire organization. How easy or hard it is to test the
upgrade plan is directly related to the selected upgrade method and the complexity of
your applications and environment, with most of the issues falling squarely on the
application.
If you find that the plan is flawed halfway through the upgrade, it may be too late to fix
the problem (or easily adjust to it) if the problem encountered was not already known.
Finding any problems and either accounting for or correcting them before initiating the
upgrade is essential for ensuring a successful upgrade. A major goal of testing the
upgrade and fallback plans is to know approximately how long the process should take
to perform. If an unforeseen problem is encountered during the upgrade and the
fallback plan is set into motion, all that management will want to know is how long it
will take to get back to a usable state, no matter whether it is the old version or SQL
Server 2012. Without testing, it is anyone's best guess, and chances are that
management will not want to hear, "I don't know." It is also important that all plans
include application testing steps. Upgrades are not just a DBA and/or IT exercise.
Testing does not provide a 100 percent guarantee that problems will not be
encountered. There might be some differences in production that cannot be replicated
in the test environment due to configuration differences, such as not having a cluster in
a non-production environment. Performing tests against a standalone server will
validate that the databases and application work after an upgrade to SQL Server 2012,
but the upgrade process for a standalone server is different than that for upgrading a
cluster. Comprehensive testing helps mitigate such risks and reduces downtime.

138
SQL Server 2012 Upgrade Technical Guide
Prepare Servers and Instances for SQL Server 2012
To minimize overall downtime during the upgrade window, you can perform several
tasks before the actual upgrade, as follows.
Check SQL Server Versions
The first step to minimizing downtime is to ensure that the instances containing the
databases targeted for upgrade are at the proper SQL Server versions. Discovering only
at upgrade time that the source instance and database are at an incompatible version
could cancel the upgrade or increase downtime by requiring you to apply the
appropriate—and most likely untested—updates to the source. "Allowable Upgrade
Paths" in Chapter 1 describes the versions of SQL Server that can be upgraded to SQL
Server 2012.
Install Prerequisites
SQL Server 2012 requires Microsoft .NET Framework 3.5 SP1
(http://www.microsoft.com/download/en/details.aspx?displaylang=en&id=22),
Windows Installer (MSI) 4.5
(http://www.microsoft.com/download/en/details.aspx?DisplayLang=en&id=8483), and
.NET Framework 4.0. Depending on your operating system version, you may have to
install all of these or only some. For Windows Server 2008, all will need to be installed.
For Windows Server 2008 R2, .NET Framework 3.51 is an optional component enabled
in Windows (not by an external installer), MSI 4.5 is already installed, so you would only
need to worry about .NET Framework 4.0. For a Windows 8 Server implementation, you
would need to enable .NET Framework 3.51 in the operating system.
Important: If you plan on using the AlwaysOn capabilities of SQL Server 2012, it is
recommended that you install at a minimum the 4.0.2 update for .NET Framework
4.0. You should also install the hotfix noted in the Knowledge Base article "An
update introduces support for the AlwaysOn features from SQL Server 2012 to the
.NET Framework 3.5 SP1" (http://support.microsoft.com/kb/2654347), which gives
.NET Framework 3.51 all of the AlwaysOn capabilities.
SQL Server 2012’s Setup will detect what required components are missing and try to
install or enable them (depending on your operating system). The downside of that is
the install or upgrade times will increase. A way to minimize the time is to ensure that
the prerequisites are installed before you do the upgrade. If you have an outage
window prior to the upgrade, consider installing these components. For example,
putting .NET Framework 4.0 on a server should introduce minimal (if any) risk. Some of

139
SQL Server 2012 Upgrade Technical Guide
these prerequisites may cause a reboot, which is why the recommendation is to do
these when you would impact the systems the least. If you can’t afford an outage, just
account for the time in your SQL Server 2012 install or upgrade.
Ensure Database Health
SQL Server provides the Transact-SQL (T-SQL) DBCC CHECKDB command to check and
ensure the health of SQL Server databases. A healthy database generally ensures higher
availability. For information about using DBCC CHECKDB in conjunction with an
upgrade, see Chapter 2, "Management Tools." The problem with running a full DBCC
CHECKDB is that it generally affects a database's availability. How long it takes to run is
directly related to the size of the database. The benefits generally outweigh the
downtime, but there might be service-level agreements (SLAs) that prevent DBCC
CHECKDB from being run or that make it difficult to complete within the set window.
It is also recommended that you run DBCC CHECKDB after the database is upgraded to
SQL Server 2012 to ensure that nothing went wrong or was introduced as a result of
the upgrade. That means more downtime during the upgrade process. Although some
people might consider the downtime required to run DBCC CHECKDB before and after
the upgrade excessive, the assurance it provides might be worth the additional time.
Run SQL Server 2012 Upgrade Advisor
SQL Server 2012 Upgrade Advisor is a free tool that Microsoft provides to help detect
problems before the upgrade. Running this tool is an essential part of your upgrade-
preparation phase, as described in the "SQL Server 2012 Upgrade Advisor" section in
Chapter 1.
Run the Appropriate Best Practices Analyzer
The SQL Server Best Practices Analyzer (BPA) is an invaluable tool for finding issues
with current deployments so that they do not cause an upgrade to fail—or worse,
come along for the ride and cause a potential outage down the road. For more
information, see the "Best Practices Analyzer for SQL Server 2005, SQL Server 2008, and
SQL Server 2008 R2" section in Chapter 1.
Perform Database Backups
The more important thing you can do to protect data in an upgrade is to perform
backups at the appropriate times. The "Plan for Backups" section in Chapter 1 covers
this essential topic. How many backups you need to perform depends on the point to
which the data might need to be recovered.

140
SQL Server 2012 Upgrade Technical Guide
Never decommission an instance or database until a final full backup is made. During
the upgrade process, it is also recommended that you perform backups at certain
points so that in case something goes wrong, the upgrade process will not have to start
from the beginning. For example, suppose application changes occur before the
upgraded database goes live in production and something goes wrong. If a database
backup was made before those changes occurred, you will experience some downtime
but not nearly as much as if you had go back 18 hours to the initial backup, copy, and
restore operation. In any catastrophic failure, the only way to recover is with good,
proper backups. Not making them will most certainly increase, not decrease, downtime.
The worst thing about backups is that they consume disk space, but you can delete
them some time in the future when you no longer need them.
Script or Export All Objects
No SQL Server high-availability method except failover clustering, which provides
instance-level protection, accounts for objects that reside outside the database.
Chapter 2, "Management Tools," and Chapter 17, "Integration Services," discuss how to
use scripting or tools such as SSIS to move objects from one database or instance to
another. These objects include instance-level logins, linked servers, SQL Server Agent
jobs, and user-created stored procedures.
To minimize downtime, prepare any scripts or SSIS packages before the upgrade. In
cases where sensitive information may be stored (such as passwords), secure them
properly. Upgrades can fail when an application no longer functions properly because
an object such as a linked server is not configured.
Even if you do not use any of the high-availability technologies discussed in this
chapter, using scripts or SSIS packages for objects involved in the upgrade provides an
insurance policy in case a complete failure occurs. Having these objects scripted or
exported out of the original system could mean the difference between some
downtime and trying to track down the consultant who implemented the system years
ago to see if he or she remembers those key elements.
Upgrade Common Components
Another way to minimize downtime is to upgrade the common components to the
versions required by SQL Server 2012 ahead of the actual SQL Server 2012 upgrade. Do
not install any upgrades without performing due diligence and having reasonable
confidence that the new elements will not destabilize the current production
environment and cause downtime.

141
SQL Server 2012 Upgrade Technical Guide
Full-Text Search
Chapter 6, "Full-Text Search," covers the strategies for upgrading full-text search, which
has been integrated into the Database Engine since SQL Server 2012. If upgrading from
a clustered SQL Server 2005 instance, there will no longer be a dedicated cluster
resource for full-text in the resource group with SQL Server. This is expected behavior.
For all deployments both clustered and not clustered, if you use full-text indexes, you
will have more to upgrade. Plan accordingly for the additional downtime required.
Replication
If you are upgrading from a clustered SQL Server 2005 instance, you may not have
configured replication. SQL Server 2012 automatically will install replication as a feature
even if you are not using it. For details about upgrading replicated databases, see the
"Upgrading Replicated Databases" section later in this chapter.
Service Accounts
During an in-place upgrade, Setup will not prompt you to change the existing
instance's service accounts. This means that any existing service accounts will also be
used for SQL Server 2012. Anyone who has access to those accounts and knows the
passwords will have full access to the new SQL Server 2012 instance. We do not
recommend using the existing accounts for the upgraded instances of SQL Server 2012
if that is a concern. To remedy this situation, create new domain-based service
accounts with the correct privileges on each server. After the upgrade, use SQL Server
Configuration Manager (covered in Chapter 5, "Database Security") to update the newly
upgraded services to use these new accounts.
Management Tools and Utilities
After the upgrade, only SQL Server 2012 tools and utilities should be used to manage
SQL Server 2012 instances. This will require that the appropriate version for SQL Server
2012 is installed somewhere in your ecosystem. You may still need to manage older
versions of SQL Server, so you may need to have multiple versions of SQL Server
Management Studio (SSMS) to have the most optimal experience for a particular
version of SQL Server.
Note: When you upgrade in-place to SQL Server 2012, the SQL Server 2012 install
process might not remove the existing management tools for the legacy version of
SQL Server. After the upgrade, check to see if the old tools versions still exist and, if
necessary, uninstall them.

142
SQL Server 2012 Upgrade Technical Guide
Upgrading Failover Cluster Instances
This section describes the considerations and processes for upgrading existing SQL
Server 2005, SQL Server 2008, and SQL Server 2008 R2 failover clustering instances
(FCIs) to SQL Server 2012. This is not intended as a formal SQL Server 2012 failover
clustering white paper.
For additional information about upgrading failover clusters, see Upgrade a SQL Server
Failover Cluster (http://msdn.microsoft.com/en-us/library/ms191009(v=sql.110).aspx) in
SQL Server 2012 Books Online.
Feature Changes in SQL Server 2012 Failover Clustering
SQL Server 2012 failover clustering works essentially the same way as it has since SQL
Server 6.5, providing availability through failover based on the underlying WSFC.
However, SQL Server 2012’s new installation or upgrade process is very different
compared with that in SQL Server 2005. (SQL Server 2012’s process is the same as in
SQL Server 2008 and SQL Server 2008 R2.) In SQL Server 2005, all nodes are configured
during one pass. In SQL Server 2012, each instance on every node must be installed or
upgraded separately. For the installation of a new FCI, there is one main install for the
SQL Server instance (also known as a “first node installation”), and everything else is an
add node operation. For an in-place upgrade, the process is also node-by-node, as
described later in this section.
Table 1 shows an example of how many install processes would be executed for up to
four nodes and four instances of SQL Server.
Table 1: Number of Installs or Upgrades per Node Depending on the Number of
Instances Required
One Instance
Two Instances
Three Instances
Four Instances
Two nodes
2
4
6
8
Three nodes
3
6
9
12
Four nodes
4
8
12
16
These numbers might be surprising to some, but the installation change was
implemented with these important goals in mind: increased stability, improved
reliability, and more granular control. In terms of an in-place upgrade, the ability to
upgrade instances in a rolling fashion, one node at a time, increases application and
database availability and minimizes downtime during an upgrade. Other nodes and
their individual components as they relate to an instance can be upgraded
independently.

143
SQL Server 2012 Upgrade Technical Guide
Another major feature change is that if you are implementing a new failover clustering
instance under Windows Server 2008 or Windows Server 2008 R2, SQL Server 2012
does not require the domain groups that were introduced with SQL Server 2005. SQL
Server 2012 uses a Service SID in addition to the service accounts. For information
about Service SIDs, see Cyril Voisin's Per-service SID security blog entry
(http://blogs.technet.com/b/voy/archive/2007/03/22/per-service-sid.aspx).
Operating System Versions and SQL Server 2012 Failover Clustering
You may want to upgrade your hardware and your operating system as a part of the
overall upgrade to SQL Server 2012. If you are coming from SQL Server 2005, you are
probably using Windows Server 2003. Windows Server 2003 is no longer in mainstream
support, nor is it a supported operating system for SQL Server 2012. You will have to
use Windows Server 2008 SP2 or Windows Server 2008 R2 SP1 (or later).
Windows Server 2008 SP2 mainstream support will end during SQL Server 2012’s
lifecycle. It is strongly recommended that you use Windows Server 2008 R2 SP1 (or
later) for your deployments. Check the Microsoft Support Lifecycle web site
(http://support.microsoft.com/lifecycle/#tab0) for the support dates for your country.
Note: Windows Server 8 is in beta as of the writing of this document, and no formal
support has been announced for SQL Server 2012. There are quite a few
enhancements to WSFC in Windows Server 8 that you may want to consider for
your SQL Server deployments. Watch for any formal announcements for
supportability announcements around Windows Server 8 and SQL Server 2012.
If you are going to upgrade both the hardware and operating system at the same time,
you will need to do a side-by-side upgrade to the new hardware and use your
preferred method to migrate the databases. If your current hardware is still viable and
logoed for Windows Server 2008 or Windows Server 2008 R2 (depending on the
version you are going to deploy), you cannot do an in-place upgrade when it comes to
a WSFC cluster. You will have to completely reinstall the operating system, which
means a new installation of SQL Server 2012 on top of that. For that reason alone, it is
much better to upgrade using new hardware so you have a fallback plan.
A side-by-side upgrade on the same or a different WSFC cluster requires additional
dedicated disk space for the new clustered instances, as well as both a new IP address
and name for the new SQL Server 2012 FCI.

144
SQL Server 2012 Upgrade Technical Guide
Note: While WSFC has the Migrate a Cluster Wizard, it cannot be used for SQL
Server. Make sure you make proper backups of everything prior to unconfiguring
the old cluster.
SQL Server 2012 is the first version of SQL Server to support Windows Server Core if
you are using Windows Server 2008 R2 SP1 or later. Windows Server Core is a “stripped
down” version of Windows that has no user interface, relies on the command line, and
restricts what can be run on it. It can potentially be more secure and offer other
benefits, such as reducing the amount of patches that need to be applied. It is not
possible to convert existing installations to Windows Server Core during an upgrade
unless you use completely new hardware.
Notable Changes to Both Windows and SQL Server 2012 Failover Clustering
If you are only used to clustering using Windows Server 2003, Windows Server 2008
(and later) has quite a few new features that you should become familiar with. SQL
Server 2012 also introduces a few improvements that you should be aware of.
The Windows Server 2008 (and later) failover clustering features include the following:
Starting with Windows Server 2008, a WSFC is no longer bound by the old
Windows Server Catalog and the cluster solutions defined in them. Windows
Server 2008 has a built-in process called Cluster Validation. The concept is
simple: If the hardware passes the tests, a cluster can be configured and is
considered supported as long as the hardware itself is logoed for the version of
the operating system you plan on deploying. If the validation fails, the cluster is
not considered a supported or valid cluster. It is possible to deceive Cluster
Validation because some tests can be disabled; do not do this.
Do not use this capability to cobble two or more odd pieces of hardware
together as a valid cluster. The recommendation is still to configure nodes that
are similar (i.e., same brand and type of server). The biggest change to
implementers is that they will have to rely on the other hardware vendors to
provide correct information about which drivers are certified for clusters using
Windows Server 2008.
The support policy for Windows Server 2008 and Windows Server 2008 R2 WSFC
clusters is clearly outlined in the Knowledge Base article The Microsoft Support
Policy for Windows Server 2008 or Windows Server 2008 R2 Failover Clusters
(http://support.microsoft.com/kb/943984). Similarly, you should also be familiar
with the SQL Server support policy for clusters as outlined in the Knowledge

145
SQL Server 2012 Upgrade Technical Guide
Base article The Microsoft SQL Server support policy for Microsoft Clustering
(http://support.microsoft.com/kb/327518).
Important: It is crucial to ensure that the underlying WSFC has no errors
during cluster validation. SQL Server 2012’s Setup relies on the validation
results. If an error is found, Setup will not proceed.
Windows Server 2008 and Windows Server 2008 R2 failover clustering supports
multiple subnets for cluster nodes natively.
As of Windows Server 2008 R2, the command line cluster.exe is deprecated.
Windows Server 2008 R2 introduced PowerShell cmdlets to replace the
cluster.exe functionality.
Quorum introduces the concept of a witness. There are four quorum models (up
from two in Windows Server 2003). They are:
o No Majority. This is the same as the old disk-based quorum, where the
witness disk is a single point of failure.
o Node Majority. This is the same as the old Majority Node Set quorum,
where one less than half the number of nodes rounded up can be
tolerated as a failure. So for example, two nodes have no failure tolerance,
three and four nodes can tolerate one node failure, and five nodes can
tolerate two nodes failing. Node majority is best for an odd number of
nodes.
o Node and Disk Majority. This is a combination of both the witness disk
and a majority of nodes, giving you more protection. It can tolerate the
failure of half the nodes rounded down if the witness disk is available, and
it can tolerate the failure of one less than half the nodes rounded up if
the witness is unavailable. So for example, two nodes have one-node
failure tolerance if the witness is available, but no failure tolerance if the
witness is unavailable.
o Node and File Share Majority. Similar to the Node and Disk Majority, this
uses a file share instead of a witness disk. This is a good choice for a
geographically dispersed cluster.
Clustering the Microsoft Distributed Transaction Coordinator (DTC) is not
required with SQL Server 2012. You can have it if you need it. You can also have
more than one DTC per cluster, so you can potentially dedicate DTC to a single
instance of SQL Server if necessary.

146
SQL Server 2012 Upgrade Technical Guide
All cluster nodes must be in the same domain to implement SQL Server 2012
with Windows Server 2008 and Windows Server 2008 R2.
The private network, also known as the heartbeat, is now unicast.
All disks must still be Basic disks (not Dynamic). However, GUID partition table
(GPT) disks are supported for sizes over 2 TB.
Cluster Administrator has been deprecated and removed. The administration
tool is now a Microsoft Management Console (MMC) snap-in that is called
Failover Cluster Management in Windows Server 2008 and Failover Cluster
Manager in Windows Server 2008 R2.
To properly install a Windows Server 2008 failover cluster, a domain account
with local administrator rights must be designated on each node with rights to
create objects in the domain. The domain account after installation is used only
for administrative purposes and is no longer used to run the WSFC itself.
SQL Server 2012 Failover Clustering Enhancements
The list below summarizes the major changes to the failover clustering feature in SQL
Server 2012.
You can configure tempdb to be on the local node (for example, C:\tempdb).
The paths must be the same on all nodes. This cannot be configured during an
upgrade.
SQL Server 2012 supports the native multi-subnet clustering introduced in
Windows Server 2008. This cannot be configured as part of an upgrade.
SQL Server 2012 introduces a new health check model. Instead of using SELECT
@@SERVERNAME for the “heavyweight” cluster-specific check as part of the
resource DLL, it now uses sp_server_diagnostics. You can now configure what is
being called a flexible failover policy that is based on the state of what is going
on within your instance. It may or may not trigger a failover. For more on this,
see the SQL Server 2012 Books Online topic Failover Policy for Failover Cluster
Instances (http://technet.microsoft.com/en-
us/library/ff878664%28SQL.110%29.aspx).
SQL Server 2012 introduces server message block (SMB) share support for FCIs.
This will allow you to use a SMB share to place your databases. This is not
something you will be able to configure during an in-place upgrade.

147
SQL Server 2012 Upgrade Technical Guide
Faster failover is possible using indirect checkpoints. Indirect checkpoints are not
enabled by default and require a good disk subsystem to ensure even I/O
throughput. For more information, see the topic Database Checkpoints (SQL
Server) (http://msdn.microsoft.com/en-
us/library/ms189573%28v=SQL.110%29.aspx) in SQL Server 2012 Books Online.
Considerations for Upgrading a SQL Server 2005 Failover Cluster to
SQL Server 2012
Besides the potential operating system issue noted earlier, you will need to worry about
the Instance ID. Prior to SQL Server 2008, the Instance ID was a fixed value. For SQL
Server 2005, the Instance ID was not configurable. In Figure 1, you can see it as
MSSQL.1. As part of the upgrade to SQL Server, you will have to choose a new Instance
ID. By default, it will use MSSQLSERVER for a default instance, and the named instance
portion (the part after the slash) for a named instance. You can name it anything you
want, just make sure that it is easy to discern and the same one is used for every node.
Figure 1: Example of an Instance ID for a SQL Server 2005 upgrade

148
SQL Server 2012 Upgrade Technical Guide
As with SQL Server 2008 and SQL Server 2008 R2, SQL Server 2012 does not support
installing a 32-bit failover clustering instance under the Windows On Windows 64
(WOW64) feature of 64-bit Windows. SQL Server 2005 technically allowed it (but it was
not recommended). If your deployment is set up that way, an in-place upgrade of a
WOW64-based SQL Server 2005 failover cluster to SQL Server 2012 is not supported.
To upgrade to SQL Server 2012 if a WOW64-based SQL Server 2005 failover cluster is
deployed, you must use a side-by-side approach if you want to do it on the same
WSFC cluster.
Another thing to note is that as of SQL Server 2008, full-text has been integrated into
the Database Engine. With SQL Server 2005, full-text got its own resource in the cluster,
as seen in Figure 2. After the upgrade, there will no longer be a full-text resource as
shown in Figure 3.
Figure 2: SQL Server 2005 FCI’s resource group pre-upgrade

149
SQL Server 2012 Upgrade Technical Guide
Figure 3: Upgraded SQL Server 2012 FCI’s resource group from SQL Server 2005
Considerations for Upgrading SQL Server 2008 or SQL Server 2008 R2
to SQL Server 2012
There are no specific cluster-related considerations when upgrading from SQL Server
2008 or SQL Server 2008 R2 to SQL Server 2012. The generic conditions that apply to
all versions apply in this scenario.
Considerations for Upgrading a Pre-Release Version of SQL Server
2012 to RTM
SQL Server 2012 is the first major version of SQL Server to support upgrading from pre-
release versions of the product. There is only one major consideration that you must be
aware of. Similar to SQL Server 2005, the Instance ID is something that you must
account for. Because the MSSQL11.<instance_id> is already in use, you will be
prompted for a new Instance ID. The default value will add 2100 (the build number of
SQL Server 2012 RTM) to the Instance ID. You cannot use the existing Instance ID on
the same WSFC cluster, which could be a problem in some environments where naming
conventions are rigid. If you must use the same Instance ID as the pre-release version,
you must either uninstall the pre-release version and install a new instance to use the

150
SQL Server 2012 Upgrade Technical Guide
same hardware or install a new SQL Server 2012 instance on a brand new WSFC cluster
to use that Instance ID. An example of an “amended” Instance ID is shown in Figure 4.
Figure 4: An example of an Instance ID in a pre-release to RTM upgrade of SQL Server
2012
Upgrading a Failover Clustering Instance to SQL Server 2012
The process for upgrading a SQL Server 2005, SQL Server 2008, SQL Server 2008 R2, or
pre-release SQL Server 2012 failover clustering instance to SQL Server 2012 RTM is the
same. You can perform the upgrade through the command line or the Setup interface.
This section will discuss those options and highlight the important factors you need to
consider.
Tip: To install a new clustered instance and then use another method to upgrade
databases, follow the instructions in SQL Server Failover Cluster Installation
(http://technet.microsoft.com/en-us/library/hh231721.aspx).
Instance Failover Behavior During the Upgrade Process
It is important to understand how the upgrade process handles failing over a clustered
instance during the upgrade process. By default, SQL Server’s Setup will handle
everything for you. This may be fine when you have only two nodes and a single

151
SQL Server 2012 Upgrade Technical Guide
instance, but if you have multiple nodes and instances, you may want to control how
and when instances move from one node to another.
Like installing a new clustered instance, upgrading is an instance-by-instance, node-by-
node affair. That means a single upgrade will only affect a specific instance on one
node. The only exception is when you have multiple instances, in which any shared
components—including the resource DLL—will be upgraded. The binaries specific to
the instance(s) not being upgraded will not be touched. However, because the resource
DLL will be updated, this will either force you to move that instance to another node or
take it offline once the resource DLL is replaced. Since you want to minimize the impact
to end users, you should coordinate an outage with the application owner as well as
the business. The good news is that once the resource DLL is replaced, no matter how
many instances you have that could potentially run on that node, you will most likely
not need another reboot unless you have some other files locked.
If you are upgrading an instance of SQL Server and have another FCI already running
on that node, once the resource DLL replacement happens, you could cause the other
instance to go offline as shown in Figure 5. This is why you want to control failovers. In
this example, the instance SQL2K12RC0 was upgraded on a node where there was a
running SQL Server 2005 instance (UPGINS1\SQL2K5). This is also detected by one of
the upgrade rules as shown in Figure 6.
Figure 5: Upgrade causing an outage for another instance due to the resource DLL

152
SQL Server 2012 Upgrade Technical Guide
Figure 6: Upgrade rule noting the resource DLL will be replaced
The ability to fail over (or not) is controlled by the instance’s network name resource in
the WSFC cluster. Specifically, if a given node can be a possible owner of the network
name (and SQL Server was properly installed there), it can fail to that node. If a node is
not a possible owner even if SQL Server was properly installed, failover is not possible.
An example of not being able to fail over to a node is shown in Figure 7.
Figure 7: Error message noting you cannot move the FCI’s resources to another node

153
SQL Server 2012 Upgrade Technical Guide
Possible owners can be found on the Advanced Policies tab of the network name
resource. In Figure 8, all nodes in this WSFC cluster can potentially own SQL Server.
Figure 8: Possible owners for the network name resource
Here is the logic that Setup uses in an upgrade: As you upgrade nodes that do not own
the resource, once you hit 50 percent (or greater) of those nodes being upgraded,
Setup will initiate a failover automatically if you run the installer on the node that owns
the SQL Server instance, as shown in Figure 9. If you have coordinated an outage, this
will not be a problem. However, if an outage is not expected, this could cause a
problem with those expecting SQL Server to be up. Which node the instance fails over
to is controlled by the logic of the WSFC cluster. It depends on which nodes are
possible owners as well as the preferred owners as set on the SQL Server resource
group. With multiple instances and in more mission critical environments, you may
want to control this behavior yourself. You have a few methods at your disposal. The
easiest way is to modify the possible owners of the network name resource yourself.
Prior to upgrading a node that does not own the SQL Server resource, remove it as a
possible owner. Using the same tab shown earlier, deselect the node. An example is
shown in Figure 10.

154
SQL Server 2012 Upgrade Technical Guide
Figure 9: Setup failing the instance to an already upgraded node
Figure 10: UPGNODE2 removed as a possible owner to allow the upgrade

155
SQL Server 2012 Upgrade Technical Guide
If you want to perform the same task in a scripted fashion, you can do it using
cluster.exe or PowerShell. Note that cluster.exe is deprecated as of Windows Server
2008 R2, so you should use PowerShell where possible. The first thing you would need
to do is figure out the name of the network name resource for that instance of SQL
Server and ultimately what resource group it is in to be able to do a failover. Figure 11
shows an example using cluster.exe and Figure 12 shows an example using PowerShell.
Figure 11: Listing the resources in a WSFC cluster with cluster.exe
Figure 12: Listing the resources in a WSFC cluster with PowerShell
To modify the possible owners for a resource using cluster.exe, you can use /listowners
to see all the current owners for the network name resource. Use /removeowner to
remove a node, and /addowner to add a node as a possible owner. To control failover
for a resource group, you would use the /move option and specify a node to move the
instance to. An example of each of these is shown in Figure 13.

156
SQL Server 2012 Upgrade Technical Guide
Figure 13: Examples of altering possible owners and failing a resource group using
cluster.exe
To modify the possible owners for a resource using PowerShell, you can pipe the
resource through the Get-ClusterOwnerNode cmdlet to see the possible owners. To
change the possible owners, use the Set-ClusterOwnerNode cmdlet with the -Owners
parameter and list the nodes separated by commas. Unlike the cluster.exe
implementation, the list you provide will be absolute—it’s not a simple matter of
adding and removing. To control failover for a resource group, you would use the
Move-ClusterGroup cmdlet with the –Node parameter, specifying the node to which
you want to move the group. Examples of these cmdlets are shown in Figure 14.

157
SQL Server 2012 Upgrade Technical Guide
Figure 14: Examples of altering possible owners and failing a resource group using
PowerShell
Considerations for Upgrading Multiple Instance Failover Clustering Deployments
As noted in the previous section, upgrading a cluster that has multiple instances is
more challenging because you are potentially affecting more than just the instance you
are looking to upgrade. This will require careful planning and coordination. Each
instance will be affected by an outage at some point, even if the instance in question is
not the one that is being upgraded (yet) to SQL Server 2012. This section walks you
through an example of a cluster with two instances of SQL Server on two nodes. One
instance is SQL Server 2005 SP4, and the other is SQL Server 2008 SP3. For this
example, assume that an instance is running on each node, as shown in Figure 15.
Figure 15: Initial state of the cluster
Note: With two nodes, there is not much room to move things around so you may
incur multiple outages that need to be coordinated with the business, application
owners, and end users. This is why having another node (or more) purely dedicated
to failover gives you more flexibility.
As noted earlier, upgrading will replace the resource DLL that is shared among all
instances. Whatever node you choose to start with, you will need to move the already
running FCI on that node to the other one. This also assumes you have the capacity to
run both instances with no issues on a single node. If you do not, upgrading may be
hard to do.

158
SQL Server 2012 Upgrade Technical Guide
In this example, we will start with Instance 2 (SQL Server 2005), so that it will be failed
over to the other node. Once the failover occurs, upgrade the SQL Server 2005
instance. This will also upgrade any shared components at the same time, which would
affect the SQL Server 2008 instance. Figure 16 shows what the cluster will look like.
Figure 16: SQL Server 2005 upgraded on one node
At this point, you have two instances running on one node, with one half upgraded. To
complete the upgrade for the 2005 instance to SQL Server 2012, it will need to be failed
over to the other node. If you are looking to upgrade both the 2005 and 2008 instances
at the same time, it may be best (especially in the interest of time) to upgrade the 2008
instance on the node that does not own the FCI. The cluster will now look like that in
Figure 17.
Figure 17: SQL Server 2008 upgraded on one node (one node completed)
Since once node is completely upgraded to SQL Server 2012, two things must happen:
1. The instances in the midst of the upgrade process must be failed over to a node
that has been upgraded in order to upgrade the internal components.
2. The binaries on the node not upgraded must be upgraded.
As noted earlier, you can control this process yourself or have Setup take care of it. If
you have reached the “tipping point” where enough of the other nodes have been

159
SQL Server 2012 Upgrade Technical Guide
upgraded, Setup will fail the instance over to a valid node on its own but it may not be
hosted where you prefer. In this example, there are only two nodes so that is not a big
decision point, since there is only one place for the instances to go.
For this example, SQL Server 2005 will be upgraded first. However, as noted above,
since the resource DLL must be replaced, the 2008 instance will be affected so it is
recommended that you fail over both instances to the other node, which will upgrade
both of them. The cluster will look like the one in Figure 18, and the first node is ready
to be upgraded.
Figure 18: Manual failover of both instances to complete the internal upgrade
At this point, you have two working SQL Server 2012 instances that you can now test to
ensure that the applications work correctly before opening them up for production use.
This can be done while upgrading the instances on the node not owning the FCIs.
Technically, you may even claim that you are done if the applications are verified, but it
is always best to finish the upgrade on all nodes and test failover to ensure that
nothing has changed post-upgrade. You do not want to get into a situation where you
assumed that failover could happen, but found out weeks later that there was a
problem in the failover process.
Although this example was relatively simple, it involved possible multiple outages. If
the instances were to be upgraded at different times, one would still affect the other.
The more complex your WSFC and FCI configuration, the more challenging the
upgrade. Account for this in your planning.
Before Upgrading (Setup or Command Line)
Here are the tasks that you should perform before upgrading a clustered instance to
SQL Server 2012:

160
SQL Server 2012 Upgrade Technical Guide
1. Make sure the underlying Windows cluster is properly configured to standard
best practices and is a fully supported cluster, as noted in the Knowledge Base
articles mentioned earlier.
2. If necessary, create the security accounts in the domain for SQL Server 2012.
Because it is not possible to alter the service accounts during the upgrade, we
recommend that you change the older security accounts to SQL Server 2012-
specific accounts post-upgrade. This step is optional.
3. Make sure that there are no errors in any of the logs (including SQL Server), that
all resources can be failed over to each node, and that all names and IP
addresses can be accessed. This task may need to be scheduled for a time that
will not impact end users. The goal is to ensure that everything is working
properly in the failover cluster before you attempt to install SQL Server 2012. If
you have already validated failover at another time, it may be possible to skip
this task.
4. If you have a planned outage window prior to the actual upgrade, you may want
to consider ensuring that the prerequisites required for SQL Server 2012 are
installed on the nodes. This will shorten the time required for the upgrade
process. For example, if you are already using SQL Server 2008 R2 on Window
Server 2008 R2 SP1, the only prerequisite you should need to install would be
.NET Framework 4.0.
In-Place Upgrade for a Failover Clustering Instance
This section will cover the overall process and discuss some specific actions that will
occur during an upgrade of a clustered instance of SQL Server. Therefore, this section
does not include every Setup screen but rather the screens at key points in the upgrade
process. Step-by-step instructions for using the Setup program for an in-place upgrade
can be found in the topic Upgrade a SQL Server Failover Cluster Instance (Setup)
(http://msdn.microsoft.com/en-us/library/ms191295(v=sql.110).aspx) in SQL Server
2012 Books Online.
1. Nodes that are note currently owning the clustered SQL Server instance must be
upgraded first. This allows SQL Server to have a place to fail the instance over to
when the time is right. At that point, the internal upgrading of SQL Server will
occur, which is only a brief outage. This process minimizes the downtime that
you must incur from the upgrade process. To minimize the downtime involved in
the upgrade, you must upgrade all the nodes that can possibly host the instance
but do not currently own the instance that is being upgraded.

161
SQL Server 2012 Upgrade Technical Guide
If you attempt to upgrade the node that currently owns the instance, you will
see the message shown in Figure 19 when you reach the Cluster Upgrade Report
dialog box. If you are trying to maximize your uptime, this warning is a clear
message that you will incur downtime that you may not have accounted for.
Figure 19: Message if you are attempting to upgrade the owner of the instance
2. During the upgrade process, you will first have to select which instance you are
upgrading on that node. If there is only one instance installed, you will see a
dialog box similar to the one in Figure 20. If there are multiple instances, they
will be displayed in the Installed instances table as shown in Figure 21. You can
select the instance to upgrade in the drop-down list. If there is only one instance
that is eligible for upgrade, you will not be able to select anything else in the
drop-down list.
Figure 20: Single instance available to upgrade

162
SQL Server 2012 Upgrade Technical Guide
Figure 21: Choosing an instance to upgrade
3. As noted earlier, you will need to either enter a new Instance ID for the
upgraded instance or leave the default value no matter what version of SQL
Server you are coming from. The prefix will change to MSSQL11 before the
Instance ID. For example, if the Instance ID is MYSQLINS, it will appear as
MSSQL11.MYSQLINS on the file system.
Important: It is crucial that the Instance ID used for an instance is the same
for the upgrade of that instance on every node.
4. Before the upgrade begins, Setup will display the Cluster Upgrade Report, as
shown in Figure 22. This report shows the status of where you are in the process.
Figure 22: Initial Cluster Upgrade Report showing that nothing is upgraded

163
SQL Server 2012 Upgrade Technical Guide
After the upgrade of a node is complete, the Cluster Upgrade Report will be
displayed again with an updated status, as shown in Figure 23. Note that
UPGNODE2 now reflects the RTM version number of SQL Server 2012.
Figure 23: Updated Cluster Upgrade Report after upgrading a node
Warning: At this point, it is not possible to fail over the older SQL Server
clustered instance to the node that was upgraded. You will get the error
message shown in Figure 7. For two-node clusters, if the instance itself is not
upgraded immediately and the instance fails without any nodes for it to fail
over to, a bigger outage could occur. Time the upgrades of each node to
minimize exposure to this risk.
5. Upgrade at least half of the nodes that do not own the FCI you are currently
upgrading.
6. Once at least half of the nodes have been upgraded for an FCI, stop all traffic to
the instance of SQL Server to ensure that no one tries to access the instance
during the upgrade process. While SQL Server will only have a brief outage
during the final upgrade steps, it is always a best practice to ensure that no
changes happen during the upgrade period to ensure a consistent state before
and after.

164
SQL Server 2012 Upgrade Technical Guide
7. Follow the instructions in Upgrade a SQL Server Failover Cluster Instance (Setup)
(http://msdn.microsoft.com/en-us/library/ms191295(v=sql.110).aspx) to upgrade
the failover clustering instance. Use the same instance ID that was used for
upgrading the other node(s). During the upgrade, the instance will be failed over
to one of the already upgraded nodes (unless you have done that manually), as
the notification in Figure 24 shows. Figure 25 shows the failover during the
upgrade. Figure 26 shows the instance brought online on another node. Note
that the full-text search resource has already been removed from the resource
group since this example shows a SQL Server 2005 upgrade.
SQL Server will be unavailable during the failover process and while the
databases are being upgraded. Sometimes there is no need to stop the traffic.
Setup will automatically handle the failover to the upgraded node. On average
this takes about 2 minutes, depending on the hardware and other
configurations.
Figure 24: Cluster Upgrade Report when the instance itself is upgraded

165
SQL Server 2012 Upgrade Technical Guide
Figure 25: The failover during the upgrade
Figure 26: Completed failover and upgrade of the services
If anyone tries to connect to the instance during the upgrade, they will see a
message similar to the one in Figure 27.

166
SQL Server 2012 Upgrade Technical Guide
Figure 27: Instance is in the process of being upgraded internally and not
available for use
8. When the upgrade is complete, Setup will show a final Cluster Upgrade Report,
similar to the one in Figure 28.
Figure 28: Final Cluster Upgrade Report after success
9. If necessary, upgrade any nodes that have not been upgraded that could own
the SQL Server 2012 instance.
The upgrade is now technically complete from a SQL Server upgrade perspective. Note
that the upgraded instance was not automatically moved back to the original node it
was hosted on. You can manually fail the resource group back to the original node by
using the proper Windows cluster administration tool for the operating system version
deployed. You should also perform the following tasks post-upgrade for each FCI:
1. Check for pending reboots and any errors in the logs to see if a reboot is
necessary on the node. Reboot as needed.

167
SQL Server 2012 Upgrade Technical Guide
2. Manually test failover of the resource group containing the SQL Server resource
between all nodes of the cluster.
3. Ping the network name of the clustered SQL Server instance from all nodes
inside the cluster as well as outside the cluster.
4. Ping the IP address of the clustered SQL Server instance from all nodes inside
the cluster as well as outside the cluster.
5. Make sure that the compatibility level of the databases is set to 110 (if
necessary).
6. We recommend that you run all the necessary health checks including DBCC
CHECKDB to ensure the well-being of the newly upgraded databases.
7. Even if you do not plan on using availability groups immediately, enable the
feature so that they can be used later. Availability groups are enabled at the
service level and require a restart of SQL Server, which is why this is an
opportune time to perform this task. For more information, see the SQL Server
2012 Books Online topic Enable and Disable AlwaysOn Availability Groups (SQL
Server) (http://technet.microsoft.com/en-us/library/ff878259(v=sql.110).aspx).
Once all of these tasks are complete, verify that the upgrade is successful. Open the
instance for testing the applications; when those are certified, allow production use.
Side-by-Side Upgrade in the Same Cluster or to a New Cluster
Performing a side-by-side upgrade—whether on the same cluster where the current
instance lives or using a newly deployed Windows cluster—basically follows the same
steps as an in-place upgrade. Use one of the methods listed in the "Methods for Side-
by-Side Upgrades to a Separate Server or Cluster" section to move and upgrade the
databases in conjunction with installing a fresh instance of SQL Server 2012. Remember
that with failover clustering, the new clustered instance name must be completely
unique in the domain. This means that after the upgrade, all users and applications will
need to be redirected to the new instance.
Using the Command Prompt to Perform an In-Place Upgrade for a Failover
Clustering Installation
This section provides sample syntax for upgrading an instance via the command line.
There are two options for using the command line: either enter all the commands
directly on the same line as setup.exe, or use a configuration file. This section covers

168
SQL Server 2012 Upgrade Technical Guide
using setup.exe only. For more information on all of the parameters available during an
upgrade, see Install SQL Server 2012 from the Command Prompt
(http://msdn.microsoft.com/en-us/library/ms144259(v=sql.110).aspx#Upgrade) in SQL
Server 2012 Books Online.
There is one optional, but very specific parameter, that applies to failover clustering
instance upgrades: FAILOVERCLUSTERROLLOWNERSHIP. Setting a value for this
parameter controls the behavior of failover (as described above in the "Instance
Failover Behavior During the Upgrade Process" section). The three possible values for
FAILOVERCLUSTERROLLOWNERSHIP are:
0 = Will not allow failover to one of the already upgraded nodes to upgrade the
instance itself, nor will it add the node to the list of possible owners when the
upgrade is completed. You will have to do failover and modification of the
possible owners on your own.
1 = Will allow failover to one of the already upgraded nodes to upgrade the
instance itself, and will it add the node to the list of possible owners when
upgrade is completed.
2 = SQL Server determines if 0 or 1 is needed.
The default value is 2. Controlling behavior is only available via a command-line
upgrade. If you set the wrong option, you may see output similar to that shown in
Figure 29.
Figure 29: Using an invalid FAILOVERCLUSTERROLLOWNERSHIP value for an instance
on a particular node
To use the command prompt and not a configuration file, use a slash (/) before each
option and separate with a space. For strings that might contain spaces or odd
characters, use double quotation marks. Here is an example of using the command line
to upgrade a default instance showing all output in the command window:

169
SQL Server 2012 Upgrade Technical Guide
D:\setup.exe /q /ACTION=Upgrade /ERRORREPORTING=0
/IACCEPTSQLSERVERLICENSETERMS /INSTANCENAME=MSSQLSERVER
/INSTANCEID=SQL2K5INS /INDICATEPROGRESS=True
/FAILOVERCLUSTERROLLOWNERSHIP=2 /FTUPGRADEOPTION=Reset
Here is the sample syntax for upgrading a named instance using a command file:
D:\>setup.exe /CONFIGURATIONFILE="c:\UpgradeSQL.ini"
This is in the configuration file:
[OPTIONS]
ACTION=UPGRADE
ERRORREPORTING=0
IACCEPTSQLSERVERLICENSETERMS=TRUE
INDICATEPROGRESS=TRUE
INSTANCEID=MSSQLSERVER2100
INSTANCENAME=MSSQLSERVER
QUIET=TRUE
SQMREPORTING=0
UPDATEENABLED=FALSE
During the upgrade, you will see what is going on with the upgrade if the QUIET (or /Q)
and INDICATEPROGRESS actions are used (such as in the examples above). A sample is
shown in Figure 30.
Figure 30: Sample output during the upgrade with a command-line process
A successful end result would look something like Figure 31. A Setup result of 0
generally means that no reboot is required. Any other status often means either an
error (which would be clearly indicated as such) or a possible reboot.

170
SQL Server 2012 Upgrade Technical Guide
Figure 31: Example of a successful command prompt upgrade not needing a reboot
Figure 32 shows a status other than 0. A 3010 means a reboot is required.
Figure 32: Indicating the node needs to be rebooted
When the upgrade is complete on a node, regardless of what status you see, you
should check the Setup logs which can be found on the local node in the SQL Server
directory for the binaries. The location, assuming a C drive, would be C:\Program
Files\Microsoft SQL Server\110\Setup Bootstrap\Log. There you will find Summary.txt,
which is a summarized view of what took place. If you have errors or want to see more
detail, look at Detail.txt in the dated folder found under Log that is associated with the
upgrade. A sample Log folder is shown in Figure 33.

171
SQL Server 2012 Upgrade Technical Guide
Figure 33: Sample log location for the upgrade
Tip: The command line or file execution is the same (outside of the one parameter
for failover behavior) for standalone or clustered instances. If you have a lot of
instances and nodes, scripting the upgrade will be much easier since for a single
instance, the upgrade commands will be the same. It will also save a lot of time
since you do not need to click through the UI.
Additional References for Clustering Upgrades
For an up-to-date collection of additional references for upgrading failover clusters—
including Knowledge Base articles, blogs, white papers, and other resources—see the
Upgrade to SQL Server 2012 page (http://msdn.microsoft.com/en-
us/library/bb677622(v=sql.110).aspx).
Upgrading Mirrored Databases
This section covers how to upgrade instances of SQL Server 2005, SQL Server 2008, SQL
Server 2008 R2, and pre-release SQL Server 2012 to SQL Server 2012 RTM when
databases are configured with database mirroring. Similar to an upgrade with FCIs,
database mirroring allows you to perform a rolling upgrade in which you can upgrade
one component at a time (in this case, an instance). Upgrading is the only scenario
where mixed versions in the same database mirroring configuration are supported with
database mirroring.
Feature Changes in SQL Server 2008 R2 Database Mirroring
Database mirroring is the same as it was in SQL Server 2008 R2 and has not been
enhanced. However, it is important to point out that the feature is officially deprecated
in SQL Server 2012. See the section “Features Not Supported in a Future Version of SQL
Server” in the SQL Server 2012 Books Online topic Deprecated Database Engine
Features in SQL Server 2012 (http://msdn.microsoft.com/en-
us/library/ms143729(v=sql.110).aspx) for more details.

172
SQL Server 2012 Upgrade Technical Guide
Because database mirroring will not be removed as a feature immediately, you can still
continue to use it for now. Over time, you should look at migrating any database using
database mirroring to a feature that will be supported. Your two choices will be log
shipping and the new AlwaysOn availability groups feature. Depending on what edition
of SQL Server 2012 (or later) you deploy will determine what you will be able to use.
Tip: When planning a migration strategy, an excellent resource is Migration Guide:
Migrating to SQL Server 2012 Failover Clustering and Availability Groups from Prior
Clustering and Mirroring Deployments
(http://sqlcat.com/sqlcat/b/whitepapers/archive/2012/04/04/migration-guide-
migrating-to-sql-server-2012-failover-clustering-and-availability-groups-from-
prior-clustering-and-mirroring-deployments.aspx).
In-Place Upgrade
There are two main configurations for database mirroring: high-performance
(asynchronous) and high-safety (synchronous). High-safety can also be configured with
an optional witness to allow automatic failover. The steps for both are similar and will
be combined in this section. Any differences will be explicitly pointed out.
1. If database mirroring is configured in high-performance mode, it must be
changed to high-safety without a witness. The main reason for this is that it will
ensure all transactions are committed so there will be no data loss. If you require
high-performance mode, you can reconfigure it after the upgrade. To change
the mode from high-performance to high-safety in SSMS, right-click the
database in Object Explorer, select Tasks, and then select Mirror. In the Mirroring
page of the Database Properties dialog box, choose the mode. Alternatively, you
can use the T-SQL command:
ALTER DATABASE database SET PARTNER SAFETY FULL
2. If high-safety mode with a witness is configured, remove (unconfigure) the
witness. This will prevent a failover during the upgrade because the principal will
be unavailable during the upgrade of that instance.
3. Upgrade the instance containing the mirror. The mirroring session will then
synchronize. After synchronization, the mirroring session will look similar to that
shown in Figure 34, which displays it in both SSMS and the Database Mirroring
Monitor.

173
SQL Server 2012 Upgrade Technical Guide
Figure 34: Synchronized mirroring session displayed in SSMS and the Database
Mirroring Monitor
4. At this point, you can technically upgrade the principal but first ensure all traffic
is stopped to the database so nothing will connect to it.
5. Use SSMS or T-SQL to manually fail over the mirroring session to the instance
that was upgraded. To do this in SSMS, click the Failover button in the Mirroring
page of the Database Properties dialog box for the database mentioned earlier.
To do this in T-SQL, use the following command:
ALTER DATABASE database SET PARTNER FAILOVER
At this point, the mirroring session will be suspended as shown in Figure 35.
Figure 35: Suspended database mirroring session
After the failover occurs, the mirror database will go through its upgrade process
and, once complete, will technically be ready for use.
6. If you want the now principal and former mirror to be the new principal
production server, you must get it fully ready for use. That entails tasks such as:
Synchronizing logins and ensuring that all jobs and objects residing
outside the database are restored via scripts to make the mirror usable
Changing the compatibility mode of the database to 110
Configuring SQL Server Agent jobs

174
SQL Server 2012 Upgrade Technical Guide
Running health checks (e.g., DBCC CHECKDB) to ensure the health of the
newly upgraded database
Optionally, you could wait until the old primary is upgraded and then fail back.
That may be advantageous since you will be able to test the failover to ensure
things are working post-upgrade, but you may not be able to tolerate the longer
outage.
Assuming the newly upgraded database will be the new principal, ensure that
the application testing is complete and then redirect all users and applications to
the upgraded instance containing the new principal (the old mirror). This will
minimize an outage because the old principal (the new mirror) will not be
available during its upgrade.
7. Upgrade the instance containing the old principal to SQL Server 2012.
8. While mirroring should automatically start in most cases, you may have to
manually re-establish the suspended mirroring session. To do this, click the
Resume button in the Mirroring page of the Database Properties dialog box, as
shown in Figure 36.
Figure 36: Clicking the Resume button in SSMS

175
SQL Server 2012 Upgrade Technical Guide
To do this in T-SQL, use the following command:
ALTER DATABASE <database> SET PARTNER RESUME
The databases will now start synchronizing the unsent log. Once synchronized,
you will see a display similar to the one shown in Figure 37.
Figure 37: Upgrade with role reversal complete for a database mirroring
configuration
9. If you have not started to use the old mirror (now principal) as the primary, test
failover by failing back to the now upgraded original primary. If you want that to
be the primary again, unless you have made changes, you hopefully will not
have to do anything detailed in Step 6.
10. If necessary, change the mode from high-safety back to high-performance using
SSMS or T-SQL. The T-SQL command to use is:
ALTER DATABASE <database> SET PARTNER SAFETY OFF
11. If necessary, add the witness back to the high-safety configuration. Follow the
instructions in the SQL Server 2012 Books Online topic Add or Replace a
Database Mirroring Witness (SQL Server Management Studio)
(http://msdn.microsoft.com/en-us/library/ms365603.aspx).
Side-by-Side Upgrade to a New Server
The following steps describe how to upgrade to SQL Server 2012 when you have an
existing database mirroring configuration deployed and will be using a new server for
SQL Server 2012, where you will be re-establishing database mirroring. However, as

176
SQL Server 2012 Upgrade Technical Guide
noted above, it is strongly recommended to consider deploying an AlwaysOn
availability group since database mirroring is now deprecated.
1. Install the new SQL Server 2012 instances for the principal and mirror.
2. Take a full backup of the existing SQL Server principal database and restore two
copies: one on the new principal and one on the new mirror. Use the WITH
NORECOVERY option for these backups.
3. When you are ready to upgrade, stop all traffic and end all connections to the
instance containing the principal. This will ensure that the data cannot be
updated during the upgrade.
4. If transaction logs were made after the full backup was taken, copy and restore
them on both the principal and mirror. Use the WITH NORECOVERY option.
5. Back up the tail of the log on the principal.
6. Copy the tail log backup to the both new principal and mirror. Restore it on the
new principal (use the WITH RECOVERY option) and on the new mirror (use the
WITH NORECOVERY option).
7. You must get the new production server fully ready for use. That entails tasks
such as:
Synchronizing logins and ensuring that all jobs and objects residing
outside the database are restored via scripts to make the mirror usable
Changing the compatibility mode of the database to 110
Configuring administration such as SQL Server Agent jobs
Running health checks (e.g., DBCC CHECKDB) to ensure the health of the
newly upgraded database
8. Configure database mirroring from the principal to the mirror. See the SQL
Server 2012 Books Online topic Setting Up Database Mirroring (SQL Server)
(http://msdn.microsoft.com/en-us/library/ms190941.aspx).
9. Test the failover from the principal to the mirror and from the mirror back to the
principal.
10. Redirect all users and applications to the new SQL Server 2012 instance
containing the principal.

177
SQL Server 2012 Upgrade Technical Guide
Additional References for Upgrading with Mirrored Databases
For more information about upgrading with mirrored databases, see the SQL Server
2012 Books Online topic Minimize Downtime for Mirrored Databases When Upgrading
Server Instances (http://msdn.microsoft.com/en-us/library/bb677181.aspx).
For an up-to-date collection of additional references for upgrading with mirrored
databases, see the Upgrade to SQL Server 2012 page (http://msdn.microsoft.com/en-
us/library/bb677622(v=sql.110).aspx).
Upgrading Log Shipped Databases
This section covers how to upgrade databases that are using the built-in log shipping
feature. This section assumes an in-place upgrade of the instance containing either the
primary or secondary database.
Feature Changes in SQL Server 2012 Log Shipping
Log shipping functionality remains the same as it was in SQL Server 2008 R2. There are
no new enhancements in SQL Server 2012. Like database mirroring, a log shipping
configuration can be converted to an AlwaysOn availability group in a similar fashion if
you want to take advantage of the new functionality that the feature brings to the
table.
Log Shipping Upgrade Scenarios
When it comes to upgrading databases participating in log shipping, there are two
main scenarios: upgrading with or without a role change. A role change is the log
shipping-specific terminology for the process of switching the current primary database
to promote the secondary database as the new primary.
Performing a role change will minimize downtime to applications and end users. Once
the secondary instance is upgraded, bringing the database online will upgrade it to SQL
Server 2012 and enable it for use. That means no traffic can access the old primary and
the newly upgraded secondary will no longer be able to accept transaction logs.
However, because log shipping does not account for the server name switch, this may
not be an option for some since the applications used may involve changing the
application configuration or possibly each desktop instead of a central connection on
an application server. In this scenario, you would also have to re-establish log shipping
from this new primary to any secondary. This work may not be trivial and must be
accounted for when deciding what course of action to take.

178
SQL Server 2012 Upgrade Technical Guide
One thing that may tip the balance toward a role change is that even though there will
be a clear cutover point, leaving the original primary at the older version gives you a
fallback plan in the event something goes wrong. The data will remain at the point of
the switch. Should you need to go back to the previous version of SQL Server, you
would need to devise a way to get any changes made to the data in the SQL Server
2012 database.
If you do not perform a role change, the secondary (or secondaries) will remain in a
loading state. A database upgrade is a logged operation, so once the primary database
is upgraded and the transaction logs are being copied and restored, the secondary will
be upgraded as well. Upgrading without a role change allows you to maximize your
uptime on the primary, but you will have downtime since the primary will be
completely unavailable during its upgrade to SQL Server 2012. Having said that, a
benefit of not having a role change is that the log shipping configuration will remain
intact after the upgrade.
Upgrading with Multiple Secondaries
Unlike database mirroring, log shipping allows you to have multiple secondaries from a
single primary database. Having multiple secondaries will complicate the upgrade
scenario since it is more “stuff” to deal with. With more than just the primary, a single
secondary, and optional monitor involved in the configuration, you will need to
consider the order in which the instances will be upgraded. The two main log shipping
upgrade scenarios—with a role change or without a role change—still apply. If you
have multiple secondaries and perform a role change, you will need to reinitialize every
secondary. If the upgrade is performed without a role change, the secondaries should
be fine.
Steps to Upgrade Log Shipping without a Role Change
If you want to retain the original log shipping configuration, the following steps are
applicable. Be warned that this upgrade path will cause an outage on the primary that
you need to account for. If you choose this option, consider taking a longer single
outage and performing the upgrade without failover.
1. Disable the log shipping copy and restore jobs on all instances containing a
secondary. The copy job will have a name like LSCopy_<source
instance>_<database name> and the restore job will have a name similar to
LSRestore_<source instance>_<database name>. An example is shown in Figure
38.

179
SQL Server 2012 Upgrade Technical Guide
Figure 38: Disabling the copy job
2. Disable the alert job on the monitor (if it is used) or on the secondary. It will
have a name like LSAlert_<instance name>.
3. Upgrade the instance containing the secondary database participating in log
shipping. As noted earlier, because the database is in a state where it is restoring
transaction logs and the primary has not been upgraded yet, it will not be
upgraded to SQL Server 2012 yet.
4. If applicable, upgrade the monitor instance to SQL Server 2012.
5. Upgrade any other secondaries that may be participating in this log shipping
configuration.
6. You now need to apply any transaction logs generated during the upgrade of
the secondary instance. You have two options:
Manually copy over and restore all transaction log backups generated.
Use the WITH NORECOVERY option.
Re-enable the copy and restore jobs and monitor their progress until
things are caught up. Enabling the jobs is demonstrated in Figure 39. An
example of the copies and restores resuming successfully is shown in
Figure 40. This is the only scenario where a mixed version log shipping
configuration is supported.

180
SQL Server 2012 Upgrade Technical Guide
Figure 39: Enabling the copy job
Figure 40: Copies and restores resuming successfully
7. On the primary, stop all incoming traffic and verify that there are no connections
to ensure that, at this point, the data cannot be changed. To do this, consider
using single-user mode.
8. Disable the transaction log backup job on the primary.
9. Upgrade the instance containing the primary database.
10. It is recommended that you run all the necessary health checks, including DBCC
CHECKDB, at this point to ensure the well-being of the newly upgraded primary
database.
11. Enable the existing Log Shipping transaction log backup and alert that were
previously disabled during the upgrade window. Verify each job is working
properly. Note that when the first transaction log from the upgraded primary
database is applied to the secondary database server, it will upgrade the log
shipped secondary database to SQL Server 2012.

181
SQL Server 2012 Upgrade Technical Guide
12. Verify that the database compatibility level of the upgraded databases is 110.
13. Direct all users and applications to the original primary database.
Steps to Upgrade Log Shipping with a Role Change
This option will make the former log shipped secondary database the new primary
database. This results in a smaller outage window for users of the database system. If
you have multiple secondaries:
1. Disable the log shipping copy and restore jobs on all instances containing a
secondary. The copy job will have a name like LSCopy_<source
instance>_<database name> and the restore job will have a name similar to
LSRestore_<source instance>_<database name>.
2. Disable the alert job on the monitor (if it is used) or on the secondary. It will
have a name like LSAlert_<instance name>.
3. Upgrade each instance containing the secondary database. Because the log
shipped database is in a state where it can restore transaction logs, it will not be
upgraded to SQL Server 2012 yet.
4. On the primary, stop all incoming traffic to the primary and verify that there are
no connections to ensure that, at this point, the data cannot be changed.
Consider using single-user mode.
5. Disable the transaction log backup job on the primary, which will have a name
like LSBackup_<database_name>.
6. Apply any transaction logs generated during the upgrade of the secondary
instance(s). You have two options:
Manually copy over and restore all transaction log backups generated
during the secondary upgrade. Use the WITH NORECOVERY option.
Re-enable the copy and restore jobs and monitor their progress until
things are caught up, as shown earlier in Figures 39 and 40. You can also
manually start them.
7. On the current primary database, manually make a final transaction log backup
(also known as the tail of the log) using the WITH NORECOVERY option. This will
put the database in the RESTORING state. If this instance will not be the primary
again, do not use the WITH NORECOVERY clause of the BACKUP LOG command;
leave the database online. However, by using WITH NORECOVERY, this instance

182
SQL Server 2012 Upgrade Technical Guide
and the database can become a secondary to the soon-to-be primary. An
example is shown in Figure 41.
Figure 41: Backing up the tail of the log and putting the original primary in a
loading state
8. Copy and restore the tail of the log using WITH RECOVERY. As part of the
restore, it will be upgraded to SQL Server 2012, as shown in Figure 42.
Figure 42: Upgraded secondary that is no longer in a loading state and now
usable
11. You must get the new production server fully ready for use. That entails tasks
such as:
Synchronizing logins and ensuring that all jobs and objects residing
outside the database are restored via scripts to make the mirror usable

183
SQL Server 2012 Upgrade Technical Guide
Changing the compatibility mode of the database to 110
Configuring administration such as SQL Server Agent jobs
Running health checks (e.g., DBCC CHECKDB) to ensure the health of the
newly upgraded database
12. Delete the old copy and restore jobs on the former secondary database as
shown in Figure 43.
Figure 43: Deleting the old copy and restore jobs
13. If applicable, upgrade the monitor instance to SQL Server 2012.
14. Delete the alert job from the monitor instance or the original secondary.
15. Upgrade the original primary to SQL Server 2012. Because there is a new
primary, consider dropping the old primary database so that it will not go
through the upgrade process. This will save time during the upgrade.
16. Delete the backup job for the original primary database on the original primary
instance (the soon-to-be new secondary).
17. On the new primary (the old secondary), configure log shipping to the new
secondary (the old primary) using the instructions found in the SQL Server 2012
Books Online topic Configure Log Shipping (SQL Server)
(http://msdn.microsoft.com/en-us/library/ms190640.aspx).

184
SQL Server 2012 Upgrade Technical Guide
Steps to Upgrade Side-by-Side to a New Server or Cluster
There are two scenarios for a side-by-side upgrade from a previous version of SQL
Server: new hardware for both the primary and secondary, or new hardware for the
primary only. Because secondaries can easily be initialized with an appropriate full
backup, those steps are not covered here.
New Hardware for Both the Primary and Secondary
This option assumes that the instances for both the primary and warm standby will be
brand new.
1. Install the new instances of SQL Server 2012 on the newly configured servers.
2. Take a full backup of the older primary database and restore two copies: one on
the new primary and one on the new secondary. Use the WITH NORECOVERY
option.
3. When you are ready for the upgrade, stop all traffic and kill all connections to
the instance containing the primary. This will ensure that the data cannot be
updated during the upgrade.
4. If transaction logs were made after the full backup was taken, copy and restore
them on both the primary and secondary. Use the WITH NORECOVERY option.
5. Back up the tail of the log on the primary.
6. Copy the tail log backup to the new primary and restore using the WITH
RECOVERY option.
7. Copy the tail log backup to the new secondary and restore using the WITH
NORECOVERY option.
8. You must get the new production server fully ready for use. That entails tasks
such as:
Synchronizing logins and ensuring that all jobs and objects residing
outside the database are restored via scripts to make the mirror usable
Changing the compatibility mode of the database to 110
Configuring administration such as SQL Server Agent jobs
Running health checks (e.g., DBCC CHECKDB) to ensure the health of the
newly upgraded database

185
SQL Server 2012 Upgrade Technical Guide
9. Configure log shipping between the SQL Server 2012 instances using the
instructions found in the SQL Server 2012 Books Online topic Configure Log
Shipping (SQL Server) (http://msdn.microsoft.com/en-us/library/ms190640.aspx).
10. Redirect all users and applications to the new SQL Server 2012 instance
containing the new log shipping primary.
New Hardware for the Primary Only
This option assumes that only the instance for the primary will be brand new and the
secondary will be reused and upgraded to SQL Server 2012.
1. Install the new SQL Server 2012 instance that will be used for the primary.
2. Take a full backup of the original primary database and restore it to the new SQL
Server 2012 instance using the WITH NORECOVERY option.
3. When you are ready for the upgrade, stop all traffic and kill all connections to
the instance containing the primary. This will ensure that the data cannot be
updated during the upgrade.
4. If transaction logs were made after the full backup was taken, copy and restore
them WITH NORECOVERY on the SQL Server 2012 instance. Use the WITH
NORECOVERY option. Also ensure that the secondary is caught up with its
transaction log restores.
5. Back up the tail of the log on the primary.
6. Copy the tail log backup to the new primary and restore using the WITH
RECOVERY option.
7. You must get the new production server fully ready for use. That entails tasks
such as:
Synchronizing logins and ensuring that all jobs and objects residing
outside the database are restored via scripts to make the mirror usable
Changing the compatibility mode of the database to 110
Configuring administration such as SQL Server Agent jobs
Running health checks (e.g., DBCC CHECKDB) to ensure the health of the
newly upgraded database
8. Upgrade the secondary to SQL Server 2012.
9. Remove the existing copy and restore jobs on the secondary.

186
SQL Server 2012 Upgrade Technical Guide
10. Configure log shipping between the SQL Server 2012 instances using the
instructions found in the SQL Server 2012 Books Online topic Configure Log
Shipping (SQL Server) (http://msdn.microsoft.com/en-us/library/ms190640.aspx).
11. Redirect all users and applications to the new SQL Server 2012 instance
containing the principal.
Additional References for Upgrading Log Shipping
For more information about upgrading log shipping, see the SQL Server 2012 Books
Online topic Upgrade Log Shipping to SQL Server 2012 (Transact-SQL)
(http://msdn.microsoft.com/en-us/library/cc645954.aspx).
For an up-to-date collection of additional references for upgrading log shipping, see
the Upgrade to SQL Server 2012 page (http://msdn.microsoft.com/en-
us/library/bb677622(v=sql.110).aspx).
Upgrading Replicated Databases
This section covers upgrading databases and instances that are participating in
replication. Unlike the other availability features, replication is generally upgraded with
little additional effort during the upgrade of the instance to SQL Server 2012.
Feature Changes in SQL Server 2012 Replication
There are a few changes to replication in SQL Server 2012, but not as many as SQL
Server 2008 or SQL Server 2008 R2. Consult Chapter 4 in the previous upgrade guides
for those versions to see changes that may apply to your replication topology if you are
upgrading from SQL Server 2005. If you are upgrading from SQL Server 2008, consult
the SQL Server 2008 R2 Upgrade Technical Reference Guide
(http://download.microsoft.com/download/3/0/D/30DB8D46-8ACF-442A-99A2-
0F4CE74AE14D/SQL_Server_2008_R2_Upgrade_Technical_Reference_Guide.docx) in
addition to the information provided in this section.
Planning an Upgrade with Replication
Depending on the complexity of your replication topology, your upgrade may be
straightforward or it may be complicated. For example, when you have updating
subscribers where data can be updated outside of the primary source database, you
will have to coordinate multiple outages or restrict which locations can update data for
a period of time.

187
SQL Server 2012 Upgrade Technical Guide
When you are mixing versions of SQL Server and SQL Server 2012 is part of the
replication topology, you must follow these rules:
The Distributor must be running the same version as the Publisher or a later
version.
The Publisher must be running the same version as the Distributor or an earlier
version.
Depending on the type of replication, the Subscriber versions may be restricted.
For transactional replication, the Subscriber must be within two versions of the
Publisher, which means that the oldest a Subscriber can be with SQL Server 2012
is SQL Server 2005. For merge replication, the Subscriber version can be earlier
than or equal to the Publisher.
These rules influence the order in which the instances can be upgraded and where you
will incur any potential outages. The key is the Distributor. With a single Distributor,
there will be the least downtime. If there are multiple Distributors, you will need to
coordinate to have the least impact on end users and applications.
The Distributor is the key to how much downtime will be encountered during the
upgrade. If there are multiple Distributors in the topology, there will be multiple
outages. Where possible (assuming the hardware is not out of date), performing an in-
place upgrade is recommended over installing a new instance of SQL Server and
reconfiguring the Distributor. When upgrading in an environment that has multiple
Distributors, upgrade them in order of magnitude. Do not upgrade the biggest and
most important Distributor first. Schedule the upgrades to have the least impact on the
end users and applications.
Tip: Always upgrade the Distributors first because they can push changes from a
Publisher to a Subscriber, provided that two conditions are met:
The Publisher and Subscriber are down level from the SQL Server 2012
Distributor.
The Subscriber is running a version of SQL Server supported by the SQL
Server 2012 Distributor.
Performing in-place upgrade is preferred when it comes to all aspects of replication
because reinitializing a Subscriber can potentially be very costly from a time
perspective as well as in disk space, network bandwidth, and so on. If someone forgets
to script out the replication or does not update the script, starting from scratch is not a
good option. Avoid this if at all possible.

188
SQL Server 2012 Upgrade Technical Guide
Deprecated Features and Breaking Changes
In SQL Server 2012, three replication features are being deprecated: Replication
Management Objects (RMO), heterogeneous replication, and Oracle publishing. For a
full list of deprecated replication features, including features deprecated in older
versions that may affect the upgrade, see Deprecated Features in SQL Server
Replication (http://technet.microsoft.com/en-us/library/ms143550(SQL.110).aspx) in
SQL Server 2012 Books Online.
There are no breaking changes in SQL Server 2012 with regards to replication.
However, if you are upgrading from SQL Server 2005, check the SQL Server 2012 Books
Online topic Breaking Changes in SQL Server Replication
(http://technet.microsoft.com/en-us/library/ms143470(SQL.110).aspx) for breaking
changes made in SQL Server 2008 that would apply.
Behavior Changes
Other than the deprecated features and breaking changes, there are no listed behavior
changes to replication in SQL Server 2012 from where things were in SQL Server 2008
R2. If you are coming from SQL Server 2005 or 2008, review the SQL Server 2008
and/or SQL Server 2008 R2 documentation and upgrade technical guides for more
information.
In-Place Upgrade
Performing an in-place upgrade to any instance that may be participating in replication
may make sense if your hardware and underlying operating system will continue to be
supported for a SQL Server 2012 deployment. This section will cover how to perform
such an upgrade of a replication topology pointing out specific things for different
replication types where applicable.
A nice feature of any replication upgrade is that you do not need to upgrade every
component at once. As long as you stick to the rules of replication and upgrade the
components in the right order, you can upgrade over time.
1. As components are being upgraded, verify that you will have a valid topology. If
not, you may need to adjust the plans. For example, if you upgrade the
Distributor but you have SQL Server 2000 Subscribers, you may need to wait to
upgrade or get them to SQL Server 2005 so that they are at the minimum
supported level for replication. (For information about the minimum supported
levels, see the “Planning an Upgrade with Replication” section earlier in this
chapter.)

189
SQL Server 2012 Upgrade Technical Guide
2. Generate scripts for the entire existing replication topology and store them in a
safe place. For documentation on how to do this, see the SQL Server 2012 Books
Online topic Generate SQL Script (Replication Objects)
(http://msdn.microsoft.com/en-us/library/ms188503.aspx). In a worst case
scenario, these scripts will enable you to reconfigure replication in the exact
configuration it is now.
3. Stop all application and data traffic to the Publisher that will be affected during
the upgrade.
4. Ensure that all existing transactions marked for publication have been moved to
the Subscribers. If using transactional replication, run sp_repltrans on the
Publisher to get the outstanding transactions marked for publication. If there are
transactions still pending, it will look like Figure 44. Once the result set is empty,
the upgrade can begin. Check over the span of a few minutes just to be safe.
There are other places you can look to see the status of replication, such as in
Replication Monitor. Figure 45 shows that nothing is available for replicating in
Replication Monitor, whereas Figure 46 shows that there has been some recent
replication activity. Each form of replication at the Publisher can show you
whether things are moving or not. In SSMS, expand Replication then Local
Publications. For each publication, right-click and then select one of the status
options. A sample is shown in Figure 47 and its output is shown in Figure 48.
Figure 44: Transaction that still needs to be sent to a Subscriber
Figure 45: Replication Monitor showing that there is nothing to be replicated

190
SQL Server 2012 Upgrade Technical Guide
Figure 46: Replication Monitor showing that recent replication activity has
occurred, so transactions may still be in the pipeline
Figure 47: Seeing the publication status in SSMS
Figure 48: Synchronization status showing nothing is available for replicating

191
SQL Server 2012 Upgrade Technical Guide
5. Before any major components are upgraded (the first of which will be the
instance containing the Distributor), disable any SQL Server Agent jobs related
to replication, including any push subscriptions at the various Publishers using
the Distributor that will be upgraded and pull subscriptions at the Subscriber.
This will ensure that no data propagation will occur during the upgrade process.
6. Upgrade the instance containing the Distributor to SQL Server 2012.
7. At this point, assuming the Publisher and Subscribers are valid for a SQL Server
2012-based topology and you do not want to upgrade those yet, you can stop
for now. If this is the case:
a. Ensure that SQL Server Agent is started on the Distributor.
b. Enable all of the replication jobs.
c. Verify that replication is now working again.
8. When you are ready to start upgrading again, the next component to upgrade
would be the Publisher (assuming each Subscriber's version of SQL Server is
compatible with SQL Server 2012 replication). To upgrade the Publisher:
a. If not done already, stop all traffic and end any connections to the
Publisher.
b. Following the instructions in Step 4, verify that all transactions have been
replicated.
c. If necessary, disable all replication SQL Server Agent jobs if this is being
done at a later time than the Distributor upgrade.
d. Upgrade the Publisher to SQL Server 2012.
e. Ensure that SQL Server Agent is started.
f. It is recommended that you run all the necessary health checks, including
DBCC CHECKDB, at this point to ensure the well-being of the newly
upgraded databases.
g. Set the database compatibility level of the upgraded databases to 110.
h. If the Subscriber will not be upgraded at this time, enable all the SQL
Server Agent jobs related to the Publisher and Distributor.
9. Upgrade the Subscriber(s). If there are multiple Subscribers, consider doing a
phased upgrade (i.e., upgrade selected subscribers in different outages) to
minimize the impact to end users. To upgrade a Subscriber, follow these steps:

192
SQL Server 2012 Upgrade Technical Guide
a. If not done already, disable any push or pull job associated with the
Subscriber’s subscriptions. You do not need to stop all traffic or kill the
connections to the Publisher during an upgrade of the Subscriber. This
will ensure that the Subscriber cannot be updated during the upgrade
process. However, be aware that the Publisher will not be able to flush
transactions until the Subscriber is back online. It may also affect the
Publisher's ability to back up the transaction log.
b. Upgrade the instance containing the Subscriber to SQL Server 2012.
c. Run DBCC CHECKDB against all upgraded databases.
d. Set the database compatibility level of the upgraded databases to 110.
e. Ensure that SQL Server Agent is started.
f. After the Subscriber is upgraded, enable all the SQL Server Agent jobs for
the subscription and enable all SQL Server Agent jobs on the Distributor
(if they were somehow disabled).
g. Verify that the replication is working properly and now sending what it
needs to (e.g., a transaction in transactional replication). The easiest way
to do this is to manually kick off the SQL Server Agent jobs involved in
snapshot replication and view the status using some of the methods
shown earlier in Step 4. They should reflect a successful execution.
10. Generate new scripts for the upgraded replication architecture.
Side-by-Side Upgrade to a New Server or Cluster
Using new hardware and brand new SQL Server 2012 instances may complicate an
upgrade with replication since you will need to either re-point components (such as a
Publisher to a new Distributor) or reinitialize subscriptions. The upgrade process is
similar to, but slightly different from, an in-place upgrade.
1. As components are being upgraded, verify that you will have a valid topology. If
not, you may need to adjust the plans. For example, if you upgrade the
Distributor but you have SQL Server 2000 Subscribers, you may need to wait to
upgrade or get them to SQL Server 2005 so that they are at the minimum
supported level for replication. (For information about the minimum supported
levels, see the “Planning an Upgrade with Replication” section earlier in this
chapter.)

193
SQL Server 2012 Upgrade Technical Guide
2. Generate scripts for the entire existing replication topology and store them in a
safe place. For documentation on how to do this, see the SQL Server 2012 Books
Online topic Generate SQL Script (Replication Objects)
(http://msdn.microsoft.com/en-us/library/ms188503.aspx). In a worst case
scenario, these scripts will enable you to reconfigure replication in the exact
configuration it is now.
3. Install and configure the hardware and SQL Server 2012 instance(s) that will
participate in the replication topology.
4. Update the scripts generated in Step 2 to SQL Server 2012 and make sure that
the instance names and databases are updated to reflect their new locations.
Before updating the scripts, make copies of the originals so that the old
environment can be restored if necessary.
5. At the minimum, ensure that the existing Publisher is at a version that can
participate in the replication topology when SQL Server 2012 is added since the
Distributor must be running SQL Server 2012.
6. Stop all application and data traffic to the Publisher that will be affected during
the upgrade to ensure that the data will not be updated during the cutover.
7. Run the appropriate upgraded replication script on the new Distributor to create
the publication and distribution with your settings. At this point, the old
replication topology is still being used and you have not incurred any downtime.
8. If the Distributor is the only component being upgraded, to do the cutover, stop
all traffic and kill any connections to the Publisher to ensure that no one tries to
access it during the switch.
9. To point existing Publishers and Subscribers to the new Distributor, you must
drop the publications and subscriptions, and then recreate them pointing to the
new Distributor. If this completes successfully, replication works, and you will not
be upgrading any other components, your upgrade is complete.
10. If you are also moving the Publisher to a new SQL Server 2012 instance:
a. Drop the existing publication(s) and subscription(s).
b. Re-create the publication on the new Publisher and point it to the SQL
Server 2012 Distributor.
c. Recreate the subscription pointing to the new publication.
d. Verify that replication is working.

194
SQL Server 2012 Upgrade Technical Guide
11. If you are also moving the Subscriber(s) to a new SQL Server 2012 instance:
a. To point at the new Distributor, you should have already dropped the
subscription. If not, do so now.
b. Re-create the subscription on the new Subscriber.
c. Re-create the subscription pointing to the new publication.
d. Verify that replication is working.
12. Configure administration such as backup jobs for the databases.
13. Generate new scripts for the upgraded replication architecture.
14. To ensure that no one will connect to the old environment, it is recommended
that you stop the services if possible on the original topology after it has been
migrated to the new instance.
Additional Information for Upgrading Replicated Databases
See the following SQL Server2012 Books Online topics for more information about
upgrading replicated databases:
Deprecated Features in SQL Server Replication
http://msdn.microsoft.com/en-us/library/ms143550(v=sql.110).aspx
Breaking Changes in SQL Server Replication
http://msdn.microsoft.com/en-us/library/ms143470(v=sql.110).aspx
Upgrade Replicated Databases
http://msdn.microsoft.com/en-us/library/ms143699(v=sql.110).aspx
For an up-to-date collection of additional references for upgrading replication, see
Upgrade to SQL Server 2012 (http://technet.microsoft.com/en-
us/library/bb677622.aspx).
Conclusion
While it is not possible to completely avoid downtime during certain points of an
upgrade to SQL Server 2012, minimizing downtime is achievable by following the
advice presented in this chapter. Preparation and testing are the ultimate defense
against failures and extended outages. Each high availability feature currently
configured on your existing instance will have different considerations and steps that
you will need to account for in your overall upgrade plan.

195
SQL Server 2012 Upgrade Technical Guide
Additional References
For an up-to-date collection of additional SQL Server 2012 high-availability references,
see Upgrade to SQL Server 2012 (http://technet.microsoft.com/en-
us/library/bb677622.aspx).
Also see the following links:
SQL Server 2012 Web Site
(http://www.microsoft.com/sqlserver/en/us/default.aspx)
SQL Server 2012 Overview
(http://www.microsoft.com/sqlserver/en/us/product-info/overview-
capabilities.aspx)
Books Online for SQL Server 2012
(http://msdn.microsoft.com/en-us/library/ms130214(v=SQL.110).aspx)
SQL Server MSDN Resources
(http://msdn.microsoft.com/en-us/sqlserver)
SQL Server TechCenter
(http://technet.microsoft.com/en-us/sqlserver)

196
SQL Server 2012 Upgrade Technical Guide
Chapter 5: Database Security
Introduction
The number of security factors affecting the upgrade of the SQL Server relational
engine from SQL Server 2005, SQL Server 2008, or SQL Server 2008 R2 to SQL Server
2012 is fairly small. For most systems, the changes will be nearly invisible. Almost all
existing SQL Server security configurations will upgrade automatically without
intervention by the database administrator (DBA). In this chapter, you will learn about
any security-related upgrade issues you need to consider for the Database Engine,
including new and enhanced features as well as security functionality that is no longer
part of SQL Server.
New Security Features
Security in SQL Server 2012 has been enhanced and strengthened. But DBAs must
remove any blocking issues and follow up in newly upgraded environments to take
advantage of these enhancements. If you address any issues early on in the upgrade
planning process, your upgrade experience will be much smoother. For a
comprehensive discussion of upgrading database security, see Security Considerations
for a SQL Server Installation (http://msdn.microsoft.com/en-
us/library/ms144228(v=SQL.110).aspx) in SQL Server 2012 Books Online. Let's look at
how the new and enhanced security features in SQL Server 2012 could affect your
upgrade planning and process.
Table 1 provides a summary of the new security features in SQL Server 2012 and how
they might affect the upgrade process from SQL Server 2005, SQL Server 2008, or SQL
Server 2008 R2.
Table 1: SQL Server 2012 Security Features
New SQL Server 2012
Security Features
Benefit
When Available
Affects the
Upgrade Process
BUILTIN\administrators and
Local System (NT
AUTHORITY\SYSTEM) not
automatically provisioned
in the sysadmin fixed server
role
Greater security at install
time
Immediately after
upgrade
No for in-place
upgrade;
yes for side-by-side
upgrade

197
SQL Server 2012 Upgrade Technical Guide
New SQL Server 2012
Security Features
Benefit
When Available
Affects the
Upgrade Process
Per-service SIDs extended
to all operating systems
Isolation across services and
in-depth defense on
Windows Vista and Windows
Server 2008
Immediately after
upgrade
No
Support for Managed
Service Accounts and
Virtual Accounts when
installed on Windows 7 or
Windows Server 2008 R2
Easier long-term
management of service
account users, passwords,
and SPNs
Immediately after
upgrade
No
User-defined server roles
Easier permission
management
Immediately after
upgrade
No
Default schema for groups
Consistency between
different login types
Immediately after
upgrade
No
SQL Server Audit
enhancements
Support for all editions and
other enhancements
Minimal work to
leverage
No
Service Master Key and
Database Master Key
encryption changes from
3DES to AES
Newer encryption algorithm
(AES) being used
Minimal work to
leverage
No
Contained Databases
Access to databases
permitted through
contained database users,
which do not require logins
Design and
architect
No
As you can see from this table, the new security features that might affect your upgrade
are very limited. All the other features are enhancements that you can take advantage
of after your upgrade, but they will not block or impede the upgrade process.
New Configuration Tools
If you upgrade from SQL Server 2005, another security-related feature change you
need to be aware of is that the Surface Area Configuration (SAC) tool has been
removed from SQL Server 2008 R2 onward and replaced by SQL Server Configuration
Manager and SQL Server Policy-Based Management. SQL Server Configuration
Manager is a Microsoft Management Console (MMC) snap-in that you can start
through the Start menu or add to custom Management Console displays. You use SQL
Server Configuration Manager to set protocol, connection, and startup options. For
more information about this tool, see SQL Server Configuration Manager
(http://msdn.microsoft.com/en-us/library/ms174212(v=SQL.110).aspx) in SQL Server
2012 Books Online.

198
SQL Server 2012 Upgrade Technical Guide
You use the new Policy-Based Management capability in SQL Server 2012 to help set
Database Engine, Analysis Services, and Reporting Services configurations. You can
import the best practice policies that SQL Server 2012 provides to evaluate the
configurations for your instances, instance objects, databases, and database objects.
Note: You can also use sp_configure to set Database Engine features.
Configuring Services and Connections
SQL Server Configuration Manager lets you configure SQL Server 2012 services and
(when relevant) remote connections. If you use an in-place upgrade, SQL Server 2012
Setup preserves your source SQL Server instance's service configurations.
Note: There is an exception if you upgrade from SQL Server 2005 because a new
full-text search service was introduced in SQL Server 2008. Even for an in-place
upgrade, the service settings for SQL Server 2005 full-text search will not be
preserved.
SQL Server 2012 now supports Managed Service Accounts and Virtual Accounts to be
used for SQL Server services. Managed Service Accounts and Virtual Accounts provide
the isolation of their own accounts, while eliminating the need for an administrator to
manually administer the Service Principal Name (SPN) and credentials for these
accounts. These changes make the long-term management of service account users,
passwords, and SPNs much easier. For more information on these types of accounts
see Service Accounts Step-by-Step Guide (http://technet.microsoft.com/en-
us/library/dd548356(WS.10).aspx).
As a default, SQL Server 2012 uses Virtual Accounts for new installations for all services,
except the SQL Server Browser and SQL Server VSS Writer services, where LOCAL
SERVICE and LOCAL SYSTEM are the default accounts.
If you use the in-place upgrade method, you can use SQL Server Configuration
Manager to change to the new available Managed Service Accounts or Virtual Accounts
after the upgrade.
If you use a side-by-side upgrade method, you might need to adjust the default service
settings based on your needs. To change the service accounts, password, service
startup type, or other properties of any SQL Server–related service after installation, use
SQL Server Configuration Manager. In addition to changing service accounts, SQL
Server Configuration Manager changes other configurations such as permissions in the
Windows registry. Changing service accounts by using the Windows Service Control

199
SQL Server 2012 Upgrade Technical Guide
Manager is not supported. For more information, see SQL Server Configuration
Manager (http://msdn.microsoft.com/en-us/library/ms174212(v=SQL.110).aspx) in SQL
Server 2012 Books Online.
Some of these services might be optional for your instance. You can enable and disable
these services, depending on the functionality your SQL Server instance requires, by
using SQL Server Configuration Manager. You should review these new service
accounts and their security requirements before attempting an upgrade to SQL Server
2012. Use the principle that if a service is not needed, it should be disabled. You can
also enable and disable remote connections for many of the services.
For details about service accounts and services, see Configure Windows Service
Accounts and Permissions (http://msdn.microsoft.com/en-
us/library/ms143504(v=sql.110).aspx) in SQL Server 2012 Books Online.
Service Account Security
Microsoft SQL Server 2012 enables a per-service SID for each of its services, except the
SQL Server Browser service, to provide service isolation and in-depth defense. The per-
service SID is derived from the service name and is unique to that service. Service
isolation enables access to specific objects without the need to run a high-privilege
account or weaken the security protection of the object. By using an access control
entry (ACE) that contains a service SID, a SQL Server service can restrict access to its
resources. For all SQL Server services, except for the SQL Server Browser and Analysis
Services, SQL Server configures the permissions for the per-service account directly, so
changing the service account can be done without having to repeat the resource ACL
process. For the two services not using per-service SIDs, SQL Server Setup creates local
Windows groups and configures the required permissions directly on the created
groups. For more information, see Configure Windows Service Accounts and
Permissions (http://msdn.microsoft.com/en-us/library/ms143504(v=SQL.110).aspx) in
SQL Server 2012 Books Online.
This is a big difference to older SQL Server installations. Earlier versions created local
Windows groups for all services and used per-service SIDs only in some configurations.
For more information, see Configure Windows Service Accounts and Permissions
(http://msdn.microsoft.com/en-us/library/ms143504(v=sql.110).aspx).
In case of an in-place upgrade from SQL Server 2008 or SQL Server 2008 R2, SQL Server
Setup will preserve the ACEs for the SQL Server 2008 per-service SIDs and the local
Windows groups used by SQL Server.

200
SQL Server 2012 Upgrade Technical Guide
In case of an upgrade from SQL Server 2005, SQL Server Setup will change the
permissions to use per-service SIDs for the database engine and its file folders and
registry keys. The local Windows groups are preserved but renamed.
In both cases, all permissions are preserved and no special actions are needed for a
successful upgrade.
As a best practice, use Managed Service Accounts or Virtual Accounts if possible and
grant as few additional privileges as possible. In cases where it is not possible to use a
Managed Service Account or Virtual Account, use a separate low-privilege user account
or domain account for each service and don’t give additional privileges directly to it.
Instead apply privileges on security groups or per-service SIDs accordingly. For more
information, see Configure Windows Service Accounts and Permissions
(http://msdn.microsoft.com/en-us/library/ms143504(v=SQL.110).aspx) in SQL Server
2012 Books Online.
Configuring Features
Through the new Policy-Based Management capability introduced in SQL Server 2008,
you can enable or disable many Database Engine features as well as options for the
Analysis Services and Reporting Services components. You can also set options for the
Database Engine by using the sp_configure stored procedure.
All these options are off by default with a new installation, although the Windows Data
Access Components (DAC) on clusters will have remote use enabled by default. The
purpose of having these options off by default is to reduce the potential attack surface
of a new installation. You can selectively enable these options as required for your SQL
Server 2012 instance.
With an in-place upgrade, all feature configurations stay in their pre-upgrade state. But
you can use Policy-Based Management to disable features that you are not using
anymore and reduce the attack surface of the upgraded instance.
Here are the Database Engine configuration features that you can set through the
Surface Area Configuration facet of Policy-Based Management:
Ad hoc remote queries
Common Language Runtime (CLR) integration
DAC (remote use of the Dedicated Administrator Connection)
Database Mail

201
SQL Server 2012 Upgrade Technical Guide
Native XML Web services (if HTTP endpoints are defined)
OLE automation
Service Broker
xp_cmdshell
You can find out-of-the-box security best practices policies, including Surface Area
Configuration, in the SQL Server 2012 installation path in the
\110\Tools\Policies\DatabaseEngine\1033 folder. For more information about Policy-
Based Management, see Administer Servers by Using Policy-Based Management
(http://msdn.microsoft.com/en-us/library/bb510667(v=SQL.110).aspx).
SQL Server Audit
SQL Server Audit is a feature introduced in SQL Server 2008. It lets you create
customized audits of Database Engine security events that can write to a file, the
Windows Security event log, or the Windows Application event log. It is based on
Extended Events and provides a low overhead, scalable, reliable, and secure way to
perform auditing. In SQL Server 2012, support for server auditing has been expanded
to include all editions of SQL Server. SQL Server 2012 Enterprise Edition supports all the
features in SQL Server Audit, whereas all other editions support only the core features
in SQL Server Audit. The core features support everything that is also available through
SQL Trace, making it easy to move from SQL Trace to SQL Server Audit in all editions of
SQL Server. For more information on SQL Server Audit, see SQL Server Audit (Database
Engine) (http://msdn.microsoft.com/en-us/library/cc280386(v=SQL.110).aspx) in SQL
Server 2012 Books Online.
If you are using SQL Trace for auditing purposes, you should consider changing to SQL
Server Audit after the update. Beside the fact that SQL Server Audit is more suitable
and reliable for security auditing and easier to manage than SQL Trace, SQL Trace is
deprecated and will be removed in a future version of SQL Server. By changing to SQL
Server Audit now, you can take advantage of its features and make the upgrade to
future versions of SQL Server easier.
SQL Server 2012 also introduces enhancements to SQL Server Audit. These
enhancements include:
More resilient to failures when writing to the audit log
A new option to fail an operation that would otherwise generate an audit event
to be written to a failed audit target

202
SQL Server 2012 Upgrade Technical Guide
A new option to cap the number of audit files without rolling over
Additional Transact-SQL (T-SQL) stack frame information in the audit log
The ability to write user-defined audit events to the audit log
The ability to filter audit events before they are written to the audit log
Monitoring of contained database users
Preparing to Upgrade
After you become familiar with the new features you need to prepare for in your
upgrade plan and process, you need to understand which features have been
deprecated or discontinued in SQL Server 2012 and review the changes that could
block your upgrade or change the behavior of your applications after the upgrade.
Deprecated Features
Some security-related features are deprecated in SQL Server 2012. Although they will
continue to operate in SQL Server 2012, they will be removed in a future version of SQL
Server. These deprecated features have no immediate effect on your upgrade to SQL
Server 2012, but they will affect your upgrade to a later version. For comprehensive
information about these features, see Deprecated Database Engine Features in SQL
Server 2012 (http://msdn.microsoft.com/en-us/library/ms143729(v=SQL.110).aspx) in
SQL Server 2012 Books Online.
The deprecated security features consist primarily of system stored procedures that
have been replaced by Transact-SQL (T-SQL) commands. For example, sp_adduser and
sp_dropuser are replaced by CREATE USER and DROP USER, respectively, and SETUSER
is replaced by EXECUTE AS. These procedures are deprecated because they do not
work with user/schema separation. As soon as you take advantage of new security
commands such as CREATE USER and CREATE SCHEMA, you should also switch from
using compatibility views such as sysobjects to catalog views such as sys.objects.
Table 2 lists the deprecated security features in SQL Server 2012 and their
replacements.
Table 2: Deprecated Security Features
Deprecated Feature
Replacement
sp_addapprole
sp_dropapprole
CREATE APPLICATION ROLE
DROP APPLICATION ROLE

203
SQL Server 2012 Upgrade Technical Guide
Deprecated Feature
Replacement
sp_addlogin
sp_droplogin
CREATE LOGIN
DROP LOGIN
sp_adduser
sp_dropuser
CREATE USER
DROP USER
sp_addrolemember
sp_droprolemember
ALTER ROLE
sp_addsrvrolemember
sp_dropsrvrolemember
ALTER SERVER ROLE
sp_grantdbaccess
sp_revokedbaccess
CREATE USER
DROP USER
sp_addrole
sp_droprole
CREATE ROLE
DROP ROLE
sp_approlepassword
sp_password
ALTER APPLICATION ROLE
ALTER LOGIN
sp_changeobjectowner
ALTER SCHEMA
ALTER AUTHORIZATION
sp_defaultdb
sp_defaultlanguage
ALTER LOGIN
sp_denylogin
sp_grantlogin
sp_revokelogin
ALTER LOGIN DISABLE
CREATE LOGIN
DROP LOGIN
USER_ID
DATABASE_PRINCIPAL_ID
xp_grantlogin
xp_revokelogin
xp_loginConfig
CREATE LOGIN
DROP LOGIN
SERVERPROPERTY('IsIntegratedSecurityOnly')
sp_change_users_login
ALTER USER
sp_srvrolepermission
sp_dbfixedrolepermission
The output does not reflect changes to the permissions
hierarchy implemented in SQL Server 2012.
sp_addremotelogin
sp_addserver
sp_dropremotelogin
sp_helpremotelogin
sp_remoteoption
Use linked servers instead of remote servers; sp_addserver can
only be used with the local option.
@@remserver
Use linked servers instead of remote servers.
Encryption using RC4 or RC4_128
is deprecated
Use another encryption algorithm such as AES.
DESX encryption algorithms
Use another algorithm such as AES.
GRANT ALL
DENY ALL
REVOKE ALL
GRANT, DENY, and REVOKE specific permissions
PERMISSIONS intrinsic function
sys.fn_my_permissions
SETUSER
EXECUTE AS

204
SQL Server 2012 Upgrade Technical Guide
Deprecated Feature
Replacement
ALTER LOGIN WITH SET
CREDENTIAL
ALTER LOGIN ADD and DROP CREDENTIAL syntax
‘c2 audit option’ and ‘default trace
enabled’ configuration option
Use common criteria compliance and extended events.
SQL Trace stored procedures,
functions, and catalog views
Use SQL Audit for auditing and Extended Event for other
purposes.
To fully understand these security upgrade issues, make sure you review SQL Server
Database Engine Backward Compatibility (http://msdn.microsoft.com/en-
us/library/ms143532(v=SQL.110).aspx) in SQL Server 2012 Books Online.
Discontinued Features
A number of security features are discontinued in SQL Server 2012, and you need to
adjust your applications accordingly or they will not work properly. You can address
many of these issues before the upgrade process, but they will not block an upgrade.
Table 3 lists the security-related features that are discontinued in SQL Server 2012.
Table 3: Discontinued Security-Related Features
For comprehensive information about these features, see Discontinued Database
Engine Functionality in SQL Server 2012 (http://msdn.microsoft.com/en-
us/library/ms144262(v=SQL.110).aspx) in SQL Server 2012 Books Online.
Note: If you are upgrading from SQL Server 2005, there might be features that were
discontinued in SQL Server 2008 and SQL Server 2008 R2 that could affect your
upgrade process. For a full list, see Discontinued Database Engine Functionality in
SQL Server 2008 R2 (http://msdn.microsoft.com/en-
Discontinued Feature
Explanation/Replacement
Remote server
The ability for users to create new remote servers
by using sp_addserver is discontinued;
sp_addserver with the 'local' option remains
available. Remote servers preserved during the
upgrade or created by replication can be used.
sp_dropalias
Replace aliases with a combination of user
accounts and database roles.
The version parameter of PWDCOMPARE
representing a value from a login earlier than
SQL Server 2000
None
sys.database_principal_aliases
Replace aliases with a combination of user
accounts and database roles.

205
SQL Server 2012 Upgrade Technical Guide
us/library/ms144262(v=SQL.105).aspx) in SQL Server 2008 R2 Books Online.
Breaking Changes
Table 4 lists the security-related breaking changes in the database engine. As you can
see the list is quite small, but you should check if they apply to the system that you are
about to upgrade and fix them in advance.
Table 4: Security-Related Breaking Changes
Blocking Issue
Solution
sp_setapprole,
sp_unsetapprole, and
EXECUTE AS
The cookie OUTPUT parameter is currently documented as
varbinary(8000), which is the correct maximum length. However, the
current implementation returns varbinary(50) for application roles
and varbinary(100) for EXECUTE AS. Applications should continue to
reserve varbinary(8000) so that the application continues to operate
correctly if the cookie return size increases in a future release.
sys.fn_get_audit_file
Two additional columns (user_defined_event_id and
user_defined_information) have been added to support user-
defined audit events. Applications that do not select columns by
name might return more columns than expected. Either select
columns by name, or adjust the application to accept these
additional columns.
For comprehensive information about these changes, see Breaking Changes to
Database Engine Features in SQL Server 2012 (http://msdn.microsoft.com/en-
us/library/ms143179(v=SQL.110).aspx) in SQL Server 2012 Books Online.
Note: If you are upgrading from SQL Server 2005, there might be breaking changes
in SQL Server 2008 and SQL Server 2008 R2 that could affect your upgrade process.
For a full list, see Breaking Changes to Database Engine Features in SQL Server 2008
R2 (http://msdn.microsoft.com/en-us/library/ms143179(v=SQL.105).aspx) in SQL
Server 2008 R2 Books Online.
Behavior Changes
There are no security-related behavior changes in SQL Server 2012. For comprehensive
information about other changes, see Behavior Changes to Database Engine Features
in SQL Server 2012 (http://msdn.microsoft.com/en-
us/library/ms143359(v=SQL.110).aspx) in SQL Server 2012 Books Online.
Note: If you are upgrading from SQL Server 2005, there might be behavior changes
in SQL Server 2008 and SQL Server 2008 R2 that could affect your upgrade process.

206
SQL Server 2012 Upgrade Technical Guide
For a full list, see Behavior Changes to Database Engine Features in SQL Server 2008
R2 (http://msdn.microsoft.com/en-us/library/ms143179(v=SQL.105).aspx) in SQL
Server 2008 R2 Books Online.
Pre-Upgrade Security Tasks
The following is a suggested list of security-related tasks you should accomplish before
upgrading the relational engine to SQL Server 2012. Make sure these tasks are
incorporated into your upgrade plan:
1. Assess the current database security. Start by assessing the security level of your
current system. Make an inventory of the security features for each legacy server,
including:
Type of authentication (Windows only or Windows and SQL Server)
Vulnerability of passwords (for SQL Server Authentication)
Results of Microsoft Baseline Security Analyzer (MBSA) or equivalent
Privileges of service accounts
Use of xp_cmdshell
Required auditing
Encryption algorithms used in databases
Since SQL Server 2008, SQL Server has enhanced SQL Server login passwords.
DBAs creating and maintaining SQL Server logins now have the ability to apply
the local Windows password policy to their SQL Server logins. If possible, you
should plan to incorporate stronger passwords and Windows-level password
policies in your SQL Server logins.
In addition, you should review applications and scripts that create new SQL
Server logins to determine whether the logic of those applications and scripts
needs to be modified to account for the new password security enhancements.
2. Back up databases. No matter what upgrade method you use, you must make
an initial backup of your databases from the server you plan to upgrade. You
should also verify the backup file or tape. Like you do for other backups, apply
the same security considerations to the backup you take before upgrading:
Apply a password to the backup, and store the backup media securely. If you
need to transport the media to a secure location, ensure that your method of
transfer is also secure and trusted.

207
SQL Server 2012 Upgrade Technical Guide
3. Review and resolve issues identified by SQL Server 2012 Upgrade Advisor. Be
sure to run Upgrade Advisor, address all blocking issues, and find solutions for
all other issues. Many of the issues might be security-related. You can find some
of these security-related issues listed in "Other Database Engine Upgrade Issues"
in the Upgrade Advisor Help topic. Chapter 1, "Upgrade Planning and
Deployment," covers using Upgrade Advisor as well as the Best Practices
Analyzer for SQL Server.
4. Choose an authentication mode. Whenever possible, use Windows
Authentication for user and application connections to SQL Server. This might
not be possible for third-party applications, but for users and middle-tier
servers, it just makes sense. Why not let Windows manage the passwords and
password aging rather than SQL Server?
5. Determine service account security. Determine the service accounts used for
your SQL Server 2012 installation. As mentioned earlier in the "Service Account
Security" section, you do not need to grant local administrator rights to SQL
Server 2012 service accounts. Before you upgrade, you need to determine the
rights those accounts will have or let SQL Server Setup do that for you.
6. Choose an upgrade method. Make sure that the upgrade method you choose
will not compromise your security. For example, you might determine that some
data is so sensitive that you do not want it to leave the server, but you also do
not want to perform an in-place upgrade. If you have enough resources on the
server, you could perform a side-by-side upgrade on the same server. For other
security considerations for an in-place or side-by-side upgrade, see the "In-Place
Upgrade" and "Side-by-Side Upgrade" sections later in this chapter.
7. Create, document, and test the upgrade plan. Good planning is the best method
for preventing errors. Not only should you document your upgrade plan, you
should also test the upgrade steps in a test environment. If you must use
production data, ensure that the test environment is at least as secure as the
production environment. For details about planning for an upgrade, see Chapter
1, "Upgrade Planning and Deployment."
Upgrading to SQL Server 2012
Here are the key security considerations for an in-place or side-by-side upgrade.
In-Place Upgrade
In SQL Server 2012, services and configuration settings are off by default unless

208
SQL Server 2012 Upgrade Technical Guide
required. During an in-place upgrade, the SQL Server 2012 Setup program will maintain
the SQL Server 2012 services until the upgrade is finished. Therefore, you are assured
that the upgrade process will not fail for those reasons.
Because an in-place upgrade occurs on the same database server, replacing the legacy
SQL Server instances with the new instances, your data remains as secure as the server.
There might be a brief time when the legacy SQL Server service has stopped before the
SQL Server 2012 Setup program can start the new SQL Server 2012 instance, and for
that duration, your data files are not being exclusively used by a SQL Server service.
Ensure that your database server's files are secured from outside users attempting to
access those files during the upgrade process.
Side-by-Side Upgrade
During a side-by-side upgrade, you install a new instance of SQL Server 2012 on a new
server or alongside the legacy instance on your current server. In this case, you should
ensure that services and configuration options are set in such a way as to guarantee
your successful upgrade. For example, the following features are off by default in a new
SQL Server 2012 installation to help reduce the attack surface of your new installation:
ad hoc distributed queries, OLE automation, and xp_cmdshell. If your new installation
requires any of these, you need to enable them by using Policy-Based Management
features or sp_configure.
When you move your data from the old instance to the new one, you must choose a
transfer method such as backup/restore, detach/attach, BCP, Data Transformation
Services (DTS), or Copy Database Wizard. In the case of the first two methods, you will
be copying files over some distance, so you must ensure the security of the copy
process and the media used in the copy.
If you use the Copy Database Wizard, be aware that your SQL Server logins must be a
member of the sysadmin fixed server role on both the source legacy SQL Server
instance and on the SQL Server 2012 destination instance. For more information about
using this wizard, see Use the Copy Database Wizard (http://msdn.microsoft.com/en-
us/library/ms188664(v=SQL.110).aspx) in SQL Server 2012 Books Online.
Note: If you are using a side-by-side upgrade method, you need to configure the
SQL Server 2012 services to match the needs of your SQL Server installation. In an
in-place upgrade, SQL Server 2012 Setup will preserve the services settings of the
SQL Server instance you are upgrading, except for the new service for full-text
search if you are upgrading from SQL Server 2005. Even for an in-place upgrade, the

209
SQL Server 2012 Upgrade Technical Guide
service setting for SQL Server 2005 full-text will not be preserved.
Post-Upgrade Security Tasks
You will need to perform a number of security-related tasks after the upgrade. The
following steps can help ensure that your resulting upgraded instance is as secure as
possible:
1. Review service account settings. Ensure that you have enabled only the services
that you need on your upgraded SQL Server 2012 instance. Use the SQL Server
Configuration Manager tool to verify the services and settings.
2. Review configuration settings. Verify that you have the correct configuration
settings, including those that are off by default. Enable only those that are
necessary. Use the Policy-Based Management features or sp_configure to set the
correct configuration.
3. Verify service account security. Review the Windows privileges given to the
service accounts on your new SQL Server 2012 instance, and ensure that they are
the minimum required.
4. Review the authentication mode. If possible, require Windows Authentication for
all connections to SQL Server.
5. Use strong passwords. For SQL Server Authentication, require strong passwords
for all logins. Also require a strong password for the sa account, even if you are
using Windows Authentication. Finally, enable password policy checking.
6. Change Keys. Change the Service Master Key and Database Master Keys
encryption from 3DES to AES.
Post-Upgrade Security Testing
Your upgrade plan should include a post-upgrade test of your security settings for all
databases where data must be secure. There are primarily two ways you can test the
security of your upgraded instance of SQL Server: manually or with automated tools.
Manual testing. A manual test is an inspection of all the various configuration
settings while logged into the server. You can use a checklist of hardening
strategies and simply check off the options as you verify them. Settings to look
for in such a test would include all the options mentioned in this chapter that
affect services and configurations.
Automated testing. Another option is to run an automated tool or set of tools
to help you probe for vulnerabilities and determine fixes. For example, you can

210
SQL Server 2012 Upgrade Technical Guide
run your standard utilities for assessing SQL Server security, such as the
Microsoft Baseline Security Analyzer (http://technet.microsoft.com/en-
us/security/cc184924.aspx).
You might find that a combination of manual and automated testing will give you
the most confidence in the security level of your upgraded SQL Server 2012 system.
Conclusion
SQL Server 2012 delivers stronger security and new tools for easier security
management. With attention to the new, changed, and discontinued security features
we looked at in this chapter, you will be on your way to a smooth transition from SQL
Server 2005, SQL Server 2008, or SQL Server 2008 R2 to SQL Server 2012 Just be sure to
plan well for the upgrade, make sure you have a secure backup strategy, and test
extensively before and after the upgrade to make sure your system is protected and
able to take full advantage of the new security capabilities.
Additional References
For an up-to-date collection of additional references for upgrading database security,
see the following links:
SQL Server 2012 Web Site
(http://www.microsoft.com/sqlserver/en/us/default.aspx)
Books Online for SQL Server 2012
(http://msdn.microsoft.com/en-us/library/ms130214(v=SQL.110).aspx)
SQL Server MSDN Resources
(http://msdn.microsoft.com/en-us/sqlserver)
SQL Server TechCenter
(http://technet.microsoft.com/en-us/sqlserver)

211
SQL Server 2012 Upgrade Technical Guide
Chapter 6: Full-Text Search
Introduction
SQL Server 2012 provides a full-text architecture, fully integrated into the Database
Engine so that the full-text engine is located in the SQL Server process instead of in a
different service. Integrating the full-text engine into the Database Engine component
improves full-text manageability, optimization of mixed queries, and overall
performance. This architecture also provides the flexibility to manage all full-text
components (including other database objects), work with the DLL syntax, and avoid
modifications in external components.
Despite this change in architecture, the development team tried to maintain as much
compatibility with earlier versions as possible. In fact, although the full-text search
engine was completely rewritten, there are few changes in the query syntax model.
This chapter covers the different aspects related to full-text search that you should
consider before, during, and after the upgrade process from previous SQL Server
versions to SQL Server 2012.
For more information about the full-text architecture, see Full-Text Search (SQL Server)
(http://msdn.microsoft.com/en-us/library/ms142571.aspx) in SQL Server 2012 Books
Online.
Preparing to Upgrade
You can upgrade a relational database that is enabled for full-text search by
performing either an in-place upgrade of the Database Engine and all its databases or
by performing a side-by-side database upgrade. With a side-by-side upgrade, you use
either the backup/restore method or the detach/attach method, which we cover later in
this chapter. For information about choosing between an in-place relational database
upgrade and one of the side-by-side relational database upgrade methods, see
Chapter 1, "Upgrade Planning and Deployment."
Regardless of whether you choose an in-place upgrade or a side-by-side upgrade of a
full-text-enabled relational database, there are a range of potential issues that you
might face. Here are the most important full-text search upgrade issues as you move
from SQL Server 2008 or SQL Server 2008 R2 to SQL Server 2012.
For a complete list of deprecated features, discontinued functionality, breaking
changes, and behavior changes to full-text search in SQL Server 2012, see Full-Text

212
SQL Server 2012 Upgrade Technical Guide
Search Backward Compatibility (http://msdn.microsoft.com/en-
us/library/ms143544(v=sql.110).aspx) in SQL Server 2012 Books Online.
Deprecated Features
Although there are no full-text search features that will be discontinued in the next
release of SQL Server, there are some features that will be removed in a later version.
Remember that you can use traces or the new System Monitor object
SQLServer:Deprecated Features to check which deprecated features you are using in
your applications. For more information, see SQL Server, Deprecated Features Object
(http://msdn.microsoft.com/en-us/library/bb510662(v=sql.110).aspx) in SQL Server
2012 Books Online.
The most relevant deprecated features are as follows:
Replacement of the sp_fulltext_catalog procedure. Instead, you should use the
new DDL statements CREATE FULLTEXT CATALOG, ALTER FULLTEXT CATALOG,
and DROP FULLTEXT CATALOG.
Replacement of the sp_fulltext_column, sp_fulltext_database, and
sp_fulltext_table procedures. The new DDL statements to replace these
deprecated stored procedures are CREATE FULLTEXT INDEX, ALTER FULLTEXT
INDEX, and DROP FULLTEXT INDEX.
For a completed list of deprecated full-text search features, see Deprecated Full-Text
Search Features in SQL Server 2012 (http://msdn.microsoft.com/en-
us/library/cc646010(v=sql.110).aspx) in SQL Server 2012 Books Online.
Breaking Changes
There is a change in the language of the name column in the catalog view
sys.fulltext_languages. It will now have the collation of the SQL Server instance. With
this change, it will be possible to join the sys.syslanguages view with the
sys.fulltext_languages view. For more information about breaking changes, see
Breaking Changes to Full-Text Search (http://msdn.microsoft.com/en-
us/library/ms143709(v=sql.110).aspx) in SQL Server 2012 Books Online.
Behavior Changes
There are several behavior changes that might require corrective action after the
upgrade is completed. Table 1 lists the most important of these changes.

213
SQL Server 2012 Upgrade Technical Guide
Table1: Behavior Change That Might Require Corrective Action
Behavior Change
Description
Word breakers and filters—SQL Server 2012 installs a
new version of the word breakers and stemmers for
some languages.
These new word breakers might return
different results than the older components.
The recommendation is to repopulate
existing full-text indexes.
For more information about the behavior changes to full-text search, see Behavior
Changes to Full-Text Search (http://msdn.microsoft.com/en-
us/library/ms143272(v=sql.110).aspx) in SQL Server 2012 Books Online.
Running Upgrade Advisor
To obtain a report that identifies many of these potential issues before you start an
upgrade, you should run SQL Server 2012 Upgrade Advisor to analyze the relational
database that you want to upgrade. For information about how to install and run this
tool, see Chapter 1, "Upgrade Planning and Deployment."
Be aware that there is also a category of issues that either cannot be detected by
Upgrade Advisor or whose detection would result in too many false-positive results. For
a complete list of full-text search upgrade issues that Upgrade Advisor detects, review
the "Full-Text Search Upgrade Issues" topic in the Upgrade Advisor Help file.
Chapter 1 also covers running the SQL Server 2008/2008 R2 versions of the SQL Server
Best Practices Analyzer (BPA) to prepare for an upgrade.
Preparing for a Possible Rollback
Before you start an upgrade of a database that has full-text search enabled, take steps
to make sure that you can roll back a failed upgrade if it is necessary and that sufficient
space exists in the database for the upgrade to complete successfully. Although the in-
place upgrade process was designed and tested to handle most situations, unforeseen
problems might occur and result in a failed upgrade. In extreme cases, a failed upgrade
can even result in an unusable SQL Server 2008/2008 R2. Therefore, planning for a
failed upgrade process is important.
A side-by-side upgrade of an existing full-text enabled database to SQL Server 2012
should not encounter the same kinds of problems that can affect an in-place upgrade.
However, you should follow similar steps to ensure the ability to roll back if it is
necessary.

214
SQL Server 2012 Upgrade Technical Guide
If a failed in-place upgrade occurs, frequently the easiest resolution is to reinstall SQL
Server 2008/2008 R2 and restore the installation to its state before the upgrade process
began. To make sure that all the data and configuration files needed to restore the
existing installation are available, complete the steps outlined in Chapter 3, "Relational
Databases," in addition to the following steps before the upgrade process starts:
Review requirements to determine whether your hardware and software can
support SQL Server 2012. For more information, see Hardware and Software
Requirements for Installing SQL Server 2012 (http://msdn.microsoft.com/en-
us/library/ms143506(v=sql.110).aspx) in SQL Server 2012 Books Online.
Use System Configuration Checker (SCC) to scan the server for any conditions
that might prevent a successful installation of SQL Server 2012. For more
information, see Check Parameters for the System Configuration Checker
(http://msdn.microsoft.com/en-us/library/ms143753(v=sql.110).aspx) in SQL
Server 2012 Books Online.
Review security best practices and guidance for SQL Server. For more
information, see Security Considerations for a SQL Server Installation
(http://msdn.microsoft.com/en-us/library/ms144228(v=sql.110).aspx) in SQL
Server 2012 Books Online.
Run Upgrade Advisor on the server to determine any issues that might prevent
you from successfully upgrading. For more information, see Use Upgrade
Advisor to Prepare for Upgrades (http://msdn.microsoft.com/en-
us/library/ms144256(v=sql.110).aspx) in SQL Server 2012 Books Online.
Make sure that the filegroup associated with the base table of a full-text index
has sufficient space to accommodate the additional space that is required by
SQL Server 2012 full-text indexes.
Upgrading a Full-Text-Enabled Database
You can choose between two options when you upgrade a full-text enabled database
to SQL Server 2012: in-place or side-by-side upgrade.
In-Place Upgrade
For an in-place upgrade, an instance of SQL Server 2012 is set up side-by-side with the
old version of SQL Server 2008/2008 R2, and data is moved to the new version. If the
old version of SQL Server had full-text search installed, a new version of full-text search
is automatically installed.

215
SQL Server 2012 Upgrade Technical Guide
Side-by-side install means that the following components exist at the instance-level of
SQL Server:
Word breakers, stemmers, and filters. Each instance now uses its own set of
word breakers, stemmers, and filters instead of relying on the operating system
version of these components. These components are also easier to register and
configure at a per-instance level. For more information, see Configure and
Manage Word Breakers and Stemmers for Search
(http://msdn.microsoft.com/en-us/library/ms142509(v=sql.110).aspx) and
Configure and Manage Filters for Search (http://msdn.microsoft.com/en-
us/library/ms142499(v=sql.110).aspx) in SQL Server 2012 Books Online.
Filter daemon host. The full-text filter daemon hosts are processes that safely
load and drive third-party extensible components used for indexing and
querying—such as word breakers, stemmers, and filters—without compromising
the integrity of the Full-Text Engine. A server instance uses a multithreaded
process for all multithreaded filters and a single-threaded process for all single-
threaded filters.
Note: SQL Server 2008 introduced a service account for the FDHOST Launcher
service (MSSQLFDLauncher). This service propagates the service account
information to the filter daemon host processes of a specific instance of SQL Server.
For information about how to set the service account, see Set the Service Account
for the Full-text Filter Daemon Launcher (http://msdn.microsoft.com/en-
us/library/ms345189(v=sql.110).aspx) in SQL Server 2012 Books Online.
In SQL Server 2005 and earlier versions, each full-text index is located in a full-text
catalog that belongs to a filegroup, has a physical path, and is treated as a database
file. In SQL Server 2012, a full-text catalog is a logical concept—a virtual object—that
refers to a group of full-text indexes. Therefore, a new full-text catalog is not treated as
a database file that has a physical path. However, during an upgrade of any full-text
catalog that contains data files, a new filegroup is created on the same disk. This
maintains the old disk I/O behavior after upgrade. Any full-text index from that catalog
is put in the new filegroup if the root path exists. If the old full-text catalog path is
invalid, the upgrade keeps the full-text index in the same filegroup as the base table or,
for a partitioned table, in the primary filegroup.
In-Place Upgrade of Full-Text Search Databases with Third-Party Filters
By default, the full-text engine will not load components that are not signed by
Microsoft. To perform an in-place upgrade of full-text search databases with third-

216
SQL Server 2012 Upgrade Technical Guide
party filters, follow these steps:
1. Use the sp_fulltext_service stored procedure to set the service property,
load_os_resources, for the third-party filter.
2. Turn off the Verify_signature option.
3. Restart full-text population.
Side-by-Side Upgrade
For a side-by-side upgrade, an instance of SQL Server 2012 is set up side-by-side with
the old version of SQL Server on the same server or another server, and you move data
to the new version.
Full-Text Upgrade Option
SQL Server 2012 provides an instance option, Full-Text Upgrade, which lets you control
how SQL Server manages full-text indexes in side-by-side upgrade scenarios. This full-
text upgrade option has three possible values:
Import. This is the default option after the setup of a SQL Server 2012 instance
and works only for SQL Server 2005 databases. If this option is enabled, SQL
Server 2012 tries to import the data in the full-text indexes without resetting or
rebuilding them and only copies the data from the old index structures to the
new one. Import is the fastest option for an upgrade. But for a set of specific
new word breakers, Microsoft cannot guarantee that your queries will return the
same results as the SQL Server 2005 version (see the "Semantic Consistency"
section later in this topic). At import time, this option does not use SQL Server
2012’s new and improved word breakers and stemmers.
Rebuild. With this option, SQL Server 2012 will rebuild all full-text indexes,
triggering a full population and using the new and improved word breakers. This
option can take significant time and could be very CPU- and memory-intensive,
depending on the number and size of your full-text indexes. This option
guarantees semantic consistency and, in some cases, specific internal
optimizations that can improve overall performance later.
Reset. The Reset option gives you more control over the overall total upgrade
time because no full-text population or rebuilding will occur. When this option is
enabled, SQL Server 2012 deletes the existing full-text catalogs. In addition, full-
text indexes are disabled for change tracking and crawls are not started
automatically. You can change this option by using the sp_fulltext_service stored

217
SQL Server 2012 Upgrade Technical Guide
procedure, as follows:
EXEC master.dbo.sp_fulltext_service @action=N'upgrade_option', @value=1
You can also change this option from SQL Server Management Studio (SSMS)
through the instance properties on the Advanced tab.
Semantic Consistency
When you import your existing full-text indexes into SQL Server 2012, the data in these
indexes is obtained by using the old word breakers and stemmers. But when you query
the new SQL Server 2012 full-text index, the full-text engine will use the new word
breakers so the results of the queries might change. This behavior is known as semantic
consistency.
SQL Server 2012 does not improve all word breakers. The following word breakers have
not changed from the earlier version so semantic inconsistency does not apply to them:
Chinese (Hong Kong SAR, PRC)
Chinese (Macau SAR)
Chinese (Singapore)
Korean
Simplified Chinese
Thai
Traditional Chinese
For more information about semantic consistency, review the "Ensuring Consistent
Query Results after Importing a SQL Server 2005 Full-Text Index" section in Upgrade
Full-Text Search from SQL Server 2005 (http://msdn.microsoft.com/en-
us/library/ms142490(v=sql.110).aspx) in SQL Server 2012 Books Online.
Considerations for Choosing a Full-Text Upgrade Option
When choosing the appropriate strategy for an upgrade of full-text search, consider
the following questions:
How do you use word breakers? The SQL Server 2012 full-text search service
includes new word breakers and stemmers. These might change the results of
full-text queries from previous releases for a specific text pattern or scenario.
Therefore, how you use word breakers is important when you choose a suitable
upgrade option:

218
SQL Server 2012 Upgrade Technical Guide
o If the word breakers of the full-text language that you use did not change
in SQL Server 2012 or if recall accuracy is not important to you, using the
Import option is suitable. Later, if you experience any recall issues, you
can upgrade to the new word breakers by rebuilding your full-text
catalogs.
o If you care about recall accuracy and you use one of the word breakers
that were improved in SQL Server 2008, the Rebuild option is suitable.
Were any full-text indexes built on integer full-text key columns?
Rebuilding performs internal optimizations that improve the query performance
of the upgraded full-text index in some cases. Specifically, if you have full-text
catalogs that contain full-text indexes for which the full-text key column of the
base table is an integer data type, rebuilding achieves ideal performance of full-
text queries after the upgrade. In this case, we highly recommend that you use
the Rebuild option.
What is the priority for bringing the server instance online? Importing or
rebuilding during upgrade takes a lot of CPU resources, which delays getting the
rest of the server instance upgraded and online. If bringing the server instance
online as soon as possible is important and if you are willing to run a manual
population after the upgrade, the Reset option is suitable.
Backup/Restore Method
The first option for doing a side-by-side upgrade is to perform a restore of a SQL
Server 2005/2008/2008 R2 full-text-enabled database in a SQL Server 2012 instance.
When you restore the database on SQL Server 2012, a new database file will be created
for the full-text catalog. The default name of this file is ftrow_catalog-name.ndf. For
example, if your catalog name is cat1, the default name of the SQL Server 2012
database file would be ftrow_cat1.ndf. If the default name is already being used in the
target directory, the new database file would be named ftrow_catalog-name{GUID}.ndf,
where GUID is the globally unique identifier of the new file.
After the catalogs are imported, sys.database_files and sys.master_files are updated to
remove the catalog entries, and the path column in sys.fulltext_catalogs is set to NULL.
Detach/Attach Method
When you attach a full-text-enabled database to SQL Server 2012, catalog files are
attached from their previous locations together with the other database files. If SQL

219
SQL Server 2012 Upgrade Technical Guide
Server 2012 cannot find a full-text catalog file or if the full-text file was moved during
the attach operation without someone specifying a new location, the behavior depends
on the selected full-text upgrade option. If the full-text upgrade option is Import or
Rebuild, the attached full-text catalog is rebuilt. If the full-text upgrade option is Reset,
the attached full-text catalog is reset.
The state of each attached full-text catalog on SQL Server 2012 is the same as when the
database was detached from SQL Server 2005. If any full-text index population was
suspended by the detach operation, the population is resumed on SQL Server 2012
even if the full-text upgrade option is configured as Import.
Side-by-Side Upgrade with Third-Party Filters
By default, the full-text engine will not load components that are not signed by
Microsoft. If you are performing a side-by-side upgrade of a full-text enabled database
that has third-party filters, perform the following additional steps:
1. Install the third-party filter on the SQL Server 2012 server.
2. Use the sp_fulltext_service stored procedure to set the service property,
load_os_resources, for the third-party filter.
3. Turn off the Verify_signature option.
4. Start the upgrade by using the selected side-by-side upgrade method.
Post-Upgrade Tasks
It is a good practice to check the crawl log right after you upgrade to make sure that
the crawl is running without a problem and that the full-text population is complete.
Here are some post-upgrade tasks related to custom noise words that you might have
to perform.
Using Customized Noise-Word Files from a Previous SQL Server
Version
SQL Server noise words were replaced by stopwords in SQL Server 2008 and later
versions. When you upgrade a database from a previous release of SQL Server to SQL
Server 2012, the noise-word files are no longer used in SQL Server 2012. However, the
old noise-word files are stored in the FTDATA\FTNoiseThresaurusBak folder, and you
can use them later when you update or build corresponding SQL Server 2012 stoplists.
After the upgrade:

220
SQL Server 2012 Upgrade Technical Guide
If you never added, modified, or deleted any noise-word files in your installation
of SQL Server 2005, the system stoplist should meet your needs.
If you modified your noise-word files in the previous SQL Server version, those
modifications are lost during upgrade. To re-create those updates, you must
manually re-create those modifications in the corresponding SQL Server 2012
stoplist.
If you do not want to apply any stopwords to your full-text indexes (for example,
if you deleted or erased your noise-word files in the earlier version installation),
you must turn off the stoplist for each upgraded full-text index.
Be aware that SQL Server 2012 does not create stoplists to implement noise-word files
in any upgrade scenario, so you have to create them manually. For more information,
see Configure and Manage Stopwords and Stoplists for Full-Text Search
(http://msdn.microsoft.com/en-us/library/ms142551(v=sql.110).aspx) in SQL Server
2012 Books Online.
Conclusion
Full-text search is now fully integrated in the SQL Server 2012 Database Engine, and
you upgrade full-text indexes by using the same process as for the base database. SQL
Server 2012 also provides a new Full-Text Upgrade option that lets you control how the
full-text engine should work with the indexes. By using this option, you can choose the
best approach for each scenario, maximizing the performance of the upgrade process
in addition to uptime.
Additional References
For an up-to-date collection of additional references for upgrading Full-Text to SQL
Server 2012, see the following links:
SQL Server 2012 Web Site
(http://www.microsoft.com/sqlserver/en/us/default.aspx)
Books Online for SQL Server 2012
(http://msdn.microsoft.com/en-us/library/ms130214(v=sql.110).aspx)
SQL Server MSDN Resources
(http://msdn.microsoft.com/en-us/sqlserver)
SQL Server TechCenter
(http://technet.microsoft.com/en-us/sqlserver)

221
SQL Server 2012 Upgrade Technical Guide
Chapter 7: Service Broker
Introduction
SQL Server 2005 introduced Service Broker, a technology that helps database
developers build secure, reliable, and scalable applications. Because Service Broker is
part of the Database Engine, administration of these applications is part of the routine
administration of the database.
Service Broker provides queuing and reliable messaging for SQL Server by
implementing a transaction-oriented queue directly within the database. You can use
Service Broker for applications that use a single instance of SQL Server and for those
that distribute work across multiple instances. Within a single instance of SQL Server,
Service Broker provides a robust, asynchronous programming model. Database
applications typically use asynchronous programming to shorten interactive response
time and increase overall application throughput. And for applications that work across
multiple instances of SQL Server, Service Broker provides reliable messaging between
the instances and helps developers compose applications from independent, self-
contained components ("services"). Applications that require the functionality that is
available in these services use messages to interact with the services. Service Broker
uses TCP/IP to exchange messages between instances and includes features to help
prevent unauthorized access from the network and to encrypt messages sent across
the network.
Service Broker in SQL Server 2012 retains all the features and functionality from SQL
Server 2005, and there are no behavior changes that would affect an upgrade.
However, there are a few things to keep in mind for a smooth upgrade. This chapter
describes the key Service Broker considerations for upgrading from SQL Server 2005 to
SQL Server 2012.
Feature Changes
The major features for Service Broker in SQL Server 2012 (which were actually
introduced in SQL Server 2008) are as follows:
Conversation priority capability
A diagnostic tool
More detailed support in SQL Server Management Studio (SSMS)
Windows System Monitor objects and counters

222
SQL Server 2012 Upgrade Technical Guide
Tutorials to help you get started with Service Broker
More flexible activation options
This guide is focused on upgrade. Therefore, exploring these new features is not
discussed here. In the "Post-Upgrade Tasks" section later in this chapter, we discuss
some conversation priority changes you might want to make after your upgrade.
For information about architecting effective SQL Server 2012 Service Broker solutions,
see Planning and Architecture (Service Broker) (http://msdn.microsoft.com/en-
us/library/bb522900(v=sql.105).aspx) in SQL Server 2008 R2 Books Online. (This
documentation is not reproduced in SQL Server 2012 Books Online due to the small
number of changes in Service Broker in SQL Server 2012.)
Preparing to Upgrade
Because Service Broker is part of the SQL Server Database Engine component, you have
the same upgrade options available: in-place or side-by-side. For more information
about these options, see Chapter 1, "Upgrade Planning and Deployment". We look at
each of these upgrade methods as they relate to Service Broker later in this chapter,
but if you decide to perform an in-place upgrade, consider preparing for the move by
processing all the data in existing queues before the upgrade. You do not have to
process the data in existing queues, but doing so might reduce the resource
requirements during the upgrade.
Disk Space Requirements
As part of the Service Broker conversation priority feature, when upgrading from SQL
Server 2005/2008/2008 R2, SQL Server 2012 Setup must upgrade the service queue to
rebuild the clustered index on the queue internal table. Rebuilding the index on each
queue requires space that depends on the volume of data (messages) in the queue.
Because Setup upgrades all the queues in a single transaction, Setup needs as much
free disk space as the sum of the clustered index sizes on all the queues in the
database. If the transaction fails because of a lack of disk space, the database might
become unusable.
Before you perform an in-place upgrade, back up the database, and run the following
queries to obtain the required space to upgrade Service Broker:
select * from sys.service_queues -- Returns list of Service Broker queues
sp_spaceused <Name from above query>

223
SQL Server 2012 Upgrade Technical Guide
Upgrade Tools
You can use several tools to help you prepare for a successful upgrade. SQL Server
2012 Upgrade Advisor helps you find and fix issues that could prevent an upgrade and
identifies items to modify after your move to SQL Server 2012. And SQL Server Best
Practices Analyzer (BPA) helps ensure that you are using best practices on your current
system so that you have fewer changes to make when you upgrade to SQL Server 2012.
Running Upgrade Advisor
SQL Server 2012 Upgrade Advisor helps you prepare for upgrades to SQL Server 2012.
Upgrade Advisor analyzes installed components from earlier versions of SQL Server,
and then generates a report that identifies issues to fix either before or after you
upgrade. For more information, see Chapter 1, "Upgrade Planning and Deployment".
From the Upgrade Advisor Home screen, you can run the following tools:
Upgrade Advisor Analysis Wizard
Upgrade Advisor Report Viewer
The first time you use Upgrade Advisor, run the Upgrade Advisor Analysis Wizard to
analyze SQL Server components. When the wizard finishes its analysis, view the
resulting reports in the Upgrade Advisor Report Viewer. Each report provides links to
information in Upgrade Advisor Help that will help you fix or reduce the effect of the
known issues.
Upgrade Advisor analyzes the following SQL Server components:
Database Engine
Analysis Services
Reporting Services
Integration Services
Data Transformation Services
You can download Upgrade Advisor at Microsoft SQL Server 2012 Feature Pack
(http://www.microsoft.com/download/en/details.aspx?id=29065).
Running Best Practices Analyzer
Before upgrading your system, we recommend that you use best practices for your
existing system by running SQL Server Best Practices Analyzer (BPA). BPA is available

224
SQL Server 2012 Upgrade Technical Guide
for all previous versions of SQL Server. SQL Server 2008 R2 BPA gathers data from
Windows and SQL Server configuration settings, using a predefined list of SQL Server
2008 R2 recommendations and best practices to determine if there are potential issues
in the database environment. Running BPA before upgrading gives you the opportunity
to fix any problems and helps ensure that you are using best practices before you go to
the new system. You can download the SQL Server 2008 R2 BPA
(http://www.microsoft.com/en-us/download/details.aspx?id=15289) from the Microsoft
Download Center.
Once you have upgraded to SQL Server 2012, you can use the SQL Server 2012 Best
Practices Analyzer to further refine your systems. You can download the SQL Server
2012 BPA (http://www.microsoft.com/en-us/download/details.aspx?id=29302) from the
Microsoft Download Center.
64-bit Considerations
Table 1 shows the supported architectures for SQL Server 2012 Service Broker. Please
note that SQL Server 2012 no longer supports the Itanium-based architecture.
Table 1: Architectures Supported in SQL Server 2012 Service Broker
Architecture
Supported
X86 (32 bit)
Yes
X64
Yes
IA64
No
Upgrading from SQL Server 2005/2008/2008 R2
There are a few Service Broker-related items to keep in mind during your upgrade from
previous versions of SQL Server to SQL Server 2012.
In-Place Upgrade
Service Broker operations do not change when a database or an instance of the
Database Engine is upgraded from previous versions of SQL Server to SQL Server 2012.
The Service Broker features available in SQL Server 2005/2008/2008 R2 have the same
behavior in SQL Server 2012.
SQL Server 2005/2008/2008 R2 databases are upgraded to SQL Server 2012 when the
following are true:
They are attached to an instance of the SQL Server 2012 Database Engine after

225
SQL Server 2012 Upgrade Technical Guide
they are detached from an instance of the SQL Server 2005/2008/2008 R2
Database Engine.
The instance of the Database Engine they are in is upgraded from SQL Server
2005/2008/2008 R2 to SQL Server 2012.
You do not have to process existing data/messages in the queues before the upgrade.
However, doing so might reduce the disk space required for the upgrade, as noted in
the earlier "Preparing to Upgrade" section. You can upgrade servers in any order.
Side-by-Side Upgrade
Routing
Although there are typically no special requirements related to Service Broker in
addition to those required for SQL Server itself, if you are performing a side-by-side
upgrade and have server instance name changes or service name changes, you must
plan to resolve any service routing issues as part of the upgrade. If name changes will
relate to messages or conversations already in progress, you must consider how and
when those messages will be processed. For more information, see Service Broker
Routing and Networking (http://msdn.microsoft.com/en-
us/library/ms166056(v=sql.105).aspx) in SQL Server 2008 R2 Books Online. (This
documentation is not reproduced in SQL Server 2012 Books Online due to the small
number of changes in Service Broker in SQL Server 2012.)
Object Names and Collation
Service Broker is designed to let services and applications in instances with different
collation configurations communicate easily and efficiently. The database that hosts a
service sending a message might not use the same collation as the database that hosts
the service receiving the message. Therefore, Service Broker uses a consistent collation
for names, regardless of the collation of the database that hosts the service. To remove
collation information from the communication process, Service Broker uses a byte-by-
byte comparison to match service names, contract names, and message type names. By
matching names as sequences of bytes, Service Broker makes it simple for services to
exchange messages correctly without the extra overhead of exchanging collation
information.
Therefore, it is important that when you perform an upgrade of Service Broker that
requires objects to be recreated via scripts, you should maintain the exact same object

226
SQL Server 2012 Upgrade Technical Guide
names in a byte-by-byte comparison. For more information, see Understanding
Collation and Service Broker (http://msdn.microsoft.com/en-
us/library/ms166129(v=sql.105).aspx) in SQL Server 2008 R2 Books Online. (This
documentation is not reproduced in SQL Server 2012 Books Online due to the small
number of changes in Service Broker in SQL Server 2012.)
Preserving Settings
In a side-by-side upgrade, you detach databases from SQL Server 2005/2008/2008 R2
and attach them to SQL Server 2012. The result is that Service Broker is disabled,
meaning that the following bits are set to 0 and you must note which bits are set to 1
before detaching:
is_broker_enabled
is_honor_broker_priority_on
is_trustworthy_on
You can see these settings for all databases by running the following query:
SELECT * FROM sys.databases
Post-Upgrade Tasks
After the upgrade to SQL Server 2012, consider performing the following Service
Broker-related tasks.
Restoring Settings
You will have to restore the following settings after the upgrade:
is_broker_enabled
is_honor_broker_priority_on
is_trustworthy_on
You can restore the settings by using the ALTER DATABASE command.
Routing Changes
If name changes are part of the upgrade process, you will probably have to change
Service Broker routing configurations after the upgrade.

227
SQL Server 2012 Upgrade Technical Guide
Implementing Conversation Priorities
SQL Server 2008 introduced conversation priorities, a set of user-defined rules that
specifies priority levels and the criteria for determining which Service Broker
conversations to assign to each priority level. Typically, messages from conversations
that have high priority levels are sent or received before messages from conversations
with low priority levels.
If you are upgrading a SQL Server 2005 database to SQL Server 2012, conversations
continue to operate as they did in SQL Server 2005, but the system objects are built to
support conversation priorities, as follows:
The upgrade process builds the new system objects that are required to support
conversation priorities. It adds conversation priority columns to existing system
tables, views, trace events, and performance counters.
By default, the HONOR_BROKER_PRIORITY database option is OFF.
All existing messages in service queues have their priority level set to 10. This
means they will be the first messages retrieved by RECEIVE statements.
By default, all conversation endpoints in the upgraded database are assigned
the conversation priority of 5.
You can start to use conversation priorities in an upgraded database by doing the
following:
1. Use the ALTER DATABASE statement to set the HONOR_BROKER_PRIORITY
database option to ON.
2. Use the CREATE BROKER PRIORITY statement to define a set of conversation
priorities in the database.
For more information, see Conversation Priorities (http://msdn.microsoft.com/en-
us/library/bb934439(v=sql.105).aspx) in SQL Server 2008 R2 Books Online. (This
documentation is not reproduced in SQL Server 2012 Books Online due to the small
number of changes in Service Broker in SQL Server 2012.)
Conclusion
Upgrading SQL Server 2005/2008/2008 R2 Service Broker to SQL Server 2012 Service
Broker can be a straightforward process. But first, you must ensure that sufficient disk
space is available and consider the routing of existing messages or conversations. You
can implement conversation priorities after the upgrade is complete.

228
SQL Server 2012 Upgrade Technical Guide
Additional References
For an up-to-date collection of additional references for upgrading Service Broker to
SQL Server 2012, see the following links:
SQL Server Service Broker
(http://msdn.microsoft.com/library/bb522893.aspx)
SQL Server 2012 Web Site
(http://www.microsoft.com/sqlserver/en/us/default.aspx)
Books Online for SQL Server 2012
(http://msdn.microsoft.com/en-us/library/ms130214(v=sql.110).aspx)
SQL Server MSDN Resources
(http://msdn.microsoft.com/en-us/sqlserver)
SQL Server TechCenter
(http://technet.microsoft.com/en-us/sqlserver)

229
SQL Server 2012 Upgrade Technical Guide
Chapter 8: SQL Server Express
Introduction
SQL Server 2012 Express is a free version of SQL Server 2012 that delivers a rich set of
data features, data protection, and performance. SQL Server Express can be used in the
following ways:
As a local data store
Embedded with an application
As a lightweight database server for applications and small web sites
The following SQL Server 2012 Express packages are available:
New to the Express family, LocalDB (.msi installer) is a lightweight version of
Express that has all its programmability features, yet runs in user mode. It has a
fast, zero-configuration installation and a short list of prerequisites.
Express (database engine only) is the core Express database server.
Management Studio Express contains Tools needed to manage SQL Server
Express.
Express with Tools contains both the traditional SQL Server Express package and
the new LocalDB package install bits. Users can choose which one to install,
depending on their needs.
Express with Advanced Services contains the database engine, Express Tools,
Reporting Services, and full-text search.
SQL Server 2012 Express is the ideal upgrade from the SQL Server 2005/2008/2008 R2
Express Editions. It includes many features that make it a compelling upgrade
proposition from any of these previous versions.
A direct upgrade path from Microsoft Data Engine (MSDE) to SQL Server 2012 Express is
not supported. To upgrade an existing MSDE instance, you must first upgrade to a SQL
Server 2005/2008/2008 R2 Express instance and then upgrade to SQL Server 2012
Express.
LocalDB
LocalDB is a new version of SQL Server Express created specifically for developers. It is
very easy to install and requires no management, yet it offers the same Transact-SQL

230
SQL Server 2012 Upgrade Technical Guide
(T-SQL) language, programming surface, and client-side providers as the regular SQL
Server Express. Developers who target SQL Server no longer have to install and manage
a full instance of SQL Server Express on their laptops and other development machines.
Moreover, if the simplicity (and limitations) of LocalDB fit the needs of the target
application environment, developers can continue using it in production, as LocalDB
makes a pretty good embedded database, too.
You can download SQL Server 2012 LocalDB as separated package from the SQL Server
Express Edition web site
(http://www.microsoft.com/sqlserver/en/us/editions/express.aspx).
Feature Changes
SQL Server 2012 Express supports all the core database functionality that SQL Server
2005/2008/2008 R2 Express provides. This lets almost all existing database applications
work without modifications. This functionality includes support for most of the SQL
Server 2005 and SQL Server 2008 R2 features, including Common Language Runtime
(CLR) support, XQuery, dynamic management views, and user-schema separation.
In addition, SQL Server Express can rely on a set of management tools. SQL Server
Express users can use SQL Server Computer Manager to start and stop database
services. You can use SQL Server Configuration Manager to limit potential security risks
by controlling network connections and shutting down unused services. You can also
manage SQL Server Express by using SSMS Basic, which is included in SQL Server 2012
Express with Tools and SQL Server 2012 Express with Advanced Services. You can use
SSMS Basic to manage all editions of SQL Server starting with SQL Server 2000 to SQL
Server 2012.
Note: SSMS Express and SSMS Basic are different subsets of SQL Server
Management Studio. You can access a good explanation of the differences between
them in a blog post from the Customer Service and Support (CSS) SQL Support
Team (http://blogs.msdn.com/b/psssql/archive/2008/09/02/sql-server-2008-
management-tools-basic-vs-complete-explained.aspx). The blog post is related to
SQL Server 2008 Express, but the information is still compliant with SQL Server 2012
Express.
You can download SQL Server 2012 Express from the SQL Server Express Edition web
site (http://www.microsoft.com/sqlserver/en/us/editions/express.aspx).

231
SQL Server 2012 Upgrade Technical Guide
Preparing to Upgrade
Table 1 shows the upgrade paths that Microsoft supports to SQL Server 2012 Express.
Table 1: Upgrade Paths to SQL Server 2012 Express
Upgrade From
Supported Upgrade Paths
SQL Server 2005 SP4 Express,
SQL Server 2005 SP4 Express with Tools,
and
SQL Server 2005 SP4 Express with
Advanced Services
Microsoft SQL Server 2012 Enterprise
Microsoft SQL Server 2012 Business Intelligence
Microsoft SQL Server 2012 Standard
Microsoft SQL Server 2012 Web
Microsoft SQL Server 2012 Express
SQL Server 2008 SP2 Express,
SQL Server 2008 SP2 Express with Tools,
and
SQL Server 2008 SP2 Express with
Advanced Services
Microsoft SQL Server 2012 Enterprise
Microsoft SQL Server 2012 Business Intelligence
Microsoft SQL Server 2012 Standard
Microsoft SQL Server 2012 Web
Microsoft SQL Server 2012 Express
SQL Server 2008 R2 SP1 Express,
SQL Server 2008 R2 SP1 Express with
Tools, and
SQL Server 2008 R2 SP1 Express with
Advanced Services
Microsoft SQL Server 2012 Enterprise
Microsoft SQL Server 2012 Business Intelligence
Microsoft SQL Server 2012 Standard
Microsoft SQL Server 2012 Web
Microsoft SQL Server 2012 Express
When you are upgrading an existing 32-bit instance to a 32-bit instance, both in-place
and side-by-side upgrades are supported. In all other cases, side-by-side upgrades are
required.
English SQL Server can be upgraded to any localized SQL Server. A localized SQL Server
can be upgraded to a localized version of the same language. However, localized-to-
English upgrades are not supported, nor are upgrades of a localized SQL Server to
different languages.
Table 2 shows the features in three types of packages available for SQL Server Express.
Table 2: SQL Server Express Packages Features
Feature
SQL Server
2012 Express
SQL Server 2012
Express with
Tools
SQL Server 2012
Express with
Advanced Services
LocalDB
Management
PowerShell
integration
Yes
Yes
Yes
Yes
Policy-Based
Management
Yes (manual
only)*
Yes (manual only)*
Yes (manual only)*
Yes (manual
only)*

232
SQL Server 2012 Upgrade Technical Guide
Feature
SQL Server
2012 Express
SQL Server 2012
Express with
Tools
SQL Server 2012
Express with
Advanced Services
LocalDB
SSMS Basic
No
Yes
Yes
No (use
SQLLocalDB.ex
e)
SQL Engine
Integrated full-text
search
No
No
Yes
No
MERGE and UPSERT
Yes
Yes
Yes
No
New data type support
Filestream support
Yes
Yes
Yes
No
New Date and Time
data types
Yes
Yes
Yes
Yes
Geodetic data types
Yes
Yes
Yes
Yes
Advanced spatial
libraries
Yes
Yes
Yes
Yes
Support for spatial
standards
Yes
Yes
Yes
Yes
New tools
Import/Export
Wizard
Yes
Yes
Yes
Yes
Replication
Change tracking
Yes
Yes
Yes
Yes
Synchronization
Services
Yes (separate
installation)**
Yes (separate
installation)**
Yes
Yes (separate
installation)**
Reporting Services
Increase RS Memory
Limit
No
No
Yes
No
RS Word/Rich Text
Export
No
No
Yes
No
IIS Agnostic Report
Deployment
No
No
Yes
No
Enhanced gauges
and charting
No
No
Yes
No
Business Intelligence
Development Studio
No
No
Yes
No
* Policies can be created in SQL Server 2012 Express and run manually. There is no support for automated
Policy-Based Management.
** Synchronization Services support in SQL Server 2012 Express requires that you install the component
separately from the Microsoft Download Center
(http://www.microsoft.com/download/en/details.aspx?displaylang=en&id=23217).

233
SQL Server 2012 Upgrade Technical Guide
Deprecated Features
All the deprecated features discussed in other chapters that apply to other SQL Server
2012 editions also apply to SQL Server 2012 Express. For details about deprecated
features, see the following SQL Server 2012 Books Online topics:
Deprecated SQL Server Features in SQL Server 2012
(http://msdn.microsoft.com/en-us/library/cc707789(v=sql.110).aspx)
Deprecated Features in SQL Server Reporting Services in SQL Server 2012
(http://msdn.microsoft.com/en-us/library/ms143509(v=sql.110).aspx)
Discontinued Functionality
All the discontinued features discussed in other chapters that apply to other SQL Server
2012 editions also apply to SQL Server 2012 Express. For details about discontinued
functionality, see the following SQL Server 2012 Books Online topics:
Discontinued SQL Server Features in SQL Server 2012
(http://msdn.microsoft.com/en-us/library/cc707782(v=sql.110).aspx)
Discontinued Functionality to SQL Server Reporting Services in SQL Server 2012
(http://msdn.microsoft.com/en-us/library/ms144231(v=sql.110).aspx)
Breaking Changes
Many of the changes discussed in other chapters that could potentially break
applications also apply to SQL Server 2012 Express. For details about breaking changes,
see the following SQL Server 2012 Books Online topics:
Breaking Changes to SQL Server Features in SQL Server 2012
(http://msdn.microsoft.com/en-us/library/cc707784(v=sql.110).aspx)
Breaking Changes in SQL Server Reporting Services in SQL Server 2012
(http://msdn.microsoft.com/en-us/library/ms143380(v=sql.110).aspx)
Behavior Changes
Many of the behavior changes discussed in other chapters that apply to other SQL
Server 2012 editions also apply to SQL Server 2012 Express. For more details about
behavior changes that you need to watch out for, see the following SQL Server 2012
Books Online topics:

234
SQL Server 2012 Upgrade Technical Guide
Behavior Changes to SQL Server Features in SQL Server 2012
(http://msdn.microsoft.com/en-us/library/cc707785(v=sql.110).aspx)
Behavior Changes to SQL Server Reporting Services in SQL Server 2012
(http://msdn.microsoft.com/en-us/library/ms143200(v=sql.110).aspx)
Upgrade Tools
You can take advantage of a variety of tools designed to make the upgrade to SQL
Server 2012 an easier process:
SQL Server 2012 Upgrade Advisor analyzes installed components from earlier
versions of SQL Server and generates a report that identifies issues to fix either
before or after you upgrade.
SQL Server 2012 Best Practices Analyzer analyzes the system and generates a
report based on a predefined list of SQL Server recommendations.
Running Upgrade Advisor
SQL Server 2012 Upgrade Advisor helps you prepare for upgrades to SQL Server 2012.
Upgrade Advisor analyzes installed components from earlier versions of SQL Server and
then generates a report that identifies issues to fix either before or after you upgrade.
Chapter 1, "Upgrade Planning and Deployment" describes how to use Upgrade Advisor.
When you run Upgrade Advisor, the Upgrade Advisor Home page appears. From the
Home page, you can run the following tools:
Upgrade Advisor Analysis Wizard
Upgrade Advisor Report Viewer
The first time you use Upgrade Advisor, run the Upgrade Advisor Analysis Wizard to
analyze SQL Server components. When the wizard finishes the analysis, view the
resulting reports in the Upgrade Advisor Report Viewer. Each report provides links to
information in Upgrade Advisor Help that will help you fix or reduce the effect of the
known issues.
You can download Upgrade Advisor as part of the Microsoft SQL Server 2012 Feature
Pack (http://www.microsoft.com/download/en/details.aspx?id=29065).
Running Best Practices Analyzer
Before upgrading your system, we recommend that you use best practices for your
existing system by running SQL Server Best Practices Analyzer (BPA). The BPA is

235
SQL Server 2012 Upgrade Technical Guide
available for all SQL Server versions. After gathering data from Windows and SQL
Server configuration settings, SQL Server BPA uses a predefined list of SQL Server
recommendations and best practices to determine if there are potential issues in the
database environment. Running BPA before upgrading gives you the opportunity to fix
any problems and helps ensure that you are using best practices before you go to the
new system. In the Microsoft Download Center, you can download the SQL Server 2005
BPA (http://www.microsoft.com/download/en/details.aspx?displaylang=en&id=23864)
or SQL Server 2008 R2 BPA
(http://www.microsoft.com/download/en/details.aspx?id=15289).
Once you have upgraded to SQL Server 2012, you can use the SQL Server 2012 BPA to
further refine your systems. You can download the SQL Server 2012 BPA
(http://www.microsoft.com/download/en/details.aspx?id=29302) from the Microsoft
Download Center.
64-Bit Considerations
Table 3 shows the supported 64-bit architectures for SQL Server 2012 Express.
Table 3: 64-Bit Architectures Supported by SQL Server 2012 Express
Architecture
Supported
X86 (32 bit)
Yes
X64
Yes
IA64
No
SQL Server 2012 Express Packages
Table 4 lists the SQL Server Express packages that are available.
Table 4: Available SQL Server 2012 Express Packages
Package Name
Purpose
ENU\x86\SqlLocalDB.msi
32-bit native or 32-bit WOW on 64-bit systems – LocalDB only
installation
ENU\x64\SqlLocalDB.msi
64-bit only – LocalDB only installation
SQLEXPR32_x86_ENU.exe
32-bit only – database server-only installation
SQLEXPR_x86_ENU.exe
32-bit native or 32-bit WOW on 64-bit systems – database server-
only installation
SQLEXPR_x64_ENU.exe
64-bit only – database server-only installation
SQLEXPRWT_x86_ENU.exe
32-bit native or 32-bit WOW on 64-bit systems – with Tools and
LocalDB

236
SQL Server 2012 Upgrade Technical Guide
SQLEXPRWT_x64_ENU.exe
64-bit only – with Tools and LocalDB
SQLEXPRADV_x86_ENU.exe
32-bit native or 32-bit WOW on 64-bit systems – with Advanced
Services
SQLEXPRADV_x64_ENU.exe
64-bit only – with Advanced Services
Note that in the table, ENU refers to the English-language version. Other language
versions are also available.
System Requirements for SQL Server 2012 Express
The following sections list the minimum hardware and software requirements to install
and run SQL Server 2012 Express.
For both 32-bit and 64-bit editions of SQL Server 2012 Express, the following apply:
We recommend that you run SQL Server 2012 Express on computers with the
NTFS file format. Installing SQL Server 2012 Express on a computer with FAT32
file system is supported but not recommended as it is less secure than the NTFS
file system.
We recommend using native 64-bit SQL Server Express on 64-bit Windows
versions.
To make sure that the Visual Studio component can be installed correctly, SQL
Server requires you to install an update. SQL Server Setup checks for the
presence of this update and then requires you to download and install the
update before you can continue with the SQL Server installation. To avoid the
interruption during SQL Server Setup, you can download and install the update
before running SQL Server Setup as described below (or install all the updates
for .NET Framework 3.5 SP1 available on Windows Update):
o If you install SQL Server 2012 on a computer with the Windows Vista SP2
or Windows Server 2008 SP2 operating system, you can get the required
update from An update is available for the .NET Framework 3.5 Service
Pack 1 in Windows Vista and in Windows Server 2008
(http://support.microsoft.com/?kbid=956250).
o If you install SQL Server 2012 on a computer with the Windows 7 SP1 or
Windows Server 2008 R2 SP1 operating system, this update is included.
The installation of SQL Server 2012 fails if you launch the setup through
Terminal Services Client. Launching SQL Server Setup through Terminal Services
Client is not supported.

237
SQL Server 2012 Upgrade Technical Guide
Table 5 shows the system requirements for SQL Server Express (all versions), taken from
Hardware and Software Requirements for Installing SQL Server 2012
(http://msdn.microsoft.com/en-us/library/ms143506(v=sql.110).aspx) in SQL Server
2012 Books Online.
Table 5: SQL Server 2012 Express (All Versions) System Requirements
Component
Requirement
.NET
Framework
Based on selected features during the setup of SQL Server 2012 Express edition, you
may have different .NET framework prerequisites.
.NET Framework 4.0 is a requirement for SQL Server 2012. SQL Server Setup installs the
following software components required by the product:
.NET Framework 4.0
SQL Server Native Client
SQL Server Setup support files
Ensure that an Internet connection is available on the computer. SQL Server Setup
downloads and installs the .NET Framework 4.0 because it is not included in the SQL
Server Express media. SQL Server Setup will download.NET Framework 4 to complete
the installation of the prerequisites.
SQL Server Express does not install .NET Framework 4.0 when installing on the
Windows 2008 R2 SP1 Server Core operating system. You must install .NET 4.0 before
you install SQL Server Express on a Windows 2008 R2 SP1 Server Core operating
system.
.NET Framework 3.5 SP1 is a requirement for SQL Server 2012 Express Edition only
when you select Database Engine, Reporting Services, Replication or SSMS, but it is no
longer installed by SQL Server Setup.
If you run Setup on a computer with the Windows Vista SP2 or Windows
Server 2008 SP2 operating system, and you do not have .NET Framework 3.5
SP1, SQL Server Setup requires you to download and install.NET Framework
3.5 SP1 before you can continue with the SQL Server installation. The error
message includes a link to the download center, or you can download .NET
Framework 3.5 SP1 from Windows Update. To avoid interruption during SQL
Server Setup, you can download and install .NET 3.5 Framework SP1 before
you run SQL Server Setup.
If you run Setup on a computer with the Windows Server 2008 R2 SP1
operating system, you must enable .NET Framework 3.5 SP1 before you install
SQL Server 2012.
SQL Server LocalDB does not have these requirements.

238
SQL Server 2012 Upgrade Technical Guide
Component
Requirement
Windows
PowerShell
SQL Server 2012 does not install or enable Windows PowerShell; however, Windows
PowerShell 2.0 is an installation prerequisite. If Setup reports that Windows PowerShell
2.0 is not present, you can install or enable it by following the instructions on the
Windows Management Framework page (http://support.microsoft.com/kb/968929).
Network
software
Network software requirements for the 64-bit versions of SQL Server are the same as
the requirements for the 32-bit versions. Supported operating systems have built-in
network software.
Standalone named and default instances support the following network protocols:
Shared memory
Named pipes
TCP/IP
VIA
Note: Shared memory and VIA are not supported on failover clusters. The VIA
protocol is being deprecated and will be removed in a future version of SQL Server.
Avoid using this feature in new development work, and plan to modify applications
that currently use this feature.
Virtualization
SQL Server 2012 is supported in virtual machine environments running on the Hyper-V
role in Windows Server 2008 SP2 Standard, Enterprise, and Datacenter Editions, and
Windows Server 2008 R2 SP1 Standard, Enterprise, and Datacenter Editions.
In addition to resources required by the parent partition, each virtual machine (child
partition) must be provided with sufficient processor resources, memory, and disk
resources for its SQL Server 2012 instance.
Within the Hyper-V role on Windows Server 2008 SP2 and Windows Server 2008 R2
SP1, a maximum of four virtual processors can be allocated to virtual machines
running Windows Server 2008 SP2 or Windows Server 2008 R2 SP1 32-bit or 64-bit
editions.
Internet
software
Internet Explorer 7 or later is required for Microsoft Management Console (MMC), SQL
Server Data Tools (SSDT), the Report Designer component of Reporting Services, and
HTML Help.
Hard disk
Disk space requirements will vary with the SQL Server components you install.
Drive
A CD or DVD drive, as appropriate, is required for installation from disk.
Display
SQL Server graphical tools require VGA or higher resolution: at least 1,024 x 768 pixel
resolution.
Other
devices
A Microsoft mouse or compatible pointing device is required.
Table 6 shows the processor, memory, and operating system requirements for the 32-
bit version of SQL Server 2012 Express (Express, Express with Tools, and Express with
Advanced Services packages).

239
SQL Server 2012 Upgrade Technical Guide
Table 6: SQL Server 2012 Express (32-Bit) Processor, Memory, and Operating System
Requirements
Component
Requirement
Processor
Processor type:
Pentium III-compatible processor or faster
Processor speed:
Minimum: 1.0 GHz
Recommended: 2.0 GHz or faster
Operating
system
Windows Server 2008 R2 SP1 64-bit Datacenter
Windows Server 2008 R2 SP1 64-bit Enterprise
Windows Server 2008 R2 SP1 64-bit Standard
Windows Server 2008 R2 SP1 64-bit Foundation
Windows Server 2008 R2 SP1 64-bit Web
Windows 7 SP1 64-bit Ultimate
Windows 7 SP1 64-bit Enterprise
Windows 7 SP1 64-bit Professional
Windows 7 SP1 64-bit Home Premium
Windows 7 SP1 64-bit Home Basic
Windows 7 SP1 32-bit Ultimate
Windows 7 SP1 32-bit Enterprise
Windows 7 SP1 32-bit Professional
Windows 7 SP1 32-bit Home Premium
Windows 7 SP1 32-bit Home Basic
Windows Server 2008 SP2 64-bit Datacenter
Windows Server 2008 SP2 64-bit Enterprise
Windows Server 2008 SP2 64-bit Standard
Windows Server 2008 SP2 64-bit Foundation
Windows Server 2008 SP2 64-bit Web
Windows Server 2008 SP2 32-bit Datacenter
Windows Server 2008 SP2 32-bit Enterprise
Windows Server 2008 SP2 32-bit Standard
Windows Server 2008 SP2 32-bit Web
Windows Vista SP2 64-bit Ultimate
Windows Vista SP2 64-bit Enterprise
Windows Vista SP2 64-bit Business
Windows Vista SP2 64-bit Home Premium
Windows Vista SP2 64-bit Home Basic
Windows Vista SP2 32-bit Ultimate
Windows Vista SP2 32-bit Enterprise
Windows Vista SP2 32-bit Business
Windows Vista SP2 32-bit Home Premium
Windows Vista SP2 32-bit Home Basic

240
SQL Server 2012 Upgrade Technical Guide
Component
Requirement
Memory
RAM:
Minimum: 512 MB
Recommended: 1 GB
Table 7 shows the processor, memory and operating system requirements for the 64-
bit version of SQL Server 2012 Express (Express, Express with Tools, and Express with
Advanced Services packages).
Table 7: SQL Server 2012 Express (64-Bit) Processor, Memory, and Operating System
Requirements
Component
Requirement
Processor
Processor type:
Minimum: AMD Opteron, AMD Athlon 64, Intel Xeon with Intel EM64T support,
Intel Pentium IV with EM64T support
Processor speed:
Minimum: 1.4 GHz
Recommended: 2.0 GHz or faster
Operating
system
Windows Server 2008 R2 SP1 64-bit Datacenter
Windows Server 2008 R2 SP1 64-bit Enterprise
Windows Server 2008 R2 SP1 64-bit Standard
Windows Server 2008 R2 SP1 64-bit Foundation
Windows Server 2008 R2 SP1 64-bit Web
Windows 7 SP1 64-bit Ultimate
Windows 7 SP1 64-bit Enterprise
Windows 7 SP1 64-bit Professional
Windows 7 SP1 64-bit Home Premium
Windows 7 SP1 64-bit Home Basic
Windows Server 2008 SP2 64-bit Datacenter
Windows Server 2008 SP2 64-bit Enterprise
Windows Server 2008 SP2 64-bit Standard
Windows Server 2008 SP2 64-bit Foundation
Windows Server 2008 SP2 64-bit Web
Windows Vista SP2 64-bit Ultimate
Windows Vista SP2 64-bit Enterprise
Windows Vista SP2 64-bit Business
Windows Vista SP2 64-bit Home Premium
Windows Vista SP2 64-bit Home Basic
Memory
RAM:
Minimum: 512 MB
Recommended: 1 GB

241
SQL Server 2012 Upgrade Technical Guide
Upgrading from SQL Server 2000 (MSDE)
Upgrading from MSDE to SQL Server 2012 Express edition is not supported. Existing
MSDE instances must be first upgraded to SQL Server 2005/2008/2008 R2 Express
before being upgraded to SQL Server 2012 Express.
Upgrading to SQL Server 2012 Express
In-Place Upgrade
To perform an in-place upgrade from previous SQL Server Express versions (excluding
MSDE) to SQL Server 2012 Express, take the following steps:
1. Download and install .NET Framework 3.5 SP1. It is a prerequisite for SQL Server
2012 Express but is no longer installed by SQL Server Express setup. You can
download .NET Framework 3.5 SP1 (http://www.microsoft.com/en-
us/download/details.aspx?displaylang=en&id=22) from the Microsoft Download
Center and then install it by running the dotnetfx.exe program.
2. Start the SQL Server 2012 Setup program, and install the prerequisite software.
SQL Server 2012 Express is installed by running the executable (i.e., .exe)
program for the package type you are installing.
3. Specify the remaining configuration options (generally accept all defaults), and
then click Install in the Ready to Install dialog box. This will upgrade the
specified instance to SQL Server 2012 Express.
Side-by-Side Upgrade
To upgrade from previous SQL Server Express versions when you cannot or do not
want to perform an in-place upgrade, use the following steps if you have the SQL
Server Express Management Tools installed; otherwise, perform the detach/attach
operations.
1. Log in to the previous SQL Server Express system as an administrator, and verify
that the instance of SQL Server Express that you want to upgrade is running.
2. Connect to the previous SQL Server Express system by using SSMS (Express or
another edition).
3. Detach each of the user databases by right-clicking the name of the database
and selecting the Detach option. (Note that you could also have done this using
the backup/restore method instead, but the detach/attach method is generally
easier.)

242
SQL Server 2012 Upgrade Technical Guide
4. Shut down the previous SQL Server Express instance by opening SQL Server
Configuration Manager and stopping the SQL Server services.
5. Repeat Step 4 for the Distributed Transaction Coordinator and SQL Server Agent
services if they are running.
6. Remove SQL Server Express by using the Add/Remove Programs applet from the
system’s Control Panel. Note that you can perform this step later if the names of
the instances containing the old and new versions of SQL Server Express are
different.
7. Download and install .NET Framework 3.5 SP1. It is a prerequisite for SQL Server
2012 Express but is no longer installed by SQL Server Express setup. You can
download .NET Framework 3.5 SP1 (http://www.microsoft.com/en-
us/download/details.aspx?displaylang=en&id=22) from the Microsoft Download
Center. After downloading .NET Framework 3.5 SP1, install it by running the
dotnetfx.exe program.
8. Install SQL Server 2012 Express by running the SQL Server Express executable
program. Select the appropriate installation options for the new instance you are
installing, including the instance name if you want to specify a name other than
SQLEXPRESS, although the use of this name is recommended.
Important: In SQL Server 2005 Express and later, the Setup program sets the
name of a default instance to SQLEXPRESS rather than the old MSDE default of
the host computer name. If you want the instance name to be the name of the
host computer, you must specify that name as the named instance’s name.
9. After SQL Server 2012 Express is installed, connect to it using SSMS (Express or
another edition).
10. Attach each of the user databases that were detached from the SQL Server
2005/2008/2008 R2 Express instance by right-clicking the Databases node in
Object Explorer and choosing the Attach Database option. (As noted earlier, you
could alternatively restore the databases at this point if you used the
backup/restore option instead of detach/attach.)
11. Enable any needed protocols.
The default installation for SQL Server 2012 Express enables shared memory, which
enables local access only; the named pipes and TCP/IP protocols are disabled. If your
database installation requires network access, open SQL Server Configuration Manager,
open the SQL Server 2012 Network Configuration node, select Protocols for

243
SQL Server 2012 Upgrade Technical Guide
SQLEXPRESS (or your non-default instance name), and then enable the required
protocols by right-clicking the protocol and selecting the Enable option from the
context menu.
Post-Upgrade Tasks
You should verify the SQL Server 2012 Express installation by performing the following
post-upgrade steps:
1. Use SQL Server Configuration Manager to verify that the upgraded instance is
running. To start Configuration Manager, double-click SQL Server Configuration
Manager under Configuration Tools in the Microsoft SQL Server 2012 Express
program group.
2. Within Configuration Manager, open the SQL Server 2012 Services node and
check for an upgraded instance entry to verify that it has a status of running. If
the SQL Server service is not running, you can manually attempt to start it by
right-clicking the entry and selecting Start from the context menu. If the service
will not start, the installation was not successful and will need to be redone.
Note: When you are upgrading instances of SQL Server 2005/2008/2008 R2 Express
that support connections from networked users, it is important to know that SQL
Server 2012 Express, by default, disables all remote connections. If you need to
enable remote connections to SQL Server Express, open SQL Server Configuration
Manager, expand the SQL Server 2012 Network Configuration node, select
Protocols for SQLEXPRESS, and then enable the required protocols by right-clicking
the protocol and selecting the Enable option from the context menu.
Upgrading to LocalDB
To upgrade from previous SQL Server Express versions to LocalDB, use the following
steps if you have the SQL Server Express Management Tools installed; otherwise,
perform the detach/attach operations.
1. Log in to the previous SQL Server Express system as an administrator, and verify
that the instance of SQL Server Express that you want to upgrade is running.
2. Connect to the previous SQL Server Express system by using SSMS (Express or
another edition).

244
SQL Server 2012 Upgrade Technical Guide
3. Detach each of the user databases by right-clicking the name of the database
and selecting the Detach option. (Note that you could also have done this using
the backup/restore method instead, but the detach/attach method is generally
easier.)
4. Shut down previous SQL Server Express instance by opening SQL Server
Configuration Manager and stopping the SQL Server services.
5. Repeat Step 4 for the Distributed Transaction Coordinator and SQL Server Agent
services if they are running.
6. Remove SQL Server Express by using the Add/Remove Programs applet from the
system’s Control Panel. Note that you can perform this step later if the names of
the instances containing the old and new versions of SQL Server Express are
different.
7. Install SQL Server 2012 LocalDB by running the .msi installer. Select the
appropriate installation options for the new instance you are installing, including
the instance name if you want to specify a name other than SQLEXPRESS,
although the use of this name is recommended.
8. After SQL Server 2012 LocalDB is installed, connect to it using SSMS (Express or
another edition) or the SQLCMD command-line utility.
9. Attach each of the user databases that were detached from the SQL Server
2005/2008/2008 R2 Express instance by right-clicking the Databases node in
Object Explorer and choosing the Attach Database option. (As noted earlier, you
could alternatively restore the databases at this point if you used the
backup/restore method instead of the detach/attach method.) If you are using
the command-line option, you can attach the databases using the proper T-SQL
command.
Upgrading to Other Editions of SQL Server 2012
Although the core database capabilities of SQL Server Express versions are similar, the
feature sets and limitations are different. These differences or projected requirements
for features outside the SQL Server 2012 Express feature set could cause you to select a
different edition of SQL Server 2012 to upgrade to.
Table 8 compares features between the SQL Server 2012 Express, Web, and Standard
Editions.

245
SQL Server 2012 Upgrade Technical Guide
Table 8: Comparing the SQL Server 2012 Express, Web, and Standard Editions
Feature
SQL Server
2012 Express
SQL Server
2012 Web
SQL Server
2012
Standard
Maximum number of instances
50
50
50
Maximum number of processors
Lesser of 1
socket or 4 cores
Lesser of 4
sockets or 16
cores
Lesser of 4
sockets or 16
cores
Maximum RAM
1 GB
64 GB
64 GB
Maximum database size
10 GB
524 TB
524 TB
High Availability - log shipping
No
Yes
Yes
High Availability - database mirroring
Witness only
Witness only
Yes (Safety
Full only)
High Availability - failover clustering
No
No
Yes (2 nodes)
Backup compression
No
No
Yes
Replication publishing
No
No
Yes
SQL Server Agent
No
Yes
Yes
Database Tuning Advisor
No
Yes
Yes
BI Features
(Analysis Services, Integration Services)
No
No
Yes
Report Server
Express with
Advanced
Services only
Yes
Yes
Supported Report Server catalog DB
Express
Web
Standard or
higher
Supported Report data source
Express
Web
All editions
Service Broker
Client-only
Client-only
Yes
Full-text semantic search
Express with
Advanced
Services only
Yes
Yes
SQL Profiler
No
No
Yes
Database Mail
No
Yes
Yes
StreamInsight
No
Yes
Yes
Upgrading to the SQL Server 2012 Web Edition
Upgrading to the SQL Server 2012 Web Edition might be a compelling option in some
scenarios. Consider the following four scenarios.
RAM Requirements Beyond the Level Supported by SQL Server 2012 Express
SQL Server 2012 Express supports only 1 GB of RAM. If your SQL Server Express
applications need more than this, consider upgrading to SQL Server 2012 Web.

246
SQL Server 2012 Upgrade Technical Guide
Processor Requirements Beyond the Level Supported by SQL Server 2012 Express
Although SQL Server 2012 Web supports 4 processors with a maximum of 16 cores
compared with SQL Server 2012 Express’ support for 1 processor with a maximum of 4
cores, it is unlikely that this would necessitate a move to SQL Server 2012 Web. In most
cases, it would be more cost-effective to upgrade to a higher performance processor.
SQL Server Express supports multicore processors and can be installed on any server,
but each installation of SQL Server Express can access only one physical processor.
Applications Need Scheduling Capability
SQL Server 2012 Express does not supply SQL Server Agent. If your application needs
to schedule jobs and database tasks, you can use the Windows Task Scheduler or
consider upgrading to SQL Server 2012 Web.
Instance Needs to Act as a Replication Publisher
SQL Server 2012 Express does not support using a SQL Server Express instance as a
replication Publisher to other SQL Server Express databases. If your application needs
to act as a Publisher in a replication scenario, you need to consider upgrading to SQL
Server 2012 Web.
Upgrading to SQL Server 2012 Standard Edition
The primary reason you would consider upgrading from SQL Server 2008 R2 Express to
SQL Server 2012 Standard is that you predict your future application requirements will
exceed the capabilities or feature set available in SQL Server 2012 Express or Web. This
upgrade scenario would be based on projections that your future database
requirements could exceed 4 GB of RAM, that you will need a database size larger than
10 GB, or that you need the high availability or business intelligence (BI) features in SQL
Server 2012 Standard.
Note: If you need enterprise features such as data compression, Resource Governor,
or table partitioning, you will need to upgrade to SQL Server 2012 Enterprise.
Conclusion
SQL Server 2012 Express is the ideal upgrade path for SQL Server 2005/2008/2008 R2
Express database management systems. The upgrade is straightforward, and there are
only a few issues to review and prepare for before upgrading from previous versions of
SQL Server Express. But make sure you understand these upgrade issues before making
your move to ensure a smooth and successful upgrade.

247
SQL Server 2012 Upgrade Technical Guide
Additional References
For an up-to-date collection of additional references for upgrading to SQL Server 2012
Express, see the following links:
SQL Server 2012 Web Site
(http://www.microsoft.com/sqlserver/en/us/default.aspx)
Books Online for SQL Server 2012
(http://msdn.microsoft.com/en-us/library/ms130214(v=SQL.110).aspx)
SQL Server MSDN Resources
(http://msdn.microsoft.com/en-us/sqlserver)
SQL Server TechCenter
(http://technet.microsoft.com/en-us/sqlserver)

248
SQL Server 2012 Upgrade Technical Guide
Chapter 9: SQL Server Data Tools
Introduction
SQL Server Data Tools (SSDT) is a declarative and ubiquitous model that includes all the
phases of database development, maintenance, and update inside Visual Studio. It is a
rich SQL Server development environment with full Visual Studio integration, so
database and application developers can work on SQL Server or SQL Azure projects in
Visual Studio. SSDT includes model-based tools that can be used in online and offline
development.
This chapter lays out the general guidelines for installing and upgrading from Visual
Studio 2010 Database Projects to SSDT. This chapter will also cover the most common
behavior and breaking changes while upgrading projects from Visual Studio 2010
Database Projects to SSDT Database Projects.
Preparing to Upgrade
Before you upgrade, make sure you can install SSDT:
If you already have Visual Studio 2010 Ultimate, Premium, or Professional Edition
installed, you will need to manually install the Visual Studio 2010 SP1 update
(http://www.microsoft.com/download/en/details.aspx?id=23691) before you
install SSDT.
If you don’t have Visual Studio 2010 installed, the SSDT installation will install
the Visual Studio 2010 Integrated Shell SP1 on your PC along with the SSDT
functionality.
For a complete overview of the SSDT installation process, see Get Started with
Microsoft SQL Server Data Tools (http://msdn.microsoft.com/en-us/data/hh297027).
Upgrading Visual Studio 2010 Database Projects to SSDT
To start converting a Visual Studio 2010 Database Project, simply right-click the project
and choose Convert to SQL Server Database project, as shown in Figure 1.

249
SQL Server 2012 Upgrade Technical Guide
Figure 1: Converting to SSDT Database Project
While the conversion of the project itself is a fairly straightforward process, you have to
keep in mind that some project types, file types, properties, and settings cannot be
upgraded either because of the nature of the element itself or simply because SSDT
uses another project structure and underlying technologies.
Table 1 shows the components that will be upgraded without errors.
Table 1: Components That Can Be Upgraded
Element
Notes
Project (.dbproj) files
Schema comparison (.scmp) files
There are different ways of
building schema comparison
files in Visual Studio 2010
Database Projects. Not all of
them are supported for
conversion.
.sqldeployment, .sqlsettings, and .slqpolicy files
Converted to their respective
project properties.
.sqlpermissions
Converted to T-SQL scripts.
.sql files and their folder structure
Deployment scripts
Table 2 shows the elements that will not be upgraded. You can expect them either to
be highlighted in the conversion report at the end of the conversion or to fire an error
when building the project.

250
SQL Server 2012 Upgrade Technical Guide
Table 2: Elements That Cannot Be Upgraded
Element
Error Upon
Solution
Referencing other databases with schema files
Conversion
Pre-upgrade task
.sqlcmd files defining SQLCMD variables
Conversion
Pre-upgrade task
Data Generation Plans (.dgen)
Conversion
None
Database Unit Test projects
Conversion
None
Extensibility files
Conversion
None
Server logins
Build
Pre-upgrade task
Full-text search
Build
Post-upgrade task
Linked server definitions
Build
Post-upgrade task
The next sections discuss the issues encountered while converting Visual Studio 2010
Database Projects to SSDT Database Projects and present a solution (if one exists)
either as a pre- or post-upgrade task.
Breaking and Behavior Changes
There are a number of important breaking and behavior changes you need to be aware
of when upgrading Visual Studio 2010 Database Projects to SSDT Database Projects.
SQL Server Database Project Template
After installing SSDT, you will find the SQL Server Database Project template under New
Project | Installed Templates | SQL Server, as shown in Figure 2.
Figure 2: Adding a new SSDT Database Project
Schema Definition Files
In Visual Studio 2010 Database Projects, you can add reference to another user or
system database using a .dbschema file, which is a XML representation of the database
model and properties. Figure 3 shows an example of a Visual Studio 2010 Database
Project with a database reference.

251
SQL Server 2012 Upgrade Technical Guide
Figure 3: A Visual Studio 2010 Database Project with a database reference
SSDT uses .dacpac files to reference external databases and doesn’t support .dbschema
files. Upon conversion, the referenced full path will be converted from a .dbschema file
to a .dacpac file, resulting in a broken reference.
Schema Comparison Files
In Visual Studio 2010 Database Projects, you can create schema comparison files in a
number of ways:
Compare with an existing live database by pointing to the database directly
Compare with a .dbschema file
Compare with another project in the solution
In SSDT, only schema comparisons pointing to an existing database will be converted
successfully.
SQLCMD Variable Definitions
In Visual Studio 2010 Database Projects, the .sqlcmdvar property files allow you to add
set of custom variables and values to be used in scripts, as shown in Figure 4. SSDT
won’t convert variables in the default build configuration.
Figure 4: A user-defined variable

252
SQL Server 2012 Upgrade Technical Guide
Server Logins
In Visual Studio 2010, there are two types of projects: Database Projects and Server
Projects. A Database Project that references a Server Project can have server logins
configured in the Server Project that are used in the Database Project, as shown in
Figure 5.
Figure 5: Reference to a Server Project containing logins
This type of referenced server login cannot be converted. Any references to the login in
the SSDT database project will result in an error.
Other Breaking and Behavior Changes
Here are some additional breaking and behavior changes:
Data generation. SSDT doesn’t have a data generation tool at this time, but it is
a feature that will be added in a future release.
Database Unit Test Projects. This type of project is not currently supported by
SSDT, but database unit testing will be added in a future release.
Extensibility files. This type of file cannot be converted to SSDT.
Full-text search. When you use SSDT and debug your project, you use the new
LocalDB, which is an on-demand local instance of SQL Server 2012.
Linked server definitions. In Visual Studio 2010 Database Projects, you are able
to define linked servers and use the value from a SQLCMD variable. Used this
way, it will convert to SSDT but will raise an error when deploying or debugging.

253
SQL Server 2012 Upgrade Technical Guide
Pre-Upgrade Tasks
By completing some pre-upgrade tasks, you will be able to solve some of the
conversion problems described in the “Breaking and Behavioral Changes” section when
you convert your Visual Studio 2010 Database Projects to SSDT Database Projects.
Convert .dbschema Files to .dacpac Files
If you rely on schema definition files from external providers for referencing databases,
make sure that they give you a DACPAC description of their databases that you can use
in your SSDT database project.
You need to create a database from a .dbschema file and then create a SSDT database
project from the newly created database. Run the VSDBCMD program found in the
C:\Program Files\Microsoft Visual Studio 10.0\VSTSDB\Deploy folder to generate a
database from the .dbschema file. For example, the following will create a database
named SQLPerf on the SQL Server note1\RC0 based on the schema sqlperf.dbschema:
vsdbcmd /a:deploy /dd:+
/cs: "Data source=note01\RC0; Integrated Security=true;"
/model: "c:\temp\sqlperf.dbschema"
/p:TargetDatabase="SQLPerf"
In Visual Studio with SSDT, you can use SQL Server Object Explorer to create a new
project based on your new database, as shown in Figure 6.
Figure 6: Creating a new SSDT database project from an existing database
Then you can take a snapshot of your project, which will create a .dacpac file that you
can use for referencing databases.
Convert SQLCMD Variable Definitions
To include your variable definition when converting a project, you need to use MSBuild
by either changing the current configuration or making a new one. Follow these steps:

254
SQL Server 2012 Upgrade Technical Guide
1. Create a new configuration before converting. Use the Build | Configuration
Manager menu to create a new configuration, as shown in Figure 7.
Figure 7: Creating a new configuration
2. Use the Deploy tab of the project properties to indicate where to locate the
.sqlcmdvars file, as shown in Figure 8.
Figure 8: Specifying the location for the .sqlcmdvars file
3. After the conversion, make sure that your variables and their values appear with
the name of your custom build configuration in the .publish.xml document, as
shown in Figure 9.

255
SQL Server 2012 Upgrade Technical Guide
Figure 9: User defined variables after successful conversion
Post-Upgrade tasks
After the conversion, there are still some changes to be made before you can compile,
deploy, or publish your projects. The following topics were detailed in the “Breaking
and Behavior Changes” section earlier, but if they are still present after your upgrade,
you should address them now.
Change the Debugging Instance for Full-Text Search
Because LocalDB doesn’t currently support full-text search, the only solution is to
change your debugging instance from LocalDB to a SQL Server instance using the
Debug tab on the SSDT project properties page.
Correct Linked Server Definitions That Use SQLCMD Variables
Linked server definitions that use SQLCMD variables in the way shown in Figure 10
cannot be converted.
Figure 10: SQLCMD variable being used to define the linked server
There are two alternatives for resolving this issue:
Use SQLCMD variables in a custom build configuration as described earlier in
the “Correct Linked Server Definitions that Use SQLCMD Variables” section.
Change the syntax of the call to sp_addlinkedserver so that it uses the
@datasrc parameter to reference the variable:

256
SQL Server 2012 Upgrade Technical Guide
execute sp_addlinkedserver
@server = N'MyLinkedServer' , @srvproduct = N'',
@provider = N'SQLNCLI', @datasrc = N'$(Environment)'
Additional References
For more information, see these resources:
Command-Line Reference for VSDBCMD.EXE (Deployment and Schema Import)
(http://msdn.microsoft.com/en-us/library/dd193283.aspx)
Microsoft SQL Server Data Tools
(http://msdn.microsoft.com/en-us/data/tools.aspx)
Install SQL Server Data Tools
(http://msdn.microsoft.com/en-us/library/hh500335(v=vs.103))
SQL Server Data Tools Forum
(http://social.msdn.microsoft.com/Forums/en-US/ssdt/threads)
SQL Server Data Tools Team Blog
(http://blogs.msdn.com/b/ssdt)
Books Online for SQL Server 2012
(http://msdn.microsoft.com/en-us/library/ms130214(v=sql.110).aspx)

257
SQL Server 2012 Upgrade Technical Guide
Chapter 10: Transact-SQL Queries
Introduction
A significant but often overlooked component of every upgrade process is upgrading
queries and scripts. Although most database administrators (DBAs) expect the normal
upgrade process to upgrade their stored procedures, they fail to realize that new
releases of SQL Server contain both subtle and dramatic changes that will affect most
query-intensive environments. This chapter covers changes in SQL Server 2012 that
might affect your stored procedures, queries, scripts, and applications.
Whether you choose to perform an in-place upgrade or a side-by-side upgrade to the
new SQL Server release, the stored procedures in your database will remain in the
database after you upgrade it. However, unlike other components in SQL Server, stored
procedures will not automatically be upgraded to new functionality when you execute
them or when the database is upgraded. You will have to rewrite them to take
advantage of new Transact-SQL (T-SQL) features in SQL Server. The same is true for
upgrading queries embedded in your applications.
In this chapter, we look at the key query-related issues that could prevent an upgrade
as well as other changes that might affect how your stored procedures, queries, scripts,
and applications behave after an upgrade. You must manually review stored
procedures, ad hoc queries, and scripts used against the database for any upgrade
issues before you begin the upgrade process. However, you can significantly reduce the
amount of manual review you need to perform by executing the Upgrade Assistant for
SQL Server 2012 (UAFS). For more information and download instructions, see Upgrade
Assistant for SQL Server 2012 (UAFS)
(http://www.scalabilityexperts.com/tools/downloads.html).
Preparing to Upgrade
Preparation is the key to a successful upgrade of your stored procedures, ad hoc
queries, and administrative scripts. Having a backup and rollback plan is critical, and
you need to know which features have been deprecated or discontinued in SQL Server
2012 as well as which features could derail an upgrade or cause problematic changes in
behavior after your upgrade. In this section, we discuss the key T-SQL changes you
need to understand for a smooth transition to SQL Server 2012 and the tools that can
help you identify and resolve possible problems.

258
SQL Server 2012 Upgrade Technical Guide
Backup and Rollback Plan
Before any upgrade, it is essential that you back up your existing databases to allow for
a quick and easy rollback in the event of complications. Furthermore, before upgrading
a production system, make sure to perform all upgrade steps in a development-type
environment first to help identify and address upgrade issues before attempting a
production upgrade.
In addition to performing a backup, you should also run DBCC CHECKDB on the
database before upgrading to ensure that the database you are upgrading is not
damaged.
Deprecated Features
Deprecated features are those that SQL Server 2012 still supports but that will be
removed in a future version of SQL Server. Although you do not have to remove these
features from your implementation to complete an upgrade, you need to address them
to make sure you avoid problems in the future. SQL Server 2012 includes System
Monitor, the Deprecation Announcement Event Class, and the
deprecation_announcement Extended Event to help you identify deprecated features
on your upgraded system.
SQLServer:Deprecated Features Object
After you have upgraded to SQL Server 2012, you might want to identify deprecated
features still in use so that you can address those issues and replace them with the
newer SQL Server 2012 counterparts. SQL Server 2012 has a System Monitor object
named SQLServer:Deprecated Features. This object enumerates a number of
deprecated features and how frequently they are used on your SQL Server system. You
can view this information with System Monitor or by using the DMV
sys.dm_os_performance_counters. For more information about this object, see SQL
Server, Deprecated Features Object (http://msdn.microsoft.com/en-
us/library/bb510662(v=sql.110).aspx) in SQL Server 2012 Books Online.
Deprecation Announcement Event Class
You can use the Deprecation Announcement Event Class from SQL Server Profiler to
identify deprecated features. For more information about this event class, see
Deprecation Announcement Event Class (http://msdn.microsoft.com/en-
us/library/ms186302(v=sql.110).aspx) in SQL Server 2012 Books Online.

259
SQL Server 2012 Upgrade Technical Guide
Extended Event deprecation_announcement
You can use the event deprecation_announcement in Extended Events to identify
deprecated features. For more information about the Extended Events, see Extended
Events (http://msdn.microsoft.com/en-us/library/bb630282(v=sql.110).aspx).
List of Deprecated Features
Table 1 lists the deprecated features that will not be available after SQL Server 2012.
Table 1: Deprecated Features
Category
Deprecated Feature
Replacement
Backup and restore
RESTORE { DATABASE | LOG } WITH
PASSWORD
None
Backup and restore
RESTORE { DATABASE | LOG } WITH
MEDIAPASSWORD
None
Compatibility levels
90 compatibility level and upgrade
from version 90
Compatibility levels are only available
for the last two versions. For more
information about compatibility levels,
see ALTER DATABASE Compatibility
Level (Transact-SQL)
(http://msdn.microsoft.com/en-
us/library/bb510680(v=sql.110).aspx)
in SQL Server 2012 Books Online.
Database objects
Ability to return result sets from
triggers
None
Encryption
Encryption using RC4 or RC4_128
(decryption using RC4 and RC4_128
is not deprecated)
Use another encryption algorithm such
as AES.
Remote servers
sp_addremotelogin
sp_addserver
sp_dropremotelogin
sp_helpremotelogin
sp_remoteoption
Replace remote servers by using linked
servers.
Note that sp_addserver can only be
used with the local option.
Remote servers
@@remserver
Replace remote servers by using linked
servers.
Remote servers
SET
REMOTE_PROC_TRANSACTIONS
Replace remote servers by using linked
servers.
Set options
SET ROWCOUNT for INSERT,
UPDATE, and DELETE statements
TOP keyword
Table hints
HOLDLOCK table hint without
parentheses
Use HOLDLOCK with parentheses.
Tools
sqlmaint utility
Use the SQL Server maintenance plan
feature.

260
SQL Server 2012 Upgrade Technical Guide
For a comprehensive list of deprecated functionality in SQL Server 2008 R2 and SQL
Server 2012, see the following topics in SQL Server Books Online:
Deprecated Database Engine Features in SQL Server 2008 R2
(http://msdn.microsoft.com/en-us/library/ms143729(v=sql.105).aspx)
Deprecated Database Engine Features in SQL Server 2012
(http://msdn.microsoft.com/en-us/library/ms143729(v=sql.110).aspx)
Discontinued Features
SQL Server 2012 has discontinued some stored procedure and T-SQL command
functionality from previous versions of SQL Server, including the sp_dboption system
stored procedure and sending emails by using the extended stored procedure
xp_sendmail.
Sending Email
Using xp_sendmail to send email messages is not possible anymore. This extended
stored procedure uses SQL Mail to send the message and this feature has been
removed from SQL Server 2012. You should change references to the extended stored
procedure xp_sendmail in all your scripts and use Database Mail instead. For more
information, see Database Mail (http://technet.microsoft.com/en-
us/library/ms189635.aspx).
sp_dboption
The system stored procedure sp_dboption has been removed from SQL Server 2012.
You should change references to this system stored procedure in all your scripts and
use ALTER DATABASE instead.
Discontinued Commands
Table 2 lists the commands that have been discontinued in SQL Server 2012. You
should change references to these commands in all stored procedures, ad hoc queries,
and scripts. Table 2 also lists some other features than have been discontinued.

261
SQL Server 2012 Upgrade Technical Guide
Table 2: Discontinued Features
Category
Discontinued Feature
Replacement
Backup and
restore
BACKUP { DATABASE | LOG } WITH
PASSWORD
None
Backup and
restore
BACKUP { DATABASE | LOG } WITH
MEDIAPASSWORD
None
Backup and
restore
RESTORE { DATABASE | LOG } … WITH
DBO_ONLY
RESTORE { DATABASE | LOG } … …
WITH RESTRICTED_USER
Compatibility
levels
80 compatibility levels
Databases must be set to at least a
compatibility level of 90.
Configuration
Options
sp_configure 'user instance timeout' and
'user instances enabled'
Use the Local Database feature. For
more information, see SqlLocalDB
Utility
(http://msdn.microsoft.com/en-
us/library/hh212961(v=sql.110).aspx).
Connection
protocols
Support for the Virtual Interface Adapter
(VIA) protocol
Use TCP instead.
Database objects
WITH APPEND clause on triggers
Re-create the whole trigger.
Database options
sp_dboption
ALTER DATABASE
Mail
SQL Mail
Use Database Mail.
Memory
Management
32-bit Address Windowing Extensions
(AWE) and 32-bit Hot Add memory support
Use a 64-bit operating system.
Metadata
DATABASEPROPERTY
DATABASEPROPERTYEX
Programmability
SQL Server Distributed Management
Objects (SQL-DMO)
SQL Server Management Objects
(SMO)
Query hints
FASTFIRSTROW hint
OPTION (FAST n)
Remote servers
The ability for users to create new remote
servers using sp_addserver
(sp_addserver with the 'local' option
remains available; remote servers
preserved during upgrade or created by
replication can be used)
Replace remote servers by using
linked servers.
Security
sp_dropalias
Replace aliases with a combination
of user accounts and database roles.
Use sp_dropalias to remove aliases in
upgraded databases.
Security
The version parameter of PWDCOMPARE
representing a value from a login earlier
than SQL Server 2000
None
T-SQL
RAISERROR in the format RAISERROR
integer 'string'
Rewrite the statement using the
current RAISERROR (…) syntax.
T-SQL syntax
COMPUTE/COMPUTE BY
Use ROLLUP.

262
SQL Server 2012 Upgrade Technical Guide
Category
Discontinued Feature
Replacement
T-SQL syntax
Use of *= and =*
Use ANSI join syntax. For more
information, see FROM (Transact-
SQL) (http://msdn.microsoft.com/en-
us/library/ms177634(v=sql.110).aspx)
XEvents
databases_data_file_size_changed
databases_log_file_size_changed
eventdatabases_log_file_used_size_changed
locks_lock_timeouts_greater_than_0
locks_lock_timeouts
database_file_size_change event
database_file_size_change
database_file_size_change event
lock_timeout_greater_than_0
lock_timeout
XEvents
single_pages_kb and multiple_pages_kb
fields removed from
resource_monitor_ring_buffer_record
(fields added: target_kb, pages_kb)
XEvents
single_pages_kb and multiple_pages_kb
fields removed from
memory_node_oom_ring_buffer_recorded
(fields added: target_kb, pages_kb)
For a comprehensive list of discontinued functionality in SQL Server 2008 R2 and SQL
Server 2012, see the following topics in SQL Server Books Online:
Discontinued Database Engine Functionality in SQL Server 2008 R2
(http://msdn.microsoft.com/en-us/library/ms144262 (v=sql.105).aspx)
Discontinued Database Engine Functionality in SQL Server 2012
(http://msdn.microsoft.com/en-us/library/ms144262(v=sql.110).aspx
Breaking Changes
Although Microsoft has worked hard to minimize the impact of upgrading, there are a
few breaking changes in SQL Server 2012 that could cause your upgrade to fail.
T-SQL
There are a number of T-SQL breaking changes in SQL Server 2012. Not all breaking
changes will affect your upgraded database. Some of them impact the system only if
you use the compatibility level 110 for your upgraded databases. Table 3 describes T-
SQL breaking changes that affect all database compatibility levels. Table 4 describes T-
SQL breaking changes that affect upgraded databases in the database compatibility
mode 110.

263
SQL Server 2012 Upgrade Technical Guide
Table 3: Breaking Changes in T-SQL under All Database Compatibility Levels
Feature
Description
Selecting from columns
or tables named NEXT
Sequences use the ANSI standard NEXT VALUE FOR function. If a table
or a column is named NEXT and the table or column is aliased as
VALUE, and if the ANSI standard AS is omitted, the resultant statement
can cause an error. To work around this issue, include the ANSI
standard AS keyword. For example, SELECT NEXT VALUE FROM Table
should be rewritten as SELECT NEXT AS VALUE FROM Table and
SELECT Col1 FROM NEXT VALUE should be rewritten as SELECT Col1
FROM NEXT AS VALUE.
WITHIN reserved
keyword
WITHIN is now a reserved keyword. References to objects or columns
named 'within' will fail. Rename the object or column name or delimit
the name by using brackets or quotes. For example, SELECT * FROM
[Within].
ALTER TABLE
The ALTER TABLE statement allows only two-part (schema.object) table
names. Specifying a table name using the following formats now fails
at compile time with error 117:
server.database.schema.table
.database.schema.table
..schema.table
In earlier versions, specifying the format server.database.schema.table
returned error 4902. Specifying the format .database.schema.table or
the format ..schema.table succeeded.
To resolve the problem, remove the use of the four-part prefix.
Row count message for
failed Data Manipulation
Language (DML)
statements
In SQL Server 2012, the Database Engine will consistently send the TDS
DONE token with RowCount: 0 to clients when a DML statement fails.
In earlier versions of SQL Server, an incorrect value of -1 is sent to the
client when the DML statement that fails is contained in a TRY-CATCH
block and is either autoparameterized by the Database Engine or the
TRY-CATCH block is not on the same level as the failed statement. For
example, if a TRY-CATCH block calls a stored procedure and a DML
statement in that procedure fails, the client will incorrectly receive a -1
value.
Applications that rely on this incorrect behavior will fail.
sys.fn_get_audit_file
function
Two additional columns (user_defined_event_id and
user_defined_information) have been added to support user-defined
audit events. Applications that do not select columns by name might
return more columns than expected. Either select columns by name, or
adjust the application to accept these additional columns.
Browsing metadata
Querying a view using FOR BROWSE or SET NO_BROWSETABLE ON
now returns the metadata of the view, not the metadata of the
underlying object. This behavior now matches other methods of
browsing metadata.

264
SQL Server 2012 Upgrade Technical Guide
Feature
Description
sp_setapprole and
sp_unsetapprole
The cookie OUTPUT parameter for sp_setapprole is currently
documented as varbinary (8000), which is the correct maximum length.
However, the current implementation returns varbinary (50).
Applications should continue to reserve varbinary (8000) so that the
application continues to operate correctly if the cookies return size
increases in a future release. For more information, see sp_setapprole
(Transact-SQL) (http://msdn.microsoft.com/en-
us/library/ms188908(v=sql.110).aspx).
EXECUTE AS
The cookie OUTPUT parameter for EXECUTE AS is currently
documented as varbinary (8000), which is the correct maximum length.
However, the current implementation returns varbinary (100).
Applications should continue to reserve varbinary (8000) so that the
application continues to operate correctly if the cookie return size
increases in a future release. For more information, see EXECUTE AS
(Transact-SQL) (http://msdn.microsoft.com/en-
us/library/ms181362(v=sql.110).aspx).
Table 4: Breaking Changes in T-SQL under the Database Compatibility Level 110
Feature
Description
PIVOT operator
The PIVOT operator is not allowed in a recursive common table
expression (CTE) query when the database compatibility level is set to
110. Rewrite the query, or change the compatibility level to 100 or
lower. Using PIVOT in a recursive CTE query produces incorrect results
when there is more than a single row per grouping.
CAST and CONVERT
operations on
computed columns of
type time or datetime2
In earlier versions of SQL Server, the default style for CAST and
CONVERT operations on time and datetime2 data types is 121 except
when either type is used in a computed column expression. For
computed columns, the default style is 0. This behavior impacts
computed columns when they are created, used in queries involving
auto-parameterization, or used in constraint definitions.
Under compatibility level 110, the default style for CAST and CONVERT
operations on time and datetime2 data types is always 121. If your
query relies on the old behavior, use a compatibility level less than 110
or explicitly specify the 0 style in the affected query.
Upgrading the database to compatibility level 110 will not change user
data that has been stored to disk. You must manually correct this data
as appropriate. For example, if you used SELECT INTO to create a table
from a source that contained a computed column expression described
above, the data (using style 0) would be stored rather than the
computed column definition itself. You would need to manually update
this data to match style 121.

265
SQL Server 2012 Upgrade Technical Guide
Feature
Description
SOUNDEX
Under database compatibility level 110, the SOUNDEX function
implements new rules that may cause the values computed by the
function to be different than the values computed under earlier
compatibility levels. After upgrading to compatibility level 110, you
may need to rebuild the indexes, heaps, or CHECK constraints that use
the SOUNDEX function.
DMVs
A few DMVs have been updated in SQL Server 2012. Table 5 lists the modifications that
might cause upgrade problems if you are not prepared for them.
Table 5: Breaking Changes in DMVs
Feature
Description
sys.dm_os_memory_cache_counters
The following columns have been renamed:
Previous Column Name
New Column Name
single_pages_kb
pages_kb
multi_pages_kb
pages_in_use_kb
sys.dm_os_memory_cache_counters
The following columns have been renamed:
Previous Column Name
New Column Name
single_pages_kb
pages_kb
multi_pages_kb
pages_in_use_kb
sys.dm_os_memory_cache_entries
The following column has been renamed:
Previous Column Name
New Column Name
pages_allocated_count
pages_kb
sys.dm_os_memory_clerks
The column multi_pages_in_use_kb has been removed. The
following column has been renamed:
Previous Column Name
New Column Name
single_pages_kb
pages_kb
sys.dm_os_memory_nodes
The following columns have been renamed:
Previous Column Name
New Column Name
single_pages_kb
pages_kb
multi_pages_kb
foreign_committed_kb
sys.dm_os_memory_objects
The following columns have been renamed:
Previous Column Name
New Column Name
pages_allocated_count
pages_in_bytes
max_pages_allocated_count
max_pages_in_bytes

266
SQL Server 2012 Upgrade Technical Guide
Feature
Description
sys.dm_os_sys_info
The following columns have been renamed:
Previous Column Name
New Column Name
physical_memory_in_bytes
physical_memory_kb
bpool_commit_target
committed_target_kb
bpool_visible
visible_target_kb
virtual_memory_in_bytes
virtual_memory_kb
bpool_committed
committed_kb
sys.dm_os_workers
The locale column has been removed.
Catalog Views
A few catalog views have been updated in SQL Server 2012. Table 6 lists the
modifications that might cause upgrade problems if you are not prepared for them.
Table 6: Breaking Changes in Catalog Views
View
Description
sys.data_spaces
A new column, is_system, has been added. A value of 1 in this column
indicates that the object is used for full-text index fragments.
sys.partition_functions
A new column, is_system, has been added. A value of 1 in this column
indicates that the object is used for full-text index fragments. The new
column is not the last column. Revise existing queries that rely on the
order of columns returned from these catalog views.
sys.partition_schemes
The new column is not the last column. Revise existing queries that rely
on the order of columns returned from these catalog views.
sys.filegroups
The new column is not the last column. Revise existing queries that rely
on the order of columns returned from these catalog views.
SQL CLR Data Types (Geometry, Geography, and HierarchyId)
The assembly Microsoft.SqlServer.Types.dll, which contains the spatial data types and
the HierarchyId type, has been upgraded from version 10.0 to version 11.0. Custom
applications that reference this assembly may fail. For more information, see Breaking
Changes to Database Engine Features in SQL Server 2012
(http://msdn.microsoft.com/en-us/library/ms143179(v=sql.110).aspx).
Support for AWE
Support for 32-bit Address Windowing Extensions (AWE) has been discontinued. This
might result in slower performance on 32-bit operating systems. For installations using
large amounts of memory, migrate to a 64-bit operating system.

267
SQL Server 2012 Upgrade Technical Guide
Distributed Query Calls to a System Procedure
Distributed query calls through OPENQUERY to some system procedures will fail when
called from one server to another. For example:
SELECT * FROM OPENQUERY(..., 'EXEC xp_loginfo')
This occurs when the Database Engine cannot discover metadata for a procedure.
Additional Information
For a complete list of breaking changes in SQL Server 2008 R2 and SQL Server 2012,
see the following topics in SQL Server Books Online:
Breaking Changes to Database Engine Features in SQL Server 2008 R2
(http://msdn.microsoft.com/en-us/library/ms143179(v=sql.105).aspx)
Breaking Changes to Database Engine Features in SQL Server 2012
(http://msdn.microsoft.com/en-us/library/ms143179(v=sql.110).aspx)
Behavior Changes
SQL Server 2012 changes the behavior of a number of features that your stored
procedures, queries, and scripts might use. These changes likely will not prevent an
upgrade to SQL Server 2012, but they might affect how your query-intensive system
works after the upgrade. Be sure to review your code for the changes covered in this
section to make sure that it works correctly after your upgrade.
Metadata Discovery
Improvements in the Database Engine beginning with SQL Server 2012 allow
SQLDescribeCol to obtain more accurate descriptions of the expected results than
those returned by SQLDescribeCol in previous versions of SQL Server. For more
information, see Metadata Discovery (http://msdn.microsoft.com/en-
us/library/ff878240.aspx).
The SET FMTONLY option for determining the format of a response without actually
running the query is replaced with sp_describe_first_result_set,
sp_describe_undeclared_parameters, sys.dm_exec_describe_first_result_set, and
sys.dm_exec_describe_first_result_set_for_object. For more information, see:
sp_describe_first_result_set (Transact-SQL)
(http://msdn.microsoft.com/en-us/library/ff878602(v=sql.110).aspx)

268
SQL Server 2012 Upgrade Technical Guide
sp_describe_undeclared_parameters (Transact-SQL)
(http://msdn.microsoft.com/en-us/library/ff878260(v=sql.110).aspx)
sys.dm_exec_describe_first_result_set (Transact-SQL)
(http://msdn.microsoft.com/en-us/library/ff878258(v=sql.110).aspx)
sys.dm_exec_describe_first_result_set_for_object (Transact-SQL)
(http://msdn.microsoft.com/en-us/library/ff878236(v=sql.110).aspx)
LOG Function Has New Optional Parameter
The LOG function now has an optional base parameter. For more information, see LOG
(Transact-SQL) (http://msdn.microsoft.com/en-us/library/ms190319(v=sql.110).aspx).
Database Compatibility
If you find that you cannot support certain behavior changes immediately, you have the
option of modifying the database compatibility level to limit or allow certain
functionality depending on the level you select.
During the upgrade process to SQL Server 2012, a database will retain its existing
compatibility level if the database compatibility level is greater than or equal to 90.
Otherwise, Setup will automatically set the compatibility level to 90.
Here are the compatibility levels and their corresponding SQL Server versions:
65 = SQL Server 6.5
70 = SQL Server 7.0
80 = SQL Server 2000
90 = SQL Server 2005
100 = SQL Server 2008 and SQL Server 2008 R2
110 = SQL Server 2012
Note that compatibility levels 65, 70, and 80 are deprecated and will be removed in a
future SQL Server release. SQL Server Management Studio (SSMS) and SQL Server
Management Objects (SMO) do not support compatibility level 80 and might produce
errors if you try to use them against a database with this compatibility level.
You can determine the compatibility level of your databases either by right-clicking the
database in SSMS and selecting Properties and then Options, or by executing the
following statement:

269
SQL Server 2012 Upgrade Technical Guide
SELECT name, compatibility_level FROM sys.databases
The compatibility level of a database governs the ability of DBAs and developers to use
some of the new features in SQL Server 2012 as well as their ability to retain some
legacy behaviors. If you want to use all the features available in the new release of SQL
Server, you should resolve any upgrade issues before changing the compatibility level
of a database to 110.
To change the compatibility level of a database, right-click the database in SSMS and
select Properties and then Options. In the Compatibility Level drop-down list, select the
desired compatibility level. You can also change the compatibility level by issuing the
following ALTER DATABASE command:
ALTER DATABASE <Database Name> SET COMPATIBILITY_LEVEL = 110
Note: You can change the compatibility level of the model database so that you
can create a new database with a non-default compatibility level. The default
compatibility level for new SQL Server 2012 installations is 110.
For more information about changing compatibility levels, see ALTER DATABASE
Compatibility Level (Transact-SQL) (http://msdn.microsoft.com/en-
us/library/bb510680(v=sql.110).aspx) in SQL Server 2012 Books Online.
System Tables
SQL Server 2012 includes several changes to system tables, so you need to review your
stored procedures, ad hoc queries, and administrative scripts to determine whether the
changes will affect your code. Table 7 lists some of the key changes.
Table 7: Changes to System Tables
System Table
Change
sysdercv
The @inseskey column has been changed from varbinary(56) to
varbinary(4096), and the @outseskey column has been changed
from varbinary(56) to varbinary(4096).
syscerts
The @pkey column has been changed from varbinary(2000) to
varbinary(2500).
sysrowsets
The column dbfragid has been removed from the table.
sysrowsets
The column scope_id has been added to the table.
sysrscols
The column dbfragid has been removed from the table.
sysallocunits
The column dbfragid has been removed from the table.
sysowners
The column deflanguage has been added to the table.
sysschobjs
The column status2 has been added to the table.

270
SQL Server 2012 Upgrade Technical Guide
System Table
Change
sysiscols
The column tinyprop3 has been added to the table.
sysxmitqueue
The column msgref has been added to the table.
System Stored Procedures
SQL Server 2012 has introduced several changes to system stored procedures. Be sure
to review your stored procedures, ad hoc queries, and administrative scripts to
determine whether the changes listed in Table 8 will affect your code.
Table 8: Changes to System Stored Procedures
System Stored Procedure
Change
sp_setapprole
The @cookie parameter has been changed from varbinary(50) to
varbinary(800).
sp_unsetapprole
The system stored procedure returns a value of 0 for the objid and
indid columns instead of the object id and index id, respectively.
sp_readerrorlog
The @p3 parameter has been changed from varchar(255) to
nvarchar(4000), and the @p4 parameter has been changed from
varchar(255) to nvarchar(4000).
sp_flush_commit_table
The @rowcount and @date_cleanedup parameters have been
added.
sp_addmergelogsettings
The @agent_xe, @agent_xe_ring_buffer and @sql_xe parameters
have been added.
sp_changemergelogsettings
The @agent_xe, @agent_xe_ring_buffer and @sql_xe parameters
have been added.
sp_dboption
The system stored procedure has been removed.
sp_dropalias
The system stored procedure has been removed.
sp_processmail
The system stored procedure has been removed.
sp_ActiveDirectory_SCP
The system stored procedure has been removed.
sp_ActiveDirectory_Obj
The system stored procedure has been removed.
Functions
SQL Server 2012 has changed the behavior of built-in functions. Review your code to
make sure it accounts for changes listed in Table 9.
Table 9: Changes to the Behavior of Built-In Functions
Function
Change
fn_translate_permissions
The data type of the second parameter named perms has been
changed from bigint to varbinary(16).

271
SQL Server 2012 Upgrade Technical Guide
Reserved Keywords
One possible issue you might face when upgrading a database and changing the
compatibility level of that database involves keywords marked as reserved. SQL Server
uses reserved keywords for defining, manipulating, and accessing databases. Reserved
keywords are part of the grammar of the T-SQL language that SQL Server uses to parse
and understand T-SQL statements and batches.
Although you can use T-SQL reserved keywords as identifiers or names of databases or
database objects (e.g., tables, columns, views), you can do this only by using either
quoted identifiers or delimited identifiers. Using reserved keywords as the names of
variables and stored procedure parameters is not restricted.
SQL Server 2012 Upgrade Advisor will flag stored procedures for usage of new reserved
keywords. But make sure to perform a manual review of T-SQL code embedded in
application code and other external sources. The reserved keywords introduced in SQL
Server 2012 are:
SEMANTICKEYPHRASETABLE
SEMANTICSIMILARITYDETAILSTABLE
SEMANTICSIMILARITYTABLE
TRY_CONVERT
WITHIN GROUP
Table 10 lists all the SQL Server 2012 reserved keywords.
Table 10: SQL Server 2012 Reserved Keywords
ADD
EXTERNAL
PROCEDURE
ALL
FETCH
PUBLIC
ALTER
FILE
RAISERROR
AND
FILLFACTOR
READ
ANY
FOR
READTEXT
AS
FOREIGN
RECONFIGURE
ASC
FREETEXT
REFERENCES
AUTHORIZATION
FREETEXTTABLE
REPLICATION
BACKUP
FROM
RESTORE
BEGIN
FULL
RESTRICT
BETWEEN
FUNCTION
RETURN
BREAK
GOTO
REVERT
BROWSE
GRANT
REVOKE

272
SQL Server 2012 Upgrade Technical Guide
BULK
GROUP
RIGHT
BY
HAVING
ROLLBACK
CASCADE
HOLDLOCK
ROWCOUNT
CASE
IDENTITY
ROWGUIDCOL
CHECK
IDENTITY_INSERT
RULE
CHECKPOINT
IDENTITYCOL
SAVE
CLOSE
IF
SCHEMA
CLUSTERED
IN
SECURITYAUDIT
COALESCE
INDEX
SELECT
COLLATE
INNER
SEMANTICKEYPHRASETABLE
COLUMN
INSERT
SEMANTICSIMILARITYDETAILSTABLE
COMMIT
INTERSECT
SEMANTICSIMILARITYTABLE
COMPUTE
INTO
SESSION_USER
CONSTRAINT
IS
SET
CONTAINS
JOIN
SETUSER
CONTAINSTABLE
KEY
SHUTDOWN
CONTINUE
KILL
SOME
CONVERT
LEFT
STATISTICS
CREATE
LIKE
SYSTEM_USER
CROSS
LINENO
TABLE
CURRENT
LOAD
TABLESAMPLE
CURRENT_DATE
MERGE
TEXTSIZE
CURRENT_TIME
NATIONAL
THEN
CURRENT_TIMESTAMP
NOCHECK
TO
CURRENT_USER
NONCLUSTERED
TOP
CURSOR
NOT
TRAN
DATABASE
NULL
TRANSACTION
DBCC
NULLIF
TRIGGER
DEALLOCATE
OF
TRUNCATE
DECLARE
OFF
TRY_CONVERT
DEFAULT
OFFSETS
TSEQUAL
DELETE
ON
UNION
DENY
OPEN
UNIQUE
DESC
OPENDATASOURCE
UNPIVOT
DISK
OPENQUERY
UPDATE
DISTINCT
OPENROWSET
UPDATETEXT
DISTRIBUTED
OPENXML
USE
DOUBLE
OPTION
USER
DROP
OR
VALUES
DUMP
ORDER
VARYING
ELSE
OUTER
VIEW
END
OVER
WAITFOR
ERRLVL
PERCENT
WHEN

273
SQL Server 2012 Upgrade Technical Guide
ESCAPE
PIVOT
WHERE
EXCEPT
PLAN
WHILE
EXEC
PRECISION
WITH
EXECUTE
PRIMARY
WITHIN GROUP
EXISTS
PRINT
WRITETEXT
EXIT
PROC
In addition, the ISO standard defines a list of reserved keywords. Avoid using ISO
reserved keywords for object names and identifiers. The ISO reserved keyword list is
the same as the ODBC reserved keyword list, which is provided in the next section.
Note: The ISO standard reserved keywords list sometimes can be more restrictive
than SQL Server and at other times less restrictive. For example, the ISO reserved
keywords list contains INT. SQL Server does not distinguish this as a reserved
keyword.
ODBC Reserved Keywords
ODBC features keywords reserved for use in ODBC function calls. These words do not
constrain the minimum SQL grammar. However, to ensure compatibility with drivers
that support the core SQL grammar, applications should avoid using these keywords.
Table 11 lists the SQL Server 2012 ODBC reserved keywords.
Table 11: ODBC Reserved Keywords
ABSOLUTE
EXEC
OVERLAPS
ACTION
EXECUTE
PAD
ADA
EXISTS
PARTIAL
ADD
EXTERNAL
PASCAL
ALL
EXTRACT
POSITION
ALLOCATE
FALSE
PRECISION
ALTER
FETCH
PREPARE
AND
FIRST
PRESERVE
ANY
FLOAT
PRIMARY
ARE
FOR
PRIOR
AS
FOREIGN
PRIVILEGES
ASC
FORTRAN
PROCEDURE
ASSERTION
FOUND
PUBLIC
AT
FROM
READ
AUTHORIZATION
FULL
REAL
AVG
GET
REFERENCES
BEGIN
GLOBAL
RELATIVE
BETWEEN
GO
RESTRICT

274
SQL Server 2012 Upgrade Technical Guide
BIT
GOTO
REVOKE
BIT_LENGTH
GRANT
RIGHT
BOTH
GROUP
ROLLBACK
BY
HAVING
ROWS
CASCADE
HOUR
SCHEMA
CASCADED
IDENTITY
SCROLL
CASE
IMMEDIATE
SECOND
CAST
IN
SECTION
CATALOG
INCLUDE
SELECT
CHAR
INDEX
SESSION
CHAR_LENGTH
INDICATOR
SESSION_USER
CHARACTER
INITIALLY
SET
CHARACTER_LENGTH
INNER
SIZE
CHECK
INPUT
SMALLINT
CLOSE
INSENSITIVE
SOME
COALESCE
INSERT
SPACE
COLLATE
INT
SQL
COLLATION
INTEGER
SQLCA
COLUMN
INTERSECT
SQLCODE
COMMIT
INTERVAL
SQLERROR
CONNECT
INTO
SQLSTATE
CONNECTION
IS
SQLWARNING
CONSTRAINT
ISOLATION
SUBSTRING
CONSTRAINTS
JOIN
SUM
CONTINUE
KEY
SYSTEM_USER
CONVERT
LANGUAGE
TABLE
CORRESPONDING
LAST
TEMPORARY
COUNT
LEADING
THEN
CREATE
LEFT
TIME
CROSS
LEVEL
TIMESTAMP
CURRENT
LIKE
TIMEZONE_HOUR
CURRENT_DATE
LOCAL
TIMEZONE_MINUTE
CURRENT_TIME
LOWER
TO
CURRENT_TIMESTAMP
MATCH
TRAILING
CURRENT_USER
MAX
TRANSACTION
CURSOR
MIN
TRANSLATE
DATE
MINUTE
TRANSLATION
DATE
MINUTE
TRANSLATION
DAY
MODULE
TRIM
DEALLOCATE
MONTH
TRUE
DEC
NAMES
UNION
DECIMAL
NATIONAL
UNIQUE

275
SQL Server 2012 Upgrade Technical Guide
DECLARE
NATURAL
UNKNOWN
DEFAULT
NCHAR
UPDATE
DEFERRABLE
NEXT
UPPER
DEFERRED
NO
USAGE
DELETE
NONE
USER
DESC
NOT
USING
DESCRIBE
NULL
VALUE
DESCRIPTOR
NULLIF
VALUES
DIAGNOSTICS
NUMERIC
VARCHAR
DISCONNECT
OCTET_LENGTH
VARYING
DISTINCT
OF
VIEW
DOMAIN
ON
WHEN
DOUBLE
ONLY
WHENEVER
DROP
OPEN
WHERE
ELSE
OPTION
WITH
END
OR
WORK
END-EXEC
ORDER
WRITE
ESCAPE
OUTER
YEAR
EXCEPT
OUTPUT
ZONE
EXCEPTION
Future Reserved Keywords
Microsoft has announced keywords that could be reserved in future releases of SQL
Server as new features are implemented. Consider avoiding the use of these words as
identifiers. DBAs and developers who determine that their stored procedures, queries,
or scripts use these new keywords need to either modify the keyword or enclose the
keyword in quotation marks or brackets. Table 12 lists keywords that could be reserved
in future SQL Server releases.
Table 12: Future Reserved Keywords
ABSOLUTE
FREE
PRESERVE
ACTION
FULLTEXTTABLE
PRIOR
ADMIN
GENERAL
PRIVILEGES
AFTER
GET
READS
AGGREGATE
GLOBAL
REAL
ALIAS
GO
RECURSIVE
ALLOCATE
GROUPING
REF
ARE
HOST
REFERENCING
ARRAY
HOUR
RELATIVE
ASSERTION
IGNORE
RESULT

276
SQL Server 2012 Upgrade Technical Guide
AT
IMMEDIATE
RETURNS
BEFORE
INDICATOR
ROLE
BINARY
INITIALIZE
ROLLUP
BIT
INITIALLY
ROUTINE
BLOB
INOUT
ROW
BOOLEAN
INPUT
ROWS
BOTH
INT
SAVEPOINT
BREADTH
INTEGER
SCROLL
CALL
INTERVAL
SCOPE
CASCADED
ISOLATION
SEARCH
CAST
ITERATE
SECOND
CATALOG
LANGUAGE
SECTION
CHAR
LARGE
SEQUENCE
CHARACTER
LAST
SESSION
CLASS
LATERAL
SETS
CLOB
LEADING
SIZE
COLLATION
LESS
SMALLINT
COMPLETION
LEVEL
SPACE
CONNECT
LIMIT
SPECIFIC
CONNECTION
LOCAL
SPECIFICTYPE
CONSTRAINTS
LOCALTIME
SQL
CONSTRUCTOR
LOCALTIMESTAMP
SQLEXCEPTION
CORRESPONDING
LOCATOR
SQLSTATE
CUBE
MAP
SQLWARNING
CURRENT_PATH
MATCH
START
CURRENT_ROLE
MINUTE
STATE
CYCLE
MODIFIES
STATEMENT
DATA
MODIFY
STATIC
DATE
MODULE
STRUCTURE
DAY
MONTH
TEMPORARY
DEC
NAMES
TERMINATE
DECIMAL
NATURAL
THAN
DEFERRABLE
NCHAR
TIME
DEFERRED
NCLOB
TIMESTAMP
DEPTH
NEW
TIMEZONE_HOUR
DEREF
NEXT
TIMEZONE_MINUTE
DESCRIBE
NO
TRAILING
DESCRIPTOR
NONE
TRANSLATION
DESTROY
NUMERIC
TREAT
DESTRUCTOR
OBJECT
TRUE
DETERMINISTIC
OLD
UNDER
DICTIONARY
ONLY
UNKNOWN

277
SQL Server 2012 Upgrade Technical Guide
DIAGNOSTICS
OPERATION
UNNEST
DISCONNECT
ORDINALITY
USAGE
DOMAIN
OUT
USING
DYNAMIC
OUTPUT
VALUE
EACH
PAD
VARCHAR
END-EXEC
PARAMETER
VARIABLE
EQUALS
PARAMETERS
WHENEVER
EVERY
PARTIAL
WITHOUT
EXCEPTION
PATH
WORK
FALSE
POSTFIX
WRITE
FIRST
PREFIX
YEAR
FLOAT
PREORDER
ZONE
FOUND
PREPARE
For the most recent reserved keyword list, see Reserved Keywords (Transact-SQL)
(http://msdn.microsoft.com/en-us/library/ms189822(v=sql.110).aspx) in SQL Server
2012 Books Online.
Additional Information
For a complete list of behavior changes in SQL Server 2008 R2 and SQL Server 2012,
see the following topics in SQL Server Books Online:
Behavior Changes to Database Engine Features in SQL Server 2008 R2
(http://msdn.microsoft.com/en-us/library/ms143359(v=sql.105).aspx)
Behavior Changes to Database Engine Features in SQL Server 2012
(http://msdn.microsoft.com/en-us/library/ms143359(v=sql.110).aspx)
Upgrade Tools
There are two main tools available to help identify potential problems before you
upgrade to SQL Server 2012: the SQL Server 2012 Upgrade Advisor and the Best
Practices Analyzer (BPA). For details about using these upgrade tools, see Chapter 1,
"Upgrade Planning and Deployment."
SQL Server 2012 Upgrade Advisor
Perhaps the most useful upgrade tool is the SQL Server 2012 Upgrade Advisor. This is a
part of the Upgrade Assistant for SQL Server 2012 (UAFS). The Upgrade Assistant is an
external tool that lets you determine, in a test environment, how an application
currently running on SQL Server 2005, 2008, or 2008 R2 will run on SQL Server 2012.

278
SQL Server 2012 Upgrade Technical Guide
This tool quickly identifies blocking issues and many other known potential problems
so that you can address them before or during the upgrade process. You should always
run this tool on your SQL Server 2005, SQL Server 2008, or SQL Server 2008 R2
instances, including T-SQL database code and external scripts, before upgrading.
For more information and download instructions, see Upgrade Assistant for SQL Server
2012 (UAFS) (http://www.scalabilityexperts.com/tools/downloads.html) on the
Scalability Experts Tools Downloads page. You can also find more information about
this valuable tool in Use Upgrade Advisor to Prepare for Upgrades
(http://msdn.microsoft.com/en-us/library/ms144256(v=sql.110).aspx).
SQL Server 2012 Best Practices Analyzer
You can use the SQL Server 2012 Best Practice Analyzer (BPA) to help identify bad
practices in your T-SQL database code and T-SQL scripts. You should always run BPA
on your T-SQL code before an upgrade because you might identify practices that you
need to change. The upgrade process could be the opportunity you need to implement
these changes. There are various versions of this tool, so make sure you get the one
designed especially for SQL Server 2012. You can download the SQL Server 2012 BPA
(http://www.microsoft.com/en-us/download/details.aspx?id=29302) from the Microsoft
Download Center.
64-Bit Considerations
T-SQL queries are completely compatible between 32-bit and 64-bit editions of SQL
Server 2012.
Known Issues and Workarounds
This section helps you focus on some key T-SQL-related known issues regarding
upgrading from SQL Server 2005/2008/2008 R2 to SQL Server 2012 and their solutions.
As part of your upgrade preparation, review these issues and make sure you resolve
any of them in your implementation before upgrading.
AUTO_UPDATE_STATISTICS
To make sure that database statistics are updated as part of your upgrade—and that
your queries get optimal query plans—set the AUTO_UPDATE_STATISTICS
configuration option to ON before you upgrade any databases to SQL Server 2012.
When you set AUTO_UPDATE_STATISTICS to ON, SQL Server updates all statistics when
they are first referenced, ensuring that the system is using the most up-to-date
information to try to create the best plans for your queries.

279
SQL Server 2012 Upgrade Technical Guide
You can use the following statement to enable AUTO_UPDATE_STATISTICS: script:
ALTER DATABASE <Database Name> SET AUTO_UPDATE_STATISTICS ON
You can then use either the sp_updatestats stored procedure or the UPDATE
STATISTICS command to update statistics immediately to ensure optimal performance.
For more information, see:
sp_updatestats (Transact-SQL)
(http://msdn.microsoft.com/en-us/library/ms173804(v=sql.110).aspx)
UPDATE STATISTICS (Transact-SQL)
(http://msdn.microsoft.com/en-us/library/ms187348(v=sql.110).aspx)
Query Hints
The table hint FIRSTFASTROW is discontinued in SQL Server 2012. You have to replace
this query hint with OPTION (FAST 1) in your stored procedures, ad hoc queries, and
administrative scripts.
With a few exceptions, SQL Server 2012 requires the WITH keyword when you use a
table hint in the FROM clause of a query. You need to review your stored procedures,
ad hoc queries, and administrative scripts for table hint usage and modify the table hint
syntax to include the WITH keyword. For information about which hints do not require
the WITH keyword, see Table Hints (Transact-SQL) (http://msdn.microsoft.com/en-
us/library/ms187373(v=sql.110).aspx) in SQL Server 2012 Books Online.
Old Outer Join Operators
In SQL Server 2012, you cannot use old outer join operators (*= and =*). This feature is
discontinued. You have to rewrite your queries and procedures to use ANSI join syntax.
For information, see FROM (Transact-SQL) (http://msdn.microsoft.com/en-
us/library/ms177634(v=sql.110).aspx) in SQL Server 2012 Books Online.
Not Ending T-SQL Statements with a Semicolon
In SQL Server 2012, ending T-SQL statements with a semicolon (;) is not required, but in
future releases, it will be. Therefore, you should end all T-SQL statements with a
semicolon. For some statements, it is already required (e.g., a statement prior to WITH
or MERGE).
RAISERROR
The RAISERROR statement in the format RAISERROR integer 'string' is discontinued in
SQL Server 2012. You need to review your stored procedures, ad hoc queries, and

280
SQL Server 2012 Upgrade Technical Guide
administrative scripts for RAISERROR syntax and modify them according to the right
syntax. For information about which hints do not require the WITH keyword, see
RAISERROR (Transact-SQL) (http://msdn.microsoft.com/en-
us/library/ms178592(v=sql.110).aspx) in SQL Server 2012 Books Online.
COMPUTE/COMPUTE BY
This feature is discontinued in SQL Server 2012. You need to review your stored
procedures, ad hoc queries, and administrative scripts and use ROLLUP instead. For
more information, see GROUP BY (Transact-SQL) (http://msdn.microsoft.com/en-
us/library/ms177673(v=sql.110).aspx).
HOLDLOCK
Specifying the HOLDLOCK table hint without parentheses is deprecated in SQL Server
2012. Future versions of SQL Server will require parentheses for this table hint.
sp_dboption
The system stored procedure sp_dboption has been removed from SQL Server 2012.
You should change references to this system stored procedure in all your scripts and
use ALTER DATABASE instead.
Sending Email
Using the extended stored procedure xp_sendmail to send email messages is not
possible anymore. This extended stored procedure uses SQL Mail to send the message
and this feature has been removed from SQL Server 2012. You should change
references to extended stored procedure xp_sendmail in all your scripts and use
Database Mail instead. For more information, see Database Mail
(http://technet.microsoft.com/en-us/library/ms189635.aspx)
Upgrading from SQL Server 2005, SQL Server 2008, or SQL
Server 2008 R2
This section helps you focus on some key T-SQL-related known issues regarding
upgrading from SQL Server 2005, SQL Server 2008, or SQL Server 2008 R2 to SQL
Server 2012 and their solutions. As part of your upgrade preparation, review these
issues and make sure you resolve any of them in your implementation before
upgrading.
In-Place Upgrade
The T-SQL code in database objects will remain unchanged by a direct, in-place

281
SQL Server 2012 Upgrade Technical Guide
upgrade. Any changes you must make to the scripts should be applied after the
upgrade (see the "Post-Upgrade Tasks" section later in this chapter). In addition,
external scripts on disk will be unaffected.
Side-by-Side Upgrade
In a side-by-side upgrade, any T-SQL objects stored in the database will be
automatically moved to the new server, but their T-SQL code will remain unchanged.
You will need to ALTER or re-create the objects directly to update them as required. In
addition, you might need to move any T-SQL external scripts to a new server or correct
references within your database to those scripts.
Post-Upgrade Tasks
After upgrading to SQL Server 2012, work through the following checklist to ensure
optimum performance:
Execute DBCC CHECKDB WITH DATA_PURITY to check the database for column
values that are not valid or are out of range. After you have successfully run
DBCC CHECKDB WITH DATA_PURITY against an upgraded database, you do not
need to specify the DATA_PURITY option again because SQL Server will
automatically maintain "data purity." This is the only DBCC CHECKDB check that
you need to run as a post-upgrade task.
Run DBCC UPDATEUSAGE to correct any incorrect page or row counts.
Update statistics by using the sp_updatestats stored procedure to ensure that all
statistics are up-to-date.
Update revised database T-SQL objects such as stored procedures and functions.
Update external T-SQL scripts.
Run a set of test scripts against the new database, and validate the results.
After the upgrade, you will want to analyze how your new SQL Server 2012 instance
performs compared with your original SQL Server 2005, SQL Server 2008 or SQL Server
2008 R2 instance. See RML Utilities for SQL Server (x86) (http://www.microsoft.com/en-
us/download/details.aspx?DisplayLang=en&id=8161) for a suite of tools for load
testing, workload replay, and performance analysis. For additional post-upgrade details,
see Chapter 3, "Relational Databases”.
Conclusion
Although SQL Server 2012 introduces a number of great new features, Microsoft has

282
SQL Server 2012 Upgrade Technical Guide
worked hard to minimize the impact on upgrading existing code. With a good
understanding of how the changes to T-SQL features might affect your stored
procedures, ad hoc queries, and administrative scripts, you can make needed fixes
before the upgrade. In addition, the Upgrade Advisor can help ease your transition
from SQL Server 2005, SQL Server 2008, or SQL Server 2008 R2 to SQL Server 2012.
Additional References
For an up-to-date collection of additional references for upgrading T-SQL queries to
SQL Server 2012, see the Upgrade to SQL Server 2012 page
(http://technet.microsoft.com/en-us/library/bb677622.aspx) and the following links:
SQL Server 2012 Web Site
(http://www.microsoft.com/sqlserver)
Books Online for SQL Server 2012
(http://msdn.microsoft.com/en-us/library/ms130214(v=sql.110).aspx)
SQL Server MSDN Resources
(http://msdn.microsoft.com/en-us/sqlserver)
SQL Server TechCenter
(http://technet.microsoft.com/en-us/sqlserver)

283
SQL Server 2012 Upgrade Technical Guide
Chapter 11: Spatial Data
Introduction
SQL Server 2012 includes extensive support for spatial data. Although support for
spatial data was introduced in SQL Server 2008, the new spatial features and
enhancements in SQL Server 2012 provide a major milestone in the evolution of SQL
Server spatial data support. For information about the new features and enhancements,
see Spatial Data (SQL Server) (http://msdn.microsoft.com/en-
us/library/bb933790(v=sql.110).aspx) in SQL Server 2012 Books Online.
Spatial data support is available for the SQL Server Database Services in relational
databases. Spatial data is supported in all editions of SQL Server. In this chapter, we
cover the breaking and behavior changes for spatial data that you need to know about
when upgrading to SQL Server 2012.
Note: Be sure to use the RC0 or RTM release of SQL Server 2012. In SQL Server
2012 CTP1, the Spatial results tab in SQL Server Management Studio (SSMS) has not
been updated to handle the new spatial data features. Features such as FullGlobe
geography type support and circular arcs are not supported in the CTP1 version.
Preparing to Upgrade
The first step for preparing to upgrade to SQL Server 2012 is to search for features that
have been deprecated or discontinued. Then, you need to determine whether any
deprecated or discontinued feature will affect your upgrade. You also need to search
for changes that might prevent an upgrade (i.e., breaking changes) and changes in
feature behavior that might require modifications after the upgrade (i.e., behavior
changes).
For a complete list of depreciated features, discontinued features, breaking changes,
and behavior changes, see SQL Server Database Engine Backward Compatibility
(http://msdn.microsoft.com/en-us/library/ms143532(SQL.110).aspx).
Deprecated Features
There are no server side spatial features that are deprecated. However, client-side code
should start using IGeometrySink110 (http://msdn.microsoft.com/es-
es/library/microsoft.sqlserver.types.igeometrysink110.aspx) and IGeographySink110
(http://msdn.microsoft.com/es-
es/library/microsoft.sqlserver.types.igeographysink110.aspx) instead of IGeometrySink

284
SQL Server 2012 Upgrade Technical Guide
(http://msdn.microsoft.com/en-us/library/microsoft.sqlserver.types.igeometrysink.aspx)
and IGeographySink (http://msdn.microsoft.com/en-
us/library/microsoft.sqlserver.types.igeographysink.aspx), respectively. This is needed
because of circular arcs, which are new spatial objects introduced in SQL Server 2012.
Before you upgrade, see Deprecated Database Engine Features in SQL Server 2012
(http://msdn.microsoft.com/en-us/library/ms143729(v=sql.110).aspx) for any last-
minute changes.
Discontinued Functionality
When this guide was being written, there were no discontinued features for the spatial
data type in SQL Server 2012. Before you upgrade, see Discontinued Database Engine
Functionality in SQL Server 2012 (http://msdn.microsoft.com/en-
us/library/ms144262(v=sql.110).aspx) for any last-minute changes.
Breaking Changes
Before you upgrade, you need to be aware of several breaking changes. This section
will discuss the breaking changes brought about by improved precision in SQL Server
2012 and SQL Azure, the introduction of new type of object named FullGlobe, and an
upgrade to the Microsoft.SQLServer.Types.dll assembly. In addition, you should check
Breaking Changes to Database Engine Features in SQL Server 2012
(http://msdn.microsoft.com/en-us/library/ms143179(v=sql.110).aspx) for any last-
minute breaking changes.
Improved Precision
In SQL Server 2012, all constructions and relations are now done with 48 bits of
precision compared to 27 bits used in SQL Server 2008 and SQL Server 2008 R2. This
can result in differences that range from how individual coordinates (vertices) in spatial
objects appear (rounding) to differences in computational results produced in different
versions of the database server for certain spatial operations.
You need to take this into count because SQL Azure has been recently upgraded in all
data centers to incorporate the new SQL Server 2012 spatial library. This upgrade,
which is known as the “September 2011 Service Release,” enables spatial operations in
SQL Azure to be identical to those in SQL Server 2012.
Some results from spatial operations in SQL Azure (after the September 2011 Service
Release) and SQL Server 2012 can differ from the results produced from spatial
operations in SQL Server 2008, SQL Server 2008 R2, and SQL Azure (before the

285
SQL Server 2012 Upgrade Technical Guide
September 2011 Service Release). In some cases, these changes will not be noticed and
will not affect the results. However, there are potential cases where this might matter.
For example, consider the following coordinate, which was processed using the
STUnion() method in SQL Server 2008 but which was not involved in the resulting
geometry:
Original Vertex Coordinate
New Vertex Coordinate After Computation
82.339026 29.661245
82.339025999885052 29.662144999951124
In SQL Server 2012, the greater numerical precision assists in the preservation of
original coordinates of input points in most cases. Here is the result of the same
STUnion() method in SQL Server 2012 shown earlier:
Original Vertex Coordinate
New Vertex Coordinate After Computation
82.339026 29.661245
82.339026 29.662145
FullGlobe
SQL Server 2012 has support for geography objects larger than a logical hemisphere.
Restricted to slightly less than a logical hemisphere in SQL Server 2008 and SQL Server
2008 R2, geography features in SQL Server 2012 can now be as big as an entire globe.
A new type of object named FullGlobe can be constructed or received as a result of an
operation. You can also construct objects because the interior for geography objects is
defined by the orientation of its rings. There is no difference between exterior and
interior rings in the geography data type.
For example, consider the three images in Figure 1. The first image shows an example
of a “small hole” in a FullGlobe object, the second image shows a regular polygon, and
the third image shows the union of the two, yielding a spatial object that covers the
Earth with three small holes.
UNION yields
Figure 1: Constructing an object that has small holes

286
SQL Server 2012 Upgrade Technical Guide
Here is sample Transact-SQL (T-SQL) code that constructs a new FullGlobe object and
executes a method on that object:
DECLARE @g GEOGRAPHY = GEOGRAPHY::STGeomFromText('FULLGLOBE',4326);
SELECT @g.STArea()-- calculate the area of the WGS84 ellipsoid
--Result: 510,065,621,710,996 meters squared
Vertex order is critical for the geography type. In SQL Server 2008 and SQL Server 2008
R2, if you enter an incorrect coordinate order for a geography polygon, you receive the
error: “The specified input does not represent a valid geography instance because it
exceeds a single hemisphere. Each geography instance must fit inside a single
hemisphere. A common reason for this error is that a polygon has the wrong ring
orientation.”
For the SQL Server geography data type, ring order is defined by the left-foot rule. The
left-foot rule specifies the interior region of the polygon. (When you “walk” the
boundary of a polygon, your left foot is always inside.) Traditional outer ring/inner ring
(hole) relationships can be modeled on the closed surface of the globe by using this
definition.
Note: The term “left-foot rule” is used in deference to the term “left-hand rule,” which
is already in use by physicists and mathematicians to describe phenomena other than
polygon ring order.
The following examples demonstrate how the geography type deals with large (greater
than a logical hemisphere) objects.
Here is an example of T-SQL code that returns a small (less than a logical hemisphere)
polygon:
DECLARE @R GEOGRAPHY;
SET @R = GEOGRAPHY::Parse('Polygon((-10 -10, 10 -10, 10 10, -10 10,
-10 -10))');
SELECT @R;
The resulting object is shown in Figure 2.

287
SQL Server 2012 Upgrade Technical Guide
Figure 2: Resulting object is a small (less than a logical hemisphere) polygon
The following T-SQL code changes the coordinate order of the polygon ring to the
opposite direction of the previous example:
DECLARE @R GEOGRAPHY;
SET @R = GEOGRAPHY::Parse('Polygon((-10 -10, -10 10, 10 10, 10 -
10,
-10 -10))');
SELECT @R;
The resulting object is now the rest of the globe, as shown in Figure 3.
Figure 3: Resulting object is now the rest of the globe
There are several other considerations which need to be taken into account with the
FullGlobe enhancements to the geography type:

288
SQL Server 2012 Upgrade Technical Guide
FullGlobe cannot be a member of a GeometryCollection.
Well-Known Text (WKT), Well-Known Binary (WKB), and Geography Markup
Language (GML) and its schema now support FullGlobe objects.
Antipodal edges are not allowed. For example, LineString(0 90, 0 -90) is
considered antipodal whereas LineString(0 90, 0 0, 0 -90) is not.
There are now two types of arcs in geography: great circle arcs defined with two
points and small circle arcs defined with three points.
Degenerate arcs will be treated as great circle arcs between the start and end
points for the geography type. (For the geometry type, degenerate arcs will be
treated as straight edges.)
EnvelopeAngle() will return 180 for objects larger than a logical hemisphere and
< 90 for objects smaller than a logical hemisphere.
Upgrade to the Microsoft.SQLServer.Types.dll Assembly
The assembly Microsoft.SQLServer.Types.dll, has been upgraded from version 10.0 to
version 11.0. You need to be careful with custom applications that have references to
this assembly. If you have custom applications that use the SQL CLR data types
(geometry, geography, and hierarchyid), you will need to make changes in them. You
can get an error when the following conditions are true:
1. When you move a custom application from a computer on which SQL Server
2008 R2 is installed to a computer on which only SQL Server 2012 is installed,
the application will fail because the referenced version 10.0 of the SqlTypes
assembly is not present. You can get this error message: “Could not load file or
assembly 'Microsoft.SqlServer.Types, Version=10.0.0.0, Culture=neutral,
PublicKeyToken=89845dcd8080cc91' or one of its dependencies. The system
cannot find the file specified.”
2. When you reference the SqlTypes assembly version 11.0 and version 10.0 is also
installed, you can get the following error message: “System.InvalidCastException:
Unable to cast object of type 'Microsoft.SqlServer.Types.SqlGeometry' to type
'Microsoft.SqlServer.Types.SqlGeometry'.”
3. When you reference the SqlTypes assembly version 11.0 from a custom
application that uses the .NET Framework 3.5, 4.0, or 4.5, your application will fail
because SqlClient by design loads version 10.0 of the assembly. This failure
occurs when your application calls one of the following methods:

289
SQL Server 2012 Upgrade Technical Guide
GetValue method of the SqlDataReader class
GetValues method of the SqlDataReader class
Bracket index operator [] of the SqlDataReader class
ExecuteScalar method of the SqlCommand class
You can work around this issue by calling the GetSqlBytes method
(http://msdn.microsoft.com/en-
us/library/system.data.sqlclient.sqldatareader.getsqlbytes.aspx) instead of the
methods just listed. For more information about how to use the GetSqlBytes
method, see the "SQL CLR Data Types (geometry, geography, and hierarchyid)"
section in Breaking Changes to Database Engine Features in SQL Server 2012
(http://msdn.microsoft.com/en-us/library/ms143179(v=sql.110).aspx).
Behavior Changes
You need to be aware of several behavior changes before upgrading to SQL Server
2012. This section will discuss the behavior changes resulting from enhancements to
the STEnvelope method and the geography data type in SQL Server 2012. In addition,
you should check Behavior Changes to Database Engine Features in SQL Server 2012
(http://msdn.microsoft.com/en-us/library/ms143359(v=sql.110).aspx) for any last-
minute behavior changes.
STEnvelope Method
The STEnvelope method is now consistent with the behavior of other SQL Server Spatial
methods.
If you call the STEnvelope method in SQL Server 2008 and 2008 R2, you get the
following results:
select geometry::Parse('POINT EMPTY').STEnvelope().ToString()
Result: POINT EMPTY
select geometry::Parse('LINESTRING EMPTY').STEnvelope().ToString()
Result: LINESTRING EMPTY
select geometry::Parse('POLYGON EMPTY').STEnvelope().ToString()
Result: POLYGON EMPTY
When you run the same Transact-SQL (T-SQL) code in SQL Server 2012, the results will
be the following:

290
SQL Server 2012 Upgrade Technical Guide
select geometry::Parse('POINT EMPTY').STEnvelope().ToString()
Result: GEOMETRYCOLLECTION EMPTY
select geometry::Parse('LINESTRING EMPTY').STEnvelope().ToString()
Result: GEOMETRYCOLLECTION EMPTY
select geometry::Parse('POLYGON EMPTY').STEnvelope().ToString()
Result: GEOMETRYCOLLECTION EMPTY
The best practice for determining when a spatial object is empty is to call the
STIsEmpty (geometry data type) method. For more information about this method and
others, review geometry Data Type Method Reference (http://msdn.microsoft.com/en-
us/library/bb933973(v=sql.110).aspx).
Note: For more information about empty spatial types, see “Behavior of
STEnvelope() Method Has Changed with Empty Spatial Types” in Behavior Changes
to Database Engine Features in SQL Server 2012 (http://msdn.microsoft.com/en-
us/library/ms143359(v=sql.110).aspx).
Geography Data Type
In SQL Server 2012, geography data type supports objects that are bigger than a
hemisphere. The following methods used to return NULL if result is such object, but in
SQL Server 2012, they will return the expected result. However they are all controllable
by DB COMPATIBILITY LEVEL and will continue to return NULL if the compatibility level
is set to 100.
Geography STBuffer(double distance): Returns a geometric object representing
the union of all points whose distance from this instance is less than or equal to
distance.
Geography BufferWithTolerance(double distance, double tolerance, bool
relative): This is equivalent to STBuffer() but allows for a user-defined tolerance.
Geography STUnion(Geography other): Returns a geometric object representing
the points in the union of this instance with other.
Geography STIntersection(Geography other): Returns a geometric object
representing the points in the intersection of this instance with other.
Geography STDifference(Geography other): Returns a geometric object
representing the points that are in this instance and not in other.

291
SQL Server 2012 Upgrade Technical Guide
Geography STSymDifference(Geography other): Returns a geometric object
representing the points that are either in this instance or in other, but not in
both. This method returns null if the spatial reference identifier (SRID) of this
instance does not match the SRID of other. This method is not precise.
In addition, a new spatial type is added, called FullGlobe (represents entire globe),
which may be returned by all methods specified above or methods like ToString(),
STAsText(), and similar (that return binary or text representation of a geography object).
Post-Upgrade Tasks
After you complete the upgrade to SQL Server 2012, review and make changes in your
code to get the best performance from the new spatial data features.
For information on upgrading to SQL Server 2012, see Chapter 1, “Upgrade Planning
and Deployment,” and Chapter 3, “Relational Databases,” in this guide. For information
about the new spatial data features, see Spatial Data (SQL Server)
(http://msdn.microsoft.com/en-us/library/bb933790(v=sql.110).aspx) in SQL Server
2012 Books Online.
Conclusion
When you upgrade to SQL Server 2012, the effort for spatial data is very minimal. Just
be sure to check for behavior changes, especially with the STEnvelope method.
The new spatial features and improvements in SQL Server 2012 provide a major
milestone in the evolution of SQL Server spatial data support. The ability to support full
globe spatial objects and circular arcs on the ellipsoid are industry firsts for relational
database systems.
After you have your databases upgraded to SQL Server 2012, all these new features
and improvements will be available to you.
Additional References
Spatial Data (SQL Server)
(http://msdn.microsoft.com/en-us/library/bb933790(v=sql.110).aspx)
SQL Server TechCenter
(http://technet.microsoft.com/en-us/sqlserver)
SQL Server MSDN Resources
(http://msdn.microsoft.com/en-us/sqlserver)

292
SQL Server 2012 Upgrade Technical Guide
Chapter 12: XML and XQuery
Introduction
SQL Server 2012 includes extensive support for XML. This support includes creating
XML from relational data with a query and shredding XML into relational tabular
format. Additionally, SQL Server has a native XML data type. You can store XML data,
constrain it with XML schemas, index it with specialized XML indexes, and manipulate it
using XML data type methods. All of T-SQL’s XML data type methods accept an XQuery
string as a parameter. XQuery (for XML Query Language) is the standard language used
to query and manipulate XML data.
XML support is available in SQL Server Database Services in the relational database. The
process of upgrading relational databases in SQL Server is covered in other chapters,
such as Chapter 3, “Relational Databases,” and Chapter 1, “Upgrade Planning and
Deployment.” Therefore, we are covering only changes to XML support inside SQL
Server in this chapter. In addition, you do not have to worry about XML support in
different editions of SQL Server; all editions fully support XML features.
Preparing to Upgrade
Before upgrading to SQL Server 2012, you should investigate which features are
discontinued or deprecated in SQL Server 2008 R2. These features will not affect your
upgrade, but you might need to change your applications and queries. You also need
to know what functionality cannot be upgraded because is it discontinued or because it
has changed in SQL Server 2012. Plus, you need to be aware of some behavior changes
in XML support between in SQL Server 2005, 2008, 2008 R2, and 2012; otherwise, you
could get unexpected results. Let’s look at each of these categories of changes. For a
complete reference of XML changes in SQL Server 2012, see SQL Server Database
Engine Backward Compatibility (http://msdn.microsoft.com/en-
us/library/ms143532(SQL.110).aspx) in SQL Server 2012 Books Online.
Deprecated Features
You can validate XML documents against a schema. An old XML schema language is
XML Data Reduced (XDR) language. You can create XDR documents with the XMLDATA
directive in the FOR XML clause of the SELECT T-SQL statement. The current validation
language is called XML Schema, which is stored in XML Schema Document (XSD) XML
files. SQL Server 2005 supports XSD generation. In SQL Server, you can validate XML

293
SQL Server 2012 Upgrade Technical Guide
data type values against XSD with XML Schema collections.
In SQL Server 2012, the XMLDATA directive to the FOR XML option is deprecated. Use
XMLSCHEMA directive to generate XSD schemas in RAW and AUTO modes. There is no
replacement for the XMLDATA directive in EXPLICIT mode. This option is going to be
still available in the next version of SQL Server; it is not going to be supported in one of
the future versions. However, because there is not much reason to use XDR schemas
inside SQL Server, you should start changing your code soon. For example, the
following code, executed in the context of the AdventureWorksDW database, generates
XDR schema:
SELECT C.CustomerKey,
C.FirstName + ' ' + C.LastName AS CustomerName,
I.SalesAmount
FROM dbo.DimCustomer AS C
INNER JOIN dbo.FactInternetSales AS I
ON C.CustomerKey = I.CustomerKey
WHERE 1 = 0
FOR XML AUTO, XMLDATA;
Note that AdventureWorksDW is the 2005 version of the AdventureWorks demo data
warehouse. We have chosen this version of the demo database in order to make
examples work on any SQL Server version from 2005 to 2012.
The following code generates XSD instead of XDR schema:
SELECT C.CustomerKey,
C.FirstName + ' ' + C.LastName AS CustomerName,
I.SalesAmount
FROM dbo.DimCustomer AS C
INNER JOIN dbo.FactInternetSales AS I
ON C.CustomerKey = I.CustomerKey
WHERE 1 = 0
FOR XML AUTO, XMLSCHEMA;
Discontinued Functionality
There is no discontinued functionality for XML and XQuery support in SQL Server 2012.
So, you do not have to worry about this.
Breaking Changes
From SQL Server 2012, XQuery string functions are surrogate pair-aware. SQL Server
Unicode data types, including NCHAR, NVARCHAR, and XML, encode text in UTF-16
format. SQL Server allocates for each character a unique codepoint, a value in the range
0x0000 to 0x10FFFF. Most of the characters fit into a 16-bit word. Characters with

294
SQL Server 2012 Upgrade Technical Guide
codepoint values larger than 0xFFFF require two consecutive 16-bit words (i.e., two
bytes). These characters are called supplementary characters, and the two consecutive
16-bit words are called surrogate pairs.
The standard World Wide Web Consortium (W3C) recommendation for XQuery
functions and operators requires them to count a surrogate pair as a single character.
In SQL Server versions prior to 2012, XQuery string functions did not recognize
surrogate pairs as a single character. For example, string length calculations returned
incorrect results.
The XML data type in SQL Server only allows well-formed surrogate pairs. However, it is
possible to pass invalid or partial surrogate pairs to XQuery functions as string values.
Below is an example of providing surrogate pairs to XML data type variable through
string values. The value of the CustomerName element is “𠆾𠇀𠇃12”. The first three
characters of the name are surrogate pairs. The length of this value is 5. However, in
versions before SQL Server 2012, you would get a length of 8.
If you execute the following code in SQL Server 2005, 2008, or 2008 R2
DECLARE @x AS NVARCHAR(MAX), @y AS XML;
SET @x=
N'<C11003>
<CustomerKey>11003</CustomerKey>
<CustomerName>𠆾𠇀𠇃12</CustomerName>
<SalesAmount>2294.9900</SalesAmount>
</C11003>';
SET @y = CAST(@x AS XML);
SELECT @y.query('
for $i in /C11003
return
<NumberOfCharacters>
{ string-length($i/CustomerName[1]) }
</NumberOfCharacters>
');
you get this result:
<NumberOfCharacters>8</NumberOfCharacters>
The same code executed in SQL Server 2012 returns:
<NumberOfCharacters>5</NumberOfCharacters>
This changed behavior affects the following XQuery functions, operators, and clauses:
fn:string-length

295
SQL Server 2012 Upgrade Technical Guide
fn:substring
fn:contains (only when the compatibility level is 110 or higher)
fn:concat (only when the compatibility level is 110 or higher)
Comparison operators including +, <, >, <=, >=, eq, lt, gt, le, and ge (only when
the compatibility level is 110 or higher)
Order by clause (only when the compatibility level is 110 or higher).
If you are upgrading from SQL Server 2005, you should also consider breaking changes
in SQL Server 2008 and 2008 R2.
In SQL Server 2005, the data types xs:time, xs:date, and xs:dateTime do not allow time
zone support—data is always mapped to the Coordinated Universal Time (UTC) time
zone. Starting with version 2008, SQL Server provides standard conformant behavior.
This behavior includes:
Values without time zones are validated.
The time zone (or the absence of it) is preserved.
The internal storage representation is modified. This does not have any influence
on your applications.
Resolution of stored values is increased.
Negative years are disallowed.
The sqltypes schema namespace has been extended to include the date and time SQL
Server data types introduced in version 2008, including TIME, DATE, DATETIME2, and
DATETIMEOFFSET. You can also use the XML data type value() method to cast XML
elements and attributes to the new SQL Server date and time data types. The following
code does not run on SQL Server 2005; however, it runs on SQL Server 2008 and later.
It shows usage of the new date and time data types.
DECLARE @myDoc AS XML;
DECLARE @OrderID AS INT;
DECLARE @OrderDate AS DATE;
DECLARE @OrderTime AS TIME;
DECLARE @OrderDateTime AS DATETIMEOFFSET;
SET @myDoc = '
<Root>
<OrderDescription
OrderID="1" OrderDate="2012-02-10"
OrderTime="13:40:58.47786" OrderDateTime="1999-12-20 13:40:58.123-05:00">
</OrderDescription>
</Root>';

296
SQL Server 2012 Upgrade Technical Guide
SET @OrderID =
@myDoc.value('(/Root/OrderDescription/@OrderID)[1]', 'int');
SET @OrderDate =
@myDoc.value('(/Root/OrderDescription/@OrderDate)[1]', 'date');
SET @OrderTime =
@myDoc.value('(/Root/OrderDescription/@OrderTime)[1]', 'time');
SET @OrderDateTime =
@myDoc.value('(/Root/OrderDescription/@OrderDateTime)[1]',
'datetimeoffset');
SELECT @OrderID,@OrderDate,@OrderTime,@OrderDateTime;
Finally, in SQL Server 2005, steps in an XQuery or XML Path Language (XPath)
expression that begin with a colon are allowed. This behavior does not conform to XML
standards and is disallowed in all versions after SQL Server 2005. For example, the
following code works on SQL Server 2005:
DECLARE @x AS XML;
SET @x=
N'<C11003>
<CustomerKey>11003</CustomerKey>
<CustomerName>Customer 1</CustomerName>
<SalesAmount>2294.9900</SalesAmount>
</C11003>';
SELECT @x.query('
for $i in /C11003
return $i/:CustomerName[1]
');
However, this code does not work on SQL Server 2008 or later. You should remove the
colon on these versions.
Behavior Changes
The XML data type value() method has changed internally. In previous versions, the
value method internally converted the source value to an xs:string, and then converted
the xs:string to the target SQL Server data type. In SQL Server 2012, the conversion to
xs:string is skipped in some cases. This means that some queries are slightly faster. This
conversion is skipped if:
The source XML data type is byte, short, int, integer, long, unsignedByte,
unsignedShort, unsignedInt, unsignedLong, positiveInteger, nonPositiveInteger,
negativeInteger, or nonNegativeInteger, and the destination SQL data type is
TINYINT, SMALLINT, INT, BIGINT, DECIMAL, or NUMERIC.
The source XML data type is decimal, and the destination SQL data type is
DECIMAL or NUMERIC.
The source XML data type is float, and the destination SQL data type is REAL.

297
SQL Server 2012 Upgrade Technical Guide
The source XML data type is double, and the destination SQL data type is FLOAT.
In addition, if the XML data type exist() function returns NULL and is used in
comparison with 0, the comparison returns NULL in SQL 2012. Such a comparison
returned TRUE in previous versions. Consider the following code:
DECLARE @test AS XML;
SET @test = NULL;
-- Returns 0 in SQL Server 2012 and 1 in earlier editions
SELECT COUNT(1) WHERE @test.exist('/whatever') = 0;
-- Returns 1 in all editions
SELECT COUNT(1) WHERE @test.exist('/whatever') IS NULL;
The first query returns 0 in SQL Server 2012, while it returns 1 in previous editions.
Post-Upgrade Tasks
After you upgrade SQL Server Database Services to version 2012, you should consider
revising your code in order to benefit from the new features. There are not many new
features regarding XML and XQuery in SQL Server 2012; however, some new features
were added in SQL Server 2008. Therefore, if you are upgrading from SQL Server 2005,
you might decide to make more code changes than when upgrading from SQL Server
2008 or 2008 R2.
Features Added in SQL Server 2012
SQL Server 2012 adds support for supplementary characters in UTF-16 Unicode
collation in the SQL Types XML schema and in other locations where SQL Server uses
XML context. The XML schema for the SQL to XSD types mapping
(http://schemas.microsoft.com/sqlserver/2004/sqltypes), which is version 1.2 in SQL
Server 2012, exposes the supplementaryCharacters global attribute. In addition, the
new global attribute is exposed in the schemas you generate with the XMLSCHEMA
directive. Note that this directive is supported with FOR XML in RAW and AUTO modes;
it is not supported in EXPLICIT or PATH modes. This new global attribute is exposed in
the following catalog views:
sys.xml_schema_components
sys.xml_schema_attributes
sys.xml_schema_component_placements
The following three queries return one row each in SQL Server 2012 and zero rows in
previous versions:

298
SQL Server 2012 Upgrade Technical Guide
SELECT xml_component_id, name
FROM sys.xml_schema_components
WHERE name = N'supplementaryCharacters';
SELECT xml_component_id, name
FROM sys.xml_schema_attributes
WHERE name = N'supplementaryCharacters';
SELECT P.xml_component_id, A.name
FROM sys.xml_schema_component_placements AS P
INNER JOIN sys.xml_schema_attributes AS A
ON P.xml_component_id = A.xml_component_id
WHERE P.xml_component_id = 373;
If you validate your XML data type values against an XML schema collection, the
schema collection is upgraded when you upgrade your database as well. After the
upgrade, the new supplementaryCharacters global attribute is exposed in your
upgraded XML schema collection if the schemas in the collection import the SQL Types
XML schema. Finally, the new supplementaryCharacters global attribute is added to
XML column set values that represent UTF-16 collation sql_variant strings.
Features Added in SQL Server 2008
If you are upgrading from SQL Server 2005, you should also consider new XML and
XQuery features added in SQL Server 2008. The first feature we need to mention is
relaxed (Lax in XML terminology) schema validation. Besides allowing the nodes
defined in the schema that an XML instance is validated against, you can also allow
additional elements and attributes in your XML instance that are not defined in your
schema. This enables you to only partially validate an XML instance. In short, you
enforce validation for elements that you can associate schema with them, and ignore
elements for which you do not have or cannot control the schema.
From SQL Server 2008, you can define XML data types in your XML schemas that allow
a limited set of values for multi-valued elements and attributes in your XML instances.
For example, you can create an XML list type for product sizes, and then enumerate
values like 48, 50, 52, and 54. Now suppose that you need to add values like S, M, L,
and XL to the list. In the original list, the value type is integer; now you want to add
strings. From SQL Server 2008, you can create union XML data types—types that can
combine lists of enumerated elements of different data types.
The real power of XQuery lies in so-called FLWOR expressions. FLWOR is the acronym
for for, let, where, order by, and return. A FLWOR expression is actually a for each loop.
You can use it to iterate through a sequence returned by an XPath expression.
Although you typically iterate through a sequence of nodes, you can use FLWOR
expressions to iterate through any sequence. You can limit the nodes to be processed

299
SQL Server 2012 Upgrade Technical Guide
with a predicate, sort the nodes, and format the returned XML. The parts of a FLWOR
statement are:
For. With the for clause, you bind iterator variables to input sequences. Input
sequences are either sequences of nodes or sequences of atomic values. You
create atomic value sequences using literals or functions.
Let. With the optional let clause, you assign a value to a variable for a specific
iteration. The expression used for assignment can return a sequence of nodes or
a sequence of atomic values.
Where. With the optional where clause, you filter the iteration.
Order by. Using the order by clause, you can control the order in which the
elements of the input sequence are processed. You control the order based on
atomic values.
Return. The return clause is evaluated once for each iteration, and the results
are returned to the client in the iteration order.
In SQL Server 2005, the let clause is not supported. Consider the following example:
DECLARE @x AS XML;
SET @x = N'
<CustomersOrders>
<Customer custid="1">
<!-- Comment 111 -->
<companyname>Customer NRZBB</companyname>
<Order orderid="10692">
<orderdate>2007-10-03T00:00:00</orderdate>
</Order>
<Order orderid="10702">
<orderdate>2007-10-13T00:00:00</orderdate>
</Order>
<Order orderid="10952">
<orderdate>2008-03-16T00:00:00</orderdate>
</Order>
</Customer>
<Customer custid="2">
<!-- Comment 222 -->
<companyname>Customer MLTDN</companyname>
<Order orderid="10308">
<orderdate>2006-09-18T00:00:00</orderdate>
</Order>
<Order orderid="10952">
<orderdate>2008-03-04T00:00:00</orderdate>
</Order>
</Customer>
</CustomersOrders>';

300
SQL Server 2012 Upgrade Technical Guide
-- The following query works in SQL Server 2005 and later.
SELECT @x.query('for $i in CustomersOrders/Customer/Order
where $i/@orderid < 10900
order by ($i/orderdate)[1]
return
<Order-orderid-element>
<orderid>{data($i/@orderid)}</orderid>
{$i/orderdate}
</Order-orderid-element>')
AS [1. Filtered, sorted and reformatted orders];
-- The following query does not work in SQL Server 2005.
SELECT @x.query('for $i in CustomersOrders/Customer/Order
let $j := $i/orderdate
where $i/@orderid < 10900
order by ($j)[1]
return
<Order-orderid-element>
<orderid>{data($i/@orderid)}</orderid>
{$j}
</Order-orderid-element>')
AS [2. Filtered, sorted and reformatted orders with let clause];
Both queries return the same result. In the for loop, the query iterates through all Order
nodes using an iterator variable and returns those nodes. The resulting XML instance is
filtered by the orderid attribute. The orderid attribute is converted to an element by
creating the element manually and extracting only the value of the attribute with the
data() function. The orderdate element is returned as well, both wrapped in the Order-
orderid-element element. Note the braces around the expressions that extract the
value of the orderid element and the orderdate element. XQuery evaluates expressions
in braces; without braces, everything would be treated as a string literal and returned as
such. The result is ordered by the orderdate element.
Note that in the first query, the orderdate element of the $i iterator variable is referred
twice, once in the order by clause and once in the return clause. You can spare some
typing if you use the let clause to assign a name to the repeating expression. To name
the expression, you have to use a variable different from $i (e.g., $j) in the second
query.
Conclusion
You probably won’t decide to upgrade to SQL Server 2012 only because of the new
XML and XQuery features. However, there are many other reasons for the upgrade. And
once you have your database upgraded, you can start exploiting XML and XQuery
improvements as well.

302
SQL Server 2012 Upgrade Technical Guide
Chapter 13: CLR
Introduction
The Common Language Runtime (CLR) is the heart of the Microsoft .NET Framework
and provides the execution environment for all .NET Framework code. Code that runs
within the CLR is referred to as managed code. The CLR provides various functions and
services required for program execution, including just-in-time (JIT) compilation,
allocating and managing memory, enforcing type safety, exception handling, thread
management, and security.
With the CLR hosted in Microsoft SQL Server (called CLR integration or SQL CLR), you
can author stored procedures, triggers, user-defined functions, user-defined types, and
user-defined aggregates in managed code (both C# and VB.NET). Because managed
code compiles to native code prior to execution, you can achieve significant
performance increases in some scenarios.
SQL CLR was introduced with Microsoft SQL Server 2005. Integration of the CLR in SQL
Server also meant that SQL Server itself hosts the .NET Framework Runtime. Memory,
threading, deadlock detection, and resolution services for .NET code are managed by
SQLOS itself rather than the underlying Windows operating system.
This chapter will lead you through the CLR upgrade process.
Preparing to Upgrade
To prepare for the CLR upgrade process, you need review the changes that could block
your upgrade or change the behavior of your applications after the upgrade.
Breaking Changes
Breaking changes are those changes that introduce the possibility of blocking an
upgrade.
The .NET Framework
The SQL Server 2012 CLR is based on the .NET Framework 4.0, which replaces the .NET
Framework 2.0 used by previous versions of SQL Server. This means compatibility issues
between the previous versions of the .NET Framework (1.0, 2.0, 3.0, 3.5, 3.5 SP1) and the
.NET Framework 4.0 are also applicable to SQL CLR assemblies. For details on what’s
new in the .NET Framework 4.0, see:

303
SQL Server 2012 Upgrade Technical Guide
What’s New in the .NET Framework 4
(http://msdn.microsoft.com/en-
us/library/ms171868.aspx#core_new_features_and_improvements)
Migration Guide to the .NET Framework 4
(http://msdn.microsoft.com/en-us/library/ff657133.aspx)
Note: As far as the upgrade to SQL Server 2012 is concerned, the .NET Framework is
part of the installation process.
Behavior Changes
Behavioral changes are those changes that do not block the upgrade process but you
need to be aware of them as they might affect the existing CLR objects because of the
way the .NET Framework 4.0 works.
Managed Code Can No Longer Catch Exceptions from Corrupted Process States
In version 4.0 of the CLR, CLR database objects no longer catch corrupted state
exceptions (e.g., access violations) in catch blocks. These exceptions are now caught in
the CLR integration hosting layer. The <legacyCorruptedStateExceptionsPolicy> setting
in the .NET Framework 4.0 that would enable applications to catch exceptions for
corrupted process states is not available in SQL Server 2012, so the only method to
catch these exceptions is to apply the
System.Runtime.ExceptionServices.HandleProcessCorruptedStateExceptionsAttribute to
the method that contains the exceptions catch block. For details, see
HandleProcessCorruptedStateExceptionsAttribute Class (http://msdn.microsoft.com/en-
us/library/system.runtime.exceptionservices.handleprocesscorruptedstateexceptionsattr
ibute.aspx).
Here is an example of applying this attribute:
using System.Runtime.ExceptionServices
/*
Individual managed methods can override the defaults and catch these
exceptions by applying the HandleProcessCorruptedStateExceptions attribute to
the method.
*/
[HandleProcessCorruptedStateExceptions]
public static void HandleCorruptedState()
{
// Write Exception Notification code here.
// Can log or send mail to admin, etc.
}

304
SQL Server 2012 Upgrade Technical Guide
Unsupported Format String with TimeSpan Throws an Error
In the .NET Framework 4.0, the System.TimeSpan structure implements the
IFormattable interface (http://msdn.microsoft.com/en-
us/library/system.iformattable.aspx) and supports formatting operations with standard
and custom format strings. This means that if a parsing method supplies an
unsupported format specifier or format string, a System.FormatException will be
thrown. In the previous versions of the .NET Framework, the System.TimeSpan structure
does not implement the IFormattable interface and does not support format strings.
However, many developers mistakenly assumed that TimeSpan
(http://msdn.microsoft.com/en-us/library/system.timespan.aspx) supported a set of
format strings and used them in composite formatting operations
(http://msdn.microsoft.com/en-us/library/txafckwd.aspx) with methods such as
String.Format (http://msdn.microsoft.com/en-us/library/system.string.format.aspx). The
runtime ignored the format string and instead called the TimeSpan.ToString method
(http://msdn.microsoft.com/en-us/library/1ecy8h51.aspx). This means that the format
strings had no effect on the formatting operations but they did not result in an
exception. This legacy behavior can be preserved by setting the
<TimeSpan_LegacyFormatMode> element’s enabled attribute to true in the
application's configuration file. For details, see <TimeSpan_LegacyFormatMode>
Element (http://msdn.microsoft.com/en-us/library/ee803802.aspx).
Because of the special hosting considerations of SQL CLR compared to CLR itself,
changing the application configuration file is not possible because there is no
sqlservr.exe.config file for SQL CLR. The only way SQL Server 2012 allows you to enable
<TimeSpan_LegacyFormatMode> is by changing the database compatibility level
(dbcmptlevel) to 100 (which is the database compatibility level for SQL Server 2008) for
new databases created on SQL Server 2012. Databases upgraded from SQL Server 2008
or SQL Server 2005 keep their respective database compatibility levels and require no
change. For information on how to change the database compatibility level, see the
MSDN article Alter Database Compatibility Level (Transact-SQL)
(http://msdn.microsoft.com/en-us/library/bb510680.aspx).
String Sorting Conforms to the Unicode 5.1 Standard
In the .NET Framework 4.0, string comparison, sorting, and casing operations
performed by the System.Globalization.CompareInfo class
(http://msdn.microsoft.com/en-us/library/system.globalization.compareinfo.aspx) now
conform to the Unicode 5.1 standard. This means that the results of string comparison
methods such as String.Compare(String, String) (http://msdn.microsoft.com/en-

305
SQL Server 2012 Upgrade Technical Guide
us/library/84787k22.aspx) and String.LastIndexOf(String)
(http://msdn.microsoft.com/en-us/library/1wdsy8fy.aspx) may differ from previous
versions of the .NET Framework. If an application depends on legacy behavior, you can
restore the string comparison and sorting rules used in the .NET Framework 3.5 and
earlier versions by setting the <CompatSortNLSVersion> element’s enabled attribute to
4096 (which is the locale ID representing sort order of the .NET Framework 3.5 and
earlier versions) in your application's configuration file. For details, see
<CompatSortNLSVersion> Element (http://msdn.microsoft.com/en-
us/library/ff469779.aspx).
Because of the special hosting considerations of SQL CLR compared to CLR itself,
changing the application configuration file is not possible because there is no
sqlservr.exe.config file for SQL CLR. The only way SQL Server 2012 allows to enable
<CompatSortNLSVersion> is by changing the database compatibility level
(dbcmptlevel) to 100 (which is the database compatibility level for SQL Server 2008) for
new databases created on SQL Server 2012. Databases upgraded from SQL Server 2008
or SQL Server 2005 keep their respective database compatibility levels and require no
change. For information on how to change the database compatibility level, see the
MSDN article Alter Database Compatibility Level (Transact-SQL)
(http://msdn.microsoft.com/en-us/library/bb510680.aspx).
SQL CLR Data Types (geometry, geography, hierarchyid)
The assembly Microsoft.SqlServer.Types.dll, which contains the spatial data types and
the hierarchyid type, has been upgraded from version 10.0 to version 11.0. Custom
applications that reference this assembly may fail when the following conditions are
true:
When you move a custom application from a computer on which SQL Server
2008 R2 was installed to a computer on which only SQL Server 2012 is installed,
the application will fail because the referenced version 10.0 of the SqlTypes
assembly is not present. You may see this error message: “Could not load file or
assembly 'Microsoft.SqlServer.Types, Version=10.0.0.0, Culture=neutral,
PublicKeyToken=89845dcd8080cc91' or one of its dependencies. The system
cannot find the file specified.”
When you reference the SqlTypes assembly version 11.0 and version 10.0 is also
installed, you may see this error message: “System.InvalidCastException: Unable
to cast object of type 'Microsoft.SqlServer.Types.SqlGeometry' to type
'Microsoft.SqlServer.Types.SqlGeometry'.”

306
SQL Server 2012 Upgrade Technical Guide
When you reference the SqlTypes assembly version 11.0 from a custom
application that targets the .NET Framework 4.0 or 4.5, the application will fail
because SqlClient by design loads version 10.0 of the assembly. This failure
occurs when the application calls one of the following methods:
o GetValue method of the SqlDataReader class
o GetValues method of the SqlDataReader class
o bracket index operator [] of the SqlDataReader class
o ExecuteScalar method of the SqlCommand class
There are some possible workarounds, including the following:
Using an assembly redirection policy. The configuration file for an application can
contain an assembly redirection policy. This workaround does not require code to be
changed. However, the XML configuration file needs to be deployed with the
application.
Here is an example of an assembly redirection policy for Microsoft.SqlServer.Types.dll:
<assemblyBinding xmlns="urn:schemas-microsoft-com:asm.v1">
...
<dependentAssembly>
<assemblyIdentity name="Microsoft.SqlServer.Types"
publicKeyToken="89845dcd8080cc91" culture="neutral" />
<bindingRedirect oldVersion="11.0.0.0" newVersion="10.0.0.0" />
</dependentAssembly>
...
</assemblyBinding>
Changing the connection string. In .NET 4.5 and later, client applications can use the
Type System Version property of the connection string to set up the version of types
used on the client. If Types System Version = 2012 is specified, the client will load
version 11.0.0.0 of Microsoft.SqlServer.Types.dll. If not, version 10.0.0.0 will be loaded
by default.
Note: .NET 4.5 will deprecate the Type System Version = Latest option. That option
will stay locked into SQL Server 2008 and will always load version 10.0.0.0.
Using the GetSqlBytes method. You can work around this issue by calling the
GetSqlBytes method instead of the Get methods to retrieve CLR SQL Server system
types, as shown in the following example:

307
SQL Server 2012 Upgrade Technical Guide
string query = "SELECT [SpatialColumn] FROM [SpatialTable]";
using (SqlConnection conn = new SqlConnection("..."))
{
SqlCommand cmd = new SqlCommand(query, conn);
conn.Open();
SqlDataReader reader = cmd.ExecuteReader();
while (reader.Read())
{
// In version 11.0 only
SqlGeometry g = SqlGeometry.Deserialize(reader.GetSqlBytes(0));
// In version 10.0 or 11.0
SqlGeometry g2 = new SqlGeometry();
g.Read(new BinaryReader(reader.GetSqlBytes(0).Stream));
}
}
Untested/Unsupported .NET Framework Assemblies
Beginning with SQL Server 2005, SQL Server has a list of supported .NET Framework
libraries, which have been tested to ensure that they meet reliability and security
standards for interaction with SQL Server. Supported libraries do not need to be
explicitly registered on the server before they can be used in your code. SQL Server
loads them directly from the Global Assembly Cache (GAC). For list of supported
assemblies, see Supported .NET Framework Libraries (http://msdn.microsoft.com/en-
us/library/ms403279(v=sql.110).aspx).
Assemblies other than those listed in Supported .NET Framework Libraries
(http://msdn.microsoft.com/en-us/library/ms403279(v=sql.110).aspx) are considered
unsupported assemblies by SQL Server. This means SQL Server won’t automatically
recognize them or load them even if they exist in the GAC. You need to explicitly
register these assemblies in SQL Server and mark them UNSAFE. If your CLR objects are
referring to unsupported assemblies, you will have to drop them and recreate them
after the upgrade to SQL Server 2012. For details, see Support policy for untested .NET
Framework assemblies in the SQL Server CLR-hosted environment
(http://support.microsoft.com/kb/922672).
Constant Folding for CLR User-Defined Functions and Methods
In SQL Server 2012, the following user-defined CLR objects are now foldable:
Deterministic scalar-valued CLR user-defined functions
Deterministic methods of CLR user-defined types

308
SQL Server 2012 Upgrade Technical Guide
The intention of this improvement is to enhance performance when these functions or
methods are called more than once with the same arguments. However, this change
may cause unexpected results when non-deterministic functions or methods have been
incorrectly marked as deterministic in error. The determinism of a CLR function or
method is indicated by the value of the IsDeterministic property of
SqlFunctionAttribute or SqlMethodAttribute. For more information about deterministic
and non-deterministic functions, see Deterministic and Nondeterministic Functions
(http://technet.microsoft.com/en-us/library/ms178091(v=sql.110).aspx).
Dynamic Management View (DMV) Changes
The sys.dm_clr_appdomains view (http://msdn.microsoft.com/en-
us/library/ms187720(v=sql.110).aspx) has existed since SQL Server 2005. This view
returns a row for each application domain (AppDomain) in SQL Server. AppDomain is a
construct in the .NET Framework CLR that is a unit of isolation for an application. This
view is used to understand and troubleshoot CLR integration objects that are executing
in SQL Server. In SQL Server 2012, there are three new columns added to this view, as
shown in Table 1.
Table 1: New Columns in the sys.dm_clr_appdomains View
Column Name
Data
Type
Description
total_processor_time_ms
bigint
Total processor time, in milliseconds, used by all threads while
executing in the current application domain since the process
started. This is equivalent to
System.AppDomain.MonitoringTotalProcessorTime.
total_allocated_memory_kb
bigint
Total size, in kilobytes, of all memory allocations that have
been made by the application domain since it was created,
without subtracting memory that has been collected. This is
equivalent to
System.AppDomain.MonitoringTotalAllocatedMemorySize.
survived_memory_kb
bigint
Number of kilobytes that survived the last full, blocking
collection and that are known to be referenced by the current
application domain. This is equivalent to
System.AppDomain.MonitoringSurvivedMemorySize.
Visual Studio 2010 Compatibility
Visual Studio 2010 does not natively support SQL CLR deployment to SQL Server 2012.
However, this is supported by SQL Server Data Tools (SSDT). Existing Visual Studio 2010
SQL CLR database projects can be automatically migrated to SSDT database projects.

309
SQL Server 2012 Upgrade Technical Guide
For details on SSDT, refer to Chapter 9, “SQL Server Data Tools.”
Another alternative is to deploy the SQL CLR assemblies to SQL Server 2012 manually
by using Create Assembly statements.
Additional References
For an up-to-date collection of additional references for upgrading CLR objects, refer
to the following links:
Supported .NET Framework Libraries
(http://msdn.microsoft.com/en-us/library/ms403279(v=sql.110).aspx)
Migration Guide to the .NET Framework 4
(http://msdn.microsoft.com/en-us/library/ff657133.aspx)
Supported.NET Framework Libraries
(http://msdn.microsoft.com/en-us/library/ms403279(v=sql.110).aspx)
Support policy for untested .NET Framework assemblies in the SQL Server CLR-
hosted environment
(http://support.microsoft.com/kb/922672)
Breaking Changes to Database Engine Features in SQL Server 2012
(http://msdn.microsoft.com/en-us/library/ms143179.aspx)

310
SQL Server 2012 Upgrade Technical Guide
Chapter 14: SQL Server Management Objects
Introduction
SQL Server Management Objects (SMO) is a set of objects designed for programmatic
management of Microsoft SQL Server. You can use SMO to build customized SQL
Server management applications.
The SMO object model extends and supersedes the SQL Distributed Management
Objects (SQL-DMO) object model. Compared to SQL-DMO, SMO increases
performance, control, and ease of use. Most SQL-DMO functionality is included in
SMO, and there are various new classes that support new features in SQL Server.
Because SMO is fully compatible with SQL Server 2005, SQL Server 2008, SQL Server
2008 R2, and SQL Server 2012 and partially compatible with SQL Server 2000, you can
easily manage a multi-version environment.
If you want to develop an application that uses SMO, you should select the Client Tools
SDK when you install SQL Server. To install the Client Tools SDK without installing SQL
Server, install Shared Management Objects from the SQL Server 2012 Feature Pack. If
you want to ensure that SMO is installed on a computer that will run your application,
you can use the Shared Management Objects .msi in the SQL Server 2012 Feature Pack.
SMO uses the Microsoft System.Data.SqlClient object driver to connect to and
communicate with instances of SQL Server. SMO clients require SQL Server Native
Client, which is included with SQL Server, and the .NET Framework 2.0. To develop
applications by using SMO, you must have Microsoft Visual Studio 2010 installed.
Preparing to Upgrade
Before upgrading to SQL Server 2012, you should investigate which features are
deprecated or discontinued.
Deprecated Features
Several SQL Server 2005/2008/2008 R2 features have been deprecated in SQL Server
2012. When you upgrade to SQL Server 2012 SMO, you might have to modify the code
by changing or removing deprecated functionalities. For more information about
deprecated features, see Deprecated Database Engine Features in SQL Server 2012
(http://msdn.microsoft.com/en-us/library/ms143729(v=sql.110).aspx) in SQL Server
2012 Books Online.

311
SQL Server 2012 Upgrade Technical Guide
There are also several deprecated objects into SMO libraries that will be removed in
future SQL Server versions. Table 1 shows the deprecated SMO objects in SQL Server
2012. For more information, see Deprecated Management Tools Features in SQL Server
2012 (http://msdn.microsoft.com/en-us/library/cc879341(v=SQL.110).aspx) in SQL
Server 2012 Books Online.
Table 1: Deprecated Objects in SMO
Feature
Deprecation
Stage
Microsoft.SQLServer.Management.Smo.Information class
Announcement
Microsoft.SQLServer.Management.Smo.Settings class
Announcement
Microsoft.SQLServer.Management.Smo.DatabaseOptions class
Announcement
Microsoft.SqlServer.Management.Smo.DatabaseDdlTrigger.NotForReplication
property
Announcement
Discontinued Functionality
When you upgrade to SQL Server 2012 SMO, you might have to modify the code by
changing or removing discontinued functionalities. For more information about general
database engine discontinued features, see Discontinued Database Engine
Functionality in SQL Server 2012 (http://msdn.microsoft.com/en-
us/library/ms144262(v=sql.110).aspx) in SQL Server 2012 Books Online.
Keep in mind that if you are still using SQL-DMO, you should be aware that this
functionality is no longer included in SQL Server 2012 and must be converted to use
SMO. For more information about SQL-DMO mapping to SMO, see SQL-DMO
Mapping to SMO (http://msdn.microsoft.com/en-us/library/ms162159(v=sql.110).aspx)
in SQL Server 2012 Books Online.
Upgrading from SQL Server 2005/2008/2008 R2
SMO applications or tools are external to SQL Server engine and can be upgraded at
any time, without affecting database engine upgrade process. The Microsoft
development team tried to maintain as much compatibility with earlier versions as
possible. SMO applications that were written using previous versions of SQL Server can
run “as is” using legacy features or can be recompiled by using SMO in SQL Server
2012.
SMO is implemented as a set of Microsoft .NET Framework assemblies. This means that
the common language runtime from the.NET Framework 3.5 must be installed before
using SMO. The SMO assemblies are installed by default into the Global Assembly

312
SQL Server 2012 Upgrade Technical Guide
Cache (GAC) with the SQL Server SDK installation option. The assemblies are located in
C:\Program Files (x86)\Microsoft SQL Server\110\SDK\Assemblies\ with release number
11.0.0.0, as Figure 1 shows.
Figure 1: Default location of the SMO assemblies
SMO libraries included in SQL Server 2012 are built against the .NET Framework 3.5 but
can be consumed by managed applications that target either the .NET 3.5 or .NET 4.0
runtimes. It is the application developer’s choice of which .NET runtime to target. This
can be useful in scenarios where you have a managed application that currently targets
.NET 3.5 and wants to use SQL Server 2012 SMO, without being forced to target the
.NET 4.0 runtime.
Before recompiling SMO projects, you must remove references to old SMO DLLs and
substitute them with new SMO DLLs, provided with SQL Server 2012.
At the minimum, your SMO projects would reference the following:
Microsoft.SqlServer.ConnectionInfo
Microsoft.SqlServer.Smo
Microsoft.SqlServer.Management.Sdk.Sfc
SmoEnum.dll has been removed, so references to this DLL must be removed from the
SMO project.
If your code uses Urn functionality, such as Server.GetSqlSmoObject(Urn), you must
also reference and link to the Microsoft.SqlServer.Management.Sdk.Sfc namespace. If
your code uses the Transfer object directly, you will have to link to the
Microsoft.SqlServer.Management.SmoExtended namespace. For more information

313
SQL Server 2012 Upgrade Technical Guide
about SMO assemblies, see Files and Version Numbers (http://msdn.microsoft.com/en-
us/library/ms162161(v=sql.110).aspx) in SQL Server 2012 Books Online.
SMO and PowerShell
SQL Server 2012 supports Windows PowerShell, which is a powerful scripting shell that
lets administrators and developers automate server administration and application
deployment. The Windows PowerShell language supports more complex logic than
Transact-SQL (T-SQL) scripts, giving SQL Server administrators the ability to build
robust administration scripts. Windows PowerShell scripts can also be used to
administer other Microsoft server products. This gives administrators a common
scripting language across servers.
The SQL Server 2012 PowerShell components can be used to manage instances of SQL
Server 2000 or later. Instances of SQL Server 2005 must be running SP2 or later.
Instances of SQL Server 2000 must be running SP4 or later. When the SQL Server 2012
PowerShell components are used with earlier versions of SQL Server, they are limited to
the functionality available in those versions.
To load SMO into PowerShell and execute the scripts you can:
Use a module named sqlps
Import-Module SQLPS -DisableNameChecking
Load the SMO assemblies using the PowerShell 2.0’s AddType cmdlet
Add-Type -AssemblyName “Microsoft.SqlServer.Smo”
Use the still reliable load assembly mode
[reflection.assembly]::LoadWithPartialName(“Microsoft.SqlServer.Smo”)
Existing PowerShell scripts should work without modifications because the PowerShell
runtime loads the latest version of the SMO assemblies, which are fully compatible with
older SQL Server versions.
Conclusion
Upgrading SMO projects to SQL Server 2012 can be a straightforward process. By
referencing new DLLs and recompiling existing applications, it is possible to access new
features exposed by new SMO libraries (to manage AlwaysOn Availability Groups, for
example).

314
SQL Server 2012 Upgrade Technical Guide
Additional References
For an up-to-date collection of additional references for upgrading SMO projects to
SQL Server 2012, see the following links:
Overview (SMO)
(http://msdn.microsoft.com/en-us/library/ms162557(v=sql.110).aspx)
SQL Server 2012 Web Site
(http://www.microsoft.com/sqlserver/en/us/default.aspx)
Books Online for SQL Server 2012
(http://msdn.microsoft.com/en-us/library/ms130214(v=sql.110).aspx)
SQL Server MSDN Resources
(http://msdn.microsoft.com/en-us/sqlserver)
SQL Server TechCenter
(http://technet.microsoft.com/en-us/sqlserver)

315
SQL Server 2012 Upgrade Technical Guide
Chapter 15: Business Intelligence Tools
Introduction
The business intelligence (BI) and data visualization tools in SQL Server 2012 provide an
array of choices to meet different business and user reporting requirements. These
tools are made available for users and IT professionals in various roles to plan, design,
and manage data and report content. This chapter introduces all of the BI tools,
including applications that are covered in greater detail in other chapters. In most
cases, it will give you a high-level view of the tools and their features. As noted, please
refer to the appropriate chapters for the background and details you will need to plan
for and implement a comprehensive upgrade.
BI Tools Users
BI includes the participation of professionals in different business roles, with users and
technical professionals having different perspectives and different reasons for using
various tools. User roles for the BI tools fall into three categories, which generally
include business information workers, software developers, and system administrators.
Business Information Workers
Information workers typically want to explore information and find answers, rather than
designing complex reports. They need easy-to-use tools to browse data and create
simple reports, quickly and with less technical expertise. They typically create a report
to answer a specific question or address a particular need, and then they may discard
the report or save it to a personal area for reuse. They tend to create a separate report
for each task and may or may not share these reports with others who have similar
needs. Information workers will primary use tools like:
Excel 2010
The PowerPivot for Excel 2010 add-in
Report Builder
Power View in SharePoint 2010

316
SQL Server 2012 Upgrade Technical Guide
Software Developers
Members of this role write complex queries and custom programming code to process
business rules and give reports conditional formatting and behavior. Developers may
prefer to work within the SQL Server Data Tools (SSDT) report designer environment
because it is similar to familiar programming tools. SSDT and other editions of Visual
Studio 2010 support multi-project solution management, version control, and team
collaboration. Report design is not the same as application development, but reports
can be integrated into custom dashboards and applications. Designing a report can be
faster and easier in some ways than developing software. Advanced report design can
involve writing code and even developing custom components.
System Administrators
System administrators are typically concerned with the setup and ongoing
maintenance of servers and the infrastructure to keep reporting solutions available and
working. Administrators typically spend their time and energy managing security and
optimizing the system for efficiency. Reporting Services has an administrative
component that is especially important in large-scale implementations.
In smaller organizations, the same person may play the role of system administrator,
developer, and report designer. As an Administrator, your primary management tools
for BI projects and components will be SQL Server Management Studio (SSMS),
configuration tools, and SQL Server Profiler. For Reporting Services, you will use Report
Manager in native mode and the SharePoint context menus for reports in SharePoint
integrated mode. For other BI content in SharePoint, you will use the context menus
and SharePoint configuration pages.
BI Tools Overview
The term “BI tools” refers to a collection of several configuration and design
applications that can be found in a few different places, including the Windows Start
menu, SharePoint, and Office application add-ins. To get started, we will enumerate
these tools and show you where to find them. To locate many of the available tools, a
good place to start is the Windows Start menu shown in Figure 1.

317
SQL Server 2012 Upgrade Technical Guide
Figure 1: Windows Start menu with SQL Server 2012 tools and shortcuts
Referring to these menu items, the BI tools covered in this chapter include:
Import and Export Wizard
SQL Server Data Tools
SQL Server Management Studio
Analysis Services Deployment Wizard
Reporting Services Configuration Manager
Integration Services Deployment Wizard

318
SQL Server 2012 Upgrade Technical Guide
Integration Services Project Conversion Wizard
SQL Server Profiler
Additional tools that don’t appear on the Start Menu in this configuration include:
Report Builder
PowerPivot for Excel 2010 add-in
Power View
Data Mining Add-ins for Office 2007
PerformancePoint Dashboard Designer
Import and Export Wizard
The Import and Export Wizard is a simple interface that will create and utilize a SQL
Server Integration Services (SSIS) package to read data from a data source and
transform data into a destination. By utilizing the capabilities of SSIS, data can be
imported from and exported to many file formats and database products supported by
SSIS. Two versions of the wizard are optimized for 32-bit or 64-bit runtime
environments and use corresponding data access components and data providers for
some data sources that require platform-specific support.
The Import and Export Wizard can also be launched from SSMS when connected to a
SQL Server relational instance. Separate Import and Export menu items in SSMS
actually launch the same tool and set default values for either the source or destination
adaptors.
The Import and Export Wizard user interface has not changed significantly from the
previous version, but it does support updated data providers and utilize the updated
SSIS 2012 architecture. After working through the wizard, the resulting SSIS package
can be executed immediately and then optionally saved to the file system or to a SQL
Server instance. Use the Import and Export Data wizard when you just need to import
or export data. You can use the package as a starting point in an SSIS project. Details
are available in Run the SQL Server Import and Export Wizard
(http://msdn.microsoft.com/en-us/library/ms140052(v=sql.110).aspx).
Chapter 17, “Integration Services” covers the upgrade path for SSIS. Please refer to this
chapter for specific steps and considerations for upgrading SSIS packages and projects.

319
SQL Server 2012 Upgrade Technical Guide
SQL Server Data Tools
SQL Server Data Tools (SSDT) is the primary application used by developers and
advanced solution designers to design and manage BI projects. It is integrated into the
Visual Studio 2010 solution design environment shell. SSDT is the new name for the
former Business Intelligence Development Studio (BIDS), and it has received a
significant overhaul in SQL Server 2012. SSDT is installed with SQL Server client tools
from the SQL Server 2012 installation media.
If you have installed any edition of Visual Studio 2010 before or after installing the SQL
Server 2012 client tools, using Start menu shortcuts to open SSDT or Visual Studio 2010
will yield the same result. The BI project templates are added to the other Visual Studio
project types, and you will be able to author BI projects using either the SSDT or Visual
Studio 2010 shortcuts. Regardless of the project type you use, several toolbars and the
following project types are available in SSDT:
Analysis Services Multidimensional and Data Mining
Analysis Services Tabular
Integration Services
Reporting Services
Database
Additionally, the New Project dialog box includes templates that will launch wizards
enabling you to create projects from imported objects. These include an Analysis
Services Multidimensional project imported from a server database, an Analysis
Services Tabular project imported from a server database, and an Analysis Services
Tabular project imported from a PowerPivot Excel workbook file. A Reporting Services
project can also be created using the Report Server Project Wizard. This feature works
just as it did in earlier versions of BIDS. Selecting the Database project type from the
SQL Server group will prompt you to download and install the Database Projects
template using the Web Platform Installer, as shown in Figure 2.

320
SQL Server 2012 Upgrade Technical Guide
Figure 2: SSDT Database Projects Web Platform Installer
SSDT Database Projects
SSDT Database Project allows you to develop SQL Server database Transact-SQL (T-
SQL) scripts to create, synchronize, and manage database objects. SSDT now aligns the
database development experience with familiar Visual Studio development and
debugging tools, such as code-completion, IntelliSense, compare capabilities, and rich
version control capabilities. The SSDT Database Project tools are extensive, allowing
developers to generate database schema deployment scripts to create and update all
database objects. SSDT Database Project can also create portable database backup
packages, incorporating data with schema change management. This tool is covered in
Chapter 9, “SQL Server Data Tools.” For developers and other database professionals,
SSDT Database Project uses declarative, model-based tools to develop a database and
database objects online or offline for on-premises and SQL Azure databases. Visual
Studio 2010 database projects can be converted to the newer SSDT database projects.
For conversion steps and considerations, refer to How to: Convert VS 2010 Database
Projects to SSDT Database Projects and Re-target to a Different Platform
(http://msdn.microsoft.com/en-us/library/hh272689(v=VS.103).aspx).
Reporting Services Projects
Report definition files created for SQL Server 2008 and 2008 R2 need not be upgraded
to SQL Server 2012, but an earlier version project opened in SSDT 2012 will upgrade

321
SQL Server 2012 Upgrade Technical Guide
the project. Reports created for SQL Server 2008 can optionally be upgraded to the
2008 R2 standard. SQL Server 2012 does not introduce a new report definition
language (RDL) version and allows you to deploy reports in one of two compatibility
modes, which include SQL Server Reporting Services (SSRS) 2008 and SSRS 2008 R2.
Refer to Chapter 18, “Reporting Services,” for guidance on planning a Reporting
Services project upgrade and for upgrading reports deployed to a report server.
BI Semantic Tabular Model Projects
The BI Semantic Tabular Model project type is introduced in SQL Server 2012. The
designer experience in SSDT has many similarities to the PowerPivot for Excel 2010
add-in. A significant difference is that, even during the design stage, tabular model
data and metadata is stored is a live SQL Server 2012 Analysis Services (SSAS) instance
configured for tabular storage. This means that a developer must have connectivity to
the development SSAS database server or must have a local instance installed. Figure 3
shows the tabular model project designer in SSDT.
Figure 3: Tabular model project designer
SQL Server Management Studio
SSMS is not exclusively a BI tool. SSMS is the central management tool for all SQL
Server services and objects. Upgrade considerations are minimal for SSMS with respect
to SQL Server 2008 and 2008 R2 databases and services. Refer to Chapter 2,

322
SQL Server 2012 Upgrade Technical Guide
“Management Tools,” for details about using SSMS to upgrade earlier SQL Server
versions and to manage new features in SQL Server 2012.
SQL Server 2012 includes many enhancements and user interface improvements for
solution development and administration of the SQL Server Database Engine, Analysis
Services, and Reporting Services. Like SSDT, SSMS utilizes the Visual Studio shell,
providing more extensible support and compatibility. SSMS is a vital tool for upgrading
to SQL Server 2012. Database objects from earlier SQL Server version can be scripted
and converted. Backward compatibility and the ability to upgrade databases are
provided for versions back to SQL Server 2005 (90). Be mindful that databases can only
be upgraded and not converted. For specific considerations and details regarding
compatible editions and product versions for upgrade, see Use SQL Server
Management Studio (http://msdn.microsoft.com/en-
us/library/ms174173(v=sql.110).aspx) in SQL Server 2012 Books Online.
Analysis Services Deployment Wizard
The Analysis Services Deployment Wizard is used to deploy XML database definition
files and optional configuration files to an SSAS server. These files are created from an
SSDT Analysis Services multidimensional project using the Build project option. The
Deploy and Process actions also build deployment scripts and store these files in the
bin folder under the project file folders.
The Analysis Services Deployment Wizard has not changed significantly from SQL
Server 2008 R2. For more details and options, see Deploy Model Solutions Using the
Deployment Wizard (http://msdn.microsoft.com/en-
us/library/ms176121(v=sql.110).aspx). Refer to Chapter 16, “Analysis Services,” for
specific guidance on how to upgrade Analysis Services projects.
Reporting Services Configuration Manager
Reporting Services Configuration Manager is used to configure and manage an SSRS
instance in native mode. A significant change from earlier product versions is that you
no longer use this tool for managing any settings when SSRS is integrated with
SharePoint 2010. Additional information about the use of this tool may be found in
Reporting Services Configuration Manager (SSRS) (http://msdn.microsoft.com/en-
us/library/ms156305(v=sql.110).aspx).
In SharePoint integrated mode, all configuration settings are managed using the
SharePoint Central Administration site. To change a SharePoint integrated Reporting
Services instance to native mode, use the Configuration Manager to create a new

323
SQL Server 2012 Upgrade Technical Guide
report server content database in native mode. To migrate the instance from native to
SharePoint integrated mode, use the Central Administrator. Note that existing report
content will not be moved in either case. The recommended approach to migrate
existing report server content is to save reports, shared data sources, and data sets to
files in the file system and then upload them using SharePoint or an SSDT report
project. More information about migrating report server instances and switching
integration modes may be found in Configuration and Administration a Report Server
(Reporting Services SharePoint Mode) (http://msdn.microsoft.com/en-
us/library/ms159624(v=sql.110).aspx).
Integration Services Deployment Wizard
A significant enhancement to SQL Server Integration Services is the ability to store
packages in the SSISDB catalog. Previous versions of SSIS offered two deployment and
storage options. You could store packages in the file system on the server or use SQL
Server storage mode to deploy packages to the MSDB database. Although packages
could be designed and managed using a BIDS project, packages were stored and
managed as separate objects. This paradigm changes in SQL Server 2012 by
introducing the project deployment model. When the project is deployed from SSDT,
the Convert to Package Deployment Model dialog box will help you determine whether
the project and constituent packages are compatible with project or package
deployment modes, and offers methods to ensure compatibility.
Integration Services Project Conversion Wizard
This section provides an overview of the Integration Services Project Conversion
Wizard. Chapter 17, “Integration Services,” provides comprehensive guidance about
planning and implementing an SSIS project upgrade.
You can upgrade SSIS packages created with earlier product versions in three different
ways: from SSMS, from SSDT, or from the file system or command prompt. To upgrade
packages in an earlier-version SSIS project, open the existing project in SSDT. You can
upgrade each package individually using the right-click menu. To upgrade all packages,
right-click the SSIS Packages node in Solution Explorer and choose Upgrade All
Packages from the menu.
To upgrade packages stored using the former SQL Server storage mode or file system
storage mode, use SSMS. Connect to an Integration Services instance and then expand
the Stored Packages node. Right-click the File System or MSDB node, and then click
Upgrade Packages.

324
SQL Server 2012 Upgrade Technical Guide
You can also run the conversion wizard as a stand-alone application. To do this, use a
command prompt, create a shortcut, or locate the SSISUpgrade.exe file located in the
C:\Program Files\Microsoft SQL Server\110\DTS\Binn folder.
The Integration Services Project Conversion Wizard will allow you to save a backup
copy of any converted package or SSIS project prior to converting the files to work with
SQL Server 2012 Integration Services. The location of the converted files and backup
folders created by the wizard may be different depending on the method used to
launch the wizard. For details, see Upgrade Integration Services Packages Using the
SSIS Package Upgrade Wizard (http://msdn.microsoft.com/en-
us/library/cc280547(v=sql.110).aspx).
SQL Server Profiler
SQL Server Profiler is an essential tool for optimizing BI solutions and troubleshooting
issues. By tracing a query execution, you can see how the SQL Server relational engine
or the multidimensional engine breaks the query into steps and how it manages the
query internally. This can also be useful to debugging connection and security
configuration issues.
The SQL Server Profiler tool itself is largely unchanged in SQL Server 2012 but several
new events and counters have been added in several services that can be used to
monitor performance and audit events.
Report Builder
The Report Builder design tool in SQL Server 2012 is similar to Report Builder 3.0 in
SQL Server 2008 R2 and includes the same feature set. The original Report Builder tool,
available in SQL Server 2005 (and later called Report Builder 1.0) is deprecated in SQL
Server 2012, along with the first-generation semantic report models and report model
projects.
Report Builder is available by default when Reporting Services is installed in native or
SharePoint integrated mode. Report Builder can be launched directly from the web
browser using Report Manager in native mode or from a document library in
SharePoint integrated mode. The first time a user opens Report Builder from a report
server or SharePoint site collection, it will be installed to their desktop as a .NET
ClickOnce application. Note that if a user were to navigate to a different site collection
or report server, they will be prompted to install Report Builder multiple times. This is
expected behavior.

325
SQL Server 2012 Upgrade Technical Guide
To open Report Builder in native mode and create a new report, navigate to Report
Manager (typically http://<server name>/Reports by default), and in any report folder,
click the Report Builder button on the toolbar.
To edit an existing deployed report with Report Builder, hover the mouse pointer over
the report name in Report Manager, click the down arrow, and select Edit in Report
Builder. In SharePoint, the context menus work exactly the same way.
To create a new report with Report Builder in SharePoint integrated mode, a document
library must be configured to include the Report Builder Report content type. For
information on how to add a content type to a library, see Add Report Server Content
Types to a Library (Reporting Services in SharePoint Integrated Mode)
(http://msdn.microsoft.com/en-us/library/bb326289(v=sql.110).aspx).
To open Report Builder, navigate to the document library and choose the Documents
tab under the Library Tools group. In the left-side ribbon, select the Report Builder
Report option on the New Document menu.
Report Builder can also be installed to run as a standalone application. It can then be
launched from the Windows Start menu.
The highest compatibility level for reports created with either Report Builder or SSDT in
SQL Server 2012 is SQL Server 2008 R2. Both Report Builder and SSDT can be used to
deploy reports with SQL Server 2008 compatibility. Note that certain features may be
lost in 2008 compatibility mode that cannot be recovered if they are saved again to the
newer version.
PowerPivot for Excel 2010 Add-In
The PowerPivot for Excel 2010 add-in is used to author PowerPivot models that are
stored within an Excel 2010 workbook document. PowerPivot is a data storage and
aggregation technology that allows you to manage structured data in multiple, related
tables, and to perform sophisticated calculations and analysis using in-memory
aggregation. Using highly efficient data compression, PowerPivot can store and analyze
tens or hundreds of millions of rows very quickly and with relatively few computer
resources. The PowerPivot for Excel 2010 add-in is a client-side technology that stores
data locally, compressed in a special structure within the Excel document. When a
workbook is published to a SharePoint 2010 Enterprise Edition site with the PowerPivot
add-in for SharePoint configured, PowerPivot becomes a server-side technology. Using
Excel Services in SharePoint, users can browse and interact with the data in a web
browser without using Excel 2010 on their workstations.

326
SQL Server 2012 Upgrade Technical Guide
PowerPivot models can be visualized using an Excel PivotTable or PivotChart, the Power
View visualization tool in SharePoint 2010, or any reporting tool that can consume a
SQL Server 2012 BI Semantic Tabular Model. The volume of data in a PowerPivot model
is limited to the file size restrictions for Excel, which is 2 GB per file. This happens to be
the same document size restriction in SharePoint, due to the data type used to store
list and library data in the SharePoint SQL Server content database. You should store
only text and numeric values in a PowerPivot model and not binary, image, XML,
geospatial, and other structured data types. Following these guidelines, a PowerPivot
workbook can be used to store a large volume compressed data. To download the
PowerPivot add-in for Excel 2010 and to learn more about PowerPivot, visit the
PowerPivot product site (http://www.microsoft.com/en-us/bi/powerpivot.aspx).
The PowerPivot for Excel 2010 add-in has been updated with SQL Server 2012. Figure 4
shows PowerPivot’s new graphical relationship designer. Another improvement is that
there is no dependence on having any installed SQL Server instance for desktop users.
Figure 4: PowerPivot’s new graphical relationship designer
For upgrade purposes, a PowerPivot workbook authored using the PowerPivot for Excel
2010 add-in will be upgraded when opened using the 2012 Excel add-in. A PowerPivot
model cannot be downgraded to work with the 2012 version of the Excel 2010 add-in.
A PowerPivot workbook model can be upgraded to a BI Semantic Tabular Model by
importing the workbook file into a tabular project in SSDT.

327
SQL Server 2012 Upgrade Technical Guide
Power View
Power View is one of the most notable additions to the SQL Server 2012 BI and
SharePoint arsenal. This tool enables a powerful data visualization experience that was
designed with business users in mind. Power View may be easy to use, but it is not light
on capabilities and useful features for serious business data analysis. Do not think of
Power View as a report design tool like SSDT report designer or Report Builder. Power
View is a utility to browse and visualize information in order to make it more graphical
and meaningful. With it, business users can gain insights and make impactful
presentations with data in prepared semantic models.
Data sources are either a PowerPivot workbook published to SharePoint 2010 or a BI
semantic tabular model, stored in an Analysis Services tabular instance. In SharePoint
2010, you can launch Power View directly from a published PowerPivot workbook or
from a BISM or RSDS connection defined in a SharePoint connection library. A
connection can provide connectivity to a PowerPivot workbook or tabular model.
The tool is highly-interactive. Figure 5 shows a Power View report with multiple related
visuals. When the name of an airline is clicked in the bar chart on the right side, this
acts a slicer, filtering the highlighted data displayed in the stacked column series chart
on the left.
Figure 5: Multiple related visuals and slicers

328
SQL Server 2012 Upgrade Technical Guide
Power View is installed and enabled in SharePoint 2010 Enterprise Edition with the
Reporting Services add-in for SharePoint 2010. To use Power View with published
PowerPivot workbooks, the PowerPivot add-in for SharePoint 2010 must also be
installed and configured.
Data Mining Add-ins for Office 2007
The SQL Server 2008 Data Mining Add-ins for Office 2007 will work with SQL Server
2012 and Office 2010. However, only the 32-bit versions of Excel are currently
supported. An Analysis Services instance (2008, 2008 R2, or 2012) is required for the
Excel add-in to function. No steps are necessary to if you have existing content in
previous versions of Office. The Data Mining Add-ins for Office 2007 can be
downloaded and installed from the Microsoft Download Center
(http://www.microsoft.com/download/en/details.aspx?displaylang=en&id=7294).
PerformancePoint Dashboard Designer
The SharePoint 2010 Dashboard Designer has no dependency on a specific version of
SQL Server and no upgrade steps are required for SQL Server 2012. Dashboard and
report content can use older versions or the current version of SQL Server relational
data, and multidimensional and tabular models.
Preparing to Upgrade BIDS to SSDT Projects
The steps and process for upgrading BIDS projects to SSDT projects is summarized as
follows:
Identify projects to be upgraded.
Create backup copies of project folders and files.
Backup existing databases and deployed objects as needed.
Use the Visual Studio Conversion Wizard to convert project files.
Review the conversion report and validate successful conversion.
Convert individual object files as needed.
Deploy new objects from converted SSDT projects.
As with any production solution, an upgrade should be tested and validated on a non-
production server using a backup copy of the databases and deployed objects. The
Visual Studio Conversion Wizard and each of the project type-specific conversion
utilities perform backups but it is always a good idea to create a master backup of

329
SQL Server 2012 Upgrade Technical Guide
these project files on separate media. The most reliable way to backup a project is to
copy the entire directory structure, starting with the solution folder, including all
projects and subfolders, to a network share or external storage device.
Any configuration change comes with an inherent risk so it’s advisable to proceed with
caution and to have a comprehensive recovery plan. Some product features in SQL
Server 2012 have changed more than others and if you plan to take advantage of these
improvements, you should consider the potential impact of making a change to an
existing solution. Table 1 provides some considerations for upgrading each project
type.
Table 1: Upgrade Considerations for the Types of Projects
When planning to upgrade multiple projects of different types that were created using
SQL Server 2008 or SQL Server 2008 R2, be mindful that the upgrade story for these
different SQL Server services is somewhat different. Each project type (SSIS, SSAS, and
SSRS) may be upgraded to the SQL Server 2012 project type, but the upgrade path for
Project Type
Changes from SQL Server
2008 R2 to 2012
Considerations
Integration Services
Many new features and
architectural changes.
Convert the BIDS project to SSDT.
Convert and test each package in the SSDT
designer. Redeploy and thoroughly test all
packages on a test server and then in
production.
Use the Convert to Package Deployment
Model to check compatibility.
Analysis Services
Multidimensional
Service architecture and design
environment are similar.
Perform an in-place upgrade on the
existing database or re-deploy from SSDT
after backing up the BIDS project files.
Analysis Services
Tabular
New capability in 2012.
Project must be designed in SSDT or
imported from a PowerPivot workbook.
Reporting Services
Service architecture and design
environment are similar.
Report definitions haven’t changed. Re-
deploy from SSDT or perform an in-place
upgrade after backing up the BIDS project.
Database Project
Project type didn’t exist in
BIDS.
Significant changes from prior
Visual Studio 2010 database
projects.
Backup the original project and database.
In SSDT, use the Convert to SQL Server
Database Project wizard to upgrade and
then test the new project before
deployment.

330
SQL Server 2012 Upgrade Technical Guide
the individual files within those projects may be different. Integration Services object
definition files have changed significantly compared to SSAS and SSRS object definition
files, and in some cases, these files do not need to be upgraded. For those that do
require an upgrade, SSDT will prompt you to upgrade files created in BIDS for SQL
Server 2008 and 2008 R2 and will update those files to the appropriate version.
You can’t depend on Windows to open projects for conversion from the file system.
When a BIDS/Visual Studio 2008 project or solution is opened from Windows Explorer,
it will simply open in that version of the BIDS designer. To upgrade the project, start
SSDT and then open the solution or project from the File menu. Figure 6 shows the
Visual Studio Conversion Wizard.
Figure 6: Visual Studio Conversion Wizard (SSDT)
After conversion is complete, the wizard adds the UpgradeLog.XML file to the project
folder. Open this in Internet Explorer to view details about the project upgrade, as
shown in Figure 7.

331
SQL Server 2012 Upgrade Technical Guide
Figure 7: Conversation report
Post Upgrade Tasks and Breaking Changes
The specific post upgrade tasks for each project type and breaking changes for these
projects are all covered in the respective chapters for each tool. In summary, consider
the following restrictions and considerations:
Visual Studio 2010 database projects converted to SSDT 2012 database projects
will not include:
o Properties such as Server.sqlsettings and SQLCMD variables defined in
.sqlcmd files
o Partial projects
o Unit test projects
o Data generation files
o Extensibility files
Some SSIS packages may contain properties that will not be compatible with the
new project deployment model. When converting these packages, the Convert
to Package Deployment Model dialog box will analyze compatibility and inform
you about any restrictions.
SSAS Tabular Model projects don’t have all of the capabilities of SSAS
Multidimensional Model projects. The differences between these tools and
architectures are extensive. Consider these differences if you plan to replace

332
SQL Server 2012 Upgrade Technical Guide
multidimensional cube projects with tabular model projects.
No conversion options exist for migrating multidimensional projects to tabular
projects.
Additional References
The following resources may be helpful to plan and configure the tools for your SQL
Server 2012 upgrade:
Checklists for Installing BI Features
(http://msdn.microsoft.com/en-us/library/hh231668(v=sql.110).aspx)
Supported Version and Edition Upgrades
(http://msdn.microsoft.com/en-us/library/ms143393(v=sql.110).aspx)
Configuration guides, troubleshooting advice, and other in-depth articles and papers
related to SQL Server and SharePoint BI tools and architecture are available from the
SQL Server Customer Advisory Team (SQLCAT) web site (http://sqlcat.com).

333
SQL Server 2012 Upgrade Technical Guide
Chapter 16: Analysis Services
Introduction
SQL Server Analysis Services (SSAS) provides a powerful query and calculation engine
for building sophisticated business intelligence solutions. Its ability to handle various
data warehouse designs, efficiently store and index large amounts of data, quickly
perform complex calculations, and economically manage data caching structures gives
it power beyond most other multidimensional solutions on the market today. Because
SSAS is included with SQL Server and is covered by the same license, many
organizations have implemented SSAS to resolve their multidimensional and OLAP
reporting challenges.
With SSAS 2000, Microsoft introduced many new features and capabilities to increase
the functionality of its first release (OLAP Services 7.0). Features such as distinct count
measures, parent/child dimensions, improved aggregation design, and data mining
capabilities increased the value of SSAS 2000 and made its adoption rate among
organizations higher than any other multidimensional Database Engine.
With SSAS 2005, Microsoft worked hard to further increase the value of SSAS by adding
breakthrough capabilities to expand the number and kinds of solutions the platform
could be used to develop and support. Changes in the underlying architecture of the
product provided increased scalability, a unified model for supporting OLAP and
traditional reporting needs, significant improvements in the development and
administration of a given solution, and new Key Performance Indicator (KPI) and data
mining features.
The release of SSAS 2008 expanded the value of SSAS again by adding capabilities to
cover even more business scenarios, such as improved time series forecasts, and to
guide OLAP developers toward producing more efficient and effective solutions.
Developer guidance comes in the form of significantly reworked wizards that
streamline and simplify how to create objects while enforcing best practices learned
from customer implementations of SQL Server 2005. The design tools present real-time
feedback to notify the developer of deviations from best practices. New in SSAS 2008
are graphical tools to help developers build attribute relationships and examine, create,
modify, and remove aggregations. New capabilities in this release include improved
query performance in many cases and additional data mining models.

334
SQL Server 2012 Upgrade Technical Guide
SQL Server 2008 R2 did not place the focus on SSAS specifically. There were not a
significant number of new SSAS features in SQL Server 2008 R2 compared to SQL
Server 2008.
SSAS has been significantly upgraded in SQL Server 2012. SQL Server 2012 added the
tabular model and introduced the Business Intelligence Semantic Model (BISM). One
choice that must be made when performing an upgrade is whether to continue using
the multidimensional model or to switch to the tabular model. You cannot specifically
upgrade a multidimensional instance to tabular mode, but you can install a new
instance of SSAS that supports tabular model solutions and run both instances side by
side. In other words, you can upgrade an instance of the multidimensional instance, or
you can add a new instance of the tabular model. Since the tabular model did not exist
in previous versions of SQL Server, there is no upgrade for it. For more information, see
Install Analysis Services in Tabular Mode (http://msdn.microsoft.com/en-
us/library/hh231722(v=sql.110).aspx).
For information on how to upgrade data mining models, see Chapter 19, “Data
Mining.”
For information on how to upgrade PowerPivot, see:
Chapter 15, "Business Intelligence Tools"
Upgrade PowerPivot for SharePoint
(http://msdn.microsoft.com/en-us/library/ee210646.aspx)
Upgrade PowerPivot for Excel and PowerPivot Data
(http://msdn.microsoft.com/en-us/library/gg488724.aspx).
Preparing to Upgrade: In-Place Upgrade vs. Side-by-Side
Upgrade
You can upgrade SSAS 2005, SSAS 2008, and SSAS 2008 R2 to SSAS 2012 in
multidimensional mode using either an in-place or side-by-side method. Let’s look at
each of these in turn.
In-Place Upgrade
With an in-place upgrade, the SSAS 2005, 2008, or 2008 R2 engine and associated tools
are removed and replaced by SSAS 2012. During the upgrade process, the older SSAS
database metadata is moved to SSAS 2012, and the upgraded databases do not need
to be reprocessed.

335
SQL Server 2012 Upgrade Technical Guide
After the in-place upgrade is complete, only SSAS 2012 will remain. An in-place
upgrade is an all-or-nothing approach. If an in-place upgrade fails, you must roll back
to an earlier version. (There is a go/no-go point in the Setup program before which you
can cancel the upgrade.) To roll back to an earlier version of SSAS after an upgrade to
SSAS 2012, you have to uninstall SSAS 2012, restart, reinstall the older version of SSAS,
and restore the SSAS databases. Downtime because of upgrade problems can be
significant and backups of the existing SSAS databases are critical.
Side-by-Side Upgrade
With a side-by-side upgrade, you install an instance of SSAS 2012 alongside the
existing version of SSAS, which remains until uninstalled. During the upgrade process,
users can continue to access the databases in the older versions of SSAS, which are
unaffected by the upgrade process. After a side-by-side upgrade is complete, both the
previous version of SSAS and SSAS 2012 are installed. You can move and test database
metadata without affecting the previous SSAS installation. After SSAS 2012 is fully
tested, the older version of SSAS can be uninstalled.
Note: With a side-by-side upgrade, you can either use the existing server
environment for the new installation or install SSAS 2012 on a new server.
Important: The side-by-side upgrade option provides for greater availability during
the upgrade process, simplifies rollback (should that be required), and results in
simpler testing scenarios because both versions are available at the same time.
Be aware that you cannot do a side-by-side upgrade of PowerPivot on the same
machine. It has a hardcoded instance name, so if you tried to install a new instance, you
would get an error. You can put it on a different machine as a new instance.
Both upgrade options will result in SSAS 2012 versions of the databases from a given
instance of SSAS 2005, 2008, or 2008 R2.
Preparing to Upgrade: Determining and Evaluating Potential
Upgrade Issues
Regardless of whether you decide to perform an in-place upgrade or a side-by-side
upgrade of SSAS 2005, 2008, or 2008 R2 to SSAS 2012, there are potential issues that
you might face during an upgrade. To obtain a report that identifies many of these
potential issues before you start an upgrade, you should run the Microsoft SQL Server
Upgrade Advisor that comes with SQL Server 2012 to analyze the databases on an
existing instance of SSAS 2005, 2008, or 2008 R2.

336
SQL Server 2012 Upgrade Technical Guide
If you are upgrading from SQL Server 2005, Upgrade Advisor helps you determine
whether you will encounter breaking issues during an upgrade. If Upgrade Advisor
reports any of these issues, follow its recommendations and guidance for possible
mitigation options and strategies. For more information about how to install and run
this tool, see Chapter 1, “Upgrade Planning and Deployment.” There is also a category
of issues that either cannot be detected by Upgrade Advisor or whose detection would
result in too many false-positive results.
The following sections discuss the most important upgrade issues. For a complete list
of backward-compatibility issues, breaking changes, and behavior changes to SSAS
2012, see Analysis Services Backward Compatibility (http://technet.microsoft.com/en-
us/library/ms143479(v=sql.110).aspx) in SQL Server 2012 Books Online.
Note: The list of discontinued, deprecated, behavior, and breaking changes from
SSAS 2005 to SSAS 2008/2008 R2 is important to understand if you are moving
from SSAS 2005 to SSAS 2012. For more information, see Chapter 11, “Analysis
Services,” in the SQL Server 2008 R2 Upgrade Technical Reference Guide
(http://download.microsoft.com/download/3/0/D/30DB8D46-8ACF-442A-99A2-
0F4CE74AE14D/SQL_Server_2008_R2_Upgrade_Technical_Reference_Guide.docx).
Deprecated Features
Table 1 describes the most common SSAS objects and settings that are deprecated in
SQL Server 2012, which means that they will not be supported in future releases of SQL
Server.
Table 1: Deprecated Objects and Settings
Deprecated Feature/Functionality
Comments
InsertInto connection string property
Original connection string syntax for populating local cubes
is replaced by the Create Global Cube statement. For more
information, see CREATE GLOBAL CUBE Statement (MDX)
(http://technet.microsoft.com/en-
us/library/ms145581(v=sql.110).aspx).
CreateCube connection string property
Original connection string syntax for populating local cubes
is replaced by the Create Global Cube statement. For more
information, see CREATE GLOBAL CUBE Statement (MDX)
(http://technet.microsoft.com/en-
us/library/ms145581(v=sql.110).aspx).

337
SQL Server 2012 Upgrade Technical Guide
Deprecated Feature/Functionality
Comments
SQL Server 2000 Predictive Model Markup
Language (PMML)
The SQL Server 2000 PMML feature produced a form of
PMML that had proprietary extensions to support unique
features provided by data mining algorithms that were not
available in the PMML specification. In SQL Server 2005,
Analysis Services updated the PMML feature to the newer
PMML 2.1 standard. As a result, the proprietary extensions
added in SQL Server 2000 are no longer needed, although
they are still supported in this release.
Create Action statement
This statement is included for backward compatibility. It is
replaced by the Action object. For more information about
how to create actions in recent versions of Analysis Services,
see Actions (Analysis Services - Multidimensional Data)
(http://technet.microsoft.com/en-
us/library/ms174515(v=sql.110).aspx).
For more information about deprecated features in SSAS 2012, see Deprecated Analysis
Services Functionality in SQL Server 2012 (http://technet.microsoft.com/en-
us/library/ms143346(v=sql.110).aspx) in SQL Server 2012 Books Online.
Discontinued Functionality
There are two features no longer available in SSAS 2012:
The Migration Wizard, used to migrate SQL Server 2000 Analysis Services
databases to newer versions, has been discontinued because SQL Server 2000 is
no longer supported.
The Decision Support Objects (DSO) library that provided compatibility with SQL
Server 2000 Analysis Services databases has been discontinued.
For more information about these discontinued features in SSAS 2012, see
Discontinued Analysis Services Functionality in SQL Server 2012
(http://technet.microsoft.com/en-us/library/ms143229(v=sql.110).aspx) in SQL Server
2012 Books Online.
Breaking Changes
There is only one breaking change moving to SSAS 2012. Table 2 covers this one
breaking change. Remember though, to review breaking changes between SSAS 2005
to SSAS 2008/2008 R2 if you are upgrading from SSAS 2005 to SSAS 2012.

338
SQL Server 2012 Upgrade Technical Guide
Table 2: Breaking Changes in SSAS 2012
Breaking Change
Description/Recommended Action
Setup commands removed
for PowerPivot for a
SharePoint installation.
Setup installs, but no longer configures, PowerPivot for SharePoint. Setup
commands that collected values used for configuration actions are now
removed. These include /FARMACCOUNT, /FARMPASSWORD,
/PASSPHRASE, and /FARMADMINPORT.
If you created installation scripts for unattended setup, you will need to
modify those scripts for a PowerPivot for SharePoint installation. The
alternative is to use PowerShell cmdlets to configure the server in
unattended mode. For more information, see Install PowerPivot from the
Command Prompt (http://technet.microsoft.com/en-
us/library/ee210645(v=sql.110).aspx) and PowerPivot Configuration using
PowerShell (http://technet.microsoft.com/en-
us/library/hh230903(v=sql.110).aspx).
For more information about breaking changes in SSAS 2012, see Breaking Changes to
Analysis Services Features in SQL Server 2012 (http://technet.microsoft.com/en-
us/library/ms143742(v=sql.110).aspx) in SQL Server 2012 Books Online.
Behavior Changes
There are only two areas of behavior changes in SSAS 2012. The first area is for the
multidimensional mode of SSAS, and the second area is for PowerPivot for SharePoint.
Multidimensional Mode
In SQL Server Management Studio (SSMS) and in Cube Designer, the Cube browser has
been removed because it was based on a control that was an Office Web Control
(OWC) component. OWC was deprecated by Office and is no longer available. In its
place, a new browser is available that flattens out queries to only rows, similar to the
MDX query designer in the SQL Server Reporting Services Report Designer.
PowerPivot for SharePoint
Higher permission requirements for using a PowerPivot workbook as an external data
source are now required. In this release, permission requirements have changed for
Excel workbooks that render PowerPivot data from an external file. You must have Read
permissions (or more specifically, the Open Items permission) to connect to an external
PowerPivot workbook from a client application. The additional permissions specify that
a user has download rights to view the source data embedded in the workbook. The
additional permissions reflect the fact that model data is wholly available to the client
application or workbook that links to it, resulting in a better alignment between
permission requirements and the actual data connection behavior.

339
SQL Server 2012 Upgrade Technical Guide
To continue using a PowerPivot workbook as an external data source, you must
increase SharePoint permissions for users who connect to external PowerPivot data.
Until you change the permissions, users will get the following error if they try to access
PowerPivot workbooks in a data source connection: “PowerPivot Web service returned
an error (Access denied. The document you requested does not exist or you do not have
permission to open the file.)”
For more information about the behavior changes in SSAS 2012, see Behavior Changes
to Analysis Services Features in SQL Server 2012 (http://technet.microsoft.com/en-
us/library/ms143682(v=sql.110).aspx) in SQL Server 2012 Books Online.
64-bit Considerations
SSAS 2005, SSAS 2008, SSAS 2008 R2, and SQL 2012 are available for 64-bit and 32-bit
hardware platforms. You should perform an in-place upgrade using the same platform
edition you already have installed. Therefore, the 64-bit edition of SSAS 2005 should be
upgraded to the 64-bit edition of SSAS 2012.
When you perform a side-by-side upgrade using two servers, you can upgrade from
one hardware platform edition to another. For example, you can upgrade the 32-bit
edition of SSAS 2005 to the 64-bit edition of SSAS 2012.
Upgrading from SSAS 2005, SSAS 2008, or SSAS 2008 R2
Upgrading to SSAS 2012 from SSAS 2005, SSAS 2008, or SSAS 2008 R2 is typically a
straightforward process. Although one of the goals of the SSAS 2012 team was to avoid
any breaking changes for upgrading from SSAS 2005, SSAS 2008, or SSAS 2008 R2,
check the list of changes in this chapter to ensure that no changes will adversely affect
an upgraded database. If your current SSAS databases are using some of those
features, they might require design changes after the upgrade to provide the same user
experience.
Before you try an upgrade, review the behavior changes and determine whether any of
the listed issues will affect the query results after an upgrade. In addition, run Upgrade
Advisor to analyze the SSAS instance, and then review the generated report to verify
that you have addressed all issues that must be resolved before the upgrade and that
you understand the upgrade issues that you must resolve after Setup is complete. Also
take advantage of such tools as the Best Practices Analyzer (BPA) for SQL Server 2005
and SQL Server 2008 R2 to aid in upgrade preparation. (You use SQL Server 2008 R2
BPA for both SQL Server 2008 and SQL Server 2008 R2.) For more information about
these upgrade tools, see Chapter 1, “Upgrade Planning and Deployment.”

340
SQL Server 2012 Upgrade Technical Guide
Before you start an in-place upgrade, take steps to ensure that a failed upgrade can be
rolled back. Although the in-place upgrade process should handle most situations,
unforeseen problems might occur and result in a failed upgrade.
Important: With an in-place upgrade, the upgrade process handles all aspects of
the upgrade, automatically upgrading the metadata for each database found in
SSAS 2005, SSAS 2008, and SSAS 2008 R2.
If a failed upgrade occurs, frequently the easiest resolution is to reinstall the previous
version of SSAS and restore the installation to its state before the upgrade process was
started. Back up all databases by using the Back Up command in SSMS. To do this,
open SSMS, right-click each database that is listed, and select Back Up. Provide a
unique filename for each .abf file that is created, optionally choosing to also encrypt
them with a password.
We recommend that you put all the files that are generated by the previous steps in a
single directory on a network share for safe-keeping during the upgrade process.
Side-By-Side Upgrade
As mentioned previously, in a side-by-side upgrade, you install an instance of SSAS
2012 alongside the existing version of SSAS. After installing SSAS 2012, users can
continue to access the databases in the older versions of SSAS. After installing the
multidimensional SSAS 2012 engine as a new named instance, you can move SSAS
databases to it using one of the following methods:
Back up the database from the older version of SSAS and restore it to the SSAS
2012 instance.
Detach the database from the older version of SSAS and attach it to the SSAS
2012 instance.
Open the project files in Visual Studio 2010 and deploy the database to SSAS
2012. In this case, the cube will have to be processed, unlike the previous two
options.
In-Place Upgrade
To start the in-place upgrade, start the Setup application for SQL Server 2012, selecting
Installation and then Upgrade from SQL Server 2005, SQL Server 2008 or SQL Server
2008 R2. The Setup program will run a system configuration check, collect system
information, and prompt for a product key. After it installs any necessary setup files, the
Setup application will then prompt you to select the instance to upgrade.

341
SQL Server 2012 Upgrade Technical Guide
The next screen shows the features to be installed. All the installed components are
selected and no changes can be made. If it is impossible to select different options, you
will need to run Setup again to add features. For example, if Visual Studio 2010 is not
already installed on the server but is needed in the future, a second run of the Setup
application will be required.
After you have selected the components to install, the Setup application will prompt
you for an instance name for the newly installed SQL Server 2012 components. To
upgrade an existing installation of SSAS, leave the InstanceID the same. The Setup
application should detect any running services based on which components were
selected for installation. Ensure that the existing installation of SSAS is selected, and
continue.
After you select the instance name, Setup will check for the necessary disk space. The
Setup application will then check the server configuration, check the full-text search
upgrade option, and prompt the user to turn on Error and Usage Reporting. This is an
optional setting. Enabling it means the server might try to send data to Microsoft on an
as-needed basis.
The Setup application next checks a series of upgrade rules. You should examine any
failures in the rules and address them as necessary. When there are no failures,
installation can continue.
When the Setup application is ready to continue with the upgrade, it will display a
summary of actions that will be taken. Ensure that the action to be taken is “upgrade,”
and then continue.
Clicking the Upgrade button starts the upgrade process. During the upgrade, an
Upgrade Progress status screen will show status information about the various steps
taken by the Setup application. When Setup is complete, a screen that displays the
upgrade steps together with a success or failure message will be shown. A final screen
will provide a summary of the installation along with any notes that are relevant to the
upgrade process.
After the upgrade process is finished, you should perform a short set of post-
installation tasks to ensure that the upgrade completed successfully. See the “Post-
Upgrade Tasks” topic later in this section for information about these tasks.

342
SQL Server 2012 Upgrade Technical Guide
Troubleshooting a Failed Upgrade
Should the in-place upgrade process fail, the best strategy is to review the setup logs
that were created by the Setup application.
Review the Summary.txt file that is located in the %Program Files%\Microsoft
SQL Server\100\Setup Bootstrap\Log directory. If any error messages are listed,
take whatever actions are required to correct the situation, and try the upgrade
process again.
If no error messages are included in the summary, review the
Summary_[ComputerName]_[date]_[time].log file in the %Program
Files%\Microsoft SQL Server\110\Setup Bootstrap\Log\[date]_[time] directory.
When you review the file, search for any instances of “Failed” for a Status (which
indicates a setup error). If any error messages are listed, take whatever actions
are required to correct the situation, and try the upgrade process again.
Post-Upgrade Tasks
After the upgrade of an SSAS server to SSAS 2012 is complete, you must complete a
series of post-installation tasks before the upgraded databases will be available to
users. In addition, you should perform other post-installation tasks to ensure that each
database is working correctly and can be modified in the future if necessary.
Review upgraded databases. Each database that was upgraded by the SQL Server
2012 Setup application should be reviewed to ensure that the upgrade process
completed successfully. Using SSMS, connect to SSAS on the upgraded server. If the
workstation components were installed as part of the upgrade, SSMS should be
available on the upgraded server; otherwise, SSMS will have to be started on another
server or workstation that has the workstation components for SQL Server 2012
installed.
After a connection to SSAS on the upgraded server is established, expand the
Databases folder in the Object Explorer window. If the Object Explorer window is not
visible, open the View menu and select Object Explorer. The Auto Hide button,
represented by a pushpin in the upper-right corner of the Object Explorer window, can
be used to “pin” the window so that it stays open.
The cubes that are upgraded from SSAS 2005, SSAS 2008, or SSAS 2008 R2 do not have
to be processed to be browsed. Also, projects from Business Intelligence Development
Studio (BIDS) 2005, 2008, and 2008 R2 can be opened in Visual Studio 2010 without

343
SQL Server 2012 Upgrade Technical Guide
modifications, so we strongly recommend that you back up the BIDS 2005, 2008, and
2008 R2 projects if they need to be opened in BIDS 2005, 2008, or 2008 R2.
In SSAS, the database CompatibilityLevel property determines whether certain data
operations are available based on a particular version of the server. For example,
setting the database compatibility level property to 1100 enables the use of the
scalable string storage feature in SQL Server 2012.
Valid values for the CompatibilityLevel property include the following:
1050. This value is set when you attach or restore a database that was created in
SQL Server 2005, SQL Server 2008, or SQL Server 2008 R2 on a SQL Server 2012
SSAS server. A new property named CompatibilityLevel, set to 1050, is
automatically added when you attach or restore the database.
1100. This is the default value for new databases that you create in SQL Server
2012. You can also specify it for databases created in earlier versions of SSAS to
enable the use of features that are supported only at this compatibility level
(namely, scalable string storage for dimension attributes or distinct count
measures that contain string data).
When changing database compatibility levels, you increase the level from 1050 to 1100
to take advantage of new features. You cannot set a SQL Server 2012 SSAS database to
1050 (the value is ignored), nor can you roll back the compatibility level from 1100 to
its original value of 1050. Setting the database compatibility to a higher level is
irreversible. Be sure to back up the database in case you want to use the previous
version on an earlier version of SSAS. For more information, see Set the Compatibility
Level of a Multidimensional Database (Analysis Services)
(http://msdn.microsoft.com/en-us/library/gg471593.aspx).
Conclusion
Upgrading to SSAS 2012 provides a wealth of new capabilities and features. Upgrading
to SSAS 2012 can be accomplished by using either an in-place upgrade or a side-by-
side upgrade. The in-place upgrade is a bit more risky because it replaces the earlier
version of SSAS. Before you do an in-place upgrade, it is important to make backups of
all the SSAS databases. The side-by-side upgrade lets two versions of SSAS run at the
same time, with SSAS 2012 being a named instance. When the earlier version of SSAS is
removed, the SSAS 2012 version can be changed to the default instance on the server.

344
SQL Server 2012 Upgrade Technical Guide
Moving from SSAS 2005, SSAS 2008, or SSAS 2008 R2 provides performance and
scalability improvements, together with a better set of developer tools for creating and
managing SSAS databases. Although there are some functionality changes, a full
redesign is not necessary.
Organizations upgrading from previous versions of SSAS will find a smooth transition.
There are improved tools for creating dimensions and cubes. The engine also contains
some performance and scalability improvements. The good news is that the number of
breaking changes is very small, and the overall design of cubes, dimensions, and the
like has not changed.
Additional References
For an up-to-date collection of additional references for upgrading to SQL Server 2012,
see the following links:
SQL Server 2012 Analysis Services Web Site
(http://www.microsoft.com/sqlserver/en/us/solutions-technologies/business-
intelligence/analysis-services.aspx)
SQL Server 2012 Web Site
(http://www.microsoft.com/sqlserver/en/us/default.aspx)
Books Online for SQL Server 2012
(http://msdn.microsoft.com/en-us/library/ms130214(v=sql.110).aspx)
SQL Server MSDN Resources
(http://msdn.microsoft.com/en-us/sqlserver)
SQL Server TechCenter
(http://technet.microsoft.com/en-us/sqlserver)

345
SQL Server 2012 Upgrade Technical Guide
Chapter 17: Integration Services
Introduction
This chapter is addressed to existing SQL Server customers who are interested in
upgrading SQL Server Integration Services (SSIS) solutions developed in SQL Server
2005, SQL Server 2008, and SQL Server 2008 R2 to SQL Server 2012.
Current SSIS customers will appreciate the increased usability that SSIS 2012 provides
for both for developers and administrators. This chapter will cover some of these new
features as well as provide pointers to SSIS 2012 content on the web. However, the
primary focus is to assist existing customers with their upgrade to SSIS 2012. To that
end, this chapter is organized into the following sections:
“Preparing to Upgrade to SSIS 2012.” This section discusses the considerations
and steps required prior to an SSIS 2012 upgrade.
“SSIS Sample Package Overview.” This section provides an overview of the
sample packages referenced in this chapter.
“Running Upgrade Advisor.” This section shows you how to use the SQL Server
2012 Upgrade Advisor to find out if there are any issues you need to address
prior to your upgrade.
“Installing SSIS 2012.” This section discusses in-place upgrades, side-by-side
upgrades, and new installation options.
“Project Conversion Wizard.” This section shows you how to use the SSIS 2012
Project Conversion Wizard to upgrade SQL Server packages. It also introduces
you to the configuration, deployment, and management features in SSIS 2012’s
new project deployment model.
“Additional Resources.” This section contains useful online links for this topic.
To learn more about the SSIS 2012 features:
Check out What's New (Integration Services) (http://msdn.microsoft.com/en-
us/library/bb522534(v=sql.110).aspx) in SQL Server 2012 Books Online.
Visit the SSIS MDSN web site (http://msdn.microsoft.com/en-
us/sqlserver/cc511477.aspx).
View Matt Masson’s TechEd 2011 presentation What’s New in Microsoft SQL
Server Code-Named “Denali” for SQL Server Integration Services

346
SQL Server 2012 Upgrade Technical Guide
(http://channel9.msdn.com/Events/TechEd/NorthAmerica/2011/DBI317). He
gives a very good overview of SSIS 2012’s capabilities for both developers and
administrators.
Preparing to Upgrade to SSIS 2012
Customers upgrading to SSIS 2012 from either SSIS 2005, 2008, or 2008 R2 have
multiple installation options available, including upgrading in-place, performing a side-
by-side installation, and performing a new installation. These are covered later in the
“Installing SSIS 2012” section.
In preparation for the upgrade, plan on performing the following steps for your SSIS
upgrade:
1. Migrate all of your Data Transformation Services (DTS) packages to SSIS
packages.
2. Run Upgrade Advisor, which will alert you to any issues that may need to be
addressed prior to the upgrade.
3. Perform the SQL Server installation/upgrade process of which SSIS is a
component.
4. Run the SSIS 2012 Project Conversion Wizard to upgrade your existing SSIS
packages to SSIS 2012.
5. Perform post upgrade steps, including converting to SSIS 2012’s new project
deployment model.
Note that converting to SSIS 2012’s project deployment model is optional, but it is
highly recommended that you at least review the capabilities of this new feature. The
SSIS 2012 server leverages the new project deployment model, which makes it easier
for you to configure, deploy and manage SSIS packages.
In preparation for your upgrade, it is first useful to review SSIS 2012 support for
backward compatibility, especially the discontinued features, which include DTS.
SSIS Backward Compatibility
Integration Services Backward Compatibility (http://msdn.microsoft.com/en-
us/library/ms143706(v=sql.110).aspx) in SQL Server 2012 Books Online contains the
most recent information on SSIS deprecated features, discontinued features, breaking
changes, and behavior changes. The key items to mention here are two discontinued
features: DTS and ActiveX scripting.

347
SQL Server 2012 Upgrade Technical Guide
DTS has been discontinued and is no longer supported in SSIS 2012. DTS packages will
need to be migrated to SSIS packages prior to upgrading to SQL Server 2012. For more
information on this topic, see Considerations for Upgrading Data Transformation
Services (http://msdn.microsoft.com/en-us/library/ms143716(v=SQL.105).aspx) in SQL
Server 2008 R2 Books Online.
The SQL Server 2008 R2 Upgrade Technical Reference Guide
(http://download.microsoft.com/download/3/0/D/30DB8D46-8ACF-442A-99A2-
0F4CE74AE14D/SQL_Server_2008_R2_Upgrade_Technical_Reference_Guide.docx) also
contains information on how to migrate DTS packages to SSIS, including how to use
the DTS Package Migration Wizard. In addition, Migrating Data Transformation Services
Packages (http://msdn.microsoft.com/en-us/library/ms143501(v=SQL.105).aspx) in SQL
Server 2008 R2 Books Online has more information on the DTS Package Migration
Wizard.
Finally, there are third-party products such as DTS xChange
(http://pragmaticworks.com/Products/Business-Intelligence/DTSxChange/Default.aspx)
that can be used to convert your DTS packages to SSIS packages.
ActiveX scripting is also being discontinued with the SSIS 2012 release. Existing ActiveX
scripting tasks will need to be rewritten, using a combination of SSIS tasks (including
the Script task) and task control flow.
Note that you can choose a side-by-side installation if you still have some DTS
packages that haven’t been converted yet. However, at some point in time, these DTS
packages will need to be migrated to SSIS. In addition, a side-by-side installation
creates a more complex environment with multiple versions of SQL Server and the SQL
Server Data Tools (SSDT) residing on one server.
64-Bit Considerations
The 64-bit vs. 32-bit considerations section is becoming less relevant as the computing
world moves to 64-bit systems. However, there are still some scenarios where running
SSIS in 32-bit mode is required.
The most common scenario is when Microsoft Excel is a either a source or destination
within a dataflow. For more information on this topic, see the following:
Importing Data from 64-bit Excel in SSIS
(http://hrvoje.piasevoli.com/2010/09/01/importing-data-from-64-bit-excel-in-
ssis)

348
SQL Server 2012 Upgrade Technical Guide
Excel Error 64-bit version of SSIS
(http://social.msdn.microsoft.com/Forums/br/sqlintegrationservices/thread/289e
29ad-26dc-4f90-bad4-ffb86c76e5f9)
Quick Reference: SSIS in 32- and 64-bits
(http://toddmcdermid.blogspot.com/2009/10/quick-reference-ssis-in-32-and-
64-bits.html)
SSIS Goodie #1: Excel + SSIS + 64 bit = DTS_E_OLEDB_EXCEL_NOT_SUPPORTED?
(http://blog.oraylis.de/2011/05/ssis-goodie-1-excel-ssis-64-bit-
dts_e_oledb_excel_not_supported)
The next step is to run Upgrade Advisor. Before you do that, though, it is useful to
know about some of the details of the sample SSIS solution and packages used in the
remainder of this chapter.
SSIS Sample Package Overview
The scenario for this sample is an SSIS solution whose packages combine to build the
Geography and Sales Territory dimensions from the Adventureworks2008R2 OLTP
sample database (http://msftdbprodsamples.codeplex.com/releases/view/59211). This
sample consists of a master package and a series of execution packages both layered
on a custom extraction, transformation, and loading (ETL) Framework.
ETL Frameworks
Custom ETL Frameworks are common in existing SSIS production solutions and this
sample uses a lightweight version of the Stonemeadow Solutions ETL Framework
(http://etlframework.codeplex.com) found on CodePlex. Another example of a custom
SSIS ETL Framework is the BI Monkey SSIS ETL Framework
(http://ssisetlframework.codeplex.com).
One common pattern for an ETL Framework is to have two types of packages: master
packages and execution packages. The master package is responsible for larger
deployment and workflow responsibilities. The execution packages contain the ETL
code. Note that this pattern fits well within SSIS 2012’s new project deployment model
(i.e., one project will contain one master package and multiple execution packages).
In addition, SSIS 2012 has made significant investments in configurations, logging, and
deployments to the point where third-party or custom ETL Frameworks are no longer
necessary. If you are upgrading to SSIS 2012, you should study these new capabilities
to decide whether to replace an existing ETL Framework capability (e.g., configurations)

349
SQL Server 2012 Upgrade Technical Guide
with the SSIS 2012 equivalent. However, you can continue to use your existing ETL
Framework if desired; the SSIS 2012 Project Conversion Wizard fully supports this. For
new SSIS implementations, you should strongly consider using SSIS 2012’s new
capabilities to meet your ETL Framework needs.
The SQL Server Worldwide Users Group (SSWUG) article SQL Server 2012 ETL
Framework Features in the New SSIS Catalog
(http://www.sswug.org/articles/viewarticle.aspx?id=59199) provides a list of what types
of features are in the SSIS Catalog out-of-the-box. Although this is an unofficial list, it
provides a good categorization of ETL Framework features along with what’s supported
in SSIS 2012.
Master Package
The master package is responsible for:
Configuration. The master package initializes source and destination
connection strings and file directories.
Batch creation and logging. The batch represents one instance of the master
package invocation and is used for logging as well as creating execution lineage
identifiers.
Error logging. The master package has an OnError event that logs error
information for every master package error as well as unhandled execution
package errors.
Workflow. The sequencing of execution packages, including upstream
dependencies, occurs in the master package.
Figure 1 shows the task flow for a master package. Five out of the seven tasks in this
task flow are Execute Package tasks. The other two are responsible for creating a batch
record in the ETL Framework logging database and then updating this batch’s status
after the execution packages complete.

350
SQL Server 2012 Upgrade Technical Guide
Figure 1: Master package task flow
Note that custom ETL Frameworks may use SSIS Script tasks to populate SSIS variables
from configuration information stored in a file or database.
This master package uses SSIS package configurations, shown in Figure 2, to initialize
all source, destination, and logging connection strings used by the execution packages
as well as the file directory used by expressions to initialize each execution package file
connection.
Figure 2: Master package configuration

351
SQL Server 2012 Upgrade Technical Guide
Note that two different configuration types are used. The ETL Framework logging
database is populated by an environment variable. The source and database
connection strings as well as the DTSX package directory are loaded by an XML
configuration file. The ETL operator or DBA is responsible for maintaining the values
stored in both of these locations.
SSIS expressions are heavily used in this sample in support of runtime configurations.
These allow the solution to be moved across environments (i.e., development, test, QA,
staging, and production), without having to open and edit the package. Figure 3 shows
the properties for one of the file connections, each of which point to a DTSX package
file.
Figure 3: Execute package file connection
Note that the above connection string is created by combining the
inpDtsxDirectoryName configuration value with the execution package’s name. Having
SSIS expressions leveraging variables loaded by configurations is a common technique
in existing SSIS implementations. Note that this technique also requires that the
DelayValidation property be set to True, as shown in Figure 3.
Execution Packages
The execution packages are responsible for the real ETL work. Each of the five
execution packages in this sample follows a similar pattern for both their task flow and
data flow. Figure 4 shows an example of this task flow.

352
SQL Server 2012 Upgrade Technical Guide
Figure 4: Execute package task flow
Each execution package task flow has:
Three logging tasks. InitActivity, UpdateActivity and LogXfr are SQL tasks that
call a stored procedure to insert one or more records into an ETL Framework
logging table. Note that the InitActivity task is also responsible for creating the
execution lineage ID stored in all destination tables.
One data flow. This data flow implements either a Slowly Changing Dimension I
(SCD1) or Slowly Changing Dimension II (SCD2) data flow. Simply put, SCD2 is
about versioning every change, while SCD1 updates one record.
One SCD Post Process task. This is a Script task that builds and executes SQL
statements used in SCD post-processing activities. For example, an SCD2
(versioned table) will need to update the previous version with an End Date and
change the Record status from Active to Inactive.
Note that each of these execution package tasks has the same source, destination, and
logging database configurations. This is a common pattern, which is nicely supported
by SSIS 2012’s Shared Connections.

353
SQL Server 2012 Upgrade Technical Guide
Each execution packages uses parent package configurations to load configuration
parameters at runtime. Figure 5 shows the package configurations common to all
execution packages. Notice how all the connection strings and batch instance values
are consumed at runtime by the execution packages after they are configured by the
master package.
Figure 5: Execute package configuration
Each execution package uses expressions to set their database connection strings at
runtime. Figure 6 is a screenshot of the Destination (Dst) database connection’s
properties. Notice how the inpCnDst variable initialized by a parent package variable is
used to set the ConnectionString attribute.
Figure 6: Database connection

354
SQL Server 2012 Upgrade Technical Guide
Each execution package also has one of two patterns, depending upon whether the
destination table is an SCD1 or SCD2. Figure 7 shows an example of an SCD1 data flow.
Figure 7: SCD1 data flow
In this data flow, the package does the following:
The package reads data from the source.
The package adds record count instrumentation. Note that logging and
reporting on record counts is a useful component in an ETL Framework.
The package issues a lookup to see if the record exists.
If the record doesn’t exist, the package inserts it. Before inserting, the package
generates a primary key if SQL Server IDENTITY columns are not in place.

355
SQL Server 2012 Upgrade Technical Guide
If the record does exist, the package checks to see if anything has changed in
the record.
If the record has not changed, the package ignores the record.
If the record changed, the package inserts a record into the History table.
Note that the SCD1 post processing logic will build and execute the UPDATE statement
that is applied to the destination SCD1 table.
That concludes the review of the SSIS sample solution that will be converted to SSIS
2012. The first step after planning has completed is to run the Upgrade Advisor wizard.
Running Upgrade Advisor
It is recommended that you run Upgrade Advisor prior to starting the actual SSIS 2012
upgrade. Upgrade Advisor will inspect your SSIS files and inform you if there are any
issues that you need to address prior to your upgrade. Note that before you run
Upgrade Advisor, you need to install it.
This can be done by selecting the Install Upgrade Advisor option within the SQL Server
Installation Center screen, which is invoked by running the Setup.exe application on the
SQL Server installation media. Note that you may get the error shown in Figure 8.
Figure 8: Missing setup prerequisites
The SQL Server Transact-SQL ScriptDom prerequisite can be obtained from the
Microsoft SQL Server 2012 Feature Pack (http://www.microsoft.com/en-
us/download/details.aspx?id=29065&ocid=aff-n-in-loc--pd). The link is available in the
Microsoft® SQL Server® 2012 Transact-SQL ScriptDom section. The file is
SQLDOM.MSI.

356
SQL Server 2012 Upgrade Technical Guide
You can proceed with installing Upgrade Advisor after you install SQLDOM.MSI. For
more information on installing Upgrade Advisor, see Chapter 1, "Upgrade Tools," in this
guide.
After the Upgrade Advisor installation completes, it is available within the SQL Server
2012 program group. You can navigate to this program group by pressing the Start
button, and then All Programs. Clicking the Launch Upgrade Advisor Analysis Wizard
button and then the Next button gets you to the SQL Server Components screen
shown in Figure 9.
Figure 9: Selecting the SSIS component
Select Integration Services and click the Next button to navigate to the Connection
Parameters screen shown in Figure 10. This screen prompts you for the database
instance that you are targeting for the conversion.

357
SQL Server 2012 Upgrade Technical Guide
Figure 10: Connecting to the SQL Server instance
Clicking Next brings you to the SSIS Parameters screen shown in Figure 11. This is
where you provide the location of your SSIS packages.
Figure 11: Choosing the location of the SSIS packages
Clicking the Next button gets you to the Upgrade Advisor Settings screen. In this
screen, you can verify that the SSIS package location is correct. You should also make a
note of the locations of the Upgrade Advisor log and report files.
Clicking Next starts the Upgrade Advisor analysis process. It reports on the progress of
the analysis and will indicate the status of the upgrade, as shown in Figure 12.

358
SQL Server 2012 Upgrade Technical Guide
Figure 1: Checking the progress of Upgrade Advisor
Clicking the Launch Report button displays the View Report screen shown in Figure 13.
Figure 13: Viewing the Upgrade Advisor report

359
SQL Server 2012 Upgrade Technical Guide
This concludes the walkthrough for running Upgrade Advisor for SSIS. In summary, it is
a good practice to run Upgrade Advisor for your SSIS packages to ensure that you will
not have an issue with the post upgrade steps.
After addressing the Upgrade Advisor warnings and errors, the next step is to install
SQL Server 2012.
Installing SSIS 2012
You can choose to upgrade the current installation or leave the current installation as is
and install either a new instance on the same server or a new server. Figure 14 shows
the SSIS related components within the SQL Server 2012 Feature Selection screen. Note
that most SSIS 2012 installations will also install the Database Engine at minimum.
Figure 14: SSIS 2012 Feature selection
Select Integration Services to install the Integration Services service and to run
packages outside the design environment.

360
SQL Server 2012 Upgrade Technical Guide
For a complete installation of Integration Services, together with the tools and
documentation for developing and managing packages, select both Integration
Services and the following Shared Features:
SQL Server Data Tools to install the tools for designing packages
Management Tools - Complete to install SQL Server Management Studio
(SSMS) for managing packages
Client Tools SDK to install managed assemblies for SSIS programming
Data Quality Client to install the Data Quality Services (DQS) client objects.
Note that this feature isn’t required by SSIS 2012, but provides data scrubbing,
cleansing, and transformations that are core to many ETL solutions.
For more information on SSIS 2012 installations, see Install Integration Services
(http://technet.microsoft.com/en-us/library/ms143731(SQL.110).aspx).
SSIS 2012 Server Overview
The existing SSIS Service, supported in SSIS 2012 for backward compatibility, is
different than the new SSIS 2012 server model. The new SSIS 2012 server model stores
objects, settings, and operational data in a SQL Server 2012 database. It is accessed
within SSMS by connecting to the instance of the SQL Server Database Engine hosting
the Integration Services database.
Figure 15 is a screenshot of SSMS 2012 with references to both the legacy SSIS service
and the SSIS 2012 server.
Figure 15: SSIS 2012 server and legacy SSIS service

361
SQL Server 2012 Upgrade Technical Guide
For more information on the SSIS 2012 server, see Integration Services (SSIS) Server
(http://technet.microsoft.com/en-us/library/gg471508(SQL.110).aspx) in SQL Server
2012 Books Online.
The SSIS 2012 server leverages the project deployment model, which is new to SSIS
2012. This will be covered later in the “Convert to Project Deployment Model” section
in this chapter.
In-Place Upgrade
To upgrade in place, first navigate to the SQL Server Installation Center screen, select
Installation, and then select the Upgrade from SQL Server 2005, SQL Server 2008 or SQL
Server 2008 R2 option. This option will upgrade all of your existing SQL Server 2005,
2008, or 2008 R2 components and does not allow you to selectively upgrade SQL
Server components.
Also note that you cannot use an in-place upgrade to perform the following actions:
Reconfigure an existing installation of SSIS.
Move from a 32-bit to a 64-bit version of SQL Server or from a 64-bit version to
a 32-bit version.
Move from one localized version of SQL Server to another localized version.
For more information, see Upgrade Integration Services
(http://technet.microsoft.com/en-us/library/cc879336(SQL.110).aspx) in SQL Server
2012 Books Online.
The server configuration step is the only SSIS-specific option within the in-place
upgrade process. It will prompt you for the account name and password for the SQL
Server Integration Services 11.0 service. This is the legacy SSIS service that existed in
SQL Server 2005, 2008, and 2008 R2. For more information on this service, see
Administration (Integration Services) (http://technet.microsoft.com/en-
us/library/ms141799(SQL.105).aspx) in SQL Server 2008 R2 Books Online.
Side-by-Side Upgrade
A side-by-side upgrade requires you to select the SQL Server 2012 features shown in
Figure 14. You will need to provide a new instance name. Note that an instance name is
optional for new installations.
Other areas that you need to consider with a side-by-side upgrade involve:

362
SQL Server 2012 Upgrade Technical Guide
Designing SSIS packages. You will need the version-specific instance of the SQL
Server Data Tools to work with packages stored in either SQL Server 2005 format
or SQL Server 2008 format (SQL Server 2008 R2 uses this format as well).
Managing SSIS packages. You will not be able to mix and match SQL Server Data
Tools with different versions of the SQL Server database. This means that the
SQL Server package formats (i.e., 2005, 2008, and 2012) must be stored in the
SQL Server msdb database of the same version and must be accessed by the
same version of SSMS.
Running packages. The SQL Server 2012 version of dtexec will convert SQL
Server 2005 and SQL Server 2008 packages to the SQL Server 2012 package
version prior to executing.
For more information on side-by-side installations, see Interoperability and Coexistence
(Integration Services) (http://technet.microsoft.com/en-
us/library/bb522577(SQL.110).aspx) in SQL Server 2012 Books Online.
It is natural for existing SSIS shops to be risk-adverse and delay the upgrading of
packages to the most recent version. However, given the strong tools and wizards in
SSIS 2012, it is highly recommended that SSIS packages be upgraded to the SSIS 2012
format. This is especially true for SQL Server 2008 and SQL Server 2008 R2 since any
differences are handled by the upgrade wizard.
SQL Server 2005 may be more difficult given the script task migration from Visual
Studio for Applications (VSA) to Visual Studio Tools for Applications (VSTA) and the
changes in Lookup transformations. However, SSIS shops also do not want to be in the
position where their packages are in a discontinued format, which is the case for DTS in
SQL Server 2012. For more information on converting to VSTA, see Migrate Scripts to
VSTA (http://technet.microsoft.com/en-us/library/bb522527(SQL.110).aspx) in SQL
Server 2012 Books Online.
New Installations
New installations require you to select the SQL Server 2012 features previously shown
in Figure 14. You will also need to upgrade existing SSIS packages to SSIS 2012. As part
of this process, make sure that all of your package configurations are moved to this
new instance of SQL Server, and that these package configurations reference the
correct files, directories and database connections.

363
SQL Server 2012 Upgrade Technical Guide
In summary, upgrading to SSIS 2012 requires the installer to choose the SSIS -related
components covered in this section. Side-by-side installations result in the most
complexity on the server but allow you to keep your SSIS packages in the downstream
format. Upgrading in place and new installations reduce the complexity on the server
but require a packages upgrade.
After the install completes, the next step is to upgrade your SSIS packages.
Project Conversion Wizard
The SSIS 2012 Project Conversion Wizard upgrades your SSIS packages from previous
formats (i.e., SQL Server 2005 and SQL Server 2008) to SSIS 2012. The following
example will show how to convert packages stored in a Visual Studio project accessed
from a file directory. Converting packages managed by the legacy SSIS service will be
covered in a later section.
Figure 16 below shows all the SSIS-related files for our upgrade sample.
Figure 16: SSIS 2008 R2 sample files
The first step is to open the Visual Studio 2010 Shell. This can be found in:
The Visual Studio 2010 Program Group (Start, All Programs, Microsoft Visual
Studio 2010, Microsoft Visual Studio 2010)
The SQL Server 2012 program group (Start, All Programs, SQL Server 2012, SQL
Server Data Tools)

364
SQL Server 2012 Upgrade Technical Guide
Once inside the shell, select Open Project, as shown in Figure 17.
Figure 17: Selecting Open Project in the Visual Studio 2010 Shell
The next step is to select the SSIS project, as shown in Figure 18.
Figure 18: Selecting the SSIS project
The first page, shown in Figure 19, is the Visual Studio Conversion Wizard welcome
page.

365
SQL Server 2012 Upgrade Technical Guide
Figure 19: Viewing the Visual Studio Conversion Wizard’s Welcome page
Click the Next button to start the conversion. The wizard then gives you the option of
creating a backup of the existing project prior to conversion, as shown in Figure 20. It is
highly recommended that you back up your existing packages and supporting files.
Figure 20: Backing up the existing solution

366
SQL Server 2012 Upgrade Technical Guide
The summary page, shown in Figure 21, is then displayed. This is a good time to make
sure that everything is ready to be converted, especially if the SSIS project and
packages are under source control. Click the Finish button to start the conversion from
Visual Studio 2008 to Visual Studio 2010.
Figure 2: Reviewing the summary information
You will optionally see a page containing a security warning, as shown in Figure 22. This
will be shown if the SSIS files are not stored within SQL Server or are not under source
control. Click the OK button to begin the conversion.
Figure 22: Receiving a security warning
The Visual Studio Conversion Wizard converts the project (.dtproj) and solution (.sln)
files to Visual Studio 2010 format. The Upgradelog.xml file, shown in Figure 23,
contains the results of the conversion.

367
SQL Server 2012 Upgrade Technical Guide
Figure 23: Viewing the conversion report
Now that the Visual Studio files have been converted, the SSIS conversion wizard starts
and displays the welcome page shown in Figure 24. Clicking the Next button starts the
package upgrade.
Figure 24: Viewing the SSIS Package Upgrade Wizard’s welcome page
The next page, shown in Figure 25, allows you to select the packages to be upgraded.
You can change the name of each as well as provide the password if one exists. Notice

368
SQL Server 2012 Upgrade Technical Guide
how you can apply one password to multiple packages. You do this by highlighting the
packages, entering the password once, and clicking the Apply to selection button.
Figure 25: Selecting the packages to upgrade
In the Select Package Management Options page, you set the package upgrade
options. Your options include:
Updating connection strings so that they use new provider names (default)
Validating the upgraded packages
Creating new package IDs
Continuing the upgrade process if a package upgrade fails (default)
Ignoring configurations (default)
Clicking the Next button gets you to the Summary page shown in Figure 26. In this
page, you can review all of your upgrade options prior to starting the upgrade. You can
click the Back button to change one or more upgrade options, or you can click the
Finish button to start the upgrade process.

369
SQL Server 2012 Upgrade Technical Guide
Figure 26: Reviewing all the upgrade options
Upon completion, the wizard presents you with summary report of activity, as shown in
Figure 27. Clicking the Report button opens a window that displays the results of the
upgrade. You can also choose to save the report to a file or the clipboard.
Figure 27: Receiving notice that the upgrade is complete
When you click Report, all messages (informational, warning, and error) generated by
the upgrade wizard are displayed within the report viewer, as shown in Figure 28.

370
SQL Server 2012 Upgrade Technical Guide
Figure 28: Reviewing the results of the upgrade
For this upgrade, messages were generated for the following:
Changed connection provider names. Selecting the Update connection strings
to use new provider names option instructed the SSIS Package Upgrade Wizard
to convert all database connections to the SQL Server 2012 provider (i.e.
SQLNCLI11). Note that this step does not modify the connection strings that are
stored in SSIS configuration files
DTSX package format change. The wizard automatically upgraded the package
to SSIS 2012’s new package format. This new format makes it easier: to read the
XML package file, to work with source control and diff/merge software and to
share transforms between data flows.
Script migration. The wizard automatically upgraded the Script tasks. Note that
this is displayed as a warning but should not be viewed as one since the scripts
will continue to work after the upgrade without user modification.

371
SQL Server 2012 Upgrade Technical Guide
Figure 29 shows the file directory after the SSIS Package Upgrade Wizard completes.
Figure 29: Viewing the file directory after the upgrade
This next example demonstrates how you can upgrade packages stored on the server.
In this example, the sample packages are stored within the MSDB database in the
AWDW directory. Figure 30 shows how you can highlight the directory and select the
Upgrade Packages option from its context menu.
Figure 30: Upgrading packages stored on the server
When the welcome screen is displayed, click the Next button to go to the Select Source
Location screen. Selecting the AWDW directory and clicking the Next button gets you

372
SQL Server 2012 Upgrade Technical Guide
to the SSIS Packages dialog box. Select AWDW and click OK. At this point, the upgrade
process is the same as the process documented earlier in this chapter.
Now that the packages have been upgraded, the next step is to test the converted
packages within SSIS 2012. Figure 31 is a modified screenshot of the upgraded master
package.
Figure 31: Upgraded master package
One useful feature for SSIS 2012 is that an “Expression Adorner” exists for every task
and connection that leverages expressions. All connections and Execute Package tasks
within the sample master package have expressions. The arrows in Figure 31 point to
the expression indicator for one task and connection. This did not exist in previous
versions and is a useful addition for SSIS developers.
Notice that the package ran successfully without any post-upgrade changes. Also
notice how the solution is being tagged as a package deployment model. As stated
previously, it is worth looking into the project deployment model’s capabilities and
running the Integration Services Project Conversion Wizard to convert from the

373
SQL Server 2012 Upgrade Technical Guide
package deployment model to the project deployment model. We will cover this topic
shortly.
Finally, don’t forget about your package configurations. Make sure that:
The XML configuration file is in the correct location.
Environment variables are defined.
Configurations have valid connection strings/values.
Figure 32 shows the directory after the upgrade completes. Note that the project and
solution files have been converted to Visual Studio 2010. Also note that the original
solution, project, and packages have been safely backed up to the Backup directory.
Figure 32: SSIS project files after the package upgrade wizard completes
The last screenshot in this section demonstrates SSIS 2012’s enhanced usability for
developers. Figure 33 is a screenshot of the data flow for one of the converted
execution packages. Note that the data flow has been modified; the source has been
disconnected from other transforms.

374
SQL Server 2012 Upgrade Technical Guide
Figure 33: Data flow for one of the converted execution packages
Figure 33 shows how you can work with a transform (in this case, Derived Column) even
though it is not connected to an upstream transform. This may seem like a minor point,
but it is a great example of an SSIS 2012 usability feature. Previous versions would not
let you open a transform that did not have upstream transform input feed.
In summary, the SSIS Package Upgrade Wizard walks you through a series of input
screens before upgrading your packages to SSIS 2012. This wizard is thorough and the
majority of packages will run post upgrade without changes to the code. Note that
package configuration values will need to be changed.
This is covered, along with other best practices, in the MSDN article "5 Tips for a
Smooth SSIS Upgrade to SQL Server 2012" (http://msdn.microsoft.com/en-
us/library/hh667275.aspx).
Now that the packages have been upgraded and successfully tested, you can look to
convert to SSIS 2012’s project deployment model.

375
SQL Server 2012 Upgrade Technical Guide
Convert to Project Deployment Model
The SSIS 2012 project deployment model provides many features that can help you
reduce your ETL total cost of ownership (TCO). You use the Integration Services Project
Conversion Wizard to convert a project to the project deployment model. This wizard is
accessible from the project’s context menu, as shown in Figure 34. You get to this
context menu by highlighting the project and then pressing the right mouse button.
Figure 34: Starting the Project Conversion Wizard
Selecting this option starts the wizard. Its Introduction screen is shown in Figure 35.
Figure 35: Reviewing the conversion steps in the Introduction page

376
SQL Server 2012 Upgrade Technical Guide
Clicking Next moves the wizard to the Select Packages page, shown in Figure 36.
Figure 36: Selecting the packages to convert
Select the packages targeted for conversion, and click the Next button to navigate to
the Update Execute Package Task page shown in Figure 37.
Figure 37: Selecting the Execute Package tasks to update

377
SQL Server 2012 Upgrade Technical Guide
The wizard has identified the master package and all execution package references.
Moving to the new project reference model ensures that the project is self-contained.
Some benefits are that missing packages will not occur during deployment and the
need for separate file connections for each Execute package task is eliminated.
Selecting the Next button brings up the Select Configurations screen shown in Figure
38.
Figure 38: Selecting the configurations to convert
The wizard identifies all configuration parameters and their type, and ensures that the
external references exist. In this example, these are the environment variable and XML
configuration file. You have the option of adding and deleting configurations from the
list. You also have the option of removing the configurations from the packages. Select
that option since you are changing over to the SSIS 2012 project model, which removes
the need for the environment variable and XML file configurations.

378
SQL Server 2012 Upgrade Technical Guide
Keep all of the configurations that were identified and click the Next button to navigate
to the Create Parameters page shown in Figure 39.
Figure 39: Creating the parameters
The next step is to change the scope of all master package configurations from
Package to Project level. Note that all of the execution packages “Parent package”
configurations are converted to package-level parameters. The administrator will be
able to use SSMS or T-SQL to easily configure configuration values once the project
and packages are deployed to the SSIS catalog. You will see how these are configured
when you review the Execute Package Task Editor page later in this section.
Click the Next button to navigate to the Configure Parameters screen shown in Figure
40.

379
SQL Server 2012 Upgrade Technical Guide
Figure 40: Configuring the parameters
On the Configure Parameters page, you can change the settings for each configuration
value. Clicking the ellipsis (…) button will result in the Set Parameters pop-up window
shown in Figure 41.
Figure 41: Setting the parameter details

380
SQL Server 2012 Upgrade Technical Guide
The parameter value and description can be modified. You can also select the Required
check box to make it a required attribute. Press the Cancel button to leave these values
as is for now. Click the Next button to go to the Review screen shown in Figure 42.
Figure 42: Reviewing the selections
Confirm the selections made in prior screens before clicking the Convert button, which
starts the upgrade process. The wizard will display the Results screen shown in Figure
43, which provides the conversion results as each package is converted. When
complete, it displays a pop-up window that reminds you that the project will need to
be saved for the upgrade changes to be applied.

381
SQL Server 2012 Upgrade Technical Guide
Figure 43: Reviewing the results
Click OK to remove the pop-up window and then click Close to complete the wizard.
Now that the wizard has completed, let’s view what is different for the project
deployment model, starting with the project parameters. Highlight Project.params, and
select Open to navigate to the project parameters window shown in Figure 44.

382
SQL Server 2012 Upgrade Technical Guide
Figure 44: Project parameters window
Notice that you can set the value, add a description, and set the Sensitive and Required
flags. Setting the Required flag will ensure that the parameter value is provided at
runtime. This is a great addition since it eliminates a common SSIS issue with prior
versions: running in production with values set in development or test.
Setting the Sensitive attribute to true allows sensitive information to be set at the
parameter level. When this occurs, all logging and UI screens will not display sensitive
information within the parameter. The scenario for setting the sensitive attribute is
when connection strings contain sensitive information, such as usernames and
passwords.
The final step is to delete the InpDtsxDirectoryName project parameter. This parameter
was used for dynamically configuring the DTSX package filename referenced in the
master package’s Execute Package task. This is no longer required when you set your
package type reference type to Project Reference.

383
SQL Server 2012 Upgrade Technical Guide
To see this, open EP_Load_State_Province in the Execute Package Task Editor, as shown
in Figure 45. Note that this is a partial screenshot to reduce the picture size.
Figure 45: Execute Package Task Editor
Notice how the reference type is now Project Reference, as opposed to External
Reference. This is possible because the project is self-contained, which eliminates the
potential issue of setting and referencing an invalid directory and file.
The SSIS 2012 Execute Package Task Editor now contains parameter bindings. This
allows the parameters to be defined and set from the parent package. Selecting
Parameter bindings in the left pane navigates you to the parameter bindings’ values
shown in Figure 46.

384
SQL Server 2012 Upgrade Technical Guide
Figure 46: Parameter bindings screen
Notice that SSIS 2012 now sets the child package values from the parent. Previous
versions of SSIS worked in the other direction–that is, the execute package would use
“parent package” configurations to initialize its values. Also note that you can use the
project-level variables to initialize the child package variable.
This isn’t required, but it does eliminate a level of indirection. The initial model was for
the package configuration to load a master package variable, which in turn was used to
load the execution package variable. Put another way, rather than the
$Project::InpCnSrc parameter loading the inpCnSrc variable, which is then bound as a
parameter, you can directly bind $Project::InpCnSrc.
It should be noted that execution package connection string configuration can also be
implemented using SSIS 2012 shared data connections. For more information on
shared connection managers, see What’s new (Integration Services)
(http://msdn.microsoft.com/en-us/library/bb522534(v=sql.110).aspx) in SQL Server
2012 Books Online.

385
SQL Server 2012 Upgrade Technical Guide
The last screenshot, shown in Figure 47, is the converted version of the master package.
Figure 47: Master package after the conversion
Notice how the master package executed successfully after the conversion. Also notice
that file connections are no longer required since the reference type has been changed
to Project Reference, which was shown in Figure 47.
Now that you have finished the conversion, the next step is to deploy the project,
which is out of the scope of this upgrade guide chapter. For more information on
project deployments, see Deployment Projects and Packages
(http://msdn.microsoft.com/en-us/library/hh213290(v=sql.110).aspx) in SQL Server
2012 Books Online. For more information on the SSIS 2012 server, see Integration
Services (SSIS) Server (http://msdn.microsoft.com/en-
us/library/gg471508(v=sql.110).aspx) in SQL Server 2012 Books Online.
In summary, it is highly recommended that you consider converting to SSIS 2012’s
project deployment model even if you are currently using an existing ETL Framework. In
the provided sample, the legacy SSIS configurations were replaced with SSIS 2012
parameters. This reduces the moving parts within a solution, which in turn reduces TCO.

386
SQL Server 2012 Upgrade Technical Guide
SSIS 2012 preserves the ETL Framework custom logging and batch/lineage logic while
improving logging capabilities. These logging capabilities combined with the use of
project and package parameters reduce the need for third-party ETL Frameworks. It is
recommended that any new development utilize the built-in SSIS 2012 features unless
there is already a widely adopted and integrated ETL Framework in place.
Additional References
The following resources provide additional information on upgrading to SSIS 2012 as
well as on the SSIS 2012 feature set and new capabilities:
Jamie Thomson’s blog SSIS Junkie
(http://sqlblog.com/blogs/jamie_thomson/default.aspx)
SQL Server Integration Services (MSDN)
(http://msdn.microsoft.com/en-us/sqlserver/cc511477.aspx)

387
SQL Server 2012 Upgrade Technical Guide
Chapter 18: Reporting Services
Introduction
SQL Server 2000 Reporting Services (SSRS), which shipped in January 2004, provided
users with the ability to design and deploy reports within their organizations. The
release of this important new component of SQL Server 2000 allowed IT departments,
development groups, database administrators (DBAs), and infrastructure specialists to
reduce reporting total cost of ownership (TCO), development cycles, and reliance on
non-Microsoft reporting technologies.
With the release of SQL Server 2012, SSRS has been updated with significant new
features and ease-of-use improvements. Customers currently using SSRS 2005, SSRS
2008, or SSRS 2008 R2 need to determine the best approach to upgrading their
existing reports and/or their existing environment to SSRS 2012. The options available
for upgrading depend on how your SSRS 2005, SSRS 2008, or SSRS 2008 R2
environment is currently deployed and what level of availability and upgrade testing
you need.
For more information about deploying topologies in SSRS native mode, see Planning a
Deployment Topology (http://msdn.microsoft.com/en-
us/library/ms157293(v=sql.110).aspx).
For more information about deploying topologies in SSRS in SharePoint integrated
mode, see Deployment Topologies for Reporting Services in SharePoint Integrated
Mode (http://msdn.microsoft.com/en-us/library/bb510781(v=sql.110).aspx).
For more information about deploying SSRS scale-out architecture, see Reporting
Services Scale-Out Architecture
(http://sqlcat.com/sqlcat/b/technicalnotes/archive/2008/06/05/reporting-services-
scale-out-architecture.aspx) on SQLCAT.
Reporting Services Editions
SSRS comes with all core editions of SQL Server 2012, with each edition meant to
address specific reporting needs throughout an organization. You can review the full
list of features available in each edition by reading Features Supported by the Editions
of SQL Server 2012 (http://technet.microsoft.com/en-
us/library/cc645993(SQL.110).aspx#reporting) in SQL Server 2012 Books Online.

388
SQL Server 2012 Upgrade Technical Guide
In addition, you can find more information about SSRS versions and editions in How to:
Detect Version Information (Reporting Services) (http://msdn.microsoft.com/en-
us/library/bb630446(SQL.110).aspx) in SQL Server 2012 Books Online.
Note that in this chapter, we refer to SQL Server 2005 with Service Pack (SP4) simply as
“SQL Server 2005” to simplify the text and readability.
It is generally recommended that you upgrade each edition of SSRS 2005, SSRS 2008,
or SSRS 2008 R2 to the same edition of SSRS 2012. However, certain cross-edition
upgrades are supported. Specifically, you can upgrade the Standard Edition of SSRS
2005, SSRS 2008, or SSRS 2008 R2 to the Enterprise Edition of SSRS 2012 (as well as to
the Standard Edition of SSRS 2012).
If you upgrade the Standard Edition of SSRS 2005, SSRS 2008, or SSRS 2008 R2 to the
Business Intelligence or Enterprise Editions of SSRS 2012, you will be able to use some
new features, such as data-driven subscriptions, custom security extensions, scale-out
capabilities, alerting, and Power View. For information about the new features, see the
"Reporting Services" section in Features Supported by the Editions of SQL Server 2012
(http://msdn.microsoft.com/en-us/library/cc645993(v=SQL.110).aspx#reporting).
For complete information about version and edition upgrade paths, see Chapter 1,
“Upgrade Planning and Deployment,” and Supported Version and Edition Upgrades
(http://msdn.microsoft.com/en-us/library/ms143393(v=SQL.110).aspx) in SQL Server
2012 Books Online.
Note: This document does not discuss the integration of new features in
conjunction with an upgrade of a database instance to SQL Server 2012.
Upgrade Considerations
When upgrading from SSRS 2005, SSRS 2008, or SSRS 2008 R2 to SSRS 2012, you
should consider the following possible issues.
SSRS is installed as a default instance. If the report server database resides within the
default instance of SQL Server on the same server, the relational engine and the report
server must be upgraded together if you are performing an in-place upgrade. In this
case, the SQL Server 2012 Setup program upgrades the relational engine first and then
upgrades the report server components. When the report server database is upgraded,
the Setup program modifies the table structures to reflect the schema needed for SSRS
2012. Most (if not all) schema changes occur when the upgraded Report Server service
starts up and runs its auto-upgrade functionality.

389
SQL Server 2012 Upgrade Technical Guide
You can upgrade the Reporting Services component without upgrading the
relational engine. If the report server database resides within a named instance of SQL
Server (2008 SP2 or later) on the same server or resides on a remote server, you can
upgrade the Reporting Services component without upgrading the relational engine. In
this case, on startup of the upgraded Report Server service, the auto-upgrade feature
modifies the table structures of the report server database to reflect the schema
needed for SSRS 2012. The SQL Server 2012 Report Server service will continue to
connect to the SQL Server (2008 SP2 or later) relational engine, with the new database
schema in place.
SSRS includes client and server components. If you upgrade an SSRS 2005
installation to SSRS 2012 (i.e., upgrade the server components), you should also
upgrade the client components used by all report developers. Although it is possible to
use the prior version of Report Designer with an SSRS 2012 server, report developers
might see a disparity between report preview in Report Designer and how the report is
rendered at runtime. Note, however, that once you upgrade Report Designer on a
given client, you can no longer use it to publish reports to an SSRS 2005 server. Report
namespace differences prevent publishing to the prior version of the report server, but
you can still use Report Designer from SSRS 2012 to deploy to SQL Server 2008 or later
by setting the TargetServerVersion property.
If you have the client components of SSRS 2005, SSRS 2008, or SSRS 2008 R2
installed on a report server, upgrading the server to SSRS 2012 will remove them.
If you need the previous SSRS 2005, SSRS 2008, or SSRS 2008 R2 client components,
you can reinstall them after the upgrade is complete.
If you need to upgrade a scale-out deployment, you must upgrade each SSRS
2005, SSRS 2008, or SSRS 2008 R2 report server in the scale-out deployment. You
can upgrade the servers in any order, but you should stop all the report servers until all
the upgrades are complete. To stop an SSRS 2005 report server, simply stop Microsoft
Internet Information Services (IIS) and the Reporting Services Windows service. To stop
an SSRS 2008 or SSRS 2008 R2 report server, you should use Reporting Services
Configuration Manager to stop the report server instance. When the first report server
is upgraded, the shared report server database will be upgraded. After finishing the
upgrades, simply restart the Reporting Services Windows service on each report server.
Here are some general upgrade notes and best practices you should understand before
building your upgrade plan for SSRS:

390
SQL Server 2012 Upgrade Technical Guide
Cross-version instances of SQL Server 2012 are not supported. Version numbers
of the Database Engine, Analysis Services, and Reporting Services components
must be the same in an instance of SQL Server 2012.
Before upgrading SQL Server, enable Windows Authentication for SQL Server
Agent and verify the default configuration. (For example, verify that the SQL
Server Agent service account is a member of the SQL Server sysadmin group.)
Before upgrading from one edition of SQL Server to another, verify that the
functionality you are currently using is supported in the edition to which you are
upgrading. For more information, see the section for your component in
Features Supported by the Editions of SQL Server 2012
(http://technet.microsoft.com/en-us/library/cc645993(SQL.110).aspx) in SQL
Server 2012 Books Online.
SSRS 2012 components do not support Itanium-based servers running Windows
Server 2003 or Windows Server 2003 R2.
Cross-platform upgrades are not supported. You cannot upgrade a 32-bit
instance of SQL Server to native 64-bit. However, you can upgrade a 32-bit
instance of SQL Server to WOW64, the 32-bit subsystem on a 64-bit server. You
can also back up or detach databases from a 32-bit instance of SQL Server and
then restore or attach them to an instance of SQL Server (64-bit) if the databases
are not published in replication. In this case, you must also recreate any logins
and other user objects in the master, msdb, and model system databases. For
details about version and edition upgrade paths, see Supported Version and
Edition Upgrades (http://msdn.microsoft.com/en-
us/library/ms143393(v=SQL.110).aspx) in SQL Server 2012 Books Online.
To upgrade to SQL Server 2012, you must be running a supported operating
system. You can review the hardware and software requirements for SQL Server
2012 by reading Hardware and Software Requirements for Installing SQL Server
2012 (http://technet.microsoft.com/en-us/library/ms143506(SQL.110).aspx) in
SQL Server 2012 Books Online.
The upgrade will be blocked if there is a pending restart.
The upgrade will be blocked if the Windows Installer service is not running.
The upgrade will be blocked if performance counters are corrupt.

391
SQL Server 2012 Upgrade Technical Guide
To upgrade an instance of SQL Server to a SQL Server failover cluster, the
instance being upgraded must be a failover cluster. To upgrade a standalone
instance of SQL Server to a SQL Server failover cluster, install a new SQL Server
failover cluster and then move user databases from the standalone instance by
using the Copy Database Wizard. For more information about upgrading a
cluster, see Upgrade a SQL Server Failover Cluster Instance (Setup)
(http://technet.microsoft.com/en-us/library/ms191295(SQL.110).aspx) in SQL
Server 2012 Books Online. For more information about database migration, see
Use the Copy Database Wizard (http://technet.microsoft.com/en-
us/library/ms188664(SQL.110).aspx) in SQL Server 2012 Books Online.
To upgrade SQL Server 2005 to SQL Server 2012 on a computer that is running
Windows Server 2008, you must be running SQL Server 2005 Service Pack 4
(SP4).
In-Place Upgrade vs. Side-by-Side Upgrade
You can upgrade SSRS 2005, SSRS 2008, or SSRS 2008 R2 installations to SSRS 2012 in
one of two ways: through an in-place upgrade (supported by Setup) or a side-by-side
migration (installing a clean SQL Server 2012 instance and then moving data and
metadata from SQL Server 2005, 2008, or 2008 R2 to SQL Server 2012).
In-Place Upgrade
With an in-place upgrade, SSRS 2005, SSRS 2008, or SSRS 2008 R2 is removed and
replaced by SSRS 2012. During the upgrade process, the SSRS databases are upgraded,
and users will not be able to access SSRS 2005, SSRS 2008, or SSRS 2008 R2 reports.
After the in-place upgrade is complete, only SSRS 2012 will remain. With an in-place
upgrade, you test SSRS 2012 after removing the previous SSRS version.
An in-place upgrade is an all-or-nothing approach. If an in-place upgrade fails, you
cannot quickly roll back to the SSRS 2005, SSRS 2008, or SSRS 2008 R2 environment
after the Setup program finishes the upgrade. (There is a go/no-go point within the
Setup program before which you can simply cancel the upgrade.) To roll back to your
previous SSRS environment after an upgrade to SSRS 2012 is completed, you need to
uninstall SSRS 2012, reboot, reinstall SSRS 2005, SSRS 2008, or SSRS 2008 R2, and then
restore the SSRS 2005, SSRS 2008, or SSRS 2008 R2 data and configuration files.
Downtime in the event of upgrade problems can be significant.

392
SQL Server 2012 Upgrade Technical Guide
Side-by-Side Upgrade
With a side-by-side upgrade, you install an instance of SSRS 2012 alongside SSRS 2005,
SSRS 2008, or SSRS 2008 R2, which remains until uninstalled. During the upgrade
process, users can continue to access the SSRS 2005, SSRS 2008, or SSRS 2008 R2
reports (unaffected by the upgrade process), but performance might be slower. After
SSRS 2012 is fully tested, you can uninstall your previous SSRS version.
Note: With a side-by-side upgrade, you can either use a copy of the existing report
server database for the new installation or redeploy reports and re-create server
settings on a new server. For more information about this process, see Migrate a
Reporting Services Native Mode Installation (http://technet.microsoft.com/en-
us/library/ms143724(v=sql.110).aspx) in SQL Server 2012 Books Online.
Important: The side-by-side upgrade option provides for greater availability during
the upgrade process, simplifies rollback (if it is required), and results in simpler
testing scenarios because both versions are available at the same time.
Table 1 shows which upgrade options can be applied to the SSRS 2005, SSRS 2008, and
SSRS 2008 R2 configurations described earlier in this chapter. Note that you can use
these options regardless of which edition of SSRS 2005, SSRS 2008, or SSRS 2008 R2 is
in place.
Table 1: Upgrade Options for SSRS 2005, SSRS 2008, and SSRS 2008 R2
Reporting Services 2005/2008/2008 R2
Configuration
In-Place Upgrade?
Side-by-Side
Upgrade?
Single-server installation (2005/2008/2008R2)
Yes
Yes
Remote catalog installation on SQL Server 2005
Yes
Yes
Scale-out installation (2005/2008/2008R2)
Yes
Yes
Preparing to Upgrade
Before beginning an in-place upgrade of SSRS, take steps to ensure that a failed
upgrade can be rolled back. Although the in-place upgrade process has been designed
and tested to handle almost all situations, unforeseen problems might occur and result
in a failed upgrade. In extreme cases, a failed upgrade might even result in an unusable
SSRS 2005, SSRS 2008, or SSRS 2008 R2 installation. Thus, planning for a failed upgrade
process is critical.
For detailed, step-by-step instructions on how to prepare for an upgrade, see Section

393
SQL Server 2012 Upgrade Technical Guide
14.2 “Preparing to Upgrade” in Chapter 14 of the SQL Server 2008 R2 Upgrade
Technical Reference Guide
(http://download.microsoft.com/download/3/0/D/30DB8D46-8ACF-442A-99A2-
0F4CE74AE14D/SQL_Server_2008_R2_Upgrade_Technical_Reference_Guide.docx).
Important Reporting Services Configuration Files
SSRS stores component information in the registry and in configuration files that are
copied to the file system during setup. Configuration files contain a combination of
internal-use-only and user-defined values. User-defined values are specified through
Setup, through configuration tools, through command-line utilities, and by manually
editing the configuration files.
Modifying the configuration files is necessary only if you are adding or configuring
advanced settings. Configuration settings are specified as either XML elements or
attributes. If you understand XML and configuration files, you can use a text or code
editor to modify user-definable settings. For more information about how to modify a
configuration file or to learn more about how the report server reads new and updated
configuration settings, see Modify a Reporting Services Configuration File
(RSreportserver.config) (http://technet.microsoft.com/en-
us/library/bb630448(v=sql.110).aspx) in SQL Server 2012 Books Online.
Note: To review a list of which settings were deleted or moved, see Breaking
Changes in SQL Server Reporting Services in SQL Server 2012
(http://technet.microsoft.com/en-us/library/ms143380(SQL.110).aspx) in SQL Server
2012 Books Online.
Storing Configuration Settings
Most configuration settings are stored in configuration files included with SSRS. For
detailed, step-by-step instructions on how to prepare for an upgrade, see Section
14.2.2 “Storing Configuration Settings” in Chapter 14 of the SQL Server 2008 R2
Upgrade Technical Reference Guide
(http://download.microsoft.com/download/3/0/D/30DB8D46-8ACF-442A-99A2-
0F4CE74AE14D/SQL_Server_2008_R2_Upgrade_Technical_Reference_Guide.docx).
Deprecated Features
This section describes SSRS features that have been deprecated and will not be
supported in future releases.

394
SQL Server 2012 Upgrade Technical Guide
Semantic Modeling Language Report Models
Semantic modeling language (SMDL) report models are being deprecated. Although
you can you continue to use existing SMDL report models as data sources in SQL
Server 2012 Reporting Services reports, you should consider updating your reports to
remove their dependency on them.
For complete information about deprecated functionality in SSRS 2012, see
Deprecated Features in SQL Server Reporting Services in SQL Server 2012
(http://technet.microsoft.com/en-us/library/ms143509(SQL.110).aspx) in SQL Server
2012 Books Online.
Discontinued Functionality
When this guide was being written, there were no discontinued features in SSRS 2012.
Before you upgrade, see Discontinued Functionality to SQL Server Reporting Services in
SQL Server 2012 (http://msdn.microsoft.com/en-us/library/ms144231(v=sql.110).aspx)
in SQL Server 2012 Books Online for any last-minute changes.
Breaking Changes
Breaking changes in SSRS are those that might break applications, scripts, or
functionalities that are based on earlier versions of SQL Server. You might encounter
these issues when you upgrade or in custom scripts or reports. SQL Server 2012
Upgrade Advisor identifies many breaking changes. Chapter 1, “Upgrade Planning and
Deployment,” and Use Upgrade Advisor to Prepare for Upgrades
(http://msdn.microsoft.com/en-us/library/ms144256(v=sql.110).aspx) in SQL Server
2012 Books Online describe how to use this tool to find and fix problems before the
upgrade.
Report Model Designer Not Available in SQL Server Data Tools
Report Model projects are no longer supported by SQL Server Data Tools (SSDT), and
the Report Model designer is not available in SSRS 2012. You cannot create new Report
Model projects or open existing projects in SSDT, and you cannot create or update
report models. To update report models, you can use SSRS 2008 R2 or earlier tools.
You can continue to use report models as data sources in reports authored in SSRS
2012 tools such as Report Builder and Report Designer. The query designer that you
use to create queries to extract report data from report models continues to be
available in SSRS 2012.

395
SQL Server 2012 Upgrade Technical Guide
For complete information about breaking changes in SSRS 2012, see Breaking Changes
in SQL Server Reporting Services in SQL Server 2012 in SQL Server 2012 Books Online
or Section 14.2.5 “Breaking Changes” in Chapter 14 of the SQL Server 2008 R2 Upgrade
Technical Reference Guide
(http://download.microsoft.com/download/3/0/D/30DB8D46-8ACF-442A-99A2-
0F4CE74AE14D/SQL_Server_2008_R2_Upgrade_Technical_Reference_Guide.docx).
Behavior Changes
There are a number of behavior changes in this release that might require corrective
action after the upgrade is complete. In this section, we look at fundamental changes
to this release functionality that might affect how you work.
View Items Permission Will Not Download Shared Datasets (SharePoint Mode)
In SSRS 2012, users with the SharePoint permission of View Items can no longer
download the contents of Reporting Services shared data sets like they did in previous
SSRS versions. This behavior change is now consistent with the View Items permissions
for reports, data sources, and models.
For complete information about the behavior changes in SSRS 2012, see Behavior
Changes in SQL Server Reporting Services in SQL Server 2012
(http://technet.microsoft.com/en-us/library/ms143200(SQL.110).aspx) in SQL Server
2012 Books Online.
Updating Report Projects and Definitions for Use in BIDS
You must update existing report projects and definitions for use within Business
Intelligence Development Studio (BIDS) so that you can make updates and changes to
existing reports. When an existing report project is opened within BIDS, the project will
need to be upgraded to Visual Studio 2010 format. After opening the project, the BIDS
environment will launch the Visual Studio Conversion Wizard, which you can use to
perform the upgrade.
For complete information about updating report projects and definitions, see Section
14.2.7 “Updating Report Projects and Definitions for Use in BI Development Studio” in
Chapter 14 of the SQL Server 2008 R2 Upgrade Technical Reference Guide
(http://download.microsoft.com/download/3/0/D/30DB8D46-8ACF-442A-99A2-
0F4CE74AE14D/SQL_Server_2008_R2_Upgrade_Technical_Reference_Guide.docx).

396
SQL Server 2012 Upgrade Technical Guide
Important: Once a report has been converted to the SSRS 2008 schema, it can no
longer be published to an SSRS 2005 instance. However, SSRS 2012 can read
previous version RDLs without conversion.
In the SQL Server 2012 version of BIDS, you can work with SQL Server 2012, SQL Server
2008, or SQL Server 2008 R2 versions of report definitions and Report Server projects.
You can edit, preview, and deploy any version of the reports.
Upgrade Tools
SQL Server 2012 Upgrade Advisor helps you prepare for upgrades to SQL Server 2012.
Upgrade Advisor analyzes installed components from earlier versions of SQL Server and
then generates a report that identifies issues to fix either before or after you upgrade.
For information about how to install and run Upgrade Advisor, see Chapter 1, "Upgrade
Planning and Deployment."
64-Bit Considerations
Cross-platform upgrades are not supported. You cannot upgrade a 32-bit instance of
SQL Server to native 64-bit. However, you can upgrade a 32-bit instance of SQL Server
to Windows On Windows 64 (WOW64), the 32-bit subsystem on a 64-bit server. You
can also back up or detach databases from a 32-bit instance of SQL Server and then
restore or attach them to a 64-bit instance of SQL Server if the databases are not
published in replication. In this case, you must also re-create any logins and other user
objects in the master, msdb, and model system databases.
Known Issues and Workarounds
Regardless of whether you choose an in-place upgrade or a side-by-side upgrade of
SSRS 2005, SSRS 2008, or SSRS 2008 R2 to SSRS 2012, there is a range of potential
issues you might face during an upgrade, as you saw earlier in this section. To obtain a
report that identifies many of these potential issues before you begin an upgrade, run
Upgrade Advisor to analyze the instance that you want to upgrade. If any of these
issues are reported, follow Upgrade Advisor’s recommendations and guidance for
possible mitigation options and strategies. There is also a category of issues that either
cannot be detected by Upgrade Advisor or the detection of which would result in too
many false-positive results.
Review the most important upgrade issues, whether detected by Upgrade Advisor or
not. For a comprehensive list of backward-compatibility issues, breaking changes, and

397
SQL Server 2012 Upgrade Technical Guide
behavior changes to SSRS in SQL Server 2012, see Reporting Services Backward
Compatibility (http://technet.microsoft.com/en-us/library/ms143251(SQL.110).aspx) in
SQL Server 2012 Books Online.
For a complete list of the SSRS upgrade issues that Upgrade Advisor detects, see
“Reporting Services Upgrade Issues” in the SQL Server 2012 Upgrade Advisor Help file.
For more information about known issues and workarounds, see Section 14.2.10
“Known Issues and Workarounds” in Chapter 14 of the SQL Server 2008 R2 Upgrade
Technical Reference Guide
(http://download.microsoft.com/download/3/0/D/30DB8D46-8ACF-442A-99A2-
0F4CE74AE14D/SQL_Server_2008_R2_Upgrade_Technical_Reference_Guide.docx).
Backup and Rollback Plan
Before upgrading to SSRS 2012, review the following requirements and make sure you
have a backup and rollback plan in place:
1. Review requirements to determine whether your hardware and software can
support SSRS 2012.
2. Use the System Configuration Checker (SCC) to scan the report server for any
conditions that might prevent a successful installation of SQL Server 2012. For
more information, see Check Parameters for the System Configuration Checker
(http://msdn.microsoft.com/en-us/library/ms143753(v=sql.110).aspx) in SQL
Server 2012 Books Online.
3. Review security best practices and guidance for SQL Server. For more
information, see Security Considerations for a SQL Server Installation
(http://msdn.microsoft.com/en-us/library/ms144228(v=sql.110).aspx) in SQL
Server 2012 Books Online and Chapter 5, “Database Security,” in this guide.
4. Run Upgrade Advisor on the report server to determine any issues that might
prevent you from successfully upgrading.
5. Back up your symmetric key. For details, see Back Up and Restore Reporting
Services Encryption Keys (SSRS Native Mode) (http://msdn.microsoft.com/en-
us/library/ms157275(v=sql.110).aspx) in SQL Server 2012 Books Online.
6. Back up your report server databases. For details, see Moving the Report Server
Databases to Another Computer (http://msdn.microsoft.com/en-
us/library/ms156421(v=sql.110).aspx) in SQL Server 2012 Books Online.

398
SQL Server 2012 Upgrade Technical Guide
7. Back up the following report server configuration files:
a. Rsreportserver.config
b. Rswebapplication.config
c. Rssvrpolicy.config
d. Rsmgrpolicy.config
e. Reportingservicesservice.exe.config
f. Web.config (for both the report server and Report Manager ASP.NET
applications)
g. Machine.config (for ASP.NET if you modified it for report server
operations)
8. Back up any customizations to existing SSRS virtual directories in IIS.
Before you upgrade a production environment, always run a test upgrade in a pre-
production environment that has the same configuration as your production
environment. To view a list of considerations for upgrading SSRS, see Upgrade and
Migrate Reporting Services (http://msdn.microsoft.com/en-
us/library/ms143747(v=sql.110).aspx) in SQL Server 2012 Books Online.
Upgrading from SQL Server 2005
You can upgrade SSRS 2005 to SSRS 2012 in one of two ways: through an in-place
upgrade or a side-by-side migration.
In-Place Upgrade
If you are performing an in-place upgrade of an SSRS 2005 installation to SSRS 2012,
you need to know the following: If SSRS 2005 is installed as a default instance and the
report server database resides within the default instance of SQL Server 2005 on the
same server, the relational engine and the report server must be upgraded together.
You cannot upgrade the Reporting Services component without upgrading the
relational engine. If the report server database resides within a named instance of SQL
Server on the same server or resides on a remote server (SQL Server 2005), you must
upgrade the Database Engine instance hosting the remote catalog first and then
upgrade the Reporting Services component.

399
SQL Server 2012 Upgrade Technical Guide
In an in-place upgrade of an SSRS 2005 installation to SSRS 2012, the upgrade process
handles all aspects of the upgrade, automatically updating report server content, report
definitions, and component configurations. Note, however, that this upgrade does not
automatically handle updates to client workstations and computers that have the
Report Designer or management tools installed. You will have to upgrade those
workstations and computers after you upgrade the report server.
Upgrading via the Setup Application
Here are the steps for upgrading SSRS 2005 to SSRS 2012 (you follow the same steps
for an in-place upgrade from SSRS 2008 or SSRS 2008 R2 to SSRS 2012):
1. Insert the SQL Server installation media. From the root folder, double-click
Setup.exe. To install from a network share, navigate to the root folder on the
share, and then double-click Setup.exe.
2. If the server operating system that hosts the SSRS instance you want to upgrade
does not meet the minimum requirements for SQL Server 2012, Setup will block
the setup and pop up a message specifying the minimum requirements (see
Figure 1). Click OK, install the minimum requirements, and then restart Setup.
Figure 1: Pop-up message
3. When the prerequisites are installed, the Installation Wizard lets you go forward
and launch the SQL Server Installation Center. To upgrade an existing instance of
SQL Server, click the Upgrade from SQL Server 2005, SQL Server 2008, or SQL
Server 2008 R2 option on the installation page. Figure 2 shows the upgrade
selection screen.

400
SQL Server 2012 Upgrade Technical Guide
Figure 2: Upgrade selection screen
4. The Setup Support Rules process will check all the rules concerning the setup
files. If any rule reports a failure, you must correct the problem, which you can
do without closing Setup. After fixing the problem, you need to rerun the Setup
Support Rules process by clicking the Re-run button. Click Next to continue.
5. On the Product Key page, click a radio button to indicate whether you are
upgrading to a free edition of SQL Server or whether you have a PID key for a
production version of the product.
6. On the License Terms page, read the license agreement, and then select the
check box to accept the licensing terms and conditions. To continue, click Next.
To end Setup, click Cancel.
7. The Product Updates window lets Setup install the latest updates. Click Next to
look for the latest updates and include them in the installation process.
8. The Setup Support Rules process again checks for issues that might prevent the
proper installation of the Setup support files. If any rule reports a failure, you
must correct the problem, which you can do without closing Setup. After fixing
the problem, you need to rerun the Setup Support Rules process by clicking the
Re-run button. Click Next to continue.

401
SQL Server 2012 Upgrade Technical Guide
9. On the Select Instance page, specify the instance of SQL Server to upgrade.
Figure 3 shows the Select Instance screen. The grid will show instances of SQL
Server that are on the computer where Setup is running. If a default instance is
already installed on the computer, you must install a named instance of SQL
Server 2012. To continue, click Next.
Figure 3: Select Instance screen
10. On the Select Features page, the features to upgrade will be pre-selected. A
description for each component group appears in the right-hand pane after you
select the feature name. Note that you cannot change the features to be
upgraded, and you cannot add features during the upgrade operation. To add
features to an upgraded instance of SQL Server 2012 after the upgrade
operation is complete, see Add Features to an Instance of SQL Server 2012
(Setup) (http://msdn.microsoft.com/en-us/library/cc281940(v=sql.110).aspx) in
SQL Server 2012 Books Online. Figure 4 shows the Select Features screen. Click
Next to continue.

402
SQL Server 2012 Upgrade Technical Guide
Figure 4: Select Features screen
11. In the Instance Configuration page, you are prompted to specify the name and
instance ID for the instance of SQL Server. The instance ID becomes part of the
installation path. This is used to identify installation directories and registry keys
for your instance of SQL Server. This is the case for default instances and named
instances. For a default instance, the instance name and instance ID would be
MSSQLSERVER. To use a non-default instance ID, specify a different value in the
Instance ID text box. Click Next to continue.
12. The Disk Space Requirements page calculates the required disk space for the
features you specify and then compares the required disk space to the available
disk space on the computer where Setup is running. Click Next to continue.
13. In the Service Accounts tab on the Server Configuration page, you can specify
the login accounts for the SQL Server services. The actual services that are
configured on this page depend on the features installed. Click Next to continue.
Note: The workflow for the remainder of this topic depends on the features
you have specified for your installation. You might not see all of the pages,
depending on your selections.

403
SQL Server 2012 Upgrade Technical Guide
14. On the Full-Text Search Upgrade Options page, specify the upgrade options for
the databases being upgraded. For more information, see Chapter 6, “Full-Text
Search,” in this guide.
15. On the Error and Usage Reporting page, specify the information you would like
to send to Microsoft that will help to improve SQL Server. By default, options for
error reporting and feature usage are enabled.
16. The Setup Support Rules process will check one more set of rules to validate
your computer configuration with the SQL Server features you have specified
before the upgrade operation begins. If some rule failed, you should install the
needed component or apply the corrective action. For example, if Microsoft .NET
Framework 3.5 SP1 is not installed, the Setup Support Rules process will prompt
you to install the feature, depending on the operating system used.
17. The Ready to Upgrade page displays a tree view of upgrade options that were
specified during Setup. To continue, click Install. During the upgrade, the
Upgrade Progress page provides a status bar so that you can monitor the
progress as Setup proceeds.
18. After installation, the Complete page (see Figure 5) provides a link to the
summary log file for the installation and other important notes. For information
about Setup log files, see View and Read SQL Server Setup Log Files
(http://msdn.microsoft.com/en-us/library/ms143702(v=sql.110).aspx) in SQL
Server 2012 Books Online. To complete the installation process, click Close.
Figure 5: Complete screen

404
SQL Server 2012 Upgrade Technical Guide
19. If you are instructed to restart the computer, as Figure 6 shows, do so now. It is
important to read the message from the Installation Wizard when you are done
with Setup.
Figure 6: Message to restart the computer
For more information about upgrading to SQL Server 2012, see Upgrade to SQL Server
2012 using the Installation Wizard (Setup) (http://msdn.microsoft.com/en-
us/library/ms144267(v=sql.110).aspx) in SQL Server 2012 Books Online.
Side-by-Side Upgrade
You can upgrade SSRS 2005 installations to SSRS 2012 by using the side-by-side
upgrade method. You can perform a side-by-side upgrade on a single server (the
existing report server) or by using two servers (to take advantage of new hardware, for
example).
When you perform the upgrade on a single server, you install a new instance of SSRS
2012 alongside the existing SSRS 2005 installation and then manually move report
server content, report definitions, and other configuration information to the new
instance. When you perform the upgrade by using two servers, you install SSRS 2012
on the new server (as the default instance or as a named instance) and then perform
the same manual movement of report server content, report definitions, and
configuration information.

405
SQL Server 2012 Upgrade Technical Guide
Note: Regardless of the upgrade process you use, the workstations and computers
hosting the Report Designer or SSRS 2005 management tools will have to be
upgraded after the report server is upgraded.
Installing the New Instance
The first step for a side-by-side upgrade is to install (but not configure) SSRS 2012. The
following points should be considered when planning a single-server or a two-server
upgrade process:
If an additional server is not available, you can use a single-server upgrade
process. During the upgrade process, you must install SSRS 2012 as a named
instance. After the upgrade (and testing) is complete, you can rename the
named instance to serve as the default instance once you have uninstalled SSRS
2005.
If an additional server is available and will serve as the new SSRS 2012 report
server, you can install SSRS 2012 as the default instance or as a named instance
on the new server. After the upgrade (and testing) is complete, you can
decommission the old report server or reuse it for other purposes.
For information about installing SQL Server 2012, see Install SQL Server 2012 from the
Installation Wizard (Setup) (http://msdn.microsoft.com/en-
us/library/ms143219(v=sql.110).aspx).
For complete information about installing the new instance, see Section 14.3.2.1
“Installing the New Instance” in Chapter 14 of the SQL Server 2008 R2 Upgrade
Technical Reference Guide
(http://download.microsoft.com/download/3/0/D/30DB8D46-8ACF-442A-99A2-
0F4CE74AE14D/SQL_Server_2008_R2_Upgrade_Technical_Reference_Guide.docx).
Configuring the New Instance
After you have installed the new instance, you should use the Reporting Services
Configuration tool to configure the instance. Launch the tool from the Configuration
Tools group within the Microsoft SQL Server 2012 Start menu group.
For complete information about configuring the new instance, see Section 14.3.2.2
“Configuring the New Instance” in Chapter 14 of the SQL Server 2008 R2 Upgrade
Technical Reference Guide
(http://download.microsoft.com/download/3/0/D/30DB8D46-8ACF-442A-99A2-
0F4CE74AE14D/SQL_Server_2008_R2_Upgrade_Technical_Reference_Guide.docx).

406
SQL Server 2012 Upgrade Technical Guide
How Schema, Metadata, and Report Server Content Is Updated
The report server database is upgraded in several stages:
1. The schema is upgraded automatically after setup and service startup or when
you select a SQL Server 2005, SQL Server 2008, or SQL Server 2008 R2 report
server database in the Reporting Services Configuration tool. In addition, the
Report Server service checks the database version at startup. If the report server
is connected to a database that is an earlier version, the report server will update
the database during startup.
Note: Published reports and compiled report snapshots are updated on first
use. For more information, see Upgrade Reports
(http://msdn.microsoft.com/en-us/library/ms143674(v=sql.110).aspx) in SQL
Server 2012 Books Online.
Review Upgrade a Report Server Database (http://msdn.microsoft.com/en-
us/library/ms403392(v=sql.110).aspx) in SQL Server 2012 Books Online for more
information.
2. Use the Report Manager URL option to configure a URL to access Report
Manager. You can use the default values provided or specify different values.
You can use any names for Report Manager URLs except virtual directory names
already in use. Thus, because the original instance of SSRS 2005 is still installed
and running, you should not name the virtual directories ReportServer or
Reports (the default names for the virtual directories created when SSRS 2005,
SSRS 2008, or SSRS 2008 R2 is installed). Click Apply before changing to another
section to save the changes.
3. After the database connection has been established, use the Encryption Keys
option to restore the symmetric encryption key extracted and saved as part of
the pre-upgrade planning process. Select Restore, and provide the filename and
password used with the rskeymgmt utility to extract and save the key from the
SSRS 2005 instance. Figure 7 shows this option being used to restore a
symmetric encryption key.

407
SQL Server 2012 Upgrade Technical Guide
Figure 7: Restoring the symmetric encryption key
Note: If the symmetric encryption key has not yet been extracted from SSRS
2005, simply do so by using the rskeymgmt utility (found in the
<Drive:>\Program Files\Microsoft SQL Server\90\Tools\Binn\ directory if
running 32 bit or <Drive:>\Program Files(x86)\Microsoft SQL
Server\90\Tools\Binn\ if running x64). If you cannot restore the encryption
key for some reason, you will have to use the Delete option to delete existing
encrypted content. Note that, in this case, you will have to manually recreate
any encrypted content (such as existing data source credentials) after the
upgrade.
4. Use the configuration tool’s Email Settings and Execution Account options to
establish other extended configuration settings for SSRS 2012. Use these options
to set these extended options for the new instance.
5. After you use the configuration tool to complete the configuration of the new
instance, the new instance should be ready for use. Start the Report Manager
interface by using a URL referring to the newly configured virtual directory for
the Report Manager application. For example, if the virtual directory is named
Reports_SQL2012, you can use the URL http://MachineName/Reports_SQL2012
to launch the new version of the Report Manager application. When opened, the
report folders and contents (data sources, reports, and other report item files)
available within SSRS 2005 should be present and available within SSRS 2012.

408
SQL Server 2012 Upgrade Technical Guide
Upgrading from SQL Server 2008
You can upgrade SSRS 2008 to SSRS 2012 in one of two ways: through an in-place
upgrade or a side-by-side migration.
In-Place Upgrade
When upgrading an installation of SSRS 2008 in place to SSRS 2012, the upgrade
process handles all aspects of the upgrade, automatically updating report server
content, report definitions, and component configurations. Note, however, that this
upgrade does not automatically handle updates to client workstations and computers
that have the Report Designer or management tools installed. You will have to upgrade
those workstations and computers after you upgrade the report server.
You can upgrade the Reporting Services component without upgrading the relational
engine. If the report server database resides within a named instance of SQL Server
2008 SP2 on the same server or resides on a remote server, you can upgrade the
Reporting Services component without upgrading the relational engine. In this case, on
startup of the upgraded Report Server service, the auto-upgrade feature modifies the
table structures of the report server database to reflect the schema needed for SSRS
2012. The SQL Server 2012 Report Server service will continue to connect to the SQL
Server 2008 SP2 relational engine, with the new database schema in place. If a SQL
Server 2005 Database Engine instance is hosting the report server database, you cannot
upgrade the Reporting Services component without upgrading the relational engine. If
the report server database resides within a named instance of SQL Server on the same
server or resides on a remote server (SQL Server 2005), you must upgrade the Database
Engine instance hosting the report server database first and then upgrade the
Reporting Services component.
Note: The minimum product level requirements to upgrade SQL Server 2008 to SQL
Server 2012 is SQL Server 2008 Service Pack 2 (SP2) either remote catalog or default
instance.
Upgrading via the Setup Application
Upgrading from SSRS 2008 to SSRS 2012 via the Setup application is identical to
upgrading from SSRS 2005 via the Setup application. For detailed steps, see
“Upgrading via the Setup Application” in the “Upgrading from SQL Server 2005” section
earlier in this chapter.

409
SQL Server 2012 Upgrade Technical Guide
Side-by-Side Upgrade
Upgrading from SSRS 2008 to SSRS 2012 via the side-by-side method is identical to
doing a side-by-side upgrade from SSRS 2005. For detailed steps, see “Side-by-Side
Upgrade” in the “Upgrading from SQL Server 2005” section earlier in this chapter.
Installing the New Instance
The steps and options for installing the new instance are the same as in an SSRS 2005
upgrade. You can find those steps in the “Installing the New Instance” section under
“Upgrading from SQL Server 2005.”
Configuring the New Instance
After you have installed the new SSRS 2012 instance, you should use the Reporting
Services Configuration tool to configure it. Start the tool from the Configuration Tools
group within the Microsoft SQL Server 2012 Start menu group.
The steps for configuring the new instance are the same as in an SSRS 2005 upgrade.
You can find those steps in “Configuring the New Instance” in the “Upgrading from SQL
Server 2005” section earlier in this chapter.
Upgrading from SQL Server 2008 R2
You can upgrade SSRS 2008 R2 to SSRS 2012 in one of two ways: through an in-place
upgrade or a side-by-side migration.
In-Place Upgrade
When upgrading an installation of SSRS 2008 R2 in place to SSRS 2012, the upgrade
process handles all aspects of the upgrade, automatically updating report server
content, report definitions, and component configurations. Note, however, that this
upgrade does not automatically handle updates to client workstations and computers
that have the Report Designer or management tools installed. You will have to upgrade
those workstations and computers after you upgrade the report server.
You can upgrade the Reporting Services component without upgrading the relational
engine. If the report server database resides within a named instance of SQL Server
2008 SP2 on the same server or resides on a remote server, you can upgrade the
Reporting Services component without upgrading the relational engine. In this case, on
startup of the upgraded Report Server service, the auto-upgrade feature modifies the
table structures of the report server database to reflect the schema needed for SSRS
2012. The SQL Server 2012 Report Server service will continue to connect to the SQL

410
SQL Server 2012 Upgrade Technical Guide
Server 2008 SP2 relational engine, with the new database schema in place. If a SQL
Server 2005 Database Engine instance is hosting the report server database, you cannot
upgrade the Reporting Services component without upgrading the relational engine. If
the report server database resides within a named instance of SQL Server on the same
server or resides on a remote server (SQL Server 2005), you must upgrade the Database
Engine instance hosting the report server database first and then upgrade the
Reporting Services component.
Upgrading via the Setup Application
Upgrading from SSRS 2008 R2 to SSRS 2012 via the Setup application is identical to
upgrading from SSRS 2005 via the Setup application. For detailed steps, see
“Upgrading via the Setup Application” in the “Upgrading from SQL Server 2005” section
earlier in this chapter.
Side-by-Side Upgrade
Upgrading from SSRS 2008 R2 to SSRS 2012 via the side-by-side method is identical to
doing a side-by-side upgrade from SSRS 2005. For detailed steps, see “Side-by-Side
Upgrade” in the “Upgrading from SQL Server 2005” section earlier in this chapter.
Installing the New Instance
The steps and options for installing the new instance are the same as in an SSRS 2005
upgrade. You can find those steps in the “Installing the New Instance” section under
“Upgrading from SQL Server 2005.”
Configuring the New Instance
After you have installed the new SSRS 2012 instance, you should use the Reporting
Services Configuration tool to configure it. Start the tool from the Configuration Tools
group within the Microsoft SQL Server 2012 Start menu group.
The steps for configuring the new instance are the same as in an SSRS 2005 upgrade.
You can find those steps in “Configuring the New Instance” in the “Upgrading from SQL
Server 2005” section earlier in this chapter.
Troubleshooting a Failed Upgrade
If the upgrade process should fail, the first course of action is to review the setup logs
created by the Setup application.

411
SQL Server 2012 Upgrade Technical Guide
Review the Summary.txt file located in the <drive>:\Program Files\Microsoft SQL
Server\110\Setup Bootstrap\LOG\ directory. If any error messages are listed, take the
required actions to correct the situation and try the upgrade process again.
Each execution of Setup will generate a new time-stamped log folder. For example, if
you start the SQL Server Installation Center page, it gets its own time-stamped log
folder, and each Setup action invoked from that page gets its own as well, so you will
probably see several time-stamped log folders in this directory. The time-stamped log
folder name format is YYYMMDD_hhmmss.
You can find detailed Setup logs at the following location: <drive>:\Program
Files\Microsoft SQL Server\110\Setup Bootstrap\LOG\.
When looking for errors in the detail log, search for the following phrases:
Watson bucket
Error:
Exception has been
A typical Setup request goes through three execution phases:
1. Global rules check
2. Component update
3. User-requested action
Each of these phases will generate detail and summary logs, with additional log files
being generated as appropriate. Setup is called at least three times per user-requested
Setup action.
Typical log files generated are:
Detail_GlobalRules.txt
Detail_ComponentUpdate.txt
Detail.txt
The summary log filename format is Summary_[machine name]_timestamp_[execution
phase]. The final summary log is copied to %Program Files%\Microsoft SQL
Server\110\setup bootstrap\log folder and named Summary.txt for quick reference.
Note: Setup won't archive the log files in a .cab file.

412
SQL Server 2012 Upgrade Technical Guide
Windows Installer (MSI) actions performed during Setup generate their own log files in
the following format: [product feature]_[cpu]_[LCID (optional)]_[attempt #].log. If an
MSI execution fails, look in the associated MSI log for “return value 3” only for ENU
versions.
Datastore files contain a snapshot of the state of all configuration objects being tracked
by the Setup process and are useful for troubleshooting configuration errors. XML file
dumps are created for datastore objects for each execution phase. They are saved in
their own log subfolder under the time-stamped log folder, as follows:
Datastore_GlobalRules
Datastore_ComponentUpdate
Datastore
For more information, see View and Read SQL Server Setup Log Files
(http://msdn.microsoft.com/en-us/library/ms143702(v=sql.110).aspx) in SQL Server
2012 Books Online.
Post-Upgrade Tasks
After upgrading to SSRS 2012 from SSRS 2005, SSRS 2008, or SSRS 2008 R2, it is
important to ensure that the upgrade ran successfully and to configure SSRS 2012:
1. To begin, particularly if you performed an in-place upgrade, use the Reporting
Services Configuration tool to check the configuration of the report server. After
the tool is launched, connect to the upgraded instance.
2. Review the configuration settings by selecting each of the items in the left pane
of the tool. If any of the settings seem incorrect or are missing, update the
settings and save the changes.
3. Ensure that the report server is behaving as expected by running a sample set of
the reports deployed to the server. Start Report Manager by using the correct
URL (for example, http://locahost/Reports for an upgraded default instance or
http://localhost/Reportsnew for a newly installed and configured named
instance). At a minimum, you should select and execute reports to verify that the
following report server features and capabilities (if used) are working correctly:
Standard and custom data extensions. You should execute reports
against all defined data sources (using standard data providers or custom
data extensions) to ensure that each is working as expected.

413
SQL Server 2012 Upgrade Technical Guide
Security credentials. Run reports that rely on each of the security
credential options that can be used for connecting to a data source:
credentials supplied by the user running the report, credentials stored
securely in the report server, and Windows integrated security.
Subscriptions. You should review report subscriptions to ensure that
their settings are still applicable, and you should test each to verify that it
completes successfully.
Custom rendering and delivery extensions. You should fully test any
custom rendering and delivery extensions to ensure that each is working
correctly. Remember, you must recompile all custom extensions created
for SSRS 2000 or SSRS 2005 to use the Common Language Runtime (CLR)
provided with Visual Studio 2008.
Custom report assemblies. If any reports include references to custom
assemblies, you should test the reports to ensure the custom assemblies
continue to function as designed. As just noted, you must recompile all
custom assemblies created for reports within SSRS 2000 or SSRS 2005 to
use the Visual Studio 2008 CLR.
4. SSRS 2005, SSRS 2008, and SSRS 2008 R2 come with an ad hoc reporting tool
called Report Builder. If you want to use this feature, you need to change the
existing security role definitions to provide end-user access to Report Builder.
Consider updating the existing role definitions as Table 2 shows.
Table 2: Role Updates After the SSRS Upgrade
Existing
Role
Definition
Suggested Changes
Browser
Add View Models to grant permission to view published Report Builder
models.
Content
Manager
Add Manage Models, View Models, and Consume Reports to grant full
permission over models and to provide the ability to create and modify
reports in Report Builder.
Publisher
Add Manage Models to grant permission to create, view, and delete Report
Builder models.
System
Administrator
Add Execute Report Definitions to run reports using Report Builder.
System User
Add Execute Report Definitions to run reports using Report Builder.

414
SQL Server 2012 Upgrade Technical Guide
Moving Reports Between SSRS 2005 and SSRS 2012
When you upgrade an SSRS 2005 instance to SSRS 2012 using the procedures this
chapter discusses, all the report server content is moved to the new instance and
upgraded. In some unique cases, it might be more appropriate to migrate individual
reports to a new SSRS 2012 instance in a more controlled fashion. For example, if a
single report server supports a varied group of users, with reports developed by
different development groups, a staged move of reports and users to a new instance of
SSRS might be a suitable course of action. Additionally, if a set of complex reports
requires additional testing efforts, migrating each report individually could be
beneficial.
For more information about manually move existing files, see Section 14.7.1 “Moving
Reports Between SSRS 2000 and SSRS 2005, or SSRS 2005 and SSRS 2008 R2” in
Chapter 14 of the SQL Server 2008 R2 Upgrade Technical Reference Guide
(http://download.microsoft.com/download/3/0/D/30DB8D46-8ACF-442A-99A2-
0F4CE74AE14D/SQL_Server_2008_R2_Upgrade_Technical_Reference_Guide.docx).
Moving Reports Between SSRS 2008, SSRS 2008 R2, and SSRS 2012
A report definition file includes a reference to the RDL namespace that specifies the
version of the report definition schema that is used to validate the .rdl file. In the SQL
Server 2012 version of BIDS, you can work with both SQL Server 2012 and SQL Server
2008 versions of report definitions and Report Server projects. You can edit, preview,
and deploy any version of the reports.
If you open, update, and then save a SQL Server 2008 report definition, it is saved as a
SQL Server 2008 report definition unless you added features that are new in SQL Server
2012. In such a case, the report definition is saved as a SQL Server 2012 report
definition to ensure that the definition is valid and the report will run. For more
information, see Deployment and Version Support in SQL Server Data Tools (SSRS)
(http://msdn.microsoft.com/en-us/library/ee635898(v=sql.110).aspx) in SQL Server
2012 Books Online.
When you open an .rdl file in Report Designer in BIDS that was created for the SQL
Server 2005 namespace, Report Designer automatically creates a backup file and
upgrades the report to the current namespace. If you save the upgraded report
definition, you have saved the converted .rdl file. As soon as you save it, you cannot
open it in earlier versions of Report Designer. This is the only way you can upgrade
these versions of report definition files.

415
SQL Server 2012 Upgrade Technical Guide
You can deploy an .rdl file created in an earlier version of SSRS to a SQL Server 2012
report server, and it is automatically upgraded on first use. The report server stores the
report definition file in the original format. The report is automatically upgraded the
first time it is viewed, but the stored report definition file remains unchanged.
For more information, see Upgrade Reports (http://msdn.microsoft.com/en-
us/library/ms143674(v=sql.110).aspx) in SQL Server 2012 Books Online.
Deploying Custom Extensions and Assemblies
If your installation includes custom report items, assemblies, or extensions, you must
redeploy the custom components. If you are not using custom components, you can
skip this section.
If you deployed and used any custom extensions or custom assemblies for reports with
SSRS 2005, you need to redeploy the extensions or assemblies for use with SSRS 2012,
as explained in Section 14.7.3 “Deploying Custom Extensions and Assemblies” in
Chapter 14 of the SQL Server 2008 R2 Upgrade Technical Reference Guide
(http://download.microsoft.com/download/3/0/D/30DB8D46-8ACF-442A-99A2-
0F4CE74AE14D/SQL_Server_2008_R2_Upgrade_Technical_Reference_Guide.docx).
Verifying Configuration Files
In some cases, configuration changes made within SSRS 2005, particularly those made
manually within the configuration files, are not created automatically by the Reporting
Services Configuration tool. Thus, it is a good idea to compare each of the
configuration files between the old and new instances, looking for any configuration
differences that might have been made manually for SSRS 2005. You should compare
each SSRS 2005 configuration file that you saved as part of the pre-upgrade planning
process to its new counterpart.
For more information, see Section 14.7.4 “Verifying Configuration Files” in Chapter 14
of the SQL Server 2008 R2 Upgrade Technical Reference Guide
(http://download.microsoft.com/download/3/0/D/30DB8D46-8ACF-442A-99A2-
0F4CE74AE14D/SQL_Server_2008_R2_Upgrade_Technical_Reference_Guide.docx).
Uninstalling SSRS 2005, SSRS 2008, or SSRS 2008 R2
If you performed a side-by-side upgrade on a single server, you can use the new SSRS
2012 instance as configured alongside your SSRS 2005, SSRS 2008, or SSRS 2008 R2
instance. However, at some point, you should uninstall your previous SSRS instance. At

416
SQL Server 2012 Upgrade Technical Guide
that point, you can rename the virtual directories you created for SSRS 2012 to use the
names originally configured for SSRS 2005, SSRS 2008, or SSRS 2008 R2. End users and
applications that reference the report server can then continue to use the original URLs
and connection information as opposed to the virtual directory names you assigned to
SSRS 2012 for upgrade purposes.
For more information, see Section 14.7.5 “Uninstalling SSRS 2000, SSRS 2005, or SSRS
2008” in Chapter 14 of the SQL Server 2008 R2 Upgrade Technical Reference Guide
(http://download.microsoft.com/download/3/0/D/30DB8D46-8ACF-442A-99A2-
0F4CE74AE14D/SQL_Server_2008_R2_Upgrade_Technical_Reference_Guide.docx).
Conclusion
The key to a successful SSRS upgrade is a detailed, well-thought-out upgrade plan,
including a review of possible upgrade issues and a rollback strategy in case of a failed
upgrade. In planning for a rollback, you should include backups of at least the
following elements:
Databases, applications, and configuration files
The Reporting Services encryption key
Customized IIS configuration files
Customized extensions and assemblies folder
Use Upgrade Advisor to help discover blocking issues related to SSRS. And determine
the appropriate upgrade method for your organization and configuration. This chapter
discusses several advantages and disadvantages of using each method for upgrading
SSRS. For example, the side-by-side method is easy to roll back because your original
instance remains intact, whereas an in-place upgrade might be faster, but you would
have to restore the previous instance in case of a failed upgrade.
By following the preparation guidance and upgrade steps in this chapter, you should
have a smooth transition to SSRS 2012.
Additional References
For an up-to-date collection of additional references for upgrading SQL Server 2012,
see the following links:
SQL Server 2012 Reporting Web Site
(http://www.microsoft.com/sqlserver/en/us/solutions-technologies/business-
intelligence/reporting-services.aspx)

417
SQL Server 2012 Upgrade Technical Guide
SQL Server 2012 Web Site
(http://www.microsoft.com/sqlserver/en/us/default.aspx)
Books Online for SQL Server 2012
(http://msdn.microsoft.com/en-us/library/ms130214(v=sql.110).aspx)
SQL Server MSDN Resources
(http://msdn.microsoft.com/en-us/sqlserver)
SQL Server TechCenter
(http://technet.microsoft.com/en-us/sqlserver)

418
SQL Server 2012 Upgrade Technical Guide
Chapter 19: Data Mining
Introduction
Data mining is one of the most powerful analytical tools in the SQL Server Business
Intelligence (BI) suite. Data mining was first introduced as part of SQL Server 2000
Analysis Services (SSAS 2000), the database platform’s OLAP and BI component.
Although it was SQL Server’s first foray into advanced data mining analysis, SSAS 2000
supported two of the most popular algorithms—Decision Trees and Clustering. In SQL
Server 2005, Microsoft completely rewrote the BI suite. With the debut of the Unified
Dimensional Model (UDM) for OLAP, data mining in SSAS 2005 entered the enterprise-
level analytical market. In SQL Server 2005, data mining is a mature product, featuring
all the popular algorithms. One of the most important advantages of data mining with
SSAS 2005 is ease of use and integration with other parts of the BI suite and business
applications. With the introduction of the Microsoft Office 2007 Data Mining Add-Ins,
SQL Server’s data mining functionality reached from developers, database
professionals, and advanced business analysts to end users.
The data mining success story continues in SSAS 2008 and SSAS 2008 R2. Using the
foundation that SSAS 2005 laid, Microsoft enhanced data mining in SSAS 2008, adding
new features and improving existing functionality. In SSAS 2008 R2 and SSAS 2012,
Microsoft focused on other parts of the BI suite, especially on the Business Intelligence
Semantics Model (BISM), and therefore data mining does not differ from SSAS 2008.
There are behavior and even breaking changes that you need to consider before
upgrading SQL Server 2005, 2008, or 2008 R2 to SQL Server 2012. There is a new
developer’s tool, SQL Server Data Tools (SSDT), that replaces Business Intelligence
Development Studio (BIDS). You can install SSAS 2012 in Tabular or Multidimensional
mode; data mining is included in Multidimensional mode only. In addition to covering
those changes, this chapter discusses the key steps you must take to prepare for and
perform a successful upgrade—as well as important post-upgrade tasks. We have also
collected references to the most essential data mining upgrade resources, including the
following:
For details about data mining functionality in SSAS 2012, see Data Mining (SSAS)
(http://msdn.microsoft.com/en-us/library/bb510516(SQL.110).aspx) in SQL
Server 2012 Books Online.
For additional SQL Server data mining information, see the Data Mining forum
(http://social.msdn.microsoft.com/Forums/en-US/sqldatamining/threads).

419
SQL Server 2012 Upgrade Technical Guide
For other useful data mining content, see the blogs by Jamie MacLennan
(http://blogs.msdn.com/b/jamiemac) and Bogdan Crivat
(http://www.bogdancrivat.net/dm).
Data Mining Features in SQL Server 2005, 2008, and 2008 R2
Before you start upgrading, make it a priority to review the data mining features
supported by the different editions of each version of SQL Server. Two tables in this
section show this feature information in condensed format. Note the following
abbreviations for editions for all versions:
DC = Datacenter Edition, available in SQL Server 2008 R2
EE = Enterprise Edition, available in SQL Server 2005, 2008, 2008 R2, and 2012
BI = Business Intelligence Edition, available in SQL Server 2012
SE = Standard Edition, available in SQL Server 2005, 2008, 2008 R2, and 2012
WG = Workgroup Edition, available in SQL Server 2005, 2008, and 2008 R2
WE = Web Edition, available in SQL Server 2008, 2008 R2, and 2012
SSE = SQL Server Express Edition and Express with Tools, available in SQL Server
2005, 2008, 2008 R2, and 2012
SSEA = SQL Server Express Edition with Advanced Services, available in SQL
Server 2005, 2008, 2008 R2, and 2012
In addition to the editions just mentioned, Microsoft offers the Developer Edition and
the Enterprise Evaluation Edition. They have the same functionality as the Enterprise
Edition, but the licensing is different. Data mining features are supported on quite
granular level in SQL Server 2005, 2008, and 2008 R2, as Table 1 shows. Cells with a
light gray background show editions and features available in SQL Server 2008 and SQL
Server 2008 R2 only.
Table 1: Data Mining Features in SQL Server 2008 R2 Editions
Feature
DC
EE
SE
WG
WE
SSE
SSEA
Standard data mining algorithms
Yes
Yes
Yes
No
No
No
No
Data mining tools: wizards, editors,
and query builders
Yes
Yes
Yes
No
No
No
No
Algorithm viewers
Yes
Yes
Yes
No
No
No
No
Enhanced integrated OLAP and data
mining functionality (MDX prediction
function and DM dimensions)
Yes
Yes
Yes
No
No
No
No

420
SQL Server 2012 Upgrade Technical Guide
Feature
DC
EE
SE
WG
WE
SSE
SSEA
Reporting integration with DM
prediction queries
Yes
Yes
Yes
No
No
No
No
Parallelism for model processing
Yes
Yes
No
No
No
No
No
Parallelism for model prediction
Yes
Yes
No
No
No
No
No
Text-Mining Term Extraction
transformation (SSIS)
Yes
Yes
No
No
No
No
No
Text-Mining Term Lookup
transformation (SSIS)
Yes
Yes
No
No
No
No
No
Data Mining Query transformation
(SSIS)
Yes
Yes
No
No
No
No
No
Data Mining processing destination
(SSIS)
Yes
Yes
No
No
No
No
No
Algorithm plug-in API
Yes
Yes
No
No
No
No
No
Advanced configuration and tuning
options for data mining algorithms
Yes
Yes
No
No
No
No
No
Unlimited concurrent data mining
queries
Yes
Yes
No
No
No
No
No
Unlimited attributes for association
rules
Yes
Yes
No
No
No
No
No
Multiple prediction targets for Naïve
Bayes, Neural Network, and Logistic
Regression
Yes
Yes
No
No
No
No
No
Cross-validation
Yes
Yes
No
No
No
No
No
Models on filtered subsets of mining
structure data
Yes
Yes
No
No
No
No
No
Time series: custom blending
between ARTXP and ARIMA models
Yes
Yes
No
No
No
No
No
Time series: prediction with new data
Yes
Yes
No
No
No
No
No
Time series: cross-series prediction
Yes
Yes
No
No
No
No
No
Sequence prediction
Yes
Yes
No
No
No
No
No
As you can see, in SQL Server 2008 R2, many features are supported in the Enterprise
and Datacenter Editions only. Beside those two editions, Standard is the only edition
that supports data mining.
Microsoft simplified licensing for SQL Server 2012. There are fewer editions, with the
three major ones being the Standard, Business Intelligence, and Enterprise Editions.
Basic data mining starts with the Standard Edition, and all data mining features are
available in the Business Intelligence and Enterprise Editions. Table 2 shows details of
data mining features supported by the different editions of SQL Server 2012.

421
SQL Server 2012 Upgrade Technical Guide
Table 2: Data Mining Features in SQL Server 2012 Editions
Feature
EE
BI
SE
WE
SSE
SSEA
Standard data mining algorithms
Yes
Yes
Yes
No
No
No
Data mining tools: wizards, editors,
and query builders
Yes
Yes
Yes
No
No
No
Parallelism for model processing
Yes
Yes
No
No
No
No
Text-Mining Term Extraction
transformation (SSIS)
Yes
No
No
No
No
No
Text-Mining Term Lookup
transformation (SSIS)
Yes
No
No
No
No
No
Data Mining Query transformation
(SSIS)
Yes
No
No
No
No
No
Data Mining processing destination
(SSIS)
Yes
No
No
No
No
No
Algorithm plug-in API
Yes
Yes
No
No
No
No
Advanced configuration and tuning
options for data mining algorithms
Yes
Yes
No
No
No
No
Unlimited concurrent data mining
queries
Yes
Yes
No
No
No
No
Unlimited attributes for association
rules
Yes
Yes
No
No
No
No
Multiple prediction targets for Naïve
Bayes, Neural Network, and Logistic
Regression
Yes
Yes
No
No
No
No
Cross-validation
Yes
Yes
No
No
No
No
Models on filtered subsets of mining
structure data
Yes
Yes
No
No
No
No
Time series: custom blending
between ARTXP and ARIMA models
Yes
Yes
No
No
No
No
Time series: prediction with new data
Yes
Yes
No
No
No
No
Time series: cross-series prediction
Yes
Yes
No
No
No
No
Sequence prediction
Yes
Yes
No
No
No
No
Please note that if you are planning to downgrade an edition when migrating from SQL
Server 2008 R2 to SQL Server 2012—for example, downgrading from the Enterprise
Edition to the Business Intelligence Edition—you are going to lose some data mining
functionality. Edition downgrading is not a supported in-place upgrade path, so you
would have to migrate your mining models using other means, as we describe later in
this chapter. Because SQL Server 2012 brings quite a few data mining enhancements
compared to SQL Server 2005, rebuilding your 2005 forecasting data mining models is
probably the best strategy. Additional validation of the 2005 predictive model is

422
SQL Server 2012 Upgrade Technical Guide
recommendable as well. Upgrading 2008 and 2008 R2 data mining models should be a
straightforward process, as there are nearly no changes in version 2012. However,
please check the discontinued and deprecated features, and the breaking and behavior
changes in SQL Server 2012, in order to prevent unpleasant surprises in your data
mining applications.
Preparing to Upgrade
After you select the SQL Server 2012 edition that suits your needs, you need to
investigate which features are deprecated in SQL Server 2008 R2. These features will
not affect your upgrade, but you will need to update your models to stop using them
before your next upgrade. You also need to know what functionality cannot be
upgraded because is it discontinued or because it has changed in SQL Server 2012. And
you also need to be aware of some behavior changes between data mining in SQL
Server 2005, 2008, 2008 R2, and 2012; otherwise, you could get unexpected results.
Let’s look at each of these categories of changes. This section also notes potential
issues with data mining models. For a complete reference of SSAS changes in SQL
Server 2012, see SQL Server Database Engine Backward Compatibility
(http://msdn.microsoft.com/en-us/library/ms143532(SQL.110).aspx) in SQL Server 2012
Books Online.
Deprecated Features
SSAS 2000 supports the XML markup language called Predictive Model Markup
Language (PMML) 1.0. PMML is a standard language to describe data mining models.
However, the language is incomplete from the standards point of view, although some
specific extensions have been added. In contrast, SSAS 2012 supports standard PMML
2.1 and deprecates SSAS 2000 PMML extensions, meaning that you should not use
them. Note that this is probably not a big issue because you use PMML directly only if
you export your SSAS 2000 mining models to PMML. You can create a mining model in
SSAS 2012 from PMML and store it in an SSAS 2012 database. If you export it from
SSAS 2012, standard PMML will be generated. Some of the most important SQL Server
2000 extensions to PMML 1.0 include:
Support for nested tables.
The Discretized, Ordered, and Cyclical model variables besides the simple
Categorical and Continuous model variables.
Support for Key columns in nested tables.

423
SQL Server 2012 Upgrade Technical Guide
Support for Relation type columns as "hierarchy parents."
All model variables can have a missing state described, even those with a
continuous domain.
For a complete specification of SQL Server 2000 Data Mining functionality and
extensions, see OLE DB for Data Mining Specification 1.0
(http://www.microsoft.com/downloads/en/details.aspx?DisplayLang=en&FamilyID=010
05f92-dba1-4fa4-8ba0-af6a19d30217). For a complete list of deprecated features in
SSAS 2012, see Deprecated Analysis Services Functionality in SQL Server 2012
(http://msdn.microsoft.com/en-us/library/ms143346(SQL.110).aspx) in SQL Server 2012
Books Online.
Discontinued Functionality
There’s only a short list of discontinued data mining functionality from SSAS 2005 to
SSAS 2008, SSAS 2008 R2, and SSAS 2012:
Mining Execution Location connection string property
Mining Location connection string property
In SSAS 2012, the OLE DB provider does not support the Mining Execution Location
and Mining Location properties. Although you can specify the Mining Execution
Location property in a connection string, SSAS 2012 ignores the setting. If you need to
upgrade your mining models from SQL Server 2000, please note that a direct upgrade
path to 2012 is not supported anymore. You should upgrade to SQL Server 2005, 2008,
or 2008 R2 first. Because a direct upgrade path is not supported, note that the
following is discontinued as well:
Migration Wizard, which is used to migrate SSAS 2000 databases to newer
versions
Decision Support Objects (DSO) library, which provides compatibility with SSAS
databases
You can find the complete list of SSAS 2012 discontinued functionality in Discontinued
Analysis Services Functionality in SQL Server 2012 (http://msdn.microsoft.com/en-
us/library/ms143229(SQL.110).aspx) in SQL Server 2012 Books Online.

424
SQL Server 2012 Upgrade Technical Guide
Breaking Changes
If you upgrade your data mining modes from SSAS 2005 to SSAS 2012, the following
issues could prevent a successful upgrade, force you to update your SSAS databases
after the upgrade, or change the results of your mining models:
ODBC data sources are not supported in SSAS 2012. If you are using ODBC data
sources, you need to change them to OLE DB providers.
DSOs are not installed by default when you install SQL Server 2012.
You can use Visual Basic for Applications (VBA) functions in your Data Mining
Extensions (DMX) statements. However, VBA functions handle NULL values
differently in SSAS 2012. In SSAS 2005, VBA functions return 0 or an empty
string when NULL or empty values are used as arguments. In SQL Server 2012,
VBA functions return NULL.
For information about some of these breaking changes, see Breaking Changes to
Analysis Services Features in SQL Server 2012 (http://msdn.microsoft.com/en-
us/library/ms143742(SQL.110).aspx) in SQL Server 2012 Books Online.
Behavior Changes
There are no specific behavior changes in the mining models when you upgrade them
from SSAS 2005, 2008, or 2008 R2 to SSAS 2012. To confirm this information, see
Behavior Changes to Analysis Services Features in SQL Server 2012
(http://msdn.microsoft.com/en-us/library/ms143682(SQL.110).aspx) in SQL Server 2012
Books Online.
Running Upgrade Advisor
Fortunately, you do not have to check all the potential upgrade issues manually. The
SQL Server 2012 Upgrade Advisor can help you detect potential issues. However, be
aware that Upgrade Advisor does not report all possible issues; it reports blocking
issues only.
Chapter 1, “Upgrade Planning and Deployment,” in this guide covers how to install and
use Upgrade Advisor, so we won’t repeat that information here. But to illustrate how to
use Upgrade Advisor related to data mining models, we created a simple SSAS
database on both SSAS 2005 and SSAS 2008 R2 that contain a couple of mining
models and other necessary objects, without OLAP dimensions and cubes. For our
examples, we used the SSAS 2005 AdventureWorksDW sample database.

425
SQL Server 2012 Upgrade Technical Guide
After we installed Upgrade Advisor, we started it. From the initial page, we selected the
Launch Upgrade Advisor Analysis Wizard link. After clicking Next in the Welcome page,
we selected Analysis Services from the SQL Server components window, as shown in
Figure 1.
Figure 1: Selecting the Analysis Services component in the SQL Server Upgrade Advisor
Analysis Wizard
Then we selected the 2005 instance and ran the analysis. After the analysis was finished,
we launched the Upgrade Advisor Report Viewer. As the results in Figure 2 shows, there
were no unresolved issues. This is what we expected because the differences between
the data mining models in SQL Server 2005, 2008, 2008 R2, and SQL Server 2012 are
minor.

426
SQL Server 2012 Upgrade Technical Guide
Figure 2: Results of the analysis of the SQL Server 2005 data mining models
You can also expect to have no unresolved issues found in your SSAS 2005 data mining
models when you run Upgrade Advisor. (Similarly, there should be no unresolved issues
found in SSAS 2008 and 2008 R2 models.) However, this does not mean that you
should just upgrade the 2005 models. You should also perform post-upgrade tasks. As
we will show you later in this chapter, it makes sense to revise the 2005 predictive and
forecasting models after upgrading to SSAS 2012.
Upgrading from SQL Server 2005
In Chapter 1, you learned how to start the SQL Server 2012 Setup program and perform
an in-place and side-by-side upgrade. This section assumes that you have already
installed SQL Server 2012, so we will not describe that process here. Instead, we will
focus only on data mining issues you might face in your upgrade from SSAS 2005 to
SSAS 2012. As you will see, the in-place upgrade is somewhat simpler, but the side-by-
side upgrade strategy gives you more options for migrating mining models.

427
SQL Server 2012 Upgrade Technical Guide
To demonstrate upgrading data mining models from SQL Server 2005 to SQL Server
2012, let’s consider a sample SSAS 2005 database that has a data source from the SQL
Server 2005 AdventureWorksDW demo database, a data source view with all necessary
database views included (vTargetMail, vTimeSeries, vAssocSeqOrders, and
vAssocSeqLineItems), and seven data mining models in four data mining structures.
Four predictive models use the same structure, based on vTargetMail. The models try
to predict whether a customer is likely to buy a bike using demographic data and four
algorithms (Decision Trees, Naïve Bayes, Neural Network, and Clustering). The Time
Series mining model has its own structure, based on the vTimeSeries view, for
forecasting the sales quantity and amount for bike models in different regions. The
Association Rules algorithm model uses the vAssocSeqOrders and vAssocSeqLineItems
database views to try to find out which products are sold together. Although the
Sequence Clustering algorithm uses the same source database views, it has its own
structure, with the keys defined differently than in the structure for the Association
Rules model. Sequence Clustering tries to find not only which products are sold
together but also the order of products in a transaction. Figure 3 shows the columns
usage for Association Rules, and Figure 4 shows the columns usage for Sequence
Clustering.
Figure 3: Columns usage for Association Rules

428
SQL Server 2012 Upgrade Technical Guide
Figure 4: Columns usage for Sequence Clustering
All objects in the SSAS 2005 database that need to be upgraded for data mining
models in our case include a data source, a data source view, and four mining
structures with seven mining models, as shown in Figure 5.
Figure 5: SSAS 2005 database with all objects that need to be upgraded

429
SQL Server 2012 Upgrade Technical Guide
In-Place Upgrade
You start an in-place upgrade from SSAS 2005 to SSAS 2012 by running SQL Server
Setup. The upgrade process is painless for the data mining models. Your SSAS
databases are automatically upgraded, and you can continue using your mining models
the same way you used them in SSAS 2005. In addition, you can use your SSAS 2005
mining projects in SSDT 2012 to continue with development. When you open the SSAS
2005 data mining project in SSDT 2012 for the first time, the Visual Studio Conversion
Wizard is launched automatically, and your project is converted to version 2012.
Consider using a version control system to maintain previous versions, or back up the
project manually before you convert it to SSDT 2012. Figure 6 shows how the Visual
Studio Conversion Wizard launches when you open a BIDS 2005 project.
Figure 6: SSDT 2012’s Visual Studio Conversion Wizard launches when you open a
BIDS 2005 project
If you want to perform an in-place upgrade, run SQL Server Setup and select the
Upgrade from SQL Server 2005, SQL Server 2008 or SQL Server 2008 R2 link from the
Installation tab of the SQL Server Installation Center, as shown in Figure 7.

430
SQL Server 2012 Upgrade Technical Guide
Figure 7: Select the Upgrade link for an in-place upgrade
Because the upgrading process was already described in previous chapters, we are not
showing all the details here. Just be sure to select the correct SSAS 2005 instance. The
upgraded instance will be in Multidimensional and Data Mining mode; there is no in-
place upgrade to SSAS 2012 Tabular mode available from SQL Server Setup. Note that
after the upgrade, SQL Server 2005 tools such as SQL Server Management Studio
(SSMS) are still left on the computer. However, you cannot use SSMS 2005 to connect
to a SSAS 2012 database, as shown in Figure 8. Naturally, you should be able to
connect to the upgraded instance with SSMS 2012.
Figure 8: Message when you try to connect to an SSAS 2012 instance with SSMS 2005

431
SQL Server 2012 Upgrade Technical Guide
You will also need to perform some important data-mining tasks after your in-place
upgrade from SSAS 2005 to SSAS 2012. There are many valuable features in SSAS 2012
data mining that can help you deploy a different predictive model in production,
consolidate mining structures, or refine forecasting models. We will discuss these
important considerations in the “Post-Upgrade Tasks” section later in this chapter.
Side-by-Side Upgrade
For a side-by-side upgrade, you have plenty of options for migrating your mining
models from SSAS 2005 to SSAS 2012:
You can back up the SSAS 2005 database and restore it on SSAS 2012.
With SSMS, you can create an XMLA script for creating the complete database
or any object in the database and then execute the script on SSAS 2012.
You can open the SSAS 2005 project in SSDT 2012 and deploy it on SSAS 2012.
You can reverse-engineer an SSAS 2005 database in SSDT 2012 to create a 2012
project and then deploy the project on SSAS 2012.
You can also quickly import SSAS 2005 data mining models to an SSAS 2012 database
by using the EXPORT and IMPORT DMX commands. However, note that SSAS 2012
supports data mining only if it is installed in Multidimensional and Data Mining mode.
SSAS 2012 in Tabular mode does not support data mining at all, and you cannot
migrate your mining models to an SSAS 2012 Tabular instance.
Chapter 16, “Analysis Services,” covers the options for migrating a complete SSAS
database. So in this section, we focus on the data-mining-specific migration options.
With the EXPORT DMX command, you can export a complete mining structure, one or
more mining models, or a model or structure with dependencies. Exporting with
dependencies means that all objects needed to process the structure, such as the data
source and the data source view, are included in the backup (.abf) file. Here are some
examples of EXPORT commands executed on our sample SSAS 2005 database:
-- Exporting complete structure
EXPORT MINING STRUCTURE [TM2005]
TO 'C:\Upgrade2012WP\TM2005_Structure.abf';
-- Exporting a single model
EXPORT MINING MODEL [TM2005_DT]
TO 'C:\Upgrade2012WP\TM2005_Model.abf';
-- Exporting a model with dependencies
EXPORT MINING MODEL [AR2005]
TO 'C:\Upgrade2012WP\AR2005_Model_Dependencies.abf'
WITH DEPENDENCIES;

432
SQL Server 2012 Upgrade Technical Guide
In SSAS 2012, you can use SSMS to create an empty database. Note that you cannot
create objects you need for processing the mining structures, namely data sources and
data source views, from SSMS. You can use SSDT 2012 to create a SSAS project that
includes only data sources and data source views, deploy it, and then import mining
models and structures.
If you already have the destination SSAS 2012 database and you need to import only a
mining structure, import it from the backup file with the complete structure, as follows:
-- Importing complete structure
IMPORT
FROM 'C:\Upgrade2012WP\TM2005_Structure.abf';
Note that if you import from a file with only the mining model, the associated structure
is created as well. Therefore, you cannot have a structure with the same name in the
destination SSAS database. The following command shows an example of importing a
mining model:
-- Importing a single model
IMPORT
FROM 'C:\Upgrade2012WP\TM2005_Model.abf';
This command imports from the file to which you exported the TM2005_DT model. And
as we just noted, the TM2005 structure cannot exist in the destination database
because it is recreated there during the import. If you executed the second import, the
third one fails. If there is no TM2005 structure in the destination database, then the
third import succeeds. After a successful third import, the TM2005 structure contains
only one model, TM2005_DT.
After the import, you should try to process the complete database to check whether all
dependent objects were imported correctly.
Post-Upgrade Tasks
After your upgrade from SSAS 2005 to SSAS 2012, you should check the accuracy and
the robustness of your predictive models before deciding which one to deploy in
production.
Lift Chart
A Lift Chart is the most popular way to view the accuracy of predictive models. For a Lift
Chart, you need to split your data into training and test sets. You use the training set to
train the models and then try to predict the target variable in the test set. Because you

433
SQL Server 2012 Upgrade Technical Guide
know the real value of the target variable in your test set, you can measure how many
times the predictions were accurate and compare the accuracy of different models. The
Lift Chart provides a standard way to graphically present this comparison. Figure 9
shows a Lift Chart for the predictive models we created in the sample SSAS 2005
database for the value 1 (buyers) of the predicted variable (Bike Buyer). From this chart,
you can easily see the performance of the different models.
Figure 9: Lift Chart for predicting a single value
In the chart, notice that there is a total of six curves and lines. The four curves represent
the predictive models, and the two lines represent the Ideal Model and the Random
Guess. The X axis represents the percentage of the overall population (all cases), and
the Y axis represents the percentage of the target population (bike buyers). From the
Ideal Model line (the topmost line) you can see that approximately 50 percent of
Adventure Works customers buy bikes. If you could predict with 100 percent
probability which customer is going to buy a bike and which is not, you would need to
target 50 percent of the population only to get all bike buyers. The lower line is the
Random Guess line. If you would pick out cases of the population randomly, you would
need 100 percent of the cases for 100 percent of bike buyers. Likewise, you would need

434
SQL Server 2012 Upgrade Technical Guide
80 percent of the population for 80 percent of bike buyers, 60 percent of the
population for 60 percent of bike buyers, and so on.
Data mining models give better results in terms of percentage of bike buyers than the
Random Guess line but worse results than the Ideal Model line. From the Lift Chart, you
can measure the lift of the mining models from the Random Guess line, which is where
the name Lift Chart comes from. Of course, a model predicts the outcome with less
than 100 percent probability in all ranges of the population; therefore, to get 100
percent of bike buyers, you still need 100 percent of the population. Data mining
models give you interesting results somewhere between zero and 100 percent of the
population. For example, if you take the highest curve, the one right below the Ideal
Model line, you can see that if you select 70 percent of the population based on this
model, you would get nearly 90 percent of bike buyers. From the Mining Legend
window, you can see that this is the Decision Trees curve. In terms of accuracy of
predictions from the demo data used for analysis, the Decision Trees algorithm
generates the best predictions, the Neural Network algorithm generates the second
best, the Naïve Bayes algorithm generates the third best, and the Clustering algorithm
generates the fourth best. In this example, if you checked the Lift Chart in SSAS 2005,
you probably decided to deploy the Decision Trees model into production.
Cross-Validation
A Lift Chart is useful, but it does not tell you how reliable your predictive models are.
You do not know whether they behave the same using different data—that is, how
robust the predictions are with different data sets. In SSAS 2012, you can test the
reliability of predictive models by using cross-validation. With cross-validation, you
partition your training data set into many smaller sections. SSAS creates multiple
models on the cross-sections, using one section at a time as test data and other
sections as training data, and then trains the models and creates many different
accuracy measures across partitions. If the measures across various partitions differ a
lot, the model is not robust on different training/test set combinations.
Figure 10 shows the cross-validation settings you can specify as well as the cross-
validation results of predictive models.

435
SQL Server 2012 Upgrade Technical Guide
Figure 10: Cross-validation of predictive models—Decision Trees
You can define the following cross-validation settings:
Fold Count. With this setting, you define how many partitions you want to
create in your training data. In Figure 10, three partitions are created. When
partition 1 is used as the test data, the model is trained on partitions 2 and 3.
When partition 2 is used as the test data, the model is trained on partitions 1
and 3. When partition 3 is used as the test data, the model is trained on
partitions 1 and 2.
Max Cases. You can define the maximum number of cases to use for cross-
validation. Cases are taken randomly from each partition. Our example uses
9,000 cases, which means that each partition will hold 3,000 cases.
Target Attribute. This is the variable you are predicting.
Target State. You can check overall predictions by leaving this field empty, or
you can check predictions for a single state that you are interested in. In our
example, we are interested in bike buyers (state 1).

436
SQL Server 2012 Upgrade Technical Guide
Target Threshold. You use this parameter to set the accuracy bar for the
predictions. If the predict probability exceeds your accuracy bar, the prediction is
considered correct; if not, the prediction is considered incorrect.
The cross-validation report below the settings shows many different measures to help
you check the reliability of your models. For example, the classifications True Positive,
False Positive, True Negative, and False Negative count cases in partitions where the
predicted probability is greater than your accuracy threshold and the predicted state
matches the target state.
You can see in Figure 10 that the True Positive classification of Decision Trees does not
give you very consistent results across partitions. The third partition has approximately
25 percent less True Positive scores than the first two partitions. The True Positive
classification counts cases predicted as positive (bike buyers, in the example) that are
actually positive. In addition, the standard deviation of this measure is quite high.
However, when checking the Neural Network model, which Figure 11 shows, you can
see that it is more consistent for the True Positive classification, which means that this
model is more robust on different data sets than the Decision Trees model.
Figure 11: Cross-validation of predictive models—Neural Network

437
SQL Server 2012 Upgrade Technical Guide
From the cross-validation results, it seems that you should deploy the Neural Network
model in production. Although the accuracy of the Neural Network model is slightly
lower than that of the Decision Trees model, the reliability is higher. Of course, in
production, you should perform many additional accuracy and reliability tests before
deciding which model to deploy. But testing the reliability of predictive models is one
of the most important post-upgrade tasks when you upgrade to SSAS 2012. To learn
more about cross-validation, see Cross-Validation (Analysis Services – Data Mining)
(http://msdn.microsoft.com/en-us/library/bb895174(SQL.110).aspx) in SQL Server 2012
Books Online.
Model Filtering
In SSAS 2005, you have to create a different mining structure if you want to use just a
subset of data for an additional mining model. In SSAS 2008, 2008 R2, and 2012, you
can filter a specific model to use only a subset of data for training. For example, using
the same structure, you can create a model trained on the complete training set,
another one trained only on the female population subset, and the third one trained
only on the male population subset. You can then compare the performance of the
models trained on the complete population with those trained on the various subsets.
If you used different structures for subsets of training data in SSAS 2005, you should
consider consolidating those structures into one structure in SSAS 2012 so that you can
compare the performance of the models in a single Lift Chart or with a single cross-
validation. To learn more about model filtering, see Filters for Mining Models (Analysis
Services - Data Mining) (http://msdn.microsoft.com/en-
us/library/bb895167(SQL.110).aspx) in SQL Server 2012 Books Online.
Measuring Quality of Time Series Algorithm
How can you measure the quality of forecasted values with the Time Series algorithm
when you do not have the actual data yet? Waiting until the data is available is likely
not practical because by that time, you might already have made wrong decisions
based on your forecasting model. There is a better way to measure the performance of
the Time Series model. Using a specific number of periods from the past, you can try to
forecast present values. If the model performs well for forecasting present values,
probability is good that it will perform well for forecasting future values.
You control the creation of historical models by using two algorithm parameters:
HISTORICAL_MODEL_COUNT and HISTORICAL_MODEL_GAP. The first one controls the
number of historical models that will be built, and the second one controls the number
of time slices between historical models.

438
SQL Server 2012 Upgrade Technical Guide
Figure 12 uses SSAS 2005 to show historical forecasts (the dotted lines before the
current point in time) for the R-250 model for sales amount in Europe. What you can
see is that the forecasts are very unstable and, thus, not very reliable. You can also see
that the forecasts (the dotted lines after the current time point) become even negative
after a future time point (about 20 points in the future in this example).
Figure 12: Historical and future forecasts in SSAS 2005
The reason for this instability is that SSAS 2005 Time Series use a single algorithm,
Auto-Regression Trees with Cross-Prediction (ARTXP); this algorithm provides good
short-term forecasts only. SSAS notes this instability in long-term forecasts and simply
stops forecasting.
In SSAS 2008, 2008 R2, and 2012, you can use a blend of two different Time Series
algorithms for forecasting. Besides ARTXP, SSAS 2012 provides the Auto-Regressive
Integrated Moving Average (ARIMA) algorithm, which is much better for long-term
forecasts. After you upgrade your Time Series models to SSAS 2012, you should refine
the blend of ARTXP and ARIMA in your models by changing the FORECAST_METHOD
and PREDICTION_SMOOTHING algorithm parameters. The first parameter uses an
automatic method to determine the mixture of the algorithms. The second one
(available only in Enterprise Edition) lets you define the blend manually.

439
SQL Server 2012 Upgrade Technical Guide
As you can see in Figure 13, the upgraded version of the Time Series algorithm uses a
MIXED forecast method (default). Therefore, ARTXP is used for short-term forecasts and
ARIMA for long-term forecasts.
Figure 13: Time Series algorithm parameters in SSAS 2012
Figure 14 shows the forecast for the R-250 model for sales amount in Europe. As you
can see, forecasts quickly stabilize and even long-term forecasts never achieve
impossible values, such as values lower than zero. However, it appears that the
historical forecasts are unstable. This is because we used only forecasts for two points
in the past (the HISTORICAL_MODEL_GAP parameter), and thus only ARTXP method
was used.

440
SQL Server 2012 Upgrade Technical Guide
Figure 14: Historical and future forecasts in SSAS 2012
To learn more about Time Series algorithm parameters, see Microsoft Time Series
Algorithm (http://msdn.microsoft.com/en-us/library/ms174923(SQL.110).aspx) in SQL
Server 2012 Books Online.
Upgrading from SQL Server 2008 and 2008 R2
There is not much to say for upgrading data mining models from SQL Server 2008 and
2008 R2 to SQL Server 2012 for two reasons. First, data mining is a mature feature in
SQL Server. Second, there aren’t any new features in data mining in SSAS 2012, mainly
because the focus is on the Tabular mode.
Migration from SSAS 2008 and 2008 R2 to SSAS 2012 should succeed without
problems and without the need for any additional post-upgrade tasks. This is valid for
any kind of upgrade you use: in-place or side-by-side. In addition, you can use any of
the following methods for a side-by-side upgrade:
You can back up the SSAS 2008 or 2008 R2 database and restore it on SSAS
2012.

441
SQL Server 2012 Upgrade Technical Guide
With SSMS, you can create an XMLA script for creating the complete database
or any object in the database and then execute the script on SSAS 2012.
You can open the SSAS 2008 or 2008 R2 project in SSDT 2012 and deploy it on
SSAS 2012.
You can reverse-engineer an SSAS 2008 or 2008 R2 database in SSDT 2012 to
create a 2012 project and then deploy the project on SSAS 2012.
For example, Figure 15 shows the Backup Database window started from SSMS 2008 R2
in order to back up the 2008 R2 version of the database.
Figure 15: Backing up an SSAS 2008 R2 database
In Figure 16, you can see the restore window started in SSMS 2012.

442
SQL Server 2012 Upgrade Technical Guide
Figure 16: Restoring SSAS 2008 R2 database on SSAS 2012
Conclusion
There are many good reasons to upgrade your data mining models to SQL Server 2012.
If you are using SSAS 2005, you probably already measure the accuracy of your
predictive models, but you might decide to deploy a different model based on
reliability. In addition, you can get much better long-term forecasting with the Time
Series algorithm in SSAS 2012. Finally, you can consolidate multiple mining structures
into one if you need to compare mining models trained on only a subset of the
structure data. If you are upgrading from SSAS 2008 or 2008 R2, you do not gain any
new data mining features. However, you will probably want to consolidate all SSAS
databases on a single version, so upgrading your data mining models makes sense.
For upgrading your data mining models, a side-by-side migration is preferred to an in-
place upgrade. The most important reason is that with a side-by-side installation, you
leave your original models intact. However, if you do not have enough hardware power,
you can perform an in-place upgrade. With thorough testing and planning, your
upgrade can go smoothly whether your mining models are in SSAS 2005, 2008, or 2008
R2.

444
SQL Server 2012 Upgrade Technical Guide
Chapter 20: Other Microsoft Applications and
Platforms
Introduction
SQL Server serves as the data server at the back end of many of Microsoft’s products.
When you upgrade these products, you may find that the SQL Server version
supporting the data layer within the product has also changed.
This chapter covers the following Microsoft products as they relate to upgrading to
SQL Server 2012:
Microsoft Lync Server 2010
Microsoft Office SharePoint Server 2010
Microsoft System Center
Microsoft Dynamics
Microsoft Lync Server 2010
Microsoft Lync Server 2010 supersedes Office Communications Server (OCS) 2007 R2.
The current release of Lync Server 2010 supports SQL Server 2008 R2 SP1. See the
following resources to learn more about Lync Server 2010 in general and as it relates to
SQL Server:
For information about Lync Server 2010, see the TechNet Library document
collection at Microsoft Lync Server 2010 (http://technet.microsoft.com/en-
us/library/gg398616.aspx).
For information about Lync Server 2010 and SQL Server 2008, see Configure SQL
Server for Lync Server 2010 (http://technet.microsoft.com/en-
us/library/gg425848.aspx).
For information about upgrading OCS 2007 or OCS 2007 R2 to Lync Server 2010,
download the SQL Server 2008 R2 Upgrade Technical Reference Guide
(http://download.microsoft.com/download/3/0/D/30DB8D46-8ACF-442A-99A2-
0F4CE74AE14D/SQL_Server_2008_R2_Upgrade_Technical_Reference_Guide.docx).
For information about using OCS 2007 with SQL Server 2008 R2, download the
SQL Server 2008 R2 Upgrade Technical Reference Guide
(http://download.microsoft.com/download/3/0/D/30DB8D46-8ACF-442A-99A2-
0F4CE74AE14D/SQL_Server_2008_R2_Upgrade_Technical_Reference_Guide.docx).

445
SQL Server 2012 Upgrade Technical Guide
Microsoft Office SharePoint Server 2010
Microsoft Office SharePoint Server 2010 is one of the most widely used SQL Server
applications on the Microsoft platform. SharePoint 2010 supports SQL Server 2008, SQL
Server 2005, and SQL Server 2000 as back-end data servers. SharePoint 2010 has been
designed specifically with the advanced features available in SQL Server 2008 R2.
As of this writing, the latest features of SharePoint 2010 that function together with
Microsoft Office are available only through data server features released with SQL
Server 2008 R2.
Note: Upgrading SQL Server beneath SharePoint is not supported in most cases.
Instead, you should use a database migration approach.
For more information about how to use SQL Server 2008 R2 with Windows SharePoint
Services, see SQL Server Integration with SharePoint (http://technet.microsoft.com/en-
us/library/ee210689.aspx) in SQL Server 2008 R2 Books Online.
For more information on upgrading SharePoint 2007 to SQL Server 2008 R2, download
the SQL Server 2008 R2 Upgrade Technical Reference Guide
(http://download.microsoft.com/download/3/0/D/30DB8D46-8ACF-442A-99A2-
0F4CE74AE14D/SQL_Server_2008_R2_Upgrade_Technical_Reference_Guide.docx).
Microsoft System Center
The Microsoft System Center family of management products helps IT professionals
manage their Windows Server infrastructure. The tools are especially useful in midsized
to large data environments. For comprehensive information about System Center, see
Microsoft System Center 2012 (http://www.microsoft.com/en-us/server-cloud/system-
center/default.aspx).
Two System Center products are especially relevant for SQL Server 2012: Operations
Manager (SCOM) and Data Protection Manager (DPM).
At the time of this publication, Microsoft System Center 2012 is at the Release
Candidate phase. The current System Center 2010 (SCOM) Management Pack
for SQL Server 2008 R2 is compatible with SQL Server 2012.
Data Protection Manager 2012 will support SQL Server 2012 in a subsequent
service pack release.

446
SQL Server 2012 Upgrade Technical Guide
Microsoft Dynamics
The Microsoft Dynamics products consist of a set of integrated financial, supply chain,
and customer relationship management (CRM) solutions. The products include
Dynamics AX, Dynamics CRM, Dynamics GP, Dynamics NAV, Dynamics SL, and
Dynamics Retail Management System.
Each current Dynamics product supports SQL Server 2012 but has very specific
requirements for Windows versions, SQL Server version, product service/feature packs,
and so on.
Generally, you should upgrade a Dynamics application’s database server to SQL Server
2012 only after you follow specific guidance from your Dynamics Technical Account
Manager and by reviewing information found on the different Dynamics support web
sites. If you are a registered Dynamics user, you can find this information at Microsoft
Dynamics Customers and Partners (https://mbs.microsoft.com/partnersource).
Conclusion
As with any upgrade, planning is important for moving to any of these latest product
versions.
Additional References
For an up-to-date collection of additional references for upgrading any of these
Microsoft applications, especially in association with SQL Server, see Upgrade to SQL
Server 2012 (http://msdn.microsoft.com/en-us/library/bb677622(v=sql.110).aspx) and
Windows Server 2008 R2 Overview (http://www.microsoft.com/en-us/server-
cloud/windows-server/2008-r2-overview.aspx).
Also see the following resources:
• SQL Server 2012 Web Site
(http://www.microsoft.com/sqlserver/en/us/default.aspx)
• Books Online for SQL Server 2012
(http://msdn.microsoft.com/en-us/library/ms130214(v=sql.110).aspx)
• SQL Server MSDN Resources
(http://msdn.microsoft.com/en-us/sqlserver)
• SQL Server TechCenter
(http://technet.microsoft.com/en-us/sqlserver)

447
SQL Server 2012 Upgrade Technical Guide
Appendix 1: Version and Edition Upgrade
Paths
Table 1, taken from Supported Version and Edition Upgrades
(http://msdn.microsoft.com/en-us/library/ms143393(v=sql.110).aspx) in SQL Server
2012 Books Online, shows the paths that SQL Server 12 Setup will allow when directly
upgrading a SQL Server 2005, SQL Server 2008, or SQL Server 2008 R2 instance by
using the in-place upgrade method.
Table 1: Supported Paths for an In-Place Upgrade to SQL Server 2012 from SQL Server
2005, SQL Server 2008, or SQL Server 2008 R2
Upgrade From
Supported Upgrade Path
SQL Server 2005 SP4 Enterprise
Microsoft SQL Server 2012 Enterprise
Microsoft SQL Server 2012 Business Intelligence
SQL Server 2005 SP4 Developer
Microsoft SQL Server 2012 Developer
SQL Server 2005 SP4 Standard
Microsoft SQL Server 2012 Enterprise
Microsoft SQL Server 2012 Business Intelligence
Microsoft SQL Server 2012 Standard
SQL Server 2005 SP4 Workgroup
Microsoft SQL Server 2012 Enterprise
Microsoft SQL Server 2012 Business Intelligence
Microsoft SQL Server 2012 Standard
Microsoft SQL Server 2012 Web
SQL Server 2005 SP4 Express,
SQL Server 2005 SP4 Express with Tools, and
SQL Server 2005 SP4 Express with Advanced Services
Microsoft SQL Server 2012 Enterprise
Microsoft SQL Server 2012 Business Intelligence
Microsoft SQL Server 2012 Standard
Microsoft SQL Server 2012 Web
Microsoft SQL Server 2012 Express
SQL Server 2008 SP2 Enterprise
Microsoft SQL Server 2012 Enterprise
Microsoft SQL Server 2012 Business Intelligence
SQL Server 2008 SP2 Developer
Microsoft SQL Server 2012 Developer

448
SQL Server 2012 Upgrade Technical Guide
Upgrade From
Supported Upgrade Path
SQL Server 2008 SP2 Standard
Microsoft SQL Server 2012 Enterprise
Microsoft SQL Server 2012 Business Intelligence
Microsoft SQL Server 2012 Standard
SQL Server 2008 SP2 Web
Microsoft SQL Server 2012 Enterprise
Microsoft SQL Server 2012 Business Intelligence
Microsoft SQL Server 2012 Standard
Microsoft SQL Server 2012 Web
SQL Server 2008 SP2 Workgroup
Microsoft SQL Server 2012 Enterprise
Microsoft SQL Server 2012 Business Intelligence
Microsoft SQL Server 2012 Standard
Microsoft SQL Server 2012 Web
SQL Server 2008 SP2 Express,
SQL Server 2008 SP2 Express with Tools, and
SQL Server 2008 SP2 Express with Advanced Services
Microsoft SQL Server 2012 Enterprise
Microsoft SQL Server 2012 Business Intelligence
Microsoft SQL Server 2012 Standard
Microsoft SQL Server 2012 Web
Microsoft SQL Server 2012 Express
SQL Server 2008 R2 SP1 Datacenter
Microsoft SQL Server 2012 Enterprise
Microsoft SQL Server 2012 Business Intelligence
SQL Server 2008 R2 SP1 Enterprise
Microsoft SQL Server 2012 Enterprise
Microsoft SQL Server 2012 Business Intelligence
SQL Server 2008 R2 SP1 Developer
Microsoft SQL Server 2012 Developer
SQL Server 2008 R2 SP1 Standard
Microsoft SQL Server 2012 Enterprise
Microsoft SQL Server 2012 Business Intelligence
Microsoft SQL Server 2012 Standard
SQL Server 2008 R2 SP1 Web
Microsoft SQL Server 2012 Enterprise
Microsoft SQL Server 2012 Business Intelligence
Microsoft SQL Server 2012 Standard
Microsoft SQL Server 2012 Web
SQL Server 2008 R2 SP1 Workgroup
Microsoft SQL Server 2012 Enterprise
Microsoft SQL Server 2012 Business Intelligence
Microsoft SQL Server 2012 Standard
Microsoft SQL Server 2012 Web

449
SQL Server 2012 Upgrade Technical Guide
Upgrade From
Supported Upgrade Path
SQL Server 2008 R2 SP1 Express,
SQL Server 2008 R2 SP1 Express with Tools, and
SQL Server 2008 R2 SP1 Express with Advanced
Services
Microsoft SQL Server 2012 Enterprise
Microsoft SQL Server 2012 Business Intelligence
Microsoft SQL Server 2012 Standard
Microsoft SQL Server 2012 Web
Microsoft SQL Server 2012 Express

450
SQL Server 2012 Upgrade Technical Guide
Appendix 2: SQL Server 2012: Upgrade
Planning Checklist
Decision
Factors
Notes
Preparing to Upgrade
Decide to upgrade to
SQL Server 2012
Identify the business reasons for upgrading
to SQL Server 2012.
Choose SQL Server 2012
enhancements to
implement
Select required and desired SQL Server
2012 features and enhancements for
current and future development in the
following categories:
Relational Database Features
Database Engine
AlwaysOn
Security and auditing
Business Intelligence Features
Analysis Services
Data mining
Integration Services
Reporting Services
Determine instances of
SQL Server to upgrade
Classify upgradable instances of SQL Server
according to level of criticality:
High level (mission critical)
Medium level
Low level
Also classify according to whether
instances are:
Default instance
Named instance
Virtual machine (VM)
Backward compatibility
and upgrade tools
Gain familiarity with and select the
appropriate upgrade tools for use in
upgrade planning:
SQL Server 2012 Upgrade Advisor
Microsoft MAP Toolkit 6.5
Upgrade Assistant for SQL Server
2012 (UAFS)
Best Practices Analyzer for SQL
Server 2005, 2008, or 2008 R2
SQL Server Profiler

451
SQL Server 2012 Upgrade Technical Guide
Decision
Factors
Notes
Ensure that servers meet
SQL Server 2012
requirements
Ensure that servers meet minimum
requirements for SQL Server 2012,
including:
Sufficient processor, memory, and
free disk space
Windows Server 2008 R2 SP1 or
later
SQL Server 2005 SP4 or later (in-
place upgrade)
SQL Server 2008 SP2 or later
SQL Server 2008 R2 SP1 or later
Decide on CPU platform:
64-bit or 32-bit
Determine what CPU platform to use for
SQL Server servers, and ensure that
database servers meet requirements.
Determine upgrade
paths for editions
For each server, determine the proper SQL
Server 2012 edition to upgrade to:
Enterprise
Business Intelligence
Standard
Express
Ensure that the legacy instances of SQL
Server will have allowed upgrade paths for
in-place upgrades.
Determine application
connectivity
requirements
Determine whether applications require
any of the following:
Upgrade to support SQL Server
2012
Changes to connectivity settings
Changes to authentication mode
Measures to prevent SQL Injection
Determine Windows
upgrades
For each database server, determine
whether it requires a Windows upgrade.
Note the restrictions on Windows Server
versions for SQL Server:
SQL Server 2012 requires Windows
Server 2008 R2 SP1 or later
Only SQL Server 2005 SP3 or later is
supported on Windows Server 2008
R2
Select the appropriate
upgrade strategy
For each server or database, choose the
optimal upgrade strategy:
In-place upgrade
Side-by-side upgrade
Same physical server or VM
Separate physical server or VM

452
SQL Server 2012 Upgrade Technical Guide
Decision
Factors
Notes
Developing an Upgrade Plan
Upgrade as an IT project
Follow standard IT project practices for
developing the upgrade project. Identify:
Team members
Stakeholders
Application/business owners
Follow standard IT project procedures for
the upgrade.
Update DBA skills to SQL
Server 2012
Ensure that DBA team members have SQL
Server 2012 skills for implementing and
potentially troubleshooting the upgrade.
Document the upgrade
plan
Ensure that critical decisions and steps are
documented and known to those involved
in the upgrade.
Include other upgrade
knowledge
Gather and consider lessons from past
upgrades.
Minimize upgrade
variables
Keep the project focused as much as
possible on upgrading.
Avoid extending the project scope to
application enhancements or fixes not
related to upgrading.
Identify pre-upgrade
tasks
Identify tasks that might be accomplished
before the upgrade and without downtime.
For example, determine where it is possible
to pre-install or enable .NET Framework 3.5
SP1.
Establish performance
baselines
Use tools such as SQL Server Profiler to
gather data indicating typical performance
measurements.
Ensure that the broadest possible sets of
commands are captured in traces.
Estimate required
downtime
Allow sufficient downtime so that the
upgrade process and testing can be
completed successfully.
Allow time for rollback if unexpected issues
arise.
Develop upgrade
checklists
Detail the steps required for taking the
systems offline for a period of time and
bringing them back online.
Detail the steps to take during the upgrade
processes.
Develop an upgrade test
plan
Build a test environment.
Determine test procedures for each
individual upgrade or upgrade type.
Test the upgrade checklists and procedures
and revise as results indicate.
Be familiar with upgrade troubleshooting
techniques.

453
SQL Server 2012 Upgrade Technical Guide
Decision
Factors
Notes
Identify backup and
restore operations
Plan for backing up the targeted legacy
databases.
Verify the backups.
Plan for restoring the backup files if
needed.
Test all backup procedures.
Determine acceptance
and rollback steps
Identify how the organization will accept
the upgrade, and how it will make the
"go/no-go" decision:
Verify tests to ensure applications
using the upgraded database
servers will run as expected and
required.
If available, enlist the support of
the quality assurance (QA) team to
develop appropriate acceptance
tests.
Determine exactly when and how a
rollback to the legacy SQL Server
might be required.
Test the rollback plan.
Post-Upgrade Tasks
Integrate the upgraded
server
Remaining tasks might include the
following:
Update statistics
Rebuild cubes
Reconfigure log shipping
Reconfigure database mirroring
Test a failover cluster
Verify that SQL Server Agent jobs
run correctly
Decommission servers
After a suitable time period, after full
acceptance of upgrades, decommission
servers that are no longer needed for
rollback or running in parallel.
Prepare for the next
upgrade
Collect knowledge and experience from the
upgrade project and store it so that lessons
learned can be used in future upgrade
projects.

454
SQL Server 2012 Upgrade Technical Guide
Did this paper help you? Please give us your feedback. Tell us on a scale of 1 (poor) to
5 (excellent), how would you rate this paper and why have you given it this rating? For
example:
Are you rating it high because of having good examples, excellent screenshots,
clear writing, or another reason?
Are you rating it low because of poor examples, fuzzy screenshots, or unclear
writing?
This feedback will help us improve the quality of white papers we release.
Send feedback.

