SRS Z30 Sony Sm
User Manual: Sony SRS-Z30
Open the PDF directly: View PDF
.
Page Count: 10

SRS-Z30
SERVICE MANUAL
Ver 1.1 2003.05
US Model
Canadian Model
AEP Model
UK Model
E Model
Australian Model
Tourist Model
9-877-075-02
2003E02-1
© 2003.05
Sony Corporation
Personal Audio Company
Pubulished by Sony Engineering Corporation
ACTIVE SPEAKER SYSTEM
Speaker section
Enclosure type Full range, Bass reflex,
magnetically shielded
Speaker system 39 mm (diameter)
Impedance 8 Ω
Rated input power 3 W
Amplifier section (Left Speaker)
Rated output 3 W + 3 W (10 % T.H.D., 1 kHz, 6 Ω)
Bass boost MEGA BASS
Input Input cord a stereo-mini plug (2 m) x 1
Stereo mini jack x 1
Input impedance 4.7 kΩ (at 1 kHz)
Output Stereo mini jack x 1 (PHONES)
General
Power DC 9V (supplied AC power adaptor)
Dimensions (w/h/d) approx. 50 x 145 x 70 mm
(2 x 5 3/4 x 2 7/8 inch)
Mass (Left) 250 g (9 oz.),(Right) 200 g (7 oz.)
Supplied accessories
AC power adaptor (1)
Operating Instructions (1)
Design and specifications are subject to change without notice.
SPECIFICATIONS

2
Specifications ............................................................................ 1
1. GENERAL
Locating the Controls ......................................................... 2
2. DIAGRAMS
2-1. Schematic Diagram ..................................................... 3
2-2. Printed Wiring Boards (1/2) ....................................... 4
2-3. Printed Wiring Boards (2/2) ....................................... 5
3. EXPLODED VIEWS
3-1. Main Section ............................................................... 7
4. ELECTRICAL PARTS LIST ..................................... 8
SAFETY-RELATED COMPONENT WARNING!!
COMPONENTS IDENTIFIED BY MARK 0 OR DOTTED LINE
WITH MARK 0 ON THE SCHEMATIC DIAGRAMS AND IN THE
PARTS LIST ARE CRITICAL TO SAFE OPERATION.
REPLACE THESE COMPONENTS WITH SONY PARTS WHOSE
PART NUMBERS APPEAR AS SHOWN IN THIS MANUAL OR IN
SUPPLEMENTS PUBLISHED BY SONY.
Notes on chip component replacement
•Never reuse a disconnected chip component.
•Notice that the minus side of a tantalum capacitor may be dam-
aged by heat.
TABLE OF CONTENTS
CAUTION
Use of controls or adjustments or performance of procedures other
than those specified herein may result in hazardous radiation
exposure.
SRS-Z30
z UNLEADED SOLDER
Boards requiring use of unleaded solder are printed with the
lead-free mark (LF) indicating the solder contains no lead.
(Caution: Some printed circuit boards may not come printed
with the lead free mark due to their particular size.)
: LEAD FREE MARK
Unleaded solder has the following characteristics.
•Unleaded solder melts at a temperature about 40°C higher
than ordinary solder.
Ordinary soldering irons can be used but the iron tip has to
be applied to the solder joint for a slightly longer time.
Soldering irons using a temperature regulator should be set
to about 350°C.
Caution: The printed pattern (copper foil) may peel away if
the heated tip is applied for too long, so be careful!
•Strong viscosity
Unleaded solder is more viscous (sticky, less prone to
flow) than ordinary solder so use caution not to let solder
bridges occur such as on IC pins, etc.
•Usable with ordinary solder
It is best to use only unleaded solder but unleaded solder
may also be added to ordinary solder.
ATTENTION AU COMPOSANT AYANT RAPPORT
À LA SÉCURITÉ!
LES COMPOSANTS IDENTIFÉS PAR UNE MARQUE 0 SUR
LES DIAGRAMMES SCHÉMATIQUES ET LA LISTE DES
PIÈCES SONT CRITIQUES POUR LA SÉCURITÉ DE
FONCTIONNEMENT. NE REMPLACER CES COMPOSANTS
QUE PAR DES PIÈSES SONY DONT LES NUMÉROS SONT
DONNÉS DANS CE MANUEL OU DANS LES SUPPÉMENTS
PUBLIÉS PAR SONY.
SECTION 1
GENERAL
Left speaker (front) Right speaker (front)
POWER
VOLUME PHONES
This section is extracted from
instruction manual.
LOCATING THE CONTROLS

33
SRS-Z30
SECTION 2
DIAGRAMS
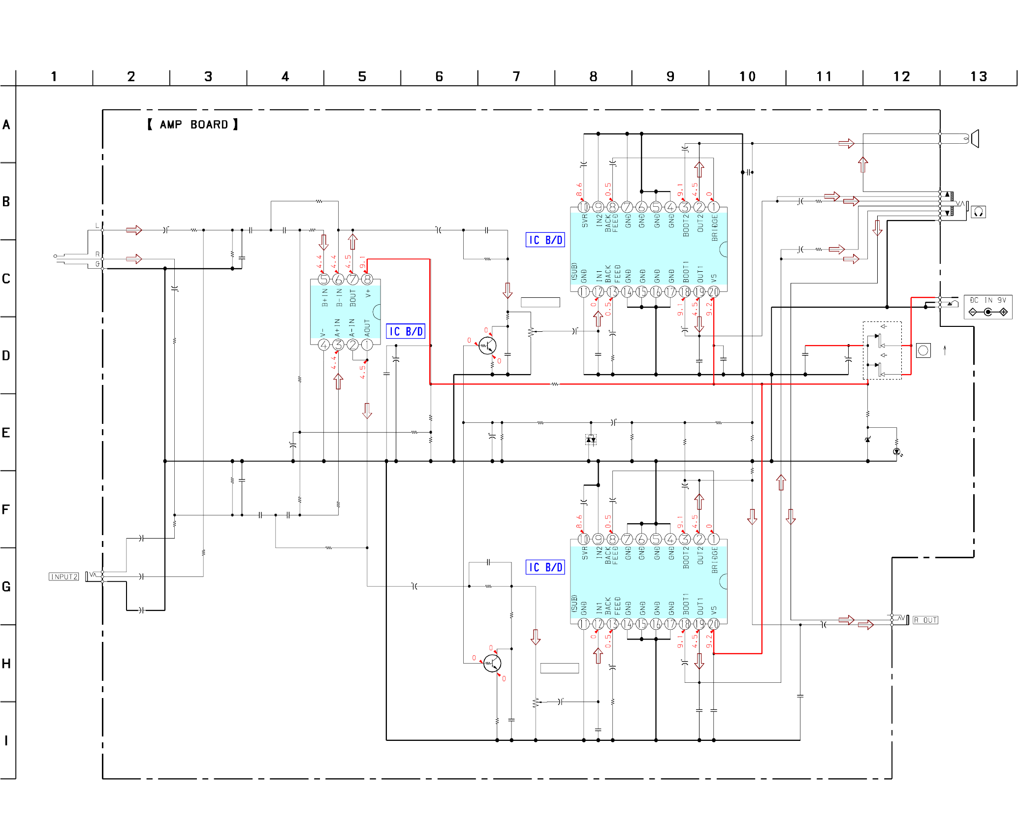
2-1. SCHEMATIC DIAGRAM • Refer to page 6 for Notes.
R31 D3
C6
C4
R2 C13 C15
R11
R39
C55
C106
R7
R10
C19
C20
C27
R35
R33
R32
R14
R17
R20
R15
C22
C25
RV1(2/2)
C28
C108
C37
R24
C41
C44 C46
R30
C50
C49
R29
C48
C42
C38
C34
IC2
IC3
R4
R1
R3
R5
C14 C16
C105
R9
R38
R12
C54
C24
R16
R21
RV1(1/2)
R19 C26
C29
C107
R23
C35 C39
C43 C45
C52
D4
C53
C51
R28
R27
R26
R25
R34
C30
D1
R18
R22
C23
C32 C36
C40
C47
JK2
JK3
CL4
CL5
P1
CL1
CL2
CL3
SP1
JK4
JK1
S1
C8
C9
C10
IC1
Q1
Q2
R40
LED
LT0323-41-URF4
10
16V
10
16V
3.3k 0.047 0.047
12k
470
1
50V
100p
2.7k
180k
0.1
47
16V
10
16V
180k
10k
10k
91
220
3.3k
4.7k
4700
0.1
5K
1
50V
100p
100
4V
91
100
16V
10.1
91
100
4V
100
4V 91
1
100
16V
100
4V
100
16V
TEA2025D
POWER AMP
(L-CH)
TEA2025D
POWER AMP
(R-CH)
3.3k
3.3k
3.3k
2.7k
0.047 0.047
100p
180k
470
12k
1
50V
4700
4.7k
3.3k
5K
220 0.1
1
50V
100p
91
100
4V
100
16V
10.1
1000
6.3V
UDZ6.8B
1000
16V
0.1
470
470
1k
1k
1k
10
16V
1SS226
10k
10k
47
4V
100
16V
100
4V
100
16V
1
(INPUT1)
10
16V
BP
10
16V
BP
10
16V
BP
LM358D
PRE AMP
DTC144TKA
MEGA BASS
DTC144TKA
MEGA BASS
91
180
VOLUME
VOLUME
SPEAKER
-
S1
-2
-1 OFF
ON

44
SRS-Z30
IC3
Q2
IC2
IC1
Q1
D1
C8
C9
C13
C14
C15
C16
C19
C20
C22
C24
C25
C26
C32
C34
C35
C36
C37
C38
C39
C40
C41
C42
C43
C44
C45
C46
C49
C50
C47
C48
C51
C105 C106
C107
C108
C53
C52
C10
C28
C29
C23 C30
C54
C55
C27
C4
C6
R2
R3
R1
R29
R5 R7
R12
R9
R38
R30
R14
R11
R35
R10
R39
R33
R32
R15
R16
R31
R40
R19
R22
R18
R21
R20
R17
R34
R26
R25
R28 R27
R24 R23
R4
EE
1
1
10
10
11
11
20
20
L+ L–
SP1
SPEAKER
AMP BOARD (SIDE A)
12
(12)
1-685-794-
D4
23 4 5 6
A
1
B
C
2-2. PRINTED WIRING BOARDS (1/2) • Refer to page 6 for Notes.
• Semiconductor
Ref. No. Location
D1 B-4
IC1 B-2
IC2 B-5
IC3 A-5
Q1 C-4
Q2 C-4
: USES UNLEADED SOLDER.

55
SRS-Z30
2-3. PRINTED WIRING BOARDS (2/2) • Refer to page 6 for Notes. : USES UNLEADED SOLDER.
CL1 CL2
CL5
CL4
CL3
TP8
TP23
TP7
TP2
TP19
TP9
TP11
JW1
TP10
TP21
TP22
TP3
TP14
TP13
TP17
TP1
TP12
TP20
TP18
R
GL
TP15
TP16
12
(12)
1-685-794-
AMP BOARD (SIDE B)
DC IN 9V
JK4
JK2
R OUT
JK1
INPUT 2
P1
(INPUT 1)
RV1
VOLUME
D3
JK3
i
I
S1
ON
r
OFF
I
23 4 5 6
A
1
B
C
D

66
SRS-Z30
For schematic diagrams.
Note:
•All capacitors are in µF unless otherwise noted. pF: µµF 50 WV or
less are not indicated except for electrolytics and tantalums.
•All resistors are in Ω and 1/4 W or less unless otherwise specifed.
•A: B+ Line.
•Power voltage is dc 9V and fed with regulated dc power supply
from external power voltage jack.
•Voltages are dc with respect to ground under no-signal conditions.
•Voltages are taken with a VOM (Input impedance 10 MΩ).
Voltage variations may be noted due to normal production
tolerances.
•Signal path.
F: AUDIO
Note on Printed Wiring Boards:
Note:
•X: parts extracted from the component side.
•a: Through hole.
•: Pattern from the side which enables seeing.
(The other layers’ patterns are not indicated.)
Caution:
Pattern face side :Parts on the pattern face side seen from the
(Side B) pattern face are indicated.
Parts face side : Parts on the parts face side seen from the
(Side A) parts face are indicated.
• IC BLOCK DIAGRAM
IC1 LM358D IC2,3 TEA2025D-013TR
1234
+
+
8765
A OUT
A- IN
A+ IN
V-
V+
B OUT
B- IN
B+ IN
20 19 18 17 16 15 14 11
+
–
13 12
+
–
THERMAL
PROTECT
START
CIRCUIT
10987654321
DECOUPLING
VCC
OUT 1
BOOT 1
GND
GND
GND
GND
FEEDBACK
IN1 (+)
GND (SUB)
BRIDGE
OUT 2
BOOT 2
GND
GND
GND
GND
FEEDBACK
IN2 (+)
SVR

7
SRS-Z30
SECTION 3
EXPLODED VIEWS
NOTE :
•-XX, -X mean standardized parts, so they
may have some difference from the original
one.
•Items marked “ * ”are not stocked since they
are seldom required for routine service. Some
delay should be anticipated when ordering
these items.
•The mechanical parts with no reference
number in the exploded views are not
supplied.
•Hardware (# mark) list and accessories and
packing materials are given in the last of this
parts list.
3-1. MAIN SECTION
Ref. No. Part No. Description Remark Ref. No. Part No. Description Remark
1
2
2
3
4
3
8
14
15
10
10
11
12
13
9
5
7
6
SP1
SP2
#2
#3
#2
#1
#1
#1
#1
13-247-419-01 CABINET (L), FRONT
23-247-426-01 RUBBER, SEAL
33-247-430-01 SHEET (LARGE), PACKING
43-247-425-01 PLATE, LIGHT GUIDE
53-247-423-01 KNOB (POWER)
63-247-424-01 KNOB (VOLUME)
73-247-429-01 SHEET (SMALL), PACKING
*8A-3347-365-A AMP BOARD, COMPLETE
93-247-421-01 CABINET (L), REAR
10 3-247-431-01 FOOT, RUBBER
11 1-824-827-11 CORD (WITH PLUG)
12 1-824-828-11 CORD (WITH PLUG)
13 3-247-422-01 CABINET (R), REAR
14 3-247-428-01 URETHANE, PACKING
15 3-247-420-01 CABINET (R), FRONT
SP1 1-825-195-11 SPEAKER (039F009)
SP2 1-825-195-11 SPEAKER (039F009)
#1 7-685-104-14 SCREW +P 2X6 TYPE2 NON-SLIT
#2 7-685-133-14 SCREW +P 2.6X6 TYPE2 NON-SLIT
#3 7-685-103-14 SCREW +P 2X5 TYPE2 NON-SLIT

8
SRS-Z30
NOTE :
•Due to standardization, replacements in the
parts list may be different from the parts
specified in the diagrams or the components
used on the set.
•-XX, -X mean standardized parts, so they
may have some difference from the original
one.
•RESISTORS
All resistors are in ohms
METAL : Metal-film resistor
METAL OXIDE :Metal oxide-film resistor
F : nonflammable
•Items marked “ * ”are not stocked since
they are seldom required for routine service.
Some delay should be anticipated when
ordering these items.
•SEMICONDUCTORS
In each case, u : µ, for example :
uA.... : µA.... , uPA.... : µPA....
uPB.... : µPB.... , uPC.... : µPC....
uPD.... : µPD....
•CAPACITORS
uF : µF
•COILS
uH : µH
•Abbrevation
CND : Canadian
AUS : Australian
C&SA : Central and South America
JEW : Tourist
SP : Singapore
KR : Korean
When indicating parts by reference num-
ber, please include the board.
SECTION 4
ELECTRICAL PARTS LIST
Ref. No. Part No. Description Remark Ref. No. Part No. Description Remark
*A-3347-365-A AMP BOARD, COMPLETE
******************
< CAPACITOR >
C4 1-124-779-00 ELECT CHIP 10uF 20% 16V
C6 1-124-779-00 ELECT CHIP 10uF 20% 16V
C8 1-100-403-11 ELECT (NONPOLAR)10uF 20% 16V
C9 1-100-403-11 ELECT (NONPOLAR)10uF 20% 16V
C10 1-100-403-11 ELECT (NONPOLAR)10uF 20% 16V
C13 1-165-176-11 CERAMIC CHIP 0.047uF 10% 16V
C14 1-165-176-11 CERAMIC CHIP 0.047uF 10% 16V
C15 1-165-176-11 CERAMIC CHIP 0.047uF 10% 16V
C16 1-165-176-11 CERAMIC CHIP 0.047uF 10% 16V
C19 1-107-826-11 CERAMIC CHIP 0.1uF 10% 16V
C20 1-126-204-11 ELECT CHIP 47uF 20% 16V
C22 1-162-968-11 CERAMIC CHIP 0.0047uF 10% 50V
C23 1-126-607-11 ELECT CHIP 47uF 20% 4V
C24 1-162-968-11 CERAMIC CHIP 0.0047uF 10% 50V
C25 1-107-826-11 CERAMIC CHIP 0.1uF 10% 16V
C26 1-107-826-11 CERAMIC CHIP 0.1uF 10% 16V
C27 1-124-779-00 ELECT CHIP 10uF 20% 16V
C28 1-126-193-11 ELECT 1uF 20% 50V
C29 1-126-193-11 ELECT 1uF 20% 50V
C30 1-124-779-00 ELECT CHIP 10uF 20% 16V
C32 1-117-681-11 ELECT CHIP 100uF 20% 16V
C34 1-117-681-11 ELECT CHIP 100uF 20% 16V
C35 1-126-209-11 ELECT CHIP 100uF 20% 4V
C36 1-126-209-11 ELECT CHIP 100uF 20% 4V
C37 1-126-209-11 ELECT CHIP 100uF 20% 4V
C38 1-126-209-11 ELECT CHIP 100uF 20% 4V
C39 1-117-681-11 ELECT CHIP 100uF 20% 16V
C40 1-117-681-11 ELECT CHIP 100uF 20% 16V
C41 1-117-681-11 ELECT CHIP 100uF 20% 16V
C42 1-117-681-11 ELECT CHIP 100uF 20% 16V
C43 1-125-837-91 CERAMIC CHIP 1uF 10% 6.3V
C44 1-125-837-91 CERAMIC CHIP 1uF 10% 6.3V
C45 1-107-826-11 CERAMIC CHIP 0.1uF 10% 16V
C46 1-107-826-11 CERAMIC CHIP 0.1uF 10% 16V
C47 1-125-837-91 CERAMIC CHIP 1uF 10% 6.3V
C48 1-125-837-91 CERAMIC CHIP 1uF 10% 6.3V
C49 1-126-209-11 ELECT CHIP 100uF 20% 4V
C50 1-126-209-11 ELECT CHIP 100uF 20% 4V
C51 1-107-826-11 CERAMIC CHIP 0.1uF 10% 16V
C52 1-126-916-11 ELECT 1000uF 20% 6.3V
C53 1-126-767-11 ELECT 1000uF 20% 16V
C54 1-126-193-11 ELECT 1uF 20% 50V
C55 1-126-193-11 ELECT 1uF 20% 50V
C105 1-162-927-11 CERAMIC CHIP 100PF 5% 50V
C106 1-162-927-11 CERAMIC CHIP 100PF 5% 50V
C107 1-162-927-11 CERAMIC CHIP 100PF 5% 50V
C108 1-162-927-11 CERAMIC CHIP 100PF 5% 50V
< DIODE >
D1 8-719-800-76 DIODE 1SS226
D3 6-500-479-01 DIODE LTO323-41-URF4 (!)
D4 8-719-978-33 DIODE DTZ-TT11-6.8B
< IC >
IC1 8-759-467-94 IC LM358D
IC2 8-759-524-84 IC TEA2025D-013TR
IC3 8-759-524-84 IC TEA2025D-013TR
< JACK >
JK1 1-566-822-51 JACK (INPUT 2)
JK2 1-566-822-51 JACK (R OUT)
JK3 1-815-629-11 JACK (i)
JK4 1-569-966-21 JACK,DC(POLARITY UNIFIED TYPE) (DC IN 9V)
< TRANSISTOR >
Q1 8-729-027-60 TRANSISTOR DTC144TKA-T146
Q2 8-729-027-60 TRANSISTOR DTC144TKA-T146
< RESISTOR >
R1 1-216-827-11 METAL CHIP 3.3K 5% 1/10W
R2 1-216-827-11 METAL CHIP 3.3K 5% 1/10W
R3 1-216-827-11 METAL CHIP 3.3K 5% 1/10W
R4 1-216-827-11 METAL CHIP 3.3K 5% 1/10W
R5 1-216-826-11 METAL CHIP 2.7K 5% 1/10W
R7 1-216-826-11 METAL CHIP 2.7K 5% 1/10W
R9 1-216-848-11 METAL CHIP 180K 5% 1/10W
R10 1-216-848-11 METAL CHIP 180K 5% 1/10W
R11 1-216-834-11 METAL CHIP 12K 5% 1/10W
The components identified by
mark ! or dotted line with mark
! are critical for safety.
Replace only with part number
specified.
Les composants identifiés par une
marque ! sont critiques pour la
sécurité.
Ne les remplacer que par une
piéce portant le numéro spécifié.
AMP
Ver 1.1 2003.05

9
SRS-Z30
Ref. No. Part No. Description Remark
R12 1-216-834-11 METAL CHIP 12K 5% 1/10W
R14 1-218-667-11 METAL CHIP 91 5% 1/10W
R15 1-216-829-11 METAL CHIP 4.7K 5% 1/10W
R16 1-216-829-11 METAL CHIP 4.7K 5% 1/10W
R17 1-216-813-11 METAL CHIP 220 5% 1/10W
R18 1-216-833-11 METAL CHIP 10K 5% 1/10W
R19 1-216-813-11 METAL CHIP 220 5% 1/10W
R20 1-216-827-11 METAL CHIP 3.3K 5% 1/10W
R21 1-216-827-11 METAL CHIP 3.3K 5% 1/10W
R22 1-216-833-11 METAL CHIP 10K 5% 1/10W
R23 1-218-667-11 METAL CHIP 91 5% 1/10W
R24 1-218-667-11 METAL CHIP 91 5% 1/10W
R25 1-216-821-11 METAL CHIP 1K 5% 1/10W
R26 1-216-821-11 METAL CHIP 1K 5% 1/10W
R27 1-216-817-11 METAL CHIP 470 5% 1/10W
R28 1-216-817-11 METAL CHIP 470 5% 1/10W
R29 1-218-667-11 METAL CHIP 91 5% 1/10W
R30 1-218-667-11 METAL CHIP 91 5% 1/10W
R31 1-216-812-11 METAL CHIP 180 5% 1/10W
R32 1-216-833-11 METAL CHIP 10K 5% 1/10W
R33 1-216-833-11 METAL CHIP 10K 5% 1/10W
R34 1-216-821-11 METAL CHIP 1K 5% 1/10W
R35 1-216-848-11 METAL CHIP 180K 5% 1/10W
R38 1-216-817-11 METAL CHIP 470 5% 1/10W
R39 1-216-817-11 METAL CHIP 470 5% 1/10W
R40 1-218-667-11 METAL CHIP 91 5% 1/10W
< VARIABLE RESISTOR >
RV1 1-227-368-11 RES, VAR, CARBON 5K/5K (VOLUME)
< SWITCH >
S1 1-786-445-11 SWITCH, PUSH (!)
*****************************************************
MISCELLANEOUS
*************
11 1-824-827-11 CORD (WITH PLUG)
12 1-824-828-11 CORD (WITH PLUG)
SP1 1-825-195-11 SPEAKER (039F009)
SP2 1-825-195-11 SPEAKER (039F009)
******************************************************
ACCESSORIES
***********
01-418-576-11 ADAPTOR, AC (AC-S911T) (C&SA,CND,US)
01-467-852-12 ADAPTOR, AC (AUS)
01-476-220-12 ADAPTOR, AC (JEW)
01-476-379-11 ADAPTOR, AC (AEP,SP)
01-476-380-11 ADAPTOR, AC (UK)
01-478-197-11 ADAPTOR, AC (AC-S911T) (KR)
01-569-007-12 ADAPTOR, CONVERSION (JEW)
3-246-342-02 MANUAL, INSTRUCTION (JAPANESE) (JEW)
3-246-342-12 MANUAL, INSTRUCTION
(ENGLISH,FRENCH,GERMAN,SPANISH)
(AUS,C&SA,CND,SP,UK,US)
3-246-342-22 MANUAL, INSTRUCTION
(ENGLISH,FRENCH,GERMAN,SPANISH,DUTCH,
SWEDISH,ITALIAN,PORTUGUESE,
FINNISH,KOREAN)
(AEP,JEW,KR)
The components identified by
mark ! or dotted line with mark
! are critical for safety.
Replace only with part number
specified.
Les composants identifiés par une
marque ! sont critiques pour la
sécurité.
Ne les remplacer que par une
piéce portant le numéro spécifié.
AMP
Ver 1.1 2003.05
