STANFORD RESEARCH SYSTEMS/STANFORD SYSTEMS DS335 Operation
User Manual: STANFORD RESEARCH SYSTEMS/STANFORD RESEARCH SYSTEMS DS335 Operation
Open the PDF directly: View PDF
.
Page Count: 86

MODEL DS335
Synthesized Function Generator
1290-D Reamwood Avenue
Sunnyvale, California 94089
Phone: (408) 744-9040 • Fax: (408) 744-9049
email: info@thinkSRS.com • www.thinkSRS.com
Copyright © 1993 by SRS, Inc.
All Rights Reserved.
Revision 1.6 (1/2002)

DS335 Synthesized Function Generator

Table of Contents i
DS335 Synthesized Function Generator
Table of Contents
Condensed Information
Safety and Use iii
SRS Symbols iv
Specifications v
Abridged Command List ix
Getting Started
Introduction 1-1
CW Function Generation 1-1
Frequency Sweep 1-2
Operation
Introduction to DDS 2-1
DS335 Features 2-5
Front Panel Features 2-5
Rear Panel Features 2-7
Function Setting 2-9
Setting the Function 2-9
Frequency 2-9
Amplitude 2-9
DC Offset 2-11
Sweeps/FSK 2-13
Frequency Sweeps 2-13
Sweep Type 2-13
Sweep Frequencies 2-14
Sweep/FSK Output 2-14
FSK Intput 2-14
Instrument Setup 2-17
Default Settings 2-17
Store and Recall 2-17
GPIB and RS232 Setup 2-17
Self-Test 2-18
Programming
Programming the DS335 3-1
Communications 3-1
GPIB Communication 3-1
RS-232 Communication 3-1
Data Window 3-1
Command Syntax 3-1
Detailed Command List 3-2
Function Output Commands 3-3
Sweep Control 3-4
Setup Control Commands 3-6
Status Reporting Commands 3-6
Test and Calibration Commands 3-7
Status Byte Definitions 3-8
Programming Examples 3-11
Introduction 3-11
GPIB and C Example 3-12
RS232 and BASIC example 3-13
Test and Calibration
Troubleshooting 4-1
Operation Error Messages 4-1
Self-Test Error Messages 4-2
Performance Tests 4-5
Necessary Equipment 4-5
Functional Tests 4-6
Front Panel Test 4-6
Self Tests 4-6
Sine Wave 4-6
Square Wave 4-6
Amplitude Flatness 4-7
Output Level 4-7
Performance Tests 4-8
Frequency Accuracy 4-8
Amplitude Accuracy 4-8
DC Offset Accuracy 4-9
Subharmonics 4-9
Spurious Signals 4-10
Harmonic Distortion 4-10
Phase Noise 4-11
Square Wave Rise Time 4-11
Square Wave Symmetry 4-11
Test Scorecard 4-13
Calibration 4-15
Introduction 4-15
Calibration Enable 4-15
Calbytes 4-15
Necessary Equipment 4-19
Adjustments 4-19
Output Amplifier Bandwidth 4-19
Bessel Filter Adjustment 4-20

ii Table of Contents
DS335 Synthesized Function Generator
Calibration 4-20
Clock Calibration 4-20
DS335 Circuitry
Circuit Description 5-1
Front Panel Board 5-1
Main Board 5-1
Microprocessor System 5-1
Display and Keyboard 5-2
System DAC and S/H's 5-3
DDS ASIC and Memory 5-3
DDS Waveform DAC 5-4
DDS Output Filters 5-5
Pre-Attenuator 5-5
SYNC Generator 5-5
Function Selection 5-6
Output Amplifier 5-6
Output Attenuator 5-6
Option Board 5-7
Power Supplies 5-7
GPIB and RS232 Interfaces 5-7
Component Parts List 5-9
Schematic Circuit Diagrams Sheet No.
Front Panel
Keypad and LED Display 1/1
Main/Bottom PC Board
Microprocessor 1/8
Display, Keyboard and Cable 2/8
System DACs 3/8
DDS ASIC, Memory, and Sweep 4/8
DDS Waveform DAC and Filters 5/8
SYNC and Pre-Attenuators 6/8
Output Amplifier 7/8
Regulators and Attenuators 8/8
Option/Top PC Board
Power Supply and Cable 1/2
GPIB and RS232 Interfaces 2/2
Front Panel Component Placement
Main PC Board Component Placement
Option Board Component Placement

Safety and Preparation for Use iii
DS335 Synthesized Function Generator
Safety and Preparation for Use
WARNING: Dangerous voltages, capable of causing death, are present in this
instrument. Use extreme caution whenever the instrument covers are removed.
This instrument may be damaged if operated
with the LINE VOLTAGE SELECTOR set for the
wrong ac line voltage or if the wrong fuse is
installed.
LINE VOLTAGE SELECTION
The DS335 operates from a 100V, 120V, 220V, or
240V nominal ac power source having a line
frequency of 50 or 60 Hz. Before connecting the
power cord to a power source, verify that the LINE
VOLTAGE SELECTOR card, located in the rear
panel fuse holder, is set so that the correct ac
input voltage value is visible.
Conversion to other ac input voltages requires a
change in the fuse holder voltage card position
and fuse value. Disconnect the power cord, open
the fuse holder cover door and rotate the fuse-pull
lever to remove the fuse. Remove the small
printed circuit board and select the operating
voltage by orienting the board so that the desired
voltage is visible when it is pushed firmly back into
its slot. Rotate the fuse-pull lever back into its
normal position and insert the correct fuse into the
fuse holder.
LINE FUSE
Verify that the correct line fuse is installed before
connecting the line cord. For 100V/120V, use a
1 Amp slow blow fuse and for 220V/240V, use a
1/2 Amp slow blow fuse.
LINE CORD
The DS335 has a detachable, three-wire power
cord for connection to the power source and to a
protective ground. The exposed metal parts of the
instrument are connected to the outlet ground to
protect against electrical shock. Always use an
outlet which has a properly connected protective
ground.

iv SRS Symbols
DS335 Synthesized Function Generator

Specifications v
DS335 Synthesized Function Generator
SPECIFICATIONS
FREQUENCY RANGE
Waveform Maximum Freq Resolution Accuracy
Sine 3.1 MHz 1 µHz ±25ppm
Square 3.1 MHz 1 µHz ±25ppm
Ramp 10 KHz 1 µHz ±25ppm
Triangle 10 KHz 1 µHz ±25ppm
Noise 3.5 MHz (Gaussian Weighting)
OUTPUT
Source Impedance: 50 Ω
Output may float up to ±40V (AC + DC) relative to earth ground.
AMPLITUDE
Range into 50Ω load (limited such that | Vac peak| + |Vdc | ≤ 5 V)
Vpp Vrms
Function Max. Min. Max. Min.
Sine 10V 50 mV 3.54V 0.02Vrms
Square 10V 50 mV 5.00V 0.03Vrms
Triangle 10V 50 mV 2.89V 0.01Vrms
Ramp 10V 50 mV 2.89V 0.01Vrms
Noise 10V 50 mV 1.62V 0.01Vrms
Range into a high impedance load (limited such that |Vac peak| + |Vdc| ≤ 10 V)
Vpp Vrms
Function Max. Min. Max. Min.
Sine 20V 100 mV 7.07V 0.04Vrms
Square 20V 100 mV 10V 0.05Vrms
Triangle 20V 100 mV 5.77V 0.03Vrms
Ramp 20V 100 mV 5.77V 0.03Vrms
Noise 20V 100 mV 3.24V 0.02Vrms
Resolution 3 digits
Accuracy (with 0V DC Offset), 50Ω
ΩΩ
Ω terminated
Sine: Accuracy
± 0.1 dB
Square: Accuracy
± 2%
Triangle, Ramp: Accuracy
±2%

vi Specifications
DS335 Synthesized Function Generator
DC OFFSET Range: ±5V into 50 Ω (limited such that | Vac peak| + |Vdc | ≤ 5 V)
±10V into hi-Z (limited such that | Vac peak| + |Vdc | ≤10 V)
Limitation: |Vdc | ≤ 2xVpp in all cases
Resolution: 3 digits
Accuracy: 1.2% of setting (DC only)
±0.8 mV to ±80 mV depending on AC and DC settings
WAVEFORMS
Sinewave Spectral Purity
Spurious (non-harmonic): ≤ -65 dBc to 1 MHz
≤ -55 dBc to 3.1 MHz
Phase Noise: ≤ -60dBc in a 30 KHz band centered on the carrier,
exclusive of discrete spurious signals
Subharmonic: ≤ -70 dBc
Harmonic Distortion: Harmonically related signals will be less than:
Level Frequency Range
≤ -60 dBc DC to 100 KHz
≤ -50 dBc .1 to 1 MHz
≤ -40 dBc 1 to 3.1 MHz
Square Wave
Rise/Fall Time: < 15 nS ±5 nS (10 to 90%), at full output
Asymmetry: < 1% of period + 3 nS
Overshoot: < 5% of peak to peak amplitude at full output
Ramps and Triangle
Rise/Fall Time 100 ±20 nS (3.5MHz Bessel Filter)
Linearity ±0.1% of full scale output
Settling Time < 200 ns to settle within 0.5% of final value at full output
FREQUENCY SWEEP
Type: Linear or Log, phase continuous
Waveform: Up, down, up-down, single sweep
Rate: 0.01 Hz to 1 kHz
Span: 1 µHz to 3.1 MHz (10 kHz for triangle or ramp)
FREQUENCY-SHIFT KEYING (FSK)
Type: Internal rate or External control, phase continuous
Waveform: Sine, Square, Triangle, Ramp
Rate: 0.01 Hz to 50 kHz (internal)
Shift Span: 1 µHz to 3.1 MHz (10 kHz for triangle or ramp)
External: TTL input, 1MHz maximum

Specifications vii
DS335 Synthesized Function Generator
SYNC & SWP/FSK OUTPUTS
SYNC: TTL level, active with all functions
SWP/FSK: TTL level, synchronous with internal Sweeps and FSK rates
TIMEBASE
Accuracy ±25 ppm (0 to 70° C)
Aging 5 ppm/year
Optional Timebase
Type: Temperature Compensated Crystal Oscillator
Stability: +/- 2.0 ppm, 0 to 50°C
Aging: 5 ppm first year, 2 ppm per year thereafter
GENERAL
Interfaces RS232-C (300 to 9600 Baud, DCE) and GPIB.
All instrument functions can be controlled over the interfaces.
Weight 8 lbs.
Dimensions 8.5" x 3.5" x 13" (W x H x L)
Power 25 Watts, 100/120/220/240 Vac 50/60 Hz

viii Specifications
DS335 Synthesized Function Generator

Abridged Command List ix
DS335 Synthesized Function Generator
Abridged Command List
Syntax
Variables i,j are integers. Variable x is a real number in integer, real, or exponential notation.
Commands which may be queried have a ? in parentheses (?) after the mnemonic. The ( ) are not sent.
Commands that may only be queried have a '?' after the mnemonic. Commands which may not be queried
have no '?'. Optional parameters are enclosed by {}.
Function Output Control Commands
AECL Sets the output amplitude/offset to ECL levels (1Vpp, -1.3V offset).
AMPL(?) x Sets the output amplitude to x. x is a value plus units indicator. The units can
be VP (Vpp), VR (Vrms). Example: AMPL 1.00VR sets 1.00 Vrms.
ATTL Sets the output amplitude/offset to TTL levels (5 Vpp, 2.5 V offset).
FREQ(?) x Sets the output frequency to x Hz.
FUNC(?) i Sets the output function. 0 = sine, 1 = square, 2 = triangle, 3 = ramp,
4 = noise.
INVT(?)i Sets the output inversion on (i=1) or off (i=0). Used with the ramp function.
KEYS(?) i Simulates a key press or reads the most recently pressed key.
OFFS(?)x Sets the output offset to x volts.
SYNC(?) i Turns the Sync output on (i=1) or off (i=0).
TERM(?) i Sets the output source impedance to 50Ω (i=0), Hi-Z (i=1).
Sweep control commands
FSEN(?) i Enables FSK on (i=1) or off (i=0). Valid only if SDIR2 is sent first.
*TRG Triggers single sweeps if in single trigger mode.
SDIR(?)i Sets the sweep direction 0 = Ramp, 1 = Triangle, 2 = FSK.
SPFR(?) x Sets the sweep stop frequency to x Hz.
SRAT(?) x Sets the sweep rate to x Hz.
STFR(?) x Sets the sweep start frequency to x Hz.
STYP(?) i Sets the sweep type. 0 = linear sweep, 1 = logarithmic sweep.
SWEN(?) i Turns sweeps on (i=1) or off (i=0).
TSRC(?) i Sets the trigger source for sweeps. 0 = single, 1 = internal sweep rate.
Setup Control Commands
*IDN? Returns the device identification.
*RCL i Recalls stored setting i.
*RST Clears instrument to default settings.
*SAV i Stores the current settings in storage location i.
Status Reporting Commands
*CLS Clears all status registers.
*ESE(?) j Sets/reads the standard status byte enable register.
*ESR? {j} Reads the standard status register, or just bit j of register.
*PSC(?) j Sets the power on status clear bit. This allows SRQ's on power up if desired.
*SRE(?) j Sets/reads the serial poll enable register.
*STB? {j} Reads the serial poll register, or just bit n of register.
STAT? {j} Reads the DDS status register, or just bit n of register.
DENA(?) j Sets/reads the DDS status enable register.

x Abridged Command List
DS335 Synthesized Function Generator
Hardware Test Control
*TST? Starts self-test and returns status when done.
Status Byte Definitions
Serial Poll Status Byte
bit name usage
0 Sweep Done set when no sweeps in progress
1 Sweep Enable set when sweep or FSK is enabled
2 User SRQ set when the user issues a front panel SRQ
3 DDS set when an unmasked bit in DDS status byte is set
4 MAV set when GPIB output queue is non-empty
5 ESB set when an unmasked bit in std event status byte is set
6 RQS SRQ bit
7 No Command set when there are no unexecuted commands in input queue
Standard Event Status Byte
bit name usage
0 unused
1 unused
2 Query Error set on output queue overflow
3 unused
4 Execution Err set on error in command execution
5 Command Err set on command syntax error
6 URQ set on any front panel key press
7 PON set on power on
DDS Status Byte
bit name usage
0 Trig'd set on sweep trigger
1 Not in use
2 Not in use
3 Not in use
4 Warmup set when the DS335 is warmed up
5 Test Error set when self test fails
6 Not in use
7 mem err set on power up memory error

Getting Started 1-1
DS335 Synthesized Function Generator
Getting Started
Introduction This section is designed to familiarize you with the operation of the DS335
Synthesized Function Generator. The DS335 is a powerful, flexible
generator capable of producing both continuous and swept waveforms of
exceptional purity and resolution. The DS335 is also relatively simple to use,
and the following examples will lead you step-by-step through some typical
uses.
Data Entry Setting the DS335's operational parameters is done by pressing the key with
the desired parameter's name on it (FREQ, for example, to set the
frequency). The current value will be displayed. Some of the parameters are
labeled above the keys in light gray. To display those values first press the
SHIFT key and then the labeled key ([SHIFT][STOP FREQ], for example, to
display the type of waveform sweep set). Values are changed by the DATA
ENTRY keys. To directly enter a value simply type the new value using the
keypad and complete the entry by hitting one of the UNITS keys. If the value
has no particular units any of the UNITS keys may be used, otherwise select
the appropriate units key. If an error is made, pressing the corresponding
function key will backspace the cursor. If the key is pressed repeatedly the
display will eventually show the previous value. For example, if a new
frequency is being entered and the wrong numeric key is pressed, then
pressing the FREQ key will backspace the cursor. If the FREQ key is
pressed until the new entry is erased, then the last valid frequency value will
be displayed. The current parameter value may also be incremented or
decremented using the UP and DOWN ARROW keys. Pressing the UP
ARROW key will increment the flashing digit value by one, while pressing the
DOWN ARROW key will decrement the flashing digit value by one. If the
parameter value cannot be incremented or decremented, the DS335 will
beep and display an error message. Pressing [SHIFT][UP ARROW] or
[SHIFT][DOWN ARROW] changes the position of the blinking digit.
CW Function Generation Our first example demonstrates a CW waveform using the DS335's data
entry functions. Connect the front panel FUNCTION output to an
oscilloscope, terminating the output into 50 ohms. Turn the DS335 on and
wait until the message "TEST PASS" is displayed (if the self tests fail, refer to
TROUBLESHOOTING section of the manual).
1) Press [SHIFT][+/-]. This recalls the DS335's default settings.
2) Press [AMPL]. Then press [5][Vpp]. Displays the amplitude and sets it to 5 Vpp. The scope
should show a 5 Vpp 1 MHz sine wave.
3) Press [FUNC DOWN ARROW] twice. The function should change to a square wave and then a
triangle wave. The DS335 automatically performs a
frequency adjustment to match the maximum triangle
frequency (10kHz).
4) Press [FREQ] and then [1][kHz]. Displays the frequency and sets it to 1 kHz. The scope
should now display a 1 kHz triangle wave.
5) Press [UP ARROW]. The frequency will increment to 1.0001 kHz. The flashing
digit indicates a step size of 0.1 Hz.

1-2 Getting Started
DS335 Synthesized Function Generator
6) Press [SHIFT UP ARROW] twice. Observe that the blinking digit is shifted twice to the left
indicating a step size of 10 Hz.
7) Press [UP ARROW] three times. We've changed the output frequency to 10.0301 kHz.
Frequency Sweep The next example demonstrates a linear frequency sweep. The DS335 can
sweep the output frequency of any function over the entire range of allowable
output frequencies. There are no restrictions on minimum or maximum
sweep span. The sweep is phase continuous and may range from 0.01Hz to
1000 kHz.
Attach the FUNCTION output BNC to the oscilloscope, terminating the output
into 50 ohms. Set the scope to 2V/div. Attach the SWEEP rear-panel BNC
to the scope and set to 2V/div. The scope should be set to trigger on the
rising edge of this signal.
1) Press [SHIFT][+/-]. This recalls the DS335's default settings.
2) Press [AMPL] then [5][Vpp]. Sets the amplitude to 5Vpp.
3) Press [SHIFT] [STOP FREQ]. Verify linear sweep. "Lin" should be blinking now.
4) Press [SWEEP RATE] then [1][0][0] [Hz]. Set the sweep rate to 100 Hz. The sweep will take 10 ms
(1/100Hz). Set the scope time base to 1ms/div.
5) Press [START FREQ] then [1][0][0][kHz]. Set the sweep start frequency to 100 kHz.
6) Press [STOP FREQ] then [1][MHz]. Set the stop frequency to 1 MHz.
7) Press [SHIFT][START FREQ]. The SWP LED will light, indicating that the DS335 is
sweeping. The scope should show the SWEEP output as a
TTL pulse synchronous with the start of the sweep. The
FUNCTION output is the swept sine wave. The DS335 also
displays the option to switching to single shot sweeps at this
time. Pressing the up or down arrows at this time switches
the sweeps to single shot. Pressing [SHIFT][START FREQ]
triggers one sweep.

Introduction 2-1
DS335 Synthesized Function Generator
Introduction to Direct Digital Synthesis
Introduction Direct Digital Synthesis (DDS) is a method of generating very pure
waveforms with extraordinary frequency resolution, low frequency switching
time, crystal clock-like phase noise, and flexible sweeping capabilities. As an
introduction to DDS let's review how traditional function generators work.
Traditional Generators Frequency synthesized function generators typically use a phase-locked loop
(PLL) to lock an oscillator to a stable reference. Wave-shaping circuits are
used to produce the desired function. It is difficult to make a very high
resolution PLL so the frequency resolution is usually limited to about 1:106
(some sophisticated fractional-N PLLs do have much higher resolution). Due
to the action of the PLL loop filter, these synthesizers typically have poor
phase jitter and frequency switching response. In addition, a separate wave-
shaping circuit is needed for each type of waveform desired, and these often
produce large amounts of waveform distortion.
DDS DDS works by generating addresses to a waveform ROM to produce data for
a DAC. However, unlike earlier techniques, the clock is a fixed frequency
reference. Instead of using a counter to generate addresses, an adder is
used. On each clock cycle, the contents of a Phase Increment Register are
added to the contents of the Phase Accumulator. The Phase Accumulator
output is the address to the waveform ROM (see diagram below). By
changing the Phase Increment the number of clock cycles needed to step
through the entire waveform ROM changes, thus changing the output
frequency.
Frequency changes now can be accomplished phase continuously in only
one clock cycle. And the fixed clock eliminates phase jitter, requiring only a
simple fixed frequency anti-aliasing filter at the output.
The DS335 uses a custom Application Specific Integrated Circuit (ASIC) to
implement the address generation in a single component. The frequency
resolution is equal to the resolution with which the Phase Increment can be
set. In the DS335, the phase registers are 48 bits long, resulting in an
impressive 1:1014 frequency resolution. The ASIC also contains a modulation
control CPU that operates on the Phase Accumulator, Phase Increment, and
external circuitry to allow digital synthesis and control of waveform sweeps.
The Modulation CPU uses data stored in the Modulation RAM to produce
frequency sweeps. All modulation parameters, such as rate, and frequency
deviation, are digitally programmed.
Figure 1:
Block diagram of SRS
DDS ASIC

2-2 Introduction
DS335 Synthesized Function Generator
DDS gives the DS335 greater flexibility and power than conventional
synthesizers without the drawbacks inherent in PLL designs.
DS335 Description
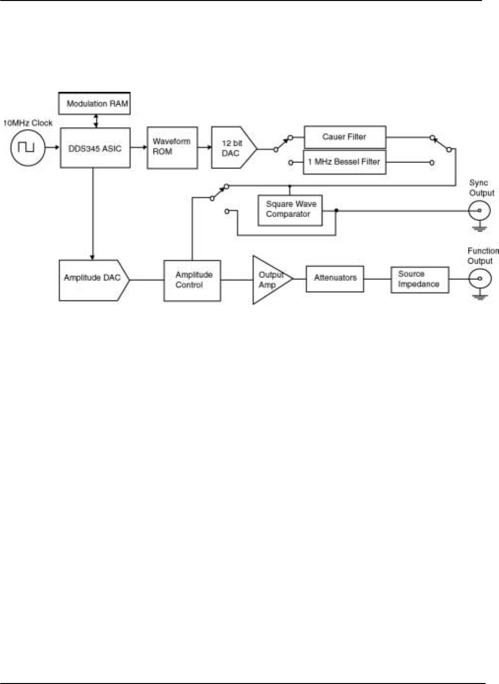
Figure 2: DS335 Block Diagram
A block diagram of the DS335 is shown in Figure 2. The heart of the DS335
is a 10 MHz crystal clock. The 10 MHz clock controls the DDS ASIC,
waveform ROM, and high-speed 12bit DAC. Sampling theory limits the
frequency of the waveform output from the DAC to about 40% of 10 MHz, or
3 MHz. The 48 bit length of the ASIC's PIR's sets the frequency resolution to
about 36 nHz. These parameters and the DAC's 12 bit resolution define the
performance limits of the DS335.
The reconstruction filter is key to accurately reproducing a waveform in a
sampled data system. The DS335 contains two separate filters. For sine
wave generation the output of the DAC goes through a 7th order Cauer filter,
while ramps, and triangles pass instead through a 3.5 MHz 5th order Bessel
filter. The Cauer filter has a cutoff frequency of 3.4 MHz and a stopband
attenuation of 86 dB, and includes a peaking circuit to correct for the
sin(x)/x amplitude response characteristic of a sampled system. This filter
eliminates any alias frequencies from the waveform output and allows
generation of extremely pure sine waves. However, the Cauer filter has very
poor time response and is only useful for CW waveforms. Therefore, the
Bessel filter was chosen for its ideal time response, eliminating rings and
overshoots from stepped waveform outputs.
The output from the filter passes through pre-amplifier attenuators with a 0 to
14 dB range. The attenuators are followed with a wide bandwidth power
amplifier that outputs a 10 V peak-to-peak into a 50 ohm load with a rise time
of less than 15 ns. The output of the power amplifier passes through a series
of four step attenuators (2, 4, 8, and 16 dB) that set the DS335's final output

Introduction 2-3
DS335 Synthesized Function Generator
amplitude. The post amplifier attenuators allow internal signal levels to
remain as large as possible, minimizing output noise and signal degradation.
Square waves and waveform sync signals are generated by discriminating
the function waveform with a high-speed comparator. The output of the
comparator passes to the SYNC OUTPUT and, in the case of square waves,
to the amplifier input. Generating square waves by discriminating the sine
wave signal produces a square wave output with rise and fall times much
faster than allowed by either of the signal filters.

2-4 Introduction
DS335 Synthesized Function Generator

Features 2-5
DS335 Synthesized Function Generator
Front Panel Features
1) Power Switch The power switch turns the DS335 on and off. The DS335 has a battery
backed up system RAM that remembers all instrument settings.
2) Data Entry Keys The numeric keypad allows for direct entry of the DS335's parameters. To
change a parameter value simply type the new value. Entries are terminated
by the UNITS keys. A typing error may be corrected by pressing the
corresponding function key. For example, if the wrong numeric key is
pressed while entering a new frequency, pressing the [FREQ] key will
backspace over the last entered digit. If there are no digits left, the current
frequency value is displayed. The [+/-] key may be selected at any time
during numeric entry.
3) Units Keys The UNIT keys are used to terminate numeric entries. Simply press the key
with the desired units to enter the typed value. Some parameters have no
particular units and any of the unit keys may be used.
The unit keys also increase and decrease the numeric value in the DS335's
display. Pressing the [UPARROW] key adds one to the flashing digit value,
the [DOWN ARROW] key subtracts one from the flashing digit value. To
change the position of the flashing digit, press [SHIFT] [LEFT ARROW] or
[SHIFT] [RIGHT ARROW]. A few of the display menus have more than one
parameter displayed at a time. The [SHIFT][LEFT ARROW] and
[SHIFT][RIGHT ARROW] keys select between left and right.
4) Shift Key The shift key selects the function printed above the keys. Pressing [SHIFT]
and then the desired key to select the specific function (for example
[SHIFT][50Ω] sets the source impedance to 50Ω. When the SHIFT key is
pressed the SHIFT LED will light. Pressing [SHIFT] a second time will
deactivate shift mode.

2-6 Features
DS335 Synthesized Function Generator
5) Sweep Key These keys control the different sweep parameters including: Start and Stop
Frequencies, Sweep Rate, Continuous or Single Sweep, Linear or Log
Sweep, Unidirectional or Bidirectional Sweeps, and FSK.
6) Function Keys These keys control the main function output. The Func [DOWN ARROW]
key and [SHIFT][UP ARROW] key select between the output functions. If the
output frequency is set beyond the range allowed for a waveform (> 10kHz
for triangle and ramp) an error message will be displayed and the frequency
will change to the maximum allowed for that function.
7) Main Function BNC This output has an impedance of 50Ω. The shield of this output may be
floated up to ±40V relative to earth ground.
8) Sync Output BNC This output is a TTL square wave synchronized to the main function output
and has a 50Ω output impedance. The shield of this output may be floated
up to ±40V relative to earth ground.
9) Status LEDs These four LEDs indicate the DS335's status. They are:
name function
REMOTE The DS335 is in GPIB remote state. The [3] key returns local
control.
GPIB Flashes on GPIB activity.
RS232 Flashes on RS232 activity.
ERROR Flashes on an error in the execution of a remote or local
command including range errors.
10) Parameter Display The 8 digit display shows the value of the currently displayed parameter. The
LEDs below in the DISPLAY section indicate which parameter is being
displayed. Error messages also appear on the display. When an error
message is displayed you can return to the normal display by pressing any
key.
11) Units LEDs The Units LEDs indicate the units of the displayed parameter. If no LED is lit
the value has no units. The SWP LED indicates that a sweep or FSK is in
progress.
12) Load Impedance LEDs These LEDs indicate the load impedance value as set by the user. The
amplitude and offset display values will change according to the load
impedance setting.

Features 2-7
DS335 Synthesized Function Generator
Rear Panel Features
1) Power Entry Module This contains the DS335's fuse and line voltage selector. Use a 1 amp slow
blow fuse for 100/120 volt operation, and a 1/2 amp fuse for 220/240 volt
operation. To set the line voltage selector for the correct line voltage, first
remove the fuse. Then, remove the line voltage selector card and rotate the
card so that the correct line voltage is displayed when the card is reinserted.
Replace the fuse.
2) Sweep/FSK Output This output generates a TTL pulse that is synchronous with the DS335's
frequency sweep. When the DS335 is in FSK mode, the output voltage
reflects the present frequency at the FUNCTION output BNC (TTL LOW =
Start Frequency, TTL HIGH = Stop Frequency). The shield of this output is
tied to that of the function output and may be floated up to ±40V relative to
earth ground.
3) FSK Input The Frequency-Shift Keying input allows the user to toggle between the start
frequency and the stop frequency. The BNC takes a TTL level input. When
the input is low the start frequency is active, and when the input is high the
stop frequency is active. This input is sampled at 10 MHz.
4) GPIB Connector If the DS335 has the optional GPIB/RS232 interface this connector is used
for IEEE-488.1 and .2 compatible communications. The shield of this
connector is connected to earth ground.
5) RS232 Connector If the DS335 has the optional GPIB/RS232 interface this connector is used
for RS232 communication. The DS335 is a DCE and accepts 8 bits, no
parity, 2 stop bits at between 300 and 9600 Baud. The shield of this
connector is connected to earth ground.

2-8 Features
DS335 Synthesized Function Generator

Function Setting 2-9
DS335 Synthesized Function Generator
DS335 OPERATION
Introduction The following sections describe the operation of the DS335. The first section
describes the basics of setting the function, frequency, amplitude, and offset.
The second section explains sweeps and FSK. The third section explains
storing and recalling setups, running self-test and autocalibration, and setting
the computer interfaces.
Power-On When the power is first applied to the DS335 the unit will display its serial
number and ROM version for about three seconds. Then, the DS335 will
initiate a series of self-tests of the circuitry and stored data. The test should
take about three seconds and end with the message "TST PASS". If the self
test fails the DS335 will display an error message indicating the nature of the
problem (see the TROUBLESHOOTING section for more details). The
DS335 will still attempt to operate normally after a self-test failure, pressing
any key will erase the error message.
SETTING THE FUNCTION
OUTPUTS The FUNCTION and SYNC BNCs are the DS335's main outputs. Both of
these outputs are fully floating, and their shields may be floated relative to
earth ground by up to ±40V. Both outputs also have a 50Ω output
impedance. If the outputs are terminated into high impedance instead of 50W
the signal levels will be twice those programmed (the FUNCTION output may
also show an increase in waveform distortion). The output impedance should
be set properly from the front panel using the [SHIFT][5] or [SHIFT][6] keys.
Incorrect impedance matching may result in output voltages that do not
correspond to the displayed amplitudes and offsets. For example, if the
DS335 is set for a 50 Ohms source impedance and the output is connected
to a scope without a 50 Ohms terminator, then the scope waveform will be
twice the amplitude displayed on the DS335.The programmed waveform
comes from the FUNCTION output, while the SYNC output generates a TTL
compatible (2.5 V into 50Ω) signal that is synchronous with the function
output. The SYNC signal is suppressed if the function is set to NOISE or
ARB. The SYNC signal can be disabled and enabled with the [SHIFT][0] and
[SHIFT][.] keys.
FUNCTION SELECTION The DS335's output function is selected using the FUNCTION UP/DOWN
arrow keys. Simply press the keys until the desired function LED is lit. If the
programmed frequency is outside of the range allowed for the selected

2-10 Function Setting
DS335 Synthesized Function Generator
function, an error message will be displayed and the frequency will be set to
the maximum allowed for that function.
Ramps Ramp functions usually ramp up in voltage, downward ramps may be set
entering a negative amplitude (see AMPLITUDE section).
FREQUENCY To display the DS335's output frequency press the [FREQ]. The frequency
units can be Hz, kHz, or MHz, and are indicated by the LEDs on the right of
the display. The DS335 has 1 µHz frequency resolution at all frequencies,
for all functions. The maximum frequency depends on the function selected
as shown below.
Function Frequency Range
Sine 1 µHz → 3.100000000000 MHz
Square 1 µHz → 3.100000000000 MHz
Triangle 1 µHz → 10,000.000000 Hz
Ramp 1 µHz → 10,000.000000 Hz
Noise 3.5 MHz White Noise (fixed)
Frequency is usually displayed by the DS335 with the highest resolution
possible. However, if the frequency is below 100 Hz, the DS335 will display
the frequency with 1 µHz resolution. At frequencies greater than 1 MHz the
digits below 0.1 Hz cannot be displayed, but the frequency still has 1 µHz
resolution and may be set via the computer interfaces.
If the function is set to NOISE the character of the noise is fixed with a band
limit of 3.5 MHz. The frequency is not adjustable and the FREQ display will
read "noise" instead of a numerical value.
Setting the Frequency To set the frequency of any function simply type a new value on the keypad
and complete the entry with the appropriate units (Hz, kHz, or MHz). Also,
the UP and DOWN arrow keys may be used to increment or decrement the
frequency by adding or subtracting one from the flashing digit.
AMPLITUDE Press [AMPL] to display the amplitude of the output function. The amplitude
may be set and displayed in units of Vpp and Vrms. The current units are
indicated by the LEDs at the right of the display. The amplitude range is
limited by the DC offset setting since |Vac peak| + |Vdc| ≤ 5 V (into 50Ω). If
the DC offset is zero the amplitude range for each of the functions is shown
below:
Note: The rms value for NOISE is based on the total power in the output
bandwidth (about 3.5 MHz) at a given peak to peak setting.
Vpp Vrms
Function Max. Min. Max. Min.
Sine 10V 50 mV 3.54V 0.02Vrms
Square 10V 50 mV 5.00V 0.03Vrms
Triangle 10V 50 mV 2.89V 0.01Vrms
Ramp 10V 50 mV 2.89V 0.01Vrms
Noise 10V 50 mV 1.62V 0.01Vrms
50Ω
ΩΩ
Ω Load Impedance

Function Setting 2-11
DS335 Synthesized Function Generator
Vpp Vrms
Function Max. Min. Max. Min.
Sine 20V 0.1V 7.07V 0.04Vrms
Square 20V 0.1V 10.0V 0.05Vrms
Triangle 20V 0.1V 5.77V 0.03Vrms
Ramp 20V 0.1V 5.77V 0.03Vrms
Noise 20V 0.1V 3.24V 0.02Vrms
HIGH-Z Load Impedance
Output Inversion The DS335's output may be inverted for ramp functions. This is useful for
turning positive ramps into negative ramps. Entering a negative amplitude
inverts the ramp output.
D.C. Only The output of the DS335 may be set to a DC level by entering an amplitude
of 0 V. When the amplitude is set to zero the A.C. waveform will be
completely shut off and the DS335 may be used as a DC voltage source.
DC OFFSET When the [OFFS] key is pressed the DC offset is displayed and the Vpp
indicator LED will be lit. A new value may be entered numerically with any
amplitude unit key. In general, the DC offset may range between ±5V, but is
restricted such that |Vac peak| + |Vdc| ≤ 5 V (into 50 Ohms), or | Vac peak | +
|Vdc| ≤ 10 V (into HIGH-Z). The DC offset is also restricted such that |Vdc| ≤
2 x Vpp. When the offset is changed, the output signal will briefly go to zero
as the output attenuators are switched, and then back to the set offset value.
SYNC ENABLE Pressing the [SHIFT] [.] key enables the SYNC OUT function. The
[SHIFT][0] disables the output by highly attenuating the output function
signal.

2-12 Function Setting
DS335 Synthesized Function Generator

Sweeps & FSK 2-13
DS335 Synthesized Function Generator
FREQUENCY SWEEPS & FSK
Introduction The DS335 can perform frequency sweeps of the sine, square, triangle, and
ramp waveforms. The sweeps may be up or down in frequency, and may be
linear or logarithmic in nature. The frequency changes during the sweep are
phase continuous and the sweep rate may be set between 0.01 Hz and
1000Hz. The DS335 has a SWEEP output that may be used to trigger an
oscilloscope. The DS335 is also capable of Frequency-Shift Keying (FSK).
FSK can be implemented either through the internal rate generator or the
back panel external input to toggle between two preset frequencies.
Sweep/FSK Enable Sweeps are enabled by pressing [SHIFT][START FREQ] in the Frequency
Sweeps menu. The DS335 displays the "CONT SNGL" menu which allows
the user to choose between continuous and single sweeps. The DS335 will
immediately start a continuos sweep unless the user presses the UP/DOWN
arrow key to select SINGLE sweep. Once a single sweep is selected, the
[SHIFT][START FREQ] key triggers the sweep. If the user has selected the
FSK function from the "UNI/BI" (Unidirectional/Bidirectional/FSK) menu, the
single/continuous sweep option is disabled and the "FS OFF" menu appears,
giving the user the choice to enable or disable the FSK function. Once the
FSK function is selected and enabled, the FSK output signal appears at the
Function Out BNC.
Sweep Type Pressing the [SHIFT] [STOP FREQ] key sets the sweep to either a linear or
log mode. The UP/DOWN arrow toggles between the two sweep types. The
output frequency of a linear sweep changes linearly during the sweep time.
The output frequency in a logarithmic sweep changes exponentially during
the sweep time, spending equal time in each decade of frequency. For
example, in a sweep from 1 kHz to 100 kHz, the sweep will spend half the
time in the 1 kHz to 10 kHz range and half the time in the 10 kHz to 100 kHz
range). It should be noted that these are digital sweeps, and that the sweep
is actually composed of 1500 to 3000 discrete frequency points, depending
on the sweep rate.
Sweep Waveform The type of sweep waveform may be set to UNIdirectional (ramp) or
BIdirectional (triangle) by pressing the [SHIFT][SWEEP RATE] key and then
pressing the UP/DOWN arrow keys. If FSK is selected, Frequency-Shift
keying is enabled and the sweeps are disabled. If the waveform is UNI
(Ramp) the DS335 sweeps from the start to the stop frequency, returns to
the start frequency and repeats continuously. For BI directional sweeps the
DS335 sweeps from the start to the stop frequency, then sweeps from the
stop frequency to the start frequency, and repeats. If the DS335 is set for a
single sweep, the sweep occurs only once.

2-14 Sweeps & FSK
DS335 Synthesized Function Generator
Sweep/FSK RATE The duration of the sweep is set by [RATE], and the value is entered or
modified with the keypad. The sweep rate may be set over the range of
0.01 Hz to1 kHz. The sweep rate is the inverse of the sweep time, a 0.01 Hz
rate is equal to a 100s sweep time, and a1 kHz rate is equal to a 1 ms sweep
time. For a TRIANGLE sweep the sweep time is the total time to sweep up
and down. If FSK is selected from the UNI/BI menu, then the "Sweep Rate"
button sets the FSK Rate. If the rate is set to 0 Hz then the rear panel FSK
BNC input toggles between the two preset frequencies. For any non zero
rate the DS335 will toggle between the two preset frequencies at the
specified rate. The maximum internal FSK rate is 50 kHz.
Sweep/FSK FREQUENCIES The DS335 may sweep over any portion of its frequency range: 1 µHz to
3.1 MHz for sine and square waves, 1 µHz to 100 kHz for triangle and ramp
waves. The sweep span is limited to six decades for logarithmic sweeps.
The DS335's sweep range is set by entering the start and stop frequencies.
In FSK mode, the DS335 will toggle between any two frequencies: 1µHz to
3.1 MHz for sine and square waves, and 1 µHz to 100 kHz for triangle and
ramp waves. There are no restrictions on the values of the start and stop
frequencies for linear sweeps.
Start and Stop Frequencies To enter the start and stop frequency press the [START FREQ] and [STOP
FREQ] keys. The span value is restricted to sweep frequencies greater than
zero and less than or equal to the maximum allowed frequency. If the stop
frequency is greater than the start frequency, the DS335 will sweep up. If the
start frequency is larger the DS335 will sweep down. If FSK is enabled the
DS335 toggles between the Start and Stop frequencies at the Sweep/FSK
Rate. If the rate has been set to zero then the rear panel FSK input is active.
A TTL low level activates the start frequency and a TTL high level activates
the stop frequency.
Sweep/FSK OUTPUT The rear-panel SWP/FSK output is synchronous with the sweep rate. This
output emits a TTL pulse at the beginning of every sweep cycle and can be
used to trigger an oscilloscope. When the start frequency is selected, the
Sweep output is at 0 Volts, and when the Stop frequency is selected the
Sweep level is at 5 Volts. The Sweep output is synchronous with the
frequency shifts.
FSK Input The FSK input accepts TTL level signals. When enabled (FSK mode with
0 Hz rate), it is sampled at a 10 MHz frequency by the DS335. A low TTL
level selects the start frequency, and a high TTL level selects the stop
frequency (see example below). When the FSK Input is being used, the
Sweep output is disabled and stays at 0 Volts.

Sweeps & FSK 2-15
DS335 Synthesized Function Generator
External Frequency-Shift Keying (FSK) Example

2-16 Sweeps & FSK
DS335 Synthesized Function Generator

DS335 Setup 2-17
DS335 Synthesized Function Generator
INSTRUMENT SETUP
Introduction This section describes the DS335's default settings, storing and recalling
settings, setting the computer interfaces, and running self-test.
Default Settings Press [SHIFT][+/-] to recall the DS335's default settings. The DS335's default
settings are listed below:
Storing Setups To store the DS335's current setup press [SHIFT][7] followed by a location
number in the range 0 - 9. After pressing any UNITS key to enter the
location number, the message "sto done" will be displayed, indicating that the
settings have been stored.
Recalling Stored Settings To recall a stored setting press [SHIFT][8] followed by a location number in
the range 0 - 9. After pressing any UNITS key to enter the location number
the message "rcl done" will be displayed, indicating that the settings have
been recalled. If nothing is stored in the selected location, or the settings are
corrupted, the message "rcl err" will be displayed.
GPIB Setup To set the DS335's GPIB interface press [SHIFT][1]. The GPIB enable
selection will be displayed. Use the [UP ARROW] and [DOWN ARROW]
keys to enable the GPIB interface. Press [SHIFT][1] again to display the
GPIB address. Enter the address desired using the numeric keypad or arrow
keys. The range of valid addresses is 0 - 30.
NOTE: If the DS335 does not have the optional GPIB/RS232 interfaces the
message "no GPIB" will be displayed when the GPIB menu is accessed.
Only one of the GPIB and RS232 interfaces may be active at a given time,
the RS232 interface is automatically disabled when GPIB is enabled.
Setting Default Value
Frequency 1 MHz
Function Sine
SYNC ON/OFF On
Load Impedance 50Ω
Display Frequency
Amplitude 1 Vpp
Offset 0.0 V
Inversion Off
Sweeps Off
Start Frequency 1Hz
Stop Frequency 3.1MHz
Trigger Source Continuous
Sweep/FSK Rate 100 Hz
Interface RS232
Baud Rate 9600
GPIB Address 22

2-18 Sweeps & FSK
DS335 Synthesized Function Generator
RS232 Setup To set the DS335's RS232 interface press [SHIFT][2]. The RS232 enable
selection will be displayed. Use the UP/DOWN ARROW keys to enable the
RS232 interface. Press [SHIFT][2] again to display the RS232 baud rate
selection. The available baud rates of 300, 600, 1200, 2400, 4800, or 9600
baud can be set with the UP/DOWN ARROW keys.
NOTE: If no interface option is present the message "no RS232" will be
displayed when the RS232 menu is accessed. Only one of the GPIB and
RS232 interfaces may be active at a given time, the GPIB interface is
automatically disabled when RS232 is enabled.
User Service Requests While the GPIB is enabled the user may issue a service request (SRQ) by
pressing [SHIFT][4]. The message "srq sent" will be displayed, and the GPIB
LED will light. The GPIB LED will go off after the host computer does a serial
poll of the DS335. Note: the user service request is in addition to the usual
service requests based on status conditions (see PROGRAMMING section
for details).
Communications Data Press [SHIFT][2] three times to display the last 256 characters of data that
have been received by the DS335. This display is a 3 character window into
the DS335's input data queue that could be scrolled to view the previous 256
characters. The data is displayed in ASCII hex format, with each input
character represented by 2 hexadecimal digits. The most recently received
character has a decimal point indicator. Pressing [DOWN ARROW] scrolls
the display to the beginning of the queue, and [UP ARROW] scrolls to later in
the queue.
AUTO-TEST
Introduction The DS335 has a built-in test routine that allows the user to test a large
portion of instrument functionality quickly and easily. Self-test starts every
time the DS335 is turned ON.
SELF-TEST The DS335's self-test is always executed on power-up. The test checks
most of the digital circuitry in the DS335, and should end with the display
"test pass". If the self-test encounters a problem it will immediately stop and
display a warning message. See the TROUBLESHOOTING section for a list
and explanation of the error messages. If the DS335 fails its test it still may
be operated.
The DS335 tests its CPU and data memory, ROM program memory,
calibration constant integrity, the computer interfaces, and the modulation
program memory
Items not tested are the connections from the PC boards to the BNC
connectors, the 12-bit waveform DAC, the output amplifier, the offset and
amplitude control circuits, and the output attenuators.
CALIBRATION BYTES It is possible to recall and modify the DS335 factory calibration bytes. Please
refer to the Test and Calibration Chapter for more detail.

Programming Commands 3-1
DS335 Synthesized Function Generator
PROGRAMMING THE DS335
The DS335 Function Generator may be remotely programmed via either the
RS232 or GPIB (IEEE-488) interfaces. Any computer supporting either of
these interfaces may be used to program the DS335. Only one interface is
active at a time. All front and rear panel features (except power) may be
controlled.
GPIB Communications The DS335 supports the IEEE-488.1 (1978) interface standard. It also
supports the required common commands of the IEEE-488.2 (1987)
standard. Before attempting to communicate with the DS335 over the GPIB
interface, the DS335's device address must be set. The address is set in the
second line of the GPIB menu (type [SHIFT][1] twice), and may be set
between 0 and 30. The default address is 22.
RS232 Communications The DS335 is configured as a DCE (transmit on pin 3, receive on pin 2) and
supports CTS/DTR hardware handshaking. The CTS signal (pin 5) is an
output indicating that the DS335 is ready, while the DTR signal (pin 20) is an
input that is used to control the DS335's transmitting. If desired, the
handshake pins may be ignored and a simple 3 wire interface (pins 2, 3 and
7) may be used. The RS232 interface baud rate may be set in the second
line of the RS232 menu (type [SHIFT][2] twice). The interface is fixed at 8
data bits, no parity, and 2 stop bits.
Front Panel LEDs To assist in programming, the DS335 has 4 front panel status LEDs. The
RS232 and GPIB LEDs flash whenever a character is received or sent over
the corresponding interface. The ERROR LED flashes when an error has
been detected, such as an illegal command, or an out of range parameter.
The REMOTE LED is lit whenever the DS335 is in a remote state (front panel
locked out).
Data Window To help find program errors, the DS335 has an input data window which
displays the data received over either the GPIB or RS232 interfaces. This
window is activated by typing [SHIFT][2] or [SHIFT][1] three times. The
menu displays the received data in hexadecimal format. The last 256
characters received can be scrolled through using the MODIFY up/down
arrow keys. A decimal point indicates the most recently received character.
Command Syntax Communications with the DS335 use ASCII characters. Commands may be
in either UPPER or lower case and may contain any number of embedded
space characters. A command to the DS335 consists of a four character
command mnemonic, arguments if necessary, and a command terminator.
The terminator may be either a carriage return <cr> or linefeed <lf> on
RS232, or a linefeed <lf> or EOI on GPIB. No command processing occurs
until a command terminator is received. All commands function identically on
GPIB and RS232. Command mnemonics beginning with an asterisk "*" are
IEEE-488.2 (1987) defined common commands. These commands also
function identically on RS232. Commands may require one or more
parameters. Multiple parameters are separated by commas ",".
Multiple commands may be sent on one command line by separating them
by semicolons ";". The difference between sending several commands on
the same line and sending several independent commands is that when a
command line is parsed and executed the entire line is executed before any
other device action proceeds.

3-2 Programming Commands
DS335 Synthesized Function Generator
There is no need to wait between commands. The DS335 has a 256
character input buffer and processes commands in the order received. If the
buffer fills up the DS335 will hold off handshaking on the GPIB and attempt
to hold off handshaking on RS232. If the buffer overflows the buffer will be
cleared and an error reported. Similarly, the DS335 has a 256 character
output buffer to store output until the host computer is ready to receive it. If
the output buffer fills up it is cleared and an error reported. The GPIB output
buffer may be cleared by using the Device Clear universal command.
The present value of a particular parameter may be determined by querying
the DS335 for its value. A query is formed by appending a question mark "?"
to the command mnemonic and omitting the desired parameter from the
command. If multiple queries are sent on one command line (separated by
semicolons, of course) the answers will be returned in a single response line
with the individual responses separated by semicolons. The default
response terminator that the DS335 sends with any answer to a query is
carriage return-linefeed <cr><lf> on RS232, and linefeed plus EOI on GPIB.
All commands return integer results except as noted in individual command
descriptions.
Examples of Command Formats
FREQ, 1000.0 <lf> Sets the frequency to 1000 Hz.
FREQ? <lf> Queries the frequency.
*IDN? <lf> Queries the device identification (query, no
parameters).
*TRG <lf> Triggers a sweep (no parameters).
FUNC 1 ;FUNC? <lf> Sets function to square wave(1) then queries the
function.
Programming Errors The DS335 reports two types of errors that may occur during command
execution: command errors and execution errors. Command errors are
errors in the command syntax. For example, unrecognized commands,
illegal queries, lack of terminators, and non-numeric arguments are examples
of command errors. Execution errors are errors that occur during the
execution of syntactically correct commands. For example, out of range
parameters and commands that are illegal for a particular mode of operation
are classified as execution errors.
No Command Bit The NO COMMAND bit is a bit in the serial poll register that indicates that
there are no commands waiting to be executed in the input queue. This bit is
reset when a complete command is received in the input queue and is set
when all of the commands in the queue have been executed. This bit is
useful in determining when all of the commands sent to the DS335 have
been executed. This is convenient because some commands, such as
setting the function or sweep, take a long time to execute and there is no
other way of determining when they are done. The NO COMMAND bit may
be read while commands are being executed by doing a GPIB serial poll.
There is no way to read this bit over RS232. Note that using the *STB?
query to read this bit will always return the value 0 because it will always
return an answer while a command is executing- the *STB? command itself!
DETAILED COMMAND LIST The four letter mnemonic in each command sequence specifies the
command. The rest of the sequence consists of parameters. Multiple

Programming Commands 3-3
DS335 Synthesized Function Generator
parameters are separated by commas. Parameters shown in {} are optional
or may be queried while those not in {} are required. Commands that may be
queried have a question mark in parentheses (?) after the mnemonic.
Commands that may ONLY be queried have a ? after the mnemonic.
Commands that MAY NOT be queried have no ?. Do not send ( ) or { } as
part of the command.
All variables may be expressed in integer, floating point or exponential
formats (i.e., the number five can be either 5, 5.0, or .5E1). The variables i
and j usually take integer values, while the variable x take real number
values.
Function Output Control Commands
AECL The AECL command sets the output to the ECL levels of 1 V peak-to-peak
with a -1.3 V offset. That is, from -1.8V to -0.8V.
AMPL (?) x The AMPL command sets the output amplitude to x. The value x must
consist of the numerical value and a units indicator. The units may be VP
(Vpp) or VR (Vrms). For example, the command AMPL 1.00VR will set the
output to 1.0 Vrms. Note that the peak AC voltage (Vpp/2) plus the DC offset
voltage must be less than 5 Volts (for 50Ω source). Setting the amplitude to
0 Volts will produce a DC only (no AC function) output controlled by the
OFFS command.
The AMPL? query will return the amplitude in the currently displayed units.
For example, if the display is 3.0 Vrms the AMPL? query will return 3.0VR. If
a units indicator is sent with the AMPL? query (such as, AMPL? VP) the
displayed units will be changed to match the units indicator and the
amplitude returned in those units.
ATTL The ATTL command sets the TTL output levels of 5V peak-to-peak with a
2.5V offset. That is, from 0V to 5V.
FREQ (?) x The FREQ command sets the output frequency to x Hertz. The FREQ?
query returns the current output frequency. The frequency is set and
returned with 1µHz resolution. If the current waveform is NOISE an error will
be generated and the frequency will not be changed.
FUNC (?) i The FUNC command sets the output function type to i. The correspondence
of i and function type is shown in the table below. If the currently selected
frequency is incompatible with the selected function an error will be
generated and the frequency will be set to the maximum allowed for the new
function. The FUNC? query returns the current function.
i Function
0SINE
1SQUARE
2TRIANGLE
3RAMP
4 NOISE
INVT (?) i The INVT command turns output inversion on (i=1) and off (i=0). The INVT?
query returns the current inversion status. This function is used with the
ramp waveform to set it for positive or negative slope.

3-4 Programming Commands
DS335 Synthesized Function Generator
KEYS(?)i The KEYS command simulates the pressing of a front panel key. The
KEYS? query returns the keycode of the most recently pressed key.
Keycodes are assigned as follows:
Key Name Key Code
FREQ 1
AMPL 2
OFFSET 3
START FREQ 4
STOP FREQ 5
SWEEP RATE 6
0 7
18
29
310
Vrms/HZ/DOWN 11
SEL FNC 12
Decimal Point 13
414
515
616
Vpp/kHz/UP 17
+/- 19
720
821
922
MHz/SHIFT 23
OFFS (?) x The OFFS command sets the output's DC offset to x volts. The OFFS?
query returns the current value of the DC offset. The DC offset voltage plus
the peak AC voltage must be less than 5 Volts (into 50Ω).
SYNC(?)I Turns the SYNC output on (i=1) or off (i=0).
TERM(?) i Sets the output source impedance to 50Ω (i=0), or hi-Z (i=1). The TERM?
query returns the current source impedance setting. Note that all amplitude
and offset display settings get doubled when switching from 50 Ohm to High
Impedance. Similarly, when switching from high impedance to 50 Ohm all
amplitude and offset display values get halved. The actual BNC output is not
affected by this change.
Sweep & FSK Control Commands
note: All sweep & FSK parameters may be set at any time. For the changes to have an effect be sure that
the sweep or FSK type is set correctly and that sweep or FSK is enabled (see the STYP and SWEN
commands).
FSEN(?) i Enables FSK on (i=1) or off (i=0). This function is valid only if FSK has been
selected with the SDIR command (SDIR2) or from the front panel. If the FSK
rate has been set between 0.01Hz and 50 kHz then the FSK starts following
the "FSEN1" command. If the rate has been set to 0Hz and FSK selected,
the command "FSEN1" would enable the FSK BNC input on the rear panel.
This TTL signal is sampled at a 10MHz rate and toggles between the Start
frequency and the Stop frequency.

Programming Commands 3-5
DS335 Synthesized Function Generator
*TRG The *TRG command triggers a single sweep. The trigger source must be set
to SINGLE (see the TSRC command below).
SDIR(?)i Sets the sweep direction. 0 = Ramp (unidirectional), 1 = Triangle
(bidirectional), 2 = enable FSK (disable sweeps).
STYP (?) i The STYP command sets the sweep type to i. The correspondence of i to
type is shown in the table below. The STYP? query returns the current
sweep type. Refer to the SDIR command for sweep direction.
i Waveform
0 LIN SWEEP
1 LOG SWEEP
SPFR (?) x The SPFR command sets the sweep stop frequency to x Hertz. An error will
be generated if the sweep frequency is less than or equal to zero or greater
than allowed by the current function. The SPFR? query returns the current
sweep stop frequency. If the stop frequency is less than the start frequency
(the STFR command) a downward sweep from maximum to minimum
frequency will be generated. The stop frequency is also used in the FSK
mode.
SRAT (?) x The SRAT command sets the trigger rate for internally triggered single
sweeps and FSK to x Hertz. x is rounded to two significant digits and may
range from 0.01 Hz to 1 kHz for sweeps and 0.01Hz to 50kHz for FSK. The
SRAT? query returns the current trigger rate. If the rate is set to 0Hz and
FSK is enabled (SDIR = 2) then the external FSK BNC is used to toggle
between the start and stop frequencies.
STFR (?) x The STFR command sets the sweep start frequency to x Hertz. An error will
be generated if the sweep frequency is less than or equal to zero or greater
than allowed by the current function. The STFR? query returns the current
sweep start frequency. If the start frequency is greater than the stop
frequency (the SPFR command) a downward sweep from maximum to
minimum frequency will be generated. The stop frequency is also used in the
FSK mode.
SWEN(?) i Enables sweeps on (i=1) or off (i=0). If the continuous sweep is selected,
enabling sweeps will start the sweep with the specified rate. If triggered
single sweep is selected and sweeps are enabled then the DS335 waits for a
front panel trigger or a *TRG command to start the sweep.
TSRC (?) i The TSRC command sets the trigger source for sweeps to i. The
correspondence of i to source is shown in the table below. The TSRC?
query returns the current trigger source.
i Waveform
0 SINGLE
1 INTERNAL RATE
For single sweeps the *TRG command triggers the sweep.

3-6 Programming Commands
DS335 Synthesized Function Generator
Setup Control Commands
*IDN? The *IDN common query returns the DS335's device configuration. This
string is in the format: StanfordResearchSystems,DS335,serial
number,version number. Where "serial number" is the five digit serial
number of the particular unit, and "version number" is the 3 digit firmware
version number.
*RCL i The *RCL command recalls stored setting number i, where i may range from
0 to 9. If the stored setting is corrupt or has never been stored an execution
error will be generated.
*RST The *RST common command resets the DS335 to its default configurations.
*SAV i The *SAV command saves the current instrument settings as setting number
i.
Status Reporting Commands
(See tables at the end of the Programming section for Status Byte definitions.)
*CLS The *CLS common command clears all status registers. This command
does not affect the status enable registers.
*ESE (?) i The *ESE command sets the standard event status byte enable register to
the decimal value i.
*ESR? {i} The *ESR common command reads the value of the standard event status
register. If the parameter i is present the value of bit i is returned (0 or 1).
Reading this register will clear it while reading bit i will clear just bit i.
*PSC (?) i The *PSC common command sets the value of the power-on status clear bit.
If i = 1 the power on status clear bit is set and all status registers and enable
registers are cleared on power up. If i = 0 the bit is cleared and the status
enable registers maintain their values at power down. This allows the
production of a service request at power up.
*SRE (?) i The *SRE common command sets the serial poll enable register to the
decimal value of the parameter i.
*STB? {i} The *STB? common query reads the value of the serial poll byte. If the
parameter i is present the value of bit i is returned (0 or 1). Reading this
register has no effect on its value as it is a summary of the other status
registers.
DENA (?) i The DENA command sets the DDS status enable register to the decimal
value i.
STAT? {i} The STAT? query reads the value of the DDS status byte. If the parameter i
is present the value of bit i is returned. Reading this register will clear it while
reading bit i will clear just bit i.

Programming Commands 3-7
DS335 Synthesized Function Generator
Hardware Test and Calibration Commands
NOTE: These commands are primarily intended for factory calibration use and should never be needed
during normal operation. Incorrect use of some of these commands can destroy the calibration of the
DS335.
$CLK? The $CLK? command queries the DS335 for the status of its calibration
jumper. Shown below are the different status values that the DS335 can
return:
Status value Meaning
0 Calibration disabled
1 Calibration enabled
$FCL The $FCL command recalls the factory calibration bytes. This command will
generate an error if calibration is not enabled.
*TST? The *TST? common query runs the DS335 internal self-tests. After the tests
are complete the test status is returned. The status may have the following
values (see the TROUBLESHOOTING section for more details):
Status value Meaning
0 No Error.
1 CPU Error. The DS335 has detected a problem in its CPU.
2 Code Error. The DS335's ROM firmware has a checksum
error.
3 Sys RAM Error. The system RAM failed its test.
4 Cal Data Error. The DS335's calibration data has become
corrupt.
5 Unused.
6 Program Data Error. The modulation program RAM failed its
test.
7 DS335 not warmed up. At least 2 minutes must elapse
between power on and calibration.
$PRE (?) i The $PRE command sets the DS335's pre-amplifier attenuators to range i.
The integer i is the attanuation value in dB and ranges from 0 to 14 in
increments of two. Resetting the amplitude will return the attenuators to their
normal position. The $PRE? query returns the current attenuator position.
$PST (?) i The $PST command sets the DS335's post-amplifier attenuators to range i.
The integer i is the attenuation value in dB and ranges from 0 to 30 in
increments of two. Resetting the amplitude will return the attenuators to their
normal position. The $PST? query returns the current attenuator position.
$WRD (?) j{,k} The $WRD command sets the value of calibration word j to k. Parameter j
may have a value from 0 to 554, while k may range from -127 to +65535.
This command will generate an error if calibration is not enabled. NOTE: this
command will alter the calibration of the DS335. To correct the calibration
the factory calibration bytes may be recalled (see the $FCL command). The
calibration bytes cannot be altered unless the warm-up bit has been set.

3-8 Programming Commands
DS335 Synthesized Function Generator
STATUS BYTE DEFINITIONS
Status Reporting
The DS335 reports on its status by means of three status bytes: the serial poll byte, the standard status byte,
and the DDS status byte.
On power on the DS335 may either clear all of its status enable registers or maintain them in the state they
were in on power down. The action taken is set by the *PSC command and allows things such as SRQ on
power up.
Serial Poll Status Byte:
bit name usage
0 Sweep Done set when no sweeps are in progress
1 Sweep Enable set when sweep is enabled
2 User SRQ set if the user sends a SRQ from the front panel
3 DDS An unmasked bit in the DDS status register has been set.
4 MAV The gpib output queue is non-empty
5 ESB An unmasked bit in the standard status byte has been set.
6 RQS/MSS SRQ (Service Request)bit.
7 No Command There are no unexecuted commands in the input queue
The DDS and ESB bits are set whenever any unmasked bit (bit with the corresponding bit in the byte enable
register set) in their respective status registers is set. They are not cleared until the condition which set the bit
is cleared. Thus, these bits give a constant summary of the enabled status bits. A service request will be
generated whenever an unmasked bit in the serial poll register is set. Note that service requests are only
produced when the bit is first set and thus any condition will only produce one service request. Accordingly, if
a service request is desired every time an event occurs the status bit must be cleared between events.
Standard Event Status Byte:
bit name usage
0 unused
1 unused
2 Query Error Set on output queue overflow
3 unused
4 Execution err Set by an out of range parameter, or non-completion of some command due
to a condition such as an incorrect waveform type.
5 Command err Set by a command syntax error, or unrecognized command

Programming Commands 3-9
DS335 Synthesized Function Generator
6 URQ Set by any key press
7 PON Set by power on
This status byte is defined by IEEE-488.2 (1987) and is used primarily to report errors in commands received
over the communications interfaces. The bits in this register stay set once set and are cleared by reading
them or by the *CLS command.
DDS Status Byte:
bit name usage
0 Trig'd Set when a sweep is triggered.
1 Trig Error Set when a trigger rate error occurs.
2 Unused
3 Unused
4 Warmup Set after the warmup period has expired.
5 Test Error Set if a self test error occurs.
6 Unused
7 mem err the stored setting were corrupt on power up.
The Warmup bit will be set and remain set after the warmup period has expired. The rest of the bits in this
register are set when the corresponding event occurs and remain set until cleared by reading this status byte
or by the *CLS command.

3-10 Programming Commands
DS335 Synthesized Function Generator

Programming Examples 3-11
DS335 Synthesized Function Generator
Program Examples
Introduction The following examples demonstrate interfacing the DS335 via RS232 and
the GPIB interface using the National Instruments GPIB card. Using a
different brand of card would be similar except for the program lines that
actually send the data. These examples are intended to demonstrate the
syntax of the DS335's command set.
To successfully interface the DS335 to a PC via the GPIB interface, the
instrument, interface card, and interface drivers must all be configured
properly. To configure the DS335, the GPIB address must be set in the GPIB
menu. The default GPIB address is 22; use this address unless a conflict
occurs with other instruments in your system.
Make sure that you follow all the instructions for installing the GPIB card. The
National Instruments card cannot be simply unpacked and put into your
computer. To configure the card you must set jumpers and switches on the
card to set the I/O address and interrupt levels. You must run the program
"IBCONF" to configure the resident GPIB driver for your GPIB card. Please
refer to the National Instruments manual for information. In this example, the
following options must be set with IBCONF:
Device name: dds335
Device address: 22
EOS character: 0Ah (linefeed)
Once all the hardware and GPIB drivers are configured, use "IBIC". This
terminal emulation program allows you to send commands to the DS335
directly from your computer's keyboard. If you cannot talk to the DS335 via
"IBIC", then your programs will not run.
Use the simple commands provided by National Instruments. Use "IBWRT"
and "IBRD" to write and read from the DS335. After you are familiar with
these simple commands, you can explore more complex programming
commands.
The RS232 program assumes the RS232 option is enabled ([SHIFT][2]) and
the BAUD rate is set to 9600 BAUD.
The GPIB example was written in C and the RS232 example was written in
BASIC.

3-12 Programming Examples
DS335 Synthesized Function Generator
EXAMPLE 1: GPIB COMMUNICATION. C LANGUAGE
This program communicates with the DS335 via GPIB . The program is written in C.
/*
C Program to demonstrate communication with the DS335 via
GPIB. Written in Microsoft C and uses National Instruments
GPIB card. Assumes DS335 is installed as device name DDS335.
Refer to National Instruments for Device Name setup.
*/
#include <stdio.h>
#include <string.h>
#include <stdlib.h>
#include <dos.h>
#include <decl.h> /* National Instruments header files */
void main(void); /* function declaration */
int dds335;
void main()
{
char cmd[40];
char start[20];
char stop[20];
if ((dds335 = ibfind("DDS335")) < 0) /* open National driver */
{
printf ("Cannot find DDS335\n");
exit(1);
}
/* Now that the driver is located, reset the DS335 */
sprintf (cmd, "*RST\n");
ibwrt(dds335,cmd,strlen(cmd)); /* send command */
/* Setup the DS335 as follows:
500 kHz Square Wave, 1.5 Vpp, -1.0 Volt offset, display offset */
sprintf (cmd, "FREQ500000;AMPL1.5VP;OFFS-1.0;KEYS3;\n");
ibwrt(dds335,cmd,strlen(cmd)); /* send commands */
/* Now query the DS335 for the sweep start and stop frequencies */
sprintf (cmd, "STFR?\n"); /* ask for start rate */
ibwrt (dds335,cmd,strlen(cmd)); /* send query */
ibrd(dds335,start,20); /* read back start frequency */
sprintf (cmd, "SPFR?\n"); /* ask for stop rate */
ibwrt (dds335,cmd,strlen(cmd)); /* send query */
ibrd(dds335,stop,20); /* read back stop frequency */
printf("\n\n\n\n ******** DS335 Setup Demo *******" );
printf("\n\n\n\nDS335 Sweep Start Frequency = %e Hz\n\n", atof(start));
printf("DS335 Sweep Stop Frequency = %e Hz\n", atof(stop));
}

Programming Examples 3-13
DS335 Synthesized Function Generator
EXAMPLE 2: RS232 COMMUNICATION. BASIC LANGUAGE
BASIC Program to demonstrate communication with the DS335 via RS232. Program assumes the RS232
option is enabled (use [SHIFT] [2]) and the BAUD rate is set to 9600.
10 OPEN "com2:9600,n,8,2,cs,ds,cd" FOR RANDOM AS #1 'Set up com2'
20 PRINT #1, " "
30 PRINT #1, "*rst" 'Reset the DS335'
40 GOSUB 190 'Query DS335 and diplay result'
50 PRINT #1, "freq1234567" 'Set new frequency'
60 GOSUB 190 'Query DS335 and diplay result'
70 PRINT #1, "*rst" 'Reset the DS335'
80 FOR I = 0 TO 4 'Step through all functions'
90 PRINT #1, "func", I
100 GOSUB 190 'Query DS335 and diplay result'
110 NEXT I
120 PRINT #1, "*rst" 'Reset the DS335'
130 PRINT #1, "ampl 0vp" 'Set amplitude to 0 volts '
140 FOR I = -5 TO 5 'Set DS335 offset from -5V to +5V'
150 PRINT #1, "offs", I 'and query each time'
160 GOSUB 190 'Query DS335 and diplay result'
170 NEXT I
180 END
'Routine to query the DS335 frequency,'
190 PRINT #1, "freq?" 'offset, and amplitude and display them'
200 INPUT #1, F
210 PRINT #1, "ampl?"
220 INPUT #1, A
230 PRINT #1, "offs?"
240 INPUT #1, O
250 PRINT " Frequ="; F; " Ampl="; A; " Offs="; O
260 RETURN

3-14 Programming Examples
DS335 Synthesized Function Generator

Troubleshooting 4-1
DS335 Synthesized Function Generator
TROUBLESHOOTING
If Nothing Happens on
Power On Make sure that the power entry module on the rear panel is set for the proper
ac line voltage for your location, that the correct fuse is installed, and that the
line cord is inserted all the way into the power entry module. The selected
line voltage may be seen through the clear window, just below the fuse.
When the unit is plugged in and turned "ON", the unit's firmware version
number and serial number will be briefly displayed. Then the self tests should
execute.
Cold Boot If the unit displays no sensible message, the "cold boot" procedure may fix
the problem. To do a "cold boot", turn the unit off. Then, while holding the
"+/-" button, turn the unit "ON". This procedure initializes the RAM and recalls
all factory calibration values.
ERROR MESSAGES The following lists explain all of the error messages that the DS335 can
generate. The messages are divided into operational errors, errors in using
the instrument, and self-test errors. The messages are listed alphabetically.
Operational Errors These error messages may appear during normal front panel operation and
generally are warnings of illegal parameter entries.
Message Meaning
AC Error Amplitude entered is out of allowable range.
AC-DC Error The output |Vac| + |Vdc| > 5V. Adjust either the offset or amplitude.
Freq Error Attempt to set output frequency outside of range allowed for current function,
≤ 0 Hz or > 3.1 MHz, or attempting to set frequency for NOISE function.
No GPIB Cannot access GPIB menus if option board is not installed.
No RS232 Cannot access RS232 menus if option board is not installed.
Off Error DC output offset outside of ±5V range (into 50Ω).
Out q err Output queue error. The DS335 output queue is full due to too many queries
that have not been read back.
Range Er Parameter in command is out of allowed range for that command.
Rate Err Sweep rate out of range (0.01 Hz to 1kHz).
Rcl Err Parameter memory corrupt on power up, stored setting corrupt. Not a worry
unless this error occurs frequently. Check the battery if so.
Span Err Logarithmic sweep span error. The start and stop frequencies are apart by
more than six decades.
StrtF Er The sweep start frequency is out of range ( 0 < Freq ≤ max for function).
Stop F Er The sweep stop frequency is out of range ( 0 < Freq ≤ max for function).

4-2 Troubleshooting
DS335 Synthesized Function Generator
Syn Err The command syntax is invalid. See PROGRAMMING section for correct
command syntax.
UART Error The DS335 has detected an error on its computer interface option board.
Uni Err The units set with AMPL command are not Vpp, or Vrms.
Self-Test Errors These errors may occur during the DS335's self- test. In general, these
messages indicate DS335 hardware problems. If the errors occur repeatedly
the unit may have an electrical problem. The messages are listed
alphabetically, also listed is the status value returned by the *TST?
command.
Message Status Value Meaning
Cald Err 4 The RAM calibration data has become corrupt. The factory values will be
reloaded from ROM. This message is not a problem unless it occurs
frequently, which could indicate a problem with the battery backup circuits.
Code Err XX 2 The DS335's ROM has a checksum error. XX is the checksum value.
CPU Error 1 The DS335 has detected a problem in its Z80 CPU.
Prgd Err 6 Read/write test of modulation RAM (U400) failed. Can be bad RAM, ASIC,
or bus problem.
Sysd Err 3 CPU RAM (U206) failed read/write test.
Cal Dly Err 7 The DS335 is not warmed up. Wait until warmed up for at least two minutes
before starting autocal.
GPIB PROBLEMS First, make sure that the GPIB interface is enabled. Press [SHIFT][1] to
display the enable status line. GPIB should be "ON". If not, turn GPIB on
using the UP/DOWN ARROW keys. Second, the GPIB address of the DS335
must be set to match that expected by the controlling computer. The default
GPIB address is 22, and so it is a good idea to use this address when writing
programs for the DS335. Any address from 0 to 30 may be set in the GPIB
menu. To check the GPIB address, press [SHIFT][1] twice to view the GPIB
address. The entry keys or the UP/DOWN ARROW keys may be used to set
the GPIB address.
The DS335 will ignore its front panel key pad when Remote Enable (REN)
has been asserted by the GPIB. This "REMOTE" state is indicated by the
REMOTE LED. To return to LOCAL operation (ie. to enable the front panel)
press [3]. Controlling programs may inhibit the ability to return to LOCAL
operation by asserting the Local-Lockout state (LLO).
A linefeed character is sent with and End or Identify (EOI) to terminate
strings from the DS335. Be certain that your GPIB controller has been
configured to accept this sequence.
RS-232 PROBLEMS First, make sure that the RS232 interface is enabled. Press [SHIFT][2] to
display the enable status line. RS232 should be "ON". If not, turn RS232 on
using the UP/DOWN ARROW keys. Second, the RS-232 baud rate must be
set to match that expected by the controlling computer. The default baud

Troubleshooting 4-3
DS335 Synthesized Function Generator
rate is 9600 baud. The DS335 always sends two stop bits, 8 data bits, and
no parity, and will correctly receive data sent with either one or two stop bits.
When connecting to a PC, use a standard PC serial cable, not a "null-
modem" cable. The DS335 is a DCE (Data Communications Equipment)
device, and so should be connected with a "straight" cable to a DTE device
(Data Terminal Equipment). The "minimum" cable will pass pins 2,3 and 7.
For hardware handshaking, pins 5 and 20 (CTS and DTR) should be passed.
Occasionally, pins 6 and 8 (DSR and CD) will be needed: these lines are
always asserted by the DS335.

4-4 Troubleshooting
DS335 Synthesized Function Generator

Performance Tests 4-5
DS335 Synthesized Function Generator
PERFORMANCE TESTS
INTRODUCTION The procedures in this section test the performance of the DS335. The first
set tests the basic functionality of the DS335 from the front panel. The
second set of tests actually measures the DS335's specifications. The
results of each test may be recorded on the test sheet at the end of this
section.
NECESSARY EQUIPMENT The following equipment is necessary to complete the tests. The suggested
equipment or its equivalent may be used.
Instrument Critical Specifications Recommended Model
Analog Oscilloscope 350 MHz Bandwidth Tektronix 2465
Time Interval Counter Frequency Range: 20 MHz minimum SRS SR620
Time Interval Accuracy: 1ns minimum
FFT Spectrum Analyzer Frequency Range: DC to 100 kHz SRS SR760
Amplitude Accuracy: ±0.2 dB
Distortion: < 75 dB below reference
RF Spectrum Analyzer Frequency Range: 1 kHz to 100 MHz Anritsu MS2601/ HP4195A
Amplitude: ±0.5 dB
Distortion and Spurious: < -70 dB
DC/AC Voltmeter 5 1/2 Digit DC accuracy Fluke 8840A
True RMS AC to 100 kHz
Thermal Converter Input Impedance: 50ΩBallantine 1395A-3
Input Voltage: 3 Vrms
Frequency: DC to 10 MHz
Accuracy: ±0.05dB
10 MHz Frequency Standard Frequency: 10 MHz ± .001 ppm SRS FS700
Phase Noise: < -130 dBc @ 100Hz
50Ω Terminator 50Ω ± 0.2 %, 1 Watt HP 11048C
Doubly Balanced Mixer Impedance: 50ΩMini-Circuits ZAD-3SH
Frequency: 1 - 20 MHz

4-6 Performance Tests
DS335 Synthesized Function Generator
FUNCTIONAL TESTS
These simple tests verify that the DS335's circuitry is functional. They are not intended to verify the DS335's
specifications.
Front Panel Test This test verifies the functionality of the front panel digits, LED's, and buttons.
1) Turn on the DS335 while holding down [FREQ]. Press the [UP ARROW]
and a single segment of the leftmost digit should light.
2) Use [DOWN ARROW] to light each segment (7 of them) and the decimal
point of the left most two digits. Only a single segment should be on at a
time. [UP ARROW] will step backward through the pattern.
3) Push the down arrow key again and all of the segments of all 8 digits
should light.
4) Press the down arrow key repeatedly to light each front panel indicator
LED in turn, top to bottom, left to right. At any time only a single LED
should be on.
5) After all of the LEDs have been lit further pressing of the front panel keys
will display the key code associated with each key. Each key should
have a different keycode.
Internal Self-Tests The internal self tests test the functionality of the DS335 circuitry.
1) Turn on the DS335. The ROM firmware version number, and the serial
number should be displayed for about 3 seconds. The self tests will
execute and the message "TEST PASS" should be displayed. If an error
message appears see the TROUBLESHOOTING section for a
description of the errors.
Sine Wave This procedure visually checks the sine wave output for the correct frequency
and any visible irregularities.
1) Connect the DS335's output to the oscilloscope input and terminate in
50Ω.
2) Set the DS335 to sine, 1 MHz, 10 Vpp, and 50Ω Load Impedance. Set
the scope to 2 V/div vertical, and .1us/div horizontal.
3) The scope should display a sine wave with one cycle per horizontal
division and about five divisions peak-to-peak. There should be no
visible irregularities in the waveform.
Square Wave This procedure checks the square wave output for frequency, rise time, and
aberrations.
1) Connect the DS335's output to the oscilloscope input and terminate in
50Ω.
2) Set the DS335 to square wave, 1 MHz, 10 Vpp, and 50Ω Load
Impedance. Set the scope to 2V/div vertical, and 200ns/div horizontal.
3) The scope should show two square waves about 5 division peak-to-
peak.

Performance Tests 4-7
DS335 Synthesized Function Generator
4) Increase the scope sensitivity to 1V/div and measure the size of the
overshoot at the beginning of the square wave. It should be less than
0.2V peak-to-peak.
5) Adjust the scope to 2V/div and 5ns/div. Measure the 10% to 90% rise
time of the square wave. It should be less than 20ns.
Amplitude Flatness This test provides a visual indication of the sine wave amplitude flatness.
1) Connect the DS335's output to the oscilloscope input and terminate in
50Ω.
2) Set the DS335 to sine wave, 10Vpp, and 50Ω Load Impedance. Set to
linear sweep with a Unidirectional waveform. Set the start frequency to
1Hz, stop frequency to 3MHz, and the rate to 100Hz. Turn the DS335's
sweep ON.
3) Set the scope to 2V/div vertical, and 1ms/div horizontal. Trigger the
scope on the falling edge of the DS335's SWEEP output (Rear Panel).
4) The scope should show a sweep that is essentially flat. The peak-to-
peak variations should be less than ±1.2%. Ignore any dc variations,
using the peak-to-peak measurements for flatness comparison.
Output Level This test provides a visual check of the DS335's output level control.
1) Connect the DS335's output to the oscilloscope input and terminate in
50Ω.
2) Set the DS335 to sine wave, 1MHz, 10Vpp, and 50Ω Load Impedance.
Set the scope to 2V/div vertical and 1µs/div horizontal.
3) Verify that the DS335's output is about 10V pk-to-pk.
4) Set the DS335 to 5Vpp verify the output.
5) Repeat step 4 at 1Vpp, 0.5 Vpp, 0.1 Vpp, and 0.05 Vpp. Adjust the
scope as necessary.
THIS COMPLETES THE FUNCTIONAL TESTS

4-8 Performance Tests
DS335 Synthesized Function Generator
PERFORMANCE TESTS
These tests are intended to measure the DS335's conformance to its published specifications. The test
results may be recorded on the test sheet at the end of this section. Allow the DS335 at least 1/2 hour to
warm up, run the DS335's self test procedure, and proceed with the tests.
FREQUENCY ACCURACY This test measures the accuracy of the DS335's frequency. If the frequency
is out of specification the DS335's timebase frequency should be adjusted
(see CALIBRATION section).
Tolerance: ± 50 ppm of selected frequency
1) Turn the DS335 on and allow it to warm up for at least 1/2 hour. Set the
DS335 for sine wave, 1 MHz, 1 Vpp, and 50Ω Load Impedance.
2) Attach the output of the DS335 to the frequency counter. Terminate into
50Ω. Attach the reference frequency input of the counter to the
frequency standard. Set the counter for a 1s frequency measurement.
3) The counter should read 1MHz ± 50Hz. Record the result.
AMPLITUDE ACCURACY The following tests measure the accuracy of the DS335 output amplitude.
There are separate tests for sine, square, and ramp/triangle. The tests
measure the accuracy of the amplitude as a function of frequency. The sine
wave test also measures the performance of the attenuators. There is only a
single test for triangle and ramp functions because they have the same
signal path.
Frequency < 100 kHz Connect the DS335 output to the voltmeter through the 50Ω terminator. After
the DS335 has had at least 1/2 hour to warm up, perform the following tests.
Sine Wave
specification: ±0.1 dB (±1.2%)
1) Set the DS335 to sine wave, 100Hz, 3.54 Vrms (10Vpp), and 50Ω Load
Impedance.
2) Read the AC voltage on the voltmeter. Repeat at 1kHz and 10kHz, and
100 kHz. The readings should be between 3.498 and 3.582 Vrms
(±1.2%) Record the results.
3) Set the DS335 to 1 kHz. Set the amplitude to 1 Vrms. Read the
voltmeter and record the results. The amplitude should be between
0.988 and 1.012 Vrms. Repeat at 0.5 Vrms, 0.25 Vrms, 120 mVrms, 70
mVrms, 40 mVrms, and 20 mVrms. Record the results. They should be
within ±1.2% of the set values.
Square Wave
specification: ±1.2%
1) Set the DS335 to square wave, 100Hz, 5Vrms (10 Vpp), and 50Ω Load
Impedance.

Performance Tests 4-9
DS335 Synthesized Function Generator
2) Read the AC voltage on the voltmeter. Repeat at 1 kHz and 10kHz. The
readings should be between 4.94 and 5.06 Vrms.
Triangle/Ramp Waves
specification: ±1.2%
1) Set the DS335 to triangle wave, 100Hz, 2.89Vrms (10 Vpp), and 50Ω
Load Impedance.
2) Read the AC voltage on the voltmeter. Repeat at 1 kHz and 10kHz. The
readings should be between 2.85 and 2.93 Vrms.
Frequency > 100 kHz
Sine Waves
specification: ±0.1 dB (±1.2%), frequency > 100kHz
1) Connect the DS335's output to the thermal converter (because the
convertor has a 50Ω impedance no terminator is needed). Connect the
thermal converter output to the voltmeter using the most sensitive
voltmeter range since the nominal signal level is about 7mV DC. Allow
the DS335 at least 1/2 hour to warm up.
2) Set the DS335 to sine wave, 1 kHz, 3.00 Vrms, and 50Ω Load
Impedance. Allow the thermal converter 15 seconds to stabilize and
record the result as the 1kHz reference value.
3) Step the DS335's frequency in 500kHz steps from 0Hz to 3.1MHz. Allow
the thermal converter to stabilize at each frequency and record the
results.
4) Verify that the readings are within ±1.2 % of the 1 kHz reading for
frequencies above 1kHz.
Square Waves
specification: ±5%, frequency < 3.1MHz
1) Connect the DS335's output to the oscilloscope with a 50Ω terminator.
Set the DS335 to square wave, 1 kHz, 10Vpp, and 50Ω Load
Impedance. Set the scope to 2V/div and 0.1ms/div.
2) Step the DS335's frequency in 100kHz steps from 0kHz to 3.1 MHz.
3) Verify that the DS335's output is within ±5% of the 1kHz amplitude.
DC OFFSET ACCURACY This test measures the accuracy to the DS335's DC offset function.
DC Only
specification: 1.2% of setting ±.2mV
1) Connect the DS335's output to the voltmeter with a 50Ω terminator. Set
the DS335 to 0.0V amplitude, and 50Ω Load Impedance.

4-10 Performance Tests
DS335 Synthesized Function Generator
2) Set the DS335 to 5V offset. Read the voltmeter and record the result.
The result should be between +4.94V and +5.06V.
3) Set the DS335 to -5V offset. Read the voltmeter and record the result.
The result should be between -5.06V and -4.940V.
4) Set the DS335 to 0V offset. Read the voltmeter and record the result.
The result should be between -0.2 mV and +0.2mV.
DC+AC
specification: < ±80mV at full output
1) Connect the DS335's output to the voltmeter with a 50W terminator. Set
the DS335 to sine wave, 1 kHz, 10Vpp, 0V offset, and 50Ω Load
Impedance. Set the voltmeter to measure DC voltage.
2) Measure the offset voltage and verify that it is between -80mV and
+80mV. Record the result.
3) Repeat step 2 at 100kHz, 1MHz, and 3.1MHz. Record the results and
verify that the offset is between -80mV and +80mV at all of the
frequencies.
SUBHARMONICS This test measures the subharmonic content of the DS335's sinewave
output. The frequencies in this test are picked such that spurious
frequencies from the DDS process do not fall on the carrier position.
specification: <-70 dBc
1) Connect the DS335 to the RF spectrum analyzer. Set the DS335 to sine
wave,(10Vpp), 0V offset, and 50Ω Load Impedance.
2) Set the DS335 to 102 kHz. Set the spectrum analyzer to 51 kHz center
frequency, 10 kHz span. The carrier amplitude at 51 kHz should be less
than -70 dBc. Record the result.
3) Set the DS335 to 1.002 MHz, and the spectrum analyzer to 501 kHz.
Measure and record the amplitude of the 501 kHz carrier. It should be
less that -70 dBc. Repeat for 3.1MHz.
SPURIOUS SIGNALS These tests measure the spurious signals on the DS335's sine wave outputs.
They check both close-in and wide band spurs.
specification: ≤ -65 dBc to 1MHz
≤ -55 dBc to 3.1MHz
1) Connect the DS335 to the RF spectrum analyzer. Set the DS335 to sine
wave,1Vpp, 0V offset , and 50Ω Load Impedance.
2) Set the DS335 to 100 kHz. Set the spectrum analyzer to 100 kHz center
frequency, 100 kHz span. Measure the amplitude of the spurious signals
and verify that they are ≤ -65 dBc. Increase the span and check again.
3) Set the DS335 to 2 MHz. Set the spectrum analyzer to 2 MHz center
frequency, 100 kHz span. Measure the amplitude of the spurious signals
and verify that they are ≤ -55 dBc. Increase the span and check again.

Performance Tests 4-11
DS335 Synthesized Function Generator
HARMONIC DISTORTION This test measures the DS335's sine wave harmonic distortion.
specification: ≤-60 dBc, frequency ≤ 100 kHz
≤ -50 dBc, frequency 0.1 to 1 MHz
≤ -40 dBc, frequency 1 to 3.1 MHz
1) Connect the DS335 output to the FFT analyzer input with a 50W
terminator. Set the DS335 to sine wave, 100Hz, 1 Vpp, and 50Ω Load
Impedance.
2) Adjust the FFT analyzer to view the fundamental and its harmonics.
Verify that all harmonics are below -60 dBc.
3) Repeat step 2 at 1 kHz and 10 kHz.
4) Connect the DS335 output to the RF spectrum analyzer input. Set the
DS335 to 50 kHz. Verify that the harmonics are at least -60 dBc.
5) Set the DS335 to 500 kHz, and 3 MHz, and verify that all harmonics are
at least -50 dBc, and -40 dBc, respectively. Record the results.
PHASE NOISE This test measures the integrated phase noise of the DS335's output in a 15
kHz band about carrier. This test is performed at 1 MHz to minimize the
contribution of discrete spurs to the measurement.
specification: < -60 dBc in a 30 kHz band centered about the carrier,
exclusive of discrete spurious signals.
1) Set the DS335 to sine wave, 10.001 MHz, 1Vrms.
2) Record the Phase noise reading from the FFT screen.
SQUARE WAVE RISE TIME This test measures the rise time and aberrations of the square wave output.
specification: rise time < 20 ns
overshoot < 2% of peak-to-peak output
1) Connect the output of the DS335 to the 350 MHz oscilloscope with a
50W terminator. Set the DS335 to square wave, 1 MHz, 10 Vpp, and
50Ω Load Impedance.
2) Set the oscilloscope to 2 V/div vertical and 5 ns/div horizontal. Measure
the time between the 10% and 90% points and verify that it is less than
20ns. Record the results.
3) Set the oscilloscope to 1 V/div vertical and 100 ns/div horizontal. Verify
that the overshoots and undershoots are less than ± 200 mV. Record
the results.
SQUARE WAVE SYMMETRY This test measures the symmetry of the square wave output.
specification: < 1% of period + 3ns
1) Connect the output of the DS335 to the A input of the time interval
counter and terminate into 50W. Set the DS335 to square wave, 1 MHz,
5 Vpp, and 50Ω Load Impedance.

4-12 Performance Tests
DS335 Synthesized Function Generator
2) Set the time interval counter to measure the positive width of the A input.
Record the reading.
3) Set the time interval counter to measure the negative width of the A
input. This reading should be equal to the reading in step 2 < ±13 ns.
Record the result.
THIS COMPLETES THE PERFORMANCE TESTS

Performance Tests 4-13
DS335 Synthesized Function Generator
DS335 PERFORMANCE TEST RECORD
Serial Number: __________ Date:____________
Tested By:______________
Comments:
Pass Fail
Functional Tests
Front Panel Test _____ _____
Self Test (at power up) _____ _____
Sine Wave _____ _____
Square Wave _____ _____
Amplitude Flatness _____ _____
Output Level _____ _____
Minimum Actual Maximum
Performance Tests
Frequency Accuracy 999,950 Hz ____________ 1,000,050 Hz
Amplitude Accuracy
sine, 100 Hz, 3.54 Vrms 3.498 Vrms ____________ 3.582 Vrms
sine, 1 kHz, 3.54 Vrms 3.498 Vrms ____________ 3.582 Vrms
sine, 10 kHz, 3.54 Vrms 3.498 Vrms ____________ 3.582 Vrms
sine, 100 kHz, 3.54 Vrms 3.498 Vrms ____________ 3.582 Vrms
sine, 1 kHz, 1 Vrms 0.988 Vrms ____________ 1.012 Vrms
sine, 1 kHz, 0.5 Vrms 0.494 Vrms ____________ 0.506 Vrms
sine, 1 kHz, 0.25 Vrms 0.247 Vrms ____________ 0.253 Vrms
sine, 1 kHz, 120 mVrms 118 mVrms ____________ 122 mVrms
sine, 1 kHz, 70 mVrms 69.1 mVrms ____________ 70.9 mVrms
sine, 1 kHz, 40 mVrms 39.5 mVrms ____________ 40.5 mVrms
sine, 1 kHz, 20 mVrms 19.7 mVrms ____________ 20.3 mVrms
square, 100 Hz, 5 Vrms 4.94 Vrms ____________ 5.06 Vrms
square, 1 kHz, 5 Vrms 4.94 Vrms ____________ 5.06 Vrms
square, 10 kHz, 5 Vrms 4.94 Vrms ____________ 5.06 Vrms
triangle, 100 Hz,2.89 Vrms 2.85 Vrms ____________ 2.93 Vrms
triangle, 1 kHz, 2.89 Vrms 2.85 Vrms ____________ 2.93 Vrms
triangle, 10 kHz, 2.89 Vrms 2.85 Vrms ____________ 2.93 Vrms
sine, 1 kHz, 3 Vrms reference = X ____________
Tolerance ±1.2% of X ___________ __________
(0.980X) (1.020X)
sine, 500 kHz, 3 Vrms ____________
sine, 1.0 MHz, 3 Vrms ____________
sine, 1.5 MHz, 3Vrms ____________
sine, 2.0 MHz, 3 Vrms ____________

4-14 Performance Tests
DS335 Synthesized Function Generator
sine, 2.5 MHz, 3 Vrms ____________
sine, 3.0 MHz, 3 Vrms ____________
square, 10 Vpp ____________ ___________
Pass Fail
DC Offset Accuracy (DC only)
5.0 V 4.940 V ___________ 5.060 V
-5.0 V -5.060 V ___________ -4.940 V
0.0 V -0.0002 V ___________ 0.0002 V
DC Offset Accuracy (DC + AC)
1 kHz, 10 Vpp, 0 Vdc -0.08 V ___________ 0.08 V
100 kHz, 10 Vpp, 0 Vdc -0.08 V ___________ 0.08 V
1 MHz, 10 Vpp, 0 Vdc -0.08 V ___________ 0.08 V
3.1 MHz, 10 Vpp, 0 Vdc -0.08 V ___________ 0.08 V
Subharmonics
sine, 102 kHz,10 Vpp ___________ -70dBc
sine, 1.002 MHz,10 Vpp ___________ -70dBc
sine, 3.1 MHz, 10 Vpp ___________ -70dBc
Spurious Signals
sine, 100 kHz ___________ -65 dBc
sine, 2 MHz ___________ -55 dBc
Harmonic Distortion
sine, 100 Hz, 1 Vpp ___________ -60 dBc
sine, 1 kHz, 1 Vpp ___________ -60 dBc
sine, 10 kHz, 1 Vpp ___________ -60 dBc
sine, 50 kHz, 1 Vpp ___________ -60 dBc
sine, 500 kHz, 1 Vpp ___________ -50 dBc
sine, 1 MHz, 1 Vpp ___________ -50 dBc
sine, 3.1 MHz, 1 Vpp ___________ -40 dBc
Phase Noise
noise ___________ -60 db
Square Wave Rise Time
square, 1 MHz, 10 Vpp. 10% to 90% rise time ___________ 18 ns
square, 1 MHz, 10 Vpp. Overshoots ___________ ±200 mV
Square Wave Symmetry
square, 1 MHz, 5 Vpp. + pulse width ___________
square, 1 MHz, 5 Vpp. - pulse width ___________
asymmetry = (+ width) - (- width) ___________ 13 ns

Calibration 4-15
DS335 Synthesized Function Generator
CALIBRATION
Introduction The calibration of the DS335 is composed of two parts: adjustment and
calibration. Adjustments are actual physical adjustments to variable resistors
and capacitors to correct the DS335's filters, and output amplifier response.
Calibration is the process of determining the calibration constants
("calbytes") that the DS335 firmware uses to correct the output amplitude,
etc..
The settings of the adjustments are, in general, very stable and should rarely
require change. If the adjustments are changed the corresponding
calibrations must be performed. However, the DS335 rarely requires
complete recalibration to maintain its performance. It is recommended that
the unit be sent back to the manufacturer in the case where a full
recalibration is required.
Calibration Enable The DS335 is shipped with calibration byte editing disabled. When
calibration is disabled, direct access to the calbytes is prevented. The
internal calibration enable jumper must be set to enable calibration. To set
the jumper remove the DS335's top cover by removing its four retaining
screws (this will break the calibration seal). In the center of the bottom circuit
board is a three pin jumper labeled JP200. Setting JP200 between pins 1
and 2 enables calibration, setting it between pins 2 and 3 disables
calibration.
Calbytes The DS335's calibration is controlled by calibration constants ("calbytes") that
the firmware uses to adjust the various output parameters. These calbytes
are stored in the DS335's RAM. Recalibration of the DS335 involves
determining the values of the calbytes and storing the new values in RAM.
The calbyte values at the time of the DS335's production are also stored in
ROM and may be recalled at any time.
Direct access to the DS335's calbytes is allowed from both the front panel
and computer interfaces after calibration is enabled. From the front panel
press [SHIFT][9] once to display the calbyte menu line. There are two
displayed parameters: on the left is the calbyte number, and on the right is
the calbyte value. The calbyte number and value may be modified with
either the keypad or the UP/DOWN ARROW keys. To select an item use the
[SHIFT][DOWN ARROW] and [SHIFT][UP ARROW] keys. The calbyte
number may be set between 0 and 554. The calbyte value may be set
between -127 and 65536. The complete set of factory calbyte values may be
recalled by pressing [SHIFT][9] twice to bring up the Clear Cal menu and
then pressing any of the unit keys. The tables on the following pages lists
the DS335 calbytes. Shown is the calbyte number, name, and meaning.

4-16 Calibration
DS335 Synthesized Function Generator
DS335 CALBYTES
Number Name Meaning
0 OSC_FREQ Sets 10 MHz clock. 0 to 4095. Nom:2048
1 SINE_AMP L.F. Sine amplitude. 29,000 to 36,000. Nom:2^15.
2 SQ_AMP L.F. Square amplitude. 29,000 to 36,000. Nom:2^15.
3 TRI_AMP L.F. Triangle amplitude. 29,000 to 36,000. Nom:2^15.
4 RAMP_AMP L.F. Ramp amplitude. 29,000 to 36,000. Nom:2^15.
5 NOISE_AMP L.F. Noise amplitude. 29,000 to 36,000. Nom:2^15.
6 OFFS_GAIN Adjusts gain for output offsets. 29k-36k Nom:2^15
7 SW_OFF +/-127. Nom:0. Value added to 12 bit Offset DAC.
8 0dB_OFF +/-127. Nom:0. Value added to 12 bit Offset DAC.
9 2dB_OFF +/-127. Nom:0. Value added to 12 bit Offset DAC.
10 4dB_OFF +/-127. Nom:0. Value added to 12 bit Offset DAC.
11 6dB_OFF +/-127. Nom:0. Value added to 12 bit Offset DAC.
12 8dB_OFF +/-127. Nom:0. Value added to 12 bit Offset DAC.
13 10dB_OFF +/-127. Nom:0. Value added to 12 bit Offset DAC.
14 12dB_OFF +/-127. Nom:0. Value added to 12 bit Offset DAC.
15 14dB_OFF +/-127. Nom:0. Value added to 12 bit Offset DAC.
Pre-attenuator gain calibration values. These values are linear in the measured gain for the pre-attenuator.
16 PRE_0dB Always set to 2^16-1 (65535). The reference gain.
17 PRE_2dB +/- 5% from nominal value of 52057.
18 PRE_4dB +/- 5% from nominal value of 41350.
19 PRE_6dB +/- 5% from nominal value of 32845.
20 PRE_8dB +/- 5% from nominal value of 26090.
21 PRE_10dB +/- 5% from nominal value of 20724.
22 PRE_12dB +/- 5% from nominal value of 16461.
23 PRE_14dB +/- 5% from nominal value of 13076.
Post-attenuator gain calibration values. These values are linear in the measured gain for the post-amplifier
attenuator. There are two of these tables corresponding to the measured gains in the 50 Ohm, and High-
Impedance load conditions. These tables compensate for attenuator errors, finite amplifier output resistance,
internal 50 Ohm resistor tolerances, and reflects the fact that the output amplitude of high-impedance loads is
twice that of the 50 Ohm cases.
High Impedance table goes first, as its first entry is the reference gain for all other measurements:
24 HI_0dB Fixed at 2^16-1 (65535). Reference gain level.
25 HI_2dB +/- 5% from nominal value of 52057.
26 HI_4dB +/- 5% from nominal value of 41350.
27 HI_6dB +/- 5% from nominal value of 32845.
28 HI_8dB +/- 5% from nominal value of 26090.
29 HI_10dB +/- 5% from nominal value of 20724.
30 HI_12dB +/- 5% from nominal value of 16461.
31 HI_14dB +/- 5% from nominal value of 13076.
32 HI_16dB +/- 5% from nominal value of 10386.
33 HI_18dB +/- 5% from nominal value of 8250.
34 HI_20dB +/- 5% from nominal value of 6553.
35 HI_22dB +/- 5% from nominal value of 5205.
36 HI_24dB +/- 5% from nominal value of 4135.
37 HI_26dB +/- 5% from nominal value of 3284.
38 HI_28dB +/- 5% from nominal value of 2609.
39 HI_30dB +/- 5% from nominal value of 2072.

Calibration 4-17
DS335 Synthesized Function Generator
Now the post amplifier attenuator gains for 50 Ohm case:
40 50_0dB +/- 5% from nominal value of 32768
41 50_2dB +/- 5% from nominal value of 26028.
42 50_4dB +/- 5% from nominal value of 20675.
43 50_6dB +/- 5% from nominal value of 16422.
44 50_8dB +/- 5% from nominal value of 13045.
45 50_10dB +/- 5% from nominal value of 10362.
46 50_12dB +/- 5% from nominal value of 8230.
47 50_14dB +/- 5% from nominal value of 6538.
48 50_16dB +/- 5% from nominal value of 5193.
49 50_18dB +/- 5% from nominal value of 4125.
50 50_20dB +/- 5% from nominal value of 3276.
51 50_22dB +/- 5% from nominal value of 2602.
52 50_24dB +/- 5% from nominal value of 2067.
53 50_26dB +/- 5% from nominal value of 1642.
54 50_28dB +/- 5% from nominal value of 1304.
55 50_30dB +/- 5% from nominal value of 1036.
Spare calbytes (unused):
56 Unused
57 Unused
58 Unused
59 Unused
60 Unused
61 Unused
62 Unused
63 Unused
64 Unused
65 Unused
66 Unused
67 Unused
68 Unused
69 Unused
70 Unused
71 Unused
The following three tables have a length of 160 entries, and contain sine and square wave leveling values and
squarewave symmetry values as a function of frequency.
72 SINE_0 Fixed at 127. This is the reference value for dc.
73 SINE_1 0 to 255. Nominal 127. For 19,531 to 39,062 Hz.
74 SINE_2 0 to 255. Nominal 127. For 39,063 to 58,593 Hz.
:
231 SINE_159 0 to 255. Nominal 127. For 3105468 to 3125000 Hz.
The next table of 160 words contains amplitude leveling data for square wave outputs. This data is used to
modify squarewave amplitude control values as a function of frequency (there is no hardware accommodation
for amplitude leveling of squarewave sweeps.)
232 SQ_0 Fixed at 2^15 (32,768). The dc reference level.
233 SQ_1 For 19,531 to 39,062 Hz. +/-10% from nominal.
234 SQ_2 For 39,063 to 58,593 Hz. +/-10% from nominal.
:
:
391 SQ_159 For 3105468 to 3125000 Hz. +/-10% from nominal.

4-18 Calibration
DS335 Synthesized Function Generator
The last table of 160 words contains sync symmetry values as a function of frequency when sines or squares
are selected. There are three values which precede the table: these are used to control the sync duty cycle
for triangles, ramps, and noise.
392 TRI_SYM Triangle sync symmetry.0 to 4095. Nominal 2048.
393 RAMP_SYM Ramp sync symmetry. 0 to 4095. Nominal 2048.
394 NOISE_SYM Noise sync duty. 0 to 4095. Nominal 2048
395 SYM_0 0 to 4095. Nominal 2048. For dc to 19530 Hz.
396 SYM_1 0 to 4095. Nominal 2048. For 19,531 to 39,062 Hz.
397 SYM_2 0 to 4095. Nominal 2048. For 39,063 to 58,593 Hz.
:
:
:
554 SYM_159 0 to 4095. Nominal 2048. For 3105468 to 3125000 Hz.

Calibration 4-19
DS335 Synthesized Function Generator
NECESSARY EQUIPMENT The following equipment is necessary to complete the adjustments and
calibrations. The suggested equipment or its equivalent may be used.
Instrument Critical Specifications Recommended Model
Analog Oscilloscope 350 MHz Bandwidth Tektronix 2465
Time Interval Counter Frequency Range: 20 MHz min. SRS SR620
Time Interval Accuracy: 1ns max
FFT Spectrum Analyzer Frequency Range: DC to 100 kHz SRS SR760
Amplitude Accuracy: ±0.2 dB
Distortion: < 75 dB below reference
RF Spectrum Analyzer Frequency Range: 1 kHz to 100 MHz Anritsu MS2601/ HP4195A
Amplitude: ±0.5 dB
Distortion and Spurious: < -70 dB
DC/AC Voltmeter 51/2 Digit DC accuracy Fluke 8840A
True RMS AC to 100 kHz
Thermal Converter Input Impedance: 50 ΩBallantine 1395A-3
Input Voltage: 3 Vrms
Frequency: DC to 10 MHz
Accuracy: ±0.05dB
10 MHz Frequency Standard Frequency: 10 MHz ± .001 ppm SRS FS700
Phase Noise: < -130 dBc @ 100Hz
50 W Terminator 50 Ω ± 0.2 %, 1 Watt HP 11048C
ADJUSTMENTS The following adjustments set the values of all of the variable components in
the DS335. After an adjustment has been made the associated calibrations
must be made. All adjustments must be complete before calibration is
started. First, remove the DS335's top cover by removing the four retaining
screws.) Set the "cal enable" jumper (JP200 switch 2) between pins 1 and 2.
NOTE: The chassis ground and circuit ground float relative to each other.
For voltage measurements use the FUNCTION output BNC shield as a
ground reference.
Output Amplifier Bandwidth These adjustments correct the bandwidth of the output amplifier. A complete
calibration must be performed if these adjustments are changed. All of the
adjustments are on the bottom PCB. Use an insulated adjusting screwdriver.
1) Connect the output of the DS335 to the oscilloscope with a 50W
terminator. Set the DS335 to square wave, 8 Vpp, 100 Hz. Set the
scope to 2 V/div vertical and 5 ms/div horizontal. Adjust R703 for the
squarest output waveform.
2) Set the scope to 200ns/div. Adjust C707 for the fastest output risetime
without excessive overshoots.
3) Do a complete calibration of the DS335

4-20 Calibration
DS335 Synthesized Function Generator
Bessel Filter Adjustment This adjustment sets the bandpass of the DS335's Bessel waveform filter.
1) Set the DS335 to RAMP waveform, 8 Vpp, 10 kHz frequency. Connect
the DS335's output to an oscilloscope with a 50W terminator. Set the
DS335 for 50Ω Load Impedance. Set the scope to 2 V/div vertical and
200 ns/div horizontal.
2) Adjust C542 to make the output rise time as fast as possible while
minimizing the peak-to-peak ripple.
CALIBRATION The DS335 is fully calibrated at the factory with all calibration bytes secured
in ROM and RAM. The user can change the calibration bytes in RAM after
changing the position of the calibration jumper JP200. The list of calibration
bytes on page 6-2 shows the address and function of every byte. The only
calibration byte that might need adjustment as the instrument ages is the
frequency reference byte. The following procedure describes the adjustment
of the DS335's clock calibration calbyte. In the case where the calibration
bytes in RAM get corrupted, the user can recall the factory calibration bytes.
Please refer to page 6-1 for that procedure.
Allow the DS335 at least 1/2 hour warmup before beginning calibration. All
calibrations should be done with the DS335 completely assembled and 1/2
hour of warmup after reassembly. When the new calbyte values are
determined they should be entered into the DS335's RAM.
Clock Calibration This procedure sets the frequency of the DS335's internal 10 MHz clock.
The procedure is identical for standard and optional oscillators. Be sure that
the DS335 has been completely reassembled and warmed up for at least 1/2
hour before this calibration is started.
1) Connect the DS335's Function output to the frequency counter input with
a 50W terminator. Use the frequency standard as the counter's
timebase.
2) Adjust the value of calbyte 0 so that the frequency is within 1 Hz of 10
MHz (0.01 Hz for optional oscillators). The range of calbyte 0 is 0 to
4095.

Circuitry 5-1
DS335 Synthesized Function Generator
DS335 Circuit Description
Front Panel (DS3350FP)
The front panel pcb has 8 seven-segment displays, 26 LED indicators, and 22 keys. The displays are
refreshed by a time multiplexing: there are four strobe lines which enable two digits, a column of seven LEDs,
and six keys.
The display refresh is synchronized by the Real-Time Interrupt (RTI). The RTI occurs at a 500 Hz rate. The
display refresh is the first task in the RTI routine, so as to avoid display flicker. Five RTI's are required to
refresh the entire display: four to refresh all of the displays and indicators and to look for key contacts, and a
fifth to intensify a particular digit in the eight digit display.
Each LED and display has a 1:5 duty cycle. When intensified, the selected display will have a 2:5 duty cycle,
making that digit twice as bright. The intensity of the selected digit will blink between 1:5 and 2:5 duty cycle at
a 1 Hz rate.
Microprocessor (DS335M1)
The CPU is a CMOS Z80 (TMPZ84C00AP, U100) clocked at 5 MHz. The CPU's 64k memory space is divided
in two: the lower 32k is occupied by a CMOS ROM (27256, U104), the top 32k has a battery backed-up
CMOS RAM (HM62256LP, U105).
All other devices in the system are mapped as I/O. I/O port strobes (active low) are provided by the 1:16
decoder (74HC154, U108). Port strobes are separated by eight addresses, leaving room to access registers
within particular devices.
Address/Name/Definition
00 -CS_8253 CS to RD or WR to 8253 triple counter/timer
08 -LED_STB WR to assert display strobe and speaker enable
10 -LED_EVEN WR for segment enables for EVEN display digits
18 -LED_ODD WR for segment enables for ODD display digits
20 -LED_LAMP WR for LED indicator enables
28 -KEY_RD RD to read keypad matrix
30 -DAC_MPX WR to select channel for system DAC (and 4 LSB's)
38 -DAC_STB WR for 8 MSB's to 12 bit system DAC
40 -RLY_CTL WR to set position of 7 system relays
48 -ASIC_CTL WR to set state of ASIC control lines
50 -ASIC_WR WR to strobe opcodes and data into ASIC
58 -MOD_RAM CS to RD or WR to modulation RAM
60 -CMD_STB Command strobe to GPIB/RS232 interface
68 DATA_CLK Serial data clock to RD/WR to interface
70 -MISC_IN RD eight bit port of miscellaneous inputs
78 -MISC_OUT WR eight bit port of miscellaneous outputs
Timing
A 10 MHz crystal oscillator is the source of all timing. This oscillator is on page DS335M5, close to the
waveform DAC. For the DDS to work well, it is imperative that this clock be kept clean: hence the oscillator is
operated from a separate supply (+5_CLOCK) and its output is passed directly to the waveform DAC. The 10
MHz is buffered to provide clocks to the rest of the system.

5-2 Circuitry
DS335 Synthesized Function Generator
There is a TCXO option for the 10 MHz clock. When present, the TCXO may be tuned to exactly 10 MHz. The
frequency is calibrated by altering the constant used to compute the PIR value for the ASIC phase
accumulator.
The buffered 10 MHz is divided by two by a D-type flip-flop (74HC74, U101A) to provide a 5 MHz clock to the
CPU. A second flip-flop (U101B) divides the 5 MHz by two to provide a 2.5 MHz clock to the 8253
counter/timer, and to the UART and GPIB controller on the communications interface board.
The 8253 provides three additional clocks by dividing its 2.5 MHz input: a 500 Hz RTI is generated by dividing
by 5000, a 1 kHz tone for the speaker is generated by dividing by 2500, and a 16x clock for 9600 baud is
generated by dividing by 16 (which will have a 1.7% error).
Communications Interface Header
An 18 pin header to the optional GPIB/RS232 interface is shown on sheet DS335FP. The computer interface
must be ground referenced, while the function generator (and so its CPU, etc.) must float. To accommodate
this, communications between the CPU and the interface are done serially, via opto-isolators. Data and
commands are shifted to and from the interface with the port-strobe "DATA_CLK". Commands are executed
(a register read, for example) when the port strobe "-CMD_STB" is asserted.
A separate, ground referenced power supply is generated on the interface PCB by rectifying and regulating
the 9 Vac which is supplied to the header.
GPIB and RS232 interrupts can assert the maskable interrupt to the Z80. If no interface is present, this
interrupt will not be asserted. The CPU tests for the presence of the interface on power-up by shifting data
though the interface and looking for its return (with a 16 cycle delay, of course).
Data to the interface is buffered by a D-type flip-flop, (74HC74, U107A). The MSB of the data bus is clocked
into the flip-flop on the leading edge of the DATA_CLK, and clocked into the interface's shift register on the
trailing edge of the DATA_CLK. This is done to eliminate processor noise on the ribbon cable when there are
no communications. A byte is transferred to the interface with eight outputs and eight left-shift instructions.
Battery Back-up
The contents of the 32Kx8 CMOS RAM are preserved when the power is turned off by a Lithium battery. The
CS to the RAM is disabled on power down by the -RESET, which turns off the NPN transistor (Q101, a
2N3904).
Display Driver (DS335M2)
The front panel display is time multiplexed: two digits, and seven indicators may be refreshed, and six keys
read during each of four successive strobe periods.
To refresh a part of the front panel display, one STROBE column is pulled high by writing a zero to the
corresponding position in the LED_STB latch (U203, a 74HC374). For example, writing a zero to Q0 will
saturate the PNP transistor Q200, and pull STROBE_0 to +5 volts.
Digit segments and LED indicators within a particular STROBE column are turned on by writing a zero to the
corresponding position in the LED_EVEN, LED_ODD, or LED_LAMP latches (U200-201, 74HC374's). For
example, writing a zero to Q0 of the LED_EVEN latch will cause the 'a' segment of the 'even' digit display in
the selected strobe column to turn 'on'.
There is a watch-dog circuit (U111, D200, C200, and R229) which will turn off the front panel displays if the
processor stops refreshing the LED_STROBE latch. The circuit pumps charge onto C200 with every output to
the LED_STROBE latch. C200 is discharged by R229 if the port strobes cease, removing the output enable
from the 74HC374 display drivers.

Circuitry 5-3
DS335 Synthesized Function Generator
System DAC and S/H's (DS335M3)
There are four analog voltages which may be set by the CPU. These four voltages control the output square
wave symmetry, square wave amplitude, output offset, and waveform amplitude.
These analog voltages are on sample and hold amplifiers which are maintained by a 12 bit system DAC
(U303, an AD7845). The DAC can output voltages from -5.00 to +5.00V with input values from 0 to 4095.
To refresh a particular sample and hold, the analog multiplexer (U304, a 74HC4051) is inhibited by writing a
'one' to the MSB (Q8) of the DAC_MPX latch (U305, a 74HC273). Next, the address of the desired S/H is
written to bits Q5, Q6 and Q7 of the DAC_MPX latch, along with the four LSB's of the desired 12 bit DAC
value to Q1-4. Then the 8 MSB's of the 12 bit DAC value is written along with the port strobe -DAC_STB to
load the 12 bit value into the DAC. Finally, the inhibit to the DAC multiplexer is removed by writing a zero to
the MSB (Q8) of the DAC_MPX latch.
A different sample and hold is refreshed with each new RTI. The refresh interval is two milliseconds.
The square wave symmetry control voltage may be set over +/-5V with zero being nominal. This voltage
controls the duty cycle of the SYNC and square wave outputs, and varies with frequency to maintain the
output at 50% duty cycle per the contents of a calibration table.
The square wave amplitude control voltage may be set over +/-5V. The actual output square wave amplitude
is linear in the DAC value, and zero when the DAC value is zero. This voltage is set to -5V if a square wave is
not selected in order to reduce cross-talk in the function select relay.
The output offset control voltage may be set over the range of -10.5 to +10.5V. The higher output levels are
due to the gain of x2.1 of the sample and hold amplifier for this control voltage. The front panel function output
will have an dc offset equal to this control voltage. Calibration values will offset and gain-correct this control
voltage so that the actual output offset equals that set from the front panel.
The waveform amplitude control sample and hold output is level shifted and attenuated to a +3 to +5 Vdc
range. This control voltage is used as a reference to the 8-bit amplitude leveling DAC, which is controlled by
the ASIC during frequency sweeps. The the weighted sum of the leveling DAC output and amplitude control
voltage is scaled to the range of -.75 to -1.25 for the nominal leveling DAC value of 128.
DDS ASIC (DS335M4)
Waveforms are generated in the DS335 by updating a 12 bit DAC at a rate of 10 million samples per second.
The waveform (sine, ramp, saw, or noise) is stored in ROM, and the ROM is addressed by a 'phase
accumulator' which is implemented in a CMOS ASIC.
The ASIC's phase accumulator is a 48 bit adder, with the top 15 bits of the accumulated result serving as the
address to the ROM. The frequency of the output waveform is proportional to the rate at which ROM
addresses change, so, the larger the number added to the phase accumulator the higher the frequency. The
48 bit number resides in six 8-bit registers in the ASIC. This 48-bit number is called the 'phase increment
register', or PIR.
To facilitate seamless frequency changes, there are two phase increment registers, PIRA and PIRB. The
adder will use one of the PIR's while the host processor (or modulation RAM) is writing to the other, and the
adder can shift between the two PIR's without missing a single add cycle.
In addition to the PIR's, there are lots of other registers in the ASIC. The other registers are used for mode
control, setting prescalers, and setting modulation (sweep) addresses. Three of these registers, are located
off the ASIC: strobes are generated which will allow modulation data to be latched into external devices. This
allows amplitude leveling during sweeps, etc., by the modulation program. The FSK BNC input goes directly
to the ASIC and allows the user to select between PIRA and PIRB by changing the input level.

5-4 Circuitry
DS335 Synthesized Function Generator
To set an output frequency, Fout, the PIR is set to:
PIR = Fout x 2^48 / Fclk
where Fclk is the 10 MHz ASIC clock. Math operations to compute the PIR must be done to 48 bit precision,
so, a 48x48 bit multiply is required to compute a PIR value.
The ASIC registers are loaded by providing an op-code ( which tells which and how many registers to load )
and data ( which is loaded into the target registers ). These op-codes and data may be provided directly by
the CPU after a -HOST_REQ is issued and a HOST_ACK received. Or, a series of op-codes and data may
be stored in the 32K x 8 modulation RAM (U400, a 62256). The modulation RAM is used to store data for
frequency sweeps. Sweeps can consist of up to 4000 different frequencies together with amplitude leveling
data.
The modulation RAM is addressed by the ASIC. To load modulation op-codes and data, the start address for
the modulation program is written to the ASIC's MODSTRT registers, and loaded into the modulation address
counters. Op-codes and data are written sequentially to the modulation RAM as outputs to -MOD_RAM port.
The -MOD_RAM port strobe writes data to the modulation RAM and increments the modulation address.
There is one eight-bit DAC which is loaded as if it were an ASIC register. The DAC (U402, a AD7524)
controls the reference voltage to the waveform DAC, and so the output amplitude. DAC values from 0 to 255
control the reference from minus 0.75 to minus 1.25 Vdc. This DAC is used to level the output amplitude
during frequency sweeps.
There is a 74HC273 (U413) that is also loaded as if it were an ASIC register; its output goes directly to the
SWEEP/FSK rear panel BNC. When the DS335 is performing a sweep, this output provides a pulse that is
synchronous with the sweep rate. When the DS335 is performing internal FSK, the SWEEP/FSK ouptut
voltage toggles at the FSK rate.
The waveform addresses generated by the ASIC access one of four 8k long tables in waveform ROMs (U409,
U411). These tables contain sine, ramp, saw and noise data. The tables are selected by the two MSB’s of the
ASIC_CTL latch, (U404, a 74HC273). Data from the ROMs is latched into two 8-bit latches (U410 and U412,
74F374's).
Waveform DAC (DS335M5)
Latched waveform data (WD0 to WD11) is filtered by 470 Ohm resistor networks before being latched into the
12-bit waveform DAC (U500, a TDC1012) by the rising edge of the 10 MHz CONV clock. The differential
current outputs from the DAC have a range from 0 to -40 mA:
Value +OUT -OUT
0 0 -40.000 mA
1 -.01 -39.990
7FF -19.995 -20.005
800 -20.005 -19.995
FFE -39.990 -00.010
FFF -40.000 0
Because the DAC outputs can only sink current, part of the output termination network is connected to a
positive voltage source which tracks the DAC reference input. This arrangement keeps both outputs centered
on 0 Vdc. This improves the performance of the DAC and eliminates any dc current from the output filters.

Circuitry 5-5
DS335 Synthesized Function Generator
Output Filters (DS335M5)
There are two output filter types: a Bessel filter and a Cauer filter. Both filters have a characteristic impedance
of 50 Ohms: they are driven by, and terminated into 50 Ohms. The filters are differential filters: they have
complementary inputs and outputs, and are closely phase matched between the inputs because they share
the same physical core.
The Bessel filter is a 5th degree filter with the -3 dB point set to 3.5 MHz. This filter is used when ramps,
triangles or noise functions are selected. The Bessel filter has excellent phase-linear response so that there
will be no overshoot or ringing of the output waveform.
The Cauer filter is a 7th degree filter with a passband to 3.4 MHz and a stopband attenuation of 86 dB. The
Cauer filter is used when sines or square wave outputs are selected. Cauer filters provide steep roll-offs and
flat passband characteristics.
A Sin(x)/x compensator precedes the Cauer filter. This circuit compensates for the reduced signal level of the
sampled waveform as the frequency of the output approaches the Nyquist limit. The circuit increases the
amplitude to compensate for the effect by increasing the termination impedance of the DAC output for higher
frequencies.
A pair of DPDT relays (U501 and U502, HS-212's) select between the Bessel and Cauer filters. These relays
are controlled by the LSB of the -RELAY_CTL latch (U800, a 74HC374) and are driven by an emitter-follower
(U801, a CA3082).
Pre-attenuator (DS335M5)
The output from the selected filter is terminated by a 0 to 14 dB resistive differential attenuator. This
attenuator must be used when an output offset other than zero is selected. (The peak ac amplitude plus offset
must not exceed 10 V at the output of the amplifier.) The attenuator will also be used for outputs of less that
0.3 Vpp.
A pair of 1:8 analog multiplexers (U600 and U604, 74HC4051's) select the attenuation factor in 2 dB steps.
The analog multiplexers are controlled by the -MISC_OUT latch (U109, a 74HC273). The multiplexers are
inhibited by SQ/-SINE if a square wave output is selected. This will reduce crosstalk in the function select
relay (U603, a HS-212).
SYNC Generator (DS335M6)
The un-attenuated signal from the filters is buffered by emitter followers (Q600 and Q602, 2N3904's). The
buffered differential signal drives a differential comparator (U601, an AD9696) to generate a SYNC signal.
The positive feedback provides lots of hysterisis, and additional resistive feedback to the emitter followers
cancels the kick-back from the comparator.
The comparator output is buffered by an octal driver (U602, a 74HC244) which has seven of its outputs wire
in parallel to drive the front panel SYNC output. The SYNC output is driven though a 47 Ohm resistor provide
reverse termination of reflected pulses.
The comparator also drives a pnp differential pair (Q603 and Q604, 2N3906's) to generate a differential
square wave at their collectors. The amplitude of the square wave is controlled by the analog voltage,
SW_AMPL, which controls the pnp constant current source (Q601, a 2N3906). The externally compensated
op-amp (U605, a CA3140) maintains a voltage across the emitter resistor which is proportional to (SW_AMPL
+ 5.00Vdc). As SW_AMPL varies from -5 to +5V, the constant current source varies from 0 to 11 mA,
generating from 0 to 1.1 Vpp square wave output.

5-6 Circuitry
DS335 Synthesized Function Generator
Function Selection (DS335M6)
The DPDT relay (U603, an HS212) selects between the filtered (and perhaps attenuated) waveform DAC
output, and the output of the square wave generator. If the square wave output is not being used, then the
square wave amplitude will be set to zero (SW_AMPL=-5 Vdc) so as to reduce crosstalk in the function select
relay. The selected function is passed to the differential output amplifier.
Output Amplifier (DS335M7)
The output amplifier is a high speed, low distortion, discrete transistor differential amplifier. The gain is x-10
for the inverting input, and x12 for the non-inverting input, and the 3 dB bandwidth is 35 MHz, it has a phase
linear response to about 175 MHz, and a THD of about 0.05% to 50 kHz. The amplifier has a very low offset
drift, as its dc characteristics are stabilized by an external compensated op-amp.
The amplifier has a very symmetric design. This, together with it class A operation and high open loop
bandwidth, keeps it distortion very low. In this circuit description, only the 'top-half' will be described, as the
'bottom-half' of the amplifier operates in a completely symmetrical and complimentary manner.
The signal is applied to the input differential pair (Q701 and Q702, 2N5770's). The input pair run in a constant
current configuration, with the constant current source (Q706 with R741 and D701). The pnp transistor (Q700)
provides an ac current to absorb the feedback current from R705. Since the input differential pair runs at
constant current, independent of the input signal, their base-emitter voltages are constant, and so are not a
source of distortion.
To understand the operation of the amplifier, consider events when a positive input signal is applied. The
base of Q701 goes up, while Q702's base goes down. This increases Q701's collector current, pulling down
the base of the emitter follower, Q709, which pulls the base of Q710 and Q711 down, increasing their
collector currents. This current will cause the collector voltage of Q710 to slew very quickly, and with lots of
gain, because the collector load is a very high impedance. The Darlington pair, Q712 and Q713, buffer this
node to drive the output, which is a 100 Ohm load. The current imbalance at the high impedance node will
cause the output to continue to slew until the feedback current (though R703 and R747) brings the input
differential pair back into balance.
The ac gain is adjusted by setting R703. The ac gain is adjusted to match the dc gain (which is controlled by
the op-amp and its feedback resistor network.) The ac gain is determined by the ratio of the feedback
resistors to the emitter resistors.
The op-amp (U700, a CA3140) and its feedback resistors (R700,701,702 and R723) stabilize the dc
characteristics. The op-amp is externally compensated so that it will only correct low frequency errors, and so
will not affect high frequency performance. The output of U700 is buffered (for extra current drive) by U701A
and U701B.
Output Attenuator (DS335M8)
The output attenuator is a relay controlled, 50 Ohm attenuator, which allows attenuation in a binary sequence
of 2 dB steps. When the power is removed (or on RESET) all of the attenuators are switched 'in'. The relays
are controlled by bits written to the 8 bit latch, U800, a 74HC273. Outputs from the latch are buffered by npn
emitter followers (U801, a CA3082), which drive the relay coils. Each 2 dB attenuator can reduce the output
by a factor of 0.794. Output levels between these steps are obtained by adjusting the reference level to the
waveform DAC. The total attenuation is 30 dB, or a factor of 0.0316, which will reduce the 7.94 Vpp level from
the output amplifier to 0.25 Vpp. For ac levels below this, the pre-attenuator will be used (Sheet FG6) to
provide up to 14 dB additional attenuation (for levels down to 50 mVpp).

Circuitry 5-7
DS335 Synthesized Function Generator
Power Supplies (DS335PS9)
A transformer with multiple primary taps accommodates operation from 100, 120, 220 and 240 Vac mains.
The secondaries are full-wave rectified, filtered, and regulated.
Linear power supplies which float with the ground applied to the BNC shields provide +-15 , +5 and -5.2 Vdc.
There are three separate regulators for the +5 supplies so as to reduce noise in critical circuits: +5_LOGIC,
+5_CLOCK, and +5_ANALOG.
There is a 9.4 Vac tap on the secondary of the transformer which is rectified, filtered, and regulated on the
optional communications interface to provide a +5 Vdc which is referenced to the line cord ground. (See sheet
DS340PS10).
A power-up/power-down reset circuit asserts RESET signals to the system whenever the unit is turned on or
off. Clean resets are important for starting the CPU and for RAM protection on power-down.
Communications Interface (DS335PS10-Optional)
The design of the communications interface is dictated by the requirement that it must be ground referenced,
while the rest of the system must float with the BNC shield. This requires a separate power supply, and opto-
isolators for data and clock.
To avoid using large numbers of opto-isolators, it is necessary to transfer data and commands between the
CPU and the communications interface serially.
The RS232 interface is handled by a 8251 UART, the GPIB interface uses a TMS9914A GPIB controller. Both
of these devices have a bi-directional data bus and several internal registers for data and control.
To write to a register in one of these devices, sixteen bits must be shifted serially. (Eight bits of data, and
eight 'command' bits.) This requires sixteen OUT instructions, and sixteen shift instructions. (Only the MSB of
the OUT will be transferred to the communications interface with each OUT instruction.)
Consider a write to a register in the UART to illustrate the operation of the communications interface. First, the
eight data bits will be sent, with the MSB going first. Next the command byte, 10h, will be sent (MSB first).
Both bytes will be clocked serially through the to shift registers, U1000 and U1002, with the data byte ending
up in U1002 and the command byte in U1000. The command byte, 10h, indicates that this will be a WRITE to
the RS232 register 0. Finally, a single OUT instruction will assert -CMD_STB (the command strobe),
generating a -CS and -WR to the UART, writing the data byte to register 0.
To read a register, only the command byte and command strobe need be sent. For example, if the command
byte 49h is shifted into the command shift register (U1000), and the command strobe asserted, then register
01 in the GPIB controller will be read into the shift register (U1002). The contents of the data shift register
may then be clocked down to the CPU with eight IN and eight shift instructions.

5-8 Circuitry
DS335 Synthesized Function Generator

DS335 Component Parts List 5-9
DS335 Synthesized Function Generator
Power Supply Parts List
REF. SRS PART VALUE DESCRIPTION
C 955 5-00201-526 2200U Capacitor, Electrolytic, 35V, 20%, Rad
C 956 5-00100-517 2.2U Capacitor, Tantalum, 35V, 20%, Rad
C 957 5-00225-548 .1U AXIAL Capacitor, Ceramic, 50V,+80/-20% Z5U AX
C 958 5-00225-548 .1U AXIAL Capacitor, Ceramic, 50V,+80/-20% Z5U AX
C 959 5-00225-548 .1U AXIAL Capacitor, Ceramic, 50V,+80/-20% Z5U AX
C 960 5-00225-548 .1U AXIAL Capacitor, Ceramic, 50V,+80/-20% Z5U AX
C 961 5-00225-548 .1U AXIAL Capacitor, Ceramic, 50V,+80/-20% Z5U AX
C 962 5-00225-548 .1U AXIAL Capacitor, Ceramic, 50V,+80/-20% Z5U AX
C 1002 5-00192-542 22U MIN Cap, Mini Electrolytic, 50V, 20% Radial
C 1003 5-00192-542 22U MIN Cap, Mini Electrolytic, 50V, 20% Radial
C 1004 5-00192-542 22U MIN Cap, Mini Electrolytic, 50V, 20% Radial
C 1005 5-00192-542 22U MIN Cap, Mini Electrolytic, 50V, 20% Radial
C 1006 5-00192-542 22U MIN Cap, Mini Electrolytic, 50V, 20% Radial
C 1013 5-00007-501 220P Capacitor, Ceramic Disc, 50V, 10%, SL
D 906 3-00062-340 KBP201G/BR-81D Integrated Circuit (Thru-hole Pkg)
J 1000 1-00160-162 IEEE488/STAND. Connector, IEEE488, Standard, R/A, Femal
JP1000 1-00032-130 14 PIN DIL Connector, Male
OI0 3-00446-340 6N137 Integrated Circuit (Thru-hole Pkg)
OI1 3-00446-340 6N137 Integrated Circuit (Thru-hole Pkg)
OI2 3-00446-340 6N137 Integrated Circuit (Thru-hole Pkg)
OI3 3-00446-340 6N137 Integrated Circuit (Thru-hole Pkg)
OI4 3-00446-340 6N137 Integrated Circuit (Thru-hole Pkg)
OI5 3-00446-340 6N137 Integrated Circuit (Thru-hole Pkg)
OI6 3-00446-340 6N137 Integrated Circuit (Thru-hole Pkg)
P 1000 1-00016-160 RS232 25 PIN D Connector, D-Sub, Right Angle PC, Female
R 1000 4-00076-401 390 Resistor, Carbon Film, 1/4W, 5%
R 1001 4-00076-401 390 Resistor, Carbon Film, 1/4W, 5%
R 1002 4-00076-401 390 Resistor, Carbon Film, 1/4W, 5%
R 1003 4-00076-401 390 Resistor, Carbon Film, 1/4W, 5%
R 1004 4-00081-401 470 Resistor, Carbon Film, 1/4W, 5%
R 1005 4-00076-401 390 Resistor, Carbon Film, 1/4W, 5%
R 1006 4-00076-401 390 Resistor, Carbon Film, 1/4W, 5%
R 1007 4-00076-401 390 Resistor, Carbon Film, 1/4W, 5%
R 1008 4-00034-401 10K Resistor, Carbon Film, 1/4W, 5%
R 1009 4-00034-401 10K Resistor, Carbon Film, 1/4W, 5%
R 1010 4-00034-401 10K Resistor, Carbon Film, 1/4W, 5%
R 1011 4-00081-401 470 Resistor, Carbon Film, 1/4W, 5%
R 1012 4-00081-401 470 Resistor, Carbon Film, 1/4W, 5%
R 1013 4-00081-401 470 Resistor, Carbon Film, 1/4W, 5%
R 1014 4-00081-401 470 Resistor, Carbon Film, 1/4W, 5%
R 1015 4-00021-401 1.0K Resistor, Carbon Film, 1/4W, 5%
R 1016 4-00021-401 1.0K Resistor, Carbon Film, 1/4W, 5%
U 900 3-00112-329 7805 Voltage Reg., TO-220 (TAB) Package
U 1000 3-00303-340 74HC164 Integrated Circuit (Thru-hole Pkg)
U 1001 3-00045-340 74HC32 Integrated Circuit (Thru-hole Pkg)
U 1002 3-00434-340 74HC299 Integrated Circuit (Thru-hole Pkg)
U 1003 3-00039-340 74HC14 Integrated Circuit (Thru-hole Pkg)
U 1004 3-00036-340 74HC00 Integrated Circuit (Thru-hole Pkg)
U 1005 3-00645-340 NAT9914BPD Integrated Circuit (Thru-hole Pkg)
U 1006 3-00078-340 DS75160A Integrated Circuit (Thru-hole Pkg)
U 1007 3-00079-340 DS75161A Integrated Circuit (Thru-hole Pkg)
U 1008 3-00493-340 UPD71051C Integrated Circuit (Thru-hole Pkg)

5-10 DS335 Component Parts List
DS335 Synthesized Function Generator
REF. SRS PART VALUE DESCRIPTION
U 1009 3-00217-340 MAX232 Integrated Circuit (Thru-hole Pkg)
Z 0 0-00299-000 1/8" ADHES TAPE Hardware, Misc.
Z 0 1-00048-171 14 COND Cable Assembly, Ribbon
Front Panel and Main PC Board Parts List
REF. SRS PART VALUE DESCRIPTION
BT1 6-00001-612 BR-2/3A 2PIN PC Battery
C 100 5-00225-548 .1U AXIAL Capacitor, Ceramic, 50V,+80/-20% Z5U AX
C 101 5-00192-542 22U MIN Cap, Mini Electrolytic, 50V, 20% Radial
C 102 5-00225-548 .1U AXIAL Capacitor, Ceramic, 50V,+80/-20% Z5U AX
C 103 5-00040-509 1.0U Capacitor, Electrolytic, 50V, 20%, Rad
C 200 5-00027-503 .01U Capacitor, Ceramic Disc, 50V, 20%, Z5U
C 301 5-00225-548 .1U AXIAL Capacitor, Ceramic, 50V,+80/-20% Z5U AX
C 303 5-00225-548 .1U AXIAL Capacitor, Ceramic, 50V,+80/-20% Z5U AX
C 304 5-00225-548 .1U AXIAL Capacitor, Ceramic, 50V,+80/-20% Z5U AX
C 305 5-00225-548 .1U AXIAL Capacitor, Ceramic, 50V,+80/-20% Z5U AX
C 306 5-00225-548 .1U AXIAL Capacitor, Ceramic, 50V,+80/-20% Z5U AX
C 400 5-00002-501 100P Capacitor, Ceramic Disc, 50V, 10%, SL
C 500 5-00225-548 .1U AXIAL Capacitor, Ceramic, 50V,+80/-20% Z5U AX
C 501 5-00065-513 .01U Capacitor, Mylar/Poly, 50V, 5%, Rad
C 502 5-00225-548 .1U AXIAL Capacitor, Ceramic, 50V,+80/-20% Z5U AX
C 503 5-00178-501 62P Capacitor, Ceramic Disc, 50V, 10%, SL
C 504 5-00178-501 62P Capacitor, Ceramic Disc, 50V, 10%, SL
C 505 5-00273-532 100P Capacitor, Ceramic Disc, 50V, 10% NPO
C 506 5-00273-532 100P Capacitor, Ceramic Disc, 50V, 10% NPO
C 509 5-00151-501 680P Capacitor, Ceramic Disc, 50V, 10%, SL
C 510 5-00151-501 680P Capacitor, Ceramic Disc, 50V, 10%, SL
C 511 5-00270-532 51P Capacitor, Ceramic Disc, 50V, 10% NPO
C 512 5-00270-532 51P Capacitor, Ceramic Disc, 50V, 10% NPO
C 513 5-00259-501 .002U Capacitor, Ceramic Disc, 50V, 10%, SL
C 514 5-00259-501 .002U Capacitor, Ceramic Disc, 50V, 10%, SL
C 515 5-00271-532 56P Capacitor, Ceramic Disc, 50V, 10% NPO
C 516 5-00271-532 56P Capacitor, Ceramic Disc, 50V, 10% NPO
C 517 5-00269-501 300P Capacitor, Ceramic Disc, 50V, 10%, SL
C 518 5-00269-501 300P Capacitor, Ceramic Disc, 50V, 10%, SL
C 519 5-00131-501 560P Capacitor, Ceramic Disc, 50V, 10%, SL
C 520 5-00131-501 560P Capacitor, Ceramic Disc, 50V, 10%, SL
C 521 5-00272-532 39P Capacitor, Ceramic Disc, 50V, 10% NPO
C 522 5-00272-532 39P Capacitor, Ceramic Disc, 50V, 10% NPO
C 523 5-00274-532 180P Capacitor, Ceramic Disc, 50V, 10% NPO
C 524 5-00274-532 180P Capacitor, Ceramic Disc, 50V, 10% NPO
C 525 5-00264-513 .0015U Capacitor, Mylar/Poly, 50V, 5%, Rad
C 526 5-00264-513 .0015U Capacitor, Mylar/Poly, 50V, 5%, Rad
C 527 5-00133-532 150P Capacitor, Ceramic Disc, 50V, 10% NPO
C 528 5-00133-532 150P Capacitor, Ceramic Disc, 50V, 10% NPO
C 529 5-00021-501 82P Capacitor, Ceramic Disc, 50V, 10%, SL
C 530 5-00264-513 .0015U Capacitor, Mylar/Poly, 50V, 5%, Rad
C 531 5-00021-501 82P Capacitor, Ceramic Disc, 50V, 10%, SL
C 532 5-00264-513 .0015U Capacitor, Mylar/Poly, 50V, 5%, Rad
C 533 5-00275-532 120P Capacitor, Ceramic Disc, 50V, 10% NPO
C 534 5-00131-501 560P Capacitor, Ceramic Disc, 50V, 10%, SL
C 535 5-00268-532 270P Capacitor, Ceramic Disc, 50V, 10% NPO
C 536 5-00131-501 560P Capacitor, Ceramic Disc, 50V, 10%, SL

DS335 Component Parts List 5-11
DS335 Synthesized Function Generator
REF. SRS PART VALUE DESCRIPTION
C 537 5-00268-532 270P Capacitor, Ceramic Disc, 50V, 10% NPO
C 538 5-00275-532 120P Capacitor, Ceramic Disc, 50V, 10% NPO
C 539 5-00151-501 680P Capacitor, Ceramic Disc, 50V, 10%, SL
C 540 5-00151-501 680P Capacitor, Ceramic Disc, 50V, 10%, SL
C 542 5-00257-530 20-90P Capacitor, Variable, 200V, 5m
C 600 5-00225-548 .1U AXIAL Capacitor, Ceramic, 50V,+80/-20% Z5U AX
C 601 5-00225-548 .1U AXIAL Capacitor, Ceramic, 50V,+80/-20% Z5U AX
C 602 5-00027-503 .01U Capacitor, Ceramic Disc, 50V, 20%, Z5U
C 603 5-00225-548 .1U AXIAL Capacitor, Ceramic, 50V,+80/-20% Z5U AX
C 604 5-00225-548 .1U AXIAL Capacitor, Ceramic, 50V,+80/-20% Z5U AX
C 605 5-00100-517 2.2U Capacitor, Tantalum, 35V, 20%, Rad
C 606 5-00027-503 .01U Capacitor, Ceramic Disc, 50V, 20%, Z5U
C 607 5-00225-548 .1U AXIAL Capacitor, Ceramic, 50V,+80/-20% Z5U AX
C 608 5-00022-501 .001U Capacitor, Ceramic Disc, 50V, 10%, SL
C 700 5-00002-501 100P Capacitor, Ceramic Disc, 50V, 10%, SL
C 701 5-00022-501 .001U Capacitor, Ceramic Disc, 50V, 10%, SL
C 702 5-00100-517 2.2U Capacitor, Tantalum, 35V, 20%, Rad
C 703 5-00267-526 1000U Capacitor, Electrolytic, 35V, 20%, Rad
C 704 5-00100-517 2.2U Capacitor, Tantalum, 35V, 20%, Rad
C 705 5-00267-526 1000U Capacitor, Electrolytic, 35V, 20%, Rad
C 707 5-00107-530 1.8-6P Capacitor, Variable, 200V, 5m
C 708 5-00003-501 10P Capacitor, Ceramic Disc, 50V, 10%, SL
C 709 5-00017-501 47P Capacitor, Ceramic Disc, 50V, 10%, SL
C 710 5-00017-501 47P Capacitor, Ceramic Disc, 50V, 10%, SL
C 711 5-00022-501 .001U Capacitor, Ceramic Disc, 50V, 10%, SL
C 712 5-00022-501 .001U Capacitor, Ceramic Disc, 50V, 10%, SL
C 800 5-00100-517 2.2U Capacitor, Tantalum, 35V, 20%, Rad
C 801 5-00100-517 2.2U Capacitor, Tantalum, 35V, 20%, Rad
C 802 5-00100-517 2.2U Capacitor, Tantalum, 35V, 20%, Rad
C 803 5-00100-517 2.2U Capacitor, Tantalum, 35V, 20%, Rad
C 804 5-00100-517 2.2U Capacitor, Tantalum, 35V, 20%, Rad
C 805 5-00100-517 2.2U Capacitor, Tantalum, 35V, 20%, Rad
C 806 5-00100-517 2.2U Capacitor, Tantalum, 35V, 20%, Rad
C 807 5-00100-517 2.2U Capacitor, Tantalum, 35V, 20%, Rad
C 808 5-00100-517 2.2U Capacitor, Tantalum, 35V, 20%, Rad
C 809 5-00100-517 2.2U Capacitor, Tantalum, 35V, 20%, Rad
C 810 5-00100-517 2.2U Capacitor, Tantalum, 35V, 20%, Rad
C 811 5-00100-517 2.2U Capacitor, Tantalum, 35V, 20%, Rad
C 812 5-00225-548 .1U AXIAL Capacitor, Ceramic, 50V,+80/-20% Z5U AX
C 813 5-00225-548 .1U AXIAL Capacitor, Ceramic, 50V,+80/-20% Z5U AX
C 814 5-00225-548 .1U AXIAL Capacitor, Ceramic, 50V,+80/-20% Z5U AX
C 815 5-00225-548 .1U AXIAL Capacitor, Ceramic, 50V,+80/-20% Z5U AX
C 816 5-00225-548 .1U AXIAL Capacitor, Ceramic, 50V,+80/-20% Z5U AX
C 817 5-00225-548 .1U AXIAL Capacitor, Ceramic, 50V,+80/-20% Z5U AX
C 818 5-00225-548 .1U AXIAL Capacitor, Ceramic, 50V,+80/-20% Z5U AX
C 819 5-00225-548 .1U AXIAL Capacitor, Ceramic, 50V,+80/-20% Z5U AX
C 820 5-00225-548 .1U AXIAL Capacitor, Ceramic, 50V,+80/-20% Z5U AX
C 821 5-00225-548 .1U AXIAL Capacitor, Ceramic, 50V,+80/-20% Z5U AX
C 822 5-00225-548 .1U AXIAL Capacitor, Ceramic, 50V,+80/-20% Z5U AX
C 823 5-00225-548 .1U AXIAL Capacitor, Ceramic, 50V,+80/-20% Z5U AX
C 824 5-00225-548 .1U AXIAL Capacitor, Ceramic, 50V,+80/-20% Z5U AX
C 825 5-00225-548 .1U AXIAL Capacitor, Ceramic, 50V,+80/-20% Z5U AX
C 826 5-00225-548 .1U AXIAL Capacitor, Ceramic, 50V,+80/-20% Z5U AX
C 827 5-00225-548 .1U AXIAL Capacitor, Ceramic, 50V,+80/-20% Z5U AX

5-12 DS335 Component Parts List
DS335 Synthesized Function Generator
REF. SRS PART VALUE DESCRIPTION
C 828 5-00225-548 .1U AXIAL Capacitor, Ceramic, 50V,+80/-20% Z5U AX
C 829 5-00225-548 .1U AXIAL Capacitor, Ceramic, 50V,+80/-20% Z5U AX
C 830 5-00225-548 .1U AXIAL Capacitor, Ceramic, 50V,+80/-20% Z5U AX
C 831 5-00225-548 .1U AXIAL Capacitor, Ceramic, 50V,+80/-20% Z5U AX
C 832 5-00225-548 .1U AXIAL Capacitor, Ceramic, 50V,+80/-20% Z5U AX
C 833 5-00225-548 .1U AXIAL Capacitor, Ceramic, 50V,+80/-20% Z5U AX
C 834 5-00225-548 .1U AXIAL Capacitor, Ceramic, 50V,+80/-20% Z5U AX
C 835 5-00225-548 .1U AXIAL Capacitor, Ceramic, 50V,+80/-20% Z5U AX
C 836 5-00225-548 .1U AXIAL Capacitor, Ceramic, 50V,+80/-20% Z5U AX
C 837 5-00225-548 .1U AXIAL Capacitor, Ceramic, 50V,+80/-20% Z5U AX
C 838 5-00225-548 .1U AXIAL Capacitor, Ceramic, 50V,+80/-20% Z5U AX
C 839 5-00225-548 .1U AXIAL Capacitor, Ceramic, 50V,+80/-20% Z5U AX
C 840 5-00225-548 .1U AXIAL Capacitor, Ceramic, 50V,+80/-20% Z5U AX
C 841 5-00225-548 .1U AXIAL Capacitor, Ceramic, 50V,+80/-20% Z5U AX
C 842 5-00225-548 .1U AXIAL Capacitor, Ceramic, 50V,+80/-20% Z5U AX
C 843 5-00225-548 .1U AXIAL Capacitor, Ceramic, 50V,+80/-20% Z5U AX
C 844 5-00225-548 .1U AXIAL Capacitor, Ceramic, 50V,+80/-20% Z5U AX
C 845 5-00225-548 .1U AXIAL Capacitor, Ceramic, 50V,+80/-20% Z5U AX
C 846 5-00225-548 .1U AXIAL Capacitor, Ceramic, 50V,+80/-20% Z5U AX
C 847 5-00259-501 .002U Capacitor, Ceramic Disc, 50V, 10%, SL
C 848 5-00225-548 .1U AXIAL Capacitor, Ceramic, 50V,+80/-20% Z5U AX
C 849 5-00225-548 .1U AXIAL Capacitor, Ceramic, 50V,+80/-20% Z5U AX
C 850 5-00225-548 .1U AXIAL Capacitor, Ceramic, 50V,+80/-20% Z5U AX
C 851 5-00225-548 .1U AXIAL Capacitor, Ceramic, 50V,+80/-20% Z5U AX
C 852 5-00259-501 .002U Capacitor, Ceramic Disc, 50V, 10%, SL
C 900 5-00225-548 .1U AXIAL Capacitor, Ceramic, 50V,+80/-20% Z5U AX
C 944 5-00201-526 2200U Capacitor, Electrolytic, 35V, 20%, Rad
C 945 5-00201-526 2200U Capacitor, Electrolytic, 35V, 20%, Rad
C 953 5-00196-520 6800U Capacitor, Electrolytic, 16V, 20%, Rad
C 954 5-00196-520 6800U Capacitor, Electrolytic, 16V, 20%, Rad
C 963 5-00027-503 .01U Capacitor, Ceramic Disc, 50V, 20%, Z5U
CX1 5-00262-548 .01U AXIAL Capacitor, Ceramic, 50V,+80/-20% Z5U AX
CX2 5-00262-548 .01U AXIAL Capacitor, Ceramic, 50V,+80/-20% Z5U AX
D 1 3-00012-306 GREEN LED, Rectangular
D 2 3-00012-306 GREEN LED, Rectangular
D 4 3-00885-306 YELLOW LED, Rectangular
D 5 3-00012-306 GREEN LED, Rectangular
D 6 3-00012-306 GREEN LED, Rectangular
D 7 3-00012-306 GREEN LED, Rectangular
D 8 3-00012-306 GREEN LED, Rectangular
D 9 3-00012-306 GREEN LED, Rectangular
D 10 3-00012-306 GREEN LED, Rectangular
D 11 3-00012-306 GREEN LED, Rectangular
D 12 3-00012-306 GREEN LED, Rectangular
D 13 3-00012-306 GREEN LED, Rectangular
D 14 3-00012-306 GREEN LED, Rectangular
D 15 3-00012-306 GREEN LED, Rectangular
D 16 3-00012-306 GREEN LED, Rectangular
D 17 3-00012-306 GREEN LED, Rectangular
D 19 3-00012-306 GREEN LED, Rectangular
D 20 3-00455-310 GREEN COATED LED, Coated Rectangular
D 21 3-00455-310 GREEN COATED LED, Coated Rectangular
D 22 3-00455-310 GREEN COATED LED, Coated Rectangular
D 23 3-00455-310 GREEN COATED LED, Coated Rectangular

DS335 Component Parts List 5-13
DS335 Synthesized Function Generator
REF. SRS PART VALUE DESCRIPTION
D 24 3-00455-310 GREEN COATED LED, Coated Rectangular
D 25 3-00455-310 GREEN COATED LED, Coated Rectangular
D 26 3-00884-306 RED LED, Rectangular
D 27 3-00004-301 1N4148 Diode
D 28 3-00004-301 1N4148 Diode
D 29 3-00004-301 1N4148 Diode
D 30 3-00004-301 1N4148 Diode
D 101 3-00004-301 1N4148 Diode
D 102 3-00004-301 1N4148 Diode
D 103 3-00004-301 1N4148 Diode
D 200 3-00004-301 1N4148 Diode
D 700 3-00485-301 1N5237B Diode
D 701 3-00485-301 1N5237B Diode
D 900 3-00062-340 KBP201G/BR-81D Integrated Circuit (Thru-hole Pkg)
D 901 3-00226-301 1N5822 Diode
D 902 3-00226-301 1N5822 Diode
D 903 3-00226-301 1N5822 Diode
D 904 3-00226-301 1N5822 Diode
D 905 3-00203-301 1N5711 Diode
J 1 1-00038-130 40 PIN DIL Connector, Male
J 200 1-00038-130 40 PIN DIL Connector, Male
J 400 1-00003-120 BNC Connector, BNC
J 401 1-00003-120 BNC Connector, BNC
J 600 1-00073-120 INSL Connector, BNC
J 800 1-00073-120 INSL Connector, BNC
JP100 1-00032-130 14 PIN DIL Connector, Male
JP200 1-00086-130 3 PIN SI Connector, Male
JP800 1-00080-130 8 PIN SI Connector, Male
JP900 1-00080-130 8 PIN SI Connector, Male
L 500 6-00120-630 FB64-101 Ferrite Beads
L 501 6-00120-630 FB64-101 Ferrite Beads
L 600 6-00120-630 FB64-101 Ferrite Beads
N 1 4-00498-421 680X4 Res. Network, SIP, 1/4W,2% (Isolated)
N 2 4-00498-421 680X4 Res. Network, SIP, 1/4W,2% (Isolated)
N 3 4-00498-421 680X4 Res. Network, SIP, 1/4W,2% (Isolated)
N 4 4-00498-421 680X4 Res. Network, SIP, 1/4W,2% (Isolated)
N 5 4-00774-421 39X4 Res. Network, SIP, 1/4W,2% (Isolated)
N 6 4-00774-421 39X4 Res. Network, SIP, 1/4W,2% (Isolated)
N 7 4-00707-425 2.2KX7 Resistor Network SIP 1/4W 2% (Common)
N 200 4-00293-421 470X4 Res. Network, SIP, 1/4W,2% (Isolated)
N 300 4-00244-421 10KX4 Res. Network, SIP, 1/4W,2% (Isolated)
N 501 4-00293-421 470X4 Res. Network, SIP, 1/4W,2% (Isolated)
N 502 4-00293-421 470X4 Res. Network, SIP, 1/4W,2% (Isolated)
N 503 4-00293-421 470X4 Res. Network, SIP, 1/4W,2% (Isolated)
N 600 4-00775-419 220X13 Res. Network, Dip, 1/4W, 2%, Common
N 701 4-00717-421 22X4 Res. Network, SIP, 1/4W,2% (Isolated)
N 702 4-00717-421 22X4 Res. Network, SIP, 1/4W,2% (Isolated)
N 703 4-00717-421 22X4 Res. Network, SIP, 1/4W,2% (Isolated)
N 704 4-00717-421 22X4 Res. Network, SIP, 1/4W,2% (Isolated)
PC1 7-00457-701 DS335 MAIN Printed Circuit Board
PC2 7-00453-701 DS335/340 FP Printed Circuit Board
PC3 7-00450-701 DS335/40 PS/OPT Printed Circuit Board
Q 101 3-00021-325 2N3904 Transistor, TO-92 Package
Q 102 3-00022-325 2N3906 Transistor, TO-92 Package

5-14 DS335 Component Parts List
DS335 Synthesized Function Generator
REF. SRS PART VALUE DESCRIPTION
Q 103 3-00026-325 2N5210 Transistor, TO-92 Package
Q 104 3-00026-325 2N5210 Transistor, TO-92 Package
Q 200 3-00022-325 2N3906 Transistor, TO-92 Package
Q 201 3-00022-325 2N3906 Transistor, TO-92 Package
Q 202 3-00022-325 2N3906 Transistor, TO-92 Package
Q 203 3-00022-325 2N3906 Transistor, TO-92 Package
Q 500 3-00021-325 2N3904 Transistor, TO-92 Package
Q 600 3-00021-325 2N3904 Transistor, TO-92 Package
Q 601 3-00022-325 2N3906 Transistor, TO-92 Package
Q 602 3-00021-325 2N3904 Transistor, TO-92 Package
Q 603 3-00022-325 2N3906 Transistor, TO-92 Package
Q 604 3-00022-325 2N3906 Transistor, TO-92 Package
Q 700 3-00024-325 2N5086 Transistor, TO-92 Package
Q 701 3-00027-325 2N5770 Transistor, TO-92 Package
Q 702 3-00027-325 2N5770 Transistor, TO-92 Package
Q 703 3-00022-325 2N3906 Transistor, TO-92 Package
Q 704 3-00028-325 2N5771 Transistor, TO-92 Package
Q 705 3-00028-325 2N5771 Transistor, TO-92 Package
Q 706 3-00021-325 2N3904 Transistor, TO-92 Package
Q 707 3-00025-325 2N5088 Transistor, TO-92 Package
Q 708 3-00028-325 2N5771 Transistor, TO-92 Package
Q 709 3-00027-325 2N5770 Transistor, TO-92 Package
Q 710 3-00022-325 2N3906 Transistor, TO-92 Package
Q 711 3-00022-325 2N3906 Transistor, TO-92 Package
Q 712 3-00022-325 2N3906 Transistor, TO-92 Package
Q 713 3-00447-322 2N5943 Transistor, TO-39 Package
Q 714 3-00015-322 2N5583 Transistor, TO-39 Package
Q 715 3-00021-325 2N3904 Transistor, TO-92 Package
Q 716 3-00021-325 2N3904 Transistor, TO-92 Package
Q 717 3-00021-325 2N3904 Transistor, TO-92 Package
R 101 4-00027-401 1.5K Resistor, Carbon Film, 1/4W, 5%
R 102 4-00027-401 1.5K Resistor, Carbon Film, 1/4W, 5%
R 103 4-00081-401 470 Resistor, Carbon Film, 1/4W, 5%
R 104 4-00081-401 470 Resistor, Carbon Film, 1/4W, 5%
R 105 4-00031-401 100 Resistor, Carbon Film, 1/4W, 5%
R 106 4-00034-401 10K Resistor, Carbon Film, 1/4W, 5%
R 107 4-00032-401 100K Resistor, Carbon Film, 1/4W, 5%
R 108 4-00034-401 10K Resistor, Carbon Film, 1/4W, 5%
R 109 4-00021-401 1.0K Resistor, Carbon Film, 1/4W, 5%
R 110 4-00032-401 100K Resistor, Carbon Film, 1/4W, 5%
R 229 4-00022-401 1.0M Resistor, Carbon Film, 1/4W, 5%
R 300 4-00218-408 10.00K Resistor, Metal Film, 1/8W, 0.1%, 25ppm
R 302 4-00034-401 10K Resistor, Carbon Film, 1/4W, 5%
R 303 4-00185-407 4.02K Resistor, Metal Film, 1/8W, 1%, 50PPM
R 304 4-00130-407 1.00K Resistor, Metal Film, 1/8W, 1%, 50PPM
R 305 4-00218-408 10.00K Resistor, Metal Film, 1/8W, 0.1%, 25ppm
R 316 4-00138-407 10.0K Resistor, Metal Film, 1/8W, 1%, 50PPM
R 318 4-00210-407 9.09K Resistor, Metal Film, 1/8W, 1%, 50PPM
R 400 4-00309-407 3.32K Resistor, Metal Film, 1/8W, 1%, 50PPM
R 401 4-00130-407 1.00K Resistor, Metal Film, 1/8W, 1%, 50PPM
R 402 4-00138-407 10.0K Resistor, Metal Film, 1/8W, 1%, 50PPM
R 403 4-00165-407 200 Resistor, Metal Film, 1/8W, 1%, 50PPM
R 406 4-00034-401 10K Resistor, Carbon Film, 1/4W, 5%
R 407 4-00021-401 1.0K Resistor, Carbon Film, 1/4W, 5%

DS335 Component Parts List 5-15
DS335 Synthesized Function Generator
REF. SRS PART VALUE DESCRIPTION
R 500 4-00138-407 10.0K Resistor, Metal Film, 1/8W, 1%, 50PPM
R 501 4-00141-407 100 Resistor, Metal Film, 1/8W, 1%, 50PPM
R 502 4-00141-407 100 Resistor, Metal Film, 1/8W, 1%, 50PPM
R 503 4-00141-407 100 Resistor, Metal Film, 1/8W, 1%, 50PPM
R 504 4-00141-407 100 Resistor, Metal Film, 1/8W, 1%, 50PPM
R 505 4-00506-407 35.7K Resistor, Metal Film, 1/8W, 1%, 50PPM
R 506 4-00702-407 1.78K Resistor, Metal Film, 1/8W, 1%, 50PPM
R 507 4-00702-407 1.78K Resistor, Metal Film, 1/8W, 1%, 50PPM
R 508 4-00776-407 178 Resistor, Metal Film, 1/8W, 1%, 50PPM
R 509 4-00776-407 178 Resistor, Metal Film, 1/8W, 1%, 50PPM
R 510 4-00724-407 226 Resistor, Metal Film, 1/8W, 1%, 50PPM
R 511 4-00719-401 4.7 Resistor, Carbon Film, 1/4W, 5%
R 512 4-00719-401 4.7 Resistor, Carbon Film, 1/4W, 5%
R 513 4-00724-407 226 Resistor, Metal Film, 1/8W, 1%, 50PPM
R 601 4-00473-407 11.0K Resistor, Metal Film, 1/8W, 1%, 50PPM
R 602 4-00473-407 11.0K Resistor, Metal Film, 1/8W, 1%, 50PPM
R 603 4-00166-407 200K Resistor, Metal Film, 1/8W, 1%, 50PPM
R 604 4-00142-407 100K Resistor, Metal Film, 1/8W, 1%, 50PPM
R 605 4-00021-401 1.0K Resistor, Carbon Film, 1/4W, 5%
R 606 4-00191-407 49.9 Resistor, Metal Film, 1/8W, 1%, 50PPM
R 607 4-00031-401 100 Resistor, Carbon Film, 1/4W, 5%
R 608 4-00031-401 100 Resistor, Carbon Film, 1/4W, 5%
R 609 4-00031-401 100 Resistor, Carbon Film, 1/4W, 5%
R 610 4-00031-401 100 Resistor, Carbon Film, 1/4W, 5%
R 611 4-00130-407 1.00K Resistor, Metal Film, 1/8W, 1%, 50PPM
R 612 4-00141-407 100 Resistor, Metal Film, 1/8W, 1%, 50PPM
R 613 4-00141-407 100 Resistor, Metal Film, 1/8W, 1%, 50PPM
R 614 4-00132-407 1.10K Resistor, Metal Film, 1/8W, 1%, 50PPM
R 615 4-00215-407 909 Resistor, Metal Film, 1/8W, 1%, 50PPM
R 616 4-00030-401 10 Resistor, Carbon Film, 1/4W, 5%
R 617 4-00056-401 22 Resistor, Carbon Film, 1/4W, 5%
R 618 4-00302-407 82.5 Resistor, Metal Film, 1/8W, 1%, 50PPM
R 619 4-00685-408 100 Resistor, Metal Film, 1/8W, 0.1%, 25ppm
R 620 4-00031-401 100 Resistor, Carbon Film, 1/4W, 5%
R 621 4-00132-407 1.10K Resistor, Metal Film, 1/8W, 1%, 50PPM
R 622 4-00215-407 909 Resistor, Metal Film, 1/8W, 1%, 50PPM
R 623 4-00030-401 10 Resistor, Carbon Film, 1/4W, 5%
R 624 4-00081-401 470 Resistor, Carbon Film, 1/4W, 5%
R 625 4-00081-401 470 Resistor, Carbon Film, 1/4W, 5%
R 626 4-00112-402 47 Resistor, Carbon Comp, 1/2W, 5%
R 627 4-00477-407 432 Resistor, Metal Film, 1/8W, 1%, 50PPM
R 628 4-00777-407 11.5 Resistor, Metal Film, 1/8W, 1%, 50PPM
R 635 4-00778-407 44.2 Resistor, Metal Film, 1/8W, 1%, 50PPM
R 636 4-00777-407 11.5 Resistor, Metal Film, 1/8W, 1%, 50PPM
R 637 4-00777-407 11.5 Resistor, Metal Film, 1/8W, 1%, 50PPM
R 638 4-00777-407 11.5 Resistor, Metal Film, 1/8W, 1%, 50PPM
R 639 4-00777-407 11.5 Resistor, Metal Film, 1/8W, 1%, 50PPM
R 640 4-00777-407 11.5 Resistor, Metal Film, 1/8W, 1%, 50PPM
R 641 4-00777-407 11.5 Resistor, Metal Film, 1/8W, 1%, 50PPM
R 648 4-00778-407 44.2 Resistor, Metal Film, 1/8W, 1%, 50PPM
R 649 4-00777-407 11.5 Resistor, Metal Film, 1/8W, 1%, 50PPM
R 650 4-00777-407 11.5 Resistor, Metal Film, 1/8W, 1%, 50PPM
R 651 4-00777-407 11.5 Resistor, Metal Film, 1/8W, 1%, 50PPM
R 652 4-00777-407 11.5 Resistor, Metal Film, 1/8W, 1%, 50PPM

5-16 DS335 Component Parts List
DS335 Synthesized Function Generator
REF. SRS PART VALUE DESCRIPTION
R 653 4-00777-407 11.5 Resistor, Metal Film, 1/8W, 1%, 50PPM
R 654 4-00777-407 11.5 Resistor, Metal Film, 1/8W, 1%, 50PPM
R 655 4-00777-407 11.5 Resistor, Metal Film, 1/8W, 1%, 50PPM
R 656 4-00031-401 100 Resistor, Carbon Film, 1/4W, 5%
R 657 4-00031-401 100 Resistor, Carbon Film, 1/4W, 5%
R 660 4-00130-407 1.00K Resistor, Metal Film, 1/8W, 1%, 50PPM
R 661 4-00193-407 499 Resistor, Metal Film, 1/8W, 1%, 50PPM
R 662 4-00193-407 499 Resistor, Metal Film, 1/8W, 1%, 50PPM
R 663 4-00193-407 499 Resistor, Metal Film, 1/8W, 1%, 50PPM
R 664 4-00193-407 499 Resistor, Metal Film, 1/8W, 1%, 50PPM
R 665 4-00158-407 2.00K Resistor, Metal Film, 1/8W, 1%, 50PPM
R 666 4-00158-407 2.00K Resistor, Metal Film, 1/8W, 1%, 50PPM
R 667 4-00166-407 200K Resistor, Metal Film, 1/8W, 1%, 50PPM
R 668 4-00165-407 200 Resistor, Metal Film, 1/8W, 1%, 50PPM
R 669 4-00441-401 9.1 Resistor, Carbon Film, 1/4W, 5%
R 670 4-00472-407 806 Resistor, Metal Film, 1/8W, 1%, 50PPM
R 700 4-00138-407 10.0K Resistor, Metal Film, 1/8W, 1%, 50PPM
R 701 4-00138-407 10.0K Resistor, Metal Film, 1/8W, 1%, 50PPM
R 702 4-00142-407 100K Resistor, Metal Film, 1/8W, 1%, 50PPM
R 703 4-00353-441 100 Pot, Multi-Turn Trim, 3/8" Square Top Ad
R 704 4-00158-407 2.00K Resistor, Metal Film, 1/8W, 1%, 50PPM
R 705 4-00716-407 1.40K Resistor, Metal Film, 1/8W, 1%, 50PPM
R 706 4-00158-407 2.00K Resistor, Metal Film, 1/8W, 1%, 50PPM
R 707 4-00716-407 1.40K Resistor, Metal Film, 1/8W, 1%, 50PPM
R 708 4-00779-407 133 Resistor, Metal Film, 1/8W, 1%, 50PPM
R 709 4-00779-407 133 Resistor, Metal Film, 1/8W, 1%, 50PPM
R 711 4-00771-407 66.5 Resistor, Metal Film, 1/8W, 1%, 50PPM
R 713 4-00771-407 66.5 Resistor, Metal Film, 1/8W, 1%, 50PPM
R 714 4-00165-407 200 Resistor, Metal Film, 1/8W, 1%, 50PPM
R 716 4-00512-407 80.6 Resistor, Metal Film, 1/8W, 1%, 50PPM
R 717 4-00048-401 2.2K Resistor, Carbon Film, 1/4W, 5%
R 718 4-00048-401 2.2K Resistor, Carbon Film, 1/4W, 5%
R 720 4-00165-407 200 Resistor, Metal Film, 1/8W, 1%, 50PPM
R 721 4-00512-407 80.6 Resistor, Metal Film, 1/8W, 1%, 50PPM
R 722 4-00165-407 200 Resistor, Metal Film, 1/8W, 1%, 50PPM
R 723 4-00142-407 100K Resistor, Metal Film, 1/8W, 1%, 50PPM
R 727 4-00714-401 2.7 Resistor, Carbon Film, 1/4W, 5%
R 728 4-00714-401 2.7 Resistor, Carbon Film, 1/4W, 5%
R 729 4-00525-407 7.5 Resistor, Metal Film, 1/8W, 1%, 50PPM
R 730 4-00714-401 2.7 Resistor, Carbon Film, 1/4W, 5%
R 731 4-00786-439 49.9 Resistor, Metal Film, 1/4W, 1%, 50ppm
R 733 4-00714-401 2.7 Resistor, Carbon Film, 1/4W, 5%
R 736 4-00141-407 100 Resistor, Metal Film, 1/8W, 1%, 50PPM
R 737 4-00141-407 100 Resistor, Metal Film, 1/8W, 1%, 50PPM
R 740 4-00322-407 316 Resistor, Metal Film, 1/8W, 1%, 50PPM
R 741 4-00141-407 100 Resistor, Metal Film, 1/8W, 1%, 50PPM
R 742 4-00141-407 100 Resistor, Metal Film, 1/8W, 1%, 50PPM
R 744 4-00165-407 200 Resistor, Metal Film, 1/8W, 1%, 50PPM
R 745 4-00525-407 7.5 Resistor, Metal Film, 1/8W, 1%, 50PPM
R 746 4-00322-407 316 Resistor, Metal Film, 1/8W, 1%, 50PPM
R 747 4-00780-407 255 Resistor, Metal Film, 1/8W, 1%, 50PPM
R 748 4-00055-401 20K Resistor, Carbon Film, 1/4W, 5%
R 749 4-00056-401 22 Resistor, Carbon Film, 1/4W, 5%
R 750 4-00056-401 22 Resistor, Carbon Film, 1/4W, 5%

DS335 Component Parts List 5-17
DS335 Synthesized Function Generator
REF. SRS PART VALUE DESCRIPTION
R 751 4-00056-401 22 Resistor, Carbon Film, 1/4W, 5%
R 752 4-00056-401 22 Resistor, Carbon Film, 1/4W, 5%
R 800 4-00749-439 432 Resistor, Metal Film, 1/4W, 1%, 50ppm
R 801 4-00749-439 432 Resistor, Metal Film, 1/4W, 1%, 50ppm
R 802 4-00777-407 11.5 Resistor, Metal Film, 1/8W, 1%, 50PPM
R 803 4-00750-439 221 Resistor, Metal Film, 1/4W, 1%, 50ppm
R 804 4-00750-439 221 Resistor, Metal Film, 1/4W, 1%, 50ppm
R 805 4-00751-439 23.7 Resistor, Metal Film, 1/4W, 1%, 50ppm
R 806 4-00752-439 232 Resistor, Metal Film, 1/4W, 1%, 50ppm
R 807 4-00752-439 232 Resistor, Metal Film, 1/4W, 1%, 50ppm
R 808 4-00752-439 232 Resistor, Metal Film, 1/4W, 1%, 50ppm
R 809 4-00752-439 232 Resistor, Metal Film, 1/4W, 1%, 50ppm
R 810 4-00753-439 52.3 Resistor, Metal Film, 1/4W, 1%, 50ppm
R 8111 4-00754-439 154 Resistor, Metal Film, 1/4W, 1%, 50ppm
R 812 4-00755-439 137 Resistor, Metal Film, 1/4W, 1%, 50ppm
R 813 4-00755-439 137 Resistor, Metal Film, 1/4W, 1%, 50ppm
R 814 4-00755-439 137 Resistor, Metal Film, 1/4W, 1%, 50ppm
R 815 4-00755-439 137 Resistor, Metal Film, 1/4W, 1%, 50ppm
R 817 4-00272-407 221 Resistor, Metal Film, 1/8W, 1%, 50PPM
R 818 4-00202-407 698 Resistor, Metal Film, 1/8W, 1%, 50PPM
R 900 4-00022-401 1.0M Resistor, Carbon Film, 1/4W, 5%
R 901 4-00034-401 10K Resistor, Carbon Film, 1/4W, 5%
R 902 4-00032-401 100K Resistor, Carbon Film, 1/4W, 5%
SO104 1-00026-150 28 PIN 600 MIL Socket, THRU-HOLE
SO408 1-00108-150 PLCC 68 TH Socket, THRU-HOLE
SP100 6-00096-600 MINI Misc. Components
SW1 7-00448-740 DS335/340 Keypad, Conductive Rubber
SW900 2-00023-218 DPDT Switch, Panel Mount, Power, Rocker
T 500 6-00138-601 T37-15-8 Inductor
T 501 6-00139-601 T37-15-12 Inductor
T 502 6-00141-601 T37-15-14 Inductor
T 503 6-00140-601 T37-15-13 Inductor
T 504 6-00139-601 T37-15-12 Inductor
T 505 6-00141-601 T37-15-14 Inductor
T 600 6-00157-601 DS335 Inductor
T 800 6-00157-601 DS335 Inductor
T 801 6-00157-601 DS335 Inductor
T 900 1-00036-116 7 PIN, WHITE Header, Amp, MTA-156
TP100 1-00143-101 TEST JACK Vertical Test Jack
TP101 1-00143-101 TEST JACK Vertical Test Jack
TP102 1-00143-101 TEST JACK Vertical Test Jack
TP103 1-00143-101 TEST JACK Vertical Test Jack
TP500 1-00143-101 TEST JACK Vertical Test Jack
U 1 3-00288-340 HDSP-H101 Integrated Circuit (Thru-hole Pkg)
U 2 3-00288-340 HDSP-H101 Integrated Circuit (Thru-hole Pkg)
U 3 3-00288-340 HDSP-H101 Integrated Circuit (Thru-hole Pkg)
U 4 3-00288-340 HDSP-H101 Integrated Circuit (Thru-hole Pkg)
U 5 3-00288-340 HDSP-H101 Integrated Circuit (Thru-hole Pkg)
U 6 3-00288-340 HDSP-H101 Integrated Circuit (Thru-hole Pkg)
U 7 3-00288-340 HDSP-H101 Integrated Circuit (Thru-hole Pkg)
U 8 3-00288-340 HDSP-H101 Integrated Circuit (Thru-hole Pkg)
U 100 3-00298-340 Z80H Integrated Circuit (Thru-hole Pkg)
U 101 3-00049-340 74HC74 Integrated Circuit (Thru-hole Pkg)
U 102 3-00155-340 74HC04 Integrated Circuit (Thru-hole Pkg)

5-18 DS335 Component Parts List
DS335 Synthesized Function Generator
REF. SRS PART VALUE DESCRIPTION
U 103 3-00045-340 74HC32 Integrated Circuit (Thru-hole Pkg)
U 106 3-00491-340 UPD71054C Integrated Circuit (Thru-hole Pkg)
U 107 3-00049-340 74HC74 Integrated Circuit (Thru-hole Pkg)
U 108 3-00158-340 74HC154N Integrated Circuit (Thru-hole Pkg)
U 109 3-00411-340 74HC273 Integrated Circuit (Thru-hole Pkg)
U 110 3-00044-340 74HC244 Integrated Circuit (Thru-hole Pkg)
U 111 3-00039-340 74HC14 Integrated Circuit (Thru-hole Pkg)
U 200 3-00046-340 74HC374 Integrated Circuit (Thru-hole Pkg)
U 201 3-00046-340 74HC374 Integrated Circuit (Thru-hole Pkg)
U 202 3-00046-340 74HC374 Integrated Circuit (Thru-hole Pkg)
U 203 3-00046-340 74HC374 Integrated Circuit (Thru-hole Pkg)
U 204 3-00044-340 74HC244 Integrated Circuit (Thru-hole Pkg)
U 206 3-00366-341 32KX8-35 STATIC RAM, I.C.
U 300 3-00319-340 AD586JN Integrated Circuit (Thru-hole Pkg)
U 301 3-00088-340 LF353 Integrated Circuit (Thru-hole Pkg)
U 302 3-00105-340 LM741 Integrated Circuit (Thru-hole Pkg)
U 303 3-00415-340 AD7845 Integrated Circuit (Thru-hole Pkg)
U 304 3-00270-340 74HC4051 Integrated Circuit (Thru-hole Pkg)
U 305 3-00411-340 74HC273 Integrated Circuit (Thru-hole Pkg)
U 306 3-00087-340 LF347 Integrated Circuit (Thru-hole Pkg)
U 400 3-00366-341 32KX8-35 STATIC RAM, I.C.
U 401 3-00088-340 LF353 Integrated Circuit (Thru-hole Pkg)
U 402 3-00058-340 AD7524 Integrated Circuit (Thru-hole Pkg)
U 404 3-00411-340 74HC273 Integrated Circuit (Thru-hole Pkg)
U 405 3-00165-340 74HC08 Integrated Circuit (Thru-hole Pkg)
U 406 3-00045-340 74HC32 Integrated Circuit (Thru-hole Pkg)
U 407 3-00261-340 74LS245 Integrated Circuit (Thru-hole Pkg)
U 408 3-00421-340 F107563FN Integrated Circuit (Thru-hole Pkg)
U 409 3-00528-342 U409/27C256 PRO EPROM/PROM, I.C.
U 410 3-00486-340 74F273 Integrated Circuit (Thru-hole Pkg)
U 411 3-00529-342 U411/27C256 PRO EPROM/PROM, I.C.
U 412 3-00486-340 74F273 Integrated Circuit (Thru-hole Pkg)
U 413 3-00411-340 74HC273 Integrated Circuit (Thru-hole Pkg)
U 500 3-00482-340 TDC1012N7C2 Integrated Circuit (Thru-hole Pkg)
U 501 3-00196-335 HS-212S-5 Relay
U 502 3-00196-335 HS-212S-5 Relay
U 503 3-00105-340 LM741 Integrated Circuit (Thru-hole Pkg)
U 504 3-00190-340 10MHZ 25PPM Integrated Circuit (Thru-hole Pkg)
U 600 3-00270-340 74HC4051 Integrated Circuit (Thru-hole Pkg)
U 601 3-00437-340 AD9696KN Integrated Circuit (Thru-hole Pkg)
U 602 3-00044-340 74HC244 Integrated Circuit (Thru-hole Pkg)
U 603 3-00196-335 HS-212S-5 Relay
U 604 3-00270-340 74HC4051 Integrated Circuit (Thru-hole Pkg)
U 605 3-00066-340 CA3140E Integrated Circuit (Thru-hole Pkg)
U 700 3-00066-340 CA3140E Integrated Circuit (Thru-hole Pkg)
U 701 3-00487-340 LM1458 Integrated Circuit (Thru-hole Pkg)
U 800 3-00411-340 74HC273 Integrated Circuit (Thru-hole Pkg)
U 801 3-00195-340 CA3082 Integrated Circuit (Thru-hole Pkg)
U 802 3-00196-335 HS-212S-5 Relay
U 803 3-00196-335 HS-212S-5 Relay
U 804 3-00196-335 HS-212S-5 Relay
U 805 3-00196-335 HS-212S-5 Relay
U 807 3-00114-329 7815 Voltage Reg., TO-220 (TAB) Package
U 808 3-00120-329 7915 Voltage Reg., TO-220 (TAB) Package

DS335 Component Parts List 5-19
DS335 Synthesized Function Generator
REF. SRS PART VALUE DESCRIPTION
U 809 3-00141-329 LM337T Voltage Reg., TO-220 (TAB) Package
U 810 3-00112-329 7805 Voltage Reg., TO-220 (TAB) Package
U 811 3-00112-329 7805 Voltage Reg., TO-220 (TAB) Package
U 812 3-00112-329 7805 Voltage Reg., TO-220 (TAB) Package
VR900 4-00723-435 82V/2500A Varistor, Zinc Oxide Nonlinear Resistor
Z 0 0-00014-002 6J4 Power_Entry Hardware
Z 0 0-00025-005 3/8" Lugs
Z 0 0-00043-011 4-40 KEP Nut, Kep
Z 0 0-00050-011 8-32 KEP Nut, Kep
Z 0 0-00051-056 RG174 Cable, Coax & Misc.
Z 0 0-00079-031 4-40X3/16 M/F Standoff
Z 0 0-00089-033 4" Tie
Z 0 0-00111-053 1-3/4"#24B Wire #24 UL1007 Strip 1/4x1/4 Tin
Z 0 0-00112-053 1-3/4"#24R Wire #24 UL1007 Strip 1/4x1/4 Tin
Z 0 0-00150-026 4-40X1/4PF Screw, Black, All Types
Z 0 0-00163-007 TO-5 Heat Sinks
Z 0 0-00181-020 6-32X1/4PF Screw, Flathead Phillips
Z 0 0-00187-021 4-40X1/4PP Screw, Panhead Phillips
Z 0 0-00207-003 TO-5 Insulators
Z 0 0-00208-020 4-40X3/8PF Screw, Flathead Phillips
Z 0 0-00231-043 #4 SHOULDER Washer, nylon
Z 0 0-00237-016 F1404 Power Button
Z 0 0-00243-003 TO-220 Insulators
Z 0 0-00259-021 4-40X1/2"PP Screw, Panhead Phillips
Z 0 0-00267-052 6-1/2" #22 RED Wire #22 UL1007
Z 0 0-00268-052 6-1/2" #22 BL Wire #22 UL1007
Z 0 0-00304-043 7/8X3/8X1/16 Washer, nylon
Z 0 0-00386-003 BNC BUSHING Insulators
Z 0 0-00407-032 SOLDR SLV RG174 Termination
Z 0 0-00500-000 554808-1 Hardware, Misc.
Z 0 1-00034-113 7 PIN, 18AWG/OR Connector, Amp, MTA-156
Z 0 1-00072-112 8 PIN, 28AWG/GR Connector, Amp, MTA-100
Z 0 1-00087-131 2 PIN JUMPER Connector, Female
Z 0 1-00134-171 40 COND Cable Assembly, Ribbon
Z 0 1-00172-170 9535 Cable Assembly, Multiconductor
Z 0 4-00541-435 130V/1200A Varistor, Zinc Oxide Nonlinear Resistor
Z 0 6-00003-611 .5A 3AG Fuse
Z 0 6-00128-610 DS335/340 Transformer
Z 0 6-00131-623 10MHZ Temp. Controlled Crystal Osc.
Z 0 6-00212-630 1"X.25"CYL Ferrite Beads
Z 0 7-00217-735 PS300-40 Injection Molded Plastic
Z 0 7-00447-709 DS335-1 Lexan Overlay
Z 0 7-00449-709 DS335 Lexan Overlay
Z 0 7-00451-720 DS335-4 & -5 Fabricated Part
Z 0 7-00452-720 DS335-6C Fabricated Part
Z 0 9-00458-917 DS335/340/345 Product Labels
Z 0 9-00552-924 COPPERFOIL;1" Tape, All types
Miscellaneous and chassis Assembly Parts List
REF. SRS PART VALUE DESCRIPTION
U 104 3-00449-342 27C256-120 EPROM/PROM, I.C.
Z 0 0-00179-000 RIGHT FOOT Hardware, Misc.
Z 0 0-00180-000 LEFT FOOT Hardware, Misc.

5-20 DS335 Component Parts List
DS335 Synthesized Function Generator
REF. SRS PART VALUE DESCRIPTION
Z 0 0-00204-000 REAR FOOT Hardware, Misc.
Z 0 0-00248-026 10-32X3/8TRUSSP Screw, Black, All Types
Z 0 0-00315-021 6-32X7/16 PP Screw, Panhead Phillips
Z 0 0-00326-026 8-32X1/4PP Screw, Black, All Types
Z 0 0-00396-000 BE CU / DDS Hardware, Misc.
Z 0 0-00590-066 0097-0555-02 Copper Foil Tape, Self Adhesive
Z 0 7-00122-720 DG535-36 Fabricated Part
Z 0 7-00259-720 SR560-28 Fabricated Part
Z 0 7-00260-720 SR560-27 Fabricated Part