STM32 Nucleo 32 Boards (MB1180) User Manual STM32Nucleo F303K8
en.DM00231744%20-%20STM32%20Nucleo-32%20User%20Manual
User Manual:
Open the PDF directly: View PDF
.
Page Count: 37
- Figure 1. STM32 Nucleo-32 board
- 1 Features
- 2 Product marking
- 3 Ordering information
- 4 Conventions
- 5 Quick start
- 6 Hardware layout and configuration
- Figure 2. Hardware block diagram
- 6.1 STM32 Nucleo-32 board layout
- 6.2 STM32 Nucleo-32 board mechanical drawing
- 6.3 Embedded ST-LINK/V2-1
- 6.4 Power supply and power selection
- 6.5 LEDs
- 6.6 Push-button
- 6.7 JP1 (IDD)
- 6.8 OSC clock
- 6.9 USART virtual communication
- 6.10 Solder bridges
- 6.11 Arduino Nano connectors
- Table 9. Arduino Nano connectors on NUCLEO-F031K6
- Table 10. Arduino Nano connectors on NUCLEO-F042K6
- Table 11. Arduino Nano connectors on NUCLEO-F301K8
- Table 12. Arduino Nano connectors on NUCLEO-F303K8
- Table 13. Arduino Nano connectors on NUCLEO-L011K4
- Table 14. Arduino Nano connectors on NUCLEO-L031K6
- Table 15. Arduino Nano connectors on NUCLEO-L412KB
- Table 16. Arduino Nano connectors on NUCLEO-L432KC
- Figure 7. NUCLEO-F031K6, NUCLEO-F042K6, NUCLEO-F303K8, and NUCLEO-F301K8 pin assignment
- Figure 8. NUCLEO-L011K4, NUCLEO-L031K6, NUCLEO-L412KB and NUCLEO-L432KC pin assignment
- 7 Electrical schematics
- Appendix A Compliance statements
- Revision history

November 2018 UM1956 Rev 5 1/37
1
UM1956
User manual
STM32 Nucleo-32 boards (MB1180)
Introduction
The STM32 Nucleo-32 boards based on the MB1180 reference board (NUCLEO-F031K6,
NUCLEO-F042K6, NUCLEO-F301K8, NUCLEO-F303K8, NUCLEO-L011K4, NUCLEO-
L031K6, NUCLEO-L412KB, NUCLEO-L432KC) provide an affordable and flexible way for
users to try out new concepts and build prototypes with STM32 microcontrollers, choosing
from the various combinations of performance, power consumption and features. The
Arduino™ Nano connectivity support makes it easy to expand the functionality of the
Nucleo-32 open development platform with a wide choice of specialized shields. The
STM32 Nucleo-32 boards do not require any separate probe as they integrate the ST-
LINK/V2-1 debugger/programmer and come with the STM32 comprehensive software HAL
library, together with various packaged software examples, as well as direct access to the
Arm® Mbed™ online resources at http://mbed.org.
Figure 1. STM32 Nucleo-32 board
Picture is not contractual.
www.st.com

Contents UM1956
2/37 UM1956 Rev 5
Contents
1 Features . . . . . . . . . . . . . . . . . . . . . . . . . . . . . . . . . . . . . . . . . . . . . . . . . . . 6
2 Product marking . . . . . . . . . . . . . . . . . . . . . . . . . . . . . . . . . . . . . . . . . . . . 7
3 Ordering information . . . . . . . . . . . . . . . . . . . . . . . . . . . . . . . . . . . . . . . . 7
4 Conventions . . . . . . . . . . . . . . . . . . . . . . . . . . . . . . . . . . . . . . . . . . . . . . . . 8
5 Quick start . . . . . . . . . . . . . . . . . . . . . . . . . . . . . . . . . . . . . . . . . . . . . . . . . 9
5.1 Getting started . . . . . . . . . . . . . . . . . . . . . . . . . . . . . . . . . . . . . . . . . . . . . . 9
5.2 System requirements . . . . . . . . . . . . . . . . . . . . . . . . . . . . . . . . . . . . . . . . . 9
6 Hardware layout and configuration . . . . . . . . . . . . . . . . . . . . . . . . . . . . 10
6.1 STM32 Nucleo-32 board layout . . . . . . . . . . . . . . . . . . . . . . . . . . . . . . . . .11
6.2 STM32 Nucleo-32 board mechanical drawing . . . . . . . . . . . . . . . . . . . . . 13
6.3 Embedded ST-LINK/V2-1 . . . . . . . . . . . . . . . . . . . . . . . . . . . . . . . . . . . . . 14
6.3.1 Drivers . . . . . . . . . . . . . . . . . . . . . . . . . . . . . . . . . . . . . . . . . . . . . . . . . 14
6.3.2 ST-LINK/V2-1 firmware upgrade . . . . . . . . . . . . . . . . . . . . . . . . . . . . . . 15
6.4 Power supply and power selection . . . . . . . . . . . . . . . . . . . . . . . . . . . . . . 16
6.4.1 Power supply input from USB connector . . . . . . . . . . . . . . . . . . . . . . . . 16
6.4.2 External power supply inputs . . . . . . . . . . . . . . . . . . . . . . . . . . . . . . . . . 17
VIN or +5 V power supply. . . . . . . . . . . . . . . . . . . . . . . . . . . . . . . . . . . . . . . . . . .17
+3V3 power supply. . . . . . . . . . . . . . . . . . . . . . . . . . . . . . . . . . . . . . . . . . . . . . . .18
6.4.3 External power supply output . . . . . . . . . . . . . . . . . . . . . . . . . . . . . . . . 18
6.5 LEDs . . . . . . . . . . . . . . . . . . . . . . . . . . . . . . . . . . . . . . . . . . . . . . . . . . . . 18
6.6 Push-button . . . . . . . . . . . . . . . . . . . . . . . . . . . . . . . . . . . . . . . . . . . . . . . 18
6.7 JP1 (IDD) . . . . . . . . . . . . . . . . . . . . . . . . . . . . . . . . . . . . . . . . . . . . . . . . . 19
6.8 OSC clock . . . . . . . . . . . . . . . . . . . . . . . . . . . . . . . . . . . . . . . . . . . . . . . . 19
6.9 USART virtual communication . . . . . . . . . . . . . . . . . . . . . . . . . . . . . . . . . 20
6.10 Solder bridges . . . . . . . . . . . . . . . . . . . . . . . . . . . . . . . . . . . . . . . . . . . . . 20
6.11 Arduino Nano connectors . . . . . . . . . . . . . . . . . . . . . . . . . . . . . . . . . . . . . 21
7 Electrical schematics . . . . . . . . . . . . . . . . . . . . . . . . . . . . . . . . . . . . . . . 32

UM1956 Rev 5 3/37
UM1956 Contents
3
Appendix A Compliance statements. . . . . . . . . . . . . . . . . . . . . . . . . . . . . . . . . . . 35
A.1 Federal Communications Commission (FCC) and Industry
Canada (IC) Compliance Statements . . . . . . . . . . . . . . . . . . . . . . . . . . . . 35
A.1.1 FCC Compliance Statement . . . . . . . . . . . . . . . . . . . . . . . . . . . . . . . . . . 35
Part 15.1936 . . . . . . . . . . . . . . . . . . . . . . . . . . . . . . . . . . . . . . . . . . . . . . . . . . . . .35
Part 15.105 . . . . . . . . . . . . . . . . . . . . . . . . . . . . . . . . . . . . . . . . . . . . . . . . . . . . . .35
Part 15.21 . . . . . . . . . . . . . . . . . . . . . . . . . . . . . . . . . . . . . . . . . . . . . . . . . . . . . . .35
A.1.2 IC Compliance Statement . . . . . . . . . . . . . . . . . . . . . . . . . . . . . . . . . . . . 35
Compliance Statement . . . . . . . . . . . . . . . . . . . . . . . . . . . . . . . . . . . . . . . . . . . . .35
Déclaration de conformité. . . . . . . . . . . . . . . . . . . . . . . . . . . . . . . . . . . . . . . . . . .35
Revision history . . . . . . . . . . . . . . . . . . . . . . . . . . . . . . . . . . . . . . . . . . . . . . . . . . . . 36

List of tables UM1956
4/37 UM1956 Rev 5
List of tables
Table 1. Ordering information . . . . . . . . . . . . . . . . . . . . . . . . . . . . . . . . . . . . . . . . . . . . . . . . . . . . . . . 7
Table 2. Codification explanation . . . . . . . . . . . . . . . . . . . . . . . . . . . . . . . . . . . . . . . . . . . . . . . . . . . . 8
Table 3. ON/OFF conventions . . . . . . . . . . . . . . . . . . . . . . . . . . . . . . . . . . . . . . . . . . . . . . . . . . . . . . 8
Table 4. SB1 configuration . . . . . . . . . . . . . . . . . . . . . . . . . . . . . . . . . . . . . . . . . . . . . . . . . . . . . . . . 16
Table 5. External power sources . . . . . . . . . . . . . . . . . . . . . . . . . . . . . . . . . . . . . . . . . . . . . . . . . . . 17
Table 6. OSC clock configurations . . . . . . . . . . . . . . . . . . . . . . . . . . . . . . . . . . . . . . . . . . . . . . . . . . 19
Table 7. Virtual communication configuration. . . . . . . . . . . . . . . . . . . . . . . . . . . . . . . . . . . . . . . . . . 20
Table 8. Solder bridges. . . . . . . . . . . . . . . . . . . . . . . . . . . . . . . . . . . . . . . . . . . . . . . . . . . . . . . . . . . 20
Table 9. Arduino Nano connectors on NUCLEO-F031K6 . . . . . . . . . . . . . . . . . . . . . . . . . . . . . . . . 21
Table 10. Arduino Nano connectors on NUCLEO-F042K6 . . . . . . . . . . . . . . . . . . . . . . . . . . . . . . . . 23
Table 11. Arduino Nano connectors on NUCLEO-F301K8 . . . . . . . . . . . . . . . . . . . . . . . . . . . . . . . . 24
Table 12. Arduino Nano connectors on NUCLEO-F303K8 . . . . . . . . . . . . . . . . . . . . . . . . . . . . . . . . 25
Table 13. Arduino Nano connectors on NUCLEO-L011K4. . . . . . . . . . . . . . . . . . . . . . . . . . . . . . . . . 26
Table 14. Arduino Nano connectors on NUCLEO-L031K6. . . . . . . . . . . . . . . . . . . . . . . . . . . . . . . . . 27
Table 15. Arduino Nano connectors on NUCLEO-L412KB . . . . . . . . . . . . . . . . . . . . . . . . . . . . . . . . 28
Table 16. Arduino Nano connectors on NUCLEO-L432KC . . . . . . . . . . . . . . . . . . . . . . . . . . . . . . . . 29
Table 17. Document revision history . . . . . . . . . . . . . . . . . . . . . . . . . . . . . . . . . . . . . . . . . . . . . . . . . 36

UM1956 Rev 5 5/37
UM1956 List of figures
5
List of figures
Figure 1. STM32 Nucleo-32 board. . . . . . . . . . . . . . . . . . . . . . . . . . . . . . . . . . . . . . . . . . . . . . . . . . . . 1
Figure 2. Hardware block diagram. . . . . . . . . . . . . . . . . . . . . . . . . . . . . . . . . . . . . . . . . . . . . . . . . . . 10
Figure 3. STM32 Nucleo-32 board top layout . . . . . . . . . . . . . . . . . . . . . . . . . . . . . . . . . . . . . . . . . . 11
Figure 4. STM32 Nucleo-32 board bottom layout . . . . . . . . . . . . . . . . . . . . . . . . . . . . . . . . . . . . . . . 12
Figure 5. STM32 Nucleo-32 board mechanical drawing . . . . . . . . . . . . . . . . . . . . . . . . . . . . . . . . . . 13
Figure 6. USB composite device . . . . . . . . . . . . . . . . . . . . . . . . . . . . . . . . . . . . . . . . . . . . . . . . . . . . 14
Figure 7. NUCLEO-F031K6, NUCLEO-F042K6, NUCLEO-F303K8,
and NUCLEO-F301K8 pin assignment. . . . . . . . . . . . . . . . . . . . . . . . . . . . . . . . . . . . . . . . 30
Figure 8. NUCLEO-L011K4, NUCLEO-L031K6, NUCLEO-L412KB
and NUCLEO-L432KC pin assignment . . . . . . . . . . . . . . . . . . . . . . . . . . . . . . . . . . . . . . . 31
Figure 9. STM32 Nucleo-32 board (top view) . . . . . . . . . . . . . . . . . . . . . . . . . . . . . . . . . . . . . . . . . . 32
Figure 10. MCU . . . . . . . . . . . . . . . . . . . . . . . . . . . . . . . . . . . . . . . . . . . . . . . . . . . . . . . . . . . . . . . . . . 33
Figure 11. ST-LINK/V2-1 . . . . . . . . . . . . . . . . . . . . . . . . . . . . . . . . . . . . . . . . . . . . . . . . . . . . . . . . . . . 34

Features UM1956
6/37 UM1956 Rev 5
1 Features
•STM32 microcontrollers in 32-pin packages
•Three LEDs:
– USB communication LED (LD1)
– Power LED (LD2)
– User LED (LD3)
•Reset push-button
•Board expansion connector:
– Arduino™ Nano
•Flexible board power supply options:
– ST-LINK USB VBUS
– External sources
•On-board ST-LINK/V2-1 debugger/programmer with USB re-enumeration capability:
mass storage, Virtual COM port and debug port
•Support of a wide choice of Integrated Development Environments (IDEs) including
IAR™ EWARM(a), Keil® MDK-ARM(a), GCC-based IDEs, Arm® Mbed™(b), (c)
•Arm® Mbed Enabled™ compliant (only for some Nucleo part numbers)
a. On Windows® only.
b. Arm and Mbed are registered trademarks or trademarks of Arm Limited (or its subsidiaries) in the US and or
elsewhere.
c. Refer to the https://www.mbed.com website and to Table 1: Ordering information, to determine which Nucleo
board order codes are supported.

UM1956 Rev 5 7/37
UM1956 Product marking
36
2 Product marking
Evaluation tools marked as "ES" or "E" are not yet qualified and therefore they are not ready
to be used as reference design or in production. Any consequences arising from such usage
will not be at STMicroelectronics’ charge. In no event, will STMicroelectronics be liable for
any customer usage of these engineering sample tools as reference design or in production.
"E" or "ES" marking examples of location:
•On the targeted STM32 that is soldered on the board (for illustration of STM32 marking,
refer to the section Package information of the STM32 datasheet at www.st.com).
•Next to the evaluation tool ordering part number, that is stuck or silk-screen printed on
the board.
Some boards feature a specific STM32 device version, which allows the operation of any
bundled commercial stack/library available. This STM32 device shows a "U" marking option
at the end of the standard part number and is not available for sales.
In order to use the same commercial stack in his application, a developer may need to
purchase a part number specific to this stack/library. The price of those part numbers
includes the stack/library royalties.
3 Ordering information
To order the STM32 Nucleo-32 board, refer to Table 1.
Table 1. Ordering information
Order code Reference board Target STM32
NUCLEO-F031K6(1)
1. Arm® Mbed Enabled™.
MB1180
STM32F031K6T6
NUCLEO-F042K6(1) STM32F042K6T6
NUCLEO-F301K8 STM32F301K8T6
NUCLEO-F303K8(1) STM32F303K8T6
NUCLEO-L011K4(1) STM32L011K4T6
NUCLEO-L031K6(1) STM32L031K6T6
NUCLEO-L412KB STM32L412KBU6U(2)
2. Refer to Chapter 2: Product marking for details.
NUCLEO-L432KC(1) STM32L432KCU6U(2)

Conventions UM1956
8/37 UM1956 Rev 5
The meaning of the codification is explained in Table 2.
Table 2. Codification explanation
NUCLEO-TXXXKY Description Example: NUCLEO-L412KB
TXXX STM32 product line STM32L412
KSTM32 package pin count 32 pins
Y
STM32 Flash memory size:
– 4 for 16 Kbytes
– 6 for 32 Kbytes
– 8 for 64 Kbytes
–B for 128 Kbytes
–C for 256 Kbytes
128 Kbytes
The order code is mentioned on a sticker, placed on the top side of the board.
4 Conventions
Table 3 provides the conventions used for the ON and OFF settings in the present
document.
Table 3. ON/OFF conventions
Convention Definition
Jumper JPx ON Jumper fitted
Jumper JPx OFF Jumper not fitted
Solder bridge SBx ON SBx connections closed by solder or 0 ohm resistor
Solder bridge SBx OFF SBx connections left open
In this document the reference is “STM32 Nucleo-32 board” for all information that is
common to all sale types.

UM1956 Rev 5 9/37
UM1956 Quick start
36
5 Quick start
The STM32 Nucleo-32 board is a low-cost and easy-to-use development kit used to quickly
evaluate and start a development with an STM32 microcontroller in LQFP32 or UFQFPN32
package.
Before installing and using the product, accept the Evaluation Product License Agreement
that can be found at www.st.com/epla.
For more information on the STM32 Nucleo-32 board and to access the demonstration
software, visit the www.st.com/stm32nucleo webpage.
5.1 Getting started
Follow the sequence below, to configure the STM32 Nucleo-32 board and launch the
demonstration software:
•Check solder bridge position on the board, SB1 OFF, SB14 ON (internal regulator), JP1
ON (IDD) selected.
•For a correct identification of all device interfaces from the host PC and before
connecting the board, install the Nucleo USB driver, available at the
www.st.com/stm32nucleo webpage.
•To power the board connect the STM32 Nucleo-32 board to a PC through the USB
connector CN1 with a USB cable Type-A to Micro-B. The red LED LD2 (PWR) and LD1
(COM) light up and green LED LD3 blinks.
•Remove the jumper placed between D2 (CN3 pin 5) and GND (CN3 pin 4).
•Observe how the blinking frequency of the green LED LD3 changes, when the jumper
is in place or when it is removed.
•The demonstration software and several software examples on how to use the STM32
Nucleo-32 board features, are available at the www.st.com/stm32nucleo webpage.
•Develop an application using the available examples.
5.2 System requirements
•Windows® OS (7, 8 and 10), Linux® 64-bit or macOS®(a)
•USB Type-A to Micro-B USB cable
a. macOS® is a trademark of Apple Inc. registered in the U.S. and other countries.

Hardware layout and configuration UM1956
10/37 UM1956 Rev 5
6 Hardware layout and configuration
The STM32 Nucleo-32 board is based on a 32-pin STM32 microcontroller in LQFP or
UFQFPN package.
Figure 2 illustrates the connections between the STM32 and its peripherals (ST-LINK/V2-1,
push-button, LED, and Arduino Nano connectors).
Figure 3: STM32 Nucleo-32 board top layout and Figure 4: STM32 Nucleo-32 board bottom
layout show the location of these connections on the STM32 Nucleo-32 board.
Figure 2.
06Y9
(PEHGGHG
67/,1.9
670
0LFURFRQWUROOHU
5(6(7
0LFUR
86%
,2 ,2
%
567
$UGXLQR1DQR
FRQQHFWRU
/('
/'
$UGXLQR1DQR
FRQQHFWRU
Hardware block diagram

UM1956 Rev 5 11/37
UM1956 Hardware layout and configuration
36
6.1 STM32 Nucleo-32 board layout
Figure 3.
U2
STM32
Microcontroller
CN1
ST-LINK Micro B
USB connector
LD1
(Red/Green LED)
COM
LD2
(
Red LED
)
Power
B1
Reset Button
LD3
(
Green LED
)
CN2
ST-LINK SWD
connector
(reserved)
SB1
Power confi
g
uration
SB2
Connect VCP TX to ST-LINK
SB3
Connect VCP RX to ST-LINK
SB4
Connect PF0/PC14 to MCO
SB6
Connect PF0/PC14 to D8
SB5
Co
nn
ect
PF
0/
P
C
14
to
X1
SB7
Connect PF1/PC15 to X1
SB8
Connect PF1/PC15 to D7
STM32 Nucleo-32 board top layout

Hardware layout and configuration UM1956
12/37 UM1956 Rev 5
Figure 4.
CN4
Arduino Nano connector
CN3
Arduino Nano connector
JP1
IDD m
easu
r
e
m
e
n
t
SB14
3.3V regulator output
SB18
Connect D4 to A4
SB16
Connect D5 to A5
SB11
Connect 670 pin 16 to
GND
SB15
Connect D13 to LD3
SB17
Connect MCO to PA0
SB10
Connect VDD to 670
pin 5
SB13
Connect GND to 670 pin
32
SB12
Connect BOOT0 to GND
SB9
ST-LINK RESET
STM32 Nucleo-32 board bottom layout

Hardware layout and configuration UM1956
14/37 UM1956 Rev 5
6.3 Embedded ST-LINK/V2-1
The ST-LINK/V2-1 programming and debugging tool is integrated in the STM32 Nucleo-32
board. The ST-LINK/V2-1 makes the STM32 Nucleo-32 board mbed enabled.
The embedded ST-LINK/V2-1 supports only the SWD for STM32 devices. For information
about debugging and programming features refer to: ST-LINK/V2 in-circuit
debugger/programmer for STM8 and STM32 User manual (UM1075), which describes in
detail all the ST-LINK/V2 features.
The new features supported by the ST-LINK/V2-1 comparing with ST-LINK/V2 are:
•USB software re-enumeration
•Virtual Com port interface on USB
•Mass storage interface on USB
•USB power management request for more than 100 mA power on USB
The features not supported on ST-LINK/V2-1 are:
•SWIM interface
•Minimum supported application voltage limited to 3 V
Known limitation:
•Activating the readout protection on the STM32 target, prevents the target application
from running afterwards. The target readout protection must be kept disabled on ST-
LINK/V2-1 boards.
The embedded ST-LINK/V2-1 is directly connected to the SWD port of the target STM32.
6.3.1 Drivers
The ST-LINK/V2-1 requires a dedicated USB driver, which, for Windows® 7, 8 and 10, can
be found at www.st.com.
In case the STM32 Nucleo-32 board is connected to the PC before the driver is installed,
some Nucleo interfaces may be declared as “Unknown” in the PC device manager. In this
case the user must install the driver files (refer to Figure 6) and from the device manager
update the driver of the connected device.
Note: Prefer using the “USB Composite Device” handle for a full recovery.
Figure 6. USB composite device

UM1956 Rev 5 15/37
UM1956 Hardware layout and configuration
36
6.3.2 ST-LINK/V2-1 firmware upgrade
The ST-LINK/V2-1 embeds a firmware upgrade mechanism for in-situ upgrade through the
USB port. As the firmware may evolve during the lifetime of the ST-LINK/V2-1 product (for
example new functionalities added, bug fixes, support for new microcontroller families), it is
recommended to visit www.st.com before starting to use the STM32 Nucleo-32 board and
periodically, to stay up-to-date with the latest firmware version.

Hardware layout and configuration UM1956
16/37 UM1956 Rev 5
6.4 Power supply and power selection
The power supply is provided either by the host PC through the USB cable, or by an
external source: VIN (7 V-12 V), +5 V (5 V) or +3V3 power supply pins on CN4. In case VIN,
+5 V or +3V3 is used to power the STM32 Nucleo-32 board, this power source must comply
with the standard EN-60950-1: 2006+A11/2009, and must be Safety Extra Low Voltage
(SELV) with limited power capability.
In case the power supply is +3V3, the ST-LINK is not powered and cannot be used.
6.4.1 Power supply input from USB connector
The STM32 Nucleo-32 board and shield board can be powered from the ST-LINK USB
connector CN1. Note that only the ST-LINK part is power supplied before the USB
enumeration phase, as the host PC only provides 100 mA to the boards at that time. During
the USB enumeration, the STM32 Nucleo-32 board requires 300 mA of current to the host
PC. If the host is able to provide the required power, the targeted STM32 microcontroller is
powered and the red LED LD2 is turned on, thus the STM32 Nucleo-32 board and its shield
consume a maximum of 300 mA current and not more. If the host is not able to provide the
required current, the targeted STM32 microcontroller and the shield board are not power
supplied. As a consequence the red LED LD2 stays turned off. In such case it is mandatory
to use an external power supply as explained in the next Section 6.4.2: External power
supply inputs.
SB1 is configured according to the maximum current consumption of the board. SB1 can be
set to on to inform the host PC that the maximum current consumption does not exceed
100 mA (even when Arduino Nano shield is plugged). In such condition USB enumeration
will always succeed since no more than 100 mA is requested to the host PC. Possible
configurations of SB1 are summarized in Table 4.
Table 4. SB1 configuration
Solder bridge state Power supply Allowed current
SB1 OFF (default) USB power through CN1 300 mA max
SB1 ON 100 mA max
SB1 (ON/OFF) VIN, +3V3 or +5 V power For current limitation refer to Ta ble 5
Warning: If the maximum current consumption of the STM32 Nucleo-32
board and its shield board exceed 300 mA, it is mandatory to
power the STM32 Nucleo-32 board, using an external power
supply connected to VIN, +5 V or +3V3.
Note: In case the board is powered by a USB charger, there is no USB enumeration, so the LED
LD2 remains set to off permanently and the target STM32 is not powered. In this specific
case the SB1 must be set to on, to allow the target STM32 to be powered anyway.

UM1956 Rev 5 17/37
UM1956 Hardware layout and configuration
36
6.4.2 External power supply inputs
The STM32 Nucleo-32 board and its shield boards can be powered in three different ways
from an external power supply, depending on the voltage used. The three power sources
are summarized in the Table 5.
Table 5. External power sources
Input power
name
Connector
pin
Voltage
range Max current Limitation
VIN CN4 pin 1 7 V to 12 V 800 mA
From 7 V to 12 V only and input
current capability is linked to input
voltage:
800 mA input current when VIN=7 V
450 mA input current when
7 V< VIN <9 V
300 mA input current when
10 V> VIN >9 V
less than 300 mA input current when
VIN>10 V
+5 V CN4 pin 4 4.75 V to
5.25 V 500 mA ST-LINK not powered
+3V3 CN4 pin 14 3 V to 3.6 V - ST-LINK not powered and SB14 and
SB9 must be off.
VIN or +5 V power supply
When powered from VIN or +5 V, it is still possible to use ST-LINK for communication for
programming or debugging only, but it is mandatory to power the board first, using VIN or
+5 V, then to connect the USB cable to the PC. By this way the enumeration will succeed
anyway, thanks to the external power source.
The following power sequence procedure must be respected:
1. Check that SB1 is off
2. Connect the external power source to VIN or +5 V
3. Power on the external power supply 7 V< VIN < 12 V to VIN, or 5 V for +5 V
4. Check red LED LD2 is turned on
5. Connect the PC to USB connector CN1
If this order is not respected, the board may be powered by VBUS first, then by VIN or +5 V,
and the following risks may be encountered:
1. If more than 300 mA current is needed by the board, the PC may be damaged or
current supplied is limited by the PC. As a consequence the board is not powered
correctly.
2. 300 mA is requested at enumeration (since SB1 must be off) so there is the risk that
the request is rejected and the enumeration does not succeed if the the PC cannot
provide such current. Consequently the board is not power supplied (LED LD2 remains
off).

Hardware layout and configuration UM1956
18/37 UM1956 Rev 5
+3V3 power supply
Using the +3V3 (CN4 pin 14) directly as power input, can be interesting, for instance, in
case the 3.3 V is provided by a shield board. In this case the ST-LINK is not powered, thus
programming and debugging features are not available. When the board is powered by
+3V3 (CN4 pin 14), the solder bridge SB14 and SB9 (NRST) must be off.
6.4.3 External power supply output
When powered by USB or VIN, the +5 V (CN4 pin 4) can be used as output power supply
for an Arduino Nano shield. In this case, the maximum current of the power source specified
in Table 5: External power sources must be respected.
The +3.3 V (CN4 pin 14) can be used also as power supply output. The current is limited by
the maximum current capability of the regulator U3 (500 mA max).
6.5 LEDs
The tricolor LED (green, orange, red) LD1 (COM) provides information about ST-LINK
communication status. LD1 default color is red. LD1 turns to green to indicate that the
communication is in progress between the PC and the ST-LINK/V2-1, with the following
setup:
•Slow blinking red/off: at power-on before USB initialization
•Fast blinking red/off: after the first correct communication between PC and ST-
LINK/V2-1 (enumeration)
•Red on: when initialization between PC and ST-LINK/V2-1 is completed
•Green on: after a successful target communication initialization
•Blinking red/green: during communication with target
•Green on: communication finished and successful
•Orange on: communication failure
User LD3: the green LED is a user LED connected to Arduino Nano signal D13
corresponding to the STM32 I/O PB3 (pin 26). Refer to Table 9, Table 10, Table 12,
Table 13, Table 14, Table 15 and Table 16 for concerned STM32:
•When the I/O is HIGH value, the LED is on
•When the I/O is LOW, the LED is off
PWR LD2: the red LED indicates that the STM32 part is powered and +5 V power is
available.
6.6 Push-button
B1 RESET: the push-button is connected to NRST, and it is used to reset the STM32.

UM1956 Rev 5 19/37
UM1956 Hardware layout and configuration
36
6.7 JP1 (IDD)
JP1, labeled IDD, is used to measure the STM32 microcontroller consumption by removing
the jumper and connecting an ammeter:
•JP1 on: STM32 is powered (default)
•JP1 off: an ammeter must be connected to measure the STM32 current
If there is no ammeter, STM32 is not powered.
6.8 OSC clock
U2 pin 2 and pin 3 can be used as OSC clock input or as Arduino Nano D8 and D7 GPIO.
There are four ways to configure the pins corresponding to different STM32 and clock usage
(refer to Table 6).
Table 6. OSC clock configurations
Solder bridge
STM32 Clock configuration
SB4 SB17 SB6 SB8 SB5 and
SB7
ON OFF OFF ON OFF
STM32Fxxx
MCO from ST-LINK
connected to OSCIN
(PF0) (1)
1. In applications where VCP is used for communication at a speed higher than 9600 bauds, it may be
needed to use this solder bridge configuration, to use 8 MHz clock (MCO from ST-LINK) and get a more
precise frequency.
OFF OFF ON ON OFF HSI configuration
(default configuration)
OFF ON OFF OFF OFF
STM32Lxxx
MCO from ST-LINK
connected to CKIN
(PA0)(1)
OFF OFF OFF OFF ON 32K LSE mounted on X1
(default configuration)
OFF OFF ON ON/OFF OFF
All
Arduino Nano D7
connected to PF0 / PC14
OFF OFF ON/OFF ON OFF Arduino Nano D8
connected to PF1 / PC15
Boards with STM32Lxxx are delivered with 32.768 KHz crystal (X1). Associated capacitors
and solder bridges (C12, C13 and SB4 to SB8) are configured to support LSE by default.
Boards with STM32Fxxx are delivered without crystal (X1). Associated capacitors (C12,
C13) are not populated and SB4 to SB8 are configured to support HSI by default.

Hardware layout and configuration UM1956
20/37 UM1956 Rev 5
6.9 USART virtual communication
Thanks to SB2 and SB3, the USART interface of STM32 available on PA2 (TX) and PA15
(RX), can be connected to ST-LINK/V2-1. When USART is not used it is possible to use PA2
as Arduino Nano A7. Refer to Table 7.
Table 7. Virtual communication configuration
Bridge State(1)
1. The default configuration is reported in bold style.
SB2 OFF PA2 is connected to CN4 pin 5 as Arduino Nano analog input A7 and
disconnected from ST-LINK USART.
ON PA2 is connected to ST-LINK as virtual Com TX (default).
SB3 OFF PA15 is not connected.
ON PA15 is connected to ST-LINK as virtual Com RX (default).
6.10 Solder bridges
Description
Table 8. Solder bridges
Bridge State(1) Description
SB10 (VREF+)
ON VREF+ on STM32 is connected to VDD.
OFF VREF+ on STM32 is not connected to VDD and it is provided by
pin 13 of CN4.
SB15 (LD3-LED) ON Green user LED LD3 is connected to D13 of Arduino Nano signal.
OFF Green user LED LD3 is not connected.
SB9 (NRST)
ON The NRST signal of ST-LINK is connected to the NRST pin of the
STM32.
OFF
The NRST signal of ST-LINK is not connected to the NRST pin of
the STM32, when used external power (+3V3, +5 V) as power
supply.
SB11 (PB2/VSS)
ON Pin 16 of STM32 (U2) is connected to VSS.
OFF Pin 16 of STM32 (U2) is not connected to VSS, and used as GPIO
PB2 for STM32F031.
SB13 (PB8/VSS)
ON Pin 32 of STM32 (U2) is connected to VSS.
OFF Pin 32 of STM32 (U2) is not connected to VSS, and used as GPIO
PB8 for STM32F031.
SB12 (PB8/BOOT0)
ON Pin 31 of STM32 (U2) is connected to GND via 10K pull-down and
used as BOOT0.
OFF Pin 16 of STM32 (U2) is not connected and is GPIO PB8 for
STM32F042.
SB16 ON
STM32 PB6 is connected to CN4 pin 7 for I2C SDA support on
Arduino Nano A5. In such case STM32 PB6 does not support
Arduino Nano D5 and PA6 must be configured as input floating.

UM1956 Rev 5 21/37
UM1956 Hardware layout and configuration
36
6.11 Arduino Nano connectors
CN3 and CN4 are male connectors compatible with Arduino Nano standard. Most shields
designed for Arduino Nano can fit the STM32 Nucleo-32 board.
Caution: The I/Os of STM32 are 3.3 V compatible instead of 5 V for Arduino Nano.
Table 9, Table 10, Table 12, Table 13, Table 14, Table 15 and Table 16 show the pin
assignments of each STM32 on Arduino Nano connectors.
Figure 7 and Figure 8 show Arduino Nano connectors and pin assignments for
NUCLEO-F031K6, NUCLEO-F042K6, NUCLEO-F303K8, NUCLEO-L011K4, NUCLEO-
L031K6 and NUCLEO-L432KC.
SB16 OFF CN4 pin 7 is used as Arduino Nano analog input A5 without I2C
support and CN3 pin 8 is available as Arduino Nano D5.
SB18
ON
STM32 PB7 is connected to CN4 pin 8 for I2C SCL support on
Arduino Nano A4. In such case STM32 PB7 does not support
Arduino Nano D4 and PA5 must be configured as input floating.
OFF CN4 pin 8 is used as Arduino Nano analog input A4 without I2C
support and CN3 pin 7 is available as Arduino Nano D4.
1. The default configuration is reported in bold style.
Table 8. Solder bridges (continued)
Bridge State(1) Description
Table 9. Arduino Nano connectors on NUCLEO-F031K6
Connector Pin number Pin name STM32 pin Function
Left connector
CN3
1D1 PA9 USART1_TX(1)
2D0 PA10 USART1_RX(1)
3RESET NRST RESET
4GND -Ground
5D2 PA12 -
6D3 PB0 TIM3_CH3
7D4(5) PB7 -
8D5(5) PB6 TIM16_CH1N(2)
9D6 PB1 TIM14_CH1
10 D7(3) PF0 -
11 D8(3) PF1 -
12 D9 PA8 TIM1_CH1
13 D10 PA11 SPI_CS(4) || TIM1_CH4
14 D11 PB5 SPI1_MOSI || TIM3_CH2
15 D12 PB4 SPI1_MISO

Hardware layout and configuration UM1956
22/37 UM1956 Rev 5
Right connector
CN4 1VIN -Power input
CN4
2GND -Ground
3RESET NRST RESET
4+5V - 5 V input/output
5A7 PA2 ADC_IN2
6A6 PA7 ADC_IN7
7A5(5) PA6 ADC_IN6 || I2C1_SCL
8A4(5) PA5 ADC_IN5 || I2C1_SDA
9A3 PA4 ADC_IN4
10 A2 PA3 ADC_IN3
11 A1 PA1 ADC_IN1
12 A0 PA0 ADC_IN0
13 AREF -AVDD
14 +3V3 -3.3 V input/output
15 D13 PB3 SPI1_SCK
1. Only one USART is available and it is shared between Arduino Nano and VCP. The selection is done by
remapping (no need to change the hardware configuration).
2. D5 PWM on inverted channel Timer 16.
3. D7/D8 shared with OSC_IN/OSC_OUT.
4. SPI_CS is made by GPIO.
5. Limitations on A4 and A5, D4 and D5, related to I2C configuration, are explained in Section 6.10: Solder
bridges according to SB16/SB18 setting.
Table 9. Arduino Nano connectors on NUCLEO-F031K6 (continued)
Connector Pin number Pin name STM32 pin Function

UM1956 Rev 5 23/37
UM1956 Hardware layout and configuration
36
Table 10. Arduino Nano connectors on NUCLEO-F042K6
Connector Pin number Pin name STM32 pin Function
Left connector
CN3
1D1 PA9 USART1_TX
2D0 PA10 USART1_RX
3RESET NRST RESET
4GND -Ground
5D2 PA12 -
6D3 PB0 TIM3_CH3
7D4(1)
1. Limitations on A4 and A5, D4 and D5, related to I2C configuration, are explained in Section 6.10: Solder
bridges according to SB16/SB18 setting.
PB7 -
8D5(1) PB6 TIM16_CH1N(2)
2. D5 PWM on inverted channel Timer 16.
9D6 PB1 TIM14_CH1
10 D7(3)
3. D7/D8 shared with OSC_IN/OSC_OUT.
PF0 -
11 D8(3) PF1 -
12 D9 PA8 TIM1_CH1
13 D10 PA11 SPI_CS(4)
4. SPI_CS is made by GPIO.
|| TIM1_CH4
14 D11 PB5 SPI1_MOSI || TIM3_CH2
15 D12 PB4 SPI1_MISO
Right connector
CN4
1VIN -Power input
2GND -Ground
3RESET NRST RESET
4+5V - 5 V input/output
5A7 PA2 ADC_IN2(5)
5. A7 exclusive with VCP_TX.
6A6 PA7 ADC_IN7
7A5(1) PA6 ADC_IN6 || I2C1_SCL
8A4(1) PA5 ADC_IN5 || I2C1_SDA
9A3 PA4 ADC_IN4
10 A2 PA3 ADC_IN3
11 A1 PA1 ADC_IN1
12 A0 PA0 ADC_IN0
13 AREF -AVDD
14 +3V3 -3.3 V input/output
15 D13 PB3 SPI1_SCK

Hardware layout and configuration UM1956
24/37 UM1956 Rev 5
Table 11. Arduino Nano connectors on NUCLEO-F301K8
Connector Pin number Pin name STM32 pin Function
Left connector
CN3
1D1 PA9 USART1_TX
2D0 PA10 USART1_RX
3RESET NRST RESET
4 GND - Ground
5D2 PA12 -
6D3 PB0 TIM1_CH2N(1)
1. D3, D5, and D6 PWM on inverted channel.
7D4(2)
2. Limitations on A4 and A5, D4 and D5, related to I2C configuration, are explained in Section 6.10: Solder
bridges according to SB16/SB18 setting.
PB7 -
8D5(2) PB6 TIM16_CH1N(1)
9D6 PB1 TIM1_CH3N(1)
10 D7(3)
3. D7/D8 shared with OSC_IN/OSC_OUT.
PF0 -
11 D8(3) PF1 -
12 D9 PA8 TIM1_CH1
13 D10 PA11 SPI_CS(4)
4. SPI_CS is made by GPIO.
|| TIM1_CH4
14 D11 PB5 SPI3_MOSI || TIM17_CH1
15 D12 PB4 SPI3_MISO
Right connector
CN4
1VIN -Power input
2 GND - Ground
3RESET NRST RESET
4+5V - 5 V input/output
5A7 PA2 ADC1_IN3(5)
5. PA2 exclusive with VCP_TX.
6A6 PA7 ADC1_IN5
7A5(2) PA6 ADC1_IN10 || I2C1_SCL
8A4(2) PA5 ADC(6) || I2C1_SDA
6. No ADC on A4.
9A3 PA4 ADC1_IN5
10 A2 PA3 ADC1_IN4
11 A1 PA1 ADC1_IN2
12 A0 PA0 ADC1_IN1
13 AREF -AVDD
14 +3V3 -3.3 V input/output
15 D13 PB3 SPI3_SCK

UM1956 Rev 5 25/37
UM1956 Hardware layout and configuration
36
Table 12. Arduino Nano connectors on NUCLEO-F303K8
Connector Pin number Pin name STM32 pin Function
Left connector
CN3
1D1 PA9 USART1_TX
2D0 PA10 USART1_RX
3RESET NRST RESET
4 GND - Ground
5D2 PA12 -
6D3 PB0 TIM3_CH3
7D4(1)
1. Limitations on A4 and A5, D4 and D5, related to I2C configuration, are explained in Section 6.10: Solder
bridges according to SB16/SB18 setting.
PB7 -
8D5(1) PB6 TIM16_CH1N(2)
2. D5 PWM on inverted channel Timer 16.
9D6 PB1 TIM3_CH4
10 D7(3)
3. D7/D8 shared with OSC_IN/OSC_OUT.
PF0 -
11 D8(3) PF1 -
12 D9 PA8 TIM1_CH1
13 D10 PA11 SPI_CS(4)
4. SPI_CS is made by GPIO.
|| TIM1_CH4
14 D11 PB5 SPI1_MOSI || TIM17_CH1
15 D12 PB4 SPI1_MISO
Right connector
CN4
1VIN -Power input
2 GND - Ground
3RESET NRST RESET
4+5V - 5 V input/output
5A7 PA2 ADC1_IN3(5)
5. A7 exclusive with VCP_TX.
6A6 PA7 ADC2_IN4
7A5(1) PA6 ADC2_IN3 || I2C1_SCL
8A4(1) PA5 ADC2_IN2 || I2C1_SDA
9A3 PA4 ADC2_IN1
10 A2 PA3 ADC1_IN4
11 A1 PA1 ADC1_IN2
12 A0 PA0 ADC1_IN1
13 AREF -AVDD
14 +3V3 -3.3 V input/output
15 D13 PB3 SPI1_SCK

Hardware layout and configuration UM1956
26/37 UM1956 Rev 5
Table 13. Arduino Nano connectors on NUCLEO-L011K4
Connector Pin
number Pin Name STM32 pin Function
Left connector
CN3
1D1 PA9 USART2_TX(1)
1. Only one USART is available and it is shared between Arduino Nano and VCP. The selection is done by
remapping (no hardware configuration to change).
2D0 PA10 USART2_RX(1)
3RESET NRST RESET
4GND -Ground
5D2 PA12 -
6D3 PB0 TIM2_CH3(2)
2. D3 and D5 PWM are using same channel of TIM2_CH3.
7D4(3)
3. Limitations on A4 and A5, D4 and D5, related to I2C configuration, are explained in Section 6.10: Solder
bridges according to SB16/SB18 setting.
PB7
8D5(3) PB6 TIM2_CH3(2)
9D6 PB1 TIM2_CH4
10 D7(4)
4. D7/D8 shared with OSC_IN/OSC_OUT.
PC14 -
11 D8(4) PC15 -
12 D9 PA8 TIM(5)
5. No PWM on D9, D10, D11.
13 D10 PA11 SPI_CS(6)
6. SPI_CS is made by GPIO.
|| TIM(5)
14 D11 PB5 SPI1_MOSI || TIM(5)
15 D12 PB4 SPI1_MISO
Right connector
CN4
1VIN -Power input
2GND -Ground
3RESET NRST RESET
4+5V - 5 V input/output
5A7 PA2 ADC_IN2(7)
7. PA2 exclusive with VCP_TX.
6A6 PA7 ADC_IN7
7A5(3) PA6 ADC_IN6 || I2C1_SCL
8A4(3) PA5 ADC_IN5 || I2C1_SDA
9A3 PA4 ADC_IN4
10 A2 PA3 ADC_IN3
11 A1 PA1 ADC_IN1
12 A0 PA0 ADC_IN0
13 AREF -AVDD
14 +3V3 -3.3 V input/output
15 D13 PB3 SPI1_SCK

UM1956 Rev 5 27/37
UM1956 Hardware layout and configuration
36
Table 14. Arduino Nano connectors on NUCLEO-L031K6
Connector Pin number Pin name STM32 pin Function
Left connector
CN3
1D1 PA9 USART2_TX(1)
1. Only one USART is available and it is shared between Arduino Nano and VCP. The selection is done by
remapping (no hardware configuration to change).
2D0 PA10 USART2_RX(1)
3RESET NRST RESET
4GND -Ground
5D2 PA12 -
6D3 PB0 TIM2_CH3
7D4(2)
2. Limitations on A4 and A5, D4 and D5, related to I2C configuration, are explained in Section 6.10: Solder
bridges according to SB16/SB18 setting.
PB7 -
8D5(2) PB6 TIM21_CH1
9D6 PB1 TIM2_CH4
10 D7(3)
3. D7/D8 shared with OSC32_IN/OSC32_OUT.
PC14 -
11 D8(3) PC15 -
12 D9 PA8 TIM2_CH1
13 D10 PA11 SPI_CS(4)
4. SPI_CS is made by GPIO.
|| TIM21_CH2
14 D11 PB5 SPI1_MOSI || TIM22_CH2
15 D12 PB4 SPI1_MISO
Right connector
CN4
1VIN -Power input
2GND -Ground
3RESET NRST RESET
4+5V - 5 V input/output
5A7 PA2 ADC_IN2(5)
5. PA2 exclusive with VCP_TX.
6A6 PA7 ADC_IN7
7A5(2) PA6 ADC_IN6 || I2C1_SCL
8A4(2) PA5 ADC_IN5 || I2C1_SDA
9A3 PA4 ADC_IN4
10 A2 PA3 ADC_IN3
11 A1 PA1 ADC_IN1
12 A0 PA0 ADC_IN0
13 AREF -AVDD
14 +3V3 -3.3 V input/output
15 D13 PB3 SPI1_SCK

Hardware layout and configuration UM1956
28/37 UM1956 Rev 5
Table 15. Arduino Nano connectors on NUCLEO-L412KB
Connector Pin number Pin name STM32 pin Function
Left connector
CN3
1D1 PA9 USART1_TX
2D0 PA10 USART1_RX
3RESET NRST RESET
4GND -Ground
5D2 PA12 -
6D3 PB0 TIM1_CH2N(1)
1. D3, D5 and D6 PWM on inverted channel.
7D4(2)
2. Limitations on A4 and A5, D4 and D5, related to I2C configuration, are explained in Section 6.10: Solder
bridges according to SB16/SB18 setting.
PB7 -
8D5(2) PB6 TIM16_CH1N(1)
9D6 PB1 TIM1_CH3N(1)
10 D7(3)
3. D7/D8 shared with OSC32_IN/OSC32_OUT.
PC14 -
11 D8(3) PC15 -
12 D9 PA8 TIM1_CH1
13 D10 PA11 SPI_CS(4) || TIM1_CH4
4. SPI_CS is made by GPIO.
14 D11 PB5 SPI1_MOSI || TIM(5)
5. No PWM on D11.
15 D12 PB4 SPI1_MISO
Right connector
CN4
1VIN -Power input
2GND -Ground
3RESET NRST RESET
4+5V - 5 V input/output
5A7 PA2 ADC1_IN7(6)
6. PA2 exclusive with VCP_TX.
6A6 PA7 ADC1_IN12
7A5(2) PA6 ADC1_IN11 || I2C1_SCL
8A4(2) PA5 ADC1_IN10 || I2C1_SDA
9A3 PA4 ADC1_IN9
10 A2 PA3 ADC1_IN8
11 A1 PA1 ADC1_IN6
12 A0 PA0 ADC1_IN5
13 AREF -AVDD
14 +3V3 -3.3 V input/output
15 D13 PB3 SPI1_SCK

UM1956 Rev 5 29/37
UM1956 Hardware layout and configuration
36
Table 16. Arduino Nano connectors on NUCLEO-L432KC
Connector Pin number Pin name STM32 pin Function
Left connector
CN3
1D1 PA9 USART1_TX
2D0 PA10 USART1_RX
3RESET NRST RESET
4GND -Ground
5D2 PA12 -
6D3 PB0 TIM1_CH2N(1)
1. D3, D5 and D6 PWM on inverted channel.
7D4(2)
2. Limitations on A4 and A5, D4 and D5, related to I2C configuration, are explained in Section 6.10: Solder
bridges according to SB16/SB18 setting.
PB7
8D5(2) PB6 TIM16_CH1N(1)
9D6 PB1 TIM1_CH3N(1)
10 D7(3)
3. D7/D8 shared with OSC32_IN/OSC32_OUT.
PC14 -
11 D8(3) PC15 -
12 D9 PA8 TIM1_CH1
13 D10 PA11 SPI_CS(4) || TIM1_CH4
4. SPI_CS is made by GPIO.
14 D11 PB5 SPI1_MOSI || TIM(5)
5. No PWM on D11.
15 D12 PB4 SPI1_MISO
Right connector
CN4
1VIN -Power input
2GND -Ground
3RESET NRST RESET
4+5V - 5 V input/output
5A7 PA2 ADC12_IN7(6)
6. PA2 exclusive with VCP_TX.
6A6 PA7 ADC12_IN12
7A5(2) PA6 ADC12_IN11 || I2C1_SCL
8A4(2) PA5 ADC12_IN10 || I2C1_SDA
9A3 PA4 ADC12_IN9
10 A2 PA3 ADC12_IN8
11 A1 PA1 ADC12_IN6
12 A0 PA0 ADC12_IN5
13 AREF -AVDD
14 +3V3 -3.3 V input/output
15 D13 PB3 SPI1_SCK

Hardware layout and configuration UM1956
30/37 UM1956 Rev 5
Figure 7. NUCLEO-F031K6, NUCLEO-F042K6, NUCLEO-F303K8,
and NUCLEO-F301K8 pin assignment
06Y9
9,1
*1'
1567
9
3$
3$
3$
3$
3$
3$
3$
3$
$5()
9
3%
3$
3$
1567
*1'
3$
3%
3%
3%
3%
3)
3)
3$
3$
3%
3%
'
'
1567
*1'
'
'
'
'
'
'
'
'
'
'
'
9,1
*1'
1567
9
$
$
$
$
$
$
$
$
$5()
9
'
&1 &1
$UGXLQR
18&/(2)[[[.[

UM1956 Rev 5 31/37
UM1956 Hardware layout and configuration
36
Figure 8. NUCLEO-L011K4, NUCLEO-L031K6, NUCLEO-L412KB
and NUCLEO-L432KC pin assignment
06Y9
3$
3$
1567
*1'
3$
3%
3%
3%
3%
3&
3&
3$
3$
3%
3%
9,1
*1'
1567
9
3$
3$
3$
3$
3$
3$
3$
3$
$5()
9
3%
18&/(2/[[[.[
'
'
1567
*1'
'
'
'
'
'
'
'
'
'
'
'
9,1
*1'
1567
9
$
$
$
$
$
$
$
$
$5()
9
'
&1 &1
$UGXLQR

Electrical schematics UM1956
32/37 UM1956 Rev 5
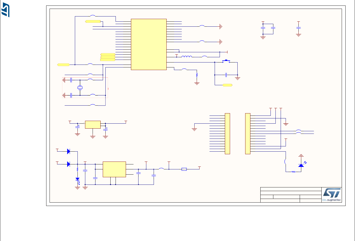
7 Electrical schematics
Figure 9. STM32 Nucleo-32 board (top view)
13
TOP
MB1180 C.2
10/12/2015
Title:
Size: Reference:
Date: Sheet: of
A4 Revision:
NUCLEO32Project:
REV B: SB14 changed to JP1 Jumper for easy IDD measurement, and enlarge
board length; CN1 USB PN changed to Micro-B for Device.
REV C: Add SB18/SB16 for connecting D4/D5 to A4/A5
REV C.2: correct silkscreen D7/D8 on SB6 and SB8
MCO
VCP_TX
SWCLK
SWDIO
VCP_RX
NRST
U_MCU_32
MCU_32.SchDoc
TMS
TCK
MCO
NRST
STLK_RX
STLK_TX
SWO
U_ST_LINK_V2-1
ST_LINK_V2-1.SCHDOC

UM1956 Electrical schematics
UM1956 Rev 5 33/37
Figure 10. MCU
23
MCU
MB1180 C.2
10/12/2015
Title:
Size: Reference:
Date: Sheet: of
A4 Revision:
NUCLEO32Project:
C23
100nF
C13
4.3pF
C12
4.3pF
C7
100nF
C11
100nF
R21
10K
PA4
PA5
PA6
PA7
PA11
PA12
PA9
PA10
PA0
PA1
PA15
PA3
PA13
PA14
PA2
PA8
PB5
PB6
PB7
PB1
PB3
PB0
PB4
A0
A1
A3
D3
A2
A7
A5
A6
A4
D4
MCO
VCP_RX
VCP_TX VDD
L1
BEAD
SWCLK
SWDIO
PF0
PF1
/PC14
/PC15
AVDD
C24
100nF
VDD
SB5
SB7
SB13
SB8
SB10
SB6
D0
D11
D13
D12
D9
D1
D5
SB11
PF0/PC14
2
PF1/PC15
3
PA0
6
PA1
7
PA2
8
PA3
9
PA4
10
PA5
11
PA6
12
PA7
13
PB0 14
PB1/NPOR 15
PB2/VSS2 16
PA8
18
PA9
19
PA10
20
PA11
21
PA12
22
PA13
23
PA14
24
PA15
25
PB4 27
PB5 28
PB6 29
PB7 30
PB8/VSS3 32
NRST 4
VDDA/VREF+ 5
VDD2/VDD_USB 17
PB3 26
BOOT0/PB8/PH3 31
VDD3 1
U2
MCU_LQFP32/QFN32
D10
D2
D6
D8
D7
SB12 BOOT0
AVDD
+3V3+5V
A0
A1
A2
A3
A4
A5
D0
D1
D2
D4
D3
D5
D6
D7
D8
D9
D10
NRST
VIN
D13D12
D11
Arduino Connector
1
2
3
4
5
6
7
8
9
10
11
12
13
14
15
CN3
Header 15X1_male
1
2
3
4
5
6
7
8
9
10
11
12
13
14
15
CN4
Header 15X1_male
A6
A7
NRST
PA0
PA1
PA2
PA3
PA4
PA5
PA6
PA7
PA8
PA9
PA10
PA11
PA12
PB0
PB1
PB3PB4
PB5
PB6
PB7
AVDD
AREF
1 2
LD3
Green
R23
510
SB15
PF0
PF1
Extension connectors
VIN
C22
10uF(25V) C25
10uF
E5V
D3
STPS2L30A
+3V3
C9
1uF_X5R_0603
C8
100nF
C10
100nF
+5V
VDD
LD2
RED
R22
1K C14
1uF_X5R_0603
E5V
D4
BAT60JFILM
U5V_ST_LINK
NRST
NRST
B1
KSS221G
X1
NX3215SA-32.768K-EXS00A-MU00525
closed for L021, L031,L433
C
1
3
4
.
3p
F
S
B5
S
B7
X
1
NX3215
SA
-32.768K-EX
S0
0
open for F042,F031,F303
SB14
SB4
Vin
3Vout 2
1
Tab 4
U6
LD1117S50TR
EN
1
GND
2
VO 4
NC 5
GND
0
VI
6PG 3
U3
LD39050PU33R VO
SB17
JP1
PH127H10102JNG-2/3/1.5
SB16
SB18
PB6
PB7

Electrical schematics UM1956
34/37 UM1956 Rev 5
Figure 11. ST-LINK/V2-1
33
STLINK/V2-1
MB1180 C.2
10/12/2015
Title:
Size: Reference:
Date: Sheet: of
A4 Revision:
NUCLEO32Project:
1 2
X2
NX3225GD 8MHz EXS00A-CG04874
USB_DM
USB_DP
STM_RST
T_JTCK
T_JTCK
T_JTDO
T_JTDI
T_JTMS
STM_JTMS
STM_JTCK
OSC_IN
OSC_OUT
T_NRST
AIN_1
USB ST-LINK
U5V
COM
PWR
Board Ident: PC13=0
T_JTCK
T_JTMS
SWCLK
SWDIO
T_SWDIO_IN
LED_STLINK
LED_STLINK
TMS
TCK
TCK/SWCLK
TMS/SWDIO
MCO MCO
T_JRST
NRST
T_NRST
STLINK_RX
SB3
SB2
STLK_RX
STLK_TX
STLINK_TX
USB_DM
USB_DP
T_SWO
SWO
T_SWO
Red
_Green
2 1
3 4
LD1
LD_BICOLOR_CMS
R1 1K5
R2 100K
R18
100
R19
100
R17
0
R5 100
R20
100
R13 10K[N/A]
R9
100K
R6
100K
R16 10K
R14 4K7
R12 4K7
C2
100nF
C5
100nF
C3
20pF[N/A]
C21
10pF
C20
10pF
C4
100nF
U5V
USB_RENUMn
USB_RENUMn
R11
2K7
R10
4K7
+3V3_ST_LINK
+3V3_ST_LINK
+3V3_ST_LINK
+3V3_ST_LINK
+3V3_ST_LINK
+3V3_ST_LINK
+3V3_ST_LINK
PWR_EXT
+3V3_ST_LINK
VO
D1
BAT60JFILM
D2
BAT60JFILM
C18
1uF_X5R_0603
C17
10nF_X7R_0603
C16
1uF_X5R_0603
51
2
GND
3
4
BYPASS
INH
Vin Vout
U4 LD3985M33R
C15
100nF
C19
100nF
+3V3_ST_LINK
3
2
1
T1
9013
R4
10K
R3
36K
U5V
R8 100
+3V3_ST_LINK
E5V
E5V
VBAT
1
PA7
17
PC13
2
PA12 33
PC14
3
PB0
18
PC15
4JTMS/SWDIO 34
OSCIN
5
PB1
19
OSCOUT
6
VSS_2 35
NRST
7
PB2/BOOT1
20
VSSA
8
VDD_2 36
VDDA
9
PB10
21
PA0
10
JTCK/SWCLK 37
PA1
11
PB11
22
PA2
12
PA15/JTDI 38
PA3
13
VSS_1
23
PA4
14
PB3/JTDO 39
PA5
15
VDD_1
24
PA6
16
PB4/JNTRST 40
PB12 25
PB5 41
PB13 26
PB6 42
PB14 27
PB7 43
PB15 28
BOOT0 44
PA8 29
PB8 45
PA9 30
PB9 46
PA10 31
VSS_3 47
PA11 32
VDD_3 48
U5
STM32F103CBT6
U5V
Ilim = 510mA
Isc= 1.2Ilim to 1.5Ilim = 612mA
to 765mA
R15
10K
U5V_ST_LINK
R7
2.7K
C6
4.7uF
C1
100nF
PWR_ENn
SB1
SWD +3V3_ST_LINK
1 2
3 4
5
CN2
[N/A]
STM_JTMS
STM_JTCK
SB9
IN
1
IN
2
ON
3GND 4
SET 5
OUT 6
OUT 7
FAULT
8
U1
ST890CDR
VBUS 1
DM 2
DP 3
ID 4
GND 5
Shield 6
USB_Micro-B receptacle
Shield 7
Shield 8
Shield 9
EXP 10
EXP 11
CN1
1050170001

UM1956 Rev 5 35/37
UM1956 Compliance statements
36
Appendix A Compliance statements
A.1 Federal Communications Commission (FCC) and Industry
Canada (IC) Compliance Statements
A.1.1 FCC Compliance Statement
Part 15.1936
This device complies with Part 15 of the FCC Rules. Operation is subject to the following
two conditions: (1) this device may not cause harmful interference, and (2) this device must
accept any interference received, including interference that may cause undesired
operation.
Part 15.105
This equipment has been tested and found to comply with the limits for a Class B digital
device, pursuant to part 15 of the FCC Rules. These limits are designed to provide
reasonable protection against harmful interference in a residential installation. This
equipment generates uses and can radiate radio frequency energy and, if not installed and
used in accordance with the instructions, may cause harmful interference to radio
communications. However, there is no guarantee that interference will not occur in a
particular installation. If this equipment does cause harmful interference to radio or
television reception, which can be determined by turning the equipment off and on, the user
is encouraged to try to correct the interference's by one or more of the following measures:
•Reorient or relocate the receiving antenna.
•Increase the separation between the equipment and the receiver.
•Connect the equipment into an outlet on a circuit different from that to which the
receiver is connected.
•Consult the dealer or an experienced radio/TV technician for help.
Part 15.21
Any changes or modifications to this equipment not expressly approved by
STMicroelectronics may cause harmful interference and void the user's authority to operate
this equipment.
A.1.2 IC Compliance Statement
Compliance Statement
Industry Canada ICES-003 Compliance Label: CAN ICES-3 (B)/NMB-3(B).
Déclaration de conformité
Étiquette de conformité à la NMB-003 d'Industrie Canada : CAN ICES-3 (B)/NMB-3(B).

Revision history UM1956
36/37 UM1956 Rev 5
Revision history
Table 17. Document revision history
Date Revision Revision Details
14-Oct-2015 1Initial version.
21-Mar-2016 2
Update to introduce NUCLEO-L011K4. Updated Introduction,
Chapter 1: Features, Chapter 3: Ordering information,
Chapter 6: Hardware layout and configuration.
Added Appendix A: Compliance statements.
30-Jun-2016 3
Updated Introduction, Chapter 3: Ordering information and
Table 14: Arduino Nano connectors on NUCLEO-L432KC to
add NUCLEO-L432KC.
23-Aug-2018 4
Extended document scope to NUCLEO-L412KB:
– Updated Introduction
– Updated Chapter 3: Ordering information
– Added Table 14: Arduino Nano connectors on NUCLEO-
L412KB
– Extended Figure 8 description
Updated Chapter 1: Features, Chapter 2: Product marking,
and Section 5.2: System requirements
12-Nov-2018 5
Updated document title with reference board identifier.
Extended document scope to NUCLEO-F301K8:
– Updated Introduction
– Updated Chapter 2: Product marking and Chapter 3:
Ordering information
– Added Table 11: Arduino Nano connectors on NUCLEO-
F301K8
– Extended Figure 7 description

UM1956 Rev 5 37/37
UM1956
37
IMPORTANT NOTICE – PLEASE READ CAREFULLY
STMicroelectronics NV and its subsidiaries (“ST”) reserve the right to make changes, corrections, enhancements, modifications, and
improvements to ST products and/or to this document at any time without notice. Purchasers should obtain the latest relevant information on
ST products before placing orders. ST products are sold pursuant to ST’s terms and conditions of sale in place at the time of order
acknowledgement.
Purchasers are solely responsible for the choice, selection, and use of ST products and ST assumes no liability for application assistance or
the design of Purchasers’ products.
No license, express or implied, to any intellectual property right is granted by ST herein.
Resale of ST products with provisions different from the information set forth herein shall void any warranty granted by ST for such product.
ST and the ST logo are trademarks of ST. All other product or service names are the property of their respective owners.
Information in this document supersedes and replaces information previously supplied in any prior versions of this document.
© 2018 STMicroelectronics – All rights reserved
