CC26x0 SimpleLink™ Bluetooth® Low Energy Software Stack 2.2.x (Rev. E) SWRU393 CC2640 BLE Developer's Guide
SWRU393_CC2640_BLE_Software_Developer's_Guide
BLE_Software_Developer's_Guide
SWRU393_CC2640_BLE_Software_Developer's_Guide
SWRU393_CC2640_BLE_Software_Developer's_Guide
User Manual:
Open the PDF directly: View PDF
.
Page Count: 247 [warning: Documents this large are best viewed by clicking the View PDF Link!]
- Table of Contents
- Preface
- 1 Overview
- 2 TI Bluetooth low energy Software Development Platform
- 2.1 Hardware and Software Architecture Overview
- 2.2 Protocol Stack and Application Configurations
- 2.3 Solution Platform
- 2.4 Directory Structure
- 2.5 Sample Applications
- 2.6 Setting up the Integrated Development Environment
- 2.7 Working With Hex Files
- 2.8 Accessing Preprocessor Symbols
- 2.9 Top-Level Software Architecture
- 3 RTOS Overview
- 4 The Application
- 5 The Bluetooth low energy Protocol Stack
- 5.1 Generic Access Profile (GAP)
- 5.2 GAPRole Task
- 5.3 Generic Attribute Profile (GATT)
- 5.3.1 GATT Characteristics and Attributes
- 5.3.2 GATT Services and Profile
- 5.3.3 GATT Client Abstraction
- 5.3.4 GATT Server Abstraction
- 5.3.5 Allocating Memory for GATT Procedures
- 5.3.6 Registering to Receive Additional GATT Events in the Application
- 5.3.7 GATT Security
- 5.4 GAP Bond Manager and LE Secure Connections
- 5.5 Logical Link Control and Adaptation Layer Protocol (L2CAP)
- 5.6 LE Data Length Extension
- 5.7 HCI
- 5.8 Run-Time Bluetooth low energy Protocol Stack Configuration
- 5.9 Configuring Bluetooth low energy Protocol Stack Features
- 6 Peripherals and Drivers
- 7 Sensor Controller
- 8 Startup Sequence
- 9 Development and Debugging
- 9.1 Debug Interfaces
- 9.2 Breakpoints
- 9.3 Watching Variables and Registers
- 9.4 Memory Watchpoints
- 9.5 TI-RTOS Object Viewer
- 9.6 Profiling the ICall Heap Manager (heapmgr.h)
- 9.7 Optimizations
- 9.8 Deciphering CPU Exceptions
- 9.9 Debugging a Program Exit
- 9.10 Assert Handling
- 9.11 Debugging Memory Problems
- 9.12 Preprocessor Options
- 9.13 Check System Flash and RAM Usage With Map File
- 10 Creating a Custom Bluetooth low energy Application
- 11 Porting from CC254x to CC2640
- 12 Sample Applications
- 12.1 Blood Pressure Sensor
- 12.2 Heart Rate Sensor
- 12.3 Cycling Speed and Cadence (CSC) Sensor
- 12.4 Running Speed and Cadence (RSC) Sensor
- 12.5 Glucose Collector
- 12.6 Glucose Sensor
- 12.7 HID–Emulated Keyboard
- 12.8 HostTest–Bluetooth low energy Network Processor
- 12.9 KeyFob
- 12.10 SensorTag
- 12.11 Simple BLE Central
- 12.12 Simple BLE Peripheral
- 12.13 Simple Application Processor
- 12.14 Simple Network Processor
- 12.15 TimeApp
- 12.16 Thermometer
- A GAP API
- B GAPRole Peripheral Role API
- C GAPRole Central Role API
- D GATT and ATT API
- E GATTServApp API
- F GAPBondMgr API
- G L2CAP API
- H HCI API
- I ICall API
- Revision History
- Revision History
- Revision History
- Revision History
- Important Notice

CC26x0 SimpleLink™
Bluetooth®low energy Software Stack 2.2.x
Developer's Guide
Literature Number: SWRU393E
October 2010–Revised March 2018

2SWRU393E–October 2010–Revised March 2018
Submit Documentation Feedback
Copyright © 2010–2018, Texas Instruments Incorporated
Contents
Contents
Preface....................................................................................................................................... 11
1 Overview ........................................................................................................................... 13
1.1 Introduction.................................................................................................................. 13
1.2 Bluetooth low energy Protocol Stack Basics ........................................................................... 14
2 TI Bluetooth low energy Software Development Platform........................................................ 16
2.1 Hardware and Software Architecture Overview ........................................................................ 17
2.1.1 ARM Cortex M0 (Radio Core) ................................................................................... 17
2.1.2 ARM Cortex M3 (System Core) ................................................................................. 18
2.2 Protocol Stack and Application Configurations......................................................................... 18
2.3 Solution Platform ........................................................................................................... 19
2.4 Directory Structure ......................................................................................................... 19
2.4.1 Examples Folder .................................................................................................. 20
2.4.2 Source Folder...................................................................................................... 21
2.5 Sample Applications ....................................................................................................... 21
2.6 Setting up the Integrated Development Environment ................................................................. 22
2.6.1 Installing the SDK ................................................................................................. 22
2.6.2 IAR .................................................................................................................. 22
2.6.3 Code Composer Studio........................................................................................... 26
2.7 Working With Hex Files.................................................................................................... 31
2.8 Accessing Preprocessor Symbols ....................................................................................... 31
2.9 Top-Level Software Architecture ......................................................................................... 33
2.9.1 Standard Project Task Hierarchy ............................................................................... 34
3 RTOS Overview.................................................................................................................. 35
3.1 RTOS Configuration ....................................................................................................... 35
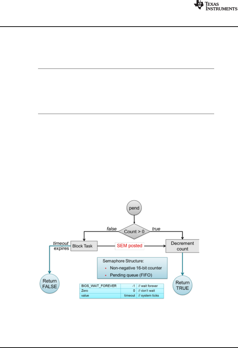
3.2 Semaphores ................................................................................................................ 36
3.2.1 Initializing a Semaphore.......................................................................................... 37
3.2.2 Pending a Semaphore............................................................................................ 37
3.2.3 Posting a Semaphore............................................................................................. 37
3.3 RTOS Tasks ............................................................................................................... 37
3.3.1 Creating a Task.................................................................................................... 38
3.3.2 Creating the Task Function ...................................................................................... 39
3.4 Clocks........................................................................................................................ 39
3.4.1 API .................................................................................................................. 40
3.4.2 Functional Example ............................................................................................... 41
3.5 Queues ...................................................................................................................... 41
3.5.1 API .................................................................................................................. 42
3.5.2 Functional Example ............................................................................................... 43
3.6 Idle Task..................................................................................................................... 44
3.7 Power Management........................................................................................................ 44
3.8 Hardware Interrupts........................................................................................................ 45
3.9 Software Interrupts......................................................................................................... 45
3.10 Flash ......................................................................................................................... 46
3.10.1 Flash Memory Map .............................................................................................. 47
3.10.2 Application and Stack Flash Boundary........................................................................ 48
3.10.3 Using Simple NV for Flash Storage............................................................................ 48

www.ti.com
3
SWRU393E–October 2010–Revised March 2018
Submit Documentation Feedback Copyright © 2010–2018, Texas Instruments Incorporated
Contents
3.10.4 Customer Configuration Area .................................................................................. 49
3.11 Memory Management (RAM)............................................................................................. 50
3.11.1 RAM Memory Map ............................................................................................... 50
3.11.2 Application and Stack RAM Boundary ........................................................................ 51
3.11.3 System Stack ..................................................................................................... 51
3.11.4 Dynamic Memory Allocation .................................................................................... 51
3.11.5 Initializing RTOS Objects........................................................................................ 52
3.12 Configuration of RAM and Flash Boundary Using the Frontier Tool ................................................ 53
3.12.1 Frontier Tool Operation.......................................................................................... 53
3.12.2 Disabling the Frontier Tool...................................................................................... 54
4 The Application ................................................................................................................. 56
4.1 Start-Up in main() .......................................................................................................... 56
4.2 ICall .......................................................................................................................... 57
4.2.1 Introduction......................................................................................................... 57
4.2.2 ICall Bluetooth low energy Protocol Stack Service ........................................................... 58
4.2.3 ICall Primitive Service ............................................................................................ 58
4.2.4 ICall Initialization and Registration ............................................................................. 59
4.2.5 ICall Thread Synchronization .................................................................................... 60
4.2.6 Example ICall Usage ............................................................................................. 61
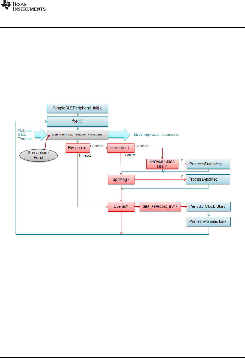
4.3 General Application Architecture ......................................................................................... 62
4.3.1 Application Initialization Function................................................................................ 62
4.3.2 Event Processing in the Task Function ........................................................................ 63
4.3.3 Callbacks ........................................................................................................... 67
5 The Bluetooth low energy Protocol Stack.............................................................................. 68
5.1 Generic Access Profile (GAP) ............................................................................................ 68
5.1.1 Connection Parameters .......................................................................................... 69
5.1.2 Effective Connection Interval .................................................................................... 70
5.1.3 Connection Parameter Considerations ......................................................................... 71
5.1.4 Connection Parameter Limitations with Multiple Connections............................................... 71
5.1.5 Connection Parameter Update .................................................................................. 71
5.1.6 Connection Termination .......................................................................................... 72
5.1.7 GAP Abstraction................................................................................................... 72
5.1.8 Configuring the GAP Layer ...................................................................................... 72
5.2 GAPRole Task.............................................................................................................. 73
5.2.1 Peripheral Role .................................................................................................... 73
5.2.2 Central Role........................................................................................................ 76
5.3 Generic Attribute Profile (GATT) ......................................................................................... 79
5.3.1 GATT Characteristics and Attributes ........................................................................... 79
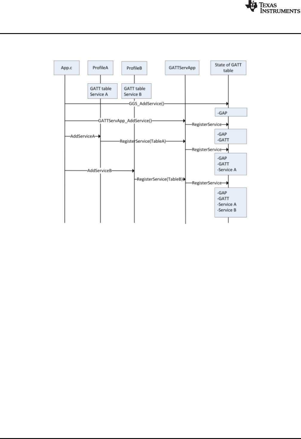
5.3.2 GATT Services and Profile....................................................................................... 80
5.3.3 GATT Client Abstraction.......................................................................................... 82
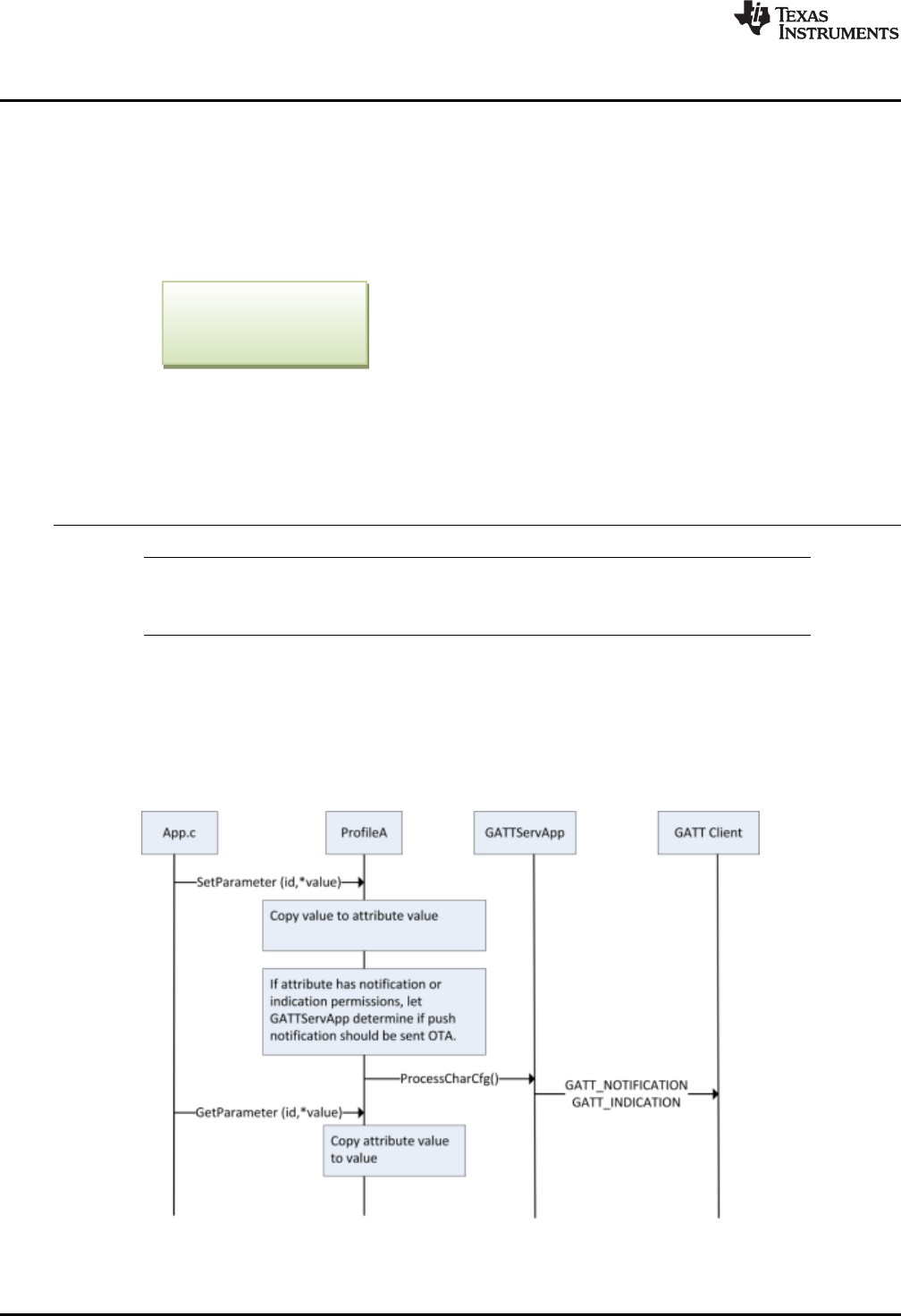
5.3.4 GATT Server Abstraction......................................................................................... 85
5.3.5 Allocating Memory for GATT Procedures ..................................................................... 95
5.3.6 Registering to Receive Additional GATT Events in the Application ........................................ 96
5.3.7 GATT Security ..................................................................................................... 97
5.4 GAP Bond Manager and LE Secure Connections ..................................................................... 99
5.4.1 Overview............................................................................................................ 99
5.4.2 Selection of Pairing Mode........................................................................................ 99
5.4.3 Using GAPBondMgr ............................................................................................. 102
5.4.4 GAPBondMgr Examples for Different Pairing Modes....................................................... 104
5.4.5 LE Privacy 1.2.................................................................................................... 112
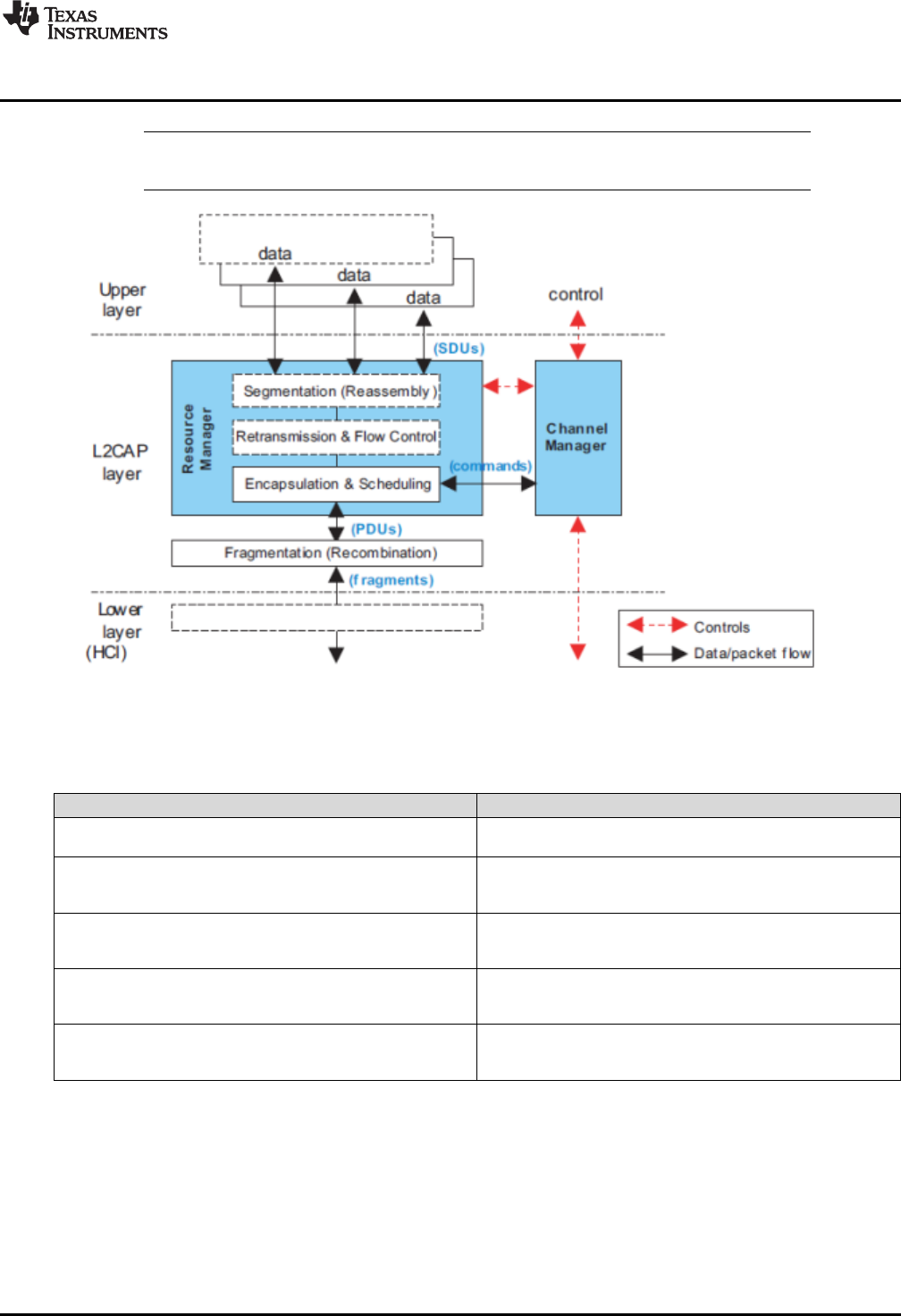
5.5 Logical Link Control and Adaptation Layer Protocol (L2CAP) ..................................................... 114
5.5.1 General L2CAP Terminology................................................................................... 115
5.5.2 Maximum Transmission Unit (MTU)........................................................................... 116

www.ti.com
4SWRU393E–October 2010–Revised March 2018
Submit Documentation Feedback
Copyright © 2010–2018, Texas Instruments Incorporated
Contents
5.5.3 L2CAP Channels................................................................................................. 117
5.5.4 L2CAP Connection-Oriented Channel (CoC) Example..................................................... 117
5.6 LE Data Length Extension............................................................................................... 118
5.6.1 Summary.......................................................................................................... 118
5.6.2 Data Length Update Procedure ............................................................................... 118
5.6.3 Initial Values...................................................................................................... 119
5.6.4 Data Length Extension HCI Commands and Events ....................................................... 119
5.6.5 Enabling Extended Packet Length Feature .................................................................. 120
5.7 HCI.......................................................................................................................... 121
5.7.1 Using HCI and HCI Vendor-Specific Commands in the Application ...................................... 121
5.7.2 Standard LE HCI Commands and Events.................................................................... 121
5.7.3 HCI Vendor-Specific Commands .............................................................................. 124
5.8 Run-Time Bluetooth low energy Protocol Stack Configuration ..................................................... 128
5.9 Configuring Bluetooth low energy Protocol Stack Features......................................................... 129
6 Peripherals and Drivers..................................................................................................... 131
6.1 Adding a Driver............................................................................................................ 131
6.2 Board File.................................................................................................................. 132
6.3 Board Level Drivers ...................................................................................................... 132
6.4 Creating a Custom Board File .......................................................................................... 133
6.5 Available Drivers .......................................................................................................... 133
6.5.1 PIN................................................................................................................. 133
6.5.2 UART and SPI ................................................................................................... 135
6.5.3 Other Drivers ..................................................................................................... 135
6.6 Using 32-kHz Crystal-Less Mode....................................................................................... 135
7 Sensor Controller ............................................................................................................. 136
8 Startup Sequence ............................................................................................................. 137
8.1 Programming Internal Flash With the ROM Bootloader ............................................................. 137
8.2 Resets ..................................................................................................................... 137
9 Development and Debugging ............................................................................................. 137
9.1 Debug Interfaces.......................................................................................................... 138
9.1.1 Connecting to the XDS Debugger ............................................................................. 138
9.2 Breakpoints ................................................................................................................ 139
9.2.1 Breakpoints in CCS.............................................................................................. 139
9.2.2 Breakpoints in IAR............................................................................................... 139
9.2.3 Considerations When Using Breakpoints With an Active Bluetooth low energy Connection .......... 141
9.2.4 Considerations no Breakpoints and Compiler Optimization................................................ 141
9.3 Watching Variables and Registers ..................................................................................... 141
9.3.1 Variables in CCS................................................................................................. 141
9.3.2 Variables in IAR.................................................................................................. 142
9.3.3 Considerations When Viewing Variables ..................................................................... 142
9.4 Memory Watchpoints..................................................................................................... 143
9.4.1 Watchpoints in CCS ............................................................................................. 143
9.4.2 Watchpoints in IAR .............................................................................................. 143
9.5 TI-RTOS Object Viewer.................................................................................................. 144
9.5.1 Scanning the BIOS for Errors .................................................................................. 144
9.5.2 Viewing the State of Each Task ............................................................................... 145
9.5.3 Viewing the System Stack...................................................................................... 145
9.5.4 Viewing Power Manager Information.......................................................................... 146
9.6 Profiling the ICall Heap Manager (heapmgr.h)........................................................................ 146
9.6.1 Determining the Auto Heap Size .............................................................................. 146
9.7 Optimizations .............................................................................................................. 147
9.7.1 Project-Wide Optimizations..................................................................................... 148

www.ti.com
5
SWRU393E–October 2010–Revised March 2018
Submit Documentation Feedback Copyright © 2010–2018, Texas Instruments Incorporated
Contents
9.7.2 Single-File Optimizations ....................................................................................... 149
9.7.3 Single-Function Optimizations ................................................................................. 149
9.7.4 Loading RTOS in ROM Symbols .............................................................................. 150
9.8 Deciphering CPU Exceptions ........................................................................................... 153
9.8.1 Exception Cause................................................................................................. 153
9.8.2 Using TI-RTOS and ROV to Parse Exceptions.............................................................. 153
9.9 Debugging a Program Exit .............................................................................................. 155
9.10 Assert Handling ........................................................................................................... 155
9.10.1 Catching Stack Asserts in the Application................................................................... 155
9.10.2 Catching App Asserts in the Application..................................................................... 156
9.11 Debugging Memory Problems .......................................................................................... 157
9.11.1 Task and System Stack Overflow ............................................................................ 157
9.11.2 Dynamic Allocation Errors ..................................................................................... 157
9.12 Preprocessor Options .................................................................................................... 157
9.12.1 Modifying......................................................................................................... 157
9.12.2 Options........................................................................................................... 157
9.13 Check System Flash and RAM Usage With Map File ............................................................... 159
10 Creating a Custom Bluetooth low energy Application ........................................................... 160
10.1 Adding a Board File ...................................................................................................... 160
10.2 Configuring Parameters for Custom Hardware ....................................................................... 160
10.3 Creating Additional Tasks ............................................................................................... 160
10.4 Optimizing Bluetooth low energy Stack Memory Usage............................................................. 161
10.4.1 Additional Memory Configuration Options................................................................... 161
10.5 Defining Bluetooth low energy Behavior............................................................................... 162
11 Porting from CC254x to CC2640 ......................................................................................... 163
11.1 Introduction ................................................................................................................ 163
11.2 OSAL ....................................................................................................................... 163
11.3 Application and Stack Separation With ICall .......................................................................... 163
11.4 Threads, Semaphores, and Queues .................................................................................. 163
11.5 Peripheral Drivers......................................................................................................... 164
11.6 Event Processing ......................................................................................................... 164
12 Sample Applications ......................................................................................................... 165
12.1 Blood Pressure Sensor .................................................................................................. 165
12.1.1 Interface.......................................................................................................... 165
12.1.2 Operation ........................................................................................................ 165
12.2 Heart Rate Sensor........................................................................................................ 166
12.2.1 Interface.......................................................................................................... 166
12.2.2 Operation ........................................................................................................ 166
12.3 Cycling Speed and Cadence (CSC) Sensor .......................................................................... 167
12.3.1 Interface.......................................................................................................... 167
12.3.2 Operation ........................................................................................................ 167
12.3.3 Neglect Timer ................................................................................................... 167
12.4 Running Speed and Cadence (RSC) Sensor ......................................................................... 168
12.4.1 Interface.......................................................................................................... 168
12.4.2 Operation ........................................................................................................ 168
12.4.3 Neglect Timer ................................................................................................... 168
12.5 Glucose Collector ........................................................................................................ 169
12.5.1 Interface.......................................................................................................... 170
12.5.2 Record Access Control Point.................................................................................. 170
12.6 Glucose Sensor .......................................................................................................... 170
12.6.1 Interface.......................................................................................................... 170
12.6.2 Operation ........................................................................................................ 171
12.7 HID–Emulated Keyboard ................................................................................................ 171

www.ti.com
6SWRU393E–October 2010–Revised March 2018
Submit Documentation Feedback
Copyright © 2010–2018, Texas Instruments Incorporated
Contents
12.7.1 Interface.......................................................................................................... 171
12.7.2 Operation ........................................................................................................ 171
12.8 HostTest–Bluetooth low energy Network Processor ................................................................. 172
12.9 KeyFob ..................................................................................................................... 172
12.9.1 Interface.......................................................................................................... 172
12.9.2 Battery Operation ............................................................................................... 172
12.9.3 Accelerometer Operation ...................................................................................... 172
12.9.4 Keys .............................................................................................................. 173
12.9.5 Proximity ......................................................................................................... 173
12.10 SensorTag................................................................................................................. 173
12.10.1 Operation....................................................................................................... 173
12.10.2 Sensors......................................................................................................... 174
12.11 Simple BLE Central ...................................................................................................... 174
12.11.1 Interface ........................................................................................................ 174
12.12 Simple BLE Peripheral................................................................................................... 174
12.13 Simple Application Processor........................................................................................... 174
12.14 Simple Network Processor .............................................................................................. 175
12.15 TimeApp ................................................................................................................... 175
12.15.1 Interface ........................................................................................................ 175
12.15.2 Operation....................................................................................................... 175
12.16 Thermometer.............................................................................................................. 176
12.16.1 Interface ........................................................................................................ 176
12.16.2 Operation....................................................................................................... 177
A GAP API .......................................................................................................................... 178
A.1 Commands ................................................................................................................ 178
A.2 Configurable Parameters ................................................................................................ 181
A.3 Events ...................................................................................................................... 183
B GAPRole Peripheral Role API............................................................................................. 187
B.1 Commands ................................................................................................................ 187
B.2 Configurable Parameters ................................................................................................ 189
B.3 Callbacks................................................................................................................... 192
B.3.1 State Change Callback (pfnStateChange) ................................................................... 192
C GAPRole Central Role API ................................................................................................. 193
C.1 Commands ................................................................................................................ 193
C.2 Configurable Parameters ................................................................................................ 197
C.3 Callbacks................................................................................................................... 197
C.3.1 Central Event Callback (eventCB)............................................................................. 198
D GATT and ATT API............................................................................................................ 199
D.1 General Commands ...................................................................................................... 199
D.2 Server Commands........................................................................................................ 199
D.3 Client Commands......................................................................................................... 200
D.4 Return Values ............................................................................................................. 208
D.5 Events ...................................................................................................................... 208
D.6 GATT Commands and Corresponding ATT Events.................................................................. 211
D.7 ATT_ERROR_RSP errCodes .......................................................................................... 211
E GATTServApp API ............................................................................................................ 211
E.1 Commands ................................................................................................................ 212
F GAPBondMgr API ............................................................................................................. 214
F.1 Commands ................................................................................................................ 214
F.2 Configurable Parameters ................................................................................................ 220
F.3 Callbacks................................................................................................................... 223
F.3.1 Passcode Callback (passcodeCB) ............................................................................ 223

www.ti.com
7
SWRU393E–October 2010–Revised March 2018
Submit Documentation Feedback Copyright © 2010–2018, Texas Instruments Incorporated
Contents
F.3.2 Pairing State Callback (pairStateCB) ......................................................................... 223
G L2CAP API ....................................................................................................................... 225
G.1 Commands ................................................................................................................ 225
H HCI API............................................................................................................................ 229
H.1 HCI Commands ........................................................................................................... 229
H.2 Vendor-Specific HCI Commands ....................................................................................... 230
H.3 Host Error Codes ......................................................................................................... 242
I ICall API........................................................................................................................... 243
I.1 Commands ................................................................................................................ 243
I.2 Error Codes................................................................................................................ 243
Revision History ........................................................................................................................ 244
Revision History ........................................................................................................................ 244
Revision History ........................................................................................................................ 245
Revision History ........................................................................................................................ 246

www.ti.com
8SWRU393E–October 2010–Revised March 2018
Submit Documentation Feedback
Copyright © 2010–2018, Texas Instruments Incorporated
List of Figures
List of Figures
1-1. Bluetooth low energy Protocol Stack .................................................................................... 14
2-1. SimpleLink CC2640 Block Diagram ..................................................................................... 17
2-2. Single-Device Processor Configuration ................................................................................. 18
2-3. Simple Network Processor Configuration ............................................................................... 18
2-4. Bluetooth low energy Stack Development System .................................................................... 19
2-5. Full Verbosity ............................................................................................................... 23
2-6. Custom Argument Variables.............................................................................................. 24
2-7. IAR Workspace Pane...................................................................................................... 25
2-8. Installation Details.......................................................................................................... 27
2-9. Installation Details.......................................................................................................... 27
2-10. Import CCS Projects ....................................................................................................... 29
2-11. Project Explorer Structure................................................................................................. 30
2-12. IAR Defined Symbols Box................................................................................................. 32
2-13. CCS Predefined Symbols ................................................................................................. 33
2-14. Top-Level Software Architecture ......................................................................................... 34
3-1. RTOS Execution Threads................................................................................................. 35
3-2. Semaphore Functionality.................................................................................................. 36
3-3. General Task Topology.................................................................................................... 39
3-4. Queue Messaging Process ............................................................................................... 42
3-5. Preemption Scenario....................................................................................................... 46
3-6. System Flash Map ......................................................................................................... 47
3-7. System Memory Map ...................................................................................................... 50
3-8. Disabling Frontier Tool from Stack Project in IAR ..................................................................... 54
3-9. Disabling Frontier Tool from Stack Project in CCS .................................................................... 55
4-1. ICall Application – Protocol Stack Abstraction ......................................................................... 57
4-2. ICall Messaging Example ................................................................................................. 61
4-3. SBP Task Flow Chart...................................................................................................... 63
5-1. GAP State Diagram ........................................................................................................ 68
5-2. Connection Event and Interval ........................................................................................... 69
5-3. Slave Latency............................................................................................................... 70
5-4. GAP Abstraction............................................................................................................ 72
5-5. Application Using GAPRole_TerminateConnection().................................................................. 74
5-6. Tracing the GAP_LINK_TERMINATED_EVENT....................................................................... 75
5-7. Application Using GAPCentralRole_StartDiscovery() ................................................................. 76
5-8. Tracing the GAP_DEVICE_DISCOVERY_EVENT .................................................................... 78
5-9. GATT Client and Server................................................................................................... 79
5-10. Simple GATT Profile Characteristic Table from BTool ................................................................ 80
5-11. GATT Client Abstraction................................................................................................... 82
5-12. GATT Server Abstraction.................................................................................................. 85
5-13. Attribute Table Initialization ............................................................................................... 86
5-14. Get and Set Profile Parameter ........................................................................................... 94
5-15. Sniffer Capture Example .................................................................................................. 98
5-16. Parameters With Secure Connections ................................................................................. 100
5-17. Parameters Without Secure Connections ............................................................................. 100
5-18. Parameters With IO Capabilities........................................................................................ 101
5-19. Flow Diagram Example .................................................................................................. 103
5-20. Just Works Pairing........................................................................................................ 105

www.ti.com
9
SWRU393E–October 2010–Revised March 2018
Submit Documentation Feedback Copyright © 2010–2018, Texas Instruments Incorporated
List of Figures
5-21. Interaction Between the GAPBondMgr and the Application ........................................................ 107
5-22. Numeric Comparison..................................................................................................... 109
5-23. GAPBondMgr Example With Bonding Enabled....................................................................... 111
5-24. Resolving List ............................................................................................................. 113
5-25. L2CAP Architectural Blocks ............................................................................................. 115
5-26. L2CAP Packet Fragmentation .......................................................................................... 116
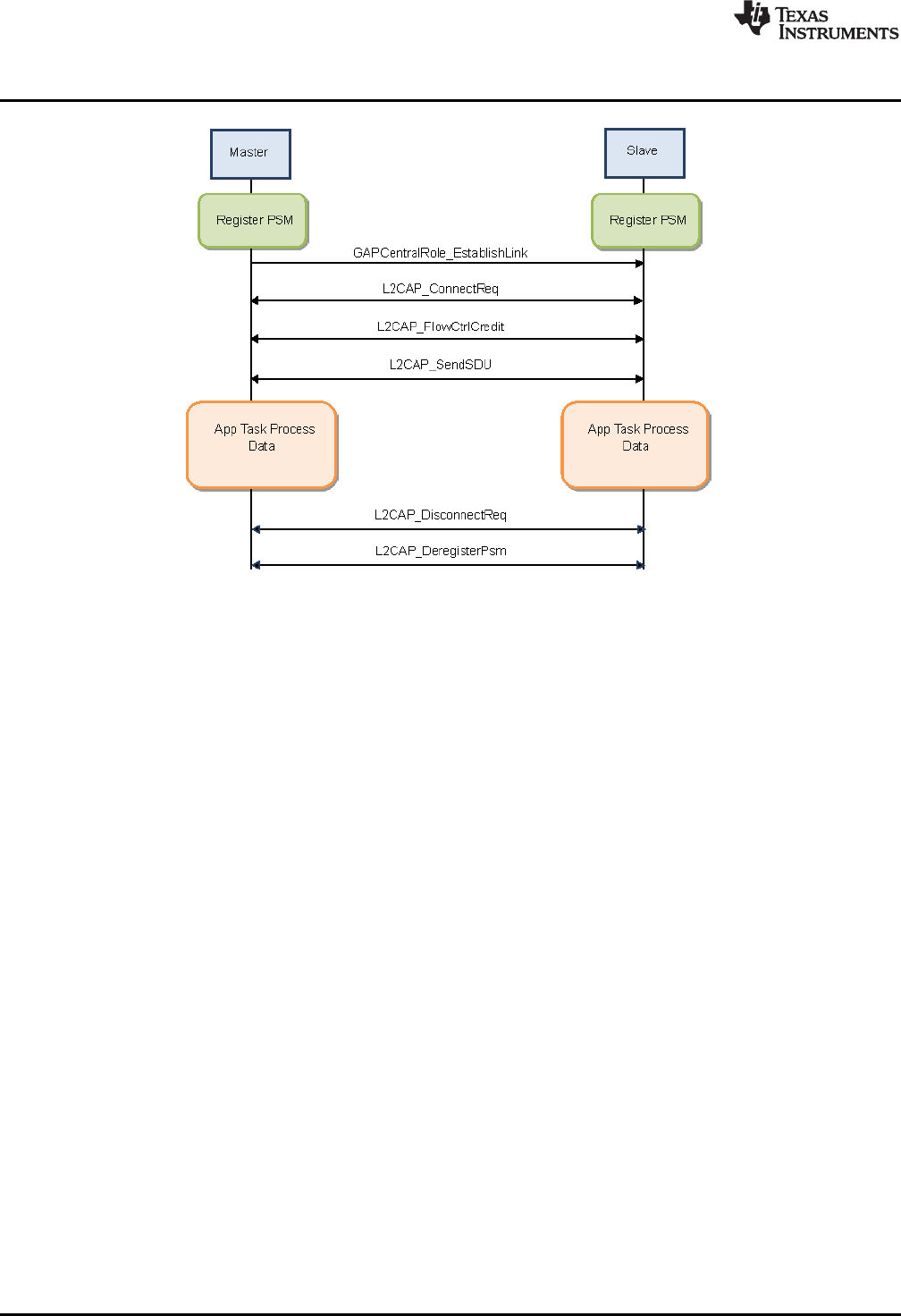
5-27. Sample Connection and Data Exchange Between a Master and Slave Device Using a L2CAP
Connection-Oriented Channel in LE Credit Based Flow Control Mode ........................................... 118
5-28. PDU Sizes ................................................................................................................. 119
5-29. Read RSSI Command ................................................................................................... 122
5-30. RSSI Event ................................................................................................................ 123
5-31. PER Command ........................................................................................................... 125
5-32. PER Event ................................................................................................................. 126
5-33. Memory Mapping ......................................................................................................... 128
6-1. Drivers Folder ............................................................................................................. 131
9-1. Break on Read Access................................................................................................... 144
9-2. Error Scan ................................................................................................................. 144
9-3. Viewing State of RTOS Tasks .......................................................................................... 145
9-4. Viewing the System Stack in Hwi....................................................................................... 145
9-5. Adding RTOS ROM Symbol in IAR Project ........................................................................... 150
9-6. IAR Disassembly Without ROM Symbols ............................................................................. 151
9-7. IAR Disassembly With ROM ............................................................................................ 151
9-8. Adding RTOS ROM Symbol in CCS Project .......................................................................... 151
9-9. CCS Disassembly Without ROM Symbols ............................................................................ 152
9-10. CCS Disassembly With ROM Symbols ................................................................................ 152
9-11. Exception Information .................................................................................................... 154
9-12. PC Exception Example................................................................................................... 155

www.ti.com
10 SWRU393E–October 2010–Revised March 2018
Submit Documentation Feedback
Copyright © 2010–2018, Texas Instruments Incorporated
List of Tables
List of Tables
2-1. SDK Parent Folders........................................................................................................ 19
2-2. Source Folders ............................................................................................................. 21
2-3. Supported Tools and Software ........................................................................................... 22
3-1. Flash System Map Definitions............................................................................................ 47
3-2. OSAL_SNV Values ........................................................................................................ 48
3-3. Boundary Address Symbols .............................................................................................. 53
5-1. GAP Bond Manager Terminology........................................................................................ 99
5-2. Definition of Terms........................................................................................................ 113
5-3. Data Length Update Procedure Sizes and Times.................................................................... 119
5-4. Bluetooth low energy Stack Configuration Parameters.............................................................. 129
5-5. Bluetooth low energy Protocol Stack Features ....................................................................... 130
9-1. Application Preprocessor Symbols ..................................................................................... 158
9-2. Stack Preprocessor Symbols............................................................................................ 159
H-1. API Function Map......................................................................................................... 229
H-2. API Function Map......................................................................................................... 231

11
SWRU393E–October 2010–Revised March 2018
Submit Documentation Feedback Copyright © 2010–2018, Texas Instruments Incorporated
SimpleLink, Code Composer Studio, SmartRF are trademarks of Texas Instruments.
ARM, Cortex are registered trademarks of ARM Limited.
iBeacon is a trademark of Apple Inc.
Bluetooth is a registered trademark of Bluetooth SIG.
iOS is a registered trademark of Cisco.
Android is a trademark of Google Inc.
Eddystone is a trademark of Google Inc..
Intel is a registered trademark of Intel Corporation.
Windows 7 is a registered trademark of Microsoft Inc.
Python is a registered trademark of PSF.
ZigBee is a registered trademark of ZigBee Alliance.
Preface
SWRU393E–October 2010–Revised March 2018
References
Refer to the BLE-Stack release notes for the specific TI-RTOS component version associated with the
SDK.
1. TI Bluetooth low energy Vendor-Specific HCI Reference Guide v2.2.x,
C:\ti\simplelink\ble_sdk_2_02_xx_xxxxx\TI_BLE_Vendor_Specific_HCI_Guide.pdf
2. TI CC26x0 Technical Reference Manual, (SWCU117)
3. Measuring Bluetooth Low Energy Power Consumption Application Report, (SWRA478)
4. TI-RTOS Documentation Overview,
C:\TI\tirtos_cc13xx_cc26xx_x_xx_xx_xx\docs\Documentation_Overview_cc13xx_cc26xx.html
5. TI-RTOS Getting Started Guide,
C:\TI\tirtos_cc13xx_cc26xx_x_xx_xx_xx\docs\Getting_Started_Guide_cc13xx_cc26xx.pdf
6. TI-RTOS User's Guide, C:\TI\tirtos_cc13xx_cc26xx_x_xx_xx_xx\docs\Users_Guide.pdf
7. TI-RTOS SYS/BIOS Kernel User's Guide, C:\ti\tirtos_cc13xx_cc26xx_x_xx_xx_xx\products\bios_<as
installed>\docs\Bios_User_Guide.pdf
8. TI-RTOS Power Management for CC26xx,
C:\TI\tirtos_cc13xx_cc26xx_x_xx_xx_xx\docs\Power_Management.pdf
9. TI SYS/BIOS API Guide, C:\TI\tirtos_cc13xx_cc26xx_x_xx_xx_xx\products\bios_<as
installed>\docs\Bios_APIs.html
10. CC26xxware DriverLib API, C:\ti\tirtos_cc13xx_cc26xx_x_xx_xx_xx\products\cc26xxware_<as
installed>\doc\doc_overview.html
11. Sensor Controller Studio,http://www.ti.com/tool/sensor-controller-studio
12. TI-RTOS Drivers API Reference,
C:\TI\tirtos_cc13xx_cc26xx_x_xx_xx_xx\products\tidrivers_cc13xx_cc26xx_<as
installed>\docs\doxygen\html\index.html
13. CC2640 Simple Network Processor API Guide, C:\ti\simplelink\ble_sdk_2_02_xx_xxxxx\sap_<as
installed>\docs\CC2640 Simple Network Processer API Guide.pdf
14. ARM Cortex-M3 Devices Generic User's Guide,
http://infocenter.arm.com/help/topic/com.arm.doc.dui0552a/DUI0552A_cortex_m3_dgug.pdf
Available for download from the Bluetooth Special Interest Group (SIG) website. Registration may be
required.
15. Specification of the Bluetooth System, Covered Core Package, Version: 4.2 (02-Dec-2014),
https://www.bluetooth.com/specifications/bluetooth-core-specification
16. Adopted GATT Profile and Service Specifications,https://www.bluetooth.com/specifications/gatt
Links
17. TI Bluetooth low energy Wiki,www.ti.com/ble-wiki
18. Latest Bluetooth low energy Stack Download,www.ti.com/ble-stack

References
www.ti.com
12 SWRU393E–October 2010–Revised March 2018
Submit Documentation Feedback
Copyright © 2010–2018, Texas Instruments Incorporated
19. TI E2E Support Forum,www.ti.com/ble-forum
20. TI Designs Reference Library,http://www.ti.com/general/docs/refdesignsearch.tsp
21. TI SimpleLink GitHub Code Examples:https://github.com/ti-simplelink/ble_examples

13
SWRU393E–October 2010–Revised March 2018
Submit Documentation Feedback Copyright © 2010–2018, Texas Instruments Incorporated
Overview
Chapter 1
SWRU393E–October 2010–Revised March 2018
Overview
The purpose of this document is to give an overview of the TI SimpleLink™ Bluetooth®low energy
CC26x0 wireless MCU software development kit to begin creating a Bluetooth low energy (BLE) custom
application. This document also introduces the Bluetooth low energy specification. Do not use this
document as a substitute for the complete Bluetooth specification. For more details, see the Specification
of the Bluetooth System or some introductory material at the TI Bluetooth low energy Wiki.
1.1 Introduction
Version 4.2 of the Bluetooth specification allows for two systems of wireless technology: Basic Rate (BR:
BR/EDR for Basic Rate/Enhanced Data Rate) and Bluetooth low energy. The Bluetooth low energy
system was created to transmit small packets of data, while consuming significantly less power than
BR/EDR devices.
The TI Bluetooth low energy protocol stack (BLE-Stack) v2.2.x includes these new features from Version
4.2 of the specification:
• LE Secure Connections
• LE Data Length extension
• LE Privacy 1.2
The stack also supports the following 4.1 features:
• LE L2CAP Connection-Oriented Channel Support
• LE Link Layer Topology
• LE Ping
• Slave Feature Exchange
• Connection Parameter Request
These features are optional in the 4.2 specification, and can be selectively enabled at build time.

Bluetooth low energy Protocol Stack Basics
www.ti.com
14 SWRU393E–October 2010–Revised March 2018
Submit Documentation Feedback
Copyright © 2010–2018, Texas Instruments Incorporated
Overview
1.2 Bluetooth low energy Protocol Stack Basics
Figure 1-1 shows the Bluetooth low energy protocol stack architecture.
Figure 1-1. Bluetooth low energy Protocol Stack
The Bluetooth low energy protocol stack (or protocol stack) consists of the controller and the host. This
separation of controller and host derives from the implementation of classic Bluetooth BR/EDR devices,
where the two sections are implemented separately. Any profiles and applications sit on top of the GAP
and GATT layers of the protocol stack.
The physical layer (PHY) is a 1-Mbps adaptive frequency-hopping GFSK (Gaussian frequency-shift
keying) radio operating in the unlicensed 2.4-GHz ISM (industrial, scientific, and medical) band.
The link layer (LL) controls the RF state of the device, with the device in one of five states:
• Standby
• Advertising
• Scanning
• Initiating
• Connected
Advertisers transmit data without connecting, while scanners scan for advertisers. An initiator is a device
that responds to an advertiser with a request to connect. If the advertiser accepts the connection request,
both the advertiser and initiator enter a connected state. When a device is connected, it connects as either
master or slave. The device initiating the connection becomes the master and the device accepting the
request becomes the slave.
The host control interface (HCI) layer provides communication between the host and controller through a
standardized interface. This layer can be implemented either through a software API or by a hardware
interface such as UART, SPI, or USB. Standard HCI commands and events are specified in the
Specification of the Bluetooth System. TI's proprietary commands and events are specified in TI Bluetooth
low energy Vendor-Specific HCI Reference Guide v2.2.1.
The link logical control and adaption protocol (L2CAP) layer provides data encapsulation services to the
upper layers, allowing for logical end-to-end communication of data. The security manager (SM) layer
defines the methods for pairing and key distribution, and provides functions for the other layers of the
protocol stack to securely connect and exchange data with another device. See Section 5.3.5 for more
information on TI's implementation of the SM layer. The generic access protocol (GAP) layer directly
interfaces with the application and/or profiles, to handle device discovery and connection-related services
for the device. GAP handles the initiation of security features. See Section 5.1 for more information on TI's
implementation of the GAP layer.

www.ti.com
Bluetooth low energy Protocol Stack Basics
15
SWRU393E–October 2010–Revised March 2018
Submit Documentation Feedback Copyright © 2010–2018, Texas Instruments Incorporated
Overview
The attribute protocol (ATT) layer protocol allows a device to expose certain pieces of data or attributes, to
another device. The generic attribute protocol (GATT) layer is a service framework that defines the sub-
procedures for using ATT. Data communications that occur between two devices in a Bluetooth low
energy connection are handled through GATT sub-procedures. The application and/or profiles will directly
use GATT. See Section 5.3 for more information on TI's implementation of the ATT and GATT layers.

16 SWRU393E–October 2010–Revised March 2018
Submit Documentation Feedback
Copyright © 2010–2018, Texas Instruments Incorporated
TI Bluetooth low energy Software Development Platform
Chapter 2
SWRU393E–October 2010–Revised March 2018
TI Bluetooth low energy Software Development Platform
The TI royalty-free Bluetooth low energy software development kit (SDK) is a complete software platform
for developing single-mode Bluetooth low energy applications. This kit is based on the SimpleLink
CC2640, complete System-on-Chip (SoC) Bluetooth low energy solution. The CC2640 combines a 2.4-
GHz RF transceiver, 128-KB in-system programmable memory, 20KB of SRAM, and a full range of
peripherals. The device is centered on an ARM®Cortex®-M3 series processor that handles the application
layer and Bluetooth low energy protocol stack and an autonomous radio core centered on an ARM
Cortex®-M0 processor that handles all the low-level radio control and processing associated with the
physical layer and parts of the link layer. The sensor controller block provides additional flexibility by
allowing autonomous data acquisition and control independent of the Cortex-M3 processor, further
extending the low-power capabilities of the CC2640. Figure 2-1 shows the block diagram. For more
information on the CC2640, see the CC26xx Technical Reference Manual (TRM).
NOTE: This kit supports development of Bluetooth low energy applications on the following
SimpleLink CC26x0 wireless MCUs: CC2640 and CC2650. The multi-standard CC2650
wireless MCU supports Bluetooth low energy as well as other wireless protocols, such as
ZigBee®and 6LoWPAN. The CC2640 supports Bluetooth low energy only. All code
generated from the BLE-Stack v2.2.x SDK is binary compatible and exchangeable with both
the CC2650 and CC2640 wireless MCUs in the same device package configuration.
Throughout this document, CC2640 and CC2650 may be used interchangeably.

www.ti.com
Hardware and Software Architecture Overview
17
SWRU393E–October 2010–Revised March 2018
Submit Documentation Feedback Copyright © 2010–2018, Texas Instruments Incorporated
TI Bluetooth low energy Software Development Platform
Figure 2-1. SimpleLink CC2640 Block Diagram
2.1 Hardware and Software Architecture Overview
This section aims to introduce the different cores within the CC2640, how they interact, and the firmware
that runs on them. The information presented here should be considered as an overview. For detailed
descriptions of the hardware described here, refer to the chapter 23 of the CC26x0 Technical Reference
Manual (TRM) (SWCU117).
2.1.1 ARM Cortex M0 (Radio Core)
The Cortex M0 (CM0) core within the CC2640 is responsible for both interfacing to the radio hardware,
and translating complex instructions from the Cortex M3 (CM3) core into bits that are sent over the air
using the radio. For the Bluetooth low energy protocol, the CM0 implements the PHY layer of the protocol
stack. Often, the CM0 is able to operate autonomously, which frees up the CM3 for higher-level protocol
and application-layer processing.
The CM3 communicates with the CM0 through a hardware interface called the RF doorbell, which is
documented in section 23.2 of the CC26x0 Technical Reference Manual (TRM) (SWCU117). The radio
core firmware is not intended to be used or modified by the application developer.

CC2640
Host
Controller
Application
GAP Role/Security
Profiles
GATT Profiles
Hardware and Software Architecture Overview
www.ti.com
18 SWRU393E–October 2010–Revised March 2018
Submit Documentation Feedback
Copyright © 2010–2018, Texas Instruments Incorporated
TI Bluetooth low energy Software Development Platform
2.1.2 ARM Cortex M3 (System Core)
The system core (CM3) is designed to run the Bluetooth low energy protocol stack from the link layer up
to the user application. The link layer interfaces to the radio core through a software module called the RF
driver, which sits above the RF doorbell. The RF driver runs on the CM3 and acts as an interface to the
radio on the CC2640, and also manages the power domains of the radio hardware and core.
Documentation for the RF driver can be found within the TI-RTOS installation. Above the RF driver is the
TI Bluetooth low energy protocol stack, which is implemented in library code.
The application developer should interface with the stack through a set of APIs (ICall) to implement an end
use case. The rest of this document intends to document application development on the CC2640 using
the Bluetooth low energy stack.
2.2 Protocol Stack and Application Configurations
Figure 2-2 shows the platform that supports two different protocol stack and application configurations.
•Single device: The controller, host, profiles, and application are all implemented on the CC2640 as a
true single-chip solution. This configuration is the simplest and most common when using the CC2640.
This configuration is used by most of TI's sample projects. This configuration is the most cost-effective
technique and provides the lowest-power performance.
•Simple network processor: The Simple Network Processor (SNP) implements the controller and host
layers of the BLE-Stack. Additionally, the SNP exposes an interface for scheduling communication
between the stack and an external MCU. This accelerates dual MCU designs because the application
processor (AP) is only responsible for managing custom profiles and application code. Stack-related
functionality, such as security, is implemented on the SNP. The SNP currently supports the peripheral
and broadcaster GAP roles. Communication with the SNP is carried out through the SNP API. The
SNP API is built on the Unified Network Processor Interface (UNPI), which supports UART and SPI
transport layers. For more information, reference the Unified Network Processor Interface wiki page. TI
also provides the SAP library, which implements a UNPI master and the SNP API. The SAP library can
be ported to any TI-RTOS-capable processor, or used as a reference for developing a custom dual
MCU solution. For a description of the SNP, see the CC2640 Simple Network Processor API Guide
CC2640 Simple Network Processor API Guide.
Figure 2-2. Single-Device Processor Configuration Figure 2-3. Simple Network Processor
Configuration

www.ti.com
Solution Platform
19
SWRU393E–October 2010–Revised March 2018
Submit Documentation Feedback
Copyright © 2010–2018, Texas Instruments Incorporated
TI Bluetooth low energy Software Development Platform
2.3 Solution Platform
This section describes the various components that are installed with the Bluetooth low energy stack SDK
and the directory structure of the protocol stack and any tools required for development. Figure 2-4 shows
the Bluetooth low energy stack development system.
Figure 2-4. Bluetooth low energy Stack Development System
The solution platform includes the following components:
•Real-time operating system (RTOS) with the TI-RTOS SYS/BIOS kernel, optimized power
management support, and peripheral drivers (SPI, UART, and so forth)
•CC26xxware driverLib provides a register abstraction layer and is used by software and drivers to
control the CC2640 SoC.
•The Bluetooth low energy protocol stack is provided in library form with parts of the protocol stack
in the CC2640 ROM.
•Sample applications and profiles make starting development using both proprietary and generic
solutions easier. Certain applications and profiles (see Chapter 12 and
https://developer.bluetooth.org/gatt/profiles/Pages/ProfilesHome.aspx) in the Bluetooth low energy SDK
are fully qualified by Bluetooth SIG.
The following integrated development environments (IDEs) are supported:
• IAR Embedded Workbench for ARM
• Code Composer Studio™ (CCS)
Refer to the SDK release notes for the specific IDE versions supported by this release.
2.4 Directory Structure
The BLE-Stack v2.2.x folder structure has departed from the layout used in previous releases, to make the
structure easier to use and learn. If you use other TI MCU solutions, the layout should look and feel
familiar. This section maps critical sections of the new SDK folder structure to the legacy structure.
The default install location is still: C:\ti\simplelink\ ble_sdk_2_02_xx_xxxxx, where x's correspond to the
SDK installer version.
The SDK installs to this location by default. For the purposes of this document, consider the above path to
the BLE-Stack root directory; it will be omitted. All paths will be relative to the BLE-Stack root directory.
Opening up the root install directory shows the new parent folders within the SDK, as shown in Table 2-1.
Table 2-1. SDK Parent Folders
SDK Folder Pre-2.2 SDK Folder Purpose
blelib \Projects\ble\Libraries\CC26xx\IAR\CC264
0\bin
Contains BLE-Stack code provided in
library form (such as host, controller, HCI,
and so forth).
sap_<as installed> N/A Simple application processor (SAP)
libraries and documentation for interfacing
to the simple network processor (SNP)

Directory Structure
www.ti.com
20 SWRU393E–October 2010–Revised March 2018
Submit Documentation Feedback
Copyright © 2010–2018, Texas Instruments Incorporated
TI Bluetooth low energy Software Development Platform
Table 2-1. SDK Parent Folders (continued)
SDK Folder Pre-2.2 SDK Folder Purpose
examples\<kit> \Projects\ble
See Section 2.4.1
BLE-Stack example projects, their project
files, and config files organized by
evaluation kit. No source files are located
in this directory.
examples\util \Projects\ble\util Boot image manager (BIM) sample
applications for OAD
src This folder doesn’t have a 1:1 mapping to
a folder from the old structure. See
Section 2.4.2
All source code for the BLE-Stack, this
includes example project source, header
files containing library APIs, util files, ROM
symbols, and so forth.
tools \Projects\tools\ Various tools used during the build
process. For example, Frontier, BTool,
lib_search, and so forth.
examples\hex \Accessories Prebuilt hex files for select projects
docs \Documents User guides, development guides, and so
forth
2.4.1 Examples Folder
This folder contains the files required by the supported IDEs to manage each project. Projects are
organized in a two-level structure, first by evaluation board, then by project name. This is a different
approach from previous stack releases. Previously, multiple configurations of a single project were created
to handle supporting a project (such as simple_peripheral) on multiple hardware platforms. The new
approach creates a separate project file for each hardware platform.
Using simple_peripheral on the SmartRF06 Board + CC2650EM-7ID as an example:
Old location of project file root: \Projects\ble\simple_peripheral\CC26xx\IAR
User first selects IAR or CCS folders as needed and imports project into their IDE of choice. The user
then selects FlashROM build config to use SmartRF06. Other build configurations are available for
things such as SensorTag.
New location of project file root: \examples\cc2650em\simple_peripheral
User first selects IAR or CCS folders as needed, then imports the project into their IDE of choice.
Because example projects are now grouped by evaluation platform, the path of the project dictates the
hardware used. To switch the above project from SmartRF06 +EM to the Launchpad, load the project
located at \examples\cc2650lp\simple_peripheral.
The general hierarchy is shown below:
• /examples
– /eval_board1
• supported_example1
• supported_example2
– /eval_board2
• supported_example5
– /...
– /eval_boardN

www.ti.com
Directory Structure
21
SWRU393E–October 2010–Revised March 2018
Submit Documentation Feedback Copyright © 2010–2018, Texas Instruments Incorporated
TI Bluetooth low energy Software Development Platform
2.4.2 Source Folder
Table 2-2. Source Folders
SDK Folder Pre-2.2 SDK Folder Purpose
\src\common \Projects\ble\common Files that are shared by various examples
\src\components \Components Non-BLE-specific components used by
examples (such as NPI, SBL,and so forth)
\src\config \Projects\ble\config Config files
\src\controller \Components\ble\controller\ Controller header files
\src\examples \Projects\ble Source files for example projects
\src\host \Components\ble\host Host header files
\src\icall \Projects\ble\ICall Source files for the Icall module
\src\inc \Components\ble\include Header files used to interface to the BLE
stack
\src\profiles \Projects\ble\Profiles Source implementations of various BLE
profiles
\src\rom \Components\ble\ROM ROM symbol file
2.5 Sample Applications
The Bluetooth low energy stack SDK installer includes a large number of projects ranging from basic
Bluetooth low energy functionality to use-case specific applications such as Heart Rate Sensor, Glucose
Collector, and so forth. The following sections present the basic projects with which to begin. For more
details on these and all other included projects, see Chapter 12.
• The simple_peripheral project consists of sample code that demonstrates a simple Bluetooth low
energy slave application in the single-device configuration. This project can be used as a reference for
developing a slave and peripheral application.
• The simple_central project demonstrates the other side of the connection. This project demonstrates
a simple master and central application in the single-device configuration and can be a reference for
developing master and central applications.
• The simple_broadcaster project demonstrates the only role for implementing nonconnectable Beacon
applications, such as Apple iBeacon™ and Google Eddystone™, an open beacon format from Google.
See Bluetooth low energy Beacons Application Note (SWRA475) for more information about Bluetooth
low energy Beacons.
• The sensortag project is a peripheral application that is configured to run on the CC2650 SensorTag
reference hardware platform and communicate with the various peripheral devices of the SensorTag
(for example, temperature sensor, gyro, magnetometer, and so forth).
• The simple_np project builds the Simple Network Processor (SNP) software for the CC2640. The SNP
is the easiest way to add BLE connectivity to an existing host processor or MCU. The SNP implements
the peripheral and broadcaster roles. This is the recommended starting point for dual MCU designs.
Refer to the CC2640 Simple Network Processor API Guide for APIs available in the SNP
implementation.
• The simple_ap project demonstrates an application (host) MCU using the SAP lib to communicate
with the CC2640, running the SNP network processor application. See CC2640 Simple Network
Processor API Guide in the Documents folder for APIs available for the SNP implementation.
• The host_test project builds the Bluetooth low energy HCI-based network processor software for the
CC2640. This project can be configured for master and slave roles and can be controlled by the BTool
PC application. See the TI BLE Vendor-Specific HCI Reference Guide v2.2.1 in the Documents folder
for APIs available for configuring and controlling the HostTest application.

Setting up the Integrated Development Environment
www.ti.com
22 SWRU393E–October 2010–Revised March 2018
Submit Documentation Feedback
Copyright © 2010–2018, Texas Instruments Incorporated
TI Bluetooth low energy Software Development Platform
2.6 Setting up the Integrated Development Environment
The IDE must be set up to browse through the relevant projects and view code. All embedded software for
the CC2640 is developed using IAR Embedded Workbench for ARM (from IAR software) or CCS from TI
on a Windows 7®or later PC. This section provides information on where to find this software and how to
configure the workspace for each IDE.
All path and file references in this document assume that the Bluetooth low energy SDK is installed to the
default path ($BLE_INSTALL$). TI recommends making a working copy of the Bluetooth low energy SDK
before to making any changes. The Bluetooth low energy SDK uses relative paths and is designed to be
portable, allowing the copying of the top-level directory to any valid path.
NOTE: If installing the Bluetooth low energy SDK to a nondefault path, do not exceed the maximum
length of the file system namepath. Actual paths may differ from the figures.
2.6.1 Installing the SDK
To install the Bluetooth low energy stack SDK, run the ble_sdk_2_02_xx_xxxx_setup.exe installer:
• xx_xxx is the SDK build and revision number.
• The default SDK install path is C:\ti\simplelink\ble_sdk_2_02_xx_xxxx. Throughout the rest of this
document, this path will be referred to as $BLE_INSTALL$.
This installer also installs the TI-RTOS bundle, XDC tools, and the BTool PC application (if not already
installed). Table 2-3 lists the software and tools are supported and tested with this Bluetooth low energy
stack SDK. Newer versions of tools may not be compatible with this SDK release. Check the TI Bluetooth
LE Wiki for the latest supported tool versions.
Table 2-3. Supported Tools and Software
Tool or Software Version Install Path
Bluetooth low energy Stack SDK Installer 2.2.x C:\ti\simplelink\ble_sdk_2_02_xx_xxxx
IAR EW ARM IDE As specified in release notes Windows default
Code Composer Studio IDE As specified in release notes Windows default
TI-RTOS As specified in release notes C:\ti\tirtos_cc13xx_cc26xx_x_xx_xx_xx
XDC Tools As specified in release notes C:\ti\xdctools_x_xx_xx__xx_core
Sensor Controller Studio Latest (check release notes for
compatibility) Windows default
BTool PC Application As installed \tools\btool
SmartRF™ Flash Programmer 2 Latest Windows default
SmartRF Studio 7 Latest Windows default
2.6.2 IAR
IAR contains many features beyond the scope of this document. More information and documentation can
be found at www.iar.com.
2.6.2.1 Configuring IAR Embedded Workbench for ARM
To configure the IAR Embedded Workbench for ARM do the following.
1. Download and install IAR EW ARM version as specified in the BLE-Stack release notes from
https://www.iar.com/iar-embedded-workbench/partners/texas-instruments/ti-wireless/. (This is the
official version of IAR supported and tested for this release. Opening IAR project files with a previous
version of IAR may cause project file corruption.) To get IAR, choose one of the following methods:
• Download the IAR Embedded Workbench 30-Day Evaluation Edition – This version of IAR is free,
has full functionality, and includes all of the standard features. The size-limited Kickstart evaluation
option is not compatible with this SDK.
• Purchase the full-featured version of IAR Embedded Workbench – For complete BLE application

www.ti.com
Setting up the Integrated Development Environment
23
SWRU393E–October 2010–Revised March 2018
Submit Documentation Feedback Copyright © 2010–2018, Texas Instruments Incorporated
TI Bluetooth low energy Software Development Platform
development using the CC2640, TI recommends purchasing the complete version of IAR without
any restrictions. You can find the information on purchasing the complete version of IAR at
https://www.iar.com/buy.
2. Run the ti_emupack_setup.exe file in the IAR installation, <iar_install>\arm\drivers\ti-xds.
NOTE: IAR is usually installed to C:\Program Files (x86)\IAR Systems. The full, non-code size
restricted version of IAR is required.
3. Select Run as Administrator when installing the emupack file.
4. Install to C:\ti (default).
NOTE: For full verbosity during building, TI recommends showing all the build output messages.
5. Navigate to Set Tools→Options→Messages.
6. Toggle Show Build Messages to All (see Figure 2-5).
Figure 2-5. Full Verbosity
7. Navigate to Tools→Custom Argument Variables.
8. Verify Custom Argument Variables points to the installed TI-RTOS and XDC tool paths set in the
CC26xx TI-RTOS group (see Figure 2-6 for the TI-RTOS and XDC default tool paths).

Setting up the Integrated Development Environment
www.ti.com
24 SWRU393E–October 2010–Revised March 2018
Submit Documentation Feedback
Copyright © 2010–2018, Texas Instruments Incorporated
TI Bluetooth low energy Software Development Platform
Figure 2-6. Custom Argument Variables
NOTE: If any additional argument groups on the Workspace or Global tabs are present that conflict
with the CC26xx TI-RTOS group, disable the groups. If these tools are installed to a non-
default location, these variables must be manually updated.
2.6.2.2 Using IAR Embedded Workbench
This section describes how to open and build an existing project.
NOTE: The simple_peripheral project is referenced throughout this document. All of the Bluetooth
low energy projects included in the development kit have a similar structure.
2.6.2.2.1 Open an Existing Project
To open an existing project, do the following.
1. Open the IAR Embedded Workbench IDE from the Start Menu.
2. Navigate to File→Open→Workspace.
3. Select $BLE_INSTALL$\examples\cc2650em\simple_peripheral\iar\simple_peripheral.eww
NOTE: This workspace file is for the simple_peripheral project. When selected, the files associated
with the workspace become visible in the Workspace pane on the left side of the screen. See
Figure 2-7.

www.ti.com
Setting up the Integrated Development Environment
25
SWRU393E–October 2010–Revised March 2018
Submit Documentation Feedback Copyright © 2010–2018, Texas Instruments Incorporated
TI Bluetooth low energy Software Development Platform
Figure 2-7. IAR Workspace Pane
This and all CC26x0 project workspaces contain the following projects. The stack and application project
names vary based on the evaluation board.
• The application project (cc2650em_app)
• The Bluetooth low energy protocol stack project (cc2650em_stack)
Select either project as the active project by clicking the respective tab at the bottom of the workspace
pane. In Figure 2-7, the Overview tab is selected. This tab displays the file structure for both projects
simultaneously. In this case, use the drop-down menu at the top of the workspace pane to select the
active project. Each of these projects produces a separate downloadable object. TI chose this dual-image
architecture so that the application can be updated independent of the stack. The simple_peripheral
sample project is the primary reference target for the description of a generic application in this guide. The
simple_peripheral project implements a basic Bluetooth low energy peripheral device including a GATT
server with GATT services. This project can be a framework for developing peripheral-role applications.

Setting up the Integrated Development Environment
www.ti.com
26 SWRU393E–October 2010–Revised March 2018
Submit Documentation Feedback
Copyright © 2010–2018, Texas Instruments Incorporated
TI Bluetooth low energy Software Development Platform
2.6.2.2.2 Compile and Download
NOTE:
• Do not modify the CPU Variant in the project settings. All sample projects are
configured with a CPU type, and changing this setting (that is, from CC2640 to
CC2650) may result in build errors.
• All CC2640 and CC2650 code is binary-compatible and interchangeable for
Bluetooth low energy-Stack software builds in the same device package
configuration.
• The CPU type is the same for all silicon package types.
Because the workspace is split into two projects (application and stack), the following is the specific
sequence for compilation and download.
1. Select the new stack project.
2. Select Project→Download→Download Active Application to download the stack project.
3. Select the application project.
NOTE: The stack project defines the flash and RAM boundary parameters used by the application
project. Any modifications to the stack project require a rebuild of the stack project, followed
by a rebuild of the application project to use the new boundary settings. See Section [3.12
Frontier Tool].
After the initial build, if the stack project is not modified, do the following:
4. Select Project→Make to build the application.
5. Select Project→Download and Debug to download the application.
NOTE: When the application is downloaded (that is, flash memory programmed), you can use
Project→Debug without Downloading.
Sample applications that implement the Over the Air Download (OAD) firmware update capability require
the Boot Image Manager (BIM) project to be built. Refer to the CC2640 BLE OAD User's Guide for more
details.
2.6.3 Code Composer Studio
CCS contains many features beyond the scope of this guide. For more information and documentation,
see http://www.ti.com/tool/CCSTUDIO.
Check the Bluetooth low energy SDK release notes to see which CCS version to use and any required
workarounds. Object code produced by CCS may differ in size and performance as compared to IAR
produced object code.
2.6.3.1 Configure CCS
The following procedure describes installing and configuring the correct version of CCS and the necessary
tools.
1. Download the version of CCS as specified in the BLE-Stack release notes from
http://processors.wiki.ti.com/index.php/Download_CCS. If the required TI ARM Compiler, as specified
in the BLE-Stack release notes, is not installed by default, refer to Section 2.6.3.2 for the procedure to
install the required TI ARM Compiler version.
2. Launch setup_ccs_win32.exe.
3. Select Processor Support→Simplelink Wireless MCUs→CC26xx Device Support and TI ARM
Compiler.
4. Select Next to complete the installation.

www.ti.com
Setting up the Integrated Development Environment
27
SWRU393E–October 2010–Revised March 2018
Submit Documentation Feedback Copyright © 2010–2018, Texas Instruments Incorporated
TI Bluetooth low energy Software Development Platform
5. After installation completes, select Help→About Code Composer Studio to verify the installation
details (see Figure 2-8 and Figure 2-9 for an illustrative example).
Figure 2-8. Installation Details
Figure 2-9. Installation Details
6. Verify that the ARM Compiler Tools matches the version as specified in the BLE-Stack release notes
and that CC26xx Device Support is updated to the latest available version. Use the Help -> Check for

Setting up the Integrated Development Environment
www.ti.com
28 SWRU393E–October 2010–Revised March 2018
Submit Documentation Feedback
Copyright © 2010–2018, Texas Instruments Incorporated
TI Bluetooth low energy Software Development Platform
Updates menu to check for updated components. Refer to Section 2.6.3.2 to install a specific TI ARM
Compiler version.
2.6.3.2 Installing a Specific TI ARM Compiler
To install a specific TI ARM Compiler, refer to the following steps and Figure 2-9
1. Help -> Install New Software
2. Select Code Generation Tools Update from the Works With drop down menu
3. Expand the TI Compiler Update.
4. Uncheck “Show only the latest versions of software”
5. Select the desired ARM Compiler Tools version.
6. Press Next to complete the installation.
2.6.3.3 Using CCS
This section describes how to open and build an existing project and references the simple_peripheral
project. All of the CCS Bluetooth low energy projects included in the development kit have a similar
structure.
2.6.3.3.1 Import an Existing Project
To import an existing project, do the following.
1. Create a workspace. Ensure that the CCS workspace path does not contain a whitespace.
2. Open the CCS IDE from the Start Menu.
3. Select Project→Import CCS Project.
4. Select $BLE_INSTALL$\examples\cc2650em\simple_peripheral\ccs.
NOTE: This is the CCS directory for the simple_peripheral project. CCS discovers two projects (the
application project and the stack project).
5. Click the box next to an application project (depending on your development platform) and the stack
project to select them.
6. Select Copy projects into workspace.

www.ti.com
Setting up the Integrated Development Environment
29
SWRU393E–October 2010–Revised March 2018
Submit Documentation Feedback Copyright © 2010–2018, Texas Instruments Incorporated
TI Bluetooth low energy Software Development Platform
7. Click Finish to import (see Figure 2-10).
Figure 2-10. Import CCS Projects
2.6.3.3.2 Workspace Overview
This workspace and all CC2640 project workspaces contain the following projects:
• The application project (simple_peripheral_cc2650lp_app)
• The stack project (simple_peripheral_cc2650lp_stack)
Click the project name in the file explorer to select the project as the active project. In Figure 2-11, the
application is selected as the active project. Each of these projects produces a separate, downloadable
image. TI chose this dual-image architecture so that the application can be updated independent of the
stack.

Setting up the Integrated Development Environment
www.ti.com
30 SWRU393E–October 2010–Revised March 2018
Submit Documentation Feedback
Copyright © 2010–2018, Texas Instruments Incorporated
TI Bluetooth low energy Software Development Platform
Figure 2-11. Project Explorer Structure
The simple_peripheral sample project is the primary sample application for the description of a generic
application in this guide. The simple_peripheral project implements a basic Bluetooth low energy
peripheral device including a GATT server with GATT services. This project can be used as a framework
for developing peripheral-role applications.
2.6.3.3.3 Compiling and Downloading
NOTE:
• Do not modify the CPU Variant in the project settings.
• All sample projects are configured with a CPU type and changing this setting
(that is, from CC2640 to CC2650) may result in build errors.
• All CC2640/CC2650 code is binary compatible and interchangeable for
Bluetooth low energy software stack builds.
• The CPU type is the same for all silicon package types.
Because the workspace is split into two projects (application and stack), the following is the specific
sequence for compilation and download.
1. Set the stack project as the active project.

www.ti.com
Working With Hex Files
31
SWRU393E–October 2010–Revised March 2018
Submit Documentation Feedback Copyright © 2010–2018, Texas Instruments Incorporated
TI Bluetooth low energy Software Development Platform
2. Select Project→Build All to build the stack project.
3. Set the application project as the active project.
4. Select Project→Build All to build the application project.
5. Select the stack project as the active project.
6. Select Run→Debug to download the stack.
7. Select the application project as the active project.
8. Select Run→Debug to download the application.
NOTE: The stack project defines flash and RAM boundary parameters used by the application
project. Any modifications to the stack project will require a rebuild of the stack project
followed by a rebuild of the application project to use the new boundary settings. See
Section 3.12.
After the initial build and download, if the stack project is not modified, do the following:
1. Build the application.
2. Download the application.
Sample applications that implement the Over the Air Download (OAD) firmware update capability require
the Boot Image Manager (BIM) project to be built. Refer to the CC2640 BLE OAD User's Guide for more
details.
2.7 Working With Hex Files
TI configured the application and stack projects to produce an Intel®-extended hex file in their respective
output folders. These hex files lack overlapping memory regions and can be programmed individually with
a flash programming tool, such as SmartRF Flash Programmer 2. You can combine the application and
stack hex files into a super hex file manually or using free tools. For information on the Intel Hex standard,
refer to https://en.wikipedia.org/wiki/Intel_HEX.
One example for creating the super hex file is with the IntelHex python script hex_merge.py, available at
https://launchpad.net/intelhex/+download. To merge the hex files, install Python®2.7.x and add it to your
system path environment variables.
The following is an example usage to create a merged simple_peripheral_merged.hex file consisting of the
individual application and stack hex files:
C:\Python27\Scripts>python hexmerge.py -o .\simple_peripheral_merged.hex - r 0000:1FFFF
simple_peripheral_cc2650em_app.hex:0000:1FFFF simple_peripheral_cc2650em_stack.hex --
overlap=error
2.8 Accessing Preprocessor Symbols
Various C preprocessor symbols may need to be set or adjusted at the project level. The procedure to
access the preprocessor symbols (predefined symbols) is based on the IDE being used. The following
procedure describes how to access and modify preprocessor symbols using IAR and CCS.
NOTE: In IAR:
1. Open the Project Options for either project in the C/C++ Compiler Category.
2. Open the Preprocessor tab.
3. View the Defined symbols box (see Figure 2-12).

Accessing Preprocessor Symbols
www.ti.com
32 SWRU393E–October 2010–Revised March 2018
Submit Documentation Feedback
Copyright © 2010–2018, Texas Instruments Incorporated
TI Bluetooth low energy Software Development Platform
Figure 2-12. IAR Defined Symbols Box
4. Add or edit the preprocessor symbols.
In CCS, access preprocessor symbols by doing the following.
1. Open the Project Properties for either project.
2. Navigate to CCS Build→ARM Compiler→Advanced Options→Predefined Symbols. Some versions
of CCS may place the Predefined Symbols above Advanced Options.
3. Use the buttons highlighted in Figure 2-13 to add, delete, or edit a preprocessor.

www.ti.com
Top-Level Software Architecture
33
SWRU393E–October 2010–Revised March 2018
Submit Documentation Feedback Copyright © 2010–2018, Texas Instruments Incorporated
TI Bluetooth low energy Software Development Platform
Figure 2-13. CCS Predefined Symbols
2.9 Top-Level Software Architecture
The CC2640 Bluetooth low energy software environment consists of the following parts:
• An RTOS
• An application image
• A stack image
The TI-RTOS is a real-time, pre-emptive, multithreaded operating system that runs the software solution
with task synchronization. Both the application and Bluetooth low energy protocol stack exist as separate
tasks within the RTOS. The Bluetooth low energy protocol stack has the highest priority. A messaging
framework called indirect call (ICall) is used for thread-safe synchronization between the application and
stack. Figure 2-14 shows the architecture.

Top-Level Software Architecture
www.ti.com
34 SWRU393E–October 2010–Revised March 2018
Submit Documentation Feedback
Copyright © 2010–2018, Texas Instruments Incorporated
TI Bluetooth low energy Software Development Platform
Figure 2-14. Top-Level Software Architecture
• The stack image includes the lower layers of the Bluetooth low energy protocol stack from the LL up to
and including the GAP and GATT layers (see Figure 1-1). Most of the Bluetooth low energy protocol
stack code is provided as a library.
• The application image includes the profiles, application code, drivers, and the ICall module.
2.9.1 Standard Project Task Hierarchy
Considering the simple_peripheral project as an example, these tasks are listed by priority. A higher task
number corresponds to a higher priority task:
• 5: Bluetooth low energy protocol stack task
• 3: GapRole task (peripheral role)
• 1: Application task (simple_peripheral)
Section 3.3 introduces RTOS tasks. Chapter 5 describes interfacing with the Bluetooth low energy
protocol stack. Section 5.2 describes the GapRole task. Section 4.2.1 describes the application task.

35
SWRU393E–October 2010–Revised March 2018
Submit Documentation Feedback Copyright © 2010–2018, Texas Instruments Incorporated
RTOS Overview
Chapter 3
SWRU393E–October 2010–Revised March 2018
RTOS Overview
TI-RTOS is the operating environment for Bluetooth low energy projects on CC2640 devices. The TI-
RTOS kernel is a tailored version of the SYS/BIOS kernel and operates as a real-time, pre-emptive,
multithreaded operating system with tools for synchronization and scheduling (XDCTools). The SYS/BIOS
kernel manages four distinct levels of execution threads (see Figure 3-1).
• Hardware interrupt service routines (ISRs)
• Software interrupt routines
• Tasks
• Background idle functions
Figure 3-1. RTOS Execution Threads
This section describes these four execution threads and various structures used throughout the RTOS for
messaging and synchronization. In most cases, the underlying RTOS functions have been abstracted to
higher-level functions in the util.c file. The lower-level RTOS functions are described in the SYS/BIOS
module section of the TI SYS/BIOS API Guide. This document also defines the packages and modules
included with the TI-RTOS.
3.1 RTOS Configuration
The SYS/BIOS kernel provided with the installer can be modified using the RTOS configuration file (that
is, appBLE.cfg for the simple_peripheral project). In the IAR project, this file is in the application project
workspace TOOLS folder. This file defines the various SYS/BIOS and XDCTools modules in the RTOS
compilation, as well as system parameters such as exception handlers and timer-tick speed. The RTOS
must then be recompiled for these changes to take effect by recompiling the project.

Semaphores
www.ti.com
36 SWRU393E–October 2010–Revised March 2018
Submit Documentation Feedback
Copyright © 2010–2018, Texas Instruments Incorporated
RTOS Overview
The default project configuration is to use elements of the RTOS from the CC26xx ROM. In this case,
some RTOS features are unavailable. If any ROM-unsupported features are added to the RTOS
configuration file, use an RTOS in flash configuration. Using RTOS in flash consumes additional flash
memory. The default RTOS configuration supports all features required by the respective example
projects in the SDK.
See the TI-RTOS documentation for a full description of configuration options.
NOTE: If the RTOS configuration file is changed, do the following.
1. Delete the configPkg folder to force a rebuild of the RTOS.
For example:
$PROJ_DIR$\CC26xx\IAR\Application\CC2650\ConfigPkg
2. Select Project→Rebuild All to rebuild the application project and build the
RTOS. (The RTOS library is compiled as part of the Pre-Build phase of the
Application Project.)
3.2 Semaphores
The kernel package provides several modules for synchronizing tasks such as the semaphore.
Semaphores are the prime source of synchronization in the CC2640 software and are used to coordinate
access to a shared resource among a set of competing tasks (that is, the application and Bluetooth low
energy stack). Semaphores are used for task synchronization and mutual exclusion.
Figure 3-2 shows the semaphore functionality. Semaphores can be counting semaphores or binary
semaphores. Counting semaphores keep track of the number of times the semaphore is posted with
Semaphore_post(). When a group of resources are shared between tasks, this function is useful. Such
tasks might call Semaphore_pend() to see if a resource is available before using one. Binary semaphores
can have only two states: available (count = 1) and unavailable (count = 0). Binary semaphores can be
used to share a single resource between tasks or for a basic-signaling mechanism where the semaphore
can be posted multiple times. Binary semaphores do not keep track of the count; they track only whether
the semaphore has been posted.
Figure 3-2. Semaphore Functionality

www.ti.com
Semaphores
37
SWRU393E–October 2010–Revised March 2018
Submit Documentation Feedback Copyright © 2010–2018, Texas Instruments Incorporated
RTOS Overview
3.2.1 Initializing a Semaphore
The following code depicts how a semaphore is initialized in RTOS. An example of this in the
simple_peripheral project is when a task is registered with the ICall module: ICall_registerApp() which
eventually calls ICall_primRegisterApp(). These semaphores coordinate task processing. Section 4.2
describes this coordination further.
Semaphore_Handle sem;
sem = Semaphore_create(0,NULL,NULL);
3.2.2 Pending a Semaphore
Semaphore_pend() is a blocking call that allows another task to run while waiting for a semaphore. The
time-out parameter allows the task to wait until a time-out, wait indefinitely, or not wait at all. The return
value indicates if the semaphore was signaled successfully.
Semaphore_pend(sem, timeout);
3.2.3 Posting a Semaphore
Semaphore_post() signals a semaphore. If a task is waiting for the semaphore, this call removes the task
from the semaphore queue and puts it on the ready queue. If no tasks are waiting, Semaphore_post()
increments the semaphore count and returns. For a binary semaphore, the count is always set to 1.
Semaphore_post(sem);
3.3 RTOS Tasks
RTOS tasks are equivalent to independent threads that conceptually execute functions in parallel within a
single C program. In reality, switching the processor from one task to another helps achieve concurrency.
Each task is always in one of the following modes of execution:
• Running: task is currently running
• Ready: task is scheduled for execution
• Blocked: task is suspended from execution
• Terminated: task is terminated from execution
• Inactive: task is on inactive list
One (and only one) task is always running, even if only the idle task (see Figure 3-1). The current running
task can be blocked from execution by calling certain task module functions, as well as functions provided
by other modules like semaphores. The current task can also terminate itself. In either case, the processor
is switched to the highest priority task that is ready to run. See the task module in the package
ti.sysbios.knl section of the TI SYS/BIOS API Guide for more information on these functions.
Numeric priorities are assigned to tasks, and multiple tasks can have the same priority. Tasks are readied
to execute by highest to lowest priority level; tasks of the same priority are scheduled in order of arrival.
The priority of the currently running task is never lower than the priority of any ready task. The running
task is preempted and rescheduled to execute when there is a ready task of higher priority. In the
simple_peripheral application, the Bluetooth low energy protocol stack task is given the highest priority (5)
and the application task is given the lowest priority (1).
Each RTOS task has an initialization function, an event processor, and one or more callback functions.

RTOS Tasks
www.ti.com
38 SWRU393E–October 2010–Revised March 2018
Submit Documentation Feedback
Copyright © 2010–2018, Texas Instruments Incorporated
RTOS Overview
3.3.1 Creating a Task
When a task is created, it has its own runtime stack for storing local variables as well as further nesting of
function calls. All tasks executing within a single program share a common set of global variables,
accessed according to the standard rules of scope for C functions. This set of memory is the context of
the task. The following is an example of the application task being created in the simple_peripheral
project.
void SimpleBLEPeripheral_createTask(void)
{
Task_Params taskParams;
// Configure task
Task_Params_init(&taskParams);
taskParams.stack = sbpTaskStack;
taskParams.stackSize = SBP_TASK_STACK_SIZE;
taskParams.priority = SBP_TASK_PRIORITY;
Task construct(&sbpTask, SimpleBLEPeripheral taskFxn, &taskParams, NULL);
}
The task creation is done in the main() function, before the SYS/BIOS scheduler is started by
BIOS_start(). The task executes at its assigned priority level after the scheduler is started.
TI recommends using the existing application task for application-specific processing. When adding an
additional task to the application project, the priority of the task must be assigned a priority within the
RTOS priority-level range, defined in the appBLE.cfg RTOS configuration file.
/* Reduce number of Task priority levels to save RAM */
Task.numPriorities = 6;
Do not add a task with a priority equal to or higher than the Bluetooth low energy protocol stack task and
related supporting tasks (for example, the GapRole task). See Section 2.9.1 for details on the system task
hierarchy.
Ensure the task has a minimum task stack size of 512 bytes of predefined memory. At a minimum, each
stack must be large enough to handle normal subroutine calls and one task preemption context. A task
preemption context is the context that is saved when one task preempts another as a result of an interrupt
thread readying a higher priority task. Using the TI-RTOS profiling tools of the IDE, the task can be
analyzed to determine the peak task stack usage.
NOTE: The term created describes the instantiation of a task. The actual TI-RTOS method is to
construct the task. See Section 3.11.5 for details on constructing RTOS objects.

www.ti.com
RTOS Tasks
39
SWRU393E–October 2010–Revised March 2018
Submit Documentation Feedback Copyright © 2010–2018, Texas Instruments Incorporated
RTOS Overview
3.3.2 Creating the Task Function
When a task is constructed, a function pointer to a task function (for example, simple_peripheral_taskFxn)
is passed to the Task_Construct function. When the task first gets a chance to process, this is the function
which the RTOS runs. Figure 3-3 shows the general topology of this task function.
Figure 3-3. General Task Topology
In the simple_peripheral task, the task spends most of its time in the blocked state, where it is pending a
semaphore. When the semaphore of the task is posted to from an ISR, callback function, queue, and so
forth, the task becomes ready, processes the data, and returns to this paused state. See Section 4.2.1 for
more detail on the functionality of the simple_peripheral task.
3.4 Clocks
Clock instances are functions that can be scheduled to run after a certain number of clock ticks. Clock
instances are either one-shot or periodic. These instances start immediately upon creation, are configured
to start after a delay, and can be stopped at any time. All clock instances are executed when they expire
in the context of a software interrupt. The following example shows the minimum resolution is the RTOS
clock tick period set in the RTOS configuration.
/* 10 us tick period */
Clock.tickPeriod = 10;
Each tick, which is derived from the RTC, launches a clock SWI that compares the running tick count with
the period of each clock to determine if the associated function should run. For higher-resolution timers, TI
recommends using a 16-bit hardware timer channel or the sensor controller.

Clocks
www.ti.com
40 SWRU393E–October 2010–Revised March 2018
Submit Documentation Feedback
Copyright © 2010–2018, Texas Instruments Incorporated
RTOS Overview
3.4.1 API
You can use the RTOS clock module functions directly (see the clock module in the SYS/BIOS API 0). For
usability, these functions have been extracted to the following functions in util.c.
Clock_Handle Util_constructClock (Clock_Struct *pClock, Clock_FuncPtr clockCB, uint32_t
clockDuration, uint32_t clockPeriod, uint8_t startFlag,UArg arg)
Initialize a TIRTOS Clock instance.
Parameters
• pClock – pointer to clock instance structure
• clockCB – function to be called upon clock expiration
• clockDuration – length of first expiration period
• clockPeriod – length of subsequent expiration periods. If set to 0, clock is a one-shot
clock.
• startFlag – TRUE to start immediately, FALSE to wait. If FALSE, Util_startClock()
must be called later.
• arg – argument passed to callback function
Returns Handle to the Clock instance
void Util_startClock(Clock_Struct *pClock)
Start an (already constructed) clock.
Parameters pClock – pointer to clock structure
bool Util_isActive(Clock_Struct *pClock)
Determine if a clock is currently running.
Parameters pClock – pointer to clock structure
Returns TRUE: clock is running.
FALSE: clock is not running.
void Util_stopClock(Clock_Struct *pClock)
Stop a clock.
Parameters: pClock – pointer to clock structure

Application processes
the clock expiration
event and restarts the
clock.
The clock expiration
is processed in the
context of a SWI in
the RTOS. Set this as
an application event
and wake up the
application.
www.ti.com
Clocks
41
SWRU393E–October 2010–Revised March 2018
Submit Documentation Feedback Copyright © 2010–2018, Texas Instruments Incorporated
RTOS Overview
3.4.2 Functional Example
The following example from the simple_peripheral project details the creation of a clock instance and how
to handle the expiration of the instance.
1. Define the clock handler function to service the clock expiration SWI.
simple_peripheral.c:
//clock handler function
static void SimpleBLEPeripheral_clockHandler(UArg arg)
{
//Store the event.
events |= arg;
// Wake up the application.
}
2. Create the clock instance.
simple_peripheral.c:
// Clock instances for internal periodic events.
static Clock_Struct periodClock;
//Create one-shot clocks for internal periodic events.
Util_constructClock(&periodicClock, SimpleBLEPeripheral_clockHandler,
SBP_PERIODIC_EVT_PERIOD, 0, false, SBP_PERIODIC_EVT);
3. Wait for the clock instance to expire and process in the application context (in the following flow
diagram, green corresponds to the processor running in the application context and red corresponds to
an SWI). Do not call any driver, protocol stack APIs, or blocking RTOS functions in an SWI.
//clock handler function
static void
SimpleBLEPeripheral_clockHandler(UArg arg)
{
//Store the event.
events |= arg;
//Wake up the application.
Semaphore_post(sem);
}
//handle event in application task handler
if (events & SBP_PERIODIC_EVT)
{
events &= ~SBP_PERIODIC_EVT;
Util_startClock(&periodicClock);
// Perform periodic application task
SimpleBLEPeripheral_performPeriodicTask();
}
3.5 Queues
Queues let applications process events in order by providing a FIFO ordering for event processing. A
project may use a queue to manage internal events coming from application profiles or another task.
Clocks must be used when an event must be processed in a time-critical manner. Queues are more useful
for events that must be processed in a specific order.

Queues
www.ti.com
42 SWRU393E–October 2010–Revised March 2018
Submit Documentation Feedback
Copyright © 2010–2018, Texas Instruments Incorporated
RTOS Overview
The Queue module provides a unidirectional method of message passing between tasks using a FIFO. In
Figure 2-14, a queue is configured for unidirectional communication from task A to task B. Task A pushes
messages onto the queue and task B pops messages from the queue in order. Figure 3-4 shows the
queue messaging process.
Figure 3-4. Queue Messaging Process
3.5.1 API
The RTOS queue functions have been abstracted into functions in the util.c file. See the Queue module in
the TI SYS/BIOS API Guide for the underlying functions. These utility functions combine the Queue
module with the ability to notify the recipient task of an available message through semaphores. In
CC2640 software, the semaphore used for this process is the same semaphore that the given task uses
for task synchronization through ICall. For an example of this, see the SimpleBLECentral_enqueueMsg()
function. Queues are commonly used to limit the processing time of application callbacks in the context of
the higher level priority task. In this manner, the higher priority task pushes a message to the application
queue for processing later instead of immediate processing in its own context. Section 3.5 further
describes this process.
Queue_Handle Util_constructQueue(Queue_Struct *pQueue)
Initialize an RTOS queue.
Parameters: pQueue – pointer to queue instance
Returns Handle to the Queue instance
uint8_t Util_enqueueMsg(Queue_Handle msgQueue, Semaphore_Handle sem, uint8_t *pMsg)
Creates a queue node and puts the node in an RTOS queue.
Parameters msgQueue – queue handle
sem – event processing semaphore of the task with which the queue is associated
pMsg – pointer to message to be queued
Returns TRUE – Message was successfully queued.
FALSE – Allocation failed and message was not queued.
uint8_t *Util_dequeueMsg(Queue_Handle msgQueue)
De-queues the message from an RTOS queue.
Parameters msgQueue – queue handle
Returns NULL: no message to dequeue
Otherwise: pointer to dequeued message

Key press ISR is
entered due to HWI
from key press.
Message is pushed to
application queue, and
semaphore is posted to
wake up application.
www.ti.com
Queues
43
SWRU393E–October 2010–Revised March 2018
Submit Documentation Feedback
Copyright © 2010–2018, Texas Instruments Incorporated
RTOS Overview
3.5.2 Functional Example
The following queue example from the simple_peripheral project follows the handling of a button press
from HWI ISR to processing in the application context.
1. Define the enqueue function of the task so that it uses the semaphore to wake.
static uint8_t SimpleBLECentral_enqueueMg(uint8_t event, uint8_t status, uint8_t *pData)
{
sbcEvt_t *pMsg;
// Create dynamic pointer to message.
if (pMsg = ICall_malloc(sizeof(sbcEvt_t)))
{
pMsg->event = event;
pMsg->status = status;
pMsg-->pData - pData;
//Enqueue the message.
return Util_enqueueMsg(appMsgQueue, sem, (uint8_t *)pMsg);
}
return FALSE;
}
2. Statically allocate and then construct queue.
// Queue object used for app messages
static Queue_Struct appMsg;
static Queue_Handle appMsgQueue;
…
// Create an RTOS queue for messages to be sent to app.
apMsgQueue = Util_constructQueue(&appMsg);
3. Wait for button to be pressed and processed in application context (in the following diagram, green
corresponds to the processor running in the application context and red corresponds to an HWI).
void SimpleBLECentral_keyChangeHandler(uint8
keys)
{
SimpleBLECentral_enqueueMsg(SBC_KEY_CHANGE_EVT,
keys, NULL);
}

Lastly, the memory used
to store the now-
dequeued message is
freed.
...and the appropriate
processing function is
called based on the
SBC_KEY_CHANGE_E
VT.
Application wakes up
and realizes the queue
is not empty. The top
message is popped and
processed...
Idle Task
www.ti.com
44 SWRU393E–October 2010–Revised March 2018
Submit Documentation Feedback
Copyright © 2010–2018, Texas Instruments Incorporated
RTOS Overview
// If RTOS queue is not empty, process app
message
if (!Queue_empty(appMsgQueue))
{
sbvEvt_t *pMsg =
(sbcEvt_t*)Util_dequeueMsg(appMsgQueue);
if (pMsg)
{
// Process message
SimpleBLECentral_processAppMsg(pMsg);
...
static void
SimpleBLECentral_processAppMsg(sbcEvt_t *pMsg)
{
switch (pMsg->event)
{
...
case SBC_KEY_CHANGE_EVT:
SimpleBLECentral_handleKeys(0, pMsg-
>status);
break;
...
}
}
...
// Free the space from the message
ICall_free(pMsg);
}
}
3.6 Idle Task
The Idle module specifies a list of functions to be called when no other tasks are running in the system. In
the CC2640 software, the idle task runs the Power Policy Manager.
3.7 Power Management
All power-management functionality is handled by the peripheral drivers and the Bluetooth low energy
protocol stack. This feature can be enabled or disabled by including or excluding the POWER_SAVING
preprocessor-defined symbol. When POWER_SAVING is enabled, the device enters and exits sleep as
required for Bluetooth low energy events, peripheral events, application timers, and so forth. When
POWER_SAVING is undefined, the device stays awake. See Section 9.2 for steps to modify
preprocessor-defined symbols.
More information on power-management functionality, including the API and a sample use case for a
custom UART driver, can be found in the TI-RTOS Power Management for CC26xx included in the RTOS
install. These APIs are required only when using a custom driver.
Also see Measuring Bluetooth Low Energy Power Consumption (SWRA478) for steps to analyze the
system power consumption and battery life.

www.ti.com
Hardware Interrupts
45
SWRU393E–October 2010–Revised March 2018
Submit Documentation Feedback Copyright © 2010–2018, Texas Instruments Incorporated
RTOS Overview
3.8 Hardware Interrupts
Hardware interrupts (HWIs) handle critical processing that the application must perform in response to
external asynchronous events. The SYS/BIOS device-specific HWI modules are used to manage
hardware interrupts. Specific information on the nesting, vectoring, and functionality of interrupts can be
found in the TI CC26x0 Technical Reference Manual (SWCU117). The SYS/BIOS User Guide details the
HWI API and provides several software examples.
HWIs are abstracted through the peripheral driver to which they pertain to (see the relevant driver
inChapter 6). Chapter 9 provides an example of using GPIOs as HWIs. Abstracting through the peripheral
driver to which they pertain is the preferred method of using interrupts. Using the Hwi_plug() function,
ISRs can be written which do not interact with SYS/BIOS. These ISRs must do their own context
preservation to prevent breaking the time-critical Bluetooth low energy stack.
For the Bluetooth low energy protocol stack to meet RF time-critical requirements, all application-defined
HWIs execute at the lowest priority. TI does not recommend modifying the default HWI priority when
adding new HWIs to the system. No application-defined critical sections should exist to prevent breaking
the RTOS or time-critical sections of the Bluetooth low energy protocol stack. Code executing in a critical
section prevents processing of real-time interrupt-related events.
3.9 Software Interrupts
See TI SYS/BIOS API Guide for detailed information about the SWI module. Software interrupts have
priorities that are higher than tasks but lower than hardware interrupts (see Figure 3-5). The amount of
processing in a SWI must be limited as this processing takes priority over the Bluetooth low energy
protocol stack task. Just as with HWIs, blocking API calls, including calls to the protocol stack APIs,
cannot be made in an SWI. As described in Section 3.4, the clock module uses SWIs to preempt tasks.
The only processing the clock handler SWI does is set an event and post a semaphore for the application
to continue processing outside of the SWI. Whenever possible, the Clock module should be used to
implement SWIs. A SWI can be implemented with the SWI module as described in TI SYS/BIOS API
Guide.
NOTE: To preserve the RTOS heap, the amount of dynamically created SWIs must be limited as
described in Section 3.11.5.

Flash
www.ti.com
46 SWRU393E–October 2010–Revised March 2018
Submit Documentation Feedback
Copyright © 2010–2018, Texas Instruments Incorporated
RTOS Overview
Figure 3-5. Preemption Scenario
3.10 Flash
The flash is split into erasable pages of 4kB. The various sections of flash and their associate linker files
are as follows.
• Application Image: code space for the application project. This image is configured in the linker
configuration file of the application: cc26xx_app.icf (IAR) and cc26xx_app.cmd (CCS).
• Stack Image: code space for the stack project. This image is configured in the linker configuration file
of the stack: cc26xx_stack.icf (IAR) and cc26xx_ stack.cmd (CCS).
• Simple NV (SNV): area used for nonvolatile memory storage by the GAP Bond Manager and also
available for use by the application. See Section 3.10.3 for configuring SNV. When configured, the
SNV flash storage area is part of the stack image.
• Customer Configuration Area (CCA): the last sector of flash used to store customer-specific chip
configuration (CCFG) parameters. The unused space of the CCA sector is allocated to the application
project. See Section 3.10.4.

www.ti.com
Flash
47
SWRU393E–October 2010–Revised March 2018
Submit Documentation Feedback Copyright © 2010–2018, Texas Instruments Incorporated
RTOS Overview
3.10.1 Flash Memory Map
This section describes the flash memory map at the system level. As Figure 3-6 shows, the application
linker file point to symbols with a solid arrow and the stack linker file point to symbols with a dashed arrow.
Figure 3-6. System Flash Map
Table 3-1 summarizes the Flash System Map definitions from Figure 3-6 and provides the associated
linker definitions or symbols that can be found in the respective IDE linker files.
Table 3-1. Flash System Map Definitions
Symbol/Region Meaning Project CCS Definition IAR Definition
APP_FLASH_START Start of flash/Start of App code
image App APP_BASE FLASH_START
APP_FLASH_END End of App code image.
(ICALL_STACK0_ADDR-1) App ICALL_STACK0_ADDR
- APP_BASE - 1 FLASH_END
STACK_FLASH_START Start of Stack code image
(ICALL_STACK0_ADDR) Stack ICALL_STACK0_ADDR FLASH_START
STACK_FLASH_END End of Stack flash code image,
including SNV Stack FLASH_SIZE -
RESERVED_SIZE -
ICALL_STACK0_ADDR
FLASH_END
CCA sector Last sector of flash. Contains
the CCFG. App FLASH_LAST_PAGE FLASH_LAST_PAGE
CCFG region Location in CCA where
Customer Configuration (CCFG)
parameters are stored
App Last 86 bytes of CCA Last 86 bytes of CCA

Flash
www.ti.com
48 SWRU393E–October 2010–Revised March 2018
Submit Documentation Feedback
Copyright © 2010–2018, Texas Instruments Incorporated
RTOS Overview
3.10.2 Application and Stack Flash Boundary
The application and stack code images are based on the common ICALL_STACK0_ADDR and
ICALL_STACK0_START predefined symbols. These values define the hardcoded flash address of the
entry function for the stack image: it is essentially the flash address of the application–stack project
boundary. To ensure proper linking, both the application and stack projects must use the same defined
symbols. By default, the linker is configured to allocate unused flash to the application project but can be
modified manually or automatically through the frontier tool. For information on using the frontier tool to
configure the flash boundary address, see Section 3.12.
3.10.3 Using Simple NV for Flash Storage
The Simple NV (SNV) area of flash is used for storing persistent data, such as encryption keys from
bonding or to store custom defined parameters. The protocol stack can be configured to reserve up to two
4kB flash pages for SNV, although valid data is only stored in one active flash page. To minimize the
number of erase cycles on the flash, the SNV manager performs compactions on the flash sector (or
sectors) when the sector has 80% invalidated data. A compaction is the copying of valid data to a
temporary area followed by an erase of the sector where the data was previously stored. Depending on
the OSAL_SNV value as described in Table 3-2, this valid data is then either placed back in the newly
erased sector or remains in a new sector. The number of flash sectors allocated to SNV can be configured
by setting the OSAL_SNV preprocessor symbol in the stack project. Table 3-2 lists the valid values that
can be configured as well as the corresponding trade-offs.
Table 3-2. OSAL_SNV Values
OSAL_SNV Value Description
0 SNV is disabled. Storing of bonding keys in NV is not possible. Maximizes code space for the
application and/or stack project. GAP Bond Manager must be disabled. In the Stack project, set pre-
processor symbol NO_OSAL_SNV and disable GAP Bond Manager. See Section 10.4 for configuring
Bluetooth low energy protocol stack features.
1 (default) One flash sector is allocated to SNV. Bonding info is stored in NV. Flash compaction uses flash cache
RAM for intermediate storage, thus a power-loss during compaction results in SNV data loss. Also,
due to temporarily disabling the cache, a system performance degradation may occur during the
compaction. Set preprocessor symbol OSAL_SNV=1 in the Stack project.
2 Two flash sectors are allocated to SNV. Bonding information is stored in NV. SNV data is protected
against power-loss during compaction.
Other values for OSAL_SNV are invalid. Using less than the maximum value has the net effect of
allocating more code space to the application or stack project. SNV can be read from or written to using
the following APIs.
uint8 osal_snv_read( osalSnvId_t id, osalSnvLen_t len, void *pBuf)
Read data from NV.
Parameters id – valid NV item
len – length of data to read
pBuf – pointer to buffer to store data read
Returns SUCCESS: NV item read successfully
NV_OPER_FAILED: failure reading NV item
uint8 osal_snv_write( osalSnvId_t id, osalSnvLen_t len, void *pBuf)
Write data to NV
Parameters id – valid NV item
len – length of data to write
pBuf – pointer to buffer containing data to be written. All contents are updated at once.

www.ti.com
Flash
49
SWRU393E–October 2010–Revised March 2018
Submit Documentation Feedback Copyright © 2010–2018, Texas Instruments Incorporated
RTOS Overview
Returns SUCCESS: NV item read successfully
NV_OPER_FAILED: failure reading NV item
Because SNV is shared with other modules in the Bluetooth low energy SDK such as the GapBondMgr,
carefully manage the NV item IDs. By default, the IDs available to the customer are defined in bcomdef.h.
// Customer NV Items - Range 0x80 - 0x8F - This must match the number of Bonding entries
#define BLE_NVID_CUST_START 0x80 //!< Start of the Customer's NV IDs
#define BLE_NVID_CUST_END 0x80 //!< End of the Customer's NV IDs
The following example shows how to read and write an array of bytes using SNV flash:
#define BUF_LEN 10
#define SNV_ID_APP 0x80
uint8 buf[BUF_LEN] = {0,};
// Initialize application
simple_peripheral_init();
uint8 status = SUCCESS;
//Read from SNV flash
status = osal_snv_read(SNV_ID_APP, BUF_LEN, (uint8 *)buf);
if(status != SUCCESS)
{
DISPLAY_WRITE_STRING_VALUE("SNV READ FAIL: %d", status, LCD_PAGE5);
//Write first time to initialize SNV ID
osal_snv_write(SNV_ID_APP, BUF_LEN, (uint8 *)buf);
}
//Increment value and write to SNV flash
uint8 x;
for(x = 0; x < BUF_LEN; x++)
buf[x] = x + 1;
status = osal_snv_write(SNV_ID_APP, BUF_LEN, (uint8 *)buf);
if(status != SUCCESS)
DISPLAY_WRITE_STRING_VALUE("SNV WRITE FAIL: %d", status, LCD_PAGE6);
else
DISPLAY_WRITE_STRING_VALUE("Num of Resets: %d", buf[0], LCD_PAGE6);
No prior initialization of a NV item ID is required; the OSAL SNV manager initializes the NV ID when first
accessed by a successful osal_snv_write() call.
When reading or writing large amounts of data to SNV, TI recommends placing the read/write data in
statically (linker) allocated arrays or buffers allocated from the heap. Placing large amounts of data in local
arrays may result in a task stack overflow.
By default, osalSnvId_t and osalSnvLen_t are type defined as uint8. To use uint16-type definitions, define
the preprocessor symbol OSAL_SNV_UINT16_ID in both the application and stack projects.
3.10.4 Customer Configuration Area
The Customer Configuration Area (CCA) occupies the last page of flash and lets a customer configure
various chip and system parameters in the Customer Configuration (CCFG) table . The CCFG table is
defined in ccfg_app_ble.c, which can be found in the Startup folder of the application project. The last 86
bytes of the CCA sector are reserved by the system for the CCFG table. By default, the linker allocates
the unused flash of the CCA sector to the application image for code and data use. The linker can be
modified to reserve the entire sector for customer parameter data (for example, board serial number and
other identity parameters).
The CCA region is defined linker file of the application by the FLASH_LAST_PAGE symbol; placement is
based on the IDE:
For CCS:
FLASH_LAST_PAGE (RX) : origin = FLASH_SIZE - 0x1000, length = 0x1000
...
.ccfg : > FLASH_LAST_PAGE (HIGH)

Memory Management (RAM)
www.ti.com
50 SWRU393E–October 2010–Revised March 2018
Submit Documentation Feedback
Copyright © 2010–2018, Texas Instruments Incorporated
RTOS Overview
For IAR:
define region FLASH_LAST_PAGE = mem:[from(FLASH_SIZE) - 0x1000 to FLASH_SIZE-1];
...
place at end of FLASH_LAST_PaGE { readonly section .ccfg };
See the TI CC26x0 Technical Reference Manual (SWCU117) for details on CCFG fields and related
configuration options, including how to set the CCFG to disable access to internal flash memory contents.
3.11 Memory Management (RAM)
Similar to flash, the RAM is shared between the application and stack projects. The RAM sections are
configured in their respective linker files.
• Application Image: RAM space for the application and shared heaps. This image is configured in the
linker configuration file of the application: cc26xx_app.icf (IAR) and cc26xx_app.cmd (CCS).
• Stack Image: RAM space for the .bss and .data sections of the stack. This image is configured in the
linker configuration file of the stack: cc26xx_stack.icf (IAR) and cc26xx_stack.cmd (CCS).
3.11.1 RAM Memory Map
Figure 3-7 shows the system memory map for the default simple_peripheral project. This is a summary
and the exact memory placement for a given compilation can be found in the simple_peripheral_app.map
and simple_peripheral_stack.map files in the output folder in IAR or the FlashROM folder in CCS. See
Section 0 for more information about these files. In Section 9.13, the application linker file contains
symbols pointed with a solid arrow and the stack linker file contains symbols pointed with a dashed arrow.
Figure 3-7. System Memory Map

www.ti.com
Memory Management (RAM)
51
SWRU393E–October 2010–Revised March 2018
Submit Documentation Feedback Copyright © 2010–2018, Texas Instruments Incorporated
RTOS Overview
3.11.2 Application and Stack RAM Boundary
The application and stack RAM memory maps are based on the common ICALL_RAM0_START defined
symbol. This value defines the hardcoded RAM boundary for the end of the RAM space of the application
and the start of the image of the stack .BSS and .DATA sections. Unlike the flash boundary, elements of
the stack project (such as task stacks and heaps) are allocated in the application project. To ensure
proper linking, both the application and stack projects must use the same ICALL_RAM0_START value. By
default, ICALL_RAM0_START is configured to allocate unused RAM to the application project through the
frontier tool. For information on using the frontier tool to configure the RAM boundary address, see
Section 3.12.
3.11.3 System Stack
Besides the RTOS and ICall heaps, consider other sections of memory. As described in Section 3.3.1,
each task has its own runtime stack for context switching. Another runtime stack is used by the RTOS for
main(), HWIs, and SWIs. This system stack is allocated in the application linker file to be placed at the end
of the RAM of the application.
For IAR, this RTOS system stack is defined by the CSTACK symbol:
///////////////////////////////////////////////////////
// Stack
//
define symbol STACK_SIZE = 0x400
define symbol STACK_START = RAM_END + 1;
define symbol STACK_END = STACK_START - STACK_SIZE;
define block CSTACK with alignment = 8, size = STACK_SIZE { section .stack };
//
define symbol STACK_TOP - RAM_END + 1;
export symbol STACK_TOP;
//
place at end of RAM { block CSTACK };
In IAR, to change the size of the CSTACK, adjust the STACK_SIZE symbol value in the linker file of the
application.
For CCS, the RTOS system stack is defined by the Program.stack parameter in the appBLE.cfg RTOS
configuration file:
/* main() and Hwi, Swi stack size */
Program.stack = 1024;
and placed by the linker in the RAM space of the application:
/* Create global constant that points to top of stack */
/* CCS: Change stack size under Project Properties */
__STACK_TOP = __stack + __STACK_SIZE;
3.11.4 Dynamic Memory Allocation
The system uses two heaps for dynamic memory allocation. The application designer must understand the
use of each heap to maximize the use of available memory.
The RTOS is configured with a small heap in the app_ble.cfg RTOS configuration file:
var HeapMem = xdc.useModule('xdc.runtime.HeapMem');
BIOS.heapSize = 1668;
This heap (HeapMem) is used to initialize RTOS objects and allocate the task runtime stack of the
Bluetooth low energy protocol stack. TI chose this size of this heap to meet the system initialization
requirements. Due to the small size of this heap, TI does not recommend allocating memory from the
RTOS heap for general application use. For more information on the TI-RTOS heap configuration, see the
Heap Implementations section of the TI-RTOS SYS/BIOS Kernel User's Guide.

Memory Management (RAM)
www.ti.com
52 SWRU393E–October 2010–Revised March 2018
Submit Documentation Feedback
Copyright © 2010–2018, Texas Instruments Incorporated
RTOS Overview
The application must use a separate heap. The ICall module uses an area of application RAM which can
be used by the various tasks. The size of this ICall heap is defined by the HEAPMGR_SIZE preprocessor
definition in the application project. Using a non-zero value sets the ICall heap to the specified value, while
a HEAPMGR_SIZE value of zero (0) auto sizes the heap to a size equal to the amount of available free
RAM not allocated by the linker. By default, the simple_peripheral project uses the auto size feature.
Although the ICall heap is defined in the application project, this heap is also shared with the Bluetooth
low energy protocol stack. APIs that allocate memory (such as GATT_bm_alloc()) allocate memory from
the ICall heap.
To profile the amount of ICall heap used, define the HEAPMGR_METRICS preprocessor symbol in the
application project. Refer to Section 9.6 to determine the size of the ICall heap when the auto heap size
feature is enabled..
NOTE: The auto heap size feature does not determine the amount of heap needed for the
application. The system designer must ensure that the heap has the required space to meet
the application’s runtime memory requirements.
The following is an example of dynamically allocating a variable length (n) array using the ICall heap:
//define pointer
uint8_t *pArray;
// Create dynamic pointer to array.
if (pArray = (uint8_t*)ICall_malloc(n*sizeof(uint8_t)))
{
//fill up array
}
else
{
//not able to allocate
}
The following is an example of freeing the previous array:
ICall_free(pArray);
pArray = NULL;
3.11.5 Initializing RTOS Objects
Due to the limited size of the RTOS heap, TI recommends constructing and not creating RTOS objects.
Consider the difference between the Clock_construct() and Clock_create() functions. The following shows
their definitions from the SYS/BIOS API:
Clock_Handle Clock_create(Clock_FuncPtr clockFxn, UInt timeout,const Clock_Params *params,
Error_Block *eb);
// Allocate and initialize a new instance object and return its handle
Void Clock_construct(Clock_Struct *structP, Clock_FuncPtr clockFxn, UInt timeout,const
Clock_Params *params);
//Initialize a new instance object inside the provided structure
By declaring a static Clock_Struct object and passing this object to Clock_construct(), the .DATA section
for the actual Clock_Struct is used; not the limited RTOS heap. Clock_create() would cause the RTOS to
allocate the Clock_Struct using the limited heap of the RTOS.
This example shows how clocks and RTOS objects should be initialized throughout a project. If creating
RTOS objects, the size of the RTOS heap may require adjustment in app_ble.cfg.

www.ti.com
Configuration of RAM and Flash Boundary Using the Frontier Tool
53
SWRU393E–October 2010–Revised March 2018
Submit Documentation Feedback Copyright © 2010–2018, Texas Instruments Incorporated
RTOS Overview
3.12 Configuration of RAM and Flash Boundary Using the Frontier Tool
The frontier tool is a utility to automatically adjust the respective RAM and flash boundary address
symbols shared between the application and stack projects. Frontier runs as a post-build step of the stack
project, and adjusts the respective RAM and flash boundaries based on analysis of the stack linker and
map files. No project files are modified by the frontier tool. The frontier tool does not modify any source
code or perform any compiler or linker optimization; the tool adjusts and updates the respective flash and
RAM boundary addresses, located in the compiler and linker configuration files used by the application
and stack project.
The frontier tool is installed to the following path within the SDK:
$BLE_INSTALL$\tools\frontier\frontier.exe
The python source for this tool is also included.
Table 3-3 shows the boundary address symbols updated by the frontier tool.
Table 3-3. Boundary Address Symbols
Boundary Address Symbol Definition
ICALL_STACK0_START Boundary flash address between application and stack images.
Represents the end of the application image and the beginning
of the stack image.
ICALL_STACK0_ADDR Stack entry address (flash)
ICALL_RAM0_START Boundary RAM address between application and stack images.
Represents the end of the application RAM and the beginning of
the stack RAM.
All sample application projects are, by default, configured to use the frontier tool; thus, no user
configuration of the frontier tool is required. The boundary files may be updated when the stack
configuration is changed, or when any files are updated in the stack project that result in a change in the
size of the stack image. It is therefore required to rebuild the application project anytime the stack project
is built.
Note for previous SDK users: The frontier tool replaces the boundary tool used in earlier SDKs.
3.12.1 Frontier Tool Operation
The frontier tool (frontier.exe) is invoked as a CCS or IAR IDE post-build operation of the stack project. If
an adjustment to the RAM or flash boundary is required, the frontier tool updates the boundary linker
configuration and C definition files listed below. To incorporate the updated configuration values, perform a
Project→Rebuild All on the application project. The stack project must build and link correctly before the
application can be rebuilt.
Each project in the SDK has a set of configuration files that the linker and compiler of the IDE use to set or
adjust the respective flash and RAM values. These configuration files are shared between the application
and stack workspaces, and are stored at the following location:
$BLE_INSTALL$\examples\<EVAL_BOARD>\<PROJECT>\<IDE>\config
Where <EVAL_BOARD> is the evaluation platform, <PROJECT> is the sample application (for example,
simple_peripheral), and <IDE> is either IAR or CCS.
For the simple_peripheral sample application running on the CC2650 LaunchPad, the boundary config
files are located at the following path:
CCS: $BLE_INSTALL$\examples\cc2650lp\simple_peripheral\ccs\config
IAR: $BLE_INSTALL$\examples\cc2650lp\simple_peripheral\iar\config
• Boundary linker configuration file: iar_boundary.xcl [IAR] or ccs_linker_defines.cmd [CCS]. Defines the
boundary addresses for the linker. This file is in the TOOLS IDE folder and is updated by the frontier
tool when an adjustment is required.
• Boundary C definition file: iar_boundary.cdef [IAR] or ccs_compiler_defines.bcfg [CCS]. Defines the
boundary addresses for the compiler. This file is in the TOOLS IDE folder and is updated by the
frontier tool when an adjustment is required.

Configuration of RAM and Flash Boundary Using the Frontier Tool
www.ti.com
54 SWRU393E–October 2010–Revised March 2018
Submit Documentation Feedback
Copyright © 2010–2018, Texas Instruments Incorporated
RTOS Overview
NOTE: The values in boundary linker configuration file and Boundary C definition file must match.
3.12.2 Disabling the Frontier Tool
Under normal conditions, it is not recommended to disable the frontier tool. To disable the frontier tool,
follow these steps:
1. Open the project options for the stack project.
2. Select Build Actions (IAR) or Steps in the CCS build window (CCS).
3. Remove the post-build command line (see Figure 3-8 and Figure 3-9).
Figure 3-8. Disabling Frontier Tool from Stack Project in IAR

56 SWRU393E–October 2010–Revised March 2018
Submit Documentation Feedback
Copyright © 2010–2018, Texas Instruments Incorporated
The Application
Chapter 4
SWRU393E–October 2010–Revised March 2018
The Application
This section describes the application portion of the simple_peripheral project, which includes the
following:
• Pre-RTOS initialization
• simple_peripheral task: This is the application task, which is the lowest priority task in the system. The
code for this task is in simple_peripheral.c and simple_peripheral in the Application IDE folder.
• ICall: This interface module abstracts communication between the stack and other tasks.
NOTE: The GAPRole task is also part of the application project workspace. The functionality of this
task relates more closely to the protocol stack.
Section 5.2 describes this functionality.
4.1 Start-Up in main()
The main() function inside of main.c in the IDE Start-up folder is the starting point at run time. This point is
where the board is brought up with interrupts disabled and drivers are initialized. Also in this function,
power management is initialized and the tasks are created or constructed. In the final step, interrupts are
enabled and the SYS/BIOS kernel scheduler is started by calling BIOS_start(), which does not return. See
Chapter 8 for information on the start-up sequence before main() is reached.
int main()
{
PIN_init(BoardGpioInitTable);
#ifndef POWER_SAVING
/* Set constraints for Stanby, powerdown and idle mode */
Power_setConstraint(Power_SB_DISALLOW);
Power_setConstraint(Power_IDLE_PD_DISALLOW);
#endif // POWER_SAVING
/* Initialize ICall module */
ICall_init();
/* Start tasks of external images - Priority 5 */
ICall_createRemoteTasks();
/* Kick off profile - Priority 3 */
GAPRole_createTask();
SimpleBLEPeripheral_createTask();
/* enable interrupts and start SYS/BIOS */
BIOS_start();
return 0;
}
Chapter 3 describes how the application and GAPRole tasks are constructed. The stack task is created
here as well in ICall_createRemoteTasks(). The ICall module is initialized through ICall_init(). In terms of
the IDE workspace, main.c exists in the application project (when the project is compiled and placed in the
allocated section of flash of the application).

www.ti.com
ICall
57
SWRU393E–October 2010–Revised March 2018
Submit Documentation Feedback Copyright © 2010–2018, Texas Instruments Incorporated
The Application
4.2 ICall
4.2.1 Introduction
Indirect Call Framework (ICall) is a module that provides a mechanism for the application to interface with
the Bluetooth low energy protocol stack services (that is, Bluetooth low energy stack APIs) as well as
certain primitive services provided by the RTOS (for example, thread synchronization). ICall allows the
application and protocol stack to operate efficiently, communicate, and share resources in a unified RTOS
environment.
The central component of the ICall architecture is the dispatcher, which facilitates the application program
interface between the application and the Bluetooth low energy protocol stack task across the dual-image
boundary. Although most ICall interactions are abstracted within the Bluetooth low energy protocol stack
APIs (for example, GAP, HCI, and so forth), the application developer must understand the underlying
architecture for the Bluetooth low energy protocol stack to operate properly in the multithreaded RTOS
environment.
The ICall module source code is provided in the ICall and ICall Bluetooth low energy IDE folders in the
application project.
Figure 4-1. ICall Application – Protocol Stack Abstraction

ICall
www.ti.com
58 SWRU393E–October 2010–Revised March 2018
Submit Documentation Feedback
Copyright © 2010–2018, Texas Instruments Incorporated
The Application
4.2.2 ICall Bluetooth low energy Protocol Stack Service
As Figure 4-1 shows, the ICall core use case involves messaging between a server entity (that is, the
Bluetooth low energy stack task) and a client entity (for example, the application task).
NOTE: The ICall framework is not the GATT server and client architecture as defined by the
Bluetooth low energy protocol.
The reasoning for this architecture is as follows:
• To enable independent updating of the application and Bluetooth low energy protocol stack
• To maintain API consistency as software is ported from legacy platforms (that is, OSAL for the
CC254x) to the TI-RTOS of the CC2640
The ICall Bluetooth low energy protocol stack service serves as the application interface to Bluetooth low
energy stack APIs. When a Bluetooth low energy protocol stack API is called by the application internally,
the ICall module routes (that is, dispatches) the command to the Bluetooth low energy protocol stack and
routes messages from the Bluetooth low energy protocol stack to the application when appropriate.
Because the ICall module is part of the application project, the application task can access ICall with direct
function calls. Because the Bluetooth low energy protocol stack executes at the highest priority, the
application task blocks until the response is received. Certain protocol stack APIs may respond
immediately, but the application thread blocks as the API is dispatched to the Bluetooth low energy
protocol stack through ICall. Other Bluetooth low energy protocol stack APIs may also respond
asynchronously to the application through ICall (for example, event updates) with the response sent to the
event handler of the application task.
4.2.3 ICall Primitive Service
ICall includes a primitive service that abstracts various operating system-related functions. Due to shared
resources and to maintain interprocess communication, the application must use the following ICall
primitive service functions:
• Messaging and Thread Synchronization
• Heap Allocation and Management
Some of these are abstracted to Util functions (see the relevant module in Chapter 3).
4.2.3.1 Messaging and Thread Synchronization
The Messaging and Thread Synchronization functions provided by ICall enable designing an application to
protocol stack interface in the multithreaded RTOS environment.
In ICall, messaging between two tasks occurs by sending a block of message from one thread to the other
through a message queue. The sender allocates a memory block, writes the content of the message into
the memory block, and then sends (that is, enqueues) the memory block to the recipient. Notification of
message delivery occurs using a signaling semaphore. The receiver wakes up on the semaphore, copies
the message memory block (or blocks), processes the message, and returns (frees) the memory block to
the heap.
The stack uses ICall for notifying and sending messages to the application. ICall delivers these service
messages, the application stask receives them, and the messages are processed in the context of the
application.
4.2.3.2 Heap Allocation and Management
ICall provides the application with global heap APIs for dynamic memory allocation. The size of the ICall
heap is configured with the HEAPMGR_SIZE preprocessor-defined symbol in the application project. See
Section 3.11.4 for more details on managing dynamic memory. ICall uses this heap for all protocol stack
messaging and to obtain memory for other ICall services. TI recommends that the application uses these
ICall APIs to allocate dynamic memory.

www.ti.com
ICall
59
SWRU393E–October 2010–Revised March 2018
Submit Documentation Feedback Copyright © 2010–2018, Texas Instruments Incorporated
The Application
4.2.4 ICall Initialization and Registration
To instantiate and initialize the ICall service, the application must call the following functions in main()
before starting the SYS/BIOS kernel scheduler:
/* Initialize ICall module */
ICall_init();
/* Start tasks of external images - Priority 5 */
ICall_createRemoteTasks();
Calling ICall_init() initializes the ICall primitive service (for example, heap manager) and framework.
Calling ICall_createRemoteTasks() creates but does not start the Bluetooth low energy protocol stack
task. Before using ICall protocol services, the server and client must enroll and register with ICall. The
server enrolls a service, which is defined at build time. Service function handler registration uses a globally
defined unique identifier for each service. For example, Bluetooth low energy uses
ICALL_SERVICE_CLASS_BLE for receiving Bluetooth low energy protocol stack messages through ICall.
The following is a call to enroll the Bluetooth low energy protocol stack service (server) with ICall in
osal_icall_ble.c:
// ICall enrollment
/* Enroll the service that this stack represents */
ICall_enrollService(ICALL_SERVICE_CLASS_BLE, NULL, &entity, &sem);
The registration mechanism is used by the client to send and/or receive messages through the ICall
dispatcher.
For a client (for example, application task) to use the Bluetooth low energy stack APIs, the client must first
register its task with ICall. This registration usually occurs in the task initialization function of the
application. The following is an example from simple_peripheral_int() in simple_peripheral:
// Register the current thread as an ICall dispatcher application
// so that the application can send and receive messages.
ICall_registerApp(&selfEntity, &sem);
The application supplies the selfEntity and sem inputs. These inputs are initialized for the task of the client
(for example, application) when the ICall_registerApp() returns are initialized. These objects are
subsequently used by ICall to facilitate messaging between the application and server tasks. The sem
argument represents the semaphore for signaling and the selfEntity represents the destination message
queue of the task. Each task registering with ICall have unique sem and selfEntity identifiers.
NOTE: Bluetooth low energy protocol stack APIs defined in ICallBLEApi.c and other ICall primitive
services are not available before ICall registration.

ICall
www.ti.com
60 SWRU393E–October 2010–Revised March 2018
Submit Documentation Feedback
Copyright © 2010–2018, Texas Instruments Incorporated
The Application
4.2.5 ICall Thread Synchronization
The ICall module switches between application and stack threads through Preemption and Semaphore
Synchronization services provided by the RTOS. The two ICall functions to retrieve and enqueue
messages are not blocking functions. These functions check whether there is a received message in the
queue and if there is no message, the functions return immediately with ICALL_ERRNO_NOMSG return
value. To allow a client or a server thread to block until it receives a message, ICall provides the following
function which blocks until the semaphore associated with the caller RTOS thread is posted:
//static inline ICall_Errno ICall_wait(uint_fast32_t milliseconds)
ICall_Errno errno = ICall_wait(ICALL_TIMEOUT_FOREVER);
milliseconds is a time-out period in milliseconds. If not already returned after this time-out period, the
function returns with ICALL_ERRNO_TIMEOUT. If ICALL_TIMEOUT_FOREVER is passed as
milliseconds, the ICall_wait() blocks until the semaphore is posted. Allowing an application or a server
thread to block yields the processor resource to other lower priority threads or conserves energy by
shutting down power and/or clock domains when possible.
The semaphore associated with an RTOS thread is signaled by either of the following conditions:
• A new message is queued to the RTOS thread queue of the application.
• ICall_signal() is called to unblock the semaphore.
ICall_signal() is used so an application or a server can add its own event to unblock ICall_wait() and
synchronize the thread. ICall_signal() accepts semaphore handle as its sole argument as follows:
//static inline ICall_Errno ICall_signal(ICall_Semaphore msgem)
ICall_signal(sem);
The semaphore handle associated with the thread is obtained through either ICall_enrollService() call or
ICall_registerApp() call.
NOTE: Do not call an ICall function from a stack callback. This action can cause ICall to abort (with
ICall_abort()) and break the system.

www.ti.com
ICall
61
SWRU393E–October 2010–Revised March 2018
Submit Documentation Feedback Copyright © 2010–2018, Texas Instruments Incorporated
The Application
4.2.6 Example ICall Usage
Figure 4-2 shows an example command being sent from the application to the Bluetooth low energy
protocol stack through the ICall framework with a corresponding return value passed back to the
application. ICall_init() initializes the ICall module instance and ICall_createRemoteTasks() creates a task
per external image with an entry function at a known address. After initializing ICall, the application task
registers with ICall through ICall_registerApp. After the SYS/BIOS scheduler starts and the application
task runs, the application sends a protocol command defined in ICallBLEAPI.c such as
GAP_GetParamValue(). The protocol command is not executed in the thread of the application but is
encapsulated in an ICall message and routed to the Bluetooth low energy protocol stack task through the
ICall framework. This command is sent to the ICall dispatcher where it is dispatched and executed on the
server side (that is, Bluetooth low energy stack). The application thread meanwhile blocks (that is, waits)
for the corresponding command status message (that is, status and GAP parameter value). When the
Bluetooth low energy protocol stack finishes executing the command, the command status message
response is sent through ICall back to the application thread.
Figure 4-2. ICall Messaging Example

General Application Architecture
www.ti.com
62 SWRU393E–October 2010–Revised March 2018
Submit Documentation Feedback
Copyright © 2010–2018, Texas Instruments Incorporated
The Application
4.3 General Application Architecture
This section describes in detail how an application task is constructed.
4.3.1 Application Initialization Function
Section 3.3 describes how a task is constructed. After the task is constructed and the SYS/BIOS kernel
scheduler is started, the function that was passed during task construction is run when the task is ready
(for example, simple_peripheral_taskFxn). This function must first call an application initialization function.
For example, in simple_peripheral.c:
static void SimpleBLEPeripheral_taskFxn(UArg a0, UArg a1)
{
// Initialize application
SimpleBLEPeripheral_init();
// Application main loop
for (;;)
{
...
This initialization function (simple_peripheral_init()) configures several services for the task and sets
several hardware and software configuration settings and parameters. The following list contains some
common examples:
• Initializing the GATT client
• Registering for callbacks in various profiles
• Setting up the GAPRole
• Setting up the Bond Manager
• Setting up the GAP layer
• Configuring hardware modules such as LCD, SPI, and so forth
For more information on all of these examples, see their respective sections in this guide.
NOTE: In the application initialization function, ICall_registerApp() must be called before any stack
API is called.

www.ti.com
General Application Architecture
63
SWRU393E–October 2010–Revised March 2018
Submit Documentation Feedback Copyright © 2010–2018, Texas Instruments Incorporated
The Application
4.3.2 Event Processing in the Task Function
After the initialization function shown in the previous code snippet, the task function enters an infinite loop
so that it continuously processes as an independent task and does not run to completion. In this infinite
loop, the task remains blocked and waits until a semaphore signals a new reason for processing:
ICall_Errno errno = ICall_wait(ICALL_TIMEOUT_FOREVER);
if (errno == ICALL_ERRNO_SUCCESS)
{
...
When an event or other stimulus occurs and is processed, the task waits for the semaphore and remains
in a blocked state until there is another reason to process. Figure 4-3 shows this flow.
Figure 4-3. SBP Task Flow Chart
As shown in Figure 4-3, various reasons cause the semaphore to be posted to and the task to become
active to process.

General Application Architecture
www.ti.com
64 SWRU393E–October 2010–Revised March 2018
Submit Documentation Feedback
Copyright © 2010–2018, Texas Instruments Incorporated
The Application
4.3.2.1 Task Events
Task events are set when the Bluetooth low energy protocol stack sets an event in the application task
through ICall. An example of a task event is when the HCI_EXT_ConnEventNoticeCmd() is called (see
Section H.1) to indicate the end of a connection event. An example of a task event that signals the end of
a connection event is shown in the task function of the simple_peripheral:
if (ICall_fetchServiceMsg(&src, &dest, (void **)&pMsg) == ICALL_ERRNO_SUCCESS)
{
if ((src == ICALL_SERVICE_CLASS_BLE) && (dest == selfEntity))
{
ICall_Event *pEvt = (ICall_Event *)pMsg;
// Check for BLE stack events first
if (pEvt->signature == 0xffff)
{
if (pEvt->event_flag & SBP_CONN_EVT_END_EVT)
{
// Try to retransmit pending ATT response (if any)
SimpleBLEPeripheral_sendATTRsp();
}
...
}
if (pMsg)
{
ICall_freeMsg(pMsg);
}
}
NOTE: In the code, the pEvt->signature is always equal to 0xFFFF if the event is coming from the
Bluetooth low energy protocol stack.
When selecting an event value for an intertask event, the value must be unique for the given task and
must be a power of 2 (so only 1 bit is set). Because the pEvt->event variable is initialized as uint16_t, this
initialization allows for a maximum of 16 events. The only event values that cannot be used are those
already used for Bluetooth low energy OSAL global events (stated in bcomdef.h):
/************************************************************
* BLE OSAL GAP GLOBAL Events
*/
#define GAP_EVENT_SIGN_COUNTER_CHANGED 0x4000 //!< The device level sign counter changed
NOTE: These intertask events are a different set of events than the intratask events mentioned in
Section 4.3.2.4.

www.ti.com
General Application Architecture
65
SWRU393E–October 2010–Revised March 2018
Submit Documentation Feedback Copyright © 2010–2018, Texas Instruments Incorporated
The Application
4.3.2.2 Intertask Messages
These messages are passed from another task (such as the Bluetooth low energy protocol stack) through
ICall to the application task. Some possible examples are as follows:
• A confirmation sent from the protocol stack in acknowledgment of a successful over-the-air indication
• An event corresponding to an HCI command (see Section 5.7)
• A response to a GATT client operation (See Section 5.3.3.1)
The following is an example of this from the main task loop of the simple_peripheral.
if (ICall_fetchServiceMsg(&src, &dest,
(void **)&pMsg) == ICALL_ERRNO_SUCCESS)
{
uint8 safeToDealloc = TRUE;
if ((src == ICALL_SERVICE_CLASS_BLE) && (dest == selfEntity))
{
ICall_Event *pEvt = (ICall_Event *)pMsg;
...
else
{
// Process inter-task message
safeToDealloc = SimpleBLEPeripheral_processStackMsg((ICall_Hdr *)pMsg);
}
}
if (pMsg && safeToDealloc)
{
ICall_freeMsg(pMsg);
}
}
4.3.2.3 Messages Posted to the RTOS Queue of the Application Task
These messages have been enqueued using the simple_peripheral_enqueueMsg() function. Because
these messages are posted to a queue, they are processed in the order in which they occurred. A
common example of this is an event received in a callback function (see Section 5.3.4.2.4).
// If RTOS queue is not empty, process app message.
if (!Queue_empty(appMsgQueue))
{
sbpEvt_t *pMsg = (sbpEvt_t *)Util_dequeueMsg(appMsgQueue);
if (pMsg)
{
// Process message.
SimpleBLEPeripheral_processAppMsg(pMsg);
// Free the space from the message.
ICall_free(pMsg);
}
}

General Application Architecture
www.ti.com
66 SWRU393E–October 2010–Revised March 2018
Submit Documentation Feedback
Copyright © 2010–2018, Texas Instruments Incorporated
The Application
4.3.2.4 Events Signaled Through the Internal Event Variable
These asynchronous events are signaled to the application task for processing by setting the appropriate
bit in the events variable of the application task, where each bit corresponds to a defined event.
// Internal Events for RTOS application
#define SBP_STATE_CHANGE_EVT 0x0001
#define SBP_CHAR_CHANGE_EVT 0x0002
#define SBP_PERIODIC_EVT 0x0004
The function that sets this bit in the events variable must also post to the semaphore to wake up the
application for processing. An example of this process is the clock handler that handles clock timeouts
(see Section 3.4.2). The following is an example of processing the periodic event from the main task
function of simple_peripheral:
if (events & SBP_PERIODIC_EVT)
{
events &= ~SBP_PERIODIC_EVT;
Util_startClock(&periodicClock);
// Perform periodic application task
SimpleBLEPeripheral_performPeriodicTask();
}
NOTE: When adding an event, the event must be unique for the given task and must be a power of
2 (so that only one bit is set). Because the events variable is initialized as uint16_t, this
initialization allows for a maximum of 16 internal events.
4.3.2.5 Events Signaled Using TI-RTOS Events Module
While most of the sample applications in the SDK use an internal event variable, as described in
Section 4.3.2.4, some use the TI-RTOS event module instead. The simple_np and simple_ap sample
applications have adopted the TI-RTOS event method. The internal event variable approach described in
Section 4.3.2.4 and the TI-RTOS event module approach described in this section are functionally
equivalent; the user should adopt one convention and use it throughout the application. The TI-RTOS
event offers an added level of simplicity, as it handles some of the event processing for the application.
To get started using events, the application must include the event module from the RTOS.
#include <ti/sysbios/knl/Event.h>
Similar to the bitfield approach adopted by the previous section, the application can define custom events
to be registered with the RTOS; instead of manually assigning the bitfields, the predefined RTOS events
are used. For ARM devices such as the CC2640, up to 32 events can be used. The code snippet below
shows the events defined in simple_ap.
#define AP_NONE Event_Id_NONE // No Event
#define AP_EVT_PUI Event_Id_00 // Power-Up Indication
#define AP_EVT_ADV_ENB Event_Id_01 // Advertisement Enable
#define AP_EVT_ADV_END Event_Id_02 // Advertisement Ended
#define AP_EVT_CONN_EST Event_Id_03 // Connection Established
#define AP_EVT_CONN_TERM Event_Id_04 // Connection Terminated
#define AP_EVT_AUTHENTICATION Event_Id_05 // Authentication IO
#define AP_EVT_SECURITY Event_Id_06 // Security State event
#define AP_EVT_START_PERIODIC_CLOCK Event_Id_07 // Start the periodic
#define AP_EVT_BUTTON_SELECT Event_Id_24 // SELECT Button Press
#define AP_EVT_BUTTON_UP Event_Id_25 // UP Button Press
#define AP_EVT_BUTTON_DOWN Event_Id_26 // DOWN Button Press
#define AP_EVT_BUTTON_LEFT Event_Id_27 // LEFT Button Press
#define AP_EVT_BUTTON_RIGHT Event_Id_28 // RIGHT Button Press
#define AP_ERROR Event_Id_29 // Error
Similar to the semaphore approach, the application can pend on events, allowing execution of the task to
block until the event occurs. See the code snippet from the simple_ap below.

www.ti.com
General Application Architecture
67
SWRU393E–October 2010–Revised March 2018
Submit Documentation Feedback Copyright © 2010–2018, Texas Instruments Incorporated
The Application
flags = Event_pend(event, Event_Id_NONE, orFlags + andFlags + SNP_ALL_EVENTS, timeout);
Using the andFlags and orFlags of the event module, the user can configure the pend call to wait until a
specific combination of events occurs. When a certain event occurs, the application can post the event,
such as the below example from simple_ap.
Event_post(apEvent, AP_EVT_BUTTON_LEFT);
Further documentation on the event module can be found in the TI-RTOS kernel documentation, located
at $TI_RTOS_INSTALL$/docs.
4.3.3 Callbacks
The application code also includes various callbacks to protocol stack layers, profiles, and RTOS modules.
To ensure thread safety, processing must be minimized in the actual callback and the bulk of the
processing should occur in the application context. Two functions are defined per callback (consider the
GAPRole state change callback):
NOTE: No blocking RTOS function calls or protocol stack APIs should be performed in a callback
function. Such function calls may result in an abort or undefined behavior. Always perform
protocol stack and RTOS blocking calls from the application task context.
•The actual callback: This function is called in the context of the calling task or module (for example,
the GAPRole task). To minimize processing in the calling context, this function should enqueue an
event to the queue of the application for processing.
static void SimpleBLEPeripheral_stateChangeCB(gaprole_States_t newState)
{
SimpleBLEPeripheral_enqueueMsg(SBP_STATE_CHANGE_EVT, newState);
}
•The function to process in the application context: When the application wakes up due to the
enqueue from the callback, this function is called when the event is popped from the application queue
and processed.
static void SimpleBLEPeripheral_processStateChangeEvt(gaprole_States_t newState)
{
...
}
See Section 5.2.1 for a flow diagram of this process.

68 SWRU393E–October 2010–Revised March 2018
Submit Documentation Feedback
Copyright © 2010–2018, Texas Instruments Incorporated
The Bluetooth low energy Protocol Stack
Chapter 5
SWRU393E–October 2010–Revised March 2018
The Bluetooth low energy Protocol Stack
This section describes the functionality of the Bluetooth low energy protocol stack and provides a list of
APIs to interface with the protocol stack. The stack project and its associated files serve to implement the
Bluetooth low energy protocol stack task. This is the highest priority task in the system and it implements
the Bluetooth low energy protocol stack as shown in Figure 1-1.
Most of the Bluetooth low energy protocol stack is object code in a single library file (TI does not provide
the protocol stack source code as a matter of policy). A developer must understand the functionality of the
various protocol stack layers and how they interact with the application and profiles. This section explains
these layers.
5.1 Generic Access Profile (GAP)
The GAP layer of the Bluetooth low energy protocol stack is responsible for connection functionality. This
layer handles the access modes and procedures of the device including device discovery, link
establishment, link termination, initiation of security features, and device configuration. See Figure 5-1 for
more details.
Figure 5-1. GAP State Diagram
Based on the role for which the device is configured, Figure 5-1 shows the states of the device. The
following describes these states.
•Standby: The device is in the initial idle state upon reset.
•Advertiser: The device is advertising with specific data letting any initiating devices know that it is a
connectable device (this advertisement contains the device address and can contain some additional
data such as the device name).
•Scanner: When receiving the advertisement, the scanning device sends a scan request to the
advertiser. The advertiser responds with a scan response. This process is called device discovery. The
scanning device is aware of the advertising device and can initiate a connection with it.
•Initiator: When initiating, the initator must specify a peer device address to which to connect. If an

www.ti.com
Generic Access Profile (GAP)
69
SWRU393E–October 2010–Revised March 2018
Submit Documentation Feedback Copyright © 2010–2018, Texas Instruments Incorporated
The Bluetooth low energy Protocol Stack
advertisement is received matching that address of the peer device, the initiating device then sends
out a request to establish a connection (link) with the advertising device with the connection
parameters described in Section 5.1.1.
•Slave/Master: When a connection is formed, the device functions as a slave if the advertiser and a
master if the initiator.
5.1.1 Connection Parameters
This section describes the connection parameters which are sent by the initiating device with the
connection request and can be modified by either device when the connection is established. These
parameters are as follows:
•Connection Interval – In Bluetooth low energy connections, a frequency-hopping scheme is used.
The two devices each send and receive data from one another only on a specific channel at a specific
time. These devices meet a specific amount of time later at a new channel (the link layer of the
Bluetooth low energy protocol stack handles the channel switching). This meeting is where the two
devices send and receive data is known as a connection event. If there is no application data to be
sent or received, the two devices exchange link layer data to maintain the connection. The connection
interval is the amount of time between two connection events in units of 1.25 ms. The connection
interval can range from a minimum value of 6 (7.5 ms) to a maximum of 3200 (4.0 s). See Figure 5-2
for more details.
Figure 5-2. Connection Event and Interval
Different applications may require different connection intervals. As described in Section 5.1.3, these
requirements affect the power consumption of the device. For more detailed information on power
consumption, see Measuring Bluetooth Smart Power Consumption Application Report (SWRA478).

Generic Access Profile (GAP)
www.ti.com
70 SWRU393E–October 2010–Revised March 2018
Submit Documentation Feedback
Copyright © 2010–2018, Texas Instruments Incorporated
The Bluetooth low energy Protocol Stack
•Slave Latency – This parameter gives the slave (peripheral) device the option of skipping a number of
connection events. This ability gives the peripheral device some flexibility. If the peripheral does not
have any data to send, it can skip connection events, stay asleep, and save power. The peripheral
device selects whether to wake or not on a per connection event basis. The peripheral can skip
connection events but must not skip more than allowed by the slave latency parameter or the
connection fails. See Figure 5-3 for more details.
Figure 5-3. Slave Latency
•Supervision Time-out – This time-out is the maximum amount of time between two successful
connection events. If this time passes without a successful connection event, the device terminates the
connection and returns to an unconnected state. This parameter value is represented in units of 10 ms.
The supervision time-out value can range from a minimum of 10 (100 ms) to 3200 (32.0 s). The time-
out must be larger than the effective connection interval (see Section 5.1.2 for more details).
5.1.2 Effective Connection Interval
The effective connection interval is equal to the amount of time between two connection events, assuming
that the slave skips the maximum number of possible events if slave latency is allowed (the effective
connection interval is equal to the actual connection interval if slave latency is set to 0).
The slave latency value represents the maximum number of events that can be skipped. This number can
range from a minimum value of 0 (meaning that no connection events can be skipped) to a maximum of
499. The maximum value must not make the effective connection interval (see the following formula)
greater than 16 s. The interval can be calculated using the following formula:
Effective Connection Interval = (Connection Interval) × (1 + [Slave Latency])
Consider the following example:
• Connection Interval: 80 (100 ms)
• Slave Latency: 4
• Effective Connection Interval: (100 ms) × (1 + 4) = 500 ms
When no data is being sent from the slave to the master, the slave transmits during a connection event
once every 500 ms.

www.ti.com
Generic Access Profile (GAP)
71
SWRU393E–October 2010–Revised March 2018
Submit Documentation Feedback Copyright © 2010–2018, Texas Instruments Incorporated
The Bluetooth low energy Protocol Stack
5.1.3 Connection Parameter Considerations
In many applications, the slave skips the maximum number of connection events. Consider the effective
connection interval when selecting or requesting connection parameters. Selecting the correct group of
connection parameters plays an important role in power optimization of the Bluetooth low energy device.
The following list gives a general summary of the trade-offs in connection parameter settings.
Reducing the connection interval does as follows:
• Increases the power consumption for both devices
• Increases the throughput in both directions
• Reduces the time for sending data in either direction
Increasing the connection interval does as follows:
• Reduces the power consumption for both devices
• Reduces the throughput in both directions
• Increases the time for sending data in either direction
Reducing the slave latency (or setting it to zero) does as follows:
• Increases the power consumption for the peripheral device
• Reduces the time for the peripheral device to receive the data sent from a central device
Increasing the slave latency does as follows:
• Reduces power consumption for the peripheral during periods when the peripheral has no data to send
to the central device
• Increases the time for the peripheral device to receive the data sent from the central device
5.1.4 Connection Parameter Limitations with Multiple Connections
There are additional constraints that exist when connected to multiple devices or performing multiple GAP
roles simultaneously. See the MultiRole example in TI SimpleLink GitHub Code page for an example of
this.
5.1.5 Connection Parameter Update
In some cases, the central device requests a connection with a peripheral device containing connection
parameters that are unfavorable to the peripheral device. In other cases, a peripheral device might have
the desire to change parameters in the middle of a connection, based on the peripheral application. The
peripheral device can request the central device to change the connection settings by sending a
Connection Parameter Update Request. For Bluetooth 4.1-capable devices, this request is handled
directly by the Link Layer. For Bluetooth 4.0 devices, the L2CAP layer of the protocol stack handles the
request. The Bluetooth low energy stack automatically selects the update method.
This request contains four parameters: minimum connection interval, maximum connection interval, slave
latency, and time-out. These values represent the parameters that the peripheral device needs for the
connection (the connection interval is given as a range). When the central device receives this request, it
can accept or reject the new parameters.
Sending a Connection Parameter Update Request is optional and is not required for the central device to
accept or apply the requested parameters. Some applications try to establish a connection at a faster
connection interval to allow for a faster service discovery and initial setup. These applications later request
a longer (slower) connection interval to allow for optimal power usage.
Depending on the GAPRole, connection parameter updates can be sent asynchronously with the
GAPRole_SendUpdateParam() or GAPCentralRole_UpdateLink() command. See the API in Section B.1
and Section C.1, respectively. The peripheral GAPRole can be configured to automatically send a
parameter update a certain amount of time after establishing a connection. For example, the
simple_peripheral application uses the following preprocessor-defined symbols:

Generic Access Profile (GAP)
www.ti.com
72 SWRU393E–October 2010–Revised March 2018
Submit Documentation Feedback
Copyright © 2010–2018, Texas Instruments Incorporated
The Bluetooth low energy Protocol Stack
#define DEFAULT_ENABLE_UPDATE_REQUEST TRUE
#define DEFAULT_DESIRED_MIN_CONN_INTERVAL 80
#define DEFAULT_DESIRED_MAX_CONN_INTERVAL 800
#define DEFAULT_DESIRED_SLAVE_LATENCY 0
#define DEFAULT_DESIRED_CONN_TIMEOUT 1000
#define DEFAULT_CONN_PAUSE_PERIPHERAL 6
Six seconds after a connection is established, the GAP layer automatically sends a connection parameter
update. See Section 5.2.1 for an explanation of how the parameters are configured, and Section B.2 for a
more detailed description of these parameters. This action can be disabled by setting
DEFAULT_ENABLE_UPDATE_REQUEST to FALSE.
5.1.6 Connection Termination
Either the master or the slave can terminate a connection for any reason. One side initiates termination
and the other side must respond before both devices exit the connected state.
5.1.7 GAP Abstraction
The application and profiles can directly call GAP API functions to perform Bluetooth low energy-related
functions such as advertising or connecting. Most of the GAP functionality is handled by the GAPRole
Task. Figure 5-4 shows this abstraction hierarchy.
Figure 5-4. GAP Abstraction
Access the GAP layer through direct calls or through the GAPRole task as described in Section 5.2. Use
the GAPRole task rather than direct calls when possible. Section 5.1.8 describes the functions and
parameters that are not handled or configured through the GAPRole task and must be modified directly
through the GAP layer.
5.1.8 Configuring the GAP Layer
The GAP layer functionality is mostly defined in library code. The function headers can be found in gap.h
in the protocol stack project. Most of these functions are used by the GAPRole and do not need to be
called directly. For reference, the GAP API is defined in Appendix D. Several parameters exist which may
be desirable to modify before starting the GAPRole. These parameters can be set or get through the
GAP_SetParamValue() and GAP_GetParamValue() functions and include advertising and scanning
intervals, windows, and so forth (see the API for more information). The following is the configuration of
the GAP layer in simple_peripheral_init():
// Set advertising interval
{
uint16_t advInt = DEFAULT_ADVERTISING_INTERVAL;
GAP_SetParamValue(TGAP_LIM_DISC_ADV_INT_MIN, advInt);
GAP_SetParamValue(TGAP_LIM_DISC_ADV_INT_MAX, advInt);
GAP_SetParamValue(TGAP_GEN_DISC_ADV_INT_MIN, advInt);
GAP_SetParamValue(TGAP_GEN_DISC_ADV_INT_MAX, advInt);
}
The above code sets the advertising interval for limited and general advertising modes. By default, the
peripheral advertises in general discoverable mode. To use limited discoverable mode, the corresponding
fields inside the advertising data packet should be changed by defining
DEFAULT_DISCOVERABLE_MODE to GAP_ADTYPE_FLAGS_LIMITED.

www.ti.com
GAPRole Task
73
SWRU393E–October 2010–Revised March 2018
Submit Documentation Feedback Copyright © 2010–2018, Texas Instruments Incorporated
The Bluetooth low energy Protocol Stack
5.2 GAPRole Task
The GAPRole task is a separate task which offloads the application by handling most of the GAP layer
functionality. This task is enabled and configured by the application during initialization. Based on this
configuration, many Bluetooth low energy protocol stack events are handled directly by the GAPRole task
and never passed to the application. Callbacks exist that the application can register with the GAPRole
task so that the application task can be notified of certain events and proceed accordingly.
Based on the configuration of the device, the GAP layer always operates in one of four roles:
• Broadcaster – The advertiser is nonconnectable.
• Observer – The device scans for advertisements but cannot initiate connections.
• Peripheral – The advertiser is connectable and operates as a slave in a single link-layer connection.
• Central – The device scans for advertisements and initiates connections and operates as a master in a
single or multiple link-layer connections. The Bluetooth low energy central protocol stack supports up
to three simultaneous connections.
The Bluetooth low energy specification allows for certain combinations of multiple-roles, which are
supported by the Bluetooth low energy protocol stack. For configuration of the Bluetooth low energy stack
features, see Section 10.4.
5.2.1 Peripheral Role
The peripheral GAPRole task is defined in peripheral.c and peripheral.h. Section A.1 describes the full API
including commands, configurable parameters, events, and callbacks. The steps to use this module are as
follows:
1. Initialize the GAPRole parameters (see Appendix B). This initialization should occur in the application
initialization function (that is simple_peripheral_init()).
// Setup the GAP Peripheral Role Profile
{
uint8_t initialAdvertEnable = TRUE;
uint16_t advertOffTime = 0;
uint8_t enableUpdateRequest = DEFAULT_ENABLE_UPDATE_REQUEST;
uint16_t desiredMinInterval = DEFAULT_DESIRED_MIN_CONN_INTERVAL;
uint16_t desiredMaxInterval = DEFAULT_DESIRED_MAX_CONN_INTERVAL;
uint16_t desiredSlaveLatency = DEFAULT_DESIRED_SLAVE_LATENCY;
uint16_t desiredConnTimeout = DEFAULT_DESIRED_CONN_TIMEOUT;
// Set the GAP Role Parameters
GAPRole_setParameter(GAPROLE_ADVERT_ENABLED, sizeof(uint8_t), &initialAdvertEnable);
GAPRole_setParameter(GAPROLE_ADVERT_OFF_TIME, sizeof(uint16_t), &advertOffTime);
GAPRole_setParameter(GAPROLE_SCAN_RSP_DATA, sizeof(scanRspData), scanRspData);
GAPRole_setParameter(GAPROLE_ADVERT_DATA, sizeof(advertData), advertData);
GAPRole_setParameter(GAPROLE_PARAM_UPDATE_ENABLE, sizeof(uint8_t), &enableUpdateRequest);
GAPRole_setParameter(GAPROLE_MIN_CONN_INTERVAL, sizeof(uint16_t), &desiredMinInterval);
GAPRole_setParameter(GAPROLE_MAX_CONN_INTERVAL, sizeof(uint16_t), &desiredMaxInterval);
GAPRole_setParameter(GAPROLE_SLAVE_LATENCY, sizeof(uint16_t), &desiredSlaveLatency);
GAPRole_setParameter(GAPROLE_TIMEOUT_MULTIPLIER, sizeof(uint16_t), &desiredConnTimeout);
}
2. Initialize the GAPRole task and pass application callback functions to GAPRole (see Section B.3). This
should also occur in the application initialization function.
// Start the Device
VOID GAPRole_StartDevice(&SimpleBLEPeripheral_gapRoleCBs);
3. Send GAPRole commands from the application. Figure 5-5 is an example of the application using
GAPRole_TerminateConnection(), assuming a connection has already been established. Green
corresponds to the app context and red corresponds to the protocol stack context.

Application calls
GAPRole function
GAPRole function calls
GAP function to send
command to BLE
Stack
BLE Stack receives
command, attempts to
terminate the
connection, and
returns command
status
ICALL
simple_peripheral.c:
GAPRole_TerminateConnection();
peripheral.c:
bStatus_t GAPRole_TerminateConnection(void)
{
if ( (gapRole_state == GAPROLE_CONNECTED) ||
(gapRole_state == GAPROLE_CONNECTED_ADV))
{
return (GAP_TerminateLinkReq(selfEntity, gapRole_ConnectionHandle,
HCI_DISCONNECT_REMOTE_USER_TERM));
...
Library Code
GAPRole Task
www.ti.com
74 SWRU393E–October 2010–Revised March 2018
Submit Documentation Feedback
Copyright © 2010–2018, Texas Instruments Incorporated
The Bluetooth low energy Protocol Stack
Figure 5-5. Application Using GAPRole_TerminateConnection()
NOTE: The return value only indicates whether the attempt to terminate the connection initiated
successfully. The actual termination of connection event is returned asynchronously and is
passed to the application through a callback. The API in Section B.3 lists the return
parameters for each command and associated callback function events.
4. The GAPRole task processes most of the GAP-related events passed to it from the Bluetooth low
energy protocol stack. The GAPRole task also forwards some events to the application. When a link is
terminated, the GAPRole automatically restarts advertising.Figure 5-6 is an example tracing the
GAP_LINK_TERMINATED_EVENT from the Bluetooth low energy protocol stack to the application.
Green corresponds to the app context. Orange corresponds to the GAPRole context. Red corresponds
to the protocol stack context.

Application wakes up
to process sempahore
and event from queue.
simple_peripheral.c:
static void SimpleBLEPeripheral_processAppMsg(sbpEvt_t *pMsg)
{
switch (pMsg->hdr.event)
{
case SBP_STATE_CHANGE_EVT:
SimpleBLEPeripheral_processStateChangeEvt((gaprole_States_t)
pMsg->hdr.state);
«
static void simpleBLEPeripheral_processStateChangeEvt(gaprole_States_t
newState)
{
switch ( newState )
{
case GAPROLE_WAITING:
...
Library Code
ICALL
BLE Stack receives
terminate indication
over-the-air and sends
this to the GAPRole as
a GAP_MSG_EVENT
GAPRole notifies the
application of the
event through the
callback function,
posting semaphore to
application and event
to queue
peripheral.c:
// Notify the application with the new state change
if (pGapRoles_AppCGs && pGapRoles_AppCGs->pfnStateChange)
{
pGapRoles_AppCGs->pfnStateChange(gapRole_state);
}
simple_peripheral.c:
static void SimpleBLEPeripheral_stateChangeCB(gaprole_States_t
newState)
{
SimpleBLEPeripheral_enqueueMsg(SBP_STATE_CHANGE_EVT,
newState);
}
www.ti.com
GAPRole Task
75
SWRU393E–October 2010–Revised March 2018
Submit Documentation Feedback Copyright © 2010–2018, Texas Instruments Incorporated
The Bluetooth low energy Protocol Stack
Figure 5-6. Tracing the GAP_LINK_TERMINATED_EVENT

Application calls
GAPRole function
GAPRole function calls
GAP function to send
command to BLE
Stack
BLE Stack receives
command, attempts to
start device discovery,
and returns command
status
ICALL
simple_central.c:
GAPCentralRole_StartDiscovery(DEFAULT_DISCOVERY_MODE,
DEFAULT_DISCOVERY_ACTIVE_SCAN,
DEFAULT_DISCOVERY_WHITE_LIST);
central.c:
bStatus_t GAPCentralRole_StartDiscovery(uint8_t mode, uint8_t
activeScan, uint8_t whiteList)
{
gapDevDiscReq_t params;
params.taskID = Call_getLocalMsgEntityId(
ICALL_SERVICE_CLASS_BLE_MSG, selfEntity);
params.mode = mode;
params.activeScan = activeScan;
params.whiteList = whiteList;
return GAP_DeviceDiscoveryRequest(¶ms);
}
Library Code
GAPRole Task
www.ti.com
76 SWRU393E–October 2010–Revised March 2018
Submit Documentation Feedback
Copyright © 2010–2018, Texas Instruments Incorporated
The Bluetooth low energy Protocol Stack
5.2.2 Central Role
The central GAPRole task is defined in central.c and central.h. Appendix C describes the full API
including commands, configurable parameters, events, and callbacks. See the SimpleBLECentral project
for an example of implementing the central GAPRole. The steps to use this module are as follows.
1. Initialize the GAPRole parameters. Appendix C defines these parameters. This initialization should
occur in the application initialization function (that is, SimpleBLECentral_init()). GAP parameters can
also be set in this initialization function.
{
uint8_t scanRes = DEFAULT_MAX_SCAN_RES;
GAPCentralRole_SetParameter(GAPCENTRALROLE_MAX_SCAN_RES, sizeof(uint8_t), &scanRes);
2. Start the GAPRole task. This involves passing function pointers to application callback function to the
central GAPRole. See Section C.3 for a detailed description of the callbacks. This should also occur in
the application initialization function.
VOID GAPCentralRole_StartDevice(&SimpleBLECentral_roleCB);
3. Send GAPRole commands from the application. Figure 5-7 is an example of the application using
GAPCentralRole_StartDiscovery(). Green corresponds to the app context and red corresponds to the
Bluetooth low energy protocol stack context.
Figure 5-7. Application Using GAPCentralRole_StartDiscovery()

www.ti.com
GAPRole Task
77
SWRU393E–October 2010–Revised March 2018
Submit Documentation Feedback Copyright © 2010–2018, Texas Instruments Incorporated
The Bluetooth low energy Protocol Stack
NOTE: The return value from the protocol stack indicates only whether or not the attempt to perform
device discovery was initiated. The actual device discovered is returned asynchronously as a
GAP event forwarded through the central GAPRole callbacks as described below.
Section C.1 lists the return parameters for each command and associated callback events.
4. The GAPRole task performs some processing on the GAP events it receives from the protocol stack.
The task also forwards some events to the application. Figure 5-8 is an example tracing the
GAP_DEVICE_DISCOVERY_EVENT, prompted by the command from step 3, from the protocol stack
to the application. Green corresponds to the app context. Orange corresponds to the GAPRole context.
Red corresponds to the protocol stack context.

GAPRole receives the
message and sends
the
gapCentralRoleEvent
to the application
callback function
Application wakes up
to process sempahore
and event from queue.
central.c:
static uint8_t gapCentralRole_ProcessGAPMsg(gapEventHdr_t
*pMsg)
{
// Pass event to app
if (pGapCentralRoleCB && pGapCentralRoleCB->eventCB)
{
return (pGapCentralRoleCB->eventCB((gapCentralRoleEvent_t
*)pMsg));
...
simple_central.c:
static void SimpleBLECentral_processAppMsg(sbcEvt_t *pMsg)
{
switch (pMsg->hdr.event)
{
case SBC_STATE_CHANGE_EVT:
SimpleBLECentral_processStackMsg((ICall_Hdr *)pMsg->pData);
«
static void SimpleBLECentral_processStackMsg(ICall_Hdr *pMsg)
{
switch (pMsg->event)
{
case GAP_MSG_EVENT:
SimpleBLECentral_processRoleEvent((gapCentralRoleEvent_t *)pMsg
...
static void SimpleBLECentral_processRoleEvent(gapCentralRoleEvent_t
*pEvent)
{
switch (pEvent->gap.opcode)
{
case GAP_DEVICE_INFO_EVENT:
«
Library Code
ICALL
BLE Stack receives
discovery information
over-the-air and sends
this to the GAPRole as
a GAP_MSG_EVENT
GAPRole notifies the
application of the
event through the
callback function,
posting semaphore to
application and event
to queue
simple_central.c:
static uint8_t SimpleBLECentral_eventCB(gapCentralRoleEvent_t *pEvent)
{
// Forward the role event to the application
if (SimpleBLECentral_enqueueMsg(SBC_STATE_CHANGE_EVT,
SUCCESS, (uint8_t *)pEvent))
...
GAPRole Task
www.ti.com
78 SWRU393E–October 2010–Revised March 2018
Submit Documentation Feedback
Copyright © 2010–2018, Texas Instruments Incorporated
The Bluetooth low energy Protocol Stack
Figure 5-8. Tracing the GAP_DEVICE_DISCOVERY_EVENT

www.ti.com
Generic Attribute Profile (GATT)
79
SWRU393E–October 2010–Revised March 2018
Submit Documentation Feedback Copyright © 2010–2018, Texas Instruments Incorporated
The Bluetooth low energy Protocol Stack
5.3 Generic Attribute Profile (GATT)
Just as the GAP layer handles most connection-related functionality, the GATT layer of the Bluetooth low
energy protocol stack is used by the application for data communication between two connected devices.
Data is passed and stored in the form of characteristics which are stored in memory on the Bluetooth low
energy device. From a GATT standpoint, when two devices are connected they are each in one of two
roles.
• The GATT server is the device containing the characteristic database that is being read or written by a
GATT client.
• The GATT client is the device that is reading or writing data from or to the GATT server.
Figure 5-9 shows this relationship in a sample Bluetooth low energy connection where the peripheral
device (that is, a CC2650 LaunchPad) is the GATT server and the central device (that is, a smart phone)
is the GATT client.
Figure 5-9. GATT Client and Server
The GATT roles of client and server are independent from the GAP roles of peripheral and central. A
peripheral can be either a GATT client or a GATT server, and a central can be either a GATT client or a
GATT server. A peripheral can act as both a GATT client and a GATT server. For a hands-on review of
GATT services and characteristics, see SimpleLink Academy Module 1.
5.3.1 GATT Characteristics and Attributes
While characteristics and attributes are sometimes used interchangeably when referring to Bluetooth low
energy, consider characteristics as groups of information called attributes. Attributes are the information
actually transferred between devices. Characteristics organize and use attributes as data values,
properties, and configuration information. A typical characteristic is composed of the following attributes.
• Characteristic Value: data value of the characteristic
• Characteristic Declaration: descriptor storing the properties, location, and type of the characteristic
value
• Client Characteristic Configuration: a configuration that allows the GATT server to configure the
characteristic to be notified (send message asynchronously) or indicated (send message
asynchronously with acknowledgment)
• Characteristic User Description: an ASCII string describing the characteristic
These attributes are stored in the GATT server in an attribute table. In addition to the value, the following
properties are associated with each attribute.
• Handle: the index of the attribute in the table (Every attribute has a unique handle.)
• Type: indicates what the attribute data represents (referred to as a UUID [universal unique identifier].
Some of these are Bluetooth SIG-defined and some are custom.)
• Permissions: enforces if and how a GATT client device can access the value of an attribute

Generic Attribute Profile (GATT)
www.ti.com
80 SWRU393E–October 2010–Revised March 2018
Submit Documentation Feedback
Copyright © 2010–2018, Texas Instruments Incorporated
The Bluetooth low energy Protocol Stack
5.3.2 GATT Services and Profile
A GATT service is a collection of characteristics. For example, the heart rate service contains a heart rate
measurement characteristic and a body location characteristic, among others. Multiple services can be
grouped together to form a profile. Many profiles only implement one service so the two terms are
sometimes used interchangeably. There are four GATT profiles for the simple_peripheral application.
• GAP GATT Service: This service contains device and access information such as the device name,
vendor identification, and product identification. See Section 5.3.2.1.
The following characteristics are defined for this service:
– Device name
– Appearance
– Peripheral preferred connection parameters
See Vol. 3 Part C, Ch. 12 in the Bluetooth low energy specification for more information on these
characteristics.
• Generic Attribute Service: This service contains information about the GATT server, is a part of the
Bluetooth low energy protocol stack, and is required for every GATT server device as per the Bluetooth
low energy specification.
• Device Info Service: This service exposes information about the device such as the hardware, software
version, firmware version, regulatory information, compliance information, and manufacturer name. The
Device Info Service is part of the Bluetooth low energy protocol stack and configured by the
application.
• simple_gatt_profile Service: This service is a sample profile for testing and for demonstration. The full
source code is provided in the simple_gatt_profile.c and simple_gatt_profile.h files.
Figure 5-10 shows the portion of the attribute table in the simple_peripheral project corresponding to the
simple_gatt_profile service. TI intends this section as an introduction to the attribute table. For information
on how this profile is implemented in the code, see Section 5.3.4.2.
Figure 5-10. Simple GATT Profile Characteristic Table from BTool
The simple_gatt_profile contains the following characteristics:
• SIMPLEPROFILE_CHAR1 – a 1-byte value that can be read or written from a GATT client device
• SIMPLEPROFILE_CHAR2 – a 1-byte value that can be read from a GATT client device but cannot be
written
• SIMPLEPROFILE_CHAR3 – a 1-byte value that can be written from a GATT client device but cannot
be read

www.ti.com
Generic Attribute Profile (GATT)
81
SWRU393E–October 2010–Revised March 2018
Submit Documentation Feedback Copyright © 2010–2018, Texas Instruments Incorporated
The Bluetooth low energy Protocol Stack
• SIMPLEPROFILE_CHAR4 – a 1-byte value that cannot be directly read or written from a GATT client
device (This value is notifiable: This value can be configured for notifications to be sent to a GATT
client device.)
• SIMPLEPROFILE_CHAR5 – a 5-byte value that can be read (but not written) from a GATT client
device
The following is a line-by-line description of the simple profile attribute table, referenced by the following
handle.
• 0x001F is the simple_gatt_profile service declaration. This declaration has a UUID of 0x2800
(Bluetooth-defined GATT_PRIMARY_SERVICE_UUID). The value of this declaration is the UUID of
the simple_gatt_profile (custom-defined).
• 0x0020 is the SimpleProfileChar1 characteristic declaration. This declaration can be thought of as a
pointer to the SimpleProfileChar1 value. The declaration has a UUID of 0x2803 (Bluetooth-defined
GATT_CHARACTER_UUID). The value of the declaration characteristic, as well as all other
characteristic declarations, is a 5-byte value explained here (from MSB to LSB):
– Byte 0: the properties of the SimpleProfileChar1 as defined in the Bluetooth specification (The
following are some of the relevant properties.)
• 0x02: permits reads of the characteristic value
• 0x04: permits writes of the characteristic value (without a response)
• 0x08: permits writes of the characteristic value (with a response)
• 0x10: permits of notifications of the characteristic value (without acknowledgment)
• 0x20: permits notifications of the characteristic value (with acknowledgment)
The value of 0x0A means the characteristic is readable (0x02) and writeable (0x08).
– Bytes 1–2: the byte-reversed handle where the SimpleProfileChar1 value is (handle 0x0021)
– Bytes 3–4: the UUID of the SimpleProfileChar1 value (custom-defined 0xFFF1)
• 0x0021 is the SimpleProfileChar1 value. This value has a UUID of 0xFFF1 (custom-defined). This
value is the actual payload data of the characteristic. As indicated by its characteristic declaration
(handle 0x0020), this value is readable and writeable.
• 0x0022 is the SimpleProfileChar1 user description. This description has a UUID of 0x2901 (Bluetooth-
defined). The value of this description is a user-readable string describing the characteristic.
• 0x0023 – 0x002F are attributes that follow the same structure as the simpleProfileChar1 described
previously with regard to the remaining four characteristics. The only different attribute, handle 0x002B,
is described as follows.
• 0x002B is the SimpleProfileChar4 client characteristic configuration. This configuration has a UUID of
0x2902 (Bluetooth-defined). By writing to this attribute, a GATT server can configure the
SimpleProfileChar4 for notifications (writing 0x0001) or indications (writing 0x0002). Writing 0x0000 to
this attribute disable notifications and indications.
5.3.2.1 GAP GATT Service
The GAP GATT Service (GGS) is required for low-energy devices that implement the central or peripheral
role. Multirole devices that implement either of these roles must also contain the GGS. The purpose of the
GGS is to aide in the device discovery and connection initiation process. For more information about the
GGS, refer to the Bluetooth Specification Version 4.2 [Vol 3, Part C] Section 12.
5.3.2.1.1 Using the GGS
This section describes what the application must do to configure, start, and use the GAP Gatt Service.
The GGS is implemented as part of the Bluetooth Low Energy library code, the API can be found in
gapgattserver.h. Appendix F describes the full API, including commands, configurable parameters, events,
and callbacks.
1. Include headers (found at $install/src/inc)
#include "gapgattserver.h"

Generic Attribute Profile (GATT)
www.ti.com
82 SWRU393E–October 2010–Revised March 2018
Submit Documentation Feedback
Copyright © 2010–2018, Texas Instruments Incorporated
The Bluetooth low energy Protocol Stack
2. Initialize GGS parameters.
// GAP GATT Attributes
static uint8_t attDeviceName[GAP_DEVICE_NAME_LEN] = "Simple BLE Peripheral";
GGS_SetParameter(GGS_DEVICE_NAME_ATT, GAP_DEVICE_NAME_LEN, attDeviceName);
3. Initialize application callbacks with GGS (optional). This notifies the application when any of the
characteristics in the GGS have changed.
GGS_RegisterAppCBs (&appGGSCBs);
4. Add the GGS to the GATT server.
bStatus_t GGS_AddService(GATT_ALL_SERVICES);
5.3.2.2 Generic Attribute Profile Service
The Generic Attribute Profile (GATT) Service provides information about the GATT services registered
with a device. For more information, refer to Bluetooth Specification Version 4.2 [Vol 3, Part G] Section 7.
The service changed characteristic is used to inform bonded devices that services have changed on the
server upon reconnection. Service changed updates are sent in the form of GATT indications, and the
service changed characteristic is not writeable or readable. In the TI Bluetooth low energy stack, the
service changed characteristic is implemented as part of the gattservapp, which is part of library code.
Per the TI Bluetooth low energy stack spec, it is safe for server devices whose characteristic tables do not
change over their lifetime to exclude the service changed characteristic. Support for indications from this
characteristic must be supported on GATT client devices.
5.3.2.2.1 Using the GATT Service
This section describes what the user must do to enable the GATT service changed feature in the
Bluetooth low energy stack. Once the service changed feature is enabled, the GAPBondMgr will handle
sending the service changed indication to clients who have enabled it using the CCCD.
1. Use a supported build config for the stack; only stack libraries with v4.1 features and L2CAP
connection-oriented channels will support the service changed characteristic.
Enable this feature with the project’s build_config.opt file, by uncommenting the following line:
-DBLE_V41_FEATURES=L2CAP_COC_CFG+V41_CTRL_CFG
2. From this point, the GAPBondMgr handles sending an indication to connected clients when the service
has changed and the CCCD is enabled. If the feature is enabled, the peripheral role invokes the
necessary APIs to send the indication through the GAPBondMgr.
3. On the client side, service changed indications can be registered using the same method as registering
for other indications (see Section 5.3.3.1).
5.3.3 GATT Client Abstraction
Like the GAP layer, the GATT layer is also abstracted. This abstraction depends on whether the device is
acting as a GATT client or a GATT server. As defined by the Bluetooth Specification, the GATT layer is an
abstraction of the ATT layer.
GATT clients do not have attribute tables or profiles as they are gathering, not serving, information. Most
of the interfacing with the GATT layer occurs directly from the application. In this case, use the direct
GATT API described in Appendix D.Figure 5-11 shows the abstraction.
Figure 5-11. GATT Client Abstraction

BLE Stack receives
command, sends it
over the air to the
server, and returns the
status to the
application.
GATT function is
translated into ATT
function and sent to
stack task.
ICALL
Application calls
GATT function
www.ti.com
Generic Attribute Profile (GATT)
83
SWRU393E–October 2010–Revised March 2018
Submit Documentation Feedback Copyright © 2010–2018, Texas Instruments Incorporated
The Bluetooth low energy Protocol Stack
5.3.3.1 Using the GATT Layer Directly
This section describes how to use the GATT layer in the application. The functionality of the GATT layer is
implemented in the library but header functions can be found in the gatt.h file. Appendix D has the
complete API for the GATT layer. Specification of the Bluetooth System, Covered Core Package, Version:
4.2 provides more information on the functionality of these commands. These functions is used primarily
for GATT client applications. A few server-specific functions are described in the API. Most of the GATT
functions returns ATT events to the application so consider the ATT API in Appendix D. The general
procedure to use the GATT layer when functioning as a GATT client (that is, in the SimpleBLECentral
project) is as follows:
1. Initialize the GATT client.
VOID GATT_InitClient();
2. Register to receive incoming ATT indications and notifications.
GATT_RegisterForInd(selfEntity);
3. Perform a GATT client procedure.
NOTE: The example uses GATT_WriteCharValue(), which is triggered by a left key press in the
SimpleBLECentral application. Green corresponds to the app context and red corresponds to
the protocol stack context.
simpleBLECentral.c:
status = GATT_WriteCharValue(connHandle, &req,
selfEntity);
ICallBLEApi.c
bStatus_t GATT_WriteCharValue(uint16
connHandle, attWriteReq_t *pReq, unit8, taskID)
{
return gattRequest(connHandle, (attMsg_t
*)pReq, taskId, ATT_WRITE_REQ);
}
Library Code

Application processes
stack message to
handle the write
response
Application task
receives GATT
message from BLE
Stack
BLE Stack receives
write response over-
the-air from the GATT
server and sends a
GATTmessage to the
application task.
ICALL
Generic Attribute Profile (GATT)
www.ti.com
84 SWRU393E–October 2010–Revised March 2018
Submit Documentation Feedback
Copyright © 2010–2018, Texas Instruments Incorporated
The Bluetooth low energy Protocol Stack
4. Receive and handle the response to the GATT client procedure in the application. In this example, the
application receives an ATT_WRITE_RSP event. See Section D.6 for a list of GATT commands and
their corresponding ATT events. Green corresponds to the app context and red corresponds to the
protocol stack context.
Library Code
simpleBLECentral.c:
if (ICall_fetchServiceMsg(&src, &dest, (void
**)&pMsg) == ICALL_ERRnO_SUCCESS)
{
if ((src == ICALL_SERVICE_CLASS_BLE) && (dest ==
selfEntity))
{
// Process inter-task message
SimpleBLECentral_processStackMsg((ICall_Hdr
*)pMsg);
...
SimpleBLECentral.c:
static void
SimpleBLECentral_processStackMsg(ICall_Hdr *pMsg)
{
switch (pMsg->event)
{
case GATT_MSG_EVENT:
SimpleBLECentral_processGATTMsg((gattMsgEvent_t
*)pMsg);
break;
...
static void
SimpleBLECentral_processGATTMsg(gattMsgEvent_t *pMsg)
{
...
else if ((pMsg->method == ATT_WRITE_RSP) ||
((pMsg->method == ATT_ERROR_RSP) &&
(pMsg-
>msg.errorRsp.reqOpcode == ATT_WRITE_REQ)))
{
...
else
{
// After a successful write, display the
value that was // written and increment
value
LCD_WRITE_STRING_VALUE("Write sent:",
charVal++, 10, LCD_PAGE2);
...

www.ti.com
Generic Attribute Profile (GATT)
85
SWRU393E–October 2010–Revised March 2018
Submit Documentation Feedback Copyright © 2010–2018, Texas Instruments Incorporated
The Bluetooth low energy Protocol Stack
NOTE: Even though the event sent to the application is an ATT event, it is sent as a GATT protocol
stack message (GATT_MSG_EVENT).
5. A GATT client may also receive asynchronous data from the GATT server as indications or
notifications other than receiving responses to its own commands. Registering to receive these ATT
notifications and indications is required as in Step 2. These notifications and indications are also be
sent as ATT events in GATT messages to the application and must be handled as described in
Section 5.3.2.
5.3.4 GATT Server Abstraction
As a GATT server, most of the GATT functionality is handled by the individual GATT profiles. These
profiles use the GattServApp (a configurable module that stores and manages the attribute table).
Figure 5-12 shows this abstraction hierarchy.
Figure 5-12. GATT Server Abstraction
The design process involves creating GATT profiles that configure the GATTServApp module and use its
API to interface with the GATT layer. In this case of a GATT server, direct calls to GATT layer functions
are unnecessary. The application then interfaces with the profiles.
5.3.4.1 GATTServApp Module
The GATTServApp stores and manages the application-wide attribute table. Various profiles use this
module to add their characteristics to the attribute table. The Bluetooth low energy stack uses this module
to respond to discovery requests from a GATT client. For example, a GATT client may send a Discover all
Primary Characteristics message. The Bluetooth low energy stack on the GATT server receives this
message and uses the GATTServApp to find and send over-the-air all of the primary characteristics stored
in the attribute table. This type of functionality is beyond the scope of this document and is implemented in
the library code. The GATTServApp functions accessible from the profiles are defined in gattservapp_util.c
and described in the API in Appendix E. These functions include finding specific attributes and reading or
modifying client characteristic configurations. See Figure 5-13 for more information.
5.3.4.1.1 Building up the Attribute Table
Upon power-on or reset, the application builds the GATT table by using the GATTServApp to add
services. Each service consists of a list of attributes with UUIDs, values, permissions, and read and write
call-backs. As Figure 5-13 shows, all of this information is passed through the GATTServApp to GATT and
stored in the stack.
Attribute table initialization must occur in the application initialization function, that is,
simple_peripheral_init().
// Initialize GATT attributes
GGS_AddService(GATT_ALL_SERVICES); // GAP
GATTServApp_AddService(GATT_ALL_SERVICES); // GATT attributes
DevInfo_AddService(); // Device Information Service

Generic Attribute Profile (GATT)
www.ti.com
86 SWRU393E–October 2010–Revised March 2018
Submit Documentation Feedback
Copyright © 2010–2018, Texas Instruments Incorporated
The Bluetooth low energy Protocol Stack
#ifndef FEATURE_OAD_ONCHIP
SimpleProfile_AddService(GATT_ALL_SERVICES); // Simple GATT Profile
#endif //!FEATURE_OAD_ONCHIP
Figure 5-13. Attribute Table Initialization
5.3.4.2 Profile Architecture
This section describes the general architecture for all profiles and provides specific functional examples in
relation to the simple_gatt_profile in the simple_peripheral project. See Section 5.3.2 for an overview of
the simple_gatt_profile. To interface with the application and Bluetooth low energy protocol stack at
minimum, each profile must contain all the sub-elements of Section 5.3.4.2.1.

www.ti.com
Generic Attribute Profile (GATT)
87
SWRU393E–October 2010–Revised March 2018
Submit Documentation Feedback Copyright © 2010–2018, Texas Instruments Incorporated
The Bluetooth low energy Protocol Stack
5.3.4.2.1 Attribute Table Definition
Each service or group of GATT attributes must define a fixed size attribute table that gets passed into
GATT. This table in simple_gatt_profile.c is defined as the following.
static gattAttribute_t simpleProfileAttrTbl[SERVAPP_NUM_ATTR_SUPPORTED]
Each attribute in this table is of the following type.
typedef struct attAttribute_t
{
gattAttrType_t type; //!< Attribute type (2 or 16 octet UUIDs)
uint8 permissions; //!< Attribute permissions
uint16 handle; //!< Attribute handle - assigned internally by attribute server
uint8* const pValue; //!< Attribute value - encoding of the octet array is defined in
//!< the applicable profile. The maximum length of an attribute
//!< value shall be 512 octets.
} gattAttribute_t;
The specific elements of this attribute type are detailed as follows.
• type is the UUID associated with the attribute and is defined as follows:
typedef struct
{
uint8 len; //!< Length of UUID (2 or 6)
const uint8 *uuid; //!< Pointer to UUID
} gattAttrType_t;
The length can be either ATT_BT_UUID_SIZE (2 bytes), or ATT_UUID_SIZE (16 bytes). The *uuid is a
pointer to a number either reserved by Bluetooth SIG (defined in gatt_uuid.c) or a custom UUID
defined in the profile.
• permissions enforces how and if a GATT client device can access the value of the attribute. Possible
permissions are defined in gatt.h as follows:
#define GATT_PERMIT_READ 0x01 //!< Attribute is Readable
#define GATT_PERMIT_WRITE 0x02 //!< Attribute is Writable
#define GATT_PERMIT_AUTHEN_READ 0x04 //!< Read requires Authentication
#define GATT_PERMIT_AUTHEN_WRITE 0x08 //!< Write requires Authentication
#define GATT_PERMIT_AUTHOR_READ 0x10 //!< Read requires Authorization
#define GATT_PERMIT_AUTHOR_WRITE 0x20 //!< Write requires Authorization
#define GATT_PERMIT_ENCRYPT_READ 0x40 //!< Read requires Encryption
#define GATT_PERMIT_ENCRYPT_WRITE 0x80 //!< Write requires Encryption
Section 5.3.5 further describes authentication, authorization, and encryption.
• handle is a placeholder in the table where GATTServApp assigns a handle. This placeholder is not
customizable. Handles are assigned sequentially.
• pValue is a pointer to the attribute value. The size is unable to change after initialization. The maximum
size is 512 octets.
The following sections provide examples of attribute definitions for common attribute types.

Generic Attribute Profile (GATT)
www.ti.com
88 SWRU393E–October 2010–Revised March 2018
Submit Documentation Feedback
Copyright © 2010–2018, Texas Instruments Incorporated
The Bluetooth low energy Protocol Stack
5.3.4.2.1.1 Service Declaration
Consider the following simple_gatt_profile service declaration attribute:
// Simple Profile Service
{
{ ATT_BT_UUID_SIZE, primaryServiceUUID }, /* type */
GATT_PERMIT_READ, /* permissions */
0, /* handle */
(uint8 *)&simpleProfileService /* pValue */
},
The type is set to the Bluetooth SIG-defined primary service UUID (0x2800). A GATT client must read this
attribute, so the permission is set to GATT_PERMIT_READ. The pValue is a pointer to the UUID of the
service, custom-defined as 0xFFF0.
// Simple Profile Service attribute
static CONST gattAttrType+t simpleProfileService = { ATT_BT_UUID_SIZE,
simpleProfileServUUID };
5.3.4.2.1.2 Characteristic Declaration
Consider the following simple_gatt_profile simpleProfileCharacteristic1 declaration.
// Characteristic 1 Declaration
{
{ ATT_BT_UUID_SIZE, characterUUID },
GATT_PERMIT_READ,
0,
&simpleProfileChar1Props
},
The type is set to the Bluetooth SIG-defined characteristic UUID (0x2803).
A GATT client must read this so the permission is set to GATT_PERMIT_READ.
Section 5.3.1 describes the value of a characteristic declaration. For functional purposes, the only
information required to be passed to the GATTServApp in pValue is a pointer to the properties of the
characteristic value. The GATTServApp adds the UUID and the handle of the value. These properties are
defined as follows.
// Simple Profile Service attribute
static CONST gattAttrType_t simpleProfileService = { ATT_BT_UUID_SIZE, simpleProfileServUUID };
NOTE: An important distinction exists between these properties and the GATT permissions of the
characteristic value. These properties are visible to the GATT client stating the properties of
the characteristic value. The GATT permissions of the characteristic value affect its
functionality in the protocol stack. These properties must match that of the GATT
permissions of the characteristic value. Section 5.3.4.2.1.3 expands on this idea.
5.3.4.2.1.3 Characteristic Value
Consider the simple_gatt_profile simpleProfileCharacteristic1 value.
// Characteristic Value 1
{
{ ATT_BT_UUID_SIZE, simpleProfilechar1UUID },
GATT_PERMIT_READ | GATT_PERMIT_WRITE,
0,
&simpleProfileChar1
},
The type is set to the custom-defined simpleProfilechar1 UUID (0xFFF1). The properties of the
characteristic value in the attribut table must match the properties from the characteristic value
declaration. The pValue is a pointer to the location of the actual value, statically defined in the profile as
follows.

www.ti.com
Generic Attribute Profile (GATT)
89
SWRU393E–October 2010–Revised March 2018
Submit Documentation Feedback Copyright © 2010–2018, Texas Instruments Incorporated
The Bluetooth low energy Protocol Stack
// Characteristic 1 Value
static uint8 simpleProfileChar1 = 0;
5.3.4.2.1.4 Client Characteristic Configuration
Consider the simple_gatt_profile simpleProfileCharacteristic4 configuration.
// Characteristic 4 configuration
{
{ ATT_BT_UUID_SIZE, clientCharCfgUuID },
GATT_PERMIT_READ | GATT_PERMIT_WRITE,
0,
(uint8 *)&simpleProfileChar4Config
},
The type is set to the Bluetooth SIG-defined client characteristic configuration UUID (0x2902) GATT
clients must read and write to this attribute so the GATT permissions are set to readable and writeable.
The pValue is a pointer to the location of the client characteristic configuration array, defined in the profile
as follows.
static gattCharCfg_t *simpleProfileChar4Config;
NOTE: Client characteristic configuration is represented as an array because this value must be
cached for each connection. The catching of the client characteristic configuration is
described in more detail in Section 5.3.4.2.2.
5.3.4.2.2 Add Service Function
As described in Section 5.3.4.1, when an application starts up it requires adding the GATT services it
supports. Each profile needs a global AddService function that can be called from the application. Some of
these services are defined in the protocol stack, such as GAP GATT Service and GATT Service. User-
defined services must expose their own AddService function that the application can call for profile
initialization. Using SimpleProfile_AddService() as an example, these functions should do as follows.
• Allocate space for the client characteristic configuration (CCC) arrays. As an example, a pointer to one
of these arrays was initialized in the profile as described in Section 5.3.4.2.1.4.
In the AddService function, the supported connections is declared and memory is allocated for each
array. Only one CCC is defined in the simple_gatt_profile but there can be multiple CCCs.
// Allocate Client Characteristic Configuration table
simpleProfileChar4Config = (gattCharCfg_t *)ICall_malloc( sizeof(gattCharCfg_t) *
linkDBNumConns );
if ( simpleProfileChar4Config == NULL )
{
return ( bleMemAllocError );
}
• Initialize the CCC arrays. CCC values are persistent between power downs and between bonded
device connections. For each CCC in the profile, the GATTServApp_InitCharCfg() function must be
called. This function tries to initialize the CCCs with information from a previously bonded connection
and set the initial values to default values if not found.
GATTServApp_InitCharCfg( INVALID_CONHANDLE, simpleProfileChar4Config );
• Register the profile with the GATTServApp. This function passes the attribute table of the profile to the
GATTServApp so that the attributes of the profile are added to the application-wide attribute table
managed by the protocol stack and handles are assigned for each attribute. This also passes pointers
to the callbacks of the profile to the stack to initiate communication between the GATTServApp and the
profile.
// Register GATT attribute list and CBs with GATT Server App
status = GATTServApp_RegisterService( simpleProfileAttrTbl,
GATT_NUM_ATTRS( simpleProfileAttrTbl ),
GATT_MAX_ENCRYPT_KEY_SIZE,
&simpleProfileCBs );

Generic Attribute Profile (GATT)
www.ti.com
90 SWRU393E–October 2010–Revised March 2018
Submit Documentation Feedback
Copyright © 2010–2018, Texas Instruments Incorporated
The Bluetooth low energy Protocol Stack
5.3.4.2.3 Register Application Callback Function
Profiles can relay messages to the application using callbacks. In the simple_peripheral project, the
simple_gatt_profile calls an application callback whenever the GATT client writes a characteristic value.
For these application callbacks to be used, the profile must define a Register Application Callback function
that the application uses to set up callbacks during its initialization. The register application callback
function fo the simple_gatt_profile is the following.
bStatus_t SimpleProfile_RegisterAppCBs( simpleProfileCBs_t *appCallbacks )
{
if ( appCallbacks )
{
simpleProfile_AppCBs = appCallbacks;
return ( SUCCESS );
}
else
{
return ( bleAlreadyInRequestedMode );
}
}
Where the callback typedef is defined as the following.
typedef struct
{
simpleProfileChange_t pfnSimpleProfileChange; // Called when characteristic value
changes
} simpleProfileCBs_t;
The application must then define a callback of this type and pass it to the simple_gatt_profile with the
SimpleProfile_RegisterAppCBs() function. This occurs in simple_peripheral.c as follows.
// Simple GATT Profile Callbacks
#ifndef FEATURE_OAD_ONCHIP
static simpleProfileCBs_t SimpleBLEPeripheral_simpleProfileCBs =
{
SimpleBLEPeripheral_charValueChangeCB // Characteristic value change callback
};
#endif //!FEATURE_OAD_ONCHIP
...
// Register callback with SimpleGATTprofile
SimpleProfile_RegisterAppCBs(&SimpleBLEPeripheral_simpleProfileCBs);
See Section 5.3.4.2.4 for further information on how this callback is used.
5.3.4.2.4 Read and Write Callback Functions
The profile must define Read and Write callback functions which the protocol stack calls when one of the
attributes of the profile are written to or read from. The callbacks must be registered with GATTServApp
as mentioned in Section 5.3.4.2.2. These callbacks perform the characteristic read or write and other
processing (possibly calling an application callback) as defined by the specific profile.
5.3.4.2.4.1 Read Request from Client
When a read request from a GATT Client is received for a given attribute, the protocol stack checks the
permissions of the attribute and, if the attribute is readable, call the read call-back profile. The profile
copies in the value, performs any profile-specific processing, and notifies the application if desired. This
procedure is illustrated in the following flow diagram for a read of simpleprofileChar1 in the
simple_gatt_profile. Red corresponds to processing in the protocol stack context.

GATTServApp returns
the attribute value to the
stack to be returned
over-the-air to the GATT
Client
Profile copies the value
of the characteristic into
the data pointer and
returns this to
GATTServApp
GATTServApp receives
GATT_MSG_EVENT,
processes it to call
profile callback
BLE Stack receives
attribute read request
over-the-air and sends a
GATT_MSG_EVENT to
GATTServApp
www.ti.com
Generic Attribute Profile (GATT)
91
SWRU393E–October 2010–Revised March 2018
Submit Documentation Feedback Copyright © 2010–2018, Texas Instruments Incorporated
The Bluetooth low energy Protocol Stack
Library Code
gattservapp.c:
if ( useCB == TRUE )
{
// Use Service's read callback to process the request
pfnGATTReadAttrCB_t pfnCB = gattServApp_FindReadAttrCB( service
);
if (pfnCB != NULL )
{
// Read the attribute value
status = (*pfnCB)( connHandle, pAttr, pValue, pLen, offset,
mxLen, method );
...
simpleGATTProfile.c
static bStatus_t simpleProfile_ReadAttrCB(......)
{
if ( pAttr->type.len == ATT_BT_UUID_SIZE )
{
// 16-bit UUID
uint16 uuid = BUILD_UINT16( pAttr->type.uuid[0], pAttr-
>type.uuid[1]);
switch (uuid )
{
case SIMPLEPROFILE_CHAR1_UUID:
*pLen = 1;
pValue[0] = *pAttr->pValue;
break;
...
Library Code

GATTServApp receives
GATT_MSG_EVENT,
processes it to call
profile callback.
BLE Stack receives
attribute write request over-
the-air and sends a
GATT_MSG_EVENT to
GATTServApp
Generic Attribute Profile (GATT)
www.ti.com
92 SWRU393E–October 2010–Revised March 2018
Submit Documentation Feedback
Copyright © 2010–2018, Texas Instruments Incorporated
The Bluetooth low energy Protocol Stack
NOTE: The processing is in the context of the protocol stack. If any intensive profile-related
processing that must be done in the case of an attribute read, this should be split up and
done in the context of the Application task. See the following write request for more
information.
5.3.4.2.4.2 Write Request from Client
When a write request from a GATT client is received for a given attribute, the protocol stack checks the
permissions of the attribute and, if the attribute is write, call the write callback of the profile. The profile
stores the value to be written, performs any profile-specific processing, and notifies the application if
desired. The following flow diagram shows this procedure for a write of simpleprofileChar3 in the
simple_gatt_profile. Red corresponds to processing in the protocol stack context and green is processing
in the application context.
Library Code
gattservapp.c:
// Find the owner of the attribute
pAttr = GATT_FindHandle( handle, &service );
if ( pAttr != NULL )
{
// Find out the owner's callback functions
pfnGATTWriteAttrCB_t pfnCB =
gattServApp_FindWriteAttrCB( service);
if ( pfnCB != NULL )
{
//Try to write the new value
status = (*pfnCB)( connHandle, pAttr,
pValue, len, offset, method);
...

Profile notifies the
application by calling its
callback function to
enqueue message in the
application and post its
semaphore.
Status is returned
through
GATTServApp to
stack to send
over-the-air to
GATT Client
I
C
A
L
L
Profile stores the value
from the characteristic
write as the new
characteristic value.
www.ti.com
Generic Attribute Profile (GATT)
93
SWRU393E–October 2010–Revised March 2018
Submit Documentation Feedback
Copyright © 2010–2018, Texas Instruments Incorporated
The Bluetooth low energy Protocol Stack
simpleGATTProfile.c
static bStatus_t
simpleProfile_WriteAttrCB(......)
{
if ( pAttr->type.len == ATT_BT_UUID_SIZE )
{
uint16 uuid = BUILD_UINT16( pAttr-
>type.uuid[0], pAttr->type.uuid[1]_;
switch ( uuid )
{
// Write the value
if ( status == SUCCESS )
{
uint8 *pCurValue = (uint8 *)pAttr-
>pValue;
*pCurValue = pValue[0];
...
notifyApp = SIMPLEPROFILE_CHAR3;
// If a characteristic value changed then
callback function to notify application of
change
if ( (notifyApp !=0xFF ) &&
simpleProfile_AppCBs && simpleProfile_AppCBs-
>pfnSimpleProfileChange( notifyApp ) );
{
simpleProfile_AppCBs-
>pfnSimpleProfileChange( notifyApp );
}
simpleBLEPeripheral.c
static void
SimpleBLEPeripheral_charValueChangeCB(uint8_t
paramID)
{
SimpleBLEPeripheral_enqueueMsg(SBP_CHAR_CHANGE_E
VT, paramID);
}
Library Code

Application wakes up to do
additional write-related
processing
Generic Attribute Profile (GATT)
www.ti.com
94 SWRU393E–October 2010–Revised March 2018
Submit Documentation Feedback
Copyright © 2010–2018, Texas Instruments Incorporated
The Bluetooth low energy Protocol Stack
simpleBLEPeripheral.c
static void
SimpleBLEPeripheral_processAppMsg(sbpEvt_t
*pMsg)
{
switch (pMsg->event)
{
case SBP_STATE_CHANGE_EVT:
SimpleBLEPeripheral_processStateChangeEvt
((gaprole_States_t)pMsg->status);
...
static void
SimpleBLEPeripheral_processCharValueChangeEvt(un
it8+t paramID)
{
switch (paramID)
{
case
SIMPLEPROFILE_CHAR3:SimpleProfile_GetParameter(S
IMPLEPROFILE_CHAR3, &newValue);
LCD_WRITE_STRING_VALUE("Char 3:",
(uint16_t)newValue, 10, LCD_PAGE4)l
NOTE: Minimizing the processing in protocol stack context is important. In this example, additional
processing beyond storing the attribute write value in the profile (that is, writing to the LCD)
occurs in the application context by enqueuing a message in the queue of the application.
5.3.4.2.5 Get and Set Functions
The profile containing the characteristics shall provide set and get abstraction functions for the application
to read and write a characteristic of the profile. The set parameter function also includes logic to check for
and implement notifications and indications if the relevant characteristic has notify or indicate properties.
Figure 5-14 and the following code show this example for setting simpleProfileChacteristic4 in the
simple_gatt_profile.
Figure 5-14. Get and Set Profile Parameter

www.ti.com
Generic Attribute Profile (GATT)
95
SWRU393E–October 2010–Revised March 2018
Submit Documentation Feedback Copyright © 2010–2018, Texas Instruments Incorporated
The Bluetooth low energy Protocol Stack
For example, the application initializes simpleProfileCharacteristic4 to 0 in simple_peripheral.c through the
following.
uint8_t charValue4 = 4;
SimpleProfile_SetParameter(SIMPLEPROFILE_CHAR4, sizeof(uint8_t),
&charValue4);
The code for this function is displayed in the following code snippet (from simple_gatt_profile.c). Besides
setting the value of the static simpleProfileChar4, this function also calls GATTServApp_ProcessCharCfg
because it has notify properties. This action forces GATTServApp to check if notifications have been
enabled by the GATT Client. If so, the GATTServApp sends a notification of this attribute to the GATT
Client.
bStatus_t SimpleProfile_SetParameter( uint8 param, uint8 len, void *value )
{
bStatus_t ret = SUCCESS
switch ( param )
{
case SIMPLEPROFILE_CHAR4:
if ( len == sizeof ( uint8 ) )
{
simpleProfileChar4 = *((uint8*)value);
// See if Notification has been enabled
GATTServApp_ProcessCharCfg( simpleProfileChar4Config, &simpleProfileChar4, FALSE,
simpleProfileAttrTbl, GATT_NUM_ATTRS( simpleProfileAttrTbl ),
INVALID_TASK_ID, simpleProfile_ReadAttrCB );
}
5.3.4.3 Queued Writes
Prepare Write commands allows a GATT server to send more payload data by queuing up multiple write
requests. The default queue size is 5. With a default MTU of 23 and payload of 18 bytes, up to 90 bytes of
payload can be sent. Refer to Core_v4.2 specification (Vol 3, Part F, Section 3.4.6) for more information
on queued writes.
Adjust the Prepare Write queue with GATTServApp_SetParameter with parameter
GATT_PARAM_NUM_PREPARE_WRITES. There is no specified limit, but it is bounded by the available
HEAPMGR space. Refer to the API definition in gattservapp.h.
5.3.5 Allocating Memory for GATT Procedures
To support fragmentation, GATT and ATT payload structures must be dynamically allocated for
commands sent wirelessly. For example, a buffer must be allocated when sending a GATT_Notification.
The stack does this allocation if the preferred method to send a GATT notification or indication is used:
calling a SetParameter function of the profile (that is, SimpleProfile_SetParameter()) and calling
GATTServApp_ProcessCharCfg() as described in Section 5.3.4.2.5.
If using GATT_Notification() or GATT_Indication() directly, memory management must be added as
follows.
1. Try to allocate memory for the notification or indication payload using GATT_bm_alloc().
2. Send notification or indication using GATT_Notification() or GATT_Indication() if the allocation
succeeds.
NOTE: If the return value of the notification or indication is SUCCESS (0x00), the stack freed the
memory.
3. Use GATT_bm_free() to free the memory if the return value is something other than SUCCESS (for
example, blePending).

Generic Attribute Profile (GATT)
www.ti.com
96 SWRU393E–October 2010–Revised March 2018
Submit Documentation Feedback
Copyright © 2010–2018, Texas Instruments Incorporated
The Bluetooth low energy Protocol Stack
The following is an example of this in the gattServApp_SendNotiInd() function in the gattservapp_util.c
file.
noti.pValue = (uint8 *)GATT_bm_alloc( connHandle, ATT_HANDLE_VALUE_NOTI,
GATT_MAX_MTU, &len );
if ( noti.pValue != NULL )
{
status = (*pfnReadAttrCB)( connHandle, pAttr, noti.pValue, ¬i.len,
0, len, GATT_LOCAL_READ );
if ( status == SUCCESS )
{
noti.handle = pAttr->handle;
if ( cccValue & GATT_CLIENT_CFG_NOTIFY )
{
status = GATT_Notification( connHandle, ¬i, authenticated );
}
else // GATT_CLIENT_CFG_INDICATE
{
status = GATT_Indication( connHandle, (attHandleValueInd_t *)¬i,
authenticated, taskId );
}
}
if ( status != SUCCESS )
{
GATT_bm_free( (gattMsg_t *)¬i, ATT_HANDLE_VALUE_NOTI );
}
}
else
{
status = bleNoResources;
}
For other GATT procedures, take similar steps as noted in the API in Appendix D
5.3.6 Registering to Receive Additional GATT Events in the Application
Using GATT_RegisterForMsgs() (see Appendix D), receiving additional GATT messages to handle certain
corner cases is possible. This possibility can be seen in simple_peripheral_processGATTMsg(). The
following three cases are currently handled.
• GATT server in the stack was unable to send an ATT response (due to lack of available HCI buffers):
Attempt to transmit on the next connection interval. Additionally, a status of bleTimeout is sent if the
ATT transaction is not completed within 30 seconds, as specified in the core spec.
// See if GATT server was unable to transmit an ATT response
if (pMsg->hdr.status == blePending)
{
// No HCI buffer was available. Let's try to retransmit the response
// on the next connection event.
if (HCI_EXT_ConnEventNoticeCmd(pMsg->connHandle, selfEntity,
SBP_CONN_EVT_END_EVT) == SUCCESS)
{
// First free any pending response
SimpleBLEPeripheral_freeAttRsp(FAILURE);
// Hold on to the response message for retransmission
pAttRsp = pMsg;
// Don't free the response message yet
return (FALSE);
}
}
• An ATT flow control violation: The application is notified that the connected device has violated the
ATT flow control specification, such as sending a Read Request before an Indication Confirm is sent.

www.ti.com
Generic Attribute Profile (GATT)
97
SWRU393E–October 2010–Revised March 2018
Submit Documentation Feedback Copyright © 2010–2018, Texas Instruments Incorporated
The Bluetooth low energy Protocol Stack
No more ATT requests or indications can be sent wirelessly during the connection. The application
may want to terminate the connection due to this violation. As an example in simple_peripheral, the
LCD is updated.
else if (pMsg->method == ATT_FLOW_CTRL_VIOLATED_EVENT)
{
// ATT request-response or indication-confirmation flow control is
// violated. All subsequent ATT requests or indications will be dropped.
// The app is informed in case it wants to drop the connection.
// Display the opcode of the message that caused the violation.
DISPLAY_WRITE_STRING_VALUE("FC Violated: %d", pMsg->msg.flowCtrlEvt.opcode,
LCD_PAGE5);
}
• An ATT MTU size is updated: The application is notified in case this affects its processing in any way.
See Section 5.5.2 for more information on the MTU. As an example in simple_peripheral, the LCD is
updated.
else if (pMsg->method == ATT_MTU_UPDATED_EVENT)
{
// MTU size updated
DISPLAY_WRITE_STRING_VALUE("MTU Size: $d", pMsg->msg.mtuEvt.MTU, LCD_PAGE5);
}
5.3.7 GATT Security
As described in Section 5.3.4, the GATT server may define permissions independently for each
characteristic. The server may allow some characteristics to be accessed by any client, while limiting
access to other characteristics to only authenticated or authorized clients. These permissions are usually
defined as part of a higher level profile specification. For custom profiles, the user may select the
permissions as they see fit. For more information about the GATT Security, refer to the Bluetooth
Specification Version 4.2 [Vol 3, Part G] Section 8.
5.3.7.1 Authentication
Characteristics that require authentication cannot be accessed until the client has gone through an
authenticated pairing method. This verification is performed within the stack, with no processing required
by the application. The only requirement is for the characteristic to be registered properly with the GATT
server.
For example, characteristic 5 of the simple_gatt_profile allows on authenticated reads.
// Characteristic Value 5
{
{ ATT_BT_UUID_SIZE, simpleProfilechar5UUID },
GATT_PERMIT_AUTHEN_READ,
0,
simpleProfileChar5
},
When an un-authenticated client attempts to read this value, the GATT server automatically rejects it with
ERROR_INSUFFICIENT_AUTHEN (0x41), without invoking the simpleProfile_ReadAttrCB(). See an
example of this in Figure 5-15.

Generic Attribute Profile (GATT)
www.ti.com
98 SWRU393E–October 2010–Revised March 2018
Submit Documentation Feedback
Copyright © 2010–2018, Texas Instruments Incorporated
The Bluetooth low energy Protocol Stack
Figure 5-15. Sniffer Capture Example
After the client has successfully authenticated, read/write requests are forwarded to the profiles read/write
callback. See the code below for a simple_gatt_profile example:
case SIMPLEPROFILE_CHAR5_UUID:
*pLen = SIMPLEPROFILE_CHAR5_LEN;
VOID memcpy( pValue, pAttr->pValue, SIMPLEPROFILE_CHAR5_LEN );
break;
5.3.7.2 Authorization
Authorization is a layer of security provided in addition to what BLE already implements. Because
applications are required to define their own requirements for authorization, the stack forwards read/write
requests on these characteristics to the application layer of the profile.
For the profile to register for authorization information from the GATT server, it must define an
authorization callback with the stack. The simple_gatt_profile does not do this by default, but below is an
example of how it could be modified to do this.
1. Register profile level authorization callback.
CONST gattServiceCBs_t simpleProfileCBs =
{
simpleProfile_ReadAttrCB, // Read callback function pointer
simpleProfile_WriteAttrCB, // Write callback function pointer
simpleProfile_authorizationCB // Authorization callback function pointer
};
2. Implement authorization callback code.
static bStatus_t simpleProfile_authorizationCB( uint16 connHandle,
gattAttribute_t *pAttr,
uint8 opcode )
{
//This is just an example implementation, normal use cases would require
//more complex logic to determine that the device is authorized
if(clientIsAuthorized)
return SUCCESS;
else
return ATT_ERR_INSUFFICIENT_AUTHOR;
}
The authorization callback executes in the stack context; thus, intensive processing should not be
performed in this function. The implementation is left up to the developer; the above callback should be
treated as a shell. The return value should be either SUCCESS if the client is authorized to access the
characteristic, or ATT_ERR_INSUFFICIENT_AUTHOR if they have not yet obtained proper authorization.
Authorization requires the connection to be authenticated beforehand, or
ATT_ERR_INSUFFICIENT_AUTHEN will be sent as an error response.

www.ti.com
GAP Bond Manager and LE Secure Connections
99
SWRU393E–October 2010–Revised March 2018
Submit Documentation Feedback Copyright © 2010–2018, Texas Instruments Incorporated
The Bluetooth low energy Protocol Stack
NOTE: If a characteristic that requires authorization is registered with the GATT server, but no
application level authorization callback is defined, the stack will return ATT_ERR_UNLIKELY.
Because this error can be cryptic, TI recommends using an authorization callback.
5.4 GAP Bond Manager and LE Secure Connections
5.4.1 Overview
The GAP Bond Manager is a configurable module that offloads most of the security mechanisms from the
application. Table 5-1 lists the terminology.
Table 5-1. GAP Bond Manager Terminology
Term Description
Pairing The process of exchanging keys
Encryption Data is encrypted after pairing, or re-encryption (a subsequent
connection where keys are looked up from nonvolatile memory).
Authentication The pairing process completed with MITM (Man in the Middle)
protection.
Bonding Storing the keys in nonvolatile memory to use for the next
encryption sequence.
Authorization An additional application level key exchange in addition to
authentication
OOB Out of Band. Keys are not exchanged over the air, but rather
over some other source such as serial port or NFC. This also
provides MITM protection.
MITM Man in the Middle protection. This prevents an attacker from
listening to the keys transferred over the air to break the
encryption.
Just Works Pairing method where keys are transferred over the air without
MITM
The general process that the GAPBondMgr uses is as follows.
1. The pairing process exchanges keys through the following methods described in Section 5.4.2.
2. Encrypt the link with keys from Step 1.
3. The bonding process stores keys in secure flash (SNV).
4. Use the keys stored in SNV to encrypt the link when reconnecting.
NOTE: Performing all of these steps is unnecessary. For example, two devices may choose to pair
but not bond.
5.4.2 Selection of Pairing Mode
Version 4.2 of the Bluetooth Spec introduces a Secure Connections feature to upgrade BLE pairing. For a
detailed description of the algorithms used for Secure Connections, see section 5.1 of Vol 1, Part A of the
4.2 Bluetooth Spec. The previous pairing methods used in the 4.1 and 4.0 Bluetooth Specs are still
available, and are now defined as LE legacy pairing. The main difference is that Secure Connection uses
Elliptic Curve Diffie-Hellman cryptography, while LE legacy pairing does not.
There are four types of pairing models, each of which are described in detail in Section 5.4.4:
• just works (Secure Connections or LE Legacy)
• passkey entry (Secure Connections or LE Legacy)
• numeric comparison (Secure Connections)
• Out of Band (Secure Connections or LE Legacy)

GAP Bond Manager and LE Secure Connections
www.ti.com
100 SWRU393E–October 2010–Revised March 2018
Submit Documentation Feedback
Copyright © 2010–2018, Texas Instruments Incorporated
The Bluetooth low energy Protocol Stack
The selection of the association model and whether or not pairing will succeed is based upon the following
parameters (all tables from Section 2.3.5.1 of Vol 3, Part h of the Bluetooth 4.2 Spec). The GAPBondMgr
parameters, as they map to the table parameters below are listed here. For more information on these
parameters, see the GAPBondMgr API.
• GAPBOND_LOCAL_OOB_SC_ENABLED: OOB Set / Not Set
• GAPBOND_MITM_PROTECTION: MITM Set / Not Set
• GAPBOND_IO_CAPABILITIES: IO Capabilities
• GAPBOND_SECURE_CONNECTION: secure connections supported / not supported
Beyond what the spec defines, this parameter also affects whether or not pairing succeeds, as
described in the GAPBondMgr API.
If both devices support secure connections, use Figure 5-16 to decide upon the next step.
Figure 5-16. Parameters With Secure Connections
If at least one device does not support secure connections, use Figure 5-17 to decide upon the next step.
Figure 5-17. Parameters Without Secure Connections
If, based on one of the previous tables, IO capabilities are to be used to determine the association model,
use Figure 5-18.

GAP Bond Manager and LE Secure Connections
www.ti.com
102 SWRU393E–October 2010–Revised March 2018
Submit Documentation Feedback
Copyright © 2010–2018, Texas Instruments Incorporated
The Bluetooth low energy Protocol Stack
5.4.3 Using GAPBondMgr
This section describes what the application must do to configure, start, and use the GAPBondMgr. The
GAPRole handles some of the GAPBondMgr functionality. The GAPBondMgr is defined in gapbondmgr.c
and gapbondmgr.h. Appendix D describes the full API including commands, configurable parameters,
events, and callbacks. The project being considered here is the security_examples_central project
available from the TI SimpleLink GitHub page in TI SimpleLink GitHub Code Examples. The general steps
to use the GAPBondMgr module are as follows.
1. Configure the stack to include GAPBondMgr functionality and, if desired, secure connections. Define
the following in build_config.opt in the stack project:
• DGAP_BOND_MGR
• DBLE_V42_FEATURES=SECURE_CONNS_CFG
2. The stack must also be configured to use 1 or 2 SNV pages, by defining OSAL_SNV=1 or
OSAL_SNV=2 as a preprocessor-defined symbol in the stack project.
3. If using Secure Connections, the PDU size must be >= 69. This can be set by defining the following
preprocessor symbol in the application project: MAX_PDU_SIZE=69. Also, the minimum heap size that
can be used with Secure Connections is 3690.
4. Configure the GAPBondMgr by initializing its parameters as desired. See Section D.2 for a complete
list of parameters with functionality described. There are examples of this for the various pairing /
bonding modes in Section 5.4.4.
5. Register application callbacks with the GAPBondMgr, so that the application can communicate with the
GAPBondMgr and be notified of events. See Section D.3 for the callback definitions and an example in
the SimpleBLECentral project.
// Register with bond manager after starting device
GAPBondMgr_Register(&security_examples_central_bondCB);
This should also occur in the application initialization function after the GAPRole profile is started (that
is, GAPCentralRole_StartDevice()).
6. Once the GAPBondMgr is configured, it operates mostly autonomously from the perspective of the
application. When a connection is established, it initiates pairing and bonding, depending on the
configuration parameters set during initialization, and communicates with the application as needed
through the defined callbacks.
A few parameters can be set and functions called asynchronously at any time from the application.
See Appendix F for more information.
Most communication between the GAPBondMgr and the application at this point occurs through the
callbacks which were registered in Step 2. Figure 5-19 is a flow diagram example from
SimpleBLECentral of the GAPBondMgr notifying the application that pairing has completed. The same
method occurs for various other events and will be expanded upon in the following section. In this
diagram, red corresponds to processing in the protocol stack context and green to the application
context.

GAPBondMgr handles
GAP_AUTHENTICATIO
N_COMPLETE stack
message and calls
application callback
Callback stores state
and status, sets event,
and posts semaphore
to wake up application
Application wakes up
to process event
gapbondmgr.c:
uint16 GAPBondMgr_ProcessEvent( uint8 task_id, uint16 events )
{
if ( events & GAP_BOND_SYNC_CC_EVT )
{
if ( gapBondMgr_SyncCharCfg( pAuthEvt->connectionHandle ) )
{
if ( pGapBondCB && pGapBondCB->pairStateCB )
{
pGapBondCB->pairStateCB( pAuthEvt->connectionHandle,
GAPBOND_PAIRING_STATE_COMPLETE, SUCCESS );
...
security_example_central.c:
static void security_examples_central_pairStateCB(uint16_t connHandle,
uint8_t state, uint8_t status)
{
uint8_t *pData;
if ((pData = ICall_malloc(sizeof(uint8_t))))
{
*pData = status;
security_examples_central_enqueueMsg(SEC_PAIRING_STATE_EVT,
state, pData);
}
security_examples_central.c:
static void security_examples_central_processAppMsg(secEvt_t *pMsg)
{
switch (pMsg->hdr.event)
{
case SEC_PAIRING_STATE_EVT:
{
security_examples_central_processPairState(pMsg->hdr.state,
*pMsg->pData);
«
static void security_examples_central_processPairState(uint8_t state,
uint8_t status)
{
else if (state == GAPBOND_PAIRING_STATE_COMPLETE)
{
if (status == SUCCESS)
{
DISPLAY_WRITE_STRING("Pairing success", LCD_PAGE2);
}
else
{
DISPLAY_WRITE_STRING_VALUE("Pairing fail: %d", status,
LCD_PAGE2);
}
}
www.ti.com
GAP Bond Manager and LE Secure Connections
103
SWRU393E–October 2010–Revised March 2018
Submit Documentation Feedback Copyright © 2010–2018, Texas Instruments Incorporated
The Bluetooth low energy Protocol Stack
Figure 5-19. Flow Diagram Example

GAP Bond Manager and LE Secure Connections
www.ti.com
104 SWRU393E–October 2010–Revised March 2018
Submit Documentation Feedback
Copyright © 2010–2018, Texas Instruments Incorporated
The Bluetooth low energy Protocol Stack
5.4.4 GAPBondMgr Examples for Different Pairing Modes
This section provides message diagrams for the types of security that can be implemented. These modes
assume acceptable I/O capabilities are available for the security mode, and that the selection of whether
or not to support Secure Connections allows for the pairing mode. See the Section 5.4.2 on how these
parameters affect pairing. These examples only consider the pairing aspect. Bonding can be added to
each type of pairing in the same manner and is shown in the next section.
NOTE: The code snippets here are not complete functioning examples, and are only intended for
illustration purposes. See the security_examples for a complete example.
5.4.4.1 Pairing Disabled
With pairing set to FALSE, the BLE stack automatically rejects any attempt at pairing. Configure the
GAPBondMgr as follows to disable pairing:
uint8 pairMode = GAPBOND_PAIRING_MODE_NO_PAIRING;
GAPBondMgr_SetParameter(GAPBOND_PAIRING_MODE, sizeof(uint8_t), &pairMode);
5.4.4.2 Just Works Pairing
Just Works pairing allows encryption without MITM authentication and is vulnerable to MITM attacks. Just
Works pairing can be LE Legacy or Secure Connections pairing. The GAPBondMgr does not need any
additional input from the application for just works pairing. Configure the GAPBondMgr for Just Works
pairing as follows.
uint8_t pairMode = GAPBOND_PAIRING_MODE_INITIATE;
uint8_t mitm = FALSE;
GAPBondMgr_SetParameter( GAPBOND_PAIRING_MODE, sizeof (uint8_t), &pairMode);
GAPBondMgr_SetParameter( GAPBOND_MITM_PROTECTION, sizeof (uint8_t), &mitm);
Figure 5-20 describes the interaction between the GAPBondMgr and the application for Just Works
pairing. As shown, the application receives a GAPBOND_PAIRING_STATE_STARTED event once the
pairing request has been sent, and a GAPBOND_PAIRING_STATE_COMPLETE event once the pairing
process has completed. At this time, the link is encrypted.

Application GAPRole Gapbondmgr.c BLE Stack
GAP_LINK_ESTABLISHED_EVENT
GAPBondMgr_LinkEst()
GAP_Authenticate()
GAP_AUTHENTICATION
_COMPLETE_EVENT
Pairing State Callback
Pairing Req
Pairing State Callback
GAPBOND_PAIRING_
STATE_STARTED
Encryption
Req / Rsp
GAPBOND_PAIRING_
STATE_COMPLETE
www.ti.com
GAP Bond Manager and LE Secure Connections
105
SWRU393E–October 2010–Revised March 2018
Submit Documentation Feedback Copyright © 2010–2018, Texas Instruments Incorporated
The Bluetooth low energy Protocol Stack
Figure 5-20. Just Works Pairing
5.4.4.3 Passcode Entry
Passkey entry is a type of authenticated pairing that can prevent MITM attacks. It can be either LE Legacy
pairing or Secure Connections pairing. In this pairing method, one device displays a 6-digit passcode, and
the other device enters the passcode. As described in Section 5.4.2, the IO capabilities decide which
device performs which role. The passcode callback registered with the GAPBondMgr when it was started
is used to enter or display the passcode. The following is an example of initiating Passcode Entry pairing
where the passcode is displayed.
1. Define passcode callback
// Bond Manager Callbacks
static gapBondCBs_t security_examples_central_bondCB =
{
(pfnPasscodeCB_t)security_examples_central_passcodeCB, // Passcode callback
security_examples_central_pairStateCB // Pairing state callback
};
static void security_examples_central_passcodeCB(uint8_t *deviceAddr, uint16_t connHandle,
uint8_t uiInputs, uint8_t uiOutputs, uint32_t
numComparison)
{
gapPasskeyNeededEvent_t *pData;
// Allocate space for the passcode event.

GAP Bond Manager and LE Secure Connections
www.ti.com
106 SWRU393E–October 2010–Revised March 2018
Submit Documentation Feedback
Copyright © 2010–2018, Texas Instruments Incorporated
The Bluetooth low energy Protocol Stack
if ((pData = ICall_malloc(sizeof(gapPasskeyNeededEvent_t))))
{
memcpy(pData->deviceAddr, deviceAddr, B_ADDR_LEN);
pData->connectionHandle = connHandle;
pData->uiInputs = uiInputs;
pData->uiOutputs = uiOutputs;
// Enqueue the event.
security_examples_central_enqueueMsg(SEC_PASSCODE_NEEDED_EVT, 0, (uint8_t *) pData);
}
}
2. Configure GAPBondMgr
uint8_t pairMode = GAPBOND_PAIRING_MODE_INITIATE;
uint8_t mitm = TRUE;
GAPBondMgr_SetParameter(GAPBOND_PAIRING_MODE, sizeof(uint8_t), &uint8_t pairMode =
GAPBOND_PAIRING_MODE_INITIATE;
uint8_t mitm = TRUE;
GAPBondMgr_SetParameter(GAPBOND_PAIRING_MODE, sizeof(uint8_t), &mitm);
3. Process passcode callback and send response to stack
static void security_examples_central_processPasscode(uint16_t connectionHandle,
gapPasskeyNeededEvent_t *pData)
{
if (pData->uiInputs) // if we are to enter passkey
{
passcode = 111111;
// Send passcode response
GAPBondMgr_PasscodeRsp(connectionHandle, SUCCESS, passcode);
}
else if (pData->uiOutputs) // if we are to display passkey
{
passcode = 111111;
DISPLAY_WRITE_STRING_VALUE("Passcode: %d", passcode, LCD_PAGE4);
// Send passcode response
GAPBondMgr_PasscodeRsp(connectionHandle, SUCCESS, passcode);
}
}
Depending on what the uiInputs and uiOutputs returned from the GAPBondMgr, the passcode must either
be displayed or entered. The passcode is then sent to the GAPBondMgr using
GAPBondMgr_PasscodeRsp(), so that pairing can continue. In this case, the password is statically set to
111111. In a real product, the password will likely be randomly generated, and the device must expose a
way for the user to enter the passcode, then send it to the GAPBondMgr using
GAPBondMgr_PasscodeRsp(). There is an example of this in the security_examples projects. The
complete interaction between the GAPBondMgr and the application is shown in Figure 5-21.

Application GAPRole Gapbondmgr.c BLE Stack
GAP_LINK_ESTABLISHED_EVENT
GAPBondMgr_LinkEst()
GAP_Authenticate()
GAP_AUTHENTICATION
_COMPLETE_EVENT
Pairing State Callback
Pairing Req
Pairing State Callback
GAPBOND_PAIRING_
STATE_STARTED
Encryption
Req / Rsp
GAPBOND_PAIRING_
STATE_COMPLETE
GAP_PASSKEY_NEEDED_
EVENT
Passcode Callback
Enter /
Display
Passcode
GAPBondMgr_PasscodeRsp()
GAP_PasscodeUpdate()
www.ti.com
GAP Bond Manager and LE Secure Connections
107
SWRU393E–October 2010–Revised March 2018
Submit Documentation Feedback Copyright © 2010–2018, Texas Instruments Incorporated
The Bluetooth low energy Protocol Stack
Figure 5-21. Interaction Between the GAPBondMgr and the Application

GAP Bond Manager and LE Secure Connections
www.ti.com
108 SWRU393E–October 2010–Revised March 2018
Submit Documentation Feedback
Copyright © 2010–2018, Texas Instruments Incorporated
The Bluetooth low energy Protocol Stack
5.4.4.4 Numeric Comparison
Numeric comparison is a type of authenticated pairing that protects from MITM attacks. It is only possible
as a Secure Connections pairing; not LE legacy. For numeric comparison pairing, both devices display a
6-digit code. Each device must then indicate, through a button press or some other yes-no input, whether
the codes match. The passcode callback registered with the GAPBondMgr when it was started is used to
display the 6-digit code. The following is an example of initiating Numeric Comparison pairing where the
passcode is displayed. The IO capabilities must be set appropriately to select numeric comparison (that is,
Display/Yes-No on both sides).
1. Define passcode callback to display code.
// Bond Manager Callbacks
static gapBondCBs_t SimpleBLECentral_bondCB =
{
(pfnPasscodeCB_t)SimpleBLECentral_passcodeCB, // Passcode callback
SimpleBLECentral_pairStateCB // Pairing state callback
};
static void SimpleBLECentral_passcodeCB (uint8_t *deviceAddr, uint16_t connHandle, uint8_t
uiInputs, uint8_t uiOutputs, uint32_t numComparison)
{
gapPasskeyNeededEvent_t *pData;
// Allocate space for the passcode event.
if ((pData = ICall_malloc(sizeof(gapPasskeyNeededEvent_t))))
{
memcpy(pData->deviceAddr, deviceAddr, B_ADDR_LEN);
pData->connectionHandle = connHandle;
pData->numComparison = numComparison;
// Enqueue the event.
security_examples_central_enqueueMsg(SEC_PASSCODE_NEEDED_EVT, 0, (uint8_t *) pData);
2. Configure GAPBondMgr
uint8_t pairMode = GAPBOND_PAIRING_MODE_INITIATE;
uint8_t scMode = GAPBOND_SECURE_CONNECTION_ONLY;
uint8_t mitm = TRUE;
uint8_t ioCap = GAPBOND_IO_CAP_DISPLAY_YES_NO;
GAPBondMgr_SetParameter(GAPBOND_IO_CAPABILITIES, sizeof(uint8_t), &ioCap);
GAPBondMgr_SetParameter(GAPBOND_PAIRING_MODE, sizeof(uint8_t), &pairMode);
GAPBondMgr_SetParameter(GAPBOND_MITM_PROTECTION, sizeof(uint8_t), &mitm);
GAPBondMgr_SetParameter(GAPBOND_SECURE_CONNECTION, sizeof(uint8_t), &scMode);
3. Process passcode callback and display code.
static void SimpleBLECentral_processPasscode (uint16_t connectionHandle,
gapPasskeyNeededEvent_t *pData)
{
if (pData->numComparison) //numeric comparison
{
//Display passcode
DISPLAY_WRITE_STRING_VALUE("Num Cmp: %d", pData->numComparison, LCD_PAGE4);
}
}
4. Accept Yes-No input from user and send response to GAPBondMgr.
if (keys & KEY_RIGHT)
GAPBondMgr_PasscodeRsp(connHandle, SUCCESS, TRUE);
DISPLAY_WRITE_STRING("Codes Match!", LCD_PAGE5);
return;
}
In this case, the third parameter of GAPBondMgr_PasscodeRsp, which usually accepts a passcode, is
overloaded to send TRUE to the stack to indicate that the codes match and to continue with pairing.

Application GAPRole Gapbondmgr.c BLE Stack
GAP_LINK_ESTABLISHED_EVENT
GAPBondMgr_LinkEst()
GAP_Authenticate()
GAP_AUTHENTICATION
_COMPLETE_EVENT
Pairing State Callback
Pairing Req
Pairing State Callback
GAPBOND_PAIRING_
STATE_STARTED
Encryption
Req / Rsp
GAPBOND_PAIRING_
STATE_COMPLETE
GAP_PASSKEY_NEEDED_
EVENT
Passcode Callback
Codes
match
GAPBondMgr_PasscodeRsp()
GAP_PasscodeUpdate()
Display
Code
www.ti.com
GAP Bond Manager and LE Secure Connections
109
SWRU393E–October 2010–Revised March 2018
Submit Documentation Feedback Copyright © 2010–2018, Texas Instruments Incorporated
The Bluetooth low energy Protocol Stack
Figure 5-22. Numeric Comparison
5.4.4.5 GAPBondMgr Example With Bonding Enabled
Bonding can enabled or disabled for any type of pairing through the GAPBOND_BONDING_ENABLED
parameter, and occurs after the pairing process is complete. To enable bonding, configure the
GAPBondMgr as follows:

GAP Bond Manager and LE Secure Connections
www.ti.com
110 SWRU393E–October 2010–Revised March 2018
Submit Documentation Feedback
Copyright © 2010–2018, Texas Instruments Incorporated
The Bluetooth low energy Protocol Stack
uint8_t bonding = TRUE;
GAPBondMgr_SetParameter(GAPBOND_BONDING_ENABLED, sizeof(uint8_t), &bonding);
With bonding enabled, the GAPBondMgr stores the long-term key transferred during the pairing process to
SNV. See Section 5.4.4.6 for more information. After this is completed, the application is notified through
the GAPBOND_PAIRING_STATE_COMPLETE event. GAPBOND_PAIRING_STATE_COMPLETE is only
passed to the application pair state callback when initially connecting, pairing, and bonding. For future
connections to a bonded device, the security keys are loaded from flash, thus skipping the pairing
process. In this case, only PAIRING_STATE_BONDED is passed to the application pair state callback.
This is illustrated in Figure 5-23.

Application GAPRole Gapbondmgr.c BLE Stack
GAP_LINK_ESTABLISHED_EVENT
GAPBondMgr_LinkEst()
GAP_Authenticate()
GAP_AUTHENTICATION
_COMPLETE_EVENT
Pairing State Callback
Pairing Req
Pairing State Callback
GAPBOND_PAIRING_
STATE_STARTED
Encryption
Req / Rsp
GAPBOND_PAIRING_
STATE_COMPLETE
This section will vary depending on the pairing type. See above examples for more information.
Save Bond info
in SNV
Eventually the connection may be terminated and re-established
GAP_LINK_ESTABLISHED_EVENT
GAPBondMgr_LinkEst()
GAP_Bond()
Read Bond info
from SNV
Encryption
Req / Rsp
GAP_BOND_COMPLETE
_EVENT
Pairing State Callback
GAPBOND_PAIRING_
STATE_BONDED
www.ti.com
GAP Bond Manager and LE Secure Connections
111
SWRU393E–October 2010–Revised March 2018
Submit Documentation Feedback Copyright © 2010–2018, Texas Instruments Incorporated
The Bluetooth low energy Protocol Stack
Figure 5-23. GAPBondMgr Example With Bonding Enabled

GAP Bond Manager and LE Secure Connections
www.ti.com
112 SWRU393E–October 2010–Revised March 2018
Submit Documentation Feedback
Copyright © 2010–2018, Texas Instruments Incorporated
The Bluetooth low energy Protocol Stack
5.4.4.6 GAPBondMgr and SNV
This section describes how the GAPBondMgr uses the SNV flash area for storing bonding information. For
more information on SNV itself, see Section 3.10. The amount of bonds that can be stored is set by the
GAP_BONDINGS_MAX definition, which is set to 10 by default in gapbondmgr.h. The functionality of the
GAPBondMgr when there are no more available bonds varies based on whether the “least recently used”
scheme is enabled. See Appendix F for more information on the
GAPBOND_LRU_BOND_REPLACEMENT parameter. If this parameter is set to false, it is not possible to
add any more bonds without manually deleting a bond. If the parameter is set to true, the least recently
used bond is deleted to make room for the new bond.
The following components comprise one bonding entry:
1. Bond Record: this consists of the peer’s address, address type, privacy reconnection address, and
state flags. This comprises 14 bytes and is defined as such:
typedef struct
{
uint8 publicAddr[B_ADDR_LEN]; // Peer's address
uint8 publicAddrType; // Peer's address type
uint8 reconnectAddr[B_ADDR_LEN]; // Privacy Reconnection Address
uint8 stateFlags; // State flags: @ref GAP_BONDED_STATE_FLAGS
} gapBondRec_t;
2. Client Characteristic Configurations (CCC): the amount of CCCs stored in each entry are set by the
GAP_CHAR_CFG_MAX define. This is set to 4 by default. Each CCC is comprised of 4-bytes and is
defined as follows:
typedef struct
{
uint16 attrHandle; // attribute handle
uint8 value; // attribute value for this device
} gapBondCharCfg_t;
3. Local Long Term Key (LTK) info: this stores the local device’s encryption information. This comprises
28 bytes and is composed as such:
typedef struct
{
uint8 LTK[KEYLEN]; // Long Term Key (LTK)
uint16 div; //lint -e754 // LTK eDiv
uint8 rand[B_RANDOM_NUM_SIZE]; // LTK random number
uint8 keySize; // LTK key size
} gapBondLTK_t;
4. Connected Device Long Term Key Info: this stores the connected device’s encryption information. This
is also a gapBondLTK_t and comprises 28 bytes.
5. Connected Device Identity Resolving Key (IRK): this stores the IRK generated during pairing. This is a
16-byte array.
6. Connected Device Sign Resolving Key (SRK): this stores the SRK generated during pairing. This is a
16-byte array.
7. Connected Device Sign counter: this stores the sign counter generated during pairing. This is a 4-byte
word.
5.4.5 LE Privacy 1.2
5.4.5.1 Summary
This BLE–Stack SDK supports the privacy feature that reduces the ability to track an LE device over a
period of time, by changing the Bluetooth device address on a frequent basis. LE Privacy 1.2 extends
privacy to the controller by allowing the controller to both resolve peer and generate local resolvable
private addresses (RPAs). It is used during connection mode and connection procedures. Table 5-2 lists
the definition of terms related to the privacy feature.

www.ti.com
GAP Bond Manager and LE Secure Connections
113
SWRU393E–October 2010–Revised March 2018
Submit Documentation Feedback Copyright © 2010–2018, Texas Instruments Incorporated
The Bluetooth low energy Protocol Stack
Table 5-2. Definition of Terms
Term Definition
Resolvable address A resolvable address is one that can potentially be resolved.
Specifically, it is a device address that is a random resolvable private
address (RPA).
Resolving list (RL) One or more entries of local/peer IRK pairs associated with an identity
address (public or random static).
Device address A 48-bit value used to identify a device. A device address can be public
or random. A device may use at least one, and can use both.
Identity (ID) address An RPA is resolved with an identity resolving key (IRK) and is
associated with a public address or a random static address, known as
the identity (ID) address.
Non-resolvable address A non-resolvable address is one that can never be resolved.
Specifically, it is a device address that is a public address, a random
static address, or a non-resolvable private address.
5.4.5.2 Theory of Operation
For a device using the privacy feature to reconnect to known devices, the device address, referred to as
the private address, must be resolvable by the other device. The private address is generated using the
device’s resolving identity key (IRK) exchanged during the bonding procedure.
With LE Privacy 1.2, the host is able to populate a resolving list in the controller. The resolving list consists
of a set of records, where each record contains a pair of IRKs, one for local and one for peer, as well as
the identity address of the peer device. A identity address of the peer device should be the public or static
address of that device, which is obtained during phase 3 of pairing. The controller, which now contains all
of the IRKs for previously bonded devices, is able to resolve private addresses into identity addresses of
peers. These addresses are then able to be passed to the controller white list for further action, as shown
in Figure 5-24.
Figure 5-24. Resolving List
If the controller is unable to resolve the peer RPAs, or the white list takes no actions for the incoming
address, the address is still passed to the host. If the local device or peer device wishes, it can initiate a
bonding sequence to exchange IRKs as well as device identity addresses. If these are exchanged, the
host can use those parameters to update the controller’s resolving list, and even update the white list, so
that the controller can automatically form a connection with the peer during a future connection attempt.
5.4.5.3 Enabling Privacy
Most of the privacy features are handled by the GAP bond manager in the stack. Privacy should be
enabled in the stack by uncommenting the following line in build_config.opt:
-DBLE_V42_FEATURES=PRIVACY_1_2_CFG
5.4.5.4 New HCI Commands
The following new HCI commands are now supported in the controller:

Logical Link Control and Adaptation Layer Protocol (L2CAP)
www.ti.com
114 SWRU393E–October 2010–Revised March 2018
Submit Documentation Feedback
Copyright © 2010–2018, Texas Instruments Incorporated
The Bluetooth low energy Protocol Stack
• LE Add Device to Resolving List Command
• LE Remove Device to Resolving List Command
• LE Clear Resolving List Command
• LE Read Resolving List Size Command
• LE Read Peer Resolvable Address Command
• LE Read Local Resolvable Address Command
• LE Set Address Resolution Enable Command
• LE Set Random Private Address Timeout Command
For additional details, please see Bluetooth Core Specification, version 4.2 Vol 2, Part E, Section 7.8 for
the commands, and section 7.7 for the event.
5.4.5.5 Privacy and White List
5.4.5.5.1 Enabling Auto Sync of White List
The stack can automatically add devices to the white list after bonding. Use the following code to enable
this syncing of the white list.
uint8_t autoSyncWhiteList = TRUE;
GAPBondMgr_SetParameter(GAPBOND_AUTO_SYNC_WL, sizeof(uint8_t), &autoSyncWhiteList);
status = GAP_ConfigDeviceAddr(ADDRMODE_PRIVATE_RESOLVE, NULL);
//Set timeout value to 5 minutes
GAP_SetParamValue( TGAP_PRIVATE_ADDR_INT , 5);
5.4.5.5.2 Using Resolvable Private Addresses
The device also can be configured to use a random address. Use the following API to use random
address:
status = GAP_ConfigDeviceAddr(ADDRMODE_PRIVATE_RESOLVE, NULL);
It can be verified with a sniffer that the address changes when advertising. The default timeout value
between private (resolvable) address changes is 15 minutes. This can be modified by the
GAP_SetParamValue() API:
//Set timeout value to 5 minute
GAP_SetParamValue( TGAP_PRIVATE_ADDR_INT , 5);
5.4.5.5.3 Testing Privacy with White List
The following steps can be made to test the privacy with white list feature:
1. Connect the iOS device to the CC2640 both supporting Privacy 1.2
2. Pair with the device with the default passcode: 000000
3. The iOS devices should be automatically added to the white list
4. Disconnect and wait for the iOS device address to change
5. Reconnect to the CC2640
5.5 Logical Link Control and Adaptation Layer Protocol (L2CAP)
The L2CAP layer sits on top of the HCI layer on the host side and transfers data between the upper layers
of the host (GAP, GATT, application) and the lower layer protocol stack. This layer is responsible for
protocol multiplexing capability, segmentation, and reassembly operation for data exchanged between the
host and the protocol stack. L2CAP permits higher-level protocols and applications to transmit and receive
upper layer data packets (L2CAP service data units, SDU) up to 64KB long. See Figure 5-25 for more
information.

www.ti.com
Logical Link Control and Adaptation Layer Protocol (L2CAP)
115
SWRU393E–October 2010–Revised March 2018
Submit Documentation Feedback Copyright © 2010–2018, Texas Instruments Incorporated
The Bluetooth low energy Protocol Stack
NOTE: The actual size is limited by the amount of memory available on the specific device being
implemented. L2CAP also permits per-channel flow control and retransmission.
Figure 5-25. L2CAP Architectural Blocks
5.5.1 General L2CAP Terminology
Term Description
L2CAP channel The logical connection between two endpoints in peer devices,
characterized by their Channel Identifiers (CIDs)
SDU or L2CAP SDU Service Data Unit: a packet of data that L2CAP exchanges with
the upper layer and transports transparently over an L2CAP
channel using the procedures specified in this document
PDU or L2CAP PDU Protocol Data Unit: a packet of data containing L2CAP protocol
information fields, control information, and/or upper layer
information data
Maximum Transmission Unit (MTU) The maximum size of payload data, in octets, that the upper
layer entity can accept (that is, the MTU corresponds to the
maximum SDU size).
Maximum PDU Payload Size (MPS) The maximum size of payload data in octets that the L2CAP
layer entity can accept (that is, the MPS corresponds to the
maximum PDU payload size).

Logical Link Control and Adaptation Layer Protocol (L2CAP)
www.ti.com
116 SWRU393E–October 2010–Revised March 2018
Submit Documentation Feedback
Copyright © 2010–2018, Texas Instruments Incorporated
The Bluetooth low energy Protocol Stack
5.5.2 Maximum Transmission Unit (MTU)
The Bluetooth low energy stack supports fragmentation and recombination of L2CAP PDUs at the link
layer. This fragmentation support allows L2CAP and higher-level protocols built on top of L2CAP, such as
the attribute protocol (ATT), to use larger payload sizes, and reduce the overhead associated with larger
data transactions. When fragmentation is used, larger packets are split into multiple link layer packets and
reassembled by the link layer of the peer device. Figure 5-26 shows this relationship.
Figure 5-26. L2CAP Packet Fragmentation
The size of the L2CAP PDU also defines the size of the Attribute Protocol Maximum Transmission Unit
(ATT_MTU). By default, LE devices assume the size of the L2CAP PDU is 27 bytes, which corresponds to
the maximum size of the LE packet that can transmit in a single connection event packet. In this case, the
L2CAP protocol header is 4 bytes, resulting in a default size for ATT_MTU of 23.
NOTE: When using the LE Data Length Extension feature, the length of the LE packet can be up to
251 bytes. See Section 5.6.
5.5.2.1 Configuring for Larger MTU Values
A client device can request a larger ATT_MTU during a connection by using the GATT_ExchangeMTU()
command (see the API defined in Section D.3). During this procedure, the client (that is, Central) informs
the server of its maximum supported receive MTU size and the server (that is, Peripheral) responds with
its maximum supported receive MTU size. Only the client can initiate this procedure. When the messages
are exchanged, the ATT_MTU for the duration of the connection is the minimum of the client MTU and
server MTU values. If the client indicates it can support an MTU of 200 bytes and the server responds with
a maximum size of 150 bytes, the ATT_MTU size is 150 for that connection. For more information, see the
MTU Exchange section of Specification of the Bluetooth System, Covered Core Package, Version: 4.2.
Take the following steps to configure the stack to support larger MTU values.
1. Set the MAX_PDU_SIZE preprocessor symbol in the application project to the desired value (see
Section 5.8) to the maximum desired size of the L2CAP PDU size. The maximum ATT_MTU size is
always 4 bytes less than the value of the MAX_PDU_SIZE.
2. Call GATT_ExchangeMTU() after a connection is formed (GATT client only). The MTU parameter
passed into this function must be less than or equal to the definition from step 1.
3. Receive the ATT_MTU_UPDATED_EVENT in the calling task to verify that the MTU was successfully
updated. This update requires the calling task to have registered for GATT messages. See
Section 5.3.6 for more information.
Though the stack can be configured to support a MAX_PDU_SIZE up to 255 bytes, each Bluetooth low
energy connection initially uses the default 27 bytes (ATT_MTU = 23 bytes) value until the exchange MTU
procedure results in a larger MTU size. The exchange MTU procedure must be performed on each
Bluetooth low energy connection and must be initiated by the client.

www.ti.com
Logical Link Control and Adaptation Layer Protocol (L2CAP)
117
SWRU393E–October 2010–Revised March 2018
Submit Documentation Feedback Copyright © 2010–2018, Texas Instruments Incorporated
The Bluetooth low energy Protocol Stack
Increasing the size of the ATT_MTU increases the amount of data that can be sent in a single ATT
packet. The longest attribute that can be sent in a single packet is (ATT_MTU-1) bytes. Procedures, such
as notifications, have additional length restrictions. If an attribute value has a length of 100 bytes, a read
of this entire attribute requires a read request to obtain the first (ATT_MTU-1) bytes, followed by multiple
read blob request to obtain the subsequent (ATT_MTU-1) bytes. To transfer the entire 100 bytes of
payload data with the default ATT_MTU = 23 bytes, five request or response procedures are required,
each returning 22 bytes. If the exchange MTU procedure was performed and an ATT_MTU was
configured to 101 bytes (or greater), the entire 100 bytes could be read in a single read request or
response procedure.
NOTE: Due to memory and processing limitations, not all Bluetooth low energy systems support
larger MTU sizes. Know the capabilities of expected peer devices when defining the behavior
of the system. If the capability of peer devices is unknown, design the system to work with
the default 27-byte L2CAP PDU/23-byte ATT_MTU size. For example, sending notifications
with a length greater than 20 bytes (ATT_MTU-3) bytes results in truncation of data on
devices that do not support larger MTU sizes.
5.5.3 L2CAP Channels
L2CAP is based around channels. Each endpoint of an L2CAP channel is referred to by a channel
identifier (CID).See Volume 3, Part A, Section 2.1 of the Specification of the Bluetooth System, Covered
Core Package, Version: 4.1 for more details on L2CAP Channel Identifiers. Channels can be divided into
fixed and dynamic channels. For example, data exchanged over the GATT protocol uses channel 0x0004.
A dynamically allocated CID is allocated to identify the logical link and the local endpoint. The local
endpoint must be in the range from 0x0040 to 0xFFFF. This endpoint is used in the connection-orientated
L2CAP channels described in the following section.
5.5.4 L2CAP Connection-Oriented Channel (CoC) Example
The Bluetooth low energy stack SDK provides APIs to create L2CAP CoC channels to transfer
bidirectional data between two Bluetooth low energy devices supporting this feature. This feature is
enabled by default in the protocol stack. Figure 5-27 shows a sample connection and data exchange
process between master and slave device using a L2CAP connection-oriented channel in LE Credit Based
Flow Control Mode.

LE Data Length Extension
www.ti.com
118 SWRU393E–October 2010–Revised March 2018
Submit Documentation Feedback
Copyright © 2010–2018, Texas Instruments Incorporated
The Bluetooth low energy Protocol Stack
Figure 5-27. Sample Connection and Data Exchange Between a Master and Slave Device Using a L2CAP
Connection-Oriented Channel in LE Credit Based Flow Control Mode
For more information on these L2CAP APIs, refer to the L2CAP API in Appendix G.
5.6 LE Data Length Extension
5.6.1 Summary
The data length extension feature allows the LE controller to send data channel packet data units (PDUs)
with payloads of up to 251 bytes of application data, while in the connected state. Furthermore, a new
PDU size can be negotiated by either side at any time during a connection. Previously, the controller’s
largest data channel payload was 27 bytes. This increases the data rate by around 2.5×, compared to
Bluetooth Core Specification version 4.0 and 4.1 devices (if both devices support extended packet length
and are configured properly).
5.6.2 Data Length Update Procedure
Once a connection is formed, the LE controllers of the device can use the LL_LENGTH_REQ and
LL_LENGTH_RSP control PDUs to negotiate a larger payload size for data channel PDUs. A data length
update may be initiated by the host or performed autonomously by the controller. Either the master or the
slave can initiate the procedure.
After the data length update procedure is complete, both controllers select a new data length based on
two parameters: PDU size and time. The largest size supported by both local and remote controller is
selected; time is taken into account to support different data rates. These parameters are defined below:
• PDU size: The largest application data payload size supported by the controller. This size does not
include packet overhead, such as access address or preamble.
• Time: The maximum number of microseconds that the device takes to transmit or receive a PDU at the
PHY rate. This parameter uses units of microseconds (us).
Reference the Bluetooth Core Specification version 4.2 ([Vol 6], Part B, Section 5.1.9, Section 6.14) for
more information about the data length update procedure. See Table 5-3 for reference to the maximum
sizes and times supported. TI’s CC2640/CC2650 supports these maximum values.

www.ti.com
LE Data Length Extension
119
SWRU393E–October 2010–Revised March 2018
Submit Documentation Feedback Copyright © 2010–2018, Texas Instruments Incorporated
The Bluetooth low energy Protocol Stack
Table 5-3. Data Length Update Procedure Sizes and Times
LE Data Packet Length
Extension Feature
Supported
Parameters with Names Ending in Octets Parameters with Names Ending in Time (µs)
Minimum Maximum Minimum Maximum
No 27 27 328 328
Yes 27 251 328 2120
5.6.3 Initial Values
The controller defaults to using PDU sizes compatible with 4.0 and 4.1 devices. It uses 27 bytes as its
initial maximum size, and 328 us as the maximum time. The application can update the data length in two
ways. First, the application can set the connection initial max octets to cause the controller to request a
larger size for every connection. Second, the controller can initialize the connection with the default values
of 27 octets and 328 us, then dynamically negotiate the data length at a later time in the connection.
For maximum throughput, high layer protocols such as the BLE host should also use a larger PDU size
(see Section 5.5.2). Figure 5-28 illustrates various PDU sizes in the stack.
Figure 5-28. PDU Sizes
5.6.4 Data Length Extension HCI Commands and Events
The following HCI commands can be used to interact with the controller related to the data length
extension feature:
• LE Read Suggested Default Data Length Command
• LE Write Suggested Default Data Length Command
• LE Read Maximum Data Length Command
• LE Set Data Length Command

LE Data Length Extension
www.ti.com
120 SWRU393E–October 2010–Revised March 2018
Submit Documentation Feedback
Copyright © 2010–2018, Texas Instruments Incorporated
The Bluetooth low energy Protocol Stack
The above commands may generate:
• LE Data Length Change Event
For more information about these HCI commands and their fields, see Bluetooth Core Specification
version 4.2 ([Vol 2], Part E, Section 7.7-7.8). Additionally, the APIs for these new commands are
documented in Appendix H.
5.6.5 Enabling Extended Packet Length Feature
This section reviews how to enable and use data length extension in an application. This document uses
simple_peripheral on the CC2650 LaunchPad as an example. The same principles should apply to other
projects.
5.6.5.1 Enabling the Feature in the BLE-Stack
In the c2650lp_stack project, open the build_config.opt file. There is a list of BluetoothCore Specification
version 4.2 features:
• /* BLE v4.2 Features */
• /* -DBLE_V42_FEATURES=SECURE_CONNS_CFG+PRIVACY_1_2_CFG+EXT_DATA_LEN_CFG */
• /* -DBLE_V42_FEATURES=SECURE_CONNS_CFG+PRIVACY_1_2_CFG */
• /* -DBLE_V42_FEATURES=PRIVACY_1_2_CFG+EXT_DATA_LEN_CFG */
• /* -DBLE_V42_FEATURES=SECURE_CONNS_CFG+EXT_DATA_LEN_CFG */
• /* -DBLE_V42_FEATURES=SECURE_CONNS_CFG */
• /* -DBLE_V42_FEATURES=PRIVACY_1_2_CFG */
• -DBLE_V42_FEATURES=EXT_DATA_LEN_CFG
Uncomment a configuration that fits your needs; to use data length extension, a configuration with
EXT_DATA_LEN_CFG must be selected.
5.6.5.2 Enable the Feature at Run Time
As per Section 5.6.3, the LE controller initially uses packet length values compatible with 4.0 and 4.1
devices in new connections. Update these to trigger the controller to automatically attempt to negotiate a
higher data length at the beginning of every new connection. To enable this feature, add the following call
to the application task’s initialization routine (such as simple_peripheral_init). Use valid values as shown in
the table in Section 5.6.2, otherwise the controller will reject this call.
#define APP_SUGGESTED_PDU_SIZE 251
#define APP_SUGGESTED_TX_TIME 2120
...
//This API is documented in hci.h
HCI_LE_WriteSuggestedDefaultDataLenCmd(APP_SUGGESTED_PDU_SIZE , APP_SUGGESTED_TX_TIME)
Once a connection is formed, the controller handles negotiating a packet size with the peer device. If both
devices are set up to use data length extension, a throughput increase is observed.
5.6.5.3 Set Packet Length in a Connection
Packet length can also be changed dynamically in a connection using the below API snippet. The
application can determine when this must occur based on any logic, such as sensor data or button
presses.
uint16_t cxnHandle;
//Request max supported size
uint16_t requestedPDUSize = 251;
uint16_t requestedTxTime = 2120;
GAPRole_GetParameter(GAPROLE_CONNHANDLE, &cxnHandle);
//This API is documented in hci.h
if(SUCCESS != HCI_LE_SetDataLenCmd(cxnHandle, requestedPDUSize, requestedTxTime)
DISPLAY_WRITE_STRING("Data length update failed", LCD_PAGE0);

www.ti.com
HCI
121
SWRU393E–October 2010–Revised March 2018
Submit Documentation Feedback Copyright © 2010–2018, Texas Instruments Incorporated
The Bluetooth low energy Protocol Stack
5.7 HCI
The host controller interface (HCI) layer is a thin layer which transports commands and events between
the host and controller elements of the Bluetooth protocol stack. In a pure network processor application
(that is, the host_test project), the HCI layer is implemented through a transport protocol such as SPI or
UART. In embedded wireless MCU projects such as simple_peripheral or the simple_np project, the HCI
layer is implemented through function calls and callbacks within the wireless MCU. All of the commands
and events discussed, such as ATT, GAP, and so forth, pass from the upper layers of the protocol stack
through the HCI layer to the controller. Likewise, the controller sends received data and events to the host
and upper layers through HCI.
As well as standard Bluetooth LE HCI commands, a number of HCI extension vendor-specific commands
are available which extend some of the functionality of the controller for use by the application. See
Appendix H for a description of available HCI and HCI extension commands.
The TI BLE-Stack supports a network processor configuration (host_test) that allows an application to
running on an external MCU to interface to the TI BLE-Stack. The network processor can accept all LE
HCI commands; however, because the BLE host and controller both reside on the wireless MCU, some
HCI commands will have their corresponding events consumed by the TI BLE host. Thus, it is not possible
to interface an external, off-chip Bluetooth host to the CC2640 wireless MCU using standard HCI LE
commands. Network processor configurations should use both HCI and TI vendor-specific HCI commands
to implement an external Bluetooth application.
5.7.1 Using HCI and HCI Vendor-Specific Commands in the Application
Follow these steps to use these commands and receive their respective events in the application:
1. Include the HCI transport layer header file.
#include "hci_tl.h"
2. Register with GAP for HCI/Host messages. This should be done in the application initialization
function.
// Register with GAP for HCI/Host messages
GAP_RegisterForMsgs(selfEntity);
3. Call any HCI or HCI vendor-specific command from the application.
4. HCI events are returned as inter-task messages as a HCI_GAP_EVENT_EVENT. See the
simple_peripheral project for an example of this.
The following sections consider receiving HCI events and HCI vendor-specific events.
5.7.2 Standard LE HCI Commands and Events
These commands are documented in Volume 2, Part E, Section 7 of the 4.2 Core Spec. The mechanism
to use these commands is the same for any command in this section of the core spec, including HCI LE
commands. The example below demonstrates how to use the core spec to implement an HCI command in
the application. The command considered is Read RSSI Command.
5.7.2.1 Sending an HCI Command
1. Find the command in the core spec:

HCI
www.ti.com
122 SWRU393E–October 2010–Revised March 2018
Submit Documentation Feedback
Copyright © 2010–2018, Texas Instruments Incorporated
The Bluetooth low energy Protocol Stack
Figure 5-29. Read RSSI Command
2. Find mapping to BLE stack command. Using the table in Appendix H, this command maps to
HCI_ReadRssiCmd().
3. Using the API from Step 1, fill in the parameters and call the command from somewhere in the
application. This specific command should be called after a connection is formed. There is only
command parameter here: a 2-byte connection handle. In the case of this example, the connection
handle is 0x0000:
HCI_ReadRssiCmd(0x0000);
5.7.2.2 Receiving HCI Events
1. Look at the core spec to see the format of the returned event:

www.ti.com
HCI
123
SWRU393E–October 2010–Revised March 2018
Submit Documentation Feedback Copyright © 2010–2018, Texas Instruments Incorporated
The Bluetooth low energy Protocol Stack
Figure 5-30. RSSI Event
2. This command returns a Command Complete event, so add this as a case in the processing of
HCI_GAP_EVENT_EVENT:
static uint8_t SimpleBLEPeripheral_processStackMsg(ICall_Hdr *pMsg)
{
uint8_t safeToDealloc = TRUE;
switch (pMsg->event)
{
case HCI_GAP_EVENT_EVENT:
{
// Process HCI message
switch(pMsg->status)
{
// Process HCI Command Complete Event
case HCI_COMMAND_COMPLETE_EVENT_CODE:
{
// Parse Command Complete Event for opcode and status
hciEvt_CmdComplete_t* command_complete = (hciEvt_CmdComplete_t*)pMsg;
uint8_t status = command_complete->pReturnParam[0];

HCI
www.ti.com
124 SWRU393E–October 2010–Revised March 2018
Submit Documentation Feedback
Copyright © 2010–2018, Texas Instruments Incorporated
The Bluetooth low energy Protocol Stack
//find which command this command complete is for
switch (command_complete->cmdOpcode)
{
case HCI_READ_RSSI:
{
if (status == SUCCESS)
{
uint16_t handle = BUILD_UINT16( command_complete->pReturnParam[2],
command_complete->pReturnParam[1]);
//check handle
if (handle == 0x00)
{
//store RSSI
uint8_t rssi = command_complete->pReturnParam[3];
...
First, the status of the stack message is checked to see what type of HCI event it is. In this case, it is an
HCI_COMMAND_COMPLETE_EVENT_CODE (0x0E). Then the event returned from the stack as a
message (pMsg) is cast to an (hciEvt_CmdComplete_t*), which is defined as:
// Command Complete Event
typedef struct
{
osal_event_hdr_t hdr;
uint8 numHciCmdPkt;
uint16 cmdOpcode;
uint8 *pReturnParam;
} hciEvt_CmdComplete_t;
Next, the cmdOpcode is checked and it is found that it matches HCI_READ_RSSI (0x1405). Then the
status of the event is checked. The core spec API from above states that the first byte of the return
parameters is the Status.
Then, check to see if this RSSI value is for the correct handle. The core spec API states that the second
and third bytes of the return parameters are the Handle.
Finally, the RSSI value is stored. The core spec API states that the fourth byte of the return parameter is
the RSSI.
5.7.3 HCI Vendor-Specific Commands
These commands are documented in the TI BLE Vendor-Specific HCI Guide included with the installer.
The mechanism to use these commands is the same for all vendor-specific commands. The example
below demonstrates how to use the core spec to implement an HCI command in the application. The
command considered is Read RSSI Command.
5.7.3.1 Sending HCI Vendor-Specific Command
1. Find the command in the TI BLE vendor-specific guide:

www.ti.com
HCI
125
SWRU393E–October 2010–Revised March 2018
Submit Documentation Feedback Copyright © 2010–2018, Texas Instruments Incorporated
The Bluetooth low energy Protocol Stack
Figure 5-31. PER Command
2. The BLE Stack function that implements this command is found under the Command column:
HCI_EXT_PacketErrorRateCmd.
3. Using the API from Step 1, fill in the parameters and call the command from somewhere in the
application. The first parameter is a 2-byte connHandle, which is 0x00 for this example. The second
parameter is a 1-byte command, which is 0x01, to read the counters. Therefore, use:
HCI_EXT_PacketErrorRateCmd( 0, HCI_EXT_PER_READ );
5.7.3.2 Receiving HCI Vendor-Specific Events
1. Find the corresponding event in the TI BLE Vendor-Specific HCI Guide:

www.ti.com
HCI
127
SWRU393E–October 2010–Revised March 2018
Submit Documentation Feedback Copyright © 2010–2018, Texas Instruments Incorporated
The Bluetooth low energy Protocol Stack
2. As stated in the Events Genereated section of the command API, this command returns a Command
Complete event; thus add this as a case in the processing of HCI_GAP_EVENT_EVENT:
static uint8_t SimpleBLEPeripheral_processStackMsg(ICall_Hdr *pMsg)
{
uint8_t safeToDealloc = TRUE;
switch (pMsg->event)
{
case HCI_GAP_EVENT_EVENT:
{
// Process HCI message
switch(pMsg->status)
{
// Process HCI Vendor Specific Command Complete Event
case HCI_VE_EVENT_CODE:
{
// Parse Command Complete Event for opcode and status
hciEvt_VSCmdComplete_t* command_complete = (hciEvt_VSCmdComplete_t*)pMsg;
// Find which command this command complete is for
switch (command_complete->cmdOpcode)
{
case HCI_EXT_PER:
{
uint8_t status = command_complete->pEventParam[2];
if (status == SUCCESS)
{
uint8_t cmdVal = command_complete->pEventParam[3];
if (cmdVal == 1) //if we were reading packet error rate
{
uint16_t numPkts = BUILD_UINT16( command_complete->pEventParam[5],
command_complete->pEventParam[4]);
uint16_t numCrcErr = BUILD_UINT16( command_complete->pEventParam[7],
command_complete->pEventParam[6]);
uint16_t numEvents = BUILD_UINT16( command_complete->pEventParam[9],
command_complete->pEventParam[8]);
uint16_t numMissedEvents = BUILD_UINT16( command_complete-
>pEventParam[11], command_complete->pEventParam[10]);
}
}
}
...
First, the status of the stack message is checked to see what type of HCI event it is. In this case, it is an
HCI_VE_EVENT_CODE (0xFF).
Next, the event returned from the stack as a message (pMsg) is cast to an (hciEvt_VSCmdComplete_t*),
which is defined as:
typedef struct
{
osal_event_hdr_t hdr;
uint8 length;
uint16 cmdOpcode;
uint8 *pEventParam;
} hciEvt_VSCmdComplete_t;
The opcode is checked by reading command_complete->cmdOpcode, and found that it matches
HCI_EXT_PER (0xFC14).
Next, the *pEventParam is parsed to extract the parameters defined in the event API. The first two bytes
(shown in red in Figure 5-33) are the event opcode (0x1404). The third byte is the Status. This is the case
for all vendor-specific events.

Run-Time Bluetooth low energy Protocol Stack Configuration
www.ti.com
128 SWRU393E–October 2010–Revised March 2018
Submit Documentation Feedback
Copyright © 2010–2018, Texas Instruments Incorporated
The Bluetooth low energy Protocol Stack
From the fourth byte of pEventParam on, the event API from the TI BLE Vendor-Specific Guide is used for
parsing, starting at the third parameter. This is the case for all vendor-specific events. For this example,
the fourth byte of pEventParam corresponds to the cmdVal parameter. This is shown in memory and
explained further below.
Figure 5-33. Memory Mapping
First the status is checked by reading the third byte of the event parameters (command_complete-
>pEventParam[2]). This is shown in yellow in Figure 5-33.
Starting from the fourth byte of the event parameters (command_complete->pEventParam[3]), the event
API states that the next parameter is a one-byte cmdVal. This is checked to verify that this event
corresponds to a read of the PER counters. This is shown in pink.
Continuing parsing using the event API, the next parameter is a two-byte numPkts. This is found by
building a uint16_t out of the fifth and sixth bytes of the event parameters. This is shown in blue. In a
similar fashion, numCrcErr is found from the seventh and eight bytes of the event parameters (shown in
green).
Next, numEvents is found from the ninth and tenth bytes of the event parameters (shown in orange).
Finally, numMissedEvents is found from the eleventh and twelfth bytes of the event parameters (shown in
purple).
5.8 Run-Time Bluetooth low energy Protocol Stack Configuration
The Bluetooth low energy protocol stack can be configured with various parameters that control its runtime
behavior and RF antenna layout. The available configuration parameters are described in the
ble_user_config.h file in the ICallBLE IDE folder of the application. During initialization, these parameters
are supplied to the Bluetooth low energy protocol stack by the user0Cfg structure, declared in main.c.
// BLE user defined configuration
bleUserCfg_t user0Cfg = BLE_USER_CFG;
Because the ble_user_config.h file is shared with projects within the SDK, TI recommends defining the
configuration parameters in the preprocessor symbols of the application when using a nondefault value.
For example, to change the maximum PDU size from the default 27 to 162, set the preprocessor symbol
MAX_PDU_SIZE=162 in the preprocessor symbols for the application project. Increasing certain
parameters may increase heap memory use by the protocol stack; adjust the HEAPMGR_SIZE as
required (if not using auto sized heap). See Section 9.2 lists the available configuration parameters.

www.ti.com
Configuring Bluetooth low energy Protocol Stack Features
129
SWRU393E–October 2010–Revised March 2018
Submit Documentation Feedback
Copyright © 2010–2018, Texas Instruments Incorporated
The Bluetooth low energy Protocol Stack
Table 5-4. Bluetooth low energy Stack Configuration Parameters
Parameter Description
MAX_NUM_BLE_CONNS Maximum number of simultaneous Bluetooth low energy
connections. Default is 1 for Peripheral and Central roles.
Maximum value is based on GAPRole.
MAX_NUM_PDU Maximum number of Bluetooth low energy HCI PDUs. Default is
5. If the maximum number of connections is set to 0, then this
number should also be set to 0.
MAX_PDU_SIZE Maximum size in bytes of the Bluetooth low energy HCI PDU.
Default is 27. Valid range is 27 to 255. The maximum ATT_MTU
is MAX_PDU_SIZE - 4. See Section 5.5.2.1.
L2CAP_NUM_PSM Maximum number of L2CAP Protocol/Service Multiplexers
(PSM). Default is 3.
L2CAP_NUM_CO_CHANNELS Maximum number of L2CAP Connection-Oriented (CO)
Channels. Default is 3.
PM_STARTUP_MARGIN Defines time in microseconds (µs) the system will wake up
before the start of the connection event. Default is 300. This
value is optimized for the example projects.
RF_FE_MODE_AND_BIAS Defines the RF antenna front end and bias configuration. Set
this value to match the actual hardware antenna layout. This
value must be set directly in the ble_user_config.h file by adding
a board-type preprocessor defined symbol. Default values are
based on Evaluation Module (EM) boards.
5.9 Configuring Bluetooth low energy Protocol Stack Features
The Bluetooth low energy protocol stack can be configured to include or exclude certain Bluetooth low
energy features by changing the library configuration in the stack project. The available Bluetooth low
energy features are defined in the build_config.opt file in the Tools folder of the stack project within the
IDE. Based on the features selected in the build_config.opt file, the lib_search.exe tool selects the
respective precompiled library during the build process of the stack project. Table 5-5 lists a summary of
configurable features. See the build_config.opt file for additional details and supported configurations.
NOTE: Selecting the correct stack configuration is essential in optimizing the amount of flash
memory available to the application. To conserve memory, exclude certain Bluetooth low
energy protocol stack features that may not be required.

Configuring Bluetooth low energy Protocol Stack Features
www.ti.com
130 SWRU393E–October 2010–Revised March 2018
Submit Documentation Feedback
Copyright © 2010–2018, Texas Instruments Incorporated
The Bluetooth low energy Protocol Stack
Table 5-5. Bluetooth low energy Protocol Stack Features
Feature Description
HOST_CONFIG This option configures the stack’s host layer based on its targeted
GAP role. These combo roles are supported:
• PERIPHERAL_CFG+OBSERVER_CFG
• CENTRAL_CFG+BROADCASTER_CFG
• PERIPHERAL_CFG+CENTRAL_CFG
• BROADCASTER_CFG+OBSERVER_CFG
BLE_V41_FEATURES Setup the stack to use features from the Bluetooth Low Energy core
specification v4.1. These features include:
• Ping
• Slave feature exchange
• Connection parameter update request
• Multirole connections
BLE_V42_FEATURES Setup the stack to use features from the Bluetooth Low Energy core
specification v4.2. These include:
• EXT_DATA_LEN_CFG
• SECURE_CONNS_CFG
• PRIVACY_1_2_CFG
L2CAP_COC_CFG Includes support for L2CAP connection-oriented channels
HCI_TL_xxxx Include HCI Transport Layer (FULL, PTM or NONE).

131
SWRU393E–October 2010–Revised March 2018
Submit Documentation Feedback Copyright © 2010–2018, Texas Instruments Incorporated
Peripherals and Drivers
Chapter 6
SWRU393E–October 2010–Revised March 2018
Peripherals and Drivers
The TI-RTOS provides a suite of CC26xx peripheral drivers that can be added to an application. The
drivers provide a mechanism for the application to interface with the CC26xx onboard peripherals and
communicate with external devices. These drivers make use of DriverLib to abstract register access.
There is significant documentation relating to each RTOS driver located at the RTOS installation path.
Refer to the BLE-Stack release notes for the specific location. . This section only provides an overview of
how drivers fit into the software ecosystem. For a description of available features and driver APIs, refer to
the TI-RTOS API Reference.
6.1 Adding a Driver
TI-RTOS drivers are added to the project as source files in their respective folder under the Drivers folder
in the project workspace, as shown in Figure 6-1.
Figure 6-1. Drivers Folder
The driver source files can be found in their respective folder at $TI_RTOS_DRIVERS_BASE$\ti\drivers.
The $TI_RTOS_DRIVERS_BASE$ argument variable refers to the installation location and can be viewed
in IAR Tools→Configure Custom Argument Variables menu. For CCS, the corresponding path variables
are defined in the Project Options→Resource→Linked Resources, Path Variables tab.
To add a driver to a project, include the C and include file of respective driver in the application file (or
files) where the driver APIs are referenced.
For example, to add the PIN driver for reading or controlling an output I/O pin, add the following:
#include <ti/drivers/pin/PINCC26XX.h>
Also add the following RTOS driver files to the project under the Drivers→PIN folder:
• PINCC26XX.c
• PINCC26XX.h
• PIN.h

Board File
www.ti.com
132 SWRU393E–October 2010–Revised March 2018
Submit Documentation Feedback
Copyright © 2010–2018, Texas Instruments Incorporated
Peripherals and Drivers
This is described in more detail in the following sections.
6.2 Board File
The board file sets the parameters of the fixed driver configuration for a specific board configuration, such
as configuring the GPIO table for the PIN driver or defining which pins are allocated to the I2C, SPI, or
UART driver.
The board files for the SmartRF06 Evaluation Board are in the following path:
$TI_RTOS_DRIVERS_BASE$\ti\boards\SRF06EB\<Board_Type>
$TI_RTOS_DRIVERS_BASE$ is the path to the TI-RTOS driver installation and <Board_Type> is the
actual Evaluation Module (EM). To view the actual path to the installed TI-RTOS version, see the
following:
• IAR: Tools→Configure Custom Argument Variables
• CCS: Project Options→Resources→Linked Resources, Path Variables tab
In the path above, the <Board_Type> is selected based on a preprocessor symbol in the application
project, where the currently relevant options are:
• CC2650DK_7ID: 7x7 Evaluation Module
• CC2650DK_5XD: 5x5 Evaluation Module
• CC2650DK_4XS: 4x4 Evaluation Module
• CC2650STK: CC2650 Sensor Tag
• CC2650RC: Remote Control
• CC2650_LAUNCHXL: CC2650 LaunchPad
• BOOSTXL_CC2650MA: Booster Pack
• CC1310_LAUNCHXL: CC1310 LaunchPad
• CC1310DK_4XD: 4x4 Evaluation Module
• CC1310DK_5XD: 5x5 Evaluation Module
• CC1310DK_7XD: 7x7 Evaluation Module
To set the board type (and thus choose a board file), define one of the above in the application
preprocessor symbols.
The top-level board file (board.c) then uses this symbol to include the correct board file into the project.
This top-level board file can be found at $INSTALL$\src\components\hal\src\target\board.c, and is located
under the Startup folder in the project workspace:
The board file links in another gateway board file located at $INSTALL$\
src\components\hal\src\target\<board_type>, which finally links in the actual board file from the RTOS
install.
6.3 Board Level Drivers
There are also several board driver files which are a layer of abstraction on top of the RTOS drivers, to
function for a specific board. For example, the board_lcd.c file is included in projects which use an
evaluation module board file to use the LCD on the SmartRF06 board. Board_key.c and board_lcd.c also
provide similar functionality. If desired, these files can be adapted to work for a custom board.

www.ti.com
Creating a Custom Board File
133
SWRU393E–October 2010–Revised March 2018
Submit Documentation Feedback Copyright © 2010–2018, Texas Instruments Incorporated
Peripherals and Drivers
6.4 Creating a Custom Board File
A custom board file must be created to design a project for a custom hardware board. TI recommends
starting with an existing board file and modifying it as needed. The easiest way to add a custom board file
to a project is to replace the top-level board file. If flexibility is desired to switch back to an included board
file, the linking scheme defined in Section 6.1 should be used.
At minimum, the board file must contain a PIN_Config structure that places all configured and unused pins
in a default, safe state and defines the state when the pin is used. This structure is used to initialize the
pins in main() as described in Section 4.1. The board schematic layout must match the pin table for the
custom board file. Improper pin configurations can lead to run-time exceptions.
PIN_init(BoardGpioInitTable);
See the PIN driver documentation for more information on configuring this table.
6.5 Available Drivers
This section describes each available driver and provide a basic example of adding the driver to the
simple_peripheral project. For more detailed information on each driver, see the TI-RTOS API Reference.
Also, for a RTOS-only example (not considering the BLE stack), see the examples included with the
RTOS at $RTOS_INSTALL$\tirtos_cc13xx_cc26xx_X_XX_XX_XX_examples.
6.5.1 PIN
The PIN driver allows control of the I/O pins for software-controlled general-purpose I/O (GPIO) or
connections to hardware peripherals. The SimpleBLECentral or SensorTagExample projects use the PIN
driver. As stated in Section 6.2, the pins must first be initialized to a safe state (configured in the board
file) in main(). After this initialization, any module can use the PIN driver to configure a set of pins for use.
The following is an example of configuring the simple_peripheral task to use one pin as an interrupt and
another as an output, to toggle when the interrupt occurs. IOID_x pin numbers map to DIO pin numbers
as referenced in TI CC26x0 Technical Reference Manual (SWCU117). The following table lists pins used
and their mapping on the Smart RF 06 board. These are already defined in the board file.
Signal Name Pin ID SmartRF 06 Mapping:
Board_LED1 IOID_25 RF2.11 (LED1)
Board_KEY_UP IOID_19 RF1.10 (BTN_UP)
The following simple_peripheral.c code modifications are required.
1. Include PIN driver files.
#include <ti/drivers/pin/PINCC26xx.h>

Available Drivers
www.ti.com
134 SWRU393E–October 2010–Revised March 2018
Submit Documentation Feedback
Copyright © 2010–2018, Texas Instruments Incorporated
Peripherals and Drivers
2. Declare the pin configuration table and pin state and handle variables to be used by the
simple_peripheral task.
static PIN_Config SBP_configTable[] =
{
Board_LED1 | PIN_GPIO_OUTPUT_EN | PIN_GPIO_LOW | PIN_PUSHPULL | PIN_DRVSTR_MAX,
Board_KEY_UP | PIN_INPUT_EN | PIN_PULLUP | PIN_HYSTERESIS,
PIN_TERMINATE
};
static PIN_State sbpPins;
static PIN_Handle hSbpPins;
static uint8_t LED_value = 0;
3. Declare the ISR to be performed in the hwi context.
static void buttonHwiFxn(PIN_Handle hPin, PIN_Id pinId);
static void buttonHwiFxn(PIN_Handle hPin, PIN_Id pinId)
{
//set event in SBP task to process outside of hwi context
events |= SBP_BTN_EVT;
//wake up the application
Semaphore_post(sem);
}
NOTE: This ISR is setting an event in the application task and waking it up to minimize processing
in the hwi context.
4. Define the event and related processing (in simple_peripheral_taskFxn()) to handle the event from the
above ISR.
#define SBP_BTN_EVT
if (events & SBP_BTN_EVT)
{
events &= ~SBP_BTN_EVT; //clear event
//toggle LED1
if (LED_value)
{
PIN_setOutputValue(hSbpPins, Board_LED1 , LED_value--);
}
else
{
PIN_setOutputValue(hSbpPins, Board_LED1, LED_value++);
}
}
5. Open the pins for use and configure the interrupt in simple_peripheral_init().
// Open pin structure for use
hSbpPins = PIN_open(&sbpPins, SBP_configTable);
// Register ISR
PIN_registerIntCb(hSbpPins, buttonHwiFxn);
// Configure interrupt
PIN_setConfig(hSbpPins, PIN_BM_IRQ, Board_KEY_UP | PIN_IRQ_NEGEDGE);
// Enable wakeup
PIN_setConfig(hSbpPins, PINCC26XX_BM_WaKEUP, Board_KEY_UP|PINCC26XX_WAKEUP_NEGEDGE);
6. Compile
7. Download
8. Run
NOTE: Pushing the Up button on the SmartRF06 toggles LED1. No debouncing is implemented.

www.ti.com
Available Drivers
135
SWRU393E–October 2010–Revised March 2018
Submit Documentation Feedback Copyright © 2010–2018, Texas Instruments Incorporated
Peripherals and Drivers
6.5.2 UART and SPI
There are many different methods of adding serial communication to a BLE project, and these are
summarized in detail at the following wiki page:
http://processors.wiki.ti.com/index.php/CC2640_Serial_Communication.
6.5.3 Other Drivers
The other drivers included with the RTOS are: Crypto (AES), I2C, PDM, Power, RF, and UDMA. The stack
makes use of the power, RF, and UDMA, so extra care must be taken if using these. As with the other
drivers, these are well-documented, and examples are provided in the RTOS install referenced here.
6.6 Using 32-kHz Crystal-Less Mode
BLE-Stack v2.2.x includes support for operating the CC26x0 (silicon Revision PG2.3 or later) in a 32-kHz
crystal-less mode for peripheral and broadcaster (beacon) configurations. By using the internal low-
frequency RC oscillator (RCOSC_LF), the 32-kHz crystal can be removed from the board layout. There
are a few steps that must be taken to enable this feature. Refer to Running Bluetooth Low Energy on
CC2640 Without 32 kHz Crystal (SWRA499) for additional details on this feature.
The simple_peripheral on the CC2650EM-7ID has a pre-built project configuration for using the
RCOSC_LF. The following change is for IAR, see the app note mentioned above for changes in CCS.
Follow these steps to enable this feature in the simple_peripheral project:
1. Select the FlashROM_RCOSC build configuration.
2. Exclude Startup/ ccfg_app_ble.c from build.
3. Include Startup/ ccfg_app_ble_rcosc.c in the build.
4. If using a custom board file, enable the RCOSC in the power policy. Otherwise, the board files included
with TI-RTOS will:
PowerCC26XX_Config PowerCC26XX_config = {
.policyInitFxn = NULL,
.policyFxn = &PowerCC26XX_standbyPolicy,
.calibrateFxn = &PowerCC26XX_calibrate,
.enablePolicy = TRUE,
.calibrateRCOSC_LF = TRUE,
.calibrateRCOSC_HF = TRUE,
};
5. Constrain the temperature variation to be less than 1°C/sec. If the temperature is to change faster than
1°C/sec, then a short calibration interval must be used.
Calibration interval can be tuned in rcosc_calibration.h
// 1000 ms
#define RCOSC_CALIBRATION_PERIOD 1000
NOTE: Use of the internal RCOSC_LF requires a sleep clock accuracy (SCA) of 500 ppm.

136 SWRU393E–October 2010–Revised March 2018
Submit Documentation Feedback
Copyright © 2010–2018, Texas Instruments Incorporated
Sensor Controller
Chapter 7
SWRU393E–October 2010–Revised March 2018
Sensor Controller
The sensor controller engine (SCE) is an autonomous processor within the CC2640. The SCE can control
the peripherals in the sensor controller independently of the main CPU. The main CPU does not have to
wake up to (for example) execute an ADC sample or poll a digital sensor over SPI, and it saves both
current and wake-up time that would otherwise be wasted. A PC tool lets you configure the sensor
controller and choose which peripherals are controlled and which conditions wake up the main CPU. The
sensor controller studio (SCS) is a stand-alone IDE to develop and compile microcode for execution on
the SCE. Refer to Sensor Controller Studio for more details on the SCS, including documentation
embedded within the SCS IDE.

137
SWRU393E–October 2010–Revised March 2018
Submit Documentation Feedback Copyright © 2010–2018, Texas Instruments Incorporated
Startup Sequence
Chapter 8
SWRU393E–October 2010–Revised March 2018
Startup Sequence
For a complete description of the CC2640 reset sequence, see TI CC26x0 Technical Reference Manual
(SWCU117).
8.1 Programming Internal Flash With the ROM Bootloader
The CC2640 internal flash memory can be programmed using the bootloader in the ROM of the device.
Both UART and SPI protocols are supported. For more details on the programming protocol and
requirements, see the Bootloader chapter of the TI CC26x0 Technical Reference Manual (SWCU117).
NOTE: Because the ROM bootloader uses predefined DIO pins for internal flash programming,
allocate these pins in the layout of your board. For details on the pins allocated to the
bootloader based on the chip package type, see TI CC26x0 Technical Reference Manual
(SWCU117) .
8.2 Resets
Use only hard resets to reset the device. From software, a reset can occur through one of the following.
HCI_EXT_ResetSystemCmd(HC_EXT_RESET_SYSTEM_HARD);
HAL_SYSTEM_RESET();
In IAR, select the Board Reset option from the following Reset (back arrow) Debug Menu drop-down box.
In CCS, select Board Reset from the reset menu.

Debug Interfaces
www.ti.com
138 SWRU393E–October 2010–Revised March 2018
Submit Documentation Feedback
Copyright © 2010–2018, Texas Instruments Incorporated
Development and Debugging
Chapter 9
SWRU393E–October 2010–Revised March 2018
Development and Debugging
9.1 Debug Interfaces
The CC26x0 platform supports the cJTAG (2-wire) and JTAG (4-wire) interfaces. Any debuggers that
support cJTAG, like the TI XDS100v3 and XDS200, work natively. Others interfaces, like the IAR I-Jet and
Segger J-Link, can only be used in JTAG mode but their drivers inject a cJTAG sequence which enables
JTAG mode when connecting. The hardware resources included on the devices for debugging are listed
as follows. Not all debugging functionality is available in all combinations of debugger and IDE.
• Breakpoint unit (FBP) – 6 instruction comparators, 2 literal comparators
• Data watchpoint unit (DWT) – 4 watchpoints on memory access
• Instrumentation Trace Module (ITM) – 32 × 32 bit stimulus registers
• Trace Port Interface Unit (TPIU) – serialization and time-stamping of DWT and ITM events
The SmartRF06 Board contains a XDS100v3 debug probe, and the CC2650 LaunchPad contains the
XDS110 debug probe. These debuggers are used by default in the respective sample projects.
9.1.1 Connecting to the XDS Debugger
If only one debugger is attached, the IDE uses it automatically. If multiple debuggers are connected, you
must choose the individual debugger. The following steps detail how to select a debugger in CCS and
IAR.
9.1.1.1 Debugging Using CCS
To debug using CCS, do as follows:
1. Open the target configuration file.
2. Open the Advanced pane.
3. Choose the top-level debugger entry.
4. Choose to select by serial number.
5. Enter the serial number.

www.ti.com
Breakpoints
139
SWRU393E–October 2010–Revised March 2018
Submit Documentation Feedback Copyright © 2010–2018, Texas Instruments Incorporated
Development and Debugging
To find the serial number for XDS100v3 debuggers, do as follows.
1. Open a command prompt.
2. Run C:\ti\ccsv6\ccs_base\common\uscif\xds100serial.exe to get a list of serial numbers of the
connected debuggers.
9.1.1.2 Debugging Using IAR
To debug using IAR, do as follows.
1. Open the project options (Project→Options).
2. Go to the Debugger entry.
3. Go to Extra options.
4. Add the following command line option: --drv_communication=USB:#select
Adding this command line option makes the IAR prompt which debugger to use for every connection.
9.2 Breakpoints
Both IAR and CCS reserve one of the instruction comparators. Five hardware breakpoints are available
for debugging. This section describes setting breakpoints in IAR and CCS.
9.2.1 Breakpoints in CCS
To toggle a breakpoint, do any of the following.
• Double-click the area to the left of the line number.
• Press Ctrl+Shift+B.
• Right-click on the line.
– Select Breakpoint→Hardware Breakpoint.
A breakpoint set on line 92 looks like the following.
For an overview of the active and inactive breakpoints, click on View→Breakpoints.
To set a conditional break, do as follows.
1. Right-click the breakpoint in the overview.
2. Choose Properties.
When debugging, Skip Count and Condition can help skip a number of breaks or only break if a variable is
a certain value.
NOTE: Conditional breaks require a debugger response and may halt the processor long enough to
break. For example, a conditional break can break an active Bluetooth low energy
connection if the condition is false or the skip count has yet to be reached.
9.2.2 Breakpoints in IAR
To toggle a breakpoint, do any of the following.
• Single-click the area to the left of the line number.

Breakpoints
www.ti.com
140 SWRU393E–October 2010–Revised March 2018
Submit Documentation Feedback
Copyright © 2010–2018, Texas Instruments Incorporated
Development and Debugging
• Go to the line.
– Press F9.
• Right-click on the line.
– Select Toggle Breakpoint (Code).
A breakpoint set on line 92 looks like the following.
For an overview of the active and inactive breakpoints, click View→Breakpoints.
To set a conditional break, do as follows.
1. Right-click the breakpoint in the overview.
2. Choose Edit....
When debugging, Skip Count and Condition can help skip a number of breaks or only break if a variable is
a certain value.
NOTE: Conditional breaks require a debugger response and may halt the processor long enough to
break. For example, a conditional break can break an active Bluetooth low energy
connection if the condition is false or the skip count has not been reached.

www.ti.com
Breakpoints
141
SWRU393E–October 2010–Revised March 2018
Submit Documentation Feedback Copyright © 2010–2018, Texas Instruments Incorporated
Development and Debugging
9.2.3 Considerations When Using Breakpoints With an Active Bluetooth low energy
Connection
Because the Bluetooth low energy protocol is timing sensitive, any breakpoints that break the execution
long enough to lose network timing and breaks the link. Place breakpoints as close as possible to where
the relevant debug information can be read or step through the relevant code segment to debug. This
closeness also lets you experiment on breakpoint placements by restarting debugging and repeating the
conditions that cause the code to hit the breakpoint.
9.2.4 Considerations no Breakpoints and Compiler Optimization
When the compiler is optimizing code, toggling a breakpoint on a line of C code may not result in the
expected behavior. Some examples include the following.
• Code is removed or not compiled in: Toggling a breakpoint in the IDE results in a breakpoint some
other unintended place and not on the selected line. Some IDEs disable breakpoints on nonexisting
code.
• Code block is part of a common subexpression: For example, a breakpoint might toggle inside a
function called from one other function, but can also break due to a call from another unintended
function.
• An if clause is represented by a conditional branch in assembly: A breakpoint inside an if clause
always breaks on the conditional statement, even if not executed.
TI recommends selecting an optimization level as low as possible when debugging. See Section 9.4 for
information on modifying optimization levels.
9.3 Watching Variables and Registers
IAR and CCS provide several ways of viewing the state of a halted program. Global variables are statically
placed during link-time and can end up anywhere in the RAM available to the project or potentially in flash
if they are declared as a constant value. These variables can be accessed at any time through the Watch
and Expression windows.
Unless removed due to optimizations, global variables are always available in these views. Local variables
or variables that are only valid inside a limited scope are placed on the stack of the active task. Such
variables can also be viewed with the Watch or Expression views, but can also be automatically displayed
when breaking or stepping through code. To view the variables through IAR and CCS, do as follows.
9.3.1 Variables in CCS
You can view Global Variables by doing either of the following.
• Select View→Expressions.
• Select a variable name in code.
– Right-click and select Add Watch Expression.
Select View→Variables to automatically viewed Local Variables.

Watching Variables and Registers
www.ti.com
142 SWRU393E–October 2010–Revised March 2018
Submit Documentation Feedback
Copyright © 2010–2018, Texas Instruments Incorporated
Development and Debugging
9.3.2 Variables in IAR
To view Global Variables, do either of the following.
• Right-click on the variable.
– Select Add to Watch: varName.
• Select View→Watch n.
– Enter the name of the variable.
View→Locals show the local variables in IAR.
9.3.3 Considerations When Viewing Variables
Local variables are often placed in CPU registers and not on the stack. These variables also have a
limited lifetime even within the scope in which they are valid, depending on the optimization performed.
Both CCS and IAR may struggle to show a particular variable due to its limited lifetime. The solution when
debugging is as follows.
• Move the variable to global scope, so it remains accessible in RAM.
• Make the variable volatile, so the compiler fails to use a limited scope.
• Make a shadow copy of the variable that is global and volatile.

www.ti.com
Memory Watchpoints
143
SWRU393E–October 2010–Revised March 2018
Submit Documentation Feedback Copyright © 2010–2018, Texas Instruments Incorporated
Development and Debugging
NOTE: IAR may remove the variable during optimization. If so, add the __root directive to volatile.
9.4 Memory Watchpoints
As mentioned in Chapter 9. the DWT module contains four memory watchpoints that allow breakpoints on
memory access. The hardware match functionality looks only at the address. If intended for use on a
variable, the variable must be global. Using watchpoints is described for IAR and CCS as follows.
NOTE: If a data watchpoint with value match is used, two of the four watchpoints are used.
9.4.1 Watchpoints in CCS
1. Right-click on a global variable.
2. Select Breakpoint→Hardware Watchpoint to add it to the breakpoint overview.
3. Right-click and edit the Breakpoint Properties to configure the watchpoint.
This example configuration ensures that if 0x42 is written to the memory location for Characteristic 1 in the
Bluetooth low energy simple_peripheral example project. The device halts execution.
9.4.2 Watchpoints in IAR
NOTE: IAR currently does not support the watchpoint functionality with the XDS debuggers, but an
IAR I-Jet can be used to accomplish this.
1. Right-click a variable.
2. Select Set Data Breakpoint for myVar to add it to the active breakpoints.
3. Right-click from the breakpoints view.
4. Choose Edit... to set up whether the watchpoint should match on read, write, or any access.

TI-RTOS Object Viewer
www.ti.com
144 SWRU393E–October 2010–Revised March 2018
Submit Documentation Feedback
Copyright © 2010–2018, Texas Instruments Incorporated
Development and Debugging
Figure 9-1 shows a break on read access when the value matches 0x42.
Figure 9-1. Break on Read Access
9.5 TI-RTOS Object Viewer
Both IAR and CCS include the RTOS Object Viewer (ROV) plug-in that provides insight into the current
state of TI-RTOS, including task states, stacks, and so forth. Because both CCS and IAR have a similar
interface, these examples discuss only CCS.
To access the ROV in IAR, do as follows.
1. Use the TI-RTOS menu on the menu bar.
2. Select a subview.
To access the ROV in CCS, do as follows.
1. Click the Tools menu.
2. Click RTOS Object View.
This section discusses some ROV views useful for debugging and profiling. More details can be found in
the TI-RTOS User's Guide, including documentation on how to add log events to application code (see )
9.5.1 Scanning the BIOS for Errors
The BIOS→Scan for errors view sweep through the available ROV modules and report any errors. This
functionality can be a point to start if anything has gone unpredictably wrong. This scan only shows errors
related to TI-RTOS modules and only the errors it can catch. See Figure 9-2.
Figure 9-2. Error Scan

www.ti.com
TI-RTOS Object Viewer
145
SWRU393E–October 2010–Revised March 2018
Submit Documentation Feedback Copyright © 2010–2018, Texas Instruments Incorporated
Development and Debugging
9.5.2 Viewing the State of Each Task
The Task→Detailed view is useful for seeing the state of each task and its related runtime stack usage.
This example shows the state the first time the user-thread is called. Figure 9-3 shows the Idle task, the
GAPRole task, the simple_peripheral task, and the Bluetooth low energy stack task, represented by its
ICall proxy.
Figure 9-3. Viewing State of RTOS Tasks
The following list explains the column in Figure 9-3 (see Section 3.3 for more information on runtime
stacks).
• address: This column shows the memory location of the Task_Struct instance for each task.
• priority: This column shows the TI-RTOS priority for the task.
• mode: This column shows the current state of the task.
• fxn: This column shows the name of the entry function of the task.
• arg0, arg1: These columns show abitrary values that can be given to entry function of the task. In the
image, the ICall_taskEntry is given 0xb001, which is the flash location of the entry function of the RF
stack image and 0x20003a30 (the location of bleUserCfg_t user0Cfg, defined in main()).
• stackPeak: This column shows the maximum run-time stack memory used based on watermark in
RAM, where the stacks are prefilled with 0xBE and there is a sentinel word at the end of the run-time
stack.
NOTE: Function calls may push the stack pointer out of the run-time stack, but not actually write to
the entire area. A stack peak near stackSize but not exceeding it may indicate stack
overflow.
• stackSize: This column shows the size of the runtime stack, configured when instantiating a task.
• stackBase: This column shows the logical top of the runtime stack of the task (usage starts at
stackBase + stackSize and grows down to this address).
• blockedOn: This column shows the type and address of the synchronization object; the thread is
blocked on if available. For semaphores, the addresses are listed under Semaphore→Basic.
9.5.3 Viewing the System Stack
The Hwi→Module view allows profiling of the system stack used during boot or for main(), Hwi execution,
and SWI execution. See Section 3.11.3 for more information on the system stack. For more information,
see Figure 9-4 for the more details.
Figure 9-4. Viewing the System Stack in Hwi
The hwiStackPeak, hwiStackSize, and hwiStackBase can be used to check for system stack overflow.

TI-RTOS Object Viewer
www.ti.com
146 SWRU393E–October 2010–Revised March 2018
Submit Documentation Feedback
Copyright © 2010–2018, Texas Instruments Incorporated
Development and Debugging
9.5.4 Viewing Power Manager Information
The Power→Module view shows a value that is logical or of all the constraints currently enforced through
the Power API. The value in the example (0x06) indicates Standby Disallow (0x4) and Shutdown Disallow
(0x02); these numeric preprocessor symbols are subject to change. See TI-RTOS Power Management for
CC26xx for more information.
9.6 Profiling the ICall Heap Manager (heapmgr.h)
As described in Section 3.11.4, the ICall Heap Manager and its heap are used to allocate messages
between the Bluetooth low energy stack task and the application task and as dynamic memory allocations
in the tasks.
Profiling functionality is provided for the ICall heap but is not enabled by default. Therefore, it must be
compiled in by adding HEAPMGR_METRICS to the defined preprocessor symbols. This functionality is
useful for finding potential sources for unexplained behavior and to optimize the size of the heap. When
HEAPMGR_METRICS is defined, the variables and functions listed as follows become available.
Global variables:
• heapmgrBlkMax: the maximum amount of simultaneous allocated blocks
• heapmgrBlkCnt: the current amount of allocated blocks
• heapmgrBlkFree: the current amount of free blocks
• heapmgrMemAlo: the current total memory allocated in bytes
• heapmgrMemMax: the maximum amount of simultaneous allocated memory in blocks (this value must
not exceed the size of the heap)
• heapmgrMemUb: the furthest memory location of an allocated block, measured as an offset from the
start of the heap
• heapmgrMemFail: the amount of memory allocation failure (instances where ICall_malloc() has
returned NULL)
Functions:
• void ICall_heapGetMetrics(u16 *pBlkMax, u16 *pBlkCnt, u16 *pBlkFree, u16 *pMemAlo, u16
*pMemMax, u16 *pMemUb)
– returns the previously described variables in the pointers passed in as parameters
• int heapmgrSanityCheck(void)
– returns 0 if the heap is ok; otherwise, returns a nonzero (that is, an array access has overwritten a
header in the heap)
9.6.1 Determining the Auto Heap Size
The following procedure can be used to view the size of the ICall heap when the auto heap size feature is
enabled (HEAPMGR_SIZE=0).
At runtime, view the value of the global memory symbol HEAPMGR_SIZE after ICall_init() has been
executed in main(). The value of HEAPMGR_SIZE is the total size of the ICall heap. See
HEAPMGR_INIT() in heapmgr.h for the source code implementation.
In IAR: View -> Watch -> Watch 1, add HEAPMGR_SIZE
In CCS Debug Session: View -> Expressions, add HEAPMGR_SIZE
NOTE: The auto heap size feature does not determine the amount of heap needed for the
application. The system designer must ensure that the heap has the required space to meet
the application’s runtime memory requirements.
To calculate the size of the ICall heap by inspecting the application map file in IAR:
The size of the ICall heap is the difference between the address of the last item in the .bss section and the
start address of the system stack (CSTACK). For example, the simple_peripheral_cc2650lp_app.map file,
at the end of the PLACEMENT SUMMARY:

www.ti.com
Optimizations
147
SWRU393E–October 2010–Revised March 2018
Submit Documentation Feedback Copyright © 2010–2018, Texas Instruments Incorporated
Development and Debugging
.bss zero 0x20001d32 0x1 driverlib_release.o [8]
- 0x20001d34 0x1b2c
"A4": 0x400
CSTACK 0x20003f68 0x400 <Block>
CSTACK uninit 0x20003f68 0x400 <Block tail>
- 0x20004368 0x400
The size of the ICall heap in this example is the address of the start of CSTACK minus the address of the
last item in .bss:
0x20003f68 - 0x20001d34 = 0x2230 or 8752 bytes
NOTE: Due to memory placement, the actual heap size may be up to 4 bytes less.
To calculate the size of the ICall heap by inspecting the application map file in CCS:
The size of the heap is determined by the heapStart and heapEnd global symbol addresses. For example,
the simple_peripheral_cc2650lp_app.map file:
20003f68 heapEnd
20001dd2 heapStart
The size of the ICall heap in this example is defined as:
0x20003f68 - 0x20001dd2 = 0x2196 or 8598 bytes
NOTE: Due to memory placement, the actual heap size may be up to 4 bytes less.
9.7 Optimizations
While debugging, turn off or lower optimizations to ease single-stepping through code. This optimization is
possible at the following levels.

Optimizations
www.ti.com
148 SWRU393E–October 2010–Revised March 2018
Submit Documentation Feedback
Copyright © 2010–2018, Texas Instruments Incorporated
Development and Debugging
9.7.1 Project-Wide Optimizations
There may not be enough available flash to do project-wide optimizations. The following screen shots
show how to set up optimization options for IAR and CCS for the entire project.
In IAR:
Project Options→C/C++ Compiler→Optimizations
In CCS:
Project Properties→CCS Build→ARM Compiler→Optimization

www.ti.com
Optimizations
149
SWRU393E–October 2010–Revised March 2018
Submit Documentation Feedback Copyright © 2010–2018, Texas Instruments Incorporated
Development and Debugging
9.7.2 Single-File Optimizations
In IAR:
1. Right-click on the file in the Workspace pane.
2. Choose Options.
3. Check Override inherited Settings.
4. Choose the optimization level.
NOTE: Do single-file optimizations with care because this also overrides the project-wide
preprocessor symbols.
In CCS:
1. Right-click on the file in the Workspace pane.
2. Choose Properties.
3. Change the optimization level of the file using the same menu in the CCS project-wide optimization
menu.
9.7.3 Single-Function Optimizations
Using compiler directives, you can control the optimization level of a single function.
In IAR:
Use #pragma optimize=none before the function definition to deoptimize the entire function, that is, as
follows.
#pragma optimize=none
static void SimpleBLEPeripheral_taskFxn(UArg a0, UArg a1)
{
// Initialize application
SimpleBLEPeripheral_init();
// Application main loop
for (;;)
...

Optimizations
www.ti.com
150 SWRU393E–October 2010–Revised March 2018
Submit Documentation Feedback
Copyright © 2010–2018, Texas Instruments Incorporated
Development and Debugging
In CCS:
#pragma FUNCTION_OPTIONS(SimpleBLEPeripheral_taskFxn,"--opt_level=0" )
static void SimpleBLEPeripheral_taskFxn(UArg a0, UArg a1)
{
// Initialize application
SimpleBLEPeripheral_init();
// Application main loop
for (;;)
...
9.7.4 Loading RTOS in ROM Symbols
Some RTOS code is contained in the ROM, used by the sample projects in the SDK that use the
FlashROM builds. The ROM symbols can be loaded into the debugger to display further debugging
information. For example, the ROM functions can be seen in the disassembly window when code is
executing from ROM.
To load the ROM symbols in IAR:
1. Download
C:\TI\tirtos_cc13xx_cc26xx_2_18_00_03\products\bios_6_45_02_31\packages\ti\sysbios\rom\cortexm\
cc26xx\golden\CC26xx\rtos_rom_syms.xem3 in Project Options -> Debugger -> Images, with zero
offset and Debug info only checked. See Figure 9-5.
Figure 9-5. Adding RTOS ROM Symbol in IAR Project
2. Debug the project, and look at the disassembly to verify the extra ROM symbols. For example, notice
the difference between two Disassembly with and without ROM symbols when an exception occurs, as

www.ti.com
Optimizations
151
SWRU393E–October 2010–Revised March 2018
Submit Documentation Feedback Copyright © 2010–2018, Texas Instruments Incorporated
Development and Debugging
in Figure 9-6 and Figure 9-7.
Figure 9-6. IAR Disassembly Without ROM
Symbols Figure 9-7. IAR Disassembly With ROM
To load the ROM symbols in CCS:
1. In CCS Debug mode, load
C:\TI\tirtos_cc13xx_cc26xx_2_18_00_03\products\bios_6_45_02_31\packages\ti\sysbios\rom\cortexm\
cc26xx\golden\CC26xx\rtos_rom_syms.xem3 in Run -> Load -> Add Symbols…
Figure 9-8. Adding RTOS ROM Symbol in CCS Project
2. Observe the ROM functions in the Disassembly (View -> Disassembly); for example, when an
exception occurs as shown in Figure 9-9 and Figure 9-10.

www.ti.com
Deciphering CPU Exceptions
153
SWRU393E–October 2010–Revised March 2018
Submit Documentation Feedback Copyright © 2010–2018, Texas Instruments Incorporated
Development and Debugging
9.8 Deciphering CPU Exceptions
Several possible exception causes exist. If an exception is caught, an exception handler function can be
called. Depending on the project settings, this handler may be a default handler in ROM, which is just an
infinite loop or a custom function called from this default handler instead of a loop.
When an exception occurs, the exception may be caught and halted in debug mode immediately,
depending on the debugger. If the execution halted manually later through the Break debugger, it is then
stopped within the exception handler loop.
9.8.1 Exception Cause
With the default setup using TI-RTOS, the exception cause can be found in the System Control Space
register group (CPU_SCS) in the register CFSR (Configurable Fault Status Register). The ARM Cortex-
M3 User Guide describes this register. Most exception causes fall into the following three categories.
• Stack overflow or corruption leads to arbitrary code execution.
– Almost any exception is possible.
• A NULL pointer has been dereferenced and written to.
– Typically (IM)PRECISERR exceptions
• A peripheral module (like UART, Timer, and so forth) is accessed without being powered.
– Typically (IM)PRECISERR exceptions
The CFSR is available in View→Registers in IAR and CCS.
When an access violation occurs, the exception type is IMPRECISERR because writes to flash and
peripheral memory regions are mostly buffered writes.
If the CFSR:BFARVALID flag is set when the exception occurs (typical for PRECISERR), the BFAR
register in CPU_SCS can be read out to find which memory address caused the exception.
If the exception is IMPRECISERR, PRECISERR can be forced by manually disabling buffered writes. Set
[CPU_SCS:ACTRL:DISDEFWBUF] to 1, by either manually setting the bit in the register view in IAR/CCS
or by including <inc/hw_cpu_scs.h> from Driverlib and calling the following.
HWREG(CPU_SCS_BASE + CPU_SCS_O_ACTLR) = CPU_SCS_ACTLR_DISDEFWBUF;
NOTE: This negatively affects performance.
9.8.2 Using TI-RTOS and ROV to Parse Exceptions
To enable exception decoding in the RTOS Object View without using too much memory, use the Minimal
exception handler in TI-RTOS. The default choice in the BLE SDK projects is to use no exception handler.
To set this up, change the section of the TI-RTOS configuration file that relates to M3Hwi so that it looks
like the code below:
//m3Hwi.enableException = true;
m3Hwi.enableException = false;
//m3Hwi.excHandlerFunc = null;
m3Hwi.excHookFunc = "&execHandlerHook";
Then, make a function somewhere with the signature Void
(*Hwi_ExceptionHookFuncPtr)(Hwi_ExcContext*); such as the one below:
void execHandlerHook(Hwi_ExcContext *ctx)
{
for(;;);
}
Setting m3Hwi.enableException to false enables the minimal handler, which fills out the global
Hwi_ExcContext structure that the ROV looks at to show the decoded exception. By setting up an
excHookFunc, the minimal exception handler will call this function and pass along a pointer to the
exception context for the user to work with. This structure is defined in <ti/sysbios/family/arm/m3/Hwi.h>.

Deciphering CPU Exceptions
www.ti.com
154 SWRU393E–October 2010–Revised March 2018
Submit Documentation Feedback
Copyright © 2010–2018, Texas Instruments Incorporated
Development and Debugging
When an exception occurs, the device should end up in that infinite loop. Inspect the ROV -> Hwi ->
Exception information as shown in Figure 9-11.
Figure 9-11. Exception Information
In this case, a bus fault was forced in the function myTaskFxn by dereferencing address 0x0000 and
trying to write to it:
*((uint8_t *)0) = 1;
This instruction was placed on line 134 of main.c, as indicated.To get a precise location, the write buffer
was disabled as described earlier.
It can be instructive to look at the disassembly view for the locations specified by PC (program counter)
and LR (link register). PC is the presumed exception location, and LR is normally the location the failing
function should have returned to. As an example, the PC at this exception:

www.ti.com
Debugging a Program Exit
155
SWRU393E–October 2010–Revised March 2018
Submit Documentation Feedback Copyright © 2010–2018, Texas Instruments Incorporated
Development and Debugging
Figure 9-12. PC Exception Example
As seen both from the disassembly and from the register printout above, the literal 1 was attempted to be
stored at location 0, which is not allowed.
9.9 Debugging a Program Exit
The program must never exit the main() function. If this occurs, the disassembly looks like the following.
This code sequence can be seen in the disassembly when the ICall_abort() function is called, which can
be caused by the following:
• Calling an ICall function from a stack callback
• Misconfiguring of additional ICall tasks or entities
• Incorrect ICall task registering
A breakpoint can be set in the ICall_abort function to trace from where this error is coming.
9.10 Assert Handling
Asserts can be useful when debugging, to trap undesirable states in the code. The SDK allows the
application to catch asserts in the stack as well as application asserts.
9.10.1 Catching Stack Asserts in the Application
The application has an assert callback to catch asserts in the stack project. The assert callback is
registered in main() function of each project.
/* Register Application callback to trap asserts raised in the Stack */
RegisterAssertCback(AssertHandler);
Some generic assert causes that can be returned in the callback include HAL_ASSERT_CAUSE_TRUE,
HAL_ASSERT_CAUSE_OUT_OF_MEMORY, and HAL_ASSERT_CAUSE_ICALL_ABORT. The user can
decide how to handle these asserts in the callback. By default, it goes into spinlock for most of the
asserts.
The assert can also define a subcause that gives a more specific reason for the assert. An example of a
subcause is HAL_ASSERT_OUT_OF_HEAP, which describes the type of memory causing the assert for
HAL_ASSERT_CAUSE_OUT_OF_MEMORY.

Assert Handling
www.ti.com
156 SWRU393E–October 2010–Revised March 2018
Submit Documentation Feedback
Copyright © 2010–2018, Texas Instruments Incorporated
Development and Debugging
If no application callback is registered, the default assert callback is called and returns without further
action unless HAL_ASSERT_SPIN is defined in the application project, which traps the application in an
infinite while loop. In addition, one of the following can also be defined in the stack project if it is not
caught in the application callback:
• HAL_ASSERT_RESET: Resets the device
• HAL_ASSERT_LIGHTS: Turn on the hazard lights (to be configured by user)
• HAL_ASSERT_SPIN: Spinlock in a while loop indefinitely
Enable these by ensuring that one of the above corresponding symbols are defined in the preprocessor
symbols.
See hal_assert.h and hal_assert.c in the stack project for implementation details.
9.10.2 Catching App Asserts in the Application
One assert handler can trap asserts in the stack, while another handler traps asserts in the application.
Section 9.10.1 describes how to register a handler for stack asserts.
Follow these steps to catch app asserts in application:
1. Include $BLE_INSTALL$\src\components\hal\src\common\hal_assert.c in the application project.
2. Define EXT_HAL_ASSERT in the application project.
3. Set the app assert handler after the stack has started, as in the example below:
static void SimpleBLEPeripheral_init(void)
{
int dividend = 1;
int divisor = 0;
int quotient;
// ******************************************************************
// N0 STACK API CALLS CAN OCCUR BEFORE THIS CALL TO ICall_registerApp
// ******************************************************************
// Register the current thread as an ICall dispatcher application
// so that the application can send and receive messages.
ICall_registerApp(&selfEntity, &sem);
halAssertInit( AppAssertHandler, HAL_ASSERT_LEGACY_MODE_DISABLED );
if (divisor == 0)
{
HAL_ASSERT_SET_SUBCAUSE( HAL_ASSERT_CAUSE_DIV_BY_ZERO );
HAL_ASSERT( HAL_ASSERT_CAUSE_ARITHMETIC_ERROR );
}
quotient = dividend/divisor;
...
4. The assert handler in the application should catch the assert, as in the example below of
AppAssertHandler defined in simple_peripheral.c:
void AppAssertHandler(uint8 assertCause, uint8 assertSubcause)
{
Board_openDisplay(BOARD_DISPLAY_TYPE_LCD);
Board_writeString(">>>APP ASSERT", 0);
// check the assert cause
switch (assertCause)
{
case HAL_ASSERT_CAUSE_ARITHMETIC_ERROR:
if (assertSubcause == HAL_ASSERT_CAUSE_DIV_BY_ZERO)
{
Board_writeString("***ERROR***", 1);
Board_writeString(">> DIV_BY_ZERO ERROR!", 2);
}
else
{
Board_writeString("***ERROR***", 1);
Board_writeString(">> ARITHMETIC ERROR!", 2);
}

www.ti.com
Debugging Memory Problems
157
SWRU393E–October 2010–Revised March 2018
Submit Documentation Feedback Copyright © 2010–2018, Texas Instruments Incorporated
Development and Debugging
break;
default:
Board_writeString("***ERROR***", 1);
Board_writeString(">> DEFAULT SPINLOCK!", 2);
HAL_ASSERT_SPINLOCK;
}
return;
}
9.11 Debugging Memory Problems
This section describes how to debug a situation where the program runs out of memory, either on the
heap or on the runtime stack for the individual thread contexts. Exceeding array bounds or dynamically
allocating too little memory for a structure corrupts the memory and can cause an exception like INVPC,
INVSTATE, IBUSERR to appear in the CFSR register.
9.11.1 Task and System Stack Overflow
If an overflow on the runtime stack of the task or the system stack occurs (as found using the ROV plug-in
as in Section 9.5.2 and Section 9.5.3), perform the following steps.
1. Note the current size of the runtime stack of each task.
2. Increase by a few 100 bytes as described in Section 3.3.1 and Section 3.11.3.
3. Reduce the runtime stack sizes so that they are larger than their respective stackPeaks to save some
memory.
9.11.2 Dynamic Allocation Errors
Section 9.6 describes how to use the ICall Heap profiling functionality. To check if dynamic allocation
errors occurred, do as follows:
1. Determine if memAlo or memMax approaches the preprocessor-defined HEAPMGR_SIZE.
2. Check memFail to see if allocation failures have occurred.
3. Call the sanity check function.
If the heap is sane but there are allocation errors, increase HEAPMGR_SIZE and see if the problem
continues.
You can set a breakpoint in heapmgr.h in HEAPMGR_MALLOC() on the line hdr = NULL; to find the
allocation that is failing.
9.12 Preprocessor Options
Preprocessor symbols configure system behavior, features, and resource usage at compile time. Some
symbols are required as part of the Bluetooth low energy system, while others are configurable. See
Section 2.7 for details on accessing preprocessor symbols within the IDE. Symbols defined in a particular
project are defined in all files within the project.
9.12.1 Modifying
To disable a symbol, put an xin front of the name. To disable power management, change
POWER_SAVING to xPOWER_SAVING.
9.12.2 Options
Table 9-1 lists the preprocessor symbols used by the application in the simple_peripheral project. Symbols
that must remain unmodified are marked with an Nin the Modify column while modifiable; configurable
symbols are marked with a Y.

Preprocessor Options
www.ti.com
158 SWRU393E–October 2010–Revised March 2018
Submit Documentation Feedback
Copyright © 2010–2018, Texas Instruments Incorporated
Development and Debugging
Table 9-1. Application Preprocessor Symbols
Preprocessor Symbol Description Modify
USE_ICALL Required to use ICall Bluetooth low energy and primitive services. N
POWER_SAVING Power management is enabled when defined, and disabled when
not defined. Requires same option in stack project. Network
processor configurations must use MRDY/SRDY signaling I/Os
with power saving enabled.
Y
HEAPMGR_SIZE=0 Defines the size in bytes of the ICall heap. Memory is allocated in
.bss section. When zero, the heap is auto sized. See
Section 3.11.4.
Y
ICALL_MAX_NUM_TASKS=3 Defines the number of ICall aware tasks. Modify only if adding a
new RTOS task that uses ICall services. Y
ICALL_MAX_NUM_ENTITIES=6 Defines maximum number of entities that use ICall, including
service entities and application entities. Modify only if adding a
new RTOS task that uses ICall services.
Y
Display_DISABLE_ALL All Display statements are removed and no display operations will
take place. See Display.h for more details found in the Drivers
virtual folder in the project.
Y
BOARD_DISPLAY_EXCLUDE_UART Define this symbol to exclude the UART used in the display
driver. Y
BOARD_DISPLAY_EXCLUDE_LCD Define this symbol to exclude the LCD used in the display driver. Y
MAX_NUM_BLE_CONNS=1 This is the maximum number of simultaneous Bluetooth low
energy collections allowed. Adding more connections uses more
RAM and may require increasing HEAPMGR_SIZE. Profile heap
usage accordingly.
Y
CC26XX This selects the chipset. N
<Board_Type> Selects the board type used by board.c. See board.h
(\src\components\hal\src\target) for available board types.
Examples: CC2650_LAUNCHXL, CC2650DK_7ID. Also see
Section 6.2 for more info.
Y
xdc_runtime_Assert_DISABLE_ALL Disables XDC run-time assert N
xdc_runtime_Log_DISABLE_ALL Disables XDC run-time logging N
HEAPMGR_METRICS Enables collection of ICall heap metrics. See Section 9.6 for
details on how to profile heap usage. Y

www.ti.com
Check System Flash and RAM Usage With Map File
159
SWRU393E–October 2010–Revised March 2018
Submit Documentation Feedback Copyright © 2010–2018, Texas Instruments Incorporated
Development and Debugging
Table 9-2 lists the only stack preprocessor options that may be modified:
Table 9-2. Stack Preprocessor Symbols
Preprocessor Symbol Description Modify
POWER_SAVING Power management is enabled when
defined, and disabled when not defined.
Requires the same option in application
project.
Y
GATT_NO_CLIENT When defined, the GATT client is not
included to save flash. GATT client is
excluded from most peripheral projects,
included in central and certain peripheral
projects (for example, TimeApp).
Y
BLE_NO_SECURITY Unlink security functions from the
dispatcher, used in conjunction with
disabling GAP bond manager and SNV to
further reduce flash space.
Y
OSAL_SNV=1 Select the number of NV pages to use for
SNV. Each page is 4kB of flash. A
minimum of one page is required when
GAP_BOND_MANAGER is defined. See
Section 3.10.3
Y
OSAL_MAX_NUM_PROXY_TASKS=2 Number of ICall-aware tasks the protocol
task can communicate with. Default is 2.
Increase this value if more RTOS tasks
are added that make ICall protocol stack
API calls.
Y
EXT_HAL_ASSERT Extended assert enables support for
application callback for asserts. Y
9.13 Check System Flash and RAM Usage With Map File
Both application and stack projects produce a map file which can be used to compute the combined flash
and RAM system memory usage. Both projects have their own memory space and both map files must be
analyzed to determine the total system memory usage. The map file is in the output folder of the
respective project in IAR. To compute the total memory usage, do as follows.
1. Open the application map file (that is, simple_peripheral_cc2650em_app.map).
NOTE: At the end of the file, three lines contain a breakdown of memory usage for read-only code,
read-only data, and read/write data.
2. Add the two values for read-only code and read-only data memory.
NOTE: This sum is the total flash memory usage for the application project. The read/write data
memory is the total RAM usage by the application project.
3. Note these values.
4. Open the stack map file.
5. Compute the same flash and RAM values for the stack project.
6. Add the total flash memory value from the application with the total flash usage of the stack to
determine the total system flash usage.
7. Add the total RAM usage from the application with the stack to get the total system RAM usage.
For CCS, the map file of the respective project gives a summary of flash and RAM usage. To determine
the remaining available memory for each project, see Section 3.10 (flash) and Section 3.11 (RAM). Due to
section placement and alignment requirements, some remaining memory may be unavailable. The map
file memory usage is valid only if the project builds and links successfully.

160 SWRU393E–October 2010–Revised March 2018
Submit Documentation Feedback
Copyright © 2010–2018, Texas Instruments Incorporated
Creating a Custom Bluetooth low energy Application
Chapter 10
SWRU393E–October 2010–Revised March 2018
Creating a Custom Bluetooth low energy Application
A system designer must have a firm grasp on the general system architecture, application, and Bluetooth
low energy stack framework to implement a custom Bluetooth low energy application. This section
provides indications and guidance on where and how to start implementing a custom application based on
information presented in the previous sections. Decide what role and purpose the custom application
should have. If an application is tied to a specific service or profile, start with that sample application. An
example is the heart rate sensor project, which implements the heart rate adopted profile. Otherwise, base
your project on one of the following sample applications that implement one of the fundamental GAP roles:
• simple_central
• simple_peripheral
• simple_broadcaster
• simple_observer
10.1 Adding a Board File
After selecting the reference application and preprocessor symbol, add a board file that matches the
custom board layout. In many cases, just changing the board file is all that is required to move from a
development kit to production hardware. The following steps provide guidance on adding a custom board
file to the project.
1. Create a custom board file (TI recommends using the Evaluation Module [EM] board file as a starting
reference), and modify the PIN structure to match the layout of the board. See Section 6.2.
2. Add peripheral driver initialization objects according to the board design.
3. Remove the existing EM board C.
4. Include files from the folder of the start-up application.
5. Add the custom board file to the application project.
6. Update the C compiler search path of the IDE to point to the header file of the new board file.
7. Define a new board file identifier.
8. Add the RF front-end and bias configuration to the ble_user_config.h file.
9. Refer to the direction in this file for guidance on adding a new custom board RF configuration.
10. Rebuild the application project.
10.2 Configuring Parameters for Custom Hardware
1. Set parameters, such as the sleep clock accuracy of the 32.768-kHz crystal.
2. Define the CCFG parameters in ccfg_app_ble.c to enable or disable the ROM serial bootloader, JTAG
access (DAP), flash protection, and so forth.
For a description of CCFG configuration parameters, see TI CC26x0 Technical Reference Manual,
(SWCU117).
10.3 Creating Additional Tasks
Many designs can benefit from the multi-threaded RTOS environment, by adding additional tasks to
handle application-specific functionality. If the system design requires the addition of an additional RTOS
task, see Section 3.3.1 for guidance on adding a task.

www.ti.com
Optimizing Bluetooth low energy Stack Memory Usage
161
SWRU393E–October 2010–Revised March 2018
Submit Documentation Feedback Copyright © 2010–2018, Texas Instruments Incorporated
Creating a Custom Bluetooth low energy Application
When adding a new task that makes protocol stack API calls, including calls to OSAL SNV, the task must
register with ICall as described in Section 4.2.4. Additionally, project preprocessor settings for
OSAL_MAX_NUM_PROXY_TASKS, ICALL_MAX_NUM_TASKS, and CALL_MAX_NUM_ENTITIES may
need to be increased based on the number of added tasks (see Section 9.11).
10.4 Optimizing Bluetooth low energy Stack Memory Usage
Configuration of the Bluetooth low energy protocol stack is essential for maximizing the amount of RAM
and flash memory available for the application. Refer to Section 5.8 to configure parameters that impact
runtime RAM usage, such as the maximum allowable size and number of PDUs. The TI Bluetooth low
energy protocol stack is implemented to use a small RAM footprint, and allow the application to control the
behavior of the stack by using the runtime ICall heap. For example, an application that only sends one
GATT notification per connection event must store only one PDU in the heap, whereas as an application
that must send multiple notifications must enqueue multiple PDUs in the heap.
To increase the available flash memory allocated to the application project, minimize the flash usage of
the protocol stack by including only Bluetooth low energy features required to implement the defined role
of the device. The available protocol stack configurable features are described in Section 5.9. Adding
additional features to the protocol stack has the net effect of reducing the amount of flash memory to the
application.
If the peripheral device requires only GATT functionality, the default Bluetooth 4.0 configuration can be
used, as the Bluetooth specification requires central devices implementing 4.1 and 4.2 core specification
features to be backwards compatible with 4.0 peer devices. TI recommends only adding additional
protocol stack features if the system design calls for use of such features.
10.4.1 Additional Memory Configuration Options
The following tips can be used to minimize RAM and flash usage by the protocol stack:
1. Verify that your application uses the optimize for flash size compiler optimization settings (default for TI
projects).
2. Use only one page of SNV or do not use any NV pages if the GAP bond manager is not required. Set
the NO_OSAL_SNV stack preprocessor option. See Section 3.10.3 for a description of SNV.
3. Exclude the GATT client functionality by defining the GATT_NO_CLIENT predefined symbol in the
stack project for peripheral devices. (Peripheral devices do not typically implement the GATT client
role.)
4. Remove or exclude debug DISPLAY drivers from the application project (see Section 9.11.2).
5. Exclude Bluetooth 4.1-specific features from the Bluetooth low energy stack for devices that use only
Bluetooth 4.0 functionality.
For example, the Bluetooth 4.1 controller and L2CAP connection-oriented channels features can be
excluded by commenting out the following lines from build_config.opt.
/* BLE v4.1 Features */
/* -DBLE_V41_FEATURES=L2CAP_COC_CFG+V41_CTRL_CFG */
/* -DBLE_V41_FEATURES=L2CAP_COC_CFG */
/* -DBLE_V41_FEATURES=V41_CTRL_CFG */
/* BLE v4.2 Features */
/* -DBLE_V42_FEATURES=SECURE_CONNS_CFG+PRIVACY_1_2_CFG+EXT_DATA_LEN_CFG */
/* -DBLE_V42_FEATURES=SECURE_CONNS_CFG+PRIVACY_1_2_CFG */
/* -DBLE_V42_FEATURES=PRIVACY_1_2_CFG+EXT_DATA_LEN_CFG */
/* -DBLE_V42_FEATURES=SECURE_CONNS_CFG+EXT_DATA_LEN_CFG */
/* -DBLE_V42_FEATURES=SECURE_CONNS_CFG */
/* -DBLE_V42_FEATURES=PRIVACY_1_2_CFG */
/* -DBLE_V42_FEATURES=EXT_DATA_LEN_CFG */
See Section 9.13 for the procedure to check the size of the configured protocol stack.

Defining Bluetooth low energy Behavior
www.ti.com
162 SWRU393E–October 2010–Revised March 2018
Submit Documentation Feedback
Copyright © 2010–2018, Texas Instruments Incorporated
Creating a Custom Bluetooth low energy Application
10.5 Defining Bluetooth low energy Behavior
This step involves using Bluetooth low energy protocol stack APIs to define the system behavior and
adding profiles, defining the GATT database, configuring the security model, and so forth. Use the
concepts explained in Chapter 5 as well as the Bluetooth low energy API reference in Appendix A.

163
SWRU393E–October 2010–Revised March 2018
Submit Documentation Feedback Copyright © 2010–2018, Texas Instruments Incorporated
Porting from CC254x to CC2640
Chapter 11
SWRU393E–October 2010–Revised March 2018
Porting from CC254x to CC2640
11.1 Introduction
TI-RTOS is the new operating environment for Bluetooth low energy projects on CC26xx devices. This
software is a multithreaded environment where the protocol stack, application, and its profiles exist on
different threads. TI-RTOS has similar features to OSAL but different mechanisms for accomplishing them.
This section covers the main differences between TI-RTOS and OSAL when developing applications on
top of the Bluetooth low energy protocol stack. Although the incorporation of the RTOS is a major
architecture change, Bluetooth low energy APIs and related procedures are similar to CC254x.
This section covers the following topics:
• OSAL
• Application and stack separation with ICall
• Threads, semaphores, and queues
• Peripheral Drivers
• Event Processing
Most of these differences are unique to TI-RTOS. This section covers these differences and how they
relate to OSAL.
11.2 OSAL
A major change in moving to TI-RTOS is the complete removal of the application from the OSAL
environment. While the stack code uses OSAL within its own thread, the application thread can only use
the APIs of OSAL that are defined in ICallBleAPI.c. Many functions such as osal_memcpy(),
osal_memcmp(), and osal_mem_alloc() are unavailable. These functions have been replaced by TI-
RTOS, C run time, and ICall APIs.
11.3 Application and Stack Separation With ICall
In the CC2640 Bluetooth low energy protocol stack, the application is a separate image from the stack
image unlike the OSAL method, which consists of only a single image. The benefit for this separation is
detailed in the ICall (see Section 4.2). This structure allows independent upgrading of the application and
stack images.
The address of the startup entry for the stack image is known by the application image at build time so the
application image knows where the stack image starts. Messages between the application and stack pass
through a framework developed called ICall short for indirect function calls. This functionality lets the
application call the same APIs used in OSAL but is parsed by the ICall and sent to the stack for
processing. Many of these stack functions are defined in ICallBleAPI.c for the application to use
transparently while ICall handles the sending and receiving from the stack transparently.
11.4 Threads, Semaphores, and Queues
Unlike single-threaded operating systems such as OSAL, TI-RTOS is multithreaded with custom priorities
for each thread. The TI-RTOS handles thread synchronization and APIs are provided for the application
threads to use to maintain synchronization between different threads. Semaphores are the prime source of
synchronization for applications. The semaphores are used to pass event messages to the event
processor of the application.

Peripheral Drivers
www.ti.com
164 SWRU393E–October 2010–Revised March 2018
Submit Documentation Feedback
Copyright © 2010–2018, Texas Instruments Incorporated
Porting from CC254x to CC2640
Profile callbacks that run in the context of the Bluetooth low energy protocol stack thread are made re-
entrant by storing event data and posting a semaphore of the application to process in the context of the
application. Similarly, key press events and clock events that run in ISR context also post semaphores to
pass events to the application. Unique to TI-RTOS, queues are how applications process events in the
order the events were called and make callback functions from profiles and the stack re-entrant. The
queues also provide a FIFO ordering for event processing. An example project may use a queue to
manage internal events from an application profile or a GAP profile role (for example, Peripheral or
Central). ICall uses a queue and it is accessed through the ICall API. For a description of the TI-RTOS
objects used by the Bluetooth low energy stack SDK, see Chapter 3.
11.5 Peripheral Drivers
Aside from switching to an RTOS-based environment, peripheral drivers represent a significant change
from the CC254x architecture. Any drivers used by the CC254x software must be ported to the respective
TI-RTOS driver interfaces. For details on adding and using a CC26xx peripheral driver, see Chapter 6.
11.6 Event Processing
Similar to OSAL, each RTOS task has two functions that implement the fundamental tasks for an
application: simple_peripheral_init() and simple_peripheral_taskFxn().
simple_peripheral_init() contains ICall registration routines and initialization functions for the application
profiles and the GAP and GATT roles. Function calls that are normally in the START_DEVICE_EVT event
of the CC254x application are also made in the simple_peripheral_init() function. The initialization includes
setting up callbacks that the application should receive from the profile and stack layers. For more details
on callbacks, see Section 4.3.3.
simple_peripheral_taskFxn() contains an infinite loop in which events are processed. After entry of the
loop and having just finished initialization, the application task calls ICall_wait() to block on its semaphore
until an event occurs. For more information on how the application processes different events, see
Section 4.3.2.2.
Similar to osal_set_event() in a CC254x application, the application task can post the semaphore of the
applciation with a call to Semaphore_post(sem) after setting an event such as in
simple_peripheral_clockHandler(). An alternative way is to enqueue a message using
simple_peripheral_enqueueMsg(,) which preserves the order in which the events are processed. Similar to
osal_start_timerEx() in a CC254x application, you can use a clock to set an event after a predetermined
amount of time using Util_constructClock().This function can also set a periodic event as shown in the
simple_peripheral project.
Events come from within the same task, the profiles, and the stack. Events from the stack are handled first
with a call to ICall_fetchServiceMsg() similar to osal_msg_receive() in a CC254x application. Internal
events and messages from the profiles and the GAP role profiles received in callback functions must be
treated as re-entrant are handled in the simple_peripheral_taksFxn() function too. In many cases such as
in GAP role profile callbacks, you must place events in a queue to preserve the order in which messages
arrive. For more information, see Section 4.3 for general overview of application architecture.

165
SWRU393E–October 2010–Revised March 2018
Submit Documentation Feedback Copyright © 2010–2018, Texas Instruments Incorporated
Sample Applications
Chapter 12
SWRU393E–October 2010–Revised March 2018
Sample Applications
The purpose of this section is to give an overview of the sample applications included in the TI Bluetooth
low energy stack software development kit. Some of these implementations are based on specifications
that have been adopted by the Bluetooth Special Interest Group (Bluetooth SIG), while others are based
on specifications that have not been finalized. Some applications are not based on any standardized
profile being developed by the Bluetooth SIG but are custom implementations developed by TI.
All projects contain an IAR and a CCS implementation. Except for the SimpleLink Bluetooth Smart
CC2650 SensorTag, TI intends most sample applications described in this section to run on the
SmartRF06 Evaluation Board using a CC26xx Evaluation Module. A few select projects have been ported
to the CC2650 LaunchPad.
12.1 Blood Pressure Sensor
This sample project implements the Blood Pressure profiles in a Bluetooth low energy peripheral device to
provide an example blood pressure monitor (BPM) using simulated measurement data. The application
implements the Sensor role of the blood pressure profile. The project is based on the adopted profile and
service specifications for blood pressure. The project also includes the Device Information Service. The
project is configured to run on the SmartRF06 board.
12.1.1 Interface
This application has two button inputs.
SmarfRF Button Right—When disconnected, this button toggles advertising on and off. When
connected, this button increases the value of various measurements.
SmartRF Button Up—This button cycles through measurement formats.
12.1.2 Operation
The following steps detail how to use the Blood Pressure Sensor sample project:
1. Power up the device.
2. Press the right button to enable advertising.
3. Initiate a device discovery and connection procedure to discover and connect to the blood pressure
sensor from a blood pressure collector peer device.
NOTE: The peer device discovers the blood pressure service and configures it to enable indication
or notifications of the blood pressure measurement. The peer device may also discover the
device information service for more information such as the manufacturing and serial
number. When blood pressure measurements have been enabled, the application sends
data to the peer containing simulated measurement values.
4. Press the up button to cycle through different data formats in the following order:
• MMHG | TIMESTAMP | PULSE | USER | STATUS
• MMHG | TIMESTAMP
• MMHG
• KPA
• KPA | TIMESTAMP

Heart Rate Sensor
www.ti.com
166 SWRU393E–October 2010–Revised March 2018
Submit Documentation Feedback
Copyright © 2010–2018, Texas Instruments Incorporated
Sample Applications
• KPA |TIMESTAMP | PULSE
If the peer device initiates pairing, the blood pressure sensor requires a passcode. The default passcode
is 000000. When the connection terminates, the BPM does not begin advertising until the button is
pressed. The peer device may also query the blood pressure for read-only device information. The
GATT_DB excel sheet for this project lists further details on the supported items (for example, model
number, serial number, and so forth).
12.2 Heart Rate Sensor
This sample project implements the Heart Rate and Battery profiles in a Bluetooth low energy peripheral
device to provide an example heart rate sensor using simulated measurement data. The application
implements the Sensor" role of the Heart Rate profile and the Battery Reporter role of the Battery profile.
The project is based on adopted profile and service specifications for Health Rate. The project also
includes the Device Information Service. The project is configured to run on the SmartRF06 board.
12.2.1 Interface
When the left button of the SmartRF is disconnected, it toggles advertising on and off. When the up button
of the SmartRF is connected, it cycles through different heart rate sensor data formats. When in a
connection and the battery characteristic is enabled for notification, the battery level is periodically notified.
12.2.2 Operation
The following steps detail how to use the Heart Rate Sensor sample project:
1. Power up the device.
2. Press the left button to enable advertising.
3. Initiate a device discovery and connection procedure to discover and connect to the heart rate sensor
from a heart rate collector peer device.
NOTE: The peer device discovers the heart rate service and configure it to enable notifications of
the heart rate measurement. The peer device may also discover and configure the battery
service for battery level-state notifications. When heart rate measurement notifications have
been enabled the application sends data to the peer containing simulated measurement
values.
4. Press the up button to cycle through different data formats as follows:
• Sensor contact not supported
• Sensor contact not detected
• Sensor contact and energy expended set
• Sensor contact and R-R Interval set
• Sensor contact, energy expended, and R-R Interval set
• Sensor contact, energy expended, R-R Interval, and UINT16 heart rate set
• Nothing set
If the peer device initiates pairing, the devices pair. Only just works pairing is supported by the application
(pairing without a passcode). The application advertises using either a fast interval or a slow interval.
When advertising is initiated by a button press or when a connection is terminated due to link loss, the
application starts advertising at the fast interval for 30 seconds followed by the slow interval. When a
connection is terminated for any other reason, the application starts advertising at the slow interval. The
advertising intervals and durations are configurable in file heartrate.c.

www.ti.com
Cycling Speed and Cadence (CSC) Sensor
167
SWRU393E–October 2010–Revised March 2018
Submit Documentation Feedback Copyright © 2010–2018, Texas Instruments Incorporated
Sample Applications
12.3 Cycling Speed and Cadence (CSC) Sensor
This sample project implements the CSC profile in a Bluetooth low energy peripheral device to provide a
sample application of sensor that would be placed on a bicycle, using simulated measurement data. The
application implements the Sensor role of the CSC. This profile also uses of the optional Device Info
Service, which has default values that may be altered at compile or run time to help identify a specific
Bluetooth low energy device. This project is configured to run on the SmartRF06 board.
12.3.1 Interface
When the right button of the SmartRF is disconnected, it toggles advertising on and off. When the up
button of the SmartRF, it cycles through different cycling speed and cadence sensor data formats.
Pressing the select key initiates a soft reset. A soft reset includes the following.
• Terminating all current connections
• Clearing all bond data
• Clearing white list of all peer addresses
12.3.2 Operation
The following steps detail how to use the Cycling Speed and Cadence Sensor sample project:
1. Power up the device.
2. Press the right button to enable advertising.
3. Initiate a device discovery and connection procedure to discover and connect to the cycling sensor
from a CSC collector peer device.
NOTE: The peer device receives a slave security request and initiates a bond. When bonded, the
collector discovers the CSC service and configures it to enable CSC measurements. When
CSC measurement notifications have been enabled, the application sends data to the peer
containing simulated measurement values.
4. Press the up button to cycle through different data formats as follows:
• Sensor at rest (no speed or cadence detected)
• Sensor detecting speed but no cadence
• Sensor detecting cadence but no speed
• Sensor detecting speed and cadence
The application advertises using either a fast interval or a slow interval. When advertising is initiated by a
button press or when a connection is terminated due to link loss, the application starts advertising at the
fast interval for 30 seconds. If the sensor successfully bonds to a peer device and stores the address of
the device in its white list, then for the first 10 seconds of advertising the sensor only tries to connect to
any device addresses stored in its white list. After 10 seconds, the sensor tries to connect to any peer
device that attempts to connect. Independent of the white list, a 30-second period of slow interval
advertising passes after 30 seconds of fast interval connection. The device sleeps until you press the right
button before advertising again. If the device terminates connection for any other reason, the sensor
advertises for 60 seconds at a slow interval and then sleeps if no connection is made. The sensor
advertises only if you press the right button.
12.3.3 Neglect Timer
This device has a compile time option that lets the sensor terminate a connection if there is no input for 15
seconds. After the device has connected and notifications are disabled, the application starts a timer. This
timer is restarted whenever a read or write request comes from the peer device and is disabled while
notifications are enabled. If the value USING_NEGLECT_TIMEOUT is set to FALSE at compile, this timer
is permanently disabled at run time.

Running Speed and Cadence (RSC) Sensor
www.ti.com
168 SWRU393E–October 2010–Revised March 2018
Submit Documentation Feedback
Copyright © 2010–2018, Texas Instruments Incorporated
Sample Applications
12.4 Running Speed and Cadence (RSC) Sensor
This sample project implements the RSC profile in a Bluetooth low energy peripheral device to provide a
sample application of sensor on a bicycle using simulated measurement data. The application implements
the Sensor role of the RSC Profile. This profile also makes use of the optional Device Info Service in the
same manner as the Cycling Sensor. This project is configured to run on the SmartRF06 Board.
12.4.1 Interface
When the right button of the SmartRF is disconnected, it toggles advertising on and off. When the up
button of the SmartRF is connected, it cycles through different running speed and cadence sensor data
formats.
Pressing the select key initiates a soft reset. This reset includes the following.
• Terminating all current connections
• Clearing all bond data
• Clearing the white list of all peer addresses
12.4.2 Operation
The following steps detail how to use the Running Speed and Cadence Sensor sample project:
1. Power up the device.
2. Press the right button to enable advertising.
3. Initiate a device discovery and connection procedure to discover and connect to the cycling sensor
from an RSC collector peer device.
NOTE: The peer device receives a slave security request and initiates a bond. When bonded, the
collector discovers the RSC service and configures it to enable running speed and cadence
measurements. When RSC measurement notifications have been enabled, the application
sends data to the peer containing simulated measurement values.
4. Press the up button to cycle through different data formats as follows.
• At rest: neither instantaneous stride length nor total distance is included in measurement
• Stride: instantaneous stride length is included in measurement
• Distance: total distance is included in measurement
• All: both stride length and total distance are included in measurement
The application advertises using either a fast interval or a slow interval. When advertising is initiated by a
button press or when a connection is terminated due to link loss, the application advertises at the fast
interval for 30 seconds. If the sensor successfully bonds to a peer device and stores the address of the
device in its white list, the sensor tries only to connect to any device addresses stored in its white list for
the first 10 seconds of advertising. After 10 seconds, the sensor tries to connect to any peer device trying
to connect. After 30 seconds of fast interval connection, a 30-second period of slow interval advertising
passes independent of white list use. The device sleeps and waits for you to press the right button before
resuming advertising. If the device terminates connection for any other reason, the sensor advertises for
60 seconds at a slow interval and then sleeps if no connection is made. The device advertises again only
if the right button is pressed.
12.4.3 Neglect Timer
This device has a compile time option that lets the sensor terminate a connection if there is no input for 15
seconds. After the device has connected and notifications are disabled, the application starts a timer. This
timer is restarted whenever a read or write request comes from the peer device and is disabled while
notifications are enabled. If the value USING_NEGLECT_TIMEOUT is set to FALSE at compile, this timer
is permanently disabled at run time.

www.ti.com
Glucose Collector
169
SWRU393E–October 2010–Revised March 2018
Submit Documentation Feedback Copyright © 2010–2018, Texas Instruments Incorporated
Sample Applications
12.5 Glucose Collector
This sample project implements a glucose collector. The application is designed to connect to the glucose
sensor sample application to demonstrate the operation of the Glucose Profile. The project is configured
to run on the SmartRF06.

Glucose Collector
www.ti.com
170 SWRU393E–October 2010–Revised March 2018
Submit Documentation Feedback
Copyright © 2010–2018, Texas Instruments Incorporated
Sample Applications
12.5.1 Interface
The SmartRF buttons and display provide an interface for the application. The buttons are as follows.
• Up: If not connected, start or stop device discovery. If connected to a glucose sensor, request the
number of records that meet configured filter criteria.
• Left: Scroll through device discovery results. If connected to a glucose sensor, send a record access
abort message.
• Select: Connect or disconnect to or from the selected device.
• Right: If connected, request records that meet configured filter criteria.
• Down: If connected, clear records that meet configured filter criteria. If not connected, erase all bonds.
The LCD display displays the following information.
• BD address of the device
• Device discovery results
• Connection state
• Pairing and bonding status
• Number of records requested
• Sequence number, glucose concentration, and Hba1c value of received glucose measurement and
context notifications
12.5.2 Record Access Control Point
The Glucose Profile uses a characteristic called the record access control point to perform operations on
glucose measurement records stored by the glucose sensor. The following different operations can be
performed.
• Retrieve stored records.
• Delete stored records.
• Abort an operation in progress.
• Report number of stored records.
The glucose collector sends control point messages to a sensor by using write requests, while the sensor
sends control point messages to the glucose collector by using indications. When records are retrieved,
the glucose measurement and glucose context are sent though notifications on their respective
characteristics. If an expected response is not received, the operation times out after 30 seconds and the
glucose collector closes the connection.
12.6 Glucose Sensor
This sample project implements the Glucose Profile in a Bluetooth low energy peripheral device to provide
an example glucose sensor using simulated measurement data. The application implements the Sensor
role of the Glucose Profile. The application is compiled to run on a SmartRF06 board.
12.6.1 Interface
When the right button is disconnected, it toggles advertising on and off. When the up button is connected,
it sends a glucose measurement and glucose context.

www.ti.com
Glucose Sensor
171
SWRU393E–October 2010–Revised March 2018
Submit Documentation Feedback Copyright © 2010–2018, Texas Instruments Incorporated
Sample Applications
12.6.2 Operation
The following steps detail how to use the Glucose Sensor sample projects:
1. Power up the device.
2. Press the right button to enable advertising.
3. Initiate a device discovery and connection procedure to discover and connect to the glucose sensor
from a glucose collector peer device.
NOTE: The peer device discovers the glucose service and configures it to enable notifications of the
glucose measurement. the device may also enable notifications of the glucose measurement
context. When glucose measurement notifications have been enabled a simulated
measurement can be sent by pressing the up button. If the peer device has also enabled
notifications of the glucose measurement context then this is sent following the glucose
measurement. The peer device may also write commands to the record access control point
to retrieve or erase stored glucose measurement records. The sensor has four hardcoded
simulated records. If the peer device initiates pairing then the devices pair. Only just works
pairing is supported by the application (pairing without a passcode).
12.7 HID–Emulated Keyboard
This sample project implements the HID-Over-GATT profile in a Bluetooth low energy peripheral device to
provide an example of how a HID keyboard can be emulated with a simple four button remote control
device. The project is based on adopted profile and service specifications for HID-Over-GATT and Scan
Parameters. The project also includes the Device Information Service and Battery Service. This project is
configured to run on the SmartRF06 board
12.7.1 Interface
When the following are connected, they send the following key presses:
• The left button sends a left arrow key.
• The right button sends a right arrow key.
• The up button sends an up arrow key.
• The down button sends a down arrow key.
A secure connection must be established before key presses is sent to the peer device.
12.7.2 Operation
The following steps detail how to use the HID-Emulated Keyboard sample project:
1. Power up the device.
NOTE: The device advertises by default.
2. Initiate a device discovery and connection procedure to discover and connect to the HID device from a
HID Host peer device.
NOTE: The peer device discovers the HID service and recognizes the device as a keyboard. The
peer device may also discover and configure the battery service for battery level-state
notifications. By default, the HID device requires security and uses just works pairing. After a
secure connection is established and the HID host configures the HID service to enable
notifications, the HID device can send HID key presses to the HID host. A notification is sent
when a button is pressed and when a button is released. If there is no HID activity for a
period of time (20 seconds by default) the HID device disconnects. When the connection is
closed, the HID device advertises again.

HostTest–Bluetooth low energy Network Processor
www.ti.com
172 SWRU393E–October 2010–Revised March 2018
Submit Documentation Feedback
Copyright © 2010–2018, Texas Instruments Incorporated
Sample Applications
12.8 HostTest–Bluetooth low energy Network Processor
The HostTest project implements a pure Bluetooth low energy network processor to use with an external
microcontroller or a PC software application such as BTool. Communication occurs through the HCI
interface.
12.9 KeyFob
The KeyFob application demonstrates the following:
• Report battery level
• Report 3-axis accelerometer readings
• Report proximity changes
• Report key press changes
The following GATT services are used:
• Device Information
• Link Loss
• Immediate Alert (for the Reporter role of the Proximity Profile and for the Target role of the Find Me
Profile)
• Tx Power (for the Report role of the Proximity Profile)
• Battery
• Accelerometer
• Simple Keys
The accelerometer and simple keys profiles are unaligned with official SIG profiles but are an example of
the implementation of the profile service. The device information service and proximity-related services are
based on adopted specifications.
12.9.1 Interface
This application uses two buttons for input and an LED and buzzer for output.
Right Button
When disconnected, this button toggles advertising on and off. When connected, this button registers a
key press that can be enabled to notify a peer device or may be read by a peer device.
Left Button
When connected, this button registers a key press that can be enabled to notify a peer device or may be
read by a peer device.
Buzzer
The buzzer activates if a Link Loss Alert is triggered.
12.9.2 Battery Operation
The Battery Profile allows for the USB dongle to read the percentage of battery remaining on the SmartRF
by reading the value of <BATTERY_LEVEL_UUID>.
12.9.3 Accelerometer Operation
The SmartRF does not communicate with an accelerometer, so the accelerometer data is always set to 0.
The accelerometer must be enabled <ACCEL_ENABLER_UUID> by writing a value of 01. When the
accelerometer is enabled, each axis can be configured to send notifications by writing 01 00 to the
characteristic configuration for each axis <GATT_CLIENT_CHAR_CFG_UUID>. The values can be read
by reading <ACCEL_X_UUID>, <ACCEL_Y_UUID>, and <ACCEL_Z_UUID>.

www.ti.com
KeyFob
173
SWRU393E–October 2010–Revised March 2018
Submit Documentation Feedback Copyright © 2010–2018, Texas Instruments Incorporated
Sample Applications
12.9.4 Keys
The simple keys service on the SmartRF lets the device send notifications of key presses and releases to
a central device. The application registers with HAL to receive a callback in case HAL detects a key
change. The peer device can read the value of the keys by reading <SK_KEYPRESSED_UUID>. The
peer device can enable key press notifications by writing 01 to <GATT_CLIENT_CHAR_CFG_UUID>. A
value of 00 indicates that neither key is pressed. A value of 01 indicates that the left key is pressed. A
value of 02 indicates that the right key is pressed. A value of 03 indicates that both keys are pressed.
12.9.5 Proximity
One of the services of the Proximity Profile is the link loss service, which lets the proximity reporter begin
an alert if the connection drops. The link loss alert can be set by writing a value to
<PROXIMITY_ALERT_LEVEL_UUID>.
The default alert value setting is 00, which indicates no alert. To turn on the alert, write a 1-byte value of
01 (low alert) or 02 (high alert). By default, the link does not time out until 20 seconds have passed
without receiving a packet. This Supervision Timeout value can be changed in the Connection Services
tab. The time-out value must be set before the connection is established. After completing the write, move
the SmartRF device far enough away from the USB Dongle until disconnected. Alternatively, disconnect
the USB Dongle from the PC. When the time-out expires, the alarm is triggered. If a low alert is set, the
SmartRF makes a low-pitched beep. If a high alert is set, the SmartRF makes a high-pitched beep. In
either case, the SmartRF beeps 10 times and then stops. To stop the beeping, either connect with the
SmartRF or press the left button.
12.10 SensorTag
The SimpleLink Bluetooth low energy CC2650 SensorTag 2.0 is a Bluetooth low energy peripheral slave
device that runs on the CC2650 SensorTag reference hardware platform. The SimpleLink CC2650 is a
multistandard wireless MCU that supports Bluetooth low energy and other wireless protocols. Software
developed with the Bluetooth low energy stack is binary compatible with the CC2650. The SensorTag 2.0
includes multiple peripheral sensors with a complete software solution for sensor drivers interfaced to a
GATT server running on TI Bluetooth low energy protocol stack. The GATT server contains a primary
service for each sensor for configuration and data collection. For a description of the available sensors,
see http://www.ti.com/sensortag.
12.10.1 Operation
On start-up, the SensorTag advertises with a 100-ms interval. The connection is established by a central
device and the sensors can then be configured to provide measurement data. The central device could be
any Bluetooth low energy-compliant device and the main focus is on Bluetooth low energy-compliant
mobile phones, running either Android™ or iOS®. The central device operates as follows:
• Scans and discovers the SensorTag ( the scan response contains name SensorTag)
• Establishes connection based on user-defined connection parameters
• Performs service discovery (discovers characteristics by UUID)
• Operates as a GATT client (write to and read from Characteristic Value)
The central device initiates the connection and becomes the master. To obtain the data, first activate the
corresponding sensor through a Characteristic Value write to appropriate service.
The most power-efficient way to obtain measurements for a sensor is as follows:
1. Enable notifications.
2. Enable the sensor.
3. Disable the sensor (with notification on) when notifications with data are obtained on the master side.
Alternatively, to not use notifications at all do as follows:
1. Enable the sensor.
2. Read the data and verify.
3. Disable the sensor.

SensorTag
www.ti.com
174 SWRU393E–October 2010–Revised March 2018
Submit Documentation Feedback
Copyright © 2010–2018, Texas Instruments Incorporated
Sample Applications
For the alternative, the sensor takes a varying amount of time to measure data. Depending on the
connection interval (approximately 10 to 4000 ms) set by the central device, the time to measure data
varies. The individual sensors require varying delays to complete measurements. TI recommends a
setting of 100 ms. For fast accelerometer and magnetometer data updates, a lower setting is required.
You can stop notifications and turn the sensors on or off.
12.10.2 Sensors
The following sensors support SensorTag:
• IR Temperature, both object and ambient temperature
• Accelerometer, 3-axis
• Humidity, both relative humidity and temperature
• Magnetometer, 3-axis
• Barometer, both pressure and temperature
• Gyroscope, 3-axis
12.11 Simple BLE Central
The simple_central project implements a simple Bluetooth low energy central device with GATT client
functionality. This project uses the SmartRF05 + CC2650EM hardware platform. This project can be run
on various platforms, including the CC2650 LaunchPad. This project is configured to run on the
SmartRF06 board. By default, the simple_central application is configured to filter and connect to
peripheral devices with the TI Simple Profile UUID. To modify this behavior, set
DEFAULT_DEV_DISC_BY_SVC_UUID to FALSE in simple_central.
12.11.1 Interface
The SmartRF buttons and display provide an interface for the application. The buttons are as follows:
• Up: If disconnected, start or stop device discovery. If connected to a simple_peripheral, alternate
sample read and write requests.
• Left: Scroll through device discovery results.
• Select: Connect or disconnect to or from the selected device.
• Right: If connected, send a parameter update request.
• Down: If connected, start or cancel RSSI polling.
The LCD display displays the following information:
• BD address of the device
• Device discovery results
• Connection state
• Pairing and bonding status
• Attribute read or write value after parameter update
12.12 Simple BLE Peripheral
The simple_peripheral project implements a simple Bluetooth low energy peripheral device with GATT
services and demonstrates the TI Simple Profile. This project can be a framework for developing many
different peripheral-role applications. The Software Developer’s Guide explains this project.
12.13 Simple Application Processor
The simple_ap project demonstrates the TI Simple Profile running on a CC2640 configured as an
application processor (AP) interfacing to a CC2640, through SPI or UART, running the simple_np network
processor application. The project provides project build configurations for the simple_ap running on a
SensorTag and SmartRF06 + CC2650EM evaluation module. With SimpleAP project configuration,
processing of GATT profile and service data is handled on the SimpleAP, while the GATT database and
Bluetooth low energy stack reside on the SimpleNP network processor.

www.ti.com
Simple Network Processor
175
SWRU393E–October 2010–Revised March 2018
Submit Documentation Feedback Copyright © 2010–2018, Texas Instruments Incorporated
Sample Applications
12.14 Simple Network Processor
The SimpleNP project implements the TI Simple Network Processor Bluetooth low energy device
configuration. In this configuration, the CC2640 operates as a Bluetooth low energy network processor
with the application and profiles executing off-chip on a host MCU. The SimpleNP network processor is for
designs that require adding a Bluetooth low energy capability to an existing embedded system with a host
MCU or application processor. The Simple Network Processor API Guide has further details on how to
interface to the SimpleNP, including the API interface.
12.15 TimeApp
This sample project implements time and alert-related profiles in a Bluetooth low energy peripheral device
to provide an example of how Bluetooth low energy profiles are used in a product like a watch. The project
is based on adopted profile specifications for Time, Alert Notification, and Phone Alert Status. All profiles
are implemented in the client role. The following Network Availability Profile, Network Monitor role has
been implemented, based on Network Availability Draft Specification d05r04 (UCRDD). This project has
been configured for the SmartRF06 board.
12.15.1 Interface
The interface for the application consists of the SmartRF06 buttons and display. The buttons are used as
follows:
• Up: Starts or stops advertising.
• Left: If connected, sends a command to the Alert Notification control point.
• Center: If connected, disconnects. If held down on power-up, erases all bonds.
• Right: If connected, initiates a Reference Time update.
• Down: If connected, initiates a Ringer Control Point update.
The LCD display shows the following information:
• BD address of the device
• Connection state
• Pairing and bonding status
• Passcode display
• Time and date
• Network availability
• Battery state of peer device
• Alert notification messages
• Unread message alerts
• Ringer status
12.15.2 Operation
The following steps detail how to use the Time App sample project.
1. Power up the application.
NOTE: When the application powers up it displays Time App, the BD address of the device, and a
default time and date of 00:00 Jan01 2000.
2. Press Up to start advertising.
3. Connect from a peer device.

Thermometer
www.ti.com
176 SWRU393E–October 2010–Revised March 2018
Submit Documentation Feedback
Copyright © 2010–2018, Texas Instruments Incorporated
Sample Applications
NOTE: The connection status displays. When the application tries to discover the following services
on the peer device:
• Current Time Service
• DST Change Service
• Reference Time Service
• Alert Notification Service
• Phone Alert Status Service
• Network Availability Service
• Battery Service
The discovery procedure caches handles of interest. When bonded to a peer device, the handles are
saved to avoid performing the procedure again. If a service is discovered certain service characteristics
are read and displayed. The network availability status and battery level is displayed and the current time
updates. The application also enables notification or indication for characteristics that support these
operations. The enabling of notification or indication allows the peer device to send notifications or
indications updating the time, network availability, or battery status. The peer device can also send alert
notification messages and unread message alerts. These updates and messages is displayed on the LCD.
The peer device may initiate pairing. If a passcode is required, the application generates and displays a
random passcode.
Enter this passcode on the peer device to proceed with pairing. The application advertises using either a
fast interval or a slow interval. When advertising is initiated by a button press or when a connection is
terminated due to link loss, the application starts advertising at the fast interval for 30 seconds followed by
the slow interval. When a connection is terminated for any other reason the application starts advertising
at the slow interval. The advertising intervals and durations are configurable in the timeapp.c file.
12.16 Thermometer
This sample project implements a Health Thermometer and Device Information Profile in a low-energy
peripheral device to provide an example health thermometer application using simulated measurement
data. The application implements the Sensor role of the Health Thermometer Profile. The project is based
on the adopted profile and service specifications for Health Thermometer. The project also includes the
Device Information Service. This project has been configured to run on the SmartRF06 board.
12.16.1 Interface
This application has two buttons inputs.
Right Button
When the button is disconnected and unconfigured to take measurements, it toggles advertising on and
off. When connected or configured to take measurements, pressing this button increases the temperature
by 1°C. After a 3°C increase in temperature, the interval is set to 30 seconds. This thermometer
application also sends an indication to the peer with this interval change if configured.
Up Button
This button cycles through different measurement formats.

www.ti.com
Thermometer
177
SWRU393E–October 2010–Revised March 2018
Submit Documentation Feedback Copyright © 2010–2018, Texas Instruments Incorporated
Sample Applications
12.16.2 Operation
The following steps detail how to use the Thermometer sample project:
1. Power up the device.
2. Press the right button to enable advertising.
3. Initiate a device discovery and connection procedure to discover and connect to the thermometer
sensor from a thermometer collector peer device.
NOTE: The peer device discovers the thermometer service and configures it to enable indication or
notifications of the thermometer measurement. The peer device may also discover the
device information service for more information such as manufacturing and serial number.
When thermometer measurements have been enabled, the application sends data to the
peer containing simulated measurement values.
4. Press the up button to cycle through different data formats as follows:
• CELSIUS | TIMESTAMP | TYPE
• CELSIUS | TIMESTAMP
• CELSIUS
• FAHRENHEIT
• FAHRENHEIT | TIMESTAMP
• FAHRENHEIT | TIMESTAMP | TYPE
If the peer device initiates pairing, the HT requests a passcode. The passcode is 000000.
The thermometer operates in the following states:
• Idle – In this state, the thermometer does nothing until you press the button on the right to start
advertising.
• Idle Configured – The thermometer waits the interval before taking a measurement and proceeding to
Idle Measurement Ready state.
• Idle Measurement Ready – The thermometer has a measurement ready and advertises to allow
connection. The thermometer periodically advertises in this state.
• Connected Not Configured – The thermometer may be configured to enable measurement reports. The
thermometer does not send stored measurements until the CCC is enabled. When the thermometer is
connected, it sets a timer to disconnect in 20 seconds.
• Connected Configured – The thermometer does send any stored measurements if CCC is set to send
measurement indications.
• Connected Bonded – The thermometer sends any stored measurements if CCC was previously set to
send measurement indications.
The peer device may also query the thermometers read only device information. Examples are model
number, serial number, and so forth.

178 SWRU393E–October 2010–Revised March 2018
Submit Documentation Feedback
Copyright © 2010–2018, Texas Instruments Incorporated
GAP API
Appendix A
SWRU393E–October 2010–Revised March 2018
GAP API
A.1 Commands
This section details the GAP commands from gap.h that the application uses. All other GAP commands
are abstracted through the GAPRole or the GAPBondMgr. The return values described in this section are
the return values from processing the command. If ICall is incorrectly configured or does not have enough
memory to allocate a message, the command is never processed by the Bluetooth low energy stack. In
this case, one of the ICall return values from Appendix I is returned.
uint16 GAP_GetParamValue (gapParamIDs_t paramID)
Get a GAP parameter.
Parameters parameter ID (Section A.2)
Returns GAP Parameter Value if successful
0xFFFF if paramID invalid
bStatus_t GAP_SetParamValue (gapParamIDs_t paramID, uint16 paramValue)
Set a GAP parameter.
Parameters paramID – parameter ID (Section A.2)
paramValue – new param value
Returns SUCCESS (0x00)
INVALIDPARAMETER (0x02): paramID is invalid

www.ti.com
Commands
179
SWRU393E–October 2010–Revised March 2018
Submit Documentation Feedback Copyright © 2010–2018, Texas Instruments Incorporated
GAP API
bStatus_t GAP_ConfigDeviceAddr( uint8 addrType, uint8 *pStaticAddr );
Used to setup the device’s address type and address where applicable. This must
be called after the GAP layer is started, and can not be called during any BLE
activity.
Parameters addrMode: address mode
• ADDRMODE_PUBLIC: use the BD_ADDR. See the HCI_EXT_SetBDADDRCmd()
API for more information.
• ADDRMODE_STATIC: static address
• ADDRMODE_PRIVATE_NONRESOLVE: non-resolvable private address
• ADDRMODE_PRIVATE_RESOLVE: resolvable private address that changes based
on the TGAP_PRIVATE_ADDR_INT GAP parameter.
pStaticAddr: a pointer to a 6-byte address, only used with ADDRMODE_STATIC or
ADDRMODE_PRIVATE_NONRESOLVE
Returns SUCCESS: address type updated
bleNotReady (0x10): GAP layer has not been started
bleIncorrectMode (0x12): there is currently BLE activity, can not change address
INVALIDPARAMETER (0x02): invalid address mode passed into function
void GAP_RegisterForMsgs( uint8 taskID );
Register a task ID to receive extra HCI status, command complete, and host
events that do not need to be processed by the stack. This is most commonly
used to receive HCI events in the application, or to receive events that the central
GAPRole does not process. See the HCI section or GAPRole section for more
information.
Parameters taskID – task ID to send events to

Commands
www.ti.com
180 SWRU393E–October 2010–Revised March 2018
Submit Documentation Feedback
Copyright © 2010–2018, Texas Instruments Incorporated
GAP API
bStatus_t GAP_ResolvePrivateAddr( uint8 *pIRK, uint8 *pAddr )
Resolves a private address against an IRK.
Parameters pIRK: pointer to the IRK
pAddr: pointer to the resolvable private address
Returns SUCCESS (0x00): a match was found
FAILURE (0x01): no match was found
INVALIDPARAMETER (0x02): one of the pointers was NULL

www.ti.com
Configurable Parameters
181
SWRU393E–October 2010–Revised March 2018
Submit Documentation Feedback
Copyright © 2010–2018, Texas Instruments Incorporated
GAP API
uint8 GAP_NumActiveConnections( void )
Returns the number of active connections
Returns Number of active connections
A.2 Configurable Parameters
ParamID Description Default Range
TGAP_GEN_DISC_ADV_MIN Time (ms) to remain advertising in general discovery mode. Setting
this to 0 turns off this timeout, advertising infinitely. 0 0-65535
TGAP_LIM_ADV_TIMEOUT Time (sec) to remain advertising in limited discovery mode. 180 1-65535
TGAP_GEN_DISC_SCAN Time (ms) to perform scanning for general discovery. 10240 1-65535
TGAP_LIM_DISC_SCAN Time (ms) to perform scanning for limited discovery. 10240 1-65535
TGAP_CONN_EST_ADV_TIMEOUT Advertising timeout (ms) when performing connection establishment. 10240 1-65535
TGAP_CONN_PARAM_TIMEOUT Timeout (ms) for link layer to wait to receive connection parameter
update response before giving up. 30000 1-65535
TGAP_LIM_DISC_ADV_INT_MIN Minimum advertising interval in limited discovery mode (n × 0.625
ms) 160 32-16384
TGAP_LIM_DISC_ADV_INT_MAX Maximum advertising interval in limited discovery mode (n × 0.625
ms) 160 32-16384
TGAP_GEN_DISC_ADV_INT_MIN Minimum advertising interval in general discovery mode (n × 0.625
ms) 160 32-16384
TGAP_GEN_DISC_ADV_INT_MAX Maximum advertising interval in general discovery mode (n × 0.625
ms) 160 32-16384
TGAP_CONN_ADV_INT_MIN Minimum advertising interval when in connectable mode (n × 0.625
ms) 2048 32-16384
TGAP_CONN_ADV_INT_MAX Maximum advertising interval when in connectable mode (n × 0.625
ms) 2048 32-16384
TGAP_CONN_SCAN_INT Scan interval used during Link Layer Initiating state, when in
connectable mode (n × 0.625 ms) 480 4-16384
TGAP_CONN_SCAN_WIND Scan window used during Link Layer Initiating state, when in
connectable mode (n × 0.625 ms) 240 4-16384
TGAP_CONN_HIGH_SCAN_INT Scan interval used during Link Layer Initiating state, when in
connectable mode, high duty scan cycle scan parameters (n × 0.625
ms) 16 4-16384
TGAP_CONN_HIGH_SCAN_WIND Scan window used during Link Layer Initiating state, when in
connectable mode, high duty scan cycle scan parameters (n × 0.625
ms) 16 4-16384
TGAP_GEN_DISC_SCAN_INT Scan interval used during Link Layer Scanning state, when in general
discovery proc (n × 0.625 ms). 16 4-16384
TGAP_GEN_DISC_SCAN_WIND Scan window used during Link Layer Scanning state, when in
general discovery proc (n × 0.625 ms) 16 4-16384
TGAP_LIM_DISC_SCAN_INT Scan interval used during Link Layer Scanning state, when in limited
discovery proc (n × 0.625 ms) 16 4-16384
TGAP_LIM_DISC_SCAN_WIND Scan window used during Link Layer Scanning state, when in limited
Discovery proc (n × 0.625 ms) 16 4-16384
TGAP_CONN_EST_INT_MIN Minimum Link Layer connection interval, when using connection
establishment proc (n × 1.25 ms) 80 6-3200
TGAP_CONN_EST_INT_MAX Maximum Link Layer connection interval, when using connection
establishment proc (n × 1.25 ms) 80 6-3200
TGAP_CONN_EST_SCAN_INT Scan interval used during Link Layer Initiating state, when using
connection establishment proc (n × 0.625 ms) 16 4-16384
TGAP_CONN_EST_SCAN_WIND Scan window used during Link Layer Initiating state, when using
connection establishment proc (n × 0.625 ms) 16 4-16384
TGAP_CONN_EST_SUPERV_TIMEOUT Supervision timeout, when using connection establishment proc (n ×
10 ms) 2000 10-3200
TGAP_CONN_EST_LATENCY Slave latency, when using connection establishment proc (in number
of connection events) 0 0-499
TGAP_CONN_EST_MIN_CE_LEN Local informational parameter about minimum length of connection
required, when using connection establishment proc (n × 0.625 ms) 0 < max
TGAP_CONN_EST_MAX_CE_LEN Local informational parameter about maximum length of connection
required, when using connection establishment proc (n × 0.625 ms). 0 > min

Configurable Parameters
www.ti.com
182 SWRU393E–October 2010–Revised March 2018
Submit Documentation Feedback
Copyright © 2010–2018, Texas Instruments Incorporated
GAP API
ParamID Description Default Range
TGAP_PRIVATE_ADDR_INT Minimum Time Interval between private (resolvable) address
changes. In minutes (default 15 min) 15 1-65535
TGAP_CONN_PAUSE_CENTRAL Central idle timer. In seconds (default 1 s) 1 1-65535
TGAP_CONN_PAUSE_PERIPHERAL Minimum time upon connection establishment before the peripheral
starts a connection update procedure. In seconds (default 5 seconds) 5 1-65535
TGAP_SM_TIMEOUT Time (ms) to wait for security manager response before returning
bleTimeout. Default is 30 s. 30000 1-65535
TGAP_SM_MIN_KEY_LEN SM Minimum Key Length supported. Default 7. 7 1-65535
TGAP_SM_MAX_KEY_LEN SM Maximum Key Length supported. Default 16. 16 1-65535
TGAP_FILTER_ADV_REPORTS TRUE to filter duplicate advertising reports. Default TRUE. TRUE 0-1
TGAP_SCAN_RSP_RSSI_MIN Minimum RSSI required for scan responses to be reported to the
app. Default –127. -127 965535 - 0
TGAP_REJECT_CONN_PARAMS Whether or not to reject Connection Parameter Update Request
received on Central device. Default FALSE. FALSE 0-1

www.ti.com
Events
183
SWRU393E–October 2010–Revised March 2018
Submit Documentation Feedback Copyright © 2010–2018, Texas Instruments Incorporated
GAP API
A.3 Events
This section details the events relating to the GAP layer that can be returned to the application from the
Bluetooth low energy stack. Some of these events are passed directly to the application and some are
handled by the GAPRole or GAPBondMgr layers. The events are passed as a GAP_MSG_EVENT with
header:
typedef struct
{
osal_event_hdr_t hdr; //!< GAP_MSG_EVENT and status
uint8 opcode; //!< GAP type of command. Ref: @ref GAP_MSG_EVENT_DEFINES
} gapEventHder_t;
The following is a list of the possible hdr and the associated events. See gap.h for all other definitions
used in these events.
• GAP_DEVICE_INIT_DONE_EVENT: Sent when the Device Initialization is complete
typedef struct
{
osal_event_hdr_t hdr; //!< GAP_MSG_EVENT and status
uint8 opcode; //!< GAP_DEVICE_INIT_DONE_EVENT
uint8 devAddr[B_ADDR_LEN]; //!< Device's BD ADDR
uint16 dataPktLen; //!< HC_LE_Data_Packet_Length
uint8 numDataPkts; //!< HC_Total_Num_LE_Data_Packets
} gapDeviceInitDoneEvent_t;
• GAP_DEVICE_DISCOVERY_EVENT: Sent when the Device Discovery Process is complete
typedef struct
{
osal_event_hdr_t hdr; //!<GAP_MSG_EVENT and status
uint8 opcode; //!< GAP_DEVICE_DISCOVERY_EVENT
uint8 numDevs; //!< Number of devices found during scan
gapDevRec_t *pDevList; //!< array of device records
} gapDevDiscEvent_t;
• GAP_ADV_DATA_UPDATE_DONE_EVENT: Sent when the Advertising Data or SCAN_RSP Data has
been updated
typedef struct
{
osal_event_hdr_t hdr; //!< GAP_MSG_EVENT and status
uint8 opcode; //!< GAP_ADV_DATA_UPDATE_DONE_EVENT
uint8 adType; //!< TRUE if advertising data, FALSE if SCAN_RSP
} gapAdvDataUpdateEvent_t;
• GAP_MAKE_DISCOVERABLE_DONE_EVENT: Sent when the Make Discoverable Request is
complete
typedef struct
{
osal_event_hdr_t hdr; //!< GAP_MSG_EVENT and status
uint8 opcode; //!< GAP_MAKE_DISCOVERABLE_DONE_EVENT
} gapMakeDiscoverableRspEvent_t;

Events
www.ti.com
184 SWRU393E–October 2010–Revised March 2018
Submit Documentation Feedback
Copyright © 2010–2018, Texas Instruments Incorporated
GAP API
• GAP_END_DISCOVERABLE_DONE_EVENT: Sent when the Advertising has ended
typedef struct
{
osal_event_hdr_t hdr; //!< GAP_MSG_EVENT and status
uint8 opcode; //!< GAP_END_DISCOVERABLE_DONE_EVENT
} gapEndDiscoverableRspEvent_t;
• GAP_LINK_ESTABLISHED_EVENT: Sent when the Establish Link Request is complete
typedef struct
{
osal_event_hdr_t hdr; //!< GAP_MSG_EVENT and status
uint8 opcode; //!< GAP_LINK_ESTABLISHED_EVENT
uint8 devAddrType; //!< Device address type: @ref ADDRTYPE_DEFINES
uint8 devAddr[B_ADDR_LEN]; //!< Device address of link
uint16 connectionHandle; //!< Connection Handle from controller used to ref the device
uint8 connRole; //!< Connection formed as Master or Slave
uint16 connInterval; //!< Connection Interval
uint16 connLatency; //!< Connection Latency
uint16 connTimeout; //!< Connection Timeout
uint8 clockAccuracy; //!< Clock Accuracy
} gapEstLinkReqEvent_t;
• GAP_LINK_TERMINATED_EVENT: Sent when a connection was terminated
typedef struct
{
osal_event_hdr_t hdr; //!< GAP_MSG_EVENT and status
uint8 opcode; //!< GAP_LINK_TERMINATED_EVENT
uint16 connectionHandle; //!< connection Handle
uint8 reason; //!< termination reason from LL
} gapTerminateLinkEvent_t;
Where reason can be (not all reasons are included here):
– LL_STATUS_ERROR_UNKNOWN_CONN_HANDLE (0x02): master cancelled connection
establishment
– LL_STATUS_ERROR_PIN_OR_KEY_MISSING (0x06): pin or key missing for encryption
– LL_STATUS_ERROR_OUT_OF_CONN_RESOURCES (0x07): memory capacity exceeded
– LL_STATUS_ERROR_CONNECTION_TIMEOUT (0x08): supervision timeout occurred
– LL_STATUS_ERROR_ILLEGAL_PARAM_COMBINATION (0x12): illegal combination of connection
interval, slave latency, supervision timeout in connection establishment request
– LL_STATUS_ERROR_HOST_TERM (0x16): command terminated by local host
– LL_STATUS_ERROR_UNSUPPORTED_REMOTE_FEATURE (0x1A): Reject Indication Extended
is not supported and reject indication can not be used
– LL_STATUS_ERROR_LL_TIMEOUT (0x22): peer or host procedure timeout
– LL_STATUS_ERROR_INSTANT_PASSED TERM (0x28): instant passed when performing
connection parameter update or channel map update procedure
– LL_STATUS_ERROR_UNACCEPTABLE_CONN_PARAMETERS (0x3B): connection formed with
bad parameters
– LL_STATUS_ERROR_DIRECTED_ADV_TIMEOUT (0x3C): directed advertising finished without
establishing a connection
– LL_STATUS_ERROR_CONN_TERM_DUE_TO_MIC_FAILURE (0x3D): MIC failure occurred
– LL_STATUS_ERROR_CONN_FAILED_TO_BE_ESTABLISHED (0x3E): error in establishing the
connection
• GAP_LINK_PARAM_UPDATE_EVENT: Sent when an Update Parameters Event is received
typedef struct
{
osal_event_hdr_t hdr; //!< GAP_MSG_EVENT and status
uint8 opcode; //!< GAP_LINK_PARAM_UPDATE_EVENT
uint8 status; //!< bStatus_t
uint16 connectionHandle; //!< Connection handle of the update

www.ti.com
Events
185
SWRU393E–October 2010–Revised March 2018
Submit Documentation Feedback Copyright © 2010–2018, Texas Instruments Incorporated
GAP API
uint16 connInterval; //!< Requested connection interval
uint16 connLatency; //!< Requested connection latency
uint16 connTimeout; //!< Requested connection timeout
} gapLinkUpdateEvent_t;
Where status can be:
– LL_STATUS_ERROR_INACTIVE_CONNECTION (0x02): the connection is not active
– LL_STATUS_ERROR_COMMAND_DISALLOWED (0x0C): not configured correctly to send this
command
– LL_STATUS_ERROR_ILLEGAL_PARAM_COMBINATION (0x12): connection interval, slave
latency, timeout combination is invalid
– LL_STATUS_ERROR_UNSUPPORTED_REMOTE_FEATURE (0x1A): the peer device does not
support this request
– LL_STATUS_ERROR_CTRL_PROC_ALREADY_ACTIVE (0x3A): there is already a parameter
update in process
– LL_STATUS_ERROR_UNACCEPTABLE_CONN_INTERVAL (0x3B): connection interval, slave
latency, timeout combination is invalid
• GAP_RANDOM_ADDR_CHANGED_EVENT: Sent when a random address is changed
typedef struct
{
osal_event_hdr_t hdr; //!< GAP_MSG_EVENT and status
uint8 opcode; //!< GAP_RANDOM_ADDR_CHANGED_EVENT
uint8 addrType; //!< Address type: #ref GAP_ADDR_TYPE_DEFINES
uint8 newRandomAddr[B_ADDR_LEN]; //!< the new calculated private addr
} gapRandomAddrEvent_t;
• GAP_SIGNATURE_UPDATED_EVENT: Sent when the device's signature counter is updated
typedef struct
{
osal_event_hdr_t hdr; //!< GAP_MSG_EVENT and status
uint8 opcode; //!< GAP_SIGNATURE_UPDATED_EVENT
uint8 addrType; //!< Device's address type for devAddr
uint8 devAddr[B_ADDR_LEN]; //!< Device's BD_ADDR, could be own address
uint32 signCounter; //!< new Signed Counter
} gapSignUpdateEvent_t;
• GAP_AUTHENTICATION_COMPLETE_EVENT: Sent when the Authentication (pairing) process is
complete
typedef struct
{
osal_event_hdr_t hdr; //!< GAP_MSG_EVENT and status
uint8 opcode; //!< GAP_AUTHENTICATION_COMPLETE_EVENT
uint16 connectionHandle; //!< Connection Handle from controller used to ref the device
uint8 authState; //!< TRUE if the pairing was authenticated (MITM)
smSecurityInfo_t *pSecurityInfo; //!< BOUND - security information from this device
smSigningInfo_t *pSigningInfo; //!< Signing information
smSecurityInfo_t *pDevSecInfo; //!< BOUND - security information from connected device
smIdentityInfo_t *pIdentityInfo; //!< BOUND - identity information
} gapAuthCompleteEvent_t;
• GAP_PASSKEY_NEEDED_EVENT: Sent when a Passkey is required (part of the pairing process)
typedef struct
{
osal_event_hdr_t hdr; //!< GAP_MSG_EVENT and status
uint8 opcode; //!< GAP_PASSKEY NEEDED_EVENT
uint8 deviceAddr[b_ADDR_LEN]; //!< address of device to pair with, and could be either
public or random
uint16 connectionHandle; //!< Connection handle
uint8 uiInputs; //!< Pairing User Interface Inputs -
Ask user to Input passcode
uint8 uiOutputs; //!< Pairing User Interface Outputs - Display passcode
uint32 numComparison; //!< Numeric Comparison value to be displayed
} gapPasskeyNeededEvent_t;

Events
www.ti.com
186 SWRU393E–October 2010–Revised March 2018
Submit Documentation Feedback
Copyright © 2010–2018, Texas Instruments Incorporated
GAP API
• GAP_SLAVE_REQUESTED_SECURITY_EVENT: Sent when a Slave Security Request is received
typedef struct
{
osal_event_hdr_t hdr; //!< GAP_MSG_EVENT and status
uint8 opcode; //!< GAP_SLAVE_REQUESTED_SECURITY_EVENT
uint16 connectionHandle; //!< Connection handle
uint8 deviceAddr[B_ADDR_LEN]; //!< address of device requesting security
uint8 authReq; //!< Authentication Requirements: Bit 2: MITM, Bits 0-
1: bonding (0 - no bonding, 1 - bonding)
} gapSlaveSecurityReqEvent_t;
• GAP_DEVICE_INFO_EVENT: Sent during the Device Discovery Process when a device is discovered
typedef struct
{
osal_event_hdr_t hdr; //!< GAP_MSG_EVENT and status
uint8 opcode; //!< GAP_DEVICE_INFO_EVENT
uint8 eventType; //!< Advertisement Type:@ ref
GAP_ADVERTISEMENT_REPORT_TYPE_DEFINES
uint8 addrType; //!< address type: @ref GAP_ADDR_TYPE_DEFINES
uint8 addr[B_ADDR_LEN]; //!< Address of the advertisement or SCAN_RSP
int8 rssi; //!< Advertisement or SCAN_RSP_RSSI
uint8 dataLen; //!< Length (in bytes) of the data field (evtData)
uint8 *pEvtData; //!< Data field of advertisement or SCAN_RSP
} gapDeviceInfoEvent_t;
• GAP_BOND_COMPLETE_EVENT: Sent when the bonding (bound) process is complete
typedef struct
{
osal_event_hdr_t hdr; //!< GAP_MSG_EVENT and status
uint8 opcode; //!< GAP_BOND_COMPLETE_EVENT
uint16 connectionHandle; //!< connection Handle
} gapBondCompleteEvent_t;
• GAP_PAIRING_REQ_EVENT: Sent when an unexpected Pairing Request is received
typedef struct
{
osal_event_hdr_t hdr; //!< GAP_MSG_EVENT and status
uint8 opcode; //!< GAP_PAIRING_REQ_EVENT
uint16 connectionHandle; //!< connection Handle
gapPairingReq_t pair_Req; //!< The Pairing Request fields received.
} gapPairingReqEvent_t;
• GAP_AUTHENTICATION_FAILURE_EVT: Sent when pairing fails due to a connection dropping when
other pairings are queued.
typedef struct
{
osal_event_hdr_t hdr; //!< GAP_MSG_EVENT and status
uint8 opcode; //!< GAP type of command. Ref: @ref GAP_MSG_EVENT_DEFINES
} gapEventHdr_t;

187
SWRU393E–October 2010–Revised March 2018
Submit Documentation Feedback Copyright © 2010–2018, Texas Instruments Incorporated
GAPRole Peripheral Role API
Appendix B
SWRU393E–October 2010–Revised March 2018
GAPRole Peripheral Role API
The return values described in this section are only the possible return values from processing the
command. If ICall is incorrectly configured or does not have enough memory to allocate a message, the
command is never processed by the Bluetooth low energy stack. In this case, one of the ICall return
values from Appendix I is returned.
B.1 Commands
bStatus_t GAPRole_SetParameter(uint16_t param, uint8_t len, void *pValue)
Set a GAP Role parameter.
Parameters: param – Profile parameter ID (see Section B.2)
len – length of data to write
pValue – pointer to value to set parameter. This pointer is dependent on the parameter
ID and is cast to the appropriate data type
Returns SUCCESS (0x00)
INVALIDPARAMETER (0x02): param was invalid
bleInvalidRange (0x18): len is invalid for the given param
blePending (0x16): previous param update has not been completed
bleIncorrectMode (0x12): can not start connectable advertising because nonconnectable
advertising is enabled
bStatus_t GAPRole_GetParameter(uint16_t param, void *pValue)
Set a GAP Role parameter.
Parameters param – Profile parameter ID (Section B.2)
pValue – pointer to location to get parameter. This pointer is dependent on the
parameter ID and is cast to the appropriate data type
Returns SUCCESS (0x00)
INVALIDPARAMETER (0x02): param was in valid
bStatus_t GAPRole_StartDevice(gapRolesCBs_t *pAppCallbacks)
Initializes the device as a peripheral and configures the application callback
function.
Parameters pAppCallbacks – pointer to application callbacks (Section B.3)
Returns SUCCESS (0x00)
bleAlreadyInRequestedMode (0x11): device was already initialized

Commands
www.ti.com
188 SWRU393E–October 2010–Revised March 2018
Submit Documentation Feedback
Copyright © 2010–2018, Texas Instruments Incorporated
GAPRole Peripheral Role API
bStatus_t GAPRole_TerminateConnection(void)
Terminates an existing connection.
Returns SUCCESS (0x00): connection termination process has started
bleIncorrectMode (0x12): there is no active connection
bleInvalidTaskID (0x03): application did not register correctly with ICall
LL_STATUS_ERROR_CTRL_PROC_ALREADY_ACTIVE (0x3A): disconnect is already
in process
bStatus_t GAPRole_SendUpdateParam(uint16_t minConnInterval, uint16_t maxConnInterval,
uint16_t latency, uint16_t connTimeout, uint8_t handleFailure)
Update the parameters of an existing connection. See Section 5.1 for more details.
Parameters connInterval – the new connection interval
latency – the new slave latency
connTimeout – the new timeout value
handle failure– what to do if the update does not occur. Available actions:
• GAPROLE_NO_ACTION 0 // Take no action upon unsuccessful parameter updates
• GAPROLE_RESEND_PARAM_UPDATE 1 // Continue to resend request until
successful update
• GAPROLE_TERMINATE_LINK 2 // Terminate link upon unsuccessful parameter
updates
Returns SUCCESS (0x00): parameter update process has started
bleNotConnected (0x14): there is no connection so can not update parameters

www.ti.com
Configurable Parameters
189
SWRU393E–October 2010–Revised March 2018
Submit Documentation Feedback
Copyright © 2010–2018, Texas Instruments Incorporated
GAPRole Peripheral Role API
void GAPRole_RegisterAppCBs(gapRolesParamUpdateCB_t *pParamUpdateCB) Register
application param update callback with peripheral GAPRole
Parameters pParamUpdateCB: pointer to param update callback. See Section B.3 for more
information.
B.2 Configurable Parameters
ParamID R/W Size Description
GAPROLE_PROFILEROLE R uint8 GAP profile role (peripheral)
Possible values: GAP_PROFILE_PERIPHERAL: when using the
peripheral GAPRole, this is always the case.
GAPROLE_IRK R/W uint8[16] Identity resolving key returned from GAP_DEVICE_INIT_DONE_EVENT
or read from SNV
Possible values: 0x00000000000000000000000000000000 –
0xFFFFFFFFFFFFFFFFFFFFFFFFFFFFFFFF
Default value: 0x00000000000000000000000000000000
GAPROLE_SRK R/W uint8[16] Signature resolving key returned from
GAP_DEVICE_INIT_DONE_EVENT or read from SNV
Possible values: 0x00000000000000000000000000000000 –
0xFFFFFFFFFFFFFFFFFFFFFFFFFFFFFFFF
Default value: 0x00000000000000000000000000000000
GAPROLE_SIGNCOUNTER R/W uint32 Sign counter returned from GAP_EVENT_SIGN_COUNTER_CHANGED
Possible values: 0x0000 – 0xFFFF
Default value: 0x0000
GAPROLE_BD_ADDR R uint8[6] Device address read from controller. This can be set with the
HCI_EXT_SetBDADDRCmd().
Possible values: 0x000000000000 – 0xFFFFFFFFFFFE
Default value - BDADDR read from the info page, secondary address
from flash, or set through software in descending orders of priority
GAPROLE_ADVERT_ENABLE
DR/W uint8 Enable or disable advertising.
Possible values:
• 0x00: connectable advertising is disabled
• 0x01: connectable advertising is enabled.
GAPROLE_ADV_NONCONN_ENABLED must be set to 0x00
Default value: 0x01
GAPROLE_ADVERT_OFF_TI
ME R/W uint16 How long to remain off (in seconds) after advertising stops before starting
again. If set to 0, advertising will not start again.
Possible values: 0 - 65535
Default value: 30
GAPROLE_ADVERT_DATA R/W <uint8[32] Advertisement data. This third byte sets limited / general advertising as
defined in Vol 3, Part C, section 11.1.3 of the BT 4.2 Core Spec.
Possible values: A 1 – 31 byte array, formatted as defined in Vol 3, Part
C, section 11.1.3 of the BT 4.2 Core Spec.
Default value: 02:01:01 (general advertising)
GAPROLE_SCAN_RSP_DATA R/W <uint8[32] Scan Response data. This should be formatted as define d in Vol 3, Part
C, section 11.1.3 of the BT 4.2 Core Spec.
Possible values: A 1-31 byte array.
Default value: All zeroes

Configurable Parameters
www.ti.com
190 SWRU393E–October 2010–Revised March 2018
Submit Documentation Feedback
Copyright © 2010–2018, Texas Instruments Incorporated
GAPRole Peripheral Role API
ParamID R/W Size Description
GAPROLE_ADV_EVENT_TYP
ER/W uint8 Advertisement type.
Possible values:
• GAP_ADTYPE_ADV_IND (0x01) : Connectable undirected
advertisement
• GAP_ADTYPE_ADV_HDC_DIRECT_IND (0x02) : Connectable high
duty cycle directed advertisement
• GAP_ADTYPE_ADV_SCAN_IND (0x03) : Scannable undirected
advertisement
• GAP_ADTYPE_ADV_NONCONN_IND (0x04) : Non-Connectable
undirected advertisement
• GAP_ADTYPE_ADV_LDC_DIRECT_IND (0x05) : Connectable low
duty cycle directed advertisement
Default value: GAP_ADTYPE_ADV_IND
GAPROLE_ADV_DIRECT_TY
PE R/W uint8 Direct advertisement type.
GAPROLE_ADV_DIRECT_AD
DR R/W uint8[6] Direct advertisement address.
Possible values:
• ADDRMODE_PUBLIC (0x00) : Use the BD_ADDR
• ADDRMODE_STATIC (0x01) : Use provided static address
• ADDRMODE_PRIVATE_NONRESOLVE (0x02) : Generate and use
non-resolvable private address
• ADDRMODE_PRIVATE_RESOLVE (0x03) : Generate and use
resolvable private address
Default value: ADDRMODE_PUBLIC
GAPROLE_ADV_CHANNEL_
MAP R/W uint8 Which channels to advertise on. Multiple channels can be selected by
ORing the bit values below.
Possible values:
• GAP_ADVCHAN_37 (0x01): Channel 37
• GAP_ADVCHAN_38 (0x02): Channel 38
• GAP_ADVCHAN_39 (0x04): Channel 39
• GAP_ADVCHAN_ALL (0x07): Channel 40
Default value: GAP_ADVCHAN_ALL
GAPROLE_ADV_FILTER_POL
ICY R/W uint8 Policy for filtering advertisements. Ignored in direct advertising.
Possible values:
• GAP_FILTER_POLICY_ALL (0x00): Allow scan request from any,
allow connect request from any
• GAP_FILTER_POLICY_WHITE_SCAN (0x01): Allow scan request
from white list only, allow connect from any
• GAP_FILTER_POLICY_WHITE_CON (0x02); Allow scan request
from any, connect from white list only
• GAP_FILTER_POLICY_WHITE (0x03): Allow scan request and
connect from white list only
Default value: GAP_FILTER_POLICY_ALL
GAPROLE_CONNHANDLE R uint16 Handle of current connection.
Possible values: 0x0000 – 0xFFFD
Default value: 0x000
GAPROLE_PARAM_UPDATE
_ENABLE R/W uint8 Whether to request a connection parameter update upon connection.
Possible values:
• 0x00: Do not request parameter update
• 0x01: Request parameter update
Default value: 0x01
GAPROLE_MIN_CONN_INTE
RVAL R/W uint16 Minimum connection interval to use when performing param update
through GAPROLE_PARAM_UPDATE_ENABLE or
GAPROLE_PARAM_UPDATE_REQ (n × 1.25 ms)
Possible values: 6 – (GAPROLE_MAX_CONN_INTERVAL)
Default value: 6

www.ti.com
Configurable Parameters
191
SWRU393E–October 2010–Revised March 2018
Submit Documentation Feedback
Copyright © 2010–2018, Texas Instruments Incorporated
GAPRole Peripheral Role API
ParamID R/W Size Description
GAPROLE_MAX_CONN_INTE
RVAL R/W uint16 Maximum connection interval to use when performing param update
through GAPROLE_PARAM_UPDATE_ENABLE or
GAPROLE_PARAM_UPDATE_REQ (n × 1.25 ms)
Possible values: GAPROLE_MIN_CONN_INTERVAL - 3200
Default value: 3200
GAPROLE_SLAVE_LATENCY R/W uint16 Slave latency to use when performing param update through
GAPROLE_PARAM_UPDATE_ENABLE or
GAPROLE_PARAM_UPDATE_REQ
Possible values: 0-499
Default value: 0
GAPROLE_TIMEOUT_MULTI
PLIER R/W uint16 Supervision timeout to use when performing param update through
GAPROLE_PARAM_UPDATE_ENABLE or
GAPROLE_PARAM_UPDATE_REQ (n × 10 ms)
Possible values: 10-3200
Default value: 1000
GAPROLE_CONN_BD_ADDR R uint8[6] Address of connected device.
Possible values: 0x000000000000 – 0xFFFFFFFFFFFD
Default value: 0x000000000000
GAPROLE_CONN_INTERVAL R uint16 Current connection interval (n × 1.25 ms)
Possible values: 6 - 3200
Default value: 0
GAPROLE_CONN_LATENCY R uint16 Current slave latency
Possible values: 0 - 499
Default value: 0
GAPROLE_CONN_TIMEOUT R uint16 Current supervision timeout (n × 10 ms)
Possible values: 10 – 3200
Default value: 0
GAPROLE_PARAM_UPDATE
_REQ W uint8 Used to send an asynchronous parameter update request.
Possible values:
• 0x00: Doesn’t do anything
• 0x01: Sends parameter update request
GAPROLE_STATE R uint8 Current peripheral GAPRole state.
Possible values: See Section B.3.1
Default value: GAPROLE_INIT
GAPROLE_ADV_NONCONN_
ENABLED R/W uint8 Enable or disable non-connectable advertising.
Possible values:
• 0x00: Disable non-connectable advertising
• 0x01: Enable non-connectable advertising.
GAPROLE_ADVERT_ENABLE must be set to 0x00.
Default value: 0x00
GAPROLE_BD_ADDR_TYPE R uint8 Address type of connected device
Possible values:
• ADDRTYPE_PUBLIC (0x00): Public Device Address
• ADDRTYPE_RANDOM (0x01): Random Device Address
• ADDRTYPE_PUBLIC_ID (0x02): Public Identity Address
(corresponds to peer's RPA)
• ADDRTYPE_RANDOM_ID (0x03): Random (static) Identity Address
(corresponds to peer's RPA)
Default value: ADDRTYPE_PUBLIC

Callbacks
www.ti.com
192 SWRU393E–October 2010–Revised March 2018
Submit Documentation Feedback
Copyright © 2010–2018, Texas Instruments Incorporated
GAPRole Peripheral Role API
ParamID R/W Size Description
GAPROLE_CONN_TERM_RE
ASON R uint8 Reason of the last connection terminated event
Possible values:
• LL_STATUS_ERROR_UNKNOWN_CONN_HANDLE (0x02): master
cancelled connection establishment
• LL_STATUS_ERROR_PIN_OR_KEY_MISSING (0x06): pin or key
missing for encryption
• LL_STATUS_ERROR_OUT_OF_CONN_RESOURCES (0x07):
memory capacity exceeded
• LL_STATUS_ERROR_CONNECTION_TIMEOUT (0x08):
supervision timeout occurred
• HCI_ERROR_CODE_REMOTE_USER_TERM_CONN (0x13):
indicates that the user on the remote device terminated the
connection
• LL_STATUS_ERROR_HOST_TERM (0x16): command terminated
by local host
• LL_STATUS_ERROR_UNSUPPORTED_REMOTE_FEATURE
(0x1A): Reject Indication Extended is not supported and reject
indication can't be used
• LL_STATUS_ERROR_LL_TIMEOUT (0x22): peer or host procedure
timeout
• LL_STATUS_ERROR_INSTANT_PASSED TERM (0x28): instant
passed when performing connection parameter update or channel
map update procedure
• LL_STATUS_ERROR_UNACCEPTABLE_CONN_PARAMETERS
(0x3B): connection formed with bad parameters
• LL_STATUS_ERROR_DIRECTED_ADV_TIMEOUT (0x3C): directed
advertising finished without establishing a connection
• LL_STATUS_ERROR_CONN_TERM_DUE_TO_MIC_FAILURE
(0x3D): MIC failure occurred
• LL_STATUS_ERROR_CONN_FAILED_TO_BE_ESTABLISHED
(0x3E): error in establishing the connection
Default value: 0
B.3 Callbacks
Callback are functions whose pointers are passed from the application to the GAPRole so that the
GAPRole can return events to the application. They are passed as the following:
/**
* Callback structure - must be setup by the application and used when
* GAPRole_StartDevice() is called.
*/
typedef struct
{
gapRoleStateNotify_t pfnStateChange; //!< Whenever the device changes state
} gapRolesCBs_t;
/**
* Callback when the device has been started. Callback event to
* the Notify of a state change.
*/
typedef void (*gapRolesStateNotify_t)(gaprole_States_t newState);
See the simple_peripheral application for an example.
B.3.1 State Change Callback (pfnStateChange)
This callback passes the current GAPRole state to the application whenever the state changes. This
function is of the following type:
typedef void (*gapRolesStateNotify_t)(gaprole_States_t newState);

193
SWRU393E–October 2010–Revised March 2018
Submit Documentation Feedback Copyright © 2010–2018, Texas Instruments Incorporated
GAPRole Central Role API
The various GAPRole states (newState) are as follows:
• GAPROLE_INIT //!< Waiting to be started
• GAPROLE_STARTED //!< Started but not advertising
• GAPROLE_ADVERTISING //!< Currently advertising
• GAPROLE_ADVERTISING_NONCONN //!< Currently using non-connectable advertising
• GAPROLE_WAITING //!< Device is started and in a waiting period before advertising again
• GAPROLE_WAITING_AFTER_TIMEOUT //!< Device timed out from a connection but is not yet
advertising, the device is in waiting period before advertising again.
• GAPROLE_CONNECTED //!< In a connection
• GAPROLE_CONNECTED_ADV //!< In a connection + advertising
• GAPROLE_ERROR //!< Error occurred – invalid state
Appendix C
SWRU393E–October 2010–Revised March 2018
GAPRole Central Role API
The return values described in this section are only the possible return values from processing the
command. If ICall is incorrectly configured or does not have enough memory to allocate a message, the
command never gets processed by the Bluetooth low energy stack. In this case, one of the ICall return
values from Appendix I is returned.
C.1 Commands
bStatus_t GAPCentralRole_StartDevice(gapCentralRoleCB_t *pAppCallbacks)
Start the device in Central role. This function is typically called once during
system startup.
Parameters pAppCallbacks – pointer to application callbacks
Returns SUCCESS (0x00)
bleAlreadyInRequestedMode (0x11): Device already started
bStatus_t GAPCentralRole_SetParameter(uint16_t param, uint8_t len, void *pValue)
Set a GAP Role parameter.
Parameters param – Profile parameter ID (Section C.2)
len – length of data to write
pValue – pointer to value to set parameter. This is dependent on the parameter ID and is
cast to the appropriate data type
Returns SUCCESS (0x00)
INVALIDPARAMETER (0x02): param was not valid
bleInvalidRange (0x18): len is invalid for the given param
bStatus_t GAPCentralRole_GetParameter (uint16_t param, void *pValue)
Set a GAP Role parameter.

Commands
www.ti.com
194 SWRU393E–October 2010–Revised March 2018
Submit Documentation Feedback
Copyright © 2010–2018, Texas Instruments Incorporated
GAPRole Central Role API
Parameters param – Profile parameter ID (Section C.2)
pValue – pointer to buffer to contain the read data
Returns SUCCESS (0x00)
INVALIDPARAMETER (0x02): param was not valid

www.ti.com
Commands
195
SWRU393E–October 2010–Revised March 2018
Submit Documentation Feedback Copyright © 2010–2018, Texas Instruments Incorporated
GAPRole Central Role API
bStatus_t GAPCentralRole_TerminateLink (uint16_t connHandle);
Terminates an existing connection.
Parameters connHandle – connection handle of link to terminate or...
0xFFFE – cancel the current link establishment request or...
0xFFFF – terminate all links
Returns SUCCESS (0x00) – termination has started
bleIncorrectMode (0x12) – there is no active connection
bleInvalidTaskID (0x03) – application did not register correctly with ICall
LL_STATUS_ERROR_CTRL_PROC_ALREADY_ACTIVE (0x3A) – terminate procedure
already started
bStatus_t GAPCentralRole_EstablishLink(uint8_t highDutyCycle, uint8_t whiteList, uint8_t
addrTypePeer, uint8_t *peerAddr)
Establish a link to a peer device.
Parameters highDutyCycle – TRUE to high duty cycle scan, FALSE if not
whiteList – determines use of the white list
addrTypePeer – address type of the peer device
peerAddr – peer device address
Returns SUCCESS (0x00): link establishment has started
bleIncorrectMode (0x12): invalid profile role
bleNotReady (0x10): a scan is in progress
bleAlreadyInRequestedMode (0x11): unable to process at this time
bleNoResources (0x15): too many links

Commands
www.ti.com
196 SWRU393E–October 2010–Revised March 2018
Submit Documentation Feedback
Copyright © 2010–2018, Texas Instruments Incorporated
GAPRole Central Role API
bStatus_t GAPCentralRole_UpdateLink(uint16_t connHandle, uint16_t connIntervalMin, uint16_t
connIntervalMax, uint16_t connLatency, uint16_t connTimeout)
Update the link connection parameters.
Parameters connHandle – connection handle
connIntervalMin – minimum connection interval in 1.25 ms
connIntervalMax – maximum connection interval in 1.25 ms
connLatency – number of LL latency connection events
connTimeout – connection timeout in 10 ms
Returns SUCCESS (0x00): parameter update has started
bleNotConnected (0x14): no connection to update
INVALIDPARAMETER (0x02): connection parameters are invalid
LL_STATUS_ERROR_ILLEGAL_PARAM_COMBINATION (0x12): connection
parameters do not meet Bluetooth low energy specification requirements: LSTO > (1 +
Slave Latency) × (Connection Interval × 2)
LL_STATUS_ERROR_INACTIVE_CONNECTION (0x02): connHandle is inactive
LL_STATUS_ERROR_CTRL_PROC_ALREADY_ACTIVE (0x3A): there is already a
param update in process
LL_STATUS_ERROR_UNACCEPTABLE_CONN_INTERVAL (0x3B): connection interval
does not work because it is not a multiple or divisor of intervals of the other simultaneous
connection or the interval of the connection is not less than the allowed maximum
connection interval as determined by the maximum number of connections times the
number of slots per connection
bStatus_t GAPCentralRole_StartDiscovery(uint8_t mode, uint8_t activeScan, uint8_t whiteList)
Start a device discovery scan.
Parameters mode – discovery mode
activeScan – TRUE to perform active scan
whiteList – TRUE to only scan for devices in the white list
Returns SUCCESS (0x00): device discovery has started
bleAlreadyInRequestedMode (0x11): Device discovery already started
bleMemAllocError (0x13): not enough memory to allocate device discovery structure
LL_STATUS_ERROR_BAD_PARAMETER (0x12): bad parameter
bStatus_t GAPCentralRole_CancelDiscovery(void)
Cancel a device discovery scan.
Parameters None
Returns SUCCESS (0x00): cancelling of device discovery has started
bleInvalidTaskID (0x03): Application has not registered correctly with ICall or this is not
the same task that started the discovery.
bleIncorrectMode (0x12): Not in discovery mode

www.ti.com
Configurable Parameters
197
SWRU393E–October 2010–Revised March 2018
Submit Documentation Feedback Copyright © 2010–2018, Texas Instruments Incorporated
GAPRole Central Role API
C.2 Configurable Parameters
ParamID R/W Size Description
GAPCENTRALROLE_IRK R/W uint8[16] Identity resolving key. Default is all 0, which means the IRK is randomly
generated.
GAPCENTRALROLE_SRK R/W uint8[16] Signature resolving key. Default is all 0, which means the SRK is
randomly generated.
GAPCENTRALROLE_SIGNCO
UNTER R/W uint32 Sign counter.
GAPCENTRALROLE_BD_AD
DR R uint8[6] Device address read from controller. This can be set with the
HCI_EXT_SetBDADDRCmd().
GAPCENTRALROLE_MAX_S
CAN_RES R/W uint8 Maximum number of discover scan results to receive. Default is 8, 0 is
unlimited.
C.3 Callbacks
Callbacks are functions whose pointers are passed from the application to the GAPRole so that the
GAPRole can return events to the application. They are passed as follows.
typedef struct
{
pfnGapCentralRoleEventCB_t eventCB; //!< Event callback.
} gapCentralRolecB_t;
See the SimpleBLECentral application for an example.

Callbacks
www.ti.com
198 SWRU393E–October 2010–Revised March 2018
Submit Documentation Feedback
Copyright © 2010–2018, Texas Instruments Incorporated
GAPRole Central Role API
C.3.1 Central Event Callback (eventCB)
This callback passes GAP state change events from the GAPRole to the application. This callback is of
the following type.
typedef uint8_t (*pfnGapCentralRoleEventCB_t)
(
gapCentralRoleEvent_t *pEvent //!< Pointer to event structure.
);
static uint8_t SimpleBLECentral_eventCB(gapCentralRoleEvent_t *pEvent)
{
// Forward the role event to the application
if (SimpleBLECentral_enqueueMsg(SBC_STATE_CHANGE_EVT, SUCCESS, (uint8_t *)pEvent)
{
// App will process and free the event
return FALSE;
}
// Caller should free the event
return TRUE;
}
If the message is successfully queued to the application for later processing, FALSE is returned because
the application deallocates it later. Consider the state change event as an example of this:
static void SimpleBLECentral_processAppMsg(sbcEvt_t *pMsg)
{
switch (pMsg->hdr.event)
{
case SBC_STATE_CHANGE_EVT:
SimpleBLECentral_processStackMsg((ICall_Hdr *)pMsg->pData);
// Free the stack message
ICall_freeMsg(pMsg(pMsg->pData);
break;
...
If the message is not successfully queued to the application, TRUE is returned so that the GAPRole can
deallocate the message. If the heap has enough room, the message must always be successfully
enqueued. The possible GAP events that can be forward through this callback to the application are
defined in Section A.3.

199
SWRU393E–October 2010–Revised March 2018
Submit Documentation Feedback Copyright © 2010–2018, Texas Instruments Incorporated
GATT and ATT API
Appendix D
SWRU393E–October 2010–Revised March 2018
GATT and ATT API
This section describes the API of the GATT and ATT layers. The two sections are combined because the
general procedure is to send GATT commands and receive ATT events as described in Section 5.3.3.1.
The return values for the commands referenced in this section are described in Section D.4.
The possible return values are similar for all of these commands so they are described in Section D.4. The
return values described in this section are only the possible return values from processing the command.
If ICall is incorrectly configured or does not have enough memory to allocate a message, the command
never gets processed by the Bluetooth low energy stack. In this case, one of the ICall return values from
Appendix I is returned.
D.1 General Commands
void GATT_RegisterForMsgs( uint8 taskID );
Register a task ID to receive GATT local events and ATT response messages
pending for transmission. When the GATT Server fails to respond to an incoming
ATT Request due to lack of HCI Tx buffers, the response is forwarded the app for
retransmission.
Parameters taskID – task ID to send events to
D.2 Server Commands
bStatus_t GATT_Indication( uint16 connHandle, attHandleValueInd_t *pInd, uint8 authenticated,
uint8 taskId );
Indicates a characteristic value to a client and expect an acknowledgment.
Parameters connHandle: connection to use
pInd: pointer to indication to be sent
authenticated: whether an authenticated link is required
• 0x01: LE Legacy Authenticated
• 0x02: Secture Connections Authenticated
taskId: task to be notified of received confirmation
NOTE: The payload must be dynamically allocated as described in Section 5.3.5.
The taskId must be non-NULL, and correspond to the ICall task EntityID
where the corresponding Confirmation event is to be received.
Corresponding Events If the return status is SUCCESS, the application task specified by taskId receives a
GATT_MSG_EVENT message with type ATT_HANDLE_VALUE_CFM upon an
acknowledgment from the client. Only at this point is this subprocedure complete.

Client Commands
www.ti.com
200 SWRU393E–October 2010–Revised March 2018
Submit Documentation Feedback
Copyright © 2010–2018, Texas Instruments Incorporated
GATT and ATT API
bStatus_t GATT_Notification( uint16 connHandle, attHandleValueNoti_t *pNoti, uint8
authenticated )
Indicates a characteristic value to a client and expect an acknowledgment.
Parameters connHandle: connection to use
pNoti: pointer to notification to be sent
authenticated: whether an authenticated link is required
• 0x01: LE Legacy Authenticated
• 0x02: Secture Connections Authenticated
NOTE: The payload must be dynamically allocated as described in Section 5.3.5.
D.3 Client Commands
bStatus_t GATT_InitClient(void)
Initialize the GATT client in the Bluetooth low energy stack.
NOTE: GATT clients must call this from the application init function.
bStatus_t GATT_RegisterForInd (uint8 taskId)
Register to receive incoming ATT Indications or Notifications of attribute values.
Parameters taskId: task to forward indications or notifications to
NOTE: GATT clients must call this from the application initialization function.
bStatus_t GATT_ExchangeMTU( uint16 connHandle, attExchangeMTUReq_t *pReq, uint8
taskId );
Used by a client to set the ATT_MTU to the maximum possible that can be
supported by both devices when the client supports a value greater than the
default ATT_MTU.
Parameters taskId: task to forward indications or notifications to
NOTE: This function can only be called once during a connection. For more
information on the MTU, see Section 5.5.2.
Corresponding Events If the return status from this function is SUCCESS, the calling application task receives
an OSAL GATT_MSG_EVENT message. The type of the message is either
ATT_EXCHANGE_MTU_RSP (with SUCCESS or bleTimeout status) indicating a
SUCCESS or ATT_ERROR_RSP (with status SUCCESS) if an error occurred on the
server.

www.ti.com
Client Commands
201
SWRU393E–October 2010–Revised March 2018
Submit Documentation Feedback Copyright © 2010–2018, Texas Instruments Incorporated
GATT and ATT API
bStatus_t GATT_DiscAllPrimaryServices( uint16 connHandle, uint8 taskId)
Used by a client to discover all primary services on a server. The ATT Read By
Group Type Request is used with the Attribute Type parameter set to the UUID for
"Primary Service". The Starting Handle is set to 0x0001, and the Ending Handle is
set to 0xFFFF.
Parameters connHandle: connection to use
taskId: task to be notified of response
Corresponding Events: If the return status is SUCCESS, the calling application task receives multiple
GATT_MSG_EVENT messages with type ATT_READ_BY_GRP_TYPE_RSP or
ATT_ERROR_RSP (if an error occurred on the server). This subprocedure is complete
when either ATT_READ_BY_GRP_TYPE_RSP (with bleProcedureComplete or
bleTimeout status) or ATT_ERROR_RSP (with SUCCESS status) is received by the
calling application task.
bStatus_t GATT_DiscPrimaryServiceByUUID( uint16 connHandle, uint8 *pValue, uint8 len, uint8
taskId )
Used by a client to discover a specific primary service on a server when only the
service UUID is known. The ATT Find By Type Value Request is used with the
Attribute Type parameter set to the UUID for "Primary Service" and the Attribute
Value set to the 16-bit Bluetooth UUID or 128-bit UUID for the specific primary
service. The Starting Handle shall be set to 0x0001 and the Ending Handle shall be
set to 0xFFFF.
Parameters connHandle: connection to use
pValue: pointer to value (UUID) for which to look
len: length of value
taskId: task to be notified of response
Corresponding Events If the return status is SUCCESS, the calling application task receives multiple
GATT_MSG_EVENT messages with type ATT_FIND_BY_TYPE_VALUE_RSP or
ATT_ERROR_RSP (if an error occurred on the server). This subprocedure is complete
when either ATT_FIND_BY_TYPE_VALUE_RSP (with bleProcedureComplete or
bleTimeout status) or ATT_ERROR_RSP (with SUCCESS status) is received by the
calling application task.
bStatus_t GATT_FindIncludedServices( uint16 connHandle, uint16 startHandle, uint16
endHandle, uint8 taskId )
Used by a client to find included services with a primary service definition on a
server. The ATT Read By Type Request is used with the AttributeType parameter
set to the UUID for "Included Service". The Starting Handle is set to starting
handle of the specified service, and the Ending Handle is set to the ending handle
of the specified service.
Parameters connHandle: connection to use
startHandle: start handle of primary service in which to search
endHandle: end handle of primary service in which to search
taskId: task to be notified of response
Corresponding Events If the return status is SUCCESS, the calling application task receives multiple
GATT_MSG_EVENT messages with type ATT_READ_BY_TYPE_RSP or
ATT_ERROR_RSP (if an error occurred on the server). This subprocedure is complete
when either ATT_READ_BY_TYPE_RSP (with bleProcedureComplete or bleTimeout

Client Commands
www.ti.com
202 SWRU393E–October 2010–Revised March 2018
Submit Documentation Feedback
Copyright © 2010–2018, Texas Instruments Incorporated
GATT and ATT API
status) or ATT_ERROR_RSP (with SUCCESS status) is received by the calling
application task.
bStatus_t GATT_DiscAllChars( uint16 connHandle, uint16 startHandle, uint16 endHandle, uint8
taskId )
Used by a client to find all the characteristic declarations within a service when
the handle range of the service is known.
Parameters connHandle: connection to use
startHandle: start handle of service in which to search
endHandle: end handle of service in which to search
taskId: task to be notified of response
Corresponding Events: If the return status is SUCCESS, the calling application task receives multiple
GATT_MSG_EVENT messages with type ATT_READ_BY_TYPE_RSP or
ATT_ERROR_RSP (if an error occurred on the server). This subprocedure is complete
when either ATT_READ_BY_TYPE_RSP (with bleProcedureComplete or bleTimeout
status) or ATT_ERROR_RSP (with SUCCESS status) is received by the calling
application task.
bStatus_t GATT_DiscCharsByUUID( uint16 connHandle, attReadByTypeReq_t *pReq, uint8
taskId )
Used by a client to discover service characteristics on a server when the service
handle range and characteristic UUID is known.
Parameters connHandle: connection to use
pReq: pointer to request to be sent, including start and end handles of service and UUID
of characteristic value for which to search
taskId: task to be notified of response
Corresponding Events If the return status is SUCCESS, the calling application task receives multiple
GATT_MSG_EVENT messages with type ATT_READ_BY_TYPE_RSP or
ATT_ERROR_RSP (if an error occurred on the server). This subprocedure is complete
when either ATT_READ_BY_TYPE_RSP (with bleProcedureComplete or bleTimeout
status) or ATT_ERROR_RSP (with SUCCESS status) is received by the calling
application task.

www.ti.com
Client Commands
203
SWRU393E–October 2010–Revised March 2018
Submit Documentation Feedback Copyright © 2010–2018, Texas Instruments Incorporated
GATT and ATT API
bStatus_t GATT_DiscAllCharDescs ( uint16 connHandle, uint16 startHandle, uint16 endHandle,
uint8 taskId )
Used by a client to find all the attribute handles and attribute types of the
characteristic descriptor within a characteristic definition when only the
characteristic handle range is known.
Parameters connHandle: connection to use
startHandle: start handle
endHandle: end handle
taskId: task to be notified of response
Corresponding Events If the return status is SUCCESS, the calling application task receives multiple
GATT_MSG_EVENT messages with type ATT_FIND_INFO_RSP or ATT_ERROR_RSP
(if an error occurred on the server). This subprocedure is complete when either
ATT_FIND_INFO_RSP (with bleProcedureComplete or bleTimeout status) or
ATT_ERROR_RSP (with SUCCESS status) is received by the calling application task.
bStatus_t GATT_ReadCharValue ( uint16 connHandle, attReadReq_t *pReq, uint8 taskId )
Used to read a characteristic value from a server when the client knows the
characteristic value Handle. The Read Response only contains a Characteristic
Value that is less than or equal to (ATT_MTU – 1) octets in length. If the
Characteristic Value is greater than (ATT_MTU – 1) octets in length, the Read Long
Characteristic Value procedure may be used if the rest of the Characteristic Value
is required.
Parameters connHandle: connection to use
pReq: pointer to request to be sent
taskId: task to be notified of response
Corresponding Events If the return status is SUCCESS, the calling application task receives an OSAL
GATT_MSG_EVENT message with type ATT_READ_RSP or ATT_ERROR_RSP (if an
error occurred on the server). This subprocedure is complete when either
ATT_READ_RSP (with SUCCESS or bleTimeout status) or ATT_ERROR_RSP (with
SUCCESS status) is received by the calling application task.
bStatus_t GATT_ReadUsingCharUUID ( uint16 connHandle, attReadByTypeReq_t *pReq, uint8
taskId )
Used to read a characteristic value from a server when the client only knows the
characteristic UUID and does not know the handle of the characteristic. The ATT
Read By Type Request is used to perform the sub-procedure. The Attribute Type
is set to the known characteristic UUID and the Starting Handle and Ending
Handle parameters shall be set to the range over which this read is to be
performed. This is typically the handle range for the service in which the
characteristic belongs.
Parameters connHandle: connection to use
pReq: pointer to request to be sent
taskId: task to be notified of response
Corresponding Events If the return status is SUCCESS, the calling application task receives an OSAL
GATT_MSG_EVENT message with type ATT_READ_BY_TYPE_RSP or
ATT_ERROR_RSP (if an error occurred on the server). This subprocedure is complete
when either ATT_READ_BY_TYPE_RSP (with SUCCESS or bleTimeout status) or
ATT_ERROR_RSP (with SUCCESS status) is received by the calling application task.

Client Commands
www.ti.com
204 SWRU393E–October 2010–Revised March 2018
Submit Documentation Feedback
Copyright © 2010–2018, Texas Instruments Incorporated
GATT and ATT API
bStatus_t GATT_ReadLongCharValue ( uint16 connHandle, attReadBlobReq_t *pReq, uint8
taskId )
Used to read a characteristic value from a server when the client knows the
characteristic value handle and the length of the characteristic value is longer
than can be sent in a single read response attribute protocol message. The ATT
Read Blob Request is used in this sub-procedure.
Parameters connHandle: connection to use
pReq: pointer to request to be sent
taskId: task to be notified of response
Corresponding Events If the return status is SUCCESS, the calling application task receives multiple
GATT_MSG_EVENT messages with type ATT_READ_BLOB_RSP or
ATT_ERROR_RSP (if an error occurred on the server). This subprocedure is complete
when either ATT_READ_BLOB_RSP (with bleProcedureComplete or bleTimeout status)
or ATT_ERROR_RSP (with SUCCESS status) is received by the calling application task.
bStatus_t GATT_ReadMultiCharValues ( uint16 connHandle, attReadMultiReq_t *pReq, uint8
taskId )
Used to read multiple characteristic values from a server when the client knows
the characteristic value handles. The Attribute Protocol Read Multiple Requests is
used with the Set Of Handles parameter set to the Characteristic Value Handles.
The Read Multiple Response returns the Characteristic Values in the Set Of Values
parameter. The ATT Read Multiple Request is used in this sub-procedure.
Parameters connHandle: connection to use
pReq: pointer to request to be sent
taskId: task to be notified of response
Corresponding Events If the return status from this function is SUCCESS, the calling application task receives
an OSAL GATT_MSG_EVENT message with type ATT_READ_MULTI_RSP or
ATT_ERROR_RSP (if an error occurred on the server). This subprocedure is complete
when either ATT_READ_MULTI_RSP (with SUCCESS or bleTimeout status) or
ATT_ERROR_RSP (with SUCCESS status) is received by the calling application task.
bStatus_t GATT_WriteNoRsp (uint16 connHandle, attWriteReq_t *pReq)
This sub-procedure is used to write a Characteristic Value to a server when the
client knows the Characteristic Value Handle, and the client does not need an
acknowledgment that the write was successfully performed. This sub-procedure
only writes the first (ATT_MTU – 3) octets of a Characteristic Value. This sub-
procedure can not be used to write a long characteristic; instead, the Write Long
Characteristic Values sub-procedure should be used. The ATT Write Command is
used for this sub-procedure. The Attribute Handle parameter shall be set to the
Characteristic Value Handle. The Attribute Value parameter shall be set to the new
Characteristic Value.
Parameters connHandle: connection to use
pReq: pointer to command to be sent
Corresponding Events No response are sent to the calling application task for this subprocedure. If the
Characteristic Value write request is the wrong size, or has an invalid value as defined
by the profile, then the write does not succeed and no error is generated by the server.
The payload must be dynamically allocated as described in Section 5.3.5.

www.ti.com
Client Commands
205
SWRU393E–October 2010–Revised March 2018
Submit Documentation Feedback Copyright © 2010–2018, Texas Instruments Incorporated
GATT and ATT API
bStatus_t GATT_SignedWriteNoRsp (uint16 connHandle, attWriteReq_t *pReq)
Used to write a characteristic value to a server when the client knows the
characteristic value handle and the ATT bearer is not encrypted. This
subprocedure must only be used if the characteristic properties authenticated bit
is enabled and the client and server device share a bond as defined in the GAP.
This sub-procedure only writes the first (ATT_MTU – 15) octets of an Attribute
Value. This sub-procedure cannot be used to write a long Attribute. The ATT Write
Command is used for this sub-procedure. The Attribute Handle parameter shall be
set to the Characteristic Value Handle. The Attribute Value parameter shall be set
to the new Characteristic Value authenticated by signing the value, as defined in
the Security Manager.
Parameters connHandle: connection to use
pReq: pointer to command to be sent
Corresponding Events No response is sent to the calling application task for this subprocedure. If the
authenticated Characteristic Value that is written is the wrong size, or has an invalid
value as defined by the profile, or the signed value does not authenticate the client, then
the write does not succeed and no error is generated by the server. The payload must
be dynamically allocated as described in Section 5.3.5.
bStatus_t GATT_WriteCharValue ( uint16 connHandle, attWriteReq_t *pReq, uint8 taskId )
Used to write a characteristic value to a server when the client knows the
characteristic value handle. This sub-procedure only writes the first (ATT_MTU-3)
octets of a characteristic value. This sub-procedure can not be used to write a
long attribute; instead the Write Long Characteristic Values sub-procedure should
be used. The ATT Write Request is used in this sub-procedure. The Attribute
Handle parameter shall be set to the Characteristic Value Handle. The Attribute
Value parameter shall be set to the new characteristic.
Parameters connHandle: connection to use
pReq: pointer to request to be sent
taskId: task to be notified of response
Corresponding Events If the return status from this function is SUCCESS, the calling application task receives
an OSAL GATT_MSG_EVENT message with type ATT_WRITE_RSP or
ATT_ERROR_RSP (if an error occurred on the server). This subprocedure is complete
when either ATT_WRITE_RSP (with SUCCESS or bleTimeout status) or
ATT_ERROR_RSP (with SUCCESS status) is received by the calling application task.
The payload must be dynamically allocated as described in Section 5.3.5.
bStatus_t GATT_WriteLongCharValue( uint16 connHandle, gattPrepareWriteReq_t *pReq, uint8
taskId )
Used to write a characteristic value to a server when the client knows the
characteristic value handle but the length of the characteristic value is longer than
can be sent in a single write request attribute protocol message. The ATT Prepare
Write Request and Execute Write Request are used to perform this sub-procedure.
Parameters connHandle: connection to use
pReq: pointer to request to be sent
taskId: task to be notified of response
Corresponding Events If the return status from this function is SUCCESS, the calling application task receives
an OSAL GATT_MSG_EVENT message with type ATT_PREPARE_WRITE_RSP,
ATT_EXECUTE_WRITE_RSP or ATT_ERROR_RSP (if an error occurred on the

Client Commands
www.ti.com
206 SWRU393E–October 2010–Revised March 2018
Submit Documentation Feedback
Copyright © 2010–2018, Texas Instruments Incorporated
GATT and ATT API
server). This subprocedure completes when either ATT_PREPARE_WRITE_RSP (with
bleTimeout status), ATT_EXECUTE_WRITE_RSP (with SUCCESS or bleTimeout
status) or ATT_ERROR_RSP (with SUCCESS status) is received by the calling
application task. The payload must be dynamically allocated as described in
Section 5.3.5.
bStatus_t GATT_ReliableWrites ( uint16 connHandle, attPrepareWriteReq_t *pReq, uint8
numReqs, uint8 flags, uint8 taskId )
Used to write a characteristic value to a server when the client knows the
characteristic value handle, and assurance is required that the correct
characteristic value is going to be written by transferring the characteristic value
to be written in both directions before the write is performed. The sub-procedure
has two phases: the first phase prepares the characteristic values to be written.
Once this is complete, the second phase performs the execution of all of the
prepared characteristic value writes on the server from this client. In the first
phase, the ATT Prepare Write Request is used. In the second phase, the attribute
protocol Execute Write Request is used.
Parameters connHandle: connection to use
pReq: pointer to requests to be sent (must be allocated)
numReqs – number of requests in pReq
flags – execute write request flags
taskId: task to be notified of response
Corresponding Events If the return status is SUCCESS, the calling application task receives multiple
GATT_MSG_EVENT messages with type ATT_PREPARE_WRITE_RSP,
ATT_EXECUTE_WRITE_RSP or ATT_ERROR_RSP (if an error occurred on the
server). This subprocedure is complete when either ATT_PREPARE_WRITE_RSP (with
bleTimeout status), ATT_EXECUTE_WRITE_RSP (with SUCCESS or bleTimeout
status) or ATT_ERROR_RSP (with SUCCESS status) is received by the calling
application task. The payload must be dynamically allocated as described in
Section 5.3.5.
bStatus_t GATT_ReadCharDesc ( uint16 connHandle, attReadReq_t *pReq, uint8 taskId )
Used to read a characteristic descriptor from a server when the client knows the
attribute handle of the characteristic descriptor declaration. The ATT Read
Request is used for this sub-procedure. The Read Request is used with the
Attribute Handle parameter set to the characteristic descriptor handle. The Read
Response returns the characteristic descriptor value in the Attribute Value
parameter.
Parameters connHandle: connection to use
pReq: pointer to request to be sent
taskId: task to be notified of response
Corresponding Events If the return status from this function is SUCCESS, the calling application task receives
an OSAL GATT_MSG_EVENT message with type ATT_READ_RSP or
ATT_ERROR_RSP (if an error occurred on the server). This subprocedure completes
when either ATT_READ_RSP (with SUCCESS or bleTimeout status) or
ATT_ERROR_RSP (with SUCCESS status) is received by the calling application task.

www.ti.com
Client Commands
207
SWRU393E–October 2010–Revised March 2018
Submit Documentation Feedback Copyright © 2010–2018, Texas Instruments Incorporated
GATT and ATT API
bStatus_t GATT_ReadLongCharDesc ( uint16 connHandle, attReadBlobReq_t *pReq, uint8
taskId )
Used to read a characteristic descriptor from a server when the client knows the
attribute handle of the characteristic descriptor declaration’ and the length of the
characteristic descriptor declaration is longer than can be sent in a single read
response attribute protocol message. The ATT Read Blob Request is used to
perform this sub-procedure. The Attribute Handle parameter shall be set to the
characteristic descriptor handle. The Value Offset parameter shall be the offset
within the characteristic descriptor to be read.
Parameters connHandle: connection to use
pReq: pointer to request to be sent
taskId: task to be notified of response
Corresponding Events If the return status is SUCCESS, the calling application task receives multiple
GATT_MSG_EVENT messages with type ATT_READ_BLOB_RSP or
ATT_ERROR_RSP (if an error occurred on the server). This subprocedure is complete
when either ATT_READ_BLOB_RSP (with bleProcedureComplete or bleTimeout status)
or ATT_ERROR_RSP (with SUCCESS status) is received by the calling application task.
bStatus_t GATT_WriteCharDesc ( uint16 connHandle, attWriteReq_t *pReq, uint8 taskId )
Used to read a characteristic descriptor from a server when the client knows the
attribute handle of the characteristic descriptor declaration. The ATT Write
Request is used for this sub-procedure. The Attribute Handle parameter shall be
set to the characteristic descriptor handle. The Attribute Value parameter shall be
set to the new characteristic descriptor value.
Parameters connHandle: connection to use
pReq: pointer to request to be sent
taskId: task to be notified of response
bStatus_t GATT_WriteLongCharDesc ( uint16 connHandle, gattPrepareWriteReq_t *pReq, uint8
taskId )
Used to write a characteristic value to a server when the client knows the
characteristic value handle but the length of the characteristic value is longer than
can be sent in a single write request attribute protocol message. The ATT Prepare
Write Request and Execute Write Request are used to perform this sub-procedure.
Parameters connHandle: connection to use
pReq: pointer to request to be sent
taskId: task to be notified of response
Corresponding Events If the return status is SUCCESS, the calling application task receives multiple
GATT_MSG_EVENT messages with type ATT_PREPARE_WRITE_RSP,
ATT_EXECUTE_WRITE_RSP or ATT_ERROR_RSP (if an error occurred on the
server). This subprocedure is complete when either ATT_PREPARE_WRITE_RSP (with
bleTimeout status), ATT_EXECUTE_WRITE_RSP (with SUCCESS or bleTimeout
status), or ATT_ERROR_RSP (with SUCCESS status) is received by the calling
application task. The payload must be dynamically allocated as described in
Section 5.3.5.

Return Values
www.ti.com
208 SWRU393E–October 2010–Revised March 2018
Submit Documentation Feedback
Copyright © 2010–2018, Texas Instruments Incorporated
GATT and ATT API
D.4 Return Values
• SUCCESS (0x00): Command was executed as expected (See the individual command API for
corresponding events to expect.)
• INVALIDPARAMETER (0x02): Invalid connection handle or request field
• ATT_ERR_INSUFFICIENT_AUTHEN (0x05): attribute requires authentication
• ATT_ERR_INSUFFICIENT_KEY_SIZE (0x0C): key size used for encrypting is insufficient
• ATT_ERR_INSUFFICIENT_ENCRYPT (0x0F): attribute requires encryption
• MSG_BUFFER_NOT_AVAIL (0x04): No HCI buffer is available (Retry later.)
• bleNotConnected (0x14): the device is not connected
• blePending (0x17):
– When returned to a client function: a response is pending with the server or the GATT
subprocedure is in progress
– When returned to server function: confirmation from a client is pending
• bleTimeout (0x16): the previous transaction timed out (No more ATT and GATT messages can be sent
until the connection is reestablished.)
• bleMemAllocError (0x13): memory allocation error occurred
• bleLinkEncrypted (0x19): link is already encrypted (An attribute PDU that includes an authentication
signature that must not be sent on an encrypted link.)
D.5 Events
Events are received from the Bluetooth low energy stack in the application as a GATT_MSG_EVENT
stack message sent through ICall. Events are received as the following structure where the method
signifies the ATT event and the message is a combination of all the various ATT events.
typedef struct
{
osal_event_hdr_t hdr; //!< GATT_MSG_EVENT and status
uint16 connHandle; //!< Connection message was received on
uint8 method; //!< Type of message
gattMsg_t msg; //!< Attribute protocol/profile message
} gattMsgEvent_t;
This section lists the various ATT events by their method and displays their structure that is used in the
message payload. These events are listed in the att.h file.
• ATT_ERROR_RSP (0x01)
typedef struct
{
uint8 reqOpcode; //!< Request that generated this error response
uint16 handle; //!< Attribute handle that generated error response
uint8 errCode; //!< Reason why the request has generated error response
} attErrorRsp_t;
attErrorRsp_t
• ATT_FIND_INFO_RSP (0x03)
typedef struct
{
uint16 numInfo; //!< Number of attribute handle-UUID pairs found
uint8 format; //!< Format of information data
uint8 *pInfo; //!< Information data whose format is determined by format field (4 to
ATT_MTU_SIZE-2)
} attFindInfoRsp_t;

www.ti.com
Events
209
SWRU393E–October 2010–Revised March 2018
Submit Documentation Feedback Copyright © 2010–2018, Texas Instruments Incorporated
GATT and ATT API
• ATT_FIND_BY_TYPE_VALUE_RSP (0x07)
typedef struct
{
uint16 numInfo; //!< Number of handles information found
uint8 *pHandlesInfo;//!< List of 1 or more handles information (4 to ATT_MTU_SIZE-1)
} attFindByTypeValueRsp_t;
• ATT_READ_BY_TYPE_RSP (0x09)
typedef struct
{
uint16 numPairs; //!< Number of attribute handle-UUID pairs found
uint16 len; //!< Size of each attribute handle-value pair
uint8 *pDataList; //!< List of 1 or more attribute handle-value pairs (2 to ATT_MTU_SIZE-2)
uint16 dataLen; //!< Length of data written into pDataList. Not part of actual ATT Response
} attReadByTypeRsp_t;
• ATT_READ_RSP (0x0B)
typedef struct
{
uint16 len; //!< Length of value
uint8 *pValue; //!< Value of the attribute with the handle given (0 to ATT_MTU_SIZE-1)
} attReadRsp_t;
• ATT_READ_BLOB_RSP (0x0D)
typedef struct
{
uint16 len; //!< Length of value
uint8 *pValue; //!< Part of the value of the attribute with the handle given (0 to
ATT_MTU_SIZE-1)
} attReadBlobRsp_t;
• ATT_READ_MULTI_RSP (0x0F)
typedef struct
{
uint16 len; //!< Length of values
uint8 *pValue; //!< Set of two or more values (0 to ATT_MTU_SIZE-1)
} attReadMultiRsp_t;
• ATT_READ_BY_GRP_TYPE_RSP (0x11)
typedef struct
{
uint16 numGrps; //!< Number of attribute handle, end group handle and value sets found
uint16 len; //!< Length of each attribute handle, end group handle and value set
uint8 *pDataList; //!< List of 1 or more attribute handle, end group handle and value (4 to
ATT_MTU_SIZE-2)
} attReadByGrpTypeRsp)t;
• ATT_WRITE_RSP (0x13)
No data members

Events
www.ti.com
210 SWRU393E–October 2010–Revised March 2018
Submit Documentation Feedback
Copyright © 2010–2018, Texas Instruments Incorporated
GATT and ATT API
• ATT_PREPARE_WRITE_RSP (0x17)
typedef struct
{
uint16 handle; //!< Handle of the attribute that has been read
uint16 offset; //!< Offset of the first octet to be written
uint16 len; //!< Length of value
uint8 *pValue; //!< Part of the value of the attribute to be written (0 to ATT_MTU_SIZE-5)
} attPrepareWriteRsp_t;
• ATT_EXECUTE_WRITE_RSP (0x19)
No data members
• ATT_HANDLE_VALUE_NOTI (0x1B)
typedef struct
{
uint16 handle; //!< Handle of the attribute that has been changed (must be first field)
uint16 len; //!< Length of value
uint8 *pValue; //!< New value of the attribute (0 to ATT_MTU_SIZE-3)
} attHandleValueNoti_t;
• ATT_HANDLE_VALUE_IND (0x1D)
typedef struct
{
uint16 handle; //!< Handle of the attribute that has been changed (must be first field)
uint16 len; //!< Length of value
uint8 *pValue; //!< New value of the attribute (0 to ATT_MTU_SIZE-3)
} attHandleValueInd_t;
• ATT_HANDLE_VALUE_CFM (0x1E)
– o Empty msg field
• ATT_FLOW_CTRL_VIOLATED_EVENT (0x7E)
typedef struct
{
uint8 opcode; //!< opcode of message that caused flow control violation
uint8 pendingOpcode; //!< opcode of pending message
} attFlowCtrlViolatedEvt_t;
• ATT_MTU_UPDATED_EVENT (0x7F)
typedef struct
{
uint16 MTU; //!< new MTU size
} attMtuUpdatedEvt_t;

211
SWRU393E–October 2010–Revised March 2018
Submit Documentation Feedback Copyright © 2010–2018, Texas Instruments Incorporated
GATT and ATT API
D.6 GATT Commands and Corresponding ATT Events
The following table lists the possible commands that may have caused an event.
ATT Response Events GATT API Calls
ATT_EXCHANGE_MTU_RSP GATT_ExchangeMTU
ATT_FIND_INFO_RSP GATT_DiscAllCharDescs, GATT_DiscAllCharDescs
ATT_FIND_BY_TYPE_VALUE_RSP GATT_DiscPrimaryServiceByUUID
ATT_READ_BY_TYPE_RSP GATT_PrepareWriteReq, GATT_ExecuteWriteReq,
GATT_FindIncludedServices, GATT_DiscAllChars,
GATT_DiscCharsByUUID, GATT_ReadUsingCharUUID,
ATT_READ_RSP GATT_ReadCharValue, GATT_ReadCharDesc
ATT_READ_BLOB_RSP GATT_ReadLongCharValue, GATT_ReadLongCharDesc
ATT_READ_MULTI_RSP GATT_ReadMultiCharValues
ATT_READ_BY_GRP_TYPE_RSP GATT_DiscAllPrimaryServices
ATT_WRITE_RSP GATT_WriteCharValue, GATT_WriteCharDesc
ATT_PREPARE_WRITE_RSP GATT_WriteLongCharValue, GATT_ReliableWrites,
GATT_WriteLongCharDesc
ATT_EXECUTE_WRITE_RSP GATT_WriteLongCharValue, GATT_ReliableWrites,
GATT_WriteLongCharDesc
D.7 ATT_ERROR_RSP errCodes
This section lists the possible error codes in the ATT_ERROR_RSP event and their possible causes.
• ATT_ERR_INVALID_HANDLE (0x01): The attribute handle value given is not valid on this attribute
server.
• ATT_ERR_READ_NOT_PERMITTED (0x02): The attribute is unable to be read.
• ATT_ERR_WRITE_NOT_PERMITTED (0x03): The attribute is unable to be written.
• ATT_ERR_INVALID_PDU (0x04): The PDU attribute is invalid.
• ATT_ERR_INSUFFICIENT_AUTHEN (0x05): The attribute requires authentication before it can be
read or written.
• ATT_ERR_UNSUPPORTED_REQ (0x06): The attribute server does not support the request received
from the attribute client.
• ATT_ERR_INVALID_OFFSET (0x07): The offset specified is past the end of the attribute.
• ATT_ERR_INSUFFICIENT_AUTHOR (0x08): The attribute requires an authorization before it can be
read or written.
• ATT_ERR_PREPARE_QUEUE_FULL (0x09): Too many prepare writes have been queued.
• ATT_ERR_ATTR_NOT_FOUND (0x0A): No attribute exists within the attribute handle range.
• ATT_ERR_ATTR_NOT_LONG (0x0B): The attribute is unable to be read or written using the read blob
request or prepare write request.
• ATT_ERR_INSUFFICIENT_KEY_SIZE (0x0C): The encryption key size for encrypting this link is
insufficient.
• ATT_ERR_INVALID_VALUE_SIZE (0x0D): The attribute value length is invalid for the operation.
• ATT_ERR_UNLIKELY (0x0E): The attribute request requested has encountered an error that is
unlikely and could not be completed as requested.
• ATT_ERR_INSUFFICIENT_ENCRYPT (0x0F): The attribute requires encryption before it can be read
or written.
• ATT_ERR_UNSUPPORTED_GRP_TYPE (0x10): The attribute type is an unsupported grouping
attribute as defined by a higher layer specification.
• ATT_ERR_INSUFFICIENT_RESOURCES (0x11): Insufficient resources exist to complete the request.

Commands
www.ti.com
212 SWRU393E–October 2010–Revised March 2018
Submit Documentation Feedback
Copyright © 2010–2018, Texas Instruments Incorporated
GATTServApp API
Appendix E
SWRU393E–October 2010–Revised March 2018
GATTServApp API
This section details the API of the GATTServApp defined in gattservapp_util.c. These API are only the
public commands that must be called by the profile and/or application.
The return values described in this section are only the possible return values from processing the
command. If ICall is incorrectly configured or does not have enough memory to allocate a message, the
command is never get processed by the Bluetooth low energy stack. In this case, one of the ICall return
values from Appendix I are returned.
E.1 Commands
void GATTServApp_InitCharCfg( uint16 connHandle, gattCharCfg_t *charCfgTbl )
Initialize the client characteristic configuration table for a given connection. This
API must be used when a service is added to the application (Section 5.3.4.2.2).
Parameters connHandle – connection handle (0xFFFF for all connections)
charCfgTbl – client characteristic configuration table where this characteristic resides
bStatus_t GATTServApp_ProcessCharCfg( gattCharCfg_t *charCfgTbl, uint8 *pValue,uint8
authenticated, gattAttribute_t *attrTbl, uint16 numAttrs, uint8 taskId,
pfnGATTReadAttrCB_t pfnReadAttrCB )
Process client characteristic configuration change
Parameters charCfgTbl – profile characteristic configuration table
pValue – pointer to attribute value
authenticated – whether an authenticated link is required
attrTbl – attribute table
numAttrs – number of attributes in attribute table
taskID – task to be notified of confirmation
pfnReadAttrCB – read callback function pointer
Returns SUCCESS (0x00): parameter was set
INVALIDPARAMETER (0x02): one of the parameters was a null pointer
ATT_ERR_INSUFFICIENT_AUTHOR (0x08): permissions require authorization
bleTimeout (0x17): ATT timeout occurred
blePending (0x16): another ATT request is pending
LINKDB_ERR_INSUFFICIENT_AUTHEN (0x05): authentication is required but link is not
authenticated
bleMemAllocError (0x13): memory allocation failure occurred when allocating buffer

www.ti.com
Commands
213
SWRU393E–October 2010–Revised March 2018
Submit Documentation Feedback Copyright © 2010–2018, Texas Instruments Incorporated
GATTServApp API
gattAttribute_t *GATTServApp_FindAttr( gattAttribute_t *pAttrTbl, uint16 numAttrs, uint8
*pValue )
Find the attribute record within a service attribute table for a given attribute value
pointer
Parameters pAttrTbl – pointer to attribute table
numAttrs – number of attributes in attribute table
pValue – pointer to attribute value
Returns Pointer to attribute record if found
NULL, if not found
bStatus_t GATTServApp_ProcessCCCWriteReq( uint16 connHandle, gattAttribute_t *pAttr, uint8
*pValue, uint16 len, uint16 offset, uint16 validCfg )
Process the client characteristic configuration write request for a given client
Parameters connHandle – connection message was received on
pAttr – pointer to attribute value
pValue – pointer to data to be written
len – length of data
offset – offset of the first octet to be written
validCfg – valid configuration
Returns SUCCESS (0x00): CCC was written correctly
ATT_ERR_INVALID_VALUE (0x80): an invalid value for a CCC
ATT_ERR_INVALID_VALUE_SIZE (0x0D): an invalid size for a CCC
ATT_ERR_ATTR_NOT_LONG (0x0B): offset needs to be 0
ATT_ERR_INSUFFICIENT_RESOURCES (0x11): CCC not found

214 SWRU393E–October 2010–Revised March 2018
Submit Documentation Feedback
Copyright © 2010–2018, Texas Instruments Incorporated
GAPBondMgr API
Appendix F
SWRU393E–October 2010–Revised March 2018
GAPBondMgr API
This section details the API of the GAPBondMgr defined in gapbondmgr.c. Many of these commands are
called by the GAPRole or the Bluetooth low energy stack and do not need to be called from the
application. The return values described in this section are only the possible return values from processing
the command. If ICall is incorrectly configured or does not have enough memory to allocate a message,
the command is never processed by the Bluetooth low energy stack. In this case, one of the ICall return
values from Appendix I is returned.
F.1 Commands
bStatus_t GAPBondMgr_SetParameter(uint16_t param, void *pValue)
Set a GAP bond manager parameter
Parameters param – profile parameter ID (see Section D.2)
len – length of data to write
pValue – pointer to value to set parameter (This pointer depends on the parameter ID
and will be cast to the appropriate data type.)
Returns SUCCESS (0x00): parameter was set
INVALIDPARAMETER (0x02): param was invalid
bleInvalidRange (0x18): len is invalid for the given param
bStatus_t GAPBondMgr_GetParameter(uint16_t param, void *pValue)
Get a GAP bond manager parameter
Parameters param – profile parameter ID (see Section D.2)
pValue – pointer to a location to get the value (This pointer is dependent on the param
ID and will be cast to the appropriate data type.)
Returns SUCCESS (0x00): param was successfully placed in pValue
INVALIDPARAMETER (0x02): param was not valid
bStatus_t GAPBondMgr_LinkEst(uint8 addrType, uint8 *pDevAddr, uint16 connHandle, uint8
role)
Notify the bond manager that a connection has been made
Parameters addrType – address type of the peer device
peerAddr – peer device address
connHandle – connection handle
role – master or slave role
Returns SUCCESS (0x00): GAPBondMgr was notified of link establishment

www.ti.com
Commands
215
SWRU393E–October 2010–Revised March 2018
Submit Documentation Feedback Copyright © 2010–2018, Texas Instruments Incorporated
GAPBondMgr API
void GAPBondMgr_LinkTerm(uint16_t connHandle)
Notify the bond manager that a connection has been terminated
Parameters connHandle – connection handle
void GAPBondMgr_SlaveReqSecurity(uint16_t connHandle)
Notify the bond manager that a slave security request is received
Parameters connHandle – connection handle
authReq – slave device’s authentication requirements
uint8 GAPBondMgr_ResolveAddr(uint8 addrType, uint8 *pDevAddr, uint8 *pResolvedAddr)
Resolve an address from bonding information
Parameters addrType – address type of the peer device
peerAddr – peer device address
pResolvedAddr – pointer to buffer to put the resolved address
Returns Bonding index (0 – (GAP_BONDINGS_MAX-1): if address was found...
GAP_BONDINGS_MAX: if address was not found
bStatus_t GAPBondMgr_ServiceChangeInd(uint16_t connectionHandle, uint8 setParam )
Set and clear the service change indication in a bond record
Parameters connHandle – connection handle of the connected device or 0xFFFF for all devices in
database
setParam – TRUE to set the service change indication, FALSE to clear it
Returns SUCCESS (0x00) – bond record found and changed
bleNoResources (0x15) – no bond records found (for 0xFFFF connHandle)
bleNotConnected (0x14) – connection with connHandle is invalid
bStatus_t GAPBondMgr_UpdateCharCfg(uint16 connectionHandle, uint16 attrHandle, uint16
value )
Update the characteristic configuration in a bond record
Parameters connectionHandle – connection handle of the connected device or 0xFFFF for all
devices in database
attrHandle – attribute handle
value – characteristic configuration value
Returns SUCCESS (0x00) – bond record found and changed
bleNoResources (0x15) – no bond records found (for 0xFFFF connectionHandle)
bleNotConnected (0x14) – connection with connectionHandle is invalid
void GAPBondMgr_Register(gapBondCBs_t *pCB)
Register callback functions with the bond manager
Parameters pCB – pointer to callback function structure (see Section D.3)

Commands
www.ti.com
216 SWRU393E–October 2010–Revised March 2018
Submit Documentation Feedback
Copyright © 2010–2018, Texas Instruments Incorporated
GAPBondMgr API
bStatus_t GAPBondMgr_PasscodeRsp(uint16 connectionHandle, uint8 status, uint32 passcode)
Respond to a passcode request and update the passcode if possible
Parameters connectionHandle – connection handle of the connected device or 0xFFFF for all
devices in database
status – SUCCESS if passcode is available, otherwise see
SMP_PAIRING_FAILED_DEFINES in gapbondmgr.h
passcode – integer value containing the passcode
Returns SUCCESS (0x00): connection found and passcode was changed
bleIncorrectMode (0x12): connectionHandle connection not found or pairing has not
started
INVALIDPARAMETER (0x02): passcode is out of range
bleMemAllocError (0x13): heap is out of memory
uint8 GAPBondMgr_ProcessGAPMsg(gapEventHdr_t *pMsg)
A bypass mechanism to allow the bond manager to process GAP messages.
Parameters pMsg – GAP event message
Returns TRUE: safe to deallocate incoming GAP message,
FALSE: otherwise
NOTE: This is an advanced feature and must not be called unless the normal
GAP Bond Manager task ID registration is overridden.
uint8 GAPBondMgr_CheckNVLen(uint8 id, uint8 len )
This function checks the length of a bond manager NV Item.
Parameters id – NV ID
len – lengths in bytes of item
Returns SUCCESS (0x00): NV item is the correct length
FAILURE (0x01): NV item is an incorrect length

www.ti.com
Commands
217
SWRU393E–October 2010–Revised March 2018
Submit Documentation Feedback Copyright © 2010–2018, Texas Instruments Incorporated
GAPBondMgr API
bStatus_t GAPBondMgr_ReadCentAddrResChar( uint16 connectionHandle ) Send a Read by
Type Request to get value attribute of Central Address resolution characteristic to
determine if the peer device supports Enhanced Privacy. If applicable, a bond
record is automatically updated based on the peer’s response.
Parameters connHandle – connection handle of the connected device
Returns SUCCESS (0x00): Request was sent successfully
INVALIDPARAMETER (0x02): Invalid connection handle or request field
bleNotConnected (0x14): Connection is down
blePending (0x16): A response is pending with this server
bleMemAllocError (0x13): Memory allocation error occurred
bleTimeout (0x17): Previous transaction timed out

Commands
www.ti.com
218 SWRU393E–October 2010–Revised March 2018
Submit Documentation Feedback
Copyright © 2010–2018, Texas Instruments Incorporated
GAPBondMgr API
uint8 GAPBondMgr_SupportsEnhancedPriv( uint8 *pPeerIdAddr ) Determine if the peer device
supports enhanced privacy by checking the Enhanced Privacy state flag of the
bond record that corresponds to the peer’s identity address.
Parameters pPeerIdAddr – pointer to peer identity address
Returns TRUE (0x00) – peer supports enhanced privacy
FALSE (0x01) – peer does not support enhanced privacy

www.ti.com
Commands
219
SWRU393E–October 2010–Revised March 2018
Submit Documentation Feedback Copyright © 2010–2018, Texas Instruments Incorporated
GAPBondMgr API
bStatus_t GAPBondMgr_syncResolvingList( void ) Add all device address and IRK pairs from bond
records to the controller.
Returns SUCCESS (0x00)
LL_STATUS_ERROR_BAD_PARAMETER (0x12) – invalid parameter

Configurable Parameters
www.ti.com
220 SWRU393E–October 2010–Revised March 2018
Submit Documentation Feedback
Copyright © 2010–2018, Texas Instruments Incorporated
GAPBondMgr API
F.2 Configurable Parameters
ParamID R/W Size Description
GAPBOND_PAIRING_MODE R/W uint8 Whether to allow pairing, and if so, whether to initiate pairing.
Possible values:
• GAPBOND_PAIRING_MODE_NO_PAIRING (0x00): pairing
requests will be rejected
• GAPBOND_PAIRING_MODE_WAIT_FOR_REQ (0x01):
GAPBondMgr waits to receive a pairing request
• GAPBOND_PAIRING_MODE_INITIATE (0x02): GAPBondMgr will
send a pairing request after connection
Default is GAPBOND_PAIRING_MODE_WAIT_FOR_REQ
GAPBOND_INITIATE_WAIT R/W uint16 The amount of time to wait for a pairing request before sending the
slave initiate request.
Possible values: 0 to 65535 ms.
Default is 1000 ms.
GAPBOND_MITM_PROTECTI
ON R/W uint8 Whether to turn on authenticated pairing.
Possible Values:
• TRUE (0x00): use authenticated pairing
• FALSE (0x01): do not use authenticated pairing
Default value: TRUE
GAPBOND_IO_CAPABILITIES R/W uint8 The I/O capabilities of the local device.
Possible values:
• GAPBOND_IO_CAP_DISPLAY_ONLY (0x00): display only device
• GAPBOND_IO_CAP_DISPLAY_YES_NO (0x01): Display and yes
/ no capable device
• GAPBOND_IO_CAP_NO_INPUT_NO_OUTPUT (0x03): No
display or input device
• GAPBOND_IO_CAP_KEYBOARD_DISPLAY (0x04): Both
keyboard and display capable
Default is GAPBOND_IO_CAP_DISPLAY_ONLY
GAPBOND_OOB_ENABLED R/W uint8 Whether to use OOB for pairing.
Possible values:
• 0x00: OOB is disabled, do not use OOB data
• 0x01: OOB is enabled, use OOB data
Default is 0x00
GAPBOND_OOB_DATA R/W uint8[16] OOB data to use for pairing.
Possible values: 0x00000000000000000000000000000000 –
0xFFFFFFFFFFFFFFFFFFFFFFFFFFFFFFFF
Default is 0x00000000000000000
GAPBOND_BONDING_ENAB
LED R/W uint8 Request bonding during the pairing process.
Possible values:
• 0x00: Bonding is disabled, do not request bonding
• 0x01: Bonding is enabled, do request bonding
Default is 0x00
GAPBOND_SECURE_CONNE
CTION R/W unit8 Defines Secure Connections usage.
Possible values:
• GAPBOND_SECURE_CONNECTION_NONE (0x00): Secure
Connections not supported
• GAPBOND_SECURE_CONNECTION_ALLOW (0x01): Secure
Connections are supported
• GAPBOND_SECURE_CONNECTION_ONLY (0x02): Secure
Connections Only Mode

www.ti.com
Configurable Parameters
221
SWRU393E–October 2010–Revised March 2018
Submit Documentation Feedback
Copyright © 2010–2018, Texas Instruments Incorporated
GAPBondMgr API
ParamID R/W Size Description
GAPBOND_KEY_DIST_LIST R/W uint8 The key distribution list for bonding.
Possible values: a bitwise OR of the following:
• GAPBOND_KEYDIST_SENCKEY (0x01): Slave Encryption Key
• GAPBOND_KEYDIST_SIDKEY (0x02): Slave IRK and ID
information
• GAPBOND_KEYDIST_SSIGN (0x04): Slave CSRK
• GAPBOND_KEYDIST_SLINK (0x08): Slave Link Key
• GAPBOND_KEYDIST_MENCKEY (0x10): Master Encryption Key
• GAPBOND_KEYDIST_MIDKEY (0x20): Master IRK and ID
information
• GAPBOND_KEYDIST_MSIGN (0x40): Master CSRK
• GAPBOND_KEYDIST_MLINK (0x80): Master Link Key
Default value: a bitwise OR of the following:
• GAPBOND_KEYDIST_SENCKEY
• GAPBOND_KEYDIST_SIDKEY
• GAPBOND_KEYDIST_MIDKEY
• GAPBOND_KEYDIST_MSIGN
GAPBOND_DEFAULT_PASS
CODE R/W uint32 The default passcode to use for passcode pairing.
Possible values: 0 to 999999
Default is 0.
GAPBOND_ERASE_ALLBON
DS W None Erase all bonds from SNV and remove all bonded devices.
GAPBOND_KEYSIZE R/W uint8 Key Size used in pairing.
Possible values: TGAP_SM_MIN_KEY_LEN -
TGAP_SM_MAX_KEY_LEN. See the GAP API.
Default is 16.
GAPBOND_AUTO_SYNC_WL R/W uint8 First clears the whitelist. Then, each unique address stored by bonds in
SNV will be synched with the whitelist.
Possible values:
• TRUE (0x00): synch whitelist
• FALSE (0x01): do not synch whitelist
Default is FALSE.
GAPBOND_BOND_COUNT R uint8 Gets the total number of bonds stored in NV.
Possible values: 0 to 256
Default is 0.
GAPBOND_BOND_FAIL_ACT
ION W uint8 Sets the action that the device takes after an unsuccessful bonding
attempt.
Possible values:
• GAPBOND_FAIL_NO_ACTION (0x00): Take no action
• GAPBOND_FAIL_INITIATE_PAIRING (0x01): Reinitiate pairing
• GAPBOND_FAIL_TERMINATE_LINK (0x02): Terminate link
• GAPBOND_FAIL_TERMINATE_ERASE_BONDS (0x03):
Terminate link and erase all existing bonds
Default value: GAPBOND_FAIL_TERMINATE_LINK
GAPBOND_ERASE_SINGLEB
OND W uint8[9] Erase a single bonded device.
Possible values: a nine-byte array where the first byte is the address
type and next 8 are the device address.
First byte:
• ADDRTYPE_PUBLIC (0x00): public device address
• ADDRTYPE_RANDOM (0x01): random device address

Configurable Parameters
www.ti.com
222 SWRU393E–October 2010–Revised March 2018
Submit Documentation Feedback
Copyright © 2010–2018, Texas Instruments Incorporated
GAPBondMgr API
ParamID R/W Size Description
GAPBOND_ECCKEY_REGEN
_POLICY W uint8 Define reuse of the private and public ECC keys for multiple pairings.
The default is to always regenerate the keys upon each new pairing.
This parameter has no effect when the application specifies the keys
using the GAPBOND_ECC_KEYS parameter. The behavior is that upon
each pairing the number of recycles remaining is decremented by 1, but
if the pairing fails the count is decremented by 3. The specification
recommends that this value be set to no higher than 10 to avoid an
attacker from learning too much about a private key before it is
regenerated. Only applicable for Secure Connections.
Possible values - 0-256
Default Value - 2
GAPBOND_ECC_KEYS R/W gapBondE
ccKeys_t Allows the application to specify the private and public keys to use with
pairing. When this is set, the keys are used indefinitely even if a
regeneration policy was set with
GAPBOND_DHKEY_REGEN_POLICY. To make the Bond Manager
stop using these keys, pass a 1 byte value of 0x00. These keys are
stored in RAM and are not retained in non-volatile memory. These keys
can be defined by the application, or the application can request them
using the SM_GetEccKeys command. Only applicable for Secure
Connections.
Possible values:
• A valid gapBondEccKeys_t structure: these keys will be used
• 0x00: previously passed keys will no longer be used.
Default values - By default, the keys are generated using
GAPBOND_ECCKEY_REGEN_POLICY
GAPBOND_REMOTE_OOB_S
C_ENABLED R/W uint8 Indicate to the Bond Manager that any Secure Connections OOB data
that has been received from a remote device, which has been supplied
to the Bond Manager by the GAPBOND_REMOTE_OOB_SC_DATA
parameter, is valid. Only applicable for Secure Connections.
Possible values:
• 0x00: The remote OOB data is not valid
• 0x01: The remote OOB data is valid
Default value - 0x00
GAPBOND_REMOTE_OOB_S
C_DATA R/W gapBondO
obSC_t Used to pass OOB Secure Connections data to the bond manager that
has been received from a remote device. This data is not only the 16
bytes of OOB data, but also the 32-byte ECC Public Key X-Coordinate
of the remote device (that it must use when pairing) and a 16-byte
confirmation value computed using the said public key, OOB data is
used as input to the SM_F4 function. This data can be invalidated by
writing 0x00 to the GAPBOND_REMOTE_OOB_SC_ENABLED
parameter. Only applicable for Secure Connections.
Possible values: A valid gapBondOobSC_t structure: this is used for
pairing
Default Value - All zeroes
GAPBOND_LOCAL_OOB_SC
_ENABLED R/W uint8 Indicates to the Bond Manager that the local device has valid OOB data
it has attempted to send to the remote device, and that the local OOB
data supplied to the Bond Manager by the
GAPBON_LOCAL_OOB_SC_DATA parameter is valid. This is needed
to determine if the OOB protocol is expected to be used for Secure
Connections. Only one device needs to have received OOB data for
OOB pairing to be used in Secure Connections. Only applicable for
Secure Connections.
Possible values:
• 0x00: The Local OOB data is not valid
• 0x01: The Local OOB data is valid
Default value - 0x00
GAPBOND_LOCAL_OOB_SC
_DATA R/W uint8[16] Passes Secure Connections data to the bond manager that was sent to
the remote device. This is only the 16 bytes of byte OOB data, which is
needed to complete pairing. Only applicable for Secure Connections.
Possible values: 0x00000000000000000000000000000000 –
0xFFFFFFFFFFFFFFFFFFFFFFFFFFFFFFFF
Default value: 0x00000000000000000000000000000000

www.ti.com
Callbacks
223
SWRU393E–October 2010–Revised March 2018
Submit Documentation Feedback Copyright © 2010–2018, Texas Instruments Incorporated
GAPBondMgr API
ParamID R/W Size Description
GAPBOND_LRU_BOND_REP
LACEMENT R/W uint8 Whether to enable the least recently used bond scheme so that, when a
newly bonded device is added and all the entries are full, the least
recently used device’s bond is deleted to make room.
Possible values:
• 0x00: Disabled, do not use LRU scheme
• 0x00: Enabled, do use LRU scheme
Default value - 0x00
F.3 Callbacks
These callbacks are functions whose pointers are passed from the application to the GAPBondMgr so that
it can return events to the application as required. They are passed as the following structure.
typedef struct
{
pfnPasscodeCB_t passcodeCB; //!< Passcode callback
pfnPairStateCB_t pairStateCB; //!< Pairing state callback
} gapBondCBs_t;
F.3.1 Passcode Callback (passcodeCB)
This callback returns to the application the peer device information when a passcode is requested during
the paring process or when numeric comparison is used. This function is defined as follows.
typedef void (*pfnPasscodeCB_t)
(
uint8 *deviceAddr,
uint16 connectionHandle,
uint8 uiInputs,
uint8 uiOutputs
uint32 numComparison
);
The parameters are described in more detail here:
deviceAddr: Pointer to 6-byte device address which the current pairing process relates to.
connectionHandle: Connection handle of the current pairing process
uiInputs / uiOutputs: These dictate what role the local device should play in the passcode pairing process.
If uiInputs is TRUE, the local device should accept a passcode input. If uiOutputs is TRUE, the local
device should display the passcode. uiInputs and uiOutputs are never both true.
numComparison: If this is a nonzero value, then it is the code that should be displayed for numeric
comparison pairing. If this is zero, then passcode pairing is occurring.
F.3.2 Pairing State Callback (pairStateCB)
This callback returns the current pairing state to the application whenever the state changes and as the
current status of the pairing or bonding process associated with the current state. This function is defined
as follows.
typedef void (*pfnPairStateCB_t)
(
uint16 connectionHandle,
uint8 state,
uint8 status
);
The parameters are described in more detail here:
connectionHandle: Connection handle of the current pairing and bonding process
state / status: The pairing states are listed here with possible statuses:
• GAPBOND_PAIRING_STATE_STARTED

Callbacks
www.ti.com
224 SWRU393E–October 2010–Revised March 2018
Submit Documentation Feedback
Copyright © 2010–2018, Texas Instruments Incorporated
GAPBondMgr API
– The following status are possible for this state:
• SUCCESS (0x00): pairing has been initiated. A pairing request has been either sent or received.
• GAPBOND_PAIRING_STATE_COMPLETE
– The following statuses are possible for this state:
• SUCCESS (0x00): pairing is complete (Session keys have been exchanged.)
• SMP_PAIRING_FAILED_PASSKEY_ENTRY_FAILED (0x01): user input failed
• SMP_PAIRING_FAILED_OOB_NOT_AVAIL (0x02): Out-of-band data not available
• SMP_PAIRING_FAILED_AUTH_REQ (0x03): Input and output capabilities of devices do not
allow for authentication
• SMP_PAIRING_FAILED_CONFIRM_VALUE (0x04): the confirm value does not match the
calculated compare value
• SMP_PAIRING_FAILED_NOT_SUPPORTED (0x05): pairing is unsupported
• SMP_PAIRING_FAILED_ENC_KEY_SIZE (0x06): encryption key size is insufficient
• SMP_PAIRING_FAILED_CMD_NOT_SUPPORTED (0x07): The SMP command received is
unsupported on this device
• SMP_PAIRING_FAILED_UNSPECIFIED (0x08): encryption failed to start
• bleTimeout (0x17): pairing failed to complete before timeout
• bleGAPBondRejected (0x32): keys did not match
• GAPBOND_PAIRING_STATE_BONDED
– The following statuses are possible for this state:
• SUCCESS: bonding is complete
• LL_ENC_KEY_REQ_REJECTED (0x06): encryption key is missing
• LL_ENC_KEY_REQ_UNSUPPORTED_FEATURE (0x1A): feature is unsupported by the remote
device
• LL_CTRL_PKT_TIMEOUT_TERM (0x22): Timeout waiting for response
• bleGAPBondRejected (0x32): this is received due to one of the previous three errors

225
SWRU393E–October 2010–Revised March 2018
Submit Documentation Feedback Copyright © 2010–2018, Texas Instruments Incorporated
L2CAP API
Appendix G
SWRU393E–October 2010–Revised March 2018
L2CAP API
G.1 Commands
This section describes the API related to setting up bidirectional communication between two Bluetooth
low energy devices using L2CAP connection orientated channels. The return values described in this
section are only the possible return values from processing the command. If ICall is incorrectly configured
or does not have enough memory to allocate a message, the command is never processed by the
Bluetooth low energy stack. In this case, one of the ICall return values from Appendix I is returned.
bStatus_t L2CAP_RegisterPsm( l2capPsm_t *pPsm )
Register a protocol or service multiplexer with L2CAP
Parameters pPsm: pointer to PSM structure
Returns SUCCESS (0x00): Registration was successful.
INVALIDPARAMETER (0x02): maximum number of channels is greater than total
supported
bleInvalidRange (0x18): PSM value is out of range
bleInvalidMtuSize (0x1B): MTU size is out of range
bleNoResources (0x15): out of resources
bleAlreadyInRequestedMode (0x11): PSM already registered
bStatus_t L2CAP_DeregisterPsm( uint8 taskId, uint16 psm )
Deregister a protocol or service multiplexer with L2CAP
Parameters taskId – the task to which PSM belongs
psm – PSM to deregister
Returns SUCCESS (0x00): Registration was successful.
INVALIDPARAMETER (0x02): PSM or task ID is invalid.
bleIncorrectMode (0x12): PSM is in use.
bStatus_t L2CAP_PsmInfo( uint16 psm, l2capPsmInfo_t *pInfo )
Get information about a given registered PSM
Parameters pPsm: PSM ID
pInfo – structure into which to copy PSM information
Returns SUCCESS (0x00): Operation was successful.
INVALIDPARAMETER (0x02): PSM is not registered.

Commands
www.ti.com
226 SWRU393E–October 2010–Revised March 2018
Submit Documentation Feedback
Copyright © 2010–2018, Texas Instruments Incorporated
L2CAP API
bStatus_t L2CAP_PsmChannels( uint16 psm, uint8 numCIDs, uint16 *pCIDs )
Get all active channels for a given registered PSM
Parameters pPsm: PSM ID
numCIDs – number of CIDs can be copied
pCIDs – structure into which to copy CIDs
Returns SUCCESS (0x00): Operation was successful.
INVALIDPARAMETER (0x02): PSM is not registered.
bStatus_t L2CAP_ChannelInfo( uint16 CID, l2capChannelInfo_t *pInfo )
Get information about an active connection-oriented channnel
Parameters CID – local channel ID
pInfo – structure into which to copy channel information
Returns SUCCESS (0x00): Registration was successful.
INVALIDPARAMETER (0x02): No such channel
bStatus_t L2CAP_ConnectReq( uint16 connHandle, uint16 psm, uint16 peerPsm )
Send connection request
Parameters connHandle – connection handle
id – identifier received in connection request
result – outcome of connection request
Returns SUCCESS (0x00): Request was sent successfully.
INVALIDPARAMETER (0x02): PSM is not registered.
MSG_BUFFER_NOT_AVAIL (0x04): No HCI buffer is available
bleIncorrectMode (0x12): PSM not registered
bleNotConnected (0x14): Connection is down.
bleNoResources (0x15): No available resource.
bleMemAllocError (0x13): Memory allocation error occurred.

www.ti.com
Commands
227
SWRU393E–October 2010–Revised March 2018
Submit Documentation Feedback Copyright © 2010–2018, Texas Instruments Incorporated
L2CAP API
bStatus_t L2CAP_ConnectRsp( uint16 connHandle, uint8 id, uint16 result )
Send connection response.
Parameters connHandle – connection onto which to create channel
psm – local PSM
peerPsm – peer PSM
Returns SUCCESS: (0x00) Request was sent successfully.
INVALIDPARAMETER (0x02): PSM is not registered or Channel is closed.
MSG_BUFFER_NOT_AVAIL (0x04): No HCI buffer is available.
bleNotConnected (0x14): Connection is down.
bleMemAllocError (0x13): Memory allocation error occurred.
L2CAP_DisconnectReq( uint16 CID )
Send disconnection request.
Parameters CID – local CID to disconnect
Returns SUCCESS (0x00): Request was sent successfully.
INVALIDPARAMETER (0x02): Channel ID is invalid.
MSG_BUFFER_NOT_AVAIL (0x04): No HCI buffer is available.
bleNotConnected (0x14): Connection is down.
bleNoResources (0x15): No available resource
bleMemAllocError (0x13): Memory allocation error occurred.

Commands
www.ti.com
228 SWRU393E–October 2010–Revised March 2018
Submit Documentation Feedback
Copyright © 2010–2018, Texas Instruments Incorporated
L2CAP API
bStatus_t L2CAP_FlowCtrlCredit( uint16 CID, uint16 peerCredits )
Send flow control credit.
Parameters CID – local CID
peerCredits – number of credits to give to peer device
Returns SUCCESS (0x00): Request was sent successfully.
INVALIDPARAMETER (0x02): Channel is not open.
MSG_BUFFER_NOT_AVAIL (0x04): No HCI buffer is available.
bleNotConnected (0x14): Connection is down.
bleInvalidRange (0x18): Credits is out of range.
bleMemAllocError (0x13): Memory allocation error occurred.
bStatus_t L2CAP_SendSDU( l2capPacket_t *pPkt )
Send data packet over an L2CAP connection-oriented channel established over a
physical connection.
Parameters pPkt – pointer to packet to be sent
Returns SUCCESS (0x00): Data was sent successfully.
INVALIDPARAMETER (0x02): SDU payload is null.
bleInvalidRange (0x18): PSM value is out of range.
bleNotConnected (0x14): Connection or Channel is down.
bleMemAllocError (0x13): Memory allocation error occurred.
blePending (0x16): Another transmit in progress.
bleInvalidMtuSize (0x1B): SDU size is larger than peer MTU.

229
SWRU393E–October 2010–Revised March 2018
Submit Documentation Feedback
Copyright © 2010–2018, Texas Instruments Incorporated
HCI API
Appendix H
SWRU393E–October 2010–Revised March 2018
HCI API
This section describes the vendor specific HCI Extension API, the HCI LE API, and the HCI Support API.
An example is provided when more detail is required. The return values for these commands is always
SUCCESS unless otherwise specified. This return value does not indicate successful completion of the
command. These commands result in corresponding events that must be checked by the calling
application. If ICall is incorrectly configured or does not have enough memory to allocate a message, the
command is never processed by the Bluetooth low energy stack. In this case, one of the ICall return
values from Appendix I is returned.
H.1 HCI Commands
This section lists the mapping between stack APIs and function names, as described in the BT core spec.
See Section 5.7.2 for an example of how to implement these commands using the BT core spec. The App
column in Table H-1 indicates if the command can be called by the application where Y means yes and N
means no.
Table H-1. API Function Map
Stack API BT Function App
HCI_DisconnectCmd Disconnect Command N
HCI_ReadRemoteVersionInfoCmd Read Remote Version Information Command Y
HCI_SetEventMaskCmd Set Event Mask Command Y
HCI_SetEventMaskPage2Cmd Set Event Mask Page 2 Command Y
HCI_ResetCmd Reset Command Y
HCI_ReadTransmitPowerLevelCmd Read Transmit Power Level Command Y
HCI_SetControllerToHostFlowCtrlCmd Set Controller To Host Flow Control Command N
HCI_HostBufferSizeCmd Host Buffer Size Command N
HCI_HostNumCompletedPktCmd Host Number Of Completed Packets Command N
HCI_ReadAuthPayloadTimeoutCmd Read Authenticated Payload Timeout Command N
HCI_WriteAuthPayloadTimeoutCmd Write Authenticated Payload Timeout Command N
HCI_ReadLocalSupportedCommandsCmd Read Local Supported Commands Command Y
HCI_ReadLocalSupportedFeaturesCmd Read Local Supported Features Command Y
HCI_ReadLocalVersionInfoCmd Read Local Version Information Command Y
HCI_ReadBDADDRCmd Read BD_ADDR Command Y
HCI_ReadRssiCmd Read RSSI Command Y
HCI_LE_SetEventMaskCmd LE Set Event Mask Command Y
HCI_LE_ReadBufSizeCmd LE Read Buffer Size Command N
HCI_LE_ReadLocalSupportedFeaturesCmd LE Read Local Supported Features Command Y
HCI_LE_SetRandomAddressCmd LE Set Random Address Command N
HCI_LE_SetAdvParamCmd LE Set Advertising Parameters Command N
HCI_LE_SetAdvDataCmd LE Set Advertising Data Command N
HCI_LE_SetScanRspDataCmd LE Set Scan Response Data Command N
HCI_LE_SetAdvEnableCmd LE Set Advertise Enable Command N
HCI_LE_ReadAdvChanTxPowerCmd LE Read Advertising Channel Tx Power Command Y
HCI_LE_SetScanParamCmd LE Set Scan Parameters Command N
HCI_LE_SetScanEnableCmd LE Set Scan Enable Command N

Vendor-Specific HCI Commands
www.ti.com
230 SWRU393E–October 2010–Revised March 2018
Submit Documentation Feedback
Copyright © 2010–2018, Texas Instruments Incorporated
HCI API
Table H-1. API Function Map (continued)
Stack API BT Function App
HCI_LE_CreateConnCmd LE Create Connection Command N
HCI_LE_CreateConnCancelCmd LE Create Connection Cancel Command N
HCI_LE_ReadWhiteListSizeCmd LE Read White List Size Command Y
HCI_LE_ClearWhiteListCmd LE Clear White List Command Y
HCI_LE_AddWhiteListCmd LE Add Device To White List Command Y
HCI_LE_RemoveWhiteListCmd LE Remove Device From White List Command Y
HCI_LE_SetHostChanClassificationCmd LE Set Host Channel Classification Command Y
HCI_LE_ReadChannelMapCmd LE Read Channel Map Command Y
HCI_LE_ReadRemoteUsedFeaturesCmd LE Read Remote Used Features Command Y
HCI_LE_EncryptCmd LE Encrypt Command Y
HCI_LE_RandCmd LE Rand Command N
HCI_LE_StartEncyptCmd LE Start Encryption Command N
HCI_LE_LtkReqReplyCmd LE Long Term Key Request Reply Command N
HCI_LE_LtkReqNegReplyCmd LE Long Term Key Request Negative Reply Command N
HCI_LE_ReadSupportedStatesCmd LE Read Supported States Command Y
HCI_LE_ReceiverTestCmd LE Receiver Test Command Y
HCI_LE_TransmitterTestCmd LE Transmitter Test Command Y
HCI_LE_TestEndCmd LE Test End Command Y
HCI_LE_RemoteConnParamReqReplyCmd LE Remote Connection Parameter Request Reply
Command N
HCI_LE_RemoteConnParamReqNegReplyCm
dLE Remote Connection Parameter Request Negative
Reply Command N
HCI_LE_SetDataLenCmd LE Set Data Length Command Y
HCI_LE_ReadSuggestedDefaultDataLenCmd LE Read Suggested Default Data Length Command Y
HCI_LE_WriteSuggestedDefaultDataLenCmd LE Write Suggested Default Data Length Command Y
HCI_LE_ReadMaxDataLenCmd LE Read Maximum Data Length Command Y
HCI_LE_AddDeviceToResolvingListCmd LE Add Device to Resolving List Command N
HCI_LE_RemoveDeviceFromResolvingListCm
dLE Remove Device From Resolving List Command N
HCI_LE_ClearResolvingListCmd LE Clear Resolving List Command N
HCI_LE_ReadResolvingListSizeCmd LE Read Resolving List Size Command N
HCI_LE_ReadPeerResolvableAddressCmd LE Read Peer Resolvable Address Command N
HCI_LE_ReadLocalResolvableAddressCmd LE Read Local Resolvable Address Command N
HCI_LE_SetAddressResolutionEnableCmd LE Set Address Resolution Enable Command N
HCI_LE_SetResolvablePrivateAddressTimeout
Cmd LE Set Resolvable Private Address Timeout Command N
HCI_LE_ReadLocalP256PublicKeyCmd LE Read Local P-256 Public Key Command N
HCI_LE_GenerateDHKeyCmd LE Generate DHKey Command N
H.2 Vendor-Specific HCI Commands
This section describes the vendor-specific HCI Extension API. Examples are provided when more detail is
required. The return values for these commands are always SUCCESS unless otherwise specified. This
return value does not indicate successful completion of the command; it only indicates the command has
been sent to the protocol stack. These commands result in corresponding events that must be checked by
the calling application. See Section 5.7.3 for an example of this. The events are defined in the TI HCI
Vendor Specific Guide.
If ICall is incorrectly configured or does not have enough memory to allocate a message, the command is
never processed by the Bluetooth low energy stack. In this case, one of the ICall return values from
Appendix I is returned.

www.ti.com
Vendor-Specific HCI Commands
231
SWRU393E–October 2010–Revised March 2018
Submit Documentation Feedback Copyright © 2010–2018, Texas Instruments Incorporated
HCI API
Table H-2 maps the stack APIs with the function names from the TI HCI Vendor Specific API Guide.
Table H-2. API Function Map
Stack API TI HCI Vendor-Specific API Guide Function Name
HCI_EXT_SetRxGainCmd HCI Extension Set Receiver Gain
HCI_EXT_SetTxPowerCmd HCI Extension Set Transmitter Power
HCI_EXT_OnePktPerEvtCmd HCI Extension One Packet Per Event
HCI_EXT_DecryptCmd HCI Extension Decrypt
HCI_EXT_SetLocalSupportedFeaturesCmd HCI Extension Set Local Supported Features
HCI_EXT_SetFastTxResponseTimeCmd HCI Extension Set Fast Transmit Response Time
HCI_EXT_SetSlaveLatencyOverrideCmd HCI Extension Set Slave Latency Override
HCI_EXT_ModemTestTxCmd HCI Extension Modem Test Transmit
HCI_EXT_ModemHopTestTxCmd HCI Extension Modem Hop Test Transmit
HCI_EXT_ModemTestRxCmd HCI Extension Modem Test Receive
HCI_EXT_EndModemTestCmd HCI Extension End Modem Test
HCI_EXT_SetBDADDRCmd HCI Extension Set BDADDR
HCI_EXT_SetSCACmd HCI Extension Set SCA
HCI_EXT_EnablePTMCmd HCI Extension Enable PTM
HCI_EXT_SetMaxDtmTxPowerCmd HCI Extension Set Max DTM Transmitter Power
HCI_EXT_DisconnectImmedCmd HCI Extension Disconnect Immediate
HCI_EXT_PacketErrorRateCmd HCI Extension Packet Error Rate
HCI_EXT_PERbyChanCmd HCI Extension Packet Error Rate By Channel
HCI_EXT_AdvEventNoticeCmd HCI Extension Advertiser Event Notice
HCI_EXT_ConnEventNoticeCmd HCI Extension Connection Event Notice
HCI_EXT_BuildRevisionCmd HCI Extension Build Revision
HCI_EXT_DelaySleepCmd HCI Extension Delay Sleep
HCI_EXT_ResetSystemCmd HCI Extension Reset System
HCI_EXT_NumComplPktsLimitCmd HCI Extension Number Completed Packets Limit
HCI_EXT_GetConnInfoCmd HCI Extension Get Connection Information
hciStatus_t HCI_EXT_AdvEventNoticeCmd ( uint8 taskID, uint16 taskEvent )
This command configures the device to set an event in the user task after each
advertisement event completes. A nonzero taskEvent value is enable, while a zero
valued taskEvent is disable.
Parameters taskID – task ID of the user
taskEvent – task event of the user (This event must be a single bit value.)
Returns SUCCESS: event configured correctly
LL_STATUS_ERROR_BAD_PARAMETER: more than one bit set exists
NOTE: This command does not return any events but has a meaningful return
status and requires additional checks in the task function as described in
Section 4.3.2.1.
Example (code additions to simple_peripheral.c):
1. Define the event in the application.
// BLE Stack Events
#define SBP_ADV_CB_EVT 0x0001
2. Configure the Bluetooth low energy protocol stack to return the event (in
simple_peripheral_init()).

Vendor-Specific HCI Commands
www.ti.com
232 SWRU393E–October 2010–Revised March 2018
Submit Documentation Feedback
Copyright © 2010–2018, Texas Instruments Incorporated
HCI API
HCI_EXT_AdvEventNoticeCmd( selfEntity, SBP_ADV_CB_EVT);
3. Check for and receive these events in the application (simple_peripheral_taskFxn()).
if (ICall_fetchServiceMsg(&src, &dest, (void **)&pMsg) == ICALL_ERRNO_SUCCESS)
{
if ((src == ICALL_SERVICE_CLASS_BLE) && (dest == selfEntity))
{
ICall_Event *pEvt = (ICall_Event *)pMsg;
// Check for BLE stack events first
if (pEvt->signature == 0xffff)
{
if (pEvt->event_flag & SBP_ADV_CB_EVT)
{
// Advertisement ended. Process as desired.
}
...
hciStatus_t HCI_EXT_BuildRevision( uint8 mode, uint16 userRevNum)
This command allows the embedded user code to set their own 16-bit revision
number or read the build revision number of the Bluetooth low energy stack
library software. The default value of the revision number is zero. When you
update a Bluetooth low energy project by adding their own code, use this API to
set your own revision number. When called with mode set to
HCI_EXT_SET_APP_REVISION, the stack saves this value. No event is returned
from this API when used this way. TI intended the event to be called from within
the target. That the event is intended to be called from within the target does not
preclude this command from being received through the HCI. No event is
returned.
Parameters Mode – HCI_EXT_SET_APP_REVISION, HCI_EXT_READ_BUILD_REVISION
userRevNum – Any 16-bit value
Returns (only when mode == HCI_EXT_SET_USER_REVISION)
SUCCESS: build revision set successfully
LL_STATUS_ERROR_BAD_PARAMETER: an invalid mode
Corresponding Events (only when mode == HCI_EXT_SET_USER_REVISION)
HCI_VendorSpecifcCommandCompleteEvent
hciStatus_t HCI_EXT_ConnEventNoticeCmd ( uint16 connHandle, uint8 taskID, uint16
taskEvent )
This command configures the device to set an event in the user task after each
connection event completes. A non-zero taskEvent value is enable, while a zero
valued taskEvent is disable.
Parameters connHandle – connection ID for connection event notice
taskID – task ID of the user
taskEvent – task event of the user
Returns SUCCESS or FAILURE
LL_STATUS_ERROR_BAD_PARAMETER: more than one bit set exists
NOTE: This command does not return any events but it has a meaningful return
status and requires additional checks in the task function as described in
Section 4.3.2.1.

www.ti.com
Vendor-Specific HCI Commands
233
SWRU393E–October 2010–Revised March 2018
Submit Documentation Feedback Copyright © 2010–2018, Texas Instruments Incorporated
HCI API
Example (code additions to simple_peripheral.c):
1. Define the event in the application.
// BLE Stack Events
#define SBP_CON_CB_EVT 0x0001
2. Configure the Bluetooth low energy protocol stack to return the event (in
simple_peripheral_processStateChangeEvt()) after the connection is established.
case GAPROLE_CONNECTED:
{
HCI_EXT_ConnEventNoticeCmd ( connHandle, selfEntity, SBP_CON_CB_EVT );
3. Check for and receive these events in the application (simple_peripheral_taskFxn()).
if (ICall_fetchServiceMsg(&src, &dest, (void **)&pMsg) == ICALL_ERRNO_SUCCESS)
{
if ((src == ICALL_SERVICE_CLASS_BLE) && (dest == selfEntity))
{
ICall_Event *pEvt = (ICall_Event *)pMsg;
// Check for BLE stack events first
if (pEvt->signature == 0xffff)
{
if (pEvt->event_flag & SBP_CON_CB_EVT)
{
// Connection Event ended. Process as desired.
}
...
hciStatus_t HCI_EXT_DecryptCmd ( uint8 *key, uint8 * encText)
This command decrypts encrypted data using the AES128.
Parameters key – Pointer to 16-byte encryption key
encText – Pointer to 16-byte encrypted data
Corresponding Events HCI_VendorSpecifcCommandCompleteEvent
hciStatus_t HCI_EXT_DisconnectImmedCmd ( uint16 connHandle)
This command disconnects a connection immediately. This command is useful
when a connection must be ended without the latency associated with the normal
Bluetooth low energy controller terminate control procedure. The host issuing the
command receives the HCI disconnection complete event with a reason status of
0x16 (that is, Connection Terminated by Local Host), followed by an HCI vendor-
specific event.
Parameters connHandle – The handle of the connection
Corresponding Events HCI_Disconnection_Complete
HCI_VendorSpecifcCommandCompleteEvent

Vendor-Specific HCI Commands
www.ti.com
234 SWRU393E–October 2010–Revised March 2018
Submit Documentation Feedback
Copyright © 2010–2018, Texas Instruments Incorporated
HCI API
hciStatus_t HCI_EXT_EnablePTMCmd ( void )
This command enables production test mode (PTM). This mode is used by the
customer during assembly of their product to allow limited access to the
Bluetooth low energy controller for testing and configuration. This mode remains
enabled until the device is reset. See the related application note for additional
details.
Return Values HCI_SUCCESS: Successfully entered PTM
NOTE: This command causes a reset of the controller. To reenter the
application, reset the device. This command does not return any events.
hciStatus_t HCI_EXT_EndModemTestCmd ( void )
This command shuts down a modem test. A complete link layer reset occurs.
Corresponding Events HCI_VendorSpecifcCommandCompleteEvent
hciStatus_t HCI_EXT_GetConnInfoCmd( uint8 *numAllocConns, uint8 *numActiveConns,
hciConnInfo_t *activeConnInfo )
This command acquires connection related information: number of allocated
connections, the number of active connections, connection ID, connection role,
peer address, and address type. The number of allocated connections can be
modified with the MAX_NUM_BLE_CONNS define in bleUserConfig.h (see
Section 5.8)
Parameters numAllocConns – pointer to number of build time connections allowed
numActiveConns – pointer to number of active Bluetooth low energy connections
activeConnInfo – pointer for active connection information
Corresponding Events HCI_VendorSpecifcCommandCompleteEvent
NOTE: If all the parameters are NULL, the command is assumed to have
originated from the transport layer. Otherwise, the command is assumed
to have originated from a direct call by the application and any non-NULL
pointer is used.
hciStatus_t HCI_EXT_ModemHopTestTxCmd( void )
This API is used to start a continuous transmitter direct test mode test using a
modulated carrier wave and transmitting a 37-byte packet of pseudo-random 9-bit
data. A packet is transmitted on a different frequency (linearly stepping through all
RF channels 0 to 39) every 625 µs. Use the HCI_EXT_EndModemTest command to
end the test.
Corresponding Events HCI_VendorSpecifcCommandCompleteEvent
NOTE: When the HCI_EXT_EndModemTest is issued to stop this test, a
controller reset occurs. The device transmits at the default output power
(0 dBm) unless changed by HCI_EXT_SetTxPowerCmd.

www.ti.com
Vendor-Specific HCI Commands
235
SWRU393E–October 2010–Revised March 2018
Submit Documentation Feedback Copyright © 2010–2018, Texas Instruments Incorporated
HCI API
hciStatus_t HCI_EXT_ModemTestRxCmd( uint8 rxFreq )
This API starts a continuous receiver modem test using a modulated carrier wave
tone, at the frequency that corresponds to the specific RF channel. Any received
data is discarded. Receiver gain can be adjusted using the HCI_EXT_SetRxGain
command. RSSI may be read during this test by using the HCI_ReadRssi
command. Use HCI_EXT_EndModemTest command to end the test.
Parameters rxFreq – selects which channel [0 to 39] on which to receive
Corresponding Event HCI_VendorSpecifcCommandCompleteEvent
NOTE: The RF channel is specified, not the Bluetooth low energy frequency.
The RF channel can be obtained from the Bluetooth low energy
frequency as follows: RF channel = (Bluetooth low energy frequency –
2402) ÷ 2.
When the HCI_EXT_EndModemTest is issued to stop this test, a
controller reset occurs.
hciStatus_t HCI_EXT_ModemTestTxCmd(uint8 cwMode, uint8 txFreq )
This API starts a continuous transmitter modem test, using either a modulated or
unmodulated carrier wave tone, at the frequency that corresponds to the specified
RF channel. Use the HCI_EXT_EndModemTest command to end the test.
Parameters cwMode – HCI_EXT_TX_MODULATED_CARRIER,
HCI_EXT_TX_UNMODULATED_CARRIER
txFreq – Transmit RF channel k = 0 to 39, where Bluetooth low energy frequency = 2402
+ (k × 2 MHz)
Corresponding Event HCI_VendorSpecifcCommandCompleteEvent
NOTE: The RF channel, not the Bluetooth low energy frequency, is specified by
txFreq. The RF channel can be obtained from the Bluetooth low energy
frequency as follows: RF channel = (Bluetooth low energy frequency –
2402) ÷ 2.
When the HCI_EXT_EndModemTest is issued to stop this test, a
controller reset occurs.
The device transmits at the default output power (0 dBm) unless changed
by HCI_EXT_SetTxPowerCmd.

Vendor-Specific HCI Commands
www.ti.com
236 SWRU393E–October 2010–Revised March 2018
Submit Documentation Feedback
Copyright © 2010–2018, Texas Instruments Incorporated
HCI API
hciStatus_t HCI_EXT_NumComplPktsLimitCmd ( uint8 limit, uint8 flushOnEvt )
This command sets the limit on the minimum number of complete packets before
a number of completed packets event is returned by the controller. If the limit is
not reached by the end of a connection event, then the number of completed
packets event is returned (if non-zero) based on the flushOnEvt flag. The limit can
be set from one to the maximum number of HCI buffers (see the LE Read Buffer
Size command in the Bluetooth Core specification). The default limit is one; the
default flushOnEvt flag is FALSE.
Parameters limit – from 1 to HCI_MAX_NUM_DATA_BUFFERS (returned by
HCI_LE_ReadBufSizeCmd)
flushOnEvt
• HCI_EXT_DISABLE_NUM_COMPL_PKTS_ON_EVENT: return only a number of
completed packets event when the number of completed packets is greater than or
equal to the limit
• HCI_EXT_ENABLE_NUM_COMPL_PKTS_ON_EVENT: return the number of
completed packets event at the end of every connection event
Corresponding Events HCI_VendorSpecifcCommandCompleteEvent
NOTE: This command minimizes the overhead of sending multiple number of
completed packet events, maximizing the processing available to
increase over-the-air throughput.
hciStatus_t HCI_EXT_OnePktPerEvtCmd ( uint8 control )
This command configures the link layer to allow only one packet per connection
event. The default system value for this feature is disabled. This command can be
used to tradeoff throughput and power consumption during a connection. When
enabled, power can be conserved during a connection by limiting the number of
packets per connection event to one, at the expense of more limited throughput.
When disabled, the number of packets transferred during a connection event is
not limited, at the expense of higher power consumption per connection event.
Parameters control – HCI_EXT_DISABLE_ONE_PKT_PER_EVT,
HCI_EXT_ENABLE_ONE_PKT_PER_EVT
Corresponding Events HCI_VendorSpecifcCommandCompleteEvent: this event is returned only if the setting is
changing from enable to disable or from disable to enable
NOTE: A thorough power analysis of the system requirements to be performed
before it is certain that this command saves power. Transferring multiple
packets per connection event may be more power efficient.

www.ti.com
Vendor-Specific HCI Commands
237
SWRU393E–October 2010–Revised March 2018
Submit Documentation Feedback Copyright © 2010–2018, Texas Instruments Incorporated
HCI API
hciStatus_t HCI_EXT_PacketErrorRateCmd ( uint16 connHandle, uint8 command )
This command is used to reset or read the packet error rate counters for a
connection. When reset, the counters are cleared; when read, the total number of
packets received, the number of packets received with a CRC error, the number of
events, and the number of missed events are returned.
Parameters connHandle – the connection ID on which to perform the command
command – HCI_EXT_PER_RESET, HCI_EXT_PER_READ
Corresponding Event HCI_VendorSpecifcCommandCompleteEvent
NOTE: The counters are 16 bits. At the shortest connection interval, 16-bit
counters provide a little over 8 minutes of data.
hciStatus_t HCI_EXT_PERbyChanCmd ( uint16 connHandle, perByChan_t *perByChan ) This
command starts or ends the packet error rate by channel counter accumulation
for a connection, and can be used by an application to make coexistence
assessments. Based on the results, an application can perform an update channel
classification command to limit channel interference from other wireless
standards. If *perByChan is NULL, counter accumulation is discontinued. If
*perByChan is not NULL, this location for the PER data has sufficient memory,
based on the following type definition perByChan_t located in ll.h:
#define LL_MAX_NUM_DATA_CHAN 37
// Packet Error Rate Information By Channel
typedef struct
{
uint16 numPkts[ LL_MAX_NUM_DATA_CHAN ];
uint16 numCrcErr[ LL_MAX_NUM_DATA_CHAN ];
} perByChan_t;
NOTE: Ensure there is sufficient memory allocated in the perByChan structure
and maintain the counters, clearing them if required before starting
accumulation.
The counters are 16 bits. At the shortest connection interval, 16-bit
counters provide a bit more than 8 minutes of data.
This command can be used in combination with
HCI_EXT_PacketErrorRateCmd.
Parameters connHandle – The connection ID on which to accumulate the data.
perByChan – Pointer to PER by channel data, or NULL
Corresponding Event HCI_VendorSpecifcCommandCompleteEvent

Vendor-Specific HCI Commands
www.ti.com
238 SWRU393E–October 2010–Revised March 2018
Submit Documentation Feedback
Copyright © 2010–2018, Texas Instruments Incorporated
HCI API
hciStatus_t HCI_EXT_ModemHopTestTxCmd( void )
This API starts a continuous transmitter direct test mode test using a modulated
carrier wave and transmitting a 37-byte packet of pseudo-random 9-bit data. A
packet is transmitted on a different frequency (linearly stepping through all RF
channels 0 to 39) every 625 µs. Use the HCI_EXT_EndModemTest command to end
the test.
Corresponding Events HCI_VendorSpecifcCommandCompleteEvent
NOTE: When the HCI_EXT_EndModemTest is issued to stop this test, a
controller reset occurs.
The device transmits at the default output power (0 dBm) unless changed
by HCI_EXT_SetTxPowerCmd.
hciStatus_t HCI_EXT_ResetSystemCmd ( uint8 mode )
This command issues a hard or soft system reset. A hard reset is caused by a
watchdog timer time-out, while a soft reset is caused by jumping to the reset ISR.
Parameters mode – HCI_EXT_RESET_SYSTEM_HARD
Corresponding Event HCI_VendorSpecifcCommandCompleteEvent
NOTE: The reset occurs after a 100-ms delay to allow the correspond event to
be returned to the application.
Only a hard reset is allowed. A soft reset causes the command to fail.
See Section 8.2.
hciStatus_t HCI_EXT_SetBDADDRCmd( uint8 *bdAddr )
This command sets the Bluetooth low energy address (BDADDR) of the device.
This address overrides the address of the device determined when the device is
reset). To restore the initialized address of the device stored in flash, issue this
command with an invalid address (0xFFFFFFFFFFFF).
Parameters bdAddr – A pointer to a buffer to hold the address of this device. An invalid address (that
is, all FFs) restores the address of this device to the address set at initialization.
Corresponding Events HCI_VendorSpecifcCommandCompleteEvent
hciStatus_t HCI_EXT_SetFastTxResponseTimeCmd ( uint8 control )
This command configures the link layer fast transmit response time feature. The
default system value for this feature is enabled.
Parameters control – HCI_EXT_ENABLE_FAST_TX_RESP_TIME,
HCI_EXT_DISABLE_FAST_TX_RESP_TIME
Corresponding Events HCI_VendorSpecifcCommandCompleteEvent

www.ti.com
Vendor-Specific HCI Commands
239
SWRU393E–October 2010–Revised March 2018
Submit Documentation Feedback Copyright © 2010–2018, Texas Instruments Incorporated
HCI API
NOTE: This command is only valid for a slave controller. When the host
transmits data, the controller (by default) ensures the packet is sent over
the link layer connection with minimal delay, even when the connection is
configured to use slave latency. That is, the transmit response time is at
or less than the connection interval (instead of waiting for the next
effective connection interval due to slave latency). This transmit time
results in lower power savings because the link layer may wake to
transmit during connection events that would have been skipped due to
slave latency. If saving power is more critical than fast transmit response
time, you can disable this feature using this command. When disabled,
the transmit response time is at or less than the effective connection
interval (slave latency + 1× the connection interval).
hciStatus_t HCI_EXT_SetLocalSupportedFeaturesCmd ( uint8 * localFeatures)
This command sets the local supported features of the controller.
Parameters localFeatures – A pointer to the feature set where each bit where each bit corresponds
to a feature
0: Feature is not used
1: Feature can be used
Corresponding Events HCI_VendorSpecifcCommandCompleteEvent
NOTE: This command can be issued either before or after one or more
connections are formed. The local features set in this manner are only
effective if performed before a feature exchange procedure has been
initiated by the master. When this control procedure has been completed
for a particular connection, only the exchanged feature set for that
connection is used. Because the link layer may initiate the feature
exchange procedure autonomously, use this command before the
connection is formed. The features are initialized by the controller upon
start-up. You are unlikely to require this command. The defined symbols
for the feature values are in ll.h.

Vendor-Specific HCI Commands
www.ti.com
240 SWRU393E–October 2010–Revised March 2018
Submit Documentation Feedback
Copyright © 2010–2018, Texas Instruments Incorporated
HCI API
hciStatus_t HCI_EXT_SetMaxDtmTxPowerCmd ( uint8 txPower )
This command overrides the RF transmitter output power used by the direct test
mode (DTM). The maximum transmitter output power setting used by DTM is
typically the maximum transmitter output power setting for the device (that is, 5
dBm ). This command changes the value used by DTM.
Parameters txPower – one of the following:
• HCI_EXT_TX_POWER_MINUS_21_DBM
• HCI_EXT_TX_POWER_MINUS_18_DBM
• HCI_EXT_TX_POWER_MINUS_15_DBM
• HCI_EXT_TX_POWER_MINUS_12_DBM
• HCI_EXT_TX_POWER_MINUS_9_DBM
• HCI_EXT_TX_POWER_MINUS_6_DBM
• HCI_EXT_TX_POWER_MINUS_3_DBM
• HCI_EXT_TX_POWER_0_DBM
• HCI_EXT_TX_POWER_1_DBM
• HCI_EXT_TX_POWER_2_DBM
• HCI_EXT_TX_POWER_3_DBM
• HCI_EXT_TX_POWER_4_DBM
• HCI_EXT_TX_POWER_5_DBM
Corresponding Events HCI_VendorSpecifcCommandCompleteEvent
NOTE: When DTM is ended by a call to HCI_LE_TestEndCmd or a HCI_Reset
is used, the transmitter output power setting is restored to the default
value of 0 dBm.
hciStatus_t HCI_EXT_SetSCACmd ( uint16 scaInPPM )
This command sets the sleep clock accuracy (SCA) value of this device, in parts
per million (PPM), from 0 to 500. For a master device, the value is converted to one
of eight ordinal values representing a SCA range per Specification of the
Bluetooth System, Covered Core Package, Version: 4.1, which is used when a
connection is created. For a slave device, the value is directly used. The system
default value for a master and slave device is 50 ppm and 40 ppm, respectively.
Parameters scaInPPM – This SCA of the device in PPM from 0 to 500.
Corresponding Event HCI_VendorSpecifcCommandCompleteEvent
NOTE: This command is only allowed when the device is disconnected.
The SCA value of the device remains unaffected by an HCI Reset.

www.ti.com
Vendor-Specific HCI Commands
241
SWRU393E–October 2010–Revised March 2018
Submit Documentation Feedback Copyright © 2010–2018, Texas Instruments Incorporated
HCI API
hciStatus_t HCI_EXT_SetSlaveLatencyOverrideCmd ( uint8 control)
This command enables or disables the Slave Latency Override, letting you
temporarily suspend Slave Latency even though it is active for the connection.
When enabled, the device wakes up for every connection until Slave Latency
Override is disabled again. The default value is Disable.
Parameters control – HCI_EXT_ENABLE_SL_OVERRIDE, HCI_EXT_DISABLE_SL_OVERRIDE
Corresponding Event HCI_VendorSpecifcCommandCompleteEvent
NOTE: The function applies only to devices acting in the slave role. The function
can be helpful when the slave application receives something that must
be handled without delay. The function does not change the slave latency
connection parameter; the device wakes up for each connection event.
hciStatus_t HCI_EXT_SetTxPowerCmd( uint8 txPower )
This command sets the RF transmitter output power. The default system value for
this feature is 0 dBm.
Parameters txPower – transmit power of the device, one of the following corresponding events
Corresponding Events HCI_VendorSpecifcCommandCompleteEvent:
• HCI_EXT_TX_POWER_MINUS_21_DBM
• HCI_EXT_TX_POWER_MINUS_18_DBM
• HCI_EXT_TX_POWER_MINUS_15_DBM
• HCI_EXT_TX_POWER_MINUS_12_DBM
• HCI_EXT_TX_POWER_MINUS_9_DBM
• HCI_EXT_TX_POWER_MINUS_6_DBM
• HCI_EXT_TX_POWER_MINUS_3_DBM
• HCI_EXT_TX_POWER_0_DBM
• HCI_EXT_TX_POWER_1_DBM
• HCI_EXT_TX_POWER_2_DBM
• HCI_EXT_TX_POWER_3_DBM
• HCI_EXT_TX_POWER_4_DBM
• HCI_EXT_TX_POWER_5_DBM

Host Error Codes
www.ti.com
242 SWRU393E–October 2010–Revised March 2018
Submit Documentation Feedback
Copyright © 2010–2018, Texas Instruments Incorporated
HCI API
H.3 Host Error Codes
This section lists the various possible error codes generated by the host. If an HCI extension command
that sent a command status with the SUCCESS error code before processing may find an error during
execution then the error is reported in the normal completion command for the original command. The
error code 0x00 means SUCCESS. The possible range of failure error codes is 0x01-0xFF. The following
table lists an error code description for each failure error code.
Value Parameter Description
0x00 SUCCESS
0x01 FAILURE
0x02 INVALIDPARAMETER
0x03 INVALID_TASK
0x04 MSG_BUFFER_NOT_AVAIL
0x05 INVALID_MSG_POINTER
0x06 INVALID_EVENT_ID
0x07 INVALID_INTERRUPT_ID
0x08 NO_TIMER_AVAIL
0x09 NV_ITEM_UNINIT
0x0A NV_OPER_FAILED
0x0B INVALID_MEM_SIZE
0x0C NV_BAD_ITEM_LEN
0x10 bleNotReady
0x11 bleAlreadyInRequestedMode
0x12 bleIncorrectMode
0x13 bleMemAllocError
0x14 bleNotConnected
0x15 bleNoResources
0x16 blePending
0x17 bleTimeout
0x18 bleInvalidRange
0x19 bleLinkEncrypted
0x1A bleProcedureComplete
0x1B bleInvalidMtuSize
0x21 bleUnexpectedRole
0x30 bleGAPUserCanceled
0x31 bleGAPConnNotAcceptable
0x32 bleGAPBondRejected
0x40 bleInvalidPDU
0x41 bleInsufficientAuthen
0x42 bleInsufficientEncrypt
0x43 bleInsufficientKeySize
0xFF INVALID_TASK_ID

243
SWRU393E–October 2010–Revised March 2018
Submit Documentation Feedback Copyright © 2010–2018, Texas Instruments Incorporated
ICall API
Appendix I
SWRU393E–October 2010–Revised March 2018
ICall API
I.1 Commands
The ICall commands that are useful from the application task are defined in Section 4.2
I.2 Error Codes
This section lists the error codes associated with ICall failures. The following values can be returned from
any function defined in ICallBleAPI.c.
Value Error Name Description
0x04 MSG_BUFFER_NOT_AVAIL Allocation of ICall Message Failed
0xFF ICALL_ERRNO_INVALID_SERVICE The service corresponding to a passed
service id is not registered
0xFE ICALL_ERRNO_INVALID_FUNCTION The function id is unknown to the
registered handler of the service
0xFD ICALL_ERRNO_INVALID_PARAMETER Invalid Parameter Value
0xFC ICALL_ERRNO_NO_RESOURCE Not available entities, tasks, or other ICall
resources
0xFB ICALL_ERRNO_UNKNOWN_THREAD The task is not a registered task of the
entity id is not a registered entity
0xFA ICALL_ERRNO_CORRUPT_MSG Corrupt message error
0xF9 ICALL_ERRNO_OVERFLOW Counter Overflow
0xF8 ICALL_ERRNO_UNDERFLOW Counter Underflow

Revision History
www.ti.com
244 SWRU393E–October 2010–Revised March 2018
Submit Documentation Feedback
Copyright © 2010–2018, Texas Instruments Incorporated
Revision History
Revision History
NOTE: Page numbers for previous revisions may differ from page numbers in the current version.
Changes from D Revision (October 2016) to E Revision ............................................................................................... Page
• Updated Document Title from CC2640 and CC2650 SimpleLink™ Bluetooth® low energy Software Stack 2.2.1 to CC26x0
SimpleLink™ Bluetooth® low energy Software Stack 2.2.x........................................................................ 11
• Updated link locations in References. ................................................................................................ 11
• Updated Bluetooth®low energy Software Stack 2.2.1 to Bluetooth®low energy Software Stack 2.2.x. ...................... 11
• Updated TI CC26xx Technical Reference Manual to TI CC26x0 Technical Reference Manual.............................. 11
• Updated Measuring Bluetooth Smart Power Consumption Application Report to Measuring Bluetooth Low Energy Power
Consumption Application Report ...................................................................................................... 11
• Updated from Device Information Service (Bluetooth Specification), Version 1.0 (24-May-2011) to Adopted GATT Profile
and Service Specifications.............................................................................................................. 11
• Removed Getting Started with Bluetooth LE Development section. .............................................................. 12
• Updated Note............................................................................................................................. 16
• Updated Installing the SDK section.................................................................................................... 22
• Updated Bluetooth low energy SDK version from 2.2.1 to 2.2.x................................................................... 22
• Updated IAR EW ARM IDE version from 7.70.2 to 'As Specified in Release Notes'. .......................................... 22
• Updated Code Composer Studio IDE version from 6.2 to 'As Specified in Release Notes'. .................................. 22
• Updated TI-RTOS version from 2_20_01_08 to 'As Specified in Release Notes'............................................... 22
• Updated XDC Tools version from 3_32_00_06_core to 'As Specified in Release Notes'...................................... 22
• Updated Sensor Controller Studio version from 1.3.1 to 'Latest (check release notes for compatibility)'. ................... 22
• Updated BTool PC Application version from 1.41.11 to 'As installed'............................................................. 22
• Updated SmartRF Flash Programmer 2 version from 1.7.4 to 'Latest'. .......................................................... 22
• Updated SmartRF Studio 7 version from 2.3.1 to 'Latest'. ......................................................................... 22
• Updated Configure CCS section. ...................................................................................................... 26
• Updated Board File section. .......................................................................................................... 132
• Updated POWER_SAVING Description in Application Preprocessor Symbols table. ........................................ 158
• Updated Note. .......................................................................................................................... 199
Revision History
Changes from C Revision (June 2016) to D Revision .................................................................................................... Page
• Updated Bluetooth®low energy Software Stack 2.2.0 to Bluetooth®low energy Software Stack 2.2.1....................... 11
• Updated link urls. ........................................................................................................................ 11
• Updated Bluetooth low energy SDK version from 2.2.0 to 2.2.1. ................................................................. 22
• Updated IAR EW ARM IDE version from 7.50.3 to 7.70.2. ........................................................................ 22
• Updated Code Composer Studio IDE version from 6.1.2 to 6.2................................................................... 22
• Updated TI-RTOS version from 2_18_00_03 to 2_20_01_08. .................................................................... 22
• Updated Sensor Controller Studio version from 1.2.1 to 1.3.1..................................................................... 22
• Updated BTool PC Application version from 1.41.09 to 1.41.11................................................................... 22
• Updated SmartRF Flash Programmer 2 version from 1.7.3 to 1.7.4.............................................................. 22
• Updated Installation Details image. ................................................................................................... 27
• Updated Import an Existing Project section. ......................................................................................... 28
• Updated Code example. ................................................................................................................ 49
• Updated Configuring the GAP Layer section......................................................................................... 72
• Added Queued Writes section. ........................................................................................................ 95
• Updated HCI section. .................................................................................................................. 121
• Added HCI_ERROR_CODE_REMOTE_USER_TERM_CONN value to Configurable Parameters table.................. 192
• Added GAPBOND_SECURE_CONNECTION ParamID to Configurable Parameters table.................................. 220

www.ti.com
Revision History
245
SWRU393E–October 2010–Revised March 2018
Submit Documentation Feedback Copyright © 2010–2018, Texas Instruments Incorporated
Revision History
Revision History
Changes from B Revision (January 2016) to C Revision ............................................................................................... Page
• Updated to version 4.2 of Specification of the Bluetooth System. ................................................................ 11
• Added Hardware and Software Architecture Overview section.................................................................... 17
• Updated Single-Device and Simple Network Processor Configuration image................................................... 18
• Updated Directory Structure section................................................................................................... 19
• Updated Projects section to Sample Applications section.......................................................................... 21
• Updated Bluetooth low energy SDK version from 2.1.0 to 2.2.0. ................................................................. 22
• Updated IAR EW ARM IDE version from 7.40.2 to 7.50.3. ........................................................................ 22
• Updated Code Composer Studio IDE version from 6.1.0 to 6.1.2................................................................. 22
• Updated TI-RTOS version from 2_13_00_06 to 2_18_00_03. .................................................................... 22
• Updated XDC Tools version from 3_32_00_06_core to 3_32_00_06_core...................................................... 22
• Updated Sensor Controller Studio version from 1.0.1 to 1.2.1..................................................................... 22
• Updated BTool PC Application version from 1.41.05 to 1.41.09................................................................... 22
• Updated SmartRF Flash Programmer 2 version from 1.6.2 to 1.7.3.............................................................. 22
• Updated SmartRF Studio 7 version from 2.1.0 to 2.3.1............................................................................. 22
• Changed IAR EW ARM version from 7.40.2 to 7.50.3.............................................................................. 22
• Updated Full Verbosity image. ......................................................................................................... 23
• Updated Custom Argument Variables image. ....................................................................................... 24
• Updated IAR Workspace Pane image. ............................................................................................... 25
• Updated Compile and Download section. ............................................................................................ 26
• Updated Configure CCS section. ...................................................................................................... 26
• Updated Installation Details images. .................................................................................................. 27
• Added Installing a Specific TI ARM Compiler section............................................................................... 28
• Updated Import CSS Projects image.................................................................................................. 29
• Updated Project Explorer Structure image. .......................................................................................... 30
• Updated Working With Hex Files section and example............................................................................. 31
• Updated Defined Symbols Box image. ............................................................................................... 32
• Updated CCS Properties image........................................................................................................ 33
• Updated Software Interrupts section. ................................................................................................. 45
• Updated Flash section................................................................................................................... 46
• Updated Application and Stack Flash Boundary section. .......................................................................... 48
• Removed Manually Modifying Flash Boundary section............................................................................. 48
• Updated Using Simple NV for Flash Storage section. .............................................................................. 48
• Updated Customer Configuration Area section. ..................................................................................... 49
• Updated linker files in Memory Management (RAM) section. ..................................................................... 50
• Updated RAM Memory Map section................................................................................................... 50
• Updated Application and Stack RAM Boundary section. ........................................................................... 51
• Removed Manually Modifying the RAM Boundary section. ........................................................................ 51
• Updated Dynamic Memory Allocation section........................................................................................ 51
• Removed Configuration of RAM and Flash Boundary Using the Boundary Tool section. ..................................... 52
• Added Configuration of RAM and Flash Boundary Using the Frontier Tool section. ........................................... 53
• Updated Disabling Frontier Tool from Stack Project in IAR image................................................................ 54
• Updated Disabling Frontier Tool from Stack Project in CCS image............................................................... 55
• Updated code locations for simple_peripheral task. ................................................................................ 56
• Added Events Signaled Using TI-RTOS Events Module section. ................................................................. 66
• Updated Peripheral Role section. ..................................................................................................... 73
• Updated Central Role section. ......................................................................................................... 76
• Updated GATT Client and Server image. ............................................................................................ 79
• Updated GATT Services and Profile section. ........................................................................................ 80
• Added GAP GATT Service section. ................................................................................................... 81

Revision History
www.ti.com
246 SWRU393E–October 2010–Revised March 2018
Submit Documentation Feedback
Copyright © 2010–2018, Texas Instruments Incorporated
Revision History
• Added Generic Attribute Profile Service section. .................................................................................... 82
• Added GATT Security section.......................................................................................................... 97
• Updated GAP Bond Manager and LE Secure Connections section. ............................................................. 99
• Added LE Privacy 1.2 section......................................................................................................... 112
• Updated code in Enabling Auto Sync of White List section....................................................................... 114
• Updated HCI section. .................................................................................................................. 121
• Changed Maximum Default Number of Bluetooth low energy HCI PDUs from 27 to 5....................................... 129
• Updated Configuring Bluetooth low energy Protocol Stack Features section. ................................................. 129
• Updated Bluetooth low energy Protocol Stack Features table. .................................................................. 130
• Updated Adding a Driver section. .................................................................................................... 131
• Updated Board File section. .......................................................................................................... 132
• Updated Available Drivers section. .................................................................................................. 133
• Added Using 32-kHz Crystal-Less Mode section. ................................................................................. 135
• Added Determining the Auto Heap Size section. .................................................................................. 146
• Added Loading RTOS in ROM Symbols section. .................................................................................. 150
• Removed Using a Custom Exception Handler section. ........................................................................... 153
• Added Using TI-RTOS and ROV to Parse Exceptions section................................................................... 153
• Removed Parsing the Exception Frame section. .................................................................................. 155
• Added Assert Handling section. ...................................................................................................... 155
• Added Board Type Symbol to Application Preprocessor Symbols table........................................................ 158
• Added BLE_NO_SECURITY Preprocessor Symbol to Stack Preprocessor Symbols table.................................. 159
• Changed OSAL_SNV Preprocessor Symbol to OSAL_SNV=1. ................................................................. 159
• Added OSAL_MAX_NUM_PROXY_TASKS=2 Preprocessor Symbol to Stack Preprocessor Symbols table............. 159
• Added EXT_HAL_ASSERT Preprocessor Symbol to Stack Preprocessor Symbols table. .................................. 159
• Updated Creating a Custom Bluetooth low energy Application section......................................................... 160
• Updated Optimizing Bluetooth low energy Stack Memory Usage section. ..................................................... 161
• Updated Additional Memory Configuration Options section. ..................................................................... 161
• Added bStatus_t GAP_ConfigDeviceAddr( uint8 addrMode, uint8 *pStaticAddr ) API command. .......................... 179
• Added bStatus_t GAP_ResolvePrivateAddr( uint8 *pIRK, uint8 *pAddr ) API Command. ................................... 180
• Added uint8 GAP_NumActiveConnections( void ) API Command............................................................... 181
• Updated Configurable Parameters table. ........................................................................................... 181
• Added void GAPRole_RegisterAppCBs(gapRolesParamUpdateCB_t *pParamUpdateCB) API Command. .............. 189
• Updated Configurable Parameters table. ........................................................................................... 189
• Removed bStatus_t GAPRole_GetParameter(uint16_t param, void *pValue) API Command............................... 202
• Added bStatus_t GAPBondMgr_ReadCentAddrResChar( uint16 connectionHandle ) API Command. .................... 217
• Added uint8 GAPBondMgr_SupportsEnhancedPriv( uint8 *pPeerIdAddr ) API Command. ................................. 218
• Added bStatus_t GAPBondMgr_syncResolvingList( void ) API Command..................................................... 219
• Updated Configurable Parameters table. ........................................................................................... 220
• Added API Function Map table. ...................................................................................................... 229
• Added Vendor-Specific HCI Commands section. .................................................................................. 230
• Updated Host Error Codes table. .................................................................................................... 242
Revision History
Changes from A Revision (November 2015) to B Revision ........................................................................................... Page
• Edited and updated documents to TI standards. .................................................................................... 11

IMPORTANT NOTICE FOR TI DESIGN INFORMATION AND RESOURCES
Texas Instruments Incorporated (‘TI”) technical, application or other design advice, services or information, including, but not limited to,
reference designs and materials relating to evaluation modules, (collectively, “TI Resources”) are intended to assist designers who are
developing applications that incorporate TI products; by downloading, accessing or using any particular TI Resource in any way, you
(individually or, if you are acting on behalf of a company, your company) agree to use it solely for this purpose and subject to the terms of
this Notice.
TI’s provision of TI Resources does not expand or otherwise alter TI’s applicable published warranties or warranty disclaimers for TI
products, and no additional obligations or liabilities arise from TI providing such TI Resources. TI reserves the right to make corrections,
enhancements, improvements and other changes to its TI Resources.
You understand and agree that you remain responsible for using your independent analysis, evaluation and judgment in designing your
applications and that you have full and exclusive responsibility to assure the safety of your applications and compliance of your applications
(and of all TI products used in or for your applications) with all applicable regulations, laws and other applicable requirements. You
represent that, with respect to your applications, you have all the necessary expertise to create and implement safeguards that (1)
anticipate dangerous consequences of failures, (2) monitor failures and their consequences, and (3) lessen the likelihood of failures that
might cause harm and take appropriate actions. You agree that prior to using or distributing any applications that include TI products, you
will thoroughly test such applications and the functionality of such TI products as used in such applications. TI has not conducted any
testing other than that specifically described in the published documentation for a particular TI Resource.
You are authorized to use, copy and modify any individual TI Resource only in connection with the development of applications that include
the TI product(s) identified in such TI Resource. NO OTHER LICENSE, EXPRESS OR IMPLIED, BY ESTOPPEL OR OTHERWISE TO
ANY OTHER TI INTELLECTUAL PROPERTY RIGHT, AND NO LICENSE TO ANY TECHNOLOGY OR INTELLECTUAL PROPERTY
RIGHT OF TI OR ANY THIRD PARTY IS GRANTED HEREIN, including but not limited to any patent right, copyright, mask work right, or
other intellectual property right relating to any combination, machine, or process in which TI products or services are used. Information
regarding or referencing third-party products or services does not constitute a license to use such products or services, or a warranty or
endorsement thereof. Use of TI Resources may require a license from a third party under the patents or other intellectual property of the
third party, or a license from TI under the patents or other intellectual property of TI.
TI RESOURCES ARE PROVIDED “AS IS” AND WITH ALL FAULTS. TI DISCLAIMS ALL OTHER WARRANTIES OR
REPRESENTATIONS, EXPRESS OR IMPLIED, REGARDING TI RESOURCES OR USE THEREOF, INCLUDING BUT NOT LIMITED TO
ACCURACY OR COMPLETENESS, TITLE, ANY EPIDEMIC FAILURE WARRANTY AND ANY IMPLIED WARRANTIES OF
MERCHANTABILITY, FITNESS FOR A PARTICULAR PURPOSE, AND NON-INFRINGEMENT OF ANY THIRD PARTY INTELLECTUAL
PROPERTY RIGHTS.
TI SHALL NOT BE LIABLE FOR AND SHALL NOT DEFEND OR INDEMNIFY YOU AGAINST ANY CLAIM, INCLUDING BUT NOT
LIMITED TO ANY INFRINGEMENT CLAIM THAT RELATES TO OR IS BASED ON ANY COMBINATION OF PRODUCTS EVEN IF
DESCRIBED IN TI RESOURCES OR OTHERWISE. IN NO EVENT SHALL TI BE LIABLE FOR ANY ACTUAL, DIRECT, SPECIAL,
COLLATERAL, INDIRECT, PUNITIVE, INCIDENTAL, CONSEQUENTIAL OR EXEMPLARY DAMAGES IN CONNECTION WITH OR
ARISING OUT OF TI RESOURCES OR USE THEREOF, AND REGARDLESS OF WHETHER TI HAS BEEN ADVISED OF THE
POSSIBILITY OF SUCH DAMAGES.
You agree to fully indemnify TI and its representatives against any damages, costs, losses, and/or liabilities arising out of your non-
compliance with the terms and provisions of this Notice.
This Notice applies to TI Resources. Additional terms apply to the use and purchase of certain types of materials, TI products and services.
These include; without limitation, TI’s standard terms for semiconductor products http://www.ti.com/sc/docs/stdterms.htm), evaluation
modules, and samples (http://www.ti.com/sc/docs/sampterms.htm).
Mailing Address: Texas Instruments, Post Office Box 655303, Dallas, Texas 75265
Copyright © 2018, Texas Instruments Incorporated



