SONIC EXCITER SX3040 Behringer User Manual (Spanish) P0582 M ES
Behringer SX3040 User Manual (Spanish) sx3040_p0582_m_es Behringer - SX3040 - User Manual (Spanish)
Behringer SX3040 User Manual (Spanish) sx3040_p0582_m_es Behringer - SX3040 - User Manual (Spanish)
User Manual: Behringer SX3040 User Manual (Spanish) Behringer - SX3040 - User Manual (Spanish)
Open the PDF directly: View PDF
.
Page Count: 10

Manual de uso
SONIC EXCITER SX3040
Ultimate Stereo Sound Enhancement Processor
SONIC
EXCITER
SX3040
POWER
DRIVE TUNE MIX TUNE HARMONICS
MIN MAX MIN MAXMIN MAXMIN MAXMIN MAXMIN MAXMIN MAX
MIX DRIVE
IN/OUT
BASS PROCESSOR SONIC EXCITER
1
IN/OUT
BASS PROCESSOR SONIC EXCITER
2
MIN MAX
TUNE
MIN MAX
MIX
MIN MAX
TUNE
MIN MAX
HARMONICS
MIN MAX
MIX

2SONIC EXCITER SX3040 Manual de uso
Gracias
Muchas gracias por adquirir el SONIC EXCITER SX3040. El SX3040 es un
procesador profesional de señales que le brinda más detalle, claridad y presencia
a las señales de audio. El excitador ha caracterizado el sonido de numerosas
grabaciones de gran éxito desde la década de los 70. Esto, combinado con sus
múltiples posibilidades sonoras le han ganado un estatus legendario a lo largo de
los años.
Índice
Gracias ............................................................................. 2
Instrucciones de seguridad ........................................... 3
Negación Legal ............................................................... 3
Garantía Limitada .......................................................... 3
1. Introducción ............................................................... 4
1.1 Antes de empezar ............................................................... 4
1.1.1 Suministro ........................................................................ 4
1.1.2 Puesta en funcionamiento ........................................ 4
1.1.3 Registro en línea ............................................................ 4
2. Elementos de Control y Conexiones ........................ 4
2.1 Parte delantera .................................................................... 4
2.2 Parte trasera ......................................................................... 5
3. Aplicaciones Prácticas ............................................... 5
3.1 Función del aparato ........................................................... 5
3.2 Ejemplos de aplicación ..................................................... 5
3.2.1 Conexión en serie
(A través de puntos de inserción) ....................................... 6
3.2.2 Conexión en paralelo
(A través de vías auxiliares) ................................................... 6
3.2.3 Sonorización en directo ............................................. 6
3.2.4 Aplicaciones de estudio ............................................. 6
3.2.5 Operación con amplicadores
de instrumentos ....................................................................... 7
3.3 Operación básica ................................................................ 7
4. Instalación .................................................................. 8
4.1 Montaje en rack .................................................................. 8
4.2 Conexiones de audio ........................................................ 8
4.2.1 Conexión con jacks ...................................................... 8
4.2.2 Conexión con cables de inserción ......................... 9
5. Especicaciones ......................................................... 9

3SONIC EXCITER SX3040 Manual de uso
Instrucciones de
seguridad
NEGACIÓN LEGAL
GARANTÍA LIMITADA
Las terminales marcadas con este símbolo
transportan corriente eléctrica de
magnitud su ciente como para constituir
un riesgo de descarga eléctrica. Utilice solo cables de
altavoz profesionales y de alta calidad con conectores
TS de 6,3 mm o de bayoneta pre jados. Cualquier otra
instalación o modi cación debe ser realizada únicamente
por un técnico cuali cado.
Este símbolo, siempre que aparece,
leadvierte de la presencia de voltaje
peligroso sin aislar dentro de la caja;
estevoltaje puede ser su ciente para constituir un riesgo
dedescarga.
Este símbolo, siempre que aparece,
leadvierte sobre instrucciones operativas
y de mantenimiento que aparecen en la
documentación adjunta. Por favor, lea el manual.
Atención
Para reducir el riesgo de descarga
eléctrica, no quite la tapa (o la parte
posterior). No hay piezas en el interior del equipo que
puedan ser reparadas por el usuario. Si es necesario,
póngase en contacto con personal cuali cado.
Atención
Para reducir el riesgo de incendio o
descarga eléctrica, no exponga este
aparato a la lluvia, humedad o alguna otra fuente que
pueda salpicar o derramar algún líquido sobre el aparato.
Nocoloque ningún tipo de recipiente para líquidos sobre
el aparato.
Atención
Las instrucciones de servicio deben
llevarlas a cabo exclusivamente personal
cuali cado. Para evitar el riesgo de una descarga eléctrica,
no realice reparaciones que no se encuentren descritas
en el manual de operaciones. Lasreparaciones deben ser
realizadas exclusivamente por personalcuali cado.
1. Lea las instrucciones.
2. Conserve estas instrucciones.
3. Preste atención a todas las advertencias.
4. Siga todas las instrucciones.
5. No use este aparato cerca del agua.
6. Limpie este aparato con un paño seco.
7. No bloquee las aberturas de ventilación. Instale el
equipo de acuerdo con las instrucciones del fabricante.
8. No instale este equipo cerca de fuentes de calor
tales como radiadores, acumuladores de calor, estufas u
otros aparatos (incluyendo ampli cadores) que puedan
producir calor.
9. No elimine o deshabilite nunca la conexión a tierra
del aparato o del cable de alimentación de corriente.
Unenchufe polarizado tiene dos polos, uno de los cuales
tiene un contacto más ancho que el otro. Una clavija con
puesta a tierra dispone de tres contactos: dos polos y la
puesta a tierra. El contacto ancho y el tercer contacto,
respectivamente, son los que garantizan una mayor
seguridad. Si el enchufe suministrado con el equipo no
concuerda con la toma de corriente, consulte con un
electricista para cambiar la toma de corriente obsoleta.
10. Coloque el cable de suministro de energía de manera
que no pueda ser pisado y que esté protegido de objetos
a lados. Asegúrese de que el cable de suministro de
energía esté protegido, especialmente en la zona de la
clavija y en el punto donde sale del aparato.
11. Use únicamente los dispositivos o accesorios
especi cados por el fabricante.
12. Use únicamente la
carretilla, plataforma,
trípode, soporte o mesa
especi cados por el
fabricante o suministrados
junto con el equipo.
Altransportar el equipo,
tenga cuidado para evitar
daños y caídas al tropezar con algún obstáculo.
13. Desenchufe el equipo durante tormentas o si no va a
utilizarlo durante un periodo largo.
14. Confíe las reparaciones únicamente a servicios
técnicos cuali cados. La unidad requiere mantenimiento
siempre que haya sufrido algún daño, si el cable de
suministro de energía o el enchufe presentaran daños,
sehubiera derramado un líquido o hubieran caído objetos
dentro del equipo, si el aparato hubiera estado expuesto
a la humedad o la lluvia, si ha dejado de funcionar de
manera normal o si ha sufrido algún golpe o caída.
15. Al conectar la unidad a la toma de corriente eléctrica
asegúrese de que la conexión disponga de una unión
atierra.
16. Si el enchufe o conector de red sirve como único
medio de desconexión, éste debe ser accesiblefácilmente.
LAS ESPECIFICACIONES TÉCNICAS Y LA APARIENCIA
EXTERIOR ESTÁN SUJETAS A CAMBIOS SIN
PREVIO AVISO Y NO PODEMOS GARANTIZAR LA
TOTAL EXACTITUD DE TODO LO QUE APARECE
AQUÍ. BEHRINGER, KLARK TEKNIK, MIDAS,
BUGERA, Y TURBOSOUND SON PARTE DEL GRUPO
MUSICGROUP MUSICGROUP.COM. TODAS LAS
MARCAS REGISTRADAS SON PROPIEDAD DE SUS
RESPECTIVOS DUEÑOS. MUSICGROUP NO ACEPTA
NINGÚN TIPO DE RESPONSABILIDAD POR POSIBLES
DAÑOS Y PERJUICIOS SUFRIDOS POR CUALQUIER
PERSONA QUE SE HAYA BASADO COMPLETAMENTE
O EN PARTE EN LAS DESCRIPCIONES, FOTOGRAFÍAS
O EXPLICACIONES QUE APARECEN EN ESTE
DOCUMENTO. LOS COLORES Y ESPECIFICACIONES
TÉCNICAS PUEDEN VARIAR LIGERAMENTE DE UN
PRODUCTO A OTRO. LOSPRODUCTOS MUSICGROUP
SON COMERCIALIZADOS ÚNICAMENTE A TRAVÉS DE
DISTRIBUIDORES OFICIALES. LOS DISTRIBUIDORES
Y MAYORISTAS NO SON AGENTES DE MUSICGROUP,
POR LO QUE NO ESTÁN AUTORIZADOS A CONCEDER
NINGÚN TIPO DE CONTRATO O GARANTÍA QUE
OBLIGUE A MUSICGROUP DE FORMA EXPRESA O
IMPLÍCITA. ESTE MANUAL ESTÁ PROTEGIDO POR LAS
LEYES DEL COPYRIGHT. ESTE MANUAL NO PUEDE
SER REPRODUCIDO O TRANSMITIDO, NI COMPLETO
NI EN PARTE, PORNINGÚN TIPO DE MEDIO, TANTO SI
ES ELECTRÓNICO COMO MECÁNICO, INCLUYENDOEL
FOTOCOPIADO O REGISTRO DE CUALQUIER TIPO Y PARA
CUALQUIER FIN, SIN LA AUTORIZACIÓN EXPRESA Y POR
ESCRITO DE MUSICGROUPIPLTD.
RESERVADOS TODOS LOS DERECHOS.
© 2013 MUSICGroupIPLtd.
Trident Chambers, Wickhams Cay, P.O. Box 146,
Road Town, Tortola, British Virgin Islands
Si quiere conocer los detalles y condiciones aplicables
de la garantía así como información adicional sobre la
Garantía limitada de MUSIC group, consulte online toda la
información en la web www.music-group.com/warranty.

4SONIC EXCITER SX3040 Manual de uso
1. Introducción
Utilizado en antaño para compensar las insuciencias de la tecnología analógica,
en la época digital, el excitador se ha convertido en el arma secreta de los
ingenieros de sonido para realizar producciones que satisfagan las exigencias
actuales en cuanto a sonido se reere. El SX3040 le proporciona ahora esta
emocionante posibilidad. Los dos canales del aparato son autónomos, lo que
permite trabajar con una señal estéreo o dos señales mono independientes.
No importa si ha adquirido el SX3040 para aplicaciones en estudio o en directo,
su cualidad sonora es irreprochable. Después de usarlo no querrá volver a mezclar
sin él.
¡Que disfrute de su nueva adquisición!
1.1 Antes de empezar
1.1.1 Suministro
El producto fue embalado cuidadosamente en nuestra fábrica para garantizar un
transporte seguro. No obstante, si la caja presentara daños, revise enseguida si el
aparato sufrió algún desperfecto exterior.
◊ En caso de presentarse algún daño en el aparato, NO nos lo envíe
de vuelta, póngase en contacto con el distribuidor y la empresa
transportista, ya que de lo contrario puede extinguirse su derecho a
indemnización por daños.
◊ Para garantizar una protección óptima del aparato durante su uso o
transporte le recomendamos que utilice un estuche.
◊ Utilice siempre el embalaje original para evitar daños durante el
almacenaje o envío.
◊ No deje nunca que niños manejen sin supervisión el aparato o los
materiales de embalaje.
◊ Al desechar los materiales de embalaje por favor hágalo de
manera ecológica.
1.1.2 Puesta en funcionamiento
Procure una ventilación adecuada y no coloque el aparato cerca de fuentes de
calor para evitar un sobrecalentamiento del mismo.
◊ ¡Los fusibles defectuosos deben reemplazarse imprescindiblemente
por fusibles con el valor correcto! El valor adecuado lo encontrará en el
capítulo “ESPECIFICACIONES TÉCNICAS”.
◊ La conexión a la red eléctrica se realiza mediante el cable de red con
conector IEC estándar suministrado.
◊ Por favor tenga en cuenta que es indispensable que todos los aparatos
estén conectados a tierra. Por su propia seguridad, no elimine o
deshabilite nunca la conexión a tierra del aparato o del cable de
alimen-tación de red. Al conectar la unidad a la toma de corriente
eléctrica asegúrate de que la conexión disponga de una puesta a tierra.
◊ Al operar cerca de estaciones de radio muy potentes y fuentes de
alta frecuencia, la calidad de sonido puede verse mermada. Aleje lo
más posible el aparato del transmisor y utilice cables blindados
magnéticamente para todas las conexiones.
1.1.3 Registro en línea
Por favor registre su equipo BEHRINGER en nuestra página web
http://behringer.com lo más pronto posible después de su compra, y lea
detalladamente los términos y condiciones de garantía.
Si su producto BEHRINGER no funcionara correctamente, nuestro objetivo es
repararlo lo más rápido posible. Para obtener servicio de garantía, por favor
póngase en contacto con el distribuidor donde compró el aparato. Si dicho
distribuidor no se encontrara en su localidad, póngase en contacto con alguna
de nuestras subsidiarias. La información de contacto correspondiente puede
encontrarla en la documentación original suministrada con el producto
(Información de Contacto Global/Información de Contacto en Europa). Si su
país no estuviera en la lista, contacte al distribuidor más cercano a usted.
Puedeencontrar una lista de distribuidores en el área de soporte de nuestra
página web (http://behringer.com).
El registro de sus equipos agiliza el proceso de reclamación y reparación
en garantía.
¡Gracias por su cooperación!
2. Elementos de Control y Conexiones
2.1 Parte delantera
Los elementos de control de los canales (CHANNEL) 1 y 2 son idénticos.
A continuación explicaremos las funciones del canal (CHANNEL) 1.
SONIC
EXCITER
SX3040
POWER
DRIVE TUNE MIX TUNE HARMONICS
MIN MAX MIN MAXMIN MAXMIN MAXMIN MAXMIN MAXMIN MAX
MIX DRIVE
IN/OUT
BASS PROCESSOR SONIC EXCITER
1
IN/OUT
BASS PROCESSOR SONIC EXCITER
2
MIN MAX
TUNE
MIN MAX
MIX
MIN MAX
TUNE
MIN MAX
HARMONICS
MIN MAX
MIX
(1) (2) (3) (4) (5) (6) (7) (8)
Fig. 2.1: Elementos de control en la parte delantera
BASS PROCESSOR (Procesador de Bajo)
(1) DRIVE: este control determina la intensidad de procesamiento de la señal de
bajo. El nivel óptimo de la señal se indica mediante la iluminación constante
del LED verde con picos de señal producidos por el bajo. Cuanto más tiempo
permanezca iluminado el LED, más se extiende (a manera de “sustain”)
la duración de la señal de bajo con picos de señal, lo que le brinda al sonido
una apariencia más densa y voluminosa.
(2) TUNE: este control ja la frecuencia de corte superior para el procesamiento
de señales de bajo. El rango de frecuencias seleccionables comprende desde
50Hz (MIN) hasta 160 Hz (MAX).
(3) MIX: este control determina la cantidad de señal procesada que se mezcla
con la señal de bajo original.

5SONIC EXCITER SX3040 Manual de uso
SONIC EXCITER (EXCITADOR)
(4) TUNE: este control determina la frecuencia de corte a partir de la cual el
excitador empieza a procesar la señal. El rango de frecuencias seleccionables
comprende desde 1,3 kHz (MIN) hasta 10 kHz (MAX).
(5) HARMONICS: este control determina la cantidad de armónicos que se
agregan a la señal. Este parámetro tiene inuencia directa en la denición
y la calidad del sonido. Utilice el ajuste MÍN(imo) para señales críticas, como
una voz, y MÁX(imo) para procesar señales de manera extrema, para una
batería, por ejemplo.
(6) MIX: este control determina la cantidad de señal procesada por el excitador
que se mezcla con la señal original.
(7) IN/OUT: botón para activar y desactivar el procesamiento de señal. Al activar
el procesador se ilumina el LED.
(8) POWER: con el interruptor POWER se enciende el aparato. El interruptor
POWER debe estar en la posición de apagado al conectar el aparato a la red
de corriente eléctrica.
Para desconectar el aparato de la red de corriente eléctrica desenchufe la
clavija. Al poner en funcionamiento el aparato, cerciórese de que la clavija
esté accesible fácilmente. Al montar el aparato en un rack, asegúrese de
poder desconectarlo fácilmente, ya sea desenchufándolo o mediante un
interruptor eléctrico en la parte trasera.
◊ Tenga en cuenta que: el interruptor POWER no desconecta por
completo el aparato de la red de corriente eléctrica. Saque el cable del
enchufe si no va a utilizar el aparato por un periodo largo.
2.2 Parte trasera
ALL INPUTS & OUTPUTS
FULLY BALANCED
ALL INPUTS & OUTPUTS
FULLY BALANCED
TIP
/
PIN 2
RING
/
PIN 3
SLEEVE
/
PIN 1
TIP
/
PIN 2
RING
/
PIN 3
SLEEVE
/
PIN 1
POWER SOURCE/
FUSE VALUE
(9)
(10)
(11)
Fig. 2.2: Elementos de control en la parte trasera
(9) PORTAFUSIBLES/CONECTOR IEC: la conexión a la red de corriente
eléctrica se realiza mediante un conector IEC estándar. Éste cumple con las
disposiciones de seguridad necesarias. En el suministro se incluye un cable
adecuado. Al reemplazar el fusible debe utilizar imprescindiblemente uno
del mismo tipo.
(10) OUTPUTS 1: conectores balanceados XLR y jack de 6,3 mm. Para conectar
amplicadores, otros procesadores de señal y grabadores. Si necesita dos
salidas, puede utilizar los conectores XLR y jack de manera paralela.
(11) INPUTS 1: conectores balanceados XLR y jack de 6,3 mm. Para conectar
fuentes de señal con nivel de línea (mezcladores, por ejemplo).
Utiliceúnicamente uno de los dos conectores para evitar interferencias.
NÚMERO DE SERIE: el número de serie se encuentra en la parte trasera
del aparato. Éste le será requerido para registrar su producto en línea.
3. Aplicaciones Prácticas
El SX3040 pertenece al grupo de los procesadores psicoacústicos. Este tipo de
aparatos alteran las señales para producir una mejora subjetiva del sonido.
Para ello se utilizan algoritmos basados en la percepción acústica del ser humano,
que inuyen en las características y la evolución temporal de la señales de audio
sin afectar sus relaciones de nivel. Lo que resulta en una percepción más nítida
y voluminosa del sonido. Utilice el SX3040 para masterizaciones en estudio;
para mejorar la calidad de reproducción de sistemas de sonorización en directo;
como eslabón entre instrumentos y amplicadores; o para restaurar grabaciones
viejas, conectándolo entre reproductor y grabador.
3.1 Función del aparato
El SX3040 dispone de dos secciones de procesamiento en cada canal:
unprocesador de bajo y un excitador armónico. La ventaja en comparación con
un ecualizador radica en que el nivel original prácticamente no varía al procesar
la señal con el SX3040, evitando así la sobrecarga de altavoces y otros aparatos.
Además, las modicaciones sonoras no son de naturaleza estática, sino dinámica.
Es decir, se adapta automáticamente a las distintas señales.
El procesador de bajo funciona como un compresor selectivo en frecuencia.
Dependiendo de la dinámica de la señal, el procesador comprime un rango de
frecuencias seleccionable, le aplica un desfase a la señal resultante y mezcla
ésta con la señal original. A causa de esta compresión, se extiende la duración
de los picos de nivel haciéndolos más perceptibles. Este desfase resulta en el
enriquecimiento de la señal de bajo, produciendo un efecto similar a un efecto
de chorus.
El excitador realza las señales agregándole armónicos a ciertas frecuencias.
El contenido armónico dene el sonido característico y la presencia de un
instrumento. Cuantos más armónicos se agreguen a la señal original y más alto
sea el volumen de éstos, tanto más se acentúa el carácter de la señal. El sonido
de los excitadores ha impregnado producciones musicales de la más alta calidad
desde décadas.
3.2 Ejemplos de aplicación
El SX3040 puede utilizarse de dos maneras distintas:
• conectado en serie, o
• conectado en paralelo
A continuación explicaremos ambas variantes.

6SONIC EXCITER SX3040 Manual de uso
3.2.1 Conexión en serie (A través de puntos de inserción)
La conexión en serie más sencilla es una conexión en cadena, es decir,
una sucesión lineal de los aparatos. Por ejemplo, un teclado conectado a
un procesador de efectos (SX3040) y éste a un amplicador. En este caso,
elprocesador de efectos (SX3040) es alimentado por una señal, la cual es
procesada y mezclada con la señal original, para posteriormente ser enviada al
amplicador o a un grabador (MD, ordenador, etc.). Al utilizar un punto o vía
de inserción de un mezclador o amplicador se obtiene también una conexión
en serie.
En este caso, se utiliza un cable especial en forma de “‘Y” para transmitir la
señal original del mezclador o amplicador al procesador de efectos, y, una vez
procesada, retornar la señal del procesador (SX3040) al mezclador.
◊ En una conexión en cadena, la relación entre la señal original y la
señal procesada se determina mediante el control MIX del procesador
externo (SX3040).
3.2.2 Conexión en paralelo (A través de vías auxiliares)
La conexión en paralelo se realiza a través de las vías auxiliares de un mezclador.
La señal original se mezcla, a través de la vía auxiliar, con la señal procesada
proveniente del procesador externo. La mezcla de las señales original y procesada
tiene lugar en el mezclador.
◊ En una conexión en paralelo, la relación entre la señal original y la señal
procesada se determina mediante el control de retorno auxiliar del
mezclador. En este caso, el control MIX del procesador (SX3040) debe
estar ajustado al MÁX(imo).
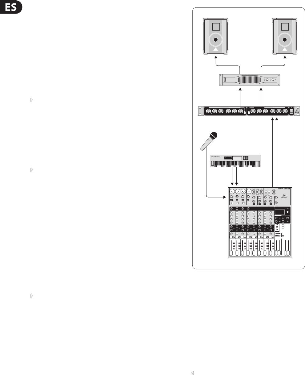
3.2.3 Sonorización en directo
El SX3040 es ideal para utilizarse con equipos de sonorización en clubes,
discotecas, eventos públicos y conciertos en directo. En estas situaciones,
el SONIC EXCITER no sólo sirve para mejorar la calidad de sonido, sino que
también permite equilibrar las insuciencias de equipos de sonorización débiles.
Para sacar el mayor provecho de su aparato en este tipo de aplicaciones,
conéctelo entre la salida principal del mezclador y la entrada del amplicador.
Si desea utilizar un ecualizador gráco adicional, colóquelo después del SX3040
en la ruta de la señal.
Los canales 1 y 2 deben tener los mismos ajustes, dado que se trata de una
aplicación estéreo. De lo contrario, la imagen estéreo original se distorsionará.
◊ Los controles MIX determinan la relación entre la señal procesada
(ya sea por el BASS PROCESSOR (procesador de bajo) o el SONIC EXCITER
(excitador) y la señal original.
SONIC
EXCITER
SX3040
POWER
DRIVE TUNE MIX TUNE HARMONICS
MIN MAX MIN MAXMIN MAXMIN MAXMIN MAXMIN MAXMIN MAX
MIX DRIVE
IN/OUT
BASS PROCESSOR SONIC EXCITER
1
IN/OUT
BASS PROCESSOR SONIC EXCITER
2
MIN MAX
TUNE
MIN MAX
MIX
MIN MAX
TUNE
MIN MAX
HARMONICS
MIN MAX
MIX
EP2000
B1220 PRO B1220 PRO
Outputs 1 Outputs 2
SX3040 Inputs 1 Inputs 2
Keyboard
1622USB
XM8500
Fig. 3.1: El SX3040 en aplicaciones de sonorización en directo
3.2.4 Aplicaciones de estudio
En un estudio, el SONIC EXCITER es ideal para mejorar el sonido en aplicaciones
de masterización. El SX3040 puede darle fácil y rápidamente el brillo de una
producción profesional a su música. Incluso si usted trabaja principalmente con
ordenadores, puede usar el SX3040 para masterizar sus proyectos y grabar las
versiones nales en un grabador externo.
En este caso, debe conectar el SX3040 entre su ordenador y el grabador externo
para masterización. Los canales 1 y 2 deben tener los mismos ajustes, dado que
se trata de una aplicación estéreo. De lo contrario, la imagen estéreo original
se distorsionará.
◊ Los controles MIX determinan la relación entre la señal procesada
(ya sea por el procesador de bajo o el excitador) y la señal original.

7SONIC EXCITER SX3040 Manual de uso
SONIC
EXCITER
SX3040
POWER
DRIVE TUNE MIX TUNE HARMONICS
MIN MAX MIN MAXMIN MAXMIN MAXMIN MAXMIN MAXMIN MAX
MIX DRIVE
IN/OUT
BASS PROCESSOR SONIC EXCITER
1
IN/OUT
BASS PROCESSOR SONIC EXCITER
2
MIN MAX
TUNE
MIN MAX
MIX
MIN MAX
TUNE
MIN MAX
HARMONICS
MIN MAX
MIX
Md Recorder
SX3040
Computer
FCA202
Keyboard
1622USB
XM8500
Fig. 3.2: El SX3040 en aplicaciones de estudio
3.2.5 Operación con amplicadores de instrumentos
El SONIC EXCITER no sólo es estupendo para señales estéreo, sino también
para señales mono, como la de una guitarra, por ejemplo. Combinado con
un buen combo o un procesador de modelado/amplicador puede brindarle
mayor presencia, dimensión y potencia a la guitarra. Lo mismo aplica
para un teclado con un amplicador externo. Dado que ambos canales del
SX3040 son autónomos, pueden procesarse hasta dos señales mono de
manera independiente.
Conecte el SX3040 al bucle de efectos de su amplicador. Verique si el bucle
de efectos de su amplicador es de tipo serial (punto de inserción) o paralelo
(vía auxiliar) y ajuste el control MIX del SX3040 correspondientemente (ver los
capítulos 3.2.1 y 3.2.2). En caso de duda, revise el manual de su amplicador.
Si utiliza un procesador de modelado, conecte la señal del procesador en la
entrada del SX3040 y envíe la señal de éste último al amplicador.
SONIC
EXCITER
SX3040
POWER
DRIVE TUNE MIX TUNE HARMONICS
MIN MAX MIN MAXMIN MAXMIN MAXMIN MAXMIN MAXMIN MAX
MIX DRIVE
IN/OUT
BASS PROCESSOR SONIC EXCITER
1
IN/OUT
BASS PROCESSOR SONIC EXCITER
2
MIN MAX
TUNE
MIN MAX
MIX
MIN MAX
TUNE
MIN MAX
HARMONICS
MIN MAX
MIX
SX3040
GMX212
Electric Guitar Bass Guitar
V-AMP PROReturn
Send
Inputs 1 Outputs 1 Inputs 2
Outputs 2
BXL3000A
Fig. 3.3: El SX3040 combinado con un amplicador de guitarra
3.3 Operación básica
La operación del SX3040 es muy fácil gracias a sus sencillos elementos de control.
Prosiga como se indica a continuación:
1) Dependiendo de la aplicación, conecte sus aparatos como se indica en el
capítulo 3.2.
◊ Lleve a cabo los siguientes ajustes para uno de los canales (1 o 2).
Para aplicaciones estéreo, ajuste el segundo canal exactamente igual
que el primero.
2) Encienda todos los aparatos (el amplicador y los altavoces hasta el último)
y asegúrese que el botón IN/OUT (7) del SX3040 se ilumine, es decir,
queesté funcionando, y que todos los controles estén ajustados al MÍN(imo).
Si la conexión es en serie, ajuste el control MIX a la mitad; si es en paralelo,
ajústelo al MÁX(imo) (ver los capítulos 3.2.1 y 3.2.2).
3) Gire el control DRIVE (1) hasta que esté satisfecho con el sonido del bajo y el
LED verde se ilumine constantemente con picos de señal.
4) Gire el control TUNE (2) para denir el rango de frecuencias que debe
ser procesado.
5) Gire el control HARMONICS (5) hasta estar satisfecho con el sonido de
los agudos.

8SONIC EXCITER SX3040 Manual de uso
6) Gire el control TUNE (4) para denir el rango de frecuencias que debe
ser procesado.
7) Para comprobar los cambios, conmute entre las señales original y procesada
presionando el botón IN/OUT. En caso de ser necesario, ajuste la relación
entre las señales original y procesada.
8) Repita los pasos 3) a 7) hasta que esté conforme con los resultados.
4. Instalación
4.1 Montaje en rack
El SONIC EXCITER SX3040 de BEHRINGER requiere de una unidad de rack (1U) para
su montaje en un rack de 19 pulgadas. Asegúrese de dejar aproximadamente
10 cm libres en la parte trasera del aparato para las conexiones. Utilice tornillos y
tuercas tipo M6 para montar el aparato en un rack.
4.2 Conexiones de audio
El SX3040 se puede integrar de distintas maneras a su sistema. Dependiendode
la aplicación en cuestión necesitará de distintos tipos de cables, los cuales se
describen a continuación.
4.2.1 Conexión con jacks
Para utilizar el SX3040 con otros aparatos requiere cables con conectores jack
estándar de 6,3 mm, también llamados cables de instrumento en algunas
ocasiones. Estos cables tienen conectores tipo jack en ambos extremos.
Conecte las entradas de los aparatos con las salidas correspondientes de los
otros aparatos.
strain relief clamp
sleeve
tip
sleeve
(ground/shield)
Unbalanced ¼" TS connector
tip
(signal)
Fig. 4.1: Jack mono no balanceado de 6,3 mm
Si los demás aparatos disponen de entradas balanceadas, utilice cables con jacks
estéreo balanceados para las salidas balanceadas del SX3040 Este tipo de cables
le garantizan menor interferencia y menos ruidos ajenos a la señal, por lo que
siempre son preferibles a los no balanceados, especialmente cuando la longitud
del cable es signicativa.
strain relief clamp
sleeve
ring
tip
sleeve
ground/shield
For connection of balanced and unbalanced plugs,
ring and sleeve have to be bridged at the stereo plug.
Balanced ¼" TRS connector
ring
cold (-ve)
tip
hot (+ve)
Fig. 4.2: Jack estéreo balanceado de 6,3 mm
Alternativamente, también puede utilizar cables profesionales con un conector
XLR macho en un extremo y un conector XLR hembra en el otro. Este tipo de
conectores garantiza una mejor conexión mecánica y eléctrica.
output
For unbalanced use, pin 1 and pin 3
have to be bridged
1 = ground/shield
2 = hot (+ve)
3 = cold (-ve)
input
12
3
12
3
Balanced use with XLR connectors
Fig 4.3: Conector XLR balanceado

9SONIC EXCITER SX3040 Manual de uso
4.2.2 Conexión con cables de inserción
Conexión con cables de inserción Para conectar el SONIC EXCITER a una mesa
de mezclas mediante puntos de inserción necesita cables de inserción (insert)
estándar. Estos cables en forma de “Y” tienen dos jacks mono de 6,3 mm en
un extremo y un jack estéreo de 6,3 mm en el otro. Conecte el jack de envío
(Send) en la entrada izquierda (INPUT L) del SX3040. Conecte el jack de retorno
(Return) en la salida izquierda (OUTPUT L). “El jack estéreo debe conectarlo
en el punto de inserción del canal correspondiente de su mesa de mezclas.
Para puntos de inserción de subgrupos estéreo y salidas principales utilice dos
cables de inserción. Conecte el segundo cable en la entrada/salida derecha
(INPUT/OUTPUT R) de su SX3040.
strain relief clamp
sleeve
tip
sleeve
ground/shield
tip
signal
Return
(out)
strain relief clamp
sleeve
tip
sleeve
ground/shield
tip
signal
Send
(in)
strain relief clamp
sleeve
ring
tip
sleeve
ground/shield
ring
return (in)
tip
send (out)
Fig. 4.4: Cable de inserción con dos conectores jack mono de 6,3 mm y un jack estéreo de 6,3 mm
5. Especicaciones
Inputs (Entradas)
Conector XLR y jack estéreo de 6,3 mm
Tipo Balanceados
Impedancia de entrada 20 kΩ balanceada, 10 kΩ no balanceada
Nivel de entrada nominal +4 dBu
Nivel de entrada máximo +22 dBu
Outputs (Salidas)
Conector XLR y jack estéreo de 6,3 mm
Tipo Servobalanceados
Impedancia de salida 60 Ω balanceada, 60 Ω no balanceada
Nivel de salida máximo +22 dBu
Bass Processor (Procesador de Bajo)
Tipo Compresor selectivo en frecuencia
con desfase
Frecuencia de corte del ltro 50 Hz a 160 Hz
Sonic Exciter (Excitador)
Tipo Excitador armónico
Frecuencia de corte del ltro 1,3 kHz a 10 kHz
Datos de Sistema
Respuesta en frecuencia 10 Hz a 120 kHz, +/- 3 dB
Relación señal a ruido > 90 dB, no ponderado, 20 Hz a 20 kHz
Distorsión (THD+N) 0,005 % típ. @ +4 dBu, 1 kHz (IN)
Diafonía > 90 dB
Suministro de Corriente
Tensión de Red
EE.UU./Canadá 120 V~, 60 Hz
China/Corea 220 V~, 50/60 Hz
Europa/R.U./Australia 230 V~, 50 Hz
Japón 100 V~, 50 - 60 Hz
Modelo de exportación 120/230 V~, 50 - 60 Hz
Consumo de potencia aprox. 12 W
Fusible 100 - 120 V~: T 250 mA, H 250 V
220 - 240 V~: T 125 mA, H 250 V
Dimensiones/Peso
Dimensiones (alt. x anch. x prof.) aprox. 44,5 x 483 x 217 mm
Peso aprox. 2,30 kg
La empresa BEHRINGER se esfuerza siempre para asegurar el mayor nivel de calidad. Las modificaciones
necesarias serán efectuadas sin previo anuncio. Por este motivo, los especificaciones técnicas y el aspecto del
equipo pueden variar con respecto a las especificaciones o figuras mencionadas.

We Hear You