D0C2B0E6B7FECEF1CAD6B2E120484C3236503220B2BBD0E8B7A2D7CAC1CF2E696E6464 Service Manual HL26P2
User Manual: Service Manual HL26P2
Open the PDF directly: View PDF
.
Page Count: 49

SERVICE MANUAL
LCD TV
Model No. HL26P2
Chassis
MSD 118C
This service information is designed for experienced repair technicians only and is not designed for use by the general public.
It does not contain warnings or cautions to advise non-technical individuals of potential dangers in attempting to service a product.
Products powered by electricity should be serviced or repaired only by experienced professional technicians. Any attempt to service or repair
the product or products dealt with in this service information by anyone else could result in serious injury or death.
Haier Group
©2009 Qingdao Haier Electronics Co., Ltd.
All rights reserved. Unauthorized copying and distribution is a violation of law.
WARNING

1-1. Table of Contents
1. General Information...........................................................................
1-1. Table of Contents
1-3. Important Notice
1
Chapter 1: General Information
1
3
1-2. General Guidelines
1-4. How to Read this Service Manual
3
6
2. Specifications....................................................................................
Service Manual
Model No.:
- 01 -
3. Location of Controls and Components...........................................
3-1. Board Location
3-2. Main Board & AV Board
3-3. Power Board
3-4. LCD Panel
4. Disassemble and Assemble..........................................................
4-1 Remove the Pedestal
7
88
8
8
11
12
14
14
4-2 Remove the Back Cover 14
4-3 Remove the Adhesive Tape 14
4-4 Remove the Terminal Bracket 15
4-5 Remove the Power Module 15
4-6 Remove the Main Board 15
4-7 Remove the Speaker 16
4-8 Remove the Remote Control Board 16
5. Installation Instructions..…....………………...........………….........16
5-1 External Equipment Connections 16
5-2 HDMI Connections 20
6. Operation Instructions....…....………………...........………….........23
6-1 Front Panel Controls
6-2 Back Panel Controls
6-3 Universal Remote Control
23
23
24
7. Electrical Parts…....………………...........…………......................... 25
7-1. Block Diagram
7-2. Circuit Diagram
7-3. Wiring Connection Diagram
25
26
36
8. Measurements and Adjustments........…………............................ 37

Service Manual
Model No.:
- 02 -
9. Trouble-shooting………….............................................................. 41
9-1. Simple Check 41
9-2. Main Board Failure Check
9-3. Panel Failure
42
43

1-2. General Guidelines
When servicing, observe the original lead dress. If a short circuit is found, replace all parts
which have been overheated or damaged by the short circuit.
After servicing, see to it that all the protective devices such as insulation barriers, insulation
papers shields are properly installed.
After servicing, make the following leakage current checks to prevent the customer from
being exposed to shock hazards.
1) Leakage Current Cold Check
2) Leakage Current Hot Check
3) Prevention of Electro Static Discharge (ESD) to Electrostatically Sensitive
1-3. Important Notice
1-3-1. Follow the regulations and warnings
Most important thing is to list up the potential hazard or risk for the service personnel to
open the units and disassemble the units. For example, we need to describe properly
how to avoid the possibility to get electrical shock from the live power supply or charged
electrical parts (even the power is off).
This symbol indicates that high voltage is present inside.It is dangerous to
make any king of contact with any inside part of this product.
This symbol indicates that there are important operating and maintenance
instructions in the literture accompanying the appliance.
1-3-2. Be careful to the electrical shock
To prevent damage which might result in electric shock or fi re, do not expose this TV set
to rain or excessive moisture. This TV must not be exposed to dripping or splashing water,
and objects fi lled with liquid, such as vases, must not be placed on top of or above the TV.
1-3-3. Electro static discharge (ESD)
Some semiconductor (solid state) devices can be damaged easily by static electricity. Such
components commonly are called Electrostatically Sensitive (ES) Devices. The following
techniques should be used to help reduce the incidence of component damage caused by
electros static discharge (ESD).
1-3-4. About lead free solder (PbF)
This product is manufactured using lead-free solder as a part of a movement within the
consumer products industry at large to be environmentally responsible. Lead-free solder
must be used in the servicing and repairing of this product.
1-3-5. Use the genewing parts (specifi ed parts)
Special parts which have purposes of fire retardant (resistors), high-quality sound
(capacitors), low noise (resistors), etc. are used.
When replacing any of components, be sure to use only manufacture's specified parts
shown in the parts list.
Safety Component
● Components identifi ed by mark have special characteristics important for safety.
Service Manual
Model No.:
- 03 -

1-3-6 Safety Check after Repairment
- 04 -
Service Manual
Model No.:
Confi rm that the screws, parts and wiring which were removed in order to service are put
in the original positions, or whether there are the positions which are deteriorated around
the serviced places serviced or not. Check the insulation between the antenna terminal or
external metal and the AC cord plug blades. And be sure the safety of that.
General Servicing Precautions
1. Always unplug the receiver AC power cord from the AC power source before;
a. Removing or reinstalling any component, circuit board module or any other receiver
assembly.
b. Disconnecting or reconnecting any receiver electrical plug or other electrical
connection.
c. Connecting a test substitute in parallel with an electrolytic capacitor in the receiver.
CAUTION: A wrong part substitution or incorrect polarity installation of electrolytic
capacitors may result in an explosion hazard.
2. Test high voltage only by measuring it with an appropriate high voltage meter or other
voltage measuring device (DVM, FETVOM, etc) equipped with a suitable high voltage
probe.
Do not test high voltage by "drawing an arc".
5. Do not defeat any plug/socket B+ voltage interlocks with which receivers covered by this
service manual might be equipped.
8. Use with this receiver only the test fi xtures specifi ed in this service manual.
CAUTION: Do not connect the test fi xture ground strap to any heat sink in this receiver.
3. Do not spray chemicals on or near this receiver or any of its assemblies.
4. Unless specified otherwise in this service manual, clean electrical contacts only by
applying the following mixture to the contacts with a pipe cleaner, cotton-tipped stick or
comparable non-abrasive applicator; 10% (by volume) Acetone and 90% (by volume)
isopropyl alcohol (90%-99% strength).
CAUTION: This is a fl ammable mixture.
Unless specifi ed otherwise in this service manual, lubrication of contacts is not required.
Capacitors may result in an explosion hazard.
6. Do not apply AC power to this instrument and/or any of its electrical assemblies unless
all solid-state device heat sinks are correctly installed.
7. Always connect the test receiver ground lead to the receiver chassis ground before
connecting the test receiver positive lead.
Always remove the test receiver ground lead last. Capacitors may result in an explosion
hazard.
9. Remove the antenna terminal on TV and turn on the TV.
10. Insulation resistance between the cord plug terminals and the eternal exposure metal
should be more than Mohm by using the 500V insulation resistance meter.
11. If the insulation resistance is less than M ohm, the inspection repair should be required.
If you have not the 500V insulation resistance meter, use a Tester. External exposure
metal: Antenna terminal Headphone jack

Service Manual
Model No.:
- 05 -
Electrostatically Sensitive (ES) Devices
1-3-7. Ordering Spare Parts
1. Immediately before handling any semiconductor component or semiconductor-
equipped assembly, drain off any electrostatic charge on your body by touching a known
earth ground. Alternatively, obtain and wear a commercially available discharging wrist
strap device, which should be removed to prevent potential shock reasons prior to applying
power to the unit under test.
2. After removing an electrical assembly equipped with ES devices, place the assembly
on a conductive surface such as aluminum foil, to prevent electrostatic charge buildup or
exposure of the assembly.
5. Do not use freon-propelled chemicals. These can generate electrical charges suffi cient
to damage ES devices.
7. Immediately before removing the protective material from the leads of a replacement
ES device, touch the protective material to the chassis or circuit assembly into which the
device will be installed.
CAUTION: Be sure no power is applied to the chassis or circuit, and observe all other
safety precautions.
3. Use only a grounded-tip soldering iron to solder or unsolder ES devices.
Some semiconductor (solid-state) devices can be damaged easily by static electricity.
Such components commonly are called Electrostatically Sensitive (ES) Devices.
Examples of typical ES devices are integrated circuits and some field-effect transistors
and semiconductor "chip" components. The following techniques should be used to help
reduce the ncidence of component damage caused by static by static electricity.
4. Use only an anti-static type solder removal device. Some solder removal devices not
classifi ed as "anti-static" can generate electrical charges suffi cient to damage ES devices.
6. Do not remove a replacement ES device from its protective package until immediately
before you are ready to install it.
(Most replacement ES devices are packaged with leads electrically shorted together by
conductive foam, aluminum foil or comparable conductive material).
8. Minimize bodily motions when handling unpackaged replacement ES devices.
(Otherwise harmless motion such as the brushing together of your clothes fabric or the
lifting of your foot from a carpeted fl oor can generate static electricity suffi cient to damage
an ES device.)
Please include the following informations when you order parts. (Particularly the Version
letter)
1. Model number, Serial number and Software Version
The model number and Serial number can be found on the back of each product and the
Software Version can be found at the Spare Parts List.
2. Spare Part No. and Description
You can fi nd them in the Spare Parts List

- 06 -
Service Manual
Model No.:
1-3-8. Photo used in this manual
The illustration and photos used in this Manual may not base on the final design of
products, which may differ from your products in some way.
1-4. How to Read this Service Manual
Using Icons:
Icons are used to attract the attention of the reader to specifi c information. The meaning of
each icon is described in the table below:
Note:
A “note” provides information that is not indispensable, but may nevertheless be valuable
to the reader, such as tips and tricks.
Caution:
A “caution” is used when there is danger that the reader, through incorrect manipulation,
may damage equipment, loose data, get an unexpected result or has to restart(part of) a
procedure.
Warning:
A “warning” is used when there is danger of personal injury.
Reference:
A “reference” guides the reader to other places in this binder or in this manual, where he/
she will fi nd additional information on a specifi c topic.

Service Manual
Model No.:
- 07 -
2. Specifications
Model HL26P2
Screen Size 26 inch
Aspect Ratio 16:9
Resolution 1366x768
Response Time (ms) 8 (GRAY TO
GRAY)
Angel of View +80/-80(H), +80/-
70(V) Typ.
Color Display 16777216
No. of Preset Channels Cable :1-135/ Air:
2-69(ATV&DTV)
OSD Language English
Color System NTSC/PAL/SECAM
Audio System M
Audio Output Power
(Built-in) (W) 5W×2
Audio Output Power
(outer) (W) No
Total Power Input (W) 130W
Voltage Range (V) AC100V-240V
Power Frequency (Hz) 50~60Hz
Net Weight (KG) 8.4
Gross Weight (KG) 10
Net Dimension (MM) 660x215x500
Packaged Dimension
(MM) 861x171x546

- 08 -
Service Manual
Model No.:
3. Location of Controls and Components
3-1 Board Location
No. Part Number Description
A Board 515C2606M05 Main Board
B Board 514C2601M02 Power Board
3-2 Main Board & AV Board
A Board
B Board

Service Manual
Model No.:
- 09 -
3-2-1 Function Description:
Main Board
Process signal which incept from exterior equipment then translate into signal that panel
can display.
3-2-2 Connector defi nition
Main board connector
Power connectors (J1,CN101)
J1 CN101
Pin number Signal name Pin number Signal name
1 +5V 1 GND
2 BL 2 GND
3 DIM 3 +5V
4high voltage 4 +5V
5 GND 5 POWER ON/OFF
6 +5VSTB
7 +5V
8 +5V
9 GND
10 GND
11 GND
12 +12V
13 +12V
Notes:
J1-Pin 2: Backlight on/off:
The system can turn on or turn off the backlight of TFT LCD Panel through the power
supply unit path.
CN101-Pin 5: System power on / standby
System board will use this pin to control system power.
J1-Pin 3: Control the luminance of backlight
The system can generate the PWM signal to control the strength of TFT LCD Panel’s
backlight through this connector

- 10 -
Service Manual
Model No.:
Pin number Signal name Description
1 LED_R LAMP RED
2 LED_G LAMP GREEN
3
4 IR REMOTE CONTROL
5 GND GND
6 5V POWER FOR REMOTE
Pin number Signal name Description
1 KEY1
2 KEY0
3 GND
Remote connector (CN404)
Keypad and connector (CN406)

3-3. Power Board
3-3-1 Function Description:
Supply power for Main board, Panel.
3-3-2Connectordefi nition
Service Manual
Model No.:
- 11 -
Speaker connector CN601
Pin number Signal name Description
1 RSPK+ RSPK+
2 RSPK- RSPK-
3 LSPK- LSPK-
4 LSPK+ LSPK+
CN11 CN10
Pin number Signal name Pin number Signal name
1 +5V 1 GND
2 BL 2 GND
3 DIM 3 +5V
4 high voltage 4 +5V
5 GND 5 POWER ON/OFF
6 +5VSTB
7 +5V
8 +5V
9 GND
10 GND
11 GND
12 +12V
13 +12V

3-4. LCD Panel
- 12 -
Service Manual
Model No.:
CMO
V260B1-P31

CN1
Service Manual
Model No.:
- 13 -
3-4-1 Function Description: Display the signal.
3-4-2 Connector defi nition.
Pin No. S
y
mbol Descri
p
tion Note
1 NC N o connection
(
2
)
2 NC N o connection
(
2
)
3 NC N o connection
(
2
)
4GND
Ground
5RX0-
Ne
g
ative transmission data of
p
ixel 0
6RX0+
Positive transmission data of
p
ixel 0
7GND
Ground
8RX1-
Ne
g
ative transmission data of
p
ixel 1
9RX1+
Positive transmission data of
p
ixel 1
10 GND G round
11 RX2-
Ne
g
ative transmission data of
p
ixel 2
12 RX2+
Positive transmission data of
p
ixel 2
13 GND G round
14 RXCL
K
- N e
g
ative of cloc
k
15 RXCLK+
Positive of clock
16 GND G round
17 RX3-
Ne
g
ative transmission data of
p
ixel 3
18 RX3+
Positive transmission data of
p
ixel 3
19 GND G round
20 NC
No connection
(
2
)
21 SELLVDS S elect LVDS data format
(
3
)
22 NC
No connection
(
2
)
23 GND G round
24 GND G round
25 GND G round
26 VCC P ower su
pp
l
y
: +12
V
27 VCC Power su
pp
l
y
: +12
V
28 VCC Power su
pp
l
y
: +12
V
29 VCC Power su
pp
l
y
: +12V
30 VCC Power su
pp
l
y
: +12
V

4. Disassemble and assemble
4-1 Remove the Pedestal 4-3. Remove the adhesive tape
(The location of the adhesive tape as follows)
Remove the adhesive tape indicated on the
fi gure above
Lay down the unit so that rear cover
faces upward
Remove the four screw from the
rear cover indicated with ○
Then remove the pedestal
4-2Remove the Back Cover
Remove the these screw indicated on
fi gure above by ○
Then remove the back cover from the
unit.
Service Manual
Model No.:
- 14 -

4-4 Remove the Terminal Bracket
Remove the fi ve screw indicated on the
fi gure above by ○
Then put the terminal bracket to the side
4-5 Remove the power module
Remove the four screw indicated on the
fi gure above by ○
Then remove the power module
4-6 Remove the Main board
Remove the two screw indicated
on the fi gure above by ○
Disconnected the coupler CN405
J1 CN101 CN406 CN404 CN901
CN601 CN402
Remove the Main board
Service Manual
Model No.:
- 15 -

4-7 Remove the speaker
Take out the speaker
4-8 Remove the remote control
Remove the screw, take out the remote control
board
5. Installation Instructions
5-1 External Equipment Connections
Accessories
Remote Control User GUIDE Battery
Service Manual
Model No.:
- 16 -

Antenna Connection
Connect one end of a coaxial cable (not included) to the ANT IN jack on the back of
your TV/DVD combo, then connect the other end of the cable into the antenna or cable
TV wall outlet.
To improve picture quality from an antenna in a poor signal area, install a signal
amplifi er.
If you need to split the antenna signal to connect two TVs, install a two-way splitter.
Service Manual
Model No.:
- 17 -

CHOOSE YOUR CONNECTION
There are several ways to connect your television, depending on the components you
want to connect and the quality of the signal you want to achieve. The following are
examples of some different ways to connect your TV with different input sources. Choose
the connection which is best for you.
VCR connection
It can be connected to the following appliances: VCR, multi disc player, DVD, camcorder,
video game
or stereo system, etc.....
YPbPr can support these video fomats:480i,576i,480p,576p,720p,1080i.
Note: 1.AV2 share the audio input channel
2.When HDMI port get DVI signal, the “PC Audio” channel is changed to
receive the audio for HDMI port.
Service Manual
Model No.:
- 18 -

Service Manual
Model No.:
- 19 -

5-2 HDMI Connections
When the source device(DVD player or Set Top Box) supports HDM
How To Connect
1. Connect the source device to HDMI port of this TV with an HDMI cable(not supplied
with this product).
2. No separated audio connection is necessary.
How To Use
If the source device supports Auto HDMI function, the output resolution of the source
device will be automatically
set to 1280x720p.
If the source device does not support Auto HDMI, you need to set the output resolution
appropriately.
To get the best picture quality, adjust the output resolution of the source device to
1280x720p.
Select HDMI input source in input source option of Select Main source menu.
When the source device(DVD player or Set Top Box) supports DVI
How To Connect
1. Connect the source device to HDMI port of this TV with a HDMI-to-DVI cable(not
supplied with this product).
2. A separated audio connection is necessary.
3. If the source device has an analog audio output connector, connect the source device
audio output to DVI Audio In port located on the PC port.
How To Use
If the source device supports Auto DVI function, the output resolution of the source device
will be automatically
set to 1280x720p.
If the source device does not support Auto DVI, you need to set the output resolution
appropriately.
To get the best picture quality, adjust the output resolution of the source device to
1280x720p.
Press the INPUT button to select HDMI input source in input source option of Select Main
source menu.
Installation
Service Manual
Model No.:
- 20 -

Cable sample
HDMI Cable
(not supplied with the product)
HDMI to DVI Cable
( not supplied with the product)
Analog Audio Cable
(Stereo to RCA type)
(not supplied with the product)
Service Manual
Model No.:
- 21 -

Power source
TO USE AC POWER SOURCE
Use the AC polarized line cord provided for operation on AC.
Insert the AC cord plug into a standard polarized AC outlet.
NOTES:
■ Never connect the AC line cord plug to other than the specifi ed voltage.
Use the attached power cord only.
■ If the polarized AC cord does not fi t into a non-polarized AC outlet,
do not attempt to fi le or cut the blade. It is the user`s responsibility to have an
electrician replace the obsolete outlet.
■ If you cause a static discharge when touching the unit and the unit fails to function,
simply unplug the unit from the AC outlet and plug it back in. The unit should return to
normal operation.
Service Manual
Model No.:
- 22 -

6. Operation Instructions
Basal information
6-1 Front panel controls
6.2 Back panel controls
1.SOURCE Display the input source menu.
2.MENUDisplay main MENU.
3.CH+/CH-:In TV mode press“CH+”or“CH-”to
change the channel up and down.In MENU mode, press
“CH+”or“CH-”to select items .In standby mode,
press“CH+”or“CH-”to turn on the TV.
4.VOL+/VOL-:Adjust sound level.In MENU mode,
press“VOL+”or“VOL-”to adjust the item that you
selected.
5. STANDBY : Press this button to turn the unit ON
from STANDBY mode. Press it again to turn the set
back to STANDBY.
Service Manual
Model No.:
- 23 -

6-3 Setting Up Your Remote Control
Service Manual
Model No.:
- 24 -

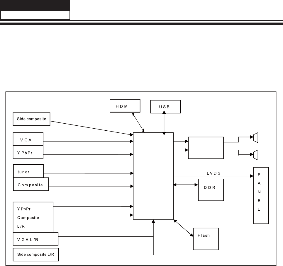
7. Electrical parts
7-1. Block diagram
Service Manual
Model No.:
- 25 -
MSD 118C
Main IC
AMP

7-2. Circuit Diagram
Service Manual
Model No.:
- 26 -
5
5
4
4
3
3
2
2
1
1
DD
CC
B B
A A
TSU
J
DA_LB
#FF
O
/N
O
-RW
P
FF
O
/NO
-
RW
P
N
O
_
L
B
#F
FO
/
N
O-R
WP
#BT
SV
5
#V
5
#V2
1
#
V
21
#V5
V
21
#
B
T
S
V
5B
TS
V
5B
TS
V
5
V5
NO_LB
TSUJ
D
A_LB
LEN
AP
_NO
JDA8VJDA8VJDA8VJDA8VJDA8VJDA8V JDA8VJDA8VJDA8V
D
D
V
A
3.3+
BT
S
V5
BT
S
V
5
BT
SV5
BT
SV5
DDVA3.3+
V
2.
1
C
C
VCD
D
V
LLP
M
_D
D
VA
LLPM_
D
DVA
LLPME
M
_D
D
VA
C
D
A
_D
DVA
DD
V
A
3
.3+
FI
S
_DDVA
U
A
_
DDV
A
LLP
L_DDV
A
I
V
D_
D
DVA
GTO
_D
D
VA
P
D
D
V
DD
V
A
3
.3+
RDD_DDV D
V
5.
2+
BT
S
V
5
B
TS
V
5
V5
DDVA3.3+
B
TSV
5
B
T
SV5
lenaP-CCV
V5
V
2
1
V
2
1
R
D
D
_
DDV
RDD
V
5
V5
BTSV5
R
D
DV5
V8
+
RENUT
_
V
5
V21
B
_V5
R
E
NUT
_V
5
V2.1CCV
21_D
D
V
V
5
K
CAB
P
_
N
O
M
WP-JDA
F
F
O/
N
O-
RW
P
LE
NAP
_
N
O
TUPNI REWOP
REWOP LENAP
RETREVNI OT
TSM ROF V3.3+
EROC TSM ROF V2.1+
V2
2.
1
e
vitca
l
e
n
a
P
:L
N
O
FFO
RDD ROF V5.2+
V3
0
.
5
Am551
renut
ot desolc
KR
A
M
T
M
S
V
2
.
1
o
m
e
D
l
o
r
t
n
o
C
,A
m
062:tn
er
ruc kroW
Am
0
84:
tn
erruc
h
suR
,
A
m042:
t
nerruc
kroW
A
m225
:tn
er
r
u
c
hsu
R
nO RW
P
Am0
8
8:tnerruc
hs
uR f
f
O RWP
,Am093:tnerruc kroW
,
Am0
22:t
ner
ru
c
k
roW
A
m033:tnerru
c
hsuR
V56.2
V
92.3
V
41
.5
A
m00
6:t
nerr
uc
kr
o
W
A
m
009:tn
e
rruc
hsuR
221R
K7.
4
221R
K7.
4
+
201CE
V
5
2/F
u
0
74
+
201CE
V
5
2/F
u
0
74
91
1
C
Fu1
.0
91
1
C
Fu1
.0
231
C
F
u
1.
0
231
C
F
u
1.
0
+
7
01CE
V52/F
u
0
7
4
+
7
01CE
V52/F
u
0
7
4
90
1
R
K6
.
5
90
1
R
K6
.
5
2
H
8V
-
ELOH/CN
2
H
8V
-
ELOH/CN
1
2
3
4
5
6
7
8
9
K7.4
62
1R K7.4
62
1R
1H
8V-ELOH/
C
N
1H
8V-ELOH/
C
N
1
2
3
4
5
6
7
8
9
8
8
1R
K
7.
4
8
8
1R
K
7.
4
201C
F
u
1
.
0
201C
F
u
1
.
0
5
2
1
R
R
0
/
C
N
5
2
1
R
R
0
/
C
N
221C
F
u
1.0
221C
F
u
1.0
2841PM
301
U
28
4
1PM
2841PM
301
U
28
4
1PM
N
I
V
2WS 3
GND
4
B
F5
F
F
O
/
N
O
7
COMP
6BS 1
NC/SS 8
ADJ
OUT
IN
10
1
U
3.
3
-71
1
1
S
M
A
ADJ
OUT
IN
10
1
U
3.
3
-71
1
1
S
M
A
3
2
1
4
+
10
1
CE
V
52
/
F
u
0
74
+
10
1
CE
V
52
/
F
u
0
74
0
1
1
B
F
3060/A1/R0
2
1
0
1
1
B
F
3060/A1/R0
2
1
411R
K001
411R
K001
85
1
C
F
u
1
.
0
85
1
C
F
u
1
.
0
60
1
C
F
u
1
.
0
60
1
C
F
u
1
.
0
121C
Fu1.0
121C
Fu1.0
8
31
C
F
u2.2
8
31
C
F
u2.2
881C
Fu10.
0
/CN
881C
Fu10.
0
/CN
561
C
n1/
C
N
561
C
n1/
C
N
40
1
BF
2
4508
0
-A4-
40
1
BF
2
4508
0
-A4-
9
0
1BF
3
0
6
0
/A1
/
R
0
2
1
9
0
1BF
3
0
6
0
/A1
/
R
0
2
1
1
1
1C
F
u
1
.
0
1
1
1C
F
u
1
.
0
70
1
BF
306
0
/A1/R021
70
1
BF
306
0
/A1/R021
34
1C
Fu2.2
34
1C
Fu2.2
4
31C
Fu
1
.0
4
31C
Fu
1
.0
771C
F
u1.
0
771C
F
u1.
0
501
U
252OS-4801S
M
A
4-
252
-
OT 501
U
252OS-4801S
M
A
4-
252
-
OT
t
s
u
jd
A
1
N
I
V
3TU
O
V2
B
A
T4
911R
K5.
1
911R
K5.
1
6
4
1C
F
u
1.0
6
4
1C
F
u
1.0
K1
03
1R K1
03
1R
33
1
C
F
u2
.2
33
1
C
F
u2
.2
1
3
1
R
R
O/CN
1
3
1
R
R
O/CN
1J
R
ETRE
VNI
1J
R
ETRE
VNI
1
1
2
2
3
3
4
4
5
5
4
01C
F
u
1
.
0
4
01C
F
u
1
.
0
C162 0.1uFC162 0.1uF
3
0
1
R
K001
3
0
1
R
K001
9
3
1C
F
u
2
.
2
9
3
1C
F
u
2
.
2
1
5
1
C
F
u2.
2
1
5
1
C
F
u2.
2
2
11R
K01
2
11R
K01
C116
0.1uF
C116
0.1uF
3
01
C
F
u1.
0
3
01
C
F
u1.
0
C161 10uFC161 10uF
D
G
S
A7043
OA
327Q
D
G
S
A7043
OA
327Q
1
23
021R
R
0
15
021R
R
0
15
1
4
1C
F
u2.2
1
4
1C
F
u2.2
3
6
B
F
3
0
6
0
/A1/R
0
2
1
3
6
B
F
3
0
6
0
/A1/R
0
2
1
6
1
1
R
K
7.4
6
1
1
R
K
7.4
941
C
Fu1.0
941
C
Fu1.0
6
01R
R015
6
01R
R015
8
2
1R
K7.4
8
2
1R
K7.4
621
C
F
u
1.0
621
C
F
u
1.0
7
4
1C
Fu1.0
7
4
1C
Fu1.0
411BF
2
4
/CN 5
0
8
0
-
A4-
411BF
2
4
/CN 5
0
8
0
-
A4-
8
2
1
C
Fu
1
.0
8
2
1
C
Fu
1
.0
7
11B
F
24 6021
-
A4-
7
11B
F
24 6021
-
A4-
+
EC256
220uF/16V
+
EC256
220uF/16V
651C
F
u
2
.
2
651C
F
u
2
.
2
8
1
1R
R
0
7
4
8
1
1R
R
0
7
4
4
0
1
U
36
2
OS
-
4
8
01
S
MA
362OT 4
0
1
U
36
2
OS
-
4
8
01
S
MA
362OT
ts
u
jd
A
1
NI
V
3T
UO
V2
B
A
T4
021
C
Fu1.0
021
C
Fu1.0
7
2
1
R
RO
/
C
N
7
2
1
R
RO
/
C
N
R
0
9
2
1R R
0
9
2
1R
81
1C
Fu2
.
2
81
1C
Fu2
.
2
311C
F
u01
311C
F
u01
44
1
C
Fu1.0
44
1
C
Fu1.0
31
1
B
F
3
0
6
0
/
A
1/R02
1
31
1
B
F
3
0
6
0
/
A
1/R02
1
%
1
K6.
5
50
1
R %
1
K6.
5
50
1
R
20
1
BF
24 60
2
1-A
4
-
20
1
BF
24 60
2
1-A
4
-
50
1
C
Fn
01
50
1
C
Fn
01
701
R
%
1
K
1
.
9
701
R
%
1
K
1
.
9
10
1C
Fu1.0
10
1C
Fu1.0
+
EC255
220uF/16V
+
EC255
220uF/16V
C117
0.1uF
C117
0.1uF
13
1
C
F
u
1.0
13
1
C
F
u
1.0
40
1
Q
4
0
9
3T
B
40
1
Q
4
0
9
3T
B
1
2 3
661R
R
01
5/
CN
661R
R
01
5/
CN
251C
Fu
1
.0
251C
Fu
1
.0
421C
F
p
001
/
C
N
421C
F
p
001
/
C
N
+
30
1
CE
V52/
F
u07
4
+
30
1
CE
V52/
F
u07
4
3
01BF
24 6
0
21
-
A4-
3
01BF
24 6
0
21
-
A4-
111
B
F
3060/A1/R021
111
B
F
3060/A1/R021
751C
Fu
1.
0
751C
Fu
1.
0
711R
K4.2
711R
K4.2
761R
R02
8
/
R
0
761R
R02
8
/
R
0
70
1
C
F
u
1.0
70
1
C
F
u
1.0
%1K0
14
0
1R %1K0
14
0
1R
0
9
1T 0
9
1T
501B
F
24/CN 5
0
80-A4-
501B
F
24/CN 5
0
80-A4-
+
111CE
V
5
2/F
u
0
2
2
+
111CE
V
5
2/F
u
0
2
2
+
901
C
E
V52/Fu022
+
901
C
E
V52/Fu022
R108 4.7KR108 4.7K
3
51C
F
u1.
0
3
51C
F
u1.
0
+
EC10
100uF/16V
+
EC10
100uF/16V
9
0
1C
Fu1.
0
9
0
1C
Fu1.
0
8
0
1
BF
3060/A1
/
R021
8
0
1
BF
3060/A1
/
R021
R101 4.7KR101 4.7K
C115
2.2uF
C115
2.2uF
92
1C
Fu1.
0
92
1C
Fu1.
0
5
0
1
Q
409
3
5
0
1
Q
409
3
1
2 3
6
31C
F
u
1.
0
6
31C
F
u
1.
0
0
11C
Fu
1.0
0
11C
Fu
1.0
10
1
NC
R
EWOP
NIAM
10
1
NC
R
EWOP
NIAM
1
2
3
4
5
6
7
8
9
0
1
11
21
31
95
1
C
F
u1.
0
95
1
C
F
u1.
0
321
R
K
7
.4
321
R
K
7
.4
00
2
C
Fu1.0
00
2
C
Fu1.0
811B
F
2
45
0
8
0
-A4-
811B
F
2
45
0
8
0
-A4-
6
6
1
C
F
u
1.0
6
6
1
C
F
u
1.0
+
EC105
100uF/16V
+
EC105
100uF/16V
60
1BF
306
0
/A1/R02
1
60
1BF
306
0
/A1/R02
1
73
1
C
F
u
1.0
73
1
C
F
u
1.0
10
1Q
40
9
3
N
2
10
1Q
40
9
3
N
2
32
1
ADJ
OUT
IN
2
01U
j
d
a-7
1
11SMA
ADJ
OUT
IN
2
01U
j
d
a-7
1
11SMA
3
2
1
4
0
3
1C
Fu
1
.0
0
3
1C
Fu
1
.0
+
EC104 220uF/16V
+
EC104 220uF/16V
6
0
1
C
E
V61/F
u0
0
1
6
0
1
C
E
V61/F
u0
0
1
8
8
1
Q
4
0
9
3TB
8
8
1
Q
4
0
9
3TB
1
2 3
4
5
1
C
F
u
1.
0
4
5
1
C
F
u
1.
0
241C
Fu1.0
241C
Fu1.0
0
51C
Fu1.0
0
51C
Fu1.0
2
0
1R
R07
4
2
0
1R
R07
4
0
6
1
C
F
u1.
0
0
6
1
C
F
u1.
0
5
21C
F
u2.
2
5
21C
F
u2.
2
0043OA
2
27Q 0043OA
2
27Q
1
32
21
1
C
Fu01
21
1
C
Fu01
Fn3.332
1
C Fn3.332
1
C
121R
K7.4/CN
121R
K7.4/CN
+
EC4 220uF/16V
+
EC4 220uF/16V
841
C
Fu1.0
841
C
Fu1.0
+
80
1CE
V52
/
F
u
0
22
+
80
1CE
V52
/
F
u
0
22
721C
Fu1
.
0
721C
Fu1
.
0
5
4
1C
Fu2.2
5
4
1C
Fu2.2
1
01BF
24 60
2
1
-
A4-
1
01BF
24 60
2
1
-
A4-
A
2-H
u2
2
101L A
2-H
u2
2
101L
11
1R
K
1
11
1R
K
1
6
0
1
Q
4
093
6
0
1
Q
4
093
1
2 3
+
EC110 470uF/16V
+
EC110 470uF/16V
6
1
1
B
F
3060/A1/R0
2
1
6
1
1
B
F
3060/A1/R0
2
1
461C
u
2.2
461C
u
2.2
2
11B
F
24 508
0
-A4-
2
11B
F
24 508
0
-A4-
1
91T 1
91T
4
1
1C
Fu1.0
4
1
1C
Fu1.0
0
4
1
C
F
u
1.0
0
4
1
C
F
u
1.0
3
1
1
R
K7.4
3
1
1
R
K7.4
8
0
1
C
F
u
1
.0
8
0
1
C
F
u
1
.0
5
11B
F
3
0
6
0
/A1/R
0
21
5
11B
F
3
0
6
0
/A1/R
0
21
981C
F
u
1
0
.
0/
CN
981C
F
u
1
0
.
0/
CN
0
1
1R
R0/CN
0
1
1R
R0/CN
R
O4
2
1
R R
O4
2
1
R

Service Manual
Model No.:
- 27 -
5
5
4
4
3
3
2
2
1
1
DD
CC
B B
A A
LCS_T
A
DS
_
T
SBVC_T
-
n
iV-VTA
+niV-VTASBVC_VTSBVC_VTSBVC_VTSBVC_VTSBVC_VTSBVC_VTSBVC_VTSBVC_VTSBVC_VTSBVC_VTSBVC_VTSBVC_VTSBVC_VTSBVC_VTSBVC_VTSBVC_VT SBVC_VTSBVC_VTSBVC_VTSBVC_VTSBVC_VTSBVC_VTSBVC_VTSBVC_VTSBVC_VTSBVC_VTSBVC_VTSBVC_VTSBVC_VTSBVC_VTSBVC_VTSBVC_VTSBVC_VTSBVC_VTSBVC_VTSBVC_VTSBVC_VTSBVC_VTSBVC_VTSBVC_VTSBVC_VTSBVC_VTSBVC_VTSBVC_VTSBVC_VTSBVC_VTSBVC_VTSBVC_VTSBVC_VTSBVC_VTSBVC_VTSBVC_VTSBVC_VTSBVC_VTSBVC_VTSBVC_VTSBVC_VTSBVC_VTSBVC_VTSBVC_VTSBVC_VTSBVC_VTSBVC_VTSBVC_VTSBVC_VTSBVC_VTSBVC_VTSBVC_VTSBVC_VTSBVC_VTSBVC_VTSBVC_VTSBVC_VTSBVC_VTSBVC_VTSBVC_VTSBVC_VTSBVC_VTSBVC_VTSBVC_VTSBVC_VTSBVC_VT
IPFISFIS_T
MFIS
PFIS
CGA
FI_
T
T
F
A
_
T
TFA
+D_FI+
F
I
-
D
_
FI
-
FI
AFT
T_SIF
T_CVBS
IF+
IF-
T_IFAGC
T_SCL
T_SDA
33
_
DDV
B_V5
D
NG
A
B_V5
B
_V5
V0
3
+_renuT
V
2
1
B
_V
5
V03+_renuT
D
N
GA
V03+_renuT
ADS
_
T
LCS
_T
+niV-VTA
-niV-VTA
PFIS
MFIS
C
G
AFI
_
T
TFA
_
T
+D_FI
-
D
_F
I
ci t
sm
ot
eso
lc
stne
no
pmoc
e
s
eht
ec
a
l
P
ci
ts
m ot
e
s
o
lc
s
tnen
opm
oc e
s
eht
ecalP
ti
b
ih
o
rp
s
i
aiv
dn
a li
m6
1
=
> h
td
iw
e
ca
rt -
/
+FI
CI
908DS
M
E
SOLC ECALP C/R
t
ne
lot
V05
t
s
a
e
l
ta
e
v
a
h
ts
um 52
4C,
22
4C,1
24C
,3
2
4
C
tr
op tu
pn
i
r
e
nu
t eh
t
morf
r
af e
lu
dom
s
ih
t
e
c
a
lP:
N
ETT
A
egatloV enuT V03+
Place Near Tuner
105
1
TSM
r
a
eN
V
03
4
22R
R
02
2
4
22R
R
02
2
212R
R065
212R
R065
532C
Fn1
/
CN
532C
Fn1
/
CN
0
0
2
CE
V
05
/F
u
7
4
0
0
2
CE
V
05
/F
u
7
4
4
0
2
R
K
7
.
4
4
0
2
R
K
7
.
4
102C
Fu01
102C
Fu01
F
n0
17
12C F
n0
17
12C
6
32C
F
n
1/
CN
6
32C
F
n
1/
CN
5
02
R
K7.4
5
02
R
K7.4
2
0
2Q
4093
2
0
2Q
4093
1
32
032C
Fu1/c
n
032C
Fu1/c
n
10
2
L
H
u
22
10
2
L
H
u
22
9
3
2
C
F
n
1
/
C
N
9
3
2
C
F
n
1
/
C
N
642C
Fu1.0/CN
642C
Fu1.0/CN
14
2
C
F
u
0
1/
C
N
14
2
C
F
u
0
1/
C
N
30
2
L
W
8
/
1-
H
u
0
01
/C
N
30
2
L
W
8
/
1-
H
u
0
01
/C
N
2
22C
Fp
2
2
2
22C
Fp
2
2
7
0
2
R
R001
7
0
2
R
R001
612R
R
0/C
N
612R
R
0/C
N
3
02Q
2
0
07N
2/
CN
3
02Q
2
0
07N
2/
CN
132C
Fu
1/
CN
132C
Fu
1/
CN
212C
Fu1.0
212C
Fu1.0
102D
B
03SZD
U
/
C
N
102D
B
03SZD
U
/
C
N
2
02L
Hn
0
7
4/
CN
2
02L
Hn
0
7
4/
CN
K3/
C
N
0
32R K3/
C
N
0
32R
0
1
2
R
K
0
1
0
1
2
R
K
0
1
202D 99V
A
B
/
CN 202D 99V
A
B
/
CN
3
1
2
3
1
2
R
R
0
/
C
N
3
1
2
R
R
0
/
C
N
602C
F
p
01
602C
F
p
01
4
0
2L
W
8
/1-
H
u
0
0
1
/CN
4
0
2L
W
8
/1-
H
u
0
0
1
/CN
3
3
2
R
K0
0
1/
C
N
3
3
2
R
K0
0
1/
C
N
42P
r
enuT
t
c
e
nnoC
PASA DNG dra
o
B ot
202T
A
1
0
2
H
F
5
0
2
S
V
T
D
42P
r
enuT
t
c
e
nnoC
PASA DNG dra
o
B ot
202T
A
1
0
2
H
F
5
0
2
S
V
T
D
NC
1
NC
2
NC
5
NC
6
RF_AGC
7
NC
8
VT
9
IF(+)
11
IF-
10
NC
3
NC
4
IF_AGC
12
IF_TP
13
SCL
14
SDA
15
GND
16
TU5V
17
NC
18
AFT
19
SIFOUT
20
CVBSOUT
21
GND 22
GND 23
DNG
42
GND 25
GND 26
GND 27
GND 28
GND 29
3
3
2
C
Fu1/CN
3
3
2
C
Fu1/CN
30
2
R
R0/CN
30
2
R
R0/CN
61
2
C
F
p
22
/
C
N
61
2
C
F
p
22
/
C
N
3
0
2
D
V1
.
5B
23
2
5L
LM
/
C
N
3
0
2
D
V1
.
5B
23
2
5L
LM
/
C
N
502C
Fp01
502C
Fp01
R2
2/C
N
1
32R R2
2/C
N
1
32R
R214
33K
R214
33K
40
2
C
F
u
1.0
40
2
C
F
u
1.0
2
3
2
R
R
1
5/C
N
2
3
2
R
R
1
5/C
N
3
12C
Fu1.0
3
12C
Fu1.0
20
2
C
Fn
1
20
2
C
Fn
1
5
0
2L
H
u
0
0
1/
C
N
5
0
2L
H
u
0
0
1/
C
N
9
0
2R
R0
1
9
0
2R
R0
1
0
4
2C
F
u
1
/
C
N
0
4
2C
F
u
1
/
C
N
4
32C
F
n
74
/
CN
4
32C
F
n
74
/
CN
112R
K01
112R
K01
2
2
2
R
K
2.2
2
2
2
R
K
2.2
232C
Fu1.0/CN
232C
Fu1.0/CN
412C
Fu1.
0
412C
Fu1.
0
80
2
C
n7
4
80
2
C
n7
4
542C
F
u
1/c
n
542C
F
u
1/c
n
8
3
2
C
F
p0
7
4/C
N
8
3
2
C
F
p0
7
4/C
N
202R
R0
202R
R0
R7
4
322R R7
4
322R
512R
R7
4
512R
R7
4
102Q
40
9
3
102Q
40
9
3
1
32
F
n01512C F
n01512C
7
0
2
C
Fu1.0
7
0
2
C
Fu1.0
3
2
2C
Fp2
2
3
2
2C
Fp2
2
R7
4
71
2
R R7
4
71
2
R
7
3
2
C
F
n
1
/
CN
7
3
2
C
F
n
1
/
CN
C203
0.1uF
C203
0.1uF
802R
0
01
802R
0
01
5
2
2R
R022
5
2
2R
R022

Service Manual
Model No.:
- 28 -
5
5
4
4
3
3
2
2
1
1
DD
CC
B B
AA
#PW_H
SA
L
F
1_
HS
ALF
2
_HSALF
ID
_
IPS
OD
_
IPS
KC_IP
S
DXT-P
S
I
DXR
-PSI
ZC
_
IPS
GULPTOH
KCABP_NO
MWP-JDA
P
MA
_ETU
M
LENA
P
_NO
T
ESER-SY
S
T
ESE
R T
ESE
R
DXR
DXT
LC
S
A
D
S
F
F
O/N
O
FFO/
N
O_DVD
1MWP
0
M
WP
SDR-RASZ
SDR-CASZ
SDR-BA1
SDR-BA0
MADR5
SDR-MCLK-
SDR-CKE
SDR-MCLK+
MADR4
MADR3
MADR2
MADR6
MADR1
MADR0
SDR-DQM0
MDATA3
MDATA2
MDATA6
MDATA7
MDATA1
MDATA0
SDR-DQS0
VDDC
MDATA4
MDATA5
LCSBCDD
A
DSBCDD
PMA
_
ETUM
T
ESE
R-
SYS
+
2EXR
-CEXR
+C
EXR
-3E
XR
-
2EXR
-
0EXR
+
3EXR
OTG_REXT
+3O
XR
-2OX
R
+2OXR
-C
OXR
+C
OXR
-
0O
X
R
+0
OXR
-1
OXR
+1O
XR
-3O
XR
PW
PE
E
ADJ-PWM
PWM1
PWM0
FLASH_WP#
+K
LCM-RDS
ZE
W-RD
S
]
0
:
51[A
T
AD
M
]0
:
1
[MQD
-RD
S
]0:1[
S
QD-RD
S
EKC-RD
S
-K
L
CM-RD
S
1AB-
RDS
ZSAR-RD
S
0A
B
-
RD
S
ZSA
C
-R
D
S
]
0
:21[R
D
AM
CEC-IM
DH
F
ERVM
N1
BX
R
P
1
BXR
PKLCBXR
P0
BX
R
N2BX
R
N0BX
R
NKLCBXR
P
2
BXR
MO
CUA
+
0EXR
-1
EXR
GULPT
O
H
1D
E
L
KC_I
PS
ZC
_
I
PS
OD
_
I
PS
ID_IPS
+1E
XR
RXD
TXD
TE
SER
8
A
TADM
1SQD-RDS
1
M
QD-
RDS
21
A
TADM
4
1
ATADM
51ATADM
11
A
TADM
01ATADM
9ATADM
31
ATAD
M
]7.
.0
[DV
VD6
VD5
VD4
VD3
VD0
VD2
VD1
VD7
KEY0
KEY1
F
FO
/N
O_DVD
MADR11
MADR10
VDDC
MADR9
MADR8
MADR12
KCABP_NO
L
ENAP_NO
F
FO/NO
PWR-ON/OFF
MADR7
SDR-WEZ
F
FO/
N
O
-RWP
PWP
E
E
n
iL-D
H
niR-D
H
C
E
TEDHP
PD
MD
DP
DM
GDEL
0
Y
E
K
#WAR
_
RI
R
D
EL
C
N
Y
S_RI
BT
S_Y
E
K
GDEL
CN
Y
S_
R
I
1
Y
E
K
0YEK
IR_SYNC
D
X
R
-P
S
I
DXT-PS
I
-0
OXR
+
0OX
R
+
1
O
X
R
+
3O
X
R
+2OXR
#+COXR
-1O
XR
-
2OXR
P
O_DC
L
#
-
COXR
-3
OXR
-0EX
R
-
1EXR
-
2EXR
EVIRDR
E
V
O
#
-C
EXR
+1E
X
R
+2EX
R
#
+
CEX
R
+3
EX
R
+0E
X
R
-
3
EXR
PO_
D
CL#PO_DCL
#PO
_DC
L
OVERDRIVE
EVIRDRE
V
O
n
i
-
1
YEK
ni
-0
Y
E
K
#+COXR+C
OXR
#-COXR-CO
XR
#+CE
XR
+CEXR
#-CEXR-C
EXR
1DEL GD
E
L
R
DEL
BT
SV5
DD
VA3.
3
+
HSAL
F
_DDV
A
3.3
+
DDV
A3
.
3+
DD
VA3.3+
DD
V
A3
.
3
+
CDD
V
VDDC
AVDD_OTG
C
DDV
C
DA
_DD
VA
DV5.2+
PDDV
+2.5VD
VDDP
+2.5VD
CD
DV
AVDD_AU
C
DA_DD
V
A
AVDD_MEMPLL
VDDC
PDDV
AVDD_MPLL
F
I
S_DDVA
DV
5
.
2+
VDDP
VDDP
L
L
P
L
_DD
V
A
IVD_DD
V
A
IVD_
D
DVA
VDDC
DV
5
.
2
+
+2.5VD
VDDC
BSU
V
5
V
5B
SUV
5
B
TS
V
5
B
T
SV
5
DDVA3
.3
+
l
e
n
aP
-CC
V
l
e
na
P
-CCV
DD
VA3.
3
+
BT
SV5
DD
V
A3.
3
+
D
DVA
3
.
3+
H
SA
L
F_DD
VA
3
.
3+
T
ES
E
R
-SYS
MWP
-JDA
GULP
T
OH
KCA
BP
_N
O
LE
N
A
P
_NO
FFO/NO-R
W
P
PMA_ETUM
DXT-PS
I
DXR-PSI
FFO/NO_DVD
T
UO
_SB
VC
1AB
-
R
D
S
ADSB
CD
D
LC
SBCDD
-niG-AGV
-n
iR
-AG
V
-
n
i
B
-AG
V
TSVALID
VCLK
TSSTART
SPDIF_O
ni
L
-X
UM
n
iR-XUM
+KLCM-RDS
]0:
1
[
SQD
-RDS
T_AFT
FFO
/
NO
_DVD
C
EC
-IMDH
-
KLCM-RDS
N
0
BXR
PK
L
CBXR
NKLCBXR
P
2B
XR
N
1BXR
P
1BXR
P
0B
XR
N
2B
XR
MFIS
PFIS
VA-ediS
+niV-VTA
-
niV
-V
TA
EKC
-RD
S
AUOUTR1
AUOUTL1
AUOUTR0
AUOUTL0
SDA
SCL
ZEW
-RDS
AU-SW0
AU-SW1
GULPTOH
]0:1[MQD
-
RDS
ZSA
C
-RDS
]
0
:21[RDAM
BG
R_
SV
BG
R
_
S
H
ZSAR-RDS
]
7..0
[
D
V
]
0
:
5
1
[
ATA
D
M
0AB
-R
DS
+
n
i
V
-1
VA
CC
+niG
-A
GV
+niR-AGV
+niB-AGV
GO
S
+Y
+
B
P
Y
O
S
+
R
P
SB
V
C_DVD
ni
L-DH
n
i
R-DH
C
ETEDH
P
CNYS
_
RI
F
F
O
/NO
TR
OP GUBED
ROTCENNOC SDVL
HSALF LAIRES
TIUCRIC TESER
MORPEE
LRTC_DEL
DAP YEK
noitceleS edoM
e
cafretnI BS
U
-4
O
XR
-4
E
XR
+
4OXR
+
4
E
X
R
40
4C
p0
2
40
4C
p0
2
Fu
1.06
04C Fu
1.06
04C
R0
9
64R R0
9
64R
7
2
4R
K
7
.
4
7
2
4R
K
7
.
4
F
u
1.090
4C F
u
1.090
4C
R
0
015
3
2R R
0
015
3
2R
%1
_R
093
0
2
4R %1
_R
093
0
2
4R
10
4
D
9
9
VAB
10
4
D
9
9
VAB
3
1
2
C422100nF C422100nF
1
1
4R
%1
_
K
1
1
1
4R
%1
_
K
1
K
1
054
RK
1
054
R
R436 4.7KR436 4.7K
81
4R
K
7
.
4
81
4R
K
7
.
4
R398 1KR398 1K
R
0
0
74R R
0
0
74R
R437 4.7KR437 4.7K
1
1
4C
V
3
.
6
/F
u
0
1
1
1
4C
V
3
.
6
/F
u
0
1
R
1
598
4R R
1
598
4R
9
34
R
R01
9
34
R
R01
R
0104L R
0104L
254R
CN
254R
CN
R401 10KR401 10K
2
4
4
R
K1
2
4
4
R
K1
60
4NC
dapy
e
K,
0
.2
,
p3
60
4NC
dapy
e
K,
0
.2
,
p3
1
2
3
R45415K R45415K
R45115K R45115K
R
01
74R R
01
74R
10
4
F
A5
.
0
esuf
el
ba
-
te
s
er
10
4
F
A5
.
0
esuf
el
ba
-
te
s
er
R405 10KR405 10K
444R
K
2
.8
444R
K
2
.8
8
62R
CN
8
62R
CN
35
4R
CN
35
4R
CN
R
00
10
3
4R R
00
10
3
4R
4
72R
K
2
4
72R
K
2
88
4
T
PTLF
88
4
T
PTLF
D1
D2
D3
D4
D
5
D
6
D
7
D
8
4
0
4R
%1_
K1
4
0
4R
%1_
K1
91
4R
CN
91
4R
CN
K1
9
44R K1
9
44R
RX405V800A A RX405V800AA
R406 10KR406 10K
R407 10KR407 10K
204
Q
40
9
3T
B
204
Q
40
9
3T
B
32
1
K
0
152
4
R K
0
152
4
R
C4180.1uF C4180.1uF
1
0
4PR
R7
4
1
0
4PR
R7
4
1
3
5
78
6
4
2
1
0
4C
p0
2
1
0
4C
p0
2
R
0
01
8
2
4R R
0
01
8
2
4R
5
04C
Fu1.0
5
04C
Fu1.0
014R
M1
014R
M1
F
u
1.080
4C F
u
1.080
4C
RX403V800AA RX403V800AA
10
4Y
zHM
21
10
4Y
zHM
21
43
4
R
K7
.4
43
4
R
K7
.4
1
5
4C
F
n
1
1
5
4C
F
n
1
654
R
K
1
/
CN
654
R
K
1
/
CN
C41710uF/6.3V C41710uF/6.3V
3
1
4C
Fu
0
1
3
1
4C
Fu
0
1214C
Fn1
214C
Fn1
262
R
K7.4
262
R
K7.4
RX404V800AA RX404V800AA
51
4
R
K1
51
4
R
K1
R08
64R R08
64R
304Q
6
0
93
304Q
6
0
93
1
3 2
024C
Fp00
1
024C
Fp00
1
124R
k01
124R
k01
614R
K
2
614R
K
2
6
2
4R
K7.4
6
2
4R
K7.4
K
1
7
14R K
1
7
14R
32
4R
K
0
1
32
4R
K
0
1
204U
6
1
p52N
O
E
204U
6
1
p52N
O
E
#
EC 1
OS 2
#
P
W3
S
SV 4
I
S
5KC
S
6#
D
LOH
7DDV
8
6
6
4R
K7.4/CN
6
6
4R
K7.4/CN
Fu
1
.
04
14C Fu
1
.
04
14C
+
EC401
100uF/16V
+
EC401
100uF/16V
K1
7
5
4R K1
7
5
4R
R433 4.7KR433 4.7K
R1
588
4R R1
588
4R
C41910uF/6.3V C41910uF/6.3V
R403 10KR403 10K
544C
Fu1.0
544C
Fu1.0
8
44
R
R
0
1
8
44
R
R
0
1
9
2
4R
K
7
4
9
2
4R
K
7
4
R74
4
24R R74
4
24R
C4160.1uF C4160.1uF
4
0
4
N
C
l
e
n
aP
t
norF,
0
.2,p
6
4
0
4
N
C
l
e
n
aP
t
norF,
0
.2,p
6
11
22
33
44
55
66
RX402
V800AA
RX402
V800AA
104U
L81
1
D
S
M
104U
L81
1
D
S
M
1XT_TRAU/1I0
PG
1
2OI
P
G
2
NKC
X
R
3
PKC
X
R
4
N
0
X
R
5
P
0
X
R
6
3
3_DD
V
A
7
N1
X
R
8
P1
X
R
9
S
S
V
0
1
N
2
X
R
1
1
P2X
R
21
521OI
P
G
31
TX
E
R
41
AD
_
D
C
D
D
51
KC
_
D
C
D
D
6
1
PLC
V
71
PF
E
R
81
MF
E
R
91
1N
I
B
02
1N
I
GO
S
1
2
1N
IG
2
2
1NI
R
32
MN
I
B
42
0N
I
B
52
MN
IG
62
0N
IG
72
0
NIGO
S
82
MN
I
R
92
0N
I
R
03
3
3
_DDD
V
A
13
S
S
V
23
CN
Y
S
H
3
3
CNY
S
V
43
5SB
V
C
53
4SB
V
C
63
3
SB
V
C
7
3
2
SB
V
C
83
1SBV
C
93
1
M
O
C
V
04
0SB
V
C
1
4
0MO
C
V
24
3
3
_
D
D
V
A
34
T
UO_SBV
C
44
0SBVC_S
S
V
54
FIS_DD
V
A
64
P1
FI
S
74
M1
FI
S
84
D
D
V
94
S
S
V
05
0
L_NI_EN
IL
15
0R_NI_ENI
L
25
1L_NI_E
N
IL
35
1
R_NI
_
E
N
IL
45
AUGND
55
VSS
56
AUVRM
57
AUVRP
58
AUVAG
59
AVDD_AUSDM
60
LINE_OUT_2L
61
LINE_OUT_2R
62
LINE_OUT_1L
63
LINE_OUT_1R
64
LINE_OUT_0L
65
LINE_OUT_0R
66
VD33
67
VSS
68
VDD
69
AVDD_RTC
70
TS0_D0
71
TS0_D1
72
TS0_D2
73
TS0_D3
74
TS0_D4
75
TS0_D5
76
TS0_D6
77
TS0_D7
78
TS0_VALD
79
TS0_SYNC
80
TS0_CLK
81
VSS
82
VDD
83
I2S_IN_WS
84
I2S_IN_BCK
85
I2S_IN_SD
86
SPDIF_IN
87
SPDIF_OUT
88
I2S_OUT_WS
89
I2S_OUT_MCK
90
I2S_OUT_BCK
91
I2S_OUT_SD
92
I2S_OUT_MUTE/CEC
93
VD33
94
IRIN
95
INT
96
DDCA_DA
97
DDCA_CK
98
SAR0
99
SAR1
100
SAR2
101
SAR3
102
PWM[0]
103
PWM[1]
104
PWM[2]
105
PWM[3]
106
DDCR_DAT
107
DDCR_CLK
108
TE
SER 9
01
KC
_
IP
S011
ID_IPS 11
1
OD_I
P
S2
1
1
Z
C
_
IPS 3
1
1
3
3DV 4
1
1
CEC/5
1
O
IPG 5
1
1
P
3AVL 611
N
3
AVL 7
1
1
PK
C
A
V
L8
1
1
NKC
A
VL 9
1
1
P2
AV
L0
2
1
N2
AV
L1
21
P1
A
V
L22
1
N
1
AVL 3
2
1
P0AV
L4
2
1
N
0
AV
L5
2
1
33
D
V6
2
1
P
3
BVL 72
1
N
3
BVL 8
2
1
P
K
CBV
L9
2
1
NKC
B
VL 0
3
1
P2
BVL 1
3
1
N2BVL 231
P1
BVL 33
1
N
1
BVL 4
3
1
NPB
VL 5
3
1
N
0
BV
L6
3
1
L
L
PL_DDVA 73
1
LL
P
L_
S
S
V
A831
SS
V9
3
1
DDV 041
0
0
1OIPG/
KC
L1
41
9
9
OI
P
G241
8
9OIPG 341
7
9OIPG 441
AT
A
D_1ST 5
4
1
D
LAV_1S
T6
4
1
9OI
P
G74
1
0
1O
I
P
G841
]5
1
[
Q
D
_
RDD 94
1
]41[
Q
D
_RDD 0
5
1
]31[Q
D
_RDD 1
5
1
]
2
1
[
Q
D_
RDD 25
1
RDD
_DDV
A351
]11[QD
_R
DD 45
1
]0
1
[
Q
D_RDD 55
1
SS
V6
5
1
]
1
[
M
QD
_RD
S7
5
1
]
9
[
QD_R
D
D851
]
8
[
QD_R
D
D951
RDD_DDVA 061
]
1
[
SQD_RDD 1
6
1
74OIP
G26
1
VSS 163
VDD 164
GPIO48 165
GPIO13/UART_RX1 166
GPIO14/UART_TX1 167
MVREF 168
DDR_CKN 169
DDR_CKP 170
DDR_CKE 171
AVDD_MEMPLL 172
DDR_AD[0] 173
DDR_AD[1] 174
DDR_AD[2] 175
DDR_AD[3] 176
DDR_AD[4] 177
DDR_AD[5] 178
DDR_AD[6] 179
AVDD_DDR 180
DDR_AD[7] 181
DDR_AD[8] 182
DDR_AD[9] 183
DDR_AD[10] 184
DDR_AD[11] 185
DDR_AD[12] 186
DDR_BA[1] 187
DDR_BA[0] 188
DDR_WE 189
DDR_RAS 190
SDR_CAS 191
VDD 192
DDR_DQ[7] 193
DDR_DQ[6] 194
DDR_DQ[5] 195
DDR_DQ[4] 196
AVDD_DDR 197
DDR_DQ[3] 198
DDR_DQ[2] 199
VSS 200
SDR_DQM[0] 201
DDR_DQ[1] 202
DDR_DQ[0] 203
AVDD_DDR 204
DDR_DQS[0] 205
AVDD_DVI 206
PAD_OTG_REXT 207
AVDD_OTG 208
DM 209
DP 210
VSS 211
XOUT 212
XIN 213
AVDD_MPLL 214
TESTPIN 215
GPIO0/UART_RX1/CEC 216
GND PAD
217
204NC
NOC
T
,
0
.
2
,
0
2
X2
204NC
NOC
T
,
0
.
2
,
0
2
X2
11
2
2
33
4
4
55
6
6
77
8
8
99
0
1
0
1
1
11
1
2
1
2
1
3
13
1
41
4
1
51 51
61
6
1
71 71
81
81
9
19
1
0
2
02
1
21
2
2
2
2
2
3
232
4
2
4
2
5
25
2
62
6
2
72 72
82
8
2
9
29
2
0
3
03
1
31
3
2
3
2
3
3
33
3
4
3
4
3
53 53
63
6
3
7
373
83
8
3
9
393
0
4
04
744
R
R01
744
R
R01
R408 10KR408 10K
RX401
V800AA
RX401
V800AA
504
NC
r
e
faw
_e
la
M
/m
m
0.2
4PIS
504
NC
r
e
faw
_e
la
M
/m
m
0.2
4PIS
1
2
3
4
K
18
54
RK
18
54
R
2
0
4
C
F
u
1
.0
2
0
4
C
F
u
1
.0
3
44R
K2.8
3
44R
K2.8
704C
F
u
1.0
704C
F
u
1.0
324
C
Fp
001
324
C
Fp
001
R0011
3
4R R0011
3
4R
214RR0
0
1 214RR0
0
1
n
7
4014C n
7
4014C
104
NC
r
e
f
aw_el
a
M
/
mm
0
.
2
4
P
IS
104
NC
r
e
f
aw_el
a
M
/
mm
0
.
2
4
P
IS
1
2
3
4
R402 10KR402 10K
05
4C
F
n1
05
4C
F
n1
R409 900R_1%R409 900R_1%
124
C
Fp0
0
1
124
C
Fp0
0
1
1
44R
K
0
1
1
44R
K
0
1
254C
Fn1
254C
Fn1

Service Manual
Model No.:
- 29 -
5
5
4
4
3
3
2
2
1
1
DD
CC
B B
AA
#PW_H
SA
L
F
1_
HS
ALF
2
_HSALF
ID
_
IPS
OD
_
IPS
KC_IP
S
DXT-P
S
I
DXR
-PSI
ZC
_
IPS
GULPTOH
KCABP_NO
MWP-JDA
P
MA
_ETU
M
LENA
P
_NO
T
ESER-SY
S
T
ESE
R T
ESE
R
DXR
DXT
LC
S
A
D
S
F
F
O/N
O
FFO/
N
O_DVD
1MWP
0
M
WP
SDR-RASZ
SDR-CASZ
SDR-BA1
SDR-BA0
MADR5
SDR-MCLK-
SDR-CKE
SDR-MCLK+
MADR4
MADR3
MADR2
MADR6
MADR1
MADR0
SDR-DQM0
MDATA3
MDATA2
MDATA6
MDATA7
MDATA1
MDATA0
SDR-DQS0
VDDC
MDATA4
MDATA5
LCSBCDD
A
DSBCDD
PMA
_
ETUM
T
ESE
R-
SYS
+
2EXR
-CEXR
+C
EXR
-3E
XR
-
2EXR
-
0EXR
+
3EXR
OTG_REXT
+3O
XR
-2OX
R
+2OXR
-C
OXR
+C
OXR
-
0O
X
R
+0
OXR
-1
OXR
+1O
XR
-3O
XR
PW
PE
E
ADJ-PWM
PWM1
PWM0
FLASH_WP#
+K
LCM-RDS
ZE
W-RD
S
]
0
:
51[A
T
AD
M
]0
:
1
[MQD
-RD
S
]0:1[
S
QD-RD
S
EKC-RD
S
-K
L
CM-RD
S
1AB-
RDS
ZSAR-RD
S
0A
B
-
RD
S
ZSA
C
-R
D
S
]
0
:21[R
D
AM
CEC-IM
DH
F
ERVM
N1
BX
R
P
1
BXR
PKLCBXR
P0
BX
R
N2BX
R
N0BX
R
NKLCBXR
P
2
BXR
MO
CUA
+
0EXR
-1
EXR
GULPT
O
H
1D
E
L
KC_I
PS
ZC
_
I
PS
OD
_
I
PS
ID_IPS
+1E
XR
RXD
TXD
TE
SER
8
A
TADM
1SQD-RDS
1
M
QD-
RDS
21
A
TADM
4
1
ATADM
51ATADM
11
A
TADM
01ATADM
9ATADM
31
ATAD
M
]7.
.0
[DV
VD6
VD5
VD4
VD3
VD0
VD2
VD1
VD7
KEY0
KEY1
F
FO
/N
O_DVD
MADR11
MADR10
VDDC
MADR9
MADR8
MADR12
KCABP_NO
L
ENAP_NO
F
FO/NO
PWR-ON/OFF
MADR7
SDR-WEZ
F
FO/
N
O
-RWP
PWP
E
E
n
iL-D
H
niR-D
H
C
E
TEDHP
PD
MD
DP
DM
GDEL
0
Y
E
K
#WAR
_
RI
R
D
EL
C
N
Y
S_RI
BT
S_Y
E
K
GDEL
CN
Y
S_
R
I
1
Y
E
K
0YEK
IR_SYNC
D
X
R
-P
S
I
DXT-PS
I
-0
OXR
+
0OX
R
+
1
O
X
R
+
3O
X
R
+2OXR
#+COXR
-1O
XR
-
2OXR
P
O_DC
L
#
-
COXR
-3
OXR
-0EX
R
-
1EXR
-
2EXR
EVIRDR
E
V
O
#
-C
EXR
+1E
X
R
+2EX
R
#
+
CEX
R
+3
EX
R
+0E
X
R
-
3
EXR
PO_
D
CL#PO_DCL
#PO
_DC
L
OVERDRIVE
EVIRDRE
V
O
n
i
-
1
YEK
ni
-0
Y
E
K
#+COXR+C
OXR
#-COXR-CO
XR
#+CE
XR
+CEXR
#-CEXR-C
EXR
1DEL GD
E
L
R
DEL
BT
SV5
DD
VA3.
3
+
HSAL
F
_DDV
A
3.3
+
DDV
A3
.
3+
DD
VA3.3+
DD
V
A3
.
3
+
CDD
V
VDDC
AVDD_OTG
C
DDV
C
DA
_DD
VA
DV5.2+
PDDV
+2.5VD
VDDP
+2.5VD
CD
DV
AVDD_AU
C
DA_DD
V
A
AVDD_MEMPLL
VDDC
PDDV
AVDD_MPLL
F
I
S_DDVA
DV
5
.
2+
VDDP
VDDP
L
L
P
L
_DD
V
A
IVD_DD
V
A
IVD_
D
DVA
VDDC
DV
5
.
2
+
+2.5VD
VDDC
BSU
V
5
V
5B
SUV
5
B
TS
V
5
B
T
SV
5
DDVA3
.3
+
l
e
n
aP
-CC
V
l
e
na
P
-CCV
DD
VA3.
3
+
BT
SV5
DD
V
A3.
3
+
D
DVA
3
.
3+
H
SA
L
F_DD
VA
3
.
3+
T
ES
E
R
-SYS
MWP
-JDA
GULP
T
OH
KCA
BP
_N
O
LE
N
A
P
_NO
FFO/NO-R
W
P
PMA_ETUM
DXT-PS
I
DXR-PSI
FFO/NO_DVD
T
UO
_SB
VC
1AB
-
R
D
S
ADSB
CD
D
LC
SBCDD
-niG-AGV
-n
iR
-AG
V
-
n
i
B
-AG
V
TSVALID
VCLK
TSSTART
SPDIF_O
ni
L
-X
UM
n
iR-XUM
+KLCM-RDS
]0:
1
[
SQD
-RDS
T_AFT
FFO
/
NO
_DVD
C
EC
-IMDH
-
KLCM-RDS
N
0
BXR
PK
L
CBXR
NKLCBXR
P
2B
XR
N
1BXR
P
1BXR
P
0B
XR
N
2B
XR
MFIS
PFIS
VA-ediS
+niV-VTA
-
niV
-V
TA
EKC
-RD
S
AUOUTR1
AUOUTL1
AUOUTR0
AUOUTL0
SDA
SCL
ZEW
-RDS
AU-SW0
AU-SW1
GULPTOH
]0:1[MQD
-
RDS
ZSA
C
-RDS
]
0
:21[RDAM
BG
R_
SV
BG
R
_
S
H
ZSAR-RDS
]
7..0
[
D
V
]
0
:
5
1
[
ATA
D
M
0AB
-R
DS
+
n
i
V
-1
VA
CC
+niG
-A
GV
+niR-AGV
+niB-AGV
GO
S
+Y
+
B
P
Y
O
S
+
R
P
SB
V
C_DVD
ni
L-DH
n
i
R-DH
C
ETEDH
P
CNYS
_
RI
F
F
O
/NO
TR
OP GUBED
ROTCENNOC SDVL
HSALF LAIRES
TIUCRIC TESER
MO
R
PE
E
LRTC_DEL
DAP YEK
noitceleS edoM
e
cafretnI BS
U
-4
O
XR
-4
E
XR
+
4OXR
+
4
E
X
R
40
4C
p0
2
40
4C
p0
2
Fu
1.06
04C Fu
1.06
04C
R0
9
64R R0
9
64R
7
2
4R
K
7
.
4
7
2
4R
K
7
.
4
F
u
1.090
4C F
u
1.090
4C
R
0
015
3
2R R
0
015
3
2R
%1
_R
093
0
2
4R %1
_R
093
0
2
4R
10
4
D
9
9
VAB
10
4
D
9
9
VAB
3
1
2
C422100nF C422100nF
1
1
4R
%1
_
K
1
1
1
4R
%1
_
K
1
K
1
054
RK
1
054
R
R436 4.7KR436 4.7K
81
4R
K
7
.
4
81
4R
K
7
.
4
R398 1KR398 1K
R
0
0
74R R
0
0
74R
R437 4.7KR437 4.7K
1
1
4C
V
3
.
6
/F
u
0
1
1
1
4C
V
3
.
6
/F
u
0
1
R
1
598
4R R
1
598
4R
9
34
R
R01
9
34
R
R01
R
0104L R
0104L
254R
CN
254R
CN
R401 10KR401 10K
2
4
4
R
K1
2
4
4
R
K1
60
4NC
dapy
e
K,
0
.2
,
p3
60
4NC
dapy
e
K,
0
.2
,
p3
1
2
3
R45415K R45415K
R45115K R45115K
R
01
74R R
01
74R
10
4
F
A5
.
0
esuf
el
ba
-
te
s
er
10
4
F
A5
.
0
esuf
el
ba
-
te
s
er
R405 10KR405 10K
444R
K
2
.8
444R
K
2
.8
8
62R
CN
8
62R
CN
35
4R
CN
35
4R
CN
R
00
10
3
4R R
00
10
3
4R
4
72R
K
2
4
72R
K
2
88
4
T
PTLF
88
4
T
PTLF
D1
D2
D3
D4
D
5
D
6
D
7
D
8
4
0
4R
%1_
K1
4
0
4R
%1_
K1
91
4R
CN
91
4R
CN
K1
9
44R K1
9
44R
RX405V800AA RX405V800AA
R406 10KR406 10K
R407 10KR407 10K
204
Q
40
9
3T
B
204
Q
40
9
3T
B
32
1
K
0
152
4
R K
0
152
4
R
C4180.1uF C4180.1uF
1
0
4PR
R7
4
1
0
4PR
R7
4
1
3
5
78
6
4
2
1
0
4C
p0
2
1
0
4C
p0
2
R
0
01
8
2
4R R
0
01
8
2
4R
5
04C
Fu1.0
5
04C
Fu1.0
014R
M1
014R
M1
F
u
1.080
4C F
u
1.080
4C
RX403V800AA RX403V800AA
10
4Y
zHM
21
10
4Y
zHM
21
43
4
R
K7
.4
43
4
R
K7
.4
1
5
4C
F
n
1
1
5
4C
F
n
1
654
R
K
1
/
CN
654
R
K
1
/
CN
C41710uF/ 6.3V C41710uF/6.3V
3
1
4C
Fu
0
1
3
1
4C
Fu
0
1214C
Fn1
214C
Fn1
262
R
K7.4
262
R
K7.4
RX404V800AA RX404V800AA
51
4
R
K1
51
4
R
K1
R08
64R R08
64R
304Q
6
0
93
304Q
6
0
93
1
3 2
024C
Fp00
1
024C
Fp00
1
124R
k01
124R
k01
614R
K
2
614R
K
2
6
2
4R
K7.4
6
2
4R
K7.4
K
1
7
14R K
1
7
14R
32
4R
K
0
1
32
4R
K
0
1
204U
6
1
p52N
O
E
204U
6
1
p52N
O
E
#
EC 1
OS 2
#
P
W3
S
SV 4
I
S
5KC
S
6#
D
LOH
7DDV
8
6
6
4R
K7.4/CN
6
6
4R
K7.4/CN
Fu
1
.
04
14C Fu
1
.
04
14C
+
EC401
100uF/16V
+
EC401
100uF/16V
K1
7
5
4R K1
7
5
4R
R433 4.7KR433 4.7K
R1
588
4R R1
588
4R
C41910uF/ 6.3V C41910uF/6.3V
R403 10KR403 10K
544C
Fu1.0
544C
Fu1.0
8
44
R
R
0
1
8
44
R
R
0
1
9
2
4R
K
7
4
9
2
4R
K
7
4
R74
4
24R R74
4
24R
C4160.1uF C4160.1uF
4
0
4
N
C
l
e
n
aP
t
norF,
0
.2,p
6
4
0
4
N
C
l
e
n
aP
t
norF,
0
.2,p
6
11
22
33
44
55
66
RX402
V800AA
RX402
V800AA
104U
L81
1
D
S
M
104U
L81
1
D
S
M
1XT_TRAU/1I0
PG
1
2OI
P
G
2
NKC
X
R
3
PKC
X
R
4
N
0
X
R
5
P
0
X
R
6
3
3_DD
V
A
7
N1
X
R
8
P1
X
R
9
S
S
V
0
1
N
2
X
R
1
1
P2X
R
21
521OI
P
G
31
TX
E
R
41
AD
_
D
C
D
D
51
KC
_
D
C
D
D
6
1
PLC
V
71
PF
E
R
81
MF
E
R
91
1N
I
B
02
1N
I
GO
S
1
2
1N
IG
2
2
1NI
R
32
MN
I
B
42
0N
I
B
52
MN
IG
62
0N
IG
72
0
NIGO
S
82
MN
I
R
92
0N
I
R
03
3
3
_DDD
V
A
13
S
S
V
23
CN
Y
S
H
3
3
CNY
S
V
43
5SB
V
C
53
4SB
V
C
63
3
SB
V
C
7
3
2
SB
V
C
83
1SBV
C
93
1
M
O
C
V
04
0SB
V
C
1
4
0MO
C
V
24
3
3
_
D
D
V
A
34
T
UO_SBV
C
44
0SBVC_S
S
V
54
FIS_DD
V
A
64
P1
FI
S
74
M1
FI
S
84
D
D
V
94
S
S
V
05
0
L_NI_EN
IL
15
0R_NI_ENI
L
25
1L_NI_E
N
IL
35
1
R_NI
_
E
N
IL
45
AUGND
55
VSS
56
AUVRM
57
AUVRP
58
AUVAG
59
AVDD_AUSDM
60
LINE_OUT_2L
61
LINE_OUT_2R
62
LINE_OUT_1L
63
LINE_OUT_1R
64
LINE_OUT_0L
65
LINE_OUT_0R
66
VD33
67
VSS
68
VDD
69
AVDD_RTC
70
TS0_D0
71
TS0_D1
72
TS0_D2
73
TS0_D3
74
TS0_D4
75
TS0_D5
76
TS0_D6
77
TS0_D7
78
TS0_VALD
79
TS0_SYNC
80
TS0_CLK
81
VSS
82
VDD
83
I2S_IN_WS
84
I2S_IN_BCK
85
I2S_IN_SD
86
SPDIF_IN
87
SPDIF_OUT
88
I2S_OUT_WS
89
I2S_OUT_MCK
90
I2S_OUT_BCK
91
I2S_OUT_SD
92
I2S_OUT_MUTE/CEC
93
VD33
94
IRIN
95
INT
96
DDCA_DA
97
DDCA_CK
98
SAR0
99
SAR1
100
SAR2
101
SAR3
102
PWM[0]
103
PWM[1]
104
PWM[2]
105
PWM[3]
106
DDCR_DAT
107
DDCR_CLK
108
TE
SER 9
01
KC
_
IP
S011
ID_IPS 11
1
OD_I
P
S2
1
1
Z
C
_
IPS 3
1
1
3
3DV 4
1
1
CEC/5
1
O
IPG 5
1
1
P
3AVL 611
N
3
AVL 7
1
1
PK
C
A
V
L8
1
1
NKC
A
VL 9
1
1
P2
AV
L0
2
1
N2
AV
L1
21
P1
A
V
L22
1
N
1
AVL 3
2
1
P0AV
L4
2
1
N
0
AV
L5
2
1
33
D
V6
2
1
P
3
BVL 72
1
N
3
BVL 8
2
1
P
K
CBV
L9
2
1
NKC
B
VL 0
3
1
P2
BVL 1
3
1
N2BVL 231
P1
BVL 33
1
N
1
BVL 4
3
1
NPB
VL 5
3
1
N
0
BV
L6
3
1
L
L
PL_DDVA 73
1
LL
P
L_
S
S
V
A831
SS
V9
3
1
DDV 041
0
0
1OIPG/
KC
L1
41
9
9
OI
P
G241
8
9OIPG 341
7
9OIPG 441
AT
A
D_1ST 5
4
1
D
LAV_1S
T6
4
1
9OI
P
G74
1
0
1O
I
P
G841
]5
1
[
Q
D
_
RDD 94
1
]41[
Q
D
_RDD 0
5
1
]31[Q
D
_RDD 1
5
1
]
2
1
[
Q
D_
RDD 25
1
RDD
_DDV
A351
]11[QD
_R
DD 45
1
]0
1
[
Q
D_RDD 55
1
SS
V6
5
1
]
1
[
M
QD
_RD
S7
5
1
]
9
[
QD_R
D
D851
]
8
[
QD_R
D
D951
RDD_DDVA 061
]
1
[
SQD_RDD 1
6
1
74OIP
G26
1
VSS 163
VDD 164
GPIO48 165
GPIO13/UART_RX1 166
GPIO14/UART_TX1 167
MVREF 168
DDR_CKN 169
DDR_CKP 170
DDR_CKE 171
AVDD_MEMPLL 172
DDR_AD[0] 173
DDR_AD[1] 174
DDR_AD[2] 175
DDR_AD[3] 176
DDR_AD[4] 177
DDR_AD[5] 178
DDR_AD[6] 179
AVDD_DDR 180
DDR_AD[7] 181
DDR_AD[8] 182
DDR_AD[9] 183
DDR_AD[10] 184
DDR_AD[11] 185
DDR_AD[12] 186
DDR_BA[1] 187
DDR_BA[0] 188
DDR_WE 189
DDR_RAS 190
SDR_CAS 191
VDD 192
DDR_DQ[7] 193
DDR_DQ[6] 194
DDR_DQ[5] 195
DDR_DQ[4] 196
AVDD_DDR 197
DDR_DQ[3] 198
DDR_DQ[2] 199
VSS 200
SDR_DQM[0] 201
DDR_DQ[1] 202
DDR_DQ[0] 203
AVDD_DDR 204
DDR_DQS[0] 205
AVDD_DVI 206
PAD_OTG_REXT 207
AVDD_OTG 208
DM 209
DP 210
VSS 211
XOUT 212
XIN 213
AVDD_MPLL 214
TESTPIN 215
GPIO0/UART_RX1/CEC 216
GND PAD
217
204NC
NOC
T
,
0
.
2
,
0
2
X2
204NC
NOC
T
,
0
.
2
,
0
2
X2
11
2
2
33
4
4
55
6
6
77
8
8
99
0
1
0
1
1
11
1
2
1
2
1
3
13
1
41
4
1
51 51
61
6
1
71 71
81
81
9
19
1
0
2
02
1
21
2
2
2
2
2
3
232
4
2
4
2
5
25
2
62
6
2
72 72
82
8
2
9
29
2
0
3
03
1
31
3
2
3
2
3
3
33
3
4
3
4
3
53 53
63
6
3
7
373
83
8
3
9
393
0
4
04
744
R
R01
744
R
R01
R408 10KR408 10K
RX401
V800AA
RX401
V800AA
504
NC
r
e
faw
_e
la
M
/m
m
0.2
4PIS
504
NC
r
e
faw
_e
la
M
/m
m
0.2
4PIS
1
2
3
4
K
18
54
RK
18
54
R
2
0
4
C
F
u
1
.0
2
0
4
C
F
u
1
.0
3
44R
K2.8
3
44R
K2.8
704C
F
u
1.0
704C
F
u
1.0
324
C
Fp
001
324
C
Fp
001
R0011
3
4R R0011
3
4R
214RR0
0
1 214RR0
0
1
n
7
4014C n
7
4014C
104
NC
r
e
f
aw_el
a
M
/
mm
0
.
2
4
P
IS
104
NC
r
e
f
aw_el
a
M
/
mm
0
.
2
4
P
IS
1
2
3
4
R402 10KR402 10K
05
4C
F
n1
05
4C
F
n1
R409 900R_1%R409 900R_1%
124
C
Fp0
0
1
124
C
Fp0
0
1
1
44R
K
0
1
1
44R
K
0
1
254C
Fn1
254C
Fn1

Service Manual
Model No.:
- 30 -
5
5
4
4
3
3
2
2
1
1
D D
CC
B B
A A
-KLCM-RDS
+KLCM-RDS
8ATAD
11ATAD
01ATAD
9ATAD
51ATAD
41ATAD
31ATAD
21ATAD
1-FERVM
4ATAD
7ATAD
6ATAD
5ATAD
1ATAD
3ATAD
2ATAD
21RDAM
0ATAD
1-FER
VM
7R
D
A
M
5R
D
AM
6R
D
A
M
11RDAM
4R
D
A
M
3
R
D
A
M
01R
D
A
M
2RDAM
]0:21[RDAM
8R
D
A
M
9
R
D
A
M
0R
D
AM
1
R
D
A
M
Z
E
W
-R
D
S
EKC-RDS
0MZE
W
0MZSAC
0MZSAR
0SQDL
0SQDU
0MDU
0MDL
0AB-1M
1AB-1M
EKC-1M
0NKLC
21RDAM-1M
0KLC
21RDAM
4
R
D
A
M-1M
5RD
A
M-1M
8
RDA
M-1M
6
RDAM
-1M
9
RDAM
-
1
M
7
R
D
A
M-1M
0
1
RDAM
-
1
M
7
R
D
A
M-1M
1
RDAM
-
1
M
5RDAM-1M
6
RDAM
-1M
3RDAM-1
M
4
R
D
A
M-1M
8
RDAM
-
1
M
2
RDAM
-
1
M
9RDAM-1M
11RDAM-1M
0
RDA
M-1M
11
R
D
A
M-1M
0
1
RDAM
-
1
M
3
RDAM
-
1
M
2RDAM-1M
1
RDAM
-
1
M
0
R
D
A
M-1M
1A
B
-
1
M
0
AB
-
1
M
0M
Z
SAC
0MZSAR
1
AB-RDS
0
AB-
R
D
S
ZSAR-RDS
Z
SAC
-
RDS
Z
E
W
-R
D
S
+K
L
CM
-
RDS
-KLCM-RDS
E
K
C
-RDS
Z
S
A
R
-RDS
ZSAC-RDS
0
A
B-RDS
1A
B
-R
D
S
]0:1[MQ
D-
RDS
]0:
1[S
Q
D-
R
D
S
0ATADM
2ATADM
5ATADM
3ATADM
6ATADM
7ATADM
4ATADM
1ATADM
21ATADM
9ATADM
51ATADM
01ATADM
11ATADM
41ATADM
31ATADM
8ATADM
1
SQD
-
RDS
0SQD-RDS
0
MQD
-
RDS
1MQD-
R
D
S
RDD_DDV
RDD_DDV
RDD_DDV
]0:51[ATADM
]
0:
2
1[R
D
A
M
+KLCM
-
RDS
-
K
L
C
M-
R
D
S
EKC-
RDS
ZEW-
R
D
S
ZSAC-
RDS
ZSAR-
RDS
0AB-RDS
1AB-
RDS
]0:1[SQD
-RDS
]0:1[MQD-RDS
KB4 X tib61 X M2
R65305R R65305R
8
05C
F
u
1.
0
8
05C
F
u
1.
0
R22805R R22805R
7
05C
Fu
1.
0
7
05C
Fu
1.
0
3
05C
Fu1.0
3
05C
Fu1.0
105C
Fn
1
105C
Fn
1
R65
705R R65
705R
R051605R R051605R
605PR
R22
605PR
R22
1
3
5
78
6
4
2
1
0
5
U
0
4
C
L
-
H
8
36
1
55D4
K
1
0
5
U
0
4
C
L
-
H
8
36
1
55D4
K
0A
9
2
1
A
03
2
A
13
3A
2
3
4A
5
3
5A
6
3
6A
7
3
7A
8
3
8A
9
3
9A
04
PA/01A
82
11A
1
4
0QD 2
1QD 4
2QD 5
3QD 7
4QD 8
5QD 01
6QD 11
7QD 31
8QD 45
9QD 65
01QD 75
11QD 95
21QD 06
31QD 26
41QD 36
51QD 56
0AB
6
2
1AB
7
2
SC
42
SAR
3
2SAC
22 EW
1
2
MDL
0
2
MDU
74
SQDL
6
1
SQDU
15
EKC 44
KLC 54
KLC 64
DDVM 1
DDVM 81
DDVM 33
QDDV 3
Q
DDV 9
Q
DDV 51
QDDV 55
Q
DDV 16
SSV
43
SSV
8
4
SSV
66
QSSV
6
QSSV
2
1
QSSV
85
Q
SSV
4
6
FERV 94
QSSV
25
CN
41
CN
7
1
CN 91
CN 52
CN 34
CN 35
CN 05
CN 24
R6
5
10
5
R R6
5
10
5
R
5
05C
F
u1
.
0
5
05C
F
u1
.
0
1
0
5PRR6
51
0
5PRR6
5
1
3
5
7
8
6
4
2
405PR
R22
405PR
R22
1
3
5
78
6
4
2
2
0
5
C
Fu1.0
2
0
5
C
Fu1.0
305PRR6
5305PRR6
5
1
3
5
78
6
4
2
6
0
5
C
F
u1
.0
6
0
5
C
F
u1
.0
115R
%1
_
K
1
115R
%1
_
K
1
205PR
R22
205PR
R22
1
3
5
78
6
4
2
705PR
R22
705PR
R22
1
3
5
78
6
4
2
215R
%1_K1
215R
%1_K1
R65015R R65015R
905
C
F
u
1
.0
905
C
F
u
1
.0
R65505R R65505R
40
5C
F
u
1.
0
40
5C
F
u
1.
0
R65905R R65905R
505PR
R
6
5
505PR
R
6
5
1
3
5
78
6
4
2
R6536
2
R R6536
2
R
R22405R R22405R
805PR
R
65
805PR
R
65
1
3
5
78
6
4
2

Service Manual
Model No.:
- 31 -
5
5
4
4
3
3
2
2
1
1
DD
CC
B B
A A
TM_
D
WP
TM
_D
W
P
OL_0UA NIL
_
P
M
A
O
R_0UA NIR
_
P
M
A
2PO-CC
V
2P
O-CCV
NIR_PMA
NIL
_
P
M
A
OL_0U
A
OR
_
0
U
A
NIL_TUO
NIR_T
U
O
T
M
_
D
WP
TM_DWP
NI
R
_PMA
L_HPNIL_PMA
E
TU
M
#
T
UOL
+
RA
-LA
R
V
S
1NI
A
G
1NIAG
0NI
A
G
0NIAG
V21
+
L
A
-T
U
O
L
-
T
UOR
+T
UOR
#T
U
O
R
+T
U
OL
#
E
TUM
-
R
A
-LA
+R
A
-RA
+LAN
I
L_PMA
NIR
_
P
M
A
-TUO
L
T
M_D
WP
+LA
+RA
+T
U
OR
+
TUO
L
#
T
UOL
#TUO
R
R
R
VS
#TUOR
#E
T
UM
RR
V
S
#
T
UOL
PMA_
E
TUM
ET
UM
-T
U
OR
R
_
HP
+
TUO
R
-
T
U
O
R
-
T
UOL
+TUOL
#ET
UM
ETUM
AV4
A
V
4
V
8+
D
D
V
A
3.3+
DD
V
A
3.
3+
DNG
D
DV
A3.3
+
V
2
1
V
2
1
V21
L
T
UOE
N
IL
R
TUOEN
I
L
0LT
UOUA
0
R
TUOUA
1
LTUO
U
A
1
R
TUOUA
PMA_ETUM
L_HP
R
_HP
CI
.T
SM
r
ae
N
R/
L
eh
t
fo
e
ld
di
m
eh
t
ni
d
nu
or
G
evirD_HP
E
TU
M
F
FO E
T
U
M
ETUM :H
8
0
6
C
R
7
X
/Fp0
9
3/C
N
8
0
6
C
R
7
X
/Fp0
9
3/C
N
6
1
6
C
R
7
X
/Fp0
9
3/C
N
6
1
6
C
R
7
X
/Fp0
9
3/C
N
1
6
6
R
K01
1
6
6
R
K01
13
6R K
1
5
13
6R K
1
5
90
6
C
R
7
X
/Fu74
.
0/C
N
90
6
C
R
7
X
/Fu74
.
0/C
N
9
5
6
R
K
0
1
9
5
6
R
K
0
1
52
6
R
K
01/C
N
/
C
N
52
6
R
K
01/C
N
/
C
N
+
506CE
V61/Fu074
+
506CE
V61/Fu074
R001246R R001246R
5
46R
C
N/R
0
5
46R
C
N/R
0
4
0
6C
E
V
5
2/F
u
0
2
2
4
0
6C
E
V
5
2/F
u
0
2
2
12
K1
5
5
6
R K1
5
5
6
R
6
6
6
R
K
01
6
6
6
R
K
01
C607
15nF/470P
C607
15nF/470P
9
0
6Q
409
3TB
9
0
6Q
409
3TB
1
2 3
R
001
1
26R R
001
1
26R
C637 18nFC637 18nF
426R
R
2
2
/CN
426R
R
2
2
/CN
3
6
6
R
K0
1
_C
N
3
6
6
R
K0
1
_C
N
876R
K
1
876R
K
1
R0
/
CN536R R0
/
CN536R
1
06N
C
R
EK
A
E
P
S,45
.
2,p4
1
06N
C
R
EK
A
E
P
S,45
.
2,p4
1
2
3
4
K7
4/C
N3
3
6
RK7
4/C
N3
3
6
R
206
L
A2
-H
u
3
3
/
CN
206
L
A2
-H
u
3
3
/
CN
R0
0
131
6
R R0
0
131
6
R
+
106CE
V
52/
F
u02
2
+
106CE
V
52/
F
u02
2
12
8
3
6C
F
u
2
.
2
8
3
6C
F
u
2
.
2
206
D
8
414N1
206
D
8
414N1
2
0
6
Q
4093
2
0
6
Q
4093
1
2 3
1
5
6
R
2
R2
1
5
6
R
2
R2
5
1
6
RK
155
1
6
RK
15
116C
R
7
X
/
Fu
1.0
/CN
116C
R
7
X
/
Fu
1.0
/CN
016C
R7X/Fu1.
0/
CN
016C
R7X/Fu1.
0/
CN
+
666C
E
V52/Fu074
+
666C
E
V52/Fu074
+
826
C
V
0
1
/
Fu
0
1/C
N
+
826
C
V
0
1
/
Fu
0
1/C
N
12
2
0
6
U
PH1947ADT/
C
N
2
0
6
U
PH1947ADT/
C
N
D
N
G
_
B
U
S
1
A
PN
I
22
ANNI
32
D
NG
S
72
DNGP
81
W
P
DD
V
9
1
G
AI
D
8
2
S
D
D
V
62
YB
T
S
02
KL
CN
Y
S
52
E
SO
R
42
0
N
IA
G
03 BCC
V
P6
BCC
V
P7
B
P
TUO 2
BPTU
O3
ANTU
O1
1
A
NT
UO 0
1
A
CC
V
P3
1
ACCVP 21
ADNG
P51
A
DN
G
P41
A
P
TUO 71
APT
U
O61
BDNG
P5
1N
I
AG
1
3
CCV
S
53
SS
V
6
3
B
P
NI
23
BNNI
33
ETUM
12
BDNG
P4
B
NT
U
O9
BNTU
O8
FER
V4
3
R
V
S92
GND
37
R626
12K/1M
R626
12K/1M
30
6C
Fu2.2
30
6C
Fu2.2
+
2
0
6C
V
6
1/
Fu
0
74
+
2
0
6C
V
6
1/
Fu
0
74
K
14
6
6R K
14
6
6R 7
3
Q
4093
7
3
Q
4093
1
2 3
7
1
6R
K7
4
/
C
N
7
1
6R
K7
4
/
C
N
246C
Fu1.0
246C
Fu1.0
R0
/
CN636R R0
/
CN636R
346
R
K
0
1
_C
N
346
R
K
0
1
_C
N
+
10
6C
V
01/F
u
01
+
10
6C
V
01/F
u
01
216R
R22
/
CN
216R
R22
/
CN
R616
NC/1M
R616
NC/1M
K
74
/
CN41
6R K
74
/
CN41
6R
9
7
6
R
K
1
9
7
6
R
K
1
Fp0
0
1/
CN0
84
CFp0
0
1/
CN0
84
C
K
19
4
6
R K
19
4
6
R
676R
K
1
676R
K
1
84
6
R
K
2
84
6
R
K
2
R
0
0
1
7
5
6R R
0
0
1
7
5
6R
0
5
6
R
2R
2
0
5
6
R
2R
2
40
6
C
F
u
2.2
40
6
C
F
u
2.2
6
0
6
Q
409
3
T
B
6
0
6
Q
409
3
T
B
+
2
0
6
C
E
V6
1/
Fu
0
74
+
2
0
6
C
E
V6
1/
Fu
0
74
1 2
0
3
6
R
K
0
1/C
N
0
3
6
R
K
0
1/C
N
636C
4
2
2
636C
4
2
2
R
051
1
06
RR
051
1
06
R
816
R
K
74
816
R
K
74
+
306C
E
V61/Fu074
+
306C
E
V61/Fu074
12
C629
NC/470P
C629
NC/470P
436C
V
3
.6
/F
u
0
1
436C
V
3
.6
/F
u
0
1
7
7
6
R
01
7
7
6
R
01
026C
Fu2.2
026C
Fu2.2
0
7
6
R
K
3
0
7
6
R
K
3
106
L
A2-Hu33/C
N
106
L
A2-Hu33/C
N
2
0
6R
K
01
2
0
6R
K
01
R644 13KR644 13K
326C
R7X
/
Fu
1.0
/CN
326C
R7X
/
Fu
1.0
/CN
526
C
F
u
1.0/CN
526
C
F
u
1.0/CN
506
R
K
2
1
506
R
K
2
1
6
4
6R
C
N
/
R
0
6
4
6R
C
N
/
R
0
+
6
2
6
C
V
0
1
/
Fu
0
1/C
N
+
6
2
6
C
V
0
1
/
Fu
0
1/C
N
12
2
2
6
R
K
2
1
2
2
6
R
K
2
1
3
26R
K
01/CN
3
26R
K
01/CN
C612
NC/470P
C612
NC/470P
K42/R00102
6
R K42/R00102
6
R
766R
K01
766R
K01
R628 13KR628 13K
1
06Q
4
0
9
3TB
1
06Q
4
0
9
3TB
1
2 3
1
7
6
R
R
01
1
7
6
R
R
01
40
6
L
A2-Hu3
3
/
C
N
40
6
L
A2-Hu3
3
/
C
N
7
16C
R
7X/Fu1.
0
/CN
7
16C
R
7X/Fu1.
0
/CN
-
+
A10
6
U
8554
-
+
A10
6
U
8554
3
2
1
84
1
06D
8414N1
1
06D
8414N1
Fp
0
01/CN726C Fp
0
01/CN726C
376R
01
376R
01
K
1146R K
1146R
C624 18nFC624 18nF
306
L
A
2
-H
u33
/
C
N
306
L
A
2
-H
u33
/
C
N
C605 18nFC605 18nF
6
5
6R
K0
1/
CN
6
5
6R
K0
1/
CN
K
7
4
/
C
N0
1
6R K
7
4
/
C
N0
1
6R
4
7
6
R
K
1
4
7
6
R
K
1
04
6C
V
3
.
6
/Fu
0
1
04
6C
V
3
.
6
/Fu
0
1
11
6R
R22
/C
N
11
6R
R22
/C
N
R609 13KR609 13K
456R
R074
456R
R074
+
036C
V
0
1/Fu01/CN
+
036C
V
0
1/Fu01/CN
12
+
7
0
6C
E
V
61/Fu074
+
7
0
6C
E
V
61/Fu074
3
0
6U
7
151APT
3
0
6U
7
151APT
1
NI
1
D
N
G
S
2
R
R
V
S
3
1
T
U
O
4
D
N
G
P
5
2
T
U
O
6
C
CV
7
B
S
/
M
8
2
NI
9
SH
/D
N
G
01 S
H
/
D
NG 11
S
H
/
D
NG 2
1
S
H
/
D
N
G3
1
SH
/D
N
G41
SH
/D
N
G5
1
SH/
D
N
G6
1
S
H
/
D
N
G7
1
S
H
/
D
NG 8
1
S
H
/DN
G91
S
H
/DNG 02
5
3
6
C
4
2
2
5
3
6
C
4
2
2
1
26C
Fu
2.
2
1
26C
Fu
2.
2
72
6
R
K
0
1/CN/C
N
72
6
R
K
0
1/CN/C
N
R629 NC/22KR629 NC/22K
4
06
R
K
74
4
06
R
K
74
066R
K
0
7
2
066R
K
0
7
2
Fu1.0/CN606C Fu1.0/CN606C
R634
NC/1M
R634
NC/1M
K
4
2
/
R001
6
0
6R K
4
2
/
R001
6
0
6R
F
u1
.0/C
N4
1
6
C F
u1
.0/C
N4
1
6
C
51
6C
n1/
C
N
51
6C
n1/
C
N
91
6
C
R
7
X/Fu74.0/CN
91
6
C
R
7
X/Fu74.0/CN
-
+
85
5
4
B
106U
-
+
85
5
4
B
106U
5
6
7
84
K
7
4/C
N2
3
6
R K
7
4/C
N2
3
6
R
R608
12K/1M
R608
12K/1M
R619 NC/47KR619 NC/47K
R607 NC/22KR607 NC/22K
R662 13KR662 13K
8
1
6C
F
u
1.0/CN
8
1
6C
F
u
1.0/CN
C622
15nF/470P
C622
15nF/470P
7
4
6
R
K
2
7
4
6
R
K
2
2
3
6C
Fu2.2
2
3
6C
Fu2.2
C643 18nFC643 18nF
306Q
60
9
3N2
306Q
60
9
3N2
1
3 2
3
0
6
R
K0
1
3
0
6
R
K0
1
5
06Q
4
0
93
TB
5
06Q
4
0
93
TB

Service Manual
Model No.:
- 32 -
5
5
4
4
3
3
2
2
1
1
DD
CC
B B
A A
#1WS-U
A
#0W
S
-UA
niR-VA-
ed
iS
n
iR-D
VD
n
iR
-A
G
V
niL-AGV
niL
-
V
A
-
ed
i
S
n
iL-
DVD
niR-AGV#RA_CP
n
iL-AGV
#0WS-UA
0WS-UA
#1WS-U
A
1WS-
U
A
#
LA
_
CP
ADS-
C
DD
SH
-AGV
SH-AGV
SV-A
GV
SV-AG
V
SH-
A
G
V
ADS
-
CDD
S
V
-
A
GV
LC
S-
CDD
B-AG
V
R
-
A
G
V
G-
A
G
V
LCS-
CD
D
F
E
RV8
V
8
+
V8+
V8+
V
8+
V
5
-AG
V
V5
DXT-PSI
ni
L
-XU
M
ni
R
-XUM
ni
L-V
A
-e
di
S
n
iR
-VA-
e
diS
niL-AG
V
n
iR-AG
V
n
iL-DVD
niR-D
V
D
ni
L
-AGV
niR-AGV
0WS-
UA
1W
S
-
UA
DXR-
P
SI
GO
S
+
niB
-AG
V
+niG-AG
V
+
n
i
R-AG
V
BG
R
_SH
BGR_SV
-
ni
R
-
A
GV
-n
i
B
-
A
GV
-ni
G-
A
GV
0WS
-
UA
0
0
1
1
1
0
t
uptu
O
1WS-UA
1
03Y
,3X
2
Y
,2X
1Y,1X
0Y,0X
1
5
2
53JE3713 :NP
dluohs uoy,20C42/10C42=6U
f
I
taolf 9
1
1R
tfel
d
na
521R redlos
TUPNI AGV
R0
1
237
RR0
1
237
R
R7354.7K R7354.7K
n
74
41
7
C n
74
41
7
C
427R R
0
1
427R R
0
1
R0
1
4
4
7
RR0
1
4
4
7
R
20
7
P
R
4*K
0
01
20
7
P
R
4*K
0
01
1
3
5
7 8
6
4
2
62
7R
R
5
7
62
7R
R
5
7
R7
41
37
RR7
41
37
R
Fu2
.
2027C Fu2
.
2027C
R
0133
7
RR
0133
7
R
30
7
N
C
tu
p
nI
oid
uA
CP
30
7
N
C
tu
p
nI
oid
uA
CP
1
2
3
4
5
107
PR
4
*
K00
1
107
PR
4
*
K00
1
1
3
5
7 8
6
4
2
R7
4
037
RR7
4
037
R
4
3
7R
K
7
.
4/CN
4
3
7R
K
7
.
4/CN
RX716V800AA RX716V800AA
20
7
C
Fu
1.0
20
7
C
Fu
1.0
1
27
R
R
0
11
27
R
R
0
1
30
7
Q
40
9
3
30
7
Q
40
9
3
1
2 3
+
EC608
100uF/16V
+
EC608
100uF/16V
n
74
11
7
C n
74
11
7
C
K2
2
0
5
7
RK2
2
0
5
7
R
40
7
Q
40
9
3
40
7
Q
40
9
3
1
2 3
15
7R
K
7
.4
15
7R
K
7
.4
F
u
2.29
07
C F
u
2.29
07
C
7
27
R
R57
7
27
R
R57
R7364.7K R7364.7K
RX606 V800AARX606 V800AA
247R
R0
247R
R0
747R
K
7.
4
747R
K
7.
4
R7
49
27
RR7
49
27
R
3
5
7R
K21
3
5
7R
K21
22
7
C
p065/C
N
22
7
C
p065/C
N
R
01/CN5
4
7R R
01/CN5
4
7R
3
37C
F
u01
3
37C
F
u01
R
0
0
1
8
3
7
RR
0
0
1
8
3
7
R
F
u2.
2
017C F
u2.
2
017C
22
7
RR
0
7
4
22
7
RR
0
7
4
5
27
RR
0
1
5
27
RR
0
1
F
u2.
22
17C F
u2.
22
17C F
u2.
23
17C F
u2.
23
17C
RX715V800AA RX715V800AA
F
u2.2
7
17C F
u2.2
7
17C
A
G
V207NC A
G
V207NC
5
01
4
9
3
8
2
7
1
51
41
31
21
1
1
6
16
17
40
7
PR
4
*K001
40
7
PR
4
*K001
1
3
5
7 8
6
4
2
R0
0
17
3
7R R0
0
17
3
7R
8
27
R
R
57
8
27
R
R
57
K2
2
9
4
7R K2
2
9
4
7R
R
01
9
3
7
RR
01
9
3
7
R
RX714V800AA RX714V800AA
3
0
7P
R
4*
K
001
3
0
7P
R
4*
K
001
1
3
5
7 8
6
4
2
RX719V800AA RX719V800AA
2
07U
CN/2504C
H
4
7
2
07U
CN/2504C
H
4
7
0X
2
1
1X
41
2X
5
1
3
X
1
1
0Y
1
1
Y
5
2Y
2
3Y
4
0S
0
1
1S
9
X31
Y3
C
C
V61
D
N
G8
H
NI 6
EEV 7
127C
Fu
1
.0
127C
Fu
1
.0
RX713V800AA RX713V800AA
n130
7
Cn130
7
C
3
27
RR
01
3
27
RR
01
9
17
C
Fu1
.
0
9
17
C
Fu1
.
0
847
R
K7.4
847
R
K7.4
R743
22K
R743
22K
F
u2.
28
07
C F
u2.
28
07
C
RX717V800AA RX717V800AA
327C
p0
6
5/CN
327C
p0
6
5/CN
F
u
2.28
17C F
u
2.28
17C
R74022K R74022K
20
7
D
C45
T
AB
20
7
D
C45
T
AB
3
1
2
RX720 V800AARX720 V800AA
20C42307U 20C42307U
C
N
1
C
N
2
C
N
3
D
NG
4A
DS 5
LCS 6
KL
C
V7
CCV 8
RX718V800AA RX718V800AA
1
4
7R
K7.4
1
4
7R
K7.4
n
746
1
7C n
746
1
7C
n74
4
0
7
C n74
4
0
7
C
n7450
7
Cn7450
7
C
2
5
7R
K21
2
5
7R
K21
R
01
/
CN
64
7
R R
01
/
CN
64
7
R
n74
6
0
7
C n74
6
0
7
C

Service Manual
Model No.:
- 33 -
5
5
4
4
3
3
2
2
1
1
D D
C C
BB
AA
Y_rP
b
PY
#Y
_
rPbPY
#rP_rPbPY
#bP_rPbPY
r
P_r
PbP
Y
bP_rPbPY
tuo_FIDPS
#niL-DH
#rP_rPbPY
#
bP_r
P
bPY
#+NIV-1VA
#Y_rPbPY
#niR-DH
RP
_p
moC
BP_pmoCBP_pmoC
Y_pmo
C
#
+
NIV
-
1
V
A
#TUO_S
B
VC
RTUOENIL
LTUOENIL
#
niL-DH
#ni
R
-
DH
t
u
o
_
FI
DP
S
#TU
O
_
S
BVC
RTU
OEN
IL
LTUOENIL
V5
V5
O_FIDPS
C
C
+R
P
Y
OS
+Y
+BP
+ni
V-
1
V
A
T
U
O_SBVC
RTUOENIL
LTUOENIL
n
iL
-
D
H
niR-D
H
TUO_FIDPS
len
na
hC
oi
duA
e
nO
er
ahS
r
PbP
Y
& 1
V
A
R74408R R74408R
1
0
8
C
Fp001
1
0
8
C
Fp001
6
1
8
R
K
1.
5
6
1
8
R
K
1.
5
8
18
R
022
8
18
R
022
Fn1408C Fn1408C
Y
bP
rP l
a
ixaoC
L
R
108N
C
1-
K
C
A
J
-
VA
Y
bP
rP l
a
ixaoC
L
R
108N
C
1-
K
C
A
J
-
VA
11
22
99
33
88
44
55
77
66
C82210pF C82210pF
5
18
C
Fu
2
.
2
5
18
C
Fu
2
.
2
3
0
8L
5080-Am001-Hu8.1
3
0
8L
5080-Am001-Hu8.1
1
4
5R
K1.5
1
4
5R
K1.5
3
28
R
022
3
28
R
022
R
746
08
RR
746
08
R
108L
5
0
80-A
m
001-
H
u8
.
1
108L
5
0
80-A
m
001-
H
u8
.
1
618C
n
001
618C
n
001
RX808V800AA RX808V800AA
228R
57
228R
57
7
18
CFu2.2
7
18
CFu2.2
RX801V800AA RX801V800AA
R074308R R074308R
RX802
V800AA
RX802
V800AA
5
18
R
R0
51
5
18
R
R0
51
Fu2.2308C Fu2.2308C
128R
R0
128R
R0
RX806V800AA RX806V800AA
41
8
R
R0
5
1
41
8
R
R0
5
1
7
1
8
R
R
0
1
7
1
8
R
R
0
1
52
8
R
57
52
8
R
57
0
21
4
08
L 0
21
4
08
L
0
28
C
Fu1.0
0
28
C
Fu1.0
R742
08
R R742
08
R
1
2
8C F
n
7
4
1
2
8C F
n
7
4
308Q
4
093
308Q
4
093
1
2 3
C81210pF C81210pF
+
10
8
CE
V61/Fu022
+
10
8
CE
V61/Fu022
1
2
n7
4
208C n7
4
208C
9
18
R
K01
9
18
R
K01
RX807
V800AA
RX807
V800AA
C81010pF C81010pF
RX804
V800AA
RX804
V800AA
Fu
2
.2
80
8
CFu
2
.2
80
8
Cn7
4
90
8
C n7
4
90
8
C
1
08Q
6093N2
1
08Q
6093N2
1
3 2
028R
R
57
028R
R
57
62
8
R
K7.4
62
8
R
K7.4
RX805V800AA RX805V800AA
C81110pF C81110pF
R02
82
18
RR02
82
18
R
318
CFu2.2318
CFu2.2
RX803
V800AA
RX803
V800AA
R74508R R74508R
RX810V800AA RX810V800AA
R80875R R80875R
428R
051/CN
428R
051/CN
118R
R051
118R
R051
K
01
3
1
8
RK
01
3
1
8
R
2
0
8L
5080-Am0
0
1-Hu8.1
2
0
8L
5080-Am0
0
1-Hu8.1
n74508C n74508C
2
08
NC
fidpS+tuO_VA
2
08
NC
fidpS+tuO_VA
11
22
33
44
55
R809
75R
R809
75R
K0
1
1
0
8R K0
1
1
0
8R
n7470
8
C n7470
8
C
RX811V800AA RX811V800AA
9
1
8
C
F
p
00
1
9
1
8
C
F
p
00
1
R80775R R80775R
208Q
60
93
N
2
208Q
60
93
N
2
1
3 2
Fu2.260
8
C Fu2.260
8
C

Service Manual
Model No.:
- 34 -
5
5
4
4
3
3
2
2
1
1
D D
C C
B B
A A
R_HP
n
iL
-V
A
-e
diS
CE
T
E
D_
H
P
SBVC_EDIS VA-ediS
n
i
R
-V
A
-ed
iS
L_HP
C
E
TED_HP
R_HP
C
E
TE
D_
H
P
L_
H
P
CE
T
E
DHP
#CNYS_RI
#CNYS_RI
#
FFO/
N
O_
R
EWO
P_
D
V
D
CNYS_RI
#LA_DVD
#RA_DVD
#SBVC_DVD
niR
-
DVD
niL-DVD
SBVC_DVD
FFO/NO_DVD
#RA_DVD
#LA_DVD
#SBVC_DVD
#FFO
/
NO_REWOP_DV
D
DDVA3.3+
V5
VA
-ed
iS
niL
-
VA
-ed
iS
niR-
V
A-ediS
CETEDHP
niL-DVD
niR
-
D
V
D
S
BVC_
D
VD
C
N
YS_
RI
FF
O/
N
O_DV
D
R_
H
P
L_
H
P
T
RES
NI
P
H
AN
evitca REWOP :H
NO
F
F
O
919R
R001
919R
R001
5
19
R
K21
5
19
R
K21
RX909V800AA RX909V800AA
RX910V800AA RX910V800AA
809C
p065/CN
809C
p065/CN
209
N
C
langis DVD,0.2,P7
209
N
C
langis DVD,0.2,P7
11
22
33
44
55
66
77
809R
57
809R
57
709
C
p065/CN
709
C
p065/CN
4
09XR
AA008V
4
09XR
AA008V
309NC
rewop DVD,0.2,P4
309NC
rewop DVD,0.2,P4
11
22
33
44
74609R 74609R
219
RR001
219
RR001
109XR
AA
0
08V
109XR
AA
0
08V
R001509R R001509R
209XR
A
A0
08
V
209XR
A
A0
08
V
6
19R
K21
6
19R
K21
R001709R R001709R
909C
Fu1.0
909C
Fu1.0
509XR
AA008V
509XR
AA008V
509C Fn74509C Fn74
409C
Fp001
409C
Fp001
119R R001119R R001
10
9NC
VA_EDIS
10
9NC
VA_EDIS
1
2
3
4
5
6
7
8
9
01
11
21
31
K22
209R K22
209R
309
X
R
A
A00
8
V
309
X
R
A
A00
8
V
109C Fn74109C Fn74
029R
K003
029R
K003
409
R
K21
409
R
K21
R01909R R01909R
309C
Fp001
309C
Fp001
019C
Fu2.2
019C
Fu2.2
K22109R K22109R
C906 0.1uFC906 0.1uF
RX906V800AA RX906V800AA
019R
R
57
019R
R
57
309R
K21
309R
K21
319R
K001
319R
K001
RX907V800AA RX907V800AA
209
C
F
p001
209
C
F
p001
RX908V800AA RX908V800AA

Service Manual
Model No.:
- 35 -
5
5
4
4
3
3
2
2
1
1
D D
C C
BB
A A
1_L
C
S
1
_
A
D
S
V5
/
1IM
DH
HOTPLUG_1#
1_
G
U
L
PTOH
WP_PROTECT_1
2_L
C
S
2
_
A
D
S
V5/
2
IM
DH
HOTPLUG_2#
2_
G
U
L
PTOH
WP_PROTECT_2
3
_
LCS
3_ADS
V
5/3IMDH
HOTPLUG_3#
3_GULPTOH
WP_PROTECT_3
C
E
C_IMDH CEC-IM
D
H
2_
GU
L
P
TOH
2
_A
D
S
2_L
C
S
-C
X
R
-
2
IMDH
+C
X
R
-2IMDH
-
0X
R
-
2
IMDH
+0
X
R-2IMDH
-1
X
R
-
2
I
MD
H
+1
X
R
-
2
I
MD
H
-2
X
R
-
2
IMDH
+2
X
R
-
2
I
M
DH
1
_
GU
L
PTOH
A
D
S
B
CDD
L
C
S
B
CDD
NKLCB
XR
P
K
LC
B
XR
G
U
L
PTOH
N0BXR
P0
B
XR
N1B
XR
P1BX
R
N2B
XR
P2B
XR
LC
S
AD
S
SDA_1
SCL_1
HDMI1-RXC-
HDMI1-RXC+
HDMI1-RX0-
HDMI1-RX0+
HDMI1-RX1-
HDMI1-RX1+
HDMI1-RX2-
HDMI1-RX2+
HDMI3-RX2+
HDMI3-RX2-
HDMI3-RX1+
HDMI3-RX1-
HDMI3-RX0+
HDMI3-RX0-
HDMI3-RXC+
HDMI3-RXC-
SCL_3
SDA_3
HOTPLUG_3
AD
S
LCS
F
F
O
/
NO
AD
SBCD
D
LC
S
BCDD1_LCS
1_
A
D
S
GULP
T
OH
1
_GULPTOH
-C
XR-1
IMD
H
+2XR-1IMD
H
-2XR-1IMD
H
+1XR-1
I
M
D
H
-1XR-1
I
M
D
H
+0XR-1IMDH
-0XR-1
IMD
H
+CXR-1
IMD
H
-
C
X
R-2
IMDH
+
2
X
R-2
IMDH
-2X
R-2
IMDH
+
1XR
-
2IMDH
-
1XR
-
2IMDH
+
0XR-2IMDH
-
0
X
R-2IMD
H
+
C
X
R-2IMDH
-C
X
R-3
I
M
DH
+
2X
R
-
3
IMDH
-2
X
R
-
3IMDH
+1XR-3IMDH
-1XR-3IMDH
+0
X
R-3
I
MD
H
-0
X
R-3IMDH
+C
X
R-3
IMDH
#2_GULPTOH
V
5
/2I
M
DH
2_
TCE
T
ORP_
P
W
CEC_I
M
DH
+
2X
R
-
1IMDH
1_LCS
1_ADS
-2
X
R
-
1IMDH
+1
X
R
-
1
I
M
DH
-1
X
R
-
1
I
MD
H
+0
X
R
-
1
IMDH
-
0X
R
-
1
IMDH
+
C
X
R
-
1IMDH
-
C
XR-1IMDH
#1
_
GULPTOH
V
5
/1
I
M
DH
1_
TCETORP_
P
W
CE
C
_I
M
DH
+2
X
R
-
2IMDH
2_LCS
2
_A
D
S
-2
X
R
-
2IMD
H
+1
X
R
-
2IMD
H
-1
X
R
-
2
IMDH
+
0X
R
-
2
IMDH
-0
X
R-2IMDH
+
CXR-
2
IMDH
-C
XR
-
2IMDH
+2XR-3
I
MD
H
-2XR-3
I
MD
H
+1XR-3
IMDH
-1XR-3
IMDH
+
0
XR-3
IMDH
-0XR
-
3IMDH
+
CXR
-
3IMDH
-C
XR
-3IMDH
3
_
L
C
S
3_ADS
3_
TCE
T
OR
P
_
P
W
C
E
C_
IMDH
V5
/
3IMDH
#3_GU
L
PTOH
+
2XR-
1
IMDH P
2B
X
R
-
2X
R
-
1IMD
HN
2BXR
+
1X
R
-
1IMD
HP
1BXR
-
1
XR
-
1
IMD
H N
1
BXR
+0XR-1IMD
HP0BXR
-
0
XR
-
1
IMD
HN
0
B
X
R
+
CXR-
1I
MD
HPKLCBXR
-C
X
R-1IMDH NKLCBXR
V
5/1
IMDH
V5
IMDH_
1C
CV
V
5
/
2
IMDH
V5
IMDH_
2
CCV
V
5
/
3
IMDH
V
5
I
M
DH_3CCV
LLP
M
_DDVA
BTSV5
I
M
D
H
_
V3.3
V
5
I
MDH_
V
3
.3
IMDH_V3
.3
I
M
DH_V3.
3
DD
VA3
.3
+
V5
/
3IMDH
CEC-IMD
H
LCS
ADS
F
FO/NO
LCSBCDD
ADS
BC
DD
P2
B
XR
GULP
T
OH
N2BX
R
P1B
X
R
N1B
X
R
P0BXR
N0BXR
PKL
C
BXR
NKL
C
BXR
eltiT
veR
r
ebmuN tnemucoDeziS
teehS
:e
taD f
o
>
e
d
oC
v
eR
<
>co
D<
>elt
i
T<
m
o
t
s
uC
119002
,32
rebmeceD
,yadsen
de
W
eltiT
veRrebmuN tnemucoDez
i
S
t
ee
h
S
:e
t
aD f
o
>
e
d
oC
v
eR
<
>co
D<
>elt
i
T<
m
o
t
s
uC
119002
,32
rebmeceD
,yadsen
de
W
eltiT
veRrebmuN tnemucoDez
i
S
t
ee
h
S
:e
t
aD f
o
>
e
d
oC
v
eR
<
>co
D<
>elt
i
T<
m
o
t
s
uC
119002
,32
rebmeceD
,yadsen
de
W
1 troP ssaP yB
:
SS
E
R
D
DA E
C
IVED
79
/
69 :
w
o
d
ah
S
D
ID
E
,
59
/
49
:r
ets
i
g
e
R
l
o
r
tn
o
C
>-
0=R
DD
A_C
2
I
7B/6B
:
wo
d
a
h
S DI
D
E ,5
B
/4B :re
tsig
e
R
lo
r
t
n
oC >
-
1=RDDA_C2I
"troP ssaP yB" 1IMDH
2IMDH
ROTCENNOC IMDH EDIS
RX460V800AA RX460V800AA
RX473V800AA RX473V800AA
6
2
3R
K
7
.4
/C
N
6
2
3R
K
7
.4
/C
N
9
05P
R
R
0
/C
N
9
05P
R
R
0
/C
N
1
3
5
78
6
4
2
1
8
D
C
4
5T
AB
1
8
D
C
4
5T
AB
3
1
2
RX444V800AA RX444V800AA
62
U
20C4
2
62
U
20C4
2
0
A1
1A 2
2A 3
D
N
G4
C
C
V
8
PW
7
L
C
S
6
A
D
S
5
372R
R0
/
CN
372R
R0
/
CN
RX461V800AA RX461V800AA
RX451V800AA RX451V800AA
115PR
R
0/
C
N
115PR
R
0/
C
N
1
3
5
7 8
6
4
2
6
2
7C
Fu1.0
6
2
7C
Fu1.0
k7
.
4992R k7
.
4992R
08D
C45
TA
B
08D
C45
TA
B
3
1
2
8
1
3
R
K22
8
1
3
R
K22
+
EC9
2.2uF/16V
+
EC9
2.2uF/16V
723R
K7.4
/CN
723R
K7.4
/CN
RX466V800AA RX466V800AA
RX448V800AA RX448V800AA
+
EC8
100uF/16V
+
EC8
100uF/16V
RX475V800AA RX475V800AA
927C
Fu1.0
927C
Fu1.0
RX463V800AA RX463V800AA
k7.41
7
2R k7.41
7
2R
4
9
2R
K
2
2
4
9
2R
K
2
2
343R
K72
343R
K72
9N
OC
)01
*
2
(
02-
P
ID
9N
OC
)01
*
2
(
02-
P
ID
11
33
55
77
99
11 11
31 31
51 5
1
71 71
91 9
1
2
2
4
4
6
6
8
8
0
1
01
21
2
1
41
4
1
6
1
61
81
81
02
02
RX452V800AA RX452V800AA
08
1C
u1.0
08
1C
u1.0
RX468V800AA RX468V800AA
5
2
3R
K3
.3
/C
N
5
2
3R
K3
.3
/C
N
2
7
1R
R015/CN
2
7
1R
R015/CN
773R
K22
773R
K22
RX477V800AA RX477V800AA
C179
0.1u
C179
0.1u
RX470V800AA RX470V800AA
RX454V800AA RX454V800AA
62Q
40
9
3
62Q
40
9
3
RX449V800AA RX449V800AA
527C
F
u
1
.0
527C
F
u
1
.0
K01423R K01423R
ADJ
OUT
IN
92U
3.
3
-
7111SMA
ADJ
OUT
IN
92U
3.
3
-
7111SMA
3
2
1
4
RX455V800AA RX455V800AA
0
15PR
R0
/
CN
0
15PR
R0
/
CN
1
3
5
7 8
6
4
2
81
U
2
0C4
2
81
U
2
0C4
2
0A 1
1A 2
2A 3
DNG 4
CCV
8
P
W
7
L
C
S
6
ADS
5
873R
R0
/
CN
873R
R0
/
CN
RX465V800AA RX465V800AA
RX456V800AA RX456V800AA
97D
C45
TA
B
97D
C45
TA
B
3
1
2
827C
Fu1.0
827C
Fu1.0
AA0
08
V354XR AA0
08
V354XR
97
2
R
K
2
2
97
2
R
K
2
2
9
73R
K1
9
73R
K1
RX445V800AA RX445V800AA
52
Q
4
0
93
52
Q
4
0
93
7
6
7C
Fu1.0
7
6
7C
Fu1.0
K0
1
892R K0
1
892R
RX472V800AA RX472V800AA
RX457V800AA RX457V800AA
507U
13
3S
P
507U
13
3S
P
2DP
H
1
2AD
S
2
2LCS
3
12
B
4
12A
5
2WOP
6
22B
7
22A
8
D
NG
9
32
B
0
1
32
A
1
1
C
CV
21
42
B
3
1
42A
4
1
1WOP
5
1
1DPH
6
1
I2C_RST
17
SDA1
18
SCL1
19
B11
20
A11
21
VCC
22
B12
23
A12
24
GND
25
B13
26
A13
27
NC
28
B14
29
A14
30
REXT
31
POWDN
32
LTC_ADS 3
3
LTC_LCS 4
3
RDDA_C2I 53
4Y 6
3
4Z 73
C
C
V8
3
3
Y9
3
3
Z04
D
N
G14
2Y 24
2Z 34
KNI
S_
D
P
H44
1Y 54
1Z 64
K
N
IS
_
LCS 7
4
K
N
I
S
_ADS 84
POW_SINK 49
HPD3 50
SDA3 51
SCL3 52
B31 53
A31 54
POW3 55
B32 56
A32 57
GND 58
B33 59
A33 60
VCC 61
B34 62
A34 63
CEXT 64
RX450V800AA RX450V800AA
7
82R
K1
7
82R
K1
k7.48
8
2R k7.48
8
2R
1
07NC
2-
91
IMDH
1
07NC
2-
91
IMDH
+2ATAD
10
2
D
L
EIH
S
2
A
TAD
2 12
-
2ATAD 3 22
+1ATAD
432
D
L
EIH
S
1ATAD 5 42
-
A
1
T
AD 6 52
+
0ATAD
76
2
DLE
I
HS 0
A
TAD
872
-
0
A
T
AD 9 82
+KL
C
01 9
2
D
LE
I
H
S
KLC
11 03
-
KLC
2
113
CEC
31 23
CN
4
133
LCS 51 43
ADS 61 53
DNG CEC/CDD 71 63
RE
W
OP V
5
+ 81 7
3
G
U
LP
T
O
H
91 8
3
REWOP V
5
+ 81 8
1
D
N
G
14
CN
4
141
+
2A
TAD
11
DNG CEC/CDD 71 71
DLE
I
HS 0ATAD
88
CN
5
4
DL
EIH
S
2
A
TAD
22
GULP TO
H
9
191
LCS 51 51
-
A1
T
AD 6 6
-
0ATA
D 9 9
-
KLC
2
12
1
D
L
E
I
HS 1AT
A
D 5 5
+
0ATAD 7 7
ADS 61 61
CN
4
4
-
2ATA
D 3 3
+
K
L
C
0
101
CEC
31 31
D
NG
0
4
+1ATAD 4 4
D
L
EIHS
KLC
11 11
D
N
G
93
D
N
G
24
C
N
34
9
6
2
R
K
2
2
9
6
2
R
K
2
2
RX467V800AA RX467V800AA
033
R
R0 033
R
R0
4
7
1R
K7.4/CN
4
7
1R
K7.4/CN
RX447V800AA RX447V800AA
RX474V800AA RX474V800AA
715R
R0
01
715R
R0
01
671R
K3
.3
/
CN
671R
K3
.3
/
CN
RX462V800AA RX462V800AA
RX469V800AA RX469V800AA
RX446V800AA RX446V800AA
13
3
R
%1/R005
13
3
R
%1/R005
72
7C
Fu1.0
72
7C
Fu1.0
3
7
1R
R02
8
/R0
3
7
1R
R02
8
/R0
+
EC3 10uF/16V
+
EC3 10uF/16V
666Q
2
007N
2
666Q
2
007N
2
43
2R
K
2
2
43
2R
K
2
2
RX471V800AA RX471V800AA
RX458V800AA RX458V800AA
RX476V800AA RX476V800AA
571
R
K0
1
571
R
K0
1
32
Q
4
0
93
32
Q
4
0
93
6
67C
Fu1.0
6
67C
Fu1.0
K01072R K01072R
R0
_
C
N853R R0
_
C
N853R
2
42R
K1
2
42R
K1
72U
20C4
2
72U
20C4
2
0
A1
1A 2
2A 3
D
NG 4
CCV
8
P
W
7
LCS
6
ADS
5
663R
R0
/
CN
663R
R0
/
CN
RX459V800AA RX459V800AA
RX464V800AA RX464V800AA

7-3 .Wiring Connection Diagram
NO. Name
1
Connection Wire(Control for USB INPUT )
2
3
4
5
6
7
Connection Wire(For Keyboard)
Connection Wire(For Speaker)
Connection Wire(For SIDE AV INPUT)
Connection Wire(For Remote)
LVDS Wire
Connection Wire(Power For Mainboard)
1234675
Service Manual
Model No.:
- 36 -

8. TV OPERATION
Service Manual
Model No.:
- 37 -

Service Manual
Model No.:
- 38 -

Service Manual
Model No.:
- 39 -

Service Manual
Model No.:
- 40 -

9. Trouble shooting
9-1. Simple check
Service Manual
Model No.:
- 41 -

9-2. Main board failure check
State: No Sound
No Sound
(All Mode)
Check the input
Source Change Source input
Check the
input/output
Re-soldering or change
IC U13
Check the
input/output
Re-soldering or change
IC U55
Check the
input/output
Re-soldering or change
IC U2
Check the
Speaker
Change the Speaker
Check the
Sperker wire
fail
fail
fail
fail
fail
pass
pass
pass
pass
pass
IC U603
IC U401
IC U601
Service Manual
Model No.:
- 42 -
Speaker wire

9-3. Pannel failure
Failure Mode
Part Name Description Phenomena Failure cause
TCP
V B/D Vertical bar
Block Defect :TCP cracking or cracking
Dim or L/D :TCP Sunken
:TCP lead cracking
:ACF bonding short
:Awful environment and
something electric enter
into LCD
:Mis-align between TCP and
Panel
:Panel failure
:TCP failure
V Dim Vertal gray line
V L/D
Vertical color
line(light or dark
forever)
H B/D Horizontal bar
H Dim Horizontal gary
line
H L/D
Horizontal
line(light or dark
forever)
Service Manual
Model No.:
- 43 -

Part Name Description Phenomena Failure cause
Panel or
Polarlzer
Dot Defect Bright dot dark dot in
pannel
Incoming Inspection
Standard
Polarizer Bubble Bladder in Polarizer
Bladder between Polarizer
and top glass
Polarizer Scratch Polarizer Scratch
Tine or rigidity arose
F/M inside
Polarizer
Eyewinker inside
Polarizer
Eyewinker inside Polarizer
Circuit
Abnormal Display Abnormal Display
1.Chip lose action
2.IC ahort or jointiog bad
3.Pannel and vsc connect
bad
Flashing Bright and dark
display alternately
Service Manual
Model No.:
- 44 -

Failure Mode
Part Name Description Phenomena Failure cause
Circuit
White Screen B/L normal,
only white screen
display
Maybe caused
by surge current
and EDS
Black Screen B/L normal,
only Black screen
display
FIIcker Crosstalk
LCD
Vcom imbalance
Abnormal Color Only
color abormal Capacitance
improper bring
crosstalk inside
LCD pannel
Abnormal Color
Only
color abnormal 1.Chip
lose action
2.IC short or
jointion bad
3.Pannel and vsc
connect bad
Service Manual
Model No.:
- 45 -

Failure Mode
Part Name Description Phenomena Failure cause
Mechanlcal
Nolse
When
turn panel,appear
cacophony
Caused
by Mechanica
noise of backlight
unit
Ripple Connectric circle Causeed by
between
mechanism and
pannel
B/L off B/L lose action *Connect
badness
between wire and
electrode
B/L dark B/ L brightness
darker than
normal
*Connect
badnessShort
between wire and
electrode
B/L
wire damaged
B/L
wire damaged
Operation
abnormal
or systemic noise
B/L wire open Without backlight Operation
abnormal
or systemic noise
B/L shut down B/L shutdown in
sometime
Short bitween
lamp housing and
wire, Because
consume power
too much
F/M F/M
inB/L ,white,balck
Rotundity
or wirelike
F/M in B/L unit
Service Manual
Model No.:
- 46 -

Failure Mode
Part Name Description Phenomena Failure cause
Mechanlcal or B/
L
Light leakage
Brightness
at bottom of LCM
brighter
than normal
B/L unit badness
Uniformity
B/L brightness
asymmetric
Sheet in B/L unit
is uneven
Mount hole
Lack screw
or screw damage
*Lack screw
Screw damage
Service Manual
Model No.:
- 47 -

Sincere Forever
Haier Group
Haier Industrial Park, No.1, Haier Road
266101, Qingdao, China
http://www.haier.com
Printed in China