HL32P2 Service Manual
User Manual: Service Manual HL32P2
Open the PDF directly: View PDF
.
Page Count: 45

31.5″ LCD TV Haier HL32P2
1
Service
Service
Service
Horizontal Frequency
31~75 KHz
TABLE OF CONTENTS
Description Page Description Page
SAFETY NOTICE
ANY PERSON ATTEMPTING TO SERVICE THIS CHASSIS MUST FAMILIARIZE HIMSELF WITH THE CHASSIS
AND BE AWARE OF THE NECESSARY SAFETY PRECAUTIONS TO BE USED WHEN SERVICING
ELECTRONIC EQUIPMENT CONTAINING HIGH VOLTAGES.
CAUTION: USE A SEPARATE ISOLATION TRANSFOMER FOR THIS UNIT WHEN SERVICING
6.4 Key Board………………………..……..……….......23
6.5 IR Board…………………………..……….…….......24
7. Adjustment..............................................................25
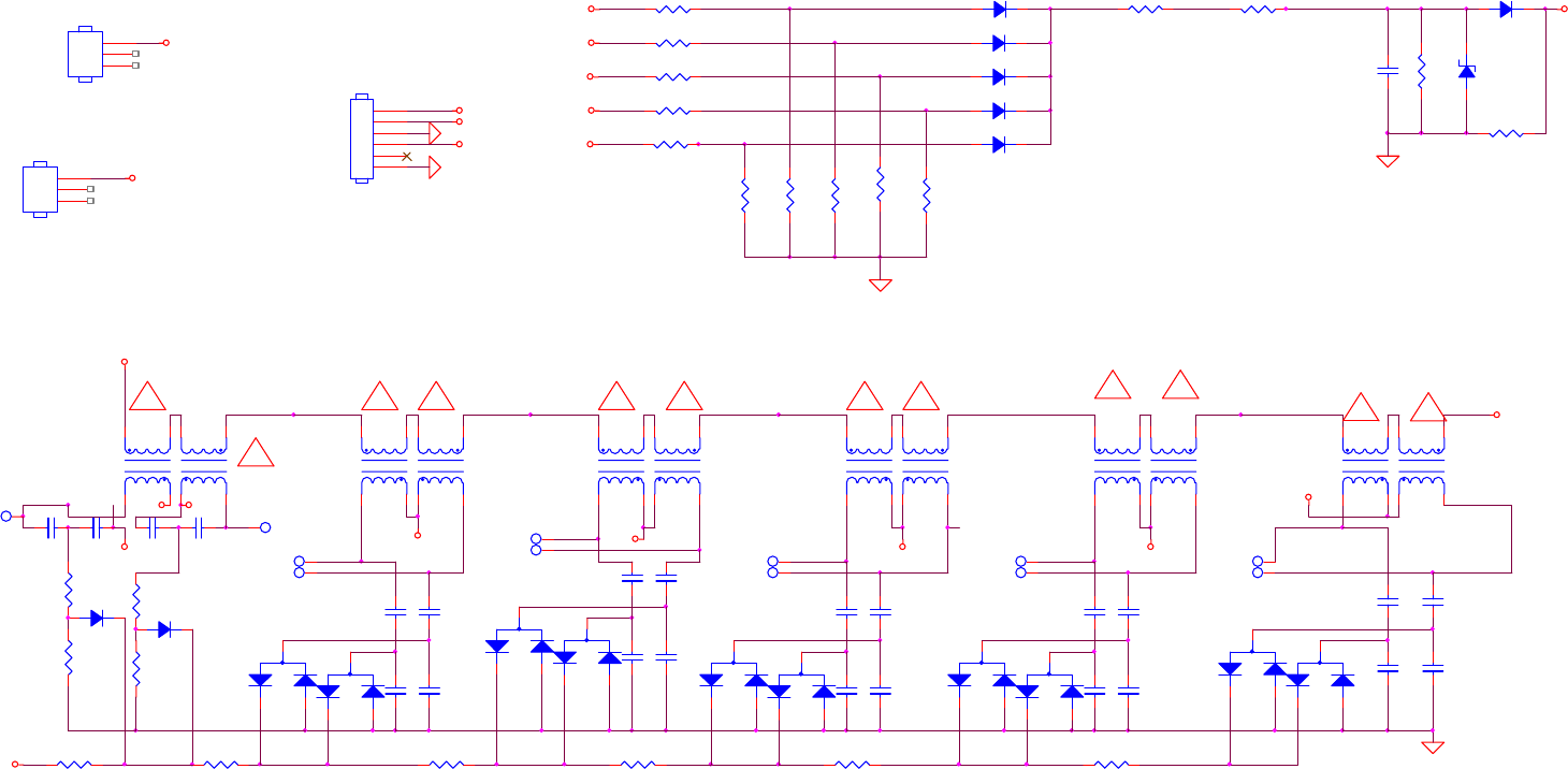
8. Block Diagram.…….................................................26
9. Wiring Diagram.……...............................................27
10. Schematic Diagram………..……..………………...28
10.1 Main Board…………….…………………...….......28
10.2 Power Board………..…....…………...……….......40
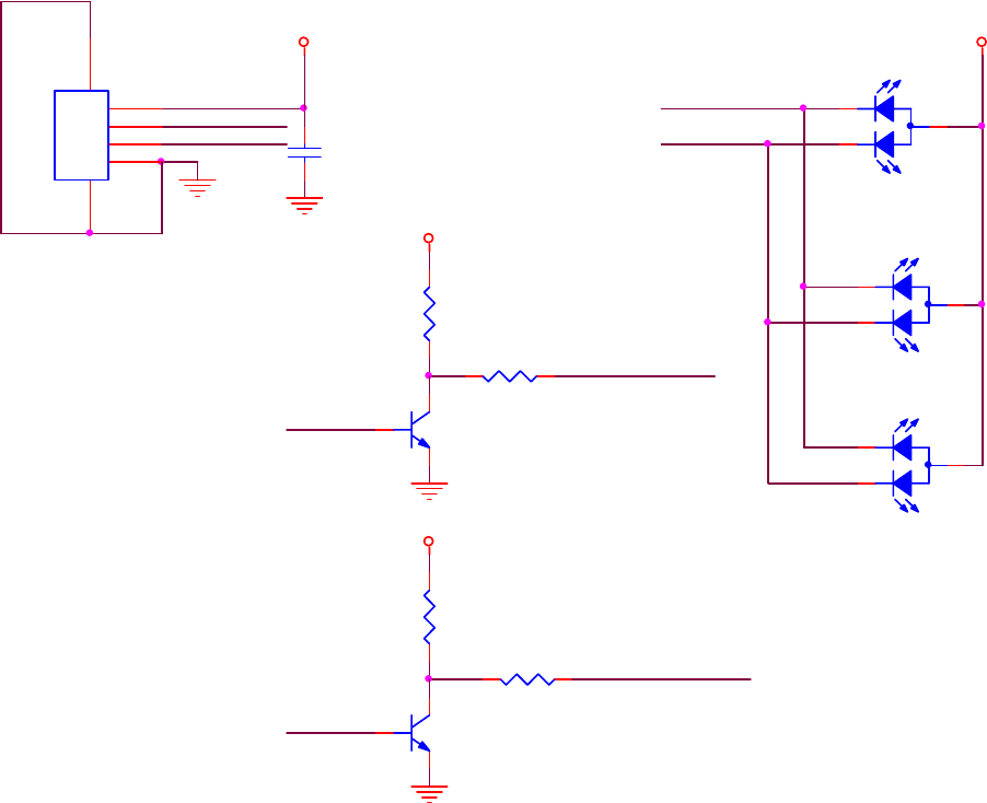
10.3 LED Board………………...…………..……….......43
10.4 Key Board……………….………….………….......44
10.5 IR Board……………………………….……….......45
Table of Contents.......……....................................…........1
Important Safety Notice.......................................……......2
Revision List…………………………………………………3
1. General Specification.................................………........4
2. Operating Instructions…………………….……...….......6
3. Input/Output Specification…………......................…....7
4. Mechanical Instructions……………………...................9
5. Repair Flow Chart ………………………………………12
6. PCB Layout …………...………………………………...17
6.1 Main Board…………..…………………...…….….......17
6.2 Power Board……..…………..………….…..…….......19
6.3 LED Board………………...……..……..………..........23
2
Important Safety Notice
Proper service and repair is important to the safe, reliable operation of all Haier Company Equipment. The service
procedures recommended by Haier and described in this service manual are effective methods of performing
service operations. Some of these service operations require the use of tools specially designed for the purpose.
The special tools should be used when and as recommended.
It is important to note that this manual contains various CAUTIONS and NOTICES which should be carefully read in
order to minimize the risk of personal injury to service personnel. The possibility exists that improper service
methods may damage the equipment. It is also important to understand that these CAUTIONS and NOTICES ARE
NOT EXHAUSTIVE. Haier could not possibly know, evaluate and advise the service trade of all conceivable ways in
which service might be done or of the possible hazardous consequences of each way. Consequently, Haier has not
undertaken any such broad evaluation. Accordingly, a servicer who uses a service procedure or tool which is not
recommended by Haier must first satisfy himself thoroughly that neither his safety nor the safe operation of the
equipment will be jeopardized by the service method selected.
Hereafter throughout this manual, Haier Company will be referred to as Haier.
WARNING
Use of substitute replacement parts, which do not have the same, specified safety characteristics might create
shock, fire, or other hazards.
Under no circumstances should the original design be modified or altered without written permission from Haier.
Haier assumes no liability, express or implied, arising out of any unauthorized modification of design.
Servicer assumes all liability.
FOR PRODUCTS CONTAINING LASER:
DANGER-Invisible laser radiations when open AVOID DIRECT EXPOSURE TO BEAM.
CAUTION-Use of controls or adjustments or performance of procedures other than those specified herein may
result in hazardous radiation exposure.
CAUTION -The use of optical instruments with this product will increase eye hazard.
TO ENSURE THE CONTINUED RELIABILITY OF THIS PRODUCT, USE ONLY ORIGINAL MANUFACTURER'S
REPLACEMENT PARTS, WHICH ARE LISTED WITH THEIR PART NUMBERS IN THE PARTS LIST SECTION OF
THIS SERVICE MANUAL.
Take care during handling the LCD module with backlight unit
-Must mount the module using mounting holes arranged in four corners.
-Do not press on the panel, edge of the frame strongly or electric shock as this will result in damage to the screen.
-Do not scratch or press on the panel with any sharp objects, such as pencil or pen as this may result in damage to
the panel.
-Protect the module from the ESD as it may damage the electronic circuit (C-MOS).
-Make certain that treatment person’s body is grounded through wristband.
-Do not leave the module in high temperature and in areas of high humidity for a long time.
-Avoid contact with water as it may a short circuit within the module.
-If the surface of panel becomes dirty, please wipe it off with a soft material. (Cleaning with a dirty or rough cloth may
damage the panel.)

3
Revision List
Version Release Date Revision Instructions Model
A00 Jul.7,2010 Initial release E32A2ZNKWNH6NNX

4
1. General Specification
Note
• This model complies with the specifications listed below.
• Designs and specifications are subject to change without notice.
• This model may not be compatible with features and/or specifications that may be added in the future.
Model No. HL32P2 HL42XP22
DISPLAY
Viewable 31.5W" 42W"
Television System NTSC standard,ATSC standard (8-VSB, Clear-QAM)
Channel Coverage
VHF: 2 through 13
UHF: 14 through 69
Cable TV: Mild band (A - 8 through A - 1,A through I),
Super band (J through W),
Hyper band (AA through ZZ,AAA, BBB),
Ultra band (65 through 94, 100 through 135)
CONNECTIONS
Rear Connectors
Tuner input (75Ω)
AV IN: AV/S-Video and L/R audio input
PC IN:D-SUB and PC Audio (Headphone mini-jack)
Supported scan rate: 640x480@60/72/75Hz, 720x400@70Hz,
800x600@56/60/72/75Hz, 1024x768@60/70/75Hz,
1280x720@60Hz, 1280x768@60Hz.
Note:
1360x768@60Hz: For HL32P2 only.
1280x1024@60Hz, 1440x900@60Hz,
1680x1050@60Hz, 1920x1080@60Hz: For HL42XP22
only.
Recommended: For HL32P2: 1360x768@60Hz
For HL42XP22: 1920x1080@60Hz
Component Video and L/R Audio input
Supported resolution: 480i,480p,720p,1080i, 1080p
HDMI input
Supported scan rates: 480i, 480p, 720p, 1080i, 1080p
COMPONENT 1/2
AV/S-Video input
SPDIF
HDMI 1/2
AUDIO OUT
COMPONENT 1/2
AV/S-Video input
SPDIF
HDMI 1/2
AUDIO OUT
Side Connectors
HDMI 3/4
AV IN 2 Earphone Output
USB PORT
HDMI 3/4
AV IN 2 Earphone Output
USB PORT
WEIGHT & DIMENSIOIN
Dimensions
with Stand
(W x H x D)(inch)
31.07x22.30x9.06 40.13x27.48x11.87
Dimensions
without Stand
(W x H x D)(inch)
31.07x20.07x3.74 40.13x25.33x3.86
Weight with Stand 20.94(lbs) 39.68(lbs)
Weight without Stand
and Base 17.42(lbs) 33.07(lbs)

5
Model No. HL32P2 HL42XP22
WALL MOUNTING
VESA-compatible
wall bracket
(W x H)
200 x 200 mm 400 x 200 mm
Screw type Metric 6 x 10 mm Metric 6 x 10 mm
POWER
Power Consumption 150W 180W
Standby <1W
Mains Power 120V~60Hz
Audio Power 10W + 10W 10W + 10W
Ambient Temperature 41°F~95°F
PACKAGE CONTENTS
Supplied Accessories
TV unit x 1
Base x 1
Remote control x 1 (with two size AAA alkaline batteries)
Screws x 6 (for 32" only)
User manual x 1
Registration Card x 1
6
2. Operating Instructions
Please refer to user manual which is attached in this service manual.

7
3. Input/Output Specification
3.1 Input Signal Connector
D-SUB
Pin No. Description Pin No. Description
1 Red Video 9 No Pin
2 Green Video 10 Sync Ground
3 Blue Video 11 SDA(Remote Control)
4 SCL(Remote Control) 12 Serial Data for DDC
5 Ground 13 H-Sync
6 Red Ground 14 V-Sync
7 Green Ground 15 Serial Clock for DDC
8 Blue Ground
HDMI
Pin No. Description Pin No. Description
1 TMDS Data2+ 11 TMDS Clock Shield
2 TMDS Data2 Shield 12 TMDS Clock-
3 TDMS Data2- 13 CEC
4 TMDS Data1+ 14 NC
5 TMDS Data1 Shield 15 SCL
6 TMDS Data1- 16 SDA
7 TMDS Data0+ 17 DDC/CEC Ground
8 TMDS Data0 Shield 18 +5V Power
9 TMDS Data0- 19 Hot Plug Detect
10 TMDS Clock+

8
3.2 Input Signal Timing
Analog RGB
VESA MODES
Horizontal Vertical
Mode Resolution Total
Nominal
Frequency
(KHz)
Sync
Polarity
Nominal
Freq.
(Hz)
Sync
Polarity
Nominal
Pixel
Clock
(MHz)
VGA
640x480@60Hz 800 x 525 31.469 N 59.94 N 25.175
640x480@72Hz 832 x 520 37.861 N 72.809 N 31.5
640x480@75Hz 840 x 500 37.5 N 75 N 31.5
DOS 720x400@70Hz 900 x 449 31.469 N 70.087 P 28.322
SVGA
800x600@56Hz 1024 x 625 35.156 P 56.25 P 36
800x600@60Hz 1056 x 628 37.879 P 60.317 P 40
800x600@72Hz 1040 x 666 48.077 P 72.188 P 50
800x600@75Hz 1056 x 625 46.875 P 75 P 49.5
XGA
1024x768@60Hz 1344 x 806 48.363 N 60.004 N 65
1024x768@70Hz 1328 x 806 56.476 N 70.069 N 75
1024x768@75Hz 1312 x 800 60.023 P 75.029 P 78.75
CVT-0.92M9 1280x720@60Hz 1664 x 748 44.722 N 59.855 P 74.5
WXGA 1280x768@60Hz 1440 x 790 47.396 P 59.995 N 68.25
WXGA 1360x768@60Hz 1720 x 795 75 P 60.02 P 162
HDMI
VESA MODES
Horizontal Vertical
Mode Resolution Total
Nominal
Frequency
(KHz)
Sync
Polarity
Nominal
Freq.
(Hz)
Sync
Polarity
Nominal
Pixel
Clock
(MHz)
DOS 720 x 400 900 x 449 31.469 N 70.087 P 28.322
VGA 640 x 480 800 x 525 31.469 N 59.94 N 25.175
SVGA 800 x 600 1056 x 628 37.879 P 60.317 P 40
XGA 1024 x 768 1344 x 806 48.363 N 60.004 N 65
WXGA 1280 x 768 1664 x 798 47.396 P 59.995 N 68.25
CVT-0.92M9 1280 x 720 1664 x 748 44.772 N 59.855 P 74.5
WXGA 1360x768@60Hz 1720 x 795 75 P 60.02 P 162
1080P 1920 x 1080P 2200 x 1125 67.5 60, 148.5
720P 1280 x 720P 1650 x 750 45 60, 74.25
1080i 1920 x 1080i 2200 x 1125 33.75 60, 74.25
480P 720 x 480P 858 x 525 31.5 60, 27.03
480i 720 x 480i 1716 x 525 15.75 60, 13.51

9
4. Mechanical Instructions
Step1. Remove the STAND HINGE and BASE.
Step2. Remove the REAR COVER.

10
Step3. Remove the POWER CORD.
Step4. Remove the MAIN BOARD, POWER BOARD, INVERTER BOARD and SPEAKERS.

11
Step5. Remove the BKT and separate the BEZEL and PANEL.
Step6. Remove the IR BOARD, KEY BOARD and LED BOARD.

12
5. Repair Flow Chart
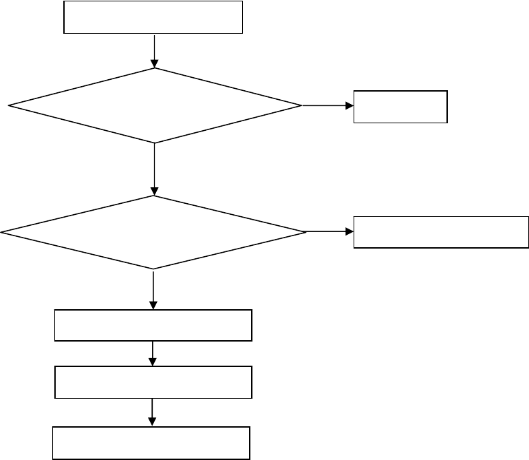
1. No power
No power (LED “Off”)
Check the AC input and
the
p
ower is “On”? Power “On”
Check the IR board and LED
Replace the IR board
Replace the main board
Power board output=5V? Replace the power board
No
Yes
No
Yes
No

13
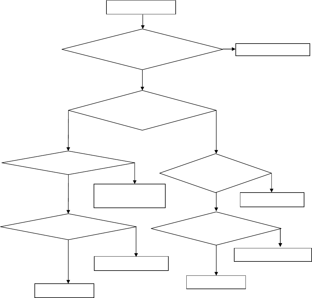
2. Can’t start
Can’t start (LED Red)
Replace the main board
Replace the Power board
No
Yes
No
Yes
No
No
Power board output=24V?
Check the power key is under control?
Check the IR receiver is normal?
Replace the power board
Replace the key board
Yes
Replace the IR board

14
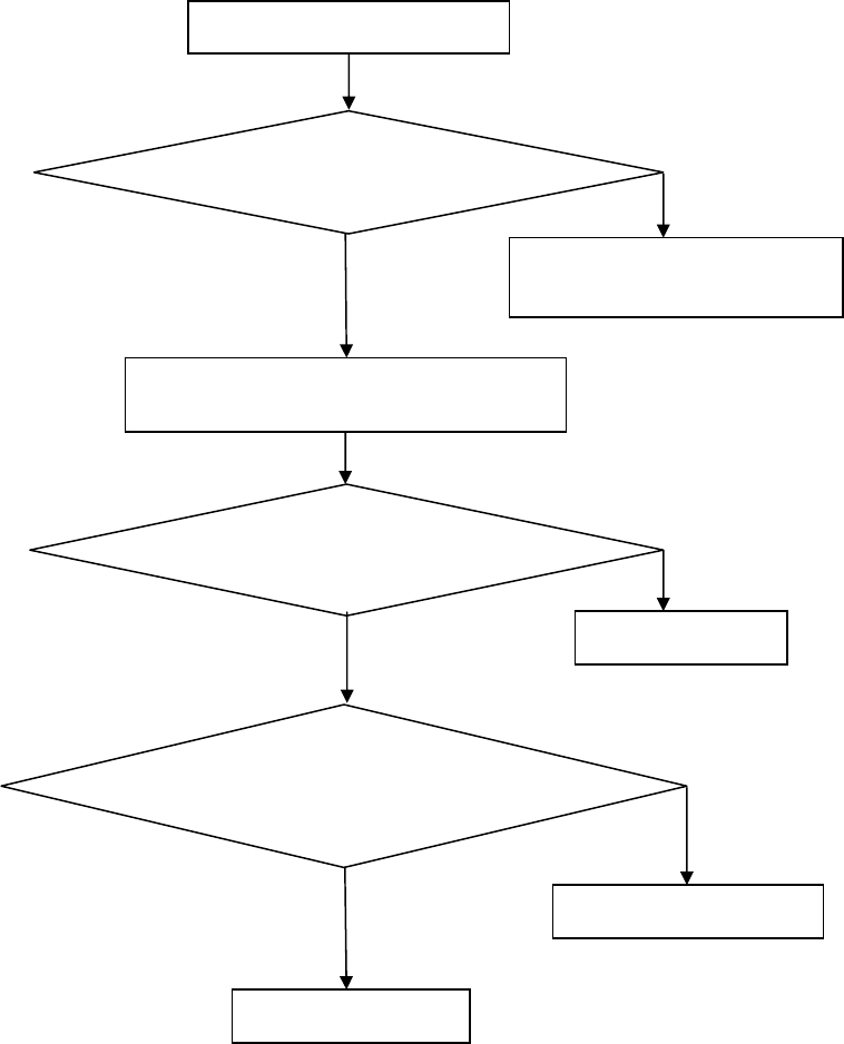
3. No display
Check the B/L
signal is available?
Replace main board
Replace the power board
Panel Vcc = 5V?
Replace the Panel
No display (LED Blue)
Replace the main board
Check the backlight is
“On”?
Check the LVDS cable
Reinsert or replace the
LVDS cable
Replace the main board
Replace the Panel
No
Yes
Yes No
Yes
No
No
Yes
Yes
No
Yes
No
Power board output=24V?
Check TV is under control and power
on/off by remote control and power key?

15
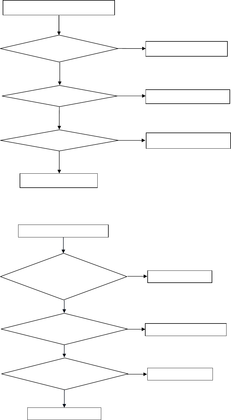
4. Sound problem
No sound or sound abnormal
Check the TV is muted, adjust the
volume or enter the menu to reset?
Reinsert the audio cable or
change the TV system
Replace the cable
Replace the speaker
Replace the main board
No
Yes
No
Check the cable between the
speakers and main board is ok?
Check the speaker resistance value is in spec
(Remark: The value is marked on the speaker)?
Check the audio source connection
and the TV system are correct?
Yes
No
No
Yes

16
5. Remote Control malfunction
6. OSD is unstable or can’t work normally
Remote Control malfunction
Replace the battery
Replace the remote control
Whether the IR board is
abnormal?
Yes
No
Replace the IR board
Replace the main board
No
Yes
No
Yes
Use the other remote controls
Check the remote control battery is
not
p
ro
p
erl
y
p
laced or no
p
ower?
Key board connected properly? Reconnect the key board
Buttons are ok? Replace the button function
Yes
No
Key board is ok? Replace the key board
Replace the main board
No
Yes
No
Yes
OSD is unstable or can’t work normally

17
6. PCB Layout
6.1 Main Board
715G3269M01001005K

18

19
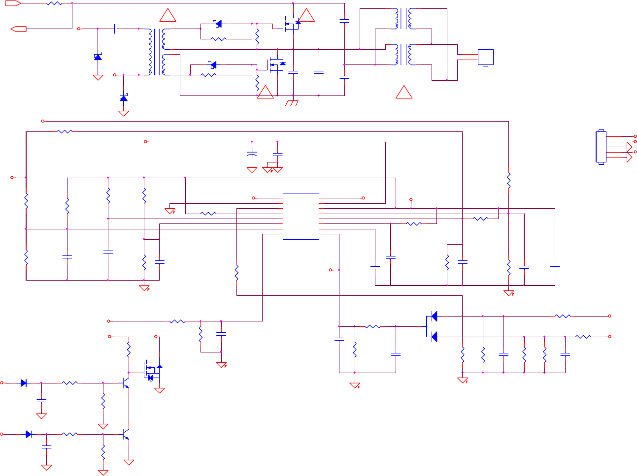
6.2 Power Board
715G3811P01H20003H

20

21

22
715G3652P02000003S

23
6.3 LED Board
715G4252T01000004S
6.4 Key Board
715G4234K01000004S

24
6.5 IR Board
715G4247R01000004S

25
7. Adjustment
It’s no need to adjust the white balance for this model, do ADC only.
Step1: Turn on the TV, press “Menu”, then press number key 1 Æ 9 Æ 9 Æ 9 and “ENTER”, it will achieve the factory
mode. Take the following picture for example:
Step2: Change TV, press the “Current Source” to Component mode and change signal to 1080i mode, Pattern 122
(SMPTE), press the “Auto Color”;
Step3: Change TV, press the “Current Source” to PC mode and change signal to PC TIMING 137(1024X768);
Pattern 147 (16 Grays), press the “Auto Color”.

26
8. Block Diagram
5VT8V3P12V U708 G9084T43UP12V
U706 SC194BMLTRT
CVBS
POWER
BOARD
ZR39775HGCF
FLASH ROM
MX25L3205DMI-12G
P24V
DDRII
H5PS5162FFR-25C
LCD PANEL
LVDS
P24V
EJTAG
GPIO
M24C64
Inverter & Audio Amplifier
U704 SC4524BSETRT
+5VSB
+5VSB 1V8_STB
VCC5D
U707 SC4524BSETRT
3V3_STB
D3V3
U703 G1084-33T43Uf
VCC5D
VCC1V1
U702 AIC1084-18PE
U710 SC4525BSETRT
P12V PANEL_5V
CVBS
VIDEO1
Tuner
ENV56S02D8F
VIF
CVBS
VIDEO2
LINE OUT
R/L
Audio Amplifier
TPA3121D2PWPR
SPEAKER
S/PDIF
Earphone Amplifier
TPA6113A2DR
EAR PHONE
TL072CDR
S-VIDEO1
Y/C
YPbPr
YPbPr1 AUDIO-R\L
SN74LVC1G17
AV1 AUDIO-R\L
I2C
AV2 AUDIO-R\L
Hsync, Vsync
AF24BC02
YPbPr2 AUDIO-R\L
YPbPr1
VGA
YPbPr2
RGB
VGA AUDIO-R\L
YPbPr
For TPA6113A2DR
U404 MX25L3205DMI-12G For SPI Flash
3V3_STB
FOR V GA EDID
P24V
U602 TPA3123D2PWPR
VCC1V1
U405 M24C64
POWER INPUT TYPE +5VSB , P12V, P24V
Fo r Z ORA N s tand b y p o w e r
D3V 3
FOR TUNER+5V
8.3V
For EEPROM
VCC5D
D3V 3
U604 TPA6113A2DR
For Digital Circuit
U707 SC4524BSETRT
5VT
U709 AZ1117D-5.0-E1
+5V SB
U401 ZR39775HGCF
For ZR39775 Core
+5V SB
U703 G1084-33T43Uf
U401 ZR39775HGCF
P12V
TU201U708 G9084T43U
FOR M CU 1V 8_ST B
FOR PANEL L V DS
For ZR39775
U208 AF24BC02-SI
FOR Inve r te r
FOR TPA3123D2PWPR
TMDS
TMDS
HDMI-3
TMDS TMDS
HDMI-1
TMDS
TPD12S520DBTR
SiI9185A
HDMI-2
TMDS
HDMI-4
U702 AIC1084-18PE 1V8_STB
U706 SC194BMLTRT
U401 ZR39775HGCF
D1V 8
Fo r DDR II
U410 H5PS5162FFR-25C
For ZR39775
U704 SC4524BSETRT
U709 AZ1117D-5.0-E1
D1V8

27
9. Wiring Diagram
IR Board
CN01
7 Pin
Key
Board
12 Pin
Inverter
Board
5 Pin
3 Pin
CN8802
6 Pin
CN8801
3 Pin
CN8803
4 Pin
24 Pin
Panel
ZR39775HGCF
(U401)
Scaler IC
CN606
LVDS Cable
CN902
AC IN
CN901
CN001
LED Board
6Pin CN301
CN403
13 Pin
CN803
CN701
10 Pin
CN405
2 Pin
CN801
Power Board
S
p
eake
r
S
p
eake
r
6 Pin

28
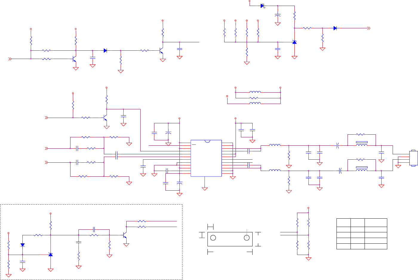
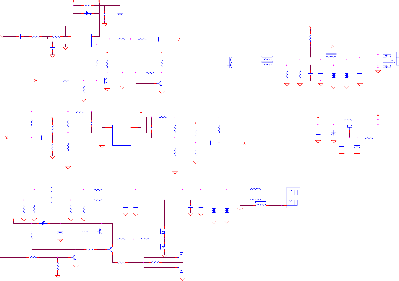
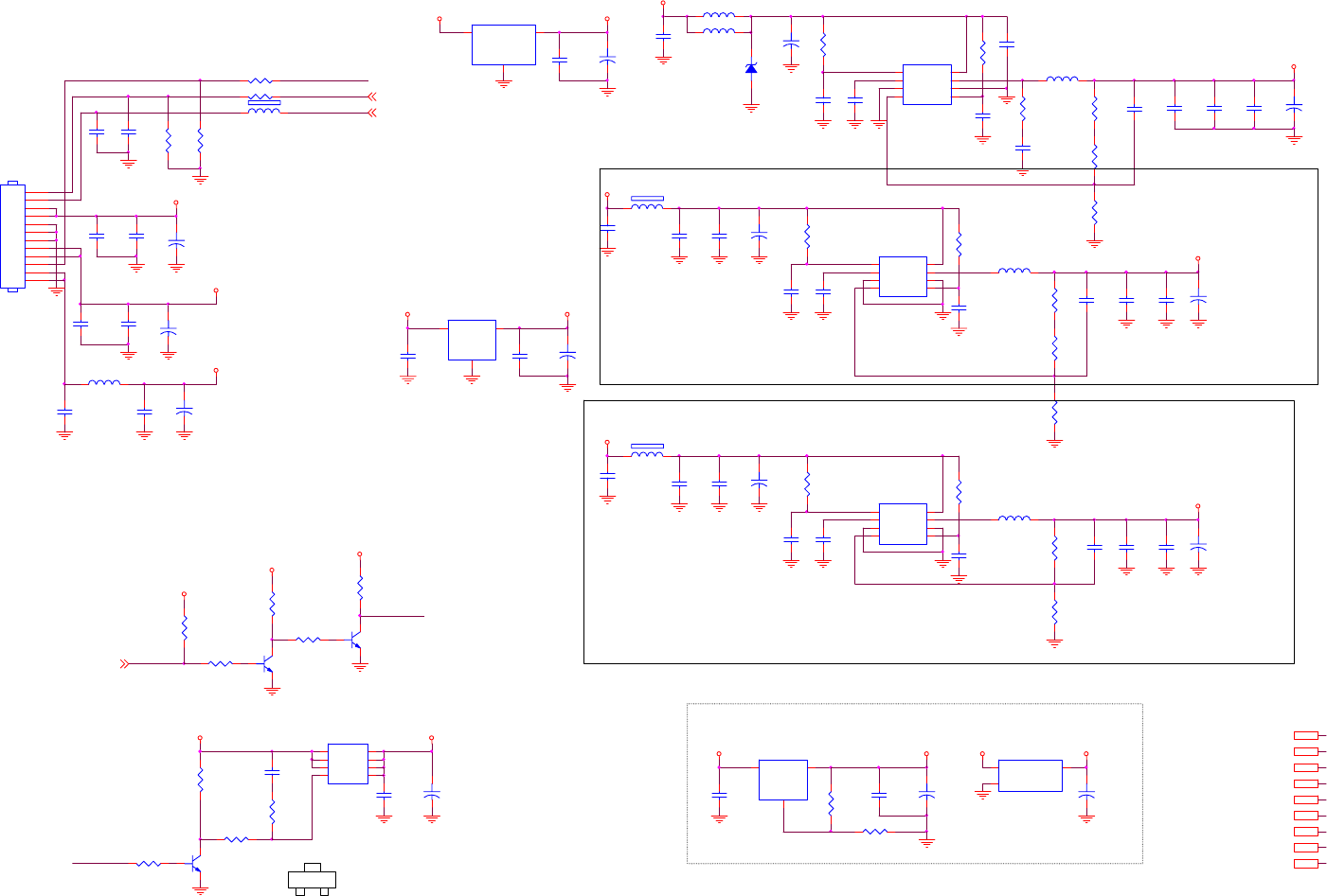
10. Schematic Diagram
10.1 Main Board
715G3269M01001005K
3) Tuner
C267
1uF/25V
SIF_IN
1 2
L203
0.22uH 5%
R206 100R 1/10W 5%
1 2
L201
0.22uH 5%
C219
NC/22pF
C220
NC/22pF
R204
2K2 1/10W 5%
R203
2K2 1/10W 5%
C214 0.001uF
D3V3
DEMOD_RSTN8
IF_AINN
AF2
IF_AINP
AE2
SIF_AINN
AF4
IF_AGC
AF7
RF_AGC
AF8
DMOD_RST_N
AC8 MP EG _F A I L
AC7
PARAM0
AE7 SA_DATA
AC6
DEMOD_CLKO
AD8
SIF_AINP
AE4
IF_RBIAS
AD3
IF_VINBIAS
AD2
IF_VCM
AD1
IF_VREFN
AF1
IF_VREFP
AE1
IF_DVAL_GPIO
AA5
Demodulator
U401P
ZR39775HGCF-BD
R210 NC/20K 1/10W 5%
R205 100R 1/10W 5%
C210
82pF
I2C1_SDA
I2C1_SCL
C213 0.1uF 16V
C215 0.1uF 16V
IF_AGC
C268
22pF
C269
22pF
1 2
FB203 600 OHM
R213
NC/75 1/10W 5%
PANEL_CTRL2
TU_GN D
1 2
FB202 NC/600 OHM
D3V3
1 2
FB201 600 OHM
C203
0.1uF/16V
TV_CVBS 4
TUNER_CVBS
C209
NC
C216
NC
C217
NC/0.0022uF
IF_AINP
PANEL_CTRL28,10
C202
NC/0.0022uF
C201
0.1uF/ 16V
TU_GN D
11
13
0402
21
3
16
17
4
7
C264
NC/0.0022uF
5V :
BB=15mA(MAX)
+B=140mA(MAX)
VB=70mA(MAX)
1
18
ENV56S02D8F
8
12
0402
19
0402
15
5
20
6
9
10
0402
14
2
SIF _IN
R233 NC/33R 1/10W 5%
NC 1
BB 2
AGC 3
NC 5
BT Monitor 6
NC 8
NC 9
NC 10
NC 11
SCL 13
SDA 14
NC 15
IF AGC 16
+B 17
TH 1 22
TH 2 23
TH 3 24
TH 4 25
IFD-out1 19
IFD-out2 20
IF Monitor 21
TU201 TUNER
C262 0. 0022uF
R211 2K 1/10W 5%
C221
0.1uF/16V
R212 NC/75 1/10W 5%
C218
0.1uF/16V
C206 0. 0022uF
SIF_N
1
TP1 1
TP2
R201 NC/0R05 1/10W 5%
TUNER_CVBS
R209 4K7 1/10W 5%
IF_AINN
PARAM0
RF_AGC
OE2/GADR0_ALE
W22
STV1/GDAT0
Y22 OE1/GDAT1
Y23 CPV/GDAT2
Y24 STH2/GDAT3
Y25 STH1/GDAT4
Y26
TP/ GD AT5
W25 CPV2/GDAT6
W24
RVS/GDAT7
W23
GOE_N
V23
GWE_N
V22
STV2/GCS_N0
V24 GPO/GADR1_CLE
U22
Guest Bus
U401H
ZR39775HGCF-BD
IF_AGC
NC68
K22
No Connect Pins
U401L
ZR39775HGCF-BD
TV_CVBS
R202 NC/47R 1/10W 5%
C207
0.01uF
1 2
L202
0.15uH 5%
C204 NC/0.1uF/16V
C208 0.001uF
C265
0.0022uF
C266
0.0022uF
SIF_P
5VT
I2C1_SCL 5,7
I2C1_SDA 5,7
IF_AP
C205 0.01uF
C211 0.1uF 16V
C212 0.1uF 16V
IF_AN
R207 3K9 1/10W 5%
R208 33R 1/10W 5%

29
4) AV/YPbPr Inputs
Pr1
VCC5D
Y1
YPbPr1_PbPb1
1 2FB215 30 OHM
R242
75R 1/10W 1%
R243
75R 1/10W 1%
88G 7813C19C
1
2
3
4
5
6
7
8
9
JACK
CN203
S2Y
R244
75R 1/10W 1%
2
1
4
3
6
5
CN205
JACK
CV2
C222 0.22uF
C223 0.22uF
C224 0.22uF
C225 0.22uF
C230 0.22uF
C231 0.22uF
C232 NC/0.22uF
C236 0.22uF
C237 0.22uF
C238 0.22uF
C241 0.22uF
C242 0.22uF
C240 0.22uF
C245 0.22uF
C244 0.22uF
C246 0.22uF
R248
75R 1/10W 1%
R250
75R 1/10W 1%
1 2FB220 30 OHM
1 2
ZD202
VPORT0603100KV05
1 2FB219 30 OHM
1 2
ZD201
VPORT0603100KV05
YPbPr2_Y
Pb2
Y2
Pr2
1 2FB218 30 OHM
YPbPr2_Pb
YPbPr2_Pr
C248
100pF
TV_CVBS3
C249
100pF
CV1
PANEL_CTRL1
VGA_EDID_WP
R235 NC/33R 1/10W 5%
R237
10K 1/10W 5%
S1C
1 2FB204 30 OHM
4
2
3
5
1
6
CN202 DIN J ACK
1 2FB205 30 OHM
S1Y
1 2FB206 30 OHM
1 2FB207 30 OHM
1 2FB208 30 OHM
AV2_Audio_L 11
AV2_Audio_R 11
1 2FB209 30 OHM
R231
75R 1/10W 1%
AV2_CVBS
R226
75R 1/10W 1%
VGA_EDID_WP6
S2_Y
S2_C
R225
75R 1/10W 1%
S2_Y
C243 0.01uF
C247 0.01uF
R277 100R 1/10W 5%
AV1_S_DET 5
C239 0.01uF
YPbPr2_Pr
YPbPr2_Y
VGA_R
YPbPr2_Pb
VGA_G
VGA_B
1 2
ZD207
VPORT0603100KV05
YPbPr1_Y
YPbPr1_Pr
YPbPr1_Pb
AV2_R
R219 75R 1/10W 1%
AV2_CVBS
R220 75R 1/10W 1%
AV1_CVBS
R222 75R 1/10W 1%
I/O1 1
GND 2
I/O2 3
I/O3
4
VDD
5
I/O4
6
U204
AZC09 9-04S
FB210 0R05 1/10W 5%
C270
NC/22pF
C271
NC/22pF
C272
NC/22pF
S1_Y
S1_C
S2C
AV1_CVBS
R276
10K 1/10W 5%
R236
10K 1/10W 5%
D3V3
VGA_HSYNC
S1_Y
S1_C
VGA_VSYNC
I/O1 1
GND 2
I/O2 3
I/O3
4
VDD
5
I/O4
6
U203
AZC09 9-04S
PANEL_CTRL110
R232 10K 1/10W 5%
R234 10K 1/10W 5%
VGA_B6
VGA_R6
VGA_G6
R268 NC/75R 1/10W 1%
R280 NC/75R 1/10W 1%
R281 75R 1/10W 1%
S2_C
1 3
4
2
8
5
6
7
CN201
JACK
C250 4.7uF/10V
C251 0.47uF/16V
R238 62K OHM 1/10W
VGA_VSYNC6
VGA_HSYNC6
A
V1 Input
(Rear)
88G 78 1360S
88G 100 11 ST
A
V2 Input
(Side)
Place parts very close to U401
YPbPr2
Input
88G 78 13932 C
YPbPr1
Input
88G 78 1360C
TV_CVBS
Active L
Active L
R216
75R 1/10W 1%
VIN_R2
W2
VIN _G2
W1
VIN _B2
Y1
SOG_IN0
T4
SOY _I N0
V2
VGA_R0
T2
VGA_G0
T1
VGA_B0
T3
VIN_R1
U2
VIN _G1
U1
VIN _B1
V1
SOY _I N1
Y2
AFE_HS_IN
R5
AFE_VS_IN
T5
VCOM
AB1
VREFP
AA1
VREFN
AA2
SVIDEO0Y
U3
SVIDEO0C
V3
CVBS0
AA3
SVIDEO1Y
U4
SVIDEO1C
V4
CVBS1
AB3
SVIDEO2Y
U5
SVIDEO2C
V5
CVBS2
AB4
CVBS3
AA4
RSET
L4
REF NODE_GND_C VBS
W3
REF NODE_GND_R
L5 REF NODE_GND_G
K5
REF NODE_GND_B
M5
REF NODE_GND_C h
N5
VGA_SCL_GPIO_P28
AB11
VGA_SDA_GPIO_P29
AE9
Video In I/F
U401F
ZR39775HGCF-BD
I/O1 1
GND 2
I/O2 3
I/O3
4
VDD
5
I/O4
6
U201
AZC099-04S
2
1
4
3
6
5
CN204
JACK
R217
75R 1/10W 1%
R221
75R 1/10W 1%
R249
75R 1/10W 1%
AV2_S_D ET 8
D3V3
R279 100R 1/10W 5%
R278 10K 1/10W 5%
AV2_L
FB211 0R05 1/10W 5%
VCC5D
YPbPr1_Y
1 2FB216 30 OHM
VCC5D
1 2FB217 30 OHM
VCC5D
YPbPr1_Pr
I/O1 1
GND 2
I/O2 3
I/O3
4
VDD
5
I/O4
6
U212
AZC099-04S

30
5) HDMI Inputs
HD3V3
HD MI 0_D0N
HD MI 0_D1N
HD MI 0_D2P
HD MI 0_D2N
HD MI 0_D1P
HD MI 0_D0P
HDMI_HPD1
DDC2_SCL
DDC0_SCL
DDC2_SDA
Line-1
1
Line-2
2
VDD
3
Line-3
4
Line-4
5NC 6
NC 7
GND 8
NC 9
NC 10
U509
NC/AZ1045-04QU
HDMI_CEC 6
HD MI 2_5V
DDC0_SDA
R516 100R 1/10W 5%
DDC1_SCL
DDC1_SDA
3V3_STB
HDMI_CEC
HD1V8D
HDMI_CEC HDMI3_CEC 6
VCC5D
TMDSD0+ 7
TMDSD0- 9
TMDSD1+ 4
TMDSD1- 6
TMDSD2+ 1
TMDSD2- 3
SCL 15
DSHLD1 5
VCC5 18
CSHLD0 11
HPD 19
NC 14
DSHLD0 2
CEC 13
SDA 16
DDC_GND 17
DSHLD2 8
TMDS C+ 10
TMDSC- 12
SHLD 0 20
SHLD 1 21
SHLD 2 22
SHLD 3 23
CN502 HDMI
R517
1K8 1/10W 5%
R503
NC/10K 1/10W 5%
R512
NC/10K 1/10W 5%
R518
1K8 1/10W 5%
R513
NC/10K 1/10W 5%
R519
10K 1/10W 5%
R522
10K 1/10W 5%
C502
NC/0.1uF/16V
TMDSD0+ 7
TMDSD0- 9
TMDSD1+ 4
TMDSD1- 6
TMDSD2+ 1
TMDSD2- 3
SCL 15
DSHLD1 5
VCC5 18
CSHLD0 11
HPD 19
NC 14
DSHLD0 2
CEC 13
SDA 16
DDC_GND 17
DSHLD2 8
TMDS C+ 10
TMDSC- 12
SHLD 0 20
SHLD 1 21
SHLD 2 22
SHLD 3 23
CN501 HDMI
VCC5D
TMDSD0+ 7
TMDSD0- 9
TMDSD1+ 4
TMDSD1- 6
TMDSD2+ 1
TMDSD2- 3
SCL 15
DSHLD1 5
VCC5 18
CSHLD0 11
HPD 19
NC 14
DSHLD0 2
CEC 13
SDA 16
DDC_GND 17
DSHLD2 8
TMDS C+ 10
TMDSC- 12
SHLD _GND1 20
SHLD _GND2 21
SHLD 1 22
SHLD 2 23
SHLD 3 24
SHLD 4 25
SHLD 5 26
CN503 HDMI
Line-1
1
Line-2
2
VDD
3
Line-3
4
Line-4
5NC 6
NC 7
GND 8
NC 9
NC 10
U508
NC/AZ1045-04QU
C501
NC/0.1uF/16V
R510
820R 1/ 10W R 5%
R508 10K 1/10W 5%
C509
0.1uF /16V
Line-1
1
Line-2
2
VDD
3
Line-3
4
Line-4
5NC 6
NC 7
GND 8
NC 9
NC 10
U504
NC/AZ1045-04QU
Line-1
1
Line-2
2
VDD
3
Line-3
4
Line-4
5NC 6
NC 7
GND 8
NC 9
NC 10
U506
NC/AZ1045-04QU
R521
10K 1/10W 5%
HD MI2_CLKN
HD MI1_D2N
HD MI1_D2P
HD MI1_D1N
HD MI2_CLKP
HD MI1_D1P
HD MI1_5V
R502
NC/10K 1/10W 5%
VCC5D
VCC5D
88G 340 21 VD
HDMISW_RSTN
8
HDMI3_SCL
HDMI3_SDA
AV1_S_DET
HDMI3_HPD
Q501
NC/2SK3018
NC
HD MI0_D0N
HD MI0_D1N
HD MI0_CLKN
HD MI0_D2N
HD MI0_D1P
Run As 100 Ohm Differential Pairs
HD MI0_CLKP
HD MI0_D2P
HD MI0_D0P
Side HMDI2
R509
4K7 1/10W 5%
HDMI3_CEC
Run As 100 Ohm Differential Pairs
HDMI1_CLKP
HDMI1_CLKN
HDMI1_D0N
HDMI1_D0P
HDMI2_D0P
HD MI1_D0P
HD MI1_CLKN
HD MI1_D0N
HDMI2_D1P
HDMI2_D1N
HD MI1_CLKP
HDMI2_D2P
HDMI2_CLKN
HDMI2_D0N
HDMI2_CLKP
HDMI2_D2N
C503
0.1uF/16V
HD MI1_D1P
HD MI1_D2P
HD MI1_D1N
HD MI1_D2N HDMI1_D2N
HDMI1_D1P
HDMI1_D2P
HDMI1_D1N
C504
0.1uF/16V
C506
0.1uF/16V
C505
0.1uF/16V
C510
0.1uF/16V
NC
C511
0.1uF/16V
C512
0.1uF/16V
I/O1
1GND
2I/O2
3I/O3 4
VDD 5
I/O4 6
U507
NC/AZ1045-04SU
Rear HMDI1
HD3V3
Side HMDI1
R536 1K 1/10W 5%
I/O1
1GND
2I/O2
3I/O3 4
VDD 5
I/O4 6
U510
AZ1045-04SU
HD3V3
R511
NC/1K 1/10W 5%
HDMI0_CLKP
HDMI0_CLKN
AV1_S_DET4
HDMI0_D0P
HDMI0_D1P
HDMI0_CLKN
HDMI0_D0N
1 2
FB502
120OHM
HDMI0_D2N
HDMI0_D1N
HDMI0_D2P
HDMI0_CLKP
HDMI1_5V
HDMI_HPD0
1 2
FB503 120OHM
1 2
FB504 120OHM
R541
10K 1/10W 5%
HD3V3
3
1
2
ZD 501
NC/BAT54C
R504
NC/27K 1/10W 5%
R515
27K 1/10W 5%
3V3_STB
3V3_STB
HDMI_HPD1
1
2
4
3
L508 NC/90 ohm
1
2
4
3
L506 NC/90 ohm
1
2
4
3
L505 NC/90 ohm
1
2
4
3
L507 NC/90 ohm
HD MI 1_CLKN
HD MI 1_CLKP
HDMI_CEC
HDMI0_D0N
1
2
4
3
L510 NC/90 ohm
HDMI0_D0P
R507 0R05 1/10W 5%
HD MI2_D2P
D1
HD MI2_D2N
D2
HD MI2_D1P
C1
HD MI2_D1N
C2
HD MI2_D0P
B1
HD MI2_D0N
B2
HD MI2_CLKP
A1
HD MI2_CLKN
A2
HDMI2_SCL
B3
HDMI2_SDA
A3
HDMI2_HPD
D4
HDMI2_5VSENSE
E6
HDMI2 I/ F
GPIO_P18
GPIO_P20
U401D
ZR39775HGCF-BD
HDMI3_D2P
HDMI3_CLKN
HDMI3_D2N
HDMI3_D1P
HDMI3_CLKP
HDMI3_D1N
HDMI3_D0P
HDMI3_D0N
TX2+ 1
TX2- 2
AGND 3
TX1+ 4
TX1- 5
AVCC18 6
TX0+ 7
TX0- 8
AGND 9
TXC+ 10
TXC- 11
Ext SWING 12
RESET# 13
LSDA/PSEL0 14
LSCL/PSEL1 15
HPD0 16
AVCC18 17
R0XC- 18
R0XC+ 19
AGND 20
R0X0- 21
R0X0+ 22
AVCC33 23
R0X1- 24
R0X1+ 25
AGND 26
R0X2- 27
R0X2+ 28
AVCC18 29
DSDA0 30
DSCL0 31
RPWR0 32
DVDD18 33
DGND 34
I2C SEL/INT 35
HPD1 36
AVCC18 37
R1XC- 38
R1XC+ 39
AGND 40
R1X0-
41
R1X0+
42
AVCC33
43
R1X1-
44
R1X1+
45
AGND
46
R1X2-
47
R1X2+
48
AVCC18
49
DSDA1
50
DSCL1
51
RPWR1
52
CEC_D
53
CEC_A
54
AVCC33
55
HPD2
56
AVCC18
57
R2XC-
58
R2XC+
59
AGND
60
R2X0-
61
R2X0+
62
AVCC33
63
R2X1-
64
R2X1+
65
AGND
66
R2X2-
67
R2X2+
68
AVCC18
69
DSDA2
70
DSCL2
71
RPWR2
72
DVDD18
73
DGND
74
TEST
75
HPDIN
76
TSDA
77
TSCL
78
TPWR/I2CADDR
79
AGND
80
U505
SiI9185ACTU
1
2
4
3
L512 NC/90 ohm
HDMI0_D2P
HDMI0_D2N
VCC5D
1
2
4
3
L504 NC/90 ohm
Line-1
1
Line-2
2
VDD
3
Line-3
4
Line-4
5NC 6
NC 7
GND 8
NC 9
NC 10
U501
NC/AZ1045-04QU
1
2
4
3
L502 NC/90 ohm
1
2
4
3
L501 NC/90 ohm
Line-1
1
Line-2
2
VDD
3
Line-3
4
Line-4
5NC 6
NC 7
GND 8
NC 9
NC 10
U502
NC/AZ1045-04QU
VCC5D
1
2
4
3
L503 NC/90 ohm
HDMI2_D1N
HDMI2_D1P
HDMI2_D0N
HDMI2_D2N
HDMI2_D0P
HDMI2_CLKN
HDMI2_CLKP
HDMI2_D2P
HDMI3_D2N
HDMI3_D0P
HDMI3_D2P
HD MI2_D1P
HDMI3_D0N
HDMI3_D1P
HD MI2_D0N
HDMI3_D1N
HD MI2_D2P
HD MI2_D2N
HDMI3_CLKN
HDMI3_CLKP
HD MI2_D0P
HD MI2_D1N
HD MI2_CLKP
HD MI2_CLKN
HDMI_HPD2
HD MI 2_D0N
DDC0_SCL
DDC0_SDA
HDMI 2_D1P
HDMI 2_D0P
HD3V3
HD MI 0_5V
HDMI 2_D2P
HD MI 2_D1N
HD MI 2_D2N
HDMI0_D1N
HDMI0_D1P
HDMI0_CLKN
HDMI0_CLKP
HDMISW_RSTN
R520
NC/1K 1/10W 5%
HDMI_HPD0
HDMI1_D2N
HDMI1_D0N
HDMI1_D2P
HDMI1_CLKN
HDMI1_D0P
HDMI1_D1P
HDMI1_D1N
HDMI1_CLKP
DDC1_SCL
DDC1_SDA
HDMI0_5V
HD1V8A
1 2
FB506
120OHM
DDC2_SDA
HDMI_HPD2
HD1V8A
C514
0.1uF/16V
C515
0.1uF/16V
DDC2_SCL
C513
0.1uF/16V
HDMI_CEC
C516
0.1uF/16V
HDMI3_5V
R535 33R 1/10W 5%
I2C1_SCL
R534 33R 1/10W 5%
I2C1_SCL 3,7
I2C1_SDA 3,7
I2C1_SDA
1
2
4
3
L511 NC/90 ohm
1
2
4
3
L509 NC/90 ohm
HD MI1_D0P
HD MI1_D0N
1V8_STB
HDMI3_SDA
HDMI3_SCL
HDMI3_HPD
HD MI1_D2P
B4
HD MI1_D2N
A4
HD MI1_D1P
C4
HD MI1_D1N
C5
HD MI1_D0P
A5
HD MI1_D0N
B5
HD MI1_CLKP
B6
HD MI1_CLKN
A6
HDMI1_SCL
B7
HDMI1_SDA
A7
HDMI1_HPD
D6
HDMI1_5VSENSE
C7
HDMI1 I/ F
GPIO_P14
GPIO_P12
U401O
ZR39775HGCF-BD
1 2
FB505
NC/120OHM
R501
NC/1K 1/10W 5%
HDMI2_5V
C521
0.1uF/16V
HDMI3_5V
I/O1
1GND
2I/O2
3I/O3 4
VDD 5
I/O4 6
U503
NC/AZ1045-04SU
1 2
FB501
NC/120OHM
C508
0.1uF/16V
C507
0.1uF/16V
HD1V8D

31
6) VGA/HDMI Inputs
HDMI4_5V
R282
NC /4K7 1/10W 5%
88G 35315F FX
VGA Input
Run As 100 Ohm Differential Pairs
I/O1 1
GND 2
I/O2 3
I/O3
4
VDD
5
I/O4
6
U206
AZC199-04S
Rear HMDI2
R284
10K 1/10W 5%
R538 4K7 1/10W 5%
88G 340 21 VD
HDMI4_5V
UART0_TX
UART0_RX
HDMI_HPD4_A
12
ZD 502
VPORT0603100KV05
R256 100R 1/10W 5%
R264 100R 1/10W 5%
VGA_SDA
Q503
2N7002K
RGB_HSYNC
RGB_VSY NC
VGA_SCL
HDMI3_CEC
C253
NC/330pF
C254
NC/47pF
RGB_VSY NC
2 4
5
3
SN74LVC1G17DBVR
U207
R285 22R 1/10W 5%
R261
75R 1/10W 1%
R262
75R 1/10W 1%
R263
75R 1/10W 1%
VGA_HSYNC 4
VGA_VSY NC 4
3
1
2
ZD503
BAT54C
R532
390R 1/10W 1%
R527 7K5 1/10W 5%
R526 7K5 1/10W 5%
C258
0.1uF/16V
R252 10K 1/10W 5%
R251
10K 1/10W 5%
I/O1 1
GND 2
I/O2 3
I/O3
4
VDD
5
I/O4
6
U205
AZC199-04S
R540
10K 1/10W 5%
HDMI_3V3
C252
0.1uF/16V
VGA_HSYNC_DET 8
VGA_VSYNC_D ET 8
VGA_HSYNC_DET
RGB_VSY NC
R253 220R 1/10W 5%
VCC5D
R265
2K2 1/10W 5%
R266
2K2 1/10W 5%
R269 33R 1/10W 5%
VGA5V
VGA5V +5VSB
D3V3
Q502
2N7002K
A0
1
A1
2
A2
3
VSS
4SDA 5
SCL 6
WP 7
VCC 8
U208
AT24C02BN-SH-T
HDMI3_CEC5
HDMI_HPD4
R260 1K 1/10W 5%
Q201
NC/MMBT3904
R275 33R 1/10W 5%
C263
NC /0.1uF/16V
R286 NC/220R 1/10W 5%
VGA_EDID_WP
+5VSB
EDI D_WP
1 2FB221 30 OHM
1 2FB222 30 OHM
1 2FB223 30 OHM
HDMI_CEC 5
HDMI4_CLKN
HDMI_CEC
DDC4_SDA
HDMI4_D2N
HDMI4_D1P
TMDSD0+ 7
TMDSD0- 9
TMDSD1+ 4
TMDSD1- 6
TMDSD2+ 1
TMDSD2- 3
SCL 15
DSHLD1 5
VCC5 18
CSHLD0 11
HPD 19
NC 14
DSHLD0 2
CEC 13
SDA 16
DDC_GND 17
DSHLD2 8
TMDSC + 10
TMDSC- 12
SHLD_GND1 20
SHLD_GND2 21
SHLD1 22
SHLD2 23
SHLD3 24
SHLD4 25
SHLD5 26
CN504 HDMI
R283
NC
HDMI_HPD4_A
HDMI4_D0P
HDMI4_CLKP
HDMI4_D0N
DDC4_SCL
HDMI4_D1N
C520
0.1uF/16V
HDMI4_D2P
VGA_EDI D_WP 4
VGA_G
R258 1K 1/10W 5%
UART0_RX7
R270
1K 1/10W 5%
3V3_STB
HDMI4_D1N
R528
7K5 1/10W 5%
VGA_VSYNC_DET
5V_SUPPLY 1
LV_SUPPLY 2
GND 3
TMDS_D2+ 4
TMDS_GND 5
TMDS_D 2- 6
TMDS_D1+ 7
TMDS_GND 8
TMDS_D 1- 9
TMDS_D0+ 10
TMDS_GND 11
TMDS_D 0- 12
TMDS_CK+ 13
TMDS_GND 14
TMDS_CK- 15
CE_REMOTE_IN 16
DDC_CLK_IN 17
DDC_DAT_IN 18
HOTPLUG_DET_IN 19
HOTPLUG_DET_OUT
20 DDC_DAT_OUT
21 DDC_CLK_OUT
22 CE_REMOTE_OUT
23
TMDS_D 2+
35
TMDS_GND
34
TMDS_D 2-
33
TMDS_D 1+
32
TMDS_GND
31
TMDS_D 1-
30
TMDS_D 0+
29
TMDS_GND
28
TMDS_D 0-
27
TMDS_C K+
26
TMDS_GND
25
TMDS_C K-
24
GND
36 ESD_BY P
37 NC
38
U511
TPD12S520DBTR
R525 1K 1/10W 5%
HDMI4_D1N
C519
0.1uF/16V
HDMI4_CLKP
HDMI4_SCL
HDMI4_CLKP
HDMI_HPD4
HDMI4_D2NHDMI4_D2N
HDMI4_HPD
HDMI4_CLKN
HDMI4_D0N
DDC4_SDA
C518
0.1uF/16V
DDC4_SCL
HDMI4_D2PHDMI4_D2P
HDMI4_D1P
HDMI4_CLKN
HDMI4_D1P
+5VSB
HDMI4_SDA
HDMI4_D0N
3V3_STB
HDMI4_D0P
R533
10K 1/10W 5%
+5VSB
C517
0.1uF/16V
HDMI4_D0P
R529
7K5 1/10W 5%
HDMI4_CLKP
HDMI4_D2P
HDMI4_5V
HDMI4_HPD
HDMI4_D0P
HDMI0_D2P
B8
HDMI0_D2N
A8
HDMI0_D1P
C8
HDMI0_D1N
C9
HDMI0_D0P
A9
HDMI0_D0N
B9
HDMI0_CLKP
B10
HDMI0_CLKN
A10
HDMI0_SCL
B11
HDMI0_SDA
A11
HDMI0_HPD
D9
HDMI0_5VSENSE
D7
HDMI_ATEST
D3
HDMI_REXT
C3
HDMI0_CEC
D8
HDMI0 I/F
GPIO_P17
GPIO_P15
GPIO_P16
U401G
ZR39775HGCF-BD
R531 10K 1/10W 5%
HDMI4_SDA
HDMI4_CLKN
HDMI4_D2N
R530 4K7 1/10W 5%
HDMI4_D1P
HDMI4_D1N
HDMI4_SCL
HDMI4_D0N
3V3_STB
C260
0.1uF/16V
2 4
5
3
SN74LVC1G17DBVR
U210
RGB_HSYNC
1
6
2
7
3
8
4
9
5
11
12
13
14
15
10
1716
18 19
CN206
DB15
R537 1K 1/10W 5%
C256
0.22uF
D3V3
2 4
5
3
SN74LVC1G17DBVR
U209
C255
0.1uF/16V
VGA_R
VGA_HSY NC
C259
NC/22pF
VGA_VSYNC
C257
NC/22pF
VGA_SDA
VGA_B
VGA_SCL
R539
NC /4K7 1/10W 5%
VCC5D
R272
4K7 1/10W 5%
R287 NC/10K 1/10W 5%
3V3_STB
+5VSB
R271
4K7 1/10W 5%
VGA_G 4
VGA_R 4
VGA_B 4
C261
0.1uF/16V
2 4
5
3
SN74LVC1G17DBVR
U211
3V3_STB
EDI D_WP
D3V3
3
1
2
ZD204
BAT54C
1 2
ZD203
VPORT0603100KV05
RGB_HSYNC
UART0_TX7
R274
NC/100R 1/10W 5%
R273
NC /10K 1/10W 5%
R254 220R 1/10W 5%
1 2
FB507
120OHM

32
7) SIO I/F
R4D7
10K 1/10W 5%
VCC5D
USB2_DN
USB2_DP
SPI_C S_N
C410
4.7uF 25V
3V3_STB
EJ TAG_R STN
SPI_H OLD
TR STN
SPI_C LK
D3V3
MOR _R STN
D3V3
C409
30PF50V
C411
4.7uF 25V
D3V3
C413
0.1uF/16V
R433 47R 1/10W 5%
R434 47R 1/10W 5%
C4D9
NC
C4E3
NC
C408
30PF50V
SPI_WEN8
R414
10K 1/10W 5%
USB_EN_N
12
34
56
78
910
1112
1314
CN40 1
NC
USB_OC_N
R402
NC/33R 1/10W 5%
R448 4K7 1/10W 5%
EJTCK
R439 100R 1/10W 5%
R437 100R 1/10W 5%
KEY _I R
UART0_TX 6
UART0_RX 6
R418 NC/4K7 1/10W 5%
R441
1M 1/10W 5%
R443 10K 1/10W 5%
X401 25MHz
C405 0.1uF 16V
C4F6 0.001uF
88G 352 21CL
USB
Port
D3V3
USB_OC_N 8USB_EN_N8
SW401
NC/TACT SW FWRD H1.5MM
GND
1IN
2IN
3EN(EN)
4OC 5
NC 6
OUT 7
OUT 8
U40 8
G545B2 RD1U
SPI_WEN
I/O1 1
GND 2
I/O2 3
I/O3
4
VDD
5
I/O4
6
U40 2
NC/AZC099 -0 4S
3V3_STB
1
2
3
4
6 5
1234
CN402
CONNNECTOR
D3V3
EJTDI
EJTDO
EJTMS
R445 6.04 K OHM 1% 1/10W
GND 1
RESET 2
VCC
4
MR
3
U412
G692L293TCUf 2.91V
R440 10K 1/10W 5%
R4D5
100K 1/10W 5%
RESET_N
RESET_N
R411 NC/33R 1/10W 5%
R413 33R 1/10W 5%
R412 NC/33R 1/10W 5%
TD I _M
TD O_ M
3PX2 S/T 2.0mm
R425 2K2 1/10W 5%
1
2
4
3
L401
90 ohm
1 2
ZD401
NC/VPORT0603100KV05
3
2
1
4
5
6
NC/CONN
CN40 6
R427 2K2 1/10W 5%
Run As 90 Ohm +/-15%
Differential Pairs
R417 33R 1/10W 5%
R431 47R 1/10W 5%
R406
1K 1/10W 5%
R416 33R 1/10W 5%
F401 NC/FUSE
R408
NC/4K7 1/10W 5%
R429
4K7 1/10W 5%
U404 should be programmed
before soldering on PCB
C406
0.1uF/16V
R407
1K 1/10W 5%
VCC5D
R409
4K7 1/10W 5%
R420 4K7 1/10W 5%
HOLD
1
Vcc
2
NC1 3
NC2 4
NC3 5
NC4 6
S
7
Q
8
W
9
GND 10
NC5 11
NC6 12
NC7 13
NC8
14
D
15
C
16
SPI FLASH
32M bit
U40 4
MX25L3205DMI-12G
3
1
2
U40 7
RClamp0520B.TCT
Crystal X401
35ppm 20
50ppm 0~70
R442
499R 1/10W 1%
R428 4K7 1/10W 5%
UAR T0_RX
UAR T0_TX
KEY_IR
R432 47R 1/10W 5%
R422
NC/47R 1/10W 5%
R430 47R 1/10W 5%
I2C 1_SCL
I2C 1_SDA
R410 33R 1/10W 5%
R404
1K 1/10W 5%
+5VSB
R405
4K7 1/10W 5%
D3V3
D3V3
D3V3
VCC5D
I2C1_SDA 3,5
I2C1_SCL 3,5
KEY_IR 8
R424 2K2 1/10W 5%
R423 2K2 1/10W 5%
R401
4K7 1/10W 5%
USB5V
I2C 2_SDA
I2C 2_SCL
R436
10K 1/10W 5%
I2C 0_SCL I2C0_SDA
C404
0.22uF
EEPROM_WP1
D3V3
I2C 0_SCL
E0 1
E1 2
E2 3
VSS 4
SDA
5SCL
6WC
7VCC
8
U40 5
M24C64-WMN6P
EJTAG I/F
USB5V
HEADER 2X7P S/T 2.5mm
3V3_STB
System MCU RESET
I2C 0_SDA
SPI_WR
SPI_R D
R435
4K7 1/10W 5%
R415 33R 1/10W 5%
UART0_RX
UART0_TX
0402
C412 0.1uF 16V
0402
TR ST E16
TDI _T E14
TD O_ T E18
TMS E15
TC K E17
TAPSEL E13
IRR R22
UAR T0_TX L22
UART0_RX M22
UAR T1_TX P22
UART1_RX N22
I2C0_C AC16
I2C0_D AC17
I2C1_C AC18
I2C1_D AC19
TV_I2C2_C AC20
TV_I2C2_D AC21
I2C_MORPH__ENA AC22
SPI_D I AC25
SPI_DO AB24
SPI_C LK AB25
SPI_SEL0 AC24
SPI_SEL1 AC26
SPI_HOLD AB26
RESET_N W26
CLKIN_25M N1
CLKOUT_25M N2
TAPSEL_CAS D13
TDI _M E19
TRIN_RESET_N AD7
MOR_RESET_N AB22
MOR_RESET_N_OUT AB21
TDO_M B25
USB_PADN AB12
USB_PAD P AC 12
USB2_DN AF26
USB2_DP AE26
USB2_REXT AD26
USB2_ATEST AD25
CLKIN_24M U26
CLKOUT_24M U25
CLKIN_SEL AF3
SIO I/F
JTAG/EJTAG
UART
I2C
SPI
USB
U40 1C
ZR39775HGCF-BD
EEPROM_WP18
RESET_N

33
8) GPIO Block
USB_OC_N
R472
10K 1/10W 5%
C416
0.01uF
HDMISW_RSTN
AUD_SHDN 12
PWR_ON 14
R463 33R 1/10W 5%
GPIO_P21 U24
GPIO_P22 U23
GPIO_P23 R23
GPIO_P25 AB14
GPIO_P24 AB13
GPIO_P3 D10
GPIO_P4 D11
GPIO_P5 D12
GPIO_P6 E12
GPIO_P7 E11
GPIO_P8 AB20
GPIO_P9 AB19
GPIO_P10 AB18
GPIO_P11 AB17
GPIO_P1 C11
GPIO_P2 C12
GPIO_P0 C10
GPIO_P26 AB16
GPIO_P27 AC14
GPIO_P19 D5
GPIO_P13 C6
Res_AA6 AA6
GPIO
BOOT_STRAP0
BOOT_STRAP1
BOOT_STRAP2
BOOT_STRAP3
8051_BOOT
U401K
ZR39775HGCF-BD
C415
1uF/25V
R462 33R 1/10W 5%
C429
0.1uF 16V
+
C430 100uF/16V
R473 4R7 1/10W 5%
AFE_CLK K4
AFE_TEST0 AB10
AFE_TEST1 AB9
AFE_TEST2 AB8
AFE_TCLK_IN U6
AFE_TCLK_OUT V6
AFE_XCLK_TEST AB7
AFE_ATCLK0 M6
AFE_ATCLK1 N6
AFE_XCLK AE3
AFE I/F_GPO
U401S
ZR39775HGCF-BD
KEY_IR
C425
4.7uF/10V
C426
0.1uF 16V
C427
0.001uF
VID0 E1
VID1 E2
VID2 E3
VID3 E4
VID4 E5
VID5 F1
VID6 F2
VID7 F3
Vsy nc _in F4
Hsync_in F5
VCLKx2 G3
TEST_G11 G4
TEST_G12 H3
TVMM I/ F
U401M
ZR39775HGCF-BD
TEST_MODE
0
BOOT_STRAP2
AVDD18_HPLL L3
AVDD3_HPLL M4
AVDD3_SYNC N3
AVDD3_SYNC1 R3
AVDD3_AFE N4
AVDD18_R P2
AVDD18_G P1
AVDD18_B R1
LVDSVCTX_VDD33_0
G5
LVDSVCTX_VDD33_1
G6
LVDSVCTX_REXT
G1
LVDSVCRX_REXT
G2
PGA_LDO0
P4
AFE_AVSS
Y3
LVDSVCRX_VDD 33_0
H6
LVDSVCRX_VDD 33_1
J6
DVDD18 R4
DM_PLL_VDD AB2
IF_VDD3P3_0 AC1
IF_VDD3P3_1 AC2
AVDD18_SVIDEO R2
AVDD18_CVBS P3
ADC8_RBIAS
AC3
ADC8_VREF
AC4
ADC8_INA
AC5
ADC8_INB
AD6
ADC8_INC
AD5
ADC8_IND
AD4
ADC8_INE
AE5
ADC8_INF
AE6
VDD33_BOD
AB5 AFE_AVSS0 W4
AFE_AVSS1 W5
AFE_AVSS2 W6
VDDADC8 AF5
RC_OSC_REXT
AF6
AFE_AVSS3 Y4
AFE_AVSS4 Y5
AFE_AVSS5 Y6
ACOD3_AVDD AE10
ACOD3_AVSS AE11
AVSS_HPLL M3
LVDSVCRX_ATST
L6
LVDSVCTX_ATST
K6
ADC8_ING
AB6
AFE_AVSS6 L7
AFE_AVSS7 M7
AFE_AVSS8 N7
AFE_AVSS9 P7
AFE_AVSS10 U7
U401Q
ZR39775HGCF-BD
BOOT_STRAP1
R486 51K 1/10W 5%
SPI_WEN
BOOT_STRAP0
BOOT_STRAP3
R491 100R 1/10W 1%
1
BOOT2
0
D3V3
C431
1uF/25V
R467
1K 1/10W 5%
C432
0.1uF 16V
R468 1K 1/10W 5%
3V3_CHECK
1
1
I2C EEPROM
3V3_STB
BOOT3
0402
1
3V3_STB
USB_OC_N 7
3V3_STB
1
1V8_STB
C433
0.01uF
1
C434
4.7uF/10V
R447 NC/33R 1/10W 5%
TVMicro Bootstrap
Configuration
01
16-Bit NAND-Small Page
0
TVM_BOOT
PANEL_PWR_CHECK
0402
0402
BOOT0
0402
SPI
Boot Option
1
R487
10K 1/10W 1%
R489 100R 1/10W 1%
Debug Mode
1
VGA_VSYN C_DET
1
BOOT1
0402
Normal Mode
VGA_HSYNC_DET VGA_HSYNC_DET 6
VGA_VSYN C_DET 6
VGA_VSYN C_DET
C4E8
0.001uF
KEY_IR 7
C4F2
0.001uF
LIGHT_SENSOR
State
8-Bit NAND-Large Page
1
33G380210B Y
3
1
2
ZD402
BAT54C
0402
TEST MPDE
Bootstrap Configuration
1V8_STB
01
1 2
FB423
120OHM
Boot Option
10P S/T 2.0mm
3V3_STB
0402
3V3_STB
3V3_STB
C4F8
0.01uF
1
1
8-Bit NAND-Small Page
0
SPI
D3V3
A_GND
LED_B
C4F5
0.001uF
LED_R
1 2FB421 300 OHM
1 2FB422 300 OHM
R484 3K3 1/10W 5%
PANEL_ON 10,15
BL_ON_OFF 14
Q402
MMBT3904
R480
470R 1/10W 5%
VDD33-BOD
C4F9
NC/1uF/16V
R481
470R 1/10W 5%
HDMISW_RSTN 5
3V3_STB
LIGHT_SENSOR
Q403
MMBT3906
R453 4K7 1/10W 5%
LED_R
R454 4K7 1/10W 5%
LED_B
R458 4K7 1/10W 5%
C4E4
0.01uF
TEST_MOD E
R456
NC/4K7 1/10W 5%
USB_EN_N USB_EN_N 7
3V3_STB
BL_ON_OFF
1 2FB419 300 OHM
R485 3K3 1/10W 5%
LED_2
KEY_IN
KEY_PWR
1 2FB420 NC/300 OHM
C4F3
0.001uF
LED_1
C4E6
0.01uF
C4F4
0.001uF
LED_2
C4E7
0.01uF
LED_1
R466 0R05 1/10W 5%
I/O1 1
GND 2
I/O2 3
I/O3
4
VDD
5
I/O4
6
U409
AZC099-04S
C428
4.7uF/10V
R455 33R 1/10W 5%
SPI_WEN 7
BOOT_STRAP3
R452
NC/10K 1/10W 5%
BOOT_STRAP2
3V3_STB
PANEL_PWR _CHECK
R479 1K 1/10W 5%
PANEL_POWER
R469
4K7 1/10W 5%
TVM_BOOT
VGA_HSYNC_DET
EARPHONE_DET
1
2
3
4
5
6
7
8
9
10
CN403
CONN
C414
10uF/6.3V
3V3_STB
R460
10K 1/10W 5%
C407
1uF/25V
KEY_PWR
R419 33R 1/10W 5%
1 2
FB424
120OHM
D3V3
R403 100R 1/10W 5%
PANEL_ON
1
2
CN40 9
NC/CONN
3V3_STB
1 2
FB403
120OHM
AUD_AMP_MUTE
C420
4.7uF/10V
1 2
FB404
120OHM
D3V3
VCC1V1
ADC 0.4V~2.9V
R450
4K7 1/10W 5%
D1V8
TVM_B O OT
C423
1uF/25V
C424
0.1uF 16V
C421
1uF/25V
C422
0.1uF 16V
C418
10uF/6.3V
R490
3K9 1/10W 1%
AV2_S_DET
BOOT_STRAP1
C4E5 10uF/6.3V
PANEL_CTRL2 3,10
PANEL_CTRL2
AUD_AMP_MUTE 12
C441
0.1uF/16V
C439
1uF/25V
C440
0.1uF 16V
1 2
FB409
120OHM
C438
22pF
AV2_S_DET 4
EEPROM_WP1
C419
0.1uF 16V
BOOT_STRAP0
C437 0.1uF 16V
R470 845R 1/10W 1%
C436
0.1uF 16V
C435
1uF/25V
R451
4K7 1/10W 5%
R471 845R 1/10W 1%
R488 9.1KOHM +-1% 1/10W
KEY_IN
1 2
FB410 120 OHM
3V3_STB
1V8_STB
3V3_STB
3V3_CHECK
PWR_ON
EARPHONE_DET 13
DEMOD_RSTN 3
R459 4K7 1/10W 5%
1 2
FB401
120OHM
AUD_SHDN
1 2
FB405
80OHM
1 2
FB407
120OHM
R477 NC/0R05 1/10W 5%
R478 NC/0R05 1/10W 5%
1 2
FB408
120OHM
C417
0.001uF
VGA_VSYN C_DET 6
VGA_HSYNC_DET 6
1 2FB406 300 OHM
R457 33R 1/10W 5%
R461 33R 1/10W 5%
R482 1K 1/10W 5%
R483 1K 1/10W 5%
EEPROM_WP1 7

34
9) DDRII SDRAM I/F
S0_LDQSN
S0_LDQS
S0_DQ2
C457
NC /0.1U F16V
C458
NC /0.1U F16V
C444
0.1uF/16V
R495
60.4 OHM 1% 1/10W
R496
60.4 OHM 1% 1/10W
C459
NC /0.1U F16V
D1V8
C443
0.1uF /16V
C455
NC /0.1U F16V
C451
0.1uF/16V
C460
NC/1uF/16V
C456
NC /0.1U F16V
D1V8
D1V8 D1V8
D1V8
D1V8
D1V8
D1V8
S0_DQ3
S0_DQ5
S0_DQ4
S0_CASN
S0_LDM
S0_CKE
S0_RASN
S0_UDM
S0_CK
S0_CKN
S0_WEN
S0_ODT
S0_CKNS0_CK
S0_DQ7
S0_DQ8
S0_DQ6
S0_DQ10
S0_DQ11
S0_DQ9
D1V8
C453
NC /0.1uF /16V
C452
NC /0.1uF /16V
S0_DQ13
S0_DQ14
S0_DQ12
S0_DQ15
C461
NC/0.1uF /16V
C454
NC/0.1uF /16V
R4A3
NC/100R 1/10W 5%
C401
0.01uF
R499
NC/100R 1/10W 1%
S1_BA0
S1_DQ0
S1_DQ2
S1_A8
S1_VREF
S1_BA2
S1_DQ8S1_A11
S1_A10
S1_DQ14
S1_A1
R4A1
NC/100R 1/10W 1%
S1_DQ9
S1_DQ12
S0_A[0:12]
S1_A0
S1_A3
S1_DQ6
S1_A4 S1_DQ1
S1_DQ15
C402
0.01uF
S1_A5
S1_A9
S1_A7
S1_A2
S1_DQ13
S1_DQ10
S1_DQ5
S1_DQ7
S1_A12
S1_A6 S1_DQ3
S1_DQ11
S0_DQ15
B15
S0_DQ14
A21
S0_DQ13
A14
S0_DQ12
B22
S0_DQ11
B20
S0_DQ10
B17
S0_DQ9
B21
S0_DQ8
A15
S0_DQ7
B14
S0_DQ6
A22
S0_DQ5
B13
S0_DQ4
A23
S0_DQ3
B19
S0_DQ2
A18
S0_DQ1
B23
S0_DQ0
A13
S0_UDM
A20
S0_LDM
A19
S0_VREF
A24
S0_A13 C14
S0_A12 C24
S0_A11 C18
S0_A10 D22
S0_A9 D18
S0_A8 D14
S0_A7 D23
S0_A6 D17
S0_A5 C19
S0_A4 C15
S0_A3 C23
S0_A2 C17
S0_A1 D19
S0_A0 D15
S0_BA2 C22
S0_BA1 C20
S0_BA0 D21
S0_UDQS_N A16
S0_UDQS_P B16
S0_LDQS_N B18
S0_LDQS_P A17
S0_RAS_N D16
S0_CAS_N C16
S0_WE_N D20
S0_CK_N B12
S0_CK_P A12
S0_CKE C21
S0_ODT C13
RDRIVER
B26
RDRIVER50
A26
RTERM
A25
S0 Memory I/F
U401A
ZR39775HGCF-BD
S1_DQ4
S1_BA1
S1_VREF
S1_DQ15
F25
S1_DQ14
M26
S1_DQ13
E26
S1_DQ12
N25
S1_DQ11
L25
S1_DQ10
H25
S1_DQ9
M25
S1_DQ8
F26
S1_DQ7
E25
S1_DQ6
N26
S1_DQ5
D25
S1_DQ4
P26
S1_DQ3
K25
S1_DQ2
J26
S1_DQ1
P25
S1_DQ0
D26
S1_UDM
L26
S1_LDM
K26
S1_VREF
R26
S1_ODT D24
S1_CK_N C25
S1_CK_P C26
S1_CKE M24
S1_RAS_N G23
S1_CAS_N G24
S1_WE_N L23
S1_UDQS_N G26
S1_UDQS_P G25
S1_LDQS_N J25
S1_LDQS_P H26
S1_A13 E24
S1_A12 R24
S1_A11 J24
S1_A10 N23
S1_A9 J23
S1_A8 E23
S1_A7 P23
S1_A6 H23
S1_A5 K24
S1_A4 F24
S1_A3 P24
S1_A2 H24
S1_A1 K23
S1_A0 F23
S1_BA2 N24
S1_BA1 L24
S1_BA0 M23
S1 Memory I/F
U401B
ZR39775HGCF-BD
S0_VREF
S1_UDQS
S1_LDQSN
S1_UDQSN
S1_LDQS
C4G3
0.01uF
040204020402
S0_A2
S0_A0
S0_A1
S0_A3
S0_UDQS
S0_BA2
S0_A5
S0_BA0
S0_BA1
R494
0R05 1/10W 5%
256Mb (16Mx16) DDRII
56G 615 75
HY5PS561621BFP-25
56G 615 66
NANYA
NT5TU16M16AG-25D
512Mb (32Mx16) DDRII
56G 615 76
H5PS5162FFR-25C
56G 615 67
NANYA
NT5TU32M16CG-25C
S0_A4
S0_UDQSN
S0_VREF
S1_CASN
S1_RASN
R4A2
NC/0R05 1/10W 5%
S1_VREF
S0_DQ10
S1_CK S1_ODT
S1_UDM
S1_LDM
S1_CK
S1_LDQS
S1_CKE
S1_CKN
S1_CKE
S1_CKN
S1_RASN
S1_LDQSN
S1_WEN
S1_UDQSN
S1_CK
S1_WEN
S1_CASN
S1_ODT
S1_CKN
S1_UDQS
S1_DQ9
S1_DQ12
S1_DQ[0:15]
S1_LDM
S1_DQ6
S1_UDM
S1_DQ13
S1_DQ2
S0_DQ[0:15]
S0_A3
S1_DQ10
S1_DQ3
S0_A5
S1_DQ14
S0_A1S0_A11
S0_A4
S0_A6
S0_A0
S0_A2
S1_DQ7
S0_A7
S0_A12
S0_A11
S0_A8
S1_DQ15
S0_A12
S0_A9
S0_A10
S0_A10
S1_DQ1
S1_DQ4
S1_DQ5
S1_DQ0
S1_DQ8
S1_DQ11
0402
C4G4
0.01uF
0402
S0_UDM
0402
S0_BA0
S1_A2
S1_A1
S0_A6
S1_A8
S0_A8
S0_BA1
S0_BA2
S1_A10
S0_A9
S1_A4
S0_A7
S1_A0
0402
S1_BA1
S1_A12
S1_A9
S1_A5
0402
S1_BA2
S1_A11
S1_BA0
S1_A7
S1_A6
S1_A3
S0_DQ13
S0_DQ15
S0_DQ12
S0_DQ11
S0_LDM
S0_DQ8
S0_DQ9
S0_DQ14
S0_DQ2
S0_DQ3
S0_DQ4
S0_DQ5
0402
S0_DQ1
S0_A[0:12]
0402
C4G5
0.01uF
S0_DQ7
S0_DQ6
S0_ODT
S0_LDQS
S0_LDQSN
S0_RASN
S0_CASN
S0_WEN
S0_CKN
S0_CK
S0_CKE
S0_DQ0
C403
0.01uF
C4F7
NC
C449
0.1uF 16V
A0
M8
A1
M3
A2
M7
A3
N2
A4
N8
A5
N3
A6
N7
A7
P2
A8
P8
A9
P3
A10
M2
A11
P7
BA0
L2
BA1
L3
LDM
F3 UDM
B3
VREF J2
CKE
K2
CK
J8
CK#
K8
CS
L8
RAS
K7
CAS
L7
WE
K3 NC A2
DQ0 G8
DQ1 G2
DQ2 H7
DQ3 H3
DQ4 H1
DQ5 H9
DQ6 F1
DQ7 F9
DQ8 C8
DQ9 C2
DQ10 D7
DQ11 D3
DQ12 D1
DQ13 D9
DQ14 B1
DQ15 B9
LDQS F7
UDQS B7
A12
R2
VSS
A3
VSSQ
A7
VDD A1
VDD E1
VDD J9
VDDQ C1
VDD M9
VDD R1
VDDL J1
VDDQ A9
VDDQ C3
VDDQ C7
VDDQ C9
VDDQ E9
VDDQ G1
VDDQ G3
VDDQ G7
VDDQ G9
VSS
E3
VSS
J3
VSS
N1
VSS
P9
VSSDL
J7
VSSQ
B2
VSSQ
B8
VSSQ
D2
VSSQ
D8
VSSQ
E7
VSSQ
F2
VSSQ
F8
VSSQ
H2
VSSQ
H8
NC
L1
ODT
K9
NC
R3
NC
R7
UDQS A8
LDQS E8
NC E2
NC R8
U41 1
NC/HY5PS561621BFP-25
C450
1uF/25V
C4E2
0.01uF
S0_VREF
S0_A13
S0_A13
S1_A13
C4E9
10uF 16V
C4F1
NC/10UF16V
R497
150R 1/10W 1%
A0
M8
A1
M3
A2
M7
A3
N2
A4
N8
A5
N3
A6
N7
A7
P2
A8
P8
A9
P3
A10
M2
A11
P7
BA0
L2
BA1
L3
LDM
F3 UDM
B3
VREF J2
CKE
K2
CK
J8
CK#
K8
CS
L8
RAS
K7
CAS
L7
WE
K3 NC A2
DQ0 G8
DQ1 G2
DQ2 H7
DQ3 H3
DQ4 H1
DQ5 H9
DQ6 F1
DQ7 F9
DQ8 C8
DQ9 C2
DQ10 D7
DQ11 D3
DQ12 D1
DQ13 D9
DQ14 B1
DQ15 B9
LDQS F7
UDQS B7
A12
R2
VSS
A3
VSSQ
A7
VDD A1
VDD E1
VDD J9
VDDQ C1
VDD M9
VDD R1
VDDL J1
VDDQ A9
VDDQ C3
VDDQ C7
VDDQ C9
VDDQ E9
VDDQ G1
VDDQ G3
VDDQ G7
VDDQ G9
VSS
E3
VSS
J3
VSS
N1
VSS
P9
VSSDL
J7
VSSQ
B2
VSSQ
B8
VSSQ
D2
VSSQ
D8
VSSQ
E7
VSSQ
F2
VSSQ
F8
VSSQ
H2
VSSQ
H8
NC
L1
ODT
K9
NC
R3
NC
R7
UDQS A8
LDQS E8
NC E2
NC R8
U41 0
H5PS5162FFR-S6C
S0_UDQS
R498
100R 1/10W 5%
C447
0.1uF 16V
S1_A13
C446
0.1uF 16V
S0_DQ0
S0_UDQSN
R492
100R 1/10W 1%
C445
0.1uF 16V
C442
0.1uF /16V
R493
100R 1/10W 1%
S0_DQ1
C448
0.1uF 16V

35
10) LVDS I/F
0402
0402
Place parts very
close to U401
0402
D402 NC/LL4148
+
C486
22uF/25V
0402
1 2
FB412
120OHM
0402
R4C5
0R05 1/10W 5%
0402
C498
0.47UF 10V
BL_PWM_CTRL
C472
0.1uF 16V
PANEL_CTRL23,8
C4D7
1uF/25V
C476
0.1uF 16V
C470
0.1uF 16V
C4B3
0.1uF 16V
C467
0.1uF 16V
C462
0.1uF 16V
R4B9
47K 1/10W 5%
C4B6
0.1uF 16V
C496
0.47UF 10V
C468
0.1uF 16V
C497
1uF/25V
R4B5
47K 1/10W 5%
C480
0.1uF 16V
R4B6
100K 1/10W 5%
C494
0.01uF
C463
0.1uF 16V
C4B2
0.1uF 16V
C471
0.1uF 16V
C489
0.01uF
C4B1
0.1uF 16V
PANEL_CTRL1 4
C4A9
0.1uF 16V
C4D4
0.1uF 16V
C464
0.1uF 16V
C4A2
1uF/25V
C4D1
0.1uF 16V
C4B5
0.1uF 16V
C466
0.1uF 16V
C479
0.1uF 16V
C4A1
0.47UF 10V
C4D3
0.1uF 16V
R4A7
NC/1K 1/10W 5%
C469
0.1uF 16V
S
1
S
2
S
3
G
4
D8
D7
D6
D5
Q404
AO4449 -7A/-30V
C4B8
0.47uF/16V
C465
0.1uF 16V
C4C9
0.1uF 16V
C4C1
0.1uF 16V
R4B3
NC/0R05 1/4W 5%
R4B8
10K 1/10W 5%
HDMI_3V3
R4A9 1K 1/10W 5%
C4B4
0.1uF 16V
D1V8
Q405
MMBT3904
1 2
FB416
NC/120OHM
1 2
FB415
120OHM
R4A8 820R 1/10WR 5%
C4B7
0.1uF 16V
C474
10uF 16V
R4B4
0R05 1/4W 5%
C481
0.1uF 16V
C493
0.1uF 16V
C482
0.1uF 16V
C473
1uF/25V
C483
1uF/25V
C478
0.1uF 16V
VCC1V1
C4D2
0.1uF 16V
C484
10uF 16V
C4D6
1uF/25V
C4B9
0.1uF/16V
C477
0.1uF 16V
P12V
PANEL_POWER
PANEL_5V
D1V8
VCC1V1
D3V3
D1V8
VCC1V1
D3V3
VCC1V1
D3V3
PANEL_ON8,15
BL_BR_CTRL 14
1 2
FB411
300 OHM
D3V3
3V3_STB
1V8_STB
1TP7
C492
1uF/25V
2
4
6
8
10
12
14
16
18
20
22
24
1
3
5
7
9
11
13
15
17
19
21
23
CN40 5
CONN
R4A5
NC/1K 1/10W 5%
PWM1 AB23
LVDS_CE_P AF24
LVDS_CE_N AE24
LVDS_CO_P AE19
LVDS_CO_N AF19
LVDS_D0E_P AD23
LVDS_D0E_N AD24
LVDS_D1E_P AE23
LVDS_D1E_N AF23
LVDS_D2E_P AF22
LVDS_D2E_N AE22
LVDS_D3E_P AD21
LVDS_D3E_N AD22
LVDS_D4E_P AE21
LVDS_D4E_N AF21
LVDS_D5E_P AF20
LVDS_D5E_N AE20
LVDS_D0O_P AF18
LVDS_D0O_N AE18
LVDS_D1O_P AD17
LVDS_D1O_N AD18
LVDS_D2O_P AE17
LVDS_D2O_N AF17
LVDS_D3O_P AF16
LVDS_D3O_N AE16
LVDS_REXT AD20
LVDS_TXATST AD19
LVDS_D4O_P AD15
LVDS_D4O_N AD16
LVDS_D5O_P AE15
LVDS_D5O_N AF15
PWM2 AC23
LVDS I/F
U401 J
ZR39775HGCF-BD
D3V3
BL_PWM_CTRL
C4A5
0.1uF 16V
PANEL_POWER
C4C3
1uF/25V
C495
0.001uF
D3V3
USB_VDD1 AC11
USB_VDD33 AC13
PLL_VDD33 V26
C ORE_VD D18_STBY 1 P6
C ORE_VD D18_STBY 2 R6
LDI_VDD33_0 AC15
LDI_VDD33_1 AB15
C ORE_VD D18_STBY 3 T6
CORE_VDD52
AA7
USB2_VDD33 AF25
CORE_VDD0
F11
CORE_VDD1
F12
CORE_VDD2
F13
CORE_VDD3
F14
CORE_VDD4
F15
HDMI_VDD3P3_0
E7
HDMI_VDD3P3_1
E8
HDMI_VDD3P3_2
F7
HDMI_VDD3P3_3
F8
HDMI_VDD1V_0
E9
HDMI_VDD1V_1
E10
HDMI_VDD1V_2
F9
HDMI_VDD1V_3
F10
CORE_VDD5
G12
CORE_VDD6
G13
CORE_VDD7
G14
CORE_VDD8
G15
CORE_VDD9
G16
CORE_VDD10
L20
CORE_VDD11
L21
CORE_VDD12
M20
CORE_VDD13
M21
CORE_VDD14
N20
CORE_VDD15
N21
CORE_VDD16
P20
CORE_VDD17
P21
CORE_VDD18
R20
CORE_VDD19
R21
CORE_VDD20
T20
CORE_VDD21
T21
CORE_VDD22
T22
CORE_VDD23
T23
CORE_VDD24
T24
CORE_VDD25
U20
CORE_VDD26
U21
CORE_VDD27
V20
CORE_VDD28
V21
CORE_VDD29
W20
CORE_VDD30
W21
CORE_VDD31
V7
CORE_VDD32
W7
CORE_VDD42
AA8
CORE_VDD43
AA9
CORE_VDD44
AA10
CORE_VDD45
AA11
CORE_VDD46
AA12
CORE_VDD47
AA13
CORE_VDD48
AA14
CORE_VDD49
AA15
C ORE_VD D18_STBY 0 P5
IO_VDD0 G7
IO_VDD1 G8
IO_VDD2 G9
IO_VDD3 G10
IO_VDD4 G11
IO_VDD5 H7
IO_VDD6 H8
IO_VDD7 J7
IO_VDD8 Y16
IO_VDD9 Y17
IO_VDD10 Y18
IO_VDD11 Y19
IO_VDD12 Y20
IO_VDD13 Y21
IO_VDD14 AA16
IO_VDD15 AA17
IO_VDD16 AA18
IO_VDD17 AA19
IO_VDD18 AA20
IO_VDD19 AA21
IO_VDD20 AA22
IO_VDD21 AA23
IO_VDD22 AA24
IOVDD_STBY0 H4
IOVDD_STBY1 J4
CORE_VDD50
T25
CORE_VDD51
T26
M_V D D 0 E20
M_V D D 1 E21
M_V D D 2 E22
M_V D D 3 F16
M_V D D 4 F17
M_V D D 5 F18
M_V D D 6 F19
M_V D D 7 F20
M_V D D 8 F21
M_V D D 9 F22
M_VDD10 G17
M_VDD11 G18
M_VDD12 G19
M_VDD13 G20
M_VDD14 G21
M_VDD15 G22
M_VDD16 H20
M_VDD17 H21
M_VDD18 H22
M_VDD19 J20
M_VDD20 J21
M_VDD21 J22
M_VDD22 K20
M_VDD23 K21
CORE_VDD33
Y7
CORE_VDD34
Y8
CORE_VDD35
Y9
CORE_VDD36
Y10
CORE_VDD37
Y11
CORE_VDD38
Y12
CORE_VDD39
Y13
CORE_VDD40
Y14
CORE_VDD41
Y15
IO_VDD23 AA25
IO_VDD24 AA26
IOVDD_STBY2 H5
IOVDD_STBY3 J5
IOVDD_STBY4 K7
C ORE_VD D18_STBY 5 R7
C ORE_VD D18_STBY 4 T7
Power
STBY
POWER
U401 R
ZR39775HGCF-BD
2
4
6
8
10
12
14
16
1
3
5
7
9
11
13
15
CN40 4
NC/CONN
C4A7
0.1uF 16V
C4A8
0.1uF 16V
VCC1V1
PANEL_ON
1 2
FB413
120OHM
R4C3 NC/0R05 1/10W 5%
3V3_STB
C4A4
0.1uF 16V
C4C4
0.1uF 16V
C4C5
0.1uF 16V
C4C6
1uF/25V
1
2
4
3
L402 NC/90 ohm
1V8_STB
GND51 P11
GND50 P10
GND49 P9
GND48
N18
GND47
N17
GND46
N16
GND45
N15
GND44
N14
GND43
N13
GND42
N12
GND41
N11
GND40
N10
GND39
N9
GND38
M18
GND37
M17
GND36
M16
GND35
M15
GND34
M14
GND33
M13
GND32
M12
GND31
M11
GND30
M10
GND29
M9
GND28
L18
GND27
L17
GND26
L16
GND25
L15
GND24
L14
GND23
L13
GND22
L12
GND21
L11
GND20
L10
GND19
L9
GND18
K18
GND17
K17
GND16
K16
GND15
K15
GND14
K14
GND13
K13
GND12
K12
GND11
K11
GND10
K10
GND9
K9
GND8
J18
GND7
J17
GND6
J16
GND5
J15
GND4
J14
GND3
J13
GND2
J12
GND1
J11
GND0
J10
GND52 P12
GND53 P13
GND54 P14
GND55 P15
GND56 P16
GND57 P17
GND58 P18
GND59 R9
GND60 R10
GND61 R11
GND62 R12
GND63 R13
GND64 R14
GND65 R15
GND66 R16
GND67 R17
GND68 R18
GND69 T9
GND70 T10
GND71 T11
GND72 T12
GND73 T13
GND74 T14
GND75 T15
GND76 T16
GND77 T17
GND78 T18
GND79 U9
GND80 U10
GND81 U11
GND82 U12
GND83 U13
GND84 U14
GND85 U15
GND86 U16
GND87 U17
GND88 U18
GND89 V9
GND90 V10
GND91 V11
GND92 V12
GND93 V13
GND94 V14
GND95 V15
GND96 V16
GND97 V17
GND98 V18
GND100 F6
GND99 B24
USB2_GND
AE25
PLL_VSS
V25
S1_GND R25
Ground
U40 1N
ZR39775HGCF-BD
C4D8
10uF 16V
C4A6
0.1uF 16V
LVDS_CKO_N
LVDS_CKE_N
LVDS_CKE_P
C4D5
0.001uF
C4C8
0.1uF 16V
1
2
4
3
L403 NC/90 ohm
1 2
FB418
120OHM
LVDS_CKO_P
C4C7
0.1uF 16V
1
2
4
3
L404 NC/90 ohm
LVDS_D0E_P
LVDS_D0E_N
1
2
4
3
L405 NC/90 ohm
LVDS_D1E_P
LVDS_D1E_N
1
2
4
3
L406 NC/90 ohm
LVDS_D2E_P
LVDS_D2E_N
1
2
4
3
L407 NC/90 ohm
LVDS_D3E_N
LVDS_D3E_P
1
2
4
3
L409 NC/90 ohm
LVDS_D0O_P
LVDS_D0O_N
LVDS_D4E_P
1
2
4
3
L410 NC/90 ohm
1
2
4
3
L408 NC/90 ohm
LVDS_D4E_N
LVDS_D1O_P
LVDS_D1O_N
1
2
4
3
L411 NC/90 ohm
LVDS_D2O_N
LVDS_D2O_P
1
2
4
3
L412 NC/90 ohm
LVDS_D3O_P
LVDS_D3O_N
1 2
FB417
120OHM
LVDS_D4O_P
1
2
4
3
L413 NC/90 ohm
LVDS_D4O_N
C488
0.001uF
1 2
FB414
120OHM
C487
0.1uF/16V
LVDS_D3E_N
LVDS_D0E_N
LVDS_D2O_P
LVDS_D1O_P
LVDS_CKO_N
LVDS_CKE_P
LVDS_D2E_P
LVDS_D3O_PLVDS_D3O_N
LVDS_D0E_P
LVDS_D2O_N
LVDS_D3E_P
LVDS_D1O_N
LVDS_D0O_N
LVDS_D1E_N
LVDS_D2E_N
LVDS_D1E_P
LVDS_CKO_P
LVDS_CKE_N
LVDS_D0O_P
BL_BR_CTRL
R4C2 0R05 1/10W 5%
BL_BR_CTRL
C499
1uF/25V
C4A3
1uF/25V
C491
0.1uF 16V
C490
1uF/25V
C4C2
0.1uF 16V
D3V3
LVDS_D4E_N LVDS_D4E_P
LVDS_D4O_N LVDS_D4O_P
04020402
0402
0402
R4D6
4K7 1/10W 5%
0402
0402
0402
0402
8PX2 S/T 2.0mm
0402
33G8027 24
0402
33G8027 16
0402
0402
04020402
D3V3
0402
0402
C4E1
0.1uF/16V
0402
R4B7
1K 1/10W 5%
0402
R4A6
NC/1K 1/10W 5%
0402
D3V3
R4A4
NC/1K 1/10W 5%
0402
0402
0402
0402
0402
0402
0402
0402
For 32' Sharp Panel,
R4A7 from NC to 1K
0402
0402
0402
0402
0402
0402
12PX2 S/T 2.0mm
0402
0402
0402 04020402
0402
0402
0402

36
11) Audio Inputs
FB601 0R05 1/10W 5%
FB602 0R05 1/10W 5%
1 2
ZD604
VPORT0603100KV05
FB603 0R05 1/10W 5%
FB604 0R05 1/10W 5%
R615 10K 1/10W 5%
FB605 0R05 1/10W 5%
FB606 0R05 1/10W 5%
1 2
FB607 300 OHM
AV1_Audio_L
1 2
ZD603
VPORT0603100KV05
YPbPr2_Audio_R
YPbPr2_Audio_L
R618
10K 1/10W 5%
PC_Audio_L
PC_Audio_R
AV1_Audio_R
AV2_Audio_L
AV2_Audio_R
R624
10K 1/10W 5%
C615
100pF
C616
100pF
R625
10K 1/10W 5%
1 2
ZD606
VPORT0603100KV05
R622 10K 1/10W 5%
1 2
ZD605
VPORT0603100KV05
R623 10K 1/10W 5%
1 2
ZD602
VPORT0603100KV05
R603 10K 1/10W 5%
2
1
4
3
A
B
CN601
JACK
2
1
4
3
A
B
CN602
JACK
2
1
4
3
A
B
CN603
JACK
R601 10K 1/10W 5%
1 2
ZD601
VPORT0603100KV05
C601 2.2uF/ 25V
R620 10K 1/10W 5%
R629
10K 1/10W 5%
R628
10K 1/10W 5%
YPbPr1_Audio_L
R619 10K 1/10W 5%
C602 2.2uF/ 25V
C603 2.2uF/ 25V
C606 2.2uF/ 25V
R621 NC/10K 1/10W 5%
C608 2.2uF/ 25V
C607 2.2uF/ 25V
A
V1
A
udio
Input
C622
560pF
C605
100pF
AUDIO_OUT_L
GND
1VCC
2VIN
3
CN605
FIBER-OPTIC 3P
88T 78 13A37 YG
AUDIO_OUT_R
R630 100R 1/10W 5%
Coaxial
C604
100pF
VCC5D
C620
0.1uF/16V
C609 2.2.uF/25V
C610 2.2uF/ 25V
V
GA
A
udio
Input
YPbPr1
A
udio
Input
88G 359 5 JT
YPbPr2
A
udio
Input
88T 78 13A37 YG
88G 30252C
SPDIF
Output
88T 78 13A37 YG
R616 10K 1/10W 5%
C612 2.2uF/ 25V
C611 2.2uF/ 25V
AV2_Audio_L4
AV2_Audio_R4
R602 10K 1/10W 5%
R604 10K 1/10W 5%
YPbPr1_Audio_R
R607
10K 1/10W 5%
AUDIO_OUT_L 13
AUDIO_OUT_R 13
R606
10K 1/10W 5%
1
2
3
CN604
PHONEJACK
R626 10K 1/10W 5%
1 2
ZD608
VPORT0603100KV05
R627 10K 1/10W 5%
1 2
ZD607
VPORT0603100KV05
C617
100pF
ADATAIN_0
AC9
ADATAIN_1
AD13
ADATAIN_2
AF14
LINE_IN1_L
M1
LINE_IN2_L
L1
LINE_IN3_L
K1
LINE_IN4_L
J1
LINE_IN5_L
H1
LINE_IN6_L
K3
LINE_IN1_R
M2
LINE_IN2_R
L2
LINE_IN3_R
K2
LINE_IN4_R
J2
LINE_IN5_R
H2
LINE_IN6_R
J3
Audio IN
U401E
ZR39775HGCF-BD
ACLK0 AD10
BCLK0 AD9
ADATAOUT_0 AC10
ADATAOUT_1 AD14
ADATAOUT_2 AE14
LRCLK0 AD12
LINE_OUT1_L AF12
LINE_OUT1_R AF11
LINE_OUT2_L AF10
LINE_OUT2_R AF9
IEC958_OUT AD11
VCM AE8
VREF_AADC AE12
VREF_ADAC AE13
AGNDREF AF13
Audio OUT
U401I
ZR39775HGCF-BD
YPbPr2_Audio_R
YPbPr2_Audio_L
1 2
FB608 300 OHM
AMP_LIN 12,13
AMP_RIN 12,13
C618
100pF
AV1_Audio_R
AV1_Audio_L
C623
10uF/16V
A_GND
C626
0.1uF/16V
C624
10uF/16V
C627
0.1uF/16V
C628
0.1uF/16V
C625
10uF/16V
A_GND
IEC958O
1 2FB614 30 OHM
YPbPr1_Audio_R
YPbPr1_Audio_L
C614
100pF
AMP_LIN
PC_Audio_L
PC_Audio_R
AMP_RIN
C613
100pF
R617
10K 1/10W 5%

37
12) Audio Amplifier
A24V
C632
NC
C649 0.22uF
GAIN0
GAIN1
C635
1uF
C657
0.1uF 50V
AMP_SD
R647
NC
C643
NC/1uF
C653
NC/1uF
D602 LL4148
C645
0.001uF
R640
20K 1/10W 5%
1 2
FB609
NC/600 OHM
R661
2K OHM 1/4W
AUD_SHDN
PD_MUTE
PVCCL
1
SD
2
PVCCL
3
LIN
5
RIN
6
MU TE
4
BYPASS
7
AGND
8
AGND
9
PVCCR
10
VCLAMP
11
PVCCR
12
PGNDL 24
PGNDL 23
LOUT 22
BSL 21
AVCC 20
AVCC 19
GAIN0 18
BSR 16
GAIN1 17
ROUT 15
PGNDR 14
PGNDR 13
TH1
25
U602
TPA3121D2PWPR
C641 0.22uF
R656
2K OHM 1/4W
R646 10K 1/10W 5%
L603
22uH +-25%
R660
10K 1/10W 5%
C637
0.1uF 50V
R670
NC
C644
0.22uF
R652
0 OHM 1/3W
C654
0.22uF
R642
10K 1/10W 5%
C636
0.1uF 50V
R641
NC
R655
560R 1/10W 5%
R658
560R 1/10W 5%
R635
51K 1/10W 5%
L602
22uH +-25%
U601
AS431AN-E1
C631
0.1uF 50V
1
2
3
4
CN606
CONN
R634
10K 1/10W 5%
R649 0.5 OHM 2W
R645
1K 1/10W 5%
R638
NC
L601 NC/33 OHM
P24V
A24V
VCC5D
A24V
R637
NC
R639
680R 1/10W 5%
A24V
AMP_LIN11,13
+5VSB
+
C629
470UF35V
AUD_SHDN8
A24V
C650
1uF
C642 33NF50V
C646 33NF50V
C651 1uF
AMP_BYPASS
D3V3
+
C638
1000UF35V
C633
1uF
1 2
D601
RB160M-60TE25
R644
100K 1/10W 5%
PD_MUTE
R636
100K 1/10W 5%
A24V
Q604
MMBT3904
R648
100K 1/10W 5%
A_MUTE
R651
10K 1/10W 5%
AUD_AMP_MUTE
AUD_AMP_MUTE8
AMP_SD
C630
1uF
R659
NC
C640
1uF
C648
1uF
AMP_RIN
A24V
R654
10K 1/10W 5%
R653
NC
AMP_LIN
PD_MUTE 13
+
C652
1000UF35V
+
C656
470UF35V
+
C634
470UF35V
1 2
FB610
NC/600 OHM
R657
0 OHM 1/3W
AMP_RIN11,13
R662 NC
R666 NC
AMP_BYPASS
AMP_SD
Q605
NC
R650
NC
Q602
MMBT3904
C655
0.001uF
D3V3D3V3
R668 NC
C658 NC
R632
NC
P12V
R643 NC
C659
NC
R673
NC
U603
NC/AS431AN-E1
R672
0R05 1/10W 5%
20
L+
1
0
26
L606 NC/33 OHM
R665
NC
1
P12V
R667 NC
A24V
D604
NC/LL4148
1
R-
R+
36
For TPA3123
0
0
R
0
L
L-
GAIN(dB)GAIN1
4P S/T 2.5mm
1
GAIN0
C660
NC
16.2mm
O=1.8mm
3mm
R669
NC
6.2mm
25mm
R674
NC
HEAT SINK
Q90G6119
5
A24V
32
33G3278 4D
Q603
MMBT3904
D603 LL4148
R671
0R05 1/10W 5%
R663
NC/0R05 1/10W 5%
R664
NC/0R05 1/10W 5%
GAIN0
GAIN1
A24V

38
13) Earphone/AV Outputs
EarPhone
Output
C621
2.2uF/25V
12V_AUD
Audio
Output
C686
2.2uF/25V
1 2FB615 30 OHM
88G 30211K
LINE_OUT_R
LINE_OUT_L
R677
7K5 1/10W 5%
R676
20K 1/10W 5% R679
7K5 1/10W 5%
R680
20K 1/10W 5%
EarP_L
C669
NC/1000pF
PD_MUTE12
EAR_DET
C662
1uF/25V
C663
1uF/25V
EarP_R
AMP_RIN 11,12
1 2
D606
RB160M-60TE25
1 2
D605
RB160M-60TE25
C667
100pF
Q613
MMBT3904
Q611
MMBT3906
R6B8
1M 1/10W 5%
R6B3
680K 1/10W 5%
Q609
2N7002K
Q612
2N7002K
R6B2
100K 1/10W 5%
R6B6
100K 1/10W 5%
Q610
2N7002K
R6A4 220R 1/10W 5%
R6B5 100K 1/10W 5%
C682
330pF
+
C680 10uF/25V
R688 NC/0R05 1/10W 5%
R685
47K 1/10W 5%
R6A6
NC
VCC5D
R6B1
100K 1/10W 5%
R675 NC
FB612 300 OHM
VO1
1
IN1-
2
By pass
3
GND
4Shutdown 5
IN2- 6
VO2 7
VDD 8
U60 4
TPA6113A2DR
R686 100K 1/10W 5%
R6A5
NC
+
C671
100uF/25V
C668
100pF
C681
330pF
Q606
MMBT3904
2
1
4
3
A
B
CN608
JACK
88T 78 13A37 YG
Q614
2N7002K
+
C685
100uF/25V
C670
1uF/25V
Q608
MMBT3906
R687
1M 1/10W 5%
FB613 300 OHM
+
C679 10uF/25V
1OUT
1
1IN-
2
1IN+
3
VCC -
4
VCC+ 8
2OUT 7
2IN- 6
2IN+ 5
U605
TL072CDR
1
7
6
2
3
4
5
CN607
PHONEJACK
R6B7
680K 1/10W 5%
C684
470pF
1 2
ZD611
VPORT0603100KV05
R6A3 220R 1/10W 5% L604 330 OHM
C683
470pF
R678
10K 1/10W 5%
R682
100K 1/10W 5%
R6A8
47K 1/10W 5%
R6A9
47K 1/10W 5%
R684
47K 1/10W 5%
1 2
ZD612
VPORT0603100KV05
L605 330 OHM
R6B4
47K 1/10W 5%
R6A7
47K 1/10W 5%
1 2FB611 120 OHM
D3V3
+5VSB
VCC5D
PD_MUTE
C619
0.1uF/16V
AUD IO_OUT_L11
EARPHONE_DET 8
AMP_LIN11,12
R698
100K 1/10W 5%
R694
100K 1/10W 5%
C677
2.2uF/25V
+
C665 470uF /10V
+
C666 470uF /10V
AUDIO_OU T_L
EarP_L
EarP_R
R689
0R05 1/10W 5%
R699
47K 1/10W 5%
R692
51K 1/10W 5%
R633
NC
LINE_OUT_L
12V_AUD
R681
100K 1/10W 5%
5V_HP
R691
NC
5V_HP
Q601
MMBT3904
R683 NC
PD_MUTE
C673
NC
R695
51K 1/10W 5%
R6A1
47K 1/10W 5%
R6A2
100K 1/10W 5%
R697
100K 1/10W 5%
12V_AUD
12V_AUD
R690
0R05 1/10W 5%
C674
NC
R693
100R 1/10W 5%
Q607 2SC2412KR
+
C675
100uF/25V
1 2
ZD610
VPORT0603100KV05
1 2
ZD609
VPORT0603100KV05
EAR_L
EAR_R
C678
2.2uF/25V
C676
0.1uF/16V
R696
NC
LINE_OUT_R
AUDIO_OU T_R
P12V
C672
0.1uF/16V
AUDIO_OUT_R 11
+
C661
470uF/10V
C664
4.7uF 25V
AMP_LIN
AMP_RIN

39
14) Power
PWR _ON
1 2
FB701 120 OHM
P12V10,12,13, 15
+5VSB6,7,12,13
VCC5D4,5,6,7,11,12,13
3V3_STB5,6,7,8,10
5VT3
ADJ/GND
1
OUTPUT 2
INPUT
3
U709
AZ1117D-5.0-E1
D3V33,4,6,7,8,10,12, 13
C708
0.01uF
D1V88,9,10
C742
0.1uF/16V
VCC1V18,10
P12V
+
C743
100uF 16V
+
C704
220uF/10V
C772
0.1uF 50V
C774
0.1uF 50V
C771
1N50V
R749
0R05 1/10W
+
C702
220uF16V
C773
330P 50V
+
C701
100uF 25V
C768
10uF 16V
C744
22uF 10V
R748
47KO HM +-1% 1/10W
C769
0.1uF 50V
L705 4.7uH
FB704
NC / 33 OHM
C767
0.1uF /50V
R742
15 OHM 1/10W
R740
10R 1/10W 5%
R750
15K 1/10W 1%
+5VSB
3V3_STB
C770
NC
VCC
1
REF
2
GND
3
FB
4EN 5
PGND 6
LX 7
VIN 8
U70 6
G5692P11U
C705
330P 50V
R741
10K 1/10W
Vout = 0.8x(R1+R2)/R2
R1
1 2
ZD703
NC/BZT52C6V2-7-F
Standby
R2
L706 2.2uH
P24V12
5V
+
C749
220uF/ 25V
From
Power
Board
+
C711
220uF/25V
12P S/T 2.5mm
E
R2
C
Vout = 1.25x(R1+R2)/R1
R717
33K 1/10W 5%
C746
0.47uF/16V
24V
33G327812D
12V
B
R1
VOUT 2
VIN
3
GND
1
U70 3
G1084-33T43Uf
VCC5D
R703
NC/4K7 1/10W 5%
C750
0.1uF/16V
C728
0.1uF/16V
C729
0.001uF
+
C730
470uF 16V
Q701
MMBT3904
R709
10K 1/10W 5%
R704
NC/4K7 1/10W 5%
1
2
3
4
5
6
7
8
9
10
11
12
CN701
CONN
R713
22K 1/10W 5%
+5VSB
R711
10K 1/10W 5%
PWR_ON
Q702
MMBT3904
R707
1K 1/10W 5%
PWR _ON8
+5VSB
+5VSB
R715
47K 1/10W 5%
8V3
C719
0.1uF 50V
+
C721
220uF/ 35V
C720
0.001uF
P24V
+
C713
100uF 16V
VCC
1
REF
2
GND
3
FB
4EN 5
PGND 6
LX 7
VIN 8
U70 7
G5627F11U
C733
0.1uF/16V
C741
1UF/25V C734
NC/0.068uF/ 16V
C740
0.1uF/16V
R708
10R 1/10W 5%
R705
10K 1/10W
L701
4.7uH
C761
0.01uF
C738
0.1uF /16V
C739
22uF
C731
1UF/25V
C735
1000pF
Vout = 0.8x(R1+R2)/R2
R701 100R 1/10W 5%
R2
D1V8
Vout = 0.8x(R1+R2)/R2
R1
R714
39KO HM +-1% 1/10W
R737
24K O HM +-1% 1/10W
R712
18KO HM +-1% 1/10W
R738
20K 1/10W 1%
R736
1.8K OHM 1/10W 5%
C722
0.01uF
C726
0.1uF/16V
C727
1UF/25V
+
C736
220uF 10V
73G253S 46 B
73G253S 46 B
C718
1UF/25V
R721
10R 1/10W 5%
+
C732
220uF 25V
C766
NC/0.068uF/ 16V
C765
1000pF
C759
4UF7 10V VCC1V1
VCC5D
+
C763
220uF/25V
C724
0.01uF
VCC5D
1 2
FB703
300 OHM
L704
4.7uH
+
C725
220uF 25V
R1
R702 100R 1/10W 5%
1 2
FB702
300 OHM
VCC
1
REF
2
GND
3
FB
4EN 5
PGND 6
LX 7
VIN 8
U70 4
G5627F11U
BL_BR_CTRL 10
C723
4UF7 10V
R2
C762
22uF
BL_ON_OFF 8
R735
10K 1/10W
C707
100pF
+
C745
100uF/25V
C747
0.1uF/16V
P12V
S
1
S
2
S
3
G
4
D8
D7
D6
D5
Q703
AO4449 -7A/-30V
+5VSB
C717
0.01uF
VCC5D
R733
2K2 1/10W 5%
3V3_STB
For Tuner
D3V3
R732
0R05 1/10W 5%
R719 560R 1/10W 5%
VIN
3VOUT 2
ADJ
1
U708
G9084T43U
R716
100R 1/10W 1%
1V8_STB
C706
0.1uF/16V
3V3_STB
C710
0.001uF
OUT 2
IN
3
GND
1
U702
AIC1084-18PE
C709
0.1uF/16V
L703
33 OHM
PS_ON
8V3 5VT
Q704
MMBT3 904
R718
10K 1/10W 5%
PS_ON

40
10.2 Power Board
715G3811P01H20003H
1
23
4
IC951
EL817M(X)
!
!
!
!
!
R9107
NC
IC952
AS431AZTR-E1
R9111
NC
1
2
3
5
4
7
6
9
10
T90 1
POWER X'FMR
R9103
NC
R948
0.1 ohm
R9105
NC
R933
1R 1/ 4W 5%
R963
10KOHM +-5% 1/8W
C918
0.47uF 50V
C950
1N 500V
1
2
3
D950
SBT15006JST
C925
10NF 1KV
R931
2.2 OH M 1/4W
R968
6.8K 1/ 4W
R908
2.2 OH M 1/4W
C949
100N 50V
R974
1K 1/4W
C935
0.1NF2KV
INV
1
COMP
2
MOT
3
CS
4ZCD 5
GND 6
OUT 7
VCC 8
IC901
FAN6961SZ
D905
1N4148
R956
1K 1/4W
1 2
ZD930
MTZJ T-72 16B
Q903
2SK4101LS
R954
100 OHM 1/4W
R991
100K 1/4W
!
R9104
NC
R943
10OHM +-5% 1/8W
C912
56P 50V
R9106
NC
R970
100 OHM 1/4W
R914
10KOHM +-5% 1/8W
S/OC P
1BR
2GND
3FB/OLP
4VCC 5
D/ST 7
D/ST 8
IC902
A6069H
C948
100N 50V
R902
330K 1/4W
C908
100N 50V
L
1N
2
CN903
NC
C901
C904C 902
680pF
D901
1N4007-E3/ 73
+
C941
10uF/ 50V
4
5
3
8
9
10
11
T902
POWER X'FMR
R944
10KOHM +-5% 1/8W
R923
13K 1/8W 1%
D931
AU02Z
C905
470pF/ 250V
C907
100N 50V
Q921
KTD1691/P
Q901
2SK4086LS
R985
13K 1/8W 1%
+
C933
10uF/ 50V
R932
10R 1/ 8W 5%
D906
1N4148
1
2
3
D972
Y G865C10R SC
1 2
FB901
BEAD
R958
7K5 1/8W +/-1%
Q950
PMBS3904
R941
NC
R920
680K OHM +-1% 1/4W
!
R910
NC
C916
NC
C915
220P 50V
R975
3K9 +-5% 1/8W
D951
1N4148
D940
PR1007
C921
0.1uF 50V
R952
47 OHM 1/4W
1 2
FB902
BEAD
1
2
3
D973
YG865C10RSC
R982
1K 1/8W
R924
1MOHM +-1% 1/4W
R901
330K 1/4W
L950
L
R950
47 OHM 1/4W
D971
1N4148
Q9101
NC
R973
100 OHM 1/4W
R976
10K 1/4W
C951
1N 500V
BNO
1
COMP
2
(-)LATCH
3
CS
4GND 5
OUT 6
VCC 7
OVP 8
IC903
LD7523GS
1
2
3
4
5
6
7
8
9
10
11
12
13
CN902
CONN
C972
1N 500V
C913
0.1uF 50V
R946
0R36 5% 2W
R978
24KOHM +-1% 1/8W
R986
1.8K 1/ 4W
1 2
FB903
BEAD
R918
10KOHM +-5% 1/8W
Q970
PMBS3904
L951
L
R913
10 OHM +-5% 1/6W
+
C937
10uF/ 50V
R912
NC
IC971
AS431AZTR-E1
R969
6.8K 1/ 4W
R925
1M 1/4W 1%
R907
2.2 OH M 1/4W
+
C954
470uF 16V
R917
15K +-5% 1/8W
C976
330N 50V
C903
680pF
C955
220N 50V
R983
1K 1/8W
R992
100K 1/4W
12
ZD 970
MTZJ T-72 30B
R979
2KOHM +-1% 1/8W
!
C978
100N 50V
C942
100N 50V
Q9102
NC
R942
NC
D904
IN5408-E
R915
470 OHM 1/4W
R919
NC
R972
1.8K 1/4W
R955
1K 1/8W
R966
6.8K 1/ 4W
+
C914
47uF/ 50V
+
C931
100uF 50V
R906
560K 1/8W 1%
D907
NC
R994
100K 1/4W
1 2
3
CN901
SOCKET
C956
100N 50V
R951
100 OHM 1/4W
R926
1M 1/4W 1%
R916
0R12 5% 2W
C944
220P 50V
C909
1N 50V
R904
1M5 1/4W 1%
R967
1.8K 1/ 4W
+
C953
330uF 16V
R981
100OHM +-5% 1/8W
C952
1N 500V
D902
FMNS-1106S
D930
PR1007
C943
47N 50V
C932
0.1NF2KV
D903
1N4148
8
7
1
2
6
5
L906
253uH
C919
NC
!
R971
1.8K 1/ 4W
+
C945
470uF 35V
R962
4.7M OHM +-5% 1/4W
12
ZD 9101
NC
F901
5A 250V
R9109
NC
R999
100K 1/4W
+
C946
470uF 25V
2
1
3
4
-+
BD901
KBJ608G
R959
NC
1
23
4
IC950
EL817M(X)
R947
10KOHM +-5% 1/8W
R993
100K 1/4W
R9101
NC
R996
100K 1/4W
R997
100K 1/4W
R922
680K OHM +-1% 1/4W
R905
1M5 1/4W 1%
C939
10N 50V
R911
20K 1/4W
12
t
NR901
NTCR
L980
L
R980
NC
C957
1N 500V
R921
680K OHM +-1% 1/4W
R957
8K2 1/8W 1%
R984
6.8K 1/4W
R945
1K 1/4W
+
C975
470uF 35V
C934
100N 50V
R9108
NC
R909
1M5 1/4W 1%
1
2
4
3L901
13mH
RV901
NC
C910
1uF/ 520V
R998
100K 1/4W
R903
330K 1/4W
C917
47N 50V
R977
100 OHM 1/4W
C924
0.001uF /250V
1
2 3
4
IC9101
NC
R9102
NC
C970
1N 500V
+
C973
470uF 35V
R965
1.8K 1/ 4W
R988
1.8K 1/ 4W
!
R9110
NC
R987
27K 1/8W 1%
R960
1K 1/4W
R961
10KOHM +-5% 1/8W
12
ZD 952
MTZJ T-72 15B
C947
100N 50V
+
C920
82uF M 450V
R939
10K 1/4W
C906
470pF/ 250V
VCC
B+
VCC
+5V
ACD
PS_ON
B+_390V
+5V
FB
+24V
B+_390V
R801
ACD
B+
+24V
+5V
VCC
FB
B+_390V
VCC
PS_ON
+24V
B+
A5V
A5V
+12V
+12V
PDIM
ON/OF F
+12V
!
!
!
!
ALL NC
!
!
! !
!
ACD
1
2
4
3L902
13mH
!
!
!
!
1
23
4
IC970
EL817M(X)
!

41
!
R801
!
R831
NC
C801
1uF/450V
R802
100R 1/8W 5%
C823
680P 50V
12
D804 SCS0520P
R821
68K +-5% 1/8W
R838
10K 1/4W
3
1
2
D807
BAV70
R833
10K 1/4W
D806
1N4148
R837
1M 1/8W
R836
1K 1/4W
C812
NC
R810
NC
R820
100K 1/8W
R841
51K +-5% 1/8W
R832
62K 1/4W
C817
1U 25V
C802
1uF/450V
R826
1M 1/8W
R801 0.1 ohm
R813
240 OHM +-1% 1/8W
Q803
RK7002FD5T116
C815
12N 50V
C811
100N 50V
R824
68K +-5% 1/8W
C820
1500PF 50V
R846
NC
C831
47N 50V
Q804
PMBS3904
C819
2.2uF 25V X7R
R845 NC
R840
1M5 1/8W 5%
C803
1000PF1KV
C824
NC
R823
1M 1/8W
R816
10KOHM +-5% 1/8W
R843
1.2K 1/4W
R835
NC
1
2
3
4
5
CN803
CONN
1 2
D801
SCS0520P
C830
47N 50V
R839
100K 1/4W
Q805
PMBS3904
D805
1N4148
R844
9.1KOHM +-1% 1/8W
R825
510 OHM +-1% 1/4W
R812
NC
R830
10K 1/8W 5%
12
D803
SCS0520P
R817
10KOHM +-5% 1/8W
C804
1000PF1KV
R827
510 OHM +-1% 1/4W
C821
1N5 50V
R834
2.7K 1/8W
R814
51OHM +-5% 1/8W
DRV1
1
GND
2
ZCS
3
RT1
4
CT
5
LCT
6
PDIM
7
VSEN
8ISEN 9
SSTCMP 10
TIMER 11
ADIM 12
ENA 13
VREF 14
VIN 15
DRV2 16
IC801
OZ9976GN-C-0-TR
R803
100OHM +-5% 1/8W
R842
51K +-5% 1/8W
C818
4N7 50V
C805
2.2uF 25V X7R
1 2
D802
SCS0520P
Q801
AOTF12N50
C813
330P 50V
R811
240 OHM +-1% 1/8W
+
C810
100uF 50V
C822
680P 50V
C814
NC
C816
1U 25V
VS
PDIM
B+_390V
DR2
VREF
IS1
DR2
ISEN
IS1
IS2
ISEN
IS2
ON/OFF
VREF
+12V
DR1
VS
DR1
IS2
IS1
!
!
1
2
CN801
CONN
6
111
7
T801
POWER X''FMR
10
7
54
1 9
T802
POWER X'FMR
ENA
6
71
11
T803
NC
Q802
AOTF12N50

42
715G3652P02000003S
R8806
100 OHM +-5% 1/8W
R8814
510 OHM +-5% 1/8W
D8802
1N4148
D8805
1N4148
D8804
1N4148
D8807
1N4148
VS
P1
IS1
TA
D8821
1N4148
D8820
1N4148
C8818
1NF 50V
IS2
4
1 2
6
T8801
POWER X'FMR
P1
R8801
100 OHM +-5% 1/8W
R8802
100 OHM +-5% 1/8W
P2
D8801
1N4148
TB
R8818
1K OHM 1/8W +-5%
R8811
510 OHM +-5% 1/8W
R8812
510 OHM +-5% 1/8W
4
1 2
6
T8803
POWER X'FMR
4
1 2
6
T8805
POWER X'FMR
4
1 2
6
T8807
POWER X'FMR
1
2
3
CN8802
CONN
4
1 2
6
T8802
POWER X'FMR TB
4
1 2
6
T8804
POWER X'FMR
4
1 2
6
T8806
POWER X'FMR
4
1 2
6
T8808
POWER X'FMR
IS2
3
1
2
D8819 D-BAV99-7-F
4
1 2
6
T8811
POWER X'FMR
3
1
2
D8813
D-BAV99-7-F
P6
RJ8801
0R05 1/4W
4
1 2
6
T8812
POWER X'FMR
1
GPIN2
C8807
10pF/6KV
C8806
10pF/6KV
R8803
39KOHM +-1% 1/8W
R8823
1K OHM 1/8W +-5%
R8816
39KOHM +-1% 1/8W
VS
P6
R8809
100 OHM +-5% 1/8W
R8810
510 OHM +-5% 1/8W
R8819
1K OHM 1/8W +-5%
R8821
1K OHM 1/8W +-5%
R8820
1K OHM 1/8W +-5%
R8822
1K OHM 1/8W +-5%
C8803
10pF/6KV
C8804
10pF/6KV
C8805
10pF/6KV
C8813
10pF/6KV
C8812
10pF/6KV
C8808
10pF/6KV
C8809
10pF/6KV
C8810
10pF/6KV
C8811
10pF/6KV
3
1
2
D8808
D-BAV99-7-F
C8815
18N 50V
1
2
3
4
5
6
CN8801
CONN
C8816
18N 50V
C8817
18N 50V
C8825
18N 50V
C8824
18N 50V
C8820
18N 50V
C8821
18N 50V
C8823
18N 50V
C8822
18N 50V
IS1
IS2
!
R8813
5K1 +-5% 1/8W
C8802
10pF/6KV
C8814
18N 50V
!
P4
P5
R8817
5K1 +-5% 1/8W
!
P4
TA
! !
R8807
100 OHM +-5% 1/8W
! !
R8815
510 OHM +-5% 1/8W
P2
C8819
1NF 50V
!
1GPIN1
1GPIN3
1GPIN4
1GPIN5
1GPIN6
1GPIN8
1GPIN7 1GPIN9
1GPIN10 1GPIN12
1GPIN11
!
D8822
1N4148
1
2
3
CN8803
CONN
!
R8804
10KOHM +-5% 1/8W
R8805
100K OHM 1/8W
C8801
1N 50V
R8808
100KOHM +-5% 1/8W
D8806
MTZJ T-72 5.1B
! !
VS
4
1 2
6
T8809
POWER X'FMR
P5
3
1
2
D8812
D-BAV99-7-F
3
1
2
D8818 D-BAV99-7-F
4
1 2
6
T8810
POWER X'FMR
3
1
2
D8814
D-BAV99-7-F
3
1
2
D8809
D-BAV99-7-F
3
1
2
D8815
D-BAV99-7-F
3
1
2
D8811
D-BAV99-7-F
3
1
2
D8817 D-BAV99-7-F

43
10.3 LED Board
715G4252T01000004S
R303
0R05 1/10W
LED_B
BLUE
BLUE
LED_R
Q301
MMBT3904
VCC
RED
1
2
3
Blue
Red
L302
12-22/BHR6C-C31/2C
1
2
3
Blue Red
L303
12-22/BHR6C-C31/2C
R302 220 OHM 1/10W
RED
R301
0R05 1/10W
33G8032 4F HR
C301
0.1uF
R304 220 OHM 1/10W
VCC
LED_B
Q302
MMBT3904
1
2
3
Blue Red
L301
12-22/BHR6C-C31/2C
VCC
1
2
3
4
6 5
CN301
CONN
LED_R
81G 15 3 EL
VCC

44
10.4 Key Board
715G4234K01000004S
1
2
3
4
65
CN001
CONN
PWR-SW
FUNC_KEY
R006 750 OHM +-1% 1/10W
R007 100 OHM 1/10W
33G8032 4F HR
2.48V ~ 2.72V
R001
7.5K +-1% 1/10W
Source Select
MENU
VOL-
VOL+
Power ON/OFF
CH+
CH-
SW001
TACT SW FWRD H1.5MM
R002
2.7KOHM +-1% 1/10W
R003
1.8K +-1% 1/10W
R004
1K 1/10W
R005
750 OHM +-1% 1/10W
C001
NC
FUNC_KEY
1.58V ~ 1.79V
2.04V ~ 2.22V
0.47V ~ 0.63V
0.85V ~ 1.02V
1.24V ~ 1.45V
PWR-SW
C002
NC
77G 607 2 FD
SW002
TACT SW FWRD H1.5MM
SW003
TACT SW FWRD H1.5MM
SW004
TACT SW FWRD H1.5MM
SW005
TACT SW FWRD H1.5MM
SW006
TACT SW FWRD H1.5MM
SW007
TACT SW FWRD H1.5MM
1
GND PINGND PIN

45
10.5 IR Board
715G4247R01000004S
1
2
3
4
5
6 7
CN01
CONN
IRRV
56T 627 7
C02
NC/4.7uF/16V
33G8032 5F HR
81G 12 10 EL
C01
0.1uF/16V
BLUE
VOUT
1
GND
2
VCC
3
U201
FM-6038TM2-5AN
VCC
R01 15K OHM 1/10W
RED
1
3
2
UB
SUR
LED01
LED_B
LED_R