Service Manual HL42XD1
User Manual: Service manual HL42XD1
Open the PDF directly: View PDF
.
Page Count: 53

42 LCD TV Haier HL42XD1
1
Service
Service
Service
Horizontal Frequency
31~68 kHz
TABLE OF CONTENTS
Description Page Description Page
SAFETY NOTICE
ANY PERSON ATTEMPTING TO SERVICE THIS CHASSIS MUST FAMILIARIZE HIMSELF WITH THE CHASSIS
AND BE AWARE OF THE NECESSARY SAFETY PRECAUTIONS TO BE USED WHEN SERVICING
ELECTRONIC EQUIPMENT CONTAINING HIGH VOLTAGES.
CAUTION: USE A SEPARATE ISOLATION TRANSFOMER FOR THIS UNIT WHEN SERVICING
Table of Contents........……...................................…........1
Important Safety Notice.......................................……......2
Revision List…………………………………………………3
1. General Specification.................................………........4
2. Operating Instructions…………………….……...….......5
2.1 The Use of Remote Control…….…………...…….......5
2.2 To Use the Menu…...…………………….…………......6
2.3 How to Connect…….…………………….…..…….....11
2.4 Front Panel Control Knobs……………….………......12
3. Input/Output Specification…………....................…....13
4. Mechanical Instructions…………………….................15
5. Repair Flow Chart ……………………….…….…….....19
6. PCB Layout ………………..………………....…..........23
6.1 Main Board………………..……………...…….….......23
6.2 Power Board……..…………..………….…..…….......25
6.3 Inverter Board……..…...……..…………..…….......28
6.4 Key Board………………………..……..……….......28
6.5 IR Board…………………………..……….…….......29
7. Adjustment..............................................................30
8. Block Diagram.…….................................................33
9. Wiring Diagram.……...............................................34
10. Schematic Diagram………..……..………………...35
10.1 Main Board…………….…………………...….......35
10.2 Power Board…..………....…………...……….......47
10.3 Inverter Board…..…..…....…………...……….......52
10.4 Key Board……………….………….………….......53
10.5 IR Board……………………………….……….......54
11. Exploded View……………………….………….…...55
12. BOM List……………….…………………………….57

42 LCD TV Haier HL42XD1
2
Important Safety Notice
Proper service and repair is important to the safe, reliable operation of all Haier Company Equipment. The service
procedures recommended by Haier and described in this service manual are effective methods of performing
service operations. Some of these service operations require the use of tools specially designed for the purpose.
The special tools should be used when and as recommended.
It is important to note that this manual contains various CAUTIONS and NOTICES which should be carefully read in
order to minimize the risk of personal injury to service personnel. The possibility exists that improper service
methods may damage the equipment. It is also important to understand that these CAUTIONS and NOTICES ARE
NOT EXHAUSTIVE. Haier could not possibly know, evaluate and advise the service trade of all conceivable ways in
which service might be done or of the possible hazardous consequences of each way. Consequently, Haier has not
undertaken any such broad evaluation. Accordingly, a servicer who uses a service procedure or tool which is not
recommended by Haier must first satisfy himself thoroughly that neither his safety nor the safe operation of the
equipment will be jeopardized by the service method selected.
Hereafter throughout this manual, Haier Company will be referred to as Haier.
WARNING
Use of substitute replacement parts, which do not have the same, specified safety characteristics might create
shock, fire, or other hazards.
Under no circumstances should the original design be modified or altered without written permission from Haier.
Haier assumes no liability, express or implied, arising out of any unauthorized modification of design.
Servicer assumes all liability.
FOR PRODUCTS CONTAINING LASER:
DANGER-Invisible laser radiations when open AVOID DIRECT EXPOSURE TO BEAM.
CAUTION-Use of controls or adjustments or performance of procedures other than those specified herein may
result in hazardous radiation exposure.
CAUTION -The use of optical instruments with this product will increase eye hazard.
TO ENSURE THE CONTINUED RELIABILITY OF THIS PRODUCT, USE ONLY ORIGINAL MANUFACTURER'S
REPLACEMENT PARTS, WHICH ARE LISTED WITH THEIR PART NUMBERS IN THE PARTS LIST SECTION OF
THIS SERVICE MANUAL.
Take care during handling the LCD module with backlight unit
-Must mount the module using mounting holes arranged in four corners.
-Do not press on the panel, edge of the frame strongly or electric shock as this will result in damage to the screen.
-Do not scratch or press on the panel with any sharp objects, such as pencil or pen as this may result in damage to
the panel.
-Protect the module from the ESD as it may damage the electronic circuit (C-MOS).
-Make certain that treatment person’s body is grounded through wristband.
-Do not leave the module in high temperature and in areas of high humidity for a long time.
-Avoid contact with water as it may a short circuit within the module.
-If the surface of panel becomes dirty, please wipe it off with a soft material. (Cleaning with a dirty or rough cloth may
damage the panel.)

42 LCD TV Haier HL42XD1
4
1. General Specification

42 LCD TV Haier HL42XD1
5
2. Operating Instructions
2.1 The Use of Remote Control

42 LCD TV Haier HL42XD1
6
2.2 To Use the Menus
1. Press the MENU/EXIT button to display or close the main menu.
2. Use the Navigation Ring to move around to select, adjust or confirm an item in the OSD (On Screen Display)
menu.
Press the MENU/EXIT button to enter the main OSD. Adjust the items including Video menu, Audio menu,
Feature menu, Channel menu and VGA menu. However, some function items in the menus may only be enabled
in the particular source modes.
Channel Menu
The Channel menu in TV mode shows as below.
1. Tuning Band: Select TV source signal from the Air (antenna) or Cable (CATV).
2. Channel Strength: Show the intensity of the received DTV signal.
3. Auto CH Search: Automatically scan all NTSC / ATSC TV channels and then store in the channel table. In
channel scan process, the OSD can display the number of channels which had been found.
4. Add on CH search: Add channels which are new found.
5. Channels List: Show the channel List. User can edit (add/delete) the channel numbers.
6. Channel Labels: Show the NTSC / ATSC TV channel label menu for user modifying channel labels specifically.
7. FAV Channel Setting: Show the Favorite Channel List. User can edit (add/delete) the favorite channels.
Video Menu
The Video menu in most source modes shows as below. It provides several video adjustment items for user fine
tuning the video display. Only in VGA source mode, the Video menu simply provides Picture Mode, Color Temp,
Backlight, Aspect Ratio and Preset items.
1. Picture Mode: Adjust the best picture appearance from selecting the preset value of Vivid, Standard, PWR,
Theater, Sport, or Custom.
2. Brightness: Video brightness adjustment, the tuning range is 0 ~ 100.

42 LCD TV Haier HL42XD1
7
3. Contrast: Video contrast adjustment, the tuning range is 0 ~ 100.
4. Sharpness: Video sharpness adjustment, the tuning range is 0 ~ 100.
5. Color: Video color chroma adjustment, the tuning range is 0 ~ 100.
6. Tint: Video tint adjustment, the tuning range is R50 ~ G50.
7. Color Temp: Three color temperature modes. (Normal / Warm / Cool)
8. Backlight: Backlight strength adjustment, the tuning range is 0 ~ 30.
9. Aspect Ratio: Choose the display aspect: Standard/Fill/Overscan.
10. Preset: Restore the default video settings.
Audio Menu
The Audio menu in TV mode shows as below. It provides audio adjustment for user to modify the audio setting.
Audio language setting is only available with ATSC TV source, the option is disable under other source modes.
1. Sound Mode: Choose the sound mode: Standard, Movie, News, or Custom.
2. Bass: Bass tone adjustment, the tuning range is 0 ~ 63. (The default state is enabled)
3. Treble: Treble tone adjustment, the tuning range is 0 ~ 63. (The default state is enabled)
4. Balance: Audio balance adjustment, the tuning range is L50 ~ R50.
5. Audio Source: Select the audio source from Mono, Stereo, or SAP. (This function works in ATV only).
6. Audio Language: Change the audio language setting on ATSC TV programs. The number of the supported
audio languages depends on the ATSC TV programs. (English / Français / Español)
7. SPDIF: Digital audio output format. Select from RAW and PCM.
8. Speaker: Choose to turn on / off the TV internal speaker. The digital audio output signals and earphone output
signals will not be turned off even though the TV speaker is off. The default setting is On.
9. AVL: Choose On or off to adjust volume to be consistent across programs and channels automatically.
10. Preset: Restore the default audio settings.
Feature Menu
The Feature menu in TV mode shows as below. This menu gives users the most flexibilities to satisfy their generally
demands. According to the various requirements in different source modes, certain features should be hidden
(disable) on the menu. The details footnotes will be described clearly below.

42 LCD TV Haier HL42XD1
8
1. Menu Language: Select the menu display language. (English / Français / Español)
2. Time: Set current time. The sub-menu includes Time Mode, Time Zone and Daylight Savings.
[Time Mode] – Choose from Auto or Manual.
[Time Zone] – Set current time zone.
[Daylight Savings] – Set to On or Off.
3. Advanced Video: Provide the Noise Reduction, Adaptive Contrast, and DCR for enhancing video quality.
[Noise Reduction] – Gives four NR effect degrees, such as: Low, Mid, High and Off. The default setting is Mid.
[Adaptive Contrast] – Choose On or off to adjust the gamma after analyzing the input signal automatically.
[DCR] – Dynamic Contrast Ratio (DCR) auto adjusts the backlight of the screen.
[Preset] – Restore the default advanced video option settings.
4. Transparency: Adjust the transparency of the on-screen menu from range 1 to 10.
5. Password Setting: Change the 4-numeral parental control password. Three steps are required for changing the
password: Enter Old Password -> Enter New Password -> Confirm New Password. Note: This item is only available
in TV, Composite and S-Video source modes. The default password is ό0 0 0 0ύ.

42 LCD TV Haier HL42XD1
9
6. Parental Control: provide the parental Control (V-chip) function setting. Before entering the Parental Control
sub-menu, user has to key in the password first. Enter the Parental Locks item, then the user can modify the
restricted table about MPAA or TV Rating respectively. While exiting the sub-menu, the parental control function is
working. The inhibitive channels or source signals can be un-lock through pressing the V-CHIP key on the remote
control and then key in the correct password. Note: This feature is only available in TV, Composite and S-Video
source modes. (The default password is: 0 0 0 0.)
[Button Lock] – Select On or Off to lock or unlock the control buttons on the side panel of the TV. When this
function enables, the control buttons on your TV will be locked and TV will be controlled by remote control only.
[Block Unrated TV] – When Block Unrated TV is set to on, your TV will block unrated program.
[USA Parental Locks] – Set the parental control level by MPAA or TV Rating.
[Canadian Parental Locks] – Set the parental control level by English Rating or French Rating.
[Open V-Chip] – Open V-Chip is an advanced V-Chip rating system for digital channels that are received. The
rating table will be updated by downloading the RRT5 data for blocking.
7. Closed Captions Display: Select a closed caption options. (Off / On / With Mute)
8. Analog Captions: Select an analog caption options. (CC 1-4 / TEXT 1-4)
9. Digital Captions: Select a digital caption options. (Service 1-6)
10. Digital Captions Setup: Provide numerous options for setting the digital closed caption style in the sub-menu.
[Style] – Set to Automatic or Custom mode. If Custom mode is selected, user can modify the detail styles described
below. The setting result will be shown immediately on the bottom of the sub-menu OSD. Note: This feature is only
available in Digital TV (ATSC) mode.
[Size] – Digital closed caption font size, which can be set as Automatic, Small, Normal or Large.
[Font] – Digital closed caption font style, which can be chosen as Automatic, Default or Font 1 ~ 7.
[Text Color] – Automatic / White / Red / Green / Blue / Yellow / Magenta / Cyan / Black
[Text Opacity] – Automatic / Solid / Flashing / Transparent / Translucent
[Background Color] – Automatic / Black / White/ Red / Green / Blue/ Yellow / Magenta / Cyan
[Background Opacity] – Automatic / Solid / Flashing / Transparent / Translucent
[Edge Effect] – Automatic / None / Raised / Depressed / Uniform / Left Shadow / Right Shadow
[Edge Color] – Automatic / Red / Green / Blue / Yellow / Magenta / Cyan / Black / White.
11. Input Labels: User can edit the input labels.
12. Component Setting: This option only shows and is available in component mode, which provides fine tuning
component display.
[Phase] – Adjust Picture Phase to reduce Horizontal-Line noise. The tuning range is from 0 to 100.
[Preset] – Restore the default component setting values.

42 LCD TV Haier HL42XD1
10
13. Reset to Default: Restore all the default settings.
VGA Menu
This option only shows and is available in VGA mode, which provides several items for the VGA display fine tuning.
1. H-Position: Adjust the horizontal position of the picture. (0-100)
2. V-Position: Adjust the vertical position of the picture. (0-100)
3. Clock: Adjust picture clock to reduce Vertical-Line noise. (0-100)
4. Phase: Adjust Picture Phase to reduce Horizontal-Line noise. (0-100)
5. Auto Adjust: Adjust the settings automatically.
6. Preset: Restore the default VGA setting values.

42 LCD TV Haier HL42XD1
11
2.3 How to Connect
1. HDMI – Connect the primary source for digital video such as a DVD multimedia player or set top box through this
all digital connector. The white color band on the rear of the TV indicates this connection.
2. PC IN – Connect the video and audio cables from a computer here.
3. AV IN (AV/S-VIDEO) – Connect the primary source for composite video devices, such as a VCR or video game.
Use the white and red connectors to connect the external audio from the same source. The signal being carried by
the S-Video cable and connector, if connected, will take priority over the Video RCA connector (yellow connector).
4. COMPONENT (Y/Pb/Pr with Audio L/R) – Connect the primary source for component video devices such as a
DVD Player or set top box here. From left to right, use red for Pr, blue for Pb, green for Y, red for right audio (R) and
white for left audio (L) inputs.
5. ANTENNA/CABLE DIGITAL/ANALOG – Connect to an antenna or digital cable (out of- the-wall, not from Cable
Box) for Digital TV.*
6. SPDIF (Optical Digital Audio Out) – When a digital audio signal is associated with the input selected for viewing,
the digital audio will be available on this SPDIF connection to your home theater system.
7. AUDIO OUT – Connect an external sound system with standard audio cable to the AUDIO OUT L and R jacks on
the back of your TV and to the AUDIO IN jacks on the amplifier.

42 LCD TV Haier HL42XD1
12
2.4 Front Panel Control Knobs

42 LCD TV Haier HL42XD1
13
3. Input/Output Specification
3.1 RGB Signal input
Pin No. Description Pin No. Description
1 Red Video 9 No Pin!
2 Green Video 10 Sync Ground
3 Blue Video 11 SDA(Remote Control)
4 SCL(Remote Control) 12 Serial Data for DDC
5 Ground 13 H-Sync.
6 Red Ground 14 V-Sync.
7 Green Ground 15 Serial Clock for DDC
8 Blue Ground
3.2 HDMI Digital connector
Pin No. Description Pin No. Description
1 TMDS Data2+ 11 TMDS Clock Shield
2 TMDS Data2 Shield 12 TMDS Clock-
3 TMDS Data2- 13 CEC
4 TMDS Data1+ 14 NC
5 TMDS Data1 Shield 15 SCL
6 TMDS Data1- 16 SDA
7 TMDS Data0+ 17 DDC/CEC Ground
8 TMDS Data0 Shield 18 +5V Power
9 TMDS Data0- 19 Hot Plug Detect
10 TMDS Clock+

42 LCD TV Haier HL42XD1
14
3.3 Signal type
AV (Composite Video input)
Video
System NTSC
Amplitude 1.0 V(p-p), negative sync.
Impedance 75 ohm terminated
S-Video (Y / C input)
S-Video
System NTSC
Y signal amplitude 1.0Vpp (including sync)
C signal amplitude 0.286Vpp
Impedance 75 ohm terminated
Component (Y, Pb/Cb, Pr/Cr input)
Component
System 1080i, 480p, 720p, 480i
Y signal amplitude 1.0Vpp (including sync)
Cr, (R-Y) / Cb, (B-Y)
Signal amplitude ±0.35Vpp, 75 ohm
Impedance 75 ohm terminated
Y = 0.299R + 0.587G + 0.114B
(R- Y)= 0.701R + 0.587G + 0.114B
(B- Y)= 0.299R + 0.587G + 0.886B
3.4 PC Timings List
Vesa Modes
Horizontal Vertical
Mode Resolution Total
Nominal
Freq.
(KHz)
Sync
Polarity
Nominal
Freq.
(Hz)
Sync
Polarity
Nominal
Pixel
Clock
(MHz)
640x480@60Hz 800 x 525 31.469 N 59.940 N 25.175
640x480@72Hz 832 x 520 37.861 N 72.809 N 31.500
VGA
640x480@75Hz 840 x 500 37.500 N 75 N 31.500
DOS 720x400@70Hz 900 x 449 31.469 N 70.087 P 28.322
800x600@56Hz 1024 x 625 35.156 P 56.250 P 36.000
800x600@60Hz 1056 x 628 37.879 P 60.317 P 40.000
800x600@72Hz 1040 x 666 48.077 P 72.188 P 50.000
SVGA
800x600@75Hz 1056 x 625 46.875 P 75 P 49.500
1024x768@60Hz 1344x806 48.363 N 60.004 N 65.000
1024x768@70Hz 1328x806 56.476 N 70.069 N 75.000
XGA
1024x768@75Hz 1312x800 60.023 P 75.029 P 78.750
CVT-0.92M9 1280x720@60Hz 1664x748 45.000 P 60.000 P 74.250
WXGA 1280x768@60Hz 1440x790 47.396 P 59.995 N 68.250
SXGA 1280x1024@60Hz 1688x1066 63.981 P 60.020 P 108.000
WXGA+ 1440x900@60Hz 1600x926 55.469 P 59.901 N 88.750
WSXGA+ 1680x1050@60Hz 1840x1080 65.290 N 59.954 P 146.250
FHD 1920x1080@60Hz 2200x1125 67.500 P 60.000 P 148.500

42 LCD TV Haier HL42XD1
15
4. Mechanical Instructions
1. Remove the stand and base.
2. Remove rear cover.

42 LCD TV Haier HL42XD1
16
3. Release the connectors and remove inverter board.
4. Remove main board and power board.

42 LCD TV Haier HL42XD1
17
5. Remove BKT, speakers IR board and key board.

42 LCD TV Haier HL42XD1
18
6. Remove the BKT and separate panel and bezel.

42 LCD TV Haier HL42XD1
19
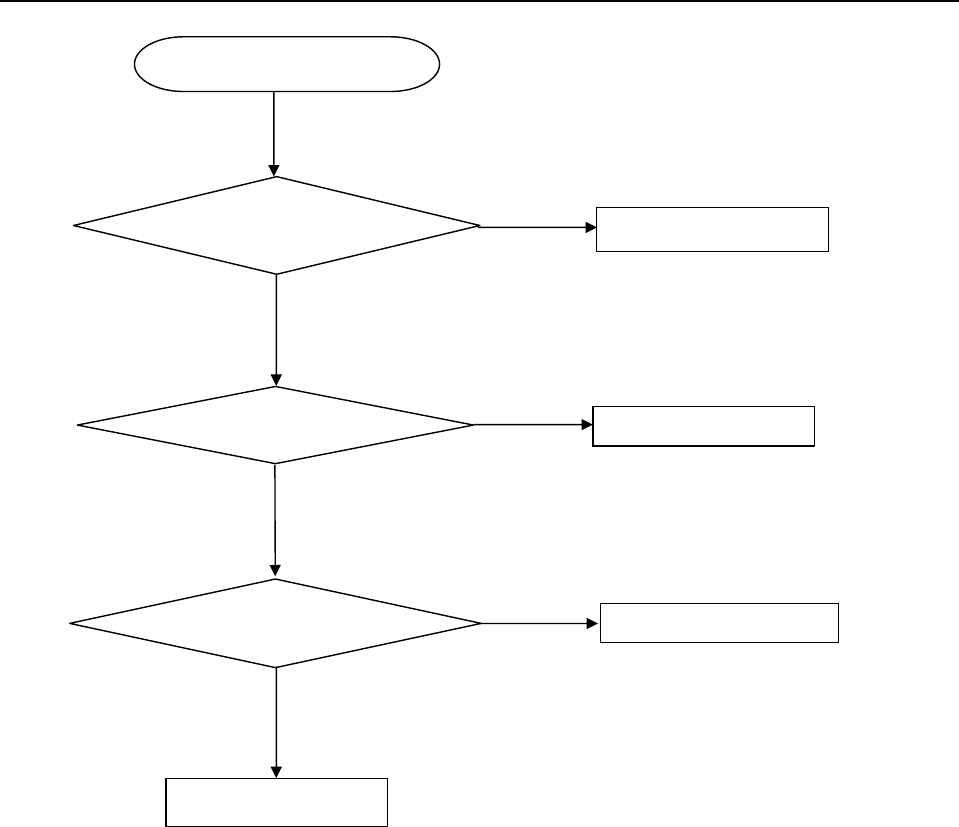
5. Repair Flow Chart
No Picture (LED Orange)
Change key board/IR board
Check U401 Change U401
Check key board/IR board
No picture
OK
NG
OK
NG
Check 24V power supply
OK
Check the power supply circuit
NG
Check main board Standby power supply Change U706
OK
NG
Check I
2
C bus Check I
2
C communication
NG
OK

42 LCD TV Haier HL42XD1
20
Abnormal Display
No Sound
Check TV system setup
Reset source
NG
Replace the filter or resistance
RF signal
Check Tuner
Replace Tuner
Check LVDS cable
Check input
Replace LVDS cable
Check panel Replace panel
OK
OK
NG
OK
OK
NG
OK
OK
NG
OK
Check the source Reset source
NG
OK
Check input signal TV SIF Check TV
system Reset TV system
NG
Check TU201
NG
Change TU201
Check U401
OK
OK Change U401
NG
Check U602
OK
NG Change U602
Check speaker
NG
Change speaker
Check if mute
OK
Check signal filter circuit
Check the source

42 LCD TV Haier HL42XD1
21
No Power (No LED Indicator)
No Display (LED Indicator Green)
NG
Check power cord and board interface Plug in power cord and interface
OK
Check F901, BD901, C929 NG Replace F901 or BD901 or C929
OK
Check IC901
Check D910, C945, C946, C947
NG Replace IC901
OK
Check T901
OK
Replace T901
Replace D910, C945, C946, C947
NG
NG
Check the source
OK
Reset source
Check LVDS cable NG Reset LVDS cable
OK
Check IC904 circuit NG Replace IC904 or the correlative part
OK
OK
Check U401 NG Replace main board
OK
Check panel
NG Replace panel
Check IC902 NG Replace IC902 or the correlative part
OK
Check T902 NG Replace T902
OK
Check D907, D904
NG
Replace D907, D904
NG

42 LCD TV Haier HL42XD1
22
Key Board
OSD is unstable or not working
Is Key Pad Board connecting normally? Connect Key Pad Board
Is Button Switch normally? Replace Button Switch
Y
Is Key Pad Board Normally? Replace Key Pad Board
Check Main Board
N
N
Y
Y
N

42 LCD TV Haier HL42XD1
23
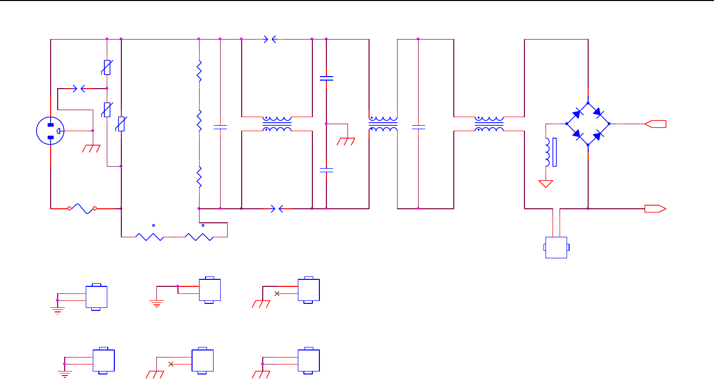
6. PCB Layout
6.1 Main Board
715G3269 1

42 LCD TV Haier HL42XD1
24

42 LCD TV Haier HL42XD1
25
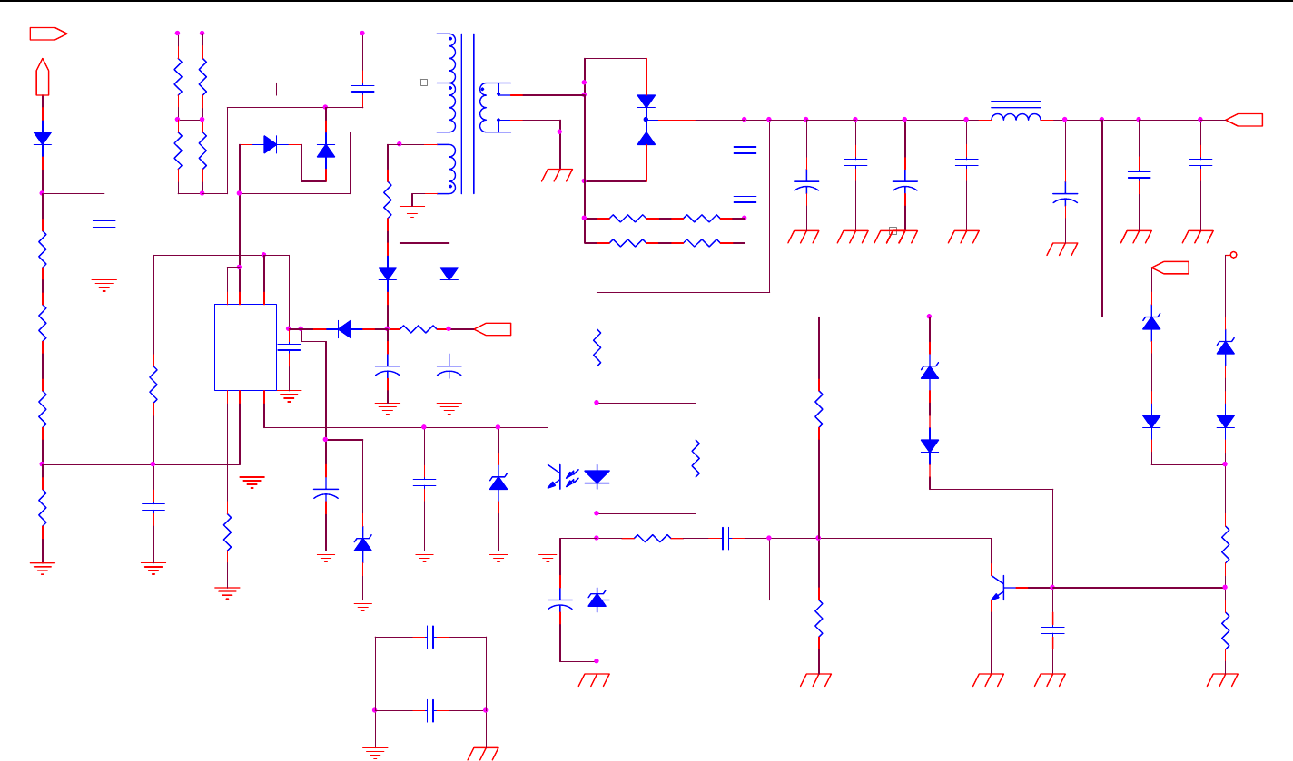
6.2 Power Board
715G3351 1

42 LCD TV Haier HL42XD1
26

42 LCD TV Haier HL42XD1
27

42 LCD TV Haier HL42XD1
28
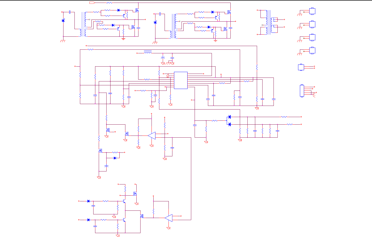
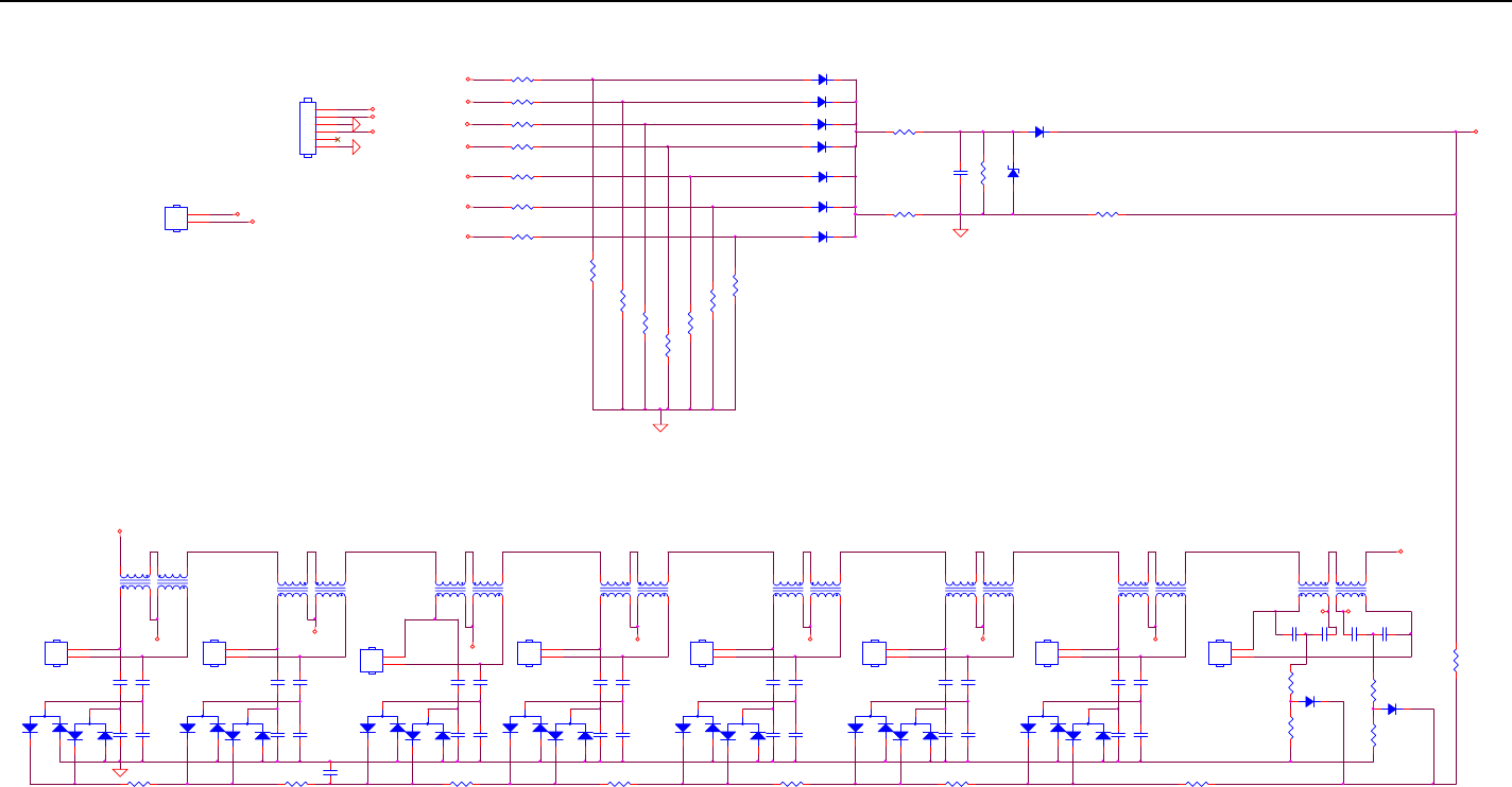
6.3 Inverter Board
715G3358 1
6.4 Key Board
715G3528K01000001M

42 LCD TV Haier HL42XD1
29
6.5 IR Board
715T3107 1

42 LCD TV Haier HL42XD1
30
7. Adjustment
7.1 ADC Adjustment
ĉ. In the TV mode adjust volume to zero, press menu key and then press number key 1 9 9 9. It will
achieve the factory mode. Select the item of White Balance and press right key to enter it.
Take BBY factory menu for example:
Change TV, press the item “Current Source” to Component mode and change signal to 1080i mode, press the item
“Auto Color”; Change TV, press the item “Current Source” to PC mode and change signal to PC TIMING
137(1024X768) Pattern 147 (16 Grays), press the item “Auto Color”.
7.2 White Balance, Luminance Adjustment
Approximately 30 minutes should be allowed for warm up before proceeding white balance adjustment.
Before started adjust white balance, please set the Ca210 Channel to 05 Channel and set it’s mode to xyLv mode.
Color Temp. Cold Normal Warm
x 266 285 313
y 277 293 329
HDMI Mode
Y Panel Max Luminance
Note: The tolerance of the Cold color coordinates should be less than ± 15; The tolerance of the Normal
color coordinates should be less than ± 30; The tolerance of the Warm color coordinates should be less than
± 30;
How to setting the Ca210 channel, you can reference to Ca210 user guide or simple use the “Memory CH” up or
down to set the channel to 05 channel, and use the “Mode” key to set the mode to xyLv.
Following is the procedure to do white-balance adjust

42 LCD TV Haier HL42XD1
31
Note: We do the HDMI white balance to cover the white balance of all source modes, this method is meeting
to the Zoran 775 software.
HDMI mode:
ĉ. In the TV mode adjust volume to zero, press menu key and then press number key 1 9 9 9. It will
achieve the factory mode. Select the item of White Balance and press right key to enter it.
Take BBY factory menu for example:
Ċ.before to adjust the white balance, please press the factory mode OSD of “Reset” to reset all white
balance factory setting.
In the White Balance you can adjust 8 items.
1> R Offset, G Offset, B Offset R, G, B Offset adjust.
2> R Gain, G Gain, B Gain R, G, B Gain adjust.
3> ZR-Bright adjust;
4>ZR-Contrast adjust;
5>ZR-T Color Temp adjust;
ċ. Gain adjustment:
A. Adjust Cool color-temperature:
1. Set the pattern generator to pattern 104 or 0 IRE pattern. And adjust the Item “ZR-Bright” to min luminance.
2. Switch the Ca210 to xyLv-mode (with press “MODE” button)
3. Switch the Ca210 channel to Channel 05 (with up or down “MEMORY CH” button)
4. The LCD-indicator on Ca210 will show x =266, y =277, Lv can adjust to max luminance.
5. Use the item R Offset and B Offset adjust to Adjust black balance: use 20 IRE(Pattern 190) signal, and adjust the

42 LCD TV Haier HL42XD1
32
black balance, until the Ca210 show x =266, y =277.
6. Use the item R Gain and B Gain to adjust white balance: use 100 IRE (Pattern 105) signal, and adjust the white
balance, until the Ca210 show x =266, y =277.
7. Adjust item “ZR-Contrast” to check color temperature is saturation or not: Add by 7 steps and then to adjust the
item R Gain and item B Gain to check the color temperature is saturation or not, until is saturation.
8. Enter the item “Color Temp” to select another color temperature to adjust.
B. Adjust Normal temperature:
1. Set the pattern generator to pattern 104 or 0 IRE pattern. Adjust the Item “ZR-Bright” value and can adjust to min
luminance
2. Switch the Ca210 to TƸuvLv-mode (with press “MODE” button)
3. Switch the Ca210 channel to Channel 05 (with up or down “MEMORY CH” button)
4. The LCD-indicator on Ca210 will show T=9300K.
5. Adjust the Color Temp item: Normal, until Ca210 indicator reached the value T=9300k.
C. Adjust Warm color-temperature:
1. Set the pattern generator to pattern 104 or 0 IRE pattern. Adjust the Item “ZR-Bright” value and can adjust to min
luminance
2. Switch the Ca210 to TƸuvLv-mode (with press “MODE” button)
3. Switch the Ca210 channel to Channel 05 (with up or down “MEMORY CH” button)
4. The LCD-indicator on Ca210 will show T=6500K.
5. Adjust the Color Temp item: Warm, until Ca210 indicator reached the value T=6500k.
Press “Exit” button on remote control to quit from factory mode.

42 LCD TV Haier HL42XD1
33
8. Block Diagram
YPbPr
EJTAG
U604 TPA6113A2DR
YPbPr2
U709 AZ1117D-5.0-E1
GPIO
U701 G1084-33T43Uf
FLASH ROM
MX25L3205DMI-12G
POWER INPUT TYPE +5VSB , P12V, P24V
U707 SC4524BSETRT
PANEL_5V
U707 SC4524BSETRT
I2C
AF24BC04
TMDS
HDMI-3
D1V8
P12V
U401 ZR39775HGCF
For EEPROM
8V3
U703 G1084-33T43Uf
FOR VGA EDID
TMDS
AV1 AUDIO-R\L
VIF
EAR PHONE
YPbPr
1V8_STB
U410 H5PS5162FFR-25C
VIDEO1
S-VIDEO1
ZR39785HGCF
+5VSB
For TPA6113A2DR
U208 AF24BC02-SI
HDMI-4
S/PDIF
HDMI-1
FOR M CU 1V8_STB
D1V8
U706 SC194BMLTRT
U709 AZ1117D-5.0-E1
SN74LVC1G17
HDMI-2
U602 TPA3123D2PWPR
TMDS
3V3_PLL
I2S
8.3V
TMDS
U706 SC194BMLTRT
POWER
BOARD
1A
SiI9185A
S-VIDEO2
LVDS
6.7A--Max
P12V
Y/C
U701 G1084-33T43Uf
For ZORAN s tandby pow e r
VGA AUDIO-R\L
AF24BC02
Tuner
ENV56S02D8F
CVBS
3V3_STB
FOR TPA3123D2PWPR
VCC5D
DDR1V8
YPbPr2 AUDIO-R\L
U405 M 24C32
For DDR II
M24C32
+5VSB
5VT
P12V
FOR TUNER+5V
+5VSB
DDR1V 8
SPEAKER
20mA
1V 8_STB
FOR Inve r te r
+5VSB
VCC5D
U704 SC4524BSETRT
TMDS
U401 ZR39775HGCF
YPbPr1 AUDIO-R\L
U705 AP1115BY33LA
P24V
3V3_PLL
TL072CDR
AV2 AUDIO-R\L
TMDS
VIDEO2
TU201
TPD12S520DBTR
Y/C
U704 SC4524BSETRT
For ZR39785 Core
U710 SC4525BSETRT
For Digital Cir cuit
U702 AIC1084-18PE
Hsync, Vsync
VGA
U708 G9084T43U
U708 G9084T43U
RGB
For ZR39785
FOR PANEL LVDS
CVBS
D3V3
For DM PLL
YPbPr1 VCC1V1
For SPI Flas h
U702 AIC1084-18PE
5VT
LINE OUT
R/L
3V3_STB
U404 M X25L3205DMI-12G
For ZR39785
P24V
CVBS
DDRII
U401 ZR39775HGCF
D3V3
VCC1V 1
U705 AP1115BY33LA
Audio Amplifier
TPA3121D2PWPR
Earphone Amplifier
TPA6113A2DR
P12V
LCD PANEL
H5PS5162FFR-25C
D3V3
P24V
U703 G1084-33T43Uf
Inverter & Audio Amplifier
VCC5D

42 LCD TV Haier HL42XD1
34
9. Wiring Diagram
12 Pin
24 Pin
Panel
ZR39785HGCF-B
U401
Scaler IC
CN701
LVDS Cable
Power Board
IR Board 5 Pin
CN903
CN01
Speaker R/L
Key
Board
4 Pin
CN001
CN405
CN403
CN606
CN802
4 Pin
10 Pin
12 Pin
5 Pin 2 Pin
CN801
Inverter
Board
6 Pin 2 Pin
CN8801
CN8802

42 LCD TV Haier HL42XD1
35
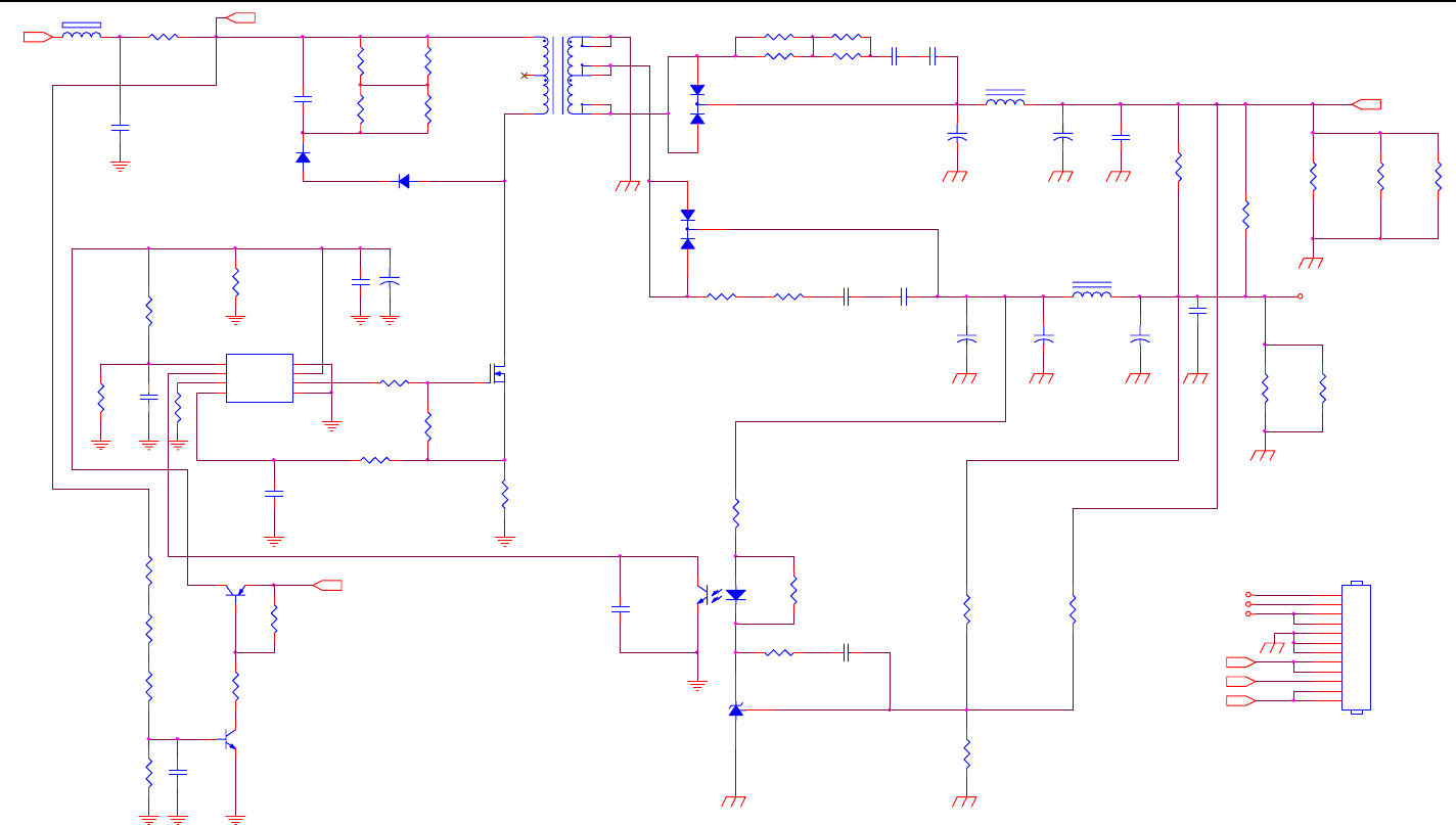
10. Schematic Diagram
10.1 Main Board
715G3269 1
3) Tuner
Demodulator
U401P
ZR39785HGCF
AF2
AE2
AF4
AF7
AF8
AC8
AC7
AE7
AC6
AD8
AE4
AD3
AD2
AD1
AF1
AE1
AA5
IF_AINN
IF_AINP
SIF_AINN
IF_AGC
RF_AGC
DMOD_RST_N
MPEG_FAIL
PARAM0
SA_DATA
DEMOD_CLKO
SIF_AINP
IF_RBIAS
IF_VINBIAS
IF_VCM
IF_VREFN
IF_VREFP
IF_DVAL_GPIO
TV_CVBS 4
IF_AINP
11
IF_AGC
I2C1_SDA 5,7
R201 NC/0 OHM 1/10W
C206 0.0022uF
R202 NC/47 OHM 1/10W
13
C216
NC
I2C1_SCL
10
SIF_N
TP2 1
3
DEMOD_RSTN8
TU_GND
15
IF_AINN
R205 100 OHM 1/10W
18
0402
C201
0.1uF/16V
C221
0.1uF/16V
7
20
9
C210
82pF
C265
0.0022uF
2
FB201 600 OHM1 2
No Connect Pins
U401L
ZR39785HGCF
K22
NC68
TU_GND
C218
0.1uF/16V
C220
22pF
IF_AP
C212 0.1UF16V
8
0402
RF_AGC
C208 0.001uF
IF_AN
C217
NC/47pF
C262 0.0022uF
6
C211 0.1UF16V
R204
10K OHM 1/10W
TU201 TUNER
1
2
3
5
6
8
9
10
11
13
14
15
16
17
22
23
24
25
19
20
21
NC
BB
AGC
NC
BT Monitor
NC
NC
NC
NC
SCL
SDA
NC
IF AGC
+B
TH1
TH2
TH3
TH4
IFD-out1
IFD-out2
IF Monitor
TUNER_CVBS
PARAM0
16
14
SIF_P
C267
1uF/16V
C204 NC/0.1uF/16V
I2C1_SDA
L201
0.22uH
FB202 NC1 2
12
C205 0.01uF
R210 NC/20K OHM 1/10W
D3V3
L203
0.22uH
C214 0.001uF
ENV56S02D8F
C219
22pF
D3V3
C203
0.1uF/16V
C213 0.1UF16V
C202
2200pF/16V
R206 100 OHM 1/10W
4
19
0402
R213
NC/75 OHM 1/10W
C209
NC
1
5VT
C266
0.0022uF
21
R212 NC/75 OHM 1/10W
IF_AGC
TP1 1
FB203 600 OHM1 2
I2C1_SCL 5,7
5V :
BB=15mA(MAX)
+B=140mA(MAX)
VB=70mA(MAX)
R207 3.9K OHM 1/10W
0402
TV_CVBS
SIF_IN
Guest Bus
U401H
ZR39785HGCF
W22
Y22
Y23
Y24
Y25
Y26
W25
W24
W23
V23
V22
V24
U22
OE2/GADR0_ALE
STV1/GDAT0
OE1/GDAT1
CPV/GDAT2
STH2/GDAT3
STH1/GDAT4
TP/GDAT5
CPV2/GDAT6
RVS/GDAT7
GOE_N
GWE_N
STV2/GCS_N0
GPO/GADR1_CLE
C215 0.1UF16V
R211 2K OHM 1/10W
17
R208 33 OHM 1/10W
C207
0.01uF
5
R203
10K OHM 1/10W
SIF_IN
L202
0.15uH
R209 4.7K OHM 1/10W
TUNER_CVBS

42 LCD TV Haier HL42XD1
36
4) AV/YPbPr Inputs
VCC5D
S1_Y
VGA_R
FB215 30 OHM1 2
88T 78 13932 C
FB220 30 OHM1 2
YPbPr2
Input
R226
75 OHM 1% 1/10W
R245 0R05 1/10W 5%FB218 30 OHM1 2
YPbPr1_Pb
C222 0.22uF
YPbPr2_Pb
R239 0R05 1/10W 5%
C226
NC/47pF
C238 0.22uF
ZD207
VPORT0603100KV05
1 2
88T 78 1360S
U212
AZC099-04S
1
2
34
5
6I/O1
GND
I/O2I/O3
VDD
I/O4
R219 75 OHM 1% 1/10W
TV_CVBS3
AV2 Input
(Side)
R246 0R05 1/10W 5%
FB205 30 OHM1 2
R250
75 OHM 1% 1/10W
R220 75 OHM 1% 1/10W
VGA_R6
YPbPr2_Y
CV2 AV2_CVBS
CV1
VGA_SDA6
C241 0.22uF
C244 0.22uF
R278 10K OHM 1/10W
R249
75 OHM 1% 1/10W
R232 10K OHM 1/10W
CN202 DIN JACK
4
2
3
5
1
6
YPbPr1_Y
FB216 30 OHM1 2
JACK
CN203
1
2
3
4
5
6
7
8
9
C242 0.22uF
88T 100 11 ST
C228
NC/47pF
AV2_Audio_R 11
S1_C
S2C
C240 0.22uF
Pr1
S1_C
C237 0.22uF
C246 0.22uF
CN201
JACK
1 3
4
2
8
5
6
7
D3V3
VGA_B
Y1
88T 7813A19C
R268NC
AV1_S_DET 5
VCC5D
R238 62K OHM 1/10W
R233 NC/0 OHM 1/10W
FB219 30 OHM1 2
VGA_B6
R215 0 OHM 1/10W
C229
NC/47pF
R227 NC
R276 10K OHM 1/10W
YPbPr1
Input
VGA_G
Pr2
CN205
JACK
2
1
4
3
6
5
S2_Y
YPbPr1_Pb
R221
75 OHM 1% 1/10W
FB207 30 OHM1 2
R248
75 OHM 1% 1/10W
Y2
U204
AZC099-04S
1
2
34
5
6I/O1
GND
I/O2I/O3
VDD
I/O4
U201
AZC099-04S
1
2
34
5
6I/O1
GND
I/O2I/O3
VDD
I/O4
C227
NC/47pF
VGA_HSYNC
R243
75 OHM 1% 1/10W
YPbPr2_Pb
YPbPr1_Y
C245 0.22uF
R280
NC
R214 0 OHM 1/10W
FB211 0 OHM 1/10W
VGA_G6
VGA_VSYNC
TV_CVBS
FB217 30 OHM1 2
R244
75 OHM 1% 1/10W
VGA_VSYNC6
U203
AZC099-04S
1
2
34
5
6I/O1
GND
I/O2I/O3
VDD
I/O4
R216
75 OHM 1% 1/10W
FB206 30 OHM1 2
R229 0 OHM 1/10W
S1Y
VCC5D R225
75 OHM 1% 1/10W
C234
NC/47pF
R247 0 OHM 1/10W
R242
75 OHM 1% 1/10W
R218 0OHM 1/10W
FB210 0 OHM 1/10W
C243 0.01uF
AV2_R
AV2_L
R240 0R05 1/10W 5%
VGA_HSYNC6
AV2_CVBS
R224 0 OHM 1/10W
R222 75 OHM 1% 1/10W
D3V3
FB209 30 OHM1 2
Pb1
FB204 30 OHM1 2
YPbPr1_Pr
AV1_CVBS
S2_C C225 0.22uF
ZD202
VPORT0603100KV05
1 2
R28175R 1/10W 1%
C236 0.22uF
R223 0 OHM 1/10W
VGA_SCL6
C247 0.01uF
YPbPr2_Y
R234 10K OHM 1/10W
R279 100 OHM 1/10W
R241 0R05 1/10W 5%
AV1_CVBS
88T 78 1360S
Pb2
Video In I/F
U401F
ZR39785HGCF
W2
W1
Y1
T4
V2
T2
T1
T3
U2
U1
V1
Y2
R5
T5
AB1
AA1
AA2
U3
V3
AA3
U4
V4
AB3
U5
V5
AB4
AA4
L4
W3
L5
K5
M5
N5
AB11
AE9
VIN_R2
VIN_G2
VIN_B2
SOG_IN0
SOY_IN0
VGA_R0
VGA_G0
VGA_B0
VIN_R1
VIN_G1
VIN_B1
SOY_IN1
AFE_HS_IN
AFE_VS_IN
VCOM
VREFP
VREFN
SVIDEO0Y
SVIDEO0C
CVBS0
SVIDEO1Y
SVIDEO1C
CVBS1
SVIDEO2Y
SVIDEO2C
CVBS2
CVBS3
RSET
REFNODE_GND_CVBS
REFNODE_GND_R
REFNODE_GND_G
REFNODE_GND_B
REFNODE_GND_Ch
VGA_SCL_GPIO_P28
VGA_SDA_GPIO_P29
YPbPr2_Pr
R228 NC
YPbPr2_Pr
C249
100pF
C233
NC/47pF
S2_C
AV2_Audio_L 11
C232 NC/0.22uF
ZD201
VPORT0603100KV05
1 2
C223 0.22uF
YPbPr1_Pr
C235
NC/47pF
AV2_S_DET 5
R217
75 OHM 1% 1/10W
C248
100pF
FB208 30 OHM1 2
C251 0.47uF
S2Y
R237
10K OHM 1/10W
C224 0.22uF
AV1 Input
(Rear)
VCC5D
C230 0.22uF
CN204
JACK
2
1
4
3
6
5
S2_Y
R230 NC
C239 0.01uF
R236
10K OHM 1/10W
S1_Y
S1C
C250 4.7uF/10V
R231
75 OHM 1% 1/10W
R277 100 OHM 1/10W
C231 0.22uF
R235 NC/0 OHM 1/10W

42 LCD TV Haier HL42XD1
37
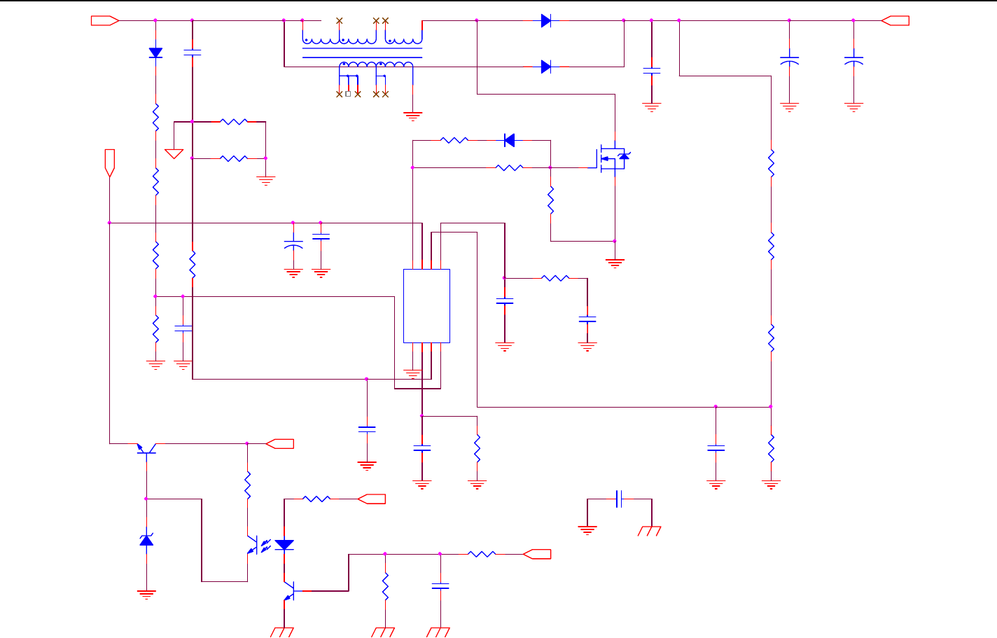
5) HDMI Inputs
HDMI0_D1P
HDMI2_D1P
HDMI1_CLKP
C508
0.1uF/16V
CN501 HDMI
7
9
4
6
1
3
15
5
18
11
19
14
2
13
16
17
8
10
12
20
21
22
23
TMDSD0+
TMDSD0-
TMDSD1+
TMDSD1-
TMDSD2+
TMDSD2-
SCL
DSHLD1
VCC5
CSHLD0
HPD
NC
DSHLD0
CEC
SDA
DDC_GND
DSHLD2
TMDSC+
TMDSC-
SHLD0
SHLD1
SHLD2
SHLD3
HDMI_HPD 1
C514
0.1uF/16V
C504
0.1uF/16V
HDMI0_D2N
R512
10K OHM 1/ 10W
HDMI1_D0P
R535 33 OHM 1/ 10W
HDMI3_D1P
HDMI2_D2P
DDC2_SCL
HD3V3
HDMI1_D0P
U508
NC/AZ1045-04QU
1
2
3
4
5 6
7
8
9
10
Line-1
Line-2
VDD
Line-3
Line-4 NC
NC
GND
NC
NC
3V3_STB
HDMI0_D2P
HDMI_CEC
R515
NC
HDMI1_D1P
HDMI2_CLKN
CN502 HDMI
7
9
4
6
1
3
15
5
18
11
19
14
2
13
16
17
8
10
12
20
21
22
23
TMDSD0+
TMDSD0-
TMDSD1+
TMDSD1-
TMDSD2+
TMDSD2-
SCL
DSHLD1
VCC5
CSHLD0
HPD
NC
DSHLD0
CEC
SDA
DDC_GND
DSHLD2
TMDSC+
TMDSC-
SHLD0
SHLD1
SHLD2
SHLD3
HDMI1_5V
HDMI1_D1P
FB502
120OHM
1 2
HDMI0_D2N
Rear HMDI1
HDMI_HPD 2
HDMI2_CLKP
U507
NC/AZ1045-04SU
1
2
3 4
5
6
I/O1
GND
I/O2 I/O3
VDD
I/O4
R513
10K OHM 1/10W
HD3V3
HDMI0_D2P
HDMI1_D2P
88G 340 19 AV
HDMI_HPD2
HDMI3_CLKN
HDMI3_D2P
R520
NC/1K OHM 1/10W C507
0.1uF/16V
HDMI2_CEC
HDMI0_D0P
HDMI1_C LKN
HDMI3_D2P
HD1V8A
HD3V3
HDMI0_CLKN
L502 NC/90 ohm
1
2
4
3
HD1V8A
HDMI1_D2N
R510
820 OHM 1/ 10W
R507 0R05 1/10W 5%
1V8_STB
3V3_STB
HDMI_CEC 6
DDC1_SDA
VCC5D
HDMI2_D2N
HDMI1_CLKP
R534 33 OHM 1/ 10W
HDMI2_D 2N
U501
NC/AZ1045-04QU
1
2
3
4
5 6
7
8
9
10
Line-1
Line-2
VDD
Line-3
Line-4 NC
NC
GND
NC
NC
HDMI2_D0N
VCC5D
HDMI0_D0N
88G 340 19 AV
FB503 120OHM1 2
FB504 120OHM1 2
U510
AZ1045-04SU
1
2
3 4
5
6
I/O1
GND
I/O2 I/O3
VDD
I/O4
DDC2_SDA
R521
10K OHM 1/ 10W
HDMI0_D0N
HDMI3_D0P
DDC0_SCL
HDMI3_D2N
HDMI0_D1P
HDMI0_D1N
C516
0.1uF/16V
L507 NC/90 ohm
1
2
4
3
VCC5D
HDMI3_SDA
HDMI2_D2P
HDMI3_D0N
HDMI0_D0P
HDMI1_D2P
HDMI1_D1N
DDC1_SCL
HDMI2_D0N
HDMISW_RSTN 8
HDMI2_D 1N
HDMI0_D0N
HDMI1_D1P
L501 NC/90 ohm
1
2
4
3
HDMI3_CLKP
HDMI1_D2N
HDMI3_HPD
HDMI0_D1N
I2C1_SDA
C512
0.1uF/16V
C515
0.1uF/16V
HDMI1_D0P
L509 NC/90 ohm
1
2
4
3
3V3_STB
HDMI3_SDA
HDMI2_CLKP
R503
10K OHM 1/10W
HDMI3_CEC 6
HDMI1_CLKP
HDMI2_D1P
R502
10K OHM 1/ 10W
HDMI2_D 1P
HDMI1_D2P
HDMI1_D0N
HDMI_HPD 0
L503 NC/90 ohm
1
2
4
3
Side HMDI2
HDMI1_CLKN
HDMI0_5V
HD1V8D
HDMI2_D2P
HDMI0_D2N
HDMI_CEC H DMI1_D2P
ZD501
BAT54C
3
1
2
I2C1_SDA 3,7
HDMI3_D1N
VCC5D
HDMI2_5V
HDMI3_SCL
R523
NC/0 OHM 1/10W
HDMI1_CLKN
HDMI3_D1N
HDMI2_D0P
HDMI2_D 0P
C503
0.1uF/16V
HDMI1_D0N
R536 1K 1/10W 5%
HDMI_CEC
C506
0.1uF/16V
HDMI3_D0N
HDMI2_CLKN
HDMI2_D1N
HDMI0_CLKP
DDC0_SDA
C505
0.1uF/16V
C502
0.1uF/16V
HDMI1_CLKN
L508 NC/90 ohm
1
2
4
3
FB506
120OHM
1 2
HDMI0_CLKN
HDMI3_D0P
HDMI1_5V
HDMI2 I/F
GPIO_P18
GPIO_P20
U401D
ZR39785HGCF
D1
D2
C1
C2
B1
B2
A1
A2
B3
A3
D4
E6
HDMI2_D2P
HDMI2_D2N
HDMI2_D1P
HDMI2_D1N
HDMI2_D0P
HDMI2_D0N
HDMI2_CLKP
HDMI2_CLKN
HDMI2_SCL
HDMI2_SDA
HDMI2_HPD
HDMI2_5VSENSE
HDMI2_CLKP
HDMI0_CLKP
DDC2_SCL
HDMI0_D0P
VCC5D
C521
0.1uF/16V
AV1_S_DET4
HDMI1_D0P
HDMI0_D0N
HDMI1_D1N
HDMI1_D1N
HDMI3_CEC
U509
NC/AZ1045-04QU
1
2
3
4
5 6
7
8
9
10
Line-1
Line-2
VDD
Line-3
Line-4 NC
NC
GND
NC
NC
L504 NC/90 ohm
1
2
4
3
HDMI2_D2N
HDMI0_D1N
U505
SiI9185ACTU
1
2
3
4
5
6
7
8
9
10
11
12
13
14
15
16
17
18
19
20
21
22
23
24
25
26
27
28
29
30
31
32
33
34
35
36
37
38
39
40
41
42
43
44
45
46
47
48
49
50
51
52
53
54
55
56
57
58
59
60
61
62
63
64
65
66
67
68
69
70
71
72
73
74
75
76
77
78
79
80
TX2+
TX2-
AGND
TX1+
TX1-
AVCC18
TX0+
TX0-
AGND
TXC +
TXC -
ExtSWING
RESET#
LSDA/PSEL0
LSCL/PSEL1
HPD0
AVCC18
R0XC-
R0XC+
AGND
R0X0-
R0X0+
AVCC33
R0X1-
R0X1+
AGND
R0X2-
R0X2+
AVCC18
DSDA0
DSCL0
RPWR0
DVDD18
DGND
I2CSEL/INT
HPD1
AVCC18
R1XC-
R1XC+
AGND
R1X0-
R1X0+
AVCC33
R1X1-
R1X1+
AGND
R1X2-
R1X2+
AVCC18
DSDA1
DSCL1
RPWR1
CEC_D
CEC_A
AVCC33
HPD2
AVCC18
R2XC-
R2XC+
AGND
R2X0-
R2X0+
AVCC33
R2X1-
R2X1+
AGND
R2X2-
R2X2+
AVCC18
DSDA2
DSCL2
RPWR2
DVDD18
DGND
TEST
HPDIN
TSDA
TSCL
TPWR/I2CADD R
AGND
HDMI0_D2P
R508 10K 1/10W 5%
C509
0.1uF/16V
HDMI2_D0P
DDC1_SDA
HDMI0_D1P
HDMI3_HPD
HDMISW_RSTN
DDC0_SCL
C510
0.1uF/16V
AV2_S_DET4
HDMI1_CEC
U502
NC/AZ1045-04QU
1
2
3
4
5 6
7
8
9
10
Line-1
Line-2
VDD
Line-3
Line-4 NC
NC
GND
NC
NC
Run As 100 Ohm Differential Pairs
R517
1.8K OHM 1/10W
C513
0.1uF/16V
HDMI2_D0N
HDMI3_5V
L510 NC/90 ohm
1
2
4
3
HDMI2_CLKN
HDMI2_D2N
HDMI0_D1P
HDMI2_D1P
L506 NC/90 ohm
1
2
4
3
R504
27K 1/10W 5%
R516 100 OHM 1/ 10W
HDMI1_D1P
88T 340 21 VN
FB505
120OHM
1 2
HDMI1_D0N
HDMI0_CLKP
HDMI2_D 0N
L512 NC/90 ohm
1
2
4
3
HDMI3_CLKP
DDC0_SDA
HDMI1_D2N
HDMI1_CLKP
R519
10K OHM 1/ 10W
DDC1_SCL
HDMI_HPD1
R522
10K OHM 1/10W
R511
NC/1K OHM 1/10W
HDMI1 I/F
GPIO_P14
GPIO_P12
U401O
ZR39785HGCF
B4
A4
C4
C5
A5
B5
B6
A6
B7
A7
D6
C7
HDMI1_D2P
HDMI1_D2N
HDMI1_D1P
HDMI1_D1N
HDMI1_D0P
HDMI1_D0N
HDMI1_CLKP
HDMI1_CLKN
HDMI1_SCL
HDMI1_SDA
HDMI1_HPD
HDMI1_5VSENSE
L511 NC/90 ohm
1
2
4
3
Run As 100 Ohm Differential Pairs
VCC5D
DDC2_SDA
HDMI3_SCL
I2C1_SCL
R509
4.7K OHM 1/10W
HD1V8D
HDMI0_D2P
HDMI3_D2N
HDMI3_5V
U506
NC/AZ1045-04QU
1
2
3
4
5 6
7
8
9
10
Line-1
Line-2
VDD
Line-3
Line-4 NC
NC
GND
NC
NC
HDMI2_D0P
FB501
120OHM
1 2
HDMI0_CLKN
HDMI1_D2N
HDMI2_CLKP
HDMI3_D1P
C501
0.1uF/16V
HDMI2_CLKN
HDMI2_D 2P
C511
0.1uF/16V
HDMI0_CLKP
HDMI0_CLKN
HDMI_CEC
R518
1.8K OHM 1/10W
Q501
2SK3018
R501
NC/1K OHM 1/10W
HD3V3
HDMI0_5V
HDMI1_D1N
L505 NC/90 ohm
1
2
4
3
HDMI1_CEC
HDMI0_D1N
U503
NC/AZ1045-04SU
1
2
3 4
5
6
I/O1
GND
I/O2 I/O3
VDD
I/O4
CN503 HDMI
7
9
4
6
1
3
15
5
18
11
19
14
2
13
16
17
8
10
12
20
21
22
23
24
25
26
TMDSD0+
TMDSD0-
TMDSD1+
TMDSD1-
TMDSD2+
TMDSD2-
SCL
DSHLD1
VCC5
CSHLD0
HPD
NC
DSHLD0
CEC
SDA
DDC_GND
DSHLD2
TMDSC+
TMDSC-
SHLD_GND1
SHLD_GND2
SHLD1
SHLD2
SHLD3
SHLD4
SHLD5
Side HMDI1
I2C1_SCL 3,7
HDMI3_CLKN
HDMI2_5V
HDMI_HPD 0
U504
NC/AZ1045-04QU
1
2
3
4
5 6
7
8
9
10
Line-1
Line-2
VDD
Line-3
Line-4 NC
NC
GND
NC
NC
HDMI0_D2N
HDMI2_D1N
HDMI2_D1N
HDMI0_D0P
HDMI1_D0N

42 LCD TV Haier HL42XD1
38
6) VGA/HDMI Inputs
HDMI4_D2N
VGA_VSYNC_DET
R251 10K OHM 1/10W
R271
4.7K OHM 1/10W
Run As 100 Ohm Differential Pairs
D3V3
FB222 30 OHM1 2
HDMI4_D1P
R255 0 OHM 1/10W
R253 220 OHM 1/10W
R527 7K5 1/10W 5%
HDMI4_5V
C255
0.1uF/16V
DDC4_SCL
R533
10K OHM 1/10W
D3V3
R262
75 OHM 1% 1/10W
R539
NC/4K7 1/10W 5%
C259
NC/22pF
VCC5D
HDMI4_D0N
R264 100 OHM 1/10W
VGA_B 4
C520
0.1uF/16V
HDMI4_CLKN
C256
0.22uF
HDMI4_D2N
HDMI4_D1N
R252 10K OHM 1/10W
C261
0.1uF/16V
R256 100 OHM 1/10W
C517
0.1uF/16V
Rear HMDI2
HDMI3_CEC5
HDMI4_D2N
HDMI0 I/F
GPIO_P17
GPIO_P15
GPIO_P16
U401G
ZR39785HGCF
B8
A8
C8
C9
A9
B9
B10
A10
B11
A11
D9
D7
D3
C3
D8
HDMI0_D2P
HDMI0_D2N
HDMI0_D1P
HDMI0_D1N
HDMI0_D0P
HDMI0_D0N
HDMI0_CLKP
HDMI0_CLKN
HDMI0_SCL
HDMI0_SDA
HDMI0_HPD
HDMI0_5VSENSE
HDMI_ATEST
HDMI_REXT
HDMI0_CEC
VCC5D
VGA_VSYNC_DET 8
HDMI4_D2P
HDMI4_D2N
C253
NC/330pF
RGB_HSYN C
UART0_RX7
HDMI3_CEC
U511
TPD12S520DBTR
1
2
3
4
5
6
7
8
9
10
11
12
13
14
15
16
17
18
1920
21
22
23
35
34
33
32
31
30
29
28
27
26
25
24
36
37
38 5V_SUPPLY
LV_SUPPLY
GND
TMDS_D2+
TMDS_GND
TMDS_D2-
TMDS_D1+
TMDS_GND
TMDS_D1-
TMDS_D0+
TMDS_GND
TMDS_D0-
TMDS_CK+
TMDS_GND
TMDS_CK-
CE_REMOTE_IN
DDC_CLK_IN
DDC_DAT_IN
HOTPLUG_DET_INHOTPLUG_DET_OUT
DDC_DAT_OUT
DDC_CLK_OUT
CE_REMOTE_OUT
TMDS_D2+
TMDS_GND
TMDS_D2-
TMDS_D1+
TMDS_GND
TMDS_D1-
TMDS_D0+
TMDS_GND
TMDS_D0-
TMDS_CK+
TMDS_GND
TMDS_CK-
GND
ESD_BY P
NC
C260
0.1uF/16V
VGA5V
HDMI4_CLKN
HDMI4_HPD
C258
0.1uF/16V
HDMI_HPD4
RGB_VSY NC
HDMI4_5V
FB221 30 OHM1 2
SN74LVC1G17DBVR
U211
2 4
53
VGA_SCL
SN74LVC1G17DBVR
U207
2 4
53
VGA_HSY NC_DET
HDMI4_SDA
RGB_HSYN C
FB223 30 OHM1 2
+5VSB
HDMI4_D1NHDMI4_D2P
R259 0 OHM 1/10W
SN74LVC1G17DBVR
U210
2 4
53
UART0_TX
HDMI_HPD4
VGA_R
R540
10K 1/10W 5%
VGA_SCL
VGA Input
VGA_VSYNC 4
VGA_G 4
ZD503
BAT54C
3
1
2
EDID_WP 8
R272
4.7K OHM 1/10W
+5VSB
HDMI_CEC
VGA_HSY NC
VGA_SCL4
HDMI4_CLKP
R254 220 OHM 1/10W
U208
AF24BC02-SI
1
2
3
4 5
6
7
8
A0
A1
A2
VSS SDA
SCL
WP
VCC
R526 7K5 1/10W 5%
VGA_VSYN C
HDMI4_D0N
R538 4K7 1/10W 5%
C252
0.1uF/16V
VGA_G
HDMI4_D1N
UART0_RX
R529
7.5K OHM 1/10W
C257
NC/22pF
R260 1K OHM 1/10W
HDMI_3V3
R528
7.5K OHM 1/10W
C254
NC/47pF
R537 1K 1/10W 5%
VGA_HSY NC _DET 8
HDMI4_D1P
HDMI4_CLKP
HDMI_HPD4_A
VCC5D
R530 0R05 1/10W 5%
FB507
120OHM
1 2
DDC4_SDA
Q502
2N7002ESPT
D3V3
C518
0.1uF/16V
R257 0 OHM 1/10W
ZD502
VPORT0603100KV05
12
RGB_HSYNC
R273 NC
R531 10K OHM 1/10W
R524 NC
UART0_TX7
HDMI_CEC 5
DDC4_SDA
HDMI4_HPD
R532
390 OHM +-1% 1/10W
CN504 HDMI
7
9
4
6
1
3
15
5
18
11
19
14
2
13
16
17
8
10
12
20
21
22
23
24
25
26
TMDSD0+
TMDSD0-
TMDSD1+
TMDSD1-
TMDSD2+
TMDSD2-
SCL
DSHLD1
VCC5
CSHLD0
HPD
NC
DSHLD0
CEC
SDA
DDC_GND
DSHLD2
TMDSC+
TMDSC-
SHLD_GND1
SHLD_GND2
SHLD1
SHLD2
SHLD3
SHLD4
SHLD5
R266
2.2K OHM 1/10W
Q503
2N7002ESPT
RGB_VSY NC
HDMI4_D1P
ZD203
VPORT0603100KV05
1 2
VGA_SDA
R525 1K 1/10W 5%
HDMI4_D0P
HDMI4_SCL
HDMI4_CLKP
VGA_SDA
C519
0.1uF/16V
HDMI4_D0N
HDMI_HPD4_A
R284
10K
HDMI4_D1P
HDMI4_CLKN
VGA_B
R263
75 OHM 1% 1/10W
U206
AZC199-04S
1
2
34
5
6I/O1
GND
I/O2I/O3
VDD
I/O4
U205
AZC199-04S
1
2
34
5
6I/O1
GND
I/O2I/O3
VDD
I/O4
3V3_STB
VGA_SDA4
HDMI4_CLKP
SN74LVC1G17DBVR
U209
2 4
53
HDMI4_SDA
HDMI4_D0P
ZD204
BAT54C
3
1
2
R270
1K 1/10W 5%
HDMI4_D1N
88T 35315F VC
VCC5D
HDMI4_SCL
HDMI4_D2P
R269 33 OHM 1/10W
HDMI4_D0N
HDMI4_D2P
R275 33 OHM 1/10W
D3V3
VGA_HSY NC 4
VGA_R 4
R261
75 OHM 1% 1/ 10W
CN206
DB15
1
6
2
7
3
8
4
9
5
11
12
13
14
15
10
1716
18 19
VGA5V
R265
2.2K OHM 1/10W
HDMI4_D0P
RGB_VSY NC
DDC4_SCL
HDMI4_D0P
88T 340 21 VN
D3V3
3V3_STB
R258 1K OHM 1/10W
HDMI4_5V
HDMI4_CLKN

42 LCD TV Haier HL42XD1
39
7) SIO I/F
TRSTN
EEPROM_WP1
C411
NC/4.7uF/16V
R4D5
100 KOHM
R414
NC/10K OHM 1/10W
RESET_N
R437 100 OHM 1/10W
R434 47 OHM 1/10W
R419 NC
SPI_CLK
I2C0_SDA
USB_EN_N
I2C2_SDA
I2C0_SCL
F401 FUSE
R449 NC/4.7K OHM 1/10W
3V3_STB
VCC5D
R4E1
NC/33 OHM 1/10W
C4F6 0.001uF
USB2_DP
C413
NC/0.1uF/16V
R417 33 OHM 1/10W
RESET_N
EEPROM_WP8
1 2 3 4
CN402
CONNNECTOR
1
2
3
4
6 5
D3V3
TDO_M
C4G2
NC
R438 NC/33 OHM 1/10W
HEADER 2X7P S/T 2.5mm
EJTAG_RSTN
UART0_TX
KEY _IR
UART0_TX 6
CLKOUT_24M
D401
NC/BAT54C
1
3
2
R406
1K OHM 1/10W
R401
4.7K OHM 1/10W
R4D9
NC/1K OHM 1/10W
SPI_WEN8
UART0_RX
EEPROM_WP
U412
G692L293TCUf 2.91V
1
2
4
3GND
RESET
VCC
MR
R427 10K 1/10W 5%
0402
R421
NC/10K OHM 1/10W
C4F9
NC
SPI FLASH
32M bit
U404
MX25L3205DMI-12G
1
2
3
4
5
67
8
9
10
11
12
1314
15
16
HOLD
Vcc
NC1
NC2
NC3
NC4S
Q
W
GND
NC5
NC6
NC7NC8
D
C
R408
4.7K OHM 1/10W
Q406
NC/MMBT3904
SIO I/F
JTAG/EJTAG
UART
I2C
SPI
USB
U401C
ZR39785HGCF
E16
E14
E18
E15
E17
E13
R22
L22
M22
P22
N22
AC16
AC17
AC18
AC19
AC20
AC21
AC22
AC25
AB24
AB25
AC24
AC26
AB26
W26
N1
N2
D13
E19
AD7
AB22
AB21
B25
AB12
AC12
AF26
AE26
AD26
AD25
U26
U25
AF3
TRST
TDI_T
TDO_T
TMS
TCK
TAPSEL
IRR
UART0_TX
UART0_RX
UART1_TX
UART1_RX
I2C0_C
I2C0_D
I2C1_C
I2C1_D
TV_I2C2_C
TV_I2C2_D
I2C_MORPH__ENA
SPI_DI
SPI_DO
SPI_CLK
SPI_SEL0
SPI_SEL1
SPI_HOLD
RESET_N
CLKIN_25M
CLKOUT_25M
TAPSEL_CAS
TDI_M
TRIN_RESET_N
MOR_RESET_N
MOR_RESET_N_OUT
TDO_M
USB_PADN
USB_PADP
USB2_DN
USB2_DP
USB2_REXT
USB2_ATEST
CLKIN_24M
CLKOUT_24M
CLKIN_SEL
I2C2_SCL
C407
CHIP 1uF 16V X7R
EJTCK
NC
U406
2 4
53
1
R433 47 OHM 1/10W
R415 33 OHM 1/10W
EJTDO
CLKOUT_25M 8
CLKOUT_25M
I2C0_SCL
I2C1_SCL
ZD401
NC
1 2
R426
NC/10K OHM 1/10W
R445 6.04 K OHM 1% 1/10W
R432 47 OHM 1/10W
SPI_WR
R4D1 NC
R404
1K OHM 1/10W
C408
30PF
R440 10K OHM 1/10W
I2C1_SDA 3,5
UART0_RX
R420 4.7K OHM 1/10W
EJTDI
X402
NC/NXS24.000AC18F
SPI_RD
R4D2 NC
R4C6
NC
U405
M24C32-WMN6TP
4
8
5
6
1
2
3
7
GND
VCC
SDA
SCL
A0
A1
A2
WP
R412 NC/33 OHM 1/10W
U407
RClamp0520B.TCT
3
1
2
3V3_STB
R422
47 OHM 1/10W
C410
NC/4.7uF/16V
D3V3
R424 4.7K OHM 1/10W
R413 33 OHM 1/10W
D3V3
R416 33 OHM 1/10W
0402
TRIN_RESETN
SPI_WEN
C404
0.22uF
R444 NC
C4E4
NC/56pF
3V3_STB
R4D8
NC/10K OHM 1/10W
R431 47 OHM 1/10W
RESET_N
88T 352 21CL
USB_EN_N8
Q408
NC/MMBT3904
R436
10K OHM 1/10W
L401
90 ohm
1
2
4
3
D3V3
+5VSB
3V3_STB
USB
Port
USB5V
R442
499OHM1/10W
RST_N
R441
1M OHM 1/10W
C406
0.1uF/16V
D3V3
TDI_M
D3V3
I2C2_SDA
R425 10K 1/10W 5%
C4G1
NC
R4D7
NC/10K OHM 1% 1/10W
VCC5D
USB_OC_N
C405 0.1UF16V
D3V3
KEY_IR 8
C409
30pF
R407
1K OHM 1/10W
I2C0_SDA
USB2_DN
Q407
NC/MMBT3904
U403
NC/AF24BC04-SI
1
2
3
45
6
7
8A0
A1
A2
GNDSDA
SCL
WP
VCC
R410 33 OHM 1/10W
R447
NC/0 OHM 1/10W
R402
NC/33 OHM 1/10W
R418
NC/100K OHM 1/10W
R411 NC/33 OHM 1/10W
D3V3
USB5V
EJTMS
USB_DP
R4C8 NC/27 OHM 1/10W
R430 47 OHM 1/10W
R429
4.7K OHM 1/10W
R435
4.7K OHM 1/10W
SW401
NC/TACT SW FWRD H1.5MM
R4C7 NC/0 OHM 1/10W
Q401
NC/MMBT3904
D3V3
R443 10K OHM 1/10W
CN401
NC/E-JTAG2X7
12
34
56
78
910
1112
1314
CLKIN_24M
R446 NC/1M OHM 1/10W
R4D4
NC/15K OHM 1/10W
D3V3
R439 100 OHM 1/10W
TRIN_RESETN 8
UART0_TX
C415
1uF/16V
ZD403
NC/RLZ 2.4BTE-11
1 2
R409
4.7K OHM 1/10W
MOR_RSTN
R4D3
NC/15K OHM 1/10W
R4D6
NC/4.7K OHM 1/10W
R423 4.7K OHM 1/10W
D3V3
USB_OC_N 8
I2C1_SDA
R405
4.7K OHM 1/10W
U408
NC/G545B2RD1U
1
2
3
4 5
6
7
8
GND
IN
IN
EN(EN) OC
NC
OUT
OUT
C4E3
NC/56pF
R448 4.7K OHM 1/10W
SPI_HOLD
R4C9 NC/27 OHM 1/10W
3V3_STB
EEPROM_WP18
3PX2 S/T 2.0mm
C412 0.1UF16V
KEY_IR
CN408
NC/CONN
1
2
3
3V3_STB
UART0_RX 6
C414
10uF/6.3V
U413
NC/AS431AN-E1
USB_DN
R428 4.7K OHM 1/10W
NC/CONN
CN406
3
2
1
4
5
6
I2C2_SCL
3V3_STB
I2C1_SCL 3,5
SPI_CS_N
RESET_N
U402
NC
1
2
34
5
6I/O1
GND
I/O2I/O3
VDD
I/O4
X401 25MHz

42 LCD TV Haier HL42XD1
40
8) GPIO Block
C4F2
0.001uF
KEY_IN
1
3V3_STB
BL_ON_OFF
Normal Mode
BOOT_STRAP1
VGA_VSYN C_DET
BOOT1
1V8_STB
KEY_IR 7
U409
AZC099-04S
1
2
34
5
6I/O1
GND
I/O2I/O3
VDD
I/O4
BOOT3
1
3V3_PLL
PANEL_POWER
C419
0.1UF16V
TVMM I/F
U401M
ZR39785HGCF
E1
E2
E3
E4
E5
F1
F2
F3
F4
F5
G3
G4
H3
VID0
VID1
VID2
VID3
VID4
VID5
VID6
VID7
Vsy nc_in
Hs y nc_in
VCLKx2
TEST_G11
TEST_G12
1
PWR_ON 14
C423
1uF/16V
R454 4.7K OHM 1/10W
SPI_WEN
PANEL_PWR _CHECK
VGA_HSY NC_DET
LED_B
0402
0
3V3_STB
TVM_BOOT
C440
0.1UF16V
R456
NC/4.7K OHM 1/10W
R459 4.7K OHM 1/10W
VGA_HSY NC_DET 6
BOOT_STRAP3
C4F4
0.001uF
C4E8
0.001uF
FB403
120OHM
1 2
16-Bit NAND-Small Page
KEY_PWR
PANEL_PWR_CHECK
R491 100 OHM 1/10W
C435
1uF/16V
5V_CHECK
LIGHT_SENSOR
R475 NC
5V_CHECK
3V3_CHECK
CN409
NC/CONN
1
2
3V3_STB
AFE I/F_GPO
U401S
ZR39785HGCF
K4
AB10
AB9
AB8
U6
V6
AB7
M6
N6
AE3
AFE_CLK
AFE_TEST0
AFE_TEST1
AFE_TEST2
AFE_TCLK_IN
AFE_TCLK_OUT
AFE_XCLK_TEST
AFE_ATCLK0
AFE_ATCLK1
AFE_XCLK
R483 1K OHM 1/10W
0
D3V3
TP5
1
C427
0.001uF
D3V3
C431
1uF/16V
USB_EN_N 7
EARPHONE_DET
R461 33 OHM 1/10W
BOOT0
SPI
VCC1V1
C437 0.1UF16V
10P S/T 2.0mm
R476 0 OHM 1/10W
FB424
120OHM
1 2
R453 4.7K OHM 1/10W
3V3_STB
R485 3.3K OHM 1/10W
R477 NC/0 OHM 1/10W
1
SEL_FRAME_RATE 10
LED_R
FB421 300 OHM1 2
R450
4.7K OHM 1/10W
BOOT_STRAP2
HDMISW_RSTN
F403 FUSE
BL_ON_OFF 14
FB423
120OHM
1 2
A_GND
HDMISW_RSTN 5
VGA_HSY NC_DET
EARPHONE_DET 13
R468 1K OHM 1/10W
R452
NC/10K OHM 1/10W
R484 3.3K OHM 1/10W
R487
10K OHM 1/10W
1
GPIO
BOOT_STRAP0
BOOT_STRAP1
BOOT_STRAP2
BOOT_STRAP3
8051_BOOT
U401K
ZR39785HGCF
U24
U23
R23
AB14
AB13
D10
D11
D12
E12
E11
AB20
AB19
AB18
AB17
C11
C12
C10
AB16
AC14
D5
C6
AA6
GPIO_P21
GPIO_P22
GPIO_P23
GPIO_P25
GPIO_P24
GPIO_P3
GPIO_P4
GPIO_P5
GPIO_P6
GPIO_P7
GPIO_P8
GPIO_P9
GPIO_P10
GPIO_P11
GPIO_P1
GPIO_P2
GPIO_P0
GPIO_P26
GPIO_P27
GPIO_P19
GPIO_P13
Res_AA6
FB404
120OHM
1 2
HDMI3_INT
1
ADC 0.4V~2.9V
3V3_STB
VGA_VSYNC_DET 6
C4F8
0.01uF
3V3_STB
BOOT_STRAP0
R466 0R05 1/10W 5%
C429
0.1UF16V
1
0402
EDID_WP
C436
0.1UF16V
Boot Option
VGA_VSYN C_DET
SPI_WEN 7
PANEL_ON
FB407
120OHM
1 2
Q403
MMBT3904
C418
10uF/6.3V
3V3_STB
KEY_IR
3V3_STB
R457 33 OHM 1/10W
U401Q
ZR39785HGCF
L3
M4
N3
R3
N4
P2
P1
R1
G5
G6
G1
G2
P4
Y3
H6
J6
R4
AB2
AC1
AC2
R2
P3
AC3
AC4
AC5
AD6
AD5
AD4
AE5
AE6
AB5 W4
W5
W6
AF5
AF6
Y4
Y5
Y6
AE10
AE11
M3
L6
K6
AB6
L7
M7
N7
P7
U7
AVDD18_HPLL
AVDD3_HPLL
AVDD3_SYNC
AVDD3_SYNC1
AVDD3_AFE
AVDD18_R
AVDD18_G
AVDD18_B
LVDSVCTX_VDD33_0
LVDSVCTX_VDD33_1
LVDSVCTX_REXT
LVDSVCRX_REXT
PGA_LDO0
AFE_AVSS
LVDSVCRX_VDD33_0
LVDSVCRX_VDD33_1
DVDD18
DM_PLL_VDD
IF_VDD3P3_0
IF_VDD3P3_1
AVDD18_SVIDEO
AVDD18_CVBS
ADC8_RBIAS
ADC8_VREF
ADC8_INA
ADC8_INB
ADC8_INC
ADC8_IND
ADC8_INE
ADC8_INF
VDD33_BOD AFE_AVSS0
AFE_AVSS1
AFE_AVSS2
VDDADC8
RC_OSC_REXT
AFE_AVSS3
AFE_AVSS4
AFE_AVSS5
ACOD3_AVDD
ACOD3_AVSS
AVSS_HPLL
LVDSVCRX_ATST
LVDSVCTX_ATST
ADC8_ING
AFE_AVSS6
AFE_AVSS7
AFE_AVSS8
AFE_AVSS9
AFE_AVSS10
TVM_BOOT
LED_2
C432
0.1UF16V
Debug Mode
3V3_STB
R472
10K 1/10W 5%
C439
1uF/16V
1
VCC5D
USB_EN_N
LED_1
LED_R
R486 51K OHM 1/10W
R489 100 OHM 1/10W
R471 845R1/10W
C425
4.7uF/10V
F402 NC
FB422 300 OHM1 2
0402
D1V8
CLKOUT_25M 7
C426
0.1UF16V
SPI
AUD_SHDN 12
0
EEPROM_WP
1
USB_OC_N
R474 NC
C420
4.7uF/10V
R463 NC
BOOT_STRAP0
R482 1K OHM 1/10W
R455 33 OHM 1/10W
0402
8-Bit NAND-Small Page
LIGHT_SENSOR
R467
1K OHM 1/10W
FB419 300 OHM1 2
USB_OC_N 7
C434
4.7uF/10V
R462 33 OHM 1/10W
C421
1uF/16V
R469
4.7K OHM 1/10W
0402
TP4
1
1
VGA_HSY NC_DET 6
CN403
CONN
1
2
3
4
5
6
7
8
9
10
1
VDD33-BOD
FB405
80OHM
1 2
FB420 NC/300 OHM1 2
KEY_PWR
Q402
MMBT3904
3V3_STB
R464
NC
FB408
120OHM
1 2
I2C EEPROM
HDMI3_INT 5
0402
0402
1V8_STB
R479 1K OHM 1/10W
C428 4.7uF/10V
CLKOUT_25M
R490
3.9K OHM 1/10W
D3V3
TP6
1
+
C430 100uF/ 16V
ZD402
BAT54C
3
1
2
R478 NC/0 OHM 1/10W
BOOT_STRAP3
FB406 300 OHM1 2
EDID_WP 6
FB402
NC
1 2
0
8-Bit NAND-Large Page
VGA_VSYNC_DET 6
TEST_MODE
C422
0.1UF16V
Bootstrap Configuration
1V8_STB
AUD_AMP_MUTE
C4F3
0.001uF
0
PANEL_ON 10,15
FB401
120OHM
1 2
FB410 120 OHM1 2
AUD_SHDN
C438
22pF
AUD_AMP_MUTE 12
DEMOD_RSTN 3
C4F5
0.001uF
EEPROM_WP 7
R458 4.7K OHM 1/10W
1
TVM_BOOT
LED_1
R460
10K OHM 1/10W
1
BOOT_STRAP1
PWR_ON
C416
0.01uF
Boot Option
DY NAMIC_GAMMA_EN 10
EEPROM_WP1
R451
4.7K OHM 1/10W
C4E5 10uF/6.3V
0
1
EEPROM_WP1 7
C424
0.1UF16V
R480
470 OHM 1/10W
D3V3
LED_2
State TEST MPDE
R488 9K1 1/10W 1%
3V3_STB
KEY_IN
R465 NC
R481
470 OHM 1/10W
TEST_MODE
3V3_CHECK
C433
0.01uF
C441
0.1uF/16V
LED_B
TRIN_RESETN 7
TVMicro Bootstrap
Configuration
FB409
120OHM
1 2
R473 4.7 OHM 1/10W
33T380210B Y
D3V3
BOOT_STRAP2
C417
0.001uF
BOOT2
R470 845R1/10W
R403 100 OHM 1/10W

42 LCD TV Haier HL42XD1
41
9) DDRII SDRAM I/F
S1_DQ0
S0_A10
DDR1V8
S1_CKN
S1_CKN
S0_DQ3
S1_VREF
C458
0.1UF16V
S1_A6
S1_UDQS
S0_DQ7
0402
S0_A[0:12]
S0_A4
R495
62 OHM 1/10W
C4E2
0.01uF
S1_VREF
S0_RASN
C456
0.1UF16V
S0_A7
S1_BA0
S0 Memory I/F
U401A
ZR39785HGCF
B15
A21
A14
B22
B20
B17
B21
A15
B14
A22
B13
A23
B19
A18
B23
A13
A20
A19
A24
C14
C24
C18
D22
D18
D14
D23
D17
C19
C15
C23
C17
D19
D15
C22
C20
D21
A16
B16
B18
A17
D16
C16
D20
B12
A12
C21
C13
B26
A26
A25
S0_DQ15
S0_DQ14
S0_DQ13
S0_DQ12
S0_DQ11
S0_DQ10
S0_DQ9
S0_DQ8
S0_DQ7
S0_DQ6
S0_DQ5
S0_DQ4
S0_DQ3
S0_DQ2
S0_DQ1
S0_DQ0
S0_UDM
S0_LDM
S0_VREF
S0_A13
S0_A12
S0_A11
S0_A10
S0_A9
S0_A8
S0_A7
S0_A6
S0_A5
S0_A4
S0_A3
S0_A2
S0_A1
S0_A0
S0_BA2
S0_BA1
S0_BA0
S0_UDQS_N
S0_UDQS_P
S0_LDQS_N
S0_LDQS_P
S0_RAS_N
S0_CAS_N
S0_WE_N
S0_CK_N
S0_CK_P
S0_CKE
S0_ODT
RDRIVER
RDRIVER50
RTERM
S1_DQ13
S1_A2
S0_DQ13
S0_DQ6
S1_BA0
S0_DQ0
S0_ODT
S0_DQ14
S0_CKE
0402
S1_DQ14
C402
0.01uF
C452
0.1uF/16V
R4A1
100 OHM 1% 1/10W
S0_A5
R4A2
0 OHM 1/10W
S0_CK
C454
0.1uF/16V
S1_A2
S1_RASN
S1_CK
C446
0.1UF16V
S1_LDQSN
S0_DQ3
S1_CK
S1_BA2
S1_A3
S1_UDM
R4C1
NC/100 OHM 1% 1/10W
C457
0.1UF16V
C442
0.1uF/16V
C403
0.01uF
C455
0.1UF16V
DDR1V8
S1_A12
S0_LDQS
DDR1V8
S0_A8
S1_A0
S0_DQ15
R4C4
NC/100 OHM 1% 1/10W
R498
100 OHM 1/10W
S1_A13
S1_UDM
S1_DQ10
S0_DQ6
S0_DQ12
C453
0.1uF/16V
S0_VREF
S1_BA2
S1_A7
R497
220 OHM 1/10W
S1_ODT
S1_DQ14
S1_DQ4
S0_DQ10
S0_A8
0402
S1_DQ2
R496
62 OHM 1/10W
S0_DQ1
S0_UDQSN
S0_DQ2
S0_A5
S0_A9
S0_CKN
C448
0.1UF16V
S1_DQ7
S0_DQ4
S1_RASN
S0_LDQSN
DDR1V8
S1_DQ8
S1_A5
C4E9
10UF16V
S0_A0
C4F1
10UF16V
S1_DQ15
R4A3
100 OHM 1/10W
S0_A2
S0_LDM
S0_VREF
R4B1
NC/100 OHM 1% 1/10W
C461
0.1uF/16V
S0_BA1
S0_VREF
S0_CKN
S0_RASN
S1_A0
C460
1uF/16V
S1_DQ5
C444
0.1uF/16V
S1_A4
S0_DQ[0:15]
S1_WEN
R493
100 OHM 1% 1/10W
S1_DQ12
S1_DQ15
U410
HY5PS561621BFP-25
M8
M3
M7
N2
N8
N3
N7
P2
P8
P3
M2
P7
L2
L3
F3
B3
J2
K2
J8
K8
L8
K7
L7
K3 A2
G8
G2
H7
H3
H1
H9
F1
F9
C8
C2
D7
D3
D1
D9
B1
B9
F7
B7
R2
A3
A7
A1
E1
J9
C1
M9
R1
J1
A9
C3
C7
C9
E9
G1
G3
G7
G9
E3
J3
N1
P9
J7
B2
B8
D2
D8
E7
F2
F8
H2
H8
L1
K9
R3
R7
A8
E8
E2
R8
A0
A1
A2
A3
A4
A5
A6
A7
A8
A9
A10
A11
BA0
BA1
LDM
UDM
VREF
CKE
CK
CK#
CS
RAS
CAS
WE NC
DQ0
DQ1
DQ2
DQ3
DQ4
DQ5
DQ6
DQ7
DQ8
DQ9
DQ10
DQ11
DQ12
DQ13
DQ14
DQ15
LDQS
UDQS
A12
VSS
VSSQ
VDD
VDD
VDD
VDDQ
VDD
VDD
VDDL
VDDQ
VDDQ
VDDQ
VDDQ
VDDQ
VDDQ
VDDQ
VDDQ
VDDQ
VSS
VSS
VSS
VSS
VSSDL
VSSQ
VSSQ
VSSQ
VSSQ
VSSQ
VSSQ
VSSQ
VSSQ
VSSQ
NC
ODT
NC
NC
UDQS
LDQS
NC
NC
S0_A[0:12]
C451
0.1uF/16V
S1_BA1
S1_DQ6
S1_A1
S0_CASN
DDR1V8
S1_LDM
S0_BA0
S1_DQ1
S1_DQ2
S0_DQ13
S1_A3
S1_DQ0
S1_DQ5
S0_ODT
S1_LDM
S1_UDQSN
S1_A13
S1_DQ8
S0_BA0
U411
HY5PS561621BFP-25
M8
M3
M7
N2
N8
N3
N7
P2
P8
P3
M2
P7
L2
L3
F3
B3
J2
K2
J8
K8
L8
K7
L7
K3 A2
G8
G2
H7
H3
H1
H9
F1
F9
C8
C2
D7
D3
D1
D9
B1
B9
F7
B7
R2
A3
A7
A1
E1
J9
C1
M9
R1
J1
A9
C3
C7
C9
E9
G1
G3
G7
G9
E3
J3
N1
P9
J7
B2
B8
D2
D8
E7
F2
F8
H2
H8
L1
K9
R3
R7
A8
E8
E2
R8
A0
A1
A2
A3
A4
A5
A6
A7
A8
A9
A10
A11
BA0
BA1
LDM
UDM
VREF
CKE
CK
CK#
CS
RAS
CAS
WE NC
DQ0
DQ1
DQ2
DQ3
DQ4
DQ5
DQ6
DQ7
DQ8
DQ9
DQ10
DQ11
DQ12
DQ13
DQ14
DQ15
LDQS
UDQS
A12
VSS
VSSQ
VDD
VDD
VDD
VDDQ
VDD
VDD
VDDL
VDDQ
VDDQ
VDDQ
VDDQ
VDDQ
VDDQ
VDDQ
VDDQ
VDDQ
VSS
VSS
VSS
VSS
VSSDL
VSSQ
VSSQ
VSSQ
VSSQ
VSSQ
VSSQ
VSSQ
VSSQ
VSSQ
NC
ODT
NC
NC
UDQS
LDQS
NC
NC
S1_A8
S0_A1
S0_A11
S0_DQ15
0402
S0_DQ5
S0_UDM
S0_LDQSN
S0_DQ9
S0_A9
S1_A9
0402
C450
1uF/16V
S0_UDQS
S1_DQ3
S1_DQ4S1_A7
DDR1V8
0402
S1_DQ11
S1_DQ10
S0_DQ0
S0_DQ4
S1_A1
S0_DQ7
S0_A6
S1_A11
S1_DQ6
S0_BA1
S1_VREF
S0_A2
DDR1V8
S0_UDM
S0_DQ8
S1_A10
S1_CKN
S1_A9
S1_CASN
S0_WEN
S0_A10
S1_DQ3
C4F7
NC
S1_LDQS
DDR1V8
S1_CKE
S0_UDQS
S1_DQ9
C445
0.1UF16V
S1_DQ1
D1V8
S1_A10
R4B2
NC/100 OHM 1% 1/10W
0402
S1_UDQSN
S1_DQ7
S0_A13
S0_UDQSN
R494
0 OHM 1/10W
S0_BA2
S1_CASN
S0_A0
S0_A3
S1_DQ11
S1_ODT
S0_DQ10
S0_A12
S0_BA2
S0_CASN
S1_CKE
S0_DQ1
C443
0.1uF/16V
0402
S1 Memory I/F
U401B
ZR39785HGCF
F25
M26
E26
N25
L25
H25
M25
F26
E25
N26
D25
P26
K25
J26
P25
D26
L26
K26
R26
D24
C25
C26
M24
G23
G24
L23
G26
G25
J25
H26
E24
R24
J24
N23
J23
E23
P23
H23
K24
F24
P24
H24
K23
F23
N24
L24
M23
S1_DQ15
S1_DQ14
S1_DQ13
S1_DQ12
S1_DQ11
S1_DQ10
S1_DQ9
S1_DQ8
S1_DQ7
S1_DQ6
S1_DQ5
S1_DQ4
S1_DQ3
S1_DQ2
S1_DQ1
S1_DQ0
S1_UDM
S1_LDM
S1_VREF
S1_ODT
S1_CK_N
S1_CK_P
S1_CKE
S1_RAS_N
S1_CAS_N
S1_WE_N
S1_UDQS_N
S1_UDQS_P
S1_LDQS_N
S1_LDQS_P
S1_A13
S1_A12
S1_A11
S1_A10
S1_A9
S1_A8
S1_A7
S1_A6
S1_A5
S1_A4
S1_A3
S1_A2
S1_A1
S1_A0
S1_BA2
S1_BA1
S1_BA0
C449
0.1UF16V
S0_DQ11
S1_DQ[0:15]
S0_A3
R499
100 OHM 1% 1/10W
0402
DDR1V8
S1_A12
S1_CK
S0_CK
S0_DQ12
S1_DQ13
R492
100 OHM 1% 1/10W
S1_LDQSN
S0_A6
S0_A1
S0_DQ2
S1_DQ9
S0_CKN
S0_DQ5
C4G3
0.01uF
C4G4
0.01uF
S0_LDM
C401
0.01uF
S1_WEN
S0_CKE
S0_A11
S1_A11
S1_BA1
S0_CK
S0_A4
S0_DQ8
S0_A12
S0_WEN
C459
0.1UF16V
S0_DQ9
S1_UDQS
S0_A13
C447
0.1UF16V
S1_DQ12
S1_A6
S0_LDQS
S1_A5
0402
S1_A8
S1_A4
S1_LDQS
S0_A7
DDR1V8
S0_DQ14
S0_DQ11
C4G5
0.01uF

42 LCD TV Haier HL42XD1
42
10) LVDS I/F
VCC1V1
LVDS_D3E_P
C4A4
0.1UF16V
C4A2
1uF/16V
0402
C496
0.47UF10V
Power
STBY
POWER
U401R
ZR39785HGCF
AC11
AC13
V26
P6
R6
AC15
AB15
T6
AA7
AF25
F11
F12
F13
F14
F15
E7
E8
F7
F8
E9
E10
F9
F10
G12
G13
G14
G15
G16
L20
L21
M20
M21
N20
N21
P20
P21
R20
R21
T20
T21
T22
T23
T24
U20
U21
V20
V21
W20
W21
V7
W7
AA8
AA9
AA10
AA11
AA12
AA13
AA14
AA15
P5
G7
G8
G9
G10
G11
H7
H8
J7
Y16
Y17
Y18
Y19
Y20
Y21
AA16
AA17
AA18
AA19
AA20
AA21
AA22
AA23
AA24
H4
J4
T25
T26
E20
E21
E22
F16
F17
F18
F19
F20
F21
F22
G17
G18
G19
G20
G21
G22
H20
H21
H22
J20
J21
J22
K20
K21
Y7
Y8
Y9
Y10
Y11
Y12
Y13
Y14
Y15
AA25
AA26
H5
J5
K7
R7
T7
USB_VDD1
USB_VDD33
PLL_VDD33
CORE_VDD18_STBY1
CORE_VDD18_STBY2
LDI_VDD33_0
LDI_VDD33_1
CORE_VDD18_STBY3
CORE_VDD52
USB2_VDD 33
CORE_VDD0
CORE_VDD1
CORE_VDD2
CORE_VDD3
CORE_VDD4
HDMI_VDD3P3_0
HDMI_VDD3P3_1
HDMI_VDD3P3_2
HDMI_VDD3P3_3
HDMI_VDD1V_0
HDMI_VDD1V_1
HDMI_VDD1V_2
HDMI_VDD1V_3
CORE_VDD5
CORE_VDD6
CORE_VDD7
CORE_VDD8
CORE_VDD9
CORE_VDD10
CORE_VDD11
CORE_VDD12
CORE_VDD13
CORE_VDD14
CORE_VDD15
CORE_VDD16
CORE_VDD17
CORE_VDD18
CORE_VDD19
CORE_VDD20
CORE_VDD21
CORE_VDD22
CORE_VDD23
CORE_VDD24
CORE_VDD25
CORE_VDD26
CORE_VDD27
CORE_VDD28
CORE_VDD29
CORE_VDD30
CORE_VDD31
CORE_VDD32
CORE_VDD42
CORE_VDD43
CORE_VDD44
CORE_VDD45
CORE_VDD46
CORE_VDD47
CORE_VDD48
CORE_VDD49
CORE_VDD18_STBY0
IO_VDD0
IO_VDD1
IO_VDD2
IO_VDD3
IO_VDD4
IO_VDD5
IO_VDD6
IO_VDD7
IO_VDD8
IO_VDD9
IO_VDD10
IO_VDD11
IO_VDD12
IO_VDD13
IO_VDD14
IO_VDD15
IO_VDD16
IO_VDD17
IO_VDD18
IO_VDD19
IO_VDD20
IO_VDD21
IO_VDD22
IOVDD_STBY0
IOVDD_STBY1
CORE_VDD50
CORE_VDD51
M_VDD0
M_VDD1
M_VDD2
M_VDD3
M_VDD4
M_VDD5
M_VDD6
M_VDD7
M_VDD8
M_VDD9
M_VDD10
M_VDD11
M_VDD12
M_VDD13
M_VDD14
M_VDD15
M_VDD16
M_VDD17
M_VDD18
M_VDD19
M_VDD20
M_VDD21
M_VDD22
M_VDD23
CORE_VDD33
CORE_VDD34
CORE_VDD35
CORE_VDD36
CORE_VDD37
CORE_VDD38
CORE_VDD39
CORE_VDD40
CORE_VDD41
IO_VDD23
IO_VDD24
IOVDD_STBY2
IOVDD_STBY3
IOVDD_STBY4
CORE_VDD18_STBY5
CORE_VDD18_STBY4
12PX2 S/T 2.0mm
LVDS_D0O_N
R4C3 NC/0 OHM 1/10W
0402
1V8_STB
LVDS_D0E_P
LVDS_D0E_P
LVDS_D1O_P
LVDS_D2E_P
C490
1uF/16V
C487
0.1uF/16V
C4B3
0.1UF16V
LVDS_CKE_P
C4D3
0.1UF16V
FB412
120OHM
1 2
LVDS I/F
U401J
ZR39785HGCF
AB23
AF24
AE24
AE19
AF19
AD23
AD24
AE23
AF23
AF22
AE22
AD21
AD22
AE21
AF21
AF20
AE20
AF18
AE18
AD17
AD18
AE17
AF17
AF16
AE16
AD20
AD19
AD15
AD16
AE15
AF15
AC23
PWM1
LVDS_CE_P
LVDS_CE_N
LVDS_CO_P
LVDS_CO_N
LVDS_D0E_P
LVDS_D0E_N
LVDS_D1E_P
LVDS_D1E_N
LVDS_D2E_P
LVDS_D2E_N
LVDS_D3E_P
LVDS_D3E_N
LVDS_D4E_P
LVDS_D4E_N
LVDS_D5E_P
LVDS_D5E_N
LVDS_D0O_P
LVDS_D0O_N
LVDS_D1O_P
LVDS_D1O_N
LVDS_D2O_P
LVDS_D2O_N
LVDS_D3O_P
LVDS_D3O_N
LVDS_REXT
LVDS_TXATST
LVDS_D4O_P
LVDS_D4O_N
LVDS_D5O_P
LVDS_D5O_N
PWM2
0402
LVDS_D2O_P
C4B9
1uF/16V
R4C2 0 OHM 1/10W
C465
0.1UF16V
C4C9
0.1UF16V
D3V3
L409 NC/90 ohm
1
2
4
3
PANEL_POWER
HDMI_3V3
PANEL_ON8,15
LVDS_D3O_N
LVDS_CKE_N
LVDS_D0E_N
R4B6
12K 1/10W 5%
L410 NC/90 ohm
1
2
4
3
C4B2
0.1UF16V
R4C5
3.3 KOHM
PANEL_5V 3V3_STB
0402
C494
0.01uF
0402
0402
1V8_STB
LVDS_D1E_N
TP7
1
C4C6
1uF/16V
0402
C495
0.001uF
0402
0402
C4B6
0.1UF16V
0402 0402
C467
0.1UF16V
C4D2
0.1UF16V
LVDS_D3E_P
BL_PWM_CTRL
0402
LVDS_D4E_N
FB417
120OHM
1 2
C4D1
0.1UF16V
D1V8
PANEL_ON
LVDS_D0O_N
LVDS_D2E_P
C477
0.1UF16V
0402
0402
D1V8
LVDS_D4O_N
C489
0.01uF
33T8027 24
LVDS_D2E_N
CN405
CONN
2
4
6
8
10
12
14
16
18
20
22
24
1
3
5
7
9
11
13
15
17
19
21
23
LVDS_D1E_P
0402
C4A5
0.1UF16V
0402
3V3_STB
PANEL_POWER
C483
1uF/16V
0402
R4B5
47K OHM 1/10W
C466
0.1UF16V
FB413
120OHM
1 2
C473
1uF/16V
LVDS_D4O_P
LVDS_D1E_N
+
C486
22uF/25V
0402
P12V
BL_PWM_CTRL
LVDS_D2O_N
FB415
120OHM
1 2
C4D4
0.1UF16V
C4B5
0.1UF16V
L412 NC/90 ohm
1
2
4
3
0402
C4B1
0.1UF16V
C482
0.1UF16V
0402
D3V3
LVDS_CKO_P
L408 NC/90 ohm
1
2
4
3
0402
D3V3
L407 NC/90 ohm
1
2
4
3
C474
10UF16V
C4A9
0.1UF16V
R4B9
22K OHM 1/10W
LVDS_D1O_P
R4A6
NC/1K OHM 1/10W
D3V3
C472
0.1UF16V
0402
LVDS_CKE_N
LVDS_D3O_P
Q405
MMBT3904
0402
LVDS_D3E_N
L402 NC/90 ohm
1
2
4
3
C4A6
0.1UF16V
LVDS_D4E_N
C478
0.1UF16V
C471
0.1UF16V
D3V3
C493
0.1UF16V
D3V3
R4A5
NC/1K OHM 1/10W
C4C7
0.1UF16V
LVDS_D0O_P
FB414
120OHM
1 2
C4E1
0.1uF/16V
C4D5
0.001uF
0402
0402
LVDS_CKO_P
LVDS_D2O_P
R4B3
NC/0 OHM 1/4W
C4D6
1uF/16V
D3V3
LVDS_D1O_N
LVDS_D0O_P
C4A8
0.1UF16V
C4C4
0.1UF16V
0402
D3V3
C470
0.1UF16V
C4A1
0.47UF10V
0402
C4B8
1uF
LVDS_D3O_N
LVDS_D1E_P
R4B8
10K OHM 1/10W
C4B4
0.1UF16V
CN404
CONN
2
4
6
8
10
12
14
16
1
3
5
7
9
11
13
15
0402
D1V8
C4C3
1uF/16V
Ground
U401N
ZR39785HGCF
P11
P10
P9N18
N17
N16
N15
N14
N13
N12
N11
N10
N9
M18
M17
M16
M15
M14
M13
M12
M11
M10
M9
L18
L17
L16
L15
L14
L13
L12
L11
L10
L9
K18
K17
K16
K15
K14
K13
K12
K11
K10
K9
J18
J17
J16
J15
J14
J13
J12
J11
J10
P12
P13
P14
P15
P16
P17
P18
R9
R10
R11
R12
R13
R14
R15
R16
R17
R18
T9
T10
T11
T12
T13
T14
T15
T16
T17
T18
U9
U10
U11
U12
U13
U14
U15
U16
U17
U18
V9
V10
V11
V12
V13
V14
V15
V16
V17
V18
F6
B24
AE25
V25
R25
GND51
GND50
GND49GND48
GND47
GND46
GND45
GND44
GND43
GND42
GND41
GND40
GND39
GND38
GND37
GND36
GND35
GND34
GND33
GND32
GND31
GND30
GND29
GND28
GND27
GND26
GND25
GND24
GND23
GND22
GND21
GND20
GND19
GND18
GND17
GND16
GND15
GND14
GND13
GND12
GND11
GND10
GND9
GND8
GND7
GND6
GND5
GND4
GND3
GND2
GND1
GND0
GND52
GND53
GND54
GND55
GND56
GND57
GND58
GND59
GND60
GND61
GND62
GND63
GND64
GND65
GND66
GND67
GND68
GND69
GND70
GND71
GND72
GND73
GND74
GND75
GND76
GND77
GND78
GND79
GND80
GND81
GND82
GND83
GND84
GND85
GND86
GND87
GND88
GND89
GND90
GND91
GND92
GND93
GND94
GND95
GND96
GND97
GND98
GND100
GND99
USB2_GND
PLL_VSS
S1_GND
C4C8
0.1UF16V
C462
0.1UF16V
0402
D3V3
LVDS_CKO_N
BL_BR_CTRL
L403 NC/90 ohm
1
2
4
3
C463
0.1UF16V
0402
C468
0.1UF16V
C4B7
0.1UF16V
FB411
300 OHM
1 2
L405 NC/90 ohm
1
2
4
3
VCC1V1
0402
C469
0.1UF16V
BL_BR_CTRL
C4C1
0.1UF16V
C476
0.1UF16V
0402
D402 LL4148
0402
0402
R4A9 1K OHM 1/10W
0402
LVDS_D0E_N
0402
C481
0.1UF16V
FB416
120OHM
1 2
LVDS_D4E_P
C480
0.1UF16V
C498
0.47UF10V
0402
LVDS_CKE_P
0402
8PX2 S/T 2.0mm
LVDS_D3E_N
L411 NC/90 ohm
1
2
4
3
C492
1uF/16V
0402
VCC1V1
L413 NC/90 ohm
1
2
4
3
0402
LVDS_D2O_N
R4A4
NC/1K OHM 1/10W
C488
0.001uF
C4C5
0.1UF16V
C479
0.1UF16V
R4A8 820 OHM 1/10W
33T8027 16
VCC1V1
DY NAMIC_GAMMA_EN8
C4A3
1uF/16V
C4D7
1uF/16V
LVDS_D4O_P
C4A7
0.1UF16V
R4B7
1K OHM 1/10W C4C2
0.1UF16V
0402
LVDS_D4O_N
LVDS_D4E_P
C484
10UF16V
LVDS_D2E_N
R4A7
NC/1K OHM 1/10W
R4B4
0 OHM 1/4W
VCC1V1
SEL_FRAME_RATE 8
LVDS_CKO_N
LVDS_D3O_P
C4D8
10UF16V
0402
L404 NC/90 ohm
1
2
4
3
L406 NC/90 ohm
1
2
4
3
0402
C497
1uF/16V
C499
1uF/16V
0402
BL_BR_CTRL 14
Q404
AO4449 -7A/-30V
1
2
3
4
8
7
6
5
S
S
S
G
D
D
D
D
C464
0.1UF16V
FB418
120OHM
1 2
0402
0402
LVDS_D1O_N
C491
0.1UF16V
0402

42 LCD TV Haier HL42XD1
43
11) Audio Inputs
R616 10K OHM 1/10W
ZD607
VPORT0603100KV05
1 2
C617
100pF
ZD604
VPORT0603100KV05
1 2
YPbPr1_Audio_R
AUDIO_OUT_R 13
C612 2.2uF 25V X7R
R627 10K OHM 1/10W
C602 2.2uF 25V X7R
YPbPr1_Audio_L
C608 2.2uF 25V X7R
AV1_Audio_R
C620
0.1uF/16V
88T 78 1357S
YPbPr2_Audio_R
R615 10K OHM 1/10W
AV1
Audio
Input
Coaxial
AV1_Audio_R
C604
100pF
ZD603
VPORT0603100KV05
1 2
R602 10K 1/10W 5%
AV2_Audio_R
R601 10K OHM 1/10W
SPDIF
Output
A_GND
AMP_LIN
R604 10K 1/10W 5%
A_GND
ZD605
VPORT0603100KV05
1 2
FB605 0 OHM 1/10W
88T 78 1357S
AV1_Audio_L
AV1_Audio_L
R628
10K OHM 1/10W
YPbPr2_Audio_L
YPbPr2_Audio_R
C609 2.2uF 25V X7R
AMP_RIN 12,13
R617
10K OHM 1/10W
AUDIO_OUT_L 13
PC_Audio_L
YPbPr1_Audio_L
FB603 0 OHM 1/10W
88T 359 5 JT
C627
0.1uF/16V
C625
10uF/16V
FB607 300 OHM1 2
CN604
PHONEJACK
1
2
3
ZD601
VPORT0603100KV05
1 2
VCC5D
R603 10K OHM 1/10W
AV2_Audio_R4
R618
10K OHM 1/10W
C616
100pF
R619 10K OHM 1/10W
C618
100pF
ZD602
VPORT0603100KV05
1 2
AV2_Audio_L4
PC_Audio_R
ZD606
VPORT0603100KV05
1 2
Audio OUT
U401I
ZR39785HGCF
AD10
AD9
AC10
AD14
AE14
AD12
AF12
AF11
AF10
AF9
AD11
AE8
AE12
AE13
AF13
ACLK0
BCLK0
ADATAOUT_0
ADATAOUT_1
ADATAOUT_2
LRCLK0
LINE_OUT1_L
LINE_OUT1_R
LINE_OUT2_L
LINE_OUT2_R
IEC958_OUT
VCM
VREF_AADC
VREF_ADAC
AGNDREF C628
0.1uF/16V
C622
560pF
C614
100pF
VGA
Audio
Input
R606
10K OHM 1/10W
C615
100pF
R626 10K OHM 1/10W
A
B
CN603
JACK
2
1
4
3
Audio IN
U401E
ZR39785HGCF
AC9
AD13
AF14
M1
L1
K1
J1
H1
K3
M2
L2
K2
J2
H2
J3
ADATAIN_0
ADATAIN_1
ADATAIN_2
LINE_IN1_L
LINE_IN2_L
LINE_IN3_L
LINE_IN4_L
LINE_IN5_L
LINE_IN6_L
LINE_IN1_R
LINE_IN2_R
LINE_IN3_R
LINE_IN4_R
LINE_IN5_R
LINE_IN6_R
88T 78 1357S
FB601 0 OHM 1/10W
R629
10K OHM 1/10W
FB606 0 OHM 1/10W
R625
10K OHM 1/10W
C624
10uF/16V
C626
0.1uF/16V
R607
10K OHM 1/10W
88T 30252C
YPbPr2_Audio_L
C605
100pF
C606 2.2uF 25V X7R
R622 10K OHM 1/10W
C611 2.2uF 25V X7R
PC_Audio_R
PC_Audio_L
C623
10uF/16V
FB614
30 OHM
1 2
A
B
CN602
JACK
2
1
4
3
YPbPr1_Audio_R
YPbPr2
Audio
Input
ZD608
VPORT0603100KV05
1 2
R624
10K OHM 1/10W
R621 NC/10K OHM 1/10W
C601 2.2uF 25V X7R
FB602 0 OHM 1/10W
FB604 0 OHM 1/10W
R630 100 OHM 1/10W
R620 10K OHM 1/10W
AMP_RIN
C610 2.2uF 25V X7R
FB608 300 OHM1 2
AMP_LIN 12,13
C613
100pF
AUDIO_OUT_R
AUDIO_OUT_L
CN605
FIBER-OPTIC 3P
1
2
3
GND
VCC
VIN
C607 2.2uF 25V X7R
IEC958O
AV2_Audio_L
A
B
CN601
JACK
2
1
4
3
R623 10K OHM 1/10W
C603 2.2uF 25V X7R
YPbPr1
Audio
Input

42 LCD TV Haier HL42XD1
44
12) Audio Amplifier
C657
0.1uF 50V
R657
0 OHM 1/3W
+
C634
470uF 35V
R665
NC
C643
NC
GAIN(dB)
R638
NC
R670
NC
R649 0. 5 OHM 2W
R673
NC
Q603
MMBT3904
A24V
AMP_RIN11,13
25mm
C640
NC/1uF
26
R637
NC
U601
AS431AN-E1
R644
100K OHM 1/10W
+
C638
1000UFuF 35V
P24V
R640
20K OHM 1/10W
C651 1uF
1
AUD_AMP_MUTE
AMP_SD
D604
NC/LL4148
U603
NC/AS431AN-E1
P12V
AUD_SHDN8
A24V
AMP_BYPASS
P12V
36
C641 0.22uF
C642 33NF50V
A24V
R636
100K OHM 1/10W
GAIN0
L602
22uH +-25%
AMP_RIN
Q605
NC
L
FB609
NC/600 OHM
1 2
R658
NC/560 OHM 1/10W
R632
NC
C632
NC
GAIN0
R651
10K OHM 1/10W
GAIN1
Q604
MMBT3904
+5VSB
PD_MUTE
0
A24V
R-
A24V
C646 33NF50V
32
AUD_AMP_MUTE8
+
C656
470uF 35V
R655
NC/560 OHM 1/10W
R653
0 OHM 1/10W
R642
10K OHM 1/10W
AMP_SD
1
A24V
D3V3
0
AMP_SD
GAIN0
A24V
R646 10K OHM 1/10W
C658 NC
R663
NC/0 OHM 1/10W
AUD_SHDN
C636
0.1uF 50V
C644
0.22uF
R668 NC
PD_MUTE
C655
0.001uF
CN606
CONN
1
2
3
4
D602 LL4148
R662 NC
R652
0 OHM 1/3W
O=1.8mm
R639
680 OHM 1/10W
R648
100K OHM 1/10W
R643 NC
A24V
C660
NC
R
C635
1uF
R661
2K OHM +-5% 1/4W
C659
NC
1
D3V3
R674
NC
C645
0.001uF
R634
10K OHM 1/10W
R656
2K OHM +-5% 1/4W
A24V
+
C629
470uF 35V
C648
NC/1uF
D603 LL4148
D601
RB160M-60TE25
1 2
24mm
Q602
MMBT3904
R672
0 OHM 1/10W
R669
NC
A24V
C650
1uF
C630
1uF
33T3278 4D
VCC5D
L-
R660
NC/10K OHM 1/10W
C653
NC
HEAT SINK
Q90K0092
1
FB610
NC/600 OHM
1 2
L603
22uH +-25%
R650
NC
R645
1K OHM 1/10W
R671
0 OHM 1/10W
2.5mm
GAIN1
+
C652
1000uF 35V
R641
NC
AMP_LIN
R647
NC
GAIN1
R664
NC/0 OHM 1/10W
L606 NC/33 OHM
R667 NC
C631
0.1uF 50V
4P S/T 2.5mm
1
R+
L601 NC
L+
C654
0.22uF
C637
0.1uF 50V
R659
0 OHM 1/10W
R666 NC
0
A_MUTE
R635
51K OHM 1/10W
U602
TPA3121D2PWPR
1
2
3
5
6
4
7
8
9
10
11
12
24
23
22
21
20
19
18
16
17
15
14
13
25
PVCCL
SD
PVCCL
LIN
RIN
MUTE
BYPASS
AGND
AGND
PVCCR
VCLAMP
PVCCR
PGNDL
PGNDL
LOUT
BSL
AVCC
AVCC
GAIN0
BSR
GAIN1
ROUT
PGNDR
PGNDR
TH1
C649 0.22uF
AMP_LIN11,13
D3V3
AMP_BYPASS
R654
NC/10K OHM 1/10W
PD_MUTE 13
20
C633
1uF
0

42 LCD TV Haier HL42XD1
45
13) Earphone/AV Outputs
PD_MUTE
LINE_OUT_L
EarP_R
LINE_OUT_L
R683 NC
CN607
PHONEJACK
1
7
6
2
3
4
5
+
C666 470uF/10V
R6A9
47K OHM 1/10W
88T 30211K
C677
2.2uF 25V X7R
R684
47K OHM 1/10W
AMP_LIN
R692
51K OHM 1/10W
+
C685
100uF/16V
C682
330pF
C674
NC
D606
RB160M-60TE25
1 2
EarP_R
R698
100K OHM 1/10W
R6A2
100K OHM 1/10W
U605
TL072CDR
1
2
3
4
8
7
6
5
1OUT
1IN-
1IN+
VCC-
VCC+
2OUT
2IN-
2IN+
+
C675
100uF/16V
Q610
2N7002ESPT
ZD609
VPORT0603100KV05
1 2
PD_MUTE
C621
2.2uF 25V X7R
R678
10K OHM 1/10W
5V_HP
R6B1
100K OHM 1/10W
C619
0.1uF/16V
EarPhone
Output
EAR_DET
LINE_OUT_R
C664
4.7uF25V
R6A5
NC
VCC5D
P12V
C683
470pF
R6A4 220 OHM 1/10W
R6B6 100K OH M 1/10W
R693
100 OHM 1/10W
D3V3
+
C661
470uF/10V
AUDIO_OUT_L11
L604 330 OHM
R6A1
47K OHM 1/10W
C681
330pF
R682
100K OHM 1/10W
R691
NC
R697
100K OHM 1/10W
R677
7.5K OHM 1/10W
R6A7
47K OHM 1/10W
U604
TPA6113A2DR
1
2
3
4 5
6
7
8
VO1
IN1-
By pass
GND Shutdown
IN2-
VO2
VDD
R6B3 680K OHM 1/10W
Q612
2N7002ESPT
Q614
2N7002ESPT
C670
1uF/16V
R694
100K OHM 1/10W
+
C680 10uF/16V
C678
2.2uF 25V X7R
C668
100pF
12V_AUD
R696
NC
R6A3 220 OHM 1/10W
12V_AUD
88T 78 1357S
5V_HP
12V_AUD
R679
7.5K OHM 1/10W
PD_MUTE12
R699
47K OHM 1/10W
R685
47K OHM 1/10W
L605 330 OHM
R681
100K OHM 1/10W
R695
51K OHM 1/10W
R680
20K OHM 1/10W
R687
1M OHM 1/10W
R6B5 100K OHM 1/10W
R676
20K OHM 1/10W
Q608
MMBT3906
ZD612
1 2
Q606
MMBT3904
C663
1uF/16V
ZD610
VPORT0603100KV05
1 2
FB613 300 OHM
+5VSB
D605
RB160M-60TE25
1 2
R688 NC/0 OHM 1/10W
EarP_L
C676
0.1uF/16V
EARPHONE_DET 8
C669
NC/1000pF
R633
NC
Audio
Output
VCC5D
EarP_L
C667
100pF
Q611
MMBT3906
Q607 2SC2412KR
+
C665 470uF/10V
C662
1uF/16V
AMP_LIN11,12
R675 NC
A
B
CN608
JACK
2
1
4
3
Q601
MMBT3904
C684
470pF
C672
0.1uF/16V
AUDIO_OUT_R 11
AMP_RIN
R689
0 OHM 1/10W
R6B8
1M OHM 1/10W
R6A6
NC
FB611 120 OHM1 2
Q609
2N7002ESPT
C686
2.2uF 25V X7R
R690
0 OHM 1/10W
Q613
MMBT3904
R6B7 680K OHM 1/10W
C673
NC
AMP_RIN 11,12
LINE_OUT_R
AUDIO_OUT_L
R686 100K OHM 1/10W
EAR_L
R6B2
100K OHM 1/10W
FB615
30 OHM
1 2
FB612 300 OHM
+
C671
100uF/16V
12V_AUD
AUDIO_OUT_R
ZD611
VPORT0603100KV05
1 2
EAR_R
R6A8
47K OHM 1/10W
+
C679 10uF/16V
R6B4
47K OHM 1/10W

42 LCD TV Haier HL42XD1
46
14) Power
C709
0.1uF/16V
D3V33,4,6,7,8,10,12,13
FB701 120 OHM1 2
L704
4.7uH
R711
10K OHM 1/10W
+
C701
100uF 16V
12V
C759
4.7UF16V
Vout = 1.0x(R1+R2)/R2
VCC5D
+
C736
220uF 10V
C762
22uF
+
C732
220uF 10V
5V
C741
330pF
C715
NC
C766
220pF
3V3_STB
D701 LL4148
C734
330NF50V
+5VSB6,7,12,13
+
C725
470uF 10V
R743
NC
ZD701
SM340A
Vout = 1.25x(R1+R2)/R1
Vout = 1.0x(R1+R2)/R2
P12V
FB704
NC/300 OHM
1 2
C726
330NF50V
C733
0.1uF/16V
VCC1V1
FB702
300 OHM
1 2
C746
0.47uF
R704
NC/4.7K OHM 1/10W
R715
47K OHM 1/10W
PS_ON 5V
C761
0.01uF/16V
U707
SC4524BSETRT
1
2
3
4
8
7
6
5
9
SW
IN
ROSC
GND
BST
FB
COMP
SS/EN
TH1
L705
4.7uH
U703
G1084-33T43Uf
23
1
VOUTVIN
GND
ZD703
NC/BZT52C6V2-7-F
1 2
+5VSB
PS_ON
C735 100pF
P12V7,10,12,13,15
VCC5D
R734
2.2 OHM 1/10W
5VT3
C731
0.1uF/16V
C742
0.1uF/16V
D1V8
R709
10K OHM 1/10W
C724
0.01uF/16V
B
R742 NC
L703
33 OHM
73G253S 12 K
L701
4.7uH
R712
2.4K OHM +-1% 1/10W
BL_ON_OFF 3.3V 8
BL_BR_CTRL 0~3.3V 10
Q701
MMBT3904
DDR1V89
R718
10K OHM 1/10W
C720
0.001uF
P24V12
R716
100 OHM 1% 1/10W
R735
68K OHM 1/10W
R708
33K OHM 1/10W
R707
1 KOHM
C718
0.01uF/16V
U702
AIC1084-18PE
23
1
OUTIN
GND
DDR1V8
C767
22uF
E
C708
0.01uF
+5VSB
R739
NC
From
Power
Board
R737
24K OHM 1/10W
R1
D703 LL4148
C719
0.1uF 50V
C765
0.022uF/25V
R2
R721
10K OHM 1/10W
R706
10K OHM 1/10W
33T327812D
+
C721
220uF/35V
C728
0.1uF/16V
R719
560 OHM 1/10W
+
C730
470uF/16V
CN701
CONN
1
2
3
4
5
6
7
8
9
10
11
12
C723
4.7UF16V
C744
10UF16V
+
C704
220uF 10V
R1
+5VSB
R714
20K OHM 1% 1/10W
L706 2.2uH
R738
30K OHM 1% 1/10W
C764
NC
R713
22K OHM 1/10W
FB703
300 OHM
1 2
R2
+
C702
100uF 16V
3V3_STB5,6,7,8,10
C706
0.1uF/16V
D1V88,10
P12V
R717
22K OHM 1/10W
73T253S 46 B
C739
22uF
3V3_STB
C722
0.01uF
C710
0.001uF
R702 100 OHM 1/10W
R703
NC
1V8_STB
R732
0 OHM 1/10W
U709
AZ1117D-5.0-E1
1
23
ADJ/GND
OUTPUTINPUT
R1
3V3_PLLVCC5D
C748
0.0022uF
R736
0R05
C
+5VSB
3V3_PLL8
VCC5D4,5,6,7,8,11,12,13
+5VSB
U705
NC
1
2 3
GND
VIN VOUT
ZD702
SM340A
VCC5D
8V3
R701 100 OHM 1/10W
3V3_STB
For Tuner
8V3
C717
0.01uF/16V
D3V3
U708
G9084T43U
3 2
1
VIN VOUT
ADJ
P24V
+5VSB
C729
0.001uF
C737
0.0022uF
VCC1V18,10
Q704
MMBT3904
C750
0.1uF/16V
R741
0R05 1/10W 5%
U704
SC4524BSETRT
1
2
3
4
8
7
6
5
9
SW
IN
ROSC
GND
BST
FB
COMP
SS/EN
TH1
12P S/T 2.5mm
73T253S 46 B
C705
0.01uF/16V
R720
NC
Q703
AO4449 -7A/-30V
1
2
3
4
8
7
6
5
S
S
S
G
D
D
D
D
24V
5VT
VCC5D
PWR_ON
C738
0.1uF/16V
C740
0.022uF/25V
R2
R705
2.2 OHM 1/10W
C747
0.22uF/16V
+
C745
100uF/16V
PWR_ON8
R710
300 OHM 1/10W
+
C743
220uF/16V
+
C749
470uF 10V
R733
10K OHM 1/10W
C716
NC
C707
100PF
R740
10K 1/10W 5%
+
C713
220uF 10V
+
C711
220uF/25V
C727 100pF
+5VSB
+
C763
470uF 10V
Q702
MMBT3904
U706
SC194BMLTRT
1
2
3
4
5 6
7
8
9
10
VIN
MODE
SYNC/PWM
EN
VOUT VID0
VID1
GND
PGND
LX

42 LCD TV Haier HL42XD1
47
10.2 Power Board
715G3351 1
F901
FUSE
HS2
HEAT SINK (Q901,D901)
1
2
-+
BD901
D10XB60
2
1
3
4
R901
300K OHM 1/4W
C904
0.47uF
SG903
NC
BO
CN902
NC
1
2
L
N
RV901
Varistor
SG901
NC
C903
680pF
HS3
HEAT SINK (IC901)
1
2
CN901
1 2
3
L903
20.0MH
1
4
2
3
FB901
BEAD
12
HS6
HEAT SINK (D904,D907)
1
2
HS5
HEAT SINK (Q901)
1
2
L901
20.0MH
1
4
2
3
SG902
NC
HS1
HEAT SINK (BD901)
1
2
t
NR901
1 2
R903
300K OHM 1/4W
HS4
HEAT SINK (D910)
1
2
R+
C902
680pF
R902
300K OHM 1/4W
RV902
NC
RV903
NC
t
NR902
1 2
L902
2.0MH
1
2
4
3
C901
0.47uF

42 LCD TV Haier HL42XD1
48
C819
680pF
R847
510K 1/10W 5%
R807
240K 1/10W 5%
HS7
HEAT SINK (Q806)
1
2
C810
VREF
R812
180K 1/10W 5%
HS9
HEAT SINK (Q807)
1
2
R837
10K OHM 1/4W +-5%
R848
82K 1/10W 5%
R835
10K OHM 1/ 4W +-5%
Q813
RK7002FD 5T116
090107
12V
D809
1N4148
R852
(NC)100K 1/10W 5%
+
C801
47uF/50V
IS2
VS
R825
220 OHM +-1% 1/10W
R805
62K OHM 1/8W
VSEN
C817
33N 50V
C809
1U 25V
12V
Q812
RK7002FD5T116
VREF
C820
680pF
C812
0.047uF
R840
10R 1/8W 5%
R815
NC
T803
1
4
5
6
7
9
10
R816
NC
T1
VREF
R801 0.1 ohm
D810
1N4148
IS1
R822
220 OHM +-1% 1/10W
B+
TB
IFP
R810
100K OHM 1/4W
Q801
2SK4086LS
+
C805
470uF 25V
R855
(NC)1M 1/10W 5%
C808
0.001uF
VS
TB
R808
1M 1/8W 5%
-
+
U801A
(NC)LM393MX
3
2
1
84
C806
0.1uF
R820
100K 1/10W 5%
R823
NC
R842
10R 1/8W 5%
CN802
CONN
1
2
3
4
5
D806
1N4148
HS10
HEAT SINK (Q802)
1
2
DR1
R829
1M 1/10W 5%
D807
1N4148
R813
NC
VREF
C814
2.2uF 25V X7R
C811
R849
100K 1/10W 5%
R841
10R 1/8W 5%
R817
1K OHM
D803
1N4148
R843
200 OHM 1/8W
R833
10K OHM 1/ 4W +-5%
ENA
D801
1N4148-B4006
R853
(NC)100K 1/10W 5%
IS1
R819
1M +-5% 1/8W
R851
10M OHM 1/10W
C818
33N 50V
R811
1.5M 1/8W 5%
R856 NC
R809
36K OHM 1/ 8W
R824
HS8
HEAT SINK (Q801)
1
2Q807
2SK4086LS
T801
1
4
5
6
7
9
10
DR2
T2
Q805
PMBS3904
T2
Q810
SST2907A
CN801
CONN
1
2
L
N
R804
10K OHM 1/ 4W +-5%
R826
NC
Q814
(NC)RK7002FD5T116
D802
SCS0520P
1 2
T1
Q808
SST2907A
R818
1K2 /8W 1%
R803
1K2 1/8W 5%
R831
1M 1/10W 5%
R802
1K2 1/4W 5%
L801
3.5uH
IS1
D805
BAV70
3
1
2
C822
2.2uF 25V X7R
R836
1K2 1/8W 5%
C802
2.2uF 25V X7R
IS2
R844
200 OHM 1/8W
R854
(NC)100K 1/10W 5%
R845
200 OHM 1/8W
Q802
2SK4086LS
C823
NC
R834
1K2 1/4W 5%
PDIM
Q804
PMBS3904
DR2
R830
68K 1/10W 5%
IFP
TA
C816
1500PF50V
C807
330pF50V
IS2
Q806
2SK4086LS
C803
100PF1KV
R828
68K 1/10W 5%
IC801
OZ9976GN-C-0-TR
1
2
3
4
5
6
7
8 9
10
11
12
13
14
15
16
DRV1
GND
ZCS
RT1
CT
LCT
PDIM
VSEN ISEN
SSTCMP
TIMER
ADIM
ENA
VREF
VIN
DRV2
R839
10R 1/8W 5%
R814
51K 1/8W 5%
C821
100PF1KV
R850
(NC)100K OHM 1/4W
D804
SCS0520P
1 2
R832
10K OHM 1/4W +-5%
DR1
ISEN
12V
T802
1
2
3
5
6
7
8
9
10
11
12
TA
C813
VSEN
Q811
SST2907A
D808
1N4148-B4006
-
+
U801B
(NC)LM393MX
5
6
7
84
R821
10K 1/8W 5%
ISEN
C815
2N2 50V
VSEN
090107
ON/OFF
Q815
(NC)RK7002FD5T116
R846
200 OHM 1/8W
R827
R857
270KOHM +-5% 1/10W
Q803
RK7002FD5T116
090107
Q809
SST2907A
R806
3.3M OHM 1/8W

42 LCD TV Haier HL42XD1
49
R914
NC
CN903
1
2
3
4
5
6
7
8
9
10
11
12
R941
+
C914
10uF/50V
+
C912
470uF 35V
R933
R985
1.5 KOHM +-5% 1/4W L906
3.5uH
IC903
KIA431A-AT/P
R930
1M 1/4W 5%
C924
0.01uF
FB902
BEAD
1 2
R905
100K OHM 1/4W
R908
1.5 KOHM +-5% 1/4W
T902
POWER X'FMR
6
4
5
11
7
9
10
8
12
C926
1uF
R906
100K OHM 1/4W
R912
NC
Q904
KTA1273-Y- AT/ P
R924
3.6K OHM 1/8W
R918
22R 1/4W 5%
R919
10K OHM 1/4W
IC902
LD7523A
1
2
3
4 5
6
7
8
BNO
COMP
(-)LATCH
CS GND
OUT
VCC
OVP
R922
NC
C922
0.047uF
24V
R911
NC
IC909
EL817MA
12
43
Q903
DTC144WKA
B1+
C910
2200PF2KV
R936
1M 1/4W 5%
C915
0.1uF
R923
NC
R938
10K 1/8W 5%
+
C920
1000uF 25V
R907
1.5 KOHM +-5% 1/4W
C913
0.1uF
R937
10K 1/8W 5%
12V
R917
22R 1/4W 5%
PS_ON
24V
R910
100K OHM 1/4W
R926
10K 1/8W 5%
C908
1206 1NF K 500V X7R
R931
1M 1/4W 5%
C943
0.1NF2KV
R925
51K 1/8W 5%
R921
22 OHM 1/4W +-5%
D902
SARS01-V1
C918
0.1uF
R935
1K 1/8W 5%
+
C919
1000uF 25V
C917
0.0022uF
VCC1
C925
0.33uF/50V
+
C921
470uF 25V
R909
100K OHM 1/4W
B+
R915
NC
R913
NC
5V
R904
4.7 OHM 1W
R934
C907
1206 1NF K 500V X7R
PDIM
R927
1K OHM 1/4W
D904
FME-210B
1
2
3
Q901
STP10NK70ZFP
ON/OFF
L905
3.5uH
R932
3.9K OHM 1/8W
C923
220pF
R986
1.5 KOHM +-5% 1/4W
R929
470 OHM 1/4W
R940
2K OHM 1% 1/8W
R916
4K7 1/4W 5%
D907
FMX-12SL
1
2
3
+
C911
1000uF 35V
12V
D903
JUMPER
C916
0.0022uF
R928
0.27OHM 2W

42 LCD TV Haier HL42XD1
50
C934
1uF/25V
R958
1K 1/8W 5%
D909
1N4148
R959
470R 1/8W 5%
R953
51K 1/8W 5%
R943
0.1OHM2W
R947
47 OHM 1/8W
Q902
STW20NM60
2
1
3
Q906
PMBS3904
D920
SUF305B
R945
0.1OHM2W
+
C929
100uF M 450V
R949
10K 1/8W 5%
PS_ON
C936
1000pF
R955
R951
3.3M OHM 1/14W
R956
NC
IC904
ICE2PCS02G
1
2
3
4 5
6
7
8
GND
ICOMP
ISENSE
VINS VCOMP
VSENSE
VCC
GATE
R952
220 OHM 1/4W
R+
Vcc
ZD902
MTZJ T-72 16B
1 2
R957
11.5K OHM 1% 1/8W
VCC1
R954
180K 1/8W 5%
D908
1N5408-E3/73
B+
C927
1uF/520V
C938
100pF
C937
R960
2K7 1/8W 5%
C933
0.1uF
C935
1uF/25V
R948
3.3M OHM 1/14W
D901
FMXA-1106S
+
C930
100uF M 450V
Q905
KTD1691/P BY KEC
C940
0.1uF
R961
10K 1/8W 5%
5V
R944
100R 1/8W 5%
R950
C939
0.001uF/250V
R946
+
C931
10uF/50V
L904
P:S=50:28
1
2
3
5
6
7
8
9
10
11
12
C932
0.1uF
C928
0.1NF2KV
R942
3.3M OHM 1/14W
IC905
EL817MA
12
43

42 LCD TV Haier HL42XD1
51
R970
1M5 1/4W 1%
C948
0.1uF
+
C946
1000uF M 16V
D912
SARS01-V1
C944
0.0022uF
D916
1N4148
R974
NC
R963
100K OHM 1/4W
C955
B1+
12V
C961
(NC)0.1uF
24V
R977
1M5 1/4W 1%
ZD905
MTZJ T-72
1 2
ZD904
MTZJ T-72 15B
1 2
R976
4.7M OHM 1/4W
R969
33 OHM 1/4W
R966
100K OHM 1/4W
ZD906
NC
1 2
C956
0.22uF/50V
ZD903
MTZJ T-72 30B
1 2
C942
0.1NF2KV
C962
(NC)0.1uF
R972
33 OHM 1/4W
R978
8K2 1/8W 1%
C949
0.0022uF
D917
1N4148
R920
10K 1/8W 5%
R973
1M5 1/4W 1%
+
C952
47uF/50V
+
C954
10uF/50V
C906
470pF/250V
C905
NC
R983
1K8 1/8W 5%
Vcc
Q907
PMBS3904
T901
POWER X'FMR1
2
3
5
4
7
6
9
10
D915
1N4148
R971
33 OHM 1/4W
R967
3.3 OHM 1/4W
D918
1N4148
5V
R980
560K OHM 1% 1/8W
+
C945
1000uF M 16V
D913
PR1007
R975
220 OHM 1/4W
C960
470pF/250V
D911
JUMPER
+
C958
NC
C959
0.1uF
BO
R984
8K2 1/8W 1%
R968
33 OHM 1/4W
C957
0.22uF/25V
C951
0.1uF
+
C947
1000uF M 16V
IC907
EL817MA
12
43
D910
SBT15006JST
1
2
3
R982
56R 1/8W 5%
D919
PR1007
IC908
KIA431A-AT/P
R981
1.2OHM2W
C963
(NC)0.1uF
ZD907
NC
1 2
IC901
A6069H
1
2
3
4 5
7
8
S/OCP
BR
GND
FB/OLP VCC
D/ST
D/ST
R965
100K OHM 1/4W
+
C953
47uF/50V
L907
3.5uH
R979
1K 1/8W 5%
D914
PR1007
R964
100K OHM 1/4W

42 LCD TV Haier HL42XD1
52
10.3 Inverter Board
715G3358 1
R8823
0R05 1/8W
T8809
POWER X'FMR
57
28
D8826
1N4148
D8819
BAV99
3
1
2
D8812
BAV99
3
1
2
R8802
100R 1/8W 5%
R8830
24K 1/8W 5%
C8813
3pF 6KV
C8823
0.0056uF
C8808
3pF 6KV
P5
R8818
39K 1/8W 5%
T8805
POWER X'FMR
57
28
C8812
3pF 6KV
R8813
510R 1/8W 5%
D8815
BAV99
3
1
2
D8802
1N4148
C8822
0.0056uF
C8832
0.0056uF
TB
C8833
0.0056uF
D8813
BAV99
3
1
2
T8816
POWER X'FMR
57
28
D8823 BAV99
3
1
2
P5
C8805
3pF 6KV
R8812
510R 1/8W 5%
D8811
BAV99
3
1
2
R8822
0R05 1/8W
R8817
510R 1/8W 5%
C8809
3pF 6KV
CN8801
CONN
1
2
3
4
5
6
R8810
100R 1/8W 5%
D8804
1N4148
C8816
3pF 6KV
TB
T8812
POWER X'FMR
57
28
P2
CN8803
CONN
1
2
C8824
0.0056uF
T8802
POWER X'FMR
57
28
R8815
510R 1/8W 5%
R8829
0R05 1/8W
P7
R8828
0R05 1/8W
C8811
3pF 6KV
P6
R8801
100R 1/8W 5%
CN8805
CONN
1
2
IS2
R8819
39K 1/8W 5%
P7
CN8809
CONN
1
2
R8809
100R 1/8W 5%
R8821
10K 1/8W 5%
D8820 BAV99
3
1
2
D8824 BAV99
3
1
2
D8825
1N4148
T8801
POWER X'FMR
57
28
TA
R8806
100R 1/8W 5%
P3
T8806
POWER X'FMR
57
28
R8814
510R 1/8W 5%
D8805
MTZJ T-72 5.1B
C8810
3pF 6KV
CN8802
CONN
1
2
L
N
C8828
0.0056uF
R8825
0R05 1/8W
C8825
0.0056uF
C8801
0.01uF
D8827
1N4148
C8814
3pF 6KV
C8817
3pF 6KV
D8816
BAV99
3
1
2
R8824
0R05 1/8W
D8806
1N4148
C8829
0.0056uF
T8813
POWER X'FMR
57
28
C8802
3pF 6KV
R8807
100K 1/8W 5%
T8808
POWER X'FMR
57
28
P4
D8822 BAV99
3
1
2
T8815
POWER X'FMR
57
28
T8811
POWER X'FMR
57
28
C8815
3pF 6KV
T8810
POWER X'FMR
57
28
C8820
0.0056uF
P2
IS1
C8806
3pF 6KV
VS
T8807
POWER X'FMR
57
28
CN8808
CONN
1
2
T8803
POWER X'FMR
57
28
D8818
BAV99
3
1
2
P6
R8816
510R 1/8W 5%
TA
P1
IS2
D8817
BAV99
3
1
2
R8811
510R 1/8W 5%
IS1
D8821 BAV99
3
1
2
C8821
0.0056uF
P3
CN8810
CONN
1
2
D8814
BAV99
3
1
2
C8827
0.0056uF
R8804
10K 1/8W 5%
T8814
POWER X'FMR
57
28
D8807
1N4148
R8820
10K 1/8W 5%
D8808
1N4148
C8819
3pF 6KV
C8804
560PF/50V
R8808
100R 1/8W 5%
C8807
3pF 6KV
C8831
0.0056uF
R8803
100R 1/8W 5%
CN8804
CONN
1
2
R8826
0R05 1/8W
T8804
POWER X'FMR
57
28
C8834
560pF50V
P1
C8818
3pF 6KV
D8803
1N4148
R8805
100K 1/8W 5%
D8801
1N4148
CN8807
CONN
1
2
C8830
0.0056uF
R8827
0R05 1/8W
CN8806
CONN
1
2 P4
C8803
560PF/50V
VS
C8826
0.0056uF

42 LCD TV Haier HL42XD1
53
10.4 Key Board
715G3528K01000001M
PWR-SW
Source Select
PWR-SW
R005
750 OHM 1% 1/10W
33T3802 4B YH
CH-
SW001 SW
SW003 SW
3V3_STB
~0.91V
~0.53V
C001
NC/0.1uF/16V
CH+
GNDGND PIN
1
C003
NC
VOL-
SW007 SW
SW005 SW
R007 750 OHM 1% 1/10W
Power ON/OFF
FUNC_KEY
~1.72V
~2.12V
R004
1K OHM 1% 1/10W
C002
NC
~1.29V
CN001
CONN
1
2
3
4
FUNC_KEY
77G 603 AI HJ
MENU
SW006 SW
R008 100 OHM 1/10W
R002
2.7KOHM +-1% 1/10W
R003
1.8K OHM 1% 1/10W
SW004 SW
SW002 SW
3V3_STB
~2.59V
R006
NC/3.9K OHM 1/10W
VOL+
R001
7.5KOHM +-1% 1/10W

42 LCD TV Haier HL42XD1
54
10.5 IR Board
715T3107 1
IRRV
VCC LED_R
LED_R
56T 627 14 1
U01
KSM-2003TN2E
1
2
3
VOUT
GND
VCC
CN01
CONN
1
2
3
4
5
LED_B
VCC
IRRV
C01
0.1uF
81T 14 24 EL
R01
15K OHM
RED
BLUE
LED01
LED
1
2 3
4
LED_B