SignWave Widget User Manualx Sign Wave Manual
User Manual: SignWave Widget User Manual
Open the PDF directly: View PDF
.
Page Count: 52

Microsoft Exchange-SignWave Widget User Manual
Version 2.3
April 2017

MICROSOFT EXCHANGE-SIGNWAVE WIDGET USER MANUAL
2
Copyright © 2017 Keywest Technology, Inc. All Rights Reserved
14563 W 96th Terrace • Lenexa KS 66215 USA • Need Support? Mailto:Support@keywesttechnology.com
TABLE OF CONTENTS
INTRODUCTION
Technical Support ........................................................................................................................................... 3
Breeze Architecture ........................................................................................................................................ 4
Overview ........................................................................................................................................................ 5
Event Data Overview ............................................................................................................................. 6
Getting Started ............................................................................................................................................... 7
BASIC DETAILS
Provider & Authentication ............................................................................................................................ 10
Orientation ................................................................................................................................................... 11
Background Image ........................................................................................................................................ 12
Other Basic Details ........................................................................................................................................ 14
Show Expired Events ........................................................................................................................... 14
Button Location ................................................................................................................................... 15
Reset View Delay ................................................................................................................................. 16
Basic Details Fields ........................................................................................................................................ 17
EVENT DATA ....................................................................................................................................................... 18
Current Event View ....................................................................................................................................... 19
No Current Event Image ...................................................................................................................... 21
Other Current Event View Features...................................................................................................... 22
Current Event View Fields ............................................................................................................................. 23
Event List View .............................................................................................................................................. 24
Event List Arrow Colors ........................................................................................................................ 25
No Events Image ................................................................................................................................. 26
Event List View Fields .................................................................................................................................... 27
OTHER MEDIA ................................................................................................................................................... 28
Room Name .................................................................................................................................................. 29
Alter a Room Name ............................................................................................................................. 30
Digital Clock .................................................................................................................................................. 31
Logo .............................................................................................................................................................. 32
INTERACTIVITY ................................................................................................................................................... 33
View By Buttons............................................................................................................................................ 34
Swipe Functionality ...................................................................................................................................... 35
ADMINSTRATIVE INTERACTIONS .................................................................................................................. 37
Master PINs .................................................................................................................................................. 38
Instant Event ................................................................................................................................................. 39
Report an Issue ............................................................................................................................................. 42
DEVICE LEDS & THE MISCELLANEOUS PANEL ........................................................................................ 44
DEVELOPING A DESIGN................................................................................................................................... 45
Example Layouts ........................................................................................................................................... 46

MICROSOFT EXCHANGE-SIGNWAVE WIDGET USER MANUAL
3
Copyright © 2017 Keywest Technology, Inc. All Rights Reserved
14563 W 96th Terrace • Lenexa KS 66215 USA • Need Support? Mailto:Support@keywesttechnology.com
INTRODUCTION
Thank you for choosing SignWave, Keywest Technology’s cloud-based digital meeting room signage system. This
manual briefly describes the tools and features in SignWave, so you can quickly begin creating and delivering high quality
content to your meeting room signs.
SignWave is integrated with Microsoft Exchange and meetings booked on an Exchange room calendar are
automatically displayed on the corresponding digital meeting room sign.
The SignWave digital meeting room signage software is built into another digital signage platform called Breeze.
Breeze digital signage can be used in conjunction with SignWave if both systems were purchased. Full access to both
SignWave and Breeze enables meeting room signs to display full-blown digital signage alongside the meeting room event
data. If SignWave only purchased, the Breeze platform is still used to deliver content to the digital meeting room signs.
TECHNICAL SUPPORT
Questions and issues can be submitted to the Keywest Technology Support department via e-mail, phone, or the
helpdesk ticketing system.
Contact information:
E-mail: tech@keywesttechnology.com
Phone: 1-800-331-2019, Option #2
Helpdesk: http://helpdesk.keywesttechnology.com
This user manual details interactions in the SignWave widget only. Please refer to the Breeze Quick Start Guide for
information about how to update the signs, schedule content, and more.
Breeze Knowledgebase:
http://helpdesk.keywesttechnology.com/index.php?/Knowledgebase/List/Index/113/breeze-version-2

MICROSOFT EXCHANGE-SIGNWAVE WIDGET USER MANUAL
4
Copyright © 2017 Keywest Technology, Inc. All Rights Reserved
14563 W 96th Terrace • Lenexa KS 66215 USA • Need Support? Mailto:Support@keywesttechnology.com
BREEZE ARCHITECTURE
SignWave is digital meeting room signage software nested within another, more robust digital signage software
called Breeze. Breeze is a SaaS (Software-as-a-Service) software. Wikipedia states “...software as a service is a…model
in which software is licensed on a subscription basis and is centrally hosted…sometimes referred to as "on-demand
software." SaaS software is typically accessed by users…via a web browser.”
Accessing the software with a web browser means access is reliant upon the local Internet connection. The
advantage offered by SaaS software is the hardware, operating system, and system updates sustaining the Breeze server
are not maintained by the organization using the system. The organization’s IT department does not have to upkeep the
system and users can access the SaaS software from anywhere with an Internet connection.
A playlist, in its most basic form, is a sequence of media content. Playlists are built in the Editor, encased in a
schedule in the Scheduler tool, and delivered to the signs in the Players tool. A Breeze Player is the application that
maintains the player operations, such as the sign’s playback, scheduling, dynamic data, and more.
Different SignWave layouts and designs can be applied to different digital meeting room signs by creating
different playlists. In a similar process, different SignWave layouts and designs can be scheduled to display during a
specific time period (such as during the lunchtime hour or on holidays).
The layout and design of a digital meeting room sign is constructed in a SignWave widget within a Breeze
playlist. Users who did not purchase Breeze (full-blown digital signage) with SignWave (digital meeting room signage)
will most likely not be aware of this. Many Breeze software functions that are not used in conjunction with SignWave
only are restricted.
SignWave users that also purchased full-blown Breeze digital signage will have a far greater flexibility. This user
can display the SignWave event data software alongside regular digital signage, including features such as local weather
images or news crawls on the meeting room signs. This also allows event data to be displayed on just a region of the
screen, instead of filling the entire screen as mandated in SignWave only playlists.
This user manual details interactions in the SignWave widget only. Please refer to the Breeze Quick Start Guide
for information about how to send playlists to the meeting room sign, schedule playlists to display at specific times, and
more.

MICROSOFT EXCHANGE-SIGNWAVE WIDGET USER MANUAL
5
Copyright © 2017 Keywest Technology, Inc. All Rights Reserved
14563 W 96th Terrace • Lenexa KS 66215 USA • Need Support? Mailto:Support@keywesttechnology.com
OVERVIEW
SignWave can initially seem daunting, with approximately 70 possible fields in 11 different panels. However, this
amount of settings allows users to customize meeting room signs to suit the particular needs of the facility.
SignWave content can be divided into two types: Event Data and Other Media features. The appearance of the
event data is modified in the Current Event View and Event List View panels. Some options related to interactive
features available to viewers are also located in these panels, such as buttons and swipe functions.
The Room Name, Digital Clock and Logo features provide additional media items to compliment event data.
These features are grouped together in a section called Other Media.
Administrative Interactions manage features that allow an administrator or a designated official to perform
certain operations directly from the meeting room sign. The Master PINs, Instant Event, and Report Issue panels all
pertain to Administrative Interactions.

MICROSOFT EXCHANGE-SIGNWAVE WIDGET USER MANUAL
6
Copyright © 2017 Keywest Technology, Inc. All Rights Reserved
14563 W 96th Terrace • Lenexa KS 66215 USA • Need Support? Mailto:Support@keywesttechnology.com
EVENT DATA OVERVIEW
Four pieces of data are obtained from a Microsoft Exchange server to use in conjunction with SignWave. These
pieces of data are:
1. Location
2. Subject
3. Event “booker,” or the name of the email address requesting the meeting
4. Start and end time of the event
In SignWave, these four pieces of event data are referred to as:
1. Room
2. Title
3. Name
4. Time
By default, the default (Current Event View) layout positions the Title event data on the first line, Name event
data on the second line, and Time, or duration of event, on the third line.

MICROSOFT EXCHANGE-SIGNWAVE WIDGET USER MANUAL
7
Copyright © 2017 Keywest Technology, Inc. All Rights Reserved
14563 W 96th Terrace • Lenexa KS 66215 USA • Need Support? Mailto:Support@keywesttechnology.com
GETTING STARTED
To design a meeting room sign layout, a Breeze playlist must first be created. Please refer to the Breeze Quick
Start Guide for more information about the New Playlist tool, screen units, zones, and the Widgets panel.
Click the New Playlist button at the top of the Editor to create a new set of content for the meeting room sign.
The Screen Units fields require the resolution of the sign, or the number of pixels the connected screen can display in
each direction. Enter a name for the playlist and select Template 1 to begin with one full-screen zone, ideal for a
SignWave widget.
After creating a playlist with a zone, locate the SignWave widget in the Widgets panel. Click on the widget label
and drag it into a zone. Once the mouse button is released, the SignWave widget window opens.

MICROSOFT EXCHANGE-SIGNWAVE WIDGET USER MANUAL
8
Copyright © 2017 Keywest Technology, Inc. All Rights Reserved
14563 W 96th Terrace • Lenexa KS 66215 USA • Need Support? Mailto:Support@keywesttechnology.com
GETTING STARTED (CONTINUED)
At the most basic level of functionality, SignWave requires just valid credentials to produce a suitable playlist for
testing a meeting room sign. Credentials are entered in the Authentication fields of the Basic Details panel.
By default, the SignWave widget creates a playlist that is simply white text on a black background—not very
exciting! The Basic Details panel also contains a checkbox to include a background image in the meeting room sign
layout. Please refer to the Background Image section on page 12 for more information about this topic.
The SignWave widget is composed of eleven panels in an accordion-style menu. The fields, or settings, in each
of these panels are grouped together based on functionality. The SignWave widget menu panels can be consolidated
further into just five groups to simplify the functions and features of SignWave. These groups are:
1. Basic Details
2. Event Data - includes Current Event View and Event List View panels
3. Other Media - includes Room Name, Digital Clock, and Logo panels
4. Administrative Interactions - includes Master PINs, Instant Event and Report an Issue panels
5. Miscellaneous & Theme
This user manual addresses all possible settings based on these five groups. The functions and features of each
panel are detailed at the beginning of the section in paragraph form. At the conclusion of most sections, a table is
provided with a list of all fields in the panel and a brief description of each field. A similar table on the following page
provides an overview of each panel in the SignWave widget.

MICROSOFT EXCHANGE-SIGNWAVE WIDGET USER MANUAL
9
Copyright © 2017 Keywest Technology, Inc. All Rights Reserved
14563 W 96th Terrace • Lenexa KS 66215 USA • Need Support? Mailto:Support@keywesttechnology.com
SIGNWAVE PANEL HEADERS
SIGNWAVE PANEL DESCRIPTION
BASIC DETAILS account information & other general settings
CURRENT EVENT VIEW display one current or upcoming event at a time
EVENT LIST VIEW display a list of all events in the room for the day
ROOM NAME display name of the meeting room on the sign
DIGITAL CLOCK display a digital clock on the sign
LOGO display a logo image on the sign
MASTER PINS create PINs required for access to Instant Event;
PIN optional for access to Report an Issue
INSTANT EVENT add a room event to display on the sign at the
sign device
REPORT ISSUE email selected address to request assistance
MISCELLANEOUS select room light colors to indicate availability
THEME Coming soon…still in development

MICROSOFT EXCHANGE-SIGNWAVE WIDGET USER MANUAL
10
Copyright © 2017 Keywest Technology, Inc. All Rights Reserved
14563 W 96th Terrace • Lenexa KS 66215 USA • Need Support? Mailto:Support@keywesttechnology.com
BASIC DETAILS
The most important item in the Basic Details panel is the Authentication field. These credentials enable the
SignWave software to collect event data from a Microsoft Exchange server. Other fields in the Basic Details panel are
related to the general design of the sign, such as adding a background image or altering the button location.
PROVIDER & AUTHENTICATION
Microsoft Office 365 Exchange is selected by default in the Provider field. A selection for Microsoft Server
Exchange is available for on-premise Exchange servers. Authentication consists of Exchange room account email
addresses and their corresponding passwords. It is the Provider and Authentication credentials that enable a meeting
room sign to automatically display events booked on an Exchange room calendar.
To enter credentials, type the full email address of a room account in the Username field and the corresponding
password for that account in the Password field. The Verify Credentials button validates account information for each
room and ensures the Exchange server event data is accessible to the SignWave software.
Click the small plus sign button to add an additional set of room credentials. It is ideal to add multiple room
credentials to a SignWave widget so the same playlist can be sent to multiple rooms at once; this ensures a uniform
appearance and adds ease to management of the system. A room is designated to each sign in the Players tool of the
Breeze server. After the initial setup is complete, a user can simply alter one playlist and send the same update to all of
the signs.
To remove a room account, select the Delete button. Unused sets of Authentication room email address and
password fields should be deleted, or the SignWave widget is unable to save and an error message alerts the user:

MICROSOFT EXCHANGE-SIGNWAVE WIDGET USER MANUAL
11
Copyright © 2017 Keywest Technology, Inc. All Rights Reserved
14563 W 96th Terrace • Lenexa KS 66215 USA • Need Support? Mailto:Support@keywesttechnology.com
ORIENTATION
The Orientation field rotates the screen display of a meeting room sign in 90° increments. This feature supports
installations of signs in a portrait style, or rotated 90° to produce a sign that is taller than it is wide.
The Orientation field also allows for the light indicator on the devices with LED lights to be positioned at any of
the four edges. For example, the LED light is on the bottom of the device when the sign is installed in a default landscape
style. A device can be installed upside down to position the LED light at the top of the sign, and the screen display must
be rotated 180° to accommodate this custom installation.
Portrait mode
Landscape mode

MICROSOFT EXCHANGE-SIGNWAVE WIDGET USER MANUAL
12
Copyright © 2017 Keywest Technology, Inc. All Rights Reserved
14563 W 96th Terrace • Lenexa KS 66215 USA • Need Support? Mailto:Support@keywesttechnology.com
BACKGROUND IMAGE
A SignWave meeting room sign begins to function as soon as a playlist with a SignWave widget and valid
Authentication credentials has been sent to a player device associated with a room. Please refer to the section of the
Breeze Quick Start Guide for more information about sending a playlist with a SignWave widget to a player, or sign.
Players, or signs, are associated with a room during the software installation; please refer to the SignWave Software
Installation Guide for more information about this topic.
The default settings for a SignWave widget generate white text on a black background. Technically, this is white
text on the lack of a background.
Adding a background image greatly improves the appearance of the sign!
A Default Background Image is not necessary when full-blown digital signage is used in conjunction with
SignWave. This is because the SignWave widget can be layered over other content in a playlist, such as a moving video
background or sequence of media content. However, the Default Background Image feature can simplify the process of
creating a meeting room sign playlist for new users.

MICROSOFT EXCHANGE-SIGNWAVE WIDGET USER MANUAL
13
Copyright © 2017 Keywest Technology, Inc. All Rights Reserved
14563 W 96th Terrace • Lenexa KS 66215 USA • Need Support? Mailto:Support@keywesttechnology.com
BACKGROUND IMAGE (CONTINUED)
The checkbox for Use Default Background Image must be enabled for the Default Background Image field to be
visible. The images available in the Default Background Image drop down list correspond to the image files in the Media
panel of the Breeze Editor. Please refer to the Media Panel section of the Breeze Quick Start Guide for information
about how to upload images to the Breeze server.
By default, a background image is stretched or compressed to fill the background area. If a playlist is built in a
resolution of 1280 x 800 and the image selected as for the background is 1280 x 720, then the image is stretched 80
pixels in the vertical direction to fill the background area of 1280 x 800.
Default Background Image Cover maintains the aspect ratio of the background image so stretching and
compressing of the image is eliminated. When Default Background Image Cover is selected, the image fills the
background area starting from the top left corner of the image. The image is cropped at the bottom or right edge to fill
the background area while maintaining aspect ratio.
The image in the example below is stretched in the horizontal direction to fill the sign. When Default
Background Image Cover is enabled, the bottom of background image is cropped to maintain the aspect ratio and still
fill the background area.

MICROSOFT EXCHANGE-SIGNWAVE WIDGET USER MANUAL
14
Copyright © 2017 Keywest Technology, Inc. All Rights Reserved
14563 W 96th Terrace • Lenexa KS 66215 USA • Need Support? Mailto:Support@keywesttechnology.com
OTHER BASIC DETAILS
The next three fields, Show Expired Events, Button Location, and Reset View Delay will most likely be more
relevant to a user after reviewing the Event Data sections on pages 18-27.
SHOW EXPIRED EVENTS
The Show Expired Events is a feature that enables a sign to display data for events that concluded earlier in the
day. When the Show Expired Events checkbox is disabled, the event data on a meeting room sign includes only ongoing
and upcoming events. The most obvious place this setting makes an impact is in Event List View.
The Current Event View is also mildly affected by the Show Expired Events feature via swipe functions. An arrow
will only exist at the right edge of the event data when a viewer can swipe to see future events; if there aren’t any more
events scheduled in the room to view, an arrow will not exist at the right edge of the event data.
An arrow will not exist at the left edge when the Show Expired Events checkbox is disabled. Please refer to the
Swipe Functionality section on page 35 for more information about this topic.

MICROSOFT EXCHANGE-SIGNWAVE WIDGET USER MANUAL
15
Copyright © 2017 Keywest Technology, Inc. All Rights Reserved
14563 W 96th Terrace • Lenexa KS 66215 USA • Need Support? Mailto:Support@keywesttechnology.com
BUTTON LOCATION
Interactive buttons appear on a meeting room sign after the screen is activated by a viewer’s touch. Settings to
enable and disable these buttons are located in the SignWave panel related to each button’s function. On the sign, all
buttons are grouped together in one location at the top or bottom. This position is determined by the Button Location
setting.
The features grouped under the label of Other Media are Room Name, Digital Clock, and Logo. These media
items alternate with the position of the buttons in the SignWave widget. The Button Location field determines the
position for the Other Media items as well, even when all interactive buttons have been disabled.
By default, the bottom of the sign is selected in the Button Location field. This means the Other Media items
are positioned the top. When Top is selected in the Button Location field, all buttons are positioned at the top of the
SignWave widget and the Other Media items are positioned at the bottom.

MICROSOFT EXCHANGE-SIGNWAVE WIDGET USER MANUAL
16
Copyright © 2017 Keywest Technology, Inc. All Rights Reserved
14563 W 96th Terrace • Lenexa KS 66215 USA • Need Support? Mailto:Support@keywesttechnology.com
RESET VIEW DELAY
A meeting room sign can be left in an undesirable layout due to interactive features when a viewer ceases
interaction, such as displaying the events for a future day. Reset View Delay is the amount of time that must pass before
a sign returns to the standard event data layout. The time is reset each time an interaction with the screen occurs.
Layouts accessed by viewer interactions include other event data views and any layout associated with the Instant Event
and Report an Issue features.
If all interactive functions are disabled, then the Reset View Delay field is irrelevant. Please refer to the
Interactivity section on page 33 for more information about this topic.
When a designated official pauses in the process of using the Instant Event or Report an Issue feature for more
than the amount of Reset View Delay time, the sign will return to the standard event data layout and the designated
official will have to begin the process again. Please refer to the Administrative Interactions section on page 37 for more
information about this topic.

MICROSOFT EXCHANGE-SIGNWAVE WIDGET USER MANUAL
17
Copyright © 2017 Keywest Technology, Inc. All Rights Reserved
14563 W 96th Terrace • Lenexa KS 66215 USA • Need Support? Mailto:Support@keywesttechnology.com
BASIC DETAILS FIELDS
SETTING DESCRIPTION
PROVIDER source of event data: Microsoft Exchange
AUTHENTICATION Microsoft Exchange room account emails &
corresponding passwords
ORIENTATION to rotate the screen display to accommodate
portrait style & other custom installations
USE DEFAULT BACKGROUND IMAGE display a background image behind layout
DEFAULT BACKGROUND IMAGE select a background image by filename
DEFAULT BACKGROUND IMAGE COVER crop image to maintain aspect ratio
SHOW EXPIRED EVENTS display daily event data after conclusion of
events
BUTTON LOCATION
buttons align at top or bottom of
S
ignWave
widget; button position alternates with Room,
Time & Logo media position
RESET VIEW DELAY
amount of seconds after
viewer
interactivity
ceases before the sign returns to standard event
data layout

MICROSOFT EXCHANGE-SIGNWAVE WIDGET USER MANUAL
18
Copyright © 2017 Keywest Technology, Inc. All Rights Reserved
14563 W 96th Terrace • Lenexa KS 66215 USA • Need Support? Mailto:Support@keywesttechnology.com
EVENT DATA
The Current Event View layout displays one ongoing or upcoming event at a time, while the Event List View
layout displays a list of the events for the current day. Three pieces of information make up the SignWave event data:
Title, Name, and Time. Please refer to the Event Data Overview section on page 6 for more information about the event
data obtained from Microsoft Exchange.
The default settings for the SignWave widget have been chosen to provide a basic layout that can be easily
customized. The Current Event View is the default layout for meeting room signs, but setting pertaining to the Event List
View layout also of interest as interactive buttons display a list view when activated by a viewer.
The SignWave widget requires two items before it can function, event data and an event layout. One of two
checkboxes must be enabled to determine the event data layout:
1. Enable Current Event View checkbox in the Current Event View panel
2. Enable View By Day checkbox in Event List View panel
Current Event View and Event List View are both enabled by default. If neither the Current Event View nor the
Event List View checkboxes are selected, SignWave cannot proceed and an error message informs the user.

MICROSOFT EXCHANGE-SIGNWAVE WIDGET USER MANUAL
19
Copyright © 2017 Keywest Technology, Inc. All Rights Reserved
14563 W 96th Terrace • Lenexa KS 66215 USA • Need Support? Mailto:Support@keywesttechnology.com
CURRENT EVENT VIEW
The Current Event View is enabled as the standard default event data layout in a new SignWave widget.
Unselecting the Enable Current Event View checkbox disables the Current Event View layout and instead displays events
in a list view. The default layout of the Current Event View is exactly as pictured on page 6: the Title of the event is
displayed in the largest text size on the first line, Name on the second line in a smaller text size, and Time in a slightly
smaller size on the third line.
Each of these three lines is able to display the Title or Name or Time event data. The type of data in each line is
determined by the First Line, Second Line and Third Line fields of the Current Event View panel. Settings for the font,
text size, and text color pertaining to each line are listed immediately after the corresponding Line field.
By changing the event data selected in the First Line, Second Line and Third Line fields and adjusting the font
sizes, a layout with a smaller Time data over the Title and Name data can be created. In fact, a multitude of Current
Event View layouts can be created with the flexibility of this design!

MICROSOFT EXCHANGE-SIGNWAVE WIDGET USER MANUAL
20
Copyright © 2017 Keywest Technology, Inc. All Rights Reserved
14563 W 96th Terrace • Lenexa KS 66215 USA • Need Support? Mailto:Support@keywesttechnology.com
CURRENT EVENT VIEW (CONTINUED)
If None is selected in the First Line, Second Line or Third Line field, a line of event data is omitted from the
layout. In the image below, None is selected in the Second Line field, which previously contained the Name event data.
The First Line and Third Line event data types of Title and Time are repositioned to compensate for the absent line of
event data.
Note: When None is selected, the settings for the font, text size, and text color pertaining to that line remain visible but
are irrelevant.
The line of event data with the largest text size is vertically centered in the SignWave widget. If the Time data
was a larger font size then the Title data in the image above, then the Time would be vertically centered. The Title is
moved up in the event area of the SignWave widget to continue to be the data type in the First Line.
The horizontal placement of all three lines of data is determined by the Alignment field in the Current Event
View panel.

MICROSOFT EXCHANGE-SIGNWAVE WIDGET USER MANUAL
21
Copyright © 2017 Keywest Technology, Inc. All Rights Reserved
14563 W 96th Terrace • Lenexa KS 66215 USA • Need Support? Mailto:Support@keywesttechnology.com
NO CURRENT EVENT IMAGE
When there is no current event taking place in the meeting room, the area that normally displays event data is
blank. This is not desirable of a digital sign and a feature is included to display an image when no event data is available.
This is the Show Image For No Current Event feature. Enabling the checkbox labeled Show Image For No Current Event
reveals two additional fields: No Current Event Image and No Current Event Image Fill.
An image is selected in the No Current Event Image field by filename. The list of images in the No Current Event
Image field corresponds to the image files in the Media panel of the Breeze Editor. Please refer to the Media Panel
section of the Breeze Quick Start Guide for information about how to upload images to the Breeze server.
Images selected in the No Current Event Image field may be stretched or cropped to fill the empty event data
area. No Current Event Image Fill maintains aspect ratio of the image while filling as much of the empty event data area
as possible.
Images that are too large are typically cropped at the edges; images that are too small are expanded. If a
portrait-style image is selected for a sign installed in a traditional landscape-style, the top and bottom edges of the image
are cropped to fill more of the width of the sign. In the example below, the selected image is 1800 x 690, which is much
too large for the common meeting room sign screen of 1280 x 800. Enabling the No Current Event Image Fill checkbox
reduces the image size to fit in the area for event data while maintaining aspect ratio.

MICROSOFT EXCHANGE-SIGNWAVE WIDGET USER MANUAL
22
Copyright © 2017 Keywest Technology, Inc. All Rights Reserved
14563 W 96th Terrace • Lenexa KS 66215 USA • Need Support? Mailto:Support@keywesttechnology.com
OTHER CURRENT EVENT VIEW FEATURES
When there is no ongoing event in the room but an event is scheduled at a later time, data for the upcoming
event can be displayed on the sign prior to its onset. The amount of time an event is previewed in determined by the
Upcoming Event Threshold field. An event can be previewed for up to six hours prior to onset and event previews can
be disabled by selecting Don’t show upcoming events.
An upcoming event preview will take precedence over the No Current Event Image function, but the No Current
Event Image still displays when there is no ongoing event OR preview event data available.
When additional event information is available in the Current Event View layout, small arrows appear at the
vertical edges of the event data. These arrows indicate additional event information can be viewed by swiping on the
screen. This swipe function can be disabled by removing the mark in the Enable Swipe Next and Previous checkbox; the
color of the arrows is determined in the Swipe Previous and Next Arrow Color field. Please refer to the Swipe
Functionality section on page 35 for more information about this topic.

MICROSOFT EXCHANGE-SIGNWAVE WIDGET USER MANUAL
23
Copyright © 2017 Keywest Technology, Inc. All Rights Reserved
14563 W 96th Terrace • Lenexa KS 66215 USA • Need Support? Mailto:Support@keywesttechnology.com
CURRENT EVENT VIEW FIELDS
CONFIGURATION DESCRIPTION
SHOW CURRENT EVENT display one current or upcoming event at a time
ALIGNMENT event data is aligned left, center, or right
FIRST LINE type of event data shown on first line
FIRST LINE FONT font of the first line of event data text
FIRST LINE FONT SIZE size of the first line of event data text
FIRST LINE COLOR color of the first line of event data text
SECOND LINE type of event data shown on second line
SECOND LINE FONT font of the second line of event data text
SECOND LINE FONT SIZE size of the second line of event data text
SECOND LINE COLOR color of the second line of event data text
THIRD LINE type of event data shown on third line
THIRD LINE FONT font of the third line of event data text
THIRD LINE FONT SIZE size of the third line of event data text
THIRD LINE COLOR color of the third line of event data text
SHOW IMAGE FOR NO CURRENT EVENT display image in the absence of event data
NO CURRENT EVENT IMAGE select image by filename to fill event data area
NO CURRENT EVENT IMAGE FILL fit image to fill event data area
UPCOMING EVENT THRESHOLD length of time upcoming event previews are
displayed prior to onset
ENABLE SWIPE PREVIOUS AND NEXT allow viewer to swipe on the sign for additional
event information
SWIPE PREVIOUS & NEXT ARROW COLOR color of arrow indicating interactive swipe
functions display more event data

MICROSOFT EXCHANGE-SIGNWAVE WIDGET USER MANUAL
24
Copyright © 2017 Keywest Technology, Inc. All Rights Reserved
14563 W 96th Terrace • Lenexa KS 66215 USA • Need Support? Mailto:Support@keywesttechnology.com
EVENT LIST VIEW
The Event List View displays all events for the current day. To display a list of events at the standard event data
layout, the Enable View by Day checkbox in the Event List View panel must be selected AND the Enable Current Event
View checkbox in the Current Event View panel must be unselected.
The View by Week checkbox adds an interactive button to the sign allowing a viewer to look ahead at events
occurring in the room for the next six days. Please refer to the View By Buttons section on page 34 for more information
about this topic.
TO UTILIZE A LIST VIEW LAYOUT:
1. Remove the mark in the Enable Current Event View checkbox in the Current Event View panel.
2. Confirm the Enable View by Day checkbox is selected in the Event List View panel.
3. Apply formatting to the list view layout with the fields in the Event List View panel, if desired.
The same three types of data: Title, Name and Time can be selected as the event data type to display in three
columns. If None is selected in Column 1, Column 2, or Column 3, the event data is limited to just two columns.

MICROSOFT EXCHANGE-SIGNWAVE WIDGET USER MANUAL
25
Copyright © 2017 Keywest Technology, Inc. All Rights Reserved
14563 W 96th Terrace • Lenexa KS 66215 USA • Need Support? Mailto:Support@keywesttechnology.com
EVENT LIST VIEW (CONTINUED)
In addition to Title, Name, and Time event data types, the selections in the Column fields of the Event List View
include a Room event data type. The Room event data type is typically only utilized when a meeting room sign is
specially configured to be shared between two rooms.
The font, text size, and text color of event data are uniform in the Event List View layout. The Font, Font Size,
and Color fields apply to the event data text in list views for both the current day and upcoming days of the week.
EVENT LIST ARROW COLORS
A small triangular arrow indicates the current event in the list, and this arrow color can be modified in the
Current Event Arrow Color field. This concept is illustrated in the image below with a green color (#27BD22) as the
Current Event Arrow Color.
When additional event information is available in the Event List View layout, small arrows may appear at the top
and/or bottom of the event data. These arrows indicate additional event information can be viewed by swiping vertically
on the screen (or scrolling). This swipe function can be disabled by removing the mark in the Enable Scrolling checkbox;
the color of the arrows is determined in the Scroll Arrow Color field. Please refer to the Swipe Functionality section on
page 35 for more information about this topic.

MICROSOFT EXCHANGE-SIGNWAVE WIDGET USER MANUAL
26
Copyright © 2017 Keywest Technology, Inc. All Rights Reserved
14563 W 96th Terrace • Lenexa KS 66215 USA • Need Support? Mailto:Support@keywesttechnology.com
NO EVENTS IMAGE
The Show Image for No Events feature operates nearly that same as the Show Image For No Current Event
feature, displaying an image when no event data is available. Please refer to the No Current Event Image section on
page 21 for more information about how the Show Image for No Events, No Events Image, and No Events Image Fill
fields. These features correspond to:
1. Show Image for No Events Show Image for No Current Event
2. No Events Image No Current Event Image
3. No Events Image Fill No Current Event Image Fill
The Show Image for No Events feature differs from Show Image for No Current Event the feature in that the No
Events Image fills the empty event area of an Event List View layout.
When both the Enable Current Event View and the Enable View by Day checkboxes are selected, the images are
displayed in the absence of event data at different times. No Current Event Image is displayed when no current or
preview event data available in the Current Event View layout. The No Events Image is displayed when a viewer selects
the View by Day or View by Week button and no event data is available for the day.

MICROSOFT EXCHANGE-SIGNWAVE WIDGET USER MANUAL
27
Copyright © 2017 Keywest Technology, Inc. All Rights Reserved
14563 W 96th Terrace • Lenexa KS 66215 USA • Need Support? Mailto:Support@keywesttechnology.com
EVENT LIST VIEW FIELDS
CONFIGURATION DESCRIPTION
ENABLE VIEW BY DAY enable or disable a list view of the daily events
ENABLE VIEW BY WEEK enable buttons to view an event list for future
days
FONT font of the event data text
FONT SIZE size of the event data text
COLOR color of the event data text
COLUMN 1 type of event data shown in first column
COLUMN 2 type of event data shown in second column
COLUMN 3 type of event data shown in third column
CURRENT EVENT ARROW COLOR color of arrow indicating the ongoing event
ENABLE SCROLLING allow viewer to scroll on the sign for additional
event information
SCROLL ARROW COLOR color of arrow indicating interactive scroll
functions display more event data
SHOW IMAGE FOR NO EVENTS display image in the absence of event data
NO EVENTS IMAGE select image by filename
NO EVENTS IMAGE FILL fit image to fill empty event data area

MICROSOFT EXCHANGE-SIGNWAVE WIDGET USER MANUAL
28
Copyright © 2017 Keywest Technology, Inc. All Rights Reserved
14563 W 96th Terrace • Lenexa KS 66215 USA • Need Support? Mailto:Support@keywesttechnology.com
OTHER MEDIA
Three additional pieces of media can be displayed in the SignWave widget alongside the event data. These
media items are:
1. Room Name
2. Digital Clock
3. Logo
All three media items function in a similar manner and are referred to as Other Media throughout this manual.
The Other Media items are aligned at the top or bottom of the sign; the vertical alignment alternates with the
Button Location field detailed on page 15. The Button Location determines the vertical position of the Other Media
items even when all interactive buttons are disabled.
Although the vertical alignment is shared between the three Other Media items, horizontal alignment of each
media item can be defined independently. The Horizontal Alignment fields offered in each of the Room Name, Digital
Clock, and Logo panels provide a variety of layouts to display the Other Media items.
The default settings in the SignWave widget position the Room Name in the left corner and the Digital Clock in
the right corner. Another popular arrangement is to position the Room and Digital Clock in the left corner and a Logo
Image in the right corner. Again, this layout provides great flexibility to accommodate the creativity of the user!

MICROSOFT EXCHANGE-SIGNWAVE WIDGET USER MANUAL
29
Copyright © 2017 Keywest Technology, Inc. All Rights Reserved
14563 W 96th Terrace • Lenexa KS 66215 USA • Need Support? Mailto:Support@keywesttechnology.com
ROOM NAME
The Room Name panel provides an option to display the name of the room associated with the sign. The Room
Name feature is enabled by default, but unselecting the checkbox at the top of the Room Name panel removes the
Room Name media item from the sign.
Room Name is the name given to a room email account in the Microsoft Exchange server. This name is required
in Widget: SignWave Options panel in the Players tool settings to assign a room account to the sign. Without a room
assignment, the sign does not know its location or what event data. Please refer to the SignWave Software Setup Guide
for more information about room assignments and the Breeze Quick Start Guide for more information about the Players
tool.
The Room Name panel also provides the settings needed to customize the Room Name text. When an Event List
View is utilized, the Font Size of the Room Name can affect the size of the event data area. As the Font Size for the
Room Name in increased, the space available for the event data area is decreased. This effect is most noticeable when
extremely large Font Size for the Room Name is selected, such as 150 points or higher.
CONFIGURATION DESCRIPTION
SHOW display room name on the sign
FONT font of the room name text
FONT SIZE size of the room name text
COLOR color of the room name text
HORIZONTAL ALIGNMENT room name aligned to left, center, or right

MICROSOFT EXCHANGE-SIGNWAVE WIDGET USER MANUAL
30
Copyright © 2017 Keywest Technology, Inc. All Rights Reserved
14563 W 96th Terrace • Lenexa KS 66215 USA • Need Support? Mailto:Support@keywesttechnology.com
ALTER A ROOM NAME
As mentioned on the previous page, a Room Name is the name of a room email account in the Exchange server
and communicates the room location to the sign. A name is assigned to each player device, or sign, in the Players tool.
A method is provided to alter the Room Name displayed on the digital sign without changing the name
associated with the room email account in the Exchange server. This feature is located in the Widget: Signwave Options
panel of the Breeze Players tool.
To alter the Room Name displayed on the sign, type the desired room name in the field just below the Exchange
room name required in the Players tool. Click the Update Player button to save the changes and the altered name will
begin displaying once the update loads on the player, typically after a minute or two.
In a similar manner, the Override Background Image feature allows a user to change the Default Background
Image selected in the SignWave widget on a player-to-player basis. This eliminates the need to create multiple playlists
and schedules to display a different background image on a particular player.

MICROSOFT EXCHANGE-SIGNWAVE WIDGET USER MANUAL
31
Copyright © 2017 Keywest Technology, Inc. All Rights Reserved
14563 W 96th Terrace • Lenexa KS 66215 USA • Need Support? Mailto:Support@keywesttechnology.com
DIGITAL CLOCK
The Digital Clock panel provides an option to display a clock alongside the event data. The Digital Clock feature
is enabled by default, but unselecting the Show checkbox at the top of the Digital Clock panel removes the clock from
the SignWave widget.
When an Event List View is utilized, the Font Size of the Digital Clock can affect the size of the event data. As the
Font Size for the Room Name in increased, the space available for the event data area is decreased.
If full-blown Breeze digital signage was purchased in conjunction with SignWave, a wide variety of digital clock
formats are available in the Digital Clock widget in the Breeze Widgets panel.
CONFIGURATION DESCRIPTION
SHOW display a digital clock on the sign
FONT font of the digital clock
FONT SIZE size of the digital clock
COLOR color of the digital clock
HORIZONTAL ALIGNMENT digital clock aligned to left, center, or right

MICROSOFT EXCHANGE-SIGNWAVE WIDGET USER MANUAL
32
Copyright © 2017 Keywest Technology, Inc. All Rights Reserved
14563 W 96th Terrace • Lenexa KS 66215 USA • Need Support? Mailto:Support@keywesttechnology.com
LOGO
The Logo panel provides an option to show a logo image as part of the SignWave widget.
An image is selected by filename, the same as in the Background Image feature. Please refer to the Background
Image section on page 12 for more information about selecting an image by filename. Please refer to the Media Panel
section of the Breeze Quick Start Guide for information about bring new images into the Breeze server.
Since stretching or cropping of a logo image is typically not appropriate, only the height of the image is
adjustable. As the Height (pixels) field increases, the width of the image is automatically resized to maintain aspect ratio.
When an Event List View is utilized, the size of the Logo image can affect the amount of space for the event data.
The event data area does not begin until below the image and when the Height (pixels) of the Logo image is large, the
amount of space for the event data area is decreased.
CONFIGURATION DESCRIPTION
IMAGE display a logo on the sign
HEIGHT (PIXELS) height the image is displayed at; corresponding
width is calculated automatically
HORIZONTAL ALIGNMENT logo aligned to left, center, or right

MICROSOFT EXCHANGE-SIGNWAVE WIDGET USER MANUAL
33
Copyright © 2017 Keywest Technology, Inc. All Rights Reserved
14563 W 96th Terrace • Lenexa KS 66215 USA • Need Support? Mailto:Support@keywesttechnology.com
INTERACTIVITY
A SignWave device, also known as a meeting room sign, responds to a touch on the screen with several
interactive features. The first interactive feature is a series of buttons: View By Hour, View By Day, and View By Week.
These buttons provide additional information about upcoming events in the room and appear on the screen after it is
activated by a viewer’s touch.
All buttons are grouped together and positioned at the top or bottom of the sign. The button location alternates
with the position of the Other Media items: Room Name, Digital Clock, and Logo. The Button Location field is located in
the Basic Details panel.
The second interactive feature also provides information about upcoming events, but additional events are
displayed as the viewer swipes the screen. Small arrows at the edges of the event data, indicating swipe functions are
available to the viewer.
Lastly, there is a set of interactive features, referred to as Administrative Interactions, designed to allow
designated officials to perform certain tasks directly from the sign. These features are Instant Event and Report an
Issue; access to both of these features can be secured by a PIN number.
Interactive settings are distributed throughout the SignWave widget in the panel associated with each feature.
The steps below are provided so a user can simply disable all interactive features without reviewing each one.
TO DI SABLE ALL INTERA CTI VITY:
4. Disable View By buttons by…
A. ensuring only the Enable Current Event View OR the Enable View By Day checkbox is selected
B. removing the mark in the Enable View By Week checkbox in the Event List View panel
5. Disable Swipe Functionality by…
A. removing the mark in the Enable Swipe Previous and Next checkbox in the Current Event View panel
B. removing the mark in the Enable Scrolling checkbox in the Event List View panel
6. Disable Administrative Interactions by…
A. removing the mark in the Enable checkbox in the Instant Event panel
B. removing the mark in the Enable checkbox in the Report an Issue panel

MICROSOFT EXCHANGE-SIGNWAVE WIDGET USER MANUAL
34
Copyright © 2017 Keywest Technology, Inc. All Rights Reserved
14563 W 96th Terrace • Lenexa KS 66215 USA • Need Support? Mailto:Support@keywesttechnology.com
VIEW BY BUTTONS
The View By buttons provide additional information about events scheduled in a room. All buttons are hidden
when the sign is at rest and only appear after being activated by a viewer touching the screen.
After a specified amount of time without interaction, the sign returns to the standard event layout. The Reset
View Delay field, located in the Basic Details panel, determines the specified amount of time before the standard layout
returns.
The View By Hour and View By Day buttons switch between event data layouts and are directly linked to the
Enable Current Event View and Enable View By Day checkboxes. Enabling both checkboxes produces a current event
standard layout but allows a viewer to see a list of events by selecting the View By Day button.
The View By Week button is enabled or disabled by selecting Enable View By Week in the Event List View panel
and has no effect on the event data layout when the Enable View By Day checkbox is also selected. If the Enable
Current Event View and the Enable View By Week checkboxes are selected, the standard layout displays the current
event but viewer can also see a list of events by selecting the View By Week button.
When just the Enable Current Event View or Enable View By Day checkbox is selected, View By buttons are
automatically removed. This is because there is only one layout, or view, possible. For example, if the Current Event
View is disabled, the View By Hour button is removed because there is not an event data layout to display one event at a
time.

MICROSOFT EXCHANGE-SIGNWAVE WIDGET USER MANUAL
35
Copyright © 2017 Keywest Technology, Inc. All Rights Reserved
14563 W 96th Terrace • Lenexa KS 66215 USA • Need Support? Mailto:Support@keywesttechnology.com
SWIPE FUNCTIONALITY
When additional event information is available, small arrows appear at the edges of the event data. These
arrows indicate additional events can be viewed by swiping the screen. This feature is referred to as Swipe Functionality
and can be disabled via the Enable Swipe Previous and Next and Enable Scrolling checkboxes.
In the Current Event View layout, an arrow is displayed at the right edge of the event data when events are
scheduled in the room later that day. Events are displayed in chronological order and swiping once from right to the left
displays data for the upcoming event.
Another swipe from right to left displays the next event scheduled after the upcoming event. When Show
Expired Events (located in the Basic Details panel) is enabled, an arrow is displayed at the left edge and swiping from left
to right displays events scheduled earlier that day.
When the amount of event data exceeds the space provided in an Event List View layout, arrows are displayed at
the top and/or bottom edges of the event data. These arrows indicate more event information is available by swiping up
or down on the screen, more commonly thought of as scrolling. The position of the list displayed on the sign is
determined by the current or upcoming event, which is typically positioned a couple of lines from the top. As the events
change throughout the day, so will the position of the list.

MICROSOFT EXCHANGE-SIGNWAVE WIDGET USER MANUAL
36
Copyright © 2017 Keywest Technology, Inc. All Rights Reserved
14563 W 96th Terrace • Lenexa KS 66215 USA • Need Support? Mailto:Support@keywesttechnology.com
SWIPE FUNCTIONALITY (CO NTINUED)
A viewer can scroll downward to see all of the upcoming events in the room for that day. When Show Expired
Events is enabled, a viewer can scroll upward to see events that occurred in the room earlier that day. The up arrow is
removed when the top of the list is visible and vice versa when the bottom of the list is visible.
Of course, past event data is not displayed if Show Expired Events is disabled; the current or upcoming event is
always positioned at the top of the list.
The color of the arrows indicating a swipe function is available can be adjusted. The Current Event View panel
contains a Swipe Previous and Next Arrow Color field and the Event List View panel contains a Scroll Arrow Color field.
Removing the check in the Enable Swipe Previous and Next checkbox disables the ability to swipe from side to
side in the Current Event View layout; arrows no longer appear at the horizontal edges of the event data. Removing the
check in the Enable Scrolling checkbox disables the ability to scroll up and down in the Event List View layout and arrows
no longer appear at the vertical edges of the event data.

MICROSOFT EXCHANGE-SIGNWAVE WIDGET USER MANUAL
37
Copyright © 2017 Keywest Technology, Inc. All Rights Reserved
14563 W 96th Terrace • Lenexa KS 66215 USA • Need Support? Mailto:Support@keywesttechnology.com
ADMINSTRATIVE INTERACTIONS
SignWave provides two Administrative Interactions: Instant Event and Report an Issue.
The Instant Event feature enables events to be scheduled on a Microsoft Exchange room calendar directly from
the meeting room sign.
Report an Issue generates an email requesting assistance from the sign. The email address the request for
assistance is sent to is defined in the SignWave widget and this feature is typically used to alert the facility’s IT
department to an issue with the sign. The room location of the sign is included in the email requesting assistance.
Both Instant Event and Report an Issue can be secured by requiring a PIN number to access the feature. PIN
numbers are created and managed in the Master PINs panel.

MICROSOFT EXCHANGE-SIGNWAVE WIDGET USER MANUAL
38
Copyright © 2017 Keywest Technology, Inc. All Rights Reserved
14563 W 96th Terrace • Lenexa KS 66215 USA • Need Support? Mailto:Support@keywesttechnology.com
MASTER PINS
The Master PINs panel provides an area to create, review, modify, and delete PIN numbers used to secure access
to the Instant Event and Report an Issue features on a meeting room sign. All active PIN numbers are displayed in a list
in the Master PINs panel.
Each PIN number provides access to both the Report an Issue and Instant Event features. A PIN is not required
for the Report an Issue button. When the Report an Issue feature is left unsecured, PINs provide secured access to the
Instant Event feature only. Or when one feature is disabled, the PIN number is then used to access just the desired
feature.
To add a new PIN number, select the small plus symbol icon below the list of existing PIN numbers. To
remove a PIN number, select the Delete button to the right of the PIN number.
When the Instant Event button or Report an Issue button with secure access is selected on the sign, a number
pad appears in which the user must enter a valid PIN number. When an incorrect PIN is entered, a brief message informs
the user the PIN number entered is invalid.

MICROSOFT EXCHANGE-SIGNWAVE WIDGET USER MANUAL
39
Copyright © 2017 Keywest Technology, Inc. All Rights Reserved
14563 W 96th Terrace • Lenexa KS 66215 USA • Need Support? Mailto:Support@keywesttechnology.com
INSTANT EVENT
The Instant Event feature is an interactive button on the meeting room sign that allows an event to be scheduled
on an Exchange calendar from the sign. Access to the Instant Event button is secured with a PIN number created in the
Master PINs panel. After a valid PIN number is entered, the Instant Event feature provides controls to select the time
and duration for the event and a list of possible Titles for the event.
An Instant Event is displayed in the standard event data layout. When a Current Event View is utilized, an
Instant Event displays alone on the sign during the event duration. When an Event List View is utilized, an Instant Event
displays in the list along with other events for the day.
The Title selected during the creation of an Instant Event on the sign is displayed in the Title event data type
location, and the duration of the Instant Event is displayed in the Time location. Please refer to the Event Data
Overview section on page 6 for more information about event data types.
The Instant Event feature is prized for its ability to accommodate last minute updates and corrections; limiting
events to the current day is ideal for this functionality. However, scheduling capabilities in the Instant Event feature can
be limited several ways. The most extreme method is to disable the Instant Event feature entirely. Unselecting the
Enable checkbox at the top of the Instant Event panel removes the Instant Event button from the sign. Without an
interactive button, the Instant Event feature is inaccessible.

MICROSOFT EXCHANGE-SIGNWAVE WIDGET USER MANUAL
40
Copyright © 2017 Keywest Technology, Inc. All Rights Reserved
14563 W 96th Terrace • Lenexa KS 66215 USA • Need Support? Mailto:Support@keywesttechnology.com
CUSTOMIZING INSTANT EVENT
Alternatively, when custom dates, titles, and names are enabled, the sign can be used as an additional method of
scheduling a meeting on a Microsoft Exchange room calendar!
Enabling the Custom Start Date and Custom End Date checkboxes in the Instant Event panel generates a
calendar on the sign from which a user can select any date. The Custom Start Date and Custom End Date checkboxes
are essential to utilizing the meeting room sign as an additional method of scheduling an event.
The Require Name checkbox requires the user to enter text for the Name event data. Clicking in the Name field
evokes a touch keyboard. The Name field corresponds to the booker, or the sender, of an Exchange meeting request.
The Custom Title checkbox allows a user to select a Custom button in the Title area in which a user can type a
Title. When the Custom Title checkbox is not enabled, a user must choose an event from a list of Predefined Titles
specified the Instant Event panel.

MICROSOFT EXCHANGE-SIGNWAVE WIDGET USER MANUAL
41
Copyright © 2017 Keywest Technology, Inc. All Rights Reserved
14563 W 96th Terrace • Lenexa KS 66215 USA • Need Support? Mailto:Support@keywesttechnology.com
CUSTOMIZING INSTANT EVENT (CONTINUED)
Two fields exist below the Predefined Titles panel; these fields are labeled Font and Arrow Colors. Font is
applied to the text associated with the Instant Event feature. The color of the arrows used to select the start and end
times of an Instant Event are determined by the Arrow Colors field.
In the image below, “Bowlby One SC” is selected as the Font and orange (#EE7400) is selected for the Arrow
Colors.
INSTANT EVENT FIELDS
CONFIGURATION DESCRIPTION
ENABLE enable or disable the Instant Event feature
CUSTOM START DATE allow events scheduled from the sign to begin on
a day other than the current day
CUSTOM END DATE allow events scheduled from the sign to end on a
day other than the current day
REQUIRE NAME require text is entered for the Name event data
type (or booker)
CUSTOM TITLE allow custom titles to be entered as text
PREDEFINED TITLES list of predefined titles to select for the Title
event data type when creating an Instant Event
FONT font of text associated with Instant Event
ARROW COLORS color of arrows to select start and end times for
an Instant Event

MICROSOFT EXCHANGE-SIGNWAVE WIDGET USER MANUAL
42
Copyright © 2017 Keywest Technology, Inc. All Rights Reserved
14563 W 96th Terrace • Lenexa KS 66215 USA • Need Support? Mailto:Support@keywesttechnology.com
REPORT AN ISSUE
An email requesting assistance can be sent from a meeting room sign. The email address that receives the
request is defined in the Report an Issue panel. Report an Issue is enabled by default, but unselecting the Enable
checkbox at the top of the Report an Issue panel removes the Report an Issue button from the sign.
This email is merely a notification of a request for assistance and the only information provided is the room
location of the sign.
While the Report an Issue button is enabled by default, the From Email and To Email addresses are phony email
addresses from the www.example.com domain. Authentic email addresses must be entered in the From Email and To
Email fields before the Report an Issue email will actually be delivered.
Requiring a PIN number to access the Report an Issue feature is optional. The Require PIN checkbox requires a
valid PIN number is entered on the sign before Report an Issue is accessible. Please refer to the Master PINs section on
page 38 for more information about this topic.

MICROSOFT EXCHANGE-SIGNWAVE WIDGET USER MANUAL
43
Copyright © 2017 Keywest Technology, Inc. All Rights Reserved
14563 W 96th Terrace • Lenexa KS 66215 USA • Need Support? Mailto:Support@keywesttechnology.com
REPORT AN ISSUE (CONTINUED)
The fields provided in the Report an Issue panel allow for extensive customization: from altering the text
displayed on the Report an Issue button to the font, size, color, and message confirming a user’s email request.
REPORT AN ISSUE FIELDS
CONFIGURATION DESCRIPTION
ENABLE enable or disable the Report an Issue feature
REQUIRE PIN secure the Report an Issue button by requiring a
PIN number
BUTTON TEXT alter text displayed on the Report an Issue
button
CONFIRMATION TEXT text displayed to confirm a viewer wants to send
an email requesting assistance
FONT font of confirmation text
FONT SIZE size of confirmation text
COLOR color of confirmation text
FROM EMAIL address the email requesting assistance is sent
from
TO EMAIL address the email requesting assistance is sent to

MICROSOFT EXCHANGE-SIGNWAVE WIDGET USER MANUAL
44
Copyright © 2017 Keywest Technology, Inc. All Rights Reserved
14563 W 96th Terrace • Lenexa KS 66215 USA • Need Support? Mailto:Support@keywesttechnology.com
DEVICE LEDS & THE MISCELLANEOUS PANEL
The Miscellaneous panel contains two fields: Room Available Light Color and Room Unavailable Light Color.
While green and red are commonly accepted colors to indicate whether a resource is free or taken, the color produced
by the LED on the sign can be modified or disabled.
The Room Available Light Color displays when the meeting room is open. The Room Unavailable Light Color
displays when an event is ongoing in the room. Four colors are provided but custom colors can also be selected.
The fifth checkbox is filled with a white and gray checkerboard pattern, a typical indicator of transparency.
When this checkbox is selected, the LED light is disabled.
Colors besides red, green, blue, and yellow can be selected as the LED light color in the more button. A full color
control is provided, but the number of colors produced by the LED light is limited. Additional colors have not yet been
identified and selecting a color besides red, green, blue, or yellow is not supported by Keywest Technology, Inc. at this
time.

MICROSOFT EXCHANGE-SIGNWAVE WIDGET USER MANUAL
45
Copyright © 2017 Keywest Technology, Inc. All Rights Reserved
14563 W 96th Terrace • Lenexa KS 66215 USA • Need Support? Mailto:Support@keywesttechnology.com
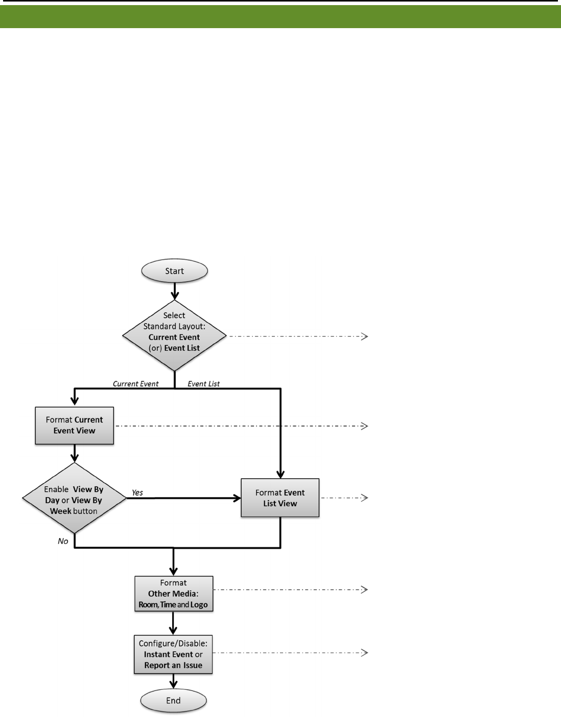
DEVELOPING A DESIGN
It can be extremely helpful to establish a desired appearance of the meeting room sign prior to customizing the
SignWave widget. Will the sign display all events for the day, or just the current event? Will the SignWave widget
include a room name, a digital clock or a logo image? Will the sign offer interactive buttons?
A flowchart of the SignWave design process can streamline creation of a SignWave widget that achieves the
meeting room sign appearance and functionality a user envisions. This process begins once the Authentication settings
have been verified and the SignWave device is displaying event data.
When the Current Event View AND the View By Week or View By Day buttons are utilized, a user must modify
the settings in both the Current Event View and Event List View panels to maintain consistent formatting of event data
text when a viewer interacts with the sign.
The Enable Current Event View checkbox must be disabled to utilize the Event List View as the standard layout.
The settings in the Current Event View panel are not applicable when this checkbox is disabled. When the View By
buttons are not utilized in a Current Event View layout, settings in the Event List View panel are not applicable. Due to
the lack of interactive View By buttons, an Event List View will not be displayed on the sign at any time.
DISPLAY JUST THE CURRENT
EVENT OR A LIST OF THE DAILY
EVENTS?
MODIFY SETTINGS IN THE
CURRENT EVENT VIEW PANEL
MODIFY SETTINGS IN THE EVENT
LIST VIEW PANEL
MODIFY SETTINGS IN THE
OTHER MEDIA PANELS
MODIFY SETTINGS IN THE
INSTANT EVENT & REPORT AN
ISSUE PANELS

MICROSOFT EXCHANGE-SIGNWAVE WIDGET USER MANUAL
46
Copyright © 2017 Keywest Technology, Inc. All Rights Reserved
14563 W 96th Terrace • Lenexa KS 66215 USA • Need Support? Mailto:Support@keywesttechnology.com
EXAMPLE LAYOUTS
The following sections list all relevant settings in the SignWave widget to create three example layouts.
Sometimes, a picture is worth a thousand words!
1 The first example layout is the default layout. This is the layout that is used as an example throughout this manual
and is created by adding a dark-colored background image to the defaults in a newly created SignWave widget. This
example layout is included primarily as an educational reference.
Arrows are displayed at the vertical edges of the event data to interactive swipe functions and the Show Expired
Events feature. If the Show Expired Events checkbox was disabled, an arrow would not be displayed at the left edge of
the event data area because a previous event is not available.
2 The second example layout utilizes the Event List View layout; this means Enable Current Event View checkbox is
disabled. Top is selected as the Button Location and this field alternates with the Other Media items, which now display
at the bottom of the SignWave widget. All buttons are disabled in this example layout but the Button Location field
determines the location of the Room Name, Clock, and Logo media items regardless.
3 The prior two layouts selected the same color for all color fields. The third layout utilizes different colors for text
in the middle of the sign and at the edges of the sign. This layout also omits a line of event data by selecting None in the
Third Line field of the Current Event View panel.
Finally, the Room Name was altered from the Microsoft Exchange resource account name “Gallery” to display
“The Gallery.” This is accomplished utilizing the SignWave Options in the Players tool. Please refer to the Alter a Room
Name section on page 30 for more information about this topic.

MICROSOFT EXCHANGE-SIGNWAVE WIDGET USER MANUAL
47
Copyright © 2017 Keywest Technology, Inc. All Rights Reserved
14563 W 96th Terrace • Lenexa KS 66215 USA • Need Support? Mailto:Support@keywesttechnology.com
EXAMPLE LAYOUT 1
BASIC DETAILS PANEL:
CONFIGURATION
SETTING
ORIENTATION Landscape
USE DEFAULT BACKGROUND IMAGE enabled
DEFAULT BACKGROUND IMAGE filename (bg12.jpg)
DEFAULT BACKGROUND IMAGE COVER disabled
SHOW EXPIRED EVENTS enabled
BUTTON LOCATION Bottom
CURRENT EVENT VIEW PANEL:
CONFIGURATION DESCRIPTION
SHOW CURRENT EVENT enabled
ALIGNMENT Center
FIRST LINE Title
FIRST LINE FONT Cantora One
FIRST LINE FONT SIZE 100 pt
FIRST LINE COLOR white [hex: #FFFFFF]
SECOND LINE Name
SECOND LINE FONT Cantora One
SECOND LINE FONT SIZE 75pt
SECOND LINE COLOR white [hex: #FFFFFF]
THIRD LINE Time
THIRD LINE FONT Cantora One
THIRD LINE FONT SIZE 60 pt
THIRD LINE COLOR white [hex: #FFFFFF]
UPCOMING EVENT THRESHOLD 1 hour
ENABLE SWIPE PREVIOUS AND NEXT white [hex: #FFFFFF]
SWIPE PREVIOUS & NEXT ARROW COLOR white [hex: #FFFFFF]

MICROSOFT EXCHANGE-SIGNWAVE WIDGET USER MANUAL
48
Copyright © 2017 Keywest Technology, Inc. All Rights Reserved
14563 W 96th Terrace • Lenexa KS 66215 USA • Need Support? Mailto:Support@keywesttechnology.com
EXAMPLE LAYOUT 1 (CONTINUED)
EVENT LIST VIEW PANEL:
CONFIGURATION DESCRIPTION
ENABLE VIEW BY DAY enabled
ENABLE VIEW BY WEEK enabled
FONT Cantora One
FONT SIZE 50 pt
COLOR white [hex: #FFFFFF]
COLUMN 1 Time
COLUMN 2 Title
COLUMN 3 None
CURRENT EVENT ARROW COLOR white [hex: #FFFFFF]
ENABLE SCROLLING enabled
SCROLL ARROW COLOR white [hex: #FFFFFF]
OTHER MEDIA: ROOM NAME PANEL
CONFIGURATION
DESCRIPTION
SHOW enabled
FONT Cantora One
FONT SIZE 90 pt
COLOR white [hex: #FFFFFF]
HORIZONTAL ALIGNMENT Right
OTHER MEDIA: DIGITAL CLOCK PANEL
CONFIGURATION
DESCRIPTION
SHOW enabled
FONT Cantora One
FONT SIZE 90 pt
COLOR white [hex: #FFFFFF]
HORIZONTAL ALIGNMENT Right
OTHER MEDIA: LOGO PANEL
CONFIGURATION
DESCRIPTION
IMAGE disabled
HEIGHT (PIXELS) NOT APPLICABLE
HORIZONTAL ALIGNMENT NOT APPLICABLE

MICROSOFT EXCHANGE-SIGNWAVE WIDGET USER MANUAL
49
Copyright © 2017 Keywest Technology, Inc. All Rights Reserved
14563 W 96th Terrace • Lenexa KS 66215 USA • Need Support? Mailto:Support@keywesttechnology.com
EXAMPLE LAYOUT 2
BASIC DETAILS PANEL:
CONFIGURATION
SETTING
ORIENTATION Landscape
USE DEFAULT BACKGROUND IMAGE enabled
DEFAULT BACKGROUND IMAGE filename (B-3.png)
DEFAULT BACKGROUND IMAGE COVER disabled
SHOW EXPIRED EVENTS enabled
BUTTON LOCATION Top
CURRENT EVENT VIEW PANEL:
CONFIGURATION DESCRIPTION
SHOW CURRENT EVENT disabled
ALIGNMENT NOT APPLICABLE
FIRST LINE NOT APPLICABLE
FIRST LINE FONT NOT APPLICABLE
FIRST LINE FONT SIZE NOT APPLICABLE
FIRST LINE COLOR NOT APPLICABLE
SECOND LINE NOT APPLICABLE
SECOND LINE FONT NOT APPLICABLE
SECOND LINE FONT SIZE NOT APPLICABLE
SECOND LINE COLOR NOT APPLICABLE
THIRD LINE NOT APPLICABLE
THIRD LINE FONT NOT APPLICABLE
THIRD LINE FONT SIZE NOT APPLICABLE
THIRD LINE COLOR NOT APPLICABLE
UPCOMING EVENT THRESHOLD NOT APPLICABLE
ENABLE SWIPE PREVIOUS AND NEXT NOT APPLICABLE
SWIPE PREVIOUS & NEXT ARROW COLOR NOT APPLICABLE

MICROSOFT EXCHANGE-SIGNWAVE WIDGET USER MANUAL
50
Copyright © 2017 Keywest Technology, Inc. All Rights Reserved
14563 W 96th Terrace • Lenexa KS 66215 USA • Need Support? Mailto:Support@keywesttechnology.com
EXAMPLE LAYOUT 2 (CONTINUED)
EVENT LIST VIEW PANEL:
CONFIGURATION DESCRIPTION
ENABLE VIEW BY DAY enabled
ENABLE VIEW BY WEEK disabled
FONT Bangers
FONT SIZE 55 pt
COLOR black [hex: #000000]
COLUMN 1 Time
COLUMN 2 Title
COLUMN 3 None
CURRENT EVENT ARROW COLOR black [hex: #000000]
ENABLE SCROLLING enabled
SCROLL ARROW COLOR black [hex: #000000]
OTHER MEDIA PANELS: ROOM NAME
CONFIGURATION
DESCRIPTION
SHOW enabled
FONT Bangers
FONT SIZE 80 pt
COLOR black [hex: #000000]
HORIZONTAL ALIGNMENT Right
OTHER MEDIA PANELS: DIGITAL CLOCK
CONFIGURATION
DESCRIPTION
SHOW enabled
FONT Bangers
FONT SIZE 80 pt
COLOR black [hex: #000000]
HORIZONTAL ALIGNMENT Right
OTHER MEDIA PANELS: LOGO
CONFIGURATION
DESCRIPTION
SHOW enabled
LOGO IMAGE filename (circleLogo.png)
HEIGHT (PIXELS) 225 pt
HORIZONTAL ALIGNMENT Left

MICROSOFT EXCHANGE-SIGNWAVE WIDGET USER MANUAL
51
Copyright © 2017 Keywest Technology, Inc. All Rights Reserved
14563 W 96th Terrace • Lenexa KS 66215 USA • Need Support? Mailto:Support@keywesttechnology.com
EXAMPLE LAYOUT 3
BASIC DETAILS PANEL:
CONFIGURATION
SETTING
ORIENTATION Landscape
USE DEFAULT BACKGROUND IMAGE enabled
DEFAULT BACKGROUND IMAGE filename (bg11.jpg)
DEFAULT BACKGROUND IMAGE COVER disabled
SHOW EXPIRED EVENTS disabled
BUTTON LOCATION Bottom
CURRENT EVENT VIEW PANEL:
CONFIGURATION DESCRIPTION
SHOW CURRENT EVENT enabled
ALIGNMENT Center
FIRST LINE Time
FIRST LINE FONT Original Surfer
FIRST LINE FONT SIZE 60 pt
FIRST LINE COLOR dark green [hex: #20502A]
SECOND LINE Title
SECOND LINE FONT Original Surfer
SECOND LINE FONT SIZE 90 pt
SECOND LINE COLOR dark green [hex: #20502A]
THIRD LINE None
THIRD LINE FONT NOT APPLICABLE
THIRD LINE FONT SIZE NOT APPLICABLE
THIRD LINE COLOR NOT APPLICABLE
UPCOMING EVENT THRESHOLD 2 hours 30 minutes
ENABLE SWIPE PREVIOUS AND NEXT enabled
SWIPE PREVIOUS & NEXT ARROW COLOR grayish green [hex: #A5B6A8]

MICROSOFT EXCHANGE-SIGNWAVE WIDGET USER MANUAL
52
Copyright © 2017 Keywest Technology, Inc. All Rights Reserved
14563 W 96th Terrace • Lenexa KS 66215 USA • Need Support? Mailto:Support@keywesttechnology.com
EXAMPLE LAYOUT 3 (CONTINUED)
EVENT LIST VIEW PANEL:
CONFIGURATION DESCRIPTION
ENABLE VIEW BY DAY disabled
ENABLE VIEW BY WEEK disabled
FONT NOT APPLICABLE
FONT SIZE NOT APPLICABLE
COLOR NOT APPLICABLE
COLUMN 1 NOT APPLICABLE
COLUMN 2 NOT APPLICABLE
COLUMN 3 NOT APPLICABLE
CURRENT EVENT ARROW COLOR NOT APPLICABLE
ENABLE SCROLLING NOT APPLICABLE
SCROLL ARROW COLOR NOT APPLICABLE
OTHER MEDIA: ROOM NAME PANEL
CONFIGURATION
DESCRIPTION
SHOW enabled
FONT Original Surfer
FONT SIZE 65 pt
COLOR grayish green [hex: #A5B6A8]
HORIZONTAL ALIGNMENT Center
Note: The Room Name is displayed as “The Gallery” instead of the Exchange account name “Gallery” due to
a setting in the SignWave Options panel in the Players page. Please refer to the Alter a Room Name
section on page 30 for more information about this topic.
OTHER MEDIA: DIGITAL CLOCK PANEL
CONFIGURATION
DESCRIPTION
SHOW disabled
FONT NOT APPLICABLE
FONT SIZE NOT APPLICABLE
COLOR NOT APPLICABLE
HORIZONTAL ALIGNMENT NOT APPLICABLE
OTHER MEDIA: LOGO PANEL
CONFIGURATION
DESCRIPTION
IMAGE disabled
HEIGHT (PIXELS) NOT APPLICABLE
HORIZONTAL ALIGNMENT NOT APPLICABLE