Print Preview C:\TEMP\Apdf_2541_3068\home\AppData\Local\PTC\Arbortext\Editor\.aptcache\ae3g8g4h/tf3g8xia Sim Power Systems User's Guide
User Manual:
Open the PDF directly: View PDF  .
.
Page Count: 411 [warning: Documents this large are best viewed by clicking the View PDF Link!]
- toc- Acknowledgments
- Getting Started
- Advanced Components and Techniques- Introducing Power Electronics
- Simulate Variable Speed Motor Control
- Three-Phase Systems and Machines
- Building and Customizing Nonlinear Models
- Building a Model Using Model Construction Commands
 
- Improving Simulation Performance
- Systems with Electric Drives- Electric Drives Library
- Simulate a DC Motor Drive- Introduction
- Regenerative Braking
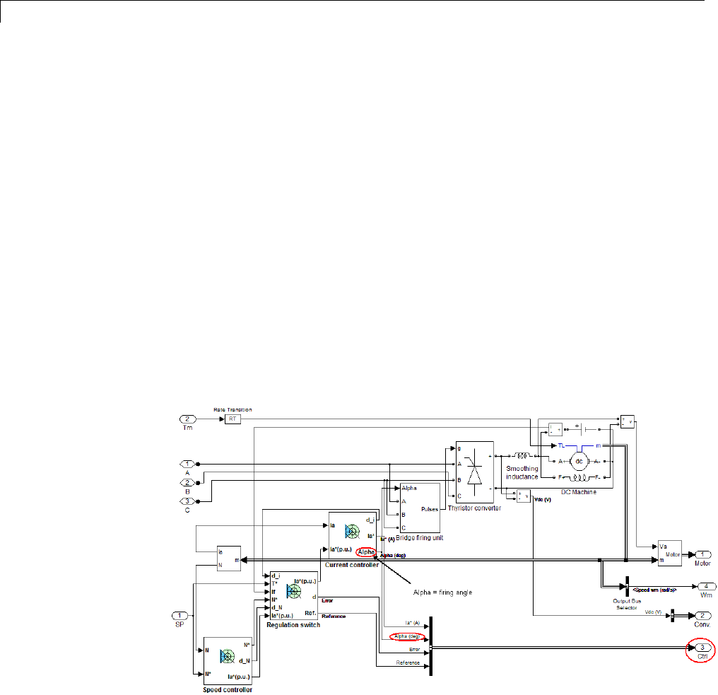
- Example: Thyristor Converter-Based DC Motor Drive- Getting the DC3 Model from the Drives Library
- Connecting the DC3 Model to a Voltage Source
- Connecting the DC3 Model to a Mechanical Load
- Defining the Set Point
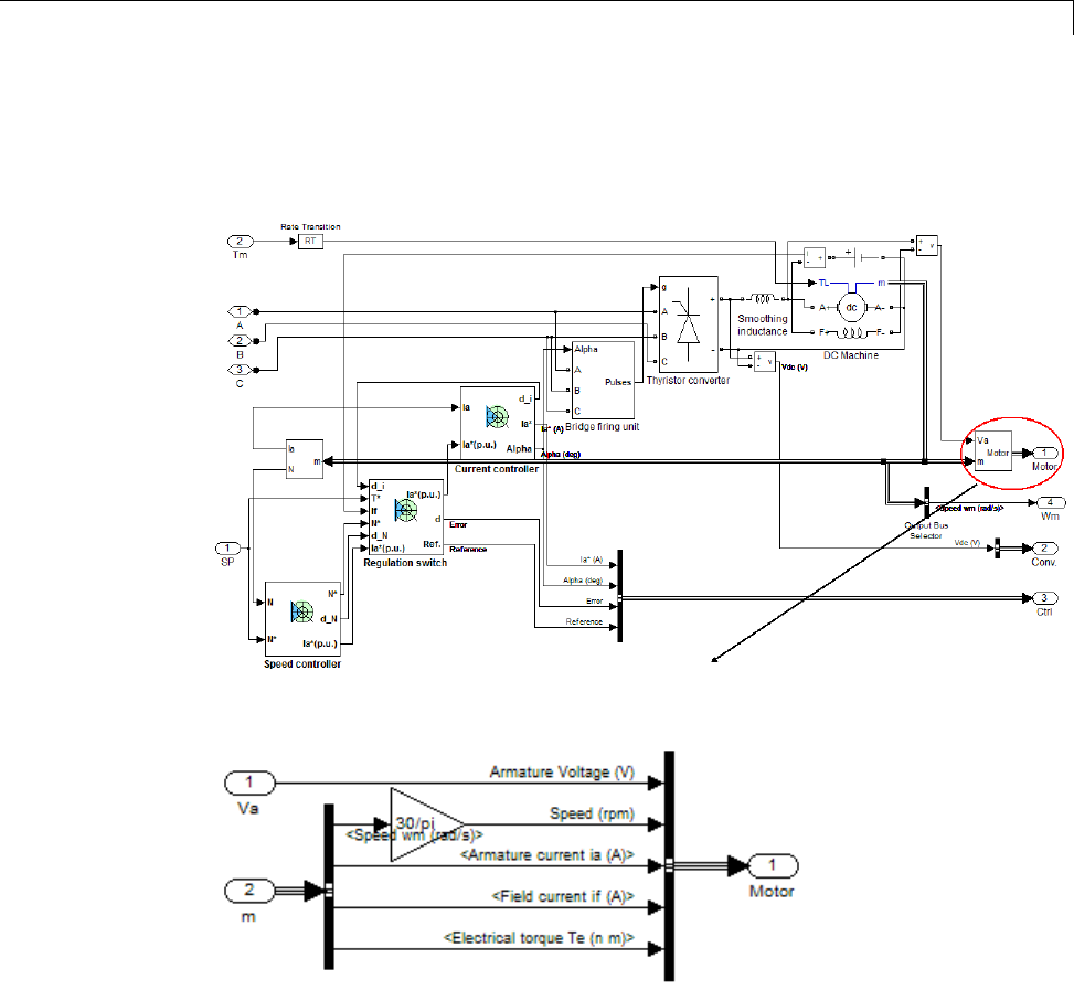
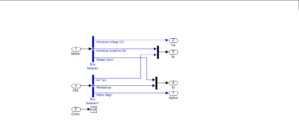
- Visualizing Internal Signals
- Setting the Fixed-Step Simulation Environment
- Setting the High Power Drive Parameter Set
- Setting the Motor Inertia Value
- Setting the DC3 Controller Parameters and Simulation Results
- Simulating in Average-Value Mode
 
 
- Simulate an AC Motor Drive- Introduction
- Dynamic Braking
- Modulation Techniques
- Open-Loop Volts/Hertz Control
- Closed-Loop Speed Control with Slip Compensation
- Flux-Oriented Control
- Direct Torque Control
- Example: AC Motor Drive- Getting the AC4 Model from the Electric Drives Library
- Connecting the AC4 Model to a Voltage Source
- Connecting the AC4 Model to a Mechanical Load
- Defining the Set Point
- Visualizing Internal Signals
- Setting the Fixed-Step Simulation Environment
- Setting the High Power Drive Parameter Set
- Setting the Motor Inertia Value
- Setting the Braking Chopper Resistance Value
- Setting the DC Bus Initial Voltage Value
- Setting the AC4 Controller Parameters
- Simulation Results
 
 
- Mechanical Models
- Mechanical Coupling of Two Motor Drives
- Winding Machine
- Robot Axis Control Using Brushless DC Motor Drive
- Building Your Own Drive
- Retune the Drive Parameters
- Modify a Drive Block
- Multi-Level Modeling for Rapid Prototyping
 
- Transients and Power Electronics in Power Systems- Series-Compensated Transmission System
- Thyristor-Based Static Var Compensator
- GTO-Based STATCOM
- Thyristor-Based HVDC Link
- VSC-Based HVDC Link
 
- Transient Stability of Power Systems Using Phasor Simulation
- Index
 
- tables

SimPowerSystems™
User’s Guide
R2012b
Hydro-Québec

How to Contact MathWorks
www.mathworks.com Web
comp.soft-sys.matlab Newsgroup
www.mathworks.com/contact_TS.html Technical Support
suggest@mathworks.com Product enhancement suggestions
bugs@mathworks.com Bug reports
doc@mathworks.com Documentation error reports
service@mathworks.com Order status, license renewals, passcodes
info@mathworks.com Sales, pricing, and general information
508-647-7000 (Phone)
508-647-7001 (Fax)
The MathWorks, Inc.
3 Apple Hill Drive
Natick, MA 01760-2098
For contact information about worldwide offices, see the MathWorks Web site.
SimPowerSystems™ User’s Guide
© COPYRIGHT 1998–2012 by Hydro-Québec and The MathWorks, Inc.
The software described in this document is furnished under a license agreement. The software may be used
or copied only under the terms of the license agreement. No part of this manual may be photocopied or
reproduced in any form without prior written consent from The MathWorks, Inc.
FEDERAL ACQUISITION: This provision applies to all acquisitions of the Program and Documentation
by, for, or through the federal government of the United States. By accepting delivery of the Program
or Documentation, the government hereby agrees that this software or documentation qualifies as
commercial computer software or commercial computer software documentation as such terms are used
or defined in FAR 12.212, DFARS Part 227.72, and DFARS 252.227-7014. Accordingly, the terms and
conditions of this Agreement and only those rights specified in this Agreement, shall pertain to and govern
theuse,modification,reproduction,release,performance,display,anddisclosureoftheProgramand
Documentation by the federal government (or other entity acquiring for or through the federal government)
and shall supersede any conflicting contractual terms or conditions. If this License fails to meet the
government’s needs or is inconsistent in any respect with federal procurement law, the government agrees
to return the Program and Documentation, unused, to The MathWorks, Inc.
Trademarks
MATLAB and Simulink are registered trademarks of The MathWorks, Inc. See
www.mathworks.com/trademarks for a list of additional trademarks. Other product or brand
names may be trademarks or registered trademarks of their respective holders.
Patents
MathWorks products are protected by one or more U.S. patents. Please see
www.mathworks.com/patents for more information.
Revision History
January 1998 First printing Version 1.0 (Release 10)
September 2000 Second printing Revised for Version 2.1 (Release 12)
June 2001 Online only Revised for Version 2.2 (Release 12.1)
July 2002 Online only Revised for Version 2.3 (Release 13) (Renamed from
Power System Blockset User’s Guide)
February 2003 Third printing Revised for Version 3.0 (Release 13SP1)
June 2004 Online only Revised for Version 3.1 (Release 14)
October 2004 Fourth printing Revised for Version 4.0 (Release 14SP1)
March 2005 Online only Revised for Version 4.0.1 (Release 14SP2)
May 2005 Online only Revised for Version 4.1 (Release 14SP2+)
September 2005 Online only Revised for Version 4.1.1 (Release 14SP3)
March 2006 Online only Revised for Version 4.2 (Release 2006a)
September 2006 Online only Revised for Version 4.3 (Release 2006b)
March 2007 Online only Revised for Version 4.4 (Release 2007a)
September 2007 Online only Revised for Version 4.5 (Release 2007b)
March 2008 Online only Revised for Version 4.6 (Release 2008a)
October 2008 Online only Revised for Version 5.0 (Release 2008b)
March 2009 Online only Revised for Version 5.1 (Release 2009a)
September 2009 Online only Revised for Version 5.2 (Release 2009b)
March 2010 Online only Revised for Version 5.2.1 (Release 2010a)
September 2010 Online only Revised for Version 5.3 (Release 2010b)
April 2011 Online only Revised for Version 5.4 (Release 2011a)
September 2011 Online only Revised for Version 5.5 (Release 2011b)
March 2012 Online only Revised for Version 5.6 (Release 2012a)
September 2012 Online only Revised for Version 5.7 (Release 2012b)

_
Acknowledgments
SimPowerSystems™ software was developed by the following people and
organizations.
Gilbert Sybille
Hydro-Québec Research Institute (IREQ), Varennes, Québec. Original
author of SimPowerSystems software, technical coordinator, author
of the Ideal Switching Solution Method, author of phasor simulation,
discretization techniques, and documentation. Technical supervision
and design of the FACTS and Renewable Energy libraries, and
documentation.
Louis-A. Dessaint
École de Technologie Supérieure (ETS), Montréal, Québec. Author of
machine models. Technical supervision and design of the electric drive
library contents, and documentation.
Bruno DeKelper
École de Technologie Supérieure (ETS), Montréal, Québec. Author
of the Ideal Switching Solution Method and author of TLC functions
associated with the simulation of the state space equations.
Olivier Tremblay, Jean-Roch Cossa
École de Technologie Supérieure (ETS), Montréal, Québec. Validations
and tests of the Ideal Switching Solution Method.
Patrice Brunelle
Hydro-Québec Research Institute (IREQ), Varennes, Québec. Main
software engineer. Author of graphical user interfaces, model
integration into Simulink®and Physical Modeling, and documentation.
v

Acknowledgments
Roger Champagne
École de Technologie Supérieure (ETS), Montréal, Québec. Author
of machine models, of revised state space formulation. Design of the
graphical user interface of the electric drive library.
Pierre Giroux, Richard Gagnon, Silvano Casoria
Hydro-Québec Research Institute (IREQ), Varennes, Québec.
Development of the FACTS and Renewable Energy libraries. Key beta
testers and developers of several SimPowerSystems blocks, demos, and
documentation.
Hoang Lehuy
Université Laval, Québec City. Validation tests and author of several
models, functions, and documentation. Validation of the electric drives
library.
Handy Fortin-Blanchette, Olivier Tremblay, Christophe Semaille
École de Technologie Supérieure (ETS), Montréal, Québec. Development
of the AC and DC drives models.
Hassan Ouquelle, Jean-Nicolas Paquin
École de Technologie Supérieure (ETS), Montréal, Québec. Development
of the Single-Phase Asynchronous Machine model and Saturation in
Asynchronous Machine model.
Pierre Mercier
iOMEGAt. Project manager for the Power System Blockset™ software
versions 1 and 2 and for the Simulink electric drives library.
The authors acknowledge the contributions of the following people:
Innocent Kamwa, Raymond Roussel, Kamal Al-Haddad, Mohamed Tou,
Christian Dufour, Momcilo Gavrilovic, Christian Larose, David McCallum,
Bahram Khodabakhchian, Manuel Alvarado Sandoval, and Stéphane
Desjardins
vi

Contents
Acknowledgments
Getting Started
1
Product Description ............................... 1-2
Key Features ..................................... 1-2
Product Overview ................................. 1-3
Introduction ...................................... 1-3
TheRoleofSimulationinDesign ..................... 1-3
SimPowerSystems Block Libraries ................... 1-4
Required and Related Products ...................... 1-6
Building and Simulating a Simple Circuit ........... 1-8
Introduction ...................................... 1-8
Building the Electrical Circuit with powerlib Library .... 1-9
Interfacing the Electrical Circuit with Other Simulink
Blocks ........................................ 1-14
Measuring Voltages and Currents .................... 1-15
Basic Principles of Connecting Capacitors and Inductors .. 1-16
Using the Powergui Block to Simulate SimPowerSystems
Models ........................................ 1-17
Analyzing a Simple Circuit ......................... 1-19
Introduction ...................................... 1-19
Electrical State Variables ........................... 1-19
State-Space Representation Using power_analyze ....... 1-20
Steady-State Analysis .............................. 1-20
Frequency Analysis ................................ 1-22
Specifying Initial Conditions ....................... 1-28
Introduction ...................................... 1-28
vii

State Variables ................................... 1-28
Initial States ..................................... 1-29
Specify Initial Electrical States with Powergui .......... 1-30
Simulating Transients ............................. 1-34
Introduction ...................................... 1-34
Simulating Transients with a Circuit Breaker .......... 1-34
Continuous, Variable Time Step Integration Algorithms .. 1-36
Discretizing the Electrical System .................... 1-38
Introducing the Phasor Simulation Method .......... 1-41
Introduction ...................................... 1-41
When to Use the Phasor Solution .................... 1-41
Phasor Simulation of a Circuit Transient .............. 1-42
Advanced Components and Techniques
2
Introducing Power Electronics ..................... 2-2
Introduction ...................................... 2-2
Simulation of the TCR Branch ....................... 2-4
Simulation of the TSC Branch ....................... 2-8
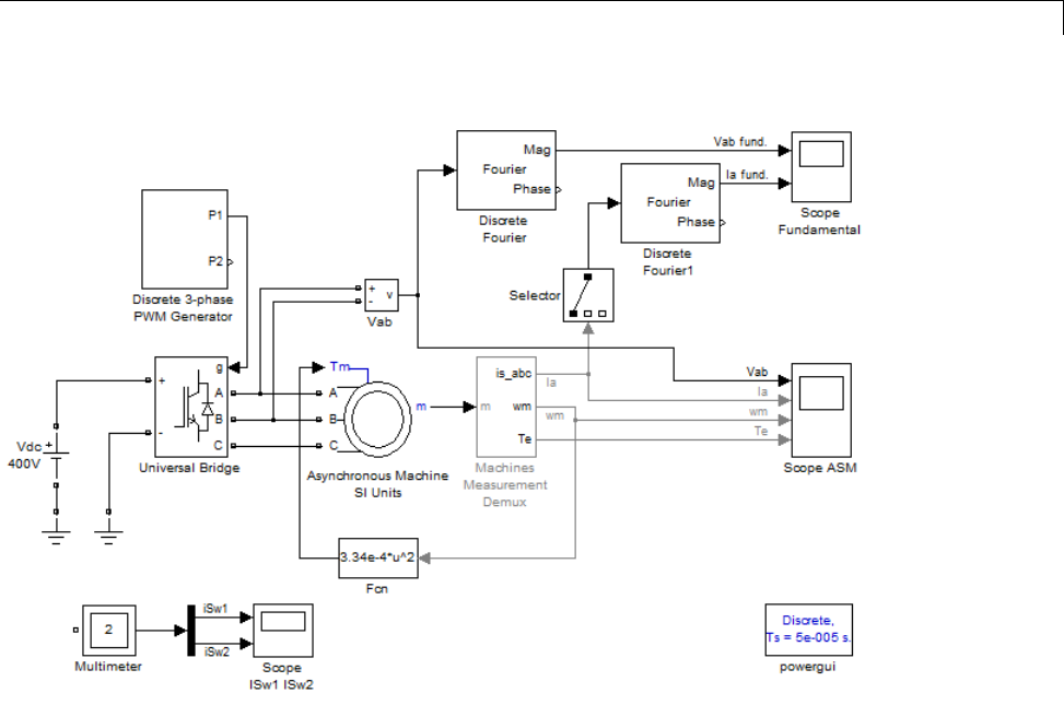
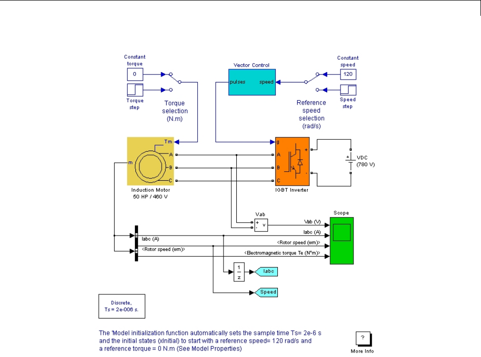
Simulate Variable Speed Motor Control ............. 2-11
Introduction ...................................... 2-11
Building and Simulating the PWM Motor Drive ......... 2-13
Using the Multimeter Block ......................... 2-20
Discretizing the PWM Motor Drive ................... 2-22
Performing Harmonic Analysis Using the FFT Tool ..... 2-22
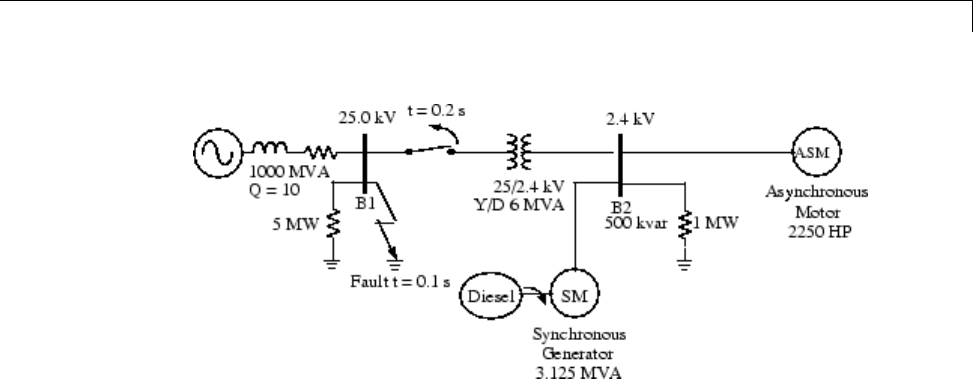
Three-Phase Systems and Machines ................. 2-26
Introduction ...................................... 2-26
Three-Phase Network with Electrical Machines ......... 2-26
Machine Initialization Tool ......................... 2-29
Load Flow Tool ................................... 2-32
Using the Phasor Solution Method for Stability Studies .. 2-43
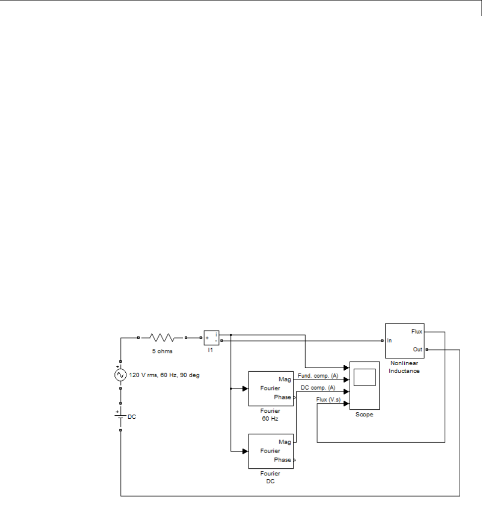
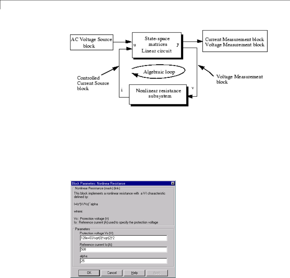
Building and Customizing Nonlinear Models ......... 2-47
viii Contents

Introduction ...................................... 2-47
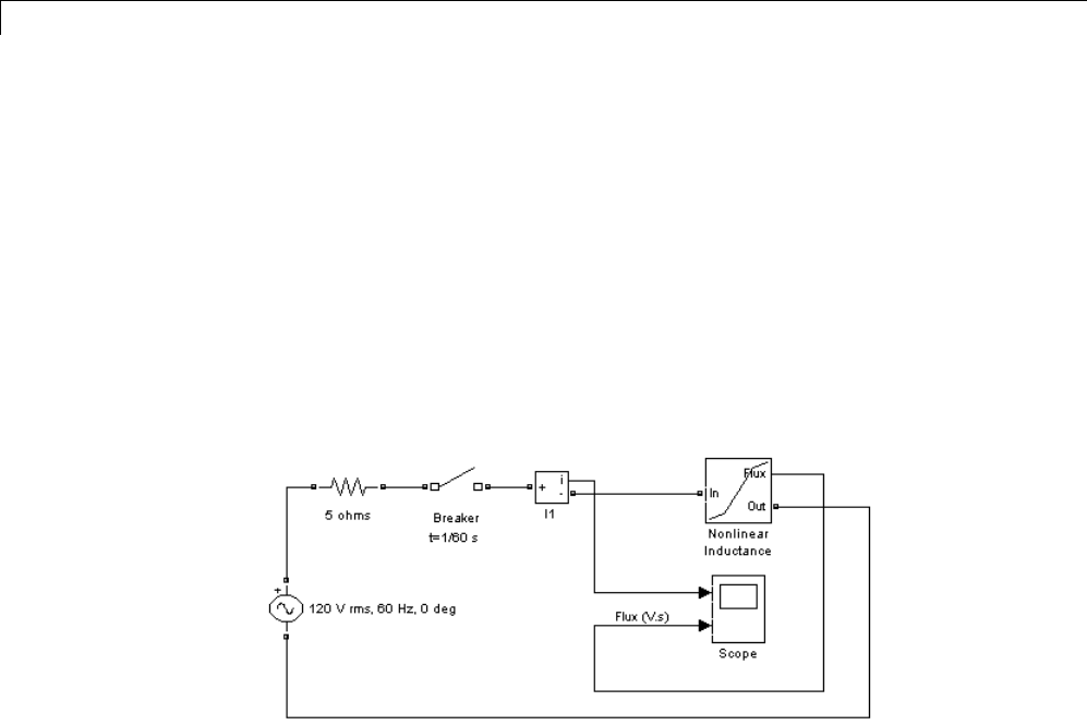
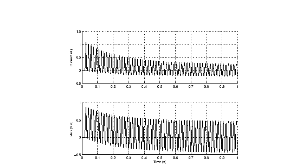
Modeling a Nonlinear Inductance .................... 2-47
Customizing Your Nonlinear Model ................... 2-52
Modeling a Nonlinear Resistance ..................... 2-55
Creating Your Own Library ......................... 2-61
Connecting Your Model with Other Nonlinear Blocks .... 2-61
Building a Model Using Model Construction
Commands ...................................... 2-65
Improving Simulation Performance
3
How SimPowerSystems Software Works ............. 3-2
Limitations of the Nonlinear Models .................. 3-3
Choosing an Integration Method .................... 3-5
Introduction ...................................... 3-5
Continuous Versus Discrete Solution ................. 3-5
Phasor Solution Method ............................ 3-6
Simulating with Continuous Integration Algorithms .. 3-7
Choosing an Integration Algorithm ................... 3-7
Simulating Switches and Power Electronic Devices ...... 3-8
Using the Ideal Switching Device Method .............. 3-9
Simulating Discretized Electrical Systems ........... 3-15
Introduction ...................................... 3-15
Discretizing Switches and Power Electronics ........... 3-16
Discretizing Electrical Machines ..................... 3-21
Increasing Simulation Speed ....................... 3-25
Ways to Increase Simulation Speed ................... 3-25
Using Accelerator Mode and Simulink Coder ........... 3-25
Creating Your Own Library of Models ............... 3-28
ix

Change Circuit Parameters ......................... 3-29
Introduction ...................................... 3-29
Example of MATLAB Script Performing a Parametric
Study ......................................... 3-29
Systems with Electric Drives
4
Electric Drives Library ............................. 4-2
Electric Drives Library Overview ..................... 4-2
What Is an Electric Drive? .......................... 4-3
Three Main Components of an Electric Drive ........... 4-3
Multiquadrant Operation ........................... 4-6
Average-Value Models ............................. 4-7
User Interface .................................... 4-8
General Layout of the Library’s GUIs ................. 4-8
Features of the GUIs ............................... 4-9
Simulate a DC Motor Drive ......................... 4-12
Introduction ...................................... 4-12
Regenerative Braking .............................. 4-13
Example: Thyristor Converter-Based DC Motor Drive ... 4-13
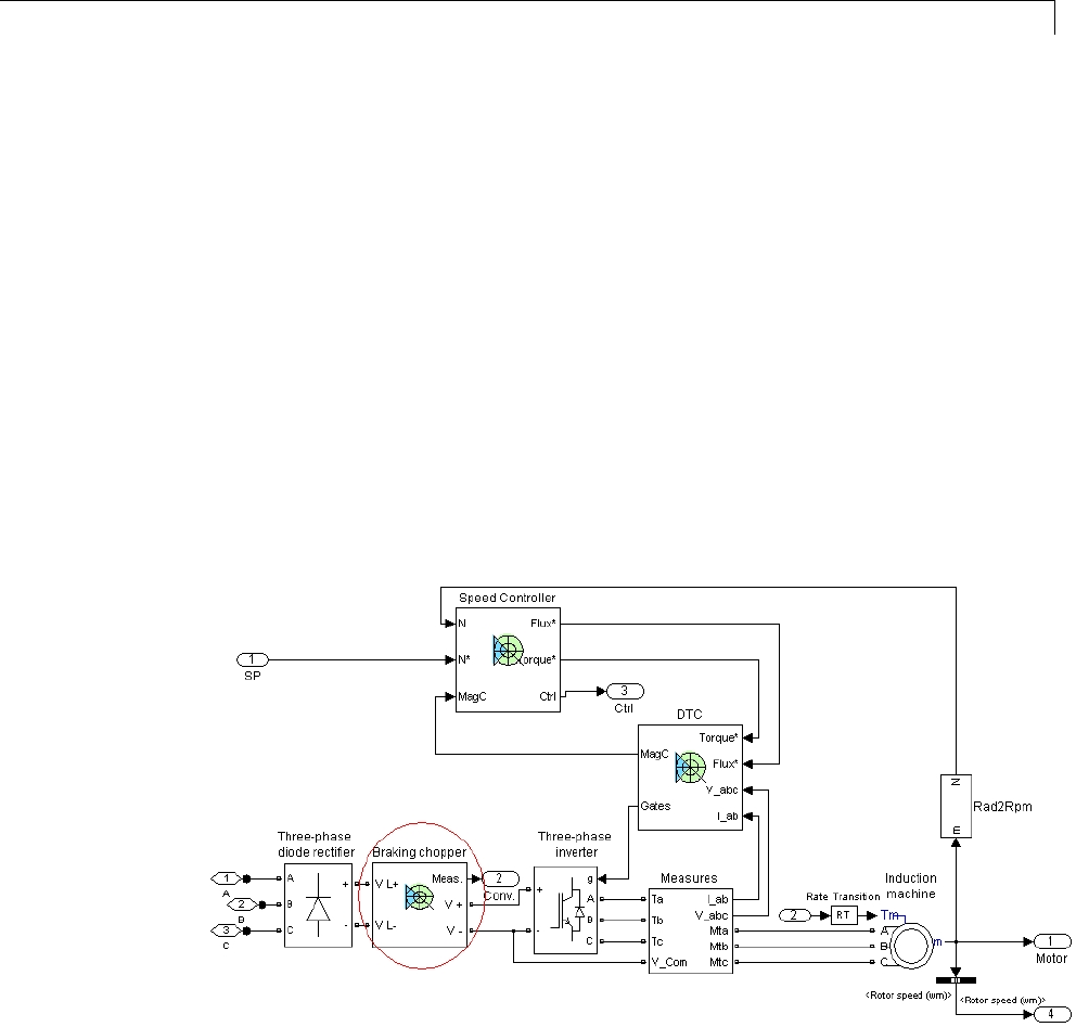
Simulate an AC Motor Drive ........................ 4-36
Introduction ...................................... 4-36
Dynamic Braking ................................. 4-36
Modulation Techniques ............................. 4-37
Open-Loop Volts/Hertz Control ...................... 4-42
Closed-Loop Speed Control with Slip Compensation ..... 4-43
Flux-Oriented Control .............................. 4-43
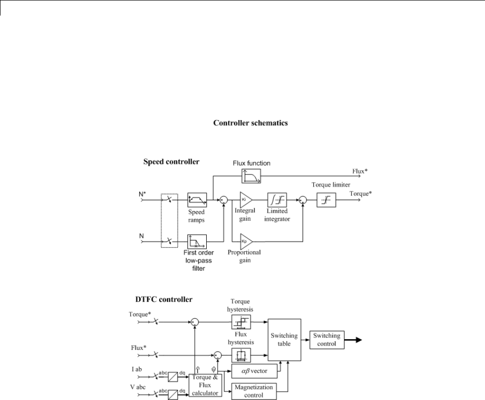
Direct Torque Control .............................. 4-46
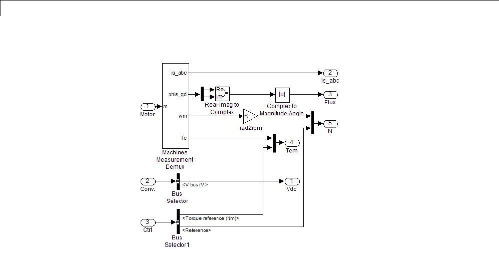
Example: AC Motor Drive .......................... 4-47
Mechanical Models ................................ 4-65
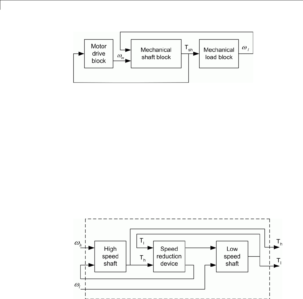
Mechanical Shaft Block ............................ 4-65
Speed Reducer Block ............................... 4-66
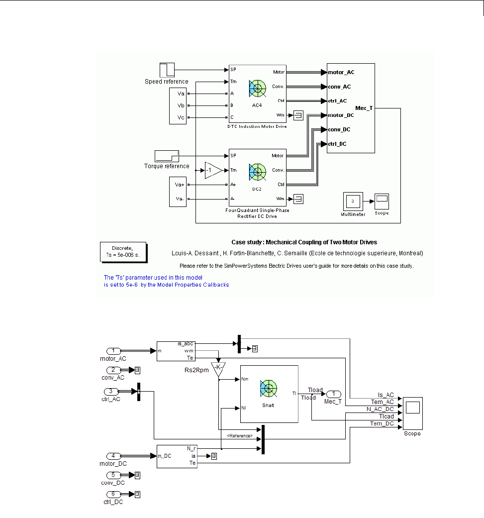
Mechanical Coupling of Two Motor Drives ........... 4-67
Introduction ...................................... 4-67
xContents
System Description ................................ 4-68
Speed Regulated AC4 with Torque Regulated DC2 ...... 4-70
Torque Regulated AC4 with Speed Regulated DC2 ...... 4-71
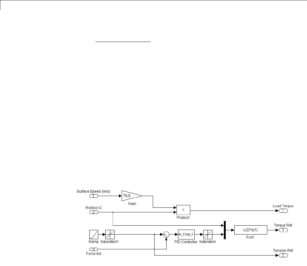
Winding Machine .................................. 4-74
Introduction ...................................... 4-74
Description of the Winder ........................... 4-74
Block Description ................................. 4-76
Simulation Results ................................ 4-79
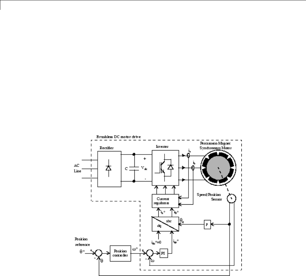
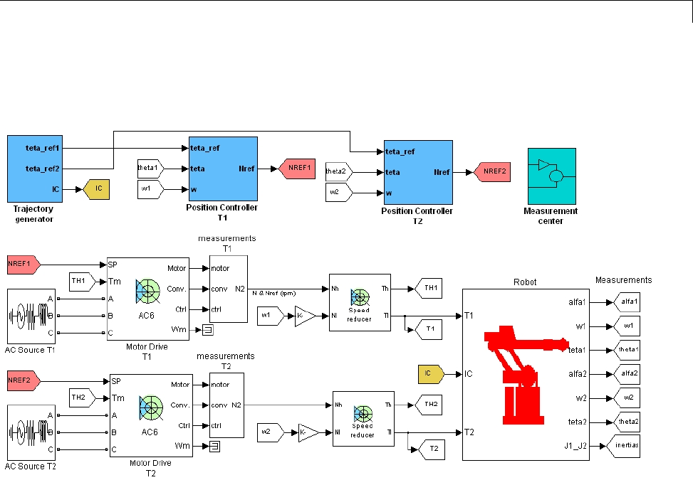
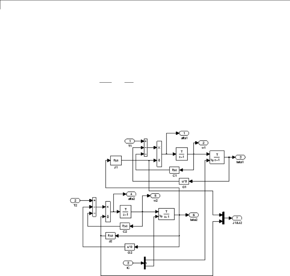
Robot Axis Control Using Brushless DC Motor Drive .. 4-82
Introduction ...................................... 4-82
Description of the Robot Manipulator ................. 4-82
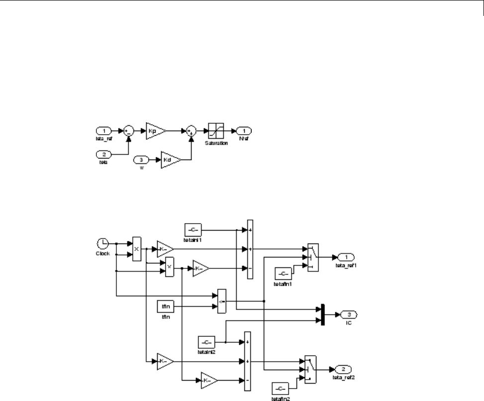
Position Control Systems for Joints 1 and 2 ............ 4-83
Modeling the Robot Position Control Systems .......... 4-84
Tracking Performance of the Motor Drives ............. 4-88
Building Your Own Drive .......................... 4-93
Introduction ...................................... 4-93
Description of the Drive ............................ 4-94
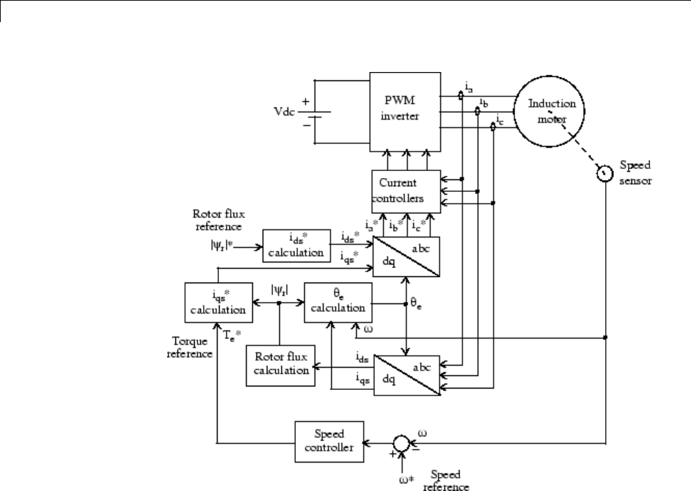
Modeling the Induction Motor Drive .................. 4-96
Simulating the Induction Motor Drive ................ 4-100
Starting the Drive ................................. 4-101
Steady-State Voltage and Current Waveforms .......... 4-101
Speed Regulation Dynamic Performance ............... 4-102
Retune the Drive Parameters ....................... 4-104
Modify the Motor Parameters ....................... 4-104
Retune the Parameters of the Flux Regulator .......... 4-105
Retune the Parameters of the Speed Regulator ......... 4-111
Retune the Parameters of the DC Bus Voltage .......... 4-115
Simulate and Analyze the Results .................... 4-117
Modify a Drive Block ............................... 4-119
Break the Link of the Drive Block .................... 4-119
Modify the Drive Block ............................. 4-119
Use the Customized Drive Block ..................... 4-120
Simulate the System and Observe the Results .......... 4-123
The GUI of the Modified Drive Block .................. 4-124
Multi-Level Modeling for Rapid Prototyping ......... 4-126
xi

Introduction ...................................... 4-126
The System Architecture ........................... 4-127
The Simplified Model .............................. 4-128
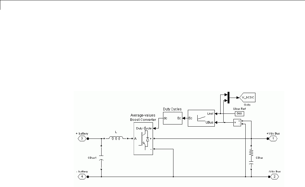
The Average-Value Model ........................... 4-131
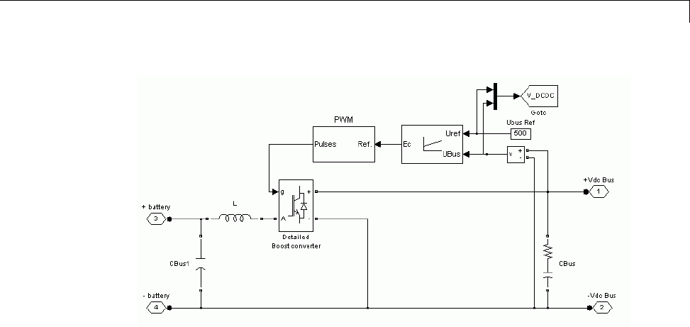
The Detailed Model ................................ 4-138
Comparison of the Multi-Level Modeling Precision ...... 4-141
Conclusion ....................................... 4-146
Transients and Power Electronics in Power
Systems
5
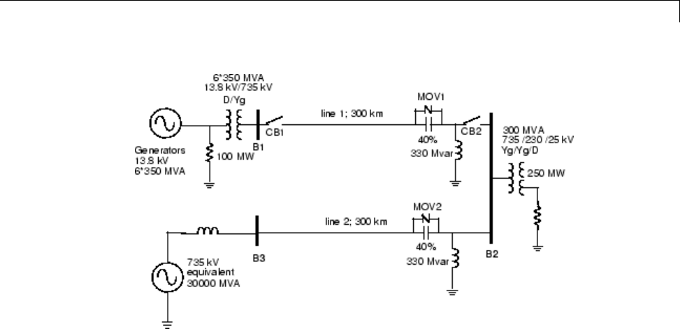
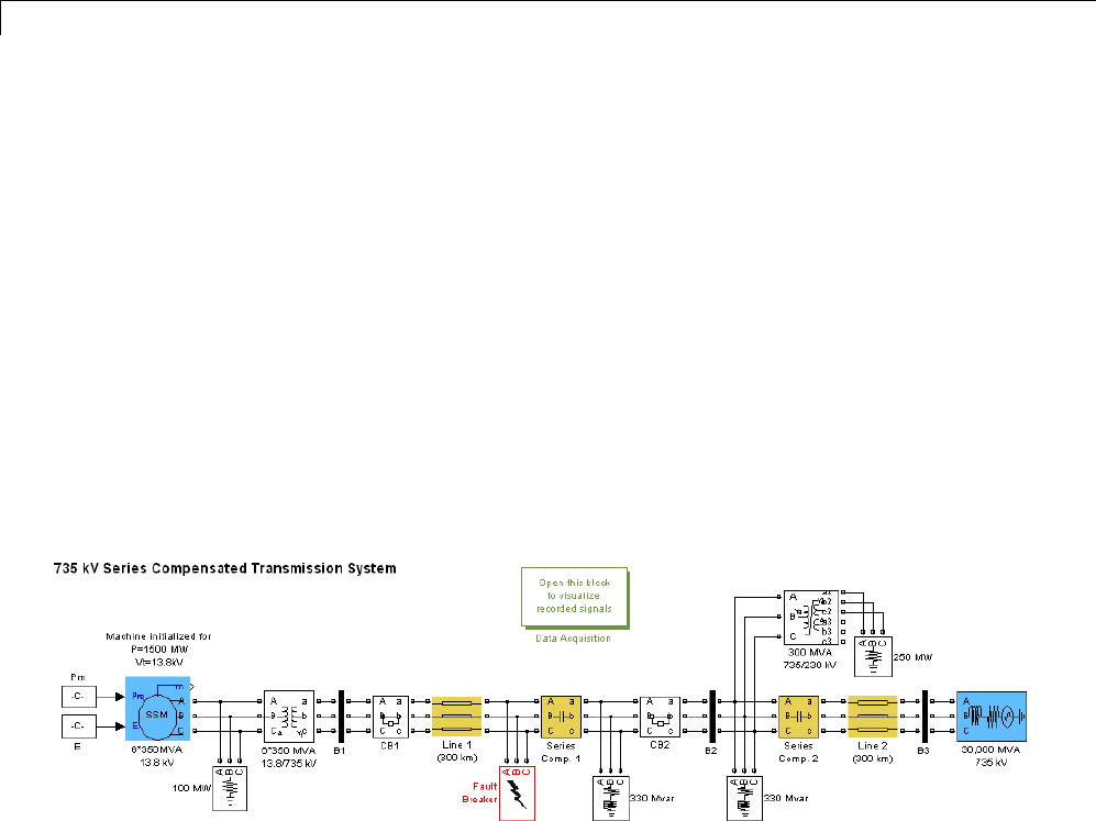
Series-Compensated Transmission System ........... 5-2
Description of the Transmission System ............... 5-2
Setting the Initial Load Flow and Obtaining Steady
State .......................................... 5-8
Transient Performance for a Line Fault ............... 5-9
Frequency Analysis ................................ 5-13
TransientPerformanceforaFaultatBusB2 ........... 5-16
Thyristor-Based Static Var Compensator ............ 5-20
Introduction ...................................... 5-20
Description of the SVC ............................. 5-21
Steady-State and Dynamic Performance of the SVC ..... 5-24
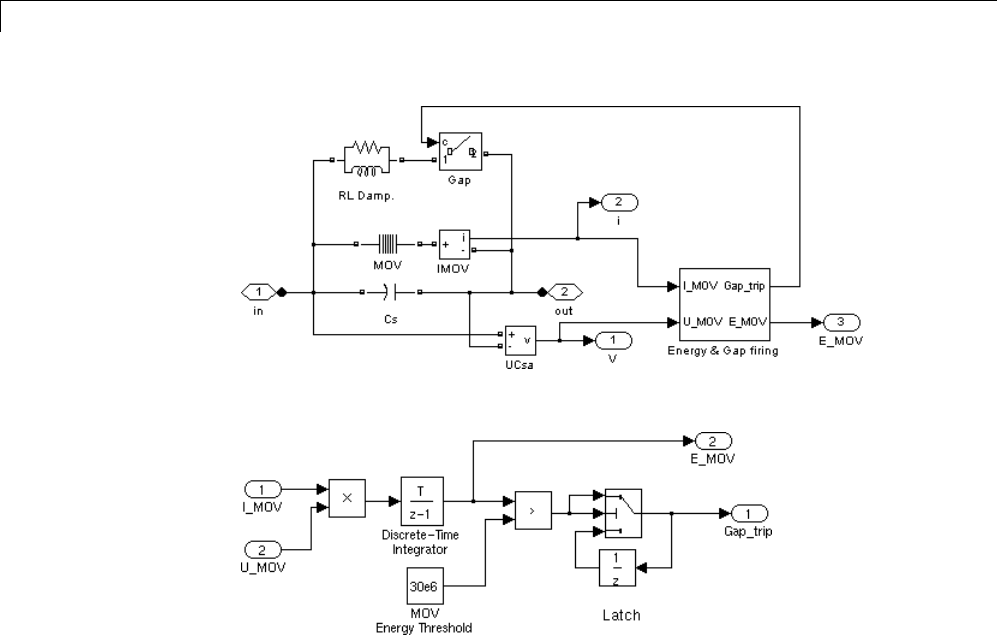
Misfiring of TSC1 ................................. 5-26
GTO-Based STATCOM ............................. 5-29
Introduction ...................................... 5-29
Description of the STATCOM ........................ 5-30
Steady-State and Dynamic Performance of the
STATCOM ..................................... 5-36
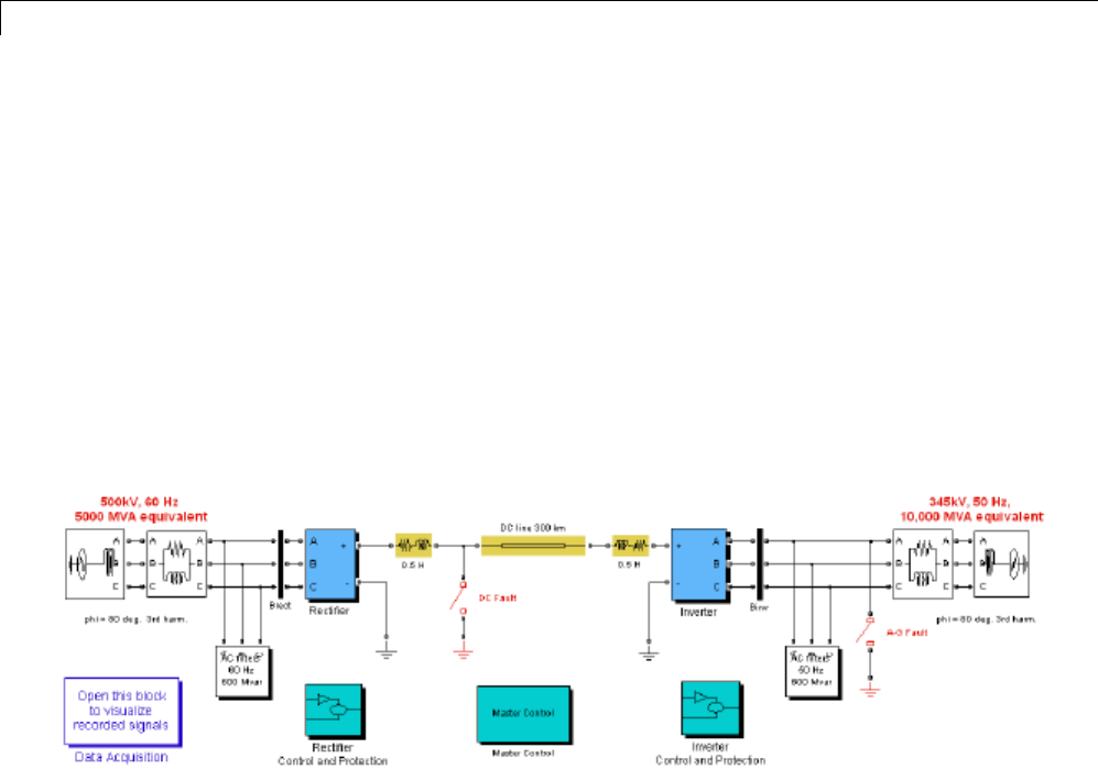
Thyristor-Based HVDC Link ........................ 5-39
Description of the HVDC Transmission System ......... 5-39
Frequency Response of the AC and DC Systems ........ 5-41
Description of the Control and Protection Systems ...... 5-43
System Startup/Stop — Steady-State and Step
Response ...................................... 5-48
DC Line Fault .................................... 5-54
xii Contents

AC Line-to-Ground Fault at the Inverter .............. 5-57
VSC-Based HVDC Link ............................. 5-61
Introduction ...................................... 5-61
Description of the HVDC Link ....................... 5-61
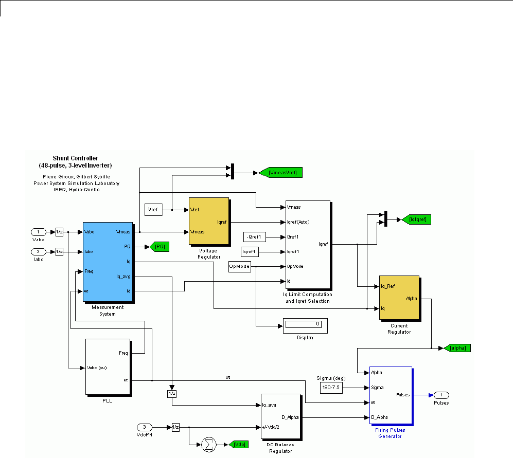
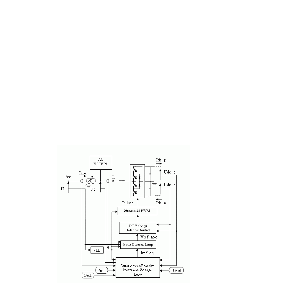
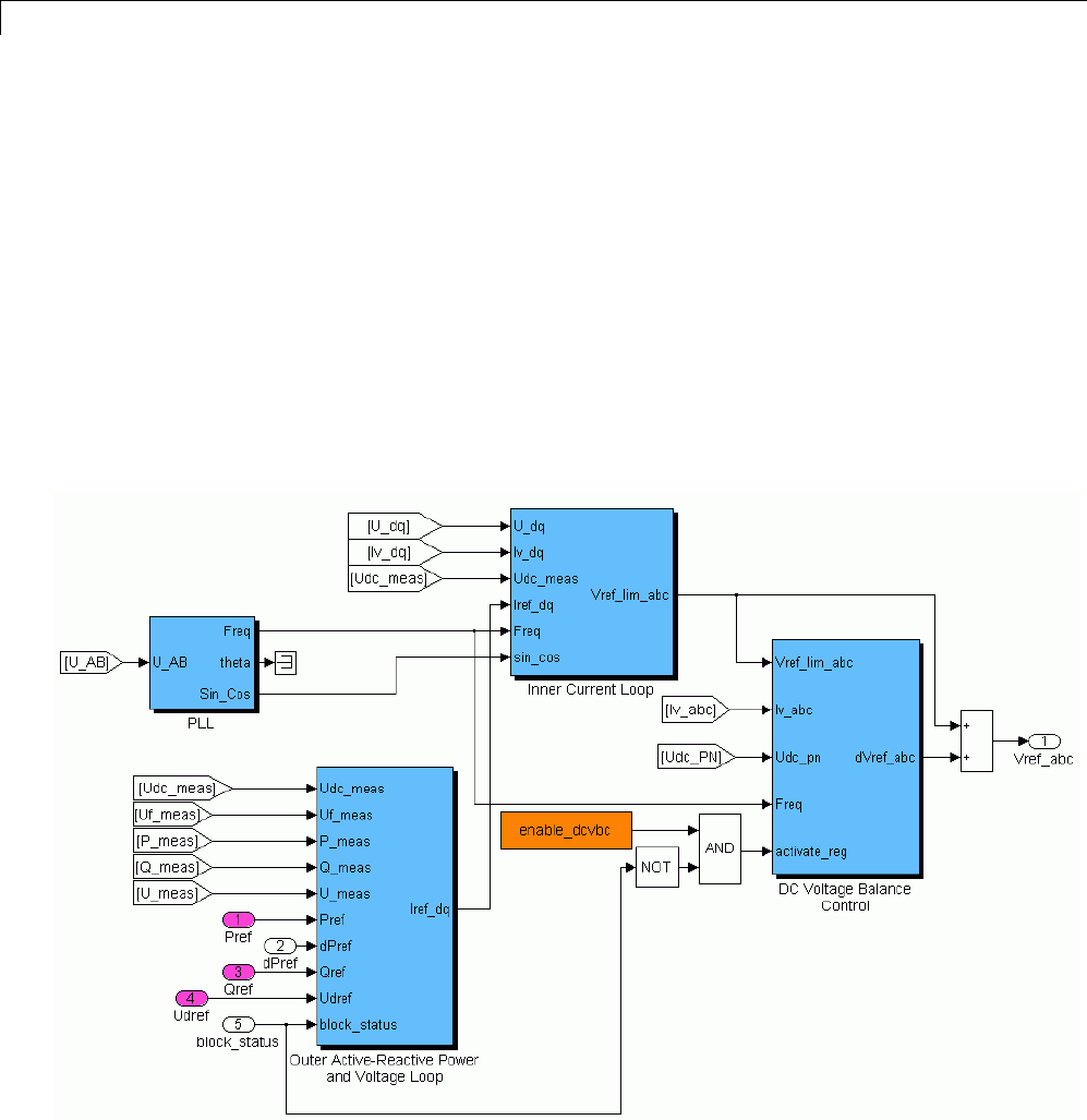
VSC Control System ............................... 5-65
Dynamic Performance .............................. 5-71
Transient Stability of Power Systems Using
Phasor Simulation
6
Transient Stability of a Power System with SVC and
PSS ............................................ 6-2
Introduction ...................................... 6-2
Description of the Transmission System ............... 6-2
Single-Phase Fault — Impact of PSS — No SVC ........ 6-4
Three-Phase Fault — Impact of SVC — PSS in Service ... 6-6
Control Power Flow Using UPFC and PST ........... 6-9
Introduction ...................................... 6-9
Description of the Power System ..................... 6-9
Power Flow Control with the UPFC .................. 6-12
UPFC P-Q Controllable Region ...................... 6-13
Power Flow Control Using a PST ..................... 6-14
Wind Farm Using Doubly-Fed Induction Generators .. 6-19
Description of the Wind Farm ....................... 6-19
TurbineResponsetoaChangeinWindSpeed .......... 6-23
Simulation of a Voltage Sag on the 120 kV System ...... 6-25
Simulation of a Fault on the 25 kV System ............. 6-27
Index
xiii
xiv Contents

1
Getting Started
•“Product Description” on page 1-2
•“Product Overview” on page 1-3
•“Building and Simulating a Simple Circuit” on page 1-8
•“Analyzing a Simple Circuit” on page 1-19
•“Specifying Initial Conditions” on page 1-28
•“Simulating Transients” on page 1-34
•“Introducing the Phasor Simulation Method” on page 1-41

1Getting Started
Product Description
Model and simulate electrical power systems
SimPowerSystems provides component libraries for modeling and simulating
electrical power systems. It includes models of three-phase machines,
electric drives, flexible AC transmission systems (FACTS), and wind
power generators. Abstracted models of power electronics components are
also included, enabling you to assess the impact of switching events on
system-level behavior. You can use these components to model the generation,
transmission, distribution, and consumption of electrical power.
Harmonic analysis, calculation of total harmonic distortion (THD), load
flow, and other key electrical power system analyses are automated.
SimPowerSystems models can be discretized to speed up simulations and
configured for phasor simulation, which helps you determine the transient
stability of electrical power systems.
Key Features
•Application-specific models, including common AC and DC electric drives,
flexible AC transmission systems, and wind-power generators
•Discretization and phasor simulation modes for fast model execution
•Ideal switching algorithm for fast simulation of power electronic devices
•Functions for obtaining equivalent state-space representations of circuits
•Tools for computing load flow and for initializing models of three-phase
networks with machines
•Frequency domain analysis methods, including FFT and harmonics
•Demonstration models of key electrical technologies
1-2

Product Overview
Product Overview
In this section...
“Introduction” on page 1-3
“The Role of Simulation in Design” on page 1-3
“SimPowerSystems Block Libraries” on page 1-4
“Required and Related Products” on page 1-6
Introduction
SimPowerSystems software and other products of the Physical Modeling
product family work together with Simulink software to model electrical,
mechanical, and control systems.
SimPowerSystems software operates in the Simulink environment. Therefore,
before starting this user’s guide, make yourself familiar with Simulink
documentation.
TheRoleofSimulationinDesign
Electrical power systems are combinations of electrical circuits and
electromechanical devices like motors and generators. Engineers working
in this discipline are constantly improving the performance of the systems.
Requirements for drastically increased efficiency have forced power system
designers to use power electronic devices and sophisticated control system
concepts that tax traditional analysis tools and techniques. Further
complicating the analyst’s role is the fact that the system is often so nonlinear
that the only way to understand it is through simulation.
Land-based power generation from hydroelectric, steam, or other devices is
not the only use of power systems. A common attribute of these systems
is their use of power electronics and control systems to achieve their
performance objectives.
SimPowerSystems software is a modern design tool that allows scientists
and engineers to rapidly and easily build models that simulate power
systems. It uses the Simulink environment, allowing you to build a model
1-3

1Getting Started
using simple click and drag procedures. Not only can you draw the circuit
topology rapidly, but your analysis of the circuit can include its interactions
with mechanical, thermal, control, and other disciplines. This is possible
because all the electrical parts of the simulation interact with the extensive
Simulink modeling library. Since Simulink uses the MATLAB®computational
engine, designers can also use MATLAB toolboxes and Simulink blocksets.
SimPowerSystems software belongs to the Physical Modeling product family
and uses similar block and connection line interface.
SimPowerSystems Block Libraries
Overview of SimPowerSystems Libraries
SimPowerSystems libraries contain models of typical power equipment
such as transformers, lines, machines, and power electronics. These models
are proven ones coming from textbooks, and their validity is based on the
experience of the Power Systems Testing and Simulation Laboratory of
Hydro-Québec, a large North American utility located in Canada, and also on
the experience of École de Technologie Supérieure and Université Laval. The
capabilities of SimPowerSystems software for modeling a typical electrical
system are illustrated in example files. And for users who want to refresh
their knowledge of power system theory, there are also self-learning case
studies.
The SimPowerSystems main library, powerlib, organizes its blocks into
libraries according to their behavior. To open this library, type powerlib in
the MATLAB Command Window. The powerlib library window displays the
block library icons and names. Double-click a library icon to open the library
and access the blocks. The main powerlib library window also contains the
Powergui block that opens a graphical user interface for the steady-state
analysis of electrical circuits.
1-4

Product Overview
Nonlinear Simulink Blocks for SimPowerSystems Models
The nonlinear Simulink blocks of the powerlib library are stored in a special
block library named powerlib_models. These masked Simulink models
are used by SimPowerSystems software to build the equivalent Simulink
model of your circuit.
Using the Simulink Library Browser to Access the Block
Libraries
You can also access SimPowerSystems libraries through the Simulink Library
Browser. To display the Library Browser, click the Library Browser button
in the toolbar of the MATLAB desktop or Simulink model window:
Alternatively, you can type simulink in the MATLAB Command Window.
Then expand the Simscape entry in the contents tree.
1-5

1Getting Started
Required and Related Products
SimPowerSystems software requires the following products:
•MATLAB
1-6

Product Overview
•Simulink
•Simscape™
In addition to SimPowerSystems software, the Physical Modeling product
family includes other products for modeling and simulating mechanical and
electrical systems. Use these products together to model physical systems in
Simulink and Simscape environment. There are also a number of closely
related products from MathWorks®that you can use with SimPowerSystems
software. For more information about any of these products, see the
MathWorks Web site at http://www.mathworks.com; see the “Products”
section.
1-7

1Getting Started
Building and Simulating a Simple Circuit
In this section...
“Introduction” on page 1-8
“Building the Electrical Circuit with powerlib Library” on page 1-9
“Interfacing the Electrical Circuit with Other Simulink Blocks” on page 1-14
“Measuring Voltages and Currents” on page 1-15
“Basic Principles of Connecting Capacitors and Inductors” on page 1-16
“Using the Powergui Block to Simulate SimPowerSystems Models” on page
1-17
Introduction
SimPowerSystems software allows you to build and simulate electrical
circuits containing linear and nonlinear elements.
In this section you
•Explore the powerlib library
•Learn how to build a simple circuit from the powerlib library
•Interconnect Simulink blocks with your circuit
The circuit below represents an equivalent power system feeding a 300 km
transmission line. The line is compensated by a shunt inductor at its receiving
end. A circuit breaker allows energizing and de-energizing of the line. To
simplify matters, only one of the three phases is represented. The parameters
shown in the figure are typical of a 735 kV power system.
1-8

Building and Simulating a Simple Circuit
CircuittoBeModeled
Building the Electrical Circuit with powerlib Library
The graphical user interface makes use of the Simulink functionality to
interconnect various electrical components. The electrical components are
grouped in a library called powerlib.
1Open the SimPowerSystems main library by entering the following
command at the MATLAB prompt.
powerlib
This command displays a Simulink window showing icons of different
block libraries.
You can open these libraries to produce the windows containing the blocks
to be copied into your circuit. Each component is represented by a special
icon having one or several inputs and outputs corresponding to the different
terminals of the component:
2From the File menu of the powerlib window, open a new window to
contain your first circuit and save it as circuit1.
3Open the Electrical Sources library and copy the AC Voltage Source block
into the circuit1 window.
1-9

1Getting Started
4Open the AC Voltage Source dialog box by double-clicking the icon and
enter the Amplitude, Phase, and Frequency parameters according to the
valuesshowninCircuittoBeModeledonpage1-9.
Note that the amplitude to be specified for a sinusoidal source is its peak
value (424.4e3*sqrt(2) volts in this case).
5Change the name of this block from AC Voltage Source to Vs.
6Copy the Parallel RLC Branch block, which can be found in the Elements
library of powerlib, set its parameters as shown in Circuit to Be Modeled
on page 1-9, and name it Z_eq.
7The resistance Rs_eq of the circuit can be obtained from the Parallel RLC
Branch block. Duplicate the Parallel RLC Branch block, which is already
in your circuit1 window. Select R for the Branch Type parameter and set
the R parameter according to Circuit to Be Modeled on page 1-9.
Once the dialog box is closed, notice that the L and C components have
disappeared so that the icon now shows a single resistor.
Note With the Branch Type parameter set to RLC, setting L and C
respectively to inf and zero in a parallel branch changes automatically the
Branch Type to R and produces the same result. Similarly, with the Series
RLC Branch block, setting R, L, and C respectively to zero, zero, and inf
eliminates the corresponding element.
8Name this block Rs_eq.
9Resize the various components and interconnect blocks by dragging lines
from outputs to inputs of appropriate blocks.
1-10

Building and Simulating a Simple Circuit
10 To complete the circuit of Circuit to Be Modeled on page 1-9, you need to
add a transmission line and a shunt reactor. You add the circuit breaker
later in “Simulating Transients” on page 1-34.
The model of a line with uniformly distributed R, L, and C parameters
normally consists of a delay equal to the wave propagation time along the
line. This model cannot be simulated as a linear system because a delay
corresponds to an infinite number of states. However, a good approximation
of the line with a finite number of states can be obtained by cascading
several PI circuits, each representing a small section of the line.
A PI section consists of a series R-L branch and two shunt C branches. The
model accuracy depends on the number of PI sections used for the model.
Copy the PI Section Line block from the Elements library into the circuit1
window, set its parameters as shown in Circuit to Be Modeled on page 1-9,
andspecifyonelinesection.
11 The shunt reactor is modeled by a resistor in series with an inductor. You
could use a Series RLC Branch block to model the shunt reactor, but then
you would have to manually calculate and set the R and L values from
the quality factor and reactive power specified in Circuit to Be Modeled
on page 1-9.
Therefore, you might find it more convenient to use a Series RLC Load
block that allows you to specify directly the active and reactive powers
absorbed by the shunt reactor.
Copy the Series RLC Load block, which can be found in the Elements
library of powerlib. Name this block 110 Mvar. Set its parameters as
follows:
1-11

1Getting Started
Vn 424.4e3 V
fn 60 Hz
P110e6/300 W (quality factor =300)
QL 110e6 vars
Qc 0
Note that, as no reactive capacitive power is specified, the capacitor
disappears on the block icon when the dialog box is closed. Interconnect the
newblocksasshown.
12 You need a Voltage Measurement block to measure the voltage at node B1.
This block is found in the Measurements library of powerlib.Copyitand
name it U1. Connect its positive input to the node B1 and its negative
input to a new Ground block.
13 To observe the voltage measured by the Voltage Measurement block
named U1, a display system is needed. This can be any device found in
the Simulink Sinks library.
OpentheSinkslibraryandcopytheScopeblockintoyourcircuit1
window. If the scope were connected directly at the output of the voltage
measurement, it would display the voltage in volts. However, electrical
engineers in power systems are used to working with normalized quantities
(per unit system). The voltage is normalized by dividing the value in volts
by a base voltage corresponding to thepeakvalueofthesystemnominal
voltage. In this case the scaling factor Kis
1-12

Building and Simulating a Simple Circuit
K=××
1
424 4 10 2
3
.
14 Copy a Gain block from the Simulink library and set its gain as above.
Connect its output to the Scope block and connect the output of the Voltage
Measurement block to the Gain block. Duplicate this voltage measurement
system at the node B2, as shown below.
15 Add a Powergui block to your model. The purpose of this block is discussed
in “Using the Powergui Block to Simulate SimPowerSystems Models” on
page 1-17.
16 Select Simulation > Run.
17 Open the Scope blocks and observe the voltages at nodes B1 and B2.
18 While the simulation is running, open the Vs block dialog box and modify
the amplitude. Observe the effect onthetwoscopes.Youcanalsomodify
the frequency and the phase. You can zoom in on the waveforms in the
scope windows by drawing a box around the region of interest with the
left mouse button.
To simulate this circuit, the default integration algorithm (ode45)wasused.
However, for most SimPowerSystems applications, your circuits contain
switches and other nonlinear models. In such a case, you must specify a
1-13

1Getting Started
different integration algorithm. This is discussed in “Simulating Transients”
on page 1-34, where a circuit breaker is added to your circuit.
Interfacing the Electrical Circuit with Other Simulink
Blocks
The Voltage Measurement block acts as an interface between the
SimPowerSystems blocks and the Simulink blocks. For the system shown
above, you implemented such an interface from the electrical system to the
Simulink system. The Voltage Measurement block converts the measured
voltages into Simulink signals.
Similarly, the Current Measurement block from the Measurements library of
powerlib can be used to convert any measured current into a Simulink signal.
You can also interface from Simulink blocks to the electrical system. For
example, you can use the Controlled Voltage Source block to inject a voltage
in an electrical circuit, as shown in the following figure.
1-14

Building and Simulating a Simple Circuit
Electrical Terminal Ports and Connection Lines SimPowerSystems
modeling environment is similar to that of other products in the Physical
Modeling family. Its blocks often feature both normal Simulink input and
output ports >and special electrical terminal ports :
•Lines that connect normal Simulink ports >are directional signal lines.
•Lines that connect terminal ports are special electrical connection lines.
These lines are nondirectional and can be branched, but you cannot connect
them to Simulink ports > or to normal Simulink signal lines.
•You can connect Simulink ports >only to other Simulink ports and
electrical terminal ports only to other electrical terminal ports.
•Converting Simulink signals to electrical connections or vice versa requires
using a SimPowerSystems block that features both Simulink ports and
electrical terminal ports.
Some SimPowerSystems blocks feature only one type of port.
Measuring Voltages and Currents
When you measure a current using a Current Measurement block, the positive
direction of current is indicated on the block icon (positive current flowing
from + terminal to – terminal). Similarly, when you measure a voltage using
a Voltage Measurement block, the measured voltage is the voltage of the +
terminal with respect to the – terminal. However, when voltages and currents
of blocks from the Elements library are measured using the Multimeter block,
the voltage and current polarities are not immediately obvious because blocks
might have been rotated and there are no signs indicating polarities on the
block icons.
Unlike Simulink signal lines and input and output ports, the
SimPowerSystems connection lines and terminal ports lack intrinsic
directionality. The voltage and current polarities are determined, not by line
direction, but instead by block orientation. To find out a block orientation,
first click the block to select it. Then enter the following command.
get_param(gcb,'Orientation')
1-15

1Getting Started
The following table indicates the polarities of the currents and voltages
measured with the Multimeter block for single-phase and three-phase RLC
branch and loads (and of the polarity of the capacitor voltage and the inductor
current), surge arresters, and single-phaseandthree-phasebreakers.
Block Orientation
Positive Current
Direction Measured Voltage
right left —> right Vleft – Vright
left right —> left Vright – Vleft
down top —> bottom Vtop – Vbottom
up bottom —> top Vbottom – Vtop
The natural orientation of the blocks (that is, their orientation in the Element
library) is right for horizontal blocks and down for vertical blocks.
For single-phase transformers (linear or saturable), with the winding
connectors appearing on the left and right sides, the winding voltages are the
voltages of the top connector with respect to the bottom connector, irrespective
of the block orientation (right or left). The winding currents are the currents
entering the top connector.
For three-phase transformers, the voltage polarities and positive current
directions are indicated by the signal labels used in the Multimeter block.
For example, Uan_w2 means phase A-to-neutral voltage of the Y connected
winding #2, Iab_w1 means winding current flowing from A to B in the
delta-connected winding #1.
Basic Principles of Connecting Capacitors and
Inductors
You have to pay particular attention when you connect capacitor elements
together with voltage sources, or inductor elements in series with current
sources. When you start the simulation, the software displays an error
message if one of the following two connection errors are present in your
diagram:
1-16

Building and Simulating a Simple Circuit
1You have connected a voltage source in parallel with a capacitor, or a series
of capacitor elements in series, like in the two examples below.
To fix this problem, you can add a small resistance in series between the
voltage source and the capacitors.
2You have connected a current source in series with an inductor, or a series
of inductors connected in parallel, like in the example below.
To fix this problem, you can add a large resistance in parallel with the
inductor.
Using the Powergui Block to Simulate
SimPowerSystems Models
The Powergui block is necessary for simulation of any Simulink model
containing SimPowerSystems blocks. It is used to store the equivalent
Simulink circuit that represents the state-space equations of the
SimPowerSystems blocks.
You must follow these rules when using this block in a model:
1-17

1Getting Started
•Place the Powergui block at the top level of diagram for optimal
performance. However, you can place it anywhere inside subsystems for
your convenience; its functionality will not be affected.
•You can have a maximum of one Powergui block per model
•You must name the block powergui
Note When you start the simulation, you will get an error if no Powergui
block is found in your model.
1-18

Analyzing a Simple Circuit
Analyzing a Simple Circuit
In this section...
“Introduction” on page 1-19
“Electrical State Variables” on page 1-19
“State-Space Representation Using power_analyze” on page 1-20
“Steady-State Analysis” on page 1-20
“Frequency Analysis” on page 1-22
Introduction
In this section you
•Obtain the state-space representation of your model with the
power_analyze command
•Compute the steady-state voltages and currents using the graphical user
interface of the Powergui block
•Analyze an electrical circuit in the frequency domain
Electrical State Variables
The electrical state variables are the Simulink states of your diagram
associated to the capacitor and inductor devices of the SimPowerSystems
blocks. Inductors and capacitors elements are found in the RLC-branch type
blocks such as the Series RLC Branch block, Three-Phase Parallel RLC Load
block, in the transformer models, in the PI Section Line block, in the snubber
devices of the power electronic devices, etc.
The electrical state variables consist of the inductor currents and the capacitor
voltages. Variable names forSimPowerSystems electrical states contain the
name of the block where the inductor or capacitor is found, preceded by the
Il_ prefix for inductor currents or the Uc_ prefix for capacitor voltages.
1-19

1Getting Started
State-Space Representation Using power_analyze
You compute the state-space representation of the model circuitl with the
power_analyze command. Enter the following command at the MATLAB
prompt.
[A,B,C,D,x0,electrical_states,inputs,outputs]=power_analyze('circuit1')
The power_analyze command returns the state-space model of your circuit in
the four matrices A, B, C, and D. x0 is the vector of initial conditions of the
electrical states of your circuit. The names of the electrical state variables,
inputs, and outputs are returned in three string matrices.
electrical_states =
Il_110 Mvars
Uc_input PI Section Line
Il_ sect1 PI Section Line
Uc_output PI Section Line
Il_Z_eq
Uc_Z_eq
inputs =
U_Vs
outputs =
U_U1
U_U2
Note that you could have obtained the names and ordering of the electrical
states, inputs, and outputs directly from the Powergui block. See the
power_analyze reference page for more details on how to use this function.
Steady-State Analysis
To facilitate the steady-state analysis of your circuit, the powerlib library
includes a graphical user interface tool. If the Powergui block is not already
present in your model, copy the block from the library into your circuit1
model and double-click the block icon to open it.
1-20

Analyzing a Simple Circuit
From the Analysis tools menu of the Powergui block, select Steady-State
Voltages and Currents. This opens the Steady-State Tool window where
thesteady-statephasorsvoltagesmeasuredbythetwovoltagemeasurement
blocks of your model are displayed in polar form.
Eachmeasurementoutputisidentified by a string corresponding to the
measurement block name. The magnitudes of the phasors U1 and U2
correspond to the peak value of the sinusoidal voltages.
From the Steady-State Tool window, you can also display the steady-state
values of the source voltage or the steady-state values of the inductor currents
and capacitor voltages by selecting either the Sources or the States check
box.
1-21

1Getting Started
Note Depending on the order you added the blocks in your circuit1 diagram,
the electrical state variables might not be ordered in the same way as in
the preceding figure.
Refer to the section “Measuring Voltages and Currents” on page 1-15 for more
details on the sign conventions used for the voltages and currents of sources
and electrical state variables listed in the Steady-State Tool window.
Frequency Analysis
The Measurements library of powerlib contains an Impedance Measurement
block that measures the impedance between any two nodes of a circuit. In the
following two sections, you measure the impedance of your circuit between
node B2 and ground by using two methods:
•Automatic measurement using the Impedance Measurement block and the
Powergui block
•Calculation from the state-space model
1-22

Analyzing a Simple Circuit
Obtaining the Impedance vs. Frequency Relation from the
Impedance Measurement and Powergui Blocks
The process to measure a circuit impedance from the state-space model
(which is described in detail in the next section, “Obtaining the Impedance
vs. Frequency Relation from the State-Space Model” on page 1-24) has been
automated in a SimPowerSystems block. Open the Measurements library of
powerlib, copy the Impedance Measurement block into your model, and
rename it ZB2. Connect the two inputs of this block between node B2 and
ground as shown.
Measuring Impedance vs. Frequency with the Impedance Measurement
Block
NowopenthePowerguidialog. IntheAnalysis tools menu, select
Impedance vs Frequency Measurement. A new window opens, showing
the list of Impedance Measurement blocks available in your circuit.
In your case, only one impedance is measured, and it is identified by ZB2 (the
name of the ZB2 block) in the window. Fill in the frequency range by entering
0:2:1500 (zero to 1500 Hz by steps of 2 Hz). Select the logarithmic scale to
display Z magnitude. Select the Save data when updated check box and
enter ZData as the variable name to contain the impedance vs. frequency.
Click the Update button.
1-23

1Getting Started
When the calculation is finished, the window displays the magnitude and
phase as functions of frequency. The magnitude should be identical to the
plot (for one line section) shown in Impedance at Node B2 as Function of
Frequency on page 1-27. If you look in your workspace, you should have a
variable named ZData. It is a two-column matrix containing frequency in
column 1 and complex impedance in column 2.
Obtaining the Impedance vs. Frequency Relation from the
State-Space Model
Note The following section assumes you have Control System Toolbox™
software installed.
To measure the impedance versus frequency at node B2, you need a current
source at node B2 providing a second input to the state-space model. Open
the Electrical Sources library and copy the AC Current Source block into
your model. Connect this source at node B2, as shown below. Set the current
1-24

Analyzing a Simple Circuit
source magnitude to zero and keep its frequency at 60 Hz. Rearrange the
blocks as follows.
AC Current Source at the B2 Node
Now compute the state-space representation of the model circuitl with the
power_analyze command. Enter the following command at the MATLAB
prompt.
sys1 = power_analyze('circuit1','ss')
This command returns a state-space model representing the continuous-time
state-space model of your electrical circuit.
IntheLaplacedomain,theimpedanceZ2atnodeB2isdefinedasthetransfer
function between the current injected by the AC current Source block and the
voltage measured by the U2 Voltage Measurement block.
Zs Us
Is
22
2
()
=
()
()
You obtain the names of the inputs and outputs of this state-space model as
follows.
sys1.InputName
ans =
1-25

1Getting Started
'U_Vs'
'I_AC Current Source'
sys1.OutputName
ans =
'U_U2'
'U_U1'
The impedance at node B2 then corresponds to the transfer function between
output 1 and input 2 of this state-space model. For the 0 to 1500 Hz range, it
can be calculated and displayed as follows.
freq=0:1500;
w=2*pi*freq;
bode(sys1(1,2),w);
Repeat the same process to get the frequency response with a 10 section
line model. Open the PI Section Line dialog box and change the number
of sections from 1to 10. To calculate the new frequency response and
superimpose it upon the one obtained with a single line section, enter the
following commands.
sys10 = power_analyze('circuit1','ss');
bode(sys1(1,2),sys10(1,2),w);
Open the property editor of the Bode plot and select units for Frequency in Hz
using linear scale and Magnitude in absolute using log scale. The resulting
plot is shown below.
1-26

Analyzing a Simple Circuit
Impedance at Node B2 as Function of Frequency
This graph indicates that the frequency rangerepresentedbythesingleline
section model is limited to approximately 150 Hz. For higher frequencies, the
10 line section model is a better approximation.
The system with a single PI section has two oscillatory modes at 89 Hz and
229 Hz. The 89 Hz mode is due to the equivalent source, which is modeled
by a single pole equivalent. The 229 Hz mode is the first mode of the line
modeled by a single PI section.
For a distributed parameter line model the propagation speed is
vLC km s=⋅=
1293 208,/ 
The propagation time for 300 km is therefore T = 300/293,208 = 1.023 ms
and the frequency of the first line mode is f1 = 1/4T = 244 Hz. A distributed
parameter line would have an infinite number of modes every 244 + n*488 Hz
(n=1,2,3...).The10sectionlinemodelsimulatesthefirst10modes.The
first three line modes can be seen in Impedance at Node B2 as Function of
Frequency on page 1-27 (244 Hz, 732 Hz, and 1220 Hz).
1-27

1Getting Started
Specifying Initial Conditions
In this section...
“Introduction” on page 1-28
“State Variables” on page 1-28
“Initial States” on page 1-29
“Specify Initial Electrical States with Powergui” on page 1-30
Introduction
In this section you
•Learn what are the state variables of a Simulink diagram containing
SimPowerSystems blocks
•Specify initial conditions for the electrical state variables
State Variables
The state variables of a Simulink diagram containing SimPowerSystems
blocks consist of
•The electrical states associated to RLC branch-type SimPowerSystems
blocks. They are defined by the state-space representation of your model.
See “Electrical State Variables” on page 1-19 for more details about the
electrical states.
•The Simulink states of the SimPowerSystems electrical models such as
the Synchronous Machine block, the Saturable Transformer block, or the
Three-Phase Dynamic Load block.
•The Simulink states of the other Simulink blocks of your model (controls,
user-defined blocks, and other blocksets).
The following picture provides an example that contains the three types of
state variables:
1-28

Specifying Initial Conditions
Initial States
Initial conditions, which are applied to the entire system at the start of the
simulation, are generally set in the blocks. Most of the Simulink blocks
allow you to specify initial conditions. For the case of the electrical states,
the SimPowerSystems software automatically sets the initial values of the
electrical states to start the simulation in steady state.
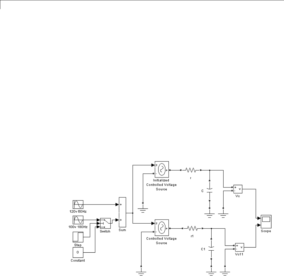
However, you can specify the initial conditions for the capacitor voltage and
inductor currents in the mask of these blocks:
•the Series and Parallel RLC Branch blocks
•the Series and Parallel RLC Load blocks
The initial values entered in the mask of these block will overwrite the
default steady-state parameters calculated by the SimPowerSystems
software. In the same sense, you can overwrite initial conditions of the overall
blocks by specifying them in the States area of the Model Configuration
Parameters dialog box.
1-29

1Getting Started
See the power_init function reference page for moredetailsonhowyoucan
specify initial states for a Simulink diagram with SimPowerSystems blocks.
Specify Initial Electrical States with Powergui
1Open the Transient Analysis of a Linear Circuit example by typing
power_transient at the command line. Rename the RLC Branch blocks
asshowninthenextfigure.
2From the Analysis tools menu of the Powergui block, select Initial State
Settings. The initial values of the five electrical state variables (three
inductor currents and two capacitor voltages) are displayed. These initial
values corresponds to the values that the software automatically sets to
start the simulation in steady state.
1-30

Specifying Initial Conditions
3Open the Scope block and start the simulation. As the electrical state
variables are automatically initialized, the system starts in steady state
and sinusoidal waveforms are observed.
4The initial value for STATE_D state is set to 1.589e5 V. It corresponds to the
initial capacitor voltage found in the STATE_D block. Open this block, select
the Set the initial capacitor voltage parameter, then specify a capacitor
initial voltage of -2e5 V. Click the OK button.
5Click the From diagram button of the Powergui Initial States Tool to
refresh the display of initial states. The initial state of STATE_D block is
now set to -2e5 V.
6Start the simulation. In the second trace of the Scope block, zoom around
the transient at the beginning of the simulation. As expected, the model
does not start in steady state, but the initial value for the capacitor voltage
measured by the Voltage Measurement block is -2e5 V.
1-31

1Getting Started
7Select the STATE_A state variable in the Initial States Tool list. In the
Set selected electrical state field, set the initial inductor current to 50
A, and click Apply.OpenthemaskoftheSTATE_A block, and note that the
Set the initial inductor current parameter is selected and the initial
inductor current is set to 50 A.
Run the simulation and observe the new transient caused by this new setting.
Forcing Initial States to Zero
Now suppose that you want to reset all the initial electrical states to zero
without loosing the settings you have done in the previous steps.
1From the Initial State Tool window, select the To zero check box under
Force initial electrical states,thenclickApply. Restart the simulation
and observe the transient when all the initial conditions starts from zero.
2Open the masks of the STATE_C and STATE_A blocks and note that even if
initial conditions are still specified in these blocks, the setting for the initial
states is forced to zero by the Powergui block.
A message is displayed at the command line to remind you every time you
start the simulation that the electrical initial states of your model are forced to
zero by the Powergui block, which overwrites the block settings in your model.
Forcing Initial States to Steady State
Similarly, you can set all the initial states to steady without loosing the
settings you have done in the previous steps.
1From the Initial State Tool window, select the To steady state check box
under Force initial electrical states,thenclickApply.
2Restart the simulation and observe that the simulation starts in steady
state.
A message is displayed at the command line to remind you every time you
start the simulation that the electrical initial states of your model are forced
to steady state by the Powergui block.
1-32

Specifying Initial Conditions
Returning to Block Settings
To return to the block settings, clear both check boxes under Force initial
electrical states,thenclickApply.
1-33

1Getting Started
Simulating Transients
In this section...
“Introduction” on page 1-34
“Simulating Transients with a Circuit Breaker” on page 1-34
“Continuous, Variable Time Step Integration Algorithms” on page 1-36
“Discretizing the Electrical System” on page 1-38
Introduction
In this section you
•Learn how to create an electrical subsystem
•Simulate transients with a circuit breaker
•Compare time domain simulation results with different line models
•Learn how to discretize a circuit and compare results thus obtained with
results from a continuous, variable time step algorithm
Simulating Transients with a Circuit Breaker
One of the main uses of SimPowerSystems software is to simulate transients
in electrical circuits. This can be done with either mechanical switches (circuit
breakers) or switches using power electronic devices.
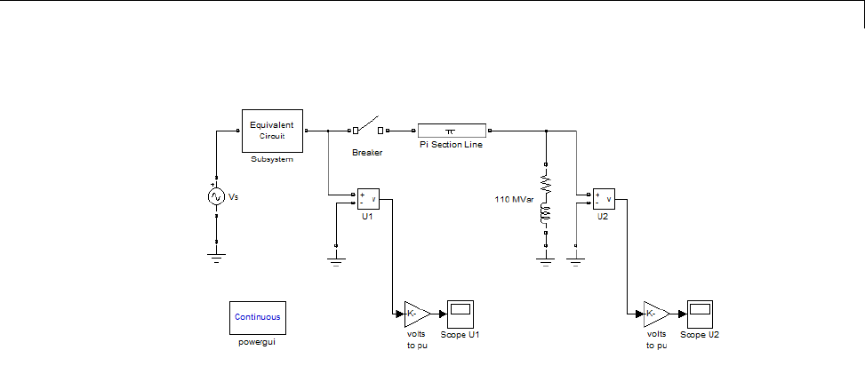
First open your circuit1 system and delete the current source connected at
node B2. Save this new system as circuit2. Before connecting a circuit
breaker, you need to modify the schematic diagram of circuit2.Youcan
group several components into a subsystem. This feature is useful to simplify
complex schematic diagrams.
Use this feature to transform the source impedance into a subsystem:
1Select the two blocks identified as Rs_eq and Z_eq by surrounding them by
a box with the left mouse button and use the Edit > Create subsystem
menu item. The two blocks now form a new block called Subsystem.
1-34

Simulating Transients
2Using the Edit > Mask subsystem menu item, change the icon of that
subsystem. In the Icon section of the mask editor, enter the following
drawing command:
disp('Equivalent\nCircuit')
The icon now reads Equivalent Circuit, as shown in the figure above.
3You can double-click the Subsystem block and look at its content.
4Insert a circuit breaker into your circuit to simulate a line energization by
openingtheElementslibraryofpowerlib.CopytheBreakerblockinto
your circuit2 window.
The circuit breaker is a nonlinear element modeled by an ideal switch in
series with a resistance. Because of modeling constraints, this resistance
cannot be set to zero. However, it can be set to a very small value, say 0.001
Ω,tha
t does not affect the performance of the circuit:
1Open the Breaker block dialog box and set its parameters as follows:
Ron 0.001 Ω
Initial state 0 (open)
Rs inf
1-35

1Getting Started
Cs 0
Switching times [(1/60)/4]
2Insert the circuit breaker in series with the sending end of the line, then
rearrange the circuit as shown in the previous figure.
3Open the scope U2 and click the Parameters icon and select the Data
history tab. Click the Save data to workspace button and specify a
variable name U2 to save the simulation results; then change the Format
option for U2 to be Array.Also,clearLimit data points to last to display
the entire waveform for long simulation times.
You are now ready to simulate your system.
Continuous, Variable Time Step Integration
Algorithms
Open the PI section Line dialog box and make sure the number of sections
is set to 1. Open the Simulation > Configuration Parameters dialog box.
As you now have a system containing switches, you need a stiff integration
algorithm to simulate the circuit. In the Solver pane, select the variable-step
stiff integration algorithm ode23tb.
Keep the default parameters (relative tolerance set at 1e-3) and set the stop
time to 0.02 seconds. Open the scopes and start the simulation. Look at
the waveforms of the sending and receiving end voltages on ScopeU1 and
ScopeU2.
Once the simulation is complete, copy the variable U2 into U2_1 by entering
the following command in the MATLAB Command Window.
U2_1 = U2;
These two variables now contain the waveform obtained with a single PI
section line model.
1-36

Simulating Transients
Open the PI section Line dialog box and change the number of sections
from 1to 10. Start the simulation. Once the simulation is complete, copy
the variable U2 into U2_10.
Before modifying your circuit to use a distributed parameter line model, save
your system as circuit2_10pi,which you can reuse later.
Delete the PI section line model and replace it with a single-phase Distributed
Parameter Line block. Set the number of phases to 1and use the same R, L,
C, and length parameters as for the PI section line (see Circuit to Be Modeled
on page 1-9). Save this system as circuit2_dist.
Restart the simulation and save the U2 voltage in the U2_d variable.
You can now compare the three waveforms obtained with the three line
models. Each variable U2_1,U2_10,andU2_d is a two-column matrix where
thetimeisincolumn1andthevoltageisincolumn2. Plotthethree
waveforms on the same graph by entering the following command.
plot(U2_1(:,1), U2_1(:,2), U2_10(:,1),U2_10(:,2),
U2_d(:,1),U2_d(:,2));
These waveforms are shown in the next figure. As expected from the
frequency analysis performed during “Analyzing a Simple Circuit” on page
1-19, the single PI model does not respond to frequencies higher than 229 Hz.
The 10 PI section model gives a better accuracy, although high-frequency
oscillations are introduced by the discretization of the line. You can clearly
see in the figure the propagation time delay of 1.03 ms associated with the
distributed parameter line.
1-37

1Getting Started
Receiving End Voltage Obtained with Three Different Line Models
Discretizing the Electrical System
An important product feature is its ability to simulate either with continuous,
variable step integration algorithms or with discrete solvers. For small
systems, variable time step algorithms are usually faster than fixed step
methods, because the number of integration steps is lower. For large systems
that contain many states or many nonlinear blocks such as power electronic
switches, however, it is advantageous to discretize the electrical system.
When you discretize your system, the precision of the simulation is controlled
by the time step. If you use too large a time step, the precision might not be
sufficient. The only way to know if it is acceptable is to repeat the simulation
withdifferenttimestepsandfindacompromise for the largest acceptable
time step. Usually time steps of 20 µs to 50 µs give good results for simulation
of switching transients on 50 Hz or 60 Hz power systems or on systems using
line-commutated power electronic devices such as diodes and thyristors.
You must reduce the time step for systems using forced-commutated power
electronic switches. These devices, the insulated-gate bipolar transistor
(IGBT), the field-effect transistor (FET), and the gate-turnoff thyristor (GTO)
are operating at high switching frequencies.
1-38

Simulating Transients
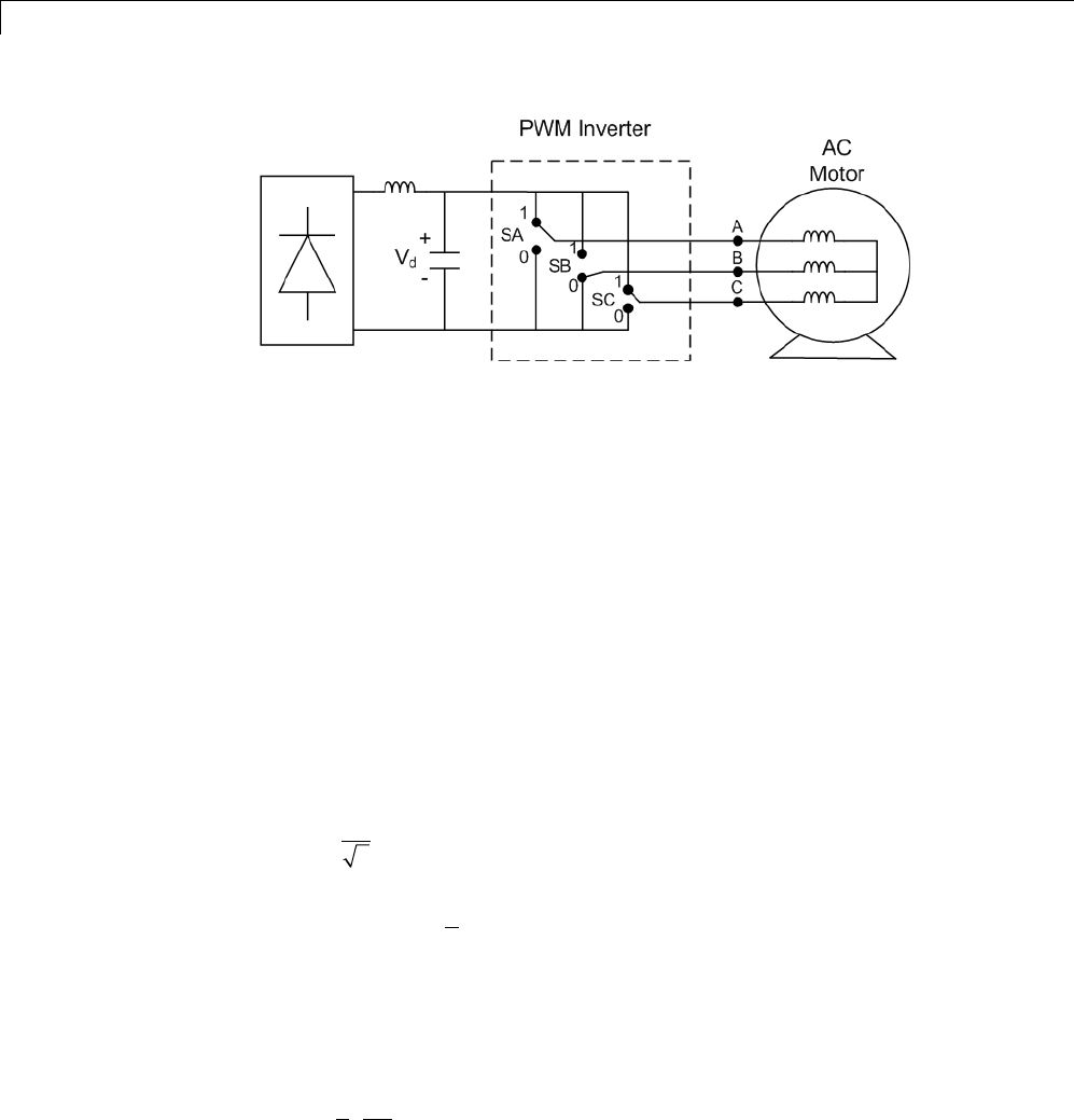
For example, simulating a pulse-width-modulated (PWM) inverter operating
at 8 kHz would require a time step of at most 1 µs.
Younowlearnhowtodiscretizeyoursystem and compare simulation results
obtained with continuous and discrete systems. Open the circuit2_10pi
system that you saved from a previous simulation. This system contains
24 electrical states and one switch. Open the Powergui, click Configure
Parameters, and in the Powergui block parameters dialog box set
Simulation type to Discrete.Setthesampletimeto25e-6 s. When you
restart the simulation, the power system is discretized using the Tustin
method (corresponding to trapezoidal integration) using a 25 µs sample time.
Open the Simulation > Configuration Parameters dialog box and on the
Solver pane set the simulation time to 0.2 s. Start the simulation.
Note Once the system is discretized, there are no more continuous states in
the electrical system. So you do not need a variable-step integration method
to simulate. In the Simulation > Configuration Parameters > Solver
pane, you could have selected the Fixed-step and Discrete (no continuous
states) options and specified a fixed step of 25 µs.
To measure the simulation time, you can restart the simulation by entering
the following commands.
tic; sim(gcs); toc
When the simulation is finished the elapsed time in seconds is displayed
in the MATLAB Command Window.
To return to the continuous simulation, open the Powergui block parameters
dialog box and set Simulation type to Continuous.Ifyoucomparethe
simulation times, you find that the discrete system simulates approximately
3.5 times faster than the continuous system.
To compare the precision of the two methods, perform the following three
simulations:
1Simulate a continuous system, with Ts = 0.
1-39

1Getting Started
2Simulate a discrete system, with Ts = 25 µs.
3Simulate a discrete system, with Ts = 50 µs.
For each simulation, save the voltage U2 in a different variable. Use
respectively U2c,U2d25,andU2d50. Plot the U2 waveforms on the same graph
by entering the following command.
plot(U2c(:,1), U2c(:,2), U2d25(:,1),U2d25(:,2),
U2d50(:,1),U2d50(:,2))
Zoom in on the 4 to 12 ms region of the plot window to compare the differences
on the high-frequency transients. The 25 µs compares reasonably well
with the continuous simulation. However, increasing the time step to 50
µs produces appreciable errors. The 25 µs time step would therefore be
acceptable for this circuit, while obtaining a gain of 3.5 on simulation speed.
Comparison of Simulation Results for Continuous and Discrete Systems
1-40

Introducing the Phasor Simulation Method
Introducing the Phasor Simulation Method
In this section...
“Introduction” on page 1-41
“When to Use the Phasor Solution” on page 1-41
“Phasor Simulation of a Circuit Transient” on page 1-42
Introduction
In this section, you
•Apply the phasor simulation method to a simple linear circuit
•Learn advantages and limitations of this method
Up to now you have used two methods to simulate electrical circuits:
•Simulation with variable time steps using the continuous Simulink solvers
•Simulation with fixed time steps using a discretized system
This section explains how to use a third simulation method, the phasor
solution method.
When to Use the Phasor Solution
The phasor solution method is mainly used to study electromechanical
oscillations of power systems consisting of large generators and motors.
An example of this method is the simulation of a multimachine system in
“Three-Phase Systems and Machines” on page 2-26. However, this technique
is not restricted to the study of transient stability of machines. It can be
applied to any linear system.
If, in a linear circuit, you are interested only in the changes in magnitude and
phase of all voltages and currents when switches are closed or opened, you do
not need to solve all differential equations (state-space model) resulting from
the interaction of R, L, and C elements. You can instead solve a much simpler
set of algebraic equations relating the voltage and current phasors. This is
what the phasor solution method does. As its name implies, this method
1-41

1Getting Started
computes voltages and currents as phasors. Phasors are complex numbers
representing sinusoidal voltages and currents at a particular frequency. They
can be expressed either in Cartesian coordinates (real and imaginary) or in
polar coordinates (amplitude and phase). As the electrical states are ignored,
the phasor solution method does not require a particular solver to solve the
electrical part of your system. The simulation is therefore much faster to
execute. You must keep in mind, however, that this faster solution technique
gives the solution only at one particular frequency.
Phasor Simulation of a Circuit Transient
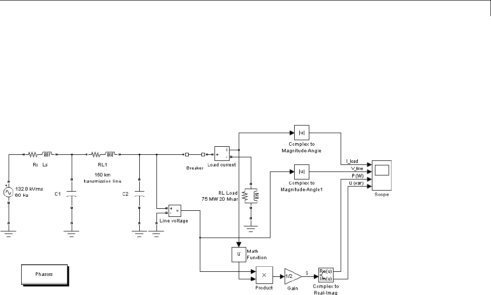
You now apply the phasor solution method to a simple linear circuit. Open the
example named Transient Analysis of a Linear Circuit (power_transient).
Simple Linear Circuit
This circuit is a simplified model of a 60 Hz, 230 kV three-phase power system
where only one phase is represented. The equivalent source is modeled by a
voltage source (230 kV RMS / sqrt(3) or 132.8 kV RMS, 60 Hz) in series with
its internal impedance (Rs Ls). The source feeds an RL load through a 150 km
transmission line modeled by a single PI section (RL1 branch and two shunt
capacitances, C1 and C2). A circuit breaker is used to switch the load (75 MW,
20 Mvar) at the receiving end of the transmission line. Two measurement
blocks are used to monitor the load voltage and current.
1-42

Introducing the Phasor Simulation Method
The Powergui block at the lower-left corner indicates that the model is
continuous. Start the simulation and observe transients in voltage and
current waveforms when the load is first switched off at t = 0.0333 s (2 cycles)
and switched on again at t = 0.1167 s (7 cycles).
Invoking the Phasor Solution in the Powergui Block
You now simulate the same circuit using the phasor simulation method. This
option is accessible through the Powergui block. Open the Powergui, click
Configure Parameters, and in the Powergui block parameters dialog box
set Simulation type to Phasor. You must also specify the frequency used
to solve the algebraic network equations. A default value of 60 Hz should
already be entered in the Phasor frequency field. Close the Powergui and
notice that the word Phasors now appears on the Powergui icon, indicating
that the Powergui now applies this method to simulate your circuit. Before
restarting the simulation, you need to specify the appropriate format for the
two signals sent to the Scope block.
Selecting Phasor Signal Measurement Formats
If you now double-click the Voltage Measurement block or the Current
Measurement block, you see that a menu allows you to output phasor
signals in four different formats: Complex (default choice), Real-Imag,
Magnitude-Angle,orjustMagnitude.TheComplex format is useful when you
want to process complex signals. Note that the oscilloscope does not accept
complex signals. Select Magnitude format for both the Line Voltage and
the Load Current Measurement blocks. This will allow you to observe the
magnitude of the voltage and current phasors.
Restart the simulation. The magnitudes of the 60 Hz voltage and current
are now displayed on the scope. Waveforms obtained from the continuous
simulation and the phasor simulation are superimposed in this plot.
1-43

1Getting Started
Waveforms Obtained with the Continuous and Phasor Simulation Methods
Note that with continuous simulation, the opening of the circuit breaker
occurs at the next zero crossing of current following the opening order;
whereas for the phasor simulation, this opening is instantaneous. This is
because there is no concept of zero crossing in the phasor simulation.
Processing Voltage and Current Phasors
The Complex format allows the use of complex operations and processing of
phasors without separating real and imaginary parts. Suppose, for example,
that you need to compute the power consumption of the load (active power
Pand reactive power Q). The complex power Sis obtained from the voltage
and current phasors as
SPjQ VI=+ =⋅⋅
∗
1
2
1-44

Introducing the Phasor Simulation Method
where I* is the conjugate of the current phasor. The 1/2 factor is required to
convert magnitudes of voltage and current from peak values to RMS values.
Select the Complex format for both current and voltage and, using blocks from
the Simulink Math library, implement the power measurement as shown.
Power Computation Using Complex Voltage and Current
The Complex to Magnitude-Angle blocks are now required to convert complex
phasors to magnitudes before sending them to the scope.
The power computation system you just implemented is already built into the
SimPowerSystems software. The Active & Reactive Power (Phasor Type)
block is available in the Extras/Phasor library.
1-45

1Getting Started
1-46

2
Advanced Components and
Techniques
This chapter introduces methods and devices that enhance your power system
simulations and make them more realistic.
The first two tutorials illustrate power electronics, simple motors, and
Fourier analysis. The third tutorial demonstrates three-phase power systems,
electrical machinery, load flow, and use of the phasor solution method for
transient stability studies of electromechanical systems. The fourth explains
how you can create and customize your own nonlinear blocks.
•“Introducing Power Electronics” on page 2-2
•“Simulate Variable Speed Motor Control” on page 2-11
•“Three-Phase Systems and Machines” on page 2-26
•“Building and Customizing Nonlinear Models” on page 2-47
•“Building a Model Using Model Construction Commands” on page 2-65

2Advanced Components and Techniques
Introducing Power Electronics
In this section...
“Introduction” on page 2-2
“Simulation of the TCR Branch” on page 2-4
“Simulation of the TSC Branch” on page 2-8
Introduction
In this section you
•Learn how to use power electronics components
•Learn how to use transformers
•Change initial conditions of a circuit
SimPowerSystems software is designed to simulate power electronic devices.
This section uses a simple circuit basedonthyristorsasthemainexample.
Consider the circuit shown below. It represents one phase of a static var
compensator (SVC) used on a 735 kV transmission network. On the secondary
of the 735 kV/16 kV transformer, two variable susceptance branches are
connected in parallel: one thyristor-controlled reactor (TCR) branch and one
thyristor-switched capacitor (TSC) branch.
2-2

Introducing Power Electronics
One Phase of a TCR/TSC Static Var Compensator
The TCR and TSC branches are both controlled by a valve consisting of two
thyristor strings connected in antiparallel. An RC snubber circuit is connected
across each valve. The TSC branch is switched on/off, thus providing discrete
step variation of the SVC capacitive current. The TCR branch is phase
controlled to obtain a continuous variation of the net SVC reactive current.
Now build two circuits illustrating the operation of the TCR and the TSC
branches.
2-3

2Advanced Components and Techniques
Simulation of the TCR Branch
1Open a new window and save it as circuit3.
2Open the Power Electronics library and copy the Thyristor block into your
circuit3 model.
3Double-click the block to open the Thyristor dialog box and set the
parameters as follows:
Ron 1e-3
Lon 0
Vf 14*0.8
Rs 500
Cs 0.15e-6
Notice that the snubber circuit is integral to the Thyristor dialog box.
4Rename this block Th1 and duplicate it.
5Connect this new thyristor Th2 in antiparallel with Th1, as shown in
Simulation of the TCR Branch on page 2-6.
As the snubber circuit has already been specified with Th1, the snubber
of Th2 must be eliminated.
6Open the Th2 dialog box and set the snubber parameters to
Rs Inf
Cs 0
Notice that the snubber disappears on the Th2 icon.
7The Linear Transformer block is located in the Elements library. Copy it,
rename it to TrA, and open its dialog box. Set its nominal power, frequency,
and winding parameters (winding 1 =primary;winding 2 =secondary)
as shown in One Phase of a TCR/TSC Static Var Compensator on page 2-3.
2-4

Introducing Power Electronics
The Units parameter allows you to specify the resistance R and leakage
inductance L of each winding as well as the magnetizing branch Rm/Lm,
either in SI units (ohms, henries) or in per units (pu). Keep the default
pu setting to specify directly R and L in per unit quantities. As there is
no tertiary winding, deselect Three windings transformer.Winding3
disappears on the TrA block.
Finally, set the magnetizing branch parameters Rm and Xm at [500,
500]. These values correspond to 0.2% resistive and inductive currents.
For more information on the per unit (pu) system, see “Per Unit System of
Units”.
8Add a voltage source, a Ground block, and two Series RLC Branch blocks, Z
source and RL. Set the block parameters as follows:
Block Name Z source RL
Branch type RL RL
Resistance 2.7 70.5e-3
Inductance 71.65e-3 18.7e-3
9Add a current measurement to measure the primary current. Interconnect
the circuit as shown in Simulation of the TCR Branch on page 2-6.
10 Notice that the Thyristor blocks have an output identified by the letter m.
This output returns a Simulink vectorized signal containing the thyristor
current (Iak) and voltage (Vak). Connect a Demux block with two outputs
at the m output of Th1. Then connect the two demultiplexer outputs to a
dual trace scope that you rename Scope_Th1. (To create a second input
to your scope, in the Scope properties > General menu item, set the
number of axes to 2.) Label the two connection lines Ith1 and Vth1.These
labels are automatically displayed on the top of each trace.
2-5

2Advanced Components and Techniques
Simulation of the TCR Branch
11 You can now model the synchronized pulse generators firing thyristors Th1
and Th2. Copy two Simulink pulse generators into your system, name
them Pulse1 and Pulse2,and connect them to the gates of Th1 and Th2.
12 Now you have to define the timing of the Th1 and Th2 pulses. At every
cycle a pulse has to be sent to each thyristor αdegrees after the zero
crossing of the thyristor commutation voltage. Set the Pulse1 and Pulse2
block parameters as follows:
Amplitude 1
Period 1/60 s
Pulse width (% of period) 1% (3.6 degrees pulses)
Phase Delay 1/60+T for Pulse1
1/60+1/120+T for Pulse2
13 The pulses sent to Th2 are delayed by 180 degrees with respect to pulses
sent to Th1. The delay T is used to specify the firing angle α.Togeta120
degree firing angle, specify Tin the workspace by entering
T = 1/60/3;
2-6

Introducing Power Electronics
14 Now open the Simulation > Model Configuration Parameters
dialog box. Select the ode23tb integration algorithm. Keep the default
parameters but set the relative tolerance to 1e-4 and the stop time to 0.1.
15 Add a Powergui block at the top level of your model, then start the
simulation. The results are shown in TCR Simulation Results on page 2-7.
Note You could also choose to discretize your system. Try, for example,
asampletimeof50µs.Thesimulationresultsshouldcomparewellwith
the continuous system.
TCR Simulation Results
2-7

2Advanced Components and Techniques
Simulation of the TSC Branch
You can now modify your circuit3 system and change the TCR branch to a
TSC branch.
1Save circuit3 as a new system and name it circuit4.
2Connect a capacitor of 308e-6 Farad in series with the RL block and
Th1/Th2 valve as shown in the following figure, Simulation of the TSC
Branch on page 2-9. Change the parameters of the RL block to
Resistance 1.5e-3
Inductance 1.13e-3
3Connect a voltmeter and scope to monitor the voltage across the capacitor.
4Contrary to the TCR branch, which was fired by a synchronous pulse
generator, a continuous firing signal is now applied to the two thyristors.
Delete the two pulse generators. Copy a Step block from the Simulink
library and connect its output at both gates of Th1 and Th2. Set its step
time at 1/60/4 (energizing at the first positive peak of the source voltage).
Your circuit should now be similar to the one shown here.
2-8

Introducing Power Electronics
Simulation of the TSC Branch
5Open the three scopes and start the simulation.
As the capacitor is energized from zero, you can observe a low damping
transient at 200 Hz, superimposed with the 60 Hz component in the
capacitor voltage and primary current. During normal TSC operation,
the capacitor has an initial voltage left since the last valve opening. To
minimize the closing transient with a charged capacitor, the thyristors of
the TSC branch must be fired when the source voltage is at maximum value
and with the correct polarity. The initial capacitor voltage corresponds to
the steady-state voltage obtained when the thyristor switch is closed. The
capacitor voltage is 17.67 kVrms when the valve is conducting. At the
closing time, the capacitor must be charged at the peak voltage.
UV
c=×=17670 2 24989 
6You can now use the Powergui block to change the capacitor initial voltage.
Open the Powergui and select Initial States Setting.Alistofallthe
state variables with their default initial values appears. The value of the
initial voltage across the capacitor C (variable Uc_C) should be -0.3141 V.
2-9

2Advanced Components and Techniques
This voltage is not exactly zero because the snubber allows circulation of a
small current when both thyristors are blocked. Now select the Uc_C state
variable and enter 24989 in the upper right field. Then click the Apply
button to make this change effective.
7Start the simulation. As expected the transient component of capacitor
voltage and current has disappeared. The voltages obtained with and
without initial voltage are compared in this plot.
Transient Capacitor Voltage With and Without Initial Charge
2-10

Simulate Variable Speed Motor Control
Simulate Variable Speed Motor Control
In this section...
“Introduction” on page 2-11
“Building and Simulating the PWM Motor Drive” on page 2-13
“Using the Multimeter Block” on page 2-20
“Discretizing the PWM Motor Drive” on page 2-22
“Performing Harmonic Analysis Using the FFT Tool” on page 2-22
Introduction
In this section you
•Use electrical machines and power electronics to simulate a simple AC
motor drive with variable speed control
•Learn how to use the Universal Bridge block
•Discretize your model and compare variable-step and fixed-step simulation
methods
•Learn how to use the Multimeter block
•Learn how to use the FFT tool
Variable speed control of AC electrical machines makes use of
forced-commutated electronic switches such as IGBTs, MOSFETs, and GTOs.
Asynchronous machines fed by pulse width modulation (PWM) voltage
sourced converters (VSC) are nowadays gradually replacing the DC motors
and thyristor bridges. With PWM, combined with modern control techniques
such as field-oriented control or direct torque control, you can obtain the same
flexibility in speed and torque control as with DC machines. This section
shows how to build a simple open loop AC drive controlling an asynchronous
machine. Chapter 4 will introduce you to a specialized library containing 13
models of DC and AC drives. These “ready to use” models will enable you
to simulate electric drive systems without the need to build those complex
systems yourself.
2-11

2Advanced Components and Techniques
The Machines library contains four of the most commonly used three-phase
machines: simplified and complete synchronous machines, asynchronous
machine, and permanent magnet synchronous machine. Each machine can be
used either in generator or motor mode. Combined with linear and nonlinear
elements such as transformers, lines, loads, breakers, etc., they can be used to
simulate electromechanical transients in an electrical network. They can also
be combined with power electronic devices to simulate drives.
The Power Electronics library contains blocks allowing you to simulate
diodes, thyristors, GTO thyristors, MOSFETs, and IGBT devices. You
could interconnect several blocks together to build a three-phase bridge.
For example, an IGBT inverter bridge would require six IGBTs and six
antiparallel diodes.
To facilitate implementation of bridges, the Universal Bridge block
automatically performs these interconnections for you.
2-12

Simulate Variable Speed Motor Control
Circuit 5: PWM Control of an Induction Motor
Building and Simulating the PWM Motor Drive
Follow these steps to build a PWM-controlled motor.
Assembling and Configuring the Motor Blocks
In the first steps, you copy and set up the motor blocks:
1Open a new window and save it as circuit5.
2Open the Power Electronics library and copy the Universal Bridge block
into your circuit5 model.
3Open the Universal Bridge dialog box and set its parameters as follows:
2-13

2Advanced Components and Techniques
Power electronic device IGBT/Diodes
Snubber
Rs 1e5 Ω
Cs inf
Ron 1e-3 Ω
Forward voltages
Vf 0V
Vfd 0V
Tail
Tf 1e-6 s
Tt 1e-6 s
Notice that the snubber circuit is integral to the Universal Bridge dialog
box. As the Cs capacitor value of the snubber is set to Inf (short-circuit), we
are using a purely resistive snubber. Generally, IGBT bridges do not use
snubbers; however, because each nonlinear element in SimPowerSystems
software is modeled as a current source, you have to provide a parallel path
across each IGBT to allow connection to an inductive circuit (stator of the
asynchronous machine). The high resistance value of the snubber does
not affect the circuit performance.
4Open the Machines library. Copy the Asynchronous Machine SI Units block
as well as the Machine Measurement Demux block into your circuit5
model.
5Open the Asynchronous Machine dialog box and set its parameters as
follows:
Nominal power, voltage
(line-line), and frequency
[ 3*746, 220, 60 ]
Stator resistance and
inductance
[ 1.115 0.005974 ]
Rotor resistance and
inductance
[ 1.083 0.005974 ]
2-14

Simulate Variable Speed Motor Control
Mutual inductance 0.2037
Inertia constant, friction factor,
and pole pairs
[ 0.02 0.005752 2 ]
Setting the nominal power to 3*746 VA and the nominal line-to-line voltage
Vn to 220 Vrms implements a 3 HP, 60 Hz machine with two pairs of poles.
Its nominal speed is therefore slightly lower than the synchronous speed of
1800 rpm, or ws=188.5rad/s.
6Notice that the Rotor type parameter is set to Squirrel cage,and
therefore the three rotor terminals a,b,andcare not accessible, because
during normal motor operation these terminals should be short-circuited
together.
7Open the Machine Measurement Demux block menu. When this block is
connected to a machine measurement output, it allows you to access specific
internal signals of the machine. First select the Asynchronous machine
type. Deselect all signals except the following three signals: is_abc (three
stator currents), wm (rotor speed), and Te (electromagnetic torque).
Loading and Driving the Motor
You now implement the torque-speed characteristic of the motor load. Assume
a quadratic torque-speed characteristic (fan or pump type load). The torque T
is then proportional to the square of the speed ω.
Tk=×
2
The nominal torque of the motor is
TNm
n=×=
3 746
188 5 11 87
.. 
Therefore, the constant kshould be
kTn
== = ×
−
2
4
11 87
188 5 334 10
.
..
2-15

2Advanced Components and Techniques
1Open the User-Defined Functions library of Simulink and copy the Fcn
block into your circuit5 model. Open the block menu and enter the
expression of torque as a function of speed: 3.34e-4*u^2.
2Connect the input of the Fcn block to the speed output of the Machines
Measurement Demux block, labeled wm, and its output to the torque input
of the motor, labeled Tm.
3Open the Electrical Sources library and copy the DC Voltage Source block
into your circuit5 model. Open the block menu and set the voltage to
400 V.
4Open the Measurements library and copy a Voltage Measurement block
into your circuit5 model. Change the block name to Vab.
5Using Ground blocks from the Elements library, complete the power
elements and voltage sensor interconnections as shown in Circuit 5: PWM
Control of an Induction Motor on page 2-13.
Controlling the Inverter Bridge with a Pulse Generator
To control your inverter bridge, you need a pulse generator. Such a generator
is available in the Extras library of powerlib:
1Open the Extras/Discrete Control blocks library and copy the Discrete
3-Phase PWM Generator block into your circuit5 model. This block
can be used to generate pulses for a two-level or a three-level bridge. In
addition the block generates two sets of pulses (outputs P1 and P2) that
can be sent to two different three-arm bridges when the converter uses a
twin bridge configuration. In this case, use it as a two-level single-bridge
PWM generator. The converter operates in an open loop, and the three
PWM modulating signals are generated internally. Connect the P1 output
to the pulses input of the Universal Bridge block
2Open the Discrete Three-Phase PWM Generator block dialog box and set
the parameters as follows.
Type 2 level
Mode of operation Un-synchronized
Carrier frequency 18*60Hz (1080 Hz)
2-16

Simulate Variable Speed Motor Control
Internal generation of modulating
signals
selected
Modulation index m 0.9
Output voltage frequency 60 Hz
Output voltage phase 0 degrees
Sample time 10e-6 s
3Use the Diagram > Mask > Look Under Mask menu item of your model
window to see how the PWM is implemented. This control system is made
entirely with Simulink blocks. The block has been discretized so that the
pulses change at multiples of the specified time step. A time step of 10 µs
corresponds to +/- 0.54% of the switching period at 1080 Hz.
One common method of generating the PWM pulses uses comparison of the
output voltage to synthesize (60 Hz in this case) with a triangular wave
at the switching frequency (1080 Hz in this case). This is the method
that is implemented in the Discrete 3-Phase PWM Generator block. The
line-to-line RMS output voltage is a function of the DC input voltage and of
the modulation index mas given by the following equation:
VmVdc m VDC
LLrms =× =× ×
2
3
20 612.
Therefore, a DC voltage of 400 V and a modulation factor of 0.90 yield the
220 Vrms output line-to-line voltage, which is the nominal voltage of the
asynchronous motor.
Displaying Signals and Measuring Fundamental Voltage and
Current
1You now add blocks measuring the fundamental component (60 Hz)
embedded in the chopped Vab voltage and in the phase A current. Open the
Extras/Discrete Measurements library of powerlib and copy the discrete
Fourier block into your circuit5 model.
2-17

2Advanced Components and Techniques
Open the discrete Fourier block dialog box and check that the parameters
are set as follows:
Fundamental frequency f1 60 Hz
Harmonic number 1
Initial input [0 0]
Sample time 10e-6 s
Connect this block to the output of the Vab voltage sensor.
2Duplicate the Discrete Fourier block. To measure the phase A current,
you need to select the first element of the is_abc output of the ASM
Measurement Demux block.
Copy a Selector block from the Simulink Signal Routing library.
Open its menu and set Index vector (dialog) to 1. Connect the Selector
output to the second Discrete Fourier block and its input to the is_abc
output of the Machines Measurement Demux block as shown in Circuit 5:
PWM Control of an Induction Motor on page 2-13.
3Finally, add scopes to your model. Copy one Scope block into your circuit.
This scope is used to display the instantaneous motor voltage, currents,
speed, and electromagnetic torque. In the Scope properties > General
menu of the scope, set the following parameters:
Number of axes 4
Time range 0.05 s
Tick labels bottom axis only
Connect the four inputs and label the four connection lines as shown in
TCR Simulation Results on page 2-7. When you start the simulation, these
labels are displayed on top of each trace.
To allow further processing of the signals displayed on the oscilloscope,
you have to store them in a variable. In the Scope properties > Data
history menu of the scope, set the following parameters:
2-18

Simulate Variable Speed Motor Control
Limit data point to last deselected
Save data to workspace selected
variable name ASM
Format Structure with time
After simulation, the four signals displayed on the scope are available in a
structure array named ASM.
4Duplicate the four-input Scope and change its number of inputs to 2. This
scopeisusedtodisplaythefundamental component of Vab voltage and Ia
current. Connect the two inputs to the outputs of the Fourier blocks. Label
the two connection lines as shown in TCR Simulation Results on page 2-7.
You are now ready to simulate the motor starting.
Simulating the PWM Motor Drive with Continuous Integration
Algorithm
Open the Simulation > Configuration Parameters dialog box. Select
the ode23tb integration algorithm. Set the relative tolerance to 1e-4,the
absolute tolerance and the Max step size to auto, and the stop time to 1s.
Start the simulation. The simulation results are shown in PWM Motor Drive;
Simulation Results for Motor Starting at Full Voltage on page 2-20.
The motor starts and reaches its steady-state speed of 181 rad/s (1728 rpm)
after 0.5 s. At starting, the magnitude of the 60 Hz current reaches 90 A peak
(64 A RMS) whereas its steady-state value is 10.5 A (7.4 A RMS). As expected,
the magnitude of the 60 Hz voltage contained in the chopped wave stays at
220 2 311×=  V
Also notice strong oscillations of the electromagnetic torque at starting. If you
zoom in on the torque in steady state, you should observe a noisy signal with
a mean value of 11.9 N.m, corresponding to the load torque at nominal speed.
If you zoom in on the three motor currents, you can see that all the harmonics
(multiples of the 1080 Hz switching frequency) are filtered by the stator
inductance, so that the 60 Hz component is dominant.
2-19

2Advanced Components and Techniques
PWM Motor Drive; Simulation Results for Motor Starting at Full Voltage
Using the Multimeter Block
The Universal Bridge block is not a conventional subsystem where all the six
individual switches are accessible. If you want to measure the switch voltages
and currents, you must use the Multimeter block, which gives access to the
bridge internal signals:
1Open the Universal Bridge dialog box and set the Measurement
parameter to Device currents.
2Copy the Multimeter block from the Measurements library into your
circuit5 circuit. Double-click the Multimeter block. A window showing
the six switch currents appears.
2-20

Simulate Variable Speed Motor Control
3Select the two currents of the bridge arm connected to phase A. They are
identified as
iSw1 Universal Bridge
iSw2 Universal Bridge
4Click Close. The number of signals (2) is displayed in the Multimeter icon.
5UsingaDemuxblock,sendthetwomultimeter output signals to a two-trace
scope and label the two connection lines (Trace 1: iSw1 Trace 2: iSw2).
6Restart the simulation. The waveforms obtained for the first 20 ms are
showninthisplot.
Currents in IGBT/Diode Switches 1 and 2
As expected, the currents in switches 1 and 2 are complementary. A positive
current indicates a current flowing in the IGBT, whereas a negative current
indicates a current in the antiparallel diode.
2-21

2Advanced Components and Techniques
Note Multimeter block use is not limited to the Universal Bridge block. Many
blocks of the Electrical Sources and Elements libraries have a Measurement
parameter where you can select voltages, currents, or saturable transformer
fluxes. A judicious use of the Multimeter block reduces the number of current
and voltage sensors in your circuit, making it easier to follow.
Discretizing the PWM Motor Drive
You might have noticed that the simulation using a variable-step integration
algorithm is relatively long. Depending on your computer, it might take tens
of seconds to simulate one second. To shorten the simulation time, you can
discretize your circuit and simulate at fixed simulation time steps.
Open the Powergui, click Configure Parameters, and in the Powergui
block parameters dialog box set Simulation type to Discrete.Setthe
Sample time to 10e-6 s. When you restart the simulation, the power system,
including the asynchronous machine, is discretized at a 10 µs sample time.
As there are no more continuous states in the electrical system, you do
notneedavariable-stepintegrationmethod to solve this system. In the
Simulation > Configuration Parameters > Solver dialog box pane, select
the Fixed-step and Discrete (no continuous states) options.
Start the simulation. Observe that the simulation is now approximately
three times faster than with the continuoussystem.Resultscomparewell
with the continuous system.
Performing Harmonic Analysis Using the FFT Tool
The two Discrete Fourier blocks allow computation of the fundamental
component of voltage and current while simulation is running. If you would
like to observe harmonic components alsoyouwouldneedaDiscreteFourier
block for each harmonic. This approach is not convenient.
Now use the FFT tool of Powergui to display the frequency spectrum of
voltage and current waveforms. These signals are stored in your workspace in
the ASM structure with time variable generated by the Scope block. Because
2-22

Simulate Variable Speed Motor Control
your model is discretized, the signal saved in this structure is sampled at a
fixed step and consequently satisfies the FFT tool requirements.
Open the Powergui and select FFT Analysis. A new window opens. Set
the parameters specifying the analyzed signal, the time window, and the
frequency range as follows:
Structure ASM
Input Vab
Signal number 1
Start time 0.7 s
Number of cycles 2
(pull-down menu) Display FFT window
Fundamental frequency 60 Hz
Max Frequency 5000 Hz
Frequency axis Harmonic order
Display style Bar (relative to Fund or DC)
The analyzed signal is displayed in the upper window. Click Display.The
frequency spectrum is displayed in the bottom window, as shown in the
next figure.
2-23

2Advanced Components and Techniques
FFT Analysis of the Motor Line-to-Line Voltage
The fundamental component and total harmonic distortion (THD)ofthe
Vab voltage are displayed above the spectrum window. The magnitude of
the fundamental of the inverter voltage (312 V) compares well with the
theoretical value (311 V for m=0.9).
Harmonics are displayed in percent of the fundamental component. As
expected, harmonics occur around multiples of carrier frequency (n*18 +- k).
2-24

Simulate Variable Speed Motor Control
Highest harmonics (30%) appear at 16th harmonic (18 - 2) and 20th harmonic
(18 + 2).
Finally, select input Ia instead of Vab and display its current spectrum.
2-25

2Advanced Components and Techniques
Three-Phase Systems and Machines
In this section...
“Introduction” on page 2-26
“Three-Phase Network with Electrical Machines” on page 2-26
“Machine Initialization Tool” on page 2-29
“Load Flow Tool” on page 2-32
“Using the Phasor Solution Method for Stability Studies” on page 2-43
Introduction
In this section you
•Learn how to simulate a three-phase power system containing electrical
machines and other three-phase models
•Perform a load flow study and initialize machines to start simulation in
steady state by using the Machine Initialization and Load Flow tools
of the Powergui
•Simulate the power system and observe its dynamic performance by using
both the standard solution technique using a continuous solver and the
phasor simulation method
You now use three types of machines of the Electrical Machines library:
simplified synchronous machine, detailed synchronous machine, and
asynchronous machine. You interconnect these machines with linear and
nonlinear elements such as transformers, loads, and breakers to study the
transient stability of an uninterruptible power supply using a diesel generator.
Three-Phase Network with Electrical Machines
The two-machine system shown in this single line diagram is this section’s
main example:
2-26

Three-Phase Systems and Machines
DieselGeneratorandAsynchronousMotoronDistributionNetwork
This system consists of a plant (bus B2), simulated by a 1 MW resistive load
andamotorload(ASM)fedat2400Vfromadistribution25kVnetwork
through a 6 MVA, 25/2.4 kV transformer, and from an emergency synchronous
generator/diesel engine unit (SM).
The 25 kV network is modeled by a simple R-L equivalent source (short-circuit
level 1000 MVA, quality factor X/R = 10) and a 5 MW load. The asynchronous
motor is rated 2250 HP, 2.4 kV, and the synchronous machine is rated 3.125
MVA, 2.4 kV.
Initially, the motor develops a mechanical power of 2000 HP and the diesel
generator is in standby, delivering no active power. The synchronous machine
therefore operates as a synchronous condenser generating only the reactive
power required to regulate the 2400 V bus B2 voltage at 1.0 pu. At t = 0.1
s, a three-phase to ground fault occurs on the 25 kV system, causing the
opening of the 25 kV circuit breaker at t = 0.2 s, and a sudden increase of
the generator loading. During the transient period following the fault and
islanding of the motor-generator system, the synchronous machine excitation
system and the diesel speed governor react to maintain the voltage and speed
at a constant value.
This system is modeled in the power_machines example, shown in the
following illustration.
2-27

2Advanced Components and Techniques
Power System of Diesel Generator and Asynchronous Motor on Distribution Network
The Synchronous Machine (SM) block uses standard parameters, whereas the
Asynchronous Machine (ASM) block uses SI parameters.
The other three-phase elements such as the inductive voltage source, the
Y grounded/Delta transformer, and the loads are standard blocks from the
Electrical Source and Elements libraries of powerlib. If you open the dialog
box of the Three-Phase Fault and Three-Phase Breaker blocks, you see how
the switching times are specified. The Machine Measurement Demux block
provided in the Machines library is used to demux the output signals of the
SM and ASM machines.
The SM voltage and speed outputs are used as feedback inputs to a Simulink
control system that contains the diesel engine and governor block as well as
an excitation block. The excitation system is the standard block provided in
the Machines library. The SM parameters as well as the diesel engine and
governor models were taken from reference [1].
2-28

Three-Phase Systems and Machines
Diesel Engine and Governor System
If you simulate this system for the first time, you normally do not know what
the initial conditions are for the SM and ASM to start in steady state.
These initial conditions are
•SM block: Initial values of speed deviation (usually 0%), rotor angle,
magnitudes and phases of currents in stator windings, and initial field
voltage required to obtain the desired terminal voltage under the specified
load flow
•ASM block: Initial values of slip, rotor angle, magnitudes and phases of
currents in stator windings
Open the dialog box of the Synchronous Machine and Asynchronous Machine
blocks. All initial conditions should be set at 0, except for the initial SM
fieldvoltageandASMslip,whicharesetat1pu. Open the three scopes
monitoring the SM and ASM signals as well as the bus B2 voltage. Start the
simulation and observe the first 100 ms before fault is applied.
As the simulation starts, note that the three ASM currents start from zero
and contain a slowly decaying DC component. The machine speeds take a
much longer time to stabilize because of the inertia of the motor/load and
diesel/generator systems. In our example,theASMevenstartstorotatein
the wrong direction because the motor starting torque is lower than the
applied load torque. Stop the simulation.
Machine Initialization Tool
To start the simulation in steady state with sinusoidal currents and constant
speeds, all the machine states must be initialized properly. This is a difficult
task to perform manually, even for a simple system. In the next section you
2-29

2Advanced Components and Techniques
learn how to use the Machine Initialization tool of the Powergui block to
initialize the machines.
1Double-click the Powergui block and click the Machine Initialization
button. A new window appears. The upper-right window displays a list of
the machines appearing in your system.
2Select SM 3.125 MVA in the machine list. The Bus Type parameter should
already be initialized as P & V generator, indicating that the machine is
controlling its active power and terminalvoltage. Formoreinfoonthe
meaning of the Bus type parameter see “Load Flow Tool” on page 2-32.
3Check that the desired Terminal Voltage UAB is initialized at the
nominal machine voltage (2400 Vrms).
4Set the Active Power to zero. The synchronous machine therefore absorbs
or generates reactive power only to keep terminal voltage at 1 pu.
5Select ASM 2250 HP in the machine list. The only parameter that needs to
be set is the Mechanical power developed by the motor. Enter 2000*746
(2000 HP).
6Click the Compute and Apply button. The three phasors of line-to-line
machine voltages, as well as currents, are updated as shown on the next
figure. Values are displayed both in SI units (volts RMS or amperes RMS)
and in pu.
2-30

Three-Phase Systems and Machines
The Machine info section displays the SM active and reactive powers,
mechanical power, and field voltage, the ASM active and reactive powers
absorbed by the motor, slip, and torque.
7Close the Machine Initialization tool.
8Open the SM and ASM block dialogs and see that the initial conditions
have been updated. Note that the ASM torque value (7964 N.m) has been
entered in the Constant block connected at the ASM torque input.
9Open the Governor & Diesel Engine subsystem, which is inside the Diesel
Engine Speed and Voltage Control subsystem. The states of the Governor &
Diesel Engine have also been initialized according to the values calculated
by the Machine Initialization tool. Notice that the initial mechanical
power has been automatically set to 0.0002701 pu.
10 Open the Excitation block and note that the initial terminal voltage and
field voltage have been set respectively to 1.0 pu and 1.427 pu.
2-31

2Advanced Components and Techniques
11 The Machine Initialization tool also initializes the Constant blocks
connected at the reference inputs (wref and vref) of the Governor and
Excitation blocks, as well as the Constant block connected at the load
torque input (Tm) of the Asynchronous Machine block.
12 Start the simulation. Open the three scopes displaying the internal signals
of synchronous and asynchronous machines and phase A voltage. The
simulation starts in steady state.
Load Flow Tool
The Load Flow tool of the Powergui block uses the Newton-Raphson method
and comes with a graphical user interfaces that allows you to display load
flow solution at all buses. For more information, see the power_loadflow
reference page.
To solve a load flow, you need to determine the following four quantities at
each bus:
•The net three-phase active power Pand reactive power Qinjected into the
bus
•The voltage magnitude Vand angle Vangle of bus positive-sequence voltage
Bus Types
It is important that you understand the three bus types that are used by
the Load Flow tool to solve a load flow. Before solving the load flow, two
of the above quantities are known at every bus and the other two are to be
determined. Therefore, the following bus types are used:
•PV bus—For this type of bus, Pand Varespecified.Thisisthegeneration
bus where a synchronous machine is connected. Active power Pgenerated
by the machine and machine terminal voltage Vare imposed. The load flow
solution returns the machine reactive power Q, required to maintain the
reference voltage magnitude V, and the reference voltage angle Vangle.
•PQ bus—At this bus, specified active power Pand reactive power Q
are either injected into the bus (generation PQ bus) or absorbed by a
load connected at that bus. The load flow solution returns bus voltage
magnitude Vand angle Vangle.
2-32

Three-Phase Systems and Machines
•Swing bus—This bus imposes voltage magnitude Vand angle Vangle.
The load flow solution returns the active power Pand reactive power Q,
generated or absorbed at that bus in order to balance generated power,
loads, and losses. At least one bus in the model must be defined as a swing
bus, but usually a single swing bus is required unless you have isolated
networks. Normally, you select one synchronous machine or voltage source
as a swing bus.
Performing Load Flow Analysis and Initializing Your Model
To perform a load flow analysis and initialize your machine blocks so that
your model starts in steady state, you need to perform the following four steps:
1Define the model buses using Load Flow Bus blocks.
2Specify the load flow parameters of the load flow blocks.
3Solve the load flow and, eventually, interactively modify the load flow
parameters until a satisfactory solution is obtained.
4Save the load flow parameters and machine initial conditions in the model.
The load flow blocks and the Load Flow Bus block are described in the next
sections.
Load Flow Blocks
Load flow blocks are SimPowerSystems blocks where active power (P) and
reactive power (Q) can be specified to solve the load flow. They are:
•Asynchronous Machine
•Simplified Synchronous Machine
•Synchronous Machine
•Three-Phase Dynamic Load
•Three-Phase Parallel RLC Load
•Three-Phase Series RLC Load
•Three-Phase Programmable Voltage Source
2-33

2Advanced Components and Techniques
•Three-Phase Source
You specify P and Q in the Load Flow tab of the block dialog boxes.
Load Flow Parameters of Three-Phase Sources and Synchronous
Machines. The three-phase sources and synchronous machine blocks allow
control of their generated or absorbed powers P and Q and their terminal
voltage. You can specify the generator bus type as swing, PV, or PQ.
Load Flow Parameters of Asynchronous Machine Blocks. The
Asynchronous Machine block requires specification of the mechanical power
Pmec at the machine shaft.
Load Flow Parameters of the RLC Load Blocks. The Three Phase RLC
Load blocks can be specified as constant impedance or constant PQ power.
Load Flow Parameters of Dynamic Load Blocks. The Three-Phase
Dynamic Load block dialog does not have a Load Flow tab. The load is
always considered as constant PQ load. P and Q are the initial active and
reactive power Po,Qo that you specify by using the Active and reactive
power at initial voltage parameter.
Load Flow Bus Blocks
Use the Load Flow Bus block to define the buses in your model. You connect a
Load Flow Bus block to phase A, B, or C of every load flow block in the model.
When several load flow blocks are connected together at the same nodes, only
one Load Flow Bus block is required to identify the bus.
In the Command window, type power_LFnetwork_5bus to access a model
containing five Load Flow Bus blocks and six load flow blocks.
2-34

Three-Phase Systems and Machines
The Load Flow Bus blocks are shown in orange and the load flow blocks are
shown in yellow.
TheLoadFlowBusblocksareusedtospecifythebusbasevoltages.Theyare
also used to specify the voltage at PV buses or the voltage and angle of the
swing buses. Once the load flow is solved, the Load Flow Bus block displays
the bus voltage magnitude and phase angle as block annotations.
The bus type (PV, PQ, or swing) is determined by the load flow blocks
connected to the bus. If you have several load flow blocks with different types
(specified in the Generator type parameterorintheLoad type parameter)
connected to the same bus, the Load Flow tool determines the resulting bus
type.
In the power_LFnetwork_5bus example, the bus types are determined as
follows:
2-35

2Advanced Components and Techniques
Bus Load Flow Blocks Resulting Bus
Type
B120 120 kV Three-Phase Source
- Generator type = swing
swing
V=1.02 p.u. 0
deg.
B13.8 13.8 kV 150 MVA Synchronous Machine
- Generator type = PV
3MW2MvarRLCLoad
-Loadtype=PQ
PV
P=117MW
V = 0.98 pu
B25_1 10 MW, 3 Mvar Dynamic Load
-Implicitloadtype=PQ
PQ
P=–10MW
Q = –3 Mvar
B25_2 No load flow block PQ
P=0MW
Q=0Mvar
B575 Asynchronous generator 9 MW
1.2 Mvar RLC Load
-Loadtype=Z
PQ
P=0MW
Q=0Mvar
Some restrictions apply when you connect several source blocks and
synchronous machines at the same bus:
•Two swing generators cannot be connected in parallel.
•A swing generator cannot be connected in parallel with a PV ideal voltage
source.
•When a swing voltage source with RL impedance is connected to a PV
generator, the swing bus is automatically moved to the ideal voltage source
connection node, behind the RL source impedance.
•Only one PV generator with finite Q limits can be connected at a generation
bus. However, you may have other PQ generators and loads connected
on the same bus.
For more information on how to use the Load Flow Bus block in your model,
see the Load Flow Bus block reference page.
2-36

Three-Phase Systems and Machines
Open the Load Flow Tool to Perform Load Flow Analysis
Once you have entered the load flow parameters in the Load Flow Bus blocks
and in the various load flow blocks, open the load flow tool by clicking the
Load Flow button of the Powergui block. The tool displays a summary of
theloadflowdataofthemodel. Thetablebelowshowsthedatafoundin
the power_LFnetwork_5bus model.
Note that the table contains seven lines, whereas there are only six load flow
blocks in the model. This is because the bus B25_2 is not connected to any
load flow block. Line 5 is added in the table for that particular bus, so that
you can see all buses listed together with their bus voltages. This bus will be
consideredintheloadflowanalysisasaPQbuswithzeroPandQ.
The first column identifies the block type. The second column displays the
bus type of the load flow blocks. The following four columns give the bus
identification label, the bus base voltage, the reference voltage (in pu of
base voltage) and the voltage angle of the load flow bus where the block is
connected. The following columns are the P and Q values specified in the
Load Flow tab of the blocks.
2-37

2Advanced Components and Techniques
The last five columns display the current load flow solution, as well as the
full block name of the load flow block. For now, the load flow has not yet been
performed and the columns display zero values.
The four parameters below the table are used to build the Ybus network
admittance matrix and to solve the load flow. The base power is used to specify
units of the normalized Ybus matrix in pu/Pbase and bus base voltages. The
power_LFnetwork_5bus model contains five buses;consequently,theYbus
matrix will be a 5x5 complex matrix evaluated at the frequency specified
by the Frequency (Hz) parameter.
The load flow algorithm uses an iterative solution based on the
Newton-Raphson method. The Max iterations parameter defines the
maximum number of iterations. The load flow algorithm will iterate until the
PandQmi
smatch at each bus is lower than the PQ tolerance parameter
(in pu/Pbase). The power mismatch is defined as the difference between the
net power injected into the bus by generators and PQ loads and the power
transmitted on all links leaving that bus.
To avoid a badly conditioned Ybus matrix, you should select the Base power
parameter value in the range of nominal powers and loads connected to the
network. For a transmission network with voltages ranging from 120 kV to
765 kV, a 100 MVA base is usually selected. For a distribution network or for
asma
ll plant consisting of generators, motors, and loads having a nominal
power in the range of hundreds of kilowatts, a 1 MVA power base is better
adapted.
To solve the load flow, click the Compute button. The load flow solution is
then displayed in the last five columns of the table.
2-38

Three-Phase Systems and Machines
To display the load flow report showing power flowing at each bus, click the
Report button. You can also save this report in a file by specifying the file
name at the prompt.
The report starts with displaying the summary of active and reactive powers,
showing total PQ sharing between generators (SM and Vsrc type blocks), PQ
loads (PQ type RLC loads and DYN loads), shunt constant Z loads (Z type
RLC loads and magnetizing branches of transformers) and asynchronous
machine loads (ASM):
The Load Flow converged in 2 iterations !
SUMMARY for subnetwork No 1
Total generation : P= 5.61 MW Q= 25.51 Mvar
Total PQ load : P= 13.00 MW Q= 5.00 Mvar
Total Zshunt load : P= 0.68 MW Q= -0.51 Mvar
Total ASM load : P= -8.90 MW Q= 4.38 Mvar
Total losses : P= 0.83 MW Q= 16.64 Mvar
The Total losses line represents the difference between generation and
loads (PQ type + Z type +ASM). It therefore represents series losses. After
this summary, a voltage and power report is presented for each bus:
1 : B120 V= 1.020 pu/120kV 0.00 deg ; Swing bus
Generation : P= -114.39 MW Q= 62.76 Mvar
PQ_load : P= 0.00 MW Q= 0.00 Mvar
Z_shunt : P= 0.25 MW Q= 0.23 Mvar
--> B13.8 : P= -116.47 MW Q= 53.89 Mvar
--> B25_1 : P= 1.84 MW Q= 8.63 Mvar
2 : B13.8 V= 0.980 pu/13.8kV -23.81 deg
2-39

2Advanced Components and Techniques
Generation : P= 120.00 MW Q= -37.25 Mvar
PQ_load : P= 3.00 MW Q= 2.00 Mvar
Z_shunt : P= 0.17 MW Q= 0.17 Mvar
--> B120 : P= 116.83 MW Q= -39.42 Mvar
3 : B25_1 V= 0.998 pu/25kV -30.22 deg
Generation : P= 0.00 MW Q= 0.00 Mvar
PQ_load : P= 10.00 MW Q= 3.00 Mvar
Z_shunt : P= 0.25 MW Q= 0.21 Mvar
--> B120 : P= -1.83 MW Q= -8.44 Mvar
--> B25_2 : P= -8.41 MW Q= 5.23 Mvar
4 : B25_2 V= 0.967 pu/25kV -20.85 deg
Generation : P= 0.00 MW Q= 0.00 Mvar
PQ_load : P= -0.00 MW Q= -0.00 Mvar
Z_shunt : P= 0.01 MW Q= -0.03 Mvar
--> B25_1 : P= 8.87 MW Q= -3.67 Mvar
--> B575 : P= -8.88 MW Q= 3.70 Mvar
5 : B575 V= 0.953 pu/0.575kV -18.51 deg
Generation : P= 0.00 MW Q= 0.00 Mvar
PQ_load : P= -0.00 MW Q= -0.00 Mvar
Z_shunt : P= 0.01 MW Q= -1.09 Mvar
--> ASM : P= -8.90 MW Q= 4.38 Mvar
--> B25_2 : P= 8.89 MW Q= -3.29 Mvar
For every bus, the bus voltage and angle are listed on the first line. The next
3 lines give the PQ generated at the bus (all SM and voltage sources), the PQ
absorbed by the PQ type loads, and the PQ absorbed by the Z type loads.
The last lines, preceded by an arrow (-->), list the PQ transferred to neighbor
buses connected through lines, series impedances, and transformers, as well
power absorbed by ASM.
Apply the Load Flow Solution to Your Model
When performing a load flow analysis, you may need to iterate on P, Q, V
values until you find satisfactory voltages at all buses. This may require,
for example, changing generated power, load powers, or reactive shunt
compensation.
2-40

Three-Phase Systems and Machines
To change the load flow setup, you need to edit the parameters of the load
flow blocks and of the Load Flow Bus blocks. Then click the Update button
to refresh the load flow data displayed by the table. The previous load flow
solution is then deleted from the table. Click the Compute button to obtain a
new load flow solution corresponding to the changes you made.
Once you have obtained a satisfactory load flow, you need to update the model
initial conditions according to the load flow solution. Click the Apply button
to initialize the machine blocks of the model, as well as the initial conditions
of regulators connected to the machines.
Open the Three-Phase Parallel RLC Load block connected at the B13.8 bus.
As the Load type specified in the Load Flow tab is constant PQ, the nominal
voltage of this block has been changed to the corresponding bus voltage of 0.98
pu. The Nominal phase-phase voltage parameter is set to (13800)*0.98.
Open the Three-Phase Dynamic Load block connected at the B25_1bus. The
Initial positive-sequence voltage Vo is set to [0.998241 pu -30.2228
deg].
Note that the voltage magnitudes and angles obtained at each bus have been
written as block annotations under the Load Flow Bus blocks.
Open the scope and start the simulation.
The Three-Phase Fault block has been programmed to apply a six-cycle fault
at B120 bus.
Observe waveforms of SM active power, SM and ASM speeds, and PQ of DYN
load, and notice that simulation starts in steady state.
2-41

2Advanced Components and Techniques
Performing Load Flow Analysis at the Command Line
AsanalternativetousingtheLoadFlowtoolinterfacetoperformaloadflow
you can use the tool at the command line, by typing:
LF = power_loadflow('-v2','power_LFnetwork_5bus','solve')
2-42

Three-Phase Systems and Machines
LF =
model: 'power_LFnetwork_5bus'
frequency: 60
basePower: 100000000
tolerance: 0.0001
bus: [1x7 struct]
sm: [1x1 struct]
asm: [1x1 struct]
vsrc: [1x1 struct]
pqload: [1x1 struct]
rlcload: [1x2 struct]
H: [15x15 double]
Ybus0: [5x5 double]
Ybus1: [5x5 double]
status: 'ok'
error: ''
The power_loadflow function returns the solution in the LF structure, and
the model is automatically initialized to start in steady state. You can obtain
adetaile
d load flow report by typing:
LF = power_loadflow('-v2','power_LFnetwork_5bus','solve','report');
The function prompts you to save the report in a file that is displayed in the
MATLAB editor.
For more information on how to use the power_loadflow function in your code
and for detailed information on the LF structure, see the power_loadflow
reference page.
Using the Phasor Solution Method for Stability
Studies
Up to now, you have simulated a relatively simple power system consisting of
a maximum of three machines. If you increase complexity of your network
by adding extra lines, loads, transformers, and machines, the required
simulation time becomes longer and longer. Moreover, if you are interested in
slow electromechanical oscillation modes (typically between 0.02 Hz and 2
Hzonlargesystems)youmighthavetosimulateforseveraltensofseconds,
implying simulation times of minutes and even hours. The conventional
2-43

2Advanced Components and Techniques
continuous or discrete solution method is therefore not practical for stability
studies involving low-frequency oscillation modes. To allow such studies, you
have to use the phasor technique (see “Introducing the Phasor Simulation
Method” on page 1-41).
For a stability study, we are not interested in the fast oscillation modes
resulting from the interaction of linear R, L, C elements and distributed
parameter lines. These oscillation modes, which are usually located above
the fundamental frequency of 50 Hz or 60 Hz, do not interfere with the slow
machine modes and regulator time constants. In the phasor solution method,
these fast modes are ignored by replacing the network’s differential equations
by a set of algebraic equations. The state-space model of the network is
therefore replaced by a transfer function evaluated at the fundamental
frequency and relating inputs (current injected by machines into the network)
and outputs (voltages at machine terminals). The phasor solution method
uses a reduced state-space model consisting of slow states of machines,
turbines, and regulators, thus dramatically reducing the required simulation
time. Continuous variable-step solvers are very efficient in solving this type
of problem. Recommended solver is ode23tb with a maximum time step of
one cycle of the fundamental frequency (1/60 s or 1/50 s).
Now apply the phasor solution method to the two-machine system you have
just simulated with the conventional method. Open the power_machines
example.
Double-click the Powergui, click Configure Parameters,andinthe
Powergui block parameters dialog box set Simulation type to Phasor.You
must also specify the fundamental frequency used to solve the algebraic
network equations. A default value of 60 Hz should already be entered in
the Phasor frequency field. Close the Powergui and notice that the word
Phasors now appears on the Powergui icon, indicating that this new method
canbeusedtosimulateyourcircuit.Tostart the simulation in steady state,
you must first repeat the machine initialization procedure explained in the
previous section, “Machine Initialization Tool” on page 2-29.
In the Configuration Parameters dialog box, specify a Max step size of
1/60 s (one cycle) and start the simulation.
2-44

Three-Phase Systems and Machines
Observe that simulation is now much faster. The results compare well with
those obtained in the previous simulation. A comparison of synchronous
machine and asynchronous machine signals is shown below.
Comparison of Results for Continuous and Phasor Simulation Methods
The phasor solution method is illustrated on more complex networks
presented as the following examples:
2-45

2Advanced Components and Techniques
•Transient stability of two machines with power system stabilizers (PSS)
and a static var compensator (SVC) (power_svc_pss model)
•Performance of three power system stabilizers for interarea oscillations
(power_PSS model)
The first example illustrates the impact of PSS and use of a SVC to stabilize
a two-machine system. The second example compares the performance of
three different types of power system stabilizers on a four-machine, two-area
system.
The phasor solution method is also used for FACTS models available in the
factslib library. See the case studies “Transient Stability of a Power System
with SVC and PSS” on page 6-2 and “Control Power Flow Using UPFC and
PST” on page 6-9.
2-46

Building and Customizing Nonlinear Models
Building and Customizing Nonlinear Models
In this section...
“Introduction” on page 2-47
“Modeling a Nonlinear Inductance” on page 2-47
“Customizing Your Nonlinear Model” on page 2-52
“Modeling a Nonlinear Resistance” on page 2-55
“Creating Your Own Library” on page 2-61
“Connecting Your Model with Other Nonlinear Blocks” on page 2-61
Introduction
SimPowerSystems software provides a wide collection of nonlinear models. It
can happen, however, that you need to interface your own nonlinear model
with the standard models provided in the powerlib library. This model could
be a simple nonlinear resistance simulating an arc or a varistor, a saturable
inductor, a new type of motor, etc.
In the following section you learn how to build such a nonlinear model. A
simple saturable inductance and a nonlinear resistance serve as examples.
Modeling a Nonlinear Inductance
Consider an inductor of 2 henries designed to operate at a nominal voltage,
Vnom = 120 V RMS, and a nominal frequency, fnom = 60 Hz. From zero to
120 V RMS the inductor has a constant inductance, L = 2 H. When voltage
exceeds its nominal voltage, the inductor saturates and its inductance is
reduced to Lsat = 0.5 H. The nonlinear flux-current characteristic is plotted in
the next figure. Flux and current scales are in per units. The nominal voltage
and nominal current are chosen as base values for the per-unit system.
2-47

2Advanced Components and Techniques
Flux-Current Characteristic of the Nonlinear Inductance
The current iflowing in the inductor is a nonlinear function of flux linkage ψ
that, in turn, is a function of vappearing across its terminals. These relations
are given by the following equations:
vL
di
dt
d
dt vdt
iL
=⋅ = = ⋅
=
()
∫
   or   
The model of the nonlinear inductance can therefore be implemented as a
controlled current source, where current iis a nonlinear function of voltage
v,asshown.
Model of a Nonlinear Inductance
2-48

Building and Customizing Nonlinear Models
Implementation of a Nonlinear Inductance on page 2-49 shows a circuit using
a 2 H nonlinear inductance. The nonlinear inductance is connected in series
with two voltage sources (an AC Voltage Source block of 120 volts RMS, 60
Hz, and a DC Voltage Source block) and a 5 ohm resistor.
All the elements used to build the nonlinear model have been grouped in a
subsystem named Nonlinear Inductance. The inductor terminals are labeled
In and Out. Notice that a second output returning the flux has been added to
the subsystem. You can use this output to observe the flux by connecting it
to a Simulink Scope block.
The nonlinear model uses two powerlib blocks and two Simulink blocks. The
two powerlib blocks are a Voltage Measurement block to read the voltage
at the inductance terminals and a Controlled Current Source block. The
direction of the arrow of the current source is oriented from input to output
according to the model shown above.
The two Simulink blocks are an Integrator block computing the flux from the
voltage input and a 1-D Lookup Table block implementing the saturation
characteristic i=f(ψ)described by Flux-Current Characteristic of the
Nonlinear Inductance on page 2-48.
Implementation of a Nonlinear Inductance
2-49

2Advanced Components and Techniques
Two Fourier blocks from the Measurements library of powerlib_extras are
used to analyze the fundamental component and the DC component of the
current.
Using blocks of the powerlib and Simulink libraries, build the circuit shown
above. To implement the i=f(ψ)relation, specify the following vectors in
the1-DLookupTableblock:
Breakpoints 1 (flux) [-1.25 -1 1 1.25 ] *(120*sqrt(2)/(2*pi*60))
Table data (current) [-2 -1 1 2]*(120*sqrt(2)/(4*pi*60))
Save your circuit as circuit7.
Set the following parameters for the two sources:
AC source
Peak amplitude 120*sqrt(2)
Phase 90 degrees
Frequency 60 Hz
2-50

Building and Customizing Nonlinear Models
DC source
Amplitude 0V
Adjust the simulation time to 1.5 s and select the ode23tb integration
algorithm with default parameters. Start the simulation.
As expected, the current and the flux are sinusoidal. Their peak values
correspond to the nominal values.
Peak Current A  =⋅
⋅⋅=
120 2
22 60 0 225
.
Peak Flux V s  =⋅
⋅=⋅
120 2
260 0 450
.
Current and flux waveforms are shown.
2-51

2Advanced Components and Techniques
Current and Flux Waveforms Obtained with VDC = 0 V and VDC = 1 V
Now change the DC voltage to 1 V and restart the simulation. Observe that
the current is distorted. The 1 V DC voltage is now integrated, causing a flux
offset, which makes the flux enter into the nonlinear region of the flux-current
characteristic (ψ> 0.450 V.s). As a result of this flux saturation, the current
contains harmonics. Zoom in on the last three cycles of the simulation. The
peak value of the current now reaches 0.70 A and the fundamental component
has increased to 0.368 A. As expected, the DC component of the current is 1
V/ 0.5 Ω= 0.2. The current and flux waveforms obtained with and without
saturation are superimposed in the figure above.
Customizing Your Nonlinear Model
Simulink software provides the Masking facilities to create a dialog box for
your models. You can create a mask that specifies the following prompts
and variables:
2-52

Building and Customizing Nonlinear Models
Nominal voltage (Volts rms): Vnom
Nominal frequency (Hz): Fnom
Unsaturated inductance (H): L
Saturation characteristic [i1(pu) phi1(pu); i2
phi2; ...]:
sat
The resulting mask for your nonlinear inductance block is shown in the
next figure.
2-53

2Advanced Components and Techniques
Dialog Box of the Nonlinear Inductance Block
The following code in the mask initializations of the block prepares the two
vectors Current_vect and Flux_vect to be used in the Look-Up Table block
of the model.
% Define base current and Flux for pu system
I_base = Vnom*sqrt(2)/(L*2*pi*fnom);
Phi_base = Vnom*sqrt(2)/(2*pi*fnom);
% Check first two points of the saturation characteristic
if ~all(all(sat(1:2,:)==[0 0; 1 1])),
h=errordlg('The first two points of the characteristic must
2-54

Building and Customizing Nonlinear Models
be [0 0; 1 1]','Error');
uiwait(h);
end
% Complete negative part of saturation characteristic
[npoints,ncol]=size(sat);
sat1=[sat ; -sat(2:npoints,:)];
sat1=sort(sat1);
% Current vector (A) and flux vector (V.s)
Current_vect=sat1(:,1)*I_base;
Flux_vect=sat1(:,2)*Phi_base;
As the saturation characteristic is specified only in the first quadrant, three
lines of code are added to complete the negative part of the saturation
characteristic. Notice also how the validity of the first segment of the
saturation characteristic is verified. This segment must be defined by two
points [0 0; 1 1] specifying a 1 pu inductance (nominal value) for the first
segment.
Before you can use the masked block, you must apply the two internal
variables defined in the initialization section of the block. Open the 1-D
Lookup Table block dialog box and enter the following variable names in
the two fields:
Breakpoints 1 (flux) Flux_vect
Table data (current) Current_vect
Close the Nonlinear Inductance subsystem and start the simulation. You
should get the same waveforms as shown in Current and Flux Waveforms
When Energizing the Nonlinear Inductance with Maximum Flux Offset on
page 2-64.
Modeling a Nonlinear Resistance
The technique for modeling a nonlinear resistance is similar to the one used
for the nonlinear inductance.
2-55

2Advanced Components and Techniques
A good example is a metal-oxide varistor (MOV) having the following V-I
characteristic:
iI v
V
=⋅
⎛
⎝
⎜⎞
⎠
⎟
00
where
v,i=Instantaneous voltage and current
Vo = Protection voltage
Io = Reference current used to specify the protection voltage
α=Exponent defining the nonlinear characteristic (typically
between 10 and 50)
The following figure shows an application of such a nonlinear resistance to
simulate a MOV used to protect equipment on a 120 kV network. To keep the
circuit simple, only one phase of the circuit is represented.
2-56

Building and Customizing Nonlinear Models
Nonlinear Resistance Applied on a 120 kV Network
Using blocks of the powerlib and Simulink libraries, build this circuit. Group
all components used to model the nonlinear model in a subsystem named
Nonlinear Resistance. Use an X-Y Graph block to plot the V-I characteristic of
the Nonlinear Resistance subsystem.
The model does not use a Look-Up Table block as in the case of the nonlinear
inductance model. As the analytical expression of current as a function of
voltage is known, the nonlinear I(V) characteristic is implemented directly
with a Fcn block from the User-Defined Functions Simulink library.
This purely resistive model contains no states. It produces an algebraic loop
in the state-space representation of the circuit, as shown in the next figure.
2-57

2Advanced Components and Techniques
Algebraic Loop Introduced by the Nonlinear Resistance Model
Algebraic loops often lead to slow simulation times. You should break the
loop with a block that does not change the nonlinear characteristic. Here a
first-order transfer function H(s) = 1/(1+Ts) is introduced into the system,
using a fast time constant (T = 0.01 µs).
Use the technique explained for the nonlinear inductance block to mask and
customize your nonlinear resistance block as shown.
Dialog Box of the Nonlinear Resistance Block
Open the dialog box of your new masked block and enter the parameters
shown in the figure above. Notice that the protection voltage Vo is set at 2
2-58

Building and Customizing Nonlinear Models
pu of the nominal system voltage. Adjust the source voltage at 2.3 pu by
entering the following peak amplitude:
120e3/sqrt(3)*sqrt(2)*2.3
Save your circuit as circuit8.
Using the ode23tb integration algorithm, simulate your circuit8 system for
0.1 s. The results are shown below.
2-59

2Advanced Components and Techniques
Current and Voltage Waveforms and V-I Characteristic Plotted by the X-Y
Graph Block
2-60

Building and Customizing Nonlinear Models
Creating Your OwnLibrary
You can create your own block libraries. To create a library, in the File menu
choose New Library. A new Simulink window named Library: untitled
opens. Now copy the Nonlinear Inductance block of your circuit7 system
and the Nonlinear Resistance block of your circuit8 system into that library.
Save this library as my_powerlib. Next time you develop a new model, you
can add it to your personal library. You can also organize your library in
different sublibraries according to their functions, as is done in the powerlib
library.
Nonlinear Inductance and Resistance Blocks in my_powerlib
One advantage of using a library is that all blocks that you copy from that
library are referenced to the library. In other words, if you make a correction
in your library block, the correction is automatically applied to all circuits
using that block.
Connecting Your Model with Other Nonlinear Blocks
You now learn how to avoid error messages that can appear with nonlinear
blocks when they are simulated by a current source. Obviously, a current
source cannot be connected in series with an inductor, another current source,
or anopencircuit.SuchcircuittopologiesareforbiddeninSimPowerSystems
models.
Similarly, if your nonlinear model uses a Controlled Voltage Source block, this
model could not be short-circuited or connected across a capacitor.
2-61

2Advanced Components and Techniques
Suppose, for example, that you want to study the inrush current in a
nonlinear inductance when it is energized on a voltage source. Using blocks
from powerlib library and my_powerlibrary, you can build the circuit
shown here. Change the Breaker block parameters as follows:
Snubber resistance Rs inf (no snubber)
Snubber capacitance Cs 0
External control Not selected
Switching times [1/60]
Circuit Topology Causing an Error
If you try to simulate this circuit, you get the following error message:
The following two blocks cannot be connected in series because
they are modeled as current sources:
Block 1: Breaker t=1//60 s
Block 2: Nonlinear Inductance/Controlled Current Source
Add a high-value resistance in parallel with one of the two blocks.
You can also specify high-value resistive snubbers if the blocks
have a snubber device.
This topology is forbidden because two nonlinear elements simulated by
current sources are connected in series: the Breaker block and the Nonlinear
Inductance block. To be able to simulate this circuit, you must provide
2-62

Building and Customizing Nonlinear Models
a current path around one of the two nonlinear blocks. You could, for
example, connect a large resistance, say 1 MΩ, across the Breaker block or
the Inductance block.
In this case, it is more convenient to choose the Breaker block because a series
RC snubber circuit is provided with the model. Open the Breaker block dialog
box and specify the following snubber parameters:
Snubber resistance Rs (ohms) 1e6
Snubber capacitance Cs (F) inf
Notice that to get a purely resistive snubber you have to use an infinite
capacitance.
Note Using an inductive source impedance (R-L series) instead of a purely
resistive impedance would have produced another error message, because
the current source modeling the nonlinear inductance would have been in
series with an inductance, even with a resistive snubber connected across the
breaker. In such a case, you could add either a parallel resistance across the
source impedance or a large shunt resistance connected between one breaker
terminal and the source neutral terminal.
Make sure that the phase angle of the voltage source is zero. Use the ode23tb
integration algorithm and simulate the circuit for 1 second. Voltage and
current waveforms are shown here.
2-63

2Advanced Components and Techniques
Current and Flux Waveforms When Energizing the Nonlinear Inductance
with Maximum Flux Offset
The figure above shows that energizing the inductor at a zero crossing of
voltage results in a maximum flux offset and saturation.
2-64

Building a Model Using Model Construction Commands
Building a Model Using Model Construction Commands
This section shows you how to use model construction commands to add
blocks to your models and connect them.
Suppose you want to add a PI Section Line block and a Voltage Measurement
block to your model, connect the + terminal of the Voltage Measurement block
to the left end of the PI Section Line block, and connect the - terminal of the
Voltage Measurement block to the right end of the PI Section Line block.
The following code shows you how to add and position the two blocks in
your model.
add_block('powerlib/Elements/Pi Section Line','Mymodel/Block1');
add_block('powerlib/Measurements/Voltage Measurement',
'Mymodel/Block2');
set_param('Mymodel/Block1','position',[340,84,420,106]);
set_param('Mymodel/Block2','position',[520,183,545,207]);
For each block you want to connect, you need to know the handles of the
terminal ports.
Block1PortHandles = get_param('Mymodel/Block1','PortHandles');
Block2PortHandles = get_param('Mymodel/Block2','PortHandles');
The add_line command uses the RConn and Lconn fields of the
Block1PortHandles and Block2PortHandles structure variables to connect
the blocks. The RConn field represents the right connectors of the blocks and
the Lconn field represents the left connectors. You then need to specify to the
add_line command the indices of the connectors you want to connect.
add_line('Mymodel',Block1PortHandles.LConn(1),
Block2PortHandles.LConn(1));
add_line('Mymodel',Block1PortHandles.RConn(1),
Block2PortHandles.LConn(2));
2-65

2Advanced Components and Techniques
2-66

3
Improving Simulation
Performance
•“How SimPowerSystems Software Works” on page 3-2
•“Choosing an Integration Method” on page 3-5
•“Simulating with Continuous Integration Algorithms” on page 3-7
•“Simulating Discretized Electrical Systems” on page 3-15
•“Increasing Simulation Speed” on page 3-25
•“Creating Your Own Library of Models” on page 3-28
•“Change Circuit Parameters” on page 3-29

3Improving Simulation Performance
How SimPowerSystems Software Works
Every time you start the simulation, a special initialization mechanism is
called. This initialization process computes the state-space model of your
electric circuit and builds the equivalent system that can be simulated by
Simulink software. This process performs the following steps:
1Sorts all SimPowerSystems blocks, gets the block parameters and evaluates
the network topology. The blocks are separated into linear and nonlinear
blocks. Each electrical node is automatically given a node number.
2Once the network topology has been obtained, the state-space model (A, B,
C, D matrices) of the linear part of the circuit is computed. All steady-state
calculations and initializations are performed at this stage.
If you have chosen to discretize your circuit, the discrete state-space model
is computed from the continuous state-space model, using the Tustin
method.
If you are using the phasor solution method, the state-space model is
replaced with the complex transfer matrix H(jω) relating inputs and
outputs (voltage and current phasors) at the specified frequency. This
matrix defines the network algebraic equations.
3Builds the Simulink model of your circuit and stores it inside the Powergui
block located at the top level of your model.
The Simulink model uses an S-Function block to model the linear part of
the circuit as well as the switches and power electronic devices. Predefined
Simulink models are used to simulate nonlinear elements. These models
can be found in the SimPowerSystems powerlib_models library. Simulink
Source blocks connected at the input of the State-Space block are used to
simulate the electrical source blocks.
The next figure represents the interconnections between the different parts
of the complete Simulink model. The nonlinear models are connected in
feedback between voltage outputs and current inputs of the linear model.
3-2

How SimPowerSystems™ Software Works
Interconnection of Linear Circuit and Nonlinear Models
Once SimPowerSystems software has completed the initialization process,
the simulation starts. You can observe waveforms on scopes connected at the
outputs of your measurement blocks. Through the Powergui block, you can
access the LTI viewer and obtain transfer functions of your system between
any pair of input and output. The Powergui block also allows you to perform a
FFT analysis of recorded signals to obtain their frequency spectrum.
If you stop the simulation and double-click the Powergui block, you have
access to the steady-state values of inputs, outputs, and state variables
displayed as phasors. You can also use the Powergui block to modify the
initial conditions. The Powergui block interface allows you to perform a load
flow with circuits involving three-phase machinery and initialize the machine
models so that the simulation starts in steady state. This feature avoids long
transients due to mechanical time constants of machines. The Powergui block
allows you to specify the frequency range that you want, visualize impedance
curves, and store results in your workspace for Impedance Measurement
blocks connected in your circuit.
Limitations of the Nonlinear Models
Because nonlinear models are simulated as current sources, they cannot be
connected in series with inductors and their terminals cannot be left open.
If you feed a machine through an inductive source, SimPowerSystems
prompts you with an error message. You can avoid this error by connecting
large resistances in parallel with the source inductances or across the
machine terminals.
3-3

3Improving Simulation Performance
A series RC snubber circuit is included in the model of the Breaker block and
power electronics blocks. If you keep these snubber circuits in service, you do
not encounter any issues. The snubber can be changed to a single resistance
by setting Cs to Inf, or to a single capacitor by setting Rs =0.Toeliminate
the snubber, specify Rs =Inf or Cs =0.
3-4

Choosing an Integration Method
Choosing an Integration Method
In this section...
“Introduction” on page 3-5
“Continuous Versus Discrete Solution” on page 3-5
“Phasor Solution Method” on page 3-6
Introduction
Three solution methods are available through the Powergui block. These are:
•Continuous solution method using Simulink variable-step solvers
•Discretization for solution at fixed time steps
•Phasor solution method using Simulink variable-step solvers
Continuous Versus Discrete Solution
OneimportantfeatureofSimPowerSystems software is its ability to simulate
electrical systems either with continuous variable-step integration algorithms
or with a fixed-step using a discretized system. For small size systems, the
continuous method is usually more accurate. Variable-step algorithms are
also faster because the number of steps is fewer than with a fixed-step method
giving comparable accuracy. When using line-commutated power electronics,
the variable-step, event-sensitive algorithms detect the zero crossings of
currents in diodes and thyristors with a high accuracy so that you do not
observe any current chopping. However, for large systems (containing either
a large number of states or nonlinear blocks), the drawback of the continuous
method is that its extreme accuracy slows down the simulation. In such cases,
it is advantageous to discretize your system.
You can consider small size a system that contains fewer than 50 electrical
states and fewer than 25 electronic switches. Circuit breakers do not affect
the speed much, because these devices are operated only a couple of times
during a test.
3-5

3Improving Simulation Performance
Phasor Solution Method
If you are interested only in the changes in magnitude and phase of all
voltages and currents when switches are closed or opened, you do not need
to solve all differential equations (state-space model) resulting from the
interaction of R, L, C elements. You can instead solve a much simpler set of
algebraic equations relating the voltage and current phasors. The phasor
solution method solves a much simpler set of equations. As its name implies,
this method computes voltages and currents as phasors. The phasor solution
method is particularly useful for studying transient stability of networks
containing large generators and motors. In this type of problem, you are
interested in electromechanical oscillations resulting from interactions of
machine inertias and regulators. These oscillations produce a modulation
of the magnitude and phase of fundamental voltages and currents at low
frequencies (typically between 0.02 Hz and 2 Hz). Long simulation times
are therefore required (several tens of seconds). The continuous or discrete
solution methods are not appropriate for this type of problem.
In the phasor solution method, the fast modes are ignored by replacing the
network differential equations by a set of algebraic equations. The state-space
model of the network is replaced by a complex matrix evaluated at the
fundamental frequency and relating inputs (currents injected by machines
into the network) and outputs (voltages at machine terminals). As the phasor
solution method uses a reduced state-space model consisting of slow states
of machines, turbines and regulators, it dramatically reduces the required
simulation time.
Continuous variable-step solvers are very efficient in solving this type of
problem. Recommended solver is ode23tb with a maximum time step of one
cycle of the fundamental frequency (1/60 s or 1/50 s). This faster solution
technique gives the solution only in the vicinity of the fundamental frequency.
3-6

Simulating with Continuous Integration Algorithms
Simulating with Continuous Integration Algorithms
In this section...
“Choosing an Integration Algorithm” on page 3-7
“Simulating Switches and Power Electronic Devices” on page 3-8
“Using the Ideal Switching Device Method” on page 3-9
Choosing an Integration Algorithm
Simulink software provides a variety of solvers. Most of the variable-step
solvers work well with linear circuits. However circuits containing nonlinear
models, especially circuits with circuit breakers and power electronics, require
stiff solvers.
Best accuracy and fastest simulation speed is usually achieved with ode23tb.
Solver ode23tb
Relative tolerance 1e-4
Absolute tolerance auto
Maximum step size auto
Initial step size auto
Solver reset method fast
Normally, you can choose auto for the absolute tolerance and the maximum
step size. In some instances you might havetolimitthemaximumstepsize
and the absolute tolerance. Selecting too small a tolerance can slow down the
simulation considerably. The choice of the absolute tolerance depends on the
maximum expected magnitudes of the state variables (inductor currents,
capacitor voltages, and control variables).
For example, if you work with high-power circuit where expected voltage and
currents are thousands of volts and amperes, an absolute tolerance of 0.1 or
even 1.0 is sufficient for the electric states. However, if your electrical circuit
is associated with a control system using normalized control signals (varying
3-7

3Improving Simulation Performance
around 1), the absolute tolerance is imposed by the control states. In this
case, choosing an absolute tolerance of 1e-3 (1% of control signal) would be
appropriate. If you are working with a very low power circuit with expected
currents of milliamperes, set the absolute tolerance to 1e-6.
Note Usually, keeping the Solver reset method parameter of the ode23tb
solver to its default value (Fast) produces the best simulation performance.
However, for some highly nonlinear circuits it might be necessary to set this
parameter to Robust. When you build a new model, we recommend that
you try both the Robust and the Fast reset methods. If you do not notice a
difference in simulation results, then keep the Fast method, which provides
fastest simulation speed.
Simulating Switches and Power Electronic Devices
Threemethodsareavailableforcontinuous simulation of switches and power
electronic devices:
•Purelyresistiveswitch—Theswitchandthelinearelementsaresimulated
as a variable topology circuit. The state-space model of the circuit is
recalculated at each switch opening or closing. When the switch is in series
with an inductive element, a snubber is required.
•Ideal switch — The switch is modeled using the Ideal Switching Device
method. The state-space model of the circuit is recalculated at each switch
opening or closing. Snubbers are not required.
•Inductive switch — The switch contains a series inductance (Diode and
ThyristorwithLon>0,IGBT,MOSFET,orGTO).Theswitchissimulated
as a current source driven by voltage across its terminals. The nonlinear
element (with a voltage input and a current output) is then connected in
feedback on the linear circuit, as shown in the Interconnection of Linear
Circuit and Nonlinear Models on page 3-3.
3-8

Simulating with Continuous Integration Algorithms
Note You have the choice to simulate diodes and thyristors with or without
Lon internal inductance. In most applications, it is not necessary to specify
an inductance Lon. However, for certain circuit topologies, you might have
to specify a switch inductance Lon to help commutation.
Using the Ideal Switching Device Method
Modeling switches, such as circuit breakers or power electronic devices,
as current sources implies that the on-state switch resistance Ron cannot
be zero. Also, as switches are modeled by a current source, they cannot
be connected in series with an inductive circuit or with another switch or
current source. In such a case, you must add a circuit (R or RC snubber)
in parallel with the switches so that their off-state impedance has a finite
value. If the real circuit does not use snubbers, or if you want to simulate
ideal switches with no snubber, you must at least use resistive snubbers
with a high resistance value to introduce a negligible leakage current. The
drawback of introducing such high-impedance snubbers is that the large
difference between the on-state and the off-state switch impedance produces
a stiff state-space model. For example, if a 1 H inductance is connected to a
voltage source by a switch having a on-state resistance Ron= 0.001 ohms and
asnubberresistanceRs=1e6ohms,thetimeconstantL/Rofthisfirstorder
circuit varies from 1000 s when the switch is closed to 1 µs when the switch
is open. If you simulate this circuit with a continuous solver, such a wide
range of time constants requires a variable-step stiff solver such as ode23tb.
The model stiffness affects the simulation speed. If the snubber resistances
are too large, the solver might become extremely slow or even fail to find a
solution. If you are using a discretized model, you might observe numerical
oscillations if your sample time is too large.
When you model switches using the Ideal Switching Device method, snubbers
are not required. To enable this method:
1Open the Powergui dialog box and select Configure parameters.The
Powergui block parameters dialog box opens.
2In the Solver tab of this dialog box, set the Simulation type parameter to
Continuous and select Enable use of ideal switching devices.
3-9

3Improving Simulation Performance
Additional options are displayed, allowing you to disable switch snubbers,
as well as their Ron resistance (Ron=0)andtheirforwardvoltage(Vf=0),
when applicable.
You can select Disable snubbers in switching devices,whichdisables
snubbers of all switches. Otherwise, you may individually disable snubbers
of selected switches by specifying Rs=inf in their block menus. You can also
simulate perfectly ideal switches by disabling the resistances (Ron) and the
forward voltages (Vf).
Eliminating the snubbers reduces the circuit stiffness and lets you use a
non-stiff solver, for example, ode45 instead of ode23tb, to achieve correct
results and good simulation speed.
State-Space Equations
Assuming a circuit containing nx states, ns switches, and ny voltage or
current outputs, the software determines:
•nx state derivatives to be computed from the A and B matrices of
xAxBu=+
•ns switch variables (either voltages across open switches or currents
through closed switches)
•ny output variables to be computed from the C and D matrices of
yCxDu=+
A total of nx +ns +ny equations is obtained.
Unknown variables are state derivatives dx/dt,outputsy,andswitch
variables (switch voltages or switch currents). Known variables are state
variables xand inputs u(voltage sources or current sources).
As the switch status (open or closed) is undetermined, circuit equations are
expressed using both switch voltages (vD1,v
D2) and switch currents (iD1,i
D2).
3-10

Simulating with Continuous Integration Algorithms
These equations express Kirchhoff current laws (KCL) at circuit nodes and
Kirchhoff voltage laws (KVL) for the independent loops. These equations are
completed by the output equations.
Computation of the state-space model is incorporated in an S-function and
performed each time a switch status is changing.
To get a list of the circuit equations in the Command Window, select the
Display circuit differential equations check box in the Solver tab of the
Powergui block parameters dialog box.
Limitations
Continuous Solver Required. The Ideal Switching Device method is not
supported with discretized models.
Specifications of Snubber Values. This method was developed to avoid use
of snubbers across switches. The method still works when you use snubbers.
Forexample,modelsofthePowerElectronicModelsexampleswillworkwhen
you keep snubbers, Ron and Vf, in service.
For discretized models, in the Powergui block, change the Simulation type
from Discrete to Continuous and select Enable use of ideal switching
devices. Then specify a continuous solver (recommended solver: ode23tb
with relative tolerance 1e-4).
If you specify resistive snubber values that are too large, the circuit model
might become badly conditioned and cause the simulation to stop. In such
a case, reduce snubber resistances so that the resulting leakage current
remains acceptable (for example 0.01% to 0.1% of switch nominal current).
Specification of Ron When Vf is Greater Than Zero. In some circuits,
using switches with a forward voltage Vf greater than zero and Ron=0 might
cause simulation to stop and display an error message due to a State-Source
dependency. To avoid this problem, specify a small Ron value.
Example
Consider the full-wave rectifier shown in the following figure.
3-11

3Improving Simulation Performance
Full-Wave Rectifier
When you simulate this circuit without using the ideal switching method,
you must use snubbers across diodes D1 and D2 because these elements are
connected in series with inductances (transformer leakage inductances of the
two secondary windings and filter inductance L). Otherwise, when you start
the simulation SimPowerSystems prompts an error message.
1Open the power_FullWaveRectifier example. The parameters are typical
for a 60W, 120 Vac / 24 Vdc rectifier. Resistive snubbers (Rs = 1e6 Ω)are
used across diodes.
3-12

Simulating with Continuous Integration Algorithms
2Open the Configure parameters section of the Powergui block. Clear the
Enable use of ideal switching devices parameter.
3Set the Simulation type parameter of the Powergui block to Continuous,
and define the following solver:
Type Variable-step
Solver ode23tb
Relative tolerance 1e-6
Solver reset method Fast
Stop time 0.1
Other parameters auto
4Start the simulation. You see the following waveforms.
5Increase the snubber resistance by specifying Rs = 1e8 Ωin the two diode
blocks and simulate again. When using such high snubber resistances,
3-13

3Improving Simulation Performance
simulation results become incorrect. To get correct results, you must
increase the solver accuracy by either limiting the Max step size to 1e-7,
or setting the Solver Reset Method to Robust.
When you try to get rid of snubbers in large circuits containing many power
electronic devices, reduction of maximum step size or solver tolerances
might result in an unacceptable simulation time. In some circumstances,
the solver might even fail to find a solution..
6Open the block parameters of the Powergui block and select Enable use
of ideal switching devices parameter. Select Disable snubbers in
switching devices parameter. To simulate perfectly ideal switches, you
can also disable the diode resistances(Ron)andtheforwardvoltages(Vf).
7Make sure that your solver parameters are as shown in 3. Simulate and
observe that waveforms are correct.
8Eliminating the snubbers has reduced the circuit stiffness. You can now
use ode45 solver instead of ode23tb.
3-14

Simulating Discretized Electrical Systems
Simulating Discretized Electrical Systems
In this section...
“Introduction” on page 3-15
“Discretizing Switches and Power Electronics” on page 3-16
“Discretizing Electrical Machines” on page 3-21
Introduction
You implement discretization by selecting Discretize electrical model in
the Powergui block dialog box. The sampletimeisspecifiedintheblockdialog
box. The electrical system is discretized using the Tustin method (equivalent
to a fixed-step trapezoidal integration) or the Backward Euler method.
The Tustin method usually gives better accuracy. However, for circuit
containing diodes and thyristors, the Backward Euler method allows using
negligible snubbers while avoiding the numerical oscillations that are
observed with the Tustin method.
To avoid algebraic loops, the electrical machines are discretized using the
Forward Euler method. For the asynchronous and synchronous machines,
you can also use the trapezoidal method (either iterative or non-iterative).
The precision of the simulation is controlled by the time step that you choose
for the discretization. If you use too large a sample time, the precision might
not be sufficient. The only way to know if it is acceptable is to repeat the
simulation with different sample times or to compare it with a continuous
methodandtofindacompromiseforthe largest acceptable sample time.
Usually sample times of 20 µs to 50 µs give good results for simulation of
switching transients on 50 Hz or 60 Hz power systems or on systems using
line-commutated power electronic devices such as diodes and thyristors.
However, for systems using forced-commutated power electronic switches,
you must reduce the time step. These devices, the insulated-gate-bipolar
transistor (IGBT), the field-effect transistor (FET), and the gate-turnoff
thyristor (GTO) are usually operating at high switching frequencies. For
example, simulating a pulse-width-modulated (PWM) inverter operating at 8
kHz requires a maximum time step of 1 µs or less.
3-15

3Improving Simulation Performance
Even if you discretize your electric circuit, you can still use a continuous
control system. However, the simulation speed is improved by use of a
discrete control system.
Discretizing Switches and Power Electronics
Switches and power electronic devices are nonlinear elements which are
represented by a purely resistive element having a low Ron resistance when
the switch is closed and an infinite resistance when the switch is opened.
Each time a switch status is changed during the simulation, the discrete
state-space model of the linear part of the circuit is re-evaluated to take into
account the change in circuit topology. Due to the way the state-space model
is computed, switches cannot be connected in series with inductive circuits.
For most applications, snubber circuits have to be connected across power
electronic devices.
For forced-commutated devices, the snubber circuit can be made negligible by
using purely resistive snubbers with a high resistance. However, for circuits
containing naturally commutated devices such as diodes and thyristors,
because a fixed simulation time step is used, when the device is blocked,
the current zero-crossing is not detected accurately. The small negative
current chopping produces numerical oscillations which can be controlled by
connecting RC snubbers across diodesandthyristors. ThesizeoftheRC
snubber depends on the sample time and on the discretization method used
for the linear electrical circuit.
You select the discretization method in the Configure parameters menu of
the Powergui block. The default discretization method is the Tustin method
which is equivalent to a fixed-step trapezoidal integration. Since R2011b, you
can use an alternative discretization method: the Backward Euler method.
The Tustin method is recommended for most applications. However, for
circuits containing diodes and thyristors, the Backward Euler method allows
using negligible snubbers while preserving numerical stability. The drawback
of the Backward Euler method is its lower accuracy. An accuracy equivalent
to the Tustin method can be obtained by using a smaller sample time.
3-16

Simulating Discretized Electrical Systems
Example of discrete model using Tustin and Backward Euler
methods
The following example uses the power_rectifier exampletoillustratethe
impact of the snubbers and discretization method on model stability.
1Open the power_rectifier example. This circuit is a rectifier using three
diodes connected in parallel with a RC snubber (Rs = 1000 Ω;Cs=0.1μF).
2In the Powergui menu, select Configure parameters,selectSimulation
type to Discrete, keep Solver type to Tustin,andspecifyaSample
time of 50 ms. Simulation results of the discretized model are very close to
the waveforms obtained with the continuous model.
3Now simulate this discrete model with negligible snubbers. You may use a
purely resistive snubber with a negligible resistance, Rs= 100 kΩ.Change
the snubber values in the diode block menus to Rs= 1e5; Cs = inf.
4Start the simulation. The results show that numerical oscillations are
present on the rectified voltage (Vd) and on the diode voltages.
3-17

3Improving Simulation Performance
Waveforms obtained with Tustin solver; Ts=50us; Resistive snubber Rs=100 k
5ChangetheSolvertypetoBackwardEuler and repeat the simulation.
You notice that the numerical oscillations are gone. On the following
figure simulation results are compared with results obtained from the
3-18

Simulating Discretized Electrical Systems
Continuous solver. For this particular sample time (Ts = 50 ms) waveforms
are very close to the previous ones. To obtain maximum accuracy with
the continuous solver the following simulation parameters were used:
Tolerance = le-4; Absolute Tolerance = le-4; Solver Reset Method = Robust.
3-19

3Improving Simulation Performance
Comparison of waveforms obtained with continuous and discrete Backward Euler solvers
3-20

Simulating Discretized Electrical Systems
Discretizing Electrical Machines
Electrical machines are nonlinear elements simulated as current sources.
These elements cannot be connected to an inductive network unless a
parasitic resistive or capacitive element is connected at machine terminals.
When using electrical machines in discrete systems, you might have to
increase these parasitic resistive load to avoid numerical oscillations. The
amount of parasitic load depends on the sample time and on the integration
method used to discretize the electrical machine.
For the Synchronous Machine model and the Asynchronous Machine model,
you can select either a Forward Euler or a Trapezoidal discretization method.
For all other machine models, use the Forward Euler discretization method.
For the Synchronous Machine and the Asynchronous Machine, you select the
machine discretization method in the Advanced Tab of the block menu. When
using an implicit solver, such as the Trapezoidal iterative model, you obtain
the highest accuracy. Using this model produces an algebraic loop, which
forces the Simulink solver to iterate, resulting in a higher accuracy. However,
this higher accuracy is at the expense of a slower simulation speed.
The Trapezoidal iterative model allows you to simulate machines with
negligible parasitic loads while preserving numerical stability. However, if
your model contains many machines and nonlinear elements such as power
electronic devices, the Simulink solver might fail to solve the algebraic loop.
In such a case you must use a noniterative discretization method such as the
Forward Euler model or the Trapezoidal noniterative model (Trapezoidal
model in which the algebraic loop is broken by introducing a Unit Delay).
Using noniterative solvers requires larger parasitic loads or a smaller sample
time. The minimum resistive load is proportional to the sample time.
Remember that with a 25 μs time step on a 60 Hz system, the minimum load
is approximately 2.5% of the machine nominal power. For example, a 200
MVA synchronous machine in a power system discretized with a 50 μssample
time requires approximately 5% of resistive load or 10 MW. If the sample time
is reduced to 20 μs,aresistiveloadof4MWissufficient.
3-21

3Improving Simulation Performance
Example of discrete model using SM and ASM blocks
Thefollowingexampleusespower_machines to illustrate impact of the
machine discretization methods and amount of parallel load on model
stability.
1Open the power_machines example. This example contains a synchronous
machine (SM) and an asynchronous machine (ASM) connected at the same
bus in parallel with a 1 MW load.
2In the Powergui menu, select Configure parameters,selectSimulation
type =discrete,andspecifyasample time of Ts = 50 μs.
3Use the Load Flow tool to initialize the machine models (click the Compute
and Apply buttons in the Powergui Load Flow window).
4Start the simulation and observe that the model starts in a steady-state.
In this model, the default discretization method specified in the Advanced
Tab of the synchronous machine block and of the asynchronous machine block
is Forward Euler. The model is stable because a relative large load of 1 MW
is connected at the machine terminals. This load represents 32% of the SM
nominal power and 60% of the ASM nominal power.
The following figure compares simulation results of the two noniterative
discrete models (Forward Euler and Trapezoidal noniterative) with the
reference waveforms obtained from the continuous model. In the figure, three
sets of waveforms are shown for phase A voltage (trace 1), phase A current
of ASM (trace 2), phase A current of SM (trace 3), and ASM and SM speeds
(trace 4).
•Continuous model (blue)
•Discrete model using ASM and SM Forward Euler models (red)
•Discrete model using ASM and SM Trapezoidal noniterative models (green)
3-22

Simulating Discretized Electrical Systems
The Trapezoidal noniterative model provides better accuracy than the
Forward Euler model. The simulation error is particularly visible on trace 2
and on trace 3 showing that the Forward Euler model fails to preserve the DC
component of the ASM and SM currents.
3-23

3Improving Simulation Performance
Now simulate this discrete model with virtually no load connected at machine
terminals. You may try decreasing the 1 MW load to say 1 kW (representing
respectively 0.032% and 0.06% of SM and ASM machine nominal powers).
Change the resistive load from 1MW to 1 kW and start simulation. Notice
the numerical oscillations, because the 1 kW load is too small to guarantee
stability of the Forward Euler machine models.
If you vary the load by steps of 50 kW, you discover that the minimum load
required to obtain a stable model is 150 kW for the Forward Euler model,
corresponding to 3.1% of the total machine nominal power (4.80 MVA =
3.125 MVA for ASM + 1.678 MVA for SM). When using the Trapezoidal
noniterative model, the minimum load is 350 kW (7.2% of the total machine
nominal power).
The only way to simulate this discrete model with a 1 kW load is to use the
Trapezoidal iterative method for both machines. Simulink now displays
a warning signalling an algebraic loop. Simulation results are exact and
are as accurate as the Continuous model. The drawback is a much slower
simulation speed.
3-24

Increasing Simulation Speed
Increasing Simulation Speed
In this section...
“Ways to Increase Simulation Speed” on page 3-25
“Using Accelerator Mode and Simulink®Coder™” on page 3-25
Ways to Increase Simulation Speed
Once you have selected the proper method (continuous, discrete, or phasor),
solver type, and parameters, there are additional steps you can take to
optimize your simulation speed.
•Discretizing your electric circuit and your control system. You can even use
alargersampletimeforthecontrolsystem, provided that it is a multiple of
thesmallestsampletime.
•Simulating large systems or complex power electronic converters can be
time consuming. If you have to repeat several simulations from a particular
operating point, you can save time by specifying a vector of initial states
in the Simulation > Configuration Parameters > Workspace IO
dialog box. This vector of initial conditions must have been saved from
a previous simulation run.
•Reducing the number of open scopes and the number of points saved in the
scope also helps in reducing the simulation time.
•Using the Simulink Accelerator mode. The performance gain obtained
with the Accelerator varies with the size and complexity of your model.
Typically you can expect performance improvements by factors of two to 10.
Using Accelerator Mode and Simulink Coder
The Simulink Accelerator mode is explained in the Acceleration
documentation.
The Accelerator mode speeds up the execution of Simulink models by
replacing the interpreted M code running beneath the Simulink blocks with
compiled code as your model executes. The Accelerator mode uses portions of
Simulink Coder™ to generate this code on the fly. Although the Accelerator
mode uses this technology, Simulink Coder is not required to run it. Also, if
3-25

3Improving Simulation Performance
you do not have your own C compiler installed, you can use the LCC compiler
provided with your MATLAB installation.
To activate the Accelerator mode, select Simulation > Mode > Accelerator
from the menu of your model window. Alternatively, you can select
Accelerator from the pull-down menu in the model window toolbar.
Thefollowingtableshowstypicalperformance gains obtained with
discretization and Accelerator mode applied to the following two examples:
a DC drive using a chopper and the AC-DC converter using a three-phase,
three-level voltage-sourced converter. Two versions of the DC drive model
are provided as examples shipped with the product: a continuous version,
power_dcdrive,and a discrete version, power_dcdrive_disc.TheAC-DC
converterisavailableasthepower_3levelVSC example.
Simulation Time in Seconds*
Simulation Method DC drive
(Stop time = 2 s)
AC-DC converter
(Stop time = 0.2 s)
Continuous: ode23tb
default parameters
12 —
Discrete 9.0 (Ts =10µs) 14.5(Ts =5µs)
Discrete + Accelerator 5.2 (Ts =10µs) 3.3(Ts =5µs)
* Simulation times obtained on a Pentium IV 2.6 GHz processor, with 512
MB of RAM
The table shows how discretizing your circuit speeds up the simulation by a
factor of 1.33 for the DC drive. Using the Accelerator mode, an additional
factor of 1.7 performance gain is obtained. For the AC-DC converter, the
Accelerator mode provides a gain of 4.4 times. For complex power electronic
converter models, the Accelerator mode provides performance gains up to
factors of 15.
To take full advantage of the performance enhancements made possible by
converting your models to code, you must use Simulink Coder software to
generate standalone C code. You can then compile and run this code and,
3-26

3Improving Simulation Performance
Creating Your Own Library of Models
SimPowerSystems software provides a variety of basic building blocks to build
more complex electric blocks. Using the masking feature of the Simulink
software, you can assemble several elementary blocks from the powerlib
library into a subsystem, build your own parameter dialog box, create the
block icon that you want, and place this new block in your personal library.
“Building and Customizing Nonlinear Models” on page 2-47 describes how to
build a nonlinear model using a Voltage Measurement block and a Controlled
Current Source block. The proposed examples (a nonlinear inductance and a
nonlinear resistance) are relatively simple. Using the same principle, you can
develop much more complex models using several controlled current sources,
or even controlled voltage sources.
3-28

Change Circuit Parameters
Change Circuit Parameters
In this section...
“Introduction” on page 3-29
“Example of MATLAB Script Performing a Parametric Study” on page 3-29
Introduction
Each time that you change a parameter of the powerlib library blocks, you
have to restart the simulation to evaluate the state-space model and update
the parameters of the nonlinear models. However, you can change any source
parameter (Magnitude, Frequency, or Phase) during the simulation. The
modification takes place as soon as you apply the modification or close the
source block menu.
For the Simulink blocks, all the powerlib library block parameters that you
specify in the dialog box can contain MATLAB expressions using symbolic
variable names. Before running the simulation, you must assign a value
to each of these variables in your MATLAB workspace. This assignment
allows you to perform parametric studies by changing the parameter values
in a MATLAB script.
Example of MATLAB Script Performing a Parametric
Study
Suppose that you want to perform a parametric study in a circuit named
my_circuit to find the impact of varying an inductance on switching
transients. You want to find the highest overvoltage and the inductance value
for which it occurred.
The inductance value of one of the blocks contains variable L1,whichyou
must define in your workspace. L1 is varied in 10 steps from 10 mH to 100
mH and the values to be tested are saved in a vector, L1_vec.Thevoltage
waveform to be analyzed is stored in a ToWorkspace block in array format
with V1 variable name.
You can write a MATLAB script that loops on the 10 inductance values and
displays the worst case scenario.
3-29

3Improving Simulation Performance
L1_vec= (10:10:100)*1e-3; % 10 inductances values 10/100 mH
V1_max=0;
for i=1:10
L1=L1_vec(i);
fprintf('Test No %d L1= %g H\n', i, L1);
sim('my_circuit'); % performs simulation
% memorize worst case
if max(abs(V1))>V1_max,
imax=i;
V1_max=max(abs(V1));
end
end
fprintf('Maximum overvoltage= %g V occured for L1=%g H\n', V1_max, L1_vec(imax));
3-30

4
Systems with Electric
Drives
•“Electric Drives Library” on page 4-2
•“Simulate a DC Motor Drive” on page 4-12
•“Simulate an AC Motor Drive” on page 4-36
•“Mechanical Models” on page 4-65
•“Mechanical Coupling of Two Motor Drives” on page 4-67
•“Winding Machine” on page 4-74
•“Robot Axis Control Using Brushless DC Motor Drive” on page 4-82
•“Building Your Own Drive” on page 4-93
•“Retune the Drive Parameters” on page 4-104
•“Modify a Drive Block” on page 4-119
•“Multi-Level Modeling for Rapid Prototyping” on page 4-126

4Systems with Electric Drives
Electric Drives Library
In this section...
“Electric Drives Library Overview” on page 4-2
“What Is an Electric Drive?” on page 4-3
“Three Main Components of an Electric Drive” on page 4-3
“Multiquadrant Operation” on page 4-6
“Average-Value Models” on page 4-7
“User Interface” on page 4-8
“General Layout of the Library’s GUIs” on page 4-8
“Features of the GUIs” on page 4-9
Electric Drives Library Overview
The Electric Drives library is designed for engineers from many disciplines
who want to incorporate easily and accurately electric drives in the simulation
of their systems. A specialized interface presents the parameters of the
selected drive in a system-look topology, thereby simplifying the adjustments
users may want to bring to the default values. Then they can seamlessly use
any other toolboxes or blocksets to analyze the time or frequency behavior of
the electric drive interacting with its system. The library is most helpful
when a powerful drive has to be carefully maneuvered without ignoring the
operating limits of the load on one side and of the power source on the other
side. A good example is the electric drive system of a hybrid car that can
switch in milliseconds from driving the wheels to recharging the batteries
when the brakes are engaged.
Engineers and scientists can work readily with the library. The library has
seven typical direct current (DC) drives used in industries and transportation
systems, eight alternating current (AC) drives providing more efficient and
versatile motors from traction to positioning devices, and shaft and speed
reducer models useful for connecting to the motor a model of load made of
Simulink blocks. An added value of the library is parameters that assure
the validity of the motor, the power converters, and the control system.
When designing the library, particular attention was devoted to the motor
models by comparing the models’ behavior to the published data of the major
4-2

Electric Drives Library
manufacturers. Numerous examples or case studies of typical drives are
supplied with the library. Hopefully, typical user systems are similar to these
analyzed systems, thereby saving time in building the practical system and
supplying a known reference point in the analysis.
To access the Electric Drives library, open the SimPowerSystems main
library, powerlib, then double-click the Applications Libraries icon.
A new window opens containing the icons for the Electric Drives library,
FACTS library, and Renewable Energy library. You can also access the
Electric Drives library through the Library Browser, under Simscape >
SimPowerSystems >Applications Libraries.
What Is an Electric Drive?
An electric drive is a system that performs the conversion of electric energy
into mechanical energy at adjustable speeds. This is the reason why an
electric drive is also called adjustable speed drive (ASD). Moreover, the
electric drive, as we will see later, always contains a current (or torque)
regulation in order to provide safe current control for the motor. Therefore, the
electric drive torque/speed is able to match in steady state the torque/speed
characteristics of any mechanical load. This motor to mechanical load match
means better energy efficiency and leads to lower energy costs. In addition,
during the transient period of acceleration and deceleration, the electric drive
provides fast dynamics and allows soft starts and stops, for instance.
A growing number of applications require that the torque and speed
must vary to match the mechanical load. Electric transportation means,
elevators, computer disk drives, machine tools, and robots are examples
of high-performance applications where the desired motion versus time
profile must be tracked very precisely. Pumps, fans, conveyers, and HVAC
(heat, ventilation, air conditioners) are examples of moderate performance
applications where variable-speed operation means energy savings.
Three Main Components of an Electric Drive
An electric drive has three main components:
•The electric motor
•The power electronic converter
4-3

4Systems with Electric Drives
•The drive controller
The following figure shows the basic topology of an electric drive. Beside
the three main components, the figure shows an electric power source, a
mechanical load, electric and motion sensors, and a user interface.
Electric Drive Basic Topology
The motor used in an electric drive is either a direct current (DC) motor or an
alternating current (AC) motor. The type of motor used defines the electric
drive’s classification into DC motor drives and AC motor drives. The ease of
producing a variable DC voltage source for a wide range of speed control
made the DC motor drive the favorite electric drive up to the 1960s. Then
the advances of power electronics combined with the remarkable evolution
of microprocessor-based controls paved the way to the AC motor drive’s
expansion. In the 1990s, the AC motor drives took over the high-performance
variable-speed applications.
The power electronic converter produces variable AC voltage and frequency
from the electric power source. There are many types of converters
depending on the type of electric drive. The DC motor drives are based
on phase-controlled rectifiers (AC-DC converters) or on choppers (DC-DC
converters), while the AC motor drives use inverters (DC-AC converters) or
4-4

Electric Drives Library
cyclo converters (AC-AC converters). The basic component of all the power
electronic converters is the electronic switch, which is either semicontrolled
(controllable on-state), as in the case of the thyristor, or fully controllable
(controllable on-state and off-state), as in the cases of the IGBT (insulated
gate bipolar transistor) and the GTO (gate turn off thyristor) blocks. The
controllable feature of the electronic switch is what allows the converter to
produce the variable AC voltage and frequency.
The purpose of the drive controller is essentially to convert the desired drive
torque/speed profile into triggering pulses for the electronic power converter,
taking into account various drive variables (currents, speed, etc.) fed back by
the sensors. To accomplish this, the controller is based first on a current (or
torque) regulator. The current regulator is mandatory because, as mentioned
previously, it protects the motor by precisely controlling the motor currents.
The set point (SP) of this regulator can be supplied externally if the drive is
in torque regulation mode, or internally by a speed regulator if the drive is
in speed regulation mode. In the Electric Drives library, the speed regulator
is in series with the current regulator and is based on a PI controller that
has three important features. First, the SP rate of change is limited so that
the desired speed ramps gradually to the SP, in order to avoid sudden step
changes. Second, the speed regulator output that is the SP for the current
regulator is limited by maximum and minimum ceilings. Finally, the integral
term is also limited in order to avoid wind-up. The following figure shows a
block diagram of a PI controller-based speed controller.
Block Diagram of the PI Controller-Based Speed Regulator
4-5

4Systems with Electric Drives
Multiquadrant Operation
For each electric drive application, the mechanical load to be driven has a
specific set of requirements. The torque/speed possibilities of the electric
drive can be represented as a speed versus torque graph consisting of four
quadrants. In the first quadrant, the electric torque and the speed signs
are both positive, indicating forward motoring since the electric torque is in
the direction of motion. In the second quadrant, the electric torque sign is
negative and the speed sign is positive, indicating forward braking since the
electric torqueisoppositetothedirectionof motion. In the third quadrant,
the electric torque and speed signs are both negative, indicating reverse
motoring. In the fourth quadrant, the electric torque sign is positive and the
speed is negative, indicating reverse braking. The drive braking is handled
either by a braking chopper (dynamic braking) or by bidirectional power flow
(regenerative braking).
The following figure illustrates the four-quadrants operating region of an
electric drive. Each quadrant has a constant torque region from 0 to +/-
nominal speed ωband a region where the torque decreases inversely with the
speed fromωbto the maximum speed ωmax . This second region is a constant
power region and is obtained by decreasing the motor magnetic flux.
4-6

Electric Drives Library
Four-Quadrant Operation of an Electric Drive
Average-Value Models
The AC and DC library allows two levels of simulation, detailed simulations
or average-value simulations. The detailed simulations use the Universal
Bridge block to represent the detailed behavior of rectifier and inverter
controlled drives. This simulation level requires small simulation time steps
to achieve correct representation of the high frequency electrical signal
components of the drives.
The average-value simulations use average-value models of the power
converters. When simulating in average-value mode, the electrical input
and output currents and voltages of the power converters driving the
electrical motors represent the average values of the real-life currents and
voltages. By doing so, the high frequency components are not represented
and the simulations can use much bigger time steps. Each power converter
4-7

4Systems with Electric Drives
average-value model is described in the detailed documentation associated
with each DC or AC model type. The time step used in a drive at average-value
level can usually be increased up to the smallest controller sampling time
used in a model. For example, if a drive uses a 20 μstimestepforthecurrent
loop and a 100 μs time step for the speed loop, then the simulation time step
in average-value mode can be increased up to 20 μs. Simulation time step
guidelines are given in the detailed documentation of each model.
Switching between the detailed simulation level and the average-value
simulation level can easily be done via the GUI associated with each model,
as explained in “Selecting the Detailed or the Average-Value Model Detail
Level” on page 4-10.
User Interface
The drive models supplied in the library are relatively complex and involve a
large number of parameters. The Electric Drives library provides GUIs for all
models. The GUIs offer all the functionality you would expect from existing
Simulink masks, plus some additional features, as outlined below.
General Layout of the Library’s GUIs
The general layout of the GUIs is identical to the layout of Simulink masks. A
short description of the model appears at the top, parameters are entered in
the middle portion, and buttons are placed at the bottom.
The parameters section is divided in three tabs at the top level, for all drive
models supplied in the library. You enter parameters related to the electric
machine, converters and DC bus, and controller in the first, second and
third tabs, respectively. The following figure illustrates the Self-Controlled
Synchronous Motor Drive GUI with the Controller tab active.
4-8

Electric Drives Library
Features of the GUIs
The GUIs offer the same functionality as Simulink masks. You can enter as
parameters numerical values, valid MATLAB expressions, and MATLAB
variables. An important difference between these GUIs and Simulink masks
is that you can only enter a single value in each input field (e.g., vectors and
arrays are not allowed).
The other differences (with respect to Simulink masks) are outlined below.
Parameter Validation
The GUIs are designed to signal invalid parameters as early as possible.
Hence, if you enter an invalid constant (for example 1.2.3 or --2) in a drive
4-9

4Systems with Electric Drives
model’s GUI, an error is flagged as soon as you move away from the invalid
parameter (for instance if you try to change another parameter in the GUI).
Variables are treated slightly differently. If you enter a variable name that
has not yet been defined in the MATLAB workspace, parameter validation is
deferred until you start the simulation of the diagram that contains the model.
Saving Parameters in a File
At the bottom of Simulink masks, the GUIs include Load and Save buttons.
The Save button enables you to save in a file the complete set of parameters
oftheGUI.TheformatofthefileisthestandardMATLABbinary(
.MAT)
format. The Load button enables you to recover a previously saved set of
parameters for a given drive type (e.g., AC1, DC2, etc.). When you load a set
of parameters, the drive type of the saved parameters is compared to the drive
type of the model that you are loading the parameters into, to ensure that you
are loading parameters compatible with the model.
When you use the Load button, the dialog box that opens points to the
directory in your MATLAB installation that contains the standard sets of
parameters supplied for all the drives in the library.
However, when you use the Save button, the dialog box that opens points to
the current working directory in the MATLAB workspace.
Displaying the Controller Schematic
In all drive models, in the top right corner of the Controller tab, there is a
Schematic button. When you click this button, the control schematic of the
drive model will appear in a new window.
Selecting the Detailed or the Average-Value Model Detail Level
You can select the detailed or the average-value simulation level by using the
Model detail level menu located in the lower part of the GUI. Remember to
modify the simulation time step with respect to the model detail level used.
Selecting the Mechanical Input
You can select either the load torque or the motor speed as mechanical input.
Use the Mechanical input menu located in the lower part of the GUI.
Note that if you select the motor speed as mechanical input, the internal
4-10

Electric Drives Library
mechanical system is not used and the inertia and viscous friction parameters
are not displayed. You have to include these parameters in the external
mechanical system.
4-11

4Systems with Electric Drives
Simulate a DC Motor Drive
In this section...
“Introduction” on page 4-12
“Regenerative Braking” on page 4-13
“Example: Thyristor Converter-Based DC Motor Drive” on page 4-13
Introduction
In this section, you will learn how to use the DC drive models of the Electric
Drives library. First, we will specify the types of motor, converters, and
controllers used in the seven DC drive models of the library, designated DC1
to DC7. These seven models are based on the DC brush motor in the Electric
Drives library. As in any electric motor, the DC brush motor has two main
parts, the stator (fixed) part and the rotor (movable) part. The DC brush
motor also has two types of windings, the excitation or field winding and the
armature winding. As its name implies, the field winding is used to produce a
magnetic excitation field in the motor whereas the armature coils carry the
induced motor current. Since the time constant (L/R) of the armature circuit
is much smaller than that of the field winding, controlling speed by changing
armature voltage is quicker than changing the field voltage. Therefore the
excitation field is fed from a constant DC voltage source while the armature
windings are fed by a variable DC source. The latter source is produced
by a phase-controlled thyristor converter for the DC1 to DC4 models and
by a transistor chopper for the DC5, DC6, and DC7 models. The thyristor
converter is fed by a single-phase AC source in the cases of DC1 and DC2 and
by a three-phase AC source in the cases of DC3 and DC4. Finally, the seven
DC models can work in various sets of quadrants. All these possibilities are
summarized in the following table.
DC Models
Model TypeofConverter Operation Quadrants
DC1 Single-phase thyristor
converter
I-II
DC2Single-phase thyristor
converter
I-II-III-IV
4-12

Simulate a DC Motor Drive
DC Models (Continued)
Model Type of Converter Operation Quadrants
DC3 Three-phase thyristor
converter
I-II
DC4 Three-phase thyristor
converter
I-II-III-IV
DC5 Chopper I
DC6 Chopper I-II
DC7 Chopper I-II-III-IV
Regenerative Braking
OperationinquadrantsIIandIVcorresponds to forward and reverse braking,
respectively. For the DC models of the Electric Drives library, this braking
is regenerative, meaning that the kinetic energy of the motor-load system
is converted to electric energy and returned to the power source. This
bidirectional power flow is obtained by inverting the motor’s connections
when the current becomes null (DC1 and DC3) or by the use of a second
converter (DC2 and DC4). Both methods allow inverting the motor current
in order to create an electric torque opposite to the direction of motion. The
chopper-fed DC drive models (DC5, DC6, DC7) produce regenerative braking
in similar fashions.
Example: Thyristor Converter-Based DC Motor Drive
In this example, you will build and simulate the simple thyristor
converter-based DC motor drive shown in Thyristor Converter-Based DC
Motor Drive Example Circuit on page 4-14.
4-13

4Systems with Electric Drives
Thyristor Converter-Based DC Motor Drive Example Circuit
This step-by-step example illustrates the use of the DC3 model with a 200 hp
DC motor parameter set during speed regulation. The DC3 block models a
two-quadrant three-phase thyristor converter drive. During this example, the
motor will be connected to a load and driven to its 1750 rpm nominal speed.
In this tutorial, you learn about
•“Getting the DC3 Model from the Drives Library” on page 4-14
•“Connecting the DC3 Model to a Voltage Source” on page 4-15
•“Connecting the DC3 Model to a Mechanical Load” on page 4-17
•“Defining the Set Point” on page 4-19
•“Visualizing Internal Signals” on page 4-20
•“Setting the Fixed-Step Simulation Environment” on page 4-23
•“Setting the High Power Drive Parameter Set” on page 4-24
•“Setting the Motor Inertia Value” on page 4-26
•“Setting the DC3 Controller Parameters and Simulation Results” on page
4-26
Getting the DC3 Model from the Drives Library
1Open a new window and save it as DC_example.
4-14

Simulate a DC Motor Drive
2Open the SimPowerSystems Electric Drives library. You can open the
library by typing electricdrivelibin the MATLAB Command Window or
by using the Simulink Library Browser. The DC3 model is located inside
the DC Drives library. Copy the DC3 block and drop it in the DC_example
window.
DC3 Model Inside the Electric Drives Library
Connecting the DC3 Model to a Voltage Source
All models of the library have three types of inputs: the electrical power
inputs, the speed or torque set point input (SP), and the mechanical torque
input (Tm). Because the DC3 model is a three-phase drive, it presents three
electrical inputs: A, B, and C. In order for the DC3 model to work, you must
now connect those inputs to a proper voltage source:
1Open the Electrical Sources library and copy the 3-Phase Source block into
your circuit. Connect the voltage source outputs A, B, and C to the DC3 A,
B, and C inputs, respectively.
In this example, you are driving a 200 hp DC motor of 500 V nominal
armature voltage. The mean output voltage ˆ
Vout of a three-phase thyristor
rectifier bridge is given by
ˆcos
,
VV
out
lrms
=⋅⋅
32
4-15

4Systems with Electric Drives
where Vlrms,is the phase-to-phase rms voltage value of the three-phase
voltage source and αis the firing angle value of the thyristors. For better
voltage control, a lower firing angle limit is usually imposed, and the
maximum mean output voltage available from the rectifier bridge is thus
given by
ˆcos
,max ,min
VV
out
lrms
=⋅⋅
32
where αmin is the lower firing angle limit. In our case, the lower firing
angle limit used in the DC3 model is 20 degrees. With such an angle value
and in order to have a maximum mean output voltage value of 500 V to
drive the 200 hp motor to its nominal speed, the needed phase-to-phase
rms voltage value given by the preceding equation is 370 V. Assuming the
drive is connected to an American electrical network, the closest standard
voltage value is 460 V.
2Set the AC source phase-to-phase rmsvoltagevalueto460Vandthe
frequency to 60 Hz. Name the AC source 460V60Hz.
Note that the voltage source amplitude and frequency values needed
for each drive model of the Electric Drives library can be found in the
reference notes. The nominal values of the corresponding motors are also
included. DC3, 200 HP Drive Specifications on page 4-16 contains the
values corresponding to the DC3 200 hp model.
DC3, 200 HP Drive Specifications
Drive Input Voltage
Amplitude 460 V
Frequency 60 Hz
Motor Nominal Values
Power 200 hp
Speed 1750 rpm
Voltage 500 V
4-16

Simulate a DC Motor Drive
In order to represent a real-life three-phase source, you must specify
correct source resistance Rand inductance Lvalues. To determine these,
one usually uses the short-circuit power value Psc and a given X/Rratio
(where XL=⋅
,ωbeing the angular frequency of the voltage source). As
a rule of thumb, the short-circuit power absorbed by the source impedance
is supposed to be at least 20 times bigger than the nominal power of the
drive, and the X/Rratioisusuallycloseto10forindustrialplants.
ThevalueofthesourceimpedanceZis obtained by
ZV
P
sc
=2
where Vis the phase-to-phase rms voltage value of the voltage source. For
ahighX/Rratio r, the source resistance Ris approximately equal to
RZ
r
=(4-1)
and the source inductance Lto
LZ
=
(4-2)
In this example, the phase-to-phasermsvoltageisworth460Vandthe
source frequency is 60 Hz. If we assume a short-circuit power of 25 times
thenominaldrivepower,wefindasourceimpedanceof0.056Ω.ForanX
/Rratio of 10, using Equation 4-1 and Equation 4-2, we find a resistance
value of 0.0056 Ωand an inductance value of 0.15 mH.
3Clear the Specify impedance using short-circuit level check box,
and set the AC source resistance value to 0.0056 Ωand the inductance
to 0.15 mH.
Connecting the DC3 Model to a Mechanical Load
The Tm input represents the load torque applied to the shaft of the DC
motor. If the values of the load torque and the speed have opposite signs, the
acceleration torque will be the sum of the electromagnetic and load torques.
4-17

4Systems with Electric Drives
Many load torques are proportional to the speed of the driven load such as
represented by the equation
TK KN
mec m m
=⋅ =′⋅
(4-3)
where ωmis the speed in rad/s and Nthe speed in rpm. You will now build
such a load.
To compute this type of mechanical load torque, the speed of the DC motor is
needed. This one can be obtained by using the outputs of the DC3 model. All
drive models of the Electric Drives library have four output vectors: Motor,
Conv., Ctrl, and Wm. The Motor vector contains all motor-related variables,
the Conv. vector contains all converter voltage and current values, the
Ctrl vector contains all the regulation important values, such as the speed
or torque reference signals, the speed or torque regulation error, the firing
angle value, and so on, and Wm is the motor speed in rad/s. All input-output
descriptions are available on the reference page of every model.
The motor speed (Wm) can be multiplied by the constant Kof Equation 4-3
to obtain the load torque signal to be connected to the Tm input of the DC3
model:
1Build the subsystem following and name it Linear load torque.
Linear Load Torque Subsystem
The constant Kcan be computed knowing that at nominal speed, the
motor should develop nominal torque. As shown in DC3, 200 HP Drive
Specifications on page 4-16, the DC motor used in this simulation has a
nominal speed Nm,n of 1750 rpm. Since the nominal mechanical output
power Pm,n of the motor is 200 hp, the nominal mechanical load torque Tmec,n
can be computed following Equation 4-4 (where viscous friction is neglected)
4-18

Simulate a DC Motor Drive
PT TN
mn mecn mn n
mn
,,, ,
=⋅=⋅
⋅
30 (4-4)
where ωm,n is the nominal speed in rad/s. Using this equation, we find a
nominal mechanical torque of 814 N.m. Finally Equation 4-3 gives us a
Kvalue of 4.44.
2Set the constant value of the Linear load torque block to 4.44.
3Connect the input and output of the Linear load torque block to Wm and
Tm input of the DC3 block, respectively. Your schematic should now look
like the following.
Building the Example Circuit
Defining the Set Point
The set point input of the DC3 model can either be a speed value (in rpm) or
a torque value (in N.m) depending on the regulation mode (speed or torque
regulation). In this example, we will set the DC3 block in speed regulation
mode and drive the 200 hp DC motor to its nominal speed of 1750 rpm.
1Open the Simulink Sources library and copy a Constant block into
DC_example.
2Connect the Constant block to the set point input of the DC3 model and
name it Speed reference.
3Setthesetpointto1750rpm.
4-19

4Systems with Electric Drives
Visualizing Internal Signals
You must now use the DC3 model outputs to visualize interesting signals with
a scope. Suppose you need to visualize the following signals:
•The thyristor bridge firing angle
•The motor armature voltage
•The motor armature current and reference
•The speed reference and the motor speed
Note that all model input-output descriptions can be found in the
corresponding reference notes. To see which signals are connected to the
DC3 outputs, select the DC3 model and use the Diagram > Mask > Look
Under Mask menu item.
As you can see below, the firing angle is contained inside the Ctrl output
vector. The firing angle Alpha (see the DC3 block reference notes) is the
second element of this vector.
Location of the Firing Angle Signal Inside the Ctrl Output Vector
4-20

Simulate a DC Motor Drive
The Motor vector (shown in the next figure) contains three of the needed
signals: the armature voltage and current signals are the first and third
elements, respectively. The speed is the second element of the Motor vector.
Motor Vector
Finally, the current and speed reference signals are the first and fourth
elements of the Ctrl vector, respectively (see the following figure). Note that
the Ref. signal of the Regulation switch block would be a torque reference
in torque regulation mode.
4-21

4Systems with Electric Drives
Location of the Speed Reference Signal Inside the Ctrl Output Vector
Internal bridge current and voltage signals can be extracted via the Conv.
output, which is connected to a multimeter output. To view these signals,
open the Measurements library and copy the Multimeter block into your
circuit. By clicking the Multimeter block, you can select the converter signals
you want to output. Refer to the Multimeter block reference page for more
information on how to use the Multimeter block.
By using Selector blocks of the Signal Routing library, you can now extract
theneededsignalsfromthethreeoutput vectors in order to visualize them:
1Build the following subsystem in order to extract all the needed
visualization signals. Name it Signal Selector.
4-22

Simulate a DC Motor Drive
Signal Selector Subsystem
2Connect the Motor, Conv., and Ctrl outputs of the DC3 block to the Motor,
Conv., and Ctrl inputs of your Signal Selector block.
3Copytwoscopestoyourmodel. Theywillbeusedtodisplaytheoutput
signals of the Signal Selector block and the Multimeter block. For the first
scope, open theScope Parameters dialog box. On the General tab, set
the number of axes to 4, the simulation time range to auto, and use a
decimation of 20.CleartheLimit Data Points to last check box on the
Data history tab. Connect the four outputs of the Signal Selector block to
the inputs of the scope. Connect the output of the Multimeter block to the
input of the second scope.
Setting the Fixed-Step Simulation Environment
All drive models of the library are discrete models. In order to simulate your
system, you must now specify the correct simulation time step and set the
fixed-step solver option. Recommended sample time values for DC drives, AC
drives, and mechanical models can be found in the Remarks sections of the
corresponding block reference pages. The recommended sample time for the
DC3 model is 5 µs. Follow these steps:
1Open the SimPowerSystems library and copy a Powergui block into
DC_example. Open the Powergui, click Configure Parameters,andinthe
Powergui block parameters dialog box set Simulation type to Discrete.
Set the sample time to 5 µs.
4-23

4Systems with Electric Drives
Your circuit should now look like Thyristor Converter-Based DC Motor
Drive Example Circuit on page 4-14.
2Open the Simulation/Configuration Parameters dialog box. Select
the fixed-step,Discrete (no continuous states) solver option. Set
the stop time to 12 seconds.
Before simulating your circuit, you must first set the correct DC3 internal
parameters.
Setting the High Power Drive Parameter Set
Many models of the Electric Drives library have two sets of parameters: a
low-power set and a high-power set. By default, all models are initially loaded
with the low-power set. The DC3 model parameters currently loaded in
DC_example are those of a 5 hp drive.
You will now set the high-power drive parameters, which are those of a 200
hp drive. To do this, you will use the graphical user interface:
1Open the user interface by double-clicking the DC3 block. The interface is
shown.
4-24

Simulate a DC Motor Drive
DC3 User Interface
The interface is divided following the three main parts of a drive system:
the motor parameters (DC Machine tab), the converter parameters
(Converter tab), and the regulation parameters of the drive controller
(Controller tab).
2To load the 200 hp parameters, click the Load button.
When you click the Load button, a window containing the low-power and
high-power parameter files of every AC and DC model appears. These files
contain all the parameters used by the graphical user interface. The name
of each file begins with the model name followed by the power value. The
200 hp version of DC3 is thus named dc3_200hp_params.
3In the parameters selection window, select the dc3_200hp_params.mat
file and click Load.
4-25

4Systems with Electric Drives
The 200 hp parameters are now loaded. Note that you can also save custom
drive parameters by using the Save button. When you do so, your custom
parameters are saved in a MAT-file format and can be reloaded at any time.
Setting the Motor Inertia Value
All default inertias of the library drives are “no-load” inertias that only
represent rotor inertias. When the motor is coupled to a load, the inertia
field of the DC Machine tab represents the combined inertias of the rotor
and of the driven load. In this example, the no-load inertia of the DC3 200 hp
motor is 2.5 kg*m^2. Since the drive is directly coupled to a load, you must
increase this value by the inertia of the load. Suppose that the new combined
inertiaamountsto15kg*m^2.
1In the DC Machine section of the dialog box, change the inertia value to
15 kg*m^2.
2Click OK to apply the changes and close the dialog box.
Setting the DC3 Controller Parameters and Simulation Results
The speed and current controllers of the DC3 block are both composed of
a proportional-integral regulator. More details on the regulators of each
drive model of the library can be found on the corresponding block reference
pages. To have a quick idea of the internal structure of a drive controller, a
schematic is available inside the user interface of each model. Let’s open the
schematics related to our DC3 model:
1Open the user interface. Click the Controller tab and then the Schematic
button. You should see the controllerschematicsasshowninController
Schematics of the User Interface on page 4-27.
4-26

Simulate a DC Motor Drive
Controller Schematics of the User Interface
All default regulation parameters (speed and current controller parameters)
have been trimmed for “no-load” inertias. Because the inertia has been
modified, some changes are needed regarding the speed controller. The
current controller should not be modified, the change of inertia having
little influence on the current control.
In order to visualize the changes that need to be made, run a simulation
of the present circuit.
2Start the simulation. The simulation results visualized on the scope are
shown below.
4-27

4Systems with Electric Drives
Simulation Results
Notice that the armature current follows its reference very well, but
saturates at 450 A during the accelerating phase. This saturation is a
result of the current controller reference limit of 1.5 pu. This results in
insufficient acceleration torque, and the motor is unable to follow the
650 rpm/s default speed ramp. Since the acceleration torque cannot be
increased (this would result in a burnout of the armature circuit), the
speed ramp must be lowered. A guideline is to lower the speed ramp by
the same amount that the inertia was increased. Indeed, following the
equation below, the same torque vs. speed curve (or current vs. speed) as
the default one obtained with a 2.5 kg*m^2 inertia can be obtained with
the new inertia I,ifthespeedramp 
is reduced by an amount equal to
the inertia increase.
TITBIKB
em mec
 
()
=⋅+ + ⋅ =⋅+ ′⋅+⋅
4-28

Simulate a DC Motor Drive
The B⋅
term represents the viscous friction in the drive where Bis the
viscous friction coefficient.
In this case, we decrease the speed ramp slightly less than the inertia
increase in order to have a high enough acceleration, and set it to 200 rpm/s.
3Open the user interface. In the Controller section, set the acceleration
speed ramp parameter of the speed controller menu to 200 rpm/s.
Change of the Acceleration Speed Ramp Parameter
4Start the simulation and observe the new results on the scope.
4-29

4Systems with Electric Drives
Simulation Results with a New Acceleration Speed Ramp Value
The current regulation is very good, and no current regulator changes
will be undertaken. The speed regulation is satisfactory, but some
improvements could be made: the initial tracking of the speed reference
couldbefaster,andthespeedovershoot and the small speed ramping error
encountered during the accelerating phase could be reduced. A modification
of the proportional and integral gains of the PI speed regulator will allow
youtoachievethesegoals:
•By increasing the proportional gain of the speed controller, you increase
the controller’s sensitivity by making it react a lot faster to small speed
regulation errors. This allows a better initial tracking of the speed
reference by a faster reaction of the current reference issued by the
speed controller. This increased sensitivity also reduces the speed
overshooting, the armature current being reduced a lot faster once the
desired speed is reached.
4-30

Simulate a DC Motor Drive
•An increase of the integral gain will allow the motor speed to catch up
with the speed reference ramp a lot faster during ramping periods. This
will indeed allow a faster reaction to small speed error integral terms
that occur when a signal is regulated following a ramp. The controller
will react in order to diminish the speed error integral a lot faster
by producing a slightly higher acceleration torque when following an
acceleration ramp.
Be aware that too high an increase of the proportional and integral gains
can cause instability, the controller becoming oversensitive. Too high
gains can also cause current saturation. An easy way to adjust the speed
controller gains is to increase them step by step and to simulate the new
configuration after each change until the desired system performances
are obtained (trial/error method).
Note that when the current controllerhastobetrimmed,agoodway
to achieve this is to keep the rotor still by setting a very high combined
inertia value. This allows a decoupling of the electrical and mechanical
parameters. You then adjust the current controller parameters until the
current follows given current references perfectly. The same remarks
can be made for the current regulator as those made above for speed
regulation. Once the current regulator is trimmed, you can then trim the
speed regulator by resetting the combined inertia to its initial value.
5Try different speed regulator values and observe the resulting changes in
the system dynamics. A proportional gain of 80 and an integral gain of 200
give very good results, as shown.
4-31

4Systems with Electric Drives
Simulation Results with Trimmed Speed Regulator Parameters
Observe that the firing angle value lowers with the speed increase in order to
generate a growing converter output voltage. The converter is here working in
rectifier mode, the power transiting from the AC source to the DC motor. The
voltage increase allows the converter to keep feeding current to the DC motor
during the acceleration phase, the armature voltage increasing proportionally
with the speed. The current increase observed during this phase is due to the
increasing torque opposed by the load. Around t = 8.5 s, the speed reaches
its set point, and the armature current lowers to about 335 A since no more
acceleration torque is needed.
Before concluding this example, notice the two first-order filters used in the
speed and current controllers of Controller Schematics of the User Interface
on page 4-27. These filters remove unwanted current and speed harmonics
in the current and speed measurement signals. These harmonics are caused
by the rectified output voltages of the three-phase full converters. The
4-32

Simulate a DC Motor Drive
main ripple frequency introduced by a three-phase full converter is equal to
six times the voltage source frequency(6thharmonic). Inthecaseofthis
example, the first harmonic frequency is thus equal to 360 Hz. The cutoff
frequency of the first-order filters must at least be lower than 360 Hz. Since
the filters are first-order filters, the cutoff frequency must be a lot lower to
have a reasonably good harmonic rejection. Keep in mind that too low a cutoff
frequency can cause system instability. In the case of chopper drives like DC5,
DC6, and DC7, the fundamental frequency is equal to the PWM frequency.
Simulating in Average-Value Mode
Every model can be simulated in average-value mode. In such mode, the
Universal Bridge blocks used to simulate the power converters driving the
motors are replaced by average-value converters. The average-value converter
models used are described in the reference pages of each drive model. This
lets you increase the simulation time step and thus increase simulation speed.
Use the following procedure to simulate a model in average-value mode.
1Open the user interface. Select the Average option in the Model detail
level drop-down list located in the lower part of the user interface, as
shown in the following illustration.
4-33

4Systems with Electric Drives
Selecting the Average-Value Simulation Mode
2Select the Converter section.
Notice that it contains some extra parameters specific to average-value
mode. These parameters affect the external voltage source and are used by
the average-value rectifier. All parameters are described in the reference
pages.
4-34

Simulate a DC Motor Drive
Extra Parameters Used in Average-Value Mode
When simulating in average-value mode, the time step can be increased
in order to run faster simulations. A guideline is to increase the time step
up to the smallest controller sampling time used in the model. In this case
the sampling time is the same for the speed and current controllers and is
equal to 100 µs.
3Close the user interface and open the Powergui block. Click Configure
Parameters, and in the Powergui block parameters dialog box set
Simulation type to Discrete.Setthesampletimeto100µs. Runthe
simulation.
Notice that the simulation time is reduced. Observe the simulation results:
the rectifier output voltage and current ripples are not represented, you
can see only the average value of these signals. If you later try to visualize
the input current, you will only see the 60 Hz fundamental component of
the detailed current.
4-35

4Systems with Electric Drives
Simulate an AC Motor Drive
In this section...
“Introduction” on page 4-36
“Dynamic Braking” on page 4-36
“Modulation Techniques” on page 4-37
“Open-Loop Volts/Hertz Control” on page 4-42
“Closed-Loop Speed Control with Slip Compensation” on page 4-43
“Flux-Oriented Control” on page 4-43
“Direct Torque Control” on page 4-46
“Example: AC Motor Drive” on page 4-47
Introduction
In this section, you will learn how to use the AC drive models of the Electric
Drives library. First, we will specify the types of motors, converters, and
controllers used in the six AC drive models of the library designated AC1 to
AC6. The AC1, AC2, AC3, and AC4 models are based on the three-phase
induction motor. This motor has a three-phase winding at the stator and
a wound rotor or a squirrel-cage rotor. The squirrel-cage rotor consists of
slots of conducting bars embedded in the rotor iron. The conducting bars are
short-circuited together at each end of the rotor by conducting rings. The AC5
model is based on a wound rotor synchronous motor, and the AC6 model
uses a permanent magnet synchronous motor. The models of these three
types of motors are available in the Machines library. These AC motors are
fed by a variable AC voltage and frequency produced by an inverter. The
type of inverter used in the six AC drive models is a voltage source inverter
(VSI) in the sense that this inverter is fed by a constant DC voltage. This
constant voltage is provided by an uncontrolled diode rectifier and a capacitor
(capacitive DC bus voltage).
Dynamic Braking
When the DC bus is provided by a diode rectifier, the drive doesn’t have a
bidirectional power flow capability and therefore cannot perform regenerative
braking. In the AC1, AC2, AC3, AC4, and AC6 models, a braking resistor in
4-36

Simulate an AC Motor Drive
series with a chopper ensures the braking of the motor-load system. This
braking scheme is called dynamic braking. It is placed in parallel with the
DC bus in order to prevent its voltage from increasing when the motor
decelerates. With dynamic braking, the kinetic energy of the motor-load
system is converted into heat dissipated in the braking resistor.
Modulation Techniques
The VSI inverters used in the AC drive models of the library are based on two
types of modulation, hysteresis modulation and space vector pulse width
modulation (PWM).
Thehysteresismodulationisafeedback current control method where the
motor current tracks the reference current within a hysteresis band. The
following figure shows the operation principle of the hysteresis modulation.
The controller generates the sinusoidal reference current of desired magnitude
and frequency that is compared with the actual motor line current. If the
current exceeds the upper limit of the hysteresis band, the upper switch of the
inverter arm is turned off and the lower switch is turned on. As a result, the
current starts to decay. If the current crosses the lower limit of the hysteresis
band, the lower switch of the inverter arm is turned off and the upper switch
is turned on. As a result, the current gets back into the hysteresis band.
Hence, the actual current is forced to track the reference current within the
hysteresis band.
4-37

4Systems with Electric Drives
Operation Principle of Hysteresis Modulation
The following figure shows the hysteresis current control modulation scheme,
consisting of three hysteresis comparators, one for each phase. This type of
closed-loop PWM is used in AC3 and AC5 models.
4-38

Simulate an AC Motor Drive
Typical Hysteresis Current Controller
The space vector modulation technique differs from the hysteresis modulation
in that there are not separate comparators used for each of the three phases.
Instead, a reference voltage space vector Vsis produced as a whole, sampled at
afixedfrequency, and then constructed through adequate timing of adjacent
nonzero inverter voltage space vectors V1to V6and the zero voltage space
vectorsV0,V7. A simplified diagram of a VSI inverter is shown below. In this
diagram, the conduction state of the three legs of the inverter is represented
by three logic variables, SA, SB, and SC. A logical 1 means that the upper
switch is conducting and logical 0 means that the lower switch is conducting.
4-39

4Systems with Electric Drives
Simplified Diagram of a VSI PWM Inverter
In this diagram, the conduction state of the three legs of the inverter is
representedbythreelogicvariables,SA,SB,andSC.Alogical1meansthat
the upper switch is ON and logical 0 means that the lower switch is ON.
The switching of SA, SB, SC results in eight states for the inverter. The
switching states and the corresponding phase to neutral voltages are
summarized in Inverter Space Voltage Vectors on page 4-41. The six active
vectors are an angle of 60 degrees apart and describe a hexagon boundary.
The two zero vectors are at the origin.
For the location of the Vsvector shown in Inverter Space Vector Voltages on
page 4-41, as an example, the way to generate the inverter output is to use
the adjacent vectors V1and V2on a part-time basis to satisfy the average
output demand. The voltage Vscan be resolved as:
VV
bs
=⋅
2
3sin
VV V
as b
=⋅ −cos
1
2
Vaand Vbare the components of Vsalong V1and V2, respectively. Considering
the period Tcduring which the average output must match the command,
write the time durations of the two states 1 and 2 and the zero voltage state as:
tV
VT
aa
d
c
=⋅ ⋅
3
2
4-40

Simulate an AC Motor Drive
tV
VT
bb
d
c
=⋅ ⋅
2
3
tTtt
zcab
=− +
()
Inverter Space Voltage Vectors
State SA SB SC
Inverter
Operation
Space Voltage
Vector
011 1 Freewheeling V0
11
00 Active V1
211 0Active V2
30
10Active V3
4011 Active V4
500
1Active V5
6101Active V6
7000
Freewheeling V7
Inverter Space Vector Voltages
4-41

4Systems with Electric Drives
Open-Loop Volts/Hertz Control
The AC machine stator flux is equal to the stator voltage to frequency ratio
since
() ()tvtdt=∫
where
vt V t() sin( )=⋅⋅ ⋅2
therefore
() cos( )tVt=⋅⋅⋅
2
Since the motor is fed with a variable AC source voltage and frequency, it is
important to maintain the volts/Hz constant in the constant torque region
if magnetic saturation is to be avoided. A typical volts/Hz characteristic
is shown below. Notice that the straight line has a small voltage boost in
order to compensate for resistance drop at low frequency. Open-loop volts/Hz
controlisusedwithlow-dynamicsapplicationssuchaspumpsorfanswherea
small variation of motor speed with load is tolerable. The AC1 model is based
on an open-loop volts/Hz controller.
4-42

Simulate an AC Motor Drive
Volts/Hz Characteristics with Compensation at Low Frequency
Closed-Loop Speed Control with Slip Compensation
In this type of control, a slip speed command is added to the measured rotor
speed to produce the desired inverter frequency. A PI-based speed regulator
produces the slip command. The desired inverter frequency generates the
voltage command through a volts/Hz characteristic such as the one shown
above. The AC2 model is based on a closed-loop speed control that uses
volts/Hz and slip regulation.
Flux-Oriented Control
The construction of a DC machine is such that the field flux is perpendicular
to the armature flux. Being orthogonal, these two fluxes produce no net
interaction on one another. Adjusting the field current can therefore control
the DC machine flux, and the torque can be controlled independently of flux
by adjusting the armature current. An AC machine is not so simple because of
the interactions between the stator and the rotor fields, whose orientations are
not held at 90 degrees but vary with the operating conditions. You can obtain
DC machine-like performance in holding a fixed and orthogonal orientation
between the field and armature fields in an AC machine by orienting the
4-43

4Systems with Electric Drives
stator current with respect to the rotor flux so as to attain independently
controlled flux and torque. Such a control scheme is called flux-oriented
control or vector control. Vector control is applicable to both induction and
synchronous motors. We will see now how it applies to induction motors.
Considering the d-q model of the induction machine in the reference frame
rotating at synchronous speed ωe,
VRid
dt
qs s qs qs e ds
=+ +
VRid
dt
ds s ds ds e qs
=+ −
0=+ +−Ri d
dt
sqr qr e r dr
()
0=+ −−Ri d
dt
rdr dr e r qr
()
Tp
L
Lii
em
r
dr qs qr ds
=−15.( )
where
qs s qs m qr
Li L i=+
ds s ds m dr
Li L i=+
qr r qr m qs
Li L i=+
dr r dr m ds
Li L i=+
The field-oriented control implies that the ids component of the stator
current would be aligned with the rotor field and the iqs component would be
perpendicular to ids. This can be accomplished by choosing ωeto be the speed
4-44

Simulate an AC Motor Drive
of the rotor flux and locking the phase of the reference frame system such that
the rotor flux is aligned precisely with the d axis, resulting in
qr qr
d
dt
=⇒ =00
and
dr r
=
which implies that
 
sl e r mr
rr
qs
LR
Li=−=
⎛
⎝
⎜⎞
⎠
⎟
()
and that
Tp
L
Li
em
r
rqs
=15.()
It also follows that
d
dt
R
L
LR
Li
rr
r
rmr
r
ds
=−
⎛
⎝
⎜⎞
⎠
⎟+⎛
⎝
⎜⎞
⎠
⎟
The analogy with DC machine performance is now clear. The electric torque
is proportional to the iqs component, whereas the relation between the flux
φrand the ids component is given by a first-order linear transfer function
with a time constant Lr/Rr.
You cannot directly measure the rotor flux orientation in a squirrel-cage rotor
induction machine. It can only be estimated from terminal measurements. An
alternative way is to use the slip relation derived above to estimate the flux
position relative to the rotor, as shown. The latter control scheme is called
indirect field-oriented control and is used in the AC3 model.
4-45

4Systems with Electric Drives
Rotor Flux Position Obtained from the Slip and Rotor Positions
Direct Torque Control
The field-oriented control is an attractive control method but it has a serious
drawback: it relies heavily on precise knowledge of the motor parameters.
The rotor time constant is particularly difficult to measure precisely, and to
make matters worse it varies with temperature.
A more robust control method consists first in estimating the machine stator
flux and electric torque in the stationary reference frame from terminal
measurements. The following relations are used
ds ds s ds
VRidt=−
()
∫
4-46

Simulate an AC Motor Drive
qs qs s qs
VRidt=−
()
∫
ˆ
 
sdsqs
qs
ds
=+∠
⎛
⎝
⎜⎞
⎠
⎟
22
atan
Tpi i
e dsqs qsds
=−15.( )
The estimated stator flux and electric torque are then controlled directly by
comparing them with their respective demanded values using hysteresis
comparators. The outputs of the two comparators are then used as input
signals of an optimal switching table. The following table outputs the
appropriate switching state for the inverter.
Switching Table of Inverter Space Vectors
S(1) S(2) S(3) S(4) S(5) S(6)
1V2V3V4V5V6V1
0V0V7V0V7V0V7
1
-1 V6V1V2V3V4V5
1V3V4V5V6V1V2
0V7V0V7V0V7V0
-1
-1 V5V6V1V2V3V4
Example: AC Motor Drive
In this example, you will build and simulate the simple induction motor drive
system in Induction Motor Drive Example Circuit on page 4-48.
4-47

4Systems with Electric Drives
Induction Motor Drive Example Circuit
This step-by-step example illustrates the use of the AC4 model with a 200
hp induction motor parameter set during torque regulation. The AC4 block
models a DTC drive. During this example, the motor is connected to a fan and
its reaction to torque steps is simulated.
In this tutorial, you learn about
•“Getting the AC4 Model from the Electric Drives Library” on page 4-49
•“Connecting the AC4 Model to a Voltage Source” on page 4-49
•“Connecting the AC4 Model to a Mechanical Load” on page 4-50
•“Defining the Set Point” on page 4-51
•“Setting the Fixed-Step Simulation Environment” on page 4-54
•“Setting the Fixed-Step Simulation Environment” on page 4-54
•“Setting the High Power Drive Parameter Set” on page 4-55
•“Setting the Motor Inertia Value” on page 4-56
•“Setting the Braking Chopper Resistance Value” on page 4-57
•“Setting the DC Bus Initial Voltage Value” on page 4-58
•“Setting the AC4 Controller Parameters” on page 4-59
4-48

Simulate an AC Motor Drive
Getting the AC4 Model from the Electric Drives Library
1Open a new window and save it as ac_example.
2Open the Electric Drives library. You can open the library by typing
electricdrivelibin the MATLAB Command Window or by using the
Simulink Library Browser. The AC4 model is located inside the AC drives
library. Copy the AC4 block and drop it in the ac_example window.
AC4 Model Inside the Drives Library
Connecting the AC4 Model to a Voltage Source
As with the DC example, you must now connecttheAC4blocktoaproper
voltage source:
1Open the Electrical Sources library and copy the Three-Phase Source block
into your circuit. Connect the voltage source outputs A, B, and C to the
AC4 A, B, and C inputs, respectively.
In this example, we will be driving a 200 hp induction motor of 460 V
nominal armature voltage and 60 Hz nominal frequency. As specified
in the DC example, the voltage source amplitude and frequency values
4-49

4Systems with Electric Drives
needed for each drive model of the Electric Drives library can be found
in the reference notes. The nominal values of the corresponding motors
arealsoincluded.Thefollowingtablecontainsthevaluescorresponding
to the AC4 200 hp model.
AC4, 200 HP Drive Specifications
Drive Input Voltage
Amplitude 460 V
Frequency 60 Hz
Motor Nominal Values
Power 200 hp
Speed 1800 rpm
Voltage 460 V
Set the AC source voltage amplitude and frequency values to 460 V and
60 Hz, respectively.
2Set the AC source phase-to-phase rms voltage value to 460 V, and the
frequency to 60 Hz. Name the AC source 460V60Hz.
To represent a real-life three-phase source, you must specify correct source
resistance Rand inductance Lvalues. The procedure to determine these
values is described in the example, “Connecting the DC3 Model to a Voltage
Source” on page 4-15. Following this procedure, you determine a resistance
value of 0.0056 Ωand an inductance value of 0.15 mH.
3Set the AC source resistance value to 0.0056 Ωand the inductance to
0.15 mH.
Connecting the AC4 Model to a Mechanical Load
The Tm input of the AC4 block represents the load torque applied to the
shaft of the induction motor. In this case, the load torque is opposed by a fan.
This type of torque is typically a quadratic function of the speed, as shown
in Equation 4-5:
4-50

Simulate an AC Motor Drive
TK KN
mm m
 
22 (4-5)
where ωmis the speed in rad/s and Nmis the speed in rpm.
1Build the subsystem of the following figure and name it Fan.
Fan Block
The constant Kmust be imposed so that at nominal speed, the motor
develops nominal torque. This torque can be determined using Equation
4-4. Using this equation, there is a nominal value of 790 N.m. Finally,
Equation 4-5 gives a Kvalue of 0.022.
2Set the constant value Kto 0.022.
3Connect the Fan block to the block. Your schematic should now look like
the following schematic.
Building the Example Circuit
Defining the Set Point
Now define the set point (SP) input of AC4. For this example, the induction
motor torque is controlled and a series of torque set points is imposed. A
series of set points can be defined with the help of the Timer block.
1Open the Control Blocks section of the Extra library and copy the Timer
into ac_example. Connect the block to the set point input of the AC4 model
and name it Torque reference.
4-51

4Systems with Electric Drives
The Timer block generates a signal changing at specified times. During
this example, generate the following torque series.
Torque Set Point Series
t (s) Torque Set Point (N.m)
00
0.02 600
0.25 0
0.5 -600
0.75 0
2Set the Time field of the Timer block to [0.02 0.25 0.5 0.75].Setthe
Amplitude field of theTimer block to [600 0 -600 0].
Visualizing Internal Signals
Use the AC4 model outputs to visualize interesting signals such as:
•The motor torque value and set point
•The motor speed
•The motor flux modulus
•The motor statoric currents
•The DC bus voltage
All motor variable values can be read via the Motor vector. The Conv. vector
contains all converter related data. The Ctrl vector includes all reference
signals and other control values.
The contents of the Conv. vector can be easily determined by adding
a Multimeter block to the model. The DC bus voltage, named UDC:
AC4/Rectifier_3ph, is the 10th signal of output vector Conv.
4-52

Simulate an AC Motor Drive
Multimeter Window
Following the input-output description of the reference notes, the torque
reference signal is the first signal of output vector Ctrl.
1Build the following subsystem to extract all the needed visualization
signals. Name the subsystem Signal Selector.
4-53

4Systems with Electric Drives
Signal Selector Subsystem
The rad2rpm block contains the constant 30/πto convert the rotor speed
from rad/s to rpm. A Real-Imag to Complex block and a Complex to
Magnitude-Angle block compute the magnitude of the flux vector.
2Copy a scope to your model to display the output signals of the Signal
Selector block. Open the Scope Parameters dialog box. On theGeneral
tab, set the number of axes to 5, set the simulation time range to auto,and
use a decimation of 25.CleartheLimit Data Points to last check box on
the Data history tab. Connect the five outputs of the Signal Selector block
to the inputs of the scope.
Setting the Fixed-Step Simulation Environment
All drive models of the library are discrete models. To simulate your system,
you must now specify the correct simulation time step and set the fixed-step
solver option. Recommended sample time values for DC drives, AC drives,
and mechanical models are in the Remarks sections of the corresponding block
reference pages. The recommended sampletimefortheAC4modelis1µs.
1Open the SimPowerSystems library and copy a Powergui block into
ac_example. Open the Powergui, click Configure Parameters,andinthe
4-54

Simulate an AC Motor Drive
Powergui block parameters dialog box set Simulation type to Discrete.
Set the sample time to 1 µs.
Your circuit should now look like Induction Motor Drive Example Circuit
on page 4-48.
2Open the Simulation/Configuration Parameters dialog box. Select the
fixed-step,Discrete (no continuous states) solver option. Set the
stop time to 1s and the fixed-step size to Ts.
Before simulating your circuit, you must first set the correct AC4 internal
parameters.
Setting the High Power Drive Parameter Set
As explained in the DC example, many drive models of the Electric Drives
library have two sets of parameters: a low power set and a high power set. By
default, all models are initially loaded with the low power set. The AC4 model
parameters currently loaded in ac_example are those of a 3 hp drive.
You now set the high power drive parameters, which are those of a 200 hp
drive. To do this, you use the Load button of the user interface as specified in
the DC example:
1Open the user interface by double-clicking the AC4 block. The interface
is shown below:
4-55

4Systems with Electric Drives
AC4 User Interface
2To load the 200 hp parameters, click the Load button.
3Select the ac4_200hp.matfile and click Load.
The 200 hp parameters are now loaded.
Setting the Motor Inertia Value
Youmustnowsetthemotorinertiavalue. Note that the inertia values
currently specified in each AC and DC model are “no-load” inertias that only
represent the inertia of the rotor. If themotoriscoupledtoaload,these
values must be increased by the load inertias. In this case, the current value
of the inertia amounts to 3.1 kg*m^2. Assume that the combined inertia of
the motor and the fan amounts to 10 kg*m^2. Note that the use of a flexible
shaft connected between the motor and the fan would allow decoupling of the
4-56

Simulate an AC Motor Drive
motor and load inertias. In that case, the inertia value of the AC4 block would
only be the sum of the rotor and shaft inertias.
1In the Asynchronous Machine section of the dialog box, change the
inertia value to 10 kg*m^2.
2Click OK to apply the changes and close the dialog box.
Setting the Braking Chopper Resistance Value
The three-phase inverter of the DTC system is fed by a DC voltage produced
by a three-phase diode rectifier. A capacitor located at the output of the
rectifier reduces the DC bus voltage ripples. A braking chopper block has
also been added between the rectifier block and the inverter block, in order
to limit the DC bus voltage when the motor feeds back energy to the drive
(shown below). This energy is “burned” through a resistance when the DC
bus voltage is too high.
Braking Chopper
The parameters of the braking chopper are available in the Converters and
DC bus section of the dialog box, as shown below:
4-57

4Systems with Electric Drives
Converters and DC Bus Section of the User Interface
The braking chopper parameters are currently set to limit the DC bus
voltage to about 700 V. Regarding the power Pto be dissipated and the DC
bus voltage limit Vlim, you can use the following equation to set the chopper
resistance value:
RV
P
chop =lim
2
Aresistanceof3.3Ωwill dissipate 200 hp at 700 V.
Setting the DC Bus Initial Voltage Value
NoticethattheDCbuscapacitancehasalargevaluetoreduceDCvoltage
ripples to small values. The AC4 model does not include a DC bus capacitor
4-58

Simulate an AC Motor Drive
preload system. If you start the simulation with too small an initial bus
voltage, too high initial currents are drawn from the rectifier to charge the
capacitor. These high current values could damage a real-life system. You
must set an initial DC bus voltage value to avoid such currents. This initial
bus voltage must be equal to the rectified peak value of the AC source. If the
AC voltage source amplitude is equal to 460 V, the rectified DC bus voltage
obtained with a capacitor is about 460 × 2V.
1Double-click the Powergui block located at the top level of ac_example.
Click the Initial States Setting button. Set the Uc_DTC Induction
Motor Drive/Braking chopper/Cbus value to 650 V. Click Apply and
then Close.
Setting the DC Bus Initial Voltage Value
Setting the AC4 Controller Parameters
The control system of AC4 has two main parts, a speed controller and a
torque and flux controller (DTC). Information on these two parts is in the
corresponding reference notes. For a quick idea of the internal structure of
4-59

4Systems with Electric Drives
the drive control system, a schematic is available inside the user interface of
the model. Open the schematics related to the AC4 model.
1Open the user interface. Click the Controller section and then the
Schematic button. You should see the controller schematics shown.
Controller Schematics of the User Interface
The speed controller consists of a simple proportional-integral regulator.
The parameters of this controller are the proportional and integral gains,
the speed ramp values, the low-pass filter cutoff frequency, the torque
reference limits, and the sampling time. In this example, we will only
control the motor torque; the speed controller is not used. Refer to “Setting
the DC3 Controller Parameters and Simulation Results” on page 4-26 for
more details on how to trim a PI controller.
4-60

Simulate an AC Motor Drive
Regarding the DTC controller, there is not much to trim. As you can see
below, the parameters are the torque and flux bandwidths, the initial
machine flux, the maximum switching frequency, and the DTC controller
sampling time. All these parameters are already trimmed and should
normally not be modified.
Controller Section of the User Interface
The default regulation mode is speed regulation. In order to have torque
regulation, you must change the regulation mode in the Controller section
of the user interface.
2In the Controller section of the user interface, select Torque regulation
for the Regulation type field. Click OK to apply the changes and close
the dialog box.
4-61

4Systems with Electric Drives
The circuit is now ready for simulation.
Simulation Results
The simulation results are shown below.
Simulation Results
Observe the motor’s fast torque response to the torque set point changes.
From 0.02 s to 0.25 s, the fan speed increases because of the 600 N.m
acceleration torque produced by the induction motor. At t = 0.25 s, the
electromagnetic torque jumps down to 0 N.m and the speed decreases because
of the load torque opposed by the fan. At t = 0.5 s, the motor torque develops
a -600 N.m torque and allows braking of the fan. During braking mode,
power is sent back to the DC bus and thebusvoltageincreases.Asplanned,
the braking chopper limits the DC bus voltage to 700 V. At t = 0.75 s, the
electromagnetic torque jumps back to 0 N.m and the speed settles around -10
4-62

Simulate an AC Motor Drive
rpm and decreases toward 0 rpm. Notice that the flux stays around 0.8 Wb
throughout the simulation. The flux and torque oscillation amplitudes are
slightly higher than 0.02 Wb and 10 N.m respectively as specified in the user
interface. This is due to the combined effects of the 15 µs DTC controller
sampling time, the hysteresis control, and the switching frequency limitation.
It is interesting to visualize the rotating flux produced by the stator. To do so,
use a XY scope from the Sinks library.
1Open the Sinks library.
2Copy an XY scope inside the Signal Selector block of ac_example.
3Connect the scope as shown.
4Run a new simulation.
Adding a XY Graph to Visualize the Rotating Statoric Flux
The following figure shows the simulation results of the XY scope. The
rotating field is clearly visible. Its modulus is about 0.8 Wb and its bandwidth
is slightly bigger than 0.2 Wb.
4-63

4Systems with Electric Drives
Rotating Statoric Flux
4-64

Mechanical Models
Mechanical Models
In this section...
“Mechanical Shaft Block” on page 4-65
“Speed Reducer Block” on page 4-66
Mechanical Shaft Block
The Mechanical Shaft block is used to simulate a shaft interconnecting
mechanically a motor drive block to a mechanical load block. Hence the
Mechanical Shaft block allows decoupling of the mechanical parameters of the
load from the ones of the motor. The mechanical shaft is represented by its
stiffness coefficient Ksh and damping coefficient Dsh. The shaft transmitted
torque Tsh is computed with
TK dtD
sh sh m l sh m l
=−
()
+−
∫
 
()
where ωmand ωlare the speeds of the motor and the load, respectively.
The following figure shows the interconnections between the Motor Drive
block, the Mechanical Shaft block, and the Mechanical Load block. The
Mechanical Shaft block has two inputs, the load and motor speeds, and one
output, the shaft transmitted torque. Note that the transmitted torque is
applied at the load torque input of the motor. The transmitted torque is also
applied at the input of the Mechanical Load block, which can be modeled by
TJ
d
dt B
sh l lll
=+⋅
where Jland Blare the inertia coefficient and the viscous friction coefficient,
respectively.
4-65

4Systems with Electric Drives
Interconnection Diagram of the Transmission Shaft
Speed Reducer Block
In many applications, the mechanical load requires high torque at low speed
rather than low torque at high speed. This can be obtained by interconnecting
the motor to the mechanical load by a speed reducer. The Speed Reducer
block of the Electric Drives library is composed of a high-speed shaft and
a low-speed shaft connected by a speed reduction device, as shown in the
following figure. The Speed Reducer block has seven parameters: the stiffness
and damping coefficients of the high-speed and the low-speed shafts, the
reduction ratio, and the speed reduction device inertia and efficiency. The two
inputs of the Speed Reducer block are the motor speed (high speed) and the
load speed (low speed) while the outputs are the high-speed shaft torque
Thand the low-speed shaft torque Tl. The high-speed shaft torque must be
applied to the load torque input of the motor. The low-speed shaft torque
must be applied directly to the Mechanical Load block.
Interconnection Diagram of the Three Internal Blocks of the Speed Reducer
Block
4-66

Mechanical Coupling of Two Motor Drives
Mechanical Coupling of Two Motor Drives
In this section...
“Introduction” on page 4-67
“System Description” on page 4-68
“Speed Regulated AC4 with Torque Regulated DC2” on page 4-70
“Torque Regulated AC4 with Speed Regulated DC2” on page 4-71
Introduction
In order to test a motor drive under various load conditions, you must provide
a variable and bidirectional load at the motor shaft. Moreover, an ideal load
should also allow returning the absorbed energy from the motor back to
the power grid as electric energy. Such a load can be implemented using a
four-quadrant motor drive such as the DC2 or DC4 models. Either of these
two motor drives can be conveniently coupled to the motor drive model being
tested by the use of the mechanical shaft model.
Therefore this case study will consist of coupling the AC4 motor drive model
to the DC2 motor drive. The AC4 motor drive is a DTC three-phase induction
motor-based drive. The DC2 motor drive is a single-phase dual-converter
DC motor drive. In such a system, one drive is speed regulated while the
other is torque regulated, but each drive can operate either as a motor or as a
generator, as will be seen later. The DC2 motor drive is rated 3 hp, 240 V,
1800 rpm, and the AC4 motor drive is rated 3 hp, 380 V, 60 Hz, 4 poles.
Note It is also possible to couple two motor drives using the Mechanical
input menu located in the lower part of the GUI. The next figure indicates
how to model a stiff shaft interconnectioninamotor-generatorconfiguration.
The speed output of drive 1 (mechanical input is load torque) is connected to
the speed input of drive 2 (mechanical input is motor speed), while drive 2
electromagnetic torque output Te is applied to the mechanical torque input
Tm of drive 1. The Kw factor represents the speed reduction ratio. Also,
because inertia J2 and viscous friction F2 are ignored in the machine of drive
2, they have to be added in the machine tab of drive 1.
4-67

4Systems with Electric Drives
System Description
The complete system consisting of two motor drives mechanically coupled
together is shown in SPS Diagram of the Two Interconnected Drives on
page 4-69. The mechanical shaft model is contained in the third block of the
diagram. If you open this block, you will see, as in Interconnections of the
Mechanical Shaft Model on page 4-69, that the AC4 and DC2 motor speed
signals are connected respectively to the Nm and Nl inputs of the mechanical
shaft model. The output Tl of the mechanical shaft model represents the
mechanical torque transmitted from the AC4 motor to the DC2 generator.
Therefore, this output is connected directly to the mechanical torque input of
AC4, and is also sign inverted and then connected to the mechanical torque
input of DC2, as can be seen in SPS Diagram of the Two Interconnected
Drivesonpage4-69.
4-68

Mechanical Coupling of Two Motor Drives
SPS Diagram of the Two Interconnected Drives
Interconnections of the Mechanical Shaft Model
4-69

4Systems with Electric Drives
Speed Regulated AC4 with Torque Regulated DC2
To begin with, the AC4 model operates as a speed regulated motor loaded
by the DC2 model operating as a torque regulated generator. This setup,
contained in thecs_coupling_1 file, allows the testing of the AC4 model
speed ramps and load torque disturbance responses. Note that in steady
state, the signs of the AC4 electric torque and speed should be the same,
confirming that AC4 operates as a motor. The DC2 electric torque and speed
should be of opposite signs, confirming that DC2 operates as a generator.
This is in line with the sign of the reference torque applied to the DC2 motor
drive that is opposite to the speed sign.
Speed Ramp and Load Disturbance Torque Responses of the AC4 Motor Drive
on page 4-71 shows the results of an AC4 motor drive startup at nearly full
load followed by the application of load disturbance torques. You can see
that the AC4 motor speed is exactly superposed to the reference ramp of
+400 rpm/s since the AC4 electric torque maximum limit is high enough.
The AC4 motor speed reaches the demanded value of 400 rpm at t = 1.0
s. At that moment, the AC4 electric torque drops down to 10 N.m. Then
att=1.4s
,areferencetorqueof0N.misappliedtoDC2;theAC4electric
torque immediately drops down to zero in order to maintain the regulated
speed. At t = 1.9 s, a reference torque of +10 N.m is applied to the DC2
drive, forcing AC4 to operate as a generator and DC2 as a motor (look at
the speed and torque signs of the two drives). Finally, a negative reference
speed ramp of -400 rpm/s is applied to AC4 at t = 2.3 s. Note that, again, AC4
precisely follows the demanded ramp. A new steady state is reached at t = 2.8
s, and the AC4 electric torque stabilizes at -10 N.m. Speed Ramp and Load
Disturbance Torque Responses of the AC4 Motor Drive on page 4-71 also
shows the mechanical torque transmitted by the shaft, which is similar to the
AC4 electric torque but contains less ripple.
4-70

Mechanical Coupling of Two Motor Drives
Speed Ramp and Load Disturbance Torque Responses of the AC4 Motor Drive
Torque Regulated AC4 with Speed Regulated DC2
This time, AC4 operates as a torque regulated motor loaded by the DC2 drive
that is speed regulated. The complete system is shown in SPS Diagram
of the Two Interconnected Drives on page 4-72 and is contained in the
cs_coupling_2 file. The interconnection of the mechanical shaft model
with the two drives remains unchanged with respect to Interconnections of
the Mechanical Shaft Model on page 4-69. All the regulator gains of both
drivesarethesameasinthepreviouscase.Thesetupistestedinthesame
conditions as before.
4-71

4Systems with Electric Drives
SPS Diagram of the Two Interconnected Drives
Speed Ramp and Load Disturbance Torque Responses of the DC2 Motor Drive
on page 4-73 shows the results of a DC2 motor drive startup at nearly full load
followed by the application of load disturbance torques. Note that the DC2
motor speed follows the reference ramp of 400 rpm/s with some overshoot and
undershoot. The DC2 motor speed reaches the demanded value of 400 rpm at
t = 1.0 s and stabilizes completely at t = 1.2 s. Then at t = 1.4 s, a reference
torque of 0 N.m is applied to AC4; observe how fast the AC4 torque responds.
At t = 1.9 s, a reference torque of +10 N.m is applied to the AC4 drive, forcing
DC2 to operate as a generator and AC4 as a motor (look at the speed and
torque signs of the two drives). Observe that the DC2 speed overshoots each
time the load torque changes. Finally, a negative reference speed ramp of -400
rpm/s is applied to DC2 at t = 2.3 s. The DC2 speed follows well but presents
a small overshoot and a small undershoot. A new steady state is reached at t
= 2.8 s, and the DC2 electric torque stabilizes at -10 N.m. Speed Ramp and
Load Disturbance Torque Responses of the DC2 Motor Drive on page 4-73 also
shows the mechanical torque transmitted by the shaft, which is very similar
to the negative of the DC2 electric torque but with more ripple.
4-72

Mechanical Coupling of Two Motor Drives
You can see from the results shown in Speed Ramp and Load Disturbance
Torque Responses of the AC4 Motor Drive on page 4-71 and Speed Ramp
and Load Disturbance Torque Responses of the DC2 Motor Drive on page
4-73 that the speed ramp responses are more precise and the load torque
disturbance more efficiently rejected with the AC4 drive than with the DC2
drive. This is essentially due to the fast dynamics of the AC4 electric torque.
Recall that the AC4 drive consists of a direct torque controller based on
hysteresis comparators and high-frequency switching, while the DC2 drive
relies entirely on naturally commutated thyristor converters. However, the
torque ripple magnitude of the AC4 drive is higher than for the DC2 drive.
Speed Ramp and Load Disturbance Torque Responses of the DC2 Motor Drive
4-73

4Systems with Electric Drives
Winding Machine
In this section...
“Introduction” on page 4-74
“Description of the Winder” on page 4-74
“Block Description” on page 4-76
“Simulation Results” on page 4-79
Introduction
Winding machines, also called winders, are used in the pulp and paper
industry as well as in the textile, steel, and plastic industries.
An important characteristic of most winders is that the force acting on the
winding material must remain constant. This is realized by controlling
thewindertorqueproportionallytothe roll variable radius. Note that it
is assumed here that the material is fed to the winder at constant speed.
The latter implies that the winder angular speed is forced to decrease
proportionally to the roll radius. Hence the winding machine is a constant
power application, because the product of the winder mechanical torque and
its angular speed is constant.
Description of the Winder
The following graphic shows a physical representation of a winder, where W
is the roll width, r1the core radius, r2the roll radius, and MT the material
thickness.
4-74

Winding Machine
Physical Representation of a Winder
Beside the variables described above, the simulation also requires the
following parameters and variables:
MV Material mass per unit volume
LMaterial length
MMaterial mass
JrMaterial inertia
JcWinder core inertia
BωWinder viscous friction coefficient
4-75

4Systems with Electric Drives
Diagram of the Complete Winding System
Diagram of the Complete Winding System on page 4-76 shows a Simulink
diagram of the complete winding system. This system consists of four blocks:
the Winder Control block, the DC Motor Drive block, the Speed Reducer block,
and the Winder Model block.
Block Description
Winder Model Block
This block computes various winder variables using the following equations.
Surface speed S
Sr=⋅
2
4-76

Winding Machine
where ωis the winder angular speed.
Material length L
LSdt=∫
Roll radius r2
rLMT r
21
2
=⋅+
Material mass M
MMV Wr r=⋅⋅⋅−
()
2
21
2
Total winder inertia Jtand material inertia Jω
JJ J
tc
=+
where
JMrr
=⋅ ⋅ +
()
1
22
21
2
The winder angular speed is calculated using the following differential
equation
TJ
d
dt BT
et l
=+⋅+
where Tlis the winder load torque and Teis the motor drive electric torque.
The calculation of the tension or force Fapplied on the winding material is
based on the same differential equation as above, where the load torque is
expressed as Tl=F·r2. Rearranging the equations in term of Fyields
4-77

4Systems with Electric Drives
FTJ B
r
et
=−⋅
()
−⋅
()
2
This estimated force is fed back to the Winder Control block in order to be
regulated.
Note that in the above twoequations,theterm
⋅
Jtis omitted because it has
been found to be negligible for the case considered here.
Winder Control Block
This block contains a PID controller that regulates the tension applied on the
winding material. The output of this force controller is a torque reference
set point for the winder motor drive. The Winder Control block shown in
Winder Control Block on page 4-78 also contains the tension versus speed
characteristic of the external process supplying the material to the winder at
constant speed. This characteristic consists in a straight line of slope equal to
the ratio of the reference material tension on the constant surface speed.
Winder Control Block
DC Motor Drive Block
This block contains a complete two-quadrant three-phase rectifier DC drive
with its three-phase voltage source. The DC drive is rated 5 hp, 220 V, 50
Hz and is torque regulated.
4-78

Winding Machine
Speed Reducer Block
The DC motor is connected to the winder by a Speed Reducer block. The
speed reduction ratio is 10, allowing the winder to turn 10 times slower than
the motor, while the shaft-transmitted torque is almost 10 times higher on
the low-speed side. The torque required by the winder in this case study
is approximately 200 N.m.
Simulation Results
The winding machine simulation model is contained in the file cs_winder.
The simulation parameters are those of a paper winding application where
therollwidthis10m. Openthefileandlookattheparametersinthe
Simulink masks of the Winder Model block, the Winder Control block, the
DC Motor Drive block, and the Speed Reducer block. In the Winder Control
block, you will see that the tension set point is 300 N and the surface speed
set point is 5 m/s.
The rate of change of the tension set point is limited internally to 25 N/s so
that the tension set point requires 12 s to reach its final value. Note that the
simulation time step of the complete model is 1 µs in order to comply with
the speed reducer, which is the block that requires the smallest simulation
time step.
Start the simulation and observe how well the material tension and the
surface speed ramp to their prescribed values in Material Tension on page
4-80 and Surface Speed on page 4-80 respectively. Winder Angular Speed,
Mechanical Torque, and Power on page 4-81 shows the winder angular speed,
mechanical torque, and power. Note that once the operating point is reached
(300 N, 5 m/s), the angular speed decreases and the torque increases, both
linearly, so that the power is approximately constant. The reason why the
mechanical power is not precisely constant but decreases slightly is that the
decreasing speed winder own inertia supplies a small part of the constant
power required by the winder.
4-79

4Systems with Electric Drives
Material Tension
Surface Speed
4-80

Winding Machine
Winder Angular Speed, Mechanical Torque, and Power
4-81

4Systems with Electric Drives
Robot Axis Control Using Brushless DC Motor Drive
In this section...
“Introduction” on page 4-82
“Description of the Robot Manipulator” on page 4-82
“Position Control Systems for Joints 1 and 2” on page 4-83
“Modeling the Robot Position Control Systems” on page 4-84
“Tracking Performance of the Motor Drives” on page 4-88
Introduction
Robots are complex electromechanical systems where several electric drives
are used to control the movement of articulated structures. The design of
axis control systems for robots can be greatly facilitated by the Electric
Drives library, which can model complete axes including motor drives, speed
reducers, mechanical model of the arm, and controllers in the same diagram.
This case study presents the modeling and simulation of a
six-degrees-of-freedom robot manipulator using Electric Drives library
blocks in combination with Simulink blocks. The two main joints models are
built using brushless DC motor drives that are connected to the rest of the
manipulator through speed reducers (a model included in the Electric Drives
library). The control system, which consists essentially of two position control
loops, is built with Simulink blocks. The inner speed and torque control
loops are already included in the drive model. The rest of the manipulator
and its load are represented by two Simulink nonlinear models, one for each
motor drive.
Detailed modeling is presented to demonstrate the versatility of the Electric
Drives library. The operation of the joints using typical trajectories is
simulated and results are presented.
Description of the Robot Manipulator
The robot considered in this example is a general-purpose
six-degrees-of-freedom robot manipulator (GMF S-360) of parallelogram
linkage type. Six-Degrees-of-Freedom Robot Manipulator on page 4-83 shows
4-82

Robot Axis Control Using Brushless DC Motor Drive
the structure of the robot and its workspace. The robot has six axes. The
three axes (Θ1,Θ2,Θ3) shown in the figure are for arm positioning and the
others (α,β,γ) are for orientation of the end effector. In the horizontal plane,
the robot can cover a 300 degree arc (Θ1= -150° to Θ1= 150°).
The robot’s axes are driven by brushless DC motors that are modeled by
permanent-magnet synchronous motors fed by PWM inverters (AC6 drive
model). Speed reducers of belt type and gearbox are used to transmit torque
from the motors to the joints.
Six-Degrees-of-Freedom Robot Manipulator
Position Control Systems for Joints 1 and 2
We will consider in particular the two first joints, which drive the entire robot
anditsload. Thefirstaxisusesa2kWbrushlessDCmotoranda1:130
speed reducer. The second axis uses a 1 kW brushless DC motor and a 1:100
speed reducer. Brushless DC Motor Drive for Position Control of Robot Joint
on page 4-84 shows a simplified diagram of the position control system for
one robot link.
The control system consists of three control loops connected in a cascade
configuration: an outer position loop includes an inner speed control loop
and an innermost current control loop. The PM synchronous motor is
4-83

4Systems with Electric Drives
fed by a three-phase PWM inverter operating in current-controlled mode.
Field-orientation scheme is used to decouple the variables so that flux
and torque can be separately controlled by stator direct-axis current ids
and quadrature-axis current iqs, respectively. The quadrature-axis current
reference iqs* (which represents the torque command) is provided by the speed
control loop. The direct-axis current reference ids* is kept equal to 0.
A speed/position sensor is used to provide the information required by the
speed and position control loops. The rotor position is also required for
coordinates conversion (dq to abc).
Each motor drives the rest of the robot structure, including the other links
and the load, through a speed reducer.
Brushless DC Motor Drive for Position Control of Robot Joint
Modeling the Robot Position Control Systems
Theentiredrivesystemfortherobot’stwofirst joints, including motor drives,
speed reducers, equivalent loads, and controllers can be modeled in the same
diagram using blocks from the Electric Drives library and Simulink libraries,
4-84

Robot Axis Control Using Brushless DC Motor Drive
as shown in Diagram Representing the Robot’s Main Axes Drive Systems
on page 4-85.
Diagram Representing the Robot’s Main Axes Drive Systems
The brushless DC motor drives are represented by two AC6 (PM Synchronous
Motor Drive) blocks from the Electric Drives library. This block models
acomp
lete brushless DC motor drive including a permanent-magnet
synchronous motor (PMSM), an IGBT inverter, speed controller, and current
controller. The AC6 inputs are the speed commands and the outputs are the
motor speed, which are fed to the inputs of the speed reducers.
The speed reducers are modeled by two Speed Reducer blocks from the
Electric Drives library. The inputs for these blocks are the motors’ speeds,
and the outputs are the torques from the low-speed sides, which are applied
to the robot structure model. The speed reducers are characterized by their
ratio and inertia and the stiffness and damping of input and output shafts.
4-85

4Systems with Electric Drives
The speed reducers’ output shafts are connected to the T1and T2inputs of
a Robot block that represents the rest of the robot structure. This block
calculates the effective torque reflected to each joint. For each joint (numbered
i), we can consider globally the other links effects as a single load reflecting to
the joint a torque that is composed of three terms
TJ
d
dt
Cd
dt G
Liiiiii
=++⋅
2
2
(4-6)
where Θiis joint angular position, Jiis inertia, Ciis centrifugal and Coriolis
coefficient, and Giis gravitational coefficient.
The Robot model is built with Simulink blocks.
In this diagram, the parameters J1,C
1,G
1,J
2,C
2,andG
2are functions of joint
positions. Implement them by using polynomials or lookup tables.
4-86

Robot Axis Control Using Brushless DC Motor Drive
The joint positions Θ1and Θ2are controlled by outer control loops that force Θ1
and Θ2to follow the references imposed by the trajectories of the manipulator.
Various algorithms can be used for these control loops. The most popular ones
are proportional-derivative, computed torque, and adaptive. In this example,
proportional-derivative controllers are implemented for both axes.
Cubic polynomial test trajectories for robot motion are generated by the
Trajectory Generator block.
The test trajectories consist of a movement from position 6 to position 3 in
the workspace (Θ2varying from -π/4 to π/4) while rotating around axis 1
from one position to another (Θ1varying from -π/6 to π/6). The parameters
to be specified for this block are initial position [Θ1ini,Θ2ini], final position
[Θ1fin,Θ2fin], and move time. The following figure shows the changes of robot
structure during the programmed movement.
4-87

4Systems with Electric Drives
The variation of inertia due to structure changes is reflected to axis 1 as an
inertia varying as a function of Θ2(from 215 kgm2to 340 kgm2passing by a
minimum of 170 kgm2). The inertia reflected to axis 2 is a constant (J2=
50 kgm2). These inertia variations are represented by nonlinear functions
implemented in the Robot block.
Tracking Performance of the Motor Drives
The test trajectories described above constitute one of the most demanding
trajectories for the motor drive of the first and second joints. They are used
here to evaluate the tracking performance of the two electric drive systems.
In the simulation, the manipulator is programmed to rotate from -30° to 30°
during 1.5 seconds, and at the same time the arm is moved from the back
position (Θ2= -45°) to the most advanced position (Θ2= 45°). The simulation
is run using a time step of 1 µs.
The responses of the manipulator and the motor drives 1 and 2 are displayed
on three scopes connected to the output variables of the AC6 and Robot blocks.
The results are shown in Responses of the Manipulator’s Joints 1 and 2
During a Test Trajectory on page 4-89, Responses of the Brushless DC Motor
Drive of Axis No. 1 During Test Trajectory on page 4-90, and Responses of the
Brushless DC Motor Drive of Axis No. 2 During Test Trajectory on page 4-91.
4-88

Robot Axis Control Using Brushless DC Motor Drive
Responses of the Manipulator’s Joints 1 and 2 During a Test Trajectory
During the movement, the joint positions Θ1and Θ2follow the imposed
cubic trajectories with low tracking error. The shapes of the speeds and
accelerations are in very good agreement with theoretical predictions. The
4-89

4Systems with Electric Drives
speed variations are second-degree curves and the accelerations are almost
linear curves.
ResponsesoftheBrushlessDCMotorDriveofAxisNo. 1DuringTest
Trajectory
4-90

Robot Axis Control Using Brushless DC Motor Drive
ResponsesoftheBrushlessDCMotorDriveofAxisNo. 2DuringTest
Trajectory
The brushless DC motor drives behave very well during the test trajectories.
The DC bus voltages are maintained at relatively constant levels during the
deceleration of the motors. The developed torques are proportional to the
motor currents’ amplitudes. This demonstrates the good operation of the
field-oriented control algorithms. As can be noted on the waveforms, the
motor speeds track their reference profiles with very small errors.
4-91

4Systems with Electric Drives
References
[1] Miller, T. J. E., Brushless Permanent-Magnet and Reluctance Motor
Drives, Clarendon Press, Oxford, 1989.
[2] Spong, M. W., and Vidyasagar, M., Robot Dynamics and Control,John
Wiley & Sons, New York, 1989.
4-92

Building Your Own Drive
Building Your Own Drive
In this section...
“Introduction” on page 4-93
“Description of the Drive” on page 4-94
“Modeling the Induction Motor Drive” on page 4-96
“Simulating the Induction Motor Drive” on page 4-100
“Starting the Drive” on page 4-101
“Steady-State Voltage and Current Waveforms” on page 4-101
“Speed Regulation Dynamic Performance” on page 4-102
Introduction
Although the Electric Drives library contains models of motor drives widely
used in the industry, you might have some specific requirements leading you
to build your own motor drive model. The following information describes
how to build a motor drive model using Simulink and SimPowerSystems
blocks. You will build the field-oriented-control motor drive, very similar to
the AC3 model of the electric drive library. The following figure shows the
block diagram of the drive.
4-93

4Systems with Electric Drives
Field-Oriented Variable-Frequency Induction Motor Drive
Description of the Drive
The induction motor is fed by a current-controlled PWM inverter, which
operates as a three-phase sinusoidal current source. The motor speed ωis
compared to the reference ω* and the error is processed by the speed controller
to produce a torque command Te*.
As shown below, the rotor flux and torque can be separately controlled by the
stator direct-axis current ids and quadrature-axis current iqs,respectively.
4-94

Building Your Own Drive
Field-Oriented Control Principle
The mathematical principles of this AC drive have been discussed in “Electric
Drives Library” on page 4-2. Here, we will only rewrite the basic equations.
The stator quadrature-axis current reference iqs* is calculated from torque
reference Te*as
ip
L
L
T
qs r
m
e
r est
**
||
=⋅⋅ ⋅
2
3
2
where Lris the rotor inductance, Lmis the mutual inductance, and |ψr|est is
the estimated rotor flux linkage given by
||
r est mds
r
Li
s
=⋅
+⋅1
whereτr=L
r/R
ris the rotor time constant.
The stator direct-axis current reference ids* is obtained from rotor flux
reference input |ψr|*.
iL
ds r
m
*||*
=
4-95

4Systems with Electric Drives
The rotor flux position Θerequired for coordinates transformation is generated
from the rotor speed ωmand slip frequency ωsl.
emsl
dt=+
()
∫
The slip frequency is calculated from the stator reference current iqs*and
the motor parameters.
sl m
r est
r
r
qs
LR
Li=⋅⋅
|| *
The iqs*andi
ds* current references are converted into phase current references
ia*, ib*, ic* for the current regulators. The regulators process the measured
and reference currents to produce the inverter gating signals.
The role of the speed controller is to keep the motor speed equal to the
speed reference input in steady state and to provide a good dynamic during
transients. The controller can be a proportional-integral type.
Modeling the Induction Motor Drive
Open the power_acdrive model and save it as case3 in your working directory
so that you can make further modifications without altering the original file.
The next figure shows the power_acdrive model in which blocks from
SimPowerSystems and Simulink libraries are used to model the induction
motor drive.
4-96

Building Your Own Drive
Vector Control of AC Motor Drive (power_acdrive)
The induction motor is modeled by an Asynchronous Machine block. The
motor used in this case study is a 50 HP, 460V,four-pole,60Hzmotorhaving
the following parameters:
Rs 0.087 Ω
Lls 0.8 mH
Lm 34.7 mH
Rr 0.228 Ω
Llr 0.8 mH
4-97

4Systems with Electric Drives
The reference speed and the load torque applied to the motor shaft can be
both selected by a Manual Switch block in order to use either a constant value
or a step function. Initially the reference speed is set to a constant value of
120 rad/s and the load torque is also maintained constant at 0 N.m
The field-oriented control is modeled by the Vector Control block, as shown in
Vector Control of AC Motor Drive (power_acdrive) on page 4-97. This block
consists of Simulink blocks shown in the following figure.
Vector Control Block
The IGBT inverter is modeled by a Universal Bridge block in which the
Power Electronic device and Port configuration options are selected as
IGBT/Diode and ABC as output terminals respectively. The DC link input
voltage is represented by a 780 V DC voltage source.
The current regulator consists of three hysteresis controllers and is built
with Simulink blocks. The motor currents are provided by the measurement
output of the Asynchronous Machine block.
4-98

Building Your Own Drive
The conversions between abc and dq reference frames are executed by the
abc_to_dq0 Transformation and dq0_to_abc Transformation blocks
abc_dq
dq_abc
The rotor flux is calculated by the Flux_Calculation block.
The rotor flux position (Θe) is calculated by the Teta Calculation in Vector
Control Block on page 4-98. The motor speed is provided by the measurement
output of the Asynchronous Machine block.
4-99

4Systems with Electric Drives
The stator quadrature-axis current reference (iqs*) is calculated by the
iqs*_Calculation block.
The stator direct-axis current reference (ids*) is calculated by the
id*_Calculation block.
The speed controller is of proportional-integral type and is implemented using
Simulink blocks.
Simulating the Induction Motor Drive
In order to increase simulation speed, this model is discretized using a sample
time of 2 µs. The variable Ts = 2e-6 automatically loads into your workspace
when you open this model. This sample time Ts is used both for the power
circuit (Ts specified in the Powergui) and the control system.
Run the simulation by selecting Simulation > Run.
The motorvoltageandcurrentwaveformsaswellasthemotorspeedand
torque are displayed on four axes of the scope connected to the variables Vab,
Iabc, ωm, and Te.
4-100

Building Your Own Drive
Starting the Drive
You can start the drive by specifying [1,0,0,0,0,0,0,0] as the initial
conditions for the Asynchronous Machine block (initial slip = 1 and no
currents flowing in the three phases). The speed reference is 120 rad/s.
The motor speed, electromechanical torque, and currents observed during the
starting of the induction motor drive are shown in Starting the Induction
Motor Drive on page 4-101.
Note that you can save the final system state vector xFinal by selecting
Simulation > Configuration parameters > Data Import/Export,and
then selecting the Final states check box under Save to workspace.Itcan
be used as the initial state in a subsequent simulation so that the simulation
can start under steady-state conditions.
Starting the Induction Motor Drive
Steady-State Voltage and Current Waveforms
When the steady state is attained, you can stop the simulation and zoom
on the scope signals.
4-101

4Systems with Electric Drives
This figure shows the motor voltage, current, and torque waveforms obtained
when the motor is running at no load (torque = 0 N.m) at a speed of 120 rad/s.
The 20 A band imposed by the hysteresis current regulator is clearly seen
on the three motor currents.
Steady-State Motor Current, Voltage, and Torque Waveforms
Speed Regulation Dynamic Performance
You can study the drive dynamic performance (speed regulation performance
versus reference and load torque changes) by applying two changing operating
conditions to the drive: a step change in speed reference and a step change in
load torque.
Use the Reference Speed selection switch and the Torque selection switch to
set speed reference steps from 120 rad/s to 160 rad/s at t = 0.2 s and the load
torquestepsfrom0N.mto200N.matt=1.8s.Thefinalstatevectorobtained
with the previous simulation can be used as the initial condition so that the
simulation starts from steady state. Load the power_acdrive_init.mat file,
which creates the xInitial variable. Select Simulation > Configuration
parameters > Data Import/Export, then select the Initial state check box
under Load from workspace and click OK, and then restart the simulation.
4-102

Building Your Own Drive
Theresponseoftheinductionmotordrivetosuccessivechangesinspeed
reference and load torque is shown here.
Dynamic Performance of the Induction Motor Drive
References
[1] Leonhard, W., Control of Electrical Drives, Springer-Verlag, Berlin, 1996.
[2] Murphy, J. M. D., and Turnbull, F. G., Power Electronic Control of AC
Motors, Pergamon Press, Oxford, 1985.
[3] Bose, B. K., Power Electronics and AC Drives, Prentice-Hall, Englewood
Cliffs, N.J., 1986.
4-103

4Systems with Electric Drives
Retune the Drive Parameters
This section contains necessary informationinordertomodifytheparameters
of an electric drive. The method is based on an example which uses the AC3
drive model. In this example, the nominal power of the motor is changed from
200 hp to 5 hp. The complete procedure is described in order to:
•“Modify the Motor Parameters” on page 4-104
•“Retune the Parameters of the Flux Regulator” on page 4-105
•“Retune the Parameters of the Speed Regulator” on page 4-111
•“Retune the Parameters of the DC Bus Voltage” on page 4-115
•“Simulate and Analyze the Results” on page 4-117
Modify the Motor Parameters
1Open the ac3_example example (type ac3_example in the MATLAB
Command Window). The parameters are set for a 200 hp motor.
2Simulate the model in accelerator mode and observe the results.
3Double-click the Field-Oriented Control Induction Motor Drive block
and select the Asynchronous Machine tab and copy into the drive’s mask
the 5 hp motor’s parameters that are shown in the next figure.
4-104

Retune the Drive Parameters
Enter the New Motor Parameters
Retune the Parameters of the Flux Regulator
In this section we start with the tuning of the flux regulator’s parameters. The
parameters are empirically tuned until a satisfactory response is obtained.
When you retune the regulator’s parameters, it is of primary importance to
visualize the reference signals and the variables of these two regulators.
1In order to measure the signals associated to the flux regulator, add into
the demux subsystem the blocks shown in the next figure:
4-105

4Systems with Electric Drives
Add Blocks to Measure Flux Regulator Signals
2Select the Controller tab in the mask of Field-oriented Control Induction
Motor Drive block and set the Regulation type to Torque regulation to
access the controller parameters.
The torque regulation mode is required in order to bypass the speed
regulator parameters and act directly on the FOC controller.
Remember that the current controlled by the FOC controller depends of
the machine flux. The flux controller ensures that the required flux is
correctly applied to the machine.
3Set the Lowpass filter cutoff frequency to 10 kHz in order not to limit
the flux frequency. The highest flux frequency depends of the switching
frequency.
Set also the Flux output limits to 150% of the Nominal flux,the
Proportional gain to 1, the Integral gain to 0, the hysteresis band to 1
and the Machine flux to 0.705. This last value is computed as follows:
4-106

Retune the Drive Parameters
Vrms
f
LL
()
⋅⋅⋅ =⋅⋅⋅32
460
32 60
Reset the Flux Regulator Parameters
4To apply the nominal torque to the motor, modify the torque set point and
theloadtorqueblocksasshowninthenextfigure.
4-107

4Systems with Electric Drives
Set Points in Torque Regulation Mode
5Set the sampling decimation of the scope block to 1, the Variable name
to simout1 and check the Save data to workspace parameter with a
Structure with time format.
4-108

Retune the Drive Parameters
Set the Scope Parameters
6Simulate the system for 0.5s then open the powergui and click on FFT
analysis.
Select the Stator current signal in the Input list and specify the Start
time =0.23,theNumber of cycle =1,aFundamental frequency =7.5,
and a Max Frequency (Hz) =20000Hz.
Click on the Display button to get the FFT graph shown on the next figure.
4-109

4Systems with Electric Drives
7Observe the switching frequency of about 5 kHz. To attenuate this
frequency, set the Flux controller Lowpass filter cutoff frequency
parameter to 500 Hz.
8Open the Scope block and observe the flux signal. Note that the steady
stateerrorishighandthetimeresponseisnotreallygood:
9Gradually increase the Proportional gain parameter of the controller
and simulate until you obtain a satisfactory response. Increasing the gain
4-110

Retune the Drive Parameters
above a certain value can cause a saturation of the Flux controller. The
curve at the next figure is obtained with a proportional gain of 100.
10 Gradually increase the Integral gain and simulate until you obtain
asatisfact
ory steady state result with minimal error. The next plot is
obtained with a integral gain of 90.
Flux Regulator: Ki Tuning
Retune the Parameters of the Speed Regulator
In this section we are tuning the speed controller parameters. The regulator’s
parameters are empirically tuned until a satisfactory response is obtained.
1Select the Controller tab in the mask of Field-oriented Control Induction
Motor Drive block and set the Regulation type to Speed regulation
to edit the controller parameters.
Set the Torque output limits to 150% of the nominal torque, the
Proportional gain to 1, the Integral gain to 0, the Speed cutoff
frequency to 500.
4-111

4Systems with Electric Drives
The highest speed frequency depends also on the switching frequency
so take the same value as for the flux regulator lowpass filter cutoff
frequency.
The speed ramp acceleration must be calculated not to exceed the torque
output limit. The required torque to accelerate the motor at 1750 rpm/s
is given by:
TJ
Accel rpm s
T
accel
accel
=⋅
()
()
⋅
=⋅ ⋅=
/
..
30
002 1750
30 367
 Nm
2Inordertoapplythenominaltorquetothemotor,modifythespeedset
point and the load torque, as shown in the following figure.
Set Points in Speed Regulation Mode
3Set the scope decimation to 25 in order not to overload the memory. Start
the simulation.
Observe the speed signal on the Scope block. The steady state error is high
and the response time is not really good:
4-112

Retune the Drive Parameters
Poor Speed Response
4Gradually increase the Proportional gain parameter of the controller and
simulate until you obtain a satisfactory response time without overshoot.
Note that if the gain is too high, the system will be oscillatory. The next
plot is obtained with a proportional gain of 3.
Speed Regulator: Kp Tuning
5Gradually increase the Integral gain and simulate until you obtain a
satisfactory steady state value with a minimal steady state error. The
curve at the next figure is obtained with a integral gain of 100.
4-113

4Systems with Electric Drives
Speed Regulator: Ki Tuning
6The final drive regulators parameters are shown in the next figure.
4-114

Retune the Drive Parameters
Regulator Parameters
Retune the Parameters of the DC Bus Voltage
1Select the Converter and DC bus tab in the mask of Field-oriented
Control Induction Motor Drive block to tune the DC bus capacitor and the
braking chopper parameters.
2Set the DC Bus Capacitance parameter to 167e-6.
The DC bus capacitance is calculated in order to reduce the voltage ripple.
It is calculated as follow:
CP
fV
motor
VDC
=⋅⋅ ⋅12 Δ
4-115

4Systems with Electric Drives
where:
•Pmotor is the nominal power of the motor drive (W)
•fis the frequency of the AC source (Hz)
•ΔVis the desired voltage ripple (V)
•VDC is the average DC Bus voltage (V)
This equation gives an approximate value of the capacitor required for a
given voltage ripple level. Here the desired voltage ripple is 50V.
The motor drive of 5 hp (3728W) is fed by a 60Hz three-phase source. The
average DC bus voltage is given by: VDC =1.35·VLL,whereVLL represents
thelinetolinermsvoltageofthesource.Thesourcelinetolinevoltage
is 460 Vrms so the DC voltage is: VDC =621V.
The required capacitor is then equal to:
C=⋅⋅⋅ =
3728
12 60 50 621 167 F
3Set the Braking chopper Shutdown voltage to 660V and the Braking
chopper Activation voltage to 700V.
In motor mode, the peak voltage of the DC bus is equal to:
VV
peak LL
=⋅=⋅=2 460 2 650 V
The shutdown voltage (Vshut) of the braking chopper should be a little
bit higher than this value. The shutdown voltage is set to 660V and the
activation voltage (Vact) is set to 700V in order to limit the voltage increase
during regenerative braking.
4Set the Braking chopper Resistance to 131 ohms.
The braking chopper resistance is calculated with the following relation:
RV
P
act
motor
===
22
700
3728 131 Ω
4-116

Retune the Drive Parameters
5The final DC bus parameters are shown in the next figure.
DC Bus Parameters
Simulate and Analyze the Results
The overall simulation results are shown at the next figure:
4-117

4Systems with Electric Drives
Simulation Results
Theresultsarecomposedofsixmainsections
1No-load acceleration
2Nominal load torque is applied
3Steady state speed
4Nominal generation torque is applied: Observe the DC bus voltage
overshoot
5Deceleration
6Negative speed Acceleration
4-118

Modify a Drive Block
Modify a Drive Block
Ifyouhavetochangeelectricalconnections or control modules, you can do
so by modifying a drive block. The following example uses ac6_example to
replace the three-phase electric source by a battery. To modify a drive block,
use the steps described in the following sections:
•“Break the Link of the Drive Block” on page 4-119
•“Modify the Drive Block” on page 4-119
•“Use the Customized Drive Block” on page 4-120
•“Simulate the System and Observe the Results” on page 4-123
Break the Link of the Drive Block
1Open the ac6_example by typing ac6_example in the MATLAB Command
window. The drive is fed by a three-phase voltage source.
2Simulate the model (in accelerator mode) and observe the results.
3Break the link between the drive block and the Electric Drives library.
Right-click the block that you copied, and from the context menu select
Link Options > Disable Link. Right-click the block again, and select
Link Options > Break Link.
Modify the Drive Block
1Right-click the drive block and select Look Under Mask.
2Delete the three-phase electrical connections, the diode rectifier, and the
braking chopper.
4-119

4Systems with Electric Drives
Remove the AC Blocks
3Add two Connection Ports blocks from the powerlib/Elements library,
and then connect them to the positive and negative terminals of the
Three-Phase Inverter block. Add a Simulink Ground block and connect
it to the output port Conv.
UsetheCustomizedDriveBlock
1Save the model as ac6_example2.
2On the diagram, delete the three-phase source. Replace it by a
300Vdc/1Ah/NiMH Battery block and a 100 µF capacitor block connected
in parallel.
4-120

Modify a Drive Block
3Connect the Conv output of the block to a Terminator block. Remove the
DC bus voltage blocks that are in the Demux block.
4-121

4Systems with Electric Drives
Remove DC Bus Measurement in the Demux Block
4Add a BusSelectorblock and then select the Voltage (V) bus signal
comingfromthemoutput of the Battery block.
4-122

Modify a Drive Block
Observe the Battery Voltage
Simulate the System and Observe the Results
The overall simulation results are shown at the next figure.
4-123

4Systems with Electric Drives
Simulation Results
The GUI of the Modified Drive Block
Because you have broken the link from the drive block to the Electric Drives
library and customized the block contents, the synchronization of the GUI
parameters with the block parameters underneath the block might differ
from usual block behavior.
The parameter synchronization process relies on three assumptions:
4-124

Modify a Drive Block
•The GUI expects the presence of specific blocks with predetermined mask
type names
•The GUI expects the presence of specific blocks with predetermined mask
variable names
•The GUI is nonmodifiable
If you rename the Mask type parameter of expected blocks, or remove blocks
with expected mask types, the parameters in the GUI that are associated with
these blocks will display undefined.
If you rename or remove an expected mask variable name, the parameter in
the GUI that is associated with this variable will display undefined.
A warning dialog appears every time the synchronization process fails to
find blocks with expected mask types or blocks with expected mask variable
names. You can disable the display of these warnings by right-clicking on the
drive block, selecting Mask Parameters from the context menu, and clearing
the Show mask synchronization warnings check box.
As a general guideline, as long as you do not alter or remove any mask type or
mask variable name from the blocks composing the drive block, the GUI will
behave exactly as expected.
You can add blocks or subsystems inside the drive block, but the associated
parameterswillnotbeavailableinthedriveblock’sGUI.Youhavetouse
the Diagram > Mask > Look Under Mask menu item to access these
parameters.
4-125

4Systems with Electric Drives
Multi-Level Modeling for Rapid Prototyping
In this section...
“Introduction” on page 4-126
“The System Architecture” on page 4-127
“The Simplified Model” on page 4-128
“The Average-Value Model” on page 4-131
“The Detailed Model” on page 4-138
“Comparison of the Multi-Level Modeling Precision” on page 4-141
“Conclusion” on page 4-146
Introduction
Model-based design can considerably reduce the cost associated with system
development. The development of models for complex systems such as electric
vehicles includes the following phases:
•Definition of functional specifications
•System design
•Tests and validation
•Implementation
This case study focuses on the first two phases and shows how the simulation
couldhelpthesystemdesignerindecision making. The simulation is a very
complex art. It can represent simple model with precision which can be
arguable whereas complex models can be represented with accurate precision,
very close to reality. The developer of models must always make a compromise
between the complexity of the models and the required precision. Of course,
it is always preferable to have an ultra-accurate model, but the parameters
required by these models are usually difficult to determine, especially during
the first phases of system development. Moreover, the simulation of these
accurate models is very slow.
4-126

Multi-Level Modeling for Rapid Prototyping
It is therefore necessary to use different detail level of simulation models. At
first, the system designer will need a first level model in order to have an
overview of all the power flow in the system. This will help in the design of
different elements in the system to meet the power flow requirement. Then, a
more accurate model is required in order to adjust different systems, to fine
tune the parameters of the energy management system and to design power
electronics converters. Finally, a detailed model will allow the validation of
the system behavior with a high degree of accuracy and to perform other
adjustments if required.
The System Architecture
The system architecture under study is based on the Toyota Prius THSII:
More precisely, the study focuses on the different detailed levels of the
electrical system model.
The battery model used is the basic model from the SimPowerSystems library
and requires few parameters. A NiMH battery of 201 V, 6.5 Ah (just as the one
4-127

4Systems with Electric Drives
used in the Toyota Prius) is considered. For this model, it is not necessary to
use different detailed level as it is very easy to use and offers a good precision.
The Simplified Model
The simplified electrical model is based on the power balance principle on
different elements. Note that these simplified models have energy efficiency
of 100%.
The DC/DC Converter
For the DC/DC converter, it is assumed that the DC bus voltage, which
supplies the motor and the generator, is maintained constant by a regulator.
For this model, a DC bus of 500 V is required. The voltage at the DC bus
side is maintained constant using a fixed voltage source. From the power
balance principle, the corresponding current is requested from the battery. A
filter is necessary to break the algebraic loop. Below is the simplified DC/DC
converter model:
The Motor Drive
The electrical motor applies a mechanical torque on the system. The required
torque is determined by the energy management system. It is assumed that
the torque regulator is well designed so that the reference torque is directly
applied on the motor shaft. By measuring the shaft speed and the DC bus
voltage, it is possible using the power balance principle to determine the
corresponding DC bus current. Below is the simplified model of the electrical
motor:
4-128

Multi-Level Modeling for Rapid Prototyping
The Generator Drive
The generator is represented exactly as the electrical motor. A negative
torque is requested by the energy management system in order to generate
electrical power. As it is assumed that the generator control system is ideal,
the reference torque is directly applied to the mechanical system. The
corresponding current is deduced using the power balance principle.
Simulation Results
The simulation of the simplified electrical system is useful as it shows the
performance of the energy management system, the mechanical system and
different electrical components. In fact, the short simulation time (around 0.7
times the real time in normal mode) allows fast adjustments of the energy
management system for better performances. For this phase of simulation,
the accelerator position is set to 100% and the following results are obtained:
4-129

4Systems with Electric Drives
4-130

Multi-Level Modeling for Rapid Prototyping
It should be noted that in this phase of modeling, it is not possible to
determine the stator current for the motor and generator; that explains
why these currents are nulls. The simplified model can now help in the
dimensioning of each component of the electrical system. The next section
focuses on the architecture of each component, including the electrical
machines and different regulators.
The Average-Value Model
In this phase of simulation, the level of precision is improved. The different
electrical machines and regulators architectures are chosen.
4-131

4Systems with Electric Drives
The DC/DC Converter
The average value DC/DC converter uses a voltage regulator based on a
Proportional-Integrator (PI) controller to maintain the DC bus voltage equal
to the voltage reference (of 500 V). The simulation allows the selection of the
inductor and capacitors and the adjustment of the PI controller parameters
in order to obtain the results similar to the simplified model. Below is the
DC/DC converter model:
As an average value converter is used, only the duty cycle is required by
the boost converter. The battery voltage is set by the boost converter based
on the duty cycle and the DC bus voltage. On the high voltage side, the
DC bus current is set based on the duty cycle and the battery current. For
more information regarding this system, see “Average-Value Two-Quadrant
Chopper”.
4-132

Multi-Level Modeling for Rapid Prototyping
The Motor Drive
The motor is a permanent magnet synchronous machine (PMSM). From the
simplified model results, the motor requirement is determined. It should be
able to produce a maximum torque of 400 Nm and a maximum power of 50
kW up to 6000 rpm (this speed is obtained by simulating the simplified model
for 60 seconds, in order for the vehicle to reach 160 Km/h).
The motor control is done using vector control. As the machine uses an
interior permanent magnet rotor, it is possibletousethereluctancetorque
to increase the total output torque and operate at very high speed. For more
information on this configuration, see the ac6_IPMSM example. The electric
drive consists of the motor, the inverter and the vector controller.
4-133

4Systems with Electric Drives
Similar to the DC/DC converter model, the inverter is represented by an
average value model and the effect of power semiconductors switching is not
taken into consideration. The reference currents (from the vector controller)
are directly applied on the motor via controlled current sources. Moreover,
this inverter allows the modeling of the saturation current when the DC bus
voltage is not high enough to power the motor (at a given speed and torque).
Below is the average value model:
4-134

Multi-Level Modeling for Rapid Prototyping
In normal operation, the current sources are used to supply the machine. In
the saturation, mode, voltage sources are used instead. For more details on
this system, see the PM Synchronous Motor Drive.
The Generator Drive
The generator is also a permanent magnet synchronous machine. From the
simplified model results, it should be able to provide a maximum power of 30
kW and a maximum speed of 15 000 rpm. A vector controller is used to assure
a proper operation of the generator. As a non-salient pole machine is used,
the classical control method (id = 0) is used throughout the operating region.
Below is the model of the complete system:
4-135

4Systems with Electric Drives
The average value model is identical for both the motor and generator.
Simulation Results
The simulation of the average value model allowed the dimensioning of
electrical components (inductor, capacitor, motor and generator) and the
adjustment of different controllers systems. At this stage, it is now possible to
clearly visualize the electrical signals. This helps in fine tuning the regulators
and the energy management system. The longer simulation time (16 times
the real time in normal mode and 3.5 times the real time in accelerator mode)
allows to represent more precisely the behavior of the electrical system. Below
are the results from different systems:
4-136

Multi-Level Modeling for Rapid Prototyping
4-137

4Systems with Electric Drives
The Detailed Model
In this phase of modeling, the average value models of converters are replaced
by power semiconductors switches. A method to generate the pulse width
modulated(PWM)signalsisalsodetermined.
The DC/DC Converter
For the detailed model of the DC/DC converter, the output of the PI controller
is sent to the pulse width modulator, which selects the pulse sequence required
to maintain the DC bus voltage close to the reference value. The PWM signals
are then sent directly to the single leg power semiconductor switch.
4-138

Multi-Level Modeling for Rapid Prototyping
The Motor and the Generator Drives
For the detailed model of these elements, the average value inverter is
replaced by a 3 legs power semiconductors switches consisting of 6 pairs of
IGBT/diode. The output signal of the vector controller is sent to the hysteresis
controller, which generates the required PWM signals. For more information
about these systems see the PM Synchronous Motor Drive.
Simulation Results
The simulation of the detailed model gives a lot of information regarding
the power converters. In fact, it allows the selection of the PWM generation
method, the adjustment of the switching frequency (for the DC/DC converter)
and the tuning of the hysteresis band of the current regulator necessary for
vector control (motor and generator). Moreover, it allows the dimensioning of
the converters as the instantaneous values of currents are accurately known.
The selection of power semiconductors switches and the dimensioning of heat
sinks can be made afterwards.
In a broader view, this simulation helps to validate with a high precision the
operation of the electrical circuit and allows the detection of any problems
caused by instability, over voltage or over current. This high degree of
precision is obtained of course, at the price of a longer calculation time. In
4-139

4Systems with Electric Drives
fact, the simulation time is around 90 times the real time in accelerator mode.
Below are the results from different systems:
4-140

Multi-Level Modeling for Rapid Prototyping
Comparison of the Multi-Level Modeling Precision
Regarding the precision, the mechanical signals (the vehicle speed and torque)
and the electrical signals (the average power from different elements) are very
close for all the three models. In fact, the error on the vehicle speed is less
than 2 Km/h and 1.5 Km/h for the simplified and the average value models
respectively. Regarding the motor power, the dynamics of the simplified and
averagevaluemodelsarealsoclosetothe detailed model. The main difference
resides on the high frequency component present on the detailed model signals
due to the switching frequency of the inverter. The maximum error from the
two models is less than 5000 W (below 10%) and the average error is below 5%.
4-141

4Systems with Electric Drives
Regarding the vehicle torque, the three models are very close with a maximum
error of 5%. By closely looking at the differences (right figure), it is noted
that the simplified model reacts instantaneously to the reference torque
required by the energy management system. For the average value model, the
torque increases progressively to the desired torque with a greater accuracy
compared to the detailed model. Again, the detailed model is characterized
by the high frequency signal generated by the switching frequency of the
electrical system.
4-142

Multi-Level Modeling for Rapid Prototyping
As for the battery signals, the simplified and the average value models follow
exactly the dynamics of the detailed model with no high frequency component.
4-143

4Systems with Electric Drives
One of the main differences between the simplified and the average value
models resides on the electrical signals from the motor and the generator.
In fact, the simplified model can not represent the motor or the generator
current. The difference between the average value and the detailed models
is the presence of the high frequency component on the detailed model. The
amplitude of currents is exactly the same for the two models whereas the
phase could be different due to variations on the mechanical speed.
4-144

Multi-Level Modeling for Rapid Prototyping
Here is a table which summarizes the differences between the different
detailed levels:
4-145

4Systems with Electric Drives
Conclusion
To conclude, the level of precision chosen depends on the stage of development
the engineer is working on. For example, at the beginning of the process,
the system engineer wants to simulate its system to have an idea on how it
operates, with the objective to effectively adjust the energy management
system. The simulation of the simplified model helps to determine the speeds,
torques and electrical powers present in the system. As this model requires
less calculation time (less than 1 times the real time), it is possible to study
several configurations and obtain results close to reality in a very short time.
Subsequently, the average value model allows the electrical engineer to
design different control systems and to select the motor and the generator
based on the results from the simplified model. The simulation time (less
than 4 times the real time in accelerator mode) is acceptable. It allows the
validation of the system behavior and the adjustment of both the control
system and the energy management system.
Finally, the specialist in power electronics can use the detailed model to
select the power semiconductors components based on the instantaneous and
average values of currents and voltages. The losses can be evaluated (for heat
sink design), the switching frequency can be adjusted in order to assure the
electromagnetic interference (EMI) will not affect other systems. Moreover,
the complete simulation of the detailed model allows to validate the behavior
of different elements in the system and to fine tune the energy management
system if necessary. Of course, this high level of accuracy comes with a larger
calculation time, around 90 times the real time. But this large time is still
acceptable if compared with the time required in an experimental setup.
Obviously, in the development of the detailed or the average value model, it is
possible to isolate some blocks, such as the DC/DC converter or the motor and
generator drives in order to preliminary adjust each system. The block can be
added to the complete model when it operates properly.
Finally, when the simulation model is completed, it represents the reality with
ahig
h degree of accuracy. The next phase, which consists of the realization of
the system experimentally, can be made with less time and at lower cost.
4-146

5
Transients and Power
Electronics in Power
Systems
These case studies provide detailed, realistic examples of how to use
SimPowerSystems software in typical power utility applications. All these
examples use fixed-step discretized models. Case 1 shows a study of
transients in an AC series-compensated transmission system. Cases 2 to 5
show examples of power-electronics based flexible AC transmission systems
(FACTS) and cover two typical areas of FACTS applications:
•Cases 2 and 3 illustrate shunt reactive power compensation using two
different technologies: a SVC using thyristors and a STATCOM using a
square-wave GTO voltage-sourced converter.
•Cases 4 and 5 illustrate two technologies of power conversion for HVDC
transmission: thyristor converters and pulse width modulation (PWM)
voltage-sourced converters.
•“Series-Compensated Transmission System” on page 5-2
•“Thyristor-Based Static Var Compensator” on page 5-20
•“GTO-Based STATCOM” on page 5-29
•“Thyristor-Based HVDC Link” on page 5-39
•“VSC-Based HVDC Link” on page 5-61

5Transients and Power Electronics in Power Systems
Series-Compensated Transmission System
In this section...
“Description of the Transmission System” on page 5-2
“Setting the Initial Load Flow and Obtaining Steady State” on page 5-8
“Transient Performance for a Line Fault” on page 5-9
“Frequency Analysis” on page 5-13
“Transient Performance for a Fault at Bus B2” on page 5-16
Description of the Transmission System
The example described in this section illustrates modeling of series
compensation and related phenomena such as subsynchronous resonance in a
transmission system.
The single-line diagram shown here represents a three-phase, 60 Hz, 735 kV
power system transmitting power from a power plant consisting of six 350
MVA generators to an equivalent system through a 600 km transmission
line. The transmission line is split into two 300 km lines connected between
buses B1, B2, and B3.
5-2

Series-Compensated Transmission System
Series and Shunt Compensated Transmission System
To increase the transmission capacity, each line is series compensated
by capacitors representing 40% of the line reactance. Both lines are also
shunt compensated by a 330 Mvar shunt reactance. The shunt and series
compensation equipment is located at the B2 substation where a 300
MVA-735/230 kV transformer feeds a 230 kV-250 MW load.
Each series compensation bank is protected by metal-oxide varistors (MOV1
and MOV2). The two circuit breakers of line 1 are shown as CB1 and CB2.
This power system is available in the power_3phseriescomp model. Load
this model and save it in your working directory as case1 to allow further
modifications to the original system.
Compare the SimPowerSystems circuit model (Series-Compensated System
(power_3phseriescomp) on page 5-4) with the schematic diagram above (Series
and Shunt Compensated Transmission System on page 5-3). The generators
are simulated with a Simplified Synchronous Machine block. A Three-Phase
Transformer (Two Windings) block and a Three-Phase Transformer (Three
Windings) block are used to model the two transformers. Saturation is
implemented on the transformer connected at bus B2.
5-3

5Transients and Power Electronics in Power Systems
The B1, B2, and B3 blocks are Three-Phase V-I Measurement blocks taken
from the Measurements library. These blocks are reformatted and given a
black background color to give them the appearance of bus bars. They output
the three line-to-ground voltages and the three line currents. Open the dialog
boxes of B1 and B2. Note how the blocks are programmed to output voltages
in pu and currents in pu/100 MVA. Notice also that the voltage and current
signals are sent to internal Goto blocks by specifying signal labels. The
signals are picked up by the From blocks in the Data Acquisition subsystem.
The fault is applied on line 1, on the line side of the capacitor bank. Open the
dialog boxes of the Three-Phase Fault block and of the Three-Phase Breaker
blocks CB1 and CB2. See how the initial breaker status and switching times
are specified. A line-to-ground fault is applied on phase A at t = 1 cycle.
The two circuit breakers that are initially closed are then open at t = 5
cycles, simulating a fault detection and opening time of 4 cycles. The fault is
eliminated at t = 6 cycles, one cycle after the line opening.
Series-Compensated System (power_3phseriescomp)
Series Compensation1 Subsystem
Now, open the Series Compensation1 subsystem of the power_3phseriescomp
model. The three-phase module consists of three identical subsystems, one
for each phase. A note indicates how the capacitance value and the MOV
protection level are calculated. Open the Series Compensation1/Phase A
subsystem. You can see the details of the connections of the series capacitor
and the Surge Arrester block (renamed MOV). The transmission line is 40%
series compensated by a 62.8 µF capacitor. The capacitor is protected by
the MOV block. If you open the dialog box of the MOV block, notice that it
consists of 60 columns and that its protection level (specified at a reference
5-4

Series-Compensated Transmission System
current of 500 A/column or 30 kA total) is set at 298.7 kV. This voltage
corresponds to 2.5 times the nominal capacitor voltage obtained at a nominal
current of 2 kA RMS.
A gap is also connected in parallel with the MOV block. The gap is fired when
the energy absorbed by the surge arrester exceeds a critical value of 30 MJ.
To limit the rate of rise of capacitor current when thegapisfired,adamping
RL circuit is connected in series. Open the Energy & Gap firing subsystem. It
shows how you calculate the energy dissipated in the MOV by integrating the
power (product of the MOV voltage and current).
When the energy exceeds the 30 MJ threshold, a closing order is sent to the
Breaker block simulating the gap.
Series Compensation Module
5-5

5Transients and Power Electronics in Power Systems
Series Compensation1/PhaseA Subsystem
Series Compensation1/PhaseA Subsystem/Energy and Gap Firing
Three-Phase Saturable Transformer Model
Open the 300 MVA 735/230 kV Transformer dialog box and notice that the
current-flux saturation characteristic is set at
[0 0 ; 0.0012 1.2; 1 1.45] in pu
These data are the current and flux values at points 1, 2, and 3 of the
piecewise linear approximation to the flux linkage curve shown here.
5-6

Series-Compensated Transmission System
Saturable Transformer Model
The flux-current characteristic is approximated by the two segments shown
in the graph here. The saturation kneepointis1.2pu. Thefirstsegment
corresponds to the magnetizing characteristic in the linear region (for fluxes
below 1.2 pu). At 1 pu voltage, the inductive magnetizing current is 0.0010/1.0
= 0.001 pu, corresponding to 0.1% reactive power losses.
The iron core losses (active power losses) are specified by the magnetization
resistance Rm = 1000 pu, corresponding to 0.1% losses at nominal voltage.
The slope of the saturation characteristic in the saturated region is 0.25 pu.
Therefore, taking into account the primary leakage reactance (L1 = 0.15 pu),
the air core reactance of the transformer seen from the primary winding is
0.4 pu/300 MVA.
5-7

5Transients and Power Electronics in Power Systems
Setting the Initial Load Flow and Obtaining Steady
State
Before performing transient tests, you must initialize your model for the
desired load flow. Use the load flow utility of the Powergui to obtain an active
power flow of 1500 MW out of the machine with a terminal voltage of 1 pu
(13.8 kV).
Open the Powergui block and select Machine Initialization.Anewwindow
appears. In the upper right window you have the name of the only machine
present in your system. Its Bus type should be PV Generator and the desired
Terminal Voltage should already be set to the nominal voltage of 13800 V.
In the ActivePowerfield, enter 1500e6 as the desired output power. Click
the Compute and Apply button. Once the load flow is solved, the phasors of
AB and BC machine voltages as well as currents flowing in phases A and B
are updated in the left window. The required mechanical power to drive the
machine is displayedinwattsandinpu,andtherequiredexcitationvoltage
Eisdispla
yed in pu.
Pmec 1.5159e9 W [0.72184 pu]
E/Vf 1.0075 pu
Notice that Constant blocks containing these two values are already connected
to the Pm and Einputs of the machine block. If you open the Machine block
dialog box, you see that the machine initial conditions (initial speed deviation
dw = 0; internal angle theta, current magnitudes, and phase angles) are
automatically transferred in the last line.
Once the load flow is performed, you can obtain the corresponding voltage and
current measurements at the different buses. In the Powergui block, select
Steady State Voltages and Currents. You can observe, for example, the
phasors for phase A voltages at buses B1,B2,andB3 and the current entering
line 1 at bus B1.
B1/Va6.088e5 V ;18.22 degrees
B2/Va 6.223e5 V ;9.26 degrees
5-8

Series-Compensated Transmission System
B3/Va 6.064e5 V ;2.04 degrees
B1/Ia 1560 A ; 30.50 degrees
The active power flow for phase A entering line 1 is therefore
PVI kV kA
aaa a
=⋅⋅
()
=⋅⋅ −
()
=cos ..
cos . . .
608 8
2
156
230 50 18 22 464
    MMW
corresponding to a total of 464 * 3 = 1392 MW for the three phases.
Transient Performance for a Line Fault
To speed up the simulation, you need to discretize the power system. The
sample time is specified in the Powergui block as a variable Ts.Thesample
time Ts=50e-6 has already been defined in the Model Initialization function in
the Callbacks of the Model Properties. The sample time Ts is also used in the
Discrete Integrator block of the MOV energy calculator controlling the gap.
Ensure that the simulation parameters are set as follows.
Stop time 0.2
Solver options type Fixed-step; discrete (no
continuous state)
Fixedstepsize Ts
Line-to-Ground Fault Applied on Line 1
Ensure that the fault breaker is programmed for a line-to-ground fault on
phaseA.Startthesimulationandobserve the waveforms on the three scopes.
These waveforms are shown here.
5-9

5Transients and Power Electronics in Power Systems
5-10

Series-Compensated Transmission System
Simulation Results for a Four-Cycle Line-to-Ground Fault at the End of Line 1
The simulation starts in steady state. At the t = 1 cycle, a line-to-ground fault
is applied and the fault current reaches 10 kA (a: trace 3). During the fault,
the MOV conducts at every half cycle (b: trace 2) and the energy dissipated in
the MOV (b: trace 3) builds up to 13 MJ. At t = 5 cycles the line protection
relays open breakers CB1 and CB2 (see the three line currents on trace 2) and
the energy stays constant at 13 MJ. As the maximum energy does not exceed
the 30 MJ threshold level, the gap is not fired. At the breaker opening, the
fault current drops to a small value and the line and series capacitance starts
to discharge through the fault and the shunt reactance. The fault current
extinguishes at the first zero crossing after the opening order given to the
fault breaker (t = 6 cycles). Then the series capacitor stops discharging and
its voltage oscillates around 220 kV (b: trace 1).
5-11

5Transients and Power Electronics in Power Systems
Three-Phase-to-Ground Fault Applied on Line 1
Double-click the Three-Phase Fault block to open the Block Parameters
dialog box. Select the Phase B Fault and Phase C Fault check boxes, so
that you now have a three-phase-to-ground fault.
Restart the simulation. The resulting waveforms are shown.
5-12

Series-Compensated Transmission System
Simulation Results for a Four-Cycle Three-Phase-to-Ground Fault at the End
of Line 1
Note that during the fault the energy dissipated in the MOV (b: trace 3)
builds up faster than in the case of a line-to-ground fault. The energy reaches
the 30 MJ threshold level after three cycles, one cycle before the opening of
the line breakers. As a result, the gap is fired and the capacitor voltage (b:
trace 1) quickly discharges to zero through the damping circuit.
Frequency Analysis
One particular characteristic of series-compensated systems is the existence
of subsynchronous modes (poles and zeros of the system impedance below the
fundamental frequency). Dangerous resonances can occur if the mechanical
torsion modes of turbine/generator shafts are in the vicinity of the zeros of
the system impedance. Also, high subsynchronous voltages due to impedance
poles at subsynchronous frequencies drive transformers into saturation. The
transformer saturation due to subsynchronous voltages is illustrated at the
5-13

5Transients and Power Electronics in Power Systems
end of this case study. The torque amplification on a thermal machine is
illustrated in another example (see the power_thermal model).
Now measure the positive-sequence impedance versus frequency seen from
bus B2.
The section “Analyzing a Simple Circuit” on page 1-19 explains how the
Impedance Measurement block allows you to compute the impedance of
a linear system from its state-space model. However, your case1 model
contains several nonlinear blocks (machine and saturation of transformers). If
you connect the Impedance Measurement block to your system, all nonlinear
blocks are ignored. This is correct for the transformer, but you get the
impedance of the system with the machine disconnected. Before measuring
the impedance, you must therefore replace the machine block with an
equivalent linear block having the same impedance.
Delete the Simplified Synchronous Machine block from your case1 model and
replace it with the Three-Phase Source block from the Electrical Sources
library. Open the block dialog box and set the parameters as follows to get the
same impedance value (L = 0.22 pu/ (6 * 350 MVA) Quality factor = 15).
Phase-to-phase rms voltage 13.8e3
Phase angle of phase A 0
Frequency (Hz) 60
Internal connection Yg Specify impedance using
short-circuit level
3-phase short-circuit level 6*350e6
Base voltage 13.8e3
X/R ratio 15
Save your modified model as case1Zf.
Open the Measurements library of powerlib and copy the Impedance
Measurement block into your model. This block is used to perform the
impedance measurement. Connect the two inputs of this block between phase
A and phase B of the B2 bus. Measuring the impedance between two phases
5-14

Series-Compensated Transmission System
gives two times the positive-sequence impedance. Therefore you must apply a
factor of 1/2 to the impedance to obtain the correct impedance value. Open the
dialog box and set the multiplication factor to 0.5.
In the Powergui block, select Impedance vs Frequency Measurement.
A new window opens, showing your Impedance Measurement block name.
Fill in the frequency range by entering 0:500. Select the linear scales to
display Z magnitude vs. frequency plot. Click the Save data to workspace
button and enter Zcase1 asthevariablenametocontaintheimpedancevs.
frequency. Click the Display button.
When the calculation is finished, the magnitude and phase as a function of
frequency are displayed in the two graphs on the window. If you look in your
workspace, you should have a variable named Zcase1.Itisatwo-column
matrix containing frequency in column 1 and complex impedance in column 2.
The impedance as a function of frequency (magnitude and phase) is shown
here.
5-15

5Transients and Power Electronics in Power Systems
Impedance vs. Frequency Seen from Bus B2
You can observe three main modes: 9 Hz, 175 Hz, and 370 Hz. The 9 Hz mode
is mainly due to a parallel resonance of the series capacitor with the shunt
inductors. The 175 Hz and 370 Hz modes are due to the 600 km distributed
parameter line. These three modes are likely to be excited at fault clearing.
If you zoom in on the impedance in the 60 Hz region, you can find the
system’s short-circuit level at bus B2. You should find a value of 58 Ωat 60
Hz, corresponding to a three-phase short-circuit power of (735 kV)2/58=
9314 MVA.
Transient Performance for a Fault at Bus B2
The configuration of the substation circuit breakers normally allows clearing
a fault at the bus without losing the lines or the transformers. You now
5-16

Series-Compensated Transmission System
modify your case1 model to perform a three-cycle, three-phase-to-ground
faultatbusB2:
1Disconnect the Three-Phase Fault block and reconnect it so that the fault
is now applied on bus B2.
2Open the Three-Phase Fault block and make the following modifications
in its dialog box:
Phase A,Phase B,Phase C,
Ground Faults
All selected
Transition times [2/60 5/60]
Transition status [1, 0, 1...] (0/1)
You have now programmed a three-phase-to-ground fault applied at the
t= 2 cycles.
3Open the dialog boxes of circuit breakers CB1 and CB2 and make the
following modifications:
Switching of Phase A Not selected
Switching of Phase B Not selected
Switching of Phase C Not selected
The circuit breakers are not switched anymore. They stay at their initial
state (closed).
4In the Data Acquisition subsystem, insert a Selector block (from the
Simulink Signals & Systems library) in the Vabc_B2 output of bus B2
connected to the scope. Set the Elements parameter to 1. This allows you
toseethephaseAvoltageclearlyonthescope.
5You now add blocks to read the flux and the magnetization current of the
saturable transformer connected at bus B2.
Copy the Multimeter block from the Measurements library into your case1
model. Open the Transformer dialog box. In the Measurements list,
select Flux and magnetization current. Open the Multimeter block.
5-17

5Transients and Power Electronics in Power Systems
Verify that you have six signals available. Select flux and magnetization
current on phase A, and click OK.
6You now have two signals available at the output of the Multimeter block.
UseaDemuxblocktosendthesetwosignals on a two-trace scope.
7In the Simulation > Model Configuration Parameters dialog box,
change the stop time to 0.5. This longer simulation time allows you to
observe the expected low-frequency modes (9 Hz). Start the simulation.
The resulting waveforms are plotted here.
5-18

Series-Compensated Transmission System
Simulation Results for a Three-Cycle Three-Phase-to-Ground Fault at Bus B2
The 9 Hz subsynchronous mode excited at fault clearing is clearly seen on
the phase A voltage at bus B2 (trace 1) and capacitor voltage (trace 3). The
9 Hz voltage component appearing at bus B2 drives the transformer into
saturation, as shown on the transformer magnetizing current (trace 5). The
fluxinphaseAofthetransformerisplotted on trace 4. At fault application
the voltage at transformer terminals dropstozeroandthefluxstaysconstant
during the fault.
At fault clearing, when the voltage recovers, the transformer is driven into
saturation as a result of the flux offset created by the 60 Hz and 9 Hz voltage
components. The pulses of the transformer magnetizing current appear when
the flux exceeds its saturation level. This current contains a 60 Hz reactive
component modulated at 9 Hz.
5-19

5Transients and Power Electronics in Power Systems
Thyristor-Based Static Var Compensator
In this section...
“Introduction” on page 5-20
“Description of the SVC” on page 5-21
“Steady-State and Dynamic Performance of the SVC” on page 5-24
“Misfiring of TSC1” on page 5-26
Introduction
The example described in this section illustrates application of
SimPowerSystems software to study the steady-state and dynamic
performance of a static var compensator (SVC) on a transmission system. The
SVC is a shunt device of the Flexible AC Transmission Systems (FACTS)
family using power electronics. It regulates voltage by generating or
absorbing reactive power. If you are not familiar with the SVC, see the Static
Var Compensator (Phasor Type) block documentation, which describes the
SVC principle of operation.
The Static Var Compensator (Phasor Type) block of the FACTS library is a
simplified model that can simulate any SVC topology. You can use it with
the phasor simulation option of the Powergui block for studying dynamic
performance and transient stability of power systems. Due to low frequencies
of electromechanical oscillations in large power systems (typically 0.02 Hz to
2 Hz), this type of study usually requires simulation times of 30–40 seconds
or more.
The SVC model described in this example is rather a detailed model of
a particular SVC topology (using thyristor-controlled reactor (TCR) and
thyristor-switched capacitors (TSCs)) with full representation of power
electronics. This type of model requires discrete simulation at fixed time steps
(50 µs in this case) and it is used typically for studying the SVC performance
on a much smaller time range (a few seconds). Typical applications include
optimizing of the control system, impact of harmonics, transients and stresses
on power components during faults.
5-20

Thyristor-Based Static Var Compensator
Description of the SVC
The single-line diagram of the modeled SVC is shown on Single-Line Diagram
of the SVC on page 5-21. It represents a 300 Mvar SVC connected on a 735 kV
transmission system.
This example is available in the power_svc_1tcr3tsc model. Load this
model and save it in your working directory as case2 to allow further
modifications to the original system. This model is shown on SPS Model of the
300 Mvar SVC on a 735 kV Power System (power_svc_1tcr3tscs) on page 5-22.
Single-Line Diagram of the SVC
5-21

5Transients and Power Electronics in Power Systems
SPS Model of the 300 Mvar SVC on a 735 kV Power System (power_svc_1tcr3tscs)
SVC Power Components
The SVC consists of a 735 kV/16 kV, 333 MVA coupling transformer, one 109
Mvar TCR bank and three 94 Mvar TSC banks (TSC1 TSC2 TSC3) connected
on the secondary side of the transformer.
Switching the TSCs in and out allows a discrete variation of the secondary
reactive power from zero to 282 Mvar capacitive (at 16 kV) by steps of 94
Mvar, whereas phase control of the TCR allows a continuous variation from
zero to 109 Mvar inductive. Taking into account the leakage reactance of the
transformer (0.15 pu), the SVC equivalent susceptance seen from the primary
side can be varied continuously from -1.04 pu/100 MVA (fully inductive) to
+3.23 pu/100 Mvar (fully capacitive).
The SVC Controller monitors the primary voltage and sends appropriate
pulses to the 24 thyristors (6 thyristors per three-phase bank) to obtain the
susceptance required by the voltage regulator.
Use the Diagram > Mask > Look Under Mask menu item to see how the
TCR and TSC subsystems are built. Each three-phase bank is connected in
delta so that, during normal balanced operation, the zero-sequence tripplen
5-22

Thyristor-Based Static Var Compensator
harmonics (3rd, 9th,...) remain trapped inside the delta, thus reducing
harmonic injection into the power system.
The power system is represented by an inductive equivalent (6000 MVA short
circuit level) and a 200-MW load. The internal voltage of the equivalent
system can be varied by means of a Three-Phase Programmable Voltage
Source block to observe the SVC dynamic response to changes in system
voltage.
SVC Control System
Open the SVC Controller (see subsystem in SVC Control System on page 5-23).
SVC Control System
The SVC control system consists of the following four main modules:
•Measurement System measures the positive-sequence primary voltage.
This system uses discrete Fourier computation technique to evaluate
fundamental voltage over a one-cycle running average window. The voltage
measurement unit is driven by a phase-locked loop (PLL) to take into
account variations of system frequency.
5-23

5Transients and Power Electronics in Power Systems
•Voltage Regulator uses a PI regulator to regulate primary voltage at the
reference voltage (1.0 pu specified in the SVC Controller block menu). A
voltage droop is incorporated in the voltage regulation to obtain a V-I
characteristic with a slope (0.01 pu/100 MVA in this case). Therefore, when
the SVC operating point changes from fully capacitive (+300 Mvar) to fully
inductive (-100 Mvar) the SVC voltage varies between 1-0.03=0.97 pu and
1+0.01=1.01 pu.
•Distribution Unit uses the primary susceptance Bsvc computed by the
voltage regulator to determine the TCR firing angle αand the status
(on/off) of the three TSC branches. The firing angle αas a function of the
TCR susceptance BTCR is implemented by a look-up table from the equation
BTCR =−
()
+
()
22
 
sin
where BTCR is the TCR susceptance in pu of rated TCR reactive power
(109 Mvar)
•Firing Unit consists of three independent subsystems, one for each phase
(AB, BC and CA). Each subsystem consists of a PLL synchronized on
line-to-line secondary voltage and a pulse generator for each of the TCR
and TSC branches. The pulse generator uses the firing angle αand the
TSC status coming from the Distribution Unit to generate pulses. The
firing of TSC branches can be synchronized (one pulse is sent at positive
and negative thyristors at every cycle) or continuous. The synchronized
firing mode is usually the preferred method because it reduces harmonics
faster. Verify that the Synchronized firing mode has been selected in
the Firing Unit dialog box.
Steady-State and Dynamic Performance of the SVC
Now observe the steady-state waveforms and the SVC dynamic response when
the system voltage is varied. Open the Programmable Voltage Source
menu and look at the sequence of voltage steps that are programmed. Also,
open the SVC Controller block menu and check that the SVC is in Voltage
regulation mode with a reference voltage of 1.0 pu. Run the simulation and
observe waveforms on the SVC Scope block. These waveforms are reproduced
below.
5-24

Thyristor-Based Static Var Compensator
Waveforms Illustrating SVC Dynamic Response to System Voltage Steps
Initially the source voltage is set at 1.004 pu, resulting in a 1.0 pu voltage at
SVC terminals when the SVC is out of service. As the reference voltage Vref
is set to 1.0 pu, the SVC is initially floating (zero current). This operating
point is obtained with TSC1 in service and TCR almost at full conduction
(α= 96 degrees).
At t=0.1s voltage is suddenly increased to 1.025 pu. The SVC reacts by
absorbing reactive power (Q=-95 Mvar) to bring the voltage back to 1.01 pu.
The 95% settling time is approximately 135 ms. At this point all TSCs are out
of service and the TCR is almost at full conduction (α=94degrees).
At t=0.4 s the source voltage is suddenly lowered to 0.93 pu. The SVC reacts
by generating 256 Mvar of reactive power, thus increasing the voltage to
0.974 pu.
5-25

5Transients and Power Electronics in Power Systems
At this point the three TSCs are in serviceandtheTCRabsorbsapproximately
40% of its nominal reactive power (α=120 degrees).
ObserveonthelasttraceofthescopehowtheTSCsaresequentiallyswitched
onandoff.EachtimeaTSCisswitchedontheTCRαangle changes from 180
degrees (no conduction) to 90 degrees (full conduction). Finally, at t=0.7 s the
voltage is increased to 1.0 pu and the SVC reactive power is reduced to zero.
You may open the Signal & Scopes subsystem to observe additional
waveforms.The TCR voltage and current in branch AB as well as thyristors
pulses are displayed on the TCR AB scope. The figure below zooms on three
cycles when the firing angle αis 120 degrees.
Steady-State Voltage and Current in TCR AB
Misfiring of TSC1
The final case study simulates a TSC misfiring.
Each time a TSC is switched off a voltage remains trapped across the TSC
capacitors. If you look at the TSC1 MisfiringscopeinsidetheSignals&Scope
subsystem, you can observe the TSC1 voltage (first trace) and the TSC1
current (second trace) for branch AB. The voltage across the positive thyristor
5-26

Thyristor-Based Static Var Compensator
(thyristor conducting the positive current) is shown on the third trace and
thepulsessenttothisthyristorareshownonthefourthtrace.Noticethat
the positive thyristor is fired at maximum negative TSC voltage, when the
valve voltage is minimum.
If by mistake the firing pulse is not sent at the right time, very large
overcurrents can be observed in the TSC valves. Look inside the SVC
Controller block for how a misfiring can be simulated on TSC1. A Timer
block and an OR block are used to add pulses to the normal pulses coming
from the Firing Unit.
Open the Timer block menu and remove the 100 multiplication factor. The
timer is now programmed to send a misfiring pulse lasting one sample time at
time t= 0.121 s.
Restart simulation. Waveforms observed on the TSC1 Misfiring scope are
reproduced below.
5-27

5Transients and Power Electronics in Power Systems
TSC Voltages and Current Resulting from Misfiring on TSC1
Observe that the misfiring pulse is sent when the valve voltage is maximum
positive immediately after the TSC has blocked. This thyristor misfiring
produces a large thyristor overcurrent (18 kA or 6.5 times the nominal peak
current). Also, immediately after the thyristor has blocked, the thyristor
voltage reaches 85 kV (3.8 times the nominal peak voltage). To prevent such
overcurrents and overvoltages, thyristor valves are normally protected by
metal oxide arresters (not simulated here).
5-28

GTO-Based STATCOM
GTO-Based STATCOM
In this section...
“Introduction” on page 5-29
“Description of the STATCOM” on page 5-30
“Steady-State and Dynamic Performance of the STATCOM” on page 5-36
Introduction
The example described in this section illustrates application of
SimPowerSystems software to study the steady-state and dynamic
performance of a static synchronous compensator (STATCOM) on a
transmission system. The STATCOM is a shunt device of the Flexible AC
Transmission Systems (FACTS) family using power electronics. It regulates
voltage by generating or absorbing reactive power. If you are not familiar
with the STATCOM, please refer to the Static Synchronous Compensator
(Phasor Type) block documentation, which describes the STATCOM principle
of operation.
Depending on the power rating of the STATCOM, different technologies are
used for the power converter. High power STATCOMs (several hundreds of
Mvars) normally use GTO-based, square-wave voltage-sourced converters
(VSC), while lower power STATCOMs (tens of Mvars) use IGBT-based (or
IGCT-based) pulse-width modulation (PWM) VSC. The Static Synchronous
Compensator (Phasor Type) block of the FACTS library is a simplified model,
which can simulate different types of STATCOMs. You can use it with phasor
simulation, available through the Powergui block, for studying dynamic
performance and transient stability of power systems. Due to low frequencies
of electromechanical oscillations in large power systems (typically 0.02 Hz to
2 Hz), this type of study usually requires simulation times of 30–40 seconds
or more.
The STATCOM model described in this example is rather a detailed model
with full representation of power electronics. It uses a square-wave, 48-pulse
VSC and interconnection transformers for harmonic neutralization. This type
of model requires discrete simulation at fixed type steps (25 µs in this case)
anditisusedtypicallyforstudyingtheSTATCOMperformanceonamuch
5-29

5Transients and Power Electronics in Power Systems
smaller time range (a few seconds). Typical applications include optimizing of
the control system and impact of harmonics generated by converter.
Description of the STATCOM
The STATCOM described in this example is available in the
power_statcom_gto48p model. Load this model and save it in your working
directory as case3 to allow further modifications to the original system. This
model shown on SPS Model of the 100 Mvar STATCOM on a 500 kV Power
System (power_statcom_gto48p) on page 5-31 represents a three-bus 500 kV
system with a 100 Mvar STATCOM regulating voltage at bus B1.
The internal voltage of the equivalent system connected at bus B1 can be
varied by means of a Three-Phase Programmable Voltage Source block to
observe the STATCOM dynamic response to changes in system voltage.
5-30

GTO-Based STATCOM
SPS Model of the 100 Mvar STATCOM on a 500 kV Power System (power_statcom_gto48p)
STATCOM Power Component
The STATCOM consists of a three-level 48-pulse inverter and two
series-connected 3000 µF capacitors which act as a variable DC voltage
source. The variable amplitude 60 Hz voltage produced by the inverter is
synthesized from the variable DC voltage which varies around 19.3 kV.
Double-click on the STATCOM 500kV 100 MVA block (see subsystem in
48-Pulse Three-Level Inverter on page 5-32).
5-31

5Transients and Power Electronics in Power Systems
48-Pulse Three-Level Inverter
The STATCOM uses this circuit to generate the inverter voltage V2 voltage
mentioned in the Static Synchronous Compensator (Phasor Type) block
documentation. It consists of four 3-phase 3-level inverters coupled with four
phase shifting transformers introducing phase shift of +/-7.5 degrees.
Except for the 23rd and 25th harmonics, this transformer arrangement
neutralizes all odd harmonics up to the 45th harmonic. Y and D transformer
secondaries cancel harmonics 5+12n (5, 17, 29, 41,...) and 7+12n (7, 19,
31, 43,...). In addition, the 15° phase shift between the two groups of
transformers (Tr1Y and Tr1D leading by 7.5°, Tr2Y and Tr2D lagging by 7.5°)
allows cancellation of harmonics 11+24n (11, 35,...) and 13+24n (13, 37,...).
Considering that all 3n harmonics are not transmitted by the transformers
(delta and ungrounded Y), the first harmonics that are not canceled by
5-32

GTO-Based STATCOM
the transformers are therefore the 23rd, 25th, 47th and 49th harmonics.
By choosing the appropriate conduction angle for the three-level inverter
(σ= 172.5°), the 23rd and 25th harmonics can be minimized. The first
significant harmonics generated by the inverter will then be 47th and 49th.
Using a bipolar DC voltage, the STATCOM thus generates a 48-step voltage
approximating a sine wave.
The following figure reproduces the primary voltage generated by the
STATCOM48-pulseinverteraswellasitsharmonicscontents.
Frequency Spectrum of Voltage Generated by 48-Pulse Inverter at No Load
This frequency spectrum was obtained by running the
power_48pulsegtoconverter example, which uses the same
converter topology. The FFT analysis was performed by using the FFT
5-33

5Transients and Power Electronics in Power Systems
Analysis tool in the Powergui block. FFT uses one cycle of inverter voltage
during the no-load operation and a 0–6000 Hz frequency range.
STATCOM Control System
Open the STATCOM Controller (see subsystem in STATCOM Control System
on page 5-34).
STATCOM Control System
The control system task is to increase or decrease the capacitor DC voltage,
so that the generated AC voltage has the correct amplitude for the required
reactive power. The control system must also keep the AC generated voltage
in phase with the system voltage at the STATCOM connection bus to generate
5-34

GTO-Based STATCOM
or absorb reactive power only (except for small active power required by
transformer and inverter losses).
The control system uses the following modules:
•PLL (phase locked loop) synchronizes GTO pulses to the system voltage
and provides a reference angle to the measurement system.
•Measurement System computes the positive-sequence components of the
STATCOM voltage and current, using phase-to-dq transformation and a
running-window averaging.
•Voltage regulation is performed by two PI regulators: from the measured
voltage Vmeas and the reference voltage Vref, the Voltage Regulator block
(outer loop) computes the reactive current reference Iqref used by the
Current Regulator block (inner loop). The output of the current regulator is
the αanglewhichisthephaseshiftoftheinvertervoltagewithrespectto
the system voltage. This angle stays very close to zero except during short
periods of time, as explained below.
A voltage droop is incorporated in the voltage regulation to obtain a V-I
characteristics with a slope (0.03 pu/100 MVA in this case). Therefore,
when the STATCOM operating point changes from fully capacitive (+100
Mvar) to fully inductive (-100 Mvar) the SVC voltage varies between
1-0.03=0.97 pu and 1+0.03=1.03 pu.
•Firing Pulses Generator generates pulses for the four inverters from the
PLL output (ω.t) and the current regulator output (αangle).
To explain the regulation principle, let us suppose that the system voltage
Vmeas becomes lower than the reference voltage Vref. The voltage regulator
will then ask for a higher reactive current output (positive Iq= capacitive
current). To generate more capacitive reactive power, the current regulator
will then increase αphase lag of inverter voltage with respect to system
voltage, so that an active power will temporarily flow from AC system to
capacitors, thus increasing DC voltage and consequently generating a higher
AC voltage.
As explained in the preceding section, the conduction angle σof the 3-level
inverters has been fixed to 172.5°. This conduction angle minimizes 23rd and
25th harmonics of voltage generated by the square-wave inverters. Also, to
reduce noncharacteristic harmonics, the positive and negative voltages of
5-35

5Transients and Power Electronics in Power Systems
the DC bus are forced to stay equal by the DC Balance Regulator module.
This is performed by applying a slight offset on the conduction angles σfor
the positive and negative half-cycles.
The STATCOM control system also allows selection of Var control mode (see
the STATCOM Controller dialog box). In such a case, the reference current
Iqref is no longer generated by the voltage regulator. It is rather determined
from the Qref or Iqref references specified in the dialog box.
Steady-State and Dynamic Performance of the
STATCOM
You will now observe steady-state waveforms and the STATCOM dynamic
response when the system voltage is varied. Open the programmable voltage
source menu and look at the sequence of voltage steps that are programmed.
Also, open the STATCOM Controller dialog box and verify that the STATCOM
is in Voltage regulation mode with a reference voltage of 1.0 pu. Run the
simulation and observe waveforms on the STATCOM scope block. These
waveforms are reproduced below.
5-36

GTO-Based STATCOM
Waveforms Illustrating STATCOM Dynamic Response to System Voltage Steps
Initially the programmable voltage source is set at 1.0491 pu, resulting in a 1.0
pu voltage at bus B1 when the STATCOM is out of service. As the reference
voltage Vref is set to 1.0 pu, the STATCOM is initially floating (zero current).
The DC voltage is 19.3 kV. At t=0.1s, voltage is suddenly decreased by 4.5%
(0.955 pu of nominal voltage). The STATCOM reacts by generating reactive
power (Q=+70 Mvar) to keep voltage at 0.979 pu. The 95% settling time is
approximately 47 ms. At this point the DC voltage has increased to 20.4 kV.
Then,att=0.2sthesourcevoltageisincreased to1.045 pu of its nominal
value. The STATCOM reacts by changing its operating point from capacitive
to inductive to keep voltage at 1.021 pu. At this point the STATCOM absorbs
72 Mvar and the DC voltage has been lowered to 18.2 kV. Observe on the first
trace showing the STATCOM primary voltage and current that the current is
changing from capacitive to inductiveinapproximatelyonecycle.
5-37

5Transients and Power Electronics in Power Systems
Finally, at t=0.3 s the source voltage in set back to its nominal value and the
STATCOM operating point comes back to zero Mvar.
The figure below zooms on two cycles during steady-state operation when the
STATCOM is capacitive and when it is inductive. Waveforms show primary
and secondary voltage (phase A) as well as primary current flowing into the
STATCOM.
Steady-State Voltages and Current for Capacitive and Inductive Operation
Notice that when the STATCOM is operating in capacitive mode (Q=+70
Mvar), the 48-pulse secondary voltage (in pu) generated by inverters is higher
than the primary voltage (in pu) and in phase with primary voltage. Current is
leading voltage by 90°; the STATCOM is therefore generating reactive power.
On the contrary, when the STATCOM is operating in inductive mode,
secondary voltage is lower than primary voltage. Current is lagging voltage
by 90°; the STATCOM is therefore absorbing reactive power.
Finally, if you look inside the Signals and Scopes subsystem you will have
access to other control signals. Notice the transient changes on αangle
when the DC voltage is increased or decreased to vary reactive power. The
steady-state value of α(0.5 degrees) is the phase shift required to maintain a
small active power flow compensating transformer and converter losses.
5-38

Thyristor-Based HVDC Link
Thyristor-Based HVDC Link
In this section...
“Description of the HVDC Transmission System” on page 5-39
“Frequency Response of the AC and DC Systems” on page 5-41
“Description of the Control and Protection Systems” on page 5-43
“System Startup/Stop — Steady-State and Step Response” on page 5-48
“DC Line Fault” on page 5-54
“AC Line-to-Ground Fault at the Inverter” on page 5-57
Description of the HVDC Transmission System
The example in this section illustrates modeling of a high-voltage direct
current (HVDC) transmission link using 12-pulse thyristor converters [1].
Perturbations are applied to examine the system performance. The objectives
of this example are to demonstrate the use of SimPowerSystems blocks in
combination with Simulink blocks in the simulation of a complete pole of a
12-pulse HVDC transmission system. The Discrete HVDC Controller block
is a generic control available in the Discrete Control Blocks library of the
SimPowerSystems Extras library. In the same library you can find the
Discrete Gamma Measurement block used in the inverter control subsystem.
Open the power_hvdc12pulse model and save it as case4 to allow further
modifications to the original system. This system is shown in .
A 1000 MW (500 kV, 2 kA) DC interconnection is used to transmit power
froma500kV,5000MVA,60Hzsystemtoa345kV,10000MVA,50Hz
system. The AC systems are represented by damped L-R equivalents with
an angle of 80 degrees at fundamental frequency (60 Hz or 50 Hz) and at the
third harmonic.
The rectifier and the inverter are 12-pulse converters using two Universal
Bridge blocks connected in series. Open the two converter subsystems
(Rectifier block and Inverter block) to see how they are built. The converters
are interconnected through a 300-km line and 0.5 H smoothing reactors.
The converter transformers (Wye grounded/Wye/Delta) are modeled with
5-39

5Transients and Power Electronics in Power Systems
Three-Phase Transformer (Three-Windings) blocks. The transformer tap
changers are not simulated. The tap position is rather at a fixed position
determined by a multiplication factor applied to the primary nominal voltage
of the converter transformers (0.90 on the rectifier side; 0.96 on the inverter
side).
From the AC point of view, an HVDC converter acts as a source of harmonic
currents. From the DC point of view, it is a source of harmonic voltages.
The order nof these characteristic harmonics is related to the pulse number p
of the converter configuration: n=kp ± 1 for the AC current and n=kp for the
direct voltage, kbeing any integer. In the example, p = 12, so that injected
harmonics on the AC side are 11, 13, 23, 25, and on the DC side are 12, 24.
HVDC System
AC filters are used to prevent the odd harmonic currents from spreading
out on theACsystem. Thefiltersaregroupedintwosubsystems. These
filters also appear as large capacitors at fundamental frequency, thus
providing reactive power compensation for the rectifier consumption due to
the firing angle α.Forα= 30 degrees, the converter reactive power demand is
approximately 60% of the power transmitted at full load. Look inside the AC
filters subsystem to see the high Q (100) tuned filters at the 11th and 13th
harmonics and the low Q (3), or damped filter, used to eliminate the higher
order harmonics, e.g., 24th and up. Extra reactive power is also provided by
capacitor banks.
5-40

Thyristor-Based HVDC Link
Twocircuitbreakersareusedtoapplyfaults:oneontherectifierDCside
and the other on the inverter AC side.
The rectifier and inverter control and protection systems use the new updated
Discrete HVDC Controller block in the Discrete Control Blocks library of
the SimPowerSystems Extras library.
The power system and the control and protection system are both discretized
withthesamesampletimeTs=50µs. Someprotectionsystemshavea
sample time of 1 or 2 ms.
Frequency Response of the AC and DC Systems
You now measure the frequency response of the AC systems (rectifier and
inverter sides) and of the DC line.
The section “Analyzing a Simple Circuit” on page 1-19 explains how the
Impedance Measurement block allows you to compute the impedance of
a linear system from its state-space model. As the thyristor valves of the
converters are nonlinear blocks, they are ignored in the impedance calculation
and you get the impedances with the valves open.
Open the Measurements library, copy three Impedance Measurement blocks
into your model, and rename them Zrec, Zinv, and ZDC. Connect the two
inputs of Zrec and Zinv between phase A and phase B of the AC system on the
rectifier and inverter sides. Measuring the impedance between two phases
gives two times the positive-sequence impedance. Therefore you must apply a
factor of 1/2 to the impedance to obtain the correct impedance value. Open the
two Impedance Measurement blocks and set the Multiplication factor to
0.5. Finally, connect input 1 of the ZDC block between the DC line terminal
and the rectifier smoothing reactor, and connect input 2 to ground. Save your
modified model as case4Zf.
In the Powergui, select Impedance vs Frequency Measurement.Anew
window opens, showing the three Impedance Measurement block names. Fill
in the Frequency range by entering 10:2:1500. Select the lin scale to
display the Z magnitude and lin scale for the frequency axis. Click the Save
data to workspace button and enter Zcase4 as the variable name to contain
the impedance vs. frequency. Click the Display button.
5-41

5Transients and Power Electronics in Power Systems
When the calculation is finished, the magnitude and phase as functions
of frequency measured by the three Impedance Measurement blocks are
displayed in the window. Your workspace should have a variable named
Zcase5.Itisafour-columnmatrixcontaining frequency in column 1 and the
three complex impedances in columns 2, 3, and 4 with the same order as in
the window displaying the block names.
The magnitudes of the three impedances as a function of frequency are shown
here.
Positive-Sequence Impedances of the Two AC Systems and of the DC Line
Note the two minimum impedances on the Z magnitudes of the AC systems.
These series resonances are created by the 11th and 13th harmonic filters.
They occur at 660 Hz and 780 Hz on the 60 Hz system. Note also that the
addition of 600 Mvar capacitive filters on the inductive systems creates
resonances (around 188 Hz on the rectifier side and 220 Hz on the inverter
side). Zoom in on the impedance magnitude in the 60 Hz region. You should
5-42

Thyristor-Based HVDC Link
find a magnitude of 56.75 Ωfor the 60 Hz system, corresponding to an
effective short-circuit level of 5002/56.75 = 4405 MVA on the rectifier side
(5000 MVA - 600 Mvar of filters).
For the DC line, note the series resonance at 240 Hz, which corresponds to the
main mode likely to be excited on the DC side, under large disturbances.
Description of the Control and Protection Systems
The control systems of the rectifier and of the inverter use the same Discrete
HVDC Controller block from the Discrete Control Blocks library of the
SimPowerSystems Extras library. The block can operate in either rectifier or
inverter mode. At the inverter, the Gamma Measurement block is used and
it is found in the same library. Use the Diagram > Mask > Look Under
Mask menu item to see how these blocks are built.
The Master Control system generates the current reference for both converters
and initiates the starting and stopping of the DC power transmission.
The protection systems can be switched on and off. At the rectifier, the DC
fault protection detects a fault on the line and takes the necessary action to
clear the fault. The Low AC Voltage Detection subsystem at the rectifier
and inverter serves to discriminate between an AC fault and a DC fault.
At the inverter, the Commutation Failure Prevention Control subsystem
[2] mitigates commutation failures duetoACvoltagedips. Amoredetailed
description is given in each of these protection blocks.
HVDC Controller Block Inputs and Outputs
Inputs 1and 2 are the DC line voltage (VdL) and current (Id). Note that the
measured DC currents (Id_R and Id_I in A) and DC voltages (VdL_R and
VdL_I in V) are scaled to pu (1 pu current = 2 kA; 1 pu voltage = 500 kV)
before they are used in the controllers. The VdL and Id inputs are filtered
before being processed by the regulators. A first-order filter is used on the Id
input and a second-order filter is used on the VdL input.
Inputs3and4(
Id_ref and Vd_ref) are the Vd and Id reference values in pu.
Input 5 (Block) accepts a logical signal (0 or 1) used to block the converter
when Block =1.
5-43

5Transients and Power Electronics in Power Systems
Input 6 (Forced-alpha) is also a logical signal that can be used for protection
purposes. If this signal is high (1), the firing angle is forced at the value
defined in the block dialog box.
Input 7 (gamma_meas) is the measured mean extinction angle γof the converter
12 valves (that is, the last 12 extinction angle measurements over a window
of 1 cycle). It is obtained by combining the outputs of two 6-pulse Gamma
Measurementblocks.Input8(
gamma_ref) is the extinction angle γreference
in degrees. To minimize the reactive power absorption, the reference is set to
a minimum acceptable angle (for example, 18 deg).
Finally, input 9 (D_alpha)isavaluethatissubtractedfromtheαdelay angle
maximum limit to increase the commutation margin during transients.
The first output (alpha_ord) is the firing delay angle αin degrees ordered by
the regulator. The second output (Id_ref_lim) is the actual reference current
value (value of Id_ref limited by the VDCOL function as explained below).
The third output (Mode) is an indication of the actual state of the converter
control mode. The state is given by a number (from 0 to 6) as follows:
0Blocked pulses
1Current control
2Voltage control
3Alpha minimum limitation
4Alpha maximum limitation
5Forced or constant alpha
6Gamma control
Synchronization and Firing System
The synchronization and generation of the twelve firing pulses is performed
in the 12-Pulse Firing Control system. Use the Diagram > Mask > Look
Under Mask menu item to see how this block is built. This block uses the
primary voltages (input 2) to synchronize and generate the pulses according
to the alpha firing angle computed by converter controller (input
1). The synchronizing voltages are measured at the primary side of the
5-44

Thyristor-Based HVDC Link
converter transformer because the waveforms are less distorted. A Phase
Locked Loop (PLL) is used to generate three voltages synchronized on the
fundamental component of the positive-sequence voltages. The firing pulse
generator is synchronized to the three voltages generated by the PLL. At the
zero crossings of the commutating voltages (AB, BC, CA), a ramp is reset.
A firing pulse is generated whenever the ramp value becomes equal to the
desired delay angle provided by the controller.
Steady-State V-I Characteristic
The Discrete HVDC Controller block implements this steady-state
characteristic:
Rectifier and Inverter Steady-State Characteristics and VDCOL Function
In normal operation, the rectifier controls the current at the Id_ref reference
value, whereas the inverter controls the voltage or gamma at the Vd_ref
or Gamma_min reference value. The Id_margin,Vd_margin,orG_margin
parameters are defined in the inverter dialog box. They are set at 0.1 pu,
0.05 pu, and 1.0 deg., respectively.
The system normally operates at point 1 as shown in the figure. However,
during a severe contingency producing a voltage drop on the AC system 1
feeding the rectifier, the operating point moves to point 2. The rectifier,
therefore, is forced to a minimum αmode and the inverter is in current
5-45

5Transients and Power Electronics in Power Systems
control mode. Similarly, a voltage drop on the AC system feeding the inverter
will force a control mode change to Gamma regulation to limit the angle
to γmin. During severe contingency, a faster response is necessary to
increase the commutation margin and consequently to reduce the probability
of a commutation failure. The Commutation Failure Prevention Control
subsystem (look under the Inverter protections block) generates a signal that
decreases the maximum limit of the delay angle during the voltage drop (e.g.,
during an AC fault).
Note γ= extinction angle = 180º - α- µ , µ = commutation or overlap angle
VDCOL Function
Another important control function is implemented to change the reference
current according to the value of the DC voltage. This control, named Voltage
Dependent Current Order Limiter (VDCOL), automatically reduces the
reference current (Id_ref)setpointwhenVdL decreases (as, for example,
during a DC line fault or a severe AC fault). Reducing the Id reference
currents also reduces the reactive power demand on the AC system, helping
to recover from fault. The VDCOL parameters of the Discrete HVDC Control
block dialog box are explained by this diagram:
VDCOL Characteristic; Id_ref = f(VdL)
5-46

Thyristor-Based HVDC Link
The Id_ref value starts to decrease when the Vd line voltage falls below a
threshold value VdThresh (0.6 pu). The actual reference current used by the
controllers is available at the second controller output, named Id_ref_lim.
IdMinAbs is the absolute minimum Id_ref value,setat0.08pu. When
the DC line voltage falls below the VdThresh value, the VDCOL drops
instantaneously to Id_ref. However, when the DC voltage recovers, VDCOL
limits the Id_ref rise time with a time constant defined by parameter Tup
(80 ms in the example).
Current, Voltage, and Gamma Regulators
Both rectifier and inverter controls have current regulator calculating firing
αi. At the inverter, operating in parallel with the current regulator are the
voltage and/or gamma regulators calculating firing angles αvand/or αg.
The effective αangle is the minimum value of αi,αvand/or αg.This angle is
available at the first block output, named alpha_ord (deg). All regulators
are of the proportional- integral type. They should have high enough gains for
low frequencies (<10 Hz) to maintain the current, voltage, or gamma response
equal to the reference current (Id_ref_lim), reference voltage (Vd_ref),
or reference gamma (Gamma_min), as long as αis within the minimum and
maximum limits (5º < α< 166º for rectifier, 92º < α< 166º for inverter). As
described before, a signal (D_alpha) received from the Commutation Failure
Prevention protection can temporarily reduce the 166º limit at the inverter.
The regulator gains Kp and Ki are adjusted during small perturbations in the
reference. The following gains are used:
Current regulator Kp =45 deg/pu Ki =4500 deg/pu/s
Voltage regulator Kp =35 deg/pu Ki =2250 deg/pu/s
Gamma regulator Kp =2 deg/deg Ki =40 deg/deg/s
Another particularity of the regulator is the linearization of the proportional
gain. As the Vd voltage generated by the rectifier and the inverter is
proportional to cos(α), the ΔVd variation due to a Δα change is proportional to
sin(α). With a constant Kp value, the effective gain is, therefore, proportional
to sin(α). To keep a constant proportional gain, independent of the αvalue,
the gain is linearized by multiplying the Kp constant by 1/sin(α). This
linearization is applied for a range of αdefined by two limits specified in
the dialog box.
5-47

5Transients and Power Electronics in Power Systems
System Startup/Stop — Steady-State and Step
Response
Notice that the system is discretized, using sample time Ts = 50e-6 s.
The system is programmed to start and reach a steady state. Then a step is
applied first to the reference current and later to the voltage reference so you
can observe the dynamic response of the regulators. Finally, a stop sequence
is initiated to bring the power transmission smoothly down before blocking
the converters. Notice in the Converter Controller that after reception of
the Stop signal a Forced_alpha is ordered for 0.150 s, and then 0.1 s later
the blocking ofthepulsesisordered.
Start the simulation and observe the signals on the Rectifier and Inverter
scopes. The waveforms are reproduced here:
5-48

Thyristor-Based HVDC Link
Startup/Stop of the DC System and Step Applied on the Current and Voltage
Reference
In the Master Control, the converters pulse generators are deblocked and the
power transmission started by ramping the reference current at t = 20 ms.
The reference reaches the minimum valueof0.1puin0.3s.Observethatthe
DC current starts to build and the DC line is charged at its nominal voltage.
At t = 0.4 s, the reference current is ramped from 0.1 to 1 pu (2 kA) in 0.18 s (5
pu/s). The DC current reaches steady state at the end of the starting sequence
at approximately 0.58 s. The rectifier controls the current and the inverter
controls the voltage. Trace 1 of both Rectifier and Inverter scopes shows
the DC line voltage (1 pu = 500 kV). At the inverter, the voltage reference
5-49

5Transients and Power Electronics in Power Systems
is also shown. Trace 2 shows the reference current and the measured Id
current (1 pu = 2 kA). During the ramp, the inverter is actually controlling
the current (Trace 4: Mode = 1) to the value of Id_ref_lim less the Current
Margin (0.1 pu) and the rectifier tries to control the current at Id_ref_lim.
At the inverter, the control mode changes from current control to gamma
control (Mode = 6) before stabilizing to voltage control (Mode = 2) at t = 0.3
s. The rectifier becomes thereafter in control of the current. However, a
control mode change will occur and alpha is limited to the minimum value
of 5 degrees (Mode = 3) during an increase of the DC voltage initiated by a
voltage reference increase at the inverter, as explained in the next paragraph.
At steady state (measured at t between 1.3 and 1.4 s), the αfiring angles
are around 16.5 degrees and 143 degrees respectively on the rectifier and
inverter side. At the inverter, two Gamma Measurement blocks measure the
extinction angle γfor each thyristor of the two six-pulse bridges (i.e., the
bridge connected to the Wye and Delta windings) by determining the elapsed
time expressed in electrical degrees from the end of current conduction to the
zero crossing of the commutating voltage. The mean value of the measured
gamma for the last 12 extinctions (6 of the Delta converter and 6 of the Wye
converter) is shown in traces 5 along with Gamma reference. In steady state,
the mean γis around 22.5 degrees.
At t = 0.7 s, a -0.2 pu step is applied during 0.1 s to the reference current so
that you can observe the dynamic response of the regulators. Later on, at t =
1.0 s, a 0.1 pu step is applied during 0.2 s at the inverter reference voltage.
Observe that at the inverter the extinction angle reaches the reference value
(e.g., the minimum acceptable value) and that the Gamma regulator takes
control at t around 1.1 s. At t around 1.3 s the voltage regulator retakes
control of the voltage.
At t = 1.4 s the Stop sequence is initiated by ramping down the current to 0.1
pu. At t = 1.6 s a Forced-alpha (to 166 deg) at the rectifier extinguishes the
current and at the inverter the Forced-alpha (to 92 deg with a limited rate)
brings down the DC voltage due to the trapped charge in the line capacitance.
At t = 1.7 s the pulses are blocked in both converters.
Comparison of Theory and Simulation Results in Steady State
The main equations governing the steady-state operation of the DC system are
given here so that you can compare the theoretical values to the simulation
results.
5-50

Thyristor-Based HVDC Link
The following expression relates the mean direct voltage Vd of a 12-pulse
bridge to the direct current Id and firing angle α(neglecting the ohmic losses
in the transformer and thyristors):
Vd Vdo Rc Id=× ×
()
−×
()
2cos
where Vdo is the ideal no-load direct voltage for a six-pulse bridge:
Vdo Vc=
()
×32/
Vc is the line-to-line RMS commutating voltage that is dependent on the AC
system voltage and the transformer ratio.
Rc is the equivalent commutating resistance.
Rc Xc=
()
×3/
Xc is the commutating reactance or transformer reactance referred to the
valve side.
The following rectifier parameters were used in the simulation.
The Vc voltagemusttakeintoaccounttheeffectivevalueofthevoltageonthe
500 kV bus and the transformer ratio. If you look at the waveforms displayed
on the AC_Rectifier scope, you find 0.96 pu when the direct current Id has
reached its steady state (1 pu).
If you open the rectifier transformer dialog box, you find a multiplication
factor of 0.90 applied to the primary nominal voltage. The voltage applied to
the inverter is therefore boosted by a factor of 1/0.90.
Vc = 0.96 * 200 kV/0.90 = 213.3 kV
Id = 2 kA
Æ = 16.5”
Xc = 0.24 pu, based on 1200 MVA and 222.2 kV = 9.874
5-51

5Transients and Power Electronics in Power Systems
Therefore, this theoretical voltage corresponds well with the expected rectifier
voltage calculated from the inverter voltage and the voltage drop in the DC
line (R = 4.5 Ω) and in the rectifier smoothing reactor (R = 1 Ω):
Vd VdL R R Id
Vd kV
inverter DCline inductance
=++
()
×
=++
()
×500 4 5 1.ΩΩ22 511=kV
The µ commutation or overlap angle can also be calculated. Its theoretical
value depends on α, the DC current Id, and the commutation reactance Xc.
Vdo kV=
()
×=3 2 213 3 288 1/..
Rc =
()
×=3 9 874 9 429/. .
Ω
Vd kV kV=× × °
()
−×
()
=2 288 1 16 5 9 429 2 515.cos..
 
=
()
−⋅⋅
⎡
⎣
⎢⎤
⎦
⎥−
=°
()
−⋅⋅
acos
acos
cos
cos . .
Xc Id
Vc
2
16 5 9 874 2 2
21333 16 5 17 6
...
⎡
⎣
⎢⎤
⎦
⎥−°=°
Now verify the commutation angle by observing the currents in two valves,
for example, current extinction in valve 1 and current buildup in valve 3
of the Y six-pulse bridge of the rectifier. These signals are available in the
VALVE13_RECT scope.
The waveforms illustrating two cycles are shown in the following figure. The
measured commutation angle is 14 steps of 50 µs or 15.1º of a 60 Hz period.
The resolution with a 50 µs time step is 1.1º; this angle compares reasonably
well with the theoretical value.
5-52

Thyristor-Based HVDC Link
Valve Voltage and Currents (Commutation from Valve 1 to Valve 3)
Finally, to validate the γmeasurement at the inverter, observe the valve 1
voltage and current in the VALVE1_INV scope. Also observe the commutating
voltagecorrespondingtotheoutgoingvalve1tobeextinguishedandthemean
value of γas shown in Current and Commutation Voltage of Valve 1 Showing
γon page 5-54. Verify also that the values of α,µ,andγadd up to 180º.
5-53

5Transients and Power Electronics in Power Systems
Current and Commutation Voltage of Valve 1 Showing
DC Line Fault
Deactivate the steps applied on the current reference and on the voltage
reference in the Master Control and in the Inverter Control and Protection
respectively by setting the switches in lower position. In the DC Fault block,
change the multiplication factor of 100 to 1, so that a fault is now applied at t
=0.7s.ReducetheSimulationStoptimeto1.4s.OpentheRectifierscopeas
5-54

Thyristor-Based HVDC Link
well as the Fault scope to observe the fault current and the Protection Rectifier
scope to observe the DC Fault protection action. Restart the simulation.
5-55

5Transients and Power Electronics in Power Systems
DC Line Fault on the Rectifier Side
At fault application (t = 0.7 s), the DC current increases to 2.2 pu and the
DC voltage falls to zero at the rectifier. This DC voltage drop is seen by
the Voltage Dependent Current Order Limiter (VDCOL) and the DC Fault
protection. The VDCOL reduces the reference current to 0.3 pu at the
rectifier. A DC current still continues to circulate in the fault. Then, at t =
0.77 s, the rectifier αfiring angle is forced to 166 degrees by the DC Fault
protection after detecting a low DC voltage. The rectifier now operates in
inverter mode. The DC line voltage becomes negative and the energy stored
in the line is returned to the AC system, causing rapid extinction of the fault
current at its next zero crossing. Then αis released at t = 0.82 s and the
normal DC voltage and current recover in approximately 0.5 s. Notice, the
temporary mode change in the Rectifier controls between 1.18 s and 1.25 s.
5-56

Thyristor-Based HVDC Link
AC Line-to-GroundFaultattheInverter
Now modify the fault timings to apply a line-to-ground fault. In the DC Fault
block, change the multiplication factor of 1 to 100, so that the DC fault is now
eliminated. In the A-G Fault block, change the multiplication factor in the
switching times to 1, so that a six-cycle line-to-ground fault is now applied at
t=0.7satthei
nverter. Restart the simulation.
5-57

5Transients and Power Electronics in Power Systems
Rectifier, Inverter Signals for an AC Line Fault on Inverter Side
5-58

Thyristor-Based HVDC Link
Voltages and Currents on the 50 Hz Side for an AC Line Fault on the Inverter
Side
Notice the 120 Hz oscillations in the DC voltage and currents during the
fault. An unavoidable commutation failure occurs at the inverter at the very
beginning of the fault and the DC current increases to 2 pu. A commutation
failure is the result of a failure of the incoming valve to take over the direct
current before the commutation voltage reverses its polarity. The symptoms
are a zero DC voltage across the affected bridge causing an increase of the DC
current at a rate determined mainly by the DC circuit inductance. When the
fault is cleared at t = 0.8 s, the VDCOL operates and reduces the reference
current to 0.3 pu. The system recovers in approximately 0.35 s after fault
clearing.
Look at the waveforms displayed on the PROTECTION INVERTER scope.
The Low AC Voltage block detects the fault and locks the DC Fault protection
that in this case should not detect a DC fault even if the DC line voltage
dips. Look at the Commutation Failure Prevention Control (CFPREV) output
5-59

5Transients and Power Electronics in Power Systems
(A_min_I) which decreases the maximum delay angle limit to increase the
commutation margin during and after the fault.
Now open the dialog box of the CFPREV block located inside the Inverter
Protections subsystem and deactivate the CFPREV protection by deselecting
the “ON State.” Restart the simulation. Notice the slightly different transient
behavior during and after the fault.
References
[1] Arrilaga, J., High Voltage Direct Current Transmission, IEEE®Power
Engineering Series 6, Peter Peregrinus, Ltd., 1983.
[2] Lidong Zhang, Lars Dofnas, “A NovelMethodtoMitigateCommutation
Failures in HVDC Systems,” Proceedings PowerCon 2002. International
Conference on, Volume: 1, 13–17 Oct. 2002, pp. 51–56.
5-60

VSC-Based HVDC Link
VSC-Based HVDC Link
In this section...
“Introduction” on page 5-61
“Description of the HVDC Link” on page 5-61
“VSC Control System” on page 5-65
“Dynamic Performance” on page 5-71
Introduction
The increasing rating and improved performance of self-commutated
semiconductor devices have made possible High Voltage DC (HVDC)
transmission based on Voltage-Sourced Converter (VSC). Two technologies
offered by the manufacturers are the HVDC Light [1] and the HVDCplus [2].
The example described in this section illustrates modeling of a
forced-commutated Voltage-Sourced Converter high-voltage direct current
(VSC-HVDC) transmission link. The objectives of this example are to
demonstrate the use of SimPowerSystems blocks in the simulation of a
HVDC transmission link based on three-level Neutral Point Clamped (NPC)
VSC converters with single-phase carrier based Sinusoidal Pulse Width
Modulation (SPWM) switching. Perturbations are applied to examine the
system dynamic performance.
Description of the HVDC Link
The principal characteristic of VSC-HVDC transmission is its ability to
independently control the reactive and real power flow at each of the AC
systems to which it is connected, at the Point of Common Coupling (PCC).
In contrast to line-commutated HVDC transmission, the polarity of the DC
linkvoltageremainsthesamewiththeDCcurrentbeingreversedtochange
the direction of power flow.
The HVDC link described in this example is available in the power_hvdc_vsc
model. You can run the command by entering the following in the MATLAB
Command Window: power_hvdc_vsc. Load this model and save it in your
working directory as case5 to allow further modifications to the original
5-61

5Transients and Power Electronics in Power Systems
system. This model shown on VSC-HVDC Transmission System Model on
page 5-62 represents a 200 MVA, +/- 100 kV VSC-HVDC transmission link.
VSC-HVDC Transmission System Model
The 230 kV, 2000 MVA AC systems (AC system1 and AC system2
subsystems) are modeled by damped L-R equivalents with an angle of 80
degrees at fundamental frequency (50 Hz) and at the third harmonic. The
VSC converters are three-level bridge blocks using close to ideal switching
device model of IGBT/diodes. The relative ease with which the IGBT can be
controlled and its suitability for high-frequency switching, has made this
device the better choice over GTO and thyristors. Open the Station 1 and
Station 2 subsystems to see how they are built.
A converter transformer (Wye grounded /Delta) is used to permit the optimal
voltage transformation. The present winding arrangement blocks tripplen
harmonics produced by the converter. The transformer tap changer or
saturation are not simulated. The tap position is rather at a fixed position
determined by a multiplication factor applied to the primary nominal voltage
oftheconvertertransformersThemultiplicationfactorsarechosentohavea
modulation index around 0.85 (transformer ratios of 0.915 on the rectifier side
and 1.015 on the inverter side). The converter reactor and the transformer
leakagereactancepermittheVSCoutputvoltagetoshiftinphaseand
amplitude with respect to the AC system, and allows control of converter
active and reactive power output.
5-62

VSC-Based HVDC Link
To meet AC system harmonic specifications, AC filters form an essential part
of the scheme. They can be connected as shunt elements on the AC system
side or the converter side of the converter transformer. Since there are
only high frequency harmonics, shunt filtering is therefore relatively small
compared to the converter rating. It is sufficient with a high pass-filter and
no tuned filters are needed. The later arrangement is used in our model and a
converter reactor, an air cored device, separates the fundamental frequency
(filter bus) from the raw PWM waveform (converter bus). The AC harmonics
generation [4] mainly depends on the:
•Type of modulation (e.g. single-phase or three-phase carrier based, space
vector, etc.)
•Frequency index p=carrier frequency / modulator frequency (e.g. p=
1350/50 = 27)
•Modulation index m= fundamental output voltage of the converter / pole to
pole DC voltage
The principal harmonic voltages are generated at and around multiples
of p. The shunt AC filters are 27th and 54th high pass totaling 40 Mvar.
To illustrate the AC filter action, we did an FFT analysis in steady state of
theconverterphaseAvoltageandthefilterbusphaseAvoltage,usingthe
Powergui block. The results are shown in Phase A Voltage and FFT Analysis:
(a) Converter Bus (b) Filter Bus on page 5-64.
5-63

5Transients and Power Electronics in Power Systems
Phase A Voltage and FFT Analysis: (a) Converter Bus (b) Filter Bus
The reservoir DC capacitors are connected to the VSC terminals. They have
an influence on the system dynamics and the voltage ripple on the DC side.
The size of the capacitor is defined by the time constant τcorresponding to
the time it takes to charge the capacitor to the base voltage (100 kV) if it is
charged with the base current (1 kA). This yields
τ=C·Z
base = 70e-6 · 100 = 7 ms
with Zbase = 100kV/1 kA
The DC side filters blocking high-frequency are tuned to the 3rd harmonic,
i.e., the main harmonic present in the positive and negative pole voltages. It
is shown that a reactive converter current generate a relatively large third
harmonic in both the positive and negative pole voltages [3] but not in the
total DC voltage. The DC harmonics can also be zero-sequence harmonics
(odd multiples of 3) transferred to the DC side (e.g., through the grounded AC
filters). A smoothing reactor is connected in series at each pole terminal.
5-64

VSC-Based HVDC Link
To keep the DC side balanced, the level of the difference between the pole
voltages has to be controlled and kept to zero (see the DC Voltage Balance
Control block in the VSC Controller block).
The rectifier and the inverter are interconnected through a 75 km cable (2
pi sections). The use of underground cable is typical for VSC-HVDC links. A
circuit breaker is used to apply a three-phase to ground fault on the inverter
AC side. A Three-Phase Programmable Voltage Source block is used in
station 1 system to apply voltage sags.
VSC Control System
Overview of the Control System of a VSC Converter and Interface to the Main
Circuit on page 5-65 shows an overview diagram of the VSC control system
and its interface with the main circuit [3].
Overview of the Control System of a VSC Converter and Interface to the
Main Circuit
5-65

5Transients and Power Electronics in Power Systems
The converter 1 and converter 2 controller designs are identical. The two
controllers are independent with no communication between them. Each
converter has two degrees of freedom. In our case, these are used to control:
•P and Q in station 1 (rectifier)
•Udc and Q in station 2 (inverter).
The control of the AC voltage would be also possible as an alternative to Q.
This requires an extra regulator which is not implemented in our model.
A high level block diagram of the Simulink discrete VSC controller model is
shown in High Level Block Diagram of the Discrete VSC Controller on page
5-66.
High Level Block Diagram of the Discrete VSC Controller
5-66

VSC-Based HVDC Link
Open the VSC Controller subsystem to see the details.
The sample time of the controller model (Ts_Control) is 74.06 µs, which
is ten times the simulation sample time. The later is chosen to be one
hundredth of the PWM carrier period (i.e., 0.01/1350 s) giving an acceptable
simulation precision. The power elements, the anti-aliasing filters and the
PWM Generator block use the fundamental sample time (Ts_Power) of 7.406
µs. The unsynchronized PWM mode of operation is chosen for our model.
The normalized sampled voltages and currents (in pu) are provided to the
controller.
The Clark Transformations block transforms the three-phase quantities
to space vector components αand β(real and imaginary part). The signal
measurements (U and I) on the primary side are rotated by ±pi/6 according
to the transformer connection (YD11orYD1)tohavethesamereference
frame with the signal measured on the secondary side of the transformer
(see block CLARK YD).
The dq transformations block computes the direct axis “d” and the quadratic
axis “q” quantities (two axis rotating reference frame) from the αand β
quantities.
The Signal Calculations block calculates and filters quantities used by the
controller (e.g., active and reactive power, modulation index, DC current
and voltage, etc.).
Phase Locked Loop (PLL)
The Phase Locked Loop block measures the system frequency and provides
the phase synchronous angle Θ(more precisely [sin(Θ), cos(Θ)]) for the
dq Transformations block. In steady state, sin(Θ) is in phase with the
fundamental (positive sequence) of the αcomponent and phase A of the PCC
voltage (Uabc).
Outer Active and Reactive Power and Voltage Loop
Theactiveandreactivepowerandvoltage loop contains the outer loop
regulators that calculates the reference value of the converter current vector
(Iref_dq) which is the input to the inner current loop. The control modes are:
5-67

5Transients and Power Electronics in Power Systems
in the “d” axis, either the active powerflowatthePCCorthepole-to-poleDC
voltage; in the “q” axis, the reactive power flow at the PCC. Note that, it
wouldbealsopossibletoaddanACvoltagecontrolmodeatthePCCinthe
“q” axis. The main functions of the Active and reactive power and voltage loop
are described below.
The Reactive Power Control regulator block combines a PI control with a
feedforward control to increase the speed response. To avoid integrator
wind-up the following actions are taken: the error is reset to zero, when
the measured PCC voltage is less than a constant value (i.e., during an AC
perturbation); when the regulator output is limited, the limitation error is
fed back with the right sign, to the integrator input. The AC Voltage control
override block, based on two PI regulators, will override the reactive power
regulator to maintain the PCC AC voltage within a secure range, especially
in steady-state.
The Active Power Control block is similar to the Reactive Power Control
block. The extra Ramping block ramps the power order towards the desired
valuewithanadjustedratewhenthecontrolisde-blocked. Theramped
value is reset to zero when the converter is blocked. The DC Voltage control
override block, based on two PI regulators, will override the active power
regulator to maintain the DC voltage within a secure range, especially during
a perturbation in the AC system of the station controlling the DC voltage.
The DC Voltage Control regulator block uses a PI regulator. The block is
enabled when the Active Power Control block is disabled. The block output is
a reference value, for the “d” component of converter current vector, for the
Current Reference Limitation block.
The Current Reference Calculation block transforms the active and reactive
power references, calculated by the P and Q controllers, to current references
according to the measured (space vector) voltage at the filter bus. The current
reference is estimated by dividing thepowerreferencebythevoltage(up
to a minimum preset voltage value).
The current reference vector is limited to a maximum acceptable value
(i.e., equipment dependent) by the Current Reference Limitation block. In
power control mode, equal scaling is appliedtotheactiveandreactivepower
reference when a limit is imposed. In DC voltage control mode, higher priority
5-68

VSC-Based HVDC Link
is given to the active power when a limit is imposed for an efficient control of
the voltage.
Inner Current Loop
The main functions of Inner Current Loop block are described below.
The AC Current Control block tracks the current reference vector (“d” and
“q” components) with a feed forward scheme to achieve a fast control of the
current at load changes and disturbances (e.g., so short-circuit faults do
not exceed the references) [3] [5] [6]. In essence, it consist of knowing the
U_dq vector voltages and computing what the converter voltages have to
be, by adding the voltage drops due to the currents across the impedance
between the U and the PWM-VSC voltages. The state equations representing
the dynamics of the VSC currents are used (an approximation is made by
neglecting the AC filters). The “d” and “q” components are decoupled to
obtain two independent first-order plant models. A proportional integral (PI)
feedback of the converter current is used to reduce the error to zero in steady
state. The output of the AC Current Control block is the unlimited reference
voltage vector Vref_dq_tmp.
The Reference Voltage Conditioning block takes into account the actual
DC voltage and the theoretical maximum peak value of the fundamental
bridge phase voltage in relation to the DC voltage to generate the new
optimized reference voltage vector. In our model (i.e., a three-level NPC with
carrier based PWM), the ratio between the maximum fundamental peak
phase voltage and the DC total voltage (i.e., for a modulation index of 1) is
23
()()
/= 0.816. By choosing a nominal line voltage of 100 kV at the
transformer secondary bus and a nominal total DC voltage of 200 kV the
nominal modulation index would be 0.816. In theory, the converter should be
abletogenerateupto1/0.816or1.23puwhenthemodulationindexisequal
to 1. This voltage margin is important for generating significant capacitive
converter current (i.e., a reactive power flow to the AC system).
The Reference Voltage Limitation block limits the reference voltage vector
amplitude to 1.0, since over modulation is not desired.
The Inverse dq and Inverse Clark transformation blocks are required to
generate the three-phase voltage references to the PWM.
5-69

5Transients and Power Electronics in Power Systems
DC Voltage Balance Control
The DC Voltage Balance Control can be enabled or disabled. The difference
between the DC side voltages (positive and negative) are controlled to keep
theDCsideofthethreelevelbridgebalanced(i.e.,equalpolevoltages)
in steady-state. Small deviations between the pole voltages may occur at
changes of active/reactive converter current or due to nonlinearity on lack
of precision in the execution of the pulse width modulated bridge voltage.
Furthermore, deviations between the pole voltages may be due to inherent
unbalance in the circuit components impedance.
The DC midpoint current Id0determines the difference Ud0between the
upperandlowerDCvoltages(DCVoltages and Currents of the Three-Level
Bridge on page 5-70) .
DC Voltages and Currents of the Three-Level Bridge
Id Id Id C d
dt Ud Ud C d
dt Ud
012 12 0
=− +
()
=− ⋅ −
()
=− ⋅
()
By changing the conduction time of the switches in a pole it is possible to
change the average of the DC midpoint current Id0and thereby control the
difference voltage Ud0. For example, a positive difference (Ud0≥0) can be
decreased to zero if the amplitude of the reference voltage which generates
a positive midpoint current is increased at the same time as the amplitude
of the reference voltage which generates a negative DC midpoint current
is decreased. This is done by the addition of an offset component to the
5-70

VSC-Based HVDC Link
sinusoidal reference voltage. Consequently, the bridge voltage becomes
distorted, and to limit the distortion effect, the control has to be slow. Finally,
for better performance this function should be activated in the station
controlling the DC voltage.
Dynamic Performance
In the next sections, the dynamic performance of the transmission system is
verified by simulating and observing the
•Dynamic response to step changes applied to the principal regulator
references, like active/reactive power and DC voltage
•Recovery from minor and severe perturbations in the AC system
For a comprehensive explanation of the procedure followed obtaining these
results and more, refer to the Model Information block.
System Startup - Steady-State and Step Response
Startup and P & Q Step Responses in Station 1
The main waveforms from the scopes are reproduced below.
5-71

5Transients and Power Electronics in Power Systems
Startup and Udc Step Response in Station 2
Station 2 converter controlling DC voltage is first deblocked at t=0.1 s. Then,
station 1 controlling active power converter is deblocked at t=0.3 s and power
is ramped up slowly to 1 pu. Steady state is reached at approximately t=1.3
s with DC voltage and power at 1.0 pu (200 kV, 200 MW). Both converters
control the reactive power flow to a null value in station 1 and to 20 Mvar
(-0.1 pu) into station 2 system.
After steady state has been reached, a -0.1 pu step is applied to the reference
active power in converter 1 (t=1.5 s) and later a -0.1 pu step is applied to the
reference reactive power (t=2.0 s). In station 2, a -0.05 pu step is applied
to the DC voltage reference. The dynamic response of the regulators are
observed. Stabilizing time is approximately 0.3 s.The control design attempts
todecoupletheactiveandreactivepowerresponses.Notehowtheregulators
aremoreorlessmutuallyaffected.
AC Side Perturbations
From the steady-state condition, a minor and a severe perturbation are
executed at station 1 and 2 systems respectively. A three-phase voltage
sag is first applied at station 1 bus. Then, following the system recovery, a
three-phase to ground fault is applied at station 2 bus. The system recovery
5-72

VSC-Based HVDC Link
from the perturbations should be prompt and stable. The main waveforms
from the scopes are reproduced in the two figures below.
Voltage Step on AC System 1
The AC voltage step (-0.1 pu) is applied at t=1.5 s during 0.14 s (7 cycles)
at station 1. The results show that the active and reactive power deviation
from the pre-disturbance is less than 0.09 pu and 0.2 pu respectively. The
recovery time is less than 0.3 s and the steady state is reached before next
perturbation initiation.
The fault is applied at t=2.1 s during 0.12 s (6 cycles) at station 2.
5-73

5Transients and Power Electronics in Power Systems
Three-Phase to Ground Fault at Station 2 Bus
Note that during the three-phase fault the transmitted DC power is almost
halted and the DC voltage tends to increase (1.2 pu) since the DC side
capacitance is being excessively charged. Aspecialfunction(DCVoltage
Control Override) in the Active Power Control (in station 1) attempts to
limit the DC voltage within a fixed range. The system recovers well after
the fault, within 0.5 s. Note the damped oscillations (around 10 Hz) in the
reactive power.
References
[1] Weimers, L. “A New Technology for a Better Environment,” Power
Engineering Review, IEEE, vol. 18, issue 8, Aug. 1998.
[2] Schettler F., Huang H., and Christl N. “HVDC transmission systems using
voltage source converters – design and applications,” IEEE Power Engineering
Society Summer Meeting, July 2000.
5-74

VSC-Based HVDC Link
[3] Lindberg, Anders “PWM and control of two and three level high power
voltage source converters,” Licentiate thesis, ISSN-1100-1615, TRITA-EHE
9501, The Royal Institute of Technology, Sweden, 1995.
[4] Sadaba, Alonso, O., P. Sanchis Gurpide, J. Lopez Tanerna, I. Munoz
Morales, L. Marroyo Palomo, “Voltage Harmonics Generated by 3-Level
Converters Using PWM Natural Sampling,” Power Electronics Specialist
Conference, 2001, IEEE 32nd Annual, 17–21 June 2001, vol. 3, pp. 1561–1565.
[5] Lu, Weixing, Boon-Teck Ooi, “Optimal Acquisition and Aggregation of
Offshore wind Power by Multiterminal Voltage-Source HVDC,” IEEE Trans.
Power Delivery, vol. 18, pp. 201–206, Jan. 2003.
[6]Sao,K.,P.W.Lehn,M.R.Iravani,J.A.Martinez,“Abenchmarksystemfor
digital time-domain simulation of a pulse-width-modulated D-STATCOM,”
IEEE Trans. Power Delivery, vol. 17, pp. 1113–1120, Oct. 2002.
5-75

5Transients and Power Electronics in Power Systems
5-76

6
Transient Stability of Power
Systems Using Phasor
Simulation
These case studies provide detailed, realistic examples of how to use the
phasor simulation method of SimPowerSystems software in typical power
utility applications.
As explained in the section “Using the Phasor Solution Method for Stability
Studies” on page 2-43, phasor simulation is the preferred method for
simulating power grids when you are interested in the magnitude and phase
of voltages and currents at fundamental frequency (50 Hz or 60 Hz). The
phasor simulation is activated by means of the Powergui block. It supports
all the elements of the powerlib library, including machines. In addition,
SimPowerSystems software contains two libraries of phasor models of power
equipments found in utility grids (some of them including power electronics):
theFlexibleACTransmissionSystems(FACTS)library(
factslib)and
the Renewable Energy library (relib). Thecasestudieslistedbelowshow
application examples of some of these phasor models.
•“Transient Stability of a Power System with SVC and PSS” on page 6-2
•“Control Power Flow Using UPFC and PST” on page 6-9
•“Wind Farm Using Doubly-Fed Induction Generators” on page 6-19

6Transient Stability of Power Systems Using Phasor Simulation
Transient Stability of a Power System with SVC and PSS
In this section...
“Introduction” on page 6-2
“Description of the Transmission System” on page 6-2
“Single-Phase Fault — Impact of PSS — No SVC” on page 6-4
“Three-Phase Fault — Impact of SVC — PSS in Service” on page 6-6
Introduction
The example described in this section illustrates modeling of a simple
transmission system containing two hydraulic power plants. A static var
compensator (SVC) and power system stabilizers (PSS) are used to improve
transient stability and power oscillation damping of the system. The power
system illustrated in this example is quitesimple. However,thephasor
simulation method allows you to simulatemorecomplexpowergrids.
If you are not familiar with the SVC and PSS, please see the reference pages
for the following blocks: Static Var Compensator (Phasor Type), Generic
Power System Stabilizer, and Multiband Power System Stabilizer.
Description of the Transmission System
The single line diagram shown below represents a simple 500 kV transmission
system.
500 kV Transmission System
A 1000 MW hydraulic generation plant (M1) is connected to a load center
through a long 500 kV, 700 km transmission line. The load center is modeled
6-2

Transient Stability of a Power System with SVC and PSS
by a 5000 MW resistive load. The load is fed by the remote 1000 MVA plant
and a local generation of 5000 MVA (plant M2).
A load flow has been performed on this system with plant M1 generating
950 MW so that plant M2 produces 4046 MW. The line carries 944 MW
which is close to its surge impedance loading (SIL = 977 MW). To maintain
system stability after faults, the transmission line is shunt compensated at its
center by a 200 Mvar static var compensator (SVC). The SVC does not have
a power oscillation damping (POD) unit. The two machines are equipped
with a hydraulic turbine and governor (HTG), excitation system, and power
system stabilizer (PSS).
This system is available in the power_svc_pss model. Load this model and
save it in your working directory as case1 to allow further modifications
to the original system. This model is shown in Model of the Transmission
System (power_svc_pss) on page 6-3
Model of the Transmission System (power_svc_pss)
.
6-3

6Transient Stability of Power Systems Using Phasor Simulation
First, look inside the two Turbine and Regulators subsystems to see how the
HTG and the excitation system are implemented. Two types of stabilizers can
be connected on the excitation system: a generic model using the acceleration
power (Pa= difference between mechanical power Pm and output electrical
power Peo) and a Multiband stabilizer using the speed deviation (dw). These
two stabilizers are standard models of the powerlib/Machines library.
Manual Switch blocks surrounded by a blue zone allow you to select the type
of stabilizer used for both machines or put the PSS out of service.
The SVC is the phasor model from the FACTS library. Open its dialog box
and check in the Power data parameters that the SVC rating is +/- 200 Mvar.
In the Control parameters, you can select either Voltage regulation or Var
control (Fixed susceptance Bref) mode. Initially the SVC is set in Var control
mode with a susceptance Bref=0, which is equivalent to having the SVC out of
service.
A Fault Breaker block is connected at bus B1. You will use it to program
different types of faults on the 500 kV system and observe the impact of the
PSS and SVC on system stability.
To start the simulation in steady-state, the machines and the regulators have
been previously initialized by means of the Machine Initialization utility of
the Powergui block. Load flow has been performed with machine M1 defined
as a PV generation bus (V=13800 V, P=950 MW) and machine M2 defined as
a swing bus (V=13800 V, 0 degrees). After the load flow has been solved, the
reference mechanical powers and reference voltages for the two machines
have been automatically updated in the two constant blocks connected at the
HTG and excitation system inputs: Pref1=0.95 pu (950 MW), Vref1=1.0 pu;
Pref2=0.8091 pu (4046 MW), Vref2=1.0 pu.
Single-PhaseFault—ImpactofPSS—NoSVC
Verify that the PSSs (Generic Pa type) are in service and that a 6-cycle
single-phase fault is programmed in the Fault Breaker block (Phase A
checked, fault applied at t=0.1 s and cleared at t=0.2 s).
Start the simulation and observe signals on the Machines scope. For this
type of fault the system is stable without SVC. After fault clearing, the 0.6
Hz oscillation is quickly damped. This oscillation mode is typical of interarea
oscillations in a large power system. First trace on the Machines scope shows
6-4

Transient Stability of a Power System with SVC and PSS
the rotor angle difference d_theta1_2 between the two machines. Power
transfer is maximum when this angle reaches 90 degrees. This signal is a
good indication of system stability. If d_theta1_2 exceeds 90 degrees for too
long a period of time, the machines will loose synchronism and the system
goes unstable. Second trace shows the machine speeds. Notice that machine
1 speed increases during the fault because during that period its electrical
power is lower than its mechanical power. By simulating over a long period
of time (50 seconds) you will also notice that the machine speeds oscillate
together at a low frequency (0.025 Hz) after fault clearing. The two PSSs
(Pa type) succeed to damp the 0.6 Hz mode but they are not efficient for
damping the 0.025 Hz mode. If you select instead the Multi-Band PSS, you
will notice that this stabilizer type succeeds to damp both the 0.6 Hz mode
and the 0.025 Hz mode.
You will now repeat the test with the two PSSs out of service. Restart
simulation. Notice that the system is unstable without PSS. You can compare
results with and without PSS by double-clicking on the blue block on the right
side labeled “Show impact of PSS for 1-phase fault.” The displayed waveforms
are reproduced below.
6-5

6Transient Stability of Power Systems Using Phasor Simulation
Impact of PSS for a Single-Phase Fault
Note This system is naturally unstable without PSS. If you remove the fault
(by deselecting phase A in the Fault Breaker), you will see the instability
slowly building up at approximately 1 Hz after a few seconds.
Three-Phase Fault — Impact of SVC — PSS in Service
You will now apply a 3-phase fault and observe the impact of the SVC for
stabilizing the network during a severe contingency.
First put the two PSS (Generic Pa type) in service. Reprogram the Fault
Breaker block to apply a 3-phase-to-ground fault. Verify that the SVC is in
fixed susceptance mode with Bref = 0. Start the simulation. By looking at the
6-6

Transient Stability of a Power System with SVC and PSS
d_theta1_2 signal, you should observe that the two machines quickly fall
out of synchronism after fault clearing. In order not to pursue unnecessary
simulation, the Simulink Stop block is used to stop the simulation when the
angle difference reaches 3*360 degrees.
Now open the SVC block menu and change the SVC mode of operation to
Voltage regulation. The SVC will now try to support the voltage by injecting
reactive power on the line when the voltage is lower than the reference
voltage (1.009 pu). The chosen SVC reference voltage corresponds to the bus
voltage with the SVC out of service. In steady state the SVC will therefore
be floating and waiting for voltage compensation when voltage departs from
its reference set point.
Restart simulation and observe that the system is now stable with a 3-phase
fault. You can compare results with and without SVC by double-clicking on
the blue block labeled “Show impact of SVC for 3-phase fault.” The displayed
waveforms are reproduced below.
6-7

6Transient Stability of Power Systems Using Phasor Simulation
Impact of the SVC for a Three-Phase Fault
6-8

Control Power Flow Using UPFC and PST
Control Power Flow Using UPFC and PST
In this section...
“Introduction” on page 6-9
“Description of the Power System” on page 6-9
“Power Flow Control with the UPFC” on page 6-12
“UPFC P-Q Controllable Region” on page 6-13
“Power Flow Control Using a PST” on page 6-14
Introduction
The example described in this section illustrates application of
SimPowerSystems software to study the steady-state and dynamic
performance of a unified power flow controller (UPFC) used to relieve power
congestion in a transmission system.
If you are not familiar with the UPFC, please see the reference page for the
Unified Power Flow Controller (Phasor Type) block.
Description of the Power System
The single-line diagram of the modeled power system is shown in 500 kV / 230
kV Transmission System on page 6-10.
6-9

6Transient Stability of Power Systems Using Phasor Simulation
500 kV / 230 kV Transmission System
A UPFC is used to control the power flow in a 500 kV /230 kV transmission
system. The system, connected in a loop configuration, consists essentially
of five buses (B1 to B5) interconnected through three transmission lines
(L1, L2, L3) and two 500 kV/230 kV transformer banks Tr1 and Tr2. Two
power plants located on the 230 kV system generate a total of 1500 MW
which is transmitted to a 500 kV, 15000 MVA equivalent and to a 200 MW
load connected at bus B3. Each plant model includes a speed regulator, an
excitation system as well as a power system stabilizer (PSS). In normal
operation, most of the 1200 MW generation capacity of power plant #2 is
exported to the 500 kV equivalent through two 400 MVA transformers
connected between buses B4 and B5. For this example we are considering
a contingency case where only two transformers out of three are available
(Tr2= 2*400 MVA = 800 MVA). The load flow shows that most of the power
generated by plant #2 is transmitted through the 800 MVA transformer
bank (899 MW out of 1000 MW) and that 96 MW is circulating in the loop.
Transformer Tr2 is therefore overloaded by 99 MVA. The example illustrates
how a UPFC can relieve this power congestion. The UPFC located at the right
endoflineL2isusedtocontroltheactiveandreactivepowersatthe500kV
bus B3, as well as the voltage at bus B_UPFC. The UPFC consists of two 100
MVA, IGBT-based, converters (one shunt converter and one series converter
interconnected through a DC bus). The series converter can inject a maximum
of 10% of nominal line-to-ground voltage (28.87 kV) in series with line L2.
6-10

Control Power Flow Using UPFC and PST
This example is available in the power_upfc model. Load this model and
save it in your working directory as case2 to allow further modifications to
the original system. This model is shown in Model of the UPFC Controlling
Power on a 500 kV/230 kV Power System (power_upfc) on page 6-11.
Model of the UPFC Controlling Power on a 500 kV/230 kV Power System (power_upfc)
Using the Machine Initialization tool of the Powergui block, the model has
been initialized with plants #1 and #2 generating respectively 500 MW and
1000 MW and with the UPFC out of service (Bypass breaker closed). The
resulting power flow obtained at buses B1 to B5 is indicated on the model by
red numbers. This load flow corresponds to load flow showninthesingle-line
diagram, in 500 kV / 230 kV Transmission System on page 6-10.
6-11

6Transient Stability of Power Systems Using Phasor Simulation
Power Flow Control with the UPFC
Parameters of the UPFC are given in the dialog box. Verify, in the Power
data parameters, that the series converter is rated 100 MVA with a maximum
voltage injection of 0.1 pu. The shunt converter is also rated 100 MVA. Also
verify, in the control parameters, that the shunt converter is in Voltage
regulation mode and that the series converter is in Power flow control mode.
The UPFC reference active and reactive powers are set in the magenta blocks
labeled Pref(pu) and Qref(pu). Initially the Bypass breaker is closed and the
resulting natural power flow at bus B3 is 587 MW and -27 Mvar. The Pref
block is programmedwithaninitialactivepower of 5.87 pu corresponding to
the natural power flow. Then, at t=10s, Pref is increased by 1 pu (100 MW),
from 5.87 pu to 6.87 pu, while Qref is kept constant at -0.27 pu.
Run the simulation and look on the UPFC scope how P and Q measured at
bus B3 follow the reference values. Waveforms are reproduced below.
6-12

Control Power Flow Using UPFC and PST
UPFC Dynamic Response to a Change in Reference Power from 587 MW
to 687 MW
At t=5 s, when the Bypass breaker is opened, the natural power is diverted
from the Bypass breaker to the UPFC series branch without noticeable
transient. At t=10 s, the power increases at a rate of 1 pu/s. It takes one
second for the power to increase to 687 MW. This 100 MW increase of active
power at bus B3 is achieved by injecting a series voltage of 0.089 pu with an
angle of 94 degrees. This results in an approximate 100 MW decrease in the
active power flowing through Tr2 (from 899 MW to 796 MW), which now
carries an acceptable load. See the variations of active powers at buses B1 to
B5 on the VPQ Lines scope.
UPFC P-Q Controllable Region
Now, open the UPFC dialog box and select Show Control parameters (series
converter). Select Mode of operation = Manual Voltage injection. In this
6-13

6Transient Stability of Power Systems Using Phasor Simulation
control mode the voltage generated by the series inverter is controlled by
two external signals Vd, Vq multiplexed at the Vdqref input and generated
intheVdqrefmagentablock. ForthefirstfivesecondstheBypassbreaker
stays closed, so that the PQ trajectory stays at the (-27Mvar, 587 MW) point.
Then when the breaker opens, the magnitude of the injected series voltage
is ramped, from 0.0094 to 0.1 pu. At 10 s, the angle of the injected voltage
starts varying at a rate of 45 deg/s.
Run the simulation and look on the UPFC scope the P and Q signals who vary
according to the changing phase of the injected voltage. At the end of the
simulation, double-click on the blue block labeled “Double click to plot UPFC
Controllable Region.” The trajectory of the UPFC reactive power as function
of its active power, measured at bus B3, is reproduced below. The area located
inside the ellipse represents the UPFC controllable region.
UPFC Controllable Region
Power Flow Control Using a PST
Although not as flexible as the UPFC, the phase shifting transformer (PST)
is nevertheless a very efficient means to control power flow because it acts
directly on the phase angle δ, as shown in Power Transfer Between Two
Voltage Sources Without and With PST on page 6-15. The PST is the most
commonly used device to control power flow on power grids.
6-14

Control Power Flow Using UPFC and PST
Power Transfer Between Two Voltage Sources Without and With PST
You will now use a PST with an on load tap changer (OLTC) to control the
power flow on your power system. A phasor model of PST using the delta
hexagonal connection is available in the FACTS/Transformers library. For
details on this PST connection, please refer to the Three-Phase OLTC Phase
Shifting Transformer Delta-Hexagonal (Phasor Type) block reference page.
Delete the UPFC block in your model as well as the magenta blocks controlling
theUPFC.AlsodeletetheUPFCMeasurementssubsystemandtheUPFC
scope. Open the Transformer subsystem of the FACTS library and copy the
Three-Phase OLTC Phase Shifting Transformer Delta-Hexagonal (Phasor
Type) block in your model. Connect the ABC terminals to the B_UPFC bus
and connect the abc terminals to the B3 bus. Now, open the PST block dialog
box and modify the following parameters:
Nominal parameters [Vnom(Vrms Ph Ph)
Pnom(VA) Fnom (Hz)]
[500e3 800e6 60]
Number of taps per half tapped winding 20
The nominal power is set to 800 MVA (maximum expected power transfer
through the PST). The number of taps is set to 20, so that the phase shift
resolution is approximately 60/20 = 3 degrees per step.
6-15

6Transient Stability of Power Systems Using Phasor Simulation
In the power system, the natural power flow (without PST) from B_UPFC to
B3 is P=+587 MW. If V1and V2 in Power Transfer Between Two Voltage
Sources Without and With PST on page 6-15 represent the internal voltages
of systems connected respectively to B_UPFC and B3, it means that the angle
δof equation 1 is positive. Therefore, according to equation 2, to increase
power flow from B_UPFC to B3, the PST phase shift Ψof abc terminals with
respecttoABCterminalsmustbealsopositive.ForthistypeofPSTthetaps
must be moved in the negative direction. This is achieved by sending pulses
to the Down input of the PST tap changer.
The tap position is controlled by sending pulses to either the Up input or
the Down input. In our case, as we need to increase phase shift from zero
towardpositivevalues,wehavetosendpulsestotheDowninput.Copya
Pulse Generator block from the Simulink Sources library and connect it to the
Down input of the PST. Open the block dialog box and modify the following
parameters:
Period 5
Pulse Width (% of period) 10
Therefore, every 5 seconds the taps will be moved by one step in the negative
direction and the phase shift will increase by approximately 3 degrees.
Finally, connect a Bus Selector block (from the Simulink Signal Routing
library) to the measurement output m of the PST. Open its dialog box and
select the following two signals:
•Tap
•Psi (degrees)
Connectthesetwosignalstoatwoinputscopetoobservethetapposition
and the phase shift during simulation. Set the simulation time to 25 sand
start simulation.
On the VPQ lines scope, observe voltages at buses B1 to B5 and active and
reactive power transfer through these buses. The variation of tap position,
PST phase shift Ψand active power transfer through bus B3 (power through
6-16

Control Power Flow Using UPFC and PST
PST) and B4 (power through transformer Tr2) are reproduced on the figure
below.
Control of Active Power Through B3 and B4 by Changing Tap Position of PST
Each tap change produces a phase angle variation of approximately 3 degrees,
resulting in a 60 MW power increase through B3. At tap position -2, the
power through transformer Tr2 as decreased from 900 MW to 775 MW, thus
achieving the same goal as the UPFC for steady state control. You could get a
betterresolutioninphaseangleandpower steps by increasing the number
of taps in the OLTC.
You can notice that the discrete variation of phase angle produces overshoots
and slight oscillations in active power. These power oscillations which are
typical interarea electromechanical oscillations of machines in power plants 1
and 2 are quickly damped by the power system stabilizers (PSSs) connected
on the excitation systems.
6-17

6Transient Stability of Power Systems Using Phasor Simulation
If you disconnect the PSS from the vstab input of the excitation system
(located in the Reg_M1 and Reg_M2 subsystems of the power plants) you will
realize the impact of PSS on interarea oscillation damping. The active power
through B3 with and without PSS is reproduced below. Without PSS, the 1.2
Hz under damped power oscillations are clearly unacceptable.
Damping of Power Oscillations by PSS
6-18

Wind Farm Using Doubly-Fed Induction Generators
Wind Farm Using Doubly-Fed Induction Generators
In this section...
“Description of the Wind Farm” on page 6-19
“Turbine Response to a Change in Wind Speed” on page 6-23
“Simulation of a Voltage Sag on the 120 kV System” on page 6-25
“Simulation of a Fault on the 25 kV System” on page 6-27
Description of the Wind Farm
The example described in this section illustrates application of
SimPowerSystems software to study the steady-state and dynamic
performance of a 9 MW wind farm connected to a distribution system.
The wind farm consists of six 1.5 MW wind turbines connected to a 25 kV
distribution system exporting power to a 120 kV grid through a 30 km 25 kV
feeder. A 2300V, 2 MVA plant consisting of a motor load (1.68 MW induction
motor at 0.93 PF) and of a 200 kW resistive load is connected on the same
feeder at bus B25. A 500 kW load is also connected on the 575 V bus of the
wind farm. The single-line diagram of this system is illustrated in Single-Line
Diagram of the Wind Farm Connected to a Distribution System on page 6-19.
Single-Line Diagram of the Wind Farm Connected to a Distribution System
Both the wind turbine and the motor load have a protection system
monitoring voltage, current and machine speed. The DC link voltage of the
DFIG is also monitored. Wind turbines use a doubly-fed induction generator
(DFIG) consisting of a wound rotor induction generator and an AC/DC/AC
IGBT-based PWM converter. The stator winding is connected directly to the
6-19

6Transient Stability of Power Systems Using Phasor Simulation
60 Hz grid while the rotor is fed at variable frequency through the AC/DC/AC
converter. The DFIG technology allows extracting maximum energy from the
wind for low wind speeds by optimizing the turbine speed, while minimizing
mechanical stresses on the turbine during gusts of wind. The optimum
turbine speed producing maximum mechanical energy for a given wind speed
is proportional to the wind speed (see Wind Turbine Doubly-Fed Induction
Generator (Phasor Type) block of the relib/Wind Generation library for more
details). Another advantage of the DFIG technology is the ability for power
electronic converters to generate or Turbine Data Menu and the Turbine
Power Characteristics on page 6-22 absorb reactive power, thus eliminating
the need for installing capacitor banks as in the case of squirrel-cage induction
generators.
This system is available in the power_wind_dfig model. Load this model and
save it in your working directory as case3 to allow further modifications to
the original system. The SimPowerSystems diagram is shown in Single-Line
Diagram of the Wind Farm Connected to a Distribution System on page
6-19 and SimPowerSystems™ Diagram of the 2 MVA Plant with Its
Protection System on page 6-21. In this case study, the rotor is running at
subsynchronous speed for wind speeds lower than 10 m/s and it is running at
a super-synchronous speed for higher wind speeds. The turbine mechanical
power as function of turbine speed is displayed in for wind speeds ranging
from 5 m/s to 16.2 m/s. These characteristics are obtained with the specified
parameters of the Turbine data (Turbine Data Menu and the Turbine Power
Characteristics on page 6-22).
SimPowerSystems™ Diagram of the Wind Farm Connected to the Distribution System
(power_wind_dfig)
6-20

Wind Farm Using Doubly-Fed Induction Generators
SimPowerSystems™ Diagram of the 2 MVA Plant with Its Protection System
6-21

6Transient Stability of Power Systems Using Phasor Simulation
Turbine Data Menu and the Turbine Power Characteristics
6-22

Wind Farm Using Doubly-Fed Induction Generators
The DFIG is controlled to follow the ABCD curve in Turbine Data Menu and
the Turbine Power Characteristics on page 6-22. Turbine speed optimization
is obtained between point B and point C on this curve.
The wind turbine model is a phasor model that allows transient stability type
studies with long simulation times. In this case study, the system is observed
during 50 s. The 6-wind-turbine farm is simulated by a single wind-turbine
block by multiplying the following three parameters by six, as follows:
•The nominal wind turbine mechanical output power: 6*1.5e6 watts,
specified in the Turbine data menu
•The generator rated power: 6*1.5/0.9 MVA (6*1.5 MW at 0.9 PF), specified
in the Generator data menu
•The nominal DC bus capacitor: 6*10000 microfarads, specified in the
Converters data menu
The mode of operation is set to Voltage regulation in the Control
Parameters dialog box. The terminal voltage will be controlled to a value
imposed by the reference voltage (Vref=1 pu) and the voltage droop (Xs=0.02
pu).
Turbine Response to a Change in Wind Speed
Observetheturbineresponsetoachangeinwindspeed.Initially,windspeed
issetat8m/s,andthenatt=5s,windspeedincreasessuddenlyat14m/s.
Waveforms for a Gust of Wind (Wind Farm in Voltage Regulation Mode) on
page 6-24 illustrates the waveforms associated with this simulation. At t=5
s, the generated active power starts increasingsmoothly(togetherwiththe
turbine speed) to reach its rated value of 9MW in approximately 15s. Over
that time frame the turbine speed increasesfrom0.8puto1.21pu.Initially,
thepitchangleoftheturbinebladesiszerodegreeandtheturbineoperating
point follows the red curve of the turbine power characteristics up to point
D. Then the pitch angle is increased from 0 deg to 0.76 deg to limit the
mechanical power. Observe also the voltage and the generated reactive power.
The reactive power is controlled to maintain a 1 pu voltage. At nominal power,
the wind turbine absorbs 0.68 Mvar (generated Q=-0.68 Mvar) to control
voltage at 1pu. If you change the mode of operation to Var regulation with
the Generated reactive power Qref set to zero, you will observe that the
voltage increases to 1.021 pu when the wind turbine generates its nominal
6-23

Wind Farm Using Doubly-Fed Induction Generators
Waveforms for a Gust of Wind (Wind Farm in Var Regulation Mode)
Simulation of a Voltage Sag on the 120 kV System
Now observe the impact of a voltage sag resulting from a remote fault on
the 120 kV system. In this simulation the mode of operation is initially Var
regulation with Qref=0 and the wind speed is constant at 8 m/s. A 0.15 pu
voltage drop lasting 0.5 s is programmed, in the 120 kV voltage source menu,
to occur at t=5 s. The simulation results are illustrated in Voltage Sag on the
120 kV System (Wind Farm in Var Regulation Mode) on page 6-26. Observe
the plant voltage and current as well as the motor speed. Note that the wind
farm produces 1.87 MW. At t=5 s, the voltage falls below 0.9 pu and at t=5.22
s, the protection system trips the plant because an undervoltage lasting
more than 0.2 s has been detected (exceeding protection settings for the
Plant subsystem). The plant current falls to zero and motor speed decreases
gradually, while the wind farm continues generating at a power level of 1.87
MW. After the plant has tripped, 1.25 MW of power (P_B25 measured at bus
B25) is exported to the grid.
6-25

6Transient Stability of Power Systems Using Phasor Simulation
Voltage Sag on the 120 kV System (Wind Farm in Var Regulation Mode)
Now, the wind turbine control mode is changed to Voltage regulation
and the simulation is repeated. You will notice that the plant does not trip
anymore. This is because the voltage support provided by the 5 Mvar reactive
power generated by the wind turbines during the voltage sag keeps the plant
voltage above the 0.9 pu protection threshold. The plant voltage during the
voltagesagisnow0.93pu(VoltageSagonthe120kVSystem(WindFarmin
Voltage Regulation Mode) on page 6-27).
6-26

Wind Farm Using Doubly-Fed Induction Generators
Voltage Sag on the 120 kV System (Wind Farm in Voltage Regulation Mode)
Simulation of a Fault on the 25 kV System
Finally, now observe the impact of a single phase-to-ground fault occurring on
the25kVline.Att=5sa9cycle(0.15s)phase-to-groundfaultisappliedon
phase A at B25 bus. When the wind turbine is in Voltage regulation mode,
the positive sequence voltage at wind turbine terminals (V1_B575) drops to
0.8 pu during the fault, which is above the undervoltage protection threshold
(0.75 pu for a t>0.1 s). The wind farm therefore stays in service (Wind Farm
Waveforms During Fault at Bus B25 (Wind Farm in Voltage Regulation
Mode) on page 6-28). However, if the Var regulation mode is used with
6-27

6Transient Stability of Power Systems Using Phasor Simulation
Qref=0, the voltage drops under 0.7 pu and the undervoltage protection trips
the wind farm. We can now observe that the turbine speed increases. At t=40
s the pitch angle starts to increase to limit the speed (Wind Farm Waveforms
During Fault at Bus B25 (Wind Farm in Var Regulation Mode) on page 6-29).
Wind Farm Waveforms During Fault at Bus B25 (Wind Farm in Voltage
Regulation Mode)
6-28

Wind Farm Using Doubly-Fed Induction Generators
Wind Farm Waveforms During Fault at Bus B25 (Wind Farm in Var
Regulation Mode)
6-29

6Transient Stability of Power Systems Using Phasor Simulation
6-30

Index
IndexA
AC motor drives 4-36
Seealsoelectricdrive 4-36
AC transmission network 6-2
adjustable speed drive (ASD) 4-3
B
bidirectional power flow capability 4-36
block diagrams
creating 1-8
blocks
powerlib block library 1-9
build and simulate a system with
AC motor drive 4-47
DC motor drive 4-13
mechanical shaft block 4-65
speed reducer block 4-66
C
case studies
mechanical Coupling of Two Motor
Drives 4-67
robot manipulator 4-82
winding machine 4-74
circuit
building a simple 1-8
connecting blocks 1-14
control
close loop with slip speed compensation 4-43
direct torque (DTC) 4-46
flux oriented 4-43
hysteresis modulation 4-37
open loop Volts/Hertz 4-42
pulse width modulation (PWM) 4-37
schematicinuserinterface 4-26
set point 4-19
slip compensation 4-43
space vector modulation technique 4-39
D
direct torque control (DTC) 4-46
display signals 1-12
distributed parameter line
propagation speed 1-27
dynamic braking 4-36
E
electric drive
applications 4-3
components 4-3
controller 4-5
converter 4-4
definition 4-3
motor 4-4
topology 4-3
F
FACTS (flexible AC transmission systems) 5-1
fixed-step simulation environment 4-54
H
HTG (hydraulic turbine and governor) 6-3
HVDC (high voltage direct current) 5-39
hysteresis modulation 4-37
I
interconnections
between electric and Simulink blocks 1-8
interface
between Simulink and
SimPowerSystems 1-14
L
library
opening 4-15
Index-1

Index
linear and nonlinear elements 1-8
lines
connection lines 1-15
signal lines 1-15
load
bidirectional load at the motor shaft 4-67
M
mechanical Coupling of Two Motor Drives
speed regulated motor 4-70
system description 4-67
torque regulated motor 4-71
mechanical load
connecting to a DC model 4-17
connecting to an AC model 4-50
multiquadrant operation 4-6
P
parameters
default regulation 4-27
how to change a value 4-29
initially loaded 4-24
load procedure 4-24
low and high power sets 4-24
PCC (point of common coupling) 5-61
per unit system 1-12
PI section line
frequency response 1-27
PLL (phase locked loop) 5-67
ports
Simulink ports 1-15
terminal ports 1-15
power system 1-8
powerlib library 1-9
PSS (power system stabilizer) 6-2
PST (phase shifting transformer) 6-14
pulse width modulation (PWM) technique 4-37
Q
quadrants
operating region 4-6
representation 4-6
R
regenerative braking 4-13
robot
case study 4-82
position control systems 4-83
tracking Performance of drive 4-88
S
saturable transformer model 5-6
series-compensated transmission network 5-2
setpointinputtoadrive 4-51
simulation
speed 3-29
sinusoidal source 1-10
STATCOM (static synchronous
compensator) 5-29
state variable
names 1-30
SVC (static var compensator) 5-20
synchronous machine 4-93 4-104 4-119
with regulators 4-93 4-104 4-119
systems
six-degrees-of-freedom robot
manipulator 4-82
two motor drives mechanically coupled
together 4-68
winding machine 4-74
T
TCR (thyristor-controlled reactor) 5-20
TCS (thyristor-switched capacitor) 5-20
transformers
Index-2

Index
three-phase 5-6
transmission lines
propagation time 1-27
U
UPFC (unified power flow controller) 6-9
user interface
display of parameters 4-24
drive library 4-24
V
VDCOL (voltage dependent current order
limiter) 5-46
visualizing internal signals of
AC drive block 4-52
DC drive block 4-20
voltage source
connection to a DC drive block 4-15
connection to an AC drive block 4-49
VSC (voltage sourced converter) 5-61
VSI inverters in drive 4-37
W
winders
control 4-78
description 4-74
simulation results 4-79
Index-3

