Sitecore® Experience Commerce™ 9 Business Tools User's Guide Sitecore Commerce Peter Prochazka (tothecore.sk)
User Manual:
Open the PDF directly: View PDF
.
Page Count: 62


Introducing Sitecore® Experience Commerce™
9 Business Tools
Sitecore XC is an enterprise-grade commerce solution that delivers a
personalized experience throughout the customer lifecycle.
Sitecore XC Business Tools are integrated with other Sitecore Experience
tools to provide you with ways to develop and deploy storefronts:
Sitecore Experience Accelerator (SXA) Storefront template is a
storefront solution for creating B2C e-commerce solutions. SXA
Storefront contains commerce-specific components, including a
webshop template built with Commerce functionality for SXA, the
sample Habitat catalog, and sample themes. For more information, see
the Introducing the SXA Storefront template topic.
The Experience Editor on the Sitecore Experience dashboard enables
you to create personalization rules so you can deliver targeted content to
your customers. For example, you can create rules that give first-time
customers a 15% off coupon, give return customers free shipping on
their order, or give specific discounts to different social media channels.
For more information, see the Walkthrough: Personalizing components
topic, or download the 10 personalization tactics white paper.
Sitecore XC Business Tools have six key features:
Catalog and sellable item management.
Inventory management.
Customer management.
Orders management.
Promotions management.
Pricing management.
Catalog and sellable item management

Sellable items can be physical sellable items, such as headphones, or digital
goods, which are non-physical sellable items, such as a warranty plan.
Sellable items can be added to multiple catalogs, categories, and inventory
sets, and have multiple promotions applied. Examples of what you can do
include:
Define a product with variations; for example, the same shirt can have
different colors.
Add tags to sellable items as a flexible way to segregate groups of
sellable items in addition to them being contained in catalogs and
categories.
Create catalogs that display on your website in different languages and
currencies.
Establish category hierarchies and relationships between categories and
sellable items that are in the same catalog or in different catalogs.
Inventory management
Create and manage multiple inventory sets. Examples of what you can do
include:
Attach inventory sets to multiple storefronts.
Allocate different quantities of the same sellable item to different
inventory sets. For example, allocate 100 of a sellable item to inventory
set A, and 40 of the same sellable item to inventory set B.
Transfer quantities of sellable items between different inventory sets.
Customer management
Update and manage customer accounts and information. Examples of what
you can do include:
Search for individual customers.
Check addresses, customer orders, and entitlements.

Order management
Capture and manage orders, including payment and fulfillment options,
RMAs (Return Merchandise Authorizations) and refunds, and preorders and
backorders. Examples of what you can do include:
View order details, grand totals, and payment totals.
Allow RMAs.
List the entitlement sellable items, such as subscription products, that
are associated with an order, including details and any disabled or
canceled entitlements.
Add new items, edit item amounts, or delete items for pending orders.
Search the catalog associated with the order and add sellable items or
sellable item variants.
Cancel, hold, release or undo holds, and set fulfillment on groups of
orders.
Promotion management
Define, evaluate, and apply promotions to sellable items, at defined levels of
granularity. Examples of what you can do include:
Promote a sellable item or collection of sellable items through tags.
Qualify promotions based on rule-based expressions, such as channel,
date/time, catalog, shop, or customer order history, and apply multiple
qualifications to a promotion.
Award a benefit to a sellable item using a sellable item level adjustment,
a cart level adjustment, or an entitlement or action on an entitlement
such as extending a warranty or subscription.
Qualify promotions using coupons that are applied as public coupons
that are named, multi-use coupons for every customer to use, or private
coupons that are single-use or single customer coupons.
Process and present promotions in a shopping cart as the customer is
using it.
Calculate bulk promotions in for a shopping cart as the customer is

using it.
Retrieve related promotions for a sellable item.
Pricing management
Create and manage pricing scenarios. Examples of what you can do include:
Define price books and price cards to define levels of granularity of
pricing for a specific sellable item, or for a range of sellable items.
Define list or sell prices for multiple currencies.
Define pricing rules by date or quantity.

Merchandising
Sitecore XC supports the creation and management of catalogs, categories,
and sellable items.
The following diagram is a high-level view of the organization of
merchandising items:
You can have any number of catalogs and categories that group products
(which represent sellable items) into assortments for different purposes. For
example, you may have one catalog that contains all of your sellable items,
and another that contains only a subset of those sellable items, such as a
holiday sale with different pricing rules for those sellable items.
Categories and subcategories are a way of grouping sellable items within a
catalog, and can be used to organize the navigation of your site. For example,
when customers navigate to a parent level category on your site, any
subcategories will appear, and customers can quickly navigate to the sellable
items they want to view.
A sellable item can be a physical sellable item, such as headphones, or or
digital goods, which are non-physical sellable items, such as a warranty plan.
Sellable items can be associated with multiple catalogs and categories, and
each sellable item can be displayed and behave differently according to your
merchandising needs. Sellable items can have variants with different
properties. For example, a BigSoundz 80GB MP3 player may have different
variants related to the color of the item, and the different colors can have
different list prices.
Sellable items can be related to each other through relationships such as
cross-sells and up-sells, and relationship data can be shown on category or
sellable item pages to support any related sellable items and categories. You
can use images to help describe a sellable item, which you add by using the
Sitecore Media Library.

Work with catalogs and categories
A catalog is a container for one or more categories, and is typically the first
item you create in the business tools. A catalog contains sellable items which
can optionally be organized into categories and subcategories.
This topic describes how to:
Add a new catalog.
Add a category or subcategory to a catalog.
Associate an existing category with a different category.
Disassociate a subcategory from a parent category.
Add a new catalog
1. To open the Merchandising dashboard and access the catalogs and
categories tools, in the left navigation pane, click Merchandising.
2. In the Catalogs section of the Merchandising dashboard, click +.
3. In the Add Catalog window, enter a name, display name, and an optional
description.
Note: The list of catalogs shown on the Merchandising dashboard is in
alphabetical order.
Add a category or subcategory to a catalog
Categories and subcategories in your catalog gives you more granular control
of sellable items. For example, if you have a catalog for personal electronics,
you may want to have a category of Appliances, and subcategories of
Microwaves and Refrigerators contained in the parent Appliances category.
To add a category or subcategory to a catalog:
1. In the Catalogs section of the merchandising dashboard, click the name
of a catalog.
2. In the Categories section of the catalog details page, click +.
3. In the Add window, enter a name, display name, and an optional
description for the category.
4. To add a subcategory, in the Categories section of the category details
page, click +.
5. In the Add window, enter a name, display name, and an optional
description for the category.
Associate an existing category with a different
category.
Subcategories can be associated with multiple categories. For example, you
may want to associate the subcategory of Microwaves with a Featured
category, in addition to the subcategory already being associated with the
Appliances category. To associate a subcategory with a parent category:
1. In the Categories section of a category details page, click Associate.
2. In the Associate window, enter the name of the category you want to
associate with the category. Select a category from the drop-down list.
Disassociate a subcategory from a parent category
If you disassociate a subcategory from a parent category, that subcategory
and any subcategories or sellable items contained in it are removed from the
catalog, unless the subcategory is already associated with other categories or
the top level of the catalog. For example, if you have a subcategory of
Refrigerators contained in the Appliances category, and a subcategory of
Mini that is contained in the Refrigerators subcategory, and you decide to
disassociate the Mini subcategory, that subcategory and all sellable items
contained in it will be removed from the catalog. However, you can associate
a subcategory and the sellable items it contains to a different parent category,
or the top level catalog.
To disassociate a subcategory from a category:
1. In the Categories section of a catalog details page, select the name of a
subcategory and click Disassociate.
2. In the Disassociate window, select the Re-parent check box and enter
the ID of the new category that you want to reassociate the subcategory
and its sellable items to, or if you want to remove the subcategory and
the sellable items it contains and not reassociate them with any category,
click the check mark.

Work with sellable items
Sellable items represent products in Sitecore XC.
This topic describes how to:
Create a sellable item in a catalog, category, or subcategory.
Add information to a sellable item.
Add pricing information to a sellable item.
Update your SXA storefront to show a sellable item.
Create a sellable item
You can create a sellable item in a catalog, category, or subcategory. It's not
possible to create a sellable item unless it's associated with one of these
things. If you disassociate a sellable item from one of these things, and it isn't
associated with any other, it still exists and can be found by using Search on
the Merchandising dashboard.
1. To add a sellable item at the root of a catalog, in the Sellable Items
section of a catalog details page, click +. To add a sellable item in a
category or subcategory, in the Categories section of a category or
subcategory details page, click the name of the category where you want
to add the sellable item.
2. In the Add Sellable Item window, enter a product ID, name, and display
name.
Note: The list of sellable items shown on a catalog or category details page is
in the order the sellable items were created.
Add information to a sellable item
1. In the Sellable Items section of a catalog, category, or subcategory
details page, click the name of a sellable item.

2. To add a list price, variant, or image, click + in the corresponding
section.
3. To edit the information of the identifiers, display properties, or item
specifications, click Edit in the corresponding section.
Add pricing information to a sellable item
The XC Business Tools enable you to associate several different types of
pricing with a sellable item, including a list price, multicurrency pricing, and
tiered pricing. For more information, see the Pricing topic.
To add a list price:
1. In the Sellable Items section of a catalog, category, or subcategory
details page, click the name of a sellable item.
2. In the List Price section of the details page, click + and add list prices
for each currency your store supports. The storefront will display the
corresponding list price based on the currency that is configured in the
storefront control panel settings, located at
/sitecore/Commerce/Commerce Control Panel/Storefront
Settings/Storefronts/[storefront name]/Currencies Display Adjustments.
To associate a price card:
1. In the Sellable Items section of catalog, category, or subcategory details
page, click the name of a sellable item.
2. In the Pricing section of the sellable items detail page, click Edit.
3. In the Edit Pricing window, click the drop-down arrow and select a price
card.
Note: The price card must be created before being associated with a
product. For more information, see Work with price cards
Update your SXA storefront to show a new sellable
item
Once you have created a sellable item, you must use the Content Editor and
Control Panel tools on the Sitecore dashboard to update the cache and index
information for your SXA site.
1. On the Sitecore Launchpad, click Content Editor.
2. Switch to the Commerce tab on the ribbon.
3. Click Refresh Commerce Cache.
4. (Optional) Navigate to /sitecore/Commerce/Catalog
Management/Catalogs, locate the sellable item you created, and check
that is located in the correct location for the catalog and/or categories
where you created it. For example, /sitecore/Commerce/Catalog
Management/Catalogs/Habitat_Master/Departments/Home
Theatre/Popcorn, where the catalog is Habitat_Master, the category is
Departments, the subcategory is Home Theatre, and the sellable item
you created is Popcorn.
5. Return to the Sitecore Launchpad, and click Control Panel.
6. In the Indexing section, click Indexing Manager.
7. In the Rebuild search index section, select the check box for
sitecore_web_index, and click Rebuild. Note: The size of your catalog
will determine the length of time to rebuild the search index.
8. After the search index has finished rebuilding, click Close.
9. Open your SXA storefront, and search or navigate to the sellable item
you created to confirm that the item is on the storefront.

Inventory
Sitecore XC supports the creation and management of inventory sets.
Inventory sets provide separate containers to organize sellable items outside
of catalogs or categories, and can be used to control availability for different
channels.
With inventory sets, you can do the following:
Allocate sellable items between multiple inventory sets. For example,
when a sellable item is associated with two inventory sets, you can
allocate 100 of the sellable item to inventory set A, and 40 to inventory
set B. This lets you manage stock according to your needs.
Transfer amounts of sellable items between multiple inventory sets. For
example, if you allocated 100 of a sellable item to inventory set A and
40 to set B, but set B is running low, you can transfer additional
amounts of the sellable item from inventory set A to inventory set B.
This lets you respond to the different needs of your stores and
distribution centers.
Set the dates that a sellable item is available for preorders or backorders,
and the amount a customer can order. For example, if a Blu-Ray release
date is six months away, customers can purchase it in advance of the
release date to assure that they will receive it as soon as it’s available.

Work with inventory
Inventory sets are containers that let you manage the inventory amounts,
preorder and backorder dates and limits, and quantities of sellable items
across multiple categories and storefronts.
This topic describes how to:
Create an inventory set.
Associate a sellable item with an inventory set.
Edit inventory information for a sellable item.
Transfer inventory between inventory sets.
Associate a catalog with an inventory set.
Create an inventory set
1. In the Inventory Sets section of the Inventory dashboard, click +.
2. In the Add window, and enter a Name, Display Name. The description is
optional.
Note: The list of inventory sets shown on the Inventory dashboard is in
alphabetical order.
Associate a sellable item with an inventory set
You can associate a sellable item with multiple inventory sets.
To associate a sellable item with an inventory set:
1. In the Sellable Items section of an inventory set details page, select
Associate Sellable Item to Inventory Set from the drop-down menu.
2. In the Associate Sellable Item to Inventory Set window, in the Sellable
Item field, enter part of the sellable item name to get a list of all the
sellable items that match. Select the sellable item from the list.
3. Select the Invoice Unity Price Currency from the drop-down list. The

information for Quantity, Invoice Unit Price, Invoice Price Currency,
when the sellable item will be available for preorders or backorders, and
the limits for preorders and backorders all are optional.
Note: When a sellable item has been associated with an inventory set,
clicking the name of the sellable item will take you to the details page for that
sellable item in Merchandising, where you can edit the inventory information
and add additional list prices for that sellable item. For more information
about sellable items, see the Work with sellable items topic.
Edit inventory information for a sellable item
1. In the Sellable Items section of an inventory set details page, select the
name of a sellable item.
2. Select Edit Inventory Information from the drop-down menu.
You can edit for the following inventory information:
Quantity: The amount of the sellable item that is currently in stock for
that inventory set.
Invoice Unit Price: The wholesale price for the sellable item associated
with an invoice.
Invoice Unit Price Currency: The currency for the sellable item
associated with an invoice.
Preorderable: If this option is chosen, the sellable item is available to be
preordered in that inventory set.
Preorder availability date: The date a sellable item is available to
preordered from that inventory set.
Preorder limit: The amount of sellable items a customer can preorder
from that inventory set.
Backorderable If this option is chosen, the sellable item can be
backordered if it is out of stock in that inventory set.
Backorder availability date: When a backordered sellable item will
become available in that inventory set.
Backorder limit: The amount of a sellable item a customer can purcahse
if it is out of stock in that inventory set.
Transfer inventory between inventory sets
To transfer inventory between inventory sets:
1. In the Sellable Items section of an inventory set details page, select a
sellable item name.
2. In the drop-down list, click Transfer Inventory.
3. In the Transfer Inventory window, select the target inventory set from
the drop-down list.
4. Enter the quantity of the sellable item that you want to transfer to that
inventory set.
Associate a catalog with an inventory set
Associating a catalog with an inventory set is optional.
1. In the Catalogs section of an inventory set details page, click Associate.
2. In the Associate Catalog window, select the name of the catalog to
associate from the drop-down list.

Pricing
Sitecore XC supports the creation and management of pricing scenarios
through price books, which contain price cards. Price cards contain pricing
information for sellable items and price snapshots that define the schedules
for pricing changes.
A list price is the base price of a sellable item. A list price can represent the
MSRP (Manufacturer's Suggested Retail Price) of a sellable item, or a price
set by the retailer. List prices for sellable items are defined using the
Merchandising dashboard. A sellable item can have different list prices for
different currencies. For example, BigSoundz Manufacturing may
recommend a list price that’s equivalent to $99.99 across every currency for
the 80GB MP3 player that they manufacture. However, the list prices that
you set for different currencies do not have to be equivalent. You can set the
list price at $129.00 for USD, and $119.00 for CAD.
The following diagram is a high-level view of the organization relation of
price books, and price cards, and sellable items:
Price cards are used to apply pricing information, such as multicurrency
prices or tiered price levels, to individual or multiple sellable items. For
example, if you want to have a common price across all of the sellable items
that are 80GB MP3 players and offer tiered pricing for them, and you would
associate each individual sellable item of that type with a specific price card.
A sell price represents the price the retailer wants to sell a sellable item at,
and is often less than the list price. A sell price is the final calculated price

based on data in the pricing system. This is the price a customer would see on
the details page of a sellable item. The sell price may be regulated by policies
and environmental aspects that are related to the location of the retailer.
Is/Was pricing is derived from the sell price and the list price. For example,
in order to show a discount, the current sell price would be displayed to the
customer, with the original list price displayed with a strike through.
The elements of pricing are:
Price books. A price book is a container for a set of pricing information.
You can use a price book to hold all the pricing information for a
specific storefront or country, or hold all of the pricing information for a
specific group of sellable items, so you can change the group pricing at
once.
Price cards. A price card is a container for specific, multicurrency
pricing for a sellable item or group of sellable items. You can define
tiered pricing levels for different quantities of sellable items, for
example, $5 for a single sellable item, but reducing the price to $4 if the
customer buys five or more of the same sellable item.
Snapshots. A snapshot is a time range that defines when pricing changes
occur. For example, you could create a snapshot to change the price of a
sellable item at the beginning of the next month, and the price change
would appear automatically on the storefront at that time. Because
snapshots are contained in a price card, the snapshot can apply price
changes to multiple sellable items.
Tags. A tag is a way to group sellable items together. For example, you
could tag all new releases of comedy DVDs with a “New” tag, and
create a price card for the “New” tag that contains a price of $9.99.
When you want to change the price for those DVDs, you would remove
the tag from the sellable items, and the price would revert to the
previously defined list price.

Work with price books
A price book is a container for one or more price cards.
This topic describes how to:
Create a price book.
Associate a catalog with a price book.
The lists of price books and catatlogs are shown in alphabetical order.
These tasks can be performed by either the Pricer or Pricer Manager role.
Create a price book
1. In the Price Books section of the Pricing dashboard, click +.
2. In the Add window, enter a name. The display name, description, and
currency ID set are optional.
Associate a catalog with a price book
A price book can be associated with multiple catalogs, but a catalog can only
be associated with one price book. If a catalog is already associated with a
price book, you can associate that catalog with a different price book, but the
catalog will be automatically disassociated from the first price book.
To associate a catalog with a price book.
1. In the Catalogs section of the price book details page, click Associate.
2. In the Associate Catalog window, select the catalog name from the drop-
down list.

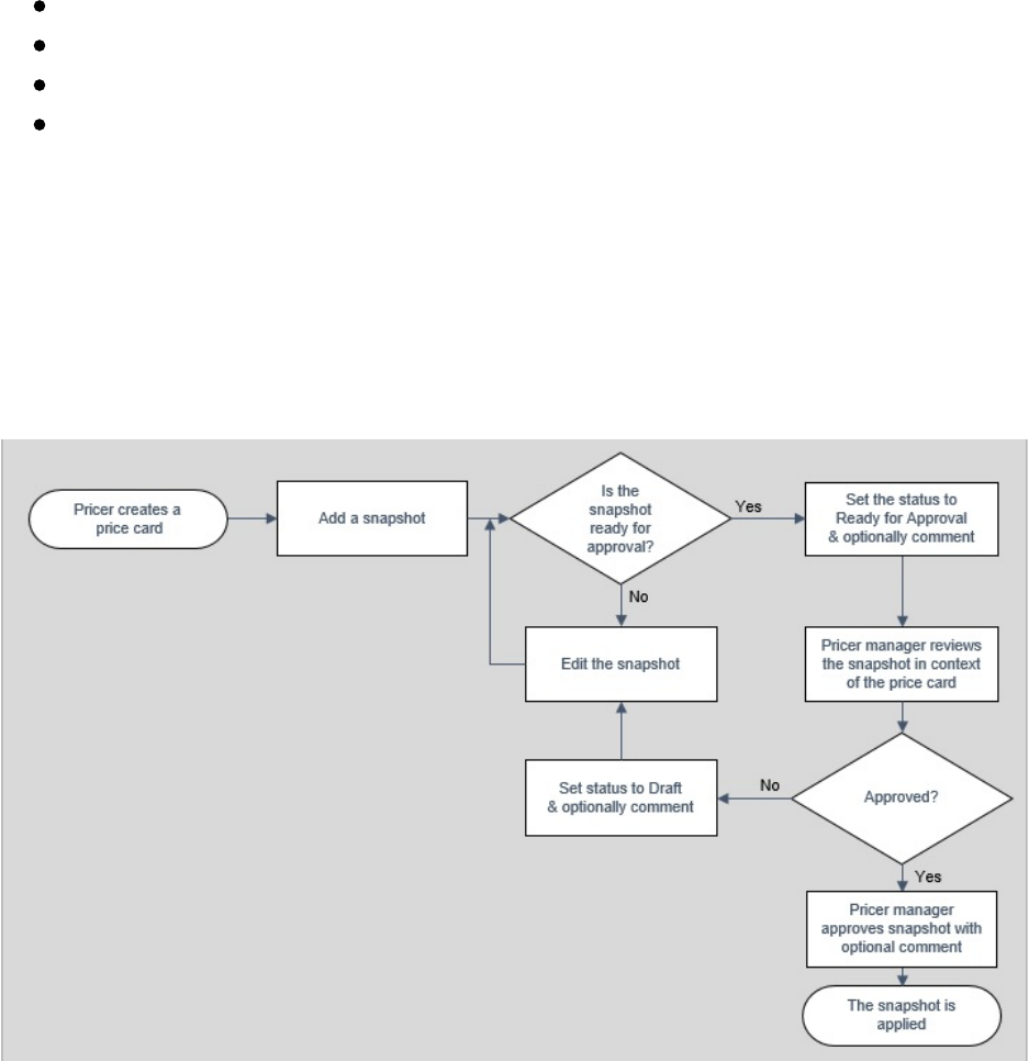
Work with price cards
A price card provides a way to apply common pricing for a group of sellable
items without repeating the same pricing definition in each.
This topic describes how to:
Create a price card.
Create a snapshot.
Add tags to the snapshot - optional.
Request approval, approve, or reject a snapshot.
These tasks can be performed by either a Pricer or Pricer Manager, except for
approving or rejecting a snapshot, which can only be performed by a Pricer
Manager.
The following diagram shows the workflow for creating a price card and
snapshot:

Price cards are associated to a sellable item on a sellable items details page.
For more information, see the Work with sellable items topic.
Create a price card
The price card details page information about the price card, including the
existing snapshots. You can edit the details, duplicate the price card, and add
and remove snapshots. Price cards can only be created in an existing price
book.
To create a price card:
1. In the Price Cards section of a price book details page, click +.
2. In the Add window, enter a name. The description and display name are
optional.
Create a snapshot
A snapshot contains a price that is defined to apply to a price card at a
specified date and time. The price changes in the snapshot are linked to the
currencies for the sellable item, or the quantities that a customer purchases.
To create a snapshot:
1. In the Price Card Snapshots section of a price card details page, click +.
2. In the Add window, select a date and time for the snapshot to begin.
3. In the Price Card Snapshots section of the price card details page, click
the snapshot that you created.
4. In the Pricing section of the price snapshot details page, click +.
5. In the Add window, click the drop-down arrow and select the currency
for the snapshot.
6. Click the check mark. The fields for Quantity and Price appear.
7. Enter a quantity and price for the snapshot.
8. To add additional price breaks, click +, and enter the information for
quantity and price.

Add tags to the snapshot - optional
You can use tags to apply a snapshot to all sellable items with the same tag.
For example, if you add the tag stereo to a snapshot, the snapshot will be
applied to every sellable item tagged with stereo.
1. In the Price Snapshot Details section of a price snapshot details page,
click the drop-down arrow and select Edit.
2. In the Edit window, in the Included Tags field, type a tag and click
Enter.
Request approval, approve, or reject a snapshot
A snapshot can't be edited once it has been submitted for approval, but if it is
rejected, it returns to a draft state.
In the Details section of a price snapshot details page, click the drop-
down arrow and select Request Approval, Approve, or Reject.
Comments are optional.

Promotions
A promotion defines a set of qualifications for applying benefits to sellable
items and orders. You can qualify promotions using rules, such as date/time,
catalog, shop, or the customer order history, and you can apply multiple
qualifications to a promotion.
The elements of promotions are:
Promotion books. A collection of promotions, which can apply to
sellable items that are contained in multiple catalogs.
Promotions. One or more benefits that can be applied to sellable items
and orders.
Qualifications. A rule that can be applied to a promotion. Multiple
qualifications can be applied to a single promotion.
Benefits. The discounts that are applied to an order as the result of a
promotion, such as free shipping or 50% off the order total. Multiple
benefits can be added to a promotion.
Public coupons. A code that can be used by any customer, and can be
used multiple times on separate orders. Public coupons are frequently
used for promotions that are publicized through social media marketing,
or being displayed on the sellable item, category, or shop landing pages.
Private coupons. A code that is assigned to only a single customer.

Work with promotions
A promotion defines a set of qualifications that are used to apply benefits to a
customer's order.
This topic describes how to:
Create a promotion book.
Associate a catalog to a promotion book.
Create a promotion.
Add a sellable item to a promotion.
Set the parameters of a promotion.
Add a benefit to a promotion.
Add a qualification to a promotion.
Create a public coupon - optional.
Create and allocate a private coupon - optional.
Request approval, approve, or reject a promotion.
These tasks can be performed by either a Promotioner or Promotioner
Manager, except for approving or rejecting a snapshot, which can only be
performed by a Promotioner Manager.
Create a promotion book
A promotion book contains multiple promotions, which can apply to sellable
items, catalogs, or customer shopping carts. The Promotions Books page
shows all of the existing promotion books.
To add a new promotion book:
1. To open the Promotions dashboard, in the left navigation pane, click
Promotions.
2. In the Promotions Book section, click +.
3. Enter a name for the new promotion book. The display name and
description are optional.
Note: The list of promotion books on the Promotions dashboard is shown in
alphabetical order.
Associate a catalog with a promotion book
A promotion book can be associated with multiple catalogs, but a catalog can
only be associated with one promotion book. If a catalog is already associated
with a promotion book, you can associate that catalog with a different
promotion book, but the catalog will be automatically disassociated from the
first promotion book. You must associate a promotion book with a catalog
before you can associate any sellable items with the promotion book.
To associate a catalog with a promotion book:
1. In the Catalogs section of a promotion book details page, click
Associate.
2. From the Catalog Name drop-down list, select the catalog you want to
associate.
Create a promotion
You must create a promotion book before you can create a promotion.
To create a promotion book:
1. In the Promotions Books section of the Promotions dashboard, click the
name of a promotion book.
2. In the Promotions section of the promotion book details page, click +.
3. Enter a name, the dates and times that the promotion is valid for, the
display text, and the display cart text. The display name, description, and
if the promotion is exclusive are optional.
Note: If the Exclusive check box is selected, only this promotion will be
applied on the shopping cart. If multiple promotions can be applied to
the order, the exclusive promotion with the earliest Valid From date will
be applied.

Add a sellable item to a promotion
You can add individual sellable items to a promotion, instead of having a
promotion be applied to a full catalog.
To add a sellable item to a promotion:
1. In the Items section of a promotion book details page, click +.
2. In the Item Id field, enter a term in the display name of a sellable item,
such as Remote. The drop-down list will show all of the sellable items
that use the term. Select the item that you want to apply the promotion
to.
Set the parameters of a promotion
The parameters of a promotion include any qualifications that must be met
for a promotion to be applied to a customer’s order, the benefits of the
promotion, and if a promotion is a public coupon that is available to all
customers, or if it is a private coupon that is only available to a select group
of customers. For more information about the qualifications and benefits that
can be applied to a promotion, see the Promotions qualifications and
Promotions benefits topics.
Add a qualification to a promotion
Qualifications are conditions that must be met for the promotion to be applied
to the customer order. Multiple qualifications can be added to a promotion, so
the first condition you select may trigger additional conditions you can select.
To add a qualification to a promotion:
1. In the Promotions section of the promotion book details page, click the
name of a promotion.
2. In the Qualifications section of the promotion details page, click +.
3. In the Add window, select a condition from the drop-down list.
4. Click the check mark to save your information. New fields will appear.
Note: Once you have saved your selected condition, you can't change it.
5. In the Add window, from the Condition Operator drop-down menu,
select And or Or.
Note: The And condition operator means that all conditions must be met
for the promotion to be applied to the order, while the Or condition
operator means that any single condition can be met for the promotion to
be applied.
6. Any conditions that apply to a sellable item cause the Item Id field to
appear. You must enter the sellable item information e in the format of
Catalog Name|item ID|Variant ID . If there is no variant of the sellable
item, the information must be in the format of Catalog Name|item ID .
Add a benefit to a promotion
Benefits are the discounts that are applied to a customer’s order as the result
of a promotion. For example, free shipping, or 50% off the order total.
Multiple benefits can be added to a promotion.
To add a benefit to a promotion:
1. In the Promotions section of the promotion book details page, click the
name of a promotion.
2. In the Benefits section of the promotion details page, click +.
3. In the Add window, select a benefit from the drop-down list.
Create a public coupon - optional
A public coupon is a discount code that can be used by any customer, and can
be used multiple times on separate orders. Public coupons are frequently
created for promotions that are publicized through social media, or displayed
on the storefront, category, or sellable item pages.
To create a public coupon:
1. In the Public Coupons section of the promotion details page, click +.

2. In the Add window, enter a coupon code.
Create and allocate a private coupon - optional
A private coupon is a discount code that is assigned to a single customer. You
can specify how many private coupons you want to create, and how many of
those codes are allocated to a specific promotional campaign. Once a private
coupon is created and allocated, you can download an Excel document that
contains the codes for each allocation.
To create and allocate a private coupon:
1. In the Private Coupons section of the promotion details page, click +.
2. In the Add window, enter a prefix, suffix, and the total number of the
private coupon that will be available.
3. Click the check mark to save your information.
4. Return to the promotion details page, and in the Private Coupons, click
the name of a private coupon.
5. In the Allocate window, enter an amount.
6. Click the globe icon to generate the private coupon codes and save them
as an Excel file.
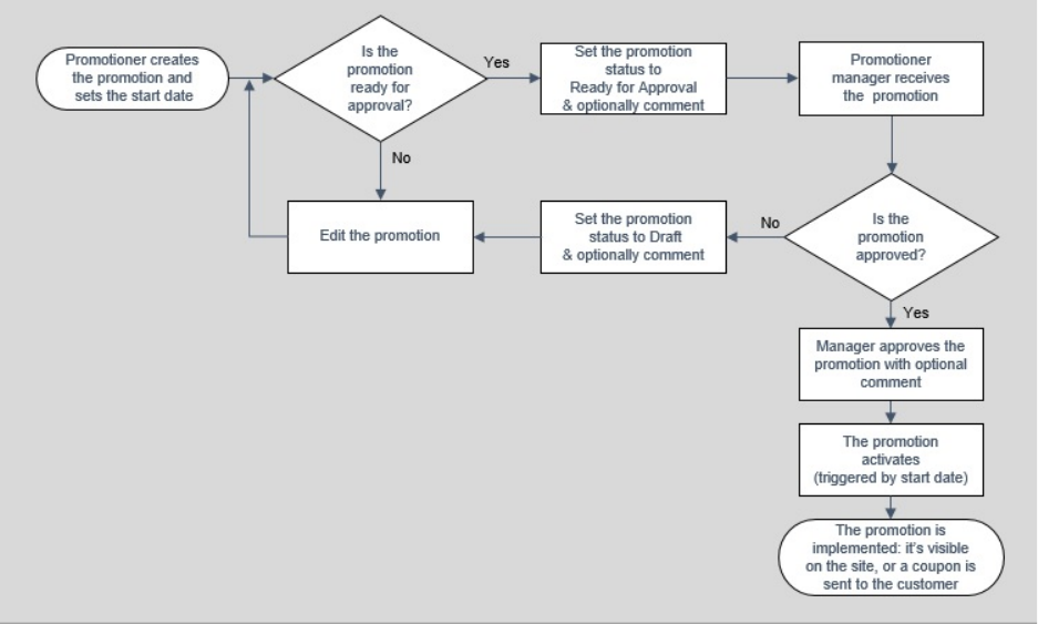
Request approval, approve, or reject a promotion
A promotion can't be edited once it has been submitted for approval, but if it
is rejected, it returns to a draft state. However, you can test a promotion in
your authoring environment before you send it through the approval process.
For information about the approval process, see the Promotion approval
process topic.
In the Details section of a promotion details page, click the drop-down
arrow and select Request Approval, Approve, or Reject. Comments are
optional.

Promotion approval process
The following diagram illustrates the promotion approval process:

Promotions qualifications
Sitecore XC has multiple qualifications that you can use when creating
promotions.
Qualifications are the conditions you set on a promotion that need to be met
for the promotion benefits to be applied to a shopper's order. Multiple
qualifications can be applied to a promotion. If you set multiple qualifications
on a single promotion, you can control whether all of them or only some of
them have to be met for the promotion to be applied to a shopping cart. For
example, if qualifications A, B, and C are set on a promotion, then A and B
could be met, and the promotion benefits would still be applied to the
shopping cart. If neither A or B are met, but C is met, then the promotion
benefits could still be applied to the shopping cart.
There are qualifications that relate to product inventory, shopping carts, the
sellable items in a shopping cart, specific groups of shoppers, the history of a
specific shopper, the dates that the promotion runs, or for a specific shop.
You can apply the following qualifications to the product inventory:
Is Item in Stock? Is the sellable item in stock?
Is Item in Stock in [specific] Location? Is the sellable item in stock in
a defined location?
Inventory Item Stock Count in [specific] Location [compares] to
[specific value]? Does the inventory of a sellable item that is available
in a defined location meet a defined threshold?
Is Item Out of Stock? Is the sellable item out of stock?
Is Item Out of Stock in [specific] Location? Is the sellable item in a
defined location out of stock?
Is Item Pre-orderable? Can a new sellable item be ordered in advance
of its release date?
Is Item Pre-orderable in [specific] Location? Can a new sellable item
available in a specific location be ordered in advance of its release date?
Is Item Back-orderable? Can an out-of-stock sellable item be ordered?

Is Item Back-orderable in [specific] Location? Can an item that's out-
of-stock in a specific location be ordered?
You can apply the following qualifications to a customer's shopping cart:
Cart Has Items? Does the customer’s shopping cart contain any
sellable items?
Is Cart Item Available? Is the sellable item in the shopping cart
available for purchase?
Is Cart Item [specific] Quantity Available? Is the quantity of a
sellable item in the customer’s shopping cart available for purchase?
Cart Any Item Subtotal [compares] to [specific value]? Does the
subtotal for any sellable item placed in a customer’s shopping cart meet
or exceed a defined total?
Cart Subtotal [compares] to [specific value]? Does the subtotal for
everything in a customer’s shopping cart meet or exceed a defined total?
Cart Has Fulfillment? Has the customer chosen a fulfillment option for
their order?
Note: Sitecore XC does not support promotions that use cart subtotal
qualifications to apply line item benefits.
You can apply the following qualifications to specific line items in a
shopping cart:
Cart Item has [specific] tag? Does the sellable item in the cart have a
defined tag?
Cart Item Quantity [compares] to [specific value]? Does the quantity
of the sellable item in a customer’s shopping cart meet or exceed a
defined amount?
Cart Item Quantity is in [min] [max] Range? Is the quantity of a
sellable item in the customer’s shopping cart between defined minimum
amount and maximum amounts?
Cart Item Subtotal [compares] to [specific value]? Does the subtotal
for everything in a customer’s shopping cart meet or exceed a defined
total?

You can apply the following qualifications to any customer:
Is Cart Contact Registered? Does the customer have an account with
your store?
Is Cart Contact Currency [specific value]? Does the currency
associated with the customer account match the defined currency?
Is Cart Contact Customer ID [specific value]? Does the customer
account have a specific, predefined ID?
Is Cart Contact Language [specific value]? Does the language
associated with the customer account match the defined language?
You can apply the following qualifications to the transaction history of the
current customer:
Current Customer Has Purchased [specific] Item? Has the customer
purchased the specific sellable item before?
Current Customer Has Purchased Item with [specific] Tag? Has the
customer purchased a sellable item with the defined tag before?
Current Customer Orders Count [compares] to [specific value]?
Does the number of the customer’s previous orders meet or exceed a
defined amount?
Current Customer Orders Total [compares] to [specific value]?
Does the purchase total of the customer’s previous orders meet or
exceed a defined amount?
You can apply the following qualifications to the current date:
Current Date Has Passed? Is the date after the defined date?
Is Current Day? Does the day match the defined date?
Is Current Month? Does the month match the defined month?
You can apply the following qualifications to a specific shop:
Is Shop Currency [specific value]? Does the currency for the shop
match the defined currency?
Is Shop Language [specific value]? Does the language for the shop
match the defined language?

Is Shop Name [specific value]? Does the name of the shop match the
defined name?

Promotions benefits
Benefits are the possible discounts you select to apply to a promotion. The
benefits are applied to a customer's order when the qualification conditions
for the promotion are met. Multiple benefits can be applied to one promotion.
You can apply the following benefit adjustments to a shopping cart:
Get Cart Any Item Subtotal [specific] Amount Off: A discount of a
defined monetary amount off of any item in the customer’s shopping
cart.
Get Cart Any Item Subtotal [specific] Percent Off: A discount of a
defined percentage off any item in the customer’s shopping cart.
Get Cart Item Subtotal [specific] Amount Off: A discount of a
defined monetary amount off a defined item in the customer’s shopping
cart.
Get Cart Item Subtotal [specific] Percent Off: A discount of a defined
percentage off a defined item in the customer’s shopping cart.
Get Cart Subtotal [specific] Amount Off: A discount of a defined
monetary amount off the subtotal of the customer’s shopping cart.
Get Cart Subtotal [specific] Percent Off.: A discount of a defined
percentage of the subtotal of the customer’s shopping cart.
Note: Sitecore XC does not support applying line item benefits by using cart
subtotal qualifications.
You can apply the following benefit adjustment to the shipping cost:
Get Free Shipping: A discount that is equal to the shipping cost of the
order. This discount is calculated when the customer goes through the
checkout process.

Walkthrough: Working with promotions
This walkthrough expands on the information in the Work with promotions
topic, and describes how to create a promotion. Before following this
walkthrough, you must have permissions for the Promotioner and
Promotioner Manager roles. If you do not have permissions for those roles,
contact your system administrator.
The walkthrough describes how to do the following tasks, using the sample
SXA environment and Habitat storefront:
Create a promotion book and a promotion.
Associate a catalog and sellable item with the promotion book and
promotion.
Add a qualification to the promotion.
Add a benefit to the promotion – a 10% discount.
Add a public coupon to the promotion.
Request approval for the promotion.
Approve the promotion.
Create an order that uses the promotion on the sample SXA storefront to
confirm that the promotion has been applied.
The following information is used in this walkthrough:
The Habitat_Master sample catalog.
The sellable item Habitat Dwell 2-in-1 Steam Mop.
The sample coupon code 10offSteamMop.
The sample email address user1@example.org.
The sample gift card code GC1000000.
Create a promotion book and a promotion
1. In the Sitecore XC Business Tools, click the Promotions icon.
2. In the Promotion Books section of the Promotions dashboard, click +.
1. In the Add window, enter the name WalkthroughPromotionBook, and
the display name Walkthrough Promotion Book.
2. In the Promotion Books section of the Promotions dashboard, click the
WalkthroughPromotionBook you created.
Note: The list of promotion books on the Promotions dashboard is
shown in alphabetical order.
3. In the Promotions section of the promotion book details page, click +.
4. Enter the name 10offSteamMop, and the display name 10% off Steam
Mops.
5. Enter the Valid From and Valid To dates and times.
6. Enter the display text 10% off 2-in-1 Steam Mop, and the display cart
text 10% off 2-in-1 Steam Mop.
7. Select the Is Exclusive check box.
Associate a catalog and sellable item with the
promotion book and promotion
1. You must associate a catalog with a promotion book before you can
associate any sellable items. In the Catalogs section of the promotion
book details page, click Associate.
2. In the Associate Catalog window, select the Habitat_Master catalog
from the drop-down list.
Note: A catalog can only be associated with one catalog at a time. When
you associate the Habitat_Master catalog with your promotion, it is
automatically disassociated from the sample Habitat_PromotionBook.
3. In the Promotions section of the promotion book details page, click the
“10offSteamMops” promotion.
4. In the Items section of the promotion book details page, click +.
5. In the Add window, in the Catalog drop-down list, select
Habitat_Master.
6. In the Item Id field, enter Dwell. A drop-down list that contains all the
sellable items with “Dwell” in the name will be shown. Select “Habitat
Dwell 2-in-1 Steam Mop” from the list.
7. To save your information, click the check mark.
Add a qualification to the promotion
1. In the Promotions section of the promotion book details page, click the
10offSteamMop promotion.
2. In the Qualifications section of the promotion details page, click +.
3. In the Add window, in the Condition drop-down list, select Cart Item
Quantity is in [min] [max] Range? and click the check mark.
4. In the Add window, in select the Condition Operator drop-down list,
select And.
5. In the Catalog drop-down list, select Habitat_Master.
6. In the Minimum Quantity field, enter 2, and in the Maximum
Quantity field, enter 10.
7. In the Item Id field, enter Dwell. A drop-down list that contains all the
sellable items with “Dwell” in the name is shown. Select “Habitat Dwell
2-in-1 Steam Mop” from the list.
8. To save your information, click the check mark.
Add a benefit to the promotion
1. In the Benefits section of the promotion details page, click +.
2. In the Add window, select Get Cart Item Subtotal [specific] Percent Off
in the Action drop-down list and click the check mark.
3. In the Percent Off field, enter 10, and in the Catalog, click select
Habitat_Master.
4. In the Item Id field, enter Dwell. A drop-down list that contains all the
sellable items with “Dwell” in the name is shown.
5. Click “Habitat Dwell 2-in-1 Steam Mop” from the list.
6. To save your information, click the check mark.
Add a public coupon to the promotion
1. In the Public Coupons section of the promotion details page, click +.
2. In the Add window, in the Code field, enter the name 10offSteamMop.
Request approval for the promotion
1. In the Details section of the promotion details page, click the drop-down
arrow and select Request Approval.
2. In the Request Approval window, enter an optional comment. For
example, Walkthrough promotion request.
Approve the promotion
This task is performed by the Promotioner Manager.
1. In the Details section of the promotion details page, click the drop-down
arrow and select Approve.
2. In the Approve window, enter an optional comment. For example,
Walkthrough promotion approval.
Create an order that uses the promotion on the
sample Habitat storefront to confirm the promotion
has been applied
1. In a browser window, open the sample Habitat storefront.
2. Search for or navigate to the product detail page for the Habitat Dwell 2-
in-1 Steam Mop. This is found in Appliances > Small Appliances.
3. Add 13 of the product to the shopping cart, go to the shopping cart icon,
and select View Cart.
4. Enter 10offSteamMop in the discount code field, click Add discount
code, and confirm that the 10% discount has not been applied to the
total.
5. Change the amount of the product in the shopping cart to 3.
6. Confirm that the 10% discount has now been applied to the total, with
the text “10% off Steam Mop discount” shown under the unit price.

Orders
Sitecore XC enables you to manage all aspects of the order life cycle,
payment and fulfillment options, managing items in pending orders, and
managing RMAs (Return Merchandise Authorizations) and refunds.
Orders are integrated with customer information. When you view a
customer's account information, a list of the customer's orders is shown.
Clicking an order number takes you to the details of the order. For more
information, see the Customers topic.
A Customer Service Representative (CSR) or Customer Service
Representative Administrator can perform the following tasks on an order:
View order details, including the date the order was made, grand totals,
payment totals including any pending amounts, and payment types.
Process returns and RMAs.
List the entitlement sellable items that are associated with an order,
including any disabled or canceled entitlements, such as a subscription
service the customer canceled.
Add new items, edit item amounts, or delete items for pending orders.
Release an order from an on-hold status, undo changes to an order that is
on hold, cancel an order, or set the fulfillment on an order.

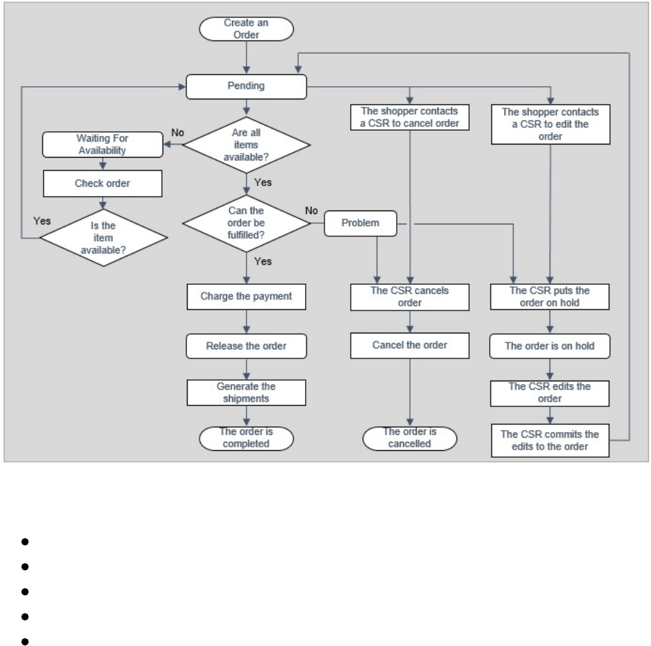
Work with orders
Sitecore XC Business Tools enable a Customer Service Representative (CSR)
or Customer Service Representative Administrator to manage customer
orders. The Orders dashboard shows the total number of orders in the system
and their status.
The following diagram shows the possible workflows for an order:
This topic describes how to:
Put an order on hold.
Cancel an order.
Void and refund the payment on an order.
Commit, undo the changes, or cancel the hold on an order.
Set the fulfillment on an order.

Edit or delete an item on an order.
Add an item to an order.
Add an additional payment to an order.
Request a Return Merchandise Authorization (RMA) for an order.
Put an order on hold
Only orders with a status of Pending or Problem can be put on hold.
1. In the Orders section of the Orders dashboard, select Pending or
Problem from the drop-down menu. You can also search by order
confirmation number, instead of viewing all orders with a status of
Pending or Problem.
2. On the Pending or Problem details page, click the confirmation number
of the order you want to put on hold.
3. In the Summary section of the order details page, select Hold Order
from the drop-down menu.
Cancel an order
Only orders that have a status of On hold or Problem can be cancelled.
1. In the Orders section of the Orders dashboard, choose On Hold from
the drop-down menu. You can also search by order confirmation
number, instead of viewing all orders with a status of On Hold.
2. On the On Hold details page, click the confirmation number of the order
you want to put on hold.
3. In the Summary section of the order details page, select Cancel Order
from the drop-down menu.
Void and refund the payment on an order
You can void and refund the payment on orders with a status of On Hold, or
refund the payment for a completed order.

1. In the Payments section of an order details page, click Voids a payment.
2. In the Void window, click the check mark to confirm that you want to
void the payment.
3. Return to the Payments section of the order details page and click
Refunds a payment.
Commit, undo the changes, or cancel the hold on an
order
An order with the status of Committed will automatically be sent through the
fulfillment and released steps of the orders process, and then be moved to the
final status of Completed.
When you undo changes to an order, the order will stay on hold. When you
cancel the hold on an order, the order is automatically changed to Pending.
To commit, undo changes, or cancel an order:
In the Summary section of an order details page, select Commit On-
Hold Order, Undo Changes, or Cancel Hold from the drop-down
menu.
Set the fulfillment on an order
1. In the Summary section of an order details page, select Set Fulfillment
from the drop-down menu.
2. In the Set Fulfillment window, select Select delivery options by item
or Ship items from the drop-down menu.
3. In the Set Fulfillment window, select a country from the drop-down list.
4. In the Set Fulfillment window, enter the state, the first and last names
of the customer, the address name, city, and the ZIP or postal code. The
phone number is optional.
In the Set Fulfillment window, select the fulfillment option name from the
drop-down list.

Edit or delete an item on an order
1. In the Line Items section of an orders details page, select the item you
want to edit or delete.
2. Select Edit or Delete from the drop-down menu.
If you select Edit, enter the new quantity of the item.
If you select Delete, confirm the deletion.
Add an item to an order
1. In the Line Items section of an order details page, select Add from the
drop-down menu.
2. In the Add window, enter the item ID and quantity. The required format
for the item ID is catalogID|productID|variantID. If the item does not
have a variant, the required format of the ID is catalogID|productID|.
Add an additional payment to an order
When items have been added to an order, an additional payment must be
added.
Note: When you add an additional payment to an order, the amount you add
must be the full payment that matches the grand total of the order.
1. In the Payments section of an order details page, click +.
2. In the Add window, select the payment type to apply from the drop-
down list and click the check mark.
1. If you chose Federated, the Add window will now have a PayPal
button, or fields for Card Number, Expiration Date, Amount, and
Country.
2. If you click PayPal, a PayPal checkout window will open.
3. If you enter the information for a credit card, the Add field will
now have an Option button to validate the credit card information.
4. If you chose Gift Card, the Add window will now have fields for
the gift card code and the amount.
3. In the Add window, enter the payment amount and customer details.
Request a Return Merchandise Authorization
(RMA) for an order
1. In the Search section of the Orders dashboard, enter the confirmation
number of the order that has the item a customer has requested to return.
2. In the Line Items section of the order details page, select the requested
sellable item, and select Request RMA from the drop-down menu.
3. In the Request RMA window, select a reason from the drop-down list.
The reasons for an RMA are "The wrong item was sent." or "Customer
did not like item."
4. Enter the quantity of the item to be returned.
5. Click the check mark to save your information. A new Request RMA
window will appear.
6. In the Request RMA window, select Want to Continue.
Note: If you do not select Want to Continue, the Request RMA process is
canceled.

Walkthrough: Working with orders
This walkthrough expands on the information in the Work with orders topic.
Before following this walkthrough, you must have permissions for the
Customer Service Representative (CSR) role. If you do not have permissions
for this role, contact your system administrator.
This walkthrough describes how to do the following tasks, using the sample
Habitat storefront:
Create a sample order.
Put the order on hold.
Add an item to the order.
Add an additional payment to the order.
Commit the order.
The following information is used in this walkthrough:
The sample email address user1@example.org.
An order for 5 of the Kid’s Furry Friends Rabbit Ear Headphones.
The gift card code GC1000000.
The sellable item ID Habitat_Master|6042222|56042225 (Minnow
Kid’s Tablet—7”, 8GB—Wifi).
Create a sample order
1. In a browser window, open your sample Habitat storefront.
2. Search for or navigate to the Kid’s Furry Friends Rabbit Ear
Headphones product. This is found in the Audio > Headphones node.
3. Add five of the product to the shopping cart, go to the shopping cart
icon, and select Checkout.
4. Select Ship items from the Delivery preferences drop-down list.
5. Enter a sample name, city, country/region, address, and state/province in
the required shipping address fields. For example, Jane Doe, Seattle,
USA, 123 Sample Lane, WA.
6. Click View shipping options, select a shipping option, and click
Continue to billing.
7. In the Email address and Confirm email address fields, enter the
email address user1@example.org.
8. Select Apply gift card, then enter the GC1000000 gift card code.
9. Click Get balance then click Apply full amount. Click Add gift card,
and then click Continue to confirmation.
10. Click Confirm order, and make a note of the order confirmation
number.
Put the order on hold
1. In the Sitecore XC Business Tools, click the Orders icon.
2. In the Search field of the Orders dashboard, enter the order
confirmation number of the order you created, and click ENTER.
3. In the Results section of the Orders dashboard, click the confirmation
number of the order.
4. In the Summary section of the order details page, select Hold Order
from the drop-down list.
5. In the Hold Order window, click the check mark.
Add an item to the order
1. In the Line Items section of the order details page, select Add from the
drop-down list.
2. In Item field in the Add window, enter the item number
Habitat_Master|6042222|56042225, and 1 in the Quantity field.
3. In the Line Items section of the order details page, confirm that a
Minnow Kid’s Tablet—7”, 8GB—Wifi has been added to the order.
4. In the Details section of the details page for the order, make a note of
the new grand total of the order, which should now be larger than the
payment. Make a note of the new grand total.
Add an additional payment to the order
1. In the Payments section of the order details page, click +.
2. In the Add window, in the Option drop-down list, select Gift Card and
click the check mark.
3. In the GiftCardCode field, enter the sample GC1000000 gift card code,
and in the Amount field, enter the new grand total of the order.
4. In the Amount field, enter the new grand total.
5. In the Details section of the order details page, confirm that the grand
total and payment amounts now match.
Commit the order
1. In the Summary section of the order details page, select Commit On-
Hold Order from the drop-down list.
2. In the Commit On-Hold Order window, click the check mark.
The committed order will now automatically be sent through the fulfilment
and released steps of the orders process, and then be moved to the final status
of Completed.

Customers
Sitecore XC Business Tools allow you to edit and manage customer
information.
Customer information is integrated with order information. When you view a
customer's account, their order history is shown in addition to the account
details. The order history information includes the following:
Every order the customer has placed.
The current status of every order.
Any entitlements the customer has purchased.
For more information, see the Orders topic.
A Customer Service Representative (CSR) or Customer Service
Representative Administrator can perform the following tasks on customer
accounts:
Edit customer accounts. This includes:
Editing names, phone numbers, and email addresses.
Changing the language associated with the account.
Changing or adding addresses to the account.
Track customer orders.

Work with customer accounts
Sitecore XC lets Customer Service Representatives (CSRs) and Customer
Service Representative Administrators to manage and update customer
accounts.
The Customer Orders section of a customer details page lists all of the
orders a customer has made. Clicking the confirmation number of an order
will open the order details page in Orders.
This topic describes how to:
Add an address or edit the details of a customer account.
Add an address or edit the details of a customer
account
1. In the Addresses section of a customer details page, click +.
2. In the Add window, select a country from the drop-down list, click the
check mark, and then enter the details of the address.
3. In the Details section of a customer details page, click Edit. You can edit
every field except the account number.

Relationship definitions
Sitecore XC helps you increase sales by enabling you to create relationships
between sellable items for cross-sells and upsells.
A cross-sell relationship is one that identifies an additional product that is
related to the product a customer is buying, or has already bought. For
example, if a customer had added an XSound CD Bluetooth In-Dash
Receiver, the store may also show a set of XSound 6 1 2” 2-Way Coaxial Car
Speakers as a related product.
An upsell relationship is one that shows customers that there are different,
higher-priced versions or models of the product that they’re browsing that
may be better for their needs. For example, if a customer is browsing the
XSound 1” Coaxial Tweeters that have a sell price of $39.99, an upsell
relationship could be set to additionally show the XSound .75” Coaxial
Tweeters that have a list price of $59.99.
In Sitecore XC, there are predefined relationship definitions for catalogs,
categories, and sellable items. Additional relationship types can be added by
your development team. The predefined relationship definitions are the
following:
Sitecore.Commerce.Plugin.Catalog.SellableItem,
Sitecore.Commerce.Plugin.Catalog. A relationship from a catalog to a
sellable item.
Sitecore.Commerce.Plugin.Catalog.Category,
Sitecore.Commerce.Plugin.Catalog. A relationship from a catalog to a
category.
Sitecore.Commerce.Plugin.Catalog.Catalog,
Sitecore.Commerce.Plugin.Catalog. A relationship from a catalog to
another catalog.
Individual sellable items automatically have the following predefined
relationships:

InstallationProduct. A cross-sell relationship for installation
entitlement products. For example, if a customer is buying a dishwasher,
the store may also show an installation service that the customer can add
to their order.
RelatedProduct. A cross-sell relationship for different products that are
related to the product the customer is buying.
TrainingProduct. A cross-sell relationship for training products. For
example, if a customer is buying a complex software product, the store
may also show possible online training courses that the customer can
add to their order.
WarrantyProduct. A cross-sell relationship for warranty products. For
example, if a customer is buying a dishwasher, the store may also show
possible extended warranties the customer can add to their order.

Work with relationship definitions
Sitecore XC enables you to create custom relationships, such as upsell or
cross-sell relationships, between catalogs, categories, and sellable items.
This topic describes how to:
Create a relationship definition.
Associate catalogs, categories, or sellable items to the relationship.
Create a relationship definition
1. To open the Relationship Definitions dashboard, click Relationship
Definitions in the left navigation pane.
2. In the Entities section of the Relationship Definitions dashboard, click a
relationship type.
3. In the Relationship Definitions section of the relationship entity details
page, click +.
4. In the Add window, enter a name and display name. The description is
optional.
5. Select the target type from the Target Type drop-down list.
6. If you want a list of related entities to be automatically rendered on the
Merchandising dashboard for a catalog, category, or sellable item,
choose Render List Automatically.
Associate catalogs, categories, or sellable items to a
relationship definition
Note: The following task uses the example of associating a catalog with a
category. To associate a category or sellable item to a relationship, go to the
details page of a category or sellable item.
1. In the Catalogs section of the Merchandising dashboard, click the name
of a catalog.
2. If the Render List Automatically check box was chosen when a
relationship was created, a section with the display name of that
relationship will be at the bottom of the catalog details page.
3. Select the name of a relationship, and then click Associate.
4. In the ID field, type a word from the display name of the category, and
select a category from the drop-down list.

Composer
The Sitecore XC Business Tools allow you to customize the information
displayed for any Commerce item. You can add new properties to any of the
following Commerce items:
catalogs
categories
sellable items
inventory sets
price books
price cards
promotion books
promotions
customers
When you add new properties to a Commerce item, you create a new child
view for the item. If you want to apply the new set of properties to more than
one Commerce item, you convert the new child view to a Composer template
to make it available to other Commerce items.
You can use a Composer template to apply custom properties to a specific
Commerce item, a subset of Commerce items, or to all Commerce items of a
certain type (for example, all catalogs).
When you add a new property to a Commerce item, you specify a data type
for the property (that is, the kind of value expected for the property, such as a
string or a decimal). Depending on the data type you select, you can further
define constraints for values permitted for the property.
Note: You must be assigned to the Commerce Server Administrator role to
access this functionality.

Work with custom properties
Sitecore XC allows you to extend the properties associated with a Commerce
item, and to make those properties available to other Commerce items.
This topic describes how to:
Add a new custom child view to a Commerce item
Convert a child view to a Composer template
Apply a Composer template to other Commerce items
Add a custom child view to a Commerce item
This procedure describes how to add a child view to a catalog. You can use
these same steps to add a child view to any other Commerce item.
To add a custom child view:
1. Open the Merchandising dashboard.
2. In the Catalogs section, click on a catalog.
3. On the catalog Details page, open the drop-down menu in the Summary
section and select the Add View option.
4. In the Add View window, enter an internal name and a display name for
the child view.
5. On the catalog Details page, open the drop-down menu in the new Child
View and select the Add Property option.
6. In the Add Property window, enter an internal name and a display
name for new property, and choose a data type. Possible values are:
String
DateTimeOffSet
Decimal
Integer
Boolean
7. Depending on the data type of the new property, you can optionally
configure a constraint on the permitted values for the property.

For properties of type "integer" or "decimal", you can configure a
minimum-maximum constraint (open the drop-down menu and
select the Add Min-Max Constraint option).
For properties of type "string" you can specify a set of permitted
values (open the drop-down menu and select the Add Selection
Option Constraint option).
Convert a child view to a Composer template
To convert a custom child view to a template:
1. In the custom child view section, open the drop-down menu and select
the Make Template option.
2. In the Make Template window, specify an an internal name and a
display name for the custom view template.
3. Click on Composer in the left navigation pane to open the Composer
dashboard and verify that the custom view is listed in the Templates
section.
Apply a Composer template to other Commerce
items
You can apply a custom child view (and its properties) to other Commerce
items, at different levels of granularity:
To apply the template to a single Commerce item (for example, a
sellable item), add a tag to the Composer template, and add the same tag
to the corresponding Commerce item. Any item that shares a tag with
the Composer template inherits the properties in that template.
To apply the template to all Commerce items of a certain type (for
example, all categories), use the Link to Entities function on the
Composer dashboard (and select the appropriate entity type).
To apply the template to a subset of Commerce items (for example, a
group of sellable items), associate the template to one or more Item
Definitions (which have been defined in a catalog), and ensure that the
apopropriate sellable items are associated with the same Item Definition
(in their Details page).
Copyright
(c) 2018 Sitecore Corporation and its affiliates. All rights reserved.
This document is provided “as-is”. Information and views expressed in this
document, including URL and other Internet Web site references, may
change without notice. Some examples depicted herein are provided for
illustration only and are fictitious. No real association or connection is
intended or should be inferred. This document does not provide you with any
legal rights to any intellectual property in any Sitecore XC product. You may
copy and use this document for your internal, reference purposes. All
trademarks are property of their respective owners.

