CFD S400/S500 S400 Sony S400, S500
User Manual: CFD-S400
Open the PDF directly: View PDF
.
Page Count: 54
- COVER
- TABLE OF CONTENTS
- SERVICING NOTES
- GENERAL
- DISASSEMBLY
- MECHANICAL ADJUSTMENTS
- ELECTRICAL ADJUSTMENTS
- DIAGRAMS
- IC PIN DESCRIPTION
- CIRCUIT BOARDS LOCATION
- BLOCK DIAGRAM — CD SECTION —
- BLOCK DIAGRAM — MAIN SECTION —
- PRINTED WIRING BOARD — CD SECTION —
- SCHEMATIC DIAGRAM — CD SECTION —
- PRINTED WIRING BOARD — TUNER SECTION —
- SCHEMATIC DIAGRAM — TUNER SECTION —
- PRINTED WIRING BOARDS — MAIN SECTION —
- SCHEMATIC DIAGRAM — MAIN SECTION (1/2) —
- SCHEMATIC DIAGRAM — MAIN SECTION (2/2) —
- PRINTED WIRING BOARD — TC SECTION —
- SCHEMATIC DIAGRAM — TC SECTION —
- PRINTED WIRING BOARDS — CONTROL SECTION —
- SCHEMATIC DIAGRAM — CONTROL SECTION —
- PRINTED WIRING BOARDS — DISPLAY SECTION —
- SCHEMATIC DIAGRAM — DISPLAY SECTION —
- PRINTED WIRING BOARDS — POWER SUPPLY SECTION —
- SCHEMATIC DIAGRAM — POWER SUPPLY SECTION —
- IC BLOCK DIAGRAMS
- EXPLODED VIEWS
- ELECTRICAL PARTS LIST
- REVISION HISTORY

1
CD Model Name Using Similar Mechanism CFD-S36
Section CD Mechanism Type KSM-213RDP
Optical Pick-up Name KSS-213R
TC Model Name Using Similar Mechanism NEW
Section Tape Transport Mechanism Type MF-S200
SERVICE MANUAL
CFD-S400/S500
CD RADIO CASSETTE-CORDER
Other Specifications
CD player section
System
Compact disc digital audio system
Laser diode properties
Material: GaAlAs
Wave length: 780 nm
Emission duration: Continuous
Laser output: Less than 44.6 µW
(This output is the value measured at a distance of
about 200 mm from the objective lens surface on
the optical pick-up block with 7 mm aperture.)
Spindle speed
200 r/min (rpm) to 500 r/min (rpm) (CLV)
Number of channels
2
Frequency response
20 - 20,000 Hz +1/–2 dB
Wow and flutter
Below measurable limit
SPECIFICATIONS
– Continued on next page –
Radio section
Frequency range
FM: 87.5 - 108 MHz
AM: 530 - 1,710 kHz
Antennas
FM: Telescopic antenna
AM: Built-in ferrite bar antenna
Cassette-corder section
Recording system
4-track 2 channel stereo
Fast winding time
Approx. 120 sec. with Sony cassette C-60
Frequency response
TYPE I (normal): 80 - 10,000 Hz
Ver 1.1 2002. 07
9-873-982-02
2002G0400-1
© 2002. 07
AUDIO POWER SPECIFICATIONS
POWER OUTPUT AND TOTAL
HARMONIC DISTORTION
With 3.2-ohm loads, both channels driven from
150 - 6,300 Hz; rated 1.8 W per channel-
minimum RMS power, with no more than 10%
total harmonic distortion in AC operation.
Sony Corporation
Personal Audio Company
Published by Sony Engineering Corporation
US Model
CFD-S500
Canadian Model
E Model
CFD-S400
Photo: CFD-S500

2
General
Speaker
Full range: 10 cm dia.,
3.2 ohms, cone type (2)
Outputs
Headphones jack (stereo minijack)
For 16 - 68 ohms impedance headphones
Power output
2.3 W + 2.3 W (at 3.2 ohms, 10%
harmonic distortion)
Power requirements
For CD radio cassette-corder:
US, CND, E92, MX model:
120 V AC, 60 Hz
KR model:
220 V AC, 60 Hz
SP model:
230 V AC, 50 Hz
9 V DC, 6 size D (R20) batteries
For remote control:
3 V DC, 2 size AA (R6) batteries
Power consumption
AC 20 W
Battery life
For CD radio cassette-corder:
FM recording
Sony R20P: approx. 13.5 h
Sony alkaline LR20: approx. 20 h
Tape playback
Sony R20P: approx. 7.5 h
Sony alkaline LR20: approx. 15 h
CD playback
Sony R20P: approx. 2.5 h
Sony alkaline LR20: approx. 7 h
Dimensions
Approx. 386 × 166 × 252 mm (w/h/d)
(15 1/4 × 6 5/8 × 10 inches) (incl. projecting parts)
MassApprox. 3.3 kg (7 lb. 4 oz.) (incl. batteries)
Supplied accessories
AC power cord (1)
Remote control (RMT-CS400A) (1)
Headphones (1) (CFD-S500 only)
Design and specifications are subject to change without
notice.
CFD-S400/S500
SAFETY-RELATED COMPONENT WARNING!!
COMPONENTS IDENTIFIED BY MARK 0 OR DOTTED LINE
WITH MARK 0 ON THE SCHEMATIC DIAGRAMS AND IN
THE PARTS LIST ARE CRITICAL TO SAFE OPERATION.
REPLACE THESE COMPONENTS WITH SONY PARTS WHOSE
PART NUMBERS APPEAR AS SHOWN IN THIS MANUAL OR
IN SUPPLEMENTS PUBLISHED BY SONY.
CAUTION
Use of controls or adjustments or performance of proce-
dures other than those specified herein may result in haz-
ardous radiation exposure.
Flexible Circuit Board Repairing
•Keep the temperature of the soldering iron around 270˚C during
repairing.
•Do not touch the soldering iron on the same conductor of the
circuit board (within 3 times).
•Be careful not to apply force on the conductor when soldering
or unsoldering.
Notes on Chip Component Replacement
•Never reuse a disconnected chip component.
•Notice that the minus side of a tantalum capacitor may be dam-
aged by heat.
NOTES ON HANDLING THE OPTICAL PICK-UP BLOCK
OR BASE UNIT
The laser diode in the optical pick-up block may suffer electrostatic
breakdown because of the potential difference generated by the
charged electrostatic load, etc. on clothing and the human body.
During repair, pay attention to electrostatic breakdown and also use
the procedure in the printed matter which is included in the repair
parts.
The flexible board is easily damaged and should be handled with
care.
NOTES ON LASER DIODE EMISSION CHECK
The laser beam on this model is concentrated so as to be focused on
the disc reflective surface by the objective lens in the optical pick-
up block. Therefore, when checking the laser diode emission,
observe from more than 30 cm away from the objective lens.
ATTENTION AU COMPOSANT AYANT RAPPORT
À LA SÉCURITÉ!!
LES COMPOSANTS IDENTIFIÉS PAR UNE MARQUE 0 SUR LES
DIAGRAMMES SCHÉMATIQUES ET LA LISTE DES PIÈCES SONT
CRITIQUES POUR LA SÉCURITÉ DE FONCTIONNEMENT. NE
REMPLACER CES COMPOSANTS QUE PAR DES PIÈCES SONY
DONT LES NUMÉROS SONT DONNÉS DANS CE MANUEL OU
DANS LES SUPPLÉMENTS PUBLIÉS PAR SONY.
•Abbreviation
CND : Canadian model
E92 : AC 120V area in E model
MX : Mexican model
SP : Singapore model
KR : Korean model
3
TABLE OF CONTENTS
1. SERVICING NOTES......................................................... 4
2. GENERAL............................................................................ 5
3. DISASSEMBLY
3-1. Cabinet Top Assy ................................................................ 7
3-2. Cabinet Front Assy, Cabinet Rear Assy .............................. 7
3-3. Wires ................................................................................... 8
3-4. MD Block ............................................................................ 8
3-5. Cassette Door Assy ............................................................. 9
3-6. LCD Board, Control (4) Board ........................................... 9
3-7. Main Board ....................................................................... 10
3-8. Tuner Board ....................................................................... 10
3-9. Power Board ...................................................................... 11
3-10. CD Lid............................................................................... 11
3-11. CD Block Assy .................................................................. 12
3-12. Optical Pick-up ................................................................. 12
3-13. R/P Head (HRP301), TC Board ........................................ 13
3-14. Motor Assy (M801), Main Belt (B), Sub Belt (B) ............ 13
4. MECHANICAL ADJUSTMENTS ............................... 14
5. ELECTRICAL ADJUSTMENTS
Tape Section .......................................................................... 14
Tuner Section......................................................................... 15
CD Section ............................................................................ 16
6. DIAGRAMS
6-1. IC Pin Description ............................................................. 17
6-2. Circuit Boards Location .................................................... 17
6-3. Block Diagram – CD Section –......................................... 18
6-4. Block Diagram – Main Section – ...................................... 19
6-5. Printed Wiring Board – CD Section – ............................... 20
6-6. Schematic Diagram – CD Section –.................................. 21
6-7. Printed Wiring Board – Tuner Section – ........................... 22
6-8. Schematic Diagram – Tuner Section – .............................. 23
6-9. Printed Wiring Boards – Main Section – .......................... 24
6-10. Schematic Diagram – Main Section (1/2) – ...................... 25
6-11. Schematic Diagram – Main Section (2/2) – ...................... 26
6-12. Printed Wiring Board – TC Section – ............................... 27
6-13. Schematic Diagram – TC Section – .................................. 28
6-14. Printed Wiring Boards – Control Section –....................... 29
6-15. Schematic Diagram – Control Section – ........................... 30
6-16. Printed Wiring Boards – Display Section – ...................... 31
6-17. Schematic Diagram – Display Section –........................... 32
6-18. Printed Wiring Boards – Power Supply Section – ............ 33
6-19. Schematic Diagram – Power Supply Section –................. 34
6-20. IC Block Diagrams............................................................ 35
7. EXPLODED VIEWS
7-1. Main Section ..................................................................... 38
7-2. Cabinet Front Section........................................................ 39
7-3. Cabinet Top Section .......................................................... 40
7-4. Cabinet Rear Section ......................................................... 41
7-5. Tape Mechanism Section .................................................. 42
7-6. CD Mechanism Section .................................................... 43
8. ELECTRICAL PARTS LIST......................................... 44
CFD-S400/S500

4
CFD-S400/S500
CHUCK PLATE JIG ON REPAIRING
On repairing CD section, playing a disc without the lid (CD), use
Chuck Plate Jig.
• Code number of Chuck Plate Jig: X-4918-255-1
SECTION 1
SERVICING NOTES
LASER DIODE AND FOCUS SEARCH OPERATION
CHECK
1. Turn ON the [POWER] button and press [CD] button to
CD position.
2. Open the CD lid.
3. Turn on S801 with screwdriver, etc. as following figure.
4. Press the N X (CD) button.
5. Confirm the laser diode emission while observing the objecting
lens. When there is no emission, Auto Power Control circuit or
Optical Pick-up is broken.
Objective lens moves up and down three times for focus search.
S801

5
CFD-S400/S500
SECTION 2
GENERAL This section is extracted
from instruction manual.
Remote Control
Location of controls
FUNCTION
BAND
N
POWER
VOL +,–
x
.,>
Loading a CD
With the labeled side up
Inserting a cassette
With the side you want
to play facing you
Total track number Programmed track Playing orderTotal playing time
Display
CD
MEGA BASS
Z PUSH
OPEN/CLOSE
VOL +*, –
., >
TUNE –, +
DISPLAY
ENT
MEMORY
MODE
i
Number buttons
x
u*
POWER
SLEEP
OPR/BATT
RADIO BAND
AUTO PRESET
TAPE
Display
Remote sensor SOUND MODE
SLEEP
Number buttons
MODE
TUNE –, +
X
MEGA Xpand
MEGA Xpand MEGA BASS
SOUND
*The button has a tactile dot.
*

6
CFD-S400/S500
•The equipment can be removed using the following procedure.
SECTION 3
DISASSEMBLY
3-1. CABINET TOP ASSY
(Page 7)
3-2. CABINET FRONT ASSY,
CABINET REAR ASSY
(Page 7)
3-11. CD BLOCK ASSY
(Page 12)
SET
3-3. WIRES
(Page 8)
3-4. MD BLOCK
(Page 8) 3-7. MAIN BOARD
(Page 10)
3-5. CASSETTE DOOR ASSY
(Page 9)
3-6. LCD BOARD,
CONTROL (4) BOARD
(Page 9)
3-10. CD LID
(Page 11)
3-8. TUNER BOARD
(Page 10)
3-13. R/P HEAD (HRP301),
TC BOARD
(Page 13)
3-14. MOTOR ASSY (M801),
MAIN BELT (B),
SUB BELT (B)
(Page 13)
3-9. POWER BOARD
(Page 11)
3-12. OPTICAL PICK-UP
(Page 12)

7
CFD-S400/S500
3-2. CABINET FRONT ASSY, CABINET REAR ASSY
3-1. CABINET TOP ASSY
3
screw (2.6)
2
screw (2.6)
4
screw (2.6)
5
CNP802
8
cabinet top assy
6
CNP804
7
connector
(S801)
claw
cassette door assy
CD lid
handle
1
BTP 2.6x10
1
PWH 2.6x10
3
CNP323
4
CNP302
5
CNP806
6
CNP803
qa
cabinet front assy
qs
cabinet rear assy
2
HEADPHONE board
7
screw (2.6)
8
screw (2.6)
9
battery lid
0
screw (2.6)
Note : Follow the disassembly procedure in the numerical order given.

8
CFD-S400/S500
3-4. MD BLOCK
3-3. WIRES
Put flat cable and wires between the cabinets and push them in the
grooves located at A to E in the figure to prevent disconnection
before assembling the set.
A
DE
B
Cfrom HEADPHONE board
cabinet front
cabinet rear
1
BVTP 2.6x10
2
BVTP 2.6x10
3
MD block

9
CFD-S400/S500
3-6. LCD BOARD, CONTROL (4) BOARD
3-5. CASSETTE DOOR ASSY
1
BVTP 2.6x1
0
3
cassette door assy
flexible flat cable
cassette spring
2
damper
4
BVTP 2.6x10
5
claws
6
LCD board
1
BVTP (2.6)
3
cassette holder
2
7
CONTROL (4) board
cassette door sub assy
claw
claw

10
CFD-S400/S500
3-8. TUNER BOARD
3-7. MAIN BOARD 6
BVTP 2.6x10
7
MAIN board
3
CNP322
4
CNP902
5
CNP1
1
PWH 2.6x10
2
HEADPHONE board
1
B 3x
8
4
BVTP 2.6x10
5
claws
63
CNP1
7
TUNER board
2
telescopic antenna

11
CFD-S400/S500
3-9. POWER BOARD
3-10. CD LID
3
BVTP 2.6x10
4
BVTP 2.6x10
5
BVTP 2.6x10
6
POWER board
1
CNP902
2
CNP901
3
CD lid
1
claw
CD spring
2
claw

12
CFD-S400/S500
3-12. OPTICAL PICK-UP
3-11. CD BLOCK ASSY
1
PWH 2.6x10
4
CD block ass
y
claws
2
PWH 2.6x10
3
CD cover
2
PWB tapping (M2
)
1
gear (A)
claw
3
PWB tapping (M2)
5
sled shaft
6
optical pick-up
4

13
CFD-S400/S500
3-14. MOTOR ASSY (M801), MAIN BELT (B), SUB BELT (B)
3-13. R/P HEAD (HRP301), TC BOARD
2
BVTP 2x4
1
R/P head (HRP301)
3
TC board
4
Removal the solders.
claws
1
bind DT M2x6
2
bind DT M2x6
5
pan M2.6x4.5
3
main belt (B)
4
sub belt (B)
6
motor assy (M801
)

14
CFD-S400/S500
i
j
ack
(
J321
)
set
32 Ω
test tape
WS-48A
(3 kHz, 0 dB)
digital frequency
counter
TAPE SECTION 0 dB = 0.775 V
• Standard Output Level
Output terminal HP OUT
load impedance 32 Ω
output signal level 0.25 V (–10 dB)
• Test Tape
Type Signal Used for
WS-48A 3 kHz, 0 dB tape speed adjustment
Tape Speed Adjustment
Procedure:
Mode: playback
PRECAUTION
1. Clean the following parts with a denatured-alcohol-moistened
swab :
record/playback head pinch roller
erase head rubber belts
capstan idlers
2. Demagnetize the record/playback head with a head demagne-
tizer. (Do not bring the head magnetizer close to the erase head.)
3. Do not use a magnetized screwdriver for the adjustments.
4. The adjustments should be performed with the rated power
supply voltage (9V) unless otherwise noted.
Torque Measurement
Mode Torque meter Meter reading
2.95 – 6.86 mN • m
FWD CQ-102C (30 – 70 g • cm)
(0.42 – 0.97 oz • inch)
FWD 0.15 – 0.53 mN • m
Back Tension CQ-102C (1.5 – 5.5 g • cm)
(0.021 – 0.076 oz • inch)
more than 5.88 mN • m
FF CQ-201B (more than 60 g • cm)
(more than 0.83 oz • inch)
more than 5.88 mN • m
REW CQ-201B (more than 60 g • cm)
(more than 0.83 oz • inch)
Tape Tension Measurement
Mode Tension meter Meter Reading
FWD CQ-403A more than 100 g
(more than 3.53 oz)
SECTION 5
ELECTRICAL ADJUSTMENTS
SECTION 4
MECHANICAL ADJUSTMENTS
Adjust so that the value on the digital frequency counter is
3,000 Hz.
Specification Value:
Digital frequency counter
2,940 to 3,060 Hz
Adjust so that the frequency at the beginning and that at the end of
tape winding are between 2,970 to 3,030 Hz.
Adjustment Location:
Tape speed adjustment
control inside motor

15
CFD-S400/S500
FM IF ADJUSTMENT
Adjust for a maximum reading on level meter.
T2
10.7 MHz
FM FREQUENCY COVERAGE
ADJUSTMENT
Frequency Display 87.5 MHz 108 MHz
Reading on Digital voltmeter 1.3 ± 0.3 V 3.0 ± 0.2 V
Adjustment Part <confirmation> L2
FM TRACKING ADJUSTMENT
Adjust for a maximum reading on level meter.
L1 CT1
87.5 MHz 108 MHz
AM IF ADJUSTMENT
Adjust for a maximum reading on level meter.
T1
450 kHz
AM FREQUENCY COVERAGE
ADJUSTMENT
Frequency Display 530 kHz 1,710 kHz
Reading on Digital voltmeter 1.0 ± 0.05 V 5.3 ± 0.7 V
Adjustment Part L4 <confirmation>
AM TRACKING ADJUSTMENT
Adjust for a maximum reading on level meter.
L3 CT3
620 kHz 1,400 kHz
digital
voltmeter
100 kΩ
TP (VT)
i jack (J321)
set
32 Ω
level meter
(range: 0.5–5 V ac
)
Put the lead-wire
antenna close to
the set.
AM RF signal
generator
TP (FM IN)
FM RF signal
generator
0.01
µ
F
set
TUNER SECTION 0 dB = 1 µV
•FM Section
Setting:
RADIO BAND•AUTO PRESET button: FM
75 kHz frequency
deviation by 1 kHz signal
output level : as low as possible
•AM Section
Setting:
RADIO BAND•AUTO PRESET button: AM
30% amplitude
modulation by
400 Hz signal
•Connecting Level Meter (FM and AM)
•Connecting Digital Voltmeter (FM and AM)
•Repeat the procedures in each adjustment several times, and the
frequency coverage and tracking adjustments should be finally
done by the trimmer capacitors.
Adjustment Location: See page 16.

16
CFD-S400/S500
IC701
C730
R729
R708
C716
C711
C709
FB701
C736
C734
R709
C705
R704
R702
R711
R710
R703
R705
R701
C703
C731
R706
R723
C708
JC703
C743
C744
C745
C742
C707
C717
C739
C738
TP
(VREF)
TP
(TE)
TP
(FE)
TP
(RF)
C732
TY
FY
TX
FX
JW706
JW707
JW708
JW709
JW724
JW726
C746
C747
TP
(RF)
TP
(VREF) TP
(TE)
– CD board (conductor side) –
Adjustment Location:
CD SECTION
CD section adjustments are done automatically in this set.
In case of operation check, confirm that focus bias.
FOCUS BIAS CHECK
1. Connect the oscilloscope between IC701 pin 4 and pin qa (or
TP (RF) and TP (VREF)).
2. Insert the disc (YEDS-18). (Part No. : 3-702-101-01)
3. Press the N X (CD) button.
4. Confirm that the oscilloscope waveform is as shown in the
figure below. (eye pattern)
A good eye pattern means that the diamond shape ( ) in the
center of the waveform can be clearly distinguished.
• RF signal reference waveform (eye pattern)
Test Point:
RF level :
0.85 ± 0.2 Vp-p
VOLT/DIV : 50 mV (10 : 1 probe in use)
TIME/DIV : 500 nS
When observing the eye pattern, set the oscilloscope for AC range
and raise vertical sensitivity.
L4
TP (FM IN)
(CONDUCTOR SIDE)
CT1
IC1
IC2
CT3
L1
L2
T2
T1
L3
– MAIN board (component side) –
L4
AM
FREQUENCY
COVERAGE
ADJUSTMENT
L2
FM
FREQUENCY
COVERAGE
ADJUSTMENT
CT3, L3
AM
TRACKING
ADJUSTMENT
CT1, L1
FM
TRACKING
ADJUSTMENT
T1
AM
IF
ADJUSTMENT
T2
FM
IF
ADJUSTMENT
TP (VT)
(CONDUCTOR SIDE)

CFD-S400/S500
17 17
Pin No. Pin Name I/O Pin Description
75 X2 O Main system oscillation output (4.19 MHz)
76 RST I System reset input
77 V-CLK O Volume clock output
78 V-DATA O Volume data output
79 SCL O EEPROM clock output
80 SDA I/O EEPROM input/output
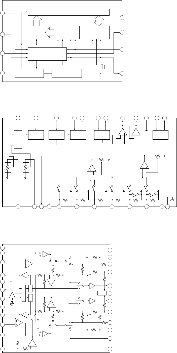
6-2. CIRCUIT BOARDS LOCATION
6-1. IC PIN DESCRIPTION
• IC802 uPD789477GC-A14-8BT (SYSTEM CONTROLLER)
Pin No. Pin Name I/O Pin Description
1, 2 NC — Not used. (Open)
3 to 5 VLC2 to 0 I LCD drive bias voltage output
6 to 9 COM0 to 3 O LCD drive common output
10 to 26 S0 to 16 O LCD drive segment output
27 REC I Tape record signal input H: REC
28 AC-CHK I AC power supply detection signal input L: AC in
29 CD-DOOR I CD door open/close switch input L: Close
30 S-ROCK O ROCK LED control signal output
31 S-POP O POP LED control signal output
32 S-JAZZ O JAZZ LED control signal output
33 S-VOCAL O VOCAL LED control signal output
34 S-SUR O SURROUND LED control signal output Not used. (Open)
35 A-MUTE O Audio mute output H: Mute
36 CD O CD function output H: CD
37 TAPE O Tape function output H: Tape
38 AVDD — Analog power supply pin for A/D converter (+3.3 V)
39 BTT-CHK-H I Battery check input for Hi-voltage
40 BTT-CHK-M I Battery check input for Mid-voltage
41 V-CHECK I Voltage transaction check input
42 to 45 KEY4 to 1 I Key input
46 MODE CHK I Destination setting input
47 AGND — Analog ground for A/D converter
48 REMOTE I Sircs receiver data input
49 TC-PLAY I Tape play switch input L: Play
50 WP/INI O Wake-up/Initial setting read signal output
51 MT-CONT O Motor control signal output Not used. (Open)
52 C-WRQ I CD write request data input
53 C-DOUT I CD digital signal processor data input
54 C-DIN O CD digital signal processor data output
55 C-CLK I CD serial data transfer clock signal input
56 R-COUNT I Tuner PLL IF count input
57 R-DATA O Tuner PLL data output
58 R-CLK O Tuner PLL clock output
59 R-LAT O Tuner PLL latch output
60 B-MUTE O Tuner mute signal output H: Mute
61 C-DRF I CD DRF signal input
62 C-CE O CD chip enable output
63 C-FSEQ I CD frame SYNC input
64 C-XRT O CD system reset output
65 P-CON O System power control output H: PCON
66 ISS1 O ISS1 output
67 ISS2 O ISS2 output
68 DBB O MEGA BASS control output H: MEGA BASS off, L: MEGA BASS on
69 ICO I Connected to VSS.
70 XT1 I Sub system oscillation input (32.768 kHz)
71 XT2 O Sub system oscillation output (32.768 kHz)
72 VDD — Main power supply pin for A/D converter (+3.3 V)
73 VSS — Main ground
74 X1 I Main system oscillation input (4.19 MHz)
SECTION 6
DIAGRAMS
CONTROL (4) board
TUNER board
TC board
BATTERY (1) board
BATTERY (2) board
MAIN board
LCD board
HEADPHONE board
POWER board
CONTROL (1) board
CONTROL (3) board
CONTROL (2) board
CD board

CFD-S400/S500
1818
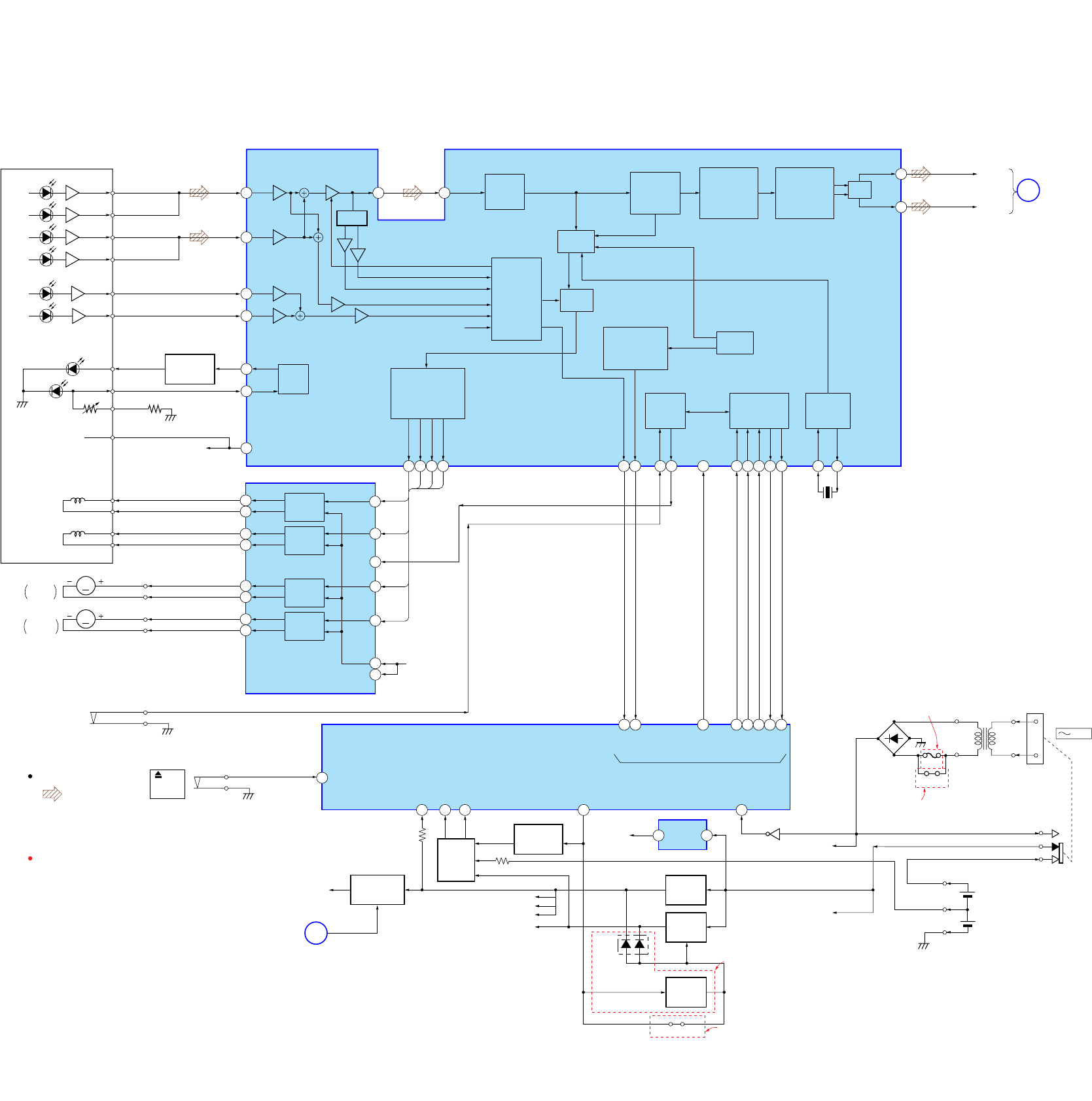
6-3. BLOCK DIAGRAM — CD SECTION —
A
C
B
F
E
D
A
C
B
D
LD
PD
VR
F
T+
T–
F+
F–
SL+
SL–
SP+
SP–
E
VREF
LD
PD
LD POWER
CONTROLLER
Q701 APC
FIN2
FIN1
LDD
LDS
TIN2
TIN1
VREF
RF
10
9
11
80
7
79
48
9
12
11
TRACKING
COIL
DRIVE
19
7
FOCUS
COIL
DRIVE
TIN
FIN
25
SLIN
SLED
MOTOR
DRIVE
3
SPINDLE
MOTOR
DRIVE
SPIN
VREF
OPIN
MUTE
T+
T–
17
18
F+
F–
26
27
SL+
SL–
2
1
SP+
SP–
TRACKING
COIL
FOCUS
COIL
OPTICAL PICK-UP
BLOCK
(KSS-213R)
M
M
M702
SLED
MOTOR
M701
SPINDLE
MOTOR
SLED/SPINDLE
MOTOR DRIVER,
TRACKING/FOCUS
COIL DRIVER
IC702
S701
(LIMIT)
EFMIN
HFL
AGC
PH(RFENV)
FE
TE
VREF
CONT1
FSEQ
CONT4
DRF
RES
DI
CE
CL
WRQ
DO
XOUT
XIN
LCHO
RCHO
1
3
67
TDDTD
FD
SP
SL
31 72 25 66 63 61 62 49 4865 64
42
45
RF AMP,
SYSTEM SERVO PROCESSOR,
DIGITAL SIGNAL PROCESSOR
IC701
39
29
61 63 54 62 55 52 5364
X701
16.93MHz
C-CE
C-DIN
C-CLK
C-WRQ
C-XRT
C-DRF
C-FSEQ
C-DOUT
CD DOOR CD
BTT-CHK-H
65
P-CON
28
AC-CHK
SYSTEM CONTROLLER
IC802 (1/2)
CD +3.3V
REG
Q857-859,D957
BATTERY
CHECK
Q804,806
POWER
CONTROLLER
Q819,D802
AUDIO+6V
REG
Q955,D953
+3.3V REG
IC801
POWER
SWITCH
Q952,953
POWER
SWITCH
Q951
CD 3.3V
CD-CONT
2
1
S801
PUSH
OPEN/
CLOSE
3.3V
VDD (SW)
AUDIO 6V
D901 – 904
RECT
F902
T901
POWER
TRANSFORMER
J901
AC IN
Signal path
: CD
Abbreviation
CND: Canadian model
E92 : AC 120V area in E model
SP : Singapore model
MX : Mexican model
KR : Korean model
CLV,CAV
CONTROL
PLL
VCEC
SWITCH
ERROR
CORRECTION
AUDIO CD
A/D
CONVERTER,
SERVO
PROCESSOR
FRAME SYNC
DETECT,PROTECT
INSERT
EFM DECODER
INTERPOLATION
MUTE
&
ATTENUATION
DEEMPHASIS
8FS
DIGITAL
FILTER
&
1-bit DAC
LPF
SLICE
LEVEL
CONTROL
GENERAL
PURPOSE
PORT
COMMAND
INTERFACE
CLOCK
GENERATOR
23
15
FD
SL
SP
TD
VREF
VREF
VREF
CNP702 (2/2)
CD_IN_R
CD_IN_ L
DRY BATTERY
SIZE " D "
(IEC DESIGNATION R20)
6PCS,9V
4.5V
4.5V
D/A
CONVERTER
PH/BH
RADIO 6V
CD 6V
40
BTT-CHK-M
41
V-CHECK
20
FDD
SPDO
SLDO
21 22 23
23
2
JC301
D951
CND,SP,KR MODEL
JW902
US,E92 MODEL
SP,KR MODEL
US,CND,E92,MX MODEL
Q801
BATT COM
VDD
AC-HI
V-COM
(VDD)
(Page 19)
(Page 19)

CFD-S400/S500
19 19
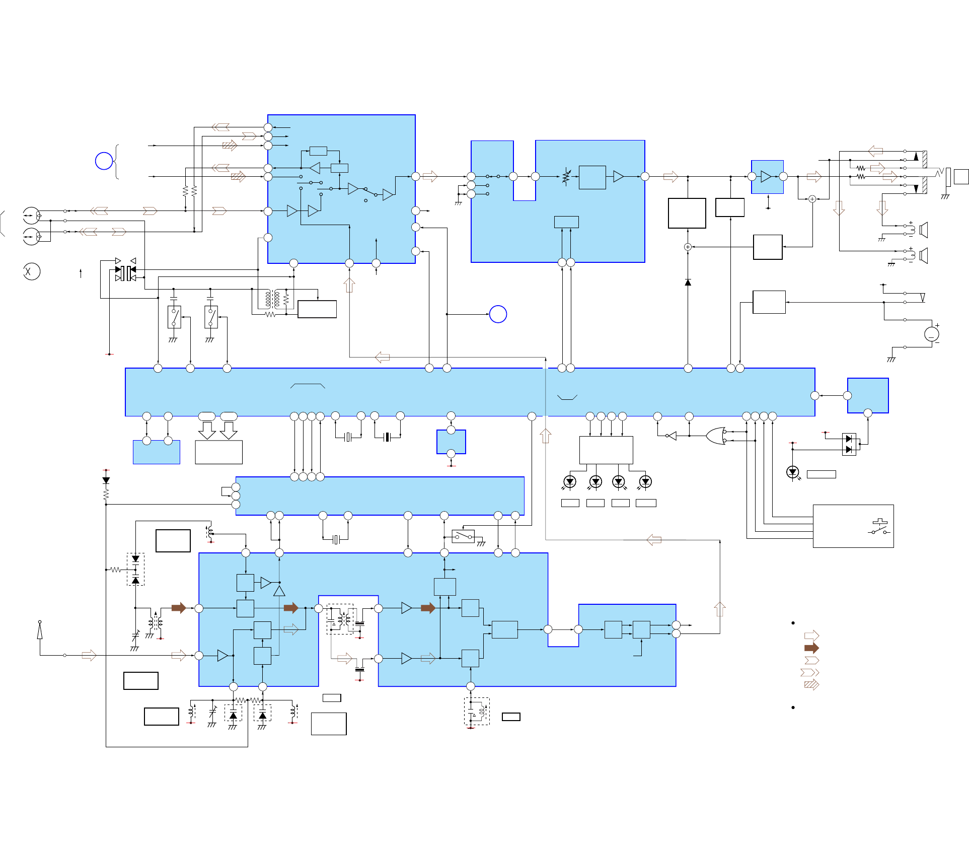
6-4. BLOCK DIAGRAM — MAIN SECTION —
2
5
21 22 16
4
L-CH
R-CH
HRP301
RECORD/PLAYBACK
HEAD
HE301
ERASE HEAD
DET
ALC 2
RADIO L
18
15
L.LO
R.LO
LINE
TAPE
R-CH
TU_IN_R
TU_IN_L
TAPE
A2 VIN2 VOUT2
SEL2
LOGIC
13
SC
14
SI
VOLUME/SOUND PROCESSOR
IC303
POWER AMP
IC304
D322
R-CH
SP301
SPEAKER
(L-CH)
SP302
SPEAKER
(R-CH)
J321
REF
L.LINE
L.RO
REC
L.RAD
R.RAD
T301
REC BIAS OSC
Q301
ISS1
66
TAPE
37
V-CLK
V-DATA
CD
CD-CONT
26–106 – 9 5759 58 56
LIQUID CRYSTAL
DISPLAY PANEL
LCD801
SYSTEM CONTROLLER
IC802 (2/2)
7736 78
60
DBB
68
COM0
|
COM3
S0
|
S16
EEPROM
IC803
REMOTE
CONTROL
RECEIVER
IC401
R-LAT
SCL
SAD
R-CLK
R-DATA
R-COUNT
76
RST
B-MUTE
46
MODE CHK
50
WP/INI
74
X1
75
X2
TUNER
X802
4.19MHz
RESET
IC804
70
XT1
71
XT2
X801
32.768kHz
3.3V
Q814
Q813 Q812,D807
VOL
48 1
3
KEY1
45
KEY2
44
KEY3
43
KEY4
42
Signal path
: FM
: AM
: TAPE PLAY
: TAPE REC
: CD
R-ch is omitted due to same as
L-ch.
REC/PB
PRE AMP
IC301
11 5
MEGA
BASS
CONTROLLER
Q122
3 2
B2
C2
20
6
14 R.LINE
8R.IN
L.IN
9R.RO
i
A-MUTE
35
MUTE
Q124
LEVEL
DETECT
D323
TC-PLAY
49
M
TAPE PLAY
DETECT
Q808
1
2
24
REC
27
-1 -2
S301
(REC/PB)
REC
PB
VDD (SW)
KEY4
KEY3
KEY1
KEY2
S802
(TAPE PLAY)
M801
CAPSTAN/REEL
MOTOR
17
16
CD_IN_R
CD_IN_L
S416-423
S424-427,S412-414
S409-411,S428-432
S401-408
65
7980
LED
DRIVER
Q401-404
S-VOCAL
S-POP
3331
S-JAZZ
S-ROCK
3230
AUDIO 6V
Q302
AC-HI
REMOTE
18
11 12 20 19
AM IN
FM IN
XOUT
XIN
CE
DI
CL
DO
13
MO/ST
10
IF IN
LPF2/MO-ST
LPF1/BAND
ST-IND
OSC-OUT
7
BAND
8
ST-IND
LP-OUT
17 LP-IN
1PD
AM
OSC
AM
MIX
FM
MIX
FM
OSC
AM
RF-IN
FM
RF-IN
FM
RF-OUT
X1
75kHz
FM/AM PLL
IC2
14 17 13 18
16 15 11
12
1920
22 4 6
7
10
2
2124
T1
CF4
L2L1 CT1
RADIO 6V
RADIO 6V D1 D2
CT3
D3
L3
AM
FERRITE-ROD
ANTENNA
CT3,L3
AM
TRACKING
CT1,L1
FM
TRACKING
ANT1
FM
TELESCOPIC
ANTENNA
IF
BUFFER
AM
DET
FM
DET
IF CUT
AF
BUFFER
FM
MPX MUTE
IF CUT
R-OUT
L-OUT TU_IN_R
RADIO 6V
QUAD
FM/AM FRONT END, IF AMP,
FM MPX
IC1
AM
FREQUENCY
COVERAGE
L4
RADIO 6V
L4
CF2
RADIO 6V
RADIO 6V
RADIO 6V
FM OSC
AM OSC
MIX-OUT AM
IF-IN
FM
IF-IN
IF-OUT
DET-OUT MPX-IN
T2 T2
FM IF
L2
FM
FREQUENCY
COVERAGE
VDD (SW)
1 2 3 4
T1
AM IF
U-COM
(VDD)
VDD(SW)
TREBLE/
BASS
CONTROL
6
8
10
1
ISS2
67
Q303
D324
KEY NETWORK
D401
ROCK
D402
POP
D404
VOCAL
D403
JAZZ
D405
OPR/BATT
D804
(Page 18)
(Page 18)

CFD-S400/S500
2020
1
A
B
C
D
E
F
G
234567
M
M
OPTICAL
PICK-UP
BLOCK
(KSS-213R)
115
10216
M701
SPINDLE
MOTOR
M702
SLED
MOTOR
IC701
Q701
IC702
C729
C730
R730
R728
R729
C704
R708
C728
R724
R722
R725
R726
R707
C701
C726
C723
C725
C724
R719
R717
R718
R716
C720
C721
C722
R731
R721
R720
C716
R715
R714
1-684-506- (11)
11
C727
C711
C709
FB701
C736
C734
R709
C705
R704
R702
R711
R710
R703
R705
R701
C703
C731
R706
R727
R712
R723
C708
R741
JC701
R744
R743
C751
JC702
JC703
C743
C744
C745
C742
C754
C755
C741
JC704
C707
L706
C717
C739
C738
TP
(VREF)
TP
(TE)
TP
(FE)
TP
(RF)
TP
(R-CH)
TP
(L-CH)
R732
S701
(LIMIT)
C732
CNP701
X701
CNP702
C702
JW701
JW702
JW703
JW705
TY
FY
TX
FX
JW706
JW707
JW708
JW709
JW713
JW714
JW715
JW716
JW717
JW718
JW721
JW722
JW723
JW724
JW725
JW726
JW727
JW728
JW729
C740
C750
C746
C747
JW719
C735
JW720
JW711
C733
C706
JW712
JW710
6-5. PRINTED WIRING BOARD — CD SECTION — • Refer to page 17 for Circuit Boards Location.
IC701 E-4
IC702 B-5
Q701 C-4
• Semiconductor
Location
Ref. No. Location
(Page 24)
THIS NOTE IS COMMON FOR PRINTED WIRING
BOARDS AND SCHEMATIC DIAGRAMS.
(In addition to this, the necessary note is
printed in each block.)
Common Note on Schematic Diagrams:
•All capacitors are in µF unless otherwise noted. pF: µµF
50 WV or less are not indicated except for electrolytics
and tantalums.
•All resistors are in Ω and 1/4 W or less unless otherwise
specified.
•f: internal component.
•C: panel designation.
•A: B+ Line.
•H: adjustment for repair.
•Total current is measured with no cassette installed.
•Power voltage is dc 9V and fed with regulated dc power
supply from battery terminal.
•Voltages are taken with a VOM (Input impedance 10 MΩ).
Voltage variations may be noted due to normal produc-
tion tolerances.
•Waveforms are taken with a oscilloscope.
Voltage variations may be noted due to normal produc-
tion tolerances.
•Circled numbers refer to waveforms.
•Signal path.
F: FM
f: AM
E: PB
a: REC
J: CD
•Abbreviation
CND : Canadian model.
E92 : AC 120V area in E model.
MX : Mexican model.
SP : Singapore model.
KR : Korean model.
Common Note on Printed Wiring Boards:
•X: parts extracted from the component side.
•Y: parts extracted from the conductor side.
•f: internal component.
•: Pattern from the side which enables seeing.
•Abbreviation
CND : Canadian model.
E92 : AC 120V area in E model.
MX : Mexican model.
SP : Singapore model.
KR : Korean model.
Note:
The components identi-
fied by mark 0 or dotted
line with mark 0 are criti-
cal for safety.
Replace only with part
number specified.
Note:
Les composants identifiés par
une marque 0 sont critiques
pour la sécurité.
Ne les remplacer que par une
piéce portant le numéro
spécifié.

CFD-S400/S500
21 21
IC B/D
IC B/D
C745
R707
CNP701
R701
R702
R703
R704
R705
R706
R712
C751
M702
M701
R744
R743
C741
C733
C732
R724
R709 R710
C703
C704
R711
C743
C731
R708
C708
C742
R741
C740
C709
R726 C729
R731 R720
R719
R722
R727R728
C744
R730
R729
C724
C720
C722
C723
C721 R717
R716
R718
R721
FB701
C717
C735
R715
R714
R723
C728
R725
C702
S701
C730
CNP702
C707
C706
TP
TP
C716
C711
L706
C750
C747
C746
C701
C739
IC702
JC702
JC701
C738
C705
C734
C736
JC703
C727
C726
C725
R732
JC704
C755
C754
IC701
X701
Q701
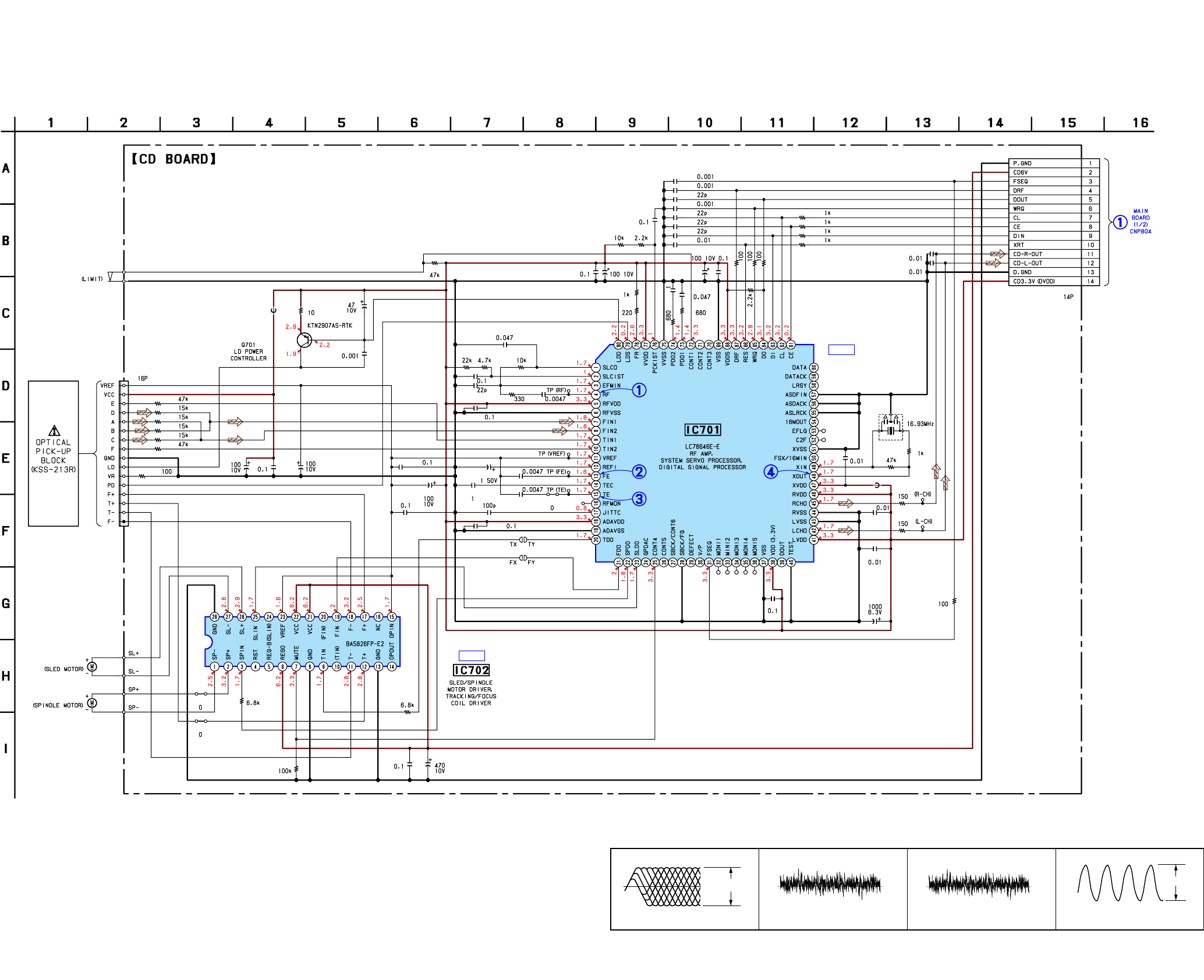
6-6. SCHEMATIC DIAGRAM — CD SECTION — • Refer to page 20 for Common Note on Schematic Diagrams and page 35 for IC Block Diagrams.
•Voltage and waveforms are dc with respect to ground
under no-signal (detuned) conditions.
no mark : CD PLAY
(Page 25)
1
IC7014 (RF)
500mV/div 0.5µsec/div 2
IC701qd (FE)
100mV/div 20µsec/div 3
IC701qg (TE)
100mV/div 20µsec/div 4
IC701 rk (XOUT)
1V/div 0.05µsec/div
0.85±0.2Vp-p
Approx. 100mVp-p Approx. 100mVp-p
1.8V 1.8V 3.2Vp-p
• Waveforms (Mode: PLAY)
16.93MHz

CFD-S400/S500
2222
1
A
B
C
D
E
F
G
234567891011 12 13 14
1-680-952- (11)
11
IC2
JC5
C1
R61
R63
TP
(VT)
TP
FM
IN
R59
R60
C37
C77
R13
C78
C24
JC6
JC13
JC4
C14
IC1
C43
C32
JC3
C8
CNP2
JC2
C61
R50
R91
C51
C56
R56
JC1
C26
C27
C65
R58
C62
R54
C11
C63
R92
R41
C39
R30
C80
R40
R2
C22
C31
C55
R1
R10
WHT
BLK
BLK
BLK
WHT
BLK
BLK
BLK
BLK
BLK
BLK
C59
C7
C34
C95
R11
R31
C57
C4
C41
R51
R53
JC24
C35
R24
R3
C42
C33 L11
C47
C20
D10
C15
D1
D2
R94
R32
C9
C30
R4
C52
C60
C66
C68
D11
R52
JC34
JC33
C18
JW3
JW9
JW4
JW13
JW8
JW7
JW11
JW10
JW12
C29
C21
C12
T2
ANT1
FM
TELESCOPIC
ANTENNA
C54
CT3
JC12
CT1
C10
C23
L1
D3
L4
JW5
L2
CF2
T1
X1
JW6
JC11
L3 AM FERRITE-ROD ANTENNA
C13
JW2
CF4
R65
C49
L21
C53
CNP1
US,CND,E92,MX MODEL
US,CND,E92,
MX MODEL
SP,KR MODEL
SP,KR MODEL
6-7. PRINTED WIRING BOARD — TUNER SECTION — • Refer to page 17 for Circuit Boards Location and page 20 for Common Note on Printed Wiring Boards.
(Page 24)
D1 C-10
D2 D-8
D3 D-8
D10 B-12
D11 B-12
IC1 E-10
IC2 E-5
• Semiconductor
Location
Ref. No. Location
(Page 24)

CFD-S400/S500
23 23
6-8. SCHEMATIC DIAGRAM — TUNER SECTION — • Refer to page 20 for Common Note on Schematic Diagrams and page 36 for IC Block Diagrams.
•Voltage and waveforms are dc with respect to ground
under no-signal (detuned) conditions.
no mark : FM
(): AM
IC B/D
IC B/D
B
C51 C52
R52 R65
C54
R54
C53 C65
R63
C55
R60R61 R59 R58
R13
L21
R56
R4
C68
C66
C27 C26
C18
CF2
R1
CF4
C12
C9
C10
R2
R3
R11
C23
C24
C34
D1
C35 C33
D2
C31
R31
C30
R41 C49 C47R40
C43
C42
C41
C39
R30R32 C80
C37
R50
C21 C22
R24 C20
C11
C1
D11D10
R94
R53
C59
R51
C63
C62
C61
TP
R10
C29
C77 C78
L3
D3
ANT1
C7
L11JC24
L4
T1 T2
L2
L1
CNP2
CT3
CT1
C13
JC3
JC12 JC11
IC1
JC13
JC6
TP
C32 C4 C8
JC33
JC2
JC34
JC1
C14 C15
JC4
R92
JC5
C60
IC2
C56
C57
C95
R91
X1
CNP1
(Page 25)
(Page 25)
• Waveform
1.5Vp-p
1
IC2 w; (XOUT)
0.5V/div 5µsec/div
75kHz

CFD-S400/S500
2424
6-9. PRINTED WIRING BOARDS — MAIN SECTION — • Refer to page 17 for Circuit Boards Location and page 20 for Common Note on Printed Wiring Boards.
1
A
B
C
D
E
F
G
H
I
23456789101112
S801
Z PUSH
OPEN/CLOSE
S802
(TAPE PLAY)
M801
CAPSTAN/
REEL
MOTOR
M
1-683-852-
11
(11)
1-683-858-
11
(11)
C814
C815
C816
C817
Q953
C820
R849
R850
C128
C228
R130
C951
R842
R843
R845
C132
C232
R144
R244
R131
R231
R324
R323
R331
R332
C324
R135
R235
IC303
C235
C246
C135
C146
R133
R233
R125
R128
R140
R240
R228
R127
C125
R227
C225
R334
R322
R838
R230
C813
C819
R846
R837
C818
C812
R827
Q814
R833
R831
R830
R829
R828
C806
R848
R847
C804
C803
R825
Q813
Q812
R821
R824
R814
Q806
R803
R809
C832
Q801
R802
R807
C831
Q819
C830
R859
R851
R852
R853
D801
R325
Q808
R862
R806
R815
R816
R836
R832
R835
R844
IC803
R954
R955
R960
D953
C952
Q951
R951
R952
R953
R956
R957
IC802
JC306
R958
R333
C957
D957
R861
R805 R804
R854
C805
JC307
R865
C960
C824
R839
R856
R866
Q122 Q222
D323
D951
D322
D324
D804
R819
R823
R826
R834
R813
R817
R361
R360
C350
C352
R876
R877
R860
C821
R149
R148
R249
R248
Q124
Q224
R857 R858 R863
R864
R818
R899
R898
R897
R896
R895
R894
R893
R892
R891
R890
R889
R888
R887
R886
R885
R884
R883
R882
R881
R880
C148
C248
C839
C239
C139
R225
R820
R822
C807
C809
C808
C810
D807
R959
JC301
JC303
JC302
JC304
JC305
R362
R363
C250
C150
R150
R867
JC308
JC309
R250
R326
R870
C122
C222
C800
C801
C811
R855
R812
R811
R810
R808
Q959
Q958
Q804
D802
R335
C130
C230
C231
C322
C129
C229
Q952
C822
C802
IC801
C147
C247
C321
C331
C323
C171
C271
C825
X802
X801
L801
L802
C953
C131
IC304
Q957
C959
Q955
C327
C328
C326
C325
KH321
KH301
CNP806
CNP803
CNP802
CNP302
CNP804
KH803
C133
C233
C226
C126
JW301
JW302
JW304
JW305
JW313
JW314
JW321
JW323
JW325
JW326
JW327
JW328
JW330
JW335
JW336
JW337
JW339
JW340
JW341
JW342
JW343
JW344
JW345
JW346
JW347
JW348
JW350
JW351
JW352
JW354
JW355
JW356
JW357 JW358
JW359
JW360
JW361
JW363
JW364
JW365
JW366
JW369
JW370
JW371
JW372
JW373
JW374
JW377
JW378
JW379
JW353
JW375
IC804
JW324
JW307
JW311
JW308
JW310
JW306
JW316
JW317
JW322
JW334
JW332
JW329
JW331
JW319
JW315
JW318
JW312
JW309
JW349
JW376
JW380
JW381
JW362
JW320
JW367
JW368
CNP801
CNP805
C206
C106
JW338
L301
R132
R232
JW101
J321
CNP322
CNP323
1
123
5
8
4
1
2
3
16
SP,KR MODEL
US,CND,E92,MX
MODEL
D322 E-3
D323 C-6
D324 E-8
D801 F-9
D802 G-6
D804 E-9
D807 F-5
D951 B-8
D953 B-6
D957 E-7
IC303 C-3
IC304 B-4
IC801 D-3
IC802 F-4
IC803 F-3
IC804 E-3
Q122 C-5
Q124 C-4
Q222 C-5
Q224 C-4
Q801 G-6
Q804 G-6
Q806 F-5
Q808 G-8
Q812 E-5
Q813 E-5
Q814 D-4
Q819 G-6
Q951 C-8
Q952 C-8
Q953 C-9
Q955 A-5
Q957 E-8
Q958 E-8
Q959 F-8
• Semiconductor
Location
Ref. No. Location
(Page 20)
(Page 22) (Page 27)
(Page 29) (Page 31)
(Page 33)

CFD-S400/S500
25 25
IC B/D
B
R814
Q813
R815
R816
R837
R824
R827
D802
D807
D804
R835 R844
R809
R854
CNP806
R839
R867
Q812
JC303
R856
R870
R862
R838
R861
R843
R842
R846
L301
R859
R845 R860
R849
R806
R857
R858
R863
R864
C106
IC801
C801 C802
C816
C817
C815
C814
X802
C839
C271
C820 C822
C824
C821
C171
R818
R899
R898
R897
R896
R895
R894
R893
R892
R891
R890
R889
R888
R887
R886
R880
R881
R882
R883
R884
R885
R866
R833
R831
R830
R829
R828
R825
R848
R847
R817
R813
R834
R826
R823
R819
C803
C804
C806
C807
C808
C809
C810
C805
R821
C832
C831
R803
R802
R807
C800
R877
R876
R805
R804
C812
C818
C819
C813
R836
R832
R850
L802
L801
C825
R853
R852
R851
R808
R810
R811
R812
C960
CNP804
CNP803
C206
C148
C248
R855 C811
CNP802
CNP801
CNP805
CNP302
KH803
S802
M801
S801
Q804
Q806
Q819 R820
R822
D801
JC309
JC308
JC306
IC802
X801
IC804
Q801
Q814
IC803
Q808
C830
R865
6-10. SCHEMATIC DIAGRAM — MAIN SECTION (1/2) — • Refer to page 20 for Common Note on Schematic Diagrams and page 37 for IC Block Diagrams.
•Voltage and waveforms are dc with respect to ground
under no-signal (detuned) conditions.
no mark : FM
(): PB
<>: REC
[]: CD PLAY
(Page 21)
(Page 23)
(Page 23)
(Page 26)
(Page 26)
(Page 28)
(Page 30)
(Page 32)
• Waveforms
3.2Vp-p
1
IC802 ug (X2)
2V/div 10µsec/div
4.19MHz
2
IC802 ua (XT2)
2V/div 10µsec/div
3.2Vp-p
32.768kHz

CFD-S400/S500
2626
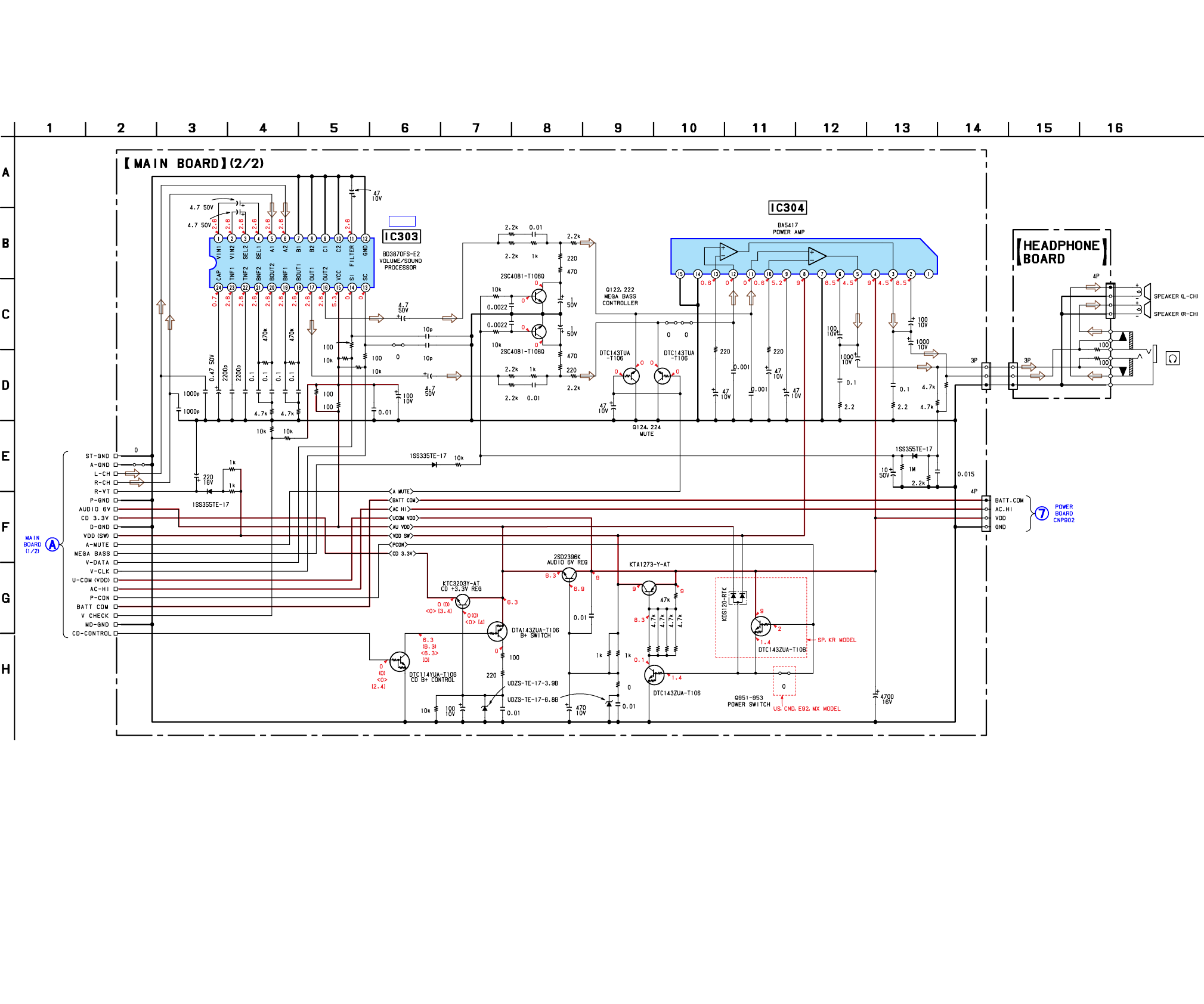
6-11. SCHEMATIC DIAGRAM — MAIN SECTION (2/2) — • Refer to page 20 for Common Note on Schematic Diagrams and page 37 for IC Block Diagrams.
•Voltage is dc with respect to ground under no-signal
(detuned) condition.
no mark : FM
(): PB
<>: REC
[]: CD PLAY
IC B/D
C324
C230
C231
C232
R244
KH321
C132
C131
C130
R144
D323
R323
C323
IC304
C322
C129
C229
C325
R951
C952
C953
C951
C331
R240
R140
R127
C133
R227
D322
C233
C957
C959
C326
D324
R333
CNP323
J321
R232
R132
Q952
R322
R955 R954
JC304
JC305
R361
R360
R332
R331
R335
R334
C329
C321
R233R133
C122
C222
C328
C139
C239
C146
C135 R135
C246
C235 R235
C352
C350
IC303
C327
R148
R128
R228
R248
R150 C150
R125 R149
R225 R249
R250 C250
C126
C125
C225 C226
Q124 Q224 R230
C228
C128
R130
R231
R131
R324
KH301 CNP322
JC307 JC302
R958
R959
Q958
D957
Q957
Q955
R960
D953
R952
R953
R956
R957
Q953
Q951
JC301
R363 R362
R326
R325
Q122
Q222
SP301
SP302
D951
C147
C247
Q959
(Page 34)
(Page 25)

CFD-S400/S500
27 27
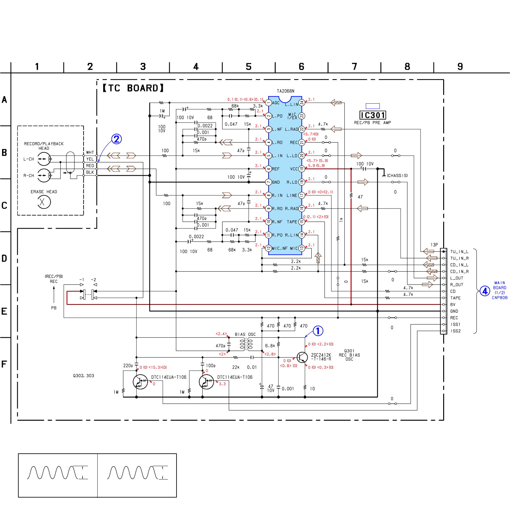
6-12. PRINTED WIRING BOARD — TC SECTION — • Refer to page 17 for Circuit Boards Location and page 20 for Common Note on Printed Wiring Boards.
1
A
B
C
D
E
F
G
234567
1-681-594- (12)
12
C103
R210
R206
R201
R301
R-CH
HRP301
RECORD/PLAYBACK
HEAD
L-CH
YEL
RED
WHT
BLK
BLK
(CHASSIS)
R104
R103
R202
R203
R204
C104
C203
C204
C201
C205
C105
R305
R311
R101
C101
C308
JC304
R310
C310
R102
C107
C207
R307
C307
R306
C305
R308
C306
R303
JC301
R211 R205
JC303
R309
R304
JC302
R111
R105
R106
R302
R110
JC305
JC306
JC307
JC308
Q301
Q302
Q303
JC309
R112
R212
R314
R315
IC301
CN303
T301
C102
C302
C202
C301
C304
C303
S301
S301
(REC/PB)
REC
PB
-1-2
(Page 24)
IC301 C-4
Q301 B-3
Q302 B-5
Q303 B-5
• Semiconductor
Location
Ref. No. Location

CFD-S400/S500
2828
•Voltage and waveforms are dc with respect to ground
under no-signal (detuned) conditions.
no mark : FM
(): PB
<>: REC
[]: CD PLAY
6-13. SCHEMATIC DIAGRAM — TC SECTION — • Refer to page 20 for Common Note on Schematic Diagrams and page 37 for IC Block Diagrams.
IC B/D
ISS1/ISS2
SWITCH
R301
C301
HRP301
HE301
R110 R101
C302
C205R201R210
R106
R206
R302
R303
R304
R309
C303
C304
R306
R111
R211
R203R202
R103
R102
R308
C105
C103
C203
C306
C107
C207
C305
T301
C102
R104
R112
C104
R212
R204
C202
S301
C201
C204
IC301
JC302
JC306
JC308
JC305
JC307
JC301
JC303
JC304
R314 R315
C310 C308
R311R310
Q301
R307C307
R305
Q303
Q302
JC309
CN303
C101
R105
R205
• Waveform
4Vp-p
1
Q301 C (REC)
0.1V/div 5µsec/div
19.5µsec
2
T301, HRP301 (YEL)
10V/div 5µsec/div
40Vp-p
19.5µsec
(Page 25)

CFD-S400/S500
29 29
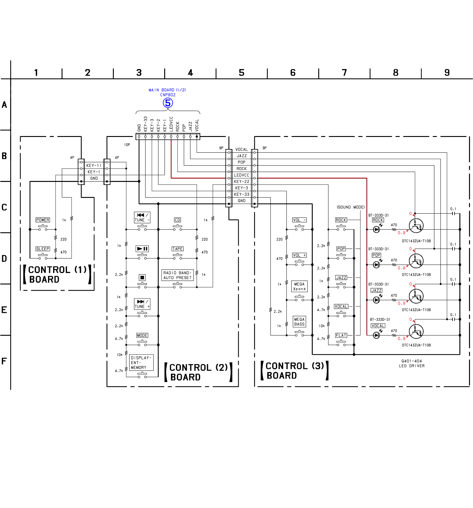
6-14. PRINTED WIRING BOARDS — CONTROL SECTION — • Refer to page 17 for Circuit Boards Location and page 20 for Common Note on Printed Wiring Boards.
1
A
B
C
D
E
F
G
H
I
J
234567891011121314
1-683-854-
1-683-853-
1-683-855-
MEGA
Xpand
POP
MEGA
BASS
VOL +
VOL -
VOCAL
JAZZ
POWER
S402
SLEEP
FLAT
ROCK
x
> /
TUNE +
./
TUNE -
N X
MODE
RADIO BAND •
AUTO PRESET
DISPLAY •
ENT•
MEMORY
TAPE
CD
R401
R402 R403
S401
S402
CNP401
Q402
Q403
Q401
Q404
R416 R417
R418
R419
R420
R421
R422
R423
R424
R427
R425
R426
C404
C403
C402
C401
R440
R441
R442
R449
S424
S426 S427
S428
S429
S430 S431
S432
D401
D402
D404
D403
S425
JW403
CNP405
JW406
JW407
R412
R413
R414
R415
R404
R405
R408
R409
R410
R411
R406
R407
S407
S408
S409
S410
S411
S404
CNP402
S403 S406
S405
JW401
JW402
JW405
14
CNP404
19
CNP403
110
D401 G-8
D402 H-9
D403 H-11
D404 H-12
Q401 H-9
Q402 I-9
Q403 I-11
Q404 H-12
• Semiconductor
Location
Ref. No. Location
(Page 24)

CFD-S400/S500
3030
6-15. SCHEMATIC DIAGRAM — CONTROL SECTION — • Refer to page 20 for Common Note on Schematic Diagrams.
•Voltage is dc with respect to ground under no-signal
(detuned) condition.
no mark : FM
R404
R406
R407
R409
R410
R403
R405
R408
R411
R412
R413
R414
R415
R416
R417
R418
R419
R420
R421
R422
R423
R424
R425
R426
R427
D401
D402
D403
D404
R442
CNP401
C401
C402
C403
C404
CNP403
CNP402
Q404
Q403
Q402
Q401
R440
R441
R449
S428
S429
S430
S431
S432
S427
S426
S425
S424
CNP405
S409
S410
S411
S403
S404
S405
S406
S407
S408
R401
R402
S401
S402
CNP404
(Page 25)

CFD-S400/S500
31 31
6-16. PRINTED WIRING BOARDS — DISPLAY SECTION — • Refer to page 17 for Circuit Boards Location and page 20 for Common Note on Printed Wiring Boards.
1
A
B
C
D
E
F
G
H
I
2345678910
R443
BLK
BLK
BLK
BLK
WHT
BLK
BLK
BLK
BLK
WHT
R444
R445
R437
R438
R448
R439
JW404
KH401
LCD801
LIQUID CRYSTAL DISPLAY PANEL
CNP406
D405
OPR/BATT
54 3 21
>10 0/10 9 8 7 6
(TEST A)
S417 S418 S419 S420 S421
S412 S413 S414 S423 S422 S416
IC401
123
CNP406
271
15 10 15 21
1-683-857-
1-683-856-
R446
R447
R434
R435
R436
R450
R451
R452
R453
R454
R455
R456
R457
R428
R429
R430 R432
R431
R433
C405
KH402
D405 A-8
IC401 H-9
• Semiconductor
Location
Ref. No. Location
(Page 24)

CFD-S400/S500
3232
6-17. SCHEMATIC DIAGRAM — DISPLAY SECTION — • Refer to page 20 for Common Note on Schematic Diagrams.
•Voltage is dc with respect to ground under no-signal
(detuned) condition.
no mark : FM
R448
R439
R437
R438 R445
R444
R443
D405
IC401
CNP406
LCD801
KH401KH402
S423 S422 S421 S420 S419 S418 S417 S416
S414 S413 S412
R446
R447
C405
R429 R428R430R431R433 R432
R456R457 R455 R454 R453 R452 R451 R450 R436 R435 R434
(Page 25)

CFD-S400/S500
33 33
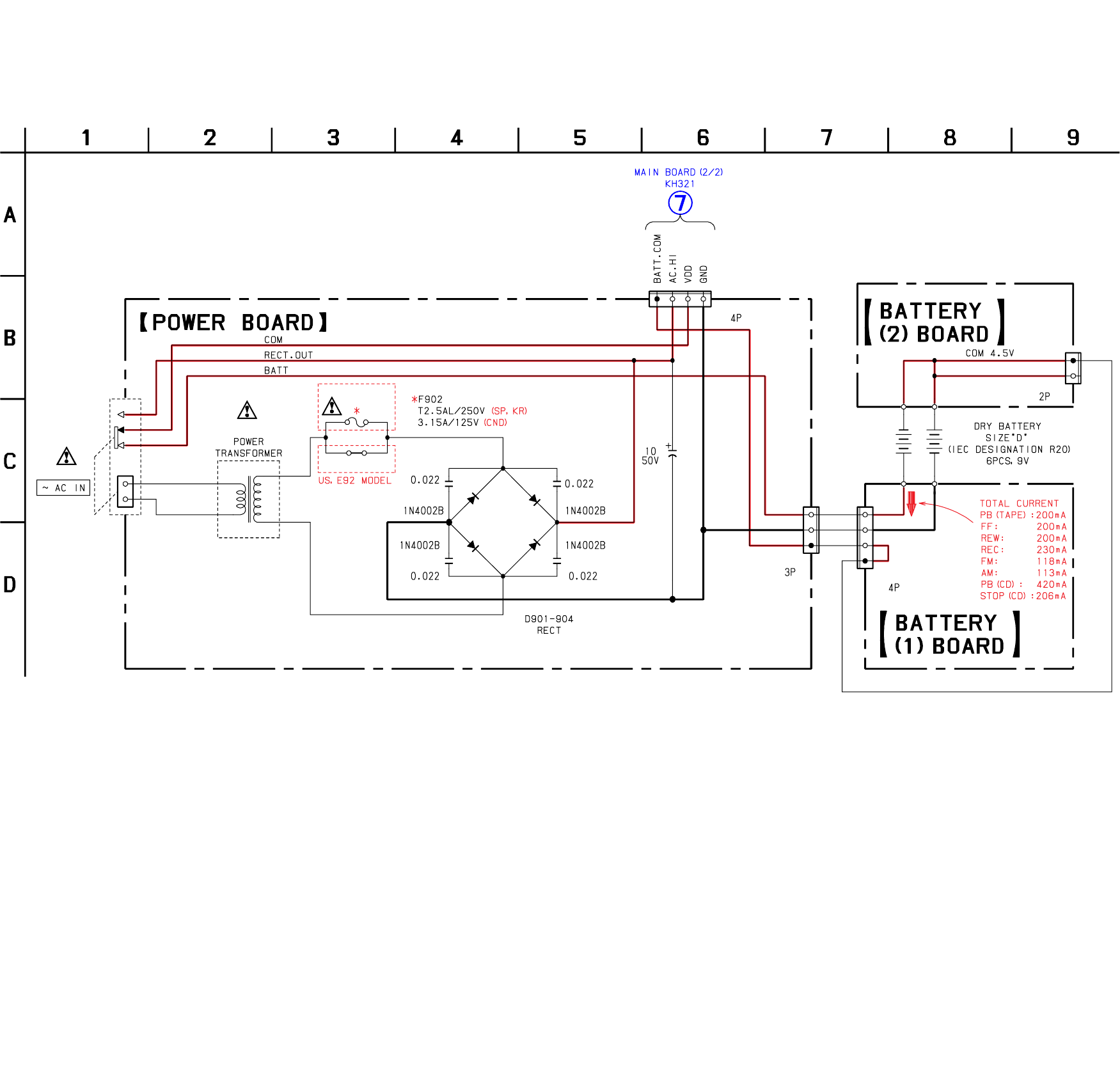
D901 B-3
D902 B-3
D903 C-4
D904 C-3
• Semiconductor
Location
Ref. No. Location
6-18. PRINTED WIRING BOARDS — POWER SUPPLY SECTION — • Refer to page 17 for Circuit Boards Location and page 20 for Common Note on Printed Wiring Boards.
1
A
B
C
D
E
F
2345678910 11 12
T901
POWER
TRANSFORMER
DRY BATTERY
SIZE " D "
(IEC DESIGNATION R20)
6PCS, 9V
C902
C904
C901
C903
C906
CNP901 CNP902
J901
~ AC IN
F902
JW904
JW905
D902
D904
D901
D903
JW902
RED
RED
CND,SP,KR
MODEL
US,E92 MODEL
JW913
JW914
CNP905
1-683-861-
1-683-859- 1-683-860-
(Page 24)

35
CFD-S400/S500
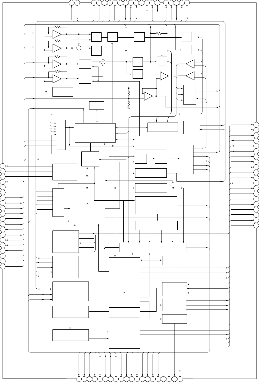
IC701 LC78646E-E (CD Board)
6-20. IC BLOCK DIAGRAMS
60
59
58
57
56
55
54
53
52
1
2
3
4
5
6
7
8
9
10
11
12
13
14
15
16
17
18
19
20
21 22 23 24 25 26 27 28 29 30 31 32 33 34 35 36 37 38
SLCO
SLCIST
EFMIN
RF
FDO
SPDO
SLDO
GPDAC
FDO
SPDO
SLDO
GPDAC
CONT4
CONT5
SBCK/CONT6
SBCK/FG
DEFECT
CONT4
CONT5
SBCK/CONT6
SBCK/FG
DEFECT
V/P
V/P
FSEQ
MONI1
MONI2
MONI3
MONI4
MONI5
V/P
FSEQ
MONI1
MONI2
MONI3
MONI4
MONI5
VSS
VDD(3.3V)
69 68 67 66 65 64 63 62 61
VSS
VDD5
DRF
RES
WRQ
DO
DI
CL
CE
79 78 77 76 75 74 73 72 71
LDS
80
LDD
FR
VVDD
PCKIST
VVSS
PDO2
PDO1
CONT1
CONT2
70
CONT3
WRQ
DO
DI
CL
CE
FR
VVDD
PCKIST
VVSS
SBCK/FG
PDO2
PDO1
CONT1-3
SBCK/CONT6
CONT4,5
DRF
WRQ
DO
DI
CL
CE
LDS
LDD
LDS
LDD
FR
VVDD
PCKIST
VVSS
PDO2
PDO1
CONT1
CONT2
CONT3
RFVDD
RFVSS
FIN1
FIN2
TIN1
TIN2
VREF
FIN1
FIN2
TIN1
TIN2
REFI
REFI
DEFECT
FE
TEC
TE
RFMON
JITTC
ADAVDD
ADAVSS
TDO
SLCO
SLCIST
EFMIN
RF
FIN1
FIN2
TIN1
TIN2
VREF
REFI
FE
TEC
TE
RFMON
JITTC
JITTC
ADAVDD
ADAVSS
ADAVDD
ADAVSS
TDO
DATA
DATACK
LRSY
ASDFIN
ASDACK
ASLRCK
DATA
DATACK
LRSY
RVDD
RVSS
RCHO
LCHO
LVSS
LVDD
ASDFIN
ASDACK
ASLRCK
16MOUT
EFLG
C2F
FSX/16MIN
EFLG
C2F
FSX/16MIN
XVSS
XIN
XOUT
XVDD
16MOUT
XVSS
XIN
XOUT
XVDD
RVDD
RCHO
RVSS
LVSS
LCHO
LVDD
DATA
DATACK
LRSY
ASDFIN
ASDACK
ASLRCK
16MOUT
EFLG
C2F
FSX/16MIN
XVSS
XIN
XOUT
XVDD
RVDD
RCHO
RVSS
LVSS
LCHO
LVDD
39 40
DOUT
TEST
51
50
49
48
47
46
45
44
43
42
41
+
–
MIX PH
BH
MONI
CONT
EQ
+
–
+
–
+
–
+
–
+
–
+
–
LPF
TBAL
TBAL
RAM
TDO
TRACK JUMP
SW D/A
APC
SUBCODE DECODE CRC
GENERAL PURPOSE
PORTS
8FS
DIGITAL FILTER
1BIT DAC LPF
ERROR
CORRECTION
AUDIO CD
MONITOR SIGNAL SELECTOR
EXTERNAL
AUDIO IN
AUTO ADJUST
FRAME SYNC
DETECT,PROTECT,INSERT,
EFM DECODE
A/D
CLOCK
GENERATOR
COMMAND
INTERFACE
SERVO PROCESSOR
LEVEL SET
+
–
S/H
SW
DRF
DRF
ATTENUATION
DEEMPHASIS
INTERPOLATION
MUTE
RUPTURE DEFECT
SLICE LEVEL
CONTROL
CLV,CAV
CONTROL
SERIAL
OUT
AUDIO OUT
RAM
JITTER
DETECT
PLL
VCEC
FE
TE
TEC
RF
RFMON
VREF
SPDO
SLDO
GPDAC
FSEQ
MONI1-5
FDO
LPF
LPF
AGC

36
CFD-S400/S500
1
2
3
4
5
6
7
8
9
10
11
12
13
14
28
27
26
24
23
22
21
20
19
18
17
16
15
25
LEVEL
SHIFT
LEVEL
SHIFT
THERMAL
SHUT-DOWN
MONITOR
LEVEL
SHIFT
LEVEL
SHIFT D.BUFF
D.BUFF
D.BUFF
GND
SLIN
(SLIN)
VREF
VCC
VCC
(FIN)
FIN
F–
F+
SL–
SL+
NC
OPIN
SP–
REG–B
SP+
SPIN
RST
REGO
MUTE
GND
TIN
(TIN)
T–
T+
GND
OPOUT
D.BUFF
D.BUFF
D.BUFF
D.BUFF
D.BUFF
REGULATOR
DRIVER
MUTE
VCC
VCC
GND1
3
2
1
IF REQ
AM
MIX
FM RF-IN
AM LOW CUT
5
4
MIX OUT
VCC2
AF IF-IN
8
7
6
FM IF-IN
GND2
10
9
AGC
QUAD
12
11
R-OUT
L-OUT
FM RF-OUT
22
23
24
20
21
17
18
19
15
16
13
14
AM RF-IN
VCC1
FM OSC
ST-IND
OSC-OUT
AM OSC
IF-OUT
LPF2/MO-ST
MPX- IN
DET-OUT
LPF1/BAND
FM
MIX
FM
OSC
LEVEL
DET
AM
DET
MUTE
FM
DET
ST/MO
FM/AM
AM
OSC
AGC
SW
ST
1/8
BUFF
BUFF
DIVIDE
DECODE
VCO
IF BUFF
AF BUFF
AF
FM RF
AM IF
FM IF
1/1 OR
1/16
11
10
9
8
7
6
5
4
3
2
1
12
13
14
15
16
19
20
UNLOCK
DETECTOR
POWER ON
RESET
UNIVERSAL
COUNTER
CCB
I/F
CE
DI
CL
DO XOUT
LP-OUT
XIN
LP-IN
PD
VSS
VDD
MO/ST
FM IN
AM IN
MUTE
FM/AM
BAND
ST-IND
BAND
IF IN
PHASE
DETECTOR
CHARGE
PUMP
REFERENCE
DIVIDER
SWALLOW
COUNTER
1/16,1/17
4BITS
12BITS
PROGRAMMABLE
DIVIDER
DATA SHIFT REGISTER
LATCH
1/2
17
18
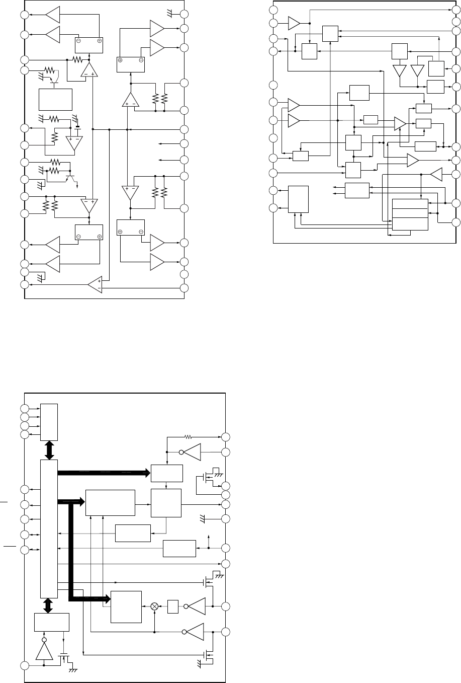
IC702 BA5826FP-E2 (CD Board) IC1 TA2149BN (TUNER Board)
IC2 LC72137M-TLM (TUNER Board)

37
CFD-S400/S500
A0
A1
A2
GND
VCC
WP
SCL
SDA
1K BIT EEPROM ARRAY
ADDRESS
DECODER
HIGH VOLTAGE
OCCURENCE CIRCUIT
POWER SUPPLY
VOLTAGE DETECTION
DATA
REGISTER
SLAVE • WORD
ADDRESS
REGISTER
CONTROL CIRCUIT
7
6
5
8
1
2
3
4
7BIT 8BIT
7BIT
START STOP
ACK
1
2
3
6
9
10
11
12
8
7
4
5
22
TAPE
TAPE
TAPE
BUF AMP
A1
BUF AMP
A2
NAB
AMP1
NAB
AMP2
23
24
15
14
13
21
20
17
16
RADIO
BUF AMP
B1
BUF AMP
B2
MUTE
MUTE
ON
ON
ON
7dB
26dB
26dB
MONITOR
AMP
LOGIC
18
19
MUTE
7dB
MONITOR
AMP
LINE
TAPE RADIO
LINE
ALC2 ALC1
DET
REC
AMP1
REC
AMP2
2.1
REF
AMP
MIC
AMP1
VCC
R.LO
LINE
R.LINE
TAPE
R.RAD
MIC
L.LO
REC
L.LINE
MIC I/EX
L.RAD
AGC
L.PO
L.NF
L.RO
L.IN
REF
GND
R.IN
R.RO
R.NF
R.PO
MIC.NF
IC803 CAT24WC02JI-1.8-TE13 (MAIN Board)
IC301 TA2068N (TC Board)
IC303 BD3870FS-E2 (MAIN Board)
VIN1
VIN2
SEL2
SEL1
A1
A2
B1
B2
C1
C2
FILTER
GND
CAP
TNF1
TNF2
BNF2
BOUT2
BNF1
BOUT1
OUT1
OUT2
SI
SC
VCC
BASS1
f
0
=80Hz
BASS2
f
0
=80Hz
21 20 19 18 17 16 15 14 13
TREBLE2
f
0
=8kHz
22
TREBLE1
f
0
=8kHz
23
SURROUND
24
1 2 3 4
LOGIC
VCC/2
VCC/2
VCC/2 VCC/2 VCC/2
5 6 7 8 9 10 11 12

38
CFD-S400/S500 SECTION 7
EXPLODED VIEWS
Ref. No. Part No. Description Remark
7-1. MAIN SECTION
Ref. No. Part No. Description Remark
13-237-699-11 LID, BATTERY
23-237-726-01 PLATE (L) (S500)
23-237-726-11 PLATE (L) (S400)
33-237-727-01 PLATE (R) (S500)
33-237-727-11 PLATE (R) (S400)
43-237-700-01 HANDLE (S500)
43-237-700-11 HANDLE (S400)
54-951-620-81 SCREW (2.6)
#1 7-685-535-19 SCREW +BTP 2.6X10 TYPE2 N-S
NOTE:
•The mechanical parts with no reference
number in the exploded views are not supplied.
•Items marked “*” are not stocked since
they are seldom required for routine service.
Some delay should be anticipated
when ordering these items.
•Color Indication of Appearance Parts
Example :
KNOB, BALANCE (WHITE) ... (RED)
Parts Color Cabinet’s Color
•Accessories are given in the last of this parts list.
RR
The components identified by
mark 0 or dotted line with mark
0 are critical for safety.
Replace only with part number
specified.
Les composants identifiés par une
marque 0 sont critiques pour
la sécurité.
Ne les remplacer que par une piéce
portant le numéro spécifié.
•Abbreviation
CND : Canadian model
E92 : AC 120V area in E model
MX : Mexican model
SP : Singapore model
KR : Korean model
4
1
2
3
5
55
5
5
5
#1

39
CFD-S400/S500
7-2. CABINET FRONT SECTION
Ref. No. Part No. Description Remark Ref. No. Part No. Description Remark
51 X-3381-559-1 DOOR SUB ASSY, CASSETTE
52 3-237-694-31 HOLDER, CASSETTE
53 3-040-916-01 FOOT (FRONT), RUBBER
*54 X-3381-555-1 FRONT SUB ASSY, CABINET (S500)
54 X-3381-810-1 FRONT SUB ASSY, CABINET (S400)
55 3-237-717-01 HOLDER, LCD
*56 1-683-857-11 LCD BOARD
57 1-824-037-11 CABLE, FLEXIBLE FLAT 27P (CNP406)
58 3-237-725-01 SPRING, CASSETTE
59 4-951-620-11 SCREW (2.6X10), +BVTP
60 3-922-112-41 DAMPER
61 4-951-620-31 SCREW (2.6), +BVTP
62 4-951-620-01 SCREW (2.6X8), +BVTP
*63 A-3174-265-A DOOR ASSY, CASSETTE
64 3-237-707-31 BUTTON, REC
65 3-237-706-31 BUTTON, PLAY
66 3-237-704-31 BUTTON, REW
67 3-237-705-31 BUTTON, FF
68 3-237-703-31 BUTTON, S/E
69 3-237-702-31 BUTTON, PAUSE
*70 1-683-856-11 CONTROL (4) BOARD
71 3-831-441-11 CUSHION (B)
LCD801 1-804-550-11 DISPLAY PANEL, LIQUID CRYSTAL
SP301 1-825-031-11 SPEAKER (10cm) (L-CH)
SP302 1-825-031-11 SPEAKER (10cm) (R-CH)
#2 7-685-647-79 SCREW +BVTP 3X10 TYPE2 N-S
51
52
53
63
61
55 56
70
71
57
58
54
60 59
59
59 64
65
66
67
68
69
SP302
SP301
LCD801
MD block
#2
#2
#2
#2
62

40
CFD-S400/S500
7-3. CABINET TOP SECTION
Ref. No. Part No. Description Remark Ref. No. Part No. Description Remark
*101 1-683-854-11 CONTROL (2) BOARD
102 1-824-038-11 CABLE, FLEXIBLE FLAT 10P (CNP403)
103 1-824-039-11 CABLE, FLEXIBLE FLAT 9P (CNP404)
104 1-824-035-11 CABLE, FLEXIBLE FLAT 4P (CNP402)
*105 1-683-853-11 CONTROL (1) BOARD
106 3-922-112-41 DAMPER
107 4-951-620-01 SCREW (2.6X8), +BVTP
108 3-019-395-01 PLATE, CHUCKING
109 1-452-899-11 MAGNET
110 3-237-701-71 LID, CD
111 3-237-723-01 SPRING, CD
*112 X-3381-563-1 TOP SUB ASSY, CABINET (S500)
112 X-3381-811-1 TOP SUB ASSY, CABINET (S400)
*113 A-3178-122-A CD BOARD, COMPLETE
114 3-923-736-01 COVER, CD
115 3-931-379-21 RUBBER, VIBRATION PROOF
116 3-921-725-11 SCREW (2.6X10), +PWH
117 3-931-379-31 RUBBER, VIBRATION PROOF
118 1-757-689-11 CABLE, FLEXIBLE FLAT (16 CORE)
119 1-824-034-11 CABLE, FLEXIBLE FLAT 14P
*120 1-683-855-11 CONTROL (3) BOARD
121 3-220-756-01 CUSHION (BUTTON)
122 3-831-441-11 CUSHION (B)
S801 1-692-960-11 SWITCH, PUSH (1 KEY)
(Z PUSH OPEN/CLOSE)
#3 7-685-533-19 SCREW +BTP 2.6X6 TYPE2 N-S
#4 7-685-853-04 SCREW +BVTT 2X6 (S)
101
102
121
121
103
104
105
122
106
108
107
107
107
107
#3
#4
S801
KSM-213RDP
109
110
111
112
120
114
115 115
117
117
116
116
118 119
113

41
CFD-S400/S500
7-4. CABINET REAR SECTION
Ref. No. Part No. Description Remark Ref. No. Part No. Description Remark
*151 1-683-859-11 BATTERY (1) BOARD
152 4-960-167-01 SCREW (3X8) (DIA.10), +WH
153 3-240-561-01 TERMINAL (–), BATTERY
154 3-237-724-01 TERMINAL, ANTENNA (CNP2)
*155 A-3323-778-A TUNER BOARD, COMPLETE (US,CND,E92,MX)
*155 A-3323-815-A TUNER BOARD, COMPLETE (SP,KR)
156 3-237-716-01 CHASSIS, TU
157 4-951-620-11 SCREW (2.6X10), +BVTP
*158 1-683-861-11 POWER BOARD
159 3-921-725-11 SCREW (2.6X10), +PWH
*160 1-683-858-11 HEADPHONE BOARD
*161 A-3178-147-A MAIN BOARD, COMPLETE (US)
*161 A-3178-445-A MAIN BOARD, COMPLETE (CND)
*161 A-3178-512-A MAIN BOARD, COMPLETE (E92,MX)
*161 A-3178-773-A MAIN BOARD, COMPLETE (SP)
*161 A-3323-945-A MAIN BOARD, COMPLETE (KR)
*162 1-683-860-11 BATTERY (2) BOARD
163 3-237-697-31 REAR, CABINET (S500)
163 3-237-697-51 REAR, CABINET (CND,E92,MX)
163 3-240-597-41 REAR, CABINET (SP,KR)
164 1-824-031-11 CABLE, FLEXIBLE FLAT 13P
*165 3-703-044-26 LABEL, CAUTION (CND)
166 3-831-441-99 SPACER
ANT1 1-754-241-11 ANTENNA, TELESCOPIC (FM)
0T901 1-435-917-11 TRANSFORMER, POWER (US,E92,MX)
0T901 1-435-918-11 TRANSFORMER, POWER (SP,KR)
0T901 1-437-540-11 TRANSFORMER, POWER (CND)
#5 7-682-548-04 SCREW +B 3X8
#6 7-685-646-79 SCREW, TAPPING +BV 3X8
The components identified by
mark 0 or dotted line with mark
0 are critical for safety.
Replace only with part number
specified.
Les composants identifiés par une
marque 0 sont critiques pour
la sécurité.
Ne les remplacer que par une piéce
portant le numéro spécifié.
151
152
153
153
152
162
163
154
155
166
166
156
157
157
157
157
158
165
159
160
161
157
164
#5
#6 #6
ANT1
T901

42
CFD-S400/S500
7-5. TAPE MECHANISM SECTION
Ref. No. Part No. Description Remark Ref. No. Part No. Description Remark
201 3-244-086-01 ARM ASSY, PINCH ROLLER
202 3-244-079-01 BELT (B), SUB
203 3-244-080-01 BELT (B), MAIN
204 3-244-083-01 SCREW BIND DT M2X6
205 3-244-084-01 SCREW PAN M2.6X4.5
206 3-237-718-01 LEVER, REC
*207 A-3323-806-A TC BOARD, COMPLETE
208 3-237-719-01 CHASSIS, TC
209 3-030-741-01 SCREW (M2X2)
210 A-3013-956-A MF-S200
HRP301 3-244-085-01 HEAD, R/P (REC/PB)
M801 3-244-082-01 MOTOR ASSY (CAPSTAN/REEL)
#7 7-685-851-04 SCREW +BVTT 2X4 (S)
201
202
203
204
204
206
209
207
208
210
205
not supplied
M801
#7
#7
HRP301

43
CFD-S400/S500
Ref. No. Part No. Description Remark Ref. No. Part No. Description Remark
7-6. CD MECHANISM SECTION
(KSM-213RDP)
251 2-626-908-01 SHAFT, SLED
*252 2-647-408-02 GEAR (B)
0253 8-820-161-02 PICK-UP, OPTICAL KSS-213R/C2RP
*254 2-169-065-01 GEAR (A)
255 2-169-388-01 TAPPING (M2), +PWB
256 X-2162-707-1 CHASSIS ASSY (RDP) (RP), MOTOR (SPINDLE)
(including M701)
257 3-713-786-51 SCREW (M2X3)
M702 X-2162-712-1 GEAR ASSY (R) (RP), MOTOR (SLED)
The components identified by
mark 0 or dotted line with mark
0 are critical for safety.
Replace only with part number
specified.
Les composants identifiés par une
marque 0 sont critiques pour
la sécurité.
Ne les remplacer que par une piéce
portant le numéro spécifié.
251
253
255 255
257
254
252
256
M701
M702
Ver 1.1

44
CFD-S400/S500 SECTION 8
ELECTRICAL PARTS LIST
Ref. No. Part No. Description Remark Ref. No. Part No. Description Remark
*1-683-859-11 BATTERY (1) BOARD
*****************
3-240-561-01 TERMINAL (–), BATTERY
*************************************************************
*1-683-860-11 BATTERY (2) BOARD
*****************
3-240-561-01 TERMINAL (–), BATTERY
< CONNECTOR >
*CNP905 1-815-550-11 PIN, CONNECTOR (PC BOARD) 2P
*************************************************************
*A-3178-122-A CD BOARD, COMPLETE
*******************
< CAPACITOR >
C701 1-162-964-11 CERAMIC CHIP 0.001uF 10% 50V
C702 1-126-947-11 ELECT 47uF 20% 10V
C703 1-107-826-11 CERAMIC CHIP 0.1uF 10% 16V
C704 1-162-919-11 CERAMIC CHIP 22PF 5% 50V
C705 1-162-968-11 CERAMIC CHIP 0.0047uF 10% 50V
C706 1-126-960-11 ELECT 1uF 20% 50V
C707 1-115-156-11 CERAMIC CHIP 1uF 10V
C708 1-162-927-11 CERAMIC CHIP 100PF 5% 50V
C709 1-164-156-11 CERAMIC CHIP 0.1uF 25V
C711 1-162-974-11 CERAMIC CHIP 0.01uF 50V
C716 1-162-974-11 CERAMIC CHIP 0.01uF 50V
C717 1-163-021-11 CERAMIC CHIP 0.01uF 10% 50V
C720 1-162-919-11 CERAMIC CHIP 22PF 5% 50V
C721 1-162-919-11 CERAMIC CHIP 22PF 5% 50V
C722 1-162-919-11 CERAMIC CHIP 22PF 5% 50V
C723 1-162-974-11 CERAMIC CHIP 0.01uF 50V
C724 1-162-919-11 CERAMIC CHIP 22PF 5% 50V
C725 1-162-964-11 CERAMIC CHIP 0.001uF 10% 50V
C726 1-162-964-11 CERAMIC CHIP 0.001uF 10% 50V
C727 1-162-964-11 CERAMIC CHIP 0.001uF 10% 50V
C728 1-165-176-11 CERAMIC CHIP 0.047uF 10% 16V
C729 1-125-837-11 CERAMIC CHIP 1uF 10% 6.3V
C730 1-107-826-11 CERAMIC CHIP 0.1uF 10% 16V
C731 1-165-176-11 CERAMIC CHIP 0.047uF 10% 16V
C732 1-104-665-11 ELECT 100uF 20% 10V
C733 1-104-665-11 ELECT 100uF 20% 10V
C734 1-162-968-11 CERAMIC CHIP 0.0047uF 10% 50V
C735 1-126-916-11 ELECT 1000uF 20% 6.3V
C736 1-162-968-11 CERAMIC CHIP 0.0047uF 10% 50V
C738 1-164-156-11 CERAMIC CHIP 0.1uF 25V
C739 1-164-156-11 CERAMIC CHIP 0.1uF 25V
C740 1-126-935-11 ELECT 470uF 20% 10V
C741 1-164-156-11 CERAMIC CHIP 0.1uF 25V
C742 1-164-156-11 CERAMIC CHIP 0.1uF 25V
C743 1-164-156-11 CERAMIC CHIP 0.1uF 25V
C744 1-164-156-11 CERAMIC CHIP 0.1uF 25V
C745 1-164-156-11 CERAMIC CHIP 0.1uF 25V
C746 1-104-665-11 ELECT 100uF 20% 10V
C747 1-104-665-11 ELECT 100uF 20% 10V
C750 1-104-665-11 ELECT 100uF 20% 10V
C751 1-164-156-11 CERAMIC CHIP 0.1uF 25V
C754 1-162-970-11 CERAMIC CHIP 0.01uF 10% 25V
C755 1-162-970-11 CERAMIC CHIP 0.01uF 10% 25V
< CONNECTOR >
CNP701 1-779-466-11 CONNECTOR, FFC/FPC 16P
*CNP702 1-784-736-11 CONNECTOR, FFC 14P
< FERRITE BEAD >
FB701 1-469-701-21 FERRITE, EMI (SMD)
< IC >
IC701 6-701-796-01 IC LC78646E-E
IC702 6-701-787-11 IC BA5826FP-E2
< JUMPER RESISTOR >
JC701 1-216-864-11 METAL CHIP 0 5% 1/10W
JC702 1-216-864-11 METAL CHIP 0 5% 1/10W
JC703 1-216-864-11 METAL CHIP 0 5% 1/10W
JC704 1-216-821-11 METAL CHIP 1K 5% 1/10W
< FERRITE BEAD >
L706 1-414-445-11 FERRITE, EMI (SMD)
< TRANSISTOR >
Q701 8-729-054-57 TRANSISTOR KTN2907AS-RTK
< RESISTOR >
R701 1-216-841-11 METAL CHIP 47K 5% 1/10W
R702 1-216-835-11 METAL CHIP 15K 5% 1/10W
NOTE:
•Due to standardization, replacements in
the parts list may be different from the
parts specified in the diagrams or the
components used on the set.
•-XX and -X mean standardized parts, so
they may have some difference from the
original one.
•RESISTORS
All resistors are in ohms.
METAL:Metal-film resistor.
METAL OXIDE: Metal oxide-film resistor.
F:nonflammable
•Items marked “*” are not stocked since
they are seldom required for routine service.
Some delay should be anticipated
when ordering these items.
• SEMICONDUCTORS
In each case, u : µ, for example:
uA.. : µA.. uPA.. : µPA..
uPB.. : µPB.. uPC.. : µPC.. uPD.. : µPD..
•CAPACITORS
uF : µF
•COILS
uH : µH
The components identified by
mark 0 or dotted line with mark
0 are critical for safety.
Replace only with part number
specified.
Les composants identifiés par une
marque 0 sont critiques pour
la sécurité.
Ne les remplacer que par une piéce
portant le numéro spécifié.
When indicating parts by reference
number, please include the board.
•Abbreviation
CND : Canadian model E92 : AC 120V area in E model
MX : Mexican model KR : Korean model
SP : Singapore model
BATTERY (2)
BATTERY (1)
CD

45
CFD-S400/S500
Ref. No. Part No. Description Remark Ref. No. Part No. Description Remark
R703 1-216-835-11 METAL CHIP 15K 5% 1/10W
R704 1-216-835-11 METAL CHIP 15K 5% 1/10W
R705 1-216-835-11 METAL CHIP 15K 5% 1/10W
R706 1-216-841-11 METAL CHIP 47K 5% 1/10W
R707 1-216-797-11 METAL CHIP 10 5% 1/10W
R708 1-216-833-11 METAL CHIP 10K 5% 1/10W
R709 1-216-837-11 METAL CHIP 22K 5% 1/10W
R710 1-216-829-11 METAL CHIP 4.7K 5% 1/10W
R711 1-216-815-11 METAL CHIP 330 5% 1/10W
R712 1-216-809-11 METAL CHIP 100 5% 1/10W
R714 1-216-811-11 METAL CHIP 150 5% 1/10W
R715 1-216-811-11 METAL CHIP 150 5% 1/10W
R716 1-216-821-11 METAL CHIP 1K 5% 1/10W
R717 1-216-821-11 METAL CHIP 1K 5% 1/10W
R718 1-216-821-11 METAL CHIP 1K 5% 1/10W
R719 1-216-809-11 METAL CHIP 100 5% 1/10W
R720 1-216-809-11 METAL CHIP 100 5% 1/10W
R721 1-216-821-11 METAL CHIP 1K 5% 1/10W
R722 1-216-809-11 METAL CHIP 100 5% 1/10W
R723 1-216-809-11 METAL CHIP 100 5% 1/10W
R724 1-216-841-11 METAL CHIP 47K 5% 1/10W
R725 1-216-819-11 METAL CHIP 680 5% 1/10W
R726 1-216-819-11 METAL CHIP 680 5% 1/10W
R727 1-216-825-11 METAL CHIP 2.2K 5% 1/10W
R728 1-216-833-11 METAL CHIP 10K 5% 1/10W
R729 1-216-813-11 METAL CHIP 220 5% 1/10W
R730 1-216-821-11 METAL CHIP 1K 5% 1/10W
R731 1-216-825-11 METAL CHIP 2.2K 5% 1/10W
R732 1-216-841-11 METAL CHIP 47K 5% 1/10W
R741 1-218-867-11 RES-CHIP 6.8K 5% 1/10W
R743 1-218-867-11 RES-CHIP 6.8K 5% 1/10W
R744 1-216-845-11 METAL CHIP 100K 5% 1/10W
< SWITCH >
S701 1-571-936-11 SWITCH, LEAF (LIMIT)
< VIBRATOR >
X701 1-781-801-21 VIBRATOR, CERAMIC (16.93MHz)
*************************************************************
*1-683-853-11 CONTROL (1) BOARD
******************
3-831-441-11 CUSHION (B)
< CONNECTOR >
CNP401 1-784-726-11 CONNECTOR, FFC 4P
< RESISTOR >
R401 1-216-813-11 METAL CHIP 220 5% 1/10W
R402 1-216-817-11 METAL CHIP 470 5% 1/10W
R403 1-216-821-11 METAL CHIP 1K 5% 1/10W
< SWITCH >
S401 1-786-050-21 SWITCH, KEYBOARD (POWER)
S402 1-786-050-21 SWITCH, KEYBOARD (SLEEP)
*************************************************************
*1-683-854-11 CONTROL (2) BOARD
******************
1-824-035-11 CABLE, FLEXIBLE FLAT 4P (CNP402)
1-824-038-11 CABLE, FLEXIBLE FLAT 10P (CNP403)
1-824-039-11 CABLE, FLEXIBLE FLAT 9P (CNP404)
< RESISTOR >
R404 1-216-821-11 METAL CHIP 1K 5% 1/10W
R405 1-216-825-11 METAL CHIP 2.2K 5% 1/10W
R406 1-216-821-11 METAL CHIP 1K 5% 1/10W
R407 1-216-825-11 METAL CHIP 2.2K 5% 1/10W
R408 1-216-825-11 METAL CHIP 2.2K 5% 1/10W
R409 1-216-829-11 METAL CHIP 4.7K 5% 1/10W
R410 1-216-833-11 METAL CHIP 10K 5% 1/10W
R411 1-216-829-11 METAL CHIP 4.7K 5% 1/10W
R412 1-216-813-11 METAL CHIP 220 5% 1/10W
R413 1-216-817-11 METAL CHIP 470 5% 1/10W
R414 1-216-821-11 METAL CHIP 1K 5% 1/10W
R415 1-216-821-11 METAL CHIP 1K 5% 1/10W
< SWITCH >
S403 1-786-050-21 SWITCH, KEYBOARD (./TUNE –)
S404 1-786-050-21 SWITCH, KEYBOARD (N X)
S405 1-786-050-21 SWITCH, KEYBOARD (x)
S406 1-786-050-21 SWITCH, KEYBOARD (>/TUNE +)
S407 1-786-050-21 SWITCH, KEYBOARD (MODE)
S408 1-786-050-21 SWITCH, KEYBOARD (DISPLAY•ENT•MEMORY)
S409 1-786-050-21 SWITCH, KEYBOARD (CD)
S410 1-786-050-21 SWITCH, KEYBOARD (TAPE)
S411 1-786-050-21 SWITCH, KEYBOARD (RADIO BAND•
AUTO PRESET)
*************************************************************
*1-683-855-11 CONTROL (3) BOARD
******************
3-831-441-11 CUSHION (B)
< CAPACITOR >
C401 1-164-156-11 CERAMIC CHIP 0.1uF 25V
C402 1-164-156-11 CERAMIC CHIP 0.1uF 25V
C403 1-164-156-11 CERAMIC CHIP 0.1uF 25V
C404 1-164-156-11 CERAMIC CHIP 0.1uF 25V
< CONNECTOR >
CNP405 1-784-731-11 CONNECTOR, FFC 9P
< DIODE >
D401 6-500-199-01 LED BT-333D-31 (ROCK)
D402 6-500-199-01 LED BT-333D-31 (POP)
D403 6-500-199-01 LED BT-333D-31 (JAZZ)
D404 6-500-199-01 LED BT-333D-31 (VOCAL)
CD CONTROL (1) CONTROL (2) CONTROL (3)

46
CFD-S400/S500
Ref. No. Part No. Description Remark Ref. No. Part No. Description Remark
< TRANSISTOR >
Q401 8-729-029-13 TRANSISTOR DTC143ZUA-T106
Q402 8-729-029-13 TRANSISTOR DTC143ZUA-T106
Q403 8-729-029-13 TRANSISTOR DTC143ZUA-T106
Q404 8-729-029-13 TRANSISTOR DTC143ZUA-T106
< RESISTOR >
R416 1-216-825-11 METAL CHIP 2.2K 5% 1/10W
R417 1-216-825-11 METAL CHIP 2.2K 5% 1/10W
R418 1-216-821-11 METAL CHIP 1K 5% 1/10W
R419 1-216-825-11 METAL CHIP 2.2K 5% 1/10W
R420 1-216-829-11 METAL CHIP 4.7K 5% 1/10W
R421 1-216-833-11 METAL CHIP 10K 5% 1/10W
R422 1-216-829-11 METAL CHIP 4.7K 5% 1/10W
R423 1-216-813-11 METAL CHIP 220 5% 1/10W
R424 1-216-817-11 METAL CHIP 470 5% 1/10W
R425 1-216-821-11 METAL CHIP 1K 5% 1/10W
R426 1-216-821-11 METAL CHIP 1K 5% 1/10W
R427 1-216-825-11 METAL CHIP 2.2K 5% 1/10W
R440 1-216-817-11 METAL CHIP 470 5% 1/10W
R441 1-216-817-11 METAL CHIP 470 5% 1/10W
R442 1-216-817-11 METAL CHIP 470 5% 1/10W
R449 1-216-817-11 METAL CHIP 470 5% 1/10W
< SWITCH >
S424 1-786-050-21 SWITCH, KEYBOARD (VOL –)
S425 1-786-050-21 SWITCH, KEYBOARD (VOL +)
S426 1-786-050-21 SWITCH, KEYBOARD (MEGA Xpand)
S427 1-786-050-21 SWITCH, KEYBOARD (MEGA BASS)
S428 1-786-050-21 SWITCH, KEYBOARD (ROCK (SOUND MODE))
S429 1-786-050-21 SWITCH, KEYBOARD (POP (SOUND MODE))
S430 1-786-050-21 SWITCH, KEYBOARD (JAZZ (SOUND MODE))
S431 1-786-050-21 SWITCH, KEYBOARD (VOCAL (SOUND MODE))
S432 1-786-050-21 SWITCH, KEYBOARD (FLAT (SOUND MODE))
*************************************************************
*1-683-856-11 CONTROL (4) BOARD
******************
< CAPACITOR >
C405 1-162-974-11 CERAMIC CHIP 0.01uF 50V
< IC >
IC401 6-600-070-01 IC PIC-37041TE2
< CABLE HOLDER >
KH402 1-824-030-11 HOLDER, CABLE 5P
< RESISTOR >
R428 1-216-821-11 METAL CHIP 1K 5% 1/10W
R429 1-216-825-11 METAL CHIP 2.2K 5% 1/10W
R430 1-216-825-11 METAL CHIP 2.2K 5% 1/10W
R431 1-216-829-11 METAL CHIP 4.7K 5% 1/10W
R432 1-216-833-11 METAL CHIP 10K 5% 1/10W
R433 1-216-829-11 METAL CHIP 4.7K 5% 1/10W
R434 1-216-813-11 METAL CHIP 220 5% 1/10W
R435 1-216-817-11 METAL CHIP 470 5% 1/10W
R436 1-216-821-11 METAL CHIP 1K 5% 1/10W
R446 1-216-849-11 METAL CHIP 220K 5% 1/10W
R447 1-216-845-11 METAL CHIP 100K 5% 1/10W
R450 1-216-821-11 METAL CHIP 1K 5% 1/10W
R451 1-216-825-11 METAL CHIP 2.2K 5% 1/10W
R452 1-216-825-11 METAL CHIP 2.2K 5% 1/10W
R453 1-216-821-11 METAL CHIP 1K 5% 1/10W
R454 1-216-825-11 METAL CHIP 2.2K 5% 1/10W
R455 1-216-829-11 METAL CHIP 4.7K 5% 1/10W
R456 1-216-833-11 METAL CHIP 10K 5% 1/10W
R457 1-216-829-11 METAL CHIP 4.7K 5% 1/10W
< SWITCH >
S412 1-786-050-21 SWITCH, KEYBOARD (>10)
S413 1-786-050-21 SWITCH, KEYBOARD (0/10)
S414 1-786-050-21 SWITCH, KEYBOARD (9)
S416 1-786-050-21 SWITCH, KEYBOARD (6)
S417 1-786-050-21 SWITCH, KEYBOARD (5)
S418 1-786-050-21 SWITCH, KEYBOARD (4)
S419 1-786-050-21 SWITCH, KEYBOARD (3)
S420 1-786-050-21 SWITCH, KEYBOARD (2)
S421 1-786-050-21 SWITCH, KEYBOARD (1)
S422 1-786-050-21 SWITCH, KEYBOARD (7)
S423 1-786-050-21 SWITCH, KEYBOARD (8)
*************************************************************
*1-683-858-11 HEADPHONE BOARD
*****************
< CONNECTOR >
*CNP322 1-815-444-11 PIN, CONNECTOR 3P
CNP323 1-815-445-11 PIN, CONNECTOR 4P
< JACK >
J321 1-815-325-11 JACK (i)
< RESISTOR >
R132 1-216-809-11 METAL CHIP 100 5% 1/10W
R232 1-216-809-11 METAL CHIP 100 5% 1/10W
*************************************************************
*1-683-857-11 LCD BOARD
**********
1-824-037-11 CABLE, FLEXIBLE FLAT 27P (CNP406)
3-237-717-01 HOLDER, LCD
< DIODE >
D405 6-500-198-01 LED BT-233D-31 (OPR/BATT)
< CABLE HOLDER >
KH401 1-824-030-11 HOLDER, CABLE 5P
LCDHEADPHONECONTROL (4)CONTROL (3)

47
CFD-S400/S500
Ref. No. Part No. Description Remark Ref. No. Part No. Description Remark
MAIN
< LIQUID CRYSTAL DISPLAY >
LCD801 1-804-550-11 DISPLAY PANEL, LIQUID CRYSTAL
< RESISTOR >
R437 1-216-821-11 METAL CHIP 1K 5% 1/10W
R438 1-216-821-11 METAL CHIP 1K 5% 1/10W
R439 1-216-821-11 METAL CHIP 1K 5% 1/10W
R443 1-216-821-11 METAL CHIP 1K 5% 1/10W
R444 1-216-821-11 METAL CHIP 1K 5% 1/10W
R445 1-216-821-11 METAL CHIP 1K 5% 1/10W
R448 1-216-813-11 METAL CHIP 220 5% 1/10W
*************************************************************
*A-3178-147-A MAIN BOARD, COMPLETE (US)
*A-3178-445-A MAIN BOARD, COMPLETE (CND)
*A-3178-512-A MAIN BOARD, COMPLETE (E92,MX)
*A-3178-773-A MAIN BOARD, COMPLETE (SP)
*A-3323-945-A MAIN BOARD, COMPLETE (KR)
*********************
7-685-646-79 SCREW, TAPPING +BV 3X8
< CAPACITOR >
C106 1-126-960-11 ELECT 1uF 20% 50V
C122 1-162-964-11 CERAMIC CHIP 0.001uF 10% 50V
C125 1-162-966-11 CERAMIC CHIP 0.0022uF 10% 50V
C126 1-126-960-11 ELECT 1uF 20% 50V
C128 1-162-964-11 CERAMIC CHIP 0.001uF 10% 50V
C129 1-126-947-11 ELECT 47uF 20% 10V
C130 1-104-665-11 ELECT 100uF 20% 10V
C131 1-126-926-11 ELECT 1000uF 20% 10V
C132 1-107-826-11 CERAMIC CHIP 0.1uF 10% 16V
C133 1-126-963-11 ELECT 4.7uF 20% 50V
C135 1-164-156-11 CERAMIC CHIP 0.1uF 25V
C139 1-162-966-11 CERAMIC CHIP 0.0022uF 10% 50V
C146 1-164-156-11 CERAMIC CHIP 0.1uF 25V
C147 1-126-963-11 ELECT 4.7uF 20% 50V
C148 1-115-156-11 CERAMIC CHIP 1uF 10V
C150 1-162-970-11 CERAMIC CHIP 0.01uF 10% 25V
C171 1-126-964-11 ELECT 10uF 20% 50V
C206 1-126-960-11 ELECT 1uF 20% 50V
C222 1-162-964-11 CERAMIC CHIP 0.001uF 10% 50V
C225 1-162-966-11 CERAMIC CHIP 0.0022uF 10% 50V
C226 1-126-960-11 ELECT 1uF 20% 50V
C228 1-162-964-11 CERAMIC CHIP 0.001uF 10% 50V
C229 1-126-947-11 ELECT 47uF 20% 10V
C230 1-104-665-11 ELECT 100uF 20% 10V
C231 1-126-926-11 ELECT 1000uF 20% 10V
C232 1-107-826-11 CERAMIC CHIP 0.1uF 10% 16V
C233 1-126-963-11 ELECT 4.7uF 20% 50V
C235 1-164-156-11 CERAMIC CHIP 0.1uF 25V
C239 1-162-966-11 CERAMIC CHIP 0.0022uF 10% 50V
C246 1-164-156-11 CERAMIC CHIP 0.1uF 25V
C247 1-126-963-11 ELECT 4.7uF 20% 50V
C248 1-115-156-11 CERAMIC CHIP 1uF 10V
C250 1-162-970-11 CERAMIC CHIP 0.01uF 10% 25V
C271 1-126-964-11 ELECT 10uF 20% 50V
C321 1-104-665-11 ELECT 100uF 20% 10V
C322 1-126-947-11 ELECT 47uF 20% 10V
C323 1-126-964-11 ELECT 10uF 20% 50V
C324 1-162-245-11 CERAMIC CHIP 0.015uF 10% 25V
C325 1-126-937-11 ELECT 4700uF 20% 16V
C326 1-126-934-11 ELECT 220uF 20% 16V
C327 1-126-947-11 ELECT 47uF 20% 10V
C328 1-126-959-11 ELECT 0.47uF 20% 50V
C329 1-162-974-11 CERAMIC CHIP 0.01uF 50V
C331 1-126-947-11 ELECT 47uF 20% 10V
C350 1-162-915-11 CERAMIC CHIP 10PF 0.5PF 50V
C352 1-162-915-11 CERAMIC CHIP 10PF 0.5PF 50V
C800 1-164-156-11 CERAMIC CHIP 0.1uF 25V
C801 1-162-974-11 CERAMIC CHIP 0.01uF 50V
C802 1-104-665-11 ELECT 100uF 20% 10V
C803 1-162-927-11 CERAMIC CHIP 100PF 5% 50V
C804 1-162-915-11 CERAMIC CHIP 10PF 0.5PF 50V
C805 1-162-915-11 CERAMIC CHIP 10PF 0.5PF 50V
C806 1-162-915-11 CERAMIC CHIP 10PF 0.5PF 50V
C807 1-162-927-11 CERAMIC CHIP 100PF 5% 50V
C808 1-162-927-11 CERAMIC CHIP 100PF 5% 50V
C809 1-162-927-11 CERAMIC CHIP 100PF 5% 50V
C810 1-162-927-11 CERAMIC CHIP 100PF 5% 50V
C811 1-164-156-11 CERAMIC CHIP 0.1uF 25V
C812 1-162-927-11 CERAMIC CHIP 100PF 5% 50V
C813 1-162-927-11 CERAMIC CHIP 100PF 5% 50V
C814 1-162-915-11 CERAMIC CHIP 10PF 0.5PF 50V
C815 1-162-915-11 CERAMIC CHIP 10PF 0.5PF 50V
C816 1-162-919-11 CERAMIC CHIP 22PF 5% 50V
C817 1-162-919-11 CERAMIC CHIP 22PF 5% 50V
C818 1-162-927-11 CERAMIC CHIP 100PF 5% 50V
C819 1-162-927-11 CERAMIC CHIP 100PF 5% 50V
C820 1-162-974-11 CERAMIC CHIP 0.01uF 50V
C821 1-115-156-11 CERAMIC CHIP 1uF 10V
C822 1-126-934-11 ELECT 220uF 20% 10V
C824 1-115-156-11 CERAMIC CHIP 1uF 10V
C825 1-126-964-11 ELECT 10uF 20% 50V
C830 1-162-974-11 CERAMIC CHIP 0.01uF 50V
C831 1-162-974-11 CERAMIC CHIP 0.01uF 50V
C832 1-162-974-11 CERAMIC CHIP 0.01uF 50V
C839 1-162-927-11 CERAMIC CHIP 100PF 5% 50V
C951 1-162-974-11 CERAMIC CHIP 0.01uF 50V
C952 1-162-974-11 CERAMIC CHIP 0.01uF 50V
C953 1-126-935-11 ELECT 470uF 20% 10V
C957 1-162-974-11 CERAMIC CHIP 0.01uF 50V
C959 1-104-665-11 ELECT 100uF 20% 10V
C960 1-164-156-11 CERAMIC CHIP 0.1uF 25V
< CONNECTOR >
CNP302 1-815-445-11 PIN, CONNECTOR 4P
CNP802 1-695-371-31 CONNECTOR, FFC 10P
CNP803 1-784-788-11 CONNECTOR, FFC 27P
CNP804 1-784-775-11 CONNECTOR, FFC 14P
CNP806 1-784-774-11 CONNECTOR, FFC 13P
LCD

48
CFD-S400/S500
Ref. No. Part No. Description Remark Ref. No. Part No. Description Remark
MAIN
< DIODE >
D322 8-719-988-61 DIODE 1SS355TE-17
D323 8-719-988-61 DIODE 1SS355TE-17
D324 8-719-988-61 DIODE 1SS355TE-17
D801 8-719-069-54 DIODE UDZS-TE-17-5.1B
D802 8-719-082-07 DIODE KDS121-RTK
D804 8-719-082-07 DIODE KDS121-RTK
D807 8-719-083-93 DIODE KDS120-RTK
D951 8-719-083-93 DIODE KDS120-RTK (SP,KR)
D953 8-719-978-33 DIODE DTZ-TT11-6.8B
D957 8-719-083-58 DIODE UDZS-TE-17-3.9B
< IC >
IC303 6-701-824-11 IC BD3870FS-E2
IC304 8-759-426-51 IC BA5417
IC801 8-759-658-46 IC S-81233SGY-Z
IC802 6-801-838-01 IC uPD789477GC-A14-8BT
IC803 6-700-336-01 IC CAT24WC02JI-1.8-TE13
IC804 8-759-645-87 IC PST9128-T
< JUMPER RESISTOR >
JC301 1-216-864-11 METAL CHIP 0 5% 1/10W
(US,CND,E92,MX)
JC302 1-216-864-11 METAL CHIP 0 5% 1/10W
JC303 1-216-864-11 METAL CHIP 0 5% 1/10W
JC304 1-216-864-11 METAL CHIP 0 5% 1/10W
JC305 1-216-864-11 METAL CHIP 0 5% 1/10W
JC306 1-216-864-11 METAL CHIP 0 5% 1/10W
JC307 1-216-864-11 METAL CHIP 0 5% 1/10W
JC308 1-216-864-11 METAL CHIP 0 5% 1/10W
JC309 1-216-864-11 METAL CHIP 0 5% 1/10W
< CABLE HOLDER >
KH301 1-824-027-11 HOLDER, CABLE 3P
KH321 1-824-029-11 HOLDER, CABLE 4P
KH803 1-824-028-11 HOLDER, CABLE 2P
< COIL >
L301 1-410-324-11 INDUCTOR 4.7uH
L801 1-414-137-31 INDUCTOR 0.22uH
L802 1-410-521-11 INDUCTOR 100uH
< TRANSISTOR >
Q122 8-729-905-34 TRANSISTOR 2SC4081-Q
Q124 8-729-029-10 TRANSISTOR DTC143TUA-T106
Q222 8-729-905-34 TRANSISTOR 2SC4081-Q
Q224 8-729-029-10 TRANSISTOR DTC143TUA-T106
Q801 8-729-029-16 TRANSISTOR DTC144VUA-T106
Q804 8-729-028-77 TRANSISTOR DTA115EUA-T106
Q806 8-729-028-77 TRANSISTOR DTA115EUA-T106
Q808 8-729-028-99 TRANSISTOR DTC114YUA-T106
Q812 8-729-028-92 TRANSISTOR DTA144TUA-T106
Q813 8-729-028-99 TRANSISTOR DTC114YUA-T106
Q814 8-729-028-99 TRANSISTOR DTC114YUA-T106
Q819 8-729-029-00 TRANSISTOR DTC115EUA-T106
Q951 8-729-029-13 TRANSISTOR DTC143ZUA-T106 (SP,KR)
Q952 8-729-040-76 TRANSISTOR KTA1273-Y-AT
Q953 8-729-029-13 TRANSISTOR DTC143ZUA-T106
Q955 8-729-021-82 TRANSISTOR 2SD2396K
Q957 8-729-212-02 TRANSISTOR 2SC2120-Y
Q958 8-729-028-90 TRANSISTOR DTA143ZUA-T106
Q959 8-729-028-99 TRANSISTOR DTC114YUA-T106
< RESISTOR >
R125 1-216-825-11 METAL CHIP 2.2K 5% 1/10W
R127 1-216-833-11 METAL CHIP 10K 5% 1/10W
R128 1-216-817-11 METAL CHIP 470 5% 1/10W
R130 1-216-813-11 METAL CHIP 220 5% 1/10W
R131 1-216-829-11 METAL CHIP 4.7K 5% 1/10W
R133 1-216-829-11 METAL CHIP 4.7K 5% 1/10W
R135 1-216-853-11 METAL CHIP 470K 5% 1/10W
R140 1-216-825-11 METAL CHIP 2.2K 5% 1/10W
R144 1-216-789-11 METAL CHIP 2.2 5% 1/10W
R148 1-216-813-11 METAL CHIP 220 5% 1/10W
R149 1-216-821-11 METAL CHIP 1K 5% 1/10W
R150 1-216-825-11 METAL CHIP 2.2K 5% 1/10W
R225 1-216-825-11 METAL CHIP 2.2K 5% 1/10W
R227 1-216-833-11 METAL CHIP 10K 5% 1/10W
R228 1-216-817-11 METAL CHIP 470 5% 1/10W
R230 1-216-813-11 METAL CHIP 220 5% 1/10W
R231 1-216-829-11 METAL CHIP 4.7K 5% 1/10W
R233 1-216-829-11 METAL CHIP 4.7K 5% 1/10W
R235 1-216-853-11 METAL CHIP 470K 5% 1/10W
R240 1-216-825-11 METAL CHIP 2.2K 5% 1/10W
R244 1-216-789-11 METAL CHIP 2.2 5% 1/10W
R248 1-216-813-11 METAL CHIP 220 5% 1/10W
R249 1-216-821-11 METAL CHIP 1K 5% 1/10W
R250 1-216-825-11 METAL CHIP 2.2K 5% 1/10W
R322 1-216-833-11 METAL CHIP 10K 5% 1/10W
R323 1-216-857-11 METAL CHIP 1M 5% 1/10W
R324 1-216-825-11 METAL CHIP 2.2K 5% 1/10W
R325 1-216-821-11 METAL CHIP 1K 5% 1/10W
R326 1-216-821-11 METAL CHIP 1K 5% 1/10W
R331 1-216-809-11 METAL CHIP 100 5% 1/10W
R332 1-216-809-11 METAL CHIP 100 5% 1/10W
R333 1-216-833-11 METAL CHIP 10K 5% 1/10W
R334 1-216-805-11 METAL CHIP 47 5% 1/10W
R335 1-216-809-11 METAL CHIP 100 5% 1/10W
R360 1-216-833-11 METAL CHIP 10K 5% 1/10W
R361 1-216-833-11 METAL CHIP 10K 5% 1/10W
R362 1-216-833-11 METAL CHIP 10K 5% 1/10W
R363 1-216-833-11 METAL CHIP 10K 5% 1/10W
R802 1-216-841-11 METAL CHIP 47K 5% 1/10W
R803 1-216-841-11 METAL CHIP 47K 5% 1/10W
R804 1-216-833-11 METAL CHIP 10K 5% 1/10W
R805 1-216-833-11 METAL CHIP 10K 5% 1/10W
R806 1-216-829-11 METAL CHIP 4.7K 5% 1/10W
R807 1-216-833-11 METAL CHIP 10K 5% 1/10W
R808 1-216-845-11 METAL CHIP 100K 5% 1/10W
R809 1-216-833-11 METAL CHIP 10K 5% 1/10W

49
CFD-S400/S500
Ref. No. Part No. Description Remark Ref. No. Part No. Description Remark
MAIN
R810 1-216-845-11 METAL CHIP 100K 5% 1/10W
R811 1-216-849-11 METAL CHIP 220K 5% 1/10W
R812 1-216-845-11 METAL CHIP 100K 5% 1/10W
R813 1-216-829-11 METAL CHIP 4.7K 5% 1/10W
R814 1-216-829-11 METAL CHIP 4.7K 5% 1/10W
R815 1-216-829-11 METAL CHIP 4.7K 5% 1/10W
R816 1-216-829-11 METAL CHIP 4.7K 5% 1/10W
R817 1-216-829-11 METAL CHIP 4.7K 5% 1/10W
R818 1-216-821-11 METAL CHIP 1K 5% 1/10W
R819 1-216-829-11 METAL CHIP 4.7K 5% 1/10W
R820 1-216-825-11 METAL CHIP 2.2K 5% 1/10W
(SP)
R820 1-216-833-11 METAL CHIP 10K 5% 1/10W
(KR)
R820 1-216-864-11 METAL CHIP 0 5% 1/10W
(US,CND,E92,MX)
R821 1-216-829-11 METAL CHIP 4.7K 5% 1/10W
R822 1-216-817-11 METAL CHIP 470 5% 1/10W
(SP)
R822 1-216-829-11 METAL CHIP 4.7K 5% 1/10W
(KR)
R822 1-216-864-11 METAL CHIP 0 5% 1/10W
(US,CND,E92,MX)
R823 1-216-829-11 METAL CHIP 4.7K 5% 1/10W
R824 1-216-829-11 METAL CHIP 4.7K 5% 1/10W
R825 1-216-825-11 METAL CHIP 2.2K 5% 1/10W
R826 1-216-829-11 METAL CHIP 4.7K 5% 1/10W
R827 1-216-825-11 METAL CHIP 2.2K 5% 1/10W
R828 1-216-821-11 METAL CHIP 1K 5% 1/10W
R829 1-216-825-11 METAL CHIP 2.2K 5% 1/10W
R830 1-216-825-11 METAL CHIP 2.2K 5% 1/10W
R831 1-216-825-11 METAL CHIP 2.2K 5% 1/10W
R832 1-216-841-11 METAL CHIP 47K 5% 1/10W
R833 1-216-825-11 METAL CHIP 2.2K 5% 1/10W
R834 1-216-829-11 METAL CHIP 4.7K 5% 1/10W
R835 1-216-841-11 METAL CHIP 47K 5% 1/10W
R836 1-216-841-11 METAL CHIP 47K 5% 1/10W
R837 1-216-825-11 METAL CHIP 2.2K 5% 1/10W
R838 1-216-837-11 METAL CHIP 22K 5% 1/10W
R839 1-216-829-11 METAL CHIP 4.7K 5% 1/10W
R842 1-216-821-11 METAL CHIP 1K 5% 1/10W
R843 1-216-821-11 METAL CHIP 1K 5% 1/10W
R844 1-216-833-11 METAL CHIP 10K 5% 1/10W
R845 1-216-841-11 METAL CHIP 47K 5% 1/10W
R846 1-216-825-11 METAL CHIP 2.2K 5% 1/10W
R847 1-216-825-11 METAL CHIP 2.2K 5% 1/10W
R848 1-216-821-11 METAL CHIP 1K 5% 1/10W
R849 1-216-841-11 METAL CHIP 47K 5% 1/10W
R850 1-216-821-11 METAL CHIP 1K 5% 1/10W
R851 1-216-813-11 METAL CHIP 220 5% 1/10W
R852 1-216-813-11 METAL CHIP 220 5% 1/10W
R853 1-216-813-11 METAL CHIP 220 5% 1/10W
R854 1-216-841-11 METAL CHIP 47K 5% 1/10W
R855 1-216-825-11 METAL CHIP 2.2K 5% 1/10W
R856 1-216-829-11 METAL CHIP 4.7K 5% 1/10W
R857 1-216-829-11 METAL CHIP 4.7K 5% 1/10W
R858 1-216-829-11 METAL CHIP 4.7K 5% 1/10W
R859 1-216-821-11 METAL CHIP 1K 5% 1/10W
R860 1-216-841-11 METAL CHIP 47K 5% 1/10W
R861 1-216-821-11 METAL CHIP 1K 5% 1/10W
R862 1-216-829-11 METAL CHIP 4.7K 5% 1/10W
R863 1-216-829-11 METAL CHIP 4.7K 5% 1/10W
R864 1-216-829-11 METAL CHIP 4.7K 5% 1/10W
R865 1-216-841-11 METAL CHIP 47K 5% 1/10W
R866 1-216-829-11 METAL CHIP 4.7K 5% 1/10W
R867 1-216-829-11 METAL CHIP 4.7K 5% 1/10W
R870 1-216-829-11 METAL CHIP 4.7K 5% 1/10W
R876 1-216-845-11 METAL CHIP 100K 5% 1/10W
R877 1-216-845-11 METAL CHIP 100K 5% 1/10W
R880 1-216-821-11 METAL CHIP 1K 5% 1/10W
R881 1-216-821-11 METAL CHIP 1K 5% 1/10W
R882 1-216-821-11 METAL CHIP 1K 5% 1/10W
R883 1-216-821-11 METAL CHIP 1K 5% 1/10W
R884 1-216-821-11 METAL CHIP 1K 5% 1/10W
R885 1-216-821-11 METAL CHIP 1K 5% 1/10W
R886 1-216-821-11 METAL CHIP 1K 5% 1/10W
R887 1-216-821-11 METAL CHIP 1K 5% 1/10W
R888 1-216-821-11 METAL CHIP 1K 5% 1/10W
R889 1-216-821-11 METAL CHIP 1K 5% 1/10W
R890 1-216-821-11 METAL CHIP 1K 5% 1/10W
R891 1-216-821-11 METAL CHIP 1K 5% 1/10W
R892 1-216-821-11 METAL CHIP 1K 5% 1/10W
R893 1-216-821-11 METAL CHIP 1K 5% 1/10W
R894 1-216-821-11 METAL CHIP 1K 5% 1/10W
R895 1-216-821-11 METAL CHIP 1K 5% 1/10W
R896 1-216-821-11 METAL CHIP 1K 5% 1/10W
R897 1-216-821-11 METAL CHIP 1K 5% 1/10W
R898 1-216-821-11 METAL CHIP 1K 5% 1/10W
R899 1-216-821-11 METAL CHIP 1K 5% 1/10W
R951 1-216-841-11 METAL CHIP 47K 5% 1/10W
R952 1-216-829-11 METAL CHIP 4.7K 5% 1/10W
R953 1-216-829-11 METAL CHIP 4.7K 5% 1/10W
R954 1-216-821-11 METAL CHIP 1K 5% 1/10W
R955 1-216-821-11 METAL CHIP 1K 5% 1/10W
R956 1-216-829-11 METAL CHIP 4.7K 5% 1/10W
R957 1-216-829-11 METAL CHIP 4.7K 5% 1/10W
R958 1-216-813-11 METAL CHIP 220 5% 1/10W
R959 1-216-809-11 METAL CHIP 100 5% 1/10W
R960 1-216-864-11 METAL CHIP 0 5% 1/10W
< VIBRATOR >
X801 1-795-267-11 VIBRATOR, CRYSTAL (32.768kHz)
X802 1-781-775-21 VIBRATOR, CERAMIC (4.19MHz)
*************************************************************

50
CFD-S400/S500
Ref. No. Part No. Description Remark Ref. No. Part No. Description Remark
*1-683-861-11 POWER BOARD
*************
1-533-233-11 HOLDER, FUSE (CND,SP,KR)
< CAPACITOR >
C901 1-162-995-11 CERAMIC CHIP 0.022uF 50V
C902 1-162-995-11 CERAMIC CHIP 0.022uF 50V
C903 1-162-995-11 CERAMIC CHIP 0.022uF 50V
C904 1-162-995-11 CERAMIC CHIP 0.022uF 50V
C906 1-126-964-11 ELECT 10uF 20% 50V
< CONNECTOR >
*CNP901 1-815-551-11 PIN, CONNECTOR (PC BOARD) 3P
*CNP902 1-815-552-21 PIN, CONNECTOR (PC BOARD) 4P
< DIODE >
D901 8-719-063-79 DIODE 1N4002B
D902 8-719-063-79 DIODE 1N4002B
D903 8-719-063-79 DIODE 1N4002B
D904 8-719-063-79 DIODE 1N4002B
< FUSE >
0F902 1-533-469-21 FUSE, GLASS TUBE (DIA.5) (T2.5AL/250V)
(SP,KR)
0F902 1-533-470-11 FUSE, GLASS TUBE (DIA.5) (3.15A/125V)
(CND)
< AC INLET >
0J901 1-526-818-11 INLET, AC (- AC IN) (E92,MX)
0J901 1-526-838-11 INLET, AC 2P (- AC IN) (SP,KR)
0J901 1-540-009-11 INLET, AC (- AC IN) (US,CND)
< TRANSFORMER >
0T901 1-435-917-11 TRANSFORMER, POWER (US,E92,MX)
0T901 1-435-918-11 TRANSFORMER, POWER (SP,KR)
0T901 1-437-540-11 TRANSFORMER, POWER (CND)
*************************************************************
*A-3323-806-A TC BOARD, COMPLETE
*******************
< CAPACITOR >
C101 1-162-964-11 CERAMIC CHIP 0.001uF 10% 50V
C102 1-104-665-11 ELECT 100uF 20% 10V
C103 1-165-176-11 CERAMIC CHIP 0.047uF 10% 16V
C104 1-162-966-11 CERAMIC CHIP 0.0022uF 10% 50V
C105 1-162-923-11 CERAMIC CHIP 47PF 5% 50V
C107 1-162-962-11 CERAMIC CHIP 470PF 10% 50V
C201 1-162-964-11 CERAMIC CHIP 0.001uF 10% 50V
C202 1-104-665-11 ELECT 100uF 20% 10V
C203 1-165-176-11 CERAMIC CHIP 0.047uF 10% 16V
C204 1-162-966-11 CERAMIC CHIP 0.0022uF 10% 50V
C205 1-162-923-11 CERAMIC CHIP 47PF 5% 50V
C207 1-162-962-11 CERAMIC CHIP 470PF 10% 50V
C301 1-104-665-11 ELECT 100uF 20% 10V
C302 1-104-665-11 ELECT 100uF 20% 10V
C303 1-104-665-11 ELECT 100uF 20% 10V
C304 1-126-947-11 ELECT 47uF 20% 10V
C305 1-162-962-11 CERAMIC CHIP 470PF 10% 50V
C306 1-162-970-11 CERAMIC CHIP 0.01uF 10% 25V
C307 1-162-964-11 CERAMIC CHIP 0.001uF 10% 50V
C308 1-162-927-11 CERAMIC CHIP 100PF 5% 50V
C310 1-164-230-11 CERAMIC CHIP 220PF 5% 50V
< CONNECTOR >
CN303 1-784-774-11 CONNECTOR, FFC 13P
< IC >
IC301 8-759-264-71 IC TA2068N
< JUMPER RESISTOR >
JC301 1-216-864-11 METAL CHIP 0 5% 1/10W
JC302 1-216-864-11 METAL CHIP 0 5% 1/10W
JC303 1-216-864-11 METAL CHIP 0 5% 1/10W
JC304 1-216-864-11 METAL CHIP 0 5% 1/10W
JC305 1-216-864-11 METAL CHIP 0 5% 1/10W
JC306 1-216-295-11 SHORT CHIP 0
JC307 1-216-864-11 METAL CHIP 0 5% 1/10W
JC308 1-216-295-11 SHORT CHIP 0
JC309 1-216-864-11 METAL CHIP 0 5% 1/10W
< TRANSISTOR >
Q301 8-729-901-81 TRANSISTOR 2SC2412K-T-146-R
Q302 8-729-907-00 TRANSISTOR DTC114EU
Q303 8-729-907-00 TRANSISTOR DTC114EU
< RESISTOR >
R101 1-216-835-11 METAL CHIP 15K 5% 1/10W
R102 1-216-807-11 METAL CHIP 68 5% 1/10W
R103 1-216-843-11 METAL CHIP 68K 5% 1/10W
R104 1-216-835-11 METAL CHIP 15K 5% 1/10W
R105 1-216-835-11 METAL CHIP 15K 5% 1/10W
R106 1-216-825-11 METAL CHIP 2.2K 5% 1/10W
R110 1-216-809-11 METAL CHIP 100 5% 1/10W
R111 1-216-829-11 METAL CHIP 4.7K 5% 1/10W
R112 1-216-827-11 METAL CHIP 3.3K 5% 1/10W
R201 1-216-835-11 METAL CHIP 15K 5% 1/10W
R202 1-216-807-11 METAL CHIP 68 5% 1/10W
R203 1-216-843-11 METAL CHIP 68K 5% 1/10W
R204 1-216-835-11 METAL CHIP 15K 5% 1/10W
R205 1-216-835-11 METAL CHIP 15K 5% 1/10W
R206 1-216-825-11 METAL CHIP 2.2K 5% 1/10W
R210 1-216-025-11 RES-CHIP 100 5% 1/10W
R211 1-216-829-11 METAL CHIP 4.7K 5% 1/10W
R212 1-216-827-11 METAL CHIP 3.3K 5% 1/10W
R301 1-216-857-11 METAL CHIP 1M 5% 1/10W
R302 1-216-829-11 METAL CHIP 4.7K 5% 1/10W
R303 1-216-829-11 METAL CHIP 4.7K 5% 1/10W
R304 1-216-821-11 METAL CHIP 1K 5% 1/10W
R305 1-216-817-11 METAL CHIP 470 5% 1/10W
R306 1-218-867-11 RES-CHIP 6.8K 5% 1/10W
The components identified by
mark 0 or dotted line with mark
0 are critical for safety.
Replace only with part number
specified.
Les composants identifiés par une
marque 0 sont critiques pour
la sécurité.
Ne les remplacer que par une piéce
portant le numéro spécifié.
POWER TC

51
CFD-S400/S500
Ref. No. Part No. Description Remark
R307 1-216-797-11 METAL CHIP 10 5% 1/10W
R308 1-216-837-11 METAL CHIP 22K 5% 1/10W
R309 1-216-805-11 METAL CHIP 47 5% 1/10W
R310 1-216-857-11 METAL CHIP 1M 5% 1/10W
R311 1-216-857-11 METAL CHIP 1M 5% 1/10W
R314 1-216-817-11 METAL CHIP 470 5% 1/10W
R315 1-216-817-11 METAL CHIP 470 5% 1/10W
< SWITCH >
S301 1-786-126-11 SWITCH, SLIDE (REC/PB)
< TRANSFORMER >
T301 1-416-041-11 TRANSFORMER, BIAS OSCILLATION
*************************************************************
*A-3323-778-A TUNER BOARD, COMPLETE (US,CND,E92,MX)
*A-3323-815-A TUNER BOARD, COMPLETE (SP,KR)
***********************
3-237-724-01 TERMINAL, ANTENNA (CNP2)
< CAPACITOR >
C1 1-162-923-11 CERAMIC CHIP 47PF 5% 50V
C4 1-162-964-11 CERAMIC CHIP 0.001uF 10% 50V
C7 1-162-910-11 CERAMIC CHIP 5PF 0.25PF 50V
C8 1-162-964-11 CERAMIC CHIP 0.001uF 10% 50V
C9 1-162-915-11 CERAMIC CHIP 10PF 0.5PF 50V
C10 1-126-960-11 ELECT 1uF 20% 50V
C11 1-107-826-11 CERAMIC CHIP 0.1uF 10% 16V
C12 1-126-963-11 ELECT 4.7uF 20% 50V
C13 1-162-970-11 CERAMIC CHIP 0.01uF 10% 25V
(US,CND,E92,MX)
C14 1-162-970-11 CERAMIC CHIP 0.01uF 10% 25V
(SP,KR)
C14 1-164-227-11 CERAMIC CHIP 0.022uF 10% 25V
(US,CND,E92,MX)
C15 1-162-970-11 CERAMIC CHIP 0.01uF 10% 25V
(SP,KR)
C15 1-164-227-11 CERAMIC CHIP 0.022uF 10% 25V
(US,CND,E92,MX)
C18 1-126-934-11 ELECT 220uF 20% 10V
C20 1-107-826-11 CERAMIC CHIP 0.1uF 10% 16V
C21 1-126-960-11 ELECT 1uF 20% 50V
C22 1-107-826-11 CERAMIC CHIP 0.1uF 10% 16V
C23 1-126-960-11 ELECT 1uF 20% 50V
C24 1-162-960-11 CERAMIC CHIP 220PF 10% 50V
C26 1-162-927-11 CERAMIC CHIP 100PF 5% 50V
C27 1-162-927-11 CERAMIC CHIP 100PF 5% 50V
C29 1-104-665-11 ELECT 100uF 20% 10V
C30 1-162-970-11 CERAMIC CHIP 0.01uF 10% 25V
C31 1-162-919-11 CERAMIC CHIP 22PF 5% 50V
C32 1-162-964-11 CERAMIC CHIP 0.001uF 10% 50V
C33 1-162-970-11 CERAMIC CHIP 0.01uF 10% 25V
C34 1-162-970-11 CERAMIC CHIP 0.01uF 10% 25V
C35 1-162-970-11 CERAMIC CHIP 0.01uF 10% 25V
C37 1-162-970-11 CERAMIC CHIP 0.01uF 10% 25V
C39 1-107-826-11 CERAMIC CHIP 0.1uF 10% 16V
C41 1-164-230-11 CERAMIC CHIP 220PF 5% 50V
C42 1-162-927-11 CERAMIC CHIP 100PF 5% 50V
C43 1-162-919-11 CERAMIC CHIP 22PF 5% 50V
C47 1-162-915-11 CERAMIC CHIP 10PF 0.5PF 50V
C49 1-161-051-00 CERAMIC 0.01uF 10% 50V
C51 1-162-919-11 CERAMIC CHIP 22PF 5% 50V
C52 1-162-915-11 CERAMIC CHIP 10PF 0.5PF 50V
C53 1-136-169-00 FILM 0.22uF 5% 50V
C54 1-126-934-11 ELECT 220uF 20% 10V
C55 1-162-927-11 CERAMIC CHIP 100PF 5% 50V
C56 1-162-964-11 CERAMIC CHIP 0.001uF 10% 50V
C57 1-162-964-11 CERAMIC CHIP 0.001uF 10% 50V
C59 1-162-927-11 CERAMIC CHIP 100PF 5% 50V
C60 1-162-964-11 CERAMIC CHIP 0.001uF 10% 50V
C61 1-162-927-11 CERAMIC CHIP 100PF 5% 50V
C62 1-162-927-11 CERAMIC CHIP 100PF 5% 50V
C63 1-162-927-11 CERAMIC CHIP 100PF 5% 50V
C65 1-126-963-11 ELECT 4.7uF 20% 50V
C66 1-162-927-11 CERAMIC CHIP 100PF 5% 50V
C68 1-162-927-11 CERAMIC CHIP 100PF 5% 50V
C77 1-162-968-11 CERAMIC CHIP 0.0047uF 10% 50V
(SP,KR)
C78 1-162-968-11 CERAMIC CHIP 0.0047uF 10% 50V
(SP,KR)
C80 1-162-970-11 CERAMIC CHIP 0.01uF 10% 25V
C95 1-162-964-11 CERAMIC CHIP 0.001uF 10% 50V
< FILTER >
CF2 1-760-023-11 FILTER, CERAMIC
CF4 1-781-962-21 FILTER, CERAMIC
< CONNECTOR >
*CNP1 1-785-663-11 PIN, CONNECTOR (PC BOARD) 11P
< TRIMMER >
CT1 1-141-603-11 CAP, ADJ 20PF
CT3 1-141-601-11 CAP, ADJ 10PF
< DIODE >
D1 8-719-078-48 DIODE KV1471ETR1-3
D2 8-719-078-48 DIODE KV1471ETR1-3
D3 8-719-050-69 DIODE KV1520N
D10 8-719-988-61 DIODE 1SS355TE-17
D11 8-719-988-61 DIODE 1SS355TE-17
< IC >
IC1 6-700-512-01 IC TA2149BN
IC2 8-759-483-40 IC LC72137M-TLM
< JUMPER RESISTOR >
JC1 1-216-864-11 METAL CHIP 0 5% 1/10W
JC2 1-216-864-11 METAL CHIP 0 5% 1/10W
JC3 1-216-864-11 METAL CHIP 0 5% 1/10W
JC4 1-216-864-11 METAL CHIP 0 5% 1/10W
JC5 1-216-864-11 METAL CHIP 0 5% 1/10W
Ref. No. Part No. Description Remark
TUNERTC

52
CFD-S400/S500
JC6 1-216-864-11 METAL CHIP 0 5% 1/10W
JC11 1-216-864-11 METAL CHIP 0 5% 1/10W
JC12 1-216-864-11 METAL CHIP 0 5% 1/10W
JC13 1-216-864-11 METAL CHIP 0 5% 1/10W
JC24 1-216-864-11 METAL CHIP 0 5% 1/10W
(SP,KR)
JC33 1-216-864-11 METAL CHIP 0 5% 1/10W
JC34 1-216-864-11 METAL CHIP 0 5% 1/10W
< COIL >
L1 1-409-775-11 COIL, AIR-CORE
L2 1-416-509-11 COIL, AIR-CORE
L3 1-754-117-11 ANTENNA, FERRITE-ROD (AM)
L4 1-411-234-21 COIL, AM OSC
L11 1-414-142-11 INDUCTOR 1uH (US,CND,E92,MX)
L21 1-410-509-61 INDUCTOR 10uH
< RESISTOR >
R1 1-216-815-11 METAL CHIP 330 5% 1/10W
R2 1-216-817-11 METAL CHIP 470 5% 1/10W
R3 1-216-833-11 METAL CHIP 10K 5% 1/10W
R4 1-216-833-11 METAL CHIP 10K 5% 1/10W
R10 1-216-805-11 METAL CHIP 47 5% 1/10W
R11 1-216-827-11 METAL CHIP 3.3K 5% 1/10W
R13 1-216-825-11 METAL CHIP 2.2K 5% 1/10W
R24 1-216-813-11 METAL CHIP 220 5% 1/10W
R30 1-216-835-11 METAL CHIP 15K 5% 1/10W
R31 1-216-827-11 METAL CHIP 3.3K 5% 1/10W
R32 1-216-845-11 METAL CHIP 100K 5% 1/10W
R40 1-216-849-11 METAL CHIP 220K 5% 1/10W
R41 1-216-833-11 METAL CHIP 10K 5% 1/10W
R50 1-216-821-11 METAL CHIP 1K 5% 1/10W
R51 1-216-833-11 METAL CHIP 10K 5% 1/10W
R52 1-216-864-11 METAL CHIP 0 5% 1/10W
R53 1-216-835-11 METAL CHIP 15K 5% 1/10W
R54 1-216-817-11 METAL CHIP 470 5% 1/10W
R56 1-216-815-11 METAL CHIP 330 5% 1/10W
R58 1-216-825-11 METAL CHIP 2.2K 5% 1/10W
R59 1-216-825-11 METAL CHIP 2.2K 5% 1/10W
R60 1-216-825-11 METAL CHIP 2.2K 5% 1/10W
R61 1-216-825-11 METAL CHIP 2.2K 5% 1/10W
R63 1-216-833-11 METAL CHIP 10K 5% 1/10W
R65 1-216-833-11 METAL CHIP 10K 5% 1/10W
R91 1-216-813-11 METAL CHIP 220 5% 1/10W
R92 1-216-813-11 METAL CHIP 220 5% 1/10W
R94 1-216-821-11 METAL CHIP 1K 5% 1/10W
< TRANSFORMER >
T1 1-433-741-11 TRANSFORMER, IF
T2 1-419-465-11 COIL (DET)
< VIBRATOR >
X1 1-795-449-11 VIBRATOR, CRYSTAL (75kHz)
*************************************************************
Ref. No. Part No. Description Remark
The components identified by
mark 0 or dotted line with mark
0 are critical for safety.
Replace only with part number
specified.
Les composants identifiés par une
marque 0 sont critiques pour
la sécurité.
Ne les remplacer que par une piéce
portant le numéro spécifié.
MISCELLANEOUS
***************
109 1-452-899-11 MAGNET
118 1-757-689-11 CABLE, FLEXIBLE FLAT (16 CORE)
119 1-824-034-11 CABLE, FLEXIBLE FLAT 14P
164 1-824-031-11 CABLE, FLEXIBLE FLAT 13P
0253 8-848-483-05 PICK-UP, OPTICAL KSS-213R/C2N
ANT1 1-754-241-11 ANTENNA, TELESCOPIC (FM)
HRP301 3-244-085-01 HEAD, R/P (REC/PB)
M801 3-244-082-01 MOTOR ASSY (CAPSTAN/REEL)
S801 1-692-960-11 SWITCH, PUSH (1 KEY)
(Z PUSH OPEN/CLOSE)
SP301 1-825-031-11 SPEAKER (10cm) (L-CH)
SP302 1-825-031-11 SPEAKER (10cm) (R-CH)
*************************************************************
ACCESSORIES
************
1-542-489-11 HEADPHONE (S500)
01-557-287-11 CORD, POWER (E92,MX)
01-575-131-11 CORD, POWER (SP)
01-690-952-11 CORD, POWER (CND)
01-776-985-11 CORD, POWER (KR)
01-783-878-11 CORD, POWER (US)
3-027-153-11 LID, BATTERY CASE (for RMT-CS400A)
3-238-274-11 MANUAL, INSTRUCTION (ENGLISH)
(US,CND,E92,MX)
3-238-274-21 MANUAL, INSTRUCTION (FRENCH) (CND)
3-238-274-31 MANUAL, INSTRUCTION (SPANISH) (E92,MX)
3-238-274-41 MANUAL, INSTRUCTION (ENGLISH,SPANISH)
(SP,KR)
3-240-554-31 MANUAL, INSTRUCTION (KOREAN) (KR)
A-3013-974-A REMOTE COMMANDER (RMT-CS400A)
Ref. No. Part No. Description Remark
TUNER

53
CFD-S400/S500
MEMO

54
CFD-S400/S500
REVISION HISTORY
Clicking the version allows you to jump to the revised page.
Also, clicking the version at the upper on the revised page allows you to jump to the next revised page.
Ver. Date Description of Revision
1.0 2001. 04 New
1.1 2002. 07 Repair parts change of CD mechanism. (SPM-02027)
