White Paper P800/802, R2C English PDF Sony Ericsson P800 Manual
SonyEricsson P800 manual SonyEricsson P800 manual
User Guide sony-p800 Sony Ericsson User Guides
p800 to the manual ed5d6cce-6841-1024-11bc-92b37d2bc27e
User Manual: PDF T E X T F I L E S
Open the PDF directly: View PDF
.
Page Count: 128 [warning: Documents this large are best viewed by clicking the View PDF Link!]

January, 2003
se Of This Document
P800/P802

P800/P802
White Paper, January 2003
2
Preface
The P800/P802 White Paper is designed to give the reader a deeper understanding of the
features and applications of the P800 and P802.
In this document, the term ‘P800’ is used to denote all models and ‘P802’ to denote the Chinese
model. The differences and additional features of the Chinese language models are described in
more detail in the section ‘Chinese Models in Detail’
The paper gives an overview of the key points of the P800 and a summary specification. The
main operational points of the product are explained. Each functional area is then described in
detail.
Features, specification and User Interface (UI) design are subject to change.
This White Paper is published by:
Sony Ericsson Mobile Communications AB
SE-164 84 Kista, Sweden
Phone: +46 8 508 78000
www.SonyEricsson.com
January 2003
Publication number: LZT 123 943 R2C
This document is published by Sony Ericsson
Mobile Communications AB, without any
warranty.
Improvements and changes to this text
necessitated by typographical errors,
inaccuracies of current information or
improvements to programs and/or
equipment, may be made by Sony Ericsson
Mobile Communications AB at any time and
without notice. Such changes will, however,
be incorporated into new editions of this
document. Any hard copies of this
documents are to be regarded as temporary
reference copies only.
P800/P802
White Paper, January 2003
3
Contents
Preface .............................................................................................................................................2
Contents ...........................................................................................................................................3
P800/802 Overview ..........................................................................................................................8
P800 Standard Version and P802 Chinese Version.....................................................................8
Features and Specification Summary...........................................................................................9
Accessories................................................................................................................................ 11
P800 Controls and Operation ........................................................................................................ 12
Flip Closed (FC mode)............................................................................................................... 13
Flip Open (FO mode) ................................................................................................................. 14
Flip Removed............................................................................................................................. 15
Application UI Outline ................................................................................................................ 16
Status Bar............................................................................................................................... 17
P800 Memory Organisation........................................................................................................... 18
Data Storage Locations ............................................................................................................. 18
User Storage .............................................................................................................................. 19
User Storage configuration in a new P800............................................................................. 19
Action when P800 is Initialised............................................................................................... 21
Action at Master Reset ........................................................................................................... 22
Folder View of Internal Storage.............................................................................................. 23
Phone and PIM Applications ......................................................................................................... 24
Phone......................................................................................................................................... 24
Contacts ..................................................................................................................................... 26
Calendar..................................................................................................................................... 27
Tasks.......................................................................................................................................... 27
Jotter .......................................................................................................................................... 28
Time, Voice Memo and Calculator............................................................................................. 28
Multimedia ..................................................................................................................................... 29
Audio Formats............................................................................................................................ 29
Loudspeaker Characteristics.................................................................................................. 30
Stereo Headphone Characteristics ........................................................................................ 30
Image formats ............................................................................................................................ 31
Colour Screen......................................................................................................................... 31
Media Format and Application Summary................................................................................... 32
Notes to Media Format and Application Summary Table ...................................................... 33
Data Flow Summary................................................................................................................... 34
Beaming ................................................................................................................................. 34
Viewer..................................................................................................................................... 34
Messages ............................................................................................................................... 34
Application Behaviour............................................................................................................. 35
PC Suite for P800................................................................................................................... 35
P800 Audio Player......................................................................................................................... 36
Imaging .......................................................................................................................................... 37
Built-In CommuniCam................................................................................................................ 37
Pictures.......................................................................................................................................... 38
Using Images ............................................................................................................................. 38
Video Playback and Streaming ..................................................................................................... 39
MPEG-4 Standard...................................................................................................................... 39
Video Compression ................................................................................................................ 39
Audio Compression ................................................................................................................ 39
File Format ............................................................................................................................. 39
3GPP PSS (Packet Switched Streaming) Standard .................................................................. 39
What is streaming?................................................................................................................. 39
Applications ............................................................................................................................ 40
P800/P802
White Paper, January 2003
4
User scenarios........................................................................................................................ 40
Standards, architecture and protocol ..................................................................................... 40
P800 Video Player ..................................................................................................................... 40
Locally Stored Clips................................................................................................................ 40
Streaming Support in the P800 .............................................................................................. 41
MIME Support......................................................................................................................... 41
Recommended Settings ......................................................................................................... 41
Memory Stick® Duo®...................................................................................................................... 42
Physical and Electrical Properties..............................................................................................42
PC and Apple Mac Support ....................................................................................................... 42
Wide Industry Support ............................................................................................................... 43
Memory Stick Usage Cases in the P800 ................................................................................... 43
Compatibility with other Memory Stick devices.......................................................................... 43
Memory Stick inserted in to a PC............................................................................................... 44
Messaging ..................................................................................................................................... 45
EMS (Enhanced Messaging Service) ........................................................................................ 45
Examples of EMS contents and applications ......................................................................... 46
EMS Media Objects in the P800 ............................................................................................ 46
EMS Display in the P800........................................................................................................ 47
MMS (Multimedia Messaging Service) ...................................................................................... 48
Benefits................................................................................................................................... 48
MMS objects........................................................................................................................... 48
SMIL presentations ................................................................................................................ 49
Templates............................................................................................................................... 52
Notification and download ...................................................................................................... 52
Interoperability and Conformance .......................................................................................... 52
Media Object Summary.......................................................................................................... 53
Composing a multimedia message ........................................................................................ 54
Receiving a multimedia message........................................................................................... 55
Receiving a multimedia message on other terminals............................................................. 55
MMS technical features..........................................................................................................56
E-Mail ......................................................................................................................................... 57
P800 E-Mail Features............................................................................................................. 57
Technical Explanation of E-Mail............................................................................................. 58
E-Mail Fetch and Delete Operation........................................................................................ 59
Area Information......................................................................................................................... 61
Document Viewer .......................................................................................................................... 62
Document Types Supported ...................................................................................................... 63
Browser, M-Services and MeT ...................................................................................................... 64
M-Services ................................................................................................................................. 64
MeT – Mobile electronic Transactions ....................................................................................... 64
MeT Example ......................................................................................................................... 65
P800 Browser............................................................................................................................. 66
Content Types Supported ...................................................................................................... 66
Browser UI.............................................................................................................................. 67
Browser Security........................................................................................................................ 68
World Wide Web..................................................................................................................... 68
WAP Security ......................................................................................................................... 68
Certificates.............................................................................................................................. 68
WIM Locks (PIN Codes)......................................................................................................... 69
Push Services ............................................................................................................................ 69
Service Indication (SI) ............................................................................................................ 69
Service Loading (SL).............................................................................................................. 69
Opera Browser........................................................................................................................... 69
Symbian OS Operating System.....................................................................................................70
Open Environment ..................................................................................................................... 70
P800/P802
White Paper, January 2003
5
C++......................................................................................................................................... 70
Java ........................................................................................................................................ 71
P800/UIQ Feature Support..................................................................................................... 72
Developer Support ..................................................................................................................... 73
Sony Ericsson Advanced Developer Support ........................................................................ 73
Sony Ericsson Basic Developer Support ............................................................................... 73
Sony Ericsson Online Support ............................................................................................... 73
Developer Tools......................................................................................................................... 73
Metrowerks Code Warrior Development Studio for Symbian Version 2 ................................ 73
Symbian OS v7.0 UIQ SDK for Sony Ericsson P800/802...................................................... 74
Metrowerks Code Warrior Wireless Studio 7 ......................................................................... 74
Sun One Studio ...................................................................................................................... 75
Personalisation and Customisation ...............................................................................................76
User Personalisation.................................................................................................................. 76
Wallpaper and Application Shortcuts ..................................................................................... 76
Screen Saver.......................................................................................................................... 76
Picture Phone Book................................................................................................................ 77
Ringtones ............................................................................................................................... 77
Other Audio Personalisation................................................................................................... 78
Sony Ericsson Content .............................................................................................................. 79
Sample Image Content........................................................................................................... 79
Audio Content......................................................................................................................... 80
Video ...................................................................................................................................... 81
MMS Templates ..................................................................................................................... 82
PC Software for Personalisation................................................................................................ 83
Sony Ericsson Image Editor ................................................................................................... 83
Sony Ericsson MMS Home Studio ......................................................................................... 83
Over-The-Air (OTA) Configuration ............................................................................................. 84
Sony Ericsson WAP Configurator .......................................................................................... 84
Factory Customisation ............................................................................................................... 84
Games ........................................................................................................................................... 85
Solitaire ...................................................................................................................................... 85
Chess ......................................................................................................................................... 85
Men In Black IITM: Alien Pursuit.................................................................................................. 85
Stunt Run ................................................................................................................................... 86
BluetoothTM Wireless Technology.................................................................................................. 87
Benefits of Bluetooth wireless technology in the P800............................................................. 87
Bluetooth Usage Cases with the P800 ...................................................................................... 88
Synchronization & Data Transfer................................................................................................... 89
SyncML – An Open Standard for Synchronisation .................................................................... 89
SyncML Background .............................................................................................................. 89
What is SyncML?.................................................................................................................... 89
Designed for the requirements of the wireless world ............................................................. 89
Benefits of a common synchronization protocol..................................................................... 90
Which information can be synchronized? .............................................................................. 90
Remote Synchronisation............................................................................................................ 91
PC Suite for P800 ...................................................................................................................... 91
Local Synchronisation ............................................................................................................ 91
File Transfer Utility.................................................................................................................. 92
Backup and Restore............................................................................................................... 93
Language Change Utility........................................................................................................ 93
Software Installation Utility ..................................................................................................... 93
Dial-Up Networking Wizard .................................................................................................... 93
Other PC Suite for P800 Content........................................................................................... 93
Object Exchange – ‘Send As’ .................................................................................................... 94
GPRS, HSCSD and CSD Connections ......................................................................................... 95
P800/P802
White Paper, January 2003
6
Using the P800 as a Modem...................................................................................................... 95
Technical Explanation of CSD, HSCSD and GPRS .................................................................. 97
Circuit Switched Data (CSD).................................................................................................. 97
High Speed Circuit Switched Data (HSCSD) ......................................................................... 98
GPRS ................................................................................................................................... 100
Chinese Models In Detail............................................................................................................. 103
Product Name and Languages ................................................................................................ 103
Input Methods .......................................................................................................................... 103
FC Character Input............................................................................................................... 103
FO Character Input............................................................................................................... 104
Chinese Dictionary................................................................................................................... 105
Lunar Calendar ........................................................................................................................ 106
Contacts ................................................................................................................................... 106
WuZiQi – Five Stone Chess..................................................................................................... 107
User Storage ............................................................................................................................ 107
SIM Application Toolkit ................................................................................................................ 108
SIM-AT Services supported by the P800................................................................................. 108
CD-ROM Contents....................................................................................................................... 110
PC Suite for P800 .................................................................................................................... 110
Multimedia for P800 ................................................................................................................. 111
P800 Consumer Package............................................................................................................ 112
Terminology and Abbreviations ................................................................................................... 112
Terminology and Abbreviations ................................................................................................... 113
Related Information ..................................................................................................................... 118
Links......................................................................................................................................... 118
Useful References.................................................................................................................... 119
MMS ..................................................................................................................................... 119
SymbianOS and UIQ............................................................................................................ 119
Java ...................................................................................................................................... 119
Trademarks and Acknowledgements....................................................................................... 120
Technical Specifications .............................................................................................................. 121
General................................................................................................................................. 121
Battery Life ........................................................................................................................... 121
GPRS Maximum Data Rates (kbps)..................................................................................... 121
HSCSD Maximum Data Rates (kbps) .................................................................................. 121
Screen .................................................................................................................................. 121
Keypad ................................................................................................................................. 122
Input...................................................................................................................................... 122
Third Party Application Support............................................................................................ 122
Telephony............................................................................................................................. 123
Personal Organiser .............................................................................................................. 123
Integrated CommuniCam ..................................................................................................... 123
Pictures (Image Viewer) ....................................................................................................... 123
Image Editor ......................................................................................................................... 124
Video Player ......................................................................................................................... 124
Audio Player ......................................................................................................................... 124
Messaging: SMS .................................................................................................................. 124
Messaging: EMS .................................................................................................................. 124
Messaging: MMS.................................................................................................................. 124
Messaging: E-Mail................................................................................................................ 124
Document Viewer ................................................................................................................. 125
Integrated browser technical data ........................................................................................ 126
M-Services............................................................................................................................ 126
MeT ...................................................................................................................................... 126
User Personalisation ............................................................................................................ 126
Bluetooth Wireless Technology technical data .................................................................... 127
P800/P802
White Paper, January 2003
7
Infrared Transceiver technical data...................................................................................... 127
Remote Synchronisation ...................................................................................................... 127
Local Synchronisation .......................................................................................................... 127
PC Suite for P800................................................................................................................. 127
PC Utilities ............................................................................................................................ 127
Security................................................................................................................................. 128
Remote Configuration .......................................................................................................... 128
Games .................................................................................................................................. 128

P800/P802
White Paper, January 2003
8
P800/802 Overview
• Tri-Band E-GSM 900, GSM 1800, GSM 1900
• GPRS 4+1 slot and HSCSD 2+1 slot
• Large 4096 colour touch screen
• 5-way Jog Dial
• Memory Stick® Duo® Slot
• BluetoothTM, IrDA, and USB connectivity
• Symbian OS Platform: C++ and JavaTM SDKs
• Integrated Digital Camera
• Video and Audio Players
• Image & Sound Personalisation
• Multimedia Messaging (MMS)
• SMS, EMS and E-Mail
• Document Viewers
• Combined Web and WAP browser
• M-Services & MeT
• Personal Organiser
• PC and remote synchronisation (SyncML)
P800 Standard Version and P802 Chinese Version
P800 – Standard Version
• Europe, Middle East, Americas,
Latin Asia
• Latin characters (a, b, c…) on the flip
• Latin character handwriting recognition
P802 - Chinese version
• Mainland China, Hong Kong, Taiwan
• Chinese Flips and input methods
• Chinese handwriting recognition
• Chinese dictionary
• Lunar calendar
• Chinese games
TM
P800/P802
White Paper, January 2003
9
Features and Specification Summary
General
Size: 117 x 59 x 27 mm
Weight: 158g with flip
OS: Symbian OSTM V7.0
Processor: ARM 9
User storage: 12 Mbyte (P800); 9 Mbyte (P802)
Memory Stick® Duo®
Slot for Memory Stick Duo
16Mbyte Memory Stick Duo supplied
Memory Stick Duo Adaptor supplied
Battery Life
Talk time: Up to 13 hours
Standby time: Up to 400 hours
GSM
Tri-band E-GSM 900, GSM 1800 and GSM 1900
GPRS
Slots: 4+1
Coding scheme: CS-1, CS-2, CS-3, CS-4
Downlink rate: Up to 53.6 kbps (CS-2)
Uplink rate: Up to 13.4 kbps (CS-2)
(CS-2 quoted as this is the fastest scheme in use
today)
HSCSD
Timeslots: 2+1 at 9.6 or 14.4 kbps
Download rate: Up to 28.8 kbps
Upload rate: Up to 14.4 kbps
Screen
Type: TFT
Size, flip closed: 208 x 144 pixels, 40 x 28 mm
Size, flip open: 208 x 320 pixels, 40 x 61 mm
Pixel Size: 0.192 mm
Colour depth: 12-bit (4096 colours)
Surface: Touch-sensitive, anti-reflective
Illumination: Front-light
Input (P800)
Flip Closed: Keypad; numeric and characters
Flip Open: Natural handwriting recognition
On-screen virtual keyboard
Input (P802)
Flip Closed: Keypad; Numeric, Stroke,
Pinyin, Bopomofo
Flip Open: Chinese character recognition
English character recognition
Stroke, Pinyin, Bopomofo.
Third Party Application Support
SDKs: C++
PersonalJavaTM
J2METM CLDC 1.0 / MIDP
Phone
Office Handsfree (loudspeaker) function.
Voice dial, voice answer, ‘magic word’ activation
Picture Phone Book – picture of contact displayed.
Polyphonic ringtones
Flight mode – use P800 as PDA with phone off.
SIM-AT
USSD
Personal Organiser
Contacts (Address Book)
Calendar (Diary)
Tasks (‘To-Do’ list)
Jotter (Text and colour ‘ink’ sketches)
Voice Memo (Dictaphone)
Time (World Clock)
Calculator
(P802) English-Chinese-English Dictionary
(P802) Lunar Calendar
Integrated CommuniCam
Image size: 640 x 480 pixels (VGA)
320 x 240 pixels (QVGA)
160 x 120 pixels (QQVGA)
Colour depth: 24 bit (16.78 million colours)
Storage format: JPEG/JFIF; 3 quality levels
Capacity: Approx 200 (VGA, 12Mbyte free)
Audio Player
Formats: MP3, WAV, AU, AMR, MIDI, RMF
Features: Playlists, Loop, Automatic pause
Pictures (Image Viewer)
Formats: JPEG, BMP, GIF (inc. animated),
MBM, PNG, WBMP
Sharing via: IR, Bluetooth, MMS, e-mail,
PC file transfer, Memory Stick
Video Player
File Format: 3GP, MP4
Streaming: RTSP according to 3GPP
Messaging
SMS
EMS
MMS
E-Mail (multiple accounts and PC sync)
Document Viewers
On-board: Microsoft® Word
Microsoft® Excel
Microsoft® PowerPoint®
Adobe® Acrobat® (PDF)
Approx. 20 more supplied on CD-ROM
P800/P802
White Paper, January 2003
10
Integrated Browser
WAP Version: 2.0
Markup HTML 3.2 (excluding Frames &
Javascript)
languages: WML 1.3
WBXML
xHTML Basic
xHTML Mobile Profile
cHTML
Scripting: Compiled WML scripts
Style sheets: WCSS
Security: WTLS Class 1, 2, 3
TLS/SSL
Certificates: Pre-install & download
WTLS, X.509
WIM: WIM interface including SIM-WIM
M-Services
Compliant with M-Services specification, phase 1
MeT (Mobile Electronic Transactions)
Compliant with MeT specification, version 1.0
User Personalisation
Wallpaper
Screen Saver
Ringtones (Polyphonic)
Alarm tones
Bluetooth
Specification: Version 1.1
Coverage area: Up to 10 metres (33 feet)
Profiles: Generic Access Profile
Serial Port Profile
Generic Object Exchange Profile
Dialup Networking Profile
Object Push Profile
Headset Profile
Infrared Port
Maximum speed: 115.2kbps
Remote Synchronization
Synchronisation with SyncML compliant servers:
Data: Contacts, Calendar, Tasks
Bearer: HTTP
Protocol: SyncML
Local Synchronization
Data: Contacts, Calendar, Tasks,
Jotter text notes, E-Mail
PC Applications: Lotus® Organizer® 5 & 6
Lotus® Notes® 4.6, 5.0
Microsoft® Outlook® 98, 2000,
2002
Bearer: BluetoothTM, IrDA, USB
Protocol: SyncML
PC Connectivity Solutions
Use the P800 as a wireless modem
2-way File transfer (e.g. pictures, documents)
Backup & Restore user data & settings
Software Installation Utility
Language Change Utility
PC Utilities
Sony Ericsson Image Editor
Sony Ericsson MMS Composer
GPRS Wizard
Security
Device lock
Password generators from RSA Security and
Secure Computing.
Remote Configuration (OTA)
Ericsson/Nokia OTA Settings Specification
WAP Forum specification
Smart Messaging
Games
Chess (including multi-player over SMS)
Solitaire
Five Stones Chess (P802 only)
Stunt Run (on CD-ROM)
Men In Black (on CD-ROM)

P800/P802
White Paper, January 2003
11
Accessories
Accessory Product
name
Advanced Car Handsfree HCA-20
Bluetooth Car Kit HCB-30
Bluetooth Headset HBH-30
Bluetooth Headset HBH-60
Bluetooth Handsfree HBH-20
P800 Car Holder HCH-32
Advanced Music Mute
Gooseneck Microphone HCE-14
Micro Travel Charger CMT-10
Portable Handsfree HPB-10
Standard Battery BST-15
Cigarette Lighter Adapter CLA-11
System Cable HCC-20
Travel Charger CTR-10
Serial Cable
Deskstand DSS-20
USB Cable DCU-11
P800 Accessory Pack TBD
Case TBD
HCB-30 HBH-30 CMT-10 DCU-11 Memory Stick
Note: Memory stick sizes, availability and channels to be confirmed.

P800/P802
White Paper, January 2003
12
P800 Controls and Operation
The P800 has a large touch-screen and a flip. This provides fast and convenient one-handed
operation with the flip closed plus large touch-screen sophistication with the flip open.
CommuniCam button
Stereo
headset
socket
Browser Button
Jog Dial
Infrared ‘eye’
Stylus clips to the
side of the P800
On/Off switch
A
ccessory
Connector External Antenna
Connecto
r
Camera lens
(On rear face)
Memory Stick Duo
slot (under stylus)
Charger
Connector
Loudspeaker grille

P800/P802
White Paper, January 2003
13
Flip Closed (FC mode)
With the flip closed, known as ‘flip closed’ or FC mode, the P800 can be used like a conventional
mobile telephone with the added benefit of Jog Dial.
Rotating the Jog Dial takes the user through a menu of
the most important applications. Clicking the Jog Dial or
pressing OK will select the application, for example the
Calendar.
The standby screen may be personalised with
photographs. The user may also personalise the
application menu.
Pressing the Menu button brings up a set of options
relevant for the current application. The Jog Dial may
be used to make a selection, or the corresponding
numeric key on the keypad may be pressed as a
shortcut.
During a phone call, the user has access to most
applications, making it possible to look up
appointments, contacts, etc whilst chatting on the
phone.
The P800 enables Latin characters to be entered via
the keys on the flip. Characters are selected by
pressing the key until the required one is shown. The
P802 supports Chinese character input using Stroke,
Pinyin and Bopomofo.
Browser button
Menu button
Flip
208 x 144 pixel visible
screen
CommuniCam button
UP
5-way SONY Jog
Dial
Current soft-
command
‘Back’ button
DOWN
TOWARDSAWA
Y
SELECT
OK button to
action a
command

P800/P802
White Paper, January 2003
14
Flip Open (FO mode)
When the flip is opened, the large touch-screen is revealed. In ‘flip open’ mode, the stylus may be
used to navigate and enter data. The Jog Dial provides further navigation and selection capability.
The User Interface is Symbian’s established UIQ design, adapted for the narrower 208 pixel
screen.
The stylus is used to operate the touch-screen and enter text:
Text may be entered using natural handwriting
over the whole screen. Lower case letters are
entered below the symbol, uppercase in line
with it and numbers above it.
An on-screen keyboard is also available at all
times by tapping on the keyboard icon in the
status bar. Symbol and special character
keyboards may be selected when required.
Cut, Copy and Paste functions are available
here.
In FO mode, the P802 offers Stroke, Pinyin and Bopomofo input methods plus Chinese character
recognition. Numeric and English characters can also be entered using the character recognition.
Application picker
–
one tap access to the
five most important
applications (use
r
configurable)
Main applications
automatically resize
when the flip is
opened or closed.
Large 208 x 320 pixel
colour touch screen
Status bar provides
signal strength,
battery meter and
other important
information.
Tap here to reach the
A
pplication Launcher,
from which all
applications can be
reached
Stylus clips to the side
of the P800 for
storage

P800/P802
White Paper, January 2003
15
Flip Removed
The flip may also be removed. A ‘flip replacement’ cover is clipped in place instead of the flip:
When the flip is open or removed, a ‘virtual flip’ can be displayed on the screen. It works in
exactly the same way as the hardware flip, except that the buttons are represented on the touch
screen. The main uses of the virtual flip are:
• FC input methods (especially for the Chinese versions)
• SIM-AT
• Keylock
The virtual flip is enabled or disabled in the Control Panel. When enabled, the symbol is
shown in the status bar. Tapping the symbol displays the virtual flip. The virtual flip is ‘opened’
(removed from the screen) by tapping the arrow symbol .
Flip
Replacement

P800/P802
White Paper, January 2003
16
Application UI Outline
P800 applications generally follow the style guidelines established for Symbian UIQ applications.
The user may select five important applications and display
them on the ‘application picker’ strip across the top of the
screen. The sixth icon at the right always switches to the
Application Launcher.
All applications are listed in the Application Launcher. The
user may select list view with small icons and text, or a
‘finger-size’ icon display of 8 applications per page. One tap
on the list-row or icon will launch (switch to) the desired
application.
The Folder feature enables the user to group applications
into logical folders such as ‘games’ and ‘work’. This feature
is carried through into many applications, enabling
contacts, appointments, notes etc. to be organised
effectively.
The Jog Dial can also be used to navigate up and down;
clicking on an application will navigate to it.
There is no concept of starting or closing applications;
simply navigating to them. When an application is used for
the first time it will start in its basic state, which is typically a
list view. If the user navigates from application A to
application B (using, say, the Application Picker,)
application A will close any open dialogs and views and
return to its initial state ready for the next time it is used.
Data is saved. There are some exceptions, for example the
browser stays at the current page.
Here is an example of a list view. This is the normal state of
the Contacts application.
Tapping on the folder drop-down, the list can be filtered to
show just one folder, for example business or personal.
A tap on the desired item will open the detail view.
Lists typically scroll a page at a time. The scroller may be
found in the lower corner of the screen.
As in the application launcher, the Jog Dial can be used to
select an item. This provides a useful ‘one-handed’ way of
operating the P800 in FO mode.

P800/P802
White Paper, January 2003
17
Here is the detail view in the contacts application. The most
important information is displayed directly. Further
information is organised by using tabs; in this case notes
and a picture.
A conventional menu structure is
provided for tasks and actions.
Changing the folder here will re-
classify this entry. Entries default to
‘all’ or ‘unfiled’.
Tapping on a telephone number will navigate to the phone
application to make a call. Similarly, tapping an E-Mail
address will navigate to the E-Mail application and create a
new E-Mail to the contact.
Management functions such as delete, copy to Memory
Stick or Send As are performed in detail view.
As before, the Jog Dial can be used to perform these
operations one-handed. Scrolling the Jog Dial will move the
highlight and pressing Select will initiate the chosen action
(telephone call, new e-mail etc.)
Status Bar
The status bar shows the normal items such as signal strength and battery meter. In FO mode,
the icons may be tapped to see further information and access relevant settings. Tapping the
keyboard icon whilst entering text enables the user to switch between handwriting recognition and
on-screen keyboard. More icons are used to indicate temporary conditions such as , Bluetooth
activity, ongoing call and internet connection status.
Signal strength Sound
controls Time
Keyboard Temporary status
indicators e.g
Bluetooth, infrared,
new messages
Battery status

P800/P802
White Paper, January 2003
18
P800 Memory Organisation
Data Storage Locations
The P800 is divided into two parts:
• A GSM phone part, having flash memory. This is very similar to a conventional mobile
phone such as the T68i
• An ‘Organizer’ part running Symbian OS and having a large amount of flash and RAM
memory plus a Memory Stick slot and ability to exchange files with a PC.
Note: The ‘Phone’ application which provides the phone MMI exists on the Symbian OS part of
the P800; the GSM stack resides in the GSM phone part.
The diagram below shows the memory organisation of a P800:
The RAM (Random Access) memory is controlled by the Symbian OS operating system and is
not used to store any user or program data. All use is dynamic and managed by the OS. The
RAM is totally re-initialised when the P800 is started.
Two banks of 16Mbyte flash memory are built into the P800, making a total of 32Mbyte. Flash
memory retains data even with no power applied. Unlike some PDA devices, the P800 does not
require a small ‘memory backup’ battery. Data stored on the P800 is therefore not subject to loss
due to such a battery running down.
The first bank is used like a ROM. It stores the Symbian OS (UIQ) operating system, the built-in
applications and some essential multimedia information like a default ring tone. It also stores the
language files for UK English. This is the default language of the P800.
P800/P802
White Paper, January 2003
19
Note: The extensive MMI of the P800 means that it is impractical to hold many languages inside
the phone, as is done for some other models.
The second 16Mbyte bank of flash memory is divided into two parts. The first 4 Mbyte is
reserved. It is essentially an extension of the ROM area.
The rest of the second bank provides a ‘C:’ drive of 12 Mbyte capacity. This behaves just like a
normal disk drive. Some folders can even be viewed and managed from a connected PC. In the
Chinese version the reserved area is 7Mbyte and the C: drive is 9Mbyte
When a P800 is updated at a Sony Ericsson Service Point, or over the internet using the Sony
Ericsson Update Service, all three banks of flash memory will be rewritten. User data that has
previously been backed up to a PC can be restored to the C: drive afterwards.
User Storage
The user storage space (C: drive) is shared across applications without any imposed restrictions,
apart from the whole space becoming full. For example, one user might use the entire user
storage space for photographs, in which case over 200 can be stored. Another user might load a
third party street map application and a number of street maps. In this case, the application will
take up some of the storage space and so will each map. When space becomes limited, the user
can choose to remove some maps.
Unlike a PC, the user does not need to be aware of the underlying filing system. Applications will
always make sensible choices and store information automatically, simplifying management of
data. Third party applications may implement more complex file management solutions where
required.
Additional storage space is available by using Memory Stick Duo. A 16Mbyte Memory Stick Duo
is included with the P800. Any number of Memory Stick Duos may be used with the P800. See
‘Memory Stick Duo’ later in this paper for more information. Memory Sticks up to 128Mbyte
capacity are supported.
Depending on the application, data can be beamed, mailed, uploaded to the web or transferred
over the link to a PC in order to archive and create free user space on the P800 – see
‘Synchronisation and Data Transfer’ later in this paper.
User Storage configuration in a new P800
Applications and information are placed in the internal storage of the P800 in the factory. This
provides sample demonstration, educational, multimedia and fun content so that the P800 can be
used directly out of the box. Much of this can be deleted by the user in order to make the space
available for personal use.
This section describes the case for a generic (non-customised) P800.
User Data
This space is initially empty. Normal uses are:
• User-data associated with built-in applications (e.g. Messaging, Contacts)
• Applications installed by the user
• Multimedia content added by the user
Settings
Settings such as dial-up networking and e-mail account information. Initially Empty.

P800/P802
White Paper, January 2003
20
Empty
Populated with data files in the factory; user can use and delete these files and
applications.
Files are loaded in the factory and may be deleted only by the Startup and
Master Reset process.
Sony Ericsson Multimedia Content
Sound, pictures, video and other files chosen to show off the capabilities of the P800. This is
described in more detail in ‘Customisation and Personalisation’ later in this document.
Application Files
Three applications are stored on the C drive: Chess, Solitaire and P800 Demonstration. The user
may uninstall them in order to free space on the C: drive.
Language Files
The generic P800 is prepared for different markets. A maximum of 6 languages can be placed in
this area. This is set by convention; the file system does not impose any limit other than overall

P800/P802
White Paper, January 2003
21
capacity. A ‘Load Module’ is constructed containing the languages for a given market. Therefore
a number of load modules is specified for the P800 to cover all required markets.
Language is selected at First Startup and Master Reset.
Action when P800 is Initialised
When the P800 is first started, the user is prompted to select a language as part of the
initialisation procedure. The P800 is then restarted.
If the user selected UK English, all of the alternative language files will be deleted, making 2.6MB
extra space free on the C: drive in the above example.
If the user selected any language other than UK English, then the selected language files are
retained on the C: drive and the other language files are deleted. In this example, we assume that
the user has selected Swedish and therefore the Danish, Finnish and Norwegian files are deleted
during the restart procedure. In this case, approximately 1950KB is made free on the C: drive.
The diagram below illustrates this for a generic P800, where the free user data area on the C:
drive grows to 8.15MB.
P800 C: drive contents after first user initialisation

P800/P802
White Paper, January 2003
22
Action at Master Reset
Master Reset will delete everything on the C: drive except for Languages and (if selected by the
user) user-installed applications.
If a newly-initialised P800 goes through a Master Reset, the C: drive will look like this afterwards.
If the user had included user-installed applications, then the P800 Demo, Chess and Solitaire
would be deleted also.
P800 C: Drive after Initialisation and Master Reset
Data can be restored as follows:
If the user has previously backed up the P800 using the PC Suite, then the C: drive can be
restored to the exact condition it was in when the backup was made.
Otherwise, data can be re-loaded from the following places:
• Sony Ericsson Multimedia Content from the P800 Multimedia CD-ROM
• Applications Chess, Solitaire and P800 Demo from the P800 Multimedia CD-ROM
Since Multimedia content is easily transferable using Memory Stick, infrared or Bluetooth wireless
technology beaming, it is simple to restore favourite content from someone else’s P800.

P800/P802
White Paper, January 2003
23
Folder View of Internal Storage
This section explains in more detail how the data is organised on the C: drive.
Note: The actual file and folder structure on the P800 is not exactly as shown in this document.
When viewed from a PC using PC Suite for P800, the ‘C:’ drive is named ‘Phone Memory’, but
only a subset of the folders is accessible from the PC.
Language files are represented by the Language Files folder. The user has no access to this
data.
Multimedia is stored in a structure beneath the Media Files folder. There is a folder for each
media type: audio, video and image. Documents (such as Microsoft Word files) are stored under
the Document folder. An Other folder provides a place for files that do not fit into the other
categories.
Beneath each media type and documents, the material on the P800 is broken into Folders. For
each named folder in the related P800 application, a folder is created beneath the applicable
media type. For example if the user creates a ‘MyMP3’ folder in the Audio Player application, a
‘MyMP3’ subfolder is created beneath the audio folder. Unfiled folders are created in the initial
folder structure and all material, including Sony Ericsson Multimedia Content, is placed in the
unfiled folder by default.
Generic P800 C: drive folder structure (simplified)
In the above diagram, the folder structure is shown and the Sony Ericsson Multimedia Content
(audio) files can be seen.

P800/P802
White Paper, January 2003
24
Phone and PIM Applications
Phone
The P800 is a full-featured mobile phone having full integration with the other functions of the
device, including third party applications.
The phone includes useful and fun features such as:
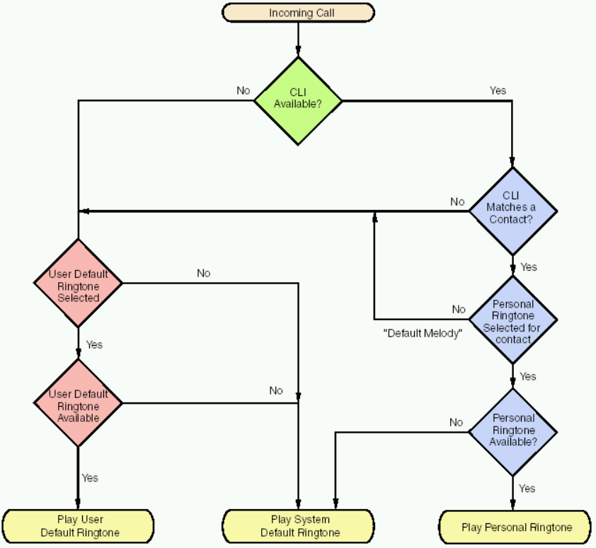
• Personalised ringtones – conventional or polyphonic ringtones can be set in Contacts,
giving audible indication of who is calling. Supported formats are AMR, Au, iMelody,
MIDI, RMF (Beatnik) and WAV.
• Picture Phone Book – if there is a picture of the person in Contacts, it will be displayed
when making outgoing calls and when receiving the CLI with an incoming call.
• Quick access back to the entry in Contacts, making it easy to try an alternative number or
send an E-Mail if the contact is unavailable or busy.
• Voice dialling – make a call by speaking the contact’s name. The contact’s name may be
recorded when entering/editing the entry in Contacts. The call is made by pressing the
OK button on the flip or the button on the headset. If a ‘magic word’ is recorded, contacts
may be dialled by saying the magic word followed by the contact name. It is then not
necessary to press any buttons.
• Voice answer – an incoming call may be answered or sent busy signal, using the words
recorded for ‘answer’ and ‘busy’. There is 40 seconds of storage space allocated for
voice dialling and voice answer. This is enough for approximately 50 words (contact
names plus ‘magic word’, ‘answer’ and ‘busy’)
• Access to most other applications whilst talking on the phone.
• Office handsfree (speakerphone) which is enabled when the flip is open, making it easy
to access applications such as Calendar and Jotter whilst talking.
• Flight mode enables the P800 to be used as a PDA in situations where radio transmitters
may not be used. The GSM and Bluetooth transmitters (and receivers) are switched off.
In FC mode, the phone is driven by the keypad,
like a conventional mobile phone.

P800/P802
White Paper, January 2003
25
If the flip is opened, the phone application re-scales itself to the full screen size. Other P800 flip
closed applications are able to do this too.
A traditional keypad view is
available.
The shortcut view provides
one-touch dialling to 9
contacts.
A call log view provides summary
details of calls made, received and
missed. Full details can be viewed
from here.
The shortcut view automatically takes pictures from Contacts and places them under the shortcut
button. The Jog Dial also works in this view; scroll to highlight the desired contact and press
Select to call.

P800/P802
White Paper, January 2003
26
Contacts
The P800’s Contacts application holds the details of all the user’s contacts. It is available in FC
and FO modes and is fully integrated with the phone and other PIM applications. Each contact
can contain multiple phone numbers and E-Mail addresses, name and address details, personal
notes and a photograph of the contact or other image. This information will typically be
synchronised in to the P800 to begin with; contact data can also be added and edited on the
P800 itself. Local and remote synchronisation is possible to the SyncML standard.
Contact data can be beamed in or out using Infrared and Bluetooth. It can also be sent and
received using messaging. See the Object Exchange section for full details.
Contacts are displayed in a
list, which may be filtered by
folder such as business or
personal. Use the Jog Dial or
stylus to select the required
person.
Key communication details are
displayed first. One tap will
initiate a phone call, new
message or URL in the
browser. The Jog Dial can
also be used.
Photograph of Rosie stored in
Contacts.
A voice dial tag can be
recorded, enabling Rosie to be
called by saying her name.
A personal ringtone sound can
also be set. It will be played
whenever Rosie calls and her
CLI is passed to the P800.
Picture formats supported:
BMP, GIF, JPG, MBM, PNG,
WBMP.
Audio formats for ringtones:
AMR, AU, iMelody, MIDI,
RMF, WAV.

P800/P802
White Paper, January 2003
27
Calendar
The Calendar application keeps track of appointments and events and enables reminder alarms
to be set. The alarm sound can be personalised, using any of the supported sound formats.
Appointments can be shared using Infrared and Bluetooth beaming and also messaging. Local &
remote synchronisation are both supported using SyncML. The P802 supports the lunar calendar.
Week and month views
provide a high level view of
free and occupied time.
Convenient daily summary
view.
One tap shows the details of
an appointment.
Tasks
Tasks is a simple yet powerful application which manages a list of tasks to be done. Task items
may be beamed, exchanged using messaging and synchronised locally and remotely using
SyncML.
List of current tasks
Detail view of a task
Notes attached to a task.

P800/P802
White Paper, January 2003
28
Jotter
The Jotter application provides a quick means of making notes in either text or sketch format.
Notes are displayed in a list
format for fast reference. The
pencil indicates a sketch.
Text notes can be input using
handwriting recognition or the
virtual keyboard.
Diagrams and sketches can
be made in colour, using the
stylus like a pen.
Time, Voice Memo and Calculator
Time is a sophisticated alarm
clock which can show the time
both locally and in another
time zone. Alarms can be set.
The alarm signal can be
personalised using sound
clips.
Voice Memo is a simple
screen-driven dictation
machine with the added
advantage that recordings can
be beamed and exchanged via
messaging. It can also be
used to record a personal
ringtone.
Calculator performs like a
standard desk calculator, and
is always available from the
application launcher.

P800/P802
White Paper, January 2003
29
Multimedia
The P800 has extensive multimedia capability in many applications. This section explains the
different standards supported and provides a summary of capability by application.
Audio Formats
The table below explains the various audio formats supported by the P800, together with
indicative file sizes for 60 seconds of playback.
Format Example
File Size
Description
AAC
Advanced Audio Coding. This is one of the audio compression formats
defined within the MPEG-2 standard. Compared to MP3 it has more
advanced features and is more efficient. AAC is commonly used as the
audio component of an MPEG-4 video file or stream. The P800 Video
Player can play AAC format audio which is encoded into an MPEG-4 file or
stream. Such audio-only content is not common.
AMR 94kB
(12.2
kbps)
Adaptive Multi Rate. AMR is a speech compression format that is highly
optimised for the mobile environment, requiring as little as 4.75kbps
bandwidth. AMR is used to convey voice recordings in MMS, when the
P800 records at a rate of 12.2kbps. Sample rate is 8kHz and processing is
done on 20ms frames.
AU 1.35MB
(22.05
kHz)
Similar to WAV, this is an audio format commonly used in the Macintosh,
unix and java worlds. It is not commonly used for content on mobile
devices.
iMel-
ody
6kB A format commonly used for monophonic ringtones.
MIDI 20kB
MIDI means Musical Instrument Digital Interface. MIDI specifies a format
which describes music in a binary format which may then be stored as a
file. Unlike the other formats, MIDI is not a recording of music but a
description which enables a local synthesizer to play the music from the
instructions included in the MIDI file. MIDI is ideal for polyphonic ringtones.
The P800 includes the Beatnik mini-BAETM (Beatnik Audio Engine)
providing support for General MIDI Level 1.
MP3 960kB
(128kbps)
MPEG1 Layer 3 audio compression. MP3 is a very popular format for
downloading songs from the internet. It is also increasingly available in
personal and in-car audio equipment. MP3 files can be created with
different size/quality compromises.
RMF 72kB
Rich Music FormatTM A file format developed by Beatnik combining the
compact size of MIDI files with the high quality of sampled sound.
WAV 1.35MB
(22.05
kHz)
This is an typically used for short ‘alert’ sounds. The size of files is
determined by sample rate, bits-per-sample and mono/stereo.

P800/P802
White Paper, January 2003
30
Loudspeaker Characteristics
General
The P800’s built-in loudspeaker is most sensitive to middle and high
frequencies; tones below 400Hz generate distortion instead of bass.
Therefore, sampling frequency for WAV should not be reduced below
16kHz, otherwise the characteristic low frequency sampling ‘ringing’ will
be very distinct compared to that of a more linear system.
Recommended WAV file format for the loudspeaker is 22.050kHz
sampling rate, 8-bit samples and 1-channel (mono).
Recommended MP3 setting for playback over the loudspeaker is 64kbps
mono.
P800 Loudspeaker
Ringtones
The stimuli should be kept around 4 kHz in order to generate high SPL (~90dBSPL@40cm) ring
tones (see frequency response in figure below).
The speaker will accentuate with-in this band and alter the timbre of the ringer tones for
frequencies around 2kHz. E.g. a square wave at 500Hz will not sound the same as a square
wave at 2 kHz as is the case for a more linear system.
Recommendation: Keep the bandwidth of stimuli as narrow as possible.
For discrete signals (~80dBSPL@40cm) the band broadens to 2-5 kHz. These types of stimuli
can be generated at a larger bandwidth as an analogue to the above reasoning.
Stereo Headphone Characteristics
The P800 is supplied with a pair of high quality stereo
headphones.
Recommended WAV file format for playback over the
headphones is 44.1kHz sampling rate,16-bit samples and
2-channel (stereo). Files to this standard are very large –
use WAV only for short bursts of sound.
Recommended MP3 settings are 128kbps stereo.

P800/P802
White Paper, January 2003
31
Image formats
The table below explains the various image formats supported by the P800, together with
indicative file sizes for a QVGA (320 x 240 pixel) image.
Format Example
File Size
Description
BMP 226kB
Microsoft Windows Bitmap. A graphics format defined by
Microsoft supporting 1, 4, 8 or 24 bit colour depth. No
compression, so files can be very large. Used for icons and very
small images.
GIF 42kB
Graphics Interchange Format. Highly compressed by limiting the
colour palette to 16 or 256 colours. GIF is therefore good for icons
and diagrams. When a Jotter sketch is send as an e-mail
attachment, the GIF format is used.
GIF
(animated)
210kB
(5
frames)
A GIF file containing a number of images in a timed and repeating
sequence. Some P800 applications display only the first image in
the sequence.
JPEG
(.JPG)
13kB An image compression format managed by the Joint
Photographic Experts Group. The format supports various
degrees of compression, enabling different quality/file-size
balances to be provided in one standard. JPG files support
millions of colours and are therefore good for ‘real life’
photographs.
MBM
Multi Bitmap. This is a Symbian OS format for colour and
greyscale bitmap images.
PNG 166kB
Portable Network Graphics. PNG compresses images with
millions of colours no loss of detail, but has comparatively large
file size. It is not commonly used.
WBMP
Wireless BitMap. Part of the WAP specifications, an image format
optimised for small mobile devices. The P800 supports Black and
White, 2-bit greyscale and 6-bit colour modes, according to ETSI
3GPP TS 23.040
Colour Screen
Images having more than 4096 colours will be
adjusted to display optimally within the
capabilities of the P800 screen.
Images larger than the display area will generally
be scaled to fit the application window.
The Image Viewer uses 192 x 144 pixels in full
screen mode.
Screen Specification
Type: TFT
Size, flip closed: 208 x 144 pixels, 40 x 28 mm
Size, flip open: 208 x 320 pixels, 40 x 61 mm
Pixel Size: 0.192 mm
Pixel Density: 132 DPI (Dots Per Inch)
Colour depth: 12-bit (4096 colours)
Surface: Touch-sensitive, anti-reflective
Illumination: Front-light

Media Format and Application Summary
This table summarises the P800 applications and shows which audio, image and video formats are supported by each. It also shows the storage
locations that can be accessed in each case. A description of the MPEG-4 and 3GPP video formats is provided in the Video Player section of this
document.
Audio Formats Image Formats Video
Formats
Storage
Access
Application
Usage Case
AAC
AMR
AU
iMelody
MIDI
MP3
RMF
WAV
BMP
GIF
GIF/animated
JPG
MBM
PNG
WBMP
MPEG4/File
MPEG4/Stream
Internal
Memory Stick
Notes
Phone Ringtones 9 9 9 9 9 9 9 9 7
Phone Picture
Phonebook 9 9 917 9 9 9 9
1
Phone Speed Dial
image 9 9 917 9 9 9 9
2
Phone Background
image 9 9 917 9 9 9 9 9 9
Audio Player Play 9 9 9 9 9 9 9 9 9 16
Video Player Play 9 9 9 919 9 9 3
Contacts Personal
Ringtones 9 9 9 9 9 9 9 9
7
Contacts Picture of contact 9 9 917 9 9 9 9 9 9 4, 5
CommuniCam Save photo 9 9 9 6
Pictures View photos 9 9 9 9 9 9 9 9 9
Time Alarm 9 9 9 9 9 9 9 9 7
Calendar Alarm 9 9 9 9 9 9 9 9 7
Tasks Alarm 9 9 9 9 9 9 9 9 7
Voice Memo Record/play 9 9 8,9
EMS Media objects 9 9 10
MMS Playback 9 9 9 9 9 9 9 9 9 9 9 9 915 11
MMS Compose 9 912 912 912 9 912 912 9 9 9 912 9 9 9
E-Mail Display
attachment 918 913 913 913 913 913 913 913 914 914 914 914 914 914 914 915
E-Mail Attach and send 918 9 9 9 9 9 9 9 9 9 9 9 9 9 9 9 9 9
Browser Play/Display 9 9 9 9 9 9 9 9 9 9 9 9 920 920
System Screensaver 9 9 9 9 9 9 9 9 9

Notes to Media Format and Application Summary Table
1 The number dialled or incoming CLI is matched to a contact. The picture stored against
that contact is displayed in thumbnail format.
2 The speed dial button is linked to a contact. The current picture of that contact is
displayed in thumbnail format.
3 Audio must be encoded in file or stream. Audio-only file or stream is supported.
4 The source may be in the formats and locations indicated.
5 A copy of the image is stored in the Contacts database.
6 Pictures Remaining is calculated for the currently selected storage location.
7 Some system default sounds and options are also available. These may not be modified
or deleted by the user.
8 Stored in internal storage. May be played in Voice Memo or selected as ringtones only.
9 Playback of Voice Memo recordings only; all other audio playback is in the Audio Player.
10 Limited to Black and White, 8x8, 16x16 and 32x32 pixel. Stored inside the
Messaging/EMS application.
11 An MPEG4 attachment can be played by transferring control to the video player.
12 The user will be warned that these formats may not be supported on the receiving mobile
phone.
13 Played via Audio Player.
14 Displayed in Pictures.
15 Played via Video Player.
16 By default the Audio Player lists only MP3 files. Display of the rest can be turned on via
the Edit | Preferences menu. Select ‘Other’ to see iMelody.
17 The first frame of the animated GIF is displayed as a static image.
18 When encoded in an MPEG4 file. Played by the Video Player. See also note 3.
19 Streaming is initiated by clicking on a content link in the Browser. The Video Player is then
started with the URL of the link.
20 Locally stored content can be accessed via the file:/// URL, for example,
File:d:///Media%20files/document/menu/menu.htm

P800/P802
White Paper, January 2003
34
Data Flow Summary
The diagram below shows a generalised view of the ways in which data can be imported, stored
and exported. Data is stored in a generic multimedia structure for images, audio, documents,
video and other. Therefore an image received as an e-mail attachment can be saved and used by
any application capable of reading it.
Beaming
When an infrared or Bluetooth beamed object is received, the user is immediately notified via a
dialog box on screen. The object can be viewed, saved or deleted. If no action is taken, the object
is saved in the Beamed Inbox in Messages.
The Send As command in many applications allows an item of data to be beamed from the P800.
For more information see ‘Synchronisation and Data Transfer’ later in this document.
Viewer
The ‘Viewer’ boxes in the diagram are instances of P800 applications that show selected details
of the object and provide an option to save the object and/or go back.
Messages
Objects embedded in or attached to messages can be viewed and saved via the Viewer
mechanism described above. Wallpaper and ringtones can be set directly from MMS messages.
The Send As command in many applications allows objects to be sent from the P800. It is also
possible to add multimedia attachments whilst composing MMS and e-mail messages.
P800/P802
White Paper, January 2003
35
Application Behaviour
This section highlights certain application capabilities that are useful to understand.
Browser
The Browser is able to read HTML based content from local storage. More importantly, a long tap
on an object such as a picture will display a menu, from which it is possible to save the object to
storage. This enables images to be collected and saved in internal or Memory Stick storage.
Folder Mechanism
Almost all applications use folders to allow the user to sort information into useful groups. This
mechanism can also be used to move an object between the Internal Storage and the Memory
Stick. The Media Format and Application Summary table above shows which built-in applications
have this ability. A separate application menu function, where provided, enables an object to be
copied between Internal Storage and Memory Stick.
Control Panel
Wallpaper. Screen Saver and default ringtone are set here. Refer to ‘Personalisation and
Customisation’ later in this document for more information.
Contacts
In Contacts, the user can select a picture from the P800 storage and save a copy against a
contact. A compatible audio file can be linked to a contact and played as a ringtone when that
contact is identified as the calling party.
PC Suite for P800
The PC Suite for P800 enables multimedia content to be freely copied and moved between the
P800 storage and a connected PC. The Internal Storage and Memory Stick appear as separate
drives when viewed from the PC. See ‘Synchronisation and Data Transfer’ later in this document
for more information.

P800/P802
White Paper, January 2003
36
P800 Audio Player
The P800 Audio Player is a multi-format digital
audio player which enables the user to play a
selection of favourite songs.
Audio Player Specification
Formats: MP3, WAV, AU, AMR, MIDI, RMF,
iMelody
Features: Playlists, Loop, Automatic pause
Songs may be stored in the internal P800 user storage and on Memory Stick. The folder system
enables the user to organise songs into groups and create simple playlists of MP3 songs. It also
allows songs to be moved between internal and Memory Stick storage.
Songs may be collected in numerous ways, including internet download, file transfer from the PC
using SyncStation and, of course, Memory Stick.
The Audio Player is intelligently aware of other applications on the P800:
• Playback is paused when a telephone call is made or received
• Playback is paused if the user starts another application which requires the audio
channels to be dedicated to it.
• Playback of MP3 files continues if the user switches to another FO application or closes
the flip, providing music whilst using other applications such as PIM or Messages.
The Audio Player is started from the Application
Launcher and is accessed in Flip Open mode.
Folder ‘All’ is selected. It contains the songs listed in
the lower half of the screen.
‘My music 4’ is currently selected. Details are
displayed at the top of the screen including type and
duration. MP3 song information is read from ID3 tags
in the file and includes artist, album, filename and
copyright. ID3 1.x and 2.0 is supported.
In list view audio files are presented in a list and
may be played one by one.
In playlist view songs can be played in a
consecutive list one after the other. A Loop function
enables the playlist to be repeated automatically,
providing continuous music.
By default Audio lists only MP3 files, since this is most
convenient for using the application as a personal
music player. Other audio material can be viewed by
selecting Edit, Preferences and ticking the required file
types. Select ‘Other’ to see RMF and iMelody files.

P800/P802
White Paper, January 2003
37
Imaging
Built-In CommuniCam
The P800 has a built-in camera capable of taking still pictures up to 640 x 480 pixel (VGA)
resolution (307200 pixels) and 24 bit colour depth. 320 x 240 (QVGA) and 160 x 120 (QQVGA)
pixel sizes are also selectable. The camera may be used in Flip Closed mode for fast point-and-
shoot pictures using the screen as the viewfinder. The lens is recessed into the back of the P800.
With the flip open, the viewfinder is supplemented with graphical controls and access to camera
settings. The viewfinder is always 160 x 120 pixels, irrespective of the resolution at which the
picture is taken. A dedicated hardware button provides fast access to the camera application.
Images are stored in the P800’s filing system and are therefore available for other applications to
use. The number of images that can be stored depends on the available file space, which is
shared with other applications. In FO mode, the viewfinder will give an estimation of the number
of images remaining, assuming that all of the free storage is available for the camera application
and using the current settings for size and quality. Approximate JPEG file sizes are 50kbytes for
VGA, 18kbytes for QVGA and 3kbytes for QQVGA.
Images are placed into a user-definable folder on either internal or Memory Stick storage. They
may be viewed and organised in the Pictures application, and are available for use by other P800
and third party applications.
In Flip Closed mode, the camera is optimised for
‘point-and-shoot’ speed:
• Dedicated CommuniCam button
• Ready/Busy indicator
• Delay Timer icon .The timer gives an
audible 15 second ‘countdown’ to the shot.
The first press on the CommuniCam button will
switch on the viewfinder. Each further press on the
button will then act as a shutter and take a picture.
With the flip open, additional on-screen controls are:
• Shutter
• View all pictures (shortcut to Pictures)
Settings are accessed via the CommuniCam menu
and include:
• Image size
• High/Medium/Low quality (low uses least
storage space)
• Brightness and Contrast
• Backlight mode (when there is light behind
the subject in the viewfinder)
• Flicker-free mode (for fluorescent lighting)
• White Balance (automatic or one of 4 pre-set
values)
Pictures remaining is calculated based on the current
settings plus available space on the selected storage
location (internal or Memory Stick).

P800/P802
White Paper, January 2003
38
Pictures
Pictures is the P800’s image viewer. It enables you to view and organise your photographs.
including pictures taken by the built-in camera plus images loaded from elsewhere, such as
received via E-Mail or stored on a Memory Stick. Pictures supports image types JPEG, BMP, GIF
(including animated), MBM, PNG and WBMP.
Thumbnail viewing – images
may be ordered by name,
date, size or type. Tap an
image to see it full-screen.
Alternatively, a textual list
including name, size and date
may be displayed.
Shortcut button to the Camera.
In full screen mode, the user
can browse through the
images and organise them:
• Categorise into folders
• Rename or delete
• Send as E-Mail or
MMS
The viewing area is 192 x 144
pixels.
Images may be viewed ‘actual
size’, meaning that each pixel
of the source image is
presented on one pixel of the
screen. A full size 640 x 480
image from the camera will
require 3 taps on the
horizontal scroll bar to scan
across it.
Using Images
Pictures may be loaded up to
the internet. Sony Style
Imaging is an on-line album
enabling you to share your
pictures and video clips.
www.sonystyle-imaging.com
Pictures can be easily sent as
a Multimedia Message. Simply
select a picture, add a
message and send just like an
SMS or build a slide show with
several images and your
favourite sound clips.
Pictures of your friends can be
saved in Contacts. When a
contact calls (or the user calls
that contact), the picture is
displayed with the details of
the call. This is known as
‘Picture Phone Book’
P800/P802
White Paper, January 2003
39
Video Playback and Streaming
The P800 Video Player plays video content that is locally stored or streamed. It can also play
audio-only material which is encapsulated within an MPEG file or stream.
MPEG-4 Standard
MPEG-4 was developed in 1998 by the Motion Pictures Expert Group, and has been incorporated
into the 3GPP specifications for mobile multimedia. The earlier standards, MPEG-1 and MPEG-2
are widely in use for multimedia CD-ROMS and digital broadcast television for example. MPEG-4
has new functionality enabling to support both small mobile terminals and larger fixed devices
within one standard. It has been adopted by 3GPP.
MPEG-4 has the following advantages:
• Flexible range of bit-rates supported, from 9.6kbps to 6Mbps (compared to 1.5 to 12Mbps
for MPEG-2)
• High error resiliency
• Variable frame rate, enabling optimisation based on the transmission path and the overall
load on the server.
Video Compression
The video compression component of the standard is called MPEG-4 Visual and covers a range
of bitrates and functionalities. Profiles are used to describe functionality packages. Simple Visual
Profile provides efficient and error-resilient coding of video content, and is supported by the P800
Video Player.
MPEG-4 Visual is also broken down into levels, describing such things as frame size, bitrate and
buffer capacity. Level 0 is targeted at mobile devices and provides for a frame size up to 176 x
144 pixels at maximum rate of 15 frames per second.
Audio Compression
AAC (Advanced Audio Coding) is one of the audio compression formats defined within the
MPEG-2 standard. Compared to MP3 it has more advanced features and is more efficient.
The 3GPP standard uses AMR for audio coding, though this is actually outside of the MPEG-4
standard. This is because AMR is highly optimised for the mobile environment, requiring as little
as 4.75kbps bandwidth.
File Format
The file format defined by MPEG-4 has extension MP4. It is applicable for both streaming and
local storage/playback. MP4 uses a structured yet flexible method to describe and encapsulate
multimedia material.
3GPP PSS (Packet Switched Streaming) Standard
What is streaming?
Streaming is a method of making audio, video and other multimedia available in near real-time,
over the Internet or corporate intranets. Streaming media to computers has been used during the
last few years, and now, with GPRS, EDGE and UMTS, the technique is can be used with mobile
phones.
P800/P802
White Paper, January 2003
40
The name ‘streaming’ refers to the technique it is based on. Previously it was necessary to
download an entire file to the hard disk or mobile phone and then play it, whereas through
streaming the user can begin to watch or hear the content of a requested file after only a short
delay. The data in the file is broken into small packets that are sent in a continuous flow, a
stream, to the end-user’s computer or mobile phone. It is then possible to begin viewing the file
from the beginning as the rest of the packets are transferred to the end-user’s machine or mobile
phone while playing. The short delay at the start is to enable a small amount of data to be
buffered. The data buffer enables playback to continue uninterrupted despite variations in the rate
of received data.
Applications
The applications which can be built on top of the streaming services, can be classified into on-
demand and live information delivery applications. Examples of the first category are music and
video, news-on-demand applications as well as on-demand instructions material. Delivery of radio
and television programmes are examples of live information delivery applications.
User scenarios
• Streaming of music on demand
• Streaming of news (video, audio) on demand
• Streaming of movie trailers on demand
• Streaming and download of video on demand
• Live streaming of music/video (broadcast)
Standards, architecture and protocol
Sony Ericsson supports the architecture, protocols and codecs for the PSS (Packet Switched
Streaming) within the 3GPP system, as well as supports all ongoing standardization activities
within 3GPP. Sony Ericsson constantly works to follow standards and to ensure interoperability
between business solutions, and also stands up to meet additional market requirements within
this area. The relevant 3GPP specification is TS 26.233 “Transparent end-to-end packet switch
streaming service (PSS).” The PSS includes media codecs for video, still images, bitmap
graphics, text, audio, and speech.
P800 Video Player
The P800 Video Player is used in Flip Open mode.
Locally Stored Clips
Video clips may be downloaded from the internet or copied over from a connected PC. Video files
are large compared to still images. The demonstration videos Sony Ericsson has shown on the
P800 require approximately 1 Mbyte storage per minute. Video files may be stored on Memory
Stick as well as internal storage.
Files must be .3GP or .MP4 having video coded in MPEG-4 Simple Visual Profile and audio in
AAC or AMR format.

P800/P802
White Paper, January 2003
41
Video files can be stored on
the P800, organised into user-
defined folders if required.
Tapping a filename will start
playback.
The user may pause, rewind
or fast-forward the playback.
The Video Player will also play
audio-only material. (AAC or
AMR encoded in an MPEG-4
wrapper)
Streaming Support in the P800
The Video Player can be launched from hyperlinks in the Browser or in messages. Content is
streamed using RTSP (Real Time Streaming Protocol) session control according to 3GPP
specification.
Audio support is AAC and GSM-AMR according to 3GPP
The following video codec support is provided according to 3GPP:
• MPEG-4 Simple Visual Profile Level 0
• H263 Profile 0 Level 10
• H263 Profile 3 Level 10
MIME Support
The P800 Video Player registers support for the following MIME types:
MIME type Extension Notes
video/mp4 .MP4
video/3gpp .3GP
audio/3gpp .3GP All 3GPP treated as video
video/x-pv-pvx .PVX
application/sdp .SDP
Recommended Settings
The table shows the recommended video coder settings to optimise video for the P800.
Video Bandwidth Video Size Audio Sample/Bit Rate Audio Channels
Video + AAC 64kbps 192 x 144 22.05kHz / 32kbps Stereo
Video + AMR 64kbps 192 x 144 8.00kHz / 12.2kbps Mono

P800/P802
White Paper, January 2003
42
Memory Stick® Duo®
Memory Stick® provides a convenient way of adding storage
and other functions to a wide range of devices. The P800
supports Memory Stick® Duo®, a miniature version of the
Memory Stick series which is just one third the volume of
standard Memory Sticks. Memory Stick Duo starts at 8Mbytes
and has a roadmap which foresees sizes up to 1Gbyte in the
future. A 16 Mbyte Memory Stick Duo is supplied and sizes up
to 128Mbyte are supported.
Via a Memory Stick Duo Adaptor, Memory Stick Duo can be plugged into any standard size
Memory Stick slot. The two types have full electrical and file system compatibility.
Physical and Electrical Properties
Memory Stick Duo is very space-efficient. It is 20mm wide, 1.6mm high and 31mm deep, having
volume 992 mm3. Memory Stick Duo weighs 2 grams.
The electrical contact consists of 10 pins in a structure which prevents direct
touch, providing high reliability. A serial protocol is defined for Memory Stick.
This is optimised for the larger capacity memories that will be available in the
future. Current maximum transfer speed is 2.45Mbyte/second to read data
and 1.8Mbyte/second when writing data. An erasure prevention switch
protects important content and data.
PC and Apple Mac Support
PCs and Apple Macs may be enabled for Memory Stick via built-in Memory Stick slots, Floppy
Disk adaptors, PC Card adaptors, USB adaptors and even a Memory Stick enabled mouse.
(Memory Stick Duo Adaptor required)

P800/P802
White Paper, January 2003
43
Wide Industry Support
Memory Stick is supported by a wide range of companies including major names in consumer
electronics, computing, automotive, mobile phone, photographic and semiconductor sectors of
industry. As at 14th November 2002, 376 companies have declared support at
www.memorystick.org
Memory Stick compliant products include PCs, PDAs, digital cameras, portable music players,
printers, projectors and entertainment robots. Future applications include home and car audio,
game machines and multimedia kiosks.
Memory Sticks are currently marketed by Sony, SanDisk, Lexar Media, I-O Data Device Inc. and
Apacer Technology. As of October 2002, there were already over 30 million Memory Sticks in use
worldwide. (Source: http://www.memorystick.com/en)
Memory Stick Usage Cases in the P800
Any number of Memory Stick Duo units can be used with a P800, providing virtually unlimited
storage opportunities. Here are the main usage cases:
• Additional storage for pictures taken with the CommuniCam
• Images from the CommuniCam can be transferred to other image-aware devices such as
PCs and printers.
• Transfer of data and media (sound, pictures, video clips, documents etc) between the
P800 and a PC or Mac
• Save data and media from the P800 on to a Memory Stick, for example to make backup
copies of important files.
• Transfer of data and media between P800s.
• New applications may be installed from a Memory Stick.
• Third party applications can make use of Memory Stick storage.
• Data can be transferred over SyncStation between a Memory Stick in the P800 and a
connected PC.
• Personalise the P800 using media on a Memory Stick, for example ring signals, alarm
sounds and pictures of contacts.
• Use media on a Memory Stick when composing MMS messages
Specifically, the following built-in applications are enabled to work with the Memory Stick:
CommuniCam, Pictures, Video Player, Audio Player, E-Mail (attachments), Viewers (e.g. Word),
MMS (media), Browser, Phone (ring signals, screensaver), Contacts (pictures of contacts;
ringtones).
Compatibility with other Memory Stick devices
The P800 defines its own folder structure on a Memory Stick, within the vendor-specific area and
this is the only area that is accessed. Other devices must therefore access the same folder
structure in order to interact with P800 files and media. For a PC or Mac, this is easily done by
browsing to the required folder on the Memory Stick. Memory Stick enabled devices with no
browsing capability may be unable to share data with the P800. For example, it may not be
possible for the P800 to read images taken on a Memory Stick enabled digital camera without
first using a PC to copy them to the images folder within the P800 folder structure.
Magic Gate, the copyright protection mechanism available with Memory Stick, is not supported on
the P800.

P800/P802
White Paper, January 2003
44
Memory Stick inserted in to a PC
Using the supplied Memory Stick Duo Adaptor, the P800’s Memory Stick Duo may be inserted
into a memory-stick enabled PC.
In the example below, the Sony Vaio PC locates the Memory Stick on the S: drive. The memory
stick is new and has been initialised by the P800. Note that some capacity is taken up by the filing
system.
Folders MMSEMC and P-Series identify the data structure as that of the P800, according to
defined Memory Stick conventions. Media data is stored in the standard P800 structure.

P800/P802
White Paper, January 2003
45
Messaging
The P800 Messages application has integrated support for SMS, EMS, MMS and E-Mail from a
unified UI. Messages may be addressed using the contacts data and hyperlinks are supported in
all message types to create E-Mails, call telephone numbers and navigate directly to web and
WAP pages that are referenced in the text.
• With the Short Message Service, a user can send text
messages containing up to 160 characters to and from
GSM mobile stations (up to 70 characters using
Chinese text)
• With concatenated SMS, the user can write a longer
message and the P800 will automatically send it using
more than one SMS.
• EMS (Enhanced Messaging Service) enables the user
to include graphics, sounds and font attributes as part
of a text message, which can then be sent over the
normal GSM/SMS service. Such messages may also
be received and the extra media objects saved.
• MMS provides true multimedia capability with real
pictures, sound and time-based sequencing.
• The E-Mail client supports POP3 and IMAP4 E-Mail
and multiple accounts may be set up, for example
business and personal.
• Attachment viewers are included for Microsoft® Word,
Excel, PowerPoint® and Adobe® Acrobat® (PDF), with
approx. 20 more available from the CD-ROM
• Area information (SMS Cell Broadcast) is a type of text
message sent to subscribers in a certain network area.
• Over The Air setup messages are held in a special
‘Auto Setup’ mailbox
• Incoming beamed items will be found in the ‘Beamed’
mailbox
EMS (Enhanced Messaging Service)
Enhanced Messaging Service (EMS) adds new powerful functionality to the well-known SMS
standard. With it, mobile phone users can add life to SMS text messaging in the form of pictures,
animations, sound and formatted text. This gives the users new ways to express feelings, moods
and personality in SMS messages. As well as messaging, users will enjoy collecting and
swapping pictures and ring signals and other melodies.
EMS uses existing SMS infrastructure and industry standards, keeping investments to a minimum
for operators and providing a familiar user interface and compatibility with existing phones and
with other manufacturers. EMS is part of the 3GPP standards.
An EMS message can be sent to a mobile phone that does not support EMS, or only supports
part of EMS. All the EMS elements i.e. text formatting, pictures, animations and sounds are
located in the message header. The EMS contents will be ignored by a receiving phone that does
not support the standard. Only the text message will be displayed to the receiver. This is true
consumer-friendly standardization. EMS is compatible to SMS across most of the range of mobile

P800/P802
White Paper, January 2003
46
phones from the oldest to the newest. Some companies in the mobile phone industry have
developed their own messaging technologies, which only work with their own phone models.
Network operators are in favour of EMS because it is universal – many of the major mobile phone
manufacturers are constructively improving and developing the EMS standards even further for
implementation in their products.
Examples of EMS contents and applications
A wide range of contents, applications and services may be developed. Below is a list of
examples and areas where messaging can be enhanced with EMS:
• User-to-user message
• Message notifications for voicemail, e-mail, unified messaging.
• Illustrated news & commercials
EMS Media Objects in the P800
Sounds and melodies
EMS sound is in the form of simple melodies according to the iMelody standard. Multiple sounds
may be included in a message.
A library of sounds is included with the P800. Additional sounds may be copied from incoming
EMS messages and pasted in to a new message. Sounds from received messages can also be
stored in the ‘Melody’ folder within the EMS ‘Insert object’ menu.
EMS also has pre-defined sounds such as “Chime high” and “Notify.” Rather than sending the
complete sound to the receiving phone, EMS sends a ‘token’ instructing the receiving phone to
play that sound according to its own library. When the P800 receives a message that includes an
EMS pre-defined sound, it will be played in polyphonic form.
The P800 does not include a melody composer for EMS, neither is it possible to set ringtones
from melodies received in EMS messages as the P800 is better suited to polyphonic ringtones.
Pictures and Animations
EMS pictures and animations are in the form of small bitmaps. These are transmitted in binary
black and white (meaning that there are no scales of grey in between). Multiple pictures can be
added to a message.
8 x 8 pixels 16 x 16 pixels 32 x 32 pixels
A library of pictures is included with the P800. Images from received messages may also be
saved to the ‘User Defined’ folder within the EMS ‘Insert object’ menu. These images can then be
edited and re-used.
Pictures may be added to a message by copying and pasting them from received messages.
New images can be created using a simple grid and pen editor. Animations may not be created or
edited.
EMS also has pre-defined images such as smileys. Rather than sending the bitmap, a simple
token is sent to instruct the receiving phone to display the pre-defined image. The P800 will

P800/P802
White Paper, January 2003
47
display these images in colour, since a pre-defined image is always displayed from local P800
storage.
Example stored colour animation for EMS
The P800 does not support the use of EMS to set background images because other methods
are more appropriate for the large size and colour capability of the P800’s screen.
Text
There are 3 text font sizes. Bold, italic, underline and strike through styles are available, and text
may be aligned left, centre or right.
Concatenated messages
A part of the EMS standard is the support for concatenated messages, which means that the
phone is able to automatically combine several messages both when creating and receiving
EMS. This is useful to be able to build and display messages with rich content, since the amount
of information in each SMS is limited by the SMS standards.
EMS Display in the P800
Receiving an EMS message in FC
mode
Composing an EMS message in FO
mode.
In the P800, the extra facilities of EMS are integrated
with the SMS UI, making it easy for the user to enrich
an ordinary text message. A selection of icons and
sound objects is included and more can be added via
M-Services download.
Objects in received messages may be saved for re-use
when composing outgoing messages, so as well as
messaging users will enjoy collecting and swapping
pictures, ring signals and other melodies.
Simply tap on the required object to copy or save it.
One message may contain several EMS objects, such
as a pictures, animations and sounds..
Messages may be created using the keypad to enter
text in FC mode, or using handwriting recognition or
virtual keyboard in FO mode.

P800/P802
White Paper, January 2003
48
MMS (Multimedia Messaging Service)
One of the key features in the P800 is the Multimedia Messaging Service (MMS), expected to
become the preferred messaging method of mobile terminal users, since the ability to send real
pictures and sound greatly enhances the messaging experience. An MMS message from the
P800 can contain text, graphics, animations, photographic images, audio clips, ring melodies and
even a video clip.
Defined and specified by 3GPP as a standard for third generation implementation, MMS
completes the potential of messaging. Sending digital postcards and multiple-slide style
presentations is expected to be among the most popular user applications of MMS. Eagerly
awaited by young users in particular, MMS is projected to fuel the growth of related market
segments. Using the Wireless Application Protocol (WAP) as bearer technology and powered by
the high speed transmission technologies GPRS, EDGE and UMTS (W-CDMA), Multimedia
Messaging allows users to send and receive messages that combine text and media in slides,
having a built-in timing sequence decided by the sender. The messages may include any
combination of text, graphics, photographic images, speech and music clips. MMS will serve as
the default mode of messaging on all terminals, making total content exchange second nature.
From utility to sheer fun, it offers benefits at every level and to every kind of user.
Benefits
Essentially enabling the mobile terminal to serve as image processor and conveyor, Multimedia
Messaging accommodates the exchange of important visual information as readily as it facilitates
fun. Business and leisure usage of MMS will be dynamically merged, resulting in enhanced
personal efficiency for users and increased network activity for operators. In short, MMS affords
total usage for total communication. Because MMS uses WAP as its bearer technology and is
being standardized by 3GPP, it has wide industry support and offers full interoperability, which is
a major benefit to service providers and end users. Ease-of-use resulting from both the gradual
steps of the messaging evolution and the continuity of user experience gained from
interoperability is assured.
The MMS server, through which MMS messages are sent, supports flexible addressing (to both
normal phone numbers (MSISDN) and e-mail accounts), which makes user interface more
friendly and allows greater control for operators. The MMS server, moreover, is responsible for
the instant delivery feature of MMS.
MMS objects
Although MMS is a direct descendant of SMS, the difference in content is dramatic. The size of
an average SMS message is about 140 bytes, while the maximum size of an MMS message is
limited only by the memory. Multimedia Messages will initially be in the range 30k-100kbytes. The
P800 is optimised for messages up to 200kbytes. In the P800 the MMS inbox is only constrained
by the amount of available user storage.
P800/P802
White Paper, January 2003
49
An MMS message can contain one or more of the following:
Text
Much larger amounts of text can be used in MMS messages when compared with SMS.
Thousands of characters can be included in a message.
Audio
MMS provides the ability to send and receive recorded audio and polyphonic sounds in
messages. Not only can users share a favourite song or ring signal with a friend, they can also
use the mobile phone to record sound and send it along with a message. Because sound
includes speech as well as music, this extra dimension of an MMS message makes for enhanced
immediacy of expression and communication. Rather than sending a downloaded birthday jingle
in EMS, for example, a user can send a clip of his or her own personal rendition of “Happy
Birthday”.
Pictures
With the built-in CommuniCam, users can take a snapshot and immediately send it using the
‘Send As MMS’ facility. The ability to send pictures is one of the most exciting attributes of MMS,
as it allows users to share meaningful moments with friends, family and colleagues.
Mobile picture transmission also offers inestimable utility in business applications, from sending
on-site pictures of a construction project to capturing and storing an interesting design concept for
later review. The ability to put text and pictures in a message allows users to create their own
electronic postcards, an application that is expected to substantially cut into the traditional
postcard-sending market.
The P800 supports the following image formats for MMS: GIF (including animated), JPEG, PNG,
WBMP and BMP. Images may also be edited during message creation.
Video
The P800 can play MPEG4 video clips attached to MMS messages. They are opened as an
attachment and played in the Video Player. Note that the MMS message is closed and control is
transferred to the Video Player.
PIM Objects
With MMS in the P800, it is easy to send and receive business cards (vCard), Calendar and
Tasks entries (vCal) and Jotter notes (text content is added to a slide). Received PIM objects are
listed under the ‘Attachments’ tab.
SMIL presentations
SMIL stands for Synchronized Multimedia Integration Language and is pronounced “smile”. SMIL
in the P800 allows the user to the create and transmit multiple-slide style presentations on the
mobile device. SMIL is an advanced XML-based protocol, and Sony Ericsson MMS supports a
subset of this protocol. Using a simple media editor, users can incorporate audio and animated
GIFs along with still images, animations and text to assemble full multimedia presentations. The
idea of SMIL is to allow the user to customize the page timing in slide presentations. The user
can decide in which order the image and text will be displayed, as well as for how long the
images and text lines are to be shown in the display. The user never sees the underlying SMIL
code and does not need to understand it.
The P800 has an implementation of SMIL 2.0 Basic Profile. Messages created by the P800 use a
subset of SMIL as defined in the Conformance Specification (see below).

P800/P802
White Paper, January 2003
50
SMIL Example
As an example, consider a two-slide message. In this case it was created using the Sony
Ericsson MMS Home Studio described in the Personalisation and Customisation section of this
document.
Slide 1
Picture (Slide_1.jpg)
Text “this is my new car”
Audio: Slide_1.midi
Slide 2
Picture (Slide_2.jpg)
No text
Audio: Slide_2.amr
The following files are used:
Slide.txt contains the text for slide 1. The SMIL conveyed in the mms.smil file looks like this
example:
The components of the message will be encapsulated, like in the example below:
<smil>
<head>
<meta name="title" content="untitled" />
<meta name="author" content="MMS" />
<layout>
<root-layout width="160" height="160" />
<region id="Image" width="160" height="120" left="0" top="0" />
<region id="Text" width="160" height="20" left="0" top="120" />
</layout>
</head>
<body>
<par dur="35.723s">
<img src="Slide_1.jpg" region="Image" />
<audio src="Slide_1.mid" end="35.723s" />
<text src="Slide.txt" region="Text" />
</par>
<par dur="6.026s">
<img src="Slide_2.jpg" region="Image" />
<audio src="Slide_2.amr" end="6.026s" />
</par>
</body>
</smil>

P800/P802
White Paper, January 2003
51
Media Object Timing
Timing of individual media objects must be within the overall slide time except for audio. This
provides plenty of flexibility and greatly reduces the complexity of building a presentation.
The user may add text, an image and a sound clip to each slide. The timing of each within the
slide can be adjusted. The default timings are as follows:
Object type Start Point
(Seconds from start of slide)
Default Duration
(Seconds)
Text 0 5 seconds
Image 0 5 seconds
Animation 0 Duration of animation
Audio 0 Duration of audio clip
No Content 0 5 seconds
The user is not allowed to shorten the duration of a slide such that any media item would be
truncated, meaning that the minimum duration of a slide is never less than the duration of the
longest object within it.
The following example helps explain P800 timing behaviour:
The user creates a new message using the
Blank template. An image and some text is
added. Both of these are set to last 5 seconds,
which is the default duration of a slide
A 4-second audio clip is now added. The
duration of the slide is now set to the duration of
the clip and the display time of the image and
text objects is shortened too.

P800/P802
White Paper, January 2003
52
The user may shorten slide duration to less than
the duration of the audio track. If there is audio
on the next slide, the audio will be stopped and
the track for the next slide will be played.
If there is no audio on the next slide, the audio
track will continue playing until it finishes or a
later slide is displayed which has its own audio
track.
If Page time is un-checked, then the display
time for the text can be set to shorter than the
page duration.
Special case where audio can continue playing
after the end of a slide.
Templates
A template is a predefined message containing one or more slides. It may be modified by the
user to quickly produce an attractive message. The Blank template is the default – in this case
nothing is pre-selected and the user may create slides as required.
Users may store a favourite message as a template. Templates can also be deleted.
The P800 comes with 8 pre-defined templates, all of which have sound and an animated image
(GIF format, 160 x 120 pixels). These and other useful content pre-loaded by Sony Ericsson are
described in ‘Personalisation and Customisation’ later in this document.
Notification and download
Incoming multimedia messages are normally notified to the user as soon as they arrive, in the
same way as text messages. Basic download options are:
• On – always download the message
• Home only – messages are downloaded only when connected to the home network.
• Off – download messages manually.
Additionally, filters may be set, based on:
• Message size
• Message class (Advertisement, Information)
• Anonymous sender (exclude messages from senders not listed in Contacts, or where
sender information has been hidden)
Interoperability and Conformance
MMS is a very flexible and extendable specification. To help mobile operators launch MMS
services that are consistent and reliable, Sony Ericsson, Nokia, Motorola, Siemens, CMG,
Comverse and Logica have worked together to produce a Conformance Specification (‘MMS
Conformance Document V2.0.0’). This provides additional guidelines that are intended to make
sure that messages sent between different products are played back correctly.
The main areas covered by the specification are:
• Picture formats (JPEG/JFIF, GIF, WBMP) and size (160 x 120 pixels)
• Sound format (AMR)
• Slide layout (2 objects plus sound, layout is the same for all slides)
• SMIL subset (all timing elements are within a slide)
• Maximum message size of 30kbytes

P800/P802
White Paper, January 2003
53
The P800 has much greater capability than that stated above. The user may therefore choose
between two conformance modes: Standard and None. The setting may be found in Control
Panel, Messaging accounts, MMS, Advanced. Standard mode is useful when sending messages
to smaller MMS-capable phones.
In Standard mode, the user may select any media items, but will be warned if the selection falls
outside of the standard. For example:
• Selection of a VGA (640 x 480) sized image will result in the warning “Recipient may not
support this image size” being displayed. The user can choose to continue composing
the MMS message, or select a different image. The image can be reduced to 160 x 120
pixels by taking it into the editor.
• If the message is greater than 30kbytes in size the warning “Recipient may not support
this size of message” will be displayed
When ‘None’ is selected, no warnings are displayed.
When non-conformant messages are received, they will be displayed within the capability of the
SMIL player. If the message is edited, objects may only be saved. If the message is saved as a
template or forwarded then objects can be deleted or changed and new slides can be added.
Media Object Summary
The table below shows the media standards supported by MMS on the P800.
Conformance
Mode
Standard Media
Type
Standard None
US-ASCII (IANA MIBEnum 3) Text Y Y
UTF-8 (IANA MIBEnum 100) Text Y Y
UTF-16 (IANA MIBEnum 1000) with explicit
BOM (Byte Order Mark)
Text Y Y
UCS-2 ISO/IEC 10646 Text Y
AMR Audio Y Y
AU Audio Y
IMelody Audio Y
MIDI Audio Y
RMF Audio Y
WAV Audio Y
JPEG/JFIF Image Y Y
GIF-87a Image Y Y
GIF-89a (spec includes animated) Image GIF89 Y
WBMP Image Y Y
BMP Image Y
PNG Image Y
The MMS player will render all of the above formats. The display window for images is 200 x 120
pixels in FC mode and 200 x 200 pixels in FO mode. These are the optimal sizes for images
where MMS messages are composed specifically for the P800. Incoming images larger than this
will be re-scaled to fit within the window, preserving aspect ratio.

P800/P802
White Paper, January 2003
54
Composing a multimedia message
Multimedia messages may be created in FC or, as shown below, in FO mode.
Composing an multimedia message is like building a small slide
presentation. A typical slide will consist of a picture, some text
and a sound. Text and sound can be added to complete a slide.
The user can set the duration of the slide. If a sound is added,
the slide duration is set to the duration of the sound clip.
Slides can be chained together to make a sequence. Timing
elements can be added to control the display of images and
text within a slide. The user can preview the message before
sending and make any timing adjustments via the UI. Slide
order may also be changed.
Multimedia messages can be created using any suitable media
in the user storage space – including media downloaded from
the internet, synchronised from a PC or created on the P800
itself. Simply tap the placeholder in the slide template and
select the required item.
An image editor is provided so that images may be modified
before sending. The available functions are:
• Crop (Select a part of the picture, for example just the
cat)
• Rotate
• Pen (Draw on the picture in a choice of colour and
thickness)
• Scale (Resize image)
• Undo and Undo All operations
The pen function enables notes and drawings to be made on
images. These become part of the image and cannot be erased
separately from the image itself. The annotated image (with
pen) is saved separately and sent with the message, leaving
the original image unmarked.
The MMS message is compiled using MIME standards and consists of the following parts:
• One part containing the description of the slides, using MMS SMIL.
• One part containing the actual contents of the slides – text, images and sound.

P800/P802
White Paper, January 2003
55
Receiving a multimedia message
Incoming MMS messages typically arrive just like SMS messages – automatic delivery with
notification to the user. Messages are located in the MMS Inbox.
FC playback of a multimedia message
FO playback
Receiving a multimedia message on other terminals
Interoperability is dependent upon the capability of the receiving terminal and the MMS server in
the mobile network. Here are some examples.
The Sony Ericsson T68i is enhanced with MMS,
enabling multimedia messages to be exchanged
with excellent compatibility.
A mobile without MMS may be sent the text
by SMS together with a URL which enables
the picture and message to be seen via the
WAP browser.
Hi Paul, here are my
contact details as
requested! Hope to speak
to you soon.
Full message at
http://www.myoperator.co
m/6733366

P800/P802
White Paper, January 2003
56
MMS technical features
The MMS standard, just like SMS, offers store and forward transmission (instant delivery) of
messages, rather than a mailbox-type model. MMS is a person-to-person communications
solution, meaning that the user gets the message directly into the mobile. He or she doesn’t have
to call the server to get the message downloaded to the mobile. GPRS enables a continuous
connection and rapid transfer of data.
Architecture
The P800 communicates with the WAP Gateway using WAP transport protocols. That data is
transported between the WAP Gateway and the MMS Relay using HTTP protocol.
The MMS Relay is at the centre of an MMS system. The MMS-C is primarily a message store. In
some implementations the MMS-C is combined with the MMS Relay. The MMS Relay is linked to
other MMS-Relays in order to forward MMS messages to external networks. The MMS relay can
also send an MMS over e-mail using the SMTP protocol over the internet. The Relay can also
format messages as SMS and send them via the SMS-C, enabling users of non-MMS terminals
to receive MMS messages and view the text as SMS and the whole message via Web or WAP.
Example Usage Cases
User A will address a multimedia message to user B’s mobile number (MS-ISDN). The completed message
will be sent via the WAP Gateway to the MMS-Relay. The MMS-Relay will store the message at the MMS-C
and send a notification to User B’s T68i. The T68i will retrieve the message (depending on user settings)
and the user will be able to read it from the MMS Inbox.
If User A sends an MMS to a user on a different network, the MMS-Relay will forward the message to the
correct MMS-Relay in the target network (assuming interconnect agreements are in place) and the message
will be stored in the MMS-C in the target network. It will be retrieved and read by the recipient’s mobile
phone in the same way.
If User A sends an MMS to an e-mail address, the MMS-Relay will package the contents and use SMTP to
send the message as an e-mail over the internet.

P800/P802
White Paper, January 2003
57
Message conversion
The MMS-C is able to perform limited message conversion - for example, from MMS to SMS – so
that processing and air time is not wasted in sending messages to mobile terminals that do not
have adequate capability to receive them. It also handles service aspects such as store and
forward, guaranteed delivery, subscriber preferences, operator constraints, and billing
information. The MMS-C also vouches for high quality messaging, e.g. by format conversion. This
means that the MMS-C recognizes which formats are supported in the mobile phone, and adapts
the MMS messages to these formats. The WAP User Agent Profile (UAProf) is used to
communicate the handset’s capabilities to the MMS server. These features depend on the
configuration of the MMS servers and will therefore be operator-dependent.
OTA configuration
Users can easily get MMS into their phone. MMS is configurable via OTA, meaning that the user
does not have to configure the settings manually. The configuration is done by the operator.
E-Mail
P800 E-Mail Features
The P800 E-Mail client supports the following standards:
POP3 Post Office Protocol 3 POP is used to copy, move and delete messages
from an incoming mail server in the network
IMAP4 Internet Message Access
Protocol
IMAP is also used to copy, move and delete
messages from an incoming mail server. IMAP has
more features than POP, but the P800 behaves in
the same manner whichever is used.
MIME Multipurpose Internet Mail
Extension
MIME is a protocol describing data, for example to
define the attachments included in an e-mail.
These standards are supported by most Internet Service Providers and many corporate
environments. Any number of E-Mail accounts may be set up – a typical configuration will be one
business and one personal account. OTA configuration of E-Mail and ISP accounts is supported.
E-Mail accounts and associated ISP accounts may be remotely configured over the air.
Built-in password generators from RSA Security and Secure Computing and make it possible for
the P800 to connect corporate networks which use these popular access controls, so allowing
corporate e-mail to be used.
When connected via GPRS, automatic polling can be used so that E-Mail is automatically
collected and presented in the Inbox. Controls are provided to filter messages based on size,
enabling cost and download time to be managed. Another option enables only e-mail headers to
be presented in the inbox. Headers are quick to download. The user may read and select
headers and request the message to be downloaded.
Attachments may be viewed using the built-in viewers for Microsoft® Word, Excel, PowerPoint®
and Adobe® Acrobat® (PDF). More viewers may be loaded from the supplied CD-ROM. See
Viewer section for more information.
A signature may be set up so that essential details are automatically copied to the end of each
outgoing E-Mail.
The supplied PC Suite for P800 enables E-Mail to be synchronised with Microsoft® Outlook® and
Lotus® Notes®. During synchronisation, new e-mail from the PC is transferred in to the

P800/P802
White Paper, January 2003
58
corresponding ‘Synchronised e-mail account’ inbox on the P800. Messages and replies written
using this account on the P800 are transferred and sent via the PC.
Web and WAP based E-Mail can, of course, be accessed using the P800’s browser.
Technical Explanation of E-Mail
Configuring and using the E-Mail client in Messages is very straightforward in most cases,
especially where the e-mail service is provided by the mobile operator. Reading e-mail from third-
party ISP services will normally work over GPRS with no problems. Sending e-mail may require
some special configuration, however. This section provides a basic explanation of the end-to-end
path involved in an e-mail transaction and some of the issues that may be encountered when
using GPRS. Note that all examples refer to a POP server, but equally apply to an IMAP server.
A more detailed explanation of GSM and GPRS is given in the chapter ‘Technical Explanation of
CSD, HSCSD and GPRS’ later in this document.
A common PC solution is to connect to the internet using a modem and a circuit-switch call over
the public telephone network. In the diagram below, User B’s laptop PC uses this method to
connect to the internet using Internet Service Provide ISP B.
User B has an e-mail address me@isp-b.net and communicates with the POP server at ISP B to
receive mail and uses the SMTP server at ISP B to send mail. Note that these servers are inside
the ISP’s facility and that a firewall exists between the ISP and the internet itself.
When me@isp-b.net sends an e-mail to me@isp-a.net, the e-mail client on User B’s laptop will
connect to the SMTP server and ISP B, which will in turn connect over the internet to the POP
server at ISP-A and transfer the message. The e-mail will be stored here until User A connects to
retrieve waiting messages.
User A has a P800 and therefore several different ways of connecting to the internet:
1. Using CSD/HSCSD to an ISP service offered by the network operator or a third party
2. Using GPRS to connect to an e-mail service offered by the network operator
3. Using GPRS to connect to an e-mail service offered by a third party
P800/P802
White Paper, January 2003
59
In case (1) User A will connect using a circuit –switched call in much the same way as User B. A
circuit-switch call will be established from the Interworking Centre (IWC) at the mobile operator to
the modem bank at ISP-A. The P800 Messages application will perform a ‘Get&Send’ operation.
Messages will access the POP server at ISP A and collect waiting messages.
If User A now replies to the message and selected ‘Send Now’ on the P800 whilst connected to
internet, the Messages application will connect to the SMTP server at ISP A, which will in turn
connect to the POP server at ISP B and the message will be transferred.
In Case (2) everything happens as in case (1) except that the connection to the ISP is made
directly from the GSM/GPRS network using TCP/IP networking rather than modems. Because
everything is managed by the mobile operator, the POP and SMTP servers can be made
available.
In case (3) the P800 will be connected to the internet via the GSM/GPRS network and the route
to the servers is over the internet. Most ISPs allow a connection from the internet to the POP
server since access to the POP server is password-controlled. In other words, the firewall at ISP
A will allow the connection from the P800 Messages application to the POP server to be made.
The P800 will therefore be able to collect mail over GPRS.
Sending e-mail requires access to the SMTP server. The ISP will have configured the SMTP
server to behave differently when the user is accessing it from the internet. This is done as a
precaution against it being used to send spam (unwanted e-mail). E-mail send is therefore likely
to fail when connected over GPRS and trying to use the third party ISP settings for SMTP.
Typical configurations include:
• Block all external access to the SMTP Server
• SMTP server works provided the sender address is in a domain belonging to the ISP.
• SMTP server works provided the recipient is in a domain belonging to the ISP.
• SMTP server works only after a successful login has been made to an associated POP
server.
• SMTP server requires a username and password
There are a number of possible workarounds:
• Switch to an e-mail service offered by the mobile operator
• Check if the SMTP server can be accessed in ‘Secure Mode’ using a password.
• Find out if the mobile operator has an SMTP server configured to work where the sender
e-mail address belongs to a different domain.
• Try checking the mail on the POP server and then sending – some ISPs will allow access
to the SMTP server from a user who has recently successfully logged in to the POP sever
• Ask the ISP to allow external access from the IP number range used by the mobile
operator’s GPRS service
• Connect to the ISP using CSD or HSCSD when e-mail needs to be sent
E-Mail Fetch and Delete Operation
The P800 is designed to work both as the only means of accessing e-mail and to work together
with a PC which accesses the same e-mail account. It is useful to explain how each case works.
Basic Operation
The P800 Messages application fetches e-mail from the POP server using the COPY method.
This means that each e-mail is copied from the sever and therefore two copies exist, one at the
server and one in the P800 e-mail inbox.
When a message in the P800 inbox is deleted, the P800 will delete it from the server the next
time it connects and does a ‘Get&Send’ operation.

P800/P802
White Paper, January 2003
60
In the above example, there are 6 waiting e-mails on the POP server when the P800 does the
first Get&Send for the mail account. After the Get&Send all 6 e-mails are copied to the P800
inbox (header only or body, depending on advanced settings). The user then deletes messages 2
and 5. After the second Get&Send, messages 2 and 5 have also gone from the POP server.
If the P800 discovers during a Get&Send that a message has been deleted from the server, for
example by another e-mail client, then it will also be deleted from the P800 inbox.
Sent messages are stored in the P800. Sent e-mails will need to be deleted as required to free up
storage space.
E-Mail account accessed only by the P800
The P800 e-mail inbox will stay synchronised with the POP mailbox at the ISP. The action of
tidying up the P800 inbox will automatically tidy the POP server inbox upon the next Get&Send
operation for the e-mail account in question.
E-Mail account accessed by the P800 and another device
A common configuration is to use the P800 to access e-mail whilst on the move, but to maintain a
master copy of e-mail on a PC.
The E-Mail client on the PC must be set to copy from the server. For example, in Microsoft
Outlook Express this is done by selecting Tools, Accounts, Properties, Advanced tab and tick
‘Leave a copy of messages on server’
All messages will now be received at both the P800 and the PC.
From time to time it will be necessary to delete messages on the P800 in order to create free
storage. Before doing this, ensure that the PC has already collected the messages that will be
deleted on the P800.
E-Mail account accessed by the P800 and another device – Alternative
If the P800 is only used for reading mail when away from the PC and it is not required to retain
any mail on the P800 after it has been copied to the PC then this alternative may be preferred.
Leave the PC e-mail client on the default setting of MOVE messages from the server (i.e. do not
leave a copy of the message on the server). In this case the behaviour will be as follows:
1. PC Sends and receives e-mail before leaving the office.
2. P800 inbox will be emptied if ‘Get&Send’ is performed immediately after the PC
3. New messages through the day will be received on the P800
4. Upon return to the office, a Send and Receive on the PC will collect the day’s messages,
minus any that were deleted on the P800.
5. P800 inbox will emptied if ‘Get&Send’ is performed immediately after the PC
1 1 1 1 1 1 1
2 2 2 3 2 3 3
3 3 3 4 3 4 4
4 4 4 6 4 6 6
5 5 5 5
6 6 6 6
P800 Server P800 Server P800 Server P800 Server
Starting state Get&Send 1 Deletions Get&Send 2
P800/P802
White Paper, January 2003
61
Area Information
Area Information, commonly known as SMS Cell Broadcast, is a method of sending text
messages to mobile phones within a certain part of the network. For example, traffic news can be
sent to users in a single cell or a group of cells. It is not widely deployed by network operators.
Information is organised into numbered channels. The user selects the required channels in the
P800 Control Panel, Messaging Accounts, CBS tab. The requested text messages are received
and placed in the ‘Area info’ mailbox.
Cell Information may be switched on and off in the Control Panel. When enabled and supported
by the network, the ID of the current cell (or group of cells) will be displayed underneath the
network operator name in the FC phone display. This is often the telephone area code or postal
code of the current location.

P800/P802
White Paper, January 2003
62
Document Viewer
The P800 Viewer application enables the user to manage and view a wide range of document
formats. A set of plug-ins is included for common document types and more can be loaded from
the Multimedia for P800 CD-ROM. Viewer will list the documents that it finds on Internal and
Memory Stick storage. Documents can be opened from the list.
Viewer is also automatically started when opening an
e-mail attachment, in which case the user can also
choose to save the document.
Exact options whilst viewing a document depend on
the document type. For example, when viewing a
Microsoft Word document, draft (text only), Normal
(text, tables, graphics) and Page (whole page on the
screen) views are available. Text can be copied from
the document and pasted into, for example, a Jotter
note or an e-mail.
Viewer supports a subset of functionality in each case,
for example Word headers and footers will not be
displayed.
Documents can be exchanged using Memory Stick,
infrared, Bluetooth wireless technology, MMS and e-
mail.
When viewing a PDF document, it can be fitted to the
width of the screen or to the window.
It is also possible to zoom in and out.

P800/P802
White Paper, January 2003
63
Document Types Supported
Document type Group Location Notes
Adobe Acrobat (PDF) Built-in Built-in
Microsoft Excel Built-in Built-in
Microsoft Powerpoint Built-in Built-in
Microsoft Word Built-in Built-in
Rich Text File (RTF) Extended Office CD
Microsoft Project Extended Office CD
Microsoft Visio Extended Office CD
Microsoft Excel Extended Office CD Older formats
Microsoft Powerpoint Extended Office CD Older formats
Microsoft Word Extended Office CD Older formats
Corel Wordperfect Wordperfect CD 4.0 to 8.0
Corel Wordperfect Graphics Wordperfect CD
Corel Presentations Wordperfect CD
Corel Quattro Pro Wordperfect CD
Lotus 1-2-3 Lotus CD
Lotus Ami Professional Draw Lotus CD
PKZip Archive CD
Gnu Zip Archive CD
CGM Graphics CD
Fax Graphics CD
PCX Graphics CD
Ichitaro Other CD
Microsoft Outlook message file Other CD
PFS: First Choice Other CD
PFS: Write Other CD
P800/P802
White Paper, January 2003
64
Browser, M-Services and MeT
The P800 features an integrated browser capable of browsing WAP, Web (HTML) and cHTML
content from a common User Interface (UI).
M-Services
M-Services is a set of feature guidelines published by the GSM Association with the support of
leading mobile network operators and handset manufacturers. These include easy start-up for the
user, better user experiences, easy download of contents, and simple charging models.
Technically, the guidelines cover existing standards including WAP, MMS, EMS, SIM-AT and
SyncML. Requirements are also made in the areas of UI, MIME descriptors, media formats and
codecs.
For developers and operators, this means that a standardised yet rich set of services can be
deployed simply. Users will be able to enjoy a new world of consistently available and advanced
mobile internet services such as:
• Pictures
• Wallpapers
• Screensavers
• Audio / Ring signals
• Games
The P800’s large colour touch-screen, dedicated browser access button and large amount of
memory exceed the requirements of M-Services. The UI meets many of the recommendations.
Since the P800 has a proper filing system for storage of media, download content is typically
stored to file such that it is available to many applications including the P800’s personalisation
settings. The P800 supports both WAP Provisioning and the established Ericsson/Nokia OTA
provisioning standards – see Personalisation and Customisation section for more details.
MeT – Mobile electronic Transactions
With the introduction of WAP it has become possible to access mobile Internet services and
undertake mobile e-commerce transactions. One of the key elements is the ability for any phone
to operate with any service in this mobile e-commerce environment. This is why Sony Ericsson,
Motorola, Nokia, Panasonic, NEC, Siemens and others have teamed together to create a
common industry framework for mobile commerce - the Mobile electronic Transactions (MeT)
initiative. Members come from handset manufacturers, financial institutes, mobile operators,
security specialists and technology /solutions vendors. The MeT initiative co-operates with
MasterCard International’s Global Mobile Commerce Forum.
MeT has the aim of establishing a framework for secure mobile transactions, ensuring a
consistent user experience independent of device, service and network. It is a global initiative to
ensure that interoperable mobile transaction solutions are developed around the world - enabling
consumers to access goods and services seamlessly wherever they may be.
MeT builds upon existing industry standards such as WAP, WTLS, WIM and WPKI.

P800/P802
White Paper, January 2003
65
MeT covers the following core functions:
Initiation Providing the Personal Trusted Device (PTD) with key pairs for
authentication and signing.
Registration Providing the PTD with certificates associated with its keys.
Secure Connection Establish an encrypted link with the server in order to keep
information private.
User Authentication Prove the identity of an individual or an application.
Digital Signatures Authorise a contract by means of a user signing text (see example
below)
The P800 fulfils the compliance requirements for MeT version 1.0, (February 2001), according to
the following MeT specifications:
• Met Core Specification
• MeT PTD Security Requirements
• MeT CUE Consistent User Experience
More information on MeT may be found at http://www.mobiletransaction.org/
MeT Example
Whilst shopping around for a new television set, the user finds a good price from a store and
decides to order immediately. The store requests a ‘signed text’ confirmation from the customer:
As with many online
transactions, the user enters
all the details and must then
press OK to confirm the
transaction.
The user is requested to sign
the transaction using a
suitable certificate.
The certificate has a related
signature PIN. The user enters
the PIN to confirm the
transaction.

P800/P802
White Paper, January 2003
66
P800 Browser
Content Types Supported
The P800 browser, called “Internet,” supports all of the following content types within a single
browser, directly or via a gateway/proxy.
World Wide Web (WWW) - HTML
The WWW is the most popular method of publishing information on
the internet and on company intranets. Content is organised using
the Hypertext Markup Language (HTML).
The P800 browser can read HTML pages and therefore gives
access to a vast amount of existing material. Of course, much of the
content on the WWW is aimed at large screens and will therefore
require scrolling on the P800. However some websites, and more
frequently those of interest to the mobile user, have ‘low graphics’
or ‘mobile friendly’ options which are better suited to small screens.
HTML 3.2 is supported, minus some features that are applicable to
large screen devices such as PCs. The main points to note are that
the P800 browser does not support Frames or Javascript
Wireless Application Protocol (WAP) - WML
WAP uses Wireless Markup Language (WML), which is like HTML
but specially optimised for mobile devices. The P800 browser is
compliant with WML 1.3 and therefore gives access to a world of
existing WAP content. The large touch screen and multiple WAP
accounts make it easy to access and surf WAP pages
Wireless Application Protocol (WAP) 2.0 – xHTML
Extensible Hypertext Markup Language, xHTML, is a combination
of HTML 4.0 and XML, managed by the World Wide Web
Consortium. xHTML Basic provides a common subset of features to
enable the design of pages that will work on small handheld
devices, yet rich enough for content authoring. In WAP 2.0, xHTML
Basic is extended with additional markups to create xHTML Mobile
Profile. This is the core markup language for WAP 2.0.
WAP 2.0 introduces many new facilities including colour graphics,
animation, large file downloading and improved menu handling.
The P800 browser supports xHTML Mobile Profile.
cHTML
Compact HTML is a version of HTML optimised for small handheld
devices. It is widely used in Japan. The P800 browser will display
cHTML content where it is available on the internet or from mobile
operators over GSM/GPRS.

P800/P802
White Paper, January 2003
67
Browser UI
The browser is always close at hand, having a dedicated hardware
button. It may also be reached from the application picker and the
application launcher.
The browser is used in FO mode.
The touch screen makes navigation very quick and simple – just tap
a bookmark or a link to navigate. The Jog Dial can also be used to
scroll the page. To work with an object on a page, such as an
image, tap and hold it. A menu will be displayed listing available
options such as Save, Copy, Send As.
To open a new URL, click Internet and select Open Page. Local
HTML content can be browsed, for example from the Memory Stick:
file:///d:/Media%20files/document/menu/menu.htm
Bookmarks and other information is presented in a simple list view.
Just tap the text of a bookmark to view the page. Tap the icon to
view the bookmark details. As in the R380, WAP Accounts may be
stored in a bookmark, ensuring that the correct WAP/internet
service provider is used to access the required page.
Pages may be saved to local storage. They are kept in the
bookmarks list and may be opened offline.
WAP Push messages are received within the browser and
presented in the list view.
The user may organise bookmarks into user-defined folders, for
example creating a folder of sports bookmarks and a folder of
transport bookmarks.
It is also possible to view a list of all signed documents (see MeT
example above) and access incoming WAP Push messages.
P800/P802
White Paper, January 2003
68
Browser Security
World Wide Web
The P800 supports the TLS/SSL to provide a secure encrypted link between the browser and the
website. This method is commonly used for secure transactions on the WWW. An icon in the
display indicates when a secure connection is in use.
WAP Security
When using certain WAP services the user may want a secure connection between the phone
and the WAP gateway, for example when using banking services. An icon in the display indicates
when a secure connection is used. The P800 is based on the WAP 2.0 specifications where
security functionality is specified with a technology called Wireless Transport Layer Security
(WTLS) and WAP TLS Profile..
The WAP protocols that handle the connection, its transport and its security are structured in
protocol layers. The security is handled by the WTLS layer operating above the transport protocol
layer. There are 3 WTLS classes that define the levels of security for a WTLS connection:
• WTLS class 1 involves encryption with no authentication.
• WTLS class 2 involves encryption with server authentication.
• WTLS class 3 involves encryption with both server and client authentication
Server authentication Requires a server certificate stored at the server side and a root
certificate stored at the client side.
Client authentication Requires a client certificate stored at the client side and a trusted
certificate stored at the server side.
A Wireless Identity Module (WIM) can contain both trusted and client certificates, private keys
and algorithms needed for WTLS handshaking, encryption/decryption and signature generation.
The WIM module can be placed on a SIM card and will then be referred to as a SWIM card.
Certificates
To use secure connections, the user needs to have certificates saved in the phone. User
certificates can be downloaded. There are two types of certificates:
Certificate authority A certificate used to verify that a WAP site is genuine. If the phone
has a stored certificate of a certain type, it means the user can trust
all WAP gateways which present a certificate that can be verified by
the trusted certificate. Certificates can be preinstalled in the phone,
pre-installed in the SWIM, or downloaded from the trusted supplier’s
WAP page.
User certificate A personal certificate that verifies the user’s identity. A bank that the
user has a contract with may issue this kind of certificate. User
certificates can be pre-installed in the SWIM card.
The P800 is loaded with WTLS/X509 certificates from Baltimore, CTE Cybertrust, Entrust,
GlobalSign and VeriSign.

P800/P802
White Paper, January 2003
69
WIM Locks (PIN Codes)
There are two types of WAP security locks (PIN codes) for the WIM on SIM. The locks protect the
subscription from unauthorized use when browsing. The locks should typically be supplied from
the supplier of the SWIM.
Access lock An access lock protects the data in the WIM. The user is asked to
enter the PIN code the first time the SWIM card is accessed when
establishing a connection.
Signature lock A signature lock is used for confirming transactions - like a digital
signature.
Push Services
These are useful for sending updated WAP site contents or WAP links to mobile users. Examples
of services that can be implemented using push services:
• Notifications about new E-Mails, voice mails, etc. Instant messaging and chat
• News, sport results, weather forecasts, financial information (stock quotes etc.)
• Personal Information Manager (PIM) - delivery of contacts, meeting requests etc.
• Interactive games, e.g. play poker with a friend
There are two different forms of Push services, Service Indication and Service Loading.
Reception of push messages and automatic load of URL (see below) may be turned on and off in
the P800 user preference settings.
Service Indication (SI)
A Service Indication message contains a short text message and a URL. In the P800, these types
of messages are typically stored in the WAP messages inbox which is integrated with the
bookmark list in the browser application. When the user opens a message, both the text message
and the URL will be displayed. The user have the options to postpone the message, load the
URL or to delete the message.
Service Loading (SL)
A Service Loading message contains a URL. When such a message is sent to the P800, the URL
will automatically be loaded into the browser application if the user is currently browsing the same
site; otherwise it will be treated as a Service Indication message.
Opera Browser
Opera Software produces a fast standards-compliant browser for multiple platforms including
UIQ. The Opera browser supports frames, javascript, plug-ins and much more whilst having a
very compact code size. Opera has developed a technology called Small Screen Rendering
which reformats full websites to fit the small screens of mobile devices without the need for
scrolling. This technology resides in the browser and does not depend on any additional server
capability in the network. Opera has demonstrated this technology on the P800 and is currently
porting it to UIQ. For further information visit http://www.opera.com/
P800/P802
White Paper, January 2003
70
Symbian OS Operating System
Symbian is the company that developed the Symbian OS technology. Symbian OS is the
operating system for Wireless Information Devices, and can be found in a wide range of PDA,
‘communicator’ and ‘smartphone’ designs. The Symbian OS technology delivers application and
communication capabilities in a small package - it has a robust system kernel, powerful object-
oriented middleware, industry-standard communication protocol suites, and an optimised
implementation of Sun's JavaTM language. Symbian OS is the largest-selling operating system for
smartphones and communicators.
The P800 is based on Symbian OS v7.0 and the established UIQ UI. Sony Ericsson and Symbian
have been actively working with software developers for some time, and a range of UIQ-based
applications have already been publicly demonstrated. Sony Ericsson is also an active participant
in developer events such as the Symbian Developer Conference and Java One.
Third party applications may make use of the communications, display and storage facilities of
the P800. Such applications may therefore be much more powerful than browser-based
applications, enabling games to be faster and more exciting, for example. Applications from other
PDA OSs and from the PC world may be expected to be ported across to the P800. Applications
already available for Symbian OS (for example, on Psion products) may be ported by the supplier
to run on the P800.
The P800 supports Java-based applications. Java technology is platform-independent, portable,
modular and secure. Java applications are easy to develop, deploy and maintain. Because it
supports both PersonalJavaTM and J2ME CLDC/MIDP (see next page), the P800 is ready to run
many applications written for handheld computers and mobile phones.
The P800 has 12 Mbyte user data space in which settings, user data and third party applications
are stored. (9Mbyte on the P802). Applications are easily downloaded directly to the P800 using
the browser, or may be installed from a connected PC.
Key consumer applications for the consumer include games, instant messaging, chat, information
and entertainment. Corporate applications may be deployed, extending information access to the
P800.
Open Environment
Applications may be written in both C++ and Java. Supported Java environments are
PersonalJavaTM and J2ME CLDC/MIDP, both of which are optimised for quick start-up time.
C++
C++ is the most comprehensive and flexible programming environment, which enables rich
applications to developed. C++ applications will run faster than those written in Java.
P800/P802
White Paper, January 2003
71
Java
Java is a widely used and extensible programming platform, which makes the development of
personalized applications and content much easier. Originally developed by Sun in 1991, Java is
a programming language used to develop applications – utility programs, games, plug-ins etc. –
for different hardware and software platforms. Users of Java-enabled devices can install new
applications and games to make their devices more personal and adapt them to specific needs.
Sun marketed Java as a “write once, run anywhere” concept, which at the time was a good
description of Java’s strength. Simply put, Sun based the Java concept on two parts, the Java
application and the Java interpreter, known as the Java Virtual Machine (JVM). A Java
application cannot run by itself, it needs an interpreter that translates the code and runs the
program. This was really the secret behind Java’s ability to work on various platforms. A
developer could write an application without having to think about different computers and
operating systems as long as hardware and software manufacturers included Java Virtual
Machines in their products.
Even if “write once, run anywhere” still applies to some degree, the evolution of handheld
computers and telecommunications forced Sun to adapt Java to the requirements of mobile
devices with small displays and slow connections. This has led, among other things, to the
development of PersonalJava and subsequently to Java 2 Micro Edition, (J2ME).
PersonalJavaTM
PersonalJava, also known as pJava, is an edition of Java appropriate for mobile devices such as
PDAs. It is suited to more powerful mobile phones and PDAs, such as the P800, and has a richer
development environment and can interact more extensively with the P800 functionality
compared to J2ME MIDP/CLDC.
PersonalJava was transferred into the J2ME platform in 1999, becoming the J2ME CDC/Personal
Profile. However, CDC/Personal Profile has not really taken off yet and, pending its breakthrough,
PersonalJava will still be a powerful option for years to come.
The P800 includes Symbian’s implementation of PersonalJava according to the Sun
Microsystems ‘PersonalJava Application Environment Specification (PJAE)’ version 1.1.1,
January 7, 1999. That version corresponds to a Sun JDK 1.1.7 implementation.
PersonalJava applications can make use of the following services:
• TCP/IP network communication
• Graphical User interface library – AWT widgets are mapped on to Symbian OS controls
where applicable)
• JavaBeans support
• Virtual Keyboard and Jog Dial (up, down, select) input
• File System access
• Time/Date sensing
• JNI – Java Native Interface
PersonalJava applications are typically transferred to the P800 from a connected PC.
PersonalJava applications are used in FO mode. If the flip is closed, the application will receive
an event and may choose to close or continue running in the background. There is no UI
available in FC mode.

P800/P802
White Paper, January 2003
72
J2ME CLDC/MIDP
J2ME CLDC 1.0 (Java2 Micro Edition, Connected Limited Device Configuration, version 1.0) is an
edition of Java aimed at small resource-constrained mobile devices where the runtime
environment must fit into a few hundred kilobytes of memory (as compared to the 2.5Mb required
for a typical PersonalJava environment).
MIDP (Mobile Information Device Profile) defines a programming API which has gained wide
industry acceptance, and many MIDP compliant mobile phones are anticipated to come to
market. A large number of applications for this environment is therefore to be expected.
The P800 supports this J2ME CLDC 1.0 / MIDP 1.0 environment. Applications may make use of
the following services:
• Persistent storage (RecordStore class only – no access to the rest of the filing system)
• J2ME canvas size is 208 x 172
• Touch Screen
• Virtual Keyboard and Jog Dial (up, down, select) input
J2ME/CLDC uses a security model, often referred to as a sandbox. The sandbox includes a
number of system components working together to ensure that untrusted applications cannot gain
access to system resources.
MIDP applications can interact with arbitrary remote services that exist as a URL. Data may also
be exchanged with remote devices that accept an HTTP or datagram connection.
Applications are typically downloaded from the mobile operator’s portal or the internet.
Applications are used in FO mode. When the flip closes, the instance of the Virtual Machine is not
visible, but the user may return to the application by selecting it from the Application Launcher.
P800/UIQ Feature Support
The P800 has features that are currently not accessible through the UIQ SDK, including the
Camera, Memory Stick, MMS, Browser and Audio/Video Player APIs.
MIDP Application
running on
MIDP/CLDC/KVM
UIQ Virtual
Keyboard + Jog
Dial
Internet
Persistent
Storage
JAR file
resource
Services and pages
with response in
HTML format
Other networked
devices (datagram
communication)
J2ME
CLDC
Sandbox
HTTP/
Datagram

P800/P802
White Paper, January 2003
73
Developer Support
A range of developer support options are available:
Sony Ericsson Advanced Developer Support
Our most comprehensive annual support service package, the Advanced Developer Support
equips professional developers with everything they need to successfully develop world-class
applications for Sony Ericsson products. With this support contract, developers get access to a
high-quality online support with fast response and resolution times and up to 50 technical support
incidents. They also get access to early technical product information and development tools as
well as the complete range of interactive and static online support resources. This service
requires a paid subscription.
Sony Ericsson Basic Developer Support
The Basic Developer Support is an annual support service package that provides developers with
all the basics to successfully develop world-class applications for Sony Ericsson products. With
this support contract, developers get access to a high-quality online support with same-day
response and resolution times, five technical support incidents as well as the ability to purchase
more. They also get access to complete technical product information and development tools as
well as the whole range of interactive and static online support resources. This service requires a
paid subscription.
Sony Ericsson Online Support
Some online resources are available to all developers for free, all that is needed is to register as
an Ericsson Mobility World Community member. After registration, access is granted to selected
technical product information and development tools as well as limited access to interactive and
static online support resources.
Developer Tools
Metrowerks Code Warrior Development Studio for Symbian Version 2
CodeWarrior™ Development Studio for Symbian OS is Sony Ericsson's choice for native
application development on Symbian OS. CodeWarrior is the essential toolset for developing
advanced applications for the P800. CodeWarrior's native C/C++ support, its award-winning
integrated development environment (IDE), and its tight integration with Symbian OS v7.0 UIQ
SDK give provide everything needed to get applications to market quickly.
For full details, refer to http://www.metrowerks.com
Professional Edition
The professional edition ($1495) offers these features:
• Support for all Symbian OS v7 target applications
• Support for Symbian OS v7-based Software Development Kits
• Integrated x86 emulation debugging support
• Integrated Symbian descriptor presentation in debugger
• Integrated and updated Symbian build components, including AIF, Resource
• Compiler, Bitmap Compiler, and .sis file compiler
• Integrated remote debugging on development boards and Symbian OS v7-based
• smartphones with MetroTRK (target resident kernel)
• Specify multiple development board targets

P800/P802
White Paper, January 2003
74
Personal Edition
The personal edition ($495) offers these features:
• UIQ SDK for Symbian OS v7 Sony Ericsson P800
• Windows x86 emulation debugging support
• Symbian descriptor presentation in debugger
• Updated Symbian build components including AIF, Resource Compiler, Bitmap Compiler
and .sis compiler.
CodeWarrior™ Wireless Development Kit for Symbian OS™ (P800 development kit)
This development kit includes everything required to get started
developing killer applications on the Sony Ericsson P800 phone.
It includes CodeWarrior Development Studio for Symbian OS,
Personal Edition, one pre-commercial sample of the Sony
Ericsson P800 and all the necessary cabling you need to get
started.
The kit costs $1150. For further information, go to
http://www.SonyEricsson.com/developer
Symbian OS v7.0 UIQ SDK for Sony Ericsson P800/802
The UIQ SDK is used to build applications for the Sony Ericsson P800/P802 phones. The SDK
contains library files, documentation, sample code, tools and utilities for building P800
applications in C++ and for creating installation files of C++ and Personal Java applications. It
also includes a UIQ emulator, which requires CodeWarrior Development Studio for Symbian OS
to run C++ applications.
The SDK is a free download from http://www.SonyEricsson.com/developer
Recommendations (Java development)
The UIQ SDK includes support for both Personal Java and J2ME CLDC/MIDP and can be used
with Integrated Development Environments (IDE) for Java such as Java ONE Studio 4 (Mobile
Edition required for J2ME CLDC/MIDP and Community Edition required for Personal Java) or
CodeWarrior Wireless Studio. Use the IDE to build the executable Java file (.JAR file) and then
test it in the UIQ emulator or in the IDE’s Java emulator.
Recommendations (C++ development)
To speed up development, Sony Ericsson encourages testing of a C++ application in the UIQ
emulator. However, this requires that the C++ code is compiled with CodeWarrior Development
Studio for Symbian OS.
Metrowerks Code Warrior Wireless Studio 7
Code Warrior Wireless Studio 7 is a professional tool for wireless Java development. It includes
the following features:
• CodeWarrior tools for Java v6 was the first development tool in the world to
comprehensively support J2ME
• Compile, Link, Preverify, Obfuscate, Optimize, Package, and Run or Emulate your
application in a single step
• Develop applications for J2SE, PersonalJava, or J2ME CLDC/MIDP Platforms
• Full support for JDK 1.1.x, 1.2.x, 1.3.x and 1.4
Wireless Studio 7 costs $599. For full details, go to:
http://www.metrowerks.com/MW/Develop/Wireless/Wireless_Studio/default.htm

P800/P802
White Paper, January 2003
75
Sun One Studio
SunTM ONE Studio 4 update 1 is the latest release in the Sun ONE Studio line of Integrated
Development Environments (IDEs) for JavaTM technology.
For full details go to: http://wwws.sun.com/software/sundev/jde/buy/index.html
Community Edition
The Community Edition supports development in both pJava and MIDP.
• Create stand-alone applications, applets, and JavaBeans[tm] components, or build
database-aware Web applications
• Supports development of JavaBeans components, JavaServer PagesTM, (JSPTM),
Servlets, and JDBCTM
Mobile Edition
The Mobile Edition supports the development of MIDP applications:
• Develop and test MIDlet applications. Source level debugging is available using the
integrated debugger.
• Mount multiple third party emulators and SDKs to the IDE and rapidly switch emulator
devices.

P800/P802
White Paper, January 2003
76
Personalisation and Customisation
The P800 may be personalised by the user and customised at the factory:
• By the User (via the UI, including interactive M-Services).
• By the User via PC-based utility applications.
• Via Over The Air (OTA) configuration, initiated by operator, user or IT helpdesk.
• In the factory or at a Sony Ericsson Service Point, on behalf of a mobile operator.
User Personalisation
Wallpaper and Application Shortcuts
The user may set a static image to be the background
‘wallpaper’ for the FC standby screen. Image size is 208 x
144 pixels and formats JPEG, GIF, BMP, WBMP, MBM and
PNG are supported. Larger images, for example, a
640x480 picture from the CommuniCam, will be resized to
fit.
Wallpaper images may be selected from internal or Memory
Stick storage. They can also be downloaded via M-
Services, beamed in to the P800 using Bluetooth or
Infrared, or transferred in over the PC link.
The application shortcut buttons may be personalised by
the user. They will disappear after a short period to reveal
more of the wallpaper image. Rotating the Jog Dial will
redisplay them. They user may switch them on all the time.
Wallpaper is set in Control Panel, Display. A useful shortcut
is to tap the battery icon in the FO Status Bar and
select Settings. Wallpaper can also be set directly from a
received MMS message.
Screen Saver
A ‘screen saver’ image is displayed after a period of
inactivity. The user can switch this facility on and off and
select the delay period before the screen saver is
displayed. Image size is 208 x 320 and format is the same
as the Wallpaper image above, with the addition of support
for animated GIF. Note that use of animated GIF increases
power consumption. The top part of the image is displayed
in FC mode and the entire image is displayed in FO mode.
Device lock may be used in combination with the screen
saver. Upon pressing a button or touching the screen, the
user will be prompted to activate keys and/or enter the
device lock code.
When the screen saver or screen blanker is deactivated,
the P800 will revert to the state it was in before the screen
saver was activated.

P800/P802
White Paper, January 2003
77
Picture Phone Book
The user may store a picture of each person in Contacts.
When an incoming call is received with CLI matching that
contact, the contact’s picture will be displayed together with
the other information. The contact’s picture is also
displayed when making a call.
Pictures are easily taken using the built-in camera, though
of course other images can be loaded in to Contacts. A
copy of the picture is held in the Contacts database,
therefore the original picture may be deleted or renamed
without losing the copy stored in Contacts.
Ringtones
The user can add as many ringtones as desired, subject
only to available file space. Ringtones may be collected
from many sources including Memory Stick, M-Services,
MMS and transfer from a PC.
Any compatible audio file in the multimedia storage (Internal or Memory Stick) can be selected as
a ringtone. The P800 can play both iMelody format ringtones and the following polyphonic
formats: AMR, AU, MIDI, RMF (Beatnik) and WAV.
A system default ringtone is provided. This is the ringtone when the P800 is first initialised. It
cannot be deleted and is retained after a Master Reset.
The user may select a user default ringtone in the Phone application. In FO mode select Edit,
Preferences, Sounds and alerts. This will now be played where no Personal ringtone is identified
for the incoming call.
A Personal ringtone may be selected for a contact – simply select the required ringtone whilst
entering or editing the contact’s details. When the Calling Line Identification (CLI) of the incoming
call is matched to a contact, the Personal ringtone for that contact will be played.
Ringtones are played directly from the Internal or Memory Stick storage. Therefore, if they are
renamed or deleted (using the Audio application), or located on the Memory Stick and it is
removed, the P800 will instead play the system default ringtone.
The flow diagram on the next page illustrates the logic for ringtone selection when an incoming
call arrives.
If no CLI information is available, then only a default ringtone can be played. If the user has
selected a personalised default ringtone and it is available (can be read from the internal storage
or Memory Stick) then it will be played, otherwise the system default will be played.
If CLI information is available, the P800 checks the Contacts database to find a contact with the
telephone number in question. If a Personal ringtone has been set for this contact, it will be
played. If the ringtone has been deleted, moved, renamed or exists on a Memory Stick that is
unplugged, then the system default ringtone will be played.

P800/P802
White Paper, January 2003
78
Other Audio Personalisation
The following sounds are may also be personalised in the P800:
• Time (alarm)
• Calendar (reminder alerts)
• Tasks (reminder alerts)
• Messaging (notification of new message)

P800/P802
White Paper, January 2003
79
Sony Ericsson Content
The P800 is supplied with a variety of multimedia material in order to demonstrate the
applications and provide the user with a ‘starter pack’ of useful and fun content. The material
supplied on the P800 itself is selected to be acceptable in all cultures and to be independent of
time. More contemporary and localised content can be made available via download.
The table below summarises the multimedia content provided in the P800’s internal storage, on
the Multimedia ROM and from wap.sonyericsson.com. Exact content is subject to change.
Content type
Internal
Storage
Extra
on CD
Total
on Cd
Web/
WAP
Wallpapers 93
12 30
Screensaver 21
Animated GIF 112
Ring melodies 11 2 13 22
Sound effects 527 7
Music MP3 11
Video Clip 11 1
EMS Images 66
EMS Animations 15
MMS Templates 88 19
MMS Pictures 2 8
The content loaded in the internal storage (apart from EMS) can be deleted by the user and will
be lost on Master Reset. It may be restored from the Multimedia CD.
Sample Image Content
Example Wallpaper pictures
Example GIF animation – can be used in MMS messages.

P800/P802
White Paper, January 2003
80
Example screen saver
Example MMS pictures
Audio Content
Ringtones
Name Type Size Location Notes
System Default Midi Fixed Retained at Master Reset
BigBand Midi 14kB Internal
DrumnBass Midi 7kB Internal
Happy iMelody < 1kB Internal
Ktechy RMF 48kB Internal
Lithium Midi < 1kB Internal
Oldfashioned WAV 35kB Internal
Skipdown iMelody < 1kB Internal
Stowaway RMF 34kB Internal
Techno Midi 16kB Internal
Trance Midi 10kB Internal
Zinc Midi < 1kB Internal
Frenitian RMF 65kB CD
Samba Midi 15kB CD
Disco Midi 15kB WAP/Web
Flower Midi 12kB WAP/Web
Europium Midi 4kB WAP/Web
Lutetium Midi 4kB WAP/Web
Xenon Midi 4kB WAP/Web
March Midi 13kB WAP/Web
See-through RMF 24kB WAP/Web
Semba Midi 17kB WAP/Web

P800/P802
White Paper, January 2003
81
Sound Effects
Name Type Size Location Notes
Default alerts Fixed Retained at Master Reset
Arrow sound WAV 13kB Internal storage
Bird Midi 5kB Internal storage
Car horn WAV 23kB Internal storage
Door bell Midi 1kB Internal storage
Tap to Midi 1kB Internal storage
Car brakes WAV 39kB CD
Rooster WAV 107kB CD
Drum roll Midi 5kB WAP/Web
Plane WAV 60kB WAP/Web
Ring-futuristic Midi 11kB WAP/Web
Ring-symphony Midi 8kB WAP/Web
Music
Name Type Size Location
Lateral Thinking MP3 800kB Internal Storage
Video
Sony Ericsson ‘World of Connectivity’ (713kB)

P800/P802
White Paper, January 2003
82
MMS Templates
Each template has an animation and a sound clip.
Confused Congratulations I am late
I miss you Invitation Let’s go party
Love you OK

P800/P802
White Paper, January 2003
83
PC Software for Personalisation
Two PC applications may be downloaded from www.sonyericsson.com. The Image Editor is also
available on the P800 Multimedia CD.
Sony Ericsson Image Editor
The Sony Ericsson Image Editor lets the user crop, zoom, rotate and adjust colour, contrast and
brightness settings for many PC image file formats, and send them directly to the P800. The
image can then be used by any application that can access image files on the P800 storage.
Typical uses are to create Wallpapers, prepare pictures of contacts and images to use in MMS
messages.
Pictures can be selected from
the PC’s hard disk or other
media.
The required image can be
zoomed and cropped.
Brightness, contrast and colour
balance can also be changed.
The edited image is previewed
on a replica of the P800.
When it is ready, the image can
be transferred to the P800
using cable, infrared or
Bluetooth.
Sony Ericsson MMS Home Studio
The MMS Home Studio allows MMS messages on to be quickly and easily composed on a PC.
The result may be previewed in a P800 emulator on the PC screen and then downloaded to the
P800 via infrared, cable or Bluetooth wireless technology.
A collection of images and sounds is supplied. Images can be loaded from the PC and are
converted to 160 x 120 pixels and the user’s choice of BMP, GIF or JPG. Sound recordings can
be made, or existing sound files imported for use with MMS. Composed messages may be stored
in MMS Home Studio.

P800/P802
White Paper, January 2003
84
Over-The-Air (OTA) Configuration
OTA remote configuration provides simple set-up of services. The user is spared the task of
finding complex technical information and then manually entering it via the UI. Instead, a web
request or a call to be the mobile operator’s helpdesk is all that is necessary – the appropriate
settings can then be sent via SMS directly to the P800.
OTA configuration using the Ericsson/Nokia Over The Air Settings Specification enables the
following parameters to be provisioned:
• WAP Account (Account name & WAP Gateway settings; Like a WAP Profile on the R380)
• ISP Settings (Bearer information, username, password)
• Bookmark (name and URL)
• SyncML settings
• MMS Settings
The following parameters may be remotely configured according to WAP Forum specifications:
• WAP Account
• ISP Settings
Further OTA configuration is provided using Nokia Smart Messaging. It is used to set up E-Mail
accounts, specifically:
• ISP (Bearer information, username, password, IP and DNS addresses, login script)
• E-Mail account (Username, password, address, server details)
Sony Ericsson WAP Configurator
Sony Ericsson’s WAP Configurator provides WAP settings for many networks as a free service to
owners of Sony Ericsson mobile phones. It may be found at http://www.sonyericsson.com/.
Factory Customisation
Factory customisation will be available to mobile operators and volume customers. This enables
the hardware, applications, settings and media to be tailored to customer needs, including:
• Customised One-button Internet Access
• Pre-configured settings. ISP, WEB / WAP, GPRS etc
• Pre-loaded content, including screensavers, wallpapers, ring tones, local WAP/WEB
pages, pictures, demonstration MMS messages.
• Bookmarks
• Pre-loaded applications. Games, extended security, 3rd party applications
• Organiser entries. Calendar, contacts, Jotter notes, Voice notes etc.
• Certificates
• Customised Flip
• SIM lock
Customisation is carried out by loading the P800 with a uniquely identifiable customisation
package, made up from the following elements:
• Default values for user configurable settings
• Default values for hidden settings (i.e. settings unavailable to the user via the UI. Hidden
settings are used to switch between customisation alternatives anticipated in the generic
system software).
• Preloaded user data (i.e. content such as welcome documents and messages, notes,
contacts, etc.)
• Preinstalled executables (i.e. executable wizards, 3rd party applications, etc.)

P800/P802
White Paper, January 2003
85
Games
The P800 is supplied with 4 games. Many more can be loaded thanks to the P800’s support for
third party applications written in C++, PersonalJava and J2ME CLDC/MIDP.
Solitaire
A solitaire game is included. Options to tap or drag-and-drop for moves and high-score
facility. Solitaire is pre-loaded into the user storage area. It may be uninstalled to make more
space. It is included on the Multimedia for P800 CD for later re-installation.
Chess
The P800 includes a sophisticated Chess application which includes the ability to play
remotely with another player over SMS.
Players are created by selecting them from Contacts or giving them local names within the Chess
application. Players may be:
• Local (Computer) – Play against the P800, selecting a suitable skill level.
• Local (Human) – 2 players can use the P800 as a chess board.
• Remote (Human) – Play against another person, exchanging moves using SMS.
Each move is timed and a list of moves may be viewed. It is possible to step backwards and
forwards through a game.
Each game is given a name and it may be suspended and saved at any time. The user may
therefore have a number of games stored at any time, moving between them as required.
Chess is pre-loaded into the user storage area. It may be uninstalled to make more space. It is
included on the Multimedia for P800 CD for later re-installation.
Men In Black IITM: Alien Pursuit
The Men In Black agents are once again called to handle an emergency situation. A
transporter carrying alien criminals lands on the roof of a shopping mall. Men In Black agents C
and R must clean up the mess and hunt down the aliens that are running loose.
This game is provided on the Multimedia for P800 CD-ROM and must be installed before use.
To play, select which agent you want to be. You will be automatically moved through the
shopping mall. Aliens are running around. You can shoot them using the stylus. Your basic
weapon has a capacity of 6 shots. It is reloaded by tapping the gun icon or rolling the Jog
Dial. Shooting certain aliens will win you a weapon upgrade. The aliens are armed and will shoot
back if you are not quick!
You start with 5 style points and can collect more by eliminating certain aliens. Shooting a
civilian will cause you to lose a style point. Agents with no style points are suspended!

P800/P802
White Paper, January 2003
86
The game is suspended by events such as incoming phone calls. When the application is re-
started from the Application Launcher, it will continue from the start of the level which was last
being played.
Stunt Run
Stunt Run puts you at the wheel of your chosen stunt car on the Sony Ericsson race
track! Select a car with your preferred balance of acceleration, top speed and handling and
proceed to the starting grid of an easy, normal or hard circuit.
Touch the buttons at the left hand end of the screen for reverse, forwards and fast-forward
movement. Use the Jog Dial to steer the car.
The game can be played in Single Player, Multiplayer and Tournament form. The demo mode
shows a car driving round the circuit.
This game is provided on the Multimedia for P800 CD-ROM and must be installed before use.
P800/P802
White Paper, January 2003
87
BluetoothTM Wireless Technology
The P800 features built-in Bluetooth wireless technology. Its short-range radio link operates in the
globally available 2.4 GHz frequency band, ensuring fast and secure communications up to a
range of 10 metres.
Bluetooth wireless technology is designed to operate also in noisy radio frequency environments,
providing reliable and high data throughput. To achieve this, techniques such as frequency
hopping and error correction are used. To enforce data security, data can optionally be
encrypted.
Bluetooth wireless technology facilitates instant connections, which are maintained even when
the devices are not within line of sight. High-quality voice transmission is provided under adverse
conditions, making it possible to use a headset connection to the P800 at all times.
Sony Ericsson is a founding partner of the Bluetooth Special Interest Group (SIG). Examples of
Bluetooth wireless technology devices that are available now or are expected to be available in
the near future include:
• Headsets for wireless voice transmission and remote call control
• PC cards for Bluetooth wireless technology in laptops and PDAs
• MP3 music player
• Other phones for exchanging business cards, ring signals, playing games etc.
• Digital still and motion video cameras
• Printers, hard disks and other storage devices
• Handheld scanners for text, barcodes and images
Please note that restrictions upon the use of Bluetooth may exist in a few countries. Contact a
Sony Ericsson representative to check if the use of Bluetooth is restricted in your country. If you
are unsure, the Bluetooth function should be switched off until you know the possible scope of
any restrictions.
Benefits of Bluetooth wireless technology in the P800
No cables Bluetooth wireless technology gives a true wireless connection to
headset, computers, networks, printers and other devices.
Radio Link Bluetooth does not require line-of-sight alignment. For example,
when using the P800 to connect a laptop to the internet, a Bluetooth
link between the laptop and the P800 can be established even
when the P800 is placed in a jacket pocket, or placed near a
window for better (GSM/GPRS) reception
Several devices The P800 can maintain several devices, which you trust, in a
pairing list, enabling rapid and safe connection when those devices
are in range
High transmission speed Comparable to USB.
Secure and fast Data connection with a Bluetooth PC/laptop turns the phone into a
modem for connecting to the Internet and for data transfer (no need
to find and plug in cables or to align infrared sensors).
Synchronisation Fast synchronization of calendar and phone book with PC/laptop
and PDA.

P800/P802
White Paper, January 2003
88
Beaming Quick exchange of business cards, calendar events and melodies
with other phones and devices.
Low power Low power consumption.
Bluetooth Usage Cases with the P800
Bluetooth Headset
• Make and receive calls using the buttons on the
handset and voice command.
• Multiple headsets can be defined, for example a
Bluetooth personal headset and a Bluetooth car kit.
Laptop PC / PDA
• Connect to P800 over Bluetooth and use it as a
modem to connect to the internet.
• Synchronise data.
Mobile Devices
• Share business cards and appointments using
vCard and Vcal
• Share photographs and sound clips

P800/P802
White Paper, January 2003
89
Synchronization & Data Transfer
In everyday life, access to an updated calendar and details of friends and business colleagues is
greatly appreciated. To be truly mobile, users must be able to carry their important information
with them. Equipping mobile phones with Personal Information Manager (PIM) programs like
calendars, task lists and address books gives users access to their most important data
anywhere and anytime. The information is kept updated by synchronizing with the information at
the office or at home. The growing use of groupware such as Microsoft® Outlook® and Lotus®
Notes® means that more and more meetings are booked electronically in daily business life.
The P800 uses the SyncML protocol for synchronisation. This means that it has compatibility to
synchronise with a wide variety of devices over a number of different communications media.
SyncML – An Open Standard for Synchronisation
SyncML Background
Leading the way in providing remote synchronization capability, Sony Ericsson realizes that
interoperability of remote synchronization is of utmost importance if mobile data usage is to
become as widespread as generally predicted. That is why Ericsson, along with IBM, Lotus,
Motorola, Matsushita, Nokia, Palm Inc., Psion and Starfish Software, founded the SyncML
initiative in February 2000. Supported by more than 600 software and hardware developers, the
SyncML initiative seeks to develop and promote a globally open standard for remote
synchronization, called SyncML. Unlike many other synchronization platforms, SyncML is an
open industry specification that offers universal interoperability. Because it uses a common
language, called XML, for specifying the messages that synchronize devices and applications,
SyncML has been called the only truly future-proof platform for enabling reliable and immediate
update of data. The benefit for the end user is that SyncML can be used almost anywhere and in
a wide variety of devices, regardless of application or operating system
What is SyncML?
SyncML is the common language for synchronizing all devices and applications over any
network. SyncML leverages Extensible Markup Language (XML), making SyncML a truly future-
proof platform. With SyncML any personal information, such as E-Mail, calendars, task lists,
contact information and other relevant data, will be consistent, accessible and up to date, no
matter where the information is stored. For example, a calendar entry made to a mobile device on
a business trip is equally available to a secretary in a network calendar. SyncML is the ultimate
choice for remote synchronization.
The P800 uses SyncML for both local synchronization (for example, with a PC using Bluetooth or
a cable connection) and remote synchronisation over HTTP.
Designed for the requirements of the wireless world
SyncML is designed specifically with the wireless world’s tight requirements in mind. SyncML
minimizes the use of bandwidth and can deal with the special challenges of wireless
synchronization, such as relatively low connection reliability and high network latency. SyncML
supports synchronization over WAP, HTTP or OBEX. As an open, future-proof standard, SyncML
is the synchronization choice for any device or application of the mobile information society. For
more information on SyncML, see http://www.syncml.org/.

P800/P802
White Paper, January 2003
90
Benefits of a common synchronization protocol
End users
Today’s user of mobile devices probably uses a different
synchronization product with every device. Each technology can
synchronize only a few applications, or is limited to a particular type
of network connection. This arrangement is expensive to install,
confusing to configure and
operate, and costly to administer. With SyncML, users will be able
to buy devices that synchronize with a broader range of data.
Device manufacturers
Device manufacturers will benefit from a common protocol that will
make the device interoperable with a broader range of applications,
services, and network and transmission technologies
Service providers Service providers moving into the growth arena of application
hosting are particularly concerned that a proliferation of
synchronization technologies will make it impossible to deploy and
support their customers in a cost-effective manner. To support the
range of data types and devices in use today, service providers
must install and configure multiple server infrastructures, maintain
and support that infrastructure, and maintain compatibility and
performance. The alternative now available, to use a single solution
for data connectivity, involves the risk of a tight coupling to a
propriety solution. With SyncML, they will be able to provide
connectivity to a wider selection of applications.
Application developers Choosing to support multiple synchronization technologies enables
an application to support more types of devices and networked
data, but that choice comes at a cost. With SyncML, application
developers will be able to develop an application that can connect
to a more diverse set of devices and network data.
Network operators As multiple applications that need remote synchronization over
WAP are developed, there will be an automatic growth of revenue
for network operators.
Which information can be synchronized?
The P800 supports synchronisation of the following data types:
Application Remote
Sync
Local
Sync
Contacts 9 9
Calendar 9 9
Tasks 9 9
Jotter (text part only) 9
E-Mail **
9
** The E-mail implementation is slightly proprietary and therefore not fully Sync-ML compliant.
Note that E-Mail can of course be fetched remotely using the Messaging application.

P800/P802
White Paper, January 2003
91
Remote Synchronisation
Remote synchronisation takes place over the air using HTTP and is the ideal way to keep the
P800 up to date. Using GPRS, the P800 can be continuously connected to the remote
synchronisation server.
Synchronisation services will be offered by mobile operators, third-party service providers and as
added capability to corporate PIM applications. Corporate PIM applications such as Microsoft®
Exchange and Lotus® Notes® can be supplemented with SyncML capability.
PC Suite for P800
Local Synchronisation
The P800 is supplied with PC software for local synchronisation. It may be loaded from the
PC Suite for P800 CD-ROM.
Bluetooth, Infrared or Cable
The P800 always synchronizes using SyncML, regardless of connection type. It connects via
Bluetooth wireless technology, infrared or cable. The cable is connected either directly to the
phone or to the desktop charger.

P800/P802
White Paper, January 2003
92
Automatic synchronization
Synchronisation can be configured to start automatically, given that a suitable synchronization
program must be running on the other device:
• When the USB cable is plugged in to the P800.
• When the P800 is placed in to the desk stand, and the desk stand is connected to the
other device.
• When Bluetooth is activated on both devices and they come into operating range
• When infrared is activated on both devices and the infrared sensors are aligned.
Intelligent process
A synchronization engine performs the task of synchronizing. For local synchronization, the
synchronization engine is an application that runs on the desktop computer. The synchronization
engine compares, updates and resolves conflicts to ensure that the information in the phone is
the same as that in the computer.
Compatibility
The supplied PC software enables synchronisation with the following applications:
• Lotus® Organizer® 5 & 6
• Lotus® Notes® 4.6, 5.0
• Microsoft® Outlook® 98, 2000, 2002
The PC requirements are as follows:
• Microsoft® Windows® 2000, Me, XP
• Minimum recommended hardware configuration for the version of Windows in use.
• 30Mb free space on hard disk
File Transfer Utility
A utility is provided which enables files to be transferred to and from a P800 connected to a
PC. It makes the P800 appear as a device in Windows Explorer. The Internal Storage and
Memory Stick appear as two drives connected to the device:
View of the P800 internal and Memory Stick storage in Windows Explorer

P800/P802
White Paper, January 2003
93
Typical uses for this include:
• Archiving pictures taken on the P800 to PC storage
• Moving images to the P800 to use in personalisation, MMS messages etc.
• Moving sound clips to the P800 for personalisation.
• Store work documents (Word, Excel etc) on the P800 to read whilst on the move.
Backup and Restore
Backup is initiated from the connected PC. Note that the Syncstation desk stand must be used
for backup and not infrared or Bluetooth wireless technology. Files in the user data area (which
includes loaded third party applications) are backed up to PC storage.
The restore utility takes stored data from the PC and places it back on to the P800.
Language Change Utility
The P800 has a larger, richer UI compared to an ordinary mobile phone. Applications often
have help information also. Consequently, it is impractical to store many languages on the P800
at the same time. To facilitate language change, a PC utility is provided which enables the
required language to be loaded on to the P800.
Software Installation Utility
This utility enables P800 applications to be installed from the PC.
Dial-Up Networking Wizard
This utility assists the user to create GPRS, HSCSD and CSD connection definitions in the
Windows Dial-Up Networking folder. All the necessary information can be entered in a logical
way. Set Infrared status to Modem in the Control Panel to use this facility over infrared.
Other PC Suite for P800 Content
• Interactive learning video
• User Guide and Quick Guide documentation in local languages
• Drivers for USB and using the P800 as a modem

P800/P802
White Paper, January 2003
94
Object Exchange – ‘Send As’
The P800 makes it possible to transfer objects over Bluetooth, infrared and Messaging. This is
presented to the user via ‘Send As’ commands in applications. Simply select an item such as a
contact, select ‘Send As’ and select the method to be used for sending. Typical applications are
to beam an appointment to other people, or to receive a new background image.
Bearer >
Application (Data Type)
IR Bluetooth SMS MMS E-Mail
Contact (vCard) 9 9 9 9 9
Appointment (vCal) 9 9 9 9 9
Tasks (vCal) 9 9 9 9 9
Jotter ** 9 9 9 9 9
Image 9 9 9 9
Sound Clip (Ringtone) 9 9 9 9
Bookmark 9 9 9 9 9
Voice Memo (Voice Notes) 9 9 9 9
Third Party Applications
(‘Send As’ API)
9 9 9 9 9
** SMS is text only; option to send the picture as GIF using the other bearers.
Note that the P800 messaging application enables the user to add objects into EMS and MMS
messages. See Messaging section.
To perform a ‘Send As’ beam operation using
infrared, the two devices are lined up and the
sender initiates the transfer.
To beam over Bluetooth, a scan finds the other
devices within range. The user can then select
the required device and send the information
across.
When sending over SMS, MMS or E-Mail, the
required message type is created with the
selected object attached. It is then sent over
the air.
P800/P802
White Paper, January 2003
95
GPRS, HSCSD and CSD Connections
The introduction of GPRS (General Packet Radio Services) is one of the key steps in the
evolution of today’s GSM networks for enhancing the capabilities of data communication. Data
traffic is increasing enormously (over both wired and wireless networks), with the growth in
demand for Internet access and services paralleling that for mobile communications. Users want
access to the Internet while they are away from their offices and homes, and surveys have found
that the vast majority of business professionals want the ability to send and receive E-Mail,
browse the Web and transmit text and graphics on a portable device. That is why the main
applications driving Mobile Internet development are E-Mail clients and Web browsers.
The demand for high-speed Internet access will be the key driver for coming generations of
wireless services, and GPRS can deliver the necessary speed. GPRS allows innovative services
to be created, enabling new and previously inaccessible market segments to be addressed and
increasing customer loyalty.
GPRS applications can be developed as both horizontal and vertical. Vertical applications are
specific, including those for operations such as reaching police and emergency, taxi, delivery or
automated services (vending machines, supervision, vehicle tracking). Horizontal applications are
more generic and include those for Internet access, E-Mail, messaging, e-commerce and
entertainment.
GPRS is able to take advantage of the global coverage of existing GSM networks. Applications
developed for GPRS can be deployed on a large scale and can reap the associated benefits.
GPRS also provides a secure medium for connections to private networks, banking and financial
services.
The P800 supports connection to the internet, company intranets and mobile operator WAP
services over GPRS, HSCSD and CSD. These will be explained in more detail later in this paper.
A typical configuration will be to use GPRS for a continuous connection to the net. With GPRS,
the P800 sends data in “packets” at a very high speed. The P800 remains connected to the
network at all times, using transmission capacity only when data are sent or received. This
enables E-Mail to be automatically fetched, whilst the browser is always available for immediate
use. Third Party applications such as instant messaging clients will also benefit from a GPRS
‘always on’ connection.
Using the P800 as a Modem
The P800 contains a complete GSM/GPRS modem enabling it to be used to connect external
devices such as laptop PCs to the internet or corporate intranet. The P800 is connected to the
laptop using infrared, Bluetooth or cable, and will connect over the air using GPRS, HSCSD or
CSD. Set Infrared status to Modem in the Control Panel to use this facility over infrared.
The P800 appears to the laptop like a normal modem, having an AT command set compatible
with industry de facto extensions and ETSI 07.07. Note that SMS and SMSCB are not supported
over this channel. A Windows modem driver file is supplied on the PC Suite CD-ROM.

P800/P802
White Paper, January 2003
96
Once paired with a Bluetooth-enabled laptop, the P800 is ready to make an immediate connection to
the Internet or corporate network. Because Bluetooth is wire-free and requires no line-of-sight
alignment, laptop can be positioned for maximum comfort whilst the P800 can remain in a jacket
pocket, briefcase or even be placed up to 10 metres away to get optimal reception.
Infrared may also be used to link the P800 with other devices. Range is typically up to 1 metre. The
two infrared ‘eyes’ must be kept in line of sight, at an angle of no more than approximately 30
degrees.
Or a USB cable may be used.

P800/P802
White Paper, January 2003
97
Technical Explanation of CSD, HSCSD and GPRS
This section provides an overview of the way data communication works in a GSM network
environment. This will help you to understand the characteristics of the different solutions
supported by the P800 and the parameters which govern the data transmission speeds available.
Circuit Switched Data (CSD)
A modem and landline is a common way to connect to the internet and company networks. The modem
establishes a telephone call to the remote server which is ‘circuit-switched’, meaning that a telephone circuit
is maintained for the duration of the connection, irrespective of whether data flows or not. The connection
has a fixed bandwidth and is normally charged on a connected-time basis.
In GSM networks, this facility is widely available and is called Circuit Switched Data (CSD). It is
very similar to using a modem, but is subject to lower data transmission speeds due to the
connection taking place over the GSM wireless network. The standard speed of operation for
CSD is 9.6kbps transmit and receive. 14.4kbps is available in some GSM networks. The P800 will
operate at the higher speed where it is available.
The above diagram shows an end-to-end overview of a circuit switched data call via the GSM
network. When establishing a data call, the P800 will be connected via the GSM network to what
you may think of as a ‘modem’ within the network, rather like the GSM network is acting as a
Circuit-Switched Network Server

P800/P802
White Paper, January 2003
98
wireless RS232 cable. The modem makes a PSTN or ISDN call to the Point Of Presence
telephone number of the required resource, for example your Internet Service Provider or
company modem pool for intranet access. Since the modem in the GSM network operates to
common standards, no special configuration is required at the ISP or company remote access
servers. The limitation on transmission speed (9.6kbps or 14.4kbps) is due to the lower
bandwidth of the wireless connection from the P800 to the modem.
As well as making data calls itself (built-in E-Mail, browsing and other applications), the P800 may
be connected to a PC using USB cable, infrared or Bluetooth. In this case it acts like a modem.
Either way, a standard CSD call Is limited to 9.6kbps or 14.4kbps.
High Speed Circuit Switched Data (HSCSD)
HSCSD operates in a similar manner to CSD, but allocates more radio capacity between the
P800 and base station in order to increase the overall speed of the connection. Some explanation
of the GSM system will help explain the characteristics of HSCSD.
A GSM mobile phone making a voice call will digitise the speech into a very efficient compressed
data stream. One radio channel has enough capacity to carry 8 of these data streams, so the
channel is divided into 8 repeating timeslots. The phone is allocated a radio channel and timeslot
and will send the data stream in bursts over that channel. Other phones in the cell may make use
of the other timeslots in the channel. A separate receive channel and timeslot is allocated and
works in the same way.
When making a CSD call, the data is similarly sent in bursts over one of the 8 timeslots in the
transmit channel. The basic data rate of this transmission is 9.6kbps, but some networks are
upgraded to a data rate of 14.4kbps.

P800/P802
White Paper, January 2003
99
In the above example, terminal A is a phone using one timeslot for a voice call, terminal B is a
P800 using one timeslot for a CSD data call and terminal C is a phone using one timeslot for a
CSD WAP session. In each case, the timeslot is allocated whether data is transmitted or not.
In order to achieve higher data rates, the GSM terminal may be allocated more timeslots within
the transmit and receive channels. Since common applications such as browsing benefit from
having high data receive rates without requiring high transmit rates, HSCSD configurations are
typically asymmetric, meaning that data speed in one direction (receive) is higher than the data
speed in the other (transmit). This also saves battery life.
The slot allocation and hence the speed is set by the GSM network when the call is initiated, and
may be dynamically altered depending on network conditions such as the number of active users
in each cell. In the above example, the P800 (terminal B) has been allocated 2 receive timeslots.
The HSCSD maximum data rates (kbps) using the P800 are shown below.
9.6kbps per
timeslot
14.4kbps per
timeslot
Rx 19.2 28.8
Tx 9.6 14.4
The timeslot usage is not linked to demand from applications – an HSCSD connection will be
maintained even if no data is flowing. The data ‘pipe’ is (as far as practicable) maintained fully
open for you whether data flows or not. HSCSD connections are typically charged by connection
duration in the same way as CSD calls.

P800/P802
White Paper, January 2003
100
Here is a summary of the slot usages in HSCSD. One ‘uplink’ and 1 to 2 ‘downlinks’.
Analogue and ISDN (V110) Bearer Service Types
CSD and HSCSD are capable of Analogue and, where supported by the mobile operator, ISDN
connections. ISDN offers faster call set-up time and can increase the performance of an HSCSD
connection due to the limitations in analogue modem technology. The simplest option is to test
ISDN bearer mode, and switch to analogue if no connection can be made. Note that due to
network limitations, analogue is often the only bearer that works when the user is roaming.
GPRS
GPRS mode combines the speed advantages of multi-timeslot working with packet data
efficiency. Instead of utilizing a constant stream of timeslots in a circuit-switched call, GPRS
mode sends/receives data in small packets, as needed, much like IP on the internet. Capacity is
only used when data is being sent or received, which means that it is possible to be “constantly”
connected so that applications have immediate access to networked servers. The radio resources
are shared between users in a much more efficient way than is possible using circuit-switched
methods – timeslots are dynamically allocated to those users who are transmitting and receiving
data. The service is typically charged by the amount of data transferred.
Connection set-up is fast and the P800 will normally be left connected for the whole time it is
switched on. When applications need to transfer large amounts of data such as files, images etc,
it is possible to increase bandwidth by using more timeslots for the duration of the transfer. The
P800 supports up to 4+1 timeslots receive + transmit. The GSM network will dynamically allocate
timeslot resources depending on current network conditions.
Server

P800/P802
White Paper, January 2003
101
The capacity of each timeslot depends on the network and four coding schemes are defined, CS-
1 to CS-4. These are different to the capacities in HSCSD due to the differences between circuit-
switched and packet data operation. GPRS networks are typically launched using CS-1 and CS-2
only, limiting maximum speeds to those shown in bold below. The P800 supports CS-3 and CS-4
and will operate at the higher speeds where introduced by mobile operators.
CS-1 9.05kbps CS-2 13.4kbps CS-3 15.6kbps CS-4 21.4kbps
Rx 36.2 53.6
62.4 85.6
Tx 9.05 13.4
15.6 21.4
The diagram below shows how the P800 in GPRS mode will send data in packets, combining
timeslots when extra bandwidth is required, up to a maximum of 4 for received data and 1 for
transmitted data
Applications such as Messaging and the integrated browser will automatically initiate CSD,
HSCSD and GPRS connections, warning you if your desired action requires another connection
to be cut. Whilst a CSD/HSCSD connection is terminated after the transaction or a period of
inactivity, the GPRS connection will be maintained. This means that, for example, Web and WAP
pages may be browsed without any connect delay, and that the E-Mail client can automatically
poll for new messages.
When using the P800 as a modem to a PC, the GPRS connection is initiated from the PC as
usual by selecting a Windows DUN connection, either explicitly within the DUN folder or
implicitly via the usual way that Windows enables applications to request connections. Where a
GPRS connection is defined in the DUN entry, the P800 will initiate a GPRS attach and connect
to the GPRS network.

P800/P802
White Paper, January 2003
102
The required GPRS server resource is defined by an Access Point Name (APN) rather than a
telephone number. Example APNs might be
Corporation.operator.country Connect to your corporate intranet via a VPN
Internet.operator.country Connect to internet via the mobile operator’s ISP
Wap.operator.country Connect to the mobile operator’s WAP service
The Access Server in the GSM/GPRS network will make the connection to the requested
resource. Access control and security is performed using standard components such as Radius
servers.
Once connected, the user may simply leave the connection in place and access the remote
resources as and when required.
The diagram below shows the end-end connection route for a GPRS connection. The P800 and
PC ends are the same as before. The mobile operator is enabled to provide direct packet data
access to WAP and internet resources. By establishing a suitable Virtual Private Network (VPN)
connection to the corporate network, it is possible for the mobile user to access corporate intranet
facilities. Your mobile operator will be able to advise you on the available VPN options. Typical
methods are IPsec tunnelling over the internet, leased line and frame relay.
The P800 (A) is connected to the Internet Service Provider and may browse the web and check
mail. This connection is left open, enabling the mailserver to be polled periodically.
Using the P800 as a modem (B), it may be linked to a laptop PC using either infrared or
Bluetooth. A GPRS connection can be made to the corporate network enabling intranet and mail
services to be accessed.
The P800 may also be configured to access the corporate network directly using the built-in
Browser and Messaging applications.
A
B

P800/P802
White Paper, January 2003
103
Chinese Models In Detail
This section provides more information about the extra features of the P800/P802 for Chinese
language markets and the differences when compared to the P800 latin characterset models.
Product Name and Languages
Market Product
Name
Default Language for UI, Dictionary and
printed manual
Alternative UI
Language
China P802 Simplified Chinese (ZS)
Hong Kong P800 Traditional Chinese Hong Kong (ZH)
Singapore P800 Simplified Chinese (ZS) English (EN)
Taiwan P800 Traditional Chinese Hong Kong (ZH)
There are basically two written languages of Chinese – Traditional and Simplified. Traditional
Chinese is used in Taiwan, with a variant in Hong Kong. Simplified Chinese is primarily used in
the People’s Republic of China (PRC). British English is available as an alternative.
Input Methods
Market Product
Name
Flip Keys Default Input
Method
Alternative Input
Method
China P802 Strokes, Latin Pinyin Strokes
Hong Kong P800 Strokes, Latin Strokes Pinyin
Singapore P800 Strokes, Latin Pinyin Strokes
Taiwan P800 BoPoMoFo,
Strokes, Latin
BoPoMoFo Strokes
Strokes is an input method based on the basic building blocks of Chinese characters. A Stroke is
a component of a Chinese character written with one motion of the brush to paper.
Pinyin is a method of writing down the pronunciation of Chinese characters using the letters of the
Latin alphabet, according to rules that have been standardised in the PRC.
BoPoMoFo is a method of writing Chinese characters using letters of the Chinese phonetic
alphabet. This method is also known as Zhuyin and is mainly used in Taiwan.
FC Character Input
There are two different flip designs, one with
Strokes and one with BoPoMoFo characters.
Latin characters (a, b, c…) are included on
both. Pressing the * key enables the user to
switch between available input methods.
Elements are entered using keys 1-9 and
matching Chinese characters are displayed in
the candidate area. The Jog Dial may be used
to assist in character selection.

P800/P802
White Paper, January 2003
104
This is the Stokes keypad. Note the additional
symbols on keys 1-9 and 0.
FO Character Input
Virtual Keyboard
Virtual keyboards are provided to enable the user to input elements. The top area is where
selected characters are displayed to make up the sentence. An element display area shows the
selected element(s). Candidates are displayed within a candidates area, and may be selected.
Pinyin Virtual Keyboard.
Includes an elements and a
candidate display area.
Strokes Virtual Keyboard.
Includes a components area
BoPoMoFo Virtual Keyboard.
Includes an elements and a
candidate display area.

P800/P802
White Paper, January 2003
105
Handwriting Recognition
The user writes text directly on to the screen. The shapes drawn persist until the character is
interpreted. Simplified Chinese is supported on the P802 and Traditional Chinese on the P800
(Chinese).
Chinese Dictionary
The P802 has a standalone Chinese-English /
English-Chinese dictionary. Both Traditional
and Simplified Chinese versions are supplied
on the CD-ROM. The user may load the
version required.
Numeric input area
Chinese input area
Switch between
Chinese and
English input
Candidates area
Wince –
expression of
pain or
distaste….

P800/P802
White Paper, January 2003
106
Lunar Calendar
The P802 has two calendars, one based on the Western solar calendar system and one based
on the Chinese lunar system. Before the solar calendar was adopted, China exclusively followed
a lunar to decide the times of planning, harvesting and festival occasions. Today the solar
calendar is used for most practical matters of daily life but the lunar calendar is still important
because it determines numerous seasonal holidays such as the Traditional New Year. When
Chinese is the selected language, the lunar calendar is the default.
Contacts
Chinese and English names are grouped separately. Chinese names may be sorted by Pinyin,
Stroke or BoPoMoFo (depending which two of these are present).
Lunar year animal
image
Solar date
Lunar date
Lunar year name
image

P800/P802
White Paper, January 2003
107
WuZiQi – Five Stone Chess
The P802 has a well-known Chinese game called WuZiQi. The name means ‘Five Stone Chess’
and the goal is to get five stones in one line. The other games on the P802 are Chess and
Solitaire. Further games will be provided on the P802 CD-ROM.
User Storage
The Chinese UI and input methods need more storage space compared to the Latin character
version. Internal user storage space for messages, dictionary, applications, contacts, images etc
is therefore reduced to 9Mbytes in the P802 (compared to 12Mbyte in the P800).
P800/P802
White Paper, January 2003
108
SIM Application Toolkit
SIM Application Toolkit (SIM-AT) is a method of developing small applications for mobile phones.
User interaction is via the screen and keyboard, whilst connectivity is provided by means of SMS
and USSD transports. SIM-AT can also be used to initiate phone calls. A typical application is to
provide a simple menu-based interface to value-added services provided by the mobile operator.
The application is stored and distributed on the SIM card. SIM-AT offers a powerful way to deploy
programs and services to users, without the need for new or upgraded equipment. All necessary
set-up and programming is distributed to users over the air, directly to their phones.
The P800 supports SIM-AT according to GSM 11.14 in order to protect investment in SIM-AT
based applications and to enable users to continue using the services and applications on their
SIM cards. The applications are accessed from within the UI of the P800’s Phone application.
The P800 also has much richer application environments including WAP, Web, C++ and Java.
These enable applications to be created with a much better UI and superior connectivity such as
TCP/IP over the internet.
SIM-AT Services supported by the P800
Service Description
CALL CONTROL This will enable the SIM to allow, bar or modify a call
(supplementary service operation or USSD operation).
DISPLAY TEXT Text is displayed on the screen according to the request from the
SIM application:
Priority: Normal, High
Clear Message: Automatic after delay, Wait for user.
Alphabet: UCS2, packed and unpacked SMS default
EVENT DOWNLOAD The Event Download enables the ME to report on events to the
SIM:
• Location Status
• Idle Screen Available
• Language Selection
• Call Connected
• Call Disconnected
• Browser Termination
GET INKEY Request the user to enter a single character.
• 0-9 *# + only or alphabet set
• Yes/No Response
• SMS default or UCS2 character set
GET INPUT Request the user to enter a number of characters.
• 0-9 *# + only or alphabet set
• SMS default or UCS2 character set
• Input echoed or secret
• Packed or unpacked.
LAUNCH BROWSER The P800 will launch the integrated browser.
P800/P802
White Paper, January 2003
109
PLAY TONE Play supervisory tones (e.g. Dial tone, Busy tone) as defined in
GSM 02.40.
PROFILE DOWNLOAD Profile downloading provides a mechanism for the ME to tell the
SIM what it is capable of.
PROVIDE LOCAL
INFORMATION
Send current known locality information to the SIM:
• MCC, MNC, LAC and Cell Identity
• IMEI
• Network Measurement Results
• Date, time and time zone
• Language Setting
• Timing Advance
REFRESH The Refresh command enables the SIM to inform the P800 that
data on the SIM has changed and the P800 needs to be updated:
• SIM Initialisation and Full File Change Notification
• File Change Notification
• SIM Initialisation and File Change Notification
• SIM Initialisation
• SIM reset
SELECT ITEM Allows the user to select one alternative from a menu.
SEND DTMF If there is an active call, play the requested DTMF tone(s) down the
line.
SEND SHORT MESSAGE Send an SMS containing data provided by the application.
• Packing by the ME if required
SEND SS Send an SS request to the network.
SEND USSD Send a USSD request to the network.
SET UP CALL Set up a voice call:
• If not currently busy on another call
• If not currently busy on another call, with redial
• Putting all calls (if any) on hold
• Putting all calls (if any) on hold, with redial
• Disconnecting all other calls
• Disconnecting all other calls, with redial
SET UP EVENT LIST The SIM supplies a list of events to the P800. When one of these
events occurs, the details will be provided to the SIM:
• Location Status
• Idle screen available
• Language selection
• Browser Termination
SET UP IDLE MODE
TEXT
The P800 displays text from the SIM on the phone’s idle screen.
SET UP MENU Define the SIM Application Menu.

P800/P802
White Paper, January 2003
110
CD-ROM Contents
The P800 is shipped with two CD-ROMS: PC Suite for P800 and Multimedia for P800.
PC Suite for P800
The PC Suite for P800 CD-ROM includes the following:
Local Synchronisation PC software for synchronising PIM data between the P800 and
PC applications such as Microsoft® Outlook® and Lotus® Notes®
and Lotus Organizer. Described elsewhere in this paper.
Backup and Restore Utility to back up the data from the P800 for storage on a PC.
Restore enables data to be returned to the P800, for example,
after a software upgrade. This operation must be performed
using the P800 Deskstand.
File Manager Enables Windows Explorer to see the P800 as a device and the
internal and Memory Stick storage as two disk-drives on the
device. Multimedia files may be copied between the PC and the
P800.
Software Installer Utility to install new applications from the PC.
Language Change Utility Enables the user to load a different language from the CD-ROM
and switch the P800 UI to that language..
Dial-Up Networking Wizard Wizard for GPRS and HSCSD settings
Chinese Dictionaries
(P802 only) Standalone dictionary for looking up Chinese words.
Supplied in Simplified Chinese, Traditional Chinese Hong Kong
and Traditional Chinese Taiwan
Drivers .inf file enabling the P800 to be configured to the PC as a data
modem; USB driver.
Interactive Learning Interactive learning video
Manuals User Guide and Quick Start Guide in Acrobat® PDF format.
Available in all supported languages

P800/P802
White Paper, January 2003
111
Multimedia for P800
Games Solitaire and Chess (Backup copies to reinstall in case of Master Reset
or user uninstall)
Men in Black II - Shoot out game based on the Men in Black II movie
Stunt Run - High resolution car game
Sony Ericsson
Image Editor
Image editor enabling the user to crop, rotate, zoom and adjust images
and then send them to the P800.
MMS 8 MMS Templates. These are copies of the templates loaded on the
P800 in the factory.
P800 Demo Demo application that is also pre-installed on the P800 in the factory.
(Backup copy to reinstall in case of Master Reset or user uninstall)
Pictures A selection of images to use with the P800. See ‘Personalisation and
Customisation’ for more information.
Ring Signals A selection of ring signals to use with the P800. See ‘Personalisation
and Customisation’ for more information.
Sound effects A selection of sound effects to use with the P800. See ‘Personalisation
and Customisation’ for more information.
Video A copy of the pre-installed video clip “World of Connectivity”
Viewers A package of additional viewer plug-ins to enable the document viewer
to read more formats. 6 selectable bundles:
1. Extended Office
2. Lotus
3. Wordperfect
4. Archive
5. Graphics
6. Other
Refer to the Viewer section for more information.

P800/P802
White Paper, January 2003
112
P800 Consumer Package
The exact contents of the P800 package depend on the localization.
The basic contents are as follows:
• P800
• Standard Battery
• Travel charger
• 16 MB Memory Stick Duo
• Memory Stick Adapter
• SyncStation with USB
• Stereo Portable Handsfree
• Protective bag
• Wrist strap
• 3 extra styli
• Flip replacement
• PC Suite for P800 CD
• Multimedia for P800 CD
P800 with stereo handsfree
and images from the P800
box sleeve

P800/P802
White Paper, January 2003
113
Terminology and Abbreviations
3G
Generic term for the third generation mobile
systems which will offer voice and faster data
services compared to today’s 2G (e.g. GSM) and
‘2.5G’ (e.g. GPRS) solutions.
3GPP
3rd Generation Partnership Project. Collaboration
between a number of telecommunications
standards bodies to specify 3G. 3GPP also
maintains and develops the specifications for
GSM.
AAC
Advanced Audio Codec.
AMR
Adaptive Multi-Rate. 3GPP standard for speech
coding (compression).
AU, .au
Format for audio data files.
AWT
Abstract Windowing Toolkit. A Java Graphical
User Interface library.
BAE
Beatnik Audio EngineTM
Bearer
Path over which data flows. Specifically in CSD
and HSCSD, the type of telephony link from the
GSM network to the server – PSTN or ISDN.
Bluetooth
Bluetooth wireless technology is a secure, fast,
point-to-multipoint radio connection technology. It
is a specification for a small-form factor, low-cost
radio solution providing links between mobile
computers, mobile phones and other portable
handheld devices, and connectivity to the
internet. Available from the Bluetooth Special
Interest Group (SIG), http://www.bluetooth.com.
Bookmark
A URL and header/title stored in the phone,
enabling the user to go directly to a Web or WAP
page.
BMP
Microsoft Windows Bitmap. A graphics format
defined by Microsoft supporting 1, 4, 8 or 24 bit
colour depth. No compression, so files can be
large.
bps
Bits per second – rate of data flow.
CB
Cell Broadcast. Type of SMS message.
cHTML
A version of HTML optimized for small devices.
CLDC
Connected Limited Device Configuration. The
J2ME ‘configuration’ implemented in the P800.
CLDC specifies a runtime environment with
specifically limited resources, suitable for
memory-constrained devices.
CLI
Calling Line Identity. Shows the number of the
person calling you in your mobile phone display.
The P800 will also display the name and
photograph of the caller if they are in Contacts.
You can then make an informed choice as to
whether or not to take the call. Bear in mind that
not all numbers can be displayed. To use this
service, it must be supported by your network.
COM Port
Defines a serial/RS-232 port within the Windows
environment. May be physical (COM1 port on the
rear of the PC) or virtual (COM5 port
communicating with a PC card modem)
CS
Circuit Switched. Connection from A to B which
has a fixed bandwidth and is maintained over a
period of time, for example a voice telephone call.
CS-1 to CS-4
Coding Scheme. Determines the data rate per
timeslot in GPRS.
CSD
Circuit Switched Data. CSD is a GSM service
providing a CS data connection at a rate of 9.6
or 14.4kbps.
CSS
Cascading Style Sheet. A feature of browsers.
DTMF
Dual Tone Multi Frequency. A method of coding
digits as a combination of two audible tones.
DUN
Dial-Up Networking.
ECML
Electronic Commerce Modelling Language.
EFR
Enhanced Full Rate, speech coding. Provides
better speech quality than HR or FR.

P800/P802
White Paper, January 2003
114
e-GSM
Extended GSM. New frequencies specified by the
European Radio Communications Committee
(ERC) for GSM use when additional spectrum is
needed (Network-dependent). It allows operators
to transmit and receive just outside GSM’s core
900MHz frequency band. This extension gives
increased network capability.
EMS
Enhanced Messaging Service. An extension of
SMS enabling pictures, animations, sound and
text formatting to be added to text messages.
3GPP has included EMS in the standards for
SMS.
ETSI
European Telecommunications Standards
Institute. www.etsi.org
FC, FC mode
Flip Closed – used in this document to refer to
the P800 with the flip closed.
FCC
Federal Communications Commission. US
government agency which regulates radio
communications.
FR
Full Rate, speech coding.
FO, FO mode
Flip Open. Used in this document to refer to the
P800 when the flip is open.
GGSN
Gateway GPRS Support Node
GIF
Graphics Interchange Format. Format for storing
images which also supports animated images.
Highly compressed by limiting the colour palette
to 16 or 256 colours.
G-MIDI
General MIDI. Specifies a minimum level of
performance compatibility.
GPRS
General Packet Radio Services.
GSM
Global System for Mobile Communications. GSM
is the world’s most widely-used digital mobile
phone system, now operating in over 160
countries around the world.
GSM 900
The GSM system family includes GSM 900, GSM
1800 and GSM 1900. There are different phases
of roll-out for the GSM system and GSM phones
are either phase 1 or phase 2 compliant.
GSM 1800
Also known as DCS 1800 or PCN, this is a GSM
digital network working on a frequency of 1800
MHz. It is used in Europe and Asia-Pacific.
GSM 1900
Also known as PCS. Refers to a GSM system
running in the 1900MHz band. Used in the USA
and Canada, for instance.
HR
Half Rate, speech coding.
HSCSD
High Speed Circuit Switched Data.
HTML
HyperText Markup Language.
HTTP
HyperText Transfer Protocol.
IMAP4
Internet Message Access Protocol version 4.
Used to collect E-Mail from a mail server. Has
more features than POP3.
iMelody
A format for monophonic ringtones.
IrDA
Infrared Data Association.
ISDN
Integrated Services Digital Network. Can provide
circuit-switched data connections in multiples of
64 kbps.
ISP
Internet Service Provider.
J2ME
Java2 Micro Edition. An edition of the Sun
Microsystems Java programming/runtime
environment specifying two runtime environment
‘configurations’ aimed at small devices.
Java Phone
An API in Java for interacting with a phone.
JFIF
JPEG File Interchange Format
JNI
Java Native Interface
P800/P802
White Paper, January 2003
115
JPEG
Joint Photographic Experts Group, best known
for the .JPG format for still image compression.
JVM
Java Virtual Machine
kbps
Kilobits per second – rate of data flow.
KVM
‘Kilo’ Virtual Machine
LAN
Local Area Network.
MBM
Multi Bitmap. Image file format on Symbian OS.
ME
Mobile Equipment. (Phone excluding SIM card)
MeT
Mobile Electronic Transactions. An initiative
founded by Ericsson, Nokia and Motorola to
establish a secure and consistent framework for
mobile transactions.
MIDI
Musical Instrument Digital Interface. MIDI defines
a protocol and file format which enables music to
be described and stored in binary form.
MIDP
Mobile Information Device Profile. An API (or
‘profile’ in J2ME nomenclature) defined to enable
a standard programming API for mobile devices.
MIDP compliant applications execute in the
restricted environment defined by the CLDC.
MIME
Multipurpose Internet Mail Extensions. A protocol
defining how messages are sent on the internet.
For example, MIME is used to describe how
attachments are encoded and what type of data
they contain.
MMS
Multimedia Messaging Service. Logical extension
of SMS and EMS, MMS defines a service
enabling sound, images and video to be
combined into multimedia messages.
MMS-C
MMS Service Centre
MO
Mobile Origination. For example, an SMS
message sent from a mobile terminal.
MP3
MPEG Audio Layer 3. An audio compression
technology that is part of MPEG-1 and MPEG-2
specifications. Commonly used to distribute
music on the internet and on portable players.
MPEG
Moving Picture Experts Group. A working group
of ISO/IEC in charge of the development of
standards for coded representation of digital
audio and video.
MS
Mobile Station. (Phone and SIM card)
MT
Mobile Termination.
OS
Operating System, such as Symbian OS, Linux,
Microsoft® Windows®.
OTA
Over-the Air Configuration. To provide settings
for the phone by way of sending a message,
SMS, over the network to the phone. This
reduces the need for the user to configure the
phone manually.
PC
Personal Computer.
PCS
Personal Communications Services, often used
to describe GSM1900 networks.
PDF
Portable Document Format. A format created by
Adobe for storing and distributing documents.
PDP
Packet Data Protocol.
Personal Java
An edition of Java appropriate for mobile devices
such as PDAs.
Phone book
A memory in the SIM card where phone numbers
can be stored and accessed by name or position.
PIM
Personal Information Management. Generic term
for applications such as Contacts, Calendar,
Tasks etc.
PKI
Public Key Infrastructure.
P800/P802
White Paper, January 2003
116
PNG
Portable Network Graphics. PNG compresses
images with millions of colours no loss of detail,
but has comparatively large file size. It is not
commonly used.
Polyphonic
“Many sounds”. The maximum number of notes
an instrument can play at the same time,
commonly 16 in MIDI devices.
POP3
Post Office Protocol. Used to collect E-Mail from
a mail server.
PSTN
Public Switched Telephone Network, for example
ordinary analogue phone line for speech and/or
computer modem.
PTD
Personal Trusted Device. Concept in MeT
QCIF
Quarter Common Intermediate Format. A video
format size of 176 x 144 pixels.
QQVGA
Quarter Quarter VGA, 160 x 120 pixels.
QVGA
Quarter VGA size, typically refers to a portrait
oriented screen 240 pixels wide x 320 pixels high.
RADIUS
Remote Access Dial-In Service. Facility at the
ISP or corporation to manage remote data
connections.
PDA
Personal Digital Assistant. A handheld computer
having functions such as address book, calendar
etc.
PNG
Portable Network Graphics. Format for storing
images on file with data compression but without
lowering of quality (loss of information).
RAS
Remote Access Service.
RMF
Rich Music FormatTM A file format developed by
Beatnik combining the compact size of MIDI files
with the high quality of MP3 and WAV.
Rx
Receive
SC
Service Centre (for SMS).
SDK
Software Development Kit
Service Provider
A company that provides services and
subscriptions to mobile phone users.
SIM card
Subscriber Identity Module card – a card that
must be inserted in any GSM-based mobile
terminal. It contains subscriber details, security
information and memory for a personal directory
of numbers. The card can be a small plug-in type
or credit card-sized, but both types have the
same functions. The P800 uses the small plug-in
card.
SIM-AT
SIM Application Toolkit – a means of providing
simple applications that are stored on the SIM
card.
SMIL
Synchronized Multimedia Integration Language.
Used by MMS to describe how media objects are
to be played.
SMS
Short Message Service. Allows messages of up
to 160 characters to be sent and received via the
network operator's message centre to a mobile
phone.
SMSCB
SMS Cell Broadcast.
SMTP
Simple Mail Transfer Protocol. Protocol used to
send E-Mail from an E-Mail client via an SMTP
server.
SS
Supplementary Service
SWIM
A SWIM card is a SIM card containing a WIM
TCP/IP
Transmission Control Protocol/Internet Protocol.
TE
Terminal Equipment. Generic term for GSM
terminals such as phones and PC cards.
Terminal Adaptor
Generic term for the equipment terminating a
digital comms line such as an ISDN2 line. The
P800 is a Terminal Adaptor since it interfaces to
GSM digital data services.

P800/P802
White Paper, January 2003
117
TLS
Transport Layer Security. Used by Web
browsers, for example.
Tx
Transmit
UI
User Interface. Sometimes called ‘Man-Machine
Interface’.
URL
Uniform Resource Locator. Points to a service or
information on the internet, for example:
http://www.ericsson.com/mms/demo
USSD
Unstructured Supplementary Services Data.
Narrow-band GSM data service. For example
entering *79*1234# might return the stock price
for stock 1234.
V.110
ETSI standard for data over an ISDN circuit.
V.120
ETSI standard for data over an ISDN circuit.
vCal; vCalendar
vCalendar defines a transport and platform-
independent format for exchanging calendar and
scheduling information for use in PIMs/PDAs and
group schedulers. vCalendar is specified by
IETF.
vCard
vCard automates the exchange of personal
information typically found on a traditional
business card, for use in applications such as
internet mail, voice mail, Web browsers,
telephony applications, call centres, video
conferencing, PIMs /PDAs, pagers, fax, office
equipment, and smart cards. vCard is specified
by IETF.
VGA
Video Graphics Array. Graphics standard
introduced by IBM, having a resolution of 640 x
480 pixels.
VPN
Virtual Private Network.
WAP
Wireless Application Protocol. Handheld devices,
low bandwidth, binary coded, a deck/card
metaphor to specify a service. A card is typically
a unit of interaction with the user, that is, either
presentation of information or request for
information from the user. A collection of cards is
called a deck, which usually constitutes a service.
WAV
Waveform audio. Format for storing sound.
WBMP
Wireless BitMap. Part of the WAP specifications,
an image format optimised for small mobile
devices.
WBXML
Wireless Binary Extensible Markup Language.
WIM
Wireless Identity Module.
WML
Wireless Markup Language. A markup language
used for authoring services, fulfilling the same
purpose as HyperText Markup Language (HTML)
does on the World Wide Web (WWW). In contrast
to HTML, WML is designed to fit small handheld
devices.
WTLS
Wireless Transport Layer Security. Part of WAP,
WTLS provides privacy, data integrity and
authentication on transport layer level between
two applications.
WWW
World Wide Web.
xHTML
Extensible Hypertext Markup Language
XML
Extensible Markup Language

P800/P802
White Paper, January 2003
118
Related Information
Links
http://www.SonyEricsson.com/P800
P800 website
http://www.SonyEricsson.com/developer
Sony Ericsson developer information
http://www.ericsson.com/mobilityworld/ Information for application developers
http://www.ericsson.com/gprs Information on the GPRS system
http://www.gsmworld.com/ General information on GSM
http://www.3gpp.org/ Home of the 3rd Generation Partnership Project
http://www.etsi.org/
Home of the European Telecommunications
Standards Institute.
http://www.mobiletransaction.org/ MeT – Mobile electronic Transaction
homepage
http://www.symbian.com/ Information on Symbian and Symbian OS
http://www.metrowerks.com/
Code Warrior tools for Symbian OS
http://www.syncml.org/
SyncML homepage
http://www.bluetooth.com/
Home of the Bluetooth Special Interest Group
http://www.irda.org/ Home of the Infrared Data Association
http://www.wapforum.com/ Home of the WAP forum
http://www.imc.org/
Home of the Internet Mail Consortium
http://www.rsasecurity.com/ RSA Security provides the SecurID® two-factor
authentication solution.
http://www.securecomputing.com/ Secure Computing provides the SafeWordTM
authentication and access control solution.
http://java.sun.com/ The source for Java technology.
http://www.memorystick.org/
Technical specifications and Supporting
Companies’ site for Memory Stick.
http://www.memorystick.com/
Information site by ‘memorystick.com’ Business
Centre within Sony Corp.
http://www.midi.org/
MIDI Manufacturer’s Association site for
information on MIDI.
http://www.beatnik.com/
Beatnik provides enhanced audio solutions
including the RMF format.

P800/P802
White Paper, January 2003
119
Useful References
MMS
From http://www.ericsson.com/mobilityworld/
Sony Ericsson MMS Developer's Guide, November 1, 2002
MMS Developer's Guide, October 31, 2001
MMS Conformance version 2.0.0, September 27, 2002,
SymbianOS and UIQ
UIQ Style Guide, http://www.symbian.com/technology/UI/uiq_styleguide/index.html
Designing for UIQ, http://www.ericsson.com/mobilityworld/
Java
[1] J2ME(TM) Connected Limited Device Configuration (CLDC)
Specification version 1.0a May 19,2000. 59 pages
Sun Microsystems Inc.
See: http://java.sun.com/products/cldc/
[2] Mobile Information Device Profile (JSR-37)
JCP Specification Java 2 Platform, Micro Edition, 1.0a
September 15, 2000. 284 pages
See: http://java.sun.com/products/midp
[3] The Java Virtual Machine Specification
Tim Lindholm/Frank Yellin ISBN 0-201-43294-3, Addison Wesley Pub. Co, 496 pages
[4] The Java (tm) Programming Language, Third Edition
Ken Arnold, James Gosling, David Holmes, ISBN: 0-201-70433-1 Addison Wesley Pub. Co, 624
pages
[5] Programming Wireless Devices with the Java 2 Platform, Micro Edition
Roger Riggs, Antero Taivalsaari, Mark VandenBrink, ISBN 0-201-74627-1, Addison Wesley Pub.
Co, 345 pages
[6] Wireless Java – Developing with Java2, Micro Edition
Jonathan Knudsen,ISBN 1-893115-50-X, a! Press, 226 pages
[7] MIDP API’s for Wireless Applications (Sun Whitepaper)
“A Brief Tour for Software Developers”, Sun Microsystems, Inc.
http://java.sun.com/products/midp/midp-wirelessapps-wp.pdf
[7] Applications for Mobile Devices (Sun Whitepaper)
“Helpful Hints for Application Developers and User Interface Designers using the Mobile
Information Device Profile”, Sun Microsystems, Inc.
http://java.sun.com/products/midp/midpwp.pdf
[8] PersonalJava Application Environment Specification 1.1.1 (Final)
Sun Microsystems, Inc. January 7, 1999, 19 pages
[9] Over The Air User Initiated Provisioning Recommended Practice
for the Mobile Information Device Profile, Version 1.0, May 7, 2001
Sun Microsystems, Inc. 24 pages

P800/P802
White Paper, January 2003
120
[10] Java Native Interface (JNI) Online Tutorial, Sun Microsystems, Inc.
http://java.sun.com/docs/books/tutorial/native1.1/index.html
[11] PersonalJava FAQ (Sun Microsystems Inc. web page)
http://java.sun.com/products/personaljava/faq.html
[12] Wireless Java for Symbian devices, Johnathan Allin, John Wiley and Sons Ltd., ISBN
0471486841.
[13] Java in Sony Ericsson mobile Phones, White Paper, May be downloaded from
http://www.ericsson.com/mobilityworld/
Trademarks and Acknowledgements
Symbian and all Symbian-based marks and logos are trademarks of Symbian Limited.
Microsoft, Windows, PowerPoint and Outlook are registered trademarks or trademarks of
Microsoft Corporation in the United States and/or other countries.
Lotus, Lotus Notes, Lotus Organizer and 1-2-3 are registered trademarks of Lotus Development
Corporation and/or IBM Corporation. Lotus Mobile Notes is a trademark of Lotus Development
Corporation and/or IBM Corporation.
Adobe and Acrobat are either registered trademarks or trademarks of Adobe Systems
Incorporated in the United States and/or other countries.
Corel, Wordperfect and Quattro Pro are trademarks or registered trademarks of Corel
Corporation or Corel Corporation Limited in Canada, the United States and/or other countries.
Java and all Java-based marks are trademarks or registered trademarks of Sun Microsystems,
Inc. in the U.S. and other countries.
All other trademarks are the property of their respective owners.

P800/P802
White Paper, January 2003
121
Technical Specifications
General
Product name P800 (Latin and Chinese versions)
P802 (Chinese version for People’s Republic of China)
Size 117 x 59 x 27 mm
Weight 158 grams with battery and flip
148 grams with battery, flip removed.
System and power class E-GSM 900 Class 4
GSM 1800 Class 1
GSM 1900 Class 1
Antenna Built in
Speech Coding HR, FR, EFR supported where available, for high speech quality.
SIM Card Small plug-in card, 3V or 5V type
Operating System Symbian OS v7.0
Based on the ‘UIQ’ design.
Processor ARM 9
Internal User storage For settings, user data (e.g. images, contacts, messages) and third
party applications:
P800: 12Mbyte
P802: 9Mbyte (dictionary not activated)
Additional Storage Memory Stick Duo, up to 128Mbyte size supported.
16 Mbyte Memory Stick Duo supplied, plus Adapter
Battery Life
Standard battery Talk Time: up to 13 hours
Standby time: up to 400 hours
GPRS Maximum Data Rates (kbps)
CS-1 9.05kbps CS-2 13.4kbps CS-3 15.6kbps CS-4 21.4kbps
Rx 36.2 53.6 62.4 85.6 4 + 1
Tx 9.05 13.4 15.6 21.4
Speed achieved depends on the Coding Scheme supported by the GSM Network.
HSCSD Maximum Data Rates (kbps)
9.6kbps per
timeslot
14.4kbps per
timeslot
Rx 19.2 28.8 2 + 1
Tx 9.6 14.4
Screen
Display type TFT
Display size Flip closed: 208 x 144 pixels, 40 x 28 mm
Flip open: 208 x 320 pixels, 40 x 61 mm
Pixel size 0.192 mm
Colour resolution 12-bit (4096 colours)
Screen surface Touch-sensitive, anti-reflective
Illumination Front-light

P800/P802
White Paper, January 2003
122
Keypad
16 hard plastic keys on hinged/removable flip
Jog Dial, 4-way (up, down, towards, away) + select.
Browser button to switch to integrated browser
CommuniCam button – switches to camera viewfinder and acts as shutter.
On-Off button
Input
P800 (Standard version) P800/P802 (Chinese versions)
Flip Closed Numeric keypad on flip
Latin characters on number keys
Numeric keypad on flap
Stroke
Pinyin
Bopomofo
Flip Open Touch-screen
Natural character recognition
On-screen virtual keyboard
Touch-screen
Chinese character recognition
English character recognition
Numeric character recognition
Stroke
Pinyin
Bopomofo
Third Party Application Support
SDKs C++
PersonalJavaTM
J2ME CLDC 1.0 / MIDP
Load formats C++ or JavaTM applications in Symbian SIS format.
MIDP installation (JAR/JAD) from Browser or connected PC
Security Support for signed applications

P800/P802
White Paper, January 2003
123
Telephony
Handsfree options: Built-in Office Speakerphone
Portable Handsfree
Bluetooth Headset (optional accessory)
Stereo Headset (optional accessory)
Picture Phone Book Picture of contact displayed when making outgoing call
Picture of caller displayed when incoming call CLI matches entry in
Contacts. (See Contacts and Personalisation for details)
Personal ringtones Sound clips as personal ringtones and default ringtone:
AMR, AU, iMelody, MIDI, RMF (Beatnik) and WAV.
Voice control Voice Dialling
Voice Answering (answer or send ‘busy’)
Magic Word activation
40 seconds storage for approx. 50 words and contact names
Other features: Support for calling cards
Access most applications whilst on a phone call
Flight mode, enabling P800 to be used as a PDA in locations where
radio transmitters must be switched off. GSM and Bluetooth are
switched off when in flight mode.
SIM-AT SIM Application Toolkit according to GSM 11.14
USSD Incoming and outgoing
Personal Organiser
Applications Contacts (Address Book)
Calendar (Diary)
Tasks (‘To-Do’ list)
Jotter (Text and ‘ink’ notes)
Voice Memo (Dictaphone)
Time (World Clock)
Calculator
(P802 only) English-Chinese-English Dictionary
(P802 only) Lunar Calendar
Integrated CommuniCam
Image Size 640 x 480 pixels (VGA)
320 x 240 pixels (QVGA)
160 x 120 pixels (QQVGA)
Colour depth 24 bit (16.78 million colours)
Storage format JPEG/JFIF, 3 quality (compression) levels, user-selectable.
Other features Delay timer
Brightness and Contrast settings
White Balance (4 pre-set values plus automatic)
Flicker-free setting (for fluorescent lighting)
Backlight mode (when there is light behind the subject)
CommuniCam button switches to viewfinder and acts as the shutter.
Pictures (Image Viewer)
Formats JPEG, BMP, GIF (including animated), MBM, PNG, WBMP
Sharing via IR, Bluetooth, MMS, E-Mail, PC file transfer, Memory Stick

P800/P802
White Paper, January 2003
124
Image Editor
Usage The Image Editor is available when composing MMS messages.
Functions Crop, Rotate, Rescale
Electronic ink (draw on picture) Colour, pen size, eraser function
Video Player
File Format .MP4 (MPEG4)
Streaming transport RTSP according to 3GPP
Video coding MPEG-4 Simple Visual Profile Level 0
H263 Profile 0 Level 10
H263 Profile 3 Level 10
Audio coding AAC, AMR
Audio Player
File Format AMR, AU, MP3, WAV
G-MIDI level 1 with 16 voices polyphony
RMF
Features: Playlists, Loop, Automatic pause on telephone call.
Messaging: SMS
Classes 0, 1 and 2
Bearer GSM and GPRS
Broadcast Basic & Extended channel
Concatenated up to 255 messages
Messaging: EMS
Standards compliance 3GPP 23.040 Version 4
Supported objects Sounds, Melodies, Pictures, Animations
Image editor User may create and edit icons (16x16 and 32x32 pixels)
Messaging: MMS
Image formats GIF (Including animated), JPG, BMP, WBMP, PNG
Audio format AMR, AU, iMelody, MIDI, WAV
Presentation SMIL
Conformance 3GPP 23.140 V5.0
Nokia/Ericsson ‘MMS Conformance Document V2.0.0’
Messaging: E-Mail
Incoming mail server support POP3, IMAP4
Outgoing mail server support SMTP
Content coding MIME compliant
Attachment Viewers VCard, vCal, Pictures, Video Player, Audio Player
Document viewers as below
Other features Automatic download of messages over GPRS ‘always on’ connection

P800/P802
White Paper, January 2003
125
Document Viewer
Document type Group Location Notes
Adobe Acrobat (PDF) Built-in Built-in
Microsoft Excel Built-in Built-in
Microsoft Powerpoint Built-in Built-in
Microsoft Word Built-in Built-in
Rich Text File (RTF) Extended Office CD
Microsoft Project Extended Office CD
Microsoft Visio Extended Office CD
Microsoft Excel Extended Office CD Older formats
Microsoft Powerpoint Extended Office CD Older formats
Microsoft Word Extended Office CD Older formats
Corel Wordperfect Wordperfect CD 4.0 to 8.0
Corel Wordperfect Graphics Wordperfect CD
Corel Presentations Wordperfect CD
Corel Quattro Pro Wordperfect CD
Lotus 1-2-3 Lotus CD
Lotus Ami Professional Draw Lotus CD
PKZip Archive CD
Gnu Zip Archive CD
CGM Graphics CD
Fax Graphics CD
PCX Graphics CD
Ichitaro Other CD
Microsoft Outlook message file Other CD
PFS: First Choice Other CD
PFS: Write Other CD

P800/P802
White Paper, January 2003
126
Integrated browser technical data
Markup Languages HTML 3.2 (excluding features such as Frames and Javascript that are
not relevant to a small screen device)
WML 1.3
WBXML
xHTML Basic
xHTML Mobile Profile
cHTML
WAP version 2.0
Scripting Compiled WML scripts
Style sheets WCSS
Images BMP, WBMP, GIF (including animated), JPEG
Bearer GPRS, HSCSD, CSD
Security WTLS Class 1, 2, 3; WTLS Cipher RC5 with key length 128
TLS/SSL; TLS Cipher RC4 with key length 128
Certificates Pre-installed: Baltimore, Entrust, GlobalSign, RSA and VeriSign.
Download
WTLS, X509
WIM WIM interface including SIM-WIM (SWIM)
Bookmarks Yes, number only limited by available user storage
Bookmark import/export IrDA, Bluetooth, SMS, MMS, E-Mail
Home Page Yes
Cache 15 – 120kbyte user-configurable; 30kbyte default.
Clear cache function Yes
Hyperlinks Underlined in text
Image according to Style Sheet.
WAP Accounts (WAP Profiles) Yes. Integrated with bookmarks.
Quantity only limited by available user storage.
OTA Support Ericsson/Nokia OTA
WAP Forum Provisioning
M-Services
Compliant with M-Services specification, Phase 1
MeT
Compliant with MeT specification, version 1.0
User Personalisation
Wallpaper
FC only
BMP, GIF ,JPEG, MBM, PNG, WBMP
208 x 144 pixels (Visible only in FC mode)
Screen saver
FC and FO
BMP, GIF ,JPEG, MBM, PNG, WBMP
Animated GIF supported; note that animation uses more power.
208 x 320 pixels FO image size
208 x 144 pixels visible area with flip closed (same image as FO)
Ringtones and
Alarm tones
AMR, AU, iMelody, MIDI, RMF, WAV
Recommended format for WAV files is PCM, 22,050Hz, 8 bit, Mono,
often called ‘radio quality’
Picture Phonebook BMP, GIF ,JPEG, MBM, PNG, WBMP
(Picture formats that may be loaded into Contacts)
Application selection Application available via FC on-screen icons.
Applications available from Application Picker in FO mode.

P800/P802
White Paper, January 2003
127
Bluetooth Wireless Technology technical data
Bluetooth compatibility statement This product is manufactured to comply with the Bluetooth
specification 1.1.
Coverage area Up to 10 metres (33 feet)
Bluetooth functions Generic Access Profile
Serial Port Profile
Generic Object Exchange Profile
Dialup Networking Profile
Object Push Profile
Headset Profile
Infrared Transceiver technical data
Data transmission rate Max speed between phone and IrDA device (e.g. PC, another phone)
SIR: up to 115,200 bps
Remote Synchronisation
Data Contacts
Calendar
Tasks
Bearer HTTP
Protocol SyncML
Local Synchronisation
Data Contacts
Calendar
Tasks
Jotter Text Notes
E-Mail
Bearer Bluetooth
IrDA
USB
Protocol SyncML
PC Applications supported Lotus Organizer 5 & 6
Lotus Notes 4.6 & 5.0
Microsoft® Outlook® 98, 2000, 2002
PC Suite for P800
Local Synchronisation (as above)
Drag-and-drop file transfer between the P800 and the PC. (e.g. Word documents, JPEG images)
Backup and Restore of user data and settings
Software Installation Utility
Language Change Utility
Dial-Up Networking Wizard
Drivers for P800 to be used as a wireless modem
Interactive Learning Video
Soft copies of user documentation
PC Utilities
Sony Ericsson Image Editor
Sony Ericsson MMS Home Studio

P800/P802
White Paper, January 2003
128
Security
Data protection SIM PIN (at power on)
Device Lock (at power on and/or activated by screensaver)
Browser TLS, SSL, WTLS, Certificate handling
Third party applications Support for signed applications
Intranet Access SecureID® from RSA Security
SafeWord from Secure Computing
Remote Configuration
Ericsson/Nokia OTA Settings
specification
WAP Account (Account name and WAP Gateway information)
ISP Settings (Bearer information, username, password)
Bookmark (name and URL)
SyncML settings
MMS Settings
WAP Forum specifications WAP Account
ISP Settings
Smart Messaging Specification ISP Settings
E-Mail account
Games
Solitaire
Chess, including multi-player games over SMS
Men In Black (Load from Multimedia for P800 CD)
Stunt Run (Load from Multimedia for P800 CD)