RDR HX510/HX710/HX910 HX510 Sony RDRHX710 En
RDR-HX910 2589942E21
User Manual: RDR-HX510
Open the PDF directly: View PDF
.
Page Count: 116 [warning: Documents this large are best viewed by clicking the View PDF Link!]
- WARNING
- Precautions
- Ways to Use Your DVD Recorder
- Quick Guide to Disc Types
- Hookups and Settings
- Hooking Up the Recorder
- Step 1: Unpacking
- Step 2: Connecting the Aerial Cable
- Step 3: Connecting the Video Cords
- Step 4: Connecting the Audio Cords
- Step 5: Connecting the Mains Lead
- Step 6: Preparing the Remote
- Step 7: Easy Setup
- Connecting a VCR or Similar Device
- Connecting to a Satellite or Digital Tuner
- Connecting a PAY-TV/Canal Plus Decoder
- Seven Basic Operations - Getting to Know Your DVD Recorder
- 1. Inserting and Formatting a DVD Disc (Disc Info)
- 2. Recording a Programme
- 3. Playing the Recorded Programme (Title List)
- 4. Displaying the Playing Time and Play Information
- 5. Changing the Name of a Recorded Programme
- 6. Labelling and Protecting a Disc
- 7. Playing the Disc on Other DVD Equipment (Finalize)
- Timer Recording
- Playback
- Erasing and Editing
- Dubbing (HDD y DVD)
- DV Dubbing (RDR-HX710/HX910 only)
- Settings and Adjustments
- Additional Information

2-589-942-E2(1)
© 2005 Sony Corporation
DVD Recorder
Operating Instructions
RDR-HX510
RDR-HX710/HX910

2
WARNING
To prevent fire or shock hazard, do not
expose the unit to rain or moisture.
To avoid electrical shock, do not open
the cabinet. Refer servicing to qualified
personnel only.
The mains lead must only be changed
at a qualified service shop.
This appliance is classified as a
CLASS 1 LASER product. The
CLASS 1 LASER PRODUCT
MARKING is located on the laser
protective housing inside the
enclosure.
CAUTION
The use of optical instruments with this
product will increase eye hazard. As
the laser beam used in this DVD
recorder is harmful to eyes, do not
attempt to disassemble the cabinet.
Refer servicing to qualified personnel
only.
This label is located on the laser
protective housing inside the
enclosure.
Precautions
• This unit operates on 220 – 240 V
AC, 50/60 Hz. Check that the unit’s
operating voltage is identical with
your local power supply.
• To prevent fire or shock hazard, do
not place objects filled with liquids,
such as vases, on the apparatus.
SHOWVIEW is a registered trademark of
Gemstar Development Corporation.
The SHOWVIEW system is
manufactured under license from
Gemstar Development Corporation.
Disposal of Old Electrical &
Electronic Equipment
(Applicable in the European
Union and other European
countries with separate
collection systems)
This symbol on the product or on its
packaging indicates that this product
shall not be treated as household waste.
Instead it shall be handed over to the
applicable collection point for the
recycling of electrical and electronic
equipment. By ensuring this product is
disposed of correctly, you will help
prevent potential negative
consequences for the environment and
human health, which could otherwise
be caused by inappropriate waste
handling of this product. The recycling
of materials will help to conserve
natural resources. For more detailed
information about recycling of this
product, please contact your local city
office, your household waste disposal
service or the shop where you
purchased the product.
Precautions
This equipment has been tested and
found to comply with the limits set
out in the EMC Directive using a
connection cable shorter than
3metres.
On safety
Should any solid object or liquid fall
into the cabinet, unplug the recorder
and have it checked by qualified
personnel before operating it any
further.
About the hard disk drive
The hard disk has a high storage
density, which enables long
recording durations and quick
access to the written data. However,
it can easily be damaged by shock,
vibration or dust, and should be kept
away from magnets. To avoid losing
important data, observe the
following precautions.
• Do not apply a strong shock to the
recorder.
• Do not place the recorder in a
location subject to mechanical
vibrations or in an unstable
location.
• Do not place the recorder on top of
a hot surface, such as a VCR or
amplifier (receiver).
• Do not use the recorder in a place
subject to extreme changes in
temperature (temperature gradient
less than 10 °C/hour).
• Do not move the recorder with its
mains lead connected.
• Do not disconnect the mains lead
while the power is on.
• When disconnecting the mains
lead, turn off the power and make
sure that the hard disk drive is not
operating (the clock is displayed in
the front panel display and all
recording or dubbing has stopped).
• Do not move the recorder for one
minute after you have unplugged
the mains lead.
• Do not attempt to replace or
upgrade the hard disk by yourself,
as this may result in malfunction.
If the hard disk drive should
malfunction, you cannot recover lost
data. The hard disk drive is only a
temporary storage space.

3
About repairing the hard disk
drive
• The contents of the hard disk drive
may be checked in case of repair
or inspection during a malfunction
or modification. However, the
contents will not be backed up or
saved by Sony.
• If the hard disk needs to be
formatted or replaced, it will be
done at the discretion of Sony. All
contents of the hard disk drive will
be erased, including contents that
violate copyright laws.
On power sources
• The recorder is not disconnected
from the AC power source (mains)
as long as it is connected to the
wall outlet, even if the recorder
itself has been turned off.
• If you are not going to use the
recorder for a long time, be sure to
disconnect the recorder from the
wall outlet. To disconnect the AC
power cord (mains lead), grasp the
plug itself; never pull the cord.
• Before disconnecting the AC
power cord (mains lead), check
that the recorder’s hard disk is not
operating (recording or dubbing)
on the front panel display.
On placement
• Place the recorder in a location with
adequate ventilation to prevent heat
build-up in the recorder.
• Do not place the recorder on a soft
surface such as a rug that might
block the ventilation holes.
• Do not place the recorder in a
confined space such as a bookshelf
or similar unit.
• Do not place the recorder in a
location near heat sources, or in a
place subject to direct sunlight,
excessive dust, or mechanical
shock.
• Do not place the recorder in an
inclined position. It is designed to
be operated in a horizontal
position only.
• Keep the recorder and discs away
from equipment with strong
magnets, such as microwave
ovens, or large loudspeakers.
• Do not place heavy objects on the
recorder.
On recording
• Note that the contents of the
recording cannot be compensated
for under any and all conditions,
including conditions that may
arise due to a malfunction of this
unit.
• Make trial recordings before
making the actual recording.
Copyrights
• Television programmes, films,
video tapes, discs, and other
materials may be copyrighted.
Unauthorized recording of such
material may be contrary to the
provisions of the copyright laws.
Also, use of this recorder with
cable television transmission may
require authorization from the
cable television transmitter and/or
programme owner.
• This product incorporates
copyright protection technology
that is protected by U.S. patents
and other intellectual property
rights. Use of this copyright
protection technology must be
authorized by Macrovision, and is
intended for home and other
limited viewing uses only unless
otherwise authorized by
Macrovision. Reverse engineering
or disassembly is prohibited.
Copy guard function
Since the recorder has a copy guard
function, programmes received
through an external tuner (not
supplied) may contain copy
protection signals (copy guard
function) and as such may not be
recordable, depending on the type of
signal.
If you have any questions or
problems concerning your recorder,
please consult your nearest Sony
dealer.
About this manual
• In this manual, the internal hard
disk drive is written as “HDD,”
and “disc” is used as a general
reference for the HDD, DVDs, or
CDs unless otherwise specified by
the text or illustrations.
• Instructions in this manual
describe the controls on the
remote. You can also use the
controls on the recorder if they
have the same or similar names as
those on the remote.
• The on-screen display illustrations
used in this manual may not match
the graphics displayed on your TV
screen.
• RDR-HX710/HX910 are used for
illustration purposes.
• The explanations regarding DVDs
in this manual refer to DVDs
created on this recorder. The
explanations do not apply to
DVDs that are created on other
recorders and played back on this
recorder.
IMPORTANT NOTICE
Caution: This recorder is capable
of holding a still video image or
on-screen display image on your
television screen indefinitely. If
you leave the still video image or
on-screen display image
displayed on your TV for an
extended period of time you risk
permanent damage to your
television screen. Plasma display
panels and projection televisions
are especially susceptible to this.
Check your model name
The instructions in this manual
are for 3 models: RDR-HX510,
RDR-HX710, and RDR-HX910.
Check your model name by
looking at the front panel of the
recorder.

4
Table of Contents
WARNING . . . . . . . . . . . . . . . . . . . . . . . . . . . . . . . . . . . . . . . . . . . . . . . . . . . . . . . . . . .2
Precautions . . . . . . . . . . . . . . . . . . . . . . . . . . . . . . . . . . . . . . . . . . . . . . . . . . . . . . . . . . 2
Ways to Use Your DVD Recorder . . . . . . . . . . . . . . . . . . . . . . . . . . . . . . . . . . . . . . . . . 7
Quick Guide to Disc Types . . . . . . . . . . . . . . . . . . . . . . . . . . . . . . . . . . . . . . . . . . . . . .8
Recordable and playable discs . . . . . . . . . . . . . . . . . . . . . . . . . . . . . . . . . . . . . . . . 8
Playable discs . . . . . . . . . . . . . . . . . . . . . . . . . . . . . . . . . . . . . . . . . . . . . . . . . . . . 10
Hookups and Settings . . . . . . . . . . . . . . . . . . . . . . . . . . . . . . . . . . . . . 12
Hooking Up the Recorder . . . . . . . . . . . . . . . . . . . . . . . . . . . . . . . . . . . . . . . . . . . . . . 12
Step 1: Unpacking . . . . . . . . . . . . . . . . . . . . . . . . . . . . . . . . . . . . . . . . . . . . . . . . . . . . 12
Step 2: Connecting the Aerial Cable . . . . . . . . . . . . . . . . . . . . . . . . . . . . . . . . . . . . . . 13
Step 3: Connecting the Video Cords . . . . . . . . . . . . . . . . . . . . . . . . . . . . . . . . . . . . . . 14
About the SMARTLINK features (for SCART connections only) . . . . . . . . . . . . . . 15
Using the PROGRESSIVE button . . . . . . . . . . . . . . . . . . . . . . . . . . . . . . . . . . . . . 16
Step 4: Connecting the Audio Cords . . . . . . . . . . . . . . . . . . . . . . . . . . . . . . . . . . . . . . 17
Step 5: Connecting the Mains Lead . . . . . . . . . . . . . . . . . . . . . . . . . . . . . . . . . . . . . . 18
Step 6: Preparing the Remote . . . . . . . . . . . . . . . . . . . . . . . . . . . . . . . . . . . . . . . . . . 19
Controlling TVs with the remote. . . . . . . . . . . . . . . . . . . . . . . . . . . . . . . . . . . . . . . 19
Controlling the volume of your AV amplifier (receiver) with the remote. . . . . . . . . 20
If you have a Sony DVD player or more than one Sony DVD recorder . . . . . . . . . 21
Step 7: Easy Setup . . . . . . . . . . . . . . . . . . . . . . . . . . . . . . . . . . . . . . . . . . . . . . . . . . . 22
Connecting a VCR or Similar Device . . . . . . . . . . . . . . . . . . . . . . . . . . . . . . . . . . . . . 23
Connecting to the LINE 3/DECODER jack . . . . . . . . . . . . . . . . . . . . . . . . . . . . . . 23
Connecting to the LINE 2 IN or LINE 4 IN jacks . . . . . . . . . . . . . . . . . . . . . . . . . . 24
Connecting to a Satellite or Digital Tuner . . . . . . . . . . . . . . . . . . . . . . . . . . . . . . . . . . 25
Connecting a PAY-TV/Canal Plus Decoder . . . . . . . . . . . . . . . . . . . . . . . . . . . . . . . . 26
Connecting a decoder . . . . . . . . . . . . . . . . . . . . . . . . . . . . . . . . . . . . . . . . . . . . . . 26
Setting PAY-TV/Canal Plus channels . . . . . . . . . . . . . . . . . . . . . . . . . . . . . . . . . . 27
1. Inserting and Formatting a DVD Disc (Disc Info) . . . . . . . . . . . . . . . . . . . . . . . . . . 29
Inserting a Disc . . . . . . . . . . . . . . . . . . . . . . . . . . . . . . . . . . . . . . . . . . . . . . . . . . . 29
Formatting a DVD disc (Disc Info) . . . . . . . . . . . . . . . . . . . . . . . . . . . . . . . . . . . . . 29
2. Recording a Programme . . . . . . . . . . . . . . . . . . . . . . . . . . . . . . . . . . . . . . . . . . . . . 31
Checking the disc status while recording. . . . . . . . . . . . . . . . . . . . . . . . . . . . . . . .32
3. Playing the Recorded Programme (Title List) . . . . . . . . . . . . . . . . . . . . . . . . . . . . . 32
4. Displaying the Playing Time and Play Information . . . . . . . . . . . . . . . . . . . . . . . . . 34
Checking the playing/remaining time. . . . . . . . . . . . . . . . . . . . . . . . . . . . . . . . . . . 35
5. Changing the Name of a Recorded Programme . . . . . . . . . . . . . . . . . . . . . . . . . . . 36
6. Labelling and Protecting a Disc . . . . . . . . . . . . . . . . . . . . . . . . . . . . . . . . . . . . . . . 38
Labelling a disc . . . . . . . . . . . . . . . . . . . . . . . . . . . . . . . . . . . . . . . . . . . . . . . . . . . 38
Protecting a disc . . . . . . . . . . . . . . . . . . . . . . . . . . . . . . . . . . . . . . . . . . . . . . . . . . 38
7. Playing the Disc on Other DVD Equipment (Finalize) . . . . . . . . . . . . . . . . . . . . . . . 39
Unfinalizing a disc . . . . . . . . . . . . . . . . . . . . . . . . . . . . . . . . . . . . . . . . . . . . . . . . . 40
Seven Basic Operations — Getting to Know Your DVD Recorder

5
Timer Recording . . . . . . . . . . . . . . . . . . . . . . . . . . . . . . . . . . . . . . . . . 41
Before Recording . . . . . . . . . . . . . . . . . . . . . . . . . . . . . . . . . . . . . . . . . . . . . . . . . . . . 41
Recording mode . . . . . . . . . . . . . . . . . . . . . . . . . . . . . . . . . . . . . . . . . . . . . . . . . . 41
Recording stereo and bilingual programmes. . . . . . . . . . . . . . . . . . . . . . . . . . . . . 42
Unrecordable pictures . . . . . . . . . . . . . . . . . . . . . . . . . . . . . . . . . . . . . . . . . . . . . . 42
Timer Recording (Standard/ShowView) . . . . . . . . . . . . . . . . . . . . . . . . . . . . . . . . . . . 43
Setting the timer manually (Standard). . . . . . . . . . . . . . . . . . . . . . . . . . . . . . . . . . 43
Recording TV programmes using the ShowView system
(RDR-HX710/HX910 only). . . . . . . . . . . . . . . . . . . . . . . . . . . . . . . . . . . . . . . . 45
Using the Quick Timer function . . . . . . . . . . . . . . . . . . . . . . . . . . . . . . . . . . . . . . . 46
Adjusting the recording picture quality and size . . . . . . . . . . . . . . . . . . . . . . . . . . 47
Creating chapters in a title. . . . . . . . . . . . . . . . . . . . . . . . . . . . . . . . . . . . . . . . . . . 48
Checking/Changing/Cancelling Timer Settings (Timer List) . . . . . . . . . . . . . . . . . . . . 48
Automatically erasing old titles (Auto Title Erase) . . . . . . . . . . . . . . . . . . . . . . . . . 50
Recording From Connected Equipment . . . . . . . . . . . . . . . . . . . . . . . . . . . . . . . . . . . 50
Recording from connected equipment with a timer (Synchro Rec) . . . . . . . . . . . . 50
Recording from connected equipment without a timer . . . . . . . . . . . . . . . . . . . . . 52
Playback . . . . . . . . . . . . . . . . . . . . . . . . . . . . . . . . . . . . . . . . . . . . . . 53
Playing . . . . . . . . . . . . . . . . . . . . . . . . . . . . . . . . . . . . . . . . . . . . . . . . . . . . . . . . . . . .53
Playback options . . . . . . . . . . . . . . . . . . . . . . . . . . . . . . . . . . . . . . . . . . . . . . . . . . 55
Adjusting the picture quality. . . . . . . . . . . . . . . . . . . . . . . . . . . . . . . . . . . . . . . . . . 57
Adjusting the sound quality . . . . . . . . . . . . . . . . . . . . . . . . . . . . . . . . . . . . . . . . . . 57
Pausing a TV Broadcast (TV Pause). . . . . . . . . . . . . . . . . . . . . . . . . . . . . . . . . . . 58
Playing from the beginning of the programme you are recording
(Chasing Playback) . . . . . . . . . . . . . . . . . . . . . . . . . . . . . . . . . . . . . . . . . . . . . 58
Playing a previous recording while making another
(Simultaneous Rec and Play) . . . . . . . . . . . . . . . . . . . . . . . . . . . . . . . . . . . . . 59
Searching for a Title/Chapter/Track, etc. . . . . . . . . . . . . . . . . . . . . . . . . . . . . . . . . . . 60
Searching by Thumbnail (Visual Search) . . . . . . . . . . . . . . . . . . . . . . . . . . . . . . . 60
Searching by title number or time code. . . . . . . . . . . . . . . . . . . . . . . . . . . . . . . . . 60
Playing MP3 Audio Tracks or JPEG Image Files . . . . . . . . . . . . . . . . . . . . . . . . . . . . 61
Selecting an MP3 album or track. . . . . . . . . . . . . . . . . . . . . . . . . . . . . . . . . . . . . . 61
Selecting a JPEG album or image. . . . . . . . . . . . . . . . . . . . . . . . . . . . . . . . . . . . . 62
About MP3 audio tracks and JPEG image files. . . . . . . . . . . . . . . . . . . . . . . . . . . 63
MP3 audio tracks or JPEG image files that the recorder can play . . . . . . . . . . . . 63
About playback order of albums, tracks, and files. . . . . . . . . . . . . . . . . . . . . . . . . 64
Erasing and Editing . . . . . . . . . . . . . . . . . . . . . . . . . . . . . . . . . . . . . . . 65
Before Editing . . . . . . . . . . . . . . . . . . . . . . . . . . . . . . . . . . . . . . . . . . . . . . . . . . . . . . . 65
Edit options for the HDD and DVD-RWs (VR mode). . . . . . . . . . . . . . . . . . . . . . . 65
Edit options for DVD+RWs/DVD-RWs (Video mode)/DVD+Rs/DVD-Rs. . . . . . . . 66
Erasing and Editing a Title . . . . . . . . . . . . . . . . . . . . . . . . . . . . . . . . . . . . . . . . . . . . . 66
Erasing a chapter (Delete Chapter). . . . . . . . . . . . . . . . . . . . . . . . . . . . . . . . . . . . 67
Erasing a section of a title (A-B Erase) . . . . . . . . . . . . . . . . . . . . . . . . . . . . . . . . . 67
Erasing multiple titles (Erase Titles) . . . . . . . . . . . . . . . . . . . . . . . . . . . . . . . . . . . 68
Dividing a title (Divide). . . . . . . . . . . . . . . . . . . . . . . . . . . . . . . . . . . . . . . . . . . . . . 68
Erasing all titles on the disc. . . . . . . . . . . . . . . . . . . . . . . . . . . . . . . . . . . . . . . . . . 69
Erasing titles to open up disc space (Disc Map) . . . . . . . . . . . . . . . . . . . . . . . . . . 69
Creating chapters manually. . . . . . . . . . . . . . . . . . . . . . . . . . . . . . . . . . . . . . . . . . 69
,continued

6
Creating and Editing a Playlist . . . . . . . . . . . . . . . . . . . . . . . . . . . . . . . . . . . . . . . . . . 70
Moving a Playlist title (Change Order) . . . . . . . . . . . . . . . . . . . . . . . . . . . . . . . . . . 71
Combining multiple Playlist titles (Combine) . . . . . . . . . . . . . . . . . . . . . . . . . . . . . 71
Dividing a Playlist title (Divide). . . . . . . . . . . . . . . . . . . . . . . . . . . . . . . . . . . . . . . . 71
Dubbing (HDD y DVD) . . . . . . . . . . . . . . . . . . . . . . . . . . . . . . . . . . . 72
Before Dubbing . . . . . . . . . . . . . . . . . . . . . . . . . . . . . . . . . . . . . . . . . . . . . . . . . . . . . . 72
About “Dub Mode” . . . . . . . . . . . . . . . . . . . . . . . . . . . . . . . . . . . . . . . . . . . . . . . . . 72
Dubbing . . . . . . . . . . . . . . . . . . . . . . . . . . . . . . . . . . . . . . . . . . . . . . . . . . . . . . . . . . . . 74
Dubbing a single title (Title Dub) . . . . . . . . . . . . . . . . . . . . . . . . . . . . . . . . . . . . . . 74
Dubbing multiple titles (Dub Selected Titles) . . . . . . . . . . . . . . . . . . . . . . . . . . . . . 75
DV Dubbing (RDR-HX710/HX910 only) . . . . . . . . . . . . . . . . . . . . . . . . . . 77
Before DV Dubbing . . . . . . . . . . . . . . . . . . . . . . . . . . . . . . . . . . . . . . . . . . . . . . . . . . . 77
Preparing for DV dubbing . . . . . . . . . . . . . . . . . . . . . . . . . . . . . . . . . . . . . . . . . . . 77
Recording an Entire DV Format Tape (One Touch Dubbing) . . . . . . . . . . . . . . . . . . . 79
Program Edit . . . . . . . . . . . . . . . . . . . . . . . . . . . . . . . . . . . . . . . . . . . . . . . . . . . . . . . . 79
Settings and Adjustments . . . . . . . . . . . . . . . . . . . . . . . . . . . . . . . . . . 82
Aerial Reception and Language Settings (Settings) . . . . . . . . . . . . . . . . . . . . . . . . . . 82
Channel Setting . . . . . . . . . . . . . . . . . . . . . . . . . . . . . . . . . . . . . . . . . . . . . . . . . . . 82
Channel List (Changing/Disabling the channels). . . . . . . . . . . . . . . . . . . . . . . . . . 85
TV Guide Page . . . . . . . . . . . . . . . . . . . . . . . . . . . . . . . . . . . . . . . . . . . . . . . . . . . 85
Clock . . . . . . . . . . . . . . . . . . . . . . . . . . . . . . . . . . . . . . . . . . . . . . . . . . . . . . . . . . . 86
Language. . . . . . . . . . . . . . . . . . . . . . . . . . . . . . . . . . . . . . . . . . . . . . . . . . . . . . . . 87
Video Settings (Video) . . . . . . . . . . . . . . . . . . . . . . . . . . . . . . . . . . . . . . . . . . . . . . . . 87
Audio Settings (Audio) . . . . . . . . . . . . . . . . . . . . . . . . . . . . . . . . . . . . . . . . . . . . . . . . 89
Recording and Parental Control Settings (Features) . . . . . . . . . . . . . . . . . . . . . . . . . 91
Disc and Remote Control Settings/Factory Settings (Options) . . . . . . . . . . . . . . . . . . 93
Easy Setup (Resetting the Recorder) . . . . . . . . . . . . . . . . . . . . . . . . . . . . . . . . . . . . . 95
Additional Information . . . . . . . . . . . . . . . . . . . . . . . . . . . . . . . . . . . . . 96
Troubleshooting . . . . . . . . . . . . . . . . . . . . . . . . . . . . . . . . . . . . . . . . . . . . . . . . . . . . . 96
Self-diagnosis Function (When letters/numbers appear in the display) . . . . . . . . . . 102
Notes About This Recorder . . . . . . . . . . . . . . . . . . . . . . . . . . . . . . . . . . . . . . . . . . . . 103
Specifications . . . . . . . . . . . . . . . . . . . . . . . . . . . . . . . . . . . . . . . . . . . . . . . . . . . . . . 104
About i.LINK (RDR-HX710/HX910 only) . . . . . . . . . . . . . . . . . . . . . . . . . . . . . . . . . . 105
Guide to Parts and Controls . . . . . . . . . . . . . . . . . . . . . . . . . . . . . . . . . . . . . . . . . . . 106
Glossary . . . . . . . . . . . . . . . . . . . . . . . . . . . . . . . . . . . . . . . . . . . . . . . . . . . . . . . . . . 110
Language Code List . . . . . . . . . . . . . . . . . . . . . . . . . . . . . . . . . . . . . . . . . . . . . . . . . 112
Area Code . . . . . . . . . . . . . . . . . . . . . . . . . . . . . . . . . . . . . . . . . . . . . . . . . . . . . . . . . 112
Index . . . . . . . . . . . . . . . . . . . . . . . . . . . . . . . . . . . . . . . . . . . . . . . . . . . . . . . . . . . . . 113

7
Ways to Use Your DVD Recorder
Recording/Playback Compatible media and reference pages
Quick access to recorded titles
– Title List ,“3. Playing the Recorded Programme (Title List)” on
page 32
Play the beginning of a title
while it is being recorded
– Chasing Playback ,“Playing from the beginning of the programme you are
recording (Chasing Playback)” on page 58
Watching one title while
recording another
– Simultaneous Rec and Play ,“Playing a previous recording while making another
(Simultaneous Rec and Play)” on page 59
HDD
+RW
-
RWVR
-
RW
Video
+R
-
R
HDD
-
RWVR
HDD
+RW
-
RWVR
-
RW
Video
+R
-
R
VCD CD
DATA CD
DATA DVD
Dubbing/Editing Compatible media and reference pages
Creating your own programme
– Playlist ,“Creating and Editing a Playlist” on page 70
Copying a recorded title to and
from the HDD
– Dubbing (HDD y DVD) ,“Dubbing (HDD y DVD)” on page 72
Automatic dubbing of DV tapes
– DV Dubbing
(RDR-HX710/HX910 only) ,“DV Dubbing (RDR-HX710/HX910 only)” on page 77
HDD
-
RWVR
HDD
+RW
-
RWVR
-
RW
Video
+R
-
R
HDD
+RW
-
RWVR
-
RW
Video
+R
-
R
A
li
st o
f
recor
d
a
bl
e an
d
p
l
aya
bl
e
di
scs
i
s on page
8
.

8
Quick Guide to Disc Types
Usable disc versions (as of March 2005)
• 8x-speed or slower DVD+RWs
• 6x-speed or slower DVD-RWs (Ver.1.1, Ver.1.2
with CPRM*1)
• 16x-speed or slower DVD+Rs
• 16x-speed or slower DVD-Rs (Ver.2.0, Ver.2.1)
• 2.4x-speed DVD+R DL (Double Layer) discs
“DVD+RW,” “DVD-RW,” “DVD+R,” “DVD+R DL,”
and “DVD-R” are trademarks.
*1 CPRM (Content Protection for Recordable Media) is
a coding technology that protects copyrights for
images.
*2 This logo applies to 4x and 6x speed DVD-RW discs.
Recordable and playable discs
Type Disc Logo Icon used in
this manual
Formatting
(new discs)
Compatibility with other DVD
players (finalizing)
Hard disk drive
(internal)
(Formatting
unnecessary)
Dub HDD contents to a DVD to
play on other DVD players
DVD+RW
Automatically
formatted in +VR
mode
Playable on DVD+RW
compatible players
(automatically finalized)
DVD-
RW
VR
mode
Format in VR mode
(page 29)
Playable only on VR mode
compatible players (finalization
unnecessary)
Video
mode
Format in Video mode
(page 29)
Playable on most DVD players
(finalization necessary)
(page 39)
DVD+R
Automatically
formatted
Playable on most DVD players
(finalization necessary)
(page 39)
DVD+R DL
DVD-R Automatically
formatted
Playable on most DVD players
(finalization necessary)
(page 39)
HDD
+RW
*2
-
RWVR
-
RW
Video
+R
-
R

9
Discs that cannot be recorded on
• 8 cm discs
• DVD-Rs in VR mode (Video Recording format)
*3 Only if the recording mode is LSP, SP, HSP, or HQ,
and “DVD Rec. Picture Size” is set to “16:9.”
*4 Erasing titles does not free up disc space.
Recording Features Editing Features
Rewrite
(page 41)
Auto
Chapter
(page 91)
Manual
Chapter
(page 69)
Record
16:9 sizes
(page 47)
Change
title name
(page 66)
Delete
title
(page 68)
A-B Erase
(page 67)
Playlist
(page 70)
Yes Yes Yes Yes Yes Yes Yes Yes
Yes Yes No No Yes Yes Yes No
Yes Yes Yes Yes Yes Yes Yes Yes
Yes Yes No Yes*3 Yes Yes No No
No Yes No No Yes Yes*4 No No
No Yes No Yes*3 Yes Yes*4 No No
,continued

10
“DVD VIDEO” and “CD” are trademarks.
Discs that cannot be played
•PHOTO CDs
• CD-ROMs/CD-Rs/CD-RWs that are not
recorded in music CD or Video CD format, or do
not contain MP3 or JPEG files
• Data part of CD-Extras
• DVD-ROMs that do not contain JPEG files or
are not in DVD Video format
• DVD Audio discs
• DVD-RAMs
• HD layer on Super Audio CDs
• DVD VIDEOs with a different region code
(page 11)
• DVD-Rs recorded in VR mode (Video
Recording format)
Playable discs
Type Disc Logo
Icon used
in this
manual
Characteristics
DVD VIDEO
Discs such as movies that can be purchased or
rented
VIDEO CD VIDEO CDs or CD-Rs/CD-RWs in VIDEO
CD/Super VIDEO CD format
CD Music CDs or CD-Rs/CD-RWs in music CD
format that can be purchased
DATA DVD —DVD+RWs/DVD+Rs/DVD-RWs/DVD-Rs/
DVD-ROMs containing JPEG image files
DATA CD —CD-ROMs/CD-Rs/CD-RWs containing MP3
audio tracks or JPEG image files
8 cm DVD+RW/
DVD-RW/DVD-R ——
8 cm DVD+RW, DVD-RW, and DVD-R
recorded with a DVD video camera.
(Still images recorded with a DVD video
camera cannot be played.)
DVD
VCD
CD
DATA DVD
DATA CD

11
Maximum recordable number of titles
* The maximum length for each title is eight hours.
Note on playback operations of DVD VIDEOs/
VIDEO CDs
Some playback operations of DVD VIDEOs/
VIDEO CDs may be intentionally set by software
producers. Since this recorder plays DVD
VIDEOs/VIDEO CDs according to the disc
contents the software producers designed, some
playback features may not be available. Also, see
the instructions supplied with the DVD VIDEOs/
VIDEO CDs.
Region code (DVD VIDEO only)
Your recorder has a region code printed on the rear
of the unit and will only play DVD VIDEOs
(playback only) labelled with identical region
codes. This system is used to protect copyrights.
DVD VIDEOs labelled will also play on this
recorder.
If you try to play any other DVD VIDEO, the
message “Playback prohibited by region code.”
will appear on the TV screen. Depending on the
DVD VIDEO, no region code indication may be
labelled even though playing the DVD VIDEO is
prohibited by area restrictions.
Music discs encoded with copyright protection
technologies
This product is designed to play back discs that
conform to the Compact Disc (CD) standard.
Recently, various music discs encoded with
copyright protection technologies are being
marketed by some record companies. Please be
aware that among those discs, there are some that
do not conform to the CD standard and may not be
playable by this product.
Note on DualDiscs
A DualDisc is a two sided disc product which
mates DVD recorded material on one side with
digital audio material on the other side.
However, since the audio material side does not
conform to the Compact Disc (CD) standard,
playback on this product is not guaranteed.
bNotes
• Some DVD+RWs/DVD+Rs, DVD-RWs/DVD-Rs, or
CD-RWs/CD-Rs cannot be played on this recorder due
to the recording quality or physical condition of the
disc, or the characteristics of the recording device and
authoring software. The disc will not play if it has not
been correctly finalized. For more information, see the
operating instructions for the recording device.
• You cannot mix VR mode and Video mode on the same
DVD-RW. To change the disc’s format, reformat the
disc (page 29). Note that the disc’s contents will be
erased after reformatting.
• You cannot shorten the time required for recording
even with high-speed discs.
• It is recommended that you use discs with “For Video”
printed on their packaging.
• You cannot add new recordings to DVD+Rs, DVD-Rs,
or DVD-RWs (Video mode) that contain recordings
made on other DVD equipment.
• In some cases, you may not be able to add new
recordings to DVD+RWs that contain recordings made
on other DVD equipment. If you do add a new
recording, note that this recorder will rewrite the DVD
menu.
• You cannot edit recordings on DVD+RWs, DVD-RWs
(Video mode), DVD+Rs, or DVD-Rs that are made on
other DVD equipment.
• If the disc contains PC data unrecognizable by this
recorder, the data may be erased.
• You may not be able to record on some recordable
discs, depending on the disc.
Disc Number of titles*
HDD 300
DVD-RW/DVD-R 99
DVD+RW/DVD+R 49
DVD+R DL 49
ALL
RDR–XXXX
00V 00Hz
00W NO.
0-000-000-00
XRegion code

12
Hookups and Settings
Hooking Up the Recorder
Follow steps 1 to 7 to hook up and adjust the settings of the recorder.
bNotes
• Plug cords securely to prevent unwanted noise.
• Refer to the instructions supplied with the components to be connected.
• You cannot connect this recorder to a TV that does not have a SCART or video input jack.
• Be sure to disconnect the mains lead of each component before connecting.
Step 1: Unpacking
Check that you have the following items:
• Mains lead (1)
• Aerial cable (1)
• Remote commander (remote) (1)
• R6 (size AA) batteries (2)

13
Hookups and Settings
Step 2: Connecting the Aerial Cable
Connect the aerial cable by following the steps below. Do not connect the mains lead until you reach
“Step 5: Connecting the Mains Lead” on page 18.
1Disconnect the aerial cable from your TV and connect it to AERIAL IN on the rear panel of the
recorder.
2Connect AERIAL OUT of the recorder to the aerial input of your TV, using the supplied aerial
cable.
AERIAL
IN
LINE 4 IN
DIGITAL OUT
COAXIAL
OPTICAL
PCM/DTS/MPEG/
DOLBY DIGITAL
COMPONENT
VIDEO OUT
VIDEO S VIDEOR
-
AUDI O
-
L
LINE 2 OUT
VIDEO S VIDEOR
-
AUDI O
-
L
P
B
/
C
B
Y
P
R
/
C
R
~ AC IN
OUT
LINE 1
-
TV LINE 3
/DECODER
AERIAL
IN
OUT
DVD recorder
TV
to AERIAL OUT
to AERIAL IN
Aerial cable (supplied)
: Signal flow

14
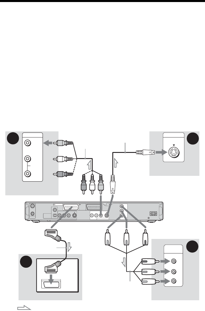
Step 3: Connecting the Video Cords
Select one of the following patterns A through D, according to the input jack on your TV monitor,
projector, or AV amplifier (receiver). This will enable you to view pictures.
A Connecting to a SCART input jack
When you set “Line1 Output” to “S Video” or “RGB” in “Easy Setup” (page 22), use a SCART cord that
conforms to the selected signal.
B Connecting to a video input jack
You will enjoy standard quality images.
C Connecting to an S VIDEO input jack
You will enjoy high quality images.
D Connecting to component video input jacks (Y, PB/CB, PR/CR)
You will enjoy accurate colour reproduction and high quality images.
If your TV accepts progressive 525p/625p format signals, you must use this connection and set
“Component Out” in “Video” setup to “On” (page 88). Then press PROGRESSIVE on the remote to send
progressive video signals. For details, see “Using the PROGRESSIVE button” on page 16.
VIDEO
AUDIO
INPUT
L
R
INPUT
S VIDEO
P
R
/C
R
P
B
/C
B
Y
COMPONENT
VIDEO IN
AERIAL
IN
LINE 4 IN
DIGITAL OUT
COAXIAL
OPTICAL
PCM/DTS/MPEG/
DOLBY DIGITAL
COMPONENT
VIDEO OUT
VIDEO S VIDEOR
-
AUDI O
-
L
P
B
/
C
B
Y
P
R
/
C
R
~ AC IN
OUT
LINE 1
-
TV LINE 3
/DECODER
LINE 2 OUT
VIDEO S VIDEOR
-
AUDI O
-
L
C
B
D
A
Audio/video cord
(not supplied)
Component video
cord (not supplied)
(yellow)
TV, projector, or AV
amplifier (receiver)
TV, projector, or AV
amplifier (receiver)
(green)
S-video cord
(not supplied)
TV, projector, or AV
amplifier (receiver)
(red) (blue)
(green)
(blue)
(red)
: Signal flow
to COMPONENT
VIDEO OUT
to LINE 2 OUT (VIDEO) to LINE 2 OUT (S VIDEO)
SCART cord (not supplied)
To i LINE 1 – TV
DVD recorder
TV

15
Hookups and Settings
When playing “wide screen” images
Some recorded images may not fit your TV
screen. To change the picture size, see page 87.
If you are connecting to a VCR
Connect your VCR to the LINE 3/DECODER
jack on the recorder (page 23).
bNotes
• Do not connect more than one type of video cord
between the recorder and your TV at the same time.
• You cannot use the PROGRESSIVE button with the
connections B and C.
• When you connect the recorder to your TV via the
SCART jacks, the TV’s input source is set to the
recorder automatically when you start playback. If
necessary, press tTV/VIDEO to return the input to
the TV.
• For correct SMARTLINK connection, you will need a
SCART cord that has the full 21 pins. Refer to your
TV’s instruction manual as well for this connection.
• If you connect this recorder to a TV with
SMARTLINK, set “Line1 Output” to “Video” in “Easy
Setup.”
If the connected TV (or other connected
equipment such as a set top box) complies with
SMARTLINK, NexTView Link*3,
MEGALOGIC*1, EASYLINK*2,
CINEMALINK*2, Q-Link*3, EURO VIEW
LINK*4, or T-V LINK*5, this recorder
automatically runs the SMARTLINK function
after you complete the connection pattern A on
page 14 (the SMARTLINK indicator lights up
when you turn on your TV). You can enjoy the
following SMARTLINK features.
• Preset Download
You can download the tuner preset data from
your TV to this recorder, and tune the recorder
according to that data in “Easy Setup.” This
greatly simplifies the “Easy Setup” procedure.
Be careful not to disconnect the cables or exit the
“Easy Setup” function during this procedure
(page 22).
• TV Direct Rec
You can easily record what you are watching on
your TV (page 31).
• One Touch Play
You can turn on the recorder and TV, set the
TV’s input to the recorder, and start playback
with one touch of the H (play) button
(page 54).
• One Touch Menu
You can turn on the recorder and TV, set the TV
to the recorder’s channel, and display the Title
List menu with one touch of the TITLE LIST
button (page 54).
• One Touch Timer
You can turn on the recorder and TV, set the TV
to the recorder’s channel, and display the timer
programming menu with one touch of the
[TIMER] button (page 44).
• Automatic Power Off
The recorder will turn off automatically if the
recorder is not used after you turn off the TV.
• NexTView Download
You can easily set the timer by using the
NexTView Download function on your TV.
See your TV’s instruction manual.
*1 “MEGALOGIC” is a registered trademark of Grundig
Corporation.
*2 “EASYLINK” and “CINEMALINK” are trademarks
of Philips Corporation.
*3 “Q-Link” and “NexTView Link” are trademarks of
Panasonic Corporation.
*4 “EURO VIEW LINK” is a trademark of Toshiba
Corporation.
*5 “T-V LINK” is a trademark of JVC Corporation.
zHint
SMARTLINK also works with TVs or other equipment
having EPG Timer Control, EPG Title Download, and
Now Recording functions. For details, refer to the
operating instructions supplied with your TV or other
equipment.
bNotes
• The SMARTLINK features are available only when
“Video” is selected in “Line1 Output.”
• Not all TVs respond to the functions above.
About the SMARTLINK features
(for SCART connections only)
,continued

16
By using the PROGRESSIVE button, you can
select the signal format in which the recorder
outputs video signals: interlace or progressive.
1Connect the recorder using the
COMPONENT VIDEO OUT jacks (pattern
D on page 14).
2Set “Component Out” in “Video” setup to
“On” (page 88).
3Press the PROGRESSIVE button.
“PROGRESSIVE” appears in the front panel
display when the recorder outputs progressive
signals.
Progressive
Select this when:
– your TV accepts progressive signals, and,
– the TV is connected to the COMPONENT
VIDEO OUT jacks.
Note that the pictures will not be clear or no
picture will appear if you select progressive signal
output when either of the above conditions is not
met.
Interlace
Set to this position when:
– your TV does not accept progressive signals, or,
– your TV is connected to jacks other than the
COMPONENT VIDEO OUT jacks (LINE 2
OUT (VIDEO or S VIDEO)).
zHint
When you select progressive signal output, you can fine-
tune the signal according to the type of software you are
watching (page 88).
bNote
Consumers should note that not all high definition
television sets are fully compatible with this product and
may cause artifacts to be displayed in the picture. In the
case of 525/625 progressive scan picture problems, it is
recommended that the user switch the connection to the
‘standard definition’ output. If there are questions
regarding our TV set compatibility with this model 525p/
625p DVD recorder, please contact our customer service
centre.
Using the PROGRESSIVE button

17
Hookups and Settings
Step 4: Connecting the Audio Cords
Select one of the following patterns A or B, according to the input jack on your TV monitor, projector,
or AV amplifier (receiver). This will enable you to listen to sound.
A Connecting to audio L/R input jacks
This connection will use your TV’s or stereo amplifier’s (receiver’s) two speakers for sound. You can
enjoy the following surround effects (page 55).
• TV: Dynamic, Wide, Night
• Stereo amplifier (receiver): Standard, Night
B Connecting to a digital audio input jack
If your AV amplifier (receiver) has a Dolby*1 Digital, DTS*2, or MPEG audio decoder and a digital input
jack, use this connection. You can enjoy Dolby Digital (5.1ch), DTS (5.1ch), and MPEG audio (5.1ch)
surround effects.
* The yellow plug is used for video signals (page 14).
VIDEO
AUDIO
INPUT
L
R
AERIAL
IN
LINE 4 IN
DIGITAL OUT
COAXIAL
OPTICAL
PCM/DTS/MPEG/
DOLBY DIGITAL
COMPONENT
VIDEO OUT
VIDEO S VIDEOR
-
AUDIO
-
L
P
B
/
C
B
Y
P
R
/
C
R
~ AC IN
OUT
LINE 1
-
TV LINE 3
/DECODER
LINE 2 OUT
VIDEO S VIDEOR
-
AUDI O
-
L
B
A
DIGITAL OUT
COAXIAL
OPTICAL
PCM/DTS/MPEG/
DOLBY DIGITAL
LINE 2 OUT
VIDEO S VIDEOR
-
AUDIO
-
L
AV amplifier (receiver)
with a decoder
(red)
TV, projector, or AV
amplifier (receiver)
Audio/video cord
(not supplied)
: Signal flow
Coaxial digital cord (not supplied)
to DIGITAL OUT (COAXIAL or OPTICAL)
to LINE 2 OUT (R-AUDIO-L)
Optical digital cord (not supplied)
Rear (L)
DVD recorder
(white)
(yellow)*
(yellow)
(white)
(red)
[Speakers]
Front (L)
[Speakers]
to coaxial
digital input
Rear (R)
Front (R)
Subwoofer
or
Centre
to optical
digital input
,continued

18
zHint
For correct speaker location, see the operating
instructions supplied with the connected components.
bNotes
• Do not connect your TV’s audio output jacks to the
LINE IN (R-AUDIO-L) jacks at the same time. This
will cause unwanted noise to come from your TV’s
speakers.
• In the connection A, do not connect the LINE IN (R-
AUDIO-L) and LINE 2 OUT (R-AUDIO-L) jacks to
your TV’s audio output jacks at the same time. This
will cause unwanted noise to come from your TV’s
speakers.
• In the connection B, after you have completed the
connection, make the appropriate settings under
“Audio Connection” in “Easy Setup” (page 22).
Otherwise, no sound or a loud noise will come from
your speakers.
• With the connection B, the surround sound effects of
this recorder cannot be used.
*1 Manufactured under license from Dolby Laboratories.
“Dolby,” and the double-D symbol are trademarks of
Dolby Laboratories.
*2 “DTS” and “DTS Digital Out” are trademarks of
Digital Theater Systems, Inc.
Step 5: Connecting the
Mains Lead
Connect the supplied mains lead to the AC IN
terminal of the recorder. Then plug the recorder
and TV mains leads (power cords) into the mains.
After you connect the mains lead, you must wait
for a short while before operating the
recorder. You can operate the recorder once the
front panel display lights up and the recorder
enters standby mode.
If you connect additional equipment to this
recorder (page 23), be sure to connect the mains
lead after all connections are complete.
~ AC IN
to mains
to AC IN
1
2

19
Hookups and Settings
Step 6: Preparing the
Remote
You can control the recorder using the supplied
remote. Insert two R6 (size AA) batteries by
matching the 3 and # ends on the batteries to the
markings inside the battery compartment. When
using the remote, point it at the remote sensor
on the recorder.
bNotes
• If the supplied remote interferes your other Sony DVD
recorder or player, change the command mode number
for this recorder (page 21).
• Use the batteries correctly to avoid possible leakage
and corrosion. Do not touch the liquid with bare hands
should leakage occur. Observe the following:
– Do not use a new battery with an old battery, or
batteries of different manufacturers.
– Do not attempt to recharge the batteries.
– If you do not intend to use the remote for an extended
period of time, remove the batteries.
– If battery leakage occurs, wipe out any liquid inside
the battery compartment, and insert new batteries.
• Do not expose the remote sensor (marked on the
front panel) to strong light, such as direct sunlight or
lighting apparatus. The recorder may not respond to the
remote.
You can adjust the remote’s signal to control your
TV.
If you connected the recorder to an AV amplifier
(receiver), you can use the supplied remote to
control the AV amplifier’s (receiver’s) volume.
bNotes
• Depending on the connected unit, you may not be able
to control your TV or AV amplifier (receiver) with
some or all of the buttons below.
• If you enter a new code number, the code number
previously entered will be erased.
• When you replace the batteries of the remote, the code
number may be reset to the default setting. Set the
appropriate code number again.
1Slide the TV/DVD switch to TV.
2Hold down [/1.
3Enter your TV’s manufacturer code (see
“Code numbers of controllable TVs”
below) using the number buttons.
Controlling TVs with the remote
1 2 3
4 6
7 8 9
0
5
TV/DVD switch
[/1
2 +/–
Number
buttons, SET,
-/--
tTV/VIDEO
PROG +/–
,continued

20
4Release [/1.
When the TV/DVD switch is set to TV, the
remote performs the following:
* If you use the number buttons to select the TV’s
programme position, press -/-- followed by the
number buttons for two-digit numbers.
To operate the tTV/VIDEO button
(for SCART connections only)
The tTV/VIDEO button switches between the
recorder and the last input source selected on the
TV. Point your remote at the recorder when using
this button. The button works even if the TV/DVD
switch is set to DVD.
When you connect the recorder to the TV via the
SCART jacks, the input source for the TV is set to
the recorder automatically when you start
playback. To watch another source, press the
tTV/VIDEO button to switch the TV’s input
source.
Code numbers of controllable TVs
If more than one code number is listed, try
entering them one at a time until you find the one
that works with your TV.
1Slide the TV/DVD switch to DVD.
2Hold down [/1, and enter the
manufacturer code (see the table below)
for your AV amplifier (receiver) using the
number buttons.
3Release [/1.
The 2 (volume) +/– buttons control the AV
amplifier’s volume.
If you want to control the TV’s volume, slide
the TV/DVD switch to TV.
zHint
If you want to control the TV’s volume even when the
TV/DVD switch is set to DVD, repeat the steps above
and enter the code number 90 (default).
Buttons Operations
[/1Turns your TV on or off
2 (volume) +/– Adjusts the volume of
your TV
PROG +/– Selects the programme
position on your TV
(wide mode) Switches to or from the
wide mode of a Sony
wide-screen TV
tTV/VIDEO Switches your TV’s
input source
Number buttons
and SET, -/--*
Selects the programme
position on your TV
Manufacturer Code number
Sony 01 (default)
Aiwa 01 (default)
Grundig 11
Hitachi 23, 24, 72
Loewe 06, 45
Nokia 15, 16, 69, 73
Panasonic 17, 49
Philips 06, 07, 08, 23, 45, 72
Saba 12, 13, 36, 43, 74, 75
Samsung 06, 22, 23, 71, 72
Sanyo 25
Sharp 29
Telefunken 12, 13, 36, 43, 74, 75
Thomson 12, 13, 43, 74, 75
Toshiba 38
LG 06
JVC 33
Controlling the volume of your AV
amplifier (receiver) with the
remote
Manufacturer Code number
1 2 3
4 6
7 8 9
0
5
TV/DVD
switch
[/1
2 +/–
Number buttons

21
Hookups and Settings
Code numbers of controllable AV amplifiers
(receivers)
If more than one code number is listed, try
entering them one at a time until you find the one
that works with your AV amplifier (receiver).
If the supplied remote interferes with your other
Sony DVD recorder or player, set the command
mode number for this recorder and the supplied
remote to one that differs from the other Sony
DVD recorder or player.
The default command mode setting for this
recorder and the supplied remote is DVD3.
1Press SYSTEM MENU.
The System Menu appears.
2Select “SETUP,” and press ENTER.
3Select “Options,” and press ENTER.
4Select “Command Mode,” and press
ENTER.
5Select the Command mode (DVD1, DVD2,
or DVD3), and press ENTER.
6Slide the COMMAND MODE switch on the
remote so it matches the mode you
selected above.
To return to the previous step
Press ORETURN.
Manufacturer Code number
Sony 78, 79, 80, 91
Denon 84, 85, 86
Kenwood 92, 93
Onkyo 81, 82, 83
Pioneer 99
Sansui 87
Technics 97, 98
Yamaha 94, 95, 96
If you have a Sony DVD player or
more than one Sony DVD recorder
1 2 3
4 6
7 8 9
0
5
SYSTEM
MENU
M/m,
ENTER
COMMAND
MODE
switch
ORETURN
Check that the command mode switch on the
remote is set to the default setting of DVD3
before you try to change the command mode for
the recorder. If the command mode for the remote
is changed to DVD1 or DVD2, you may be
unable to operate this recorder.
SETUP
Settings
Easy Setup
Channel Setting
Options
Features
Audio
Video
Language
Clock
TV Guide Page
Channel List
SETUP
Format DVD-RW : VR
Settings
Options
Features
Audio
Video
Easy Setup Command Mode :
Factory Setup
Auto Display :
Power Save :
Dimmer :
DVD Bilingual Rec. :
HDD Bilingual Rec. :
DVD3
On
Off
Normal
Main
Main
SETUP
Format DVD-RW : VR
Settings
Options
Features
Audio
Video
Easy Setup Command Mode :
Factory Setup
Auto Display :
Power Save :
Dimmer :
DVD Bilingual Rec. :
HDD Bilingual Rec. :
DVD3
On
Off
Normal
Main
Main
DVD1
DVD3
DVD2

22
Step 7: Easy Setup
Make the basic adjustments by following the on-
screen instructions in “Easy Setup.”
1Turn on the recorder and switch the input
selector on your TV so that the signal from
the recorder appears on your TV screen.
The message about the initial settings appears.
• If this message does not appear, select “Easy
Setup” from “SETUP” in the System Menu
to run “Easy Setup” function (“Settings and
Adjustments” on page 82).
2Press ENTER.
Follow the on-screen instructions to make the
following settings.
OSD
Select the language for the on-screen displays.
Tuner System
Select your country or language.
The programme position order will be set
according to the country you set.
To set the programme positions manually, see
page 82.
• If you live in a French speaking country that
is not listed on the display, select “ELSE.”
Clock
The recorder will automatically search for a
clock signal. If a clock signal cannot be found,
set the clock manually using </M/m/,, and
press ENTER.
TV Type
If you have a wide-screen TV, select “16:9.”
If you have a standard TV, select either “4:3
Letter Box” (shrink to fit) or “4:3 Pan Scan”
(stretch to fit). This will determine how
“wide-screen” images are displayed on your
TV.
Component Out
If you are using the COMPONENT VIDEO
OUT jack, select “On.”
Line3 Input
If you will connect a decoder to the LINE 3/
DECODER jack, select “Yes.”
Line1 Output
To output video signals, select “Video.”
To output S video signals, select “S Video.”
To output RGB signals, select “RGB.”
Select “Video” to enjoy the SMARTLINK
features.
• If you set “Component Out” to “On,” you
cannot select “RGB.”
If you set “Line3 Input” to “Yes,” you
cannot select “S Video.”
Audio Connection
If you connected an AV amplifier (receiver)
using either a digital optical or coaxial cord,
select “Yes: DIGITAL OUT” and set the
digital output signal (page 90).
3Press ENTER when “Finish” appears.
“Easy Setup” is finished.
To return to the previous step
Press ORETURN.
zHints
• If your AV amplifier (receiver) has an MPEG audio
decoder, set “MPEG” to “MPEG” (page 90).
• If you want to run “Easy Setup” again, select “Easy
Setup” from “SETUP” in the System Menu (page 95).
1 2 3
4 6
7 8 9
0
5
[/1
</M/m/,,
ENTER
ORETURN
PROG +/–

23
Hookups and Settings
Connecting a VCR or Similar Device
After disconnecting the recorder’s mains lead from the mains, connect a VCR or similar recording device
to the LINE IN jacks of this recorder.
Use the DV IN jack on the front panel if the equipment has a DV output jack (i.LINK jack) (RDR-HX710/
HX910 only) (page 77).
See also the instruction manual supplied with the connected equipment.
To record on this recorder, see “Recording from connected equipment without a timer” on page 52.
Connect a VCR or similar recording device to the LINE 3/DECODER jack of this recorder.
bNotes
• Pictures containing copy protection signals that prohibit any copying cannot be recorded.
• If you pass the recorder signals via the VCR, you may not receive a clear image on your TV screen.
Be sure to connect your VCR to the DVD recorder and your TV in the order shown below. To watch video tapes,
watch the tapes through a second line input on your TV.
• The SMARTLINK features are not available for devices connected via the DVD recorder’s LINE 3/DECODER jack.
• When you record to a VCR from this DVD recorder, do not switch the input source to TV by pressing the tTV/
VIDEO button on the remote.
• If you disconnect the recorder’s mains lead, you will not be able to view the signals from the connected VCR.
Connecting to the LINE 3/DECODER jack
AERIAL
IN
LINE 4 IN
DIGITAL OUT
COAXIAL
OPTICAL
PCM/DTS/MPEG/
DOLBY DIGITAL
COMPONENT
VIDEO OUT
VIDEO S VIDEOR
-
AUDI O
-
L
P
B
/
C
B
Y
P
R
/
C
R
~ AC IN
OUT
LINE 2 OUT
VIDEO S VIDEOR
-
AUDI O
-
L
LINE 3
/DECODER
LINE 1
-
TV
TV
DVD recorder
to i LINE 1 – TV
VCR
to i LINE 3/DECODER
SCART cord (not supplied)
to SCART input
VCRDVD recorder TV
VCR DVD recorder TV
Line input 1
Line input 2
,continued

24
Connect a VCR or similar recording device to the LINE 2 IN or LINE 4 IN jacks of this recorder. If the
equipment has an S-video jack, you can use an S-video cord instead of an audio/video cord.
zHint
When the connected equipment outputs only monaural sound, use audio cables that distribute monaural sounds to left/
right channels (not supplied).
bNotes
• Do not connect the yellow LINE IN (VIDEO) jack when using an S-video cord.
• Do not connect the output jack of this recorder to another equipment’s input jack with the other equipment’s output
jack connected to the input jack of this recorder. Noise (feedback) may result.
• Do not connect more than one type of video cord between the recorder and your TV at the same time.
Connecting to the LINE 2 IN or LINE 4 IN jacks
AERIAL
IN
DIGITAL OUT
COAXIAL
OPTICAL
PCM/DTS/MPEG/
DOLBY DIGITAL
COMPONENT
VIDEO OUT
LINE 2 OUT
VIDEO S VIDEOR
-
AUDI O
-
L
P
B
/
C
B
Y
P
R
/
C
R
~ AC IN
OUT
LINE 1
-
TV LINE 3
/DECODER
LINE 4 IN
VIDEO S VIDEOR
-
AUDI O
-
L
OUTPUT
S VIDEO AUDIO
LR
VIDEO
VCR, etc.
Audio/video cord
(not supplied)
S-video cord
(not supplied)
to LINE 2 IN DVD recorder (front)
: Signal flow
(rear)
to LINE 4 IN
VCR, etc.

25
Hookups and Settings
Connecting to a Satellite or Digital Tuner
Connect a satellite or digital tuner to this recorder using the LINE 3/DECODER jack. Disconnect the
recorder’s mains lead from the mains when connecting the tuner.
To use the Synchro-Rec function, see below.
If the satellite tuner can output RGB signals
This recorder accepts RGB signals. If the satellite
tuner can output RGB signals, connect the TV
SCART connector on the satellite tuner to the
LINE 3/DECODER jack, and set “Line3 Input” of
“Scart Setting” to “Video/RGB” in “Video” setup
(page 88). Note that this connection and setup
disable the SMARTLINK function. If you want to
use the SMARTLINK function with a compatible
set top box, see the instructions supplied with the
set top box.
If you want to use the Synchro Rec function
This connection is necessary to use the Synchro-
Recording function. See “Recording from
connected equipment with a timer (Synchro Rec)”
on page 50.
Set “Line3 Input” of “Scart Setting” in “Video”
setup (page 88) according to the specifications of
your satellite tuner. See your satellite tuner’s
instructions for more information.
If you are using a B Sky B tuner, be sure to
connect the tuner’s VCR SCART jack to the LINE
3/DECODER jack. Then set “Line3 Input” of
“Scart Setting” according to the specifications of
the VCR SCART jack on your satellite tuner.
bNotes
• Do not set “Line3 Input” of “Scart Setting” in “Video”
setup to “Decoder.”
• Synchro-Recording does not work with some tuners.
For details, see the tuner’s operating instructions.
• If you disconnect the recorder’s mains lead, you will
not be able to view the signals from the connected
tuner.
AERIAL
IN
LINE 4 IN
DIGITAL OUT
COAXIAL
OPTICAL
PCM/DTS/MPEG/
DOLBY DIGITAL
COMPONENT
VIDEO OUT
VIDEO S VIDEOR
-
AUDI O
-
L
P
B
/
C
B
Y
P
R
/
C
R
~ AC IN
OUT
LINE 2 OUT
VIDEO S VIDEOR
-
AUDI O
-
L
LINE 3
/DECODER
LINE 1
-
TV
TV
to SCART input
SCART cord
(not supplied)
Satellite tuner, etc.
to i LINE 1 – TV to i LINE 3/DECODER
DVD recorder

26
Connecting a PAY-TV/Canal Plus Decoder
You can watch or record PAY-TV/Canal Plus programmes if you connect a decoder (not supplied) to the
recorder. Disconnect the recorder’s mains lead from the mains when connecting the decoder.
Connecting a decoder
AERIAL
IN
LINE 4 IN
DIGITAL OUT
COAXIAL
OPTICAL
PCM/DTS/MPEG/
DOLBY DIGITAL
COMPONENT
VIDEO OUT
VIDEO S VIDEOR
-
AUDI O
-
L
P
B
/
C
B
Y
P
R
/
C
R
~ AC IN
OUT
LINE 2 OUT
VIDEO S VIDEOR
-
AUDI O
-
L
LINE 3
/DECODER
LINE 1
-
TV
TV
Aerial cable
(supplied)
SCART cord
(not supplied)
PAY-TV/Canal Plus
decoder
to AERIAL OUT
to i LINE 3/DECODER
DVD recorder
to AERIAL IN
to SCART input
SCART cord (not supplied)
to i LINE 1 – TV

27
Hookups and Settings
To watch or record PAY-TV/Canal Plus
programmes, set your recorder to receive the
channels using the on-screen display.
In order to set the channels correctly, be sure to
follow all of the steps below.
1Press SYSTEM MENU.
The System Menu appears.
2Select “SETUP,” and press ENTER.
3Select “Video,” and press ENTER.
4Select “Scart Setting,” and press ENTER.
5Press M/m to select “Video” or “RGB” for
“Line1 Output,” “Decoder” for “Line3
Input,” and “Video” for “Line3 Output,”
and press ENTER.
The “Video” setup display appears again.
6Press ORETURN to return the cursor to
the left column.
7Select “Settings,” and press ENTER.
8Select “Channel Setting,” and press
ENTER.
9Press PROG +/– to select the desired
programme position.
Setting PAY-TV/Canal Plus
channels
1 2 3
4 6
7 8 9
0
5
SYSTEM
MENU
ORETURN
PROG +/–
</M/m/,,
ENTER
SETUP
Settings
Easy Setup
Channel Setting
Options
Features
Audio
Video
Language
Clock
TV Guide Page
Channel List
SETUP
TV Type : 16 : 9
Video
Settings
Easy Setup
Options
Features
Audio
Video
Line4 Input :
Scart Setting
Progressive Mode :
Component Out :
Pause Mode :
Auto
Off
Auto
Video - Scart Setting
Line1 Output Line3 Input Line3 Output
Video Video/RGB Video
RGB
S Video S Video S Video
S Video
S Video
S Video
Video
Video
Video
Video
Video
Video/RGB
Decoder
Video/RGB
SETUP
Settings
Easy Setup
Channel Setting
Options
Features
Audio
Video
Language
Clock
TV Guide Page
Channel List
Settings - Channel Setting Prog. 8
System : BG
2
Audio :
PAY - TV / CANAL+ :
Station Name :
Channel Set :
Normal / CATV :
NICAM
Off
CDE
C
Normal
Settings - Channel Setting Prog. 6
24
System :
Audio :
PAY - TV / CANAL+ :
Station Name :
Channel Set :
Normal / CATV :
BG
NICAM
Off
PQR
C
Normal
Selected programme position
,continued

28
10
Select “System,” and press ENTER.
11
Press M/m to select an available TV
system, BG, DK, I, or L, and press ENTER.
To receive broadcasts in France, select “L.”
12
Select “Normal/CATV,” and press ENTER.
13
Select “Normal,” and press ENTER.
To preset CATV (Cable Television) channels,
select “CATV.”
14
Select “Channel Set,” and press ENTER.
15
Select the PAY-TV/Canal Plus channel,
and press ENTER.
16
Select “PAY-TV/CANAL+,” and press
ENTER.
17
Select “On,” and press ENTER.
To return to the previous step
Press ORETURN.
bNotes
• When you set “Line3 Input” to “Decoder” in step 5
above, you will not be able to select “L3” because Line
3 will become a dedicated line for the decoder.
• If you disconnect the recorder’s mains lead, you will
not be able to view the signals from the connected
decoder.
Settings - Channel Setting Prog. 6
System :
Audio :
PAY - TV / CANAL+ :
Station Name :
Channel Set :
Normal / CATV :
BG
2
NICAM
Off
CDE
C
Normal
BG
L
I
DK
Settings - Channel Setting Prog. 6
System :
Audio :
PAY - TV / CANAL+ :
Station Name :
Channel Set :
Normal / CATV :
BG
2
NICAM
Off
PQR
C
Normal
Normal
CATV
Settings - Channel Setting Prog. 6
System :
Audio :
PAY - TV / CANAL+ :
Station Name :
Channel Set :
Normal / CATV :
BG
2
NICAM
Off
PQR
C
Normal
C24
Settings - Channel Setting Prog. 6
System :
Audio :
PAY - TV / CANAL+ :
Station Name :
Channel Set :
Normal / CATV :
BG
NICAM
Off
PQR
C
Normal
24
On
Off

29
Seven Basic Operations — Getting to Know Your DVD Recorder
Seven Basic Operations
— Getting to Know Your DVD Recorder
1. Inserting and Formatting
a DVD Disc (Disc Info)
1Press DVD.
2Press Z (open/close), and place a disc on
the disc tray.
3Press Z (open/close) to close the disc
tray.
Wait until “LOAD” disappears from the front
panel display.
Unused DVDs are formatted automatically.
New discs are automatically formatted when
inserted. If necessary, you can manually re-format
a DVD+RW or DVD-RW disc to make a blank
disc. For DVD-RWs, you can select a recording
format (VR mode or Video mode) according to
your needs (page 8).
1Insert a disc.
See “Inserting a Disc” on page 29.
2Press TOOLS.
The TOOLS menu appears.
The TOOLS menu displays options
applicable to the entire disc (e.g. disc
protection), recorder (e.g. audio settings
during recording), or multiple items on a list
menu (e.g. erasing multiple titles). The
displayed options differ depending on the
situation and disc type.
Inserting a Disc
+R
DVD
VCD CD
DATA CD
-
RWVR
-
RW
Video
+RW
-
R
HDD
DATA DVD
1 2 3
4 6
7 8 9
0
5
Z
DVD
With the recording/playing side facing down
Formatting a DVD disc (Disc Info)
-
RWVR
-
RW
Video
+RW
1 2 3
4 6
7 8 9
0
5
TOOLS
</M/m/,,
ENTER
Close
Protect
Erase
Dubbing
Stop
Options for the disc or picture
,continued

30
3Move the cursor down the TOOLS menu
until “Disc Info” is selected, and press
ENTER.
Example: When a DVD-RW (VR mode) is
inserted.
1“Disc Name” (DVD only)
2“Media”: Disc type
3“Format”: Recording format type (DVD-
RW only)
4 “On”/“Off”: Indicates whether
protection is set (DVD-RW in VR mode
only)
5“Title no.”: Total number of titles
6“Date”: Dates of when the oldest and the
most recent titles were recorded (DVD
only)
7“Continuous Rem. Time”/“Remainder”
(approximate)
• The remaining recording time in each of the
recording modes
• Disc space bar
• Remaining disc space/total disc space
8Disc setting buttons
“Disc Name” (page 38)
“Protect Disc” (page 38)
“Finalize”/“Unfinalize” (page 39)
“Erase All” (page 69)
“Format”
Available settings differ depending on the
disc type.
4Select “Format,” and press ENTER.
5Select “OK,” and press ENTER.
For DVD-RWs, select “VR” or “Video,” and
press ENTER.
All contents on the disc are erased.
zHints
• By reformatting, you can change the recording format
on DVD-RWs, or record again on DVD-RWs that have
been finalized.
• For DVD+RWs and DVD-RWs (Video mode), you can
check free space and title location on the disc using the
Disc Map display (page 69).
bNote
On this model, 1 GB (read “gigabyte”) is equivalent to 1
billion bytes. The larger the number, the larger the disc
space.
Format
Disc Name
Disc Information
DiscName Movie
Media DVD-RW Format VR
Title no. 2
Date Off
13.10.2005 ~ 28.10.2005
HQ : 0H30M HSP : 0H45M SP : 1H00M
LSP : 1H15M LP : 1H30M EP : 2H00M
SLP : 3H00M SEP : 4H00M
2. 3 / 4. 7
Remainder
Close
Erase All
Finalize
Protect Disc
Original 3 / Playlist
GB

31
Seven Basic Operations — Getting to Know Your DVD Recorder
2. Recording a Programme
This section introduces the basic operation to
record the current TV programme to the hard disk
(HDD) or to a disc (DVD). For an explanation of
how to make timer recordings, see page 41.
1Press HDD or DVD.
When you record to a DVD, insert a
recordable DVD (see “Inserting a Disc” on
page 29).
2Press PROG +/– to select the programme
position or input source you want to
record.
3Press REC MODE repeatedly to select the
recording mode.
Each time you press the button, the display on
the TV screen changes as follows:
For more details about the recording mode,
see page 41.
4Press zREC.
Recording starts.
Recording stops automatically after 8 hours of
continuous recording or when the HDD or
DVD is full.
To stop recording
Press xREC STOP located beneath the remote
control cover.
Note that it may take a few seconds for recorder to
stop recording.
To pause recording
Press XREC PAUSE located beneath the remote
control cover.
To restart recording, press the button again.
To watch another TV programme while
recording
If your TV is connected to the LINE 1 – TV jack,
set your TV to the TV input using the tTV/
VIDEO button and select the programme you
want to watch. If your TV is connected to the
LINE OUT or COMPONENT VIDEO OUT
jacks, set the TV to TV input using the tTV/
VIDEO button (page 19).
TV Direct Rec
If you use the SMARTLINK connection, you can
easily record what you are watching on your TV.
When the TV is turned on or in standby mode,
press zREC. The recorder automatically turns on
and starts recording what you are watching on the
TV.
bNote
If “TV” appears in the front panel display, you
cannot turn off the TV or change the programme
position during TV Direct Rec. To turn off the
function, set “TV Direct Rec” to “Off” in
“Features” setup (page 91).
+RW
-
RWVR
-
RW
Video
-
R
+R
HDD
1 2 3
4 6
7 8 9
0
5PROG +/–
REC MODE
HDD DVD
xREC STOPzREC
tTV/VIDEO
XREC PAUSE
DISPLAY
HQ SPHSP LSP
SEP EPSLP LP
,continued

32
About the Teletext function
Some broadcasts systems ensure a Teletext
service* in which the complete programmes and
their data (title, date, channel, recording start time
etc.) are stored day by day. When recording a
programme, the recorder automatically takes the
programme name from the Teletext pages and
stores it as the title name. For detail, see “TV
Guide Page” on page 85.
Note that the Teletext information will not appear
on your TV screen. To view the Teletext
information on your TV screen, press tTV/
VIDEO on the remote to switch the input source to
your TV.
* not available in some areas
zHint
If you do not want to watch TV while recording, you can
turn off the TV. When using a decoder, make sure to
leave it on.
bNotes
• After pressing zREC, it may take a short while to
start recording.
• You cannot change the recording mode while
recording or during recording pause.
• If there is a power failure, the programme you are
recording may be erased.
• You cannot watch a PAY-TV/Canal Plus programme
while recording another PAY-TV/Canal Plus
programme.
• To use the TV Direct Rec function, you must first set
the recorder’s clock correctly.
You can check the recording information such as
recording time or disc type.
Press DISPLAY twice during recording.
The recording information appears.
ADisc type/format
BRecording status
CRecording mode
DRecording time
Press DISPLAY to turn off the display.
3. Playing the Recorded
Programme (Title List)
To play a recorded title, select the title from the
Title List.
1Press HDD or DVD.
If you select DVD, insert a DVD (see
“Inserting a Disc” on page 29).
Playback starts automatically depending on
the disc.
2Press TITLE LIST.
To show the extended Title List, press
TOOLS to select “Display List,” and press
ENTER.
Checking the disc status while
recording
+RW
-
RWVR
-
RW
Video
-
R
+R
HDD
1 2 3
4 6
7 8 9
0
5
TOOLS
H/X/x
M/m,
ENTER
HDD DVD
TITLE LIST
/
Mm

33
Seven Basic Operations — Getting to Know Your DVD Recorder
Title List with Thumbnail Images (Example:
DVD-RW in VR mode)
Extended Title List
ADisc type:
Displays a media type, HDD or DVD.
Also displays the title type (Original or
Playlist) for DVD-RWs (VR mode).
BDisc space (remainder/total)
CTitle information:
Displays the title number, title name, and
recording date. Title size is shown in the
Thumbnail title list.
z (red): Indicates that the title is currently
being recorded.
: Indicates that the title is currently being
dubbed.
: Indicates the protected title.
“NEW” (or N): Indicates that the title is newly
recorded (not played back) (HDD only).
: Indicates that the Update function is set
(HDD only) (page 43).
: Indicates titles containing “Copy-
Once” copy protection signals (HDD only)
(page 73).
DScroll bar:
Appears when all of the titles do not fit on the
list. To view the hidden titles, press M/m.
ETitle’s thumbnail picture
The still images for each title are displayed.
3Select a title, and press ENTER.
The sub-menu appears.
The sub-menu displays options applicable
only to selected item. The displayed options
differ depending on the model, situation, and
disc type.
4Select “Play,” and press ENTER.
Playback starts from the selected title.
To stop playback
Press x.
To scroll the list display by page (Page mode)
Press / while the list display is turned on.
Each time you press /, the entire Title List
changes to the next/previous page of titles.
About the Title List for HDD/DVD-RWs (VR
mode)
You can switch the Title List to show Original or
Playlist.
While the Title List menu is turned on, press
TOOLS to select either “Original” or “Playlist,”
and press ENTER.
For details, see “Edit options for the HDD and
DVD-RWs (VR mode)” on page 65.
To change the title order (Sort)
While the Title List menu is turned on, press
TOOLS to select “Sort Titles.” Press M/m to select
the item, and press ENTER.
12
11
10
9
AAB
TITLE LIST
ORIGINAL
GB4.3 / 4.7
World Sports
Mystery
Tr a ve l
28.10. 2005 13:00 (0H30M) LSP GB0.9
DEF
AAB
GHI
Tennis
26.10. 2005 20:00 (0H30M) SEP
25.10. 2005 9:00 (1H00M) SLP
19.10. 2005 20:00 (1H00M) SEP
Wed
Tu e
Wed
Fri
GB0.3
GB0.8
GB0.6
m
12
11
10
9
8
7
6
5
Tennis 28.10
26.10
25.10
19.10
17.10
15.10
14.10
13.10
Fri
TITLE LIST
ORIGINAL
Thu
Fri
Sat
Mon
Wed
Tu e
Wed
AAB
L3
GHI
L3
DEF
GHI
AAB
DEF
Weather
News
Nature
Family
World Sports
Mystery
Tr a ve l
4.3 / 4.7GB
Order Sorted
By Date in order of when the titles were
recorded. The title that is recorded
most recently is listed at the top.
By Title in alphabetical order.
By Number in order of recorded title number.
GB4.3 / 4.7
World Sports
Mystery
Tr a ve l
Tennis
Wed
Tu e
Wed
Fri
AAB
12
11
10
9
(0H30M) LSP GB0.9
DEF
AAB
GHI
(0H30M) SEP
(1H00M) SLP
(1H00M) SEP
GB0.3
GB0.8
GB0.6
TITLE LIST
ORIGINAL
Close
A-B Erase
Delete Chapter
Title Name
Dubbing
Visual Search
Protect
Erase
Play Beginning
Play
28.10. 2005 13:00
26.10. 2005 20:00
25.10. 2005 9:00
19.10. 2005 20:00
Sub-menu
,continued

34
To change a title thumbnail picture
(Thumbnail) (HDD/DVD-RW in VR mode only)
You can select a favourite scene for the thumbnail
picture shown in the Title List menu.
1Press TITLE LIST in stop mode.
2Select a title whose thumbnail picture you
want to change, and press ENTER.
The sub-menu appears.
3Select “Set Thumbnail,” and press ENTER.
The selected title starts to play in the
background.
4While watching the playback picture, press
H, X, or m/M to select the scene you
want to set for a thumbnail picture, and press
ENTER.
The display asks for confirmation.
5Select “OK,” and press ENTER.
The scene is set for the title’s thumbnail
picture.
To turn off the Title List
Press TITLE LIST.
zHints
• After recording, the first scene of the recording (the
title) is automatically set as the thumbnail picture.
• You can select “TITLE LIST” from the System Menu.
bNotes
• The title names may not appear for DVDs created on
other DVD recorders.
• The letters that cannot be displayed are replaced with
“*.”
• It may take a few seconds for the thumbnail pictures to
be displayed.
• After editing, the title thumbnail picture may change to
the first scene of the recording (title).
• After dubbing, the title thumbnail picture set on the
source recording is cancelled.
4. Displaying the Playing
Time and Play Information
You can check the playing time and remaining
time of the current title, chapter, or track. Also,
you can check the disc name recorded on the
DVD/CD.
Press DISPLAY repeatedly.
Each time you press the button, the display
changes as follows:
Display 1 t Display 2 t Display off
The displays differ depending on the disc type or
playing status.
Display 1
Example: When playing a DVD VIDEO
ATitle number/name
(Shows either track number, track name,
scene number, or file name for CDs, VIDEO
CDs, DATA DVDs, or DATA CDs.)
BAvailable functions for DVD VIDEOs
( angle/ audio/ subtitle, etc.),
or playback data for DATA DVDs and
DATA CDs
Unseen Title
(HDD only)
in order of when the titles were
recorded. The title that is recorded
most recently and not played back
is listed at the top. Playlist titles
are not displayed.
Order Sorted
+R
DVD
VCD CD
DATA CD
-
RWVR
-
RW
Video
+RW
-
R
HDD
DATA DVD
1 2 3
4 6
7 8 9
0
5
TIME/TEXTDISPLAY
Title
2/0
Angle
1
3(5) 1 : DolbyDigitalEnglish

35
Seven Basic Operations — Getting to Know Your DVD Recorder
CThe current selected function or audio
setting (appears only temporarily)
Example: Dolby Digital 5.1 ch
DThe current selected angle
Display 2
Example: When playing a DVD-RW (VR mode)
ADisc type*1/format (page 8)
BTitle type (only appears for Playlists)
(page 65)
CPlay mode
DRecording mode (page 41)
EPlaying status bar*2
FTitle number (chapter number*3) (page 60)
(Shows either track number, scene number,
album number*3, or file number for CDs,
VIDEO CDs, DATA DVDs, or DATA CDs.)
GAlbum name appears for CDs with CD text,
DATA DVDs or DATA CDs when you
press TIME/TEXT repeatedly.
HPlaying time (remaining time*3)
*1 Displays Super VIDEO CDs as “SVCD,” DATA CDs
as “CD” and DATA DVDs as “DVD.”
*2 Does not appear with VIDEO CDs, DATA DVDs, and
DATA CDs.
*3 Displayed when you press TIME/TEXT repeatedly.
zHints
• If “DTS” is set to “Off” in “Audio” setup, the DTS
track selection option will not appear on the screen
even if the disc contains DTS tracks (page 90).
• When “Auto Display” is set to “On” (default) in
“Options” setup (page 94), playback information
automatically appears when the recorder is turned on,
etc.
bNote
The letters or symbols that cannot be displayed are
replaced with “*.”
You can view the playing or time information
displayed on the TV screen and the front panel
display.
Press TIME/TEXT repeatedly.
The displays differ depending on the disc type or
playing status.
Front panel display
Example: When playing a DVD
Example: When dubbing a DVD
3/2.11 : English DolbyDigital
R
ear
(L/R)
Front (L/R) + Centre LFE (Low Frequency
Effect)
Checking the playing/remaining
time
Playing time and number of the current title
Remaining time of the current title
Playing time and number of the current
chapter
Remaining time of the current chapter
Remaining time of dubbing in progress
,continued

36
Example: When playing a VIDEO CD
Example: When playing a CD
Track playing time and the current track/index number
m
Remaining time of the current track
m
Playing time of the disc
m
Remaining time of the disc
m
CD text (when available)
Example: When playing an MP3 audio track
Playing time and number of the current track
m
Current album number
Example: When viewing a JPEG image
Current file number and total number of files in the
current album
m
Current album number and total number of albums
bNotes
• The recorder can only display the first level of a CD’s
text, such as the disc name.
• The letters or symbols that cannot be displayed are
replaced with “*.”
• Playing time of MP3 audio tracks may not be displayed
correctly.
5. Changing the Name of a
Recorded Programme
You can label a DVD, title, or program by entering
characters. You can enter up to 64 characters for a
title or disc name, but the actual number of
characters displayed in the menus such as the Title
List will vary. The steps below explain how to
change the name of the recorded programme.
1Press TITLE LIST.
2Select a title, and press ENTER.
The sub-menu appears.
3Select “Title Name,” and press ENTER.
The display for entering characters appears.
4Press </M/m/, to move the cursor to
the right of the screen and select “A”
(upper-case), “a” (lower-case), or
“Symbol,” and press ENTER.
The characters of the selected type are
displayed.
Playing time and number of the current
scene or track
1 2 3
4 6
7 8 9
5
0
</M/m/,,
ENTER
Number
buttons, SET
TITLE LIST

37
Seven Basic Operations — Getting to Know Your DVD Recorder
5Press </M/m/, to select the character
you want to enter, and press ENTER.
The selected character appears at the top of
the display.
Example: Input Title Name
The type of characters will change according
to the language you select in “Easy Setup.”
Some languages allow you to enter an accent
mark.
To enter a letter with an accent mark, select an
accent followed by the letter.
Example: Select “ ` ” and then “a” to enter “à.”
To insert a space, select “Space.”
6Repeat steps 4 and 5 to enter the
remaining characters.
To erase a character, move the cursor to the
right of the character at the input row. Select
“Back” and press ENTER.
To insert a character, move the cursor to the
right of the point where you want to insert the
character. Select the character and press
ENTER.
To erase all of the characters, select “Clear
All” and press ENTER.
7Select “Finish,” and press ENTER.
To cancel the setting, select “Cancel.”
To use the number buttons
You can also use the number buttons to enter
characters.
1In step 5 above, press a number button
repeatedly to select a character.
Example:
Press the number 3 button once to enter “D.”
Press the number 3 button three times to enter
“F.”
2Press SET and select the next character.
3Select “Finish” and press ENTER.
zHints
• You can erase all displayed characters by pressing and
holding CLEAR for 2 seconds or more.
• You can switch between “A” (upper-case), “a” (lower-
case), or “Symbol” even if you press INPUT SELECT.
"A"
Cancel
Finish
Space
Clear All
Back
1
2
3
4
5
6
7
8
9
0
Input Title Name
Symbol
"a"
Cancel
Finish
1
2
3
4
5
6
7
8
9
0
Input Title Name
-
c
f
"A"
Symbol
"a"
Space
Clear All
Back
Input row

38
6. Labelling and Protecting
a Disc
You can execute options effective for the entire
disc using the Disc Information display.
1Insert a disc.
See “Inserting a Disc” on page 29.
2Press TOOLS to select “Disc Info,” and
press ENTER.
Example: When the inserted disc is a DVD-
RW (VR mode).
3Select “Disc Name,” and press ENTER.
Enter the disc name in the “Input Disc Name”
display (page 36).
bNote
You can enter up to 64 characters for a DVD’s disc name.
The disc name may not appear when the disc is played on
other DVD equipment.
1Insert a disc.
See “Inserting a Disc” on page 29.
2Press TOOLS to select “Disc Info,” and
press ENTER.
3Select “Protect Disc,” and press ENTER.
4Select “Protect,” and press ENTER.
To cancel the protection
Select “Don’t Protect” in step 4.
zHint
You can set protection for individual titles (page 66).
Labelling a disc
1 2 3
4 6
7 8 9
0
5
TOOLS
</M/m/,,
ENTER
+RW
-
RWVR
-
RW
Video
-
R
+R
Off
Format
Disc Name
Disc Information
DiscName
Media DVD-RW Format VR
Title no. / Playlist 2
2. 3 / 4. 7
Close
Erase All
Finalize
HQ : 0H30M HSP : 0H45M SP : 1H00M
LSP : 1H15M LP : 1H30M EP : 2H00M
SLP : 3H00M SEP : 4H00M
Remainder
Date
13.10.2005 ~ 28.10.2005
Original 3
GB
Protect Disc
Protecting a disc
-
RWVR
Off
Format
Disc Name
Disc Information
DiscName
Media DVD-RW Format VR
Title no. / Playlist 2
2. 3 / 4. 7
Close
Erase All
Finalize
HQ : 0H30M HSP : 0H45M SP : 1H00M
LSP : 1H15M LP : 1H30M EP : 2H00M
SLP : 3H00M SEP : 4H00M
Remainder
Date
13.10.2005 ~ 28.10.2005
Original 3
GB
Protect Disc

39
Seven Basic Operations — Getting to Know Your DVD Recorder
7. Playing the Disc on Other
DVD Equipment (Finalize)
Finalizing is necessary when you play discs
recorded with this recorder on other DVD
equipment.
When you finalize a DVD+RW, DVD-RW
(Video mode), DVD+R, or DVD-R, a DVD menu
will be automatically created, which can be
displayed on other DVD equipment.
Before finalizing, check the differences between
the disc types in the table below.
Differences between the disc types 1Insert a disc.
See “Inserting a Disc” on page 29.
2Press TOOLS to select “Disc Info,” and
press ENTER.
The “Disc Information” display appears.
3Select “Finalize,” and press ENTER.
The display shows the approximate time
required for finalizing and asks for
confirmation.
4Select “OK,” and press ENTER.
The recorder starts finalizing the disc.
zHint
You can check whether the disc has been finalized or not.
If you cannot select “Finalize” in step 3 above, the disc
has already been finalized.
bNotes
• Depending on the condition of the disc, recording, or
the DVD equipment, discs may not play even if the
discs are finalized.
• The recorder may not be able to finalize the disc if it
was recorded on another recorder.
Discs are automatically finalized when
removed from the recorder. However,
you may need to finalize the disc for
certain DVD equipment, or if the
recording time is short. You can edit or
record on the disc even after finalizing.
Finalizing is unnecessary when playing
a disc on VR format compatible
equipment.
Even if your other DVD equipment is
VR format compatible, you may need to
finalize the disc, especially if the
recording time is short. You can edit or
record on the disc even after finalizing.
Finalizing is necessary when playing on
any equipment other than this recorder.
After finalizing, you cannot edit or
record on the disc. If you want to record
on it again, unfinalize or reformat the
disc (page 29). However, if you reformat
the disc, all recorded contents will be
erased.
Finalizing is necessary when playing on
any equipment other than this recorder.
After finalizing, you cannot edit or
record on the disc.
+RW
-
RWVR
-
RW
Video
-
R
+R
+RW
-
RWVR
-
RW
Video
+R
-
R
1 2 3
4 6
7 8 9
0
5
TOOLS
</M/m/,,
ENTER
Finalize
About xx min is needed for finalizing this disc.
OK Cancel
Cannot cancel finalizing during transaction.
Do you want to finalize?
,continued

40
For DVD-RWs (Video mode)
DVD-RW (Video mode) that have been finalized
to prohibit additional recording or editing can be
unfinalized to allow further recording or editing.
For DVD-RWs (VR mode)
If you cannot record or edit on a DVD-RW (VR
mode) that has been finalized with other DVD
equipment, “This disc was finalized. Unfinalize
it.” may appear.
bNote
The recorder is not able to unfinalize DVD-RWs (Video
mode) that have been finalized on another recorder.
1Insert a disc.
See “Inserting a Disc” on page 29.
2Press TOOLS to select “Disc Info,” and
press ENTER.
The “Disc Information” display appears.
3Select “Unfinalize,” and press ENTER.
The recorder starts unfinalizing the disc.
Unfinalizing may take several minutes.
Unfinalizing a disc
-
RWVR
-
RW
Video

41
Timer Recording
Timer Recording
Before Recording
Before you start recording…
• This recorder can record on various discs. Select
the disc type according to your needs (page 8).
• Check that the disc has enough available space
for the recording (page 29). For HDD,
DVD+RWs, and DVD-RWs, you can free up
disc space by erasing titles (page 69).
• Adjust the recording picture quality and picture
size if necessary (page 47).
zHint
Timer recordings will be made regardless whether or not
the recorder is turned on. You can turn off the recorder
without affecting the recording even after recording
starts.
bNote
To play a recorded disc on other DVD equipment,
finalize the disc (page 39).
Like the SP or LP recording mode of VCRs, this
recorder has eight different recording modes.
Select a recording mode according to the time and
picture quality you need. For example, if picture
quality is your top priority, select the High Quality
mode (HQ). If recording time is your priority,
Super Extended Play mode (SEP) can be a
possible choice. Note that recording times in the
following table are approximate and the actual
times may differ. Note also that the maximum
continuous recording time for a single title is eight
hours. Contents beyond this time will not be
recorded.
Press REC MODE repeatedly to switch the
recording modes.
* The recording time for DVD+R DL (Double Layer)
discs is as follows:
HQ: 1 hour 48 minutes
HSP: 2 hours 42 minutes
SP: 3 hours 37 minutes
LSP: 4 hours 31 minutes
LP: 5 hours 25 minutes
EP: 7 hours 14 minutes
SLP: 10 hours 51 minutes
SEP: 14 hours 28 minutes
“HQ+” recording mode
“HQ+” records pictures in higher quality than HQ
on the HDD. Set “HQ Setting” in “Features” setup
to “HQ+” (page 93). Maximum recording time is
10 hours for RDR-HX510, 21 hours for RDR-
HX710, or 34 hours for RDR-HX910. “HQ”
appears in the display.
bNote
Situations below may cause slight inaccuracies with the
recording time.
– Recording a programme with poor reception, or a
programme or video source of low picture quality
– Recording on a disc that has already been edited
– Recording only a still picture or just sound
Recording mode
Recording
mode
Recording time (hours)
HDD DVD*
RDR-
HX510
RDR-
HX710
RDR-
HX910
HQ (High
quality)
16 33 53 1
HSP R25 51 81 1 hr.
30 min.
SP
(Standard
mode)
33 67 107 2
LSP r42 85 135 2 hr.
30 min.
LP r51 103 164 3
EP r68 137 217 4
SLP r101 204 325 6
SEP (Long
duration)
134 269 428 8
,continued

42
The recorder automatically receives and records
stereo and bilingual programmes based on the
ZWEITON system or the NICAM system.
The HDD and a DVD-RW (VR mode) can record
both main and sub sounds. You can switch
between main and sub when playing the disc. For
the HDD, you can select the sound track before
recording. Select “Main,” “Sub,” or “Main+Sub”
in “HDD Bilingual Rec.” of “Options” setup
(page 93).
A DVD+RW, DVD-RW (Video mode), DVD+R,
or DVD-R can record only one sound track (main
or sub) at a time. Select the sound track using the
Setup Display before recording starts. Set “DVD
Bilingual Rec.” to “Main” (default) or “Sub” in
“Options” setup (page 94).
ZWEITON (German stereo) system
When a stereo based programme is received,
“Stereo” appears.
When a bilingual ZWEITON based programme is
received, “Main,” “Sub,” or “Main/Sub” appears.
NICAM system
When a stereo or bilingual NICAM based
programme is received, “NICAM” appears in the
front panel display.
To record a NICAM programme, be sure to set
“Audio” of “Channel Setting” in “Settings” setup
to “NICAM” (default). If the sound is not clear
when listening to NICAM broadcasts, set “Audio”
to “Standard” (see “Channel Setting” on page 82).
zHint
You can select the audio (main or sub) while recording
bilingual programmes using the (audio) button.
This does not affect the recorded sound.
Pictures with copy protection cannot be recorded
on this recorder.
When the recorder receives a copy guard signal,
the recorder continues to record but only a blank,
grey coloured screen will be recorded.
* The recorded disc can be played only on CPRM
compatible equipment (page 8).
Recording stereo and bilingual
programmes
Unrecordable pictures
Copy control
signals
Recordable discs
Copy-Free
Copy-Once
(Ver.1.1 with CPRM*)
Copy-Never None (a blank screen is
recorded)
+RW
-
RWVR
-
RW
Video
-
R
+R
HDD
HDD
-
RWVR

43
Timer Recording
Timer Recording (Standard/
ShowView)
You can set the timer for a total of 30 programmes
(8 programmes when using the PDC/VPS
function), up to one month in advance.
There are two methods to set the timer: the
standard method and ShowView (RDR-HX710/
HX910 only) method.
• Standard: Set the date, time, and programme
position of the programme manually.
• ShowView (RDR-HX710/HX910 only): Enter
the ShowView number designated for each TV
programme (page 45).
1Press [TIMER].
• If the “Timer – ShowView” display appears,
press < to switch the display to “Standard”
(RDR-HX710/HX910 only).
2Select an item using </, and adjust
using M/m.
“Date”: Sets the date.
The item changes as follows:
Today y Tomorrow y …… y Thu
28.10 (1 month later) y Sun (every Sunday)
y …… y Sat (every Saturday) y
Mon-Fri (Monday to Friday) y Mon-Sat
(Monday to Saturday) y Sun-Sat (Sunday to
Saturday) y Today
“Start”: Sets the start time.
“Stop”: Sets the stop time.
“Prog.”: Selects the programme position or
input source.
“Media”: Selects the media, HDD or DVD.
“Mode”: Selects the recording mode
(page 41).
• If you want to change the setting for the
PDC/VPS or Update functions, select
“Details” and press ENTER. Select an item
using </, and set using M/m.
“PDC/VPS”: Sets the PDC/VPS function. See
“About the PDC/VPS function” below.
“Update” (HDD only): Automatically records
over a previously recorded programme that is
set to be recorded daily or weekly.
To return to the Timer programming menu,
select “Previous” and ENTER.
• If you make a mistake, select the item and
change the setting.
3Select “OK,” and press ENTER.
The Timer List (page 48) appears. The
TIMER REC indicator lights up on the front
panel and the recorder is ready to start
recording.
Unlike a VCR, there is no need to turn off the
recorder before the timer recording starts.
Setting the timer manually
(Standard)
+RW
-
RWVR
-
RW
Video
-
R
+R
HDD
1 2 3
4 6
7 8 9
0
5
</M/m/,,
ENTER
[TIMER]
xREC STOP
TOOLS
Timer - Standard
Set the timer manually. Cancel
VIDEO Plus+
Date
:
Start
:
Stop
OK
Prog.
Media
Mode
To d a y
Details
OffOnPDC/VPS Update
,continued

44
To stop recording during timer recording
Open the remote’s cover and press xREC STOP.
Note that it may take a few seconds for the
recorder to stop recording.
About the PDC/VPS function
PDC/VPS signals are transmitted with TV
programmes in some broadcast systems. These
signals ensure that timer recordings are made
regardless of any broadcast delays, early starts, or
broadcast interruptions.
To use the PDC/VPS function
Set “PDC/VPS” to “On” in step 2 above.
When you turn on this function, the recorder starts
scanning the channel before the timer recording
starts. If you are watching TV when scanning
starts, a message will appear on the TV screen. If
you want to watch TV, switch to your TV’s tuner
or turn off the PDC/VPS channel scan function.
Note that if you turn off the PDC/VPS channel
scan function, the timer recording will not start.
To turn off the PDC/VPS channel scan
Press TOOLS and select “PDC/VPS Scan Off.”
To ensure that the PDC/VPS function works
properly, turn off the recorder before the timer
recording starts. This will automatically turn on
the PDC/VPS channel scan function while the
recorder remains off.
Rec Mode Adjust
If there is not enough available disc space for the
recording, the recorder automatically adjusts the
recording mode to enable the entire programme to
be recorded. This function is normally set to “On.”
To cancel this function, press TOOLS while the
Timer List is displayed. Select “Rec Mode
Adjust” and press ENTER. Select “Off” and press
ENTER.
If the timer settings overlap
Overlapped timer settings are shown as follows.
To store the setting as shown, select “OK.” The
programme that starts first has priority and the
second programme starts recording only after the
first programme has finished.
To cancel the overlapped setting, select “Cancel.”
To confirm, change, or cancel timer recording
See “Checking/Changing/Cancelling Timer
Settings (Timer List)” on page 48.
To extend the recording duration time while
recording
1Press TOOLS during recording to select
“Extend Rec,” and press ENTER.
2Press M/m to select the duration time.
You can set the duration in increments of 10
minutes, for a maximum of 60 minutes.
3Select “OK” and press ENTER.
One Touch Timer
If you use the SMARTLINK connection, you can
easily display the timer programming menu.
When the TV is turned on or in standby mode,
press [TIMER]. The recorder automatically turns
on and the TV’s input is switched to the recorder.
The Timer programming menu appears.
Timer
These timer settings overlap.
Wed 21:00-22:00 AAB DVD SP PDC/VPS
Wed
29.10
29.10 20:30-22:00 DEF DVD SP PDC/VPS
OK Cancel
Do you want to continue?
Extend Rec. Time
Set the timer extend function.
Wed
OK
Cancel
Extend Time
Off
DVD SP28.9 10:00-11:30 AAB

45
Timer Recording
zHint
You can play the recorded programme by selecting the
programme title in the Title List.
bNotes
• If a message indicating that the disc is full appears on
the screen, change the disc, or make available space for
the recording (HDD/DVD+RW/DVD-RW only)
(page 68).
• Check that the clock is correctly set before setting the
timer recording. If not, the timer recording cannot be
made.
To record a satellite programme, turn on the satellite
tuner and select the satellite programme you want to
record. Leave the satellite tuner turned on until the
recorder finishes recording. If you connect equipment
with a timer function, you can use the Synchro Rec
function (page 50).
• Even if the timer is set for the same daily or weekly
programme, the timer recording cannot be made if it
overlaps with a programme that has priority. “ ” will
appear next to the overlapped setting in the Timer List.
Check the priority order of the settings.
• Even if the timer is set, timer recordings cannot be
made while recording a programme that has priority.
• The Rec Mode Adjust function only works with a timer
recording and the PDC/VPS function set to off. It does
not function with Quick Timer or Synchro Rec. In
addition, the Rec Mode Adjust function does not work
when recording to the HDD while “Auto Title Erase” is
set to “On.”
• The beginning of some recordings may not be made
when using the PDC/VPS function.
• You cannot extend the recording duration time when
“PDC/VPS” is set to “On.”
The ShowView system is a feature that simplifies
setting the timer. Just enter the ShowView number
listed in the TV programme guide. The date, time,
and programme position of that programme are set
automatically.
Check that the programme positions are correctly
set in “Channel Setting” in “Settings” setup
(page 82).
1Press [TIMER].
• If the “Timer – Standard” display appears,
press < to switch the display to
“ShowView.”
2Press the number buttons to enter the
ShowView number, and press SET.
• If you make a mistake, press CLEAR and re-
enter the correct number.
Recording TV programmes using
the ShowView system (RDR-HX710/
HX910 only)
1 2 3
4 6
7 8 9
0
5
</M/m/,,
ENTER
[TIMER]
Number
buttons, SET
xREC STOP
CLEAR
zREC
Timer - VIDEO Plus+
Set the timer by entering the timer code.
Standard
PlusCode No. Cancel
OK
,continued

46
3Select “OK,” and press ENTER.
The date, start and stop times, programme
position, recording mode, etc. setting
(page 44) appear.
• If you want to change the setting, press </
, to select the item and press M/m to
change the setting. For the PDC/VPS or
Update functions, select “Details” and
change the settings (page 44).
To re-enter the ShowView number, select
“Change.”
4Select “OK,” and press ENTER.
The TIMER REC indicator lights up on the
front panel, and the recorder is ready to start
recording.
To stop recording during timer recording
Open the remote’s cover and press xREC STOP.
Note that it may take a few seconds for the
recorder to stop recording.
If the timer settings overlap
See page 44.
To extend the recording duration time while
recording
See page 44.
To confirm, change, or cancel timer recording
See “Checking/Changing/Cancelling Timer
Settings (Timer List)” on page 48.
zHint
The Rec Mode Adjust function also works with this timer
method (page 44).
You can set the recorder to record in 30-minute
increments.
Press zREC repeatedly to set the duration.
Each press advances the time in 30-minute
increments. The maximum duration is six hours.
The time counter decreases minute by minute to
0:00, then the recorder stops recording (power
does not turn off). Even if you turn off the recorder
during recording, the recorder continues to record
until the time counter runs out.
Note that the Quick Timer function does not work
if “TV Direct Rec” is set to “On” in “Features”
setup (page 91).
To cancel the Quick Timer
Press zREC repeatedly until the counter appears
in the front panel display. The recorder returns to
normal recording mode.
Timer - VIDEO Plus+
Is the following timer setting correct? To modify,
OK
Cancel
Change
:
21 00
Start
:
22 00
Stop
HDD
Media
SP
Mode
Date
28.9
Prog.
12
Details
Off
adjust each item or re-enter the timer code.
Wed
On
PDC/VPS Update
Using the Quick Timer function
0:30 1:00 5:30 6:00 (normal recording)

47
Timer Recording
You can adjust the recording picture quality and
picture size.
1Before recording starts, press TOOLS to
select “Rec Settings,” and press ENTER.
2Select the item you want to adjust, and
press ENTER.
The adjustment display appears.
Example: Rec NR
“Rec Mode”: Selects the recording mode for
the desired recording time and picture quality.
For more information, see “Recording mode”
on page 41.
“HDD Rec. Picture Size”/“DVD Rec. Picture
Size”: Sets the picture size of the programme
to be recorded.
• 4:3 (default): Sets the picture size to 4:3.
• 16:9: Sets the picture size to 16:9 (wide
mode).
• Auto (HDD only): Automatically selects the
actual picture size.
“DVD Rec. Picture Size” works with DVD-
Rs and DVD-RWs (Video mode) when the
recording mode is set to HQ, HSP, or SP. For
all other recording modes, the screen size is
fixed at “4:3.”
For DVD-RWs (VR mode), the actual picture
size is recorded regardless of the setting. For
example, if a 16:9 size picture is received, the
disc records the picture as 16:9 even if “DVD
Rec. Picture Size” is set to “4:3.”
For DVD+RWs/DVD+Rs, the screen size is
fixed at “4:3.”
“Rec NR” (noise reduction): Reduces noise
contained in the video signal.
“Rec Video Equalizer”: Adjusts the picture in
greater detail.
Press M/m to select the item you want to
adjust, then press ENTER.
• Contrast: Changes the contrast.
• Brightness: Changes the overall brightness.
• Colour: Makes the colours deeper or lighter.
3Adjust the setting using </M/m/,, and
press ENTER.
The default setting is underlined.
“Rec NR”: (weak) Off 1 ~ 2 ~ 3 (strong)
“Rec Video Equalizer”:
• Contrast: (weak) –3 ~ 0 ~ 3 (strong)
• Brightness: (dark) –3 ~ 0 ~ 3 (bright)
• Colour: (light) –3 ~ 0 ~ 3 (deep)
Repeat steps 2 and 3 to adjust any other items.
Adjusting the recording picture
quality and size
1 2 3
4 6
7 8 9
0
5
</M/m/,,
ENTER
TOOLS
Rec. Settings
Select the item you want to change.
Rec Mode : SP
Rec Video Equalizer
Rec NR :
DVD Rec. Picture Size:
HDD Rec. Picture Size: 4 : 3
4 : 3
2
123
Off
Rec NR
,continued

48
bNotes
• If one programme contains two picture sizes, the
selected size is recorded. However, if the 16:9 signal
cannot be recorded as 16:9, it is recorded as 4:3.
• When playing a 16:9 size picture recorded as 4:3, The
image is fixed to 4:3 letter box regardless of the setting
in “TV Type” of “Video” setup (page 87).
• Remnants of images may appear on your screen when
using “Rec NR.”
• “Rec Video Equalizer” does not affect the input of the
DV IN jack (RDR-HX710/HX910 only) and does not
work with RGB signals.
The recorder can automatically divide a recording
(a title) into chapters by inserting chapter marks
during recording. To disable this function, set
“Auto Chapter” in “Features” setup to “Off”
(page 91).
When recording on the HDD or a DVD-RW (VR
mode)
The recorder detects changes in the picture and
sound and automatically inserts chapter marks.
You can also insert and erase chapter marks
manually (page 69).
When recording on other recordable discs
Chapter marks are inserted at approximately 6-
minute intervals during recording.
bNote
When dubbing (page 72), the chapter marks in the
dubbing source are not retained in the dubbed title.
Checking/Changing/
Cancelling Timer Settings
(Timer List)
You can check, change, or cancel timer settings
using the Timer List.
1Press TIMER LIST.
The Timer List appears.
Timer information displays the recording
date, time, recording mode, etc.
: Indicates that the setting is overlapped by
another setting.
(green): Indicates the setting can be
recorded.
z (red): Indicates the setting currently being
recorded.
a (grey): Indicates that the setting cannot be
recorded in the selected recording mode.
: Indicates the setting being recorded on
the HDD.
: Indicates the setting being recorded on a
DVD.
Creating chapters in a title
-
RWVR
+RW
-
R
+R
-
RW
Video
+R
HDD
1 2 3
4 6
7 8 9
0
5
</M/m/,,
ENTER
ORETURN
TIMER LIST
TOOLS
/
10:30
TIMER LIST
22:00-22:15 AAB
DEF
GHI
DEF
SP
SP
SLP
SLP
16:00-17:00
21:00-22:00
20:30-21:30
Mon-Sat
Fri 29.10
Fri 29.10
Sat 30.10
PDC
VPS
PDC
VPS

49
Timer Recording
: Indicates the setting that the Update
function is set for.
When all of the timer settings do not fit on the
list, scroll bar appears.
To view the hidden timer settings, press M/m.
2Select the timer setting you want to check/
change/cancel, and press ENTER.
The sub-menu appears.
3Select one of the options, and press
ENTER.
“Modify”: Changes the timer setting.
Select an item using </, and adjust using
M/m. For the PDC/VPS or Update functions,
select “Details” and change the settings
(page 44). Select “OK,” and press ENTER.
“Erase”: Erases the timer setting. Select
“OK,” and press ENTER.
“Check Overlap”: Checks for overlapped
settings.
Select “Close” to return to the Timer List.
To change or cancel the setting, repeat steps 2
and 3 above.
When the timer settings overlap
The programme that starts first has priority and the
second programme starts recording only after the
first programme has finished.
When the recordings start at the same time
The programme that is set last has priority. In this
example, timer setting B is set after A, so the first
part of timer setting A will not be recorded.
When the end time of one recording and the
start time of another are the same
After finishing the previous recording, the other
recording may be delayed.
To scroll the list display by page (Page mode)
Press / while the list display is turned on.
Each time you press /, the entire Timer
List changes to the next/previous page of timer
settings.
To turn off the Timer List
Press TIMER LIST or ORETURN.
zHint
While recording, you cannot modify the timer setting for
the current recording, but you can extend the recording
duration of the recording time (page 44).
bNotes
• When “PDC/VPS” is set to “On” for one or more timer
recordings, the start times may change in the event of a
broadcast delay or early start.
• Even if the timer is set, timer recordings cannot be
made while recording a programme that has priority.
• Even if the timer is set for the same daily or weekly
programme, the timer recording cannot be made if it
overlaps with a programme that has priority. “ ” will
appear next to the overlapped setting in the Timer List.
Check the priority order of the settings.
Modify
Modify the timer setting.
OK
Cancel
OnOff
PDC/VPS Update
:
22 00
Start
:
22 15
Stop
HDD
Media
SP
Mode
Date
Mon-Sat
Prog.
AAB
Details
22:00-22:15 AABMon-Sat
HDD SP
Erase
Are you sure you want to erase this timer setting?
OK Cancel
Check Overlap
These timer settings overlap.
29.10 20:30-21:30 DEF DVD SP PDC/VPS
PDC/VPS
Close
29.10 21:00-22:00 GHI
Fri
Fri DVD SLP
7:00 8:00 9:00 10:00
A
B
will be cut off
7:00 8:00
A
B
9:00 10:00
7:00 9:00 10:00
A
B
,continued

50
If there is not enough space for a timer recording,
the recorder automatically erases old titles
recorded on the HDD. The oldest, played title is
erased. The protected titles are not erased.
1Press TIMER LIST.
The Timer List appears.
2Press TOOLS to select “Auto Title Erase,”
and press ENTER.
3Select “On,” and press ENTER.
The default setting is “Off.”
Recording From Connected
Equipment
You can set the recorder to automatically record
programmes from connected equipment that has a
timer function (such as a satellite tuner). Connect
the equipment to the LINE 3/DECODER jack of
the recorder (page 25).
When the connected equipment turns on, the
recorder starts recording a programme from the
LINE 3/DECODER jack.
1Before recording, select HDD or DVD.
If you select DVD, insert a recordable DVD
(see “Inserting a Disc” on page 29).
2Set “Synchro Rec” in “Features” setup to
“Record to HDD” or “Record to DVD”
(page 93).
Automatically erasing old titles
(Auto Title Erase)
HDD
Recording from connected
equipment with a timer (Synchro
Rec)
-
RWVR
-
RWVR
+RW
-
R
+R
-
RW
Video
+R
HDD
REC MODE
</M/m/,,
ENTER
xREC STOP
SYNCHRO
REC
INPUT SELECT
1 2 3
4 6
7 8 9
0
5
DVDHDD
XREC PAUSE
TOOLS

51
Timer Recording
3Press INPUT SELECT repeatedly to select
“L3.”
4Select the line input audio when recording
a bilingual programme on the HDD or DVD-
RWs (VR mode).
Press TOOLS to select “Line Audio Input,”
and press ENTER. Then select “Bilingual,”
and press ENTER.
For details about bilingual recording, see
page 42.
5Press REC MODE repeatedly to select the
recording mode.
For details about the recording mode, see
page 41.
6Set the timer on the connected equipment
to the time of the programme you want to
record, and turn it off.
7Press SYNCHRO REC.
The SYNCHRO REC indicator lights up on
the front panel. The recorder is ready to start
Synchro-Recording.
The recorder automatically starts recording
when it receives an input signal from the
connected equipment. The recorder stops
recording when the connected equipment
turns off.
To stop recording
Press xREC STOP or SYNCHRO REC.
To cancel Synchro Rec
Press SYNCHRO REC.
The SYNCHRO REC indicator on the recorder
turns off.
bNotes
• The recorder starts recording only after detecting the
video signal from the connected equipment. The
beginning of the programme may not be recorded
regardless of whether or not the recorder’s power is on
or off.
• During Synchro-Recording, other operations such as
normal recording cannot be done.
• To use the connected equipment while the recorder is
standing by for Synchro-Recording, cancel Synchro-
Recording by pressing SYNCHRO REC. Be sure to
turn off the connected equipment and press
SYNCHRO REC to reset Synchro-Recording before
the timer recording starts.
• The Synchro Rec function does not work when “Line3
Input” of “Scart Setting” in “Video” setup is set to
“Decoder” (page 89).
• The Synchro Rec function does not work with some
tuners. For details, see the tuner’s operating
instructions.
• While the recorder is standing by for Synchro-
Recording, the Auto Clock Set function (page 86) does
not work.
• To use the Synchro Rec function, you must first set the
recorder’s clock correctly.
If the timer settings of a Synchro-Recording
and another timer recording overlap
Regardless of whether or not the programme is a
Synchro Rec programme, the programme that
starts first has priority and the second programme
starts recording only after the first programme has
finished.
7:00 8:00 9:00 10:00
First
programme
will be cut off
Second
programme
,continued

52
You can record from a connected VCR or similar
device. To connect a VCR or similar device, see
“Connecting a VCR or Similar Device” on
page 23. Use the DV IN jack on the front panel if
the equipment has a DV output jack (i.LINK jack)
(RDR-HX710/HX910 only).
1Press HDD or DVD.
If you select DVD, insert a recordable DVD
(see “Inserting a Disc” on page 29).
2Press INPUT SELECT to select an input
source according to the connection you
made.
The front panel display changes as follows:
3Select the line input audio when recording
a bilingual programme on the HDD or DVD-
RWs (VR mode).
Press TOOLS to select “Line Audio Input,”
and press ENTER. Then select “Bilingual,”
and press ENTER.
For details about bilingual recording, see
page 42.
4Press REC MODE repeatedly to select the
recording mode.
For details about the recording mode, see
page 41.
5Press XREC PAUSE to set this recorder to
record pause.
6Insert the source tape into the connected
equipment and set to playback pause.
7At the same time, press XREC PAUSE on
this recorder and the pause or play button
on the connected equipment.
Recording starts.
To stop recording, press xREC STOP on this
recorder.
* RDR-HX710/HX910 only
If you connect a digital video camera with a DV
IN jack (RDR-HX710/HX910 only)
See “DV Dubbing (RDR-HX710/HX910 only)”
on page 77 for an explanation of how to record
from the DV IN jack.
zHint
You can adjust the settings for the recording picture
before recording. See “Adjusting the recording picture
quality and size” on page 47.
bNotes
• When recording a video game image, the screen may
not be clear.
• Any programme that contains a Copy-Never copy
guard signal cannot be recorded. The recorder
continues to record, but a blank screen will be recorded.
Recording from connected
equipment without a timer
L2L1 L4L3 DV*
programme
position

53
Playback
Playback
Playing
1Press HDD or DVD.
• If you select DVD, insert a disc (see
“Inserting a Disc” on page 29).
• If you insert a DVD VIDEO, VIDEO CD, or
CD, press H. Playback starts.
2Press TITLE LIST.
For details about the Title List, see “3. Playing
the Recorded Programme (Title List)” on
page 32.
Example: DVD-RW (VR mode)
3Select the title, and press ENTER.
The sub-menu appears.
4Select “Play,” and press ENTER.
Playback starts from the selected title.
To use the DVD’s Menu
When you play a DVD VIDEO, or a finalized
DVD+RW, DVD-RW (Video mode), DVD+R, or
DVD-R, you can display the disc’s menu by
pressing TOP MENU or MENU.
To play VIDEO CDs with PBC functions
PBC (Playback Control) allows you to play
VIDEO CDs interactively using the menu on your
TV screen.
When you start playing a VIDEO CD with PBC
functions, the menu appears.
Select an item using the number buttons and press
ENTER. Then, follow the instructions in the menu
(press H when “Press SELECT” appears).
The PBC function of Super VIDEO CDs does not
work with this recorder. Super VIDEO CDs are
played in continuous play mode only.
To stop playback
Press x.
To playback quickly with sound (Scan Audio)
When you press M during playback of a title
recorded in the HDD, you can play quickly with
dialogue or sound (“x1.5” appears).
No sound is output when you press M two or
more times to change search speed.
+R
DVD
VCD CD
DATA CD
-
RWVR
-
RW
Video
+RW
-
R
HDD
DATA DVD
1 2 3
4 6
7 8 9
0
5
>
H/X/x
Z
TITLE LIST
</M/m/,,
ENTER
TOOLS
MENU
PROGRESSIVE
TOP MENU
SUR
/
.
INPUT
SELECT
HDD DVD
PROG +/–
12
11
10
9
AAB
TITLE LIST
ORIGINAL
GB4.3 / 4.7
World Sports
Mystery
Tr a ve l
28.10. 2005 13:00 (0H30M) LSP GB0.9
DEF
AAB
GHI
Tennis
26.10. 2005 20:00 (0H30M) SEP
25.10. 2005 9:00 (1H00M) SLP
19.10. 2005 20:00 (1H00M) SEP
Wed
Tu e
Wed
Fri
GB0.3
GB0.8
GB0.6
,continued
54
To resume playback from the point where you
stopped (Resume Play)
When you press H again after you stop
playback, the recorder resumes playback from the
point where you pressed x.
To start from the beginning, press TOOLS to
select “Play Beginning,” and press ENTER.
Playback starts from the beginning of the title/
track/scene.
The point where you stopped playing is cleared
when:
– you open the disc tray (except for HDD).
– you play another title (except for HDD).
– you switch the Title List menu to Original or
Playlist (HDD/DVD-RW in VR mode only).
– you edit the title after stopping playback.
– you change the settings on the recorder.
– you turn off the recorder (VIDEO CD/CD/
DATA DVD/DATA CD only).
– you make a recording (except for HDD/DVD-
RWs in VR mode).
– you switch between JPEG and MP3.
bNote
You cannot resume playback during TV Pause.
To play restricted DVDs (Parental Control)
If you play a restricted DVD, the message “Do
you want temporarily change parental control to
*?” appears on your TV screen.
1Select “OK” and press ENTER.
The display for entering your password
appears.
2Enter your four-digit password using the
number buttons.
3Press ENTER to select “OK.”
The recorder starts playback.
To register or change the password, see “Parental
Control (DVD VIDEO only)” on page 92.
To lock the disc tray (Child Lock)
You can lock the disc tray to prevent children from
ejecting the disc.
When the recorder is turned on, hold down x until
“LOCKED” appears in the front panel display.
The Z (open/close) button does not work while
the Child Lock is set.
To unlock the disc tray, hold down x until
“UNLOCKED” appears in the front panel display
when the recorder is turned on.
One Touch Play
If you use the SMARTLINK connection, you can
easily start playing.
Press H. The recorder and your TV
automatically turn on and the TV’s input is
switched to the recorder. Playback starts
automatically.
One Touch Menu
If you use the SMARTLINK connection, you can
easily display the Title List.
Press TITLE LIST. The recorder and your TV
automatically turn on and the TV’s input is
switched to the recorder. The Title List appears.
zHints
• You can also use the H button in step 3 (page 53) to
start playback.
• Even if you select “Factory Setup” in “Options” setup
(page 94), the Child Lock remains set.

55
Playback
To check the position of the buttons below, see the illustration on page 53.
Playback options
Buttons Operations
(audio) Selects one of the audio tracks recorded on the disc when pressed repeatedly.
: Selects the language.
: Selects the main or sub sound.
: Selects stereo or monaural audio tracks.
(subtitle) Selects a subtitle language when pressed repeatedly.
(angle) Selects an angle when pressed repeatedly.
If various angles (multi-angles) for a scene are recorded on the disc, “ ”
appears in the front panel display.
SUR (surround) Selects one of the TVS effects when pressed repeatedly.
TVS* (TV Virtual Surround) lets you enjoy virtual surround sound effects
created from the front left and right speakers. The selected setting is displayed
in the front panel display for a few seconds.
“TVS OFF”: No surround effect
“TVS DYNAMIC”: Creates one set of virtual rear speakers.
“TVS WIDE”: Creates five sets of virtual rear speakers.
“TVS NIGHT”: Creates five sets of virtual rear speakers. Effective at low
volume.
“TVS STANDARD”: Creates three sets of virtual rear speakers. Effective
when you use two separate front speakers.
* TVS was developed by Sony to produce home surround sound with just a stereo
TV.
PROGRESSIVE Switches the type of video output signal to interlace or progressive format
(page 16).
/ (instant replay/
instant advance)
Replays the scene/briefly fast forwards the scene.
. (previous)/
> (next)
Goes to the beginning of the previous/next title/chapter/scene/track.
For the HDD, you cannot go to the beginning of the previous/next title.
-
RWVR
DVD
VCD CD
HDD
DVD
-
RWVR
HDD
CD
VCD
DVD
DVD
-
RW
Video
-
R
+R
DVD
+RW
-
RWVR
-
RWVR
-
RW
Video
+RW
-
R
+R
VCD
DVD
+RW
HDD
-
RWVR
-
RW
Video
HDD
-
R
+R
DVD
+RW
,continued

56
To resume normal playback, press H.
bNotes
• To enjoy the TVS function, set “Digital Out” to “On”
and “Dolby Digital” to “D-PCM” and “MPEG” to
“PCM” in “Audio” setup.
• The volume may be reduced when surround effects are
set.
• When the playback signal does not contain a signal for
the rear speakers, the surround effects will be difficult
to hear.
In addition, the surround effects may also be difficult to
hear depending on the title being played and the
environment where the recorder is being used.
• When you select one of the surround modes, turn off
the surround settings of the connected TV or amplifier
(receiver).
• Make sure that your listening position is between and
at an equal distance from your speakers, and that the
speakers are located in similar surroundings.
• Angles and subtitles cannot be changed with titles
recorded on this recorder.
• When you use the DIGITAL OUT (COAXIAL) jack to
listen to MPEG audio signals and set “MPEG” to
“MPEG” in “Audio” setup, no sound will come from
your speakers if you select one of the TVS modes.
• 96 kHz PCM audio and DTS audio do not have
surround effects.
• The surround effects do not work while performing
playback quickly with sound.
Notes on playing DTS sound tracks on a CD
• When playing DTS-encoded CDs, excessive noise will
be heard from the analogue stereo jacks. To avoid
possible damage to the audio system, the consumer
should take proper precautions when the analogue
stereo jacks of the recorder are connected to an
amplification system. To enjoy DTS Digital
Surround™ playback, an external 5.1-channel decoder
system must be connected to the digital jack of the
recorder.
• Set the sound to “Stereo” using the (audio)
button when you play DTS sound tracks on a CD
(page 55).
Notes on playing DVDs with a DTS sound track
DTS audio signals are output only through the DIGITAL
OUT (COAXIAL or OPTICAL) jack.
When you play a DVD with DTS sound tracks, set
“DTS” to “On” in “Audio” setup (page 90).
(fast reverse/fast forward)
Fast reverses/fast forwards the disc when pressed during playback.
Search speed changes as follows:
fast reverse fast forward
m1 T t 1M*1
m2 T T t t 2M
m3*2 T T T t t t 3M*2
When you press and hold the button, fast forward/fast reverse continues at the
selected speed until you release the button.
*1 When you press M once during playback of a title recorded in the HDD, you
can play quickly with sound (“x1.5” appears).
*2 m3 and 3M are only available for the HDD and DVDs.
(slow, freeze frame)
* Playback direction only
Plays in slow motion when pressed for more than one second in pause mode.
Plays one frame at a time when pressed briefly in pause mode.
X (pause) Pauses playback.
Buttons Operations
-
RWVR
-
RW
Video
+RW
-
R
+R
VCD
DVD
*
+RW
HDD

57
Playback
1Press TOOLS during playback to select
“Video Settings,” and press ENTER.
2Select an item, and press ENTER.
The adjustment display appears.
“Y NR” (luminance noise reduction):
Reduces noise contained in the luminance
element of the video signal.
“C NR” (chroma noise reduction): Reduces
noise contained in the colour element of the
video signal.
“BNR” (block noise reduction): Reduces
“block noise” or mosaic like patterns in the
picture.
“MNR” (mosquito noise reduction): Reduces
the faint noise appearing around the outlines
of the images. The noise reduction effects are
automatically adjusted within each setting
range according to the video bit rate and other
factors.
“DVE” (digital video enhancer): Sharpens the
outlines of the images.
“PB Video Equalizer” (Playback video
equalizer): Adjusts the picture in greater
detail.
Select an item and press ENTER.
• Contrast: changes the contrast.
• Brightness: changes the overall brightness.
• Colour: makes the colours deeper or lighter.
• Hue: changes the colour balance.
3Press </, to adjust the setting, and
press ENTER.
The default settings are underlined.
“Y NR”: (weak) Off 1 2 3 (strong)
“C NR”: (weak) Off 1 2 3 (strong)
“BNR”: (weak) Off 1 2 3 (strong)
“MNR”: (weak) Off 1 2 3 (strong)
“DVE”*: (weak) Off 1 2 3 (strong)
“PB Video Equalizer”:
• Contrast: (weak) –3 ~ 0 ~ 3 (strong)
• Brightness: (dark) –3 ~ 0 ~ 3 (bright)
• Colour: (light) –3 ~ 0 ~ 3 (deep)
• Hue: (red) –3 ~ 0 ~ 3 (green)
Repeat steps 2 and 3 to adjust any other items.
* “1” softens the outlines of the images. “2”
enhances the outlines and “3” enhances them more
than “2.”
bNotes
• If the outlines of the images on your screen become
blurred, set “BNR” and/or “MNR” to “Off.”
• Depending on the disc or the scene being played, the
above BNR, MNR, Y NR, or C NR effects may be hard
to discern. And, these functions may not work with
some screen sizes.
• When using the DVE function, noise found in the title
may become more apparent. In this case, it is
recommended that you use the BNR function with the
DVE function. If the condition still does not improve,
set the DVE level to “1” or “Off.”
1Press TOOLS during playback to select
“Audio Settings,” and press ENTER.
2Select an item, and press ENTER.
“Surround” (TVS): Selects one of the
surround modes. For more information, see
“Playback options” on page 55.
Adjusting the picture quality
+R
DVD
VCD
-
RWVR
-
RW
Video
+RW
-
R
HDD
Video Settings
Select the item you want to change.
Y NR : 2
2
2
1
PB Video Equalizer
DVE :
MNR :
BNR :
C NR :
Off
Adjusting the sound quality
+R
DVD
VCD
-
RWVR
-
RW
Video
+RW
-
R
HDD
CD
DATA CD
,continued

58
“Audio Filter”: Selects the digital filter to
reduce noise above 22.05 kHz (Fs* is 44.1
kHz), 24 kHz (Fs is 48 kHz), or 48 kHz (Fs is
above 96 kHz).
• Sharp (default): Provides a wide frequency
range and spatial feeling.
• Slow: Provides smooth and warm sound.
“AV SYNC”: When the video is delayed, this
function delays the audio for synchronization
with the video (0 to 120 milliseconds). Larger
numbers indicate a longer audio delay for
synchronization with the video. When
dubbing to a VCR or other video recording
equipment, be sure to return this setting to 0
ms (default).
* Sampling frequency of audio source. This
function only adjusts the output signals from the
LINE 1 – TV, LINE 3/DECODER, or LINE 2
OUT (AUDIO L/R).
3Press </M/m/, to select the option,
and press ENTER.
bNote
There may be little effect by changing the Audio Filter
depending on the disc or playback environment.
You can pause a current TV broadcast, and then
continue watching the programme at a later time.
This is useful when you receive an unexpected
phone call or visitor while watching TV.
1While viewing a TV broadcast with this
recorder, press X.
The picture pauses. You can pause the picture
for up to three hours.
2Press X or H again to resume watching
the programme.
bNotes
• Paused titles are not saved to the HDD.
• This function is cancelled when:
–x (stop) is pressed.
– PROG +/– is pressed.
– DVD is pressed.
–Z (open/close) is pressed.
– TITLE LIST is pressed.
– INPUT SELECT is pressed.
– the recorder is turned off.
– a timer recording or Synchro Recording is started.
– the PDC/VPS function is “On” and channel scan is
started.
– DV dubbing or regular dubbing is started.
• It may take a few seconds to resume playback of the
paused programme.
• Even if you fast forward the recorded programme,
there will always be a time difference of about one
minute or more between the recorded programme and
the current TV broadcast.
“Chasing Playback” allows you to view the
recorded part of a programme while the recording
is being made. You do not need to wait until the
recording finishes.
Press TOOLS while recording to select
“Chasing Playback,” and press ENTER.
Playback starts from the beginning of the
programme you are recording.
When you fast forward to the point that you are
recording, Chasing Playback returns to normal
playback.
bNotes
• For DVD-RWs (VR mode), this function does not
work when recording:
– on a 1x-speed DVD-RW.
– in the HQ or HSP recording mode.
• The DVD’s picture on your TV screen freezes for a few
seconds when you fast forward/fast reverse or instant
replay/advance the recording.
• Chasing Playback is possible from one minute or more
after recording starts.
• Even if you fast forward the recorded programme,
there will always be a time difference of about one
minute or more between the recorded programme and
the current TV broadcast.
Pausing a TV Broadcast (TV Pause)
News ABCD 9
Stereo
TV pause
Playing from the beginning of the
programme you are recording
(Chasing Playback)
HDD
-
RWVR

59
Playback
“Simultaneous Rec and Play” allows you to view
a previously recorded programme while recording
programmes. Playback continues even if a timer
recording starts. Use this function as follows:
• While recording to the HDD:
Play another title on the HDD.
Play a previously recorded programme on a
DVD by pressing DVD.
• While recording to a DVD:
Play a previously recorded programme on the
HDD by pressing HDD.
• While recording to a DVD-RW (VR mode)*1:
Play another title on the same DVD-RW (VR
mode) disc.*2
*1 Simultaneous Rec and Play function does not work
when you record:
– on a 1x-speed DVD-RW.
– in the HQ or HSP recording mode.
*2 Picture noise may appear depending upon the
condition of the recording, or when playing a title
recorded in the HQ or HSP recording mode. The
picture freezes for a few seconds when you use fast
forward/fast reverse or instant replay/advance.
You can also play a DVD VIDEO, VIDEO CD,
Super VIDEO CD, CD, DATA DVD, or DATA
CD while recording on the HDD.
Example: Play another title on the HDD while
recording to the HDD.
1While recording, press TITLE LIST to
display the HDD Title List.
2Select the title you want to play, and press
ENTER.
3Select “Play” from the sub-menu, and press
ENTER.
Playback starts from the selected title.
Example: Play a DVD while recording to the
HDD.
1While recording, press DVD and insert the
DVD into the recorder.
2Press TITLE LIST to display the DVD Title
List.
3Select the title you want to play, and press
ENTER.
4Select “Play” from the sub-menu, and press
ENTER.
Playback starts from the selected title.
bNote
You cannot play a DVD or VIDEO CD recorded in the
NTSC colour system while recording on the HDD. When
playing a VIDEO CD, be sure to set “Colour System” to
“PAL” (page 93).
Playing a previous recording while
making another (Simultaneous Rec
and Play)
+R
DVD
-
RWVR
-
RW
Video
+RW
-
R
HDD
VCD CD
DATA CD
DATA DVD

60
Searching for a Title/
Chapter/Track, etc.
Each chapter is displayed as a thumbnail. You can
search for the desired scene visually.
1Press VISUAL SEARCH during playback.
2Select a scene using </,, and press
ENTER.
Playback of the selected scene is started.
You can search a disc by title, chapter, scene or
track. As titles and tracks are assigned individual
numbers, select the title or track by entering its
number. You can also search for a scene using the
time code.
1Press TOOLS during playback to select a
search method, and press ENTER.
“Title Search” (for DVDs)
“Chapter Search” (for HDD/DVDs)
“Track Search” (for CDs/DATA CDs)
“Search” (for VIDEO CDs)
“Album Search” (for DATA DVDs/DATA
CDs)
“Time Search” (for HDD/DVDs): Searches
for a starting point by entering the time code.
“File Search” (for DATA DVDs/DATA CDs)
The display for entering the number appears.
Example: Title Search
The number in parentheses indicates the total
number of titles, tracks, etc.
2Press the number buttons to select the
number of the title, chapter, track, time
code, etc., you want.
For example: Time Search
To find a scene at 2 hours, 10 minutes, and 20
seconds, enter “21020.”
If you make a mistake, press CLEAR to
cancel the number, then select another
number.
3Press SET.
The recorder starts playback from the selected
number.
bNote
“Title Search” is not applicable to the HDD.
Searching by Thumbnail (Visual
Search)
1 2 3
4 6
7 8 9
0
5
TOOLS
Number
buttons, SET
CLEAR
</M/m/,,
ENTER
VISUAL
SEARCH
+R
-
RWVR
-
RW
Video
+RW
-
R
HDD
9 World Sports
VISUAL SEARCH
4(30)
0:12:45
Chapter
Searching by title number or time
code
+R
DVD
VCD CD
DATA CD
-
RWVR
-
RW
Video
+RW
-
R
HDD
DATA DVD
: -- (21)Title

61
Playback
Playing MP3 Audio Tracks
or JPEG Image Files
You can play MP3 audio tracks and JPEG image
files on DATA CDs (CD-ROMs/CD-Rs/CD-
RWs) or JPEG image files on DATA DVDs
(DVD-ROMs/DVD+RWs/DVD+Rs/DVD-RWs/
DVD-Rs).
1Insert a disc.
See “Inserting a Disc” on page 29.
2Press H.
For MP3 discs, playback starts from the first
MP3 audio track on the disc.
For JPEG files, a slideshow of the pictures on
the disc begins.
If the DATA CD contains both MP3 audio
tracks and JPEG image files, playback starts
from the JPEG image files the first time H is
pressed.
1Press TITLE LIST.
The album list appears.
To change the page, press /.
2Select an album, and press ENTER.
The sub-menu appears.
3Select “View Album,” and press ENTER.
The track list appears.
To change the page, press /.
4Select a track, and press ENTER.
“Play”: Plays the track.
“Play Beginning”: Plays the beginning of the
track.
“Track Data”: Shows data about the track
such as artist and album name.
To stop playback
Press x.
To fast forward or review a track
Press m/M during playback.
To go to the next or previous MP3 audio track
Press . or > during playback. If you
repeatedly press . or >, you will go to the
next or previous album.
To go to the next or previous album
Press / during playback.
zHint
Press the (audio) button to switch between stereo
or monaural audio tracks.
DATA CD
DATA DVD
1 2 3
4 6
7 8 9
0
5
TITLE LIST
.
</M/m/,,
ENTER
TOOLS
H
x
>
m
/
M
DISPLAY TIME/TEXT
Selecting an MP3 album or track
TITLE LIST
Music Album
Pop music
Dance
Jazz
Pop music
Classic
Classic
Jazz
Pop music
1
2
3
4
5
6
7
8
Samba
Live
My heart
Opera
Symphony
Piano
The Best
Paradise
1 01 Holiday
2 02 Lonely
3 03 Candy
4 04 Rainy day
5 05 Station
6 06 Magic
7 07 Moon
8 08 Butterfly
8 The Best
TITLE LIST
,continued

62
1Press TITLE LIST.
The album list appears.
To change the page, press /.
2Select an album, and press ENTER.
The sub-menu appears.
3Select “View Album,” and press ENTER.
The image list appears.
To change the page, press /.
4Select an image, and press ENTER.
“View Image”: Shows the image on the entire
screen.
“Slideshow”: Shows the images in the album
as a slideshow.
“Image Data”: Shows data about when the
picture was taken.
To stop viewing the JPEG image
Press x.
To view the next or previous picture
Press ./> while the picture is displayed.
To rotate a picture
Press TOOLS while the image is displayed to
select “Rotate Right” or “Rotate Left,” and press
ENTER.
To change the slideshow speed
Press TOOLS while the album list or image list is
displayed to select “Slideshow Speed,” and press
ENTER. Then select the speed from “Fast”
(quick), “Normal,” and “Slow.”
To go to the next or previous album
Press / while the JPEG image is displayed.
zHints
• If you are playing a DATA CD that has both MP3 and
JPEG files, you can switch between photo and music
albums by using the </, buttons when the album
list is displayed.
• You can rotate a JPEG image by using the </,
buttons when the image is displayed.
• Press DISPLAY repeatedly to show information about
the JPEG album or image on your TV screen. Then
press TIME/TEXT to toggle between the current
selected image number and album number.
bNotes
• If the DVD disc, such as a disc from a DVD video
camera, contains both video and JPEG images, only the
video can be played back.
• Some JPEG files, especially files of three million
pixels or more, may lengthen the slideshow interval.
• Rotated JPEG images will not be saved when you press
x or switch to another folder.
• Images larger than 720 × 480 will be reduced to 720 ×
480 when displayed.
• Images larger than 4 mega bytes cannot be displayed.
• Progressive JPEG images cannot be displayed.
• When you attempt to play a broken file or a file that
does not satisfy the play conditions, appears but
the recorder cannot play the file.
Selecting a JPEG album or image
TITLE LIST
Photo Album
ROOT
Summer2 Aquarium
1 Flowers
Summer
Summer
Winter
Winter
Summer6 Zoo
8 Party
7 Consert
Summer3 Festival
5 Tennis match
4 Hiking
TITLE LIST
6 Zoo
DSC00029 25.11.2005 15:50
1
5
9
2
6
10
3
7
11
4
8
12

63
Playback
MP3 is audio compression technology that
satisfies certain ISO/MPEG regulations. JPEG is
image compression technology.
You can play MP3 (MPEG1 Audio Layer 3)
format audio tracks and JPEG image files on
DATA CDs (CD-ROMs/CD-Rs/CD-RWs) or
JPEG image files on DATA DVDs (DVD-ROMs/
DVD+RWs/DVD+Rs/DVD-RWs/DVD-Rs).
DATA CDs discs must be recorded according to
ISO9660 Level 1, Level 2 or Joliet format for the
recorder to recognize the MP3 tracks. DATA
DVDs must be recorded in Universal Disc Format
(UDF). You can also play discs recorded in
MultiSession.
See the instructions supplied with the CD-R/CD-
RW/DVD-R/DVD-RW drives and the recording
software (not supplied) for details on the recording
format.
Note on MultiSession/Border discs
If MP3 audio tracks or JPEG image files are
recorded in the first session/border, the recorder
will also play MP3 audio tracks or JPEG image
files in other sessions/borders. If audio tracks and
images in Music CD format or Video CD format
are recorded in the first session/border, only the
first session/border will be played back.
bNote
The recorder may not be able to play some DATA CDs/
DATA DVDs created in the Packet Write format.
The recorder can play the following tracks and
files:
– MP3 audio tracks with the extension “.MP3,”
“.mp3,” or “Mp3.”
– JPEG image files with the extension “.JPEG,”
“.jpg,” “.JPG,” “.Jpg,” “.jpeg,” or “.Jpeg.”
– JPEG image files that conform to the DCF*
image file format.
* “Design rule for Camera File system”: Image standards
for digital cameras regulated by JEITA (Japan
Electronics and Information Technology Industries
Association).
bNotes
• The recorder will play any data with the extension
“.MP3,” “.mp3,” “Mp3,” “.JPEG,” “.jpg,” “.JPG,”
“.Jpg,” “.jpeg,” or “.Jpeg” even if they are not in MP3
or JPEG format. Playing these data may generate a loud
noise which could damage your speaker system.
• The recorder does not conform to audio tracks in
mp3PRO format.
• Some files cannot be played.
• The letters that cannot be displayed are replaced with
“*.”
About MP3 audio tracks and JPEG
image files
MP3 audio tracks or JPEG image
files that the recorder can play
,continued

64
Albums play in the following order:
Structure of disc contents
When you insert a DATA CD/DATA DVD and
press H, the numbered tracks (or files) are
played sequentially, from 1 through 7. Any
sub-albums/tracks (or files) contained within a
currently selected album take priority over the
next album in the same tree. (Example: C
contains D so 4 is played before 5.) When you
press TITLE LIST and the list of album names
appears (page 35), the album names are arranged
in the following order: A t B t C t D t
F t G. Albums that do not contain tracks (or
files) (such as album E) do not appear in the list.
zHints
• If you add numbers (01, 02, 03, etc.) to the front of the
track/file names when you store the tracks (or files) in
a disc, the tracks and files will be played in that order.
• Since a disc with many trees takes longer to start
playback, it is recommended that you create albums
with no more than two trees.
bNotes
• Depending on the software you use to create the DATA
DVD/DATA CD, the playback order may differ from
the above illustration.
• No more than a total of 199 individual folders can be
played. (Folders that do not contain JPEG/MP3 files
are counted as well.)
• No more than a total of 999 folders and files can be
played. (Files other than JPEG/MP3 files, and folders
that do not contain JPEG/MP3 files are counted as
well.)
• No more than 200 folders and files can be recognized
in a single folder. (Folders that do not contain JPEG/
MP3 files are counted as well.)
• Proceeding to the next or another album may take some
time.
• This recorder supports MP3 audio bit rates up to 160
kbps.
About playback order of albums,
tracks, and files
ROOT
Tree 1 Tree 2 Tree 3 Tree 4 Tree 5
Album MP3 audio track/
JPEG image file

65
Erasing and Editing
Erasing and Editing
Before Editing
This recorder offers various edit options for
various disc types. Before you edit, check the disc
type in the front panel display, and select the
option available for your disc (page 8).
bNotes
• You may lose the edited contents if you remove the disc
or a timer recording starts while editing.
• DVD discs created by DVD video cameras cannot be
edited on this recorder.
You can enjoy advanced edit functions. First you
have two options for the HDD and DVD-RWs
(VR mode): editing either the original recording
(called the “original”), or the playback
information created from the original (called a
“Playlist”). Since each is different in nature and
offers different merits, read the following and
select the one that better suits your needs.
To edit original titles
Edits made to the original titles are final. If you
plan to retain an unaltered original recording,
create and edit a Playlist (see below). The edit
functions available for original titles are:
– Labelling a title (page 66).
– Setting protection against erasure (page 66).
– Erasing a title (page 66).
– Erasing multiple titles (page 68).
– Erasing a section of a title (A-B Erase) (page 67).
– Erasing all titles on the disc (page 69).
– Erasing a chapter (page 67).
– Dividing one title into two titles (HDD only)
(page 68).
To create and edit Playlist titles
A Playlist is a group of Playlist titles created from
the original title for editing purposes. When you
create a Playlist, only the control information
necessary for playback, such as the playback
order, is stored on the disc. Since the original titles
are left unaltered, Playlist titles can be re-edited.
Example: You have recorded the final few
matches of a football tournament on a DVD-RW
(VR mode). You want to create a digest with the
goal scenes and other highlights, but you also want
to keep the original recording.
In this case, you can compile highlight scenes as a
Playlist title. You can even rearrange the scene
order within the Playlist title (“Creating and
Editing a Playlist” on page 70).
The advanced edit functions available for Playlist
titles are:
– Setting protection against erasure (HDD only)
(page 66).
– Labelling a title (page 66).
– Erasing a title (page 66).
– Erasing multiple titles (page 68).
– Erasing a section of a title (A-B Erase) (page 67).
– Rearranging the title order (DVD-RWs (VR
mode) only) (page 71).
– Dividing a title into multiple titles (page 68).
– Combining multiple titles into one title
(page 71).
– Erasing a chapter (page 67).
zHint
You can display the disc’s Playlist titles in the Title List
(Playlist), or the original titles in the Title List (Original).
To switch the two Title Lists, press TOOLS while a Title
List is displayed, and select “Original” or “Playlist.”
Edit options for the HDD and DVD-
RWs (VR mode)
-
RWVR
HDD
Original
Playlist
,continued

66
bNotes
• The Playlist title calls up data from the original titles for
playback. When an original title is used for a Playlist
title, the original title cannot be erased.
• If a message appears and indicates that the disc’s
control information is full, erase or edit unnecessary
titles.
• Playlist titles containing titles recorded with the “Copy-
Once” copy protection signal cannot be dubbed or
moved (page 73).
You can perform simple edits. Since Video mode
titles are actual recordings on the disc, you cannot
undo any edits you make. The edit functions
available for Video mode titles are:
– Setting protection against erasure (page 66).
– Labelling a title (page 66).
– Erasing a title (page 66).
– Erasing multiple titles (page 68).
– Erasing a section of a title (A-B Erase)
(DVD+RWs only) (page 67).
– Erasing all titles on the disc (page 69).
– Erasing titles to open up disc space (Disc Map)
(DVD+RWs and DVD-RWs (Video mode)
only) (page 69).
bNotes
• When editing a DVD+R or DVD-R, finish all editing
before finalizing the disc. You cannot edit a finalized
disc.
• The available disc space does not increase even when
you erase titles for DVD+Rs and DVD-Rs.
• If a message appears and indicates that the disc’s
control information is full, erase or edit unnecessary
titles.
Erasing and Editing a Title
This section explains the basic edit functions. Note
that editing is irreversible. To edit the HDD or
DVD-RWs (VR mode) without changing the
original recordings, create a Playlist title
(page 70).
1Press TITLE LIST.
For HDD titles or DVD-RWs in VR mode,
press TOOLS and select “Original” or
“Playlist” from the TOOLS menu to switch
the Title Lists, if necessary.
2Select a title, and press ENTER.
The sub-menu appears.
3Select an option, and press ENTER.
You can make the following edits to the title.
“Erase”: Erases the selected title. Select “OK”
when asked for confirmation.
“Protect”: Protects the title. Select “On” when
the Protection display appears. “ ” appears
next to the protected title. To cancel the
protection, select “Off.”
“Title Name”: Allows you to enter or re-enter
a title name (page 36).
“Set Thumbnail”: Changes the title’s
thumbnail picture that appears in the Title List
(page 34).
Edit options for DVD+RWs/DVD-
RWs (Video mode)/DVD+Rs/DVD-Rs
-
RW
Video
+
RW
-
R
+R
-
RWVR
-
RW
Video
+RW
-
R
+R
HDD
1 2 3
4 6
7 8 9
0
5
</M/m/,,
ENTER
TOOLS
TITLE LIST
.
CHAPTER
MARK ERASE
CHAPTER
MARK
X
>
Mm

67
Erasing and Editing
“A-B Erase”: Erases a section of the title
(page 67).
“Delete Chapter”: Erases chapter units of the
title while viewing thumbnails (see below).
“Divide”: Divides a title into two titles
(page 68).
zHints
• You can erase multiple titles at one time (page 68), or
erase all of the titles on the disc at once (page 69).
• You can automatically erase titles that have already
played.
• You can label or re-label DVDs (page 38).
bNote
DVD-RW (VR mode) playlist titles cannot be protected.
Thumbnails are displayed for each chapter. You
can easily select and erase a section in a title.
Note that erasing a chapter cannot be undone.
1After step 2 of “Erasing and Editing a
Title,” select “Delete Chapter,” and press
ENTER.
2Select a thumbnail of the chapter using
</,, and press ENTER.
• To cancel the selection, press ENTER again.
• To erase multiple chapters, repeat step 2.
• To reset all selections, select “Reset All.”
3Select “OK,” and press ENTER.
The display asks for confirmation.
4Select “Yes,” and press ENTER.
You can select a section (scene) in a title and erase
it. Note that erasing scenes in a title cannot be
undone.
1After step 2 of “Erasing and Editing a
Title,” select “A-B Erase” and press
ENTER.
The display for setting point A appears.
• To return to the beginning of the title, press
X and then press ..
2Select point A by pressing m/M, and
press ENTER.
The display for setting point B appears.
3Select point B by pressing m/M, and
press ENTER.
The display asks for confirmation.
• To reset either point A or B, select “Change
A” or “Change B,” and go to step 2 or 3.
• To preview the title without scenes to be
erased, select “Preview” (except for
DVD+RWs).
4Select “OK,” and press ENTER.
The scene is erased, and the display asks
whether to erase another scene.
• To continue, select “Yes,” and repeat from
step 2.
• To finish, select “No.”
zHint
A chapter mark is inserted after the scene was erased. The
chapter mark divides the title into separate chapters on
either side of the mark.
Erasing a chapter (Delete Chapter)
-
RWVR
HDD
Delete Selected Chapters 9 World Sports
OK Cancel
Reset All
4(30)
0:12:45
Chapter
Erasing a section of a title
(A-B Erase)
+RW
-
RWVR
HDD
A–B Erase (Set point A) 5 Weather
Playback point
,continued

68
bNotes
• Images or sound may be momentarily interrupted at the
point where you erase a section of a title.
• Sections shorter than five seconds may not be erased.
• For DVD+RWs, the erased section may be slightly
different from the points you selected.
You can select and erase more than one title at one
time using the TOOLS menu.
1Press TITLE LIST.
2Press TOOLS to select “Erase Titles,” and
press ENTER.
The display for selecting titles to be erased
appears.
3Select a title, and press ENTER.
A check mark appears in the check box next to
the selected title.
• To clear the check mark, press ENTER
again.
• To clear all of check marks, select “Reset
All.”
4Repeat step 3 to select all of the titles you
want to erase.
5When you finish selecting titles, select
“OK,” and press ENTER.
The list of the titles to be erased appears for
confirmation.
• To change the selection, select “Change,”
and repeat from step 3.
6Select “OK” and press ENTER.
The titles are erased.
If you want to dub a long title to a disc but do not
want to reduce the picture quality, divide the title
into two shorter titles. Note that dividing a title
cannot be undone.
* Only playlist titles can be divided for DVD-RW (VR
mode).
1Press TITLE LIST.
Press TOOLS and select “Original” or
“Playlist” from the TOOLS menu to switch
the Title Lists, if necessary.
2Select a title, and press ENTER.
The sub-menu appears.
3Select “Divide,” and press ENTER.
The display for setting the dividing point
appears. The title starts to play in the
background.
• To return to the beginning of the title, press
X and then press ..
4Select the dividing point by pressing m/
M, and press ENTER.
The display asks for confirmation.
• To change the dividing point, select
“Change.”
5Select “OK,” and press ENTER.
The display for entering the title name
appears.
• To use the same title name as before, select
“No.”
6Select “Yes,” and press ENTER to enter a
new name.
Follow the explanations on page 36. After you
enter a new name, the title is divided in two.
Erasing multiple titles (Erase
Titles)
-
RWVR
-
RW
Video
+RW
-
R
+R
HDD
12
11
10
9
8
Tennis
Tr a ve l
Mystry
World Sports
Family
28.10
26.10
25.10
19.10
17.10
Erase Titles
Select the titles to erase. OK
Cancel
Reset All
Dividing a title (Divide)
-
RWVR
HDD
*
Divide 1 Vacation

69
Erasing and Editing
1Press TOOLS to select “Disc Info,” and
press ENTER.
The “Disc Information” display appears.
2Select “Erase All,” and press ENTER.
3Select “OK,” and press ENTER.
All titles on the disc are erased (except the
protected titles).
When recording on a DVD+RW or DVD-RW
(Video mode), the recorder searches for the largest
open space and records there. Before you start,
check the disc status by using Disc Map, and erase
titles to create a space large enough for the
recording.
1Insert a disc and press TITLE LIST.
2Press TOOLS to select “Disc Map,” and
press ENTER.
The “Disc Map” display appears.
• To check the open space, select the space by
pressing </,.
•When
b or B appears on either side of the
screen, you can scroll sideways by pressing
</,.
3Select a title by pressing </,, and
press ENTER.
The display for selecting titles to be erased
appears.
• To cancel the selection, press ENTER again.
• To erase more titles, repeat step 3.
4Select “Erase,” and press ENTER.
The display asks for confirmation.
5Select “OK,” and press ENTER.
The selected titles are erased, freeing up disc
space.
• To change the selection, select “Change.”
You can manually insert a chapter mark at any
point you like during playback or recording.
Press CHAPTER MARK at the point where you
want to divide the title into chapters.
Each time you press the button, “Marking...”
appears on the screen and the scenes to the left and
right of the mark become separate chapters.
To erase chapter marks
You can combine two chapters by erasing the
chapter mark during playback.
Press ./> to search for a chapter number, and
while displaying the chapter containing the
chapter mark you want to erase, press CHAPTER
MARK ERASE.
The current chapter combines with the previous
chapter.
bNotes
• When dubbing, any chapter marks you enter will be
erased.
• To insert a chapter mark manually during recording, set
“Auto Chapter” in “Features” setup to “Off.”
Erasing all titles on the disc
Erasing titles to open up disc
space (Disc Map)
+RW
-
RWVR
-
RW
Video
-
R
+R
HDD
-
RW
Video
+RW
GB
HQ: 0H30M
LP : 1H30M
HSP: 0H45M
EP : 2H00M
SP : 1H00M
SLP: 3H00M
LSP: 1H15M
SEP: 4H00M
Disc Map
Empty Title
Erase Cancel
2.3
Creating chapters manually
Erase Cancel
Disc Map
2 Journey
17.9.2004 20:00 (1H00M) GBFri SP 0.6
Selected title
-
RWVR
HDD

70
Creating and Editing a
Playlist
Playlist edit allows you to edit or re-edit without
changing the actual recordings. You can create up
to 97 Playlist titles.
bNote
Once you create a Playlist title from original titles, you
will be unable to erase or edit the original titles.
1Press TITLE LIST.
2Press TOOLS to select “Create Playlist,”
and press ENTER.
3Select the title you want to include in the
Playlist title, and press ENTER.
The sub-menu appears.
“Capture”: Adds a section of the title to the
Playlist title as one scene.
“Capture All”: Adds the entire title to the
Playlist title as one scene. After capturing the
title, go to step 8.
4Select “Capture,” and press ENTER.
The display for setting the start point (IN)
appears. The title starts to play in the
background.
• To return to the beginning of the title, press
X and then press ..
5Select the IN point by pressing m/M,
and press ENTER.
The display for setting the end point (OUT)
appears, and the title continues to play in the
background.
6Select the OUT point by pressing m/M,
and press ENTER.
The display asks for confirmation.
To reset the IN or OUT point, select “Change
IN” or “Change OUT” and repeat step 5 or 6.
To view the selected scene, select “Preview.”
7Select “OK,” and ENTER.
The Scene List menu appears with all of the
selected scenes.
• To add more scenes, select “Add” and go to
step 3.
• To preview all of the captured scenes in the
listed order, select “Preview.”
8Select the scene you want to re-edit, and
press ENTER.
The sub-menu appears.
“Move”: Changes the scene order.
“Erase”: Erases the scene. The selection is
cancelled.
“Preview”: Displays thumbnail pictures of the
scenes.
“Change IN”: Allows you to change the IN
point, and repeat from step 5.
“Change OUT”: Allows you to change the
OUT point, and repeat from step 6.
9When you finish editing the Scene List,
select “OK,” and press ENTER.
The display for entering the title name
appears. To enter a new name, select “Enter”
(page 36).
10
Select “OK” to use the default name, and
press ENTER.
-
RWVR
HDD
Scene List
Cancel
Create Playlist
Select a title to start capturing.
ORIGINAL
12
11
10
9
8
7
Tennis
Tr a ve l
Mystry
World Sports
Family
Nature
28.10
26.10
25.10
19.10
17.10
15.10
Capture(Set IN point) 9 World Sports
1
OK
Quit
Add
Preview
0:13:191Scene List
World Sports
0:10:26 - 0:23:45
Total Scenes
Total number of scenes
Total duration of
the selected scene
Total duration of
the selected scene

71
Erasing and Editing
To play the Playlist title
Press TOOLS while the Title List menu is turned
on. Then, select “Playlist” and press ENTER.
When the Title List (Playlist) menu appears, select
a title and press H.
zHint
When a Playlist title is created, the IN and OUT points
will become chapter marks, and each scene will become
a chapter.
bNote
The picture may pause when the edited scene is played.
You can change the Playlist title order within the
Title List (Playlist).
1Press TITLE LIST to turn on the Title List
(Playlist) menu.
If the Title List (Original) menu appears, press
TOOLS and select “Playlist.”
2Select the title you want to move, and
press ENTER.
The sub-menu appears.
3Select “Change Order,” and press ENTER.
4Select a new location for the title by
pressing M/m, and press ENTER.
The title moves to the new location.
1Press TITLE LIST to turn on the Title List
(Playlist) menu.
If the Title List (Original) menu appears, press
TOOLS and select “Playlist.”
2Press TOOLS to select “Combine,” and
press ENTER.
The display for selecting titles appears.
3Select a title, and press ENTER.
A number indicating the order in which you
selected the title appears.
To cancel the selection, press ENTER again.
4Repeat step 3 to select all of the titles you
want to combine.
To cancel all of the selections, select “Reset
All.”
5Select “OK,” and press ENTER.
The list of titles to be combined appears.
To change the selection, select “Change” and
go to step 3.
6Select “OK,” and press ENTER.
The display for selecting a title name from
among the selected titles appears.
To enter a new name, select “Enter Text,” and
follow the explanations on page 36.
To change the selection, select “Change” and
go to step 3.
7Select a name, and press ENTER.
The titles are combined.
bNote
When the number of chapters in the title to be combined
exceeds the limit, the chapters at the end are combined
into a single chapter.
You can divide a Playlist title. For operations, see
page 68.
Moving a Playlist title (Change
Order)
Combining multiple Playlist titles
(Combine)
-
RWVR
Cancel
1 Vacation
2 Journey
Where do you want to move this title?
15.9
17.9
Change Order
-
RWVR
HDD
Dividing a Playlist title (Divide)
4 Yacht 25. 9
3 Cruising 25. 9
2 Journey 17. 9
1 Vacation 15. 9
Combine
Select the titles to combine.
Cancel
Reset All
OK
1
4 Yacht 25. 9
3 Cruising 25. 9
Combine
Combine the titles in the following order.
OK Change Cancel
2
1
-
RWVR
HDD

72
Dubbing (HDD y DVD)
Before Dubbing
In this section, “dubbing” refers to “copying a
recorded title on the internal hard disk drive
(HDD) to another disc, or vice versa.” You can
select to dub one title at a time (Title Dubbing –
see “Dubbing a single title (Title Dub)” on
page 74), or multiple titles all at once (Multiple
Title Dubbing – see “Dubbing multiple titles (Dub
Selected Titles)” on page 75).
Before you start, read the following precautions,
which are common to both dubbing methods.
If you want to record from a digital video camera
connected to the DV IN jack (RDR-HX710/
HX910 only), see “DV Dubbing (RDR-HX710/
HX910 only)” on page 77. To record from
equipment connected to the LINE IN jacks, see
“Recording from connected equipment without a
timer” on page 52.
Before you start…
• Select the disc type according to your needs
(page 8). This recorder can record on various
discs.
• You cannot record both the main and sub sound
on a DVD+RW, DVD-RW (Video mode),
DVD+R, or DVD-R. For bilingual programs, set
“DVD Bilingual Rec.” to either “Main” (default)
or “Sub” in “Options” setup (page 94).
• Timer recordings and Synchro-Recording do not
start during dubbing. Before you start, check the
Timer List menu to see if there is any timer
recording due to start during dubbing.
• When “Auto Chapter” of “Features” setup is set
to “On,” chapter marks are automatically
inserted at approximately 6-minute intervals
while dubbing from the HDD to a DVD, or when
the recorder detects picture and sound changes
while dubbing from a DVD to the HDD. The
chapter marks in the dubbing source are not
retained in the dubbed title.
• For a title whose picture size (16:9 or 4:3) is
mixed:
– When dubbed from the HDD to DVD-RW
(Video mode) or DVD-R, the picture size is
determined by the setting in “DVD Rec.
Picture Size” (page 47).
– When dubbed from HDD to DVD+RW or
DVD+R, the picture size is always 4:3.
– When dubbed from HDD to DVD-RW (VR
mode), the originally recorded picture size is
retained.
zHints
• When you dub a Playlist title, it is recorded as an
Original title.
• When dubbed from a DVD to the HDD, the picture size
and the sound types originally recorded are retained.
bNotes
• To play a dubbed disc on other DVD equipment,
finalize the disc (page 39).
• The recorder may not function as described depending
on the disc status. Follow the instructions that appear on
the screen.
• You cannot dub from DVD VIDEOs to the HDD.
• Thumbnails that you have set for the originally
recorded title (page 34) will not be retained in the
dubbed title.
With this recorder, the recording mode for
dubbing is displayed as “Dub Mode.” Two
dubbing method are available: High-speed
Dubbing and Rec Mode Conversion Dubbing.
Read the following and select according to the
required time, disc space, and picture quality.
Dubbing at high-speed (High-speed Dubbing)
, ////
Allows you to dub what you have stored in the
HDD to a high-speed DVD (8x-speed
DVD+RWs/6x-speed DVD-RWs/16x-speed
DVD+Rs/16x-speed DVD-Rs, or slower versions
of each disc type), without changing the recording
mode.
Set “Dub Mode” to “Fast” in “Title Dub” or “Dub
Selected Titles” display (page 74). You cannot
select “Fast” when titles that cannot be dubbed at
high speed are selected (such as the titles displayed
in “Notes” below). The minimum required time is
as follows (approximate).
-
RWVR
-
RW
Video
+RW +R
HDD
-
R
About “Dub Mode”
HDD
+RW
-
RWVR
-
RW
Video
+R
-
R

73
Dubbing (HDD y DVD)
Required times for High-speed Dubbing from
HDD to DVD (for 60-minute programme)*1
*1 The values in the above table are for reference only.
Actual times for dubbing also require time for creating
disc’s control information and other data.
*2 This is the maximum recording speed of this recorder.
The value may vary depending on the disc condition.
Also, this recorder may be unable to record at the
maximum speed for discs that support recording
speeds exceeding the maximum value.
*3 The maximum drive speed of this recorder is 6x when
using 6x-speed or faster DVD+RWs.
*4 The maximum drive speed of this recorder is 8x when
using 8x-speed or faster DVD+Rs/DVD-Rs.
*5 High-speed dubbing is not available when dubbing
titles recorded in SLP and SEP mode to DVD+RWs
and DVD+Rs.
bNotes
• High-speed Dubbing is not available for the following
titles:
– Titles recorded in HQ+.
– Titles that contain both main and sub sounds (except
DVD-RWs (VR mode)).
– Titles recorded in mixed picture size (4:3 and 16:9
etc.), (except DVD-RWs (VR mode)).
• When dubbed to a DVD-RW (Video mode)/
DVD+RW/DVD+R/DVD-R, remnants of edited titles
may remain on the disc. If you edit a title, use the Rec
Mode Conversion Dubbing method. This will smooth
out the pauses between the scenes.
• When dubbing to a DVD+R DL disc, the video may be
momentarily interrupted at the point where the layers
switch.
Rec Mode Conversion Dubbing
n ////
Allows you to dub from the HDD to a DVD or vice
versa, in a dubbing mode that differs from the
original recordings. For example, when you dub
an HQ title (data size is large) in SP mode, you can
reduce the data size, saving more titles using less
space.
Select a mode different from the original recording
in “Dub Mode” in the steps of “Dubbing a single
title (Title Dub)” on page 74 or “Dubbing multiple
titles (Dub Selected Titles)” on page 75.
When a title recorded to HDD in HQ or HQ+ mode
is converted to another mode, the recorder
automatically assigns an appropriate bit rate, thus
retaining the original picture quality as much as
possible.
bNote
The picture quality will not improve even if a title is
converted to a recording mode of better picture quality.
Dubbing restriction
You cannot dub movies and other DVD Videos to
the HDD. Also, when dubbing from a DVD to the
HDD, a gray, blank screen will be recorded for
scenes that contain a copy protection signal.
* CPRM-compatible DVD-RWs (VR mode) only
CPRM (Content Protection for Recordable Media) is a
coding technology that protects copyrights for images.
Speed*2
6x 6x
*3
8x
*4
8x
*4
2.4x
Rec.
mode
High-
speed
DVD-
RW
High-
speed
DVD+
RW
High-
speed
DVD-R
High-
speed
DVD+R
DVD+R
(Double
Layer)
HQ 10 min. 10 min. 8 min. 8 min. 25 min.
HSP 6 min.
40 sec.
6 min.
40 sec.
5 min. 5 min. 16 min.
40 sec.
SP 5 min. 5 min. 3 min.
45 sec.
3 min.
45 sec.
12 min.
30 sec.
LSP 4 min. 4 min. 3 min. 3 min. 10 min.
LP 3 min.
20 sec.
3 min.
20 sec.
2 min.
30 sec.
2 min.
30 sec.
8 min.
20 sec.
EP 2 min.
30 sec.
2 min.
30 sec.
2 min. 2 min. 6 min.
15 sec.
SLP 1 min.
40 sec.
60
min.*5
1 min.
15 sec.
60
min.*5
60
min.*5
SEP 1 min.
15 sec.
60
min.*5
56 sec. 60
min.*5
60
min.*5
Copy
protection
signals
Dubbing
Copy-Free
(No copy
protection
signal)
Copy-Once
HDD
+RW
-
RWVR
-
RW
Video
+R
-
R
HDD
,
,
-
RWVR
-
RW
Video
+RW
-
R
+R
HDD
,
-
RWVR
*
,continued

74
Move
,
Titles containing “Copy-Once” copy protection
signals can be moved only from HDD to DVD-
RW (VR mode)* (after the title is moved, the
original title in the HDD is erased). The “Move”
function is performed using the same procedure as
dubbing (page 74). Titles containing “Copy-
Once” copy protection signals are indicated with
.
bNotes
• The following titles in the HDD cannot be moved.
– Protected titles
– Playlist titles
– Original titles referenced from the playlist
• If the move operation is stopped before completion, the
title in the HDD is not erased.
* CPRM-compatible DVD-RWs (VR mode) only.
Dubbing
1Insert the DVD that you are going to dub to
or from.
2Press HDD or DVD to select the source.
3Press TITLE LIST to turn on the Title List
menu.
4Select a title, and press ENTER.
The sub-menu appears.
5Select “Dubbing,” and press ENTER.
The display for selecting the dubbing mode
appears.
If a title with (page 74) is selected in the
title list, a confirmation screen is displayed.
To “Move,” select “Yes.”
ASize of the title (approximate)
BDirection of dubbing
CAvailable space on the disc to be
dubbed (approximate)
DInformation about the title to be dubbed
EDubbing mode and the space that
remains after dubbing (approximate)
6Select “Dub Mode.”
HDD
-
RWVR
Dubbing a single title (Title Dub)
-
RWVR
-
RW
Video
+RW +R
HDD
-
R
Dub Mode
Title Dub
This title will be dubbed. Set the dub mode.
GB GB
GB
1 World Cup Final SP
CancelStart
2.0 2.6
Rec Mode:
SP 2.0

75
Dubbing (HDD y DVD)
7Select a dubbing mode by pressing M/m.
* Appears when High-speed Dubbing is available
for the title (page 72).
8Select “Start,” and press ENTER.
The dubbing indication appears in the front
panel display (page 35).
To automatically adjust the dubbing mode
(Auto Dub Mode)
If there is not enough available space on the target
disc, the recorder automatically selects a dubbing
mode with lower picture quality according to the
available space. If there is insufficient disc space
in the selected dubbing mode, the following
display appears after step 8.
Select “Auto Dub Mode” and press ENTER to
start dubbing. To manually select another dubbing
mode, select “Reset,” and go to step 7.
To stop dubbing
Press TOOLS to select “Stop Dubbing,” and press
ENTER. When asked for confirmation, select
“Yes,” and press ENTER.
zHints
• If disc space is still insufficient for the selected dubbing
mode, erase unnecessary parts of the title, or free up
disc space by erasing titles on the disc (page 69).
• You can turn off the recorder during dubbing. The
recorder completes dubbing even after being turned off.
A maximum of 30 selected titles can be dubbed at
once. You can select the dubbing mode for each
title.
1Insert the DVD that you are going to dub to
or from.
2Press HDD or DVD to select the source.
3Press TITLE LIST to turn on the Title List
menu.
4Press TOOLS to select “Dub Selected
Titles,” and press ENTER.
5Select titles in the order you want to dub,
and press ENTER.
The titles are numbered in the selected order.
To cancel the selection, press ENTER again.
If a title with (page 74) is selected in the
title list, a confirmation screen is displayed.
To “Move,” select “Yes.”
6Repeat step 5 to select all of the titles you
want to dub.
To make adjustments for each of the titles,
select “Settings” (see “To adjust the settings
for each title” below). To cancel all of the
selections, select “Reset,” and go to step 5.
7Select “Start,” and press ENTER.
The dubbing indication appears in the front
panel display (page 35).
HQ SPHSP LSP
LPEPSLPSEP
Fast*
Reset CancelAuto Dub Mode
Title Dub
There is not enough memory for the dubbing.
Select "Auto Dub Mode" or adjust the mode.
Dubbing multiple titles (Dub
Selected Titles)
GB GBDub Selected Titles
Select title(s) in the order you want to dub them.
Cancel
Reset
Start
Settings
0.0 4.6
25.6
20.6
18.6
11.6
World Tour – Asia 3
World Cup Final
World Tour – Asia 2
World Tour – Asia 1
ORIGINAL
4
3
2
1
,continued

76
To adjust the settings for each title
You can make detailed settings for each of the
selected titles during Multiple Title Dubbing.
1In step 6 of “Dubbing multiple titles (Dub
Selected Titles)” on page 75, select “Settings”
and press ENTER.
The following display for making the
adjustments appears.
To re-select titles, select “Change,” and go to
step 5 of “Dubbing multiple titles (Dub
Selected Titles)” above. To have the recorder
adjust the dubbing mode so all of the selected
titles fit in, select “Auto mode.”
1Total size of the selected titles
2Direction of dubbing
3Available space on the disc to be
dubbed (approximate)
4Information about the title to be dubbed
(title name, original recording mode,
dubbing mode, and data size after
dubbing)
5Order of dubbing
2Select the title which you want to adjust, and
press ENTER.
The sub-menu appears.
“Dub Mode”: Selects the dubbing mode for
each title (page 72).
“Change Order”: Moves the title to change the
dubbing order. Press M/m to select a new
location, and press ENTER.
“Cancel”: Cancels the title selection. The title
is excluded from dubbing.
3Select an option, and press ENTER.
4When you finish making adjustments, select
“Start,” and press ENTER.
To automatically adjust the dubbing mode
(Auto Dub Mode)
If there is not enough available space on the target
disc, the recorder automatically selects a dubbing
mode with lower picture quality according to the
available space. The same dubbing mode is set for
all of the titles. If disc space is insufficient for the
selected dubbing mode, the following display
appears after step 8 of “Dubbing multiple titles
(Dub Selected Titles)” on page 75.
Select “Auto Dub Mode” and press ENTER. If
you have selected only one title, select “OK.”
To stop dubbing
Press TOOLS to select “Stop Dubbing,” and press
ENTER. When asked for confirmation, select
“Yes,” and press ENTER.
zHints
• You can turn off the recorder during dubbing. The
recorder completes dubbing even after being turned off.
• You can start Multiple Title Dubbing by selecting
“DUBBING” from the System Menu.
GB 4.6
Start
Cancel
Auto mode
Change
World Tour – Asia 1
World Tour – Asia 2
World Tour – Asia 3
World Cup Final
11.6
18.6
25.6
20.6
1
2
3
4
Dub Selected Titles
Adjust the settings for the dubbing here.
2.1 GB
Dub Mode:Rec Mode: SP Fast GB0.3
Dub Mode:Rec Mode: SP Fast GB0.3
Dub Mode:Rec Mode: SP Fast GB0.3
Dub Mode:Rec Mode: SP Fast GB1.2
Change CancelAuto Dub Mode
Dub Selected Titles
There is not enough memory. Select
"Auto Dub Mode" or change the selection.

77
DV Dubbing (RDR-HX710/HX910 only)
DV Dubbing
(RDR-HX710/HX910 only)
Before DV Dubbing
This section explains dubbing with a digital video
camera via the DV IN jack on the front panel. If
you want to dub by way of the LINE IN jacks, see
“Recording from connected equipment without a
timer” on page 52.
To record from the DV IN jack
The DV IN jack on this recorder conforms to the
i.LINK standard. You can connect any other
equipment that has an i.LINK (DV) jack, and
record digital signals.
Follow the instructions in “Preparing for DV
dubbing,” and then move on to the section on
dubbing. For more information about i.LINK, see
“About i.LINK (RDR-HX710/HX910 only)” on
page 105.
zHint
If you plan to do additional editing on a disc after the
initial dub, use the DV IN jack and record on a DVD-RW
(VR mode) or HDD.
You can connect a digital video camera to the DV
IN jack on the recorder to record or edit from a
DV/Digital 8 format tape. Operation is
straightforward because the recorder will fast
forward and rewind the tape for you – you do not
need to operate your digital video camera. Do the
following to start using the “DV Edit” functions of
this recorder.
See the instruction manual supplied with the
digital video camera as well before connecting.
bNotes
• The DV IN jack is for input only. It will not output
signals.
• You cannot use the DV IN jack when:
– your digital video camera does not work with this
recorder. Connect the camera to the LINE IN jack
and follow the instructions of “Recording from
connected equipment without a timer” on page 52.
– the input signal is not in DVC-SD format. Do not
connect a MICRO MV format digital video camera
even if it has an i.LINK jack.
– the images on the tape contain copy protection
signals, which limit recording.
• If you want to play the disc on other DVD equipment,
finalize the disc (page 39).
Hookups
1Press HDD or DVD to select the recording
destination.
If you select DVD, insert a disc (see “Inserting
a Disc” on page 29).
2Insert the source DV/Digital 8 format tape
into your digital video camera.
For the recorder to record or edit, your digital
video camera must be set to video playback
mode.
Preparing for DV dubbing
DVD recorder
to DV IN
i.LINK cable (not supplied)
DV output
Digital video camera
: Signal flow
,continued

78
3Press INPUT SELECT on the remote
repeatedly to select “DV.”
The front panel display changes as follows:
4Press REC MODE on the remote repeatedly
to select the recording mode.
The recording mode changes as follows:
For details about the recording mode, see
page 41.
5Press TOOLS on the remote to select “DV
Audio Input,” and press ENTER. Then,
select the setting for the audio input.
“Stereo1” (default): Records original sound
only. Normally select this when dubbing a DV
format tape.
“Mix”: Records both stereo 1 and 2.
“Stereo2”: Records additional audio only.
Select “Mix” or “Stereo2” only if you have
added a second audio channel when recording
with your digital video camera.
You are ready to start dubbing. Select one of
the dubbing methods on the following pages.
zHints
• You can turn off the recorder during dubbing. The
recorder completes dubbing even after being turned
off.
• You can adjust the settings for the recording picture
before recording. See “Adjusting the recording picture
quality and size” on page 47.
bNotes
• You cannot connect more than one piece of digital
video equipment to the recorder.
• You cannot control the recorder using another device
or another recorder of the same model.
• You cannot record date, time, or the contents of the
cassette memory onto the disc.
• If you record from a DV/Digital 8 format tape that is
recorded in multiple sound tracks, such as a tape with
multiple sampling frequencies (48 kHz, 44.1 kHz, or
32 kHz), no sound or an unnatural sound will be output
when playing back the sampling frequency switch
point on the disc.
• In order to use this recorder’s “Auto Chapter” setting
(page 79), be sure to correctly set the clock on your
digital video camera before shooting.
• The recorded picture may be momentarily affected if
the picture size of the source image changes, or if there
is nothing recorded on the tape.
L2L1 L4L3 DV
Programme
position
HQ SPHSP LSP
SEP EPSLP LP

79
DV Dubbing (RDR-HX710/HX910 only)
Recording an Entire DV
Format Tape (One Touch
Dubbing)
You can record the entire contents of a DV/
Digital 8 format tape onto a disc with a single
press of the ONE-TOUCH DUB button on the
recorder. The recorder controls the digital video
camera for the whole process, and completes the
recording.
How chapters are created
The contents dubbed to the HDD or DVD become
a single title. When “Auto Chapter” of “Features”
setup is set to “On,” this title is divided into
chapters. When dubbing to the HDD or a DVD-
RW (VR mode), each shooting session on the tape
becomes a chapter on the disc. For other discs, the
recorder divides the title into chapters at
approximately 6-minute intervals.
Follow steps 1 to 5 of “Preparing for DV
dubbing” on page 77, and press ONE-TOUCH
DUB on the recorder.
The recorder rewinds the tape and then starts
recording the tape contents.
When the recording is finished, the recorder
rewinds the tape in the digital video camera.
To stop during recording
Open the remote’s cover and press xREC STOP.
Note that it may take a few seconds for the
recorder to stop recording.
zHints
• If you set “Finalize Disc” of “One Touch Dubbing” to
“Auto” in “Features” setup (page 93), the recorded disc
(except DVD-RW (VR mode)) will automatically be
finalized after recording is finished.
• You can play back a previously recorded title on the
HDD while One Touch Dubbing is in progress.
bNotes
• When a blank space between the recordings on the tape
continues for more than five minutes, One Touch
Dubbing ends automatically.
• The recorder records a blank for five minutes before it
stops dubbing. To stop the blank recording, press
xREC STOP.
Program Edit
You can select scenes from a DV/Digital 8 format
tape, and then automatically record selected
scenes to the HDD or a DVD.
To use this function, you will do the following:
m
Using the recorder’s remote control, fast forward
or rewind the tape to select the scenes. At this
point, the selected scenes are not copied to the
disc. The recorder only remembers the IN and
OUT points of the scenes that you selected for
dubbing. You can also reset, erase, or change the
order of the scenes.
m
After you have selected the scenes, the recorder
will fast forward and rewind the tape
automatically and record the scenes to the HDD or
a DVD.
How chapters are created
The contents dubbed to the HDD or DVD become
a single title. When “Auto Chapter” of “Features”
setup is set to “On,” this title is divided into
chapters. When dubbing to the HDD or a DVD-
RW (VR mode), each shooting session on the tape
becomes a chapter on the disc. For other discs, the
recorder divides the title into chapters at
approximately 6-minute intervals.
1Follow steps 1 to 5 of “Preparing for DV
dubbing” on page 77, and press SYSTEM
MENU.
-
RWVR
-
RW
Video
+RW
-
R
+R
HDD
Connect your digital video camera and
prepare for recording
Select and edit the scenes you want to dub
Dub the selected scenes
-
RWVR
-
RW
Video
+RW
-
R
+R
HDD
,continued

80
2Select “DV EDIT,” and press ENTER.
The display asks if you want to start selecting
scenes.
• If you have previously saved a programme,
the display asks if you want to edit an
existing programme or to create a new
programme. To resume editing the existing
programme, select “Saved Data,” and go to
step 6.
3Select “Start,” and press ENTER.
The display for setting the IN point (start of
the scene) appears.
The scene starts to play in the background.
4Select the IN point by pressing m/M,
and press ENTER.
The display for setting the OUT point (end of
the scene) appears. The scene starts to play in
the background from the IN point.
5Select the OUT point by pressing m/M,
and press ENTER.
The display asks if you want to add the
selected scene to the Scene List menu.
To preview the scene, select “Preview.”
To reset either the IN or OUT point, select
“Change IN” or “Change OUT,” and repeat
from step 4.
6Select “OK,” and press ENTER.
A new Scene List menu appears with the
selected scene.
To add a scene, select “Add.”
AThumbnail picture
BTime information
CTotal duration of the program
DTotal number of scenes
7When you finish adding scenes, select the
scene you want to edit, and press ENTER.
The sub-menu appears.
“Move”: Changes the scene order. Follow the
explanations on the screen to change the order
by pressing M/m and ENTER.
“Erase”: Erases the scene. When asked for
confirmation, select “OK.”
“Preview”: Plays the selected scene.
“Change IN”: Changes the start of the scene.
Repeat from step 4.
“Change OUT”: Changes the end of the scene.
Repeat from step 5.
8When you finish editing the Scene List,
select “OK,” and press ENTER.
The display for entering the title name
appears. To enter a new name, select “Enter,”
and follow the explanations on page 36.
Scenes Selection
Do you want to select a scene?
Start Cancel
Select scene(Set IN point)
Controlling...
Scenes Selection
OK Cancel
Preview Change IN Change OUT
Do you want to capture the scene
0:00:30between IN and OUT 0:00:52?
0:00:30-0:00:52
1
DV EDIT
SCENE LIST
To t a l
OK
Quit
Add
1
0:00:22
Scenes
0H00M22S
Title Name
Enter the title name.
11.10.03 13:30 - 12.11.03 16:46
OK Enter
DV

81
DV Dubbing (RDR-HX710/HX910 only)
9Select “OK,” and press ENTER.
The default title name is fixed, and the display
asks if you want to start recording.
To change the disc media, select “Media” and
press M/m. To change the dubbing mode,
select “Dub Mode” and press M/m.
10
Select “Start,” and press ENTER.
The recorder starts recording the tape contents
as programmed.
• If the recording does not fit due to the
dubbing mode you selected, the display asks
if you want to continue.
To change the dubbing mode, select “Reset”
and repeat from step 9.
To have the recorder adjust the dubbing
mode, select “Auto Dub Mode.”
• If there is not enough disc space even after
changing the dubbing mode, the display
asks if you want to record halfway.
To continue, select “OK.”
To stop during recording
Open the remote’s cover and press xREC STOP.
Note that it may take a few seconds for the
recorder to stop recording.
bNotes
• Contents recorded to the HDD or a DVD may not be
recorded as programmed if the tape’s time code is not
sequential or there are blanks between the recordings
on the tape. In this case, see “Recording from
connected equipment without a timer” on page 52.
• The start and end points of a programme may be
different from what you have set if the source DV/
Digital 8 format tape is in any of the following
conditions:
– Recording mode was changed during the recording.
– There is a blank space in the recorded portion of the
tape.
• If you set the beginning of the tape as the IN point and
the end point as the OUT point, the IN and OUT points
may move slightly during dubbing.
• You cannot set a scene to be shorter than one second.
2.6
DVD GB
Change the dubbing mode if necessary.
Cancel
Start
DV Dubbing
Media Dub Mode
Select "Start" to start dubbing.
SP 0.8
GB
Data capacity required for the dubbing.

82
Settings and Adjustments
Aerial Reception and
Language Settings
(Settings)
The “Settings” setup helps you to make tuner,
clock, and programme position settings for the
recorder.
1Press SYSTEM MENU while the recorder is
in stop mode.
2Select “SETUP,” and press ENTER.
3Select “Settings,” and press ENTER.
The options of “Settings” appear. The default
settings are underlined.
To turn off the display, press SYSTEM
MENU repeatedly.
Presets programme positions manually.
If some programme positions could not be set
using the “Easy Setup” function, you can set them
manually.
If there is no sound or if the picture is distorted, the
wrong tuner system may have been preset during
“Easy Setup.” Set the correct tuner system
manually in the steps below.
1Select “Channel Setting” in “Settings,” and
press ENTER.
2Press PROG +/– to select the programme
position.
3Select “System,” and press ENTER.
4Select an available TV system, BG, DK, I, or
L, and press ENTER (page 83).
5Select “Normal/CATV,” and press ENTER.
6Select “Normal,” and press ENTER.
To set CATV (Cable Television) channels,
select “CATV.”
7Select “Channel Set,” and press ENTER.
Channel Setting
SETUP
Settings
Easy Setup
Options
Features
Audio
Video
Channel Setting
Language
Clock
TV Guide Page
Channel List
Settings - Channel Setting 1Prog.
System :
Audio :
PAY - TV / CANAL+ :
Station Name :
Channel Set :
Normal / CATV :
BG
3
NICAM
Off
AAB
C
Normal
BG Select this when in West
European countries, except
those listed in “Receivable
channels” on page 83.
DK Select this when in East
European countries.
ISelect this when in Great
Britain/Ireland.
LSelect this when in France.
Settings - Channel Setting 8Prog.
System :
Audio :
PAY - TV / CANAL+ :
Station Name :
Channel Set :
Normal / CATV :
BG
2
NICAM
Off
CDE
C
Normal
Selected programme position
Settings - Channel Setting 8Prog.
System :
Audio :
PAY - TV / CANAL+ :
Station Name :
Channel Set :
Normal / CATV :
BG
3
NICAM
Off
AAB
C
Normal
BG
L
I
DK
Settings - Channel Setting 8Prog.
System :
Audio :
PAY - TV / CANAL+ :
Station Name :
Channel Set :
Normal / CATV :
BG
3
NICAM
Off
CDE
C
Normal
Normal
CATV
Settings - Channel Setting 8Prog.
System :
Audio :
PAY - TV / CANAL+ :
Station Name :
Channel Set :
Normal / CATV :
BG
3
NICAM
Off
CDE
C
Normal
C2

83
Settings and Adjustments
8Press M/m repeatedly until the channel you
want is displayed, then press ENTER.
The channels are scanned in the order shown
in the table below.
• If you know the number of the channel you
want, press the number buttons. For
example, for channel 5, first press “0” and
then press “5.” Then press ENTER.
9Select “Audio,” and press ENTER.
10 Select “NICAM,” and press ENTER.
11 Select “AFT” and press ENTER.
12 Select “On” to turn on AFT, and press
ENTER.
• If the Auto Fine Tuning function does not
work effectively, select “Off” and press
ENTER. When the fine tuning bar appears,
press </, to obtain a clearer picture, and
press ENTER.
• To preset another channel, repeat from step
2.
Receivable channels
Tuning the French CATV channels
This recorder can scan the CATV channels B to Q
and the HYPER frequency channels S21 to S41.
On the Channel Set menu, the channels are
indicated as S1 to S44. For example, channel B is
indicated by Channel Set number S1, and channel
Q is indicated by Channel Set number S23 (see the
table below). If the CATV channel you want to
preset is indicated by its frequency (for example,
152.75 MHz), refer to the table below to find the
corresponding channel number.
NICAM Normally, select this.
Standard Select this if the sound from
NICAM broadcasts is not
clear.
On Turns on the Auto Fine
Tuning function. Normally,
select this.
Off Allows you to adjust the
pictures manually.
Settings - Channel Setting 8Prog.
5
System :
Audio :
PAY - TV / CANAL+ :
Station Name :
Channel Set :
Normal / CATV :
BG
5
NICAM
Off
CDE
C
Normal
NICAM
Standard
Settings - Channel Setting 8Prog.
5
Audio :
PAY - TV / CANAL+ :
Station Name :
Channel Set :
Normal / CATV :
5
NICAM
Off
CDE
C
Normal
AFT :
On
Off
TV system Channel coverage
BG (West European
Countries, except
those listed below)
E2 - E12 VHF
Italia A – H VHF
E21 – E69 UHF
S1 – S20 CATV
S21 – S41 HYPER
S01 – S05 CATV
DK (East European
Countries)
R1 – R12 VHF
R21 – R69 UHF
S1 – S20 CATV
S21 – S41 HYPER
S01 – S05 CATV
I (Great Britain/
Ireland)
Ireland A – J VHF
South Africa 4 – 13 VHF
B21 – B69 UHF
S1 – S20 CATV
S21 – S41 HYPER
S01 – S05 CATV
L (France) F2 – F10 VHF
F21 – F69 UHF
B – Q CATV
S21 – S41 HYPER
Corre-
sponding
channel
Channel
Set
number
Receivable
Frequency range
(MHz)
B S1 116.75–124.75
C S2 124.75–132.75
D S3 132.75–140.75
D S4 140.75–148.75
E S5 148.75–156.75
,continued

84
Station Name
Changes or enters a new station name (up to 5
characters). The recorder must receive channel
information (for instance, SMARTLINK
information) for station names to appear
automatically.
1Select “Channel Setting” in “Settings,” and
press ENTER.
2Press PROG +/– to select the programme
position for which you want to change or enter
a station name.
3Select “Station Name,” and press ENTER.
The display for entering characters appears.
To enter characters, see page 36.
4Select “Finish,” and press ENTER.
PAY-TV/CANAL+
Sets the PAY-TV/Canal Plus channels.
For details, see page 27.
F S6 156.75–164.75
F S7 164.75–172.75
G S8 172.75–180.75
H S9 180.75–188.75
H S10 188.75–196.75
I S11 196.75–204.75
J S12 204.75–212.75
J S13 212.75–220.75
K S14 220.75–228.75
L S15 228.75–236.75
L S16 236.75–244.75
M S17 244.75–252.75
N S18 252.75–260.75
N S19 260.75–268.75
O S20 268.75–276.75
P S21 276.75–284.75
P S22 284.75–292.75
Q S23 292.75–300.75
S21 S24 299.25–307.25
S22 S25 307.25–315.25
S23 S26 315.25–323.25
S24 S27 323.25–331.25
S25 S28 331.25–339.25
S26 S29 339.25–347.25
S27 S30 347.25–355.25
S28 S31 355.25–363.25
S29 S32 363.25–371.25
S30 S33 371.25–379.25
S31 S34 379.25–387.25
S32 S35 387.25–395.25
S33 S36 395.25–403.25
S34 S37 403.25–411.25
S35 S38 411.25–419.25
S36 S39 419.25–427.25
S37 S40 427.25–435.25
S38 S41 435.25–443.25
Corre-
sponding
channel
Channel
Set
number
Receivable
Frequency range
(MHz)
S39 S42 443.25–451.25
S40 S43 451.25–459.25
S41 S44 459.25–467.25
Corre-
sponding
channel
Channel
Set
number
Receivable
Frequency range
(MHz)
Settings - Channel Setting 1Prog.
System :
Audio :
PAY - TV / CANAL+ :
Station Name :
Channel Set :
Normal / CATV :
BG
3
NICAM
Off
AAB
C
Normal
Cancel
Finish
Space
Clear All
Back
1
2
3
4
5
6
7
8
9
0
Input Station Name
"A"
Symbol
"a"

85
Settings and Adjustments
Changes or disables the programme positions after
setting the channels. If any programme positions
are unused or contain unwanted channels, you can
disable them.
You can also change station names. If the station
names are not displayed, you can enter them
manually.
1Select “Channel List” in “Settings,” and press
ENTER.
2Press M/m to select the row containing the
programme position you want to change or
disable.
To change, press ENTER and go to step 3.
To disable, press CLEAR and go to step 5.
The disabled positions will be skipped when
you press PROG +/–.
To display other pages for programme
positions 7 to 99, press M/m repeatedly.
3Press M/m until the selected channel row
moves to the desired programme position.
The selected channel is inserted at the new
programme position.
4Press ENTER to confirm the setting.
5To change or disable the programme position
of another station, repeat from step 2.
bNote
Be sure to correctly select the programme position you
want to disable. If you disable the wrong programme
position by mistake, you need to reset that channel
manually.
Some broadcast systems ensure a Teletext
service* in which the complete programmes and
their data (title, date, channel, recording start time,
etc.) are stored day by day. A TV guide page
corresponds to each day of the week. When
recording a programme, the recorder
automatically takes the programme name from the
Teletext pages and stores it as the title name. The
TV guide page numbers depend entirely on the
broadcast itself and may be subject to change. If
so, you may have to set those TV guide page
numbers manually in the TV Guide Page menu.
* Not available in some areas.
1Select “TV Guide Page” in “Settings,” and
press , or ENTER.
The TV Guide Page menu appears.
2Select the programme position for which you
want to set or change the TV guide page by
pressing PROG +/–.
• The TV guide page numbers (Example:
P301) appear automatically when the
recorder detects them.
• If no page numbers are detected (P000), you
have to set the appropriate TV guide page
number manually.
3Select the TV guide page number you want to
modify, and press ENTER.
Channel List (Changing/Disabling
the channels)
Settings - Channel List
Prog
1
2
3
4
5
6
Channel
AAB
FGH
PQR
C3
C5
C12
C21
C23
C24
Name
Settings - Channel List
Prog
1
2
3
4
5
6
Channel Name
C3
C12
C21
C5
C23
C24
AAB
FGH
PQR
TV Guide Page
Settings - TV Guide Page
4
Sun P 301
P 302
P 303
P 304
P 305
P 306
P 307
Prog.
Sat
Fri
Thu
Wed
Tu e
Mon
Settings - TV Guide Page
4
P 000
P 000
P 000
P 000
P 000
P 000
P 000
Prog.
Sun
Sat
Fri
Thu
Wed
Tu e
Mon
Settings - TV Guide Page
4
P 000
P 000
P 000
P 000
P 000
P 000
P 000
Prog.
Sun
Sat
Fri
Thu
Wed
Tu e
Mon
000
P
,continued

86
4Press the number buttons or </M/m/, to
enter the TV guide page number, and press
ENTER to confirm the setting.
• If you make a mistake, press CLEAR to re-
enter the correct number.
To set or change another TV guide page
number, repeat steps 3 and 4 above.
zHint
To view Teletext information on your TV screen during
a broadcast, switch to your TV’s tuner by pressing
tTV/VIDEO.
bNotes
• In step 4 above, enter “000” if you do not want to use
the TV guide page number for automatic labelling. The
recorder will instead store a default title name
(programme position, start time - stop time).
• Refer to the Teletext information on your TV screen to
obtain the TV guide page number with programme
titles and their start times.
• If the Teletext TV guide has a page which always
shows the programmes for the current day, this page
should be input for all days.
• If you start recording more than three minutes before
the programme is scheduled to start, the correct label
information may not be transferred.
• Note that this function may not work correctly with
programmes broadcast from some stations.
• If the broadcast system updates the Teletext
information at the moment recording starts, the title
label may not correspond to the recorded programme.
In this case, you may have to manually enter the correct
title (page 36).
Auto Adjust
Turns on the Auto Clock Set function when a channel
in your local area broadcasts a time signal.
1Select “Clock” in “Settings,” and press
ENTER.
2Select “Auto Adjust,” and press ENTER.
3Select “On,” and press ,.
4Press M/m repeatedly until the programme
position of the station that carries a time signal
appears, and press ENTER.
• If the recorder does not receive a time signal
from any station, “Auto Adjust” returns to
“Off” automatically and the menu for setting
the clock manually appears on the screen.
zHint
If you set “Auto Adjust” to “On,” the Auto Clock Set
function is activated whenever the recorder is turned off.
bNote
The Auto Clock Set function does not work while the
recorder is standing by for Synchro-Recording.
To set the clock manually
If the Auto Clock Set function did not set the clock
correctly for your local area, try another station for
the Auto Clock Set function or set the clock
manually.
1Select “Clock” in “Settings,” and press
ENTER.
2Select “Auto Adjust,” and press ENTER.
3Select “Off,” and press ENTER.
4Select “Present Time,” and press ENTER.
5Press M/m to set the day, and press ,.
Set the month, year, hour, and minutes in
sequence. Press </, to select the item to be
set, then press M/m to set the numbers. The
day of the week is set automatically.
To change the numbers, press < to return to
the item to be changed, and press M/m.
6Press ENTER to start the clock.
Clock
Settings - Clock
Auto Adjust :
Present Time : 1. 1. 2004. 21:39Thu
Off 1
Settings - Clock
Auto Adjust :
Present Time : 1. 1. 2004. 21:39Thu
On 1
Settings - Clock
Auto Adjust :
Present Time : 1. 1. 2004. 21:39Thu
Off 1
Clock - Present Time
Set the time and date manually.
0 00:
12005
Sat 1

87
Settings and Adjustments
OSD (On-Screen Display)
Switches the display language on the screen.
DVD Menu (DVD VIDEO only)
Switches the language for the DVD menu.
Audio (DVD VIDEO only)
Switches the language of the sound track.
When you select “Original,” the language given
priority in the disc is selected.
Subtitle (DVD VIDEO only)
Switches the language of the subtitles recorded on
the disc.
When you select “Audio Follow,” the subtitle
language changes according to the language you
selected for the sound track.
zHint
If you select “Others” in “DVD Menu,” “Subtitle,” or
“Audio,” select and enter a language code from
“Language Code List” on page 112 using the number
buttons.
bNote
If you select a language in “DVD Menu,” “Subtitle,” or
“Audio” that is not recorded on the DVD VIDEO, one of
the recorded languages will be automatically selected.
Video Settings (Video)
Video settings will adjust items related to the
image, such as size and colour.
Choose the settings according to the type of TV,
tuner, or decoder connected to the DVD recorder.
1Press SYSTEM MENU while the recorder is
in stop mode.
2Select “SETUP,” and press ENTER.
3Select “Video,” and press ENTER.
The “Video” setup appears with the following
options. The default settings are underlined.
TV Type
Sets the picture size when playing back a title
recorded from 16:9 size video (page 47) or a 16:9
size commercial DVD video.
Select the playback picture size according to the
type of connected TV (wide-screen/wide mode
TV or conventional 4:3 screen TV).
Language
16:9 Select this when connecting to a
wide-screen TV or TV with a wide
mode function.
4:3 Letter
Box
Select this when connecting to a
4:3 screen TV. Displays a wide
picture with bands on the upper
and lower portions of the screen.
4:3 Pan
Scan
Select this when connecting to a
4:3 screen TV. Automatically
displays a wide picture on the
entire screen and cuts off the
portions that do not fit.
SETUP
TV Type : 16 : 9
Video
Settings
Easy Setup
Options
Features
Audio
Video
Line4 Input :
Scart Setting
Progressive Mode :
Component Out :
Pause Mode :
Auto
Off
Auto
,continued

88
bNote
Depending on the disc, “4:3 Letter Box” may be selected
automatically instead of “4:3 Pan Scan” or vice versa.
Pause Mode (HDD/DVDs only)
Selects the picture quality in pause mode.
Component Out
Selects whether or not to output video signals
from the COMPONENT VIDEO OUT jacks.
bNotes
• When you set “Line1 Output” to “RGB,” you cannot
set “Component Out” to “On.”
• When you connect the recorder to a monitor or
projector via only the COMPONENT VIDEO OUT
jacks, do not select “Off.” If you select “Off” in this
case, the picture may not appear.
Progressive Mode
DVD software can be divided into two types: film
based software and video based software. Video
based software is derived from TV, such as
dramas and sit-coms, and displays images at 30
frames/60 fields (25 frames/50 fields) per second.
Film based software is derived from film and
displays images at 24 frames per second. Some
DVD software contains both Video and Film.
In order for these images to appear natural on your
screen when output in PROGRESSIVE mode (50
or 60 frames per second), the progressive video
signal needs to be converted to match the type of
DVD software that you are watching.
You can fine-tune the progressive 525p/625p
video signal that is output when you press
PROGRESSIVE (“PROGRESSIVE” lights up).
Note that you must connect to a progressive
format TV using the COMPONENT VIDEO OUT
jacks (page 14).
Scart Setting
Sets the method of inputting/outputting signals
from the SCART jacks on the rear panel of the
recorder. Select an option for each of the items
below according to the combination of jacks and
methods that you are going to use.
Line1 Output
Selects a method of outputting video signals for
the LINE 1 – TV jack.
bNotes
• If your TV does not accept S-video or RGB signals, no
picture appears on the TV screen even if you select “S
Video” or “RGB.” See the instructions supplied with
your TV.
• You cannot select “RGB” when “Component Out”
above is set to “On.”
• SMARTLINK is available only when “Video” is
selected.
Auto The picture, including subjects
that move dynamically, is output
with no jitter. Normally select this
position.
Frame The picture, including subjects
that do not move dynamically, is
output in high resolution.
On Outputs the component video
signals. Select this when you want
to view progressive signals.
Off Outputs no signals.
16:9
4:3 Letter Box
4:3 Pan Scan
Auto Automatically detects the software
type (Film-based or Video-based)
and selects the appropriate
conversion mode. Normally select
this position.
Video Fixes the conversion mode to the
mode for Video-based software.
RGB Outputs RGB signals.
Video Outputs video signals.
S Video Outputs S-video signals.

89
Settings and Adjustments
Line3 Input
Selects a method of inputting video signals for the
LINE 3/DECODER jack. The picture will not be
clear if this setting does not match the type of
video input signal.
Line3 Output
Selects a method of outputting video signals for
the LINE 3/DECODER jack.
Line4 Input
Selects a method of inputting video signals for the
LINE 4 IN jack on the rear panel of the recorder.
Audio Settings (Audio)
The “Audio” setup allows you to adjust the sound
according to the playback and connection
conditions.
1Press SYSTEM MENU while the recorder is
in stop mode.
2Select “SETUP,” and press ENTER.
3Select “Audio,” and press ENTER.
The “Audio” setup appears with the following
options. The default settings are underlined.
Audio ATT (attenuation)
If the playback sound is distorted, set this item to
“On.” The recorder reduces the audio output level.
This function affects the output of the following
jacks:
– LINE 2 OUT R-AUDIO-L jacks
– LINE 1 – TV jack
– LINE 3/DECODER jack
Video/
RGB
Inputs video signals or RGB
signals.
Decoder Select this when connecting to a
PAY-TV/Canal Plus decoder.
S Video Inputs S-video signals.
Video Outputs video signals.
S Video Outputs S-video signals.
Video Inputs video signals.
S Video Inputs S-video signals.
On Select this when the playback
sound from the speakers is
distorted.
Off Normally select this position.
SETUP
OffAudio ATT :
Easy Setup
Settings
Options
Features
Audio
Video
Audio Connection
Downmix :
Audio DRC :
Dolby Surround
Standard
,continued

90
Audio DRC (Dynamic Range Control) (DVDs
only)
Makes the sound clear when the volume is turned
down when playing a DVD that conforms to
“Audio DRC.” This affects the output from the
following jacks:
– LINE 2 OUT R-AUDIO-L jacks
–LINE 1 – TV jack
– LINE 3/DECODER jack
– DIGITAL OUT (OPTICAL or COAXIAL) jack
only when “Dolby Digital” is set to “D-PCM”
(page 90).
Downmix (DVDs only)
Switches the method for mixing down to two
channels when you play a DVD which has rear
sound elements (channels) or is recorded in Dolby
Digital format. For details on the rear signal
components, see “4. Displaying the Playing Time
and Play Information” on page 34. This function
affects the output of the following jacks:
– LINE 2 OUT R-AUDIO-L jacks
–LINE 1 – TV jack
– LINE 3/DECODER jack
– DIGITAL OUT (OPTICAL or COAXIAL) jack
when “Dolby Digital” is set to “D-PCM”
(page 90).
Audio Connection
The following setup items switch the method of
outputting audio signals when you connect a
component such as an amplifier (receiver) with a
digital input jack.
For connection details, see “Step 4: Connecting
the Audio Cords” on page 17.
Select “Dolby Digital,” “MPEG,” “DTS,” and
“48kHz/96kHz PCM” after setting “Digital Out”
to “On.”
If you connect a component that does not accept
the selected audio signal, a loud noise (or no
sound) will come out from the speakers, and may
affect your ears or cause speaker damage.
1Select “Audio Connection” in “Audio,” and
press ENTER.
2Select “Digital Out,” and press ENTER.
3Select “On,” and press ENTER.
4Set the digital output signal.
• Dolby Digital (HDD/DVDs only)
Selects the type of Dolby Digital signal.
Standard Normally select this position.
TV Mode Makes low sounds clear even if
you turn the volume down.
Wide
Range
Gives you the feeling of being at a
live performance.
Dolby
Surround
Normally select this position.
Multi-channel audio signals are
output to two channels for
enjoying surround sounds.
Normal Multi-channel audio signals are
downmixed to two channels for
use with your stereo.
On Normally select this position.
Off The influence of the digital
circuit upon the analogue
circuit is minimal.
D-PCM Select this when the recorder is
connected to an audio component
lacking a built-in Dolby Digital
decoder. The surround effects of
output signals are determined by
the “Downmix” setting item in
“Audio” setup.
Dolby
Digital
Select this when the recorder is
connected to an audio component
with a built-in Dolby Digital
decoder.
Audio - Audio Connection
Digital Out : On
Dolby Digital :
48kHz/96kHz PCM : 48kHz/16bit
DTS :
MPEG : PCM
Off
D-PCM

91
Settings and Adjustments
• DTS (DVD VIDEO only)
Selects whether or not to output DTS signals.
• MPEG (DVD VIDEO only)
Selects the type of MPEG audio signal.
• 48kHz/96kHz PCM (DVD VIDEO only)
Selects the sampling frequency of the audio
signal.
bNotes
• “48kHz/96kHz PCM” setting has no effect when audio
signals are output from the LINE 2 OUT (R-AUDIO-
L) jacks. If the sampling frequency is 96kHz, signals
are simply converted to 96kHz analog signals and
output.
• When you use the DIGITAL OUT (COAXIAL) jack to
listen to MPEG audio signals and set “MPEG” to
“MPEG” in “Audio” setup, no sound will come from
your speakers if you select one of the TVS modes.
Recording and Parental
Control Settings (Features)
The “Features” setup allows you to adjust
recording and parental control settings.
1Press SYSTEM MENU while the recorder is
in stop mode.
2Select “SETUP,” and press ENTER.
3Select “Features,” and press ENTER.
The “Features” setup appears with the
following options. The default settings are
underlined.
TV Direct Rec (HDD/DVD+RW/DVD-RW/
DVD+R/DVD-R only)
Auto Chapter
Selects whether to automatically divide a
recording (a title) into chapters during recording
or dubbing.
On Select this when the recorder is
connected to an audio component
with a built-in DTS decoder.
Off Select this when the recorder is
connected to an audio component
without a built-in DTS decoder.
PCM Select this when the recorder is
connected to an audio component
without a built-in MPEG decoder.
If you play MPEG audio sound
tracks, the recorder outputs stereo
signals via the DIGITAL OUT
(COAXIAL) jack.
MPEG Select this when the recorder is
connected to an audio component
with a built-in MPEG decoder.
48kHz/
16bit
The DVD video audio signal is
converted to 48kHz/16bit and
output.
96kHz/
24bit
All signals containing 96kHz/
24bit are output without
conversion. However, the signals
are output at 48kHz/16bit if
copyright-protected signals are
contained.
On Allows you to easily record what
you are watching on the TV using
SMARTLINK.
Off Turns off the TV Direct Rec
function.
On For the HDD or a DVD-RW (VR
mode), the recorder detects
changes in the picture and sound
and automatically inserts chapter
marks.
For other recordable discs, the
recorder inserts chapter marks at
approximately 6-minute intervals.
Off No chapter mark is inserted.
TV Direct Rec :
SETUP
Easy Setup
On
On
Record to HDD
Settings
Options
Features
Audio
Video
Screen Saver
Colour System
HQ Setting
Synchro Rec
One Touch Dubbing
Parental Control
Auto Chapter :
On
PA L
HQ
,continued

92
bNotes
• The actual chapter mark interval may vary depending
on the amount of information contained in the video to
be recorded.
• Chapter marks are automatically inserted where the
recordings start on the tape when “Auto Chapter” is set
to “On” during DV dubbing (RDR-HX710/HX910
only) to the HDD or a DVD-RW (VR mode).
Parental Control (DVD VIDEO only)
Playback of some DVD VIDEOs can be limited
according to a predetermined level, such as the age
of the users. Scenes may be blocked or replaced
with different scenes.
1Select “Parental Control” in “Features,” and
press ENTER.
• If you have not entered a password, the
display for registering a new password
appears.
• When you have already registered a
password, the display for entering the
password appears.
2Enter your four-digit password using the
number buttons, then select “OK” and press
ENTER.
3Select “Standard,” and press , or ENTER.
The selection items for “Standard” are
displayed.
4Select a geographic area as the playback
limitation level, and press ENTER.
The area is selected.
• When you select “Others,” press the number
buttons to select and enter an area code in
the table (page 112). Then select “OK” and
press ENTER.
5Select “Level,” and press ENTER.
The selection items for “Level” are displayed.
The lower the value, the stricter the limitation.
Discs rated higher than the selected level will
be restricted.
6Select the level, and press ENTER.
The Parental Control setting is complete.
To cancel the Parental Control setting for the
disc, set “Level” to “Off” in step 6.
To change the password, select “Password” in
step 3, and press ENTER. When the display
for registering a password appears, enter a
new four-digit password using the number
buttons, then select “OK” and press ENTER.
bNotes
• If you forget your password, you will have to reset it by
selecting “Parental Control” of “Factory Setup” in
“Options” setup (page 94).
• When you play discs which do not have the Parental
Control function, playback cannot be limited on this
recorder.
• Depending on the disc, you may be asked to change the
Parental Control level while playing the disc. In this
case, enter your password, then change the level.
Features - Parental Control
Enter a new password.
OK
Cancel
Features - Parental Control
OK
Cancel
Enter your password.
Features - Parental Control
Level : Off
Password
Standard : USA
Features - Parental Control
Level : Off
Password
Standard : USA
USA
Others
Features - Parental Control
Level :
Password
Standard :
Off
8
7
6
5
4

93
Settings and Adjustments
One Touch Dubbing (RDR-HX710/HX910 only)
Displays the following options for the One Touch
Dub function.
Finalize Disc (for all recordable discs except
DVD-RW in VR mode)
Selects whether or not to finalize the disc
automatically following One Touch Dubbing
(page 79).
Synchro Rec
Selects the recording destination used for
Synchro-Recording (page 50).
HQ Setting (HDD only)
Selects the HQ mode used for recording on the
HDD (page 41).
Colour System
Selects the colour system when playing VIDEO
CDs (including Super VIDEO CDs).
Screen Saver
The screen saver image appears when you do not
use the recorder for more than 10 minutes while an
on-screen display, such as the System Menu, is
displayed on your TV screen. The screen saver
image helps prevent your display device from
becoming damaged (ghosting).
Disc and Remote Control
Settings/Factory Settings
(Options)
The “Options” setup allows you to set up other
operational settings.
1Press SYSTEM MENU while the recorder is
in stop mode.
2Select “SETUP,” and press ENTER.
3Select “Options,” and press ENTER.
The “Options” setup appears with the
following options. The default settings are
underlined.
Format DVD-RW (DVD-RW only)
The recorder automatically starts formatting in
VR mode or Video mode, whichever is selected
below, when a new, unformatted DVD-RW is
inserted.
HDD Bilingual Rec. (HDD only)
Selects the sound to be recorded on the HDD.
Auto Automatically finalizes the disc
following One Touch Dubbing.
Manual Allows you to finalize the disc
manually.
Record to
HDD
Records to the HDD.
Record to
DVD
Records to DVDs.
HQ+ Records in higher quality
(approximate 15 Mbps).
HQ Records in the standard HQ mode.
PAL Plays a disc in PAL colour system.
NTSC Plays a disc in NTSC colour
system.
On Turns on the screen saver function.
Off Turns off the function.
VR Automatically formats the disc in
VR mode.
Video Automatically formats the disc in
Video mode.
Main Records the main sound for the
bilingual programme.
Sub Records the sub sound for the
bilingual programme.
Main+Sub Records the main and sub sounds
for the bilingual programme.
SETUP
Format DVD-RW : VR
Settings
Options
Features
Audio
Video
Easy Setup Command Mode :
Factory Setup
Auto Display :
Power Save :
Dimmer :
DVD Bilingual Rec. :
HDD Bilingual Rec. :
DVD3
On
Off
Normal
Main
Main
,continued

94
bNote
If you set the recording mode to be changed while
dubbing from a DVD to the HDD, the sound recorded in
the source (DVD) is applied regardless of this setting.
DVD Bilingual Rec. (for all recordable discs
except DVD-RW in VR mode)
Selects the sound to be recorded on the recordable
disc. This setting is not necessary when recording
on DVD-RWs (VR mode) that record both the
main and sub sounds.
Dimmer
Adjusts the lighting of the front panel display.
bNote
When “Power Save” in “Options” setup is set to “On,”
the front panel display is turned off during standby
regardless of this setting.
Power Save
Selects whether this recorder is in power save
mode when the power is turned off (standby).
bNotes
• Power Save mode does not function in the following
cases, even when “Power Save” is set to “On.”
– Synchro Recording is set.
– there is a timer setting with “PDC/VPS” set to “On”
in the Timer List.
• The SMARTLINK features are not available when
“Power Save” is set to “On.”
Auto Display
Command Mode
Changes the Command Mode of the recorder if
other DVD equipment is assigned the same
Command Mode. Be sure to match the Command
Mode switch on the remote to the setting made
here. For details, see “If you have a Sony DVD
player or more than one Sony DVD recorder” on
page 21.
Factory Setup
Allows you to select the setup settings by group,
and return them to their default settings. Note that
all of your previous settings will be lost.
1Select “Factory Setup” in “Options,” and
press , or ENTER.
The display for selecting a group of settings
appears.
2Select the group of settings you want to return
to default from “Settings,” “Video,” “Audio,”
“Features,” “Options,” “Parental Control,”
and “All,” and press , or ENTER.
3Select “Start,” and press ENTER.
The selected settings return to their default
settings.
4Press ENTER when “Finish” appears.
Main Records the main sound for the
bilingual programme.
Sub Records the sub sound for the
bilingual programme.
Normal Bright lighting.
Power
Save
Low lighting. Turns off the
lighting when the power is off.
On Sets to power save mode. The
front panel display is off when the
recorder is in standby.
Off Does not set to power save mode.
Normally, select this.
On Automatically displays
information on the screen when
the recorder is turned on, etc.
Off Displays information only when
DISPLAY is pressed.
DVD1 Select this if the default Command
Mode conflicts with other DVD
equipment.
DVD2 Select this if the default Command
Mode conflicts with other DVD
equipment.
DVD3 The default Command Mode of
the recorder.

95
Settings and Adjustments
Easy Setup
(Resetting the Recorder)
Select this to run the “Easy Setup” programme.
1Press SYSTEM MENU while the recorder is
in stop mode.
2Select “SETUP,” and press ENTER.
3Select “Easy Setup,” and press ENTER.
4Press ENTER.
5Select “Start.”
6Follow the instructions for “Easy Setup”
(page 22) from step 2.
SETUP
Easy Setup
Easy Setup
Settings
Options
Features
Audio
Video

96
Additional Information
Troubleshooting
If you experience any of the following difficulties
while using the recorder, use this troubleshooting
guide to help remedy the problem before
requesting repairs. Should any problem persist,
consult your nearest Sony dealer.
The power does not turn on.
,Check that the mains lead is connected securely.
There is no picture.
,Re-connect all connecting cords securely.
,The connecting cords are damaged.
,Check the connection to your TV (page 13).
,Switch the input selector on your TV (such as to
“VCR”) so that the signal from the recorder
appears on the TV screen.
,Check that “Scart Setting” in “Video” setup is set
to the appropriate item that conforms to your
system (page 88).
,If you connect the recorder to your TV via only
the COMPONENT VIDEO OUT jacks, set
“Component Out” in “Video” setup to “On”
(page 88).
,This recorder cannot record NTSC signals.
Picture noise appears.
,If the picture output signal from your recorder
passes through your VCR to get to your TV, or if
you are connected to a combination TV/VIDEO
player, the copy-protection signal applied to
some DVD programmes could affect picture
quality. If you still experience this problem even
when you connect your recorder directly to your
TV, try connecting your recorder to your TV’s S
VIDEO input.
,You have set the recorder to progressive format
(the PROGRESSIVE indicator lights up) even
though your TV cannot accept the progressive
signal. In this case, press PROGRESSIVE until
the PROGRESSIVE indicator turns off.
,Even if your TV is compatible with progressive
format (525p/625p) signals, the image may be
affected when you set the recorder to progressive
format. In this case, press PROGRESSIVE so
that the PROGRESSIVE indicator turns off and
the recorder is set to normal (interlace) format.
,You are playing a DVD recorded in a colour
system that is different from your TV.
,Noises may appear in the pictures recorded on
the HDD, which is due to the characteristics of
HDD, and is not a malfunction.
TV programme reception does not fill the
screen.
,Set the channel manually in “Channel Setting” in
“Settings” setup (page 82).
,Select the correct source using the INPUT
SELECT button, or select a channel of any TV
programme using the PROG +/– buttons.
Power
Picture

97
Additional Information
TV programme pictures are distorted.
,Reorient the TV aerial.
,Adjust the picture (see the TV’s instruction
manual).
,Place the recorder and TV farther apart.
,Place the TV and any bunched aerial cables
farther apart.
,The RF cable is connected to the AERIAL OUT
jack on the recorder. Connect the cable to the
AERIAL IN jack.
TV channels cannot be changed.
,The channel is disabled (page 85).
,A timer recording started, which changed the
channels.
The picture from equipment connected to the
recorder’s input jack does not appear on the
screen.
,If the equipment is connected to the LINE 1 – TV
jack, select “L1” in the front panel display by
pressing PROG +/– or INPUT SELECT.
If the equipment is connected to the LINE 2 IN
jacks, select “L2” in the front panel display by
pressing PROG +/– or INPUT SELECT.
If the equipment is connected to the LINE 4 IN
jacks, select “L4” in the front panel display by
pressing PROG +/– or INPUT SELECT.
If the equipment is connected to the LINE 3/
DECODER jack, select “L3” in the front panel
display by pressing PROG +/– or INPUT
SELECT.
If the equipment is connected to the DV IN jack,
(this is usually for a digital video camera
connection), select “DV” in the front panel
display by pressing PROG +/– or INPUT
SELECT (RDR-HX710/HX910 only).
,When an S video cable is connected to the
recorder’s LINE 4 IN jack, set “Line4 Input” in
“Video” setup to “S Video” (page 89).
The playback picture or TV programme from
the equipment connected through the recorder
is distorted.
,If the playback picture output from a DVD
player, VCR, or tuner goes through your recorder
before reaching your TV, the copy-protection
signal applied to some programmes could affect
picture quality. Disconnect the playback
equipment in question and connect it directly to
your TV.
The picture does not fill the screen.
,Set “TV Type” in “Video” setup in accordance
with the screen size of your TV (page 87).
The picture does not fill the screen, even
though the picture size is set in “TV Type” in
“Video” setup.
,The picture size of the title is fixed.
The picture is black and white.
,Check that “Line1 Output” of “Scart Setting” in
“Video” setup is set to the appropriate item that
conforms to your system (page 88).
,If you are using a SCART cord, be sure to use
one that is fully wired (21 pins).
There is no sound.
,Re-connect all connections securely.
,The connecting cord is damaged.
,The input source setting on the amplifier or the
connection to the amplifier is incorrect.
,The recorder is in reverse play, fast-forward,
slow motion, or pause mode.
,If the audio signal does not come through the
DIGITAL OUT (OPTICAL or COAXIAL)
jacks, check the “Audio” setup settings
(page 89).
Sound
,continued

98
Sound distortion occurs.
,Set “Audio ATT” in “Audio” setup to “On”
(page 89).
Sound is noisy.
,When playing a CD with DTS sound tracks,
noise will come from the LINE 2 OUT R-
AUDIO-L jacks, LINE 1 – TV jack, or LINE 3/
DECODER jack (page 56).
The sound volume is low.
,The sound volume is low on some DVDs.
The sound volume may improve if you set
“Audio DRC” in “Audio” setup to “TV Mode”
(page 90).
,Set “Audio ATT” in “Audio” setup to “Off”
(page 89).
,One of the TVS effects is selected (page 55).
An alternate audio track cannot be recorded.
,When recording from connected equipment, set
“Line Audio Input” in TOOLS menu to
“Bilingual” (page 52).
,Multilingual tracks (main and sub) cannot be
recorded on DVD+RWs, DVD-RWs (Video
mode), DVD+Rs, or DVD-Rs. To record the
language, select “Main” or “Sub” of “DVD
Bilingual Rec.” in “Options” setup before
recording (page 94). To record both the main and
sub sounds, record on a DVD-RW (VR mode).
,Any discs other than the HDD or DVD-RWs
(VR mode) cannot be used for recording both
main and sub sounds. To record on the HDD, set
“HDD Bilingual Rec.” in “Options” setup to
“Main+Sub” (page 93).
,If you have connected an AV amplifier to the
DIGITAL OUT (OPTICAL or COAXIAL) jacks
and want to change the audio track for a DVD-
RW (VR mode) during playback, set “Dolby
Digital” in “Audio” setup to “D-PCM”
(page 90).
The recorder does not play any type of disc
(except HDD).
,The disc is upside down. Insert the disc with the
labelled side facing up.
,The disc is not correctly inserted.
,Moisture has condensed inside the recorder.
Remove the disc and leave the recorder turned on
for about half an hour until the moisture
evaporates.
,If the disc was recorded on another recorder, the
recorder cannot play the disc if it was not
finalized (page 39).
The recorder does not start playback from the
beginning.
,Resume play was activated (page 54).
,You have inserted a DVD whose Title menu or
DVD menu automatically appears on the TV
screen when it is first inserted. Use the menu to
start playback.
The recorder starts playing automatically.
,The DVD VIDEO features an auto playback
function.
Playback stops automatically.
,If the DVD has an auto pause signal, the recorder
stops playback at the auto pause signal.
Some functions such as Stop, Search, or Slow-
motion Play cannot be performed.
,Depending on the DVD, you may not be able to
do some of the operations above. See the
instruction manual supplied with the disc.
Playback

99
Additional Information
The language for the sound track cannot be
changed.
,Multilingual tracks are not recorded on the DVD
being played.
,The DVD VIDEO prohibits the changing of the
language for the sound track.
,Try changing the language using the DVD
VIDEO’s menu.
The subtitle language cannot be changed or
turned off.
,Multilingual subtitles are not recorded on the
DVD VIDEO.
,The DVD VIDEO prohibits changing of the
subtitles.
,Try changing the subtitle using the DVD
VIDEO’s menu.
,The subtitles cannot be changed for the titles
recorded on this recorder.
The angles cannot be changed.
,Multi-angles are not recorded on the DVD
VIDEO being played.
,You are trying to change the angles when “ ”
does not appear on the TV screen (page 55).
,The DVD VIDEO prohibits changing angles.
,Try changing the angle using the DVD VIDEO’s
menu.
,The angles cannot be changed for the titles
recorded on this recorder.
The MP3 audio tracks do not play.
,The MP3 audio tracks are not recorded in a
format that the recorder can play (page 61).
The JPEG image files do not play.
,The JPEG image files are not recorded in a
format that the recorder can play (page 61).
,Progressive JPEG images cannot be played.
TV Pause does not work.
,You are recording to the HDD or the HDD is full.
The programme position cannot be changed
from the programme position you are
recording.
,Set the TV’s input source to “TV.”
Recording does not start immediately after you
press zREC.
,Operate the recorder only after “LOAD,”
“FORMAT,” or “INFOWRITE” disappears
from the front panel display.
Nothing was recorded even though you set the
timer setting correctly.
,There was a power failure during recording.
,The recorder’s internal clock stopped due to a
power failure that lasted for more than 1 hour.
Reset the clock (page 86).
,The channel was disabled after the timer
recording was set. See “Channel Setting” on
page 82.
,Disconnect the mains lead from the mains, and
connect it again.
,“PDC/VPS Scan Off” was selected in the
TOOLS menu (page 44).
,The programme contains copy protection signals
that restrict copying.
,Other timer setting overlapped the timer setting
(page 49).
,There is no DVD inside the recorder.
,There is not enough disc space for the recording.
,The recorder was in the process of DV Dubbing
(RDR-HX710/HX910 only).
Recording/Timer recording/
Editing
,continued

100
Recording does not stop immediately after you
press xREC STOP.
,It will take a few seconds for the recorder to input
disc data before recording can stop.
Recording does not stop after you press x.
,Open the remote’s cover and press xREC
STOP.
Timer recording is not complete or did not start
from the beginning.
,There was a power failure during recording. If
the power recovers when there is a timer
recording, the recorder resumes recording.
Should the power failure continue for more than
1 hour, reset the clock (page 86).
,Other timer setting overlapped the timer setting
(page 49).
,Disc space was not enough.
,The PDC/VPS function is working.
Contents previously recorded were erased.
,Data that has been recorded on a DVD with a PC
will be erased from the disc when the disc is
inserted.
,“Auto Title Erase” in the TOOLS menu (appears
when you press TOOLS while the Timer List
menu is turned on) is set to “On” (page 50).
,The title was updated and recorded over
(page 43).
The PDC/VPS function does not operate.
,Check that the clock and date are set correctly.
,Check that the PDC/VPS time you set is the
correct one (there might be a mistake in the TV
programme guide). If the broadcast you wanted
to record did not send the good PDC/VPS
information, the recorder will not start recording.
,If the reception is poor, the PDC/VPS signal
might be altered and the recorder might not start
recording.
,“PDC/VPS Scan Off” is selected (page 44).
Nothing was recorded even though you set the
Synchro-Rec setting correctly.
,You forgot to turn off the connected equipment.
Turn off the connected equipment and set the
recorder to Synchro-Rec standby mode
(page 50).
,The recorder was not set to the Synchro-
Recording standby mode. Press SYNCHRO
REC to have the recorder stand by for recording.
Make sure the SYNCHRO REC indicator lights
up on the front panel (page 50).
,The recorder is connected to the TV output jack
of the connected equipment.
Synchro-Recording does not complete.
,The timer setting for the connected equipment
overlapped the recorder’s timer setting
(page 51).
,There was a power failure during the recording.
The recorder automatically starts recording
when the satellite receiver is turned on.
,The Synchro-Rec function was activated. Turn
off the satellite receiver and cancel the Synchro-
Rec function (page 50).
The clock has stopped.
,Set the clock again (page 86).
,The clock stopped due to a power failure that
lasted for more than 1 hour. Reset the clock
(page 86).
The TIMER REC indicator is flashing.
,The disc does not have enough space.
,Insert a recordable disc inside the recorder.
Recording from the equipment
with a timer
Display

101
Additional Information
The recording mode indication is incorrect.
,When the recording or dubbing is less than three
minutes, the recording mode indication may be
displayed incorrectly. The actual recording itself
is correctly made in the selected recording mode.
,After playing titles recorded in SLP and SEP
mode, the recording mode indication may
change depending on the recorded programme.
The clock does not appear in the front panel
display.
,“Dimmer” in “Options” setup is set to “Power
Save” (page 94).
,The “Power Save” in “Options” setup was set to
“On,” and the recorder is in standby (page 94).
The remote does not function.
,Batteries are weak.
,The remote is too far from the recorder.
,The remote’s manufacturer code returned to the
default setting when you replaced the batteries.
Reset the code (page 19).
,Turn on the recorder.
,The remote is not pointed at the remote sensor on
the recorder.
,Different command modes are set for the
recorder and remote. Set the same command
mode (page 21). The default command mode
setting for this recorder and the supplied remote
is DVD3.
,Set the TV/DVD switch to DVD (page 20).
Other Sony equipment responds to the remote.
,The same command mode is set for both the
equipment and recorder. Set a different
command mode for the recorder (page 21).
The recorder does not operate properly.
,Restart the recorder. Press down [/1 on the
recorder for more than ten seconds until
“WELCOME” appears in the front panel display.
,When static electricity, etc., causes the recorder
to operate abnormally, turn off the recorder and
wait until the clock appears in the front panel
display. Then, unplug the recorder and after
leaving it off for a while, plug it in again.
Five numbers or letters are displayed in the
front panel display.
,The self-diagnosis function was activated (see
the table on page 102).
The disc tray does not open after you press Z
(open/close).
,It may take a few seconds for the disc tray to
open after you have recorded or edited a DVD.
This is because the recorder is adding disc data to
the disc.
The disc tray does not open and “TRAY
LOCKED” appears in the front panel display.
,Contact your Sony dealer or local authorized
Sony service facility.
“RECOVERY” appears in the front panel
display.
,The recorder’s recovery function was activated
when the recorder was turned on because the
power was turned off or failed during recording.
Leave the recorder on until “RECOVERY”
disappears from the front panel display.
Remote control
Others
,continued

102
“HDD ERROR” appears in the front panel
display.
,The hard disk error occurred. Press down @/1 on
the recorder for ten seconds until “WELCOME”
appears in the front panel display. If this does not
resolve the problem, format the recorder’s HDD
by pressing down the HDD button on the
recorder for more than ten seconds until
“FORMAT” appears in the front panel display.
Note that all the contents recorded on the HDD
will be erased. If this does not fix the problem,
contact your nearest Sony dealer.
“FAN ERROR” appears in the front panel
display.
,Check that the vent on the rear of the recorder is
not blocked. Then, immediately disconnect the
mains lead. Leave the recorder off for a while,
then re-connect the mains lead, and press [/1 on
the recorder.
Mechanical sound is heard when the recorder
is off.
,While the recorder is adjusting the clock for the
Auto Clock Set function or scanning the
channels for the PDC/VPS function, operational
noises (such as the internal fan) may be heard,
even when the power is off. This is not a
malfunction.
The disc tray does not open and you cannot
remove the disc after you press Z (open/
close).
,Turn off the recorder. Once the clock appears in
the front panel display, disconnect the mains
lead. Connect it again while pressing down A on
the recorder, and release the button when the disc
tray opens. Then, keep [/1 on the recorder
pressed for about ten seconds until
“WELCOME” appears in the front panel display.
“LOCKED” appears in the front panel display.
,The disc tray is locked. Cancel the Child Lock
(page 54).
Self-diagnosis Function
(When letters/numbers
appear in the display)
When the self-diagnosis function is activated to
prevent the recorder from malfunctioning, a five-
character service number (e.g., C 13 00) with a
combination of a letter and four numbers appears
in the front panel display. In this case, check the
following table.
First three
characters of
the service
number
Cause and/or corrective
action
C 13 There is a problem in the HDD.
,Contact your nearest Sony
dealer or local authorized
service facility.
The DVD is dirty.
,Clean the disc with a soft
cloth.
C 31 The DVD/CD is not inserted
correctly.
,Re-insert the disc correctly.
E XX
(xx is a number)
To prevent a malfunction, the
recorder has performed the self-
diagnosis function.
,Contact your nearest Sony
dealer or local authorized
Sony service facility and
give the five-character
service number.
Example: E 61 10

103
Additional Information
Notes About This Recorder
On operation
• If the recorder is brought directly from a cold to
a warm location, or is placed in a very damp
room, moisture may condense on the lenses
inside the recorder. Should this occur, the
recorder may not operate properly. In this case,
remove the disc and leave the recorder turned on
for about half an hour until the moisture
evaporates.
• When you move the recorder, take out any discs.
If you don’t, the disc may be damaged.
On adjusting volume
Do not turn up the volume while listening to a
section with very low level inputs or no audio
signals. If you do, the speakers may be damaged
when a peak level section is played.
On cleaning
Clean the cabinet, panel, and controls with a soft
cloth slightly moistened with a mild detergent
solution. Do not use any type of abrasive pad,
scouring powder or solvent such as alcohol or
benzine.
About repairing the hard disk drive
• It may be necessary to access data stored on the
hard disk for testing purposes; there is no
intention to copy or store the data, titles or any
other information.
• If replacement or initialization (format) is
required, the hard disk will be formatted at our
discretion. In this case, please note that all of the
contents recorded there will be erased (including
any data found to violate copyright law).
On cleaning discs
Do not use a commercially available cleaning
disc. It may cause a malfunction.
Notes about the discs
• To keep the disc clean, handle the disc by its
edge. Do not touch the surface. Dust,
fingerprints, or scratches on the disc may cause
it to malfunction.
• Do not expose the disc to direct sunlight or heat
sources such as hot air ducts, or leave it in a car
parked in direct sunlight as the temperature may
rise considerably inside the car.
• After playing, store the disc in its case.
• Clean the disc with a cleaning cloth. Wipe the
disc from the centre out.
• Do not use solvents such as benzine, thinner,
commercially available cleaners, or anti-static
spray intended for vinyl LPs.
• Do not use the following discs.
– A disc that has a non-standard shape (e.g.,
card, heart).
– A disc with a label or sticker on it.
– A disc that has cellophane tape or sticker
adhesive on it.

104
Specifications
System
Laser: Semiconductor laser
Channel coverage:
PAL/SECAM (B/G, D/K, I, L)
VHF: E2 to E12, R1 to R12, F2 to F10, Italian
A to H, Ireland A to J, South Africa 4 to 13/
UHF: E21 to E69, R21 to R69, B21 to B69,
F21 to F69/CATV: S01 to S05, S1 to S20,
France B to Q/HYPER: S21 to S41
The above channel coverage merely ensures the
channel reception within these ranges. It does not
guarantee the ability to receive signals in all
circumstances.
Video reception: Frequency synthesizer system
Audio reception: Split carrier system
Aerial out: 75-ohm asymmetrical aerial socket
Timer: Clock: Quartz locked/Timer indication:
24-hour cycle (digital)/Power back-up
duration: 1 hour
Video recording format: MPEG Video
Audio recording format/applicable bit
rate: Dolby Digital 2 ch/256 kbps
Inputs and outputs
LINE 2 OUT
(AUDIO): Phono jack/2 Vrms/10 kilohms
(VIDEO): Phono jack/1.0 Vp-p
(S VIDEO): 4-pin mini DIN/Y:1.0 Vp-p,
C: 0.3 Vp-p (PAL)
LINE 2 IN/LINE 4 IN
(AUDIO): Phono jack/2 Vrms/more than
22 kilohms
(VIDEO): Phono jack/1.0 Vp-p
(S VIDEO): 4-pin mini DIN/Y:1.0 Vp-p,
C: 0.3 Vp-p (PAL)
LINE 1 – TV: 21-pin
CVBS IN/OUT
S-Video/RGB OUT (upstream)
LINE 3/DECODER: 21-pin
CVBS IN/OUT
S-Video/RGB IN
S-Video OUT (downstream)
Decoder
DV IN: 4-pin/i.LINK S100 (RDR-HX710/HX910
only)
DIGITAL OUT (OPTICAL): Optical output jack/
–18 dBm (wave length: 660 nm)
DIGITAL OUT (COAXIAL): Phono jack/
0.5 Vp-p/75 ohms
COMPONENT VIDEO OUT
(Y, PB/CB, PR/CR):
Phono jack/Y: 1.0 Vp-p, PB/CB: 0.7 Vp-p,
PR/CR: 0.7 Vp-p
General
Power requirements: 220-240 V AC, 50/
60 Hz
Power consumption:
RDR-HX510: 52 W
RDR-HX710: 53 W
RDR-HX910: 55 W
Dimensions (approx.): 430 × 65 × 328 mm
(width/height/depth) incl. projecting parts
Hard disk drive capacity:
RDR-HX510: 80 GB
RDR-HX710: 160 GB
RDR-HX910: 250 GB
Mass (approx.):
RDR-HX510: 4.8 kg
RDR-HX710/HX910: 4.9 kg
Operating temperature: 5ºC to 35ºC
Operating humidity: 25% to 80%
Supplied accessories:
Mains lead (1)
Aerial cable (1)
Remote commander (remote) (1)
R6 (size AA) batteries (2)
Specifications and design are subject to change
without notice.
Compatible colour systems
This recorder is designed to record using the PAL
colour system and play back using the PAL or
NTSC colour systems.
The signals of the SECAM colour system can be
received or recorded but played back in the PAL
colour system only. Recording of video sources
based on other colour systems cannot be
guaranteed.

105
Additional Information
About i.LINK (RDR-HX710/
HX910 only)
The DV IN jack on this recorder is an i.LINK-
compliant DV IN jack. This section describes the
i.LINK standard and its features.
What is i.LINK?
i.LINK is a digital serial interface for handling
digital video, digital audio and other data in two
directions between equipment having the i.LINK
jack, and for controlling other equipment.
i.LINK-compatible equipment can be connected
by a single i.LINK cable. Possible applications are
operations and data transactions with various
digital AV equipment. When two or more i.LINK-
compatible equipment are connected to this
recorder in a daisy chain, operations and data
transactions are possible with not only the
equipment that this recorder is connected to but
also with other devices via the directly connected
equipment.
Note, however, that the method of operation
sometimes varies according to the characteristics
and specifications of the equipment to be
connected, and that operations and data
transactions are sometimes not possible on some
connected equipment.
bNote
Normally, only one piece of equipment can be connected
to this recorder by the i.LINK cable (DV connecting
cable). When connecting this recorder to i.LINK-
compatible equipment having two or more i.LINK jacks
(DV jacks), see the instruction manual of the equipment
to be connected.
i.LINK is a more familiar term for IEEE 1394 data
transport bus proposed by SONY, and is a
trademark approved by many corporations.
IEEE 1394 is an international standard
standardized by the Institute of Electrical and
Electronics Engineers.
i.LINK’s maximum baud rate varies according to
the equipment. Three maximum baud rates are
defined:
S100 (approx. 100 Mbps*)
S200 (approx. 200 Mbps)
S400 (approx. 400 Mbps)
The baud rate is listed under “Specifications” in
the instruction manual of each equipment. It is
also indicated near the i.LINK jack on some
equipment.
The maximum baud rate of equipment on which it
is not indicated such as this unit is “S100.”
When units are connected to equipment having a
different maximum baud rate, the baud rate
sometimes differs from the indicated baud rate.
* What is Mbps?
Mbps stands for megabits per second, or the amount of
data that can be sent or received in one second. For
example, a baud rate of 100 Mbps means that 100
megabits of data can be sent in one second.
For details on how to dub when this recorder is
connected to other video equipment having DV
jacks, see page 77.
The DV jack on this recorder can only input DVC-
SD signals. It cannot output signals. The DV jack
will not accept MICRO MV signals from
equipment such as a MICRO MV digital video
camera with an i.LINK jack.
For further precautions, see the notes on page 77.
For details on precautions when connecting this
recorder, also see the instruction manuals for the
equipment to be connected.
Use the Sony i.LINK 4-pin-to-4-pin cable (during
DV dubbing).
i.LINK and are trademarks.
About the name “i.LINK”
i.LINK baud rate
i.LINK functions on this recorder
Required i.LINK cable

106
Guide to Parts and Controls
For more information, see the pages in parentheses.
ATV/DVD switch (19)
BZ (open/close) button (29)
C[/1 (on/standby) button (22)
DHDD button (31)
DVD button (29)
EPROG (programme) +/– buttons (31)
The + button has a tactile dot*.
FNumber buttons (45, 60)
SET button (45)
The number 5 button has a tactile dot*.
G2 (volume) +/– buttons (19)
HCLEAR/-/-- (ten digit) button (45)
I (audio) button (55)
(subtitle) button (55)
JINPUT SELECT button (52, 77)
tTV/VIDEO button (19)
KDISPLAY button (34)
TIME/TEXT button (34)
L[TIMER] button (43, 45)
MSUR (surround) button (55)
NSYSTEM MENU button (79, 82)
TITLE LIST button (32, 53, 61, 66)
TIMER LIST button (48)
OTOP MENU button (53)
PMENU button (53)
Q</M/m/,/ENTER button (22)
RORETURN button (48)
STOOLS button (29)
T (instant replay)/ (instant advance)
buttons (32, 61)
U./> (previous/next) buttons (55)
Vmc /CM (search) buttons
(55)
WVISUAL SEARCH button (60)
Remote
1 2 3
4 6
7 8 9
0
5

107
Additional Information
XH (play) button (53)
X (pause) button (55)
x (stop) button (53)
The H button has a tactile dot*.
YzREC button (31)
XREC PAUSE button (31)
xREC STOP button (31)
ZREC MODE button (31)
wj CHAPTER MARK/CHAPTER MARK
ERASE buttons (69)
wk SYNCHRO REC buttons (50)
wl (wide mode) button (19)
e; (angle) button (55)
ea COMMAND MODE switch (DVD 1,2,3)
(21)
es PROGRESSIVE button (16)
* Use the tactile dot as a reference when operating the
recorder.
,continued

108
RDR-HX510
RDR-HX710/HX910
A[/1 (on/standby) button (22)
BFront panel display (35, 109)
CDisc tray (29)
DTIMER REC indicator (43)
SYNCHRO REC indicator (50)
EA (open/close) button (29)
FHDD button/indicator (31)
DVD button/indicator (29)
G (remote sensor) (19)
HH (play) button (53)
X (pause) button (55)
x (stop) button (53)
IzREC button (31)
XREC PAUSE button (31)
xREC STOP button (31)
J./> (previous/next) buttons (55)
KPROGRAM +/– buttons (31)
The + button has a tactile dot*.
LINPUT SELECT button (52, 77)
MREC MODE button (41)
NLINE 2 IN (S VIDEO/VIDEO/AUDIO L/
R) jacks (24)
O DV IN jack (77)
PONE-TOUCH DUB button (79)
* Use the tactile dot as a reference when operating the
recorder.
Front panel

109
Additional Information
AHDD/DVD indicators
Displays the selected media and the
playing/recording/dubbing status.
BDisc type*/recording format
CNICAM indicator (42)
DAudio signal indicators (34)
ETV indicator (31)
FDisplays the following (35):
• Playing time/remaining time
• Current title/chapter/track/index number
• Recording time/recording mode
•Clock
• Programme position
• TV Direct Rec indication (31): “TV”
appears in the right most two digits.
G (angle) indicator (55)
HSMARTLINK indicator (14)
IPROGRESSIVE indicator (16)
* Displays DATA CDs as “CD.”
zHint
You can turn off the front panel display when the recorder is turned off by setting “Dimmer” to “Power Save” in
“Options” setup (page 94).
AAERIAL IN/OUT jacks (13)
BLINE 1 – TV jack (14)
CLINE 3/DECODER jack (23)
DCOMPONENT VIDEO OUT (Y, PB/CB,
PR/CR) jacks (14)
EAC IN terminal (18)
FLINE 2 OUT (S VIDEO) jack (14)
GLINE 2 OUT (R-AUDIO-L/VIDEO) jacks
(14, 17)
HLINE 4 IN (S VIDEO) jack (24)
ILINE 4 IN (R-AUDIO-L/VIDEO) jacks
(24)
JDIGITAL OUT (COAXIAL/OPTICAL)
jacks (17)
Front panel display
HDD
DVD
DVD RW VCD
NICAM
TV
VR
PROGRESSIVE
SMARTLINK
Rear panel
AERIAL
IN
LINE 4 IN
DIGITAL OUT
COAXIAL
OPTICAL
PCM/DTS/MPEG/
DOLBY DIGITAL
COMPONENT
VIDEO OUT
VIDEO S VIDEOR
-
AUDIO
-
L
LINE 2 OUT
VIDEO S VIDEOR
-
AUDIO
-
L
P
B
/ C
B
Y
P
R
/ C
R
~ AC IN
OUT
LINE 1
-
TV LINE 3
/DECODER

110
Glossary
Chapter (page 60)
Sections of a picture or a music feature that are
smaller than titles. A title is composed of several
chapters. Depending on the disc, no chapters may
be recorded.
Copy protection signals (page 42)
Copy restriction set by copyright owners, etc.
These signals are included in some software or TV
programmes and restrict recording on this
recorder.
Dolby Digital (page 90)
Digital audio compression technology developed
by Dolby Laboratories. This technology conforms
to multi-channel surround sound. The rear channel
is stereo and there is a discrete subwoofer channel
in this format. Dolby Digital provides the same
discrete channels of high quality digital audio
found in “Dolby Digital” theater surround sound
systems.
Good channel separation is realized because all of
the channel data is recorded discretely, and little
deterioration occurs because all channel data
processing is digital.
DTS (page 90)
Digital audio compression technology by Digital
Theater Systems, Inc. This technology conforms
to multi-channel surround sound. The rear channel
is stereo and there is a discrete subwoofer channel
in this format. DTS provides the same discrete
channels of high quality digital audio.
Good channel separation is realized because all of
the channel data is recorded discretely, and little
deterioration occurs because all channel data
processing is digital.
DVD+R (page 8)
A DVD+R (read “plus R”) is a recordable disc that
is the same size as a DVD VIDEO. Contents can
be recorded only once to a DVD+R, and will have
the same format as a DVD VIDEO.
DVD+RW (page 8)
A DVD+RW (read “plus RW”) is a recordable and
rewritable disc. DVD+RWs use a recording
format that is comparable to the DVD VIDEO
format.
DVD-R (page 8)
A DVD-R is a recordable disc that is the same size
as a DVD VIDEO. Contents can be recorded only
once to a DVD-R, and will have the same format
as a DVD VIDEO.
DVD-RW (page 8)
A DVD-RW is a recordable and rewritable disc
that is the same size as a DVD VIDEO. The DVD-
RW has two different modes: VR mode and Video
mode. DVDs created in Video mode have the
same format as a DVD VIDEO, while discs
created in VR (Video Recording) mode allow the
contents to be programmed or edited.
DVD VIDEO (page 10)
A disc that contains up to eight hours of moving
pictures on a disc the same diameter as a CD.
The data capacity of a single-layer and single-
sided DVD is 4.7 GB (Giga Byte), which is 7
times that of a CD. The data capacity of a double-
layer and single-sided DVD is 8.5 GB, a single-
layer and double-sided DVD is 9.4 GB, and
double-layer and double-sided DVD is 17 GB.
The picture data uses the MPEG 2 format, which
is a worldwide standard of digital compression
technology. The picture data is compressed to
about 1/40 (average) of its original size. The DVD
also uses a variable rate coding technology that
changes the data to be allocated according to the
status of the picture. Audio information is
recorded in a multi-channel format, such as Dolby
Digital, allowing you to enjoy a more real audio
presence.
Furthermore, various advanced functions such as
the multi-angle, multilingual, and Parental
Control functions are provided on the DVD.
Hard disk drive (page 2)
A hard disk drive is a whole mechanical system
that consists of disks and drive. Disks are flat,
circular, rigid plates coated with a thin magnetic
media. Magnetic heads record data on the rapidly
spinning disks, and this enables the speedy and
efficient reading and writing of data.

111
Additional Information
Interlace format (page 16)
Interlace format shows every other line of an
image as a single “field” and is the standard
method for displaying images on television. The
even number field shows the even numbered lines
of an image, and the odd numbered field shows the
odd numbered lines of an image.
MPEG Audio (page 90)
International standard coding system used to
compress audio digital signals authorized by ISO/
IEC. MPEG 2, used on DVDs, conforms to up to
7.1-channel surround.
Original (page 65)
Titles actually recorded on a HDD/DVD-RW (VR
mode). Erasing original titles frees up disc space.
Playlist (page 65)
Playback information created from the actual
recordings on a HDD/DVD-RW (VR mode). A
Playlist leaves the original titles as they are, and
contains only the information needed to control
playback. A Playlist title takes up very little disc
space.
Progressive format (page 16)
Compared to the Interlace format that alternately
shows every other line of an image (field) to create
one frame, the Progressive format shows the entire
image at once as a single frame. This means that
while the Interlace format can show 25-30 frames/
50-60 fields in one second, the Progressive format
can show 50/60 frames in one second. The overall
picture quality increases and still images, text, and
horizontal lines appear sharper.
Title (page 60)
The longest section of a picture or music feature
on a DVD, movie, etc., in video software, or the
entire album in audio software.
Track (page 60)
Sections of a music feature on a CD/VIDEO CD
(the length of a song).

112
Language Code List
For details, see page 87.
The language spellings conform to the ISO 639: 1988 (E/F) standard.
Area Code
For details, see page 92.
Code Area Code Area Code Area Code Area
2044 Argentina
2047 Australia
2046 Austria
2057 Belgium
2070 Brazil
2079 Canada
2090 Chile
2092 China
2115 Denmark
2165 Finland
2174 France
2109 Germany
2248 India
2238 Indonesia
2254 Italy
2276 Japan
2304 Korea
2363 Malaysia
2362 Mexico
2376 Netherlands
2390 New Zealand
2379 Norway
2427 Pakistan
2424 Philippines
2436 Portugal
2489 Russia
2501 Singapore
2149 Spain
2499 Sweden
2086 Switzerland
2528 Thailand
2184 United
Kingdom
1027 Afar
1028 Abkhazian
1032 Afrikaans
1039 Amharic
1044 Arabic
1045 Assamese
1051 Aymara
1052 Azerbaijani
1053 Bashkir
1057 Byelorussian
1059 Bulgarian
1060 Bihari
1061 Bislama
1066 Bengali;
Bangla
1067 Tibetan
1070 Breton
1079 Catalan
1093 Corsican
1097 Czech
1103 Welsh
1105 Danish
1109 German
1130 Bhutani
1142 Greek
1144 English
1145 Esperanto
1149 Spanish
1150 Estonian
1151 Basque
1157 Persian
1165 Finnish
1166 Fiji
1171 Faroese
1174 French
1181 Frisian
1183 Irish
1186 Scots Gaelic
1194 Galician
1196 Guarani
1203 Gujarati
1209 Hausa
1217 Hindi
1226 Croatian
1229 Hungarian
1233 Armenian
1235 Interlingua
1239 Interlingue
1245 Inupiak
1248 Indonesian
1253 Icelandic
1254 Italian
1257 Hebrew
1261 Japanese
1269 Yiddish
1283 Javanese
1287 Georgian
1297 Kazakh
1298 Greenlandic
1299 Cambodian
1300 Kannada
1301 Korean
1305 Kashmiri
1307 Kurdish
1311 Kirghiz
1313 Latin
1326 Lingala
1327 Laothian
1332 Lithuanian
1334 Latvian;
Lettish
1345 Malagasy
1347 Maori
1349 Macedonian
1350 Malayalam
1352 Mongolian
1353 Moldavian
1356 Marathi
1357 Malay
1358 Maltese
1363 Burmese
1365 Nauru
1369 Nepali
1376 Dutch
1379 Norwegian
1393 Occitan
1403 (Afan)Oromo
1408 Oriya
1417 Punjabi
1428 Polish
1435 Pashto;
Pushto
1436 Portuguese
1463 Quechua
1481 Rhaeto-
Romance
1482 Kirundi
1483 Romanian
1489 Russian
1491 Kinyarwanda
1495 Sanskrit
1498 Sindhi
1501 Sangho
1502 Serbo-
Croatian
1503 Singhalese
1505 Slovak
1506 Slovenian
1507 Samoan
1508 Shona
1509 Somali
1511 Albanian
1512 Serbian
1513 Siswati
1514 Sesotho
1515 Sundanese
1516 Swedish
1517 Swahili
1521 Tamil
1525 Telugu
1527 Tajik
1528 Thai
1529 Tigrinya
1531 Turkmen
1532 Tagalog
1534 Setswana
1535 Tonga
1538 Turkish
1539 Tsonga
1540 Tatar
1543 Twi
1557 Ukrainian
1564 Urdu
1572 Uzbek
1581 Vietnamese
1587 Volap k
1613 Wolof
1632 Xhosa
1665 Yoruba
1684 Chinese
1697 Zulu
1703
Code Language Code Language Code Language Code Language
Not specified

113
Index
Words in quotations appear in
the on-screen displays.
Numerics
16:9 22, 87
4:3 Letter Box 22, 87
4:3 Pan Scan 22, 87
“48kHz/96kHz PCM” 91
A
“A-B Erase” 67
Adjusting
playback picture 57
playback sound 57
recording picture 47
Aerial 13
“AFT” 83
Album 35, 64
Album number 35
“Album Search” 60
Angle 55
Area code 112
Audio 55, 89
“Audio Connection” 22
Audio cord 17
“Audio DRC” 90
“Audio Filter” 58
“Audio” 87
“Audio Settings” 57
“Auto Adjust” 86
“Auto Chapter” 91
Auto Clock Set 86
“Auto Display” 94
“Auto Title Erase” 50
“AV SYNC” 58
B
Batteries 19
“Bilingual” 51, 52
Bilingual recording 42
“BNR” 57
“Brightness” 47, 57
C
“C NR” 57
Canal Plus 26
“Capture All” 70
“Capture” 70
“CATV” 82
CD 10
“Change IN” 70, 80
“Change OUT” 70, 80
“Channel List” 85
“Channel Setting” 82
Chapter 35, 48, 69, 110
CHAPTER MARK 69
CHAPTER MARK ERASE
69
Chapter number 35
“Chapter Search” 60
Chasing Playback 58
“Check Overlap” 49
Checking/changing/
cancelling timer settings
(Timer List) 48
Child Lock 54
Cleaning discs 103
Clock 22, 86
“Colour” 47, 57
“Colour System” 93
Colour systems 104
“Combine” 71
“Command Mode” 21, 94
“Component Out” 88
Component video input 14
COMPONENT VIDEO OUT
14
Connecting 14
the aerial cable 13
the audio cords 17
the video cords 14
“Contrast” 47, 57
Controlling TVs with the
remote 19
Copy control signals 42
Copy protection 110
Copy-Free 42
Copy-Never 42
Copy-Once 42
CPRM 8
“Create Playlist” 70
Creating chapters 69
D
DATA CD 10
“Decoder” 27
“Digital Out” 90
Digital video camera 77
“Dimmer” 94
“Disc Info” 29, 38, 69
Disc Map 69
Disc Settings 29, 38, 69, 93
Disc space 30
Disc types 8
Display
front panel display 35,
109
“Divide” 68
Dolby Digital 17, 90, 110
“Downmix” 90
DTS 91, 110
“Dub Mode” 72, 81
Dubbing
“Dub Mode” 72
High-speed Dubbing 72
Rec Mode Conversion
Dubbing 73
“Settings” 76
“DV Audio Input” 78
DV Dubbing 77
One Touch Dubbing 79,
93
Program Edit 79
“DV EDIT” 80
DV IN 77
“DVD Bilingual Rec.” 94
“DVD Menu” 87
“DVD Rec. Picture Size” 47
DVD VIDEO 10, 110
DVD+R 8, 110
DVD+RW 8, 110
DVD-R 8, 110
DVD-RW 8, 110
DVD-RWs (Video mode) 66
“DVE” 57
,continued
114
E
Easy Setup 22, 95
Editing 65, 70
DV Edit 77
Enter characters 36
“Erase All” 69
“Erase” 49, 66, 70, 80
“Erase Titles” 68
“Extend Rec” 44
F
“Factory Setup” 94
“Features” 91
“File Search” 60
“Finalize Disc” 93
“Finalize” 39
Finalizing 39
“Format DVD-RW” 93
“Format” 29
Formatting 29
Freeze Frame 56
Front panel 108
Front panel display 35, 109
G
GB 30
H
Handling discs 103
“HDD Bilingual Rec.” 93
“Hue” 57
I
i.LINK 105
INPUT SELECT 52, 78
Interlace 111
Interlace format 111
J
JPEG image files 61
L
Labelling 38
Language 87
LINE 2 IN 24
LINE 3/DECODER 23
LINE 4 IN 24
“Line Audio Input” 51, 52
“Line1 Output” 88
“Line3 Input” 89
“Line3 Output” 89
“Line4 Input” 89
M
Mains Lead 18
Manual Clock Set 86
MENU 53
Menu
DVD’s Menu 53
Top menu 53
“Mix” 78
“MNR” 57
“Modify” 49
“Move” 70, 80
MP3 audio tracks 61
MPEG 91, 111
N
NICAM 42, 83
“Normal” 82
Number buttons 37, 45
O
One Touch Dubbing 79, 93
One Touch Menu 54
One Touch Play 54
One Touch Timer 44
On-screen display
“OSD” language 22, 87
“Options” 93
Original 33, 65, 111
P
Page mode 33
Parental Control 54, 92
Parts and controls 106
“Pause Mode” 88
PAY-TV 26
“PAY-TV/CANAL +” 84
“PB Video Equalizer” 57
PBC 53
PDC 44
Picture quality 47, 57
Picture size 47
“Play Beginning” 54
Play mode 35
Playable discs 10
Playback 10, 35, 53, 55, 56
fast forward 56
fast reverse 56
freeze frame 56
instant advance 55
instant replay 55
JPEG image files 61
MP3 audio tracks 61
resume play 54
scan audio 53
slow-motion play 56
Playing status bar 35
Playlist 33, 65, 70, 111
“Power Save” 94
“Present Time” 86
“Preview” 70, 80
Program Edit 79
Progressive 16, 111
“Progressive Mode” 88
“Protect Disc” 38
“Protect” 66
Protection
disc 38
title 66
Q
Quick guide to disc types 8
Quick Timer 46
115
R
Rear panel 109
REC 31
Rec Mode Adjust 44
“Rec Mode” 47
“Rec NR” 47
REC PAUSE 31
“Rec Settings” 47
REC STOP 79
“Rec Video Equalizer” 47
Recordable discs 8
Recording 41, 50, 91
picture adjustment 47
recording format 8
recording mode 32, 41
recording time 32
“Update” 43
while watching another
programme 31
Recording time 41
RECOVERY 101
Region code 11
Remaining time 35
Remote 19, 106
Resetting the recorder 95
Resume Play 54
“RGB” 22, 88
S
S VIDEO 14
“S Video” 22, 88
Scan Audio 53
“Scart Setting” 88
Scene List 70
Screen Saver 93
“Search” 60
Searching
fast reverse/fast forward
55
locating the beginning of
the title/chapter/
track 55
scan audio 53
search mode 60
visual search 60
SET 20, 37
“Set Thumbnail” 66
“Settings” 82
ShowView 45
Simultaneous Rec and Play 59
Slow-motion play 56
SMARTLINK 15
Sort 33
Sound quality 57
“Station Name” 84
“Stereo1” 78
“Stereo2” 78
Subtitle 55, 87
Super VIDEO CD 10
Surround 55
Synchro Rec 50
“System” 82
T
Teletext 32, 85
Thumbnail picture 34
“Time Search” 60
TIME/TEXT 35
TIMER 43
Timer List 48
Timer recording
check/change/cancel 48
manual setting 43
Rec Mode Adjust 44
ShowView 45
Synchro Rec 50
Title 35, 111
TITLE LIST 53
Title List 32, 53
Sort 33
Thumbnail 34
“Title Name” 66
Title number 35
“Title Search” 60
TOP MENU 53
Track 111
“Track Search” 60
Troubleshooting 96
Tuner System 22
“TV Direct Rec” 31, 91
“TV Guide Page” 85
TV Pause 58
TV system 82
“TV Type” 22, 87
TV/DVD switch 19
TV/VIDEO 31
TVS (TV Virtual Surround)
55
U
“Unfinalize” 40
Unfinalizing 40
Usable discs 8, 10
V
VIDEO CD 10
Video cord 14
“Video” 22, 88, 87
Video input 14
Video mode 8
“Video Settings” 57
Visual Search 60
VPS 44
VR mode 8, 65
Y
“Y NR” 57
Z
ZWEITON 42

Sony Corporation Printed in Malaysia
Printed on 100% recycled paper using
VOC (Volatile Organic Compound)-free
vegetable oil based ink.