Soundpoint OM SP5 6 6C 8 If Not Then II (web)
Owners Manual English 298 KB SP6II_OM_EN SP6II | Versatile 80-watt 2-way 6 1/2 inch In-wall Speakers
SOUND POINT SERIES SP6II jbl_Soundpoint II OM (web)
SP8II to the manual dfb839c4-0fc1-409a-880b-b8ebd743dc06
Owner's Manual (EN) English 298 KB SP6CII_OM_EN SP6CII | 80-watt, 6-1/2 two-way in-ceiling loudspeaker
SP8II_OM_EN SP8II | Versatile 100-watt 2-way 8 inch In-wall Speakers
User Manual: If not then Manual: ://manuals.harman.com/JBL/HOM/Owner%27s%20Manual/Soundpoint%20II%20OM%20(web)
Open the PDF directly: View PDF
.
Page Count: 8

SP5II, SP6II, SP6CII,
SP6CSII, SP8II, SP8CII
SOUNDPOINT®SERIES
OWNER’S GUIDE
®
Soundpoint OM SP5-6-6C-8-8 7/7/06 9:36 AM Page 3

2
INCLUDED
Template/paint
shield. Remove
paint shield
(inner rectangle)
at perforation.
One pair of speakers with
grilles.
Template/paint
shield. Remove
paint shield
(inner circle) at
perforation.
One pair of speakers with
grilles (SP6CII and SP8CII).
Model SP6CSII includes only
one loudspeaker,since it is
capable of reproducing two
channels of audio.
THANK YOU FOR CHOOSING JBL
40
0
– 60
0
WALL
FRONT SPEAKERS
SPEAKER PLACEMENT
SP5II, SP6II, SP8II
SP6CII, SP6CSII, SP8CII
For more than 60 years, JBL
has been involved in every
aspect of music and film
recording and reproduction,
from live performances to
monitoring the recordings
you play in your home,
car or office.
We’re confident that the
JBL loudspeakers you have
chosen will provide every
note of enjoyment that you
expected – and that when
you think about purchasing
additional audio equipment for
your home, car or office, you
will once again choose JBL.
Please take a moment to
register your product on our
Web site at www.jbl.com. It
enables us to keep you posted
on our latest advancements,
and helps us to better under-
stand our customers and build
products that meet their
needs and expectations.
JBL, Incorporated
Soundpoint OM SP5-6-6C-8-8 7/7/06 9:36 AM Page 2

3
WALL WALL
5 – 6 ft.
WALL WALL
MODELS SP5II, SP6II, SP8II AS REAR SPEAKERS
IN-CEILING MODELS SP6CII, SP6CSII, SP8CII
Proper placement of the
speakers is an important step
in obtaining the most realistic
soundstage possible. These
recommendations are for the
optimum placement of the loud-
speakers. Use these placement
recommendations as a guide.
Slight variations will not dimin-
ish your listening pleasure.
The front speakers should be
placed the same distance from
each other as they are from the
listening position. They should
be placed at about the same
height from the floor as the
listener’sears will be, with
the tweeters aimed toward the
listener at ear-level height.
In a home theater configuration,
the two surround speakers
should be placed slightly behind
the listening position and ideally
should face each other and be
at a level higher than the lis-
tener’sears. If that is not possi-
ble, they may be placed in a
wall (or in the ceiling) behind
the listening position, facing for-
ward. The surround speakers
should not call attention to
themselves. They should
provide a diffuse, ambient
sound accompanying the main
program material heard in the
front speakers. In Dolby®Digital
and DTS®systems, aim the
tweeters toward the listening
position at ear-level height.
MODEL SP6CSII
Model SP6CSII has the capabil-
ity of playing two channels
through one loudspeaker,
thanks to its dual-tweeter/dual-
voice-coil construction. Since
the tweeters are close together,
in general they should be aimed
away from each other for best
coverage.
For two-channel (stereo) appli-
cations, e.g., as a single speaker
in a remote room of a distrib-
uted audio system, install the
SP6CSII speaker centrally in the
ceiling for best stereo imaging,
swiveling the tweeters so that
one points toward the left and
the other toward the right of the
listening position, aimed at ear-
level height.
The SP6CSII may also be used
to play the left and right sur-
round channels in a 5.1-channel
home theater system, in which
case it should be mounted in
the ceiling slightly behind the
listening position, centered
from left to right and with the
tweeters pointing toward the
left and right of the listening
position, aimed at ear-level
height.
For 7.1-channel systems where
it is desired to use two SP6CSII
speakers, one to play both the
left surround and surround
back channels and the other to
play both the right surround and
surround back channels, mount
each SP6CSII speaker in the
ceiling, slightly behind the lis-
tening position, one closer to
the left side of the room and the
other closer to the right side.
Aim the tweeters away from
each other,toward the front
and rear of the room.
Soundpoint OM SP5-6-6C-8-8 7/7/06 9:36 AM Page 3

4
Phillips #2 screwdriver
Measuring tape Utility knife
Pencil
Carpenter’slevel Awl
TOOLS NEEDED
The SoundPoint®Series in-wall
speakers were
designed to be
easily installed. However,if you
are unsure of your ability to prop-
erly install these loudspeakers,
please contact your dealer or a
qualified installer.
INSTALLATION
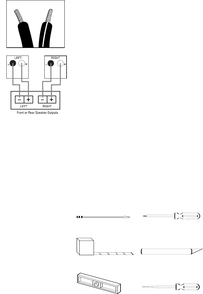
The wires for both speakers
should be the same length. If
one speaker is placed closer to
the amplifier than the other,
hide the excess wire behind
the wall. Speakers and elec-
tronics terminals have corre-
sponding (+) and (–) terminals.
Most manufacturers of speakers
and electronics, including JBL,
use red to denote the (+) termi-
nal and black for the (–) termi-
nal. It is important to connect
both speakers identically: (+) on
the speaker to (+) on the ampli-
fier and (–) on the speaker to (–)
on the amplifier. Wiring “out
of phase” results in thin sound,
weak bass and a poor stereo
image. With the advent of multi-
channel surround sound
systems, connecting all of the
speakers in your system with
CONNECTION TIPS
WIRE LENGTH RECOMMENDED SIZE
Up to 20 ft. 16-gauge
Up to 30 ft. 12-gauge
Greater than 30 ft. 10-gauge
† †
the correct polarity remains
equally important in order to
preserve the proper ambience
and directionality of the
program material.
To use the push-type speaker
terminals, press the red (+) or
black (–) cap for the desired
terminal, insert the bare end of
the speaker wire into the hole
below the cap and release the
cap. Gently tug on the wire
to make sure that it is fully
inserted.
SPEAKER CONNECTIONS
†For model SP6CSII, the terminals
for both the left and right channels
will be on the same loudspeaker.
Soundpoint OM SP5-6-6C-8-8 7/7/06 9:36 AM Page 4

5
SP5II, SP6II, SP8II
EXISTING CONSTRUCTION
Remove the grille from the
speaker frame by pulling on
the paper tab. If the tab is
missing, to avoid scratching
the grille or baffle you may
unfold a paper clip, insert the
straight end through one of the
holes in the grille, and gently
pull up.
Determine the correct speaker
location.
Note: Remove the inner template,
which is the paint shield, at the
perforation. Use the outer tem-
plate when cutting the drywall.
Note: Always allow at least
one-half inch between a wall
stud and the speaker cutout or
the locking tabs will not be able
to swivel into place.
≥1/2"
≥1/2"
≥1/2"
Cut the drywall. Connect the speaker wires
to the speaker.
Replace the metal grille.
Place the frame assembly
in the wall.
Screw down each of the four
Phillips head screws. The
locking tabs will swivel into
place and secure the unit to
the rear surface of the drywall.
The SoundPoint speakers fea-
ture unique swivel mounts for
the tweeters that enable you
to aim the very directional
high frequencies toward the
listening position, at ear-level
height. Before installing the
speaker grille, gently press on
the outer edge of the tweeter
mount to adjust the position
of the tweeter. The tweeter
will not swivel more than 15
degrees in any direction; do
not attempt to force it to move
further. You may also rotate
the tweeter to orient the JBL
logo as desired.
Soundpoint OM SP5-6-6C-8-8 7/7/06 9:36 AM Page 5

6
SP6CII, SP6CSII, SP8CII
EXISTING CONSTRUCTION
Remove the grille from the
speaker frame by pulling on
the paper tab. If the tab is
missing, to avoid scratching
the grille or baffle you may
unfold a paper clip, insert the
straight end through one of
the holes in the grille, and
gently pull up.
≥
1/2"
≥
1/2"
≥
1/2"
Cut the drywall.
Note: Always allow at least
one-half inch between a wall
stud and the speaker cutout or
the locking tabs will not be able
to swivel into place.
Connect the speaker wires to
the speaker. Model SP6CSII
requires two sets of speaker
wires, one for each channel.
Place the frame assembly
in the wall. Screw down each of the four
Phillips head screws. The
locking tabs will swivel into
place and secure the unit to
the rear surface of the drywall.
Replace the metal grille.
Determine the correct speaker
location.
Note: Remove the inner template,
which is the paint shield, at the
perforation. Use the outer tem-
plate when cutting the drywall.
The SoundPoint speakers fea-
ture unique swivel mounts for
the tweeters that enable you
to aim the very directional
high frequencies toward the
listening position, at ear-level
height. Before installing the
speaker grille, gently press on
the outer edge of the tweeter
mount to adjust the position of
the tweeter. The tweeter will
not swivel more than 15
degrees in any direction; do
not attempt to force it to move
further. You may also rotate
the tweeter to orient the JBL
logo as desired.
The dual tweeters of the
SP6CSII speaker may be
swiveled independently.
Optimum imaging will be
obtained by aiming the
tweeters to the left and right
of the listening position, at
ear-level height, if your
application permits.
Soundpoint OM SP5-6-6C-8-8 7/7/06 9:36 AM Page 6
NEW CONSTRUCTION
PAINTING THE SPEAKER
FRAME AND GRILLE
SoundPoint Series loud-
speakers can be painted to
match any décor.If you wish
to change their color, the satin
finish on the grille and frame
will function as a primer coat.
Before painting, install the
paint shield (inner section of
template in the assembly kit)
securely into the recess in the
baffle. This will protect the
speaker components and baf-
fle from paint residue. Use a
high-quality spray paint, and
apply a thin coat of color.
Be certain the grille perfora-
tions remain free of paint.
Filling them with paint will
diminish the sound quality.
Note: Gently remove the
acoustical foam blanket from
the grille before painting.
Reattach the blanket after
the paint has dried.
You will need to purchase the correct rough-in frame kit for your model:
SPEAKER MODEL ROUGH-IN FRAME KIT
SP5II RIF5
SP6II RIF6
SP6CII RIF6C
SP6CSII RIF6CS
SP8II RIF8
SP8CII RIF8C
Detailed installation instructions are supplied with the rough-in kit.
TROUBLESHOOTING
IF THERE IS NO
SOUND FROM ANY
OF THE SPEAKERS:
•Check that receiver/amplifier
is on and a source is playing.
•Check all wires and connec-
tions between receiver/ampli-
fier and speakers. Make sure
all wires are connected. Make
sure none of the speaker wires
are frayed, cut, punctured or
touching each other.
•Review proper operation of
your receiver/amplifier.
IF THERE IS NO
SOUND COMING
FROM ONE SPEAKER:
•Check the “Balance” control
on your receiver/amplifier.
•Check all wires and connec-
tions between receiver/ampli-
fier and speakers. Make sure
all wires are connected. Make
sure none of the speaker wires
are frayed, cut, punctured or
touching each other.
IF THERE IS LOW (OR
NO) BASS OUTPUT:
•Make sure the connections
to the left and right “Speaker
Inputs” have the correct polar-
ity (+ and –).
•Consider adding a powered
subwoofer to your system.
•In Dolby Digital or DTS modes,
make sure your receiver/
processor is correctly config-
ured. When using a subwoofer,
make sure the subwoofer
output of the receiver/ proces-
sor has been enabled. If no
subwoofer is being used,
make sure the left and right
front and rear speakers have
been configured as “LARGE.”
See your receiver/processor’s
owner’smanual for futher
information on correct speaker
configuration in Dolby Digital,
DTS and other surround sound
modes.
IF THE SYSTEM PLAYS
AT LOW VOLUMES
BUT SHUTS OFF
AS VOLUME IS
INCREASED:
•Check all wires and connec-
tions between receiver/ampli-
fier and speakers. Make sure
all wires are connected. Make
sure none of the speaker wires
are frayed, cut , punctured or
touching each other.
•If more than one pair of main
speakers is being used, check
the minimum-impedance
requirements of your
receiver/amplifier.
7
Soundpoint OM SP5-6-6C-8-8 7/7/06 9:36 AM Page 7

2
Declaration of Conformity
We, Harman Consumer Group International
2, route de Tours
72500 Château du Loir
France
declare in own responsibility that the products described in this
owner’smanual are in compliance with technical standards:
EN 61000-6-3:2001
EN 61000-6-1:2001 Laurent Rault
Harman Consumer Group International
Château du Loir, France 7/06
SP5II SP6II SP6CII SP6CSII SP8II SP8CII
Frequency Response Frequency Response Frequency Response Frequency Response Frequency Response Frequency Response
45Hz– 20kHz (–10dB) 38Hz – 20kHz (–10dB) 40Hz– 20kHz (–10dB) 40Hz – 20kHz (–10dB) 30Hz – 20kHz (–10dB) 32Hz – 20kHz (–10dB)
Recommended Maximum Recommended Maximum Recommended Maximum Recommended Maximum Recommended Maximum Recommended Maximum
Amplifier Power †Amplifier Power †Amplifier Power †Amplifier Power †Amplifier Power †Amplifier Power †
60 watts 80 watts 80 watts 100 watts total (50WPC) 100 watts 100 watts
Impedance Impedance Impedance Impedance Impedance Impedance
8ohms nominal 8 ohms nominal 8 ohms nominal 8 ohms nominal per input 8 ohms nominal 8 ohms nominal
Sensitivity Sensitivity Sensitivity Sensitivity Sensitivity Sensitivity
87dB (2.83V/1m) 88dB (2.83V/1m) 88dB (2.83V/1m) 88dB (2.83V/1m), both channels driven 89dB (2.83V/1m) 89dB (2.83V/1m)
Crossover Frequency Crossover Frequency Crossover Frequency Crossover Frequency Crossover Frequency Crossover Frequency
3,000Hz 2,800Hz 2,600Hz 2,600Hz 2,400Hz 2,400Hz
Woofer Woofer Woofer Woofer Woofer Woofer
5-1/4" titanium-laminate 6-1/2" titanium-laminate 6-1/2" titanium-laminate 6-1/2" titanium-laminate 8" titanium-laminate 8" titanium-laminate
cone w/rubber surround cone w/rubber surround cone w/rubber surround cone w/rubber surround cone w/rubber surround cone w/rubber surround
Tweeter Tweeter Tweeter Tweeters Tweeter Tweeter
1" titanium-laminate 1" titanium-laminate 1" Dual 3/4" 1" titanium-laminate 1" titanium-
dome, w/Elliptical Oblate dome, w/Elliptical Oblate titanium-laminate titanium-laminate dome, w/Elliptical Oblate laminate
Spheroidal™waveguide Spheroidal™waveguide dome, domes, Spheroidal™waveguide dome,
and swivel mount and swivel mount w/swivel mount w/swivel mounts and swivel mount w/swivel mount
Plate Size (W x H) Plate Size (W x H) Plate Size (Diameter) Plate Size (Diameter) Plate Size (W x H) Plate Size (Diameter)
7-1/2" x 10" (191mm x 254mm) 8-1/2" x 11" (216mm x 279mm) 9-3/16" (233mm) 9-3/16" (233mm) 10-1/8" x 13-1/8" (257mm x 333mm) 10-7/8" (275mm)
Mounting Cutout Size (W x H) Mounting Cutout Size (W x H) Mounting Cutout Size (Dia.) Mounting Cutout Size (Dia.) Mounting Cutout Size (W x H) Mounting Cutout Size (Dia.)
6-1/8" x 8-11/16" (156mm x 221mm) 7-1/8" x 9-11/16" (181mm x 246mm) 7-7/8" (200mm) 7-7/8" (200mm) 8-7/8" x 11-13/16" (225mm x 300mm) 9-1/2" (240mm)
Mounting Depth Mounting Depth Mounting Depth Mounting Depth Mounting Depth Mounting Depth
3-3/4" (95mm) 3-7/8" (98mm) 4-1/4" (108mm) 4-1/4" (108mm) 4" (102mm) 4-1/4" (108mm)
Weight per Speaker Weight per Speaker Weight per Speaker Weight per Speaker Weight per Speaker Weight per Speaker
4lb (1.8kg) 5lb (2.3kg) 4.5 lb (2.0kg) 4lb (1.8kg) 7.8 lb (3.5kg) 5.6 lb (2.5kg)
SPECIFICATIONS
All features and specifications are subject to
change without notice.
† The maximum recommended amplifier power
rating will ensure proper system headroom to
allow for occasional peaks. We do not recom-
mend sustained operation at these maximum
power levels.
Dolby is a registered trademark of Dolby
Laboratories.
DTS is a registered trademark of DTS, Inc.
DESIGN GOAL: Combine the superior performance of traditional
JBL loudspeakers with the convenience of in-wall installation.
TWEETER TYPE:
Titanium-laminate-dome with swivel mount
WOOFER TYPE
:
Titanium-laminate cone with rubber surround
CROSSOVER NETWORK: Straight-Line Signal Path
™
(SSP)
PROFESSIONAL REFERENCE:Studio Monitor
OWNER’S GUIDE
PRODUCT LINE:
MODELS:
SP5II, SP6II, SP6CII, SP6CSII, SP8II, SP8CII
SOUNDPOINT®SERIES
©2006 Harman International Industries, Incorporated. All rights reserved.
JBL, Harman International and SoundPoint are registered trademarks of
Harman International Industries, Incorporated.
Part Nos.
406-000-05268-E, 170-0091
7/06
PRO SOUND
COMES HOME™
JBL, Incorporated
250 Crossways Park Drive, Woodbury, NY 11797
8500 Balboa Boulevard, Northridge, CA 91329
516.255.4JBL (4525) www.jbl.com
NOTE: For new-construction applications, be sure
to purchase the correct rough-in frame kit.
Soundpoint OM SP5-6-6C-8-8 7/7/06 9:36 AM Page 2