Spherical Turning Tool
User Manual: Spherical-Turning-Tool Clausing == Clausing Lathe And Mill
Open the PDF directly: View PDF
.
Page Count: 14

Page 1 of 11
The
“Over-Engineered”
Spherical
Turning Tool
Designed/Built by: Reed M. Streifthau
Apr-May01, reed@xs11.com

Page 2 of 11
Introduction: My need for a ball turning tool began with the desire to build a Quorn
Tool and Cutter Grinder. The Grinder requires 18 ball handles that could be bought, but
then it would not be quite the same. Thus the quest to build a Spherical Turning Tool.
*** May02 Note: This turned out to be to big for the Quorn small ball handles. ***
*** I ended up building an Over-the-Top type to make the Quorn’s ball handles. ***
*** It is added to the end of this article. ***
Searching the Web resulted in three different designs of shop and manufacture built tools.
The fourth is a method of grinding the radius form cutter. I chose to design a swiveling
yoke type. Jay Tackwood wrote up a design I used as a starting point. At the time of this
writing (Jun01), it could be found at
http:/www.metalwebnews.com/howto/baltool/balltool.html. The tool in this paper has a
range of 0-1½ diameter ball. My working drawings are at the end of the paper.
The major pieces are Frame Yoke, Swiveling Yoke, Gearbox, and Micrometer Setting
Tool.
Layout & Rough cut: Using a piece of ¾ x 4” hot roll (one should consider
buying a piece of CRS for a better finish), I laid out and cut the pieces as per the picture
below. Note the drilled holes to provide a radius to facilitate sawing around the corners.

Page 3 of 11
Three pieces were used, picture below. The two yoke pieces were milled to spec
cleaning up all edges except the mill scale. The clearance slot in the Frame Yoke was
milled later. Additional clearance milling (beveling) on the Swiveling Yoke was
preformed to increase the swiveling range.
Machining the Yokes’ Holes: The bushing, setscrew, and pivot holes were
located via the mill table and should be drilled/reamed before turning the bushings. The
bottom bushing proves the thrust surface for the downward cutting pressure and the top
bushing is a simple cylinder. The bushings are turned and pressed in. The gap between
the top of the Swiveling Yoke and the bottom of the Frame Yoke is insignificant and left
alone. One could refine the design and eliminate the gap.
I was faced with an interesting decision when creating the cutter bit’s square hole. Hand
filing was too labor intensive for the resulting fit, and buying a square broach (and arbor)
would defeat the idea of doing this “cheap”. Of course, it could be sent out to a shop.
Another idea is to drill the hole, grind a cutter bit with a single square corner, mount the
bit and Swiveling Yoke on the lathe, and use the carriage as a shaper to slowly shave the
four corners. That was too slow for me. The following pictures tell the story. The fill
piece was silver brazed in place. A perfect 5/16 “ square hole is shown below.

Page 4 of 11
Next a hole for a ¼ x 28 set screw was drilled and tapped. Note the thread portion is not
tapped through (bottom tapped) in the drawing to ensure a non-threaded surface for the
angled plug.
A piece of ¼ x 2+” long drill rod is turned to .217 sufficiently along the length to slide
completely into the ¼ - 28 tap drill hole entering the 5/16 square hole. It is then carefully
ground to the correct angle (hand fitted to the Swiveling Yoke). Remount on the lathe
and part off. Following picture indicates the finished pieces.

Page 5 of 11
The clearance slot is located by inserting a new bit and scribing the top/bottom of the
slot. Add an additional 50 thousandths for kicks and for any wear on the thrust bearing
that will drop the cutting bit down.
With the addition of ¼“ drill rod, pivots for the top/bottom and a swiveling lever, this
tool could be assembled to turn balls. However, it would not yet be sufficiently over-
engineered.
Worm Gearbox: The rest of the parts depend on what is procured for a gearbox. I
didn’t include drawings for gearbox related pieces. My gearbox, shown with the winding
discarded and spacer cut, was a DC gearhead motor from a piece of scrapped hospital
equipment.
Modifications required depend on the gearbox. This one required:
Ø Electrical parts discarded including magnets
Ø Motor housing cut to make spacer to move outboard bearing toward gear housing
Ø Outboard bell housing drilled to allow motor shaft to slide through
Ø Thrust ring for outboard bearing surface
Ø Output shaft turned down to fit the Spherical Turning Tool
Ø Gearbox mounts and output shaft bearing machined to fit Tool
Ø Gearbox machined to accept adjustable stop plate
Ø Gear for the stop post drilled and tapped
When machining the gearbox, always remember the point of reference is the output shaft.
The die cast surfaces were not as parallel and square to each other as one would like.
One needs to make a handle to turn the input shaft. I used a piece of scrap 1” aluminum
plate. It was turned to a nominal 3”with a knurl strip. The knob was the first piece
turned using the Spherical Turning Tool. A shoulder bolt attaches the knob to the
handwheel.

Page 6 of 11
I made the gearbox mounting plate with the over-engineered feature of 60 degree rotation
about the vertical axis. This was to allow some adjustment for line of sight to the
workpiece. Since dimensions will vary, here are pictures of the top and bottom views.
An adjustable stop plate was fabricated to mount on the top of the gearbox, as one can
never have enough features. The following are pictures of the top and bottom views of
the adjustable stop plate.
The T-nuts were milled out with the correct radius for the slot. They would probably be fine with parallel
sides, but they fit and slide quite well with the mating curved sides.

Page 7 of 11
Below are the adjustable stops and gearbox mounting plate setscrews with their respective thrust washers.
I had some Shear-lock knobs left over from a “Zero-it” indicator project; those were used for the
adjustable stop setscrews knobs.
Below is a picture of the turned down output shaft with gear. The stop for the adjustable stops is installed
with Locktite. A flat was milled for the Swiveling Yoke’s setscrew.

Page 8 of 11
The assembled adjustable stop plate picture is below. I made two adjustable stops. In practice, only one
is needed. The plate rotates and sets the starting point at the end of the stop slot. The ending point is
then set with the adjustable stop.
Note the stop plate is machined to the outside diameter to accommodate the use of cap screws to lock the
plate down. The original tapped holes were just slightly in the wrong place. The new tap drill diameter
holes were located with a rotary table, milled with a boring head, and tapped. An alternative would be to
change the design of the outer edge of the adjustable stop plate to fit the existing holes.
The last part made was the micrometer bit setting tool. The micrometer head is from a used micrometer
that had been replaced, but not tossed out (packratisitis). The housing material was cutout at the
beginning with the two yokes. The pictures show the micrometer bit setting tool and how it is used.
The micrometer head was turned down only as much as needed and the hole in the
housing is bored to the micrometer head diameter plus 0.002” for the Locktite.
The micrometer setting takes only minor math. The bit setting is in radius so one
subtracts the ball radius from 1 and that is the setting on the micrometer. Simply dial in
the setting, hold it in place on the Swiveling Yoke, slide the cutting bit to the micrometer
anvil, and tighten the setscrew. This is where one appreciates the time spent on the
angled plug. The bit does not move when being tightened.

Page 9 of 11
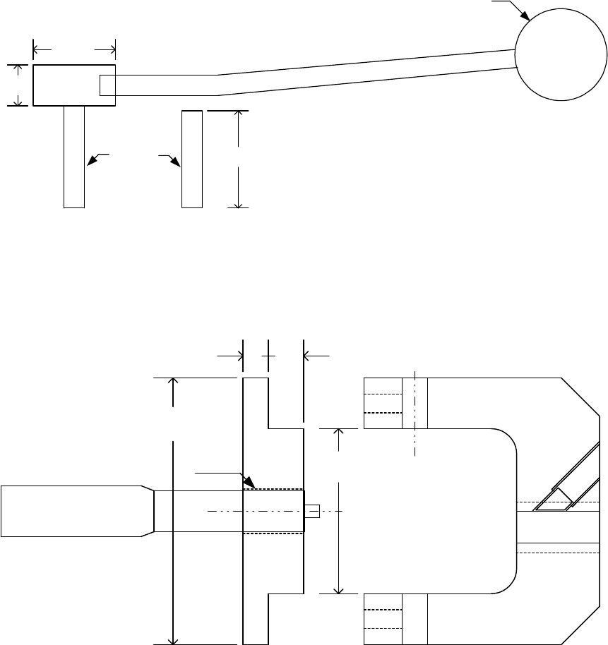
Working Drawings
Figure 1, Tool with turning handle(handle never built)
Figure 2, Frame Yoke
.625
.250 r
3.250 .500 3.250
.625
1.250
.500
.375 r
.500
.250
.250
.625
.375 d

Page 10 of 11
Figure 3, Brass Bushings
Figure 4, Angled Plug (bit setscrew)
Figure 5, Swiveling Yoke
.375 d
.250 d
.750 d
.625
.063
.375 d
.250 d
.625
.217 d
.250 r
.500
.500
.375
1.938
5/16 sq.
1.875
.375
.250-28
1.675
.750
.21875d

Page 11 of 11
Figure 7, Turning Handle with Top and Bottom Pivot
Figure 8, Micrometer Bit Setting Tool
.500
1.000
1.250 d
1.188
.250 d
.500 d
2.625
1.623
.350
.250
Used Micrometer
Head
Date Sun, 12 May 2002 070418 -0400
Subject [quorn_owners] Upload pics of ball turner
Reply-To quorn_owners@yahoogroups.com
Content-Type text/html; charset=US-ASCII
Content-Transfer-Encoding 7bit
X-AntiAbuse This header was added to track abuse, please include it with any abuse report
X-AntiAbuse Primary Hostname - courage.vosn.net
X-AntiAbuse Original Domain - xs11.com
X-AntiAbuse Originator/Caller UID/GID - [0 0] / [0 0]
X-AntiAbuse Sender Address Domain - returns.groups.yahoo.com
X-AntiAbuse Authenticated User -
Status
Folks,
Finally finished the Over-the-Top Ball Turner that will make the small Quorn
ball handles since the original yoke ball turner I made was to big. -(
Pictures are in the Photos section under "Reed"
Attempting to save some time and the availability of cheap boring heads, this
is based on a 2" Chinese boring head. The sliding part of the head must be
modified to allow it to be turned 180 degrees. This is necessary to place the
adjusting screw "up" when in use. I choose to cut the adjusting screw grooves
in the other end of the sliding part of the head and reassemble.
The body is milled from a 2"x2 5/8"x4" piece of 6061 aluminium. It was bored
with a 1" hole and 1"x3/4" bronze bushings installed. The 3/4" shaft is two
part for the 7/8-20 threaded boring head mount. The adjustable stops come to
rest on 1/4" rod in drilled holes on the bottom back of the body 90 degrees
apart. The tool holder is 0.500 finished drill rod with a 3/16 square hole
offset at 10 degrees. The rotating handle's blue "ball" was turned on the
Yoke ball turner while the "ball handle" was turned on the over-the-top turner.
Although plans for a simple tool as this is not necessary to understand it, I
did draw the parts and I can send it to anyone that may be interested.
After making the first complete handle, the stops are very handy. It was
helpful in the setup as well as when turning. The lathe didn't need to stop
when adjusting the feed for each cut as the tool rested on the stop.
- Reed Streifthau
Raleigh, NC USA
Over-the-Top Spherical Turning Tool

1/2
3/4
3/4
2
2
0.685
0.685
1
3/4
1/8
1/8
3/4
1/8
1/4
5/16-18
1/4-20
9/32
9/32
1/2 dia
1 5/8
3/16 sq
10-32
5 deg
1.500 d
8-32
3/4 dia
Zero set stop
Arc of ball stop
9/16
2 9/16
3/4
3 7/8
1/4 dia
1/4 dia
1/4
02May - Reed Streifthau
1/2 3/8
1.500
5/32
7/32 1.0729
1/2 3/8
Over-the-Top Spherical Turning Tool
7/8-20
