System J Manual
User Manual:
Open the PDF directly: View PDF
.
Page Count: 51
- Preface
- Introduction to SystemJ
- SystemJ by Example
- Synchronous Reactive Programming in SystemJ
- Asynchronous Programming in SystemJ
- The SystemJ Tools and Runtime Environment
SystemJ Programming Manual
Avinash Malik1, Heejong Park and Zoran Salcic
University of Auckland
Department of Electrical and Computer Engineering
February 2, 2017
1Author names are in Alphabetical order
Contents
Preface iii
1 Introduction to SystemJ 1
1.1 WhatisSystemJ ......................... 1
2 SystemJ by Example 4
2.1 SR Programming using ABRO . . . . . . . . . . . . . . . . . . 4
2.2 GALS modelling in AABRO . . . . . . . . . . . . . . . . . . . 7
2.3 PCABRO: GALS program with synchronization . . . . . . . . 9
3 Synchronous Reactive Programming in SystemJ 14
3.1 The pause statement....................... 14
3.2 Signals............................... 14
3.3 The emit statement........................ 15
3.4 Obtaining the signal value . . . . . . . . . . . . . . . . . . . . 15
3.5 Synchronous conditional constructs . . . . . . . . . . . . . . . 16
3.5.1 The present statement ................. 16
3.5.2 The abort statement................... 17
3.5.3 The suspend statement ................. 19
3.5.4 The await statement................... 19
3.6 Looping constructs in SystemJ . . . . . . . . . . . . . . . . . . 20
3.7 User controlled preemptions: the trap and exit statements . 20
3.8 Synchronous concurrency in SystemJ . . . . . . . . . . . . . . 21
3.9 Delayed signal semantics . . . . . . . . . . . . . . . . . . . . . 22
3.10Localvariables .......................... 25
4 Asynchronous Programming in SystemJ 27
4.1 Clock-domain communicating using channels . . . . . . . . . . 27
5 The SystemJ Tools and Runtime Environment 29
5.1 Compilationflow ......................... 29
i
CONTENTS ii
5.2 Compiling SystemJ programs . . . . . . . . . . . . . . . . . . 30
5.3 Writing a configuration file . . . . . . . . . . . . . . . . . . . . 32
5.4 Generating a configuration file via compiler option . . . . . . . 35
5.5 An overview of elements used in a configuration file . . . . . . 36
5.5.1 List of attributes . . . . . . . . . . . . . . . . . . . . . 37
5.6 Implementing input and output signal classes . . . . . . . . . 40
5.6.1 Example – InputFileReader . . . . . . . . . . . . . . . 41
5.6.2 Example – OutputFileWriter . . . . . . . . . . . . . . . 43
Preface
SystemJ is a new system level design language, which targets highly con-
current and distributed systems requiring both complex control and data-
driven processing. The SystemJ language extends the Java language with
synchronous and asynchronous concurrency together with constructs for pro-
gramming reactive systems. SystemJ is based on rigorous mathematical se-
mantics and hence is amenable to formal verification. This document is a
manual for programming in SystemJ. It assumes that the reader is famil-
iar with the underlying theoretical concepts of concurrency and reactivity
and is positioned as a reference manual for learning the SystemJ develop-
ment environment. The reader is urged to refer the various public pub-
lications [1, 2, 3, 4, 5] underlying SystemJ’s model of computation before
going through this documentation and developing SystemJ models and pro-
grams. Besides showing how SystemJ programs are developed, the manual
also illustrates an important feature of SystemJ, namely the ability to write
executable test-benches as concurrent programs. These speed-up the devel-
opment process and assist in faster verification of developed programs and
systems. We also highlight how SystemJ may be used for effective coding of
critical sections as separate asynchronous threads called clock-domains (see
the PCABRO example in 2).
SystemJ targets different execution platforms. Examples of platforms are
servers and desktop computers that require a Java Virtual Machine (JVM),
embedded microcomputers that require at least a smaller version of JVM
(J2ME) and Google’s Android Platform, special embedded processors and
microprocessors on chip customised for SystemJ execution. Even pure hard-
ware platforms can execute SystemJ with or without an operating system,
depending on level of performance and system resources that are required to
execute final application.
iii
Chapter 1
Introduction to SystemJ
In this chapter we will introduce the tools needed in developing SystemJ
programs. We need to explain some SystemJ specific terminology which will
be used in rest of this manual.
1.1 What is SystemJ
Design of highly concurrent and distributed systems has been a major soft-
ware engineering challenge due to the need for using multi-threaded pro-
gramming. A paper by Lee [6] highlights the problems associated with
threads: “They discard the most essential and appealing properties of se-
quential computation: understandability, predictability , and determinism”.
Understandability is lost since the programmer has the responsibility of en-
suring correctness through complex synchronisation mechanisms provided by
the RTOS. Predictability is sacrificed since concurrency is emulated through
RTOS scheduling that is inherently non-deterministic.
SystemJ is a system-level design language [2, 7, 3] for demystifying the
programming of highly concurrent and possibly distributed systems. It com-
bines the synchronous elegance of the Esterel language [8, 9], with the asyn-
chronous concurrency of CSP [10] and, the object-oriented data encapsula-
tion capability of Java. This enables the programming of highly concurrent
and distributed systems with ease. The language is created by extending
the Java language with a few syntactic extensions to enable very high-level
modelling of a system under development. Also, a compositional semantic
[3] is proposed to enable effective compilation and formal analysis. SystemJ
is an ideal language for the design of Globally Asynchronous and Locally
Synchronous (GALS) systems[3].
A SystemJ program (also known as a system) consists of one or more
1

CHAPTER 1. INTRODUCTION TO SYSTEMJ 2
CD3
R12 R31 R32R11 R21
R321 R322
signal F
CD1
R11
R11
EJava1
SystemJ1
Java2
ENVIRONMENT
Signal A Signal B Signal C Signal D
SystemJ Program/System
CD3CD2
R11
(Simple)
Ch C12
R31
R322
R32
R321
Ch C32
Ch C23
Program/System
CD2CD1
Figure 1.1: A typical SystemJ program’s graphical illustration
clock-domains. Clock-domains execute asynchronously (each at its own log-
ical speed) and sometimes communication with each other using message
passing. Communication between clock-domains is facilitated using entities
called channels, which allow point-to-point communication. A clock-domain,
in turn, may consist of multiple reactions all of which are synchronized with
respect to a logical clock. The reactions move in lock-step synchronously
with respect to a logical clock. Thus, synchrony within a clock-domain is
achieved by ensuring that all reactions progress using a single logical clock.
Asynchrony among clock-domains is achieved using a different logical clock
for each clock-domain. Communication between the reactions is facilitated
using entities called signals, which are broadcasted across the reactions of a
given clock-domain. These concurrency constructs facilitate the high-level
modelling of the reactive control aspects while all data computations are
managed using Java classes.
A graphical illustration of a typical SystemJ program is given in Fig-
ure 1.1. This example program has three clock-domains named CD1, CD2
CHAPTER 1. INTRODUCTION TO SYSTEMJ 3
and CD3 respectively. The clock-domain CD1 has two synchronous parallel
reactions R11 and R12, while the clock-domain CD2 has a single reaction
R21 and, the clock-domain CD3 has two reactions R31 and R32. SystemJ
allows structural hierarchy and hence the reaction R32 also has two children
reactions R321 and R322 respectively. The structural hierarchy of reactions
may be presented as hierarchical tree shown on lower part of Figure 1.1.
Chapter 2
SystemJ by Example
In this chapter we introduce the SystemJ programming style through three
different examples. First the ABRO example by Berry [8] is adapted for
motivating the synchronous reactive (SR) programming style [11] of a sin-
gle clock domain. We then present the AABRO example to illustrate how
two asynchronous clock domains execute. Finally, we present the PCABRO
example, where we illustrate how Java code can be incorporated within Sys-
temJ code to facilitate the creation of complex multi-threaded programs that
share data without the need for complex critical sections.
2.1 SR Programming using ABRO
eactive systems continuously interact with their environment at a speed
determined by the environment. Synchronous reactive (SR) programming
style [11] was introduced in the early 80’s to facilitate the modelling of these
systems without the need for the use of an operating system to capture the
inherent concurrency and reactivity. A key distinguishing feature of this
modelling style is that all correct synchronous programs are guaranteed to
be deterministic and reactive. Informally, determinism implies that a system
produces the same output trace in response to a given input trace. Reactivity
implies that the system remains responsive to valid external stimulus. These
key properties are the corner stone of the SR programming paradigm.
A key feature of the SR paradigm is that programs are inherently con-
current and all concurrent threads progress in lockstep relative to the ticks
of a logical, global clock. The synchrony hypothesis, based on which all syn-
chronous languages operate, states that inputs and the corresponding outputs
have identical time stamp i.e, when an input happens the corresponding out-
put is generated instantaneously. This hypothesis holds when the idealized
4

CHAPTER 2. SYSTEMJ BY EXAMPLE 5
reactive system executes infinitely fast compared to its environment. When a
synchronous program is implemented on a physical device, in order to ensure
that the synchrony hypothesis is respected, we have to ensure that inputs
arrive at a rate that is slower than the processing time of the computation
of any given reaction. Reaction, in this context refers to the amount of com-
putation a system must complete within one tick (this is not to be confused
with the concept of a reaction in SystemJ, which essentially represents a
synchronous thread).
Figure 2.1: ABRO as a FSM and one behaviour trace
We illustrate this programming style using the ABRO program as shown
in Listing 2.1. ABRO is like the hello world of SR programming and was first
introduced by Berry [8]. This reactive program waits for the presence of the
signals A and B in the environment. When both of them have happened,
the program emits an O to the environment. This behaviour is reset and
CHAPTER 2. SYSTEMJ BY EXAMPLE 6
restarted every time the input R has happened. Otherwise, the program just
waits for R to happen. A finite state machine (FSM) capturing this reactive
behaviour is shown in Figure 2.1 and a sample trace is also shown in the
same figure below the FSM. In state 0, the machine waits for inputs. If only
A happens then a transition to state 1 is made. After this, it waits for B
or R to happen. If R happens the behaviour resets to state 0 again. If, on
the other hand, B happens then the output O is emitted and a transition to
state 3 is made. Here the FSM waits until R happens to reset the behaviour
to state 0. Similarly, from state 0 the other possibility would be for B to
happen followed by A where O is emitted and control reaches state 3 from
2. The final possibility is that both A and B happen together and hence a
transition is made directly from state 0 to state 3 with the emission of O.
Listing 2.1: ABRO in SystemJ
1ABROCD(
2input signal A,B,R;
3output signal O;
4) ->{
5while (true) {
6abort (R) {
7{await (A) ;} { await (B) ;}
8emit O;
9while (true) {
10 pause ;
11 }
12 }
13 }
14 }
The SystemJ code for this application is shown in the Listing 2.1. Since
the program is reactive, you start by defining the interface of the program
(lines 2 to 3) where all input and output channels and signals are defined.
While channels are objects using which point-to-point communication be-
tween clock domains is established, signals are used for synchronous com-
munication between reactions. In the ABRO program, we only have input
signals A, B, R which are received from the environment and output signal
O that is emitted to the environment. The ABRO program has a single clock
domain enclosed between braces on line 4 to 14 respectively.
ABRO behaviour being reactive starts with an infinite loop on line 5. At
the start of this behaviour is a preemption construct called abort (on line 6)
which has a body marked between lines 7 to 11. The condition for taking
this preemption is the signal R. This preemption statement will kill the body
CHAPTER 2. SYSTEMJ BY EXAMPLE 7
whenever the R input is present (true) in the environment, except in the first
instance of execution. First instance of execution is defined to be the instant
when control reaches the body. Also, note that preemption of the body will
happen automatically in the instance control passes the last statement of the
body (line 12).
The first statement of the abort body at line 7 is the synchronous parallel
(||) composition of two await statements that wait for the inputs A and B
respectively. The || operator executes two synchronous threads in parallel
every tick until both branches have terminated. Only then the || terminates.
In this example, the || will terminate only when both A and B have happened
in the environment within one tick (transition 0 to 3 in the ABRO FSM in
Figure 2.1) or have happened one followed by the other in different ticks
(either transitions 0 to 1 followed by 1 to 3, or 0 to 2 followed by 2 to 3 in
the ABRO FSM in Figure 2.1). Only after the || terminates, the program
will emit the output O (line 8).
Note that ABRO behaviour demands that only after the occurrence of
R the ABRO behaviour can restart from line 5. However, the abort will
be taken (even when R is not present) when the body is finished (after the
emission of O). To prevent this, we have an infinite delay loop to halt control
within the body until R happens. Here pause (line 10) is a delay statement
that delays for one tick. By enclosing the pause within an infinite loop, we
effective have a halt. The behaviour of the ABRO will be restarted as soon as
R happens. This will resume the abort body thus starting the two concurrent
await statements.
The ABRO example highlights several features of SystemJ and in partic-
ular the features it inherits from the SR style that is a subset of the language.
It highlights synchronous preemption using the abort, concurrency using the
||, sequencing by ensuring that the emission O follows the occurrence of A
and B and, signal emission by the emit statement and, delay using the pause
and await statements. More details on these synchronous constructs are de-
scribed in Chapter 3. In the next section we will illustrate the asynchronous
composition of SystemJ using the AABRO example.
2.2 GALS modelling in AABRO
The Asynchronous ABRO (AABRO) example shown in Listing 2.2 highlights
the GALS modelling style of SystemJ. In SystemJ reactions could be either
named or unnamed. In the ABRO program, we had a single unnamed reac-
tions. In this program, we have a named reaction called abro defined on line
1. Named reactions may be parametrized by passing different arguments. In
CHAPTER 2. SYSTEMJ BY EXAMPLE 8
the current example, we have effectively created two clock domains by pass-
ing signals A1, B1, R1 and O1 to the first reaction and A2, B2, R2 and O2
to the second reaction respectively. Then by instantiating these reactions in
two different clock-domains, we have created a simple GALS program. While
the first ABRO clock domain will emit a O1 whenever inputs A1 and B1 have
happened in the environment, the second one will emit O2 in response to A2
and B2.
Listing 2.2: AABRO in SystemJ
1reaction abro (: input signal A,input signal B,input
signal R,output
2signal O){
3while (true) {
4abort (R) {
5{await (A) ;}||{ await (B) ;}
6emit O;
7while (true) {
8pause ;
9}
10 }
11 }
12 }
13
14 ABROCD1(
15 input signal A1 ,B1 ,R1 ;
16 output signal O1 ;) ->{
17 abro(: A1 ,B1 ,R1 ,O1 ) || { /* empty reaction */ }
18 }
19
20 ABROCD2(
21 input signal A2 ,B2 ,R2 ;
22 output signal O2 ;) ->{
23 abro(: A2 ,B2 ,R2 ,O1 ) || { /* empty reaction */ }
24 }
A sample trace of the behaviour of the AABRO program is shown in the
Figure 2.2. In this program, the two clock domains are completely indepen-
dent. Also, both the examples presented in the previous two sections illus-
trate pure control flow but involve no data. In the next section we present an
example that involves the synchronization of clock domains while also using
the data encapsulation capability of Java to develop an interesting producer
consumer application that is thread-safe by construction.

CHAPTER 2. SYSTEMJ BY EXAMPLE 9
Figure 2.2: Sample behaviour trace of AABRO
2.3 PCABRO: GALS program with synchro-
nization
Listing 2.3 consists of three clock domains. The first two PABRO and
CABRO are the ABRO clock domains enhanced to act as producer and
consumer, respectively. These two clock domains run concurrently with a
third clock domain, BUFFER, which acts as the intermediary between the
two. The BUFFER clock domain implements a circular buffer. The PABRO
clock domain produces a series of Fibonacci numbers and passes them onto
the circular buffer using rendezvous on channel producer (lines 8- 15). The
CABRO clock domain receives the data from the PABRO clock domain via
the circular buffer (lines 25). The BUFFER clock domain runs three re-
actions concurrently the first reaction (line 41) receives the data from the
producer, the second reaction (line 60) sends the data to the CABRO clock
domain via channel consumer, and lastly the third reaction (lines 67- 81)
maintains the circular buffer using the mix of Java and the SystemJ control
constructs. Note that the clock-domains in this example are instantiated
using the notation CD(..)->R (lines 84- 86), which indicates a body of the
CHAPTER 2. SYSTEMJ BY EXAMPLE 10
clock-domain CD is defined by a body the reaction declared as R.
Listing 2.3: PCABRO in SystemJ
1import buffer.*;
2import fibonacci.*;
3
4re act ion PAB RO (: i np ut signal A1 ,input sign al B1 ,input si gna l R1 ,
5output signal O1 ,o utput int cha nne l producerChannel){
6FibonacciGenerator f =new FibonacciGenerator() ;
7while (true) {
8abort (R1 ){
9{await (A1 ) ;} | | { a wa it (B1 ) ; }
10 emit O1 ;
11 send producerChannel(f.getNext() ) ;
12 while (true) {
13 pause ;
14 }
15 }
16 }
17 }
18
19 re act ion CAB RO (: i np ut sig nal A2 ,input sign al B2 ,input si gna l R2 ,
20 output signal O2 ,i np ut int cha nne l consumerChannel){
21 while (true) {
22 abort (R){
23 {await (A2 ) ;} | | { a wa it (B2 ) ; }
24 emit O2 ;
25 receive consumerChannel;
26 int data = ( Integer) # consumerChannel;
27 System.out .println(" PC - AB RO Rec eiv ed nex t fi bon ac ci numb er : " +
data) ;
28 while (true) {
29 pause ;
30 }
31 }
32 }
33 }
34
35 re act ion BUFFER (: i np ut int channe l producerChannel ,outpu t int ch annel
consumerChannel){
36 signal bufferNotFull ,bufferNotEmpty ,requestData;
37 Integer signal toBuffer ,fr om Buf fe r ;
38 {
39 while (true) {
40 present(bufferNotFull) {
41 receive producerChannel;
42 if (# producerChannel != null){
43 int data = ( Integer) # producerChannel;
44 emit to Bu ff er (data) ;
45 pause ;
46 }
47 }
48 pause ;
49 }
50 }
51 ||
52 {
53 while (true) {
54 present(bufferNotEmpty) {
55 emit requestData;
CHAPTER 2. SYSTEMJ BY EXAMPLE 11
56 pause ;
57 pause ;
58 present(fro mBu ffe r ){
59 int data = ( Integer) # fro mBu ff er ;
60 send consumerChannel(data) ;
61 }
62 }
63 pause ;
64 }
65 }
66 ||
67 {
68 Buff er m yBuf fer =new Buffer(1 00 ) ;
69 int data =0;
70 while (true) {
71 present(toB uf fe r ){ myB uf fe r .push(( Integer) # toBuffer) ; }
72 present(requestData) { data = (( Integer)m yB uff er .pop( ) ). i ntVa lue ( ) ;
emit fr om Buf fe r (data) ; }
73 if (! m yBu ff er .isFull( ) ){
74 emit bufferNotFull;
75 }
76 if (! m yBu ff er .isEmpty( ) ){
77 emit bufferNotEmpty;
78 }
79 pause ;
80 }
81 }
82 }
83
84 PABROCD(. .) - > PABR O
85 CABROCD(. .) - > CABR O
86 BU FFE RCD (..)->BUFFER
The trace in Figure 2.3 shows a snapshot of the running system. When the
PABRO clock domain first receives input signals A1 and B1 it sends the first
Fibonacci number via channel producer to the BUFFER. This rendezvous
and data transfer is successful at some point of time (shown with the dashed
line). As the circular buffer is no more empty the BUFFER clock domain
tries to send the first Fibonacci number to the CABRO clock domain. This
rendezvous through channel consumer is successful after the CABRO clock
domain receives the signals A2 and B2 from the environment (the ABRO
state machine is shown in Figure 2.1). Please note that the success of this
rendezvous removes the first data value from the buffer and reduces the
size of the buffer by one. Next we input signal R1 to the PABRO clock
domain, this preempts the send/receive constructs working on the producer
channel (note that the abort(R1) encapsulates the send producer line 11 and
hence, preemption on R1 preempts the send). The corresponding receive
is preempted on its own. Sending signal R2 to the CABRO clock domain
preempts the receive construct on channel consumer. But, in the case
of the consumer channel the corresponding send does not get preempted
in the same logical tick. This is because the synchronous parallel reaction
(lines 52- 65) does not enter the body of the present statement as the buffer

CHAPTER 2. SYSTEMJ BY EXAMPLE 12
Figure 2.3: Trace for one run of PCABRO
is empty. When signals A1 and B1 are again sent to the PABRO clock
domain the second Fibonacci number is generated and sent to the BUFFER
clock domain. This in turn makes the buffer non empty and thus, the second
synchronous parallel branch (lines 52- 65) of the BUFFER clock domain
enter the present branch and this time around preempts the send construct
on the channel consumer in response to the preemption of the corresponding
receive. The system repeats this behavior in every iteration of input signals.
Finally, it should be mentioned that this is only one possible behavior other
type of behaviors are also possible depending upon the sequence of input
signals received by the system. We will now discuss two key features of the
CHAPTER 2. SYSTEMJ BY EXAMPLE 13
PCABRO program in the following:
1. Synchronization between asynchronous clock-domains: Asynchronous
clock domains synchronize using rendezvous communication over point
to point channels. A data producer clock domain sends the data over
an output channel using the send statement. A matching receive state-
ment over the same channel name (which is now an input channel) is
used by a consumer clock domain to receive the data. Communica-
tion over channels is blocking. If the producer arrives at a send before
the matching consumer is ready (hasn’t reached its receive) then the
producer blocks. Similarly, if the consumer arrives at its receive be-
fore the matching producer is ready, it blocks. This is unlike the syn-
chronous broadcast communication within a clock domain using signals
(see Chapter 3).
2. Simple approach for coding a critical sections: In the example in List-
ing 2.3, the producer (PABRO) and the consumer (CABRO) have a
shared circular buffer (BUFFER). In a traditional concurrent program,
the programmer has the responsibility of ensuring that critical sections
(such as the shared buffer) is safely accessed. This is achieved through
complex synchronization primitives such as mutexes or monitors. Such
primitives have high programming and implementation overheads. In
SystemJ by encapsulating the shared data in a separate clock domain,
there is no need to code explicit critical sections. Also, synchronization
using send and receive is much simpler than using OS synchroniza-
tion primitives. Most importantly, the overall code is relatively easy to
understand.
In this chapter we have illustrated the main features of SystemJ using
three different pedagogic examples. In the next chapter, we will present the
syntax and intuitive semantics of the SR constructs of SystemJ.
Chapter 3
Synchronous Reactive
Programming in SystemJ
3.1 The pause statement
The pause statement indicates finishing of the logical tick (one time instant)
in SystemJ. SystemJ communicates with the environment only after comple-
tion of a logical tick. Thus, every SystemJ reaction should end with a pause
statement. The syntax of the pause statement is;
pause ;
3.2 Signals
Signals form the main communication components in SystemJ. Signals are
used to communicate with environment and also between synchronous paral-
lel reactions within a clock-domain. Signals in SystemJ always have a status,
atrue status signal means that the signal is present, while a false status
would represent an absent signal. Signals might also have a value, which can
be any Java primitive type or object. The syntax for declaring a signal is;
input [type]signal <name >;
output [type]signal <name >;
[type]signal <name >;
Thus, signals have three different incarnations. The input and output
signals can only be declared in the interface of the clock-domains. These are
called interface signals and are used to communicate with the environment.
The signals that are not declared with either the input or output qualifiers
are called local or internal signals and are used to communicate between
14
CHAPTER 3. SYNCHRONOUS REACTIVE PROGRAMMING IN SYSTEMJ15
synchronous parallel reactions within a clock-domain. These are processes
combined using the || operator and run concurrently and in lockstep. The
type operator identifies the type of signal, it is an optional argument. A
signal without a type is considered to be a pure signal i.e., it does not have
any value. The type argument can be any Java type or object. Finally,
the signal name is a mandatory argument. Signal names are unique in each
clock-domain, i.e., a signal name cannot be repeated within a clock-domain.
3.3 The emit statement
The emit statement is used to broadcast a signal, i.e., the emitted signal
is visible in all synchronous parallel reactions enclosed in the same clock-
domain. This involves telling the program that a signal is present and also
setting its value if it is a valued signal, i.e., it has a type declaration. Emitting
a signal is simply done using the syntax;
emit <name > [( value ) ];
The name is a mandatory argument, while the value is an optional ar-
gument. It is never necessary to emit a value, even for a valued signal. The
only signals that can be emitted are output signals and local signals. The
input type signals cannot be emitted. Emitting an input signal will give a
compiler error. Finally, it should also be pointed out that the status of the
emitted signal is set high for only one logical instant of time, but, the emitted
value is persistent over logical ticks, until rewritten by another emission of
the same signal. Lastly, but most important, the emitted signals are only
visible to all other reactions in the next logical tick, i.e., it is delayed by one
tick (This is illustrated in the next section).
3.4 Obtaining the signal value
The #operator is used to get the emitted signal value. The emitted signal
value, which can by any Java primitive type or object, needs proper casting
when used with the #operator. The syntax is;
int my_variable = [( cast) ] # < name >;
Here the compulsory name argument is the signal name whose value is
extracted, while the cast is an optional argument used when the signal holds
a Java object type value.
Listing 3.1 shows an example of using signals.
CHAPTER 3. SYNCHRONOUS REACTIVE PROGRAMMING IN SYSTEMJ16
Listing 3.1: Signal example
1int signal S;
2Arr ayLis t signal P;
3emit S;// em itting the signal without a value
4emit S(24); // emitti ng signal S with a value of 24
5Arr ayLis t list =new Arra yList () ;
6list.add (24);
7lit .add (25);
8emit P(list) ; // emi tting signal P with the value of
Arr ayLis t
9
10 pause ;// Delayed by one tick
11 int t= # S;// o btainin g the signal value
12 if (t== 24) {
13 .. // do somet hing
14 }
15 Arr ayLis t list2 = ( ArrayLis t )#P;// obtain ing the signal
value P
16 // note the ca sting
17 if (list2 .get (0) == 24) {
18 .. // do somet hing
19 }
In the code signal S (line 1) holds an integer value, while P (line 2) holds
an ArrayList value. Signals S and P can be emitted both with or without a
value. The values of these signals are obtained using the #operator as shown
in lines 11 and 15. Note that as mentioned in Section 3.3, emitted signals
are only visible in the next logical tick. Therefore one needs to insert the
pause statement (line 10) before the values of the signals for S and P can
be obtained. Please note that the signal values are persistent over time but
statuses are not.
3.5 Synchronous conditional constructs
SystemJ provides a number of conditional constructs, which operate on sig-
nals for programming control-flow. This section describes all these condi-
tional control-flow constructs
3.5.1 The present statement
The present statement checks if the signal is present in any given instant of
time. For the signal to be present it either needs to be emitted or it needs
to come in from the environment. The present statement can be used with
CHAPTER 3. SYNCHRONOUS REACTIVE PROGRAMMING IN SYSTEMJ17
all the different signals, input,output and local. The syntax for the present
statement is
present( < name >) {
.. // computation
}else {
.. // computation
}
The present statement only works on signals not on Java expressions.
Using Java expressions in the present statement will give a compile time
error. The Java conditional expressions can be tested using the normal Java
if-else constructs. The name argument in the present statement can be
a signal expression where signal names are combined using the Java logical
operators.
3.5.2 The abort statement
The abort statement is used to preempt an ongoing computation if the
signal is present. The abort statement can be considered equivalent to im-
plementing an Interrupt Service Routine (ISR). The abort construct has the
following syntax;
[weak]abort ([ imme diat e ] < name >) {
.. // computation
}
In the above syntax the signal name is a compulsory argument. This
name can be a signal expression of more than one signal name combined
using Java’s logical operators. The immediate construct is optional. If qual-
ified with the immediate construct then the abort statement checks for the
name expression to be present from the very first instant of time, else the
check for the name expression is delayed by one logical tick. The weak quali-
fier is also optional. The weak qualifier preempts the enclosed computation
after a logical tick is over. Without the weak qualifier the preemption will
happen even before entering the computational node. Listing 3.2 shows the
implementation of an ISR with different behaviours.
Listing 3.2: Implementing ISRs with abort
1/* ------- The simp lest form of abort stateme nt --- -- -- */
2emit S;
3pause ;// delayed
4abort (S|| P){
5.. // some co mp ut at io n
CHAPTER 3. SYNCHRONOUS REACTIVE PROGRAMMING IN SYSTEMJ18
6pause ;
7}
8present(S) {
9.. // ISR handler for signal S
10 }else {
11 present(P) {
12 .. // ISR handler if signal P is present
13 }
14 }
15 /* -- --- The immed iate form of abort st atement ----- */
16 emit S;
17 pause ;// delayed
18 abort (imme diate (S|| P)){
19 .. // some co mp ut at io n
20 pause ;
21 }
22 present(S) {
23 .. // ISR handler for signal S
24 }else {
25 present(P) {
26 .. // ISR handler if signal P is present
27 }
28 }
29 /* -- --- The weak form of abort st atement ----- */
30 emit S;
31 pause ;// delayed
32 weak abort (immedi ate (S|| P)){
33 .. // some co mp ut at io n
34 pause ;
35 }
36 present(S) {
37 .. // ISR handler for signal S
38 }else {
39 present(P) {
40 .. // ISR handler if signal P is present
41 }
42 }
In the simplest case first signal S is emitted, the abort statement does
not check if the expression S||P is true and the computation is carried out
until the pause statement (line 6). Thus, there is no preemption in the first
instant of time, the abort statement starts checking if the expression S||P
is true only from the second instant of time.
In the immediate case (lines 16 to 28) the abort statement checks if the
expression S||P is true from the very first instant of time. Hence, the abort
statement preempts the computation, in-fact no computation is carried out
at all. Next, the present(S) statement succeeds and the ISR for signal S is
CHAPTER 3. SYNCHRONOUS REACTIVE PROGRAMMING IN SYSTEMJ19
invoked (line 23)
In the final case (lines 30 to 42) the abort statement does preempt the
computation but only after the pause statement is hit at line 34. After the
preemption, the present(S) statement succeeds and the ISR for signal S is
invoked just like in the previous case.
Finally, a designer can create prioritised preemptive control-flow using
nested abort statements.
3.5.3 The suspend statement
The suspend statement is another form of preemption. While the abort
statement completely aborts the enclosing computation, the suspend state-
ment preempts the enclosing computation for one logical instant of time. In
the next logical instant of time the enclosing computation proceeds further.
The syntax for the suspend statement is;
[weak]suspend([ immediate ] < name >) {
.. // some com putati on
}
Just like the abort statement the suspend statement can be qualified with
the immediate and weak primitives. The compulsory name argument can be
an expression of signal names combined using the Java logical operators.
3.5.4 The await statement
The await statement is provided for convenience. The await statement
waits for the signals to be present before proceeding further. It is a blocking
construct effectively implementing polling on a signal status. The syntax for
the await statement is;
await ([ imme diat e ] < name >) ;
A programmer can also implement the await statement as follows;
abort ([ imme diat e ] < name >) {
while (true) {
pause ;
}
}
Where name can be a signal expression combined using the Java logical
operators.
CHAPTER 3. SYNCHRONOUS REACTIVE PROGRAMMING IN SYSTEMJ20
3.6 Looping constructs in SystemJ
SystemJ only allows the infinite temporal loop, which lasts for one logical
tick for each iteration. Other loops, which count on variables and then break
(the normal Java style loops), can only contain Java computations and no
control-flow construct can be present within such loops. While each iteration
of the SystemJ loop takes one logical instant of time, all iterations of the Java
style loops take a single logical instant. The syntax for the SystemJ loop is;
while (true) {
.. // control - flow const ruc ts
pause ;// This is require d
}
An incorrect SystemJ loop would be like this;
for(int y=0 ; y<89; ++ y){
.. // control - flow const ruc ts like pause , signal
etc .
}
The while loop above will compile fine but the for loop will give a compile
time error. But a counting loop with Java only constructs would be fine. For
example, the code below will compile fine,
for(int y=0 ; y<89; ++ y){
++ y;
.. // other Java only computat ions
}
Please note that every loop body having control-flow constructs should
finish with the pause statement, for example the while loop above.
3.7 User controlled preemptions: the trap and
exit statements
The previously introduced preemption constructs abort and suspend work
with signals. SystemJ also provides a user controlled preemption construct
called the trap statement. The trap statement is akin to Java’s try-catch
statement. SystemJ provides its own preemption constructs since the try-catch
constructs have different semantics, which are incompatible with SystemJ se-
mantics. The syntax for the trap statement is;
trap(T){
.. // some com putati on
CHAPTER 3. SYNCHRONOUS REACTIVE PROGRAMMING IN SYSTEMJ21
exit(T);
}
The trap statement encloses the body of the computation, which can
be preempted by the exit statement. Trap statements can be nested. In a
nested scenario the outermost trap construct has the highest priority. The
trap and exit constructs help the programmers implement counting loops
with control-flow. Listing 3.3 shows an example use of trap statement for
implementing a Java style counting loop.
Listing 3.3: Java-style counting loop using trap
1int counter = 0;
2trap(T1 ) {
3while (true) {
4emit S;
5++ counter;
6if (counter == 89)
7exit(T1 ) ;
8pause ;
9}
10 }
Signal S will be emitted 89 times (in 89 logical ticks) and then the while
loop will be terminated because of the exit statement.
3.8 Synchronous concurrency in SystemJ
SystemJ uses synchronous concurrency primitive construct to describe and
run reactions (both named and unnamed) concurrently and in lockstep ,i.e.
the reactions running in parallel with each other will wait for each other to
complete a logical tick before proceeding further. The syntax is;
p1 || p2
Here p1 and p2 are two reactions, which can be named or unnamed.
Now that the synchronous concurrency primitive has been defined we look
at an example of nested traps with synchronous parallel concurrency to show
the importance of trap priorities.
Listing 3.4: Trap priorities in ynchronous concurrency
1int counter = 0;
2trap(T1 ) {
CHAPTER 3. SYNCHRONOUS REACTIVE PROGRAMMING IN SYSTEMJ22
3trap(T2 ) {
4{exit(T1 ) ;}||{ exit(T2 ) ;}
5}
6emit S;
7}
8emit P;
In Listing 3.4 there are two trap statements nested together. Please note
that when nesting trap statements the trap identifiers (in this case T1 and
T2) cannot have the same name. There are two unnamed synchronous parallel
reactions running concurrently, both preempt the trap construct using their
respective exit statements. In this situation the outermost trap statement
takes priority and hence the signal P is emitted, not S. The programmer can
create priorities using this mechanism.
3.9 Delayed signal semantics
The original SystemJ communication model between synchronous parallel
reactions is based on instantaneous emission of signals and reactions on their
presence [3]. Hence, any SystemJ reactive statements registered with signals
must react to the change of their status in the same logical instant (tick).
Consider two synchronous reactions forked at some arbitrary instant as shown
in the following example program (Listing 3.5). Note that the clock-domain
is said to be closed when there are no interface ports, i.e. no I/O signals
and channels, connected to the external environment which, in this case, the
parentheses used for declaring signals and channels is omitted as shown in
line 1.
Listing 3.5: SystemJ program with cyclic (signal) dependency
1CD - >{ // no paren theses
2signal A,B,C;
3{// Reac tion 1
4emit A;
5present(B)
6emit C;
7pause ;
8}
9||
10 {// Reac tion 2
11 present(A)
12 emit B;
CHAPTER 3. SYNCHRONOUS REACTIVE PROGRAMMING IN SYSTEMJ23
13 pause ;
14 }
15 }
During compilation of this program, concurrency is removed by scheduling
reactions in sequential order (cyclic scheduling). Suppose control flow first
enters Reaction 1 where it emits signal A (line 4) and checks for the status
of the signal B at present(B) statement (line 5). However, at this point of
execution, the status cannot be determined as it can potentially be emitted
from other synchronous reactions within the same instant. As a result, the
Reaction 1 is blocked until the signal dependency is resolved and the control
flow jumps to the Reaction 2. As signal A is already emitted from the first
reaction, the presence check at present(A) (line 11) results in emission of
signal B (line 12). Reaction 2 then finishes its current tick at the pause
statement (line 13) and will be terminated in the next instant. When control
flow returns to Reaction 1 to continue execution, it sees that the signal status
for B is now resolved and emits the signal C (line 6).
The algorithm used to resolve signal dependencies presented in the pre-
vious example assumes that neighbouring reactions are only signal emitters
that can change execution flow of the SystemJ program, which is not always
true. Consider Listing 3.6 below.
Listing 3.6: A single reaction having cyclic (signal) dependency
1CD - >{
2signal A,B,C;
3emit A;
4present(B)
5emit C;
6present(A)
7emit B;
8pause ;
9}
In this example, two synchronous reactions from Listing 3.5 are merged
into a single reaction. When this program is executed, control flow blocks at
present(B) (line 4) after emitting the signal A (line 3). However, as there
are no other reactions in this clock-domain and control flow cannot proceed
further to execute present(A) (line 6), the program is blocked indefinitely
at present(B) statement.
Last program shown in Listing 3.7 is logically incorrect. Regardless of
which execution path the control flow chooses (present or absent branch),
the result of the program is inconsistent with its decision (e.g. presence or
CHAPTER 3. SYNCHRONOUS REACTIVE PROGRAMMING IN SYSTEMJ24
absence of the signal A).
Listing 3.7: An incorrect SystemJ program
1CD - >{
2signal A;
3present(A){
4;// dummy sta teme nt
5}else
6emit A;
7pause ;
8}
To address such compilation challenges, signal communication model in
SystemJ language is modified. In the new approach, every signal emitted
in a particular instant is only visible to neighbouring synchronous reactions
(reactions in the same clock-domain) after a single logical tick is elapsed.
Consider the example program below.
Listing 3.8: SystemJ program with different execution behaviour
1CD - >{
2signal A,B,O;
3while (true) {
4emit A;
5present(A){
6emit O;
7pause ;
8}else
9emit B;
10 pause ;
11 }
12 }
In original semantics, the signal A emitted in the while loop will be in-
stantaneously visible to the present(A) statement at line 5 and emits the
signal O in the true branch. However, in delayed semantics, the signal A
in the first instant is not visible until the next instant. The trace of signal
emissions from this program is shown in Figure 3.1.
If one desires to achieve in the delayed semantics similar behaviour as in
the original one, an additional pause statement needs to be added between
line 5 and line 4, which gives the program one instant delay to the emitted
signal. However, one must be aware that the signals A and B will not be
emitted within the same instant anymore.

CHAPTER 3. SYNCHRONOUS REACTIVE PROGRAMMING IN SYSTEMJ25
Figure 3.1: Result of the program execution in (a) original and (b) delayed
semantics
3.10 Local variables
In SystemJ, all Java variables are local within the reaction where they are
declared. Hence, writing the following program is prohibited.
Listing 3.9: Incorrect SystemJ program: variable var is shared among three
reactions
1CD - >{ // Reactio n 1
2int var = 0;
3{// Reac tion 2
4var = 20;
5}
6||
7{// Reac tion 3
8System.out .println(var );
9}
10 }
In order to pass the integer value 20 to the Reaction 3, the programmer
now has to use SystemJ signal as shown below in Listing 3.10. The paren-
theses used with the emit statement will set the value of the signal with the
integer variable var which will be captured in the Reaction 3 in the next
instant (delayed). The value is read by using the hash (#) operator followed
by the name of the signal (line 10). Note that, since any variables declared
inside a particular reaction are local to that reaction, declaring duplicated
variable names is possible (line 4 and 10). The compiler will treat such dec-
larations as declarations of two different variables, each visible only within
the reaction in which it is declared.
CHAPTER 3. SYNCHRONOUS REACTIVE PROGRAMMING IN SYSTEMJ26
Listing 3.10: Correct SystemJ program: data is passed through SystemJ
signal
1CD - >{ // Reactio n 1
2int signal A;
3{// Reac tion 2
4int var = 20;
5emit A(var );
6}
7||
8{// Reac tion 3
9await (A) ;
10 int var = #A;
11 System.out .println(var );
12 }
13 }
Chapter 4
Asynchronous Programming in
SystemJ
4.1 Clock-domain communicating using chan-
nels
CSP style rendezvous (i.e., a complete handshake) over channels is the only
means of communication between clock-domains. The send and receive
operators are used over channels for communication. Channels are point-to-
point i.e., a send and receive over a channel ‘C’ cannot be done simultaneously
in multiple reactions. The syntax for channel declarations is;
input <type >channel <name >;
output <type >channel <name >;
Channel declarations do not have any optional qualifiers. The input and
output qualifiers are compulsory, they indicate two separate points of the
same channel.
As shown in Figure 4.1, channels are declared in the interface (i.e. paren-
theses) of the clock-domain (lines 1 and 4).
Listing 4.1: Declaring channels
1CD1(input boolean channel C;) ->
2{ .. /* some computati on */ }
3
4CD2(output boolean channel C;) ->
5{ .. /* some computati on */ }
The receive statement works on the input point, while the send state-
ment works on the output point of the channel. The syntax for receiving
27
CHAPTER 4. ASYNCHRONOUS PROGRAMMING IN SYSTEMJ 28
and sending are;
receive C;
send C(value ) ;
where value can be any Java primitive or object type. Thus, for the boolean
channel ‘C’ declared above the sending and receiving code would be;
Listing 4.2: Asynchronous send and receive
1CD1(output boolean channel C;) ->
2{send C(true); }
3
4CD2(input boolean channel C;) ->
5{receive C;boolean t= #C; }
The value of channel ‘C’ can be obtained after receiving it using the #
operator. The syntax and semantics of the #operator have been described
previously.
This finishes the overview of kernel SystemJ language and its program-
ming practice. The reader should refer to the compiler, which should have
been provided to look at the various examples.
Chapter 5
The SystemJ Tools and
Runtime Environment
The purpose of this chapter is to provide an overview of the SystemJ compi-
lation flow as well as guidance on extending SystemJ Runtime Environment
(RTE). Upon completion of reading this document developers will be able
to compile and run SystemJ programs on various types of execution plat-
forms. This document assumes that the reader already understands basic
terminologies of the SystemJ programming language.
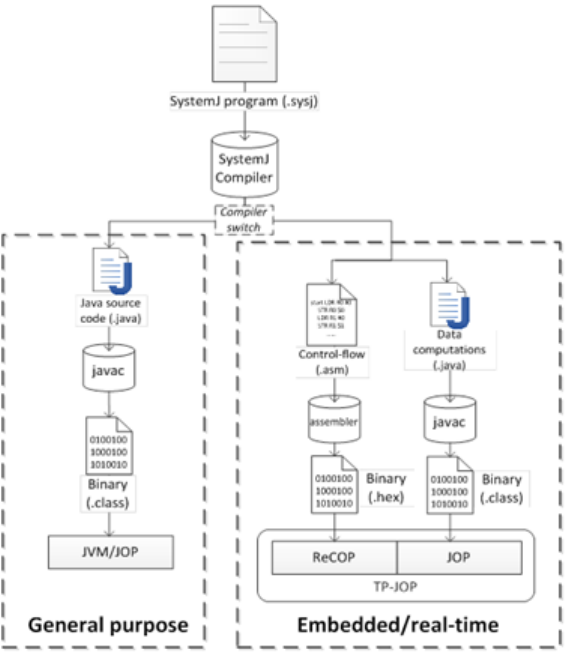
5.1 Compilation flow
An overview of SystemJ compilation flow is shown in Figure 5.1. Currently
one of two target platforms can be chosen when compiling SystemJ programs:
standard Java Virtual Machine (JVM) or TP-JOP embedded platform [12].
For a standard JVM, the SystemJ compiler generates a java source file (.java)
for every clock-domain in a SystemJ program (left branch of the compiler
switch in Figure 1). These source files are then compiled using javac which
produces bytecode class files (.class). On the other hand, the compiler is
also able to produce more efficient executable code by splitting control and
data computations in a program. This code can be compiled and deployed
on a time-predictable execution platform called TP-JOP [12]. As shown
in Figure 1, TP-JOP consists of two processor cores: ReCOP, which leads
control-flow of a SystemJ program, and JOP [13], which executes, on demand
(by ReCOP), data computations described in Java. Initially, ReCOP starts
executing control-flow of the program (i.e. SystemJ kernel statements) until
it reaches any Java statement. ReCOP then requests JOP for execution of
the corresponding Java statement via a simple message passing mechanism.
29

CHAPTER 5. THE SYSTEMJ TOOLS AND RUNTIME ENVIRONMENT30
Figure 5.1: SystemJ compilation flow
JOP sends a message back to ReCOP upon completion, allowing ReCOP to
continue its execution.
5.2 Compiling SystemJ programs
The System tool consists of three components: (1) the compiler, (2) run-
time environment (RTE), and (3) the JDOM XML parser [14]. The com-
piler produces files for JVM or TP-JOP execution platform as explained in
Section 5.1. The SystemJ RTE is needed in order to deploy the SystemJ
program on various types of execution platforms. While the core of the RTE
is designed to be compatible with any versions of JVM, it may be required to
be extended in order to support platform specific features such as accessing
I/O peripherals, and implementing signals and channels using the hardware
resources provided by a platform. Lastly, the XML parser is needed to ini-

CHAPTER 5. THE SYSTEMJ TOOLS AND RUNTIME ENVIRONMENT31
tialize a SystemJ program.
Assume the current working directory is in $HOME/workspace and the
SystemJ tools (.jar files) are located in $HOME/workspace/tools. A SystemJ
program (e.g. test.sysj) then can be compiled via the following command:
user@hos tnam e ~/ works pace $ java -cp " tools /*"
Ja va Pre tt yPr in ter test . sysj
In case when the compiler warns that it cannot find the correct jdk path,
make sure you have jdk installed instead of jre. For Windows, set the envi-
ronment variable $JAVA HOME to the directory where the jdk is installed.
Here, the compiler is invoked by running java with classpath including
all the jar files of the SystemJ tools. The main method of the compiler is
called JavaPrettyPrinter. The program is a simple Hello World program
as shown below:
CD - >{ System.out.println(" Hello World ! "); pause ;}
When the program is compiled both a clock-domain Java source code and
the corresponding .class files are generated:
user@hos tnam e ~/ works pace $ java -cp " tools /*"
Ja va Pre tt yPr in ter test . sysj
user@hos tn am e ~/ work space $ ls
CD . c la ss CD . j ava test . s ys j too ls /
user@hos tn am e ~/ work space $ _
To run the clock-domain, the SystemJ RTE needs to be invoked with
appropriate settings via a configuration file:
< System xmlns = " http: // s ys te mj techn ol og y . com " >
< SubSys tem Name = " mySS " Local = " true " >
< C lo ck Do ma in Name = " myCD " Cl ass = " CD " / >
</ SubSy stem >
</System>
Consider this file is named as test.xml, then the clock-domain ‘CD’ can
be executed using the following command:
# Change colon (:) to semi-colon (;) for ".:tools/*" on Windows/Cygwin
user@hos tn am e ~/ work space $ javac - cp ".: tools /*" systemj .
boo ts tr ap . Sys tem JR unn er test . xml
... Some debug ging messages ...
Hello World
Finish ed CD

CHAPTER 5. THE SYSTEMJ TOOLS AND RUNTIME ENVIRONMENT32
Figure 5.2: System configuration
5.3 Writing a configuration file
As already shown in Section 5.2, a user needs to write a configuration file in
order to run the SystemJ program. The purpose of the configuration file is
to provide the following information to RTE:
•Which subsystem (and thus clock-domains) to load (called Local).
•Interconnections with the external environment as well as other clock-
domains via I/O signals, and channels, respectively.
•Locations of the remote machines, and how they can be reached through
Links.
Listing 5.1: A simple SystemJ program
CD1(
input signal A;
output signal O;
input String channel CH1;
output String channel CH2 ;
) ->
{/* Program logic for CD1 */ }
CD2(
input signal B;
input String channel CH3;
output String channel CH4 ;

CHAPTER 5. THE SYSTEMJ TOOLS AND RUNTIME ENVIRONMENT33
) ->
{/* Program logic for CD2 */ }
We are going to use an example shown in Listing 5.1. It consists of
two clock-domains that communicate with their environment via signals.
These clock-domains are also interconnected via channels. Consider a de-
signer wants to configure his/her system as shown in Figure 5.2. Here, the
output channel CH2 of CD1 is connected to the input channel CH3 of CD2.
Similarly, the output channel CH4 of CD2 is connected to the input channel
CH1 of CD1. CD1 has one input and one output signal called A and O,
respectively, while CD2 has only one input signal called B. Considering both
clock-domains are executed on a same machine, one possible way to write a
configuration file is:
< Sy st em x ml ns =" ht tp :// sy st em jt ec hn ol og y . co m ">
< Su bS yste m Name =" mySS " Local =" true ">
< Cl oc kD om ai n Na me =" m yCD 1 " Cl ass =" CD 1 ">
< iS ig na l Nam e =" A " IP = "1 92 .1 68 .1 .2 5" Cla ss =" com . s ys te mj . ip c . TC PR ec ei ve r
" Port ="80"/ >
< oS ig na l Nam e =" O " IP = "2 31 .2 41 .2 32 .1 1" Cl as s =" c om . s yst emj . ipc . T CP Sen de r
" Port ="70"/ >
< oC han ne l Nam e =" CH2 " To =" my CD2 . C H3 "/ >
< iC han ne l Nam e =" CH1 " Fr om =" m yC D2 . C H4 "/ >
</ClockDomain >
< Cl oc kD om ai n Na me =" m yCD 2 " Cl ass =" CD 2 ">
< iS ig na l Nam e =" B " IP = "1 92 .1 68 .1 .2 5" Cla ss =" com . s ys te mj . ip c . TC PR ec ei ve r
" Port ="81"/ >
< oC han ne l Nam e =" CH4 " To =" my CD1 . C H1 "/ >
< iC han ne l Nam e =" CH3 " Fr om =" m yC D1 . C H2 "/ >
</ClockDomain >
</SubSystem >
</ Sys tem >
The subsystem called mySS has additional attribute Local which is set
to true, indicating this subsystem will be executed on a current RTE. The
SubSystem can be nested with one or more ClockDomain elements mean-
ing that the subsystem consists of (thus executes) the corresponding clock-
domains. For example, clock-domains CD1 and CD2, compiled to class files
CD1.class and CD2.class, are to be loaded and labelled as myCD1 and myCD2,
respectively. All interface signals and channels are declared as nested ele-
ments to ClockDomain. Input signals (iSignal) have four attributes: Name,
IP,Class, and Port. The value of Name should be same as the signal name
declared in the SystemJ program. The Class attribute specifies underly-
ing protocol to be used when communicating with the environment. In this
case, input signal A acts as a TCP server, which is implemented in a Java
class called com.systemj.ipc.TCPReceiver. Attributes IP and Port, which
corresponds to local IP and port numbers, respectively, are passed to the
TCPReceiver instance as arguments during initialization phase of the pro-

CHAPTER 5. THE SYSTEMJ TOOLS AND RUNTIME ENVIRONMENT34
gram. On the other hand, output signal O acts as a TCP client, which is
implemented in com.systemj.ipc.TCPSender. For output signals (oSignal)
the environment’s IP and port numbers are used.
Figure 5.3: Each subsystem running on a different machine
When clock-domains are executed on a same subsystem, they use shared
heap to exchange channel data. For example, the channels CH2 and CH3
establish a shared data structure in a heap in order to transfer a message via
rendezvous mechanism. On the other hand, locations of the subsystems need
to be provided in a configuration file when each of the clock-domains runs
on a different machine as shown in Figure 5.3. In this example, CD1, which
resides in mySS1, runs on a Machine 1 with IP address 192.168.1.25. CD2,
on the other hand, runs on a Machine 2 with IP address 192.168.1.50. For
the sake of simplicity, assume these machines are in a same local network.
Then a configuration file for each of these subsystems can be written as shown
below.
<! - - C onfi g u rati o n file for m yS S1 - ->
< Sy st em x ml ns =" ht tp :// sy st em jt ec hn ol og y . co m ">
<Interconnection >
< Li nk Ty pe =" D es ti n at i on " >
< In te rf ac e S ub Sy ste m =" my SS1 " Cl ass =" c om . s yst emj . ipc . TC PI PI nt erf ac e "
Args ="1 9 2.16 8 .1.2 5:11 1 2"/ >
< In te rf ac e S ub Sy ste m =" my SS2 " Cl ass =" c om . s yst emj . ipc . TC PI PI nt erf ac e "
Args ="1 9 2.16 8 .1.5 0:11 1 3"/ >
</ Link >
</Interconnection >

CHAPTER 5. THE SYSTEMJ TOOLS AND RUNTIME ENVIRONMENT35
< Su bSys tem Name =" mySS1 " Loc al =" true ">
< Cl oc kD om ai n Na me =" m yCD 1 " Cl ass =" CD 1 ">
< iS ig na l Nam e =" A " IP = "1 92 .1 68 .1 .2 5" Cla ss =" com . s ys te mj . ip c . TC PR ec ei ve r
" Port ="80"/ >
< oS ig na l Nam e =" O " IP = "2 31 .2 41 .2 32 .1 1" Cl as s =" c om . s yst emj . ipc . T CP Sen de r
" Port ="70"/ >
< oC han ne l Nam e =" CH2 " To =" my CD2 . C H3 "/ >
< iC han ne l Nam e =" CH1 " Fr om =" m yC D2 . C H4 "/ >
</ClockDomain >
</SubSystem >
< Su bS yst em Na me =" m ySS 2 ">
< Cl oc k Doma i n Name =" my CD 2 " Class =" CD2 "/ >
</SubSystem >
</ Sys tem >
<! - - C onfi g u rati o n file for m yS S2 - ->
< Sy st em x ml ns =" ht tp :// sy st em jt ec hn ol og y . co m ">
<Interconnection >
< Li nk Ty pe =" D es ti n at i on " >
< Inte rf ace Su bS yst em =" my SS1 " Cla ss =" s ys te mj . d es kt op . T CPIPI nterf ace "
In ter f ace =""
Args="127.0.0.1:1112"/>
< Inte rf ace Su bS yst em =" my SS2 " Cla ss =" s ys te mj . d es kt op . T CPIPI nterf ace "
In ter f ace =""
Args="127.0.0.1:1113"/>
</ Link >
</Interconnection >
< Su bS yst em Na me =" m ySS 1 ">
< Cl oc k Doma i n Name =" my CD 1 " Class =" CD1 "/ >
</SubSystem >
< Su bSys tem Name =" mySS2 " Loc al =" true ">
< Cl oc kD om ai n Na me =" m yCD 1 " Cl ass =" CD 1 ">
< iS ig na l Nam e =" A " IP = "1 92 .1 68 .1 .5 0" Cla ss =" com . s ys te mj . ip c . TC PR ec ei ve r
" Port ="80"/ >
< oS ig na l Nam e =" O " IP = "2 31 .2 41 .2 32 .1 1" Cl as s =" c om . s yst emj . ipc . T CP Sen de r
" Port ="70"/ >
< oC han ne l Nam e =" CH2 " To =" my CD2 . C H3 "/ >
< iC han ne l Nam e =" CH1 " Fr om =" m yC D2 . C H4 "/ >
</ClockDomain >
</SubSystem >
</ Sys tem >
5.4 Generating a configuration file via com-
piler option
The compiler can automatically generate a configuration skeleton file based
on the declared clock-domains, I/O signals, and channels, when the option
”--config-gen” is passed:
user@hos tnam e ~/ works pace $ java -cp " tools /*"
J av a Pr e tt yP ri nt e r - - conf ig - gen t est . sysj

CHAPTER 5. THE SYSTEMJ TOOLS AND RUNTIME ENVIRONMENT36
user@hos tn am e ~/ work space $ ls
CD . c la ss CD . j ava test . x ml t est . s ysj to ol s /
user@hos tn am e ~/ work space $ _
As previously mentioned, the file generated is only a skeleton; program-
mers still need to fill in missing attribute values in the file, e.g. channel
connections and signal port numbers.
5.5 An overview of elements used in a con-
figuration file
The following tables provide a short description of each element used in a
configuration file.

CHAPTER 5. THE SYSTEMJ TOOLS AND RUNTIME ENVIRONMENT37
Element Description Nested elements
System A top-level entity describ-
ing a SystemJ system. Ev-
ery configuration file should
have a single System as a
root element.
Interconnection*1,
SubSystem+2
Interconnection Interconnection is a col-
lection of Links
Link*
Link Link is a collection of
Interfaces that provides a
way to exchange SystemJ
channel data between sub-
systems running on remote
machines.
Interface+
Interface Provides a physical location
of subsystems.
–
SubSystem Consists of ClockDomains ClockDomain+,
Scheduler*
ClockDomain SystemJ clock-domain iSignal*,oSignal*,
iChannel*,
oChannel*
iSignal Input signal –
oSignal Output signal –
iChannel Input channel –
oChannel Output channel –
Scheduler Schedules clock-domain ex-
ecution
ClockDomain*
5.5.1 List of attributes
System
Attribute Description Required
xmlns Specifies a namespace for the elements used
in the configuration file. Should be set to
“http://systemjtechnology.com”
Yes
Interconnection
None
1zero or more elements
2one or more elements

CHAPTER 5. THE SYSTEMJ TOOLS AND RUNTIME ENVIRONMENT38
Link
Attribute Description Required
Type Specifies a type of link. Use Destination
if the remote machine is addressable using a
global identifier (e.g. IP address). Use Local
if the remote machine is connected via a port
such as COM1.
Yes
Interface
Attribute Description Required
SubSystem Name of a subsystem connected via a link. Yes
Class Fully qualified Java class name that imple-
ments this interface
Yes
Args An argument passed to the class file specified
in Class.
No
SubSystem
Attribute Description Required
Name Name of this subsystem. Yes
Local If true, load and execute all clock-domains
that belong to this subsystem.
No
ClockDomain
Attribute Description Required
Name Name of this clock-domain. Yes
Class Fully qualified Java class name of this clock-
domain.
Yes
iSignal
Attribute Description Required
Name Name of the signal. Yes
Class Fully qualified Java class name that captures
inputs from environment.
Yes
IP (If Class is equal to TCPReceiver) Local IP
address that the server will bind to.
Yes for
TCPReceiver
Port (If Class is equal to TCPReceiver) Port
number of the server
Yes for
TCPReceiver

CHAPTER 5. THE SYSTEMJ TOOLS AND RUNTIME ENVIRONMENT39
oSignal
Attribute Description Required
Name Name of the signal. Yes
Class Fully qualified Java class name that provides
an output to environment.
Yes
IP (If Class is equal to TCPSender) Local IP
address of the remote machine
Yes for
TCPSender
Port (If Class is equal to TCPSender) Connects
to this port number on the remote machine.
Yes for
TCPSender
iChannel
Attribute Description Required
Name Name of the input channel. Yes
To Name of the output channel that this in-
put channel is connected to. The format
is <ClockDomainName>.<ChannelName>, e.g.
CD1.CH.
Yes
oChannel
Attribute Description Required
Name Name of the input channel. Yes
From Name of the input channel that this out-
put channel is connected to. The format
is <ClockDomainName>.<ChannelName>, e.g.
CD2.CH.
Yes
Scheduler
Attribute Description Required
Class Fully qualified Java class name
that schedules clock-domains. (e.g.
com.systemj.ThreadScheduler)
Yes
Args An argument passed to the class file specified
in Class.
No
CHAPTER 5. THE SYSTEMJ TOOLS AND RUNTIME ENVIRONMENT40
5.6 Implementing input and output signal classes
In order to introduce new input/output signal classes, you need to create a
Java class inheriting either one of the following abstract classes:
•com.systemj.ipc.GenericSignalSender for output signals
•com.systemj.ipc.GenericSignalReceiver for input signals
GenericSignalReceiver class has two abstract methods that need to be
implemented by its subclasses, and two already implemented methods, which
can be overridden if needed:
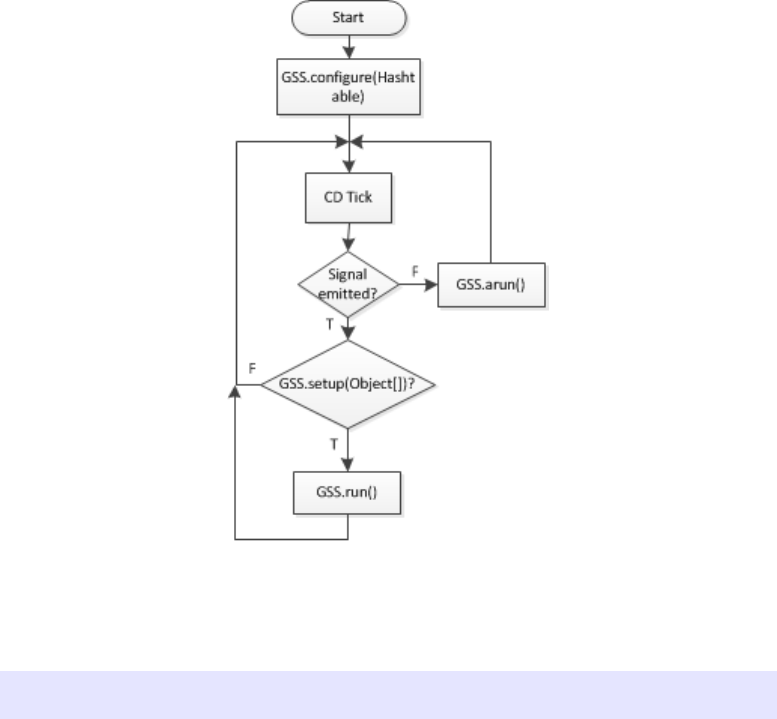
1. public abstract void configure (Hashtable data) – This method
is called only once during initialization phase of the SystemJ program.
The parameter data contains a set <Key,Value>, which maps attribute
name (Key) to its value (Value) in a configuration file.
2. public void getBuffer(Object[] obj) – This method is called for
every clock-domain end-of-tick (EOT). The runtime expects a signal
status and a value to be retrieved from obj[0] (java.lang.Boolean)
and obj[1] (java.lang.Object), respectively. This method can be
overridden if required.
3. public void setBuffer(Object[] obj) – This method is called for
every clock-domain End of Tick (EOT). The default implementation
passes a signal status (obj[0]) and a value (obj[1]) to the current
instance of the signal class. This is can be overridden if required.
4. public abstract void run() – During the initialization phase, the
runtime invokes GenericSignalReceiver.start() to spawn a thread
that runs GenericSignalReciever.run(). Spawning a new thread
may be required if GenericSignalReciever.run() consists of blocking
operations (e.g. ServerSocket.accept()). Otherwise, leave this as
empty method.
On the other hand, GenericSignalSender class has the following meth-
ods:
1. public abstract void configure(Hashtable data) – See GenericSignalReceiver

CHAPTER 5. THE SYSTEMJ TOOLS AND RUNTIME ENVIRONMENT41
2. public boolean setup(Object[] data) throws RuntimeException
– This method is called when the signal is emitted in the previous tick,
and should return either true or false (see below). data[0] always con-
tains java.lang.Boolean.TRUE and data[1] contains a signal value (if
there is any) which is any Java object. This method can be overridden
if required.
3. public abstract void run() – This method is called for every clock-
domain end-of-tick (EOT) only if previously called setup(Object[]
data) returned true.
4. public void arun() – This method is called when the signal is not
emitted (absent) in the previous tick. This method is empty and can
be overridden if required.
Both GenericSignalSender and GenericSignalReceiver classes can be
found in the runtime jar file. When working with signal classes, you must to
import this jar file to the classpath of your development environment. The
following diagram illustrates the interaction between a SystemJ program and
the input/output signal instances.
Figure 5.4: Interaction between GenericSignalReceiver and a SystemJ
program
5.6.1 Example – InputFileReader
When a programmer uses InputFilerReader for an input signal A as follows:

CHAPTER 5. THE SYSTEMJ TOOLS AND RUNTIME ENVIRONMENT42
Figure 5.5: Interaction between GenericSignalSender and a SystemJ pro-
gram
< iSig nal name =" A" Cl ass =" com . s ys tem j . ipc . I npu tFi leR ea der "
File =" myfi le "/ >
and the program reads a signal value from A, it will read a text file named
“myfile” line by line.
Implementing configure
This method simply opens the file using the filename specified in the config-
uration file:
@Ov errid e
public void co nfigure (H ashta bl e data )throws
RuntimeException{
filename = ( String)data.get(" File " );
try {
br =new BufferedReader(new File Re ader (filenam e ));
}catch (FileNotFoundException e){e.printStackTrace() ;}
}
CHAPTER 5. THE SYSTEMJ TOOLS AND RUNTIME ENVIRONMENT43
Implementing getBuffer
This method reads the file line by line, and re-opens the file when it reaches
EOF (returns null). Note that the signal is considered absent (i.e. obj[0]
= false) when the line only consists of a character ‘;’ otherwise present (i.e.
obj[0]= true). obj[1] is assigned with a signal value (i.e. read text).
@Ov errid e
public void ge tBuffer (Object[] obj ) {
try {
String line =br .r eadLine () ;
if (line == null) {
br .close () ;
br =new BufferedReader(new File Re ader (filenam e ));
line =br .re adLine () ;
}
if (line.trim() . equals(";")){
obj[0] = Boolean.FALSE ;
}
else{
obj[0] = Boolean.TRUE;
obj[1] = line;
}
}catch (Exce ption e){e.printStackTrace() ;}
}
Implementing run
Since reading the file can be done for each time getBuffer is called, no need
to keep this thread alive (i.e. empty method).
@Ov errid e
public void run () { }
Lastly, make sure you call the constructor of GenericSignalReceiver
inside the constructor of your class, if you are going to use the default
getBuffer or setBuffer method:
public Inpu tF ileRe ad er () {
super () ; // I ni ti alizes the buffer
}
5.6.2 Example – OutputFileWriter
When a programmer uses OutputFilerWriter for an output signal O as
follows:

CHAPTER 5. THE SYSTEMJ TOOLS AND RUNTIME ENVIRONMENT44
< oSig nal name =" O" Cl ass =" com . s ys tem j . ipc . O utp utF il eWr ite r "
File =" my fi le out "/ >
and the program emits the signal with a value of type java.lang.String,
it will write the string to the file named “myfileout”.
Implementing configure
Similar to InputFileReader, this method also needs to open a file with the
name specified in the element’s attribute.
@Override
publ ic void con fi gur e (Ha shta ble data )throws RuntimeException {
if (data.containsKey(" N am e ")){
si gnal N ame = ( String)dat a .get(" N ame " );
}else th ro w new RuntimeException(" T he co nf ig u ra t io n p a ra m et er ’ N am e ’
is req ui re d !") ;
if (data.containsKey(" F il e ")){
dir = ( String)data.get (" File " );
}else th ro w new RuntimeException(" T he co nf ig u ra t io n p a ra m et er ’ P at h ’
is req ui re d !") ;
try {
Stri ng f ileN ame =new String(dir ) ;
file =new File(fil eN am e );
file.createNewFile() ;
}catch (IO Ex ce pt io n ioe ) { ioe .printStackTrace() ;}
}
Implementing setup
We are going to use default setup method in GenericSignalSender. Make
sure to call the parent’s constructor:
public OutputFileWriter( ) {
super () ;
}
Implementing run
In this method, we are going to retrieve a signal value (String) from GenericSignalSender.buffer[]
and write it to the file that was previously opened in the configure method.
@Override
publ ic void run () {
Object[] obj =su pe r .buffer;
Stri ng data = ( String)obj [1];
try {
writer =new BufferedWriter(new File Wr ite r (file ,true) );
writer.wr it e (data ,0 , data.length() ) ;
System.out .println(data) ;
writer.wr it e ("\ n " , 0 , 1) ;
CHAPTER 5. THE SYSTEMJ TOOLS AND RUNTIME ENVIRONMENT45
writer.fl ush () ;
writer.cl ose () ;
}catch (IO E xcep t ion e){
e.printStackTrace( ) ;
}
}
References
[1] A. Malik, Z. Salcic, and P. S. Roop, “SystemJ compilation using the
tandem virtual machine approach,” ACM Transactions on the Design
Automation of Electronic Systems (TODAES), vol. 14, no. 3, pp. 1–37,
2009.
[2] F. Gruian, P. Roop, Z. Slacic, and I. Radojevic, “The SystemJ approach
to System-Level Design,” in The 4th International Conference on Formal
Methods and Models for Codesign(MEMOCODE), July 2006.
[3] A. Malik, Z. Salcic, P. S. Roop, and A. Girault, “SystemJ: A GALS
language for system level design,” Elsevier Journal on Computer Lan-
guages, 2010.
[4] H. Park, Z. Salcic, K. I.-K. Wang, U. D. Atmojo, W.-T. Sun, and A. Ma-
lik, “A New Design Paradigm for Designing Reactive Pervasive Concur-
rent Systems with an Ambient Intelligence Example,” in ISPA, 2013
IEEE 11th International Symposium, Melbourne, Australia, 2013.
[5] H. Park, A. Malik, M. Nadeem, and Z. A. Salcic, “The Cardiac Pace-
maker: SystemJ versus Safety Critical Java,” in Proceedings of the 12th
International Workshop on Java Technologies for Real-time and Em-
bedded Systems, JTRES 2014, Niagara Falls, NY, USA, October 13-14,
2014, p. 37, 2014.
[6] E. A. Lee, “The problem with threads,” IEEE Computer, vol. 39, pp. 33–
42, May 2006.
[7] A. Malik, Z. Salcic, and P. S. Roop, “SystemJ compilation using the
Tandem Virtual Machine Approach,” ACM Transaction on Design Au-
tomation of Electronic Systems, vol. 14, no. 3, pp. 1–37, 2009.
[8] G. Berry, “The Esterel v5 Language Primer - Version 5.10, release 2.0.”
[9] D. Potop-Butucaru, S. A. Edwards, and G. Berry, Compiling Esterel.
Springer Verlag, May 2007.
46
REFERENCES 47
[10] P. Welch and F. Barnes, “Communicating Mobile Processes: introducing
occam-pi,” in 25 Years of CSP (A. Abdallah, C. Jones, and J. Sanders,
eds.), vol. 3525 of Lecture Notes in Computer Science, pp. 175–210,
Springer Verlag, April 2005.
[11] A. Benveniste, P. Caspi, S. A. Edwards, N. Halbwachs, P. L. Guernic,
and R. Simone, “The synchronous language twelve years later,” in Pro-
ceedings of the IEEE, pp. 64–83, 2003.
[12] M. Nadeem, M. Biglari-Abhari, and Z. Salcic, “Gals-jop: A java embed-
ded processor for gals reactive programs,” in Dependable, Autonomic
and Secure Computing (DASC), 2011 IEEE Ninth International Con-
ference on, pp. 292–299, 2011.
[13] M. Schoberl, “JOP: A java optimized processor,” in Workshop on Java
Technologies for Real-Time and Embedded Systems, November 2003.
[14] “Jdom xml parser.” http://www.jdom.org, 2016. Last accessed:
03/04/2016.