TK 7100 (K.M.M2) (K,M,M2)B51 8670 00
TK-7100 (K,M,M2)B51-8670-00 TK-7100 (K,M,M2)B51-8670-00
User Manual: TK-7100 (K,M,M2)B51-8670-00
Open the PDF directly: View PDF
.
Page Count: 57

Document Copyrights
Copyright 2006 by Kenwood Corporation. All rights reserved.
No part of this manual may be reproduced, translated, distributed, or transmitted in any
form or by any means, electronic, mechanical, photocopying, recording, or otherwise, for
any purpose without the prior written permission of Kenwood.
Disclaimer
While every precaution has been taken in the preparation of this manual, Kenwood
assumes no responsibility for errors or omissions. Neither is any liability assumed for
damages resulting from the use of the information contained herein. Kenwood reserves
the right to make changes to any products herein at any time for improvement purposes.

© 2003-11 PRINTED IN JAPAN
B51-8670-00 (N) 119
VHF FM TRANSCEIVER
TK-7100
SERVICE MANUAL
Microphone
(T91-0624-05) : K
Cabinet
(A01-2178-02)
Panel assy
(A62-1074-03)
Key top
(K29-9262-01)
GENERAL .................................................. 2
SYSTEM SET-UP ...................................... 3
OPERATING FEATURES .......................... 4
REALIGNMENT ......................................... 5
INSTALLATION ....................................... 11
DISASSEMBLY FOR REPAIR ................. 14
CIRCUIT DESCRIPTION .......................... 17
SEMICONDUCTOR DATA ...................... 22
COMPONENTS DESCRIPTION .............. 23
PARTS LIST ............................................. 24
EXPLODED VIEW.................................... 30
PACKING ................................................. 31
ADJUSTMENT ........................................ 32
PC BOARD
DISPLAY UNIT (X54-3430-20) ............ 36
TX-RX UNIT (X57-6910-XX) ............... 38
SCHEMATIC DIAGRAM.......................... 42
BLOCK DIAGRAM ................................... 46
LEVEL DIAGRAM .................................... 48
TERMINAL FUNCTION ........................... 50
SPECIFICATION ...................................... 51
CONTENTS
TK-7100
2
INTRODUCTION
SCOPE OF THIS MANUAL
This manual is intended for use by experienced techni-
cians familiar with similar types of commercial grade commu-
nications equipment. It contains all required service informa-
tion for the equipment and is current as of this publication
date. Changes which may occur after publication are covered
by either Service Bulletins or Manual Revisions, which are
issued as required.
ORDERING REPLACEMENT PARTS
When ordering replacement parts or equipment informa-
tion, the full part identification number should be included.
This applies to all parts : components, kits, and chassis. If the
part number is not known, include the chassis or kit number
of which it is a part and a sufficient description of the required
component for proper identification.
PERSONAL SAFETY
The following precautions are recommended for personal
safety :
•DONOT transmit if someone is within two feet (0.6
meter) of the antenna.
•DONOT transmit until all RF connectors are secure and
any open connectors are properly terminated.
•SHUT OFF this equipment when near electrical blasting
caps or while in an explosive atmosphere.
•All equipment should be properly grounded before power-
up for safe operation.
•This equipment should be serviced by only qualified tech-
nicians.
PRE-INSTALLATION CONSIDERATIONS
1. UNPACKING
Unpack the radio from its shipping container and check for
accessory items. If any item is missing, please contact
KENWOOD immediately.
2. LICENSING REQUIREMENTS
Federal regulations require a station license for each radio
installation (mobile or base) be obtained by the equipment
owner. The licensee is responsible for ensuring transmitter
power, frequency, and deviation are within the limits permit-
ted by the station license.
Transmitter adjustments may be performed only by a li-
censed technician holding an FCC first, second or general
class commercial radiotelephone operator’s license. There is
no license required to install or operate the radio.
3. PRE-INSTALLATION CHECKOUT
3-1. Introduction
Each radio is adjusted and tested before shipment. How-
ever, it is recommended that receiver and transmitter opera-
tion be checked for proper operation before installation.
3-2. Testing
The radio should be tested complete with all cabling and
accessories as they will be connected in the final installation.
Transmitter frequency, deviation, and power output should
be checked, as should receiver sensitivity, squelch operation,
and audio output. Signalling equipment operation should be
verified.
4. PLANNING THE INSTALLATION
4-1. General
Inspect the vehicle and determine how and where the ra-
dio antenna and accessories will be mounted.
Plan cable runs for protection against pinching or crushing
wiring, and radio installation to prevent overheating.
4-2. Antenna
The favored location for an antenna is in the center of a
large, flat conductive area, usually at the roof center. The
trunk lid is preferred, bond the trunk lid and vehicle chassis
using ground straps to ensure the lid is at chassis ground.
4-3. Radio
The universal mount bracket allows the radio to be
mounted in a variety of ways. Be sure the mounting surface
is adequate to support the radio’s weight. Allow sufficient
space around the radio for air cooling. Position the radio close
enough to the vehicle operator to permit easy access to the
controls when driving.
4-4. DC Power and wiring
1. This radio may be installed in negative ground electrical
systems only. Reverse polarity will cause the cable fuse to
blow. Check the vehicle ground polarity before installation
to prevent wasted time and effort.
2. Connect the positive power lead directly to the vehicle
battery positive terminal. Connecting the Positive lead to
any other positive voltage source in the vehicle is not rec-
ommended.
3. Connect the ground lead directly to the battery negative
terminal.
4. The cable provided with the radio is sufficient to handle
the maximum radio current demand. If the cable must be
extended, be sure the additional wire is sufficient for the
current to be carried and length of the added lead.
GENERAL

TK-7100
3
5. INSTALLATION PLANNING – CONTROL STATIONS
5-1. Antenna system
Control station. The antenna system selection depends on
many factors and is beyond the scope of this manual. Your
KENWOOD dealer can help you select an antenna system
that will best serve your particular needs.
5-2. Radio location
Select a convenient location for your control station radio
which is as close as practical to the antenna cable entry point.
Secondly, use your system’s power supply (which supplies
the voltage and current required for your system). Make sure
sufficient air can flow around the radio and power supply to
allow adequate cooling.
SERVICE
This radio is designed for easy servicing. Refer to the
schematic diagrams, printed circuit board views, and align-
ment procedures contained in this manual.
Speaker
jack cap
Power input
connector
Antenna
connector
NOTE
If you do not intend to use the 3.5-mm jack for the external
speaker, fit the supplied speaker-jack cap to stop dust and
sand from getting in.
Merchandise received
License and frequency allocated by FCC
Choose the type of transceiver
Transceiver programming
KCT-39
Connection cable
KCT-18
Ignition sense cable
KCT-36
Extension cable
KDS-100
Mobile data
terminal
KGP-2A
Modem GPS receiver or
KGP-2B
Modem GPS controller
KES-3
External speaker
See page 5.
A personal computer (IBM PC or compatible), programming interface (KPG-46),
and programming software (KPG-80D)* are required for programming.
* The market of M2 uses 2.0 or more versions.
Frequency range (MHz) RF power Type
136~162 25W M2
146~174 25W K,M
(Option)
(Option)
(Option)
(Option)(Option)
(Option)
or
Delivery
GENERAL / SYSTEM SET-UP
SYSTEM SET-UP

TK-7100
4
OPERATING FEATURES
1. Controls and Functions
1-1. Front Panel
1-2. Microphone
qwe r u
t
y
i
q (Power) switch
Press to switch the transceiver ON. Press and hold for
approximately 1 second to switch the transceiver OFF.
w VOL / keys (left side)
Press to increase or decrease the volume level.
e Display
Refer to right.
r CH / keys (right side)
Press to increase or decrease the channel number.
t MON / SCN / / keys
PF (Programmable Function) keys. Press each key to acti-
vate its programmable function.
y Microphone jack
Insert the microphone plug into this jack.
u Speaker
Internal speaker.
i PTT switch
Press this switch, then speak into the microphone to call a
station.
1-3. Display
Indicator Description
Appears while transmitting.
Appears when trunking is activated.
Appears while monitoring the selected channel
(squelch is off).
Appears when making a call using Code
Squelch or Selective Call. Appears and blinks
when receiving a Code Squelch call.
Appears while scanning.
Appears when the AUX port has been
activated or when the Scrambler function has
been selected.
Appears while using the Talk Around function.
The selected channel is set as a Priority
channel.
The selected channel is added to the scanning
sequence.
Appears when a signal is detected on the
currently selected channel.
Appears when the transceiver keys have been
locked, using the Key Lock function.
Displays the currently selected group and
channel number, or the channel name.
1-4. Rear Panel
External
speaker
jack
Power input
connector
Antenna
connector

TK-7100
5
REALIGNMENT
1. Modes
User mode PC mode PC programming mode
Clone mode PC test mode PC tuning mode
Self programming mode
Mode Function
User mode For normal use.
PC mode Used for communication between the
radio and PC (IBM compatible).
PC programming Used to read and write frequency data
mode and other features to and from the radio.
PC test mode Used to check the radio using the PC.
This feature is included in the FPU.
PC tuning mode Used to tune the radio using the PC.
Clone mode Used to transfer programming data from
one radio to another.
Self programming You can program the frequency, signalling
mode and other functions using only the radio.
2. How to Enter Each Mode
Mode Operation
User mode Power ON
PC mode Received commands from PC
Clone mode
[CH DOWN]+Power ON (Two seconds)
Self programming mode [MON]+Powr ON (Two seconds)
3. PC Mode
3-1. Preface
The TK-7100 transceiver is programmed using a personal
computer, a programming interface (KPG-46) and program-
ming software (KPG-80D).
The programming software can be used with an IBM PC
or compatible. Figure 1 shows the setup of an IBM PC for
programming.
3-2. Connection Procedure
1. Connect the TK-7100 to the personal computer with the
interface cable.
2. When the Power is switched on, user mode can be en-
tered immediately. When the PC sends a command, the
radio enters PC mode.
When data is transmitted from transceiver, the TX indica-
tor blink.
When data is received by the transceiver, the BUSY indi-
cator blink.
In the PC mode, “ PC ” is displayed on the LCD.
3-3. KPG-46 Description
(PC programming interface cable : Option)
The KPG-46 is required to interface the TK-7100 to the
computer. It has a circuit in its D-subconnector (25-pin) case
that converts the RS-232C logic level to the TTL level.
The KPG-46 connects the modular microphone jack of the
TK-7100 to the computers RS-232C serial port.
3-4. Programming Software Description
KPG-80D is the programming software for TK-7100 sup-
plied on three 3.5” floppy diskettes. This software runs un-
der Windows 98, ME, Windows 2000 or XP on an IBM-PC or
compatible machine.
The data can be input to or read from TK-7100 and edited
on the screen. The programmed or edited data can be
printed out. It is also possible to tune the transceiver.
4. Clone Mode
Programming data can be transferred from one radio to
another by connecting them via their modular microphone
jacks. The operation is as follows (the transmit radio is the
master and the receive radio is the slave).
Note :
Clone mode should be enabled.
1. Turn the master TK-7100 power ON with the [CH DOWN]
key held down (2 seconds), “ CLONE ” is displayed on
the LCD.
2. Power on the slave TK-7100.
3. Connect the cloning cable (No. E30-3382-05) to the modu-
lar microphone jacks on the master and slave.
4. Press the [MON] key on the master TK-7100 transceiver.
The data of the master is sent to the slave. While the
master is sending data, [TX] icon blinked. While the slave
is receiving the data, “ PC ” is displayed and [BUSY] icon
blinked. When cloning of data is completed, the master
displays “END”, and the master [TX] icon turned off, and
the slave automatically operates in the User mode. The
slave can then be operated by the same program as the
master.
5. The other slave can be continuously cloned. Carry out the
operation in step 2 to 4.
Fig. 1
IBM-PC
KPG-46
TK-7100
KPG-80D

TK-7100
6
4-1. Adding the data password.
If the data password is set in the optional feature menu,
you must enter the password (Master transceiver) to activate
a clone mode.
You can use 1, 2, 3, and 4 to configure the password. The
maximum length of the password is 6 digits.
1. [CH DOWN]+Power ON.
2. “CLN LOCK” is displayed on the LCD.
3. Enter the password using 1 : [MON] key, 2 : [SCN] key, 3 :
[] key and 4 : [ ] key.
4. Press [CH DOWN] key.
5. If the password matches, the transceiver enters a clone
mode and “ CLONE ” is displayed. Otherwise, trans-
ceiver beeps and returns to the password input mode.
Clone cable
(E30-3382-05)
Fig. 2
Press [CH DOWN] key+Power ON for 2 seconds
Is data
password
set?
Yes
No Shows CLN LOCK
Input passward if
passward is correct
Clone mode
[MON]
Start the clone function
5-2. Adding the Data Password
If the data password is set in the optional feature menu,
you must enter the password to activate a self programming
mode.
You can use 1, 2, 3 and 4 to configure the password. The
maximum length of the password is 6 digits.
1. [MON]+Power ON.
2. “SELFLOCK” is displayed on the LCD.
3. Enter the password using 1 : [MON] key, 2 : [SCN] key, 3 :
[] key and 4 : [ ] key.
4. Press [CH DOWN] key.
5. If the password matches, the transceiver enters a self pro-
gramming mode and “ SELF ” is displayed. Otherwise,
transceiver beeps and returns to the password input
mode.
Note :
This mode (self programming mode) cannot be set when
it has been disabled with the FPU.
5-3. Channel Setting Mode
Each channel can be setup in its action mode by using the
panel keys.
•Pressing [MON] when “ SELF ” is displayed, sets chan-
nel setting mode.
•Select an item set using [ ] then change the selection
with the [CH UP] or [CH DOWN].
•The data displayed using [SCN] is stored in the memory
and then proceeds to the next item.
•Pressing [ ] proceeds to the next item without storing it
in the memory.
•Press [MON] to set the display to “ SELF ” and return to
reset (default) status.
The setup items for channel setting mode are listed be-
low.
No.
Function
Choices Display Remarks
Select 1~64 key :
Group/Channel
channel selection
Select 1~8 key :
Group/Channel
group selection
1RX Step 2.5kHz~ Display when an item
frequency
1MHz is selected or a step is
changed (about 0.5
seconds).
key : Select the
frequency step
Blank key : Hold 1 second
100.0000~ to frequency on/blank
550.0000MHz switching.
The right most dot
indicates 50Hz digit.
(On=5, Off=0)
5. Self Programming Mode
Write mode for frequency data and signalling, etc. To be
used ONLY by the authorized service person maintaining the
user’s equipment. After programming, reset the FPU to the
“Self- Programming” disabled mode. Radios CANNOT be
delivered to the end-user in the self-programming mode.
5-1. Enter to the Self Programming Mode
Hold down the [MON] key and turn the power switch on.
When enter the self programming mode, “ SELF ” is dis-
played.
■ Flow Chart (Master radio)
REALIGNMENT
1– 1.
1– 64.
1.–1
8.–1
STP 250
STP 1M
R.–––––––
R.150.0000

TK-7100
7
No.
Function
Choices Display Remarks
2RX Off key : Off/QT/DQT
signalling
switching
QT 67.0~254.1
(0.1Hz step mode)
QT 67.0~250.3
(EIA mode)
DQT 000~777
Normal
(1 step mode)
DQT 023~754
Normal
(Standard
table mode)
DQT 000~777 key : Hold 1 second
Inverse to switch between
(1 setp mode) Normal/Inverse.
DQT 023~754
Inverse
(Standard
table mode)
3TX Step 2.5kHz~ Display when an item
frequency
1MHz is selected or a step is
changed (about 0.5
seconds).
key : Select the
frequency step
Blank key : Hold 1 second
100.0000~ to frequency on/blank
550.0000MHz switching.
The right most dot
indicates 50Hz digit.
(On=5, Off=0)
4TX Off key : Off/QT/DQT
signalling
switching
QT 67.0~254.1
(0.1Hz step mode)
QT 67.0~250.3
(EIA mode)
DQT 000~777
Normal
(1 step mode)
DQT 023~754
Normal
(Standard
table mode)
No.
Function
Choices Display Remarks
DQT 000~777 key : Hold 1 second
Inverse to switch between
(1 setp mode) Normal/Inverse.
DQT 023~754
Inverse
(Standard
table mode)
5Option Off Default
signalling
DTMF
6SP Carrier
unmute QT/DQT Not used when QT/
DQT decode is not set.
Carrier+DTMF Not used when option
signalling is none.
QT/DQT+ Not used when option
DTMF signalling is none.
7Busy Off Default
channel Carrier
lockout QT/DQT If QT/DQT decode is
not set, it cannot be
selected.
DTMF If option signalling is
set to off, it cannot be
selected.
8Beat No Default
Yes
9RF High power Default
power Low power
10 Wide/ Wide Default
Narrow Narrow
11 Scan Delete
Del/Add Add Default
12 Priority No Default
channel Yes Not used when scan
priority is not fixed.
13 PTT ID Off Default
Begin of TX
End of TX
Both
14
Scrambler
Off Default
No
15
Scrambler
1~16 Default
code
•Finish beep will sound when displayed data is stored.
•The settings for scrambler and scrambler code can only be
selected when voice scrambler board is installed.
REALIGNMENT
--------
QT 67.0✽
QT 254.1✽
QT 67.0
QT 250.3
DQT000N✽
DQT777N✽
DQT023N
DQT754N
DQT000Ι✽
DQT777Ι✽
DQT023Ι
DQT754Ι
STP 250
STP 1M
T.–––––––
T.150.0000
--------
QT 67.0✽
QT 254.1✽
QT 67.0
QT 250.3
DQT000N✽
DQT777N✽
DQT023N
DQT754N
DQT000Ι✽
DQT777Ι✽
DQT023Ι
DQT754Ι
NONE
DTMF
S.UM CARR
S.UM QTDQ
S.UM C+DT
S.UM Q+DT
BCL OFF
BCL CARR
BCL QTDQ
BCL DTMF
SHFT NO
SHFT YES
PWR H
PWR L
WIDE
NARROW
SCAN DEL
SCAN ADD
P.CH NO
P.CH YES
P.ID OFF
P.ID BOT
P.ID EOT
P.ID BOTH
SCR OFF
SCR ON
SCR 1
SCR 16

TK-7100
8
■ Flow Chart 5-4. DTMF Setting Mode
Each radio can be setup in its action mode by using the
panel keys.
•Pressing [SCN] when “ SELF ” is displayed, sets the
DTMF setting mode.
•The data displayed using [SCN] is stored in the memory.
•Pressing [ ] to without storing it in the memory.
•Press [ ] to default status.
■ Flow Chart
Self mode (Display “ SELF ”)
[SCN]
Set default ID code
DTMF setting mode
[ ]
[ ]
The setup items for DTMF setting mode are listed below.
No.
Function
Choices Display Remarks
1ID code 000~ Display when an item
9999999999 is selected (about
(Code squelch) 0.5 seconds).
Display of the current
setting (If it is 8 or
more digits, scroll it).
Display when a code
is input (Input it with
DTMF key only).
key : Set to default
data
0000~9999 Display when an item
(Selective call) is selected (about
(*1) 0.5 seconds).
Display of the current
setting (Input the code
with DTMF key only).
key : Set to default
data
•Finish beep will sound when displayed data is stored.
•(*1) : ID code range is from 3 to 4 digits when selective call
is selected.
Self programming mode
[MON]
[MON]
[SCN]
Channel setting mode Channel
selection
Group
selection
RX frequency Change
frequency step
Blank
Change
frequency step
Hold [ ]
[MON]
[MON]
[MON]
[MON]
[MON]
[MON]
[MON]
[MON]
[MON]
[MON]
[MON]
[MON]
[MON]
[MON]
TX frequency
Blank
Off
DQT
*
N
DQT N
DQT
*
I
DQT I
TX signalling
Option signalling
Hold [ ]
Hold
[ ]
Hold
[ ]
Hold
[ ]
Hold
[ ]
QT
[MON] Off
QT
*
QT
*
DQT
*
N
DQT N
DQT
*
I
DQT I
RX signalling
QT
[SCN] or [ ]
SP unmute
Busy channel lockout
Beat shift
RF power
Wide/Narrow
Scan Del/Add
Priority channel
PTT ID
Scrmbler
Scrmbler code
Return to channel setting mode
[ ]
[ ]
[ ]
[ ]
[ ]
[ ]
[ ]
[ ]
[ ]
[ ]
[ ]
[ ]
[ ]
[ ]
[ ]
[SCN] or [ ]
[SCN] or [ ]
[SCN] or [ ]
[SCN] or [ ]
[SCN] or [ ]
[SCN] or [ ]
[SCN] or [ ]
[SCN] or [ ]
[SCN] or [ ]
[SCN] or [ ]
[SCN] or [ ]
[SCN] or [ ]
[SCN] or [ ]
[SCN] or [ ]
Not used when scan
priority is not fixed.
REALIGNMENT
ID
12345678
–––––987
–––––000
ID
––––1234
(*1)
–––––000
(*1)

TK-7100
9
6. Accessory Connection Cable (KCT-39)
The KCT-39 is an accessory connection cable for connect-
ing external equipment. The connector has 15 pins and the
necessary signal lines are selected for use.
1. Unscrew the five M2.6 screws (N87-2614 -46), then re-
move the shielding cover (F10-2491-03).
2. Lift the DC cord (E30 -3448 -05) and remove the cushion
(G13 -2003 -04) from the chassis.
REALIGNMENT
M2.6 screws Shielding cover
DC cord
3. Attach a new cushion (G13-1960 -08) to the DC bush.
Cushion
4. Place the KCT-39 sumi tube along the chassis and insert
the cable tie into the TX-RX PCB slot, as shown in the dia-
gram below.
Insert the cable tie
into the slot here KCT-39 sumi tube
5. Align the KCT -39 cable to the left side of the DC cord,
then place the DC cord back into its slot along the chassis
(over the top of the KCT-39 sumi tube).
In this direction
6. Twist the large grouping of wires of the KCT-39 cable
twice, then connect it to Terminal A of the PCB.
Connect the remaining grouping of wires of the KCT -39
cable to Terminal B.
Terminal A Terminal B

TK-7100
10
7. Align the terminal B KCT -39 cable underneath the termi-
nal A cable align the speaker cable (T07 -1082 -05) below
both KCT-39 cables.
Speaker cable
In this direction
8. Align all cable to the left side so as to avoid the Power
Module Area. Mount the shielding cover and secure it
with the five M2.6 screws.
Power module
9. After everything has been properly mounted, the KCT-39
sumi tube should look similar to that as shown in the dia-
gram below.
Exterior back view of KCT-39
12
13
15 1
3
10. Connect the KCT-39 to the external accessory by insert-
ing the crimp terminal (
1
) into the square plug (
2
), both
of which are supplied with the KCT-39.
1471013
2581114
3691215
No. Color Internal Name
connector
1Red CN2-1 SB
2Pink CN3-1 IGN
3Black CN2-3 GND
4Brown CN3-3 DETO
5Orange CN3-2 DATAI
6Yellow CN2-8 FNC4
7Green CN2-7 FNC3
8Blue CN2-9 FNC5
9Purple CN2-12 FNC8
10 Gray CN2-10 FNC6
11 White CN2-11 FNC7
12 NC NC
13 NC NC
14
Sky blue
CN2-6 FNC2
15
Turquoise
CN2-5 FNC1
■ Accessory Port Function
REALIGNMENT
Fig. 3

TK-7100
11
REALIGNMENT / INSTALLATION
7. Ignition Sense Cable (KCT-18)
The KCT-18 is an optional cable for enabling the ignition
function. The ignition function lets you turn the power to the
transceiver on and off with the car ignition key.
7-2. Connecting the KCT-18 to the Transceiver
1. Install the KCT-39 in the transceiver. (See the KCT-39 sec-
tion)
2. Insert the KCT-18 lead terminal (
1
) into pin 2 of the KCT-
39 (
2
).
7-3. Modifying the Transceiver
Modify the transceiver as follows to turn the power on and
off with the ignition key.
1. Remove the resistor R71 of the TX-RX unit.
■ Setting With the KPG-80D
Select “External Devices” from the “Edit” menu and en-
able the “Ignition Sense”.
Fig. 4
2
1
13
15
1
3
R71
CN2
TX-RX unit
Component side
Fig. 5
1. Optional Board
1-1. Voice Scrambler Board Connection
■ Modification
1. Remove the cabinet and shielding cover from the trans-
ceiver.
2. Delete R202 and R267 on the TX-RX unit.
A
9
8
7
D
C
B
A
A12
1
3
7
8
9
10
11
12
1
12
BA11
CA10
DA9
E
1
2
3
4
5B5
6B7
7A8
8A7
9A3
10B11
11B9
12B4
E18
Voice scrambler
board
12 pins lead wire
with connector (A)
E37-1081-05
CN2
12
6
5
11
10
1
4
5
7
9
11
1
11
11 pins lead wire
with connector (B)
E37-1080-05
CN3
R267
CN3
R202
TX-RX UNIT
Component side
■ Connection
The functions of pins of CN2 and CN3 on the TX-RX unit
are shown in the TERMINAL FUNCTION section (page 50).
Fig. 1
Fig. 2

TK-7100
12
■ Pins Connection
Voice scrambler
12 pins lead wire 11 pins lead wire
functions with connector (A) with connector (B)
AA-12 –
BA-11 –
CA-10 –
DA-9 –
5– B-5
6– B-7
7A-8 –
8A-7 –
9A-3 –
10 – B-11
11 – B-9
12 – B-4
INSTALLATION
■ Setting With the KPG-80D
Select “External Devices” from the “Edit” menu and set
the “Scrambler”.
Note :
The voice scrambler board is connected subsequent to the
de-emphasis circuit.
Cushion (G13-1963-04)
Cushion (G13-1964-04)
Voice scrambler board
Front side
to CN2 and CN3
to CN2
and CN3
CN3
Voice scrambler
board
CN2
TX-RX UNIT
Component side
Fig. 3
2. SmarTrunk
1. Unscrew the five M2.6 screws (N87-2614 -46), then re-
move the shielding cover (F10-2491-03).
M2.6 screws Shielding cover
2. The SmarTrunk Board is to be mounted in the silk-
screened area.
Silk-screen
3. Adhere one side of the 27 x 17.5 x 1mm cushion G (G13-
2005 -04) to the underside of the ST-909.
Cushion G
ST-909
(Top side) Back of ST-909

TK-7100
13
4. Connect the cable (E37 -1117 -05) to the topside of the ST-
909.
Cable Connect point ST-909
5. Mount the ST-909 onto the TX-RX PCB using the adhesive
cushion on the underside of the ST-909, onto the left edge
of the silk-screen area. Connect the cables to the two ter-
minals.
Terminals
ST-909 mounted at edge
of silk-screened area
6. Adhere the 13 x 9 x 8 mm cushion F (G13-2006-04) to the
top side of the ST-865KW4, between the variable resistor
(R18) and the capacitor (C19), then place the supplied in-
sulation sheet over the integrated circuit (IC).
Variable
resistor
IC
Cushion F
Part No. : G13-2006-04
Capacitor
Insulation sheet
7. Adhere the 10 x 10 x 2.5 mm cushion E (G13-2007 -04)
and the supplied 20 x 20 x 1mm cushion C to the under-
side of the ST-865KW4 as shown in the diagram below.
Cushion E
Part No. : G13-2007-04
Cushion C
Note :
•For the SmarTrunk option, cushion C and the insulation
sheet are included in the package.
•For TK-7100 & TK-8100 series, cushion A is not used.
Cushion A is replaced by cushion F.
•Cushion B is replaced by cushion E.
INSTALLATION

TK-7100
14
8. Align the connector on the underside of the ST-865KW4
with the connector on the top side of the ST-909, then
press down on cushion E to secure them.
Cushion EST-865KW4
ST-909
9. Flatten the cable so as to avoid potential damage when
mounting the shielding cover. Mount the shielding cover
and secure it with the five M2.6 screws.
Screw hole
Note :
•ST-909 and ST-865KW4 are available from SmarTrunk
Systems,Inc.
■ Setting With the KPG-80D
Select “External Devices” from the “Edit” menu and set
the “SmarTrunk”.
INSTALLATION / DISASSEMBLY FOR REPAIR
1. When you remove the panel, turn the transceiver up side
down. Detach the panel by lifting the tabs as shown be-
low.
2. To remove the cabinet, first turn the transceiver up side
down. Detach the cabinet by prying the tabs as shown
below.
Tabs
Tabs
Tabs
Fig. 1
Fig. 2
3. When mounting the front panel, match the 4 tabs of the
chassis with the panel, being sure they attach securely.
Tabs
Tabs
Fig. 3

TK-7100
15
Open the bottom of display unit
at No. 1 as indicated.
DISASSEMBLY FOR REPAIR
4-1. Remove the display unit
To remove the display unit from the panel, follow the cor-
rect procedures shown (A regular screw driver is needed
as illustrated).
q
Open the bottom of display unit
at No. 3 as indicated.
Open the bottom of display unit
at No. 2 as indicated.
w
e
Open the top of display
unit at No. 4 as indicated.
r
Lift up the display unit and remove.
t
4-2. Mount the display unit
To mount the display unit on the panel, follow the correct
procedures shown to ensure easy display unit assembly
and good fitting onto the panel.
q

TK-7100
16
Insert phone jack into panel first.
DISASSEMBLY FOR REPAIR
w
Snap in top of display unit (No. 4).
e
Snap in bottom of
display unit (No. 1).
Snap in bottom of
display unit (No. 2).
r
t
Snap in bottom of
display unit (No. 3).
Ensure that display unit holes locator is properly
located on the illumination guide locators as shown.
y
u

TK-7100
17
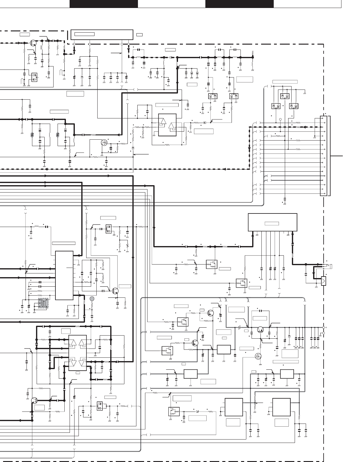
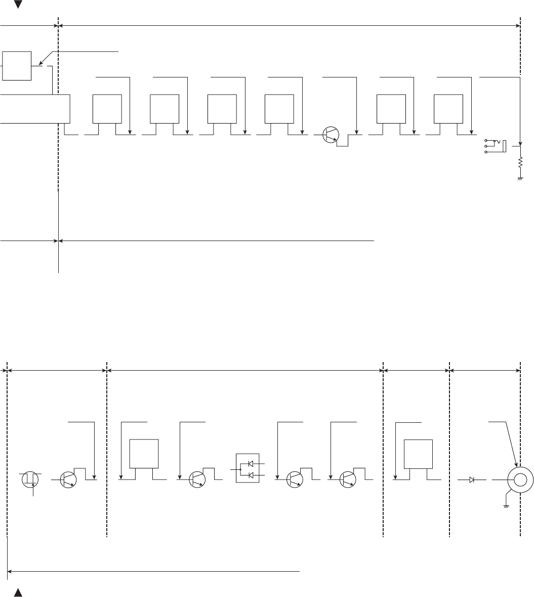
Frequency Configuration
The receiver utilizes double conversion. The first IF is
49.95MHz and the second IF is 450kHz. The first local oscil-
lator signal is supplied from the PLL circuit.
The PLL circuit in the transmitter generates the necessary
frequencies. Figure 1 shows the frequencies.
CIRCUIT DESCRIPTION
Receiver System
The receiver is double conversion superheterodyne. The
frequency configuration is shown in Figure 1.
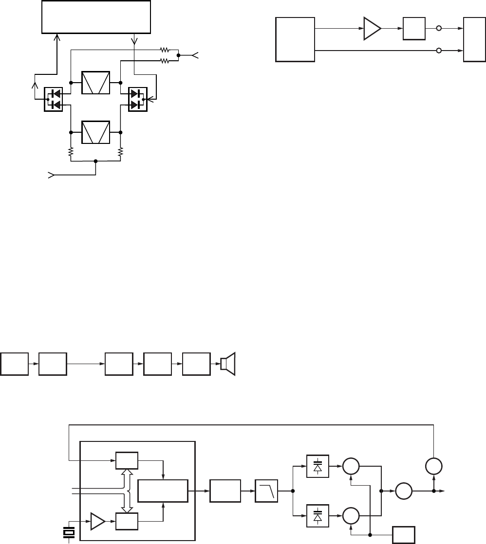
■ Front-end RF Amplifier
An incoming signal from the antenna is applied to an RF
amplifier (Q353) after passing through a transmit/receive
switch circuit (D603, D604 are off) and a band pass filter
(L357, L356 and varactor diodes : D353, D354). After the
signal is amplified (Q353), the signal is filtered through a band
pass filter (L354, L355 and varactor diodes: D351, D352) to
eliminate unwanted signals before it is passed to the first
mixer.
The voltage of these diodes are controlled by tracking the
CPU (IC101) center frequency of the band pass filter. (See
Fig. 2)
■ First Mixer
The signal from the RF amplifier is heterodyned with the
first local oscillator signal from the PLL frequency synthesizer
circuit at the first mixer (Q352) to create a 49.95MHz first
intermediate frequency (1st IF) signal. The first IF signal is
then fed through one pair of monolithic crystal filter (MCF :
XF351) to further remove spurious signals.
ANT
SW
RF
AMP
1st
MIX
AF
PA
TCXO
MIC
AMP
X3
multiply
RF
AMP
POWER
AMP
CF 450kHz
MCF
49.95MHz
IF SYSTEM
PLL/VCO
16.8MHz
50.4MHz
ANT
RX
TX
SP
MIC
1/2
Fig. 1 Frequency configuration
■ IF Amplifier
The first IF signal is amplified by Q351, and the enters
IC301 (FM processing IC). The signal is heterodyned again
with a second local oscillator signal within IC301 to create a
450kHz second IF signal. The second IF signal is then fed
through a 450kHz ceramic filter (Wide : CF301, Narrow :
CF302) to further eliminate unwanted signals before it is am-
plified and FM detected in IC301.
Item Rating
Nominal center frequency 49.95MHz
Pass bandwidth ±5.0kHz or more at 3dB
35dB stop bandwidth ±20.0kHz or less
Ripple 1.0dB or less
Insertion loss 5.0dB or less
Guaranteed attenMuation 80dB or more at fo±1MHz
Spurious : 40dB or more within fo±1MHz
Terminal impedance 350Ω / 5.5pF
Table 1 Crystal filter (L71-0591-05) : XF351
Item Rating
Nominal center frequency 450kHz
6dB bandwidth ±6.0kHz or more
50dB bandwidth ±12.5kHz or less
Ripple 2.0dB or less
Insertion loss 6.0dB or less
Guaranteed attenuation 35.0dB or more within fo±100kHz
Terminal impedance 2.0kΩ
Table 2 Ceramic filter (L72-0993-05) : CF301
Item Rating
Nominal center frequency 450kHz
6dB bandwidth ±4.5kHz or more
50dB bandwidth ±10.0kHz or less
Ripple 2.0dB or less
Insertion loss 6.0dB or less
Guaranteed attenuation 60.0dB or more within fo±100kHz
Terminal impedance 2.0kΩ
Table 3 Ceramic filter (L72-0999-05) : CF302
ANT
L357,356
D353,354
BPF
Q353
RF AMP
Q351
IF AMP
IC161
D/A CONVERTER
Q352
MIX
XF351
MCF
D602
D603
D604
ANT
SW
IC161
D/A
Q302
X3 multiply
IC402
1/2 divider X401
TCXO
IC301
IF system
1st local
OSC (VCO/PLL)
W/NO
(EVOL2)
CF301 (Wide)
CF302 (Narrow)
TV
CPU
L354,355
D351,352
BPF
Fig. 2 Receiver system

TK-7100
18
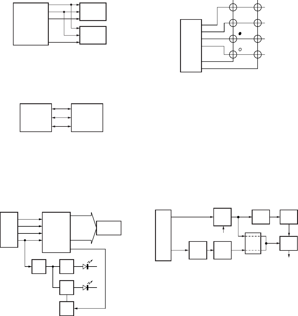
■ Wide/Narrow Switching Circuit
The Wide port (pin 65) and Narrow port (pin 64) of the CPU
is used to switch between ceramic filters. When the Wide
port is high, the ceramic filter SW diodes (D303, D302) cause
CF301 to turn on to receive a Wide signal.
When the Narrow port is high, the ceramic filter SW di-
odes (D303, D302) cause CF302 to turn on to receive a Nar-
row signal.
■ AF Signal System
The detection signal from IF IC (IC301) goes to D/A con-
verter (IC161) to adjust the gain and is output to AF filter
(IC251) for characterizing the signal. The AF signal output
from IC251 and the DTMF signal, BEEP signal are summed
and the resulting signal goes to the D/A converter (IC161).
The AFO output level is adjusted by the D/A converter. The
signal output from the D/A converter is input to the audio
power amplifier (IC252). The AF signal from IC252 switches
between the internal speaker and speaker jack (J1) output.
■ Squelch Circuit
The detection output from the FM IF IC (IC301) passes
through a noise amplifier (Q301) to detect noise. A voltage is
applied to the CPU (IC101). The CPU controls squelch ac-
cording to the voltage (SQIN) level. The signal from the RSSI
pin of IC301 is monitored. The electric field strength of the
receive signal can be known before the SQIN voltage is input
to the CPU, and the scan stop speed is improved.
Narrow
IC101 64pin
IF_IN MIX_O
IC301
IF System
CF302
(Narrow)
CF301
(Wide)
R320
R319
R317
R318
D303 D302
Wide
IC6 65pin
AF
Filter
D/A
CONV.
D/A
CONV.
IC161 IC251 IC161
W/NO
(EVOL2) AF PA
IC252 SP
IF IC
IC301
Q301
NOISE AMP D301IC301 IC101
AFO
RSSI
DET
CPU
IF
SYSTEM
SQIN
RSSI
Fig. 3 Wide/Narrow switching circuit
Fig. 4 AF signal system
Fig. 5 Squelch circuit
PLL Frequency Synthesizer
The PLL circuit generates the first local oscillator signal for
reception and the RF signal for transmission.
■ PLL
The frequency step of the PLL circuit is 5 or 6.25kHz. A
16.8MHz reference oscillator signal is divided at IC401 by a
fixed counter to produce the 5 or 6.25kHz reference fre-
quency. The voltage controlled oscillator (VCO) output signal
is buffer amplified by Q410, then divided in IC401 by a dual-
module programmable counter. The divided signal is com-
pared in phase with the 5 or 6.25kHz reference signal in the
phase comparator in IC401. The output signal from the
phase comparator is filtered through a low-pass filter and
passed to the VCO to control the oscillator frequency. (See
Fig. 6)
■ VCO
The operating frequency is generated by Q406 in transmit
mode and Q405 in receive mode. The oscillator frequency is
controlled by applying the VCO control voltage, obtained
from the phase comparator, to the varactor diodes (D405 and
D406 in transmit mode and D403 and D404 in receive mode).
The TX/RX pin is set low in receive mode causing Q408 and
Q407 to turn Q406 off, and turn Q405 on. The TX/RX pin is
set high in transmit mode. The outputs from Q405 and Q406
are amplified by Q410 and sent to the RF amplifiers.
D405,406
Q406
TX VCO
Q410
BUFF
AMP
D403,404
Q405
RX VCO
Q407,408
T/R SW
Charge
pump
LPF
Phase
comparator
1/M
1/N 5kHz/6.25kHz
5kHz/6.25kHz
REF
OSC
16.8MHz
PLL
DATA
IC401 : PLL IC
Q404
AMP
Fig. 6 PLL circuit
CIRCUIT DESCRIPTION

TK-7100
19
■ Unlock Circuit
During reception, the 8RC signal goes high, the 8TC signal
goes low, and Q34 turns on. Q33 turns on and a voltage is
applied to the collector (8R). During transmission, the 8RC
signal goes low, the 8TC signal goes high and Q36 turns on.
Q35 turns on and a voltage is applied to 8T.
The CPU in the control unit monitors the PLL (IC401) LD
signal directly. When the PLL is unlocked during transmis-
sion, the PLL LD signal goes low. The CPU detects this sig-
nal and makes the 8TC signal low. When the 8TC signal goes
low, no voltage is applied to 8T, and no signal is transmitted.
IC101
CPU
Q34
SW
Q33
SW
IC401
PLL
Q36
SW
Q35
SW
LD
8RC
8C
8R 8T
8TC
PLL lock
: LD “H”
Fig. 7 Unlock circuit
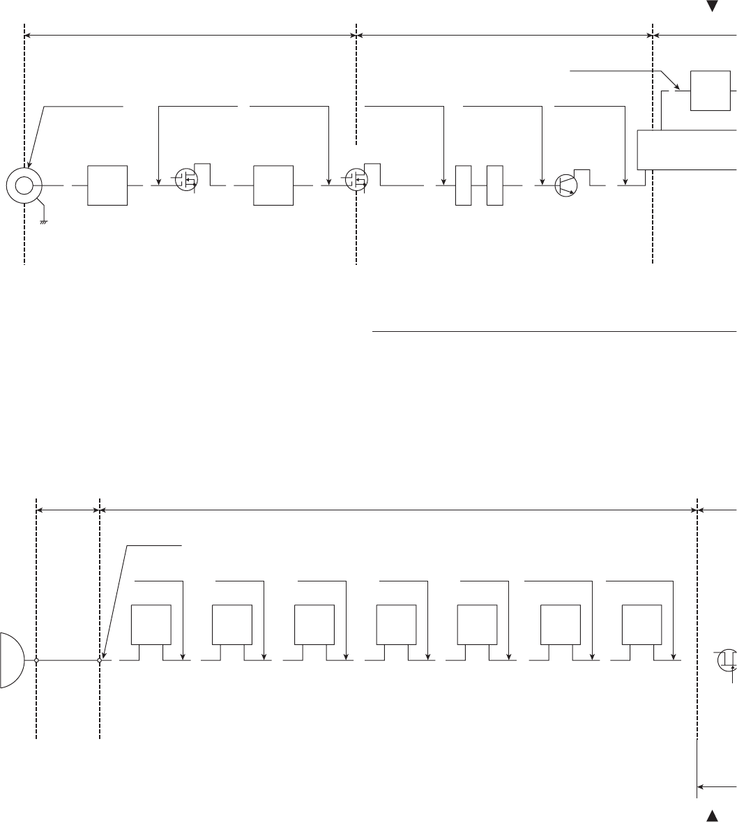
Transmitter System
■ Outline
The transmitter circuit produces and amplifies the desired
frequency directly. It FM-modulates the carrier signal by
means of a varicap diode.
■ Power Amplifier Circuit
The transmit output signal from the VCO passes through
the transmission/reception selection diode (D409) and ampli-
fied by Q501 and Q502. The amplified signal goes to the
power amplifier (IC502) through a low-pass filter. The low-
pass filter removes unwanted high-frequency harmonic com-
ponents, and the resulting signal is goes the antenna termi-
nal.
■ APC Circuit
The automatic transmission power control (APC) circuit
detects the power amplifier (IC502) output with a diode
(D606, D607) and applies a voltage to IC501. IC501 com-
pares the APC control voltage (PC) generated by the D/A con-
verter (IC161) and DC amplifier (IC203) with the detection
output voltage. IC501 generates the voltage to control IC502
and stabilizes transmission output.
The APC circuit is configured to protect over current of
IC502 due to fluctuations of the load at the antenna end and
to stabilize transmission output at voltage and temperature
variations.
RF
AMP
Q501
POWER
MODULE
IC502
RF
AMP
Q502
DC
AMP
IC203
ANT
SW
D602~D604
LPF
ANT
POWER
DET
D606
D607
IC501
APC
CONTROL
D409
PC
IC161
3pin
Vg
+B
Q411
RF AMP
2SC4649
(N,P)
Q501
RF AMP
2SC3357
Q502
RF AMP
2SC3357
IC502
ANT
POWER AMP
RA30H1317M-31
IC402
1/2
DIVIDER
UPB1509GV
IC161 Q406
D/A
CONVERTER
M62363FP
X401
TCXO
16.8MHz
VCO
2SK508NV
(K52)
IC401
PLL
MB15A02
Q410
BUFFER
2SC5108
(Y)
Q404
RF AMP
2SC4649
(N,P)
IC203
BUFFER
NJM2902V
IC101
IC161
MIC KEY
INPUT
CPU
30622MAA
-B86GP
D/A
CONVERTER
M62363FP
IC161
D/A
CONVERTER
M62363FP
IC203
SUM AMP
NJM2902V
IC202IC201MIC
MIC/IDC
NJM2100V
Splatter
FILTER
NJM2904V
Fig. 9 APC circuit
Fig. 8 Transmitter system
CIRCUIT DESCRIPTION

TK-7100
20
Control Circuit
The CPU carries out the following tasks:
1) Controls the WIDE, NARROW, TX/RX outputs.
2) Adjusts the AF signal level of the AF filter (IC251) and
turns the filter select compounder on or off.
3) Controls the display unit.
4) Controls the PLL (IC401).
5) Controls the D/A converter (IC161) and adjusts the vol-
ume, modulation and transmission power.
■ Memory Circuit
The transceiver has a 64k-bit EEPROM (IC66). The
EEPROM contains adjustment data. The CPU (IC101) con-
trols the EEPROM through three serial data lines.
IC161
D/A
converter
IC401
PLL
IC101
CPU
LD
DT
CK
PLLE
EEPCK
IC101
CPU
IC66
EEPROM
EEPDT
EEPWP
■ Display Circuit
The CPU (IC101) controls the display LCD and LEDs.
When power is on, the CPU will use the MBL line to control
the LCD illumination and key backlight LEDs.
The dimmer function is controlled by the switch Q11. The
LCD controller (IC2) controls the functions of the LCD
through the CE, CK, DI lines from the CPU.
■ Key Matrix Circuit
The TK-7100 front panel has function keys. Each of them
is connected to a cross point of a matrix of the KMI1 to KMO2
ports of the microprocessor. The KMO1 to KMO2 ports are
always high, while the KMI1 to KMI4 ports are always low.
The microprocessor monitors the status of the KMI1 to
KMO2 ports. If the state of one of the ports changes, the
microprocessor assumes that the key at the matrix point cor-
responding to that port has been pressed.
■ Encode
The QT and DQT signals are output from QT/DQT of the
CPU (IC101) and summed with the external pin DI line by the
summing amplifier (IC203) and the resulting signal goes to
the D/A converter (IC161). The DTMF signal is output from
DTMF of the CPU and goes to the D/A converter (IC161). The
signal is summed with a MIC signal by the summing amplifier
(IC203), and the resulting signal goes to the D/A converter
(IC161).
The D/A converter (IC161) adjusts the MO level and the
balance between the MO and QT/DQT levels. Part of a QT/
DQT signal is summed with MO and the resulting signal goes
to the VCOMOD pin of the VCO. This signal is applied to a
varicap diode in the VCO for direct FM modulation.
IC101
CPU
KMI1
KMI2
KMI3
KMI4
KMO2
KMO1
MON
SCN
VOL
UP
VOL
DN
CH
UP
CH
DN
X401
TCXO
IC161
D/A VCO
IC203
SUM
AMP
IC203
SUM
AMP
IC161
D/A
IC401
PLL
TCXO
MOD
VCO
MOD
HT
DI
QT/DQT
DTMF
IC101
CPU
Fig. 10 Control circuit
Fig. 11 Memory circuit
Q10
SW
Q6
SW
IC101
CPU
D2~D5
Q9
SW D19~D26,
D28~D31
Q11
SW
IC2
LCD
controller
CE
CK
DI
MBL
COM0~
COM3
SEG0~
SEG30
DIM
LCD
Fig. 12 Display circuit
Fig. 13 Key matrix circuit
Fig. 14 Encode
CIRCUIT DESCRIPTION

TK-7100
21
■ Decode
• QT/DQT/DTMF
The signal (W/NO (EVOL2)) goes to SIGNAL (pin 88) of
CPU (IC101). The QT/DQT signal will pass through the low-
pass filters in the CPU (IC101) and be decoded within the
CPU (IC101). The DTMF signal will be decoded within the
CPU (IC101).
■ D/A Converter
The D/A converter (IC161) is used to adjust MO modula-
tion, AF volume, TV voltage, FC reference voltage, and PC
POWER CONTROL voltage level.
Adjustment values are sent from the CPU as serial data.
The D/A converter has a resolution of 256 and the following
relationship is valid:
D/A output = (Vin – VDAref) / 256 x n + VDAref
Vin: Analog input
VDAref: D/A reference voltage
n: Serial data value from the microprocessor (CPU)
IC101
CPU
SIGNAL W/NO (EVOL2)
88
Q71
SW
Q31
SW
Q32
SW
Q61
SW
IC33
AVR
D61
B
IC34
RST
SBC
IGN
R77R76
R39R40
INT
5M
BATT
IC101
CPU
POWER
SW
POWER
RESET
5M
IC35
AVR
SB
IGN
Fig. 15 Decode
Fig. 16 Power supply circuit
CIRCUIT DESCRIPTION
Power Supply Circuit
When the power switch on the display unit is pressed, the
power port on the display unit which is connected port 17
(POWER), goes low, then port 82 (SBC) goes high, Q32 turns
on, SB SW (Q31) turns on and power (SB) is supplied to the
radio.
When the DC power supplied to the radio, the voltage
regulator IC (IC33) supply into the CPU VDD and reset voltage
detect IC (IC34). IC34 will generate signal (RESET) in to the
reset terminal on the CPU (IC101) to carry out a power ON
reset. Also, CPU (IC101) is checking on port 91 (Battery Volt-
age). If DC power is less than about 9.5V, the radio is unable
to power on.
When the DC power voltage deceases from normal volt-
age, the INT voltage detector IC (IC35) will set to high on CPU
port 18 (INT) if B line will became less than about 9.5V. Then
CPU send to EEPROM (IC66) the backup data and go into
STOP mode.
This circuit has an overvoltage protection circuit. If a DC
voltage of 18V or higher is applied to the base of Q61, this
voltage turns Q61 on and turns Q32 and SB off.

TK-7100
22
SEMICONDUCTOR DATA
■ Terminal Function
Pin No. Name I/O Function
1QT/DQT O QT/DQT output.
2DTMF/MSK O DTMF/MSK/BEEP output
3PLLE O PLL IC chip select.
4,5 NC I
6GND - GND.
7CNVSS - CNVss for flash.
8EVLLD O E-volume LD.
9BSHIFT O Beat shift.
10 RESET - Reset.
11 XOUT - X’tal (14.318MHz).
12 VSS - GND.
13 XIN - X’tal (14.318MHz).
14 VCC - +5V.
15 GND - GND (Input only).
16 NC I
17 POWER I Power key input.
18 INT I µcom stop.
19 NC I
20 TX/RX O TX/RX.
21 UL O PLL unlock detect.
22~25 NC I
26 EEPWP O EEPROM write protect
27 EEPCK O EEPROM clock (N ch open drain).
28 EEPDT I/O EEPROM data (N ch open drain).
29 FNC1 I/O Function P1/TxD for flash.
30 FNC2 I/O Function P2/RxD for flash.
31 CLKFLS I SCLK for flash.
32 BSYFLS O Busy for flash.
33 TXD O To FPU.
34 RXD I From FPU.
35 PTT I PTT key.
36 HOOK I Hook.
37,38 NC I
39 EMPFLS I/O EPM for flash.
40~42 NC I
43 FNC3 I/O Function port 3.
44 CEFLS I/O CE for flash.
45,46 FNC4, FNC5 I/O Function port 4, 5
47,48 FNC7, FNC6 I/O Function port 7, 6.
49 FNC8 I/O Function port 8.
50 AFM O AF mute.
51 SPM O Speaker mute.
Pin No. Name I/O Function
52 AMPSW O AF AMP switch.
53 DT O Common data.
54 CK O Common clock.
55,56 NC I
57~59 DST1~DST3 I Destination 1~3
60 VCC - +5V.
61 NC I
62 VSS - GND.
63 NC I
64 NARROW O
65 WIDE O
66~68 NC I
69 CL O Clock for LCD.
70 CE O Chip enable for LCD.
71 DI O Transfer data to LCD.
72 IGN I Ignition.
73 MICMT1 O Mic 1 mute.
74 MICEM O Mic 2 mute.
75 MICMT2 O Mic 3 mute.
76 8RC O 8R control.
77 8TC O 8T control.
78 CM I/O Mic key check.
79~81 NC I
82 SBC O Battery switch.
83 KMI2 I Key matrix 2.
84 KMI1 I Key matrix 1.
85 KMI3 I Key matrix 3.
86 KMI4 I Key matrix 4.
87 NC I
88 SIGNAL I DTMF/QT/DQT input.
89 TEMP2 I Temperature 2.
90 TEMP1 I Temperature 1.
91 BATT I Battery voltage.
92 RSSI I RSSI input.
93 SQIN I Squelch input.
94 AVSS - GND.
95 NC I
96 VREF - +5V.
97 AVCC - +5V.
98 NC I
99 KMO1 O Key matrix output 1.
100 KMO2 O Key matrix output 2.
Microprocessor : 30622MAA-B86GP (TX-RX Unit IC101)

TK-7100
23
Display Unit (X54-3430-20)
Ref. No. Parts name Description
IC2 IC LCD controller
Q6 Transistor DC switch
Q9 Transistor LCD backlit switch
Q10 Transistor Key backlit switch
Q11 Transistor Dimmer function switch
D2~5 LED Key & LCD backlit
D17 Diode DC switch
D18 Diode DC controller
D19~26 LED Key & LCD backlit
D27 Diode Surge absorption
D28~31 LED Key & LCD backlit
TX-RX Unit (X57-6910-XX)
Ref. No. Parts name Description
IC31 IC Voltage regulator (8C)
IC32 IC Voltage regulator (5C)
IC33 IC Voltage regulator (5M)
IC34 IC Voltage detector reset
IC35 IC Voltage detector int
IC66 IC EEPROM
IC101 IC CPU
IC161 IC Digital potentiometer
IC201 IC MIC amplifier / IDC
IC202 IC MIC amplifier / Splatter filter
IC203 IC Buffer amplifier / SUM amplifier
/ DC amplifier / 1/2 Vcc
IC251 IC Audio filter
IC252 IC Audio amplifier
IC301 IC FM demodulation
IC401 IC PLL synthesizer
IC402 IC Divider (Hetero)
IC501 IC APC controller
IC502 IC Power module
Q1 FET TX AF
Q31 Transistor
DC switch (SB) / Active when power is on
Q32 FET
DC switch (SB) / Active when power is on
Q33,34 Transistor DC switch (8R) / Active while RX
Q35,36 Transistor DC switch (8T) / Active while TX
Q61 Transistor Over voltage detection / Active when
PS voltage is more than 18V
Q71 Transistor Ignition / Ignition sens
Q86,87 Transistor Beat shift / Active while beat shift is on
Q201 Transistor
AF amplifier / MIC mute / Emergency MIC mute
Q202 FET Emergency MIC mute / Active when
MICEM is H
Ref. No. Parts name Description
Q251 Transistor Buffer amplifier / RX audio
Q252,253
FET AF mute / Active while AFM is H
Q254
Digital transistor
AF mute / Active while SPM is H
Q255 Transistor AF mute / Active while AMPSW is H
Q301 Transistor Noise amplifier / SQL amplifier
Q302 Transistor Buffer amplifier / 16.8MHz 3rd over tone
Q351 Transistor IF amplifier
Q352 FET Mixer
Q353 FET RF amplifier / LNA
Q354 Transistor PC/TV SW
Q402,403
Transistor Charge pump
Q404 Transistor RF amplifier / PLL F in
Q405 FET RX VCO
Q406 FET TX VCO
Q407 FET T/R switch
Q408 Transistor T/R switch
Q410 Transistor Buffer amplifier / Output of VCO
Q411 Transistor RF amplifier / Output of VCO
Q440 Transistor Lipple filter
Q501,502
Transistor RF amplifier
D1 Diode Surge absorption / CM
D2 Diode Surge absorption / HOOK
D3 Diode Surge absorption / PTT
D4~11 Diode Surge absorption / FNC1~8
D31 Diode Reverse connection protection
D32 Poly switch Current protection
D61 Diode Over voltage detection
D201 Diode OR gate / MIC mute, AGC
D202 Diode AGC
D251 Diode Limiter
D301 Diode Detection
D302,303
Diode IF switch (Wide/Narrow)
D351~354
Varicap RF BPF tuning
D401 Diode Lipple filter
D402 Diode Voltage dropped
D403,404
Varicap RX VCO
D405,406
Varicap TX VCO
D407 Varicap Modulation
D408 Diode Lipple filter
D409 Diode RF switch (TX/RX)
D501,502
Diode Temperature compensation
D503 Diode Voltage protection
D602~604
Diode ANT switch
D606,607
Diode APC voltage detect
D608,609
Diode Temperature compensation
COMPONENTS DESCRIPTION

TK-7100
24 K : TK-7100 K M : TK-7100 M M2 : TK-7100 M2
PARTS LIST
✽ New Parts. indicates safety critical components.
Parts without Parts No. are not supplied.
Les articles non mentionnes dans le Parts No. ne sont pas fournis.
Teile ohne Parts No. werden nicht geliefert.
L: Scandinavia K:USA P:Canada
Y: PX (Far East, Hawaii) T:England E:Europe
Y:AAFES (Europe) X:Australia M:Other Areas
Ref. No.
Address
Parts No. Description Desti-
nation
New
parts
Ref. No.
Address
Parts No. Description Desti-
nation
New
parts
TK-7100, DISPLAY UNIT (X54-3430-20)
TX-RX UNIT (X57-6910-XX)
11BA01-2178-02 CABINET
23B✽A10-4080-01 CHASSIS
33AA62-1074-03 PANEL ASSY
53AB11-1299-02 ILLUMINATION GUIDE (LCD)
63AB38-0878-05 LCD
72C✽B62-1778-00 INSTRUCTION MANUAL
72C✽B62-1779-00 INSTRUCTION MANUAL M2,K
83B✽B72-2235-04 MODEL NAME PLATE M
83B✽B72-2236-04 MODEL NAME PLATE M2
83B✽B72-2237-04 MODEL NAME PLATE K
10 3B E04-0167-05 RF COAXIAL PECEPTACLE (M)
11 3A ✽E29-1197-15 INTER CONNECTOR (LCD)
12 1C E30-3339-05 DC CORD ACCESSORY
13 2B E30-3448-05 DC CORD (RADIO)
14 3A E37-0962-05 SPEAKER CABLE
15 2A E37-1041-05 FLAT CABLE (TX/RX-DISPLAY)
-E37-1080-05 PROCESSED CABLE (B)
-E37-1081-05 PROCESSED CABLE (A)
-✽E37-1117-05 PROCESSED CABLE
20 2B F10-2414-03 SHIELDING PLATE (POWER MODULE)
21 2B ✽F10-2491-02 SHIELDING COVER (TX/RX)
22 2B ✽F10-2498-03 SHIELDING CASE (POWER MODULE)
23 1C F51-0016-05 FUSE (6✽30) ACCESSORY
25 2B G02-0887-03
EARTH SPRING (ANTENNA TERMINAL)
26 2B G10-0792-14 FIBROUS SHEET (POWER MODULE)
-✽G13-1963-04 CUSHION
-✽G13-1964-04 CUSHION
30 3B ✽G13-2003-04 CUSHION (DC CORD)
-✽G13-2005-04 CUSHION (G)
-✽G13-2006-04 CUSHION (F)
-✽G13-2007-04 CUSHION (E)
34 1B G53-1524-02 PACKING (CABINET)
35 3B G53-1525-03 PACKING (PANEL)
36 2B G53-1542-03 PACKING
38 1C H02-0617-02 INNER PACKING CASE
39 2D H10-6636-13 POLYSTYRENE FOAMED FIXTURE
40 3C H10-6639-03 POLYSTYRENE FOAMED FIXTURE
41 1C H25-0103-04 PROTECTION BAG (125/250/0.07)
42 2D H25-2320-04 PROTECTION BAG
43 3D H52-1699-12 ITEM CARTON CASE M
43 D ✽H52-2032-02 ITEM CARTON CASE M2,K
45 1C J19-1584-05 MIC HOLDER ACCESSORY K
46 1D J29-0662-03 BRACKET ACCESSORY
48 3A K29-9262-01 KEY TOP
A2BN67-3008-46 PAN HEAD SEMS SCREW W
B2B,3B N87-2606-46 BRAZIER HEAD TAPTITE SCREW
C1B,2B N87-2614-46 BRAZIER HEAD TAPTITE SCREW
50 1C N99-0395-05 SCREW SET ACCESSORY
52 3A T07-0739-05 SPEAKER
53 1D T91-0624-05 MICROPHONE ACCESSORY K
D2-5 B30-2205-05 LED (YG)
D19-26 B30-2205-05 LED (YG)
D28-31 B30-2205-05 LED (YG)
C4 CC73GCH1H101J CHIP C 100PF J
C6 CK73GB1H103K CHIP C 0.010UF K
C15,16 CC73GCH1H101J CHIP C 100PF J
C18 CK73FB1A105K CHIP C 1.0UF K
C19 CK73GB1H681K CHIP C 680PF K
C22,23 CK73GB1H102K CHIP C 1000PF K
C24 CK73GB1H103K CHIP C 0.010UF K
C25 CK73GB1H102K CHIP C 1000PF K
C27,28 CK73GB1H102K CHIP C 1000PF K
C30 CK73GB1H103K CHIP C 0.010UF K
C31-33 CK73GB1H102K CHIP C 1000PF K
CN1 E40-6005-05 FLAT CABLE CONNECTOR
J1 E08-0877-05 MODULAR JACK
L1 L92-0138-05 FERRITE CHIP
CP1 R90-0724-05 MULTI-COMP 1K X4
R4-9 RK73GB1J102J CHIP R 1.0K J 1/16W
R10,11 RK73GB1J272J CHIP R 2.7K J 1/16W
R21-23 RK73GB1J103J CHIP R 10K J 1/16W
R24 RK73GB1J474J CHIP R 470K J 1/16W
R25 RK73GB1J473J CHIP R 47K J 1/16W
R26 RK73GB1J392J CHIP R 3.9K J 1/16W
R33 RK73FB2A560J CHIP R 56 J 1/10W
R34 RK73GB1J101J CHIP R 100 J 1/16W
R36 RK73FB2A560J CHIP R 56 J 1/10W
R37 RK73GB1J100J CHIP R 10 J 1/16W
R38,39 RK73FB2A390J CHIP R 39 J 1/10W
R40 RK73FB2A473J CHIP R 47K J 1/10W
D17 MA2S111 DIODE
D18 DA204U DIODE
D27 DA221 DIODE
IC2 LC75834W MOS IC
Q6 KRC102S DIGITAL TRANSISTOR
Q9 2SB1132(Q,R) TRANSISTOR
Q10 KRA225S DIGITAL TRANSISTOR
Q11 RN47A4 TRANSISTOR
C10 CK73GB1H102K CHIP C 1000PF K
C13-23 CK73GB1H471K CHIP C 470PF K
C26-28 CK73GB1H221K CHIP C 220PF K
C29 CK73GB1H471K CHIP C 470PF K
C30 CK73GB1H102K CHIP C 1000PF K
C33 CK73GB1H102K CHIP C 1000PF K
C34 C92-0721-05 ELECTRO 330UF 25WV
C35-38 CK73GB1H102K CHIP C 1000PF K
C39,40 CK73GB1C104K CHIP C 0.10UF K
C41 C92-0795-05 CHIP-TAN 22UF 10WV
TK-7100 DISPLAY UNIT (X54-3430-20)
TX-RX UNIT (X57-6910-XX) -20 : K,M -21 : M2

TK-7100
25
K : TK-7100 K M : TK-7100 M M2 : TK-7100 M2
PARTS LIST
Ref. No.
Address
Parts No. Description Desti-
nation
New
parts
Ref. No.
Address
Parts No. Description Desti-
nation
New
parts
TX-RX UNIT (X57-6910-XX)
C42 CK73GB1H103K CHIP C 0.010UF K
C43-45 C92-0795-05 CHIP-TAN 22UF 10WV
C48 CK73GB1A105K CHIP C 1.0UF K
C49,50 CK73GB1H103K CHIP C 0.010UF K
C51 C92-0560-05 CHIP-TAN 10UF 6.3WV
C52,53 CK73GB1H102K CHIP C 1000PF K
C54,55 CK73GB1C104K CHIP C 0.10UF K
C56 CK73GB1H102K CHIP C 1000PF K
C61 CK73GB1H102K CHIP C 1000PF K
C66 CK73GB1H102K CHIP C 1000PF K
C72 CK73GB1H102K CHIP C 1000PF K
C77,78 CK73GB1H102K CHIP C 1000PF K
C82 CK73GB1H102K CHIP C 1000PF K
C83 CK73GB1C104K CHIP C 0.10UF K
C87 CC73GCH1H180J CHIP C 18PF J
C88,89 CC73GCH1H060B CHIP C 6.0PF B
C90 CC73GCH1H180J CHIP C 18PF J
C97,98 CK73GB1H102K CHIP C 1000PF K
C101 CK73GB1H102K CHIP C 1000PF K
C102 CK73GB1C104K CHIP C 0.10UF K
C103 CK73GB1H102K CHIP C 1000PF K
C104 CK73GB1C104K CHIP C 0.10UF K
C151 CK73GB1H182K CHIP C 1800PF K
C152 CK73GB1H392K CHIP C 3900PF K
C161 CK73GB1H102K CHIP C 1000PF K
C162 C92-0507-05 CHIP-TAN 4.7UF 6.3WV
C163 CK73GB1H102K CHIP C 1000PF K
C164 C92-0560-05 CHIP-TAN 10UF 6.3WV
C201 CK73GB1C104K CHIP C 0.10UF K
C202 CK73GB1H102K CHIP C 1000PF K
C203 CK73GB1C273K CHIP C 0.027UF K
C204 C92-0514-05 CHIP-TAN 2.2UF 10WV
C205 CK73GB1C104K CHIP C 0.10UF K
C206 CK73GB1H102K CHIP C 1000PF K
C207 CK73GB1C223K CHIP C 0.022UF K
C208 CK73GB1H103K CHIP C 0.010UF K
C210 CK73GB1C104K CHIP C 0.10UF K
C211 CK73GB1H821K CHIP C 820PF K
C212 CK73GB1H122K CHIP C 1200PF K
C213 CK73GB1H332K CHIP C 3300PF K
C214 CC73GCH1H151J CHIP C 150PF J
C215 CK73GB1C104K CHIP C 0.10UF K
C217,218 C92-0560-05 CHIP-TAN 10UF 6.3WV
C220 C92-0507-05 CHIP-TAN 4.7UF 6.3WV
C221 CK73GB1C104K CHIP C 0.10UF K
C225 C92-0004-05 CHIP-TAN 1.0UF 16WV
C226 CK73GB1H472K CHIP C 4700PF K
C227 CK73GB1E103K CHIP C 0.010UF K
C228 C92-0560-05 CHIP-TAN 10UF 6.3WV
C229 C92-0507-05 CHIP-TAN 4.7UF 6.3WV
C230 CK73GB1C104K CHIP C 0.10UF K
C231,232 CK73GB1H102K CHIP C 1000PF K
C233 C92-0507-05 CHIP-TAN 4.7UF 6.3WV
C250 CK73GB1C104K CHIP C 0.10UF K
C251 C92-0714-05 CHIP-TAN 4.7UF 6.3WV
C252 CC73GCH1H390J CHIP C 39PF J
C253,254 CK73GB1A105K CHIP C 1.0UF K
C255 CK73GB1H822K CHIP C 8200PF K
C256 CK73GB1E183K CHIP C 0.018UF K
C257 CK73GB1C393K CHIP C 0.039UF K
C258-261 CK73GB1H103J CHIP C 0.010UF J
C262 CK73GB1H102K CHIP C 1000PF K
C263,264 CK73GB1C333K CHIP C 0.033UF K
C265,266 CK73GB1C104K CHIP C 0.10UF K
C267 CK73GB1A474K CHIP C 0.47UF K
C268 CK73GB1C104K CHIP C 0.10UF K
C269 CK73GB1A105K CHIP C 1.0UF K
C270 C92-0507-05 CHIP-TAN 4.7UF 6.3WV
C271 CK73GB1H332K CHIP C 3300PF K
C272 CK73GB1H102K CHIP C 1000PF K
C273 CK73GB1A105K CHIP C 1.0UF K
C274 CK73FB1C224K CHIP C 0.22UF K
C275 CK73GB1A105K CHIP C 1.0UF K
C276,277 CK73GB1H102K CHIP C 1000PF K
C278 CK73GB1C104K CHIP C 0.10UF K
C279 C92-0516-05 CHIP-TAN 4.7UF 16WV
C280 C92-0040-05 CHIP-ELE 47UF 16WV
C281 CK73GB1H102K CHIP C 1000PF K
C282 C92-0722-05 ELECTRO 470UF 16WV
C283 CK73GB1H102K CHIP C 1000PF K
C301 C92-0507-05 CHIP-TAN 4.7UF 6.3WV
C302 CK73GB1H102K CHIP C 1000PF K
C303 CK73GB1H472K CHIP C 4700PF K
C304,305 CC73GCH1H331J CHIP C 330PF J M,K
C304,305 CC73GCH1H391J CHIP C 390PF J M2
C306 CK73GB1H102K CHIP C 1000PF K
C307 CK73GB1E223K CHIP C 0.022UF K
C308 CK73GB1H102K CHIP C 1000PF K
C309 CK73GB1E223K CHIP C 0.022UF K
C310 CK73FB1C334K CHIP C 0.33UF K
C311,312 CK73GB1C104K CHIP C 0.10UF K
C313 C92-0662-05 CHIP-TAN 15UF 6.3WV
C314 CK73GB1H103K CHIP C 0.010UF K
C315-318 CK73GB1C104K CHIP C 0.10UF K
C319 CC73GCH1H101J CHIP C 100PF J
C322 CC73GCH1H560J CHIP C 56PF J
C323 CC73GCH1H271J CHIP C 270PF J
C324 CK73GB1H103K CHIP C 0.010UF K
C326 CK73GB1H103K CHIP C 0.010UF K
C350 CK73GB1H471K CHIP C 470PF K
C351 CC73GCH1H330J CHIP C 33PF J
C353 CK73GB1H103K CHIP C 0.010UF K
C355 CC73GCH1H150J CHIP C 15PF J
C357 CK73GB1H103K CHIP C 0.010UF K
C358 CK73GB1H102K CHIP C 1000PF K
C359 CC73GCH1H080B CHIP C 8.0PF B
C360-362 CK73GB1H102K CHIP C 1000PF K
C363 CK73GB1H103K CHIP C 0.010UF K
C364 CK73GB1H102K CHIP C 1000PF K
C366 CK73GB1C104K CHIP C 0.10UF K
C367 CC73GCH1H101J CHIP C 100PF J M,K
C367 CC73GCH1H151J CHIP C 150PF J M2
C368 CC73GCH1H220J CHIP C 22PF J
C369 CC73GCH1H0R5B CHIP C 0.5PF B M2
C369 CC73GCH1H040B CHIP C 4.0PF B M,K
C370 CK73GB1H102K CHIP C 1000PF K
C371 CC73GCH1H020B CHIP C 2.0PF B
C372 CK73GB1H102K CHIP C 1000PF K
C373 CC73GCH1H040B CHIP C 4.0PF B M,K
C374 CC73GCH1H220J CHIP C 22PF J

TK-7100
26 K : TK-7100 K M : TK-7100 M M2 : TK-7100 M2
PARTS LIST
Ref. No.
Address
Parts No. Description Desti-
nation
New
parts
Ref. No.
Address
Parts No. Description Desti-
nation
New
parts
TX-RX UNIT (X57-6910-XX)
C375-380 CK73GB1H102K CHIP C 1000PF K
C382 CC73GCH1H220J CHIP C 22PF J
C383 CK73GB1H102K CHIP C 1000PF K
C384 CC73GCH1H010B CHIP C 1.0PF B
C386 CC73GCH1H240J CHIP C 24PF J M,K
C386 CC73GCH1H270J CHIP C 27PF J M2
C387 CK73GB1H102K CHIP C 1000PF K
C388 CC73GCH1H040B CHIP C 4.0PF B M,K
C388 CC73GCH1H060B CHIP C 6.0PF B M2
C389 CK73GB1H102K CHIP C 1000PF K
C401-403 CC73GCH1H101J CHIP C 100PF J
C404 C92-0662-05 CHIP-TAN 15UF 6.3WV
C406 CK73GB1H102K CHIP C 1000PF K
C408 CC73GCH1H220J CHIP C 22PF J
C409 CK73GB1C104K CHIP C 0.10UF K
C410 C92-0560-05 CHIP-TAN 10UF 6.3WV
C411 CK73GB1C104K CHIP C 0.10UF K
C412 C92-0560-05 CHIP-TAN 10UF 6.3WV
C413 CK73GB1H103K CHIP C 0.010UF K
C414 CK73GB1C104K CHIP C 0.10UF K
C416-418 CK73GB1H102K CHIP C 1000PF K
C421,422 CK73GB1H471K CHIP C 470PF K
C423 C92-0555-05 CHIP-TAN 0.047UF 35WV
C424 C92-0004-05 CHIP-TAN 1.0UF 16WV
C425 C92-0001-05 CHIP C 0.1UF 35WV
C426 CC73GCH1H120J CHIP C 12PF J M2
C426 CC73GCH1H270J CHIP C 27PF J M,K
C427 CC73GCH1H040B CHIP C 4.0PF B M2
C427 CC73GCH1H080B CHIP C 8.0PF B M,K
C428 CK73GB1H471K CHIP C 470PF K
C429 CC73GCH1H010B CHIP C 1.0PF B M,K
C429 CC73GCH1H020B CHIP C 2.0PF B M2
C430,431 CC73GCH1H050B CHIP C 5.0PF B
C432 CC73GCH1H0R5B CHIP C 0.5PF B
C434 CC73GCH1H330J CHIP C 33PF J M2
C434 CK73GB1H471K CHIP C 470PF K M,K
C435 CC73GCH1H050B CHIP C 5.0PF B M2
C435 CC73GCH1H100C CHIP C 10PF C M,K
C436 CC73GCH1H0R5B CHIP C 0.5PF B
C437 CK73GB1H471K CHIP C 470PF K
C438 CC73GCH1H020B CHIP C 2.0PF B
C439 CC73GCH1H060B CHIP C 6.0PF B M,K
C439,440 CC73GCH1H060B CHIP C 6.0PF B M2
C440 CC73GCH1H070B CHIP C 7.0PF B M,K
C441 CC73GCH1H0R5B CHIP C 0.5PF B
C442 C92-0560-05 CHIP-TAN 10UF 6.3WV
C444 CK73GB1H471K CHIP C 470PF K
C448,449 CK73GB1H471K CHIP C 470PF K
C450 C92-0568-05 CHIP-TAN 22UF 10WV
C451,452 CK73GB1H471K CHIP C 470PF K
C453 CK73GB1H221K CHIP C 220PF K
C454 CC73GCH1H060B CHIP C 6.0PF B
C455 CC73GCH1H030B CHIP C 3.0PF B
C456 CC73GCH1H020B CHIP C 2.0PF B
C457 CK73GB1H102K CHIP C 1000PF K
C458 CK73GB1H221K CHIP C 220PF K
C459 CK73GB1H102K CHIP C 1000PF K
C460 CC73GCH1H180J CHIP C 18PF J
C461 CK73GB1H102K CHIP C 1000PF K
C462 CC73GCH1H100C CHIP C 10PF C
C463,464 CK73GB1H102K CHIP C 1000PF K
C465 CC73GCH1H220J CHIP C 22PF J
C466 CC73GCH1H101J CHIP C 100PF J
C467 CK73GB1H102K CHIP C 1000PF K
C468 CK73GB1H221K CHIP C 220PF K
C471 CC73GCH1H100C CHIP C 10PF C M,K
C471 CC73GCH1H120J CHIP C 12PF J M2
C501,502 CK73GB1H102K CHIP C 1000PF K
C503 CC73GCH1H101J CHIP C 100PF J
C504-507 CK73GB1H102K CHIP C 1000PF K
C509 CC73GCH1H150J CHIP C 15PF J
C510 CC73GCH1H080B CHIP C 8.0PF B
C511-514 CK73GB1H102K CHIP C 1000PF K
C515 CC73GCH1H270J CHIP C 27PF J
C516 C93-0557-05 CHIP C 7.0PF D M,K
C517 C93-0559-05 CHIP C 9.0PF D M,K
C517 C93-0563-05 CHIP C 18PF J M2
C518 C93-0558-05 CHIP C 8.0PF D M,K
C518 C93-0560-05 CHIP C 10PF D M2
C522 CK73FB1H102K CHIP C 1000PF K
C524 C92-0004-05 CHIP-TAN 1.0UF 16WV
C525 CK73GB1H102K CHIP C 1000PF K
C545 CK73GB1H102K CHIP C 1000PF K
C546 CK73GB1H221K CHIP C 220PF K
C556 CK73GB1H102K CHIP C 1000PF K
C557,558 CK73GB1H103K CHIP C 0.010UF K
C559 CK73GB1C104K CHIP C 0.10UF K
C560 CK73GB1H102K CHIP C 1000PF K
C574 CK73GB1C104K CHIP C 0.10UF K
C576 C92-0719-05 ELECTRO 47UF 25WV
C601 CC73GCH1H120J CHIP C 12PF J M,K
C601 CC73GCH1H180J CHIP C 18PF J M2
C603 C93-0603-05 CHIP C 1000PF K
C604 C93-0554-05 CHIP C 4.0PF C
C605 C93-0564-05 CHIP C 22PF J M,K
C605 C93-0565-05 CHIP C 27PF J M2
C606 CC73GCH1H0R5B CHIP C 0.5PF B
C607 CC73GCH1H010B CHIP C 1.0PF B M2
C607 CC73GCH1H020B CHIP C 2.0PF B M,K
C608 C93-0565-05 CHIP C 27PF J
C610 CC73GCH1H0R5B CHIP C 0.5PF B
C611 CC73GCH1H020B CHIP C 2.0PF B
C612 C93-0557-05 CHIP C 7.0PF D
C615 C93-0562-05 CHIP C 15PF J
C616,617 CK73GB1H102K CHIP C 1000PF K
TC351 C05-0399-05 CERAMIC TRIMMER CAP (6PF)
TC352 C05-0245-05 CERAMIC TRIMMER CAP (10PF)
TC401,402 C05-0245-05 CERAMIC TRIMMER CAP (10PF)
J1 E11-0425-05 3.5D PHONE JACK (3P)
CN1 E40-6268-05 FLAT CABLE CONNECTOR
CN2 E40-5702-05 PIN ASSY
CN3 E40-6292-05 PIN ASSY
CN5 E40-3246-05 PIN ASSY
CN301-304 E23-1081-05 TERMINAL
CN501-503 E23-1081-05 TERMINAL
CF301 L72-0993-05 CERAMIC FILTER
CF302 L72-0999-05 CERAMIC FILTER
L101 L92-0443-05 FERRITE CHIP
L201 L92-0443-05 FERRITE CHIP

TK-7100
27
K : TK-7100 K M : TK-7100 M M2 : TK-7100 M2
PARTS LIST
Ref. No.
Address
Parts No. Description Desti-
nation
New
parts
Ref. No.
Address
Parts No. Description Desti-
nation
New
parts
TX-RX UNIT (X57-6910-XX)
L301 L34-4554-05 COIL
L302 L41-3385-08 SMALL FIXED INDUCTOR
L303,304 L40-3381-86 SMALL FIXED INDUCTOR (0.33UH)
L351 L41-8285-08 SMALL FIXED INDUCTOR
L352 L41-5685-08 SMALL FIXED INDUCTOR
L354-356 L34-4612-05 AIR-CORE COIL M,K
L354-356 L34-4613-05 AIR-CORE COIL M2
L357 L34-4611-05 AIR-CORE COIL
L401 L92-0443-05 FERRITE CHIP
L403 L41-1005-08 SMALL FIXED INDUCTOR
L404 L92-0442-05 FERRITE CHIP
L405 L92-0443-05 FERRITE CHIP
L406,407 L40-2702-86 SMALL FIXED INDUCTOR (27UH) M,K
L406,407 L40-2785-92 SMALL FIXED INDUCTOR (270NH) M2
L408 L40-2778-67 SMALL FIXED INDUCTOR (27NH) M,K
L408 L40-3978-67 SMALL FIXED INDUCTOR (39NH) M2
L409-412 L40-2702-86 SMALL FIXED INDUCTOR (27UH) M,K
L409-412 L40-2785-92 SMALL FIXED INDUCTOR (270NH) M2
L413 L40-3978-67 SMALL FIXED INDUCTOR (39NH) M,K
L413 L40-6878-67 SMALL FIXED INDUCTOR (68NH) M2
L414 L40-2785-92 SMALL FIXED INDUCTOR (270NH) M2
L414,415 L40-4791-86 SMALL FIXED INDUCTOR (4.7UH) M,K
L415 L40-1085-92 SMALL FIXED INDUCTOR (100NH) M2
L416,417 L92-0443-05 FERRITE CHIP
L418 L40-6875-92 SMALL FIXED INDUCTOR (68NH) M2
L418 L41-3375-06 SMALL FIXED INDUCTOR M,K
L419 L41-1085-06 SMALL FIXED INDUCTOR
L420 L41-1585-06 SMALL FIXED INDUCTOR
L421 L41-1085-06 SMALL FIXED INDUCTOR
L422 L41-5675-06 SMALL FIXED INDUCTOR
L501,502 L41-6875-08 SMALL FIXED INDUCTOR
L503 L34-4669-05 AIR-CORE COIL
L509 L34-4667-05 AIR-CORE COIL
L601 L34-4668-05 AIR-CORE COIL
L603,604 L34-4670-05 AIR-CORE COIL
L605 L34-4667-05 AIR-CORE COIL
X86 L77-1934-05
CRYSTAL RESONATOR (14.31818MHZ)
X401 L77-1868-15 TCXO (16.8MHZ)
XF351 L71-0591-05 MCF (49.95MHZ/UM-4)
R1 RK73GB1J101J CHIP R 100 J 1/16W
R2 R92-1252-05 CHIP R 0 OHM J 1/16W
R3 RK73GB1J102J CHIP R 1.0K J 1/16W
R4 RK73GB1J332J CHIP R 3.3K J 1/16W
R5 RK73GB1J223J CHIP R 22K J 1/16W
R31 RK73GB1J472J CHIP R 4.7K J 1/16W
R32 R92-1201-05 CHIP R 220 J 1/2W
R33 RK73GB1J473J CHIP R 47K J 1/16W
R34 RK73GB1J472J CHIP R 4.7K J 1/16W
R35 RK73GB1J473J CHIP R 47K J 1/16W
R36 RK73GB1J152J CHIP R 1.5K J 1/16W
R37 R92-1252-05 CHIP R 0 OHM J 1/16W
R38 RK73GB1J334J CHIP R 330K J 1/16W
R39 RK73GB1J474J CHIP R 470K J 1/16W
R40 RK73GB1J394J CHIP R 390K J 1/16W
R41 RK73GB1J334J CHIP R 330K J 1/16W
R61 RK73GB1J471J CHIP R 470 J 1/16W
R62 RK73GB1J102J CHIP R 1.0K J 1/16W
R66,67 RK73GB1J473J CHIP R 47K J 1/16W
R68,69 RK73GB1J102J CHIP R 1.0K J 1/16W
R70 RK73GB1J473J CHIP R 47K J 1/16W
R71 RK73GB1J472J CHIP R 4.7K J 1/16W
R72 RK73GB1J105J CHIP R 1.0M J 1/16W
R73 RK73GB1J104J CHIP R 100K J 1/16W
R74 RK73GB1J473J CHIP R 47K J 1/16W
R75 RK73GB1J102J CHIP R 1.0K J 1/16W
R76 RK73GH1J183D CHIP R 18K D 1/16W
R77 ✽RK73GH1J134D CHIP R 130K D 1/16W
R78 RK73GB1J102J CHIP R 1.0K J 1/16W
R81 RK73GB1J473J CHIP R 47K J 1/16W
R82 R92-1252-05 CHIP R 0 OHM J 1/16W
R86 R92-1252-05 CHIP R 0 OHM J 1/16W
R87 RK73GB1J102J CHIP R 1.0K J 1/16W
R91,92 RK73GB1J102J CHIP R 1.0K J 1/16W
R93 RK73GB1J822J CHIP R 8.2K J 1/16W
R94 RK73GB1J123J CHIP R 12K J 1/16W
R101,102 RK73GB1J473J CHIP R 47K J 1/16W
R103-106 RK73GB1J102J CHIP R 1.0K J 1/16W
R107,108 RK73GB1J473J CHIP R 47K J 1/16W
R109 RK73GB1J152J CHIP R 1.5K J 1/16W
R110 RK73GB1J473J CHIP R 47K J 1/16W
R111 RK73GB1J102J CHIP R 1.0K J 1/16W
R112,113 RK73GB1J473J CHIP R 47K J 1/16W
R114-119 RK73GB1J102J CHIP R 1.0K J 1/16W
R120 R92-1252-05 CHIP R 0 OHM J 1/16W
R122,123 R92-1252-05 CHIP R 0 OHM J 1/16W
R124 RK73GB1J473J CHIP R 47K J 1/16W
R125-128 RK73GB1J102J CHIP R 1.0K J 1/16W
R129 R92-1252-05 CHIP R 0 OHM J 1/16W
R130,131 RK73GB1J102J CHIP R 1.0K J 1/16W
R151 RK73GB1J103J CHIP R 10K J 1/16W
R152 RK73GB1J472J CHIP R 4.7K J 1/16W
R161 RK73GB1J122J CHIP R 1.2K J 1/16W
R162 RK73GB1J152J CHIP R 1.5K J 1/16W
R163 RK73GB1J473J CHIP R 47K J 1/16W
R164-166 RK73GB1J102J CHIP R 1.0K J 1/16W
R201 RK73GB1J681J CHIP R 680 J 1/16W
R202 R92-0670-05 CHIP R 0 OHM
R203 RK73GB1J104J CHIP R 100K J 1/16W
R204 RK73GB1J183J CHIP R 18K J 1/16W
R205 RK73GB1J821J CHIP R 820 J 1/16W
R206 RK73GB1J101J CHIP R 100 J 1/16W
R207 RK73GB1J754J CHIP R 750K J 1/16W
R208 RK73GB1J152J CHIP R 1.5K J 1/16W
R209 RK73GB1J244J CHIP R 240K J 1/16W
R210 RK73GB1J183J CHIP R 18K J 1/16W
R211,212 RK73GB1J823J CHIP R 82K J 1/16W
R213 RK73GB1J334J CHIP R 330K J 1/16W
R214,215 RK73GB1J683J CHIP R 68K J 1/16W
R216 RK73GB1J274J CHIP R 270K J 1/16W
R217 RK73GB1J224J CHIP R 220K J 1/16W
R218 RK73GB1J823J CHIP R 82K J 1/16W
R219 RK73GB1J184J CHIP R 180K J 1/16W
R220,221 RK73GH1J153D CHIP R 15K D 1/16W
R222 RK73GB1J102J CHIP R 1.0K J 1/16W
R223 RK73GB1J472J CHIP R 4.7K J 1/16W
R224 RK73GB1J102J CHIP R 1.0K J 1/16W
R225 RK73GB1J154J CHIP R 150K J 1/16W
R226 RK73GB1J104J CHIP R 100K J 1/16W
R227 RK73GB1J223J CHIP R 22K J 1/16W

TK-7100
28 K : TK-7100 K M : TK-7100 M M2 : TK-7100 M2
PARTS LIST
Ref. No.
Address
Parts No. Description Desti-
nation
New
parts
Ref. No.
Address
Parts No. Description Desti-
nation
New
parts
TX-RX UNIT (X57-6910-XX)
R228 RK73GB1J103J CHIP R 10K J 1/16W
R229 RK73GB1J684J CHIP R 680K J 1/16W
R230 RK73GB1J124J CHIP R 120K J 1/16W
R231 RK73GB1J683J CHIP R 68K J 1/16W
R232 RK73GB1J912J CHIP R 9.1K J 1/16W
R233 RK73GB1J682J CHIP R 6.8K J 1/16W
R249-251 RK73GB1J473J CHIP R 47K J 1/16W
R252 RK73GB1J474J CHIP R 470K J 1/16W
R253 R92-1252-05 CHIP R 0 OHM J 1/16W
R254 RK73GB1J681J CHIP R 680 J 1/16W
R255,256 RK73GB1J562J CHIP R 5.6K J 1/16W
R257 RK73GB1J105J CHIP R 1.0M J 1/16W
R258 RK73GB1J272J CHIP R 2.7K J 1/16W
R259 RK73GB1J123J CHIP R 12K J 1/16W
R260 RK73GB1J224J CHIP R 220K J 1/16W
R261 RK73GB1J124J CHIP R 120K J 1/16W
R262 RK73GB1J183J CHIP R 18K J 1/16W
R263 RK73GH1J913D CHIP R 91K D 1/16W
R264 RK73GH1J124D CHIP R 120K D 1/16W
R265 RK73GH1J562D CHIP R 5.6K D 1/16W
R266 RK73GB1J562J CHIP R 5.6K J 1/16W
R267 R92-0670-05 CHIP R 0 OHM
R268 RK73GB1J102J CHIP R 1.0K J 1/16W
R269 RK73GB1J823J CHIP R 82K J 1/16W
R270 RK73GB1J272J CHIP R 2.7K J 1/16W
R271 RK73GB1J561J CHIP R 560 J 1/16W
R272 RK73GB1J152J CHIP R 1.5K J 1/16W
R273 RK73GB1J472J CHIP R 4.7K J 1/16W
R274,275 RK73GB1J153J CHIP R 15K J 1/16W
R276 RK73GB1J473J CHIP R 47K J 1/16W
R277 RK73GB1J683J CHIP R 68K J 1/16W
R278 RK73GB1J123J CHIP R 12K J 1/16W
R279 RK73GB1J472J CHIP R 4.7K J 1/16W
R280 RK73GB1J391J CHIP R 390 J 1/16W
R281 R92-0670-05 CHIP R 0 OHM
R301,302 RK73GB1J472J CHIP R 4.7K J 1/16W
R303 RK73GB1J223J CHIP R 22K J 1/16W
R304 RK73GB1J472J CHIP R 4.7K J 1/16W
R305 RK73GB1J182J CHIP R 1.8K J 1/16W
R306 RK73GB1J274J CHIP R 270K J 1/16W
R308 RK73GB1J334J CHIP R 330K J 1/16W
R309 RK73GB1J332J CHIP R 3.3K J 1/16W
R310 RK73GB1J102J CHIP R 1.0K J 1/16W
R311 RK73GB1J333J CHIP R 33K J 1/16W
R312 RK73GB1J473J CHIP R 47K J 1/16W
R313 RK73GB1J104J CHIP R 100K J 1/16W
R314 RK73GB1J222J CHIP R 2.2K J 1/16W
R315 RK73GB1J183J CHIP R 18K J 1/16W
R316 RK73GB1J223J CHIP R 22K J 1/16W
R317-320 RK73GB1J103J CHIP R 10K J 1/16W
R321 RK73GB1J223J CHIP R 22K J 1/16W
R322 RK73GB1J101J CHIP R 100 J 1/16W
R323 RK73GB1J224J CHIP R 220K J 1/16W
R324 R92-1252-05 CHIP R 0 OHM J 1/16W
R325 RK73GB1J333J CHIP R 33K J 1/16W
R349 RK73GB1J473J CHIP R 47K J 1/16W
R350 RK73GB1J273J CHIP R 27K J 1/16W
R351 RK73GB1J471J CHIP R 470 J 1/16W
R352 RK73GB1J101J CHIP R 100 J 1/16W
R353 RK73GB1J104J CHIP R 100K J 1/16W
R354 RK73GB1J331J CHIP R 330 J 1/16W
R355 RK73GB1J471J CHIP R 470 J 1/16W M,K
R355,356 RK73GB1J102J CHIP R 1.0K J 1/16W M2
R356 RK73GB1J102J CHIP R 1.0K J 1/16W M,K
R358 RK73GB1J470J CHIP R 47 J 1/16W
R359 RK73GB1J224J CHIP R 220K J 1/16W
R360 RK73GB1J474J CHIP R 470K J 1/16W
R361 RK73GB1J470J CHIP R 47 J 1/16W M,K
R361 RK73GB1J560J CHIP R 56 J 1/16W M2
R362 RK73GB1J474J CHIP R 470K J 1/16W
R363 RK73GB1J154J CHIP R 150K J 1/16W
R364 R92-1252-05 CHIP R 0 OHM J 1/16W
R365 RK73GB1J104J CHIP R 100K J 1/16W
R366 RK73GB1J471J CHIP R 470 J 1/16W
R367 RK73GB1J470J CHIP R 47 J 1/16W
R368 RK73GB1J104J CHIP R 100K J 1/16W
R369 R92-1252-05 CHIP R 0 OHM J 1/16W
R370 RK73GB1J151J CHIP R 150 J 1/16W
R371 RK73GB1J474J CHIP R 470K J 1/16W
R372 RK73GB1J124J CHIP R 120K J 1/16W M2
R372 RK73GB1J224J CHIP R 220K J 1/16W M,K
R373 RK73GB1J684J CHIP R 680K J 1/16W
R374 RK73GB1J124J CHIP R 120K J 1/16W M2
R374 RK73GB1J184J CHIP R 180K J 1/16W M,K
R375,376 RK73GB1J104J CHIP R 100K J 1/16W
R378 RK73GB1J100J CHIP R 10 J 1/16W M2
R378 R92-1252-05 CHIP R 0 OHM J 1/16W M,K
R379 RK73GB1J104J CHIP R 100K J 1/16W
R401-403 RK73GB1J102J CHIP R 1.0K J 1/16W
R404 RK73GB1J103J CHIP R 10K J 1/16W
R405 R92-1252-05 CHIP R 0 OHM J 1/16W
R407 RK73GB1J152J CHIP R 1.5K J 1/16W
R408 RK73GB1J100J CHIP R 10 J 1/16W
R409 RK73GB1J104J CHIP R 100K J 1/16W
R410 RK73GB1J103J CHIP R 10K J 1/16W M2
R410 RK73GB1J822J CHIP R 8.2K J 1/16W M,K
R411 RK73GB1J562J CHIP R 5.6K J 1/16W
R412,413 RK73GB1J103J CHIP R 10K J 1/16W
R414 RK73GB1J471J CHIP R 470 J 1/16W
R415 R92-1252-05 CHIP R 0 OHM J 1/16W
R416 RK73GB1J471J CHIP R 470 J 1/16W
R417 RK73GB1J224J CHIP R 220K J 1/16W
R418,419 RK73GB1J102J CHIP R 1.0K J 1/16W
R420 RK73GB1J272J CHIP R 2.7K J 1/16W
R421 RK73GB1J152J CHIP R 1.5K J 1/16W
R422 RK73GB1J103J CHIP R 10K J 1/16W
R423 RK73GB1J331J CHIP R 330 J 1/16W M2
R423,424 RK73GB1J221J CHIP R 220 J 1/16W M,K
R424 RK73GB1J221J CHIP R 220 J 1/16W M2
R425,426 RK73GB1J473J CHIP R 47K J 1/16W
R427 RK73GB1J104J CHIP R 100K J 1/16W
R428 RK73GB1J473J CHIP R 47K J 1/16W
R429,430 RK73GB1J101J CHIP R 100 J 1/16W
R431 RK73GB1J104J CHIP R 100K J 1/16W
R432 RK73GB1J102J CHIP R 1.0K J 1/16W
R433 RK73GB1J472J CHIP R 4.7K J 1/16W
R434 R92-1252-05 CHIP R 0 OHM J 1/16W
R435 RK73GB1J101J CHIP R 100 J 1/16W
R436 RK73GB1J124J CHIP R 120K J 1/16W
R437 RK73GB1J102J CHIP R 1.0K J 1/16W

TK-7100
29
K : TK-7100 K M : TK-7100 M M2 : TK-7100 M2
PARTS LIST
Ref. No.
Address
Parts No. Description Desti-
nation
New
parts
Ref. No.
Address
Parts No. Description Desti-
nation
New
parts
TX-RX UNIT (X57-6910-XX)
R438 RK73GB1J223J CHIP R 22K J 1/16W
R439 RK73GB1J473J CHIP R 47K J 1/16W
R440-442 RK73GB1J101J CHIP R 100 J 1/16W
R443 RK73GB1J222J CHIP R 2.2K J 1/16W
R444 RK73GB1J102J CHIP R 1.0K J 1/16W
R501 RK73GB1J102J CHIP R 1.0K J 1/16W
R502 RK73GB1J271J CHIP R 270 J 1/16W
R503 RK73GB1J180J CHIP R 18 J 1/16W
R504 RK73GB1J271J CHIP R 270 J 1/16W
R505 RK73GB1J222J CHIP R 2.2K J 1/16W
R506 RK73GB1J103J CHIP R 10K J 1/16W
R507 RK73GB1J100J CHIP R 10 J 1/16W
R508 RK73GB1J222J CHIP R 2.2K J 1/16W
R509 RK73GB1J330J CHIP R 33 J 1/16W
R510 RK73GB1J152J CHIP R 1.5K J 1/16W
R511 RK73FB2A470J CHIP R 47 J 1/10W
R512 RK73FB2A100J CHIP R 10 J 1/10W
R513 RK73FB2A222J CHIP R 2.2K J 1/10W
R514 R92-0686-05 CHIP R 33 J 1/2W
R515 RK73FB2A221J CHIP R 220 J 1/10W
R516 RK73FB2A220J CHIP R 22 J 1/10W
R517 RK73FB2A221J CHIP R 220 J 1/10W
R518 RK73EB2B470J CHIP R 47 J 1/8W
R519 RK73GB1J822J CHIP R 8.2K J 1/16W
R520 RK73GB1J102J CHIP R 1.0K J 1/16W
R521 RK73GB1J101J CHIP R 100 J 1/16W
R522 R92-1252-05 CHIP R 0 OHM J 1/16W
R526 R92-1261-05 CHIP R 150 J 1/2W
R527 RK73GB1J334J CHIP R 330K J 1/16W
R528,529 RK73GB1J103J CHIP R 10K J 1/16W
R530 RK73GB1J392J CHIP R 3.9K J 1/16W
R531 RK73GB1J473J CHIP R 47K J 1/16W
R532,533 R92-1252-05 CHIP R 0 OHM J 1/16W
R601,602 RK73GB1J223J CHIP R 22K J 1/16W
R603 RK73GB1J473J CHIP R 47K J 1/16W
R605 RK73GB1J473J CHIP R 47K J 1/16W
R606 RK73GB1J102J CHIP R 1.0K J 1/16W
R800 R92-1061-05 JUMPER REST 0 OHM
D1-11 DA221 DIODE
D31 ZSH5MA27 SURGE ABSORBER
D32 1812L110PR VARISTOR
D61 02DZ18(X,Y) ZENER DIODE
D201 DAN222 DIODE
D202 1SS372 DIODE
D251 MA742 DIODE
D301 MA742 DIODE
D302,303 DAN222 DIODE
D351-354 HVC350B VARIABLE CAPACITANCE DIODE
D401 MA2S111 DIODE
D402 HZU5ALL DIODE
D403-406 MA2S304 VARIABLE CAPACITANCE DIODE
D407 MA360 VARIABLE CAPACITANCE DIODE
D408 MA2S111 DIODE
D409 DAN235E DIODE
D501 1SS355 DIODE
D502 DA221 DIODE
D503 02DZ5.1(Y) ZENER DIODE
D602 MA4PH633 DIODE
D603 XB15A709 DIODE M,K
D604 XB15A709 DIODE M2
D606,607 MA742 DIODE
D608,609 1SS355 DIODE
IC31 KIA7808AF ANALOG IC
IC32,33 NJM78L05UA BI-POLAR IC
IC34,35 PST9140NR MOS IC
IC66 AT24C64A10SI18 ROM IC
IC101 ✽30622MAA-B86GP MPU
IC161 M62363FP MOS IC
IC201 NJM2100V MOS IC
IC202 NJM2904V MOS IC
IC203 NJM2902V MOS IC
IC251 NJM2902V MOS IC
IC252 2B LA4600 BI-POLAR IC
IC301 TK14489V BI-POLAR IC
IC401 MB15A02 MOS IC
IC402 UPB1509GV BI-POLAR IC
IC501 TA75W01FU MOS IC
IC502 2B RA30H1317M-31 MOS IC
Q1 2SK1824 FET
Q31 2B KTA1046(Y) TRANSISTOR
Q32 2SK1824 FET
Q33 2SA1745(6,7) TRANSISTOR
Q34 KRC102S DIGITAL TRANSISTOR
Q35 KTA1664(Y) TRANSISTOR
Q36 KRC102S DIGITAL TRANSISTOR
Q61 KRC404RTK DIGITAL TRANSISTOR
Q71 KRC414RTK DIGITAL TRANSISTOR
Q86,87 2SK1824 FET
Q201 2SC4919 TRANSISTOR
Q202 2SJ243 FET
Q251 2SC4617(S) TRANSISTOR
Q252,253 2SK1824 FET
Q254 DTC363EU DIGITAL TRANSISTOR
Q255 KRC102S DIGITAL TRANSISTOR
Q301 2SC2412K TRANSISTOR
Q302 2SC4617(S) TRANSISTOR
Q351 2SC5108(Y) TRANSISTOR
Q352,353 3SK255 FET
Q354 2SK1824 FET
Q402 2SA1832(GR) TRANSISTOR
Q403 2SC4738(GR) TRANSISTOR
Q404 2SC4649(N,P) TRANSISTOR
Q405,406 2SK508NV(K52) FET
Q407 2SJ243 FET
Q408 KRX102U TRANSISTOR
Q410 2SC5108(Y) TRANSISTOR
Q411 2SC4649(N,P) TRANSISTOR
Q440 2SC4617(S) TRANSISTOR
Q501,502 2SC3357 TRANSISTOR
TH97,98 B57331V2104J THERMISTOR
TH301 B57331V2104J THERMISTOR
TH351 B57331V2104J THERMISTOR M2

TK-7100
30
EXPLODED VIEW
AB
1
2
3
C
C
C
C
C
A
A
A
A
BB
B
B
B
B
B
TX-RX unit
B
B
Part name
label face down
Display unit
AM3 x 8 : N67-3008-46
BM2.6 x 6 (Br-Tap) : N87-2606-46
CM2.6 x 14 (Br-Tap) : N87-2614-46
1
34
21
22
26
IC502
20
13
36
25
10
2
30
8
15
48
14
52
35
3
6
11
5
Q31
IC252
701
S/No. label
Parts with the exploded numbers larger than 700 are not supplied.

TK-7100
31
PACKING
CD
1
2
3
12 DC cord
(E30-3339-05)
50 Screw set
(N99-0395-05) 46 Bracket
(J29-0662-03)
45 MIC holder
(J19-1584-05) : K
23 Fuse (6*30)
(F51-0016-05) x 2
38 Inner packing case
(H02-0617-02)
53 Microphone
(T91-0624-05) : K
39 Polystyrene foamed fixture
(H10-6636-13)
42 Protection bag
(H25-2320-04)
41 Protection bag
(H25-0103-04)
40 Polystyrene foamed fixture
(H10-6639-03)
43 Item carton case
(H52-1699-12) : M
(H52-2032-02) : M2,K
7 Instruction manual
(B62-1778-00)
(B62-1779-00) : M2,K
Parts with the exploded numbers larger than 700 are not supplied.

TK-7100
32
Test Equipment Required for Alignment
Test Equipment Major Specifications
1. Standard Signal Generator Frequency Range 136 to 175MHz
(SSG) Modulation Frequency modulation and external modulation
Output –127dBm/0.1µV to greater than –7dBm/100mV
2. Power Meter Input Impedance 50Ω
Operation Frequency 136 to 175MHz or more
Measurement Capability Vicinity of 100W
3. Deviation Meter Frequency Range 136 to 175MHz
4. Digital Volt Meter Measuring Range 1 to 20V DC
(DVM) Accuracy High input impedance for minimum circuit loading
5. Oscilloscope DC through 30MHz
6. High Sensitivity Frequency Range 10Hz to 1000MHz
Frequency Counter Frequency Stability 0.2ppm or less
7. Ammeter 20A
8. AF Volt Meter Frequency Range 50Hz to 10kHz
(AF VTVM) Voltage Range 1mV to 3V
9. Audio Generator (AG) Frequency Range 20Hz to 20kHz or more
Output 0 to 1V
10. Distortion Meter Capability 3% or less at 1kHz
Input Level 50mV to 10Vrms
11. 4Ω Dummy Load Approx. 4Ω, 10W or more
12. Regulated Power Supply 13.6V, approx. 20A (adjustable from 9 to 17V)
Useful if ammeter requipped
13. Spectrum Analyzer Center frequency 50KHz to 600MHz
14. Tracking Generator Output Voltage 100mV or more
Tuning cable (E30-3383-05)
Adapter cable (E30-3383-05) is required for
injecting an audio if PC tuning is used.
See “PC Mode” section for the connection.
MIC connector
(Front view)
Test cable for microphone input (E30-3360-08)
1 : BLC
2 : PSB
3 : E
4 : PTT
5 : ME
6 : MIC
7 : HOOK
8 : CM
ADJUSTMENT
Lead wire +
MIC
Shield wire –
3
2
4
5
6
7
8
3
1
2
4
5
6
7
8
1GREEN
RED
BLACK
BLUE
SHIELD
WHITE
GRAY
YELLOW
PTT
E
MIC-E
MIC
HK
1
8
Test Frequency (MHz)
Channel K,M M2
TX RX TX RX
1 : Center 160.100 160.050 149.100 149.050
2 : Low 146.100 146.050 136.100 136.050
3 : High 173.900 173.950 161.900 161.950
4160.000 160.000 149.000 149.000
5160.200 160.200 149.200 149.200
6160.400 160.400 149.400 149.400

TK-7100
33
ADJUSTMENT
Adjustment Location
■ Switch
■ Adjustment Points
■ Notes
• EEPROM
The tuning data (Deviation, Squelch, etc.) for the EEP-
ROM, is stored in memory. When parts are changed, re-
adjust the transceiver.
• AF PA IC (IC252)
How to mounting the IC252.
• Speaker Cable
The speaker cable should be formed before mounting the
shield cover as below.
• Fuse
To mount the fuse, the cable terminal direction must be as
follow.
Locator
Speaker
cable
This side up This side up
Cable terminal Cable terminal
Fuse
Pin 1 marker
Part name label face down
TX-RX unit
Component side
IC252
Power
Volume
up/down
Display
Channel
up/down
Speaker
MIC jack MON/SCN/ / keys
RESET
CNVSS
5M
+B
E
TEMP2
POWER
TXD
RXD
CV
IGN
8T
BPF
AFV
TEMP1 PC
TX-RX unit
Component side
CN601
ANT
TC401
TC402
L301
TC351
TC352
BPF
+B E
TX-RX unit
Foil side

TK-7100
34
ADJUSTMENT
Receiver Section
1. Sensitivity 1) CH : RX low (Wide/Narrow) SSG ANT Check SINAD
CH : RX center (Wide/Narrow) Oscilloscope EXT. SP : 12dB or higher
CH : RX high (Wide/Narrow) AF V.M
2) SSG output Distortion meter
: –118dBm (0.28µV) (Wide)
: –116dBm (0.35µV) (Narrow)
Mod : 1kHz
Dev : ±3.0kHz (Wide)
Dev : ±1.5kHz (Narrow)
2. Squelch 9 1) CH : RX low (Wide) PC key Adjust to open the squelch
CH : RX center (Wide/Narrow)
CH : RX high (Wide)
2) SSG output
: –115dBm (0.4µV) (Wide)
: –114dBm (0.45µV) (Narrow)
Mod : 1kHz
Dev : ±3.0kHz (Wide)
Dev : ±1.5kHz (Narrow)
PCB Section
1. Setting 1) Power supply voltage
DC Power supply terminal : 13.6V
2. VCO lock 1) CH : TX high Digital voltmeter CV TC402 5.5V ±0.1V
voltage 2) CH : RX high TC401 5.5V ±0.1V
3) CH : TX low Check 0.7V or more
4) CH : RX low
3. IF coil 1) CH : RX center (Wide) SSG AFV L301 3.25~3.35V (DC)
2) SSG output : –53dBm (501µV) Digital voltmeter
Mod : 1kHz, Dev : 3kHz
4. RF 1) CH : RX center (Wide) Track generator ANT TC351 Adjust the BPF waveform
bandpass CH : RX low (Wide) Spectrum analyzer BPF TC352 to Fig. 1
filter CH : RX high (Wide)
2)
Track generator output : –30dBm
Connect the spectrum analyzer
to BPF terminal
Item Condition Test equipment
Terminal
Parts Method
Specifications/
Remarks
Measurement Adjustment
K,M Fig. 1 M2
Item Condition Test equipment
Terminal
Parts Method
Specifications/
Remarks
Measurement Adjustment

TK-7100
35
ADJUSTMENT
3. Squelch 1 1) CH : RX low (Wide) PC key Adjust to open the squelch
CH : RX center (Wide/Narrow)
CH : RX high (Wide)
2) SSG output
: –120dBm (0.22µV) (Wide)
: –119dBm (0.25µV) (Narrow)
Mod : 1kHz
Dev : ±3.0kHz (Wide)
Dev : ±1.5kHz (Narrow)
Item Condition Test equipment
Terminal
Parts Method
Specifications/
Remarks
Measurement Adjustment
Transmitter Section
1. Frequency 1) CH : TX center Frequency counter ANT PC key Adjust to center frequency Within ±100Hz
2) Transmit
2. Maximum 1) CH : TX high Power meter 28W ±1W
power 2) Transmit
check
3. High 1) CH : TX low 25W ±1.0W
power CH : TX low’
CH : TX center
CH : TX high’
CH : TX high
2) Transmit
4. Low 1) CH : TX low 5W ±1.0W
power CH : TX low’
CH : TX center
CH : TX high’
CH : TX high
2) Transmit
5. DQT 1) CH : TX low (Wide) Modulation analyzer
Adjust the waveform as below
balance CH : TX center (Wide/Narrow) or Linear detector
CH : TX high (Wide) (LPF : 3kHz)
2) Transmit Oscilloscope
6. MAX 1) CH : TX low (Wide) Modulation analyzer ANT ±4.0kHz (Wide) ±50Hz
balance CH : TX center (Wide/Narrow) or Linear detector MIC ±2.0kHz (Narrow)
CH : TX high (Wide) (LPF : 15kHz) According to the large +, –
2) AG : 1kHz/50mV Oscilloscope
3) Transmit AG
7. MIC 1) CH : TX center (Wide/Narrow) AF V.M Check ±3kHz±0.2kHz
sensitivity 2) AG : 1kHz/5mV (Wide)
3) Transmit ±1.5kHz±0.1kHz
(Narrow)
8. DQT 1) CH : TX low (Wide) Modulation analyzer ±0.75kHz (Wide) ±0.05kHz
deviation CH : TX center (Wide/Narrow) or Linear detector ±0.35kHz (Narrow)
CH : TX high (Wide) (LPF : 3kHz)
2) Transmit Oscilloscope
9. QT 1) CH : TX low (Wide) ±0.75kHz (Wide) ±0.05kHz
deviation CH : TX center (Wide/Narrow) ±0.35kHz (Narrow)
CH : TX high (Wide)
2) Transmit
10. DTMF 1) CH : TX center (Wide/Narrow) ±3.0kHz (Wide) ±0.2kHz
deviation 2) Transmit ±1.5kHz (Narrow)
Item Condition Test equipment
Terminal
Parts Method
Specifications/
Remarks
Measurement Adjustment

36
JIHGFEDCBA
1
2
3
4
5
6
7
8
9
10
11
12
13
14
D3
POWER
MON SCN
VOL UP
VOL DN
D5
D19 D20 D21
D23
SEG30
SEG29
SEG28
SEG27
SEG26
SEG25
SEG24
SEG23
SEG22
SEG21
SEG20
SEG19
SEG18
SEG17
SEG16
SEG15
SEG14
SEG13
SEG12
SEG11
SEG10
SEG9
SEG8
SEG7
SEG6
SEG5
SEG4
D24 D25
D28
D29 D30
D31
J1
LCD
C22
C23
C24
C25
C30
C31
Q10
Q11
1
34
5
C6
D
D18
D27
IC2
R11
R21
R22
R23
R24
R25
R26
Q6
Q9
B
C
E
R33
R34
R36
R37
R38
R39
R40
CP1
C15 C16
C18
C19
HOOK
CM PTTMIC SB
MBLGNDME
1
12
13
24
25
36
37 48
DISPLAY UNIT (X54-3430-20) Component side view (J72-0885-09)
DISPLAY UNIT (X54-3430-20) Foil side view (J72-0885-09)
TK-7100 PC BOARD

37
JKLMNOPQRS
1
2
3
4
5
6
7
8
9
10
11
12
13
14
D2
CH UP
CH DN
D4
D21 D22
SEG6
SEG5
SEG4
SEG3
SEG2
SEG1
SEG0
COM3
COM2
COM1
COM0
D25 D26
J72-0885-09
J72-0885-09
DI
CL
CE
5C
SB
KMO2
KMI4
KMO1
KMI3
KMI1
CM
KMI2
HOOK
ME
POWER
MIC
PTT
GND
C27
C28
C31
C32
C33
C4
D17
L1
R10
R24
R4
R5
R6
R7
R8
R9
CN1
CP1
1
18
DISPLAY UNIT (X54-3430-20) Component side view (J72-0885-09)
DISPLAY UNIT (X54-3430-20) Foil side view (J72-0885-09)
Ref. No.
Address
D2 3N
D3 3C
D4 7K
D5 7G
D19 3H
D20 3I
D21 3J
D22 3K
Ref. No.
Address
D23 4H
D24 4I
D25 4J
D26 4K
D28 3F
D29 4F
D30 4G
D31 3G
Ref. No.
Address
IC2 11I
Q6 11C
Q9 11F
Q10 11C
Ref. No.
Address
Q11 12E
D17 12J
D18 12D
D27 11B
PC BOARD TK-7100
Component side
Foil side
Layer 1
Layer 2
Component side
Foil side
Layer 1
Layer 2

JKLMNOPQRSIHGFEDCBA
1
2
3
4
5
6
7
8
9
10
11
12
13
14
1
2
3
4
5
6
7
8
9
10
11
12
13
14
D2
D3
POWER
MON SCN
VOL UP CH UP
CH DN
VOL DN
D4
D5
D19 D20 D21 D22
D23
SEG30
SEG29
SEG28
SEG27
SEG26
SEG25
SEG24
SEG23
SEG22
SEG21
SEG20
SEG19
SEG18
SEG17
SEG16
SEG15
SEG14
SEG13
SEG12
SEG11
SEG10
SEG9
SEG8
SEG7
SEG6
SEG5
SEG4
SEG3
SEG2
SEG1
SEG0
COM3
COM2
COM1
COM0
D24 D25 D26
D28
D29 D30
D31
J1
LCD
J72-0885-09
J72-0885-09
DI
CL
CE
5C
SB
KMO2
KMI4
KMO1
KMI3
KMI1
CM
KMI2
HOOK
ME
POWER
MIC
PTT
GND
C22
C23
C24
C25
C27
C28
C30
C31
C32
C33
Q10
Q11
1
34
5
C4
C6
D17
D18
D27
L1
IC2
R10
R11
R21
R22
R23
R24
R25
R26
Q6
Q9
B
C
E
R33
R34
R36
R37
R38
R4
R39
R5
R6
R7
R8
R9
R40
CN1
CP1
C15 C16
C18
C19
HOOK
CM PTTMIC SB
MBLGNDME
1
12
13
24
25
36
37 48
1
18
DISPLAY UNIT (X54-3430-20) Component side view (J72-0885-09) DISPLAY UNIT (X54-3430-20) Component side view (J72-0885-09)
DISPLAY UNIT (X54-3430-20) Foil side view (J72-0885-09) DISPLAY UNIT (X54-3430-20) Foil side view (J72-0885-09)
Ref. No.
Address
D2 3N
D3 3C
D4 7K
D5 7G
D19 3H
D20 3I
D21 3J
D22 3K
Ref. No.
Address
D23 4H
D24 4I
D25 4J
D26 4K
D28 3F
D29 4F
D30 4G
D31 3G
Ref. No.
Address
IC2 11I
Q6 11C
Q9 11F
Q10 11C
Ref. No.
Address
Q11 12E
D17 12J
D18 12D
D27 11B
TK-7100 PC BOARD PC BOARD TK-7100
Component side
Foil side
Layer 1
Layer 2
Component side
Foil side
Layer 1
Layer 2

38
JIHGFEDCBA
1
2
3
4
5
6
7
8
9
10
11
12
13
14
C20
R401
R402
R403
C23
C26
C27
C28
C29
R410 R411
R412
C33
R413
R414
C35
R222
C36
R223
C37
R418
C38
Q31
B
C
E
J1
EXT. SP
R419
IC33
O
G
B
C
E
I
R420
R421
R422
C44
C45
C48
C49
C50
C51
C52
R249
C401
C402
C403
C61
R250
C72
C416
C417
C77
C78
R267
R268
R269
C422
C423
C424
C425
C82
C83
R270
R271
R272
Q32
S
GD
R273
R274
R275
Q35
Q36
R276
R277
R278 R279
R280
C250
D1
D2
D3
D4
D5
D6
D7
D8
D9
Q61
C267
C268
C269
D401
D402
C270
C271
C272
C273
C274
Q71
C275
C276
C277C278 C281
D251
R101
R105
R106
R107
D10
R108
D11
R112
R113
R114 R115
R116
R117
R118
R119
R120
R122
R124
D32
C103
R151
R152
D61
C514
Q1
R31
R32
R1
R35
R2
R36
R3
1
DI
CE
SB
KMI4
KMI3
CM
HOOK
POWER
PTT
CL
5C
KMO2
KMO1
KMI1
KMI2
E
MIC
E
2
18 17
R37
R5
C151
C152
Q202
R61
Q402
R62
Q403
L201
R71
R72
R73
R74
R75
R76
R77
R78
R81
1
12
R82
CN1
CN2
CN3
CN5
ESP
Q252
Q253
Q254
Q255
C10
C13
C14
C15
8C
5C
RXAFI
ALTI
RXAFO
EMGMIC
TXAFO
TXAFI
DETO
DATAI
IGN
R201
R202
C16
C17
C18
1
11
C19
+
+
+
RESET
CNVSS
5M
IC252
1
10
+B
E
TEMP2
S
G
D
+
POWER
RXD
TXD
S
GD
S
G
D
+
+
+
S
G
D
CV
11
20
12
SB
NC
E
DETO2
FNC1
FNC2
FNC3
FNC4
FNC5
FNC6
FNC7
FNC8
TK-7100 PC BOARD
TX-RX UNIT (X57-6910-XX) -20 : K,M -21 : M2
Component side view (J72-0917-09)
Ref. No. Address
IC33 10B
IC161 8O
IC201 8R
IC202 8R
IC203 10R
IC252 8B
IC401 10J
IC501 6R
Ref. No. Address
IC502 4K
Q1 7G
Q31 5B
Q32 5D
Q35 10C
Q36 10C
Q61 6D
Q71 8G
Ref. No. Address
Q201 8P
Q202 9J
Q252 9G
Q253 10G
Q254 8D
Q255 7D
Q302 11L
Q351 10O
Ref. No. Address
Q354 7Q
Q402 10I
Q403 10I
D1 10D
D2 10F
D3 10G
D4 8F
D5 8F
Ref. No. Address
D6 9F
D7 9F
D8 9F
D9 10F
D10 10F
D11 10F
D32 4D
D61 6D
Ref. No. Address
D201 8P
D202 7P
D251 7E
D302 10P
D303 9Q
D401 10J
D402 10J
D606 5P
Ref. No. Address
D607 4P
D608 5R
D609 6S

39
JKLMNOPQRS
1
2
3
4
5
6
7
8
9
10
11
12
13
14
C20
C21
R402
C22
R403
R404
R210
R405
R211
R212
R407
R213
R408
R214
R409
R215
R216
R217
R218
R219
R601
R602
R603
R605
IC161
1
12 13
24
R606
4
12
R220
R221
223
R224
R225
R226
R227 R228
R229
R230
R231
R232
R233
C201
C202
C203
C204
C205
C206
C207
C208
401
402
C403
C404
C210
C211
C406
C212
C213
C408
C214
C409
C215
C217
C218
C604
C410
C411
C605
X401
C412
C606
C413
C607
C220
C414
C608
C221
C225
C226
C227
C610
C228
C611
C229
C612
C615
C616
C617
C230
C231
C232
C233
C97
C98
C442
D201
D202
Q302
D401
4
02
L302
L303
L304
D606
D607
D608
D609
IC201
IC202
IC203
1
78
14
IC401
Q351
Q354
R302
R303
R304
R305
R306
R311
R312
R313
R314
R315
R316
R317
R318
R319
R320
R321
R322
R323
R324
R522
R526
R527
R528
R529
R530
R531
R532
R533
C303
C304
C305
TH301
R349
C310
C311
C312
C313
R350
C314
R351 C315
R352
C316
C317
R353
R354
C318
R161
R355
C319
R162
R163
R164
R165
R166
C516
C322
C323
C518
C324
R379
C350
C545
C351
C546
C353
C355
C161
TH351
C162
C163
C164
Q201
Q0
D302
C556
D303
C557
C558
C559
C560
L401
L403
L404
C574
C389
IC501
1
45
8
TH97
TH98
C
14
TXAFO
TXAFI
DETO
DATAI
IGN
R202
R203
R204
1
R205
C19
R206
R207
R208
R209
S
G
D
+
+
1
1011
20
IGN
8T
BPF
+
+
+
+
AFV
TEMP1
+
+
S
GD
+
++
+
+
+
+
1
45
8
1
45
8
PC
IC502
34
J72-0917-09
PC BOARD TK-7100
Component side
Foil side
Layer 1
Layer 2
Layer 3
Layer 4
TX-RX UNIT (X57-6910-XX) -20 : K,M -21 : M2
Component side view (J72-0917-09)

JKLMNOPQRSIHGFEDCBA
1
2
3
4
5
6
7
8
9
10
11
12
13
14
1
2
3
4
5
6
7
8
9
10
11
12
13
14
C20
R401
C21
R402
C22
R403
C23
R404
R210
R405
R211
C26
R212
C27
R407
R213
C28
R408
R214
C29
R409
R215
R216
R217
R218
R219
R601
R602
R603
R410
R605
IC161
1
12 13
24
R411
R606
R412
C33
R413
R220
R414
C35
R221
R222
C36
R223
C37
R224
R418
C38
Q31
B
C
E
J1
EXT. SP
R419
R225
R226
IC33
O
G
B
C
E
I
R227 R228
R229
R420
R421
R422
R230
C44
R231
C45
R232
R233
C48
C49
C50
C51
C201
C202
C52
C203
C204
C205
C206
C207
C208
R249
C401
C402
C403
C404
C210
C61
C211
C406
C212
C213
R250
C408
C214
C409
C215
C217
C218
C604
C410
C411
C605
X401
C412
C606
C413
C607
C220
C414
C608
C221
C72
C416
C417
C225
C226
C77
C227
C78
C610
C228
C611
C229
C612
R267
R268
C615
R269
C616
C422
C617
C423
C230
C424
C231
C425
C82
C232
C83
C233
R270
R271
R272
Q32
S
GD
R273
R274
R275
Q35
Q36
R276
R277
R278 R279
R280
C97
C98
C442
C250
D1
D2
D3
D4
D5
D6
D7
D8
D9
D201
D202
Q61
Q302
C267
C268
C269
D401
D402
C270
C271
C272
C273
C274
Q71
C275
C276
C277C278
L302
L303
L304
D606
D607
D608
D609
IC201
C281
IC202
IC203
1
78
14
IC401
D251
Q351
Q354
R101
R105
R106
R107
D10
R108
D11
R302
R303
R304
R305
R306
R112
R113
R114 R115
R116
R117
R118
R119
R311
R312
R313
R314
R120
R315
R122
R316
R317
R124
R318
R319
D32
R320
R321
R322
R323
R324
R522
R526
R527
C103
R528
R529
R530
R531
R532
R533
C303
C304
C305
TH301
R151
R152
R349
C310
C311
D61
C312
C313
R350
C314
R351 C315
R352
C316
C317
R353
R354
C318
R161
R355
C319
R162
R163
R164
R165
R166
C514
C516
C322
C323
C518
C324
Q1
R31
R32
R1
R35
R2
R36
R3
1
DI
CE
SB
KMI4
KMI3
CM
HOOK
POWER
PTT
CL
5C
KMO2
KMO1
KMI1
KMI2
E
MIC
E
2
18 17
R37
R379
R5
C151
C152
C350
C545
C351
C546
C353
C355
C161
TH351
C162
C163
C164
Q201
Q202
D302
C556
D303
C557
C558
C559
R61
Q402
R62
Q403
C560
L201
R71
R72
R73
R74
R75
L401
R76
R77
L403
R78
L404
C574
R81
1
12
R82
C389
IC501
1
45
8
CN1
CN2
CN3
CN5
ESP
TH97
TH98
Q252
Q253
Q254
Q255
C10
C13
C14
C15
8C
5C
RXAFI
ALTI
RXAFO
EMGMIC
TXAFO
TXAFI
DETO
DATAI
IGN
R201
R202
C16
R203
C17
R204
C18
1
11
R205
C19
R206
R207
R208
R209
+
+
+
RESET
CNVSS
5M
IC252
1
10
+B
E
TEMP2
S
G
D
+
POWER
RXD
TXD
S
GD
S
G
D
+
+
+
S
G
D
CV
+
+
1
1011
20
IGN
8T
BPF
+
+
+
+
AFV
TEMP1
+
+
S
GD
+
++
+
+
+
+
1
45
8
1
45
8
PC
IC502
12 34
J72-0917-09
SB
NC
E
DETO2
FNC1
FNC2
FNC3
FNC4
FNC5
FNC6
FNC7
FNC8
TK-7100 PC BOARD
TX-RX UNIT (X57-6910-XX) -20 : K,M -21 : M2
Component side view (J72-0917-09)
PC BOARD TK-7100
Component side
Foil side
Layer 1
Layer 2
Layer 3
Layer 4
Ref. No. Address
IC33 10B
IC161 8O
IC201 8R
IC202 8R
IC203 10R
IC252 8B
IC401 10J
IC501 6R
Ref. No. Address
IC502 4K
Q1 7G
Q31 5B
Q32 5D
Q35 10C
Q36 10C
Q61 6D
Q71 8G
Ref. No. Address
Q201 8P
Q202 9J
Q252 9G
Q253 10G
Q254 8D
Q255 7D
Q302 11L
Q351 10O
Ref. No. Address
Q354 7Q
Q402 10I
Q403 10I
D1 10D
D2 10F
D3 10G
D4 8F
D5 8F
Ref. No. Address
D6 9F
D7 9F
D8 9F
D9 10F
D10 10F
D11 10F
D32 4D
D61 6D
Ref. No. Address
D201 8P
D202 7P
D251 7E
D302 10P
D303 9Q
D401 10J
D402 10J
D606 5P
Ref. No. Address
D607 4P
D608 5R
D609 6S
TX-RX UNIT (X57-6910-XX) -20 : K,M -21 : M2
Component side view (J72-0917-09)

40
JIHGFEDCBA
1
2
3
4
5
6
7
8
9
10
11
12
13
14
J72-0917-09
CF301
CF302
R415
R416
R417
R423
R424 R425
R800
ANT
R430
R431
R432
R433
R434
R435
R436
R437
R438
R439
R440
R441
R442
R443
R444
R251
R252
R253
R254
R255
C601
R256
R257
C603
R258
R259
R260
C418
R261
R262
R263
R264
R265
R266
C421
C
C429
C430
C431
C432
C251
C252
C253
C254
C448
C449
C255
C256
C257
C258
C259
C450
C451
C453
C454
C260
C455
C261
C456
C262
C457
C263
C458
C264
Q301
C459
C265
C266
C460
C461
C462
C463
C464
Q501
B
C
C465
C466
C467
C468
D408
D409
L301
D602
D603
D604
C471
L503
L509
IC402
Q352
1
23
4
Q353
R301
L351
L352
L354
R308
R309
L355
L356
L357
IC251
R501
R502
R503
R310
R504
R505
R506
R510
CN301
CN302CN303
CN304
R518
R325
C
N
CN503
C301
C302
C306
C307
C308
C309
C501
C502
C503
C504
C505
R356
R358
R359
C517
R360
XF351
R361
R362
C326
R363
R364 R365
R366
R367
R368
R369
C522
R370
R371
R372
R373
R374
R375
R376
R378
C357
C358
C359
C360
D301
C361
C362
C363
C364
C366
C367
Q404
C368
Q405
G
S
D
C369
TC351
TC352
Q407
S
G
D
Q408
1
23
5
D501
C370
C371
C372
C373
C374
Q410
C375
Q411
C376
C377
C378
C379
C380
L
4
IC301
C576
C382
C383
C384
L601
C386
L603
C387
L604
L410
C388
L605
L417
L418
L419
L420 L421
L422
Q440
Q251
D351
D352
D353
D354
1
23
4
1
78
14
+
BPF
1
1011
20
1
45
8
+
+
TK-7100 PC BOARD
TX-RX UNIT (X57-6910-XX) -20 : K,M -21 : M2
Foil side view (J72-0917-09)
Ref. No. Address
IC31 10R
IC32 11Q
IC34 11N
IC35 10M
IC66 9M
IC101 9O
IC251 10B
IC301 10F
Ref. No. Address
IC402 11G
Q33 10Q
Q34 10Q
Q86 8O
Q87 8P
Q251 9B
Q301 11F
Q352 7G
Ref. No. Address
Q353 8B
Q404 10I
Q405 9J
Q406 10K
Q407 9I
Q408 9I
Q410 10J
Q411 9H
Ref. No. Address
Q440 10I
Q501 7J
Q502 8L
D31 4O
D301 10G
D351 8E
D352 7C
D353 7B
Ref. No. Address
D354 5B
D403 9L
D404 9K
D405 10L
D406 10L
D407 10L
D408 10I
D409 8H
Ref. No. Address
D501 8J
D502 8K
D503 6K
D602 6C
D603 6C
D604 5C

41
JKLMNOPQRS
1
2
3
4
5
6
7
8
9
10
11
12
13
14
C30
C34
IC31
C39
IC32
I
I
O
G
G
O
IC34
IC35
1
34
5
1
34
5
C40
C41
C42
C43
R424 R425
R426
R427
R428
R429
R430
C53
C54
R434
R435
C55
R436
C56
C66
IC66
TC401
TC402
C426
C427
C428
C429
Q33
C87
C88
Q34
C89
C430
C431
C432
C90
C434C435
C436
C437
C438
R281
C439
C440
C441
C444
C452
C453
C454
L101
D403
D404
D405
Q501
B
C
E
D406
Q502
D407
C279
C280
C282
C283
L501
L502
Q86
Q87
R102
R103
R104
R109
R110
R111
R506
R507
R508
R509
R123
R125
R126
R127
R510
R128
R511
R129
D31
R512
R513
R514
R515
R516
R517
R518
R130
R519
R131
CN501CN502
R520
R521
C101
C102
C104
C505
C506
C507
C509 C510
C511
C512
C513
C515
C522
C524
C525
R33
R34
R4
R38
R39R40
R41
Q405
G
S
D
G
S
D
Q406
R66 R67
R68
1
R69
D502
D503
Q410
R70
IC101
L405
L406
L407
L408
L409
L411
R86
L412
R87
L413
L414
L415
L416
L418
R91
R92
R93
R94
X86
B
C
E
+
1
45
8
S
G
D
S
G
D
+B E
+
+
+
+
+
+
125
26
50
51 75
76
100
PC BOARD TK-7100
TX-RX UNIT (X57-6910-XX) -20 : K,M -21 : M2
Foil side view (J72-0917-09)
Component side
Foil side
Layer 1
Layer 2
Layer 3
Layer 4

JKLMNOPQRSIHGFEDCBA
1
2
3
4
5
6
7
8
9
10
11
12
13
14
1
2
3
4
5
6
7
8
9
10
11
12
13
14
J72-0917-09
CF301
CF302
C30
C34
R415
R416
R417 IC31
C39
IC32
I
I
O
G
G
O
IC34
IC35
1
34
5
1
34
5
C40
C41
C42
C43
R423
R424 R425
R426
R427
R428
R800
ANT
R429
R430
R431
R432
C53
R433
C54
R434
R435
C55
R436
C56
R437
R438
R439
R440
R441
R442
R443
R444
R251
R252
C66
R253
R254
R255
C601
R256
R257
C603
R258
R259
IC66
R260
C418
R261
TC401
TC402
R262
R263
R264
R265
R266
C421
C426
C427
C428
C429
Q33
C87
C88
Q34
C89
C430
C431
C432
C90
C434C435
C436
C437
C438
R281
C439
C440
C441
C444
C251
C252
C253
C254
C448
C449
C255
C256
C257
C258
C259
C450
C451 C452
C453
C454
C260
C455
C261
C456
C262
C457
C263
C458
C264
Q301
C459
C265
C266
C460
L101
C461
C462
C463
D403
D404
C464
D405
Q501
B
C
E
C465
D406
Q502
C466
D407
C467
C468
D408
D409
C279
L301
D602
D603
D604
C471
C280
C282
C283
L501
L502
L503
Q86
Q87
L509
IC402
Q352
1
23
4
Q353
R102
R103
R104
R109
R301
R110
L351
R111
L352
L354
R308
R309
L355
L356
L357
IC251
R501
R502
R503
R310
R504
R505
R506
R507
R508
R509
R123
R125
R126
R127
R510
R128
R511
R129
D31
CN301
CN302
R512
CN303
R513
CN304
R514
R515
R516
R517
R518
R130
R519
R325
R131
CN501CN502CN503
R520
R521
C101
C102
C104
C301
C302
C306
C307
C308
C309
C501
C502
C503
C504
C505
C506
C507
C509
R356
R358
C510
C511
R359
C512
C513
C515
C517
R360
XF351
R361
R362
C326
R363
R364 R365
R366
R367
R368
R369
C522
C524
C525
R370
R371
R372
R33
R373
R34
R374
R375
R376
R4
R378
R38
R39R40
R41
C357
C358
C359
C360
D301
C361
C362
C363
C364
C366
C367
Q404
C368
Q405
G
S
D
G
S
D
C369
TC351
Q406
R66
TC352
Q407
S
G
D
R67
Q408
1
23
5
R68
D501
R69
D502
D503
C370
C371
C372
C373
C374
Q410
R70
C375
IC101
Q411
C376
C377
C378
C379
L405
L406
L407
C380
L408
L409
IC301
C576
C382
C383
C384
L601
C386
L603
C387
L604
L410
C388
L605
L411
R86
L412
R87
L413
L414
L415
L416
L417
L418
L419
R91
R92
R93
L420
R94
L421
L422
Q440
Q251
X86
D351
D352
D353
D354
1
23
4
1
78
14
+
BPF
1
1011
20
1
45
8
+
+
B
C
E
+
1
45
8
S
G
D
S
G
D
+B E
+
+
+
+
+
+
125
26
50
51 75
76
100
TK-7100 PC BOARD PC BOARD TK-7100
TX-RX UNIT (X57-6910-XX) -20 : K,M -21 : M2
Foil side view (J72-0917-09)
TX-RX UNIT (X57-6910-XX) -20 : K,M -21 : M2
Foil side view (J72-0917-09)
Component side
Foil side
Layer 1
Layer 2
Layer 3
Layer 4
Ref. No. Address
IC31 10R
IC32 11Q
IC34 11N
IC35 10M
IC66 9M
IC101 9O
IC251 10B
IC301 10F
Ref. No. Address
IC402 11G
Q33 10Q
Q34 10Q
Q86 8O
Q87 8P
Q251 9B
Q301 11F
Q352 7G
Ref. No. Address
Q353 8B
Q404 10I
Q405 9J
Q406 10K
Q407 9I
Q408 9I
Q410 10J
Q411 9H
Ref. No. Address
Q440 10I
Q501 7J
Q502 8L
D31 4O
D301 10G
D351 8E
D352 7C
D353 7B
Ref. No. Address
D354 5B
D403 9L
D404 9K
D405 10L
D406 10L
D407 10L
D408 10I
D409 8H
Ref. No. Address
D501 8J
D502 8K
D503 6K
D602 6C
D603 6C
D604 5C

TK-7100 SCHEMATIC DIAGRAM
42
7
6
5
4
3
2
1
ABCDE
FNC8
FNC2
FNC1
FNC7
FNC6
FNC4
FNC5
FNC3
C14 470p
R163 47k
C202
1000p
R216
270k
R218
82k
D11
DA221
C215
0.1u
R420
2.7k
L404
L416
R415
0
R411
5.6k
R431
100k
IC401
MB15A02
1OSCIN
2NC1
3OSCOUT
4VP
5VCC
6DO
7GND
8LD
9NC2
10 FIN 11
12
13
14
15
16
17
18
19
20
R409
100k
C434
*
D405
MA2S304
C90
18p
C78
1000p
D10
DA221
C17 470p
L414
*
48
C229
4.7u6.3
C13 470p
C401
100p
R427
100k
C77
1000p
R215
68k
L201
R223
4.7k
C442
10u6.3
C422
470p
D406
MA2S304
C439
6p
3
8
C20 470p
C230
0.1u
X86
D8
DA221
C207
0.022u
R229
680k
L407
*
IC203
NJM2902V
1
2
3
4
V+
5
6
78
9
10
11
GND
12
13
14
IC161
M62363FP
1
2
3
4
5
6
7
8
9
10
11
12 13
14
15
16
17
18
19
20
21
22
23
24
8C
C161
1000p
D6
DA221
D403
MA2S304
C427
*
R208
1.5k
R222 1k
D9
DA221
C218
10u6.3
C408
22p
C18 470p
C448
470p
D4
DA221
46
2SK508NV(K52)
Q406
R86
0
C16 470p
L408
*
C428
470p
2SC4919
Q201
C231
1000p
D407
MA360
TC401
10p
R77
130k
(D)
D201
DAN222
R209
240k
R402 1k
R424
220
C411
0.1u
R428
47k
R212
82k
SB
C227
0.01u
R404
10k
2SK1824
Q87
2SC4738(GR)
Q403
R87
1k
C416
1000p
R161
1.2k
R416
470
5C
R206
100
C22 470p
C211
820p
C430
5p
C426
*
R225
150k
L411
*
C214
150p
C441
0.5p
R214
68k
C233
4.7u6.3
CN3
1IGN
2DATAI
3DETO
4TXAFI
5TXAFO
6EMGMIC
7RXAFO
8ALTI
9RXAFI
10 5C
11 8C
R419
1k
C444
470p
2SC4649(N,P)
Q404
R405
0
C409
0.1u
C232
1000p
C404
15u6.3
D7
DA221
R166 1k
8C
R220
15k
C226
4700p
C213
3300p
C87
18p
C421
470p
R401 1k
R202
0
R228
10k
C436
0.5p
IC201
NJM2100V
1
2
3
45
6
7
8
V+
R230
120k
R421
1.5k
R76
18k
(D)
R417
220k
R418
1k
29
C418
1000p
C205
0.1u
L403
10u
IC202
NJM2904V
1
2
3
45
6
7
8
V+
R232
9.1k
L413
*
R219
180k
49
R425
47k
R207
750k
5C
R413
10k
R410
*
C440
*
2SJ243
Q202
C432
0.5p
C217
10u6.3
C410
10u6.3
C88
6p
D202
1SS372
R423
*
C15 470p
R403 1k
C403
100p
C437
470p
C412
10u6.3
C423
0.047u35
C23 470p
L410
*
R231
68k
C162
4.7u6.3
TC402
10p
C429
*
D402
HZU5ALL
47
L415
*
C225
1u16
R412
10k
2SA1832(GR)
Q402
CN2 1
2
3
4
5
6
7
8
9
10
11
12
43
2SK1824
Q1
R430
100
7
C406
1000p
C89
6p
R211
82k
L412
*
C203
0.027u
C402
100p
R217
220k
R203
100k
R429
100
C164
10u6.3
C413
0.01u
R407
1.5k
R204
18k
D5
DA221
C210
0.1u
30
R226
100k
8C
C208
0.01u
C221
0.1u
C21 470p
R227
22k
9
SB
R165 1k
R414
470
C435
*
2SK1824
Q86
C204
2.2u10
R426
47k
C19 470p
R233
6.8k
C220
4.7u6.3
R224
1k
R422
10k
C212
1200p
5C
X401
L77-1868-15
VC
GND XOUT
5C
D404
MA2S304
5C
R201
680
C228
10u6.3
C414
0.1u
R78
1k
C417
1000p
45
R213
330k
R221
15k
5C
C201
0.1u
R164 1k
8C
L406
*
R162
1.5k
5M
C425
0.1u35
C438
2p
C206
1000p
L409
*
2SJ243
Q407
1
R205
820
C163
1000p
2SK508NV(K52)
Q405
C431
5p
R408
10
D401
MA2S111
L401
L92-0443-05
C424
1u16
L405
R210
18k
16.8MHz
TX-RX UNIT (X57-6910-XX)
D4-11
+
OR GATE
MODO
+
8C
HPF
RIPPLE
FILTER
IDC MIC AMP
VOTAGE
DROPPED
BEAT
SHIFT
DIGITAL
TX AF
8C
+
Q402,403
+
SURGE ABSORPTION
BEAT
SHIFT
W/NI(EVOL1)
MIC MUTE
-
D403,404
-
-
-
Scrambler
MOD BUFFA
CHARGE PUMP
POTENTIOMETER
TX VCO
D405,406
T/R SW
1/2Vcc
RX VCO
+W/NO(EVOL2)
CK(CPU54)
DC
AMP
SUM AMP
1/2Vcc
DT(CPU53)
AF AMP
PC/TVO
D407
CV
-
PC/TVI
MIC AMP
W/NO
MOD
-
W/NI
SPLATTER FILTER
RF AMP
MODULATION
+
VDD
+
TX VCO
PLLE(CPU3)
CV
KDC
LD
AFO
TCXO
-
PLL SYNTHESIZER
RX VCO
BUFFER AMP
CLK
-
PLL IC
+
DAT
5C
1/2Vcc
FROO(EVOL23)
AGC
AFI
MODI
146-174MHz
-21
L355 L408
67n 67n67n
-20
136-162MHz-21
X57-6910-XX
50n
146-174MHz
L356
50n
39n
X57-6920-XX
27n
L354
50n-20
136-162MHz
8p
C440
9p10p
18p
C517C471
6p
7p
18p
12p
10p
C601
12p
C518
27p
D603C607
NO22p 2p
D604
XB15A7091p
XB15A709
C605
27u
270n
L410
270n
4.7u
L414
39n
68n
L413
L418
220k
R372
470
120k
R361
47
1k
R355
68n 120k56
180k
R374
33n
0220
R423
330
R378
10
-21 136-162MHz
X57-6910-XX
146-174MHz-20
146-174MHz
X57-6910-XX
136-162MHz
-20
-21
146-174MHz
X57-6910-XX
136-162MHz-21
-20
-21 136-162MHz
X57-6910-XX
146-174MHz-20
-21
-20 146-174MHz
X57-6910-XX
136-162MHz
X57-6910-XX
136-162MHz-21
-20 146-174MHz
NO
BATT
DETECT
M2
K,M
M2
K,M
M2
K,M
M2
K,M
M2
K,M
M2
K,M
M2
K,M
M2
K,M
CLK
NC3
DATA
LE
FC
NC4
FOUT
P
NC5
R
DT(CPU53)
PLLE(CPU3)
W/NI(EVOL1)
W/NO(EVOL2)
MIC
MOD
CK(CPU54)
UL(CPU21)
8CL
BLO
BLI
IN
OUT
FRQI
DTMI
FRQO
DTMO
DO
VDFref
RESET
GND
MICEM(CPU74)
MICMT1(CPU73)
AFI(EVOL12)
AFO(EVOL11)
MOD
PLLE(CPU3)
MODI(EVOL9)
TX/RX (CPU20)
PC/TVO(EVOL3)
PC/TV
MODO(EVOL10)
UL(CPU21)
DTMI(EVOL16)
EVLLD(CPU8)
DTMO(EVOL15)
4p
0.5p
C369
NO
C373
4p 24p
27p
C386
100p
150p
C367C305
330p
390p
330p
390p
C304
10p
C435
5p
C434
470p
33p2p
1p
C429
8p
4p
C427
12p
27p
C426
4p
6p
C388
27u
L406
270n
L407
270n
27u
NO
B57331V2104J
TH351
10k
R410
8.2k
100n
4.7u
L415
27u
L409
270n
L411
270n
27u 27u
L412
270n
7p
NO
C516
R:1.2mV
T:6.4V
4.9V
1.6V
3.42V
R:6.5V
4.9V
4.8V
8.0V
T:1.1V
5.0V
0.7V
6.9V
2.4V
R:0.8V
LOCK:5.0V
X57-691 1/3

SCHEMATIC DIAGRAM TK-7100
43
JIHGF
-t
-t
-t
C101
1000p
R93
8.2k
35
R125 1k
R69
1k
69
CN304
C72
1000p
L417
R267
0
43
D303
DAN222
R94
12k
R270
2.7k
R70
47k
5M
C268
0.1u
R66
47k
R353
100k
C364
1000p
C151
1800p
R67
47k
5M
R317
10k
R354
330
5M
C366
0.1u
17
R603
47k
36
R434
0
R110
47k
L101
49
8R
2SC5108(Y)
Q351
R358
47
R250
47k
CNVSS
R351
470
C83
0.1u
46
L418
*
5C
99
C97
1000p
R115 1k
B
R116 1k
CN302
2SC4617(S)
Q440
C456
2p
R106 1k
C378
1000p
R75
1k
3SK255
Q352
G1
D
S
G2
L303
330n
8T
C66 1000p
C370
1000p
5M
8R
R129
0
5M
C363
0.01u
R127 1k
R118 1k
86
8R
R359
220k
70
C466
100p
Q71
KRC414RTK
C323
270p
R71
4.7k
TH97
100k
R362
470k
100
C316
0.1u
R74
47k
D408
MA2S111
CN301
R433
4.7k
5M
R360
470k
R436
120k
C355
15p
R109
1.5k
8C
71
45
L354
*
78
R152
4.7k
R122 0
R131 1k
29
R107 47k
2SK1824
Q253
Q408
KRX102U
83
R130 1k
R113 47k
R102
47k
R365
100k
C353
0.01u
5M
C82
1000p
8R
C318
0.1u
R103
1k
2SC5108(Y)
Q410
C369
*
85
R126 1k
C98
1000p
CN303
30
R114 1k
C152
3900p
R316
22k
R363
150k
84
C454
6p
C450
22u10
D302
DAN222
R151
10k
R105 1k
R117 1k
3SK255
Q353
G1
D
S
G2
C451
470p
R361
*
5M
C267
0.47u
R82
0
R355
*
R111 1k
9
C250
0.1u
1
5M
R73
100k
C269
1u
C360
1000p
R92 1k
R72
1M
R123
0
C455
3p
R320
10k
R323
220k
R269
82k
R319
10k
CF302
L72-0999-05
2SC3357
Q501
C103
1000p
CF301
L72-0993-05
R268
1k
8C
TH98
100k
48
R352
100
8R
C452
470p
R249
47k
R68
1k
IC66
AT24C64A10SI18
1A0
2A1
3A2
4GND 5
6
7
8
R91 1k
R81
47k
R124
47k
R119 1k
R321
22k
C324
0.01u
R101
47k
TH351
*
C104
0.1u
R108 47k
8C
R112 47k
R104
1k
C351
33p
C361
1000p
R318
10k
R120 0
C357
0.01u
L304
330n
C102
0.1u
R128 1k
C358
1000p
C317
0.1u
47
2SK1824
Q252
R432
1k
8
C449
470p
R322
100
C453
220p
R435
100
2SC4617(S)
Q302
R356
1k
L351
820n
L352
560n
C359
8p
C362
1000p
R364
0
C367
*
C371
2p
C368
22p
D351
HVC350B
C376
1000p
C373
*
D352
HVC350B
L355
*
C372
1000p
C374
22p
R366
470
R367
47
C375
1000p
R369
0
R372
*
R371
470k
C377
1000p
R370
150
IC402
UPB1509GV
1VCC1
2IN
3IN
4GND 5
6
7
8
C457
1000p
R507
10
C506
1000p
L501
68n
C507
1000p
R508
2.2k
R509
33
C509
15p
C510
8p
R510
1.5k
C502
1000p
R505
2.2k
C503
100p
R504
270
D501
1SS355
R502
270
C504
1000p
R506
10k
R503
18
C505
1000p
R501
1k
CN503
C501
1000p
D409
DAN235E
R444
1k
C468
220p
C467
1000p
C471
*
L422
56n
R443
2.2k
L421
100n
C465
22p
C463
1000p
C464
1000p
R442
100
R441
100
C462
10p
L420
150n
2SC4649(N,P)
Q411
R440
100
C461
1000p
C459
1000p
C460
18p
R438
22k
L419
100n
R439
47k
R437
1k
C458
220p
8C
R368
100k
1
QT/DQT
2
DTMF/MSK
3
PLLE
4
NC
5
NC
6
GND
7
CNVSS
8
EVLLD
9
BSHIFT
10
RESET
11
XOUT
12
VSS
13
XIN
14
VCC
15
GND
16
DTMSTD
17
POWER
18
INT
19
NC
20
TX/RX
21
UL
22
NC
23
NC
24
NC
25
NC
26
27
28
29
30
31
32
33
34
35
36
37
38
39
40
41
42
43
44
45
46
47
48
49
50
51
52
53
54
55
56
57
58
59
60
61
62
63
64
65
66
67
68
69
70
71
72
73
74
75
76 8RC
77 8TC
78 CM
79 NC
80 NC
81 NC
82 SBC
83 KMI2
84 KMI1
85 KMI3
86 KMI4
87 PWRPRCT
88 SIGNAL
89 TEMP2
90 TEMP1
91 BATT
92 RSSI
93 SQIN
94 AVSS
95 NC
96 VREF
97 AVCC
98 NC
99 KMO1
100 KMO2
MIXER
8RC(CPU76)
SBC(CPU82)
RIPPLE
FILTER
RIPPLE
FILTER
IGN(CPU72)
5M
EEPROM
WIDE
AFI(EVOL12)
RXD
W/NI(EVOL1)
Scrambler
NARROW
KEC
IGNITION
TXD
8R
RESET(CPU10)
CPU
8TC(CPU77)
AFM(CPU50)
IF SWITCH
RF AMP
8R
TP
INT(CPU18)
BUFFER AMP
SQIN(CPU93)
AF MUTE
DTMI(EVOL16)
RF SWITCH
TV
RSSI(CPU92)
PRE DRIVE AMP
RSSI(CPU92)
T/R SW
TEMPERATURE
COMPENSATION
5M
IF AMP
8CL
5M
IF SWITCH
AF MUTE
RF AMP
BUFFER AMP
D502
TEMPERATURE
COMPENSATION
DIVIDER
TX/RX(CPU20)
SBC(CPU82)
IGN(CPU72)
UL(CPU21)
EVLLD(CPU8)
1/2Vcc
DTMI(EVOL16)
QT/DQT(CPU1)
PLLE(CPU3)
EEPWP
EEPSCK
EEPSDT
FNC1
FNC2
CLKFLS
BSYFLS
TXD
RXD
PTT
HOOK
NC
NC
EMPFLS
NC
NC
NC
FNC3
CEFLS
FNC4
FNC5
FNC7
FNC6
FNC8
AFM
SPM
AMPSW
DT
CK
NC
NC
DST1
DST2
DST3
VCC
NC
VSS
NC
NARROW
WIDE
NC
NC
NC
CL
CE
DI
IGN
MICMT1
MICEM
MICMT2
IC101
30622MAA-B86GP
SDA
SCL
WP
VCC
RESET(CPU10)
INT(CPU18)
1/2Vcc
SBC(CPU82)
SQIN(CPU93)
CK(CPU54)
W/NI(EVOL1)
DT(CPU53)
AFO(EVOL11)
W/NO(EVOL2)
PC/TV
TX/RX(CPU20)
MIC
SW1
SW2
OUT
VCC2
PC/TV
8RC(CPU76)
AFO(EVOL11)
W/NO(EVOL2)
8TC(CPU77)
SMP(CPU51)
AMPSW(CPU52)
MIC
XF351
49.95M
L71-0591-05 D351,352
RF BPF TUNING
SMP(CPU51)
WIDE(CPU65)
AMPSW(CPU52)
AFI(EVOL12)
NARROW(CPU64)
R:0.6V
W:4.9V
N:0V
R:4.6V
R:3.6V
4.9V
R:7.3V
R:7.0V
R:7.5V
R:0V
7.2V
R:0.9V
R:1.6V
4.9V
R:4.9V
T:0V
T:1.0V
7.9V
W:0V
N:4.9V
0.7V
R:0.8V
0.8V
R:0.4V
T:6.7V
7.9V
7.0V
4.8V
T:0.7V
R:1.9V
6.2V T:1.2V
R:5.0V
1.2V
R:3.2V
X57-691 2/3
TX-RX UNIT (X57-6910-XX)

TK-7100 SCHEMATIC DIAGRAM
44
KLMNO
-t
R264
120k
17
L601
5T
86
8R
R251
47k
TH301
100k
D61
02DZ18(X,Y)
C274
0.22u
R304
4.7k
L302
330n
C604
4p
Q254
DTC363EU
R309
3.3k
IC31
KIA7808AF
2
COM
1
IN
3OUT
IC301
TK14489V
1
2
3
4
5
6
7
8
9
10 11
12
13
14
15
16
17
18
19
20
BSB
8R
R34
4.7k
C612
7p
35
C281
1000p
C48
1u
Q36
KRC102S
R38
330k
R311
33k
R530
3.9k
IC34
PST9140NR
1NC
2VEE1
3VEE2 4
OUT
5
VCC
R325
33k
5M
8T
C308
1000p
70
R308
330k
C264
0.033u
D609
1SS355
R278
12k
R527
330k
R276
47k
3
J1
C56
1000p
R605
47k
L301
L34-4554-05
C34 330u25
84
C312 0.1u
C28 220p
R260
220k
R32
220
CN501
R275
15k
C302
1000p
C271
3300p
C307
0.022u
C39
0.1u
R301
4.7k
C559
0.1u
71
C38
1000p
R302
4.7k
C270
4.7u6.3
C50
0.01u
R255
5.6k
C282
470u16
D251
MA742
R606
1k
D607
MA742
L603
5T
R306
270k
C37
1000p
R315 18k
R533
0
C275
1u
C29 470p
7
C52
1000p
R310
1k
D602
MA4PH633
R254
680
R265
5.6k
R271
560
R33
47k
C615
15p
C311 0.1u
IC251
NJM2902V
1
2
3
4V+
5
6
78
9
10
11
GND
12
13
14
R261
120k
C276
1000p
C262
1000p
C41
22u 10
C259
0.01u
R305
1.8k
L605
9.5T
C36
1000p
KTA1664(Y)
Q35
C251
4.7u6.3
R313
100k
R37
0
C603
1000p
C51
10u6.3
R3 1k
R266
5.6k
IC252
LA4600
12345678910
C40
0.1u
C309
0.022u
R2 0
R528
10k
R253
0
R31
4.7k
IC32
NJM78L05UA
2
COM
3
IN
1OUT
C45
22u 10
C258
0.01u
R279
4.7k
R36
1.5k
CN1
1
2
3
4
5
6
7
8
9
10
11
12
13
14
15
16
17
18
C27 220p
5C
C263
0.033u
C257
0.039u
D301
MA742
83
BSB
IC501
TA75W01FU
1
2
3
4
VEE
5
6
7
8
VCC
R40
390k
C261
0.01u
R62
1k
R314 2.2k
5M
69
R324
0
R258
2.7k
KTA1046(Y)
Q31
R531
47k
R259
12k
D31
ZSH5MA27
C301
4.7u6.3
99
Q61
KRC404RTK
R532
0
36
R529
10
2SC3357
Q502
5C
R312
47k
R522
0
2SC2412K
Q301
R303
22k
POWER
5C
D2
DA221
R273
4.7k
C283
1000p
C42
0.01u
C10
1000p
C44
22u10
C279 4.7u16
C260
0.01u
Q34
KRC102S
C26 220p
B
5C
R262
18k
C280 47u16
D32
1812L110PR
78
R272
1.5k
C43
22u10
C266
0.1u
R41
330k
C304
*
C30 1000p
R281
0
C306
1000p
C35
1000p
C322
56p
R35
47k
2SC4617(S)
Q251
85
C55
0.1u
C305
*
2SK1824
Q32
8C
C277
1000p
R1 100
B
C272
1000p
C303
4700p
R280
390
R39
470k
C61
1000p
C33 1000p
C255
8200p
R252
470k
C273
1u
C54
0.1u
2SA1745(6,7)
Q33
R61
470
8C
C53
1000p
C314
0.01u
B
D1
DA221
C319
100p
C315
0.1u
R5
22k
R263
91k
C313
15u6.3
L509
9.5T
Q255
KRC102S
5C
C252
39p
C278 0.1u
C310
0.33u
D606
MA742
C254
1u
CN5
C253
1u
R257
1M
C265
0.1u
IC33
NJM78L05UA
2
COM
3
IN
1
OUT
D608
1SS355
SB
100
R4 3.3k
R256
5.6k
C49
0.01u
8T
R274
15k
IC35
PST9140NR
1
NC
2
VEE1
3
VEE2
4
OUT
5
VCC
C326
0.01u
D3
DA221
SB
C256
0.018u
R277
68k
C379
1000p
R373
680k
R374
*
C380
1000p
TC351
6P
TC352
10p
L356
*
R375
100k
C383
1000p
C384
1p
C387
1000p
R376
100k
D353
HVC350B
C382
22p
C386
*
D354
HVC350B
L357
43n
R378
*
C388
*
R379
100k
C389
1000p C350
470p
R350
27k
2SK1824
Q354
R349
47k
8T
C610
0.5p
C611
2p
C616
1000p
R601
22k
C617
1000p
R602
22k
L604
5T
C605
*
C608
27p
C606
0.5p
C607
*
C601
*
D603
*
D604
*
C516
*
L503
2.5T
C517
*
C518
*
C576
47u25
C574
0.1u
C545
1000p
C546
220p
D503
02DZ5.1(Y)
C522
1000p
R521
100
R519
8.2k
R518
47
C525
1000p
C524
1u16
R520
1k
R517
220
R516
22
R515
220
C515
27p
R513
2.2k
R514
33
C514
1000p
C513
1000p
L502
68n
C512
1000p
R512
10
R511
47
CN502
C511
1000p
D502
DA221
C560
1000p
C556
1000p
R526
150
C557
0.01u
C558
0.01u
R800
R92-1061-05
5M
VOLTAGE
DETECTOR
INT
5C
DETECTION
KEC
MIC
8TC
TV
SBC(CPU82)
LIMITTER
DETECTION
RX
INT(CPU18)
TEMPERATURE
COMPENSATION
DRIVE1
D603,604
DC SWITCH
8R
AUDIO
FILTER
VOLTAGE
DETECTOR
RESET
Q33,34
SURGE ABSORPTION
AFV
BUFFER
AMP
DC SWITCH
ANT SW
REVERSE
CONNECTION
PROTECTION
Q35,36
+
DC SWITCH
-
D31
W/NO(EVOL2)
B
D353,354,355
8C
OVER VOLTAGE
DETECTION
+
1/2Vcc
E
KEC
RF BPF TUNING
APC VOLTAGE
DETECT
-
50,4MHz
-
FM DEMODULATION
VOLTAGE REGULATOR
RSSI(CPU92)
8RC(CPU76)
KEC
-
+
AF MUTE
AMPSW(CPU52)
8TC(CPU77)
AFO(EVOL11)
AF MUTE
KEC
+
AUDIO AMP
SPM(CPU51)
SQIN(CPU93)
+
CURRENT
PROTECTION
RESET(CPU10)
MIC
APC CONTROLLER
8T
D32
ANT SW
-
VOLTAGE
REGULATOR
PC
OVER VOLTAGE
-
VOLTAGE
REGULATOR
D1-3
KEC
SQL AMP
VOLTAGE
PROTECTION
IC502
DC SWITCH
1,1A SB
D606,607
+
PC/TV
RA30H1317M-31
POWER MODULE VHF
1/2Vcc
RESET(CPU10)
INT(CPU18)
SBC(CPU82)
SQIN(CPU93)
Hy_C
AFO
RFIN
GND
RSSI
FLAMPI
FLAMPO
SQLIN
SCAN
SCAN
SMP(CPU51)
8TC(CPU77)
W/NO(EVOL2)
AFO(EVOL11)
8RC(CPU76)
PC/TV
AMPSW(CPU52)
MIC
AFO(EVOL11)
AMPSW(CPU52)
W/NO(EVOL2)
SMP(CPU51)
8RC(CPU76)
8TC(CPU77)
HOOK
POWER
PTT
MIC
DI
5C
SB
KMO2
KMO1
CL
CE
KMI4
KMI3
KMI1
KMI2
CM
NC
OSC(B)
OSC(E)
PH_S
QUCO
DEC2
DEC1
IF_IN
VCC
MIX_O
T:0.9V
3.3V
R:7.9V
4.9V
R:7.9V
7.9V
7.9V
5.6V
R:13.5V
T:13.0V
3.3V
R:13.5V
R:4.6V
T:7.9V
R:1.4V
3.1V
R:2.4V
R:2.7V
R:1.0V
R:12.8V
7.9V
R:4.9V
T-Hi:4.5V
Lo:2.6V
T:7.9V
T:12.9V
T:6.0V
T:0.6V
T-Hi:9.0V
Lo:3.6V
X57-691 3/3
TX-RX UNIT (X57-6910-XX)

SCHEMATIC DIAGRAM TK-7100
45
7
6
5
4
3
2
1
TSRQP
D26
B30-2205-05
R40
47k
C24
0.01u
D22
B30-2205-05
D27
DA221
C33
1000p
R5 1k
C4
100p
C22
1000p
IC2
LC75834W
1
DIM
2
NC
3
MBL
4
SEG0
5
SEG1
6
SEG2
7
SEG3
8
SEG4
9
SEG5
10
SEG6
11
SEG7
12
SEG8
13
14
15
16
17
18
19
20
21
22
23
24
25
26
27
28
29
30
31
32
33
34
35
36
37
38
39
40
41
42
43
44
45
46
47
48
R6 1k
D25
B30-2205-05
D20
B30-2205-05
D19
B30-2205-05
R10
2.7k
R33 56
D21
B30-2205-05
Q6
KRC102S
R36 56
D28
B30-2205-05
D23
B30-2205-05
Q10
KRA225S
C16
100p
J1
1
2
3
4
5
6
7
8
C6
0.01u
C30
0.01u
R24
470k
CP1
R90-0724-05
R7 1k
D2
B30-2205-05
R37
10
R4 1k
R21
10k
R22
10k
R34
100
R23
10k
R26
3.9k
D4
B30-2205-05
D5
B30-2205-05
D24
B30-2205-05
C25
1000p
C18
1u
C27
1000p
L1
C23 1000p
D31
B30-2205-05
R8 1k
C15
100p
R39
39
R9 1k
D3
B30-2205-05
D29
B30-2205-05
D17
MA2S111
2SB1132(Q,R)
Q9
C31
1000p
R38
39
Q11
RN47A4
C28
1000p
D18 HSB123
C19
680p
R25
47k
R11
2.7k
D30
B30-2205-05
C32
1000p
CN1
18
17
16
15
14
13
12
11
10
9
8
7
6
5
4
3
2
1
COM0
DN
SCN
DC SWITCH
LCD ILLUMINATION
SEG16
SEG26
SEG0
KMI3
CE
SEG28
SEG9
DC CONTROLLER
VOL
POWER
SEG15
SEG12
MIC
SEG27
KMI3
Q9
MIC
VOL
SEG20
SEG17
KMO1
KMI2
LCD BACKLIT SWITCH
CL
DN
SEG30
KMI2
SEG24
SEG22
PTT
LCD CONTROLLER
CH
SEG2
SEG5
SEG4
COM1
SEG1
SEG25
MON
KMI4
DISPLAY UNIT (X54-3430-20)
SEG14
DIMMER FUNCTION SWITCH
HOOK
UP
SB
SEG19
SEG7
SURGE ABSORPTION
SEG8
KMI1
UP
D19-26,28-31
KMO2
Q11
SEG10
CH
GND
ME
COM3
KEY & LCD BACKLIT
POWER
SWITCH
GND
SEG6
KEY BACKLIT
HOOK
SEG3
DC SWITCH
SEG29
KMI1
5C
SEG13
DI
SEG18
ME
SEG23
SB
SEG21
PTT
SEG11
CM
KMI4
KMO2
CM
KMO1
MBL
COM2
SEG21
SEG22
SEG23
SEG24
SEG25
SEG26
SEG27
SEG28
SEG29
SEG30
COM0
COM1
COM2
COM3
VDD
VLCD
VLCD1
VLCD2
VSS
OSC
INH
CE
CL
DI
Q10
KEY BACKLIT SWITCH
D2-4
KEY & LCD BACKLIT
SEG9
SEG10
SEG11
SEG12
SEG13
SEG14
SEG15
SEG16
SEG17
SEG18
SEG19
SEG20
12.0V
4.9V
13.5V
4.7V
4.9V
13.5V
12.7V
4.9V
8.9V
12.7V
0.125V
X54-343 1/1
Note : The components marked with a dot (•) are parts of layer 1.

-t
-t
-t
-t
FNC8
FNC2
FNC1
FNC7
FNC6
FNC4
FNC5
FNC3
C14 470p
C101
1000p
R93
8.2k
35
R264
120k
17
R125 1k
R69
1k
R163 47k
C202
1000p
L601
5T
86
8R
R216
270k
R251
47k
R218
82k
TH301
100k
D11
DA221
C215
0.1u
D61
02DZ18(X,Y)
R420
2.7k
C274
0.22u
L404
L416
R415
0
69
R304
4.7k
L302
330n
C604
4p
R411
5.6k
R431
100k
Q254
DTC363EU
CN304
IC401
MB15A02
1OSCIN
2NC1
3OSCOUT
4VP
5VCC
6DO
7GND
8LD
9NC2
10 FIN 11
12
13
14
15
16
17
18
19
20
R409
100k
C434
*
C72
1000p
R309
3.3k
IC31
KIA7808AF
2
COM
1
IN
3OUT
IC301
TK14489V
1
2
3
4
5
6
7
8
9
10 11
12
13
14
15
16
17
18
19
20
L417
BSB
D405
MA2S304
8R
C90
18p R267
0
C78
1000p
43
R34
4.7k
C612
7p
D303
DAN222
35
C281
1000p
R94
12k
R270
2.7k
C48
1u
Q36
KRC102S
R70
47k
D10
DA221
C17 470p
L414
*
R38
330k
48
R311
33k
5M
R530
3.9k
IC34
PST9140NR
1NC
2VEE1
3VEE2 4
OUT
5
VCC
C229
4.7u6.3
R325
33k
C268
0.1u
R66
47k
5M
C13 470p
8T
C401
100p
R353
100k
C364
1000p
C151
1800p
R67
47k
5M
R317
10k
R427
100k
R354
330
C77
1000p
5M
R215
68k
C366
0.1u
L201
R223
4.7k
17
C308
1000p
C442
10u6.3
C422
470p
D406
MA2S304
C439
6p
R603
47k
3
8
36
70
C20 470p
C230
0.1u
R308
330k
R434
0
C264
0.033u
R110
47k
X86
D609
1SS355
L101
D8
DA221
C207
0.022u
R278
12k
R527
330k
R276
47k
3
R229
680k
J1
C56
1000p
R605
47k
49
L301
L34-4554-05
L407
*
C34 330u25
84
8R
C312 0.1u
2SC5108(Y)
Q351
C28 220p
R358
47
IC203
NJM2902V
1
2
3
4V+
5
6
78
9
10
11
GND
12
13
14
R260
220k
R250
47k
R32
220
IC161
M62363FP
1
2
3
4
5
6
7
8
9
10
11
12 13
14
15
16
17
18
19
20
21
22
23
24
CNVSS
8C
R351
470
C161
1000p
CN501
D6
DA221
D403
MA2S304
R275
15k
C427
*
C302
1000p
R208
1.5k
C83
0.1u
C271
3300p
C307
0.022u
C39
0.1u
R301
4.7k
R222 1k
D9
DA221
46
C218
10u6.3
C559
0.1u
71
C38
1000p
R302
4.7k
L418
*
C408
22p
5C
C18 470p
C448
470p
D4
DA221
99
C270
4.7u6.3
46
C50
0.01u
2SK508NV(K52)
Q406
C97
1000p
R115 1k
B
R86
0
R255
5.6k
C16 470p
R116 1k
C282
470u16
L408
*
C428
470p
D251
MA742
R606
1k
2SC4919
Q201
D607
MA742
C231
1000p
D407
MA360
TC401
10p
R77
130k
(D)
L603
5T
D201
DAN222
R209
240k
CN302
R402 1k
R424
220
C411
0.1u
R306
270k
C37
1000p
2SC4617(S)
Q440
C456
2p
R106 1k
R315 18k
R428
47k
R533
0
C275
1u
C378
1000p
C29 470p
7
R75
1k
R212
82k
3SK255
Q352
G1
D
S
G2
C52
1000p
L303
330n
SB
C227
0.01u
R404
10k
8T
R310
1k
D602
MA4PH633
2SK1824
Q87
2SC4738(GR)
Q403
C66 1000p
R87
1k
C370
1000p
C416
1000p
5M
R254
680
8R
R265
5.6k
R129
0
5M
C363
0.01u
R271
560
R161
1.2k
R416
470
R127 1k
R33
47k
C615
15p
C311 0.1u
IC251
NJM2902V
1
2
3
4V+
5
6
78
9
10
11
GND
12
13
14
R261
120k
R118 1k
C276
1000p
C262
1000p
5C
86
C41
22u 10
C259
0.01u
R206
100
C22 470p
C211
820p
8R
C430
5p
R359
220k
C426
*
R225
150k
70
R305
1.8k
L605
9.5T
C36
1000p
L411
*
KTA1664(Y)
Q35
C466
100p
C251
4.7u6.3
R313
100k
R37
0
C603
1000p
C214
150p
C51
10u6.3
Q71
KRC414RTK
C323
270p
C441
0.5p
R214
68k
C233
4.7u6.3
R3 1k
R71
4.7k
CN3
1IGN
2DATA I
3DETO
4TXAFI
5TXAFO
6EMGMIC
7RXAFO
8ALTI
9RXAFI
10 5C
11 8C
R419
1k
C444
470p
TH97
100k
R266
5.6k
IC252
LA4600
12345678910
2SC4649(N,P)
Q404
R362
470k
R405
0
C409
0.1u
C40
0.1u
C309
0.022u
C232
1000p
C404
15u6.3
R2 0
D7
DA221
100
R166 1k
8C
C316
0.1u
R74
47k
D408
MA2S111
R528
10k
R220
15k
R253
0
R31
4.7k
IC32
NJM78L05UA
2
COM
3
IN
1OUT
C45
22u 10
C258
0.01u
C226
4700p
C213
3300p
CN301
R433
4.7k
C87
18p
C421
470p
R279
4.7k
R401 1k
R202
0
5M
R228
10k
R360
470k
R436
120k
R36
1.5k
C436
0.5p
C355
15p
R109
1.5k
CN1
1
2
3
4
5
6
7
8
9
10
11
12
13
14
15
16
17
18
C27 220p
8C
5C
IC201
NJM2100V
1
2
3
45
6
7
8
V+
C263
0.033u
71
45
L354
*
R230
120k
C257
0.039u
D301
MA742
R421
1.5k
83
R76
18k
(D)
BSB
78
IC501
TA 75W01FU
1
2
3
4
VEE
5
6
7
8
VCC
R417
220k
R418
1k
29
C418
1000p
C205
0.1u
R40
390k
R152
4.7k
L403
10u
C261
0.01u
R62
1k
IC202
NJM2904V
1
2
3
45
6
7
8
V+
R232
9.1k
R122 0
L413
*
R219
180k
R131 1k
R314 2.2k
49
R425
47k
5M
R207
750k
69
5C
29
R107 47k
R324
0
R413
10k
R410
*
R258
2.7k
KTA1046(Y)
Q31
R531
47k
R259
12k
C440
*
2SK1824
Q253
D31
ZSH5MA27
C301
4.7u6.3
99
Q408
KRX102U
83
Q61
KRC404RTK
R532
0
36
2SJ243
Q202
C432
0.5p
C217
10u6.3
R130 1k
C410
10u6.3
R113 47k
C88
6p
R102
47k
R365
100k
R529
10
D202
1SS372
R423
*
2SC3357
Q502
C353
0.01u
5M
C15 470p
5C
R312
47k
R403 1k
R522
0
2SC2412K
Q301
R303
22k
C82
1000p
POWER
C403
100p
5C
8R
C318
0.1u
C437
470p
R103
1k
C412
10u6.3
D2
DA221
2SC5108(Y)
Q410
C369
*
R273
4.7k
C423
0.047u35
C23 470p
L410
*
C283
1000p
R231
68k
C162
4.7u6.3
85
TC402
10p
R126 1k
C98
1000p
CN303
C42
0.01u
C429
*
D402
HZU5ALL
C10
1000p
47
C44
22u10
C279 4.7u16
30
C260
0.01u
R114 1k
L415
*
C225
1u16
R412
10k
2SA1832(GR)
Q402
Q34
KRC102S
C26 220p
CN2 1
2
3
4
5
6
7
8
9
10
11
12
C152
3900p
43
R316
22k
R363
150k
B
2SK1824
Q1
84
R430
100
5C
C454
6p
C450
22u10
D302
DAN222
R262
18k
7
C280 47u16
R151
10k
C406
1000p
D32
1812L110PR
R105 1k
C89
6p
78
R117 1k
3SK255
Q353
G1
D
S
G2
R211
82k
R272
1.5k
C451
470p
L412
*
C43
22u10
C266
0.1u
R361
*
5M
C203
0.027u
C267
0.47u
R82
0
R41
330k
R355
*
C304
*
C30 1000p
C402
100p
R281
0
R111 1k
R217
220k
C306
1000p
C35
1000p
R203
100k
C322
56p
R35
47k
9
2SC4617(S)
Q251
R429
100
C164
10u6.3
C250
0.1u
C413
0.01u
R407
1.5k
1
R204
18k
D5
DA221
5M
C210
0.1u
30
R73
100k
85
C269
1u
R226
100k
8C
C55
0.1u
C208
0.01u
C221
0.1u
C21 470p
C305
*
C360
1000p
R227
22k
9
SB
2SK1824
Q32
R92 1k
R165 1k
R72
1M
R123
0
8C
R414
470
C435
*
2SK1824
Q86
C455
3p
C204
2.2u10
C277
1000p
R426
47k
R1 100
R320
10k
C19 470p
R233
6.8k
B
C220
4.7u6.3
C272
1000p
R323
220k
R269
82k
R319
10k
CF302
L72-0999-05
R224
1k
R422
10k
C303
4700p
C212
1200p
5C
R280
390
X401
L77-1868-15
VC
GND XOUT
5C
2SC3357
Q501
R39
470k
C61
1000p
C33 1000p
C103
1000p
C255
8200p
R252
470k
C273
1u
C54
0.1u
D404
MA2S304
CF301
L72-0993-05
2SA1745(6,7)
Q33
R61
470
5C
R201
680
8C
R268
1k
C228
10u6.3
C53
1000p
8C
TH98
100k
C314
0.01u
48
C414
0.1u
R78
1k
R352
100
B
8R
C452
470p
R249
47k
D1
DA221
R68
1k
IC66
AT 2 4 C64A10SI18
1A0
2A1
3A2
4GND 5
6
7
8
C417
1000p
C319
100p
45
R213
330k
R221
15k
C315
0.1u
R5
22k
R91 1k
R81
47k
R124
47k
R263
91k
R119 1k
C313
15u6.3
L509
9.5T
R321
22k
Q255
KRC102S
C324
0.01u
R101
47k
5C
TH351
*
C252
39p
5C
C104
0.1u
R108 47k
C278 0.1u
C310
0.33u
8C
C201
0.1u
D606
MA742
C254
1u
R112 47k
R164 1k
R104
1k
8C
C351
33p
C361
1000p
CN5
C253
1u
L406
*
R257
1M
R162
1.5k
R318
10k
C265
0.1u
IC33
NJM78L05UA
2
COM
3
IN
1
OUT
R120 0
C357
0.01u
5M
L304
330n
C425
0.1u35
C438
2p
D608
1SS355
C206
1000p
SB
100
L409
*
C102
0.1u
R4 3.3k
2SJ243
Q407
R128 1k
C358
1000p
R256
5.6k
C317
0.1u
1
R205
820
C49
0.01u
C163
1000p
8T
R274
15k
47
2SK508NV(K52)
Q405
IC35
PST9140NR
1
NC
2
VEE1
3
VEE2
4
OUT
5
VCC
C326
0.01u
D3
DA221
SB
2SK1824
Q252
R432
1k
C431
5p
R408
10
8
D401
MA2S111
C256
0.018u
R277
68k
C449
470p
R322
100
D26
B30-2205-05
R40
47k
C24
0.01u
D22
B30-2205-05
D27
DA221
C33
1000p
R5 1k
C4
100p
C22
1000p
IC2
LC75834W
1DIM
2NC
3MBL
4SEG0
5SEG1
6SEG2
7SEG3
8SEG4
9SEG5
10 SEG6
11 SEG7
12 SEG8
13
14
15
16
17
18
19
20
21
22
23
24
25
26
27
28
29
30
31
32
33
34
35
36
37
38
39
40
41
42
43
44
45
46
47
48
R6 1k
D25
B30-2205-05
D20
B30-2205-05
D19
B30-2205-05
R10
2.7k
R33 56
D21
B30-2205-05
Q6
KRC102S
R36 56
D28
B30-2205-05
D23
B30-2205-05
Q10
KRA225S
C16
100p
J1
1
2
3
4
5
6
7
8
C6
0.01u
C30
0.01u
R24
470k
CP1
R90-0724-05
R7 1k
D2
B30-2205-05
R37
10
R4 1k
R21
10k
R22
10k
R34
100
R23
10k
R26
3.9k
D4
B30-2205-05
D5
B30-2205-05
D24
B30-2205-05
C25
1000p
C18
1u
C27
1000p
L1
C23 1000p
D31
B30-2205-05
R8 1k
C15
100p
R39
39
R9 1k
D3
B30-2205-05
D29
B30-2205-05
D17
MA2S111
2SB1132(Q,R)
Q9
C31
1000p
R38
39
Q11
RN47A4
C28
1000p
D18 HSB123
C19
680p
R25
47k
R11
2.7k
D30
B30-2205-05
C32
1000p
CN1
18
17
16
15
14
13
12
11
10
9
8
7
6
5
4
3
2
1
L401
L92-0443-05
C424
1u16
L405
C453
220p
R435
100
2SC4617(S)
Q302
R210
18k
R356
1k
L351
820n
L352
560n
C359
8p
C362
1000p
R364
0
C367
*C371
2p
C368
22p
D351
HVC350B
C376
1000p
C373
*
D352
HVC350B
L355
*
C372
1000p
C374
22p
R366
470
R367
47
C375
1000p
R369
0
R372
*R371
470k
C377
1000p
R370
150
C379
1000p
R373
680k
R374
*
C380
1000p
TC351
6P
TC352
10p
L356
*
R375
100k
C383
1000p
C384
1p
C387
1000p
R376
100k
D353
HVC350B
C382
22p
C386
*D354
HVC350B
L357
43n
R378
*
C388
*
R379
100k
C389
1000p C350
470p
R350
27k
2SK1824
Q354
R349
47k
8T
C610
0.5p
C611
2p
C616
1000p
R601
22k
C617
1000p
R602
22k
L604
5T
C605
*
C608
27p
C606
0.5p
C607
*
C601
*
D603
*
D604
*
C516
*
L503
2.5T
C517
*
C518
*
C576
47u25
C574
0.1u
C545
1000p
C546
220p
D503
02DZ5.1(Y)
C522
1000p
R521
100
R519
8.2k
R518
47
C525
1000p
C524
1u16
R520
1k
R517
220
R516
22
R515
220
C515
27p
R513
2.2k
R514
33
C514
1000p
C513
1000p
L502
68n
C512
1000p
R512
10
IC402
UPB1509GV
1VCC1
2IN
3IN
4GND 5
6
7
8
C457
1000p
R507
10
C506
1000p
L501
68n
C507
1000p
R508
2.2k
R509
33
C509
15p
C510
8p
R511
47
CN502
C511
1000p
D502
DA221
R510
1.5k
C502
1000p
R505
2.2k
C503
100p
R504
270
D501
1SS355
R502
270
C504
1000p
R506
10k
R503
18
C505
1000p
R501
1k
CN503
C501
1000p
D409
DAN235E
R444
1k
C468
220p
C467
1000p
C471
*
L422
56n
R443
2.2k
L421
100n
C465
22p
C463
1000p
C464
1000p
R442
100
R441
100
C462
10p
L420
150n
2SC4649(N,P)
Q411
R440
100
C461
1000p
C459
1000p
C460
18p
R438
22k
L419
100n
R439
47k
R437
1k
C458
220p
8C
C560
1000p
C556
1000p
R526
150
C557
0.01u
C558
0.01u
R368
100k
R800
R92-1061-05
1
QT/DQT
2
DTMF/MSK
3
PLLE
4
NC
5
NC
6
GND
7
CNVSS
8
EVLLD
9
BSHIFT
10
RESET
11
XOUT
12
VSS
13
XIN
14
VCC
15
GND
16
DTMSTD
17
POWER
18
INT
19
NC
20
TX/RX
21
UL
22
NC
23
NC
24
NC
25
NC
26
27
28
29
30
31
32
33
34
35
36
37
38
39
40
41
42
43
44
45
46
47
48
49
50
51
52
53
54
55
56
57
58
59
60
61
62
63
64
65
66
67
68
69
70
71
72
73
74
75
76 8RC
77 8TC
78 CM
79 NC
80 NC
81 NC
82 SBC
83 KMI2
84 KMI1
85 KMI3
86 KMI4
87 PWRPRCT
88 SIGNAL
89 TEMP2
90 TEMP1
91 BATT
92 RSSI
93 SQIN
94 AVSS
95 NC
96 VREF
97 AVCC
98 NC
99 KMO1
100 KMO2
5M
16.8MHz
VOLTAGE
DETECTOR
INT
TX-RX UNIT (X57-6910-XX)
D4-11
MIXER
+
OR GATE
5C
MODO
+
8C
DETECTION
8RC(CPU76)
KEC
MIC
8TC
TV
HPF
SBC(CPU82)
SBC(CPU82)
RIPPLE
FILTER
IDC
LIMITTER
MIC AMP
DETECTION
RX
RIPPLE
FILTER
VOTAGE
DROPPED
INT(CPU18)
TEMPERATURE
COMPENSATION
DRIVE1
D603,604
BEAT
SHIFT
DIGITAL
TX AF
RIPPLE
FILTER
IGN(CPU72)
8C 5M
DC SWITCH
8R
AUDIO
FILTER
VOLTAGE
DETECTOR
RESET
Q33,34
SURGE ABSORPTION
AFV
BUFFER
AMP
EEPROM
DC SWITCH
WIDE
ANT SW
AFI(EVOL12)
REVERSE
CONNECTION
PROTECTION
+
Q402,403
+
RXD Q35,36
W/NI(EVOL1)
+
SURGE ABSORPTION
BEAT
SHIFT Scrambler
W/NI(EVOL1)
DC SWITCH
MIC MUTE
-
-
NARROW
D403,404
KEC
D31
W/NO(EVOL2)
B
-
-
D353,354,355
-
Scrambler
MOD BUFFA
IGNITION
CHARGE PUMP
8C
TXD
8R
RESET(CPU10)
OVER VOLTAGE
DETECTION
POTENTIOMETER
+
1/2Vcc
CPU
TX VCO
8TC(CPU77)
D405,406
E
KEC
T/R SW
1/2Vcc
RF BPF TUNING
RX VCO
APC VOLTAGE
DETECT
+W/NO(EVOL2)
-
AFM(CPU50)
CK(CPU54)
IF SWITCH
50,4MHz
-
RF AMP
8R
DC
AMP
TP
FM DEMODULATION
VOLTAGE REGULATOR
RSSI(CPU92)
INT(CPU18)
8RC(CPU76)
SUM AMP
KEC
1/2Vcc
DT(CPU53)
BUFFER AMP
SQIN(CPU93)
-
+
AF MUTE
AF MUTE
AF AMP
PC/TVO
AMPSW(CPU52)
8TC(CPU77)
D407
CV
AFO(EVOL11)
AF MUTE
-
KEC
DTMI(EVOL16)
PC/TVI
+
AUDIO AMP
SPM(CPU51)
RF SWITCH
MIC AMP
W/NO
TV
SQIN(CPU93)
MOD
-
+
RSSI(CPU92)
W/NI
CURRENT
PROTECTION
RESET(CPU10)
SPLATTER FILTER
MIC
PRE DRIVE AMP
RF AMP
MODULATION
RSSI(CPU92)
APC CONTROLLER
8T
+
VDD
T/R SW
+
D32
ANT SW
-
VOLTAGE
REGULATOR
TEMPERATURE
COMPENSATION
5M
IF AMP
PC
OVER VOLTAGE
TX VCO
PLLE(CPU3)
8CL
-
CV
KDC
LD
AFO
TCXO
-
PLL SYNTHESIZER
5M
RX VCO
BUFFER AMP
IF SWITCH
CLK
AF MUTE
RF AMP
-
VOLTAGE
REGULATOR
PLL IC D1-3
+
KEC
SQL AMP
DAT
5C
1/2Vcc
VOLTAGE
PROTECTION
FROO(EVOL23)
IC502
DC SWITCH
AGC
1,1A SB
D606,607
+
AFI
BUFFER AMP
PC/TV
MODI
COM0
DN
SCN
DC SWITCH
LCD ILLUMINATION
SEG16
SEG26
SEG0
KMI3
CE
SEG28
SEG9
DC CONTROLLER
VOL
POWER
SEG15
SEG12
MIC
SEG27
KMI3
Q9
MIC
VOL
SEG20
SEG17
KMO1
KMI2
LCD BACKLIT SWITCH
CL
DN
SEG30
KMI2
SEG24
SEG22
PTT
LCD CONTROLLER
CH
SEG2
SEG5
SEG4
COM1
SEG1
SEG25
MON
KMI4
DISPLAY UNIT (X54-3430-20)
SEG14
DIMMER FUNCTION SWITCH
HOOK
UP
SB
SEG19
SEG7
SURGE ABSORPTION
SEG8
KMI1
UP
D19-26,28-31
KMO2
Q11
SEG10
CH
GND
ME
COM3
KEY & LCD BACKLIT
POWER
SWITCH
GND
SEG6
KEY BACKLIT
HOOK
SEG3
DC SWITCH
SEG29
KMI1
5C
SEG13
DI
SEG18
ME
SEG23
SB
SEG21
PTT
SEG11
CM
KMI4
KMO2
CM
KMO1
MBL
COM2
RA30H1317M-31
POWER MODULE
D502
TEMPERATURE
COMPENSATION
146-174MHz
-21
L355 L408
67n 67n67n
-20
136-162MHz-21
X57-6910-XX
50n
146-174MHz
L356
50n
39n
X57-6920-XX
27n
L354
50n-20
136-162MHz
8p
C440
9p10p
18p
C517C471
6p
7p
18p
12p
10p
C601
12p
C518
27p
D603C607
NO22p 2p
D604
XB15A7091p
XB15A709
C605
27u
270n
L410
270n
4.7u
L414
39n
68n
L413
L418
220k
R372
470
120k
R361
47
1k
R355
68n 120k56
180k
R374
33n
0220
R423
330
R378
10
-21 136-162MHz
X57-6910-XX
146-174MHz-20
146-174MHz
X57-6910-XX
136-162MHz
-20
-21
146-174MHz
X57-6910-XX
136-162MHz-21
-20
-21 136-162MHz
X57-6910-XX
146-174MHz-20
-21
-20 146-174MHz
X57-6910-XX
136-162MHz
X57-6910-XX
136-162MHz-21
-20 146-174MHz
NO
DIVIDER
BATT
DETECT
VHF
M2
K,M
M2
K,M
M2
K,M
M2
K,M
M2
K,M
M2
K,M
M2
K,M
M2
K,M
CLK
NC3
DATA
LE
FC
NC4
FOUT
P
NC5
R
DT(CPU53)
PLLE(CPU3)
W/NI(EVOL1)
W/NO(EVOL2)
MIC
MOD
CK(CPU54)
UL(CPU21)
8CL
BLO
BLI
IN
OUT
FRQI
DTMI
FRQO
DTMO
DO
VDFref
RESET
GND
MICEM(CPU74)
MICMT1(CPU73)
AFI(EVOL12)
AFO(EVOL11)
MOD
PLLE(CPU3)
MODI(EVOL9)
TX/RX (CPU20)
PC/TVO(EVOL3)
PC/TV
MODO(EVOL10)
UL(CPU21)
DTMI(EVOL16)
EVLLD(CPU8)
DTMO(EVOL15)
4p
0.5p
C369
NO
C373
4p 24p
27p
C386
100p
150p
C367C305
330p
390p
330p
390p
C304
10p
C435
5p
C434
470p
33p2p
1p
C429
8p
4p
C427
12p
27p
C426
4p
6p
C388
27u
L406
270n
L407
270n
27u
NO
B57331V2104J
TH351
10k
R410
8.2k
100n
4.7u
L415
27u
L409
270n
L411
270n
27u 27u
L412
270n
TX/RX(CPU20)
SBC(CPU82)
IGN(CPU72)
UL(CPU21)
EVLLD(CPU8)
1/2Vcc
DTMI(EVOL16)
QT/DQT(CPU1)
PLLE(CPU3)
EEPWP
EEPSCK
EEPSDT
FNC1
FNC2
CLKFLS
BSYFLS
TXD
RXD
PTT
HOOK
NC
NC
EMPFLS
NC
NC
NC
FNC3
CEFLS
FNC4
FNC5
FNC7
FNC6
FNC8
AFM
SPM
AMPSW
DT
CK
NC
NC
DST1
DST2
DST3
VCC
NC
VSS
NC
NARROW
WIDE
NC
NC
NC
CL
CE
DI
IGN
MICMT1
MICEM
MICMT2
IC101
30622MAA-B86GP
SDA
SCL
WP
VCC
RESET(CPU10)
INT(CPU18)
1/2Vcc
SBC(CPU82)
SQIN(CPU93)
CK(CPU54)
W/NI(EVOL1)
DT(CPU53)
AFO(EVOL11)
W/NO(EVOL2)
PC/TV
TX/RX(CPU20)
MIC
SW1
SW2
OUT
VCC2
PC/TV
8RC(CPU76)
AFO(EVOL11)
W/NO(EVOL2)
8TC(CPU77)
SMP(CPU51)
AMPSW(CPU52)
MIC
1/2Vcc
RESET(CPU10)
INT(CPU18)
SBC(CPU82)
SQIN(CPU93)
Hy_C
AFO
RFIN
GND
RSSI
FLAMPI
FLAMPO
SQLIN
SCAN
SCAN
SMP(CPU51)
8TC(CPU77)
W/NO(EVOL2)
AFO(EVOL11)
8RC(CPU76)
PC/TV
AMPSW(CPU52)
MIC
AFO(EVOL11)
AMPSW(CPU52)
W/NO(EVOL2)
SMP(CPU51)
8RC(CPU76)
8TC(CPU77)
HOOK
POWER
PTT
MIC
DI
5C
SB
KMO2
KMO1
CL
CE
KMI4
KMI3
KMI1
KMI2
CM
SEG21
SEG22
SEG23
SEG24
SEG25
SEG26
SEG27
SEG28
SEG29
SEG30
COM0
COM1
COM2
COM3
VDD
VLCD
VLCD1
VLCD2
VSS
OSC
INH
CE
CL
DI
XF351
49.95M
L71-0591-05 D351,352
RF BPF TUNING
NC
OSC(B)
OSC(E)
PH_S
QUCO
DEC2
DEC1
IF_IN
VCC
MIX_O Q10
KEY BACKLIT SWITCH
D2-4
KEY & LCD BACKLIT
SEG9
SEG10
SEG11
SEG12
SEG13
SEG14
SEG15
SEG16
SEG17
SEG18
SEG19
SEG20
7p
NO
C516
SMP(CPU51)
WIDE(CPU65)
AMPSW(CPU52)
AFI(EVOL12)
NARROW(CPU64)
R:1.2mV
T:0.9V
T:6.4V
4.9V
3.3V
R:0.6V
R:7.9V
4.9V
1.6V
W:4.9V
N:0V
3.42V
R:4.6V
R:7.9V
7.9V
7.9V
R:3.6V
4.9V
R:7.3V
5.6V
R:6.5V
R:13.5V
T:13.0V
3.3V
R:7.0V
R:7.5V
4.9V
R:0V
R:13.5V
7.2V
R:4.6V
R:0.9V
R:1.6V
4.9V
R:4.9V
T:0V
T:1.0V
7.9V
4.8V
W:0V
N:4.9V
0.7V
8.0V
T:7.9V
R:1.4V
T:1.1V
3.1V
5.0V
R:0.8V
R:2.4V
0.8V
R:2.7V
R:0.4V
R:1.0V
T:6.7V
7.9V
7.0V
R:12.8V
0.7V
6.9V
7.9V
4.8V
R:4.9V
2.4V
R:0.8V
T:0.7V
R:1.9V
6.2V
12.0V
4.9V
13.5V
4.7V
4.9V
13.5V
12.7V
4.9V
8.9V
12.7V
0.125V
T:1.2V
LOCK:5.0V
R:5.0V
1.2V
T- Hi:4.5V
Lo:2.6V
T:7.9V
T:12.9V
T:6.0V
T:0.6V
R:3.2V
T- Hi:9.0V
Lo:3.6V

TK-7100
46
BLOCK DIAGRAM
Q440
2SC4617(S)
DT
MI
C
IC202
NJM2904V
R
V
C
OVER
VOLTAGE
DET
SB
KMI4
IC203
NJM2902
(3/4)
IC203
NJM2902V
(1/4)
KMO1
POWER
IGN
Q71
KRC414RTK
M
PL
L
TCXOMOD
AGC
DET
KMI1
KMO2
T
V
C
TX-RX UNIT X57-691*-**
CK
SW
KMO1
8C
EL
V
SW
POWER
BUFF
MIC
MUTE
HOOK
8CL
IC201
NJM2100V
PLL IC
8R
C
CK
RF
SB
C
SUM
SW
KMI1
CM
KEY
MI
C
ME
MIC
LIPPLE
FILTER
MIC
SW
BS
H
KMO2
S
KMO2
HOOK(RXD)
AGC
RESET
DTMF
B
Q201
2SC4919
VC
O
Q403
2SC4738(GR)
TCXO
D/A
CONV
D/A
CONV
D/A
CONV
WIDE
KMI4
NARROW
KMI3
MIC
MON
CHARGE
PUMP
CHARGE
PUMP
16.8MHz
IC161
M62363FP(8/8)
IC161
M62363FP
(3/8)
IC161
M62363FP(6/8)
D201
DAN222
D202
1SS372
8T
C
SB
SQIN
8C
PTT
SPLATTER
FILTER
KMI3
PTT(TXD)
8C
MBL
MIC/IDC
Q404
2SC4649(N,P)
16.8MHz
MI
C
PTT(TXD)
CM
GND
KMI2
ME
Q407
2SJ243
IC401
MB15A02
LD
Q61
KRC404RTK
DT
KMI1
INT
KMI4
LOOP
FILTER
KMO1
SCN
HOOK(RXD)
KMI2
T
C
CM
CV
5C
Q402
2SA1832(GR)
KMI2
KMI3
SB
DTMF
Q10
KRA225S
5C
Q6
KRC102S
PLLE
DISPLAY UNIT X54-3430-20
Q
4
2SK50
8
MICMT
LCD BACK LIGHT
D19~26,28~31
B30-2205-05
SW SW
Q11
RN47A4
MBL
DIM
D18
HSB123
Q9
2SB1132(Q,R)
LCD DRIVER
IC2
LC75834W
CL
CE
DI
COM0~3
SEG0~30
MBL
DIM
INH
LCD
VOL
UP
VOL
DN
CH
UP
CH
DN
POWER
5C
CE
CL
DI
D2~5
B30-2205-05
Q1
2SK1824
X401
QT/DQT
TX
/
SP
M
AF
M
AM
CL
CE
DI
FNC1~FNC8
GND
8C
ALTI
IGN
DATAI
SB
EMGMIC
FNC3(RESET)
DATAI
5C
RXAFO
TXAFI
FNC2(RXD)
DETO
RXAFI
FNC1(TXD)
ALTI
DETO2
TXAFO
5C

TK-7100
47
BLOCK DIAGRAM
Q33
2SA1745(6,7)
BATT
CF302
(NARROW)
D303
DAN222
MICMT2
SW
RX
VCO
8TC
AVR
5V
XF351
49.95MHz
8RC
D/A
CONV
D/A
CONV
IC66
AT24C64N10SI18
IC402
UPB1509GV
DIVIDER
D302
DAN222
PC
ANT
Q87
2SK1824
IC203
NJM2902V
(3/4)
O
1
BUFF
Vg
BATT
BUFFER
D301
MA742
PLLE
INT
Vg
O
2
450kHz
SW
BPF
IC252
LA4600
TX
VCO
NOISE
IC501
TA75W01FU
(1/2)
IC501
TA75W01FU
(2/2)
WIDE
ANT SW
ELVLLD
W
ER
RF
BUFF
Q351
2SC5108(Y)
VCOMOD
L
SW
CF301
(WIDE)
D351,352
HVC350B
8RC
IC251
NJM2902V
Q353
3SK255
SBC
TXRX
8C
IC31
KIA7808AF
AVR
8V
TEMP2
D/A
CONV
MICMT1
MIX
SW
5M
AF
FILTER
SW
IGN
Q411
2SC4649
(N,P)
Q410
2SC5108(Y)
SW
8T
8CL
D353,354
HVC350B
5C
BSHIFT
T/R
SW
BSHIFT
8R
SW
SW
E
E
T
Q35
KTA1664(Y)
D607
MA742
D606
MA742
50.4MHz
DTMF
DET
SW
8R
IC32
NJM78L05UA
5M
SW
VCOMOD
)
D/A
CONV
E
NARROW
EEPROM
8R
RESET
ROW
IC33
NJM78L05UA
3
CPU
IC101
30622MAA-B86GP
AVR
BPF
Q36
KRC102S
Q254
DTC363EU
IC161
M62363FP(3/8)
IC161
M62363FP
(4/8)
Q406
2SK508NV(K52)
IC35
PST9140NR
IC161
M62363FP
(7/8)
IC161
M62363FP
(1/8)
P
6
/8)
5C
RESET
X86
IC34
PST9140NR
DTMF/BEEP
8TC
SQIN
Q32
2SK1824
SBC
Q251
2SC4617(S)
T
XD)
8C
SPM
MICEM
SIGNAL Q34
KRC102S
8T
PRE
DRIVE
AMP
DRIVE
AMP
SB
+B
IF
DEMODULATOR
AF PA
AFM
SW
MCF
INT
Q407
2SJ243
D602
MA4PH633
SW
8T
8T
Q302
2SC4617(S)
TRIPLER
Q252,253
2SK1824
4
TEMP1
APC
CONTROL
SW
K(RXD)
2
TCXOMOD
C
V
Q502
2SC3357
)LPF
8R
POW.
DET
POW.
DET
SW
RF
Q408
KRX102U
Q86
2SK1824
HPF
M
F
5M
Q301
2SC2412K IF
D409
DAN235E
EXT.
SP
16.8MHz
Q352
3SK255
Q31
KTA1046(Y)
RF BPF
TUNE
RF BPF
TUNE
8R
SP
Q501
2SC3357
Q405
2SK508NV(K52)
OVER
VOLTAGE
DET
EEPWP
EEPCK
EEPDT
IC301
SW Q255
KRC102S
AMPSW
Q354
2SK1824
SW
8T
D
QT
TX/RX
FNC2
FNC3 FNC4
FNC5 FNC6
FNC7 FNC8
FNC1
SPM
AFM
AMPSW
PWRPRCT
RSSI
SQIN
8C
8T
POWER
MODULE
IC502 : RA30H1317M-31
B

TK-7100
48
LEVEL DIAGRAM
To m
a
G2
Q351
3
IC201 IC203
Q353 XF1
7
IC202 IC202
BPF BPF
68
Q40
ANT
X54-343
G2
91
To make measurements in the RF section, connect the RF level meter
.
In the RF section, use a 0.01µF coupling capacitor.
(The display shows the SSG input value required to obtain 12dB SIN
A
1
G1
22
S
Q352
10
Display
Unit
D
IC161
TX
-
MIC
To make measurements in the AF section, connect the AC level meter.
AG is set so that MIC input becomes 3kHz/1.5kHz (Wide/Narrow) DEV at 1kHz MOD.
D
CF1
/CF2
450kHz
7
IC203
TX-RX Unit
S
IC301
5
49.95MHz
9
IC201
G1
20
1
Center Frequency
W: –123.5dBm
N: –123.0dBm
W: –119.0dBm
N: –118.5dBm
W: –104.5dBm
N: –103.5dBm
W: –104.0dBm
N: –103.5dBm
W: 1.05Vrms
N: 0.44Vrms
W: 0.49Vrms
N: 0.20Vrms
W: –112.0dBm
N: –111.5dBm
W: –92.0dBm
N: –90.5dBm
W: –77.5dBm
N: –74.0dBm
W/N
5.0mVrms
W/N
0.10Vrms
W/N
1.40Vrms
W/N
1.16Vrms
W/N
1.26Vrms
W/N
1.04Vrms
Receiver Section
Transmitter Section

TK-7100
49
LEVEL DIAGRAM
To make measurements in the RF section, connect the RF Wattmeter (50Ω).
To make measurements in the AF section, connect the AC level meter.
(ANT input : –53dBm, 1kHz FM, 3kHz DEV (Wide)/1.5kHz DEV (Narrow))
The AF output level is adjusted for a 0.45V/4Ω by the front panel AF VOL control.
Q406
v
el meter.
1
2dB SINAD.)
TX-RX Unit
Q410
1
11
Q411
Power
Module
2
D409
TX-RX Unit
IC402
Audio Frequency
Q501
TX-RX Unit (VCO)
CF1
/CF2
450kHz
Q502
IC301
D602 ANT
–7dBm –8dBm –5dBm 11dBm–9dBm 25W
W: –85.0dBm
N: –84.5dBm
W/N
0.33Vrms
W/N
0.32Vrms
W/N
0.26Vrms
W/N
0.30Vrms
W/N
0.31Vrms
W/N
10mVrms
W/N
0.50Vrms
W/N
0.45Vrms
14 J1
IC161
12
Q251
8
912
4ohm
10
IC251
7
IC252
IC251
51
IC251IC251
1113
IC502
19dBm

TK-7100
50
TERMINAL FUNCTION
CN2
No. Name I/O Function
1SBOBattery voltage DC supply
2NC --
3GND O Ground
4DETO2 O FM detector output
5FNC1 I/O Programable I/O (programmed by FPU)
6FNC2 I/O Programable I/O (programmed by FPU)
7FNC3 I/O Programable I/O (programmed by FPU)
8FNC4 I/O Programable I/O (programmed by FPU)
9FNC5 I/O Programable I/O (programmed by FPU)
10 FNC6 I/O Programable I/O (programmed by FPU)
11 FNC7 I/O Programable I/O (programmed by FPU)
12 FNC8 I/O Programable I/O (programmed by FPU)
■ Function Port Assignment
KDS100, KGP-2A/2B
Name I/O
FNC1 - -
FNC2 - -
FNC3 Data Channel I
FNC4 PTT I
FNC5 Carrier Operated Relay O
FNC6 Audio Mute I
FNC7 Mic Mute I
FNC8 TX Relay O
SmarTrunk II
Name I/O
FNC1 TXD O
FNC2 RXD I
FNC3 Reset O
FNC4 - -
FNC5 - -
FNC6 - -
FNC7 - -
FNC8 - -
Scrambler
Name I/O
FNC1 - -
FNC2 - -
FNC3 TX Relay O
FNC4 Scrambler O
FNC5 Scrambler Code1 (1) O
FNC6 Scrambler Code2 (2) O
FNC7 Scrambler Code3 (4) O
FNC8 Scrambler Code4 (8) O
Port Function is Low Active. (Exclude : Scrambler Code)
CN3
No. Name I/O Function
1IGN I Ignition sens input
2DATAI I External transmit signal input
3DETO O FM detector output
4TXAFI I TX audio input from scrambler board
5 TXAFO O TX audio output to scrambler board
6EMGMIC I Emergency MIC input (1kHz/1.2mVrms)
7RXAFO O RX audio output to scrambler board
8 ALTI I External alert tone signal input
9RXAFI I RX audio input from scrambler board
10 5C O 5V DC power supply (50mA MAX)
11 8C O 8V DC power supply (50mA MAX)
CN1
No. Name I/O Function
1DI Data
2CL Clock
3CE Chip enable
45C 5V
5SB Switched B
6KMO2 O Key matrix output 2
7KMI4 I Key matrix input 4
8KMO1 O Key matrix output 1
9KMI3 I Key matrix input 3
10 KMI1 I Key matrix input 1
11 CM MIC data detection
12 KMI2 I Key matrix input 2
13 HOOK Hook detection/RXD
14 ME MIC ground
15 POWER Power switch
16 MIC I MIC signal input
17 PTT PTT/TXD
18 GND Ground
TK-7100
51
GENERAL
Frequency Range ............................... K,M : 146 to 174MHz M2 : 136 to 162MHz
Channels / Groups .............................. 64CH / 8GRP
Channel Spacing ................................. Wide : 25kHz Narrow : 12.5kHz
PLL Channel Stepping ........................ 2.5, 5, 6.25, 7.5kHz
Operating Voltage ............................... 13.6V DC ±15%
Current Drain ...................................... Less than 0.4A on standby
Less than 1.0A on receive
Less than 8.0A on transmit
Operating Temperature Range ........... –30°C to +60°C
Dimensions & Weight ........................ 160 W x 43 H x 107 D mm, 1.0kg
Channel Frequency Spread ................ K,M : 28MHz M2 : 26MHz
RECEIVER (Measurements made per EIA standard EIA/TIA-603)
Sensitivity (12dB SINAD) .................... Wide : 0.28µVNarrow : 0.35µV
Selectivity ........................................... Wide : 75dB Narrow : 65dB
Intermodulation................................... Wide : 70dB Narrow : 60dB
Spurious Response ............................. 75dB
Audio Power Output ........................... 4.0W
Frequency Stability ............................. ±2.5ppm
TRANSMITTER (Measurements made per EIA standard EIA/TIA-603)
RF Power Output ................................ High : 25W Low : 5W
Spurious and Harmonics..................... 70dB
Modulation .......................................... Wide : 16K0F3E Narrow : 11K0F3E
FM Noise ............................................ Wide : 45dB Narrow : 40dB
Audio Distortion .................................. Less than 3%
Frequency Stability ............................. ±2.5ppm
SPECIFICATIONS

KENWOOD CORPORATION
2967-3, Ishikawa-machi, Hachioji-shi, Tokyo, 192-8525 Japan
KENWOOD U.S.A. CORPORATION
P. O. BOX 22745, 2201 East Dominguez Street, Long Beach, CA 90801-5745, U.S.A.
KENWOOD ELECTRONICS CANADA INC.
6070 Kestrel Road, Mississauga, Ontario, Canada L5T 1S8
KENWOOD ELECTRONICS DEUTSCHLAND GMBH
Rembrücker Str. 15, 63150 Heusenstamm, Germany
KENWOOD ELECTRONICS BELGIUM N.V.
Leuvensesteenweg 248 J, 1800 Vilvoorde, Belgium
KENWOOD ELECTRONICS FRANCE S.A.
13, Boulevard Ney, 75018 Paris, France
KENWOOD ELECTRONICS U.K. LIMITED
KENWOOD House, Dwight Road, Watford, Herts., WD18 9EB United Kingdom
KENWOOD ELECTRONICS EUROPE B.V.
Amsterdamseweg 37, 1422 AC Uithoorn, The Netherlands
KENWOOD ELECTRONICS ITALIA S.p.A.
Via G. Sirtori, 7/9 20129 Milano, Italy
KENWOOD IBERICA S.A.
Bolivia, 239-08020 Barcelona, Spain
KENWOOD ELECTRONICS AUSTRALIA PTY. LTD.
(A.C.N. 001 499 074)
16 Giffnock Avenue, Centrecourt Estate, North Ryde, N.S.W. 2113 Australia
KENWOOD ELECTRONICS (HONG KONG) LTD.
Unit 3712-3724, Level 37, Tower one Metroplaza, 223 Hing Fong Road, Kwai Fong, N.T., Hong Kong
KENWOOD ELECTRONICS SINGAPORE PTE LTD.
1 Genting Lane #07-00 Kenwood Building, Singapore 349544
TK-7100