Technics SADA 15 Service Manual
User Manual: Technics-SADA-15-Service-Manual
Open the PDF directly: View PDF
.
Page Count: 106 [warning: Documents this large are best viewed by clicking the View PDF Link!]
- COVER
- 1
- 2
- 3
- 4
- 5.1
- 5.2
- 5
- 6.1
- 6.2.1
- 6.2.2
- 6.2
- 6
- 7 IMAGE
- 7
- 8
- 9 IMAGE
- 9
- 10
- 11.1
- Printed Circuit Board
- (A) Input Selector P.C.B.
- (B) Surround P.C.B.
- (C) Panel P.C.B.
- (D) Main P.C.B.
- (E) Front VCR3 Input P.C.B.
- (F) S-Video P.C.B.
- (G) Key P.C.B.
- (H) Tone P.C.B.
- (I) Volume P.C.B.
- (J) Headphones Jack P.C.B.
- (K) Phono P.C.B.
- (L) Power P.C.B.
- (M) Transformer P.C.B.
- (N) Speaker Terminal P.C.B.
- (P) DTS Module P.C.B.
- (Q) AC In/Out P.C.B
- (R) Tuner P.C.B.
- (U) Earth Terminal P.C.B.
- IC
- Printed Circuit Board
- 11.2
- Printed Circuit Board
- (A) Input Selector P.C.B.
- (B) Surround P.C.B.
- (C) Panel P.C.B.
- (D) Main P.C.B.
- (E) Front VCR3 Input P.C.B.
- (F) S-Video P.C.B.
- (G) Key P.C.B.
- (H) Tone P.C.B.
- (I) Volume P.C.B.
- (J) Headphones Jack P.C.B.
- (K) Phono P.C.B.
- (L) Power P.C.B.
- (M) Transformer P.C.B.
- (N) Speaker Terminal P.C.B.
- (P) DTS Module P.C.B.
- (Q) AC In/Out P.C.B
- (R) Tuner P.C.B.
- (U) Earth Terminal P.C.B.
- IC
- Printed Circuit Board
- 11.3
- Printed Circuit Board
- (A) Input Selector P.C.B.
- (B) Surround P.C.B.
- (C) Panel P.C.B.
- (D) Main P.C.B.
- (E) Front VCR3 Input P.C.B.
- (F) S-Video P.C.B.
- (G) Key P.C.B.
- (H) Tone P.C.B.
- (I) Volume P.C.B.
- (J) Headphones Jack P.C.B.
- (K) Phono P.C.B.
- (L) Power P.C.B.
- (M) Transformer P.C.B.
- (N) Speaker Terminal P.C.B.
- (P) DTS Module P.C.B.
- (Q) AC In/Out P.C.B
- (R) Tuner P.C.B.
- (U) Earth Terminal P.C.B.
- IC
- Printed Circuit Board
- 11.4
- Printed Circuit Board
- (A) Input Selector P.C.B.
- (B) Surround P.C.B.
- (C) Panel P.C.B.
- (D) Main P.C.B.
- (E) Front VCR3 Input P.C.B.
- (F) S-Video P.C.B.
- (G) Key P.C.B.
- (H) Tone P.C.B.
- (I) Volume P.C.B.
- (J) Headphones Jack P.C.B.
- (K) Phono P.C.B.
- (L) Power P.C.B.
- (M) Transformer P.C.B.
- (N) Speaker Terminal P.C.B.
- (P) DTS Module P.C.B.
- (Q) AC In/Out P.C.B
- (R) Tuner P.C.B.
- (U) Earth Terminal P.C.B.
- IC
- Printed Circuit Board
- 11.5
- Printed Circuit Board
- (A) Input Selector P.C.B.
- (B) Surround P.C.B.
- (C) Panel P.C.B.
- (D) Main P.C.B.
- (E) Front VCR3 Input P.C.B.
- (F) S-Video P.C.B.
- (G) Key P.C.B.
- (H) Tone P.C.B.
- (I) Volume P.C.B.
- (J) Headphones Jack P.C.B.
- (K) Phono P.C.B.
- (L) Power P.C.B.
- (M) Transformer P.C.B.
- (N) Speaker Terminal P.C.B.
- (P) DTS Module P.C.B.
- (Q) AC In/Out P.C.B
- (R) Tuner P.C.B.
- (U) Earth Terminal P.C.B.
- IC
- Printed Circuit Board
- 11.6
- Printed Circuit Board
- (A) Input Selector P.C.B.
- (B) Surround P.C.B.
- (C) Panel P.C.B.
- (D) Main P.C.B.
- (E) Front VCR3 Input P.C.B.
- (F) S-Video P.C.B.
- (G) Key P.C.B.
- (H) Tone P.C.B.
- (I) Volume P.C.B.
- (J) Headphones Jack P.C.B.
- (K) Phono P.C.B.
- (L) Power P.C.B.
- (M) Transformer P.C.B.
- (N) Speaker Terminal P.C.B.
- (P) DTS Module P.C.B.
- (Q) AC In/Out P.C.B
- (R) Tuner P.C.B.
- (U) Earth Terminal P.C.B.
- IC
- Printed Circuit Board
- 11.7
- Printed Circuit Board
- (A) Input Selector P.C.B.
- (B) Surround P.C.B.
- (C) Panel P.C.B.
- (D) Main P.C.B.
- (E) Front VCR3 Input P.C.B.
- (F) S-Video P.C.B.
- (G) Key P.C.B.
- (H) Tone P.C.B.
- (I) Volume P.C.B.
- (J) Headphones Jack P.C.B.
- (K) Phono P.C.B.
- (L) Power P.C.B.
- (M) Transformer P.C.B.
- (N) Speaker Terminal P.C.B.
- (P) DTS Module P.C.B.
- (Q) AC In/Out P.C.B
- (R) Tuner P.C.B.
- (U) Earth Terminal P.C.B.
- IC
- Printed Circuit Board
- 11.8
- Printed Circuit Board
- (A) Input Selector P.C.B.
- (B) Surround P.C.B.
- (C) Panel P.C.B.
- (D) Main P.C.B.
- (E) Front VCR3 Input P.C.B.
- (F) S-Video P.C.B.
- (G) Key P.C.B.
- (H) Tone P.C.B.
- (I) Volume P.C.B.
- (J) Headphones Jack P.C.B.
- (K) Phono P.C.B.
- (L) Power P.C.B.
- (M) Transformer P.C.B.
- (N) Speaker Terminal P.C.B.
- (P) DTS Module P.C.B.
- (Q) AC In/Out P.C.B
- (R) Tuner P.C.B.
- (U) Earth Terminal P.C.B.
- IC
- Printed Circuit Board
- 11.9
- Printed Circuit Board
- (A) Input Selector P.C.B.
- (B) Surround P.C.B.
- (C) Panel P.C.B.
- (D) Main P.C.B.
- (E) Front VCR3 Input P.C.B.
- (F) S-Video P.C.B.
- (G) Key P.C.B.
- (H) Tone P.C.B.
- (I) Volume P.C.B.
- (J) Headphones Jack P.C.B.
- (K) Phono P.C.B.
- (L) Power P.C.B.
- (M) Transformer P.C.B.
- (N) Speaker Terminal P.C.B.
- (P) DTS Module P.C.B.
- (Q) AC In/Out P.C.B
- (R) Tuner P.C.B.
- (U) Earth Terminal P.C.B.
- IC
- Printed Circuit Board
- 11.10
- Printed Circuit Board
- (A) Input Selector P.C.B.
- (B) Surround P.C.B.
- (C) Panel P.C.B.
- (D) Main P.C.B.
- (E) Front VCR3 Input P.C.B.
- (F) S-Video P.C.B.
- (G) Key P.C.B.
- (H) Tone P.C.B.
- (I) Volume P.C.B.
- (J) Headphones Jack P.C.B.
- (K) Phono P.C.B.
- (L) Power P.C.B.
- (M) Transformer P.C.B.
- (N) Speaker Terminal P.C.B.
- (P) DTS Module P.C.B.
- (Q) AC In/Out P.C.B
- (R) Tuner P.C.B.
- (U) Earth Terminal P.C.B.
- IC
- Printed Circuit Board
- 11.11
- Printed Circuit Board
- (A) Input Selector P.C.B.
- (B) Surround P.C.B.
- (C) Panel P.C.B.
- (D) Main P.C.B.
- (E) Front VCR3 Input P.C.B.
- (F) S-Video P.C.B.
- (G) Key P.C.B.
- (H) Tone P.C.B.
- (I) Volume P.C.B.
- (J) Headphones Jack P.C.B.
- (K) Phono P.C.B.
- (L) Power P.C.B.
- (M) Transformer P.C.B.
- (N) Speaker Terminal P.C.B.
- (P) DTS Module P.C.B.
- (Q) AC In/Out P.C.B
- (R) Tuner P.C.B.
- (U) Earth Terminal P.C.B.
- IC
- Printed Circuit Board
- 11.12
- Printed Circuit Board
- (A) Input Selector P.C.B.
- (B) Surround P.C.B.
- (C) Panel P.C.B.
- (D) Main P.C.B.
- (E) Front VCR3 Input P.C.B.
- (F) S-Video P.C.B.
- (G) Key P.C.B.
- (H) Tone P.C.B.
- (I) Volume P.C.B.
- (J) Headphones Jack P.C.B.
- (K) Phono P.C.B.
- (L) Power P.C.B.
- (M) Transformer P.C.B.
- (N) Speaker Terminal P.C.B.
- (P) DTS Module P.C.B.
- (Q) AC In/Out P.C.B
- (R) Tuner P.C.B.
- (U) Earth Terminal P.C.B.
- IC
- Printed Circuit Board
- 11.13
- Printed Circuit Board
- (A) Input Selector P.C.B.
- (B) Surround P.C.B.
- (C) Panel P.C.B.
- (D) Main P.C.B.
- (E) Front VCR3 Input P.C.B.
- (F) S-Video P.C.B.
- (G) Key P.C.B.
- (H) Tone P.C.B.
- (I) Volume P.C.B.
- (J) Headphones Jack P.C.B.
- (K) Phono P.C.B.
- (L) Power P.C.B.
- (M) Transformer P.C.B.
- (N) Speaker Terminal P.C.B.
- (P) DTS Module P.C.B.
- (Q) AC In/Out P.C.B
- (R) Tuner P.C.B.
- (U) Earth Terminal P.C.B.
- IC
- Printed Circuit Board
- 11
- 12
- 13.1.1.1
- 13.1.1.2
- 13.1.1
- 13.1.2
- 13.1
- 13.2
- 13.3
- 13.4.1
- 13.4
- 13

Service Manual
TOP NEXT
Order No. MD0105119C1
A2
AV Control Stereo Receiver
lSA-DA15
Color
(K) ... Black Type
(N) ... Gold Type
PP ... U.S.A. and Canada
FM Tuner Section
Frequency range 87.9-107.9 MHz
Sensitivity 11.2 dBf (2μV, IHF’58)
50 dB quieting sensitivity
MONO 18.3 dBf (4.5μV, IHF’58)
STEREO 38.3 dBf (45μV, IHF’58)
Total harmonic distortion
MONO 0.2%
STEREO 0.3%
S/N
MONO 73 dB
STEREO 67 dB
Frequency response 20 Hz-15 kHz,+1 dB, -2 dB
Alternate channel selectivity 65 dB
Capture ratio 1.5 dB
Image rejection at 98 MHz 40 dB
Spurious response rejection at 98 MHz 75 dB
AM suppression 50 dB
Stereo separation
1 kHz 40 dB
10 kHz 30 dB
Antenna terminal 75Ω (unbalanced)
AM Tuner Section
Frequency range 530-1710 kHz
Sensitivity 20μV, 330μV/m
Selectivity 55 dB
IF rejection (at 1000 kHz) 50 dB
Video Section
Output voltage at 1 V input (unbalanced) 1±0.1 Vp-p
Maximum input voltage 1.5 Vp-p
Input/output impedance 75Ω
Amplifier Section
Rated minimum sine wave RMS power output
20 Hz-20 kHz both channels driven
0.05% total harmonic distortion 100 W per channel (6Ω)
1 kHz continuous power output both channels driven
0.05% total harmonic distortion 105 W per channel (6Ω)
Total harmonic distortion
rated power at 20 Hz-20 kHz 0.05% (6Ω)
half power at 1 kHz 0.03% (6Ω)
Power bandwidth
both channels driven, -3 dB 10 Hz-100 kHz (6Ω, 0.9%)
Power output at the DVD 6CH operation
20 Hz-20 kHz (each channels driven)
0.05% total harmonic distortion
Front 2 x 100 W (6Ω)
Center 100 W (6Ω)
Surround 2 x 100 W (6Ω)
Low frequency damping factor 30 (6Ω)
Load impedance
pagina 1 van 2
29-11-2012file:///H:/Audio%20nieuw/T/Technics/viewing/SGML_VIEW_DATA/NA/SA-DA15...

© 2001 Matsushita Electronics (S) Pte. Ltd. All rights reserved. Unauthorized copying and distribution is a violation of law.
TOP NEXT
Front
A or B 4 - 8Ω
A and B 8Ω
BI-WIRE 6 - 8Ω
Center 6 - 8Ω
Surround 6 - 8Ω
Frequency response
PHONO RIAA standard curve±0.8 dB
CD, DVD, TV, VCR1, VCR2, VCR3, TAPE 10 Hz-100 kHz,±3 dB
Input sensitivity
PHONO 0.4 mV (3 mV, IHF’66)
CD, DVD, TV, VCR1, VCR2, VCR3, TAPE 27 mV (200 mV, IHF’66)
S/N (IHF A) (VGCA ON)
PHONO 80 dB (80 dB, IHF’66)
CD, DVD (L/R/C/LS/RS), TV, VCR1, VCR2, VCR3, TAPE 113 dB (IHF A, Rated Power, S=2 V)
90 dB (100 dB, IHF’66)
Input impedance
PHONO 47 kΩ
CD, DVD, TV, VCR1, VCR2, VCR3, TAPE 22 kΩ
Tone controls
BASS 50 Hz,+10 to -10 dB
TREBLE 20 kHz,+10 to -10 dB
Subwoofer frequency response (-6 dB) 7 - 200 Hz
General
Power supply AC 120 V, 60 Hz
Power consumption 400 VA 310 W
Dimensions (W x H x D) 430 x 158 x 370 mm
(16-15/16” x 6-7/32” x 14-9/16”)
Mass 11.7 kg (25.8 lb.)
Power consumption in standby mode: 1 W
DIN POWER (1 kHz T.H.D. 1%) 2 X 100W (6Ω)
Notes:
1. Specifications are subject to change without notice./Mass and dimensions are approximate.
2. Total harmonic distortion is measured by the digital spectrum analyzer.
* Manufactured under license from Dolby Laboratories.“Dolby”,“Pro Logic” and the double-D symbol are trademarks of Dolby Laboratories.
** Manufactured under license from Digital Theater System.“DTS” and“DTS Digital Surround” are trademarks of Digital Theater System.
pagina 2 van 2
29-11-2012file:///H:/Audio%20nieuw/T/Technics/viewing/SGML_VIEW_DATA/NA/SA-DA15...

1 Safety Precaution
TOP PREVIOUS NEXT
(This “Safety Precaution” is applied only in U.S.A.)
1. Before servicing, unplug the power cord to prevent an electric shock.
2. When replacing parts, use only manufacturer’s recommended components for safety.
3. Check the condition of the power cord. Replace if wear or damage is evident.
4. After servicing, be sure to restore the lead dress, insulation barriers, insulation papers, shields,
etc.
5. Before returning the serviced equipment to the customer, be sure to make the following
insulation resistance test to prevent the customer from being exposed to a shock hazard.
lInsulation Resistance Test
1. Unplug the power cord and short the two prongs of the plug with a jumper wire.
2. Turn on the power switch.
3. Measure the resistance value with ohmmeter between the jumper AC plug and each exposed
metal cabinet part, such as screw heads, antenna, control shafts, handle brackets, etc.
Equipment with antenna terminals should read between 3MΩ and 5.2MΩ toall exposed parts*.
(Fig 1) Equipment without antenna terminals should read approximately infinity to all exposed
parts. (Fig 2)
*Note: Some exposed parts may be isolated from the chassis by design. These will read infinity.
4. If the measurement is outside the specified limits, there is a possibility of a shock hazard. The
equipment should be repaired and rechecked before it is returned to the customer.
pagina 1 van 3
29-11-2012file:///H:/Audio%20nieuw/T/Technics/viewing/SGML_VIEW_DATA/NA/SA-DA15...

pagina 2 van 3
29-11-2012file:///H:/Audio%20nieuw/T/Technics/viewing/SGML_VIEW_DATA/NA/SA-DA15...

TOP PREVIOUS NEXT
pagina 3 van 3
29-11-2012file:///H:/Audio%20nieuw/T/Technics/viewing/SGML_VIEW_DATA/NA/SA-DA15...

2 Before Repair and Adjustment
TOP PREVIOUS NEXT
Disconnect AC power, discharge Power Supply Capacitors C1702, C703~C706, C742, C901, C904
through a 10 Ω, 5 W resistor to ground. DO NOT SHORT-CIRCUIT DIRECTLY (with a screw
driver blade, for instance), as this may destroy solid state devices.
After repairs are completed, restore power gradually using a variac, to avoid over current.
Current consumption at AC 120 V, 60 Hz in NO SIGNAL mode should be 450~1000 mA.
TOP PREVIOUS NEXT
pagina 1 van 1
29-11-2012file:///H:/Audio%20nieuw/T/Technics/viewing/SGML_VIEW_DATA/NA/SA-DA15...

3 Protection Circuitry
TOP PREVIOUS NEXT
The protection circuitry may have operated if either of the following conditions are noticed:
lNo sound is heard when the power is turned on.
lStops during a performance.
The function of this circuitry is to prevent circuitry damage if, for example, the positive and negative
speaker connection wires are “shorted”, or if speaker systems with an impedance less than the
indicated rated impedance ofthe amplifier are used.
If this occurs, follow the procedure outlines below:
1. Turn off the power.
2. Determine the cause of the problem and correct it.
3. Turn on the power once again after one minute.
Note:
When the protection circuitry functions, the unit will not operate unless the power is first turned off
and then on again.
TOP PREVIOUS NEXT
pagina 1 van 1
29-11-2012file:///H:/Audio%20nieuw/T/Technics/viewing/SGML_VIEW_DATA/NA/SA-DA15...

4 Accessories
TOP PREVIOUS NEXT
AC power supply cord... 1 pc.
AM Loop Antenna Set/... 1 set.
FM Indoor Antenna... 1 pc.
Remote Control/Transmitter... 1 pc.
TOP PREVIOUS NEXT
pagina 1 van 1
29-11-2012file:///H:/Audio%20nieuw/T/Technics/viewing/SGML_VIEW_DATA/NA/SA-DA15...

5.1 Front Panel
TOP PREVIOUS NEXT
TOP PREVIOUS NEXT
pagina 1 van 1
29-11-2012file:///H:/Audio%20nieuw/T/Technics/viewing/SGML_VIEW_DATA/NA/SA-DA15...

5.2 Remote Control
TOP PREVIOUS NEXT
TOP PREVIOUS NEXT
pagina 1 van 1
29-11-2012file:///H:/Audio%20nieuw/T/Technics/viewing/SGML_VIEW_DATA/NA/SA-DA15...

5 Front Panel Controls
TOP PREVIOUS NEXT
5.1 Front Panel
5.2 Remote Control
TOP PREVIOUS NEXT
pagina 1 van 1
29-11-2012file:///H:/Audio%20nieuw/T/Technics/viewing/SGML_VIEW_DATA/NA/SA-DA15...

6.1 Disassembly Procedure for each major P.C.B.
TOP PREVIOUS NEXT
Step 1 & Step 2 Unscrew and remove top cabinet as shown.
pagina 1 van 11
29-11-2012file:///H:/Audio%20nieuw/T/Technics/viewing/SGML_VIEW_DATA/NA/SA-DA15...

Step 3 Remove all the screws.
pagina 2 van 11
29-11-2012file:///H:/Audio%20nieuw/T/Technics/viewing/SGML_VIEW_DATA/NA/SA-DA15...

Step 4 Remove the screws.
Step 5 Remove the support bar (B).
Step 6 Release the connectors CP506 and CP451.
Step 7 Remove the screw.
pagina 3 van 11
29-11-2012file:///H:/Audio%20nieuw/T/Technics/viewing/SGML_VIEW_DATA/NA/SA-DA15...

Step 8 Release the connector CP351 and CP353.
Step 9 Release the flat cable from CN901B.
Take note of CN504, CN505 and CN902.
pagina 4 van 11
29-11-2012file:///H:/Audio%20nieuw/T/Technics/viewing/SGML_VIEW_DATA/NA/SA-DA15...

Step 10 Remove all the screws and support bar (A).
Step 11 Unscrew the nut from AL Panel and remove the Volume Knob.
Step 12 Remove ll the screws and pull the Volume P.C.B. up as shown.
Take note of CP501 and CP502.
pagina 5 van 11
29-11-2012file:///H:/Audio%20nieuw/T/Technics/viewing/SGML_VIEW_DATA/NA/SA-DA15...

Step 13 Lift up Panel P.C.B. and remove all connectors.
Step 14 Remove Tone Knob, Selector Ring, Light Guide and unscrew the nut.
Step 15 Remove all the screws./Take note of CP503.
pagina 6 van 11
29-11-2012file:///H:/Audio%20nieuw/T/Technics/viewing/SGML_VIEW_DATA/NA/SA-DA15...

Step 16 Remove all the screws.
Step 17 Release the AC In/Out P.C.B. catch.
Step 18 Release the CP771 and pull out the rear panel in the direction shown.
Step 19 Remove the screw, CN1001B, CN1002B and Shield Plate.
pagina 7 van 11
29-11-2012file:///H:/Audio%20nieuw/T/Technics/viewing/SGML_VIEW_DATA/NA/SA-DA15...

Step 20 Release the CN702 and pull out the Surround P.C.B. in the direction shown./Take note of CN1201 to CN1204.
Step 21 Release the CN354 and pull out the Input Selector P.C.B. in the direction shown./Take note of CN401 to CN403.
pagina 8 van 11
29-11-2012file:///H:/Audio%20nieuw/T/Technics/viewing/SGML_VIEW_DATA/NA/SA-DA15...

Step 22 Remove all the screws.
Step 23 Release the CN102 and CN103 from the Phono P.C.B..
pagina 9 van 11
29-11-2012file:///H:/Audio%20nieuw/T/Technics/viewing/SGML_VIEW_DATA/NA/SA-DA15...

Step 24 Remove all the screws.
Step 25 Release the CN751 and CN752 from the Power P.C.B.. Pull out in the direction shown.
pagina 10 van 11
29-11-2012file:///H:/Audio%20nieuw/T/Technics/viewing/SGML_VIEW_DATA/NA/SA-DA15...

TOP PREVIOUS NEXT
pagina 11 van 11
29-11-2012file:///H:/Audio%20nieuw/T/Technics/viewing/SGML_VIEW_DATA/NA/SA-DA15...

6.2.1 Replacement of the Power IC and
Regulator Transistor
TOP PREVIOUS NEXT
Step 1 Remove the top cabinet.
pagina 1 van 7
29-11-2012file:///H:/Audio%20nieuw/T/Technics/viewing/SGML_VIEW_DATA/NA/SA-DA15...

pagina 2 van 7
29-11-2012file:///H:/Audio%20nieuw/T/Technics/viewing/SGML_VIEW_DATA/NA/SA-DA15...

Step 2 Cut the joints as shown below. (8 joints)
pagina 3 van 7
29-11-2012file:///H:/Audio%20nieuw/T/Technics/viewing/SGML_VIEW_DATA/NA/SA-DA15...

pagina 4 van 7
29-11-2012file:///H:/Audio%20nieuw/T/Technics/viewing/SGML_VIEW_DATA/NA/SA-DA15...

Step 3 Fold the joints. (8 joints)
Step 4 Desolder the terminals of Power IC and Regulator Transistor.
pagina 5 van 7
29-11-2012file:///H:/Audio%20nieuw/T/Technics/viewing/SGML_VIEW_DATA/NA/SA-DA15...

Step 5 Remove all the screws and remove IC601.
• The PROTO Offset Screwdriver No.34-1/4 is recommended for use in the application above.
pagina 6 van 7
29-11-2012file:///H:/Audio%20nieuw/T/Technics/viewing/SGML_VIEW_DATA/NA/SA-DA15...

Step 6 Remove all the screws at the rear panel and pull out Shield Plate, Surround P.C.B. and Input
Selector P.C.B. from Main P.C.B..
Step 7 Remove the two screws from IC602.
TOP PREVIOUS NEXT
pagina 7 van 7
29-11-2012file:///H:/Audio%20nieuw/T/Technics/viewing/SGML_VIEW_DATA/NA/SA-DA15...

6.2.2 Installation of the bottom cover after
replacement
TOP PREVIOUS NEXT
pagina 1 van 3
29-11-2012file:///H:/Audio%20nieuw/T/Technics/viewing/SGML_VIEW_DATA/NA/SA-DA15...

pagina 2 van 3
29-11-2012file:///H:/Audio%20nieuw/T/Technics/viewing/SGML_VIEW_DATA/NA/SA-DA15...

Step 1 Upset the bottom cover.
Step 2 Align the ribs of bottom cover into the bugs.
Step 3 Prepare the screws to fix the bottom cover.
TOP PREVIOUS NEXT
pagina 3 van 3
29-11-2012file:///H:/Audio%20nieuw/T/Technics/viewing/SGML_VIEW_DATA/NA/SA-DA15...

6.2 Main Component Replacement Procedures
TOP PREVIOUS NEXT
6.2.1 Replacement of the Power IC and Regulator Transistor
6.2.2 Installation of the bottom cover after replacement
TOP PREVIOUS NEXT
pagina 1 van 1
29-11-2012file:///H:/Audio%20nieuw/T/Technics/viewing/SGML_VIEW_DATA/NA/SA-DA15...

6 Disassembly and Main Component
Replacement Procedures
TOP PREVIOUS NEXT
“ATTENTION SERVICER”
Some chassis components maybe have sharp edges. Be careful when diassembling and servicing.
1. This section describes procedures for checking the operation of the major printed circuit
boards and replacing the main components.
2. For reassembly after operation checks or replacement, reverse the respective
procedures./Special reassembly procedures are described only when required.
3. Select items from the following index when checks or replacement are required.
Content
lDisassembly Procedure for each major P.C.B.
................................................................................................................. P.g. 7~11
lMain Component Replacement Procedures
1. Replacement of the Power IC and Regulator
Transistor........................................................................................ P.g. 12~13
2. Installation of the bottom cover after
replacement....................................................................................................... P.g. 13
6.1 Disassembly Procedure for each major P.C.B.
6.2 Main Component Replacement Procedures
6.2.1 Replacement of the Power IC and Regulator Transistor
6.2.2 Installation of the bottom cover after replacement
TOP PREVIOUS NEXT
pagina 1 van 1
29-11-2012file:///H:/Audio%20nieuw/T/Technics/viewing/SGML_VIEW_DATA/NA/SA-DA15...

7 Type Illustrations of ICs, Transistors&
Diodes
TOP PREVIOUS NEXT
TOP PREVIOUS NEXT
pagina 1 van 1
29-11-2012file:///H:/Audio%20nieuw/T/Technics/viewing/SGML_VIEW_DATA/NA/SA-DA15...

— 1 —
M38B57MCA266 (80p)
M38B57M6170F (80p)
C0FBZJ000004 (44p)
TC9482NRSN310R37A-P AN6558F
NJM2115D
NJM4580DD
NJM4580EDTE1
TC9163AN
TC9162AN
2SB621AQSTA2SD1915FTA
2SA933SSTA
2SC1740SSTA
RVTDTA113ZST
RVTDTA114EST
RVTDTC114EST
RVTDTC114YST
RVTDTA143XST
RVTDTC143XST
1N5402BM21
RK306LFU1 MTZJ10CTA
MTZJ16CTA
MTZJ30BTA
MTZJ3R3ATA
MTZJ3R9ATA
MTZJ5R6BTA
MTZJ6R2BTA
MTZJ6R2CTA
2SB1548PQAU
2SD2374PQAU
SLR325MCT31
SLR325YCT31
SLR325VCT31
2SK2880CTA
1
1
4
5
8
NJM2279D
1
7
14
8
B
C
E
E
C
B
E
C
B
D
S
G
BCE
2SA1534AQRTA
2SC3940AQSTA
B
C
E
A
Ca
Cathode
Anode
Anode
Cathode
A Ca
MTZJ6R8BTA
MTZJ7R5CTA
MTZJ8R2CTA
MTZJ18BTA
RVD1SS133TA
RB721Q40T77
1SS291TA
1SR35400V
A
Ca
Cathode
Anode
CS49326-CLR (44p) SN74LV244APW (20p)
SN7AHCT244PW (20p)
SN74HCU04APW (14p)
SNAHC1U04DBV DTA114YETL
1
BA6218
2SD2137PQTA
PQ30RV11
BCE
26
1
24
1
BU2090A
NJM2296D
1
8
16
9
1
9
1
1428
15

8 Terminal Functions of ICs
TOP PREVIOUS NEXT
lIC901 (M38B57MCA266) SYSTEM CONTROL/FL DRIVE
Pin No. Mark I/O Function
1~2 KEY2~KEY1 I Key Input 1~2
3 THERM/OVLD I Thermal/Over load input
4 KEY 4 I Key Input 4
5 OVERLOAD2 I Thermal/Over load input 2
6 FMST I Stereo signal detect terminal
7 WAKE - Wake up timer LED (Not used, open)
8 RDS DI - Control of RDS IC(Not used, open)
9 REMOTE I Remote control terminal
10 RESET - Reset detect terminal
11 RDS CK - Control of RDS IC (CK) clock signal (Not used, open)
12 RDS DT - Control of RDS IC (DT) data signal (Not used, open)
13 GND - GND terminal
14 XIN I Crystal oscillator terminal (4 MHz)
15 XOUT O Crystal oscillator terminal (4 MHz)
16 VDD (+5V) - Power supply terminal +5V
17 LED CK O LED driver IC (CK) clock signal
18 LED DATA O LED driver IC (DT) data signal
19 SFC1 I SFC mode encoder input 1
20 SFC2 I SFC mode encoder input 2
21 SEL1 I Selector encoder for input 1
22 HOLD I Blackout detection terminal
23 SEL2 I Selector encoder for input 2
24 D.PASS O DSP signal selector
25 RLY O Relay control output
26 LOUDNESS O Loudness control output (Not used, open)
27 - - Not used
28 VEE - Power supply for FL driver
29 S/C SP O Surround/Center speaker control output
30 SP B O Speaker B control output
31 SP A O Speaker A control output
32 AF MUTE O Muting control output
33~48 SEG16~SEG1 O FL segment signal output
49~58 DEG1~DEG10 O FL digit signal output
59 INIT_IN I Diode input initial settings
60 VOL DOWN O Volume control output (Down)
61 VOL UP O Volume control output (Up)
62 VIDEO_C - Not used
63 IF DATA I Serial data signal
64 LIMITTER O Power limitter control output
65 T CE O Tuner control (CE) chip enable signal
66 T CK O Selector/Tuner (CK) clock signal
67 T DT O Selector/Tuner (DT) data signal
pagina 1 van 3
29-11-2012file:///H:/Audio%20nieuw/T/Technics/viewing/SGML_VIEW_DATA/NA/SA-DA15...

lIC1901 (M38B57M6170F) DSP CONTROL
68 FRT_VCR2 I Encoder of surround mode selector input1
69 MMD_CTR I Encoder of surround mode selector input1
70 COM CK O Common clock signal
71 COM DO O Common digital output signal
72 COM DI I Common digital input signal
73 AVSS - GND for A-D converter
74 VREF - Reference voltage for A-D converter
75 SD I SD signal detect input
76 COM REQS O Common serial request output
77 HELP LED/RDS CE O Help LED control output (Not used, open)
78 COM REQM O Common mechanical request output
79 VIDEO B O Video selector control output B
80 VIDEO A O Video selector control output A
Pin No. Mark I/O Function
1 CA18 I Unused/Free, Release internal pull-up for resistance
2 CA17 O External ROM Address A17 for CS49326 or CS4341;CS
3 CA16 O External ROM address for CS49326
4 N.C. O TC9482 STB
5 CLOCK O TC9482F Clock
6 DATA O TC9482F Data
7 N.C. I Unused/Free, Release internal pull-up for resistance
8 N.C. I Unused/Free, Connect to GND through resistance
9 INT2 I Unused/Free, Connect to GND through resistance
10 RESET I Reset Input
11 N.C. I Unused/Free, Release internal pull-up for resistance
12 N.C. I Unused/Free, Release internal pull-up for resistance
13 GND - GND
14 XIN - 4 MHz ceramic oscillation terminal
15 XOUT - 4 MHz ceramic oscillation terminal
16 VDD - +5V
17 N.C. I Unused/Free, Connect to GND through resistance
18 N.C. I Unused/Free, Connect to GND through resistance
19 N.C. I Unused/Free, Connect to GND through resistance
20 N.C. I Unused/Free, Connect to GND through resistance
21 OVLERR I CS4226:OVLERR Overflow/error
22 INTREQ I CS49326:INTREQ
23 HOLD I Power failure detection, Power failure, Power on/Connectivity for H
24 N.C. I Unused/Free, Release internal pull-up for resistance
25 STB_S O TC9162/TC9163:STB Strobe
26 CLK_S O TC9162/TC9163:CLK Serial clock
27 DAT_S O TC9162/TC9163:DATA Serial data output
28 MUTEA - GND
29 N.C. O Software muting L:OFF H:ON
30 N.C. Unused/Free Low output fixing
31 N.C. I Unused/Free, Release, Connect to GND through resistance
32 N.C. I Unused/Free, Release, Connect to GND through resistance
33 N.C. O Unused/Free, Release H output
pagina 2 van 3
29-11-2012file:///H:/Audio%20nieuw/T/Technics/viewing/SGML_VIEW_DATA/NA/SA-DA15...

TOP PREVIOUS NEXT
34 N.C. O Unused/Free, Release H output
35 N.C. O Unused/Free, Release H output
36 N.C. O Unused/Free, Release H output
37 N.C. O Unused/Free, Release H output
38 N.C. O Unused/Free, Release H output
39 N.C. O Unused/Free, Release H output
40 N.C. O Unused/Free, Release H output
41 N.C. O Unused/Free, Release H output
42 N.C. O Unused/Free, Release H output
43 N.C. O Unused/Free, Release H output
44 N.C. O Unused/Free, Release H output
45 N.C. O Unused/Free, Release H output
46 N.C. O Unused/Free, Release H output
47 N.C. O Unused/Free, Release H output
48 N.C. O Unused/Free, Release H output
49 N.C. O Unused/Free, Release internal pull-up for resistance H output
50 N.C. O Unused/Free, Release internal pull-up for resistance H output
51 N.C. O Unused/Free, Release internal pull-up for resistance H output
52 N.C. O Unused/Free, Release internal pull-up for resistance H output
53 N.C. O Unused/Free, Release internal pull-up for resistance H output
54 EXT DAC O Initialization diode, Internal pull-up resistance
55 EXT RON O Initialization diode, Internal pull-up resistance
56 DTS 2 O Initialization diode, Internal pull-up resistance
57 INIT I Initialization diode, Reading input
58 N.C. I Unused/Free, Connect to GND through resistance
59 N.C. I Unused/Free, Connect to GND through resistance
60 N.C. I Unused/Free, Connect to GND through resistance
61 N.C. I Unused/Free, Connect to GND through resistance
62 N.C. I Unused/Free, Connect to GND through resistance
63 N.C. I Unused/Free, Connect to GND through resistance
64 CDOUT I CS4226:CDOUT Serial data input
65 CS42 O CS4226:CS Tip select
66 SCLK O Main-Sub Serial clock output for communication
67 TXD O Main-Sub Serial data output for communication
68 RXD I Main-Sub Serial data input for communication
69 /CS49 O CS49326:CS CS49326 Tip select
70 CCLK O CS49326/CS4226/CS4341:CCLK Serial clock
71 CDIN O CS49326/CS4226/CS4341:CDIN Serial data
72 SCOUT I CS49326:SCDOUT Serial data input
73 AVSS - Power analaog for conversion of A/D, Connect to GND
74 VREF - Reference voltage for conversion of A/D
75 VOLUME A/D Volume position detection for A/D
76 REQS I Main-Sub Communication
77 POWER O DSP Power control L:ON H:OFF
78 REQM O Main-Sub Communication
79 PON O CD4226:PDN CS4226/CS4341 Reset
80 CSRESET O CS49326:RESET CS49326 Reset
pagina 3 van 3
29-11-2012file:///H:/Audio%20nieuw/T/Technics/viewing/SGML_VIEW_DATA/NA/SA-DA15...

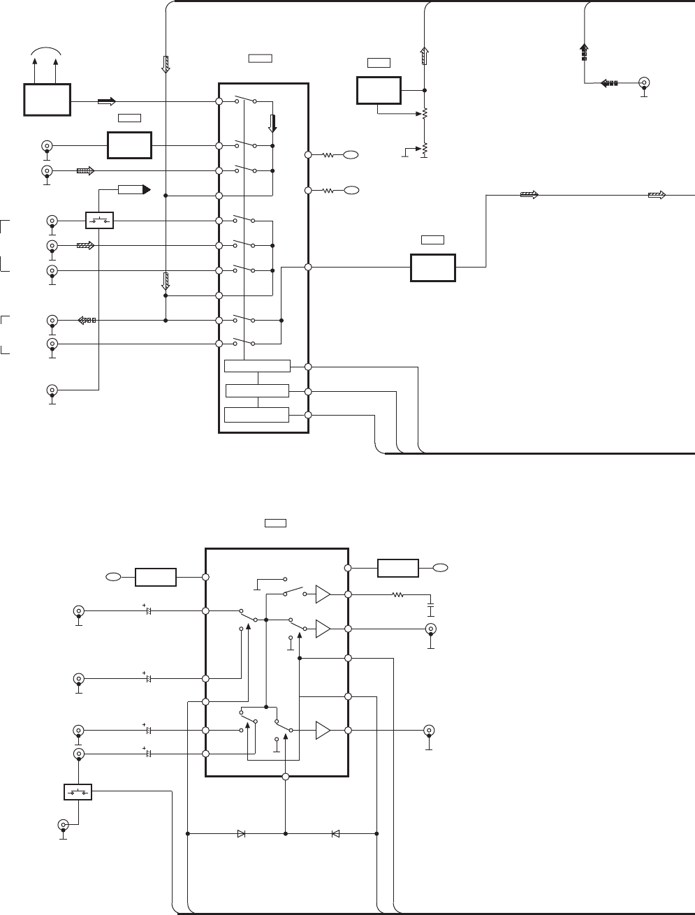
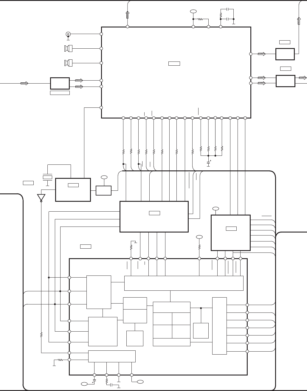
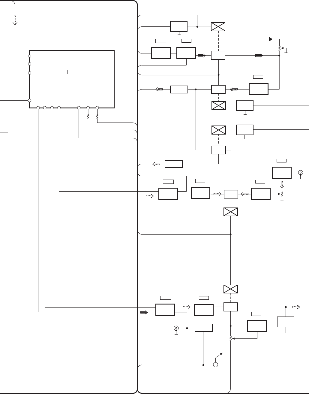
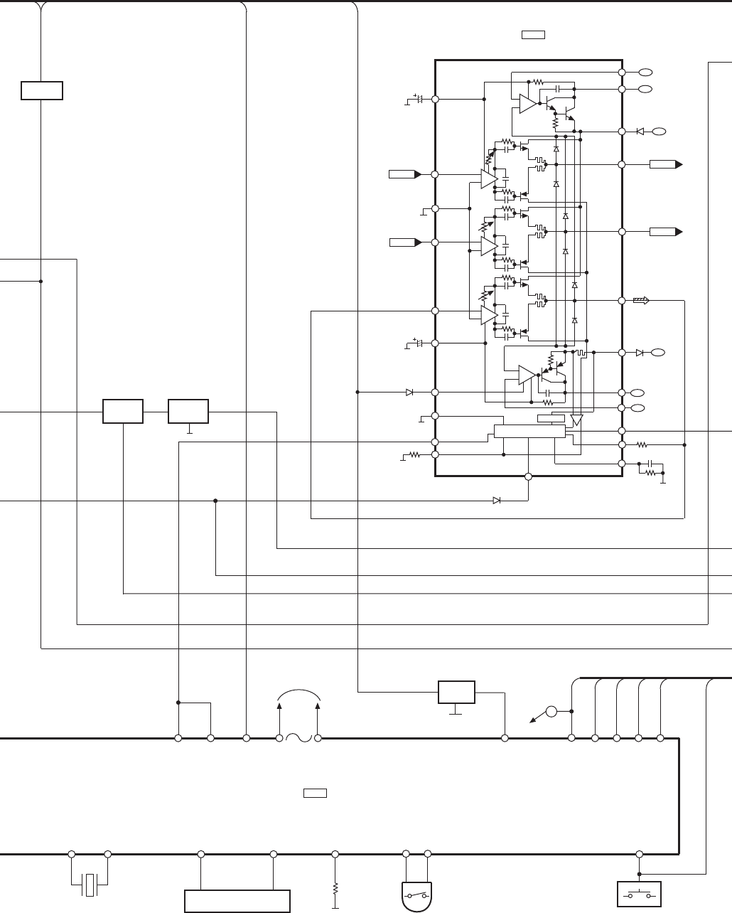
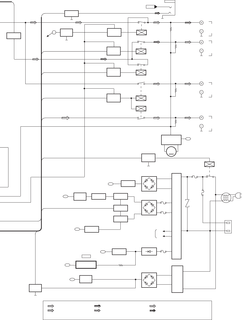
9 Block Diagram
TOP PREVIOUS NEXT
TOP PREVIOUS NEXT
pagina 1 van 1
29-11-2012file:///H:/Audio%20nieuw/T/Technics/viewing/SGML_VIEW_DATA/NA/SA-DA15...

8-V
Q352
11
15
14
DT SEL
CK SEL
ST SEL
VIDEO A
VIDEO B
2
D352D351
1
7
9
10
13
(3)
26 X2
X1
X3
(2)
27
(4)
25
(5)
24
(6)
23
(7)
22
X4
X5
(9)
20
(10)
19
(12)
17
X7
X8
Level shift
Latch circuit
Shift register
(11)
18
16
15
13
(8)
21 X6
Vss 1
28
VDD
REGULATOR
5
VIDEO C
6
VR502
REC_L
LCH
S301
S301
VR501(L)
FRT_VCR2
DVD_LCH
16
+V
Q351
REGULATOR +B
CD
VCR2
PHONO
PB LCH
RO LCH
VCR
REC
(OUT)
PLAY
(IN)
TAPE
JK401
JK402
JK403
JK402
TV MONITOR
OUT
TV IN
DVD IN
VCR1 IN
JK405
JK404
JK405
VCR1 OUT
VCR2
VIDEO
JK352
BUFFER
AMP
PHONO
EQ AMP
TONE
AMP
IC401
TC9163AN
AUDIO SELECTOR
IC503
NJM4580EDTE1
RCH
IC451
AN6558F
FROM IC901
TUNER
MODULE
VIDEO SELECTOR
IC351
NJM2296D
IC402
NJM4580EDTE1
-B
-B
+B
JK352
VCR3 IN
DVD LCH
JK406

42
44 RX3
A OUT6 26
A OUT5 25
3 4 5 6 8 9
10(13)
24-bit
DSP PROCESSING
RAM
PROGRAM
MEMORY
RAM
DATA
MEMORY
STC
RAM
INPUT
BUFFER
PLL
CLOCK MANAGER
DATA0~7
8~11,
14~17
CMP DAT27
CMP CLK28
CMP REQ29
25 SCLK N1
26 LRCLK N1
22 SDATA N1
CLK IN
CLK SEL
30
31
FILTD
FILTS
32 33
MCLK 44
SCLK 43
LRCLK 42
AU DATA0 41
AU DATA1 40
AU DATA2 39
XMT958 3
FILT
17
19 40
+VA
+VD
CM OUT
16
36
SCD OUT
19
EMWR
4
EXTMEN
2120
INTREQ
5
EMOE
SCDIN
6
SCCLK
7
CS
18
RESET
36
INTREQ
SCD OUT
D OUT1
D IN3
32
D IN2
33
D IN1
34
30
31
MCLK OUT
37
LRCK
SCLK
38
AUDATA0
AUDATA1
AUDATA2
X1001
(12.288MHz)
SCLK
SCLK
LRCK
LRCK
A OUT3(4)
23
(24)
CCLK
CD OUT
CD IN
CS
PDN
AUDIO
AIN1L(AIN1R)
OVL/ERR
CCLK
CD OUT
CD IN
OVL/ERR
PDN
CS42
CS RESET
CS49
43
RX1
RX2
AIN2L(AIN2R)
A OUT1(2)
21
(22)
Q1001
POWER
11(12)
AIN1L
14
VSSA
35
VDDA
34
POWER
SUPPLY
AUDATA0
AUDATA1
AUDATA2
XMT958
XMT958
DIGITAL
AUDIO INPUT
INTERFACE
FRAMER
SHIFTER
ROM
PROGRAM
MEMORY
RAM
DATA
MEMORY
INPUT
BUFFER
CONTROLLER
RAM
OUTPUT
BUFFER
OUTPUT
FORMATTER
PARALLEL OR SERIAL HOST INTERFACE
COMPRESSED
DATA INPUT
INTERFACE
SPDIF
RECEIVER
L_DSP
A OUT
MCLK
MCLK
XTI
28
AINAUX
15
CA18
IC1001
CS49326-CLR
TV
(OPTICAL)
DVD
(OPTICAL)
CD
(OPTICAL)
JK1302
LOGIC CONTROL
AC3/DTS DECODER
BUFFER
AMP
BUFFER
AMP
BUFFER
AMP
IC1201
NJM4580EDTE1
IC1204
NJM4580EDTE1
INVERTER
LOGIC CONTROL
IC1006
SNAHC1U04DBV IC1005
SN74HCU04APW
IC1003
SN74LV244APW
LOGIC CONTROL
IC1004
SN7AHCT244PW
+B
+B
+B
+B
+B
+B
JK1301
JK1303
IC1002
C0FBZJ00004
DIR/DAC/VOL
IC1206(1207)
NJM2115D

CS42
PDN
POWER
OVL/ERR OVL/ERR
POWER
PDN
CS42
21
77
65 79
CS RESET
80
CS RESET
CS49
CS49
69
SCD OUT
72
SCD OUT
STB S
CLK S
DAT S
25 26 27
22
24
23
X3
X4
X2-1
(21)8
4
3
SW CONT.
CLK
STB
DATA
13 15 16
C CLK
CD OUT
CD IN
CCLK
CD OUT
CD IN
6470 71
INT REQ INTREQ
22
2
X1-1
X2-2 26
27
25
X1-2
10(19)
X5
(20)9 X6-1
X OUT
X IN
15 14
CF1901
10
Q1901
RESET
23
HOLD
CLOCK CK VR
DATA DT VR
5 6
S CLK CM CK
RXD CM DO
66 67
TXD CM DI
68
REQS
CM RQS
76
REQM
CM RQM
78
ST SEL
CK SEL
DT SEL
9
INT2
57
INIT
RESET
Q1902,D1901
MUTEA
29
STATUS ST VR
4
MUTE_S
C_IN
DSP_SW
STB S
75
VR501
(VR_PS)
DSP_SW
A OUT
REC_L
L_DSP
RESET
D_C
CA18
1
CA18
DVD_LCH
DVD SW
TV
DVD C
JK407
JK406
BUFFER
AMP
SELECTOR
BUFFER
AMP
BUFFER
AMP
IC1203
NJM4580EDTE1
IC1202
NJM4580EDTE1
IC406
NJM4580EDTE1
IC403
TC9162AN
IC1901
M38B57M6170F
SYSTEM CONTROL
IC1205
NJM4580EDTE1
+B
+B
BUFFER
AMP
JK406

15 14
16
4
(25)
Lch IN
(Rch IN)
RL501
(D/A)
Q511,Q513
(Q512,Q514)
VR502
(BALANCE)
RL502
(VGCA)
RL503
(BI-AMP)
RL504
D/A (LS)
Q503
Q501
Q507,Q509
(Q508,Q510)
Q502
MAIN_LIN
MAIN_LS
MUTE_S
ST_VR
CK_VR
DT_VR
RL505
(C)
Q515
(Q516)
DPASS
C_IN
DATA
CK
STB
D/A
D/A
LCH
D_C
23
SW_OUT
SW_IN
22
10 SL_IN
3
L_OUT
9
SL_OUT
C_OUT
6
C_IN
7
VR501
(C)
L_OUT
L_OUT
L_DSP
MUTING
VR501
(SL)
IC1209
NJM4580EDTE1 IC508
NJM4580DD
MUTING
IC504
NJM4580EDTE1
Q1201
MUTING
RELAY
DRIVE
CONTROL
RELAY
DRIVE
CONTROL
RELAY
DRIVE
CONTROL
RELAY
DRIVE
CONTROL
SUBWOOFER
OUT
BUFFER
AMP TONE
AMP
TONE
AMP
TONE
AMP
BUFFER
AMP TONE
AMP
BUFFER
AMP
DVD SL
JK407
BUFFER
AMP TONE
AMP
M
TONE
AMP
JK404
IC502
NJM4580EDTE1
IC405
NJM4580EDTE1
IC1210
NJM4580EDTE1
IC507
NJM4580DD
IC1211
TC9428F
SOUND CONTROLLER
(VOLUME)
IC1208
NJM4580EDTE1 IC506
NJM4580DD
IC505
NJM4580DD
RCH

Y
C
Y
C
Y
C
70 71 72 76 78
COM CK
COM DO
COM DI
COM REQS
COM REQM
CM CK
CM DO
CM DI
CM RQS
CM RQM
79
VIDEO B
80
VIDEO A
VIDEO B
VIDEO A
10
RESET
Q901
22
HOLD
60
VOL
DOWN
DATA
2 3
CLK
1
VSS
17
LED CK
18
LED DATA
16 VDD
5~8,
10(E only)
Q0~11
Direction select
Drive
3
1
6
7 9
61
VOL UP
9
REMOTE
Z901
(REMOTE
SENSOR)
Q902
24
DPASS
27
VGCA
69
MMD_CTRL
MAIN_CIN
VGCA
MAIN_CIN
3
12
10
11
2
2
13
12
10
11
MMD_CTRL
D302
D301
13
62
VIDEO C VIDEO C
AC
19
RLY
SENS+
+HOUT
VH-
-HOUT
VO2
VO3
IN1-
DISP
VDLIM
IN3-
-B
D602
-B
D601
2
5
14
+
-7
VO1
+
-
+
-
21
22
24
23 GND
20 PASS-
+
-
6
1
4
3
15
16
11
DC
8
10
OVER
DET
12
13 IHDET
PASS+
+B
SENS-
VH+
IN2-
GND
9
17
+B
+B
+B
68
FRT_VCR2
3
MAIN_LIN
OVL2
OUT
D621
MAIN_LS
MAIN_LIN
D605
RESET REGULATOR
IC601
RSN310R37-P
POWER AMP HIC
VD_LIM
M
TV/MONITOR OUT
DVD
VCR1 IN
JK301
C
IC302
NJM2279D
IC301
NJM2279D
VIDEO SELECTOR
IC501
BA6128
VIDEO SELECTOR
MOTOR DRIVE
SYSTEM CONTROL/FL DRIVE
IC901
M38B57MCA266
IC902
BU2090A
EXPANDER
+B
+B
+B
+B

33~48
SEG
16~1
49~58
DEG
1~10
FL DISPLAYFL901
59
INIT IN
29
S/C SP
25
RLY
30
SP B
SP A
31
S/C SP
RLY
SP B
SP A
5
OVERLOAD2
64
LIMITTER
KEY
SWITCH
1,2
KEY
1,2
X OUT
X IN
15 14
CF901
VR901
(INPUT
SELECTOR)
21
SEL1
SEL2
23
S-DET
AF MUTE
32
AMUTE
OVL2
63,75
IF DATA
SD
65~67
TCE
TCK
TDT
TO TUNER MODULE
FILTER
OUT
AC
19
RLY
SENS+
+HOUT
VH-
-HOUT
VO2
VO3
IN1-
DISP
VDLIM
IN3-
-B
D652
-B
D601
2
5
14
+
-7
VO1
+
-
+
-
21
22
24
23 GND
20 PASS-
+
-
6
1
4
3
15
16
11
DC
8
10
OVER
DET
12
13 IHDET
PASS+
SENS-
VH+
IN2-
GND
9
17
+B
+B
+B
-B
D622
D626
3
THERM/OVLD
4
KEY4
IC602
RSN310R37-P
POWER AMP HIC
RCH
RCH
RCH
RCH
SWITCHING
Q614
VD_LIM
RELAY
DRIVE
CONTROL
Q653
RELAY
DRIVE
CONTROL
Q651
M
SYSTEM CONTROL/FL DRIVE
IC901
M38B57MCA266

-B
Q601
Q602
Q1681
(Q1682)
Q603
RL601
RL602
RL604
RL603
Q772~Q778,
Q780,Q781
POWER TRANSFORMER
(MAIN)
STANDBY
TRANSFORMER
T701
SP A
SP B
S/C SP
Q751
RLY
D701~D704
Q707,D707
F3
F4
Q708,D708
Q724
T751
D721~D728
D751~D754
Q752,Q753
Z751
F1
RL751
L701
AC1
AC2
FL DISPLAY
(FL901)
F5
Q1701~Q1703 D741~D744
FAN MOTOR
DRIVE
S-DET
Q723
AMUTE
Q607 RL605
Q606
MMD
OUT
Q725
Q706
OUT
MAIN_LIN
F6
Q754
RLY
MUTING
RELAY
DRIVE
RELAY
DRIVE
REGULATOR
REGULATOR
+B
SIGNAL
AMP
RCH
REGULATOR
REGULATOR
REGULATOR
REGULATOR
SWITCHING
-B
-B
Q701,Q703,Q704
REGULATOR
FILTER
RELAY
DRIVE
CONTROL
RELAY
DRIVE
CONTROL
RELAY
DRIVE
CONTROL
RELAY
DRIVE
CONTROL
RELAY
DRIVE
CONTROL
M
HP601
HEADPHONES
JK601
FRONT
SPEAKER(A)
JK601
FRONT
SPEAKER(B)
JK602
CENTER
SPEAKER
JK602
SURROUND
SPEAKER
FAN MOTOR
JK792
AC OUTLET
(SWITCHED)
MAIN SIGNAL LINE FM & AM SIGNALS LINE
CD SIGNAL LINE
PLAYBACK SIGNAL LINE
RECORD SIGNAL LINE
( ) indicates Pin No. of right channel.
DVD (AUDIO/VIDEO) SIGNAL LINE
C
JK791
AC IN
SIGNAL LINES
IC1701
PQ30RV11
REGULATOR
+B
+B
+B

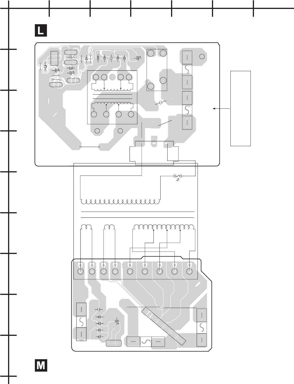
10 Schematic Diagram
TOP PREVIOUS NEXT
(All schematic diagrams may be modified at any time with the development of new technology.)
Notes:
lThe voltage value and waveforms are the reference voltage of this unit measured by DC
electronic voltmeter (high impedance) and oscilloscope on the basis of chassis. Accordingly,
there may arise some error in voltage values and waveformsdepending upon the internal
impedance of the tester or the measuring unit.
lImportance safety notice:
Components identifed by mark have special characteristics important for safety.
Furthermore, special parts which have purposes of fire-retardant (resistors), high-quality sound
(capacitors), low-noise (resistors), etc. are used. Whenreplacing any of components, be sure to
use only manufacturer’s specified parts shown in the parts list.
Caution!
IC, LSI and VLSI are sensitive to static electricity.
Secondary trouble can be prevented by taking care during repair.
lCover the parts boxes made of plastics with aluminium foil.
lPut a conductive mat on the work table.
lGround the soldering iron.
lDo not touch the pins of IC, LSI or VLSI with fingers directly.
S301 Slide Switch
S901 Power Switch
S902 Speaker B Switch
S903 Band Switch
S904 FM Mode Switch
S905 Tuning Down Switch
S906 Tuning Up Switch
S907 Memory Switch
S908 Preset Switch
S909 DSP Sound Mode Switch
S911 Speaker A Switch
S912 Bi-Wire Switch
S913 VGCA Switch
S914 DVD 6CH Input Switch
S917 Digital Input Switch
S918 Tape Monitor Switch
< > ...FM
( ) ...AM
pagina 1 van 2
29-11-2012file:///H:/Audio%20nieuw/T/Technics/viewing/SGML_VIEW_DATA/NA/SA-DA15...

TOP PREVIOUS NEXT
pagina 2 van 2
29-11-2012file:///H:/Audio%20nieuw/T/Technics/viewing/SGML_VIEW_DATA/NA/SA-DA15...

IC351
VCR REC Lch
Rch
VC REC
VCR IN T PB
T REC
CD
SW
T PB
T REC
CD
J185
R406
R409
C426
C429
R407
R408
C427
C428
R411
C431
C444
R405
C423
R401
R402
C422
R403
R404
C421
C424
IC401
CN401
CN402
CN403
JK402
J184
J383
J381
J382
J384
J385
C363
C359
D354
D353
TV DVD V
MON
VCR3 V
VCR IN
VCR OUT
VCR2 VCR2
VCR IN
Rch Lch
R412
R360
C355
C430
R410
C432
C357
R358
R361
C356
C366
R352
R356
C484
J186
J201
1
14
28
15
C404 C403
J188
J189
J386
J387
C406
C405
R359
R353
R362
C360
C365
J388
1
8
4
5
J389
R364
R363
R365
R481
R482
J390
J391
R357
R354
J190
R355
J191
J192
J392
J393
J394
J395
J396
J397
J194
J195
J398
J400
J196
J197
J401
J198
J402
J403
J404
J199
J408
J409
J200
J410
J411
J412
J413
J414
J415
J416
C425
J417
J418
J419
J420
J421
J422
J423
J442
J424
C412
C411
C351
C354
C483
C353
C352
D351
D352
Q352
C362
R368
C364
R370
Q351
C361
R369
R367
R426
C402 C401
R425
R427
R429
R428
R432
R434
C408
R436
C410
C409
R431
R433
C407
R435
IC402
J399
J405
J406
J407
CP351
CP353
CN354
JK403
JK404
JK405
J227
J228
J229
J230
16
3
1
6
J445
J187
J241
C493
2
1
2
345
1
2345678
9 10111213141516
1234
56
7 12
345
677 654321
C
E
B
C
E
B
5
4
3
2
ABCDEFG
1
2
3
4
5
6
7
8
9
DINPUT SELECTOR P.C.B. (REP3162B-P)
TAPE
VCRTV SUB
WOOFER
OUT

J101
J102
J103
J106
J107
J108
J109
J110
J111
CN1002B
1
16
2
CN1001B
Z1301
Z1304
Z1303
C1267
C1269
C1268
C1270
C1313
IC1206
IC1207
1
1
4
5
58
8
IC1901
1
24
25
40 41
80
64
65
R1263
R1265 C1263
R1267
R1269
C1265
C1272 C1271
R1271
R1272
C1240
R1264
R1266
C1264
R1268
C1266
R1270
C1261
C1262
R1261 R1262
CF1901
C1901
C1902
C1903
C1907
C1908
R1902
C1904
D1902
Q1901
Q1902
R1905
R1904
D1901
C1905
R1903
D1903
R1909
R1910
R1901
R1911
R1912
R1913
R1914
R1915
R1916
R1917 R1918
R1919
R1920
R1922
R1923
R1924
R1925
R1930
R1932
R1934
C1906
R1907
R1906
J308
J310
J306
J309
J311
J312
C1910
J313
R1946
J317
J318
J319
J320
R1942
J112
C1911
C1909
R1943
R1931
R1929
Z1302
Z1308
R
1
J114
J128
J140
J141
J142
J143
J144
J145
J146
J147
J148
J149
J150
J151
J152
J157
J158
J159
J160
J161
J165
J166
J167
J170
J171
J172
J173
J174
J176
J177
J178
J179
J180
J377
D1701
R1715
J378
R1712
R1711
R1710
C1711
Q1702
D1702
R1707
C1706
Q1703
C1707 C1710
C1705
R1701
R1702
C1702
Q1701
IC1701
E1701
E
E
41
1
J183
C420
R1232
C1235
R1233
C1239
C1234
C445
C446
C482
R1709
R1708
L1901
CN1203
CN1204
R1941
R1939
R1935
R1936
R1937
C1243
C1244
C1281
C1282
R1275
R1926
R1927
R1928
R1938
C1256
R1251
R1237
R1244
R1238
R1252
R1240
C1246
C1251
C1253
C1252
C1274
R1239
C1245
R1351
R1352
R1353
C1351
C1352
C1353
R1249
R1241
C1258
R1245
C1279
R1246
C1277
C1273
C1254
C1257
IC1208
IC1210
IC1209
C1283
R1253
C1292
C1294
C1291
R1243
C1284
R1254
C1286
R1256
R1258
C1295
R1259
R1260
Q1201
1
8
4
5
CN702
J182
J181
J105
J315
J316
J305
J307
J321
J322
J345
J346
J348
J343
J344
J353
J354
J355
J356
J357
J359
J360
J361
J347
J349
J350
J351
J352
J366
J358J380
J362
J363
J364
J365
J368
J369
J371
J370
J372
J373
J375
J376
R1242
R1250
R1257
C1912
C1913
J113
C1296
J374
R1234
R1235
R1247
C1278
C1280
114
15 28
IC1211
14
58
1
4
58
J367
2
3
BC
23
BC
12
3
4
567
76
32
76
432
1
234
5
6
7
5
1
0
12
3
C
E
B
C
E
B
C
EB
C
E
B
5
10
379111315
468 1214
1379
1
246 8
ABCDEFG
1
2
3
4
5
6
7
8
9
DSURROUND P.C.B. (REP3162B-P)

IJKLM
HG
379111315
468 1214
1379
11 13 17 19
246 8 12 14 16 18
TV CDDVD
DVD/6CH
J102
J104
28
IC403
C1225
C1226
C1213
C1214
C1215
R1221
C1216
R1215
R1218
R1220
C1218
R1217
C1217
R1219
R1304
C1304
R1305
C1305
R1306
C1306
R1302
R1301
R1303
C1307
R1307
R1308
C1308
R1309
C1309
L1301
C1310
Z1305
Z1306
Z1307
CN1002B
120
16
2
CN1001B
Z1304
Z1303
9
01
80
64
65
CN1201
R1922
R1923
R1924
R1925
R1930
R1932
R1934
C1906
R
1907
1
906
J304
J303
J302
J301
J310
J306
C
1910
R1940
J314
J313
J325
J324
J323
J317
J318
J319
J320
R1942
J112
C1911
C1909
R1943
R1931
R1929
Z1302
Z1308
R1933
JK1301
C131
1
C1301
J114
J115
J116
J117
J118
J119
J120
J121
J122
J123
J124
J125
J126
J127
J128
J129
J130
J131
J132
J133
J134
J135
J136
J137
J138
J139
J140
J141
J142
J143
J144
J145
J146
J
147
J
148
J149
L
R413
C433
C434
R415
C435
R416
C436
R417
C437
R418
C438
R419
C439
R420
C440
R444
C420
R475
C473
R477
R476
C474
R478
C480
C479
IC406
R472
R471
C471 C472
R474
R473
C476
C475
C477
C478
IC405 C416 C415
C414
C413
R439 R438
C488
R440
R441
R442
R1232
IC1204
C1235
R1233
J240
R1236
C1237
IC1205
IC1202
C1239
R1230
R1231
C1234
C1238
IC1201 C1203
R1203
R1201
C1201
C1205
R1207
R1205
C1207
C1209
C1204
R1202
C1202
R1204
C1206
R1206
R1208
C1208
C1210
R1209
R1211
C1241
R1213
R1210
R1212
C1242
R1214
C1211
C1212
C1219 C1221
C1223
R1222
R1216
C1220
C1222
C1224
IC1203
C1227
R1273
R1223
C1229
R1225
R1227
C1231
C1228
R1274
R1224
C1230
R1226
R1228
C1232
C1233
R1229
C1302
C1303
C1255
C445
C446
R437
C481
C482
R479
R480
CN1202
CN1203
W451
R1941
R1939
R1935
R1936
R1937
C1243
C1244 R1926
R1927
R1928
J315
J316
J305
J334
J335
J307
J321
J322
J333
J337
J342
J338
J339
J340
J336
J331
J332
J328
J327
J345
J346
J348
J343
J344
J330 J329
J341
J326
J353
J354
J355
J356
J347
J349
J350
J351
J352
J358
0
C
1
9
J217
1
14
15
2
C1913
E2/E3
1
58
4
41
58
8
5
411
4
58
8
1
4
5
1
1
4
4
5
5
8
8
L1302
1
234
5
6
7
5
10
15
1
2
34567
2
3
4
5
6
7
8
1
2
34567
C419
2
1
JK1302
JK1303
3
1
2
3
4
JK407
TV L 5
6
TV R
LS
RS 1
3
2
JK406
DVD R1
3
2
DVD L
SW 4
6
5
CENTER
1
2
34
6
R414
5
10

R903
C907
R904
C906 R902
Q902
C930
J302
J101
J303
D902 D901
C901
C904
D909
C905
D904
R960
R961
R909
J10
9
R910
J111
J320
J323
J117
J324
J325
J118
J326
R905
J120
J121
J122
J123
J124
J125
J126
J127
J128
J129
J130
J131
J132
J133
J134
J135
J136
J327
J328
J329
J330
J137
J138
J139
J140
J141
J142
J143
J144
J145
J331
J332
J333
J334
J335
J336
J146
J147
J337
J148
J149
J150 J338
J151
J339
J340
J152
J341
J153
J154
J342
J343
J344
J155
J345
J346
J156
J157
J347
J348
J158
J159
J160
CN352
R908
C918
C917
C916
D908
R923
C914
C915
R924
C573
C574
R567
R568
C563
C564
R569 R570
C565 C566
R571
R572
C576
C575
C578
C577
D505
R508
Q501
C585
C586
C587
R517
R519
R518
R520
C590
C591
C579 C580
C581
C582
C583
C584
C588
C589
R533
R534
R535
R536
R537
R538
R539
R540
RL504
RL501
D502
D501
D503
R506
RL503
Q503
R505
R504
C561
C562
C571
R577
C569
C570
R576
R575
R565 R566
R563
R564
D504
R507
C567
C568
R573
R574
R579
R580
R581
R582
R583
R584
R585
R586
Q507
Q508
Q509
Q510
R595
R596
R597R598
Q515
Q516
R587
R588
R589
R590
R591
R592
R593
R594
Q512
Q513
Q514
C572
R531
R922
R560
R559
R906
J119
J213
3
2
1
CN906A
654321
1
8
2
7
3
6
4
5
RL502
8765
4321
CP504
123546786
8754231
CP505
4321
8675
IC506
RL505
1
87
2
3
4
65
4321
8
765
IC508
CN906B
79810
1
8
2
7
3
6
4
5
IC507
1
2
3
4
5678
1
8
2
7
3
6
4
5
Q502
45
50
54
FL901
25
30 20 15 10 5
CN901A
1
12345678910
CP501
Q511
C
E
B
C
E
B
C
E
B
C
E
B
C
E
B
C
E
B
C
E
B
C
E
B
C
E
B
C
E
B
C
E
B
C
E
B
C
E
B
C
E
B
C
E
B
ABCDEFG
1
2
3
4
5
6
7
8
9
DPANEL P.C.B. (REP3020J-S)

IJKLM
HG
C902
R916
R956
R901
Q901
R917
R918
1
24
25
40 41
64
65
80
J301
J302
R914
R913
R912
C903
IC901
C928
J304
J305
J306
J307
J102
J103
J104
J105
J308
J106
J107
D902 D901
C905
9
09
R915
C909 C911
C908 C910
R920
R919
D903
C912
C913
C919
J309
J109 R911
R910
J310
J110
J311
J112
J113
J114
J312
J313
J314
J315
J316
J115
J317
J318
J319
J321
J322
J116
J152
R930
R940
0
8
R907
R953
R952
C561
R921
J212
R958
L901
C923
J225
C931
C932
51
CP902
87654321
CN905ACN905B
12 11 10 9 7
86453
21
1015
2025303540
CF901
3
2
1
1
C
E
B

C701
D707
D601
C621
R635
C622
24
IC601
15 10 5
20
Q707
C712
C711
D703
D701
C702
C721
R722
R628
POWER SUPPLY
C705
R625
R627
E601
B
R729
1
W752
Q706
C710
C715
Q701
D602
R653
C709
R705
R706
R725
D708
R711
R707
J138
Q703
C707
Q704
CE ECB
C708
R724
D705
R708
C706
R721
R713
R714
C714
C603 C653 C618 C635
R655 C617
C616
R605
R603
R637
R638
C657
R633
R631
C607
R632
R626
D605
R624
R629
R728
D702
3
Q724
Q723
R723
Q725
D731
D732
16
11 16 21
R726
R727
R720
12
R687
R688
D652
C665
R685
R682
R683 R681
R684
R658
Q651
C608
R608
R679
C658
C667
C668
R606
C604
C654
R656
C671
C672
C666
IC602
1
CN902
1
8
CN504
1
8
CN505
8
1
C625
C626
CN901B
D727
D723
D724
D726 D725
D721
C611
12 1
W102
R634
1
30
R657
R712
C722
CP1202
7
CP1204
CP1203
71
71
CP403
71
Q775
R776
Q778
Q777
D771
D772
R771
C774
R782
D774
C775
Q774
Q781
R768
R770
D770
R769
D769
R767
C777
C780
R774
C771 C772
Q773
R784
C776
C773
R775
D773
D768
C781
Q780
R766
R786
R773
Q776
R777
Q772
R779
C778
C779
R778
D619
D616
Q606
R651
R601
C651
C641 C652
W611
W612
D704
Q708
R799
D722
D728
W701
C704 C703
C627
C628
R780
C602
C601
L751
C758
R607
Q653
J102
J103
J104
J105
J106
R675
J109
J110
J111
J112
J113
J114
J116
J117
J119
J124
J125
J126
J134
J135
J301
J302
J303
J304
J305
J307
J310
J312
J830
J317
J318
J319
J320
J321
J322
J323
J324
J325
J326
J327
J328
J329
J330
J331
J332
J333
J334
J335
J336
J337
J338
J339
J340
J341
J343
J344
J349
J350
J351
J352
J601
J602
J603
J604
J605
J606
J607
J608
J609
J610
J611
J612
J613
J614
J615
J616
J617
J618
J619
J620
J621
J622
J625
J626
J356
J826
J629
J630
J631
J632
J633
J634
J635
J636
J637
J801
J804
J806
J807
J808
J809
J810
J811
J812
J813
J814
J815
J817
J818
J819
J820
J823
J824
J825
J920
J921
J828
J901
J9
J904
J905
J906
J907
J908
J909
J910
J911
J912
J914
J915
J916
J917
J136
E603
GRY
ORG
J137
C713
R694
R691
R676 D625
R672
R671
Q614
D622
D621
R641
C647
R646
R611
C613
R673
R650
C650
R648
D626
R680
R643
C643
R642
J107
J802
J918
J108
7
6
5
4
3
2
2
3
4
5
6
7
5
10
15
20
25
7
6
5
4
3
2
2345678910 11
23
4
5
6
2
3
4
56
789
10
11
2
3
45
6
2
3
4
56 5
6
D651
J828
S
C
E
B
C
E
B
C
E
B
C
E
B
C
E
B
C
E
B
C
E
B
C
E
B
C
E
B
C
E
B
C
E
BC
E
B
C
E
B
C
E
B
C
E
B
C
E
B
C
E
B
C
E
B
C
E
B
C
E
B
2
29
2728
26
24
22
23
21
19
17
13
11
9
7
3
12
14
16
18
4
6
8
2
ABCDEFG
1
2
3
4
5
6
7
8
9
DMAIN P.C.B. (REP3161B-M)

IJKLM
HG
RJB2395AA
E401
D601
R635
1
10 5
D602
R612
R660
C635
C616
R637
R638
6
33
R631
R632
R645
C644
R609
L605
R674
1
116 21
R610
C614
C664
R662
5
R658
C608
R608
C658
C667
C668
R604
R606
R654
C604
C654
R656
C671
C672
C666
IC602
JK602
RL604
1
4
W602
R798
RL603
RS
R797
W602
R795
41
C
LS
C625
R619
R640
R617
R621
Q607
R622
Q602
Q601 CP771
R616
R620
R618
D612
R794
W601
R793
D615
91
RL602
W612
W611
RL605
R644
R661
C661
C663
C611
W103
3
4
CP1202 CP1201
1
7
1
7
CP401
1
7
CP403
71
CP402
71
D613
L604
L602
R652
R602
C662
R623
Q603
D614
24
1
J101
J118
J122
J123
J307
J308
J309
J310
J314
J315
J342
J343
J346
J347
J348
J349
J601
J612
J613 J623
J624
J636
J638
J805
J816
J902
J912
J913
J916
C612
E602
ORG
GRY
R659
L603
C645
R611
C613 R648
D626
R647
C642
C468
R680
R643
C643
J822
J627
J903
J919
J802
J918
2
3
45
6
2
3
4
5
6234
5
62
2
3
4
56 2
34
5
6
2
3
2
3
2
3
4
567
8
12
X
L6
X
C5
X
SL5
X
X
R6
SR5
C
E
B
C
E
B
C
E
B
C
E
B
J127
135
246
12
34
56
56
34
12
56
34
12
CENTER
SPEAKER SURROUND
SPEAKER
L601

R351
JK352
J356
J357
J358
J359
J360
J200
W352
S301
R424
C442
R421
R422
W353
W351
C358
W355
J201
J361
C441
R423
C443
1
3
16 2
3
4
5
31
1
2
3
123456
7891011
12
2
2
42
51
36
IC302
C313
IC301
C314
R315
R316
D302
D301
C309
C311
C310
C312
R311
R312
R303
C301
R301
R304
C302
R302
R313
C307
R314
C308
C303
R307
R305
C304
R308
R306 R309
C305
R310
C306
JK301
16
W354
J161
J162
J163
J164
J165
J166
J167
J168
1
7
814
14
8
71
23456
91011 12 13
2345
2
3456
91011 12 13
13
5
24
42
5
3
1
13
5
24
TV OUT
VCR1
DVD
W905
C
CP502
18
TU DW
TU UP
PRESET
MEMORY
BAND
FM MODE
DSP MODE
DVD6CH
VGCA
SP ASP BBI-WIRE
VCC
GND
J175
J176
J177
J178
J179
J180
J181
J349
J182
J183
J184
J185
J186
J187
J188
J189
J190
J191
J192
J193
J194
J195
J350
J351
J352
J196
J354
J197
J355
J198
J199
R931
R932
R933
R934
R935
R936
R937
R938
R945
R941
R942 R943
R944
18
916
IC902
C926
R954
C927
R955
R950
R951
R939
S902
S911
S912
S905
S906
S908
S907
S903S904
S909
S914
S913
R1695
R1697 R1689
R1687
R1685
R1683
R1681
Q
1
R1692
R1694
R1696
R1698
R1690
R1688
R1686
R1684
R1682
Q168
2
R1699
Z901
D935
D936
D937
C925
C924
R957
W907
J223
5
1
1
2
34
5
678
9
10
11
12
3
4
234567
2
3
4
2
3
4
5
6
7
10 11 12 13 14 15
C
E
B
SENSOR
VIDEO
IN AUDIO IN
3
2
1
ABCDEFG
1
2
3
4
5
6
7
8
9
FRONT VCR3 INPUT P.C.B.
(REP3020J-S)
KEY P.C.B. (REP3020J-S)
S-VIDEO P.C.B.
(REP3020J-S)

IJKLMHG
CP503
POWER
J350
J351
J352
J196
S901
R1691
R1693
R1695
R1697 R1689
R1687
R1685
R1683
R1681
Q1681
R1679 R1680
R1692
R1694
R1696
R1698
R1690
R1688
R1686
R1684
R1682
Q1682
C1685
J223
1234
C
E
B
C
E
B
CN501
CN502
J202 IC501
19
R501
R502
L502L501
C501
R503
C502
C503
C504
110
18
J425
J203
J204
J426
J427
J428
J205
J429
J206
J430
J207
J208
J209
J431
J210
J211
J212
J213
J432
J433
J214
J434
J435
J215
J436
J218
J219
J220
C550
C548
C547
C549
IC502
R550
C542
R549
C541
R541
R542
R543
R544
R556
R545R546
R547
R554
R555
IC503
IC504
R551
C543
R552
C544
C551
C552
C554
C553
R553
C545
C555
1
1
8
44
5
58
8
14
5
J216
J444
C486
C485
C487
R483
R484
R485
CP451
1
1
3
CP506
9
2
3
4
5
6
7
8
2
234567
2345678
23456789
DC
VR501
LR
NC
LSRS
AMARK
HP601
CN503
14
1
2
34
23
HEADPHONE
VOLUME
VOLUME P.C.B. (REP3162B-P)
HEADPHONES JACK P.C.B.
(REP3020J-S)
M

J169
J170
J171
J172
J173
J174
CN102A CN102B
CN103
CP101
JK401
J214
R453
C451
R451
J215
R452
R454
C452
R456
C454
C453
R455
C455
C457
R457
C456
R458
C458
R461
C463
R465
R459
C459
R463
C461
C466 R460
C462
R464
R462
C460
C464
R466
C465
R449
R450
D402
C467
R468
R467
C489 C490
IC451
12
1
13
14
58
1234567891011
1
2
3
2
3
4
5
6
7
8
9
10
11
PHONO
2
76
32
D933
J202
J203
J204
TAPE MONITORDIGITAL
J205
J362
J363
J364
J206
J207
J365
J208
D934
R949
R948
S917
S918
R946 R947
C920
C921
VR901
C522
C518
R516
C516
R514
C514
C512
R512
C521
C517
R515
C515
R513
C513
C511
R511
C519
C520
C531
C533
C532
C534
IC505
C528
R526
C527
R525
R521
R522
C523
C524
C526
C525
R524
R523
R528
R527
C530
C529
VR503VR504
VR502
J209
J210
J211
W506
R529
R530
W907
1
5
23
W906
110 23456789
1234
567
1
2
3
4
8
132
ABCDEFG
1
2
3
4
5
6
7
8
9
DTONE P.C.B. (REP3020J-S)
DPHONO P.C.B. (REP3020J-S) TUNER PACK UNIT
(RAN0001MM)

R752
T751 SUB TRANSFORMER
C751
CN751
R751
Z751
W1
W2
FC702
(BLACK)
(WHITE)
J443
C753
D751
D752
D753
D754
D755
C752
C754
Q752
D756
Q751
CN752
C757
C755
(BLUE)
W3
Q754
D757
Q753
J223
R755
J224
J243
FC701 FC703 FC704
W701_
1
12
FC706
FC705
FC707FC708
FC710 FC709
W702
1
3
C742
C741
D741
D742
D743
D744
J899
J898
2
F3 125V 8A
23
45
6
7
9
1011
8
123
RL751
F1 125V 8A
T701 POWER TRANSFORMER
PRIMARYSECONDARY
C
EB
C
EB
C
EB
G
SD
F5 125V 1.6A
F4 125V 8A
ABCDEFG
1
2
3
4
5
6
7
8
9
POWER P.C.B. (REP3162B-P)
TRANSFORMER P.C.B. (REP3161B-M)
43
1
2
CAUTION
RISK ELECTRIC SHOCK
AC VOLTAGE LINE. PLEASE DO NOT
TOUCH THIS P.C.B.
F6 125V 4A

E351
23
1
W355
J221
J222
JK791
JK792
W1
W2
W3
(BLACK)
(WHITE)
(BLUE)
L701
AC OUTLET
120V-60HZ
AC IN
D611
RL601
CN601
1
9
JK601
J439
J440
J441
R791
R792
J437
J438
2
3
6
5
RB+
RB-
LB+
LB-
RA+
RA-
LA-
LA+
45
678
2
1
4
3
ABCDEFG
1
2
3
4
5
6
7
8
9
DAC IN/OUT P.C.B. (REP3162B-P)
EARTH TERMINAL P.C.B.
(REP3020J-S)
SPEAKER TERMINAL P.C.B. (REP3062B-P)
FRONT SPEAKER

ABCDEFG
1
2
3
4
5
6
7
8
9
DTS MODULE P.C.B (REP2703D-T)
DTS MODULE P.C.B (REP2703D-T)
(SIDE:B)
(SIDE:A)
C1003
C1006
C1010
C1011
C1005
C1001
C1007
C1004
C1026 C1024
C1030 C1031 C1029
C1025
C1040
C1036
C1032
C1039
C1042
C1043
C1047
C1027
C1034
C1053
C1038
C1037
C1035
C1044
C1046
C1050
C1051
C1052
C1048
C1049
C1045
C1033
C1041
R1025
R1029
R1028
R1024
R1023
R1027
L1001
L1002
L1004
L1003
1
2
3
4
5
6
7
8
9
10
11
12
13
14
15
16
17
18
19
20
CN1002
1
2
3
4
5
6
7
8
9
10
11
12
13
14
15
16
CN1001
7101517
18
20
25
28
2930 35 39
6
1
44
R1022
R1021
R1020
R1013
R1014
R1015
R1016
R1017
R1018
R1019
R1036
R1038
R1037
R1039
R1040
R1035
R1026
R1031
R1030
R1034
R1033 R1032
R1042
R1041
R1043
R1046
R1054
R1051
R1050
R1053
R1049
R1063
R1062
R1068
R1048
R1044
R1045
R1069 R1058
R1059
R1057
R1056
R1067
R1066
R1065
R1064
R1047
R1012
1
10 11
15
20
IC1003
1
5
10 11
15
20
IC1006
13
45X1001
157
810 14
IC1005
IC1002
IC1001
C1009
CE
B
Q1001
1
5
10
11
12 15 20 22
23
25
30
35
33
34
4044
C1008
40
IC1004
R1052
C1002
5
R1060
R1061
R1055

11 Printed Circuit Board
TOP PREVIOUS NEXT
TOP PREVIOUS NEXT
pagina 1 van 1
29-11-2012file:///H:/Audio%20nieuw/T/Technics/viewing/SGML_VIEW_DATA/NA/SA-DA15...

12 Wiring Connection Diagram
TOP PREVIOUS NEXT
pagina 1 van 2
29-11-2012file:///H:/Audio%20nieuw/T/Technics/viewing/SGML_VIEW_DATA/NA/SA-DA15...

TOP PREVIOUS NEXT
pagina 2 van 2
29-11-2012file:///H:/Audio%20nieuw/T/Technics/viewing/SGML_VIEW_DATA/NA/SA-DA15...



13.1.1 Cabinet Parts Location
TOP PREVIOUS NEXT
TOP PREVIOUS NEXT
pagina 1 van 1
29-11-2012file:///H:/Audio%20nieuw/T/Technics/viewing/SGML_VIEW_DATA/NA/SA-DA15...

13.1.2 Cabinet Parts List
TOP PREVIOUS NEXT
Ref. No. Part No. Part Name & Description Remarks
CABINET AND CHASSIS
1REE0785A FFC WIRE [M]
2REE0786A FFC WIRE [M]
3REE1014 FFC WIRE [M]
4REM0080B FAN UNIT [M]
5RGG0178G-K1 AL PANEL [M]PP-K
5RGG0178G-N1 AL PANEL [M]PP-N
7RGG0181-K SUB PANEL [M]PP-K
7RGG0181-N SUB PANEL [M]PP-N
8RGK0994-2N SELECTOR RING [M]PP-N
8RGK0994-N SELECTOR RING [M]PP-K
9RGU1865A-K MODE BUTTON [M]PP-K
9RGU1865A-N MODE BUTTON [M]PP-N
10 RGL0498-Q LIGHT GUIDE UNIT [M]
11 RGU1390-K VCR2 BUTTON [M]PP-K
11 RGU1390-N VCR2 BUTTON [M]PP-N
12 RGK1247-N VOLUME RING [M]PP-N
12 RGK1247-S VOLUME RING [M]PP-K
15 RHD26016 SCREW (PHONE JACK) [M]
16 RMA1232 PCB ANGLE [M]
17 RHN90001 M9 NUT [M]
18 RGW0346-K TONE KNOB [M]PP-K
18 RGW0346-N TONE KNOB [M]PP-N
19 RGW0347-K VOLUME KNOB UNIT [M]PP-K
19 RGW0347-N VOLUME KNOB UNIT [M]PP-N
20 RGW0348-K SELECTOR KNOB UNIT [M]PP-K
20 RGW0348-N SELECTOR KNOB UNIT [M]PP-N
21 RGB0031-A1L TECH BADGE [M]
23 RKA0079A-A LEG UNIT [M]
24 RMK0391 BOTTOM CHASSIS [M]
25 RKQ0089A PCB SUPPORT [M]
26 RMN0392 PCB SUPPORT [M]
27 RMA1323 SUPPORT BAR (A) [M]
28 RMA1324A SUPPORT BAR B [M]
29 SHR9112 PLASTIC RIVET [M]
30 RSC0529 SHIELD PLATE [M]
31 RGQ0231-K FAN COVER [M]
32 RGR0299D-A REAR PANEL [M]
33 SJS9233A AC OUTLET COVER [M]
34 SJS9234A AC INLET COVER [M]
36 RXX0221 HEAT SINK UNIT [M]
37 RMC0158-S TRANSISTOR HOLDER [M]
38 SHRD163 CORD HOLDER [M]
39 SHR301 WIRE CRAMPER [M]
pagina 1 van 2
29-11-2012file:///H:/Audio%20nieuw/T/Technics/viewing/SGML_VIEW_DATA/NA/SA-DA15...

TOP PREVIOUS NEXT
41 RMA1327 BUS BAR [M]
42 RKM0373A-K TOP CABINET [M]PP-K
42 RKM0373A-N TOP CABINET [M]PP-N
43 RKW0605-Q FL WINDOW [M]
44 RHD30070 EARTH TERMINAL [M]
45 RSC0528 SHIELD CASE [M]
46 RGP0791-K GRILL [M]PP-K
46 RGP0791-N GRILL [M]PP-N
47 RMN0588 FL HOLDER [M]
48 RMZ0514 BUS BAR INSURATOR [M]
50 RMR1312-K PLASTIC RIVET [M]
51 XTB3+20JFZ SCREW [M]
52 XTB3+35JFZ SCREW (FAN) [M]
53 XTB3+8FFZ SCREW [M]
54 XTB3+8JFZ SCREW [M]
55 XTBS26+10J SCREW [M]
56 XTBS3+8JFZ1 SCREW [M]
57 XTN26+8GFZ SCREW (COBRA COVER) [M]
59 XTW3+15T SCREW [M]
60 XYN26+C6 SCREW [M]
61 RGU1864A-K SPK BUTTON [M]PP-K
61 RGU1864A-N SP BUTTON [M]PP-N
62 RMC0401 EARTH PLATE [M]
63 RGU1863A-K POWER BUTTON [M]PP-K
63 RGU1863A-N POWER BUTTON [M]PP-N
64 RGU1863C-K MONITOR BUTTON [M]PP-K
64 RGU1863C-N MONITOR BUTTON [M]PP-N
65 RGU1864B-K VGCA BUTTON [M]PP-K
65 RGU1864B-N VGCA BUTTON [M]PP-N
68 RHD30091-K SCREW [M]PP-K
68 RHD30091-S SCREW [M]PP-N
71 RMZ0555 OUTLET SHEET [M]
pagina 2 van 2
29-11-2012file:///H:/Audio%20nieuw/T/Technics/viewing/SGML_VIEW_DATA/NA/SA-DA15...

13.1 Cabinet
TOP PREVIOUS NEXT
13.1.1 Cabinet Parts Location
13.1.2 Cabinet Parts List
TOP PREVIOUS NEXT
pagina 1 van 1
29-11-2012file:///H:/Audio%20nieuw/T/Technics/viewing/SGML_VIEW_DATA/NA/SA-DA15...

13.2 Components Parts List
TOP PREVIOUS NEXT
Ref. No. Part No. Part Name & Description Remarks
P.C.B.
REP3161B-M MAIN P.C.B./TRANSFORMER P.C.B. [M]RTL
REP3020J-S FRONT VCR3 INPUT P.C.B./S-VIDEO P.C.B./HEADPHONES JACK P.C.B./PHONO P.C.B./EARTH
TERMINAL P.C.B./PANEL P.C.B./TONE P.C.B./KEY P.C.B.
[M]RTL
REP3162B-P SURROUND P.C.B./INPUT SELECTOR P.C.B./VOLUME P.C.B./POWER P.C.B./SPEAKER TERMINAL
P.C.B./AC IN/OUT P.C.B.
[M]RTL
RAN0001MM TUNER MODULE P.C.B. [M]RTL
REP2703D-T DTS MODULE P.C.B. [M]RTL
SCREW
SC1701 XYN3+F8 SCREW [M]
INTEGRATED CIRCUITS
IC301 NJM2279D IC VIDEO SELECTOR SW [M]
IC302 NJM2279D IC VIDEO SELECTOR SW [M]
IC351 NJM2296D IC VIDEO SELECTOR [M]
IC401 TC9163AN IC SELECTOR [M]
IC402 NJM4580EDTE1 IC OP AMP [M]
IC403 TC9162AN IC SELECTOR [M]
IC405 NJM4580EDTE1 IC OP AMP [M]
IC406 NJM4580EDTE1 IC OP AMP [M]
IC451 AN6558F IC PHONO EQ AMP [M]
IC501 BA6218 IC MOTOR DRIVER [M]
IC502 NJM4580EDTE1 IC TONE AMP [M]
IC503 NJM4580EDTE1 IC TONE AMP [M]
IC504 NJM4580EDTE1 IC TONE AMP [M]
IC505 NJM4580DD IC TONE AMP [M]
IC506 NJM4580DD IC TONE AMP [M]
IC507 NJM4580DD IC TONE AMP [M]
IC508 NJM4580DD IC TONE AMP [M]
IC601 RSN310R37A-P IC 3 CH HIC [M]
IC602 RSN310R37A-P IC 3 CH HIC [M]
IC901 M38B57MCA266 IC SYSTEM CONTROL [M]
IC902 BU2090A IC EXPANDER [M]
IC1001 CS49326-CLR IC AC-3/DTS DECODER [M]
IC1002 C0FBZJ000004 IC DIR/DAC/VOL [M]
IC1003 SN74LV244APW IC LOGIC [M]
IC1004 SN7AHCT244PW IC LOGIC [M]
IC1005 SN74HCU04APW IC LOGIC [M]
IC1006 SNAHC1U04DBV IC SINGLE INVERTER [M]
IC1201 NJM4580EDTE1 IC OP AMP [M]
IC1202 NJM4580EDTE1 IC OP AMP [M]
pagina 1 van 30
29-11-2012file:///H:/Audio%20nieuw/T/Technics/viewing/SGML_VIEW_DATA/NA/SA-DA15...

IC1203 NJM4580EDTE1 IC OP AMP [M]
IC1204 NJM4580EDTE1 IC OP AMP [M]
IC1205 NJM4580EDTE1 IC OP AMP [M]
IC1206 NJM2115D IC OP AMP [M]
IC1207 NJM2115D IC OP AMP [M]
IC1208 NJM4580EDTE1 IC OP AMP [M]
IC1209 NJM4580EDTE1 IC OP AMP [M]
IC1210 NJM4580EDTE1 IC OP AMP [M]
IC1211 TC9482N IC 6CH VOLUME [M]
IC1701 PQ30RV11 IC 2.5V REGULATOR [M]
IC1901 M38B57M6170F IC SYSTEM CONTROL [M]
TRANSISTORS
Q351 2SC3940AQSTA TRANSISTOR [M]
Q352 2SA1534AQRTA TRANSISTOR [M]
Q501 RVTDTC143XST TRANSISTOR [M]
Q502 RVTDTC143XST TRANSISTOR [M]
Q503 RVTDTC143XST TRANSISTOR [M]
Q507 2SD1915FTA TRANSISTOR [M]
Q508 2SD1915FTA TRANSISTOR [M]
Q509 2SD1915FTA TRANSISTOR [M]
Q510 2SD1915FTA TRANSISTOR [M]
Q511 2SD1915FTA TRANSISTOR [M]
Q512 2SD1915FTA TRANSISTOR [M]
Q513 2SD1915FTA TRANSISTOR [M]
Q514 2SD1915FTA TRANSISTOR [M]
Q515 2SD1915FTA TRANSISTOR [M]
Q516 2SD1915FTA TRANSISTOR [M]
Q601 RVTDTA143XST TRANSISTOR [M]
Q602 RVTDTA143XST TRANSISTOR [M]
Q603 RVTDTA143XST TRANSISTOR [M]
Q606 RVTDTA114EST TRANSISTOR [M]
Q607 RVTDTA143XST TRANSISTOR [M]
Q614 RVTDTA114EST TRANSISTOR [M]
Q651 RVTDTA143XST TRANSISTOR [M]
Q653 RVTDTA143XST TRANSISTOR [M]
Q701 2SD2374PQAU TRANSISTOR [M]
Q703 2SC1740SSTA TRANSISTOR [M]
Q704 2SC1740SSTA TRANSISTOR [M]
Q706 2SC3940AQSTA TRANSISTOR [M]
Q707 2SA1534AQRTA TRANSISTOR [M]
Q708 2SB1548PQAU TRANSISTOR [M]
Q723 RVTDTA114EST TRANSISTOR [M]
Q724 RVTDTC114EST TRANSISTOR [M]
Q725 RVTDTC114YST TRANSISTOR [M]
Q751 RVTDTC143XST TRANSISTOR [M]
Q752 2SC3940AQSTA TRANSISTOR
pagina 2 van 30
29-11-2012file:///H:/Audio%20nieuw/T/Technics/viewing/SGML_VIEW_DATA/NA/SA-DA15...

[M]
Q753 2SK2880CTA TRANSISTOR [M]
Q754 RVTDTC114EST TRANSISTOR [M]
Q772 2SC1740SSTA TRANSISTOR [M]
Q773 2SB621AQSTA TRANSISTOR [M]
Q774 RVTDTA113ZST TRANSISTOR [M]
Q775 RVTDTA114EST TRANSISTOR [M]
Q776 2SC1740SSTA TRANSISTOR [M]
Q777 2SA933SSTA TRANSISTOR [M]
Q778 2SA933SSTA TRANSISTOR [M]
Q780 2SA933SSTA TRANSISTOR [M]
Q781 2SC1740SSTA TRANSISTOR [M]
Q901 RVTDTC114YST TRANSISTOR [M]
Q902 2SA933SSTA TRANSISTOR [M]
Q1001 DTA114YETL TRANSISTOR [M]
Q1201 2SD1915FTA TRANSISTOR [M]
Q1681 2SD1915FTA TRANSISTOR [M]
Q1682 2SD1915FTA TRANSISTOR [M]
Q1701 2SD2137PQTA TRANSISTOR [M]
Q1702 2SD2374PQAU TRANSISTOR [M]
Q1703 2SC1740SSTA TRANSISTOR [M]
Q1901 RVTDTC114YST TRANSISTOR [M]
Q1902 2SA933SSTA TRANSISTOR [M]
DIODES
D301 RVD1SS133TA DIODE [M]
D302 RVD1SS133TA DIODE [M]
D351 RVD1SS133TA DIODE [M]
D352 RVD1SS133TA DIODE [M]
D353 MTZJ5R6BTA DIODE [M]
D354 MTZJ5R6BTA DIODE [M]
D402 MTZJ7R5CTA DIODE [M]
D501 RVD1SS133TA DIODE [M]
D502 RVD1SS133TA DIODE [M]
D503 RVD1SS133TA DIODE [M]
D504 RVD1SS133TA DIODE [M]
D505 RVD1SS133TA DIODE [M]
D601 RK306LFU1 DIODE [M]
D602 RK306LFU1 DIODE [M]
D605 RVD1SS133TA DIODE [M]
D611 RVD1SS133TA DIODE [M]
D612 RVD1SS133TA DIODE [M]
D613 RVD1SS133TA DIODE [M]
D614 RVD1SS133TA DIODE [M]
D615 RVD1SS133TA DIODE [M]
D616 MTZJ10CTA DIODE [M]
D619 RVD1SS133TA DIODE [M]
pagina 3 van 30
29-11-2012file:///H:/Audio%20nieuw/T/Technics/viewing/SGML_VIEW_DATA/NA/SA-DA15...

D621 RVD1SS133TA DIODE [M]
D622 RVD1SS133TA DIODE [M]
D625 MTZJ18BTA DIODE [M]
D626 RVD1SS133TA DIODE [M]
D651 RK306LFU1 DIODE [M]
D652 RK306LFU1 DIODE [M]
D701 1N5402BM21 DIODE [M]
D702 1N5402BM21 DIODE [M]
D703 1N5402BM21 DIODE [M]
D704 1N5402BM21 DIODE [M]
D705 MTZJ6R2BTA DIODE [M]
D707 MTZJ30BTA DIODE [M]
D708 MTZJ16CTA DIODE [M]
D721 1N5402BM21 DIODE [M]
D722 1N5402BM21 DIODE [M]
D723 1N5402BM21 DIODE [M]
D724 1N5402BM21 DIODE [M]
D725 1N5402BM21 DIODE [M]
D726 1N5402BM21 DIODE [M]
D727 1N5402BM21 DIODE [M]
D728 1N5402BM21 DIODE [M]
D731 RVD1SS133TA DIODE [M]
D732 RVD1SS133TA DIODE [M]
D741 1SR35400V DIODE [M]
D742 1SR35400V DIODE [M]
D743 1SR35400V DIODE [M]
D744 1SR35400V DIODE [M]
D751 1SR35400V DIODE [M]
D752 1SR35400V DIODE [M]
D753 1SR35400V DIODE [M]
D754 1SR35400V DIODE [M]
D755 RVD1SS133TA DIODE [M]
D756 MTZJ6R8BTA DIODE [M]
D757 MTZJ16CTA DIODE [M]
D768 MTZJ3R3ATA DIODE [M]
D769 RVD1SS133TA DIODE [M]
D770 RVD1SS133TA DIODE [M]
D771 RB721Q40T77 DIODE [M]
D772 RB721Q40T77 DIODE [M]
D773 MTZJ8R2CTA DIODE [M]
D774 RB721Q40T77 DIODE [M]
D901 1SS291TA DIODE [M]
D902 RVD1SS133TA DIODE [M]
D903 MTZJ5R6BTA DIODE [M]
pagina 4 van 30
29-11-2012file:///H:/Audio%20nieuw/T/Technics/viewing/SGML_VIEW_DATA/NA/SA-DA15...

D904 MTZJ3R9ATA DIODE [M]
D908 RVD1SS133TA DIODE [M]
D909 RVD1SS133TA DIODE [M]
D933 SLR325MCT31 DIODE [M]
D934 SLR325YCT31 DIODE [M]
D935 SLR325VCT31 DIODE [M]
D936 SLR325YCT31 DIODE [M]
D937 SLR325VCT31 DIODE [M]
D1701 RVD1SS133TA DIODE [M]
D1702 MTZJ6R2CTA DIODE [M]
D1901 MTZJ3R9ATA DIODE [M]
D1902 RVD1SS133TA DIODE [M]
D1903 RVD1SS133TA DIODE [M]
VARIABLE RESISTORS
VR501 EUWM6E026B24 VR MOTOR VOLUME [M]
VR502 EWC4YA016G54 VR BALANCE [M]
VR503 EWC1XA016C15 VR BASS CONTROL [M]
VR504 EWC1XA016C15 VR TREBLE CONTROL [M]
VR901 EVQVBHFK112B VR BALANCE CONTROL [M]
SWITCHES
S301 RSP2D018-A SW SLIDE [M]
S901 EVQ21405R SW POWER [M]
S902 EVQ21405R SW SPEAKER B [M]
S903 EVQ21405R SW BAND [M]
S904 EVQ21405R SW FM MODE [M]
S905 EVQ21405R SW TUNING DOWN [M]
S906 EVQ21405R SW TUNING UP [M]
S907 EVQ21405R SW MEMORY [M]
S908 EVQ21405R SW PRESET [M]
S909 EVQ21405R SW DISPLAY MODE [M]
S911 EVQ21405R SW SPEAKER A [M]
S912 EVQ21405R SW BI-WIRE [M]
S913 EVQ21405R SW VGCA [M]
S914 EVQ21405R SW DVD 6CH [M]
S917 EVQ21405R SW DIGITAL [M]
S918 EVQ21405R SW TAPE MONITOR [M]
CONNECTORS
CN102A RJS1A6606T1 6P TAPING CONNECTOR [M]
CN102B RJS1A6606T1 6P TAPING CONNECTOR [M]
CN103 RJS1A6603T1 3P TAPING CONNECTOR [M]
CN352 RJS1A6603T1 3P TAPING CONNECTOR [M]
CN354 RJS1A6606T1 6P TAPING CONNECTOR [M]
CN401 RJU100W07 7P CONNECTOR [M]
CN402 RJU100W07 7P CONNECTOR [M]
pagina 5 van 30
29-11-2012file:///H:/Audio%20nieuw/T/Technics/viewing/SGML_VIEW_DATA/NA/SA-DA15...

CN403 RJU100W07 7P CONNECTOR [M]
CN501 RJU003K010M1 10P B/B CONNECTOR [M]
CN502 RJU003K008M1 BOAD IN CONNECTOR [M]
CN503 RJU100W04 4P CONNECTOR [M]
CN504 RJU003K008M1 BOAD IN CONNECTOR [M]
CN505 RJU003K008M1 BOAD IN CONNECTOR [M]
CN601 RJS9T6ZA CONNECTOR [M]
CN702 RJS1A6603T1 3P TAPING CONNECTOR [M]
CN751 SJS305-1 3P CONNECTOR [M]
CN752 RJS1A6603T1 3P TAPING CONNECTOR [M]
CN901A RJS2A8430 CONNECTOR [M]
CN901B RJS2A5630 CONNECTOR [M]
CN902 RJU003K008M1 BOAD IN CONNECTOR [M]
CN905A RJS1A6606T1 6P TAPING CONNECTOR [M]
CN905B RJS1A6606T1 6P TAPING CONNECTOR [M]
CN906A RJS1A6606T1 6P TAPING CONNECTOR [M]
CN906B RJS1A6604T1 4P TAPING CONNECTOR [M]
CN1001 RJS2A4816T CONNECTOR [M]
CN1001B RJS2A4216-F 16P CONNECTOR [M]
CN1002 RJS2A4820T CONNECTOR [M]
CN1002B RJS2A4220-F 20P CONNECTOR [M]
CN1201 RJU100W07 7P CONNECTOR [M]
CN1202 RJU100W07 7P CONNECTOR [M]
CN1203 RJU100W07 7P CONNECTOR [M]
CN1204 RJU100W07 7P CONNECTOR [M]
CP101 RJT100W11 11P CONNECTOR [M]
CP351 RJP6G9YA 6P CONNECTOR [M]
CP353 RJP3G9YA CONNECTOR [M]
CP401 RJT100W07 7P CONNECTOR [M]
CP402 RJT100W07 7P CONNECTOR [M]
CP403 RJT100W07 7P CONNECTOR [M]
CP451 RJP9G9YA 9P CONNECTOR [M]
CP501 RJT003K010M1 10P CONNECTOR [M]
CP502 RJT003K008M1 8P CONNECTOR [M]
CP503 RJT100W04 4P CONNECTOR [M]
CP504 RJT003K008M1 8P CONNECTOR [M]
CP505 RJT003K008M1 8P CONNECTOR [M]
CP506 RJP3G9YA CONNECTOR [M]
CP771 SJT3213 CONNECTOR (FAN) [M]
CP902 RJT003K008M1 8P CONNECTOR [M]
CP1201 RJT100W07 7P CONNECTOR [M]
CP1202 RJT100W07 7P CONNECTOR [M]
CP1203 RJT100W07 7P CONNECTOR [M]
CP1204 RJT100W07 7P CONNECTOR [M]
COILS & TRANSFORMERS
L501 RLQZP1R0KT-Y AXIAL COIL [M]
L502 RLQZP1R0KT-Y AXIAL COIL [M]
L601 RLQYR73MW-E CHOKE COIL [M]
L602
pagina 6 van 30
29-11-2012file:///H:/Audio%20nieuw/T/Technics/viewing/SGML_VIEW_DATA/NA/SA-DA15...

RLQYR73MW-E CHOKE COIL [M]
L603 RLQYR73MW-E CHOKE COIL [M]
L604 RLQYR73MW-E CHOKE COIL [M]
L605 RLQYR73MW-E CHOKE COIL [M]
L701 RLQT801M-W CHOKE COIL [M]
L751 RLQB101KTA-Y CHOKE COIL [M]
L901 RLQB101KTA-Y CHOKE COIL [M]
L1001 RLQM2R2KT2-W CHIP INDUCTOR [M]
L1002 RLQM2R2KT2-W CHIP INDUCTOR [M]
L1003 RLQM2R2KT2-W CHIP INDUCTOR [M]
L1004 RLQM2R2KT2-W CHIP INDUCTOR [M]
L1301 RLQZP1R0KT-Y AXIAL COIL [M]
L1302 RLQZ150M-0 CHOKE COIL [M]
L1901 RLQB101KTA-Y CHOKE COIL [M]
T701 RTP2Q5C002 POWER TRANSFORMER [M]
T751 RTP1H5C005 STANDBY TRANSFORMER [M]
COMPONENT COMBINATION
Z101 RAN0001MM TUNER [M]
Z751 ERZV10V511CS ZENER [M]
Z901 RCDRPM6937H4 REMOTE SENSOR [M]
Z1301 BL02RN2R62T4 EMI BEAD CORE [M]
Z1302 BL02RN2R62T4 EMI BEAD CORE [M]
Z1303 BL02RN2R62T4 EMI BEAD CORE [M]
Z1304 BL02RN2R62T4 EMI BEAD CORE [M]
Z1305 BL02RN2R62T4 EMI BEAD CORE [M]
Z1306 BL02RN2R62T4 EMI BEAD CORE [M]
Z1307 BL02RN2R62T4 EMI BEAD CORE [M]
Z1308 BL02RN2R62T4 EMI BEAD CORE [M]
CERAMIC FILTERS
CF901 RVBCST4R00MT CERAMIC OSCILLATOR [M]
CF1901 RVBCST4R00MT CERAMIC OSCILLATOR [M]
RELAY
RL501 RSY0045M-D SIGNAL RELAY [M]
RL502 RSY0045M-D SIGNAL RELAY [M]
RL503 RSY0045M-D SIGNAL RELAY [M]
RL504 RSY0045M-D SIGNAL RELAY [M]
RL505 RSY0045M-D SIGNAL RELAY [M]
RL601 RSY0038-C RELAY [M]
RL602 RSY0038-C RELAY [M]
RL603 RSY0038-C RELAY [M]
RL604 RSY0038-C RELAY [M]
RL605 RSY0038-C RELAY [M]
pagina 7 van 30
29-11-2012file:///H:/Audio%20nieuw/T/Technics/viewing/SGML_VIEW_DATA/NA/SA-DA15...

RL751 RSY0054-C RELAY [M]
OSCILLATORS
X1001 RSXB12M2S01T CYRSTAL OSCILLATOR [M]
DISPLAY TUBE
FL901 RSL0303-F FL [M]
FUSES
F1 XBA1C80NBAL FUSE [M]
F3 XBA1C80NBAL FUSE [M]
F4 XBA1C80NBAL FUSE [M]
F5 XBA1C16NBAU FUSE [M]
F6 XBA1C40NBAL FUSE [M]
FUSE HOLDERS
FC701 EYF52BC FUSE HOLDER [M]
FC702 EYF52BC FUSE HOLDER [M]
FC703 EYF52BC FUSE HOLDER [M]
FC704 EYF52BC FUSE HOLDER [M]
FC705 EYF52BC FUSE HOLDER [M]
FC706 EYF52BC FUSE HOLDER [M]
FC707 EYF52BC FUSE HOLDER [M]
FC708 EYF52BC FUSE HOLDER [M]
FC709 EYF52BC FUSE HOLDER [M]
FC710 EYF52BC FUSE HOLDER [M]
JACKS
HP601 RJJ63TA01 HP JACK [M]
JK301 RJS1D1304 JK SPEAKER TERMINAL [M]
JK352 SJFK5-2A JK VCR IN [M]
JK401 SJF3068-7N JK RCA TERMINAL [M]
JK402 RJH3601-1 JK 6P RCA [M]
JK403 RJH3901 JACK [M]
JK404 RJH3210N JK 2P RCA PIN [M]
JK405 SJF3068-9N JK RCA TERMINAL [M]
JK406 SJF3069-23N JK LINE IN [M]
JK407 SJF3069N JK LINE IN [M]
JK601 RJH4803 JK SPEAKER [M]
JK602 RJH4602 JK SPEAKER [M]
JK791 SJS9234B JK AC INLET [M]
JK792 SJS9233B JK AC OUTLET [M]
JK1301 SJFD7-9 JK 1P RCA [M]
pagina 8 van 30
29-11-2012file:///H:/Audio%20nieuw/T/Technics/viewing/SGML_VIEW_DATA/NA/SA-DA15...

JK1302 T0RX178B JK OPTICAL MODULE [M]
JK1303 T0RX178B JK OPTICAL MODULE [M]
EARTH TERMINAL
E351 SNE1004-2 EARTH TERMINAL [M]
E401 SNE1004-2 EARTH TERMINAL [M]
E601 SNE1004-2 EARTH TERMINAL [M]
E1701 SMY944 HEAT SINK [M]
WIRES
W1 REE0901 WIRE [M]
W2 REE0907 WIRE [M]
W3 REE0923 WIRE [M]
W102 RWJ1812150CQ WIRE [M]
W103 RWJ1803050SQ WIRE [M]
W351 REX1033 WIRE [M]
W352 RWJ1803100SQ 3P WIRE [M]
W353 REX1032 WIRE [M]
W354 RWJ1806200KQ WIRE [M]
W355 RWJ1803100SS EARTH WIRE UNIT [M]
W451 REX1034 WIRE [M]
W506 REX1031 WIRE [M]
W601 RWJ1809150KQ WIRE [M]
W602 RWJ1804150SS 4P WIRE [M]
W611 REE1016 WIRE [M]
W612 REE1017 WIRE [M]
W701 RWJ1812250SS WIRE [M]
W702 RWJ1803430SQ 3P WIRE [M]
W752 RWJ1803290SQ 3P WIRE [M]
W905 RWJ1812170SQ WIRE [M]
W906 RWJ1810170SQ WIRE [M]
W907 RWJ1805100SS 5P WIRE [M]
RESISTORS
R301 ERDS2TJ750T 75 1/4W [M]
R302 ERDS2TJ104T 100K 1/4W [M]
R303 ERDS2TJ103T 10K 1/4W [M]
R304 ERDS2TJ750T 75 1/4W [M]
R305 ERDS2TJ750T 75 1/4W [M]
R306 ERDS2TJ104T 100K 1/4W [M]
R307 ERDS2TJ103T 10K 1/4W [M]
R308 ERDS2TJ750T 75 1/4W [M]
R309 ERDS2TJ750T 75 1/4W [M]
R310 ERDS2TJ750T 75 1/4W [M]
R311 ERDS2TJ750T 75 1/4W [M]
R312 ERDS2TJ750T 75 1/4W [M]
R313 ERDS2TJ750T 75 1/4W [M]
R314
pagina 9 van 30
29-11-2012file:///H:/Audio%20nieuw/T/Technics/viewing/SGML_VIEW_DATA/NA/SA-DA15...

ERDS2TJ750T 75 1/4W [M]
R315 ERDS2TJ102T 1K 1/4W [M]
R316 ERDS2TJ102T 1K 1/4W [M]
R351 ERDS2TJ472T 4.7K 1/4W [M]
R352 ERDS2TJ750T 75 1/4W [M]
R353 ERDS2TJ103T 10K 1/4W [M]
R354 ERDS2TJ750T 75 1/4W [M]
R355 ERDS2TJ103T 10K 1/4W [M]
R356 ERDS2TJ750T 75 1/4W [M]
R357 ERDS2TJ103T 10K 1/4W [M]
R358 ERDS2TJ750T 75 1/4W [M]
R359 ERDS2TJ103T 10K 1/4W [M]
R360 ERDS2TJ750T 75 1/4W [M]
R361 ERDS2TJ750T 75 1/4W [M]
R362 ERDS2TJ750T 75 1/4W [M]
R363 ERDS2TJ102T 1K 1/4W [M]
R364 ERDS2TJ102T 1K 1/4W [M]
R365 ERDS2TJ102T 1K 1/4W [M]
R367 ERDS2TJ182T 1.8K 1/4W [M]
R368 ERDS2TJ182T 1.8K 1/4W [M]
R369 ERD2FCVG220T 22 1/4W [M]
R370 ERD2FCVG220T 22 1/4W [M]
R401 ERDS2TJ102T 1K 1/4W [M]
R402 ERDS2TJ102T 1K 1/4W [M]
R403 ERDS2TJ102T 1K 1/4W [M]
R404 ERDS2TJ102T 1K 1/4W [M]
R405 ERDS2TJ102T 1K 1/4W [M]
R406 ERDS2TJ102T 1K 1/4W [M]
R407 ERDS2TJ102T 1K 1/4W [M]
R408 ERDS2TJ102T 1K 1/4W [M]
R409 ERDS2TJ102T 1K 1/4W [M]
R410 ERDS2TJ102T 1K 1/4W [M]
R411 ERDS2TJ102T 1K 1/4W [M]
R412 ERDS2TJ102T 1K 1/4W [M]
R413 ERDS2TJ102T 1K 1/4W [M]
R414 ERDS2TJ102T 1K 1/4W [M]
R415 ERDS2TJ102T 1K 1/4W [M]
R416 ERDS2TJ102T 1K 1/4W [M]
R417 ERDS2TJ102T 1K 1/4W [M]
R418 ERDS2TJ102T 1K 1/4W [M]
R419 ERDS2TJ102T 1K 1/4W [M]
R420 ERDS2TJ102T 1K 1/4W [M]
R421 ERDS2TJ102T 1K 1/4W [M]
R422 ERDS2TJ102T 1K 1/4W [M]
R423 ERDS2TJ224T 220K 1/4W [M]
R424 ERDS2TJ224T 220K 1/4W [M]
R425 ERDS2TJ102T 1K 1/4W [M]
R426 ERDS2TJ102T 1K 1/4W [M]
R427 ERDS2TJ103T 10K 1/4W [M]
R428 ERDS2TJ103T 10K 1/4W [M]
pagina 10 van 30
29-11-2012file:///H:/Audio%20nieuw/T/Technics/viewing/SGML_VIEW_DATA/NA/SA-DA15...

R429 ERDS2TJ103T 10K 1/4W [M]
R431 ERDS2TJ102T 1K 1/4W [M]
R432 ERDS2TJ102T 1K 1/4W [M]
R433 ERDS2TJ104T 100K 1/4W [M]
R434 ERDS2TJ104T 100K 1/4W [M]
R435 ERDS2TJ473T 47K 1/4W [M]
R436 ERDS2TJ473T 47K 1/4W [M]
R437 ERDS2TJ472T 4.7K 1/4W [M]
R438 ERDS2TJ102T 1K 1/4W [M]
R439 ERDS2TJ102T 1K 1/4W [M]
R440 ERDS2TJ103T 10K 1/4W [M]
R441 ERDS2TJ103T 10K 1/4W [M]
R442 ERDS2TJ103T 10K 1/4W [M]
R443 ERDS2TJ104T 100K 1/4W [M]
R444 ERDS2TJ104T 100K 1/4W [M]
R449 ERDS1FVJ560T 56 1/2W [M]
R450 ERDS1FVJ560T 56 1/2W [M]
R451 ERDS2TJ224T 220K 1/4W [M]
R452 ERDS2TJ224T 220K 1/4W [M]
R453 ERDS2TJ821T 820 1/4W [M]
R454 ERDS2TJ821T 820 1/4W [M]
R455 ERDS2TJ563T 56K 1/4W [M]
R456 ERDS2TJ563T 56K 1/4W [M]
R457 ERDS2TJ271T 270 1/4W [M]
R458 ERDS2TJ271T 270 1/4W [M]
R459 ERDS2TJ680T 68 1/4W [M]
R460 ERDS2TJ680T 68 1/4W [M]
R461 ERDS2TJ184T 180K 1/4W [M]
R462 ERDS2TJ184T 180K 1/4W [M]
R463 ERDS2TJ123T 12K 1/4W [M]
R464 ERDS2TJ123T 12K 1/4W [M]
R465 ERDS2TJ563T 56K 1/4W [M]
R466 ERDS2TJ563T 56K 1/4W [M]
R467 ERDS2TJ473T 47K 1/4W [M]
R468 ERDS2TJ473T 47K 1/4W [M]
R471 ERDS2TJ104T 100K 1/4W [M]
R472 ERDS2TJ104T 100K 1/4W [M]
R473 ERDS2TJ473T 47K 1/4W [M]
R474 ERDS2TJ473T 47K 1/4W [M]
R475 ERDS2TJ104T 100K 1/4W [M]
R476 ERDS2TJ104T 100K 1/4W [M]
R477 ERDS2TJ473T 47K 1/4W [M]
R478 ERDS2TJ473T 47K 1/4W [M]
R479 ERDS2TJ473T 47K 1/4W [M]
R480 ERDS2TJ473T 47K 1/4W [M]
R481 ERDS2TJ102T 1K 1/4W [M]
R482 ERDS2TJ104T 100K 1/4W [M]
R483 ERDS2TJ473T 47K 1/4W [M]
R484 ERDS2TJ473T 47K 1/4W [M]
R485 ERDS2TJ473T 47K 1/4W [M]
R501
pagina 11 van 30
29-11-2012file:///H:/Audio%20nieuw/T/Technics/viewing/SGML_VIEW_DATA/NA/SA-DA15...

ERDS2TJ103T 10K 1/4W [M]
R502 ERDS2TJ103T 10K 1/4W [M]
R503 ERDS1FVJ2R2T 2.2 1/2W [M]
R504 ERDS1FVJ181T 180 1/2W [M]
R505 ERDS1FVJ181T 180 1/2W [M]
R506 ERDS1FVJ181T 180 1/2W [M]
R507 ERDS1FVJ181T 180 1/2W [M]
R508 ERDS1FVJ181T 180 1/2W [M]
R511 ERDS2TJ563T 56K 1/4W [M]
R512 ERDS2TJ563T 56K 1/4W [M]
R513 ERDS2TJ474T 470K 1/4W [M]
R514 ERDS2TJ474T 470K 1/4W [M]
R515 ERDS2TJ474T 470K 1/4W [M]
R516 ERDS2TJ474T 470K 1/4W [M]
R517 ERDS2TJ473T 47K 1/4W [M]
R518 ERDS2TJ102T 1K 1/4W [M]
R519 ERDS2TJ682T 6.8K 1/4W [M]
R520 ERDS2TJ473T 47K 1/4W [M]PP-
K
R521 ERDS2TJ223T 22K 1/4W [M]
R522 ERDS2TJ223T 22K 1/4W [M]
R523 ERDS2TJ392T 3.9K 1/4W [M]
R524 ERDS2TJ392T 3.9K 1/4W [M]
R525 ERDS2TJ222T 2.2K 1/4W [M]
R526 ERDS2TJ222T 2.2K 1/4W [M]
R527 ERDS2TJ122T 1.2K 1/4W [M]
R528 ERDS2TJ122T 1.2K 1/4W [M]
R529 ERDS2TJ393T 39K 1/4W [M]
R530 ERDS2TJ393T 39K 1/4W [M]
R531 ERDS2TJ332T 3.3K 1/4W [M]
R533 ERDS2TJ473T 47K 1/4W [M]
R534 ERDS2TJ473T 47K 1/4W [M]
R535 ERDS2TJ102T 1K 1/4W [M]
R536 ERDS2TJ102T 1K 1/4W [M]
R537 ERDS2TJ682T 6.8K 1/4W [M]
R538 ERDS2TJ682T 6.8K 1/4W [M]
R539 ERDS2TJ473T 47K 1/4W [M]
R540 ERDS2TJ473T 47K 1/4W [M]
R541 ERDPS2VF122T 1.2K 1/4W [M]
R542 ERDPS2VF122T 1.2K 1/4W [M]
R543 ERDS2TJ181T 180 1/4W [M]
R544 ERDS2TJ181T 180 1/4W [M]
R545 ERDS2TJ122T 1.2K 1/4W [M]
R546 ERDS2TJ122T 1.2K 1/4W [M]
R547 ERDS2TJ122T 1.2K 1/4W [M]
R549 ERDS2TJ334T 330K 1/4W [M]
R550 ERDS2TJ334T 330K 1/4W [M]
R551 ERDS2TJ334T 330K 1/4W [M]
R552 ERDS2TJ334T 330K 1/4W [M]
R553 ERDS2TJ334T 330K 1/4W [M]
R554 ERDS2TJ181T 180 1/4W [M]
pagina 12 van 30
29-11-2012file:///H:/Audio%20nieuw/T/Technics/viewing/SGML_VIEW_DATA/NA/SA-DA15...

R555 ERDS2TJ181T 180 1/4W [M]
R556 ERDS2TJ181T 180 1/4W [M]
R559 ERDS2TJ472T 4.7K 1/4W [M]
R560 ERDS2TJ472T 4.7K 1/4W [M]
R563 ERDS2TJ103T 10K 1/4W [M]
R564 ERDS2TJ103T 10K 1/4W [M]
R565 ERDS2TJ222T 2.2K 1/4W [M]
R566 ERDS2TJ222T 2.2K 1/4W [M]
R567 ERDS2TJ332T 3.3K 1/4W [M]
R568 ERDS2TJ332T 3.3K 1/4W [M]
R569 ERDS2TJ682T 6.8K 1/4W [M]
R570 ERDS2TJ682T 6.8K 1/4W [M]
R571 ERDS2TJ473T 47K 1/4W [M]
R572 ERDS2TJ473T 47K 1/4W [M]
R573 ERDS2TJ473T 47K 1/4W [M]
R574 ERDS2TJ473T 47K 1/4W [M]
R575 ERDS2TJ473T 47K 1/4W [M]
R576 ERDS2TJ473T 47K 1/4W [M]
R577 ERDS2TJ473T 47K 1/4W [M]
R579 ERDS2TJ331T 330 1/4W [M]
R580 ERDS2TJ331T 330 1/4W [M]
R581 ERDS2TJ331T 330 1/4W [M]
R582 ERDS2TJ331T 330 1/4W [M]
R583 ERDS2TJ102T 1K 1/4W [M]
R584 ERDS2TJ102T 1K 1/4W [M]
R585 ERDS2TJ102T 1K 1/4W [M]
R586 ERDS2TJ102T 1K 1/4W [M]
R587 ERDS2TJ331T 330 1/4W [M]
R588 ERDS2TJ331T 330 1/4W [M]
R589 ERDS2TJ331T 330 1/4W [M]
R590 ERDS2TJ331T 330 1/4W [M]
R591 ERDS2TJ102T 1K 1/4W [M]
R592 ERDS2TJ102T 1K 1/4W [M]
R593 ERDS2TJ102T 1K 1/4W [M]
R594 ERDS2TJ102T 1K 1/4W [M]
R595 ERDS2TJ331T 330 1/4W [M]
R596 ERDS2TJ331T 330 1/4W [M]
R597 ERDS2TJ102T 1K 1/4W [M]
R598 ERDS2TJ102T 1K 1/4W [M]
R601 ERDS2TJ472T 4.7K 1/4W [M]
R602 ERDS2TJ472T 4.7K 1/4W [M]
R603 ERDPS2VF122T 1.2K 1/4W [M]
R604 ERDPS2VF122T 1.2K 1/4W [M]
R605 ERDS2TJ221T 220 1/4W [M]
R606 ERDS2TJ221T 220 1/4W [M]
R607 ERDPS2VF223T 22K 1/4W [M]
R608 ERDPS2VF223T 22K 1/4W [M]
R609 ERDS2TJ470T 47 1/4W [M]
R610 ERDS2TJ470T 47 1/4W [M]
R611 ERG1SJ100E 10 1W [M]
R612
pagina 13 van 30
29-11-2012file:///H:/Audio%20nieuw/T/Technics/viewing/SGML_VIEW_DATA/NA/SA-DA15...

ERG1SJ100E 10 1W [M]
R616 ERD25FVJ181T 180 1/4W [M]
R617 ERD25FVJ181T 180 1/4W [M]
R618 ERD25FVJ181T 180 1/4W [M]
R619 ERD25FVJ181T 180 1/4W [M]
R620 ERD25FVJ181T 180 1/4W [M]
R621 ERDS2TJ682T 6.8K 1/4W [M]
R622 ERDS2TJ682T 6.8K 1/4W [M]
R623 ERDS2TJ682T 6.8K 1/4W [M]
R624 ERD25FVJ4R7T 4.7 1/4W [M]
R625 ERG1SJ101E 100 1W [M]
R626 ERG1SJ101E 100 1W [M]
R627 ERG1SJ101E 100 1W [M]
R628 ERG1SJ101E 100 1W [M]
R629 ERDS2TJ102T 1K 1/4W [M]
R631 ERDS2TJ154T 150K 1/4W [M]
R632 ERDS2TJ184T 180K 1/4W [M]
R633 ERDS2TJ473T 47K 1/4W [M]
R634 ERDS2TJ274T 270K 1/4W [M]
R635 ERDS2TJ103T 10K 1/4W [M]
R637 ERDS2TJ154T 150K 1/4W [M]
R638 ERDS2TJ154T 150K 1/4W [M]
R640 ERDS2TJ682T 6.8K 1/4W [M]
R641 ERDS2TJ472T 4.7K 1/4W [M]
R642 ERDPS2VF122T 1.2K 1/4W [M]
R643 ERDPS2VF223T 22K 1/4W [M]
R644 ERG1SJ100E 10 1W [M]
R645 ERDS2TJ470T 47 1/4W [M]
R646 ERDS2TJ221T 220 1/4W [M]
R647 ERDS2TJ221T 220 1/4W [M]
R648 ERDS2TJ182T 1.8K 1/4W [M]
R650 ERDS2TJ223T 22K 1/4W [M]
R651 ERDS2TJ472T 4.7K 1/4W [M]
R652 ERDS2TJ472T 4.7K 1/4W [M]
R653 ERDPS2VF122T 1.2K 1/4W [M]
R654 ERDPS2VF122T 22K 1/4W [M]
R655 ERDS2TJ221T 220 1/4W [M]
R656 ERDS2TJ221T 220 1/4W [M]
R657 ERDPS2VF223T 22K 1/4W [M]
R658 ERDPS2VF223T 22K 1/4W [M]
R659 ERDS2TJ470T 47 1/4W [M]
R660 ERDS2TJ470T 47 1/4W [M]
R661 ERG1SJ100E 10 1W [M]
R662 ERG1SJ100E 10 1W [M]
R671 ERDS2TJ681T 680 1/4W [M]
R672 ERDS2TJ122T 1.2K 1/4W [M]
R673 ERDS2TJ124T 120K 1/4W [M]
R674 ERD25FVJ4R7T 4.7 1/4W [M]
R675 ERDS2TJ222T 2.2K 1/4W [M]
pagina 14 van 30
29-11-2012file:///H:/Audio%20nieuw/T/Technics/viewing/SGML_VIEW_DATA/NA/SA-DA15...

R676 ERDS2TJ222T 2.2K 1/4W [M]
R679 ERDS2TJ102T 1K 1/4W [M]
R680 ERDS2TJ124T 120K 1/4W [M]
R681 ERDS2TJ154T 150K 1/4W [M]
R682 ERDS2TJ184T 180K 1/4W [M]
R683 ERDS2TJ473T 47K 1/4W [M]
R684 ERDS2TJ274T 270K 1/4W [M]
R685 ERDS2TJ103T 10K 1/4W [M]
R687 ERDS2TJ154T 150K 1/4W [M]
R688 ERDS2TJ154T 150K 1/4W [M]
R691 ERDS2TJ104T 100K 1/4W [M]
R694 ERDS2TJ104T 100K 1/4W [M]
R705 ERDS2TJ472T 4.7K 1/4W [M]
R706 ERDS2TJ102T 1K 1/4W [M]
R707 ERD25FVJ221T 220 1/4W [M]
R708 ERDS2TJ152T 1.5K 1/4W [M]
R711 ERDS2TJ752T 7.5K 1/4W [M]
R712 ERDS2TJ682T 6.8K 1/4W [M]
R713 ERDS2TJ390T 39 1/4W [M]
R714 ERDS2TJ390T 39 1/4W [M]
R720 ERDS2TJ103T 10K 1/4W [M]
R721 ERDS1FVJ561T 560 1/2W [M]
R722 ERDS2TJ123T 12K 1/4W [M]
R723 ERDS1FVJ1R2T 1.2 1/2W [M]
R724 ERDS1FVJ1R2T 1.2 1/2W [M]
R725 ERDS2TJ821T 820 1/4W [M]
R726 ERD25FVJ101T 100 1/4W [M]
R727 ERD25FVJ101T 100 1/4W [M]
R728 ERDS2TJ274T 270K 1/4W [M]
R729 ERDS2TJ274T 270K 1/4W [M]
R751 ERC12UGK335D 3.3M 1/4W [M]
R752 ERDS1FVJ220T 22 1/2W [M]
R755 ERDS2TJ222T 2.2K 1/4W [M]
R766 ERDS2TJ473T 47K 1/4W [M]
R767 ERDS2TJ154T 150K 1/4W [M]
R768 ERDS2TJ102T 1K 1/4W [M]
R769 ERDS2TJ103T 10K 1/4W [M]
R770 ERDS2TJ104T 100K 1/4W [M]
R771 ERDS2TJ104T 100K 1/4W [M]
R773 ERDS2TJ103T 10K 1/4W [M]
R774 ERDS2TJ155T 1.5M 1/4W [M]
R775 ERDS2TJ331T 330 1/4W [M]
R776 ERDS1FVJ220T 22 1/2W [M]
R777 ERDS2TJ154T 150K 1/4W [M]
R778 ERDS2TJ472T 4.7K 1/4W [M]
R779 ERDS2TJ103T 10K 1/4W [M]
R780 ERDS1FVJ3R9T 3.9 1/2W [M]
R782 ERDS2TJ390T 39 1/4W [M]
R784 ERDS2TJ154T 150K 1/4W [M]
pagina 15 van 30
29-11-2012file:///H:/Audio%20nieuw/T/Technics/viewing/SGML_VIEW_DATA/NA/SA-DA15...

R786 ERDS2TJ154T 150K 1/4W [M]
R791 ERDS2TJ123T 12K 1/4W [M]
R792 ERDS2TJ123T 12K 1/4W [M]
R793 ERDS2TJ123T 12K 1/4W [M]
R794 ERDS2TJ123T 12K 1/4W [M]
R795 ERDS2TJ223T 22K 1/4W [M]
R797 ERDS2TJ223T 22K 1/4W [M]
R798 ERDS2TJ223T 22K 1/4W [M]
R799 ERDS2TJ682T 6.8K 1/4W [M]
R901 ERDS2TJ104T 100K 1/4W [M]
R902 ERDS2TJ472T 4.7K 1/4W [M]
R903 ERDS2TJ271T 270 1/4W [M]
R904 ERDS2TJ121T 120 1/4W [M]
R905 ERDS2TJ101T 100 1/4W [M]
R906 ERDS2TJ474T 470K 1/4W [M]
R907 ERDS2TJ472T 4.7K 1/4W [M]
R908 ERDS2TJ222T 2.2K 1/4W [M]
R909 ERDS2TJ222T 2.2K 1/4W [M]
R910 ERDS2TJ223T 22K 1/4W [M]
R911 ERDS2TJ223T 22K 1/4W [M]
R912 ERDS2TJ104T 100K 1/4W [M]
R913 ERDS2TJ102T 1K 1/4W [M]
R914 ERDS2TJ102T 1K 1/4W [M]
R915 ERDS2TJ103T 10K 1/4W [M]
R916 ERDS2TJ104T 100K 1/4W [M]
R917 ERDS2TJ104T 100K 1/4W [M]
R918 ERDS2TJ104T 100K 1/4W [M]
R919 ERDS2TJ101T 100 1/4W [M]
R920 ERDS2TJ101T 100 1/4W [M]
R921 ERDS2TJ473T 47K 1/4W [M]
R922 ERDS2TJ102T 1K 1/4W [M]
R923 ERDS2TJ332T 3.3K 1/4W [M]
R924 ERDS2TJ332T 3.3K 1/4W [M]
R930 ERDS2TJ103T 10K 1/4W [M]
R931 ERDS2TJ102T 1K 1/4W [M]
R932 ERDS2TJ122T 1.2K 1/4W [M]
R933 ERDS2TJ152T 1.5K 1/4W [M]
R934 ERDS2TJ182T 1.8K 1/4W [M]
R935 ERDS2TJ222T 2.2K 1/4W [M]
R936 ERDS2TJ332T 3.3K 1/4W [M]
R937 ERDS2TJ472T 4.7K 1/4W [M]
R938 ERDS2TJ682T 6.8K 1/4W [M]
R939 ERDS2TJ271T 270 1/4W [M]
R940 ERDS2TJ103T 10K 1/4W [M]
R941 ERDS2TJ102T 1K 1/4W [M]
R942 ERDS2TJ122T 1.2K 1/4W [M]
R943 ERDS2TJ152T 1.5K 1/4W [M]
R944 ERDS2TJ182T 1.8K 1/4W [M]
R945 ERDS2TJ222T 2.2K 1/4W [M]
R946 ERDS2TJ332T 3.3K 1/4W [M]
R947
pagina 16 van 30
29-11-2012file:///H:/Audio%20nieuw/T/Technics/viewing/SGML_VIEW_DATA/NA/SA-DA15...

ERDS2TJ472T 4.7K 1/4W [M]
R948 ERDS2TJ271T 270 1/4W [M]
R949 ERDS2TJ271T 270 1/4W [M]
R950 ERDS2TJ271T 270 1/4W [M]
R951 ERDS2TJ271T 270 1/4W [M]
R952 ERDS2TJ103T 10K 1/4W [M]
R953 ERDS2TJ103T 10K 1/4W [M]
R954 ERDS2TJ101T 100 1/4W [M]
R955 ERDS2TJ101T 100 1/4W [M]
R956 ERDS2TJ102T 1K 1/4W [M]
R957 ERDS2TJ472T 4.7K 1/4W [M]
R958 ERDS2TJ473T 47K 1/4W [M]
R960 ERDS2TJ104T 100K 1/4W [M]
R961 ERDS2TJ104T 100K 1/4W [M]
R1012 ERJ3GEYJ103Z 10K 1/16W [M]
R1013 ERJ3GEYJ103Z 10K 1/16W [M]
R1014 ERJ3GEYJ103Z 10K 1/16W [M]
R1015 ERJ3GEYJ103Z 10K 1/16W [M]
R1016 ERJ3GEYJ103Z 10K 1/16W [M]
R1017 ERJ3GEYJ103Z 10K 1/16W [M]
R1018 ERJ3GEYJ103Z 10K 1/16W [M]
R1019 ERJ3GEYJ103Z 10K 1/16W [M]
R1020 ERJ3GEYJ103Z 10K 1/16W [M]
R1021 ERJ3GEYJ103Z 10K 1/16W [M]
R1022 ERJ3GEYJ472V 4.7K 1/16W [M]
R1023 ERJ3GEYJ103Z 10K 1/16W [M]
R1024 ERJ3GEYJ472V 4.7K 1/16W [M]
R1025 ERJ3GEYJ103Z 10K 1/16W [M]
R1026 ERJ3GEYJ330V 33 1/16W [M]
R1027 ERJ3GEYJ472V 4.7K 1/16W [M]
R1028 ERJ3GEYJ333V 33K 1/16W [M]
R1029 ERJ3GEYJ472V 4.7K 1/16W [M]
R1030 ERJ3GEYJ105V 1M 1/16W [M]
R1031 ERJ3GEYJ122V 1.2K 1/16W [M]
R1032 ERJ3GEYJ330V 33 1/16W [M]
R1033 ERJ3GEYJ102Z 1K 1/16W [M]
R1034 ERJ3GEYJ102Z 1K 1/16W [M]
R1035 ERJ3GEYJ102Z 1K 1/16W [M]
R1036 ERJ3GEYJ102Z 1K 1/16W [M]
R1037 ERJ3GEYJ104Z 100K 1/16W [M]
R1038 ERJ3GEYJ102Z 1K 1/16W [M]
R1039 ERJ3GEYJ104Z 100K 1/16W [M]
R1040 ERJ3GEYJ102Z 1K 1/16W [M]
R1041 ERJ3GEYJ330V 33 1/16W [M]
R1042 ERJ3GEYJ330V 33 1/16W [M]
R1043 ERJ3GEYJ470V 47 1/16W [M]
R1044 ERJ3GEYJ470V 47 1/16W [M]
R1045 ERJ3GEYJ470V 47 1/16W [M]
R1046 ERJ3GEYJ102Z 1K 1/16W [M]
R1047 ERJ3GEYJ1R5V 1.5 1/16W [M]
R1048
pagina 17 van 30
29-11-2012file:///H:/Audio%20nieuw/T/Technics/viewing/SGML_VIEW_DATA/NA/SA-DA15...

ERJ3GEYJ104Z 100K 1/16W [M]
R1049 ERJ3GEYJ102Z 1K 1/16W [M]
R1050 ERJ3GEYJ102Z 1K 1/16W [M]
R1051 ERJ3GEYJ102Z 1K 1/16W [M]
R1052 ERJ3GEYJ102Z 1K 1/16W [M]
R1053 ERJ3GEYJ102Z 1K 1/16W [M]
R1054 ERJ3GEYJ102Z 1K 1/16W [M]
R1055 ERJ3GEYJ102Z 1K 1/16W [M]
R1056 ERJ3GEYJ102Z 1K 1/16W [M]
R1057 ERJ3GEYJ102Z 1K 1/16W [M]
R1058 ERJ3GEYJ102Z 1K 1/16W [M]
R1059 ERJ3GEYJ102Z 1K 1/16W [M]
R1060 ERJ3GEYJ102Z 1K 1/16W [M]
R1061 ERJ3GEYJ102Z 1K 1/16W [M]
R1062 ERJ3GEYJ102Z 1K 1/16W [M]
R1063 ERJ3GEYJ102Z 1K 1/16W [M]
R1064 ERJ3GEYJ331V 330 1/16W [M]
R1065 ERJ3GEYJ331V 330 1/16W [M]
R1066 ERJ3GEYJ331V 330 1/16W [M]
R1067 ERJ3GEYJ331V 330 1/16W [M]
R1068 ERJ3GEYJ473V 47K 1/16W [M]
R1069 ERJ3GEYJ100V 10 1/16W [M]
R1201 ERDS2TJ473T 47K 1/4W [M]
R1202 ERDS2TJ473T 47K 1/4W [M]
R1203 ERDS2TJ102T 1K 1/4W [M]
R1204 ERDS2TJ102T 1K 1/4W [M]
R1205 ERDS2TJ222T 2.2K 1/4W [M]
R1206 ERDS2TJ222T 2.2K 1/4W [M]
R1207 ERDS2TJ472T 4.7K 1/4W [M]
R1208 ERDS2TJ472T 4.7K 1/4W [M]
R1209 ERDS2TJ332T 3.3K 1/4W [M]
R1210 ERDS2TJ332T 3.3K 1/4W [M]
R1211 ERDS2TJ332T 3.3K 1/4W [M]
R1212 ERDS2TJ332T 3.3K 1/4W [M]
R1213 ERDS2TJ102T 1K 1/4W [M]
R1214 ERDS2TJ102T 1K 1/4W [M]
R1215 ERDS2TJ102T 1K 1/4W [M]
R1216 ERDS2TJ102T 1K 1/4W [M]
R1217 ERDS2TJ183T 18K 1/4W [M]
R1218 ERDS2TJ183T 18K 1/4W [M]
R1219 ERDS2TJ222T 2.2K 1/4W [M]
R1220 ERDS2TJ222T 2.2K 1/4W [M]
R1221 ERDS2TJ473T 47K 1/4W [M]
R1222 ERDS2TJ473T 47K 1/4W [M]
R1223 ERDS2TJ102T 1K 1/4W [M]
R1224 ERDS2TJ102T 1K 1/4W [M]
R1225 ERDS2TJ183T 18K 1/4W [M]
R1226 ERDS2TJ183T 18K 1/4W [M]
R1227 ERDS2TJ222T 2.2K 1/4W [M]
R1228 ERDS2TJ222T 2.2K 1/4W [M]
R1229
pagina 18 van 30
29-11-2012file:///H:/Audio%20nieuw/T/Technics/viewing/SGML_VIEW_DATA/NA/SA-DA15...

ERDS2TJ473T 47K 1/4W [M]
R1230 ERDS2TJ472T 4.7K 1/4W [M]
R1231 ERDS2TJ472T 4.7K 1/4W [M]
R1232 ERDS2TJ473T 47K 1/4W [M]
R1233 ERDS2TJ103T 10K 1/4W [M]
R1234 ERDS2TJ102T 1K 1/4W [M]
R1235 ERDS2TJ102T 1K 1/4W [M]
R1236 ERDS2TJ102T 1K 1/4W [M]
R1237 ERDS2TJ473T 47K 1/4W [M]
R1238 ERDS2TJ473T 47K 1/4W [M]
R1239 ERDS2TJ104T 100K 1/4W [M]
R1240 ERDS2TJ104T 100K 1/4W [M]
R1241 ERDS2TJ101T 100 1/4W [M]
R1242 ERDS2TJ101T 100 1/4W [M]
R1243 ERDS2TJ473T 47K 1/4W [M]
R1244 ERDS2TJ473T 47K 1/4W [M]
R1245 ERDS2TJ104T 100K 1/4W [M]
R1246 ERDS2TJ104T 100K 1/4W [M]
R1247 ERDS2TJ102T 1K 1/4W [M]
R1249 ERDS2TJ101T 100 1/4W [M]
R1250 ERDS2TJ101T 100 1/4W [M]
R1251 ERDS2TJ473T 47K 1/4W [M]
R1252 ERDS2TJ473T 47K 1/4W [M]
R1253 ERDS2TJ104T 100K 1/4W [M]
R1254 ERDS2TJ104T 100K 1/4W [M]
R1256 ERDS2TJ272T 2.7K 1/4W [M]
R1257 ERDS2TJ101T 100 1/4W [M]
R1258 ERDS2TJ121T 120 1/4W [M]
R1259 ERDS2TJ473T 47K 1/4W [M]
R1260 ERDS2TJ102T 1K 1/4W [M]
R1261 ERDS2TJ224T 220K 1/4W [M]
R1262 ERDS2TJ224T 220K 1/4W [M]
R1263 ERDS2TJ223T 22K 1/4W [M]
R1264 ERDS2TJ223T 22K 1/4W [M]
R1265 ERDS2TJ472T 4.7K 1/4W [M]
R1266 ERDS2TJ472T 4.7K 1/4W [M]
R1267 ERDS2TJ103T 10K 1/4W [M]
R1268 ERDS2TJ103T 10K 1/4W [M]
R1269 ERDS2TJ103T 10K 1/4W [M]
R1270 ERDS2TJ103T 10K 1/4W [M]
R1271 ERDS2TJ103T 10K 1/4W [M]
R1272 ERDS2TJ103T 10K 1/4W [M]
R1273 ERDS2TJ473T 47K 1/4W [M]
R1274 ERDS2TJ473T 47K 1/4W [M]
R1275 ERDS2TJ472T 4.7K 1/4W [M]
R1301 ERDS2TJ151T 150 1/4W [M]
R1302 ERDS2TJ100T 10 1/4W [M]
R1303 ERDS2TJ470T 47 1/4W [M]
R1304 ERDS2TJ332T 3.3K 1/4W [M]
R1305 ERDS2TJ102T 1K 1/4W [M]
R1306
pagina 19 van 30
29-11-2012file:///H:/Audio%20nieuw/T/Technics/viewing/SGML_VIEW_DATA/NA/SA-DA15...

ERDS2TJ470T 47 1/4W [M]
R1307 ERDS2TJ332T 3.3K 1/4W [M]
R1308 ERDS2TJ102T 1K 1/4W [M]
R1309 ERDS2TJ470T 47 1/4W [M]
R1351 ERDS2TJ102T 1K 1/4W [M]
R1352 ERDS2TJ102T 1K 1/4W [M]
R1353 ERDS2TJ102T 1K 1/4W [M]
R1679 ERDS2TJ102T 1K 1/4W [M]
R1680 ERDS2TJ102T 1K 1/4W [M]
R1681 ERDS2TJ220T 22 1/4W [M]
R1682 ERDS2TJ220T 22 1/4W [M]
R1683 ERDS2TJ220T 22 1/4W [M]
R1684 ERDS2TJ220T 22 1/4W [M]
R1685 ERDS2TJ220T 22 1/4W [M]
R1686 ERDS2TJ220T 22 1/4W [M]
R1687 ERDS2TJ220T 22 1/4W [M]
R1688 ERDS2TJ220T 22 1/4W [M]
R1689 ERDS2TJ220T 22 1/4W [M]
R1690 ERDS2TJ220T 22 1/4W [M]
R1691 ERDS2TJ220T 22 1/4W [M]
R1692 ERDS2TJ220T 22 1/4W [M]
R1693 ERDS2TJ220T 22 1/4W [M]
R1694 ERDS2TJ220T 22 1/4W [M]
R1695 ERDS2TJ220T 22 1/4W [M]
R1696 ERDS2TJ220T 22 1/4W [M]
R1697 ERDS2TJ220T 22 1/4W [M]
R1698 ERDS2TJ220T 22 1/4W [M]
R1699 ERDS2TJ332T 3.3K 1/4W [M]
R1701 ERDS1FVJ4R7T 4.7 1/2W [M]
R1702 ERDS1FVJ4R7T 4.7 1/2W [M]
R1707 ERDS2TJ821T 820 1/4W [M]
R1708 ERDS2TJ331T 330 1/4W [M]
R1709 ERDS2TJ331T 330 1/4W [M]
R1710 ERDS2TJ272T 2.7K 1/4W [M]
R1711 ER0S2TKF3900 39 1/4W [M]
R1712 ER0S2TKF3900 39 1/4W [M]
R1715 ERDS2TJ392T 3.9K 1/4W [M]
R1901 ERDS2TJ102T 1K 1/4W [M]
R1902 ERDS2TJ472T 4.7K 1/4W [M]
R1903 ERDS2TJ104T 100K 1/4W [M]
R1904 ERDS2TJ121T 120 1/4W [M]
R1905 ERDS2TJ271T 270 1/4W [M]
R1906 ERDS2TJ101T 100 1/4W [M]
R1907 ERDS2TJ101T 100 1/4W [M]
R1909 ERDS2TJ102T 1K 1/4W [M]
R1910 ERDS2TJ102T 1K 1/4W [M]
R1911 ERDS2TJ102T 1K 1/4W [M]
R1912 ERDS2TJ102T 1K 1/4W [M]
R1913 ERDS2TJ102T 1K 1/4W [M]
R1914 ERDS2TJ102T 1K 1/4W [M]
pagina 20 van 30
29-11-2012file:///H:/Audio%20nieuw/T/Technics/viewing/SGML_VIEW_DATA/NA/SA-DA15...

R1915 ERDS2TJ101T 100 1/4W [M]
R1916 ERDS2TJ101T 100 1/4W [M]
R1917 ERDS2TJ102T 1K 1/4W [M]
R1918 ERDS2TJ102T 1K 1/4W [M]
R1919 ERDS2TJ102T 1K 1/4W [M]
R1920 ERDS2TJ102T 1K 1/4W [M]
R1922 ERDS2TJ104T 100K 1/4W [M]
R1923 ERDS2TJ102T 1K 1/4W [M]
R1924 ERDS2TJ102T 1K 1/4W [M]
R1925 ERDS2TJ102T 1K 1/4W [M]
R1926 ERDS2TJ102T 1K 1/4W [M]
R1927 ERDS2TJ102T 1K 1/4W [M]
R1928 ERDS2TJ101T 100 1/4W [M]
R1929 ERDS2TJ101T 100 1/4W [M]
R1930 ERDS2TJ101T 100 1/4W [M]
R1931 ERDS2TJ101T 100 1/4W [M]
R1932 ERDS2TJ101T 100 1/4W [M]
R1933 ERDS2TJ101T 100 1/4W [M]
R1934 ERDS2TJ101T 100 1/4W [M]
R1935 ERDS2TJ101T 100 1/4W [M]
R1936 ERDS2TJ101T 100 1/4W [M]
R1937 ERDS2TJ101T 100 1/4W [M]
R1938 ERDS2TJ101T 100 1/4W [M]
R1939 ERDS2TJ101T 100 1/4W [M]PP-
K
R1940 ERDS2TJ101T 100 1/4W [M]
R1941 ERDS2TJ101T 100 1/4W [M]
R1942 ERDS2TJ101T 100 1/4W [M]
R1943 ERDS2TJ101T 100 1/4W [M]
R1946 ERDS2TJ102T 1K 1/4W [M]
CAPACITORS
C301 ECA1CAK470XB 47 16V [M]
C302 ECBT1H223KB5 0.022 50V [M]
C303 ECA1CAK470XB 47 16V [M]
C304 ECBT1H223KB5 0.022 50V [M]
C305 ECBT1H470J5 47P 50V [M]
C306 ECBT1H470J5 47P 50V [M]
C307 ECBT1H470J5 47P 50V [M]
C308 ECBT1H470J5 47P 50V [M]
C309 ECBT1H104KB5 0.1 50V [M]
C310 ECBT1H104KB5 0.1 50V [M]
C311 ECBT1H104KB5 0.1 50V [M]
C312 ECBT1H104KB5 0.1 50V [M]
C313 ECA1CAK101XB 100 16V [M]
C314 ECA1CAK101XB 100 16V [M]
C351 ECA1CAK470XB 47 16V [M]
C352 ECA1CAK470XB 47 16V [M]
C353 ECA1CAK470XB 47 16V [M]
C354 ECA1CAK470XB 47 16V [M]
pagina 21 van 30
29-11-2012file:///H:/Audio%20nieuw/T/Technics/viewing/SGML_VIEW_DATA/NA/SA-DA15...

C355 ECBT1H470J5 47P 50V [M]
C356 ECBT1H470J5 47P 50V [M]
C357 ECBT1H470J5 47P 50V [M]
C358 ECBT1H103KB5 0.01 50V [M]
C359 ECBT1H104KB5 0.1 50V [M]
C360 ECBT1H104KB5 0.1 50V [M]
C361 ECA0JAK101XB 100 6.3V [M]
C362 ECA0JAK101XB 100 6.3V [M]
C363 ECA0JAK101XB 100 6.3V [M]
C364 ECA0JAK101XB 100 6.3V [M]
C365 ECBT1H103KB5 0.01 50V [M]
C366 ECBT1H103KB5 0.01 50V [M]
C401 ECA1EPXS100B 10 25V [M]
C402 ECA1EPXS100B 10 25V [M]
C403 ECBT1H103KB5 0.01 50V [M]
C404 ECBT1H103KB5 0.01 50V [M]
C405 ECBT1H101KB5 100P 50V [M]
C406 ECBT1H101KB5 100P 50V [M]
C407 ECA1EPXS100B 10 25V [M]
C408 ECA1EPXS100B 10 25V [M]
C409 ECA1EPXS100B 10 25V [M]
C410 ECA1EPXS100B 10 25V [M]
C411 ECBT1H103KB5 0.01 50V [M]
C412 ECBT1H103KB5 0.01 50V [M]
C413 ECA1EPXS100B 10 25V [M]
C414 ECA1EPXS100B 10 25V [M]
C415 ECBT1H103KB5 0.01 50V [M]
C416 ECBT1H103KB5 0.01 50V [M]
C419 ECBT1H103KB5 0.01 50V [M]
C420 ECBT1H103KB5 0.01 50V [M]
C421 ECBT1H101KB5 100P 50V [M]
C422 ECBT1H101KB5 100P 50V [M]
C423 ECBT1H331KB5 330P 50V [M]
C424 ECBT1H331KB5 330P 50V [M]
C425 ECBT1H331KB5 330P 50V [M]
C426 ECBT1H331KB5 330P 50V [M]
C427 ECBT1H101KB5 100P 50V [M]
C428 ECBT1H101KB5 100P 50V [M]
C429 ECBT1H101KB5 100P 50V [M]
C430 ECBT1H101KB5 100P 50V [M]
C431 ECBT1H221KB5 220P 50V [M]
C432 ECBT1H221KB5 220P 50V [M]
C435 ECBT1H101KB5 100P 50V [M]
C436 ECBT1H101KB5 100P 50V [M]
C437 ECBT1H101KB5 100P 50V [M]
C438 ECBT1H101KB5 100P 50V [M]
C439 ECBT1H331KB5 330P 50V [M]
C440 ECBT1H331KB5 330P 50V [M]
C441 ECBT1H101KB5 100P 50V [M]
C442 ECBT1H101KB5 100P 50V [M]
C443
pagina 22 van 30
29-11-2012file:///H:/Audio%20nieuw/T/Technics/viewing/SGML_VIEW_DATA/NA/SA-DA15...

ECBT1H103KB5 0.01 50V [M]
C444 ECBT1H101KB5 100P 50V [M]
C445 ECA1EPXS100B 10 25V [M]
C446 ECA1EPXS100B 10 25V [M]
C451 ECA1HAK4R7XB 4.7 50V [M]
C452 ECA1HAK4R7XB 4.7 50V [M]
C453 ECBT1H101KB5 100P 50V [M]
C454 ECBT1H101KB5 100P 50V [M]
C455 ECBT1H102KB5 1000P 50V [M]
C456 ECBT1H102KB5 1000P 50V [M]
C457 ECA1AAK330XB 33 10V [M]
C458 ECA1AAK330XB 33 10V [M]
C459 ECQB1H223JF3 0.022 50V [M]
C460 ECQB1H223JF3 0.022 50V [M]
C461 ECQB1H682JF3 6800P 50V [M]
C462 ECQB1H682JF3 6800P 50V [M]
C463 ECA1HAK4R7XB 4.7 50V [M]
C464 ECA1HAK4R7XB 4.7 50V [M]
C465 ECBT1H103KB5 0.01 50V [M]
C466 ECBT1H103KB5 0.01 50V [M]
C467 ECBT1H103KB5 0.01 50V [M]
C468 ECBT1H101KB5 100P 50V [M]
C471 ECA1HPXS4R7B 4.7 50V [M]
C472 ECA1HPXS4R7B 4.7 50V [M]
C473 ECA1HPXS4R7B 4.7 50V [M]
C474 ECA1HPXS4R7B 4.7 50V [M]
C475 ECBT1H103KB5 0.01 50V [M]
C476 ECBT1H103KB5 0.01 50V [M]
C477 ECA1EPXS100B 10 25V [M]
C478 ECA1EPXS100B 10 25V [M]
C479 ECBT1H103KB5 0.01 50V [M]
C480 ECBT1H103KB5 0.01 50V [M]
C481 ECA1CPXS330B 33 16V [M]
C482 ECA1CPXS330B 33 16V [M]
C483 ECA1HPXS4R7B 4.7 50V [M]
C484 ECBT1H331KB5 330P 50V [M]
C485 ECA1CPXS330B 33 16V [M]
C486 ECA1CPXS330B 33 16V [M]
C487 ECA1CPXS330B 33 16V [M]
C488 ECBT1H101KB5 100P 50V [M]
C489 ECA1EPXS100B 10 25V [M]
C490 ECA1EPXS100B 10 25V [M]
C493 ECBT1H101KB5 100P 50V [M]
C501 ECA0JAK101XB 100 6.3V [M]
C502 ECA0JAK101XB 100 6.3V [M]
C503 ECQB1H104JF3 0.1 50V [M]
C504 ECQB1H104JF3 0.1 50V [M]
C511 ECA1HAK4R7XB 4.7 50V [M]
C512 ECA1HAK4R7XB 4.7 50V [M]
C513 ECBT1H101KB5 100P 50V [M]
C514
pagina 23 van 30
29-11-2012file:///H:/Audio%20nieuw/T/Technics/viewing/SGML_VIEW_DATA/NA/SA-DA15...

ECBT1H101KB5 100P 50V [M]
C515 ECBT1H221KB5 220P 50V [M]
C516 ECBT1H221KB5 220P 50V [M]
C517 ECBT1H330J5 33P 50V [M]
C518 ECBT1H330J5 33P 50V [M]
C519 ECA1HAK4R7XB 4.7 50V [M]
C520 ECA1HAK4R7XB 4.7 50V [M]
C521 ECA1HAK4R7XB 4.7 50V [M]
C522 ECA1HAK4R7XB 4.7 50V [M]
C523 ECQB1H123JF3 0.012 50V [M]
C524 ECQB1H123JF3 0.012 50V [M]
C525 ECQV1H683JZ3 0.068 50V [M]
C526 ECQV1H683JZ3 0.068 50V [M]
C527 ECQB1H562JF3 5600P 50V [M]
C528 ECQB1H562JF3 5600P 50V [M]
C529 ECQB1H273JF3 0.027 50V [M]
C530 ECQB1H273JF3 0.027 50V [M]
C531 ECBT1H103KB5 0.01 50V [M]
C532 ECBT1H103KB5 0.01 50V [M]
C533 ECA1CAK100XB 10 16V [M]
C534 ECA1CAK100XB 10 16V [M]
C541 ECBT1H560J5 56P 50V [M]
C542 ECBT1H560J5 56P 50V [M]
C543 ECBT1H560J5 56P 50V [M]
C544 ECBT1H560J5 56P 50V [M]
C545 ECBT1H560J5 56P 50V [M]
C547 ECQB1H104JF3 0.1 50V [M]
C548 ECQB1H104JF3 0.1 50V [M]
C549 ECA1EPX470B 47 25V [M]
C550 ECA1EPX470B 47 25V [M]
C551 ECQB1H104JF3 0.1 50V [M]
C552 ECQB1H104JF3 0.1 50V [M]
C553 ECA1EPXS100B 10 25V [M]
C554 ECA1EPXS100B 10 25V [M]
C555 ECQB1H104JF3 0.1 50V [M]
C561 ECA1CPXS330B 33 16V [M]
C562 ECA1CPXS330B 33 16V [M]
C563 ECBT1H331KB5 330P 50V [M]
C564 ECBT1H331KB5 330P 50V [M]
C565 ECA1EPXS100B 10 25V [M]
C566 ECA1EPXS100B 10 25V [M]
C567 ECA1CPXS330B 33 16V [M]
C568 ECA1CPXS330B 33 16V [M]
C569 ECA1CPXS330B 33 16V [M]
C570 ECA1CPXS330B 33 16V [M]
C571 ECA1CPXS330B 33 16V [M]
C572 ECBT1H104KB5 0.1 50V [M]
C573 ECA1EPXS470B 47 25V [M]
C574 ECA1EPXS470B 47 25V [M]
C575 ECBT1H103KB5 0.01 50V [M]
C576
pagina 24 van 30
29-11-2012file:///H:/Audio%20nieuw/T/Technics/viewing/SGML_VIEW_DATA/NA/SA-DA15...

ECBT1H103KB5 0.01 50V [M]
C577 ECA1EPXS100B 10 25V [M]
C578 ECA1EPXS100B 10 25V [M]
C579 ECA1EPXS100B 10 25V [M]
C580 ECA1EPXS100B 10 25V [M]
C581 ECBT1H271KB5 270P 50V [M]
C582 ECBT1H271KB5 270P 50V [M]
C583 ECA1CPXS330B 33 16V [M]
C584 ECA1CPXS330B 33 16V [M]
C585 ECA1EPXS100B 10 25V [M]
C586 ECBT1H271KB5 270P 50V [M]
C587 ECA1CPXS330B 33 16V [M]
C588 ECBT1H103KB5 0.01 50V [M]
C589 ECBT1H103KB5 0.01 50V [M]
C590 ECBT1H103KB5 0.01 50V [M]
C591 ECBT1H103KB5 0.01 50V [M]
C601 ECA1EPXS470B 47 25V [M]
C602 ECA1EPXS470B 47 25V [M]
C603 ECBT1H101KB5 100P 50V [M]
C604 ECBT1H101KB5 100P 50V [M]
C607 ECCR1H180KC5 18P 50V [M]
C608 ECCR1H180KC5 18P 50V [M]
C611 ECQB1H104JF3 0.1 50V [M]
C612 ECQB1H104JF3 0.1 50V [M]
C613 ECQB1H104JF3 0.1 50V [M]
C614 ECQB1H104JF3 0.1 50V [M]
C616 ECA1EAM101XB 100 25V [M]
C617 ECEA2AN2R2SB 2.2 100V [M]
C618 ECBT1H102KB5 1000P 50V [M]
C621 ECA1JPX470TB 47 63V [M]
C622 ECA1JPX470TB 47 63V [M]
C625 ECA1HAM470XB 47 50V [M]
C626 ECA1HAM470XB 47 50V [M]
C627 ECA1HAM470XB 47 50V [M]
C628 ECA1HAM470XB 47 50V [M]
C635 ECBT1H103KB5 0.01 50V [M]
C641 ECA1EPXS470B 47 25V [M]
C642 ECBT1H101KB5 100P 50V [M]
C643 ECCR1H180KC5 18P 50V [M]
C644 ECQB1H104JF3 0.1 50V [M]
C645 ECQB1H104JF3 0.1 50V [M]
C647 ECBT1H101KB5 100P 50V [M]
C650 ECCR1H180KC5 18P 50V [M]
C651 ECA1EPXS470B 47 25V [M]
C652 ECA1EPXS470B 47 25V [M]
C653 ECBT1H101KB5 100P 50V [M]
C654 ECBT1H101KB5 100P 50V [M]
C657 ECCR1H180KC5 18P 50V [M]
C658 ECCR1H180KC5 18P 50V [M]
C661 ECQB1H104JF3 0.1 50V [M]
C662
pagina 25 van 30
29-11-2012file:///H:/Audio%20nieuw/T/Technics/viewing/SGML_VIEW_DATA/NA/SA-DA15...

ECQB1H104JF3 0.1 50V [M]
C663 ECQB1H104JF3 0.1 50V [M]
C664 ECQB1H104JF3 0.1 50V [M]
C665 ECBT1H103KB5 0.01 50V [M]
C666 ECA1EAM101XB 100 25V [M]
C667 ECEA2AN2R2SB 2.2 100V [M]
C668 ECBT1H102KB5 1000P 50V [M]
C671 ECA1JPX470TB 47 63V [M]
C672 ECA1JPX470TB 47 63V [M]
C701 ECBT1H103KB5 0.01 50V [M]
C702 ECQE2104KF3 0.1 250V [M]
C703 ECES1JV103UN 0.01 63V [M]
C704 ECES1JV103UN 0.01 63V [M]
C705 ECES1VV472U 4700 35V [M]
C706 ECES1VV472U 4700 35V [M]
C707 ECA1VAM101XB 100 35V [M]
C708 ECKR1H103KB5 0.01 50V [M]
C709 ECA1CAK330XB 33 16V [M]
C710 ECBT1H103KB5 0.01 50V [M]
C711 ECKR1H103KB5 0.01 50V [M]
C712 ECA1HAK100XB 10 50V [M]
C713 ECBT1H103KB5 0.01 50V [M]
C714 ECA1EPXS470B 47 25V [M]
C715 ECA1CAK101XB 100 16V [M]
C721 ECQE2104KF3 0.1 250V [M]
C722 ECQE2104KF3 0.1 250V [M]
C741 ECQE2104KF3 0.1 250V [M]
C742 ECA1CAM222XE 2200 16V [M]
C751 ECKWRS102MBC 1000P 400V [M]
C752 ECKR1H103KB5 0.01 50V [M]
C753 ECA1EAM331XB 330 25V [M]
C754 ECBT1H103KB5 0.01 50V [M]
C755 ECA1CAK470XB 47 16V [M]
C757 ECA1CAK100XB 10 16V [M]
C758 ECA1EAM101XB 100 25V [M]
C771 ECA1HAK4R7XB 4.7 50V [M]
C772 ECA1HAK4R7XB 4.7 50V [M]
C773 ECBT1H104KB5 0.1 50V [M]
C774 ECA0JAK101XB 100 6.3V [M]
C775 ECA1CAK100XB 10 16V [M]
C776 ECA1HAK010XB 1 50V [M]
C777 ECA1CAM221XB 220 16V [M]
C778 ECA1CAK101XB 100 16V [M]
C779 ECA1CAK101XB 100 16V [M]
C780 ECA1CAM471XB 470 16V [M]
C781 ECBT1H103KB5 0.01 50V [M]
C901 ECA0JM102B 1000P 6.3V [M]
C902 ECBT1H104KB5 0.1 50V [M]
C903 ECBT1H103KB5 0.01 50V [M]
C904 ECA0JM102B 1000P 6.3V [M]
pagina 26 van 30
29-11-2012file:///H:/Audio%20nieuw/T/Technics/viewing/SGML_VIEW_DATA/NA/SA-DA15...

C905 ECA1HAK010XB 1 50V [M]
C906 ECA1HAK010XB 1 50V [M]
C907 ECBT1H103KB5 0.01 50V [M]
C908 ECA1HAK220XB 22 50V [M]
C909 ECA1HAK220XB 22 50V [M]
C910 ECA1HAK220XB 22 50V [M]
C911 ECA1HAK220XB 22 50V [M]
C912 ECA1HAK100XB 10 50V [M]
C913 ECA1HAK100XB 10 50V [M]
C914 ECBT1H102KB5 1000P 50V [M]
C915 ECBT1H102KB5 1000P 50V [M]
C916 ECBT1H101KB5 100P 50V [M]
C917 ECBT1H101KB5 100P 50V [M]
C918 ECBT1H101KB5 100P 50V [M]
C919 ECBT1H101KB5 100P 50V [M]
C920 ECBT1H101KB5 100P 50V [M]
C921 ECBT1H101KB5 100P 50V [M]
C923 ECA1CAK100XB 10 16V [M]
C924 ECA1CAK100XB 10 16V [M]
C925 ECBT1H103KB5 0.01 50V [M]
C926 ECBT1H101KB5 100P 50V [M]
C927 ECBT1H101KB5 100P 50V [M]
C928 ECBT1H103KB5 0.01 50V [M]
C930 ECA0JAK101XB 100 6.3V [M]
C931 ECBT1H471KB5 470P 50V [M]
C932 ECBT1H471KB5 470P 50V [M]
C1003 ECEV0JA101SP 100 6.3V [M]
C1004 ECEV0JA101SP 100 6.3V [M]
C1005 ECEV0JA101SP 100 6.3V [M]
C1006 ECEV0JA101SP 100 6.3V [M]
C1007 ECEV1HA2R2SR 2.2 50V [M]
C1008 ECEV0JA101SP 100 6.3V [M]
C1009 ECEV0JA101SP 100 6.3V [M]
C1010 ECEV0JA101SP 100 6.3V [M]
C1011 ECEV0JA101SP 100 6.3V [M]
C1024 ECUVNC104ZFV 0.1 16V [M]
C1025 ECUVNC104ZFV 0.1 16V [M]
C1026 ECUVNC104ZFV 0.1 16V [M]
C1027 ECUVNC104ZFV 0.1 16V [M]
C1029 ECUVNC104ZFV 0.1 16V [M]
C1030 ECUV1H471JCV 470P 50V [M]
C1031 ECUV1E103KBV 0.01 25V [M]
C1032 ECUVNC104ZFV 0.1 16V [M]
C1033 ECUV1H270JCV 27P 50V [M]
C1034 ECUV1H101JCV 100P 50V [M]
C1035 ECUV1H390JCV 39P 50V [M]
C1036 ECUV1H101JCV 100P 50V [M]
C1037 ECUV1H102KBV 1000P 50V [M]
C1038 ECUV1H102KBV 1000P 50V [M]
C1039 ECUV1H101JCV 100P 50V [M]
C1040
pagina 27 van 30
29-11-2012file:///H:/Audio%20nieuw/T/Technics/viewing/SGML_VIEW_DATA/NA/SA-DA15...

ECUVNC104ZFV 0.1 16V [M]
C1041 ECUVNC104ZFV 0.1 16V [M]
C1042 ECUV1H102KBV 1000P 50V [M]
C1043 ECUVNC104ZFV 0.1 16V [M]
C1044 ECUV1H101JCV 100P 50V [M]
C1045 ECUV1H101JCV 100P 50V [M]
C1046 ECUV1H102KBV 1000P 50V [M]
C1047 ECUV1H102KBV 1000P 50V [M]
C1048 ECUVNC104ZFV 0.1 16V [M]
C1049 ECUV1H102KBV 1000P 50V [M]
C1050 ECUV1H102KBV 1000P 50V [M]
C1051 ECUV1H152KBV 1500P 50V [M]
C1052 ECUV1E103KBV 0.01 25V [M]
C1053 ECUVNC104ZFV 0.1 16V [M]
C1201 ECBT1C472KR5 4700P 16V [M]
C1202 ECBT1C472KR5 4700P 16V [M]
C1203 ECA1CPXS330B 33 16V [M]
C1204 ECA1CPXS330B 33 16V [M]
C1205 ECQB1H392JF3 3900P 50V [M]
C1206 ECQB1H392JF3 3900P 50V [M]
C1207 ECQB1H471JF3 470P 50V [M]
C1208 ECQB1H471JF3 470P 50V [M]
C1209 ECBT1H103KB5 0.01 50V [M]
C1210 ECBT1H103KB5 0.01 50V [M]
C1211 ECA1EPX470B 47 25V [M]
C1212 ECA1EPX470B 47 25V [M]
C1213 ECBT1C472KR5 4700P 16V [M]
C1214 ECBT1C472KR5 4700P 16V [M]
C1215 ECA1CPXS330B 33 16V [M]
C1216 ECA1CPXS330B 33 16V [M]
C1217 ECBT1C222KR5 2200P 16V [M]
C1218 ECBT1C222KR5 2200P 16V [M]
C1219 ECBT1H101KB5 100P 50V [M]
C1220 ECBT1H101KB5 100P 50V [M]
C1221 ECBT1H103KB5 0.01 50V [M]
C1222 ECBT1H103KB5 0.01 50V [M]
C1223 ECA1EPX470B 47 25V [M]
C1224 ECA1EPX470B 47 25V [M]
C1225 ECBT1C472KR5 4700P 16V [M]
C1226 ECBT1H104KB5 0.1 50V [M]
C1227 ECA1CPXS330B 33 16V [M]
C1228 ECA1CPXS330B 33 16V [M]
C1229 ECBT1C222KR5 2200P 16V [M]
C1230 ECQV1H334JZ3 0.33 50V [M]
C1231 ECBT1H101KB5 100P 50V [M]
C1232 ECQB1H153JF3 0.015 50V [M]
C1233 ECA1EPXS100B 10 25V [M]
C1234 ECBT1H104KB5 0.1 50V [M]
C1235 ECA1EPXS100B 10 25V [M]
C1237 ECQV1H474JZ3 0.47 50V [M]
C1238
pagina 28 van 30
29-11-2012file:///H:/Audio%20nieuw/T/Technics/viewing/SGML_VIEW_DATA/NA/SA-DA15...

ECBT1H103KB5 0.01 50V [M]
C1239 ECBT1H103KB5 0.01 50V [M]
C1240 ECA1EPXS100B 10 25V [M]
C1241 ECBT1H271KB5 270P 50V [M]
C1242 ECBT1H271KB5 270P 50V [M]
C1243 ECA1HPXS4R7B 4.7 50V [M]
C1244 ECA1HPXS4R7B 4.7 50V [M]
C1245 ECA1HPXS4R7B 4.7 50V [M]
C1246 ECA1HPXS4R7B 4.7 50V [M]
C1251 ECBT1H104KB5 0.1 50V [M]
C1252 ECBT1H104KB5 0.1 50V [M]
C1253 ECA1EPX470B 47 25V [M]
C1254 ECA1EPX470B 47 25V [M]
C1255 ECA1HPXS4R7B 4.7 50V [M]
C1256 ECA1HPXS4R7B 4.7 50V [M]
C1257 ECA1HPXS4R7B 4.7 50V [M]
C1258 ECA1HPXS4R7B 4.7 50V [M]
C1261 ECA1EPXS100B 10 25V [M]
C1262 ECA1EPXS100B 10 25V [M]
C1263 ECBT1H391KB5 390P 50V [M]
C1264 ECBT1H391KB5 390P 50V [M]
C1265 ECBT1H151KB5 150P 50V [M]
C1266 ECBT1H151KB5 150P 50V [M]
C1267 ECEA1CKN100B 10 16V [M]
C1268 ECEA1CKN100B 10 16V [M]
C1269 ECEA1CKN100B 10 16V [M]
C1270 ECEA1CKN100B 10 16V [M]
C1271 ECA1EPXS100B 10 25V [M]
C1272 ECBT1H103KB5 0.01 50V [M]
C1273 ECBT1H104KB5 0.1 50V [M]
C1274 ECA1EPX470B 47 25V [M]
C1277 ECBT1H104KB5 0.1 50V [M]
C1278 ECBT1H104KB5 0.1 50V [M]
C1279 ECA1EPX470B 47 25V [M]
C1280 ECA1EPXS100B 10 25V [M]
C1281 ECA1HPXS4R7B 4.7 50V [M]
C1282 ECA1HPXS4R7B 4.7 50V [M]
C1283 ECA1HPXS4R7B 4.7 50V [M]
C1284 ECA1HPXS4R7B 4.7 50V [M]
C1286 ECBT1H104KB5 0.1 50V [M]
C1291 ECBT1H104KB5 0.1 50V [M]
C1292 ECBT1H104KB5 0.1 50V [M]
C1294 ECA1EPX470B 47 25V [M]
C1295 ECA1EPXS100B 10 25V [M]
C1296 ECBT1H104KB5 0.1 50V [M]
C1301 ECBT1H103KB5 0.01 50V [M]
C1302 ECBT1H104KB5 0.1 50V [M]
C1303 ECBT1H104KB5 0.1 50V [M]
C1304 ECBT1H150J5 15P 50V [M]
C1305 ECBT1H103KB5 0.01 50V [M]
C1306
pagina 29 van 30
29-11-2012file:///H:/Audio%20nieuw/T/Technics/viewing/SGML_VIEW_DATA/NA/SA-DA15...

TOP PREVIOUS NEXT
ECBT1H104KB5 0.1 50V [M]
C1307 ECBT1H150J5 15P 50V [M]
C1308 ECBT1H103KB5 0.01 50V [M]
C1309 ECBT1H104KB5 0.1 50V [M]
C1310 ECBT1H103KB5 0.01 50V [M]
C1311 ECBT1H104KB5 0.1 50V [M]
C1313 ECA1EPX470B 47 25V [M]
C1351 ECBT1H101KB5 100P 50V [M]
C1352 ECBT1H101KB5 100P 50V [M]
C1353 ECBT1H101KB5 100P 50V [M]
C1685 ECBT1H103KB5 0.01 50V [M]
C1702 ECA1CAM222XE 2200 16V [M]
C1705 ECA1HAK010XB 1 50V [M]
C1706 ECBT1H103KB5 0.01 50V [M]
C1707 ECA1CAK101XB 100 16V [M]
C1710 ECA1EPX470B 47 25V [M]
C1711 ECA1EPX470B 47 25V [M]
C1901 ECBT1H104KB5 0.1 50V [M]
C1902 ECA0JAK101XB 100 6.3V [M]
C1903 ECBT1H103KB5 0.01 50V [M]
C1904 ECA1HAK010XB 1 50V [M]
C1905 ECBT1H103KB5 0.01 50V [M]
C1906 ECBT1H103KB5 0.01 50V [M]
C1907 ECBT1H103KB5 0.01 50V [M]
C1908 ECA1HAK010XB 1 50V [M]
C1909 ECBT1C472KR5 4700P 16V [M]
C1910 ECBT1H101KB5 100P 50V [M]
C1911 ECBT1H102KB5 1000P 50V [M]
C1912 ECBT1H101KB5 100P 50V [M]
C1913 ECBT1H101KB5 100P 50V [M]
pagina 30 van 30
29-11-2012file:///H:/Audio%20nieuw/T/Technics/viewing/SGML_VIEW_DATA/NA/SA-DA15...

13.3 Packing Materials& Accessories Parts List
TOP PREVIOUS NEXT
TOP PREVIOUS NEXT
Ref. No. Part No. Part Name & Description Remarks
PACKING MATERIALS
P1 RPG5343 PACKING CASE [M]PP-K
P1 RPG5344 PACKING CASE [M]PP-N
P2 RPN1309 POLYFOAM [M]
P3 RPFX0005 MIRAMAT BAG [M]
ACCESSORIES
A1 EUR7502X40 REMOTE CONTROL [M]
A1-1 UR75EC0103A R/C BATTERY COVER [M]
A2 RJA0065-A AC CORD [M]
A3 RQT5982-Y O/I BOOK
(En), (Cf)
[M]
A4 RSA0006-L FM ANTENNA WIRE [M]
A5 RSA0012 AM LOOP ANTENNA [M]
pagina 1 van 1
29-11-2012file:///H:/Audio%20nieuw/T/Technics/viewing/SGML_VIEW_DATA/NA/SA-DA15...


13.4 Packaging
TOP PREVIOUS
ACCESSORY CASE
A1 : REMOTE CONTROL
A2 : AC CORD
A3 : O/I BOOK
A4 : FM ANTENNA WIRE
A5 : AM LOOP ANTENNA
TOP PREVIOUS
pagina 1 van 1
29-11-2012file:///H:/Audio%20nieuw/T/Technics/viewing/SGML_VIEW_DATA/NA/SA-DA15...

13 Parts Location and Replacement Parts List
TOP PREVIOUS NEXT
Notes:
lImportant safety notice:
Components identified by mark have special characteristics important for safety.
Furthermore, special parts which have purposes of fire-retardant (resistors), high-quality sound
(capacitors), low-noise (resistors), etc. are used.
When replacing any of these components, be sure to use only manufacturers’s specified parts shown
in the parts list.
lThe parenthesized indications in the Remarks column specify the areas or color. (Refer to the cover
page for area or color.)
Parts without these indications can be used for all areas.
lCapacitor values are in microfarad (μF) unless specified otherwise, P=Pico-farads(pF); Farads.
lResistance values are in ohms, unless specified otherwise, 1K=1,000(ohms).
lThe marking (RTL) indicates that the Retention Time is limited for this item. After the discontinuation
of this assembly in production, the item will continue to be available for a specific period of time. The
retention period of availabilityis dependant on the type of assembly, and in accordance with the lows
govening part and product retention. After the end of this period, the assembly will no longer be
available.
l[M] indicates in the Remarks columns indicates parts that are supplied by MESA .
lThe “(SF)” mark denotes the standard part.
lRemote Control Unit: Supply period for three years from terminal of production.
lReference for O/I book languages are as follows :
13.1 Cabinet
13.1.1 Cabinet Parts Location
13.1.2 Cabinet Parts List
13.2 Components Parts List
13.3 Packing Materials& Accessories Parts List
13.4 Packaging
Ar : Arabic Cf : Canadian French Cz : Czech Da : Danish
Du : Dutch En : English Fr : French Ge : German
It : Italian Ko : Korean Po : Polish Ru : Russian
Sp : Spanish Sw : Swedish Co : Traditional Chinese Cn : Simplified Chinese
pagina 1 van 2
29-11-2012file:///H:/Audio%20nieuw/T/Technics/viewing/SGML_VIEW_DATA/NA/SA-DA15...

TOP PREVIOUS NEXT
pagina 2 van 2
29-11-2012file:///H:/Audio%20nieuw/T/Technics/viewing/SGML_VIEW_DATA/NA/SA-DA15...