Technics SHEH 790 E Schematics
User Manual: Technics-SHEH-790-E-Schematics
Open the PDF directly: View PDF
.
Page Count: 22

121110987654321
A
B
C
D
E
F
G
H
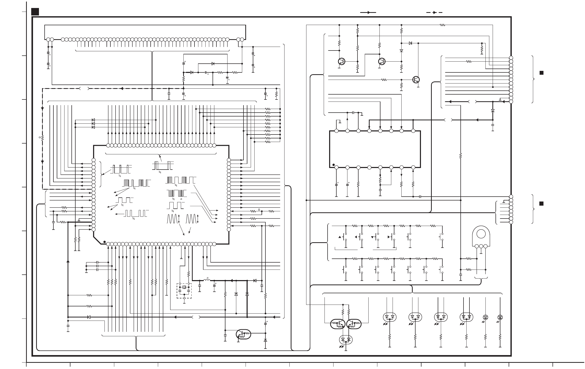
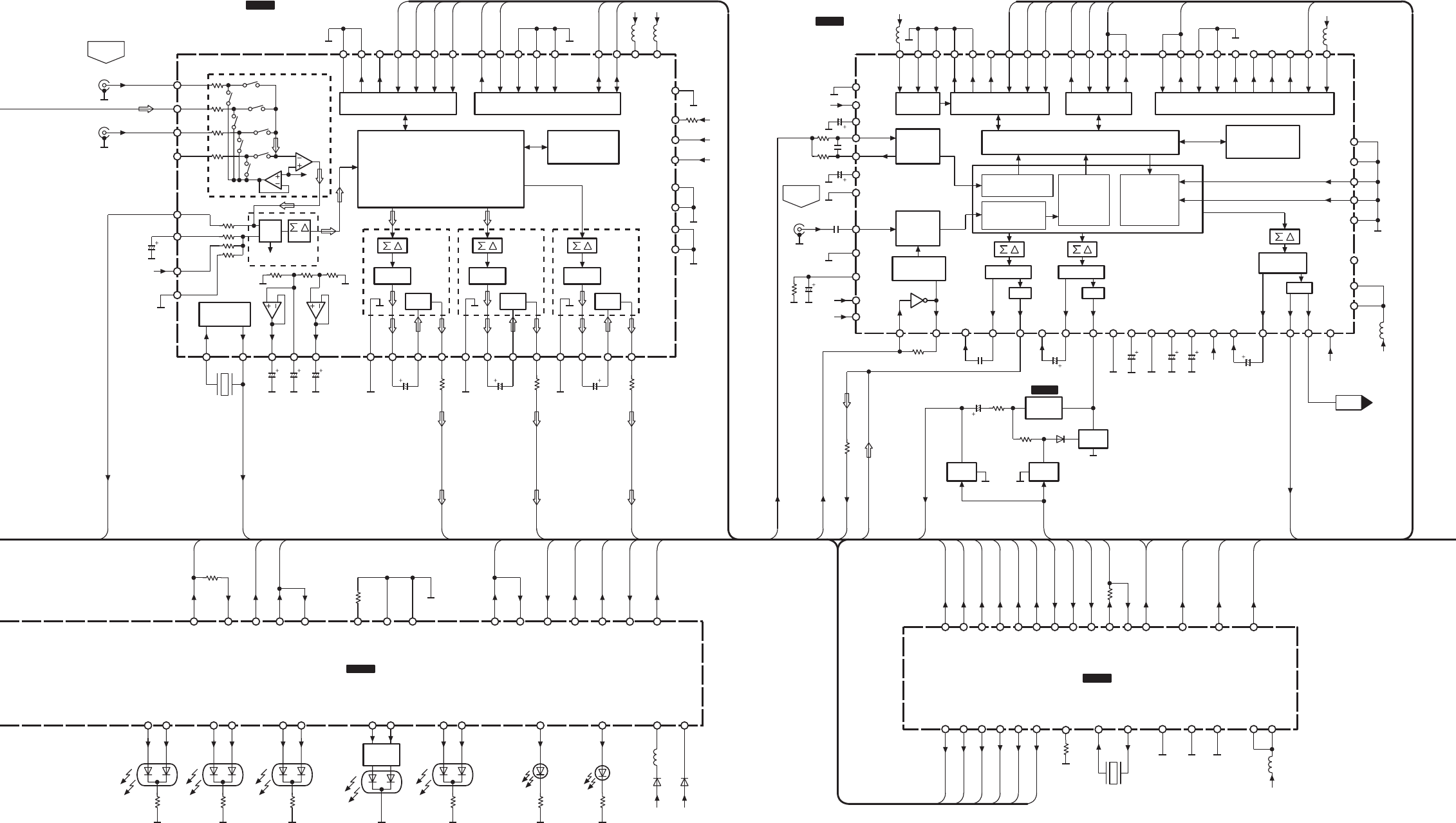
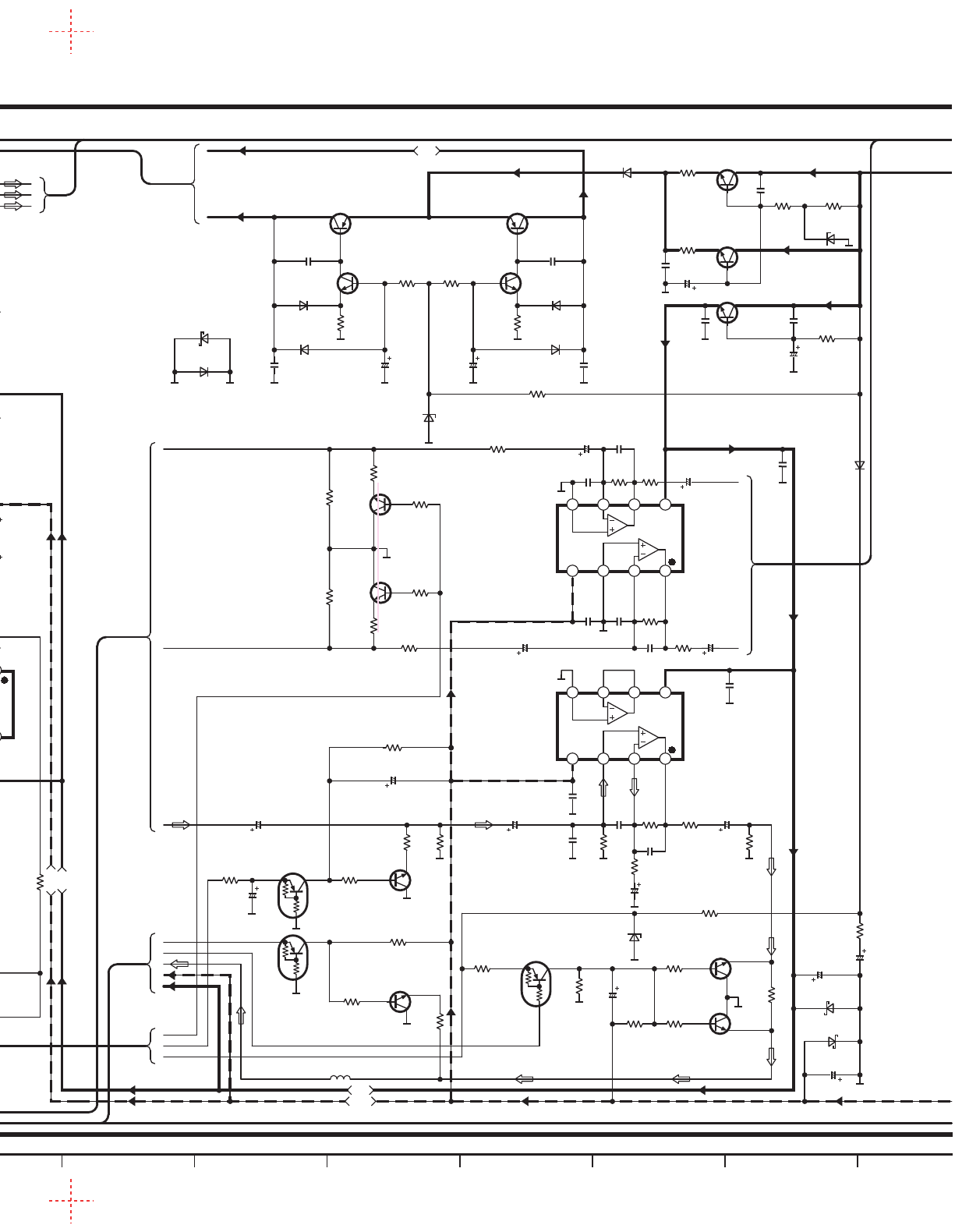
SH-EH790(E) FL CIRCUIT DIAGRAM
SCHEMATIC DIAGRAM-1
A
1 2 5 6 7 8 9 10 11 12 13 14 15 16 17 18 19 20 21 22 23 24 25 26 27 28 29 30 31 32 33 34 35 36 37 38 39 40 41 42 43 46 47
FL DISPLAY
44 45 49 50 5348 54
1 2 3 4 5 6 7 8 9 10 11 12 13 14 15 16 17 18 19 20 21 22 23 24 25 26 27 28 29 30
31
32
33
34
35
36
37
38
39
40
41
42
43
44
45
46
47
48
49
50
515253545556575859606162636465666768697071727374757677787980
81
82
83
84
85
86
87
88
89
90
91
92
93
94
95
96
97
98
99
100
KEY1
KEY2
SP IN
SP A
SP B
SP C
SA CS
DSP RST
DSP CS
DSP SNS
DSP ACK
DSP CK
DSP DO
DSP DI
JOGA
JOGB
CNVss
RESET
NC
NC
Vss
XIN
X OUT
Vcc
NC
NC
LED CFO
LED CFG
BR93 DATA
BR93 CS
BR93 CK
SYNC
SA REQ
SA CK
SA DO
SA DI
LED SSS
LED DPL
LED SPO
LED SPG
LED 3DO
LED 3DG
LED MRO
LED MRG
LED VRO
LED VRG
P1
P2
P3
P4
P5
P6
P7
P8
P9
P10
P11
P12
P13
P14
P15
P16
P17
P18
P19
P20
P21
P22
P23
P24
P25
P26
P27
P28
P29
P30
P31
P32
P33
P34
7G
6G
5G
4G
3G
2G
1G
VEE
CD & DECK DI
CD & DECK DO
CD & DECK CK
NC
CD REQ
DECK REQ
CD & DECK CS
AVss
VREF
REG IN0
REG IN1
FL CIRCUIT
ABCDE
FL601(A2BD00000041)
FG H I JK LMNOP WRSTUV YQXZ
R623 100K
C606
470P
C607 470P
C608 220P
X601
(4MHz)
13
2
nmk j i h f ed b a Z YX
IC601
C2BBGF000434
SYSTEM CONTROL/
FL DRIVE
HIJKLMNOPQR T VWXYZabde ghSU f ijmn pqr
t
R622
100K
R681 2.2K
Q601
UN4211TA
RESET
R606 1K
R603 1K
R602 1K
R601
1K
R607 220
R608 220
R619
680
C602
6.3V1000
C610
0.01
C611
50V3.3
D605
MA165TA
C613
16V22
C628
16V22
C612
16V22
C627
16V22
NOTE:
The number which noted at the connectors on the schematic diagram as
"SCHEMATIC DIAGRAM-1" or "SCHEMATIC DIAGRAM-2"
indicates the schematic diagram serial number located on the left corner in the schematic diagram.
C601
0.1
L601
10 H
D601
1SS291TA
R682 0 R611 100
R609
2.2K
R610 3.3K
R616 1K
R617
1K
C609
0.01
D604
1SS291TA
R618
100K
R604
10K
R605
10K
D603
1SS291TA
D602
1SS291TA
D655
D654
C603
1000P
R613
5.6K
R614
1K
R615 1K
R667
47K
ABCDEFG
A
B
C
D
E
F
G
H
I
J
K
L
M
N
P
S
T
U
V
W
R676
100K
R675 100K
R677 100K
R678 100K
R679 100K
R680 100K
R671 100K
R672 100K
R673 100K
R674 100K
npq r tmjih
g
fedba
O
Q
R
r
q
p
D652
MA165TA
C615
35V33
C614
16V10
D610
MA165TA
D609
MA165TA
R662
1K
C625
6.3V100 R664
330 R663
330
C616
35V33
R686
0
C604
1000P
C605
35V33
MA165TA
MA165TA
g
C626
0.047
IC602
M62457AFPE1
SPEANA AMP
1
2
13
3
4
5
6
7
8
9
10
11
12
2
1
3
4
5
6
7
8
FW602B
DSP DIO
SP INPUT
DSP CK
DSP ACK
DSP RST
DSP SNS
DSP CS
A.GND
CD REQ
CS
S CLK
S DATA
DECK REQ
SYNC
FL2
FL1
SA DATA
SA CLK
CS/ REQ
D.GND
+B(5.6V)
To MAIN
CIRCUIT(FW601A)
on SCHEMATIC
DIAGRAM-5/40-A,B
B
FW601B
To MAIN
CIRCUIT(FW602A)
on SCHEMATIC
DIAGRAM-2/9-H
B
C620
50V0.1
C621
50V0.1
R648
100K
R649
100K
C622
0.1
R650
100K
R651
1K
C623
0.1
C618
0.01
C619
0.01
D606
MA165TA
R624
180
R625
180
R626
180
R627
180
R628
180
R629
180
D617
SML79455C
(SUPER SOUND EQ)
D616
SML79455C
(CENTER FOCUS)
D615
SML79455C
(VIRTUAL REAR
SURROUND)
D614
SML79455C
(MULTI REAR
SURROUND)
D613
SML79455C
(SEAT POSITION)
D612
LNJ301MPUJAD
(DOLBY PRO LOGIC)
D611
LNJ301MPUJAD
(SUPER SURROUND)
R655
10K
R654
10K
R653
4.7K
R652
4.7K
R657
47K
R661
22K
D607
MA165TA
R660
47K
D608
MA165TA
R656
10K
R659
4.7K
R658
4.7K
Q602 Q603
Q604
Q602-604
2SC3311ATA
INTERFACE
R636
2.2K
R635
1.8K
R634
1.5K
R633
1.2K
R632
1K
R631
820
S606
(VIRTUAL REAR
SURROUND)
S605
(CENTER FOCUS)
S604
(SUPER SOUND EQ)
S602
(DOLBY
PRO LOGIC
OFF/ ON)
S601
(DISPLAY MODE)
R642
2.2K
R641
1.8K
R640
1.5K
R639
1.2K
R638
1K
R637
820
S603
(SUPER
SURROUND)
S611
()
S610
()
S609
()
S608
()
S612
(SUPER
3D AI EQ)
S613
(SEAT POSITION)
S607
(MULTI REAR
SURROUND)
910111213
14
15
ANF
A OUT
CNF
C OUT
DIF OUT
IREF
VREF
Vcc2
Vcc
A
B
C
ENB
GND1
GND2
PH OUT
8765
4
3
2
1
16
g
N
M
B
A
P
q
p
r
k
h
i
j
Q
R
m
n
TUCDEFGHIJKL
Z
a
b
f
d
e
R691
220
R692
220
Q605,606
UN5211TX
LED DRIVE
Q605 Q606
R668
2.2K
V
R647
22K
C624
0.01
S
321
S614
(MULTI JOG)
YX
(JOY STICK)
R666
47K
R665
47K
R612 1K
W
O
:NEGATIVE VOLTAGE LINE:POSITIVE VOLTAGE LINE
-
27V
5.6V
0V
4.7V
2.1V
1.3V
4.4V
1.7V
1.7V
0V
0V
0V
0V
0V
0V
0V
0V
0V
0V
-
22.1V
-
22.5V
-
22.2V
-
22.2V
0V
0V
4.6V
4.8V
2.3V
2.3V
4.7V
0V
4.8V
4.8V
0V
0V
0V
4.8V
0V
4.6V
4.8V
4.8V
0V
2.3V
2.3V
1.5V
1.3V
4.8V
0V
1.7V
4.9V
1.9V
2.1V
3.2V
2.7V
0V
1.2V
-
27V
-
24.9V
-
22.5V
-
21.8V
-
22V
-
22.5V
-
22.3V
-
22.5V
-
21.9V
-
26.9V
-
26.9V
-
26.7V
-
29.1V
-
29.1V
-
29.1V
-
29.1V
-
28.2V
-
24.4V
-
29.2V
-
29V
-
20.9V
-
17.2V
-
19.6V
-
20.6V
-
20.4V
-
29V
-
29.1V
-
29V
-
28.1V
-
26V
-
26.8V
-
28.8V
-
25.3V
-
28.4V
-
28.8V
-
26.7V
-
22.1V
-
18V
3.4V
P
-
P
F=4MHz
3.6V
P
-
P
F=4MHz
0V
4.8V
T 12ms.
0V
4.8V
T 290 s.
0V
4.8V
T 12ms.
0V
4.8V
T 16ms.
1.2V
4.4V
T 16ms.
0V
4.8V
T 16ms.
-
30V
4V
T 16ms.
0V
-
30V
4V
0V
T 16ms.
5.6V
5V
5V2.3V2.3V1.5V5V0V
2.5V2.5V2.5V2.5V2.5V1.5V2.4V
4.6V
4.9V
1.9V0V
4.9V
0V
0.5V
0V
0.5V
1.2V
0.4V
2.7V

121110987654321
A
B
C
D
E
F
G
H
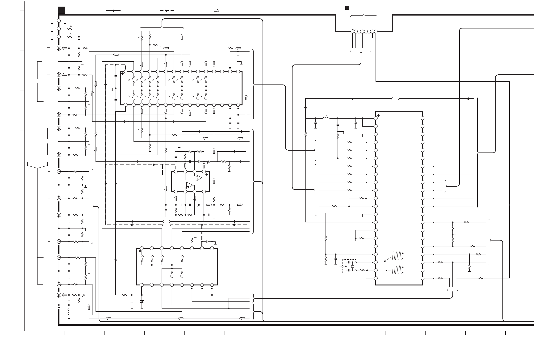
SH-EH790(E) MAIN CIRCUIT DIAGRAM
SCHEMATIC DIAGRAM-2
R106
12K
R108
3.3K R107
3.3K
R105
12K
R103
1K
R104
1K
Lch
Rch
OUT
Lch
Rch
IN
JK102
JK102
C132
100P C131
100P
JK101
Lch
Rch
FRONT
JK104
Lch
Rch
SURROUND
JK104
R115
8.2K
R116
8.2K
R118
5.6K R117
5.6K
C137
100P
C138
100P
R119
5.6K
R120
5.6K
R122
8.2K R121
8.2K
C139
100P
C140
100P
IC201
NJU7313AMT2
SIGNAL SELECTOR
B
C
A
CKDATA
ST Vss
30 29 28 27 26 25 24 23 22 21 20 19 18 17 16
12345678910 11 12 13 14 15
NC
NC
VEE
VDD
123 4 5 6 7 8
123 4 5 6 7 8
MAIN CIRCUIT
B
C215
47P
C214
47P
C213
47P
R212
2.2K
R102
100K R101
100K
C134
100P C133
100P
VCR(EXT)
Lch
Rch
AUX (DVD)
C136
100P C135
100P
R114
12K
R113
12K
R112
3.3K R111
3.3K
BC
CENTER
SUB
WOOFER
JK105 R125
5.6K
R126
8.2K
R124
10K R123
8.2K
C141
100P
C142
100P
Q
P
W
R128
1K
C143
100P
R127
100K
C109
16V10
SUB WOOFER OUT
JK103
E101
IC202
NJM4558MTE1
BUFFER AMP
C208
50V4.7
C207
50V4.7
C206
33P
R210
82K
C204
330P
R208
27K
R206
56K
C203
330P C205
33P
R209
82K
R207
27K
R205
56K
C210
0.01
R211
2.2K
IC203
BU4053BCFE2
SIGNAL SELECTOR
1234
5 6 7 8
C202
330P
C209
0.01
C212
0.1
C211
0.1
C216
0.01
C217
0.01
R220
100K
C
B
A
X0X1VDD
G
Vss
INHZ0Z1Y1 Y0
16 15 14 13 12 11 10 9
12345678
R
B
S
G
H
I
J
T
A
C201
330P
R204
2.2K
R203
2.2K
DVD 6ch INPUT
D201
MA4056MTA
R219
390 A
M
N
R214
2.2K
R250
2.2K
R213
2.2K
R249
2.2K
K
L
R258
5.6K
R256
4.7K
V
U
R253
0
R255
4.7K
R257
5.6K
R131
0
R132
0
X
Y
R254
0
L101
FW602A
DSP DIO
SP INPUT
To FL CIRCUIT(FW602B)
on SCHEMATIC DIAGRAM-1/11,12-D
A
8234567 1
EDFCBA
DSP CK
DSP ACK
DSP RST
DSP SNS
DSP CS
A.GND
R403
680
X401
(8MHz)
R431
10K
R414
1K
C404
6.3V47
C403
0.01
R415
1K
R411
1K
R410
220
R409
220
R417
220
R408
220
R406
220
R407
220
20
19
18
17
16
15
14
13
12
11
10
9
8
7
6
5
4
3
2
1
21 22
23
24
25
26
27
28
29
30
31
32
33
34
35
36
37
38
39
40
Vcc
VREF
AVss
NJ ST
ECK/ NJCK
EDA/ NJDT
DCS
SENSE
DACK
DCK
DDO
DDI
NODSW3
NODSW2
GND
SW1
ECS
RESET
XIN
X OUT
A
B
INH
EXP26
DO
CK
CS2
RST2
CS1
RST1
EXP27
EXP11
EXP12
EXP13
EXP14
EXP15
EXP16
EXP17
Vss EXP18
41
42
C401
0.022
R404
100K R405
220
C402
0.01
D
A
B
C
E
F
R425
4.7K
R426
4.7K R429
4.7K
R424
1K
R421
100
R420
1K
R419
100
R432
1K
AB
A
B
C
A
B
C
H
D
C
O
F
E
D
IC401
C2BBFD000246
SYSTEM CONTROL
R402
100K
1
2
3
E
L401
10 H
R430
10K
C
C
R903
120K
:NEGATIVE VOLTAGE LINE
:POSITIVE VOLTAGE LINE :CD PLAYBACK SIGNAL LINE
0V 0V 0V 0V 0V 0V 0V 0V 0V 0V 0V-10.4V
9.4V 0V 0V 0V 0V 0V 0V 0V 0V 0V 0V 0V 0V
-10.4V
9.4V
0V 0V 0V
0V 0V 0V
-10.4V0V0V0V0V
5.7V 0V 0V 0V 5V 5V 5V
9.4V
-
10.4V
5.1V
0V
5V
5V
5V
5V
5V
0V
4.8V
0V
5V
5V
5.1V
5.1V
0V
0V
0V
4.6V
0V
4.8V
0V
0V
0V
5V
4.8V
2.2V
2.2V
0V
1.9V
P
-
P
F=8MHz
1.7V
P
-
P
F=8MHz

13 14 15 16 17 18 19 20 21 22 23 24
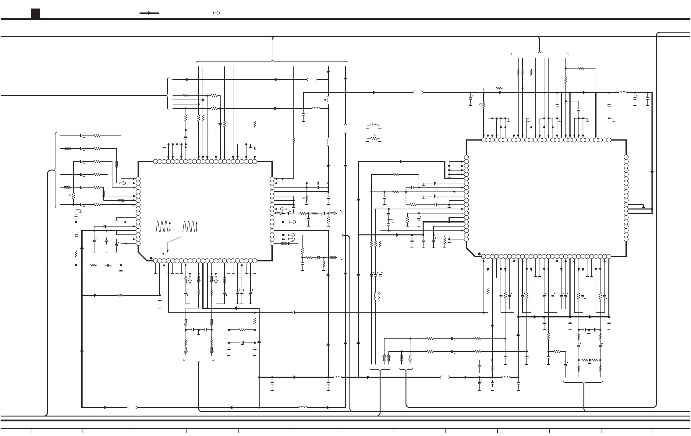
SCHEMATIC DIAGRAM-3
IC801
C2HBZC000010
DIGITAL SIGNAL
PROCESSOR
C805
1
C809
0.01
MAIN CIRCUIT
B
C818
680P
C839
50V1
R824
120K
R825
120K C838
50V1
C835
6.3V47
C816
0.1
C834
6.3V47
C833 6.3V47
C819
680P
L804
C825
50V4.7
R806
270
C808
0.01
R820
1K
R819
1K
R818
1K
C832
50V4.7
C831
50V4.7
R827
0
R817
1K
C830
50V4.7
R816
1K
C828
50V4.7
C829
50V4.7
R815
1K
C827
50V4.7
C820
50V4.7
R804
270
R805 270
C821
50V4.7
C823
6.3V100
C822 6.3V47
C824 6.3V47
C806
2200P C807
2200P
R836
1.5K
R835
1.5K
C804
0.1
R801
220
R802
1M
X801
(36.8MHz)
C801
12P
C802
5P
C803
1000P
AB
R830
4.7K C837
16V10
R834
22K
C826
50V4.7
C815
0.022
R809
330
R810 330
R812
330 R811
4.7K
C814
1
R808 330
R814
100K L801
L802
C813
0.01
C812 0.1
C811
0.022
R807
270
C810
0.01
R829
2.2K C836
16V10
R833
22K
R823
330
R821
330
D
C
B
E
AB E D F G
U
V
L
S
K
G
C
12345678910 11 12 13 14 15 16 17 18 19 20 21 22 23 24
25
26
27
28
29
30
31
32
33
34
35
36
37
38
39
40
414243444546474849505152535455565758596061626364
65
66
67
68
69
70
71
72
73
74
75
76
77
78
79
GND AR
VDX
XI
XO
GND X
NC
GND A1
AI1
AO1
NC
AOT1
NC
VDA12
AOT2
AO2
NC
AI2
GNDA2
NC
VRO1
VRI
NC
VRO2
GND A3
AI3
AO3
AOT3
VDA34
NC
AOT4
NC
AO4
AI4
NC
GND A4
NC
VDDR
GND R
SYNC
ELRI/ O
NC
DIN2
NC
DIN1
DIN0
NC
DOUT
VDD
/ RST
NC
/CS
IFCK
IFDI
IFDO
GND
/ ERR
I2CS
TST0
NC
LIN4
RIN4
RIN3
RIN2
RIN1
NC
GND AL
OUTL
VRAL
VDAL
VDAR
VRAR
OUTR
80
NC
TST1
NC
NC
LIN3
LIN2
LIN1
EBCI/ O
A
L807
R803
100
R898
0
JI
R813
4.7K
SH-EH790(E) MAIN CIRCUIT DIAGRAM
IC802
C2HBZC000008
DIGITAL SIGNAL
PROCESSOR
R863 560
R867
560
C871
2200P
C
C867
50V1
R854
18K
C854
16V10
C852
2200P
R855
39K
C853
16V10
C851
2200P
C863 6.3V47
C862
470P
R860
56 C861 560P
C864
6.3V47
RG
C896
0.022
R861
100K
C895
0.022
R874
330
C894
0.022
FEDCBA
C858
0.1
C857
0.1
R881
100
C856 50V4.7 R852 1K
R851 1KC855 50V4.7
R859
10K
C860
2200P
C866 50V1
R864 560
C884
2200P
C865
1
C872
2200P
C881
50V1
C883 6.3V47
R876
270
C887 6.3V47
C886 6.3V100
C878
0.01
R871 270
C879
2200P
R872 270
C880
2200P
C869
0.01
C888
6.3V47
L806
12345678910 11 12 13 14 15 16 17 18 19 20 21 22 23 24 25 26 27 28 29 30
31
32
33
34
35
36
37
38
39
40
41
42
43
44
45
46
47
48
49
50
515253545556575859606162636465666768697071727374757677787980
81
82
83
84
85
86
87
88
89
90
91
92
93
94
95
96
97
98
99
100
XI
XO
VDX
GND AL
AOL
AOLT
VRLR
AILT
VDAR
AIRT
AORT
AOR
GND AR
GND AC
AOC
AOCT
VRCS
AICT
VRO
VRI
VDASC
AISLT
AOSLT
AOSL
GND ASL
GND ASR
AOSR
AOSRT
AISRT
VDASR
NC
TP0
TP1
TP2
TP3
TP4
NC
VDDR
GND R
TP5
TP6
TP7
TP8
TP9
TP10
TP11
TP12
FS
CK00
CK01
GND
TP13
MCK
VDD
TP14
TST15
EM0
EM1
STEP1
STEP0
/RST
VDD
SYNC
ELR0
ELR1
EBC0
EBC1
DIN
D OUT
GND
/CS
IFCK
IFD1
IFD0
IFOK
/ERR
I2CS
BA1
BA0
BOOT
NC
TST0
TST1
TST2
TST3
VDM
VRM1
MIN
M OUT
VRM2
GNDM
VSAL
LIN
AVRL
VDL
VDR
AVRR
RIN
VSAR
GNDX
H
R890
10K
R889 330
R888 330
C897
0.022
C898
6.3V100
C891
0.01
C893
0.01 R882 1M
C899 6.3V47
R891
2.2K
R868
560
C868
50V1
C892
6.3V47
C873 50V1
C874 50V1
R870
270
R869
270
C876
50V1
C875
50V1
R892
2.2K
R900
0
R858
10K
R857
10K
WPFG
R877
22K R878
22K
EF
R875
270
C882
50V1
C859
50V4.7
R856
0
L814
R880
2.2K
R879
2.2K
C877
0.01
L811
D
L822
L821
G
C870
6.3V100
R873 330
L808
10 H
:POSITIVE VOLTAGE LINE :CD PLAYBACK SIGNAL LINE
5.1V
5.1V
5.1V
2.5V
0V
0V
5.1V
2.5V
2.5V
2.6V
5.1V
2.6V
2.5V
2.5V
2.5V
2.5V
0.6V
5.1V
5.1V
5V
5V
0V
2.5V
2.5V
2.5V
2.5V
2.5V
2.5V
2.5V
2.5V
5.1V
5.1V
2.5V
2.5V
4.6V
1.9V
1.9V
2.5V
2.5V
2.6V
5.1V
5.1V
2.6V
2.5V
2.5V
2.6V
2.5V
2.4V
0.7V
P
-
P
F=36.8MHz
2.3V
P
-
P
F=36.8MHz
5.1V
5.1V
5.1V
5V
5.1V
2.5V
2.5V
2.5V
2.5V
2.5V
0.6V
5V
5V
0V
5.1V
5.1V
2.5V
2.5V
2.5V
4.3V
2.5V
2.5V
5.1V
5.1V
2.5V
2.5V
1.9V
2.1V
4.8V
2.5V
2.5V
2.4V
5.1V
2.4V
2.5V
5.1V
2.5V
2.5V
2.5V
2.5V
5.1V
5.1V
5.1V
5.1V
2.5V
2.5V
2.5V
2.5V
2.5V
2.5V
2.5V
2.5V
2.5V
2.5V

25 26 27 28 29 30 31 32 33 34 35 36
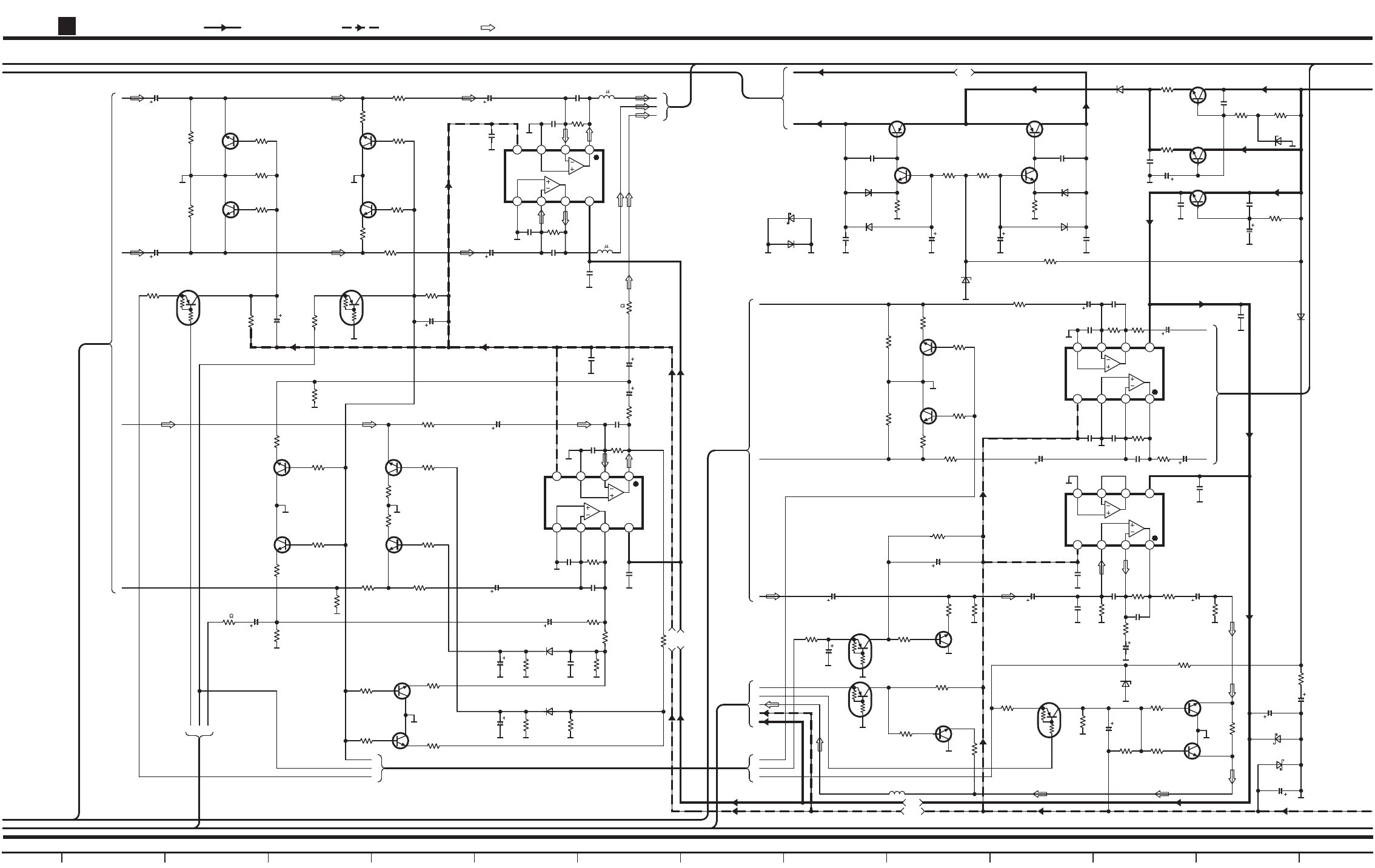
SH-EH790(E) MAIN CIRCUIT DIAGRAM
SCHEMATIC DIAGRAM-4
IC301
M5218AP
BUFFER AMP
A
B
1234
5 6 7 8
IC302
NJM4558MTE1
BUFFER AMP
C
D
1234
5 6 7 8
Q313,314
2SD2144STA
ATTENUATOR
F
C305
100P R315
270K
C307
10P
C303
50V4.7
C310
0.01
C306
100P R316
270K
C308
10P
C309
0.01
C304
50V4.7
R314
3.9K
R310
560
R308
1K
R307
1K
R309
560
R313
3.9K
R306
1K
R305
1K
R304
22K R303
22K
C301
50V4.7
C302
50V4.7
Q301,302
2SD2144STA
MUTING
Q301
Q302
Q303
Q304
Q303,304
2SD2144STA
ATTENUATOR
R349
12K
R352
10K
D301
MA700ATA
R353
220K
C329
16V22
R348
2.2K
R325
1K
R327
560 C313
16V10
C315
100P
C317
5600P
R329
560K
R335
1K
R336
1K
R338
470
R322
8.2K
R334
56K
R323
12
R324
12
R326
1K
C328
16V22
R328
560 C314
16V10
C316
100P R330
100K
C318
47P
R332
2.2K
C320
16V10
R350
10K
C327
0.033
D302
MA165TA
R351
220K
C323
0.01
C324
0.01
R319
150K
C312
16V22
R318
100
Q306
UN411FTA
ATTENUATOR CONT.
Q305
UN411FTA
MUTING CONT.
C311
16V10
R317
22K
R312
1.8K
Q309
Q310
Q307
Q308
Q307,308
2SD2144STA
ATTENUATOR
A
B
R354
3.3K
R347
1K
R345
1K
R346
1K
Q313
Q314
Q309,310
2SD2144STA
ATTENUATOR
L301
3.3 H
R311
22K
MAIN CIRCUIT
B
R331
2.2K
C319
16V10
R337
390
L302
3.3 H
E
C321
16V10 R372
0
R333
56K
C322
16V10
R374
0
O
R866
22K
N
A
B
C
IC303
NJM4558MTE1
BUFFER AMP
C345
100P R365
180K
C347
22P
C343
16V10
R361
6.8K
R359
820
R360
820
R363
1K
R364
1K
C346
100P R366
180K
C348
22P
C352
0.01
C344
16V10
R362
6.8K
Q315
Q316
Q315,316
2SD2144STA
ATTENUATOR
1234
5 6 7 8
R368
470
R367
470
R357
22K
R358
22K
R504
120K
C502
330P
R503
1.2K
1234
5 6 7 8
C503
100P
Q502
UN411FTA
ATTENUATOR CONT.
R502
1K
R509
2.2K
R514
100
C510
16V22
Q501
UN411FTA
MUTING CONT.
IC501
NJM4558MTE1
BUFFER AMP
C
D
G
R517
820
R513
1K
R515
22K
C511
16V10
C504
100P
R508
100K
R506
2.7K
C508
16V10
C501
0.01
C506
16V33
R505
1K
R510
100K
R511
1M
C507
50V0.47
R512
150K
C512
16V33
Q505
2SD2144STA
ATTENUATOR
Q503,504
2SD2144STA
MUTING
Q503
Q504
F
E
C505
0.01
C351
0.01
R773
1K
Q764
2SB621ARSTA
REGULATOR
C765
0.01
D763
MA165TA
R769
1.2K
D764
MA165TA
C771
0.01
C766
16V10
Q765,767
2SC3311ATA
STABILIZER
Q765
R767
1K
D767
MA4051MTA
C768
16V10
Q767
R768
1.2K
D765
MA165TA
D766
MA165TA
C772
0.01
C767
0.01
D762
RL1N4003N02
C753
0.01
R761
2.2
R762
2.2
C761
0.01
Q761,762
2SD2137PQTA
REGULATOR
C763
0.01
R765
220
C764
10V220
R764
820
D761
MA4082LTA
C762
0.01
Q763
2SD592AQRSTA
REGULATOR
R766
1.8K
D304
MA719TA
C354
16V10
D305
MA719TA
C349
16V10
C350
16V10
R507
1M
C509
16V22
D771
MA4051LTA
Q506
UN411FTA
ATTENUATOR CONT.
R518
2.2K
Q507
2SD2144STA
ATTENUATOR
D
T
D772
MA165TA
R774
220
C774
16V220
R716
820
C773
10V220
Q761
Q762
Q766
2SA1309ATA
REGULATOR
C356
16V10
R772
1.2K
R501
1.5K
R520
1.2K
L502
E
D203
MA165TA
D204
MA719TA
I
J
R519
150K
A
B
C
Y
X
:NEGATIVE VOLTAGE LINE
:POSITIVE VOLTAGE LINE :CD PLAYBACK SIGNAL LINE
0V
0.6V 0V
0.6V
0V
0V
0.6V
0.6V
0V
0V
0V
0V
0V
0V
0V 0V
0V 0V 9.4V
-
10.4V
0V 0V
0V 0V 9.4V
-
10.4V
0V
0V
0.6V
0.6V
0.6V
0.6V
0V
0V
1.2V1.3V
0V
1.1V 0.9V
-
10.4V
9.4V
5.1V
9.4V
-
10.4V
0V
0V
0.7V
0.7V1.8V1.8V
0V
0V0V0V
0V 0V 9.4V
0V0V
-
10.4V
0V 0V 9.4V
10.2V
10.2V
9.4V
7.2V
10V
7.8V
7.2V 10.2V
7.8V
5.1V
5.4V
4.4V
6V
5.4V
5V
6V
5V
5.1V
5.4V
5.4V
4.4V
0.6V
0V
0.6V
0V
0.6V 0V
1.1V 0.9V
0V
-
6.5V
-
7.3V5V
-
10.4V

A
B
C
D
E
F
G
H
37 38 39 40 41 42 43 44 45 46 47 48
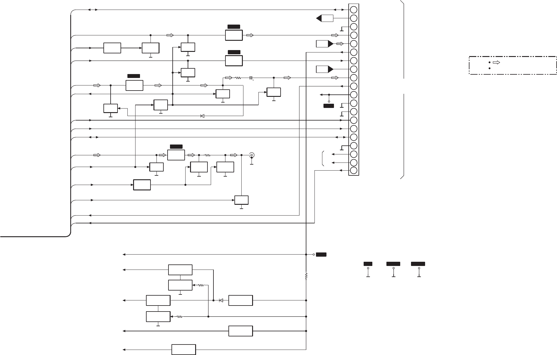
SH-EH790(E) MAIN CIRCUIT DIAGRAM
SCHEMATIC DIAGRAM-5
C221
100P
C222
100P
R221
220
R222
220
E
C233
100P
Q
A
R239
47K
B
C
D
E
D
C
A
B
F
20
2
1
3
4
5
6
7
8
9
10
11
12
13
14
15
16
17
18
19
20
2
1
3
4
5
6
7
8
9
10
11
12
13
14
15
16
17
18
19
I
H
G
K
J
R234
1K
C226 100P
R233 1K
C225 100P
I
C232 100P
R228
6.8K
R230 5.6K
AR227 6.8K
C231 100P
R229
5.6K
C227 100P
R235 1K
R237 8.2K
B
C228 100P
R236
1K
R238 8.2K
H
M
J
E201
SYNC
CD REQ
CT.GND
CS
+B(10V)
D.GND
SCLK
DATA
DECK REQ
V.GND
TAPE Rch IN
TAPE Lch IN
RS A.GND
TAPE Rch OUT
TAPE Lch OUT
CD Rch IN
A.GND
CD Lch IN
NC
NC
CN202
CN201 TUNER Lch/ C
TUNER Rch
A.GND
Lch OUT
Rch OUT
+B(10V)
SUR L
S.W
MIC
-
B(
-
10V)
V.GND
D.GND
CS/ REQ
CLK
DATA
CT GND
SH FL1
SH FL2
SYNC
SUR R
To CD CHANGER(SL-EH790) &
CASSETTE DECK(RS-DV290)
R763
0.33
GF
C223
16V10
C224
16V10
R223
22K
R224
22K
To TUNER/ AMPLIFIER(SA-EH790)
MAIN CIRCUIT
B
R240 1K
CD REQ
CS
S CLK
S DATA
DECK REQ
SYNC
FL2
FL1
SA DATA
SA CLK
CS/ REQ
D.GND
+B(5.6V)
To FL CIRCUIT(FW601B)
on SCHEMATIC DIAGRAM-1/11,12-G
A
FW601A
A
B
C
D
E
F
G
H
I
J
K13
2
1
3
4
5
6
7
8
9
10
11
12
Q768
2SC3940AQSTA
REGULATOR
C754
0.01
C769
0.01
R770
4.7
R771
1K
D770
MA4062HTA
CT
D.GND A.GND+10V
-10V
C770
16V10
:NEGATIVE VOLTAGE LINE
:POSITIVE VOLTAGE LINE :CD PLAYBACK SIGNAL LINE
-
10.4V
9.9V 5.6V
6.3V
10.2V

123456789101112
13
A
B
C
D
E
F
G
H
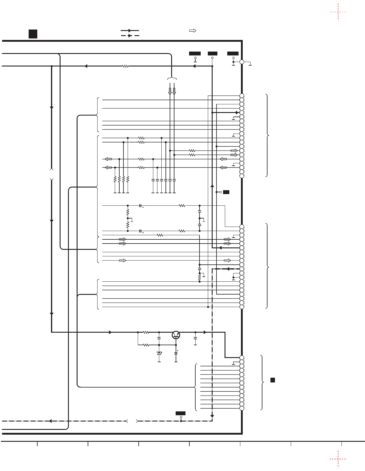
SH-EH790(E) FL,MAIN P.C.B.
Note: This printed circuit board diagram may be modified at any time with the development of new technology.
FL P.C.B.
A
1
2
3
4
5
6
7
8
FW602B
IC601
151015 2025
30
31
51
81
50
35
55
65
75
85
95
40
60
70
80
90
100
45
54
53
50
49
48
47
46
45
44
43
42
41
40
39
38
37
36
35
34
33
32
31
30
29
28
27
26
25
24
23
22
21
20
19
18
17
16
15
14
13
12
11
10
9
8
7
6
5
2
1
FL601
JJ
J
J
R616
R668
C609
D603
D601
D604
J
J
J
J
J
J
J
J
J
J
J
J
J
J
J
J
J
J
J
J
J
J
J
J
J
J
J
J
J
J
R647 R667
R610
R622
R617
R663
R623 R611
R609
R664
R662
C624
D605
D609
D610
C627
C616
C612 C614
C625
C611
C615
R618
C605
C602
BCE
Q601
L601
S601
J
J
J
R624
R604
R625
R631
J
S602
D612
D611
R629
R632
R691
R692
R633
C610
D652
D654
D655
C601
S605
D617
D616
R634
R619
R607
R612
R614
R661
R654
R657
R655
R608
R613 R606
R615
R635
R603
R636
R626
D615
D614
D613
J
J
C604 C603
J
321
X601
J
J
C606
R660 R658
R659
R648
R656
R652
R653
C623
J
J
J
J
C628
C621
C620
C613
BCE
Q603
BCE
Q602
BCE
Q604
D607
D608
1
5
89
10
15
16
IC602
R642
R649
R650
R651
R639
R601
R605
R666
R627
R628
J
J
C608
C619
C618
D606
D602
J
J
J
J
C622
1
2
3
4
5
6
7
8
9
10
11
12
13
FW601B
S612
S608
( )
S609
( )
S610
( )
S611
( )
S614
(MULTI JOG)
R641
R665
R640
R638
R637
R602
C607
3
2
1
C626
SUPER
3D AI EQ
DOLBY
PRO LOGIC
OFF/ON
DISPLAY
MODE
SUPER
SURROUND
CENTER
FOCUS
MULTI REAR
SURROUND
SUPER
SOUND EQ
SEAT
POSITION
VIRTUAL
REAR
SURROUND
(REP3073G-M)
S613
S607
S606
R686
R681
R682
R676
R675
R679
R678
R677 R680
S604
R671
R672
R673
R674
S603
Q605
Q606
EC
B
EC
B
MAIN P.C.B.
B
JK104
R
LE
R
LE
JK105
S
CE
JK103
JK102
R
LE
R
LE
C134
C131
C132
C133
JK101
R
LE
R115
R132
R117
R118
R116
R119
R121
J
J
C140 C139 C137
C138
R125
R123
R120
R122
R124
R126
R127
R128
C141C142
C143
C109
R105
R107
R108
R106
R103
R131
R101
L101
R102
R104
R113
R111
R112
R114
R229
R227
R237
R236
R235
R234
R233
R228
R238
R230
R221
R222
R240
C136 C135
J
J
J
J
J
J
J
J
J
J
J
J
J
J
J
J
JJ
J
J
1
5
8
9
10
16
15
IC203
IC202
1
45
8
E101
R205
R208
R209
R254
R210
R212
R250
R219
R207
R213
R214
R903
R206
R220
R827
R824
R825
R249
J
J
J
J
J
J
J
J
J
J
J
J
J
J
J
J
J
J
J
J
J
J
J
J
J
J
J
J
J
J
J
C201
C216
C202
C209
C206
C205
C203
C210
C217
C204
C208
C207
IC201
1
5
10
15 16
20
25
30
R203
R204
R253
R255
R257
R211
R256
C211
C212
C215 C214
C213
JJ
J
J
J
J
J
J
J
J
J
J
J
J
J
J
J
J
J
J
J
J
J
J
J
J
J
J
J
J
JJ
J
J
D201
D305
C354
C356
C224
C223
R258
R224
R223
J
J
J
E201
1
3
5
7
9
11
13
15
17
19
2
4
6
8
10
12
14
16
18
20
CN202
C227
C228
C221
C324
C306
C310
C762
C308
C316
C315
C222
C226
C225
C231
C232
D204
D203
1
3
5
7
9
11
13
15
17
19
2
4
6
8
10
12
14
16
18
20
CN201
R239
C233
J
J
J
J
J
J
J
J
J
J
J
J
J
R765
R716 R315
R764
R763
C773
C303
E
C
B
Q762
E
C
B
Q761
D761
C761
C305 C309
C753
C763
C307
L301
L302
BCEQ763
J
J
J
J
J
J
J
J
J
J
J
J
J
J
J
J
J
J
J
J
J
J
J
J
JJ
J
J
J
J
J
J
J
R429
R426
R425
R424
R421
R420
R419 R432
R358
R357
R411
R415
R414
R334
R338
R335
R311
R316
R762
R761
R774
R336
R365
R366
R364 R360
R368
R509
R510
R517 R515
R367
R363
R361
R337
R508
R506
R505
R374
R306
R304
R308
R303R307
R309
R313
R310
R314
R772 C769
R771
C323
C318
R330 C317
R329
C327
R331 R347
R350
R348
C503
R351
R512
R501
R514
C502
C505
C347
C501
C504 C346
C348
R362
C352
R359
C345
C351
C754
R504
R507
R502
R511
R503
R345
R346
R318
R312
R352
R353
R332
R354
R349
R770
R319
R317
R305 R372
R323
R327
R326 R325
R328
R324 R333
J
J
J
J
J
J
J
J
J
J
J
J
J
J
J
J
BCE
Q310
BCE Q309
BCE
Q314
BCE
Q313
BCE
Q306 BCE
Q305
BCE
Q768
BCE
Q502
BCE
Q501
BCE
Q504
BCE
Q503
BCE
Q505
BCEQ316
BCE
Q765
BCE
Q766
BCE
Q767
BCE
Q315
BCE Q307
BCE
Q308
BCE
Q302
BCE
Q301
BCE
Q303 BCE
Q304
C512
C350
C349 C322
C321
C312
C311
C770
C329
C510
C507
C506
C508
C302
C301
C319
C320
C509
C511 C344
C343
C328
C313
C314
C304
C764
C774
B
C
E
Q507
B
C
E
Q506
B
C
E
Q764
C404
C870
C766
C834
C835
C836
C864
C853
C854
C859
C856
C867
C868
C855
C882
C883 C899
C866
C881
C873
C874
C887
C886
C888
C876
C875 C837
C898
C768
C831
C828
C827
C830
C832
C829
C833
C838
C839
C820
C821
C824
C823
C822
C825
C826
C892
IC302
1
45
8
4
3
2
1
5
6
7
8
IC301
D772
D302
D301
D771
D770
IC501
1
45
81
2
3
4
5
6
7
8
9
10
11
12
13
FW601A
IC303
1
4
5
8
IC401
1
5
10
15
20
21
22
25
30
35
40
42 L401
J
J
J
J
J
J
J
R513
R520
R518
R519
J
J
J
J
J
J
J
J
J
1
2
3
4
5
6
7
8
FW602A
IC802
1
510152025 30
81
31
35
5551
50
75
85
95
100
40
60
65
70
80
90
45
IC801
51
10
15
20
24
25
30
41
50
35 55
64
65
75
40
60
70
80
45
L808
J
321
X401
D762
C765
C771
J
L807
L814
X801
D765
D766
D763
D764
D767
C772
C767
R766
R768
R769
R773
R767
J
J
J
J
C880
C877
R870
R879
R877
R880
R878
C402
C401
C896
C878
C891
C869
C865
C884
C872
C852
C893
C871
C879
C851
C403
R410
R409
R417
R408
R406
R402
R407
R403
R431
R404
R405
R430
R861
R889
R872 R871
R882
R881
R322 R869
R875
R868
R863
R867
R866
R891
R892
R876
R864
R890
L806
C897
L811
L821 L822
C807
C806
C804
C802
C818
C819
C801
C816
C815
C814
C803
C811
C813
C861
C860
C808
C810
C857
C809
C858
C862
C812
C805
R835
R803
R801
R802
R820
R818
R815
R811
R808
R900
R898
R858
R806
R807
R860
R859
R888
R823
R821
R813 R814
C894
C895
R873
R874
R816
R819
R812
R810
R809
R817
R836
R804
R805
L802 L801
R830
R829
R852
R851
R854
R833
R856
R855
R834
R857
L804
DVD 6ch INPUT
FRONT
SURROUND
CENTER/
SUB
WOOFER
SUBWOOFER
OUT
(IN)
(OUT)
VCR (EXT)
AUX(DVD)
To CD CHANGER &
CASSETTE DECK
To TUNER/
AMPLIFIER
(REP3073G-M)
C863
L502
D304
D.GND
A.GND
-10V+10VCT

1
CS
8
CN202
2
3
4
5
6
7
9
12
13
14
15
16
17
18
CD REQ
CT.GND
+B(10V)
D.GND
SCLK
DATA
11
10
V.GND
A.GND
NC
To CD CHANGER
& CASSETTE DECK
BLOCK DIAGRAM
TAPE Rch OUT
RS
A.GND
SYNC
+B1
DECK
REQ
TAPE Rch IN
TAPE Lch IN
CD Rch IN
Rch
Rch
Q603,
604
Q602
Rch
19
20NC
SH SYNC
22 23
X601
(4MHz)
XIN
X OUT
MCU I/F
13
+B5
D606
12 14
SELECTOR
PEAK HOLD
I REF
GEN. V REF
GEN. Vcc/2
GEN.
1
Vcc2
VREF
IREF
DIF
OUT
C
OUT
CNF
AOUT
ANF
A
B
C
ENB
GND1
PH OUT
GND2
15 16
2345678
1110
M62457AFPE1
IC602
SPE. ANALYZER AMP
SPINP
TAPE Lch OUT
CD Lch IN
SW CONT.
12 X0
Z1
Z0
14
ABC
11 10 9
STIAV
G
8
X1
13
5
3
4
BU4053BCFE2
IC203
SIGNAL SELECTOR
NJU7313AMT2
IC201
SIGNAL SELECTOR
LEVEL SHIFT
LATCH CIRCUIT
SHIFT REGISTER
2
(29)
3
(28)
4
(27)
5
(26)
7
(24)
8
(23)
14
16
17
ST
CK
DATA
9
(22)
6
(25)
X1
X2
ST
CLK
DA
1
30
-B1
+B4
15
VEE
VDD
VSS
12
(19)
11
(20)
10
(21)
X3
X4
AUX
(DVD)
VCR
(EXT)
IN
OUT
NJM4558MTE1
IC202
CCHMIC
REC L
MIC
REC L1
CD REQ
CD& DECK CS
CD&DECK CK
CD&DECK DI
CD&DECK DO
DECK REQ
SYNC
95
DECK
REQ
CD&DECK
DO
91 90
CD&DECK
DI
96
CD&DECK
CS
92
CD&DECK
CK
94
CD REQ
C2BBGF000434
IC601
SYSTEM CONTROL / FL DRIVE
KEY SWITCH
(S601~613)
1
KEY1
KEY2
2
FL601
FL DISPLAY
82~88
1G~7G
47~80
P1~P34
D652,654,
655
99
REG IN0
FL1
FL2
D609
D610
89
VEE
32
SYNC
4
SP A
5
SP B
6
SP C
SP IN
3
SYNC
CD REQ
CD&DECK CS
CD&DECK CK
CD&DECK DI
CD&DECK DO
DECK REQ
SP A
SP B
SP C
SP IN
SP A
SP B
SP C
SP IN
S614
(MULTI
JOG)
15 16
JOG B
JOG A
VDD 16 +B4
INTERFACE
INTERFACE
+B4 -B1
BUFFER
AMP
VSS
7
-B1
C OUT
TU LIC
CENTER
AVI6CH
X5
X6
X8
X7
DVD 6ch
INPUT
SPINP
RESET
Q601
+B5
18
RESET
100
REG IN1
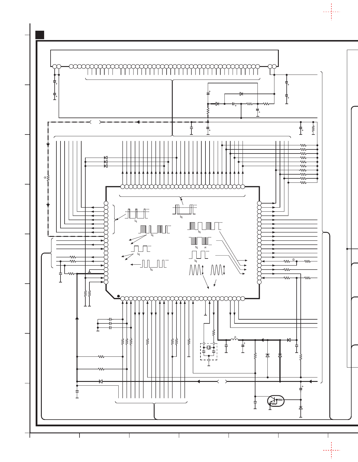
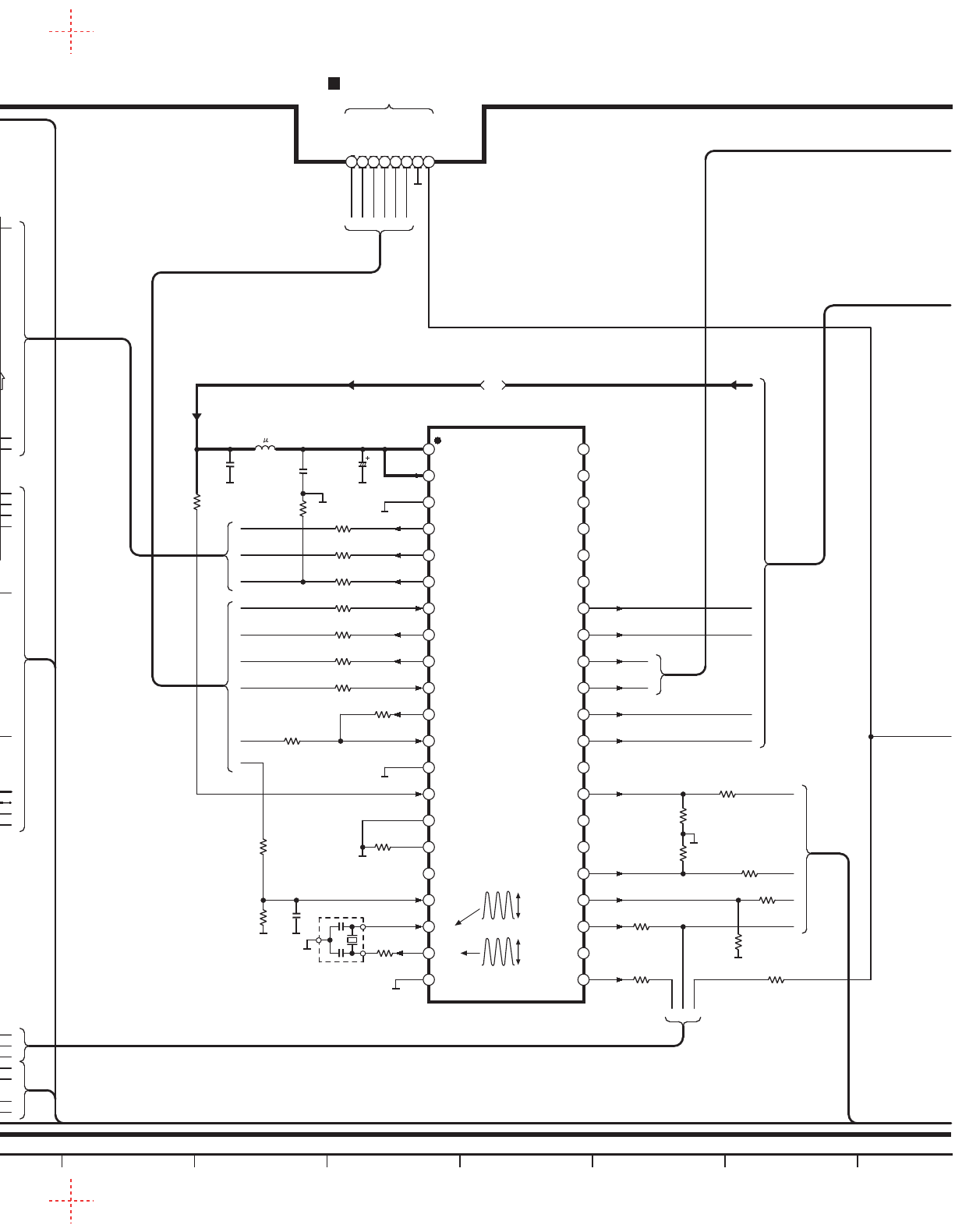
SH-EH790(E) BLOCK DIAGRAM
Vcc
9

C2BBGF000434
IC601
SYSTEM CONTROL / FL DRIVE
DSP ACK
9
DSP CS
DSP CS
DSP RST
DSP RST
811
DSP ACK
+B5
D601
24
VCC
LED SPO
39
D613
(SEAT POSITION)
40
LED SPG
LED MRO
LED MRG
43 44
D615
(VIRTUAL
REAR
SURROUND)
45 46
LED VRO
LED VRG
D616
(CENTER
FOCUS)
27 28
LED CFO
LED CFG
D617
(SUPER
SOUND
EQ)
38
LED DPL
D612
(DOLBY
PRO LOGIC)
37
LED SSS
D611
(SUPER
SURROUND)
SA CS/REQ
33
SA REQ
SA CLK
34
SA CK
SA DATA
35
SA DO
36
SA DI
21
VSS
97
AVSS
98
+B5
D602
VREF
7
SA CS
STEP1
IFOK
BA1
82~85
88
C2HBZC000008
IC802
DIGITAL SIGNAL
PROCESSOR
93
(98)
MICOM
I/F D-IN/OUT
80 79 78 73 72 69 68 67 66 65 64 63
ADC
(MIC)
ADC
Lch(Rch)
89
BOOT
BA0
IFDI
IFCK
DOUT
DIN
EBCI
EBCO
ELRI
ELRO
SYNC
MIN
MOUT
LIN(RIN)
86
+B3 VDM
87 VRM1
90 VRM2
TST0~3
GNDM
91
92
(99) VSAL
(VSAR)
94
(97) AVRL
(AVRR)
95
(96) VDL
(VDR)
+B3
12
XI
XO
DAC(L/Rch)
ATT
5
(12)
AOL
(AOR)
6
(11)
AOLT
(AORT)
DAC(Cch)
ATT
AOC
16
AOCT
1518
AICT
VRCS
17
VRI
20 21
(30)
+B3
VDASC
(VDASR)
AISLT
(AISRT)
22
(29)
DAC
(SL/Rch)
ATT
24
(27)
AOSL
(AOSR)
25
(26)
GNDASL
(GNDASR)
58
57
EM1
EM0
TP0~14 32~36,
40~47,
52,55
54,
62
38
VDD
VDDR
+B2
51,
70
GND
23
AOSLT
SUR L1
71
/CS
75
CK
DO
CS2
60
STEP0
61
/RST RST2
59 53
MCK
50
CKO1
49
CKO0
48
FS
+B2
CCHMIC
VDX
3
+B3
GNDX 100
DIN1
I2CS
C2HBZC000010
IC801
DIGITAL SIGNAL
PROCESSOR
MICU I/F
54 53 46
IFDI
IFCK
DIN0
34
XI
XO
X801
(36.8MHz)
VDD
+B2
59
GND
55
IFDO
CS1
58 57
/ERR
CK
DO
45 43
DIN2
41
EBCI/O
48
DOUT
GNDX 5
28
AOSRT
Rch
X
X
8
(10)
AILT(AIRT)
NJM4558MTE1
IC302
REC L
GNDAC
14
VRL R
7
Q313
C OUT
C2BBFD000246
IC401
SYSTEM CONTROL
DACK
9
DSP ACK
RESET
18
DSP RST
DCS
7
DSP CS
DCK
10
DSP CK
DDO
11
DSPDIO
DDI
12
+B2
1
VCC
35
CK
CK
31
RST1
RST1
32
CS1
CS1
36
DO
DO
33
RST2
RST2
34
CS2
CS2
21
VSS
15
GND
MUT F
29
EXP11
MUT SB
25
EXP15
456
NJ ST
ECK/NJ CK
EDA/NJ DT
ST
CLK
DA
8
SENSE DSP SNS
2
VREF
XIN
XOUT
19 20
X401
(8MHz)
22
EXP18 AVI6CH
10
DSP SNS
DSP SNS
12
DSP CK
DSP CK
DSPDIO
13
DSP DO
14
DSP DI
41 42
LED 3DO
LED 3DG
D614
(MULTI REAR
SURROUND)
DIN
DOUT
EBCIO
ELRIO
4
(13)
GNDAL
(GNDAR)
+B3 9VDAR
DELAY RAM
AUDIO SERIAL INTERFACE SELF
BOOT
ASP
(AUDIO DIGITAL SIGNAL PROCESSOR) DELAY RAM
(4kword x 16bit)
TIMING GENERATOR
INTER-
POLATION
FILTER
DECIMATION
FILTER
POLYGONAL LINE
CANCELLATION
RUNNING
AVERAGE
FILTER
TIMING
GENERATOR
BUFFER
AMP
REC L1
ATT
ATT
Q308
ATT1
SW1
SW2
/ERR
76 74
IFDO
26
EXP14 ATT
CNVSS
17
LED
DRIVE
Q605,606
ADC
OP
AMP
VRAL
FRONT
OSC
VRAL
DSP
(I/O INTERFACE)
DAC
ATT
9
(15) 8
(17) 11
(14)
7
(18)
[CH1/2]
DAC
ATT
26 25 2724
[CH3]
DAC
ATT
32 33 30
[CH4]
20 21 23
75
(80)
76
(79)
74
(1)
77
(78)
65
(69)
66
(70)
67
(71)
68
(72)
LIN4
(RIN4)
LIN3
(RIN3)
LIN2
(RIN2)
LIN1
(RIN1)
OUTL
(OUTR)
VRAL
(VRAR)
VDAL
(VDAR)
GNDAL
(GNDAR)
VRO1
VRI
VRO2
GNDA1
(GNDA2)
AO1
(AO2)
AI1
(AI2)
AOT1
(AOT2)
GNDA3
AO3
AI3
AOT3
AO4
AI4
AOT4
52
/CS
50
/RST RST1
DOUT
DIN
EBCIO
40
ELRI/O ELRIO
39
SYNC
49
VDDR
+B2
37
VDX +B3
2
VDA12 13 +B3
TST0
TST1
60
61
FL
SUB
WOOFER
SP IN
+B3
DVD 6ch
INPUT
SURROUND
DVD 6ch
INPUT
ATT
Q310
3
AVSS
16
SW1
24
EXP16 ATIAV
+B2
SH-EH790(E) BLOCK DIAGRAM
GNDR 38
VDA34 28 +B3
35
GNDA4
(1/2)
D302

1
8
CN201
2
3
4
5
6
7
9
12
13
14
15
16
17
18
19
11
10
20
To TUNER/AMPLIFIER
BLOCK DIAGRAM
A.GND
+B(10V)
SUR L
CT GND
SH FL1
DATA
TUNER Lch/C
Lch OUT
Rch OUT
S.W
MIC
-B(-10V)
V.GND
D.GND
CLK
SYNC
R ch TUNER Rch
SUR R
CS/REQ
SH FL2
Rch
Rch
-B1
M5218APC
IC301
SUB WOOFER
OUT
NJM4558MTE1
IC303
SA CS/REQ
SA CLK
SA DATA
FL1
To FL DISPLAY
(FL601)
FL2
ATT
Q502,505 Q504 Q503
Q501
MUT SB
SUR L1
FL
Q315
(Q316)
Q303
(Q304)
Q301
(Q302)
MUT F
TU LIC
SW2
SW1
ATT
Q306
ATT1
SH SYNC
BUFFER
AMP
BUFFER
AMP
BUFFER
AMP
MUTINGMUTING
MUTING
CONT.
+B1
D762
+B2
Q765
Q764
+B3
Q767
Q766 Q761,762
Q763
+B4
Q768
+B5
REGULATOR
REGULATOR
REGULATOR
MUTING ATT
ATT
ATT
ATT
CONT.
MIC
Q309
Q314
NJM4558MTE1
IC501
REGULATOR
STABILIZER
REGULATOR
STABILIZER
SH-EH790(E) BLOCK DIAGRAM
MUTING
CONT.
Q305
BUFFER
AMP
NJM4558MTE1
IC302 (2/2)
ATT
ATT
Q307
D301
ATT
Q506,
507
ATIAV
CT D.GNDA.GND
-10V
+10V
NOTES : CD PLAYBACK SIGNAL LINE
( ) indicates pin No. Right channel.


121110987654321
A
B
C
D
E
F
G
H
SH-EH790(E) FL CIRCUIT DIAGRAM
SCHEMATIC DIAGRAM-1
A
1 2 5 6 7 8 9 10 11 12 13 14 15 16 17 18 19 20 21 22 23 24 25 26 27 28 29 30 31 32 33 34 35 36 37 38 39 40 41 42 43 46 47
FL DISPLAY
44 45 49 50 5348 54
1 2 3 4 5 6 7 8 9 10 11 12 13 14 15 16 17 18 19 20 21 22 23 24 25 26 27 28 29 30
31
32
33
34
35
36
37
38
39
40
41
42
43
44
45
46
47
48
49
50
515253545556575859606162636465666768697071727374757677787980
81
82
83
84
85
86
87
88
89
90
91
92
93
94
95
96
97
98
99
100
KEY1
KEY2
SP IN
SP A
SP B
SP C
SA CS
DSP RST
DSP CS
DSP SNS
DSP ACK
DSP CK
DSP DO
DSP DI
JOGA
JOGB
CNVss
RESET
NC
NC
Vss
XIN
X OUT
Vcc
NC
NC
LED CFO
LED CFG
BR93 DATA
BR93 CS
BR93 CK
SYNC
SA REQ
SA CK
SA DO
SA DI
LED SSS
LED DPL
LED SPO
LED SPG
LED 3DO
LED 3DG
LED MRO
LED MRG
LED VRO
LED VRG
P1
P2
P3
P4
P5
P6
P7
P8
P9
P10
P11
P12
P13
P14
P15
P16
P17
P18
P19
P20
P21
P22
P23
P24
P25
P26
P27
P28
P29
P30
P31
P32
P33
P34
7G
6G
5G
4G
3G
2G
1G
VEE
CD & DECK DI
CD & DECK DO
CD & DECK CK
NC
CD REQ
DECK REQ
CD & DECK CS
AVss
VREF
REG IN0
REG IN1
FL CIRCUIT
ABCDE
FL601(A2BD00000041)
FG H I JK LMNOP WRSTUV YQXZ
R623 100K
C606
470P
C607 470P
C608 220P
X601
(4MHz)
13
2
nmk j i h f ed b a Z YX
IC601
C2BBGF000434
SYSTEM CONTROL/
FL DRIVE
HIJKLMNOPQR T VWXYZabde ghSU f ijmn pqr
t
R622
100K
R681 2.2K
Q601
UN4211TA
RESET
R606 1K
R603 1K
R602 1K
R601
1K
R607 220
R608 220
R619
680
C602
6.3V1000
C610
0.01
C611
50V3.3
D605
MA165TA
C613
16V22
C628
16V22
C612
16V22
C627
16V22
NOTE:
The number which noted at the connectors on the schematic diagram as
"SCHEMATIC DIAGRAM-1" or "SCHEMATIC DIAGRAM-2"
indicates the schematic diagram serial number located on the left corner in the schematic diagram.
C601
0.1
L601
10 H
D601
1SS291TA
R682 0 R611 100
R609
2.2K
R610 3.3K
R616 1K
R617
1K
C609
0.01
D604
1SS291TA
R618
100K
R604
10K
R605
10K
D603
1SS291TA
D602
1SS291TA
D655
D654
C603
1000P
R613
5.6K
R614
1K
R615 1K
R667
47K
ABCDEFG
A
B
C
D
E
F
G
H
I
J
K
L
M
N
P
S
T
U
V
W
R676
100K
R675 100K
R677 100K
R678 100K
R679 100K
R680 100K
R671 100K
R672 100K
R673 100K
R674 100K
npq r tmjih
g
fedba
O
Q
R
r
q
p
D652
MA165TA
C615
35V33
C614
16V10
D610
MA165TA
D609
MA165TA
R662
1K
C625
6.3V100 R664
330 R663
330
C616
35V33
R686
0
C604
1000P
C605
35V33
MA165TA
MA165TA
g
C626
0.047
IC602
M62457AFPE1
SPEANA AMP
1
2
13
3
4
5
6
7
8
9
10
11
12
2
1
3
4
5
6
7
8
FW602B
DSP DIO
SP INPUT
DSP CK
DSP ACK
DSP RST
DSP SNS
DSP CS
A.GND
CD REQ
CS
S CLK
S DATA
DECK REQ
SYNC
FL2
FL1
SA DATA
SA CLK
CS/ REQ
D.GND
+B(5.6V)
To MAIN
CIRCUIT(FW601A)
on SCHEMATIC
DIAGRAM-5/40-A,B
B
FW601B
To MAIN
CIRCUIT(FW602A)
on SCHEMATIC
DIAGRAM-2/9-H
B
C620
50V0.1
C621
50V0.1
R648
100K
R649
100K
C622
0.1
R650
100K
R651
1K
C623
0.1
C618
0.01
C619
0.01
D606
MA165TA
R624
180
R625
180
R626
180
R627
180
R628
180
R629
180
D617
SML79455C
(SUPER SOUND EQ)
D616
SML79455C
(CENTER FOCUS)
D615
SML79455C
(VIRTUAL REAR
SURROUND)
D614
SML79455C
(MULTI REAR
SURROUND)
D613
SML79455C
(SEAT POSITION)
D612
LNJ301MPUJAD
(DOLBY PRO LOGIC)
D611
LNJ301MPUJAD
(SUPER SURROUND)
R655
10K
R654
10K
R653
4.7K
R652
4.7K
R657
47K
R661
22K
D607
MA165TA
R660
47K
D608
MA165TA
R656
10K
R659
4.7K
R658
4.7K
Q602 Q603
Q604
Q602-604
2SC3311ATA
INTERFACE
R636
2.2K
R635
1.8K
R634
1.5K
R633
1.2K
R632
1K
R631
820
S606
(VIRTUAL REAR
SURROUND)
S605
(CENTER FOCUS)
S604
(SUPER SOUND EQ)
S602
(DOLBY
PRO LOGIC
OFF/ ON)
S601
(DISPLAY MODE)
R642
2.2K
R641
1.8K
R640
1.5K
R639
1.2K
R638
1K
R637
820
S603
(SUPER
SURROUND)
S611
()
S610
()
S609
()
S608
()
S612
(SUPER
3D AI EQ)
S613
(SEAT POSITION)
S607
(MULTI REAR
SURROUND)
910111213
14
15
ANF
A OUT
CNF
C OUT
DIF OUT
IREF
VREF
Vcc2
Vcc
A
B
C
ENB
GND1
GND2
PH OUT
8765
4
3
2
1
16
g
N
M
B
A
P
q
p
r
k
h
i
j
Q
R
m
n
TUCDEFGHIJKL
Z
a
b
f
d
e
R691
220
R692
220
Q605,606
UN5211TX
LED DRIVE
Q605 Q606
R668
2.2K
V
R647
22K
C624
0.01
S
321
S614
(MULTI JOG)
YX
(JOY STICK)
R666
47K
R665
47K
R612 1K
W
O
:NEGATIVE VOLTAGE LINE:POSITIVE VOLTAGE LINE
-
27V
5.6V
0V
4.7V
2.1V
1.3V
4.4V
1.7V
1.7V
0V
0V
0V
0V
0V
0V
0V
0V
0V
0V
-
22.1V
-
22.5V
-
22.2V
-
22.2V
0V
0V
4.6V
4.8V
2.3V
2.3V
4.7V
0V
4.8V
4.8V
0V
0V
0V
4.8V
0V
4.6V
4.8V
4.8V
0V
2.3V
2.3V
1.5V
1.3V
4.8V
0V
1.7V
4.9V
1.9V
2.1V
3.2V
2.7V
0V
1.2V
-
27V
-
24.9V
-
22.5V
-
21.8V
-
22V
-
22.5V
-
22.3V
-
22.5V
-
21.9V
-
26.9V
-
26.9V
-
26.7V
-
29.1V
-
29.1V
-
29.1V
-
29.1V
-
28.2V
-
24.4V
-
29.2V
-
29V
-
20.9V
-
17.2V
-
19.6V
-
20.6V
-
20.4V
-
29V
-
29.1V
-
29V
-
28.1V
-
26V
-
26.8V
-
28.8V
-
25.3V
-
28.4V
-
28.8V
-
26.7V
-
22.1V
-
18V
3.4V
P
-
P
F=4MHz
3.6V
P
-
P
F=4MHz
0V
4.8V
T 12ms.
0V
4.8V
T 290 s.
0V
4.8V
T 12ms.
0V
4.8V
T 16ms.
1.2V
4.4V
T 16ms.
0V
4.8V
T 16ms.
-
30V
4V
T 16ms.
0V
-
30V
4V
0V
T 16ms.
5.6V
5V
5V2.3V2.3V1.5V5V0V
2.5V2.5V2.5V2.5V2.5V1.5V2.4V
4.6V
4.9V
1.9V0V
4.9V
0V
0.5V
0V
0.5V
1.2V
0.4V
2.7V

121110987654321
A
B
C
D
E
F
G
H
SH-EH790(E) FL CIRCUIT DIAGRAM
SCHEMATIC DIAGRAM-1
A
1 2 5 6 7 8 9 10 11 12 13 14 15 16 17 18 19 20 21 22 23 24 25 26 27 28 29 30 31 32 33 34 35 36 37 38 39 40 41 42 43 46 47
FL DISPLAY
44 45 49 50 5348 54
1 2 3 4 5 6 7 8 9 10 11 12 13 14 15 16 17 18 19 20 21 22 23 24 25 26 27 28 29 30
31
32
33
34
35
36
37
38
39
40
41
42
43
44
45
46
47
48
49
50
515253545556575859606162636465666768697071727374757677787980
81
82
83
84
85
86
87
88
89
90
91
92
93
94
95
96
97
98
99
100
KEY1
KEY2
SP IN
SP A
SP B
SP C
SA CS
DSP RST
DSP CS
DSP SNS
DSP ACK
DSP CK
DSP DO
DSP DI
JOGA
JOGB
CNVss
RESET
NC
NC
Vss
XIN
X OUT
Vcc
NC
NC
LED CFO
LED CFG
BR93 DATA
BR93 CS
BR93 CK
SYNC
SA REQ
SA CK
SA DO
SA DI
LED SSS
LED DPL
LED SPO
LED SPG
LED 3DO
LED 3DG
LED MRO
LED MRG
LED VRO
LED VRG
P1
P2
P3
P4
P5
P6
P7
P8
P9
P10
P11
P12
P13
P14
P15
P16
P17
P18
P19
P20
P21
P22
P23
P24
P25
P26
P27
P28
P29
P30
P31
P32
P33
P34
7G
6G
5G
4G
3G
2G
1G
VEE
CD & DECK DI
CD & DECK DO
CD & DECK CK
NC
CD REQ
DECK REQ
CD & DECK CS
AVss
VREF
REG IN0
REG IN1
FL CIRCUIT
ABCDE
FL601(A2BD00000041)
FG H I JK LMNOP WRSTUV YQXZ
R623 100K
C606
470P
C607 470P
C608 220P
X601
(4MHz)
13
2
nmk j i h f ed b a Z YX
IC601
C2BBGF000434
SYSTEM CONTROL/
FL DRIVE
HIJKLMNOPQR T VWXYZabde ghSU f ijmn pqr
t
R622
100K
R681 2.2K
Q601
UN4211TA
RESET
R606 1K
R603 1K
R602 1K
R601
1K
R607 220
R608 220
R619
680
C602
6.3V1000
C610
0.01
C611
50V3.3
D605
MA165TA
C613
16V22
C628
16V22
C612
16V22
C627
16V22
NOTE:
The number which noted at the connectors on the schematic diagram as
"SCHEMATIC DIAGRAM-1" or "SCHEMATIC DIAGRAM-2"
indicates the schematic diagram serial number located on the left corner in the schematic diagram.
C601
0.1
L601
10 H
D601
1SS291TA
R682 0 R611 100
R609
2.2K
R610 3.3K
R616 1K
R617
1K
C609
0.01
D604
1SS291TA
R618
100K
R604
10K
R605
10K
D603
1SS291TA
D602
1SS291TA
D655
D654
C603
1000P
R613
5.6K
R614
1K
R615 1K
R667
47K
ABCDEFG
A
B
C
D
E
F
G
H
I
J
K
L
M
N
P
S
T
U
V
W
R676
100K
R675 100K
R677 100K
R678 100K
R679 100K
R680 100K
R671 100K
R672 100K
R673 100K
R674 100K
npq r tmjih
g
fedba
O
Q
R
r
q
p
D652
MA165TA
C615
35V33
C614
16V10
D610
MA165TA
D609
MA165TA
R662
1K
C625
6.3V100 R664
330 R663
330
C616
35V33
R686
0
C604
1000P
C605
35V33
MA165TA
MA165TA
g
C626
0.047
IC602
M62457AFPE1
SPEANA AMP
1
2
13
3
4
5
6
7
8
9
10
11
12
2
1
3
4
5
6
7
8
FW602B
DSP DIO
SP INPUT
DSP CK
DSP ACK
DSP RST
DSP SNS
DSP CS
A.GND
CD REQ
CS
S CLK
S DATA
DECK REQ
SYNC
FL2
FL1
SA DATA
SA CLK
CS/ REQ
D.GND
+B(5.6V)
To MAIN
CIRCUIT(FW601A)
on SCHEMATIC
DIAGRAM-5/40-A,B
B
FW601B
To MAIN
CIRCUIT(FW602A)
on SCHEMATIC
DIAGRAM-2/9-H
B
C620
50V0.1
C621
50V0.1
R648
100K
R649
100K
C622
0.1
R650
100K
R651
1K
C623
0.1
C618
0.01
C619
0.01
D606
MA165TA
R624
180
R625
180
R626
180
R627
180
R628
180
R629
180
D617
SML79455C
(SUPER SOUND EQ)
D616
SML79455C
(CENTER FOCUS)
D615
SML79455C
(VIRTUAL REAR
SURROUND)
D614
SML79455C
(MULTI REAR
SURROUND)
D613
SML79455C
(SEAT POSITION)
D612
LNJ301MPUJAD
(DOLBY PRO LOGIC)
D611
LNJ301MPUJAD
(SUPER SURROUND)
R655
10K
R654
10K
R653
4.7K
R652
4.7K
R657
47K
R661
22K
D607
MA165TA
R660
47K
D608
MA165TA
R656
10K
R659
4.7K
R658
4.7K
Q602 Q603
Q604
Q602-604
2SC3311ATA
INTERFACE
R636
2.2K
R635
1.8K
R634
1.5K
R633
1.2K
R632
1K
R631
820
S606
(VIRTUAL REAR
SURROUND)
S605
(CENTER FOCUS)
S604
(SUPER SOUND EQ)
S602
(DOLBY
PRO LOGIC
OFF/ ON)
S601
(DISPLAY MODE)
R642
2.2K
R641
1.8K
R640
1.5K
R639
1.2K
R638
1K
R637
820
S603
(SUPER
SURROUND)
S611
()
S610
()
S609
()
S608
()
S612
(SUPER
3D AI EQ)
S613
(SEAT POSITION)
S607
(MULTI REAR
SURROUND)
910111213
14
15
ANF
A OUT
CNF
C OUT
DIF OUT
IREF
VREF
Vcc2
Vcc
A
B
C
ENB
GND1
GND2
PH OUT
8765
4
3
2
1
16
g
N
M
B
A
P
q
p
r
k
h
i
j
Q
R
m
n
TUCDEFGHIJKL
Z
a
b
f
d
e
R691
220
R692
220
Q605,606
UN5211TX
LED DRIVE
Q605 Q606
R668
2.2K
V
R647
22K
C624
0.01
S
321
S614
(MULTI JOG)
YX
(JOY STICK)
R666
47K
R665
47K
R612 1K
W
O
:NEGATIVE VOLTAGE LINE:POSITIVE VOLTAGE LINE
-
27V
5.6V
0V
4.7V
2.1V
1.3V
4.4V
1.7V
1.7V
0V
0V
0V
0V
0V
0V
0V
0V
0V
0V
-
22.1V
-
22.5V
-
22.2V
-
22.2V
0V
0V
4.6V
4.8V
2.3V
2.3V
4.7V
0V
4.8V
4.8V
0V
0V
0V
4.8V
0V
4.6V
4.8V
4.8V
0V
2.3V
2.3V
1.5V
1.3V
4.8V
0V
1.7V
4.9V
1.9V
2.1V
3.2V
2.7V
0V
1.2V
-
27V
-
24.9V
-
22.5V
-
21.8V
-
22V
-
22.5V
-
22.3V
-
22.5V
-
21.9V
-
26.9V
-
26.9V
-
26.7V
-
29.1V
-
29.1V
-
29.1V
-
29.1V
-
28.2V
-
24.4V
-
29.2V
-
29V
-
20.9V
-
17.2V
-
19.6V
-
20.6V
-
20.4V
-
29V
-
29.1V
-
29V
-
28.1V
-
26V
-
26.8V
-
28.8V
-
25.3V
-
28.4V
-
28.8V
-
26.7V
-
22.1V
-
18V
3.4V
P
-
P
F=4MHz
3.6V
P
-
P
F=4MHz
0V
4.8V
T 12ms.
0V
4.8V
T 290 s.
0V
4.8V
T 12ms.
0V
4.8V
T 16ms.
1.2V
4.4V
T 16ms.
0V
4.8V
T 16ms.
-
30V
4V
T 16ms.
0V
-
30V
4V
0V
T 16ms.
5.6V
5V
5V2.3V2.3V1.5V5V0V
2.5V2.5V2.5V2.5V2.5V1.5V2.4V
4.6V
4.9V
1.9V0V
4.9V
0V
0.5V
0V
0.5V
1.2V
0.4V
2.7V

121110987654321
A
B
C
D
E
F
G
H
SH-EH790(E) MAIN CIRCUIT DIAGRAM
SCHEMATIC DIAGRAM-2
R106
12K
R108
3.3K R107
3.3K
R105
12K
R103
1K
R104
1K
Lch
Rch
OUT
Lch
Rch
IN
JK102
JK102
C132
100P C131
100P
JK101
Lch
Rch
FRONT
JK104
Lch
Rch
SURROUND
JK104
R115
8.2K
R116
8.2K
R118
5.6K R117
5.6K
C137
100P
C138
100P
R119
5.6K
R120
5.6K
R122
8.2K R121
8.2K
C139
100P
C140
100P
IC201
NJU7313AMT2
SIGNAL SELECTOR
B
C
A
CKDATA
ST Vss
30 29 28 27 26 25 24 23 22 21 20 19 18 17 16
12345678910 11 12 13 14 15
NC
NC
VEE
VDD
123 4 5 6 7 8
123 4 5 6 7 8
MAIN CIRCUIT
B
C215
47P
C214
47P
C213
47P
R212
2.2K
R102
100K R101
100K
C134
100P C133
100P
VCR(EXT)
Lch
Rch
AUX (DVD)
C136
100P C135
100P
R114
12K
R113
12K
R112
3.3K R111
3.3K
BC
CENTER
SUB
WOOFER
JK105 R125
5.6K
R126
8.2K
R124
10K R123
8.2K
C141
100P
C142
100P
Q
P
W
R128
1K
C143
100P
R127
100K
C109
16V10
SUB WOOFER OUT
JK103
E101
IC202
NJM4558MTE1
BUFFER AMP
C208
50V4.7
C207
50V4.7
C206
33P
R210
82K
C204
330P
R208
27K
R206
56K
C203
330P C205
33P
R209
82K
R207
27K
R205
56K
C210
0.01
R211
2.2K
IC203
BU4053BCFE2
SIGNAL SELECTOR
1234
5 6 7 8
C202
330P
C209
0.01
C212
0.1
C211
0.1
C216
0.01
C217
0.01
R220
100K
C
B
A
X0X1VDD
G
Vss
INHZ0Z1Y1 Y0
16 15 14 13 12 11 10 9
12345678
R
B
S
G
H
I
J
T
A
C201
330P
R204
2.2K
R203
2.2K
DVD 6ch INPUT
D201
MA4056MTA
R219
390 A
M
N
R214
2.2K
R250
2.2K
R213
2.2K
R249
2.2K
K
L
R258
5.6K
R256
4.7K
V
U
R253
0
R255
4.7K
R257
5.6K
R131
0
R132
0
X
Y
R254
0
L101
FW602A
DSP DIO
SP INPUT
To FL CIRCUIT(FW602B)
on SCHEMATIC DIAGRAM-1/11,12-D
A
8234567 1
EDFCBA
DSP CK
DSP ACK
DSP RST
DSP SNS
DSP CS
A.GND
R403
680
X401
(8MHz)
R431
10K
R414
1K
C404
6.3V47
C403
0.01
R415
1K
R411
1K
R410
220
R409
220
R417
220
R408
220
R406
220
R407
220
20
19
18
17
16
15
14
13
12
11
10
9
8
7
6
5
4
3
2
1
21 22
23
24
25
26
27
28
29
30
31
32
33
34
35
36
37
38
39
40
Vcc
VREF
AVss
NJ ST
ECK/ NJCK
EDA/ NJDT
DCS
SENSE
DACK
DCK
DDO
DDI
NODSW3
NODSW2
GND
SW1
ECS
RESET
XIN
X OUT
A
B
INH
EXP26
DO
CK
CS2
RST2
CS1
RST1
EXP27
EXP11
EXP12
EXP13
EXP14
EXP15
EXP16
EXP17
Vss EXP18
41
42
C401
0.022
R404
100K R405
220
C402
0.01
D
A
B
C
E
F
R425
4.7K
R426
4.7K R429
4.7K
R424
1K
R421
100
R420
1K
R419
100
R432
1K
AB
A
B
C
A
B
C
H
D
C
O
F
E
D
IC401
C2BBFD000246
SYSTEM CONTROL
R402
100K
1
2
3
E
L401
10 H
R430
10K
C
C
R903
120K
:NEGATIVE VOLTAGE LINE
:POSITIVE VOLTAGE LINE :CD PLAYBACK SIGNAL LINE
0V 0V 0V 0V 0V 0V 0V 0V 0V 0V 0V-10.4V
9.4V 0V 0V 0V 0V 0V 0V 0V 0V 0V 0V 0V 0V
-10.4V
9.4V
0V 0V 0V
0V 0V 0V
-10.4V0V0V0V0V
5.7V 0V 0V 0V 5V 5V 5V
9.4V
-
10.4V
5.1V
0V
5V
5V
5V
5V
5V
0V
4.8V
0V
5V
5V
5.1V
5.1V
0V
0V
0V
4.6V
0V
4.8V
0V
0V
0V
5V
4.8V
2.2V
2.2V
0V
1.9V
P
-
P
F=8MHz
1.7V
P
-
P
F=8MHz

121110987654321
A
B
C
D
E
F
G
H
SH-EH790(E) MAIN CIRCUIT DIAGRAM
SCHEMATIC DIAGRAM-2
R106
12K
R108
3.3K R107
3.3K
R105
12K
R103
1K
R104
1K
Lch
Rch
OUT
Lch
Rch
IN
JK102
JK102
C132
100P C131
100P
JK101
Lch
Rch
FRONT
JK104
Lch
Rch
SURROUND
JK104
R115
8.2K
R116
8.2K
R118
5.6K R117
5.6K
C137
100P
C138
100P
R119
5.6K
R120
5.6K
R122
8.2K R121
8.2K
C139
100P
C140
100P
IC201
NJU7313AMT2
SIGNAL SELECTOR
B
C
A
CKDATA
ST Vss
30 29 28 27 26 25 24 23 22 21 20 19 18 17 16
12345678910 11 12 13 14 15
NC
NC
VEE
VDD
123 4 5 6 7 8
123 4 5 6 7 8
MAIN CIRCUIT
B
C215
47P
C214
47P
C213
47P
R212
2.2K
R102
100K R101
100K
C134
100P C133
100P
VCR(EXT)
Lch
Rch
AUX (DVD)
C136
100P C135
100P
R114
12K
R113
12K
R112
3.3K R111
3.3K
BC
CENTER
SUB
WOOFER
JK105 R125
5.6K
R126
8.2K
R124
10K R123
8.2K
C141
100P
C142
100P
Q
P
W
R128
1K
C143
100P
R127
100K
C109
16V10
SUB WOOFER OUT
JK103
E101
IC202
NJM4558MTE1
BUFFER AMP
C208
50V4.7
C207
50V4.7
C206
33P
R210
82K
C204
330P
R208
27K
R206
56K
C203
330P C205
33P
R209
82K
R207
27K
R205
56K
C210
0.01
R211
2.2K
IC203
BU4053BCFE2
SIGNAL SELECTOR
1234
5 6 7 8
C202
330P
C209
0.01
C212
0.1
C211
0.1
C216
0.01
C217
0.01
R220
100K
C
B
A
X0X1VDD
G
Vss
INHZ0Z1Y1 Y0
16 15 14 13 12 11 10 9
12345678
R
B
S
G
H
I
J
T
A
C201
330P
R204
2.2K
R203
2.2K
DVD 6ch INPUT
D201
MA4056MTA
R219
390 A
M
N
R214
2.2K
R250
2.2K
R213
2.2K
R249
2.2K
K
L
R258
5.6K
R256
4.7K
V
U
R253
0
R255
4.7K
R257
5.6K
R131
0
R132
0
X
Y
R254
0
L101
FW602A
DSP DIO
SP INPUT
To FL CIRCUIT(FW602B)
on SCHEMATIC DIAGRAM-1/11,12-D
A
8234567 1
EDFCBA
DSP CK
DSP ACK
DSP RST
DSP SNS
DSP CS
A.GND
R403
680
X401
(8MHz)
R431
10K
R414
1K
C404
6.3V47
C403
0.01
R415
1K
R411
1K
R410
220
R409
220
R417
220
R408
220
R406
220
R407
220
20
19
18
17
16
15
14
13
12
11
10
9
8
7
6
5
4
3
2
1
21 22
23
24
25
26
27
28
29
30
31
32
33
34
35
36
37
38
39
40
Vcc
VREF
AVss
NJ ST
ECK/ NJCK
EDA/ NJDT
DCS
SENSE
DACK
DCK
DDO
DDI
NODSW3
NODSW2
GND
SW1
ECS
RESET
XIN
X OUT
A
B
INH
EXP26
DO
CK
CS2
RST2
CS1
RST1
EXP27
EXP11
EXP12
EXP13
EXP14
EXP15
EXP16
EXP17
Vss EXP18
41
42
C401
0.022
R404
100K R405
220
C402
0.01
D
A
B
C
E
F
R425
4.7K
R426
4.7K R429
4.7K
R424
1K
R421
100
R420
1K
R419
100
R432
1K
AB
A
B
C
A
B
C
H
D
C
O
F
E
D
IC401
C2BBFD000246
SYSTEM CONTROL
R402
100K
1
2
3
E
L401
10 H
R430
10K
C
C
R903
120K
:NEGATIVE VOLTAGE LINE
:POSITIVE VOLTAGE LINE :CD PLAYBACK SIGNAL LINE
0V 0V 0V 0V 0V 0V 0V 0V 0V 0V 0V-10.4V
9.4V 0V 0V 0V 0V 0V 0V 0V 0V 0V 0V 0V 0V
-10.4V
9.4V
0V 0V 0V
0V 0V 0V
-10.4V0V0V0V0V
5.7V 0V 0V 0V 5V 5V 5V
9.4V
-
10.4V
5.1V
0V
5V
5V
5V
5V
5V
0V
4.8V
0V
5V
5V
5.1V
5.1V
0V
0V
0V
4.6V
0V
4.8V
0V
0V
0V
5V
4.8V
2.2V
2.2V
0V
1.9V
P
-
P
F=8MHz
1.7V
P
-
P
F=8MHz

13 14 15 16 17 18 19 20 21 22 23 24
SCHEMATIC DIAGRAM-3
IC801
C2HBZC000010
DIGITAL SIGNAL
PROCESSOR
C805
1
C809
0.01
MAIN CIRCUIT
B
C818
680P
C839
50V1
R824
120K
R825
120K C838
50V1
C835
6.3V47
C816
0.1
C834
6.3V47
C833 6.3V47
C819
680P
L804
C825
50V4.7
R806
270
C808
0.01
R820
1K
R819
1K
R818
1K
C832
50V4.7
C831
50V4.7
R827
0
R817
1K
C830
50V4.7
R816
1K
C828
50V4.7
C829
50V4.7
R815
1K
C827
50V4.7
C820
50V4.7
R804
270
R805 270
C821
50V4.7
C823
6.3V100
C822 6.3V47
C824 6.3V47
C806
2200P C807
2200P
R836
1.5K
R835
1.5K
C804
0.1
R801
220
R802
1M
X801
(36.8MHz)
C801
12P
C802
5P
C803
1000P
AB
R830
4.7K C837
16V10
R834
22K
C826
50V4.7
C815
0.022
R809
330
R810 330
R812
330 R811
4.7K
C814
1
R808 330
R814
100K L801
L802
C813
0.01
C812 0.1
C811
0.022
R807
270
C810
0.01
R829
2.2K C836
16V10
R833
22K
R823
330
R821
330
D
C
B
E
AB E D F G
U
V
L
S
K
G
C
12345678910 11 12 13 14 15 16 17 18 19 20 21 22 23 24
25
26
27
28
29
30
31
32
33
34
35
36
37
38
39
40
414243444546474849505152535455565758596061626364
65
66
67
68
69
70
71
72
73
74
75
76
77
78
79
GND AR
VDX
XI
XO
GND X
NC
GND A1
AI1
AO1
NC
AOT1
NC
VDA12
AOT2
AO2
NC
AI2
GNDA2
NC
VRO1
VRI
NC
VRO2
GND A3
AI3
AO3
AOT3
VDA34
NC
AOT4
NC
AO4
AI4
NC
GND A4
NC
VDDR
GND R
SYNC
ELRI/ O
NC
DIN2
NC
DIN1
DIN0
NC
DOUT
VDD
/ RST
NC
/CS
IFCK
IFDI
IFDO
GND
/ ERR
I2CS
TST0
NC
LIN4
RIN4
RIN3
RIN2
RIN1
NC
GND AL
OUTL
VRAL
VDAL
VDAR
VRAR
OUTR
80
NC
TST1
NC
NC
LIN3
LIN2
LIN1
EBCI/ O
A
L807
R803
100
R898
0
JI
R813
4.7K
SH-EH790(E) MAIN CIRCUIT DIAGRAM
IC802
C2HBZC000008
DIGITAL SIGNAL
PROCESSOR
R863 560
R867
560
C871
2200P
C
C867
50V1
R854
18K
C854
16V10
C852
2200P
R855
39K
C853
16V10
C851
2200P
C863 6.3V47
C862
470P
R860
56 C861 560P
C864
6.3V47
RG
C896
0.022
R861
100K
C895
0.022
R874
330
C894
0.022
FEDCBA
C858
0.1
C857
0.1
R881
100
C856 50V4.7 R852 1K
R851 1KC855 50V4.7
R859
10K
C860
2200P
C866 50V1
R864 560
C884
2200P
C865
1
C872
2200P
C881
50V1
C883 6.3V47
R876
270
C887 6.3V47
C886 6.3V100
C878
0.01
R871 270
C879
2200P
R872 270
C880
2200P
C869
0.01
C888
6.3V47
L806
12345678910 11 12 13 14 15 16 17 18 19 20 21 22 23 24 25 26 27 28 29 30
31
32
33
34
35
36
37
38
39
40
41
42
43
44
45
46
47
48
49
50
515253545556575859606162636465666768697071727374757677787980
81
82
83
84
85
86
87
88
89
90
91
92
93
94
95
96
97
98
99
100
XI
XO
VDX
GND AL
AOL
AOLT
VRLR
AILT
VDAR
AIRT
AORT
AOR
GND AR
GND AC
AOC
AOCT
VRCS
AICT
VRO
VRI
VDASC
AISLT
AOSLT
AOSL
GND ASL
GND ASR
AOSR
AOSRT
AISRT
VDASR
NC
TP0
TP1
TP2
TP3
TP4
NC
VDDR
GND R
TP5
TP6
TP7
TP8
TP9
TP10
TP11
TP12
FS
CK00
CK01
GND
TP13
MCK
VDD
TP14
TST15
EM0
EM1
STEP1
STEP0
/RST
VDD
SYNC
ELR0
ELR1
EBC0
EBC1
DIN
D OUT
GND
/CS
IFCK
IFD1
IFD0
IFOK
/ERR
I2CS
BA1
BA0
BOOT
NC
TST0
TST1
TST2
TST3
VDM
VRM1
MIN
M OUT
VRM2
GNDM
VSAL
LIN
AVRL
VDL
VDR
AVRR
RIN
VSAR
GNDX
H
R890
10K
R889 330
R888 330
C897
0.022
C898
6.3V100
C891
0.01
C893
0.01 R882 1M
C899 6.3V47
R891
2.2K
R868
560
C868
50V1
C892
6.3V47
C873 50V1
C874 50V1
R870
270
R869
270
C876
50V1
C875
50V1
R892
2.2K
R900
0
R858
10K
R857
10K
WPFG
R877
22K R878
22K
EF
R875
270
C882
50V1
C859
50V4.7
R856
0
L814
R880
2.2K
R879
2.2K
C877
0.01
L811
D
L822
L821
G
C870
6.3V100
R873 330
L808
10 H
:POSITIVE VOLTAGE LINE :CD PLAYBACK SIGNAL LINE
5.1V
5.1V
5.1V
2.5V
0V
0V
5.1V
2.5V
2.5V
2.6V
5.1V
2.6V
2.5V
2.5V
2.5V
2.5V
0.6V
5.1V
5.1V
5V
5V
0V
2.5V
2.5V
2.5V
2.5V
2.5V
2.5V
2.5V
2.5V
5.1V
5.1V
2.5V
2.5V
4.6V
1.9V
1.9V
2.5V
2.5V
2.6V
5.1V
5.1V
2.6V
2.5V
2.5V
2.6V
2.5V
2.4V
0.7V
P
-
P
F=36.8MHz
2.3V
P
-
P
F=36.8MHz
5.1V
5.1V
5.1V
5V
5.1V
2.5V
2.5V
2.5V
2.5V
2.5V
0.6V
5V
5V
0V
5.1V
5.1V
2.5V
2.5V
2.5V
4.3V
2.5V
2.5V
5.1V
5.1V
2.5V
2.5V
1.9V
2.1V
4.8V
2.5V
2.5V
2.4V
5.1V
2.4V
2.5V
5.1V
2.5V
2.5V
2.5V
2.5V
5.1V
5.1V
5.1V
5.1V
2.5V
2.5V
2.5V
2.5V
2.5V
2.5V
2.5V
2.5V
2.5V
2.5V

13 14 15 16 17 18 19 20 21 22 23 24
SCHEMATIC DIAGRAM-3
IC801
C2HBZC000010
DIGITAL SIGNAL
PROCESSOR
C805
1
C809
0.01
MAIN CIRCUIT
B
C818
680P
C839
50V1
R824
120K
R825
120K C838
50V1
C835
6.3V47
C816
0.1
C834
6.3V47
C833 6.3V47
C819
680P
L804
C825
50V4.7
R806
270
C808
0.01
R820
1K
R819
1K
R818
1K
C832
50V4.7
C831
50V4.7
R827
0
R817
1K
C830
50V4.7
R816
1K
C828
50V4.7
C829
50V4.7
R815
1K
C827
50V4.7
C820
50V4.7
R804
270
R805 270
C821
50V4.7
C823
6.3V100
C822 6.3V47
C824 6.3V47
C806
2200P C807
2200P
R836
1.5K
R835
1.5K
C804
0.1
R801
220
R802
1M
X801
(36.8MHz)
C801
12P
C802
5P
C803
1000P
AB
R830
4.7K C837
16V10
R834
22K
C826
50V4.7
C815
0.022
R809
330
R810 330
R812
330 R811
4.7K
C814
1
R808 330
R814
100K L801
L802
C813
0.01
C812 0.1
C811
0.022
R807
270
C810
0.01
R829
2.2K C836
16V10
R833
22K
R823
330
R821
330
D
C
B
E
AB E D F G
U
V
L
S
K
G
C
12345678910 11 12 13 14 15 16 17 18 19 20 21 22 23 24
25
26
27
28
29
30
31
32
33
34
35
36
37
38
39
40
414243444546474849505152535455565758596061626364
65
66
67
68
69
70
71
72
73
74
75
76
77
78
79
GND AR
VDX
XI
XO
GND X
NC
GND A1
AI1
AO1
NC
AOT1
NC
VDA12
AOT2
AO2
NC
AI2
GNDA2
NC
VRO1
VRI
NC
VRO2
GND A3
AI3
AO3
AOT3
VDA34
NC
AOT4
NC
AO4
AI4
NC
GND A4
NC
VDDR
GND R
SYNC
ELRI/ O
NC
DIN2
NC
DIN1
DIN0
NC
DOUT
VDD
/ RST
NC
/CS
IFCK
IFDI
IFDO
GND
/ ERR
I2CS
TST0
NC
LIN4
RIN4
RIN3
RIN2
RIN1
NC
GND AL
OUTL
VRAL
VDAL
VDAR
VRAR
OUTR
80
NC
TST1
NC
NC
LIN3
LIN2
LIN1
EBCI/ O
A
L807
R803
100
R898
0
JI
R813
4.7K
SH-EH790(E) MAIN CIRCUIT DIAGRAM
IC802
C2HBZC000008
DIGITAL SIGNAL
PROCESSOR
R863 560
R867
560
C871
2200P
C
C867
50V1
R854
18K
C854
16V10
C852
2200P
R855
39K
C853
16V10
C851
2200P
C863 6.3V47
C862
470P
R860
56 C861 560P
C864
6.3V47
RG
C896
0.022
R861
100K
C895
0.022
R874
330
C894
0.022
FEDCBA
C858
0.1
C857
0.1
R881
100
C856 50V4.7 R852 1K
R851 1KC855 50V4.7
R859
10K
C860
2200P
C866 50V1
R864 560
C884
2200P
C865
1
C872
2200P
C881
50V1
C883 6.3V47
R876
270
C887 6.3V47
C886 6.3V100
C878
0.01
R871 270
C879
2200P
R872 270
C880
2200P
C869
0.01
C888
6.3V47
L806
12345678910 11 12 13 14 15 16 17 18 19 20 21 22 23 24 25 26 27 28 29 30
31
32
33
34
35
36
37
38
39
40
41
42
43
44
45
46
47
48
49
50
515253545556575859606162636465666768697071727374757677787980
81
82
83
84
85
86
87
88
89
90
91
92
93
94
95
96
97
98
99
100
XI
XO
VDX
GND AL
AOL
AOLT
VRLR
AILT
VDAR
AIRT
AORT
AOR
GND AR
GND AC
AOC
AOCT
VRCS
AICT
VRO
VRI
VDASC
AISLT
AOSLT
AOSL
GND ASL
GND ASR
AOSR
AOSRT
AISRT
VDASR
NC
TP0
TP1
TP2
TP3
TP4
NC
VDDR
GND R
TP5
TP6
TP7
TP8
TP9
TP10
TP11
TP12
FS
CK00
CK01
GND
TP13
MCK
VDD
TP14
TST15
EM0
EM1
STEP1
STEP0
/RST
VDD
SYNC
ELR0
ELR1
EBC0
EBC1
DIN
D OUT
GND
/CS
IFCK
IFD1
IFD0
IFOK
/ERR
I2CS
BA1
BA0
BOOT
NC
TST0
TST1
TST2
TST3
VDM
VRM1
MIN
M OUT
VRM2
GNDM
VSAL
LIN
AVRL
VDL
VDR
AVRR
RIN
VSAR
GNDX
H
R890
10K
R889 330
R888 330
C897
0.022
C898
6.3V100
C891
0.01
C893
0.01 R882 1M
C899 6.3V47
R891
2.2K
R868
560
C868
50V1
C892
6.3V47
C873 50V1
C874 50V1
R870
270
R869
270
C876
50V1
C875
50V1
R892
2.2K
R900
0
R858
10K
R857
10K
WPFG
R877
22K R878
22K
EF
R875
270
C882
50V1
C859
50V4.7
R856
0
L814
R880
2.2K
R879
2.2K
C877
0.01
L811
D
L822
L821
G
C870
6.3V100
R873 330
L808
10 H
:POSITIVE VOLTAGE LINE :CD PLAYBACK SIGNAL LINE
5.1V
5.1V
5.1V
2.5V
0V
0V
5.1V
2.5V
2.5V
2.6V
5.1V
2.6V
2.5V
2.5V
2.5V
2.5V
0.6V
5.1V
5.1V
5V
5V
0V
2.5V
2.5V
2.5V
2.5V
2.5V
2.5V
2.5V
2.5V
5.1V
5.1V
2.5V
2.5V
4.6V
1.9V
1.9V
2.5V
2.5V
2.6V
5.1V
5.1V
2.6V
2.5V
2.5V
2.6V
2.5V
2.4V
0.7V
P
-
P
F=36.8MHz
2.3V
P
-
P
F=36.8MHz
5.1V
5.1V
5.1V
5V
5.1V
2.5V
2.5V
2.5V
2.5V
2.5V
0.6V
5V
5V
0V
5.1V
5.1V
2.5V
2.5V
2.5V
4.3V
2.5V
2.5V
5.1V
5.1V
2.5V
2.5V
1.9V
2.1V
4.8V
2.5V
2.5V
2.4V
5.1V
2.4V
2.5V
5.1V
2.5V
2.5V
2.5V
2.5V
5.1V
5.1V
5.1V
5.1V
2.5V
2.5V
2.5V
2.5V
2.5V
2.5V
2.5V
2.5V
2.5V
2.5V

25 26 27 28 29 30 31 32 33 34 35 36
SH-EH790(E) MAIN CIRCUIT DIAGRAM
SCHEMATIC DIAGRAM-4
IC301
M5218AP
BUFFER AMP
A
B
1234
5 6 7 8
IC302
NJM4558MTE1
BUFFER AMP
C
D
1234
5 6 7 8
Q313,314
2SD2144STA
ATTENUATOR
F
C305
100P R315
270K
C307
10P
C303
50V4.7
C310
0.01
C306
100P R316
270K
C308
10P
C309
0.01
C304
50V4.7
R314
3.9K
R310
560
R308
1K
R307
1K
R309
560
R313
3.9K
R306
1K
R305
1K
R304
22K R303
22K
C301
50V4.7
C302
50V4.7
Q301,302
2SD2144STA
MUTING
Q301
Q302
Q303
Q304
Q303,304
2SD2144STA
ATTENUATOR
R349
12K
R352
10K
D301
MA700ATA
R353
220K
C329
16V22
R348
2.2K
R325
1K
R327
560 C313
16V10
C315
100P
C317
5600P
R329
560K
R335
1K
R336
1K
R338
470
R322
8.2K
R334
56K
R323
12
R324
12
R326
1K
C328
16V22
R328
560 C314
16V10
C316
100P R330
100K
C318
47P
R332
2.2K
C320
16V10
R350
10K
C327
0.033
D302
MA165TA
R351
220K
C323
0.01
C324
0.01
R319
150K
C312
16V22
R318
100
Q306
UN411FTA
ATTENUATOR CONT.
Q305
UN411FTA
MUTING CONT.
C311
16V10
R317
22K
R312
1.8K
Q309
Q310
Q307
Q308
Q307,308
2SD2144STA
ATTENUATOR
A
B
R354
3.3K
R347
1K
R345
1K
R346
1K
Q313
Q314
Q309,310
2SD2144STA
ATTENUATOR
L301
3.3 H
R311
22K
MAIN CIRCUIT
B
R331
2.2K
C319
16V10
R337
390
L302
3.3 H
E
C321
16V10 R372
0
R333
56K
C322
16V10
R374
0
O
R866
22K
N
A
B
C
IC303
NJM4558MTE1
BUFFER AMP
C345
100P R365
180K
C347
22P
C343
16V10
R361
6.8K
R359
820
R360
820
R363
1K
R364
1K
C346
100P R366
180K
C348
22P
C352
0.01
C344
16V10
R362
6.8K
Q315
Q316
Q315,316
2SD2144STA
ATTENUATOR
1234
5 6 7 8
R368
470
R367
470
R357
22K
R358
22K
R504
120K
C502
330P
R503
1.2K
1234
5 6 7 8
C503
100P
Q502
UN411FTA
ATTENUATOR CONT.
R502
1K
R509
2.2K
R514
100
C510
16V22
Q501
UN411FTA
MUTING CONT.
IC501
NJM4558MTE1
BUFFER AMP
C
D
G
R517
820
R513
1K
R515
22K
C511
16V10
C504
100P
R508
100K
R506
2.7K
C508
16V10
C501
0.01
C506
16V33
R505
1K
R510
100K
R511
1M
C507
50V0.47
R512
150K
C512
16V33
Q505
2SD2144STA
ATTENUATOR
Q503,504
2SD2144STA
MUTING
Q503
Q504
F
E
C505
0.01
C351
0.01
R773
1K
Q764
2SB621ARSTA
REGULATOR
C765
0.01
D763
MA165TA
R769
1.2K
D764
MA165TA
C771
0.01
C766
16V10
Q765,767
2SC3311ATA
STABILIZER
Q765
R767
1K
D767
MA4051MTA
C768
16V10
Q767
R768
1.2K
D765
MA165TA
D766
MA165TA
C772
0.01
C767
0.01
D762
RL1N4003N02
C753
0.01
R761
2.2
R762
2.2
C761
0.01
Q761,762
2SD2137PQTA
REGULATOR
C763
0.01
R765
220
C764
10V220
R764
820
D761
MA4082LTA
C762
0.01
Q763
2SD592AQRSTA
REGULATOR
R766
1.8K
D304
MA719TA
C354
16V10
D305
MA719TA
C349
16V10
C350
16V10
R507
1M
C509
16V22
D771
MA4051LTA
Q506
UN411FTA
ATTENUATOR CONT.
R518
2.2K
Q507
2SD2144STA
ATTENUATOR
D
T
D772
MA165TA
R774
220
C774
16V220
R716
820
C773
10V220
Q761
Q762
Q766
2SA1309ATA
REGULATOR
C356
16V10
R772
1.2K
R501
1.5K
R520
1.2K
L502
E
D203
MA165TA
D204
MA719TA
I
J
R519
150K
A
B
C
Y
X
:NEGATIVE VOLTAGE LINE
:POSITIVE VOLTAGE LINE :CD PLAYBACK SIGNAL LINE
0V
0.6V 0V
0.6V
0V
0V
0.6V
0.6V
0V
0V
0V
0V
0V
0V
0V 0V
0V 0V 9.4V
-
10.4V
0V 0V
0V 0V 9.4V
-
10.4V
0V
0V
0.6V
0.6V
0.6V
0.6V
0V
0V
1.2V1.3V
0V
1.1V 0.9V
-
10.4V
9.4V
5.1V
9.4V
-
10.4V
0V
0V
0.7V
0.7V1.8V1.8V
0V
0V0V0V
0V 0V 9.4V
0V0V
-
10.4V
0V 0V 9.4V
10.2V
10.2V
9.4V
7.2V
10V
7.8V
7.2V 10.2V
7.8V
5.1V
5.4V
4.4V
6V
5.4V
5V
6V
5V
5.1V
5.4V
5.4V
4.4V
0.6V
0V
0.6V
0V
0.6V 0V
1.1V 0.9V
0V
-
6.5V
-
7.3V5V
-
10.4V

25 26 27 28 29 30 31 32 33 34 35 36
SH-EH790(E) MAIN CIRCUIT DIAGRAM
SCHEMATIC DIAGRAM-4
IC301
M5218AP
BUFFER AMP
A
B
1234
5 6 7 8
IC302
NJM4558MTE1
BUFFER AMP
C
D
1234
5 6 7 8
Q313,314
2SD2144STA
ATTENUATOR
F
C305
100P R315
270K
C307
10P
C303
50V4.7
C310
0.01
C306
100P R316
270K
C308
10P
C309
0.01
C304
50V4.7
R314
3.9K
R310
560
R308
1K
R307
1K
R309
560
R313
3.9K
R306
1K
R305
1K
R304
22K R303
22K
C301
50V4.7
C302
50V4.7
Q301,302
2SD2144STA
MUTING
Q301
Q302
Q303
Q304
Q303,304
2SD2144STA
ATTENUATOR
R349
12K
R352
10K
D301
MA700ATA
R353
220K
C329
16V22
R348
2.2K
R325
1K
R327
560 C313
16V10
C315
100P
C317
5600P
R329
560K
R335
1K
R336
1K
R338
470
R322
8.2K
R334
56K
R323
12
R324
12
R326
1K
C328
16V22
R328
560 C314
16V10
C316
100P R330
100K
C318
47P
R332
2.2K
C320
16V10
R350
10K
C327
0.033
D302
MA165TA
R351
220K
C323
0.01
C324
0.01
R319
150K
C312
16V22
R318
100
Q306
UN411FTA
ATTENUATOR CONT.
Q305
UN411FTA
MUTING CONT.
C311
16V10
R317
22K
R312
1.8K
Q309
Q310
Q307
Q308
Q307,308
2SD2144STA
ATTENUATOR
A
B
R354
3.3K
R347
1K
R345
1K
R346
1K
Q313
Q314
Q309,310
2SD2144STA
ATTENUATOR
L301
3.3 H
R311
22K
MAIN CIRCUIT
B
R331
2.2K
C319
16V10
R337
390
L302
3.3 H
E
C321
16V10 R372
0
R333
56K
C322
16V10
R374
0
O
R866
22K
N
A
B
C
IC303
NJM4558MTE1
BUFFER AMP
C345
100P R365
180K
C347
22P
C343
16V10
R361
6.8K
R359
820
R360
820
R363
1K
R364
1K
C346
100P R366
180K
C348
22P
C352
0.01
C344
16V10
R362
6.8K
Q315
Q316
Q315,316
2SD2144STA
ATTENUATOR
1234
5 6 7 8
R368
470
R367
470
R357
22K
R358
22K
R504
120K
C502
330P
R503
1.2K
1234
5 6 7 8
C503
100P
Q502
UN411FTA
ATTENUATOR CONT.
R502
1K
R509
2.2K
R514
100
C510
16V22
Q501
UN411FTA
MUTING CONT.
IC501
NJM4558MTE1
BUFFER AMP
C
D
G
R517
820
R513
1K
R515
22K
C511
16V10
C504
100P
R508
100K
R506
2.7K
C508
16V10
C501
0.01
C506
16V33
R505
1K
R510
100K
R511
1M
C507
50V0.47
R512
150K
C512
16V33
Q505
2SD2144STA
ATTENUATOR
Q503,504
2SD2144STA
MUTING
Q503
Q504
F
E
C505
0.01
C351
0.01
R773
1K
Q764
2SB621ARSTA
REGULATOR
C765
0.01
D763
MA165TA
R769
1.2K
D764
MA165TA
C771
0.01
C766
16V10
Q765,767
2SC3311ATA
STABILIZER
Q765
R767
1K
D767
MA4051MTA
C768
16V10
Q767
R768
1.2K
D765
MA165TA
D766
MA165TA
C772
0.01
C767
0.01
D762
RL1N4003N02
C753
0.01
R761
2.2
R762
2.2
C761
0.01
Q761,762
2SD2137PQTA
REGULATOR
C763
0.01
R765
220
C764
10V220
R764
820
D761
MA4082LTA
C762
0.01
Q763
2SD592AQRSTA
REGULATOR
R766
1.8K
D304
MA719TA
C354
16V10
D305
MA719TA
C349
16V10
C350
16V10
R507
1M
C509
16V22
D771
MA4051LTA
Q506
UN411FTA
ATTENUATOR CONT.
R518
2.2K
Q507
2SD2144STA
ATTENUATOR
D
T
D772
MA165TA
R774
220
C774
16V220
R716
820
C773
10V220
Q761
Q762
Q766
2SA1309ATA
REGULATOR
C356
16V10
R772
1.2K
R501
1.5K
R520
1.2K
L502
E
D203
MA165TA
D204
MA719TA
I
J
R519
150K
A
B
C
Y
X
:NEGATIVE VOLTAGE LINE
:POSITIVE VOLTAGE LINE :CD PLAYBACK SIGNAL LINE
0V
0.6V 0V
0.6V
0V
0V
0.6V
0.6V
0V
0V
0V
0V
0V
0V
0V 0V
0V 0V 9.4V
-
10.4V
0V 0V
0V 0V 9.4V
-
10.4V
0V
0V
0.6V
0.6V
0.6V
0.6V
0V
0V
1.2V1.3V
0V
1.1V 0.9V
-
10.4V
9.4V
5.1V
9.4V
-
10.4V
0V
0V
0.7V
0.7V1.8V1.8V
0V
0V0V0V
0V 0V 9.4V
0V0V
-
10.4V
0V 0V 9.4V
10.2V
10.2V
9.4V
7.2V
10V
7.8V
7.2V 10.2V
7.8V
5.1V
5.4V
4.4V
6V
5.4V
5V
6V
5V
5.1V
5.4V
5.4V
4.4V
0.6V
0V
0.6V
0V
0.6V 0V
1.1V 0.9V
0V
-
6.5V
-
7.3V5V
-
10.4V

A
B
C
D
E
F
G
H
37 38 39 40 41 42 43 44 45 46 47 48
SH-EH790(E) MAIN CIRCUIT DIAGRAM
SCHEMATIC DIAGRAM-5
C221
100P
C222
100P
R221
220
R222
220
E
C233
100P
Q
A
R239
47K
B
C
D
E
D
C
A
B
F
20
2
1
3
4
5
6
7
8
9
10
11
12
13
14
15
16
17
18
19
20
2
1
3
4
5
6
7
8
9
10
11
12
13
14
15
16
17
18
19
I
H
G
K
J
R234
1K
C226 100P
R233 1K
C225 100P
I
C232 100P
R228
6.8K
R230 5.6K
AR227 6.8K
C231 100P
R229
5.6K
C227 100P
R235 1K
R237 8.2K
B
C228 100P
R236
1K
R238 8.2K
H
M
J
E201
SYNC
CD REQ
CT.GND
CS
+B(10V)
D.GND
SCLK
DATA
DECK REQ
V.GND
TAPE Rch IN
TAPE Lch IN
RS A.GND
TAPE Rch OUT
TAPE Lch OUT
CD Rch IN
A.GND
CD Lch IN
NC
NC
CN202
CN201 TUNER Lch/ C
TUNER Rch
A.GND
Lch OUT
Rch OUT
+B(10V)
SUR L
S.W
MIC
-
B(
-
10V)
V.GND
D.GND
CS/ REQ
CLK
DATA
CT GND
SH FL1
SH FL2
SYNC
SUR R
To CD CHANGER(SL-EH790) &
CASSETTE DECK(RS-DV290)
R763
0.33
GF
C223
16V10
C224
16V10
R223
22K
R224
22K
To TUNER/ AMPLIFIER(SA-EH790)
MAIN CIRCUIT
B
R240 1K
CD REQ
CS
S CLK
S DATA
DECK REQ
SYNC
FL2
FL1
SA DATA
SA CLK
CS/ REQ
D.GND
+B(5.6V)
To FL CIRCUIT(FW601B)
on SCHEMATIC DIAGRAM-1/11,12-G
A
FW601A
A
B
C
D
E
F
G
H
I
J
K13
2
1
3
4
5
6
7
8
9
10
11
12
Q768
2SC3940AQSTA
REGULATOR
C754
0.01
C769
0.01
R770
4.7
R771
1K
D770
MA4062HTA
CT
D.GND A.GND+10V
-10V
C770
16V10
:NEGATIVE VOLTAGE LINE
:POSITIVE VOLTAGE LINE :CD PLAYBACK SIGNAL LINE
-
10.4V
9.9V 5.6V
6.3V
10.2V

A
B
C
D
E
F
G
H
37 38 39 40 41 42 43 44 45 46 47 48
SH-EH790(E) MAIN CIRCUIT DIAGRAM
SCHEMATIC DIAGRAM-5
C221
100P
C222
100P
R221
220
R222
220
E
C233
100P
Q
A
R239
47K
B
C
D
E
D
C
A
B
F
20
2
1
3
4
5
6
7
8
9
10
11
12
13
14
15
16
17
18
19
20
2
1
3
4
5
6
7
8
9
10
11
12
13
14
15
16
17
18
19
I
H
G
K
J
R234
1K
C226 100P
R233 1K
C225 100P
I
C232 100P
R228
6.8K
R230 5.6K
AR227 6.8K
C231 100P
R229
5.6K
C227 100P
R235 1K
R237 8.2K
B
C228 100P
R236
1K
R238 8.2K
H
M
J
E201
SYNC
CD REQ
CT.GND
CS
+B(10V)
D.GND
SCLK
DATA
DECK REQ
V.GND
TAPE Rch IN
TAPE Lch IN
RS A.GND
TAPE Rch OUT
TAPE Lch OUT
CD Rch IN
A.GND
CD Lch IN
NC
NC
CN202
CN201 TUNER Lch/ C
TUNER Rch
A.GND
Lch OUT
Rch OUT
+B(10V)
SUR L
S.W
MIC
-
B(
-
10V)
V.GND
D.GND
CS/ REQ
CLK
DATA
CT GND
SH FL1
SH FL2
SYNC
SUR R
To CD CHANGER(SL-EH790) &
CASSETTE DECK(RS-DV290)
R763
0.33
GF
C223
16V10
C224
16V10
R223
22K
R224
22K
To TUNER/ AMPLIFIER(SA-EH790)
MAIN CIRCUIT
B
R240 1K
CD REQ
CS
S CLK
S DATA
DECK REQ
SYNC
FL2
FL1
SA DATA
SA CLK
CS/ REQ
D.GND
+B(5.6V)
To FL CIRCUIT(FW601B)
on SCHEMATIC DIAGRAM-1/11,12-G
A
FW601A
A
B
C
D
E
F
G
H
I
J
K13
2
1
3
4
5
6
7
8
9
10
11
12
Q768
2SC3940AQSTA
REGULATOR
C754
0.01
C769
0.01
R770
4.7
R771
1K
D770
MA4062HTA
CT
D.GND A.GND+10V
-10V
C770
16V10
:NEGATIVE VOLTAGE LINE
:POSITIVE VOLTAGE LINE :CD PLAYBACK SIGNAL LINE
-
10.4V
9.9V 5.6V
6.3V
10.2V

No.1
1
4
8
5
.
.
.
.
.
.
.
.
.
.
.
............
..
.
.
.
.
.
..
.
.
.
.
.
No.1
CE
B
ECBECB
ECBE
C
BE
C
B
A
Ca
A
Ca
A
Ca
A
Ca
A
Ca
ACa
Ca
A
A
BU4053BCFE2
M62457AFPE1
NJU7313AMT2
C2BBFD000246
NJM4558MTE1
16PIN
16PIN
30PIN
42PIN
8PIN
M5218AP C2BBGF000434
C2HBZC000010
C2HBZC000008
100PIN
80PIN
100PIN
2SD2137PQTA
2SC3311ATA
UN4211TA
UN411FTA
2SB621ARSTA
2SD592AQRSTA
2SA1309ATA
2SC3940AQSTA 2SD2144STA UN5211TX
LNJ301MPUJADMA719TAMA165TA1SS291TA
MA700ATA
SML79455C RL1N4003N02
MA4051LTA
MA4062HTA
MA4082LTA
MA4051MTA
MA4056MTA
Anode
Cathode
Anode
Cathode
Anode
Cathode
Anode
Cathode
Anode Cathode
Anode
Cathode
Anode
Cathode Anode

FW602B FW601B
AFL P.C.B.
FW602A FW601A
To CD CHANGER&
CASSETTE DECK To TUNER/
AMPLIFIER
BMAIN P.C.B.
1 . . . . . . 8
1 . . . . . . 8
1. . . . . . . . . . .13
1. . . . . . . . . . .13
AUX
(DVD)
VCR
(EXT)
SUBWOOFER
OUT
DVD 6ch
INPUT