(The Wiley Finance Series) Timothy Jury Cash Flow Analysis And Forecasting The Definitive Guide To
(The%20Wiley%20Finance%20Series)%20Timothy%20Jury-Cash%20Flow%20Analysis%20and%20Forecasting_%20The%20Definitive%20Guide%20to%20
User Manual:
Open the PDF directly: View PDF  .
.
Page Count: 323 [warning: Documents this large are best viewed by clicking the View PDF Link!]

Cash Flow Analysis
and Forecasting
For other titles in the Wiley Finance series
please see www.wiley.com/finance

Cash Flow Analysis
and Forecasting
The Definitive Guide to Understanding
and Using Published Cash Flow Data
Timothy D.H. Jury
A John Wiley & Sons, Ltd., Publicatio
n
This edition first published 2012
© 2012 Timothy D.H. Jury
Registered Office
John Wiley & Sons Ltd, The Atrium, Southern Gate, Chichester, West Sussex, PO19 8SQ,
United Kingdom
For details of our global editorial offices, for customer services and for information about how to
apply for permission to reuse the copyright material in this book please see our website at
www.wiley.com.
The right of the author to be identified as the author of this work has been asserted in accordance with
the Copyright, Designs and Patents Act 1988.
All rights reserved. No part of this publication may be reproduced, stored in a retrieval system, or
transmitted, in any form or by any means, electronic, mechanical, photocopying, recording or
otherwise, except as permitted by the UK Copyright, Designs and Patents Act 1988, without the prior
permission of the publisher.
Wiley also publishes its books in a variety of electronic formats and by print-on-demand. Some
content that appears in standard print versions of this book may not be available in other formats. For
more information about Wiley products, visit us at www.wiley.com.
Designations used by companies to distinguish their products are often claimed as trademarks. All
brand names and product names used in this book are trade names, service marks, trademarks or
registered trademarks of their respective owners. The publisher is not associated with any product or
vendor mentioned in this book. This publication is designed to provide accurate and authoritative
information in regard to the subject matter covered. It is sold on the understanding that the publisher
is not engaged in rendering professional services. If professional advice or other expert assistance is
required, the services of a competent professional should be sought.
Library of Congress Cataloging-in-Publication Data:
ISBN 978-1-119-96265-6
A catalogue record for this book is available from the British Library.
Set in 10/12pt Times by Aptara Inc., New Delhi, India
Printed in Great Britain by TJ International Ltd, Padstow, Cornwall, UK
To my mother and father,
brother and sisters for always being there

Contents
Introduction ix
SECTION ONE HISTORIC CASH FLOW ANALYSIS
1 Understanding How Cash Flows in a Business 3
2 Understanding Cash Flows Properly 21
3 Start-up, Growth, Mature, Decline 47
4 Restating the Cash Flows of a Real Business 59
5 Restating US GAAP Cash Flows 83
6 Analysing the Cash Flows of Mature Businesses 99
7 Analysing the Cash Flows of Growth Businesses 135
8 Growth and Mature – Further Analysis Issues 153
9 Analysing the Cash Flows of Start-up Businesses 171
10 Analysing the Cash Flows of Decline Businesses 179
11 What to do about Bad Cash Flows 185
12 Cash Versus Profit as a Measure of Performance 191

viii Contents
13 Cash Flow Analysis and Credit Risk 201
14 Cash Flow Analysis and Performance Measurement 215
15 Analysing Direct Cash Flow Statements 223
16 Generating a Cash Flow Summary from Profit and Loss Account
and Balance Sheet Data 231
17 Summarising Historic Free Cash Flow 247
SECTION TWO FORECASTING CASH FLOWS
18 Introduction 255
19 Spreadsheet Risk 263
20 Good Practice Spreadsheet Development 275
21 The Use of Assumptions in Spreadsheet Models 295
Index 305

Introduction
This book is the definitive guide to cash flow analysis. It is designed to be the
definitive first reference on all aspects of historic cash flow analysis. It also provides
an incisive overview of the risks to be managed in preparing cash flow forecasts.
It has been written from a cash flow-centric point of view. Other financial and
analytical information is introduced whenever relevant to support the process of
cash flow analysis.
This book is designed for people trying to understand and analyse cash flows,
probably in a professional context. Whilst it contains some theoretical content, the
primary objective is to offer a practical handbook of cash flow analysis.
Ideally, it should first be read like a novel and then dipped into chapter-by-
chapter as required; a detailed guide to the contents of each chapter follows this
introduction. Much of the information in the book has been laid out to facilitate
direct reference from the index; also allowing it to be used as a pure reference text.
Considerable effort has been expended to make the book as user friendly as
possible. It has been designed to be relevant and useful both to persons who are
coming to cash flows for the first time, and to those who are more experienced
in the perils of financial statement analysis! I have paid particular attention to the
needs of those who are not native English speakers. I have tried to keep the use
of English as clear and concise as possible whilst avoiding the use of unnecessary
complexity.
Whilst the book is written primarily for those employed as financial analysts,
I have identified four other major user groups whose needs are specifically dealt
with in different sections of the book. They are:
•Novices in financial analysis and other persons new to, or relatively unfamiliar
with, cash flows in general and their analysis in particular, in all fields of
endeavour, who wish to improve their understanding of cash flow.

x Introduction
•Bankers, credit analysts and others involved in business lending and the man-
agement of credit exposures and credit risk.
•Investors, fund managers and credit analysts involved in taking investment
decisions.
•Entrepreneurs, managers and business people involved in controlling business
entities.
The guide to the book, which follows this introduction, provides an indication
of the content of each chapter and its relevance to different users. For example,
persons who have no desire to actually perform the analysis of the cash flows of
a business themselves, but who still wish to understand cash flow, will initially
gain little from Chapters 4 and 5 as they are written for persons who are seeking
to practically apply the technique for the restatement of published cash flows.
THE LOGIC OF THE BOOK DESIGN
Years of experience as a financial trainer have taught me that people acquire
technical knowledge in a very random way from a variety of sources as they come
across information relevant to their needs. This sometimes results in a partial,
incomplete and often inaccurate understanding of the particular subject in issue.
As a trainer and author my objective is to organise the information relevant to a
subject or task in a logical and structured way to facilitate and ease the assimilation
process. The metaphor I like to use is that of a jigsaw. My audiences will typically
have many of the pieces of the jigsaw already in their possession; however, until
I facilitate the process of assimilation they have not previously assembled the
pieces into a complete picture. When working as a trainer not only do I assist in
completing the jigsaw, I also provide the missing pieces, which are different for
each participant!
For this reason the book has been organised into specific blocks of knowledge.
It can be read sequentially. It can also be used as a reference to provide answers
to specific queries and problems by dipping into the relevant part of the book.
COMPLEXITY
The word complex is regularly misused to mean difficult, or beyond the users
present comprehension. When things labelled complex are analysed it often be-
comes clear that what is actually meant is there is a lot of information to assimilate
before comprehension of the whole can be gained. The information itself is not
particularly demanding to comprehend; there is, however, a lot of it! Writing com-
puter software or learning a musical instrument or foreign language are typical
examples.

Introduction xi
My strategy for this type of assimilation problem is to chop the information up
into lots of little bits that are sufficiently elemental that they can be adequately
digested by the person seeking to assimilate the whole area of knowledge and then
build the knowledge in a pyramid form by adding blocks and layers in an ordered
way. This is the approach I have taken in writing this book.
THE USE OF CASE STUDIES IN THE BOOK
Once the initial chapters have introduced the concepts upon which the analysis
of cash flows rely, the book includes a number of case studies that illustrate the
use of the technique for cash flow analysis offered. Most of these cases are based
on financial information taken from the accounting statements of real business
entities. I prefer to do this because there is then no challenge as to the reality of
business behaviour. If I create fictional cases for the book there is a risk users will
question my conclusions about them and cash flow analysis in general on the basis
that the examples are fictionalised and therefore do not represent a reasonable
representation of business reality.
However, this inevitably results in problems with dates! The question of how
to deal with dates in the book is one that has vexed me significantly. The problem
for the publisher and I is that the book will soon appear dated if we show the
years from which the case studies were taken in the original. Users may wrongly
assume the message and content of the book is somehow less relevant because the
material used to illustrate the logic of the technique offered is ageing.
The logic of the cash flow analysis technique offered in the book is essentially
timeless, it should work virtually anywhere and anytime financial information is
available to perform the analysis. For this reason I have partially disguised the
original dates of the material used to illustrate the cases. The timeline of most of
the case studies offered is incidental; the examples are there to illustrate the use
and benefits of the cash flow analysis technique that is the basis of this book.
Experienced analysts will know that in performing any business analysis the
economic context in which the company operates is sometimes highly relevant.
Matters such as inflation, interest rates and the state of the economy may affect the
conclusions drawn about the relative performance of a business. For this reason,
in a small number of cases and where the context of the example warrants it, I
have left the dates as they were originally. This allows the reader to put the case
into the context of the economic conditions prevailing at the time.
Considerable effort has been expended to keep the various examples, tables and
other information both numerically and factually correct, however, it is inevitable
in a work of this length that, despite our best efforts, errors may still creep into
print. Please do not hesitate to bring these to my attention, to further improve the
book as it develops.

xii Introduction
I hope this book changes your life. For those whose job is to analyse cash flows
for a living it may actually do so!
Capitalisation
Throughout the book, where you see CAPITALISED WORDS, these refer directly
to key words in tables and figures that are being discussed and explained in the
text.
GUIDE TO THE BOOK
The book is organised into two sections, the first dealing with the analysis of
historic cash flow data, the second dealing with the forecasting of cash flow
information.
Section One – Historic Cash Flow Analysis
Chapter 1 – Understanding How Cash Flows in a Business
Level basic – the chapter is designed as a layperson’s introduction to the whole
subject of cash flow in business. In addition to introducing the cash flow patterns
seen in business, it outlines a number of other fundamental issues and risks that
managers must overcome in order to trade successfully. No prior knowledge of
cash flow is assumed. The material is presented from the ground up through the
use of straightforward examples.
Despite being offered as a basic introduction everyone seeking to utilise the
cash flow analysis technique presented in the book should read this chapter as it
introduces and defines part of the terminology used throughout the book.
Chapter 2 – Understanding Cash Flows Properly
Level intermediate – this chapter explains the knowledge and the steps required
to analyse cash flows properly. It then commences the process by explaining all
the terminology used in a simple cash flow example and introduces the analysis
technique for the first time.
Chapter 3 – Start-up, Growth, Mature, Decline
Level intermediate – this chapter introduces the non-financial information needed
to get the most out of the cash flow analysis technique offered in the book.
Everything offered in this chapter is covered in more detail in Chapters 6 to 10.

Introduction xiii
Chapter 4 – Restating the Cash Flows of a Real Business
Level advanced – readers without some prior knowledge of financial statement
analysis and accounting will find this chapter demanding. Considerable effort has
gone into explaining the accounting and analytical knowledge required to properly
utilise the cash flow analysis technique offered. The example chosen to illustrate
the process being taken from a business preparing its accounts using International
Financial Reporting Standards.
Chapter 5 – Restating US GAAP Cash Flows
Level advanced – this follows on from the previous chapter by taking an example
of the technique based on a business following US financial accounting rules in
the preparation of its financial statements. It is necessary to be familiar with the
content of the previous chapter in order to get most benefit from this one.
Chapter 6 – Analysing the Cash Flows of Mature Businesses
Level advanced – this chapter defines the term ‘mature’ and presents the informa-
tion required to comprehensively analyse the cash flows of a mature business.
Chapter 7 – Analysing the Cash Flows of Growth Businesses
Level advanced – this chapter defines the term ‘growth’ and presents the informa-
tion required to comprehensively analyse the cash flows of a growth business.
Chapter 8 – Growth and Mature – Further Analysis Issues
Level advanced – this chapter presents two important further issues relevant to the
analysis of both growth and mature businesses.
Chapter 9 – Analysing the Cash Flows of Start-up Businesses
Level advanced – this chapter defines the term ‘start-up’ and presents the infor-
mation required to comprehensively analyse the cash flows of a start-up business.
Chapter 10 – Analysing the Cash Flows of Decline Businesses
Level advanced – this chapter defines the term ‘decline’ and presents the informa-
tion required to comprehensively analyse the cash flows of a decline business.

xiv Introduction
Chapter 11 – What to do about Bad Cash Flows
Level advanced – this chapter offers a variety of strategies to make decisions about
cash flows that are bad. It suggests a number of questions that the analyst should
seek to answer, before coming to conclusions about bad cash flows.
Chapter 12 – Cash Versus Profit as a Measure of Performance
Level advanced – this chapter explains in detail the differences between profit and
cash generation as a measure of performance. It points out the pitfalls of using
profit alone as a performance indicator.
Chapter 13 – Cash Flow Analysis and Credit Risk
Level advanced – this chapter explains how to tailor the cash flow analysis tech-
nique offered specifically to the needs of bankers and others who are exposed to
credit risk.
Chapter 14 – Cash Flow Analysis and Performance Measurement
Level advanced – this chapter looks at ways the cash flow analysis technique
offered in the book can be used for business performance measurement.
Chapter 15 – Analysing Direct Cash Flow Statements
Level advanced – this chapter deals with the differences between direct and indirect
cash flow statements and how to deal with them in applying the cash flow analysis
technique. It is necessary to be familiar with the earlier content of the book in
order to get the most out of this chapter.
Chapter 16 – Generating a Cash Flow Summary from Profit and Loss
Account and Balance Sheet Data
Level advanced – this chapter illustrates how to arrive at a summary of the cash
flows of a business entity that does not produce a cash flow statement as part of
their financial information. It is essential to be familiar with all the earlier content
of the book in order to get the most out of this chapter.
Chapter 17 – Summarising Historic Free Cash Flow
Level advanced – this chapter illustrates how to identify the historic free cash flow
of a business entity from the cash flow information derived by using the cash flow

Introduction xv
analysis technique presented earlier in the book. It is necessary to be familiar with
the earlier content of the book in order to get the most out of this chapter.
Section Two – Forecasting Cash Flows
Chapter 18 – Introduction
Level advanced – this chapter discusses the risks and benefits of forecasting when
compared to the analysis of historic information.
Chapter 19 – Spreadsheet Risk
Level advanced – this chapter introduces spreadsheet risk and offers strategies to
minimise the problem.
Chapter 20 – Good Practice Spreadsheet Development
Level advanced – this chapter introduces a number of techniques to reduce spread-
sheet risk through good modelling practice. It illustrates four examples of common
cash flow forecasting models.
Chapter 21 – The Use of Assumptions in Spreadsheet Models
Level advanced – this chapter offers guidance on dealing with assumptions in
spreadsheet forecasting models. It then discusses the use of scenarios for risk
analysis using spreadsheet forecasts.

Section One
Historic Cash Flow Analysis
Cash Flow Analysis and Forecasting: The Definitive Guide to
Understanding and Using Published Cash Flow Data
by Timothy D.H. Jury
Copyright © 2012, Timothy D.H. Jury

1
Understanding How Cash Flows in
a Business
INTRODUCTION
This chapter is designed to enable those with less direct experience of the operation
of businesses to grasp the fundamental financial and economic logic that governs
how successful businesses operate. It represents the starting point for our journey
through the landscape of cash flow analysis. In order to gain benefit from this
chapter no prior knowledge of either cash flow or business is required.
We start our journey by developing a model of how the cash flows in a simple
business work. We then develop our knowledge of cash flows by incrementally
adding complexity to this model.
Whilst developing this model based on the cash flows of a business we also
introduce some fundamental logic about what different types of business must do
in order to be successful.
THERE IS NOTHING NEW ABOUT BUSINESS
Humans have been engaging in trade for thousands of years, initially through
some sort of barter process. Archaeologists have discovered ancient manufactured
goods such as pottery and metal objects that have travelled vast distances from
their point of manufacture. There are numerous examples of early Greek and
Roman shipwrecks being discovered in many different parts of the Mediterranean
dating back 2000 years or more. In the 1960s evidence was finally discovered
that proved that the Vikings were the first Europeans to discover America some
500 years before Columbus. The remains of a Norse settlement at L’Anse aux
Meadows on the northern tip of Newfoundland have been authenticated and dated
to around 1000AD. During the excavation of the site over 100 objects of European
manufacture were unearthed.
A more recent development in human history was the introduction of money
in the form of coinage and, later, notes. Whilst there is much debate about what
should be recognised as the first coin, a good candidate would be a small lump
of electrum (a natural alloy of gold and silver) stamped with a design and minted
around 600BC in Lydia, Asia Minor (now known as Turkey). Paper money seems
to have emerged in China at about the same time.
Cash Flow Analysis and Forecasting: The Definitive Guide to
Understanding and Using Published Cash Flow Data
by Timothy D.H. Jury
Copyright © 2012, Timothy D.H. Jury

4 Cash Flow Analysis and Forecasting
This innovation, together with many others such as agriculture, settlements, the
wheel and writing led to the modern, technologically based world economy we
have today. Trade or business, in one form or another, has probably been part of
the human condition from our earliest origins.
UNDERSTANDING MONEY IN BUSINESS
We are going to start with two simple examples of business activity. The first
one represents one of the simplest forms of business. (More complex business
examples follow over the next few pages.)
The Simplest Form of Business
Newspaper vending, by which I mean the activity of selling newspapers to passers-
by on a street corner, is a good example of a really simple business. The vendor,
or businessman, buys the newspapers from the publisher or a wholesaler and then
retails them to passers-by for a price that gives him a margin over the cost of
purchasing the newspapers.
A second example of a really simple business is an antique dealer, someone
who buys and sells old objects. We will work with this example from now on.
The Debate About the Purpose and Objectives of a Business
The varying cultures around the world place different emphasis on how the benefits
generated by a successful business should be shared amongst its stakeholders.
I do not propose to examine the merits or otherwise of these views. There is
considerable literature on what measures should be used to assess success or
failure in business. Both growth and profit increase look like good candidates but
fail as measures of success if the improvement in growth or profits is achieved by
investing disproportionate amounts of cash. I do not propose to go much further
with this debate other than to say that increasing the value of a business over
time is now considered the most appropriate measure of success. This is achieved
by continually improving the present and future cash flows of a business on an
ongoing basis.
So, at this point in my explanation, I am assuming that the business I am
describing is being run with the objective of wealth maximisation for the owners.
For the purposes of this book I define that as maximising the future cash flows of
the business.

Understanding How Cash Flows in a Business 5
The Objective of Being in Business is to Generate More Cash
It is important to introduce the purpose of a business here because specifying the
objective of the business defines the task of the business person, entrepreneur,
manager or other business controller (which is to get more cash). In both the
business examples introduced so far we have a trader or dealer who buys and sells,
typically without changing or modifying the items traded in any way. This is the
simplest form of business.
The trader’s objective is to generate more cash than they started with. (Note that
I have not used the terms profit or gain as we are developing a model containing
only items that represent the cash flows in a business. What we mean by profit is
actually quite an abstract concept. This is dealt with in more detail in Chapter 12.)
How Does a Trading Business Add Value?
An initial observation might be that these businesses make money by buying things
for less than they can sell them. While this is an accurate observation of what a
successful trading business does, this fails to explain why or how the business is
able to achieve this beneficial outcome.
What is the key skill for an antique dealer? Is it knowledge of the antiques
traded in? Whilst this may help, much of this information is available from books.
Is it renovation skills? Again this may or may not add value to the items being
renovated depending on consumer taste at the time. The key skill is probably,
knowing where to buy cheaply and where to sell expensively. Here is an example
of what I mean.
For many years the typical vehicle of choice for a British antique dealer has
been the Volvo estate, which is used to travel to distant parts of Scotland and Wales
so that the dealer can purchase furniture and other antiques from remote house
sales and auctions where they are often sold cheaply. The goods purchased are
then transported to London where they can be auctioned through the major auction
houses or retailed to wealthy collectors at collectors’ fairs or from retail premises.
What this antique dealer is doing is relocating the goods traded from a place
where they can be bought cheaply to a place where they can be sold more expen-
sively. It’s all about the relocation of the goods. Why is this so important?
Consider what happens when you get up in the morning. Do you travel to Java
for your coffee beans, Florida for your orange juice, Jamaica for your sugar, and
to your local farm for your milk?
This is unlikely. What most of us do is go to the nearest convenience store,
which may be just down the street and buy what we wish to consume for our
breakfast. So, what then is the owner of the convenience store doing to add value?
What he does is relocate a range of goods he knows we are likely to consume for

6 Cash Flow Analysis and Forecasting
breakfast to a place convenient for us to make our purchases as consumers. The
convenience of the location is the most important thing, the goods offered are in
a sense irrelevant, they are whatever we want to consume.
So, the key to most trading, retail and wholesale businesses is location. What
these businesses do is relocate goods from their places of production or, if second-
hand, their present location, to a location convenient for the target consumer to
consume them. It follows that there is little point in locating a business in a
remote part of the world as there are few consumers there! The ideal location for
newspaper vending is directly outside a major railway station in central London
or any other major city in the world, this is where you will have thousands of
potential consumers passing by every hour of the working day. In other words,
you will sell more newspapers. The location is the essence of the business’s ability
to generate cash.
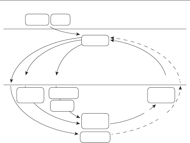
So, the cash flows of our simplest business look like the model shown in
Fig. 1.1. Overheads is the term commonly used in business to refer to all the costs
of trading other than inventory costs.
Using CASH the trader makes purchases of goods, which he holds as INVEN-
TORY. Some time later he resells the goods acquired for more than he paid for
them, receiving cash in exchange for the items. He will typically incur some
OVERHEADS in the process, in our example of the antique dealer these will be
transport, location and communication costs.
This is effectively all a trading, retail or distribution business does, repeating the
journey round the circle many times. Now let us look at a more complex business,
one where work is performed on the purchased inputs of the business.
Cash
Inventory
Overheads
Cash
Non-Cash
Purchase Purchase
Added
value Relocation
knowledge
Sale
Figure 1.1 Diagram of the cash flows of a simple trading business

Understanding How Cash Flows in a Business 7
THE SIMPLE MANUFACTURING BUSINESS
In my other life as a financial trainer I have travelled all over the world offering
training seminars on financial analysis and related subjects. One of the places I
have visited on my travels is Nairobi in Kenya. When travelling from Nairobi
airport to the training location I noticed business people selling beds and other
simple items of furniture outside their workshops by the side of the road. This
then is the next example we will examine; a simple manufacturing business.
How Does a Simple Manufacturing Business Add Value?
What do manufacturers do to create wealth for themselves? They take raw materials
and change them into something more useful; economists talk about adding utility.
For example, I could sleep on a log. However, this would not be particularly
comfortable, the bark would make my back itch and I might roll off! If the log is
cut up into timber and then turned into a bed frame I am likely to be willing to pay
more for it in this form. Now, I could of course do this myself with the aid of a saw
and a few basic woodworking tools, so why do I not normally bother? There are
three reasons: time, quality and cost. I could make the bed, but it would take me
three days whilst the manufacturer does it in half an hour. Secondly, the result I
achieve might not have the quality of the professionally manufactured alternative
and, finally, it would almost certainly be more expensive when the opportunity
cost of my time as well as the cost of the raw materials is taken into account.
So, manufacturers do not just convert things (raw materials) into more useful
things (finished goods), they are experts at the process of doing so. Successful
manufacturers do it very quickly and efficiently to a very high standard. The key
word here is expert. If you are analysing the performance of a manufacturing
business and find that it receives many customer complaints and returned goods
due to manufacturing defects, or is experiencing significant difficulties actually
producing goods, this suggests they are not experts. To use a metaphor: it implies
they are amateurs rather than professionals. Any business being operated in a non-
professional way is at a higher risk of poor financial performance and eventual
failure than its more professional and competent competitors. The extreme levels
of professionalism required just to be competitive in most manufacturing activities
is simply a consequence of competition over long periods of time.
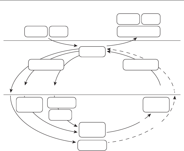
So the cash flows of our simple manufacturing business look like the model
shown in Fig. 1.2.
Using CASH the manufacturer makes a purchase of RAW MATERIALS and
does work on them, so converting them to WORK IN PROGRESS and eventually
FINISHED GOODS. These items being akin to INVENTORY in our previous
model. Some time later he resells the finished goods for more than the cash costs
of producing them, receiving cash in exchange for the items. He will typically

8 Cash Flow Analysis and Forecasting
Cash
Work in
Progress
Raw
Materials
Finished
Goods
Overheads
Cash
Non-Cash
Purchase Purchase
Added
value Conversion
knowledge
Sale
Figure 1.2 Diagram one of the cash flows of a manufacturing business
incur some OVERHEADS in the process of conversion, these being purchasing,
manufacturing, premises, and selling costs in our example.
This is what the cash flows of a new small manufacturing business look like.
Cash is generated by repeating the journey round the circle many times. Now let
us see how this develops as the business evolves over time.
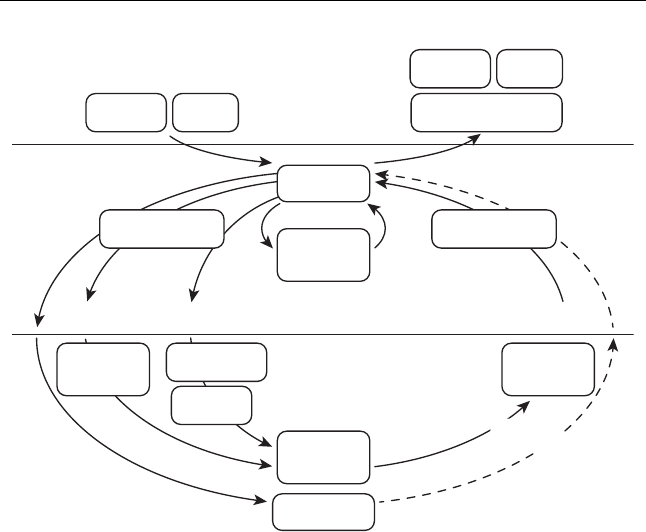
Developing Our Model – the Next Step
Continuing with our example of an African entrepreneur who has recently estab-
lished himself as a manufacturer of furniture, let us assume his new business is
successful. Our entrepreneur is working many hours a day and all the product he
produces sells well. What is likely to be his first major issue in developing his
business?
Given his location his next move is most likely to be adding labour to the
business to increase output and hence cash flow. This is because there is much
labour available and, given the emerging market location of the business, this
labour is available relatively cheaply (Fig. 1.3).
LABOUR now joins overheads as an item purchased and consumed by the
business to add value to raw materials.
If our entrepreneur furniture designer was in Munich in Germany the decision
might be quite different. In this location the economic environment is different
to that in Nairobi in Kenya. In Germany labour costs are significantly higher per
hour and employees are protected in many ways by a mass of social legislation

Understanding How Cash Flows in a Business 9
Cash
Work in
Progress
Raw
Materials
Finished
Goods
Overheads
Labour
Cash
Non-Cash
Purchase Purchase
Added
value Conversion
knowledge
Sale
Figure 1.3 Diagram two of the cash flows of a manufacturing business
giving them extensive rights and obliging employers to compensate employees in
the event of job losses. From an economic point of view the cost of labour is higher
and the cost itself is less variable. In Germany the first major initiative to build our
business is more likely to be the purchase of machinery (i.e. fixed assets) to increase
output and hence cash flow, rather than the addition of more labour (Fig. 1.4).
Why is the decision different depending on the location of the business? This is
because the economic environment is different. Factors that affect the decision of
whether to employ labour or purchase fixed assets would be things like, the law
and regulations affecting the cost and flexibility of labour, the local environment
governing labour and investment in fixed assets, and the availability and quality
of labour.
There are other issues that might inform or determine the decision. Machines
have certain characteristics that could arguably make them superior to labour in
many situations. They do not go on strike; they can, assuming they are properly
maintained, produce a succession of perfect and identical output 24 hours a day
without requiring sleep or food. But, there are also some key negative charac-
teristics of machines. They usually require infrastructure such as electricity, gas,
compressed air and water constantly available without interruption. They are very
good at doing the same thing again and again; they are not so good when the
required output keeps changing. Any change to the product manufactured may
necessitate hours of re-engineering and re-programming of the machine before
productive output recommences.

10 Cash Flow Analysis and Forecasting
Cash
Fixed assets
Work in
Progress
Raw
Materials
Finished
Goods
Overheads
Labour
Cash
Non-Cash
Purchase Purchase
Added
value Conversion
knowledge
Sale
Figure 1.4 Diagram three of the cash flows of a manufacturing business
Labour, despite its imperfections, is very flexible. It can make the tea, collect
the raw materials, deliver finished product and paint the wall, in addition to
being available to produce product as required. It copes well with a succession
of variable tasks. The negatives are that it can go on strike, it requires a safe
and healthy working environment and protection from the risk of injury or death
(known collectively as health and safety). It also needs constant breaks for food
and rest, and it can produce substandard and defective work if not properly trained
and supervised.
So, labour is flexible but inconsistent, machinery is inflexible but consistent. As
our example business grows, whether situated in Kenya or Germany, labour and
fixed assets will be added as required according to their relative utility to cost in
the local environment.
You may have noticed the use of a dotted line to denote the sale of fixed assets.
This is because when we acquire fixed assets we intend to keep them to assist us
in the process of producing or trading our goods and services. We do not intend
to sell them or trade them during their useful lives. Only when they are no longer
of operational use to us do we sell them if we can. The cash flow we get when we
sell them is usually small relative to the cash flow spent on new assets.
The Consequences of Growth and Success
As the business develops it becomes more complex, typically because growth
means an increase in everything. The numbers of labour, machines, products,

Understanding How Cash Flows in a Business 11
customers and suppliers can all increase. With this complexity comes new risks.
When a business is small it can be controlled by one person. As it grows this
becomes more and more difficult because too many things that require control are
happening simultaneously. Delegation of authority to others is required, which
implies the creation of a management structure.
Similarly the cash flows involved in the business all get larger. Turnover, costs,
investment, debtors and creditors all increase. At this point it is sensible to consider
limiting the risk of the owner. How can this be achieved?
The owner can sell the business to a limited company owned by him or herself.
Until this point our example business has been trading as a sole trader. In English
law there are three different ways a person can trade, as a sole trader, as a partner
in a partnership and through the use of some sort of company owned by the
person.
As a sole trader or partner an individual’s risk is unlimited. Should there be any
negative event that results in significant liabilities for the business in which they are
involved, the sole trader and any partner are personally liable for the full amount.
Should a business operating as a limited company suffer an event that leads to
huge liabilities the company itself is the party responsible for the liabilities, not the
owners. The owners are only liable to the extent they have subscribed for shares,
(in other words they may lose the equity they own in the company). As long as
the directors have acted lawfully they cannot be made personally liable for the
liabilities of the company. This means if the company collapses into bankruptcy
the director owner can keep his house, pension fund and other personal assets that
are separate from the limited company in which the business resides.
So, from a risk management viewpoint, are companies a good idea or a bad idea?
For society as a whole they appear to be a good idea, partly because they facilitate
the pooling of investment for new projects. A developed nation has extensive
infrastructure in the form of roads, railways, airports, pipelines, communications,
electricity and oil and gas infrastructure which requires the capital of hundreds of
thousands of individuals to create. By issuing shares to millions of people, each
of which is a part owner of the business, these beneficial assets for society can
be created and maintained. They also encourage risk-taking in the form of new
business creation because entrepreneurs can protect their personal assets by using
a limited company as the vehicle for their new ventures.
The negative aspects of companies arise if you are a creditor of a company.
Banks, suppliers and employees lose money when companies fall into bankruptcy.
In extreme situations a limited company can be used deliberately to acquire the
cash flow of a business, which is then stolen by the owners. This is of course
criminal and fraudulent. This is why it is essential that stakeholders who are
creditors monitor the creditworthiness (or credit risk) of any company they are
involved with as a creditor.
Figure 1.5 introduces equity (and debt) to the model.

12 Cash Flow Analysis and Forecasting
Cash
Fixed assets
Work in
Progress
Raw
Materials
Finished
Goods
Overheads
Labour
DebtEquity
Cash
Non-Cash
Purchase Purchase
Added
value Conversion
knowledge
Sale
Figure 1.5 Diagram four of the cash flows of a manufacturing business
The business is now owned by an independent legal entity (a company) that
is separate from the person or persons who formerly owned it. Their interest is
represented by their shareholding in the EQUITY of the company. The company
may also have raised cash to invest in the company by borrowing, perhaps from a
bank, which is recognised in Fig. 1.5 as DEBT.
Debt, in the form of loans or leases may be used by the company to acquire fixed
assets such as factory premises and machines. Debt may also be used to provide
working capital in the form of an overdraft facility or via the use of factoring or
invoice discounting.
Having introduced these new sources of capital we need to add further items to
the model to keep it consistent with reality. Cash borrowed from banks is not lent
for nothing. Banks charge INTEREST (essentially a rent) for the period that the
money is advanced to the borrower. Similarly, if the company is successful it may
pay DIVIDENDS to its shareholders. Finally, most governments demand that the
company pay TAXATION on any taxable profits from trading or other investment
income generated by the company.
These potential cash outflows do not represent operating costs because they
arise for reasons that differ from the other cash outflows required to operate the

Understanding How Cash Flows in a Business 13
Cash
Fixed assets
Work in
Progress
Raw
Materials
Finished
Goods
Overheads
Labour
DebtEquity Dividends
TaxationInterest
Cash
Non-Cash
Purchase Purchase
Added
value Conversion
knowledge
Sale
Figure 1.6 Diagram five of the cash flows of a manufacturing business
business. DIVIDENDS and INTEREST represent rewards paid to financiers as a
consequence of their investment. TAXATION is a government levy on surpluses
generated by the company. All the other operating costs of the business should be
incurred because they are necessary in order to generate the operating cash flow of
the business. When we add these items our model of the cash flows of the business
looks like Fig. 1.6.
The Implications of Supplier and Customer Credit
So far we have assumed that all transactions in the business take place in cash.
In the real world this is not so. There is often a difference between the time we
take physical delivery of something we have purchased and when we pay for it.
Conversely, it is common to sell something to a customer allowing them a period
of time to pay, the cash due on the sale of the product being received some time
later.

14 Cash Flow Analysis and Forecasting
Let us consider the example of our business of our African entrepreneur some
years on. He is no longer manufacturing furniture outside his home; he now has
a substantial factory full of machinery and labour, owned by a limited company
controlled by him.
When he buys timber he does not collect it on foot with a handcart any more.
He telephones his timber merchant and asks him to deliver three truckloads of
timber. When the timber arrives he does not pay for it, he signs a delivery note.
A CREDITOR (or PAYABLE) is created at this point (being the money due to
the supplier in payment for the goods) which may be settled (paid) one to three
months later.
Similarly when the business sells a bed it is no longer sold for cash on the
side of the road. Instead the beds are now manufactured in the form of flat packs,
stuffed in a container and sent to IKEA, a major global discount furniture retailer.
When IKEA receive the beds they do not pay cash, they sign a delivery note for the
goods and create a DEBTOR (or RECEIVABLE), (being the money due from the
customer for the goods sold to them) which may be settled one to three months later.
So, CREDITORS effectively grant the business a short-term interest-free loan
whilst the liability to them remains unpaid. Conversely, our furniture business
essentially lends its DEBTORS short-term, interest-free funds for the duration of
the period whilst the debt owed to the furniture business remains unpaid.
These time delays have a substantial and important effect on the cash flows of a
business and must therefore be incorporated in our model. Our model now evolves
further (Fig. 1.7).
The model is now essentially complete; it contains all the cash flows relating
to a single business entity. We can see clearly how the cash flows round a busi-
ness. Having constructed this model, we can now work with it to develop our
understanding of cash flow and business practice. What else is important to our
understanding of cash flow?
The Working Capital Cycle
We can now see that cash flows round the business as follows:
1. The business orders goods and services (these being either RAW MATERIALS,
LABOUR or OVERHEADS).
2. The goods and services are delivered, creating a CREDITOR. They enter
production or are consumed in the production process.
3. The RAW MATERIALS are converted into WORK IN PROGRESS and finally
FINISHED GOODS.
4. The FINISHED GOODS are then sold, creating a DEBTOR.
5. The DEBTOR pays the invoice some time later providing CASH to the business.
6. The CASH is used to pay CREDITORS as they fall due.

Understanding How Cash Flows in a Business 15
Cash
Fixed assets
Work in
Progress
Raw
Materials
Finished
Goods
Creditors
Overheads
Labour
Debt
Debtors
Equity Dividends
Ta xInterest
Cash
Non-Cash
Purchase Purchase
Added
value Conversion
knowledge
Sale
Figure 1.7 Diagram six of the cash flows of a manufacturing business
This movement of cash and resources around the business is known as the
WORKING CAPITAL CYCLE. It represents the most active and volatile set
of cash flows through most businesses. It is the most demanding area of cash
management to control. Experienced managers know that managing the working
cash flows is a demanding exercise. Most of the daily tasks of management arise
from problems achieving the timely supply of goods and services at the right level
of quality to the business, and the problems of manufacturing the product right
first time without quality defects. Both tasks have to be satisfactorily completed
before delivery and invoicing can take place in turn resulting in cash flow from
customers to the business.
The investment requirements of a business and the amount of business risk
inherent in a particular business are both affected by the nature and behaviour of
the working capital cycle. Understanding the working capital cycle is therefore
very important. The main problem is recognising the risk implications – of the
impact of time – on the business.
You may be wondering what time has to do with all this. Timing is the essence
of working capital management which, in turn, is the key component of cash flow
management. Let us take two examples:

16 Cash Flow Analysis and Forecasting
On day one Tesco plc (a leading UK supermarket group) orders a truckload
of beans from Heinz plc (a major global food manufacturer). The beans arrive at
Tesco’s distribution depot on day three and arrive in the store on day four. By the
end of day five all the beans are sold to customers for cash or credit card payment
with Tesco in possession of cleared funds by day seven. Tesco then holds the cash
for 53 days before paying Heinz for the beans. Contrast this with Airbus Industrie
(a major civil aircraft manufacturer) who are constructing an Airbus A380 for a
major airline.
Following years of negotiation Airbus receives an order for a number of aircraft,
this in turn initiates the thousands of orders necessary to obtain the various compo-
nents and sub-assemblies required from their respective suppliers. Over a period
of many months raw materials are received and the aircraft is assembled (being
work in progress at this point, which takes about 12 months), then completed and
tested (becoming finished goods at this point). Finally, after further performance
tests by Airbus and the purchasing airline the aircraft is accepted into service
and paid for. The journey round the working capital cycle takes between one and
two years.
What conclusions can we draw from these two deliberately extreme examples?
If Tesco has agreed 60 day settlement terms with Heinz they will be able to sell
the beans and hold the resultant cash for 53 days before settling their liability to
Heinz. In other words Tesco plc generates cash from the working asset cycle as
a consequence of trading. No external finance is required to trade. All the cash
required comes from credit provided by suppliers. The operating creditors of Tesco
exceed the inventory and there are no debtors. Where the operating creditors of
a business exceed the amounts invested in the inventory and operating debtors of
a business we say the business has negative net working asset investment. In this
situation the more turnover increases the more cash is generated from working
assets. Another way of illustrating the benefits of this is that Tesco would have the
benefit of this cash for 53 days and be able to earn interest on it even if Tesco sold
the goods acquired with trade credit at the same price they were purchased from
the supplier.
Airbus Industrie enjoys much less favourable working asset behaviour. They
have to invest many millions of euros in the working capital cycle to manufacture
each Airbus A380. The funding of the working capital requirement for each major
contract is a major undertaking. Each aircraft sells for approximately $US320
million. The more successful Airbus is at selling the Airbus A380 aircraft the
more cash has to be found to invest in working capital. Airbus has to invest vast
sums into the working asset cycle in order to trade. Increased trading requires
more cash to be invested in the working capital cycle. Airbus has positive working
asset investment. No cash is generated from working assets; as the business grows
cash is typically absorbed by working asset investment.

Understanding How Cash Flows in a Business 17
Investing in Fixed Assets
Cash is also required to invest in FIXED ASSETS as required. The need for
investment is determined largely by the nature of competition in the markets
in which the business operates. In a competitive market, changes in consumer
expectations and technology will constantly drive suppliers to design better and
cheaper products to satisfy consumer needs, the fixed asset investment needed to
do this must then be committed before production can take place. Depending on
the nature of the fixed assets acquired, it may be possible to borrow much of the
funds required to finance acquisition or construction.
Timing is also important when investing in fixed assets. Invest too early and you
may not achieve sufficient utilisation to recover your investment, invest too late
and your competitors may have already captured markets and reduced operating
costs ahead of you.
HOW DOES ANY BUSINESS GENERATE CASH?
In order to generate cash the business must go round the WORKING ASSET
CYCLE at least once. Every time the business completes a circuit more cash is
generated. It follows from this that it makes sense to get very good at going round
the working asset cycle very quickly as this will generate more and more surplus
cash! This is what good businesses seek to optimise. Delays in completing a circuit
can wipe out the extra cash simply due to the cost of financing the working asset
investment. If you can regularly make a circuit round the WORKING ASSET
CYCLE faster than your competitors you have a competitive advantage.
What Causes Businesses to Fail?
There is only one answer to this question. It is because they have run out of cash.
In a crisis all the boxes in the model become temporary or short term sources of
cash, fixed assets can be sold, inventory reduced, creditors increased, overheads
reduced, and so on. However, there is a natural limit to this process, there comes
a point where the assets left in the business and overheads remaining are those
without which it cannot continue to trade. As the business is distressed equity
providers and lenders are no longer interested in supporting the business. At this
point the business has run out of sources of cash.
More specifically, businesses fail because two adverse events take place simul-
taneously. A creditor demands payment in respect of a liability and the business
does not have the cash available to pay as is demanded. As a result the creditor
successfully forces the business into bankruptcy.
The rules regarding the actions to take when a business becomes insolvent vary
depending on the location of the business. In countries with Roman law legal

18 Cash Flow Analysis and Forecasting
Cash
Fixed assets
Surplus
Cash
Work in
Progress
Raw
Materials
Finished
Goods
Creditors
Overheads
Labour
Debt
Debtors
Equity Dividends
Ta xInterest
Cash
Non-Cash
Purchase Purchase
Added
value Conversion
knowledge
Sale
Figure 1.8 Diagram seven of the cash flows of a manufacturing business
systems the directors may be obliged to apply for court supervision and direction
when the business becomes insolvent.
In Anglo-Saxon law countries it is usually an offence to trade whilst knowingly
insolvent. However, exactly what constitutes this condition is not tightly speci-
fied. So, if there is no creditor who has any interest in forcing the business into
bankruptcy it is unlikely to happen, irrespective of the state of the balance sheet
or the availability of liquidity.
Remember the only sustainable (and most important) source of cash generation
is the cash generated from operating the business (for which I use the term the
OPERATING CASH MARGIN), which is the extra cash generated each time
the business goes round the inner circle in the model (which I have labelled the
WORKING CAPITAL CYCLE). This is shown in Fig. 1.8.
THE COMPLETE REAL BUSINESS MODEL
Our model is now almost complete. We see the WORKING CAPITAL CYCLE,
we see cash spent on FIXED ASSETS and we see the sources of the cash invested
in the business, these being labelled EQUITY and DEBT in the model.

Understanding How Cash Flows in a Business 19
For the purposes of this model and any further discussion in this book, DEBT
represents all forms of borrowing, such as loans, mortgages, commercial paper,
bonds, lease finance, hire purchase, factoring, invoice discounting and any other
form of external debt financing. Basically, if the company pays interest in some
form or other in exchange for the loan of the cash, the liability that results is a
debt liability.
Any cash surpluses generated that are not paid out are retained in the business as
SURPLUS CASH. When this is added to the model the model is complete. This
represents an accurate and comprehensive representation of all the significant
cash flows of a single business entity. The descriptions on the left-hand side of the
diagram refer to the nature of the items shown in the model. Debtors, creditors
and cash are items generally denominated as cash values. The non-cash items,
inventory, overheads, labour and fixed assets all represent real as opposed to
monetary items.
SUMMARY OF THE CHAPTER
Running a business is all about cash. More specifically it is about generating as
much cash as possible from going round the working capital cycle again and again.
The primary objective is to receive more cash when we sell goods or services than
we paid out in fixed asset investment, overheads, labour and raw materials to make
or create them.
Businesses receive cash from the following sources:
•From successful trading (this being the OPERATING CASH MARGIN)
•From owners in the form of EQUITY
•From lenders and other cash providers in the form of DEBT
•In certain businesses (such a supermarkets) from the WORKING CAPITAL
CYCLE itself
Businesses spend cash in the following ways.
Within the trading cycle of the business to pay for:
•RAW MATERIALS, LABOUR and OVERHEADS
•Investing in the WORKING ASSET CYCLE
•Investing in FIXED ASSETS
They also make payments to external finance providers and the government in
the form of:
•INTEREST
•DIVIDENDS
•TAXATION

20 Cash Flow Analysis and Forecasting
•Debt repayment
•Equity buy backs and redemptions
Any cash held but not invested in the operations of the business is defined as
SURPLUS CASH. This cash may be the accumulation of historic surpluses or be
debt and equity not yet invested in the business itself. It may be retained in order
to display that the business has adequate liquidity to operate in the future and to
reinforce its credibility as a reliable counter-party.
CONCLUSION
Irrespective of the level of your prior knowledge you should now have an under-
standing of the way a business operates from a cash flow centric point of view.
You should also now appreciate some of the fundamental logic that underpins
business operation. The purpose of this chapter is to provide an adequate grasp
of the fundamentals of business, and more specifically cash flow, to assist in the
assimilation of the more advanced material that follows.

2
Understanding Cash Flows
Properly
INTRODUCTION
It is human nature to seek short cuts when engaged in any repetitive process. The
main purpose of these shortcuts being to save time and expense.
In my other life as a trainer I have observed experienced financial analysts adopt
a number of strategies to try to reduce the amount of time they spend evaluating
financial statements in order to come up with the required output. Many use pre-
prepared spreadsheet models and groups of ratios with which they are familiar.
Less experienced analysts generally seek to oversimplify the task, ignoring im-
portant information they do not yet understand and placing too much emphasis
on what they believe are the most important numbers. The tendency is to overem-
phasise and over-analyse what they know about and to underemphasise the source
information that is beyond their current level of comprehension.
However, there comes a point where omitting to gain a proper understanding
of the task and then failing to complete the analysis fully leads to the wrong
conclusions.
I have added the word ‘properly’ to this chapter heading in order to empha-
sise that it is necessary to acquire a solid understanding of cash flow analysis,
accounting theory, business strategy and financial control issues, before drawing
conclusions about a business entities cash flows. Those seeking immediate short
cuts are going to be disappointed! Although I would always encourage users of
this book to read as widely as possible around the subject, this book contains all
the knowledge required in order to complete this task.
There are three discrete steps involved in the process of analysing the reported
cash flows of a business. These are as follows:
1. We need to be able to understand a published cash flow statement.
2. We need to know how restate it into a more user-friendly format.
3. Finally, we need to understand what the restated values and totals signify.
This chapter deals with these tasks.
Cash Flow Analysis and Forecasting: The Definitive Guide to
Understanding and Using Published Cash Flow Data
by Timothy D.H. Jury
Copyright © 2012, Timothy D.H. Jury

22 Cash Flow Analysis and Forecasting
THE NATURE OF THE BEAST
We will start by familiarising ourselves with the basic anatomy of a cash flow
statement. Table 2.1 is a fairly simple cash flow statement. This is in the format of
a typical cash flow statement prepared in accordance with International Accounting
Standard 7 – Cash Flow Statements (IAS 7).
Table 2.1 A typical cash flow statement
Simple Limited
Cash Flow Statement Euros Euros
For the year ended 31st December 20XX ’000 ’000
Cash flows from operating activities
Profit before taxation 5600
Adjustments for:
Depreciation 550
Increase in operating provision 30
Investment income −500
Interest expense 350
6030
Increase in trade and other receivables −600
Decrease in inventories 1100
Decrease in trade payables −1690
Cash generated from operations 4840
Interest paid −310
Income taxes paid −1800
Net cash from operating activities 2730
Cash flows from investing activities
Acquisition of subsidiary X net of cash acquired −650
Purchase of property plant and equipment −460
Proceeds from sale of equipment 30
Interest received 350
Dividends received 320
Net cash used in investing activities −410
Cash flow from financing activities
Proceeds from issue of share capital 400
Proceeds from long term borrowings 360
Payment of finance lease liabilities −110
Dividends paid −1450
Net cash used in financing activities −800
Net increase in cash and cash equivalents 1520

Understanding Cash Flows Properly 23
Looking at the statement in its entirety the first thing that is evident is the cash
flow is split into three main sections. These have the following headings:
•Cash flows from operating activities,
•Cash flows from investing activities, and
•Cash flows from financing activities.
These primary headings have been used since the first standards on cash flows
were introduced in 1987. It appears the choice of these headings was quite arbitrary,
the objective being to make the cash flow statement more logical for the user.
Remember that the cash flow statement is still a relatively new invention when
compared to the balance sheet and profit and loss account. They have been around
for hundreds of years.
Let us see what each section contains.
CASH FLOWS FROM OPERATING ACTIVITIES
This section of a cash flow statement discloses two things:
1. The cash generated by the business, which is derived from generating more
cash from selling goods or services than the cash costs of production.
2. The amount invested or generated from the net working assets of the business.
In this example both these values sub-total to an item headed ‘Cash generated
from operations’. This section also contains the cash interest paid and the cash
taxes paid.
What is the Cash Generated from Operations?
In Chapter 1 Understanding How Cash Flows in a Business I introduced a cash
flow model, which I call the complete real business model. I offered the observation
that modern financial theory implies that the purpose of running a business is to
generate cash flow by selling goods and/or services for more cash than it costs to
produce them. Typically this is achieved in a manufacturing business by purchasing
raw materials and other inputs such as labour and overheads, which are combined
into finished products and then sold.
Notice I am talking solely in terms of cash, not profit. Profit and cash flow are
not the same thing. Over the past few decades the issue of what is profit has
become very complex. This will be discussed in more detail later in the book.
For a single product the cycle begins when we purchase the raw materials and
ends when the debt relating to the sale of the finished goods to the customer is

24 Cash Flow Analysis and Forecasting
paid. In an established business it is usual to enjoy a period of credit from suppliers
when purchasing raw materials and other overheads. To summarise, in order to
generate a cash flow from producing products we typically do the following:
1. Purchase inputs, typically RAW MATERIALS, LABOUR and OVERHEADS,
being granted credit by suppliers (and so creating a CREDITOR) in the
process.
2. Process these inputs through WORK IN PROGRESS into FINISHED GOODS.
3. Sell the FINISHED GOODS to a customer, typically granting them a credit
period as well (so creating a DEBTOR).
4. Collect the cash due from the customer at the appropriate time.
Intuitively it appears obvious that the cash generated from operations is likely to
be the value of the cash value received from customers when they have purchased
finished goods minus the cash costs of purchasing the inputs required to produce
them, such as raw materials, labour and overheads. There is, however, something
else we have to do in order to get this cash flow from customers.
We need to recognise that we have to invest cash in raw materials, work in
progress and finished goods. We also have to invest cash in lending money to our
customers until they pay us. Offsetting this is the fact that we get an interest free
loan from our suppliers for the period that they grant us credit when we purchase
goods from them. The amount invested in the inventory and debtors minus the
amount invested in operating creditors is known as the amount invested in net
working assets.
At the beginning of the reporting period we already have cash invested in these
items. As we proceed through the year it may be necessary to adjust the values
invested making them higher or lower depending on the flow of work through our
business and changes in the price and credit period granted in respect of inputs
to our business and the effects of changing our prices and the credit we give to
customers.
So, the effects of these changes to net working assets are also recognised in
the cash flow statement. They are to be found in the cash flow from operating
activities section of the cash flow statement together with the cash generated from
operations value.
To summarise, the business generates cash by going round the circle (Fig. 2.1)
at least once (and ideally many times) in a given period.
The business also needs to have cash invested in DEBTORS and INVENTORY,
less any contribution from CREDITORS, in order to trade. These three values may
also increase or decrease in any given reporting period.
Let us now go through this section in detail to understand its contents more
thoroughly.

Understanding Cash Flows Properly 25
Cash
Work in
Progress
Raw
Materials
Finished
Goods
Creditors Debtors
Cash
Non-Cash
Figure 2.1 Diagram of the working asset cycle
CASH FLOWS FROM OPERATING
ACTIVITIES – DETAILED REVIEW
Profit Before Taxation
The first item shown is the profit before taxation. You may be wondering what a
profit number is doing in the cash flow. Most published cash flows are prepared
using the indirect method. This means the reported cash flows are identified by
deriving them from data contained in the profit and loss account of the business for
the period and by identifying changes between the values disclosed in the opening
and closing balance sheets for the same period.
There is a second method of preparing a cash flow statement in published
accounts known as the direct method. This method is explained in more detail
in chapter 15 – Analysing direct cash flow statements.
When preparing an indirect cash flow statement the process commences by taking
one of the profit values disclosed in the profit and loss account. This is then
converted into the value of the operating cash flow by adjusting the profit value for
non-cash items that have already been added or deducted. Non-cash expenses are
added back and non-cash income items are removed. In this particular example
the cash flow statement begins with the profit before taxation value from the profit
and loss account of Simple Limited.

26 Cash Flow Analysis and Forecasting
Indirect cash flow statements can start from other profit values in the profit
and loss account. This depends on local GAAP variations and local custom in
preparing cash flow statements. Usually the starting value is either the profit
before interest and tax (also known as earnings before interest and tax ‘EBIT’,
or operating profit) or the profit after tax (also known as net income). These
variations are explained in more detail later in the book
GAAP stands for Generally Accepted Accounting Principles. This acronym
being used to encompass the laws, regulations, standards and customs used in
a particular jurisdiction to arrive at a set of published accounts.
A non-cash item is an income or expense item that appears in the profit and
loss account for which there is no corresponding cash flow. Typically, the most
substantial of these is the amount charged in the period for depreciation (also
known in some regions as amortisation). Depreciation is a non-cash item. You do
not write a cheque to anyone for depreciation!
Depreciation
Depreciation is an accounting adjustment. Its purpose is to charge the original cost
of purchasing an asset to the profit and loss account in a series of instalments over
its estimated useful life. Depreciation was invented by accountants a long time
ago to make the profit and loss account more meaningful as a document seeking
to communicate the annual performance of a business to its owners. If we did
not have depreciation in accounts and capital expenditure was simply a cost, the
business would show losses every time a substantial number of new fixed assets
were acquired and much higher profits in periods when no fixed asset expenditure
took place.
The effect of depreciation is to spread the cost effect of acquiring capital assets
over their estimated useful life. This is a reasonable way of dealing with fixed
assets because we continue to have the use of the fixed assets to assist us in
producing goods for the duration of their useful life. Another way of considering
the nature of depreciation is to think of it as a notional rent for the use of the fixed
assets from the balance sheet to the profit and loss account, which is charged each
year of the life of an asset to the profit and loss account.
The cash flow statement deals solely with cash flows. Depreciation is not a cash
flow. We must therefore adjust for the value of depreciation charged to profits in
identifying the cash flow generated from operations because it is a non-cash item.
When depreciation is deducted in the profit and loss account it is a cost or
expense item. Thus, when we adjust for it in the cash flow statement we are adding
it back to the disclosed profit before taxation value from the profit and loss account
in the process of arriving at the operating cash margin. This is why depreciation
appears as a positive value when disclosed in the cash flow statement.

Understanding Cash Flows Properly 27
Increase in Operating Provision
In a typical indirect cash flow statement there may be a number of further items
listed representing other non-cash items of income or expenditure in the profit and
loss account. In this particular example, in order to arrive at the correct value for
the cash generated from operations we are also adjusting the profit before taxation
value for an increase in operating provision. This label is a little vague. It does
not tell us exactly what operating provision is involved. For example, it might be
a provision relating to warranty claims on the years production, or further costs to
be incurred in respect of a recent product recall.
Vague labels of this type crop up again and again in published cash flow
statements. The fact that the label is vague is merely irritating, it will not affect our
ability to analyse the cash flow statement as long as we know what to do with the
item. As this item appears within the section of the cash flow statement labelled
‘adjustments’ we know it represents another add back to the profit before taxation
value required in order to arrive at the cash generated from operations value. It
is listed as an adjustment because movements in provisions do not represent cash
flows. They represent the recognition in this period’s accounts of the value of
a future expected cost related to activities within the current accounting period,
(an example of this might be the future warranty costs arising on this year’s
production).
The recognition of an expected future cost in the current periods profit and loss
account is not a cash flow. The fundamental accounting concept known as the
prudence concept requires that we recognise this future expected cost as soon as
we are aware of it. However, we do not expend any cash flow in respect of this
item until customers actually claim from the business in respect of warranties. The
cash costs involved therefore arise in future accounting periods and are shown as
such in the cash flow statement at that time.
The value of an increase in operating provision is shown as a positive number
in the cash flow statement. This is because, once again, we are reversing an item
that originally represented an increase in a future expected cost when charged to
the profit and loss account.
Conversely, the value of a decrease in operating provision is shown as a negative
number in the cash flow statement, this is because we are reversing an item that
originally represented a reduction in a future expected cost in the profit and loss
account.
Investment Income
This value represents the amount of investment income recognised in the profit
and loss account in the current period. Once again we are showing it here in the
cash flow statement as a reversing item because we need to remove it in order to
arrive at the correct value for the cash generated from operations.

28 Cash Flow Analysis and Forecasting
As we have mentioned before this cash flow statement commences with the
value profit before taxation. The investment income of the business has already
been recognised in the profit and loss account before arriving at this value. In order
to arrive at the correct value for the cash generated from operations we need to
remove this value. This doesn’t mean that the investment income is left out of the
cash flow statement. It is included in the cash flow statement elsewhere. We find
it in the investing activities section where it appears as dividends received.
You may recognise that the value shown in the cash flows from investing
activities as dividends received of 320 from the example cash flow statement
of Simple Limited (Table 2.1) does not match the value of investment income
adjusted for in the cash flow from operating activities section of minus 500.
Again, differences of this type crop up regularly in cash flow statements; the rules
for recognising income and expense in the profit and loss account are different
from the recognition of the underlying cash flow itself.
The fundamental accounting concept known as the ‘accruals concept’ requires
us to match revenues and costs consistently as time passes. It may be possible then
that the business has accrued investment income in the profit and loss account
(perhaps because a dividend has been declared and approved for payment in a
company in which the business has an investment). However, at the period end,
the relevant dividend has not yet been paid and therefore is not recognised in the
cash flow statement even though it is recognised in the profit and loss account.
This is because the cash flow statement only deals with cash flows.
Interest Expense
This value represents the amount of interest expense recognised in the profit and
loss account in the current period. Once again we are showing it here in the cash
flow statement as an add back item because we need to adjust for it in order to
arrive at the correct value for the cash generated from operations.
As we have mentioned before this cash flow statement commences with the
value profit before taxation. The interest expense of the business has already been
recognised in the profit and loss account before arriving at this value. In order
to arrive at the correct value for the cash generated from operations we need to
remove this value. This does not mean that the interest expense is left out of
the cash flow statement. It is included in the cash flows from operating activities
section further down where it appears as interest paid.
You will note that the value shown in the cash flows from operating activities as
interest expense of 350 from the example cash flow statement of Simple Limited
does not match the value of interest paid further down the same section of minus
310. Again, differences of this type crop up regularly in cash flow statements; this
is due to the different rules for recognising income and expense in the profit and
loss account. The fundamental accounting concept known as the accruals concept

Understanding Cash Flows Properly 29
requires us to match revenues and costs consistently as time passes. It may be
possible then that the business has accrued interest expense in the profit and loss
account (because interest is accrued but is not yet due for payment). Only interest
actually paid in the period should be recognised in the cash flow statement because
the cash flow statement only deals with cash flows.
The First Total of 6030
This represents the cash generated from selling goods or services less the cash costs
of production. It is an important measure of performance and a key component of
the cash generated from operations. The term OPERATING CASH MARGIN is
used in this book to describe this item.
Increase in Trade and Other Receivables
This represents the difference in value between the trade and other receivables (i.e.
DEBTORS) at the beginning and end of the accounting period to which the cash
flow statement relates. When the value in the cash flow is negative it represents an
increase in the value invested in providing credit to the business’s customers. In
order to lend our customers more cash we have to invest more cash in trade and
other receivables.
Decrease in Inventories
This item is equal to the change in the value of the inventories in the business
between the beginning and end of the accounting period. In this example the
inventory value has decreased, so resulting in a cash inflow to the business. This
means less cash is invested in inventory at the end of the period than at the
beginning. We have recovered some of the cash invested.
Decrease in Trade Payables
This item represents the change in the value of the trade payables (i.e. CREDI-
TORS) between the beginning and end of the accounting period. In this case the
amount owed to trade creditors has reduced. Cash has been expended to achieve
this. To reduce the amount invested in the creditors of a business it is necessary to
pay out cash to repay some of the trade credit granted by the supplier.
Cash Generated from Operations
This is the first major summary total appearing in this example. The cash generated
from operations is 4840. This represents the difference between the cash cost of

30 Cash Flow Analysis and Forecasting
inputs to the manufacturing process and the cash received in respect of outputs,
as well as the changes in the amount invested in the net working assets of the
business.
The contents of this section of the cash flow so far are summarised in Table 2.2.
Table 2.2 Analysis of the cash generated from operations total
€’000
Cash generated by the business from the cash
margin on its products
6030
Cash invested or generated from the net working
assets of the business
(1190)
Cash generated from operations 4840
These are the two key totals normally to be found in this section. When we
come to introducing the recommended method used to analyse cash flows, the
reasons why this split is extremely important will be made clear. For the moment
let us say that the split is important because different causative factors affect each
value:
•The cash generated by the business from the cash margin on its products is af-
fected amongst other things by macro economic conditions, sector fundamentals,
input cost issues, customer demand, manufacturing efficiency, and competitive
pressure on output pricing.
•The cash invested or generated from the net working assets of the business is
affected by the style of production (lean, just in time, etc.), the need to carry
inventory to satisfy consumer needs and the typical sector structure of working
assets. (For example, retailers generally sell for cash and therefore do not need
to invest in providing credit to their customers.)
As a consequence each key total communicates different information to the
analyst about the state of the business when analysing the cash flows of the
business.
There are two remaining values left in the cash flows from operating activities
section. They are the interest paid and the income taxes paid. IAS 7 makes it clear
that both interest and dividends can appear in any of the three main sections, as
there is no consensus on the classification of these cash flows for entities other
than financial institutions. Taxes are generally shown in this section unless the
cash tax paid relates to an investing or financing activity in which case the relevant
amount of tax may be allocated to those sections as appropriate. What do these
values represent?

Understanding Cash Flows Properly 31
Interest Paid
This is the amount of cash interest paid in the accounting period. This number
may not match the profit and loss account charge for interest paid because there
are different rules for the recognition of interest in the profit and loss account.
The major difference is that it is normal to accrue for interest due but not paid
in the profit and loss account. It is also normal in the profit and loss account to
accrue the notional interest on other forms of debt with non-typical features such
as deep discount bonds where no interest is paid during the life of the instrument.
Income Taxes Paid
This is the value of the cash taxes paid during the financial period. This number
is normally different to the value shown in the profit and loss account because
taxes are usually paid in arrears. In small- and medium-sized businesses the cash
taxes paid in the current period often relate to the trading of the previous period.
For large businesses the law often requires quarterly payment of Corporation Tax
during the period to which it relates with one final balancing payment in respect
of the accounting period after the period end. This means there is unlikely to
be any significant relationship between the current period’s cash generated from
operations and the taxes shown in the same cash flow statement.
Cash Flows From Operating Activities – Summary
The first section of most published cash flow statements deals with the cash flows
from operating activities. Whilst there may be a bewildering array of adjusting
items, the bulk of the content can be summarised by two key totals: the cash
generated by the business from the cash margin on its products (known as the
operating cash margin); and the cash invested or generated from the net working
assets of the business (known as the movement or change in the Net Working
Assets). In Table 2.1 the cash interest paid and the cash taxes paid are also
disclosed in this section. The sum of all these cash flows is labelled the net cash
from operating activities. We may also refer to these as the cash flows relating to
TRADING.
CASH FLOWS FROM INVESTING ACTIVITIES
This section of a cash flow statement also discloses two things:
1. The cash spent on purchasing or creating tangible and intangible fixed as-
sets, and the cash received on disposing of obsolete or unwanted tangible or
intangible fixed assets.

32 Cash Flow Analysis and Forecasting
2. The cash spent on purchasing other businesses or investing in other businesses
as associates or joint ventures or buying shares in other businesses as invest-
ments or to gain influence or to speculate and the cash received on disposing of
businesses or shares in associates or interests in joint ventures or investments.
These represent the main elements of the investing activities section. In this
particular business example we also find the cash interest received and the cash
dividends received.
The headings in this section are reasonably self-explanatory. Typically we find
two types of investment transaction in this section. The first relates to the purchase,
creation or disposal of tangible and intangible fixed assets. By tangible fixed
assets we mean items such as property or land and buildings, plant and machinery,
fixtures and fittings, computer hardware and software, vehicles, ships and aircraft.
Typically these represent the pool of tangible fixed assets used by the business to
generate operating cash flow.
More rarely we may also encounter the purchase, creation or disposal of certain
intangible fixed assets such as patents and know how and overheads relating to
the creation of capital assets which have been capitalised as permitted by IAS 38.
We may also refer to both of these as ASSET level cash flows.
The second type of investment transaction is where a business purchases or
disposes of an interest in another business. This may range from, buying one share
in (or lending one euro/dollar/yen/pound sterling to) the business, up to purchasing
the whole of the business outright. Similarly it also encompasses disposing of the
same. The interest may be an investment, recognised as an associate or joint
venture, or giving control to the acquirer in which case the business acquired will
be consolidated after acquisition as a subsidiary. We may also refer to all of these
as BUSINESS level cash flows.
CASH FLOWS FROM INVESTING ACTIVITIES –
DETAILED REVIEW
Acquisition of Subsidiary, X Limited, Net of Cash Acquired
This represents cash expended on the acquisition of a new business, X Limited.
This will represent the purchase of a majority of, or all of, the share capital of X
Limited. Goodwill will have been created if Simple Limited has paid more than
the net asset value (less cash) of the balance sheet of X Limited. The goodwill will
subsequently appear in the consolidated balance sheet of Simple Limited.
You may be wondering why this is shown net of cash acquired. To put this
simply there is no point in acquiring cash when buying a business. The reason
for this is you would be exchanging cash for cash if you bought cash, which is
pointless. If, for some reason, cash is acquired in the balance sheet purchased it

Understanding Cash Flows Properly 33
simply becomes part of the new groups cash pool. This is why it is normal to see
the words ‘net of cash acquired’.
The value of €10 today is €10. How much would you give me for €10? Answer
€10!
As a consequence of this, it is normal practice for the vendor to strip any
surplus cash out of a business to be disposed of prior to the sale, usually by paying
a dividend.
Purchase of Property Plant and Equipment
This represents the cash expended in the accounting period on the purchase of
new property, plant and equipment. Analysts and others commonly refer to this
value as capital expenditure. It is often abbreviated to the term Capex.
Proceeds from Sale of Equipment
This represents the cash received when we have disposed of equipment that is no
longer required. Typically this is because it is obsolete or worn out.
Do not confuse the proceeds from sale of equipment with the profit on sale of
equipment, even though the two terms sound very similar. The profit on sale of
fixed assets is an adjustment value to the cash generated from operations and
is explained in more detail later in the book.
The proceeds of sale value is often insignificant in the context of the other cash
flows. When summarising cash flows for analysis it is common to offset it with the
period Capex to arrive at the value known as net Capex. Net Capex is the capital
expenditure on new fixed assets minus the proceeds of sale of old fixed assets.
Interest Received
This value represents the cash interest received on cash surpluses held in the
business during the accounting period. These surpluses may be recognised in the
notes to the cash flow and accounts as cash and cash equivalents. The definition
of cash equivalents varies across different GAAPs.
IAS 7 defines cash equivalents as short-term, highly liquid investments that
are readily convertible to known amounts of cash and which are subject to an
insignificant risk of changes in value.

34 Cash Flow Analysis and Forecasting
This definition is designed to distinguish between investments that are very near
to cash in nature and investments that may suffer from material price (or value)
changes in the period over which they are held, even if this is relatively short term.
Dividends Received
This value represents dividends received from all interests in other business held
by Simple Limited other than interests in subsidiaries. When a subsidiary pays a
dividend to its parent company the transaction cancels out on consolidation. This
means it will not appear in the consolidated statement of cash flows.
This amount will typically be reported in the profit and loss account as invest-
ment income.
Cash Flows from Investing Activities – Summary
This second section of most published cash flows deals with the cash flows relating
to investment activities. Once again the section can usually be summarised by two
key totals: the cash flows relating to ASSET level transactions; and the cash flows
relating to BUSINESS level transactions.
In this example the cash interest received and the cash dividends received were
also disclosed in this section. The sum of all these cash flows is labelled the net
cash used in investing activities.
CASH FLOWS FROM FINANCING ACTIVITIES
The final section of the cash flow statement discloses two things:
1. The cash flows relating to changes in the business’s equity capital.
2. The cash flows relating to changes in the business’s debt position.
These are the main elements of the section. In this particular example we also
find the cash dividends paid.
This section of the cash flows deals with the funding and liquidity of the
business. If the business is using cash it reveals to us how this has been financed.
If the business is generating cash it reveals what the cash surplus has been used for
(reducing debt for example). Generally it is useful to summarise this information
into two main values: the change in equity and the change in debt.

Understanding Cash Flows Properly 35
CASH FLOWS FROM FINANCING ACTIVITIES –
DETAILED REVIEW
Proceeds from Issue of Share Capital
This represents the cash received from the sale of new shares to investors; it may
be shown net of issue expenses, although these are usually disclosed if they are
material.
This value shown in the cash flow statement may not agree with the change in
share capital in the balance sheet as the shares may have been issued at a premium
or discount to their par value. Any premium over par value is usually shown in the
balance sheet equity as share premium or its local equivalent.
Proceeds from Long Term Borrowings
This value represents the cash received from banks or investors in respect of an
increase in long-term borrowings. In other words this represents a debt increase.
Payments of Finance Lease Liabilities
This value represents the reduction in the liability outstanding in respect of finance
leases entered into by Simple Limited. As a finance lease represents an interest
bearing liability this item is part of the changes to debt in the accounting period.
In other words this represents debt repayment.
Dividends Paid
This value represents the cash dividends paid out to investors in Simple Limited
during the financial period. This value may not agree to the amount of dividends
shown in the profit and loss account due to timing differences between the dividend
being proposed, approved and paid. For example the final dividend for period one
is usually paid in period two.
Cash Flows from Financing Activities – Summary
The final section of most published cash flows deals with the cash flows relating to
financing activities. The section can usefully be summarised down to a change in
EQUITY and a change in DEBT. In our example in Table 2.1, the cash dividends
paid are also disclosed in this section. The total of all these cash flows is labelled
the net cash used in financing activities.

36 Cash Flow Analysis and Forecasting
Cash and Cash Equivalents
The final value in the cash flow statement is the net increase in cash and cash
equivalents. This represents the increase or decrease in cash and cash equivalents
held by the business in the period. In this example it is an increase of 1520.
THE NATURE OF THE BEAST – CONCLUSION
We have now examined, in some detail, the basic anatomy of a cash flow. We have
learned that all the values disclosed represent pure cash flows, and that many of
them do not agree to their corresponding values in the profit and loss account and
balance sheet for technical reasons.
However, it is not enough to know what each value means. This is simply a
starting point. We need to know what to do with each of these values in order to
learn something useful about the business. The sort of questions we seek to answer
are as follows:
•Is the business performing satisfactorily?
•Can we lend more money to this business?
•Can this business pay me if I supply it?
•Should I invest in this business?
•Is this business good or bad?
Unfortunately, the published cash flow does not answer these questions by
providing convenient, user-friendly disclosure in an appropriate format. We have
to work for our supper! In the next section we look at ways to overcome this
problem.
SUMMARISING AND RESTATING CASH FLOWS FOR
ANALYSIS – INTRODUCTION
Now that we understand what the contents of a simple cash flow statement repre-
sents we can now start to consider how best to summarise and restate these cash
flows in order to best understand what is going on in the business.
Before we start to get radical, let us consider what we can glean directly from the
information offered. For convenience the cash flow statement of Simple Limited
is repeated (Table 2.3).

Understanding Cash Flows Properly 37
Table 2.3 A typical cash flow statement
Simple Limited
Cash flow statement Euros Euros
For the year ended 31st December 20XX ’000 ’000
Cash flows from operating activities
Profit before taxation 5600
Adjustments for:
Depreciation 550
Increase in operating provision 30
Investment income −500
Interest expense 350
6030
Increase in trade and other receivables −600
Decrease in inventories 1100
Decrease in trade payables −1690
Cash generated from operations 4840
Interest paid −310
Income taxes paid −1800
Net cash from operating activities 2730
Cash flows from investing activities
Acquisition of subsidiary X net of cash acquired −650
Purchase of property plant and equipment −460
Proceeds from sale of equipment 30
Interest received 350
Dividends received 320
Net cash used in investing activities −410
Cash flow from financing activities
Proceeds from issue of share capital 400
Proceeds from long term borrowings 360
Payment of finance lease liabilities −110
Dividends paid −1450
Net cash used in financing activities −800
Net increase in cash and cash equivalents 1520
The initial and most obvious way of summarising the cash flows disclosed is to
examine what the totals of each section communicate as in (Table 2.4).
Table 2.4 Unadjusted cash flow section totals
Simple Limited – Summary cash flow:
Year ended 31st Dec 20XX €’000
% of operating
cash item
Net cash from operating activities 2730 100%
Net cash used in investing activities (410) 15%
Net cash used in financing activities (800) 29%
Net increase in cash and cash equivalents 1520 56%

38 Cash Flow Analysis and Forecasting
On the face of it these values look healthy. Simple Limited appears to be
generating a healthy surplus from operations after dealing with the cost of working
asset investment, interest paid and taxes. Investment and financing needs appear
modest with the resulting increase in cash and cash representing over 50% of the
net cash from operating activities. However, by summarising to this level we are
losing a lot of potentially valuable information.
In investing activities the Capex and business level investment has been offset by
substantial amounts of interest and dividends received, which implies this business
has a substantial non-operating surplus of cash, cash equivalents and investments
in its balance sheet.
In financing activities we have in fact increased the amount of cash invested in
the business. This has been offset by the substantial dividend paid by the business.
IAS 7 allows those who prepare financial statements to show dividends paid as
either a financing cash flow or an operating cash flow. Let us see what happens to
the summary cash flow if we make this one adjustment (Table 2.5).
Table 2.5 Adjusted cash flow section totals
Simple Limited – Summary cash flow. Dividends paid
shown as part of cash flow from operating activities
rather than financing activities: Year ended
31st Dec 20XX €’000
%of
operating
cash item
Net cash from operating activities 1280 100%
Net cash used in investing activities (410) 32%
Net cash used in financing activities 650 51%
Net increase in cash and cash equivalents 1520 119%
The cash flows in the summary have changed dramatically. More importantly,
the apparent relationship between the values is now different. Whilst Simple
Limited still appears healthy, the amount of net cash from operating activities
expended in investing activities now appears to have doubled relative to the first
example. The net cash used in financing activities has become net cash generated
from financing activities. The increase in cash and cash equivalents now appears
to be derived partly from operations and partly from new finance.
CONCLUSION
In Table 2.5 we have only made one simple adjustment, a variation that is allowed
by IAS GAAP. The result is to change completely the apparent relationships
between the numbers. Remember that it is also acceptable to show interest paid
and interest and dividends received in any of the three sections and corporate

Understanding Cash Flows Properly 39
taxes can appear in sections other than operating if they relate to an investing or
financing activity.
These permitted variations make a mockery of attempting to analyse cash flow
performance directly from a published cash flow statement. This also means there
is no direct comparability between cash flow statements, as their layout can vary
markedly without contravening IAS GAAP.
So, how do we get around this problem? The answer is to use a standard layout.
What characteristics should this layout have? We need something that is suf-
ficiently simple to allow us to assimilate quickly and effectively what the cash
flows represent in terms of performance. However, we also require sufficient de-
tail to enable us to avoid the distortions that would arise if we net off too much
information as we did in the earlier example.
It is imperative to use a standard layout in order to gain comparability and
eliminate the layout distortions arising from IAS GAAP alternatives. What is this
layout?
The recommended template is shown in Table 2.6.
Table 2.6 Jury’s master cash flow template
Simple Limited
Summary group cash flow statement Euros
Year ended 31st December 20XX ’000
OPERATING CASH MARGIN 6030
(INVESTED)/GENERATED FROM NET WORKING
ASSETS
−1190
NET CAPITAL EXPENDITURE −430
TAXATION −1800
CASH AVAILABLE TO SATISFY FINANCE
PROVIDERS
2610
NET INTEREST 40
NET DIVIDENDS −1130
OTHER NON-OPERATING INCOME/(EXPENDITURE) −650
NET CASH GENERATED/(ABSORBED) BEFORE
FINANCING
870
Financed by:
INCREASE/(DECREASE) IN EQUITY 400
INCREASE/(DECREASE) IN DEBT 250
(INCREASE)/DECREASE IN CASH −1520
TOTAL CHANGE IN FINANCING −870
What follows is an introduction to the template. After we have reviewed this we
will revisit our analysis of the cash flows of Simple Limited to see if this layout is
any more helpful in assisting us in understanding the business.

40 Cash Flow Analysis and Forecasting
Later in the book we will develop our understanding of the power of this
approach and develop our knowledge of the meaning of each line item as we
examine a number of examples of the use of my template. This chapter merely
serves as an initial introduction to my template.
Operating Cash Margin
This represents the cash generated from selling goods or services less the cash
costs of production. It is derived from values disclosed in the cash flow from the
operating activities section of a published cash flow statement. You will notice
that the value is the same as that shown by the first total in the Simple Limited
cash flow statement. In the Simple Limited example it is the value of the profit
before taxation together with the sum of the four adjustments below it.
This value can essentially be considered as the cash flow equivalent of profit.
It measures the success with which a business generates a cash flow surplus from
doing things! Businesses with negative operating cash margin are receiving less
cash for the goods and services they sell than the cash costs of materials and cash
overheads suffered in producing them.
This value is the equivalent to the cash generated from going round the circle
in the complete real business model.
(Invested)/Generated from Net Working Assets
This represents the net change in the amount invested in the net working assets of
the business. The amount invested in the net working assets is the amount invested
in inventories and the trade and other debtors, less the amount of interest free
credit received from suppliers and other creditors because the business is trading.
Inventories represent the amount invested in raw materials, work in progress
and finished goods less provisions for slow moving, damaged and obsolete items.
Seeing this value as a distinct total, independent of the cash generated from
operations total, is important because the amount invested or generated from net
working assets can be volatile and is affected by different drivers of change to the
operating cash margin. Movements in this value convey a lot of useful information
to the cash flow analyst about management quality, sectoral investment needs and
relative efficiency.
Net Capital Expenditure
Represents the amount invested in new fixed assets in the period less the proceeds
of selling old fixed assets. This is where we show the cash flows relating to ASSET
level transactions.

Understanding Cash Flows Properly 41
The level of capital expenditure in a business is influenced by a number of
factors, such as the market and business growth rate, technological change, changes
in consumer demand and the need to invest to maintain competitiveness.
Taxation
This represents the taxes actually paid in the period.
Cash Available to Satisfy Finance Providers
This total represents the cash available after the business has satisfied its fixed
and working asset investment needs and paid its taxes. In the long run a business
needs to generate sufficient cash in order to satisfy finance providers, to service
its interest burden, repay debt due in the period and provide the expected dividend
to shareholders.
This value represents a key total for the cash flow analyst. Intriguingly, it doesn’t
appear at all in a published cash flow statement!
Net Interest
This is the value of the cash interest paid, less the value of any cash interest
received. Essentially this communicates to the analyst the cost to the businesses of
its net debt financing position. Net debt is the amount of interest bearing liabilities
less the value of cash and cash equivalents.
Net Dividends
This is the value of the cash dividends paid, less the value of the cash dividends
received.
Netting off dividends in this way simplifies the cash flow summary without
losing much information. There are arguments that the net dividend cost is a more
useful value to examine (the shareholders indirectly own the dividends receivable
anyway!)
If more detail is required it is available from the source cash flow statement
used to make the template. The template can of course be expanded should this be
needed. It is up to the user how best to summarise the raw data for analysis.
Other Non-Operating Income/(Expenditure)
This is where we capture the BUSINESS level cash flows, such as the cash
spent on purchasing other businesses or investing in other businesses as associates
or joint ventures or buying shares in other businesses as investments and the

42 Cash Flow Analysis and Forecasting
cash received on disposing of businesses or shares in associates or interests in
joint ventures or investments. We would also introduce here any grants, subsidies
or other government assistance received in respect of business acquisition or
development. Again, the title is meant to be largely self-explanatory. If it is not
an operating cash flow item or an item related to the purchase or disposal of fixed
assets it probably goes here!
Net Cash Generated/(Absorbed) Before Financing
This is the second key total. This total represents the cash surplus or deficit for the
period after all cash costs incurred in the period have been satisfied. The remainder
of the template deals with the impact of changes in the financing of the business.
Again, it is unusual for this value to be stated implicitly in a published cash flow
statement.
Increase/(Decrease) in Equity
This represents the net cash change in equity during the period. Businesses raise
new equity by issuing shares and, in most countries, larger businesses are able to
buy back or cancel some of their equity should they wish to do so.
Increase/(Decrease) in Debt
This represents the net cash change in the total debt of the business in the period.
By netting in this way we eliminate the effects of re-financing (this being replacing
old debt with new debt) leaving us with a view of the actual debt change in the
period.
(Increase)/Decrease in Cash
This represents the change in the value of cash and cash equivalents during the
period. Notice that in my template the signage of this value is reversed compared
to the value disclosed in a typical published cash flow statement. An increase in
cash and cash equivalents is shown as a negative number, a decrease in cash and
cash equivalents is shown as a positive number.
It is necessary to reverse the sign of the last number to take advantage of
a property of the cash flow statement that is not obvious from the published
version and is particularly valuable to the analyst. A cash flow statement bal-
ances just like a balance sheet. As is clear from the master template the net cash
generated/(absorbed) before financing is always equal in value to the financing
cash flows themselves (after adjusting the signage of the cash and cash equiva-
lents). This balancing property enables us to confirm that we have not made any

Understanding Cash Flows Properly 43
arithmetic errors or omitted any of the values from the original cash flow state-
ment, so improving accuracy. Bear in mind that having balanced the cash flow
template it is still possible to make errors of allocation by entering a source value
into the wrong heading.
Why is the signage of the last cash and cash equivalents number in a typical
cash flow statement different to the signage used in the template?
Cash Change Signage – Algebraic Explanation
It has to do with the way a published cash flow statement is laid out. As you can
see from Simple Limited the published cash flow statement is not laid out as a
balancing statement. The cash flows are summarised and then added up to arrive
at a final total or difference. The effect of this layout is to make the signage of the
last number only in the cash flow incorrect should we wish to make a layout with
the balancing feature. This is a problem with virtually all published cash flows
irrespective of their national origin.
We can show this algebraically. A typical published cash flow is laid out like
this:
O±I±F=C
where
O=The cash flows from operating activities
I=The cash flows from investing activities
F=The cash flows from financing activities
C=The change in cash and cash equivalents
In the template, in order to have two balancing totals which cancel each other
out to zero we bring the cash value to the left side of the formula so it looks like
this:
O±I±F−C=0
So, in order to make the layout in my template mathematically consistent it is
necessary to change the sign of the final cash value shown in the published cash
flow.
Cash Change Signage – Double Entry Explanation
A second explanation relies on the process of double entry accounting to illuminate
what is actually going on. If you have any familiarity with book keeping you will
know that every transaction in a set of double entry accounts has two entries. These
two entries for each transaction are known as a debit entry and a credit entry. At
the end of a period all the entries are added up, if no arithmetic errors have been

44 Cash Flow Analysis and Forecasting
made all the debits and all the credits will total to the same value. In other words
they will be in balance.
Balance Sheet
Debit side Credit side
ASSETS LIABILITIES
When I designed the template I had a choice as to how I dealt with the signage
of the equity, debt and cash numbers. I chose to represent an increase in equity as
positive, because for most people this is the intuitive signage to use for an increase,
as debt is also on the same side of the balance sheet (a liability item) an increase
in debt must also be positive, which again is largely intuitive for most people.
Cash, however, is not a liability. It is an asset item, this means an increase in
cash must have the opposite signage to the equivalent equity and debt value for the
three numbers to set off correctly in arriving at the balancing total. This inevitably
means that showing the cash increase as negative is not particularly intuitive for
most people, however, I believe it is preferable to reversing the signage of the
other two items – equity and debt – because it leaves us with only one value whose
sign is counter-intuitive rather than two.
Balance Sheet
Debit side Credit side
ASSETS LIABILITIES
Cash Debt and Equity
If you mentally take the values shown above for the equity, debt and cash of
Simple Limited and insert them in the above diagram it should become clear why
it is necessary to change the sign associated with cash.
I have provided two explanations as to why it is necessary to change the last
number only of a published cash flow in order to balance the master template.
Increased familiarity by the user with the restatement of published cash flows
will inevitably reinforce this point until it is no longer an issue in the mind of
the user.
To summarise, unless the published cash flow statement is laid out as a balancing
statement (something I have observed on a few rare occasions) it will always be
necessary to reverse the sign of the last cash number in the cash flow statement
only in order to get the master template values to balance correctly.

Understanding Cash Flows Properly 45
ANALYSING THE CASH FLOWS IN THE
MASTER TEMPLATE
So, we have successfully summarised the published cash flows into the template.
What does it tell us?
By having a standardised layout we have eliminated the distortions that might
arise due to positional differences in the disclosure of interest, dividend and
taxation values. We have also laid out the values in such a way that two key totals
not shown in the original published cash flow statement are exposed for analysis
and assessment (Table 2.7).
Table 2.7 The completed Jury’s master cash flow template for Simple Limited
Simple Limited
Summary group cash flow statement Euros
Year ended 31st December 20XX ’000
OPERATING CASH MARGIN 6030
(INVESTED)/GENERATED FROM NET WORKING ASSETS −1190
NET CAPITAL EXPENDITURE −430
TAXATION −1800
CASH AVAILABLE TO SATISFY FINANCE PROVIDERS 2610
NET INTEREST 40
NET DIVIDENDS −1130
OTHER NON-OPERATING INCOME/(EXPENDITURE) −650
NET CASH GENERATED/(ABSORBED) BEFORE FINANCING 870
Financed by:
INCREASE/(DECREASE) IN EQUITY 400
INCREASE/(DECREASE) IN DEBT 250
(INCREASE)/DECREASE IN CASH −1520
TOTAL CHANGE IN FINANCING −870
Here is an explanation of what the cash flows of Simple Limited might reveal
to an analyst experienced in the application of the analysis techniques explained
in more detail as we proceed to the more advanced parts of the book.
Simple Limited appears to enjoy a healthy operating cash margin with ap-
proximately 20% of it being absorbed in working capital changes. Net capital
expenditure appears low (we know this because we can compare it with the depre-
ciation value in the adjustments part of the cash flows from operating activities),
net capital expenditure is 78% of the period depreciation charge. IAS depreciation
is based on writing off assets over their estimated useful life and therefore provides
a crude estimate of the amount required each year to replace fixed assets. Thus it
appears the business is investing less in fixed assets than it needs to compensate
for the wearing out of the existing assets each year.

46 Cash Flow Analysis and Forecasting
Taxes appear consistent with a business with no net debt. The taxation value is
28% of the operating cash margin, which may not signify anything if the taxation
paid this year relates to cash generated in the previous year. If taxes are in arrears the
tax paid implies the business’s last accounting period enjoyed a similar operating
cash margin value assuming no net leverage. The cash available to satisfy finance
providers is a surplus of €2610.
The net interest value is positive, implying no net debt on average over the year,
the net dividend is a substantial outflow even after offsetting dividends received.
Simple Limited has made a small acquisition during the year. The remaining
surplus of €870, together with the net increase in equity and debt has resulted in
an increase in cash retained in the business of €1520.
These cash flows are typical of an established and successful mature business.
Notice that everything mentioned above has been derived solely from the cash
flow statement, no reference is made anywhere to any other value available in the
full set of accounts.
THE STATE OF PLAY
So far we have started to address the nature of a cash flow statement and what
this tells us about the cash flows of a business. Secondly we have introduced
Jury’s Cash Flow Template and restated the cash flows of Simple Limited into the
template.
Finally, we have scratched the surface of what we can glean from the restated
cash flows. It is now time to develop a deeper and more thorough understanding of
this process. In the next chapter we introduce a further element of the knowledge
set required to fully grasp cash flow analysis.

3
Start-up, Growth, Mature, Decline
INTRODUCTION
In order to gain further benefit and insight from the results of our cash flow
restatement we need to understand what a typical set of ‘good’ cash flows should
look like.
The typical ‘good’ pattern of cash flows varies dramatically between different
businesses. The most important reason for this variety is to do with where the
business is in its life cycle.
In this section we look at the typical cash flows of a business at start-up, in
the growth phase, the mature phase, and finally the decline phase. To make this
section as useful as possible to the analyst I have included a short discussion of
exactly what we mean by the terms start-up, growth, maturity and decline when
applied to business analysis.
Later in the book there are separate chapters on each of the four phases. They go
into more detail about various aspects of analysis relevant to that particular phase.
All cash flow values quoted in the text from the examples represent thousands.
THE START-UP PHASE
When does business commence?
As any entrepreneur knows, there are a number of steps that precede the com-
mencement of trade.
Most entrepreneurs start with an idea for a new product or service. They then
research the viability of the idea, the initiatives required, assess the feasibility of
operations, the business risks involved and develop a business plan. This part of
the process can take years. Assuming the viability of the project looks good, the
entrepreneur at some point raises capital and invests in the necessary initiatives to
develop the product or service.
At some point, once operations are established on a commercial scale, sales
commence to customers of the business. This is when the first cash inflows from
operations arrive. Prior to this point we do not have a true business. You could
say we have a charity! Some person or persons (the project sponsors) are giving
money to other persons to do things for them.
Why is this issue of what constitutes a true business so significant?
Cash Flow Analysis and Forecasting: The Definitive Guide to
Understanding and Using Published Cash Flow Data
by Timothy D.H. Jury
Copyright © 2012, Timothy D.H. Jury

48 Cash Flow Analysis and Forecasting
In the past I have observed numerous situations where entrepreneurs and busi-
nessman have claimed to be running a business, but in fact there is no true
business there. There may be products, factories, employees, sales literature and
administration. What missing is sales and hence cash flow from customers! In
other words demand for the product or service provided has not yet been proven
to exist.
I recollect visiting a start-up business that had developed a new form of solar
heating device, I was shown a completed version of the product, met employees
and was shown a factory containing various machinery purchased to manufacture
the product. However, at this point, there was no sales activity at all! The business
closed having run out of cash before any material level of sales had been achieved.
So, for the purposes of analysing cash flows, my definition of ‘a start-up busi-
ness’ is the achievement of regular operating cash flow from customers. The
business may not be proven to be viable in the long run at this point; however,
some important milestones will have been passed.
1. The product or service is being delivered successfully.
2. Someone, somewhere (a customer) is willing to pay for it.
3. Customers are continuing to consume the product or service after their first
purchase (there are repeat purchases).
The business will almost certainly still be cash negative and loss making at
this point. The long journey to success is not yet complete. However, the basic
credibility of the business model has been demonstrated. In the later chapter on
the start-up phase we will discuss in more detail what happens in the period before
this point.
So, in this initial example, my start-up business has already designed the first
product or service to be sold and invested sufficiently to deliver this. Customers
are starting to buy the product.
The cash flows of a start-up business could look like the example in Table 3.1.
Let us assume that an entrepreneur has recently started a new business. The busi-
ness is manufacturing some sort of consumer product that requires an investment
in machinery.
The restated cash flow summary reports the cash flows over the first year of
operation. Let us review what the template tells us about the business.
The operating cash margin is negative as the business is still producing goods
for more cash cost than they receive in sales income. This is because the volume
through the plant is still too low to capture the necessary economies of scale to
be profitable. The workforce is still learning to manufacture the product to the
required levels of quality in an efficient manner. Production is not yet particularly
efficient.
The business is investing in the net working assets it requires. The business has
to invest in inventory; it must have sufficient raw materials, work in progress and

Start-up, Growth, Mature, Decline 49
Table 3.1 The cash flows of a start-up business
Start-up example
Restated cash flows Dollars
Year 1 ’000
OPERATING CASH MARGIN −10
(INVESTED)/GENERATED FROM NET WORKING ASSETS −200
NET CAPITAL EXPENDITURE −500
TAXATION 0
CASH AVAILABLE TO SATISFY FINANCE PROVIDERS −710
NET INTEREST 30
NET DIVIDENDS 0
OTHER NON-OPERATING INCOME/(EXPENDITURE) 300
NET CASH GENERATED/(ABSORBED) BEFORE FINANCING −380
Financed by:
INCREASE/(DECREASE) IN EQUITY 500
INCREASE/(DECREASE) IN DEBT 0
(INCREASE)/DECREASE IN CASH −120
TOTAL CHANGE IN FINANCING 380
finished goods to be able to satisfy customer needs as required. In addition it will
be obliged to provide trade credit to its customers (invest in debtors) as it acquires
them if this is normal practice in the market in which the business operates. It will
enjoy little if any trade credit from its suppliers, however, due to the newness of
the business and lack of track record on which the suppliers could base a credit
assessment. Most raw material purchases will be in cash.
The business is investing in fixed assets. In this year the entrepreneur has
purchased the first machine required to commence production as well as other
fixed assets needed to package and distribute the product.
The business pays no taxes at this point, as it has never made a profit, indeed
there is likely to be a tax loss carried forward at the end of the year.
The cash available to satisfy finance providers is a substantial negative. This is
typically what we expect to see at this point in the start-up businesses development.
The business has a small amount of interest received due to the having a net
cash position in its balance sheet. There is no interest payable as the business has
no debt at this point in its development.
The business does not pay a dividend at this point because any cash available
at this point is used for investment and because it’s probably illegal! In many
countries dividends can only be paid out of positive revenue reserves. At this point
the revenue reserves of the business are negative in the balance sheet.

50 Cash Flow Analysis and Forecasting
The business receives a substantial grant from the government because it is
creating employment in its location. The entrepreneur has employed five persons
on start-up.
The net cash absorbed before financing at the end of the first year’s trading is
$380. This is financed by the introduction of $500 in equity from the entrepreneur,
her family and other investors. At the end of the period $120 of this new equity
remains in the business cash account unspent.
This is a typical set of start-up cash flows. Generally the business is cash
negative, the shortfall being financed by investors.
THE GROWTH PHASE
The next three most important objectives are to achieve a positive cash flow
position, to break even and to make this sustainable into the future. Ideally these
objectives are achieved in the first two to three years of the life of the business.
The business then enters the growth phase.
What exactly do we mean by a growth business? We mean a business whose
VOLUME of output (or if it is a service business, its scale of operations) is
growing. Inevitably this requires investment in both working assets and fixed assets
(Table 3.2).
Table 3.2 The cash flows of a growth business
Growth example
Restated cash flows Dollars
Year 4 ’000
OPERATING CASH MARGIN 1000
(INVESTED)/GENERATED FROM NET WORKING ASSETS −400
NET CAPITAL EXPENDITURE −900
TAXATION −300
CASH AVAILABLE TO SATISFY FINANCE PROVIDERS −600
NET INTEREST −100
NET DIVIDENDS 0
OTHER NON-OPERATING INCOME/(EXPENDITURE) 100
NET CASH GENERATED/(ABSORBED) BEFORE FINANCING −600
Financed by:
INCREASE/(DECREASE) IN EQUITY 300
INCREASE/(DECREASE) IN DEBT 210
(INCREASE)/DECREASE IN CASH 90
TOTAL CHANGE IN FINANCING 600

Start-up, Growth, Mature, Decline 51
Let us assume our example manufacturing business has successfully negotiated
the start-up phase, the business is now growing strongly. How does this change
what we see?
The operating cash margin is now positive and the business is generating
a healthy cash surplus against its cash costs every time it sells its product to
customers.
The business is still investing in net working assets because it is growing
its unit output strongly. It therefore requires investment in increasing its inven-
tory and its debtors. The business is now able to obtain some trade credit from
its major suppliers as it is trading profitably and has a three-year track record
available for analysis. This offsets some of the investment required in inventory
and debtors.
The business is still investing in fixed assets because it is still growing; further
machinery is purchased as required to increase output as the business expands.
Periodically the factory itself may require expansion.
The business is now paying some taxes; however, the liability is not large.
As a consequence of the capital investment there is substantial tax depreciation
available to reduce the tax liability.
The cash available to satisfy finance providers is still negative. Again, this is
typically what we expect in a growth business. The reason it is negative is that
the business is making the fixed and working asset investment required to keep
pace with growth in demand for its products faster than it is generating cash from
the operating cash margin. The presumption when the investment is made is that
the investment in fixed and working assets in the current period will yield more
operating cash margin from the resulting increases in the volume of output in
future years as the business continues to grow. Investors are prepared to finance
this if they believe the future increase in operating cash flow as a result of the
investment will be sufficient to recover or exceed the cash they invest in the new
fixed and working assets.
The business is now paying interest. In our example, finance leases have been
used to acquire some of the machinery and represent part of the capital expenditure.
The young business in the growth phase is still too risky for most commercial banks
to consider lending medium-term finance. However, leasing companies are less
concerned about the business risk issues as they have the security of the machinery
(against which they have lent) to rely on should the business cease to make the
monthly payments required for any reason.
No dividends are being paid at this time, as the business is still cash negative.
All surplus resources are focused on continuing the rapid growth of the business.
The business continues to receive grants from the government in respect of em-
ployment creation as it continues to take on more new employees for the first time.
The net cash absorbed before financing at the end of the fourth year’s trading
is $600. This is financed by the introduction of $300 in equity from growth stage

52 Cash Flow Analysis and Forecasting
investors and the introduction of $210 of debt being the principal outstanding in
respect of the finance leases on new fixed assets. The remaining $90 required has
come from cash and cash equivalents already in the business as the beginning of
year four.
This is a typical set of growth cash flows. The business is still cash negative
in this stage, because it is investing more in fixed and working assets in a given
period than it is generating in operating cash margin. The shortfall is financed by
growth investors, lenders with an appetite for lending to such businesses and the
cash, which was retained in the business from previous periods.
THE MATURE PHASE
In a business analysis context the term ‘mature’ is somewhat ambiguous. All busi-
nesses want to grow if they can, including businesses considered by investors and
analysts to be mature. They continue to invest significant amounts of management
time and effort in seeking ways to increase turnover, profits and cash flows.
So, what exactly do I mean by a business that is mature? I will start by defining
a business that is mature as one that is no longer growing the VOLUME of its
output. This means that the new investment in fixed and working assets to grow
the output of the business is no longer required. In a successful mature business
the overall cash flows are positive (Table 3.3).
Table 3.3 The cash flows of a mature business
Mature example
Restated cash flows Dollars
Year 9 ’000
OPERATING CASH MARGIN 3500
(INVESTED)/GENERATED FROM NET WORKING ASSETS −600
NET CAPITAL EXPENDITURE −1000
TAXATION −1000
CASH AVAILABLE TO SATISFY FINANCE PROVIDERS 900
NET INTEREST −400
NET DIVIDENDS −400
OTHER NON-OPERATING INCOME/(EXPENDITURE) 0
NET CASH GENERATED/(ABSORBED) BEFORE FINANCING 100
Financed by:
INCREASE/(DECREASE) IN EQUITY 0
INCREASE/(DECREASE) IN DEBT −100
(INCREASE)/DECREASE IN CASH 0
TOTAL CHANGE IN FINANCING −100

Start-up, Growth, Mature, Decline 53
Let us assume our example business is now mature. The business has reached
a position in the geographic markets in which it chooses to compete where it
controls a significant market share and enjoys adequate competitive advantages
to sustain its position. At this point it has no immediate plans for further new
investment or growth in the planned volume of its output.
The operating cash margin is now substantial, the business is generating a
healthy cash surplus against its cash costs each time it sells its products to cus-
tomers. It has thousands of customers spread over a wide geographic area. It has
learned how to manufacture its product in a highly efficient way and has used cap-
ital expenditure over many years to lower costs and improve quality. It is selling
its product in millions of units a year. The volume of output is not growing or is
growing very slowly.
The business is still investing in net working assets. Why is this?
The business does not require further investment in net working assets in respect
of volume growth because there is none! However, there is one other external
variable affecting the business that may still trigger a need for further investment
each year. This is the effect of inflation on the business. If the economy in which
the business operates suffers inflation at say 2% a year this means that it will
cost 2% more at the end of the year to replace the same physical inventory that
was present at the beginning of the year. The same logic applies to debtors.
Conversely the interest-free loan that represents supplier credit will increase 2%
a year in respect of the same physical purchasing. So, even in a mature business,
it may be necessary to invest in net working assets each period to offset inflation
effects.
The business is still investing in fixed assets. Again, it may not immediately
be obvious why. The business is no longer growing so it does not require fixed
asset investment to provide increased output capacity. As with the net working
assets there is a second driver of investment at work. Machines wear out, vehicles
and computers need replacing regularly. We have a name for this type of capital
expenditure (this term often being abbreviated to Capex). This is known as main-
tenance or replacement Capex. This distinguishes it clearly from growth Capex,
which is new capital expenditure made with the intention of increasing output or
operations.
So, when a business stops growing its output Capex doesn’t drop to zero. It
drops to a lower number representing the maintenance or replacement Capex. For
a business to maintain its productive capacity it needs to keep its fixed assets
in appropriate productive condition. Competitive and technological changes may
also stimulate fixed asset replacement even in conditions of no growth of output.
So our mature business will still have net capital expenditure, this being devoted
mainly to maintenance or replacement Capex.
The business is now paying a substantial amount in cash taxes, as there is less
capital expenditure to reduce the tax bill through accelerated tax depreciation.

54 Cash Flow Analysis and Forecasting
Remember that the amount shown in respect of taxes in this year’s cash flow
statement may in some countries relate to the previous year’s profits and this
means the value may have no direct relationship with this year’s operating cash
margin.
The cash available to satisfy finance providers is now positive. This is what we
expect to see in a successful mature business. All mature businesses should be
producing a positive cash flow available to satisfy finance providers. If the cash
flow is negative at this point it means the business is not generating sufficient
operating cash flow to cover investment needs and taxes, a situation that is not
sustainable. The business is probably distressed and without significant change
may collapse at some point in the future. If a business cannot meet its mainte-
nance investment needs and pay its taxes from the operating cash margin it is in
serious trouble. Remember that this measure of performance is before we con-
sider the additional cash outflows relating to the servicing of debt and providing
dividends to investors. Neglecting either of these will also result in problems in
the future.
The business is now paying interest. It is now nine years old and has built
up a substantial balance sheet full of assets. It should be an attractive lending
opportunity for most lenders and the business should have little trouble in raising
any kind of debt as it requires it. Our example business now has bank debt in its
balance sheet as well as finance leases.
The business now pays a dividend. Whist the decision to pay a dividend is
largely a matter of tax efficiency in a private company it would be essential in a
mature public company if the business were to sustain a reasonable share price.
Corporate finance theory suggests mature businesses should be distributing cash
back to investors because they no longer require their cash surpluses for investment
in the business.
Other non-operating income/(expenditure) is zero as the business is not engaged
in the acquisition or disposal of other businesses or investments and is no longer
receiving any grants.
There is a small cash surplus before financing at the end of the ninth year’s
trading of $100. There is no longer any need to introduce further new equity to
the business. If the business required investment for any reason it would normally
borrow to fund it. In this example the $100 has been used to reduce the debt
outstanding. Other than that required for day to day liquidity there is no cash in
the business as it now has a net debt position. This is why there is no movement
in the cash change value.
This is a typical set of mature cash flows. The business is generating cash
at both the cash available to satisfy finance providers total and the net cash
generated/(absorbed) total. It now has net debt and pays dividends. Other than
maintaining its fixed and working assets its investment needs are minimal.

Start-up, Growth, Mature, Decline 55
THE DECLINE PHASE
The word ‘decline’ is used by analysts for a variety of purposes. A business
that is suffering poor performance may be referred to as being ‘in decline’. In
this sense a business can be in decline in any of the four phases. The whole
issue of bad performance in each of the four phases is dealt with the later in
Chapters 6–11, which go into more depth about what constitutes ‘good’ and ‘bad’
cash flows.
What we are going to examine here is the effect on the cash flows of being a
successful business whose product or service markets are in decline. That is to
say they are reducing in size year on year. This implies that the volume of output
produced by the business is falling year on year. What will the cash flow look like
now?
This is not a poorly managed business or failing business. What is illustrated
in Table 3.4 is a successful business in a declining market. The best example
available at the moment is probably a cigarette manufacturing company. In Eu-
rope cigarette consumption is declining at about 3% a year. The cash flow decline
example is included at this point to illustrate to the reader what should be hap-
pening to the behaviour of the cash flows in such a situation in a successful
business.
Table 3.4 The cash flows of a decline business
Decline example
Restated cash flows Dollars
Year 20 ’000
OPERATING CASH MARGIN 7000
(INVESTED)/GENERATED FROM NET WORKING ASSETS 1000
NET CAPITAL EXPENDITURE 1500
TAXATION −3200
CASH AVAILABLE TO SATISFY FINANCE PROVIDERS 6300
NET INTEREST −1000
NET DIVIDENDS −3000
OTHER NON-OPERATING INCOME/(EXPENDITURE) 0
NET CASH GENERATED/(ABSORBED) BEFORE FINANCING 2300
Financed by:
INCREASE/(DECREASE) IN EQUITY −1000
INCREASE/(DECREASE) IN DEBT −1300
(INCREASE)/DECREASE IN CASH 0
TOTAL CHANGE IN FINANCING −2300

56 Cash Flow Analysis and Forecasting
We expect to see something along the following lines: The operating cash margin
is substantial. The business is generating a healthy cash surplus against its cash
costs each time it sells its product to customers. It has learned how to manufacture
its product in a highly efficient way and has been exploiting a significant position in
its market for decades. It is selling its product in millions of units a year. Turnover
is declining at a few percent a year. The operating cash margin is still substantial
but is falling slowly year on year.
The business is now recovering its investment in working assets. As the business
turnover declines the need to invest in inventory and debtors – less the interest-free
loan from suppliers – disappears and, as the amount invested in working assets
declines, the cash invested in working assets in the growth phase of the business
returns to the business as a cash inflow.
The business is now recovering its investment in fixed assets. As volume output
reduces manufacturing capacity is rationalised. Factories that are not required are
closed and where possible the plant and machinery is sold to others or relocated. As
the factory was built decades ago in or near centres of population the land on which
it sits may be very valuable for redevelopment. Production is concentrated in the
lowest cost and most modern facilities, further increasing margins. Maintenance
Capex may still be required. However, this is minimal due to the availability of
surplus assets elsewhere to substitute for it. The proceeds of sale of fixed assets
exceeds the replacement Capex, so resulting in a cash inflow from net capital
expenditure.
The business pays a very substantial amount in cash taxes, as there is minimal
capital expenditure to reduce the tax bill through accelerated tax depreciation.
The cash available to satisfy finance providers is now massively positive. This
is what should be happening in a successful decline business. Not only are we
receiving the operating cash margin, we are recovering the investment in net
working assets and fixed assets.
In our example the business now carries a significant amount of debt and now
pays a lot of interest. If the business is large the management may be increasing
the debt in the business periodically and using the cash inflow to buy back equity,
so supporting the share price. The massive operating cash flow is used to service
interest and repay debt. Every few years the process of adding more debt to buy
back equity may be repeated.
In our example the business also pays a massive dividend. If the business is
listed this is the only reason to invest in the business as there is no longer any
expected future volume growth. Investors assess a share in such a company on the
basis of its dividend yield relative to debt yields.
Other non-operating income/(expenditure) is zero as the business is not engaged
in the acquisition or disposal of other businesses or investments and is no longer
receiving any grants.

Start-up, Growth, Mature, Decline 57
There is a massive cash surplus before financing at the end of the years trading of
$2300. This is used to buy back equity and repay debt. A process that theoretically
could continue until the business finally self liquidates.
This is a typical set of successful decline cash flows. It is included to provide
a complete understanding of how the basic patterns of cash flow should appear in
the four phases of the life of a successful business. In the real world a declining
business rarely displays this sort of cash flow performance. This is discussed in
more detail in Chapter 10.
CONCLUSION
We should now have gained an understanding of what we expect the cash flows of
business to look like through the four phases of a successful businesses existence.
This is summarised in Table 3.5.
Table 3.5 The cash flows through the four phases of a successful business
Summary example Start-up Growth Mature Decline
Restated cash flows $’000 $’000 $’000 $’000
OPERATING CASH MARGIN −10 1000 3500 7000
(INV)/GEN FROM NET WORKING
ASSETS
−200 −400 −600 1000
NET CAPITAL EXPENDITURE −500 −900 −1000 1500
TAXATION 0 −300 −1000 −3200
CATS FINANCE PROVIDERS −710 −600 900 6300
NET INTEREST 30 −100 −400 −1000
NET DIVIDENDS 0 0 −400 −3000
OTHER NON-OPERATING INC/(EXP) 300 100 0 0
NET CASH GEN/(ABS) BEFORE
FINANCING
−380 −600 100 2300
Financed by:
INCREASE/(DECREASE) IN EQUITY 500 300 0 −1000
INCREASE/(DECREASE) IN DEBT 0 210 −100 −1300
(INCREASE)/DECREASE IN CASH −120 90 0 0
TOTAL CHANGE IN FINANCING 380 600 −100 −2300

58 Cash Flow Analysis and Forecasting
SUMMARY
The goal of this chapter was to present to the reader a typical set of cash flows for
a successful business in the four phases in the life of that business, these being:
Start-up, Growth, Mature and Decline. These examples provide a sort of budget
or ideal against which we can examine actual cash flows taken from the real
world.
It should now be clear that each line of the cash flow template is driven by
different cash flow drivers or behaviours. By developing our understanding of
these drivers we can improve our ability to evaluate the cash flows of a business
when presented in the Jury’s Template format.

4
Restating the Cash Flows
of a Real Business
INTRODUCTION
This chapter commences the more detailed part of the book. The following chapters
present everything the financial analyst may require to become fully conversant
with historic cash flow analysis.
This chapter seeks to present all the information required by an analyst to
summarise and restate an indirect cash flow statement into a common format for
analysis.
The restatement process that is described is essentially a technical exercise.
Accordingly, this chapter is organised to be as user friendly as possible when
read for the first time and easily accessible subsequently when used as a technical
reference.
OUR OBJECTIVE
We have a cash flow statement to analyse, how do we go about our task?
There are two possible ways of preparing and presenting a cash flow statement,
these are known as the direct method and the indirect method. The first task to
ascertain is whether the cash flow is a direct cash flow or an indirect cash flow.
In this chapter we will concentrate on the restatement of indirect cash flows.
The reason for this is most of the published cash flows in the world are prepared
using the indirect method. Cash flow statements prepared using the direct method
are rare. If you wish to know more about direct cash flows at this point Chapter
15 is devoted entirely to direct cash flows.
A direct cash flow is prepared by taking the cash records of the business, coding
each cash transaction during the period into its relevant cash flow constituent
and then summarising the resulting information into a cash flow statement.
Cash Flow Analysis and Forecasting: The Definitive Guide to
Understanding and Using Published Cash Flow Data
by Timothy D.H. Jury
Copyright © 2012, Timothy D.H. Jury

60 Cash Flow Analysis and Forecasting
We can identify whether a cash flow statement is direct or indirect by examining
the first few lines of the cash flow statement. In the case of direct cash flow
statements instead of starting with a profit value taken from the profit and loss
account the cash flow typically starts with receipts from customers and payments
to employees and suppliers.
An indirect cash flow is prepared by identifying the various cash flows required
to prepare the cash flow statement from information contained within the profit
and loss account and the current and previous balance sheet of the business.
THE IMPLICATION OF DIFFERENT GAAPs
GAAP is an acronym for Generally Accepted Accounting Principles. The next
question we need to consider is, under which GAAP rules has the cash flow
statement been prepared?
Whilst most countries follow a broadly similar approach to the preparation and
presentation of cash flow statements, there are differences in the minutiae of the
different GAAP rules. This chapter starts by showing how to summarise cash
flows prepared under International Accounting Standards (IAS) GAAP rules.
Once you are familiar with a variety of the cash flow statements from different
countries, you will be able to anticipate the typical problems that you will be
likely to encounter when restating particular countries cash flows. For this reason,
Chapter 5 is devoted to the specific issues involved in analysing the cash flows of
entities prepared using US GAAP.
We can now proceed to understanding in detail the restatement process. We
will work through this process section by section using the a cash flow statement
taken from the accounts of Nokia (the global mobile telephone group) as an initial
example. Nokia has been producing IAS accounts for many years.
Arithmetic Signage in the Cash Flows
By signage we mean whether a cash flow is positive (an inflow) or negative (an
outflow). Generally the treatment of the signage of values contained within a
cash flow statement is straightforward. Positive values represent cash inflows and
negative values represent cash outflows. All signage should be summarised into
Jury’s Template as observed.
In the template, brackets are used with certain of the labels to signify the
meaning of the signage of the cash flow, in the examples brackets or a minus sign
may be used to signify negative cash flows.
The only exception to this rule is the last number in the cash flow statement,
which is usually the change in cash, or the change in cash and cash equivalents.

Restating the Cash Flows of a Real Business 61
Unless the published cash flow is laid out as a balancing statement the final cash
value shown will require its signage reversing to make the restated cash flow
template balance. The reasons for this being explained in Chapter 2.
Acronyms
From now on we will start to use the following acronyms to describe certain
values. The first time the term is used in the text the acronym will normally follow.
EBIT Earning before interest and tax
EBITDA Earnings before interest, tax, depreciation and amortisation
P&L Profit and loss account
IAS International Accounting Standard
IFRS International Financial Reporting Standard
M or m Million meaning 1 000 000
RESTATING THE CASH FLOWS FROM
OPERATING ACTIVITIES
The information in Table 4.1 is taken from the published accounts of Nokia.
Table 4.1 is the cash flow from operating activities part of the full IFRS cash
flow statement.
Table 4.1 Summary of net cash from operating activities
20XX
FINANCIAL YEAR ENDED DECEMBER 31st Notes €M
CASH FLOW FROM OPERATING ACTIVITIES
Profit attributable to equity holders of the parent 3988
Adjustments, total 32 3469
Change in net working capital 32 −2546
Cash generated from operations 4911
Interest received 416
Interest paid −155
Other financial income and expenses, net received −195
Income taxes paid, net received −1780
NET CASH FROM OPERATING ACTIVITIES 3197

62 Cash Flow Analysis and Forecasting
Generally the cash flow from operating activities section of a published cash
flow statement contains values relating to the first two lines of the template. It may
also contain other values relating to interest and taxation. The persons responsible
for the preparation of the cash flow statement can choose to disclose them here.
So, in Table 4.2 we are going to extract the values relating to the items shown in
bold below.
Table 4.2 Building up the template – dealing with the first two lines
OPERATING CASH MARGIN
(INVESTED)/GENERATED FROM NET WORKING ASSETS
NET CAPITAL EXPENDITURE
TAXATION
CASH AVAILABLE TO SATISFY FINANCE PROVIDERS
NET INTEREST
NET DIVIDENDS
OTHER NON-OPERATING INCOME/(EXPENDITURE)
NET CASH GENERATED/(ABSORBED) BEFORE FINANCING
Financed by:
INCREASE/(DECREASE) IN EQUITY
INCREASE/(DECREASE) IN DEBT
(INCREASE)/DECREASE IN CASH
TOTAL CHANGE IN FINANCING
IDENTIFYING THE OPERATING CASH MARGIN
The cash flow statement starts with the value net profit. Where does this come
from in the profit and loss account (P&L)?
In Table 4.3, we can see that this is identical to the value of the profit after tax
and minority interests (shown as the Profit attributable to equity holders of the
parent in Table 4.3). In other words the cash flow statement starts with the profit
after interest and after tax and minority interests. This means that we will expect
to find the following values as add-backs in Note 32 when we examine it.
1. Minority interests
2. Tax
3. Financial income and expenses
4. Share of results of associated companies
5. Depreciation and amortisation
6. Profit and loss on sale of fixed assets
7. Movements on provisions and other non-cash adjustments
Why do I know this before examining the note? The reason is that the first
value we require for the template, the OPERATING CASH MARGIN, is typically

Restating the Cash Flows of a Real Business 63
Table 4.3 Nokia – Consolidated profit and loss account
20XX
FINANCIAL YEAR ENDED DECEMBER 31st Notes €M
Net sales 50 710
Cost of sales −33 337
Gross profit 17 373
Research and development expenses −5968
Selling and marketing expenses −4380
Administrative and general expenses −1284
Other income 6 420
Other expenses 6,7 −1195
Operating profit 2–9,22 4966
Share of results of associated companies 14,31 6
Financial income and expenses 10 −2
Profit before tax 4970
Tax 11 −1081
Profit before minority interests 3889
Minority interests 99
Profit attributable to equity holders of the parent 3988
similar in value to (but not the same as) the profit and loss sub-total known as
EBITDA (Earnings before interest, tax depreciation and amortisation). (In Nokia’s
accounts EBIT is labelled Operating profit.) That means that the first five items in
the list above must be added back just to get to this value. The reason the EBITDA is
not he same as the OPERATING CASH MARGIN is to do with the last two items.
Remember that in the last chapter we learned that the OPERATING CASH
MARGIN is actually the cash received from selling goods and services less the
cash paid out in creating those same goods and services. Unfortunately the profit
and loss account does not disclose these values implicitly. The nearest we get from
the Nokia P&L is the first four values shown in the P&L in Table 4.3:
Nokia 20XX
Consolidated profit and loss accounts, IFRS €M
Net sales 50 710
Cost of sales −33 337
Research and development expenses −5968
Selling and marketing expenses −4380
Administrative and general expenses −1284
POSSIBLE OPERATING CASH MARGIN 5741

64 Cash Flow Analysis and Forecasting
Is this the correct answer? Unfortunately it is not! The reason for this is that
certain of the expense items above shown contain within them other items which
have been recognised as expenses and are non-cash items.
Typically there are three commonly recurring non-cash items included in these
expenses.
1. Depreciation and Amortisation
The terms depreciation and amortisation essentially mean the same thing. In
certain countries such as the UK it is a convention to use the word depreciation
for tangible assets and the word amortisation for intangible assets. In the USA the
word amortisation is used for both tangible and intangible assets.
Depreciation was created as a concept a long time ago to make the P&L more
meaningful to users. Imagine for a moment a world without depreciation. In
periods where a business acquired fixed assets it would show a big loss in the P&L
(because buying the asset is simply treated as a cost like any other). In years when
little or no asset purchase took place it would show a profit. This would make it
very difficult to assess whether the business was in fact consistently successful at
generating a profit from its activities.
Even more worrying the asset is still contributing to the generation of profit
after the year in which it is shown as a cost. So we have a matching problem,
in subsequent periods we have the benefit of the asset (the income generated
by the asset) but no corresponding cost of the asset. If there was no concept of
depreciation we would be showing all the cost at the beginning of the life of the
asset even though we have the benefit of the asset for many accounting periods
after this.
So, depreciation was created to spread the cost of assets in the P&L over their
estimated useful lives and that is exactly what it does. In order to calculate the
periodic depreciation charge on an asset the person responsible for preparing the
accounts estimates the assets useful life and residual value at the end of its useful
life. The difference between original cost and residual value is then written off
over the estimated useful life. This can be expressed as a formula:
Periodic depreciation charge =Original cost −Estimated residual value
Estimated useful life
So we now know what depreciation (and amortisation) represents. Why does it
appear as an adjustment to net profit in the cash flow statement? This is because it
is a non-cash cost. No one writes a cheque for depreciation.

Restating the Cash Flows of a Real Business 65
Let us consider what happens in cash terms when we buy and use an asset.
There are only two cash transactions involved, buying the asset (known as capital
expenditure or capex) and selling the asset when it has reached the end of its useful
life (known as the proceeds from the sale of fixed assets). The transactions in the
P&L relating to the recognition of depreciation as a cost are not cash flows. So,
the amount relating to depreciation and amortisation must be added back to the net
profit value to arrive at the correct value for the OPERATING CASH MARGIN.
2. Profit or Loss on the Disposal of Fixed Assets
The label on this adjustment does little to explain the true nature of this item. The
profit or loss on the disposal of fixed assets is a non-cash, balancing adjustment
to depreciation that arises on disposal. The label itself is misleading; it should
be called additional depreciation arising on disposal or, alternatively, reduction in
depreciation arising on disposal. What follows is a detailed explanation of how
the profit or loss on disposal of fixed assets arises and what it represents.
When a fixed asset is disposed of, various book entries are required in the nom-
inal ledger of the business to complete the bookkeeping relating to the disposal.
The most convenient way to explain this is to show the entries required. A disposal
account is opened each time an asset is sold or scrapped. The first entry to this
account is the proceeds of sale, (which is the cash or consideration we receive
when we dispose of the asset when we no longer want it). This is debited to the
cashbook and credited to the disposal account. As the fixed asset has now been
disposed of, the next thing we need to do is remove the original cost from the nom-
inal ledger of the business. To do this we credit the original cost account and debit
the disposal account. We also need to remove the accumulated depreciation on the
asset by debiting the accumulated depreciation account and crediting the disposal
account, at which point the process of removing the asset appears complete. This
is what the disposal account might look like at this point.
Disposal Account – example one
Original cost 20 000 Proceeds of sale 2000
Accumulated depreciation 14 000
However, there is a problem. As you can see, there is a difference between the
two sides of the disposal account. We have to deal with this difference in some
way; this is achieved by writing off the difference to the P&L as a profit or loss
on disposal of fixed asset. In the example below a loss on disposal of fixed assets
arises of 4000.

66 Cash Flow Analysis and Forecasting
Disposal Account – example two
Original cost 20 000 Proceeds of sale 2000
Accumulated depreciation 14 000
Loss on disposal of fixed asset 4000
Total 20 000 Total 20 000
In the next example the proceeds of sale have been increased to 8000. As a
consequence of this we now have a profit on disposal of fixed assets of 2000.
Disposal Account – example three
Original cost 20 000 Proceeds of sale 8000
Accumulated depreciation 14 000
Profit on disposal of fixed assets 2000
22 000 22 000
Does this represent a real profit? A little thought should reveal the insight that
profit is made when goods and services are sold for more than it costs to produce
them. Generally we are not in the business of generating profits from selling our
fixed assets, most businesses buy fixed assets such as buildings and plant to assist
them in making profits from selling goods and services. Typically we will have
sold our fixed asset for a small fraction of what we paid for it as it is obsolete and
no longer required. So this is not really profit as such. The key question that finally
reveals the nature of this item is: which of the transactions shown above are cash
transactions?
Disposal Account – example four
Original cost – CASH 20 000 Proceeds of sale – CASH 2000
Accumulated depreciation 14 000
Loss on disposal of fixed asset 4000
20 000 20 000
The proceeds of sale is a recent cash item and the original cost was a cash item
when the asset was originally purchased. The accumulated depreciation is not a
cash item and the loss on disposal is not a cash item either. In the above example,
what has happened is we have purchased the asset for 20 000, charged depreciation
on it of 14 000, and sold it for 2000. In other words we have under-depreciated

Restating the Cash Flows of a Real Business 67
the asset. The loss on disposal of the fixed asset simply represents additional
depreciation that should have been charged over the asset’s estimated useful life.
It means the original estimate of useful life or residual value was optimistic or the
asset has suddenly become surplus due to some other unexpected external change
affecting the business.
I am going to take this opportunity to propose that from now on the loss on
disposal of fixed assets be renamed ‘additional depreciation arising on disposal’
because that’s what it actually is!
Let us consider the second example.
Disposal Account – example five
Original cost 20 000 Proceeds of sale 8000
Accumulated depreciation 14 000
Profit on disposal of fixed assets 2000
22 000 22 000
Here we bought the asset for 20 000 depreciated it 14 000 and sold it for 8000.
This means we have over-depreciated the asset. The profit on disposal isn’t a real
profit, it represents a reversal of the over-depreciation of the asset.
I am going to take this further opportunity to propose that from now on the
profit on disposal of fixed assets be renamed ‘reduction of depreciation arising on
disposal’ because that is what it actually is!
To summarise, the profit or loss on disposal of fixed assets represents a final
positive or negative balancing adjustment to depreciation required on disposal
to make the carrying value on disposal match the proceeds of sale. As such it is
identical in nature to depreciation. It is a non-cash income or expense item charged
to the P&L that needs to be adjusted for when identifying the OPERATING CASH
MARGIN.
3. Movements in Provisions and Other Adjustments Within the Operating
Income and Expenses in the Profit and Loss Account Relating to Non-Cash
Items
The third item which is typically disclosed as an adjustment is any movements in
provisions charged as operating expenses in the P&L and other adjustments for
items which are either non-cash, or belong in another cash flow category such as
financing costs.
Let us now look at the note to the cash flow statement from the Nokia accounts
and see what items are not yet accounted for in our reconciliation of operating
cash margin to net profit (Table 4.4).

68 Cash Flow Analysis and Forecasting
Table 4.4 Nokia consolidated accounts note 32
20XX
32. Notes to cash flow statement €M
Adjustments for:
Depreciation and amortisation (Note 9) 1617
(Profit)/loss on sale of property, plant and equipment and −11
available-for-sale investments
Income taxes (Note 11) 1081
Share of results of associated companies (Note 14) −6
Minority Interest −99
Financial income and expenses (Note 10) 2
Impairment charges (Note 7) 149
Retirements (Note 8, 12) 186
Share based compensation (Note 22) 74
Restructuring charges 448
Customer financing impairment charges and reversals −
Finnish pension settlement (Note 5) 152
Other income and expenses −124
Adjustments, total 3469
Change in net working capital
Increase in short-term receivables −534
Decrease(+)/Increase(−) in Inventories 321
Decrease (−)/Increase(+) in interest-free short-term −2333
liabilities
Change in net working capital −2546
Compare this with the profit and loss account shown at Table 4.3, we can
immediately match the following four items:
Income taxes 1081
Share of results of associated companies 6
Minority interest 99
Financial income and expenses 2
Depreciation and amortisation is also here as a reversing item as expected. So
we are left with the following outstanding items to consider:

Restating the Cash Flows of a Real Business 69
(Profit)/loss on sale of property, plant and equipment and available-for-sale
investments
−11
Impairment charges 149
Retirements 186
Share based compensation 74
Restructuring charges 448
Customer financing impairment charges and reversals 0
Finnish pension settlement 152
Other income and expenses −124
Items from the Table Above Representing Movements in Provisions
Impairment charges 149
Retirements 186
Restructuring charges 448
Customer financing impairment charges and reversals 0
These items both relate to movements in provisions for foreseeable losses, or
the write-off of assets formerly carried at higher values.
Impairment Charges
Impairment charges could be viewed as an emergency depreciation charge.
IAS 36 – Impairment charges – is the relevant international accounting standard.
For a detailed understanding of the accounting GAAP on impairment you should
read the standard itself. What follows is a brief pr´
ecis of the main provisions.
Impairment charges are required whenever an asset or cash-generating unit is
being carried in the accounts at more than its recoverable amount. Its recoverable
amount is the higher of its fair value less costs to sell and its value in use. Value in
use is defined as the present value of the future cash flows expected to be derived
from an asset or cash-generating unit.
To summarise, whenever you expect to get less back in the future (adjusted for
the time cost of money) than the current carrying value, the asset is considered
impaired and IAS 36 requires an impairment charge for the difference to be
recognised in the P&L. The impairment charge is, of course, a non-cash item
as we have not sold or disposed of the asset or cash-generating unit at this point.
Another way of expressing this is that we are recognising in the P&L an unrealised
loss. Unrealised means we have not yet sold it, we have just changed our mind

70 Cash Flow Analysis and Forecasting
about what it’s worth! The same logic applies to the reversal of an impairment
charge in later periods.
Retirements
Retirements is an unusual heading. Reviewing the accounts of Nokia reveals that
most of this relates to the acquisition of Symbian. Symbian is the entity that
licences the operating system used in a number of PDA-style mobile phones
produced by Nokia and others; during the reporting period Nokia increased its
ownership of Symbian from 47.9% to 100%. Nokia wished to establish an open
source framework for the operating system and therefore donated the Symbian
software and S60 platform software to a foundation set up to licence the Symbian
platform. This means that the group has to write off the existing carrying values of
the software which are €55 million for the Symbian identifiable intangible assets
and €110 million for the value of capitalised S60 development costs. So, in this
case, this is similar in nature to an impairment adjustment. As no cash flow is
involved this represents another add-back or adjustment required to arrive at the
operating cash margin.
Restructuring Charges
Restructuring charges typically represents provisions for restructuring activities
within the group, the recognition of such an item as a cost is an application of the
prudence concept which obliges the preparers of accounts to provide for losses as
soon as they are foreseeable. Again there is no cash outflow until the actual costs
of the restructuring are actually incurred in future accounting periods.
Customer Financing Impairment Charges and Reversals
Customer-financing impairment charges and reversals are essentially movements
in bad-debt provisions. Customer financing may be provided as trade credit or as a
more complex (and usually longer term) lending transaction (this is often referred
to as vendor finance). It is normal practice to provide for doubtful debts each year,
which are debts where you believe you may not receive payment. Bad debts are
already written off in the period to sales. Again we come across the concept of an
unrealised and realised loss. The provision for doubtful debts is a provision for
an unrealised loss (or a loss that is not yet certain). Realised losses (losses where
we are certain we will not get the money back) are recognised in the P&L as
expense. So, customer finance impairment charges and reversals are also non-cash
movements in provisions for foreseeable losses. As they do not represent cash
flows we reverse them out when identifying the operating cash margin.

Restating the Cash Flows of a Real Business 71
Other Adjustments Within the Operating Income and Expenses in the
Profit and Loss Account Relating to Non-Cash Items
Three items are now left from Note 32. We will deal with each one in turn.
(Profit)/loss on sale of property, plant and equipment
and available-for-sale investments
−11
The (profit)/loss on sale of property, plant and equipment is another way of
labelling the profit or loss on disposal of fixed assets. The nature of this has already
been explained in detail earlier in the chapter. The (profit)/loss on available-for-sale
investments is something new. What is this?
First of all we know this represents some sort of unrealised profit or loss,
otherwise it would not be shown as an adjusting item. An examination of Nokia’s
accounting policies reveals that this is the recognition in the P&L of changes to
the fair value of a pool of investments that Nokia classifies as available-for-sale.
IAS 39 – Financial instruments – recognition and measurement requires that
investments be shown at their fair value each year and the profit or loss be charged
to the P&L. This is, of course, an unrealised profit or loss, as we have not sold the
investments at this point.
This is another example of a misleading label. The use of the terms profit and
loss implies the investments have been disposed of when in fact they haven’t.
Using the term change in the value of, or recognition of the change in value of
available-for-sale investments would be clearer. It would then be more obvious
these items do not represent cash flows.
Share based compensation 74
Share-based compensation arises when employees are granted rights over shares
in Nokia that can be exercised in the future. They are typically share options. No
cash flow arises when they are granted as they represent a right to buy shares at a
specified price at some point in the future.
IFRS 2 – Share-based payment – requires that these rights be valued using
option-pricing models and the resulting cost be recognised in the P&L as pay. As
this is non-cash it needs to be adjusted for in the cash flow statement.
Finnish pension settlement 152
Following a significant re-organisation of the way it recognises and administers
its pension obligations Nokia has changed the way it accounts for certain pension
liabilities so that they are treated as defined benefit pension liabilities in the
accounts.

72 Cash Flow Analysis and Forecasting
IAS19 – employee benefits – requires that any deficit be recognised as a liability.
However this only represents a change in the value of the liability recognised in
the balance sheet and is not a cash flow.
Other income and expenses −124
This label turns up a lot in accounts! This is extremely annoying for any analyst
as it can be used to hide things that should be disclosed. Its use is acceptable where
the amounts disclosed are immaterial to the overall analysis (as they are in the
Nokia accounts). The comments about materiality above are relevant. Again as
Nokia have applied these values as adjustments we will assume they are appropriate
and accept them. The notes to the accounts reveal a variety of items some of which
constitute this item. Once again this represents non-cash items.
We have now explored much of the minutiae involved in correctly identifying
the value of the OPERATING CASH MARGIN when restating cash flows. We
will continue this process in a number of further examples. We have now identified
the first value in the template (Table 4.5).
Table 4.5 Building up the template – completing line one
OPERATING CASH MARGIN 7457
(INVESTED)/GENERATED FROM NET WORKING ASSETS
NET CAPITAL EXPENDITURE
TAXATION
CASH AVAILABLE TO SATISFY FINANCE PROVIDERS
NET INTEREST
NET DIVIDENDS
OTHER NON-OPERATING INCOME/(EXPENDITURE)
NET CASH GENERATED/(ABSORBED) BEFORE FINANCING
Financed by:
INCREASE/(DECREASE) IN EQUITY
INCREASE/(DECREASE) IN DEBT
(INCREASE)/DECREASE IN CASH
TOTAL CHANGE IN FINANCING
Identifying the Amount (Invested)/Generated from Net Working Assets
Typically, the second part of the cash flow from operating activities section deals
with the amount invested or generated from changes in the amounts invested in
net working assets.
In the Nokia example the net value has been disclosed as a total in the cash flow
statement and an analysis of that value is shown in a note as follows (€M):

Restating the Cash Flows of a Real Business 73
Change in net working capital
Increase in short-term receivables −534
Decrease(+)/Increase(−) in Inventories 321
Decrease (−)/Increase(+) in interest free short term liabilities −2333
Change in net working capital −2546
Identifying the changes in the amounts invested in net working assets in this
example is therefore straightforward. In future examples we will see that identify-
ing which values to include can sometimes be more difficult. It is quite common
to see movements in provisions included as a working asset item (it is, of course,
an adjustment to the operating cash margin).
It is tempting to see if these asset change values can be reconciled to relevant
changes disclosed in the balance sheet. In a simple business this may be possible,
however, for Nokia it is not possible. This is explained in a note directly underneath
the cash flow statement.
The figures in the consolidated cash flow statement cannot be directly traced
from the balance sheet without additional information as a result of acquisitions
and disposals of subsidiaries and net foreign exchange differences arising on
consolidation.
The implications of this will be explained in detail in chapter 16 which deals
with the creation of a notional cash flow statement from profit and loss account
and balance sheet data.
Identifying the Taxation and Net Interest Values
Again, in the case of Nokia this is relatively straightforward, there is one taxation
value disclosed and three values relating to finance costs. Interest received and
interest paid are clear and self-explanatory. What do we do with other financial
income and expenses, net received?
Finance costs include all costs relating to financing the business using debt
instruments, this must include arrangement fees and other income or expenses
relating to instruments used to hedge or modify debt such as interest rate and
currency swaps and other derivatives forming part of the debt financing of the
business. So, it is reasonable to include this item in the NET INTEREST line of
the restated cash flows as it is part of the overall financial cost (or income) of Nokia.
We can now complete those elements of Jury’s Template that relate to the cash
flows from operating activities (Table 4.6).

74 Cash Flow Analysis and Forecasting
Table 4.6 Building up the template – Cash flow from operating activity items
OPERATING CASH MARGIN 7457
(INVESTED)/GENERATED FROM NET WORKING ASSETS −2546
NET CAPITAL EXPENDITURE
TAXATION −1780
CASH AVAILABLE TO SATISFY FINANCE PROVIDERS
NET INTEREST 66
NET DIVIDENDS
OTHER NON-OPERATING INCOME/(EXPENDITURE)
NET CASH GENERATED/(ABSORBED) BEFORE FINANCING
Financed by:
INCREASE/(DECREASE) IN EQUITY
INCREASE/(DECREASE) IN DEBT
(INCREASE)/DECREASE IN CASH
TOTAL CHANGE IN FINANCING
Restating the Cash Flows from Investing Activities
The information in Table 4.7 is taken from the published accounts of Nokia (€M)
Table 4.7 Summary of net cash from investing activities
Nokia cash flow statement
Cash flow from investing activities
Acquisition of Group companies, net of acquired cash −5962
Purchase of current available-for sale investments, liquid assets −669
Purchase of non-current available-for-sale investments −121
Purchase of shares in associated companies −24
Additions to capitalised development costs −131
Long term loans made to customers −
Proceeds from repayment and sale of long-term loans receivable 129
Recovery of impaired long-term loans made to customers −
Proceeds from (+)/payment of (−) other long–term receivables −1
Proceeds from (+)/payment of (−) short–term loans receivable −15
Capital expenditures −889
Proceeds from disposal of shares in associated companies 3
Proceed from disposal of businesses 41
Proceeds from maturities and sale of current available-for-sale
investments, liquid assets
4664
Proceeds from sale of non-current available-for-sale investments 10
Proceeds from sale of fixed assets 54
Dividends received 6
Net cash from (+)/used in (−) investing activities −2905
Table 4.7 shows the cash flow from the investing activities part of the full IFRS
cash flow statement.

Restating the Cash Flows of a Real Business 75
Generally, the cash flow from investing activities section of a published cash
flow statement contains values relating to NET CAPITAL EXPENDITURE and
OTHER NON-OPERATING INCOME/(EXPENDITURE) from the template. It
may also contain other values relating to interest, taxation or dividends should it
be the preferences of the persons responsible for the preparation of the cash flow
statement to disclose them here. So, in Table 4.8 we are going to extract the values
relating to the items shown in bold.
Table 4.8 Building up the template – Investing cash flow items
OPERATING CASH MARGIN 7457
(INVESTED)/GENERATED FROM NET WORKING ASSETS −2546
NET CAPITAL EXPENDITURE
TAXATION −1780
CASH AVAILABLE TO SATISFY FINANCE PROVIDERS
NET INTEREST 66
NET DIVIDENDS – the dividend received part of this value
OTHER NON-OPERATING INCOME/(EXPENDITURE)
NET CASH GENERATED/(ABSORBED) BEFORE FINANCING
Financed by:
INCREASE/(DECREASE) IN EQUITY
INCREASE/(DECREASE) IN DEBT
(INCREASE)/DECREASE IN CASH
TOTAL CHANGE IN FINANCING
Identifying the Net Capital Expenditure
The number of items disclosed in Nokia’s cash flows from investing activities
appears extensive. Reading through them reveals that most of the items relate to
the purchase or sale of investments or businesses owned by Nokia. Which of the
remaining items relate to net capital expenditure?
The two values we expect to see are as follows:
Capital expenditures −889
Proceeds from sales of fixed assets 54
This is the amount spent on new fixed assets and the cash received on disposing
of old, unwanted fixed assets. In this example there is one other value that should

76 Cash Flow Analysis and Forecasting
be included in the net capital expenditure.
Additions to capitalised development costs −131
IAS 38 – Intangible Assets – allows businesses to recognise internally cre-
ated intangible assets in certain circumstances. Essentially, these are cash flows
spent on internal projects that are expected to generate probable future economic
benefits and all the resources are available to complete the project, together with
the intention to use or sell the intangible asset. So, the additions to capitalised
development costs represent investments in intangible fixed assets. They should
be included in capital expenditure as they are intended to contribute to the pool of
assets that generate the businesses operating cash margin. So, the NET CAPITAL
EXPENDITURE is the sum of these three values or −€966 million.
Identifying the Other Non-Operating Income/(Expenditure)
In the Nokia example the other non-operating income/(expenditure) is everything
else in this section other than the value of dividends received at the bottom of the
section.
Careful examination of these items will reveal that they relate to four things:
1. Acquisition and disposal if interests in group companies, (by which I think they
mean subsidiaries).
2. Purchase or sale of interests in associated companies.
3. Purchase or sale of investments representing the investment of cash surpluses
in things other than cash equivalents.
4. Vendor-financing activities such as lending or receiving repayment of loans
to customers and the proceeds of securitising future cash flows due from cus-
tomers.
In certain circumstances it might be beneficial to disclose some of this sub-analysis
by modifying Jury’s Template to accommodate the additional data. This idea will
be explored in later chapters dealing with the specific interests of groups such as
lenders and equity analysts. For the moment we are going to report all these values
as one number in the template.
Identifying the Dividend Received
This is the last number in this section. Its meaning is self-explanatory. So we can
now summarise the investing cash flows into the template (Table 4.9).
We have now sufficient information to identify the cash available to satisfy
finance providers. I have inserted the total, which is €2165 million.

Restating the Cash Flows of a Real Business 77
Table 4.9 Building up the template – inserting the investing cash flow items
OPERATING CASH MARGIN 7457
(INVESTED)/GENERATED FROM NET WORKING ASSETS −2546
NET CAPITAL EXPENDITURE −966
TAXATION −1780
CASH AVAILABLE TO SATISFY FINANCE PROVIDERS 2165
NET INTEREST 66
NET DIVIDENDS – the dividend received part of this value 6
OTHER NON-OPERATING INCOME/(EXPENDITURE) −1945
NET CASH GENERATED/(ABSORBED) BEFORE FINANCING
Financed by:
INCREASE/(DECREASE) IN EQUITY
INCREASE/(DECREASE) IN DEBT
(INCREASE)/DECREASE IN CASH
TOTAL CHANGE IN FINANCING
Restating the Cash Flows from Financing Activities
The information below is taken from the published accounts of Nokia.
Nokia cash flow statement
Cash flows from financing activities
Proceeds from stock options exercises 53
Purchase of treasury shares −3121
Proceeds from long-term borrowings 714
Repayment of long-term borrowings −34
Proceeds from (+)/ repayment of (−) short-term borrowings 2891
Dividends paid −2048
Net cash used in financing activities −1545
This is cash flow from financing activities part of the full IFRS cash flow
statement.
Generally, the cash flow from financing activities section of a published cash
flow statement contains values relating to the last three lines of the template. It
may also contain other values relating to interest, taxation and dividends should
it be the preferences of the persons responsible for the preparation of the cash

78 Cash Flow Analysis and Forecasting
flow statement to disclose them here. So in Table 4.10 we are going to extract the
values relating to the items shown in bold below.
Table 4.10 Building up the template – financing cash flow items
OPERATING CASH MARGIN 7457
(INVESTED)/GENERATED FROM NET WORKING ASSETS −2546
NET CAPITAL EXPENDITURE −966
TAXATION −1780
CASH AVAILABLE TO SATISFY FINANCE PROVIDERS 2165
NET INTEREST 66
NET DIVIDENDS – the dividend paid part of this value 6
OTHER NON-OPERATING INCOME/(EXPENDITURE) −1945
NET CASH GENERATED/(ABSORBED) BEFORE FINANCING
Financed by:
INCREASE/(DECREASE) IN EQUITY
INCREASE/(DECREASE) IN DEBT
(INCREASE)/DECREASE IN CASH
TOTAL CHANGE IN FINANCING
Identifying the Change in Equity
The first three lines of the cash flow from financing activities section relate to
cash equity changes. The proceeds from stock option exercises is cash received
for new equity issued to employees and directors in respect of stock options. The
purchase of treasury shares is the cash expended on buying back Nokia’s own
equity from the stock market. In some countries this is only allowed if the shares
are then cancelled; under Finnish company law it appears to be allowed to retain
these shares in the company for later re-sale. I know this because the treasury
shares appear in the balance sheet as a negative equity item, implying the shares
still exist and can be resold.
Identifying the Change in Debt
The next three line items relate to changes in debt. They are all clearly labelled as
such and simply require summarising into one value.
Identifying the Dividend Paid
This is the last number in this section. Its meaning is self-explanatory. So we can
now summarise the investing cash flows into the template (Table 4.11).

Restating the Cash Flows of a Real Business 79
Table 4.11 Building up the template – financing cash flow items
OPERATING CASH MARGIN 7457
(INVESTED)/GENERATED FROM NET WORKING ASSETS −2546
NET CAPITAL EXPENDITURE −966
TAXATION −1780
CASH AVAILABLE TO SATISFY FINANCE PROVIDERS 2165
NET INTEREST 66
NET DIVIDENDS −2042
OTHER NON-OPERATING INCOME/(EXPENDITURE) −1945
NET CASH GENERATED/(ABSORBED) BEFORE FINANCING −1756
Financed by:
INCREASE/(DECREASE) IN EQUITY −3068
INCREASE/(DECREASE) IN DEBT 3571
(INCREASE)/DECREASE IN CASH
TOTAL CHANGE IN FINANCING
Identifying the Cash Change Value and Balancing the Template
Our template is almost complete; we now need to input the final values in respect of
the movement in cash and cash equivalents to the template in order to complete it.
Foreign exchange adjustment −49
Net increase (+)/ decrease (−) in cash and cash equivalents −1302
Cash and cash equivalents at beginning of period 6850
Cash and cash equivalents at end of period 5548
NOTE VALUE CHANGE 6050 BECOMES 6850
To complete the restatement process we need to identify the overall change in
cash and cash equivalents. The value required is shown below.
Foreign exchange adjustment −49
(Increase)/decrease in cash and cash equivalents 1302
(INCREASE)/DECREASE IN CASH 1253
Foreign Exchange Adjustment
The foreign exchange adjustment represents the gain or loss on restating the
opening cash value of cash held locally or overseas in currencies other than the
reporting currency at the rate of exchange used to prepare the accounts at the
period end. This adjustment is required as a consequence of consolidation and is

80 Cash Flow Analysis and Forecasting
necessary or the cash flow statement (and balance sheet) will not reconcile with
the previous year.
An example will make this clearer.
A European group has a foreign subsidiary in the US. The group reports in
euros, to consolidate the US subsidiary all accounting values are translated at
the closing exchange rate at the end of each accounting period. The table below
summarises the effect of this process on the cash change value over two years:
End of period
cash dollars
End of period
exchange
rate $ : €
End of period
translated €value
31 Dec 20XX 10 000 1 : 0.9 9000
31 Dec 20XY 8000 1 : 1.2 9600
Change (2000) 600
In dollar terms we see a decrease in cash of 2000. After translation this appears
to be an increase in euro currency terms of 600. This means a cash flow statement
prepared in dollar terms will appear to be out of balance, when translated, if the
opening euro cash value is same as the previous period closing cash value in
the cash flow statement. The reason for this is because we take the opening cash
value at its value in euros using last year’s exchange rate (we have to do this to
reconcile from one period cash and cash equivalents value to the next). In order
for the statements to remain in balance on translation we have to restate last year’s
opening cash balance using this years closing exchange rate. When this is done all
the values disclosed in the cash flow statement remain equivalent on translation.
End of period
cash dollars
End of period
exchange
rate $ : €
End of period
translated €
value
31 Dec 20XX dollar cash 10 000 1 : 0.9 9000
Foreign exchange adjustment 3000
31 Dec 20XX restated at
20XY rate
10 000 1 : 1.2 12 000
31 Dec 20XY dollar cash 8000 1 : 1.2 9600
Change in dollar cash (2000) (2400)
By restating the opening cash value using the closing exchange rate we restore
the correct relationship between the dollar and euro exchange rate cash value.
Now the change in cash in dollars is equivalent to the change in the same values
expressed in euros at the closing exchange rate. To reconcile between the two

Restating the Cash Flows of a Real Business 81
periods closing cash position we need both the foreign exchange adjustment and
the cash change value expressed in the reporting currency.
The foreign exchange adjustment is not a cash flow. It represents the gain
or loss in value of the opening cash held in currencies other than the reporting
currency due to changes in exchange rates during the accounting period. The need
to make this adjustment arises solely as a consequence of consolidation. We have
not repatriated the cash or spent it and there has been no real gain or loss because
the currency has not actually been converted to euros. The cash is still held in
dollars. In that sense the value of the dollars shown at the period end in euro terms
is a notional value on that date, (this is the value of the cash if the dollars were
converted at the closing exchange rate used to consolidate the rest of the accounts).
The day after the accounting period end the notional value of the dollars in euros
will have changed again due to exchange rate changes.
(Increase)/Decrease in Cash and Cash Equivalents
The decrease in cash and cash equivalents value in the cash flow statement of
Nokia is shown as −€1302 million. It is arrived as follows:
Nokia 20XX
Summary cash flow statement €M
Net cash from operating activities 3197
Net cash used in investing activities −2905
Net cash used in financing activities −1545
Foreign exchange adjustment −49
Net increase (+)/decrease (−) in cash and cash equivalents −1302
The value is negative because it is the sum of the items above. This cash flow
statement is not laid out as a balancing statement. If we modified the layout to
make the total at the bottom zero (this is a balancing layout where the cash inflows
precisely equal the cash outflows in the cash flow statement), look at what happens
to the signage of the last number.
Nokia 20XX
Summary cash flow statement €M
Net cash from operating activities 3197
Net cash used in investing activities −2905
Net cash used in financing activities −1545
Foreign exchange adjustment −49
Net increase (−)/decrease (+) in cash and cash equivalents 1302
Total 0

82 Cash Flow Analysis and Forecasting
The change in cash and cash equivalents is still a decrease. However, its sign
changes to positive to represent a decrease in a balancing layout. In this version
the cash flows in precisely equal the cash flows out. This is the form taken in
the cash flow template, and this is why it is necessary to change the sign of
the last number (in the case of Nokia from negative to positive). This issue is
explained in more detail in Chapter 2. When we do this we sum it with the foreign
exchange adjustment and enter it into the template; the template cash flows balance
(Table 4.12).
Table 4.12 Building up the template – the completed balanced template
OPERATING CASH MARGIN 7457
(INVESTED)/GENERATED FROM NET WORKING ASSETS −2546
NET CAPITAL EXPENDITURE −966
TAXATION −1780
CASH AVAILABLE TO SATISFY FINANCE PROVIDERS 2165
NET INTEREST 66
NET DIVIDENDS −2042
OTHER NON-OPERATING INCOME/(EXPENDITURE) −1945
NET CASH GENERATED/(ABSORBED) BEFORE FINANCING −1756
Financed by:
INCREASE/(DECREASE) IN EQUITY −3068
INCREASE/(DECREASE) IN DEBT 3571
(INCREASE)/DECREASE IN CASH 1253
TOTAL CHANGE IN FINANCING 1756
CONCLUSION
We have successfully summarised the cash flows of Nokia for the accounting
period ending December 31, 20XX into the template and balanced it. We know
what the constituents of each value represent and we have created two new totals
that do not appear in the published cash flow statement. We are now ready to
analyse the resulting data.

5
Restating US GAAP Cash Flows
INTRODUCTION
In the United States all entities subject to the US Securities and Exchange Com-
mission (SEC) control have been required to publish a cash flow statement as part
of their statutory disclosure since 1998.
In Chapter 4 we analysed in detail the cash flow statement of Nokia, a business
that has been reporting using IAS GAAP for some years.
Rather than repeating in detail the general issues involved in restating the oper-
ating, investing and financing cash flows into the recommended template, in this
chapter we will look at the essential points of difference between the IAS GAAP
restatement and a US GAAP restatement. This approach will also be used in the
following chapters when discussing differences between types of GAAP and IAS.
This means if you have started with this chapter because you only wish to
analyse a US GAAP cash flow, you should initially read Chapter 4 covering IAS
GAAP restatement as well.
THE US GAAP CASH FLOW ANALYSIS PROCESS
We have a US GAAP cash flow statement to analyse, how do we go about our
task?
There are two possible ways of preparing and presenting a cash flow statement,
these are known as the direct method and the indirect method. The first task to
ascertain is whether the cash flow is a direct cash flow or an indirect cash flow.
FAS 95 – Statement of cash flows – encourages US companies to use the direct
method. Despite this guidance from the standard setters I have yet to come across a
US GAAP cash flow statement prepared using the direct method. All the US GAAP
cash flow statements I have ever seen were prepared using the indirect method.
A direct cash flow is prepared by taking the cash records of the business, coding
each cash transaction during the period into its relevant cash flow constituent
and then summarising the resulting information into a cash flow statement.
Cash Flow Analysis and Forecasting: The Definitive Guide to
Understanding and Using Published Cash Flow Data
by Timothy D.H. Jury
Copyright © 2012, Timothy D.H. Jury

84 Cash Flow Analysis and Forecasting
We can identify whether a cash flow statement is direct or indirect by examining
the first few lines of the cash flow statement. In the case of direct cash flow
statements instead of starting with a profit value taken from the profit and loss
account the cash flow typically starts with receipts from customers and payments
to employees and suppliers.
An indirect cash flow is prepared by identifying the various cash flows required
to prepare the cash flow statement from information contained within the profit
and loss account and balance sheet of the business. All the US GAAP cash
flow statements I have ever analysed were indirect cash flow statements.
We can now proceed to understanding in detail the restatement process for a
US GAAP reporting entity. We will deal with this issue section by section using
Black & Decker, the US manufacturer of DIY power tools as an example.
Arithmetic Signage in the Cash Flows
By signage we mean whether a cash flow is positive (an inflow) or negative (an
outflow). Generally the treatment of the signage of values contained within a
cash flow statement is straightforward. Positive values represent cash inflows and
negative values represent cash outflows. All signage should be summarised into
the template as observed.
In the template, brackets are used with certain of the labels to signify the
meaning of the signage of the cash flow, in the examples brackets or a minus sign
may be used to signify negative cash flows.
The only exception to this rule is the last number in the cash flow statement,
which is usually the change in cash, or the change in cash and cash equivalents.
Unless the published cash flow is laid out as a balancing statement the final cash
value shown will require its signage reversing to make the restated cash flow
template balance. The reasons for this are explained in Chapter 3.
Acronyms
From now on we will start to use the following acronyms to describe certain
values. The first time the term is used in the text the acronym will normally follow.
EBIT Earning before interest and tax
EBITDA Earnings before interest, tax, depreciation and amortisation
P&L Profit and loss account
IAS International accounting standard
IFRS International financial reporting standard
M or m Million meaning 1 000 000

Restating US GAAP Cash Flows 85
SOURCES OF CASH FLOW DATA
All filings of businesses listed on US stock markets are available online at
www.sec.gov/edgar.shtml.
Domestic US entities file a Form 10-K. Overseas entities file a Form 20-F. These
forms are the regulatory equivalents of annual reports, they contain the same
information, but in a highly organised regulatory format, with much additional
disclosure required by US regulators. Many larger companies also issue a glossy
annual report and accounts, which is typically available as a pdf file download
from the group’s corporate web site.
The Major Differences Between US GAAP Cash Flows and IAS GAAP
Cash Flows
Firstly, indirect US GAAP cash flows start with the value net income or net
earnings. This is the profit value from the P&L that represents the equity providers’
earnings. It is the value of profit after interest, tax and minority interests. As a
consequence of this we expect to see a significant number of add-backs in the
operating cash flow section of the cash flow statement in order to arrive at the
OPERATING CASH MARGIN.
Secondly, we do not find the values relating to interest-paid or taxation-paid in
the cash flow. As a consequence if we restate all of the numbers in a US GAAP cash
flow into the template we have no entries for interest or taxation in the template
and the resulting OPERATING CASH MARGIN value at the top of the template
is actually the operating cash margin after interest and taxes.
The good news is that the values of interest and tax paid are usually disclosed
elsewhere in the 10-K Form. In the case of Black & Decker the interest payments
are shown in Note 8 to the accounts and the taxation payments are shown in
Note 11. Sometimes these values are disclosed in a note referring to cash flows;
sometimes they are shown as additional information directly underneath the cash
flow statement.
RESTATING THE CASH FLOWS FROM
OPERATING ACTIVITIES
The information in Table 5.1 is taken from the form 10-K of Black & Decker for
a sample year.
This is cash flow from the operating activities part of the full 10-K cash flow
statement.
Generally the cash flow from operating activities section of a published cash
flow statement contains values relating to the first two lines of the template.
Because of the omission of interest and taxation information from the published

86 Cash Flow Analysis and Forecasting
Table 5.1 Consolidated statement of cash flows, the Black & Decker Corporation
and subsidiaries (millions of dollars)
YEAR ENDED DECEMBER 31st
OPERATING ACTIVITIES
Net earnings $518.1
Adjustments to reconcile net earnings to cash flow
from operating activities of continuing operations:
Loss from discontinued operations –
Non-cash charges and credits:
Depreciation and amortisation 143.4
Stock-based compensation 25.9
Amortization of actuarial losses and prior service costs 25.7
Tax settlement (153.4)
Restructuring and exit costs 19.0
Other .5
Changes in selected working capital items
(net of effects of businesses acquired or divested):
Trade receivables 99.4
Inventories (32.0)
Trade accounts payable 32.6
Other current liabilities 33.3
Restructuring spending (1.0)
Other assets and liabilities 14.4
CASH FLOW FROM OPERATING ACTIVITIES 725.9
OF CONTINUING OPERATIONS
CASH FLOW FROM OPERATING ACTIVITIES –
OF DISCONTINUED OPERATIONS
CASH FLOW FROM OPERATING ACTIVITIES 725.9
cash flow there will be no reference to either value in the cash flow statement
itself.
How then do we analyse the cash flows of a US entity reporting under US
GAAP?
Our strategy is to first complete Jury’s Template without the interest or taxation
values inserted and make it balance, so confirming that we have avoided arithmetic
errors in our extraction and summarising of the cash flow statement. In this form
the template will be incomplete.
The most important thing to remember is that without the interest and tax values
inserted the top line does not represent the operating cash margin, it represents the
operating cash margin after interest and tax payments.

Restating US GAAP Cash Flows 87
Table 5.2 Building up the template – dealing with the first two lines
BLACK & DECKER – Summary cash flow template
OPERATING CASH MARGIN (after interest and tax payments)
(INVESTED)/GENERATED FROM NET WORKING ASSETS
NET CAPITAL EXPENDITURE
TAXATION
CASH AVAILABLE TO SATISFY FINANCE PROVIDERS
NET INTEREST
NET DIVIDENDS
OTHER NON-OPERATING INCOME/(EXPENDITURE)
NET CASH GENERATED/(ABSORBED) BEFORE FINANCING
Financed by:
INCREASE/(DECREASE) IN EQUITY
INCREASE/(DECREASE) IN DEBT
(INCREASE)/DECREASE IN CASH
TOTAL CHANGE IN FINANCING
Once we have summarised all three sections into the template and made it
balance we will then add the interest and tax values and adjust the operating cash
margin value accordingly. This is an important step that should not be omitted, the
reason for this is that it changes the CASH AVAILABLE TO SATISFY FINANCE
PROVIDERS to the correct value. Without the interest and tax values inserted this
value is incorrect and the template is incomplete.
IDENTIFYING THE OPERATING CASH MARGIN
(AFTER INTEREST AND TAX PAYMENTS)
The cash flow statement starts with the value net earnings/(loss). Where does
this come from in the profit and loss account (P&L)? The full P&L is shown in
Table 5.3, from this it can be seen that it is identical to the net earnings value in the
P&L, which is the share of profit ‘owned’ by the equity providers. In US GAAP
it is also the value on which the net earnings per common share is calculated.
The second line of the cash flow then explains that the next few items are
‘adjustments to reconcile net earnings to cash flow from operating activities’.
These are the add-backs (or reversals) required in order to identify the operating
cash margin after interest and taxes. Once again we have a misleading label in the
US GAAP cash flow, the item referred to as cash flow from operating activities, is
actually the cash flow from operating activities after interest and taxation.

88 Cash Flow Analysis and Forecasting
Table 5.3 Consolidated statement of earnings, the Black & Decker Corporation and
subsidiaries (dollars in millions except per share data)
YEAR ENDED DECEMBER 31st
SALES $6563.2
Cost of goods sold 4336.2
Selling, general, and administrative expenses 1625.8
Restructuring and exit costs 19.0
OPERATING INCOME 582.2
Interest expense (net of interest income of
$19.8 for 2007, $29.6 for 2006, and $36.5 for 2005) 82.3
Other expense (income) 2.3
EARNINGS FROM CONTINUING OPERATIONS
BEFORE INCOME TAXES 497.6
Income taxes (benefit) (20.5)
NET EARNINGS FROM CONTINUING OPERATIONS 518.1
Loss from discontinued operations (net of income taxes) –
NET EARNINGS 518.1
BASIC EARNINGS PER COMMON SHARE
Continuing operations 8.06
Discontinued operations –
NET EARNINGS PER COMMON SHARE – BASIC 8.06
DILUTED EARNINGS PER COMMON SHARE
Continuing operations 7.85
Discontinued operations –
NET EARNINGS PER COMMON SHARE –
ASSUMING DILUTION 7.85
See Notes to Consolidated Financial Statements.
The adjustments to reconcile net earnings to cash flow from operating assets
from the cash flow statement of Black and Decker are listed below:
•Loss from discontinued operations
•Non-cash charges and credits:
Depreciation and amortisation
Stock-based compensation
Amortisation of actuarial losses and prior service costs
Tax settlement
Restructuring and exit costs
Other

Restating US GAAP Cash Flows 89
The loss from discontinued operation is split out because cash flows relating to
discontinued operations are disclosed separately in the cash flow statement.
The nature of depreciation and amortisation has been adequately covered in the
previous chapter. However, there are a number of items we have not come across
earlier.
Stock-Based Compensation
Stock-based compensation is the removal of the recognition as a cost of the value
of employee compensation in the form of stock options or similar arrangements.
From June 2005 FASB Statement 123R – Share Based Payment – requires the
recognition of share options or other forms of deferred equity reward to be recog-
nised as a cost at their value when granted. We are adding this back because there
is no cash flow at the time the share option is awarded to the employee.
Amortisation of Actuarial Losses and Prior Service Costs
Amortisation of actuarial losses and prior service costs relates to the writing off
through the P&L of liabilities recognised in respect of pension plans operated by
the company for its employees. Again there is no cash flow associated with this
charge so it is added back.
Tax Settlement
Tax settlement is an unusual item, examination of the notes reveals this is result
of settling litigation between Black & Decker and the US government on this
year’s taxes of reinstating capital losses originally disallowed in previous years.
We remove this in the cash flow because it is essentially a prior-year adjustment.
It saves cash in the current year but relates to matters arising in previous years.
Restructuring and Exit Costs
Restructuring and exit costs is likely to be a provision or accrual and hence non-
cash.
Other
‘Other’ is not helpful as a label for the analyst, but can be forgiven, as the amounts
involved are immaterial.
Whilst it is useful to understand what these add-backs relate to, it is not essential
as the cash flow statement tells us these are all adjustments to reconcile net earnings
to cash flow from operating activities. As long as we are comfortable that the cash
flow has been properly prepared we can normally accept these items at face value.

90 Cash Flow Analysis and Forecasting
Working Capital Items
The second element in the operating activities section is headed ‘Changes in
selected working asset items’. This is where we expect to find the changes in
inventory, debtors and creditors and, indeed, we do!
The only item that appears out of place is ‘restructuring spending’, if this label
is correct I consider it should be treated as an operating cost rather than a working
asset change item. So, in my answer, I have classified this item as part of the
operating cash margin.
We have now explored the major point of difference between this cash flow and
the earlier example involved in correctly identifying the value of the OPERAT-
ING CASH MARGIN and the amount (INVESTED)/GENERATED FROM NET
WORKING ASSETS when restating cash flows. We have now identified the first
two values in Jury’s Template (Table 5.4).
Table 5.4 Building up the template – competing the first two lines
BLACK & DECKER – Summary cash flow template
OPERATING CASH MARGIN (after interest and tax payments) 578.2
(INVESTED)/GENERATED FROM NET WORKING ASSETS 147.7
NET CAPITAL EXPENDITURE
TAXATION
CASH AVAILABLE TO SATISFY FINANCE PROVIDERS
NET INTEREST
NET DIVIDENDS
OTHER NON-OPERATING INCOME/(EXPENDITURE)
NET CASH GENERATED/(ABSORBED) BEFORE FINANCING
Financed by:
INCREASE/(DECREASE) IN EQUITY
INCREASE/(DECREASE) IN DEBT
(INCREASE)/DECREASE IN CASH
TOTAL CHANGE IN FINANCING
RESTATING THE CASH FLOWS FROM
INVESTING ACTIVITIES
The information in Table 5.5 is taken from the Form 10-K of Black & Decker.
Generally the cash flow from investing activities section of a US GAAP cash
flow statement contains values relating to NET CAPITAL EXPENDITURE and
OTHER NON OPERATING INCOME/(EXPENDITURE). So in this example we
are going to extract the values relating to the items shown in bold in Table 5.6.

Restating US GAAP Cash Flows 91
Table 5.5 Consolidated statement of cash flows, the Black & Decker Corporation
and subsidiaries (millions of dollars)
YEAR ENDED DECEMBER 31st
INVESTING ACTIVITIES
Capital expenditures (116.4)
Proceeds from disposal of assets 13.0
Purchase of business, net of cash acquired –
Reduction in purchase price of previously acquired
business
–
Proceeds from sale of business, net of cash transferred –
Proceeds from sale of discontinued operations, net of
cash transferred
–
Cash inflow from hedging activities 2.0
Cash outflow from hedging activities (47.4)
Other investing activities, net (1.0)
CASH FLOW FROM INVESTING ACTIVITIES (149.8)
See Notes to Consolidated Financial Statements.
Table 5.6 Building up the template – Investing cash flow items
BLACK & DECKER – Summary cash flow template
OPERATING CASH MARGIN (after interest and tax payments) 5193
(INVESTED)/GENERATED FROM NET WORKING ASSETS 299
NET CAPITAL EXPENDITURE
TAXATION −1368
CASH AVAILABLE TO SATISFY FINANCE PROVIDERS
NET INTEREST 219
NET DIVIDENDS
OTHER NON-OPERATING INCOME/(EXPENDITURE)
NET CASH GENERATED/(ABSORBED) BEFORE FINANCING
Financed by:
INCREASE/(DECREASE) IN EQUITY
INCREASE/(DECREASE) IN DEBT
(INCREASE)/DECREASE IN CASH
TOTAL CHANGE IN FINANCING

92 Cash Flow Analysis and Forecasting
Identifying the Net Capital Expenditure
There are nine items disclosed in the cash flows from investing activities of Black
& Decker. Reading through them reveals that many of the items relate to the
purchase or sale of investments or businesses owned by Black & Decker. We also
have cash flow relating to hedging activities to consider. Which of the remaining
items relate to net capital expenditure?
The two values we expect to see are as follows:
Capital expenditures −116.4
Proceeds from disposal of assets 13.0
This is the amount spent on new fixed assets and the cash received on disposing
of old, unwanted fixed assets. So, the NET CAPITAL EXPENDITURE is the sum
of these two values or –$103.4 million.
Identifying the Other Non-Operating Income/(Expenditure)
In the Black & Decker example, the other non-operating income/(expenditure) is
everything else in this section other than the two cash flows relating to hedging
activities.
This consists of:
Purchase of business, net of cash acquired
Reduction in purchase price of previously acquired business
Proceeds from the sale of business, net of cash transferred
Proceeds from sales of discontinued operations, net of cash transferred
Other investing activities, net
The first four headings all relate to the purchase or sale of businesses, the last
one is ambiguous and immaterial so we will include it here. There is little point
in spending any significant time on non-material items with unhelpful labels such
as ‘Other’. This is because, irrespective of where you put them in the template,
they will not affect the resulting value significantly, or alter your analysis of the
resulting template summary.
The Cash Flows Relating to Hedging Activities
These cash flows almost certainly relate to financial hedging activities such as
swapping fixed and floating interest rates and possibly different currencies to
reduce risk. Accordingly they represent part of the finance costs of the business

Restating US GAAP Cash Flows 93
and therefore will be shown in the template in the net interest line. So we can now
summarise the investing cash flows into the template (Table 5.7).
We now have all the information we are able to get from the cash flow statement
to identify the cash available to satisfy finance providers. I have inserted the total,
which is $622.5 million.
Table 5.7 Building up the template – inserting the investing cash flow items
BLACK & DECKER – Summary cash flow template
OPERATING CASH MARGIN (after interest and tax payments) 578.2
(INVESTED)/GENERATED FROM NET WORKING ASSETS 147.7
NET CAPITAL EXPENDITURE −103.4
TAXATION
CASH AVAILABLE TO SATISFY FINANCE PROVIDERS 622.5
NET INTEREST −45.4
NET DIVIDENDS
OTHER NON-OPERATING INCOME/(EXPENDITURE) −1
NET CASH GENERATED/(ABSORBED) BEFORE FINANCING
Financed by:
INCREASE/(DECREASE) IN EQUITY
INCREASE/(DECREASE) IN DEBT
(INCREASE)/DECREASE IN CASH
TOTAL CHANGE IN FINANCING
RESTATING THE CASH FLOWS FROM FINANCING
ACTIVITIES AND DEALING WITH THE FINAL
CASH BALANCE
The information in Table 5.8 is taken from the form 10-K of Black & Decker
Generally, the cash flow from the financing activities section of a published
cash flow statement contains values relating to the last three lines of the template.
As in this case it may also contain other values relating to dividends. So, in this
example, we are going to extract the values relating to the items shown in bold in
Table 5.9. When this is completed correctly the template should balance.
Identifying the Change in Equity
The change in equity consists of three things. The purchase and issuance of
common stock represents cash changes to the common equity of the business. The
repayment of preferred stock of subsidiary also represents a cash change to the

94 Cash Flow Analysis and Forecasting
Table 5.8 Consolidated statement of cash flows, the Black & Decker Corporation
and subsidiaries (millions of dollars)
YEAR ENDED DECEMBER 31st
FINANCING ACTIVITIES
Net increase (decrease) in short-term borrowings 68.8
Proceeds from issuance of long-term debt (net of debt issue
cost of $2.4 for 2006)
–
Payments on long-term debt (150.3)
Repayment of preferred stock of subsidiary –
Purchase of common stock (461.4)
Issuance of common stock 83.3
Cash dividends (108.6)
CASH FLOW FROM FINANCING ACTIVITIES (568.2)
Effect of exchange rate changes on cash 13.5
INCREASE (DECREASE) IN CASH AND CASH
EQUIVALENTS
21.4
Cash and cash equivalents at beginning of year 233.3
CASH AND CASH EQUIVALENTS AT END OF YEAR 254.7
See Notes to Consolidated Financial Statements.
Table 5.9 Building up the template – financing cash flow items
BLACK & DECKER – Summary cash flow template
OPERATING CASH MARGIN (after interest and tax payments) 578.2
(INVESTED)/GENERATED FROM NET WORKING ASSETS 147.7
NET CAPITAL EXPENDITURE −103.4
TAXATION
CASH AVAILABLE TO SATISFY FINANCE PROVIDERS 622.5
NET INTEREST −45.4
NET DIVIDENDS
OTHER NON-OPERATING INCOME/(EXPENDITURE) −1
NET CASH GENERATED/(ABSORBED) BEFORE FINANCING
Financed by:
INCREASE/(DECREASE) IN EQUITY
INCREASE/(DECREASE) IN DEBT
(INCREASE)/DECREASE IN CASH
TOTAL CHANGE IN FINANCING

Restating US GAAP Cash Flows 95
total equity employed by the group and so must also be included in the equity
change value.
Identifying the Change in Debt
The first three line items in the cash flows from financing activities section relate
to changes in debt. They are all clearly labelled as such and simply require
summarising into one value.
Identifying the Dividend Paid
This is the last number in this section. Its meaning is self-explanatory. So we can
now summarise the investing cash flows into the template (Table 5.10).
Table 5.10 Building up the template – inserting the financing cash flows
BLACK & DECKER – Summary cash flow template
OPERATING CASH MARGIN (after interest and tax payments) 578.2
(INVESTED)/GENERATED FROM NET WORKING ASSETS 147.7
NET CAPITAL EXPENDITURE −103.4
TAXATION
CASH AVAILABLE TO SATISFY FINANCE PROVIDERS 622.5
NET INTEREST −45.4
NET DIVIDENDS −108.6
OTHER NON-OPERATING INCOME/(EXPENDITURE) −1
NET CASH GENERATED/(ABSORBED) BEFORE FINANCING 467.5
Financed by:
INCREASE/(DECREASE) IN EQUITY −378.1
INCREASE/(DECREASE) IN DEBT −81.5
(INCREASE)/DECREASE IN CASH
TOTAL CHANGE IN FINANCING
Identifying the Cash Change Value and Balancing the Template
Our template is almost complete. We now need to input the final values in respect of
the movement in cash and cash equivalents to the template in order to complete it.
To complete the restatement process we need to identify the overall change in
cash and cash equivalents. The value required is shown in the following.

96 Cash Flow Analysis and Forecasting
Effect of exchange rate changes on cash 13.5
(Increase)/decrease in cash and cash equivalents −21.4
(INCREASE)/DECREASE IN CASH -7.9
Notice that I have once again reversed the signage of the last cash flow value
only. The value still represents an increase as it did in the original cash flow
statement. Its signage is reversed to allow the template to show two balancing
values, which, when summed, equal zero.
The need for the signage reversal is explained in detail in Chapter 2. The reason
for the recognition of the effect of exchange rate changes on cash is explained in
detail in Chapter 4.
We have now completed summarising all the cash flows shown in the cash flow
statement of Black & Decker into the template (Table 5.11). The good news is
that the template balanced as predicted, so reassuring us that we have avoided any
errors relating to incorrect values being inserted in the template.
It is still possible to make errors of classification, for example, by putting values
under the wrong heading. Indeed, you may not necessarily agree with the decisions
I have made about where things go in the template. Whatever you consider to be
appropriate remember that if the value is small it is unlikely to have much impact
on the outcome of your analysis; the most important values to get right are the
large ones!
Table 5.11 Building up the template – the completed balanced template
BLACK & DECKER – Summary cash flow template
OPERATING CASH MARGIN (after interest and tax payments) 578.2
(INVESTED)/GENERATED FROM NET WORKING ASSETS 147.7
NET CAPITAL EXPENDITURE −103.4
TAXATION
CASH AVAILABLE TO SATISFY FINANCE PROVIDERS 622.5
NET INTEREST −45.4
NET DIVIDENDS −108.6
OTHER NON-OPERATING INCOME/(EXPENDITURE) −1
NET CASH GENERATED/(ABSORBED) BEFORE FINANCING 467.5
Financed by:
INCREASE/(DECREASE) IN EQUITY −378.1
INCREASE/(DECREASE) IN DEBT −81.5
(INCREASE)/DECREASE IN CASH −7.9
TOTAL CHANGE IN FINANCING −467.5

Restating US GAAP Cash Flows 97
Remember also that we have not yet completed the task of summarising the
cash flows of Black & Decker. We still have no values for interest or taxation in the
template. Remember the −45.1 shown earlier in the template related to hedging
activities. It is now time to introduce them.
INTRODUCING THE INTEREST AND TAXATION CASH
FLOWS TO A US GAAP CASH FLOW TEMPLATE
The numbers, which are taken from the notes in the Form 10-K are shown below:
Information from the notes ($millions)
Interest payments – Note 8 −104.3
Taxation payments – Note 11 −139.5
We can now introduce these values to the template. Having brought them into
the interest and taxation lines we must also add the same value to the OPERATING
CASH MARGIN line in order for the template to be correct. This will also change
the value of the CASH AVAILABLE TO SATISFY FINANCE PROVIDERS total
(Table 5.12).
Table 5.12 Building up the template – the completed template with interest and
taxes included
BLACK & DECKER – Summary cash flow template
OPERATING CASH MARGIN 822.0
(INVESTED)/GENERATED FROM NET WORKING ASSETS 147.7
NET CAPITAL EXPENDITURE −103.4
TAXATION −139.5
CASH AVAILABLE TO SATISFY FINANCE PROVIDERS 726.8
NET INTEREST −149.7
NET DIVIDENDS −108.6
OTHER NON-OPERATING INCOME/(EXPENDITURE) −1
NET CASH GENERATED/(ABSORBED) BEFORE FINANCING 467.5
Financed by:
INCREASE/(DECREASE) IN EQUITY −378.1
INCREASE/(DECREASE) IN DEBT −81.5
(INCREASE)/DECREASE IN CASH −7.9
TOTAL CHANGE IN FINANCING −467.5

98 Cash Flow Analysis and Forecasting
CONCLUSION
We have successfully summarised the cash flows of Black & Decker into Jury’s
Template, we know what the constituents of each value represent and we have
created two new totals that do not appear in the published cash flow statement. We
are now ready to analyse the resulting data to gain insights about the performance
and cash flow behaviour of the business.
Notice that we have taken a complicated looking document (the published cash
flow statement) and simplified it considerably, it is now simpler and clearer, this
will assist us when we interpret the values.

6
Analysing the Cash Flows of
Mature Businesses
In Chapter 3, covering Start-up, Growth, Mature, Decline we introduced the typical
cash flow patterns to be observed in successful businesses in the four phases of the
life of a business. The purpose of this was to develop an understanding of what
the cash flows should look like in the four phases and to introduce some of the
drivers of each line of the cash flow. The word ‘driver’ being used to denote the
fundamental economic and market forces or management decisions that causes
cash flows to change.
In this chapter we are going to go into more detail about what we mean by the
word ‘mature’ when used in this context. We will also look at what constitutes
success from a cash flow point of view when managing a mature company and
finally examine the cash flows of a number of real-world, mature businesses taken
from different countries around the world.
WHAT DO WE MEAN BY ‘MATURE’?
Earlier in the book I made the point that all businesses want to grow and that gen-
erally a mature business is no longer growing the volume of its output significantly
and hence has reduced investment needs compared to a growth business. However,
these insights, whilst useful, are insufficient if we are seeking to understand the
cash flows of mature businesses properly.
THE FIRST PROBLEM: INFLATION
Table 6.1 has been assembled from data sets maintained by the International
Labour Organisation in Geneva. I am indebted to them for this dataset. It shows the
inflation in consumer prices including housing costs over the year 2005–2006. This
period has been chosen because it was the moment when inflation in Zimbabwe
was getting out of control.
The data has been sorted to display lowest to highest inflation. Where a country
has been omitted, it is because the data for 2006 was not present in the sample.
Cash Flow Analysis and Forecasting: The Definitive Guide to
Understanding and Using Published Cash Flow Data
by Timothy D.H. Jury
Copyright © 2012, Timothy D.H. Jury

100 Cash Flow Analysis and Forecasting
Table 6.1 A snapshot of global country inflation rates
INTERNATIONAL LABOUR ORGANISATION Geneva
LABORSTA Labour Statistics Database Consumer price inflation for one year 2005 to 2006
Copyright International Labour Organisation 1998–2010
COUNTRY INFLATION COUNTRY INFLATION COUNTRY INFLATION
Kiribati
India
Seychelles
Niger
Brunei
Darussalam
Japan
Taiwan, China
Kosovo (Serbia)
Cayman Islands
Switzerland
Singapore
Poland
Netherlands
Sweden
China
Maldives
Austria
Faeroe Islands
Mali
Finland
Germany
France
Tuvalu
Belgium
Algeria
Bahamas
Denmark
Guinea-Bissau
Peru
Gambia
Canada
Guadeloupe
Italy
Bahrain
−1.52%
−0.40%
−0.37%
0.08%
0.20%
0.30%
0.60%
0.61%
0.77%
0.98%
1.00%
1.03%
1.15%
1.36%
1.40%
1.43%
1.50%
1.53%
1.56%
1.60%
1.66%
1.68%
1.73%
1.79%
1.80%
1.83%
1.91%
1.97%
2.00%
2.04%
2.04%
2.04%
2.05%
2.05%
French Guiana
Hong Kong,
China
San Marino
Vanuatu
Senegal
Israel
Korea,
Republic of
Saudi Arabia
Togo
Norway
Niue
Saint Lucia
Papua New
Guinea
Burkina Faso
Albania
Martinique
Cˆ
ote d’Ivoire
Slovenia
Cyprus
Panama
Fiji
R´
eunion
Greenland
Czech
Republic
Dominica
Gibraltar
Burundi
Luxembourg
Malta
French
Polynesia
2.09%
2.09%
2.10%
2.11%
2.16%
2.17%
2.20%
2.21%
2.25%
2.26%
2.31%
2.35%
2.36%
2.36%
2.37%
2.39%
2.43%
2.46%
2.49%
2.51%
2.54%
2.56%
2.56%
2.58%
2.62%
2.64%
2.67%
2.67%
2.72%
2.74%
New Caledonia
Jersey
American
Samoa
Isle of Man
Bermuda
Kuwait
Saint Vincent
and the
Grenadines
Oman
Portugal
Macedonia,
The former
Yugoslav
Rep. of
United
Kingdom
Croatia
Greece
Andorra
United States
Netherlands
Antilles
Ecuador
Morocco
New Zealand
Cook Islands
Chile
Oman
Armenia
Spain
Australia
Malaysia
Mexico
2.88%
2.94%
2.99%
3.01%
3.03%
3.03%
3.05%
3.09%
3.15%
3.19%
3.19%
3.20%
3.20%
3.20%
3.23%
3.25%
3.30%
3.32%
3.34%
3.36%
3.39%
3.44%
3.51%
3.52%
3.55%
3.60%
3.63%
(Continued)

Analysing the Cash Flows of Mature Businesses 101
Table 6.1 (Continued)
INTERNATIONAL LABOUR ORGANISATION Geneva
LABORSTA Labour Statistics Database Consumer price inflation for one year 2005 to 2006
Copyright International Labour Organisation 1998–2010
COUNTRY INFLATIONCOUNTRY INFLATIONCOUNTRY INFLATION
Aruba
Lithuania
Benin
West Bank and
Gaza Strip
Samoa
Hungary
Ireland
Colombia
Gabon
El Salvador
Brazil
Saint Helena
Bolivia
Marshall
Islands
Slovakia
Tunisia
Belize
Estonia
Thailand
South Africa
Cambodia
Northern
Mariana
Islands
Bhutan
Namibia
India
Cuba
Cameroon
3.64%
3.74%
3.75%
3.76%
3.83%
3.90%
3.95%
3.97%
4.03%
4.04%
4.18%
4.25%
4.28%
4.35%
4.44%
4.46%
4.46%
4.48%
4.67%
4.69%
4.77%
4.89%
5.00%
5.04%
5.10%
5.11%
5.14%
Macau, China
Swaziland
Cape Verde
Kyrgyzstan
Honduras
Lesotho
India
Bosnia and
Herzegovina
Mauritania
Philippines
Jordan
Viet Nam
Uruguay
Congo
Guatemala
Romania
Latvia
Central African
Republic
Lebanon
Guyana
Iceland
Bangladesh
Lao People’s
Dem. Rep.
India
Belarus
Tonga
Tanzania
(Tanganyika)
5.15%
5.29%
5.39%
5.55%
5.62%
5.94%
5.99%
6.12%
6.24%
6.24%
6.26%
6.33%
6.41%
6.52%
6.56%
6.56%
6.56%
6.59%
6.62%
6.69%
6.76%
6.77%
6.79%
6.90%
7.00%
7.19%
7.20%
Bulgaria
Barbados
Uganda
Norfolk
Island
Dominican
Republic
Nepal
Egypt
Pakistan
Solomon
Islands
Sierra Leone
Anguilla
Chad
Nigeria
Trinidad and
Tobago
Azerbaijan
Kazakhstan
Jamaica
Rwanda
Mauritius
Zambia
Ukraine
Nicaragua
Georgia
United Arab
Emirates
Sierra Leone
Turkey
7.26%
7.31%
7.38%
7.41%
7.55%
7.61%
7.65%
7.92%
8.02%
8.06%
8.10%
8.21%
8.24%
8.33%
8.33%
8.57%
8.62%
8.84%
8.92%
9.02%
9.08%
9.16%
9.16%
9.29%
9.54%
9.60%
(Continued)

102 Cash Flow Analysis and Forecasting
Table 6.1 (Continued)
INTERNATIONAL LABOUR ORGANISATION Geneva
LABORSTA Labour Statistics Database Consumer price inflation for one year 2005 to 2006
Copyright International Labour Organisation 1998–2010
COUNTRY INFLATION COUNTRY INFLATION COUNTRY INFLATION
Russian
Federation
Syrian Arab
Republic
Paraguay
Madagascar
Ghana
Argentina
Suriname
Costa Rica
Botswana
Guam
Serbia
Qatar
9.67%
10.03%
10.58%
10.73%
10.87%
10.90%
11.27%
11.46%
11.56%
11.58%
11.70%
11.84%
Iran, Islamic
Rep. of
Haiti
Moldova,
Republic of
Indonesia
Mozambique
Angola
Ethiopia
Mozambique
Venezuela,
Bolivarian
Rep. of
Sri Lanka
11.93%
12.33%
12.78%
13.10%
13.25%
13.31%
13.50%
13.58%
13.66%
13.69%
Malawi
Ethiopia
Puerto Rico
Kenya
Myanmar
Yemen
Sao Tome and
Principe
Guinea
Iraq
Zimbabwe
13.90%
13.98%
14.66%
19.56%
20.00%
21.31%
23.07%
34.69%
53.23%
1016.68%
Some countries appear more than once due to data being sourced from different
agencies within the country.
Table 6.1 provides an overview of consumer price inflation from a worldwide
perspective and demonstrates that inflation is still a significant issue in many
countries.
In 2006 the United Kingdom was experiencing retail price inflation at about
3%, India was at about 6%, Indonesia 13% and Zimbabwe 1016%. Zimbabwe
was experiencing runaway inflation. Inflation is still a significant global problem
and there are many commentators who think it may become a much more serious
problem in the next decade. Why is inflation important?
If we make the assumption that our mature company is not going to expand
geographically or invest significantly to increase the volume of its output the first
thing a mature business must do is make sure its sales match the rate of inflation in
nominal turnover terms. This means its turnover will represent the same volume
of output as it enjoyed in the previous year.

Analysing the Cash Flows of Mature Businesses 103
So, if a business faces 6% inflation in its market, it must increase its prices by
6% a year at a constant volume of output (with all other things being equal)
in order to be in the same position at the end of the year as it was in the
beginning.
We use the term ‘nominal’ to denote the values we observe in annual reports.
In most countries the monetary values shown in accounts are after the effects
of inflation, unless they originate from countries that adjust for inflation each
year, a practice known as current purchasing parity (CPP) accounting. We use the
term ‘real’ to denote what is actually happening, to show the performance of the
business before the effects of inflation on the monetary values.
This means that, unless we are in a zero inflation economy (such as Japan), we
expect all mature companies to increase their turnover year on year in nominal
terms, however, this does not necessarily mean they have increased their output!
Indeed, it may have dropped in real terms!
THE SECOND PROBLEM: THE MARKET GROWTH RATE
Mature companies produce most of the products that we see in a modern supermar-
ket. For many of the segments served demand is driven mainly by demography.
The market for food products is large, as everyone in the entire population is
a potential consumer. However, the growth rate of the market is very small. It
grows at less than 1% a year (this due to population change). Within this mar-
ket each individual product faces competition from similar versions produced by
competitors and the supermarkets themselves. Some segments achieve growth
rates greater than the whole market due to changes in consumer preferences. For
example, there has been a trend towards convenience for some years, consumers
preferring to purchase partly prepared or fully prepared meals instead of purchas-
ing raw ingredients and preparing the whole meal themselves. Businesses focused
on this market may have growth rates in double digits as the market abandons
more traditional products in favour of convenience foods.
So, the second thing a mature company must do in order to be in the same
situation as it was in the previous year is to match the market growth rate. This
may be negligible or it may be 15% or more if there is significant change in the
mature segment served by the business.
So, mature businesses must match both inflation and the market growth rate
of the segments they serve, in order to stand still in real terms relative to their
competitors. If the market growth rate is say 2% and inflation 3% this means a 5%
increase in turnover and profits each year is equivalent to standing still. Less than
this and the business is in decline relative to competitors. Another way of looking

104 Cash Flow Analysis and Forecasting
at this is to say the business must maintain its market share in nominal turnover
terms each year.
THE THIRD PROBLEM: DO WE REALLY MEAN
‘MATURE’ COMPANY?
When we talk about a mature company in an analysis context what we actually
mean is a company operating in a mature market. As I have mentioned already all
companies want to grow if they can.
So, why does competing in a mature market result in many companies achieving
low or zero growth?
In most mature markets adoption took place decades or centuries ago. By
adoption we are referring to consumers adopting the use of the product for the
first time. Adoption of foods such as rice as a staple food goes back to the very
origins of agriculture. Tea, coffee, beer and milk have been around for centuries!
This means that the businesses competing in these markets have been around a
very long time. These industries have spent hundreds of years improving the way
things are done and reducing unit costs. They are, in many ways, hyper-efficient
producers. They have had a lot of time to think about it.
How then do businesses grow in these markets? Occasionally, small shifts in
consumer preferences offer opportunities to grow market share. Whilst the product
is usually a commodity there may be opportunities in repackaging or repositioning
the product to better satisfy sub-groups of consumers. M¨
uller have reinvented the
yoghurt concept with a double product where the consumer mixes the two items
just before consumption. This is a good example from the dairy industry. Cans
are a relatively recent innovation in the brewing industry; prior to the use of cans,
beer was only available in draught form or in bottles.
However, growth in mature markets is different to growth in growth mar-
kets. In a growth market all participants can grow in a given year. In a mature
market if one participant grows more than the market growth rate in one year
it follows that its direct competitors have lost market share and hence sales.
The market itself is effectively a zero sum game. Generally, competitors re-
spond aggressively to any innovation that results in lost sales to a competitor,
the usual response is to copy the innovation and reflect it in their own products
and business so negating the advantage over time and returning to some sort of
equilibrium.
Other growth options are to acquire your competitors or to expand the markets in
which you operate. The result of this over time is very large companies! Anheuser-
Busch Inc, InBev, Nestl´
e and Unilever all had their corporate origins over
100 years ago.

Analysing the Cash Flows of Mature Businesses 105
•Anheuser-Busch Inc has it roots in 1852 in a Bavarian brewery.
•Inbev has its roots in Den Horen in Leuven, Belgium. It began making beer
in 1366.
•In 1866, Henry Nestl´
e developed a food for babies who were unable to
breastfeed.
•In 1890, William Lever, founder of Lever brothers, wrote down his ideas for
Sunlight soap.
So, when we talk about a mature company we usually mean a business operating
in a mature market. The business itself may be experiencing zero, negative or
positive growth in any given measurement period depending on sector conditions.
It is a consequence of the nature of mature markets that it is very difficult to grow
a successful mature business consistently.
THE FOURTH PROBLEM: WHERE MATURE
BUSINESSES COMPETE
Having defined a mature business as a business operating in a mature market, the
final issue is location. All of the above discussion about the meaning of mature is
relative to where a business chooses to compete.
The business may compete in a single town, or in a county, state or province or
it may be regional or national, or it may be transnational, operating in a number
of countries, or it may be a multinational operating across whole continents.
The point being that the market may be mature in one location, but growth
in another! So the market for after-market replacement exhaust systems in the
UK is mature (a little further explanation may help here for some readers, after-
market means an exhaust or muffler produced by a supplier other than the original
supplied by the car manufacturer). There are dozens of companies in the UK listed
in national directories all competing fiercely to supply wholesalers and retailers.
As a consequence margins for producers are tiny. When I visited Egypt in the
1990s there were two manufacturing businesses operating in this market, one
being dominant. Competition was minimal and huge growth opportunities were
available. Many markets that are mature in developed nations are in the growth
phase in emerging market countries.
So, it is the market conditions in the location where the business chooses to
operate that define whether we should treat the business as mature or not for the
purpose of analysing its cash flows.

106 Cash Flow Analysis and Forecasting
IN CASH FLOW TERMS, WHAT CONSTITUTES SUCCESS
FOR MATURE COMPANIES?
The analysis of the cash flows of a mature business can be summed up in one
sentence.
In the long run, mature businesses must generate sufficient Cash Available
to Satisfy Finance Providers to cover interest, dividends and scheduled debt
repayment.
In order to develop our understanding of the sentence let us start by looking at an
example of a really successful mature business. Here is the Jury’s Template version
of the cash flows of Coca-Cola taken from a recent Form 10-K and summarised into
the recommended format. This is one of the most successful mature businesses in
the world. The cash flow available to satisfy finance providers has averaged $5397
million over the three years shown in Table 6.2!
Table 6.2 An example of the cash flows of a successful mature company
COCA COLA 20XX 20XW 20XV
Summary Cash Flows $millions $millions $millions
Cash from operations 8909 8182 7667
Change in NWA 6 −615 430
Net Capex −1409 −1295 −811
Cash taxes −1596 −1601 −1676
CASH FLOW AVAILABLE TO 5910 4671 5610
SATISFY CAPITAL PROVIDERS
Net interest −169 −92
Net dividends −3149 −2911 −2678
Other −5310 −405 −685
NET CASH INFLOW/(OUTFLOW) −2718 1346 2249
Inc/(Dec) in equity −219 −2268 −1825
Inc/(Dec) in debt 4341 −1404 −2282
(Inc)/Dec in cash −1404 2326 1858
FINANCING CASH FLOW 2718 −1346 −2249
Note – Interest received value taken from P&L
Really successful mature businesses may generate substantial surpluses of cash
after their interest, dividend and debt repayment needs. Businesses that are capable

Analysing the Cash Flows of Mature Businesses 107
of this usually have significant competitive advantages not generally available to
their competitors or new entrants.
THE CONSEQUENCES OF FAILURE TO GENERATE
SUFFICIENT CASH FLOW
However, to understand the sentence better let us consider what happens to mature
companies when they fail to achieve the equilibrium state summarised above. To
do this we will use a fictional example.
Let us assume we are analysing a medium sized manufacturing group whose
products are widely used by a variety of other industries. The business is listed on
a stock exchange and has recently seen a fall in performance. Demand for the core
products is falling due to changes in technology and fashion. A failure to innovate
at the same speed as competitors has reduced financial performance. At the end
of the year the cash available to satisfy finance providers is insufficient to cover
interest and dividends. What actions do the senior managers typically take at this
point in time?
Observation of a number of early distress business scenarios has revealed the
usual response of managers at this point is to borrow. Whether the business can
borrow is largely determined by the existing leverage. If the business has low or
negligible net debt it is normally easy to borrow substantial sums without problems.
The business is well established with mature products selling to thousands of
customers in markets with good geographic spread, the balance sheet is strong at
this point with substantial fixed assets to provide asset backing for the lenders.
Even if the business has typical levels of leverage it is still likely to be feasible to
borrow more money.
Managers rarely take more vigorous action at this point; they still believe that
the factors causing underperformance are either outside their control or temporary
in nature.
Let us assume that despite the signals from the business of continuing under-
performance the managers again fail to take sufficiently robust action. Another
six months of underperformance ensues. What actions would the senior managers
now take at this point? Observation of real businesses in this condition reveals the
usual response is to borrow even more money!
In one sense they have no choice; the business requires cash to operate and this
has to come from somewhere, if the operating cash margin is falling, the only
other quick source of cash is by borrowing. Banks will be more wary at this point,
only providing further funds against better security, documentation and at a higher
interest rate (due to the existing leverage and increasing credit risk). The business
may now be reaching the limits of the leverage available to it.

108 Cash Flow Analysis and Forecasting
Eventually, perhaps in the following six months, there will come the point
at which more radical actions will have to be taken. In markets more wedded to
aggressive styles of capitalism this will involve early management change, with the
chairman, chief executive and possibly the finance director all being vulnerable
to replacement. Job losses (redundancies), cost reduction and restructuring all
commence. The disposal of non-core businesses, or secondary elements of the
core business may be considered.
It may also be necessary at this point to reduce or eliminate the dividend
temporarily. Mature businesses are always reluctant to mess with the dividend
because any negative announcement regarding dividends will have a negative
impact on the share price. By maintaining the dividend in the early stages of what
has now developed into a crisis the managers are signalling that the problems
are considered to be temporary. Managers will do this even if they are paying
an uncovered dividend. (An uncovered dividend is a dividend not paid for out of
the current period’s profits. This means the business may have to borrow, or use
cash generated in previous years, to pay the dividend.) Disturbing announcements
regarding dividends occur late in the succession of adverse events. The same logic
applies to raising further equity capital; announcements of the intention to raise
new equity will normally adversely affect the stock price. Moreover, the additional
equity means the business has to generate even more returns to provide the same
reward per share as it achieved before the cash flow problems arose.
So what eventually emerges from this process is a smaller, more focused, ma-
ture business whose Cash Available to Satisfy Finance Providers is greater than
or equal to its need to pay interest, dividends and any scheduled debt repayment.
It is rare for listed groups of mature businesses to fail completely; they usu-
ally go through this restructuring and divestment process until they recover their
ability to perform. Takeover by a larger competitor is also a possibility at this
point.
So, to summarise, in the long run mature businesses must generate sufficient
Cash Available to Satisfy Finance Providers to cover interest, dividends and sched-
uled debt repayment. In the short run (by which I mean six months to three years)
they may fail to do so, surviving on historic surpluses and leverage. However, time
is running out in this scenario and at some point action has to be taken to rectify
the underperformance. If managers fail to act, external forces on the business will
typically force the issue.
Invensys
Invensys is a good example of the above. Between 1960 and 1998 this business,
formerly known as Siebe, had developed, through acquisition and organic growth,

Analysing the Cash Flows of Mature Businesses 109
from a small UK-based safety business to being a multinational engineering group
with sales of £3900 million focused on control systems. In 1999, one year after
new CEO Allan Yurko was appointed, the group acquired a number of companies
including BTR, a large UK-based industrial and engineering conglomerate, and
changed its name to Invensys. As a consequence, the groups leverage increased
significantly. 1999 marked the start of a significant global recession that hit the
group hard. Despite this they continued acquiring companies, particularly in in-
dustrial software and services. One of these was the Dutch software company
Baan (purchased for $700m in June 2000).
In October 2001 the leadership changed again. A new CEO, Rick Haythorn-
thwaite, was appointed. By this time Invensys had reduced its workforce by
23 000, the share price had dropped from 195p to 27p, and the group had over
£3500 million of debt. The debt was so large that disposing of significant parts of
the group was the only option. Over the next five years the group made a number
of significant disposals one of which was the sale in June 2003 of Baan to SSA
Global technologies for $135m – a loss of $565m.
The cash flows of Invensys for the 10 years to 2008 summarised into the template
are shown in Table 6.3.
The cash flow generally exhibits the behaviour outlined in the earlier fictional
example used to illustrate our summarising sentence (in the long run, mature
businesses must generate sufficient Cash Available to Satisfy Finance Providers
to cover interest, dividends and scheduled debt repayment). The operating cash
margin was in decline from 1999. By 2001 the group is unable to service in-
terest and dividends from current-period cash generation and debt increases by
£605 million in this year. In 2002 the company is unable to increase debt further
because it is not available on reasonable terms.
It achieves debt service by cutting Capex (depreciation in this year being
£260 million), by recovering money invested in net working assets and busi-
ness disposal. In 2003 the group starts selling significant parts of the group raising
£1473 million from disposals, which is used to service and reduce outstanding
debt. This process continues for the next five years. The group is cash negative from
2001 until 2007 when once again the cash available to satisfy finance providers is
sufficient to cover interest and dividends. In 2007 and 2008 business disposal and
debt reduction is still continuing.
Notice that, despite problems being evident from 2001, the dividend is not
eliminated until 2004, when the company also raises new equity because it has no
other acceptable options.
What we end up with is a smaller, mature engineering group, which is generating
sufficient cash available to satisfy finance providers to cover interest, dividends
and scheduled debt repayment.
Let us now look at a number of examples of other mature businesses.

Table 6.3 An example of the cash flows of an underperforming mature business
INVENSYS PLC
SUMMARY CASH FLOW £ millions 2008 2007 2006 2005 2004 2003 2002 2001 2000 1999
OPERATING CASH MARGIN 205 274 102 80 5 315 446 883 1239 1370
INV/(GEN)FROM NET WORKING ASSETS −45 27 10 30 −212 −105 90 −560 −171 −135
NET CAPITAL EXPENDITURE −57 −71 −66 −74 −122 −103 −98 −236 −458 −580
TAXATION −37 −23 −25 −76 −73 −62 −43 −135 −60 −292
CASH FLOW AVAILABLE TO 66 207 21 −40 −402 45 395 −48 550 363
SATISFY FINANCE PROVIDERS
NET INTEREST −57 −112 −110 −113 −119 −113 −167 −210 −174 −208
NET DIVIDENDS −1−300−2−73 −220 −276 −331 −451
OTHER NON-OPERATING INC/(EXP) 264 162 179 347 493 1473 178 −298 903 3050
NET CASH IN/(OUT) BEFORE FINANCING 272 254 90 194 −30 1332 186 −832 948 2754
Financed by:
CHANGE IN EQUITY INCREASE/(DECREASE) −13 323 0 0 448 0 0 4 −990 −1596
CHANGE IN DEBT INCREASE/(DECREASE) −363 −697 −305 −111 −165 −1417 0 605 −117 −1639
CHANGE IN CASH (INCREASE)/DECREASE 104 120 215 −83 −253 85 −186 223 159 481
TOTAL CHANGE IN FINANCING −272 −254 −90 −194 30 −1332 −186 832 −948 −2754

Analysing the Cash Flows of Mature Businesses 111
Black & Decker
The Black & Decker Corporation, is a leading global manufacturer and marketer
of power tools and accessories, hardware and home improvement products, and
technology-based fastening systems. With products and services marketed in over
100 countries, the corporation enjoys worldwide recognition of its strong brand
names and a superior reputation for quality, design, innovation, and value. The
corporation is one of the world’s leading producers of power tools, power tool
accessories, and residential security hardware, and the corporation’s product lines
hold leading market share positions in these industries. The corporation is also a
major global supplier of engineered fastening and assembly systems.
The above paragraph is extracted from the most recent Form 10-K filing for
Black & Decker. The markets in which it operates are mature and fiercely com-
petitive. There are numerous other manufacturers of similar products to those
produced by Black & Decker.
I am now going to illustrate a cash flow centric analysis exercise. That is to say
I start with cash flow data and pull in other data as I require it.
Table 6.4 shows a sample six years’ cash flows of Black & Decker summarised
in Jury’s Template form. What do they tell us?
In each of the six years, the cash flow to satisfy finance providers has exceeded
the value spent on net interest and net dividends by a factor of two or three.
In five of the six years the business has achieved a cash surplus at the net cash
inflow/(outflow) line. In 20X4 the only time the business failed to generate a
surplus at the net cash inflow/(outflow) line the group made a major acquisition
(Other non-operating income/(expenditure) line −727.10). This was financed in
that year by the residual cash flow generated in that year plus an increase in equity
and debt.
The business has repaid debt in four of the six years illustrated. In the two years
where debt increased 20X4 was the year of the acquisition mentioned above. In
the other year (20X5) the business added leverage by increasing debt and using
this to reduce equity, so improving the return to shareholders.
Already it should be clear this is a good set of cash flows. From the template I can
deduce much of what has been changing in the business. Whilst it is always useful
to read the financial report in full I can use the template to monitor performance
very effectively without looking at any other data. Indeed, with experience, once
the cash flows have been summarised in this way, they can be assessed in seconds.
This time saving for the analyst can be invaluable. It is one of the most powerful
aspects of this style of analysis.
Let us review the business year on year. All the insights below come directly
from Jury’s Template alone. If we wish to be more specific about the cause of any
particular movement or change in the cash flow values we can, of course, look at
all the other information disclosed in the Form 10-K filed by Black & Decker:

Table 6.4 Six years cash flows for Black and Decker
20X7 20X6 20X5 20X4 20X3 20X2
BLACK AND DECKER $m$m$m$m$m$m
Cash from operations 822.00 1018.00 981.20 728.10 574.70 513.10
Change in Net Working Assets 147.70 −75.60 −107.00 57.70 158.20 86.30
Net Capex −103.40 −89.90 −98.40 −91.80 −87.50 −89.70
Cash taxes −139.50 −221.70 −165.80 −89.50 −82.00 −47.00
CASH FLOW AVAILABLE TO 726.80 630.80 610.00 604.50 563.40 462.70
SATISFY CAPITAL PROVIDERS
Net interest −149.70 −111.40 −91.80 −77.90 −80.30 −100.80
Net dividends −108.60 −109.10 −88.60 −67.50 −44.30 −38.60
Other −1.00 −137.70 61.30 −727.10 −280.60 −0.90
NET CASH INFLOW/(OUTFLOW) 467.50 272.60 490.90 −268.00 158.20 322.40
Inc/(Dec) in equity −378.10 −847.80 −591.80 168.00 −65.90 −22.30
Inc/(Dec) in debt −81.50 −168.00 565.10 291.40 −315.50 −41.10
(Inc)/Dec in cash −7.90 743.20 −464.20 −191.40 223.20 −259.00
FINANCING CASH FLOW −467.50 −272.60 −490.90 268.00 −158.20 −322.40

Analysing the Cash Flows of Mature Businesses 113
In 20X2 the major issues were:
•A healthy operating cash margin.
•A reduction in the amount invested in net working assets. This implies a reduc-
tion in debtors and/or inventory and/or an increase in the operating creditors.
•The resulting cash surplus being used to reduce debt and equity and increase
closing cash by $259 million.
In 20X3 the major issues were:
•A healthy operating cash margin.
•A further reduction in the amount invested in net working assets.
•There was net acquisition activity costing $280 million.
•The business generated a cash surplus that was used to reduce debt and equity.
•Closing cash was reduced by $223 million.
In 20X4 the major issues were:
•An impressive increase in operating cash margin.
•A further reduction in the amount invested in net working assets.
•A major net acquisition costing $727 million. This being financed from the
year’s cash flow surplus and a modest increase in debt and equity.
•Closing cash increased by $191 million.
In 20X5 the major issues were:
•A further increase in operating cash margin.
•An increase in the amount invested in net working assets.
•Some modest business level disposals.
•A healthy cash surplus on the year.
•A reduction in equity financed largely by an increase in debt.
•Closing cash increased by $464 million.
In 20X6 the major issues were:
•A modest increase in operating cash margin.
•A modest increase in the amount invested in net working assets.
•Some acquisition activity.
•A major reduction in equity financed by the surplus on cash for the year.
•An increase in debt.
•A major reduction in the cash surplus built up over previous years of
$743 million.
In 20X7 the major issues were:
•A reduction in the operating cash margin of about 20%.
•This was partially offset by a reduction in the amount invested in net working
assets.

114 Cash Flow Analysis and Forecasting
•The business was still generating a healthy net cash surplus.
•The cash surplus was used to reduce equity and debt.
The big question that now arises is: is the reduction in the operating cash margin
a serious problem?
Notice how the template tells us a story about the business in each of the years
in question. We can deduce many of the major initiatives taken by the business
without actually reading anything else in the accounts!
From the six years’ cash flow summarised into the template we can observe the
following:
•Emphasis on operating cash margin improvement.
•Good working asset control.
•Significant acquisition activity in two of the years.
•A decision taken in 2005 to reduce equity and increase the leverage used by the
group to improve equity performance.
Notice also I have not commented significantly about capital expenditure, taxes,
interest or dividends. This is because none of these numbers stand out as particu-
larly exceptional or unusual in this example.
What is particularly impressive about Black & Decker is the consistency of their
performance. They operate in highly competitive markets. They have reduced their
exposure to cyclical effects by operating on a global basis where possible. They
acquire other companies in complimentary areas of their business where they see
opportunities for further growth or value generation.
There are other things we can do to further assess performance. At this point,
whilst our tentative conclusion is that all is well, we are not certain that the
operating cash margin performance is as good as it looks because the business
may have been recovering from a very poor performance at the beginning of the
sample period. Maybe the operating cash margin should be higher. What can we
do to examine this?
Table 6.5 shows the sales, operating cash margin and other non-operating cash
income and expenditure line from the cash flow, together with some percentage
change data.
Firstly, we can see that when the sales grew substantially there was significant
acquisition activity in the previous year. It is probable that much of the sales
increase can be attributed to the acquisitions.
Reviewing the Form 10-K confirms this. In the last three years sales have been
flat, this being classic behaviour for a mature business operating in a mature
market.
Secondly, the operating cash flow margin as a percentage of sales is remarkably
consistent at 13%. In 20X5 and 20X6 it exceeded this level, possibly due to the
benefits of the previous acquisition activity and/or beneficial sector conditions or

Analysing the Cash Flows of Mature Businesses 115
Table 6.5 Six years sales data for Black and Decker
20X7 20X6 20X5 20X4 20X3 20X2
BLACK & DECKER $m$m$m$m$m$m
Sales 6563.2 6447.3 6523.7 5398.4 4482.7 4291.8
Sales increase/
(decrease) year %
1.80% −1.17% 20.85% 20.43% 4.45%
Cash from operations 822.00 1018.00 981.20 728.10 574.70 513.10
Cash operations/
Sales %
12.5% 15.8% 15.0% 13.4% 12.8% 12.0%
Other non-operating
inc/(exp)
−1.00 −137.70 61.30 −727.10 −280.60 −0.90
currency movements. This sample of performance suggests that Black & Decker
is capable of sustaining this margin in normal economic and sector conditions. It
also means that the fall observed in the most recent years’ performance may not
be due to management failure.
By comparing the operating cash flow margin data with sales we are able to
satisfy ourselves that the operating cash values are not distorted by a previous
period of underperformance. We can, of course, compare this data with other
similar companies within the hand tool sector and elsewhere. This would give us
further evidence for over or underperformance.
There is one other exercise we can perform at this point to satisfy ourselves
that all is well with Black & Decker. Another reason they may be generating
such healthy net cash surpluses from their business is they may be underinvesting,
running down their capital assets and harvesting the resulting cash flow. This
approach can lead to disaster when our ageing capital assets are no longer efficient
or in extreme cases fail completely. What can we do to examine this issue?
Table 6.6 shows the depreciation and amortisation values from the Form 10-K.
For the most recent three years we have the depreciation value only. The net Capex
is from the cash flow.
Before we can interpret this data there are a number of issues that must be consid-
ered. The depreciation and amortisation value includes an element of amortisation
of intangible assets. Examination of Form 10-K reveals that this amortisation is
in relation to customer relationships, technology and patents and trademarks and
trade names. The depreciation value alone is quoted in Form 10-K for 20X7 as
relating solely to tangible assets. For this reason I have calculated the ratio for the
last three years only.
When Black & Decker acquires a business the cash expended in acquir-
ing the business is in the cash flow template on the other non-operating

116 Cash Flow Analysis and Forecasting
Table 6.6 Six years depreciation and capex data for Black and Decker
20X7 20X6 20X5 20X4 20X3 20X2
BLACK & DECKER $m$m$m$m$m$m
Depreciation &
amortisation
143.4 154.9 150.6 142.5 133.4 122.4
Depreciation 132.65 146.2 146
Capital expenditures −116.4 −104.6 −111.1 −117.80 −102.50 −94.30
Proceeds from disposal
of assets
13 14.7 12.7 26.00 15.00 4.60
Net Capex −103.40 −89.90 −98.40 −91.80 −87.50 −89.70
New Capex/
Depreciation %
−88% −72% −76%
income/(expenditure) line. What Black & Decker recognises in its balance sheet in
exchange for this is the net assets of the business together with excess paid which
is treated as goodwill. This means that when acquisitions are made, fixed assets
arrive in the balance sheet which have not appeared as Capex in the cash flow.
What net Capex represents in the cash flow is the net value spent by the group on
fixed assets other than those acquired in the same period as part of a business. The
same logic applies in reverse when the group makes material disposal of entire
businesses by sale of their equity. This means the ratio above will not be mean-
ingful in any year where there is material acquisition (or disposal) of businesses
from the group.
However, the cash flow template shows us there was no material acquisition or
disposal activity in 20X7. In this year Black & Decker invested in new Capex at a
rate 88% of its depreciation charge. This appears to be low.
Given that the apparent trend over the six years looks similar there may be
reasons why this particular sector has unusually low investment needs going
forward, compared to its historic investment rate. It could be that the cost of new
machinery is lower for the same output than was the case historically (meaning
that there could be price deflation in the machinery used by the sector). It could
be there has been little technological change in the last few years compared to
earlier periods thus requiring much less investment. It could be that, as a mature
group with numerous manufacturing units all over the world, investment needs
are limited to maintenance asset replacement of computer, machines and transport
only. It could be that the group over depreciates its assets by writing them off
before their useful life is in fact over. It is not clear whether this pattern of
apparent underinvestment is sustainable or not.

Analysing the Cash Flows of Mature Businesses 117
Finally, there is a reasonable contribution to cash flow from proceeds of disposal
of fixed assets. It could be that the group has been steadily concentrating production
in fewer and fewer low cost centres thus slowly realising its older, less efficient
manufacturing facilities back to cash.
Comparing the charge for depreciation with the level of Capex can give us
insights about the level of investment taking place in a business. It can be a useful
addition to the examination of the cash flows in the template form. Bear in mind
that it is not a particularly exact relationship; it is affected by inflation, acquisitions
and disposals, technology change, and demand supply change in the markets for
capital assets themselves. Generally we expect the Capex of a mature business
to be similar to fixed asset depreciation (when the depreciation is calculated in
accordance with IAS standards by writing off the asset over its estimated useful life
to an estimate of its residual value) because the business has no growth investment
needs. It is merely maintaining its output, replacing machinery and other assets,
as required.
Black & Decker is a good example of a successful mature business operating in
mature markets. Let us now consider the cash flows of another mature business.
Dairy Crest
The main activity of Dairy Crest Group plc is the manufacture and trading of
milk and dairy products. The Group’s strategy continues to be focused on grow-
ing its branded business together with the value added elements of its key re-
tailer relationships. The group is one the leading national milk processing groups
in the UK.
Table 6.7 is a sample of the cash flows of Dairy Crest, summarised in Jury’s
Template form.
The operating cash margin peaked in 20X4 and has been falling since then. In
four of the six years the cash flow to satisfy finance providers has exceeded the
value spent on net interest and net dividends. In two of the six years the business
has achieved a cash surplus at the net cash inflow/(outflow) line. The group made
major acquisitions in 20X3, 20X6 and 20X7. A brief examination of the template
data suggests this is a less attractive business from a cash flow point of view than
Black & Decker.
Let us review the business year on year.
In 20X2 the major issues were:
•A reasonable operating cash margin.
•What looks like a big increase in the amount invested in net working assets,
(which implies an increase in debtors and/or inventory and/or a decrease in the
operating creditors).

118 Cash Flow Analysis and Forecasting
Table 6.7 A further sample of the cash flows of a mature business
DAIRY CREST PLC
TEMPLATE SUMMARY CASH FLOWS
20X7 20X6 20X5 20X4 20X3 20X2
£m £m £m £m £m £m
Operating cash margin 97.0 89.7 122.4 126.4 111.0 100.6
Change in NWA −2.8 −16.3 20.6 10.2 −6.1 −52.1
Net Capex −26.6 −34.6 −29.5 −29.7 −27.0 −52.3
Cash taxes −6.1 −15.5 −12.6 −8.7 −4.1 −5.3
CASH FLOW AVAILABLE TO 61.5 23.3 100.9 98.2 73.8 −9.1
SATISFY CAPITAL PROVIDERS
Net interest −15.3 −16.4 −17.7 −20.6 −22.0 −18.7
Net dividends −18.8 −16.6 −23.9 −19.9 −17.4 −15.9
Other −235.0 −43.7 −9.7 6.6 −93.4 1.1
NET CASH INFLOW/(OUTFLOW) −207.6 −53.4 49.6 64.3 −59.0 −42.6
Inc/(Dec) in equity 39.7 0.7 3.6 0.2 1.0 4.4
Inc/(Dec) in debt 178.4 39.9 −42.6 −57.7 65.2 35.9
(Inc)/Dec in cash −10.5 12.8 −10.6 −6.8 −7.2 2.3
FINANCING CASH FLOW 207.6 53.4 −49.6 −64.3 59.0 42.6
•This, together with extremely high net Capex, resulted in a negative cash flow
to satisfy finance providers and indicates a negative net cash flow performance.
•The year results in a cash deficit of £42.6 million, which is financed largely by
an increase in debt.
In 20X3 the major issues were:
•The operating cash margin increases by 11%.
•There is a further small increase in the amount invested in net working assets.
•Net Capex is much reduced at £27 million.
•The cash flow available to satisfy finance providers is now positive and sufficient
to cover interest and dividend service.
•The business spent £93.4 million on acquisitions.
•This resulted in a net cash outflow for the year £59 million, which was again
financed largely by an increase in debt.
In 20X4 the major issues were:
•The operating cash margin increases by 13%.
•The amount invested in net working assets reduces by £10.2 million.
•The cash flow available to satisfy finance providers is improved and is sufficient
to cover interest and dividend service by a factor of more than two.

Analysing the Cash Flows of Mature Businesses 119
•The resulting net cash inflow of £64.3 million is used mainly to reduce debt.
•This is the peak year for cash flow performance.
In 20X5 the major issues were:
•The operating cash margin is starting to decline compared to the previous year.
•There is a reduction in the amount invested in net working assets of £20.6
million.
•The cash flow available to satisfy finance providers is further improved and
sufficient to cover interest and dividend service by a factor of over two.
•The resulting cash surplus of £49.6 million is used to reduce debt and increase
cash.
In 20X6 the major issues were:
•Operating cash margin continuing to decline (with a drop of 25%).
•An increase in the amount invested in net working assets of £16.3 million.
•The cash flow available to satisfy finance providers is dramatically reduced and
is insufficient to cover interest and dividend service.
•There is a deficit before acquisition activity of £9.7 million.
•After acquisitions of £43.7 million the resulting net cash outflow of £53.4 million
is financed by an increase in debt and utilising cash reserves from previous years.
In 20X7 the major issues were:
•A increase in the operating cash margin of about 8%, but still well below the
peak of 20X4.
•There is a small increase in the amount invested in net working assets.
•The cash flow available to satisfy finance providers is adequate to cover interest
and dividend service leaving a modest surplus before acquisition activity.
•There is major acquisition activity of £235 million.
•The deficit for the year of £207.6 million being financed by some equity, a large
increase in debt and some of the existing cash surplus.
Notice how the template tells us a story about the business in each of the years
in question. We can deduce many of the major initiatives taken by the business
without actually reading anything else in the accounts!
From the six years’ cash flow summarised into the template we can observe the
following:
•A variable operating cash margin which appears to be in decline.
•Significant variation in working asset investment with increases in the years
when cash available to satisfy is inadequate to cover interest and dividends.
•Significant acquisition activity in three of the years.
•Significant reliance on debt.

120 Cash Flow Analysis and Forecasting
Notice also I have not said much about taxes, interest or dividends. This is
because none of these numbers stand out as particularly exceptional or unusual in
this example.
The cash flows of Dairy Crest are not as good as those of Black & Decker. They
show a lot more variability, a significant reliance on debt for financing as required
and mediocre operating cash margin performance.
Some of this is likely to be attributable to the nature of the market in which Dairy
Crest operates (analysts generally refer to this as sector risk). The basic business
of milk processing is brutally competitive and distribution to consumers is via the
major supermarket groups who often regard milk merely as a major traffic builder
for their stores (and therefore seek to offer it a cheaply as possible). There is huge
low cost emphasis throughout the value chain. The sector itself has gone through
a series of step changes in the last decade as the delivery model moved from home
delivery in glass bottles to supermarket purchase in plastic containers. There has
been massive consolidation in the processing and distribution of milk.
The farmer has also been affected. The minimum economic size of a primary
milk producer has increased to the point where super farms are now being created
to capture the necessary economies of scale required to keep milk production a
viable business.
Dairy Crest is aware of these fundamentals. It is seeking to move into areas
where it can generate more value added and hence cash flow for itself from the
products it produces. As the managing director points out in a recent report the
group’s strategy continues to be focused on growing its branded business together
with the value added elements of its key retailer relationships.
What this means is moving towards branded products where better retail margins
are available for producers and only working with supermarkets whenever there is
an adequate return. The group is expanding in cheese and spreads, products with
more potential to add value for the producer.
Notice that, whilst I am still stressing a cash-centric approach, some sector
knowledge is invaluable for putting the numbers onto context whenever the ana-
lysts seeks to understand business performance through cash flows. As in the last
example it would seem sensible to examine the operating cash margin relationship
to sales (Table 6.8).
Given that we have inflation at about 2% the first five years sales performance
is average at best. The business is losing turnover in real terms. Let us look at this
in more detail. Table 6.9 uses the data from Table 6.8 with an inflation adjustment
added.
Before continuing let me note that there are many potential pitfalls for the
analyst in adjusting data for inflation. Some of the problems are:
•Selecting an index which has a meaningful relationship with the dataset to be
adjusted (to do this well can take a significant amount of time).

Analysing the Cash Flows of Mature Businesses 121
Table 6.8 Six years sales data for Diary Crest
20X7 20X6 20X5 20X4 20X3 20X2
DAIRY CREST £m £m £m £m £m £m
Sales 1309.3 1161.0 1348.8 1361.8 1326.1 1366.7
Sales increase/
(decrease) year %
12.8% −13.9% −1.0% 2.7% −3.0%
Cash from operations 97.0 89.7 122.4 126.4 111.0 100.6
Cash operations/
Sales %
7.4% 7.7% 9.1% 9.3% 8.4% 7.4%
Other non-operating
inc/(exp)
−235.0 −43.7 −9.7 6.6 −93.4 1.1
•Identifying the correct values to be used (it’s easier to work with the index series
data rather than the percentage change data).
•Avoiding errors in setting up the spreadsheet formulae.
•Recognising that the outcome of the exercise is not correct in any sense unless
the index used has constituents that match the constituents of turnover in the
business. The result is an approximation.
Table 6.9 Six years inflation adjusted sales data for Diary Crest
20X7 20X6 20X5 20X4 20X3 20X2
DAIRY CREST £m £m £m £m £m £m
Sales 1309.3 1161.0 1348.8 1361.8 1326.1 1366.7
Nominal sales inc/
(dec) year %
12.8% −13.9% −1.0% 2.7% −3.0%
Inflation UK RPI
excluding housing
2.70% 2.60% 1.60% 1.20% 1.70% 1.40%
Index 13 January
1987 =100
183.2 178.3 173.7 170.9 168.9 166.0
Real sales inc/(dec)
year in 20X7 money
1309.3 1192.9 1422.6 1459.8 1438.4 1508.3
Real sales inc/(dec)
year %
9.8% −16.1% −2.6% 1.5% −4.6%
Cash from operations 97.0 89.7 122.4 126.4 111.0 100.6
Cash operations/
Sales %
7.4% 7.7% 9.1% 9.3% 8.4% 7.4%
Other non-operating
inc/(exp)
−235.0 −43.7 −9.7 6.6 −93.4 1.1

122 Cash Flow Analysis and Forecasting
When we see the adjusted data it is clear that the business is failing to grow
at all in real terms. The increase in turnover in the most recent period is likely
to be largely due to the acquisition of two businesses in France and Italy during
the financial year. Segment analysis reveals the majority of the group’s turnover
(70%) is still in the lower value-added milk-processing area with the remaining
30% in foods.
So we can see that the business is still dealing with the step changes in its tradi-
tional market. The milk business is being steadily rationalised and consolidated to
reduce costs and attain greater economies of scale. To use a military metaphor, this
is a little like a rearguard action, seeking to preserve as much profitable business
as possible whilst managing the transitions. The group sees its future in branded
foods and is steadily moving in this direction to improve its return on investment.
Finally, let us examine the relationships between Capex and depreciation
(Table 6.10).
Table 6.10 Six years depreciation and capex data for Dairy Crest
20X7 20X6 20X5 20X4 20X3 20X2
DAIRY CREST £m £m £m £m £m £m
Depreciation 40.6 38.3 34.4 36 35.8 37
Payment to acquire Property −37.4 −44.3 −37.7 −41.7 −61.6 −60.2
Plant and Equipment
Grant received 1.1 0.3
Proceeds from disposal 9.7 9.4 8.2 12 34.6 7.9
Net Capex −26.60 −34.60 −29.50 −29.70 −27.00 −52.30
New Capex/Depreciation % 92% 116% 110% 116% 172% 163%
Dairy Crest has a net Capex below depreciation in the last five years of the
sample. Investigation of this reveals that the proceeds of sale from the steady
rationalisation of the historic investment in milk processing is offsetting the new
Capex. The level of investment in new Capex is above depreciation in every year
except 20X7. New Capex in 20X2 and 20X3 was considerably above depreciation.
This could be due to changes in health regulations, technological change or it could
be due to investment needed to create new facilities at the size required to capture
economies of scale.
Dairy Crest is a mature business operating in a low value-added mature market
undergoing fundamental sector change. It appears to be in the latter stages of a
business transformation designed to optimise the returns from the historic business
(milk) and move the business into products related to its historic core business
(milk based) with higher potential value-added available to the group. Cash flows
are volatile and there is evidence of gradual decline in performance. It may be that

Analysing the Cash Flows of Mature Businesses 123
the move to higher value added markets is not taking place fast enough to offset
the decline.
Fiat Group
Our next example is taken from Europe. Fiat Group is a diversified industrial group
involved in car, truck, bus, agricultural and construction equipment manufacture.
All the markets in which the group operates are mature, many facing intense
competition on a global basis. Sectors such as cars, trucks and agricultural products
have seen steady rationalisation and consolidation over the last few years. At this
point Fiat controls the following car brands, Fiat, Lancia, Alfa Romeo, Maserati
and Ferrari.
The cash flows of the group for the sample seven years chosen are shown in
Table 6.11.
Before we commence our analysis of the seven years of Fiat performance the
first thing we should notice is that the template has changed. A new line item
‘(Increase)/Decrease in vendor financed assets’ and a further sub-total have been
added. I will briefly discuss the variation between this template and the earlier
versions of the template.
The Issue of Vendor Financing
Over the last 50 years or so it has become more and more common for sellers of
capital goods in particular not only to sell the product, but also provide a loan,
deferred purchase arrangement or lease arrangement to the customer which is then
paid off from the cash flows generated by using the product, directly or indirectly.
For example Ford Motor Credit, the original finance business of the Ford Motor
Company, was founded in 1959. FCE Bank plc, the European arm of Ford’s vendor
financing activities, was founded in 1964.
This approach to selling capital goods is common not only for vehicles but
also for most moveable plant and machinery. The technique has also been ex-
tended to include assets such as immovable plant and machinery, power stations,
bridges, pipelines and mobile phone networks, where it is more normally known
as project financing or non-recourse project financing. In these larger projects
both the vendors in house finance operation and external finance providers will be
involved.
The provision of a loan to a customer is a banking activity. The risks inherent
in such a loan are identical to those taken by any banking institution that lends
money to a customer to buy a vehicle.
For this reason it is preferable for us to keep the cash flows associated with
the financing of customers (other than typical trade credit) separate from the cash
flows of the rest of the business. This separation means that we can assess the

Table 6.11 Seven years cash flows for Fiat Group
FIAT GROUP - SEVEN YEAR SUMMARY
FIAT GROUP 2007 2006 2005 2004 2003 2002 2001
Operating cash margin 5637 4864 4817 617 −232 −511 339
(Inv)/Gen from net working assets 1588 812 114 −609 −1282 2016 2388
Net Capital expenditure −3726 −3402 −2625 −1754 2156 460 −786
Taxation paid in period estimate −833 −551 −419 −292 −132 −660 −660
CATS (before investment in leased assets) 2666 1723 1887 −2038 510 1305 1281
(Increase)/Decrease in vendor financed assets −1032 −876 −251 2976 1146 2456 −189
Cash Available To Satisfy Finance Providers 1634 847 1636 938 1656 3761 1092
Net interest paid estimate −564 −576 −843 −74 −301 208 368
Net dividends −229 46 18 165 −15 −228 −380
Other 220 2665 2500 −45 2660 −645 −2027
Net cash 1061 2982 3311 984 4000 3096 −947
Increase/(Decrease) in equity −390 22 0 20 1842 1138 −266
Increase/(Decrease) in debt −1675 −1730 −2839 −2735 −3055 −2703 1364
Decrease/(Increase) in cash 1004 −1274 −472 1731 −2787 −1531 −151
−1061 −2982 −3311 −984 −4000 −3096 947
CATS is an abbreviation of Cash Available To Satisfy (Finance Providers)
All amounts €millions

Analysing the Cash Flows of Mature Businesses 125
performance of the businesses business activities separate from the businesses
banking activities!
Whilst it is my preference to keep Jury’s Template absolutely standard and to
deal with variations due to sector differences by way of explanation, it is clear
to me that an exception should be made in the case of vendor financing. I have
introduced a new line to deal with the vendor financing activities of a business
after the Cash available to Satisfy Finance Providers value (CATS) and before
the Net interest paid. After inserting the movement in Vendor Financed Assets
I have created a second Cash Available to Satisfy Finance Providers Total after
Vendor Financing. This has the effect of separating the cash flow related to vendor
financing, and so on from the remaining cash flows of the business.
Bear in mind that in larger groups the financing subsidiary itself may raise
finance directly from capital markets to engage in its chosen activities. These
loans will end up being consolidated as part of the group debt. This means that the
change in debt value in the group cash flow statement will include both finance
raised to invest in the manufacturing and other business activities of the group and
finance raised for vendor financing purposes.
The Use of Estimates for Interest and Taxation
In the case of Fiat the original cash flow statements from which Jury’s Cash Flow
Template was prepared contain no interest or taxation numbers. This is because
the commencing profit value is the net result (this being the profit after interest
and taxation from the P&L).
To complete the template I have used the values of net interest and taxation
taken from the notes to the annual report and accounts. Where a taxation or net
interest paid value has been disclosed I have used it. I have adjusted the taxa-
tion value to remove the change in the deferred tax provision, which is not a
cash flow. I have assumed the remaining taxes disclosed are cash taxes paid in
the period in which they are disclosed. It is unlikely that the cash net interest
value is materially different from the P&L value; this is because the only dif-
ferences should be for opening and closing accruals of interest due but not yet
paid, and any interest recognised in the P&L on deep discount bonds and other
debt instruments that do not require any cash interest service during the life of
the loan.
Taxation may be distorted if the taxes recognised in the current period P&L are
paid over in the following year. I do not know whether this is the case for Fiat
or not.
Note that to change our perception of the performance of the Fiat Group business
from a cash flow point of view the estimation error on these values would have
to be large. The magnitude of the net interest and taxation values used is small
relative to the other values in Jury’s Template.

126 Cash Flow Analysis and Forecasting
I have chosen Fiat Group to illustrate what a worrying set of mature company
cash flows look like. It is public knowledge that the Fiat Group has gone through
a sustained period of underperformance. In the period 2001 to 2004 the operating
cash margin was wholly inadequate to sustain the group and in 2002 and 2003 it
was negative! Since 2005 the top line performance has improved to a point where,
in 2008, the group is trying to expand its sales with important new model launches.
Let us review the business year on year.
In 2001 the major issues were:
•Severely inadequate operating cash margin.
•€2.3 billion recovered from a reduction in the amount invested in working assets.
•Massively reduced Capex.
•Positive CATS Finance Providers of €1.2 billion.
•A small increase in vendor financed assets.
•Net interest receivable – this includes the interest earned on vendor financing
receivables.
•Major acquisition activity of €2 billion resulting in a negative net cash position
of just under €1 billion.
•The deficit on the year being financed by an increase in debt of €1.4 billion with
a reduction in equity and an increase in cash.
In 2002 the major issues were:
•A negative operating cash margin, this means that overall the business spent
more cash on the expenses of its operating business than it generated from
customers, a very worrying result.
•The amount invested in net working assets reduces by a further €2 billion, which
is the main reason the business has a positive CATS Finance Providers.
•The net Capex is a positive value implying significant fixed assets disposal
during the year.
•The decrease in vendor assets of €2.4 billion is the other major contributor to
cash.
•The net cash surplus of €3.1 billion is used to repay debt of €2.7 billion.
•A share issue raises €1.1 billion and cash has increased by €1.5 billion.
In 2003 the major issues were:
•Another year of negative operating cash margin.
•The investment in net working assets now increases by €1.2 billion.
•The net Capex is a positive value implying substantial assets disposal in the
year.
•Dividend payments cease. Notice how late this action occurs in the process of
recovering performance.
•There is a further decrease in vendor assets of €1.1 billion.

Analysing the Cash Flows of Mature Businesses 127
•This, together with net business disposals of €2.7 billion, generates sufficient
cash to repay €3.1 billion of debt.
•There is a further equity issue raising €1.8 billion.
•Cash increases by €2.7 billion.
In 2004 the major issues were:
•A modest improvement in operating cash margin; however, it is still significantly
below the sort of value needed to sustain the group.
•Investment in net Capex recommences.
•There is another huge reduction in vendor receivables of €3.0 billion.
•This allows the business to finish with a cash surplus of €1.0 billion.
•Debt reduces by a further €2.7 billion, with €1.7 billion of this coming from
cash.
In 2005 the major issues were:
•A significant recovery of performance at the operating cash margin.
•Control of working asset investment looks good.
•Net Capex returning to more normal levels.
•Vendor financed assets now start to increase.
•Interest paid has increased.
•There is significant business disposal raising €2.5 billion.
•Debt reduces again, by €2.8 billion.
In 2006 the numbers all start to look as they should in a successful mature
business:
•Investment in working assets further reduces.
•Major business disposals raise €2.7 billion.
•Debt is reduced again by €1.7 billion with a cash increase of €1.3 billion.
In 2007:
•The operating cash margin appears healthy with further net working asset re-
duction.
•Vendor financing activities are increasing and absorb €1 billion.
•Dividend payment is resumed.
•Debt is reduced again by €1.7 billion.
•Equity is reduced, cash reduces by €1 billion.
This is the third example we have considered. By now you should be starting to
become familiar with the process. The template tells us a story about what is going
on in the business. In the first four years of the time line we can see a seriously
underperforming mature business. The effect of this on the business is to cause

128 Cash Flow Analysis and Forecasting
the finance providers (mainly debt providers), to lose faith in the company, which
results in the need for constant debt reduction over the ensuing few years.
Fiat Group becomes unable to access the short-term credit market directly. This
means the business is then unable to offer its own vendor finance. Fiat has to enter
into joint ventures with other banks in order to continue to provide vendor finance
to its customers, this also means sharing the rewards of such business with third
parties so reducing the financial benefit flowing to the group.
In order to survive the complete loss of operating cash margin (mainly due to
losses in the car business) the group sells off fixed assets and recovers the amount
invested in historic vendor finance transactions as the customers repay their loans
without new loans being added and sells interests in a number of businesses. Over
the six years 2002 to 2007 the group has reduced debt by €14.7 billion.
A review of the annual reports and the group’s Form 20-F reveals that the group
is an industrial engineering conglomerate involved in hundreds of business around
the world. The recovery story is a classic one of asset and business disposal, cost
reduction and business reinvention. Notice that it took at least five years before the
business entered the recovery phase in cash flow terms. Notice also that despite
being recognised as a seriously damaged business it never entered any formal
insolvency process. Recovery was achieved by refocussing the business.
Let us see how this compares with the cash margin to sales data (Table 6.12).
Table 6.12 Seven years sales data for Fiat Group
2007 2006 2005 2004 2003 2002 2001
FIAT GROUP €M€M€M€M€M€M€M
Sales 58 529 51 832 46 544 45 637 48 346 55 427 57 525
Sales increase/
(decrease)
year %
12.9% 11.4% 2.0% −5.6% −12.8% −3.6%
Cash from
operations
5637 4864 4817 617 −232 −511 339
Cash operations/
Sales %
10% 9% 10% 1% 0% −1% 1%
Other non-operating
inc/(exp)
220 2665 2550 −45 2660 −645 −2027
Notice both the falling turnover and negligible margin in the first four years. The
group is downsizing, concentrating on the most profitable parts of the business,
and dropping those that are less profitable. When we take inflation into account
turnover does not begin to increase until 2006. During the period 2003 to 2007 the
group has disposed of about €8 billion of business interests.
Once again let us examine the relationships between Capex and depreciation
(Table 6.13).

Analysing the Cash Flows of Mature Businesses 129
Table 6.13 Seven years depreciation and capex data for Fiat Group
2007 2006 2005 2004 2003 2002 2001
FIAT GROUP €m€m€m€m€m€m€m
Depreciation 2738 2969 2590 2168 2269 2614 2880
Investments in Fixed Assets −3985 −3789 −3052 −2112 −2011 −2771 −3438
Proceeds from disposal 259 387 427 358 4167 3231 2652
Net Capex −3726 −3402 −2625 −1754 2156 460 −786
New Capex/Depreciation % 146% 128% 118% 97% 89% 106% 119%
Net Capex/Depreciation % 136% 115% 101% 81% Neg Neg 27%
Notice first that the depreciation charge itself falls then rises through time; the
business is contracting from 2001 to 2004. The same pattern can be seen in the new
Capex where there are two years where new Capex is lower than depreciation. The
proceeds from disposal show us there were substantial disposals of fixed assets in
2001 to 2003. Once again the data appears consistent with the portrait of a poorly
performing mature business group engaged in a prolonged period of restructuring
and business reinvention.
As expected, this additional analysis essentially confirms what we have already
deduced from the template cash flows themselves, the business has been through
four years of losses followed by three years of recovery, which is ongoing.
ISSUES RELATED TO MATURE BUSINESS DIVERSITY
All three examples we have looked at are groups of businesses. The first two are
groups which have a relatively narrow strategic and market focus: Black & Decker
(various tools containing small electric motors); and Dairy Crest (milk processing
distribution and derivative products).
Fiat has a broader strategic focus. The 2007 annual report lists the reporting
segments as follows:
•Automobiles.
•Agricultural and construction equipment.
•Trucks and commercial vehicles.
•Components and production systems (virtually all vehicle related).
•Other businesses (publishing and group services).
Again, all these segments are essentially mature markets. This is why the
example fits for the purpose for which it has been designed. However, groups are
not always this homogeneous.

130 Cash Flow Analysis and Forecasting
When I commenced writing this chapter I spent some time trying to develop
an example of a mature market around the market for televisions. Having written
half a page or so I realised this is not suitable, the reason being that elements of
the market for television were not mature. The market for televisions based on
cathode ray tube technology is in terminal decline. The market for plasma and
LCD based screens is a growth market. In most developed economies the market
for televisions themselves as a category is a mature market (initial adoption of the
product having taken place 40 years ago), with the overall market going through
an important step change to a new delivery technology. In emerging markets the
market for televisions is a growth market with fundamental technology change
taking place. Finally, the products themselves are produced by very large mature
groups (Sony, Panasonic, Toshiba, Samsung Phillips and LG, for example).
So, when we discuss ‘mature’ in the context of a group we need to be careful. As
you can see from the above examples this works if the group has a narrow focus,
it also works if most of the businesses in a group serve mature markets. It does
not work if the group consists of a mix of mature businesses, growth businesses,
decline businesses and possibly even start-up businesses.
This does not mean it is pointless to analyse the group cash flows of such an
entity, the exercise will still reveal much about the performance, cash efficiency
and investment pattern of the group. It will be difficult or impossible, however,
to relate this to particular external drivers of change other than the most basic
macro economic changes. In order to do this for a group it will be necessary
to disaggregate its activities into elements that are more amenable to in-depth
analysis, and then analyse the cash flows of each one.
It may be possible to disaggregate the activities by reporting by segment, sector
or market. Alternatively, it may be possible to group mature segments and growth
segments separately. Every group is different, it is this important point that makes
analysis both challenging and interesting. Making elegant decisions about how to
go about identifying the true performance of a business entity is the essence of
good analysis practice.
ISSUES RELATED TO BUSINESS SIZE
Earlier in this chapter I presented the idea of a sort of mature business, cash flow
break-even point as follows. I said that the analysis of the cash flows of a mature
business could be encapsulated in one sentence:
In the long run, mature businesses must generate sufficient Cash Available
to Satisfy Finance Providers to cover interest, dividends and scheduled debt
repayment.

Analysing the Cash Flows of Mature Businesses 131
To apply this in the real world we need to break this down further, into large,
medium and small examples. What do I mean by this?
The Large Business
A large business will almost certainly be a group. It is often a business sufficiently
large that it is essentially immune to problems involving the raising of finance.
It can raise debt or equity at any time should it wish to do so. It does not need
banks as lenders as it is sufficiently large that it can issue bonds, medium-term
notes and commercial paper directly into capital markets in a variety of geographic
locations.
Most businesses of this type are publicly listed entities with their shares traded
on one or more major stock markets. There is a small group of large private
companies that also qualifies – examples are the Mars Group (a confectionery and
pet food producer) and Maersk (the Danish shipping group).
Such businesses usually have permanent leverage. If you look in their accounts
you will find both short- and long-term debt items. However, when these are due
for renewal they are rolled over into whatever debt instrument is most cost effective
at the time. They fund themselves as cheaply as possible in any currency using a
variety of sophisticated financing techniques to do so (using, for example, swaps,
options, derivatives). Unless they have made fundamental management errors they
are unlikely ever to be in a situation where they are faced with the need to repay
all their debt quickly.
Where such a large mature group has ‘normal’ leverage the sentence can be
restated as follows:
In the long run, large mature businesses must generate sufficient Cash Available
to Satisfy Finance Providers to cover interest and dividends.
For large listed entities the dividend is as important as interest service. This
is because the share price will drop rapidly if the business announces dividend
reduction or omission. Senior managers are largely rewarded on stock price per-
formance, so paying the dividend is to them as important as interest service despite
not being a contractual obligation.
If the group has ‘abnormal’ leverage then the situation is as stated in the
original version of the one sentence, in addition to interest and dividend service,
debt repayment may be required. The typical scenario where this may occur
is where large amounts of debt finance have been raised to make a substantial
acquisition. As a result the group’s leverage is significantly above a level that
would be regarded as normal or sustainable. Large groups in this position will
normally place significant emphasis on debt repayment until their leverage is once

132 Cash Flow Analysis and Forecasting
more at a level considered ‘normal’ for their sector after which they will resume
the pattern of rolling over debt into whatever instrument is most suitable at the
time.
The Small Business
A small business is typically a private company or sole trader. Access to debt
is almost exclusively via banks and other debt finance providers, which act as
intermediaries between the business and capital markets. Small businesses are
therefore vulnerable to banking cycles, event risk that affects debt markets, and
fashion in banks, which can result in the withdrawal of liquidity at quite short
notice. Unlike large businesses, small businesses cannot assume that they can
refinance on demand. This means they should always seek to generate sufficient
Cash Available To Satisfy Finance Providers to be able repay scheduled debt
obligations without refinancing or replacing them.
However, small businesses do not need to pay dividends, and many do not.
Dividend payment is largely a decision driven by tax considerations. If paying a
dividend is the most tax effective way of extracting cash from a small business then
the business may pay a dividend. However, there are no negative consequences
in not paying a dividend, the dividend is truly discretionary. So we can exclude
dividends from the sentence for small businesses. It now becomes:
In the long run, small mature businesses must generate sufficient Cash Available
to Satisfy Finance Providers to cover interest and scheduled debt repayment.
The Medium-Sized Business
We are now left with the remainder – medium-sized businesses. They may be
small- and medium-sized listed groups, or medium and large private businesses.
Businesses in this group may have the need to service dividend and may also be
too small to guarantee access to refinancing as required. For them the original
sentence still stands:
In the long run, medium-sized mature businesses must generate sufficient
Cash Available to Satisfy Finance Providers to cover interest, dividends and
scheduled debt repayment.
So, a business that is able to comply with the one sentence test is performing in
a cash flow sense.
If a business passes the test consistently this tells us its cash flows are sufficient
for the business to sustain itself. The most successful businesses from a cash flow

Analysing the Cash Flows of Mature Businesses 133
point of view are those that generate vast amounts of surplus cash, this can be paid
out as dividend, used to reduce equity or debt, or retained for future investment.
SUMMARY
This chapter has covered much of the knowledge of cash flows required to assess
whether a mature business is performing or not. Additional insights, which are
also relevant to mature business analysis, are contained in the following chapters
on growth, decline and start-up.
Summarising reported cash flows into Jury’s Cash Flow Template and analysing
them is an efficient and powerful method of analysis that avoids many of the
problems of seeking to evaluate performance from the P&L.

7
Analysing the Cash Flows of
Growth Businesses
In Chapter 3 on Start-up, Growth, Mature, Decline we introduced the typical cash
flow patterns to be observed in successful businesses in the four phases of the
life of a business. The purpose of this was to develop an understanding of what
the cash flows should look like in the four phases and to introduce some of the
drivers of each line of the cash flow. The word ‘driver’ being used to denote the
fundamental economic and market forces or management decisions that cause
cash flows to change.
In this chapter we are going to go into more detail about what we mean by the
word ‘growth’ when used in this context. We will also look at what constitutes
success from a cash flow point of view when managing a growth company and,
finally, examine the cash flows of a number of real growth businesses taken
from different countries around the world. As some of the commentary assumes
knowledge of the previous chapter, this chapter should be read in conjunction with
the previous chapter discussing the analysis of mature businesses.
WHAT DO WE MEAN BY ‘GROWTH’?
When we talk about a growth business what we usually mean is a business
operating in a growth market. A growth market is a market where adoption of
new products or services is taking place for the first time. Some of the big growth
markets of the last 25 years have been mobile phones, computers and freight
containerisation.
Growth markets are different to mature markets. In a growth market all the
businesses participating in the market can grow at the market rate. If a market
is expanding at say 40% a year this means all the businesses involved can also
grow at 40% a year on average. This makes such markets very attractive places
to invest. Once a new growth market is recognised as such – and assuming there
are no unusual barriers to entry – we can expect many new entrants in the early
growth phase. Typically, these will be existing businesses that have the knowledge
and expertise to supply the new growth product or service.
As the new market becomes established and develops, those participants who
can capture market share faster than their competitors will start to enjoy any
Cash Flow Analysis and Forecasting: The Definitive Guide to
Understanding and Using Published Cash Flow Data
by Timothy D.H. Jury
Copyright © 2012, Timothy D.H. Jury

136 Cash Flow Analysis and Forecasting
economies of scale that are available earlier than their competitors, so leading to
a cost advantage for them over time. In the latter stages of the development of
the new market the growth rate starts to reduce year on year. In this latter part of
the growth phase (which is sometimes referred to as ‘shake-out’) we expect to
see the gradual consolidation of the numerous competitors as they get taken over,
merge or exit leaving a handful of large players in an increasingly static market
structure. Over the last decade Dell and HP Compaq have been the dominant
players in desktop computers and Nokia was the clear leader in mobile phones
although this is rapidly changing.
It follows from this that once a growth market has been identified as such and
the decision is made to enter, strategy is usually all about gaining market share.
The more the better! So, what are the problems of growth?
IRRATIONAL INVESTOR BEHAVIOUR
Growth markets are so attractive that investors will invest in them at almost any
price. This can result in extreme and absurd outcomes. The most recent example
of this was the dot-com boom. In 1990, Tim Berners-Lee started developing a
GUI browser at CERN. He made up WorldWideWeb as a name for the program
and World Wide Web as a name for the project, which was initially an internal
CERN initiative. By 1994 the load on the first web server (info.cern.ch) was 1000
times what it had been three years earlier. On 1 October 1994 the world wide web
consortium (W3C) was founded. Over the next five years, knowledge of this new
platform became widely disseminated. Once the significance of the browser/web
combination was recognised this resulted in a frenzy of web site development to
exploit this new way of interacting with potential consumers.
The term Silicon Valley came into use to describe the concentration of new IT
companies in the Santa Clara Valley outside San Francisco. Here could be found
young entrepreneurs busy developing concepts for consumer web sites. These
businesses were able to raise millions of dollars from venture capitalists or IPO on
NASDAQ, to spend on web site development. Many of these businesses regarded
their project as successful if they generated thousands of hits a day, meaning
their site was been surfed by thousands of users a day. Share prices valued these
companies in the millions and values often rocketed.
However, a web site is not a business. In the introductory chapter on start-ups
I pointed out that my definition for a business (as opposed to a charity) is one
where products or services are being supplied to customers in exchange for cash.
In other words there is cash flow from customers. This in turn implies that the
product or service has some economic value to the consumer. Many of these web
sites were proud to inform investors that it was too early to get users to subscribe
for or otherwise pay for content, the argument being that building a user base
(measured in hits) or developing markets share was more important. The flaw

Analysing the Cash Flows of Growth Businesses 137
in this argument is that the service may have no real economic value when a
charge is made, with consumers simply identifying a cheaper or free substitute, or
abandoning the service altogether because they do not really need it.
Whilst a small number of these companies went on to success in the late 1990s,
most collapsed spectacularly. History now recognises this as the dot-com bubble.
The term ‘bubble’ referring to the collective hysteria that results in stock prices
in such companies rising to levels that bear no relationship with reality. This has
happened many times before in many different markets – Europe has lived through
the Dutch tulip bulb bubble (difficult to pronounce!) and the South-Sea Company
bubble hundreds of years ago.
So, my first observation about the nature of growth is that attractive new growth
markets can lead to irrational investor behaviour and a general delusion about the
real cash flow potential of the new growth market.
NEGATIVE CASH FLOWS
The second problem with growth companies is that they require investment in order
to grow. Going back to my definition of a growth business as one that has already
demonstrated the viability of its offer by gaining real sales from customers, the
next problem for the business is to build the necessary infrastructure to produce and
sell the product to the target customer group. This can involve so much investment
that the net cash flow is negative for years.
Even though a successful growth company may be earning a healthy margin
from its existing customers, the need to invest in working assets, and new facto-
ries, distribution facilities and possibly retail outlets typically results in a negative
value for Cash Flow Available to Satisfy Finance Providers and Net Cash In-
flow/(Outflow). Cash may also be consumed in the late growth phase acquiring
the businesses and/or assets of former competitors.
So, my second observation about growth is that we expect the net cash flows of
many successful growth businesses to be negative!
CORPORATE COLLAPSE
Over the previous decade we have observed the failure of a number of large listed
businesses. The most high profile of these was Enron, others were Worldcom and
Global Crossing. All of these businesses were exploiting growth markets. In the
rest of the world we have seen the failure of Daiwoo and Parmalat.
It is striking how many of these business are growth businesses or, in the case
of business failures involving fraud, seeking to give the impression that they are
growth businesses. The reason they collapse is that they run out of cash and there
are no other cash generative businesses available within the group to offset this. It

138 Cash Flow Analysis and Forecasting
is far less likely for large mature businesses to collapse in this way for the reasons
already stated in the previous chapter.
In the early 1990s there were two large growth business failures in the United
Kingdom – these were Tiphook and Brent Walker. When Brent Walker collapsed
there were 65 banks that had lent money to various parts of the group. This means
that 65 different credit functions had looked at the credit risk inherent in their
exposure to the group and decided that the risks involved were acceptable. This
implies to me some sort of systemic failure. It implies that identifying whether
growth companies are in fact viable business entities is a challenging and difficult
problem. It implies the performance of growth businesses is difficult to analyse.
So, my third observation about growth is that we expect growth companies to
be cash negative, even if seeking equity or debt for investment. It appears there is
a self-fulfilling prophesy at work.
We are growing, so we are cash negative, therefore we need funds.
This accords with investor’s perceptions, so they provide finance, even though
in some cases the growth is false (not real) in some way. This false growth only
becoming apparent to many investors after the businesses collapse. To make
this even more obvious I could restate the above statement as:
We are running a fraud, so we are cash negative, therefore we need funds.
or, if not a fraud:
We are spending lots of money on something that might or might not be
successful in the future, so we are cash negative, therefore we need funds.
TO SUMMARISE THIS INTRODUCTION
•New growth markets may be so attractive that this leads to irrational investor
behaviour and a general delusion about the real business potential of the new
growth market.
•We expect the cash flows of many successful growth businesses to be negative.
•Growth companies justify their need for funds by using a circular argument. We
are growing, so we are cash negative, therefore we need funds. Unfortunately,
the only growth business worth funding in the long run is a growth business
that results in a sustainable, cash generative mature business. During the market
growth phase it is extremely difficult to predict whether this will be the eventual
outcome for a growth market business.

Analysing the Cash Flows of Growth Businesses 139
IN CASH FLOW TERMS, WHAT CONSTITUTES SUCCESS
FOR GROWTH BUSINESSES?
There are a wide variety of patterns that we can encounter when looking at growth
company cash flows. We can usefully characterise these as follows:
1. The success – a self financing growth company.
2. The investor – a growth company investing in more operating assets each year
to expand output.
3. The acquirer – a growth company acquiring other growth companies to achieve
apparent or real strategic benefits.
4. The investor/acquirer – a growth company both investing and acquiring.
5. The aspirant – a growth company yet to properly validate its growth model as
viable in the long term.
Let us introduce the profile of each one in turn.
The Success
The success is a business that is growing and generating sufficient operating cash
margin from the sale of its goods and/or services to provide for all of its investment
needs. The investment needs being the investment required to maintain and expand
market share in its chosen markets (generally known as research and developments
costs) and the expenditure in fixed assets and net working assets needed to grow
its output.
Generally, research and development (R&D) costs are absorbed as part of the
cash costs put against sales in identifying the operating cash margin, as a result we
do not see them identified separately in Jury’s Template. Working asset expenditure
and capital expenditure (Capex) appear in the template as separate items.
Such a business will generate a surplus at both the Cash Available To Satisfy
Finance Providers line and the Net Cash Inflow/(Outflow) line. I have labelled this
type of business ‘The success’ because it is entirely self-financing and is likely to
achieve a very high valuation if offered for sale. Its destiny is entirely in the hands
of its owners and managers, as it does not require further investment from equity
or debt providers. It can move forward irrespective of any disruption or fashion
issues that may be affecting the availability of capital from capital markets.
The Investor
The ‘investor’ is a business that has demonstrated to investors and customers it
has a viable long-term business model and is growing its output. It is not able to
do this entirely from internally generated cash flow. In order to grow its output the
business requires investment in working assets and Capex. This investment may

140 Cash Flow Analysis and Forecasting
Table 7.1 Illustration of the patterns in growth cash flows
Growth Growth Growth Growth
Example 1
£’000
Example 2
£’000
Example 3
£’000
Example 4
£’000
OPERATING CASH MARGIN 5500 4000 2500 1000
(INV)/GEN FROM NWA −500 −500 −500 −500
NET CAPITAL EXPENDITURE −2000 −2000 −2000 −2000
TAXATION −1200 −700 −400 −200
CATS Finance Providers 1800 800 −400 −1700
NET INTEREST −1000 −1000 −1000 −1000
NET DIVIDENDS −400 −200 0 0
OTHER NON-OP INC/(EXP) 0 0 0 0
NET CASH GENERATED/
(ABSORBED) BEFORE
FINANCING
400 −400 −1400 −2700
Financed by:
CHANGE IN EQUITY –
INC/(DEC)
100 650 1200
CHANGE IN DEBT – INC/(DEC) 200 650 1300
CHANGE IN CASH – (INC)/DEC −400 100 100 100
TOTAL CHANGE IN
FINANCING
−400 400 1400 2600
or may not be financed from operating cash flow. This can result in a variety of
cash flow outcomes as shown in Table 7.1.
In Example 1 we see the business has generated sufficient cash flow to cover all
its investment needs, taxes and interest costs. Only the dividend payment results
in a deficit, which is financed from existing cash reserves. This business is still in
the well performing category.
In Example 2 the business is generating sufficient cash flow to cover all its
investment needs and pay taxes. It does not have sufficient cash to cover all its
interest and dividend payments. Unless this cash deficit can be financed from
existing cash reserves it will require further equity or debt finance to continue
to trade.
In Example 3 we see the business not generating sufficient cash flow to cover
its investment needs and taxes. It has a deficit at the CATS Finance Providers line
and a larger deficit at the net cash inflow/(outflow) level. Unless the business has
considerable cash reserves it will require further equity or debt finance to continue
to trade.
In Example 4 we see the business is only generating a modest proportion of
the cash required to finance its investment needs and taxes. It has a substantial

Analysing the Cash Flows of Growth Businesses 141
deficit at the CATS Finance Providers line and a larger deficit at the net cash
inflow/(outflow) level. Unless the business has considerable cash reserves it will
require substantial injections of further equity or debt finance to continue to trade.
In Examples 2, 3 and 4 the business is vulnerable to financing risk, the possibility
that investors will not wish to invest more in the business. Their willingness to
do so will be determined by their view of the effect on future periods cash flow
of the investment in increased output. Will it increase the operating cash margin
sufficiently for the business to be cash generative in the future?
In other words, in these examples the business is more sensitive to investors
future expectations about the cash flows of the business. In turn these expectations
change with external economic conditions.
It should also be clear from these examples that, in general, default risk (credit
risk) is increasing as we move from left to right across the cases illustrated.
We know that Examples 1 and 2 are probably fine in terms of their viability as
businesses, because they are generating a surplus CATS Finance Providers after
investing to grow their output. Even if Example 2 has too much leverage, new
investors might purchase the business from old investors because it is likely to
continue to be cash generative and hence has a positive value.
Examples 3 and 4 are more difficult to test because the key numbers are negative.
The management will be justifying their current cash flow position by claiming
that the investment in working assets and Capex in this year will increase the
operating cash margin generated in future years, so tipping the cash flows back
to positive sometime in the future. The problem for the analyst is identifying
whether this is a likely outcome or not. Remember the self-fulfilling prophecy
I mentioned earlier. The management says, ‘We are a growth company, we are
cash negative, therefore we need funds for investment’. The investor (lender or
equity provider) says, ‘Of course, you are a growth company, therefore you are
cash negative’. In normal market conditions the investor will most likely then
invest.
The real issue, however, is whether the growth business will ever reach the point
of cash flow break even (or cash neutrality). The eventual outcome being affected
by both management actions (internal factors) and equity and debt market condi-
tions, sovereign and sector risk and market, technology and competitor behaviour
(external factors).
The Acquirer
At certain point in their development, growth businesses may acquire other busi-
ness. This may be for offensive or defensive reasons. If the business is a market
leader, acquiring similar businesses in adjacent territories to those the business is
already operating in may save years of start-up time. These businesses may then
be re-branded and integrated into the existing operations of the growth company.

142 Cash Flow Analysis and Forecasting
Other offensive reasons for acquisition activity might be to acquire brands, market
share, technology or even customers.
Defensive reasons for acquisitions are likely to be market share related, in the
shake-out phase of a growth market when increasing consolidation takes place.
For example, at the beginning of the shake-out phase there may be 100 companies.
Later, the market may end up with just 15. Four of these are large and the rest
niche specialists. Number three may acquire number four to become number two,
particularly if there are material economies of scale involved in the industry. In the
last decade we have seen this type of acquisition activity in personal computers
(e.g. HP/Compaq) and in aluminium producers (e.g. Rio Tinto/Alcan).
The examples identified above represent reasons for acquisitions that appear
strategically sound. Managers may also make acquisitions for many reasons that
are not necessarily strategically sound. Advisers may approach companies seeking
to initiate both sales and purchases. Companies may underperform to the extent
they become vulnerable to acquisition.
Finally, there is a substantial academic literature that concludes 50% of all
acquisitions fail in terms of delivering the expected outcome (wealth, success,
value) to the acquirer. The failure rate rises to 75% when the acquisition is an
unrelated industry or sector.
Whilst the consolidated P&L of the acquirer will have more turnover and profit
in it at the end of a year involving acquisitions, the acquisitions themselves do not
represent any growth in value for the acquirer. This is because the company has
paid to purchase the business what it considers to be the present value of the future
cash flows of the business acquired. We have not added value, we have merely
exchanged cash or shares or both for the future cash flows of a business.
The added value comes when additional benefits in economies of scale, mar-
ket share, technology and cost savings are achieved. Collectively these things are
known as synergies, these being benefits that will typically arise by taking man-
agement action after the acquisition. It is common for sellers to demand a share of
the present value of the planned synergies in the purchase price. If the acquiring
managers give away too much at this point the transaction may destroy value in
the medium term rather than adding it. It is common knowledge that gaining the
financial benefit of the synergies in the post acquisition phase may be difficult,
or indeed, may never be achieved. The purported synergies may not in fact exist!
Many acquisitions fail for these kind of reasons.
Finally, we have problems with information asymmetry. The seller knows all
about the business being sold, the buyer knows far less. Buyers try to compensate
for this by carrying out a due diligence process. This means checking that every-
thing offered is in fact bona fide. This process can never deliver 100% certainty
and every year there are stories of acquisitions of companies that turn out to be
carrying substantial undisclosed liabilities. In extreme cases this has resulted in
bankruptcy for the acquirer.

Analysing the Cash Flows of Growth Businesses 143
So, when growth companies make acquisitions, they are considerably increasing
their business risk in the short term. Until the acquisition is properly digested into
the acquiring group, the extra burden of managing two businesses at the same time
may cause more problems than the acquisition was meant to solve.
In cash flow terms, the success of an acquisition cannot usually be measured
for two years. This is because in the year after acquisition we usually see the one-
off costs associated with redundancies, plant closures and other reorganisation
and restructuring. It is only after these costs have passed that we can look at the
operating cash margin and assess whether it has increased sufficiently to justify
the earlier acquisition cost.
When analysing the cash flows of an entity, if we find evidence of acquisition
activity in a business we should consider the following:
•The size of the acquisition relative to the present business of the acquirer. How
material is the transaction?
•The leverage and cash position after the transaction. Does the business have a
cushion of surplus cash or debt facilities to deal with any unexpected costs or
losses in the post acquisition phase?
•The strength and sustainability of the operating cash flow margin of the existing
business. Is it resilient or is it vulnerable to known cycle or sector risks?
•The managements track record of managing acquisition activity in the past.
Have they successfully completed and integrated acquisitions in the past?
•The strategic logic underpinning the acquisition activity. Does it make sense?
The Investor/Acquirer
In this scenario we have a business that is both investing in operating assets at
a rate ahead of its ability to generate operating cash margin and acquiring other
businesses.
It should be obvious from my earlier observations that this is a high-risk com-
bination. The metaphor that springs to mind is that of tightrope walking. For the
managers pursuing such a strategy there is no margin for error. The amount of
change that is being managed is immense. As well as opening new factories/outlets
and managing the changes associated with rapid growth, they also have the burden
of integrating newly acquired businesses.
In very attractive growth markets there may be periods where taking such risks
is justified, the result being a bigger market share and lower costs than competitors.
For this strategy to be justified the potential benefits should bear some relationship
to the risks involved. In the last few years we have seen a spate of ill-advised
takeovers in the banking industry in the UK and Holland which have effectively
ruined the businesses of the acquirers, all of whom have required state assistance
to survive. For the acquiring group these transactions appear to be more about
getting bigger than adding value.

144 Cash Flow Analysis and Forecasting
The Aspirant
The aspirant is a business that is selling its product for a reasonable margin and
is growing its turnover. However, it has not yet reached a point where it is cash
positive at the Net Cash Inflow/(Outflow) Total. The usual reason for this is because
adoption is not taking place at the rate foreseen when the decision to invest was
taken. The business has not yet reached the size necessary to establish itself as a
long-term member of the sector in which it operates. The junior stock markets of
those nations that have them are full of such companies. These businesses have
not yet demonstrated that they have a viable long-term cash generative business.
Turnover is small but growing, they may or may not be profitable; cash flow is not
yet adequate to be self-sustaining.
Whilst we may be confident about our predictive abilities, as analysts we should
not anticipate whether the business will or will not make it to viability. All we can
do is assess the significance of the principle factors that will affect the outcome, and
express an opinion about our view of the likelihood of success. This is essentially
a forecasting exercise. Forecasting cash flow is dealt with as a separate subject in
section two of this book.
What we can look at is the resources available to support the business until its
viability is properly secured and demonstrated. This is represented by the cash
and banking facilities that are in place for the business to draw on in the short- and
medium-term. These can be compared to the rate at which cash is being consumed,
which is why a focus on cash flow is essential for those running the business and
for those seeking to analyse it. From this we can estimate how many months or
years the business can continue assuming there are no changes to the business.
When developing your analysis, making any assumption is dangerous. We may
fail to recognise threats and weaknesses that cause a more rapid business decline
than history suggests is likely. In general, however, the no change assumption is
generally a conservative assumption.
Managers are there to manage change, so, if we assume competence in
management, we normally expect to observe a succession of beneficial changes
in the business. In other words, in most cases, there will be a general bias in
management actions towards positive change. In a few cases there will be adverse
events, which make the effects of change negative, this will of course accelerate
the speed at which the business proceeds towards bankruptcy unless there are
later positive changes.
We are using this assumption because it enables us to develop a useful measure.
Lets call this measure the no-change time to default. If we are looking at default
risk in particular, for example, we may be comfortable if this measure reveals the
business has three years’ worth of finance but less happy if this measure is only
six months of finance.
Having reviewed the different profiles of growth companies let us consider a
number of examples.

Analysing the Cash Flows of Growth Businesses 145
GROWTH CASH FLOW EXAMPLES: THE SUCCESS
Nokia is a good example of a successful growth company from the last decade.
Table 7.2 shows the cash flows for a recent six year period.
In each of the six years Nokia has generated a surplus at both the Cash Available
to Satisfy Finance Providers line and for five years at the Net Cash Inflow/(Outflow)
line. In all years the Cash Available to Satisfy Finance Providers has been more
than sufficient to cover interest and dividends. The only reason the Net Cash
before Financing was negative in 2008 was due to two major acquisitions for
Nokia. They purchased Navtec, a US-based GPS and mapping specialist and they
increased their remaining ownership of Symbian from 47.5% to 100%. At this
point in time, this is, by any standards, a very successful business having evolved
to become the world’s number one supplier of mobile phones.
Table 7.2
Nokia
Summary group cash flow
statement 20X8 20X7 20X6 20X5 20X4 20X3
Year ended 31st December €m€m€m€m€m€m
OPERATING CASH MARGIN 7457 8474 6163 5390 5193 6545
(INV)/GEN FROM NET
WORKING ASSETS
−2546 605 −793 −366 299 −194
NET CAPITAL EXPENDITURE −966 −800 −748 −593 −643 −631
TAXATION −1780 −1457 −1163 −1254 −1368 −1440
CASH FLOW AVAILABLE TO 2165 6822 3459 3177 3481 4280
SATISFY FINANCE
PROVIDERS
NET INTEREST 66 260 271 374 219 341
NET DIVIDENDS −2042 −1748 −1553 −1530 −1391 −1354
OTHER NON-OPERATING
INC/(EXP)
−1945 78 1754 2436 292 −2608
NET CASH GEN/(ABS)
BEFORE FINANCING
−1756 5412 3931 4457 2601 659
Financed by:
INCREASE/(DECREASE) IN
EQUITY
−3068 −2832 −3325 −4256 −2648 −1332
INCREASE/(DECREASE) IN
DEBT
3571 760 −88 217 −257 −70
(INCREASE)/DECREASE IN
CASH
1253 −3340 −518 −418 304 743
TOTAL CHANGE IN
FINANCING
1756 −5412 −3931 −4457 −2601 −659

146 Cash Flow Analysis and Forecasting
There is not a lot more to say, the Jury’s Cash Flow Template is eloquent in
illustrating the cash flow consequences of success.
GROWTH CASH FLOW EXAMPLES: THE INVESTOR
Vestas (a Danish company) is at this point in time the worlds leading supplier
of wind turbines for electricity production with a market share of 23% in 20X7.
In 20X4 it acquired NEG Micon to become the market-leading business in wind
power. In Table 7.3 we can see some examples of the typical growth pattern cash
flows over the past six years.
Table 7.3 Six years cash flows for Vestas
VESTAS
Summary group cash flow
statement 20X7 20X6 20X5 20X4 20X3 20X2
Year ended 31st December €m€m€m€m€m€m
OPERATING CASH MARGIN 639 353 44.1 36.5 171.9 145.6
(INV)/GEN FROM NET
WORKING ASSETS
190 376 186.8 −15.5 11.2 −244.4
NET CAPITAL EXPENDITURE −317 −168 −126.6 −118.4 −111.1 −136
TAXATION −128 −91 −40.6 −10.3 −8.6 −13.3
CASH FLOW AVAILABLE TO
SATISFY
384 470 63.7 −107.7 63.4 −248.1
FINANCE PROVIDERS
NET INTEREST 0 −40 −42.4 −40.5 −21.4 −13.9
NET DIVIDENDS 0 0 0 0 −10.6 −21.2
OTHER NON-OPERATING
INC/(EXP)
024−10.2 −82.2 −7.4 139
NET CASH
INFLOW/(OUTFLOW)
384 454 11.1 −230.4 24 −144.2
Financed by:
INCREASE/(DECREASE) IN
EQUITY
−30 183 0 283.1 0 1.8
INCREASE/(DECREASE) IN
DEBT
−24 −284 −46.3 174.4 −9 36.3
(INCREASE)/DECREASE IN
CASH
−330 −353 35.2 −227.1 −15 106.1
TOTAL CHANGE IN
FINANCING
−384 −454 −11.1 230.4 −24 144.2
In 20X2:
•The group was substantially negative at both the Cash Available to Satisfy
Finance Providers and Net Cash Inflow/(Outflow).

Analysing the Cash Flows of Growth Businesses 147
•This appears to be due to large investments in Net Working Assets and Capex.
•This was financed by using existing cash reserves and increasing debt.
In 20X3:
•The cash flow performance looked healthy although the business was still in-
vesting substantially in fixed assets.
In 20X4:
•The group had both negative Cash Available to Satisfy Finance Providers and
Net Cash Inflow/(Outflow).
•This appears to be due to the large investment in Capex.
•This was financed by an increase in equity and debt.
In 20X5:
•The situation in 20X5 would have been the same were it not for the reduction in
the amount invested in Net Working Assets of €186.8 million, which resulted
in a small surplus at the Net Cash inflow/(Outflow) total.
In 20X6 and 20X7 the cash flow performance has been spectacular:
This was partly due to a substantial contribution to the cash flows from a
reduction in the amount invested in Net Working Assets. This benefit to the cash
flows has arisen due to a reduction in inventories and an increase in prepayments
received from customers. While the business remains in the growth phase the
prepayments from customers may increase year on year, however, the reduction
in inventory is unlikely to be sustained, and will at some point in the future revert
to its normal behaviour in the growth phase, a year on year increase.
Table 7.4 shows the revenue growth over the same period.
Table 7.4 Six years sales data for Vestas
VESTAS 20X7 20X6 20X5 20X4 20X3 20X2
Revenue Summary €m€m€m€m€m€m
Group revenue 4861 3854 3583 2363 1653 1394
Growth in Sales % 26% 8% 52% 43% 19%
Operating cash margin 639.0 353.0 44.1 36.5 171.9 145.6
Cash operations/Sales % 13% 9% 1% 2% 10% 10%
Revenue is doubling approximately every three years – this is impressive
growth! Notice how the operating cash margin is much more volatile than in
our examples of mature companies. This is because growth equals change. Every-
thing continues to change in a growth market faster than in a mature market where
there is comparative stability. Not only must the business add capacity fast enough
to satisfy demand and maintain market share, it must also invest sufficiently in
research and product development to maintain its position. In addition there are

148 Cash Flow Analysis and Forecasting
the small matters of creating a worldwide distribution and service network and
developing and maintaining systems to control everything! This is a significant
management challenge.
Not only is the operating cash margin more variable, so is the investment in
net working assets, as this is also difficult to manage in the growth phase. In a
growth company we would normally expect a significant net investment each year
as inventory and debtors grow with turnover. We do not see this in Vestas for
reasons explained further down the page.
In Chapter 6 on mature businesses we looked at the relationship between depre-
ciation and Capex, let us see how this changes when we examine the cash flows
of a growth company once again using Vestas as our example (Table 7.5).
Table 7.5 Six years of depreciation and Capex data for Vestas
VESTAS
Depreciation to 20X7 20X6 20X5 20X4 20X3 20X2
Capex analysis $m$m$m$m$m$m
Depreciation &
amortisation
136 128 125.1 112.6 68.1 50.8
Capital expenditures −347 −188 −144.8 −127.30 −112.80 −138.00
Proceeds from
disposal of assets
30 20 18.2 26.00 8.90 2.00
Net Capex −317.00 −168.00 −126.60 −101.30 −103.90 −136.00
New Capex/
Depreciation %
255% 147% 116% 113% 166% 272%
Net Capex/
Depreciation %
233% 131% 101% 90% 153% 268%
As you can see, there is a marked difference when this is compared with, say,
Black & Decker in the previous chapter. Here we see investment in Capex is way
ahead of depreciation. In three of the years the Capex is more than two times
depreciation. This is because the business has to put in place the factories, plant
and equipment to increase its output. If turnover is doubling approximately every
three years the capacity of the group’s manufacturing facilities needs to match it.
We would normally expect to see the same sort of cash flow behaviour in the
Net Working Assets investment. We do not see this here for a number of reasons
unique to this business. Firstly, the group adopted a policy of holding inventory in
the early years to try to smooth fluctuations in demand and get better utilisation
of its manufacturing facilities. As the business has grown, both in volume and
geographic spread the problem of a lumpy order flow has reduced significantly so
they have been able to reduce the investment in inventory. Secondly, demand for
wind turbines has resulted in the group being able to get advances from customers
in order to reserve production. In this market customers are subsidising the need
for working asset investment in the growth phase. When the market for wind

Analysing the Cash Flows of Growth Businesses 149
turbines starts to mature, which could be many years in the future, I would expect
this subsidy effect to disappear.
CASH FLOW GROWTH EXAMPLES: THE ACQUIRER
TomTom is at this point in time the worlds leading provider of navigation solutions
and digital maps. It sells a variety of GPS solutions throughout the world. Formerly
known as Palmtop, it evolved from a software house specialising in applications
for the Symbian platform. Over the last five years its success has been spectacular
(See Table 7.6 overleaf).
In 20X7 TomTom moved to acquire its mapping provider buying 29.9% of
Tele Atlas for €816 million. In 20X8 TomTom purchased the remaining shares
expending a further €1833 million. TomTom did this because it realised, following
other major companies such as Nokia buying mapping companies, that it might be
vulnerable to losing its most important resource. This was a defensive acquisition,
securing for the group the resource on which most of its products are based. It
eliminated the possibility that a competitor might at some future date acquire their
mapping supplier so putting them at a competitive disadvantage. This appears to
be an example of a strategically sound acquisition, which adds to the competitive
advantages of the whole group. It was, however, expensive, requiring the formerly
debt-free group to take on €1387 million of debt.
Looking at the levels of Cash Available to Satisfy Finance Providers it should
be possible, if the company wishes, to clear the debt in about five years.
CASH FLOW GROWTH EXAMPLES: THE ASPIRANT
Torotrak is the world leader in full-toroidal traction-drive transmission technology,
focused on the development of IVT (InfinitelyVariable Transmission) and TCVT
(Toroidal Continuously Variable Transmission) systems which deliver outstanding
levels of performance, functionality and commercial advantage in automotive, truck,
bus, outdoor power equipment, agricultural and off highway applications.
This introduction is taken from Torotrac’s most recent annual report.
Essentially the business owns the intellectual property associated with a new
form of transmission for wheeled vehicles, which has a number of superior features
relative to the existing solution (manual or automatic gearboxes). It does not intend
to manufacture the product. It seeks to licence it to others for use in wheeled
vehicles generally. The company joined the stock market in 1998 and has spent
the last 10 years attempting to get adoption of the new technology. This has proved
difficult. However, in the last two years, more significant progress has been made
towards cash break-even.
The cash flows of Torotrak in Jury’s Template format are shown in Table 7.7.
The business has spent the last decade steadily developing its transmission prod-
uct, spending significant amounts on research and patenting each year. In 20X8 the

Table 7.6 Five years cash flows for TomTom
TomTom
Summary group cash flow statement 20X8 20X7 20X6 20X5 20X4
Year ended 31st December €’000 €’000 €’000 €’000 €’000
OPERATING CASH MARGIN 407 074 506 442 382 136 236 966 46 949
(INV)/GEN FROM NET WORKING
ASSETS
55 705 28 957 9982 −134 564 −2485
NET CAPITAL EXPENDITURE −69 638 −50 537 −28 570 −21 421 −2974
TAXATION −79 214 −113 407 −110 011 −62 528 −8387
CASH FLOW AVAILABLE TO 313 927 371 455 253 537 18 453 33 103
SATISFY FINANCE PROVIDERS
NET INTEREST −29 462 19 121 9400 3136 169
NET DIVIDENDS 0 0 0 0 0
OTHER NON-OPERATING
INC/(EXP)
−1 833 792 −816 030 0 0 0
NET CASH GEN/(ABS) BEFORE
FINANCING
−1 549 327 −425 454 262 937 21 589 33 272
Financed by:
INCREASE/(DECREASE) IN
EQUITY
20 378 453 417 1113 116 546 0
INCREASE/(DECREASE) IN DEBT 1 387 1370000
(INCREASE)/DECREASE IN CASH 141 812 −27 963 −264 050 −138 135 −33 272
TOTAL CHANGE IN FINANCING 1 549 327 425 454 −262 937 −21 589 −33 272

Table 7.7 Six years cash flows for Torotrac
TOROTRAC
SUMMARY CASH FLOW
£ millions 20X8 20X7 20X6 20X5 20X4 20X3
OPERATING CASH MARGIN −2063 −3470 −4260 −5544 −6613 −6151
(INV)/GEN FROM NET WORKING
ASSETS
2589 −674 −198 23 −182 −119
NET CAPITAL EXPENDITURE −404 −688 3010 −276 −316 −411
TAXATION 0 629 749 876 2016 1447
CASH FLOW AVAILABLE TO 122 −4203 −699 −4921 −5095 −5234
SATISFY FINANCE PROVIDERS
NET INTEREST 381 266 304 487 505 836
NET DIVIDENDS 0 0 0 0 0 0
OTHER NON-OPERATING
INC/(EXP)
00−6000
NET CASH IN/(OUT) BEFORE
FINANCING
503 −3937 −401 −4434 −4590 −4398
Financed by:
CHANGE IN EQUITY
INCREASE/(DECREASE)
6741 805 550 23 0 0
CHANGE IN DEBT
INCREASE/(DECREASE)
000000
CHANGE IN CASH
(INCREASE)/DECREASE
−7244 3132 −149 4411 4590 4398
TOTAL CHANGE IN FINANCING −503 3937 401 4434 4590 4398

152 Cash Flow Analysis and Forecasting
Table 7.8 Six years of sales data for Torotrac
TOROTRAK
SUMMARY OF TURNOVER
£ million 20X8 20X7 20X6 20X5 20X4 20X3
Revenue 3.7 2.7 2.1 0.5 0.2 0.1
% annual increase 37% 29% 320% 150% 100%
company achieved a significant breakthrough. A major European manufacturer of
trucks and buses signed licence agreements and development contracts valued at
some £7 million over the next four years. Tata Motors also completed a licence for
the technology in 20X8. Torotrac is cash positive because the European company
has advanced a significant sum to the company during the year.
So the group has reached a situation where it is a classic aspirant. It is licensing
its technology successfully and growing turnover. It achieved cash break-even in
2008 but only because of an advance from a customer (it is not yet positive at the
operating cash margin).
The business has £11.5 million available which gives it at least another four-
year window to achieve cash break-even if we make the no change time to default
assumption.
SUMMARY
Analysing growth businesses with a view to assessing their medium-term viability
is one of the most difficult analytical exercises to attempt. The general attractive-
ness of growth markets to investors and others tends to skew the judgement of
market stakeholders towards rampant optimism. Outcomes are rarely as attractive
as those forecasted due to unforeseen factors negatively impacting the growth
market over time.
Whilst a successful growth business may, in the short term, experience periods
of spectacular results, the overwhelming need to retain cost efficiency, competitor
response and the demand from consumers for low-cost products and services
tends to remove the opportunity to make exceptional levels of profit or cash flow
generation in the medium and long term.
This chapter has covered much of the knowledge of cash flows required to
assess whether a growth business is performing satisfactorily or not. The next
chapter looks at further matters relevant to both mature and growth businesses.
Summarising reported cash flows into the Jury’s Cash Flow Template and
analysing them is an efficient and powerful method of analysis that avoids many
of the problems of seeking to evaluate performance from the P&L.

8
Growth and Mature – Further
Analysis Issues
Those readers who are employed as professional analysts typically spend most of
their time analysing growth and mature businesses simply because they represent
the majority of the business entities out there!
For this reason we will now introduce certain other cash flow analysis techniques
of importance when looking at these types of business. These are the nature of
net working assets and their behaviour, and the restatement of the Jury’s Template
cash flows on a no-growth basis.
Understanding both these concepts provides analysts and others with further
tools to aid comprehension of the performance of the growth and mature businesses
being analysed.
ANALYSING NET WORKING ASSETS FROM A CASH
FLOW VIEWPOINT
The periodic changes in the amounts invested in net working assets can provide
much useful information to the analyst. This is because the control of net working
assets is one of the most important challenges for the management of any business.
Secondly, different sectors of the economy enjoy completely different patterns
of working asset investment. In Chapter 1 we contrasted the major supermarket
group Tesco with civil aircraft manufacturer Airbus Industrie to illustrate this.
The Supermarket
Let us consider this further. Table 8.1 shows the cash flows of Tesco plc for a six
year period summarised in Jury’s Cash Flow Template format.
Tesco’s overall cash flow performance is spectacular, with the operating cash
margin increasing steadily year on year. Cash Flow Available to Satisfy Finance
Providers is significantly ahead of interest and dividend service every year except
20X3. Why are successful supermarket groups so cash generative?
The change in net working asset value in the template is positive (representing
a cash inflow) in all the years observed. Why is this? Supermarket businesses are
in a segment of the retailing industry known as FMCG (fast moving consumer
Cash Flow Analysis and Forecasting: The Definitive Guide to
Understanding and Using Published Cash Flow Data
by Timothy D.H. Jury
Copyright © 2012, Timothy D.H. Jury

154 Cash Flow Analysis and Forecasting
Table 8.1 Six years cash flows for Tesco
TESCO PLC 20X8 20X7 20X6 20X5 20X4 20X3
SUMMARYCASHFLOW £m£m£m£m£m£m
OPERATING CASH MARGIN 3905 3521 3173 2571 2547 2097
(INV)/GEN FROM NET
WORKING ASSETS
194 11 239 438 455 289
NET CAPITAL EXPENDITURE −2386 −2043 −1897 −1374 −2177 −2000
TAXATION −346 −545 −429 −483 −326 −366
CASH FLOW AVAILABLE TO 1367 944 1086 1152 499 20
SATISFY FINANCE
PROVIDERS
NET INTEREST −282 −294 −268 −267 −61 −218
NET DIVIDENDS −706 −343 −359 −313 −303 −368
OTHER NON-OPERATING
INC/(EXP)
−784 −506 −243 −345 −272 −436
NET CASH IN/(OUT) BEFORE
FINANCING
−405 −199 216 227 −137 −1002
Financed by:
CHANGE IN EQUITY
INCREASE/(DECREASE)
−621 −334 64 3 817 21
CHANGE IN DEBT
INCREASE/(DECREASE)
1827 268 −115 −206 −178 950
CHANGE IN CASH
(INCREASE)/DECREASE
−801 265 −165 −24 −502 31
TOTAL CHANGE IN
FINANCING
405 199 −216 −227 137 1002
goods) and understanding what this means is the key to this segments fantastic
cash flow performance. It also explains why this retailing segment is so attractive
and why as a consequence it is so competitive.
Supermarket groups are only interested in offering goods which turn over
quickly in the store. They do not want to offer anything that may sit on the
shelf for weeks or months before being sold. Amongst other things this strategy
avoids problems with obsolescence, fashion and freshness. There are also massive
benefits in working capital terms.
Consider what happens when a supermarket buys product from its supplier. The
product is ordered and delivered to store in two or three days, it then sells within a
week for cash, the business then enjoys the benefit of the cash for the remainder of
the supplier credit period at which time the products are paid for. The supermarket
does not do this just once; it is doing this continually. The result is that there is a
significant contribution to the capital employed by the supermarket business from

Growth and Mature – Further Analysis Issues 155
Table 8.2 Six years of net working asset data for Tesco
TESCO PLC
SUMMARY OF NET 20X8 20X7 20X6 20X5 20X4 20X3
WORKING ASSETS £m £m £m £m £m £m
Inventories 2430 1931 1464 1309 1199 1140
Trade and other receivables 1311 1079 892 769 840 662
Trade and other payables −7177 −6046 −5083 −4974 −2434 −2196
TOTAL NET WORKING
ASSETS
−3436 −3036 −2727 −2896 −395 −394
its suppliers, who are essentially granting permanent short-term interest free loans
to the supermarket whist they continue to trade with it.
Supermarket groups have no significant trade debtors/receivables; although they
accept credit cards they are essentially cash businesses. Despite the value shown
in Table 8.2 for trade debtors/receivables appearing quite large it represents just
ten days of sales in 20X8. Four days of this relates to prepayments and accrued
income and amounts owed by joint ventures and associates leaving the true trade
debtor at about six days of sales. Some of this probably relates to debtors arising
on asset disposal and the two or three days outstanding on credit card transactions.
Goods are sold for cash or for tender in debit or credit cards, which become cash
for the retailer typically within one to three days.
Because the goods they sell turn over so quickly they do not carry much
inventory. In 20X8 Tesco inventory was about 19 days of sales in its supply
chain. Remember that many products sold by Tesco are first delivered to large
central distribution warehouses before being delivered by Tesco to their own
supermarkets. Some suppliers may deliver bulky items, such as bread and milk,
directly to the stores. The trade credit it can obtain from its suppliers is on average
about 45 days in the UK (this varies dramatically internationally depending on
local conditions, I have heard of 100 days’ credit being expected in some overseas
markets). This means Tesco enjoys a cash subsidy to its business from suppliers
of about one month of turnover all the time. In 20X8 the Tesco trade creditor
represented about 55 days of sales. This is a huge sum of money once a supermarket
group is large – for Tesco the value in 20X8 was £7277 million.
This also means that Tesco effectively has no money of its own invested in net
working assets. Indeed, when we add up the three values of debtors, inventory and
creditors we get a negative value as you can see in Table 8.2. This is why analysts
refer to supermarkets as having negative net working assets.
There are other business segments that enjoy this attractive working asset be-
haviour. Mail order companies receive orders for goods in their catalogues, which

156 Cash Flow Analysis and Forecasting
are paid for by cash or credit card; generally they do not hold much inventory
themselves. Rather, they send an instruction to the supplier to despatch goods to
the customer, only then being billed by the supplier. The result of this is that they
also enjoy a negative net working asset behaviour.
Similarly, package holiday companies, usually require payment for holidays
some weeks before departure and as a result they receive payment from customers
weeks or months before incurring the costs of flights and hotels. This also results
in them enjoying negative net working asset behaviour.
Generally business that sell their goods for cash or receive payments in advance,
whilst buying their inputs on credit, will have a negative net working asset position.
In contrast, let us look at the net working assets of a typical manufacturing
entity.
The Manufacturer
Intimas plc is a supplier of ladies clothing. It manufactures and sells ranges of
lingerie and swimwear to retailers. Table 8.3 shows a summary of its net working
assets over a sample six year period.
Table 8.3 Six years of net working asset data for Intimas
INTIMAS GROUP PLC
SUMMARY OF NET 20X7 20X6 20X5 20X4 20X3 20X2
WORKING ASSETS £’000 £’000 £’000 £’000 £’000 £’000
Inventories 5372 5005 4268 4712 6420 6910
Trade & other receivables 5267 6258 4656 4967 5136 8003
Trade & other payables −3655 −5703 −2420 −2134 −3132 −2946
TOTAL NET WORKING
ASSETS
6984 5560 6504 7545 8424 11 967
The investment in inventory and debtors is substantial. The credit provided by
suppliers is insufficient to offset the trade debtors and inventory has to be financed
in addition. This means the net amount invested in net working assets is positive.
Unlike supermarkets, this requires financing by the business as part of its operating
assets.
The riskiness of the amounts invested in working assets is also higher. The
customers of the business expect to be offered a credit period, they are in a strong
bargaining position and can demand this as a normal element of their trading
relationship. This exposes manufacturers to default risk on their debtors. Should
customers have a grievance about the quality or performance of a product or
a dispute about returned goods they are likely to withhold payment for all the

Growth and Mature – Further Analysis Issues 157
goods being purchased by them. Should a customer get into trading difficulties or
become bankrupt, there is a risk of non-payment of the whole debtor. Cash flow
management of the business is more demanding, as customers may not necessarily
pay when they are supposed to.
Inventory is also riskier. The inventory of a manufacturer typically consists of
raw material, work-in-progress and finished goods. Raw materials are the items
used to produce the finished products of the business. Ideally, the manufacturer
does not want to hold any inventory if it is possible to operate the business in this
way. Some industries, such as the car industry, come close to achieving this by
using just-in-time and other techniques developed after the Second World War by
Japanese manufacturers to minimise inventory. Nevertheless, many businesses do
hold significant amounts of raw materials.
This may be for a variety of reasons. It may be necessary to buy in bulk to
achieve a sufficiently low price; there may be minimum order quantities from
suppliers. It may be important to hold inventory to optimise the efficiency of the
manufacturing process so production does not cease due to lack of raw material.
Customer demand may vary in unpredictable ways, so requiring buffer inventory
to smooth fluctuations.
Work-in-progress represents the value of inventory of partly built products
moving through the factory. Again, it may be necessary to build up work-in-
progress at certain points in the manufacturing process due to the nature of the
process used to create the product. For example many manufacturers produce their
product in batches, particularly if there is a significant variation in the products
produced on a daily or weekly basis.
Finished goods are the completed products awaiting delivery. Again this may
be a significant value because customers demand is uncertain, or because it is
the policy of the business to deliver from inventory, rather than make to order.
Finished goods are vulnerable to the risks of ageing. Many products have a shelf
life. They may deteriorate if kept too long. Clothing and personal apparel are
fashion products, finished goods may become unsellable due to changes in con-
sumer fashion preferences. Finally, electrical and IT products are vulnerable to
technological obsolescence, newer goods may be cheaper or have more features
for the same price.
All inventory is also vulnerable to theft and damage. It needs to be stored in
a secure place and properly protected from weather and environmentally related
risks. Management error or incompetence can also reduce the value of inventory
or render inventory worthless. Manufacturing a product incorrectly so that it is
defective or to the wrong specification, for example, or contaminating a product
with a dangerous substance (a major risk in the food industry).
By now it should be clear that there are a whole host of potential risks associated
with inventory. This is why in the last 50 years so much effort has gone into
developing ways of manufacturing that reduce or eliminate much of the inventory

158 Cash Flow Analysis and Forecasting
from the manufacturing process. Managing inventory is one of the key challenges
of any manufacturing business.
So, manufacturers face risks in working assets that are far less significant for
retailers. Retailers typically buy finished goods only, in perfect condition, and sell
them to consumers as fast as they can. They should be carrying only the inventory
they need to hold.
INTERPRETING THE MOVEMENT IN NET
WORKING ASSETS
Each year we expect movements in the net working assets due to known factors.
The main two, which have already been mentioned, are the effects of inflation
and the growth in output. The net working asset investment may also move due
to other known factors such as a change in the pattern of trade, seasonality or the
mix of product sold.
There may also be unexpected changes in the net working assets, let us consider
what these might be for each of the three components of the net working assets –
debtors, inventory and creditors.
Changes to Debtors
Generally, inflationary economic conditions imply that the business will be raising
prices each year. If the market in which the business operates is suffering inflation
at say 5% then we expect, in general, output prices will be increased by at least
5% during the year.
This is not because the management want to raise their prices; it is because the
business is suffering the same inflation effect on its inputs, which typically consist
of raw materials, overheads and labour. In order to stand still, or keep the effects of
inflation neutral for the business, sales prices will have to rise 5%. It follows that
debtors will also have to rise by 5% at the same level of output. As this represents
an increase in the interest-free loan made to customers this is a cash outflow from
the business.
If output is increasing this will also cause an increase in debtors (more sales
equals more debtors at a given price). We expect these effects and we can relate
any movement in these values in a business to data about inflation and the real
growth in sales of the same business.
Unexpected changes to debtors arise when the business has problems. If debtors
have increased suddenly for reasons that have nothing to do with growth or
inflation, this is usually a bad sign. What could cause such an outcome?
There can be two possible explanations. Either customers are not paying, or the
business is not collecting the debtors.

Growth and Mature – Further Analysis Issues 159
Customers may not be paying for a variety of reasons:
•They cannot – they are distressed. This reason represents a credit control failure
of the business selling the goods. It is always important to check that the customer
has the ability to pay before trading on credit with them. If there is doubt about
this, only cash terms should be offered or deposits taken when accepting the
order.
•They can but they do not want to – usually because of some sort of dispute.
The dispute may be for valid reason or be a front to attempt to defer payment.
If there are no grounds for a dispute then the business should proceed with
collection aggressively. If there are grounds for a dispute such as non-delivery,
substandard goods, goods damaged on arrival, goods not to specification, or
goods inadequately packed or labelled, then the businesses management should
resolve the dispute as rapidly as possible by doing whatever is necessary to
rectify the situation or concede some value to the customer to resolve the dispute
and settle the matter.
To reduce the scope for this problem, competent management will ensure there
is documentation to support the fact that a contract exists between the customer
and the business. Typically this is in the form of an order confirmation sent by
the business. The goal being to avoid the need to litigate about the nature of the
contract itself, any dispute arising should only be about whether the contract is
satisfied or not.
The business is not collecting its customer debts.
The other reason for an unexpected increase in debtors is the business may
not be collecting the debt. Unfortunately, this is not a passive process. Despite
that fact that customers know they have an obligation to pay many will not do
so unless constantly reminded by letter, fax, e-mail and telephone contact. In
larger businesses a separate function called credit control is usually responsible
for cash collection. If this is under resourced or neglected the collection period
will lengthen.
More serious causes may be to do with failures in the invoicing and record
keeping process, IT failures, loss of the relevant accounting data and loss of key
employees. Collectively these are known as failures in the financial control of the
business.
It should be clear from the above that a sudden unexpected increase in debtors
represents a failure of management one way or another. It is the responsibility of
management to manage the risks outlined above so that cash flow is not disrupted
or lost due to these factors. Analysts should be very interested in any sudden
unexpected increase in debtors as this is likely to be for negative, rather than
positive reasons.

160 Cash Flow Analysis and Forecasting
Changes to Inventories
Much of the same logic applies to inventory. Again, we expect inflation and
changes in output to reflect in inventory to some degree. In low inflation countries,
good management practice is typically to minimise inventory. In high inflation
countries, inventory may be used as a place to hold the cash surpluses of the
business, particularly if the inventory does not deteriorate over time. This is
because real assets hold their intrinsic value but cash does not. Inflation leads
to a fall in the value of cash over time; the inventory, however, is increasing in
nominal currency value over time.
Where inventory is falling for other reasons it is typically because management
is finding ways to operate with less and less inventory. I mentioned earlier that
much of the world has now adopted practices to minimise inventory pioneered in
Japan after the Second World War, such as business process re-engineering (BPR)
and just-in-time (JIT) systems. Occasionally inventory may fall due to supply
shortages, which are typically temporary effects.
When inventory is rising for unexpected reasons it is, once again, usually a bad
sign. In many situations inventory rises suddenly because production continues
when demand has fallen for the product produced. It may be necessary to produce
the product in consistent daily volumes in order to capture economies of scale.
The car industry is a good example of this, producers will park up thousands of
unsold cars, filling entire airfields with them rather than cut production because
there are substantial one-off costs associated with changing the rate of production
or ceasing production temporarily. Similarly, the production of iron and steel is a
continuous process, which must continue whether or not the business can sell the
resulting product profitably or not.
Inventory may also rise because it is less saleable than it was earlier. Again,
demand may be falling for reasons to do with fashion, technological obsolescence,
competitor initiatives and changes to legislation and regulation. Internal reasons
for inventory increase may be to do with bad resource allocation and management
decision making about priorities, putting too much effort into the wrong products
and neglecting products for which there is substantial untapped demand. The
issue of where to focus management resources and effort is a difficult one when
the business produces five thousand different products from one factory!
Changes to Creditors
The expected changes to creditors also arise for the same reasons as for debtors
and inventory. The effects of inflation and changes to the volume of output will
affect the amount of the outstanding creditors in predictable ways. Again, these
changes can be compared with inflation data and real volume change data from
the business.

Growth and Mature – Further Analysis Issues 161
There may be other reasons for creditor increase that are less welcome for the
business! Most consumer products are sold together with some sort of warranty
or guarantee; in financial terms these represent contingent liabilities. Should there
be some underlying defect in the product that causes it to fail, the manufacturer
suddenly has a substantial cost to incur in rectifying it, which was not planned for.
Expensive product recalls occur in the car industry and in the consumer electronics
market. Toyota and many other car manufacturers have had to do product recalls
on thousands of vehicles to remedy manufacturing design failures. In the recent
past Sony and Dell have had to recall lithium batteries due to safety issues. All
product-based markets are vulnerable to this problem.
In other business such as those that supply capital goods and in contracting,
additional liabilities may arise due to the need to rectify and repair defective
machinery, buildings and other capital goods produced for customers.
Creditors can rise for other reasons to do with the business itself. It may be that
the business is not settling its liabilities as quickly as it used to. This could be
because it doesn’t want to or because it cannot do so!
The business itself may have disputes with its suppliers over problems with
their supplies. For example, withholding payment is one way to put pressure on a
supplier to conform with the wishes of the business.
The business may not be able to pay, because it has some sort of liquidity
problem. This may be for reasons which are understandable like a major customer
failing to pay when due, or it may be because of persistent underperformance,
failure to forecast and manage cash flows, or failure to finance the business properly
from debt and equity markets. Collectively, these problems represent failures in
financial control.
Once again, these causes of unexpected movements in creditors represent fail-
ures of management, who are supposed to be there to anticipate these negative
scenarios well before they arise and avoid them.
Decreases in creditors are generally good; it means we have fewer liabilities
to others. However, we don’t expect creditors to be paid off over time in most
cash generative businesses. In developed countries management practice is to
take as much supplier credit as the market will tolerate because this represents a
cheap form of finance for the business. Careful examination of the value chains
of particular industries often reveals that the larger, more profitable business in
the chain often provide working capital to those in the more marginal and less
profitable parts of the chain.
For example, painting contractors will usually buy the paint and other materials
required for a particular contract, do the job, receive payment from the customer
and then pay for the paint! For one-off jobs this is essentially the normal working
capital behaviour for this particular market. Many other tradesmen adopt this
approach to financing their work in progress.

162 Cash Flow Analysis and Forecasting
MOVEMENTS IN NET WORKING ASSETS –
CONCLUSIONS
When analysing the amount (invested in)/generated from net working assets in
Jury’s Cash Flow Template, in a well-run business we expect changes consistent
with the effects of inflation and growth on the business. Other movements require
further analysis to determine their cause. It may be necessary to disaggregate
the change into its debtor, inventory and creditor components to properly assimi-
late what is occurring in the business. Generally, unexpected increases in any of
the three elements are likely to be a bad sign. Thus, it is reasonable to conclude that
working asset behaviour tells us much about management quality. If we see regular
substantial unexpected increases in any of the elements this implies inadequate
management performance.
RESTATEMENT OF THE TEMPLATE CASH FLOWS
ON A NO-GROWTH BASIS
Earlier in the book we considered the cash flows of mature and growth business
and came up with certain rules for their analysis. We also began to consider the
use of scenarios to evaluate the condition of a business when we introduced the
idea in Chapter 7 of the no-change time to default.
We are now going to look at the development of another scenario that is useful
for extending our understanding of a businesses performance. I have entitled this
the restatement of the cash flows on a no-growth basis. This means restating the
template cash flows as if the business had not invested in any new capacity during
the period. In other words its volume output had remained constant (not grown)
in the reporting period.
Why do I want to restate the cash flow of a business on a no-growth basis? When
I have adjusted the cash flows of a business to reflect this scenario they represent
approximately what the business cash flows would look like if the business had not
grown in the period being examined. In other words they reflect what the business
would look like if it was mature. We can then apply the logic introduced in the
chapter on mature to the resulting values namely:
In the long run, mature businesses must generate sufficient Cash Available
to Satisfy Finance Providers to cover interest, dividends and scheduled debt
repayment.
In other words, once we have restated the cash flows on a no-growth basis,
if the cash available to satisfy finance providers is insufficient to cover interest,
dividends and scheduled debt repayment, we have an underperforming business.

Growth and Mature – Further Analysis Issues 163
This is a very powerful analytical technique, because we can perform this
analysis on growth companies and then come to some preliminary conclusions
about their medium-term viability, even though their current template cash flow
generation is typically negative.
It is also useful to perform this restatement on mature companies, because they
are rarely growing at a zero rate. They usually have some positive growth, which
distorts the analysis a little unless the cash flows are restated.
WHAT DOES NO-GROWTH MEAN?
In the cash flow template we are seeking to capture what the cash flows would
look like if the operating assets of the business did not grow at all in the period
being examined. How does this affect the cash flows?
Let us start by saying growth equals investment. In order to grow our business
we need first of all additional manufacturing capacity (or in the case of service
businesses, outlets). Once that capacity is in place we need the net working assets
to operate it so we also expect increases in debtors, inventory and creditors if a
business is growing.
To examine this in more detail we will consider each heading from Jury’s Cash
Flow Template separately.
The Operating Cash Margin
This represents the cash difference between the cash costs of production less the
cash received from customers. If the business has added output during the year we
would expect this to increase. If the business we are analysing is large, we would
not expect this to be much, it might be as little as 1% to 3%. Bear in mind that the
new capacity is only going to be available for part of the financial year. Having
commissioned the new investment, there may still be a period where performance
is built up to a point where it makes a positive cash return. In other words, for
everything but small, early growth stage businesses, the contribution to operating
cash margin from new investment in the financial period is likely to be small, the
major benefit coming from increases in later years.
The Amount (Invested in)/Generated from Net Working Assets
Any change in the value invested in net working assets is typically driven by two
things: the effects of inflation, and the additional working capital needed when
capacity is increased. The inflation effects have been explained earlier in this
chapter. If we invest in a new factory (or indeed a number of new outlets) we need
the inventory necessary to operate these, additional creditors will be created, also
additional debtors will be created if we trade on credit with our customers.

164 Cash Flow Analysis and Forecasting
The Net Capital Expenditure (Capex)
The amount invested in Capex is driven by two things. The amount invested in
maintenance Capex and the amount invested in growth or new Capex. Maintenance
Capex is the Capex required to maintain the viability of our existing operating
assets. Machines, trucks and other vehicles wear out, computers and customer-
facing technology requires constant renewal. We have to make these investments
even if the business is not growing (mature). Growth Capex is the investment in
fixed assets to increase output, new factories, machines, distribution, additional
outlets, fixtures and so on. This outlay is required only if we decide to increase
capacity in some way.
The Taxation Paid
The taxation paid by businesses is usually derived from an adjusted profit value
derived from the profit and loss account (P&L). The depreciation charge applied in
the accounts using IAS GAAP is disallowed as a deduction. The business then is
allowed a deduction related to capital expenditure according to the local corporate
taxation rules. In the UK these tax deductions are known as capital allowances
and for the purposes of this book I will refer to this as government depreciation.
The depreciation shown in the annual report I will call manager’s depreciation.
Where a business invests in growth Capex it will be able to claim government
depreciation on the relevant expenditure. This means that a business investing in
growing its capacity or output enjoys a lower charge for taxation than a business
that is merely maintaining its fixed assets. Growth companies pay less tax per
dollar of profit than mature companies because they can deduct more government
depreciation from their taxable profit.
We should now understand what the effects of growth are on the first four values
in the cash flow template. We can now consider restating them.
If you are comfortable with manipulating numbers and using spreadsheets, it
is not particularly difficult to adjust all the four numbers individually. The analyst
can identify appropriate drivers for change and use them to restate each of the
figures to arrive at an adjusted total for the no-growth cash flow available to satisfy
finance providers. Here are some examples of the data that might be used to adjust
the actual cash flow values to no-growth estimates:
•Operating cash margin – percentage growth in sales, percentage increase in
outlets, percentage increase in floor space, percentage increase in volume output,
percentage increase in production units, percentage change in tonnage extracted.
•Movement in net working assets – retail, consumer or producer inflation indexes,
to take out the increase due to inflation, the remainder being due to growth or
other factors. The amount of increase due to growth can be derived from the
analysis of historic debtor, inventory and creditor days.

Growth and Mature – Further Analysis Issues 165
•Net Capex – the maintenance Capex value if disclosed, IAS depreciation as an
estimate of maintenance Capex or some percentage of cost if depreciation data
is local or heavily accelerated and not representative of maintenance capital
expenditures.
•Taxation – using the assumptions made in the net Capex section adjust the
taxation for the capital allowances related to growth expenditure at a notional
marginal percentage derived from local government depreciation rates.
There may be situations where the time and effort involved in performing this
sort of scenario analysis is justified. However, in many situations there is no need
to examine the no-growth scenario in so much detail in order to gain benefit from
it.
A more straightforward starting point is to make one simple adjustment to the
actual cash flows: replace the actual Capex with an estimate of the no-growth or
maintenance Capex and see what effect this has on the values disclosed. Why are
we doing this?
Firstly, of all the values in the template, Capex is the one that typically shows
the most variation between growth and mature businesses.
Secondly, there is a certain degree of offset between the change net working
assets value and the taxation paid. When adjusting these values to examine the no-
growth scenario, the net working asset value is likely to go down and the taxation
paid value will typically rise due to their being less government depreciation
available as a deduction.
Thirdly, this single adjustment is usually sufficient to reveal if the business is
stressed in cash flow terms or not.
PHIBRO ANIMAL HEALTH CORPORATION
Phibro is a global leader in animal health and performance products based in the
US. It was recently listed on the Alternative Investments Market in the UK. Over
the three years shown the business has been developing rapidly. The turnover
values for the group are shown in Table 8.4.
Table 8.4 Three years of sales data for Phibro
PHIBRO ANIMAL HEALTH
SUMMARY OF TURNOVER 20X8 20X7 20X6
YEARS ENDED 30th JUNE $’000 $’000 $’000
TURNOVER 511 437 453 045 398 402
% INCREASE IN TURNOVER NOMINAL 13% 14%

166 Cash Flow Analysis and Forecasting
It should be clear from this that Phibro is a growth company. Examination of the
financial information disclosed by Phibro reveals that this growth was achieved
historically, mainly through organic growth. In the future, further expansion is
expected to come from both organic growth and by acquiring businesses in their
field of operations.
In Chapter 7 on analysing growth cash flows I characterised this sort of business
as an investor/acquirer. It is making the necessary investments to grow its output
as well as acquiring other companies when appropriate. As I mentioned then, this
type of entity constitutes a very high risk combination because of the high rate of
change being faced by the group. The need to manage the new investment as well
as assimilate third party businesses into the group at the same time is extremely
challenging for management.
Phibro’s cash flows for the last three years summarised in Jury’s Cash Flow
Template format (Table 8.5).
Table 8.5 Three years of cash flows for Phibro
PHIBRO ANIMAL HEALTH
CONSOLIDATED STATEMENT OF
CASH FLOWS 20X8 20X7 20X6
YEARS ENDED 30th JUNE $’000 $’000 $’000
OPERATING CASH MARGIN 36 778 24 441 22 455
(INVESTED)/GENERATED FROM NET
WORKING ASSETS
−24 212 −3260 5616
NET CAPITAL EXPENDITURE −19 589 −10 120 −5097
TAXATION −4640 −5596 −5084
CASH FLOW AVAILABLE TO SATISFY
FINANCE PROVIDERS
−11 663 5465 17 890
NET INTEREST −28 275 −29 171 −22 178
NET DIVIDENDS 0 0 0
OTHER NON-OPERATING
INCOME/(EXPENDITURE)
717 −1809 −205
NET CASH GENERATED/(ABSORBED)
BEFORE FINANCING
−39 221 −25 515 −4493
Financed by:
INCREASE/(DECREASE) IN EQUITY 41 046 −577 0
INCREASE/(DECREASE) IN DEBT −6829 29 286 −542
(INCREASE)/DECREASE IN CASH 5004 −3194 5035
TOTAL CHANGE IN FINANCING 39 221 25 515 4493
Let us review this information. The most striking item here is the interest
payments. Examination of the balance sheet, which is reproduced later in this
chapter (Table 8.6), reveals that the group at the 20X8 year end carries $249 million

Growth and Mature – Further Analysis Issues 167
Table 8.6 Three years balance sheets for Phibro
Consolidated balance sheets
As of June 30th 2008 2007 2006
(in thousands)
ASSETS
Cash and cash equivalents $6994 $11 994 $8688
Accounts receivable, net 90 869 76 112 58 990
Inventories 110 437 89 394 96 803
Prepaid expenses and other current assets 17 304 14 003 12 165
Total current assets 225 604 191 503 176 646
Property, plant and equipment, net 75 188 53 592 51 326
Intangibles, net 5996 7382 8784
Other assets 18 287 19 373 11 520
$325 075 $271 850 $248 276
LIABILITIES AND SHAREHOLDERS’ DEFICIT
Loans payable to banks $—$—$8500
Current portion of long-term debt 435 546 1317
Accounts payable 54 064 45 998 41 639
Accrued expenses and other current liabilities 40 515 42 761 49 499
Total current liabilities 95 014 89 305 100 955
Domestic senior credit facility 5850 8485 —
Long-term debt 241 418 240 080 209 810
Other liabilities 21 185 22 019 21 264
Total liabilities 363 467 359 889 332 029
Commitments and contingencies
Preferred shares — — 521
Common shares 7 6 6
Paid-in capital 40 622 800 856
Accumulated deficit (93 143) (96 646) (89 932)
Accumulated other comprehensive income 14 122 7801 4796
Total shareholders’ deficit (38 392) (88 039) (83 753)
$325 075 $271 850 $248 276
of debt, with negative equity of $38 million. Phibro is a highly leveraged entity. It
is, what we call technically bankrupt, its liabilities exceed its assets on the balance
sheet.
It appears that, sometime in the past, Jack Bendheim, the owner of the business,
rather than selling the group, chose to realise much of the value built up in the
business by leveraging it and extracting the resulting cash flow as some sort of
dividend or share buy-back, I have inferred this from the information disclosed as

168 Cash Flow Analysis and Forecasting
the available annual reports do not go back far enough to confirm this explicitly.
In 20X8, 3i (a UK-based private equity house) acquired 29.9% of the business
from BFI Co LLC, the family investment vehicle controlled by the family of Jack
Bendheim. This was achieved by buying 19.5% from BFI for $57.2 million, and
by buying the remaining 10.4% following the admission of Phibro to AIM in April
20X8 for a consideration of $44.6 million. After expenses this is what constitutes
the $41 million new equity in the Cash Flow Template.
Reviewing the cash flow template in the previous two years we can see why this
additional fundraising became necessary. The business has not been generating
sufficient cash available to satisfy finance providers to cover the groups inter-
est burden. In 20X7 the shortfall was in excess of $25 million. In analysing
this performance we have one further problem, the shortfall in cash genera-
tion might be due to the growth investments needs of the business. Phibro’s
no-growth cash flows for the last three years are summarised in the template
below. The only adjustment that has been made is to substitute the amortisation
value for net Capex in the template. As expected, this means the template no longer
balances (Table 8.7).
Table 8.7 Three years of no-growth restated cash flows for Phibro
PHIBRO ANIMAL HEALTH
NO-GROWTH RESTATEMENT OF
CASH FLOWS 20X8 20X7 20X6
YEARS ENDED 30th JUNE $’000 $’000 $’000
OPERATING CASH MARGIN 36 778 24 441 22 455
(INVESTED)/GENERATED FROM NET
WORKING ASSETS
−24 212 −3260 5616
NO-GROWTH MAINTAINANCE CAPEX
ESTIMATE
−10 007 −10 717 −13 991
TAXATION −4640 −5596 −5084
CASH FLOW AVAILABLE TO SATISFY
FINANCE PROVIDERS
−2081 4868 8996
NET INTEREST −28 275 −29 171 −22 178
NET DIVIDENDS 0 0 0
OTHER NON-OPERATING
INCOME/(EXPENDITURE)
717 −1809 −205
NET CASH GENERATED/(ABSORBED)
BEFORE FINANCING
−29 639 −26 112 −13 387
Financed by:
INCREASE/(DECREASE) IN EQUITY 41 046 −577 0
INCREASE/(DECREASE) IN DEBT −6829 29 286 −542
(INCREASE)/DECREASE IN CASH 5004 −3194 5035
TOTAL CHANGE IN FINANCING 39 221 25 515 4493

Growth and Mature – Further Analysis Issues 169
Remember that this adjustment gives us a crude representation of what the cash
flow of the business might look like if Phibro had not invested in growth in each of
the three years. Comparing this with the previous version is illuminating. In 20X6
the actual Capex was just 36% of the amortisation charge for that year. Clearly this
is not a sustainable reduction as it implies the group was failing to invest enough
to maintain its existing fixed assets in this particular year, perhaps because of the
need to prioritise interest payments. The values for 20X7 were similar in both
summaries because Capex in 20X7 was almost the same as amortisation. Since
we are looking at a proxy for the cash flows of the business when mature this
implies a shortfall in the generation of operating cash margin in 20X7 of some
$26 million. This is a significant deficit. This deficit was covered by an increase
in debt.
In 20X8 the CATS Finance Providers deficit has reduced significantly in the
no-growth example, as there was significant growth Capex in this year, which the
restatement removes. However, CATS Finance Providers is still negative before
finance costs, perhaps because of the exceptional level of net working asset in-
vestment in this year. Bear in mind the increase in net working assets is probably
a one-off and is unlikely to keep repeating at this level in future years, unless the
business continues to increase output dramatically.
The analysis reveals that there is a gap of about $30 million between the actual
cash-flow generation performance of Phibro and its cash-flow obligations on a
no-growth basis. Given the nature of the business and the sector it operates in it
is difficult to see how this shortfall could be met from improvements in operating
performance alone. This implies, in the absence of significant restructuring, that
the business may collapse into official bankruptcy at some point in the future. (In
this case the senior lenders are likely to end up owning the business.)
We have been able to develop much of this hypothesis from Jury’s Cash Flow
Template alone. This implies this an efficient way of gaining such insights. Bear
in mind that a good analyst should analyse all of the information available before
coming to any conclusions about the business. The fact that the Phibro balance
sheet is significantly negative is also a big clue about its financial condition.

9
Analysing the Cash Flows of
Start-up Businesses
In Chapter 3 I introduced the concept of start-up, growth, mature, decline as
a way of comprehending the significance of cash flow information. One of the
problems with the English language is that terminology expressed in English is
often imprecise, meaning different things in different contexts. Terms in English
are vulnerable to misunderstanding if the context in which the term is used is not
defined.
The term ‘start-up’ can mean too many different things. We need to explore this
difficulty further.
Early in the entrepreneurial process it means the intention to turn an idea into
a business. Three years later the business may still be called a start-up because it
has not yet begun to sell product. Indeed the term start-up may be used until the
business turns a profit. From an analytical point of view this is a problem because
the entrepreneurial entity is changing fundamentally throughout this process.
So, how do we analyse start-ups from a cash flow point of view?
In the early stages there is no cash flow from the business because trading with
customers has not yet commenced. Earlier in the book I used the term ‘charity’ in
a derogatory fashion for such situations because at this point owners and investors
are essentially giving money to the entrepreneurial entity who, in turn, gives it to
other stakeholders (employees, suppliers) with no immediate cash inflows arising.
Let us call the business a ‘start-up project’ for this period, reserving the term
‘start-up’ for the point in time when the business achieves regular (recurring)
operating cash flow from customers. So, the test I am using for a start-up project
to become a business is as follows:
The business has reached a point where it has demonstrated it can successfully
produce a product or service and sell it to customers, who then continue to
consume it.
There are still many uncertainties about the future viability of the business at
this point. The price charged for the product needs to generate sufficient returns
to satisfy finance providers. If the owners of the business are selling goods or
Cash Flow Analysis and Forecasting: The Definitive Guide to
Understanding and Using Published Cash Flow Data
by Timothy D.H. Jury
Copyright © 2012, Timothy D.H. Jury

172 Cash Flow Analysis and Forecasting
services below this price as a penetration strategy the viability of the business
is not proven until it charges an economic price for its output which may be
sometime later. There may also be volume targets that need to be achieved before
economies of scale come into play. The management challenge is still immense.
The business has not demonstrated viability until it achieves cash break-even on a
regular period-by-period basis.
Other uncertainties such as competitor response, technology change, shifts in
fashion change, new regulations or recession may also affect the business to some
degree. However, these are issues faced by all businesses. They are a consequence
of being part of a sector or market. In other words, they are a consequence of being
in trade (we also label these types of risk as ‘business risk’).
ANALYSING THE CASH FLOWS OF A
START-UP PROJECT
As everyone who has invested in such situations knows, the only real cash flow
indicator that can be examined in this phase is the ‘cash burn’ rate. What is this?
We can identify the liquidity available to the project, in the form of cash already
raised together with any other irrevocably committed financing and compare this
with the monthly cash flow cost of continuing to pursue the idea on which the
start-up project is founded. If we divide the amount of liquidity available by the
expected average monthly cash burn we get a period of time expressed in months
to the point at which liquidity is completely consumed. This is the cash burn rate.
Here is an example.
Burning Limited
Cash and facilities available £1.5 million
Monthly cash consumption £0.15 million
CASH BURN RATE 10 months (£1.5 million divided by £0.15 million)
It implies the window of opportunity available to the start-up project sponsors
to make sufficient progress with their project to either be cash positive, or to be
in a position to raise further investment from finance providers. If no action to
refinance is taken and no progress is made to improve the cash flow position, the
business will collapse at about this point.
The progress benchmarks are generally non-financial at this point. To illustrate
this, Table 9.1 shows the typical steps required to get a new product to market.
Investors will generally continue to invest in a project if they can observe what
they consider to be reasonable progress (top to bottom in Table 9.1). In many
business segments this can take years. Jury’s Template cash flows in this period
are substantially negative with a negative operating cash margin, investment in net

Analysing the Cash Flows of Start-up Businesses 173
Table 9.1 The entrepreneurs route to success
SUMMARY OF THE ENTREPRENEURIAL PROCESS
Come up with an idea for a new product!
Research the viability of the idea
Can it be manufactured?
Can it be manufactured at an acceptable price?
Who are the customers?
Why will they adopt the product?
In what volumes will they want it?
Who will invest in the start-up project?
Create business plan and financing proposal
Identify potential investors
Get investment
SIGNIFICANT CASH OUTFLOWS USUALLY START HERE
Design the product
Prototype the product
Prove the product viability
Establish financial control function
Establish production function
Design manufacture of the product
Who? How? Where?
Build pilot plant
Commence pilot production, prove process
Establish marketing, selling
Build production plant
Commence mass production
Design marketing of the product
Literature
Web site
Advertising and promotion
Sales organisation
Sell the product
OPERATING CASH INFLOWS USUALLY START HERE
Evidence of true customer adoption and market acceptance
Evidence of medium term business viability
DEFINITION POINT FOR ‘START-UP’ IS HERE
Grow sales
Grow production
Control the business
CASH BREAK-EVEN OCCURS SOME PERIODS LATER HERE – THE
BUSINESS GRADUATES TO ‘GROWTH’ TYPE SOMETIME IN THIS
PERIOD

174 Cash Flow Analysis and Forecasting
working assets and net Capex. All cash inflows are coming from finance providers.
The junior stock market in the UK (known as AIM – the Alternative Investments
Market), has many businesses of this type.
NXT plc was established to exploit flat panel loudspeaker technology, which the
group had developed and protected with a number of patents. The initial business
model was to licence the technology to manufacturers for various uses such as
in-car entertainment, domestic and commercial sound systems, flat panel TV, and
so on. This business model had worked successfully for ARM, the UK-based low
power semiconductor designer. ARM does not make any chips; it simply designs
them and then licences the design to chip foundries, who then produce the chips.
Over time it became clear that although this model worked for ARM it could not
generate adequate added value for NXT plc as manufacturers were not willing to
pay a royalty large enough to provide a reasonable operating cash margin to NXT.
This may be because NXT competes with an existing mature technology which
essentially puts a ceiling on the maximum price the market is willing to pay for
their product (there is a close substitute for their product).
As a result of this NXT plc has steadily downsized its activities to move closer
to break even and has extended the business model into providing greater services
to their target markets. In Hong Kong they have established a facility that will
design and implement products for their customers. In essence they have moved
closer to producing the product themselves without actually doing so. They have
also continued to develop the technology behind the product becoming experts
in resonance and flat panels in general. The cash flows of NXT summarised into
Jury’s Cash Flow Template format are shown in Table 9.2.
As we can see, the business has never produced a positive operating cash
margin. Whilst it continues to creep closer and closer to cash break-even at the
CATS Finance Providers line it is still some £2.5 million away at the end of
20X8. In order to break even it need revenues some two to three times larger than
it currently enjoys. Turnover growth over the last 12 months was 5% nominal.
It may be that there simply is not sufficient margin in the product to support a
business operating on any other model than primary manufacture. This business is
still a start-up as it has not yet demonstrated that there is a viable business model,
its present level of activity is significantly below that required to do so.
So, if we are analysing start-up projects, the two issues we are concerned with
is the cash burn rate compared to the progress made towards true viability and the
possibility of raising further finance or achieving cash break-even.
Table 9.3 shows the balance sheet of NXT at the 30 June 20X8. Let us use this
to consider the cash burn rate.
We can see from the cash flow NXT is burning about £2.5 million a year. The
balance sheet shows no debt and about £1 million of surplus cash. This means, if
we assume no change, the business has to raise further finance within the next six
months, or restructure to get its business costs in line with its revenues.

Table 9.2 Six years cash flows for NXT
NXT plc 20X8 20X7 20X6 20X5 20X4 20X3
SUMMARY CASH FLOW £’000 £’000 £’000 £’000 £’000 £’000
At 30th June
OPERATING CASH MARGIN −2775 −4228 −3853 −5754 −7998 −9070
(INV)/GEN FROM NET WORKING ASSETS −212 757 151 529 −430 465
NET CAPITAL EXPENDITURE −13 −58 2 −58 −40 −139
TAXATION 346 382 378 389 538 1780
CASH FLOW AVAILABLE TO −2654 −3147 −3322 −4894 −7930 −6964
SATISFY FINANCE PROVIDERS
NET INTEREST 21 74 211 297 401 322
NET DIVIDENDS 000000
OTHER NON-OPERATING INC/(EXP) 0 0 0 118 0 0
NET CASH IN/(OUT) BEFORE FINANCING −2633 −3073 −3111 −4479 −7529 −6642
Financed by:
CHANGE IN EQUITY INCREASE/(DECREASE) 3033 6 138 2544 9388 0
CHANGE IN DEBT INCREASE/(DECREASE) 0 0 0 −66 764 412
CHANGE IN CASH (INCREASE)/DECREASE −400 3067 2973 2001 −2623 6230
TOTAL CHANGE IN FINANCING 2633 3073 3111 4479 7529 6642

176 Cash Flow Analysis and Forecasting
Table 9.3 NXT consolidated balance sheet
NXT plc
Consolidated Balance Sheet 20X8
At 30th June 20X8 £’000
Assets
Non-current asets
Property, Plant and Equipment 43
Intangible assets 301
Long-term debtors 50
394
Current assets
Trade and other receivables 1079
Current tax recoverable 175
Cash and cash equivalents 945
2199
Total assets 2593
Equity and liabilities
Share capital 1436
Deferred share capital 22 682
Share premium account 86 595
Other reserve 282
Stock option reserve 571
Retained earnings −109 825
1741
Non-current liabilities
Long-term provisions 0
0
Current liabilities
Trade and other payables 431
Short-term provisions 421
852
Total liabilities 852
Total equity and liabilities 2593
AFTER THE POINT DEFINED ABOVE AS ‘START-UP’
EARLIER IN THIS CHAPTER
The key value that measures success from a cash flow point of view is the operating
cash margin, until this is consistently positive the business has not yet demonstrated
its viability. So, we are most interested in the operating cash margin value or, more

Analysing the Cash Flows of Start-up Businesses 177
importantly, its trend. Is this improving over time? Until this goes positive the
business has not generated enough cash flow from customers to cover its regular
operating cash overheads. Once this has become consistently positive we will
normally start thinking of the business as a ‘growth’ business. See Chapter 7 on
analysing growth cash flows to analyse the performance from this point.
In most cases the overall cash flow will still be negative for some time. This is
due to the investment needs of the business to grow production constantly in order
to match customer demand.
The analytical emphasis changes from ensuring sufficient cash is available to
fund the burn rate to monitoring the trends in each of the values in the template.
The ideal scenario is to monitor what is happening on a monthly basis. The key
question is: are the monthly cash flows improving over time?
If you are analysing listed businesses you may only have access to quarterly,
half yearly or annual data, nevertheless the same logic applies: are we seeing
incremental increases in the operating cash margin and general improvement
towards cash break-even?
Table 9.4 shows the summary cash flows of NXT for the six months to
31 December 20X8, the period immediately following the cash flow summary
shown earlier.
Table 9.4 NXT cash flow update
NXT plc 20X8
SUMMARY CASH FLOW £’000
6 months
OPERATING CASH MARGIN 299
INV/(GEN)FROM NET WORKING ASSETS −1226
NET CAPITAL EXPENDITURE −36
TAXATION 188
CASH FLOW AVAILABLE TO −775
SATISFY FINANCE PROVIDERS
NET INTEREST 3
NET DIVIDENDS
OTHER NON-OPERATING INC/(EXP) 0
NET CASH IN/(OUT) BEFORE FINANCING −772
Financed by:
CHANGE IN EQUITY INCREASE/(DECREASE) 0
CHANGE IN DEBT INCREASE/(DECREASE) 0
CHANGE IN CASH (INCREASE)/DECREASE 772
TOTAL CHANGE IN FINANCING 772

178 Cash Flow Analysis and Forecasting
For the first time NXT has achieved break-even at the operating cash margin. The
cash outflow seen above is associated mainly with a big increase in trade and other
receivables due to a significant increase in royalty and licensing income. There was
adequate cash to finance this in the business. Working asset investment like this is
unlikely to recur at this level unless turnover continues to increase dramatically. It
may be that we can now start to think of NXT as a growth business!

10
Analysing the Cash Flows of
Decline Businesses
In Chapter 3 I introduced the concept of assessing business cash flows by relating
them to the pattern we expect to see for a business in the life cycle of the markets
in which it operates. The final part of the business life cycle we need to examine
is decline.
I define this as a business operating in a market where demand is falling. It is a
consequence of change, which may be technological, environmental, demographic
or be related to consumer tastes or fashion, and it occurs at some point in all
industries and markets.
I do not mean a business that is being badly managed, although the label decline
is also used in general English for this, a business can be badly managed in any of
the four phases of its potential life.
Over the past 20 years there have been huge global changes in places where
goods are manufactured. I have first hand experience of the effects of globalisation
on the footwear and clothing industries in particular, as I have lived in an area
seriously affected by these changes for much of my life. In both industries the
majority of volume production of product for the mass market in the UK now
takes place in other countries.
Many other industries, such as shipbuilding, car manufacturing, electronics and
engineering have also faced similar pressures. These changes have come about
due to a number of factors which have reduced the economic cost of operating
at a distance from consumers. It is a combination of containerisation, cheap air
travel, global courier services, computerisation, the fax machine and subsequently
the internet, and a relatively benign regulatory environment, that has made it cost
effective for large producers to supply global markets from a handful of factories
situated in economies with a low cost of labour.
Any business in a high labour cost economy where the production process
is necessarily labour intensive has been vulnerable to being undercut (that is,
competitors selling what you produce at a price you cannot match without losing
money) and eventually being pushed out of their traditional markets by similar
businesses operating in lower cost economies.
What choices do businesses have when faced by such a situation? Remember
that the goal of wealth maximising businesses is to seek to optimise cash flows at
all times, even in decline.
Cash Flow Analysis and Forecasting: The Definitive Guide to
Understanding and Using Published Cash Flow Data
by Timothy D.H. Jury
Copyright © 2012, Timothy D.H. Jury

180 Cash Flow Analysis and Forecasting
There are both offensive and defensive strategies available for businesses.
Offensive strategies are as follows:
•Relocate production to a low cost location.
•Use technology to gain an offsetting cost advantage for higher labour costs.
•If economies of scale are available at a larger size, acquire other similar busi-
nesses to gain sufficient volume to take advantage of them.
•Use the cash flow from declining markets to diversify the business into new
markets that require similar core competences to those exploited in the markets
being abandoned.
•Use the cash flow from declining markets to diversify the business into com-
pletely new markets for the business.
Defensive strategies are as follows:
•Exit now or later by selling the business.
•Exit now or later by winding the business down in a orderly way and realising
the assets.
•If the decline is in its early stages recognise the volume decline as inevitable and
manage the business to maintain cash flow whilst reducing operating capacity
until it is no longer economic to continue.
Generally, owners and managers seek continuity. Indeed, the nature of capital
investment (spend now, get benefits later) means that it is necessary to think and
plan in terms of years in order to get a return from the initial investment. So it is
unusual to see owners and managers who are content to manage a business in a
decline market by accepting the turnover fall until exit is inevitable.
Generally they seek instead to diversify the business away from the decline
market into new markets (for the business). They use the cash flows from the
existing mature and decline business areas to make their entry into the new mar-
ket, which may be start-up, growth or mature. Nokia is a good example of this,
originally commencing its existence as a paper works in 1865. Nokia Corporation
as we know it today was formed from the merger of Nokia Ab, the Finnish Rubber
Works and the Finnish Cable works which formally merged in 1967.
HOW DOES DECLINE AFFECT CASH FLOWS?
One of the consequences of decline is that price competition between the remaining
competitors in a market is likely to be intense. This is because each individual
business is still trying to maintain or grow its volume output, even though the
overall volume consumed by the market is dropping. Due to overcapacity amongst
producers the market is oversupplied with product so allowing customers to seek
lower and lower prices by threatening to transfer to other suppliers.

Analysing the Cash Flows of Decline Businesses 181
So, we expect to see a steady erosion of the operating cash margin over time,
indeed this is a late signal that the business is facing permanent rather than
temporary problems in the choice of markets in which it chooses to compete.
Dawson International is a leading supplier of cashmere to the textile industry.
Based in Scotland, it operates in three divisions spinning, knitwear and home
furnishings. It has been in steady decline for the last decade (Table 10.1).
Table 10.1 Eight years sales and profit data for Dawson International
DAWSON INTERNATIONAL
TURNOVER AND OPERATING RESULT
20X7 20X6 20X5 20X4 20X3 20X2 20X1 20X0
Ongoing operations 47.7 53.5 63.9 70.2 68.3 61.2 75.5 90.7
Acquisitions – Dorma bed linen 44.9 48.5 47.7
Discontinued operations 10.3
TURNOVER 92.6 102 111.6 70.2 68.3 61.2 75.5 101
Operating profit/(loss) −1.1 −3.1 3.9 2.6 −18.1 −8.3 −4.3 −1.7
In 20X5 Dawson acquired the bed linen business of Dorma. I have continued to
show the split of turnover after this date so the decline in the underlying Dawson
business is clear (Table 10.1). The turnover of the cashmere business has almost
halved in eight years. This is likely to be due to competition from suppliers of the
same products who are situated in countries with lower costs, particularly with
lower labour costs.
The cash flows of Dawson International for the same eight years are summarised
in Table 10.2. The operating cash margin is generally negative. This item contains
both the positive or negative cash margin from trading in the year and the one-off
costs associated with reducing the size of the business year on year. One of the
features of the legal and regulatory environment of developed nations is that there
are barriers to exit (the opposite of barriers to entry) in the form of redundancy
costs (payments required by law in the UK to employees to compensate them for
the loss of their employment) when labour numbers are reduced, together with
other one-off costs associated with the reduction in size or cessation of business.
In some years working asset investment is contributing to cash flow, as the
value invested in inventory and debtors less creditors reduces. Capex is low and in
some years the proceeds of disposal of Capex is also contributing to cash flows.
One of the difficulties of being in decline is that if you sell off your fixed assets
cheaply to someone else you may create a competitor with lower costs than your
own until those fixed assets wear out. The solution to this problem used to be to
sell the assets into a territory where you do not compete. However, this does not

Table 10.2 Eight years cash flows of Dawson International
DAWSON INTERNATIONAL
SUMMARY TEMPLATE CASH FLOWS
Amounts in £ millions 20X7 20X6 20X5 20X4 20X3 20X2 20X1 20X0
Operating cash margin −4.3 −2.5 1.3 0.2 −9.6 −7.4 −2.1 0.8
Change in net working assets 0.2 −5.7 5.3 0.2 5.1 −4.8 11.8 −13.4
Net Capex 2.6 −1.4 −2.3 0.3 −0.9 0.2 −20.2
Cash taxes −0.3 −0.4 −0.5 0.3 0.1 0 −0.2 −0.2
CASH FLOW AVAILABLE TO −1.8 −10.0 3.8 1 −5.3 −12 7.5 −12.6
SATISFY CAPITAL PROVIDERS
Net interest −0.9 −0.7 −0.7 −1.2 −1.1 −0.2 0.1 0.1
Net dividends 0.0 0.0 0 0 0 0 0 −25
Other 0.0 −1.1 −6.9 16.5 1.3 −1.1 1.1 8.8
NET CASH INFLOW/(OUTFLOW) −2.7 −11.8 −3.8 16.3 −5.1 −13.3 8.7 −28.7
Increase/(Decrease) in equity 0.0 0.0 1.4 0 0 0 0 0
Increase/(Decrease) in debt 6.0 1.9 −0.7 1.8 3.5 −0.7 0.3 −0.6
(Increase)/Decrease in cash −3.3 9.9 3.1 −18.1 1.6 14 −9 29.3
FINANCING CASH FLOW 2.7 11.8 3.8 −16.3 5.1 13.3 −8.7 28.7

Analysing the Cash Flows of Decline Businesses 183
work any more as the goods produced using the discounted assets can still end up
competing in your market due to the ease with which goods move internationally.
With the exception of the Dorma acquisition the Dawson group has been steadily
selling off businesses and assets. The most recent transaction being the sale and
leaseback in 20X7 of the manufacturing site at Kinross generating £3.5 million
cash. The business carried net debt of £5.7 million at the end of 2007. The cash
flows of Dawson International represent a good example of decline-phase cash
flows.
In a true decline scenario the first management challenge is to recognise that
the situation is almost certainly irreversible and inevitable. I have observed many
instances where owners and managers appear unable to accept that this is the
situation they are now in. They continue to run their business as if it were mature,
despite falling turnover, cash flow and profits and, if they remain in denial, collapse
into bankruptcy or are taken over by others who are more realistic about the real
future prospects of the business. Those managers who do recognise their business
is now operating in decline markets can then act to optimise the impact of the
subsequent decline for all the stakeholders in the business, sometimes for many
years. Finally, at some point in the future, they can make a planned and orderly
exit from the markets affected.
CONCLUSIONS ABOUT DECLINING MARKETS
Any adverse trend in the performance of a business is a warning sign. The difficulty
faced by managers in declining markets is recognising that what is happening to
their business is more than the effect of short-term competitive changes, and that
their situation is unlikely to improve unless they recognise that in the long term
their existing market position is no longer viable.
The most important management action is to recognise the inevitability of
decline once it is established and that in the long term there are no positive
outcomes for the business without a dramatic change in the business model.
After that the choices available are as shown in the section on strategies at the
beginning of the chapter. Managers who fail to recognise this and act will almost
certainly end up with a failed business at some point in the future.

11
What to do about Bad
Cash Flows
In this chapter we are going to consider how to approach the situation where we
discover ‘bad’ cash flows in a business we are analysing. I am using the term ‘bad’
as shorthand for any situation where we identify a set of cash flows that is not
in accordance with our understanding of what constitutes a satisfactory cash flow
performance. When we are examining ‘bad’ cash flows, the context needs to be
considered before we discuss what actions can be taken.
If you are approaching this situation as an analyst, you are almost certainly
examining the cash flows in the context of either a credit decision or an investment
decision. The questions you are seeking to answer are likely to be as follows:
•What is the cause of the cash flow shortfall?
•Is the cause of the cash flow shortfall temporary or permanent?
•How long will it be before the business recovers its performance?
•Will the business default on its loans, debt or trade creditors?
•Will the business survive?
If you are approaching this situation as a manager, director or entrepreneur
running the business entity you will also be keen to know the answers to the
questions above. However, in these circumstances, we can ask two more questions
in addition to those above:
•Were the causes of the shortfall inside or outside our control?
•What actions can we take to remedy the situation?
So, we will approach this subject initially from the viewpoint of the analyst,
after which we will consider the problems faced by the manager.
THE ANALYST’S VIEWPOINT
Let’s start by attempting to identify some analytical logic to help us with this
problem. A neutral cash flow is one where the value of the cash inflows is sufficient
to cover the cash outflows. This is not working very well as a maxim because all
cash flow statements balance! The inflows must match the outflows.
So, what then do we need to focus on? Lets start with the statement from
Chapter 6:
Cash Flow Analysis and Forecasting: The Definitive Guide to
Understanding and Using Published Cash Flow Data
by Timothy D.H. Jury
Copyright © 2012, Timothy D.H. Jury

186 Cash Flow Analysis and Forecasting
In the long run the Cash Available to Satisfy Finance Providers must be suffi-
cient to cover interest, dividends and scheduled debt repayment.
There are two key totals in Jury’s Cash Flow Template, these are:
•The Cash Available to Satisfy Finance Providers.
•The Net Cash Generated/(Absorbed) before financing.
The Cash Available to Satisfy Finance Providers Total
This total is important because it is what it says it is! This is the cash available to
satisfy finance providers. For cash flow to be ‘satisfactory’ we need sufficient cash
here to cover interest, dividends and scheduled debt repayment in any particular
period. However, we know already from the earlier sections on start-up and growth
that there will be situations where we expect thecashflowstobenegativeat
this total.
So the first point is that the state of development of the business is highly
relevant. Is it start-up/growth or is it mature/decline?
If it is start-up/growth the question is whether the cash flow shortfall exceeds
our expectation of what is reasonable. Again, this will be a subjective judgment
based on business plans, trends and sector knowledge.
If the business with the shortfall is a mature/decline business we know there is
definitely a problem because the cash flow at this total should always be sufficient
to cover interest, dividends and scheduled debt repayment at this total. If the
business is failing to achieve this we need to seek to understand why.
The Net Cash Generated/(Absorbed) before Financing Total
If a business is positive at this total it is generating cash from that period’s activity.
If a business is negative at this total it is expending more cash than it has
generated from the period’s activity. This then has to be financed; the cash can
come from exiting cash reserves held over from previous trading periods, or from
new debt or equity.
Let us consider each of the questions posed earlier.
What is the Cause of the Cash Flow Shortfall?
Initially we should consider the other information revealed by Jury’s Cash Flow
Template. Examining each of the first four values disclosed and comparing it with
previous periods should provide insights as to which value or values are deficient.
The operating cash flow may have dropped; a good way to check this is to look
at the operating cash flow to sales ratio. If this is trending down it implies there is
a problem with margins.

What to do about Bad Cash Flows 187
The net working asset investment may have risen significantly. Chapter 8 dis-
cusses the possible causes of such an event in some detail. It may be necessary
to disaggregate the various components of the net working asset change value to
ascertain which item is the culprit.
The Capex may be high relative to the historic trend. This can be assessed by
comparing the Capex value to sales and to depreciation as a percentage. If the
value is high the next question to answer is: will future improvements in cash
returns offset this?
The taxation value may have risen. Why has this occurred? If the taxation paid
value relates to the previous period. The answer is probably to be found in the
previous year’s accounts.
The goal should be to understand the cause of the cash flow shortfall.
Is the Cause of the Cash Flow Shortfall Temporary or Permanent?
The challenge here is to come to some view as to whether the negative trend
observed is a one-off, an effect associated with the economic or sector cycle, or
a more permanent change in the market caused by technological obsolescence,
fashion or overall market decline.
Is the cause only going to affect this periods values or will it affect future
periods?
How Long will it be before the Business Recovers its Performance?
Will the Business Default on its Loans, Debt or Trade Creditors?
Will the Business Survive?
In seeking to answer these questions we are moving towards an attempt to pre-
dict the future. We are moving from analysing known historic performance, to
considering the extent of a range of possible future outcomes.
In order to arrive at any conclusions about these three questions the goal should
be to understand the probable duration of any shortfall (if temporary) and then
assess whether the business has the cash or financing resources to survive the
interim period until cash flow recovers.
This is inevitably an imperfect process because of the dynamic nature of busi-
ness. The most important variable is probably the quality of management. Good
managers will react early to any negative trend in the business with a range of
initiatives designed to recover cash flow performance. Less good managers will
under react, being both slow to respond and limited in the scope of the initiatives
they choose to take.

188 Cash Flow Analysis and Forecasting
Other key issues to consider are (amongst other things) the effect of changes
in the economy, the sector fundamentals, technology change, fashion change,
regulatory change, market effects such as competitor changes, commodity price
change and currency effects.
CONCLUSIONS FROM THE ANALYST’S VIEWPOINT
‘Bad’ cash flows can occur at any time in the life cycle of a business. It can occur in
the start-up phase, or any of the other three phases already discussed, these being
growth, mature and decline. Until this chapter I have concentrated on explaining
what ‘good’ cash flows should look like in each of the four phases, the negative
inference being that anything that is not ‘good’ is ‘bad’.
Once we have identified that the cash flow performance of an entity is somehow
inadequate, the key question then becomes; how inadequate (or how ‘bad’)?
There are literally hundreds of possible negative scenarios, which might explain
an observed cash flow shortfall. Rather than attempt to list them, which would
inevitably result in omissions, it is more elegant to use the logic just described.
THE MANAGER’S, DIRECTOR’S OR
ENTREPRENEUR’S VIEWPOINT
If you are responsible for the management of a business entity you will almost
certainly have a good deal more information available to you than anyone else
to assist in ascertaining the cause of any negative trends in cash flow. In addition
to the above questions it may be helpful to consider the further questions noted
below.
Were the Causes of the Shortfall Inside or Outside our Control?
A well-run business should have a range of management information – about sales,
costs, asset performance and efficiency – that is not available to external analysts
and others interested in the business. This should provide managers with a major
advantage in understanding the causes of any cash flow shortfall they experience.
Internal issues that may give rise to cash flow shortfalls are (amongst other
things), lack of volume, changes in the mix of products produced, shortfalls
in resources such as skilled labour, errors and mistakes, system and machinery
failures, inventory build up and losses and poor financial control including credit
control.
External issues that may give rise to cash flow shortfalls are (amongst other
things), raw material and labour shortages, environmental risks such as ad-
verse weather events and volcanic activity, political and risk events such as riot,
revolution, legal and regulatory changes, theft and fraud, changes in the nature

What to do about Bad Cash Flows 189
and structure of the competition, fashion change, technology change and social
change.
What Actions can We Take to Remedy the Situation?
There are literally hundreds of possible actions managers can take when faced
with adverse cash flow trends.
If the operating cash margin is in decline the logic is well understood, we can
lower costs and/or increase revenue and margins. There are many other sources
of information in books and on the web on cost control, manufacturing efficiency
and selling and marketing. None of these things are easy to achieve in competitive
markets, due to the existing intensity of competition.
If the net working asset investment is increasing we can consider reducing
inventory relative to sales. Concepts originating in Japan such as just-in-time
manufacture and business process engineering are relevant here. Improving finan-
cial control systems and monitoring and controlling inventory properly may help.
We can also improve credit control and consider changing our trading model to
generate cash faster from sales. Finally we can look at ways of taking more credit
from suppliers.
If the net Capex is increasing, we can look at ways of getting more from our
existing assets, do we work our machines 24 hours a day, seven days a week? Can
we increase output by achieving better machine efficiencies?
If taxation is increasing, are there routes available to reduce the liability?
CONCLUSION FROM A MANAGER’S VIEWPOINT
Whatever actions are chosen the most important thing is probably to act early and
act with sufficient initial vigour to have a materially positive impact on the cause
of the cash flow shortfall. When examining the history of failed business all too
often we can observe that managers failed to recognise that the problem they were
facing was as severe as it turned out to be and that the actions they took to remedy
this were too little and too late.
One of the biggest problems in making significant changes to any established
business is that when changes are made there is usually a lead-time of some
months before any positive effects can be observed. This is why early detection
and response to any adverse trends is so important.
It is far better to overreact to a perceived threat and then scale back the actions
taken later, than under react and find you are in even more trouble as time passes.
Forecasting cash flows can be a powerful technique to assist managers and
analysts in understanding the likely future performance of the entity. This is
covered in section two of the book.

12
Cash Versus Profit as a Measure
of Performance
In order to put in context the quality of cash flow information compared to the
P&L it is first necessary to understand something of the history of the P&L, the
assumptions that underpin its use and the areas in accounts that are vulnerable to
manipulation by those seeking to bias their reporting of performance. Finally, this
is contrasted with the information about performance disclosed in the cash flows.
HISTORY OF THE P&L
For centuries, profit has been the accepted measure of success in business, a good
business being one that is consistently and highly profitable. The concept of profit
(as opposed to loss) being that the business received more in income than it spent
on costs in a particular measurement period.
In a cash business (a business where all the income is received as cash and
all the costs are paid for in cash at the time of purchase) the cash surplus and
the profit is the same amount. In the sixteenth and seventeenth centuries this
simple approach to performance measurement was probably adequate for most
businesses. In the eighteenth century the industrial revolution bought new problems
and opportunities, one major innovation was the pooling of capital by investors to
undertake larger and larger projects. First the canals and then the railways were
constructed, to facilitate the movement of both raw materials and finished goods. At
the same time factories came into being to exploit the economies of scale created by
mechanisation: originally water powered, subsequently steam powered. As energy
markets developed in sophistication diesel fuel, gas and electricity subsequently
took over as the energy source to power the plant and machinery in the factory.
These innovations, which resulted in the development of the accounting concept
of depreciating assets, bought further complexity to the measurement of profit.
In the last century other innovations such as pension funds, deferred taxes, ever
more complex opportunities for provisioning and the accounting for financial
instruments such as swaps, options and futures have made the identification of
profit ever more technical and demanding.
In many ways the profit and loss account has been overwhelmed by the desire of
regulators and rule setters to fairly state profit after allowing for all these additional
complexities, in a particular period. It has moved the profit and loss account from
Cash Flow Analysis and Forecasting: The Definitive Guide to
Understanding and Using Published Cash Flow Data
by Timothy D.H. Jury
Copyright © 2012, Timothy D.H. Jury

192 Cash Flow Analysis and Forecasting
being a straightforward two column summation of income and cost to being a dense
multi column (sometimes as many as eight columns for two years numbers) table
of figures disclosing values relating to continuing and discontinued operations,
associates and joint ventures, reorganisation and restructuring and other matters
outside the identification of profit from trading activities, such as the gain or loss
on hedging activities.
SO, WHAT CAUSES THE DIVERGENCE BETWEEN
PROFIT AND CASH FLOW?
There are a number of different factors at work. A good place to start is to
understand the effect of the fundamental accounting concepts on the recognition
of profit. The IASB summarises these in a document that is not a standard, it is
entitled ‘Framework for the Preparation and Presentation of Financial Statements’.
WHAT ARE FUNDAMENTAL ACCOUNTING CONCEPTS?
In order to reduce and summarise the operations of a business down to a few pieces
of paper (the accounts) we need to make some rules and assumptions about how
we proceed. These are known as fundamental accounting concepts.
Essentially we are seeking to summarise the transactions of the entity (there
may be millions of these) down to something users can comprehend.
The fundamental accounting concepts can be summarised in the order they
appear in the Framework as follows:
•Accrual basis
•Going concern
•Prudence
•Comparability
Other important ideas that affect profit recognition are:
•Materiality
•Substance over form
•Neutrality
•Completeness
The Framework also mentions other qualitative characteristics of financial
statements:
•Understandability
•Relevance
•Reliability
•Faithful representation

Cash Versus Profit as a Measure of Performance 193
Let us examine each one in turn and understand its effect on profit and cash
flow recognition.
Accrual Basis
Financial statements disclose the actual sales achieved and costs incurred in a
period rather than the cash paid or received in respect of the input or output. What
this means, for a manufacturer for example, is we recognise the sales value of
the goods despatched and the costs of the raw materials consumed and overheads
incurred in achieving those sales in a particular measurement period. The cash
received from customers or paid to employees and suppliers may occur some
time before or after the income or cost is recognised. The idea is to report in
monetary values what is actually physically occurring in a particular period. So,
sales or turnover typically represents the physical goods despatched in a particular
period.
In order to do this we need to adjust the transaction records at a particular
period end to take account of accruals (and prepayments). We accrue for costs for
which we have not yet recorded as a transaction. Examples are: goods received
not yet invoiced by the supplier and expenses which are billed periodically such
as telephone and energy bills. We also accrue for labour costs where we have not
yet paid for the labour.
Certain expenses are paid for in advance; insurance is one example of this type of
cost. Here the opposite happens to an accrual. We remove from the profit and loss
account that part of the cost that is paid for in advance (which is the prepayment).
Similarly, if customers have paid in advance for goods not yet delivered we don’t
show this as sales until the goods are despatched in a later period (this is known
in accounts as deferred income).
As a consequence of this it should be clear that the value of cash received from
customers in a particular period is not the same as the sales or turnover recognised
in the same period. The same can be said for all cost and expense items.
Going Concern
This is the term used to identify the assumption made when we prepare financial
statements that the business will continue to trade into the future indefinitely. This
assumption allows us to avoid showing our assets and liabilities in the balance
sheet at their realisable value at the date of the balance sheet (because we have no
intention of selling them at this time).
Inventories are valued at the lower of cost or net realisable value, the assumption
being that unless the inventory is impaired it will be sold for more than its original
cost value later, however, we only show that profit when it is actually sold in a
future period.

194 Cash Flow Analysis and Forecasting
Likewise, fixed assets are carried in the balance sheet at their original cost less
accumulated depreciation, this being a fair estimate of their value to the business
given the assumption that we continue to use them in the future and as long as
they remain productive.
Depreciation is another idea related to the going-concern concept. Depreciation
is a concept introduced to spread the cost of fixed assets over their useful life
evenly in the profit and loss account. This is achieved by transferring a proportion
of the historic cost of an asset from fixed assets to the profit and loss account each
period. The key point to grasp about depreciation is that it is non-cash. You do
not write a cheque or make a payment to anybody in respect of depreciation. It is
an internal accounting adjustment. The result is that the reported profit and loss
does not leap about as it would if we showed fixed asset purchase as an overhead.
The idea behind depreciation is that we should spread the cost of the asset in
the P&L account over the number of years we expect to have the benefit of that
asset. Depreciation is an invention designed to make the accounts more useful, it
is inherently artificial.
Prudence (or Conservatism)
Financial statements do not deal with profit and loss in the same way. The prudence
concept dictates that we should treat profit and loss differently. We should only
recognise a profit when we have earned it; however, we recognise a loss as soon
as we are aware of it, which may be years before the loss actually results in cash
outflows. The treatment of profit and loss is thus asymmetric.
The recognition of profit or loss is largely driven by the accounting policies
governing recognition of sale. IAS 18, which deals with this issue, says that we
should recognise a sale when the business selling has transferred to the customer
the significant risks and rewards of ownership of the goods. For example, this
wording allows a retailer to recognise a sale when the goods are initially sold
despite the possibility that the customer may have the option to return the goods
within a given period for a full refund.
When we recognise a loss we normally make a provision for the expected future
costs associated with the event causing the loss in the next arising financial state-
ments. Inevitably, this is an estimate and is therefore vulnerable to manipulation
by the preparers of accounts.
Comparability (or Consistency)
This is the assumption that the same accounting policies are used and applied
consistently each period. In the 1960s, companies would change accounting poli-
cies each year so making the values disclosed not comparable with the previous
period. This practice was controlled by allowing companies to change policies

Cash Versus Profit as a Measure of Performance 195
only if they improved the quality of financial reporting and by making companies
restate all previous period data as if the new policy had applied throughout, so
preserving consistency within one set of published accounts.
Materiality
Financial statements are only materially correct. The Framework defines infor-
mation as material if its omission or misstatement would influence the economic
decisions of users taken on the basis of the financial statements. This means if
some element of the accounts is wrong but the error or difference is small it may
not be adjusted for in the final financial statements.
Substance over Form
Financial statements should disclose the economic reality of the business rather
than the strict legal form. A good example of this is the accounting treatment of
financial leases. When a business buys an asset in a financial lease arrangement it
is required to show the asset as if it were purchased at the start of the lease and
show the amount outstanding as a debt item in the liabilities, even though in law
the asset is still owned by the lessor.
This is because the business has the future economic benefits of the asset,
indeed it may have to insure it, maintain it and protect it as well! Economically
this arrangement is almost identical to ownership in terms of responsibilities and
rewards.
The concept of substance over form allows the preparer of accounts to ignore
the strict legal nature of a transaction where it may mislead the user regarding the
true economic reality.
Neutrality
The Framework states that accounts should be free from bias. The reality is they
are not. The main reason for bias is taxation. Generally businesses will seek to
disclose a little profit as possible in order to minimise taxation liabilities, auditors
are generally comfortable with this because they don’t normally get sued when
companies disclose less profit than they have actually made.
Where a business is listed on a stock exchange the opposite bias applies, the
directors will be under considerable pressure to deliver constant improvements in
sales and profits. If performance is inadequate it will be tempting to use whatever
leeway is available within GAAP to improve the numbers.
So, in performing any analysis, it is prudent to assume there may be a bias until
there is sufficient evidence to the contrary.

196 Cash Flow Analysis and Forecasting
Completeness
The Framework explains that, to be reliable, accounts must be complete within
the bounds of materiality and cost. An omission can cause information to be false
or misleading and thus unreliable.
For this reason, rather than reading a set of financial statements from the begin-
ning, I always turn initially to the section containing the audited accounts, which
usually starts at somewhere in the middle of the report. Auditors make consider-
able efforts to ensure there is no material omission in the audited accounts. So, in
this section I will find disclosure, usually in the notes, of all the bad news. The
chairman’s report and the operating and financial review at the beginning of the
accounts do not form part of the audited accounts, so the usual way of dealing
with bad news in this part of the accounts is to omit it! Generally these parts of the
accounts are a bit like an advertisement; highlighting the things the business wants
you to know about with glossy pictures and elegant graphs of the good news. Bad
news is simply omitted, or, if already in the public domain as news, dealt with as
a positive experience.
When the part of the accounts containing the real information is encountered,
(the audited accounts) the information may be printed in a small font in grey
ink on a light grey background, (I have observed this a number of times). Notes
are laid out in a way that makes them as confusing as possible to decipher. Key
subtotals may be omitted in the financial statements and the notes to avoid any
negative values and make data appear superficially better than it is. In other words
presentational tricks are used to make information difficult to decipher unless you
are an expert.
Analysts and others who are seeking to understand the real performance of
a business should initially concentrate their attention on the audited part of the
annual report and accounts, this is where the most useful and significant disclosures
are likely to be found.
CONCLUSIONS – FUNDAMENTAL
ACCOUNTING CONCEPTS
The reason for explaining the fundamental accounting concepts is twofold, firstly
it is surprising how many users of accounts, are unaware of some or all of these
concepts, despite the fact that they are assumed by preparers and auditors of
accounts to by fully familiar with both the ideas themselves and the implications
of these ideas when it comes to misstatements in accounts. In other words, if we
view the accounts as an artificial representation or model of the business, (which
they are), these fundamental accounting concepts are the underlying assumptions
which underpin the model.

Cash Versus Profit as a Measure of Performance 197
Secondly, most forms of accounting abuse arise from either failing to report
data in accordance with the spirit of the relevant concept, or by exploiting conflicts
between the different concepts.
Accounting Abuse
Before continuing we need to understand what accounting abuse means. This is
the term generally used to describe a practice of disclosure in accounts that is
within GAAP, the law and any other regulations dealing with financial reporting,
but results in disclosures in the accounts that are misleading for the user.
This is to distinguish accounting abuse from fraud and misrepresentation, which
is lying in accounts or inventing the information or other data that is relied upon by
others. In most legal jurisdictions this is a criminal (as opposed to civil) offence.
Most major corporate collapses involve an element of fraud.
Table 12.1 shows many of the typical accounting abuses and techniques used
to misrepresent data in the profit and loss account.
Table 12.2 shows many of the typical accounting abuses and techniques used
to misrepresent data in the balance sheet.
Provisioning
It should now be evident that the main conduit for the manipulation of accounts is
provisioning. The practice of provisioning comes about to recognise in one period
the effects of actions or omissions in that period that will give rise to losses in
future periods, provisions are necessary due to the impact on the accounts of the
accruals and the prudence concept.
The problem for analysts and other users of accounts is that provisions are
inherently subjective. The directors estimate what they believe the future cost
might be, typically by reference to past experience, and estimate the provision
required. Businesses that do not seek to manipulate their accounts usually apply
some sort of guideline to this process, and, if in doubt will over-provide.
Businesses that seek to manipulate their accounts usually do so because the
directors believe that external stakeholders, equity or debt providers will seek
change in order to protect their exposure to the business. They use provisions
to smooth their profit reporting, seeking to disclose profit when the underlying
business is in fact loss making or insufficiently profitable.
Depreciation is also vulnerable to director subjectivity, because the amount
charged for depreciation in respect of each asset is determined by estimating the
useful life of the asset and its residual value and then writing off the difference
using either the reducing balance or the straight-line method. No one actually
knows the useful life of the asset or its residual value at that point in the future, so
these values can also be biased should the directors wish to make them so.

198 Cash Flow Analysis and Forecasting
Table 12.1 Abuses relevant to the Profit and Loss Account
Heading Abuse
Concept incorrectly
applied
Sales or turnover Acceleration of recognition
ahead of reality.
Cut off manipulation, taking
sales from one period into
another
Increase/decrease of bad debt
reserve for reasons other
than bad/doubtful debts
Prudence, consistency
if there has been a
change in
recognition of sale
Cost of sales/other
overheads
Inappropriate deferral of cost
into later periods
Cut off manipulation
Inappropriate capitalisation of
cost
Prudence, consistency
if there has been a
change in
recognition of cost
Inventory Increasing/decreasing
provisions for, slow moving,
obsolete and damaged
inventory
Prudence, consistency
Operating provisions,
such as warranty
provisions, returns,
guarantees
Increasing/decreasing
provisions for profit/loss
effect rather than because of
commercial need
Prudence, consistency,
accruals
Reorganisation and
restructuring
Excessive provision taken,
treated as exceptional,
material and shown
separately
Provisions then used to move
cost from profit and loss
account in subsequent years
so increasing reported profit
Consistency, accruals
Asset write down Excessive write down used to
reduce need for depreciation
in future years
Consistency, accruals
Ownership level change
of subsidiaries,
associates, joint
ventures, investments
Used to reduce eliminate need
to consolidate losses, may
not be an arms length
arrangement
Substance over form

Cash Versus Profit as a Measure of Performance 199
Table 12.2 Abuses relevant to the Balance Sheet
Heading Abuse
Concept incorrectly
applied
Fixed assets Excessive write down to reduce
depreciation in future years
Excessive revaluation upwards
to improve leverage ratio
Overstated carrying values in
recession conditions not
subjected to impairment
adjustment
Prudence, consistency
Depreciation Under-depreciating Prudence, consistency
Connected party debtors,
related company trade
or financing
Shown as asset when worthless Prudence
Inventory Overstated to create profit.
Understated to reduce taxes
Prudence, consistency
Debtors Recognised as a debtor despite
being uncollectable
Prudence
Operating liabilities Understatement/omission of
known liabilities
Prudence
Provisions Understated to preserve profits
Overstated to hide profits, defer
profit to future period or
reduce taxes
Consistency
Rents, operating leases,
preference shares,
pension deficits, off
balance sheet debt
All these items are quasi-debt
(like debt or interest on debt)
Substance over form
Cash Flow Versus Profit
The foregoing extended explanation of fundamental accounting concepts and
accounting abuse was necessary in order to justify my next assertion.
Cash flows are a more reliable indicator of performance than profits.
Why is this?
We have seen above that many of the problems with profit recognition stem from
the complexity of the modern profit and loss account and the need for subjective
estimates in order to satisfy the fundamental accounting concepts underlying the

200 Cash Flow Analysis and Forecasting
model of the business the financial statements represent. In contrast the cash flow
statement seeks to represent the cash flowing through the business and no more,
it shows where the cash was generated and where the cash was spent.
In doing so we remove or eliminate most of the accounting issues that cause
the profit value to be vulnerable to accounting abuse. How does this happen?
In reporting the operating cash margin, we are seeking to report the cash received
from customers for goods or services less the cash paid to suppliers, employees
and others for inputs. Depreciation is added back (essentially eliminated). The
profit or loss on disposal of fixed assets (essentially a depreciation adjustment on
disposal) is added back. Provisions are added back (also eliminated). The only
abuse that may continue to affect the operating cash margin is manipulation of the
inventory value. However, this potential distortion is cancelled out by the change
in inventory in line two of the template.
Rather than dealing with the value of fixed assets the cash flow statement only
shows the money spent on new fixed assets (Capex) and the money received on
selling old fixed assets (the proceeds of sale). The cash flow statement only shows
the realised gains or losses on the disposal of investments in other businesses
(investment, joint venture, associate or subsidiary) and financial instruments, it
does not attempt to deal with unrealised gains and losses.
In other words, most of the abuses that are possible in the profit and loss account
and balance sheet are not possible in the cash flow statement.
Statisticians talk in terms of data quality. What they are discussing is whether
the data they are using to come up with a hypothesis about the data is good enough.
There are many errors that can arise in data sets, measurement errors, variation
in the frequency and range of the data measured, transposition errors, errors of
omission, (counting what you see as opposed to what is actually there), loss of
data, falsification of data, and so on. So, in terms of data quality:
The cash flow statement represents better data quality, because it is less vul-
nerable to bias due to estimation error.
In this case ‘estimation error’ means errors in the estimates underpinning the
accounts, such as depreciation and provisioning.
CONCLUSION
When seeking to assess the performance of a business entity a summary of a
businesses cash flows in Jury’s Cash Flow Template format is probably a better
place to start than the P&L. This is because reported cash flows are significantly
less vulnerable to manipulation by those responsible for the preparation of accounts
than reported profits or losses.

13
Cash Flow Analysis and
Credit Risk
This chapter is focused on the needs of bankers, credit analysts and others involved
in business or corporate lending and the management of credit exposures and credit
risk.
Before reading this chapter it is assumed that the reader has read and digested
the earlier chapters on summarising and evaluating cash flows in Jury’s Cash Flow
Template format.
WHAT IS CREDIT RISK?
Credit risk is usually defined as the probability of default. Default is the failure by
one party to pay cash due to another party at the time specified by some contract
between them.
The contract may be related to financing activities such as lending, leasing,
factoring or invoice discounting. Lending encompasses the provision of short-,
medium- and long-term loans, such as overdrafts, syndicated loans and mort-
gages, the issuance of bonds, debentures, commercial paper, medium-term loans,
convertible bonds and all other forms of debt.
Alternatively, the contract may be related to some form of trade activity such
as the supply of goods or services (trade credit) or the supply of higher value
capital goods with some sort of deferred payment arrangement (vendor financing,
leasing, hire purchase, project financings).
Thirdly the contract may relate to some form of investing activity, such as
investments in derivative financial instruments such as swaps, options or any other
asset where a counterparty pays (or receives) periodic variable payments to (from)
the seller of the derivative.
For those readers less familiar with the workings of capital markets it should be
clear from the wide variety of credit related activities summarised above that credit
risk is a major issue for virtually every participant in financial markets. Credit
risk is everywhere in business and in capital markets. It needs to be managed
carefully to avoid losses due to non-payment of interest and or principle due from
counterparties.
Cash Flow Analysis and Forecasting: The Definitive Guide to
Understanding and Using Published Cash Flow Data
by Timothy D.H. Jury
Copyright © 2012, Timothy D.H. Jury

202 Cash Flow Analysis and Forecasting
CASH VERSUS PROFITS
From a cash flow perspective a simple bank loan consists of:
1. A cash outflow to the customer at the commencement (the advance).
2. A series of variable or fixed, cash interest payments over the duration of the
loan.
3. Repayment of the loan in cash instalments during the loan period or as a lump
sum of cash at the end.
The first observation is that it is cash that repays outstanding interest and debt
due, not profits. It would appear logical then to centre the credit risk analysis
process on cash flows rather than the condition of the profit and loss account and
balance sheet. Chapter 12 – Cash Flow Versus Profit deals in some detail with the
issues affecting profit as a measure of performance.
Put simply, if the business runs out of cash it will be unable to honour its
contracts to deliver cash to third parties as agreed. It is the cash flow that is
primary rather than profits or the state of the balance sheet.
Having said this, should cash flow generation turn negative, the state of the
balance sheet becomes highly relevant as it determines the window of opportunity
available to restore the cash flow generation.
WHICH CASH FLOWS SHOULD WE BE INTERESTED IN?
The cash flow available to satisfy finance providers is exactly what it says it is. It
represents the cash generated by the business that is available to satisfy lenders
and other investors’ needs. It does not mean that this money automatically gets
paid to them.
Why is this a key value? Table 13.1 shows the cash flows of Dairy Crest plc, a
milk processor and dairy product producer, which we looked at in the Chapter 6
covering the analysis of mature business cash flows.
In examining the template we notice that the first four values represent the fol-
lowing. The operating cash margin represents the cash generated from trading by
the business. The amount invested or generated from net working assets represents
the need of the business to invest each period in its net working assets, the net
Capex represents the need of the business to invest each period in its fixed assets.
Finally the business is obliged by law to pay the taxes due to the government on a
regular periodic basis.
In the long run, all these payments are essential if the business is going to
sustain itself into the future. The business can always defer some or all of these
expenditures temporarily, however, this does not eliminate the need to make the
expenditure later. So, in the long run, the cash available to satisfy finance providers
is essentially the cash available for debt service.

Cash Flow Analysis and Credit Risk 203
Table 13.1 Six years cash flows of Dairy Crest
DAIRY CREST PLC
TEMPLATE SUMMARY CASH FLOWS
Six years to 31st March 20X7
20X7 20X6 20X5 20X4 20X3 20X2
£m £m £m £m £m £m
Operating cash margin 97.0 89.7 122.4 126.4 111.0 100.6
Change in NWA −2.8 −16.3 20.6 10.2 −6.1 −52.1
Net Capex −26.6 −34.6 −29.5 −29.7 −27.0 −52.3
Cash taxes −6.1 −15.5 −12.6 −8.7 −4.1 −5.3
CASH FLOW AVAILABLE TO 61.5 23.3 100.9 98.2 73.8 −9.1
SATISFY CAPITAL PROVIDERS
Net interest −15.3 −16.4 −17.7 −20.6 −22.0 −18.7
Net dividends −18.8 −16.6 −23.9 −19.9 −17.4 −15.9
Other −235.0 −43.7 −9.7 6.6 −93.4 1.1
NET CASH INFLOW/(OUTFLOW) −207.6 −53.4 49.6 64.3 −59.0 −42.6
Inc/(Dec) in equity 39.7 0.7 3.6 0.2 1.0 4.4
Inc/(Dec) in debt 178.4 39.9 −42.6 −57.7 65.2 35.9
(Inc)/Dec in cash −10.5 12.8 −10.6 −6.8 −7.2 2.3
FINANCING CASH FLOW 207.6 53.4 −49.6 −64.3 59.0 42.6
Why do I say this when dividends are also shown after interest in the template?
When a business is operating normally both interest service and dividend payment
takes place because the business has generated sufficient cash for it to do so.
Should there be problems with cash generation debt normally has priority over
equity in any situation where there is a conflict. If a business defaults on any
payment due to the lender the provisions of a typical contract between the lender
and the customer usually give the lender some control over the business, directly
or indirectly. In other words, in most situations where there is a conflict over which
finance provider gets cash, lenders have priority over equity providers. To put this
another way, the equity providers are usually last in the queue. They can take cash
out of the business (as dividends or equity redemption) only after all the other
stakeholders are satisfied.
So, to evaluate the historic performance of a business in generating suffi-
cient cash to satisfy its debt obligations we can restate the cash flows as shown
in Table 13.2.
In the lines below the cash available to satisfy finance providers total we see
the interest and dividends deducted to arrive at a new total, which represents the
cash flow available for debt repayment.

204 Cash Flow Analysis and Forecasting
Table 13.2 Six years restated cash flows of Dairy Crest
DAIRY CREST PLC
TEMPLATE SUMMARY CASH FLOWS – DEBT SERVICE AVAILABILITY
Six years to 31st March 20X7
20X7 20X6 20X5 20X4 20X3 20X2
£m £m £m £m £m £m
Operating cash margin 97.0 89.7 122.4 126.4 111.0 100.6
Change in NWA −2.8 −16.3 20.6 10.2 −6.1 −52.1
Net Capex −26.6 −34.6 −29.5 −29.7 −27.0 −52.3
Cash taxes −6.1 −15.5 −12.6 −8.7 −4.1 −5.3
CASH FLOW AVAILABLE TO 61.5 23.3 100.9 98.2 73.8 −9.1
SATISFY CAPITAL PROVIDERS
Net interest −15.3 −16.4 −17.7 −20.6 −22.0 −18.7
Net dividends −18.8 −16.6 −23.9 −19.9 −17.4 −15.9
CASH FLOW AVAILABLE FOR 27.4 −9.7 59.3 57.7 34.4 −43.7
DEBT REPAYMENT
WHY INCLUDE THE DIVIDEND?
For most public companies servicing the dividend is as important to the directors as
paying interest. This is because any reduction or elimination of dividend payments
will result in a substantial fall in the quoted price of the company’s equity. This of
course is only the case for public companies. Dairy Crest falls into this category,
therefore we leave the dividends in the revised template.
Private businesses can do as they wish with the dividend. Indeed, to understand
how to treat different types of business, we need to segment our types of business
some more before we properly understand the implications of both size and public
versus private company status. We will do this later in this chapter. However, for
the moment, let us carry on examining Table 13.2. Let us just say at this point that
it is up to the user whether to include dividends or not when making the analysis
of debt service capability.
The final step in the exercise is to compare the amount of cash available for
debt repayment with the total amount of net debt in the business. It is convenient
to express the resulting values as a ratio as follows.
Total Net debt
Cash available for debt repayment =The number of years to repay debt
assuming no change in the business

Cash Flow Analysis and Credit Risk 205
This value is useful because it can be compared across a sample of both healthy
and failed companies to come up with some typical values. The values noted below
can be used as a starting point for consideration.
No of years to repay What it means
0–6 Typical range for healthy mature companies
6–10 Leverage high, cash flow fully utilised
10+Too much debt, business disposals and/or
restructuring may be required to reduce debt in
the near future.
Table 13.3 shows the Dairy Crest example with the above calculation completed.
In 20X2 and 20X6 the cost of interest and dividend service exceeds the cash
flow available to satisfy finance providers. In these years Dairy Crest is either
borrowing or spending surplus cash or both to finance the difference. In 20X2
the problem was caused by the increase in the investment in net working assets.
In 20X6 the problem was a significant reduction in the operating cash margin
compared to the previous year and the effect of some acquisition activity.
Table 13.3 Six years further restated cash flows of Dairy Crest
DAIRY CREST PLC
TEMPLATE SUMMARY NO GROWTH CASH FLOWS – DEBT SERVICE
YEARS TO REPAY
Six years to 31st March 20X7
20X7 20X6 20X5 20X4 20X3 20X2
£m £m £m £m £m £m
Operating cash margin 97.0 89.7 122.4 126.4 111.0 100.6
Change in NWA −2.8 −16.3 20.6 10.2 −6.1 −52.1
Net Capex −26.6 −34.6 −29.5 −29.7 −27.0 −52.3
Cash taxes −6.1 −15.5 −12.6 −8.7 −4.1 −5.3
CASH FLOW AVAILABLE TO 61.5 23.3 100.9 98.2 73.8 −9.1
SATISFY CAPITAL PROVIDERS
Net interest −15.3 −16.4 −17.7 −20.6 −22.0 −18.7
Net dividends −18.8 −16.6 −23.9 −19.9 −17.4 −15.9
CASH FLOW AVAILABLE FOR 27.4 −9.7 59.3 57.7 34.4 −43.7
DEBT REPAYMENT
TOTAL NET(DEBT)/CASH −444.9 −280.5 −227.5 −279.7 −345.2 −284.9
NUMBER OF YEARS TO REPAY 16.2 never 3.8 4.8 10.0 never

206 Cash Flow Analysis and Forecasting
In 20X3 and 20X7 the measure, number of years to repay is 10 years or above.
The reason for the increase in both years is that the group has made significant
acquisitions using debt to finance them. When this situation is observed the area
of doubt is whether the operating cash margin will rise sufficiently as a result of
the acquisition to offset the negative effect of the extra debt taken on to finance the
acquisition. After the acquisition in 20X3 the operating cash margin did increase,
leverage appeared sensible in 20X4 and 20X5 as a result. Whether the same
behaviour will be seen in 20X8 depends on the nature of the business acquired
and management’s ability to successfully integrate it into the group.
The final check we can make is to do the same analysis as above but restating
the cash flows on a no-growth basis. This concept has already been explained more
fully in Chapter 8, Growth and Mature – Further Analysis Issues. The reason we are
doing this is to remove any distortions caused by the fixed asset investment pattern.
The idea is that we substitute the value charged as depreciation this value being
a proxy (or estimate) for the replacement (or maintenance) Capex requirement of
the business for the actual Capex.
This restatement of the cash flows (Table 13.4) reveals that the actual Capex of
Dairy Crest has been below depreciation for the last five years. In some industries
this could imply underinvestment in fixed assets, a strategy which eventually
Table 13.4 Six years restated no-growth cash flows of Dairy Crest
DAIRY CREST PLC
TEMPLATE SUMMARY NO GROWTH CASH FLOWS – DEBT SERVICE
YEARS TO REPAY
Six years to 31st March 20X7
20X7 20X6 20X5 20X4 20X3 20X2
£m £m £m £m £m £m
Operating cash margin 97.0 89.7 122.4 126.4 111.0 100.6
Change in NWA −2.8 −16.3 20.6 10.2 −6.1 −52.1
No-growth maintenance capex −40.6 −38.3 −34.4 −36 −35.8 −37
Cash taxes −6.1 −15.5 −12.6 −8.7 −4.1 −5.3
CASH FLOW AVAILABLE TO 47.5 19.6 96.0 91.9 65.0 6.2
SATISFY CAPITAL PROVIDERS
Net interest −15.3 −16.4 −17.7 −20.6 −22.0 −18.7
Net dividends −18.8 −16.6 −23.9 −19.9 −17.4 −15.9
CASH FLOW AVAILABLE FOR 13.4 −13.4 54.4 51.4 25.6 −28.4
DEBT REPAYMENT
TOTAL NET(DEBT)/CASH −444.9 −280.5 −227.5 −279.7 −345.2 −284.9
NUMBER OF YEARS TO REPAY 33.2 never 4.2 5.4 13.5 never

Cash Flow Analysis and Credit Risk 207
results in a loss of cost effectiveness relative to more technologically advanced
and capital intensive competitors. However, in the food processing industries this
is quite common to observe, it is probably due to the very homogeneous nature
of the products produced and the maturity of the technology in the plant and
machinery used in processing. There are also cash inflows from the disposal
of fixed assets as the processing and distribution of the product becomes more
centralised and streamlined. Put simply, capital investment needs appear to be
lower than in markets where there is more product and technology change. So, in
reality, the leverage issues identified in the first actual cash flow debt service years
to repay example (Table 13.3), could be worse as the underinvestment in fixed
assets cannot continue indefinitely.
Dairy Crest is a good example of the effectiveness of this technique for examin-
ing the ability of a business to support its leverage. Using the template the analyst
is able to avoid being bogged down in the overwhelming amount of data disclosed
in a typical annual report and concentrate on exactly the cash flow values that
matter. To further demonstrate the power of this technique let us look at some
other examples.
BRITISH TELECOM AND 3G LICENCES
Table 13.5 shows the cash flows of BT plc, the UK’s largest telecom business
from 1999 to 2001. In the year 2000, BT acquired UK licence number three in the
3G auctions, bidding £4003 million for it. BT also went on to acquire control of
Viag Intercom who had bid £5164 million for a licence in Germany. BT also spent
about £13 billion on other acquisitions designed to position the group as a major
contender in the 3G mobile market.
The restated no-growth cash flows in the table show what the cash flows of BT
would look like in 2001 if it had not bid for the 3G licences, (some of the price paid
being part of Capex). In other words, we are looking at what BT would look like,
with no new growth investment in Capex in the three years. This reveals that, by
the end of 2001, it would take 1164 years to repay debt from the cash flow of the
existing business! The only way this debt could be reduced on a sensible timescale
was by breaking up the group. Over the next few years BT sold its Yellow Pages
business (now called Yell) and its mobile phone business (now known as mmO2)
to reduce the debt back to manageable levels.

208 Cash Flow Analysis and Forecasting
Table 13.5 Three years cash flow data for BT Group
BT Group
TEMPLATE SUMMARY ACTUAL CASH FLOWS
2001 2000 1999
£m £m £m
Cash generated from operations 6193 6095 6067
(Invested in)/Generated from Net Working
Assets
−296 −241 −30
Net Capital expenditure −8524 −3425 −3077
Taxation paid in period −669 −1311 −630
Cash available to satisfy capital providers −3296 1118 2330
(CATS Fin Pro)
Net Interest −727 −163 −328
Net Dividends −1432 −1364 −1186
Other non-operating income/(expenditure) −13 672 −6732 2156
Net cash generated/(absorbed) before
financing
−19 127 −7141 2972
Financing:
Increase/(Decrease) in equity 185 559 174
Increase/(Decrease) in debt 19 550 5400 −632
(Increase)/Decrease in cash −608 1182 −2514
Total change in financing 19 127 7141 −2972
BT Group
TEMPLATE SUMMARY NO-GROWTH CASH FLOWS – DEBT SERVICE
YEARS TO REPAY
2001 2000 1999
£m £m £m
Cash generated from operations 6193 6095 6067
(Invested in)/Generated from Net Working
Assets
−296 −241 −30
Depreciation (maintenance capex proxy) −3045 −2752 −2581
Taxation paid in period −669 −1311 −630
Cash available to satisfy capital providers on
a no growth basis
2183 1791 2826
(CATS Fin Pro on a no-growth)
Net Interest −727 −163 −328
Net Dividends −1432 −1364 −1186
Cash available for debt service 24 264 1312
Total net debt of BT −27 942 −8700 −953
YEARS TO REPAY 1164.3 33.0 0.7

Cash Flow Analysis and Credit Risk 209
CONCLUSIONS ABOUT THIS STYLE OF ANALYSIS
Using Jury’s Template as a primary tool for credit risk evaluation offers a number
of advantages to the credit analyst.
1. It shows the actual cash available for interest service and debt repayment, a
value that does not appear anywhere in a published cash flow statement.
2. It points to the reasons for any shortfall, for example it could be reduction in
the operating cash margin, or a significant increase in the amount invested in
net working assets. This can then be researched further if necessary, in order to
properly understand what has occurred.
3. If the cash flows are summarised into the template on a multi year basis, as
shown in many of the examples in this book, it conveys an impression of the
historic effects of both economic and sector cycles on the business, and the
degree of variability in the cash flows of the business itself.
INTEREST, DIVIDENDS AND DEBT REPAYMENT – THE
IMPLICATIONS OF SIZE
It is common to see the credit functions within large lending institutions segment
the corporate market into three categories, these are:
1. Large/major corporates.
2. Medium-sized/mid corporates.
3. Other smaller businesses.
This segmentation is also of assistance in understanding how to use the debt
service, years to repay restatement of the template.
Large Corporates
Large corporates can be defined as businesses that don’t need banks for borrowing
purposes! If they wish, they can raise debt directly from investors, by issuing
commercial paper, medium-term notes or corporate bonds. This doesn’t mean
they don’t borrow from banks, indeed, they are often huge borrowers from banks,
it means that, unlike smaller businesses, they are not restricted to banks alone
as the source of debt finance. This means that businesses of this size are largely
insulated from issues to do with the availability (or lack of) bank lending.
Typically they are very large businesses such as oil and mineral extraction
companies, consumer goods producers, and large industrial groups. Essentially,
many of these businesses carry permanent debt. Depending on the groups’ view
as to what leverage is appropriate, they will finance a certain percentage of their

210 Cash Flow Analysis and Forecasting
Figure 13.1 UK instantaneous commercial bank liability forward curve
balance sheet with debt permanently. The debt itself may short-, medium- or long-
term debt. Whether they borrow short or long depends on the state of the interest
rate yield curve. Generally they will seek to source debt as cheaply as possible,
changing the structure of their debt portfolio as the yield curve changes. Whether
the debt is short or long when it is due for repayment it is simply replaced with
new debt. Figure 13.1 shows an example of a yield curve published by the Bank of
England whose components consist of commercial debt priced mainly off LIBOR.
It should be clear from Figure 13.1 that, in July 2008, it was a lot cheaper to
borrow money at a 15 to 20 year duration than it was to borrow short-term.
So, to summarise, large corporates generally have permanent debt. They do not
repay as such, rather rolling over debt that is due into some new form of debt.
This means they generally only need to have sufficient cash available to satisfy
finance providers to service interest and dividends. Remember for large corporates
the dividend is as important to the directors as interest, any reduction or failure
to pay dividends would have an immediate adverse effect on the share price of
the quoted equity. As we saw when discussing what happens to large, mature
businesses when they fail to generates sufficient cash, if businesses of this size run
into cash flow problems they will usually borrow in the early stages rather than
cut or eliminate the dividend.
Unless their leverage has increased beyond what could be considered normal
they don’t actually make repayment as such, when debt is due for repayment they
simply roll it over into a new debt instrument. The exception to this is when they
make a large acquisition or other investment which takes their debt above what

Cash Flow Analysis and Credit Risk 211
would be considered normal leverage for a business of this type, then the business
will need sufficient cash flows to reduce the debt, in addition to achieving interest
and dividend service.
Smaller Businesses
These businesses are usually private companies, they may also be public companies
listed on junior stock markets around the world. Unless they are very large, most
private companies seeking debt finance must obtain it from commercial banks in
the form of overdraft facilities, factoring, leasing, loans, mortgages, and so on.
From a credit risk analysis perspective, the key difference between small and large
corporates is that they may not be able to roll over debt whenever they wish if
the supply of credit is restricted or liquidity has disappeared from the lending
market, a scenario that arises quite regularly, usually due to economic recession.
This means they must be able to make both interest and repayment of principal as
required, even when the cash flows are stressed. For smaller businesses repayment
of principle is compulsory, rather than optional, even in a recession, if they wish
to avoid bankruptcy. Conversely, smaller companies rarely need to pay dividends
if they do not wish to do so. For them, the dividend is optional. This means they
only need to have sufficient cash available to satisfy finance providers to service
interest and debt principal repayment due.
Medium-Sized Corporates
Mid corporates are larger private companies and smaller public companies. Mid
corporates are in the worst situation, they are also obliged to raise most if not all of
their finance from commercial banks. This means they are in the same position as
smaller private companies when it comes to debt repayment. If they are listed they
may also need to regard their dividend payments as obligatory, or risk a substantial
fall in stock price. This means they need to have sufficient cash available to satisfy
finance providers to service interest, dividends and debt principal repayment.
COVENANTING AND CASH FLOWS
For centuries it has been usual practice for lenders to restrict the use to which
money lent to borrowers is put using a variety of methods. This represents a
form of risk reduction for the lender. A good example of this is acquiring prop-
erty using a mortgage. The borrower of a mortgage typically never actually has
possession of the money they have borrowed. The advance typically going, via
a lawyer or notary, directly to the seller of the property concerned at the time
the borrower acquires it. This practice occurs because the provider of funds does
not wish to allow the borrower the opportunity to use the funds for any other

212 Cash Flow Analysis and Forecasting
purpose. It is a restriction on the use of the funds, designed to avoid the risk of
misappropriation.
Covenants are another form of restriction negotiated between the lender and
the borrower. They are legally binding undertakings to do, or not do certain things
whilst the loan remains outstanding. Amongst other things, they usually restrict
the rights of the managers of the business to do things that reduce the resources
available to service and repay the loan. Restrictions on things such as dividends,
employee loans, Capex, asset disposals, acquisitions, share repurchase, bonuses
and new debt are typical.
When a borrower breaches a covenant this typically gives the lender the right
to demand immediate repayment of all outstanding debt. Usually the borrower
will not be able to do this (as they cannot easily replace the debt when their
business is deteriorating), and they cannot immediately repay it from cash flow.
So the economic effect of such a covenant is to transfer control of the business
to the borrower who can then demand whatever outcome they prefer (change of
management, restructuring, disposal of the business or bankruptcy).
Financial covenants are one type of covenant. They typically place a limit on the
relationship between two values taken from the published financial information
of the borrower. Typically, financial covenants seek to define that the borrower
maintains, throughout the period of the loan:
1. A certain minimum net worth in the business.
2. A minimum working capital in the business.
3. A limit on the total leverage of the business.
4. A minimum interest cover.
5. A minimum debt service cover.
Research into the precise covenants adopted by individual lenders reveals a wide
variation in the minutiae of defining the covenant. They are often described in loan
documentation in terms of balance sheet and profit and loss account values. The
first two financial covenants above are typically defined by reference to values
taken from the balance sheets. As this book is about cash flow, I only wish to
examine and comment on those matters within covenanting that are related to
cash flows. Generally, this is the last three items above.
Leverage Covenants
Generally, leverage covenants are also couched in terms of balance sheet values
such as debt to net worth or tangible net worth. Sometimes leverage covenants are
related to cash flow proxies such as debt to EBITDA. The use of EBITDA in this
way requires significant further examination and explanation.

Cash Flow Analysis and Credit Risk 213
Traditionally, EBITDA had no profile as a measure of anything until the 1980s.
Two things brought EBITDA to prominence, the emergence of the leveraged
buyout and the dot-com boom.
EBITDA and the Leveraged Buyout
Due to the massive leverage typically mobilised in a leveraged buyout the business
may have little or no positive equity and no profits after interest service, accordingly
leverage ratios based on traditional approaches are of little use. Lenders, looking
for an alternative, which would be meaningful when lending 100% debt to a
business entity, identified EBITDA as a value against which they thought they
could meaningfully covenant.
EBITDA and the dot-com Boom
The dot.com boom spawned many new technology businesses, typically focused
around the emergence of the internet, who had no meaningful earnings in their
formative phase. In the terms I offered earlier in Chapter 9 they represented ‘Start-
up Projects’. Net income, earnings after tax, earnings before tax and earning
before interest and tax and EBITDA were all negative. EBITDA was seen as the
first earnings value that went positive when a business approached cash break-
even. EBITDA was then seized upon as a proxy for value creation by those venture
capitalists who were buying and selling these businesses, who then used EBITDA
multiples as a way of expressing their view of the value of an entity. This method of
deriving a value becoming common despite the fact these business were typically
still loss making start-up projects who had not yet established they had a viable
business to exploit. When the dot-com bubble collapsed it became clear that most
would never achieve viability.
Thirdly, lenders, and to a certain extent their lawyers, are traditionally conser-
vative. They have traditionally expressed covenants in terms of balance sheet and
profit and loss account values, even when they are seeking to apply a covenant
in terms of cash flow. As I said earlier, EBITDA is seen as a cash flow proxy.
It is seen as a substitute, derived from the P&L, for the OPERATING CASH
MARGIN value from Jury’s Template. In a published cash flow statement the
equivalent value is assumed to be the cash from operations value (excluding in-
terest and taxes) before working asset investment. Typically the value of EBITDA
will be similar to the OPERATING CASH MARGIN, however, they are not the
same! A review of a published cash flow statement reveals many other items that
are added back to EBIT in addition to depreciation and amortisation in order to
arrive at the OPERATING CASH MARGIN. These items have been covered in
detail in the earlier chapters of this book.

214 Cash Flow Analysis and Forecasting
I have explained earlier that debt is serviced and repaid from cash flows, not
profit. It follows that covenants should ideally follow this logic, and be defined in
cash flow terms. By defining covenants in EBITDA terms the covenant may fail
to achieve the intended outcome.
By covenanting the relationship between total debt and the OPERATING CASH
MARGIN, we are essentially creating another form of debt service covenant; it
is labelled as a leverage covenant because one of the elements is total debt or net
debt. However, it triggers more like a debt service covenant.
Interest Service Covenants
Before we had cash flow statements in accounts, the traditional way of covenanting
interest service was the interest cover ratio. This was the relationship between
operating profit (EBIT) and the interest payable, expressed as a multiple of the
interest payable. For example the interest cover ratio might be set at 3.5 times.
This means that the EBIT should never be less than 3.5 times the interest payable
in a particular period.
Following the development of cash flow statements it was common to see two
kinds of interest cover ratios in loan documents. The first one is to covenant
OPERATING CASH MARGIN to interest paid as a multiple. This is the cash flow
equivalent of the P&L derived interest cover ratio.
The second is to covenant the CASH AVAILABLE TO SATISFY FINANCE
PROVIDERS value from the template as a multiple of interest paid/(due) in a
period. As should be clear from previous chapters this value does represent the
cash available for debt service, so this is probably the most meaningful value
against which to covenant.
Debt Service Covenants
Debt service covenants are similar to interest service covenants; the only differ-
ence is that, instead of covenanting a multiple of interest service, we also bring
in any principal repayment due. So, the relationship covenanted as a multiple is
the relationship between OPERATING CASH MARGIN or the CASH AVAIL-
ABLE TO SATISFY FINANCE PROVIDERS and the sum of interest service and
principal debt repayment due in the period.
CONCLUSION
Debt is serviced and repaid from cash flow, not profit. It follows that lenders and
credit functions should be cash flow centric rather than P&L centric in performing
analysis of the creditworthiness of existing and potential borrowers, and other
counterparties.

14
Cash Flow Analysis and
Performance Measurement
This part of the book is intended for entrepreneurs, managers, investors and others
who are interested in using cash flow information to assess or monitor the viability,
health or performance of a business.
Before reading this chapter it is assumed that the reader has read and digested
most of the earlier chapters on summarising and evaluating cash flows in Jury’s
Cash Flow Template format.
HOW CAN WE USE CASH FLOW INFORMATION?
Those who are interested in analysing business performance can use the data
contained within Jury’s Cash Flow Template in a variety of ways.
When buying or valuing a business we can think of the valuation as being in
two parts.
1. The value of the present (largely derived from the existing surplus cash flow
generated).
2. The value of the future, which can be considered as the present value of the
potential growth of the future surplus cash flows of the business.
The template provides an elegant way of summarising the existing performance
of the business. A review of the historic cash flow patterns in the template will
reveal the extent and cyclicality of the ability of a business to generate cash
surpluses for investors. I recommend that analysts prepare a spreadsheet with
sufficient history in it to see the business through a full economic cycle. Given the
recent pattern of global economic behavior it may be appropriate to go back up to
twelve years in order to achieve this.
Analysis of the historic cash flow performance will also reveal the past relation-
ships between growth and investment in working assets and fixed assets, so acting
as a reasonableness check on any assumptions made about future performance.
The second issue all business controllers face is the need to monitor and control
the businesses in which they are interested. Again, the cash flow template can
be used as a primary indicator of performance. As a controller I should be able
to target a particular level of operating cash margin, usually from some sort of
Cash Flow Analysis and Forecasting: The Definitive Guide to
Understanding and Using Published Cash Flow Data
by Timothy D.H. Jury
Copyright © 2012, Timothy D.H. Jury

216 Cash Flow Analysis and Forecasting
budgetary, planning or forecasting process. This in turn will imply a given level
of working asset investment, and capital investment. All these values can then be
forecasted and targeted.
This target can then be used to compare with weekly, monthly or quarterly
performance. Each major component of the template can be broken down as
required to reveal more information about performance as required.
The other benefit of using the template as a primary reporting tool is that
managers become more aware of the cash flow implications of changes in the way
the business operates. For example, step changes in volume output of the business
will have working asset and possibly capex effects, which are, to a certain extent,
predictable.
WHAT IS SUCCESS IN BUSINESS?
In order to identify what cash flow measures we are going to seek to focus on we
need to discuss what constitutes success in business. We are seeking to identify
concise, elegant measures that can be used for performance assessment.
In the earlier chapters I briefly discussed what success is – firstly discounting
profits or growth as measures on their own because they fail to take account of
the amount of capital expended to get the particular level of profits or growth
achieved.
I also indicated that the current thinking was that the best measure of success
is to look at the increase in the value of a business period on period. Unfortu-
nately, the value of a business is not only influenced by its ability to generate
cash surpluses both now and in the future, but also by external factors such as
economic conditions, the availability of finance, fashion trends in investment and
technological and social change.
So, we need to try to identify a measure that we can use which is generated
from the internal data available in a business. Of all the possible ratios to consider,
the most appropriate is probably return on investment. What do we mean by this?
Investment is the cash invested in the business; return is the excess cash gener-
ated over the economic cost of the cash invested in the business. Applying even
this apparently simple measure is not straightforward because the cost of equity is
difficult to estimate with any reliability. It is generally assumed to be higher than
the cost of debt, because the future expected returns from the equity are assumed
to be more risky than the returns to debt.
Technically we should be using both the opportunity cost of debt and the
opportunity cost of equity in arriving at the cost of capital. The concept is as
follows: as an investor in, or owner of, a business I expect to receive on my
investment a return at least as good as I could get investing in other investments
of similar risk. Analysts generally use historic returns data from stock markets to
estimate what these values might be for debt and for equity and combine them

Cash Flow Analysis and Performance Measurement 217
into a single percentage expected return estimate which is typically known as the
weighted average cost of capital.
This value is specific to the business to which it relates because it contains
various assumptions unique to that business. These are: an assumption about the
long term leverage of the business; an assumption of the extra return required
on all equity relative to debt; and an adjustment for the relative riskiness of the
particular sector in which the business operates relative to the overall market. Once
we have identified this value we can apply it to the amount invested in the business
to come up with the expected periodic cash generation required to compensate
investors. This can then be compared with the actual Cash Available to Satisfy
Finance Providers total as a value and a percentage.
CASH FLOWS AND INVESTMENT
Investors are another class of stakeholder who may see benefits from understanding
the cash flows of businesses they invest in. Investors in quoted equity face many
problems. The easiest way to comprehend this is to use the concept of the perfect
investment.
What is the Perfect Investment?
A little thought should yield the following insights. The perfect investment would
yield massive returns, be growing strongly and have negligible business risk! This
is essentially the holy grail of investing.
Whilst, occasionally, companies appear that fit this profile for a period, they are
the rare exception rather than the norm. Generally companies cannot be all three
things at the same time. If a company is growing strongly and yielding good returns
it is probably in a growth market where there are significant business risks to do
with technology, adoption and competitor behaviour. Companies facing negligible
business risk are usually in mature, low margin sectors such as utilities and food
retail.
Going back to our perfect investment we could also add that the investor ide-
ally wants to identify such an investment in five minutes! Investors have further
problems to do with the overwhelming amount of information they have to in-
terface with in order to pick a share, in the form of regulatory announcements
and filings, annual and periodic reports, prospectuses, news, databases, analysts
recommendations, comparative analysis and so on.
As a consequence they seek shortcuts. They seek to identify measures of perfor-
mance that appear simple and are convenient to use. Examples of this are measures
such as Earnings per Share and Dividend Yield, both of these being derived from
the profit and loss account.

218 Cash Flow Analysis and Forecasting
They also need to consider the affordability of a share or stock. Is too expensive
or cheap, given the existing and future prospects of the business? Investors use
measures such as the Price Earnings ratio (PE ratio) and Tobin’s Q ratio (which
seeks to capture the relationship between the market value of a business and the
replacement value of the same business, which is assumed to be similar to the
book value).
All of these measures are vulnerable to manipulation or abuse. This was ex-
plained in detail in Chapter 12 – Cash versus Profit. Cash flow data compared to
the number of shares and share price may represent better, less biased, indicators
of current performance and the relative affordability of a share.
For example, from an investor viewpoint, the two most important values from
the template are probably the OPERATING CASH MARGIN and the CASH
AVAILABLE TO SATISFY FINANCE PROVIDERS values. Why is this?
The OPERATING CASH MARGIN is the cash generated from going round
the working asset cycle. It represents the difference between the cash costs of
producing the product or service and the resulting cash revenue when it is sold.
It is the reason the business exists. In a successful mature business it pays for all
the necessary cash outflows below it in the template. Loosely it can be considered
to be the cash flow equivalent of operating profit (EBIT). It is the most important
number in the template because, in the long run, it pays for everything else. In
other words, the perfect business (or investment) is one that generates massive
(and ideally, growing) OPERATING CASH MARGIN.
The CASH AVAILABLE TO SATISFY FINANCE PROVIDERS is also im-
portant because it represents the residual cash flow available to reward investors.
As I mentioned earlier this doesn’t mean that investors actually receive any or all
of it.
As a measure it is similar to Earnings per share in nature, which identifies
the value of the earnings after tax, minority share interests and preference share
dividends attributable to each ordinary share in the business. This doesn’t signify
that the shareholder receives their earnings per share as, for example, a dividend.
Earnings per share represents how much of the earnings of the business each share
notionally ‘owns’.
The CASH AVAILABLE TO SATISFY FINANCE PROVIDERS is similar in
concept to another term used by analysts, the enterprise cash flow. This means the
cash flow generated by the enterprise, before we consider how this is split between
the debt and equity investors. Bear in mind that the enterprise cash flow is the
cash flow of the entity when debt free. This is important because, as interest is
tax deductible, the taxation actually paid by the business varies depending on the
amount of debt carried by the entity. So, the CASH AVAILABLE TO SATISFY
FINANCE PROVIDERS is not the same as the enterprise cash flow.
Both of these values can be compared with the capital invested in the busi-
ness, the market capitalisation of the equity and the total debt outstanding, or be

Table 14.1 Six years of cash flow based returns data for Nokia
Nokia
TEMPLATE SUMMARY CASH FLOWS 20X8 20X7 20X6 20X5 20X4 20X3
Years to 31st December €m€m€m€m€m€m
Operating cash margin 7457 8474 6163 5390 5193 6545
Change in NWA −2546 605 −793 −366 299 −194
Net Capex −966 −800 −748 −593 −643 −631
Cash taxes −1780 −1457 −1163 −1254 −1368 −1440
CASH FLOW AVAILABLE TO 2165 6822 3459 3177 3481 4280
SATISFY CAPITAL PROVIDERS
Net interest 66 260 271 374 219 341
Net dividends −2042 −1748 −1553 −1530 −1391 −1354
CASH FLOW AVAILABLE AFTER 189 5334 2177 2021 2309 3267
INTEREST AND DIVIDENDS
Debt none none none none none none
Equity invested (Share cap & share premium) 3994 4189 2953 2724 2552 2560
Number of shares at the year-end millions 3697 3846 3966 4172 4593 4761
Share price on or near 31st Dec in euros 11.5 26.42 15.51 15.45 11.4 13.75
Market capitalisation (millions) 42 516 101 611 61 513 64 457 52 360 65 464
Cash flow return on capital invested 54% 163% 117% 117% 136% 167%
(CATS Fin Pro/Equity Invested %)
Cash flow return on market capital invested 5% 7% 6% 5% 7% 7%
(CATS Fin Pro/Mkt Cap %)

Table 14.2 Six years of cash flow based returns data for Dairy Crest
DAIRY CREST PLC 20X8 20X7 20X6 20X5 20X4 20X3
TEMPLATE SUMMARY CASH FLOWS £m £m £m £m £m £m
Operating cash margin 115.8 97 89.7 122.4 126.4 111
Change in NWA −7.4 −2.8 −16.3 20.6 10.2 −6.1
Net Capex −20.8 −26.6 −34.6 −29.5 −29.7 −27
Cash taxes −6.7 −6.1 −15.5 −12.6 −8.7 −4.1
CASH FLOW AVAILABLE TO SATISFY
CAPITAL PROVIDERS (CATS Fin Pro)
80.9 61.5 23.3 100.9 98.2 73.8
Net interest −30.7 −15.3 −16.4 −17.7 −20.6 −22
Net dividends −23.5 −18.8 −16.6 −23.9 −19.9 −17.4
CASH FLOW AVAILABLE AFTER
INTEREST AND DIVIDENDS
26.7 27.4 −9.7 59.3 57.7 34.4
Net debt 474.8 444.9 280.5 227.5 279.7 345.2
Equity invested (Share capital & share
premium)
103.5 99.8 60.1 59.4 55.8 55.2
Number of shares at the year-end millions 132.3 127.2 124.8 123.4 122.6 120.7
Share price on or near 31st March in pence 478.75 666.5 477 485 394.5 330.83
Market capitalisation (millions) 633.39 847.79 595.3 598.49 483.66 399.31
Cash flow return on capital invested (CATS Fin
Pro/Equity Invested +Net Debt %)
14% 11% 7% 35% 29% 18%
Cash flow return on market capital invested
(CATS Fin Pro/Mkt Cap +Net Debt %)
7% 5% 3% 12% 13% 10%
Cash flow return on equity invested (CATS Fin
Pro- Net Interest/Equity invested %)
49% 46% 11% 140% 139% 94%
Cash flow return on market capitalisation (CATS
Fin Pro- Net Interest/Mkt Cap %)
8% 5% 1% 14% 16% 13%

Cash Flow Analysis and Performance Measurement 221
considered before or after debt service as a per share value by dividing the totals
by the number of shares in issue.
Bear in mind that whether a business is growth or mature has a huge impact
on what we expect to see. For the reasons explained earlier in the chapters on
growth and mature, due to the fast pace of change, and volume increase, growth
businesses may have little OPERATING CASH MARGIN and negative CASH
AVAILABLE TO SATISFY FINANCE PROVIDERS. Restating their cash flows
on a no-growth basis may be necessary to get a better picture of their underlying
performance.
Table 14.1 shows the cash flows of Nokia with some cash flow to equity ratios
appended. As Nokia has no debt (it runs a huge surplus cash position) I have only
calculated the cash flow return on equity values.
Mature companies are likely to be more amenable to performance measurement
in this way as we expect them to have low investment needs and be cash positive at
both the OPERATING CASH MARGIN value and the CASH AVAILABLE TO
SATISFY FINANCE PROVIDERS value. M&A activity may distort the picture
and need to be adjusted for. The cash flows of Dairy Crest together with a variety
of cash flow based returns ratios are summarised in Table 14.2.
This analysis makes it clear that Dairy Crest has struggled to generate an
adequate performance since making major acquisitions in 2006 and 2007. Further
comparison with a sector peer group would reveal more about whether the current
performance is typical or not.
CONCLUSION
Entrepreneurs, managers and investors will typically have grasped the utility and
value of looking at a business through the application of Jury’s Cash Flow Template
as they have proceeded through the earlier parts of this book. The concepts intro-
duced above are merely suggestions as to how this knowledge might be utilised.
Users can and should tailor the concepts offered to their particular needs.

15
Analysing Direct Cash
Flow Statements
This chapter explains the nature of direct cash flows, the difference between
indirect and direct cash flows and how to analyse them into Jury’s Cash Flow
Template.
IAS 7 – Cash Flow Statements – gives preparers the option of reporting cash
flows using the direct method, whereby major classes of gross cash receipts and
gross cash payments are disclosed, or the indirect method.
The standard goes on to say, ‘Entities are encouraged to report cash flows
from operating activities using the direct method. The indirect method provides
information which may be useful in estimating future cash flows and which is not
available under the indirect method.’ Later on in the chapter we will see whether
this advice is acted upon.
Direct cash flows are rare, I have never yet seen an example from the UK, US,
Germany or France and indeed many other countries, all of which seem to prefer
to use the indirect method for preparing cash flow statements.
When they do appear in the published accounts of large businesses it is usually
because the local GAAP used to prefer it or required it, and this habit has been
continued when IAS GAAP was adopted. So the same information forms the
published cash flow statement for the annual report and any filings required for
US listings such as the form 20-F for overseas filers.
Both of the examples used in this chapter are Portuguese listed companies, as
Portuguese companies generally continue to offer direct cash flow statements in
their annual reports.
Unicer – Bebidas de Portugal, SGPS, S.A. is Portugal’s largest beverages com-
pany. Its core business is beers and bottled spring waters. Unicer trades in seg-
ments that also include juice and soft drinks, wines, coffee, production and sale
of malt and hotel management. The Unicer cash flow statement is reproduced in
Table 15.1.
Cash Flow Analysis and Forecasting: The Definitive Guide to
Understanding and Using Published Cash Flow Data
by Timothy D.H. Jury
Copyright © 2012, Timothy D.H. Jury

224 Cash Flow Analysis and Forecasting
Table 15.1 Unicer direct cash flow statement
CONSOLIDATED FINANCIAL STATEMENTS
ANNUAL REPORT AND ACCOUNTS 2006
UNICER – Bebidas de Portugal, SGPS, S.A.
Notes 20X6 20X5
CASH FLOW FROM OPERATING
ACTIVITIES
Receipts from customers 465.732.523 445.548.238
Payments to suppliers & employees (344.379.427) (310.043.874)
NET CASH FROM OPERATING
ACTIVITIES
121.353.096 135.504.364
Interest paid
Income tax paid 4.229.044 (3.501.577)
Other receipts/payments from operating
activity
(44.278.973) (62.233.978)
Net cash from operating activities 81.303.167 69.768.809
CASH FLOWS FROM INVESTING
ACTIVITIES
Purchase of tangible fixed assets (32.794.582) (33.806.897)
Tangible fixed assets 759.626 1.510.380
Purchase of intangible assets (4.093.855) (2.516.414)
Financial Investments (114.412)
Subsidies received 522.773 700.627
Interest received 4.297
Net cash used in investing activities (35.606.038) (34.222.419)
CASH FLOWS FROM FINANCING
ACTIVITIES
Bank loans payments (4.489.304)
Interest and similar costs paid (9.207.578) (8.010.690)
Proceeds from bank loans 1.063.843 2.230.761
Dividends paid – Equity holders (31.500.000) (31.500.000)
Dividends paid – Minority interest (270.651)
Net cash from financing activities (44.403.690) (37.279.929)
(Decrease)/increase in cash and cash
equivalents
1.293.439 (1.733.539)
Cash and cash equivalents, beginning of year 1.865.362 3.598.901
Effects of exchange rate changes
Cash and cash equivalents, end of year 28 3.158.801 1.865.3

Analysing Direct Cash Flow Statements 225
Table 15.2 Comparison of cash from customers to turnover for Unicer
UNICER
Amounts expressed in €20X6 20X5
Receipts from customers 465 732 523 445 548 238
Sales and services rendered 479 758 364 442 960 881
Difference −14 025 841 2 587 357
WHAT IS DIFFERENT ABOUT A DIRECT CASH
FLOW STATEMENT?
A careful examination of the cash flow statement (Table 15.1) will reveal that it
is the section cash flow from operating activities that is different to a cash flow
prepared using the indirect method. The other sections are typically the same as
would be disclosed in an indirect cash flow statement.
Instead of starting with a profit value the direct cash flow statement starts with
receipts from customers and payments to suppliers and employees. This represents
exactly what it says it does. However, the receipts from customers is not the same
as turnover. Why is this? Let us compare the two values (Table 15.2).
The receipts from customers represents the cash received from customers during
the financial year. It does not represent the amounts billed to customers. In other
words it encompasses both the turnover billed and the change in the outstanding
receivables. In 2006 the group received €14 025 841 less in cash than it billed.
This implies that trade debtors should have increased by the same amount. Ideally
we would like to reconcile this to the movement in trade receivables in the balance
sheet. Let us look at this in Table 15.3.
Whilst receivables have increased the value is approximately half of the number
we are looking for. Where then is the rest of the difference? Unfortunately, this is
not clear from the accounts, and, indeed, may never be explained from the other
information available in the annual report. I can seek other values in the balance
Table 15.3 Identifying the change in trade receivables for Unicer
UNICER
Amounts expressed in €
Receivables from customers 20X6 81 809 764
Receivables from customers 20X5 74 194 153
Difference 7 615 611

226 Cash Flow Analysis and Forecasting
sheet that might represent part of the difference such as ‘other receivables’. It is
also possible that movements on liabilities such as ‘deposits received on returnable
packaging in transit’ might constitute part of the movement. Finally the accounts
reveal that loans are made to customers, which are paid off via discounts granted on
sales volumes. This type of arrangement is a common practice amongst brewers,
who will often assist a customer with loans and supply the equipment needed by
the retailer to serve the product in exchange for an exclusive supply arrangement.
This means movements on customer loans may also be involved.
So, it seems we don’t necessarily get more information in a direct cash flow
after all. Indeed in this case we get less information than we would have obtained
from an indirect cash flow statement from the same business. How does this affect
the template?
When the available values are summarised into the template (Table 15.4) we
lose the split between the operating cash margin and the changes in the amounts
invested in the net working assets of the business. In Chapter 8, Growth and
Mature – Further Analysis, I noted that there was much useful information about
management quality that can be implied from the changes in the net working
Table 15.4 Two years summary cash flows for Unicer
UNICER – Bebidas de Portugal, SGPS, S.A.
SUMMARY CASH FLOWS
Amounts expressed in €20X6 20X5
OPERATING CASH MARGIN 77 074 123 73 270 386
(INVESTED)/GENERATED FROM NET
WORKING ASSETS
NET CAPITAL EXPENDITURE −36 128 811 −34 812 931
TAXATION 4 229 044 −3 501 577
CASH FLOW AVAILABLE TO 45 174 356 34 955 878
SATISFY FINANCE PROVIDERS
NET INTEREST −9 207 578 −8 006 393
NET DIVIDENDS −31 770 651 −31 500 000
OTHER NON-OPERATING
INCOME/(EXPENDITURE)
522 773 586 215
NET CASH INFLOW/(OUTFLOW) 4 718 900 −3 964 300
Financed by:
INCREASE/(DECREASE) IN EQUITY
INCREASE/(DECREASE) IN DEBT −3 425 461 2 230 761
(INCREASE)/DECREASE IN CASH −1 293 439 1 733 539
TOTAL CHANGE IN FINANCING −4 718 900 3 964 300

Analysing Direct Cash Flow Statements 227
assets. This information is essential to the analyst and should not be omitted
before attempting to assess the information contained within the template.
One way of dealing with this problem is to extract from the balance sheet what
appear to be the relevant values and ‘reverse engineer’ the change in net working
asset data from this. In order to achieve this I have gone through the notes to the
accounts selecting the values which appear to represent the net working assets of
Unicer. Notice I have excluded all assets and liabilities relating to the fixed assets,
corporate taxation and debt of Unicer as these are not part of the net working
assets. I have also excluded non-cash items such as movements in provisions,
accruals and prepayments. Table 15.5 shows the required data from the balance
sheet of Unicer.
There is much useful information about changes in the business here for the
analyst. Inventories have not moved much at all. Receivables from customers has
increased by about €8 million. This has been offset by a reduction in the amount
due from government of about €10 million, leaving a net change of €2 million
reduction in total receivables. Trade payables have increased by about €9 million
this is offset by modest reductions in other liabilities taking the final increase in
creditors to about €6.5 million. The overall net effects on net working assets is
a reduction of about €8 million. In the cash flow template this represents a cash
inflow to the business. We can reverse engineer this information into the template
as shown in Table 15.6.
Table 15.5 Identifying the net working asset change values for Unicer
UNICER
Amounts expressed in €
SUMMARY OF CHANGE IN
NET WORKING ASSETS 20X6 20X5 Change
Inventories 26 921 820 26 647 525 −274 295
Receivables from customers 81 809 764 74 194 153 −7 615 611
Other receivables 25 498 523 24 896 153 −602 370
Other assets – government receivables 8 852 406 19 201 043 10 348 637
TOTAL ASSUMED RECEIVABLES 116 160 693 118 291 349 2 130 656
Deposits received on packaging in transit 16 755 114 18 127 286 −1 372 172
Other non-current creditors 1 833 032 2 373 262 −540 230
Trade payables 39 822 122 31 034 865 8 787 257
Other payables 13 796 725 13 675 230 121 495
Other liabilities – government payables 4 590 088 5 060 630 −470 542
TOTAL ASSUMED PAYABLES 76 797 081 70 271 273 6 525 808
TOTAL NET WORKING ASSETS 66 285 432 74 667 601 8 382 169

228 Cash Flow Analysis and Forecasting
Table 15.6 Restated 20X6 cash flows for Unicer
UNICER – Bebidas de Portugal, SGPS, S.A.
SUMMARY CASH FLOWS Original Restated
Amounts expressed in €20X6 20X6
OPERATING CASH MARGIN 77 074 123 68 691 954
(INVESTED)/GENERATED FROM NET
WORKING ASSETS
8 382 169
NET CAPITAL EXPENDITURE −36 128 811 −36 128 811
TAXATION 4 229 044 4 229 044
CASH FLOW AVAILABLE TO 45 174 356 45 174 356
SATISFY FINANCE PROVIDERS
NET INTEREST −9 207 578 −9 207 578
NET DIVIDENDS −31 770 651 −31 770 651
OTHER NON-OPERATING
INCOME/(EXPENDITURE)
522 773 522 773
NET CASH INFLOW/(OUTFLOW) 4 718 900 4 718 900
Financed by:
INCREASE/(DECREASE) IN EQUITY
INCREASE/(DECREASE) IN DEBT −3 425 461 −3 425 461
(INCREASE)/DECREASE IN CASH −1 293 439 −1 293 439
TOTAL CHANGE IN FINANCING −4 718 900 −4 718 900
At this point we have the same level of information in the right hand column
as we would have obtained from an indirect cash flow. However, remember this
is our estimate of the change in net working assets, derived from selected balance
sheet data. It should be viewed as approximate rather than exact.
Table 15.7 shows another example of the operating cash flow section of a direct
cash flow taken from the form 20-F of Portugal Telecom.
Again, with the direct cash flow of Portugal Telecom we have the same problem,
whilst there is a little more analysis of the various elements of the operating cash
flows, we still do not get any disclosure of the movements in the net working
assets.
CONCLUSIONS ABOUT DIRECT CASH FLOWS
The direct cash flow discloses more information about the cash inflows and out-
flows that generate the operating cash flow of the business than an indirect cash
flow. However, in doing so, the disclosures found in an indirect cash flow relating

Table 15.7 Three years cash flow data for Portugal Telecom
PORTUGAL TELECOM, SGPS, SA
CONSOLIDATED STATEMENT OF CASH FLOWS
FOR THE YEARS ENDED 31 DECEMBER 20X7 AND 20X6
(Amounts stated in Euro)
Notes 20X7 20X6 20X5
OPERATING ACTIVITIES
Collections from clients 7 070 397 265 6 763 769 410 6 503 131 136
Payments to suppliers (3 653 519 418) (3 277 388 237) (3 411 857 036)
Payments to employees (654 757 374) (653 682 324) (625 591 295)
Payments relating to income taxes 44.a (206 528 920) (51 626 295) (67 361 504)
Payments relating to post retirement benefits 9.4 (284 159 570) (580 789 898) (699 806 967)
Payments relating to indirect taxes and other 44.b (610 407 039) (572 755 719) (534 931 734)
Cash flow from operating activities from continued operations 1 661 024 944 1 627 526 937 1 163 582 600
Cash flow from operating activities from discontinued operations 20 198 182 708 194 134 513 228 717 368
Cash flow from operating activities(1) 1 859 207 652 1 821 661 450 1 392 299 968

230 Cash Flow Analysis and Forecasting
to changes in the amounts invested in net working assets are lost. This data can be
estimated by extracting the changes in the various net working asset values from
the balance sheet and adjusting the operating cash flow value accordingly.
Other than this the content of the rest of a direct cash flow is essentially the
same as an indirect cash flow. The restatement and analysis of these values into
the template being the same process as for an indirect cash flow statement.

16
Generating a Cash Flow Summary
from Profit and Loss Account and
Balance Sheet Data
This chapter deals with the process of estimating cash flow information from profit
and loss account (P&L) and balance sheet data.
Before reading this chapter it is essential that the reader has read and digested
the earlier chapters on summarising and evaluating cash flows in Jury’s Cash Flow
Template format. Virtually all of the terminology used in this chapter has been
introduced and explained earlier in the book.
THE NATURE OF THE PROBLEM
There are a variety of risk management scenarios where there may be a desire
on the part of the analyst or a counterparty to identify and assess the cash flow
performance of a business that does not publish a cash flow statement. Those
involved in credit-based transactions and those who are considering the purchase
of a business are two examples.
Small- and medium-sized businesses in the UK are not required to publish cash
flow statements when they file accounts. This concession to smaller businesses is
common in other parts of the world. Business performance information is typically
presented to an analyst or other interested parties in the form of a profit and
loss account (P&L) and balance sheet. Secondly, much management information,
particularly in product-based companies is focused around P&L and balance sheet
information.
So, if we wish to examine an entities cash flow performance, what can we do
about this problem?
Earlier in the book we found out that cash flow statements can be prepared
using two possible methods, the direct method and the indirect method. The
indirect method derives the cash flow statement from P&L and balance sheet data.
It follows that it should be possible for an analyst to do the same in the absence of
a published cash flow statement and, indeed, it is!
Cash Flow Analysis and Forecasting: The Definitive Guide to
Understanding and Using Published Cash Flow Data
by Timothy D.H. Jury
Copyright © 2012, Timothy D.H. Jury

232 Cash Flow Analysis and Forecasting
Before we examine the process, it is important to understand the limitations of
assembling the estimated cash flow information in this way. What we will end up
with is typically not identical to the equivalent published cash flow statement. It
will be an approximation of the true cash flow performance. Typically, the numbers
we end up with are likely to be within, say, 10% of the actual cash flow values,
indeed, they may be considerably more accurate than this.
Why do these differences arise?
Accruals and Prepayments
The values disclosed in the P&L and balance sheet are adjusted for items that
have been used or consumed but not invoiced or paid for (accruals) and items
that have been paid for in advance but not fully consumed (prepayments). These
adjustments do not represent cash flows and should be reversed. This concept has
already been explained in detail in Chapter 12 – Cash Versus Profit as a Measure
of Performance.
It is not usually possible to adjust for these individually because there is typically
no disclosure of them individually. However, in situations where the business is
operating normally this should not distort the resulting cash flow estimation too
much because the same process of identifying and adjusting for accruals and
prepayments occurred at the beginning of the financial period. In other words
when we use an income or expense value from the P&L for cash flow estimation
purposes, we are not using the actual cash flow received or paid in the period (of
say 12 months), we are using a value that represents the 12 months actual physical
sales or cost consumed. Both relate to 12 months of income or expense, however,
the cash received or paid typically lags the values reported in the P&L by the
credit period granted or received from customers and suppliers.
Lack of Disclosure
When we studied the detailed restatement of the operating cash flow of a business
in Chapter 4 we discovered a whole variety of adjustments that might be required
to restate the operating profit (EBIT) value (or other profit value starting point),
to reflect the corresponding OPERATING CASH MARGIN. Typically, some of
these adjustments will not be disclosed when working from P&L and balance
sheet data. Therefore, we won’t be aware of them and, as a result, they will be
absent from our final estimates.
The most significant adjustment to profit is typically depreciation/amortisation;
this is usually disclosed in the P&L and or balance sheet. We may also have
disclosure of the profit/loss on disposal of fixed assets in the notes to the P&L. We
are unlikely to have detailed information disclosed about movements in provisions
and other non-cash items. Ideally, we should have all these in order to correctly
arrive at the OPERATING CASH MARGIN.

Generating a Cash Flow Summary from Profit and Loss Account 233
Changes in the Composition of a Group
If we are seeking to identify the cash flows of a group, and the group has acquired
or disposed of subsidiaries during the year, the changes identified from the balance
sheet for both working assets and fixed assets are unlikely to match the values that
would be revealed were there a cash flow statement available. To illustrate why
this might be the case consider inventory. If I acquire a business during the year
with holdings of inventory this will be measured and consolidated at the period
end, however the opening inventory of the acquisition will not be in the opening
balance sheet inventory value. If we are aware of this problem we can attempt to
adjust for it if there is sufficient disclosure. Usually this is not the case.
SO, IS AN ESTIMATED CASH FLOW SUMMARY USEFUL?
Does this mean there is no value in trying to create a summary of cash flows from
P&L and balance sheet data? I believe the process is still meaningful, because of
the concept of materiality. If we identify the significant values approximating to
the actual cash flow values we will still obtain a useful impression of the overall
cash flow performance of the entity under examination. It is not necessary for our
cash flow values to absolutely correct for us to gain beneficial insights about the
cash flow performance of the entities.
So, what is the process?
Rather than attempting to reconstruct a complete cash flow statement in ac-
cordance with IAS GAAP the recommended approach is to come up with a best
estimate of the cash flow values that appear in each line of Jury’s Cash Flow
Template. This requires far less knowledge of double entry bookkeeping and the
preparation of statutory accounts than would be required to attempt to complete a
statutory cash flow statement. Let us now examine each line of the template and
discuss how best to identify the appropriate values for each line (Table 16.1).
The contents of each line of the template have already been explained in detail
in Chapters 1, 2 and 4. I do not intend to repeat that material here. It is assumed
that readers have already familiarised themselves with this material. I will simply
summarise what each line of the template represents before explaining the various
methods for developing a best estimate from the P&L and balance sheet data.
Readers should revisit the earlier chapters if they are unfamiliar with any of the
terms or methods mentioned.
1. OPERATING CASH MARGIN
The operating cash margin in the template represents the cash received from selling
goods and services less the cash costs of producing them. In a cash flow statement
prepared using the indirect method this value is derived by taking a profit value

234 Cash Flow Analysis and Forecasting
Table 16.1 Labelling the content of the template
DATA LINE JURY’S CASH FLOW TEMPLATE
NUMBER SUMMARY CASH FLOW HEADINGS
1OPERATING CASH MARGIN
2(INVESTED)/GENERATED FROM NET WORKING
ASSETS
3NET CAPITAL EXPENDITURE
4TAXATION
Sub-total CASH FLOW AVAILABLE TO SATISFY FINANCE
PROVIDERS
5NET INTEREST
6NET DIVIDENDS
7OTHER NON-OPERATING INCOME/(EXPENDITURE)
Balancing total NET CASH IN/(OUT) BEFORE FINANCING
Financed by:
8CHANGE IN EQUITY INCREASE/(DECREASE)
9CHANGE IN DEBT INCREASE/(DECREASE)
10 CHANGE IN CASH (INCREASE)/DECREASE
Balancing total TOTAL CHANGE IN FINANCING
from the P&L, adjusting it for non-cash income or expense items and removing
any other income or expense recognised as profit or loss which does not relate to
operations.
The first quick crude estimate of the OPERATING CASH MARGIN is EBITDA
(earnings before interest, tax, depreciation and amortisation). In the simplest
situation, where there are no other adjustments for non-cash items, EBITDA is
the OPERATING CASH MARGIN. When there are a number of adjustments
disclosed, the add-back of depreciation and amortisation is usually by far the
largest item adjusted for.
Typically there will also be a value disclosed in the notes to the P&L for the
profit and loss on the disposal of fixed assets. This also represents a non-cash
adjustment to depreciation and should also be used to adjust the starting EBIT
value. Be careful to get the signage right when adding back or deducting the value.
In some situations there may also be some disclosure of movements in provisions
in the notes to the accounts (this may be also deduced indirectly by looking at
the changes in any operating provisions disclosed separately in the opening and
closing balance sheet). If there is adequate disclosure of movements in operating
provisions the EBIT value can also be adjusted for these items.

Generating a Cash Flow Summary from Profit and Loss Account 235
These are typically the main items. If there is any other disclosure of items
relevant to the estimation of the OPERATING CASH MARGIN then they can
also be adjusted for to further improve the quality of the resulting estimate.
2. (INVESTED)/GENERATED FROM NET WORKING ASSETS
The amount invested or generated from net working assets in the template repre-
sents the sum of the change during the reporting period in the amounts invested in
inventory, debtors (receivables) and creditors (payables).
The usual way of determining this value is to take the opening and closing
values for the three items from the opening and closing balance sheet and identify
the differences. An illustration of this is shown in Table 16.2.
Table 16.2 Identification of the change in net working assets for Tesco
TESCO PLC 20X8 20X7 Change
SUMMARY OF NET WORKING ASSET CHANGE £m £m £m
Increase in inventories 2430 1931 −499
Increase in trade and other receivables 1311 1079 −232
Increase in trade payables & other payables −7177 −6046 1131
Totals −3436 −3036 400
When working out the change value be careful to get the signage right. For
example, an increase in inventories is a cash outflow (we have to expend cash in
order to increase the number of boxes in our warehouse). An increase in debtors is
also a cash outflow (we are lending more money to our customers). Conversely an
increase in creditors is a cash inflow (our suppliers are lending more money to us).
There is sometimes difficulty in deciding which elements of current assets,
current liabilities and non-current liabilities represent working asset values. Let
us consider each in turn.
Current Assets
•Inventories. This value may be disclosed as one number; alternatively it may be
shown as raw materials, work-in-progress and finished goods.
•Debtors and prepayments. This is the value we would typically take for working
assets, this may be disclosed separately as trade debtors, other debtors and
prepayments. Other debtors relating to asset or business disposal should be
excluded from the working asset calculation.
•Other current assets such as cash and cash equivalents, pension fund surpluses,
and items relating to investments (equity and debt) and financial instruments
should also be excluded.

236 Cash Flow Analysis and Forecasting
Current Liabilities
•Exclude current liabilities relating to dividends, interest and taxation, they are
dealt with elsewhere in the template.
•Exclude current liabilities relating to pension fund deficits and asset or business
acquisition or disposal. What should be left is the operating liabilities such as
trade creditors, accruals and other creditors, we require the sum of these values.
Non-current Liabilities
•As with current liabilities you will find two kinds of item, non-current liabil-
ities relating to debt and other non-current liabilities. Exclude all non-current
liabilities relating to debt and financial instruments.
Typically what is left is any creditors due after more than one year and the
provision for deferred tax. All we require for the working assets value is any
operating creditor due after more than one year. Deferred tax should be excluded.
3. NET CAPITAL EXPENDITURE
The net capital expenditure in the template is the amount spent on new fixed assets
in the period, less any proceeds of sale of any old fixed assets disposed of in the
period.
If there is a note in the accounts in respect of fixed assets it should be possible
to identify the value of the additions to fixed assets in the period from the note.
This represents the value of the fixed assets purchased and delivered in the period.
Note that there may be outstanding creditors in respect of fixed assets at the end
of the year, in other words this value does not necessarily represent the cash spent
on new fixed assets. However, typically, it will not be materially different to the
cash flow value, and where there is little purchase of fixed assets near the end of
the year, may be the same value.
In the simplest and fastest cash flow estimation exercise, this may be the only
value you need for the template. This is because there is typically little value in the
disposal of old fixed assets. If there are any proceeds of disposal the value is usually
immaterial when compared with the expenditure on new fixed assets. There are
of course exceptions to this, if the business has disposed of entire factories, or
moved from one factory to another or made other substantial disposals there may
be significant values involved in the disposal of fixed assets. Such events would
normally be considered sufficiently material for there to be specific disclosure in
the accounts of the sums involved.
A second method involves the use of some simple accounting tricks to obtain
an estimate. The following logic gives a materially correct answer if there are no

Generating a Cash Flow Summary from Profit and Loss Account 237
material disposals in the period.
Opening fixed assets +additions −depreciation =Closing fixed assets
This means if you have a value for the opening and closing net book value of fixed
assets from the two balance sheets and a value for depreciation from the P&L or
notes you can develop an estimate for the value of fixed asset additions. The above
statement can be rearranged so that:
Additions =Closing fixed assets −opening fixed assets +depreciation
This may be more than adequate when dealing with the accounts of smaller
businesses. Where there is a fixed asset note in the accounts the other information
in the note together with the profit/(loss) on disposal from the notes to the P&L
can be used to identify the proceeds of disposal as follows:
Original cost of assets disposed of −accumulated depreciation of assets
disposed of −loss/(profit) on sale of fixed assets
=Proceeds of sale of assets disposed of
If a loss on disposal of fixed assets is disclosed – deduct it.
If a profit on disposal of fixed assets is disclosed – add it.
4. TAXATION
The item taxation in the template represents the cash paid in taxes on corporate
profits in the financial period.
Initially it would appear logical to use the corresponding P&L charge for taxa-
tion. However, this could lead to error for a variety of reasons.
•The P&L charge to taxation consists of two things:
1. The taxation charge on profits for the year.
2. The movement in the deferred tax provision.
We need to exclude the movement in the provision for deferred taxes as it
is a non-cash item.
•The taxation recognised in this period is not necessarily paid in the same period.
We have a lag between recognition in the P&L and payment.
In the UK if the business is small or medium sized it pays taxes nine months
after the year-end. This means this year’s tax charge in the P&L is paid in the
following year. If the business is large, tax is paid quarterly on account with a
final payment in the first quarter of the following year. Internationally there is no
consistent rule; taxation is paid over to the respective government in accordance
with the tax legislation for the country concerned. It may be necessary to find out
what the rules are before developing an estimate for the tax paid in the period.

238 Cash Flow Analysis and Forecasting
There are other ways of estimating the tax paid value. Once again we can use
some simple accounting tricks to identify the value if we have sufficient detail in
the notes on creditors. Here is another chunk of accounting logic:
Opening tax creditor +tax payable on profits for the year −tax payment
for the year
=Closing tax creditor
It is usual to show the tax creditor separately in the notes relating to current
liabilities. This means we can identify the opening and closing tax creditor, the
tax charge for the year should be in the taxation note relating to the P&L. This
means we can identify the tax paid during the period. The above statement can be
rearranged so that:
Tax payment for the year
=Opening tax creditor +tax payable on profits for the year
−closing tax creditor
CASH AVAILABLE TO SATISFY FINANCE PROVIDERS
Summing the four values arrived at above gives us our first sub-total from the
template, the cash available to satisfy finance providers. This may be sufficient
information if all the user of this method is seeking to do is see whether a business
is cash generative or not. However, it is better to try to complete the whole template
because the resulting difference that is likely to arise in the two balancing values
(due to the problems noted at the beginning of the chapter) should give the analyst
an idea of the scope of any error in the estimation process (i.e. is the difference
large or small?).
5. NET INTEREST
The net interest value in the template is the cash interest received less the cash
interest paid. If the net debt in the business is relatively constant throughout the
period the P&L charge is typically a reasonable estimate of the cash interest paid
or received. Once again, the P&L interest charge will have any accrued interest
added, however, this will also have been adjusted for at the beginning of the year.
So the P&L charge should be close in value to the cash interest paid.
The only exceptions to this would be situations where interest has been recog-
nised in the P&L but has not actually been paid. The use of deep discount bonds
or payment in kind notes would achieve this result. Private equity debt structures
often have features like this.

Generating a Cash Flow Summary from Profit and Loss Account 239
A useful check is to try to reconcile the average net debt for the year to the
interest paid. It is now common for the liabilities notes to detail both the individual
debt items and the associated interest rate being paid on them, which facilitates
this process.
6. NET DIVIDEND
The net dividend in the template is the value of dividends received less the value
of any dividends paid in the period.
It is common practice for businesses to pay a dividend twice a year. The first
dividend paid in an accounting period is known as the interim dividend payment
(being an interim partial payment of the dividend which will be paid on the profits
for the relevant accounting period). The second payment is known as the final
dividend and is typically paid out sometime in the following accounting period,
however, this dividend is recognised as a cost in the current financial period. This
means the value of dividends shown in the P&L is not a good measure of the cash
dividends paid. Typically the cash dividends paid in a given period will be the
final dividend for the previous accounting period and the interim dividend for the
current accounting period. It may be possible to estimate this value from the notes
to the accounts.
There is another way to estimate this value, we can use the same accounting
trick we have used for taxation. Here is another chunk of accounting logic:
Opening dividend creditor +dividends declared for the period
−dividend payments for the period =Closing dividend creditor
It is usual to show the dividend creditor separately in the notes relating to current
liabilities. This means we can identify the opening and closing dividend creditor,
the dividends declared for the year should be in the dividend recognised in the
P&L. This means we can identify the dividend paid during the period. The above
statement can be rearranged so that
Dividend payments for the period
=Opening dividend creditor +dividends declared for the period
−closing dividend creditor
The value of dividends received is usually the cash value. This is because we
don’t usually recognise a dividend as income, until we have received it. Note that
if a business due to receive a dividend knows its payer has declared (but not paid)
a dividend it is possible the business receiving such a dividend could show this
as income with a corresponding debtor for the dividend due. It should be evident
from the notes to the accounts if this is the case.

240 Cash Flow Analysis and Forecasting
7. OTHER NON-OPERATING INCOME/(EXPENDITURE)
The value of other non-operating income/(expenditure) in the template picks up
the remaining cash flows that are not part of the Categories 1 to 6 and are not
financing cash flows. Typically these are cash flows relating to the following:
•The purchase or sale of interests in subsidiaries.
•The purchase or sale of interests in associates or joint ventures.
•The purchase or sale of other equity or debt interests in other businesses (this
includes investment activities and long-term customer finance where not dealt
with by adding a line for vendor finance to the template. It does not include
financial instruments unless bought as investments).
•The receipt of grant or other assistance from governments and others.
Many smaller businesses will go for years without having any of these items in
their cash flows. In larger businesses the buying and selling of interests in other
businesses is more common. Again the notes to the P&L and balance sheet should
tell us something about these types of activities if they are relevant to cash flow
analysis.
NET CASH IN/(OUT) BEFORE FINANCING
This is the second key total from the template. This represents the net cash
inflow/(outflow) for the period before financing. This value should balance with
the value of the financing cash flows and cash movement when adjusted for signage
issues.
8. CHANGE IN EQUITY
The change in equity from the template represents the cash change in equity during
the accounting period. Remember that the movement in retained profits, which is
a change to equity in the balance sheet, is not a cash flow. What we are seeking to
identify is the cash received in respect of new equity issued and/or the cash spent
on buying back equity or treasury shares.
A review of the notes to the balance sheet, if they are available, should reveal
this information. If there are no notes the movement on share capital and any share
premium account should correspond to the cash received from the sale of new
equity assuming the equity was, in fact, exchanged for cash. Bear in mind that if
a business, or an interest in a business, was acquired the equity may have been
exchanged for shares or net assets instead.

Generating a Cash Flow Summary from Profit and Loss Account 241
9. CHANGE IN DEBT
The change in debt from the template represents the movement in the capital value
of interest bearing liabilities for the period. If the balance sheet or notes contain
a split of the creditors due within one year and the creditors due after one year it
should be straightforward to extract the various debt items, summarise them and
identify the change to debt during the year.
Remember that debt for the purposes of this analysis is defined as any liability
that is interest bearing. This includes, for example, loans, overdrafts, mortgages,
debentures, bonds, finance leases, commercial paper, items recognised as finance
leases and factoring advances.
Once all the debt items have been identified it should be straightforward to
calculate the movement between opening and closing values. An increase in debt
is a cash inflow (positive) a decrease in debt is a cash outflow (negative).
10. CHANGE IN CASH
The change in cash and cash equivalents from the template represents the move-
ment in cash and cash equivalents during the period. Cash equivalents is the term
used in the IAS standard on cash flows for cash surpluses held in a business as
short-term bank deposits or invested in short-term debt securities.
Identify the values of cash and any cash equivalents from the balance sheet
and notes. Calculate the movement for the period. Once this is done introduce the
movement to the template values with the signage reversed.
TOTAL CHANGE IN FINANCING
The final total from the template is the total change in financing. This is the sum
of the change in equity, debt and cash. Take care to get the signage of all three
values correct. When summarising a published cash flow statement this template
value should be the same as the net cash in/(out) before financing value from the
template, but with the signage reversed. In a template developed from the opening
and closing balance sheets and associated P&L data it is unlikely these values will
be the same. This is due to the problems identified at the beginning of the chapter.
Generally we would expect the two values to be similar. If the two totals are
materially different this suggests an error has been made during the development
of the estimated cash flows in the template. If so, consider the following;
•Have you used all the values disclosed in the balance sheet or deliberately
omitted them if not relevant?
•Have you checked all the signage is correct?
•Have you checked all calculations are correct?
•If the difference remains does the data (or lack of it) suggest a plausible reason
why it might occur? If so, can we validate this?

242 Cash Flow Analysis and Forecasting
Table 16.3 Profit and loss account for Pizza Express
Pizza Express plc
Abridged Profit & Loss Account
Year to 30th June 2XXX
2XXX
£m
Group Turnover 126.6
Cost of Sales −88.4
Gross Profit 38.2
Sales, general & administrative costs −3.1
Depreciation −5.4
Operating profit 29.7
Net interest payable −0.3
Profit on ordinary activites before tax 29.4
Taxation −5.9
Profit on Ordinary activites after taxation 23.5
Dividends on equity shares −2.7
Retained profit for the finncial year 20.8
Tables 16.3 and 16.4 shows an example of the process of assembling the cash flow
template data based on historic data taken from the published accounts of Pizza
Express plc. Certain values have been amended to ensure the resulting template
balances precisely.
Have a go!
Should you wish you can attempt to summarise the above data (Tables 16.3
and 16.4) into the template format before looking at the information in Table 16.5
which summarises how it is done. This is the best way of learning even if you
don’t finish the task as it gets you to internalise the information presented in your
own mind.
Alternatively you can reverse engineer the information provided in the answer
to understand its derivation (Table 16.5).

Generating a Cash Flow Summary from Profit and Loss Account 243
Table 16.4 Balance sheets for Pizza Express
Pizza Express plc
Abridged Balance Sheets
For the year ended 30th June 2XXX
Current Year Previous Year
2XXX £m 2XXW £m
Fixed Assets
Tangible Assets 84.6 65.7
Current Assets
Stocks 5.1 4.1
Debtors 4.7 5
Cash at bank and in hand 6.2 5.4
16 14.5
Total Assets 100.6 80.2
Creditors
Within one year
Overdraft 0.6 11
Other loans 3.9 5.6
Dividends 2.8 2.1
Other creditors 26.2 21.2
Total short creditors 33.5 39.9
After one year
Loans 0 0
Other creditors 0.1 3.1
Total long creditors 0.1 3.1
Provisions for liabilities & charges 0 0.4
Capital & Reserves
Called up share capital 7.1 6.9
Share premium account 45.1 35.9
Profit & Loss Account 14.8 −6
67 36.8
Total Liaibilities 100.6 80.2

244 Cash Flow Analysis and Forecasting
Table 16.5 Jury’s cash flow template data
Pizza Express plc
Cash Flow Statement derived from the P&L and Balance Sheet
For the year ended 30th June 2XXX
2XXX £m
Cash from operations
Operating profit 29.7
Add back depreciation 5.4
Change in Provisions −0.4
CASH FROM OPERATIONS 34.7
Change in Net Working Assets
Change in Stocks −1
Change in Debtors 0.3
Change in short other creditors 5
Change in Long other creditors −3
TOTAL CHANGE IN NWA 1.3
Net Capex −24.3
Taxation −5.9
CASH FLOW AVAILABLE TO 5.8
SATISFY CAPITAL PROVIDERS
Net Interest −0.3
Net Dividends −2
NET CASH INFLOW/(OUTFLOW) 3.5
Change in Equity Inc/(Dec) 9.4
Change in Debt Inc/(Dec) −12.1
Change in Cash (Inc)/Dec −0.8
Total funding cash flows −3.5
Notes to the Case Explaining the Derivation of Each of the Values
in the Answer
Cash from Operations
The operating profit and depreciation values come direct from the profit and loss
account.
The change in provisions is derived from the difference between the balance
sheet values headed Provision for Liabilities and Charges. Note that the provision
has reduced in the balance sheet signifying a reversal, this will increase profit by
the same amount. As this is not a cash flow we reduce the Cash from Operations
accordingly.

Generating a Cash Flow Summary from Profit and Loss Account 245
Change in Net Working Assets
These values are the differences between the previous and current balance sheet
values for the items listed. Take care to get the signage right.
Net Capex
Uses the formula shown earlier:
Additions =Closing fixed assets −opening fixed assets +depreciation
So, additions =84.6−65.7+5.4=24.3
This means the value of additions is 24.3. This goes into the template as −24.3
as it represents a cash outflow.
Taxation
As we have no information about the opening and closing tax creditor we cannot
use the formula approach, we only have the P&L data so we will use this value,
as it is the only data we have.
There may be a significant error in the use of this estimate. We should bear this
in mind if there is a significant difference when we try to balance the template at
the end of the process.
The value used is therefore −5.9
Net Interest
The value used is the value disclosed in the P&L, namely −0.3
Net Dividends
Uses the formula shown earlier:
Dividend payments for the period
=Opening dividend creditor +dividends declared for the period
−closing dividend creditor
Dividend payments for the period =2.1+2.7−2.8=2.0
This means the value of the dividends paid is 2.0. This goes into the template
as −2.0 because it represents a cash outflow.

246 Cash Flow Analysis and Forecasting
Change in Equity Inc/(Dec)
This represents the sum of the change in the Called up Share Capital and the Share
premium account.
Change in Debt inc/(Dec)
This represents the sum of the change in the Overdraft and Other Loans in Creditors
within one year and the change in Loans in the creditors after one year.
Change in Cash (Inc)/Dec
This represents the change in Cash at bank and in hand.
If all the amounts have been correctly extracted from the source data and entered
into the template with the correct signage this particular template will balance as
I have engineered the values to ensure it does so. In a real example do not expect
to get a precise balance, if this example were based on the real values the error
caused by not having the true taxation paid value available would almost certainly
throw out the balancing totals.
CONCLUSION
This method of estimating the template values from the published profit and loss
and balance sheet data will in most cases result in a summary of the cash flows in
template format that is within a few percent of reality. This method will typically
provide sufficient information to assess the state of the cash flow performance of
an entity in the absence of a published cash flow statement.

17
Summarising Historic
Free Cash Flow
This chapter deals with the identification and analysis of the historic free cash
flows of a business. Before we commence the actual process of analysis it is
probably useful to offer some brief contextual remarks to those readers who are
less familiar with the fundamentals of corporate finance theory.
THE ORIGIN OF FREE CASH FLOW
In the last 50 years we have seen the development of a new methodology for as-
sessing the value of a project, based on the idea of forecasting and then discounting
the future cash flows relating to the project to arrive at the present value of the
project. Sometime later it was recognised that this method could also be used to
arrive at the valuation of a business (this in turn coming from the insight that a
business can be viewed as a bunch of projects in various stages of their life cycles).
In order to complete the process of valuing a business in this way it is typical
to forecast the future free cash flows of the business a number of years into the
future and then discount them using an estimate of the businesses cost of capital;
the resulting annual free cash flow values then being summed.
The estimated cash flows after the forecast period are dealt with by assuming
they represent a perpetuity of some kind, the value which is, in turn, also discounted
to find its present value. The resulting value is known as the residual value.
As this is a forecasting exercise the process of completing this is dealt with in
Section 2 Chapter 20. Before attempting to develop a forecast of the future cash
flows of the business for the purposes of valuation it is always wise to first identify
and assess the historic performance of the business in some detail.
If performing such an exercise for real I would recommend taking the most
recent 10 years’ accounts from the entity concerned (if the business has been in
existence for more than this period) and summarising each of the three primary
accounting statements into a spreadsheet programme in columnar format. It may
surprise you that I consider there is any value in looking at accounting information
from anything up to a decade into the past. However, the benefit of this exercise is
that we should be able to see how the business performed throughout the duration
of at least one economic cycle.
Cash Flow Analysis and Forecasting: The Definitive Guide to
Understanding and Using Published Cash Flow Data
by Timothy D.H. Jury
Copyright © 2012, Timothy D.H. Jury

248 Cash Flow Analysis and Forecasting
Businesses vary dramatically in the extent to which they are affected by eco-
nomic cycles, it is important to understand the degree to which the cash flows of
a business entities are likely to be affected should a recession arise at some point
in the future. The best starting point for this is to examine the historic perfor-
mance through at least one economic cycle. It may be necessary to go back further
if there has been an extended period without severe recession as we have recently
experienced.
Having summarised the accounting information in this way we should be able
to assess the variability of sales, profits and cash flows throughout the cycle.
Once the relevant figures have been identified it may make everything clearer if
we then graph the data. We can then take this further and compare the graphed
data with other similar businesses, economic and sector indices and other relevant
sector indicators to assess the relative overperformance or underperformance of
the business through the economic cycle.
Having prepared a summary of the last 10 years’ cash flow statements we are
now in a position to take things to the next step. Using the techniques outlined
in Chapters 2, 3 and 4 we can then summarise this data into the template format.
This gives us an overview of the cash flow performance of the business for the
previous 10 years.
WHAT THEN, ARE THE FREE CASH FLOWS
OF A BUSINESS?
Let us start with a definition and then examine what this actually means.
The free cash flow of an entity is the cash flow the business would generate,
before finance costs, assuming the business has no debt.
The free cash flow of an entity for a given period is the sum of the four values
shown in Table 17.1.
The observant amongst you will notice that the above summation is very similar
to Jury’s cash flow template! This is not an accident – the first three values are
the same. However, there is one key difference: Jury’s cash flow template shows
Table 17.1 Template illustrating the elements of free cash flow
Example Limited
Summary of the historic free cash flows 2XX0 2XX1 2XX2 2XX3 2XX4
Operating cash flow
(Invested)/Generated from Net Working Assets
Net capital expenditure
Unlevered taxes
FREE CASH FLOW (The sum of the four
items above)

Summarising Historic Free Cash Flow 249
the actual taxes paid rather than the unlevered taxes as shown in Table 17.1. The
cash flow template was originally designed to facilitate and simplify the process
of analysing historic cash flow statements. As such it deals with cash flows as
they are. There are no adjustments made to the published values, they are simply
summarised into the template.
In order to arrive at a summary of the historic free cash flows from a set of
template cash flows it is necessary to adjust the last of the four values. We need to
adjust the actual tax paid to show the taxes the business would have paid as if it had
no leverage. This exercise is often referred to as ‘unlevering the actual tax charge’.
Why do we need to perform this adjustment?
In summarising the free cash flows we are seeking to identify the cash flows
available to investors from the business before we have any knowledge as to
how the business is financed. The description usually used for this process is
‘identifying the enterprise free cash flows’. The cash flows of the enterprise being
the residual cash generated from the operating assets of the business before we
consider the effects of financing.
At this point we do not know whether there is any debt finance used in the
business or not. Another way of looking at this is that we are seeking to identify
what the cash flows of the business would look like if the business was financed
entirely by equity. Why is this important?
THE CASH FLOW EFFECTS OF DEBT FINANCING
When debt is used to finance a business, the interest paid on the debt is normally
allowable as a tax deduction before the calculation of the amount of corporate
taxes due in a period. For example, if we assume a tax rate of 30% for a business,
when we pay €1000 of interest to a bank this is going to save us €1000 ×30% =
€300 when we pay our taxes. In other words the actual net interest cost of debt for
the corporate is €700 rather than the €1000 paid to the bank because we are able
to reduce our taxes by €300 as a consequence of paying interest of €1000. So, the
actual cost of debt for a business is the after-tax cost of debt.
Thus, when we observe the actual tax charge of a business we are looking at the
taxes due after this deduction in respect of the interest paid in a particular period.
In order to arrive at the unlevered tax charge we adjust the actual tax charge
as follows. Identify the net interest paid in the period, multiply this value by the
applicable tax rate and add the resulting total to the actual taxes. The resulting
value, known as the unlevered tax charge, represents the amount of tax the business
would have paid if the business had been financed entirely by equity. Table 17.2
shows an example.
The typical way to effect this adjustment to the template cash flows would
be to create the appropriate functionality within a spreadsheet and then develop
a summary of the free cash flows. These values can then be examined and

250 Cash Flow Analysis and Forecasting
Table 17.2 Identifying the unlevered tax value
Example limited
Actual corporation tax payable for the period $500 000
Net interest payable in the period $1 500 000
Tax rate applicable to interest 30%
Tax value of the deduction for interest $450 000
Unlevered taxes for the period $950 000
(this being $500 000 +$450 000)
subjected to analysis by looking at trend data and by comparing with other
similar businesses. It can also be compared with data such as stock price, market
capitalisation, dividends, stock indexes and other economic data to gain insights
about the behaviour and variability of the free cash flows. This kind of analysis is
invaluable should it be necessary to attempt the exercise of predicting the future
free cash flows of the business.
Table 17.3 shows the identification of the historic free cash flows of Dairy Crest
the milk processing business examined earlier in the book.
The second example of the identification of the historic free cash flows (Table
17.4) is a restatement of Vestas, the wind turbine business. I have assumed a tax
rate for the first two years of the sample as the accounts are no longer on the
company web site.
It should be clear from a comparison of the two examples shown that the free
cash flows of Vestas are significantly more volatile than the cash flows of Dairy
Crest. There are two years where the free cash flows are significantly negative,
this being due to investment in fixed and working assets.
Dairy Crest is an example of a typical mature company, Vestas is an example
of a typical growth company.

Summarising Historic Free Cash Flow 251
Table 17.3 Derivation of the free cash flow of Dairy Crest
DAIRY CREST PLC
TEMPLATE SUMMARY CASH FLOWS
Six years to 31st March 20X7
20X7 20X6 20X5 20X4 20X3 20X2
£m £m £m £m £m £m
Operating cash margin 97.0 89.7 122.4 126.4 111.0 100.6
Change in NWA −2.8 −16.3 20.6 10.2 −6.1 −52.1
Net Capex −26.6 −34.6 −29.5 −29.7 −27.0 −52.3
Cash taxes −6.1 −15.5 −12.6 −8.7 −4.1 −5.3
CASH FLOW AVAILABLE TO 61.5 23.3 100.9 98.2 73.8 −9.1
SATISFY CAPITAL PROVIDERS
Net interest −15.3 −16.4 −17.7 −20.6 −22.0 −18.7
Effective Tax rate 30% 30% 30% 30% 30% 30%
Tax shelter value of interest −4.6 −4.9 −5.3 −6.2 −6.6 −5.6
DAIRY CREST PLC
HISTORIC FREE CASH FLOWS
Six years to 31st March 20X7
20X7 20X6 20X5 20X4 20X3 20X2
£m £m £m £m £m £m
Operating cash margin 97 89.7 122.4 126.4 111 100.6
Change in NWA −2.8 −16.3 20.6 10.2 −6.1 −52.1
Net Capex −26.6 −34.6 −29.5 −29.7 −27 −52.3
Ungeared taxes −10.7 −20.4 −17.9 −14.9 −10.7 −10.9
HISTORIC FREE CASH FLOW 56.9 18.4 95.6 92.0 67.2 −14.7

252 Cash Flow Analysis and Forecasting
Table 17.4 Derivation of the free cash flow of Vestas
VESTAS
Summary group cash flow
statement 20X7 20X6 20X5 20X4 20X3 20X2
Year ended 31st December €m€m€m€m€m€m
OPERATING CASH MARGIN 639.0 353.0 44.1 36.5 171.9 145.6
(INV)/GEN FROM NET
WORKING ASSETS
190.0 376.0 186.8 −15.5 11.2 −244.4
NET CAPITAL EXPENDITURE −317.0 −168.0 −126.6 −118.4 −111.1 −136.0
TAXATION −128.0 −91.0 −40.6 −10.3 −8.6 −13.3
CASH FLOW AVAILABLE TO
SATISFY
384.0 470.0 63.7 −107.7 63.4 −248.1
FINANCE PROVIDERS
NET INTEREST 0 −40 −42.4 −40.5 −21.4 −13.9
Effective tax rate 34% 31% 21% 32% 30% 30%
Tax shelter value of interest 0.0 −12.4 −8.9 −13.0 −6.4 −4.2
VESTAS
HISTORIC FREE CASH FLOW 20X7 20X6 20X5 20X4 20X3 20X2
Six years to 31st December 20X7 €m€m€m€m€m€m
OPERATING CASH MARGIN 639.0 353.0 44.1 36.5 171.9 145.6
(INV)/GEN FROM NET
WORKING ASSETS
190.0 376.0 186.8 −15.5 11.2 −244.4
NET CAPITAL EXPENDITURE −317.0 −168.0 −126.6 −118.4 −111.1 −136.0
UNGEARED TAXATION −128.0 −103.4 −49.5 −23.3 −15.0 −17.5
HISTORIC FREE CASH FLOW 384.0 457.6 54.8 −120.7 57.0 −252.3
CONCLUSION
The term ‘free cash flow’ is used to describe the amount of cash generated by a
business that is available to satisfy the finance providers to the business, before
we have any knowledge of how the business is actually financed. It shows us the
cash flow the business would generate if it were completely financed by equity.
When debt is used to finance a business this has a beneficial effect on the actual
cash flows before interest service. In most jurisdictions interest is allowed as a tax
deduction in arriving at the taxable profit. This means as the interest paid increases
the tax charge reduces, so increasing the available free cash flow. This is one of
the reasons the leveraged buy-out market and the private equity market have been
able to establish themselves as a permanent part of the financial landscape.

Section Two
Forecasting Cash Flows
Cash Flow Analysis and Forecasting: The Definitive Guide to
Understanding and Using Published Cash Flow Data
by Timothy D.H. Jury
Copyright © 2012, Timothy D.H. Jury

18
Introduction
I have chosen to deal with forecasting cash flows as a separate section because
it represents a different universe of risk for those engaged in the process, when
compared to the task of analysing historic cash flows. What follows is a discussion
of the major points of difference between the analysis of historic cash flows (and
data in general) and the process of forecasting cash flows (and forecasting in
general).
FORECASTING VERSUS ANALYSING HISTORIC DATA
In examining historic cash flows we are essentially conducting our analysis exer-
cise after the fact. We are seeking to make published and other historic data more
useful and accessible by manipulating and simplifying it. This is similar to the
process carried out by a detective in seeking to solve a crime. The facts (clues) are
there, it is a matter of identifying them and piecing them together to tell the full
story of what actually happened.
In most situations we will make an assumption that the published cash flow
data that represents the starting point for our analysis is fact. Occasionally, due to
accounting manipulation and abuse, fraud or misrepresentation, this assumption
will turn out to be wrong, so invalidating our analysis of what actually happened.
From this initial insight we can immediately attempt a maxim.
All assumptions are dangerous.
For example, if you have developed a comprehensive historical cash flow anal-
ysis of a business from published audited accounts, perhaps because your or-
ganisation or client intends to purchase the entity owning the business and then
presented your report and witnessed the subsequent acquisition of the business,
only to find much later that all the cash flow data on which your analysis was
based was fictional, you could find yourself in trouble, simply because you made
this perfectly reasonable assumption.
Why is the assumption reasonable? Normally, we would assume that the fi-
nancial information used for the analysis was produced by a competent individual
(who was probably qualified to do so by some accounting organisation). Secondly,
it was then audited by another organisation (the auditors) who were specifically
Cash Flow Analysis and Forecasting: The Definitive Guide to
Understanding and Using Published Cash Flow Data
by Timothy D.H. Jury
Copyright © 2012, Timothy D.H. Jury

256 Cash Flow Analysis and Forecasting
tasked with checking the data and who have a general duty to identify fraud if it is
evident from their enquiries. Typically they would also certify in the audit or other
report that they consider the published data that results from the whole exercise to
be materially accurate.
Observation of the real world suggests that in, say, ninety-nine cases out of a
hundred the assumption that the accounting data we are using fairly reflects the
activities of the underlying entity would turn out to be reasonable. The problem
posed by my example scenario is you would have been caught out by the one case
in a hundred.
This issue of how we deal with risks that are remote, occur infrequently and have
possibly severe consequences, has become more topical of late. This is largely
due to the monumental errors of assumption made by hundreds of intelligent,
extremely well paid investment bankers. If you wish to consider the whole subject
of infrequent event risk in more detail I would recommend a book called The Black
Swan by Nicholas Taleb. His insights about infrequent event risk are invaluable to
anyone involved in forecasting.
So, the purpose of this largely philosophical discussion about risk is to prepare
you for my first key observation about forecasting.
All forecasts are fantasies.
At first sight this may appear an extreme position to take. After all, I can forecast
that the sun will rise tomorrow and, as long as I am situated somewhere on the
planet’s surface, there is a very high probability it will do so. However, there will
eventually come a day, hopefully many millions of years into the future, when
something else happens. In other words, there are many future expected events
that we assume to be certain, when in fact they are not absolutely certain. It is the
gap between assumed to be certain and absolutely certain which causes problems.
It’s not what you do know (and should have analysed thoroughly) which sur-
prises you, it’s the unknown or unexpected risk event that catches you unawares
and unprepared.
If you don’t wish to be caught out by infrequent event risk it is always important
to be aware of, and consider the possible consequences of what you don’t know
as well as what you do know when taking business decisions. This is one of the
most important observations about risk I can offer the reader.
FORECASTS AND PREDICTION
So, when we developing a forecast, are we attempting to predict the future?
In the context of preparing a cash flow forecast the answer must be no. Again,
there is extensive literature on the subject of attempting to predict the future.

Introduction 257
Essentially, this is what a gambler seeks to do. Those readers who have stud-
ied the subject will know that the laws of probability have a significant influ-
ence on the process of gambling (not the outcome of a specific bet, which is
fundamentally uncertain). What mathematical analysis reveals is that we may
appear to predict the future successfully a number of times. However, our out-
comes are in fact simply luck and we are still bound by the rules of probability,
eventually we will make a prediction that will fail, and suffer a negative out-
come. Unfortunately the laws of probability don’t tell us exactly when this will
happen.
A Forecast is a Plausible Future Scenario
What then are we attempting to do when we prepare a forecast? I would put to
you that we are seeking to develop what I call plausible future scenarios. What do
I mean by this?
Let us start with the word plausible. Forecasts are not right or wrong as such,
because they are not based on scientific fact, they are simply plausible. In other
words, they represent what we think is more or most likely to happen in the future,
rather than some other less likely scenario. A single forecast is subject to the laws
of probability, it represents one probable future. There are always other parallel
probable futures.
So, taken even more literally, plausible means we like this forecast more than
any other forecast. This, then, is a subjective judgment; it is more plausible to us.
In other words prejudice and opinion are also a factor to consider in the process
of preparing and using forecasts.
The term future scenarios is more self-explanatory. Let me repeat this because
it is so important: forecasts are not right or wrong as such. In order to create a
forecast it is necessary to make certain assumptions about the future. The forecast
itself, which consists of apparently factual numbers with the same authority as
any other accounting information, is actually nothing more than a scenario based
on the particular set of assumptions used to make it. It is neither right nor wrong.
It follows from this that much of the difficulty in forecasting arises from the
assumptions we make and the way we use them in our forecast model. A forecast
does not represent fact (what will happen), it represents what might happen, given
a particular set of circumstances (the assumptions).
REASONS FOR PREPARING CASH FLOW FORECASTS
Why do we prepare cash flow forecasts? The usual reason for doing this is to assist
with some sort of decision making in the present.
The preparation of a cash flow forecast starts with its purpose. What is the
forecast for?

258 Cash Flow Analysis and Forecasting
Typical reasons for preparing forecasts of a businesses cash flow are:
•Do we have enough cash to run our business next month, quarter, year?
•Do we have enough cash to buy, invest in X?
•When do we think we will we get paid by our customers?
•Can we afford to pay for asset X?
•How do we pay for asset X?
•How much should we invest in project X?
•How much do we think business X is worth?
In order to assist us in making these decisions it may be helpful to create one or
more forecasts of the expected cash inflows and outflows relevant to the decision.
In other words, the purpose of the forecast should dictate the scope of the forecast.
There are a number of issues that necessarily need to be considered in defining
the scope of the exercise before commencing the preparation of the forecast.
One of the early architectural decisions required in the process is dealing with
the time base. Is it a daily, weekly, monthly, quarterly or annual forecast, or a
combination of various different timescales? This is a decision that needs careful
consideration because it is usually not practical to change the timescale of a
forecast model after it has been created.
Secondly, the level of detail is important. Too much detail will make preparation
more expensive and time consuming, too little detail will mean important cause
and effect relationships within the forecast may be overlooked. This is why the
preparation of a good forecast is an art rather than a science. A good forecast
is elegant in the way it captures the input data, uses it and displays the required
information without unnecessary complexity.
FORECASTS AND THE COST OF NEGATIVE EVENTS
Returning to the subject of the benefits of forecasting, I would put it to you that the
major pay-off from a good forecast is that it improves your understanding of what
might happen in the future. This is because it provides information about cause
and effect and other limitations in the execution of the project. This is particularly
apparent when you manipulate the variables in the completed model to simulate
different outcomes or scenarios. I will illustrate this with an example.
In the world of project finance it is normal to have to deal with vast forecasts
extending for 50 years or more into the future. I have seen such documents
associated with the financing of infrastructure such as major toll bridges (e.g. the
second suspension bridge crossing the Bristol Channel in the UK), the construction
of mobile telephone networks and oil and gas projects such as LPG plants and
their associated transport infrastructure.
The reason for the extreme length of these forecasts is that it is necessary
to forecast the construction costs, and the revenues and costs of the subsequent

Introduction 259
operation of the asset until the point when the asset has paid back the capital
invested to construct it in the first place. This may be 35 years or more for a toll
bridge for example.
Once a forecast model for such a project has been constructed, it can then
be manipulated in order to assess the consequences of events not occurring as
predicted.
One common risk in the construction phase of any project is the consequences
of delay. Delay can occur for many reasons, some of which are under the con-
trol of the project managers. Examples are, shortage of labour and raw materials,
delay in the construction of critical sub-components by suppliers, disputes with
suppliers, regulatory delays and strikes. Another group of events, which are not
completely under the control of management, may also cause delays. Examples are
catastrophic failure of major items of plant such as cranes critical to the construc-
tion process, a collision with the structure whilst under construction and extreme
weather events such as extremely high or low temperatures, wind, hurricane and
so on, which give rise to damage and/or delay.
When the effects of this sort of event are modeled in a forecast, usually by
extending the construction phase by three to six months in the model, it is normal to
discover the project is no longer viable! Delay turns out to be extremely expensive.
Why is this?
If we consider the cash flows of the project, the construction phase is when all
the cash required to construct the asset is being spent, and the end of construction
is the point at which the cash outflows are at their highest point in the whole life
of the project. The monthly interest accruing at this point is so high that a delay of
as little as three months may make the project non-viable in terms of delivering a
positive return to its sponsors.
The sponsor will only be aware of this if a comprehensive financial model of
the project has been constructed and then been manipulated to assess the impact of
such possible events. This high cost of delay turns out to be typical in all ‘lumpy’
projects.
Lumpy Projects
What do I mean by a lumpy project? A lumpy project is one where you have to
spend all the money required at the beginning in order to get the benefit of the asset
required. Bridges and tunnels are good examples; a half built bridge or tunnel is of
no economic benefit to any one other than base jumpers and mushroom farmers!
Contrast this with building or extending a factory. As the need for space grows
additional space can be constructed, there is no need to build a huge factory at
the inception of the project. This ability to chop up the project turns out to be
very valuable to the sponsor, not only because it reduces the financial outlay in
the early years of the project, but also because it introduces a valuable option

260 Cash Flow Analysis and Forecasting
not available to the sponsors of bridge or tunnel projects, the option to abandon
further investment if not viable or not required. The option to abandon can save
you money many years in the future if events turn out to vary significantly from
those predicted at the inception of the project.
Anyone working in project finance is already likely to be aware of these insights
about project risk. However, for those of us who have not previously been involved
in significant capital expenditure decisions this information may be invaluable.
Once we are aware of this risk (of delay) we can plan and manage accordingly to
mitigate it. (In the context of risk management ‘to mitigate’ means to minimise
the effect of, or remove, the risk completely.)
Forecasting and the Economic and Financial Consequences of
Negative Risk Events
Once the economic and financial consequences of possible negative risk events are
properly understood, this is likely to change the amount of time and effort allocated
to dealing with them before they occur. If we have the appropriate analytical skills
to build these risk analysis models, knowledge of the effects of risks can come
directly from our examination and manipulation of the financial model constructed
to examine the risks of the project and their financial consequences.
All this work can be performed before any capital is committed to the project
itself. For the manager or entrepreneur this is invaluable as it involves only a
minimal financial outlay in preparing these models, which then provide a powerful
risk management tool. Indeed the analysis may reveal that the project, although
superficially attractive, is actually unviable.
By modelling any project properly there is the possibility of developing a sort
of beneficial feedback loop. By manipulating the model we gain insights into
the costs and consequences of variations in our assumptions, which changes our
priorities about mitigating those risks, which reduces their possible impact on the
project. Corporate finance theory tells us that if we reduce the risk of a project
whilst keeping the financial outcome constant we have increased the value of the
project. This implies risk reduction is valuable in its own right. We know this to
be true because there are whole industries in the market place whose sole function
is to reduce risk – hedging currency risk is an example. Futures markets exist
because they provide an economically useful service; they offer producers and
users of commodities the ability to fix their prices many months into the future.
The example we have discussed above deals with the management of one
particular risk, the risk of delay. Typically, there are many more risks that should
also be examined and assessed for their probability and effect before committing
to a project.
Examples are: variation in the rate of adoption of the product or service; changes
in the volume and price of our output; the effects of difficulties with sourcing key

Introduction 261
raw materials; disruption to output due to labour shortages or strikes; temporary
loss of capital assets for various reasons; and changes in inflation rates, interest
rates and taxes.
A good cash flow model provides an elegant tool to achieve this because, if
constructed well, it should mimic the financial behavior of the actual project, or
indeed any other set of cash flows given the circumstances input as assumptions.
So, forecasts are invaluable for the management of future risk, not because they
predict the future (they don’t), but because they enable us to consider the financial
and other effects of the future changes we have chosen to model before they
occur. Put simply, the intelligent use of forecast models can improve our ability
to successfully manage the future into the present. They are proactive rather than
retrospective.
This is important because I believe the primary goal of management is to
successfully manage the future into the present.
OTHER BENEFITS OF FORECASTING MODELS
When someone new to forecasting initially produces a model for the first time
they are obliged to make a number of assumptions. Let us assume they use their
best endeavours to develop a model of the monthly cash flows of a business for
the next 12 months.
As soon as one month has passed they will be able to compare their model of
the cash flows of the business with what actually happened. Learning from the
differences between the model and reality they will be able to reiterate the model
with improvements and modifications to the structure and the assumptions.
At the end of the second month they will be able to do this again, and so on,
in the third and subsequent months. This iterative process delivers a number of
benefits; it obliges the person responsible for the model to confront the differences
between the forecast and what actually happened each month, so improving their
understanding of the behaviour of the assumptions used to generate the model.
In other words it makes the users understand the risks affecting the cash flows of
the business better. When this information is shared with the management team
responsible for the business it should result in a better understanding of the risks
affecting the whole business and, if appropriate actions are taken, improve the
overall performance of the business.
If no initial forecast is made there is no template in place to compare with reality.
This typically results in the management viewing unexpected change rather like
the weather (sometimes bad things happen and there is nothing we can do about it),
rather than being considered as a foreseeable risk and managed accordingly.
The use of forecasts is, of course, similar to the use of budgets. However, a
budget is usually present to serve a number of other objectives such as cost alloca-
tion, manufacturing performance measurement and management accountability.

262 Cash Flow Analysis and Forecasting
It is better to use a rolling cash flow forecast for the purpose of evaluating and
understanding the future risks faced by the business.
Forecasting is best carried out as an ongoing, iterative process: as reality diverges
from the forecast this becomes part of the forecasting process itself.
Enough has now been said in the abstract about cash flow forecasting; let us
now start to consider a number of issues relevant to the forecasting models we can
use to help us manage risk. However, before we do this we need to consider other
risks that are inherent in the forecast modelling process itself.

19
Spreadsheet Risk
INTRODUCTION
We could of course start developing our cash flow model by summarising the
required cash flow information on paper, perhaps using some sort of multi col-
umn pad. Indeed for some very simple tasks this may be more than adequate.
However, whilst this may be satisfactory for capturing the source data, its short-
comings would soon become evident as soon as we start to try to manipulate
the data.
In order to present the financial information required, in a way that is both
organised and capable of easy manipulation, we need a software tool. The main
tool of choice for most analysts is spreadsheet software. The first ever spreadsheet
software, called Visicalc, was invented in 1979 and was initially released on
the Apple platform. As this occurred before software patents were invented it
was never patented. This allowed many others to develop their version of the
spreadsheet, the most famous of these being Microsoft’s Excel.
What made spreadsheets special, particularly for accountants and analysts,
who, until then, had done everything on paper, was their ability to recalculate
all values on a particular sheet after any individual cell was changed. Prior to
the invention of spreadsheets making changes of this kind to forecast data could
take hours with an eraser or correction fluid! The use of spreadsheets allowed
for significant productivity gains. However, it also meant users became more
ambitious, developing and using ever more complex spreadsheets to achieve
their aims. This in turn led to the recognition of the problem of spreadsheet
risk.
SPREADSHEET RISK
What then is spreadsheet risk? Put simply, this is the possibility that you are using
the information in a spreadsheet to take economic decisions and the spreadsheet
you are using contains errors that you don’t know about. In extreme situations
spreadsheet risk could (has) cost employees their jobs and their employers millions
in losses.
The subject of spreadsheet risk has achieved some recognition in the academic
world. I was first made aware of this many years ago when I was referred to a
Cash Flow Analysis and Forecasting: The Definitive Guide to
Understanding and Using Published Cash Flow Data
by Timothy D.H. Jury
Copyright © 2012, Timothy D.H. Jury

264 Cash Flow Analysis and Forecasting
paper entitled ‘What We Know About Spreadsheet Errors’ published by Professor
Raymond R. Panko at the University of Hawaii in 1998. This paper explained
the problem of spreadsheet risk and pointed to a number of previous audits of
spreadsheets in use in large businesses carried out by audit firms and others. At the
time of writing this paper is still available on the Internet. These audits revealed
that, without exception, in a given population of large spreadsheets in use there
were a significant number of errors, with multiple errors often been present in
individual spreadsheets.
Why is this error rate actually inevitable? There are a number of reasons. Firstly,
unlike other commercial software, where inputs are controlled and validated by
checksums and formatting limits, there are essentially no controls as to what a
user can do in a spreadsheet. Any number (or label or formula) can be input to any
cell at any time. For example the total at the bottom of a list of figures could be
derived from anywhere else in the sheet. Even if the formula constituting a total
is correctly coded to give the sum of the values above it may still not agree with
the values displayed on the screen or printout (this being due to formatting issues
which will be explained later).
Secondly, even though we have input the correct data we may make errors of
logic in the structure of the model resulting in calculations that appear to result in
valid output but in fact do not.
Thirdly, even if the information and logic in a spreadsheet is correct at one point
in time, any cell can subsequently be overwritten. For example a cell may contain
a formula, which, when the spreadsheet is presented to a user is overwritten by
a value to illustrate some point. The rest of the sheet is still dynamic. However,
the one cell overwritten is now fixed. Should the sheet be saved again this error
becomes effectively permanent but is not visible when inspecting the output from
the spreadsheet onscreen or in printed form.
Fourthly, there are risks associated with the misuse of a spreadsheet function
called drag and drop. This enables the person constructing the sheet to quickly
replicate whole groups of cells in adjacent parts of the spreadsheet. It is very easy
to fail to drag the elements being written or overwritten to the precise location that
was intended, so leaving parts of the sheet updated and others in their previous
configuration.
Fifthly, we have known for many years prior to Professor Panko’s paper about
keying errors. Keying errors are the errors made by keyboard operators when
inputting data. Numerous studies were made of this phenomenon in the 1980s and
1990s revealing that this is a persistent problem. It is not possible to input hundreds
of keystrokes of data error free. If you are a regular user of computer keyboards
you will be familiar with the number of corrections necessary as a document is
typed due to errors when keying. When inputting numeric values this type of error
is more difficult to detect, as it doesn’t stand out as obviously wrong in the way a
misspelled word does.

Spreadsheet Risk 265
I hope by now you are sufficiently convinced by the above observations to
accept that spreadsheet risk is a real problem. If you are not you should research
the subject of spreadsheet risk further. There are many resources on the internet
to enable you to do so until you are.
MANAGING SPREADSHEET RISK
So, spreadsheet risk exists. What can we do about it?
There are a number of risk management approaches we can adopt to try to
reduce, and ideally eliminate, the risk of unknown errors in our spreadsheets.
Size and Complexity
Our cash flow model can be as simple or as complicated as circumstances and the
resources available to build it and manage it warrant. However, remember KISS!
KISS stands for ‘keep it simple, stupid!’ It is a reminder that complexity for
the sake of it is pointless. The optimum way to perform most tasks is usually the
simplest.
There should always be an identifiable benefit when adding to the complexity
in a model. If there is no benefit or payoff, don’t bother. Transparency and clarity
should always be more important than complexity. Increasing complexity and size
in a model brings hidden dangers, which are explained in more detail later in this
chapter.
Planning and Specification
As a tool for the analyst or accountant the spreadsheet programme is seductive.
The ease with which we can start introducing information to a blank page simply
by inserting a number of values and labels leads to a delusion. The delusion being
that we can construct all spreadsheets simply by trial and error. This works fine
for small spreadsheets where we can see and observe most of what’s going on in
a screen or so of information. However, as soon as our spreadsheet is a couple of
hundred rows down the page and 10 worksheets deep we can no longer observe
the cause and effect relationships as they occur when we change a cell. Very
rapidly the whole spreadsheet can become unmanageable and at some point we
may lose our way and be obliged to start again, because we have lost sight of how
the spreadsheet works and broken the logic somewhere. Why does this outcome
occur?
The logic of a typical spreadsheet model works as shown in Figure 19.1. We
have some input data. We perform some calculations on the input data. This
results in output data. When we develop a spreadsheet using trial and error we
follow this route in developing our spreadsheet. If we make early design errors

266 Cash Flow Analysis and Forecasting
FLOW OF MODEL LOGIC
CALCULATIONS
INPUTS OUTPUTS
PROCESS OF MODEL SPECIFICATION
Figure 19.1 The information flow of a spreadsheet model
or compromises it may turn out to be difficult or impossible to get the output we
need. What we should be doing is as follows:
1. Decide exactly what outputs we want.
2. Identify the inputs that are required and the calculations and logic required to
achieve our output.
3. Code the model accordingly.
For anything but the smallest spreadsheet it is wise to adopt a more formal
approach to the whole process of construction. The process I recommend contains
the following steps:
A. Scope
B. Specify
C. Design
D. Build
E. Test
F. Document and Use
Scope
•Consider the objectives of the model. What is the model for? Who will use it?
How will it be used? What is its estimated working life?
•Decide what needs to be in the model and what can be omitted.
•Consider the level of detail required in the input and logical assumptions. Un-
derstand in outline how all the logic in the model will work.
•Estimate the time and resources required to develop and test the model.
•Agree the above with all the main stakeholders.

Spreadsheet Risk 267
A valuable step in these initial negotiations is to mock up the proposed output
schedules in a spreadsheet to show stakeholders what the output will look like.
This reduces the possibility of challenge later on in the construction process as to
what was required. Put in the title, labels and some sample outputs formatted as
you intend to present them and make sure this is what users are expecting. Get
them to sign this off if necessary. Remember, users are usually only interested in
the output and its information quality. The inputs and logic required to get to the
output are typically the sole province of the person responsible for the development
of the model.
Specify
Specify the structure and logic sufficiently to provide an unambiguous statement
as to how the results or output will be generated. (If you don’t know this before
you commence coding the model you will not have the skills to make the model
work without outside assistance or training.) Essentially, the developer should
understand the inputs and calculations necessary to complete the whole model.
There should be no surprises during the actual coding process, everything should
have been researched and thought out at this stage.
If there are new or unusual features in the model that the developer is not
familiar with it may be wise to try them out by constructing a pilot model. This is
a prototype for the part of the model where there is any uncertainty about how the
logic of the model will be constructed. It is a check that the functionality of the
spreadsheet works as anticipated.
Design
Having completed all the intellectual preparation required, develop a plan of the
actual layout and structure of the model.
Build
Only now should you load the spreadsheet programme and commence coding the
model. There are a number of benefits in following this process. When you are
coding you are only thinking about creating the layout structure and formulae
required, there is no need to constantly consider the direction and overall logic
because this has already been specified.
If the trial and error approach is adopted rather than the process recommended
above the spreadsheet model development is actually starting at this point. The
person coding is burdened with the need to develop the model logic on the fly
as well as inputting the necessary labels, input fields and formulae. This tends to
result in a model that is more complex than necessary and which takes longer to

268 Cash Flow Analysis and Forecasting
build because assumptions are made and functionality is created that is not needed
later in the process to generate the required output.
Test
Once the model is complete it is important to test it by inputting simple data
through the model. If it behaves as expected then follow this with extreme input
value data to see whether the model is robust. Sometimes extreme, zero or negative
values will break a model that works fine with typical or expected data values. If
the logic and structure of the model is correct this should not be possible. Failure
here implies formulae have been used that are incomplete or inappropriate for
their purpose.
Another effective test is to have another person, take the model and review its
function and try test data through it. New eyes may see flaws not evident to the
original architect of the model.
Document and Use
Once the model is ready for use we should add narrative and guidance to the
model.
This is usually achieved by adding a front sheet to the model containing a
narrative of all the information required by the user to use the model.
The goal of the person preparing the model for use should be to make the model
self-explanatory. There should be no need for any verbal guidance when a user is
seeking to use the model; all the guidance required should be built into the model.
Timescales for Development
Here is a starting point for considering the time required for the various steps.
Scope 5%
Specify 25%
Design 10%
Build 25%
Test 25%
Document and use 10%
OWNERSHIP
Spreadsheets were originally designed as personal productivity tools. They were
not designed for group working.

Spreadsheet Risk 269
Those working with spreadsheet models tend to start with the assumption that
when one person develops a model they understand how it works (because they
built it). Even this may not be true unless the functionality of the spreadsheet has
been documented at the time it was produced and is verifiable. If you spend a
couple of weeks building a complex spreadsheet and then do not use it for some
months, you will probably have forgotten some of how you made it work in the
first place. This means that if you now make further changes to the model you
may damage its functionality in ways you may not be aware of.
Where more than one person is involved in the construction of a spreadsheet
model the risk of disaster is much higher.
If I build a complex spreadsheet model and then allow some other person to
change its functionality without them showing me exactly what was done, then
neither of us knows how the composite result works!
The safest approach to managing this problem is to have one person manage
and maintain complex spreadsheet models. Others may propose changes and even
suggest how they might be coded. However, only the model owner should actually
make the changes. If this is not possible then the models under joint ownership
must be properly documented and changes made in a controlled manner. The tools
and approaches used by professional software programmers are relevant here –
documenting, versioning and testing everything before releasing changes.
Even this approach is fraught with risk. At some point in the future the nominated
person changes job, the business is then left with many complex spreadsheet
models on which it depends for its operation with nobody employed who actually
knows how they work.
If there is a need to develop and work as a group with spreadsheet type analysis,
then there are other financial analysis software tools, that are not spreadsheets,
available in the market that are designed for group use. Typically, the structure of
these software tools is that the logic is designed by a group responsible for that
task and then frozen. The users cannot change or interfere with the logic of the
sheet because they do not have the necessary access. They can only input data and
examine the resulting output.
CONCLUSIONS ABOUT SPREADSHEET RISK
The foregoing represents a summary of the major risk issues to consider before
commencing a cash flow forecasting exercise using spreadsheet software. As
further knowledge of spreadsheet forecasting is presented there will be many
more methods, tips and tricks exposed to assist the spreadsheet model developer
in avoiding spreadsheet risk.
It is impossible to be too structured or deliberate in the development of any
complex spreadsheet model. The time spent in preparation is saved many times
over in the debugging and completion phase.

270 Cash Flow Analysis and Forecasting
GOOD SPREADSHEET TECHNIQUE
What follows is a primer of the most important risk issues to be aware of when
developing spreadsheets or using spreadsheets developed by others.
There is a chicken and egg problem here in that I want readers who are less
familiar with spreadsheets to understand the issues that result in the possibility
of spreadsheet error; however, I am not seeking to teach readers how to code
spreadsheets. There are many books written about the process of coding and using
spreadsheets. The easiest way to become familiar with spreadsheet development
is simply to start doing it. As with most software there is nothing to break if things
go wrong. You can always delete and start again or go back a step (there is even a
function that does this for you, called ‘undo’).
Whilst many of the actions required to make a spreadsheet are fairly intuitive,
the way certain spreadsheet functionality operates is not intuitive and can result in
unexpected difficulties.
Entering Data to Cells
Entering data to cells in a sheet is a potential minefield of errors and misunder-
standing! It is essential to understand exactly what a spreadsheet actually does
when handling cell data rather than making assumptions about what you guess
might be happening.
Spreadsheets generally recognise four types of cell usage. A cell can contain a
label, a number, which may be a date and/or time, or a formula.
Labels
Labels are generally text, so headings and other descriptive information are usually
entered as labels. Text is defined as any combination of numbers, spaces and
nonnumeric characters. So, 123abc is treated as text (because it contains non-
numeric characters) as is 123 456 (because it contains a space).
There are situations in the real world where, as a spreadsheet user, you might
deliberately want a spreadsheet to treat something it would recognise as a number
by default as a text entry. Examples are inventory part numbers. If this is input as
a number it will be checked for calculation every time the sheet recalculates so
slowing the sheet down. If the number is input as text it no longer participates in
the recalculation process (it is ignored). This also reduces the possibility of error
(the number is actually a label so let’s treat it as a label in the spreadsheet). So,
if you want to force the spreadsheet to recognise a number as text (an inventory
part number, for instance) you can force this by preceding the number with ‘ prior
to entry. For example if I input ‘123456 to a cell it will treat the number as a text
entry.

Spreadsheet Risk 271
By default text is left justified, this means the text is displayed from the left
hand side of the cell. You can change the alignment of the contents of a cell using
the format cells command. However, I recommend that you do not do so until
the very end of the worksheet development process (if at all). The fact that a left
justified cell is a label by default is of considerable benefit when we are seeking
to identify bugs and make our spreadsheet work. Change this at your peril!
The significance of items being treated as text is that all cells containing text
are essentially ignored when the spreadsheet recalculates.
Numbers
The first thing to be aware of is that the basic input handling of numbers and dates
in your version of the spreadsheet is typically defined when the operating system is
installed, rather than in the spreadsheet programme itself. The defaults are found
in the control panel or equivalent under the heading ‘date, time, language and
regional variations’. Thus, as is the convention in the UK, I am used to using the
full stop symbol as my decimal separator, however, I have taught finance in other
countries where the usual default decimal separator is a comma. This situation is
also the case for the symbol used to separate the various elements of a date or time
input such as /– and so on.
In Excel, for example, the only characters that can be used as numbers are 0 1 2
3456789+–(), / $%.Ee.Generally, entering numbers is fairly intuitive. Any
number without a preceding sign is assumed to be positive. Negative numbers can
be entered with a preceding minus sign or by placing them in parentheses. Use of
the dollar sign will change the cell format to a currency setting. Use of the % sign
after the number when input will result in the value being identified and displayed
as a percentage (21% also being decimal 0.21).
To avoid confusion regarding where the decimal should be I recommend that all
values be input as decimal values. For example, a row may represent a percentage
growth rate. I could enter the data in a cell as 25, meaning 25% and then construct
formulae to apply this growth rate to sales values each period. If I subsequently
change the formatting of the row to percentage the spreadsheet would display this
as 2500%. It is better to input the growth rate as decimal, that is, 0.25 and construct
formulas using this accordingly. Any change in formatting will still result in the
value being recognised by the spreadsheet as 25%.
Dates and/or Time
Another surprise you may experience the first time a spreadsheet is used is the way
it handles dates. If you commence entering a date in a cell using / or – as a separator
the spreadsheet will recognise this as a date, format it and display it as a date. It
stores it as a serial number commencing from 1 January 1900 if on a Windows

272 Cash Flow Analysis and Forecasting
machine and 2 January 1904 if on an Apple machine. A spreadsheet created in
one machine environment is automatically converted to the second environment if
opened there. For example inputting the date 01/01/2000 to a Windows machine
results in the number 36526 being stored in the cell. This also happens if you input
Jan–00. When I first came across this feature I was only seeking to display the
date as a label and the way the spreadsheet kept changing my input was annoying.
When trying to input dates as labels I learned to precede the input with ‘to force
the cell to text format.
The reason dates are converted to numbers is to facilitate their use in formulae;
it is easier to do calculations involving them in this form.
By default, numbers are right justified in the cell, this means they appear to
be adjacent to the right hand side of the cell. Once again it is a good idea not to
change this default, so that the basic rule is labels are left justified and numbers
(and dates and times) are right justified throughout the sheet.
Formulae
One of the most impressive things about spreadsheets is their power to effect
complex arithmetic manipulations effortlessly. This is achieved by inputting for-
mulae to the sheet. To signify that a cell is going to contain a formula any input is
preceded by an equals sign =. I can input =2+3–5*10 to a cell, press enter and
the spreadsheet will automatically solve the function and display the result (–45).
Notice that the spreadsheet deals with the multiplication before the addition and
subtraction, if you don’t want this outcome use brackets to achieve the desired
affect. This functionality, coupled with the use of cell references in formulae rather
than numbers makes this feature incredibly powerful. So, if I input =A1 +A2
into cell A3 the spreadsheet will add the contents of cells A1 and A2 showing the
result in cell A3.
There are over a hundred functions available that can be called as required by
naming them in a formula. A function is a small pre-programmed formula that
performs some arithmetic manipulation related to its name. They are listed in
the Insert, Function menu item. If you intend to develop complex spreadsheets it
is well worth expending the time required to get to know the functions that are
relevant to your task and how they work. Each one is explained in the help menus.
Do not assume you know how they work from their names; some of them are quite
abstract in their actual operation.
One of the consequences of this architecture is that the formulae themselves are
not normally visible in the sheet. The formula in a single cell can be observed by
selecting the cell, the contents of the cell being displayed in the input line above
the worksheet itself. All the formulas in a sheet can be displayed and/or printed
by selecting the Tools, Options, View, Window options, Formulas tick box.

Spreadsheet Risk 273
As with numbers, the default behaviour of the spreadsheet programme is that
the output of formulae cells is right justified.
Data Entry Risks
By now it should be clear that a spreadsheet is more like a box of chocolates than a
process. You pick what you like and use it as you wish. In developing spreadsheets
the creators have striven to provide as much flexibility and functionality as they can
with little regard to consistency. It is possible to create a list of numbers, format
them as labels, right justify them and show a total at the bottom that appears
to be the sum of the numbers but may not be, indeed it could be a label or a
formula arising from anywhere else in the sheet or even another sheet. Changing
any number in a column so created will not change the total when the spreadsheet
recalculates. This could be right next to a column of numbers that are numbers
and via a formula sum correctly to a total at the bottom. Changing any number in
this second column resulting in the total being restated correctly.
Dates are evaluated and treated differently depending on the operating system
environment in which the spreadsheet is opened.
In one sense spreadsheets could be viewed as a fraudsters paradise in that they
can be made to look like anything you want. The fact that a spreadsheet appears
to be laid out logically doesn’t mean that it actually is! Remember that formulae
are hidden in the normal view.
Before addressing how we might seek to minimise the possibility of spread-
sheet error let us consider one other issue fundamental to our understanding of
spreadsheet risk.
Formatting
Spreadsheet programmes allow you to change how the contents of a cell are
displayed by formatting the cell. We have already come across a number of these
possible formats in our earlier discussion of data entry. The default for numbers
is a format called General, it allows display of up to 11 digits, it simply displays
whatever you input unless it overflows the cell boundary in which case it truncates
what is displayed and rounds up the last digit if above 0.5.
The maximum size a number can be in a cell is 15 digits, any additional digits
arising being treated as zeros.
Selecting the Number format allows the user to decide how many digits are
displayed in the cell after the decimal place. However, it does not suppress the
remaining digits, they are still retained in the cell memory. This means you can
input a series of decimal numbers, format them to whole numbers and then select
a function to sum them. The total that arises will not agree with the numbers as

274 Cash Flow Analysis and Forecasting
displayed by the sheet because the hidden decimals that are not visible are added
into the total.
This can be a problem when we use formulae to apply a percentage change
value to a data number as is common in forecasting. This can easily generate
trailing decimals which then mess up our totals as displayed. One way to deal with
this is to suppress all trailing decimals when they arise in the model. There are a
number of ways of doing this.
•Function INT – This rounds down the number input or generated by a for-
mula to the nearest integer. You can nest INT in a formula so inputting to a
cell =(INT(A1*0.15*100))/100 will generate a value of 15% of the number in
cell A1 to 2 decimal places, the remainder always being rounded down. This is
an elegant way of calculating VAT in a model without creating unwanted trailing
decimals after the two decimal places required to display pence or cents.
•Function ROUND – This rounds a number to a specified number of digits. The
format is =ROUND(number, num-digits). So ROUND(5.149, 1) will output
5.1. Unlike INT this function rounds 0.5 up and 0.49 down.
•Function ROUNDDOWN and ROUNDUP do what you would
expect! =ROUNDDOWN(A1*0.15, 2) generates the same result as the
INT function demonstrated earlier. There are other functions that perform
similar manipulations such as FLOOR, CEILING, ODD and EVEN. When
using such functions it is important to understand exactly how they work as this
may not be as assumed, each function has a separate entry in the help menu
explaining its functionality.
Another operation provided by the formatting menu is to change whether the
contents of a cell are right or left justified or centred. As I have already stressed
changing the defaults can result in cells appearing to be something they are not, so
only do so if it improves the clarity or layout of a sheet. For example, I sometimes
right justify date labels and currency symbols above columns so that they are
directly above the values in the column itself.
CONCLUSIONS ABOUT SPREADSHEET RISK
The spreadsheet represents both heaven and hell. It can perform a mass of ex-
tremely complex calculations instantly and display the required output as num-
bers, in tables or as graphs. Recalculation after changing any input is normally
trivial. Elegant, useful cash flow forecasting models can be constructed that add
significantly to our understanding of the likely consequences of future events.
However, the lack of any controls on input and use means that the spreadsheet
is vulnerable to malicious manipulation, error and mistake, the result being false
or misleading outputs. The next chapter presents and discusses a number of ways
to minimise this problem.

20
Good Practice Spreadsheet
Development
DATA ENTRY, FORMATTING AND
SPREADSHEET ERROR
Now that you are familiar with the innate vulnerabilities of spreadsheets and the
ease and flexibility with which a spreadsheet can be made to appear exactly as the
user wishes, we need to consider how to try to minimise the risk of spreadsheet
error arising in our cash flow forecasts and models.
We will start by considering some general strategies to keep our spreadsheet
efforts manageable and keep the risk of spreadsheet error to a minimum.
LAYOUT
There are certain conventions used when developing spreadsheets carried over
from the original pen and paper world, which are good practice. This is to start
with a logical and consistent layout, which is then used throughout a particular
model even if it contains many different worksheets. (A worksheet is a single
spreadsheet page, a complex spreadsheet model may consist of a number of linked
worksheet pages in one or more files.)
Laying Out a Worksheet
Typically the first three or more lines of the sheet will contain headings about
who, what and when. Who is it for, what is it, and when is the timescale or period
covered? The financial headings will then usually run vertically down the sheet
with time being dealt with horizontally across the sheet (Table 20.1).
When we commence laying out the data and formulae our goal is to make the
layout clear, transparent and flowing. Ideally, the layout should always be self-
explanatory; there should be no need to explain what is going on verbally to the
user of a spreadsheet. This means the descriptions used on the labels on the left
hand side should always be relevant and clear. Where a convention is adopted this
should be explained in a front sheet attached to the model, together with any other
important background information.
Cash Flow Analysis and Forecasting: The Definitive Guide to
Understanding and Using Published Cash Flow Data
by Timothy D.H. Jury
Copyright © 2012, Timothy D.H. Jury

276 Cash Flow Analysis and Forecasting
Table 20.1 Good practice layout illustration
Example Limited
Cash flow forecast January February March
Year to 31st December 20XX $’000 $’000 $’000
CASH INFLOWS
Deposits received from customers
Receipts from trade debtors
CASH OUFLOWS
Payments in respect of trade creditors
Here are some other guidelines.
There is Plenty of Room
A single worksheet is 65 536 rows vertically and 256 columns horizontally; there
is plenty of room to do whatever is required. There is no need to economise on
space, so, do not show constants as one number on the left, repeat them in each
column in the assumptions area of the sheet. Break up the layout so the flow of
logic and information through it remains absolutely clear. Don’t use a complex
formula in one row when the operation can be more clearly laid out in simpler
steps over 10 rows. This practice aids in debugging the model as it makes it easier
to see errors. Don’t worry about what the output will look like for printing at this
stage either. Creating a sheet to use for printing out can be done by linking all the
cells in the calculation sheet to another sheet that is then separately prepared for
printing by hiding unneeded rows and columns and creating additional subtotals
or totals as required. This is discussed further later in the chapter.
Never Embed Data in Formulae
Even things like VAT rates can change. Show them at the top of the sheet in
an area titled assumptions. Then refer to the cell reference when building the
formula. Indeed things like the numbers of days in a month are better left in the
assumptions section as well. Ideally formulae should contain only cell references
and occasionally the odd mathematical constant (Table 20.2).
Keep Formulae Simple
Never do in one formula what you can do in three or four simpler formulae.
When manipulating data it is better to display the steps being taken to arrive at
the required output in a series of simple formulae so the intermediate results are

Good Practice Spreadsheet Development 277
Table 20.2 Good practice assumptions layout illustration
Example Limited
Cash flow forecast January February March
Year to 31st December 20XX $’000 $’000 $’000
ASSUMPTIONS
Days in the month 31 28 31
Corporate tax rate 0.3 0.3 0.3
VAT rate 0.175 0.2 0.2
displayed in the sheet. This approach also facilitates the identification of errors and
debugging. A good rule is if you need to get a calculator out to check a formula is
working you are probably trying to do too much in one cell.
Keep Formulae Symmetrical, It Facilitates Error Recognition
Try to use the same formula for a particular operation right across the sheet. If
data is brought forward the first column may be different to all the others, make a
positive decision how to handle this, either have all of the first column different or
use an IF function to allow the same formula in a row of cells to do two different
things (the logic being if in column one do this otherwise do this).
Introduce Controls and Balancing Features Wherever Possible
Features such as making elements that have to balance with each other are a
self-checking mechanism to expose errors. If the sheet doesn’t balance, there is
an error. This is one of the most elegant ways of achieving a more robust design,
it also provides a way of justifying that the resulting output is valid to sceptical
users.
Remember the cash flow template introduced in the first part of the book is a
balancing template; this was a deliberate design decision on my part. If it is not in
balance there is an error in its compilation or in the source data.
Calculation
By default whenever a number or formula cell is changed the whole spreadsheet is
recalculated. This occurs when the revised entry is finalised by pressing the enter
key or moving to another cell. Be aware this can be switched off in the Tools,
Options, Calculation menu in which case recalculation only takes place when F9
is pressed.

278 Cash Flow Analysis and Forecasting
This feature is included because it is possible to design sheets where the calcu-
lation process takes so much time that it is more convenient to input a number of
changes before allowing recalculation to take place.
Don’t Get Hung up about What It Will Look Like When Printing
Spreadsheet users often wish to achieve a layout that is convenient for printing.
This is evident when the layout of a spreadsheet conveniently fits one or more
pages of A4 paper.
In order to achieve this within a single spreadsheet, users may make design
shortcuts such as concealing some of the spreadsheet logic within dense for-
mulae to compress the number of cells required to get the required output.
This is a mistake – the original spreadsheet used to develop the required out-
put should be as large as is necessary without losing any transparency, clarity
or flow.
It is easy to create a mirror of the original sheet by linking all the cells in the first
sheet to a second worksheet. This is achieved by opening the second worksheet,
inputting =and then pointing to the same cell in the original worksheet and
pressing enter, (for example if you enter =in cell A1 of sheet 2 and then click
on cell A1 of sheet 1 and press enter, cell A1 of sheet 2 will contain whatever
is in cell A1 of sheet 1). The resulting formula is then dragged horizontally and
vertically until it mirrors the original sheet.) The resulting mirror sheet changes
whenever the original sheet is modified. Rows and columns can then be hidden
or deleted and extra content introduced in the second spreadsheet to arrive at the
layout required for printing.
Use a Filename Saving Hierarchy
If you continually save models in the same name as you incrementally improve
them you are overwriting the previous version with your newer version each
time. This means you lose the previous version. This is fine until you break your
model with a formula or input that results in numerous errors throughout the
model.
At this point you realise it would have been helpful to go back to a previous
version of the model before you introduced the faulty logic that has caused the
problem. So, rather than using the same name it is useful to have a system of file-
names that means each save results in a new file. The simplest way of doing this is
to call the files newmodel1.xls, newmodel2.xls, newmodel3.xls etc. Alternatively
you can use date and time as part of the name. This sequence of files should be
retained until you are sure the final model has adequate integrity and works the
way you expect.

Good Practice Spreadsheet Development 279
TYPES OF CASH FLOW SPREADSHEET MODELS
Businesses and others seek to forecast cash flows for a variety of different purposes.
Here are four generic types of model:
•Forecast models to monitor and control monthly cash flows.
•Forecast models to decide whether to proceed with a capital project.
•Forecast models for strategy and planning purposes.
•Forecast models for cash flow valuation purposes.
Models for Cash Flow Monitoring and Management
These models typically consist of weekly, periodic or monthly forecasts of rev-
enues and costs (essentially a forecast P&L account). The cash flow revenue part
typically starts with one or more sales values and a lagging assumption to recognise
the credit period granted to customers. It includes the VAT on sales as a separate
item. The objective of the model being to capture as accurately as possible the
expected cash inflow from revenues each period.
The cost part consists of a number of sections dealing with different kinds of
cost. An elegant way to organise this section is to split costs into those that carry
VAT and those that do not. This allows the model to identify the VAT inputs and
outputs each month and predict the resulting payment that will be required each
month or quarter.
These values are then used to derive a summary of the forecasted cash flows by
applying a lagging assumption to the P&L data to reflect when cash is actually
received or paid. Table 20.3 is an example of a small part of such a model.
Note that the second column describes what the assumptions represent. ‘No’
stands for number, so the days in a month are shown as a number. ‘Dec’ stands for
decimal. In Chapter 19 I made it clear it is better to put all values into spreadsheets
as decimals, it makes the formulae using them simpler. It also means that if the
cells are reformatted to display the decimal as a percentage this works as expected
(0.015 becoming 1.5%, if we had 1.5 in the cell this would become 150% on
reformatting the cell).
As you can see in Table 20.3 we have identified the cash received each month
from sales by using a proportional assumption. What proportion of sales is received
as cash this month? What proportion of sales is received as cash next month? To
make this work in the spreadsheet the rule is that the resulting proportions must
add to one so that all the sales value is allocated to the cash flow forecast as time
passes.
Table 20.3 shows all the cash collected over just three different months. How-
ever, this could easily be extended to cover as many months as is necessary. To
keep the illustration of the logic clear I have left out the cash that would be received
from sales in the previous year, which would of course be included in a real model.

280 Cash Flow Analysis and Forecasting
Table 20.3 Sample of a cash flow forecasting model
Example Limited
Cash flow forecast Historic Forecast Forecast Forecast
Year to 31st December 20XX 20XX Jan Feb Mar
ASSUMPTIONS
Days in the month No 31 28 31
Inflation forecast Dec 0.01 0.005 0.02
Real change in sales month Dec 0.02 0.00 0.03
Sales paid for this month Dec 0.1 0.15 0.2
Sales paid for next month Dec 0.7 0.70 0.6
Sales paid for +2 months Dec 0.2 0.25 0.2
CONTROL (must add to 1) Dec 1 1 1
VAT RATE Dec 0.175 0.20 0.20
PROFIT AND LOSS
ACCOUNT DATA
Sales 10 000 10 302 10 354 10 686
CASH FLOW DATA
This month sales cash flow 1030 1553 2137
Last months sales cash flows 7200 7248
−2 months sales cash flow 2060
TOTAL CASH RECEIVED 1030 8753 11 445
Note: No =Number, Dec =Decimal.
The same strategy can be used to deal with the expenses of the business, forecast
the monthly P&L cost and then lag it to show the normal payment behaviour of
the business.
Those new to this should now be realising that the preparation of these models is
not trivial, there will be many lines of assumptions and data to capture something
that comes close to tracking the actual performance of a typical, well established
business. Remember to add only as much complexity as you need and make the
logic you have used as transparent as possible. Ideally someone else should be able
to review the model and understand how it is constructed without any explanation
from the creator.
The only items remaining required to make the cash flow forecasting part of
the model complete are the capital (or balance sheet) inflows and outflows, these
are normally sufficiently simple that they can be directly input to the model.
The two main items are typically capital expenditure and debt repayment. Capital
expenditure is typically an item that is scheduled many months before or otherwise
known before being actually committed, so there is usually plenty of data available

Good Practice Spreadsheet Development 281
to provide values for the forecast. Likewise, scheduled debt repayment is usually
known about many years in advance.
Finally we can add some logic, which identifies the monthly interest paid or
received on the net cash/debt position each month. This typically looks something
like Table 20.4.
Table 20.4 Sample of the interest treatment in a cash flow forecasting model
Example Limited
Cash flow forecast January February March
Year to 31st December 20XX $’000 $’000 $’000
IN THE CASH INFLOWS PART
Interest received on previous month closing balance 21 12
AT THE BOTTOM OF THE WORKSHEET
Cash beginning of month 0 5000 3000
Movement in the month 5000 (2000) 6000
Cash end of month 5000 3000 9000
Forecast Models to Analyse Whether to Proceed with a Project
In the chapter introducing the subject of forecasting I suggested that the main
pay-off from preparing forecasts was the facility to understand the cash flow
consequences of changes to a project.
In deciding whether to proceed with a project we are, in addition, normally
seeking to see if the project is actually viable. We want to know if the project will
increase our wealth (cash).
We do this by forecasting all the cash outflows and inflows for the project and
then discounting them to reflect the time cost of money. There are a series of steps
to be followed, they are:
1. Identify the relevant project cash flows.
2. Summarise them to identify the periodic net cash flow relating to the project.
3. Discount the resulting values using an appropriate discount rate.
4. Sum the resulting values to identify the Net Present Value of the project.
5. Evaluate the result.
Identify the Relevant Poject Cash Flows
This is the most demanding part of the exercise; it might take weeks or months to
gather all the necessary information for a large project. The remaining four steps
can be completed in an afternoon.

282 Cash Flow Analysis and Forecasting
Our objective is to identify and forecast all the cash inflows and outflows that
the project will generate. If we are purchasing a machine to produce a product
we are seeking to forecast the value of the output attributable to the work done
by the machine. For example, if we purchase an injection moulding machine to
produce say washing up bowls we would be interested in the value of a completed
washing up bowl less the cost of the raw plastic that goes in it. This is the value
generated by investing in the machine. So the cash inflow from the machine is
likely to be the cash margin generated over the raw material cost times the number
of bowls produced per measurement period (probably months for this example).
The relevant cash outflows would be the direct costs of operating the machine
(electricity, gas, water etc.) and all other costs such as maintenance, servicing,
premises, security and the cost of the tool to produce the washing up bowls. There
would also be a labour cost in operating the machine.
So, even for this simple example, there are a lot of variables to consider. Just
imagine what the forecast would look like for a toll bridge or power station with
a timescale extending 25 to 40 years into the future.
Summarise Them to Identify the Periodic Net Cash Flow Relating
to the Project
Having identified the relevant cash inflows and outflows we then need to summarise
them into a spreadsheet. For a small project we might choose to do this by month
or by quarter. For a large multi year project we might choose half years or full
years.
Again, the issue here is, does the smaller measurement period add value to our
analytical process? If it does not, do not do it. If quarters will give you what you
need to know, do not produce a forecast in months.
Table 20.5 shows an example of the first year of the forecast for a simple project.
Here we can see the capital cost of the machine and its installation costs, we are
assuming it takes three months to install the machine. In the second quarter we see
the value of the output of the machine, which then grows as sales increase over
the next six months.
The duration of the forecast is important; it should reflect the life of the project.
In our example this should probably be the predicted operating life of the machine
as we are producing something that is unlikely to go out of fashion. This means we
could be attempting to forecast 10 years or more into the future. This means our
forecast is subject to more and more uncertainty as it goes forward. However, it is
important to remember the points made in the introductory chapter on forecasting.
We are not trying to predict the future. We are saying, if the future looks like this,
what are the consequences for the cash inflows and cash outflows of the project?
If the product we are intending to produce on our machine is an item subject to
fashion trends, then we may forecast the period we consider we will have demand

Good Practice Spreadsheet Development 283
Table 20.5 Sample of the layout of a project evaluation model
Machine project
Discounted cash flow forecast Forecast Forecast Forecast Forecast
Year to 31st December 20XX Jan–Mar Apr–Jun Jul–Sep Oct–Dec
ASSUMPTIONS
Days in the quarter No 91 92 92
Inflation forecast Dec 0.01 0.005 0.02
Cash inflows
Cash margin from sales 10 000 15 000 20 000
Cash outflows
Purchase of machine 100 000
Installation cost 20 000
Utility connection cost 6000
Labour cost operation 2000 2100 2200
Utilities cost 2000 1800 2100
Maintenance cost 200 200 1000
Net Cash inflow/(outflow) (126 000) 5800 10 900 14 700
for the product if we think demand for the product will cease before the life of
the machine to produce it has expired. Remember to bring in the cash inflow from
selling the machine (and the costs of decommissioning) at the end of the period if
this is the scenario.
Discount the Resulting Values Using an Appropriate Discount Rate
Having identified the expected cash flows of the project we now need to discount
them to reflect the time cost of money.
If interest rates are positive real, the value of a sum of money received some
time in the future is lower than the value of the same sum of money received today.
If you are unfamiliar with the theory behind discounted cash flow and the time
value of money I suggest you read an appropriate corporate finance textbook that
explains this concept.
Generally we are seeking to apply to the project a discount rate that reflects the
riskiness of the project. A good way of modelling this is to consider what it would
cost to finance the project in equity and debt if it was taken to venture capitalists,
business angels or banks for financing. In our example it might be possible to
finance 80% of the purchase price of the machine by leasing it, the remainder
being financed by equity. From this we can deduce a discount factor.

284 Cash Flow Analysis and Forecasting
If the project is incremental to the activities of an existing business it may
be reasonable to use the cost of capital of the existing business. This approach
assumes the project is of similar risk to the level of business risk faced by that
business.
If the forecast is quarterly we need to construct a quarterly discount factor to
match the measurement period (Table 20.6).
Table 20.6 Sample illustrating the use of the discount factor in a project
evaluation model
Machine project
Discounted cash flow forecast Forecast Forecast Forecast Forecast
Year to 31st December 20XX Jan–Mar Apr–Jun Jul–Sep Oct–Dec
ASSUMPTIONS
Decimal year No 0 0.25 0.5 0.75
Cash inflows
Cash from sales 10 000 15 000 20 000
Cash Outflows
Purchase of machine 100 000
Installation cost 20 000
Utility connection cost 6000
Labour cost operation 2000 2100 2200
Utilities cost 2000 1800 2100
Maintenance cost 200 200 1000
Net Cash inflow/(outflow) (126 000) 5800 10 900 14 700
Discount factor 0.1 1 0.976 0.953 0.931
Present value (126 000) 5663 10 393 13 686
The easiest way to do this is to set up a formula that takes the annual discount
factor from the position on the left, fix this location in the formula using the $
signs in front of the cell reference and take the power from the decimal period
data assumption. You should end up with a formula that looks something like this.
The ˆ symbol means to the power of in Excel:
1/(1 +Discount factor)ˆdecimal period.
So for the April–June period the formula would be 1/(1 +0.1) ˆ0.25 giving an
answer of 0.976454.

Good Practice Spreadsheet Development 285
Sum the Resulting Values to Identify the Net Present Value of the Project
Finally we sum the individual present values to end up with the Net Present Value
of the project (Table 20.7).
Table 20.7 Sample of a part model illustrating the identification of the net present
value of the project
Net Cash inflow/(outflow) (126 000) 5800 10 900 14 700
Discount factor 0.1 1 0.976 0.953 0.931
Present value (126 000) 5663 10 393 13 686
Project Net Present Value 154 963
Bear in mind that the sample in Table 20.7 only displays the first four periods of
the project, let us assume the full model forecasts out for 10 years. In our example
we see a positive net present value for the project of 154 963. What does this
actually signify?
Evaluate the Result
It means that if the project is executed and the cash flows arise as predicted the
sponsor will be 154 963 better off than if they had not committed to the project.
The interesting bit about discounting cash flows in this way is when you are better
off. The answer is at the beginning of the project!
If you could borrow and lend at the same interest rate as the project, you could
borrow 154 963 at the beginning of the project and spend it. Assuming the cash
flows arise as predicted and interest rates are fixed the project would pay off the
loan arising exactly. This is why the value is known as the Net Present Value of the
project, it is the amount by which it increases your wealth now (at the beginning
of the project).
So, in general, positive Net Present Values are good, they imply you will have
more wealth by executing the project. Negative Net Present Values are bad; they
imply you will lose wealth if you execute the project.
Conclusions about Discounting the Cash Flow of a Project
This technique is useful, but not because it predicts the future, (it does not). By
completing a model of the cash inflows and cash outflows of a project it makes
us consider the variability and risks associated with each individual cash flow and
provides a model that can them be manipulated to look at the effects of delay,
non-performance, cost inflation and other risks.
It also gives us some sense of the value to us of the project, for example a
project may have a Net Present Value of £1000, but not be worth doing as it does

286 Cash Flow Analysis and Forecasting
not compensate us adequately for the other resources not necessarily captured in
the cash flow forecast such as the management time required in order to complete
the project.
Multi Year Models for Strategic Planning and Valuation
The final type of cash flow forecasting model we are going to consider are those
used for strategic planning and valuation purposes. These typically consist of a
multi year profit and loss account (P&L), a balance sheet and a summary cash
flow.
Why is it typical to produce all three accounting statements?
Firstly, managers and entrepreneurs tend to think in terms of the profit and loss
account (and balance sheet) rather than in terms of cash flow.
In running a manufacturing business, for example, managers typically target
given levels of sales and costs, usually through some sort of budgeting process.
They tend to think in terms of profit and loss account values. To a general manager,
sales simply represent a given volume of output at a given price from the factory.
For a production manager the challenge is to produce the volume required to
satisfy the sales (within given cost constraints) within a set period.
If you ask a manger to predict the cash received in a period, he has no easy
intuitive method of arriving at a value. However, if you ask a manager what the
level of sales will be in a given month he is more likely to come up with a
reasonable estimate based on his knowledge of the historic buying patterns and
of the market served. This is partly because sales represents the actual physical
goods delivered in a given period, and this is in some ways easier to visualise. If
you also ask the manager what is the typical credit period taken by his customers
he is likely to be able to give an answer very close to the likely future outcome
most of the time.
From these two inputs the person developing the cash flow model can derive
the forecast cash to be received each period.
So, the point is, when making multi year forecasts into the future, it does make
sense to derive the future cash flows from a forecasted P&L and balance sheet,
rather than in isolation. Managers will be better at arriving at useful forecast of the
values required by starting with a P&L forecast, followed by the resulting balance
sheet.
Secondly there is another benefit to producing a model that contains all three
statements; the model can be constructed so that all three statements are linked
through their actual real world relationships. In other words, if we produce a
surplus in the profit and loss account this results in an increase in the assets or a
decrease in the liabilities in the balance sheet and an equivalent change in the cash
flows. The whole model can effectively be made so that all three statements are in
balance at all times.

Good Practice Spreadsheet Development 287
This can be very useful as it provides a reality check on the assumptions made
about the future. For example, if a growth company forecasts aggressive levels of
growth for the next five years it may discover it runs out of cash/debt facilities due
to the increased investment required in fixed and working assets within 18 months.
Likewise the growth scenario may reveal that fixed asset investment may need to
double in order to keep capacity ahead of the required output. If the relationships
between the statements are accurately modelled we can see the consequences in
terms of assets and liabilities of changes to the forecasted P&L and observe the
resulting cash flow behaviour.
The basic template to create this functionality is shown in Table 20.8. The steps
required to complete the model are explained on each line.
This model illustrates the fundamental underlying logic required to create a
three-statement model with each element balancing and linked to the other ele-
ments. It shown the minimum logic required to achieve this; there are essentially
eleven inputs required.
Building these models is not trivial, it can take weeks to produce a model that
is sufficiently tailored to a business to be realistic in the way it reflects changes in
the assumptions into the statement values. This is the sort of model that requires
the formal construction process I recommended in Chapter 19 on Spreadsheet
Risk. The commentary that follows assumes the reader is an experienced user of
spreadsheet software who already has some experience of attempting to create
models of this type.
What follows is a guide to using this basic structure to create models of varying
complexity. There a number of steps required to complete this model.
Enter EBITDA for the Year
Start by preparing a profit and loss account at the level of detail desired. Depending
on your purpose this may be 10 to 20 lines or 100 to 200 lines. The first key value
required for the three-statement logic is the value of EBITDA. The P&L can have
as much sales, cost of sales and overhead detail as is required for purpose. Indeed,
the modeller may choose to produce a model with sales and costs in a variety
of separate worksheets, which summarise to the P&L worksheet as one or more
totals.
Enter Depreciation
The assumptions required can be as simple as a percentage of sales assumption,
or as complex as a full model to calculate depreciation by asset class for all
existing and forecasted capital expenditure (a model like this is considerably more
complicated to produce than the three statement model). The modeller can leave
the decision as to how to drive this value until later in the process if preferred and

288 Cash Flow Analysis and Forecasting
Table 20.8 Illustration of the logic required for a three statement model
Jury’s master three statement model
Profit & Loss Cash Flow
Balance
Sheet
Change
Step Spreadsheet operation Dr Cr Dr Cr Dr Cr
1Enter EBITDA for the year 50 000 50 000 0
2Enter depreciation 5000 0 5000
3Enter interest 12 000 0 12 000
4Enter taxes 30 000 0 30 000
5Enter dividends 2000 0 2000
6 Sum the two sides of the P&L 49 000 50 000
& identify the profit and loss
7 Profit or Loss for the period 1000 0 0 1000
(transfer to the Balance Sheet)
8Enter Capex for the year 20 000 20 000 0
9Enter change in inventories 4000 0 4000
10 Enter change in debtors 1000 1000 0
11 Enter change in creditors 1500 0 1500
12 Enter new equity changes 2000 0 2000
13 Enter new debt changes 8000 0 8000
14 Sum the cash flows 65 500 65 000
& balance the balance sheet
Change in Debt/Cash for the 0 500 500 0
period (transfer to the
Balance Sheet)
15 Sum the statements to 50 000 50 000 65 500 65 500 21 500 21 500
ensure a balance
simply enter a value in the spreadsheet for the moment if the first priority is to
have a fully functioning three-statement model. I sometimes refer to these values
as placeholders, they are there to allow the modeller to develop the rest of the
model logic, and will be replaced with a more appropriate value (possibly derived
from elsewhere) later in the process.

Good Practice Spreadsheet Development 289
Enter Interest
Again the initial assumption driving this line is likely to be scheduled interest on
any existing debt. Later on, after the model has been shown to work, we might
create a deliberate circularity enabling us to calculate the interest received or paid
on the net debt arising from the model each period. The modeller can leave the
decision as to how to drive this value until later in the process if preferred and
simply enter a value in the chosen location for the moment if the first priority is
to have a fully functioning three-statement model.
Enter Taxes
A common way to drive this line in our model is to take a percentage of the profit
before tax value as our expected taxation value, this percentage being known as
the effective tax rate. Alternatively we can develop a full tax computation using
appropriate values taken from other parts of the model such as Capex. The modeller
can leave the decision as to how to drive this value until later in the process if
preferred and simply enter a value in for the moment if the first priority is to have
a fully functioning three-statement model.
Enter Dividends
If the business has traditionally paid a dividend we can initially put in a percentage
payout assumption for the moment. As dividend payout policy is entirely under
the control of management, the values (or percentages required) can simply be
scheduled into the assumptions. The modeller can leave the decision as to how
to drive this value until later in the process if preferred and simply put a value in
for the moment if the first priority is to have a fully functioning three-statement
model.
Complete the Profit and Loss Account Forecast
At this point the model should have a full profit and loss account. This can then
be copied (dragged) to the right across the sheet to provide as many periods/years
as is required for the purposes of the model. Strategy and planning models are
typically 3–12 years into the future.
The issue of how long the forecast might be is dictated by things such as the
product replacement cycle (this is 8–12 years for a business producing something
like a motor car for example). This is another decision that is important, as we
ideally want to capture cycle effects such as the effects of boom/recession and
other sector cycle effects. The more uncertainty about the future the shorter the
timescale of the planning model should be.

290 Cash Flow Analysis and Forecasting
A valuation model should ideally have an explicit forecast period as long as
possible as it reduces the significance of the terminal value in the whole process.
I suggest 10 years as a good starting point.
Commence the Balance Sheet
We now start to build the logic for the balance sheet. Unless this is a new business
project there will be an opening balance sheet in existence. The value each year
in the forecast being built directly from this. What the assumptions in the three-
statement model generate is balance sheet change values, these are then added or
subtracted from the opening balance sheet values to get to the periodic forecast
balance sheets.
Enter Capex for the Year
As Capex is generally planned well in advance, this should be straightforward. The
main logic driving this is that there is sufficient capacity available from production
to produce the forecasted sales; if we are forecasting significant sales growth it
follows we expect higher Capex also. In most circumstances we can assume fixed
asset disposal will be negligible in which case we can use the simpler logic of:
Opening fixed assets value +Capex −depreciation =Closing fixed assets value
Alternatively we can model the whole of the fixed asset note and use the result
to drive the forecast Capex and Fixed Asset values.
Enter Change in Inventories
The next task is to model the movements in the net working assets of the entity.
The first item we deal with here is the change in inventory. If the business is
mature with a stable product mix the assumption driving this value is unlikely to
vary significantly year on year. The usual way of driving this value is by making
an assumption about the number of days of sales the inventory represents (an
inventory days assumption). We generate a value for the end of period inventory
by taking a number of days of sales. So, if sales are increasing over time this
implies inventory will increase in tandem. The change in inventory then comes
into the cash flow statement as a working asset change item and into the current
assets in the balance sheet.
Whilst one assumption will be sufficient in many cases, multiple assumptions
can be used if there are different product lines with different inventory behaviours.

Good Practice Spreadsheet Development 291
Enter Change in Debtors
Again, it is normal to deal with the change in debtors by expressing it as a number
of days of sales, this means as sales levels change so does the amount invested in
debtors. Depending on the need of the users it may be helpful to break this value
up into trade debtors and other debtors or, indeed, further items; all of them can
be driven in the same way unless there is better information elsewhere about the
level of the value in the future in which case this can be used instead.
Enter Change in Creditors
The same logic applies to creditors, a number of days of sales assumption will
usually work fine as it is a reasonable measure of volume change. Again it may
help to split the item into trade creditors and other creditors. Further detail can be
included if there is added value for users, the taxation and dividend creditor can
be shown separately by incorporating the following logic into the sheet:
Opening taxation creditor +this year’s tax −tax paid =Closing creditor
Opening dividend creditor
+this year’s dividend −dividend paid =Closing dividend creditor
Bear in mind we now need to drive the tax and dividend paid items in the cash
flow with a unique assumption (probably last years P&L tax value). The dividend
may be one dividend or an interim dividend in the current and a final dividend
paid in the following period.
Enter Equity Changes
Here we can put in as an assumption showing the amount of equity increase or
decrease we wish to have in the model. This allows us to introduce new capital
should it be required in the forecast model as a scheduled fundraising. This may
be necessary if the forecast shows the business is running out of funds due to the
rate of growth.
Enter Debt Changes
The nature of debt is that the payments associated with it are normally known
many years into the future. Thus it should be straightforward to identify these and
incorporate them into the model. This should also be viable for variable rate debt
as we will have a forecast variable interest rate (and margin) assumption for each
separate element of debt in the model.

292 Cash Flow Analysis and Forecasting
At this point we have all the information required to complete the balance sheet
except the change in cash value, which will come from the completed cash flow
statement.
So it is also time to complete the cash flow statement and link the resulting
change in cash item to the balance sheet. If you have not made any errors of coding
all three statement should now add up and balance as shown in the illustration of
the three-statement model above.
Having made the model work, it can now be enhanced by improving the way
individual assumptions are driven if this is needed. For example, we can improve
the quality of the depreciation calculation, and taxation calculation to make them
more realistic in the way they deal with changes in the other assumptions. Also the
net debt can be summarised each period and the resulting cash debt balance used
to identify the interest due on the period. The model can then be made circular by
linking this to the interest value in the P&L. Alternatively, This can then be added
manually if you do not like circularities in models.
It is also important to test the model with other data to make sure it does what is
expected of it, try large, zero and negative values in the fields to ensure it operates
as expected.
Conclusions about Strategic Planning and Valuation Forecasts
Building these multi year integrated models is both challenging and extremely
satisfying. Whilst their construction is not trivial, if the guidelines regarding good
modelling practice are adhered to there is no reason why an elegant model cannot
be constructed over a couple of weeks.
The benefit of having such a model is that managers and others can examine
the impact on an entity’s future performance of changes in sales, margins, costs,
working assets behaviour, interest rates, leverage and any other assumption in the
model before taking any decision regarding the same.
One important issue is to think in scenarios rather than just changing one or
more assumptions in isolation. For example, the onset of recession implies the
following, a fall in sales and margins, an initial increase in inventory as sales slow,
followed by a planned reduction in inventory, an increase in debtor days due to
recession cash flow problems for customers, possible step change cost cutting and
labour reduction if sales show a permanent fall to a lower value, a suspension of
Capex and a rapid reduction in available debt capacity. So, in coming up with
a scenario to examine the effects of recession all these assumptions should be
manipulated in tandem to reflect the position.
The best way of using models like this is to come up with both positive and
negative future scenarios that are related to possible future realities and examine
the effect on the three statements of the changes made to the assumptions.

Good Practice Spreadsheet Development 293
CONCLUSIONS ABOUT GOOD PRACTICE
SPREADSHEET DEVELOPMENT
In this chapter I have tried to provide sufficient information about the four generic
types of cash flow forecasting model for users new to the subject to develop the
architecture of their own model built to satisfy their own particular needs.
It is difficult to standardise the cash flow forecast modelling process because
every individual business is different. Issues such as precise nature of the business,
size, sector and location all conspire to make our ideal model different to one that
might be produced for a similar business elsewhere.
The best way of learning about the difficulties of spreadsheet modelling is simply
to start doing it. As the process is normally non-destructive there is nothing to
break!

21
The Use of Assumptions in
Spreadsheet Models
INTRODUCTION
In the previous chapter, I illustrated the four generic types of model:
•Forecast models to monitor and control monthly cash flows.
•Forecast models to decide whether to proceed with a capital project.
•Forecast models for strategy and planning purposes.
•Forecast models for cash flow valuation purposes.
I hope by now it is clear that a model is only as good as the assumptions used
to drive it. If these have been carefully researched so that their likely range and
behaviour in different economic conditions are well understood, and they have
been coded into the model with appropriate logic that behaves as desired, the
model should be a useful tool to show us what future cash flow performance may
look like given variations in the assumptions.
What follows is a more detailed discussion of some of the remaining issues
involved in introducing assumptions to cash flow spreadsheet models.
HOW ASSUMPTIONS ARE USED IN A SPREADSHEET
The assumptions are there to allow us to create forecast values for the income,
costs, balance sheet and hence cash flow. For example, the cash flow from sales
is typically derived by adding a second assumption (debtor days) describing the
time it takes customers to pay for the sales.
So, we might drive the sales line by showing an increase in sales of 5% for the
first forecast period. The logic being the spreadsheet would then take the historic
value and increase it by 5% to represent sales in the first forecast period.
In the second forecast period the forecasted percentage increase might by 10%.
The logic being to take the first period forecast value and increase that by 10% to
get the second forecast period value. This logic results in a daisy chain of formulae
driving the sales line. This is the usual way of creating a multi period forecast
(Table 21.1).
This is probably the simplest way of creating the forecast values required, the
use of one simple assumption. In many situations this may be perfectly adequate.
Cash Flow Analysis and Forecasting: The Definitive Guide to
Understanding and Using Published Cash Flow Data
by Timothy D.H. Jury
Copyright © 2012, Timothy D.H. Jury

296 Cash Flow Analysis and Forecasting
Table 21.1 Illustration of the effect of a daisy chain assumption
Historic Forecast Forecast
Example Limited 20XX 20X1 20X2
Assumption
Increase in sales year on year % 5 10
Sales 10 000 10 500 11 550
If I change the percentage used as an assumption in the first forecast period it
is important to remember that it will affect all the later periods (Table 21.2).
Table 21.2 Illustration of the effect of a change in a daisy chain assumption
Historic Forecast Forecast
Example Limited 20XX 20X1 20X2
Assumption
Increase in sales year on year % 10 10
Sales 10 000 11 000 12 100
If this is not considered desirable, the formulae can be constructed so the
percentage change is always relative to the historic period sales (Table 21.3).
Table 21.3 Illustration of the effect of a non-daisy chain assumption
Historic Forecast Forecast
Example Limited 20XX 20X1 20X2
Assumption
Increase in sales relative to 20XX % 10 20
Sales 10 000 11 000 12 000
Notice how I have changed the description of the assumption to make this
clear. The goal is always to construct and document the spreadsheet so that it
is entirely self-explanatory. It is always important to ensure that the labels used
for the assumptions are not misleading. If there is any doubt add a comment
(Insert,Comment) to the cell explaining exactly what is going on.

The Use of Assumptions in Spreadsheet Models 297
THE SELECTION OF ASSUMPTIONS
In Chapter 18, I suggested the goal of a competent analyst was to produce forecast
models that avoid unnecessary complexity and deal elegantly with the variables
and assumptions used to drive the model.
One objective is to have the forecasted variables behave as we would expect
given changes in the external and internal environment. This means we have to
consider carefully what are the exact drivers of change. Some of these are internal
(management actions) and some of these are external (the impact of an economic
recession for example).
The next section deals with the introduction of macroeconomic assumptions to
spreadsheets.
MACROECONOMIC ASSUMPTIONS
The main macroeconomic assumptions we will consider are:
•Inflation rates
•Interest rates
•Taxation rates
•Currency movements
•Commodity price changes
In preparing a model I may also add to this group of items any constants I may
use in the sheet such as days in the month or decimal periods. I prefer to have
all data shown as an assumption (even if it is considered a constant), rather than
embedding data in formulae. It is better that all formulae simply consist of cell
references (I make this a rule in spreadsheet preparation). The danger is that once
data is in a formula and you wish to change it, it may be extremely time consuming
to locate all instances of that same data in formulae throughout a number of large
worksheets to correct the value, indeed failing to update the sheet properly may
introduce spreadsheet error to the sheet. For example, if you embed the VAT rate
in a formula, which is then subsequently changed (as has recently happened in the
UK) you will then need to review all the formulae in the sheet that might contain
the VAT rate for amendments to reflect the new VAT rate.
The Inflation Assumption
Inflation is a perennial feature of markets. It is best thought of as an exchange rate.
It measures changes in the relationship between the value of money and the value
of real assets.

298 Cash Flow Analysis and Forecasting
Nominal Versus Real Forecasts
There are various schools of thought as to how best to deal with the effects of
inflation in forecasting models.
One view is to ignore it, and forecast all values in terms of real (rather than
nominal) money.
In order to use such a forecast to compare with actual performance, a user
would have to either uplift the real forecast for the actual inflation experienced
each period and then compare it with the actual performance values. Alternatively
the user could rebase the current period actual values to the original forecast base
date and compare the performance in real terms.
Creating a real forecast is reasonable where a project is essentially independent
of local inflation effects. Examples are oil and gas projects where costs may be
paid in a local currency but revenues are taken in US dollars when the oil or gas
is sold into world markets, the construction of the original capital asset also being
financed in US dollars.
The second view is to forecast the values in nominal terms and include in the
model an inflation assumption. For example, the increase in sales each period
would now have two components, the increase in sales due to inflation and the
real increase achieved. This is illustrated in Table 21.4.
Table 21.4 Illustration of the effect of a percentage inflation
assumption in a model
Historic Forecast Forecast
Example Limited 20XX 20X1 20X2
Assumption
Inflation forecast % 3 4
Real change in sales year on year % 5 10
Sales 10 000 10 815 12 372
Looking at the above example it appears that inflation over the two year forecast
is 7%. However, this is not the case as the values compound each period. The actual
value is 7.12% (this being the sum of (1.03 ×1,04) –1). This difference gets bigger
if you compound more and more years.
One alternative to this layout is to use an inflation index (rather than an
inflation rate) as an assumption. This is illustrated in Table 21.5. The index is
easier to work with in formulae than a percentage periodic increase because the
compounding is already built in. For example, to uplift the historic value by the
inflation rate is simply:
Historic sales/historic index∗forecast period index
10000/117.9∗121.44

The Use of Assumptions in Spreadsheet Models 299
Table 21.5 Illustration of the use of an inflation index in a model
Historic Forecast Forecast
Example Limited 20XX 20X1 20X2
Assumption
Inflation forecast % 3 4
Inflation index 117.90 121.44 126.30
Real change in sales year on year % 5 10
Sales 10 000 10 815 12 372
The same inflation value would be used to uplift costs each year and to identify
the change in inventory, debtors and creditors due to inflation effects.
This approach is probably better for most projects where capital costs, borrow-
ings, revenues and costs are all in the same local currency. Why is this?
The behaviour of consumers, markets and sectors changes as the level of infla-
tion increases in a local currency. Variations in the periodic rate of inflation causes
changes to consumer and business behaviour. When inflation is very low (say 2%
or less) business and consumers tend to ignore it in most of their business dealings.
As inflation increases (which is normally accompanied by an increase in interest
rates) the effect is to make the cost of providing credit to others more and more
expensive. As a result trade credit starts to disappear and the cost of debt becomes
prohibitive. Eventually a point is reached where no one wants to hold money
when they get it because it is losing its value so quickly, so when they receive
money they immediately buy real assets with it. A business may stop holding cash
and instead buy more raw materials or commodities to shelter surpluses, as these
will hold their value. The other option is to convert the money immediately into
a harder currency if the business is located in a country where currency can be
freely converted (some countries do not allow citizens to have bank accounts in
foreign currencies).
So, the relationship between different assumptions in a forecasting model will
change as economic circumstances change. By including inflation as an assump-
tion, scenarios can be created that remain internally consistent as inflation in-
creases.
Interest Rates
It is usual to have an interest rate assumption in forecasting models. This allows
the model to calculate the cost of debt in the business and also to generate the value
of interest receivable if the business has a cash surplus. Indeed if the business has
a variety of different financing arrangements there may be many different rates of
interest reflected as assumptions in the model.

300 Cash Flow Analysis and Forecasting
Rather than assuming one rate for debt and another for cash surpluses it is more
elegant to forecast the future base rate and show the margin paid over this for debt
and the margin under this as a deposit rate. By designing the assumptions to work
in this way it allows the model values to easily change as forecasted or actual base
rates change (Table 21.6).
Table 21.6 Illustration of the use of interest rate assumptions in a model
Historic Forecast Forecast
Example Limited 20XX 20X1 20X2
Assumption
Base rate (LIBOR) % 4.5 5 6
Debt margin % 2.5 2.5 2.0
Deposit margin −1−1−1
Calculated variables
Debt cost % 7 7.5 8
Deposit interest rate % 3.5 4 5
Taxation Rates
Most forecasting models will need a tax rate to drive the corporate tax due on profits
value. One value is probably sufficient if the model if a multi year projection for
strategy or valuation purposes.
If the forecast model is for monitoring and control purposes it may be necessary
to include a VAT rate and possibly the average value of the deduction from wages
and salaries in income taxes as a percentage. The level of detail required is largely
driven by the variability of the values in the forecast. If the business being modelled
is relatively stable there is less need for complexity in the model.
Currency Movements
If the business being modelled operates in a variety of currencies it is usual to view
everything in terms of the reporting currency, this being the currency in which the
annual report and accounts is prepared. Cash flows originating in other currencies
need to be converted to the currency of the forecast. This requires us to have a view
about future changes in exchange rates. Whatever assumptions are made need to
be consistent with inflation expectations and the purchasing power parity model.
Commodity Price Changes
As well as the producers themselves, certain other kinds of business are very
vulnerable to particular commodity costs. For example, a big cost for airlines is

The Use of Assumptions in Spreadsheet Models 301
aviation fuel, which moves in price with the price of crude oil. Businesses who
process plastics are in a similar position as most plastics are also derived from oil.
Where a significant element of the cost of sales is represented by an input that is
a commodity or is closely related to a commodity it may be more elegant to have
the commodity price as an assumption and link the cost item to this.
THE APPROPRIATE AND INAPPROPRIATE
USE OF ASSUMPTIONS
In the final part of this chapter we will discuss how to get the best out of our
models when we use them. Remember that in Chapter 18, I introduced the idea
that when we create these models to assist in management decision-making we
are trying to develop plausible future scenarios.
Base Case
For example, if we are forecasting the future cash flows of a business for the next
five years for strategic purposes we tend to start with what is referred to as the
‘base case’.
This is the version of the model using the assumptions that management deems
most likely to occur. The output is meant to give an impression of the likely
future performance of the business given everything the managers know today
(this of course excludes unknown or unexpected future events). By definition this
is subjective (an opinion).
Even this may be contentious, owners and other capital providers may imme-
diately express dissatisfaction with the expected outcome on the grounds that it
is simply insufficient. They may seek more returns. The next set of scenarios we
should consider are more positive scenarios.
Positive Scenarios
The next likely process is to develop some scenarios that produce higher returns in
the future, usually by implementing more radical change in the business. Examples
are:
•New product introduction
•Geographic expansion
•Capacity expansion
•Cost reduction and efficiency improvement
•Relocation
•Changes to the value chain (outsourcing, subcontracting etc.)
•Research and development
•Capital expenditure

302 Cash Flow Analysis and Forecasting
The point being made here is that merely varying one or more assumptions to
see the effect on profit may be a meaningless exercise. For example, we may note
that increasing sales by an additional 5% over the entire forecast period results in
an increase in 15% in profits.
However, we may have failed to add the additional incremental costs that
might be required in extra salesman, advertising and promotion, travel costs and
distribution to achieve this. In addition we may not have anticipated external
effects such as competitor response that adversely impact the initiative.
So, varying a single assumption only has one useful benefit, it tells us by how
much the situation improves (or deteriorates) assuming no other changes to the
business. This is known as sensitivity analysis. It is useful to understand how much
profit you lose each year if you allow gross margins to drop by 1% for example.
One exercise is to examine sensitivities using the base case model by varying
each assumption by 1% or one unit. The outcome is usually interesting. Some
assumptions have significant effects on returns and cash flow, other assumptions
have very little effect. This is a useful exercise because it focuses attention on the
assumptions to which the business is most sensitive.
Going back to the issue of positive scenarios, each scenario should ideally cap-
ture all the effects on the business of the possible initiative. So if we are examining
geographic expansion we need to consider all the consequences of expanding our
trading area, including cultural differences, language issues, distribution issues,
taxes, competitor response, and so on. The scenario should be a complete entity
in its own right.
Finally, we need to consider the degree of ambition inherent in a given scenario.
As the upside plans become more ambitions they also become harder and harder to
deliver in the real world. Running an existing business is relatively low risk because
everything required is already happening. Launching new products, or developing
or buying new businesses is far riskier, many of the risks being unknown – for
example, new technology required, loss of key staff in a takeover, or competitor
response to new product initiatives. So, while the very aggressive scenarios may
look extremely financially attractive they may not be deliverable due to unexpected
or unanticipated real world responses and difficulties.
Negative Scenarios
The same sorts of issue arise in examining negative or conservative scenarios.
Once again, just to drop a single assumption by a few percent tells us little. Ideally
we need to come up with a variety of plausible adverse scenarios and examine
their effects on the business. A review of the history of the business can be helpful
here. If the business is more than 10 years old it will have experienced recession in
the past: what were the effects then and how did the business respond? Similarly
other forms of disruption such as fires, strikes, disruption to the supply chain, and
so on can be examined.

The Use of Assumptions in Spreadsheet Models 303
If direct competitors have experienced significant negative events financial
analysis of the subsequent cost impact and other effects on their performance can
be beneficial for creating more realistic scenarios.
We can usefully group negative scenarios as follows:
•Macro economic events, such as recession (economic cycles), interest rate in-
crease, inflation increase, taxation increase, infrastructure problems.
•Sector level events such as raw material scarcity, labour scarcity, overcapacity
(sector cycles), adverse competitive change, threat of substitutes, technological
change.
•Legal and regulatory events such as adverse changes to laws and regulations
increasing costs or reducing competitive advantages.
•Weather and peril related events such as earthquake, tsunami, hurricane, storms,
other exceptional weather events, flood, fire, theft and others causing loss to the
business directly or indirectly.
So, each of the above categories can be assessed for their possible impact on
the business and, where possible, managers can effect risk management initiatives
to try to eliminate or mitigate the effects of some of these risks. The point is to
have a plan for these types of event, rather than to experience them as an act of
god and react after the event. The objective of management should be to make the
business as resilient as is cost effective to all known possible adverse events.
To make this clear I define a risk as anything that can disrupt the cash flows
of the business. Managers should seek to have the business continue to operate
successfully in virtually all conditions – indeed this can represent a competitive
advantage, allowing the continuation of trade when other competitors are prevented
from doing so by some adverse event.
Worst Case Scenarios
One of the problems with real life is that it is rarely predictable in the long run, if
we are going to examine worst case scenarios the words should be taken seriously.
For example, in the world of credit everyone is aware of the impact of reces-
sions. However, banks in general consistently fail to mitigate the consequences
of recession in terms of bad debts and lost performance. One of the reasons for
this is that the cause (or trigger) of each recession is different, so when things go
wrong there is rarely one discrete cause, rather there are a number of apparently
disconnected events occurring simultaneously that cause the recession and hence
losses, the causes only being identified with hindsight. For this reason prudent
lenders will, before lending, consider the effects on their proposed loan servicing
and repayment of:
•Economic cycles (recession)
•Sector overcapacity

304 Cash Flow Analysis and Forecasting
•Adverse legal or regulatory change
•Loss of key management/employees
However, examining the worst case means considering the effects of all these
adverse events occurring at the same time.
So in coming up with a worst case scenarios we should be looking at not one
but a number of adverse events impacting the entity being examined, at the same
time.
CONCLUSIONS ABOUT FORECASTING CASE FLOWS
The forecasting of cash flows is a powerful tool for the analyst, investor, lender,
entrepreneur, or manager to have at their disposal.
A well developed forecast, that successfully mimics the actual behaviour of a
business as variables change, is a valuable tool because it is proactive (it looks
forward into the future) rather than reactive (telling us about the past).
Used intelligently it enables the user to examine the effects of adverse events on
the business before they occur so giving management the opportunity to mitigate
risks as far as is possible. Examining the positive scenarios allows managers to
assess the most cost effective ways of improving performance.
CONCLUSIONS ABOUT CASH FLOW ANALYSIS
This is the end of the book, if you have got this far you should now know
significantly more about cash flow analysis.
Business is about cash flow. Without it a business dies. Lenders and investors
are rewarded with cash returns. It follows that a cash flow centric approach to
managing, lending and investing is not only sensible but also absolutely essential!
I have written this book to help people manage and lend and invest smarter. I
hope it adds value to your endeavours in the future.

Index
3G licences 207, 208
accounting abuse 197, 198–200
accounting concepts 192–200
accounts requirements, small businesses
231
accruals/accrual basis 28–29, 193,
232
acquisitions
Black & Decker 114–115
cash flows from 32–33
Dairy Crest 206
growth businesses 141–143, 149, 150,
166
Nokia 69–70
acronyms, use of 61, 84
actuarial losses amortisation 89
added value
acquisitions 142
manufacturing businesses 7–8
trading businesses 5–6
adjustments
cash flow statements 27
foreign exchange 79–81
for inflation 120–121
profit and loss account 67–82
adverse event scenarios 302–304
AIM (Alternative Investments Market)
174
algebraic explanation, cash change
signage 43
Alternative Investments Market (AIM)
174
amortisation 64–65
actuarial losses/prior service costs 89
mature businesses 115–116
operating income/expenses 68
see also depreciation; earnings before
interest, tax, depreciation and
amortisation
analyst’s viewpoint 185–188
see also cash flow analysis
arithmetic signage 60–61, 84
aspirant-type growth businesses 144, 149,
151–152
asset-level cash flows 32, 34, 40–41
assets
depreciation/amortisation 64–65,
191
working asset cycle 16–17, 25, 227,
244
working asset investments 40, 53, 56,
147–148, 153–164
decline businesses 181
estimation use 235–236
identifying amounts 72–73
no-growth basis 163
US GAAP 90
see also fixed assets
assumptions
appropriate/inappropriate use 301–304
forecasting 255–256, 261
growth businesses 144
selecting 296
spreadsheet models 295–304
using 295–296, 297, 301–304
Cash Flow Analysis and Forecasting: The Definitive Guide to
Understanding and Using Published Cash Flow Data
by Timothy D.H. Jury
Copyright © 2012, Timothy D.H. Jury

306 Index
assumptions (Continued )
weighted average cost of capital 217
see also fundamental accounting
concepts
audited account completeness 196
available-for-sale investments 70–71
average cost of capital 217
‘bad’ cash flows 185–189
balance sheet
cash flow summary from 231–246
debtors 225–227
spreadsheets 290
balancing properties
cash flow statements 42–44, 79, 93–97
spreadsheets 277
bank loans 202
bankruptcy 18
base case assumptions 301
bias in accounting concepts 195
Black & Decker example
analysing cash flows 111–117, 129
diversity 129
restating cash flows 84–98
borrowings see debt
branded products 120, 122
break-even, start-up businesses
177–178
British Telecom (BT) example 207, 208
‘bubbles’ 137
budget use 261
building spreadsheets 267–268
burn rate of cash 172–177
business(es)
cash flows in 3–20
failure 17–18
money in 4–6
objectives 4–5
phases of 47–58
purpose 4
simplest forms of 4, 6–17
size-related issues 130–133, 209–211
business-level cash flows 32, 34, 41–42
business risk 172
buyouts 213
calculations, spreadsheets 277–278
Capex see capital expenditure
capital allowances 164
capital costs 216–217
capital expenditure (Capex) 33
debt service and 206–207
decline businesses 56, 181
depreciation/amortisation 64
growth businesses 148
mature businesses 53, 115–116, 122,
128–129
net Capex 40–41
estimated summaries 236–237,
244–245
identifying 75–76, 90, 92
mature businesses 122
no-growth basis 164, 165
spreadsheet models 280–281, 290
capitalisation, use of, x
car industry 160–161
case studies, use of, ix
cash
decrease in 42–43, 81–82, 245
generating 5, 17–18
before financing 42, 186
failure consequences 107–129
from operations 23–25, 29–30
working capital 16
in/out before financing 240
increase in 36, 42–43, 81–82, 245
inventories 6
as performance measure 191–200
raw materials 7
Cash Available to Satisfy Finance
Providers (CATS) 41, 51, 54, 87,
97, 202–203
‘bad’ cash flows 186
covenanting 214
estimated summaries 238
growth businesses 139–141, 145
mature businesses 106, 108–109, 125,
131–132, 162
no-growth basis 169
perfect investment concept 218–221
cash balance, final 93–97
cash burn rate 172–177
cash businesses 191
cash change
decrease 42–43, 81–82, 245
estimated summaries 241–246
increase 36, 42–43, 81–82, 245
signage 43–44
value identification 79, 95–97,
242–244

Index 307
cash equivalents
change in 36, 81–82, 241–246
decrease in 81–82
definitions 33–34
increase in 81–82
cash flow analysis
assumptions 255–256
credit risk and 201–214
decline businesses 179–183
direct statements 223–230
free cash flow 247–252
growth businesses 135–152, 153–169
mature businesses 99–133, 153–169
net working assets 153–158
performance measurement 215–221
risk management and 231
start-up businesses 171–178
start-up projects 171–176
US GAAP process 83–84
cash flow statements 22–23, 25–46
balancing properties 42–44, 79, 93–97
consolidation 73, 81, 86, 88, 91, 94, 224
data quality 200
direct method 25, 59–60, 83–84,
223–230
indirect method 25–26, 59–60, 83–84,
230–231
layout 39–40, 43, 45–46
balancing 79, 94–97
credit risk analysis 207, 209
estimated summaries 233–246
growth businesses 139
hedging activities 93
mature businesses 111, 119, 125
multi-year models 287–288
no-growth basis 162–163
operating cash margin 86–87
performance measurement 215–216
phases of business 58
signage 60
cash flows
‘bad’ pattern of 185–189
data sources 85, 255–256
decline example 55
divergence from profit 192
financing activities 34–36, 77–78,
93–97
‘good’ pattern of 47, 188
growth example 50
hedging activities 92–93
investing activities 31–34, 73–75,
90–93
mature example 52
monitoring/management models
279–281
operating activities 23–31,
38–39
direct statements 225
restating 61–62, 85–87
value derivation 242–244
profit vs 199–200, 202
signage 60–61, 84
spreadsheet models 279–292
start-up example 49
summarising/restating for analysis
36–38, 59–82, 83–98, 206,
282–283
free cash flow 247–252
no-growth basis 162–163
P&L/balance sheet use 231–246
understanding 3–20, 21–46
CATS see Cash Available to Satisfy
Finance Providers
cell usage, spreadsheets 270
change effects 29, 93–95, 188, 240–246,
290–292
see also cash change; decrease in;
increase in; movements; price
change assumption
change management 144
charities 171
Coca Cola 106
coding process, spreadsheets 267–268,
270
collapse of corporations 137–138
commodity price changes 300–301
common stock purchase/issuance 93
companies see business(es); limited
companies
comparability concept 194–195
compensation, stock-based 89
competitors
cash flow shortfall 189
growth markets 104–105
market growth rate 104
mature businesses 105–106
completeness concept 196
complexity
businesses 10–11
spreadsheets 265

308 Index
conservatism see prudence concept
consistency concept 194–195
consolidation, cash flow statements 73,
81, 86, 88, 91, 94, 224
contract default 201
controls, spreadsheets 277
corporate finance theory 260
corporations
collapse of 137–138
size implications 209–211
see also business(es)
costs
accrual basis 193
of capital 216–217
negative events 258–261
profit and 191
see also expenses
covenanting 211–214
CPP (current purchasing parity) 103
credit
debtor changes 159
growth businesses 51
implications of 13–14, 16
start-up businesses 49
supermarket groups 154–156
credit risk 11
analytical tools 207, 209
cash flow analysis and 201–214
definition 201
growth businesses 141
see also default risk
creditors
business failures 17–18
changes to 29, 160–161, 241, 291
creating 24
decrease in 29, 161
defaults 187
manufacturing businesses 14
currency movement assumption 300
current assets 235
current liabilities 236
current purchasing parity (CPP) 103
customer credit 13–14, 159
customer-financing impairment
charges/reversals 70
customers
disputes with 159
movement in net working assets
158–159
receipts from 225–226
start-up businesses 48
Dairy Crest example 117–123
CATS 202–203
diversity 129
dividends 204–207
free cash flow 250–252
perfect investment concept 220, 221
data embedding 276, 297
data entry, spreadsheets 270, 273, 275
data quality 200
data sources, cash flows 85, 255–256
data tests, spreadsheets 268
dates
case studies, ix
spreadsheets 271–272
Dawson International example 181–183
debt
change in 34–35, 42, 158–159
estimated summaries 241, 245
identifying 78, 95
spreadsheet models 291–292
covenanting 211–214
decline businesses 56
decrease in 42, 245
defaults 187, 201
increase in 35, 42, 158–159, 245
manufacturing businesses 12
mature businesses 109, 131–132
net debt 41, 54
real business model 19
see also credit ...; loans
debt financing, cash flow effects 249–252
debt service/repayment 202–207,
209–211, 214, 280–281
debt service covenants 214
debtors 235
changes to 29, 158–159, 290–291
creating 24
direct cash flow statements 225–227
increase in 29
manufacturing businesses 14
supermarket groups 155
decimals in spreadsheets 271, 273–274
decision-making, forecasts for 257–258
decline businesses 47, 55–57, 58, 179–183
decline markets 180
decrease in
cash 42–43, 81–82, 245
cash equivalents 81–82
creditors 161
debt 42, 245
equity 42, 245

Index 309
inventories 29
trade payables 29
default
‘bad’ cash flows 187
definition 201
default risk 144, 156–157
see also credit risk
defensive strategies
acquisitions 141–142, 149
decline businesses 180
delay risk 259–260
depreciating assets concept 191
depreciation 26, 64–65, 191
disposal of fixed assets 65–67
going concern concept 194
growth businesses 148
mature businesses 115–117, 128–129
operating income/expenses 68
provisioning concept 197, 200
spreadsheet entry 287
taxation paid 164
see also earnings before interest, tax,
depreciation and amortisation
designing spreadsheets 267
detail level, forecasts 258
direct cash flow statements 25, 59–60,
83–84, 223–230
director’s viewpoint
‘bad’ cash flows 188–189
subjectivity in accounting 197
disclosure, lack of 232
discontinued operations loss 89
discount rate, spreadsheet models
283–284
discounting cash flow 285–286
disposal of fixed assets 65–67, 234,
236
disputes with customers 159
divergence between profit and cash flow
192
diversification/diversity 129–130,
180
dividends 12–13
accruals concept 28
business size implications 209–211
inclusion of 204–207
mature businesses 54, 108, 131
net dividends 41, 239, 245
paid 35
CATS and 203
decline businesses 56
identifying 78–79, 95
mature businesses 54
start-up businesses 49
received 34, 76–77
spreadsheet entry 289
documentation, spreadsheet models 268,
269
dot-com boom 136–137, 213–214
double entry explanation, cash change
signage 43–44
drag and drop spreadsheet errors 264
drivers, definition 99, 135
earnings
consolidated statement of 88
net earnings 85
earnings before interest and tax (EBIT)
26, 61, 63, 84, 214
earnings before interest, tax, depreciation
and amortisation (EBITDA) 61,
63, 84, 212
dot.com boom 213–214
leveraged buyouts 213
operating cash margin estimation 234
spreadsheet entry 287
earnings per share measure 218
EBIT see earnings before interest and tax
EBITDA see earnings before interest, tax,
depreciation and amortisation
economic context 99, 135
case studies, ix
free cash flow 247–248
negative event consequences 260–261
see also inflation
economic cycles 247–248
embedded data in spreadsheets 276,
297
employee benefits 71
employee compensation, stock-based
89
enterprise free cash flows 249
entrepreneur’s viewpoint 188–189
see also start-up ...
equipment
purchases 33
sales proceeds 33
equity
change in 34–35, 42
estimated summaries 240, 245
identifying 78, 93–95
spreadsheet models 291

310 Index
equity (Continued )
decrease in 42, 245
increase in 42, 245
manufacturing businesses 12
real business model 19
error rate, spreadsheet risk 263–264,
275
error recognition, spreadsheets 277
estimates
cash flow summary 233–246
interest 125–129, 245
taxation 125–129, 237–238, 245
estimation error 200
evaluating spreadsheet results 285
event risk 256, 258–261
exchange rate
adjustments 79–81
assumptions 300
exit costs 89
expenses, adjustments 67–82
see also costs; non-operating
income/expenditure
expertise in businesses 7
external issues, cash flow shortfall
188–189
failure
acquisitions 142
businesses 17–18
financial control failures 159, 161
to generate cash 107–129
FAS 95 (statement of cash flows) 83
FASB Statement 123R (share-based
payment) 89
fast moving consumer goods (FMCG)
153–154
Fiat Group example 123, 124, 125–129
filename-saving hierarchy, spreadsheets
278
final cash balance 93–97
finance lease liabilities
growth businesses 51–52
payments of 35
substance over form concept 195
finance providers
cash available to satisfy 41, 51, 54, 87,
97, 202–203
‘bad’ cash flows 186
covenanting 214
estimated summaries 238
growth businesses 139–141, 145
mature businesses 106, 108–109,
125, 131–132, 162
no-growth basis 169
perfect investment concept
218–221
vendor financing 123, 125, 128
financial consequences, negative events
260–261
financial control failures 159, 161
financial covenants 212
financial instruments 71
financing activities
cash flows from 34–36, 77–78,
93–97
contracts 201
total change in 241–246
financing risk 141, 259–260
finished goods 7, 23–24, 157
fixed assets
accounting abuse 200
depreciation/amortisation 64, 117
disposal profit/loss 65–67, 234, 236
estimation use 236–237
going concern concept 194
growth businesses 51–52
IAS 38 76
investing in 17, 31–32
mature businesses 53
real business model 19
start-up businesses 49
FMCG (fast moving consumer goods)
153–154
forecast models 281–286
forecasting cash flows 253–304
free cash flow 247–252
historic data analysis vs 255–256
models 261–262
negative event costs 258–261
prediction and 256–257
purpose of 257–258
spreadsheets
development 275–293
models 295–304
risk 263–274
foreign exchange adjustments 79–81
formatting spreadsheets 273–274, 275
formulae in spreadsheets 272–274,
276–277
fraud 137–138, 197

Index 311
free cash flow 247–252
functions in spreadsheets 272, 274
fundamental accounting concepts
192–200
future scenarios 257, 301
see also forecasting cash flows
futures markets 260
GAAP see Generally Accepted
Accounting Principles
gain see profit
Generally Accepted Accounting
Principles (GAAP) 26
cash equivalents 33
direct cash flow statements 223
implications of 60–61
restating cash flows 83–98
US/IAS differences 83, 85
see also International Accounting
Standards
globalisation 179
going concern concept 193–194
‘good’ cash flows 47, 188
good practice, spreadsheet use 270–274,
275–293
government depreciation 164
group cash flows 129–130, 233
growth, consequences of 10–13
growth businesses 47, 50–52, 58
cash flow analysis 135–152, 153–169
definition 135–137
free cash flow 252
mature markets 104
perfect investment concept 221
success for 135, 139–144, 145–146
growth Capex 53
growth markets 104–105, 135–137
growth rate of markets 103–104
guarantees 161
hedging activities 92–93
historic cash flow analysis 1–252
‘bad’ cash flows 185–189
credit risk 201–214
forecasting vs 255–256
free cash flow 247–252
performance measurement 191–200,
215–221
restating cash flows 59–98
understanding cash flows 3–46
IAS see International Accounting
Standards
IFRS see International Financial
Reporting Standards
Ikea example 14
impairment charges 69, 70
income
adjustments in P&L 67–82
net income 85
profit and 191
see also non-operating
income/expenditure
income taxes paid 30–31
increase in
cash 36, 42–43, 81–82, 245
cash equivalents 81–82
debt 35, 42, 158–159, 245
equity 42, 245
operating provision 27
trade and other receivables 29
indirect cash flow statements 25–26,
59–60, 83–84, 230–231
inflation 99–103
adjustments for 120–121
assumptions 297–299
creditor changes 160
debtor changes 158
inventory changes 160
information asymmetry 142
infrequent event risk 256
insolvency 18
insurance 193
INT function, spreadsheets 274
intangible fixed assets 31–32, 76
interest 12–13
assumptions 299–300
business size and 131, 209–211
CATS and 203, 214
estimate use 125–129, 238–239, 245
large businesses 131, 209–210
net interest 41, 73, 238–239
operating cash margin after 85, 87–90
paid 30–31, 38–39
received 33–34, 49
spreadsheet entry 288–289
US GAAP template 97
see also earnings before interest ...
interest expense value 28–29
interest rate assumption 299–300
interest service covenants 214

312 Index
internal issues, cash flow shortfall 188
International Accounting Standards (IAS)
22, 38, 61, 84
7 (cash flow statements) 22, 30, 33,
38–39, 223
18 (sales recognition) 194
19 (employee benefits) 71
36 (impairment charges) 69
38 (intangible assets) 76
39 (financial instruments) 71
cash equivalents 33
interest paid 30, 38–39
US GAAP differences 83, 85
see also Generally Accepted
Accounting Principles
International Financial Reporting
Standards (IFRS) 61, 71, 84
Intimas plc. example 156
Invensys example 108–110
inventories 235
cash flow shortfall 189
cash generation 24
changes to 29, 160, 290
decrease in 29
going concern concept 193
manufacturing businesses 7,
156–158
risk 156–158
supermarket groups 155
trading businesses 6
investment/investors/investing activities
217–221
available-for-sale 70–71
cash flows from 31–34, 73–75, 90–93
contracts 201
decline businesses 56, 181
fixed assets 17
growth businesses 136–141, 143,
146–149, 166
irrational behaviour 136–137
mature businesses 116
net working assets 40, 53, 72–73, 90,
147–148, 153–162
estimation use 235–236
no-growth basis 163, 164
return on investment ratio 216
working capital cycle 16–17
investment income value 27–28
investor/acquirer-type growth businesses
143, 166
investor-type growth businesses 139–141,
146–149
irrational investor behaviour 136–137
Jury’s template see template layout
keep it simple, stupid (KISS) 265
keying errors, spreadsheets 264
KISS (keep it simple, stupid) 265
labels, spreadsheets 270–271
labour
globalisation and 179
machinery vs 9–10
manufacturing businesses 8–10
large businesses 105, 131–132, 209–210
large corporates 209–210
law
insolvency 18
limited companies 11
negative scenarios 303
layout of spreadsheets 275–278
see also template layout
lease liabilities 35, 51–52, 195
legal events 303
see also law
lending activities 201, 211–214
see also loans
leverage 131–132, 209–210
see also debt ...
leverage covenants 212
leveraged buyouts 213
liabilities
finance lease 35, 51–52, 195
working assets and 236
limited companies 11
liquidity, cash burn rate 172
loans
constituent parts 202
credit risk 201, 211–214
defaults 187
location of businesses 105–106
long-term borrowing proceeds 35
loss account see profit and loss account
loss from discontinued operations 89
lumpy projects 259–260
machinery vs labour 9–10
macroeconomic assumptions 297–301,
303

Index 313
mail order companies 155–156
maintenance Capex 53, 56
management models, cash flow 279–281
managerial roles 99, 135
‘bad’ cash flows 188–189
decline businesses 183, 187–189
forecasting 261
growth businesses 144
manager’s depreciation 164
manufacturing businesses
cash generation 18
net working assets 156–158
simple forms 7–17
market growth rate 103–104
markets 99, 135
decline markets 180
growth markets 135–137
maturity 104–105, 129–130
sector risk 120
master template see template layout
materiality concept 195
mature businesses 47, 52–54, 58
cash flow analysis 99–133, 153–169
competition 105–106
diversity 129–130
free cash flow 252
perfect investment concept 221
success for 99, 106–107, 132–133
mature markets 104–105, 129–130
medium-sized businesses 132–133, 211,
231
mirror sheets, spreadsheets 278
misrepresentation 197
mitigation in risk management 260
models
forecasting 261–262, 281–286
historic cash flows 8–10, 19
multi-year models 286–292
real business model 19, 59–82
spreadsheets 265–269, 279–292,
295–304
money
introduction of 3
understanding 4–6
monitoring cash flows 279–281
movements
net working assets 158–162, 164
provisions 67–82, 234
see also change effects
multi-year models 286–292
negative cash flows 137–138
negative event cost forecasts 258–261
negative net working assets 155–156
negative scenarios, assumptions 302–304
net capital expenditure 40–41
estimated summaries 236–237,
244–245
identifying 75–76, 90, 92
mature businesses 122
no-growth basis 164, 165
net cash
‘bad’ cash flows 186
before financing 42, 145, 186, 240
growth businesses 145
in/out before financing 240
spreadsheet models 282–283
summarising/restating 38
net of cash acquired, investing activities
32–33
net debt 41, 54
net dividends 41, 239, 245
net earnings, US GAAP 85
net income, US GAAP 85
net interest 41
estimated summaries 238–239, 245
value identification 73
net present value 285
net working assets
cash flow analysis 153–158
change in 244
direct cash flow statements 227
growth businesses 147–148
investment 40
estimation use 235–236
identifying amounts 72–73
no-growth basis 163
US GAAP 90
mature businesses 53
movement interpretation 158–162, 164
neutrality concept 195
no-change time to default measure 144
no-growth basis
definition 163–165
Phibro example 165–169
restating cash flows 162–163, 206
Nokia example
decline markets 180
GAAP implications 60
growth cash flows 145
growth markets 136

314 Index
Nokia example (Continued )
operating activities 61–62
operating cash margin 63, 67, 69–78,
81–82
perfect investment concept 219, 221
nominal values, inflation 103, 297–299
nominal vs real forecasts 297–299
non-cash items 26, 64, 67–82
non-current liabilities 236
non-operating income/expenditure 41–42
estimated summaries 240
identifying 75, 76, 90, 92
numbers in spreadsheets 270–271,
273–274
NXT plc. example 174–178
objectives in business 4–5
offensive strategies
acquisitions 141–142
decline businesses 180
operating activity cash flows 23–31, 38–39
direct statements 225
restating 61–62, 85–87
value derivation 242–244
operating cash margin 18, 29, 40
accounting abuse 200
debt service covenants 214
decline businesses 55–56, 181
disclosure lack 232
EBITDA and 213–214
estimation use 233–235
growth businesses 51, 147–148
identifying 62–82, 87–90
interest service covenants 214
mature businesses 53–54, 114–115,
120, 128
no-growth basis 163, 164
perfect investment concept 218–221
start-up businesses 48, 174, 176–177
US GAAP 85–90, 97
operating income/expenses 67–82
operating provisions
estimation use 234, 243
increase in 27
P&L adjustments 67–82
opportunity costs 216
‘other’ label, US GAAP 89, 92
output schedules, spreadsheets 267
overheads 6, 8
ownership, spreadsheets 268–269
P&L see profit and loss account
package holiday companies 156
Panko, Raymond R. 264
partnerships 11
payables see creditors
payments, lease liabilities 35
PE (Price Earnings) ratio 218
perfect investment concept 217–221
performance measurement
Black & Decker 114–115
cash flow analysis and 215–221
cash vs profit as 191–200
recovery of businesses 187
peril-related events 303
periodic net cash identification 282–283
permanent cash flow shortfall 187
permanent debt 209–210
Phibro Animal Health Corporation
165–169
Pizza Express example 242–243
planning spreadsheets 265–266,
286–292
plant purchases 33
plausible future scenarios 257, 301
Portugal Telecom example 228–229
positive scenarios, assumptions 301–302
prediction 256–257
preferred stock repayment 93
prepayments 193, 232, 235
present value 285
price change assumption 300–301
Price Earnings (PE) ratio 218
printing spreadsheets 276, 278
prior service cost amortisation 89
private companies 211
see also business(es)
probability in forecasting 257
proceed-with-project analysis 281–286
proceeds
long-term borrowings 35
sale value 33, 64
share capital issue 35, 78
stock option exercises 78
product recalls 161
profit 5
cash flow vs 192, 199–200, 202
operating activities 23, 25–26
as performance measure 191–200
on sale of equipment 33
before taxation 25–26

Index 315
profit and loss account (P&L) 61, 84
cash flow summary from 231–246
depreciation 26
fundamental concepts 194, 200
history of 191–192
income adjustments 67–82
interest/taxation estimates 125
operating cash margin 62–82
spreadsheets 279–280, 286–287,
289
US GAAP 87
project analysis models 281–286
project financing 123, 259–260
property purchases 33
provisioning concept 197–200
see also operating provisions
prudence concept 27, 194
published cash flows see cash flow
statements
purchases
common stock 93
property/plant/equipment 33
treasury shares 78
Q ratio (Tobin) 218
R&D (research and development) costs
139
raw materials 7, 23–24, 157
real business model 19, 59–82
real vs nominal forecasts 297–299
receipts from customer statements
225–226
receivables see debtors
recovery of businesses 187
regulatory events 303
relevant cash flow identification 281–282
repayment
debt service 202–207, 209–211,
280–281
preferred stock 93
research and development (R&D) costs
139
restating cash flows 36–38
financing activities 77–78, 93–97
free cash flow 247–252
investing activities 73–75, 90–93
no-growth basis 162–163, 206
operating activities 61–62, 85–87
P&L/balance sheet use 231–246
real businesses 59–82
spreadsheet models 282–283
US GAAP 83–98
restructuring charges 70, 89
retailer net working assets 153–156, 158
retirements 69–70
return on investment ratio 216
reversals, customer-financing 70
risk management
cash flow analysis and 201–214, 231
forecasting and 256, 258–262,
263–274, 275–293
growth businesses 141, 143
limited companies 11
manufacturing businesses 156–158
mature businesses 120
negative scenarios 303
spreadsheet risk 263–274, 275
start-up businesses 172
ROUND/ROUNDDOWN/ROUNDUP
functions, spreadsheets 274
sales
accrual basis 193
investments available for 70–71
mature businesses 114
proceeds from equipment 33
recognition of 194
saving files, spreadsheets 278
scenario development 257, 301–304
scope of spreadsheets 266–267
sector-level events 303
sector risk 120
self-financing growth businesses 139
‘shake-out’ in growth markets 136, 142
share-based payment 71
share capital proceeds 35, 78
shortfall of cash flow 186–187, 188–189
signage
cash change 43–44
cash flows 60–61, 84
Silicon Valley 136
size of businesses 130–133, 209–211
size of spreadsheets 265
small businesses 11, 132, 211, 231
software tools, spreadsheets 263, 269
sole traders 11, 132
specification of spreadsheets 265–266,
267
spreadsheet error see spreadsheet risk

316 Index
spreadsheet models 265–269, 279–292,
295–304
spreadsheet risk 263–274, 275
spreadsheets
assumptions in 295–304
development 275–293
formulae in 272–274, 276–277
good practice 270–274, 275–293
ownership 268–269
techniques 270–274
start-up businesses 47–50, 58, 171–178
start-up projects 171–176
statements, cash flow 22–23, 25–46
analysis of 223–230
credit risk analysis 207, 209
data quality 200
mature businesses 111, 119, 125
no-growth basis 162–163
phases of business 58
real businesses 59–60, 79, 81
US GAAP 83–84, 86, 88, 91, 93
stock-based compensation 89
stock issuance 93
stock option proceeds 78
strategic planning/valuation models
286–292
subjectivity in accounting 197
subsidiary acquisitions 32–33
subsidiary stock repayment 93
subsidy effect, growth businesses 148–149
substance over form concept 195
success
consequences of 10–13
defining 216–217
growth businesses 135, 139–144,
145–146
mature businesses 99, 106–107,
132–133
phases of business 57
summarising cash flows 36–38
free cash flow 247–252
no-growth basis 162–163, 206
P&L/balance sheet use 231–246
real businesses 59–82
spreadsheet models 282–283
US GAAP 83–98
supermarket group net working assets
153–156
supplier credit
growth businesses 51
implications of 13–14, 16
start-up businesses 49
supermarket groups 154–155
surplus cash 19, 20
survival of businesses 187
sustainability, mature businesses 54
Symbian acquisition, Nokia 69–70
symmetrical formulae, spreadsheets 277
tangible fixed assets 31–32
tax settlement 89
taxation 12–13, 41
estimate use 125–129, 237–238, 245
growth businesses 51
identifying 73
mature businesses 53–54
operating activities 30–31
operating cash margin after 85, 87–90
paid
no-growth basis 164–165
unlevering 249
profit before 25–26
rate assumption 300
spreadsheet entry 289
start-up businesses 49
template layout 46, 97
see also earnings before interest ...
television market 130
template layout 39–40, 43, 45–46
balancing 79, 94–97
credit risk analysis 207, 209
estimated summaries 233–246
growth businesses 139
hedging activities 93
mature businesses 111, 119, 125
multi-year models 287–288
no-growth basis 162–163
operating cash margin 86–87
performance measurement 215–216
phases of business 58
signage 60
temporary cash flow shortfall 187
Tesco plc. example 153–155, 235
testing spreadsheet models 268
text labels, spreadsheets 270–271
times/dates, spreadsheet entry 271–272
timescales/timing
forecasts 258
spreadsheet development 268
working capital cycle 15–16
Tobin’s Q ratio 218
TomTom example 149, 150

Index 317
Torotrac example 149, 151–152
total change in financing 241–246
trade contracts 201
trade credit see creditors; supplier credit
trade payables see creditors
trade receivables see debtors
trading businesses 3–4
added value 5–6
working capital 16
see also business(es)
trading cash flows 31
trailing decimals 274
treasury share purchases 78
turnover
decline businesses 181
mature businesses 122
uncovered dividends 108
Unicer – Bebidas de Portugal example
223–228
United States (US) GAAP 83–98
direct cash flow statements 223
IAS GAAP differences 83, 85
unlevering tax paid 249
US GAAP see United States GAAP
valuation models 286–292
value
adding value 5–6, 7–8, 142
cash change 79, 95–97, 242–244
cash flow statements 36
debt service 205
discounts 283–284
free cash flow 247
multi-year models 286–292
net interest 73
net present value of project 285
operating cash margin 62
performance measurement 215–216
vendor financing 123, 125, 128
Vestas example 146–149, 251–252
volume of output
growth businesses 50
mature businesses 52–53
warranties 161
weather event scenarios 303
web site investment 136–137
weighted average cost of capital 217
work in progress 7, 157
working asset cycle 16–17, 25, 227, 244
working assets 16–17, 25
cash flow analysis 153–158
change in 244
decline businesses 56
direct cash flow statements 227
growth businesses 147–148
investment in 40
decline businesses 181
estimation use 235–236
identifying amounts 72–73
no-growth basis 163
US GAAP 90
mature businesses 53
movement interpretation 158–162, 164
working capital cycle 14–17, 18–19
working capital items 90
worksheet layout 275–276, 278
see also spreadsheet ...
worst case scenarios 303–304
yield curves, debt 209–210
Zimbabwean inflation 99, 103