Tibco Data Abstraction Best Practices Technical Guide
Tibco%20Data%20Abstraction%20Best%20Practices%20Technical%20Guide
User Manual:
Open the PDF directly: View PDF
.
Page Count: 37

www.tibco.com
Global Headquarters
3303 Hillview Avenue
Palo Alto, CA 94304
Tel: +1 650-846-1000
+1 800-420-8450
Fax: +1 650-846-1005
TIBCO Software empowers
executives, developers, and
business users with Fast Data
solutions that make the right data
available in real time for faster
answers, better decisions, and
smarter action. Over the past 15
years, thousands of businesses
across the globe have relied on
TIBCO technology to integrate their
applications and ecosystems,
analyze their data, and create real-
time solutions. Learn how TIBCO
turns data—big or small—into
differentiation at www.tibco.com.
Data Abstraction Best
Practices Technical Guide
Project Name
AS Assets Data Abstraction Best Practices
Document Location
This document is only valid on the day it was printed.
The source of the document will be found in the
ASAssets_DataAbstractionBestPractices folder
(https://github.com/TIBCOSoftware)
Purpose
Self-paced instructional
This document presents a detailed explanation of the open source Data
Virtualization Data Abstraction Best Practices capability. It provides detailed
overview of the architecture and usage.

Data Abstraction Best Practices Technical Guide
© Copyright 2000-2017 TIBCO Software Inc. 2 of 37
Revision History
Version
Date
Author
Comments
V1
04/28/2010
Mike Tinius
Initial revision
V3
08/23/2010
Mike Tinius
Added SOA Read/Write white paper
V5
11/05/2011
Mike Tinius
Added Business Views in Business Layer
V7
04/08/2013
Mike Tinius
Modified major layers to 3. Enhanced
technical guidance.
V7.1
08/20/2013
Mike Tinius
Updated documentation to Tibco format.
V8.0
11/07/2013
Mike Tinius
Updated for release 8.0
V8.1.2
04/09/2014
Mike Tinius
Removed version number from title page
V8.1.6
05/20/2015
Mike Tinius
Updated White papers and Powerpoints
to Cisco format.
V8.1.9
12/06/2017
Mike Tinius
Transitioned to Tibco for release 8.1.9
2018Q1
03/20/2018
Mike Tinius
Release 2018Q1 – no changes.
Related Documents
Name
Version
Tibco Data Abstraction Best Practices White Paper.pdf
2018Q1
Tibco Data Abstraction Best Practices.pptx
2018Q1
Tibco Data Abstraction Best Practices Technical.ppt
2018Q1
Tibco SOA-Centric Read/Write Methodology Technical Note.pdf
2018Q1
Supported Versions
Name
Version
TIBCO® Data Virtualization
7.0 or later
AS Assets Utilities open source
2018Q1 or later

Data Abstraction Best Practices Technical Guide
© Copyright 2000-2017 TIBCO Software Inc. 3 of 37
Table of Contents
1!Complexity and Agility Require Data Abstraction ..................................... 4!
Business and IT Challenges .................................................................................................. 4!
Solution – Use Data Virtualization to Architect a Data Abstraction Layer ................................ 5!
Selected Examples ............................................................................................................... 6!
2!Tibco’s Data Abstraction Reference Architecture ..................................... 7!
3!Enabling Forrester’s Data Virtualization Vision ........................................ 9!
4!Enabling Gartner’s Discipline of Data Integration ................................... 10!
5!User Roles and Responsibilities ............................................................... 12!
6!Data Service Design Guidance ................................................................. 14!
Sub-Layer Architecture View ............................................................................................... 14!
Sub-Layer Definitions .......................................................................................................... 15!
Sub-Layer Naming Convention Overview ............................................................................ 16!
View and Column Naming Convention Overview ................................................................. 18!
Physical Layer .................................................................................................................... 19!
Business Layer ................................................................................................................... 27!
Application Layer ................................................................................................................ 30!
7!Data Abstraction Scalability ...................................................................... 35!
8!Summary of Key Benefits .......................................................................... 36!
9!Practical Next Steps ................................................................................... 37!

Data Abstraction Best Practices Technical Guide
© Copyright 2000-2017 TIBCO Software Inc. 4 of 37
1 Complexity and Agility Require Data Abstraction
Business and IT Challenges
All large enterprises and government agencies today are looking to improve on their bottom-line, cut costs
or reduce their risk by providing better access to information assets. Towards these objectives, all must
overcome the challenges presented by significant volumes of complex, diverse data spread across various
technology and application silos. Further complicating matters are a range of problems such as each
source having its own access mechanisms, syntax, and security. Other problems involve sources that are
not structured properly for consumption or reuse, have incomplete data or duplicate data, and have a mix of
latency issues.
Figure One: Data Abstraction Challenges
Data abstraction overcomes data structure incompatibility by transforming data from its native structure and
syntax into reusable views and data services that are easy for application developers to understand and
solutions to consume. But some data abstraction approaches work better than others. For example,
organizations that build a data abstraction layer by hand in Java or use business process management
(BPM) tools are often constrained by brittleness and inefficiencies. Further, such approaches are not
effective for large data sets since they lack the robust federation and query optimization functions required
to meet data consumers’ rigorous performance demands.
Complexity
Complexity
Location
Location
Structure
Structure
Completeness
Completeness
Latency
Latency
Complexity
Complexity
Location
Location
Structure
Structure
Completeness
Completeness
Latency
Latency
Complexity
Complexity
Location
Location
Structure
Structure
Completeness
Completeness
Latency
Latency

Data Abstraction Best Practices Technical Guide
© Copyright 2000-2017 TIBCO Software Inc. 5 of 37
Solution – Use Data Virtualization to Architect a Data Abstraction Layer
Tibco Data Virtualization is an optimal way to implement an abstraction layer at enterprise scale. From an
enterprise architecture point of view, Tibco’s Data Virtualization solution forms a semantic abstraction or
data services layer in support of multiple consuming applications. Sometimes called Information-As-A-
Service by Forrester Research or SOA Data Services by Gartner, this middle layer of reusable services as
shown in Figure Two decouples the underlying source data and consuming solution layers. This provides
the flexibility required to deal with each layer in the most effective manner, as well as the agility to work
quickly across layers as applications, schemas or underlying data sources change.
Figure Two: Data Abstraction
Data abstraction helps enterprises and government agencies achieve a number of key objectives including:
◦ Right business information at the right time – Fulfill complete information needs on demand by
linking multiple, diverse data sources together for delivery in real-time.
◦ Business and IT model alignment – Gain agility, efficiency, and reuse across applications via an
enterprise information model or logical business model. Often times, known as the “Canonical”
model, this abstracted approach overcomes data complexity, structure, and location issues.
◦ Business and IT change insulation – Insulate consuming applications from changes in the
source and vice versa. Developers create their applications based on a more stable view of the data.
Allow ongoing changes and relocation of physical data sources without impacting consumers.

Data Abstraction Best Practices Technical Guide
© Copyright 2000-2017 TIBCO Software Inc. 6 of 37
◦ End-to-end control – Use a single platform to design, develop, manage and monitor data access
and delivery processes across multiple sources and consumers.
◦ More secure data – Consistently apply data security rules across all data sources and consumers
via a unified security methods and controls.
Selected Examples
Meeting Multiple Reporting Needs via a Data Abstraction Layer – A major money-center bank used
Tibco Data Virtualization in this way to support multiple reporting requirements including prime brokerage,
reconciliation, risk management, and more (over 25 applications in all), from across over 200 disparate
sources and thereby accelerated new reporting development and reduce IT costs.
Accelerating Time to Market via Data Abstraction – Pharmaceutical giant, Pfizer, Inc., has built a data
abstraction layer to simplify and accelerate access to a wide range of research and clinical trials data
across its R&D, marketing and manufacturing teams. Using Data Virtualization in this way provides
decision makers with the information required to bring new drugs to market faster, while adhering strictly to
FDA regulations.

Data Abstraction Best Practices Technical Guide
© Copyright 2000-2017 TIBCO Software Inc. 7 of 37
2 Tibco’s Data Abstraction Reference Architecture
The diagram below outlines the layers that form Tibco’s Data Abstraction Reference Architecture.
Architects and analysts can use this as a guide when abstracting data using Tibco’s Data Virtualization
platform. The various layers included in this reference architecture are described below:
Figure Three: Tibco’s Data Abstraction Reference Architecture
• Data Consumers – Client applications need to retrieve data in various formats and protocols that
they understand. Data Virtualization delivers the data to consumers using the most popular
standards including SOAP, REST, JDBC, etc.
• Application Layer – The “Application Layer” serves to map the Business Layer into the format
which each application data consumer wants to see. It might mean formatting into XML for Web
services or creating views with different alias names that match the way the consumers are used to
seeing their data.
• Business Layer – The “Business Layer” is predicated on the idea that the business has a standard
or canonical way to describing key business entities such as customers and products. In the
financial industry, one often accesses information according to financial instruments and issuers
amongst many other entities. Typically, a data modeler would work with business experts and data
providers to define a set of “logical” or “canonical” views that represent these business entities.

Data Abstraction Best Practices Technical Guide
© Copyright 2000-2017 TIBCO Software Inc. 8 of 37
These views are reusable components that can and should be used across business lines by
multiple consumers.
• Physical Layer – The “Physical Layer” provides access to underlying data sources and performs a
physical to logical mapping by integrating physical metadata and formatting views.
o The physical “Metadata” is essentially imported from the physical data sources and used as
way to onboard the metadata required by the data abstraction layer to perform its mapping
functions. As an “as-is” layer, entity names and attributes are never changed in this layer.
o The “Formatting” resources provide a way to map the physical metadata into the Data
Virtualization layer by aliasing the physical names to logical names. Additionally, the
formatting views can facilitate simple tasks such as value formatting, data type casting,
derived columns and light data quality mapping. This layer is derived from the physical
sources and performs a one-to-one mapping between the physical source attributes and
their corresponding “logical/canonical” attribute name. This layer serves as a buffer
between the physical source and the logical business layer views. As such, caching may
be introduced at this level if and when it makes sense. Rebinding to different physical
views during deployment is another role these views take on. Naming conventions are very
important and introduced in this layer.
• Data Sources –The data sources are the physical information assets that exist within and without
an organization. These assets may be databases, packaged applications such as SAP, Web
services, Excel spreadsheets and more.

Data Abstraction Best Practices Technical Guide
© Copyright 2000-2017 TIBCO Software Inc. 9 of 37
3 Enabling Forrester’s Data Virtualization Vision
Forrester Research provides the following guidance for data abstraction in their “Data Virtualization
Reaches Critical Mass” report.
According to Forrester “Leading firms have implemented a layered architecture combining both physical
and virtual data stores, choosing the appropriate mix based on different areas’ performance requirements.
In the most-successful cases, the firms create an hourglass-shaped architecture that funnels mappings of
disparate source data through canonical business information models. As a result, one large drug
manufacturer is able to successfully operate with both IBM Cognos and SAP Business Objects BI tools for
different customer groups, using data that has been reconciled against common metadata using
virtualization.
In addition to the use of canonical models in the middle, we have identified two other noteworthy
characteristics of this architecture: 1) virtual/physical modality choices tend to be more physical in the
staging layers close to the actual data sources and more virtual as data moves closer to the users, and 2) a
final virtual mapping layer ensures that the solution provides data to consumers in just the required format.”
Figure Four: Source: Forrester Research Data Virtualization Reaches Critical Mass
There is a striking resemblance between Forrester and Tibco’s best practice architectures:
Figure Five: Comparing Forrester and Tibco’s best practices architectures

Data Abstraction Best Practices Technical Guide
© Copyright 2000-2017 TIBCO Software Inc. 10 of 37
4 Enabling Gartner’s Discipline of Data Integration
Since 2005, Gartner has been researching the concept of data services in relation the broader business
and IT evolution. More recently, Gartner discussed the “Discipline of Data Integration” at the Business
Intelligence Summit as shown in Figure Six.
Figure Six: Tibco’s Data Abstraction Architecture Implements Gartner’s Discipline of Data Integration
According to Gartner, “The discipline of data integration comprises the practices, architectural techniques
and tools for achieving consistent access to, and delivery of, data across the spectrum of data subject areas
and data structure types in the enterprise, to meet the data consumption requirements of all applications
and business processes. As such, data integration capabilities are at the heart of the information-centric
infrastructure and will power the alignment and delivery of data in support of BI and performance
management. Contemporary pressures are leading to an increased investment in data integration in all
industries and geographic regions. Business drivers, such as “the imperative for speed to market” and
“agility to change business processes and models”, are forcing organizations to manage their data assets
differently. Simplification of processes and the IT infrastructure are necessary to achieve transparency, and
transparency requires a consistent and complete view of the data, which represents the performance and
operation of the business.”
Tibco’s data abstraction reference architecture can be used to implement Gartner’s “Discipline of Data
Integration” as follows:
• Practices – Tibco has shaped the best practices that customers use today to implement data
virtualization in their organizations. Tibco also has influenced the practices of recommended by
leading IT analysts and system integrators. This thought-leadership and real-world experience
helps users gain confidence when deploying data virtualization in their organization.

Data Abstraction Best Practices Technical Guide
© Copyright 2000-2017 TIBCO Software Inc. 11 of 37
• Architectural Techniques – Tibco Professional Services brings a wealth of knowledge and
skills to help users architect their data virtualization solutions. Tibco’s architectural techniques
are including in Tibco Professional Services’ Quick Start program. This program is designed to
help customers get a project up and running quickly and maximize their return. During this
program, customers are introduced to the “Data Abstraction Best Practices Technical Guide”
that Tibco Professional Services Consultants use an architectural techniques blueprint.
• Tools – The Tibco Data Virtualization Platform provides a complete and proven tool to
implement Gartner’s “Discipline of Data Integration”.
• Business Context Services – In Tibco’s reference architecture the Application Layer provides
the mechanisms for mapping and publishing views or web services in the context of the
applications. Tibco’s Application Layer maps into Gartner’s Business Context Services.
Application consumers require delivery of data via different protocols. Within Tibco’s reference
model, data consumers use a variety of standard protocols including JDBC, ODBC,
SOAP/HTTP, REST and ADO/.Net to access needed data. These standard protocols support
the BI, MDM, Web service API’s and Enterprise Objects consumers included by Gartner.
• Semantic/Logical Services – Gartner’s “Semantic/Logical” services provide for the
transformation of the physical model into the business context view of the information. The
term logical and semantic are often referred to as canonical. It is a way of defining a common
data dictionary across the business. The terms or attributes from this data dictionary are
grouped together into semantically similar entities. Tibco supports these needs with its
formatting views.
• Data Manipulation Services – Gartner’s “Manipulation” functions include Access, Storage,
and Delivery which align with Tibco’s physical layer. This is where Tibco’s introspection,
discovery, and source data access tools expose the physical layer. Increasingly, Tibco is
providing access to a wide array of data sources including relational, service oriented, file,
packaged applications and big data.
• Optimization – Both Gartner and Tibco view optimization as spanning the entire architecture
from source to consumer, both during design and runtime, perfectly matching how Tibco’s
optimizers work.
Gartner’s recent research on the Logical Data Warehouse extends and enhances this guidance.

Data Abstraction Best Practices Technical Guide
© Copyright 2000-2017 TIBCO Software Inc. 12 of 37
5 User Roles and Responsibilities
Implementing an enterprise scale data abstraction layer involves a variety of IT staff as can be seen in
below. In this section we identify the roles and responsibilities needed for successful data abstraction layer
development and operation.
Figure Seven: Data Abstraction Roles and Responsibilities
The following roles and responsibilities should be considered when implementing a data abstraction layer:
• Application Developers – Application developers are concerned with the API’s and the
various mechanisms by which they can access the data from the data abstraction layer. Often
times, data lineage is important to the client-side developers because they need to know the
originating source. Tibco can provide data lineage from the client services views down to the
physical metadata.
• Enterprise Data Modelers and Data Architects – Enterprise data modelers and data
architects work with subject matter experts who know the business and use their expertise to
craft logical data models. These logical data models can be further refined into something that
is closer to a logical database design which could be used as the basis for building views in the
business layer. Enterprise data modelers work with Tibco developers to design effective views
and services.

Data Abstraction Best Practices Technical Guide
© Copyright 2000-2017 TIBCO Software Inc. 13 of 37
• Tibco Developers – Tibco developers are responsible for the implementation of the layers
using the Tibco data virtualization middleware. This implementation is based on the overall
architecture and concepts laid forth in this document and performed in conjunction with the
other teams involved. They need to understand the application developer requirements so they
can construct the API layers and views above the business layer as well as the underlying
sources. Beyond lineage tools and folders available within Tibco, these developers often use
additional control systems to understand and manage key mappings across the various layers.
• Database Administrators (DBAs) and Database Modelers – DBAs and database modelers
provide access to the physical data sources. Further they help define logical database designs
from their corresponding physical database designs and implementations. They work with
Tibco developers to ensure are properly tuned and assist with creating indexes if necessary.
• Data Governance Teams – Data governance staff are involved throughout the process
making sure that enterprise data access and data mapping rules are followed. Further, they
provide guidance on how data should be modeled and often help to resolve data quality issues.

Data Abstraction Best Practices Technical Guide
© Copyright 2000-2017 TIBCO Software Inc. 14 of 37
6 Data Service Design Guidance
In this section, the data service design and development efforts required to implement Tibco’s data
abstraction reference architecture are described starting with the physical layer and moving up to the
application layer. This is representative of how a typical Tibco developer approaches this activity. The next
section will go into more detail about the sub-layers that may be utilized during implementation.
It is important to keep in mind that any reference architecture is just that. It is a guide. Each customer must
assess what makes sense for them and use the layers accordingly. These guidelines have matured over
the last several years as Tibco Professional Services have worked with customers and refined these best
practices. At Tibco we believe, that if you do follow the data abstraction best practices that developers will
have an easier time managing, finding and deploying resources.
Sub-Layer Architecture View
The sub-layer architecture view outlines three primary layers shown on the left of the diagram that contain
two or three sub-layers shown on the right of the diagram. At the bottom of the diagram are the data
sources or information assets within an organization. At the top are various data consumers that need
access to these information assets. This section will describe the purpose of each layer.
Figure Eight: Sub-Layer Architecture View

Data Abstraction Best Practices Technical Guide
© Copyright 2000-2017 TIBCO Software Inc. 15 of 37
Sub-Layer Definitions
The sub-definitions are provided as follows:
• Application Layer – this layer serves to map the Business layer into the format which the Data
Consumer wants to see their data. It might mean formatting into XML for web services or creating
views with different alias names that match the way the consumers are used to seeing their data.
o DefinitionSets – Provides a central place to manage various WSDL, schema and SQL
definition sets. When working with web services and shaping of XML documents, the
WSDL and schemas will be used by Client Published and Client Services resources.
o Published – Provides the contract with the consuming application. These resources can
be views or procedures that establish a contract with the client application.
o Services – Procedural logic for shaping results, applying parameters, custom logic and
XML shaping.
o Views – Application/Client Views map the Business Layer’s business and logical views to
the names used by the client API. Additionally, it may be necessary to pivot data for use in
the UI application.
• Business Layers – this layer is predicated on the idea that the business has a standard or
canonical way to describing their business. In the financial industry, one often accesses
information according to financial products, instruments and issuers amongst many other entities.
Typically, a Data Modeler would work with business experts and data providers to define a set of
“logical” or “canonical” views that represent the business. These views are reusable components
that can and should be used across business lines by multiple consumers.
o Business – Business Layer Business resources include views and other resources that
implement business rules by narrowing sets of data via where clauses or aggregating data.
o Logical – Business Layer Logical resources include views and other resources predicated
on the canonical business entities or concepts. These views perform regular single-source
joins, federated joins and federated union of physical layer sources. It may also be
necessary for the logical views to pivot columns to rows.
• Physical Layer – the physical layer provides access to physical sources and implements the first
level of abstraction by mapping physical to logical names.
o DiscoveryModels – The Tibco Discovery Models provides a place to store the
introspected discovery model information. Because Tibco Discovery is targeted at finding
relationships in the physical data, it makes sense to store the models in the Physical Layer
close to where the actual physical source metadata is located.
o Formatting – Formatting resources include views and other resources that perform the
mapping of physical to business logical. Ultimately, physical data sources have to be
mapped into this virtualization layer and it is the job of the formatting views to provide
simple tasks such as name aliasing, value formatting, data type casting, derived columns
and light data quality mapping. In general, these views are derived from the physical

Data Abstraction Best Practices Technical Guide
© Copyright 2000-2017 TIBCO Software Inc. 16 of 37
sources and perform a one-to-one mapping between the physical source attributes and
their corresponding “logical/canonical” attribute name. Naming conventions are very
important and introduced with these views.
§ Transformations – The transformation sub-folder provides a location in which
XML (hierarchical) to Relational mapping can be performed. Typically, an XSLT
will be used to transform hierarchical XML documents into table/row set type
structures. This allows for easier mapping and joining with Logical resources.
o Metadata – Provides the metadata imported from the physical data sources. Consider the
physical metadata as the way to onboard data sources into Tibco giving developers a
tangible entity create views from. Entity names and attributes are never changed in this
layer. It’s an as-is layer.
Sub-Layer Naming Convention Overview
The sub-layer folder naming conventions overview provides a quick snapshot of the guidelines
used for naming conventions of the layers. The top layer is the project name, for example:
“DataAbstractionSample”. There are some standard folders beginning with underscores. The
remaining layers alphabetically coincide with the layers presented in the previous diagrams starting
with “Application” layer, “Business” layer, and “Physical” layer as shown in the figure below:
Figure Nine: Sub-Layers Naming Conventions
The subject area folder convention is a way of further categorization folders in each of the sub-
layer folders. Over time as the number of resources increase, it is necessary to create sub-folders
simply to be able to improve maintenance. It helps developers who are not familiar with a set of
views to be able to put context around their purpose. Let’s explore the different folder structures
and what makes sense.
o Physical Layer

Data Abstraction Best Practices Technical Guide
© Copyright 2000-2017 TIBCO Software Inc. 17 of 37
§ Metadata – Create sub-folders that define what the data source is. This will
help when using the generation scripts. The generation scripts provide an
option to pass in the “derivedFilter” name or partial path. The gives the
developer a chance to narrow the scope of what they are generating. By
placing data sources into sub-folders it aids the developer by being able to
focus the generation on a specific folder and thus will take less time to
generate especially if a regenerate is required.
§ Formatting – Use the same sub-folders that are defined in the Physical
Metadata as the formatting views are one-to-one with the data source and the
association still remains strong. Since customers know their data very well,
there is a compelling reason to continue the association into this layer.
• Transformation – Use this folder to transform XML to relational.
Maintain the concept of data source folders for easier maintenance.
o Business Layer
§ Logical and Business – Both of these layers break the barrier and association
with the physical data. The folders that are created in these two layers should
be focused on business cases and grouping of views into like concepts. Take
for example the super class of “PRODUCT”. It would make sense to have a
Product sub-folder with various sub-class views created in that folder. The
same would hold true for “CUSTOMER” and “ORDERS”. Consider the use of
broad-topic sub-folders when creating views in the Logical and Business sub-
layers.
o Application Layer
§ Application Definition Sets, Views, Services and Published – These layers
represent what the consumer wants to see. They may simply be the same
concepts that exist in the Logical and Business View or sub-folders may be
organized according to client usage. Customer should consider their
application and determine what makes the most sense.
The location of non-view resources convention is a discussion about where to put non-view
resources such as procedures, packaged queries, triggers and etc. There are different schools of
thought and there is no hard and fast rule on this. Ultimately, it is up to the development team. Let’s
explore a couple of schools of thought based on the experience of Tibco Professional Services:
o Proximity School of Thought – Create non-view resources in the proximity of the folder
(subject-area) that they are being created for.
o Application Service School of Thought – Place all procedures in the Application
Services sub-layer no matter if they are common or subject-area specific.
o Combination School of Thought – A combination of the two schools of thought would
place common or generic procedures which could be used by all resources across the
layers in the Application Services sub-layer. Place specific sub-area resources in

Data Abstraction Best Practices Technical Guide
© Copyright 2000-2017 TIBCO Software Inc. 18 of 37
proximity to the folder they represent. Promote resources to Application Services if
they become reusable across different layers.
View and Column Naming Convention Overview
Naming conventions for views and columns is important to establish at the beginning of the project.
You may choose different case styles at different layers. It is important to establish consistency
and stick with a convention once it is established. Another aspect of naming conventions applies to
aliases and abbreviations used in words.
Case Style rules are as follows:
o Original Case – The original case designation simply allows for generating a view with
whatever case the original view already contains.
o CamelCase – First letter of each word part is upper case and remaining word part is lower
with no separators.
o javaCase – First word part is lower case. Following word parts are Camel Case.
o Title_Case – First letter of each word part is upper case and remaining word part is lower
with separators retained.
o UPPER_CASE – All word parts are UPPER case with separators retained.
o lower_case – All word parts are lower case with separators retained.
Abbreviations and Aliases – Use of abbreviations is acceptable (e.g. ID = Identifier). Establishing
a data dictionary of aliases and abbreviations is important. The list should be driven by the data
modeling and governance teams. Whatever the list is, consistency of use is the key. Don’t
overload terms. Here are some common examples to give you an idea:
Abbreviation Alias
CD : Code
DT : Date
TS : Timestamp
DS : Datasource
TYP : Type
DESC : Description
ID : Identifier
View/Entity Names – Some customers may choose to keep the entity names the same as the
Physical Metadata. Others may choose to make the entity names more user-friendly and transform
the names to their logical counter-part. Some examples include:
o Example 1 style: Entity names in UPPER Case with no spaces and uses underscores to
separate word parts.
o Example 2 style: Title_Case with underscores separating word parts.

Data Abstraction Best Practices Technical Guide
© Copyright 2000-2017 TIBCO Software Inc. 19 of 37
Column/Attribute Names – Based on customer requirements. Some examples include:
o Example 1: Attribute (Alias) names in CamelCase with no spaces and uses underscores to
separate words parts.
o Example 2: Attribute (Alias) names in all UPPER CASE with the use of underscores much
like the original database source would provide.
Name Composition – It is recommended to not start names with a number, special character, or
underscore as it causes those names to be double quoted within Tibco paths.
Name Length – It is recommended to keep resource names reasonably short. Reasonably short is
not defined here on purpose as it is customer subjective. However there are two considerations to
keep in mind when naming views and folders.
o Version Control System (VCS) – when checking and checking out resources using one of
the Promotion and Deployment Tool (PDTool) supported VCS systems on windows
specifically; there is a 260 character windows path limitation that you may run into.
Keeping folders names, depth of folders and resource names under that limit is important.
Additionally, PDTool and PDToolStudio attach the resource type to the end of the resource
name in order to distinguish two different types of resources with the same name. For
example the view “getCustomer” is actually “getCustomer_table.cmf” and the procedure
“getCustomer” is really “getCustomer_procedure.cmf” in the file system.
o Another use case has to do with caching views. If you are using Oracle as the target cache
database then there is a column limitation of 30 characters. When Tibco creates the cache
table it puts double quotes around the view and column names. Therefore, when caching
views the view and column names should not be longer than 28 characters. The
Common_Model_v2_file[1-3].xls spreadsheet contains a column that provides a length
check so that developers can easily see if they will be violating the rule. This is not a
mandatory rule. It is guidance to help the developer determine if they will exceed the limit
before the view is created. The developer must consider if that view will ever be cached in
Oracle or not. If it will, then the view columns must be shortened to 28 or less characters.
Physical Layer
The Physical layer is composed of three sub-layers that contain the physical representation of the data
sources, the first layer of data abstraction and Tibco Discovery Models. The physical “Metadata”
structurally looks exactly like the data source; however it does not store any data. It is a virtual
representation of the data source. The “Formatting” resources provide the first level of data source
insulation that occurs which allows developers to transform attribute names, configure caching and rebind
sources from Development, UAT and Production. The “DiscoveryModel” provides a place to store models
generated by Tibco Discovery. Even though the “Physical” views have been deprecated in this release, the
developer still has access to and may generate “Physical” views which provided a one-to-one mapping
between the physical “Metadata” and these views. The purpose of these views has been subsumed into
the “Formatting” resources sub-layer. The one potential use-case where they may still be useful and
applicable is for CRUD operations. The “create, read, update, delete” operations may only operate against
views that do not contain any new or derived fields. Generally speaking, the generated “Physical” views are
the closest to the physical metadata that would never contain any new or derived fields.

Data Abstraction Best Practices Technical Guide
© Copyright 2000-2017 TIBCO Software Inc. 20 of 37
Figure Ten: Physical Layer
Naming Conventions
Naming conventions are established at this layer so that folder ordering within Tibco is visually
consistent with the presented diagrams.
Figure Eleven: Physical Layer Naming Conventions
• Data Source Location – In general, the data sources get imported to the Physical
Metadata folder. However, optionally you may choose to put this in a common folder such
as /Shared/Common/DataSources. It is recommended to create additional sub-folders with
the names of the data sources under this common folder. This allows greater control and
flexibility when defining privileges and using the best practices generation scripts.
• Metadata – The naming conventions will be exactly the same as the data source because
that is how Tibco does the import of the metadata. The screenshot in the example below
shows a subset of the metadata inventory and catalog.

Data Abstraction Best Practices Technical Guide
© Copyright 2000-2017 TIBCO Software Inc. 21 of 37
Figure Twelve: Example of Introspected Objects within the Physical Metadata layer
• Formatting – The naming conventions may vary based on customer requirements. In the
example below the entity name “CUSTOMER” uses the upper case convention while the
attribute names use the camel case convention.
SELECT
CAST(CUSTOMERS.CUSTOMER_ID AS INTEGER) CustomerId,
CUSTOMERS.COMPANY_NAME CompanyName,
CUSTOMERS.CONTACT_FIRST_NAME ContactFirstName,
CUSTOMERS.CONTACT_LAST_NAME ContactLastName,
CUSTOMERS.BILLING_ADDRESS BillingAddress,
CUSTOMERS.CITY City,
CUSTOMERS.STATE_OR_PROVINCE StateOrProvince,
CUSTOMERS.POSTAL_CODE PostalCode,
CUSTOMERS.COUNTRY_REGION CountryRegion,
CUSTOMERS.CONTACT_TITLE ContactTitle,
CUSTOMERS.PHONE_NUMBER PhoneNumber,
CASE WHEN CUSTOMERS.FAX_NUMBER = ''
THEN NULL
ELSE CUSTOMERS.FAX_NUMBER
END FaxNumber,
CUSTOMERS.MOD_DT ModifiedDate,
CAST(current_date AS DATE) CurrentDate
FROM
/shared/BestPractices/DataAbstractionSample/Physical/Metadata/OracleSource/c
isOraDemoDS/CISORADEMO/CUSTOMERS

Data Abstraction Best Practices Technical Guide
© Copyright 2000-2017 TIBCO Software Inc. 22 of 37
Metadata
The Physical Metadata is imported from the customer’s data sources.
Figure Thirteen: Physical Metadata Sub-Layer
In Tibco, the tool, “New Data Source” wizard walks the Tibco Developer through a series of screens
to import metadata for a source. It generates the physical metadata. There are no manual steps
involved here. Physical sources can be Relational (tables, views, stored procedures, SQL
Statements), Web Services, Flat Delimited Files, XML Files, Java Functions, Packaged applications
such as SAP and much more. Besides capturing table and column structures, this wizard performs
introspection of indexes, primary keys and foreign keys. This metadata can optionally include
cardinality statistics on source tables which can be used by Tibco’s cost-based optimization phase.
Tibco allows for re-introspection of these sources either manually or automatically. This is
important from the standpoint of a Data Abstraction Layer.
Formatting
The Formatting resources are derived from the Physical Metadata which represents the customer’s
data sources.
Figure Fourteen: Formatting Views Sub-Layer
The objects in this layer will map one-to-one with the Physical Metadata objects. The purpose of
the resources in this layer is to provide an insulation layer that allows for transformation, rebinding
of sources and caching. The views standardize the data elements into the terms or data dictionary
established by an organization’s business logical views. This is often referred to as “data
canonicals.” This layer also insulates applications and upper level views from lower level change
for example when new columns are added to a data source. For applications to take advantage of
those changes, the columns must be percolated to the upper views and published externally.
However, this kind of change can be managed in the form of new versioned data services that
provide a new signature of data while maintaining the integrity of existing applications. These views
are typically SQL-based which provides for easier maintainability and understanding by the data
architects.

Data Abstraction Best Practices Technical Guide
© Copyright 2000-2017 TIBCO Software Inc. 23 of 37
Mapping
The general guidelines for this layer are as follows:
• One-to-one mapping – These views provide a one-to-one correspondence between
the physical metadata and the formatting views. Generally, the names and types of
data elements that the physical metadata are mapped against correspond to their
“logical/canonical” name and type. An example of one-to-one mapping is shown below
where the physical column names are mapped to their corresponding logical names:
/project/Physical/Metadata/ORDERS à /project/Physical/Formatting/Orders
One-one-mapping with Name Aliasing:
OID
à
OrderId
CID
à
CustomerId
ORDER_DT
à
OrderDate
PONUM
à
PurchaseOrderNumber
SHIP_ID
à
ShipToId
FR_CHRG à cast (FR_CHRG as numeric(12,2)) FreightCharge
WEIGHT à Weight
(FR_CHRG/WEIGHT) à CostPerWeight
MTHD_ID à case MTHD_ID
when 1 then ‘AIR’
when 2 then ‘GROUND’
else ‘OTHER’
end as ShipToMethod
“ORDERS1” à cast (‘ORDERS1’ as varchar) DataSourceName
CURRENT_TIMESTAMP à cast (CURRENT_TIMESTAMP as timestamp) StartTime
NULL à cast (NULL as varchar) EndTime
• Simple mappings – Actions that are performed in this layer should be kept simple and
should refrain from performing joins. The following is a list of actions that can be
accomplished at this layer:
o Name aliasing – Mapping the physical name to its logical/canonical counterpart.
E.g. ContactFirstName is mapped to the alias Contact_First_Name.

Data Abstraction Best Practices Technical Guide
© Copyright 2000-2017 TIBCO Software Inc. 24 of 37
Figure Fifteen: Column Mapping Example
o Data type casting – Data type casting is a form of transformation whereby the
type of the physical column is cast to a different type as in “cast (FR_CHRG as
numeric (12,2)) FreightCharge”.
o Simple derived columns – Derived columns are typically columns that can be
calculated from existing columns. For example, a full name can be derived from
the first name, middle name and last name.
o Value formatting – Value formatting provides conditional logic to return a different
value in place of the original value. An example would be to asses a description
field and return categorization of the data. Refer to the “case” statement below:
case MTHD_ID
when 1 then ‘AIR’
when 2 then ‘GROUND’
else ‘OTHER’
end as ShipToMethod
o New columns – An example of a new column introduced at this level is one where
the data does not exist in the source. The data is provided at the time of this view
creation through a “static” definition or a “system function”.
(i) An example of a static definition is to provide the data source name. For
example, if you are mapping more than one system, it might be
advantageous to the Application Developers to know where a particular
row is coming from (its data lineage).

Data Abstraction Best Practices Technical Guide
© Copyright 2000-2017 TIBCO Software Inc. 25 of 37
(ii) Another example is the use of a system function such as
CURRENT_TIMESTAMP. A custom function could also be invoked to
populate the new column with data.
o Null mapping – It may be necessary to establish the alias column in this layer, yet
it has no corresponding physical data element to map to. In this case, it is
permissible to map the alias to a NULL value. However, it is also necessary to cast
the null to a specific type. E.g. CAST (NULL AS VARCHAR).
o Light Data Quality – Cleaning up known bad data using SQL functions, validation
tables, etc.
Caching
The formatting sub-layer makes the most sense to perform initial caching of a source if
necessary because the logical names, type casting and any transformation have already
been applied thus reducing the downstream processing requirements. Caching of data
sources can be done for various reasons:
• Protect against maintenance windows and downtime of underlying source
• Protect underlying data sources from excessive utilization
• Location transparency – guard against slow network bandwidth by caching data local to
the processing
Rebinding
When promoting resources from development to test/QA/Staging and production, it may be
necessary to rebind the formatting views to a different physical metadata source. This may
be as a result of a schema or path change in the data source. This can be accomplished in
several ways including the following: manually, package import, custom scripts, using the
Tibco Promotion and Deployment Tool (PDTool), or the rebind scripts provided as part of
the Best Practices Scripts through a Tibco Professional Services engagement.
Transformations
The general guidelines for this sub-layer are as follows:
• Flat structures – Flat structure like those from databases, delimited files, custom java
cursors and etc. are simply mapped into the “Formatting”. There is no additional
transformation that is needed within this layer.
• Hierarchical structures – Hierarchical structures like those from XML files, REST and
Web Service sources require a thin layer of transformation to turn their hierarchy into a
tabular output that can be consumed in the “Formatting” layer. Figure Sixteen below
demonstrates a technique where a “Transformations” folder is created under the
subject-area folder. In this example, the subject-area folder is called “ds_XML”.

Data Abstraction Best Practices Technical Guide
© Copyright 2000-2017 TIBCO Software Inc. 26 of 37
Figure Sixteen: Discovery Models Sub-Layer
The name should be short, yet descriptive of the data source. The “Transformations”
folder contains an XML-to-Tabular transformation using one of several strategies:
o Basic XSLT Transform – This transformation accepts an XML or WSDL source as
input and generates a tabular
o XSLT Transform – The XSLT transformation lets you define how the XML data
should be transformed using a graphical editor in Tibco Studio. It accepts an XML
or WSDL source as input. Complex transformations are possible by writing custom
XSLT. The only requirement is that the XSLT must produce tabular data with the
following structure:
<results>
<result>
<column_one>a</column_one>
<column_two>b</column_two>
<column_three>c</column_three>
</result>
<result>
<column_one>d</column_one>
<column_two>e</column_two>
<column_three>f</column_three>
</result>
</results>
o Streaming XSLT Transform – The Streaming transformation lets you define how
the XML data should be transformed using a graphical editor in Tibco Studio. This
transformation is useful for transforming a large amount of XML data. This
transformation does not require the entire XML source document to be realized in
memory like the “Basic and XSLT Transform” do.
o Transformation Editor Transform – the Transformation Editor (release in 6.2.3) will
provide the ability to graphically construct XML to Tabular format. The capabilities
go far beyond this use case.
o XSLT Procedure – The XSLT Procedure has no graphical editor but allows a
developer to write or paste into the XSLT panel any XSLT 1.0/2.0 compliant syntax.
The parameter output may be a complex cursor (tabular) format.

Data Abstraction Best Practices Technical Guide
© Copyright 2000-2017 TIBCO Software Inc. 27 of 37
Discovery Models
The Discovery Models are imported from the customer’s data sources Tibco Discovery.
Figure Seventeen: Discovery Models Sub-Layer
Tibco Discovery is a product that reveals hidden connections in your enterprise data and uses that
knowledge to help you quickly build rich data models that enable data virtualization and reporting
efforts. Working within CIS and Tibco Studio, you can use Discovery to scan data and metadata
from across your data repositories, whether it is applications, databases, or data warehouses. You
can then use Discovery’s robust set of graphical tools to create data models based on system
metadata and the discovered relationships. From the data models, you can then create views in
Tibco Information Server (CIS).
Tibco Discovery is an add-on product to CIS and uses the Tibco Studio user interface and many of
the built-in features within CIS. Tibco Discovery is delivered as a software executable which
contains all of the software needed to implement Tibco Discovery in your IT environment.
Business Layer
Business layer views and services are grouped into subject areas defined by an organization’s enterprise
information model. The business layer is a logical or canonical representation of the key business entities
and supports federation of data across multiple data sources. Often data modeling tools such as ER/Win
and ER Studio are used to create a logical data design. These models can be used as the basis for the
views and data dictionary at this level. Naming of objects should reflect the logical entity and attribute
names determined by data modelers. Because this layer serves to federate multiple, like views together to
form a single unified result set, naming used in the underlying formatting layer should be consistent with the
Business Layer.
Figure Eighteen: Business Layer

Data Abstraction Best Practices Technical Guide
© Copyright 2000-2017 TIBCO Software Inc. 28 of 37
Naming Conventions
Naming conventions are established at this layer so that folder ordering within Tibco is visually
consistent with the presented diagrams.
Figure Nineteen: Business Layer Naming Conventions
• Naming – Naming of objects should reflect the logical names determined by data modelers.
Use sub-folders to establish groups of views according to business areas and objectives. It will
make it easier to find views with like concepts in a sub-folder.
• Sub-folders – It is recommended that developers create subject area sub-folders in order to
aid in the maintenance of the application over time. It reduces the number of resources in any
one folder and helps other developers who are not familiar with the application to identify with
these subject areas.
Logical
The Business Layer - Logical resources are grouped into subject areas. The Logical views are a
projection of joins, transformations or views from the Formatting sub-layer. This layer may serve to
federate multiple, like views together to form a single unified result set. It is vital that this layer only
access other logical views or formatting views and ‘never’ access the physical metadata. Going
directly against physical metadata would break the data abstraction insulation and cause problems
during deployment.
Figure Twenty: Logical Views Sub-Layer
The Business Layer in general may be a combination of Views and SQL Procedures. Views do not
have logic other than joins, filters or parameters. SQL Procedures provide logic and are much like
stored procedures in databases. SQL Procedures can access logical views or abstract views. The
diagram below shows an example of joining two views from the formatting views sub-layer to form a
single logical view of Order.

Data Abstraction Best Practices Technical Guide
© Copyright 2000-2017 TIBCO Software Inc. 29 of 37
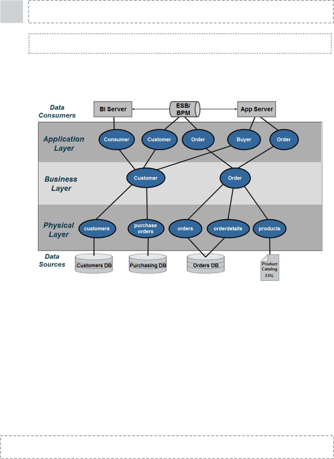
Figure Twenty One: Logical Business View Example
Within the logical views it is sometimes necessary to create federated Views that either join or
union disparate data sources together. Tibco provides a mechanism to create a union of similar
views that return data sets from each underlying source and merge them into a single result-set. It
provides the capability to push-down filters and execute the respective queries in parallel.
It may also be necessary for the logical views to pivot columns to rows. For example, when a data
set provides columns of information for periods like 3, 6, or 9 months, CIS will need to pivot those
columns to rows in order to apply aggregation and roll-up of data in the business views. It makes
more sense to execute the pivot in the Logical Views so that one or more business views can take
advantage of the pivoted view.
Typically, no “where clauses” are applied in this view. A possible exception to this statement is
when you require the ability to view current vs. historical data in which case a where clause with a
sub-query and MAX(timestamp_var) would be needed to get only the current data from a
warehouse
Business
Within the Business Layer it is sometimes necessary to create Business resources from the Logical
resources. The purpose of business resources is to provide filtering, aggregation, custom logic and
unions of other business or logical views. This layer is a refinement of the business strategy and
use cases. Filtering is achieved by applying “where-clauses” which narrow the scope of the data
and return specialized sets of data based on business rules. Additionally, data can be aggregated
at this layer.

Data Abstraction Best Practices Technical Guide
© Copyright 2000-2017 TIBCO Software Inc. 30 of 37
Figure Twenty Two: Business Views Sub-Layer
Be careful about the use of custom business logic in the context where views invoke procedures.
Procedures are opaque and the optimizer cannot push the query to the database. In many cases, it
is possible to break down the logic of a procedure and implement it as one or more views.
However, there are times that a procedure makes the most sense. The following example below
shows how to narrow the scope of a query and create specific subsets of data. This view would be
called “Open_Orders” and provides a client service such as “getOpenOrders()” an easy way to
return a result set.
Figure Twenty Three: Business View Example
Application Layer
Application Layer views and services prepare the final output into the context required by the client
application. It is recommended that these views and services match up to client API structures (object
model, XML complex types and SQL tables). In other words, the client structure dictates the naming
conventions and view contents. If XML shaping is required, then Tibco provides XQuery, XSLT or SQL
procedures with XML functions for shaping XML. If SQL result sets are needed, then a SQL procedure can
be used to provide the output as a cursor. Tibco SQL views or SQL procedures can be published as
database resources. Web services can be published through top-down (a.k.a. contract-first) design or
bottom-up (auto-generation) design methods.

Data Abstraction Best Practices Technical Guide
© Copyright 2000-2017 TIBCO Software Inc. 31 of 37
Figure Twenty Four: Application Layer
Naming Conventions
Naming conventions are established at this layer so that folder ordering within Tibco is visually
consistent with the presented diagrams.
Figure Twenty Five: Application Layer Naming Conventions
• Sub-folders – It is recommended that developers create subject area sub-folders in order to
aid in the maintenance of the application over time. It reduces the number of resources in any
one folder and helps other developers who are not familiar with the application to identify with
these subject areas.
• Naming – Naming of views and attributes should reflect the names determined by the
application. If the application is new and can accept the same names that are being used in
the Business Layer, then use those. If the application pre-dates Tibco and cannot be changed
and thus requires Views and Column names to be in a specific format and naming convention,
then use the Application Layer to re-shape the Business Layer views into views required by the
application. Apply whatever convention that is needed. The example view below “ORDERS”
maps the logical names into the application-centric view using the name aliasing to
abbreviations mentioned earlier.
SELECT
Orders.orderID ORDER_ID,
Orders.customerID CUSTOMER_ID,
Orders.orderDate ORDER_DT,
…
Orders.dataSourceName DATA_SOURCE_NM,
Orders.validStartTimestamp VALID_START_TS,
Orders.validEndTimestamp VALID_END_TS
FROM
/shared/BestPractices/DataAbstractionSample/Business/Logical/Orders Orders
Definition Sets
Application Layer – Definition Sets serve the purpose of proving the containing the web service
“contract-first” WSDL and Schema definition sets. Contract-first web services will point to the
WSDL definition set. Contract-first implementation procedures will point to the WSDL definition set
schema. The XQuery Mapping Editor and Transformation will use the WSDL and Schema
definition sets to map results into XML.

Data Abstraction Best Practices Technical Guide
© Copyright 2000-2017 TIBCO Software Inc. 32 of 37
Figure Twenty Six: Definition Sets Sub-Layer
Purpose:
• Centralize Definition Set location – Provides a central location to store all WSDLs,
Schema and SQL definition sets.
Views
Application Layer – Views serve the purpose of preparing the final output into the context required
by the client application. It is recommended that views match up to client API structures (object
model, XML complex types and SQL Tables). In other words, the client structure dictates the
naming conventions and view contents.
Figure Twenty Seven: Client Views Sub-Layer
Purpose:
• Client API Abstraction – The Application Layer is the client API abstraction layer and
names of items should reflect the needs of the client API object.
• Business to Client Mapping – This layer serves as the business to client mapping
and may involve a projection of joins, transformations or views from the business layer.
• Client Caching – Data can be materialized (cached) intelligently at this layer to provide
the best possible consumer response and throughput.
• Pivot – A common pivot is converting rows to columns. An example of pivoting rows to
columns is a timeframe like 3, 6 or 9 months periods for a given unit of measure and
pivoting the data to columns so that a UI graph can display those time periods more
easily and efficiently.

Data Abstraction Best Practices Technical Guide
© Copyright 2000-2017 TIBCO Software Inc. 33 of 37
Services
Application Layer – Services serve the purpose of providing additional procedural logic on top of the
Application Views in preparation for delivering information to the client application. This might
require SQL Procedures or XML-Shaping procedures if XML shaping is required. CIS provides
XQuery, XSLT or SQL Procedures with XML functions for shaping XML. If SQL result sets are
required that are different from the logical views then a SQL Procedure can be used to provide the
output as a cursor. Any of these procedures can be published as web services. CIS SQL Views or
SQL Procedures can be published as database resources. This is commonly known as bottom-up
design. SQL Procedure may also be used for ordering, grouping and aggregating results. SQL
Procedures may expose parameterized methods in order to conform to a governance policy by the
customer.
Figure Twenty Eight: Client Service Sub-Layer
Another option congruent to Application Views is the use of Tibco Studio to create a “Top-Down” or
“Contract-First” design where you start with a customer WSDL and map CIS resources into that
WSDL. There are three facets to consider when implementing web service that include:
• Contract-First Design – Tibco Studio imports the WSDL which contains a schema definition and
operations. Tibco Studio will generate stub procedures when contract-first is selected. The
developer may implement the procedure by invoking views, procedures or transformation editor
procedures. This is known as “top-down” or “contract-first” design.
• Bottom-up Design – Tibco Studio can publish a view or procedure as a web service operation
and it will generate the necessary schema definition and WSDL. This is referred to as “bottom-
up” web service generation.
• Mapping – Provides a way of mapping Tibco resources such as views and procedures to a
specific XML WSDL or Schema Definition:
o XQuery Mapping Editor – The traditional approach to mapping views or procedures to XML
is to use the XQuery mapping editor to produce an XQuery procedure that may be
published to a web service.
o Transformation Editor – Starting with Tibco 6.2.3, Tibco Studio provides a transformation
editor to map resources into XML.
Purpose:

Data Abstraction Best Practices Technical Guide
© Copyright 2000-2017 TIBCO Software Inc. 34 of 37
• Data Manipulation – Data from the Application Layer views can be manipulated by order
by’s, group by’s and aggregation but the names from the client views should be retained for
consistency throughout the organization.
• Narrow Results – Narrow results by selection criteria and parameterized queries
• Publish Database Views or Web Services – The Application Layer contains candidates
for publishing as a view or web service. Shape web service results into XML.
Published
Application Layer – Published views serve the purpose of proving the “contract” with the consuming
application. These views are type cast and contain exactly the same name as the underlying view
it was created from. There is no other logic in these views. Only type-casting should be
performed in these views.
Figure Twenty Nine: Client Views Sub-Layer
Purpose:
Client Contract – The Published sub-layer provides a contact with the application consumer by type
casting the columns in the views or by providing an XML schema for web services or REST access. Create
procedures for mapping Tibco resources into target XML schema for web service delivery. The reason this
is important is that some front-end tools will import the Tibco Published Data Services metadata into their
tool and validate it on execution. If the views underneath change either by name or by type, there exists
the potential for the application to throw an exception at run-time. By type-casting the views, the developer
insures the contract will stay intact during execution.

Data Abstraction Best Practices Technical Guide
© Copyright 2000-2017 TIBCO Software Inc. 35 of 37
7 Data Abstraction Scalability
Data Virtualization Active Cluster helps IT organizations improve their Data Abstraction implementations in
the following ways:
• High availability – High availability in Active Cluster is achieved by ensuring that all Data
Virtualization cluster nodes are redundant. If any one of the CIS cluster nodes fails or is
removed from the cluster, the remaining nodes continue servicing the requests without
requiring administrative intervention. Cluster node redundancy ensures that no data is lost and
operations continue. From a client standpoint, there is no change in activity in the case of
failure.
• Scalability –Active Cluster helps your organization scale the Data Virtualization environment
on demand and based on your immediate needs. Dynamically add cluster nodes to address
increased load requirements. Cluster nodes are automatically synchronized to maintain
identical metadata. All cluster nodes are ‘viewed’ by clients as a single server; the clients
connect to a load balancer which in turn connects the client to the next available cluster node.
• Reduce RPO (Recovery Point Objective) and RTO (Recovery Time Objective) – Active Cluster
ensures your RPO and RTO objectives are met. The repository can be enabled for HA/DR
(High Availability/Disaster Recovery) through native or third-party capabilities (for example,
Oracle RAC or VERITAS). Migration/recovery of metadata occurs automatically, minimizing
impact on CIS.
Figure Thirty: Data Abstraction Scalability
Data Virtualization
Server
Data Virtualization
Server
Data Virtualization
Server
Active
Cluster
CPU
CPU
CPU
CPU
CPU
CPU
CPU
CPU

Data Abstraction Best Practices Technical Guide
© Copyright 2000-2017 TIBCO Software Inc. 36 of 37
8 Summary of Key Benefits
A data abstraction layer as enabled by Tibco’s Data Virtualization platform and data abstraction reference
architecture provides business and IT with a number of key agility and total cost of ownership benefits
including:
• Faster development – Leverage existing views and services to build new applications faster.
Onboard new data sources faster.
• Reduced complexity – Use abstracted data structures that business consumers understand.
• Simplified change management – Insulate sources and consumers from change.
• Higher performance – Data Virtualization optimizes performance and scalability through query
optimization, caching and clustering, and more.
• Better control – Unify data design and implementation within a complete, enterprise-scale data
virtualization platform.
Phased implementation – IT can incrementally create the data abstraction layer over time, while
immediately realizing data service reuse.

Data Abstraction Best Practices Technical Guide
© Copyright 2000-2017 TIBCO Software Inc. 37 of 37
9 Practical Next Steps
Enterprises can get started on the journey to achieving the key agility and total cost of ownership benefits
described above with a few simple steps. The key is getting started quickly with a manageable project that
enables learning and a foundation for progress.
• Set achievable goals – Start with projects and a focused team. With success, broaden Business
and IT team involvement to expand usage across departments toward the ultimate enterprise level
deployment.
• Determine levels of abstraction – Are the four recommended layers right for your organization?
Do you need greater depth within one or more layers? Tibco Professional Services can help
answer these questions and get you started on the right path.
• Determine modeling and mapping approach – Should you use top-down, bottom-up, or some of
both?
o Top down – You have a vision and you want to find the data to fulfill it. This is often
referred to as Contract-First design. In this approach Tibco allows you to start with your
own WSDL and map Data Virtualization services to your contract.
o Bottom up – You know what your data looks like, now how do you make it usable by others.
In this approach, Tibco allows you to generate or publish resources such as SQL view and
Web services directly from the Tibco introspected sources.
o Both – Mix and match appropriately according to domains and needs.
Start now! – Don’t over analyze. Getting started now with small steps is the best way to learn, progress,
and gain value.