4PVE_WEB Transmitter Futaba 4pv Manual
User Manual:
Open the PDF directly: View PDF
.
Page Count: 136 [warning: Documents this large are best viewed by clicking the View PDF Link!]
- 4PV INSTRUCTION MANUAL
- Introduction
- Table Of Contents
- For Your Safety As Well As That Of Others
- Before Using
- Features
- Set Contents
- Transmitter T4PV
- *Nomenclature
- *Battery Replacement Method (4 AA Size Batteries) *Low Battery Alarm
- *When Using The Optional Battery
- *Charging A NiMH Battery *Charging A LiFe Battery
- *Power & Display Switch
- *Display When Power Switch Is Turned On *LCD Screen Contrast *Power Off Forgotten Alarm & Auto Power Off
- *Steering Wheel And Throttle Trigger Operation *Digital Trim Operation
- *Mechanical ATL Adjustment *Wheel & Trigger Tension Adjustment
- *Trigger Slide Adjustment
- Changing Wheel Position (optional parts)
- Using the optional angle spacer
- Non-telemetry LED (telemetry OFF sign)
- About Transmitter Antenna and Receiver
- Installation
- Initial Set-Up
- Preparations (Transmitter)
- *Display when power switch turned on *Receiver Type Check (RX MODE)
- *Receiver Type Change & How To Link
- *Receivers Other Than T-FHSS
- *Throttle Mode Check *Trims Initial Set-Up --- Steering trim (DT1) check --- Throttle trim (DT2) check
- *Trims Initial Set-Up --- Steering dual rate (DT5) check --- Throttle ATL (DT6) check *Set-Up Procedure When Installed In a Car
- Preparations (Transmitter)
- Function Map
- Function
- Model "MODEL"
- Servo Reverse "REVERSE"
- Subtrim "SUBTRIM"
- End Point Adjuster "END POINT"
- Exponential Adjustment "EXP"
- Servo Speed "SPEED"
- Throttle Acceleration "TH ACCEL"
- A.B.S. Function "TH A.B.S"
- Steering Dual Rate/ Throttle ATL "D/R ATL"
- Select TRIM Dial Function "TRIM DIAL"
- Select Switch Function "SWITCH"
- Steering Mixing "STR MIX"
- Brake Mixing "BRAKE MIX"
- Programmable Mixing "PROG MIX"
- 4WS Mixing "4WS"
- Dual ESC Mixing "DUAL ESC"
- Gyro Mixing "GYRO MIX"
- CPS Mixing "CPS MIX"
- Throttle Mode "TH MODE"
- Channel 3/4 "CH3/CH4"
- S.BUS Link Function "SX LINK"
- ESC Link Function "MC LINK"
- Data Transfer "MDL TRANS"
- Timer Function "TIMER"
- Lap List "LAP LIST"
- Telemetry "TELEMETRY"
- System Functions "SYSTEM"
- Adjuster "ADJUSTER"
- Reference

1M23N31607
INSTRUCTION MANUAL

2
Thank you for purchasing a Futaba 4PV-2.4GHz system.
Before use, read this manual carefully in order to use it safely.
After reading this manual, store it in a safe place.
IN NORTH AMERICA
Please feel free to contact the Futaba Service Center for assistance with operation and pro-
gramming. Please be sure to regularly visit the 4PV Frequently Asked Questions web site at
www.futaba-rc.com/faq/. This page includes extensive programming, use, set up and safety
information on the 4PV radio system and is updated regularly. Any technical updates and
86PDQXDOFRUUHFWLRQVZLOOEHDYDLODEOHRQWKLVZHESDJH,I\RXGRQRW¿QGWKHDQVZHUVWR
your questions there, please see the end of our F.A.Q. area for information on contacting us
via e-mail for the most rapid and convenient response.
Don’t you have Internet access? Internet access is available at no charge at most public li-
EUDULHVVFKRROVDQGRWKHUSXEOLFUHVRXUFHV:H¿QGLQWHUQHWVXSSRUWWREHDIDEXORXVUHIHU-
ence for many modelers as items can be printed and saved for future reference, and can be
accessed at any hour of the day, night, weekend or holiday. If you do not wish to access the
internet for information, however, don’t worry. Our support teams are available Monday
through Friday 8-5 Central time to assist you.
Application, Export, and Modification
1. This product may be used for models only. It is not intended for use in any application
other than the control of models for hobby and recreational purposes.
2. Exportation precautions:
(a) When this product is exported from the country of manufacture, its use is to be approved
by the laws governing the country of destination for devices that emit radio frequencies. If
this product is then re-exported to other countries, it may be subject to restrictions on such
export. Prior approval of the appropriate government authorities may be required. If you
OUTSIDE NORTH AMERICA
Please contact the Futaba importer in your region of the world to assist you with any ques-
tions, problems or service needs.
Please recognize that all information in this manual, and all support availability, is based
upon the systems sold in North America only. Products purchased elsewhere may vary. Al-
ways contact your region’s support center for assistance.
FOR SERVICE ONLY:
Futaba Service Center
3002 N. Apollo Drive, Suite 1
Champaign, IL 61822
Phone: 217-398-0007
www.futaba-rc.com/service.html
E-mail: service@futaba-rc.com
FOR SUPPORT :
(PROGRAMMING AND USER QUESTIONS)
Please start here for answers to most questions:
www.futaba-rc.com/faq/
Fax: 217-398-7721
Phone: 217-398-8970 option 2
E-mail: support@futaba-rc.com

3
• No part of this manual may be reproduced in any form without prior permission.
• The contents of this manual are subject to change without prior notice.
7KLVPDQXDOKDVEHHQFDUHIXOO\ZULWWHQ3OHDVHZULWHWR)XWDEDLI\RXIHHOWKDWDQ\FRUUHFWLRQVRUFODUL¿FDWLRQV
should be made.
• Futaba is not responsible for the use of this product.
have purchased this product from an exporter outside your country, and not the authorized
Futaba distributor in your country, please contact the seller immediately to determine if
such export regulations have been met.
(b) Use of this product with other than models may be restricted by Export and Trade Con-
trol Regulations, and an application for export approval must be submitted.
3. Modification, adjustment, and replacement of parts: Futaba is not responsible for un-
DXWKRUL]HG PRGL¿FDWLRQ DGMXVWPHQW DQG UHSODFHPHQW RI SDUWV RQWKLVSURGXFW$Q\VXFK
changes may void the warranty.
Compliance Information Statement (for U.S.A.)
This device, trade name Futaba Corporation, model number R304SB, complies with part 15
of the FCC Rules. Operation is subject to the following two conditions:
(1) This device may not cause harmful interference, and (2) This device must accept any in-
terference received, including interference that may cause undesired operation.
(3)RF Exposure Information (SAR)
This device meets the government’s requirements for exposure to radio waves.
This device is designed and manufactured not to exceed the emission limits for
exposure to radio frequency (RF) energy set by the Federal Communications Commission
of the U.S. Government.
7KHH[SRVXUHVWDQGDUGHPSOR\VDXQLWRIPHDVXUHPHQWNQRZQDVWKH6SHFL¿F
Absorption Rate, or SAR. The SAR limit set by the FCC is 1.6 W/kg. Tests for SAR are
conducted using standard operating positions accepted by the FCC with the EUT transmit-
WLQJDWWKHVSHFL¿HGSRZHUOHYHOLQGLIIHUHQWFKDQQHOV
The FCC has granted an Equipment Authorization for this device with all reported SAR
levels evaluated as in compliance with the FCC RF exposure guidelines. SAR information
RQWKLVGHYLFHLVRQ¿OHZLWKWKH)&&DQGFDQEHIRXQGXQGHUWKH'LVSOD\*UDQWVHFWLRQRI
www.fcc.gov/eot/ea/fccid after searching on FCC ID: AZPT4PV-24G
The responsible party for the compliance of this device is:
Futaba Service Center
3002 N Apollo Drive Suite 1, Champaign, IL 61822 U.S.A
TEL (217)398-8970 or E-mail: support@futaba-rc.com (Support)

4
Table Of Contents
For Your Safety As Well As That Of Others .........................8
Explanation Of Symbols ...............................................................8
2.4GHz System Precautions .........................................................8
Receiver Mode Precautions .........................................................8
Operation Precautions ..................................................................9
NiMH/NiCd/LiFe Battery Handling Precautions ........................10
Storage And Disposal Precautions ...........................................10
Other Precautions .......................................................................11
Installation ..........................................................................29
Receiver And Servo Connections .............................................29
Installation Safety Precautions ..................................................30
Before Using ......................................................................12
Features ......................................................................................12
Set Contents ...............................................................................14
Transmitter T4PV .........................................................................15
Nomenclature ........................................................................... 15
Battery Replacement Method (4 AA Size Batteries) ................16
Low Battery Alarm ....................................................................16
When Using The Optional Battery ............................................17
When Exchanging The Optional Battery ..................................18
Power & Display Switch ............................................................19
Display When Power Switch Is Turned On ...............................20
LCD Screen Contrast ..............................................................20
Power Off Forgotten Alarm .......................................................20
Steering Wheel And Throttle Trigger Operation ........................21
Digital Trim & Grip Lever Operation ..........................................21
Mechanical ATL Adjustment .....................................................22
Wheel & Trigger Tension Adjustment ........................................22
Trigger Slide Adjustment ..........................................................23
Changing Wheel Position (optional parts) ................................24
Installing the accessory APA steering wheel offset adapter .....24
Using the optional angle spacer ................................................26
Non-telemetry LED (telemetry OFF sign) ..................................27
About Transmitter Antenna And Receiver.................................27
About The Transmitter Antenna ................................................27
Receiver Terminology ...............................................................28
Receiver Installation .................................................................28

5
Before
Using
Function
Map
Functions
For Your Safety
As Well As
That Of Others
Installation
Reference
Initial
Set-Up
Function Map .....................................................................39
Operation Of Screen ...................................................................39
Calling The Menu Screen .........................................................39
Selecting Items On The Menu Screen .....................................40
Value Of Each Function And Changing The Set Value ...........40
Basic Menu Japanese Katakana Character Display ................41
Custom Menu ...............................................................................42
Custom Menu Displaying the custom menu screens ...............42
Function List .............................................................................43
Direct Model Call .........................................................................44
Functions ...........................................................................45
Model "MODEL" ...........................................................................45
Model Menu Display .................................................................45
Model Selection "SELECT" .....................................................46
Model memory call
Model Copy "COPY" ................................................................47
Model memory copy.
Model Reset "RESET" .............................................................48
Model memory reset
Model Name "MDL NAME" .........................................................49
Model memory name & User name, set/modify
Servo Reverse "REVERSE" ........................................................50
Servo operation reversing
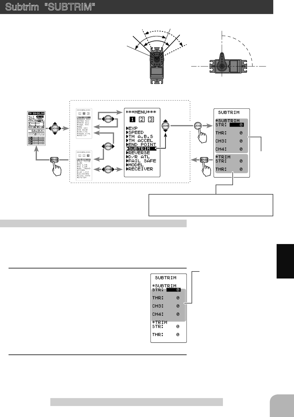
Subtrim "SUBTRIM" ....................................................................51
Servo center position fine adjustment
End Point Adjuster "END POINT" ..............................................52
End point adjustment
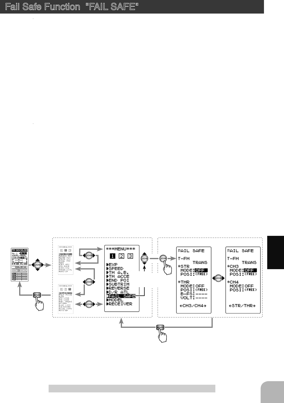
Fail Safe Function "FAIL SAFE" .................................................. 55
Fail safe, battery fail safe function
Exponential Adjustment "EXP"...................................................57
Steering operation curve / Throttle curve adjustment.
Servo Speed "SPEED" ................................................................60
Steering/ Throttle servo delay adjustment
Throttle Acceleration "TH ACCEL" ............................................63
Function which adjusts the movement characteristic from the throttle neutral position
Initial Set-Up .......................................................................33
Preparations (Transmitter) ..........................................................33
Receiver Type Check (RX MODE) ..........................................33
Receiver Type Change & How To Link ....................................34
Throttle Mode Check ................................................................37
Trims Initial Set-Up ...................................................................37

6
A.B.S. Function "TH A.B.S" ........................................................65
Pulse brake
Steering Dual Rate/ Throttle ATL "D/R ATL" ..............................69
Steering D/R, Throttle ATL Rate
Select Trim Dial Function "TRIM DIAL" ......................................70
Selection of functions operated by digital trim and dial
Select Switch Function "SWITCH" .............................................72
Selection of functions operated by switch
Steering Mixing "STR MIX"..........................................................74
Twin servo steering system
Brake Mixing "BRAKE MIX" ........................................................76
Front and rear independent brake control for 1/5 GP car, etc.
Programmable Mixing "PROG MIX" ...........................................78
Programmable mixing between arbitrary channels
4WS Mixing "4WS" .......................................................................80
Special mixing used with Crawler and other 4WS type vehicles
Dual ESC Mixing "DUAL ESC" ....................................................82
Special mixing used with Crawler and other 4WD type vehicles
Gyro Mixing "GYRO MIX" ............................................................84
Use to set the Futaba car rate gyro
CPS Mixing "CPS MIX" ................................................................86
Controls the Futaba CPS-1 channel power switch
Throttle Mode "TH MODE" ..........................................................88
Throttle Servo Neutral Position "SXNT" ...................................88
Throttle servo forward and brake operation proportion setting
Idle-Up "IDLUP" .......................................................................89
Idle up at engine start
Neutral Brake "NTBRK" ............................................................90
Neutral brake function
Throttle Off (Engine Cut) "THOFF" ..........................................91
Engine cut off by switch
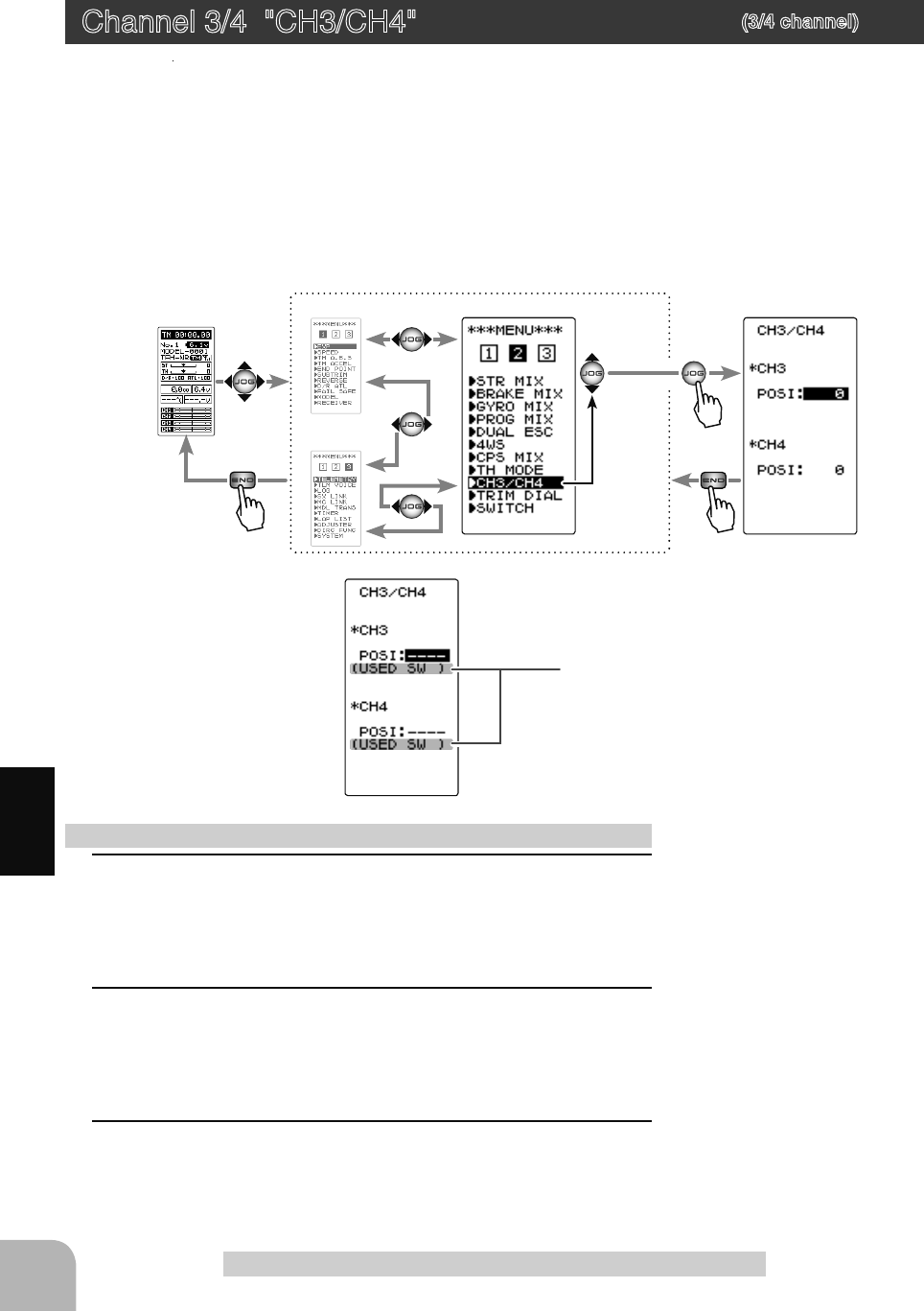
Channel 3/4 "CH3/CH4" ...............................................................92
Channel 3/4 Position
S.BUS Link Function "SX LINK" .................................................93
Special function, Futaba S.BUS/S.BUS2 servo parameter setup
ESC Link Function "MC LINK" ....................................................97
Special function, Futaba ESC (MC940CR, MC960CR, MC950CR, MC851C, MC602C,
MC402CR, etc.)
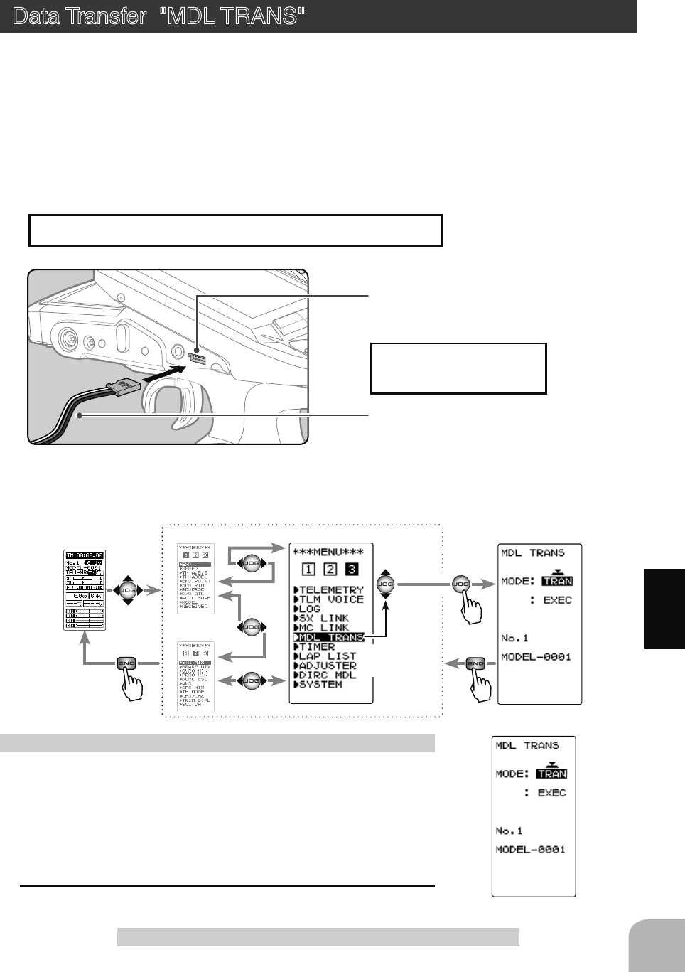
Data Transfer "MDL TRANS" .....................................................105
The T4PV model memory data to another T4PV
Timer Function "TIMER" ...........................................................107
Up, Fuel down, or lap timer

7
Before
Using
Function
Map
Functions
For Your Safety
As Well As
That Of Others
Installation
Reference
Initial
Set-Up
Reference .........................................................................129
Ratings ......................................................................................129
Warning Displays .....................................................................130
Optional Parts ...........................................................................131
When requesting repair ............................................................133
Lap List "LAP LIST" ..................................................................113
Lap timer data check
Telemetry "TELEMETRY" ..........................................................114
Connection diagram ...............................................................115
Telemetry Function ON/OFF ..................................................115
Telemetry Sensor Setting .......................................................117
Telemetry Sensor Setting .......................................................119
Log Setting, Start/ Stop ..........................................................120
Log Data List ..........................................................................122
System Functions "SYSTEM" .................................................123
Liquid crystal screen contrast adjustment
Liquid crystal screen backlighting display mode setup
Backlight display time setup
Backlight brightness setup
Battery type setting
Buzzer sound tone adjustment
The power off forgotten alarm setting
Item which displays the basic menu screen in katakana characters for Japanese use
HOME screen display mode setting
Adjuster "ADJUSTER" ...............................................................127
Steering wheel and throttle trigger correction

Warning
Caution
When using the T4PV in the T-FHSS (HIGH) and S-FHSS (HIGH) mode, always use it under the
following conditions:
Servos :
Futaba digital servo (including BLS Series brushless servos)
Receiver’s battery :Matched to the ratings of the receiver and connected digital servo (dry cell battery cannot be used).
Transmitter mode :
RX MODE (See p.33-34 for setting method.)
Under other conditions, the set will not operate, or the specified performance will not be displayed even if it operates. In
addition, it may cause servo trouble. Futaba will not be responsible for damage, etc. caused by combination with the prod-
ucts of other companies.
In addition, the FSU Fail Safe Unit cannot be used because the system is different. Use the fail safe function of the trans-
mitter.
When using analog servos, always switch the T4PV servo response to the "NORM" mode.
Transmitter mode
:"
T-FHSS (NORM)" and "S-FHSS (NORM)" mode (See p.33-34 for setting method.)
Receiver’s battery :Matched to the ratings of the receiver and connected servo (dry cell battery cannot be used).
The set cannot operate in the "HIGH" mode. Operation in this mode will cause trouble with the servo and other equipment.
Digital servos (including BLS Series brushless servos) can also be used in the "NORM" mode.
8
For Your Safety As Well As That Of Others
For Your Safety As Well As That Of Others
Use this product in a safe manner. Please observe the following safety precautions at all
times.
Explanation Of Symbols
For safety’s sake, pay special attention whenever you see the marks shown here.
Danger
Indicates procedures which may lead to dangerous situations and could
cause death or serious injury as well as superficial injury and physical
damage.
Indicates procedures that may not cause serious injury, but could lead to
physical damage.
Symbols: : Prohibited : Mandatory
Indicates a procedure which could lead to a dangerous situation and
may cause death or serious injury if ignored and not performed properly.
Warning
Caution
Symbols Explanation
2.4GHz System Precautions
Special attention should be paid before turning on the system while other cars are running or oth-
er airplanes are flying because the 2.4GHz RC system could potentially affect them.
Be sure to set the Fail Safe function.
Receiver Mode Precautions

9
For Your Safety As Well As That Of Others
Warning
Do not operate outdoors on rainy days, run through puddles of water or use when visibility is limited.
Should any type of moisture (water or snow) enter any component of the system, erratic operation and loss of control may
occur.
Do not operate in the following places.
-Near other sites where other radio control activity may occur.
-Near people or roads.
-On any pond when passenger boats are present.
-Near high tension power lines or communication broadcasting antennas.
Interference could cause loss of control. Improper installation of your Radio Control System in your model could result in
serious injury.
Do not operate this R/C system when you are tired, not feeling well or under the influence of alco-
hol or drugs.
Your judgment is impaired and could result in a dangerous situation that may cause serious injury to yourself as well as
others.
Do not touch the engine, motor, speed control or any part of the model that will generate heat
while the model is operating or immediately after its use.
These parts may be very hot and can cause serious burns.
Always perform an operating range check prior to use.
Problems with the radio control system as well as improper installation in a model could cause loss of control.
(Simple range test method)
Have a friend hold the model, or clamp it down or place it where the wheels or prop cannot come in contact with any ob-
ject. Walk away and check to see if the servos follow the movement of the controls on the transmitter. Should you notice
any abnormal operation, do not operate the model. Also check to be sure the model memory matches the model in use.
Turning on the power switches.
Always check the throttle trigger on the transmitter to be sure it is at the neutral position.
1. Turn on the transmitter power switch.
2. Turn on the receiver or speed control power switch.
Turning off the power switches
Always be sure the engine is not running or the motor is stopped.
1. Turn off the receiver or speed control power switch.
2. Then turn off the transmitter power switch.
If the power switches are turned off in the opposite order, the model may unexpectedly run out of control and cause a very
dangerous situation.
When making adjustments to the model, do so with the engine not running or the motor discon-
nected.
You may unexpectedly lose control and create a dangerous situation.
Before running (cruising), check the fail safe function.
Check Method; Before starting the engine, check the fail safe function as follows:
1) Turn on the transmitter and receiver power switches.
2) Wait at least one minute, then turn off the transmitter power switch. (The transmitter automatically transfers the fail safe
data to the receiver every minute.)
3) Check if the fail safe function moves the servos to the preset position when reception fails.
The fail safe function is a safety feature that minimizes set damage by moving the servos to a preset position when
reception fails. However, if set to a dangerous position, it has the opposite effect. When the reverse function was used
to change the operating direction of a servo, the fail safe function must be reset.
Setting example: Throttle idle or brake position
Operation Precautions

Caution
Warning
10
For Your Safety As Well As That Of Others
(Only when NiMH/NiCd /LiFe batteries are used)
NiMH / NiCd / LiFe Battery Handling Precautions
Never plug the charger into an outlet of other than the indicated voltage.
Plugging the charger into the wrong outlet could result in an explosion or fire.
Never insert or remove the charger while your hands are wet.
You may get an electric shock.
Do not use the T4PV transmitter's battery as the receiver's battery.
Since the transmitter's battery has an overload protection circuit, the output power will be shut down when the high current
load is applied. This may result in runaway or fatal crash.
Always check to be sure your batteries have been charged prior to operating the model.
Should the battery go dead while the model is operating, loss of control will occur and create a very dangerous situation.
To recharge the transmitter battery, use the special charger made for this purpose.
Overcharging could cause the battery to overheat, leak or explode. This may lead to fire, burns, loss of sight and many
other types of injuries.
Do not use commercial AA size NiCd and NiMH batteries.
Quick charging may cause the battery contacts to overheat and damage the battery holder.
Do not short circuit the battery terminals.
A short circuit across the battery terminals may cause abnormal heating, fire and burns.
Do not drop the battery or expose it to strong shocks or vibrations.
The battery may short circuit and overheat; electrolyte may leak out and cause burns or chemical damage.
When the model is not being used, always remove or disconnect the battery.
Leaving the battery connected could create a dangerous situation if someone accidentally turns on the receiver power
switch. Loss of control could occur.
Always keep the charger disconnected from the outlet while it is not in use.
Storage And Disposal Precautions
Warning
Do not leave the radio system or models within the reach of small children.
A small child may accidentally operate the system. This could cause a dangerous situation and injuries. NiCd batteries can
be very dangerous when mishandled and cause chemical damage.
Do not throw NiMH/NiCd/LiFe batteries into a fire. Do not expose batteries to extreme heat. Also
do not disassemble or modify a battery pack.
Overheating and breakage will cause the electrolyte to leak from the cells and cause skin burns, loss of sight, and other in-
juries.

Warning
11
For Your Safety As Well As That Of Others
When the system will not be used for any length of time, store the system with NiMH/NiCd batteries
in a discharged state. Be sure to recharge the batteries prior to the next time the system is used.
If the batteries are repeatedly recharged in a slightly discharged state, the memory effect of the NiMH/NiCd battery may
considerably reduce the capacity . A reduction in operating time will occur even when the batteries are charged for the rec-
ommended time. (After discharge to 1cell E.V.=1V)
When a LiFe battery pack
will not be used for a long time, to prevent it from deteriorating we rec-
ommend that it be kept in about the half capacity state instead of fully charged. Also be careful
that the battery does not enter the over-discharged state due to self-discharge.
Periodically (about every 3 months) charge the battery.
<NiMH/NiCd Battery Electrolyte>
The electrolyte in NiCd/NiMH batteries is a strong alkali. Should you get even the smallest amount of the electrolyte in
your eyes, DO NOT RUB. Wash immediately with water, and seek medical attention at once. The electrolyte can cause
blindness. If electrolyte comes in contact with your skin or clothes, wash with water immediately.
Do not store your R/C system in the following places.
- Where it is extremely hot or cold.
- Where the system will be exposed to direct sunlight.
- Where the humidity is high.
- Where vibration is prevalent.
- Where dust is prevalent.
- Where the system would be exposed to steam and condensation.
Storing your R/C system under adverse conditions could cause deformation and numerous problems with operation.
If the system will not be used for a long period of time, remove the batteries from the transmitter
and model and store in a cool, dry place.
If the batteries are left in the transmitter, electrolyte may leak and damage the transmitter. This applies to the model also.
Remove the batteries from it also to prevent damage.
Caution
Do not expose plastic parts to fuel, motor spray, waste oil or exhaust.
The fuel, motor spray, waste oil and exhaust will penetrate and damage the plastic.
Always use only genuine Futaba transmitters, receivers, servos, ESCs (electronic speed controls),
NiMH/NiCd/LiFe batteries and other optional accessories.
Futaba will not be responsible for problems caused by the use of other than genuine Futaba parts. Use the parts specified
in the instruction manual and catalog.
Other Precautions
<NiMH/NiCd/LiFe Battery Recycling>
A used battery is a valuable resource. Insulate the battery terminals and dispose of the battery by taking it to a battery recycling center.

12
Before Using
-Telemetry system
The T4PV transmitter has adopted the newly developed bidirectional communication system "T-
FHSS".
-2.4GHzSS (Spread Spectrum) radio communication system
Frequency channel setting is unnecessary: Channel shifting takes place within the 2.4GHz band
automatically. This system minimizes the interference from other 2.4GHz systems.
-Display switch
Display switch allows function setup without transmitting.
-Model memory for 40 models
Model names can use up to 10 letters, numbers, and symbols, so that logical names may be used.
A model memory with different setups can be created by using the model copy function.
-4 axis Jog button.
The (JOG) button can be operated in 4 directions: up, down, left, and right.
-ESC-Link function (MC-LINK)
This dedicated function allows you set up the Link software so that your T4PV can control vari-
able frequency and other data changes in Futaba speed controllers (ESCs): MC950CR, MC850C,
MC851C, MC602C, MC402CR, etc.
-S.BUS servo
This is a special function that allows setting of the parameters of our S.BUS servo whose set-
tings are changed by using PC Link software.
-Steering mixing
Smooth cornering is possible by independent left and right steering servo setting.
-Brake mixing for large cars (BRAKE)
Brake mixing of the front and rear wheels of 1/5 GP and other large cars can be adjusted inde-
pendently.
-Gyro mixing (GYRO MIX)
The sensitivity of Futaba car rate gyros can be adjusted from the T4PV.
-4WS mixing for crawlers and other 4WS type (4WS)
This function can be used with crawlers and other 4WS type vehicles.
Before Using
Features

13
Before Using
-Dual ESCs mixing for crawlers cars (DUAL ESC)
ESCs at the front and rear are controlled independently.
-CPS-1 mixing (CPS MIX)
/('OLJKWLQJDQGÀDVKLQJFRQWUROXVLQJRXU&36FKDQQHOSRZHUVZLWFKFDQEHPDWFKHGWR
steering and throttle operation by switch only.
-Anti-skid braking system (TH A.B.S)
This function applies the brakes so that the tires of GP cars, etc. do not lose their grip on the
road even when braking at corners.
-Throttle acceleration (ACCEL)
GP cars have a time lag before the clutch and brakes become effective.
The throttle acceleration function reduces this time lag.
-Throttle speed (SPEED)
Sudden trigger operation on a slippery road surface will only cause the tires to spin and the
model to not accelerate smoothly. By setting the throttle speed function, operation can be per-
formed smoothly and easily. It also suppresses battery consumption.
-Steering speed (SPEED)
When you sense that the steering servo is too fast, etc., the servo operating speed (direction that
suppresses the maximum speed) can be adjusted.
-Racing timer (TIMER)
The lap timer can record 100 lap times and total time. The timer can also be started automati-
cally by trigger operation. The race time and audible alarm can be set.
Re-/fueling time are indicated by an audible alarm. An up timer is also provided.
-Function select switch (SWITCH)/ dial function (TRIM DIAL)
This assigns functions to 2 switches and dials (digital trim, digital dial). The step amount and
operating direction can also be adjusted. Trim positioning at each model call is unnecessary
because all the dials are digital.
-Trigger position can be changed
The position of the throttle trigger can be moved forward and backward.
-Tension adjustment function
The tension of the steering wheel & throttle trigger springs can be adjusted from the outside.
-Mechanical ATL Adjustment
Make this adjustment when you want to decrease the total travel of the brake (push) side of the
throttle trigger.

14
Before Using
$IWHURSHQLQJWKHER[¿UVWFKHFNLIWKHFRQWHQWVFRQIRUPWRWKHIROORZLQJ7KHFRQWHQWVGH-
pend on the set as shown below.
Set Contents
Transmitter T4PV
Receiver R304SB
Miscellaneous
Dry battery holder
*Installed in transmitter.
Mini screwdriver
* It is used for R304SB.
Instruction manual
- If any of the set contents are missing, or you have any questions, please contact your
dealer.
Caution
When using the T4PV in the T-FHSS (HIGH) and S-FHSS (HIGH) mode, always use it under the
following conditions:
Servos :
Futaba digital servo (including BLS Series brushless servos)
Receiver’s battery :Matched to the ratings of the receiver and connected digital servo (dry cell battery cannot be used).
Transmitter mode :
RX MODE (See page 33-34 for setting method.)
Under other conditions, the set will not operate, or the specified performance will not be displayed even if it operates.
In addition, it may cause servo trouble. Futaba will not be responsible for damage, etc. caused by combination with the
products of other companies.
In addition, the FSU Fail Safe Unit cannot be used because the system is different. Use the fail safe function of the trans-
mitter.
When using analog servos, always switch the T4PV servo response to the "NORM" mode.
Transmitter mode
:"
T-FHSS (NORM)" and "S-FHSS (NORM)" mode (See page 33-34 for setting method.)
Receiver’s battery :Matched to the ratings of the receiver and connected servo (dry cell battery cannot be used).
The set cannot operate in the "HIGH" mode. Operation in this mode will cause trouble with the servo and other equipment.
Digital servos (including BLS Series brushless servos) can also be used in the "NORM" mode.
Always use only genuine Futaba transmitters, receivers, servos, ESCs (electronic speed con-
trols), NiMH, NiCd, LiFe batteries and other optional accessories.
Futaba will not be responsible for problems caused by the use of other than Futaba genuine parts. Use the parts speci-
fied in the instruction manual and catalog.

15
Before Using
7KHVZLWFKHVGLDODQGWULPPHUVLQWKH¿JXUHDUHVKRZQLQWKHLQLWLDOVHWWLQJSRVLWLRQ
Antenna
Digital Dial (DL)
(default OFF)
Mechanical ATL adjusting
screw
Communication port
Earphone Jack
(3.5mm stereo jack plug)
Telemetry data can be listened to with com-
mercial earphones.
Non-telematry LED
(Lights when the telemetry function is off.)
Charging jack
Throttle trigger
Power&Display switch
Digital Trim 2 (DT2)
(default throttle trim)
Digital Trim 6 (D6)
(default ATL)
Digital Trim 5 (DT5)
(default dual rate)
Digital Trim 3 (DT3)
(default CH3)
Digital Trim 4 (DT4)
(default CH4)
Grip Handle
Digital Trim1 (DT1)
(default steering trim)
Steering wheel
Push switch (PS1)
(default OFF) Push switch (PS2)
(default OFF)
LCD screen
Edit buttons
LED
Nomenclature
Transmitter T4PV
Wheel tension
adjusting screw
Trigger tension
adjusting screw
Trigger slide adjusting
screw
Battery cover

Slide battery cover while pressing here.
Battery cover
16
Before Using
Battery Replacement Method
1Remove the battery cover from the transmitter by slid-
ing it in the direction of the arrow in the figure.
2Remove the used batteries.
Caution
If you remove the dry cell battery box from the trans-
mitter, replace it carefully with the wiring on the
same side as before. Reinstalling the battery box in
the opposite direction could cause the wires to be
disconnected.
3Load the new AA size batteries. Pay very close atten-
tion to the polarity markings and reinsert accordingly.
4Slide the battery cover back onto the case.
Battery Replacement Method (4 AA Size Batteries)
Load the four batteries in accordance with the polarity markings on the battery holder.
Check:
Turn the power switch on the transmitter to the ON po-
sition. Check the battery voltage display on the LCD
screen. If the voltage is low, check the batteries for insuf-
¿FLHQWFRQWDFWLQWKHFDVHRULQFRUUHFWEDWWHU\SRODULW\
Disposal of the Dry Cell Batteries:
The method to dispose of used dry cell batteries de-
pends on the area in which you reside. Dispose of
the batteries in accordance with the regulations for
your area.
Caution
Never try to recharge a dry cell battery.
The transmitter may be damaged or the battery electrolyte may leak or the battery may break.
Insert the batteries in the correct polarity.
If the polarity is incorrect, the transmitter may be damaged.
When the transmitter is not in use, remove the batteries.
If the battery electrolyte leaks, wipe off the case and contacts.
Do not use commercial AA size NiCd and NiMH batteries.
Quick charging may cause the battery contacts to overheat and damage the battery
holder.
Low Battery Alarm
If the transmitter battery voltage drops below the usable range, an audible alarm will sound
and "" mark will be displayed on the LCD screen. (For details, see page 130.) Because
the low battery alarm voltage of a dry cell battery is different from that of a rechargeable
battery pack (genuine Futaba option), the type of power source used must be selected using
the system setting (page 123).
Warning
When a low battery alarm is generated, cease operation immediately and retrieve the model.
If the battery goes dead while in operation, you will lose control of the model.

Caution
When closing the battery cover, be careful that the battery cover does not pinch the battery lead
wires.
Shorting of the battery lead wires may lead to fire and abnormal heating and cause burns or fire disaster.
Slide battery cover while pressing here.
Battery cover
17
Before Using
Battery Replacement Method
1Refer to the previous description and remove the
transmitter battery cover.
When Using The Optional Battery
When using an optional rechargeable battery, replace the battery as described below.
-Always use the optional FT2F1700B , FT2F2100B or HT5F-1800B rechargeable battery.
-The type of power source used must be selected through the system setting (page 123).
-When the transmitter will not be used for a long time, remove the battery.
2After removing the dry cell battery box from the
transmitter, disconnect the connector.
Caution
If you remove the dry cell battery box from the trans-
mitter, replace it carefully with the wiring on the same
side as before. Reinstalling the battery box in the op-
posite direction could cause the wires to be discon-
nected.
3Insert the connector of the new battery and load the
new battery into the transmitter.
4Finish by installing the battery cover.

AC outlet
Charger
Transmitter
charging LED
To transmitter
charging jack
To receiver
NiCd battery
Warning
18
Before Using
Charging A LiFe Battery
(Example: When using the
FT2F1700B/2100B
with the special charger)
1Remove the battery cover.
2Disconnect the battery from the T4PV.
3Balance charging cannot be done through the
transmitter. You must remove the LiFe battery to do
this charge.
Charge the optional FT2F1700B/2100B (LiFe)
battery with the special charger in accordance
with the instruction manual supplied.
When the LiFe battery will not be used for a long
time, to prevent it from deteriorating we recom-
mend that it be kept in about the half capacity
state instead of fully charged. Also be careful
that the battery does not enter the overdischarged
state due to self-discharge. Periodically (about
every 3 months) charge the battery. In addition,
always remove the battery from the model and
store it in a dry, cool place (15°C~25°C).
Over current protection
Charging jack
The transmitter charging circuit is equipped with an over cur-
rent protection circuit (1.0A). If the battery is charged with a
quick charger for other than digital proportional R/C sets, it
may not be fully charged.
The charging time when charging the HT5F1800B battery
with the optional special charger is approximately 15 hours.
However, when the battery has not been used for some time,
repeat charging 2 or 3 times to activate the battery.
Charging A NiMH Battery
(Example: When using the HT5F1800B with the special charger)
1Plug the transmitter cord of the special charger into
the charging jack on the rear of the transmitter.
2Plug the charger into an AC outlet.
3Check that the charging LED lights.
When Using An Optional Battery
Balance charging connector for LiFe battery charger.
LiFe battery is removed from transmitter.
Make sure not to peel off the battery fi lm, or make any scratch by a cutter knife or the sharp edges of
metal components.
Make sure not to soak or get the battery wet with water or seawater.
Make sure not to use a deformed or swollen battery.
There is a risk of explosion or fi re, which is very dangerous.

Warning
Caution
OFF
When you do not run, turn OFFIt cannot operate. It can operate.
19
Before Using
Never plug it into an outlet having other than the indicated voltage.
Plugging the charger into the wrong outlet could result in an explosion or fi re.
Do not insert and remove the charger when your hands are wet.
It may cause an electric shock.
Always use the special charger or a quick charger for digital proportional R/C sets to charge a digital
proportional R/C set battery.
Overcharging a NiMH battery can result in burns, fi re, injuries, or loss of sight due to overheating, breakage, or electrolyte
leakage.
Do not plug the charger to the charging jack, if the battery is not connected to the transmitter.
The transmitter may be damaged.
When the charger is not in use, disconnect it from the AC outlet.
Do this to prevent accidents and to avoid overheating.
Power & Display Switch
The power switch and display switch are push switches.
When the power switch (PWR) is held down, operation starts by
transmitting radio waves. When the display switch is held down, the
transmitter side data can be checked and set.
Power & Display Switch
DSP PWR
When the power is turned off,
if the power switch or display
switch is held down, the power
is turned off. If both switches
are pressed simultaneously, the
power is turned off quickly.
Radio waves are not
being
transmitted.
Blinking at the same
time the LED fl ashes
"DISP MODE". The
transmitter beeps in
the Display mode.
Radio waves are be-
ing transmitted.

Timer
ST :Steering trim display
TH :Throttle trim display
D/R :Steering D/R display
ATL :Throttle ATL display
Power switch turned on
Model name (10 characters)
The current receiver mode is
displayed.
Telemetry function :ON/OFF
Receiver -> Transmitter:
The reception strength is shown.
Battery voltage
Servo operation of each channel
can be checked.
Model number
Telemetry data
%HHS FRQ¿UPDWLRQ VRXQG LV JHQHUDWHG DQG WKH
HOME screen shown below appears.
20
Before Using
LCD Screen Contrast
The LCD screen contrast can be adjusted. (For more information, see page 123.)
Caution
Do not adjust the contrast so that the LCD is too bright or too dark.
When the display cannot be read due to a temperature change, data cannot be set.
Power Off Forgotten Alarm & Auto Power Off
When the steering wheel, throttle trigger, push switch, or edit button are not operated for 10
minutes (default), an alarm sounds and "NOT OPERATED FOR A LONG
TIME" is displayed on the LCD screen.
When the steering wheel, throttle trigger, push switch, or edit button are op-
erated, the alarm is reset. If the alarm is not reset, the auto power off func-
tion will automatically turn off the power after 5 minutes. If the system is
not to be used, turn off the power.
The function can be deactivated at the system menu (p.123).
Display When Power Switch Is Turned On

Throttle trigger function Steering wheel function
Left
Pull
Push
Left turn
Forward
brake or back
Right turn
Right
DT3 DT6DT4
DT2 DT1 DT5
ATL display
Steering D/R display
Steering trim display
Throttle trim display
21
Before Using
Steering And Throttle Trim Operation
Digital Trim Operation
(Initial settings: DT1: Steering trim, DT2: Throttle trim, DT3: Channel 3, DT4: Channel 4, DT5: Steering D/R, DT6: ATL-Brake rate)
Operating by the trim: Push the trim lever to the left or right (up or down). The current po-
sition is displayed on the LCD screen.
Steering Wheel And Throttle Trigger Operation
(CH1: Steering wheel, CH2: Throttle trigger)
Steering Wheel Function: Turns the model right or left.
Throttle Trigger Function: Controls the speed of the model as well as the direction of travel
- forward or reverse.
• Each step is indicated by a tone.
• When the trim exceeds the maximum trim adjustment range, the
beep will change and the servo will not move any farther.
• Steering D/R :The steering left and right servo travels are ad-
justed simultaneously.
• ATL: Decreases the set value when the braking effect is strong
and increases the set value when the braking effect is weak.
With the center trim feature, trim adjustments have no
effect on the maximum servo travel. This prevents the
linkages from binding when adjustments are made.

Mechanical ATL
adjusting screw
22
Before Using
Adjustment
1Using a 1.5mm hex wrench, adjust the trigger brake
(reverse) stroke. (The screw moves the throttle trig-
ger stopper.)
• When the screw is turned clockwise, the stroke becomes narrow-
er. Adjust the stroke while watching the screw.
Note:
Mechanical ATL Adjustment
Make this adjustment when you want to decrease the stroke of the brake (back) side of the
throttle trigger to your preferences.
Wheel & Trigger Tension Adjustment
Make this adjustment when you want to change the wheel or trigger spring’s tension.
Adjustment
1Using a 1.5mm hex wrench, adjust the spring ten-
sion of the wheel or throttle by turning the screw
shown in the figure.
The wheel side is inside the adjustment hole.
• The spring is set to the weakest tension at the factory.
• When the adjusting screw is turned clockwise, the spring
tension increases.
Note:
Wheel tension
adjusting screw
Once you have changed the mechanical stroke on the brake side, be sure to adjust the
scale of the throttle channel accordingly by using the "Adjuster Function" (page 127).
Due to this change, you also need to adjust in most cases the travel of the throttle servo
by using "End Point Adjuster".
The adjustment range is up to 7 to 8 turns from the fully tightened (strongest) po-
sition. If turned farther than this, the adjusting screw may fall out.
Trigger tension
adjusting screw

23
Before Using
Trigger Slide Adjustment
The throttle trigger position can be moved forward and backward.
Adjustment
1Using a 2.0mm hex wrench, loosen the trigger
slide mounting screw by turning it slightly counter-
clockwise.
• Always loosen this screw.
Note:
Adjust so that the bottom
mark does not exceed
the top marking line.
Trigger slide
mounting screw
If the trigger slide screw is turned
too much, the screw may fall out.
2Using a 2.5mm hex wrench, turn the trigger slide
adjusting screw, and adjust the trigger slide posi-
tion within the marked range. When the adjusting
screw is turned clockwise, the trigger slide moves
away from the grip handle.
3Retighten the mounting screw loosened at step 1
and fasten the trigger slide.

24
Before Using
Changing Wheel Position (optional parts)
The wheel position can be offset by using
the optional APA wheel position offset
adapter.
• Three 2.6x10mm and 2.6 x 19 mm tapping screws are supplied with the adapter APA.
• Obtain 2.5mm hex wrench./ Remove the battery.
7KH OHQJWK RI WKH VFUHZV XVHG DW HDFK SDUW GLIIHUV :KHQ UHDVVHPEOLQJ WKH VWHHULQJ ZKHHO XQLW DOZD\V XVH WKH VSHFL¿HG
screws.
Installing the accessory APA steering wheel offset adapter
1Remove the 2 steering wheel unit mounting
screws.
(Using a 2.5 mm hex wrench.)
-Remove the 2 mounting screws completely from the
transmitter body.
2Gently remove the steering unit, without pull-
ing excessively on the wiring.
-Remove the steering wheel unit slowly so that the inter-
nal wiring is not pulled unreasonably.
Remove the connector from the PC board.
-Remove from the PC board while pressing both sides of
the connector.
3Using a Phillips screwdriver, remove the 4 screws (2.6x15mm tapping screw) mounting the wheel
unit and base parts.
Steering wheel unit
Unit mounting screws
Wheel unit
Connector
Connector
Press Press
Base parts

25
Before Using
4Pass the wiring from the steering wheel unit
through the hole in the APA as shown in the fi g-
ure.
Adapter APA
Marking
APA rear cover
Wheel unit and APA mounting screws
(2.6x19mm tapping screws)
Base parts and APA mounting screws
(2.6x10mm tapping screws)
5Using a Phillips screwdriver fasten the wheel
unit and APA at the desired angle using the
2.6x19mm tapping screws. Be careful that the
screw length is correct. Be careful that the wir-
ing does not get pinched. The angle can be
adjusted, but check the marking point on the
wheel unit and install the screws.
-Four 2.6x19 mm tapping screws are supplied with the APA.
-Screws can be installed at 4 places, but installation at 4
places may be impossible due to the wheel unit mounting
angle.
6Using a Phillips screwdriver fasten the base parts and APA. Use the 2.6x10mm tapping screws.
Next, install the APA rear cover. Be careful that the length of the screws is correct.
-Three 2.6x10 mm tapping screws are supplied with the APA.

2.6x10mm
tapping screws
2.6x10mm
tapping screws
Mount the angle spacer and wheel unit with
2.6x15mm tapping screws.
2.6x10mm
tapping screws
2.6x10mm
tapping screws
Mount the APA adapter and
wheel unit with 2.6x19mm
tapping screws.
2.6x10mm
tapping screws
2.6x15mm
tapping screws
Angle spacer
26
Before Using
7Install the assembled steering wheel unit to the
transmitter body.
-Install slowly so that the wiring is not pinched.
8Install the assembled steering wheel unit
and APA to the transmitter using the screw
(3.0x12mm cap screw) supplied.
(Using a 2.5 mm hex wrench.)
Steering wheel unit
mounting screws
The wheel mounting angle can be changed by using the optional angle spacer.
• Three 2.6x10mm tapping screws are supplied with the angle spacer.
• When using and not using the APA, refer to the following installation.
• Obtain a Phillips screwdriver. Be careful of the length of the screws used.
• The wheel is assembled by passing the screws through each part.
Using the optional angle spacer

27
Before Using
Warning
Cannot rotate more than
90˚. If rotated forcibly, the
antenna will be damaged. Antenna Antenna
About The Transmitter Antenna
Please do not grasp the transmitter's antenna while driving.
Doing so may degrade the quality of the RF transmission to the model.
The antenna position can be changed in the range as shown in fi gure. However, please do not ap-
ply unnecessary force or shock.
The internal cable may be damaged; thus transmitting distance decreases and it may cause malfunction.
About Transmitter Antenna and Receiver
A small glitch may occur if the transmitter antenna is brought close to servos, ESCs or
other peripheral devices. This is not a serious issue, but keep it in mind (especially dur-
ing setup).
If the antenna is set to the 90˚
vertical position, the range of
the radio waves may be great-
er than in the horizontal posi-
tion. (Different depending on
the conditions.)
Antenna Moving Range
Non-telemetry LED
(Lit when telemetry function is OFF)
When the telemetry function is inhibited by race regulations, a special LED lights when the
WHOHPHWU\IXQFWLRQLV2))WRFRQ¿UPWKDWWKHWHOHPHWU\IXQFWLRQLVQRWRSHUDWLQJ
Non-telemetry LED (telemetry OFF sign)

WARNING
Caution
Antenna
tube
Antenna
Coaxial
cable
R304SB
R304SB
28
Before Using
Always use R304SB under the following conditions:
Battery :Power requirement Rated voltage 4.8~7.4V (dry cell battery cannot be used) / 3.5 to 8.4V useable
Matched to the ratings of the receiver and connected servo.
RX MODE :"T-FHSS(HIGH)" or "T-FHSS(NORM)" (See p.33-34 for setting method.)
Transmitter mode-"T-FHSS(HIGH)" mode :Futaba digital servo
Transmitter mode-"T-FHSS(NORM)" mode :Futaba all servo
Under other conditions, the set will not operate, or the specified performance will not be displayed even if it operates. In ad-
dition, it may cause trouble with servos and other equipment. Futaba will not be responsible for damage, etc. caused by
combination with the products of other companies.
Receiver Installation
Install the R304SB receiver on the car as follows:
The operating range may become shorter, depending on where the receiver and the antenna
are mounted.
Do not cut or bundle the receiver antenna wire.
Do not bend the coaxial cable. It causes damage.
Install the antenna in the higher place as shown in the figure.
Put the antenna in the antenna tube to protect it.
Keep the antenna as far away from the motor, ESC and other noise
sources as you possibly can.
Wrap the receiver with something soft, such as foam rubber, to avoid
vibration. If there is a chance of getting wet, put the receiver in a wa-
terproof bag or balloon.
Transmitter mode setting
Set the transmitter to the "T-FHSS(HIGH)" mode or "T-FHSS(NORM)" mode. See page 33-34 for a
description of the setting method.
Note: However, digital servos (including BLS Series brushless servo) can only be used in the T-FHSS(HIGH) mode.
Receiver Terminology
Antenna
The receiver power supply can be connected
to the S.BUS2 connector or each of CH1-4.
Coaxial cable Tactile switch / LED
Connectors
4 :CH4 servo(CH4)
3 :CH3 servo(CH3)
2 :Throttle servo(CH2)
1 :Steering servo(CH1)
S.BUS2 :
Power /S.BUS2 connector

S.BUS2
CH3
CH2
CH1
CH4
Receiver
Switch
To Battery
CH4 servo
CH3 servo
Throttle servo
Steering servo
29
Installation
Connect the receiver and servos as shown below. Connect and install the receiver and ser-
vos in accordance with "Installation Safety Precautions" on the next page.
7KH¿JXUHVKRZQEHORZLVDQH[DPSOH7KHPHWKRGRIFRQQHFWLQJWKHPRWRUFRQWUROOHUWR
WKHPRWRUDQGEDWWHU\GHSHQGVRQWKHPRWRUFRQWUROOHUXVHG3XUFKDVHWKHPRWRUFRQWUROOHU
and servos separately. The receiver also depends on the set.
Installation When An Electronic Speed Control Is Used
Installation For Gas Powered Models
Installation
Receiver and Servo Connections

Installation Safety Precautions
Warning
30
Installation
Receiver (receiver antenna)
Receiver vibration-proofing / waterproofing
Do not cut or bundle the receiver antenna wire.
Do not bundle the receiver antenna wire together with the motor controller lead wire.
Keep the receiver antenna wire at least 1cm away from motor, battery, and other wiring carrying heavy current.
Install the receiver antenna holder as closely as possible to the receiver.
If the antenna wire is cut, bundled, or routed near a noise source, the receiving sensitivity will drop, the running (sailing)
range will decrease, and you may lose control of the model.
1RLVHLVWUDQVPLWWHGWKURXJKPHWDOFDUERQDQGRWKHUFRQGXFWLYHPDWHULDOVRNHHSWKHUHFHLYHUDQWHQQDZLUHDZD\IURPVXFKSDUWV
(Car)
Vibration-proof the receiver by wrapping it in foam rubber or other vibration-absorbing material and
mount it with thick double-sided tape.
When using the receiver holder supplied with the model kit, mount the holder to the chassis through
a rubber grommet.
(Boat)
Vibration-proof the receiver by wrapping it in foam rubber or other vibration-absorbing material. Also
waterproof the receiver by sealing it in a plastic bag.
If the receiver is exposed to strong vibration and shock, it will operate erroneously due to the invasion of water drops and
you may lose control of the model.
Screw
Mechanical plate
Nut (as required)
Receiver holder
Damper
When using the receiver holder sup-
SOLHGZLWKWKHNLWLQVWDOOWKHUHFHLYHU
WKURXJKDUXEEHUJURPPHW
Foam rubber, etc.
:UDSWKHUHFHLYHULQIRDPUXEEHURURWK-
HUYLEUDWLRQDEVRUELQJPDWHULDO'R QRW
XVHKDUGPDWHULDO+DUGPDWHULDOGRHVQRW
KDYHDYLEUDWLRQSURR¿QJHIIHFW
Mechanical plate Thick double-
sided tape
:KHQ PRXQWLQJ WKH UHFHLYHU ZLWK GRXEOHVLGHG WDSH
do not use a stiff tape. Stiff tape does not have a vibra-
WLRQSURR¿QJHIIHFW
#%$
Antenna
,QVWDOOWKHUHFHLYHUDVIDUDZD\DVSRVVLEOHIURPWKH
EDWWHU\PRWRUFRQWUROOHU PRWRUVLOLFRQFRUGDQG
RWKHUQRLVHVRXUFHV.HHSLWDZD\IURPWKH DQWHQQD
ZLUHLQSDUWLFXODU
Battery

Warning
31
Installation
Connector Connections
Servo Installation
Be sure the receiver, servo, battery and connectors are fully and firmly connected.
If vibration from the model causes a connector to work loose while the model is in operation, you may lose control.
When you install the servos, always use the rubber grommets provided in servo hardware bags.
Mount the servos so they do not come in contact directly with the mount.
If the servo case comes in direct contact with the mount, vibration will be directly transmitted to the servo.
If this condition continues for a long time, the servo may be damaged and control will be lost.
Servo Throw
Operate each servo over its full stroke and be sure the linkage does not bind or is not loose.
The continuous application of unreasonable force to a servo may cause damage and excessive battery drain.
Screw
Mechanical plate
Nut (as required)
Eyelet
Damper
(or)
:KHQLQVWDOOLQJWKHVHUYRDOZD\VLQVWDOOWKHDFFHVVRU\
UXEEHUJURPPHWDQGJURPPHWÀXVKDJDLQVWWKHVHUYR
$YLEUDWLRQGDPSLQJHIIHFWLVQRWREWDLQHGHYHQ
LIWKHUXEEHUJURPPHWDQGJURPPHWDUHQRWLQ-
stalled correctly.
Adjust the throttle servo so that unreasonable force is
QRWDSSOLHGZKHQWKH HQJLQHFDUEXUHWRULVIXOO\ RSHQ
IXOO\FORVHGDQGWKHEUDNHVDUHDSSOLHGIXOO\
,IWKHEUDNHVRYHUKHDWZKLOHUXQQLQJWKHLUDELOLW\WR
IXQFWLRQSURSHUO\ GHFUHDVHV %HIRUH UXQQLQJ DGMXVW WKH
VXLWDEOHPD[LPXPVHUYRWUDYHOVRWKDWXQUHDVRQDEOH
force is not applied even when the servo travel is in-
creased while running.
Adjust the steering servo so that unreason-
able force is not applied to the servo by the
FKDVVLVDWPD[LPXPVHUYRWUDYHO
Decide the EPA value at the
contact point.
Caution!
A whining noise indicates that the
steering servo is improperly set.

Warning
32
Installation
Electronic Speed Control
Motor Noise Suppression
Install the heat sinks where they will not come in contact with aluminum, carbon fiber or other
parts that conduct electricity.
If the ESC (Electronic speed control) heat sinks touch other materials that conduct electricity a short circuit could occur.
This could result in loss of control and damage to the system.
Always install capacitors to suppress noise when electric motors are used.
If capacitors are not properly installed you could experience erratic operation and reduced range as well as loss of con-
trol.
Other Noise Suppression Methods
Be sure there are no metal parts in your model which under vibration can come in contact with
other metal parts.
Metal to metal contacts under vibration will emit a high frequency noise that will affect the receiver's performance. You
could experience erratic operation and reduced range as well as loss of control.
0RWRUV ZLWK QR VXSSUHVVRU FDSDFLWRUV RU LQDGH-
TXDWHVXSSUHVVLRQPD\FDXVHWKHUHFHLYHUWRPDO-
function. Always solder the capacitors supplied to
\RXUPRWRU
7KH6FKRWWN\GLRGHLPSURYHVWKHHI¿FLHQF\RIWKH
VSHHG FRQWURO PRWRU FRPELQDWLRQ DQG SURYLGHV
H[WUDSURWHFWLRQWRWKHEUDNH)(7V7KHZKLWHULQJ
PXVWDOZD\VIDFHWKHSRVLWLYHVLGH
Schottky diode
"-" side
"+" side
123

33
Initial Set-Up
Before setting the Transmitter functions, check and set these items next.
(Display when power switch turned on)
When the power switch is turned on, the currently selected model number is displayed.
Check if this number is the model number you want to set-up. To change the model number,
use the Model Select function (page 46).
Initial Set-Up
Preparations (Transmitter)
(HOME screen)
Turn on the transmitter power.
The model number is displayed.
The telemetry ON/OFF and communication
status checked.
Receiver type check
Voltage check
Receiver Type Check (RX MODE)
This mode sets the RX type of the transmitter to match the receiver and servos used.
The T4PV transmitter uses the telemetry type T-FHSS ("TFH") system.
It can also use the conventional S-FHSS ("SFH") system. Because the R304SB receiver sup-
plied with the T4PV uses the telemetry type T-FHSS ("TFH") system, its RX type must be
set to the T-FHSS high speed mode ("TFH-HI") or the T-FHSS normal mode ("TFH-NR").
Never use analog servos when the RX type was set to the T-FHSS ("TFH") 2.4GHz system
high speed mode "TFH-HI" or the S-FHSS ("SFH") high speed mode "SFH-HI". The servos
may be damaged. For example, if analog servos are used with a telemetry type T-FHSS re-
ceiver (R304SB, etc.), the RX type must be set to "TFH-NR", and if analog servos are used
with an S-FHSS receiver (R2104GF, R204FG-E, etc.), the RX type must be set to S-FHSS
("SFH-NR") system normal mode system. When using digital servos (including BLS Series
brushless servos), any RX type can be used.

T-FHSS Normal speed
T-FH (NORM)
S-FHSS Normal speed
S-FH (NORM)
T-FHSS High speed
T-FH (HIGH)
Pus
h
Select "RX MODE"
by (JOG) button.
Pus
h
Select TYPE with
the (JOG) button.
Select RX type with the (+)
or (-) button.
Press the (JOG) button for
approximately 1 second.
S-FHSS High speed
S-FH (HIGH)
34
Initial Set-Up
If the receiver used and the RX type settings are different, change the RX type using the
"RX MODE" function. Which RX type is set can be checked at the HOME screen.
Receiver Type Change & How To Link
7KH¿UVWRSHUDWLRQGHVFULEHGEHORZVHWVWKH5;W\SH1H[WWKHWUDQVPLWWHUDQGUHFHLYHUDUH
linked and the transmitter ID number is memorized at the receiver so that signals from oth-
er transmitters will not be received. The telemetry type T-
FHSS also simultaneously memorizes the ID number of
the receiver at the transmitter so that data from other re-
ceivers will not be received.
The RX type setting and transmitter and receiver linking
PHWKRGVDUHGHVFULEHGKHUH5HIHUWRWKH¿JXUHDWWKHULJKW
for the edit buttons used.
1Call the MENU 1 screen from the HOME
screen by moving the (JOG) button up,
down, left or right. Select "RECEIVER" by
moving the (JOG) button up or down, and
display the "RX MODE" screen by pressing
the (JOG) button.
2Move the cursor to "TYPE: ----" by the (JOG)
button up or down operation, and select the
RX type with the (+) button or (-) button.
When the (JOG) button is pressed for approximately 1 second, an electronic sound is gen-
erated and setting ends.

R304SB
(Error screen)
35
Initial Set-Up
*When using an S-FHSS(SFH) system (R2104GF, R204GF-E, etc.) receiver, after reach-
ing this point set the transmitter power switch to OFF and go to "Receivers other than T-
FHSS" on page 36.
3Bring the transmitter and receiver to within 50cm of each other (do not allow the antennae
to touch) and turn on the receiver power.
4Press the T4PV transmitter’s (JOG) button up or down to move the cursor to "LINK: EXE".
When the (JOG) button is pressed for approximately 1 second, "PUSH RX LINK SW" ap-
pears on the screen and a 20 second
countdown begins. Countdown can
be canceled at any time pressing the
(JOG) button up/down or left/right.
5During the 20 second countdown, push up the receiver side tact switch for approximately 2
seconds. The LED will begin to
blink red. After the receiver LED
switches from blinking red to
green - red - green steady light,
the T4PV generates an electronic
beeping sound, and "LINK:OK"
and "COMPLETE!" appear on
the screen. Reading of the mu-
tual IDs ends and the memorized
receiver ID number appears on
T4PV screen. If an error screen
appears, linking failed. Retry linking. If the transmitter and receiver are linked normally, set
the power switch to the OFF position and then return it to the PWR ON position. If the re-
ceiver LED lights green, linking was successful. Now check servo operation.
*The T4PV and a telemetry type T-FHSS receiver (R304SB, etc.) mutually memorize the
combined ID linked last at each model memory.
Since the T4PV can memorize only 1 receiver ID at each model memory, multiple T-FHSS
receivers cannot be used with the same model memory. When changing the receiver at the
same model memory, re-link the previously linked receiver.
When using multiple telemetry type T-FHSS receivers, link and combine them with each
T4PV model memory.
However, multiple receivers cannot be linked to multiple model memories.
The telemetry function communications status can be checked at the HOME screen.

Telemetry function :OFF- Telemetry function :ON
- Receiver ID before setting or ID mis-
match.
- When the receiver ID is set, before
ID check in the receiver power OFF
stat.
- Telemetry function :ON
- Receiver ID setting complete
- Data receiving sensitivity display
- shows that data cannot be re-
ceived because it is outside the data re-
ceiving range or because of the effects
of an obstruction or the receiver power is
OFF after receiver ID check.
The reception strength
No signal reception
High
Low
Receiver -> Transmitter:
The reception strength is shown.
36
Initial Set-Up
Receivers Other Than T-FHSS
1Bring the transmitter and the receiver close to each other,
within 20 inches (half meter).
2Turn on the transmitter.
3Turn on the receiver.
4Push the tactile switch of the receiver.
When the link is complete, the LED in the receiver changes
to solid green.
Precaution:
If there are many Futaba 2.4GHz systems (T-FHSS/ S-FHSS) turned on in close proximity to your receiver might
not link to your transmitter. In this case, even if the receiver’s LED stays solid green, unfortunately the receiver
might have established a link to one of other transmitters. This is very dangerous if you do not notice this situation.
In order to avoid the problem, we strongly recommend you to double-check whether your receiver is really under
control by your transmitter by giving the stick input and then checking the servo response.
*Please refer to the table below for LED status vs receiver's condition.
LED status vs receiver’s condition:
Warning
After the linking is done, please cycle receiver power and check if the receiver to be linked is re-
ally under the control of your transmitter.
Do not perform the linking procedure with motor’s main wire connected or the engine operating
as it may result in serious injury.
The telemetry ON/OFF and communication status can be checked at the HOME screen.
No signal reception Red : On
Receiving signals Green: On
Receiving signals, but ID is unmatched. Green: Blink *1 (T-FHSS ,Red : On)
Unrecoverable failure (EEPROM,etc.) LED: Red and Green turn on alternately
*1: LED could be change to red during intermittently during data processing.

Throttle trim (DT2) Steering trim (DT1)
Steering trim
Throttle trim
F5/B5 or F7/B3
5 : 5 7 : 3
F5/B5 F7/B3
Forward side Brake side Forward side Brake side
37
Initial Set-Up
Trims Initial Set-Up
- Steering trim (DT1) check
On the initial set-up, steering trim is assigned to the DT1 trim lever upper right side of the
steering wheel. Operate the DT1 and make sure the marker moves on the ST graph. If de-
fault has been changed, test steering trim in its new location. After checking the trim, set
the trim display to the center (N) position.
- Throttle trim (DT2) check
On the initial set-up, throttle trim is assigned to the DT2 trim lever upper left side of the
steering wheel. Operate the DT2 and make sure the marker moves on the TH graph. If the
default has been changed, test the throttle trim in its new location. After checking the trim,
set the trim display to the center (N) position.
Throttle Mode Check
The throttle servo travel can be set to 5:5 or 7:3 for throttle trigger operation as required by
the throttle mode function (page 88).

Throttle ATL
Steering dual rate
Steering dual rate trim (DT5)
Throttle ATL trim (DT6)
38
Initial Set-Up
(Set-Up Procedure When Installed In a Car)
When installing the servos in a car, performing function set-up in the following order is rec-
ommended.
1Perform step 1 to Trims Initial Set-Up of Preparations on the preceding
page.
2Set the servo direction of operation using the Reverse function. (p.50)
- The servo installation method and linkage direction depend on the kit. Therefore, the servo
operation direction may have to be reversed relative to transmitter operation. Before install-
ing the servo, check the operating direction and set it using the Reverse function.
3Set the subtrim and adjust the servo neutral point. (p.51)
4Set the trigger travel by adjusting the throttle trigger mechanical ATL to
your liking. (p.22)
- When the stroke was adjusted, compensate the throttle by adjuster function. (p.127)
5
Set EPA of each channel and adjust the servo throw (travel). (
p.52
)
- Steering dual rate (DT5) check
At initial set-up, steering dual rate (D/R) is assigned to the DT5 trim lever, at the grip of the
transmitter. Operate the DT5 and check if the D/R value displayed on the screen changes.
After checking D/R, set the steering dual rate to 100%.
- Throttle ATL (DT6) check
At initial set-up, throttle ATL (ATL) is assigned to the DT6 trim lever, below the DT5. Op-
erate the DT6 and check if the ATL value displayed on the screen changes. After checking
ATL, set throttle ATL to 100%.

(+) button is press (-) button is press (END) button is press (DIR) button is press (JOG) button is press
(+) button
(-) button
(JOG) button
(JOG) button up
(JOG) button down
(JOG) button left
(JOG) button right
(JOG) button up, down, left or right
Pres
s
Pres
s
Pres
s
Pres
s
Pres
s
(DISP HOME screen)
(PWR HOME screen) Pres
s
Pres
s
39
Function Map
Function Map
Operation Of Screen
In this instruction manual, Edit Buttons are represented by the symbols shown below.
The (JOG) button can be operated in 4 directions: up, down, left, and right.
Calling The Menu Screen
Refer to the map below for the method of displaying the function setting menu screen from
the PWR HOME screen or DISP HOME screen and the method of returning from the menu
screen to the PWR HOME screen or DISP HOME screen.

Example:
Select the channel
to be changed at the
REVERSE screen by
(JOG) button up or
down operation, and
set the servo direction
by selecting "NOR"
or "REV" with the (+)
button or (-) button.
Example:
When changing the left
side travel of the steering
servo at the END POINT
screen, select LFT of the
STR setting item by (JOG)
button up, down, left, or
right operation, and set
the steering servo coun-
terclockwise travel with
the (+) or (-) button.
Pressing the (+) and (-)
buttons simultaneously
will default to 100.
On the MENU 1 screen, move the
cursor to "END POINT"
(END POINT screen)
Pres
s
(JOG) button down operation
(JOG) button up operation
Move the cursor
When this is displayed, the setting
can also be changed by (JOG)
button left or right operation.
40
Function Map
Value Of Each Function And Changing The Set Value
Values, settings, and other data on all the function setting screens are changed with the (+)
and (-) buttons.
Selecting Items On The Menu Screen
The item indicated by the reverse displayed cursor on the screen is selected.
7KHFXUVRULVPRYHGE\-2*EXWWRQLQXSRUGRZQPRYHPHQWV7KHFXUVRUPRYHPHQW¿J
ure shown below is an example of the MENU 1 screen. However, movement of the cursor is
the same in all of the screens.
For instance, if the (JOG) button is pressed when the cursor is at the end point (EPA) on the
MENU 1 screen, the end point (END POINT) function setting screen appears.

On the SYSTEM screen, select MENU by
scrolling the (JOG) button and select "ENG" or
"" by pressing the (+) or (-) button.
Call the MENU 3 screen from the
HOME screen by the (JOG) but-
ton up, down, left or right
opera-
tion and press the (+) button.
On the MENU 3 screen, move
the cursor to "SYSTEM" by
the
(JOG) button up or down opera-
tion and press the button.
(MENU 2 screen) (MENU 3 screen)(MENU 1 screen)
(HOME screen) (MENU 3 screen) (SYSTEM screen)
Pres
s
After changing the setting, return to the MENU 3 screen by
pressing the (END) button, and return to the HOME screen by
pressing the (END) button twice.
ENG
(katakna)
41
Function Map
Basic Menu Japanese Katakana Character Display
On the system menu, the basic menu screen shown below can be displayed in Japanese
katakana characters.
Changing the character

Pus
h
Pus
h
Pus
h
Pus
h
(EXP screen) (Custom menu screen)
(HOME screen)
42
Function Map
Custom Menu
With the T4PV, setting items often used can be registered as up to 8 menus. A different cus-
tom menu can be created for each model memory. The custom menus can also be copied to
other models by model copy function (page 47).
Displaying the custom menu screens
The custom menu screens can be displayed by pressing the (DIR) button from any screen.
1Call the custom menu screen by pressing the (DIR) button.
2Select the setting item "MODIFY" by moving the (JOG) button
up or down. Use the (+) or (-) and set the function to the "ACT"
state.
3Move the cursor and select the location to be assigned a func-
tion by moving the (JOG) button up or down.
Select the function to be assigned by (+) or (-) button.
4When assignment is complete, return to the HOME screen by
pressing the (END) or (DIR) button.
Menu assignment
All screens,
including
the home
screen
Select the setting item "MOD-
IFY" by moving the (JOG)
button up or down. Use the (+)
or (-) and set the function to
the "ACT" state.

43
Function Map
Function
Abbreviation Description Of Function Page No
EXP
Steering curve adjustment/ Throttle curve adjustment P-57
SPEED
Steering servo delay/ Throttle servo delay P-60
TH A.B.S
Pumping brake P-65
TH ACCEL
Reduces the "lag time" of the throttle from the neutral position. P-63
END POINT
End point adjustment P-52
SUBTRIM
6HUYRFHQWHUSRVLWLRQ¿QHDGMXVWPHQW P-51
REVERSE
Servo operation reversing P-50
D/R ATL
Steering angle adjustment while running/ Brake side adjustment P-69
FAIL SAFE
Fail safe, battery fail safe P-55
MODEL
Model memory call/ Model memory copy/ Model memory reset P-45
RECEIVER
Receiver type selection/linking with telemetry type T-FHSS system receiver P-33
STR MIX Uses 2 servos to individually control the left and right steering.
P-74
BRAKE MIX
Front and rear independent brake control for 1/5 GP car, etc. P-76
GYRO MIX
The sensitivity of Futaba car rate gyros can be adjusted. P-84
PROG MIX
Programmable mixing between arbitrary channels P-78
DUAL ESC
Front and rear ESCs mixing P-82
4WS MIX
4WS mixing P-80
CPS MIX
The CPS-1 of Futaba LED controller can be adjusted. P-86
TH MODE
Throttle servo neutral position/ Idle-Up/ Neutral brake/ Engine cut P-88
CH3/CH4
Channel 3&4 servos operation position set/check P-92
TRIM DIAL
Selection of the function to be performed by digital trim (DT1-DT6) dial (DL1) P-70
SWITCH
Selection of the function to be performed by push switch (PS1, PS2) P-72
TELEMETRY
Displays the status during operation of each sensor unit and records the status in a data log. P-114
TLM VOICE
The Speech function. (telemetry) P-119
LOG
Log Setting, Start/ Stop P-120
SX LINK
Futaba S.BUS/S.BUS2 servo parameter setup P-93
MC LINK
MC851C/602C/402CR/950CR/940CR/960CR Link software setting function P-97
MDL TRANS
Data copy from T4PV to another T4PV P-105
TIMER
Up, down, or lap timer P-107
LAP LIST
Lap timer data (lap time, total time) check P-113
ADJUSTR
Steering wheel and throttle trigger correction P-127
DIREC MDL
Direct Model memory call P-44
SYSTEM
LCD contrast/backlight/Battery type/buzzer/power off forgotten alarm/Basic menu character display /HOME
screen display mode
P-123
MDL SELE
Model memory call P-46
MDL NAME
Model memory name set/modify, user name set/modify P-49
Function List

DT5L
DT6L
DT5R
DT6R
44
Function Map
Direct Model Call
This function enables the registered model memory to be called when you turn on the pow-
er while operating DT5 or DT6, which are located on the T4PV grips. With this function,
you can call the model memory which is different from the memory at the end of the previ-
ous operation without having to use the model selection function. DT5 and DT6 can be reg-
istered for right and left respectively for 4 models.
Press and hold digital trim(s) 5 or 6 while powering on the transmitter to select the optional
models.
Pres
s
Pres
s
Pres
s
(HOME screen) (MENU 1)
(MENU 2)
(CH3/CH4 screen)(MENU 3)
Select
"
DIRC MDL
"
1Select the setting item "DT5L", "DT5R", "DT6L", or "DT6R" by
the (JOG) button up or down operation.
"DT5L" :Push the DT5 trim lever to the left
"DT5R" :Push the DT5 trim lever to the right
"DT6L" :Push the DT6 rrim lever to the left
"DT6R" :Push the DT6 trim lever to the right
2Select the model memory number to be assigned by (+) or (-)
button.
3When finished with setting, return to the MENU screen by
pressing the (END) button.
Registration method of model memory Select the setting item DT5L/
DT5R, DT6L/DT6R"by the
(JOG) button operation. Use
the (+) or (-) and set the func-
tion to the appropriate model
number you wish to have pro-
grammed to the switch.
Display "DIRC MDL" screen using the following method:

Current model # and model name
Model copy function.
Model name function.
ID of T-FHSS receiver linked last at this model
Model reset function.
Model selection function.
When a T-FHSS receiver is not linked with a model whose RX
type is set to T-FHSS, (NO LINK) is displayed.
When RX type is set to S-FHSS, nothing is displayed here
Setting item
SELECT :Model selection
COPY :Model copy
RESET :Model reset
(HOME screen) (MENU 2 )
(MENU 3 )
(MODEL screen)
(MENU 1 )
Select
"MODEL"
Pres
s
Pres
s
Pres
s
45
Function
Function
Model "MODEL"
Model "MODEL"
Forty model data (data for 40 R/C cars) can be saved in the T4PV transmitter. This menu se-
lects the model and copies data between models.
Model Menu Display
The MENU 1 screen is displayed by moving the (JOG) button up, down, left or right at the
HOME screen.
Select "MODEL" by moving the (JOG) button up or down on the MENU 1 screen and press
the (JOG) button to display the MODEL screen.
When the (END) button is pressed from the MODEL screen, the display switches to the
MENU 1 screen and can then be switched to the HOME screen by pressing the (END) but-
ton from the MENU 1 screen.

Select "MDL SELE" by (JOG)
button operation and pressing
the (JOG) button.
Model #.
01~40
Move the cursor to select model
# with the (JOG) button.
Modified model # and model
name
46
Function
Model Selection "SELECT"
Forty model data (model data for 40 R/C cars) can be saved in the T4PV transmitter and
used when the relevant model data is called.
Model "MODEL"
- Display the MODEL screen by referring to page 45.
1(Display the "MDL SELE" screen)
Select "MDL SELE" by moving the (JOG) button
up or down. Press the (JOG) button to display
the model select screen.
Using the model select function
2(Model #. selection)
Select the model number by moving the (JOG)
button up/down or left/right. "01" ~ "40" are dis-
played.
3(Model select execution)
Press the (JOG) button for approximately 1
second. A beeping sound is generated and the
model is selected.
- Model change is complete when the model number and model
name on the screen change.
4When finished with setting, return to the MENU screen by
pressing the (END) button.

Model name is also copied.
"COMPLETE!" is displayed.
Move the cursor to "COPY"
with the (JOG) button.
Model #.
01~40
The copy destination model #
with the (+) or (-) button.
47
Function
Model "MODEL"
Model Copy "COPY"
The contents of the currently selected model data can be copied to another model.
- Display the MODEL screen by referring to page 45.
1(Selection of model copy)
Select "COPY" by moving the (JOG) button up
or down.
Using the model copy function
2(Model #. selection)
Select the copy destination model number with
the (+) or (-) button. "01" ~ "40" are displayed.
3(Model copy execution)
Press the (JOG) button for approximately 1
second. A beeping sound is generated and the
model is selected.
-Copying is complete when "COMPLETE!" is displayed on the screen.
4When finished with setting, return to the MENU screen by
pressing the (END) button.

Move the cursor to "RESET"
with the (JOG) button.
"COMPLETE!" is displayed.
The set RX type and T-FHSS receiver ID remain even if the model is reset. The same
receiver can be used as is without re-linking.
48
Function
Model "MODEL"
Using the model reset function
Model Reset "RESET"
This function resets and initializes the contents of the currently selected model data.
However, the adjuster function (ADJUSTER), system setting (SYSTEM), and type of re-
ceiver mode (TYPE) are not initialized.
- Display the MODEL screen by referring to page 45.
1(Selection of model reset)
Select "RESET" by moving the (JOG) button up
or down.
2(Model reset execution)
Press the (JOG) button for approximately 1
second. A beeping sound is generated and the
model is selected.
-Resetting is complete when "COMPLETE!" is displayed on
the screen.
3When finished with setting, return to the MENU screen by
pressing the (END) button.

Move the cursor to the char-
acter you want to change by
(+) or (-) button.
Select the character by
(JOG) button.
Move the cursor to "RE-
SET" by the (JOG) button
up or down operation.
Model name
User name
Character
(MDL NAME screen)
When (JOG) button left or right operation is performed from both the left
and right ends of the character list, the page (all 3 pages) is changed
and the character set is selected.
(KATAKANA of the 3rd page is displayed when "KANA" is set by the
"SYSTEM" function "MENU".)
Move the cursor to "MDL
NAME" with the (JOG) button.
49
Function
Model Name "MDL NAME"
Setting the model name and user name
Model Name "MDL NAME"
This function allows you to assign a ten character name to each model memory and user
name.
- Display the MODEL screen by referring to page 45.
1(Display the "MDL NAME" screen)
Select "MDL NAME" by moving the (JOG) but-
ton up or down. To display the model name
screen, press the (JOG) button.
2(Move the cursor to the character you want to change.)
Select the model name character you want to set or change by
moving the cursor by the (+) or (-) button. The selected charac-
ter blinks.
3(Selecting the character to be used)
Move the (JOG) button up, down, left or right to select the
character you want to use from the list at the bottom of the
screen. The selected character blinks. Now, press the (JOG)
button. The character is entered and the model name or user
name character. The cursor will automatically move to the right
for the next characters.
Use the (JOG) button also to move the cursor to "RESET".
Press the button approximately 1 second. You'll hear a beep-
ing sound, which indicates that the model name has been ini-
tialized into the factory settings. A beeping sound is generated
and the model name is initialized to the factory setting.
4When finished with setting, return to the MODEL screen by
pressing the (END) button.

Setting item
STR :Steering (1st channel)
THR :Throttle (2nd channel)
CH3 :3rd channel
CH4 :4th channel
Move the cursor to "STR, THR,
CH3 and CH4" with the (JOG)
button.
Pres
s
Pres
s
Pres
s
(HOME screen) (MENU 2 )
(MENU 3 )
(REVERSE screen)
(MENU 1 )
Select
"REVERSE"
Select button
- Select with the (+) or (-) but-
tons.
Or use the jog dial left or right
to set the normal, reverse op-
erations.
50
Function
Servo Reverse "REV"
However, when the position set by trim or subtrim shifts from
the center, the center becomes the opposite side.
Servo Reverse "REVERSE" (All channel)
This function reverses the direction of operation of the servos related to transmitter steer-
ing, throttle, and channels 3/4 operation.
(Preparation)
- Select the channel to be set by moving the (JOG) button up or
down.
1(Servo reverse setting)
Use the (+) or (-) button to reverse the servo op-
eration direction.
NOR/REV can also be set by moving the (JOG)
button left or right.
(Each channel can be set similar.)
Servo reverse function setting
Display to "REVERSE" screen using the following method:
2When finished with setting, return to the MENU screen by
pressing the (END) button.

90°
Use to adjust the neutral position
Move the cursor to "STR, THR,
CH3 and CH4" with the (JOG)
button.
Setting item
STR :Steering (1st channel)
THR :Throttle (2nd channel)
CH3 :3rd channel
CH4 :4th channel
(SUBTRIM screen)
(MENU 2 ) (MENU 1 )
Subtrim
Pres
s
(HOME screen)
(MENU 3 )
Pres
s
Pres
s
Select
"
SUBTRIM
"
Steering and throttle center trim
When assigning DT1, DT2, or other digital trims to
another function, make adjustments at this screen.
51
Function
Subtrim "SUBTRIM"
Use this function to adjust the neutral position of the steering, throttle, channel 3 and
channel 4 servos.
(Preparation)
- Set the steering and throttle digital trims to the neutral "0" posi-
tion. Set CH3 and CH4 to the center "0" position.
1(Subtrim adjustment)
Use the (+) or (-) button to adjust the center.
(Each channel can be set similar.)
Subtrim adjustment
*Subtrim adjusts the entire range of
the servo in the set direction.
Subtrim "SUBTRIM" (All channel)
Adjustment buttons
- Use the (+) and (-) buttons to
make adjustments.
- Return to the initial value by
pressing the (+) and (-) buttons
simultaneously (approx. 1 sec).
Subtrim Values
STR :L100~R100
THR :B100~F100
CH3 :-100~+100
CH4 :-100~+100
Initial value : 0
Trim Values
STR :L100~R100
THR :B100~F100
Initial value : 0
Display to "SUBTRIM" screen using the following method:
2When finished with setting, return to the MENU screen by
pressing the (END) button.

52
Function
Warning
End Point Adjuster "END POINT" (All channel)
Use this when performing left and right end point adjustments, throttle high side/brake
side operation amount adjustment, or channel 3 and channel 4 servo up side/down side
operation amount adjustment during linkage.
- Correct the maximum steering angle for left and right steering angles when there is a
difference in the turning radius due to the characteristics of the vehicle.
The EPA function basically determines the maximum steering angle of each channel.
The functions shown below may have been adjusted or the operating range set by EPA
function may be exceeded. Check the linkage each time the following functions are adjust-
ed.
- Sub trim (all channels) .................................. P51
- Program mixing slave side (all channels) .....P78
- Idle up (throttle) ............................................P89
- Throttle off, Engine Cut (throttle) ................. P91
- Throttle acceleration (throttle) ......................P63
Maximum steering angle
ATL trim allows adjustment of the brake side operation amount during operation.
Therefore, when the operating angle is adjusted with throttle EPA, ATL trim must also be
taken into account.
ATL trim
End Point Adjuster "END POINT"
Operate each servo over its full stroke and be sure
the linkage does not bind or is not loose.
The continuous application of unreasonable force to a servo may
cause damage and excessive battery drain.
Adjust the throttle servo so that unreasonable force is not applied when the engine carburetor is ful-
ly open, fully closed, and the brakes are applied fully.
If the brakes overheat while running, their ability to function properly decreases. Before running,
adjust the suitable maximum servo travel so that unreasonable force is not applied even when the
servo travel is increased while running.
Adjust the steering servo so that unreason-
able force is not applied to the servo by the
chassis at maximum servo travel.
Decide the EPA value at the
contact point.
Caution!
A whining noise indicates that the
steering servo is improperly set.

Setting item selection
(Steering and Throttle direction)
- The direction (STR LFT and STR RGT) linked with the steering wheel is switched.
- The direction (THR FWD and THR BRK) linked with the throttle trigger is switched.
Setting item (channel and direction)
STR LFT :Steering (left side)
STR RGT :Steering (right side)
THR FWD :Throttle (foward side)
THR BRK :Throttle (brake side)
CH3/CH4 UP :3rd or 4th channel (up side)
CH3/CH4 DWN :3rd or 4th channel (down side)
(HOME screen)
100
(HOME screen) (MENU 2 )
(MENU 3 )
(END POINT screen)(MENU 1 )
Pres
s
Pres
s
Pres
s
Select
"END POINT"
53
Function
End Point Adjuster "END POINT"
(Preparation)
- Before setup of the steering end point adjustment (END
POINT), set the steering D/R trim (initial setup: DT5) to the
maximum steering angle position 100%.
- Use the (JOG) button to select the setting item "RGT" and
make the following adjustments: and make the following ad-
justments: Or turn the steering wheel to select LFT or RGT.
1Steering (left side) adjustment
Turn the steering wheel fully to the left and use
the (+) or (-) buttons to adjust the steering an-
gle.
2Steering (right side) adjustment
Turn the steering wheel fully to the right and use
the (+) or (-) buttons to adjust the steering angle.
Steering (END POINT) adjustment
Adjustment buttons
- Use the (+) and (-) buttons to
make adjustments.
- Return to the initial value by
pressing the (+) and (-) buttons
simultaneously (approx. 1 sec).
Steering EPA
STR LFT :0~120
STR RGT :0~120
Initial value :100
Display to "END POINT" screen using the following method:
3When fi nished with setting, return to the MENU screen by
pressing the (END) button.

(HOME screen)
100
54
Function
End Point Adjuster "END POINT"
(Preparation)
- Before setting the throttle end point adjustment (END POINT),
set the throttle ATL trim (initial setup: DT6) to the maximum
throttle angle position 100%.
- Select the setting item "FWD" by moving up or down on the (JOG)
button and make the following adjustments: Or move the throttle
trigger fore or aft to select FWD or REV.
1Throttle (forward side) adjustment
Pull the throttle trigger fully to the high side and
use the (+) or (-) buttons to adjust the throttle
angle. However, when using an electronic motor
speed controller (ESC), set to 100%.
2Throttle (brake side/reverse side) adjustment
Move the throttle trigger fully to the brake side
and use the (+) or (-) buttons to adjust the throt-
tle angle. However, when using an electronic mo-
tor speed controller (ESC), set to 100%.
3When finished with setting, return to the MENU screen by
pressing the (END) button.
Throttle (END POINT) adjustment
13rd/4th channel servo (up side) adjustment
Select the setting item "CH3 or CH4 UP" by moving the (JOG)
button up or down. Set the 3rd or 4th channel dial fully to the
up side (+ side) and use the (+) or (-) buttons to adjust the ser-
vo angle.
23rd/4th channel servo (down side) adjustment
Select the setting item "CH3 or CH4 DWN" by moving the (JOG)
button up or down. Set the 3rd or 4th channel dial fully to the
up side (- side) and use the (+) or (-) buttons to adjust the ser-
vo angle.
3When finished with setting, return to the MENU screen by
pressing the (END) button.
3rd & 4th channel servo (END POINT) adjustment
Adjustment buttons
- Use the (+) and (-) buttons to
make adjustments.
- Return to the initial value by
pressing the (+) and (-) buttons
simultaneously (approx. 1 sec).
Throttle EPA
THR FWD :0~120
THR BRK :0~120
Initial value :100
Adjustment buttons
- Use the (+) and (-) buttons to
make adjustments.
- Return to the initial value by
pressing the (+) and (-) buttons
simultaneously (approx. 1 sec).
3rd & 4th channel EPA
CH3/CH4 UP :0~120
CH3/CH4 DWN :0~120
Initial value :100

Setting item
MODE :F/S mode selection
POSI :F/S positon set
B-FS :B-FS set (throttle only)
VOLT :B-FS voltage set (throttle only)
(HOME screen) (MENU 2 )
(MENU 3 )
(
FAIL SAFE
screen)(MENU 1 )
Pres
s
Pres
s
Pres
s
Select
"FAIL SAFE"
55
Function
Fail Safe Function "FAIL SAFE"
Fail Safe Function "FAIL SAFE" (All channel)
Fail Safe Mode (F/S)
This function moves each servo to a preset position when the receiver cannot receive the
signals from the transmitter for some reason.
-The fail safe data is transferred from the transmitter to the receiver 10 seconds after the transmitter power was turned on. The
GDWDLVWUDQVIHUUHGHYHU\VHFRQGVDIWHUWKDW%HFDUHIXOEHFDXVHQRUPDOO\WKHWUDQVPLWWHUSRZHULVWXUQHGRQ¿UVWDQGWKHUH
ceiver power is turned on next and the data is transferred for approximately 10 seconds after the receiver power is turned on.
-For GP cars, for safety we recommend that this fail safe function be used to set the throttle channel in the direction in which
the brakes are applied.
Hold mode (HOLD)
This function holds the receiver in its position immediately before reception was lost. It is
the T-FHSS type (R304SB...etc) and the S-FHSS type (R2104GF...etc) receiver only func-
tion.
Off mode (OFF)
This function stops output of signals to the servos and places the servos into the free state
when the receiver cannot receive.
The F/S, HOLD, and OFF modes are automatically reset when signals from the transmitter
can be received again.
Battery fail safe function (B-FS)
If the receiver battery voltage drops below a certain value when this function is enabled, the
throttle servo moves to the position set by fail safe function. When the battery voltage re-
covers, the battery fail safe function is automatically reset.
-This function cannot be used when the throttle (TH) is not set to fail safe (F/S).
Display to "FAIL SAFE" screen using the following method:

FAIL SAFE screen
Battery fail safe function
OFF, ACT
Initial value: OFF
Select button
- Select with the (+) or (-) but-
tons.
B-F/S Voltage
3.8, 4.0, 4.2, 4.4, 4.6, 4.8,
5.0, 5.3, 5.6, 5.9, 6.2, 6.5,
6.8, 7.1, 7.4(V)
Initial value 3.8v
Select button
- Select with the (+) or (-) but-
tons.
Example:
Ni-MH /Ni-Cd 4cell---3.8V
Ni-MH /Ni-Cd 6cell---4.4V
LiFe 2cell---4.8V
Li-Po 2cell---5.6V
56
Function
Fail Safe Function "FAIL SAFE"
(Preparation)
- Select the channels "MODE" to be set by moving the
(JOG) button up, down, left or right.
1(Mode selection)
Select the mode by (+) or (-) button.
(Each channel can be individually set.)
2When finished with setting, return to the MENU
screen by pressing the (END) button.
When setting fail safe, set the servo position by the following
method.
Fail safe mode selection
(Preparation)
- Select the setting item by moving the (JOG) button up or down.
For Battery F/S function select "OFF" or "ACT" of "B-FS".
For voltage setting, select VOLT. (This applies to the T-FHSS
system only. )
The S-FHSS system is fi xed at 3.8v.
1(Battery fail safe function ACT/OFF)
The battery fail safe function ACT/OFF and volt-
age setting which activates the B-FS function
can be switched by (+) or (-) button.
Battery fail safe function ON/OFF
1(Servo position setup)
When the fail safe function operates, select the setting item
"POSI" by moving the (JOG) button up or down. The steer-
ing wheel, the throttle trigger or 3rd, 4th channel dial remains
in the desired operation position. When the (JOG) button is
pressed for approximately 1 second, the servo position is dis-
played and you can confi rm that the function was set.
(Each channel can be set similar.)
2When finished with setting, return to the MENU screen by
pressing the (END) button.
Fail safe function setup
F/S position setup button
- The (JOG) button is pressed
for approximately 1 second.
F/S mode selection
- Select with the (+) or (-) but-
tons.
F/S mode
OFF, HOLD, F/S
2When finished with setting, return to the MENU screen by
pressing the (END) button.

+1 ~ +100
-1 ~ -100
Wheel operation
Mild
(Negative side)
Quick
(Positive side)
Wheel operation
Servo travel
Vertical cursor moves in step
with steering wheel operation.
Select
"EXP"
(HOME screen) (MENU 2 )
(MENU 3 )
(EXP screen)(MENU 1 )
Pres
s
Pres
s
Pres
s
57
Function
Exponential Adjustment "EXP"
Exponential Adjustment "EXP" (Steering/ Throttle system)
This function is used to change the sensitivity of the servo around the neutral position.
Display to "EXP" screen using the following method:
(Preparation)
- On the EXP screen, select the setting item "STR" by moving the (JOG)
button up or down.
1When you want to quicker steering operation,
use the (+) button to adjust the + side. When
you want to make steering operation milder, use
the (-) button to adjust the - side.
Steering EXP adjustment
When the setting is not determined, or the
characteristics of the model are unknown,
start with 0%. (When EXP is set to 0%, servo
movement is linear.)
STR (Steering EXP)
This function is used to change the sensitivity of the steer-
ing servo and around the neutral position. It has no effect
on the maximum servo travel.
Racers Tip
Adjustment range
-100~0~+100
Adjustment buttons
- Use the (+) and (-) buttons to
make adjustments.
- Return to the initial value by
pressing the (+) and (-) buttons
simultaneously (approx. 1 sec).
2When finished with setting, return to the MENU screen by
pressing the (END) button.
Setting item
STR :Steering
FWD :Throttle forward side
BRK :Throttle brake/ reverse side

0
Normal
+1 ~ +100
Trigger operation
Quick
-1 ~ -100
Mild
Servo travel
Vertical cursor moves in step
with throttle trigger operation.
58
Function
Exponential Adjustment "EXP"
FWD (Throttle Forward Side EXP)/ BRK (Throttle Brake Side EXP)
This function makes the throttle forward side and brake side direction servo operation
quicker or milder. It has no effect on the servo maximum operation amount.
When the course conditions are good and the surface has good grip, set each curve to
the + side (quick side). When the road surface is slippery and the drive wheels do not
grip it, set each curve to the - minus (mild) side.
Advice
Adjustment range
-100 ~ 0 ~ +100%
Adjustment buttons
- Use the (+) and (-) buttons to
make adjustments.
- Return to the initial value by
pressing the (+) and (-) buttons
simultaneously (approx. 1 sec).
(Preparation)
- On the EXP screen make the following adjustments:
1Select the setting item "FWD" by moving the (JOG) button up or
down. Use the (+) button to adjust for a faster throttle response
or use the (-) button for a slower or milder throttle response.
Throttle forward side EXP adjustment
2When finished with setting, return to the MENU screen by
pressing the (END) button.

0
Normal
+1 ~ +100
Trigger operation
Quick
-1 ~ -100
Mild
Servo travel
Vertical cursor moves in step
with throttle trigger operation.
59
Function
Exponential Adjustment "EXP"
(Preparation)
- On the EXP screen make the following adjustments:
1Select the setting item "BRK" by moving the (JOG) button up or
down. Use the (+) button to adjust for a faster brake response
or use the (-) button for a slower or milder brake response.
Throttle brake side EXP adjustment
Adjustment range
-100 ~ 0 ~ +100%
Adjustment buttons
- Use the (+) and (-) buttons to
make adjustments.
- Return to the initial value by
pressing the (+) and (-) buttons
simultaneously (approx. 1 sec).
The steering and throttle EXP adjustment (RATE) can be controlled with digital dial
or digital trim. With the function select
trim dial
function (See page 70).
Dial / Trim Setting
2When finished with setting, return to the MENU screen by
pressing the (END) button.

Without "SPEED" With "SPEED"
Understeering
Smooth cornering
Spin
Select
"SPEED"
(HOME screen) (MENU 2 )
(MENU 3 )
(SPEED screen)(MENU 1 )
Pres
s
Pres
s
Pres
s
T
U
R
N
T
U
R
N
R
E
T
N
R
E
T
N
60
Function
Servo Speed "SPEED"
- The steering speed when
the steering wheel is operated
(TURN direction) and returned
(RETN direction) can be inde-
pendently set.
- If the steering wheel is turned
slower than the set speed, the
steering servo is not affected.
Operation
Servo Speed "SPEED" (Steering system)
This function limits the maximum speed of the steering servo (Delay function).
Display to "SPEED" screen using the following method:
STR (Steering Speed)
Quick steering operation will cause momentary understeering, loss of speed, or spin-
ning. This function is effective in such cases.
Setting item
STR TURN :Steering turn side
STR RETN :Steering return side
THR TURN :Throttle turn side

T
U
R
N
T
U
R
N
R
E
T
N
R
E
T
N
61
Function
(Preparation)
- On the SPEED screen make the following adjustments:
1"TURN" direction adjustment
On the SPEED screen, select the setting item STR "TURN" by
moving the (JOG) button up or down. Use the (+) or (-) buttons
to adjust the delay amount.
Steering Speed adjustment
100%1%
Servo operation is delayed.
100%1%
Servo operation is delayed.
- On road TURN side: Approx. 50~80% RETURN side: Approx. 60~100%
- Off road TURN side: Approx. 70~100% RETURN side: Approx. 80~100%
Setting example (Steering servo: BLS451 / BLS351) . . . (Setting criteria)
Adjustment buttons
- Use the (+) and (-) buttons to
make adjustments.
- Return to the initial value by
pressing the (+) and (-) buttons
simultaneously (approx. 1 sec).
Adjustment buttons
- Use the (+) and (-) buttons to
make adjustments.
- Return to the initial value by
pressing the (+) and (-) buttons
simultaneously (approx. 1 sec).
Adjustment range
1~100% (each direction)
At 100%, there is no delay.
Adjustment range
1~100% (each direction)
At 100%, there is no delay.
Servo Speed "SPEED"
2"RETN" direction adjustment
Select the setting item STR "RETN" by moving the (JOG) but-
ton up or down. Use the (+) or (-) buttons to adjust the delay
amount.
3When finished with setting, return to the MENU screen by
pressing the (END) button.
The steering speed adjustment "TURN" and "RETN" can be controlled with digital dial
or digital trim. With the function select
trim dial
function (See page 70).
Dial / Trim Setting

high neutral
With "SPEED": Quick start without skidding
Without "SPEED": Slow start due to skidding
62
Function
Servo Speed "SPEED"
(Preparation)
- On the SPEED screen make the following adjustments:
1 (Delay adjustment)
On the SPEED screen, select the setting item
THR "TURN" by moving the (JOG) button up or
down. Use the (+) or (-) buttons to adjust the de-
lay amount.
Throttle Speed adjustment
Adjustment buttons
- Use the (+) and (-) buttons to
make adjustments.
- Return to the initial value by
pressing the (+) and (-) buttons
simultaneously (approx. 1 sec).
The throttle speed adjustment
can be controlled with digital dial or digital trim. With
the function select
trim dial
function (See page 70).
Dial / Trim Setting
-Throttle servo (ESC) operation is delayed so that the
drive wheels will not spin even if the throttle trigger is
operated more than necessary.
This delay function is not performed when the throttle
trigger is returned and at brake operation.
Operation
THR (
Throttle
Speed)
Sudden throttle trigger operation on a slippery
road causes the wheels to spin and the vehicle
cannot accelerate smoothly. Setting the throttle
speed function reduces wasteful battery consump-
tion while at the same time permitting smooth,
enjoyable operation.
100%1%
Servo operation is delayed.
Adjustment range
1~100%
At 100%, there is no delay.
2When finished with setting, return to the MENU screen by
pressing the (END) button.

(HOME screen) (MENU 2 )
(MENU 3 )
(
TH ACCEL
screen)
(MENU 1 )
Pres
s
Pres
s
Pres
s
Select
"TH ACCEL"
63
Function
Throttle Acceleration "TH ACCEL"
FWRD BRAKE
Servo travel
0%
50%
100%
0%
50%
100%
- Operation near the throt-
tle trigger neutral position
becomes a sharp rise.
- The forward and brake
sides can be set separately.
Operation
Throttle Acceleration "TH ACCEL" (Throttle system)
The servo will jump to the input position at its maximum possible speed. Unlike exponen-
tial, which adjusts the whole throttle movement into a curve, throttle acceleration simply
"jumps" away from neutral and then leaves the remaining response linear.
The standard value (100% point) of this setup affects the operation amount set by
throttle EPA function.
Set value
Caburetor
Brake side
Servo horn
Clearance
For nitro powered cars, the linkage must have a
clearance because one servo controls the engine
carburetor and brake. Thus, there is a noticeable
time delay at both the forward and brake sides.
Sharp response comparable to that of electric mo-
tor cars is obtained by reducing this clearance at
the transmitter side.
Convenient usage method
Display to "TH ACCEL" screen using the following method:
Setup item
FWR RATE :Forward side acceleration
BRA RATE :Brake side acceleration

64
Function
Throttle Acceleration "TH ACCEL"
(Preparation)
- On the TH ACCEL screen make the following adjustments:
1(Forward acceleration amount adjustment)
Select the setting item FWD "RATE" by moving
the (JOG) button up or down. Use the (+) and (-)
buttons to adjust the acceleration amount.
"0" :No acceleration.
"100" :Maximum acceleration (Approximately 1/2 of the forward side throttle angle).
2(Brake side acceleration amount adjustment)
Select the setting item BRK "RATE" by moving
the (JOG) button up or down. Use the (+) and (-)
buttons to adjust the acceleration amount.
"0" :
No acceleration.
"100" :Maximum acceleration (Brake side maximum throttle angle).
3When finished with setting, return to the MENU screen by
pressing the (END) button.
Throttle acceleration adjustment
The throttle acceleration adjustment amount (FWD), (BRK)
can be controlled with
digital dial or digital trim. With the function select
trim dial
function (See page 70).
Dial / Trim Setting
Adjustment buttons
- Use the (+) and (-) buttons to
make adjustments.
- Return to the initial value by
pressing the (+) and (-) buttons
simultaneously (approx. 1 sec).
Forward acceleration amount
(FWD)
0~100
Initial value: 0
Adjustment buttons
- Use the (+) and (-) buttons to
make adjustments.
- Return to the initial value by
pressing the (+) and (-) buttons
simultaneously (approx. 1 sec).
Brake side acceleration amount
(BRK)
0~100
Initial value: 0

With A.B.S.
Without A.B.S.
ABS
Servo travel
Trigger operation
AB.P
(Amount of
brake return)
TG.P (Trigger point)
CYCL (Cycle)
DUTY (duty): X and Y ratio
X: (Brake application time)
Y: (Brake return time)
(HOME screen) (MENU 2 )
(MENU 3 )
(
TH A.B.S
screen)(MENU 1 )
Pres
s
Pres
s
Pres
s
Select
"TH A.B.S"
65
Function
- AB.P : Amount of brake return
Sets the rate at which the servo re-
turns versus trigger operation for
brake release. When set to 0%, the
ABS function is not performed.
When set to 50%, the servo returns
50% (1/2) of the trigger operation
amount and when set to 100%, the
servo returns to the neutral posi-
tion.
A.B.S. Function "TH A.B.S"
- When the brakes are applied, the throttle servo will pulse
intermittently. This will have the same effect as pumping the
brakes in a full size car.
- The brake return amount, delay amount, pulse cycle, and
brake duty can be adjusted.
Operation
A.B.S. Function "TH A.B.S" (Throttle system)
When the brakes are applied while cornering with a 4 Wheel Drive or
other type of vehicle, understeer may occur. Understeer can be elimi-
nated and corners can be smoothly cleared by using this function.
During ABS operation, the LED blinks.
Operation display
Display "TH A.B.S" screen using the following method:
Setup items
MODE : Function ON/Off
AB.P : Brake return amount
DELY : Delay amount
CYCL : Cycle speed
TG.P : Trigger point
DUTY : Cycle duty ratio

AB.P
(Amount of brake return)
AB.P
Servo travel
66
Function
A.B.S. Function "TH A.B.S"
- DELY : Delay
Sets the delay from brake operation to ABS operation. When set to 0%, the ABS function
is activated without any delay. At 50%, the ABS function is activated after a delay of ap-
proximately 1 second and at 100%, the ABS function is activated after a delay of approxi-
mately 2 seconds.
- CYCL : Cycle speed
Sets the pulse speed (cycle). The smaller the set value, the faster the pulse cycle.
- TG.P : Trigger point
Sets the trigger point at which the ABS function begins to operate at brake operation.
- DUTY : Cycle duty ratio
Sets the proportion of the time the brakes are applied and the time the brakes are released
by pulse operation. The ratio can be set to HIGH, MID or LOW.
- MODE : Function ON/OFF
ABS function ON/OFF setting. When using the ABS function, set to "ACT (ON)".
1(Function ON/OFF)
Select the setting item "MODE" by moving the (JOG) button up
or down. Set the function to the active state by pressing the (+)
or (-) button.
"INH(OFF)" :Function OFF.
"ACT(ON)" :Function ON.
"ACT(OFF)" :Switch OFF when setting switches.
2(Brake return amount adjustment)
Select the setting item "AB.P" by
moving the (JOG) button up or
down. Use the (+) or (-) button to
adjust the return amount.
"0" :No return.
"50" :Return to the 50% position of the brake operation amount.
"100" :Return to the neutral position.
3(Delay amount setup)
Select the setting item "DELY" by moving the (JOG) button up
or down. Use the (+) or (-) button to adjust the delay amount.
"0" :A.B.S. function performed without any delay.
"50" :A.B.S function performed after an approximate 1 sec delay.
"100" :A.B.S. function performed after an approximate 2 secs delay.
A.B.S function adjustment
- Brake return amount (AB.P) is
influenced by the "EXP" rate
on the brake side.
Delay amount (DELY)
0 ~ 100
Initial value: 0
Adjustment buttons
- Use the (+) and (-) buttons to
make adjustments.
- Return to the initial value by
pressing the (+) and (-) buttons
simultaneously (approx. 1 sec).
Adjustment buttons
- Use the (+) and (-) buttons to
make adjustments.
- Return to the initial value by
pressing the (+) and (-) buttons
simultaneously (approx. 1 sec).
Brake return amount (AB.P)
0 ~ 50 ~ 100
Initial value: 50
Function ON/OFF (MODE)
INH (OFF), ACT (ON,OFF)
Select button
- Select with the (+) or (-) but-
tons.

CYCL
Servo travel
CYCL (Cycle)
Cycle speed (CYCL)
1 ~ 30
Initial value: 10
DUTY
Servo travel
DUTY (duty): X and Y ratio
X: (Brake
application time)
Y: (Brake return time)
Duty ratio (DUTY)
LOW - MID - HIGH
Initial value: MID
Adjustment buttons
- Use the (+) and (-) buttons to
make adjustments.
- Return to the initial value by
pressing the (+) and (-) buttons
simultaneously (approx. 1 sec).
Trigger point (TG.P)
10 ~ 100
Initial value: 30
Adjustment buttons
- Use the (+) and (-) buttons to
make adjustments.
- Return to the initial value by
pressing the (+) and (-) buttons
simultaneously (approx. 1 sec).
Servo travel
TG.P
TG.P
(Trigger point)
TGP
Brake side
Neutral
67
Function
Adjustment buttons
- Use the (+) and (-) buttons to
make adjustments.
- Return to the initial value by
pressing the (+) and (-) buttons
simultaneously (approx. 1 sec).
A.B.S. Function "TH A.B.S"
Use PS1 or PS2 to switch the A.B.S. function ON/OFF.
See the function select switch function (See page 72).
Switch setting
The brake return amount (AB.P), delay amount (DELY) and cycle (CYCL) can be con-
trolled with digital dial or digital trim, with the function
trim dial
(See page 70).
Dial / Trim Setting
4(Cycle speed adjustment)
Select setting item "CYCL" by
moving the (JOG) button up or
down. Use the (+) or (-) button to
adjust the pulse speed (cycle).
- The smaller the set value, the faster the pulse speed.
5(Trigger point setup)
Select setting item "TG.P" by
moving the (JOG) button up or
down. Use the (+) or (-) button to
adjust the operation point.
- Sets the throttle trigger position at which the A.B.S. function is performed. The num-
ber is the % display with the full brake position made 100.
6(Cycle duty ratio setup)
Select setting item "DUTY" by
moving the (JOG) button up or
down. Use the (+) or (-) button to
select the duty ratio.
"LOW" %UDNHDSSOLFDWLRQWLPHEHFRPHVVKRUWHVW%UDNHVORFNZLWKGLI¿FXOW\
"HIGH" :Brake application time becomes longest (Brakes lock easily).
(Remark) For low grip, set at the LOW side and for high grip, set at the HIGH side.
7When finished with setting, return to the MENU screen by
pressing the (END) button.

68
Function
A.B.S. Function "TH A.B.S"
When the T4PV is used with the Futaba fail safe unit (FSU), it will operate as de-
scribed below. However, FSU cannot be used in the high speed mode.
- When the FSU is connected to the throttle channel, and the A.B.S. function has been
DFWLYDWHGWKH)68/('ZLOOÀDVKHDFKWLPHWKHVHUYRRSHUDWHV7KHUHDVRQIRUWKLVLV
that the FSU responds to sudden data changes caused by A.B.S. function pumping op-
eration. It does not mean that the fail safe function is activated. The servo will not be
affected.
Fail Safe Unit
- Basic setting
AB.P: Approx. 30% (If this value is too high, the braking distance will increase.)
CYCL: 5~7
DUTY: (When grip is low: LOW side, when grip is high: HIGH side)
DELY: 10~15%
TG.P: Approx. 70%
- When the wheels lock, or the car spins, when the brakes are applied fully
AB.P: Increase from 30%
DUTY: Shift to "LOW" side
DELY: Reduce the delay
- When the braking effect is poor and the braking distance is long when the brakes are
applied fully
AB.P: Decrease from 30%
DUTY: Shift to "HIGH" side
DELY: Increase the delay
Example of A.B.S. function setting when S9352HV used
(There will be a slight difference depending on the state of the linkage.)
ABS can be independently set for the brakes which are controlled by the 3rd CH and
4th CH by using the brake mixing (BRAKE MIX) function described on page 74. For
more information, read the brake mixing (BRAKE MIX) item.
1/5 scale car and other independent brakes and ABS

(HOME screen) (MENU 2 )
(MENU 3 )
(D/R ATL screen)
(MENU 1 )
Pres
s
Pres
s
Pres
s
Select
"D/R" ATL
69
Function
Steering Dual Rate/ Throttle ATL "D/R ATL"
Steering Dual Rate/ Throttle ATL "D/R ATL"
D/R (Steering dual rate)
The steering left and right servo travels are adjusted simultaneously. This setting is
linked to transmitter grip trim lever DT5. When DT5 is assigned another function, dual
rate can be adjusted with this screen.
ATL (Throttle ATL)
This function decreases the set value when the braking effect is strong and increases
the set value when the braking effect is weak. This function is linked to transmitter
grip trim lever DT6. When DT6 is assigned another function, this function can be set
with this screen.
Display "D/R ATL" screen using the following method:
1(Dual rate adjustment)
Select the setting item ST-D/R "RATE" by moving the (JOG)
button up or down. Adjust the servo travel with the (+) and (-)
buttons.
2When finished with setting, return to the MENU screen by
pressing the (END) button.
1(Brake amount adjustment)
Select the setting item TH-ATL "RATE" by moving the (JOG)
button up or down. Adjust the servo travel with the (+) and (-)
buttons.
2When finished with setting, return to the MENU screen by
pressing the (END) button.
Dual rate adjustment
ATL function adjustment
Adjustment buttons
- Use the (+) and (-) buttons to
make adjustments.
- Return to the initial value by
pressing the (+) and (-) buttons
simultaneously (approx. 1 sec).
Adjustment buttons
- Use the (+) and (-) buttons to
make adjustments.
- Return to the initial value by
pressing the (+) and (-) buttons
simultaneously (approx. 1 sec).
D/R rate (RATE)
0~100%
Initial value: 100
ATL rate (RATE)
0~100%
Initial value: 100

*Function selection
*Step amount set-
ting
*Direction of oper-
ation setting
(HOME screen) (MENU 1)
(MENU 3)
(TRIM DIAL screen)
(MENU 2)
Pres
s
Pres
s
Pres
s
Select
"
TRIM DIAL"
70
Function
Function Select Trim Dial "TRIM DIAL"
Select TRIM Dial Function "TRIM DIAL"
Selection of the function to be performed by trims and dial (DT1, DT2, DT3, DT4,
DT5, DT6, DL1).
-
The functions that can be assigned to dial and digital trim are listed on the next page.
- The
dial and digital trim
step amount can be adjusted (The relationship between set value and
step amount is shown in the table on the next page.).
- The operation direction can be reversed (NOR/REV).
1 (Setting trim/dial selection)
Select the trim or dial you want to set by moving the (JOG)
button up or down.
2 (Function setting)
Select the function with the (+) or (-) button.
- Refer to the list on the next page for the abbreviations of the functions.
(Step amount setting)
Select the step amount you want to set by moving the (JOG)
button up or down. Use the (+) or (-) button to set the step
amount.
- Refer to the next page for the relationship between set value and step amount.
(Changing the direction of operation)
Select the direction of operation you want to set by mov-
ing the (JOG) button up or down. Use the (+) or (-) button to
trim/dial the direction.
3When fi nished with setting, return to the MENU screen by
pressing the (END) button.
Function select trim/dial setting Adjustment buttons
- Use the (+) and (-) buttons to
make adjustments.
- Return to the initial value by
pressing the (+) and (-) buttons
simultaneously (approx. 1 sec).
Display "TRIM DIAL" screen using the following method:

DT2 DT1 DL1
DT3 DT5 DT6DT4
71
Function
(Setting range: 1~10, 20, 30, 40, 50, 100, 2P)
-Steering trim/throttle trim
When set to the minimum "1", the total trim
operating width is 200 clicks. For "100", the
total operating width is 2 clicks and for 2P, the
total operating width is 1 click.
-Rate, etc. setting
This is the % value which is operated by 1
click relative to the set value of each rate.
Since the total operating width of functions
having a rate of -100~0~+100 is 200%, when
set to "100", the total operating width is 2
clicks. Since the total operating width of func-
tions with a 0~100 rate is 100%, "100" and
2P are operated by 1 click.
-Channel 3/4
When set to the minimum "1", the total op-
erating width of channel 3 is 200 clicks. For
"100", the total operating with is 2 clicks and
2P is operated by 1 click.
Relationship between set value
and step amount
Function Select Trim Dial "TRIM DIAL"
Abbreviation
used on setup
screen
Function name, etc
D/R Dual rate function
ATL ATL function
EXP-ST Steering EXP
EXP-FW Throttle EXP (Forward side)
EXP-BK Throttle EXP (Brake side)
SPD-TN Steering speed (Turn side)
SPD-RN Steering speed (Return side)
ABS.PS A.B.S. function (Return amount)
ABS.DL A.B.S. function (Delay)
CYCLE A.B.S. function (cycle speed)
ACC-FW Throttle acceleration (Forward side)
ACC-BK Throttle acceleration (Brake side)
TH-SPD Throttle speed
ST-TRM Steering trim
TH-TRM Throttle trim
CH3 Channel 3
CH4 Channel 4
SUBTR1 Sub trim (CH1)
SUBTR2 Sub trim (CH2)
SUBTR3 Sub trim (CH3)
SUBTR4 Sub trim (CH4)
IDLE Idle up function
ESC-RT Dual ESC mixing (4ch ESC rate)
TH-OFF Throttle off (engine cut)
PMX-A Program mixing (RGHT/BRAK/DOWN sides)
PMX-B Program mixing (LEFT/FWRD/UP sides)
BK3-RT Brake mixing (3ch brake rate)
BK4-RT Brake mixing (4th brake rate)
4WS-RT 4WS mixing (3ch steering rate)
ESC-MD Dual ESC mixing (Drive mode select)
GYRO Gyro mixing (Gain rate)
ACKMAN Ackermann mixing (ackermann rate)
OFF Not used
Set table functions (DL1, DT1/DT2/DT3/DT4/DT5/DT6)

Pres
s
Pres
s
Pres
s
(HOME screen) (MENU 1)
(MENU 3)
(SWITCH screen)
(MENU 2)
Select
"
SWITCH"
*Function selection
PS1 ON/OFF direction
PS2 alternate operation
72
Function
Function Select Switch "SWITCH"
Select Switch Function "SWITCH"
Selection of the function to be performed by the switches (PS1, PS2).
- PS2 alternate operation (operation which switches between ON and OFF each time the switch is
pressed) is possible.
NOR (Normal) -ON only while pressed, OFF when released.
ALT (Alternate) -Switched between ON and OFF each time pressed.
- PS1 ON/OFF direction can be reversed (NOR/REV).
1 (Setting switch selection)
Select the switch you want to set by moving the (JOG) button
up or down.
2 (Function setting)
Select the function with the (+) or (-) button.
- Refer to the list on the next page for the abbreviations of the
functions.
(Changing the PS1 operation direction)
Select "DIRECTION" of "PS1" by moving the
(JOG) button up or down. Select REV or NOR
with the (+) or (-) button.
(Changing the PS2 operation system)
Select "DIRECTION" of "PS2" by moving the
(JOG) button up or down. Select ALT or NOR
with the (+) or (-) button.
Function select switch setting
Display "SWITCH" screen using the following method:
Select button
- Select with the (+) or (-) but-
tons.
3When fi nished with setting, return to the MENU screen by pressing the (END) button.
Adjustment buttons
- Use the (+) and (-) buttons to
make adjustments.
- Return to the initial value by
pressing the (+) and (-) buttons
simultaneously (approx. 1 sec).

PS1
PS2
73
Function
Function Select Switch "SWITCH"
Abbreviation used on setup screen
Function name, etc
NT-BRK Neutral brake function ON/OFF
ABS A.B.S function ON/OFF
IDLE Idle up function ON/OFF
PRGMIX Program mixing function ON/OFF
TH-OFF Throttle off (engine cut) function ON/OFF
CH3 channel 3
CH4 channel 4
GYRO Switching GYRO mode
4WS 4WS mixing type select
TIMER Timer function start/stop
LOGGER Telemetry log start/stop
OFF Not used
Set table functions (PS2)
Abbreviation used on setup screen
Function name, etc
NT-BRK Neutral brake function ON/OFF
ABS A.B.S function ON/OFF
IDLE Idle up function ON/OFF
PRGMIX Program mixing function ON/OFF
TH-OFF Throttle off (engine cut) function ON/OFF
CH3 channel 3
CH4 channel 4
GYRO Switching GYRO mode
OFF Not used
Set table functions (PS1)

4CH or 1CH
1CH or 4CH
Pres
s
Pres
s
Pres
s
(HOME screen) (MENU 1)
(MENU 3)
(STR-MIX screen)
(MENU 2)
Select
"
STR MIX
"
74
Function
Steering Mixing "STR MIX" (Steering, 4th channel system)
This mixing function uses 2 servos to individually control the left and right steering. Left
and right steering can be set independently so smooth cornering is possible.
The right side steering servo or the left side steering servo connects to receiver CH1 and the
other side connects to receiver CH4. The channel to which the left and right servo connects
LVQRWVSHFL¿HG$IWHUWKHOHIWDQGULJKWVHUYRVDUHDGMXVWHGLQGLYLGXDOO\$FNHUPDQFDQDOVR
EHDGMXVWHGE\$FNHUPDQUDWH
Steering Mixing "STR MIX"
When the 4th CH is set to ACT by BRAKE MIX (p.76), or when DUAL ESC (p.82)
and CPS MIX (p.86) are used, this steering mixing function cannot be used.
Setting Special mixings
Display "STR MIX" screen using the following method:
Setup items
MODE :Function ON/OFF
STR1 LFT :Steering 1 Left side
STR1 RGT :Steering 1 Right side
STR2 LFT :Steering 2 Left side
STR2 RGT :Steering 2 Right side

75
Function
Steering Mixing "STR MIX"
1 (Steering mixing function ON/OFF)
Select the setting item "MODE" by moving the (JOG) button up
or down. Set the function by pressing the (+) or (-) button.
"INH" : Function OFF.
"ACT" : Function ON.
- When "(ESC>INH)" is displayed, the STR MIX cannot be used if the DUAL ESC
function is not set to "INH".
- When "(CPS>INH)" is displayed, the STR MIX cannot be used if the CPS function is
not set to "INH".
- When "(BRK4>INH)" is displayed, the STR MIX cannot be used if the BRAKE
MIX (CH4) function is not set to "INH".
2(Steering 1 rate)
Select the setting item STR 1 "LFT" or "RGT" by moving the
(JOG) button up or down. Adjust the left and right steering
amounts using the (+) or (-) button.
3(Steering 2 rate)
Select the setting item STR 2 "LFT" or "RGT" by moving the
(JOG) button up or down. Adjust the left and right steering
amounts using the (+) or (-) button.
4(Ackerman adjustment)
Select the setting item "ACKERMANN" rate by moving the
(JOG) button up or down.
Adjust the left and right differential amount and adjust the Ack-
erman by (+) and (-) button.
5When finished with setting, return to the MENU screen by
pressing the (END) button.
Steering mixing adjustment
$FNHUPDQUDWHFDQEHFRQWUROOHGZLWKGLJLWDOGLDORUGLJLWDOWULPXVLQJWKHIXQFWLRQVH-
lect trim dial function (See page 70).
Dial / Trim Setting
Function ON/OFF (MODE)
INH, ACT
Select button
- Select with the (+) or (-) but-
tons.
Adjustment buttons
- Use the (+) and (-) buttons to
make adjustments.
- Return to the initial value by
pressing the (+) and (-) buttons
simultaneously (approx. 1 sec).
Sterring 1 rate
(STR 1 LFT,RGT)
0 ~ 120
Initial value:100
Adjustment buttons
- Use the (+) and (-) buttons to
make adjustments.
- Return to the initial value by
pressing the (+) and (-) buttons
simultaneously (approx. 1 sec).
Sterring 2 rate
(STR 2 LFT,RGT)
0 ~ 120
Initial value:100
Adjustment buttons
- Use the (+) and (-) buttons to
make adjustments.
- Return to the initial value by
pressing the (+) and (-) buttons
simultaneously (approx. 1 sec).
Ackerman rate
-100 ~ 0 ~ +100
Initial value:0

Setup item
<CH3>
MODE : Brake function ON/OFF
RATE : Brake rate
DELY : Delay amount
ABS : ABS. function ON/OFF
<CH4>
MODE : Brake function ON/OFF
RATE : Brake rate
DELY : Delay amount
ABS : ABS. function ON/OFF
<CH2>
DELY : Delay amount
Pres
s
Pres
s
Pres
s
Select
"BRAKE MIX"
(HOME screen) (MENU 1)
(MENU 3)
(
BRAKE MIX
screen)
(MENU 2)
76
Function
Brake Mixing "BRAKE MIX" (Throttle, 3rd /4th channel system)
7KLVIXQFWLRQLVXVHGZKHQWKHIURQWDQGUHDUEUDNHVPXVWEHDGMXVWHGLQGHSHQGHQWO\VXFK
DVRQDVFDOH*3FDU7KLVPL[LQJXVHVWKHQG&+IRUWKHUHDUEUDNHVDQGWKHUGRUWK
&+IRUWKHIURQWEUDNHVRUFRQWUROVWKHIURQWEUDNHVZLWKWKHUG&+DQGWK&+VHUYRVRU
FRQWUROVWKHQG&+E\LQGHSHQGHQWWKURWWOHDQGFRQWUROVWKHUHDUDQGIURQWEUDNHVZLWKWKH
3rd CH and 4th CH.
:KHQEUDNLQJPL[LQJLVDSSOLHGWRQG&+ 3rd CH, 4th CH.
UG&+DQGWK&+EUDNHDPRXQWQG&+UG&+DQGWK&+EUDNHGHOD\DQGUG
&+DQGWK&+EUDNH$%6FDQEHVHW
Operation
The ABS function can be used independently at the CH3 and CH4 sides even when
the CH2 side ABS function is OFF. The amount of pumping speed (CYCL), operation
point (TG.P), and duty ratio (DUTY) can be set in common with the CH2 side ABS
IXQFWLRQ&+DQG&+EUDNHUHWXUQ$%3LV¿[HGDW
CH3/4 brake ABS function
3CH
3CH 4CH
2CH
2CH
or
4CH
Front Brake
Rear Brake
Brake Mixing "BRAKE"
Display "BRAKE MIX" screen using the following method:

77
Function
Brake Mixing "BRAKE"
1 (Brake mixing function ON/OFF)
Select the setting item "MODE" of <CH3> for CH3 brake and
"MODE" of <CH4> for CH 4 brake by moving the (JOG) button
up or down, and use the (+) or (-) buttons to set the function to
the "ACT" state.
"INH" : Function OFF.
"ACT" : Function ON.
- When "(4WS>OFF)"LVGLVSOD\HGEHORZ&+!$%6WKH&+EUDNHFDQQRWEHXVHG
if the 4WS function is not set to "OFF".
- When "(ESC>INH)"LVGLVSOD\HGXQGHU&+!$%6WKH&+EUDNHFDQQRWEHXVHG
if the DUAL ESC function is not set to "INH".
- When "(SMX>INH)"LVGLVSOD\HGXQGHU&+!$%6WKH&+EUDNHFDQQRWEHXVHG
if the STR MIX function is not set to "INH".
2(Brake rate)
Moving the (JOG) button up or down, select "RATE" of <CH3>
for CH3 brake and "RATE" of <CH4> for CH 4 brake, and use
the (+) and (-) buttons to adjust the Brake rate amount.
3(Delay amount setup)
Moving the (JOG) button up or down, select "DELY" of <CH3>
for CH3 brake, "DELY" of <CH4> for CH 4 brake and "DELY" of
<CH2> for CH 2 brake. Use the (+) and (-) buttons to adjust the
delay amount.
"0" : No delay.
"100" : Maximum delay amount.
4(3rd & 4th channels brake-A.B.S ON/OFF)
Moving the (JOG) button up or down, select "ABS" of <CH3>
for CH3 brake and "ABS" of <CH4> for CH 4 brake.
Use the (+) or (-) key and set the function to the "ACT" state.
5When finished with setting, return to the MENU screen by
pressing the (END) button.
Brake mixing adjustment
Adjustment buttons
- Use the (+) and (-) buttons to
make adjustments.
- Return to the initial value by
pressing the (+) and (-) buttons
simultaneously (approx. 1 sec).
Brake rate (RATE)
0 ~ 100
Initial value:100
Delay amount (DELY)
(CH3) 0 ~ 100
(CH4) 0 ~ 100
(CH2) 0 ~ 100
Initial value:0
Function ON/OFF (MODE)
INH, ACT
Function ON/OFF (ABS)
INH, ACT
7KHIXQFWLRQVHOHFWGLDOIXQFWLRQFDQFRQWUROWKHUGWKFKDQQHOV EUDNHUDWH 5$7(
can be controlled with digital dial or digital trim, using the function select trim dial
function (See page 70).
Dial / Trim Setting
,QRUGHUWRXVH&+RIWKHEUDNHPL[LQJIXQFWLRQLWLVQHFHVVDU\WRVHW:6S
and Gyro MIX (p.84) to the "INH" setting. In order to use 4CH, it is necessary to set
STR MIX (p.74), Dual ESC (p.82) and CPS MIX (p.86) to the "INH" setting.
Setting Special Mixes
Select button
- Select with the (+) or (-) but-
tons.
Select button
- Select with the (+) or (-) but-
tons.

(HOME screen) (MENU 1)
(MENU 3)
(PROG MIX screen)
(MENU 2)
Pres
s
Pres
s
Pres
s
Select
"
PROG MIX
"
78
Function
Programmable Mixing "PROG MIX"
This function allows you to apply mixing between steering, throttle, channel 3 and channel 4.
-When the steering or throttle channel is the master channel (channel that applies mix-
ing), trim data can be added (Trim mode).
- The mixing mode selection (Master mixing mode).
Relating function
steering :EPA, STR EXP, D/R, SPEED, 4WS
throttle :EPA, THR EXP, ATL, ABS, SPEED, BRAKE MIX, NT-BRK, ESC MIX, TH ACCEL
CH3 :EPA, BRAKE MIX, 4WS
CH4 :EPA, BRAKE MIX, ESC MIX
Additional Functions
The movement of the master channel side will be added to the movement of the slave
channel side.
Movement of the slave channel side
Programmable Mixing "PROG MIX" (All channels)
Function SW
PROGMIX
Program mixing adjustment
(Preparation)
- When "PROG MIX" is turned ON and OFF by switch, set the
switch by select switch function (p.72).
1 (Mixing function ON/OFF)
Select the setting item "MODE" by moving the (JOG) button up
or down. Use the (+) or (-) and set the function to the "ON" or
"OFF" state.
"INH" : Function OFF.
"ON" : Function ON. When the switch is OFF, "OFF" is displayed.
Display "PROG MIX" screen using the following method:
Function ON/OFF (MODE)
INH,ON (OFF)
Setup items
MODE : Function ON/OFF
LEFT : Mixing rate (Left side)
RGHT : Mixing rate (Right side)
MST : Master channel
SLV : Slave channel
MXMD : Mix mode
TRIM : Trim mode
Select button
- Select with the (+) or (-) but-
tons.

These setup items are different depending
on the master channel.
Upper side : LEFT/FWRD/UP
Lower side : RGHT/BRAK/DOWN
Program mixing function
79
Function
Programmable Mixing "PROG MIX"
Mixing amount
-120~0~+120
Initial value: +100
Channel selection (MST)
STR, THR, CH3, CH4
Initial value: STR
Channel selection (SLV)
STR, THR, CH3, CH4
Initial value: CH3
Mixing mode (MXD)
OFF, ON
Initial value: OFF
Mixing amount
-120~0~+120
Initial value: +100
Trim mode (TRIM)
OFF, ON
Initial value: OFF
2(Master channel)
Select setup item "MST" by moving the (JOG)
button up or down, and select the master
channel by pressing the (+) or (-) button.
When the program mixing function ON/OFF by switch, use the function select switch
function (see page 72). Mixing rate (RATE) can be controlled with digital dial or digi-
tal trim, using the function select trim dial function (see page 70).
Switch / Dial / Trim Setting
3(Slave channel)
Select setup item "SLV" by moving the (JOG) button up or
down, and select the slave channel by pressing the (+) or (-)
button.
4 (Upper side mixing amount adjustment)
Select the setting item upper side (See an upper fi gure) by
moving the (JOG) button up or down. Use the (+) or (-) but-
ton and adjust the upper side mixing amount.
5 (Lower side mixing amount adjustment)
Select the setting item lower side (See an upper fi gure) by
moving the (JOG) button up or down. Use the (+) or (-) but-
ton and adjust the lower side mixing amount.
6(Mixing mode setup)
Select setup item "MXMD" by moving the (JOG) button up or
down, and use the (+) or (-) button to select the mixing mode.
"OFF" :Mixing proportional to master channel operation.
"MIX" :Mixing by master channel another function considered.
7(Trim mode setup)
Select setup item "TRIM" by moving the (JOG) button up or
down, and use the (+) or (-) button to select the mixing mode.
"OFF" :Trim is removed.
"ON" :Trim is added.
8When fi nished with setting, return to the MENU screen by
pressing the (END) button.
Adjustment buttons
- Use the (+) and (-) buttons to
make adjustments.
- Return to the initial value by
pressing the (+) and (-) buttons
simultaneously (approx. 1 sec).
Select button
- Select with the (+) or (-) but-
tons.
Select button
- Select with the (+) or (-) but-
tons.
Select button
- Select with the (+) or (-) but-
tons.
Select button
- Select with the (+) or (-) but-
tons.

Front side only
(4WS OFF)
Same phase Reverse phase Rear side only
Select
"
4WS
"
(HOME screen) (MENU 1)
(MENU 3)
(4WS screen)
(MENU 2)
Pres
s
Pres
s
Pres
s
80
Function
This function can be used with crawlers and other 4WS type vehicles. It is mixing which
uses the 1st CH to control the front side steering and the 3rd CH to control the rear side
steering.
OFF (front side only), reverse phase, same phase, rear side only and other 4WS type switch-
ing is used by selecting PS2 with the function select switch function (p.72). If not selected,
<NO SW> is displayed. Therefore, select PS2.
4WS Mixing "4WS" (Steering, 3rd channel system)
Setup items
MODE
:4WS Type
RATE :
3ch rate (Rear side)
MXMD
:Mix mode
4WS Mixing "4WS"
(Preparation)
Since this function is used by switching the type of 4WS with
a switch (PS2), the switch used by the function select switch
function (page 72) is set.
4WS mixing adjustment
:KHQWKHUG&+ZDVVHWWR$&7DW%UDNH0L[LQJSRUZKHQ*\UR0L[LQJS
is used, 4WS Mixing cannot be used.
Setting Special Mixes
Display "4WS" screen using the following method:
Function SW
4WS

The function select switch
screen (p.72) can be dis-
played from this screen.
< NO SW >
Displayed when the 4WS
type SW is not used.
81
Function
4WS Mixing "4WS"
1(4WS type selection)
Select the setting item "MODE" by moving the
(JOG) button up or down. Use the (+) or (-) and
set the function to the "ON" or "OFF" state.
"INH" :Function OFF (front only).
"2TYP" :Front side only, reverse phase switching.
"3TYP" :
Front side only, reverse phase and same phase switching.
"4TYP" :Front side only, reverse phase, same phase, and rear side
only switching.
- When "(GYRO MIX ACT →INH)" is displayed, the 4WS cannot be used if the GY-
RO MIX function is not set to "INH".
- When "(BRAKE CH3 ACT →INH)" is displayed, the 4WS cannot be used if the
BRAKE MIX (CH3) function is not set to "INH".
Switched in the order shown in the fi gure below by set SW (PS2).
Function ON/OFF (MODE)
OFF, 2TYP, 3TYP, 4TYP
Mixing mode (MXMD)
OFF, ON
Initial value: OFF
Rear rate (RATE)
0 ~ 100
Initial value:100
Adjustment buttons
- Use the (+) and (-) buttons to
make adjustments.
- Return to the initial value by
pressing the (+) and (-) buttons
simultaneously (approx. 1 sec).
2(Rear side travel adjustment)
Select setting item "RATE" by moving the (JOG) button up or
down. Adjust the rear side travel with the (+) or (-) button.
3(Mix mode setting)
Select setting item "MXMD" by moving the (JOG) button up or
down. Set the mix mode with the (+) or (-) button.
"OFF" :The EXP function of the 1st CH and other settings are not mixed.
"ON" :The EXP function o the 1st CH and other settings are mixed.
4When finished with setting, return to the MENU screen by
pressing the (END) button.
Select button
- Select with the (+) or (-) but-
tons.
Select button
- Select with the (+) or (-) but-
tons.
"4TYP":Front side only, reverse phase, same phase, and rear side only switching
"2TYP":Front side only and reverse
phase switching "3TYP":Front side only, reverse phase, and same phase switching

The function select trim dial
screen (p.70) can be dis-
played from this screen.
Function TRIM DIAL
ESC-MD
(HOME screen) (MENU 1)
(MENU 3)
(DUAL ESC screen)(MENU 2)
Pres
s
Pres
s
Pres
s
Select
"
DUAL ESC
"
82
Function
Dual ESC Mixing "DUAL ESC"
This function is mixing used with crawlers and other 4WD type vehicles and uses the 2nd
CH to control the front motor controller and the 4th CH to control the rear motor controller.
Front drive only, rear drive only, or both front and rear drive can be selected using any pro-
grammed DT (digital trim) button.
Dual ESC Mixing "DUAL ESC" (Throttle system)
(Preparation)
- This function is used to switch between front
drive/4WD/rear drive using one of the trims (dial).
Set the desired trims (dial) for this function us-
ing the TRIM DIAL screen (p.70).
- DT1 through DT6 or DL1.
1 (Dual ESC setting)
Select the setting item "MODE" by moving the (JOG) button up
or down. Set the function by pressing the (+) or (-) button.
"INH" : Function OFF.
"ACT" : Function ON.
- When "(STR MIX ACT →INH)" is displayed, the DUAL ESC cannot be used if the
STR MIX function is not set to "INH".
- When "(CPS MIX ACT →INH)" is displayed, the DUAL ESC cannot be used if the
CPS function is not set to "INH".
- When "(BRK4 MIX ACT →INH)" is displayed, the DUAL ESC cannot be used if
the BRAKE MIX (CH3) function is not set to "INH".
Dual ESC mixing adjustment
Function ON/OFF (MODE)
INH, ACT
Display "DUAL ESC" function screen using the following method:.
:KHQWKHWK&+LVVHWWR$&7E\%UDNH0L[LQJSRUZKHQ6WHHULQJPL[LQJS
and CPS Mixing (p.86) are used, this dual ESC Mixing function cannot be used.
Setting Special Mixes
Setup items
MODE : Function ON/OFF
RATE :
4ch rate (Rear side)
MXMD : Mix mode
TRIM : Trim mode
Select button
- Select with the (+) or (-) but-
tons.

83
Function
Dual ESC Mixing "DUAL ESC"
The programmed DT button is used to select the drive type as
shown in the fi gure below.
The function select dial function can control the 4th channel’s ESC (Rear side) rate
(RATE) with digital dial or digital trim, using the function select trim dial function (See
page 70).
Dial / Trim Setting
As this function drives 2 separate motor controllers simultaneously, a mutual load is
applied. Use this function carefully so that the motor controllers are not damaged. Fut-
aba will not be responsible for motor controller, motor, and other vehicle trouble due to
use of this function.
Note:
Rear rate (RATE)
0 ~ 120
Initial value:100
Adjustment buttons
- Use the (+) and (-) buttons to
make adjustments.
- Return to the initial value by
pressing the (+) and (-) buttons
simultaneously (approx. 1 sec).
Mixing mode (MXMD)
OFF, ON
Initial value: OFF
Trim mode (TRIM)
OFF, ON
Initial value: OFF
2 (Rear side travel adjustment)
Select the setting item "RATE" by moving the (JOG) button up
or down. Use when applying a rotation difference to the front
and rear wheels by adjusting the rear (CH4) motor controller
travel with the (+) or (-) button.
3 (Mix mode setting)
Select the setting item "MXMD" by moving the (JOG) button up
or down. Set the mix mode with the (+) or (-) button.
"OFF" : CH2 EXP function and other settings are not mixed.
"ON" : CH2 EXP function and other settings are mixed.
4 (Trim mode setting)
Select the setting item "TRIM" by moving the (JOG) button up
or down. Set the trim mode with the (+) or (-) button.
"OFF" : Front side (CH2) trim data is not included.
"ON" : Front side (CH2) trim data is included.
5When finished with setting, return to the MENU screen by
pressing the (END) button.
Select button
- Select with the (+) or (-) but-
tons.
Select button
- Select with the (+) or (-) but-
tons.

AVCS / NORMAL Modes
The gyro has 2 operating modes: NORMAL mode and AVCS mode. In the AVCS mode, the angle is con-
trolled simultaneously with NORMAL mode rate control (swing speed). The AVCS mode increases straight
running stability more than that of the NORMAL mode. Because the feel of operation is different, choose your
favorite mode.
NORMAL
Countersteers against out-
side force, but cannot cor-
rect the skid direction.
AVCS
Corrects the skidding direc-
tion and forcefully main-
tains the heading.
Outside
force
Outside
force
Pres
s
Pres
s
Pres
s
(HOME screen) (MENU 1)
(MENU 3)
(GYRO MIX screen)(MENU 2)
Select
"
GYRO MIX
"
84
Function
This function is a remote gain function which adjusts the sensitivity of the Futaba car rate
gyro at the T4PV side, and is mixing that uses the 3rd CH to adjust the gyro sensitivity.
When using the T4PV by switching the AVCS and normal modes, use PS1 or PS2 with the
function select switch function (p.72).
For a description of the car rate gyro mounting method and handling, refer to the rate gyro
instruction manual.
Gyro Mixing "GYRO MIX" (Steering system)
:KHQWKHUG&+ZDVVHWWR$&7DW%UDNH0L[LQJSRUZKHQ:60L[LQJS
is used, Gyro mixing cannot be used.
Setting Special Mixes
The gain amount can be adjusted by using the function trim dial function (p.70).
Dial / Trim Setting
Display "GYRO MIX" screen using the following method:
Gyro mixing "GYRO MIX"

85
Function
Gyro mixing "GYRO MIX"
(Preparation)
- Refer to the gyro instruction manual and connect the gyro
to the receiver. When using remote gain, connect gyro sensi-
tivity adjustment to the 3rd CH of the receiver.
- When using gyro mixing by switching between the NORM
(normal) and AVCS modes, use the function select switch
function (p.72) to set the switch to be used.
1 (Gyro mixing setting)
Select the setting item "MODE" by moving the (JOG) button
up or down. Set the function by pressing the (+) or (-) button.
"INH" : Function OFF.
"NORM" :NORMAL mode gain.
"AVCS" :AVCS mode gain.
"SEL" :Switching Normal mode and AVCS mode.
(Displayed <NO SW> when the Gyro Mode SW is not used.)
-When "(4WS>OFF)" is displayed, the GYRO MIX cannot be used if the 4WS
function is not set to "OFF".
- When "(BRAKE CH3 ACT →INH)" is displayed, the GYRO MIX cannot be
used if the BRAKE MIX (CH3) function is not set to "INH".
Gyro mixing adjustment
2(NORMAL side gain adjustment)
Select the setting item "NORM" by moving the (JOG) button
up or down. Adjust the NORMAL side gain with the (+) or (-)
button.
(AVCS side gain adjustment)
Select the setting item "AVCS" by moving the (JOG) but-
ton up or down. Adjust the AVCS side gain with the (+) or (-)
button.
3When fi nished with setting, return to the MENU screen by
pressing the (END) button.
Function selection (MODE)
INH, NORM, AVCS, SEL
NORMAL / AVCS gain
(NORM / AVCS)
0 ~ 120
Initial value:30
"SELE" mode"NORM" mode "AVCS" mode
Shows the gyro mode select
switch mode.
The function select switch
screen (p.72) can be dis-
played from this screen.
< NO SW >
Displayed when the Gyro
Mode SW is not used.
Function SW
GYRO
Adjustment buttons
- Use the (+) and (-) buttons to
make adjustments.
- Return to the initial value by
pressing the (+) and (-) buttons
simultaneously (approx. 1 sec).
Select button
- Select with the (+) or (-) but-
tons.
Setup items
MODE : Gyro mode
NORM :
Normal mode gain
AVCS :
AVCS mode gain

(HOME screen) (MENU 1)
(MENU 3)
(CPS MIX screen)(MENU 2)
Pres
s
Pres
s
Pres
s
Select
"
CPS MIX
"
86
Function
CPS Mixing "CPS MIX"
Display "CPS MIX" screen using the following method:
This function controls the Futaba CPS-1 channel power switch.
Normally, when using the CPS-1 unit to operate vehicle lighting systems, the CPS-1 unit
with LED connected is connected to a vacant switch channel and the LEDs are turned on
and off by switch while the vehicle is running. However, when the CPS-1 mixing (CPS
0,;IXQFWLRQLVXVHGWKH/('FDQEHWXUQHGRQDQGRIIDQGÀDVKHGLQVWHSZLWKVWHHULQJ
DQGWKURWWOHRSHUDWLRQDVZHOODVEHLQJWXUQHGRQDQGRIIE\VZLWFK7KHÀDVKLQJVSHHGF\FOH
can also be set.
)RULQVWDQFHWKH/('FDQEHÀDVKHGDVDEUDNHOLJKWE\WKURWWOHEUDNHVLGHRSHUDWLRQ
CPS Mixing "CPS MIX"
:KHQWKHWK&+LVVHWWR$&7E\%UDNH0L[LQJSRUZKHQ6WHHULQJ0L[LQJS
and Dual ESC Mixing (p.82) are used, this CPS Mixing function cannot be used.
Setting Special Mixes
(Preparation)
- Connect the CPS-1 to the 4th CH of the receiver.
- When the LEDs are turned on and off by switch, use the func-
tion select switch function (p.72) to set the switch to be used.
CPS mixing adjustment
Function SW
CH4
Setup items
MODE : Function ON/OFF, control mode
POSI :
ON/OFF position
TYPE :
ON/OFF type
TCYCL : Flashing speed

ON/OFF Position (POSI)
5 ~ 95
Initial value: 50
Shows the ON/OFF state
87
Function
CPS Mixing "CPS MIX"
1 (Control system setup)
Select the setting item "CTRL" by moving the (JOG) button up
or down. Use the (+) or (-) button and select the function.
"INH" : Function OFF.
"CH4 FUNC" : ON/OFF by switch set at the 4th CH.
"STR NT" : ON at steering neutral.
"STR END" : ON at both sides of steering.
"THR NT" : ON at throttle neutral.
"THR FWD" : ON at throttle forward side.
"THR BRK" 21DWWKURWWOHEDFNEUDNHVLGH
"TH NT+BK"21DWWKURWWOHQHXWUDODQGEDFNEUDNHVLGHV
- When "(ESC MIXACT →INH)" is displayed, the CPC MIX cannot be used if the
DUAL ESC function is not set to "INH".
- When "(STR MIX ACT →INH)" is displayed, the CPS MIX cannot be used if the
STR MIX function is not set to "INH".
- When "(BRK4> ACT →INH)" is displayed, the CPS MIX cannot be used if the
BRAKE MIX (CH4) function is not set to "INH".
2 (ON/OFF switching position selection)
Select the setting item "POSI" by moving the
(JOG) button up or down. Use the (+) or (-) but-
ton and select the ON/OFF position. Since the
ON/OFF state is displayed at the right side of
the setting item "CTRL", setting can be con-
firmed while operating the function to be con-
trolled (for example, throttle).
3 (ON/OFF type setup)
Select the setting item "TYPE" by moving the (JOG) button up
or down. Use the (+) or (-) button and select the type of LED
lighting. Normal ON/Off type or fl ashing can be selected.
"NORMAL" : Normal ON/OFF type.
"FLASH" : Flashing display.
4 (Flashing cycle setting)
When flashing type "FLASH" is selected at the setting item
"TYPE", the flashing speed (cycle) can be set.
Select the setting item "CYCL" by moving the (JOG) button up
or down. Use the (+) or (-) button and select the flashing speed
(cycle).
5When finished with setting, return to the MENU screen by
pressing the (END) button.
Select button
- Select with the (+) or (-) but-
tons.
Adjust button
- Use the (+) and (-) buttons to
make adjustments.
- Return to the initial value by
pressing the (+) and (-) buttons
simultaneously (approx. 1 sec).
Select button
- Select with the (+) or (-) but-
tons.
Function selection (MODE)
INH, CH4 FUNC, STR NT, STR
END, THR NT, THR FWD, THR
BRK, TH NT+BK
Function selection (TYPE)
NORMAL, FLASH
Flashing cycle (CYCL)
1 ~ 100
Initial value: 50

5 : 5 7 : 3
F5/B5 F7/B3
Forward side Brake side Forward side Brake side
Select
"
TH MODE
"
(HOME screen) (MENU 1)
(MENU 3)
(TH MODE screen)(MENU 2)
Pres
s
Pres
s
Pres
s
88
Function
Throttle Mode "TH MODE"
This menu has the following 4 functions:
- Servo neutral mode, which sets the throttle neutral ratio to 7:3 or 5:5.
- Idle up, which raises the idling speed when starting the engine to improve engine starting per-
formance of a gasoline car (boat).
1HXWUDOEUDNHZKLFKDSSOLHVWKHEUDNHVDWWKHQHXWUDOSRVLWLRQRIWKHWKURWWOHWULJJHU
- Throttle off (engine cut), which stops the engine of a boat, etc. by operating the throttle servo to
the low side regardless of the position of the throttle trigger.
Throttle servo neutral position "SXNT"
7KLVIXQFWLRQDOORZVVHOHFWLRQRIWKHIRUZDUGVLGHDQGEUDNHUHYHUVHVLGHRSHUDWLRQUDWLR
from 7:3 or 5:5 by changing the neutral position of the throttle servo.
Throttle Mode "TH MODE" (Throttle system)
1 (Mode selection)
Select the setting item "SXNT" by moving the (JOG) button up
or down. Select "F5/B5" or "F7/B3" by (+) or (-) button.
"F5/B5" )RUZDUG%DFN
"F7/B3" )RUZDUG%DFN
2When finished with setting, return to the MENU screen by
pressing the (END) button.
Selecting the throttle servo neutral position
Mode selection (SXNT)
F5/B5, F7/B3
Display "TH MODE" screen using the following method:
Select button
- Select with the (+) or (-) but-
tons.
Setup items
SXNT :Throttle servo neutral position
IDLUP :Idle-Up rate
NTBRK :Neutral brake rate
THOFF :Throttle off (engine cut) position

Warning display
The function select switch
screen (p.72) can be dis-
played from this screen.
< NO SW >
If function’s ON/OFF switch
is not selected, <NO SW> is
displayed.
89
Function
Throttle Mode "TH MODE"
Idle-Up "IDLUP"
This is a function select switch function. The idle up switch must be set (see page 72).
This function is used to improve engine starting performance by raising the idling speed
when starting the engine of a GP car (boat). It is also effective when you want to prevent
WKHEUDNLQJZKHQWKHSRZHULVWXUQHGRIIGXULQJUXQQLQJGXHWRWKHHIIHFWRI\RXUJHDU
ratio setting and choice of motor when operating an electronic car. However, consider-
ing safety, and to prevent the motor from rotating instantly when the power is turned
on, the MC950CR, MC851C, MC602C, MC402CR, and other
Futaba electronic motor
speed controller (ESC)
will not enter the operation mode if the neutral position is not
FRQ¿UPHG:KHQXVLQJWKH0&&50&&0&&0&&5RURWKHU)XWDED
(6&FRQ¿UPWKDWWKH(6&LVLQWKHQHXWUDOSRVLWLRQDQGWKHVHWLVLQWKHRSHUDWLRQPRGH
before setting the idle up function switch to ON.
7KHWKURWWOHQHXWUDOSRVLWLRQLVRIIVHWWRWKHIRUZDUGVLGHRUEUDNHVLGH7KHUHLVQROLQN
DJHORFNLQJHWFEHFDXVHWKHUH LVQRFKDQJHQHDU WKHPD[LPXP RSHUDWLRQDQJOHHYHQ
when the neutral position is offset by this function.
Operation
(Preparation)
- Use the function select switch to select the switch. (p.72)
1(Idle-Up rate)
Select the setting item "IDLUP" by moving the (JOG) button
up or down. Use the (+) and (-) buttons to set the Idle-Up rate.
2When finished with setting, return to the MENU screen by
pressing the (END) button.
Idle-Up function adjustment Adjust button
- Adjust with the (+) and (-) but-
tons.
- Return to the initial value by
pressing the (+) and (-) buttons
simultaneously (approx. 1 sec).
Idle-Up rate (IDLUP)
D50 ~ D1, 0, U1 ~ U50
Initial value: 0
"D": Brake side
"U": Forward side
If the power switch is
turned on while the
idle-up switch is on, an
audible alarm will be
heard. Immediately set
the Idle-Up switch to
OFF.
:KLOHWKLVIXQFWLRQLV21WKH/('EOLQNV
Operation Display
The function select dial function can control the Idle-up rate with digital dial or digital
trim (See page 70).
Dial / Trim Setting

Warning display
The function select switch
screen (p.72) can be dis-
played from this screen.
< NO SW >
If function’s ON/OFF switch
is not selected, <NO SW>
is displayed.
90
Function
(Preparation)
- Use the function select switch to select the switch. (p.72)
1(Neutral brake rate)
Select the setting item "NTBRK" by moving the (JOG) button
up or down. Use the (+) and (-) buttons to set the neutral brake
rate.
2When finished with setting, return to the MENU screen by
pressing the (END) button.
Neutral Brake function adjustment
7KH(6&QHXWUDOEUDNHIXQFWLRQDQG739QHXWUDOEUDNHIXQFWLRQFDQEHXVHGVLPXOWD
QHRXVO\+RZHYHUZKHQVHWWLQJLVGLI¿FXOWWRXQGHUVWDQGZHUHFRPPHQGWKDWRQO\RQH
QHXWUDOEUDNHIXQFWLRQEHXVHG
Reference
Throttle Mode "TH MODE"
:KHQWKHQHXWUDOEUDNHIXQFWLRQLV
"
ON
"
, the
neutral
EUDNHUDWHDGMXVWPHQWLVDXWR
matically assigned to the throttle trim (DT1 -DT6 or DL1).
Dial / Trim Setting
7KURWWOHVLGH(3$IXQFWLRQRU$7/IXQFWLRQVHWWLQJDOVRDIIHFWVQHXWUDOEUDNHVLGH
operation.
Effect of set value of other functions on neutral brake
Neutral Brake "NTBRK"
7KLVLVDIXQFWLRQVHOHFWVZLWFKIXQFWLRQ7KHQHXWUDOEUDNHIXQFWLRQ212))VZLWFKPXVW
be set (see page 72).
7KHQHXWUDOEUDNHZKLFKDSSOLHVWKHEUDNHVDWWKHQHXWUDOSRVLWLRQRIWKHWKURWWOHWULJJHUFDQ
be set. However, when using the MC950CR, MC851C, MC602C, MC402CR, or other
Futa-
ba ESC
FRQ¿UPWKDWWKH(6&LVLQWKHQHXWUDOSRVLWLRQDQGWKHVHWLVLQWKHRSHUDWLRQPRGH
EHIRUHVHWWLQJWKHQHXWUDOEUDNHIXQFWLRQVZLWFKWR21WKHVDPHDVWKHLGOHXSIXQFWLRQS
In addition, when the idle up function or throttle off function (p.91) is set, this function has
DKLJKHUSULRULW\WKDQWKHQHXWUDOEUDNHIXQFWLRQ
$Q/('EOLQNVZKLOHWKHQHXWUDOEUDNHIXQFWLRQLVDFWLYH
Operation display
If the power switch is
turned on while the neu-
WUDOEUDNHVZLWFKLVRQ
an audible alarm will be
heard. Immediately set
WKHQHXWUDOEUDNHVZLWFK
to OFF.
Adjust button
- Adjust with the (+) and (-) but-
tons.
- Return to the initial value "0" by
pressing the (+) and (-) buttons
simultaneously for about 1 sec-
ond.
Brake rate (NTBRK)
0 ~ B100
Initial value: 0

Warning display
The function select switch
screen (p.72) can be dis-
played from this screen.
< NO SW >
If function’s ON/OFF switch
is not selected, <NO SW>
is displayed.
91
Function
Throttle Mode "TH MODE"
(Preparation)
- Use the function select switch to select the switch. (p.72)
1(Preset position setup)
- Select the setting item "THOFF" by moving the (JOG) button
up or down. Use the (+) and (-) buttons to set the preset posi-
tion of the throttlle servo.
2When finished with setting, return to the MENU screen by
pressing the (END) button.
Engine Cut function adjustment
Caution
Always operate carefully before using this function.
While switch with preset function set is in the ON state, the servo (motor controller) is locked in the preset posi-
tion and does not operate even if the throttle trigger is operated. If the servo is operated at the wrong setting,
you may lose control of the car (boat).
Adjust button
- Adjust with the (+) and (-) but-
tons.
- Return to the initial value by
pressing the (+) and (-) buttons
simultaneously (approx. 1 sec).
Preset position (THOFF)
0 ~ B100
Initial value: 0
Throttle Off (engine cut) "THOFF"
This is a function select switch function. The throttle off function ON/OFF switch must be
set (see page 72).
The engine cut function stops the engine of a boat, etc. by operating the throttle servo to the
slow side by switch regardless of the position of the throttle trigger and the setting of other
functions (reverse function setting is effective).
$Q/('EOLQNVZKLOHWKHQHXWUDOEUDNHIXQFWLRQLVDFWLYH
Operation display
If the power switch is
turned on while the
throttle-off switch is on,
an audible alarm will be
heard. Immediately set
the throttle off switch to
OFF.
The function select dial function can control the throttle-off position can be controlled
with digital dial or digital trim (See page 70).
Dial / Trim Setting

Pres
s
Pres
s
Pres
s
(HOME screen) (MENU 1)
(MENU 3)
(CH3/CH4 screen)(MENU 2)
Select
"
CH3/CH4
"
92
Function
Display when CH3/4 is assigned to a
switch by the switch function. Cannot
adjust the CH3/4 via the screen.
Channel 3/4 "CH3/CH4" (3/4 channel)
Adjust button
- Adjust with the (+) and (-) but-
tons.
- Return to the initial value by
pressing the (+) and (-) buttons
simultaneously (approx. 1 sec).
Channel 3 position (POSI)
Channel 4 position (POSI)
0~100%
Initial value: 0
Channel 3/4 "CH3/CH4"
The channel 3/4 servo position can be set from the this screen. When CH3/4 is assigned
to a trim dial or switch by the trim dial function (p.70) or the switch function (p.72),
WKLVVHWWLQJLVOLQNHGWRWKDW
When CH3/4 is not assigned to a trim dial or switch, it can be set with this screen.
When CH3/4 is assigned to a switch by the switch function, you cannot adjust the
CH3/4 via the screen.
1 (Function selection)
On each CH3/CH4 screen select CH3 "POSI" or CH4 "POSI"
by moving the (JOG) button up or down.
2 (Position setting/rate adjustment)
Use the (+) and (-) buttons to adjust the channel 3 or channel
4 position.
3When finished with setting, return to the MENU screen by
pressing the (END) button.
Rate/position adjustment on channel menu screen
Display "CH3/CH4" screen using the following method:

Battery
Connect the S.BUS servo and
the batteries to the transmitter
Communication port .
(HOME screen) (MENU 1 )
(MENU 2 )
(
SX LINK
screen)
(MENU 3 )
Pres
s
Pres
s
Pres
s
Select
"SX LINK"
Display to "SX LINK" screen using the following method:
Setup item
READ :Servo’s data read.
WRITE :Writing the data to servo.
RESET :Initialization
93
Function
S.BUS Link Function "SX LINK"
This is a special function which allows Futaba S.BUS/S.BUS2 servo parameter changes
to be set by the T4PV transmitter.
However, some data changes require a PC and S-Link software.
This function is used by connecting Futaba S.BUS/S.BUS2 servos directly to the trans-
mitter.
Use the various optional servo extension cords according to the distance between the
transmitter and servo.
-When the T4PV battery voltage drops, the display switches to low battery display. Therefore, use this function when there is am-
ple battery capacity remaining.
-Also connect the corresponding battery to the servo side.
S.BUS Link Function "SX LINK"

94
Function
S.BUS Link Function "SX LINK"
(Preparation)
- Connect the T4PV and S.BUS or S.BUS2 servo in accordance
with the connection diagram shown on page 93.
- Connect the battery to S.BUS/S.BUS2 servo.
1Display the SX LINK function screen referring on page 93.
2 (S.BUS/S.BUS2 servo read)
Execute this function to read the connected servo’s ID and the
data currently set at the servo.
Select the setting item "MODE" by moving the(JOG) button up
or down. Select "READ" by (+) or (-) button, and press the (JOG)
button.
-"COMPLETE!" blinks on the screen and the servo ID and currently set contents are
read.
- If "COM-ERROR" blinks on the screen, communication with the servo is not being
performed normally. Check the T4PV and servo connection and the battery connection
to servo and repeat READ.
3 (Writing to S.BUS/S.BUS2)
Execute this function to write the setting data to the servo.
See pages 95~96 for the setting data contents.
Select the setting item "MODE" by moving the (JOG) button
up or down. Select "WRITE" by (+) or (-) button, and press the
(JOG) button.
-"COMPLETE!" blinks on the screen and the setting data is written to the servo.
-
If "
COM-
ERROR" blinks on the screen, communication with the servo is not being
performed normally. Check the T4PV and servo connection and the battery connection
to ESC and the ESC power switch and repeat WRITE. In addition, if (NO DATA) is dis-
played on the T4PV screen, "WRITE" cannot be selected because there is no setting data
to be written.
4 (Initialization)
This function writes the servo setting data set at the factory to
the connected servo. Perform "READ" before performing initial-
ization.
Select the setting item "MODE" by moving the (JOG) button
up or down. Select "RESET" by (+) or (-) button, and press the
(JOG) button.
- "COMPLETE!" blinks on the screen and the initial data is written to the servo. If
"COM-
ERROR
" blinks, communication with the servo was not performed normally.
Check the T4PV and servo connection and the battery connection to servo, and repeat
RESET, when (NO DATA) is displayed on the T4PV screen "RESET" cannot be se-
lected because there is no write initial data.
Using the S.BUS servo function

The servo ID
The item indicated by the
reverse displayed cursor
is selected.
ID
Displays the ID of the servo whose parameters are to be read. It cannot
be changed.
SMOT (Smoother)
This function makes servo operation smooth. Set it according to your
taste. Normally set it to "ACT". Set it to "INH" when you want especially
quick operation. When the smoother function is set to "ACT" and the servo
is operated, the distance up to the target position is changed in steps so
movement is smooth.
DEAD (Dead band)
The dead band angle at stopping can be specifi ed.
[Relationship between dead band set value and servo operation]
Small - Dead band angle is small and the servo is immediately operated
by a small signal change.
Large - Dead band angle is large and the servo does not operate at small
signal changes.
(Note) If the dead band angle is too small, the servo will operate continu-
ously and the current consumption will increase and the life of the servo
will be shortened.
DAMP (Damper)
The characteristic when the servo is stopped can be set.
When smaller than the standard value, the characteristic becomes an overshoot characteristic. If the value is larger
than the standard value, the brake is applied before the stop position.
Especially, when a large load is applied, overshoot, etc. are suppressed by inertia and hunting may occur, depend-
ing on the conditions. If hunting (phenomena which cause the servo to oscillate) occurs even though the Dead Band,
Stretcher, Boost and other parameters are suitable, adjust this parameter to a value larger than the initial value.
[Relationship between damper set value and servo operation]
Small - When you want to overshoot. Set so that hunting does not occur.
Large - When you want to operate so that braking is not applied. However, it will feel like the servo response has
worsened.
(Note) If used in the hunting state, not only will the current consumption increase, but the life of the servo will also be
shortened.
95
Function
S.BUS Link Function "SX LINK"
Adjustment buttons
- Use the (+) and (-) buttons to
make adjustments.
- Return to the initial value by
pressing the (+) and (-) buttons
simultaneously (approx. 1 sec).
Setup item selection
- Select by the (JOG) button.
Servo function setup
1Select the setting item by moving the (JOG) button.
Set the value by (+) and (-) button.
Setup item

CHAN (Channel)
This is the S.BUS system channel assigned to the servo. When connected
to the receiver S.BUS2 connector as an S.BUS system, the channel used
by the transmitter is assigned. When the normal receiver channel is used,
channel setting is unnecessary.
NEUT (Neutral)
The neutral position can be changed. When the neutral offset is large val-
ue, the servo’s range of travel is restricted on one side.
EPAL (Travel-left side)
The maximum left travels centered about the neutral position can be set
independently.
EPAR (Travel-right side)
The maximum right travels centered about the neutral position can be set
independently.
REVE (Reverse)
The direction in which the servo rotates can be changed.
STRE (Stretcher)
The servo hold characteristic can be set. The torque which attempts to
return the servo to the target position when the current servo position has
deviated from the target position can be adjusted.
This is used when stopping hunting, etc., but the holding characteristic
changes as shown below.
[Relationship between stretcher and servo operation]
Small - Servo holding force becomes weaker.
Large - Servo holding force becomes stronger.
(Note) When this parameter is large, the current consumption increases.
BSTM (Boost/-N/OFF)
OFF : It is the boost ON at the time of low-speed operation.
(In the case of usual)
ON : It is always the boost ON. (When quick operation is hope).
BOST (Boost)
The minimum current applied to the internal motor when starting the servo
can be set. Since a small travel does not start the motor, it essentially feels
like the dead band was expanded. The motor can be immediately started
by adjusting the minimum current which can start the motor.
[Relationship between boost set value and servo operation]
Small - Motor reacts to a minute current and operation becomes smooth.
Large - Initial response improves and output torque increases. However, if
the torque is too large, operation will become rough.
96
Function
S.BUS Link Function "SX LINK"

Connecting ESC receiver
connector to the transmit-
ter Communication port Battery
(HOME screen) (MENU 1 )
(MENU 2 )
(MC LINK screen)
(MENU 3 )
Pres
s
Pres
s
Pres
s
Select
"MC LINK"
Setup item
READ :ESC’s data read
WRITE :Writing the data to ESC
RESET :Initialization
97
Function
(Preparation)
-Connect the T4PV and ESC in accordance with the connec-
tion diagram, and connect the battery to ESC.
1Display the MC LINK function screen in the above manner.
Using the ESC Link function
ESC Link Function "MC LINK"
This is a special function which lets you set the contents of the Link software which
performs Futaba electronic motor speed controller (ESC), MC960CR, MC940CR, MC-
950CR, MC851C, MC602C, MC402CR, etc. variable frequency and other data changes
at the T4PV transmitter. However, some data changes require a PC and Link software.
This function is used by connecting the ESC directly to the transmitter. The T4PV
power switch is used at the display side. Use the various optional servo extension cords
according to the distance between the transmitter and ESC. The last data read from
ESC to T4PV or the last data written from T4PV to ESC is saved to the T4PV. Since the
data for each model memory can be saved, the data of up to 40 models can be saved.
-When the T4PV battery voltage drops, the display switches to low battery display. Therefore, use this function when there is am-
ple battery capacity remaining.
-Also connect the battery at the ESC side.
-Note: Do not read to the T4PV an MC940/960CR whose speed was set to over 99990rpm by
Link software side Boost Angle rpm setting.
ESC Link Function "MC LINK"
2 (ESC read)
Execute this function to read the connected ESC type and the data currently set at the ESC.
To save the ESC data to the T4PV, rewrite the read data.
When you want to write the data saved in the T4PV to an ESC of the same type, execute
the following "WRITE"(write) without executing "READ"(read).
Display to "MC LINK" screen using the following method:

MC402CR MC602C MC851C MC950CR MC960CR MC940CR
98
Function
ESC Link Function "MC LINK"
Select the setting item "MODE" by moving the (JOG) button up
or down. Select "READ" by (+) or (-) button, and press the (JOG)
button.
-"COMPLETE!" blinks on the screen and the ESC type and currently set contents are
read.
- If "COM-ERRORR" blinks on the screen, communication with the amp is not being
performed normally. Check the T4PV and ESC connection and the battery connection to
ESC and the ESC power switch and repeat READ.
3 (Writing to ESC)
Execute this function to write the setting data to ESC. See pages
99~104 for the setting data contents.
Select the setting item
"
MODE
"
by moving the (JOG) button up
or down. Select
"
WRITE
"
by (+) or (-) button, and press the (JOG)
button.
-"COMPLETE!" blinks on the screen and the setting data is written to ESC.
-
If "
COM-ERROR
" blinks on the screen, communication with the amp is not being per-
formed normally. Check the T4PV and ESC connection and the battery connection to ESC
and the ESC power switch and repeat WRITE. In addition, if (NO DATA) is displayed on
the T4PV screen, "WRITE" cannot be selected because there is no setting data to be writ-
ten.
- Different type ESC data cannot be written. If writing is attempted, "COM-ERROR" will
link on the screen to show that the ESC type is wrong.
4 (Initialization)
This function writes the ESC setting data set at the factory to the
connected ESC and T4PV. Perform "READ" before performing
initialization.
Select the setting item "MODE" by moving the (JOG) button up
or down. Select
"
RESET
"
by (+) or (-) button, and press the (JOG)
button.
- "COMPLETE!" blinks on the screen and the initial data is written to the ESC. If "COM-
ERROR" blinks, communication with the amp was not performed normally. Check the
T4PV and ESC connection and the battery connection to ESC and the ESC power switch,
and repeat RESET. In addition, when (NO DATA) is displayed on the T4PV screen "RE-
SET" cannot be selected because there is no write initial data.

Adjustment buttons
- Use the (+) and (-) buttons to
make adjustments.
- Return to the initial value by
pressing the (+) and (-) buttons
simultaneously (approx. 1 sec).
Setup item selection
- Select by the (JOG) button.
The currently set item is
displayed here.
The item indicated by the
reverse displayed cursor
is selected.
99
Function
MIn-(PWM FREC MIN LD) 100Hz~10000Hz (10kHz)
MC950CR:500Hz~30000Hz (30kHz)
Same as Link software PWM frequency (at Min. load).
MIn sets the "0"A PWM frequency at minimum load.
MAX-(PWM FREC MAX LD) 100Hz~10000Hz (10kHz)
MC950CR:500Hz~30000Hz (30kHz)
Same as Link software PWM frequency (at Max. load).
MAX sets the PWM frequency at maximum load at the output cur-
rent limit value set by Current Limiter.
CLM-(CURRENT LIMIT) 50A~300A (MC950CR:50A~300A), OFF Same as Link software Current Limiter.
Current Limiter sets the current value at maximum load here.
Since setting of the MAX is based on the output current limit value set by Current Limiter, Current Limiter does not
have to be turned OFF except when a current exceeding 300A is generated.
BRK-(PWM FREC BRK LD) nOR(2000Hz)/ HIG(1000Hz)/ SPH(500Hz)
MC950CR:500Hz~30000Hz (30kHz)
Same as Link software Brake PWM at frequency.
This setting can set the brake PWM frequency.
"MIn", which sets the frequency when the load is small, is set to the high frequency side (large value) when extension is desired after
straightaways and curves.
"MAX", which sets the frequency when the load is large, is set to the high frequency side (large value) when you want to suppress the
rise from low speed and when motor heating and commutator roughness are sensed.
When the rise from low speed is poor, and becomes bad even when "MAX" is set to the low frequency side, use the log data to check if
there was a momentary voltage drop. When you want to suppress the overall power, lengthen the run time, and otherwise improve effi -
ciency, set both "MAX" and "MIn" to the high frequency side. When you want to set a fi xed PWM frequency at full range regardless of the
load current, set PWM frequency (at Max. load) and PWM frequency (at Min. load) to the same value.
nTB-(NEUTRAL BRAKE) 0%(OFF)~100%
Same as Link software Neutral Brake.
Make this setting when you want to use the brakes at the neutral throttle (OFF) position by throttle operation. The
larger this value, the greater the braking force. When you want to use the neutral brake, set this value to "0%".
ESC function setup (MC601/602/850/851C/401/402/950CR)
Setup item
ESC Link Function "MC LINK"
1Select the setting item by moving the (JOG) button up or down.
Set the value by (+) and (-) button.

100
50
0
%
Brake (Reverse) operation
Braking force
Reverse Power
100
Function
LBP-(LOW BATTERY VOLT) 2.5V~6V
2.5V~7.5V for MC950CR
Same as Link software Low Bat Protection.
This setting cuts off the output to the motor when
the running battery voltage drops to the set volt-
age to prevent the receiver from stopping operation
when the supply of voltage to the receiver becomes
insuffi cient while running due to a drop in the power
supply voltage. When the power supply voltage re-
covers, power is supplied to the motor once more.
CTM-(C.L. TIME LIMIT) 50A~300A /CLT-(C.L. TIMER) 0sec(OFF)~240sec
(except MC950CR)
Same as Link software Current Limiter (Time Limit)/Current Limit timer.
The output current can be limited up to the set time lapse from the start of run-
ning. This is effective in preventing the motor from outputting wasted energy
when the voltage is high immediately after the power battery was recharged.
- "CTM" (Time Limit) sets the maximum output current within the time the out-
put current is limited.
- "CLT" sets the time the output current is limited. This function is disabled
when set to "0" sec.
Since the Current Limit Timer starts when the throttle is operated to the for-
ward side and current is output to the motor, this function begins to operate
when the motor is run during trim adjustment, etc.
BMD-(BRAKE MAX DUTY) 0%~100%
Same as Link software Brake Max. Duty.
This setting can set the braking force between the neutral point and Max
brake point. The larger this value, the greater the braking force. When set to
"0%", the brakes are not effective.
RMD-(REVERSE MAX DUTY) w/back only 0%~100%
Same as Link software Reverse Max. Duty.
This setting can set the reverse power between the neutral point and Max
reverse point. The larger this value, the greater the reverse power. When set
to "0%", the reverses are not effective.
100
50
0
Throttle respons
Forward operation
FWB "50"
FWB "0"
FWB-(FORWARD BOOST) 0~100 (except MC850C)
Same as Link software Forward Boost.
Operation near the throttle trigger (stick) neu-
tral position becomes a sharp rise.
MC950CR only setup item REV-(REV CANCEL) BRk /REV Same as Link software Reverse Cancel.
When set to BRk, reverse operation is not performed.
LA-(LEAD ANGLE) 0~1500 Same as Link software Lead Angle.
The lead angle of the motor can be set at the MC950CR side. However, we recommend that it
normally be set to "0". Since this setting is premised on setting by referring to the speed log by
the Link software, independent use of the MC LINK function of the T4PV is recommended.
ESC Link Function "MC LINK"
Throttle neutral position
Dead Band
Point at which brakes
start taking effect
Position at which
motor starts to
run
DBA-(DEAD BAND) ±2μs~±50μs
Same as Link software Dead Band.
This sets the range (neutral point range) over which the
ESC does not respond to transmitter throttle operation.
The larger the set value, the wider this range.

Adjustment buttons
- Use the (+) and (-) buttons to
make adjustments.
- Return to the initial value by
pressing the (+) and (-) buttons
simultaneously (approx. 1 sec).
Setup item selection
- Select by the (JOG) button.
Page 1 Page 2
To right side
on Page 2
To left side
on Page 1
101
Function
ESC Link Function "MC LINK"
ESC function setup (MC940CR, MC960CR)
1Select the setting item by the (JOG) button up or down.
Set the value by (+) and (-) button.
Operate the following (JOG) button and switch between Page
1 and Page 2 of the setup screen.
The cursor positions
"MODE"
Page 1
Setup item
MIn-(PWM FREC MIN LD) 1kHz(1000Hz)~30kHz (30000Hz)
Same as Link software PWM frequency (at Min. load).
MIn sets the "0"A PWM frequency at minimum load.
MAX-(PWM FREC MAX LD) 1kHz(1000Hz)~30kHz (30000Hz)
Same as Link software PWM frequency (at Max. load).
MAX sets the PWM frequency at maximum load at the output cur-
rent limit value set by Current Limiter.
CLM-(CURRENT LIMIT) 50A~500A
Same as Link software Current Limiter.
Current Limiter sets the current value at maximum load here.
Since setting of the MAX is based on the output current limit value set by Current Limiter, Current Limiter does not
have to be turned OFF except when a current exceeding 300A is generated.
BRK-(PWM FREC BRK LD) 1kHz(1000Hz)~30kHz (30000Hz)
Same as Link software Brake PWM at frequency.
This setting can set the brake PWM frequency.
nTB-(NEUTRAL BRAKE) 0%(OFF)~100%
Same as Link software Neutral Brake.
Make this setting when you want to use the brakes at the neutral throttle (OFF) position by throttle operation. The
larger this value, the greater the braking force. When you want to use the neutral brake, set this value to "0%".

102
Function
ESC Link Function "MC LINK"
"Min", which sets the frequency when the load is small, is set to the high frequency side (large value) when extension is desired after
straightaways and curves.
"MAX", which sets the frequency when the load is large, is set to the high frequency side (large value) when you want to suppress the
rise from low speed and when motor heating and commutator roughness are sensed.
When the rise from low speed is poor, and becomes bad even when "MAX" is set to the low frequency side, use the log data to check if
there was a momentary voltage drop. When you want to suppress the overall power, lengthen the run time, and otherwise improve effi -
ciency, set both "MAX" and "MIn" to the high frequency side. When you want to set a fi xed PWM frequency at full range regardless of the
load current, set PWM frequency (at Max. load) and PWM frequency (at Min. load) to the same value.
LBP-(LOW BATTERY VOLT) 2.5V~7.5V
Same as Link software Low Bat Protection.
This setting cuts off the output to the motor when the running battery voltage drops to the set voltage to pre-
vent the receiver from stopping operation when the supply of voltage to the receiver becomes insuffi cient
while running due to a drop in the power supply voltage. When the power supply voltage recovers, power is
supplied to the motor once more.
REV-(REV CANCEL) BRk /REV
Same as Link software Reverse Cancel.
When set to BRk, reverse operation is not performed.
Throttle neutral position
Dead Band
Point at which brakes
start taking effect
Position at which
motor starts to
run
DBA-(DEAD BAND) ±2μs~±50μs
Same as Link software Dead Band.
This sets the range (neutral point range) over which the
ESC does not respond to transmitter throttle operation.
The larger the set value, the wider this range.
Page1
Page 1
100
50
0
%
Brake (Reverse) operation
Braking force
Reverse Power
BMD-(BRAKE MAX DUTY) 0%~100%
Same as Link software Brake Max. Duty.
This setting can set the braking force between the neutral point and Max
brake point. The larger this value, the greater the braking force. When set
to "0%", the brakes are not effective.
RMD-(REVERSE MAX DUTY) w/back only 0%~100%
Same as Link software Reverse Max. Duty.
This setting can set the reverse power between the neutral point and Max
reverse point. The larger this value, the greater the reverse power. When
set to "0%", the reverses are not effective.
BKS-(BRAKE SLOPE) 0~300 (Only when used TBM-LEV2)
Same as Link software Brake Slope.
This function adjusts the braking effect when the throttle
was returned (throttle off). It cancels operation like that
called engine brake of actual vehicles.
BEC-(BEC VOLT)
6.0V /7.4V
Same as Link software BEC Volt.
The receiver BEC voltage can be selected from 6.0V and
7.4V. Match the voltage to the rating of the servo connect-
ed to the same receiver. This BEC voltage cannot output a
voltage higher than the input voltage.

103
Function
Page 1
TBM-(TURBO MODE)
OFF /LV1 /LV2
Same as Link software Turbo Mode.
This function sets the turbo mode. More power can be displayed by using the turbo mode. Depending on the
setting, the motor and ESC may be damaged so make this setting carefully.
(Note) When LAU (LEAD ANGLE USE) is off, lead angle setting will not operate even if set to LEV1 or LEV2.
(Turbo mode disabled, TBM=OFF)
OFF mode: (No Lead Angle mode) Lead angle - No
When used in races in which the lead angle setting function is inhibited by ESC, set to this mode. The lead
angle function is disabled the same as if LAU (LEAD ANGLE USE) was turned off.
When the lead angle function was disabled by the method described above, the MC960CR shows that the
lead angle function is off by blinking a blue LED at an ON 0.1 second, OFF 0.9 second cycle at the neutral
point.
LV1 turbo mode: (Lead Angle mode) Lead angle – Yes
The output can be increased by setting a lead angle.
Depending on the set value, the motor may be damaged so increase the lead angle value in steps from a
small value while observing the conditions.
Turn on LAU (Lead Angle Use) and adjust the lead angle by LA-(LEAD ANGLE) and A, B, C, D, E BA-(A, B,
C, D, E BOOST ANGLE) value.
LV2 power mode: (Power Mode) Lead angle – Yes
Displays still more power than a turbo.
However, since even a motor applies a large load on the ESC, make the lead angle larger in steps from a
small value while observing the conditions.
Turn on LAU (LEAD ANGLE USE) and adjust the lead angle by LA-(LEAD ANGLE) and A, B, C, D, E BA-(A, B,
C, D, E BOOST ANGLE) value.
The BOOST ANGLE and BOOST
ANGLE RPM which can set the
lead angle of 5 points relative to
the speed.
Page 2 Page 2
"LAU"
turned on
"LA" (LEAD ANGLE) is displayed
and the lead angle can be set.
When "LAU" (LEAD ANGLE USE) is turned on, "LA" (LEAD ANGLE) is the lead angle that can be set. In addition, the
"BOOST ANGLE" and "BOOST ANGLE RPM" can be set.
ESC Link Function "MC LINK"

104
Function
LAU-(LEAD ANGLE USE)
ON /OFF
Same as Link software Lead Angle Use.
This function is effective when TBM (Turbo Mode) is LEV1 or LEV2 and
sets whether or not lead angle is used. This setting has priority over the
TURBO MODE setting. When used in races in which the lead angle func-
tion is inhibited by the ESC, set this function to OFF.
OFF : Lead angle function not used.
ON : Lead angle used.
LA-(LEAD ANGLE) 0~59deg
Same as Link software Lead Angle.
When LAU (LEAD ANGLE USE) is turned on the motor lead angle can
be set at the MC960CR. The lead angle can be set up to 59 degrees in 1
degree increments.
A,B,C,D,E BA-(A,B,C,D,E BOOST ANGLE) 0~59deg
Same as Link software Boost Angle.
A
,B,C,D,E
RPM-(A
,B,C,D,E
BOOST ANGLE RPM) 0~
99990rpm
Same as Link software Boost Angle rpm.
When LAU (LEAD ANGLE USE) is turned on the lead angle versus motor
speed of the 5 points A to E can be set. The lead angle can be set up to
59 degrees in 1 degree increments.
Note: Do not read to the T4PV an MC940/960CR whose speed was set
to over 99990rpm by Link software side Boost Angle rpm setting.
Page 2
When using in races in which the lead angle setting function is inhibited by the ESC, set LAU (LEAD
ANGLE USE) to OFF. The LAU setting has priority over TBM-(TURBO MODE). If LAU is set to
"OFF", the lead angle setting function can be turned off even if TBM is set to "LV1" or "LV2".
The MC940,960CR shows that the lead angle setting function is OFF ("0" timing) by blinking a LED.
The LA-(LEAD ANGLE) and A, B, C, D, E BA- (A, B, C, D, E BOOST ANGLE) relationship is shown on
the graphs below. Graph [A] shows the relationship when the same value is set at points A, B, C, D, E BA-
(A, B, C, D, E BOOST ANGLE) of [A] and [B] and the LA-(LEAD ANGLE) is set to "0". Graph [B] shows
the relationship when a value other than "0" is set at LA-(LEAD ANGLE).
As shown in the graphs, [B] is added to the A, B, C, D, E BA-(A, B, C, D, E BOOST ANGLE) set lead an-
gle and [A] is added to the LA-(LEAD ANGLE) set lead angle. For example, if "3" is set at ABA and LA of [B]
is set to "2", the actual ABA becomes 3+2=5 (deg). Since LA of [A] is "0", the actual ABA also becomes
3+0=3 (deg).
RPM(A) RPM(B) RPM(C) RPM(D) RPM(E)
AnG(A)
AnG(B)
AnG(C)
AnG(D)
AnG(E)
RPM(A) RPM(B) RPM(C) RPM(D) RPM(E)
AnG(A)
LA
AnG(B)
AnG(C)
AnG(D)
AnG(E)
B (LA >"0")A (LA ="0") Lead Angle(deg) Lead Angle(deg)
rpmrpm
ESC Link Function "MC LNK"

Connect the communication
port of both T4PV with the
optional DSC cord.
Communication port
DSC cord for T4PK (option)
(MDL TRANS screen)
Pres
s
(HOME screen) (MENU 1 )
(MENU 2 )
Pres
s
(MENU 3 )
Pres
s
Select
"
MDL TRANS
"
105
Function
Data Transfer "MDL TRANS"
This function copies the model memory data of one T4PV to another T4PV. Connect the
communication port of both T4PVs with the optional DSC cord for T4PK.
Note: If the T4PV battery voltage drops, the display switches to low battery display. There-
fore, use this function when there is ample battery capacity remaining.
Note: Since the receiving side writes the new contents of the currently selected model mem-
ory, always check the model number before executing this function.
Data is not interchangeable with another type of transmitter.
(Preparation)
- Connect the communication port of both transmitters with the
optional DSC cord for T4PK.
- Turn on the power of both T4PVs. Select the model number of
the transfer side and the receiving side with the model select
function (page 46).
1
Display the data transfer function screen in the above manner.
Using the Data Transfer function
Data Transfer "MDL TRANS"
Display to "MDL TRANS" screen using the following method:

*30 seconds wait is displayed
on the receive side screen.
Transfer execution button
- (JOG) button pressed.
Mode selection
"TRANSFER" "RECEIVE"
Setup item selection
- Select by (JOG) button up or
down operation.
Mode change button
- Use the (+) and (-) buttons to
make adjustments.
"COMPLELE!" is displayed.
"RCV ERROR!" is displayed.
"CANCEL" is displayed.
106
Function
2 (Select the setting item )
Select "MODE" by moving the (JOG) button up
or down, and select the transfer side and receiv-
ing side using the (+) or (-) button.
"TRAN" :Data transfer side.
"RECV" :Data receiving side.
3 (Data transfer execution)
Select the setting item "EXEC" by moving the
(JOG) button up or down on both transmitters.
First, press the receiving side "RECV" transmit-
ter (JOG) button. The message "RCV WAIT.."
appears and countdown begins.
Within 30 seconds, press the transfer side
"
TRANS
"
transmit-
ter (JOG) button. (If data transfer is not executed within 30 sec-
onds, an error will be displayed at the receiving side
"
RECV
"
transmitter.)
-"COMPLETE!" is displayed on
the screen of the receiving side
"RECV" transmitter and data
transfer is ends.
-If "RCV ERROR!" is displayed on the screen of
the receiving side "RECEIVE" transmitter, data
transfer was not performed normally. Check the
connection and repeat steps 1 3. Since the
transfer side "TRANS" transmitter only sends,
"COMPLETE!" is displayed even when data
transfer was not performed normally.
Data transfer can also be canceled before
the end of transfer by operating the (JOG)
button at a T4PV that is waiting to receive
data.
When finished with setting, return to the
MENU screen by pressing the (END) button.
Data Transfer "MDL TRANS"

Pres
s
(HOME screen) (MENU 1 )
(MENU 2 )
(TIMER screen)
Pres
s
(MENU 3 )
Pres
s
Select
"
TIMER
"
107
Function
Timer Function "TIMER"
Use the timer by selecting one of the three timers UP TIMER, DOWN TIMER, and LAP
TIMER.
Display "TIMER" screen using the following method:
UP TIMER function
Up timer function
- This function can be used to count the time between start and stop, etc.
- The timer repeatedly starts and stops each time the switch is pressed and
accumulates the time between each start and stop. When the count reach-
es 99 minutes 99 seconds, the count returns to 00 minutes 00 seconds and
is repeated.
7KH¿UVWVWDUWRSHUDWLRQFDQEHOLQNHGWRWKHWKURWWOHWULJJHU
- The passage of time is announced by sounding of a buzzer (beep) each
minute after starting.
- Alarm :Beep sounds at the set time (minute).
- Prealarm :Alarm advance announcement sound. Beeping begins 5 seconds before the alarm (beeps).
- After starting, the timer continues to count and can be stopped by switch even when
the LCD switches to another screen.
Timer Function "TIMER"
UP TIMER FUEL DOWN TIMER LAP TIMER
TIMER screen

108
Function
FUEL DOWN TIMER function
Fuel down timer function
- This function is primarily used to check the refueling time of a gasoline
car. (The remaining time is displayed.)
- Each time the switch is pressed, the timer is restarted and the set time is
reset. The start time becomes the alarm set time. (When counted down to
00 minute 00 second, the down timer becomes an up timer.)
- The down timer can be initially started by throttle trigger.
- The passing of time is indicated by sounding of a buzzer (beep) each
minute after starting.
- Alarm :A beep sounds at the set time (minute).
- Prealarm :Alarm advance announcement sound. Beeping begins 5 seconds before the alarm (beeps).
- After starting, the timer continues to count even if the LCD switches to another screen.
Timer Function "TIMER"
LAP TIMER
Lap timer function
- Each lap time can be memorized by switch operation. (100 laps)
- The race time can be set. Switch operation after the time set by alarm has elapsed auto-
matically stops the timer. The passing of time is indicated by sounding of a buzzer (beep)
each minute after starting.
-Alarm :Beep sounds at the set time.
Prealarm :Alarm advance announcement sound. Sounding begins 5 seconds before the alarm (beeps).
- The lap timer can be started by throttle trigger.
(LAP TIMER operation)
- The lap timer is started by switch or throttle trigger.
- Number of laps (LAP): After starting, the timer is counted up and the lap time blinks for 3 sec-
onds each time the switch is pressed. To prevent erroneous counting, switch operation is not ac-
cepted during this period. When 1 lap exceeds 10 minutes, counting is repeated from 0.
- Lap list: Up to 10 lap times are memorized beginning from lap list 1. After lap memory "100", operation returns
to lap memory "1" and the lap memories are overwritten.
- The lap time data memorized in the lap memories can be checked with the lap list screen (p.113). The entire
lap list data is cleared the next time the lap timer is started.
7,0()RUWKH¿UVWVHFRQGVWKHSUHFHGLQJODSWLPHLVGLVSOD\HG$IWHUWKDWWKHFXUUHQWODSWLPHLVGLVSOD\HG

Status display
RST :Reset state
RDY :
Throttle trigger operation wait
RUN :Timer running
STP : Timer stopped
Operation wait
:Press the (JOG) button
TRG :Throttle trigger operation
109
Function
Timer selection
First, select the type of timer
at the "TYPE" item. The setup
screen varies depending on the
type of timer. This fi gure shows
the UP TIMER setup screen.
Timer Function "TIMER"
(Preparation)
Assign the "TIMER" switch using the function select switch (p.72).
1 (Racing timer type selection)
Select the setting item "TYPE" by moving the (JOG) button up
or down. Use the (+) or (-) button and set the racing timer type.
Timer selection (TYPE).
UP : Up timer.
DOWN : Down timer.
LAP : Lap timer.
2When finished with setting, return to the MENU screen by
pressing the (END) button.
Racing timer type selection
Time display
Minute display (m)
Second display (s)
1/100 second display
Setup item selection
- Select by the (JOG) button.
Adjustment buttons
- Use the (+) and (-) buttons to
make adjustments.
Timer screen

Alarm time (ALRM)
OFF, 1 ~ 99 m
Initial value: 5 m
Switches
Time start / stop
Status display
RST :Reset state
RDY :
Throttle trigger operation wait
RUN :Timer running
STP : Timer stopped
Operation wait
:Press the (JOG) button
TRG :Throttle trigger operation
Status display
RST :Reset state
RDY :
Throttle trigger operation wait
RUN :Timer running
STP : Timer stopped
110
Function
Timer Function "TIMER"
(Preparation)
Select the setting item "TYPE" by moving the (JOG) button up
or down. Press the (+) or (-) button and select "UP".
1 (Alarm time setting)
Select the setting item "ALRM" by moving the
(JOG) button up or down. Set the alarm time
with the (+) or (-) button.
2 (Timer start/stop operation)
Start the timer by pressing the switch ("TIMER")
set by function select switch function. Stop the
timer with the same switch that starts it.
- Linking only start to the throttle trigger
Select the setting item "RST" by moving the
(JOG) button up or down and press the (JOG)
button for approximately 1 second. When the
set beeps and the status display switches from
"RST" to blinking "RDY", the system enters the
trigger operation ready state. When the trigger
is operated at the forward side, the timer starts.
(Status display "RUN")
If the (END) button is pressed while the timer is
operating, the LCD returns to MENU screen.
3 (Timer reset operation)
Select a status display ("RUN" or "STP") by
moving the (JOG) button up or down and press
the (JOG) buttons for approximately 1 second.
A beep is generated and "RST" appears on the
status display and the timer resets.
Using the up timer
Adjustment buttons
- Use the (+) and (-) buttons to
make adjustments.
- Press the (+) and (-) buttons si-
multaneously (approx. 1 sec) to
return to the HOME screen.

Alarm time (ALRM)
OFF, 1 ~ 99 m
Initial value: 5 m
Status display
RST :Reset state
RDY :
Throttle trigger operation wait
RUN :Timer running
Status display
RST :Reset state
RDY :
Throttle trigger operation wait
RUN :Timer running
Operation wait
:Press the (JOG) button
TRG :Throttle trigger operation
Switches
Timer start / restart
111
Function
Timer Function "TIMER"
(Preparation)
Select the setting item "TYPE" by moving the (JOG) button up
or down. Press the (+) or (-) button and select "DOWN".
1 (Alarm time setting)
Select the setting item "ALRM" by moving the
(JOG) button up or down. Set the alarm time
with the (+) or (-) button.
2 (Alarm start/restart operation)
When the switch ("TIMER") set by function se-
lect switch function is pressed, the timer starts.
When the same switch is pressed while the tim-
er is operating, the timer is reset and simultane-
ously restarted. (Restart)
- Linking only start to the throttle trigger
Select the setting item "RST" by moving the
(JOG) button up or down and press the (JOG)
button for approximately 1 second. When the
set beeps and the status display switches from
"RST" to blinking "RDY", the system enters the
trigger operation ready state.
When the trigger is operated at the forward
side, the timer starts. (Status display "RUN")
If the (END) button is pressed while the timer is
operating, the LCD returns to MENU screen.
3 (Timer reset operation)
Select a status display ("RUN") by moving the
(JOG) button up or down and press the (JOG)
button for approximately 1 second. A beeping
sound is generated and "RST" appears on the
status display and the timer resets.
Using the fuel down timer
Adjustment buttons
- Use the (+) and (-) buttons to
make adjustments.
- Press the (+) and (-) buttons si-
multaneously (approx. 1 sec) to
return to the HOME screen.

Alarm time (ALRM)
OFF, 1 ~ 99 m
Initial value: 5 m
Status display
RST :Reset state
RDY :
Throttle trigger operation wait
RUN :Timer running
GOAL : Timer stopped
Status display
RST :Reset state
RDY :
Throttle trigger operation wait
RUN :Timer running
GOAL : Timer stopped
Operation wait
:Press the (JOG) button
TRG :Throttle trigger operation
Switches
Timer start / Lap count
Adjustment buttons
- Use the (+) and (-) buttons to
make adjustments.
- Press the (+) and (-) buttons si-
multaneously (approx. 1 sec).
112
Function
Timer Function "TIMER"
(Preparation)
Select the setting item "TYPE" by moving the (JOG) button up
or down. Press the (+) or (-) button and select "LAP".
1(Alarm time setting)
Select the setting item "ALRM" by moving the
(JOG) button up or down and set the alarm time
with the (+) and (-) buttons.
2(Timer start/ lap count/ stop operation)
When the switch ("TIMER") set by function se-
lect switch function is pressed, the timer starts.
During operation, the same switch becomes the
lap switch and when the set time elapses, the
timer is stopped by the same switch.
- Linking only start to the throttle trigger
Select the setting item "RST" by moving the
(JOG) button up or down and press the (JOG)
button for approximately 1 second. When the
set beeps and the status display switches from
"RST" to blinking "RDY", the system enters the
trigger operation ready state. When the trigger
is operated at the forward side, the timer starts.
(Status display "RUN")
When the switch (TIMER) is pressed after the
time set by alarm has elapsed, the timer stops
and the lap time and total time are memorized.
The status display becomes "GOAL".
If the (END) button is pressed while the timer is operating, the
LCD returns to MENU screen.
3(Timer reset operation)
Select a status display ("GOAL") using the (JOG)
button and press the (JOG) button for approxi-
mately 1 second. A beeping sound is generated
and "RST" appears on the status display and
the timer resets.
- When reset operation was performed before the "ALRM" set
time had elapsed, the total time is not memorized.
- The lap memory data can be checked with the lap list (p.113)
screen.
Using the Lap timer

Reset button
- Reset by pressing the (+) and
(-) buttons simultaneously for
about 1 second.
Lap memory No. display
Total time display
Lap time display
Pres
s
(HOME screen) (MENU 1 )
(MENU 2 )
(LAP LIST screen)
Pres
s
(MENU 3 )
Pres
s
Select
"
LAP LIST
"
113
Function
Lap List "LAP LIST"
Lap List "LAP LIST"
The lap list is displayed when checking the lap memory data (lap times) memorized by lap
timer (p.112) operation.
- After the lap timer starts, the lap times are memorized sequentially each time the switch is
operated.
,IWKHWLPHULVVWRSSHGDIWHUWKHVHW$/50WLPHKDVHODSVHGWKH¿QDOODSWLPHLVPHPR
rized and the total time after the last lap is automatically written.
- When the timer was stopped before the set ALRM time has elapsed, the total time is not memorized.
Display "LAP LIST" screen using the following method:
1 (Lap memory check)
When moving the (JOG) button up or down, the list is scrolled
every 10 laps and each lap time can be checked.
2 (Lap memory total data reset)
Press the (+) and (-) buttons simultaneously for approximately
1 second. A beeping sound is generated and all the data is re-
set.
3To return to the MENU screen by pressing the (END) button.
Using the lap memory

Telemetry info
(HOME screen)
114
Function
Telemetry "TELEMETRY"
Telemetry "TELEMETRY"
With the telemetry system, the running status can be displayed at the transmitter and also
recorded as a data log by mounting various sensor units to the chassis.
The T4PV displays four kinds of information on the HOME screen; receiver power source
(battery) voltage, external power supply (drive battery) voltage, speed, and temperature.
* The telemetry function is compatible with only the T-FHSS system.
* The telemetry function requires a corresponding receiver. (R304SB)
* Only T4PV with R304SB ID registered have a telemetry display.
* Multiple sensors of the same type cannot be used.
The sensor data can be checked at the transmitter by connecting
the telemetry sensor sold separately to the S.BUS2 connector of the
R304SB receiver.
7KH¿JXUHSLVDQH[DPSOHRIFRQQHFWLRQRIDWHOHPHWU\VHQ
sor. The data of 3 types of sensors and the receiver power supply
voltage can be transmitted by using the 3-way extension cord or
double extension cord sold separately.
The receiver power supply can also be connected to the S.BUS2 connector or each of CH1-
4. A receiver power supply voltage sensor is unnecessary.
*The S.BUS2 system exerts control by connecting multiple gyros, servos and other devices
corresponding to one S.BUS2 connector. Each device is separately controlled by setting the
channel No. or slot No. individually for each device.
A slot No. is also set for telemetry sensors. With the T4PV system, each slot No. of a teleme-
try sensor must be set to its initial value. Since the slot No. can be changed for other aircraft
type transmitters (T4PX, etc.), sensors with changed slot No. will not operate if not returned
to their initial slot No.
When using a sensor that is used with transmitters other than a T4PV, whether or not the
slot No. is set to the initial value given in the sensor instruction manual must be checked at
the changed transmitter (T4PX, etc.). With the T4PV, the set slot No. cannot be checked or
changed. So, essentially, if a sensor has been used in a 4PX, and you want to use the same
VHQVRUZLWK\RXU39\RXPXVW¿UVWFKDQJHWKHVORWQXPEHUWKURXJKWKH3;RULWZLOOQRW
work in your 4PV.

Temperature Sensor (SBS-01T)
Temperature Sensor (SBS-01TE)
RPM Sensor (SBS-01RM)
Brushless moter
RPM Sensor (SBS-01RB)
Voltage Sensor (SBS-01V)
Info
Info
Info
Info
Signal
Info
Temperature
Sensor
RPM Sensor
Voltage Sensor
Battery voltage is displayed
at the transmitter.
Power battery voltage is
displayed at the transmitter.
voltage
T-FHSS Receiver
Transmitter
Switch
Connect to S.BUS2 Connector
HUB
HUB
Connection diagram
115
Function
Telemetry function :OFF- Telemetry function :ON
- Receiver ID before setting or ID mis-
match.
- When the receiver ID is set, before
ID check in the receiver power OFF
stat.
- Telemetry function :ON
- Receiver ID setting complete.
- Data receiving sensitivity display.
- shows that data cannot be received be-
cause it is outside the data receiving range or
because of the effects of an obstruction or the
receiver power is OFF after receiver ID check.
Receiver -> Transmitter:
The reception strength is shown.
The reception strength
No signal reception
High
Low
Telemetry "TELEMETRY"
Telemetry Function ON/OFF
The telemetry data can be viewed at the HOME screen and telemetry ON/OFF screen. The
telemetry function can also be turned on and off at the telemetry ON/OFF screen. The te-
lemetry ON/OFF and communication status can be checked at the HOME screen.

Function ON/OFF (MODE)
INH, ACT
Select button
- Select with the (+) or (-) but-
tons.
116
Function
(HOME screen)
Temperature Sensor info
RPM Sensor info Receiver voltage info
Voltage Sensor info
(TELEMETRY ON/OFF screen)
Voltage Sensor info
Temperature Sensor info
Receiver voltage info
RPM Sensor info
1Select the setting item "MODE" by moving the
(JOG) button. Set the function by pressing the (+)
or (-) button.
"OFF" : Function OFF.
"ON" : Function ON.
Telemetry function ON/OFF
Pres
s
(HOME screen) (MENU 1 )
(MENU 2 )
(TELEMETRY screen)
Pres
s
(MENU 3 )
Pres
s
Select
"TELEMETRY"
Telemetry "TELEMETRY"
Display "TELEMETRY" screen using the following method:
2When finished with setting, return to the MENU screen by
pressing the (END) button.

Alarm
ON/OFF
ON, OFF
- Select with the (+) or (-) but-
tons.
Voltage alarm
0.0V~90.0V
Initial value: 5V
Adjust button
- Adjust with the (+) and (-) but-
tons.
- Return to the initial value by
pressing the (+) and (-) buttons
simultaneously (approx. 1 sec).
Alarm
ON/OFF
ON, OFF
- Select with the (+) or (-) but-
tons.
Voltage alarm
3.8V~8.0V
Initial value: 5V
Adjust button
- Adjust with the (+) and (-) but-
tons.
- Return to the initial value by
pressing the (+) and (-) buttons
simultaneously (approx. 1 sec).
117
Function
Telemetry "TELEMETRY"
Telemetry Sensor Setting
An audible alarm can be generated by the T4PV from the data from a telemetry sensor. This
setting sets alarm ON/OFF and the alarm conditions.
(Preparation)
Select the setting item "RX BATT" by moving the (JOG) but-
ton up or down, and display the receiver power supply voltage
screen by pressing the (JOG) button.
1(Setting of each item)
Select the setting item "ALRM" by moving the (JOG) button up
or down, and set alarm ON/OFF with the (+) button or (-) but-
ton.
"OFF" : Alarm OFF.
"ON" $ODUP21E\DYROWDJHGURSEHORZWKHVSHFL¿HGYROWDJH
2(Setting the receiver power supply voltage alarm)
Select the setting item "LIMT" by moving the (JOG) button
up or down, and set the voltage at which the alarm begins to
sound with the (+) button or (-) button.
When fi nished with setting, return to the TELEMETRY screen
by pressing the (END) button.
(Preparation)
Select the setting item "EXT VOLT" by moving the (JOG) but-
ton up or down, and display the external power supply voltage
screen by pressing the (JOG) button.
1(Setting of each item)
Select the setting item "ALRM" by moving the (JOG) button up
or down., and set alarm ON/OFF with the (+) button or (-) but-
ton.
"OFF" : Alarm OFF.
"ON" $ODUP21E\DYROWDJHGURSEHORZWKHVSHFL¿HGYROWDJH
2(Setting the external power supply voltage alarm)
Select the setting item "LIMT" by moving the (JOG) button
up or down, and set the voltage at which the alarm begins to
sound with the (+) button or (-) button.
When fi nished with setting, return to the TELEMETRY screen
by pressing the (END) button.
Setting the receiver power supply voltage
Setting external power supply voltage

Sensor type
SBS-01T, Temp 125
Select button
- Select with the (+) or (-) but-
tons.
Display type
°C, °F
- Select with the (+) or (-) but-
tons.
Alarm
ON/OFF
ON, OFF
- Select with the (+) or (-) but-
tons.
Temperature alarm
-20~200°C/ -4~392°F
Initial value: 200°C/ 212°F
Adjust button
- Adjust with the (+) and (-) but-
tons.
- Return to the initial value by
pressing the (+) and (-) buttons
simultaneously (approx. 1 sec).
Gear ratio (moderating ratio)
0.001~64
Initial value: 1
Adjust button
- Adjust with the (+) and (-) but-
tons.
- Return to the initial value by
pressing the (+) and (-) buttons
simultaneously (approx. 1 sec).
118
Function
(Preparation)
Select the setting item "TEMP" by moving the (JOG) button up
or down, and display the temperature screen by pressing the
(JOG) button.
1(Select Celsius or Fahrenheit)
Select the setting item "UNIT" by moving the (JOG) button up
or down, and select Celsius or Fahrenheit temperature display
with the (+) button or (-) button.
"°C" : Celsius.
"°F" : Fahrenheit.
2(Setting of each item)
Select the setting item "ALRM" by moving the (JOG) button up
or down, and set alarm ON/OFF with the (+) button or (-) but-
ton.
"OFF" : Alarm OFF.
"ON" $ODUP21DWWKHVSHFL¿HGWHPSHUDWXUH
3(Setting the temperature alarm)
Select the setting item "LIMIT" by moving the (JOG) button
up or down, and set the temperature at which the alarm
begins to sound with the (+) button or (-) button.
Select the setting item "TYPE" by moving the (JOG) button
up or down, and set the type of sensor with the (+) button
or (-) button.
"SBS-01T" : Option sensor.
"Temp 125" : Option sensor for Europe.
When fi nished with setting, return to the TELEMETRY screen
by pressing the (END) button.
(Preparation)
Select "R.P.M" by moving the (JOG) button up or down, and
display RPM screen by pressing the (JOG) button.
1(Setting the RPM Gear Ratio)
Select the setting item "RATIO" by moving the (JOG) but-
ton up or down, and set the location the sensor is to actu-
ally measure and the gear ratio of the motor and engine
with the (+) button or (-) button. There is no alarm function.
When finished with setting, return to the TELEMETRY
screen by pressing the (END) button.
Setting the temperature
Setting the gear ratio
Telemetry "TELEMETRY"

LANGU
JPN, ENG, GER
Select button
- Select with the (+) or (-) but-
tons.
Pres
s
(HOME screen) (MENU 1)
(MENU 2 )
(
TLM VOICE
screen)
Pres
s
(MENU 3 )
Pres
s
Select
"TLM VOICE"
VOLUM
LOW, HI
Select button
- Select with the (+) or (-) but-
tons.
Speech
ON/OFF
ON, OFF
Select button
- Select with the (+) or (-) but-
tons.
The voice feature cannot be
used if the telemetry function
is OFF and the receiver type is
set to S-FHSS.
119
Function
Telemetry "TELEMETRY"
1(Setting of each item)
Select the setting item "RXBATT", "EXTVOL", "TEMP" or
"R.P.M" by moving the (JOG) button up or down, and set
speech ON/OFF with the (+) button or (-) button.
"OFF" : No voice guide.
"ON" : Information loaded by voice.
2(Language setting)
Select setting item "LANGU" by moving the
(JOG) button up or down, and select "ENG",
"JPN", or "GER" with the (+) button or (-) button.
"JPN" :Japanese.
"ENG" :English.
"GER" :German.
3(Select the voice volume)
Select the setting item "VOLUM" by moving the (JOG) but-
ton up or down, and select the voice volume with the (+)
button or (-) button.
"LOW" :Low range.
"HI" :High range.
4When finished with setting, return to the MENU screen by
pressing the (END) button.
The Speech function ON/OFF
The Speech Function Setting
If the telemetry function is running, you can listen to the information of the telemetry in the
voice announcement.
Display "TLM VOICE" screen using the following method:

(HOME screen) (MENU 1)
(MENU 2 )
(
LOG MODE
screen)(MENU 3 )
Pres
s
Pres
s
Pres
s
Select
"LOG"
Function ON/OFF (MODE)
INH, ACT
Select button
- Select with the (+) or (-) buttons.
120
Function
Telemetry "TELEMETRY"
Log Setting Start/Stop
The data from a telemetry sensor can be saved to the T4PV as a data log. Since the data is
sequentially updated, when data logging is performed, the old data is erased. Only one set
of data is saved.
The interval at which the data is acquired can be selected from a minimum 0.1 second to a
maximum 60 seconds. Because the maximum count is 200, if 200 counts are made at 0.1
second intervals, 20 seconds worth of data is acquired. If 200 counts are made at 60 second
intervals, 3 hours 20 minutes worth of data is acquired.
Data logging is started and stopped by setting PS2 using the select
switch
function (p.72) to
"LOGGER" and by switch. If the switch is not set, data logging is started by throttle trigger
from the log setting screen.
Data logging can also be started by throttle trigger from this screen and stopped by switch
set by select
switch
function (p.72).
(Preparation)
When using a switch to start and stop data logging, set PS2 to
"LOGGER" by the function select switch (p.72).
1 (Log function ON/OFF)
Move the cursor to the "MODE" setting item by
moving the (JOG) button, and turn on the log
function by setting "MODE" to "ACT" by press-
ing the (+) button or (-) button.
If "MODE" is not set to "ACT", the log function
will not be performed even if the switch, etc. is
operated.
"INH" : Function OFF.
"ACT" : Function ON.
Log setting method
Display "LOG MODE" screen by the following method:

Log recording cycle
0.1~60s(sec)
0.1~10s(sec)0.1s step
10s~60s(sec)1s step
Initial value: 1.0sec
Adjust button
- Adjust with the (+) and (-) but-
tons.
- Return to the initial value by
pressing the (+) and (-) buttons
simultaneously (approx. 1 sec).
Log recording time
20s (seconds)~3h 20m (3
hours 20 minutes)
The maximum recordable time
set by CYCL is displayed auto-
matically.
Status display
RDY :
Throttle trigger operation wait
STA :Logger running
STP : Logger stopped
Alarm
ON/OFF
ON, OFF
- Select with the (+) or (-) but-
tons.
121
Function
Telemetry "TELEMETRY"
1 (Log start operation)
-Start by switch (PS2)
When the switch (PS2) set by select switch
function (p.72) is pressed, data logging starts.
-Starting by throttle trigger
Display the log setting "LOG MODE" screen
and select the "STATE" setting item by the (JOG)
button operation. Press the (JOG) button for ap-
proximately 1 second.
Log function start/stop operation
2 (Recording cycle setting)
Select the setting item "CYCL" by moving the
(JOG) button up or down, and set the data ac-
quisition interval from a minimum 0.1 second to
a maximum 60 seconds with the (+) button or (-)
button.
The maximum recordable time set by CYCL is
displayed at END TIME shown below.
3 (Count alarm ON/OFF)
Select the setting item "ALRM" by moving the
(JOG) button up or down. To sound an electron-
ic beep at each log count, set "ALRM" to ON
with the (+) button or (-) button.
"OFF" : Alarm OFF.
"ON" : Alarm ON at each log count.
When finished with setting, return to the MENU screen by
pressing the (END) button.
An electronic beeping sound is generated and the "STATE" display switches from "RST" to
blinking "RDY", and the logger enters the trigger operation wait state. When the trigger is
operated in the forward direction, data logging begins. (STATE display "STA") When the end
time arrives, an electronic beep sounds and data logging stops. Return to the MENU screen
during data logging by pressing the (END) button.
2 (Log forced end)
To abort logging, press the switch (PS2), the same as starting, or display the log setting
"LOG MODE" screen and select the "STATE" setting item moving the (JOG) button opera-
tion. Then press the (JOG) button for approximately 1 second. An electronic beeping sound
is generated and logging is stopped.

122
Function
Displays the log data elapsed time.
Displays the type of log data.
Displays the data
Receiver power supply voltage.
Receiver power supply voltage log.
1(Log memory check)
Each time the (JOG) button is operated up or down the list is
scrolled 10 counts and each log data can be checked up to
200 counts.
2 To return to the LOG screen by pressing the (END) button.
Log list check method
Log Data List
The log data list can be called when checking the log data memorized by logging operation
(page 120). The maximum log data is up to 200 counts.
Example: Receiver power supply voltage log list screen.
Refer to the below map for the display method of each log list screen.
Receiver power supply
voltage log
External power
supply voltage log
Temperature sensor
log
RPM sensor log
Pres
s
Pres
s
Pres
s
Pres
s
(
LOG
screen)
Pres
s
Pres
s
Pres
s
Pres
s
Telemetry "TELEMETRY"

Pres
s
(HOME screen) (MENU 1 )
(MENU 2 )
(SYSTEM screen)
Pres
s
(MENU 3 )
Pres
s
Select
"
SYSTEM
"
123
Function
System Functions "SYSTEM"
System Functions "SYSTEM"
The graphic liquid crystal screen display mode, buzzer sound and menu character mode, etc
can be set.
- "CONTRA"---Liquid crystal screen contrast adjustment (20 steps)
- "BK-LHT"---Liquid crystal screen backlighting display mode setup
(OFF, ON at button operation, normally ON)
- "LHT-TM"---Setting of ON time (1~30 secs) when [ON at button operation] was selected above.
- "LHT-PW"---Liquid crystal screen backlighting brghtness adjustment (30 steps)
- "BATT"---Battery type setting (LiFe2/NiMH5/DRY4)
The T4PV can use an optional rechargeable battery. However, the battery alarm setting is different
from that of the dry cell battery (alkaline battery recommended). Therefore, always set the battery
type to match the power source used.
If used with the incorrect setting, the normal low battery alarm function will not work and the system
may stop before a battery alarm is generated. The usage time may also become extremely short.
- "BUZZER"---Buzzer sound tone adjustment (OFF, 100 steps)
- "OPE-TM"---The power off forgotten alarm setting (OFF, 10 m)
- "MENU"---Item which displays the basic menu screen in katakana characters for Japanese use.
- "DISP"---HOME screen display mode setting (Telemetry data, Timer, Users name)
Setup items
CONTRA :Contrast
BK-LHT :Backlighting mode
LHT-TM :Backlighting time
LHT-PW :Backlighting brightness
BATT :Battery type
BUZZER :Buzzer tone
OPE-TM :Power off forgotten alarm
MENU :Menu screen character
DISP :HOME screen display mode
Display "SYSTEM" screen using the following method:

Contrast (CONTRA)
-10~0~+10
Initial value: 0
Backlighting time (LHT-TM)
1~30
Initial value: 10
Backlight mode (BK-LHT)
KEY, ALL, OFF
Backlighting brightness
(LHT-PW)
1~30
Initial value: 15
124
Function
1(Setting of each item)
(Adjusting the liquid crystal contrast)
Select the setting item "CONTRA" by moving the
(JOG) button up or down, and use the (+) and (-)
buttons to adjust the screen contrast.
- Adjust to an easy-to-see contrast.
When fi nished with setting, return to the MENU
screen by pressing the (END) button.
(Setting the liquid crystal backlighting mode)
Select the setting item "BK-LHT" by moving the
(JOG) button up or down, and select the mode by
pressing the (+) or (-) button.
"KEY" :Fixed time backlighting ON after button operated.
"ALL" :Backlighting always ON.
"OFF" :Backlighting OFF.
When fi nished with setting, return to the MENU
screen by pressing the (END) button.
(Setting liquid crystal backlighting time)
Select the setting item "LHT-TM" by moving the
(JOG) button up or down, and use the (+) and (-)
buttons to set the ON time.
- When "KEY" is set at the preceding item, this ON time becomes ef-
fective
.
When fi nished with setting, eturn to the MENU
screen by pressing the (END) button.
(Setting liquid crystal backlighting brightness)
Select the setting item "LHT-PW" by moving the
(JOG) button up or down, and use the (+) and (-)
buttons to set the ON time.
-If too bright, the battery will be consumed.
When fi nished with setting, return to the MENU
screen by pressing the (END) button.
System function setup Adjustment buttons
- Use the (+) and (-) buttons to
make adjustments.
- Press the (+) and (-) buttons si-
multaneously (approx. 1 sec) to
return to the initial value.
System Functions "SYSTEM"

Battery Type (BATT)
LiFe2, DRY4, NiMH5, CSTM
Voltage display
When BATT is set to dry cell
use DRY4 or LiFe2/NiMH5, the
voltage display of the HOME
screen changes.
DRY4 LiFe2, NiMH5
Buzzer tone (BUZZER)
OFF, 1~100
Initial value: 92
125
Function
(Setting the battery type)
Select the setting item "BATT" by moving the
(JOG) button up or down, and select the mode
by pressing the (+) or (-) button. When changing
the battery type, press the (JOG) button after
thoroughly checking whether or not the mistake
was made again. An electronic beeping sound is
generated and the setting is changed.
Note: If the battery type is changed to the wrong setting, the low
battery alarm will be generated immediately after the change and
operation will become impossible.
If the low battery alarm is generated, please return the setting to just before, or turn off
the power and replace the battery with a fully charged battery or a new dry cell battery.
Then, reset the battery type.
Note: If used with the incorrect setting, a normal low battery alarm will not be gener-
ated and the system may stop before the battery alarm is generated. The usage time
may also become extremely short.
"LiFe2" :Futaba LiFe type battery (FT2F1700B/2100B).
"NiMH5" :Futaba MiMH type battery (HT5F1800B).
"DRY4" :Dry cell battery (alkaline battery recommended) 4 batteries.
"CSTM" :Third party battery is used.
This function is selected by exception when a third party battery is used.
In this case, the low battery alarm voltage is set at the user’s own risk.
When "CSTM" is selected, the low battery alarm voltage displayed be-
low can be adjusted. By operating the (JOG) button, move the cursor to
the voltage display, and set the voltage by using the (+) or (-) button.
System Functions "SYSTEM"
When finished with setting, return to the MENU screen by
pressing the (END) button.
(Adjusting the buzzer tone)
Select the setting item "BUZZER" by moving the
(JOG) button up or down, and use the (+) and (-)
buttons to adjust the tone.
- Decide by referring to the tone at adjustment.
When fi nished with setting, return to the MENU
screen by pressing the (END) button.

The power off forgotten alarm
(OPE-TM)
10m, OFF
Menu character (MENU)
ENG,
HOME screen mode (DISP)
TLMTR, TIMER, USER
USERTIMERTLMTR
126
Function
System Functions "SYSTEM"
(Changing the power off forgotten alarm setting)
Select the setting item "OPE-TM" by moving the
(JOG) button up or down, and use the (+) and (-)
buttons to select the power off forgotten alarm
mode.
"10m" :If an operation is not performed within 10 minutes while
the power is on, an audible alarm sounds.
"OFF" :Power off forgotten alarm setting OFF.
When fi nished with setting, return to the MENU
screen by pressing the (END) button.
(Changing the menu character display)
Select the setting item "MENU" by moving the
(JOG) button up or down, and set the basic
menu character display with the (+) or (-) button
(See page 41).
"ENG" : Basic menu displayed in Alphabetic character.
" " : Basic menu displayed in katakana character.
When fi nished with setting, return to the MENU
screen by pressing the (END) button.
(Changing the HOME screen display mode)
Select the setting item "DISP" by moving the
(JOG) button up or down, and set the HOME
screen display mode with the (+) or (-) button.
"TLMTR" :Telemetry data is displayed.
"TIMER" :Timer is displayed.
"USER" :User name is displayed.
Only the T-FHSS system can display telemetry data. Nothing is
displayed with an S-FHSS system.
When finished with setting, return to the MENU screen by
pressing the (END) button.

fi g-1
fi g-4
fi g-2 fi g-3
Pres
s
Pres
s
Pres
s
(HOME screen) (MENU 1)
(MENU 2)
(ADJUSTER screen)(MENU 3)
Select
"
ADJUSTER
"
127
Function
Adjuster "ADJUSTER"
(Preparation)
On the ADJUSTER screen, select the setting item "WHEEL"
by moving the (JOG) button up or down, and press the (JOG)
button.
1 (Steering neutral adjustment)
In the neutral setup screen (fi g-1) state, lightly pull the steering
wheel and then press the (JOG) button without touching the
wheel.
2 (Steering throw adjustment)
In the throw setup screen state (fi g-2), lightly turn the wheel
fully to the left or right and when button mark (fig-3) is dis-
played, press the (JOG) button.
Internal check is performed automatically. When each adjust-
ment point is within a fi xed range, correction is performed and
"COMPLETE" (fi g-4) is displayed.
If an adjustment point is not within a fi xed range, correction is
not performed and the correction data is not updated.
When button mark is not displayed even though correction was
performed again, please contact a Futaba Radio Control Cus-
tomer Center.
3When fi nished with setting, return to the ADJUSTER screen by
pressing the (END) button.
Steering adjustment
Adjuster "ADJUSTER"
Steering wheel and throttle trigger neutral position and servo operating angle correction can
be applied. This is used when a mechanical offset has occurred for some reason.
*
However, when correction is made, the set value of all the setting functions must be
rechecked.
Display the "ADJUSTER" screen using the following method:.

fig-1
fig-2 fig-3
fig-4
128
Function
Adjuster "ADJUSTER"
(Preparation)
On the ADJUSTER screen, select the setting item "THROT-
TLE" by moving the (JOG) button up or down, and press the
(JOG) button.
1 (Throttle neutral adjustment)
In the neutral setup screen (fig-1) state, lightly pull the throttle
trigger and then press the (JOG) button in without touching the
trigger.
2 (Throttle throw adjustment)
In the throw setup screen state (fig-2), lightly operate the trig-
ger fully to the brake side and the forward side and when but-
ton mark (fig-3) is displayed, press the (JOG) button.
Internal check is performed automatically. When each adjust-
ment point is within a fixed range, correction is performed and
"COMPLETE!" (fig-4) is displayed.
If an adjustment point is not within a fixed range, correction is
not performed and the correction data is not updated.
When button mark is not displayed even though correction was
performed again, please contact a Futaba Radio Control Cus-
tomer Center.
3When finished with setting, return to the ADJUSTER screen by
pressing the (END) button.
Throttle adjustment

129
Reference
Reference
Ratings
6SHFL¿FDWLRQVDQGUDWLQJVDUHVXEMHFWWRFKDQJHZLWKRXWSULRUQRWLFH
Communication method: 2QHZD\RSHUDWLRQV\VWHP
Maximum operating range: P2SWLPXPFRQGLWLRQ
For safety: )6%)6,'
Transmitter T4PV-2.4G
7)+666)+66V\VWHPZKHHOW\SHFKDQQHOV
Transmitting frequency band:
*+]EDQG
RF power output:
PZ(,5
Power requirement:
'U\FHOOEDWWHU\3HQOLJKW[9
Current drain:
P$RUOHVV
Transmission antenna:
ȜGLSROH
Receiver R304SB: 7)+66V\VWHPFKDQQHOV
Power requirement:
9a9EDWWHU\a9XVHDEOH'U\FHOOEDWWHU\FDQQRWEHXVHG
Receiving frequency band:
*+]EDQG
RF power output:
PZ(,5
System:
7)+66V\VWHPDXWRGHWHFWLRQ
Size:
[["[[PPH[FOXGLQJDSURMHFWLRQSDUW
Weight:
R]J
System Compatibility
7KH39LVD*+]7)+66VXUIDFHV\VWHP7KHWUDQVPLWWHUFDQDOVREHVZLWFKHGWR6)+66+RZHYHUWKHWHOHPHWU\
V\VWHPFDQQRWEHXVHGZLWK6)+667KHXVDEOHUHFHLYHUVDUHVKRZQEHORZ
Communications System Usable Receivers
T-FHSS (Default) R304SB
R304SBE
56%7)+66$LUV\VWHPUHFHLYHUVGRQRWRSHUDWH
S-FHSS (Change is possible)
R2104GF
R204GF-E
NOTE:
The T-FHSS surface system and T-FHSS Air system are different. The T4PV cannot be used with the R3008SB or T-FHSS Air
system receivers.

130
Reference
Memory Error
,IWKHGDWDLQWKHWUDQVPLWWHULVQRWWUDQVIHUUHGQRUPDOO\
ZKHQWKHSRZHULVWXUQHGRQDQDXGLEOHDODUPZLOO
VRXQG DQG"0$,1 0(025< $&&(66 (5525"ZLOO
EHGLVSOD\HGRQWKH/&'
- To stop the alarm, turn off the power.
- Turn the power back on. If the alarm is not generated again, there
is no problem.
LCD screen:
Audible alarm:
Tone sounds (7 times) and stops (repeated)
Warning Displays
Low Battery Alarm
:KHQWKHEDWWHU\YROWDJHRIWKHWUDQVPLWWHUIDOOVEHORZWKHXVDEOHUDQJHDQDXGLEOH
DODUPZLOOVRXQGDQG" "ZLOOEHGLVSOD\HGRQWKH/&'VFUHHQ
LCD screen:
Audible alarm:
Continuous tone.
Warning
When a low battery alarm is generated, cease operation immediately and retrieve
the model.
If the battery goes dead while in operation, you will lose control.
Power supply and low battery alarm
7KH739FDQXVHDQRSWLRQDOUHFKDUJHDEOHEDWWHU\+RZHYHUWKHEDWWHU\DODUPVHWWLQJ
LVGLIIHUHQWIURPWKDWRIWKHGU\FHOOEDWWHU\DONDOLQHEDWWHU\UHFRPPHQGHG7KHUHIRUH
DOZD\VVHWWKHEDWWHU\W\SHWRPDWFKWKHSRZHUVRXUFHXVHG$OZD\VVHWWKHEDWWHU\W\SH
WR"/L)H"RU"1L0+"HVSHFLDOO\ZKHQXVLQJD)XWDEDUHFKDUJHDEOHW\SHEDWWHU\,IWKH
VHWLVXVHGDW"'5<"VHWWLQJWKHWLPHIURPORZEDWWHU\DODUPWRV\VWHPVWRSSLQJZLOO
EHFRPHH[WUHPHO\VKRUW6HHSDJHIRUDGHWDLOHGGHVFULSWLRQRIWKHEDWWHU\W\SHV
(HOME screen) (MENU 1, 2, 3) (Function screen)

Optional Parts
131
Reference
Power off forgotten warning
,IWKH739LVQRWRSHUDWHGIRUPLQXWHVDQDXGLEOH
DODUPLVVRXQGHGDQG"23( :$51" LV GLVSOD\HG RQ
WKH VFUHHQ 7KH DXGLEOH DODUP VWRSV ZKHQ WKH VWHHULQJ
ZKHHOWKURWWOHWULJJHUDQGDQ\GLDOVZLWFKRUHGLWEXW
WRQLVRSHUDWHG,I\RXDUHQRWJRLQJWRXVHWKHWUDQV
PLWWHU WXUQ WKH SRZHU RII 6HWWLQJ FDQ EH UHVHW DW WKH
V\VWHPPHQXRQSDJH
Audible alarm:
Tone sounds (7 times) and stops (repeated)
LCD screen:
MIX Warning
:KHQWKHSRZHUVZLWFKLVWXUQHGRQZKLOHWKHLGOHXS
SUHVHWHQJLQHFXWRUQHXWUDOEUDNHIXQFWLRQVZLWFKLVRQ
DQDXGLEOHDODUPZLOOVRXQGDQG"0,;:$51"ZLOOEH
GLVSOD\HGRQWKH/&':KHQWKDWIXQFWLRQVZLWFKLVWXUQHG
RIIWKHDODUPZLOOVWRS
LCD screen:
Audible alarm:
Tone sounds (7 times) and stops (repeated)
7KHIROORZLQJSDUWVDUHDYDLODEOHDV39RSWLRQV3XUFKDVHWKHPWRPDWFK\RXUDSSOLFDWLRQ
)RURWKHURSWLRQDOSDUWVUHIHUWRRXUFDWDORJ
Transmitter Battery
:KHQSXUFKDVLQJDWUDQVPLWWHUEDWWHU\XVHWKHIROORZLQJ
+7)%9P$K1L0+EDWWHU\
)7)9P$K%9P$K/L)HEDWWHU\
3OHDVHGRQRWXVHWKHWUDQVPLWWHUEDWWHULHV+7)%DQG
)7)%
DVWKHUHFHLYHUV
EDWWHU\
6LQFHWKHWUDQVPLWWHUVEDWWHU\KDVDQRYHUORDGSURWHFWLRQFLUFXLWWKHRXWSXWSRZHUZLOOEHVKXW
GRZQZKHQWKHKLJKFXUUHQWORDGLVDSSOLHG7KLVPD\UHVXOWLQUXQDZD\RUIDWDOFUDVK
Telemetry Sensor
7HPSHUDWXUH6HQVRU6%67
7HPSHUDWXUH6HQVRU6%67(
5306HQVRU6%650
%UXVKOHVVPRWHU5306HQVRU6%65%
9ROWDJH6HQVRU6%69

132
Reference
Angle spacer
7KHZKHHOPRXQWLQJDQJOHFDQEHFKDQJHGE\XVLQJWKHRSWLRQDODQJOHVSDFHU
APA steering wheel offset adapter
7KHZKHHOSRVLWLRQFDQEHRIIVHWE\XVLQJWKH$3$ZKHHOSRVLWLRQRIIVHWDGDSWHURIRSWLRQDO
SDUWV
T4PV/T3PV Handle
7KLVKDQGOHLVRSWLRQSDUWIRUFDUU\LQJ739
Two 3×12mm screws
screws
Handle
Angle spacer
Adapter APA

133
Reference
When requesting repair
%HIRUH UHTXHVWLQJUHSDLU UHDG WKLV LQVWUXFWLRQDJDLQ DQGUHFKHFN\RXU V\VWHP6KRXOGWKH
SUREOHPVFRQWLQXHUHTXHVWDVIROORZV
(Information needed for repair)
'HVFULEHWKHSUREOHPLQDVPXFKGHWDLODVSRVVLEOHDQGVHQGWKHOHWWHUDORQJZLWKWKHV\VWHP
LQTXHVWLRQ
6\PSWRP,QFOXGLQJWKHFRQGLWLRQVDQGZKHQWKHSUREOHPRFFXUUHG
5&6\VWHP6HQGWUDQVPLWWHUUHFHLYHUDQGVHUYRV
0RGHO7\SHRIPRGHOEUDQGQDPHDQGPRGHOQXPEHURUNLWQDPH
'HWDLOHGSDFNLQJOLVW0DNHDOLVWRIDOOLWHPVVHQWLQIRUUHSDLU
<RXUQDPHDGGUHVVDQGWHOHSKRQHQXPEHU
(Warranty)
5HDGWKH:DUUDQW\FDUG
:KHQUHTXHVWLQJZDUUDQW\VHUYLFHVHQGWKHFDUGRUVRPHW\SHRIGDWHGSURRISXUFKDVH
Installing the accessory neck strap hook
$VDQRSWLRQDQHFNVWUDSKRRNFDQEHDWWDFKHGWRWKH739¶VPDLQERG\
Hook
Hook
Remove the screw.
Fix with the screws
that were removed.
Attach the resin parts sup-
plied to the neck strap hook.
Finally, attach the grips.
Remove the plastic parts.
Attach the resin parts
supplied to the neck
strap hook.

134
Reference
Federal Communications Commission Interference Statement (for U.S.A.)
7KLVHTXLSPHQWKDVEHHQWHVWHGDQGIRXQGWRFRPSO\ZLWKWKHOLPLWVIRUD&ODVV%GLJLWDOGH
YLFHSXUVXDQWWR3DUWRIWKH)&&5XOHV7KHVHOLPLWVDUHGHVLJQHGWRSURYLGHUHDVRQDEOH
SURWHFWLRQDJDLQVWKDUPIXOLQWHUIHUHQFHLQDUHVLGHQWLDOLQVWDOODWLRQ
7KLVHTXLSPHQWJHQHUDWHVXVHVDQGFDQUDGLDWHUDGLRIUHTXHQF\HQHUJ\DQGLIQRWLQVWDOOHG
DQGXVHGLQDFFRUGDQFHZLWKWKHLQVWUXFWLRQVPD\FDXVHKDUPIXOLQWHUIHUHQFHWRUDGLRFRP
PXQLFDWLRQV+RZHYHUWKHUHLVQRJXDUDQWHHWKDWLQWHUIHUHQFHZLOOQRWRFFXULQDSDUWLFXODU
LQVWDOODWLRQ,IWKLVHTXLSPHQWGRHVFDXVHKDUPIXOLQWHUIHUHQFHWRUDGLRRUWHOHYLVLRQUHFHS
WLRQZKLFKFDQEHGHWHUPLQHGE\WXUQLQJWKHHTXLSPHQWRIIDQGRQWKHXVHULVHQFRXUDJHG
WRWU\WRFRUUHFWWKHLQWHUIHUHQFHE\RQHRUPRUHRIWKHIROORZLQJPHDVXUHV
5HRULHQWRUUHORFDWHWKHUHFHLYLQJDQWHQQD
,QFUHDVHWKHVHSDUDWLRQEHWZHHQWKHHTXLSPHQWDQGUHFHLYHU
&RQQHFWWKHHTXLSPHQWLQWRDQRXWOHWRQDFLUFXLWGLIIHUHQWIURPWKDWWRZKLFKWKHUHFHLYHU
LVFRQQHFWHG
&RQVXOWWKHGHDOHURUDQH[SHULHQFHGUDGLR79WHFKQLFLDQIRUKHOS
CAUTION:
7RDVVXUHFRQWLQXHG)&&FRPSOLDQFH
$Q\ FKDQJHV RU PRGL¿FDWLRQV QRW H[SUHVVO\ DSSURYHG E\ WKH JUDQWHHRI WKLV GHYLFHFRXOG
YRLGWKHXVHU¶VDXWKRULW\WRRSHUDWHWKHHTXLSPHQW
Battery Recycling (for U.S.A.)
7KH5%5&™6($/RQWKHHDVLO\UHPRYDEOHQLFNHOFDGPLXPEDWWHU\DQG
QLFNHOPHWDOK\GULGHEDWWHU\FRQWDLQHGLQ)XWDEDSURGXFWVLQGLFDWHV WKDW )X
WDED&RUSRUDWLRQLVYROXQWDULO\SDUWLFLSDWLQJLQDQLQGXVWU\SURJUDPWRFROOHFW
DQGUHF\FOHWKHVHEDWWHULHVDWWKHHQGRIWKHLUXVHIXOOLYHVZKHQWDNHQRXWRI
VHUYLFHZLWKLQWKH8QLWHG6WDWHV7KH5%5&™SURJUDPSURYLGHVDFRQYHQLHQW
DOWHUQDWLYHWRSODFLQJXVHGQLFNHOFDGPLXPEDWWHULHVDQGQLFNHOPHWDOK\GULGHEDWWHULHVLQWR
WKHWUDVKRUPXQLFLSDOZDVWHV\VWHPZKLFKLVLOOHJDOLQVRPHDUHDV
<RXPD\FRQWDFW\RXUORFDOUHF\FOLQJFHQWHUIRULQIRUPDWLRQRQZKHUHWRUHWXUQWKHVSHQW
EDWWHU\3OHDVHFDOO%$77(5<IRULQIRUPDWLRQRQ1L&G1L0+EDWWHU\UHF\FOLQJ
LQ\RXUDUHD)XWDED&RUSRUDWLRQVLQYROYHPHQWLQWKLVSURJUDPLVSDUWRILWVFRPPLWPHQWWR
SURWHFWLQJRXUHQYLURQPHQWDQGFRQVHUYLQJQDWXUDOUHVRXUFHV
NOTE: 2XULQVWUXFWLRQPDQXDOVHQFRXUDJHRXUFXVWRPHUVWRUHWXUQVSHQWEDWWHULHVWRDOR
FDOUHF\FOLQJFHQWHULQRUGHUWRNHHSDKHDOWK\HQYLURQPHQW
5%5&
™
LVDWUDGHPDUNRIWKH5HFKDUJHDEOH%DWWHU\5HF\FOLQJ&RUSRUDWLRQ

135
Reference
©Copyright 2016. No part of this manual may be reproduced in any form without prior permission. The contents of this manual are subject to
change without prior notice. While this manual has been carefully written, there may be inadvertent errors or omissions. Please contact our
service center if you feel that any corrections or clarifications should be made.
)87$%$&25325$7,213KRQH)DFVLPLOH
<DEXWVXND&KRVHLPXUD&KRVHLJXQ&KLED-DSDQ
1M23N31607 ©FUTABA CORPORATION 2016, 10 (3)
Compliance Information Statement (for EU)
Declaration of Conformity
+HUHE\ )XWDED &RUSRUDWLRQ GHFODUHV WKDW WKH UDGLR HTXLSPHQW W\SH 739 LV LQ FRPSOLDQFH ZLWK 'LUHFWLYH
(8
7KHIXOOWH[WRIWKH(8GHFODUDWLRQRIFRQIRUPLW\LVDYDLODEOHDWWKHIROORZLQJLQWHUQHWDGGUHVV
KWWSZZZUFIXWDEDFRMSHQJOLVKGOGHFODUDWLRQVKWPO

1M23N31606
INSTRUCTION MANUAL