Troubleshooting Your Oscilloscope
User Manual: Troubleshooting Your Oscilloscope
Open the PDF directly: View PDF
.
Page Count: 94
- TABLE OF CONTENTS
- TROUBLESHOOTING TECHNIQUES AND PROCEDURES
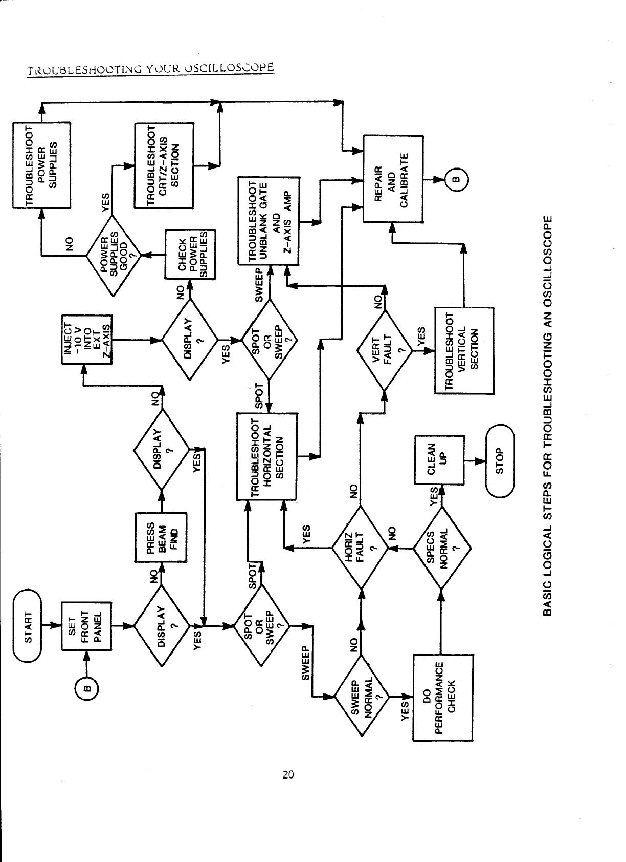
- TROUBLESHOOTING YOUR OSCILLOSCOPE
- TROUBLESHOOTING THE POWER SUPPLY
- TROUBLESHOOTING THE HIGH-EFFICIENCY POWER SUPPLY
- TROUBLESHOOTING THE CRT AND Z-AXIS SECTION
- TROUBLESHOOTING THE VERTICAL SECTION
- TROUBLESHOOTING THE HORIZONTAL SECTION





























































































