Mb611 UXG3
User Manual: UXG3
Open the PDF directly: View PDF
.
Page Count: 49
- UX-G38B_E_EN_EV_G39E_EN_EV_G37B_E_EN_EV (sm).pdf
- UX-G38B_E_EN_EV_G39E_EN_EV_G37B_E_EN_EV (sch).pdf
- UX-G38B_E_EN_EV_G39E_EN_EV_G37B_E_EN_EV (Parts List).pdf

SERVICE MANUAL
COPYRIGHT © 2007 Victor Company of Japan, Limited No.MB611
2007/5
MICRO COMPONENT SYSTEM
MB61120075SERVICE MANUAL
UX-G38B,UX-G38E,UX-G38EN,UX-G38EV,
UX-G39E,UX-G39EN,UX-G39EV,UX-G37B,
UX-G37E,UX-G37EN,UX-G37EV
COPYRIGHT © 2007 Victor Company of Japan, Limited
Lead free solder used in the board (material : Sn-Ag-Cu, melting point : 219 Centigrade)
Lead free solder used in the board (material : Sn-Cu, melting point : 230 Centigrade)
TABLE OF CONTENTS
1 PRECAUTION. . . . . . . . . . . . . . . . . . . . . . . . . . . . . . . . . . . . . . . . . . . . . . . . . . . . . . . . . . . . . . . . . . . . . . . . . 1-3
2 SPECIFIC SERVICE INSTRUCTIONS . . . . . . . . . . . . . . . . . . . . . . . . . . . . . . . . . . . . . . . . . . . . . . . . . . . . . . 1-7
3 DISASSEMBLY . . . . . . . . . . . . . . . . . . . . . . . . . . . . . . . . . . . . . . . . . . . . . . . . . . . . . . . . . . . . . . . . . . . . . . . 1-8
4 ADJUSTMENT . . . . . . . . . . . . . . . . . . . . . . . . . . . . . . . . . . . . . . . . . . . . . . . . . . . . . . . . . . . . . . . . . . . . . . . 1-19
5 TROUBLESHOOTING . . . . . . . . . . . . . . . . . . . . . . . . . . . . . . . . . . . . . . . . . . . . . . . . . . . . . . . . . . . . . . . . . 1-19
CA-UXG37
CA-UXG38
CA-UXG39
SP-UXG38
SP-UXG38
SP-UXG39
SP-UXG38
SP-UXG38
SP-UXG39
UX-G39 is derivertive model and different color model of UX-G38.
UX-G37 is different color model of UX-G38.

1-2 (No.MB611)
SPECIFICATION
Specifications and appearance are subject to change without prior notice.
Amplifier section OUTPUT POWER 40 W (20 W + 20 W) at 6 Ω (10% THD)
Speakers/Impedance 500 mV/47 kΩ (at "LINE IN LVL1")
Audio input LINE IN 250 mV/47 kΩ (at "LINE IN LVL2")
125 mV/47 kΩ (at "LINE IN LVL3")
Audio output LINE OUT 1.0 Vrms (47 kΩ) (at "LINE OUT LVL1")
2.0 Vrms (47 kΩ) (at "LINE OUT LVL2")
Digital input USB MEMORY
Tuner section FM tuning range 87.50 MHz - 108.00 MHz
AM (MW) tuning range 522 kHz - 1 629 kHz
CD player section Dynamic range 88 dB
Signal-to-noise ratio 85 dB
Wow and flutter Immeasurable
USB storage USB specification Compatible with USB 2.0 Full Speed
Compatible device Mass storage class
Compatible file system FAT16, FAT32
Bus power supply Max. 500 mA
Speakers Speaker units 10 cm cone × 1
Impedance 6 Ω
Dimensions (approx.) 145 mm × 251 mm × 162 mm (W/H/D)
Mass (approx.) 1.6 kg each
General Power requirements AC 230 V , 50 Hz
Power supply to USB mass storage class device 5 V/500 mA
Power consumption 22 W (power on)
3.0 W (standby mode)
1.5 W or less (Save Mode)
Dimensions (W × H × D) 175 mm × 251 mm × 247 mm
Mass 2.6 kg

(No.MB611)1-3
SECTION 1
PRECAUTION
1.1 Safety Precautions
(1) This design of this product contains special hardware and
many circuits and components specially for safety purpos-
es. For continued protection, no changes should be made
to the original design unless authorized in writing by the
manufacturer. Replacement parts must be identical to
those used in the original circuits. Services should be per-
formed by qualified personnel only.
(2) Alterations of the design or circuitry of the product should
not be made. Any design alterations of the product should
not be made. Any design alterations or additions will void
the manufacturers warranty and will further relieve the
manufacture of responsibility for personal injury or property
damage resulting therefrom.
(3) Many electrical and mechanical parts in the products have
special safety-related characteristics. These characteris-
tics are often not evident from visual inspection nor can the
protection afforded by them necessarily be obtained by us-
ing replacement components rated for higher voltage, watt-
age, etc. Replacement parts which have these special
safety characteristics are identified in the Parts List of Ser-
vice Manual. Electrical components having such features
are identified by shading on the schematics and by ( ) on
the Parts List in the Service Manual. The use of a substitute
replacement which does not have the same safety charac-
teristics as the recommended replacement parts shown in
the Parts List of Service Manual may create shock, fire, or
other hazards.
(4) The leads in the products are routed and dressed with ties,
clamps, tubings, barriers and the like to be separated from
live parts, high temperature parts, moving parts and/or
sharp edges for the prevention of electric shock and fire
hazard. When service is required, the original lead routing
and dress should be observed, and it should be confirmed
that they have been returned to normal, after reassem-
bling.
(5) Leakage shock hazard testing
After reassembling the product, always perform an isola-
tion check on the exposed metal parts of the product (an-
tenna terminals, knobs, metal cabinet, screw heads,
headphone jack, control shafts, etc.) to be sure the product
is safe to operate without danger of electrical shock.Do not
use a line isolation transformer during this check.
• Plug the AC line cord directly into the AC outlet. Using a
"Leakage Current Tester", measure the leakage current
from each exposed metal parts of the cabinet, particular-
ly any exposed metal part having a return path to the
chassis, to a known good earth ground. Any leakage cur-
rent must not exceed 0.5mA AC (r.m.s.).
• Alternate check method
Plug the AC line cord directly into the AC outlet. Use an
AC voltmeter having, 1,000Ω per volt or more sensitivity
in the following manner. Connect a 1,500Ω 10W resistor
paralleled by a 0.15µF AC-type capacitor between an ex-
posed metal part and a known good earth ground.
Measure the AC voltage across the resistor with the AC
voltmeter.
Move the resistor connection to each exposed metal
part, particularly any exposed metal part having a return
path to the chassis, and measure the AC voltage across
the resistor. Now, reverse the plug in the AC outlet and
repeat each measurement. Voltage measured any must
not exceed 0.75 V AC (r.m.s.). This corresponds to 0.5
mA AC (r.m.s.).
1.2 Warning
(1) This equipment has been designed and manufactured to
meet international safety standards.
(2) It is the legal responsibility of the repairer to ensure that
these safety standards are maintained.
(3) Repairs must be made in accordance with the relevant
safety standards.
(4) It is essential that safety critical components are replaced
by approved parts.
(5) If mains voltage selector is provided, check setting for local
voltage.
1.3 Caution
Burrs formed during molding may be left over on some parts
of the chassis.
Therefore, pay attention to such burrs in the case of pre-
forming repair of this system.
1.4 Critical parts for safety
In regard with component parts appearing on the silk-screen
printed side (parts side) of the PWB diagrams, the parts that are
printed over with black such as the resistor ( ), diode ( )
and ICP ( ) or identified by the " " mark nearby are critical
for safety. When replacing them, be sure to use the parts of the
same type and rating as specified by the manufacturer.
(This regulation dose not Except the J and C version)
Good earth ground
Place this
probe on
each exposed
metal part.
AC VOLTMETER
(Having 1000
ohms/volts,
or more sensitivity)
1500 10W
0.15 F AC TYPE

1-4 (No.MB611)
1.5 Safety Precautions (U.K only)
(1) This design of this product contains special hardware and many circuits and components specially for safety purposes. For con-
tinued protection, no changes should be made to the original design unless authorized in writing by the manufacturer. Replace-
ment parts must be identical to those used in the original circuits.
(2) Any unauthorised design alterations or additions will void the manufacturer's guarantee; furthermore the manufacturer cannot
accept responsibility for personal injury or property damage resulting therefrom.
(3) Essential safety critical components are identified by ( ) on the Parts List and by shading on the schematics, and must never
be replaced by parts other than those listed in the manual. Please note however that many electrical and mechanical parts in
the product have special safety related characteristics. These characteristics are often not evident from visual inspection. Parts
other than specified by the manufacturer may not have the same safety characteristics as the recommended replacement parts
shown in the Parts List of the Service Manual and may create shock, fire, or other hazards.
(4) The leads in the products are routed and dressed with ties, clamps, tubings, barriers and the like to be separated from live parts,
high temperature parts, moving parts and/or sharp edges for the prevention of electric shock and fire hazard. When service is
required, the original lead routing and dress should be observed, and it should be confirmed that they have been returned to
normal, after re-assembling.
1.5.1 Warning
(1) Service should be performed by qualified personnel only.
(2) This equipment has been designed and manufactured to meet international safety standards.
(3) It is the legal responsibility of the repairer to ensure that these safety standards are maintained.
(4) Repairs must be made in accordance with the relevant safety standards.
(5) It is essential that safety critical components are replaced by approved parts.
(6) If mains voltage selector is provided, check setting for local voltage.
Burrs formed during molding may be left over on some parts of the chassis. Therefore,
pay attention to such burrs in the case of preforming repair of this system.

(No.MB611)1-5
1.6 Preventing static electricity
Electrostatic discharge (ESD), which occurs when static electricity stored in the body, fabric, etc. is discharged, can destroy the laser
diode in the traverse unit (optical pickup). Take care to prevent this when performing repairs.
1.6.1 Grounding to prevent damage by static electricity
Static electricity in the work area can destroy the optical pickup (laser diode) in devices such as laser products.
Be careful to use proper grounding in the area where repairs are being performed.
(1) Ground the workbench
Ground the workbench by laying conductive material (such as a conductive sheet) or an iron plate over it before placing the
traverse unit (optical pickup) on it.
(2) Ground yourself
Use an anti-static wrist strap to release any static electricity built up in your body.
(3) Handling the optical pickup
• In order to maintain quality during transport and before installation, both sides of the laser diode on the replacement optical
pickup are shorted. After replacement, return the shorted parts to their original condition.
(Refer to the text.)
• Do not use a tester to check the condition of the laser diode in the optical pickup. The tester's internal power source can easily
destroy the laser diode.
1.7 Handling the traverse unit (optical pickup)
(1) Do not subject the traverse unit (optical pickup) to strong shocks, as it is a sensitive, complex unit.
(2) Cut off the shorted part of the flexible cable using nippers, etc. after replacing the optical pickup. For specific details, refer to the
replacement procedure in the text. Remove the anti-static pin when replacing the traverse unit. Be careful not to take too long a
time when attaching it to the connector.
(3) Handle the flexible cable carefully as it may break when subjected to strong force.
(4) I t is not possible to adjust the semi-fixed resistor that adjusts the laser power. Do not turn it.
1.8 Attention when traverse unit is decomposed
*Please refer to "Disassembly method" in the text for the pickup unit.
• Apply solder to the short land sections before the card wire is disconnected from the connecto on the servo board. (If the card wire
is disconnected without applying solder, the pickup may be destroyed by static electricity.)
• In the assembly, be sure to remove solder from the short land sections after connecting the card wire.
1M
Conductive material
(conductive sheet) or iron palate
(caption)
Anti-static wrist strap
Pickup connector Card wire
Short land section

1-6 (No.MB611)
1.9 Important for laser products
1.CLASS 1 LASER PRODUCT
2.CAUTION :
(For U.S.A.) Visible and/or invisible class II laser radiation
when open. Do not stare into beam.
(Others) Visible and/or invisible class 1M laser radiation
when open. Do not view directly with optical instruments.
3.CAUTION : Visible and/or invisible laser radiation when
open and inter lock failed or defeated. Avoid direct
exposure to beam.
4.CAUTION : This laser product uses visible and/or invisible
laser radiation and is equipped with safety switches which
prevent emission of radiation when the drawer is open and
the safety interlocks have failed or are defeated. It is
dangerous to defeat the safety switches.
5.CAUTION : If safety switches malfunction, the laser is able
to function.
6.CAUTION : Use of controls, adjustments or performance of
procedures other than those specified here in may result in
hazardous radiation exposure.
REPRODUCTION AND POSITION OF LABELS and PRINT
!Please use enough caution not to
see the beam directly or touch it
in case of an adjustment or operation
check.
WARNING LABEL and PRINT
(No.MB611)1-7
SECTION 2
SPECIFIC SERVICE INSTRUCTIONS
This service manual does not describe SPECIFIC SERVICE INSTRUCTIONS.

1-8 (No.MB611)
SECTION 3
DISASSEMBLY
3.1 Main body
3.1.1 Removing the Metal cover
(See Fig.1, 2)
(1) Remove the six screws A attaching the metal cover. (See
Fig.1)
(2) Remove the two screws B attaching the both side of metal
cover. (See Fig.2)
Fig.1
Fig.2
AA
B

(No.MB611)1-9
3.1.2 Removing the Front panel assembly
(See Fig.3 to 5)
(1) Disconnect the card wire from front panel assembly con-
nected to connector CN432 of the Main board assembly.
(See Fig.3)
(2) Remove the two screws C attaching the Front panel as-
sembly. (See Fig.4)
(3) Disengage the hook a engaged Front panel assembly.
(See Fig.4)
(4) Disengage the hook b engaged both side of Front panel
assembly. (See Fig.5)
Fig.3
Fig.4
Fig.5
CN432
hook a
CC
hook b

1-10 (No.MB611)
3.1.3 Removing the Tuner pack
(See Fig.6, 7)
(1) Disconnect the card wire from Tuner pack connected to
connector CN911 of the Main board assembly. (See Fig.6)
(2) Remove the two screws D attaching the Tuner pack. (See
Fig.7)
Fig.6
Fig.7
3.1.4 Removing the Rear Panel
(See Fig.8, 9)
(1) Remove the two screws E attaching the Speaker terminal.
(See Fig.8)
(2) Remove the two screws F attaching the Power board as-
sembly. (See Fig.8)
(3) Disengage the hook c engaged both side of Rear panel.
(See Fig.9)
Fig.8
Fig.9
CN911
D
E
FF
hook c

(No.MB611)1-11
3.1.5 Removing the Main board assembly
(See Fig.10)
(1) Remove the one screw G attaching the Main board assem-
bly.
(2) Disconnect the connector CN373 and CN709 connected
Main board assembly and Power board assembly.
(3) Disconnect the connector CN401 connected Main board
assembly and Jack boaed assembly.
(4) Disconnect the connector wire from CD mechanism as-
sembly connected to connector CN708 of the Main board
assembly.
Fig.10
3.1.6 Removing the Power board assembly
(See Fig.11)
(1) Disconnect the card wire from DVD mechanism assembly
connected to connector CN701 of the Power board assem-
bly.
(2) Remove the two screws H attaching the Power board as-
sembly.
(3) The slide is done, and it pulls and it raises it in the direction
of the arrow.
Fig.11
G
CN708
CN401
CN709 CN373
CN701
H
H

1-12 (No.MB611)
3.1.7 Removing the CD mechanism assembly
(See Fig.12, 13)
(1) Remove the one screw J attaching the CD mechanism as-
sembly. (See Fig.12)
(2) Turnover the CD mechanism, disconnect the connector
wire from CD mechanism assembly connected to connec-
tor CN104 of the Jack board assembly. (See Fig.13)
Fig.12
Fig.13
3.1.8 Removing the Front board assembly
(See Fig.14)
(1) Remove the volume knob.
(2) Remove the eleven screws K attaching the Front board as-
sembly.
Fig.14
J
CN104
KK

(No.MB611)1-13
3.2 CD mechanism assembly
• Remove the CD mechanism assembly from main body.
3.2.1 Removing the CD cover
(See Fig.1)
(1) Remove the two screws A attaching the CD cover from bot-
tom side of CD mechanism assembly.
(2) Lift up the CD cover from disengage boss a of the CD
mechanism assembly.
(3) Slide the CD cover to direction of the arrow and remove the
CD cover from fixing part of b.
(4) Remove the CD cover.
Fig.1
3.2.2 Removing the tray assembly
(See Fig.2 and 3)
• Remove the CD cover.
(1) Press slide cam and pull out the tray assembly to direction
of the arrow from right side of CD mechanism assembly.
(See Fig.2)
(2) Remove the two screws B attaching the tray assembly
from upper side of CD mechanism. (See Fig.3)
(3) Remove the bussing of the tray assembly from boss c of
the CD mechanism assembly and remove the tray assem-
bly. (See Fig.3)
Fig.2
Fig.3
A
ACD cover
CD mechanism assembly
Boss a
Boss a
Fixing part b
Fixing part b
Tray assembly CD mechanism assembly
Slide cam
Bussing
Boss c
Tray assemblyCD mechanism assembly
Boss c
B

1-14 (No.MB611)
3.2.3 Removing the traverse mechanism assembly
(See Fig.4)
(1) Remove the four screws C attaching the traverse mecha-
nism assembly from bottom side of CD mechanism assem-
bly.
(2) Disconnect the card wire from connector CN602 of the CD
servo board and then take out the traverse mechanism as-
sembly and CD servo board together.
Reference:
When reattaching the traverse mechanism assembly, the card
wire should through the part d.
Fig.4
CD mechanism assembly
CN602
CD servo board
CC
d
Card wire
Traverse mechanism assembly

(No.MB611)1-15
3.2.4 Removing the CD servo board
(See Fig.5 and 6)
• Remove the traverse mechanism assembly.
(1) Remove the two screws D attaching the CD servo board
from bottom side of traverse mechanism assembly. (See
Fig.5)
(2) Remove the solder from solder part e of the CD servo
board. (See Fig.5)
(3) Remove the yellow wire from solder part f of the CD servo
board. (See Fig.5)
(4) Remove the white wire from solder part h of the CD servo
board. (See Fig.5)
(5) Remove the CD servo board to upper side, disengage the
hook c to direction of the arrow 1 then turn over the CD ser-
vo board. (See Fig.5)
(6) Solder to short land part j of pickup. (See Fig.6)
(7) Release the lock of connector CN601 to direction of the ar-
row 2 and disengage the card wire. (See Fig.6)
Caution:
• Solder to short land part j of the pickup then disconnect the
card wire from connector CN601 of the CD servo board. If
disconnect the card wire before soldering, pickup is make
sure destroyed by static electricity. (See Fig.6)
• When reattaching the CD servo board, connect the card wire
to connector CN601 and then remove the solder of short
land part j of the pickup.
Fig.5
Fig.6
Traverse mechanism assemblyCD servo board
Yellow wire
White wire
Solder part e
Solder
part f
Solder
part g
DD
Hook h
CN601
Hook h
㧝㧝
Pickup
Short land part j
22
Traverse mechanism assembly
CD servo board
CN601

1-16 (No.MB611)
3.2.5 Removing the pickup
(See Fig.7 to 9)
• Remove the traverse mechanism assembly.
(1) Remove the one screw E attaching the plate from upper
side of traverse mechanism assembly. (See Fig.7)
(2) Remove the plate from fixing part k then take out the plate.
(See Fig.7)
(3) Remove the two screws F attaching the LEAD spring and
then take out the LEAD spring. (See Fig.8)
(4) Take out the feed gear, and then remove the shaft of pick-
up from part m of the traverse mechanism assembly. (See
Fig.8)
(5) Remove the pickup from part n of the traverse mechanism
assembly and then take out pickup with shaft. (See Fig.8)
(6) Release the shaft from pickup. (See Fig.8)
(7) Solder the short land part p of the pickup. (See Fig.9)
(8) Release the lock of the connector to direction of the arrow,
and then disconnect the card wire. (See Fig9)
Caution:
• Solder to short land part p of the pickup then disconnect the
card wire from connector. If disconnect the card wire before
soldering, pickup is make sure destroyed by static electricity.
(See Fig.9)
• When reattaching the pickup, connect the card wire to con-
nector and then remove the solder from short land part p.
(See Fig.9)
3.2.6 Attaching the pickup
(See Fig.7 to 10)
• Please refer the "Removing the pickup".
(1) Connect the card wire to connector of pickup, and then re-
move the solder from short land part p of the pickup. (See
Fig.9)
(2) Attach the shaft to pickup. (See Fig.8)
(3) Fit the pickup to part n of the traverse mechanism and then
attach the end of the shaft to part k. (See Fig.8)
(4) Attach the LEAD spring and feed gear. (See Fig.8)
(5) Attach the plate. (See Fig. 7)
(6) One turn the LEAD gear to direction of the arrow 1 and fully
shift to direction of the arrow 2. (See Fig.10)
Fig.7
Fig.8
Fig.9
Fig.10
Plate
E
Fixing part k
Traverse mechanism assembly
F
Part m
Part m
Pickup
Feed gear Shaft LEAD spring
Pickup Connector Card wire
Short land part p
Traverse mechanism assembly
LEAD gear
Pickup
1
2

(No.MB611)1-17
3.2.7 Removing the feed motor
(See Fig.11 to 13)
• Remove the traverse mechanism.
(1) Remove the yellow wire from solder part q of the CD servo
board from upper side of traverse mechanism. (See Fig.11)
(2) Remove the white wire from solder part r of the CD servo
board. (See Fig.11)
(3) Remove the one screw G attaching the plate. (See Fig.12)
(4) Disengage the plate from fixing part s and take out the
plate. (See Fig.12)
(5) Remove the feed gear and take out the feed motor. (See
Fig13)
Reference:
When attaching the feed motor, the wire has to through the
part t of the traverse mechanism assembly. (See Fig.13)
Fig.11
Fig.12
Fig.13
Traverse mechanism assemblyCD servo board
Yellow wire
White wire
Soldered part q
Soldered part r
Plate
G
Fixing part s
Traverse mechanism assembly
Traverse mechanism assembly
Feed gear Feed motor part t

1-18 (No.MB611)
3.2.8 Removing the switch board
(See Fig.14)
(1) Disconnect the card wire from CN1 of the switch board
from bottom side of CD mechanism assembly.
(2) Remove the wire from solder part u of the switch board.
(3) Remove the one screw H attaching the switch board to CD
mechanism assembly.
(4) Lift up the switch board by pushing the hook v of CD mech-
anism assembly and take out it from part w.
Reference:
• After attach the switch board to CD mechanism assembly,
wire hooked to part x.
•Hook u of the CD mechanism assembly, it have to bond
lock.
3.2.9 Removing the motor
(See Fig.14 and 15)
• Remove the tray assembly.
(1) Remove the wire from solder part u of the switch board
from bottom side of CD mechanism assembly.
(2) Remove the belt of motor pulley from upper side of CD
mechanism assembly. (See Fig.15)
Caution:
Belt should not apply grease.
(3) Remove the two screws J attaching the motor to CD mech-
anism assembly and take out the motor from bottom side
of CD mechanism assembly. (See Fig.15)
Reference:
After motor attached to CD mechanism assembly, wire should
hook to part w. (See Fog.14)
Fig.14
Fig.15
Switch board Wire
Solder
part u
Hook v
Part w
CN1
CD mechanism assembly
HPart w
CD mechanism assembly
J
Belt
Motor pulley

(No.MB611)1-19
SECTION 4
ADJUSTMENT
4.1 TEST MODE
SECTION 5
TROUBLESHOOTING
This service manual does not describe TROUBLESHOOTING.
[POWER]
+
[SET]
+
[REPEAT]
[POWER]
+
[SET]
+
[FM MODE/PLAY MODE]
[POWER]
+
[SET]
+
[S.TURBO]
[POWER]
+
[SET]
+
[FADE MUTING]
[POWER]
+
[SET]
+
[BASS/TREBLE]
[POWER]
+
[SET]
+
[SLEEP]
BUTTON INDICATION FUNCTION
COLD
V_E_RDS
(FL ALL DISPLAY)
VOL MAX
V_E_RDS MG38_256 1129B FF R,1.29.00
(CLOCK FAST FORWARD)
COLD START
(Initialization of set)
Version indication
FL all display
Volume level to max by compulsion.
Micon version indication
Whenever the button is pushed, the
display replaces it.
Clock minute fast increase by 1 every
seconds.

(No.MB611)
VPT
Printed in Japan
Victor company of Japan, Limited
Audio/Video Systems category 10-1,1chome,Ohwatari-machi,Maebashi-city,Gumma-ken, 371-8543,Japan

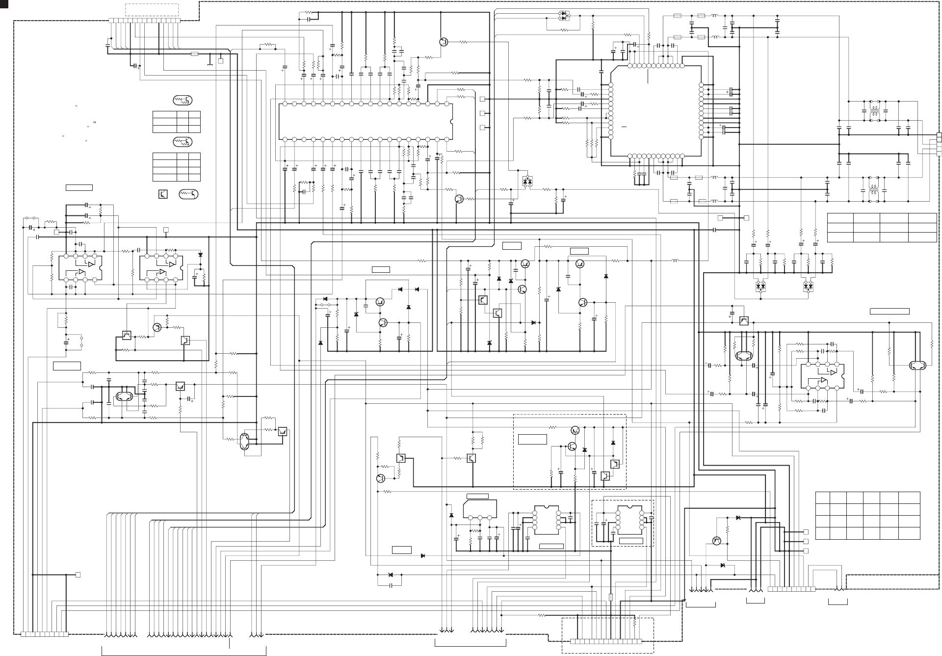
SCHEMATIC DIAGRAMS
UX-G38B,UX-G38E,UX-G38EN
UX-G38EV,UX-G39E,UX-G39EN
UX-G39EV,UX-G37B,UX-G37E
UX-G37EN,UX-G37EV
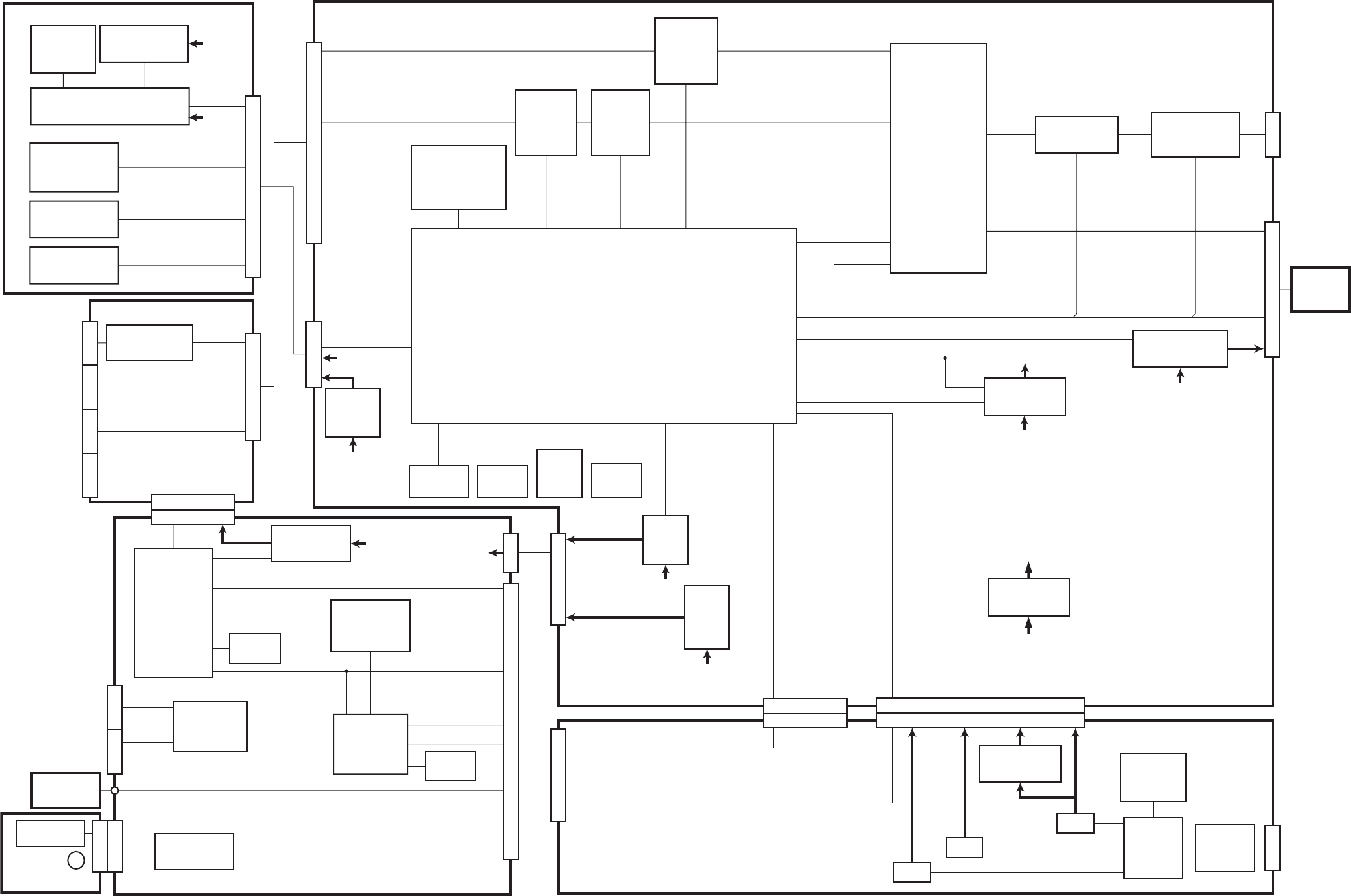
Contents
Block diagrams
Standard schematic diagrams
Printed circuit boards
2-1
2-2
2-7 to 9
CD-ROM No.SML200705
MICRO COMPONENT SYSTEM
No.MB611SCH
2007/5
COPYRIGHT 2007 Victor Company of Japan, Limited.
Lead free solder used in the board (material : Sn-Ag-Cu, melting point : 219 Centigrade)
Lead free solder used in the board (material : Sn-Cu, melting point : 230 Centigrade)
CA-UXG37
CA-UXG38
CA-UXG39
SP-UXG38
SP-UXG38
SP-UXG39
SP-UXG38
SP-UXG38
SP-UXG39
UX-G39 is derivertive model and different color model of UX-G38.
UX-G37 is different color model of UX-G38.

In regard with component parts appearing on the silk-screen printed side (parts side) of the PWB diagrams, the
parts that are printed over with black such as the resistor ( ), diode ( ) and ICP ( ) or identified by the " "
mark nearby are critical for safety.

2-1
USBNPP
CDMCCLK, CDMDATA
CDMLD, CD_NRST
MCLK, MDATA
MLD, NRST
LINEINL/R
LDOPEN
LDCLOSE
SAFETY1
S201
REST SW
Block diagram
CN202
CD pickup
mechanism
CN402
CN103
CN101
CN104
CN201
CN708 CN701
CN203
CN911
CN432
J5001
CN221
CN401
CD traverse
mechanism IC601
BTL. AMP.
IC101
USB
CONTROLER
IC605
CD/USB
SELECT SW
IC102,Q101
USB 5V REG.
IC721
LOADER
IC602
DSP
IC303
E.VOLUME
IC501
POWER AMP.
Q4601
Q4603
LINEOUT
MUTE
IC452
Q4501
to Q4503
QP LINK
Q4604
Q4606
LINE
VOLUME
S2501 to S2507
S2509 to S2512
KEY MATRIX
IC221
LCD DRIVER
DI221
LCD DISPLAY
IC241
REMOCON
D2411
STANDBY
LED
JS261
VOLUME
CD servo control section
System control & Audio Amp section
LINE/HP/USB Jack section
LCD & Key switch section
Primary & Regulator section
A+C, B+D, E, F
LD, PD
SP+/-
TRV+/-
FO+/-
TR+/-
D+/-
HPOUTL/R
HPDET
LINEOUTL/R
LINEOUTL/R
LINEINL/R
USBD+/-
LM+/-
LDOPEN
LDCLOSE
LDSWOP
LDSWCL
TUCE
TUCK
TUDTI
TUDTO
RDSCK
RDSDT
RDSON
TUNERL/R
VFDCLK
VFDSTB
VFDDIN
VFDDOUT
VFDCLK
VFDSTB
VFDDIN
VFDDOUT
KEY0, KEY1
LINEIN, FM/AM
USB, CD
VOL1, VOL2
REMOCON
KEY0, KEY1
LINEIN, FM/AM
USB, CD
LED1
REMOCON
VOL1
VOL2
GR1 to 10
SG1 to 16
PULSW
TRVP, SPOUT
TRP, FOP CDIRQ
CDL/R
CDL/R
USBCS, USBREQ, USBSDA, USBSCL, USBRST, USBIN
USBCS
USBREQ
USBSDA
USBSCL
USBRST
USBIN
USBSEL
CDCLK
CDDATA
CDLD
CDRST
CDSTAT
CDIRQ
PULSW
LDSWOP
LDSWCL
USBSEL
CDCLK, CDDATA
CDLD, CDRST
CDSTAT
CDL/R
J8001J4352J4351
X601
16.93MHz
X101
12MHz
USB
HEADPHONE
LINE
OUT
LINE
IN
Q3601,Q3602
AHB
AHBPRO
LINP
RINP
POUT
SMUTE
SAFETY3
LMUTE LOUTLEVEL
LSEL0
RSEL0
L5
R5
FQPL
QPLINK
VOLCE
VOLCK
VOLDT
LOPOUT
ROPOUT
TO
SPEAKER
L+/-
R+/-
TUNER
UNIT
Q3501
Q3502
CD8V
REG.
IC373
USB4V
REG.
Q3801 to Q3804
TU9V REG.
Q3401,Q3402
SW9V REG.
IC372
US4V REG.
IC903
US6V REG.
FCD
SAFETY2
FUSB
FTU
FSW9V
CD8V
TU9V
SW9V
US4V
US6V
US6V
USB4V
US6V
IC701
MICON
X7001
8MHz
IC702
EEPROM
E2CLK
E2DATA
Q7002
Q7003
BUP
BUPMOD
BUPCTL
RESETIN
Q7001
RESET
USB5V
F+/-
US6V USB4V
US6V
CD8V
S1
TRAY SWITCH
LOADING
MOTOR
Loader section
CN1
CN721
M
-VDISP
-VDISP
Q3701
Q3702
VFD SW
FVFD
D954
P901
CN901
CN373
T901
POWER
TRANS.
IC901
SW REG.
CONTROL
AC IN
D901
DIODE
BRIDGE
16.5V
16.5V
16.5V
16.5V
D951
-VDISP
D953
F+/-
F+/-
F+/-
IC401
LINE IN AMP.
HPOUTL/R
HPDET
HPMUTE
IC801
Q8102,Q8103
Q8301
HP AMP./MUTE
LOUT
ROUT
CN709
CN702

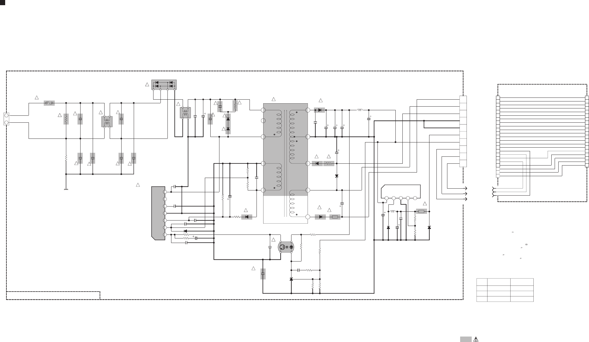
2-2
Parts are safety assurance parts.
When replacing those parts make
sure to use the specified one.
Standard schematic diagrams
Primary section
PULSW
PULSW
CDL
CDL
USBSCL USBSCL
USBRST USBRST
LOSWOP
USBCS USBCS
LDSWCL
USBREQ USBREQ
USBIN USBIN
USBSDA USBSDA
USBSEL USBSEL
CDLD CDLD
CDCLK CDCLK
CDDATA CDDATA
CDRST CDRST
CDSTAT CDSTAT
CDIRQ CDIRQ
CDR
CDR
DGND
DGND
AGND
AGND
0.068/AC275V
C902
220/25
C958
0.001/AC250V
C918
R902
ICP-N10-T
CP901
NI
D950
39/50
C951
0.001/AC250V
C904
680/25
C957
PQ1CG21H2FZ
IC903
1
VIN
2
VOUT
3
GND
4
Oadj
5
CTRL
0.1/50
C913
0.1/16 C956
PC123Y82FZ
PC901
32
14
KBJ4J
D901
2431
QNG0019-001Z
FC902
7.5K
R951
RB520S-30-X
D905
SF27-B351C
D903
!
1
C960
1000/10 C954
1k
R954
ICP-N20-T
CP902
CP
EC30HA04-X D952
680/25
C961
NI
R956
68K
R904
330P/2000
C911
QGB2510K2-10
CN901
1
2
3
4
5
6
7
8
9
10
1.5k
R952
SF27-B351C
D902
!
MBR10150CT
D954
!
3.3M
R901
220/25
C953
330P/2000
C908
!
0.1/16
C912
QQL56AK-220Z
L954
330P/50
C916
12P/50
C914
2.2/50
C915
100P/AC250V
C906
QNG0019-001Z
FC901
QGA7901C1-02
P901
21
680/25
C962
0.15/AC275V
C905
47/50
C910
3.3K
R908
0.1/16
C917
470/10
C955
QGF1040F1-23
CN701
1
2
3
4
5
6
7
8
9
10
11
12
13
14
15
16
17
18
19
20
21
22
23
MTZJ6.8B-T2
D955
3.9K
R957
FR104-A124-T5
D904
!
QGB1214K1-20S
CN702
1
2
3
4
5
6
7
8
9
10
11
12
13
14
15
16
17
18
19
20
TL431/A/-T
IC902
1
23
0.001/AC250V
C901
56K
R905
2K
R955
1F4G-G-T2
D951
!
100P/AC250V
C903
4.3K
R909
NI
R911
22K
R903
2W
!
10
R910
0.0047/2000
C909
!
1F4G-G-T2
D953
C907
*
1K
R958
11K
R953
QQL50AK-221Z
L952
QQR1799-001
L901
4
23
1
QQR1800-001
L902
4
23
1
0.0047/2000
C919
2200p/50V
C920
1500P/50
C963
FR
R959
10
1/4W
!
MIP4190MDSLJ
IC901
1
FB
2
TR
3
VCC
4
S
5
VDD
6
NC
7
D
F901
! QMFZ059-2R0-E
T2.0AH/250V
QQS0404-001
T901
!
7
8
10
11
12
1
3
5
6
-VDISP
F-
GND
GND
6V
16.5V
*
HS901
GN40147-001A
TO CN203 SHEET5
TO CN709 SHEET2
TO CN373 SHEET4
SW9V
LDCLOSE
LDOPEN
!
!!!
!!!!
!
!
!
!
!
!
!
NI
100u/400V
U
NI
R902 C907*
E
J/C
100u/400V
100u/200V3.3M
!
LDSWOP
LDOPEN
LDCLOSE
SW9V
LDCLOSE
LDOPEN
SW9V
LDOPEN
LDCLOSE
SW9V
LDSWCL
ALL CAPACITANCE VALUES ARE IN F(P=pF).
CONDITION ---
OF
OR
2.
3.NI MEANS NO INSERT
5%
MYLAR CAPACITOR.
OR OSCILLOSCOPE WITHOUT INPUT SIGNAL.
IN OHM( ).
NOTES
CAPACITANCE( F)
1/4W
ALL CAPACITORS ARE
VOLTAGES ARE DC-MEASURED WITH A DIGITAL
ALL RESISTORS ARE
CARBON FILM RESISTOR
CERAMIC CAPACITOR
ALL CAPACITORS ARE SHOWN IN THE FORM
ALL INDUCTANCE VALUES ARE IN H(m=mH).
UNLESS OTHERWISE SPECIFIED.
ALL RESISTANCE VALUES ARE
VOLT METER
1.
/RATED VOLTAGE (V).
CD STOP MODE
A
C
FL+
GNA10051-A1

2-3
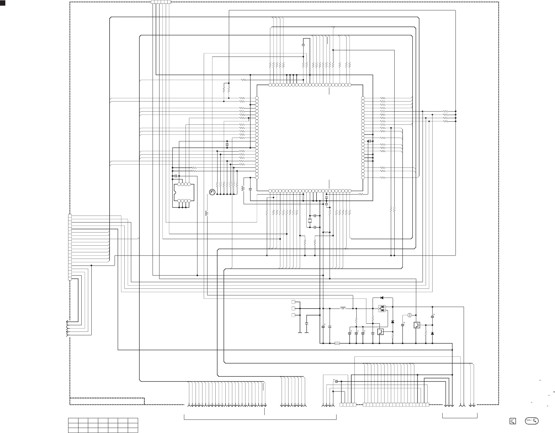
Micon section
SAFETY3
SAFETY1
RDSON
FDABANT
RDSDT
DABRX
RDSCK
VOLCK
KEY0
VOLDT
VOLCE
FDAB
KEY1
LDOPEN
USBIN
USBSCL
VOL1
USBREQ
LDSWCL
DABTX
VFDDOUT
VOL2
VFDDIN
FSW9V
VFDCLK
LDCLOSE
LDSWOP
LDSWOP
LDSWCL
CDIRQ
CDSTAT
CDCLK
CDLD
USBSEL
USBREQ
USBCS
USBSCL
USBCS
USBSDA
USBIN
USBRST
BACKUPMUTE
F-
F+
-VDISP
DGND
LDOPEN
LDCLOSE
AGND
USBSEL
USBRST
FUSB
REMOCON
DABREST
AHBPRO
FQPL
CDSTAT
CDCLK
FCD
TUCE
TUCK
TUDTI
TUDTO
FTU
QPLINK
HPDET
HPMUTE
LOUTLEVEL
LMUTE
SMUTE
POUT
VOLDT
VOLCE
VOLCK
VFDSTB
SAFETY2
KEY0
KEY1
VFDDIN
RDSON
RDSCK
RDSDT
TUCE
TUDTO
TUDTI
TUCK
AHBPRO
SAFETY1
FTU
FSW9V
SMUTE
POUT
SAFETY3
QPLINK
LMUTE
FQPL
SAFETY2
LOUTLEVEL
FCD
HPMUTE
FVFD
FUSB
FDABANT
HPDET
FDAB
DABTX
DABREST
DABRX
VFDDOUT
VFDCLK
CDRST
VFDSTB
PULSW
CDLD
CDDATA
USBSDA
PULSW
CDRST
CDDATA
REMOCON
POUT
CDIRQ
VOL2
VOL1
US3.3V
FVFD
MN101E16KAC
IC701
1
S2DTX
2
D2SRX
3
FDAB
4
USBSDA
5
USBIN
6
USBSCL
7
USBREQ
8
LDOPEN
9
LDCLOSE
10
LDSWOP
11
NMOD
12
OSC2
13
OSC1
14
VSS
15
NC
16
NC
17
VDD
18
VDD18
19
RESETIN
20
LOSWCL
21
USBCS
22
USBSEL
23
USBRST
24
FUSB
25
FSW9V
26REMOCON
27NC
28DABREST
29FDABANT
30NC
31NC
32NC
33NC
34CDDATA
35CDSTAT
36CDCLK
37VDD18
38CDRST
39VSS
40CDLD
41PULSW
42FCD
43CD
44TU
45AUX
46USB
47TUDTO
48TUDTI
49TUCK
50TUCE
51
FTU
52
AHBPRO
53
NC
54
QPLINK
55
NC
56
HPDET
57
HPMUTE
58
LOUTLEVEL
59
LMUTE
60
SMUTE
61
POUT
62
FQPL
63
VSS
64
BUPMOD
65
BUPCTL
66
NC
67
NC
68
NC
69
NC
70
NC
71
VFDSTB
72
VFDDIN
73
VFDDOUT
74
VFDCLK
75
FVFD
76 VOL1
77 VOL2
78 NC
79 VOLDT
80 VOLCE
81 VOLCK
82 E2DATA
83 NC
84 E2CLK
85 RDSCK
86 RDSDT
87 RDSON
88 CDIRQ
89 VDDS
90 NC
91 VSS
92 SAFETY1
93 SAFETY2
94 SAFETY3
95 KEY0
96 KEY1
97 VERSION
98 MODEL
99 NC
100
ADPOWER
100K
R7088
100K
R7087
10K
R7089
10K
R7090
QGF1016C6-20W
CN432
1
2
3
4
5
6
7
8
9
10
11
12
13
14
15
16
17
18
19
20
QGB1214J1-20S
CN709
1
2
3
4
5
6
7
8
9
10
11
12
13
14
15
16
17
18
19
20
10K
R7301
10K
R7302
10K
R7097
10K
R7093
10K
R7094
10K
R7095
10K
R7096
10K
R7098
4.7K
R7100
470/16
C3511
C9001
0.01/50
CHS GND
QGA2001C1-05
CN708
1
2
3
4
5
NI
CN706
1
2
3
4
5
6
NI
R7092
-
MC2838-X
D7003
1
2
3
1K
R7062
2.2K
R7042
2.2K
R7041
2.2K
R7076
1K
R7009
1K
R7016
TP799
10K
R7091
BR24L02F-W-X
IC702
8
VCC
7
WP
6
SCL
5
SDA
4
GND
3
A2
2
A1
1
A0
1KR7061
1K
R7060
1K
R7059
2.2K
R7040
2.2KR7039
2.2K
R7038
2.2KR7037
10/16
C7001
0.1/25
C7005
10
L7001
2.2K
R7036
330
R7005
47000/5.5
C7004
100/10C7006
150P/50
C7003 100K
R7004
2.2K
R7035
RT1N430C-X
Q7002
1KR7017
MTZJ3.3B-T2
D7002
10K
R7002
NI
C7002
1KR7018
RT1N430C-X
Q7001
10K
R7001
1SS133-T2
D7001
1KR7019
1K
R7010
1K
R7011
NQR0389-003X
K7001
1K
R7012
2.2K
R7077
2.2K
R7007
QAX0902-004
X7001
2.2K
R7008
330R7020 330
R7043
1K
R7050
22P/50
C7010
22P/50
C7009
NI
R7024
0
R7032
0
R7028
0
R7030
2.2K
R7029
2.2K
R7031
330
R7034
2.2K
R7033
2.2K
R7022
1K
R7052
1K
R7044
22K
R7049
1K
R7048
2.2K
R7047
2.2K
R7046
1K
R7045
1K
R7051
10K
R7053
10K
R7054
100
R7063
100
R7064
100
R7065
100
R7066
2.2K
R7067
2.2K
R7068
2.2K
R7069
2.2K
R7070
2.2K
R7071
1K
R7072
2.2K
R7073
2.2K
R7074
2.2K
R7075
4.7
L7003
2.2K
R7013
1K
R7081
R7083
R7085
1K
R7082
2SA1530A/QR/-X
Q7003
0.1/16
C7015
100K
R7080
0.1/50
C7013
10
L7004
0.047/16
C7016
NI
R7021
0.1/25
C7012
1K
R7015
0.1/50
C7017
1/16
C7018
0.1/16
C7014
2.2K
R7014
10K
R7084
30K
R7086
DGND
F-
F+
US3.3V
-VDISP
RDSCK
RDSDT
TUCE
TUDTO
TUCK
VOLCK
VOLCE
VOLDT
AHBPRO
FSW9V
FTU
SMUTE
POUT
LMUTE
FQPL
LOUTLEVEL
FCD
HPMUTE
RDSON
TUDTI
SAFETY1
SAFETY3
QPLINK
SAFETY2
FVFD
FUSB
FDABANT
FDAB
DABTX
DABREST
CDR
CDL
HPDET
DABRX
USB4V
CD8V
MGND
AGND
DGND
LDCLOSE
LDOPEN
US6V
US4V
NI
C7007
NI
C7008
2.2K
R7303
2.2K
R7304
W304
1
W306
1
W313
1
RT1N430C-X
KRC110S-X
NI
R7023
D7004
NI
R7099 10K
R7085
FM/AM
CD
LINEIN
E(DAB)
10K
EMULATOR
VCC
GND
REST
DATA
CE
CLK
NI
SHEET4
Ver:
ONLY ES&PP STEP
MP NO USE
FM/AM
CD
LINEIN
USB
*
*
SHEET4
TO POWER SECTION (TO CN702)
SHEET1 TO POWER & AUDIO SECTION
10K 3.3K 6.8K 13K 30K
DGND
CD8V
CDR
CDL
USB4V
US6V
DGND
AGND
R7083 NI 10K 10K 10K 10K
US/UC E U1/U4 U2 U3*
MGND
GND
USB
TO CN201
TO POWER & AUDIO SECTION
TO CN221
KEY0
KEY1
POUT
VFDDOUT
VFDDIN
VFDCLK
VFDSTB
REMOCON
VOL1
VOL2
TO POWER & AUDIO SECTION
SHEET5
SHEET4
SHEET3
ALL CAPACITANCE VALUES ARE IN F(P=pF).
CONDITION ---
OF
OR
2.
5%
MYLAR CAPACITOR.
OR OSCILLOSCOPE WITHOUT INPUT SIGNAL.
IN OHM( ).
NOTES
CAPACITANCE( F)
1/4W
ALL CAPACITORS ARE
VOLTAGES ARE DC-MEASURED WITH A DIGITAL
ALL RESISTORS ARE CARBON FILM RESISTOR
CERAMIC CAPACITOR
ALL CAPACITORS ARE SHOWN IN THE FORM
ALL INDUCTANCE VALUES ARE IN H(m=mH).
UNLESS OTHERWISE SPECIFIED.
ALL RESISTANCE VALUES ARE
VOLT METER
1.
/RATED VOLTAGE (V).
CD STOP MODE
3.NI MEANS NO INSERT.
4.DIGITAL TRANSISTOR
=
4.7K
FOR FLASH
GNA10052

2-4
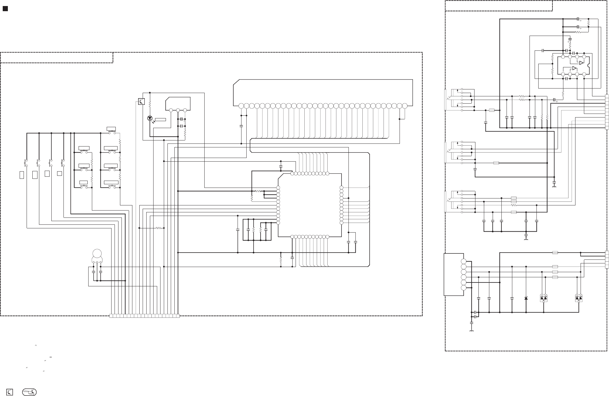
Front section
POUT
-VDISP
VFDDIN
VFDCLK
VFDSTB
REMOCON
LINE
FM/AM
USB
VFDDOUT
CD
LINEOUTR
GR5
GR1
LINEOUTL
VOL1
VOL2
GR8
HPOUTR
GR9
GR7
GR6
GR4
GR2
GR3
SG16
SG15
SG14
SG13
SG12
SG11
SG10
SG9
SG8
SG7
SG6
SG5
SG4
SG3
SG2
SG1
SG10
SG11
SG12
SG13
SG14
SG15
SG16
GR10
GR9
GR8
GR7
GR6
GR5
GR4
GR3
GR2
GR1
KEY1
F+
SG1
SG2
SG3
SG4
SG5
SG6
SG7
SG8
SG9
F-
GND
LINEINR
LINEINL
HPDET
AGND
HPOUTL
GR10
DGND
US3.3V
KEY0
QSW0825-001Z
S2512
12
0.1
C2201
100k
R2203
10K
R2206
QSW0825-001Z
S2511
12
QSW0825-001Z
S2510
12
QSW0825-001Z
S2509
12
15PC115
0.0018
C111
NI
D103
NQR0502-002XK102
15PC114
0.0018
C112
NQR0502-002X
K103
0
C116
NQR0022-002X
K105
QGA2001C1-05
CN104
1
2
3
4
5
NQR0022-002X
K106
0
C4651
QGF1040F1-20
CN221
1
2
3
4
5
6
7
8
9
10
11
12
13
14
15
16
17
18
19
20
510
R2505
430
R2504
1.2K
R2503
510
R2502
QGB1214K1-10S
CN402
1
2
3
4
5
6
7
8
9
10
QSW0825-001Z
S2507
12
QSW0825-001Z
S2506
12
430
R2501
QSW0825-001Z
S2504
12
QSW0825-001Z
S2505
12
QSW0825-001Z
S2503
12
QSW0825-001Z
S2502
12
QSW0825-001Z
S2501
12
0.0047C2210
QNS0188-001
J8001
6
2
1
3
4
7
5
0.1
C8206
0.1/16
C8307
1.5/6.3
C8305
0
C8306
0.1
C8106
NQR0389-003X
K8101
NJL23H380A-E
IC241
1
OUT
2
GND
3
VCC
24
R2411
SLR-342VC-T
D2411
NQR0389-003X
K8201
NI
Q2411
NQR0389-003XK8301
1K
R8302
100/6.3
C2209
0
R2207
0
C4399
13K
R4251
13K
R4151
51K
R4152
51K
R4252
0
C4351
0
K4351
NI
C4151
NI
C4251
220P
C4152
220P
C4252
QNS0188-001
J4352
6
2
1
3
4
7
5
0.01
C2602
0.01
C2601
0
C8351
0
K4602
NIC2203
0.1
C2204
0.022
C2205
NI
C2206
NI
R2204
NI
R2205
1
C2207
NI
C2202
DI221
QLF0186-001
36
P2
35
P3
34
P4
33
P5
32
P6
31
P7
30
P8
29
P9
28
P10
27
P11
26
P12
25
P13
24
P14
23
P15
22
P16
14
1G
13
2G
12
3G
11
4G
10
5G
9
6G
8
7G
7
8G
6
9G
5
10G
32
F+
1
F+
37
P1
39 40
F-
41
F-
QSW1130-001
JS261
132
100K
R4304
NI
C4307
100P
C4305
2.2/50
C4304
1K
R4306
NI
C4308
100P
C4306
47K
R4302
2.2/50
C4303
47/25
C4301
1K
R4305
100K
R4303
47/25
C4302
47K
R4301
0
C113
D101
STZC6.8N-X
1
2
3
D102
NI
1
2
3
NI
C2208
NJM4565M-WE
IC401
8
VCC
765
1234
VEE
RT1P431C-X
KRA101S-X
R2201
0
R2202
PT6315
IC221
1
LED1
2
LED2
3
LED3
4
LED4
5
OSC
6
DOUT
7
DIN
8
CLK
9
STB
10
K1
11
K2
12 VSS
13 VDD
14 SG1/KS1
15 SG2/KS2
16 SG3/KS3
17 SG4/KS4
18 SG5/KS5
19 SG6/KS6
20 SG7/KS7
21 SG8/KS8
22 SG9/KS9
23
SG10/KS10
24
SG11/KS11
25
SG12/KS12
26
SG13/KS13
27
SG14/KS14
28
SG15/KS15
29
SG16/KS16
30
VEE
31
NC
32
NC
33
SG19/GR19
34SG20/GR9
35SG21/GR8
36SG22/GR7
37SG23/GR6
38SG24/GR5
39GR4
40GR3
41GR2
42GR1
43VDD
44VSS
CN103
QNZ0926-001
123456
QNS0188-001
J4351
6
2
1
3
4
7
5
DGND
DGND
5V
HEADPHONE OUT
D-
D+
D+
D-
5V
USB IN
FM/AM
CD
SHEET5
STANDBY
(U only:RT1P431C-X)
LINE
SHEET4
USB
SHEET2
STOP
FWD SKIP
L
R
BWD SKIP
G
OPEN/CLOSESTB
TUPRB
L
R
G
LINE IN
L
R
G
LINE OUT
DIMMER
AGND
US6V
CHS GND
CHS GND
CHS GND
TO CN432
TO CN101 TO CN401
ALL CAPACITANCE VALUES ARE IN F(P=pF).
CONDITION ---
OF
OR
2.
5%
MYLAR CAPACITOR.
OR OSCILLOSCOPE WITHOUT INPUT SIGNAL.
IN OHM( ).
NOTES
CAPACITANCE( F)
1/4W
ALL CAPACITORS ARE
VOLTAGES ARE DC-MEASURED WITH A DIGITAL
ALL RESISTORS ARE CARBON FILM RESISTOR
CERAMIC CAPACITOR
ALL CAPACITORS ARE SHOWN IN THE FORM
ALL INDUCTANCE VALUES ARE IN H(m=mH).
UNLESS OTHERWISE SPECIFIED.
ALL RESISTANCE VALUES ARE
VOLT METER
1.
/RATED VOLTAGE (V).
CD STOP MODE
3.NI MEANS NO INSERT
+
-
+
-
4.7K
4.7K
=
4.DIGITAL TRANSISTOR
GND
K1
GNA10051-A2
GNA10051-A3

2-5
Audio section
AHBPRO
POUT
SAFETY3
HPOUTR
LINEOUTL
FSW9V
CDL
RDSON
CDR
CDR
3.3V
TUDTO
TUNERL
TUCK
RDSDT
VOLDT
TUDTI
VOLCE
VOLCK
RDSCK
TUNERR
LINEOUTR
BACKUPMUTE
TUCE
SAFETY1
SW9V
-VDISP
HPOUTL
FTU
RDSCK
RDSDT
RDSON
TUCE
TUDTO
TUDTI
TUCK
VOLCK
VOLCE
VOLDT
AHBPRO
SAFETY1
FSW9V
FTU
SMUTE
POUT
SAFETY3
LINEINL
SMUTE
FL+
F-
LINEINR
GND
GND
CDL
RDSCK
7.5k
R3241
0
R3403
100/16
C8303
12K
R5206
DABREST
NI
CN372
1
2
3
4
5
6
7
8
9
10
11
12
13
14
15
47/25
C4502
3.3k
R8101
4.7/50
C8301
DGND
FR104S-T5
D3703
F+
330P/50
C5201
FDAB
10/63
C3149
KTA1046/Y/
Q3501
6.8k
R5201
0
R3258
220K
R3148
10/50
C3401
470P/50
C4602
NI
R3716
12K
R5106
TUDTI
NI
R3260
2.2/10
C5304
470P/50
C4601
TUCE
2SC3928A/QR/-X
Q3502
NQR0413-002X
K5203
1K
R3252
QNB0118-001
J5001
5
1
2
3
4
0
C4506
1SS133-T2
D3704
6.2k
R3247
NI
R3710
220P/50
C5211
4.7K
R4615
100/16
C3723
22
R8107
NI
C9006
F-
2.2/10
C5102
NI
C5301
NI
R3160
4.7K
R3144
100k
R5310
W311
1
22
R8207
FSW9V
4.7K
R3344
VOLCK
CDL
220/10
C8105
RT1N141C-X
Q3804
2SC3928A/QR/-X
Q3402
1K
R4602
1SS133-T2
D3502
R3805
NI
0
R5307
W310
1
0.22/16
C5220
220P/50
C5113
1SS133-T2
D4501
0.22/16
C4510
US3.3V
KTA1267/YG/-T
Q3710
27K
R8211
NI
R3257
100K
R4504
C3158
NI
SAFETY2
0.022/50
C5107
1/16
C3711
SMUTE
C3151
*
W309
1
10K
R3703
0.1/50
C3248
3.3K
R8112
RT1P440C-X
KRA114S-X
470
R3802
6.2K
R5203
3.3K
R8104
1SS133-T2
D3503
4.7/50
C3156
2.2K
R4604
B5204
4.7K
R3402
0.1/50
C3242
3.6K
R4612
NI
C4504
120
R3713
0.1/50
C5205
120k
R3309
KTC812T-X
Q8102
2
14
5
36
MTZJ4.3B-T2
D3501
MM1594AF-X
IC373
8
IN
7
NC
6
SUB
5
CTRL
4
CN
3
GND
2
NC
1
OUT
100/16
C3715
5.1
R3704
2SC3928A/QR/-X
Q3802
DABRX
1.5k
R5208
4.7/50
C3256
1K
R8105
0.15/50
C3140
NI
C3718
47/25
C4503
13K
R3504
NI
R3712
-
MC2838-X
D3305
1
2
3
0.01/50
C3402
0.33/10
C5118
1K
R8206
KTC812T-X
Q8103
2
14
5
36
-VDISP
8.2K
R3501
1/16
C3714
0.33/10
C5217
NI
C3157
0.22/16
C5219
47K
R5102
NI
Q3706
NI
C5209
7.5K
R3141
NI
C9007
2.2k
R8108
220/10
C3341
10/50
C5215
MTZJ12B-T2
D3801
1/16
C3713
330P/50
C5101
NI
C4606
10/50
C4603
47K
R4608
33
R8301
22
L5201
2.2K
R3412
FTU
220k
R3308
0.47/50
C3154
NI
IC451
8
VCC
765
1234
VEE
220K
R4503
RT1P441C-X
Q4603
L5103
6
13
4
4.7K
R4614
0.22/16
C5120
220P/50
C5213
R3804
0
-
MC2838-X
D5101
1
2
3
NI
R3154
NI
R3157
0.1/50
C3142
0.068/25
C3253
1N4003S-T5
D3507
R3155
*
SAFETY1
LMUTE
FUSB
KTC812T-X
Q4601
2
14
5
36
1k
R8110
220K
R3248
0.33/10
C5218
RT1P431C-X
Q8301
6.8k
R5101
NI
C8302
1/16
C5104
12K
R5207
82
L3801
1/2W
150p/50
C8103
0.33/10
C5117
220/25
C5309
DABTX
22
L5101
10/63
C5103
NI
C5110
NI
C3721
NI
R3708
0
R5105
270
R3502
3.3K
R8204
TPA3100D2PHP-W
IC501
1
GND
2
LINN
3
LINP
4
AGND
5
RINP
6
RINN
7
GAIN0
8
GAIN0
9
GAIN1
10
MSTRSLV
11
SYNC
12
GND
13 GND
14 ROSC
15 VREG
16 VBYP
17 AGND
18 BSRP
19 ROUTP
20 ROUTP
21 ROUTN
22 ROUTN
23 BSRN
24 GND
25
GND
26
PVCCR
27
PVCCR
28
PGNDR
29
PGNDR
30
VCLAMPR
31
VCLAMPL
32
PGNDL
33
PGNDL
34
PVCCL
35
PVCCL
36
GND
37GND
38BSLN
39LOUTN
40LOUTN
41LOUTP
42LOUTP
43BSLP
44SHUTDOWN
45MUTE
46FAULT
47AVCC
48AVCC
0.0022/50
C8204
RT1N431C-X
Q4503
0.01/50
C5303
B5300 NI
4.7K
R4502
1K
R3251
NI
Q3705
1SS133-T2
D3401
RDSON
POUT
C3251
1K
R3152
W305
1
300
R4606
C3801
2.7K
R4512
10K
R3411
10K
R8109
1k
R8106
NJM4565M-WE
IC452
8
VCC
765
1234
VEE
2SC5938A/B/-X
Q3601
10/50
C5115
NI
C4508
NI
C3504
-
MC2838-X
D5301
1
2
3
2SA1530A/QR/-X
Q4502
220/25
C5306
10/50
C8201
1/16C5204
3.3K
R8212
LC75345M-X
IC303
36
CL
35
VDD
34
ROPOUT
33
RIN-
32
RIN+
31
ROUT
30
RSB
29
RBASS2
28
RBASS1
27
RTRE
26
RVRIN
25
RSELO
24
R5
23
R4
22
R3
21
R2
20
R1
19
VREF
18
L1
17
L2
16
L3
15
L4
14
L5
13
LSELO
12
LVRIN
11
LTRE
10
LBASS1
9
LBASS2
8
LSB
7
LOUT
6
LIN+
5
LIN-
4
LOPOUT
3
GND
2
CE
1
DI
NI
C4605
300
R4603
1/50
C5305
22K
R3310
4.7K
R3343
0
R3807
NI
C3706
NI
R4510
0.1/50
C3143
NI
R5309
DGND
100/16
C3503
47/25
C8304
12K
R5107
3300P/50
C5112
10/50
C8101
1.8k
R3246
0.022/50
C5108
100P/50
C4607
1.5K
R3701
68K
R3149
NI
C4609
FCD
SAFETY3
2700P/50
C3244
10/63
C3249
10/50
C3312
LDOPEN
RT1P430C-X
Q3803
W312
1
4.7K
R3801
1SS133-T2
D3803
3300P/50
C5212
W303 1
0.068/25
C3152
NI
R3151
US6V
NI
C3705
R3705
R3706
0.01/50
C5223
2SC5938A/B/-X
Q3602
W302
1
NQR0413-002X
K5101
AGND
6.2K
R5103
B5104
100k
R5311
220P/50
C5114
22K
R3243
R3255
1/50
C5308
0.15/50
C3141
NQR0413-002X
K5201
4.7K
R3244
1k
R8210
0.01/50
C5207
0
R5205
NI
R3159
QPLINK
MTZJ6.8B-T2
D3402
RT1P141C-X
Q4606
4.7/50
C3245
300
R3714
NI
R3709
D3707
1.5k
R5109
1000P/50
C9004
4.7/50
C3145
220P/50
C5111
NI
R4511
2.2/10
C5202
0.0022/50
C8104
NI
K3702
10K
R4513
470
R3401
C3258
NI
FDABANT
0.1/50
C3148
RT1N44HC-X
Q4501
VOLCE
NI
C3257
NQR0413-002X
K5103
C3707
NI
R3706
15K
R3140
TUDTO
27K
R8111
W501
1
NI
R5306
NI
D3702
KTB772/Y/
Q3401
NQR0413-002X
K5104
3.6K
R4613
100K
R5308
22
L5202
CD8V
0.47/50
C3254
10/63
C5203
2.2K
R3245
0.01/50
C5122
100/16
C3712
3.3K
R4611
4.7/50
C8207
QGB2510J1-10
CN373
1
2
3
4
5
6
7
8
9
10
2.2K
R4605
6.2K
R3147
22/50
C5312
15K
R3250
QUY150-050Y
L3701
D3706
MA111-X
220/16
C9005
100/16
C3802
15K
R3240
1.5k
R5108
10/50
C4501
NI
C5302
Q3703
1SS133-T2
D3403
NI
Q3708
C3720
NI
KTB772/Y/
Q3801
W301
1
0.1/50
C5206
10/50
C3501
1K
R4607
1K
R8205
1/16
C3717
NI
C4507
0.01/50
C5208
B5203
R3707
L5203
6
13
4
22K
R3143
NI
R3259
10/50
C5216
10k
R5304
RT1P441C-X
Q3702
0.1/50
C5105
220/10
C8205
100/16
C3404
0
R3158
W307
1
NI
C5109
1.8K
R3146
4.7/50
C3155
0.068/25
C3153
1N4003S-T5
D3506
47K
R3242
NI
Q3709
HPDET
NI
C4505
0.01/50
C3502
47K
R4506
AHBPRO
22
L5102
0.1/50
C5106
QGB1214J1-10S
CN401
1
2
3
4
5
6
7
8
9
10
4.7/50
C8107
C3719
NI
NI
C4604
0
K901
1/16
C5307
1K
R4514
4.7K
R4501
10K
R3702
3.3k
R8201
0.22/16
C5119
HPMUTE
R3803
47K
R4609
NI
C5210
1.5k
R5209
TUCK
1/16
C5310
LDCLOSE
100P/50
C4608
1/50
C3311
NJM4565M-WE
IC801
8
VCC
765
1234
VEE
NI
R4508
0.068/25
C3252
1KR4601 3.3K
R4610
47K
R3503
47K
R5202
2.2K
R4505
QGF1208C1-15
CN911
1
2
3
4
5
6
7
8
9
10
11
12
13
14
15
W308
1
NI
C4509
1N4003S-T5
D3504
NQR0413-002X
K5102
FVFD
2.2K
R3145
NQR0413-002X
K5204
4.7K
R3342
0.01/50
C5123
IC374
NI
8
IN
7
NC
6
SUB
5
CTRL
4
CN
3
GND
2
NC
1
OUT
MGND
FQPL
VOLDT
2700P/50
C3144
150p/50
C8203
0.15/50
C3241
22/16
C3150
RDSDT
0.01/50
C5222
LOUTLEVEL
68K
R3249
W502
1
15K
R3150
KTC812T-X
Q4604
2
14
5
36
B5103
47K
R3142
D3802
MTZJ2.4B-T2
D3705
9.1K
R8209
2SC3576-JVC-T
Q3701
NI
C3159
2.2k
R8208
0.01/50
C3803
NI
C3259
0.1/50
C3243
10/50
C5116
CDR
-
MC2838-X
D5001
1
2
3
220P/50
C5214
1K
R3254
10k R5305
220/10
C3342
RT9164A-PG-X
IC372
1
ADJ
2
OUT
3
IN
3.3K
R3715
33
R3341
NI
R4509
4.7/50
C3255
0.15/50
C3240
47K
R4507
NQR0413-002X
K5202
MTZJ30C-T2
D3701
470P/50
C3716
22/16
C3250
R5301
NI
AGND
1/4W
1/4W
1/4W
L
TO MICON SECTION
TO TUNER SECTION
QP LINK
R
L
SHEET2
-
+
R
C3151
C3251
NI
SW9V
TU9V
CD8V
USB4V
0.022
0.022
R3155
R3255
PGND
6V
TO
SHEET2
US6V
HPDET
TO CN432
TO CN901
SHEET1
TO CN402
QGF1208C1-11
QGF1208C1-15 E
Ver.J/C/U
Ver.FOR
FOR
R+
SHEET3
LINE OUT
UT/US/UF/A
5.6K
3.9K
5.6K
R3803
NI
NI
820
C3801
NI
NI
47/6.3
D3802
NI
NI
MTZJ3.3B-T2
SHORT SHORT
UB/UY/UW/UJ
NI
NI NIQQR0797-002
R-
L+
L-
LDOPEN
LDCLOSE
TO SHEET2
AGND
DGND
DGND
*
*
*
*
*
US4V
AGND
DGND
DABREST
1/4W
1/4W
J/C
E
U
DABTX
TO MICON SECTION
DABRX
DABON
* pin3 and pin5
E/U short
J/C open
L+
L-
R+
R-
US6V
DAB12V
J/C
B5103,B5104
B5203,B5204
B/E/EN/EV/UP
L5103,L5203
*
*
*
*
*
*
*
MARK
SPKOUT
SHEET2
DAB UNIT
3.3V
US5V
12V
DABL
DABR
HEADPHONE IN
*
SHEET2
DAB5V
16.5V
+
-
+
-
+
-
+
-
+
-
TO MICON SECTION
TO MICON SECTION
ALL CAPACITANCE VALUES ARE IN F(P=pF).
CONDITION ---
OF
OR
2.
5%
MYLAR CAPACITOR.
OR OSCILLOSCOPE WITHOUT INPUT SIGNAL.
IN OHM( ).
NOTES
CAPACITANCE( F)
1/4W
ALL CAPACITORS ARE
VOLTAGES ARE DC-MEASURED WITH A DIGITAL
ALL RESISTORS ARE CARBON FILM RESISTOR
CERAMIC CAPACITOR
ALL CAPACITORS ARE SHOWN IN THE FORM
ALL INDUCTANCE VALUES ARE IN H(m=mH).
UNLESS OTHERWISE SPECIFIED.
ALL RESISTANCE VALUES ARE
VOLT METER
1.
/RATED VOLTAGE (V).
CD STOP MODE
RT1N141C-X 10K
R2
10K
KRC102S-X
R2R1
R1
R2
R1
22K47K
KRC109S-X
RT1N44HC-X
3. NI STANDS FOR NOT INSERTED PARTS.
4.DIGITAL TRANSISTOR
KRA101S-X
RT1P141C-X
47K47K
4.7K
KRA102S-X
4.7K
KRA104S-X
10K
R1
RT1P431C-X
RT1P441C-X
R2
10K
=
47K
CHS_GND
GNA10052-A1

2-6
CD section Loader section
TRVP
TRV-
SP+
TR-
VR
TR+
FO+
FO-
MCLK
MDATA
SPOUT
FOP
NRST
MLD
TRV+
SPOUT
TRP
FOP
LD
PD
A+C
B+D
F
E
PULSW
USB4V
US6V
CDIRQ
CDRST
CDSTAT
CDDATA
CDR
CDR
AGND
DGND
DGND
SW9V
LOCLOSE
LOOPEN
LOSWOP
LOSWCL
USBRST
USBIN
USBSCL
USBSDA
USBREQ
USBCS
USBSEL
CDLD
CDCLK
CDL
CDL
VCC
CD8V
TRVP
TRP
VREF
SP-
TR+
TR-
FO-
FO+
SP+
SP-
TRV-
TRV+
F
E
B+D
PD
LD
A+C
VREF
MGND
CDR
CDL
PULSW
PULSW
0.047
C651
0.047
C652
0.047
C653
0.1
C654
0.01
C649
82KR624
QGF1040F1-05
CN721
5
4
3
2
1
TP601
47/16
C650
15K
R641
1K
R640
0.0012
C638
27K
R645
15K
R644
3.3K
R648
10K
R647
1800P
C639
6800P
C640
5.6K
R643
5.6K
R646
11K
R656
5.6K
R649
2200P
C641
18K
R651
15K
R650
68P
C646
8.2K
R655
4.7K
R654
0.1
C647
220/10
C648
2SA1705/ST/-T
Q601
220/10
C644
0.1
C642
8.2K
R652
5.1K
R653
0.1
C645
0.1
C643
0
R604
0
R605
36K
R606
560P
C602
3300P
C603
4.7K
R608
47K
R607
120P
C606
8200P
C607
8200P
C608
1K
R610
1K
R609
0.022
C604
0.022
C605
NI
R613
3.3K
R614
NI
R616
3.3K
R617
0R615
0R618
0.33
C610
0.33
C615
0.1
C614
3300P
C613
47/6.3
C616
47/6.3
C612
NI
R621
0
R620
47/6.3
C611
47K
R619
0
R668
2SA1530A/QR/-X
Q602
4.7
R612
47/6.3
C609
0
R611
0.1
C617
680P
C618
0.015
C619
0.1
C620
0.082
C622
0.1
C623
220/10
C624
0.1
C627
0.1
C628
0.1
C629
47/6.3
C631
47/6.3
C630
TP602
47/6.3
C626
47/6.3
C625
820
R625
0.001
C621
0.1
C101
1K
R629
1K
R630
1KR631
1KR632
1K
R633
0.1
C102
10K
R102
0.22
C632
NI
R635
220
R636
1M
R637
0.1
C635
QAX0901-001Z
X601
321
2.2K
R634
10K
R101
TP201
0.1
C103
0.1
C104
TP202
0.1
C660
150
R103
TP612
TP611
QJK043-050600-E
CN201
1
2
3
4
5
QGF1040F1-23
CN203
1
2
3
4
5
6
7
8
9
10
11
12
13
14
15
16
17
18
19
20
21
22
23
10K
R601
TP205
10
L101
150
R660
47/16
C7203
1K
R671
0
R623
10
R622
NI
R104
20
R105
20
R106
10/50
C105
0.1
C106
TP613
TP614
TP615
MM1565AF-X
IC102
1
VOUT
2
NC
3
GND
4
CN
5
COUT
6
SUB
7
VIN
2.2
C107
470P
C108
220/10
C109
0.1
C655
1
C110
0.0022
C636
1K
R670
0.0022
C637
0.001
C633
15K
R107
15K
R108
RT1P441C-X
Q101
TP203
MA152WA-X
D605
1
2
3
QJK043-060601-E
CN102
1
2
3
4
5
6
QAX0911-001Z
X101
TP204
QSW1223-001
S201
21
QGF0501F8-15X
CN202
1
2
3
4
5
6
7
8
9
10
11
12
13
14
15
18P
C121
18P
C122
0
R112
TC74LCX257FTF-X
IC605
16
VCC
15
OE
14
4A
13
4B
12
4Y
11
3A
10
3B
9
3Y
8
GND
7
2Y
6
2B
5
2A
4
1Y
3
1B
2
1A
1
A/B
0.01
C661
22
R657
22
R658
0.01
C7201
0.1
C7202
GDMTZJ4.3B-X
D7201
WJP0093-004A-E
CN101
1
2
3
4
5
IC721
LB1641
1
LM-
2
OUT1
3
P1
4
V2
5
IN1
6
IN2
7
VCC1
8
VCC2
9
LM+
10
OUT2
MN6627945EE
IC602
1
EXT0
2
EXT1
3
EXT2
4
PWMSW
5
SPOUT
6
SPPOL
7
TRVP
8
TRVM
9
TRVP2
10
TRVM2
11
TRP
12
TRM
13
FOP
14
FOM
15
DVDD1
16
SRAMVDD
17
DVSS1
18
NPWDOWN
19
TEIN
20
FEIN
21 CEA
22 RFENV
23 FEOUT
24 FEN
25 TEN
26 TEOUT
27 VREF
28 PD
29 LD
30 E
31 F
32 D
33 B
34 C
35 A
36 DCDET
37 RFVDD
38 RFN
39 RFOUT
40 RFIN
41
CAGC
42
ARFOUT
43
AVSS2
44
ARFIN
45
DSLF
46
IREF
47
PLLF
48
PLLFD
49
AVDD2
50
OUTL
51
AVSS1
52
AVREF
53
AVDD1
54
OUTR
55
DVSS2
56
IOVDD1
57
DVDD2
58
LON
59
IOMODE
60
NTEST
61TX
62PORT
63MCLK
64MDATA
65MLD
66STAT
67IRQ
68NRST
69DVSS3
70X2
71X1
72IOVDD2
73DQSY
74TXTD
75TXTCLK
76GIO0
77GIO2
78GIO1
79GOUT0
80GOUT1
MN103SFB5KWD1
IC101
1
IRO_USB
2
USBNOC
3
USBNPP
4
USBD-
5
VSS
6
USBD+
7
AVDD
8
CD_NRST
9
VDD3
10
VDD1
11
OSC1
12
OSSO
13
VSS
14
NRST
15
MMOD0
16
MMOD1
17VPP
18OCD_SDA
19OCD_SCL
20NC
21NC
22NC
23NC
24PO1NC
25USBIN
26NC
27NC
28NC
29NC
30NC
31NC
32NC
33
NC
34
NC
35
NC
36
NC
37
NC
38
VDD3
39
NC
40
VSS
41
NC
42
VDD1
43
NC
44
NC
45
NC
46
SCL
47
REQ
48
SDA
49 VDD5
50 NC
51 NC
52 NC
53 VSS
54 STREQ
55 CS
56 CDMCCLK
57 CDSTAT
58 CDMDATA
59 STCLK
60 NC
61 STIN
62 VDD1
63 NC
64 CDMLD
LA6242H-X
IC601
28
VIN1
27
VIN1-B(TRVP)
26
VIN1+B
25
S-GND
24
VIN1-SW
23
MUTE
22
VREFIN
21
VCC-S
20
REG-OUT
19
REG-IN
18
VIN2G
17
VIN2(SPOUT)
16
VIN3G
15
VIN3(FDP)
14
(TRP)VIN4G
13
VIN4
12
VCCP2
11
VO4-
10
VO4+
9
VO3-
8
VO3+
7
VO2-
6
VO2+
5
VO1-
4
VO1+
3
VCCP1
2
VIN1+A
1
VIN1-A
29
30
68K
R642
RT1P441C-X
KRA104S-X
TO MICON SECTION
LM+
LM-
GND
LOSWOP
LOSWCL
E
F
VREF
16.9M
REST SW
PD
LD
A+C
B+D
FO-
TR-
TR+
FO+
GND
GND
SHEET2
12M
MECHA BOARD
VDD3
VSS
NRST
OCD-SDA
OCD-SCL
EMULATOR
ONLY ES & PP STEP
MP NO USE
(1/8W)
(1/8W)
47K
47K
ALL CAPACITANCE VALUES ARE IN F(P=pF).
CONDITION ---
OF
OR
2.
3.NI MEANS NO INSERT
5%
MYLAR CAPACITOR.
OR OSCILLOSCOPE WITHOUT INPUT SIGNAL.
IN OHM( ).
NOTES
CAPACITANCE( F)
1/4W
ALL CAPACITORS ARE
VOLTAGES ARE DC-MEASURED WITH A DIGITAL
ALL RESISTORS ARE CARBON FILM RESISTOR
CERAMIC CAPACITOR
ALL CAPACITORS ARE SHOWN IN THE FORM
ALL INDUCTANCE VALUES ARE IN H(m=mH).
UNLESS OTHERWISE SPECIFIED.
ALL RESISTANCE VALUES ARE
VOLT METER
1.
/RATED VOLTAGE (V).
CD STOP MODE =
4.DIGITAL TRANSISTOR
GNA10047-A1
S1
CN1
QSW1074-001
QGF1016F3-05

2-7
Power board
Printed circuit boards
C901
C902
C903
C905
C907
C908
C909
C910
C911
C912
C913
C914
C915
C916
C917
C918
C951
C953
C954
C955
C956
C957
C958
C960
C961
CN702
CN901
CP901
CP902
D901
D902
D903
D904
D905
D950
D951
D952
D953
D955
FC901 FC902
IC901
IC902
IC903
L952
L954
P901
PC901
R901
R902
R903
R904 R905
R908
R909
R910
R911
R951
R952
R953
R954
R955
R956
R957
R958
HS901
L901
C904
C906
C962
D954
C919
HS902
HS903
R913
R914
W901
T901
CN701
R959
L902
C920
C963
C2201
C2202
C2203
C2204
C2205
C2206
C2207
C2208
C2209
C2210
C2601 C2602
D2411
IC221
IC241
JS261
Q2411
R2203
R2204
R2205
R2206
R2207
R2411
R2501
R2502
R2503
R2504 R2505
S2501
S2502
S2503
S2504
S2505
S2506
S2507
S2509
S2510
S2511
S2512
DI221
CN221
C2901
R2201
R2202
C111
C112
C114
C115
C116
C4151
C4152
C4251
C4252
C4351
C4651
C8106
C8206
C8305
C8306
C8307
CN103
CN104
CN402
D101
D102
D103
J4351 J4352
J8001
K102
K103
K105
K106
K4351
K4602
K8101
K8201
K8301
R4151
R4152
R4251
R4252
R8302
W101
C8351
C4399
R4304
R4303
R4305
C4305
C4306
C4307
C4308
C4303
C4304
IC401
C4302
C4301
R4301
R4302
R4306
C113
Lead free solder used in the board (material : Sn-Ag-Cu, melting point : 219 Centigrade)
Lead free solder used in the board (material : Sn-Cu, melting point : 230 Centigrade)
(Power board)
(Jack board)
(Front board)

2-8
Main board
Lead free solder used in the board (material : Sn-Ag-Cu, melting point : 219 Centigrade)
Lead free solder used in the board (material : Sn-Cu, melting point : 230 Centigrade)
C3140
C3141
C3142
C3143
C3144
C3145
C3148
C3149
C3150
C3151
C3154
C3155
C3156
C3159
C3240
C3241
C3242
C3243
C3244
C3245
C3248
C3249
C3250
C3251
C3254
C3255
C3256
C3259
C3311
C3312
C3341
C3342
C3401
C3402
C3404
C3501
C3502
C3503
C3705
C3706
C3711
C3712
C3713
C3714
C3715
C3716
C3717
C3718
C3719
C3720
C3721
R7097
C3723
R7098
C3511
C3801
C3802
C3803
R7100
D3705
C4501
C4502
C4503
C4504 C4505
C4506
C4507
C4508
C4509
C4510
C4601
C4602
C4603
C4604
C4605
C4606
C4607
C4608
C4609
C5103
C5104
C5105
C5106
C5107
C5108
C5111
C5112
C5115
C5116
D7004
C5203
C5204
C5205
C5206
C5207
C5208
C5211
C5212
C5215
C5216
C5301
C5306
C5309
C5312
C7001
C7002
C7003
C7004
C7005
C7006
C7009
C7010
C7012
C7013
C7014
C7015
C7016
C7017
C7018
C8101
C8105
C8201
C8205
C8301
C8303 C8304
D3506
C9004
C9005
HS351
CN373
CN401
R7099
CN706
CN708
CN709
D3401
D3402
D3403
D3501
D3502
D3503
D3701
D3702
D3703
D3704
D3801
D3802
D7001
D7002
D7003
IC372
IC373
IC451
IC452
IC701
IC702
J5001
K901
K3702
K7001
L3701
L3801
L5101
L5102
L5103
L5201
L5202
L5203
L7001
L7003
L7004
Q3401
Q3402
Q3501
Q3502
Q3701
Q3702
Q3705
Q3706
Q3708
Q3709
Q3710
Q3801
Q3802
Q3803
Q3804
Q4501
Q4502
Q4503
Q4601
Q4603
Q4604
Q4606
Q7001
Q7002Q7003
Q8102
Q8301
R3140
R3141
R3147
R3149
R3150
R3151
R3152
R3154
R3155
R3157
R3240
R3241
R3247
R3249
R3250
R3251
R3252
R3254
R3255
R3257
R3308
R3401
R3402
R3403
R3411
R3412
R3501
R3502
R3503
R3504
D3507
R3701
R3702
R3703
R3704
R3708
R3709
R3710
R3712
R3713
R3714
R3715
R3801 R3802
R3803
R3807
R4501
R4502
R4503
R4504
R4505
R4506
R4507
R4508 R4509
R4510 R4511
R4512
R4513
R4514
R4601
R4602
R4603
R4604
R4605
R4606
R4607
R4608
R4609
R4610
R4611
R4612
R4613
R4614
R4615
D3706
R5106
R5107
R5206
R5207
C9001
R7001
R7002
R7004
R7005
CN911
R7007
R7008
R7009
R7010
R7011
R7012
R7013
R7014
R7015
R7016
R7017
R7018
R7019
R7020
R7021
R7022
R7023
R7024
R7028
R7029
R7030
R7031
R7032
R7033
R7034
R7035
R7036
R7037
R7038
R7039
R7040
R7041
R7042
R7043
R7044
R7045
R7046
R7047
R7048
R7049
R7050
R7051
R7052
R7053
R7054
R7059
R7060
R7061
R7062
R7063
R7064
R7065
R7066
R7067
R7068
R7069
R7070
R7071
R7072
R7073
R7074
R7075
R7076
R7077
C3158
C3258
R7080
R7081
R7082
R7083
R7084
R7085
R7086
R7087
R7088
R7089
R7090
R7091
R7092
R7093
R7094
R7095
R7096
R8101
R8107
R8108
R8110
R8201
R8207
R8208
R8210
X7001
D4501
R8111
R8112
R8211
R8212
C8107C8207
Q8103
R7301
R7302
C5109
C5110
C5113
C5114
C5209
C5210
C5213
C5214
W501
W301
W302 W502
R3716
C9006
R7303
R7304
R3804
R3805
C7007
IC374
D3803
W5001
D3707
C9007
D3504
C3504
C7008
W303
W304
W305
W306
W307
W308
W309
W310
W311
W312
W313
CN372
C3707
C3140
C3141
C3142
C3143
C3144
C3145
C3148
C3149
C3150
C3152
C3153
C3154
C3155
C3156
C3157
C3159
C3240
C3241
C3242
C3243
C3244
C3245
C3248 C3249 C3250
C3252
C3253
C3254
C3255
C3256
C3257
C3259
C3311
C3312
C3341
C3342
C3401 C3404
C3501
C3503
C3705
C3706
C3712
C3715
C3718
C3723
C3511
C3801
C3802
D3705
C4501
C4502 C4503
C4504
C4505
C4603
C5101
C5102
C5103
C5115
C5116
C5117
C5118
C5119C5120
C5122
C5123
C5201
C5202
C5203
C5215
C5216
C5217 C5218
C5219C5220
C5222
C5223
C5301
C5302
C5303
C5304
C5305
C5306
C5307
C5308
C5309
C5310
C5312
C7001
C7002
C7004
C7006
C8101
C8103
C8104
C8105
C8201
C8203
C8204
C8205
C8301
C8302
C8303
C8304
D3506
C9005
HS351
CN373
CN401
CN706
CN708
CN709
R3705
D3305
D3401
D3402
D3403
D3501
D3502
D3503
D3701
D3702
D3703
D3704
D3801
D3802
D5001
D5101
D5301
D7001
D7002
IC303
IC501
IC801
J5001
B5000
K5101
K5102
K5103
K5104
K5201
K5202
K5203
K5204
R5301
L3701
L3801
L5101
L5102
L5103
L5201
L5202
L5203
L7001
L7003
L7004
Q3401
Q3501
Q3601
Q3602
Q3701
Q3705
Q3710
Q3801
R3142
R3143
R3144
R3145
R3146
R3148
R3158
R3159
R3242
R3243
R3244
R3245
R3246
R3248
R3258
R3259
R3309
R3310
R3341
R3342
R3343
R3344
R3401
R3403
R3502
D3507
R3704
R3709
R3710
R3715
R3803
R5101
R5102
R5103
R5105
R5108
R5109
R5201
R5202
R5203
B5300
R5205
R5208 R5209
R5304
R5305
R5306
R5307
R5308
R5309
R5310
R5311
CN911
R8104
R8105
R8106
R8109 R8204
R8205
R8206
R8209
R8301
X7001
D4501
R3160
R3260
C8107
C8207
R3706
W501
W301
W302
W502
R3707
B5104
B5103
B5203
B5204
C7007
Q3703
D3803
W5001
D3707
D3504
C3504
C7008
W303
W304
W305
W306
W307
W308
W309
W310
W311
W312
W313
B9000
CN432
CN372
forward side reverse side

2-9
CD board Lead free solder used in the board (material : Sn-Ag-Cu, melting point : 219 Centigrade)
Lead free solder used in the board (material : Sn-Cu, melting point : 230 Centigrade)
Loader board Lead free solder used in the board (material : Sn-Ag-Cu, melting point : 219 Centigrade)
Lead free solder used in the board (material : Sn-Cu, melting point : 230 Centigrade)
forward side
reverse side
C105
C109
C602
C603
C604
C605
C606
C607
C608
C609
C610
C611
C612
C615
C616
C617
C618
C619
C620
C621
C622
C624
C625 C626
C628
C630 C631
C636
C637
C644
C648
C650
C655
CN101
CN102
CN201
CN202
CN203
CN721
IC602
IC721
L101
Q601
R105
R106
R107
R108
R601
R604
R605
R606
R607
R608
R609
R610
R613
R614
R615
R616
R617
R618
R624
R625
R660
R670
R671
S201
X101
X601
W601
C7203
C101
C102
C103
C104
C105
C106
C107
C108
C109
C110
C121
C122
C609 C611
C612
C613
C614
C616
C623
C624
C625
C626
C627
C629
C630
C631
C632
C633
C635
C638
C639
C640
C641
C642
C643
C644
C645
C646
C647
C648
C649
C650
C651
C652
C653
C654
C660
C661
C7201
C7202
CN101
CN102CN201
CN203
CN721
C662
D7201
IC101
IC102
IC601
IC605
IC721
L101
Q601
Q602
R101
R102
R103
R104
R112
R611
R612
R619
R620
R621
R622
R623
R629
R630
R631
R632
R633
R634
R635
R636
R637
R640
R641
R642
R643
R644
R645
R646
R647
R648
R649
R650
R651
R652
R653
R654
R655
R656
R657
R658
R659
R668
R669
S201
TP203
TP204
TP601
TP602
TP611
TP612
TP613
TP614
TP615
X101
X601
Q101
TP205
D605
W601
C7203
R672
S1
CN1

Victor Company of Japan, Limited
(No.MB611SCH)
Printed in Japan
VPT
Audio/Video Systems Category 10-1,1chome,Ohwatari-machi,Maebashi-city,371-8543,Japan

3-1
PARTS LIST
* All printed circuit boards and its assemblies are not available as service parts.
* UX-G39 is derivertive model and different color model of UX-G38.
* UX-G37 is different color model of UX-G38.
- Contents -
Exploded view of general assembly and parts list (Block No.M1)
CD mechanism assembly and parts list (Block No.MB)
CD loading base assembly and parts list (Block No.MD)
Electrical parts list (Block No.01~04)
Packing materials and accessories parts list (Block No.M3)
UX-G38B,UX-G38E,UX-G38EN
UX-G38EV,UX-G39E,UX-G39EN
UX-G39EV,UX-G37B,UX-G37E
UX-G37EN,UX-G37EV
3- 2
3- 5
3- 7
3- 9
3-16
MB611

3-2
Exploded view of general assembly and parts list
A
Aa
a
c
e
f
Ej
x
Block No. MM
M
1
Jack board
Front board
Power boa
20
7
41
5
16
10
12
34
38
7
4
9
3
39
7
42
1
2
6
Front View
42

3-3
b
b
c
d
d
ef
B
B
C
C
g
D
g
D
E
h
h
j
x
23
r
d
Main board
15
20
37
22
15
33
24
36
40
36
36
21
44
15
14
36
36
37
17
18
19
47
36
31
30
43
43
43
13
11
8
15
32
26
27
46
25
9
35
29
45
28
The parts without symbol number are not service.

3-4
General Assembly
Block No. [M][1][M][M]
Symbol No. Part No. Part Name Description Local
1 GN10115-002A FRONT PANEL G38B,G38E,G38EN,G38EV,
G39E,G39EN,G39EV
1 GN10115-006A FRONT PANEL G37B,G37E,G37EN,G37EV
2 GV40780-001A FELT SPACER (x2)
3 GN20222-001A WINDOW SCREEN G38B,G38E,G38EN,G38EV
3 GN20222-003A WINDOW SCREEN G39E,G39EN,G39EV
3 GN20222-006A WINDOW SCREEN G37B,G37E,G37EN,G37EV
4 GN20223-001A PUSH BUTTON G38B,G38E,G38EN,G38EV,
G39E,G39EN,G39EV
4 GN20223-002A PUSH BUTTON G37B,G37E,G37EN,G37EV
5 GN20225-001A PUSH BUTTON G38B,G38E,G38EN,G38EV,
G39E,G39EN,G39EV
5 GN20225-005A PUSH BUTTON G37B,G37E,G37EN,G37EV
6 GN20226-001A ORNAMENT G38B,G38E,G38EN,G38EV,
G39E,G39EN,G39EV
6 GN20226-002A ORNAMENT G37B,G37E,G37EN,G37EV
7 QYSDSF2608ZA TAP SCREW (x7)
8 GV30349-050A SPACER
9 QYSDSG3008ZA TAP SCREW (x2)
10 GN10116-002A BOTTOM CHASSIS
11 GN30213-001A BRACKET A
12 GN30214-001A BRACKET B
13 GN30236-001A BRACKET C
14 GN30235-001A BRACKET D
15 QYSBSG3006EA TAP SCREW (x4)
16 QYSDSG3008ZA TAP SCREW (x2)
17 GN30237-001A BRACKET E (x2)
18 QYSDSG3008ZA TAP SCREW (x2)
19 GV30792-005A SPACER PC
20 QYSDSG3008ZA TAP SCREW (x2)
21 QYSBSGY3008EA TAP SCREW
22 QYSBSGY3008EA TAP SCREW
23 GV40764-001A FOOT SPACER (x2)
24 QMPN410-200-JD POWER CORD(EU) 2m BLACK G38B,G37B
24 QMPK200-200-JD POWER CORD(EU) 2m BLACK G38E,G38EN,G38EV,G39E,G39EN,
G39EV,G37E,G37EN,G37EV
25 QZW0033-001 STRAIN RELIEF
26 QAU0473-001 TUNER
27 QUQU12-1519BJ-E FFC WIRE
28 GV30349-046A SPACER
29 QUR110-2014AJ-E FFC WIRE
30 GN10117-201A REAR PANEL G38B,G38E,G38EN
30 GN10117-202A REAR PANEL G38EV
30 GN10117-210A REAR PANEL G39E,G39EN
30 GN10117-208A REAR PANEL G39EV
30 GN10117-012A REAR PANEL G37B,G37E,G37EN
30 GN10117-009A REAR PANEL G37EV
31 QYSBSGY3008EA TAP SCREW (x2)
32 QYSBSGY3008EA TAP SCREW (x2)
33 QYSBSGY3008EA TAP SCREW (x2)
34 QYSDSG3008ZA TAP SCREW (x2)
35 GN20229-003A METAL COVER G38B,G38E,G38EN,G38EV,
G39E,G39EN,G39EV
35 GN20229-004A METAL COVER G37B,G37E,G37EN,G37EV
36 QYSBSGY3008EA TAP SCREW (x6)
37 QYSDSG3008NA TAP SCREW (x2)
38 GN30216-001A TRAY FITTING G38B,G38E,G38EN,G38EV,
G39E,G39EN,G39EV
38 GN30216-002A TRAY FITTING G37B,G37E,G37EN,G37EV
39 GN30217-001A VOLUME KNOB
40 GV30349-084A SPACER
41 QYSBSG3010ZA TAP SCREW
42 GV30349-021A SPACER (x2)
43 GV30349-050A SPACER (x3)
44 QYSBST3008ZA TAP SCREW
45 GV31088-001A HEAT SINK
46 GV40791-001A THERMAL SHEET
47 QMFZ059-2R0-E FUSE

3-5
CD mechanism assembly and parts list
18mm
3.5mm
A
A
a
a
0.1mm
12.0mm 0.1mm
0.1mm
GTU-MS1-12M
Block No. MM
M
B
< Back side >
The parts without symbol number are not service.
CD servo board
12
19
4
1
23
8
7
14
13
6
18
9
21
15
20
3
10 5
11
7
6
9
12
10
14
13
22
24
26
25
2
JVG-31N
JVS-1003
FL-7750E
E-460
Grease

3-6
CD mechanism
Block No. [M][B][M][M]
Symbol No. Part No. Part Name Description Local
1 QAL0844-001 PICK UP
2 LV22529-002A RACK ARM
3 VKZ4777-012 MINI SCREW (x2)
4 LV37574-001A RACK ARM SPRING
5 QYSPSGT1425MA TAP SCREW M1.4 x 2.5mm
6 LV10855-004A TM CHASISS
7 LV43648-001A TURN TABLE
8 LV31744-001A P.S.SPRING
9 QAR0302-001 SPINDLE MOTOR 2.0V DC
10 VKZ4743-002 SPECIAL SCREW (x2)
11 LV40157-001A SCREW SHAFT
12 LV43651-001A SS GEAR
13 LV43650-001A F MOTOR GEAR
14 QAR0303-001 FEED MOTOR 2.0V DC
15 QYSPSPT2030MA SCREW M2 x 3mm
18 LV34565-003A F MIDDLE GEAR
19 LV34563-001A SHAFT HOLDER
20 QYSPSFT1740ZA TAP SCREW M1.7 x 4mm
21 QYSBSF2006ZA TAP SCREW M2 x 6mm(x2)
22 LV30225-073A SPACER
23 QUQU05-1506BB-E FFC WIRE 15pin 6cm
24 QUR110-2313BJ-E FFC WIRE
25 GV40774-002A COVER SHEET
26 LV30225-0F4A SPACER

3-7
CD loading base assembly and parts list
Block No. MM
M
D
7.75mm 0.10mm
h
j
h
GMU-MS1-12M
Backside
The parts without symbol number are not service.
j
< Top view >
e
f
c
d
k
31
e
d
CD loading switch board
f
c
k
11
10
5
6
7
8
15
14
14
16
2
3
12
1
20
19
18
17
4
25
13
30 28
24
22
27
24
22
29
24
23
32
21
24
23
26
9
JVS-1003
CFD-4007ZY2
Grease
< Back side >

3-8
CD loading base
Block No. [M][D][M][M]
Symbol No. Part No. Part Name Description Local
1 LV11065-010A LOADER SUB ASSY
2 E407140-001SS C.D ROLLER
3 E407149-001SS RUBBER TUBE
4 LV10979-003A TRAY
5 LV35499-003A SHAFT GUIDE
6 LV44022-001A SHAFT
7 QYSSSF2008ZA TAP SCREW M2 x 8mm
8 QYSDSF2008ZA TAP SCREW M2 x 8mm(x2)
9 LV41741-004A SPECIAL SCREW
10 QAR0197-001 MOTOR 2.0V DC
10 or QAR0450-001 MOTOR
11 LV43844-002A MOTOR PULLEY
12 QYSPSPU1730ZA SCREW M1.7 x 3mm(x2)
13 QYSDSF2008ZA TAP SCREW M2 x 8mm
14 QYSDSF2008ZA TAP SCREW M2 x 8mm(x2)
15 LV21852-003A CLAMPER BASE
16 LV43974-001A BELT
17 LV34586-002A CD CLAMPER
18 LV42930-003A P.C.MAGNET
19 LV43848-001A YOKE
20 LV43958-001A SPECIAL SCREW
21 ------------ CD TRAMECHA UNI
22 LV44043-001A INSULATOR (x2)
23 LV44043-002A INSULATOR (x2)
24 LV44044-001A SPECIAL SCREW (x4)
25 LV44603-003A LASER CAUTION
26 LV30225-0V6A SPACER
27 GV30349-081A SPACER
28 GV40776-001A BRACKET
29 GV30792-004A SPACER (x2)
30 QYSBSF2008ZA TAP SCREW M2 x 8mm
31 GV40789-002A SPACER
32 LV43805-002A FFC

3-9
Electrical parts list
Power board
Block No. [0][1]
Symbol No.
Part No. Part Name Description Local
IC221 PT6315 IC
IC241 NJL23H380A-E IC
IC401 NJM4565M-WE IC
IC901 MIP4190MDSLJ IC
IC902 KIA431A-T IC
IC903 PQ1CG21H2FZ IC
D101 STZC6.8N-X USB ESD DIODE
D901 KBJ4J BRIDGE DIODE
D902 SF27-B351C FR DIODE
D903 SF27-B351C FR DIODE
D904 FR104-A124-T5 FR DIODE
D905 RB520S-30-X SB DIODE
D951 FR104S-T5 FR DIODE
D952 EC30HA04-X SB DIODE
D953 FR104S-T5 FR DIODE
D954 MBR10150CT DIODE
D955 MTZJ6.8B-T2 Z DIODE
D2411 SLR-342VC-T LED
PC901 PC123Y22FZ PHOTO COUPLER
C111 NCB31HK-182X C CAPACITOR
C112 NCB31HK-182X C CAPACITOR
C114 NDC31HJ-150X C CAPACITOR
C115 NDC31HJ-150X C CAPACITOR
C116 NRSA63J-0R0X MG RESISTOR
C901 QCZ9134-102 C CAPACITOR
C902 QFZ9073-683 MM CAPACITOR
C903 QCZ9134-101 C CAPACITOR
C904 QCZ9134-102 C CAPACITOR
C905 QFZ9073-154 MM CAPACITOR
C906 QCZ9134-101 C CAPACITOR
C907 QEZ0827-107 E CAPACITOR
C908 QCZ0131-331 C CAPACITOR
C909 QCZ0131-472 C CAPACITOR
C910 QEZ0658-476Z E CAPACITOR
C911 QCZ0131-331 C CAPACITOR
C912 NCB31CK-104X C CAPACITOR
C913 NCB31CK-104X C CAPACITOR
C914 NDC31HJ-120X C CAPACITOR
C915 QETN1HM-225Z E CAPACITOR
C916 NDC31HJ-331X C CAPACITOR
C917 NCB31CK-104X C CAPACITOR
C918 QCZ9134-102 C CAPACITOR
C919 QCZ0131-472 C CAPACITOR
C920 NCB31HK-222X C CAPACITOR
C951 QEZ0658-396Z E CAPACITOR
C953 QETN1EM-227Z E CAPACITOR
C954 QEZ0654-108Z E CAPACITOR
C955 QETN1AM-477Z E CAPACITOR
C956 NCB31CK-104X C CAPACITOR
C957 QEZ0656-687Z E CAPACITOR
C958 QETN1EM-227Z E CAPACITOR
C960 NCB31CK-105X C CAPACITOR
C961 QEZ0656-687Z E CAPACITOR
C962 QEZ0656-687Z E CAPACITOR
C2201 NCB31CK-104X C CAPACITOR
C2204 NCB31CK-104X C CAPACITOR
C2205 NCB31HK-223X C CAPACITOR
C2207 NCF31AZ-105X C CAPACITOR
C2209 QERF0JM-107Z E CAPACITOR
C2210 NCB31HK-472X C CAPACITOR
C2601 NCB31HK-103X C CAPACITOR
C2602 NCB31HK-103X C CAPACITOR
C2901 NCF31HZ-103X C CAPACITOR
C4152 NDC31HJ-221X C CAPACITOR
C4252 NDC31HJ-221X C CAPACITOR
C4301 QETN1EM-476Z E CAPACITOR
C4302 QETN1EM-476Z E CAPACITOR
C4303 QETN1HM-225Z E CAPACITOR
C4304 QETN1HM-225Z E CAPACITOR
C4305 NDC31HJ-101X C CAPACITOR
C4306 NDC31HJ-101X C CAPACITOR
C4351 NRSA63J-0R0X MG RESISTOR
C4399 NRSA63J-0R0X MG RESISTOR
C4651 NRSA63J-0R0X MG RESISTOR
C8106 NCB31CK-104X C CAPACITOR
C8206 NCB31CK-104X C CAPACITOR
C8305 NCB20JK-155X C CAPACITOR
C8306 NRSA63J-0R0X MG RESISTOR
C8307 NCB31CK-104X C CAPACITOR
C8351 NRSA63J-0R0X MG RESISTOR
R901 QRZ9037-335 COMP RESISTOR
R903 QRL02DJ-223X OMF RESISTOR
R904 NRSA63J-683X MG RESISTOR
R905 NRSA63J-563X MG RESISTOR
R908 NRSA63J-332X MG RESISTOR
R909 NRSA63J-432X MG RESISTOR
R910 QRE141J-100Y C RESISTOR
R951 NRSA63J-752X MG RESISTOR
R952 NRSA63J-152X MG RESISTOR
R953 NRSA63J-113X MG RESISTOR
R954 NRSA63J-102X MG RESISTOR
R955 NRSA63J-202X MG RESISTOR
R957 NRSA63J-392X MG RESISTOR
R958 NRSA63J-102X MG RESISTOR
R959 QRZ9005-100X FUSI RESISTOR
R2201 NRSA63J-0R0X MG RESISTOR
R2203 NRSA63J-104X MG RESISTOR
R2206 NRSA63J-103X MG RESISTOR
R2207 NRSA63J-0R0X MG RESISTOR
R2411 NRSA63J-240X MG RESISTOR
R2501 NRSA63J-431X MG RESISTOR
R2502 NRSA63J-511X MG RESISTOR
R2503 NRSA63J-122X MG RESISTOR
R2504 NRSA63J-431X MG RESISTOR
R2505 NRSA63J-511X MG RESISTOR
R4151 NRSA63J-133X MG RESISTOR
R4152 NRSA63J-513X MG RESISTOR
R4251 NRSA63J-133X MG RESISTOR
R4252 NRSA63J-513X MG RESISTOR
R4301 NRSA63J-473X MG RESISTOR
R4302 NRSA63J-473X MG RESISTOR
R4303 NRSA63J-104X MG RESISTOR
R4304 NRSA63J-104X MG RESISTOR
R4305 NRSA63J-102X MG RESISTOR
R4306 NRSA63J-102X MG RESISTOR
R8302 NRSA63J-102X MG RESISTOR
L901 QQR1799-001 LINE FILTER
L902 QQR1800-001 LINE FILTER
L952 QQL50AK-221Z COIL
L954 QQL56AK-220Z COIL
T901 QQS0404-001 SW TRANSF
CN103 or QNZ0926-001 USB CONNECTOR
CN103 QNZ0851-001 USB CONNECTOR
CN104 QGA2001C1-05 CONNECTOR
CN221 QGF1040F1-20 CONNECTOR
CN402 QGB1214K1-10S CONNECTOR
CN701 QGF1040F1-23 CONNECTOR
CN702 QGB1214K1-20S CONNECTOR
CN901 QGB2510K2-10 CONNECTOR
CP901 ICP-N10-T IC PROTECTOR
CP901 or QMFZ050-1R5X-E FUSE
CP902 ICP-N20-T IC PROTECTOR
DI221 QLF0186-001 FL TUBE
DI221 or QLF0190-001 FL TUBE
FC901 QNG0003-001Z FUSE CLIP
FC902 QNG0003-001Z FUSE CLIP
HS901 GN40147-001A HEAT SINK
J4351 QNS0188-001 JACK
J4352 QNS0188-001 JACK
J8001 QNS0188-001 JACK
JS261 QSW1130-001 ROTARY ENCODER
K102 NQR0502-002X FERRITE BEADS
Symbol No.
Part No. Part Name Description Local

3-10
Input board
Block No. [0][2]
K103 NQR0502-002X FERRITE BEADS
K105 NQR0022-002X FERRITE BEADS
K106 NQR0022-002X FERRITE BEADS
K4351 NRSA63J-0R0X MG RESISTOR
K4602 NRSA63J-0R0X MG RESISTOR
K8101 NQR0389-003X FERRITE BEADS
K8201 NQR0389-003X FERRITE BEADS
K8301 NQR0389-003X FERRITE BEADS
P901 QGA7901C1-02 CONNECTOR
S2501 QSW0825-001Z TACT SW
S2502 QSW0825-001Z TACT SW
S2503 QSW0825-001Z TACT SW
S2504 QSW0825-001Z TACT SW
S2505 QSW0825-001Z TACT SW
S2506 QSW0825-001Z TACT SW
S2507 QSW0825-001Z TACT SW
S2509 QSW0825-001Z TACT SW
S2510 QSW0825-001Z TACT SW
S2511 QSW0825-001Z TACT SW
S2512 QSW0825-001Z TACT SW
W901 QZW0112-001 WIRE CLAMP
Symbol No.
Part No. Part Name Description Local
IC303 LC75345M-X IC
IC372 RT9164A-PG-X IC
IC373 MM1594AF-X IC
IC452 NJM4565M-WE IC
IC452 or LM358DR-X IC
IC501 TPA3100D2PHP-W IC
IC701 MN101E16KAC IC
IC702 BR24L02F-W-X IC(DIGITAL)
IC801 NJM4565M-WE IC
Q3401 KTB772/Y/ TRANSISTOR
Q3402 2SC3928A/QR/-X TRANSISTOR
Q3501 KTA1046/Y/ TRANSISTOR
Q3502 2SC3928A/QR/-X TRANSISTOR
Q3601 2SC5938A/B/-X TRANSISTOR
Q3602 2SC5938A/B/-X TRANSISTOR
Q3701 2SC3576-JVC-T TRANSISTOR
Q3702 RT1P441C-X DIGI TRANSISTOR
Q3710 KTA1267/YG/-T TRANSISTOR
Q3801 KTB772/Y/ TRANSISTOR
Q3802 2SC3928A/QR/-X TRANSISTOR
Q3803 RT1P430C-X TRANSISTOR
Q3804 RT1N141C-X DIGI TRANSISTOR
Q4501 RT1N44HC-X DIGI TRANSISTOR
Q4502 2SA1530A/QR/-X TRANSISTOR
Q4503 RT1N431C-X TRANSISTOR
Q4601 KTC812T-X IC
Q4603 RT1P441C-X DIGI TRANSISTOR
Q4604 KTC812T-X IC
Q4606 RT1P141C-X DIGI TRANSISTOR
Q7001 RT1N430C-X TRANSISTOR
Q7002 RT1N430C-X TRANSISTOR
Q7003 2SA1530A/QR/-X TRANSISTOR
Q8102 KTC812T-X IC
Q8103 KTC812T-X IC
Q8301 RT1P431C-X IC
D3305 MC2838-X DIODE
D3401 1SS133-T2 SI DIODE
D3402 MTZJ6.8B-T2 Z DIODE
D3403 1SS133-T2 SI DIODE
D3501 MTZJ4.3B-T2 Z DIODE
D3502 1SS133-T2 SI DIODE
D3503 1SS133-T2 SI DIODE
D3504 1N4003S-T5 SI DIODE
D3506 1N4003S-T5 SI DIODE
D3507 1N4003S-T5 SI DIODE
Symbol No.
Part No. Part Name Description Local
D3701 MTZJ30C-T2 Z DIODE
D3703 FR104S-T5 FR DIODE
D3704 1SS133-T2 SI DIODE
D3705 MTZJ2.4B-T2 Z DIODE
D3801 MTZJ12B-T2 Z DIODE
D3802 MTZJ3.3B-T2 Z DIODE
D3803 1SS133-T2 SI DIODE
D4501 1SS133-T2 SI DIODE
D5001 MC2838-X DIODE
D5101 MC2838-X DIODE
D5301 MC2838-X DIODE
D7001 1SS133-T2 SI DIODE
D7002 MTZJ3.3B-T2 Z DIODE
D7003 MC2838-X DIODE
C3140 QFVF1HJ-154Z MF CAPACITOR
C3141 QFVF1HJ-154Z MF CAPACITOR
C3142 QFVF1HJ-104Z MF CAPACITOR
C3143 QFVF1HJ-104Z MF CAPACITOR
C3144 QFLC1HJ-272Z M CAPACITOR
C3145 QETN1HM-475Z E CAPACITOR
C3148 QETN1HM-104Z E CAPACITOR
C3149 QTE1J46-106Z E CAPACITOR
C3150 QETN1CM-226Z E CAPACITOR
C3151 NCB31HK-223X C CAPACITOR
C3152 NCB31EK-683X C CAPACITOR
C3153 NCB31EK-683X C CAPACITOR
C3154 QFVF1HJ-474Z MF CAPACITOR
C3155 QETN1HM-475Z E CAPACITOR
C3156 QETN1HM-475Z E CAPACITOR
C3240 QFVF1HJ-154Z MF CAPACITOR
C3241 QFVF1HJ-154Z MF CAPACITOR
C3242 QFVF1HJ-104Z MF CAPACITOR
C3243 QFVF1HJ-104Z MF CAPACITOR
C3244 QFLC1HJ-272Z M CAPACITOR
C3245 QETN1HM-475Z E CAPACITOR
C3248 QETN1HM-104Z E CAPACITOR
C3249 QTE1J46-106Z E CAPACITOR
C3250 QETN1CM-226Z E CAPACITOR
C3251 NCB31HK-223X C CAPACITOR
C3252 NCB31EK-683X C CAPACITOR
C3253 NCB31EK-683X C CAPACITOR
C3254 QFVF1HJ-474Z MF CAPACITOR
C3255 QETN1HM-475Z E CAPACITOR
C3256 QETN1HM-475Z E CAPACITOR
C3311 QETN1HM-105Z E CAPACITOR
C3312 QETN1HM-106Z E CAPACITOR
C3341 QETN1AM-227Z E CAPACITOR
C3342 QETN1AM-227Z E CAPACITOR
C3401 QETN1HM-106Z E CAPACITOR
C3402 NCB31HK-103X C CAPACITOR
C3404 QETN1CM-107Z E CAPACITOR
C3501 QETN1HM-106Z E CAPACITOR
C3502 NCB31HK-103X C CAPACITOR
C3503 QETN1CM-107Z E CAPACITOR
C3511 QETN1CM-477Z E CAPACITOR
C3711 NCB31CK-105X C CAPACITOR
C3712 QETN1CM-107Z E CAPACITOR
C3713 NCB31CK-105X C CAPACITOR
C3714 NCB31CK-105X C CAPACITOR
C3715 QETN1CM-107Z E CAPACITOR
C3716 NCB31HK-471X C CAPACITOR
C3717 NCB31CK-105X C CAPACITOR
C3723 QETN1CM-107Z E CAPACITOR
C3801 QETN0JM-476Z E CAPACITOR
C3802 QETN1CM-107Z E CAPACITOR
C3803 NCB31HK-103X C CAPACITOR
C4501 QETN1HM-106Z E CAPACITOR
C4502 QETN1EM-476Z E CAPACITOR
C4503 QETN1EM-476Z E CAPACITOR
C4510 NCB31CK-224X C CAPACITOR
C4601 NDC31HJ-471X C CAPACITOR
C4602 NDC31HJ-471X C CAPACITOR
C4603 QETN1HM-106Z E CAPACITOR
C4607 NDC31HJ-101X C CAPACITOR
C4608 NDC31HJ-101X C CAPACITOR
C5101 NDC31HJ-331X C CAPACITOR
C5102 NCB21AK-225X C CAPACITOR
Symbol No.
Part No. Part Name Description Local

3-11
C5103 QTE1J46-106Z E CAPACITOR
C5104 NCB21CK-105X C CAPACITOR
C5105 NCB21HK-104X C CAPACITOR
C5106 NCB21HK-104X C CAPACITOR
C5107 NCB31HK-223X C CAPACITOR
C5108 NCB31HK-223X C CAPACITOR
C5111 NDC31HJ-221X C CAPACITOR
C5112 NCB31HK-332X C CAPACITOR
C5113 NDC31HJ-221X C CAPACITOR
C5114 NDC31HJ-221X C CAPACITOR
C5115 QETN1HM-106Z E CAPACITOR
C5116 QETN1HM-106Z E CAPACITOR
C5117 NCB31AK-334X C CAPACITOR
C5118 NCB31AK-334X C CAPACITOR
C5119 NCB31CK-224X C CAPACITOR
C5120 NCB31CK-224X C CAPACITOR
C5122 NCB31HK-103X C CAPACITOR
C5123 NCB31HK-103X C CAPACITOR
C5201 NDC31HJ-331X C CAPACITOR
C5202 NCB21AK-225X C CAPACITOR
C5203 QTE1J46-106Z E CAPACITOR
C5204 NCB21CK-105X C CAPACITOR
C5205 NCB21HK-104X C CAPACITOR
C5206 NCB21HK-104X C CAPACITOR
C5207 NCB31HK-223X C CAPACITOR
C5208 NCB31HK-223X C CAPACITOR
C5211 NDC31HJ-221X C CAPACITOR
C5212 NCB31HK-332X C CAPACITOR
C5213 NDC31HJ-221X C CAPACITOR
C5214 NDC31HJ-221X C CAPACITOR
C5215 QETN1HM-106Z E CAPACITOR
C5216 QETN1HM-106Z E CAPACITOR
C5217 NCB31AK-334X C CAPACITOR
C5218 NCB31AK-334X C CAPACITOR
C5219 NCB31CK-224X C CAPACITOR
C5220 NCB31CK-224X C CAPACITOR
C5222 NCB31HK-103X C CAPACITOR
C5223 NCB31HK-103X C CAPACITOR
C5303 NCB31HK-103X C CAPACITOR
C5304 NCB21AK-225X C CAPACITOR
C5305 NCB31CK-105X C CAPACITOR
C5306 QETN1EM-227Z E CAPACITOR
C5307 NCB31CK-105X C CAPACITOR
C5308 NCB31CK-105X C CAPACITOR
C5309 QETN1EM-227Z E CAPACITOR
C5310 NCB31CK-105X C CAPACITOR
C5312 QETN1HM-226Z E CAPACITOR
C7001 QETN1CM-106Z E CAPACITOR
C7003 NDC31HJ-151X C CAPACITOR
C7004 QEZ0229-479Z EDL CAPACITOR
C7005 NCB31CK-104X C CAPACITOR
C7006 QETN1AM-107Z E CAPACITOR
C7009 NDC31HJ-220X C CAPACITOR
C7010 NDC31HJ-220X C CAPACITOR
C7012 NCB31CK-104X C CAPACITOR
C7013 NCB31CK-104X C CAPACITOR
C7014 NCB31CK-104X C CAPACITOR
C7015 NCB31CK-104X C CAPACITOR
C7016 NCB31CK-473X C CAPACITOR
C7017 NCB31CK-104X C CAPACITOR
C7018 NCF31AZ-105X C CAPACITOR
C8101 QETN1HM-106Z E CAPACITOR
C8103 NDC31HJ-151X C CAPACITOR
C8104 NCB31HK-222X C CAPACITOR
C8105 QETN1AM-227Z E CAPACITOR
C8107 QETN1HM-475Z E CAPACITOR
C8201 QETN1HM-106Z E CAPACITOR
C8203 NDC31HJ-151X C CAPACITOR
C8204 NCB31HK-222X C CAPACITOR
C8205 QETN1AM-227Z E CAPACITOR
C8207 QETN1HM-475Z E CAPACITOR
C8301 QETN1HM-475Z E CAPACITOR
C8303 QETN1CM-107Z E CAPACITOR
C8304 QETN1EM-476Z E CAPACITOR
C9001 NCF31HZ-103X C CAPACITOR
C9004 NCB31HK-102X C CAPACITOR
C9005 QETN1CM-227Z E CAPACITOR
C9007 NRSA63J-0R0X MG RESISTOR
Symbol No.
Part No. Part Name Description Local
R3140 NRSA63J-153X MG RESISTOR
R3141 NRSA63J-752X MG RESISTOR
R3142 NRSA63J-473X MG RESISTOR
R3143 NRSA63J-223X MG RESISTOR
R3144 NRSA63J-472X MG RESISTOR
R3145 NRSA63J-222X MG RESISTOR
R3146 NRSA63J-182X MG RESISTOR
R3147 NRSA63J-622X MG RESISTOR
R3148 NRSA63J-224X MG RESISTOR
R3149 NRSA63J-683X MG RESISTOR
R3150 NRSA63J-153X MG RESISTOR
R3152 NRSA63J-102X MG RESISTOR
R3155 NRSA63J-392X MG RESISTOR
R3158 NRSA63J-0R0X MG RESISTOR
R3240 NRSA63J-153X MG RESISTOR
R3241 NRSA63J-752X MG RESISTOR
R3242 NRSA63J-473X MG RESISTOR
R3243 NRSA63J-223X MG RESISTOR
R3244 NRSA63J-472X MG RESISTOR
R3245 NRSA63J-222X MG RESISTOR
R3246 NRSA63J-182X MG RESISTOR
R3247 NRSA63J-622X MG RESISTOR
R3248 NRSA63J-224X MG RESISTOR
R3249 NRSA63J-683X MG RESISTOR
R3250 NRSA63J-153X MG RESISTOR
R3252 NRSA63J-102X MG RESISTOR
R3255 NRSA63J-392X MG RESISTOR
R3258 NRSA63J-0R0X MG RESISTOR
R3308 NRSA63J-224X MG RESISTOR
R3309 NRSA63J-124X MG RESISTOR
R3310 NRSA63J-223X MG RESISTOR
R3341 NRSA63J-330X MG RESISTOR
R3342 NRSA63J-472X MG RESISTOR
R3343 NRSA63J-472X MG RESISTOR
R3344 NRSA63J-472X MG RESISTOR
R3401 QRE141J-471Y C RESISTOR
R3402 NRSA63J-472X MG RESISTOR
R3411 NRSA63J-103X MG RESISTOR
R3412 NRSA63J-222X MG RESISTOR
R3501 NRSA63J-822X MG RESISTOR
R3502 QRE141J-271Y C RESISTOR
R3503 NRSA63J-473X MG RESISTOR
R3504 NRSA63J-133X MG RESISTOR
R3701 NRSA63J-152X MG RESISTOR
R3702 NRSA63J-103X MG RESISTOR
R3703 NRSA63J-103X MG RESISTOR
R3704 QRE141J-5R1Y C RESISTOR
R3713 NRSA63F-121X MG RESISTOR
R3714 NRSA63F-301X MG RESISTOR
R3715 QRE141J-332Y C RESISTOR
R3801 NRSA63J-472X MG RESISTOR
R3802 NRSA63J-471X MG RESISTOR
R3803 QRE141J-821Y C RESISTOR
R3804 NRSA63J-0R0X MG RESISTOR
R3807 NRSA63J-0R0X MG RESISTOR
R4501 NRSA63J-472X MG RESISTOR
R4502 NRSA63J-472X MG RESISTOR
R4503 NRSA63J-224X MG RESISTOR
R4504 NRSA63J-104X MG RESISTOR
R4505 NRSA63J-222X MG RESISTOR
R4506 NRSA63J-473X MG RESISTOR
R4507 NRSA63J-473X MG RESISTOR
R4512 NRSA63J-272X MG RESISTOR
R4513 NRSA63J-103X MG RESISTOR
R4514 NRSA63J-102X MG RESISTOR
R4601 NRSA63J-102X MG RESISTOR
R4602 NRSA63J-102X MG RESISTOR
R4603 NRSA63J-301X MG RESISTOR
R4604 NRSA63J-222X MG RESISTOR
R4605 NRSA63J-222X MG RESISTOR
R4606 NRSA63J-301X MG RESISTOR
R4607 NRSA63J-102X MG RESISTOR
R4608 NRSA63J-473X MG RESISTOR
R4609 NRSA63J-473X MG RESISTOR
R4610 NRSA63J-332X MG RESISTOR
R4611 NRSA63J-332X MG RESISTOR
R4612 NRSA63J-362X MG RESISTOR
Symbol No.
Part No. Part Name Description Local

3-12
R4613 NRSA63J-362X MG RESISTOR
R4614 NRSA63J-472X MG RESISTOR
R4615 NRSA63J-472X MG RESISTOR
R5101 NRSA63J-682X MG RESISTOR
R5102 NRSA63J-473X MG RESISTOR
R5103 NRSA63J-622X MG RESISTOR
R5105 NRSA63J-0R0X MG RESISTOR
R5106 NRSA63J-123X MG RESISTOR
R5107 NRSA63J-123X MG RESISTOR
R5108 NRSA63J-152X MG RESISTOR
R5109 NRSA63J-152X MG RESISTOR
R5201 NRSA63J-682X MG RESISTOR
R5202 NRSA63J-473X MG RESISTOR
R5203 NRSA63J-622X MG RESISTOR
R5205 NRSA63J-0R0X MG RESISTOR
R5206 NRSA63J-123X MG RESISTOR
R5207 NRSA63J-123X MG RESISTOR
R5208 NRSA63J-152X MG RESISTOR
R5209 NRSA63J-152X MG RESISTOR
R5301 NRSA63J-223X MG RESISTOR
R5304 NRSA63J-103X MG RESISTOR
R5305 NRSA63J-103X MG RESISTOR
R5307 NRSA63J-0R0X MG RESISTOR
R5308 NRSA63J-104X MG RESISTOR
R5310 NRSA63J-104X MG RESISTOR
R5311 NRSA63J-104X MG RESISTOR
R7001 NRSA63J-103X MG RESISTOR
R7002 NRSA63J-103X MG RESISTOR
R7004 NRSA63J-104X MG RESISTOR
R7005 NRSA63J-331X MG RESISTOR
R7009 NRSA63J-102X MG RESISTOR
R7010 NRSA63J-102X MG RESISTOR
R7011 NRSA63J-102X MG RESISTOR
R7012 NRSA63J-102X MG RESISTOR
R7013 NRSA63J-222X MG RESISTOR
R7014 NRSA63J-222X MG RESISTOR
R7015 NRSA63J-102X MG RESISTOR
R7016 NRSA63J-102X MG RESISTOR
R7017 NRSA63J-102X MG RESISTOR
R7018 NRSA63J-102X MG RESISTOR
R7019 NRSA63J-102X MG RESISTOR
R7020 NRSA63J-331X MG RESISTOR
R7022 NRSA63J-222X MG RESISTOR
R7028 NRSA63J-0R0X MG RESISTOR
R7029 NRSA63J-222X MG RESISTOR
R7030 NRSA63J-0R0X MG RESISTOR
R7031 NRSA63J-222X MG RESISTOR
R7032 NRSA63J-0R0X MG RESISTOR
R7033 NRSA63J-222X MG RESISTOR
R7034 NRSA63J-331X MG RESISTOR
R7035 NRSA63J-222X MG RESISTOR
R7036 NRSA63J-222X MG RESISTOR
R7037 NRSA63J-222X MG RESISTOR
R7038 NRSA63J-222X MG RESISTOR
R7039 NRSA63J-222X MG RESISTOR
R7040 NRSA63J-222X MG RESISTOR
R7041 NRSA63J-222X MG RESISTOR
R7042 NRSA63J-222X MG RESISTOR
R7043 NRSA63J-331X MG RESISTOR
R7044 NRSA63J-102X MG RESISTOR
R7045 NRSA63J-102X MG RESISTOR
R7046 NRSA63J-222X MG RESISTOR
R7047 NRSA63J-222X MG RESISTOR
R7048 NRSA63J-102X MG RESISTOR
R7049 NRSA63J-223X MG RESISTOR
R7050 NRSA63J-102X MG RESISTOR
R7051 NRSA63J-102X MG RESISTOR
R7052 NRSA63J-102X MG RESISTOR
R7053 NRSA63J-103X MG RESISTOR
R7054 NRSA63J-103X MG RESISTOR
R7059 NRSA63J-102X MG RESISTOR
R7060 NRSA63J-102X MG RESISTOR
R7061 NRSA63J-102X MG RESISTOR
R7062 NRSA63J-102X MG RESISTOR
R7063 NRSA63J-102X MG RESISTOR
R7064 NRSA63J-101X MG RESISTOR
R7065 NRSA63J-101X MG RESISTOR
R7066 NRSA63J-101X MG RESISTOR
Symbol No.
Part No. Part Name Description Local
R7067 NRSA63J-222X MG RESISTOR
R7068 NRSA63J-222X MG RESISTOR
R7069 NRSA63J-222X MG RESISTOR
R7070 NRSA63J-222X MG RESISTOR
R7071 NRSA63J-222X MG RESISTOR
R7072 NRSA63J-102X MG RESISTOR
R7073 NRSA63J-222X MG RESISTOR
R7074 NRSA63J-222X MG RESISTOR
R7075 NRSA63J-222X MG RESISTOR
R7076 NRSA63J-222X MG RESISTOR
R7077 NRSA63J-222X MG RESISTOR
R7080 NRSA63J-104X MG RESISTOR
R7081 NRSA63J-102X MG RESISTOR
R7082 NRSA63J-102X MG RESISTOR
R7083 NRSA63J-103X MG RESISTOR
R7084 NRSA63J-103X MG RESISTOR
R7085 NRSA63J-332X MG RESISTOR
R7086 NRSA63J-303X MG RESISTOR
R7087 NRSA63J-104X MG RESISTOR
R7088 NRSA63J-104X MG RESISTOR
R7089 NRSA63J-103X MG RESISTOR
R7090 NRSA63J-103X MG RESISTOR
R7091 NRSA63J-103X MG RESISTOR
R7093 NRSA63J-103X MG RESISTOR
R7094 NRSA63J-103X MG RESISTOR
R7095 NRSA63J-103X MG RESISTOR
R7096 NRSA63J-103X MG RESISTOR
R7097 NRSA63J-103X MG RESISTOR
R7098 NRSA63J-103X MG RESISTOR
R7099 NRSA63J-103X MG RESISTOR
R7100 NRSA63J-472X MG RESISTOR
R7301 NRSA63J-103X MG RESISTOR
R7302 NRSA63J-103X MG RESISTOR
R7303 NRSA63J-222X MG RESISTOR
R7304 NRSA63J-222X MG RESISTOR
R8101 NRSA63J-332X MG RESISTOR
R8104 NRSA63J-332X MG RESISTOR
R8105 NRSA63J-102X MG RESISTOR
R8106 NRSA63J-102X MG RESISTOR
R8107 NRSA63J-220X MG RESISTOR
R8108 NRSA63J-222X MG RESISTOR
R8109 NRSA63J-103X MG RESISTOR
R8110 NRSA63J-102X MG RESISTOR
R8111 NRSA63J-273X MG RESISTOR
R8112 NRSA63J-332X MG RESISTOR
R8201 NRSA63J-332X MG RESISTOR
R8204 NRSA63J-332X MG RESISTOR
R8205 NRSA63J-102X MG RESISTOR
R8206 NRSA63J-102X MG RESISTOR
R8207 NRSA63J-220X MG RESISTOR
R8208 NRSA63J-222X MG RESISTOR
R8209 NRSA63J-912X MG RESISTOR
R8210 NRSA63J-102X MG RESISTOR
R8211 NRSA63J-273X MG RESISTOR
R8212 NRSA63J-332X MG RESISTOR
R8301 NRSA63J-330X MG RESISTOR
L3801 QRL01DJ-820X OMF RESISTOR
L5101 QQLZ037-220 COIL
L5102 QQLZ037-220 COIL
L5103 QQR0797-002 COIL
L5201 QQLZ037-220 COIL
L5202 QQLZ037-220 COIL
L5203 QQR0797-002 COIL
L7001 QQL231K-100Y COIL
L7003 QQL231K-4R7Y INDUCTOR
L7004 QQL231K-100Y COIL
CN373 QGB2510J1-10 CONNECTOR
CN401 QGB1214J1-10S CONNECTOR
CN432 QGF1016C6-20W CONNECTOR
CN708 QGA2001C1-05 CONNECTOR
CN709 QGB1214J1-20S CONNECTOR
CN911 QGF1208C1-15 CONNECTOR
HS351 GV40606-002A HEAT SINK
J5001 QNB0118-001 SPK.TERMINAL
K901 NRSA63J-0R0X MG RESISTOR
K5101 NQR0413-002X FERRITE BEADS
Symbol No.
Part No. Part Name Description Local

3-13
CD servo board
Block No. [0][3]
K5102 NQR0413-002X FERRITE BEADS
K5103 NQR0413-002X FERRITE BEADS
K5104 NQR0413-002X FERRITE BEADS
K5201 NQR0413-002X FERRITE BEADS
K5202 NQR0413-002X FERRITE BEADS
K5203 NQR0413-002X FERRITE BEADS
K5204 NQR0413-002X FERRITE BEADS
K7001 NQR0389-003X FERRITE BEADS
W5001 QZW0112-001 WIRE CLAMP
X7001 QAX0902-001 CRYSTAL
X7001 or QAX0902-002 CRYSTAL
X7001 or QAX0902-003 CRYSTAL
X7001 or QAX0902-004 CRYSTAL
Symbol No.
Part No. Part Name Description Local
IC101 MN103SFB5KWD3 IC
IC102 MM1565AF-X IC
IC601 LA6242H-X IC
IC602 MN6627945EE IC
IC605 TC74LCX257FTF-X IC
IC721 LB1641 IC
Q101 RT1P441C-X DIGI TRANSISTOR
Q601 2SA1705/ST/-T TRANSISTOR
Q602 2SA1530A/QR/-X TRANSISTOR
D605 MC2836-X DIODE
D7201 UDZW4.3B-X DIODE
C101 NCB31CK-104X C CAPACITOR 0.1uF 16V K
C102 NCB31CK-104X C CAPACITOR 0.1uF 16V K
C103 NCB31CK-104X C CAPACITOR 0.1uF 16V K
C104 NCB31CK-104X C CAPACITOR 0.1uF 16V K
C105 QERF1HM-106Z E CAPACITOR 10uF 50V M
C106 NCB31CK-104X C CAPACITOR 0.1uF 16V K
C107 NCB21AK-225X C CAPACITOR 2.2uF 10V K
C108 NCB31HK-471X C CAPACITOR 470pF 50V K
C109 QERF1AM-227Z E CAPACITOR 220uF 10V M
C110 NCF31AZ-105X C CAPACITOR 1uF 10V Z
C121 NDC31HJ-180X C CAPACITOR 18pF 50V J
C122 NDC31HJ-180X C CAPACITOR 18pF 50V J
C602 NCB31HK-561X C CAPACITOR 560pF 50V K
C603 NCB31HK-332X C CAPACITOR 3300pF 50V K
C604 NCB31HK-223X C CAPACITOR 0.022uF 50V K
C605 NCB31HK-223X C CAPACITOR 0.022uF 50V K
C606 NDC31HJ-271X C CAPACITOR 270pF 50V J
C607 NCB31HK-822X C CAPACITOR 8200pF 50V K
C608 NCB31HK-822X C CAPACITOR 8200pF 50V K
C609 QEKJ0JM-476Z E CAPACITOR 47uF 6.3V M
C610 NCB31AK-334X C CAPACITOR 0.33uF 10V K
C611 QEKJ0JM-476Z E CAPACITOR 47uF 6.3V M
C612 QEKJ0JM-476Z E CAPACITOR 47uF 6.3V M
C613 NCB31HK-332X C CAPACITOR 3300pF 50V K
C614 NCF31EZ-104X C CAPACITOR 0.1uF 25V Z
C615 NCB31AK-334X C CAPACITOR 0.33uF 10V K
C616 QEKJ0JM-476Z E CAPACITOR 47uF 6.3V M
C617 NCF31EZ-104X C CAPACITOR 0.1uF 25V Z
C618 NCB31HK-681X C CAPACITOR 680pF 50V K
C619 NCB31HK-153X C CAPACITOR 0.015uF 50V K
C620 NCF31EZ-104X C CAPACITOR 0.1uF 25V Z
C621 NCB31HK-102X C CAPACITOR 1000pF 50V K
C622 NCB31CK-823X C CAPACITOR 0.082uF 16V K
C623 NCF31EZ-104X C CAPACITOR 0.1uF 25V Z
C624 QERF1AM-227Z E CAPACITOR 220uF 10V M
C625 QEKJ0JM-476Z E CAPACITOR 47uF 6.3V M
C626 QEKJ0JM-476Z E CAPACITOR 47uF 6.3V M
C627 NCF31EZ-104X C CAPACITOR 0.1uF 25V Z
C628 NCF31EZ-104X C CAPACITOR 0.1uF 25V Z
C629 NCF31EZ-104X C CAPACITOR 0.1uF 25V Z
C630 QEKJ0JM-476Z E CAPACITOR 47uF 6.3V M
Symbol No.
Part No. Part Name Description Local
C631 QEKJ0JM-476Z E CAPACITOR 47uF 6.3V M
C632 NCF31CZ-224X C CAPACITOR 0.22uF 16V Z
C633 NCB31HK-102X C CAPACITOR 1000pF 50V K
C635 NCF31EZ-104X C CAPACITOR 0.1uF 25V Z
C636 NCB31HK-222X C CAPACITOR 2200pF 50V K
C637 NCB31HK-222X C CAPACITOR 2200pF 50V K
C638 NCB31HK-122X C CAPACITOR 1200pF 50V K
C639 NCB31HK-182X C CAPACITOR 1800pF 50V K
C640 NCB31EK-682X C CAPACITOR 6800pF 25V K
C641 NCB31HK-222X C CAPACITOR 2200pF 50V K
C642 NCB31CK-104X C CAPACITOR 0.1uF 16V K
C643 NCB31CK-104X C CAPACITOR 0.1uF 16V K
C644 QERF1AM-227Z E CAPACITOR 220uF 10V M
C645 NCB31CK-104X C CAPACITOR 0.1uF 16V K
C646 NDC31HJ-680X C CAPACITOR 68pF 50V J
C647 NCB31CK-104X C CAPACITOR 0.1uF 16V K
C648 QERF1AM-227Z E CAPACITOR 220uF 10V M
C649 NCB31EK-103X C CAPACITOR 0.01uF 25V K
C650 QEKJ1CM-476Z E CAPACITOR 47uF 16V M
C651 NCB31CK-473X C CAPACITOR 0.047uF 16V K
C652 NCB31CK-473X C CAPACITOR 0.047uF 16V K
C653 NCB31CK-473X C CAPACITOR 0.047uF 16V K
C654 NCB31CK-104X C CAPACITOR 0.1uF 16V K
C655 NCF31EZ-104X C CAPACITOR 0.1uF 25V Z
C660 NCF31EZ-104X C CAPACITOR 0.1uF 25V Z
C661 NCB31HK-103X C CAPACITOR 0.01uF 50V K
C662 NCB31CK-104X C CAPACITOR 0.1uF 16V K
C7201 NCB31HK-103X C CAPACITOR 0.01uF 50V K
C7202 NCF31EZ-104X C CAPACITOR 0.1uF 25V Z
C7203 QERF1CM-476Z E CAPACITOR 47uF 16V M
R101 NRSA63J-103X MG RESISTOR 10k
Ω
1/16W J
R102 NRSA63J-103X MG RESISTOR 10k
Ω
1/16W J
R103 NRSA63J-151X MG RESISTOR 150
Ω
1/16W J
R104 NRSA63J-103X MG RESISTOR 10k
Ω
1/16W J
R105 NRSA63J-200X MG RESISTOR 20
Ω
1/16W J
R106 NRSA63J-200X MG RESISTOR 20
Ω
1/16W J
R107 NRSA63J-153X MG RESISTOR 15k
Ω
1/16W J
R108 NRSA63J-153X MG RESISTOR 15k
Ω
1/16W J
R112 NRSA63J-102X MG RESISTOR 1k
Ω
1/16W J
R601 NRSA63J-103X MG RESISTOR 10k
Ω
1/16W J
R604 NRSA63J-0R0X MG RESISTOR 0
Ω
1/16W J
R605 NRSA63J-0R0X MG RESISTOR 0
Ω
1/16W J
R606 NRSA63J-333X MG RESISTOR 33k
Ω
1/16W J
R607 NRSA63J-473X MG RESISTOR 47k
Ω
1/16W J
R608 NRSA63J-472X MG RESISTOR 4.7k
Ω
1/16W J
R609 NRSA63J-102X MG RESISTOR 1k
Ω
1/16W J
R610 NRSA63J-102X MG RESISTOR 1k
Ω
1/16W J
R611 NRSA63J-0R0X MG RESISTOR 0
Ω
1/16W J
R612 NRS181J-4R7X MG RESISTOR 4.7
Ω
1/8W J
R614 NRSA63J-332X MG RESISTOR 3.3k
Ω
1/16W J
R615 NRSA63J-0R0X MG RESISTOR 0
Ω
1/16W J
R617 NRSA63J-332X MG RESISTOR 3.3k
Ω
1/16W J
R618 NRSA63J-0R0X MG RESISTOR 0
Ω
1/16W J
R619 NRSA63J-473X MG RESISTOR 47k
Ω
1/16W J
R620 NRSA63J-0R0X MG RESISTOR 0
Ω
1/16W J
R622 NRSA63J-100X MG RESISTOR 10
Ω
1/16W J
R623 NRSA63J-0R0X MG RESISTOR 0
Ω
1/16W J
R624 NRSA63J-823X MG RESISTOR 82k
Ω
1/16W J
R625 NRSA63J-821X MG RESISTOR 820
Ω
1/16W J
R629 NRSA63J-102X MG RESISTOR 1k
Ω
1/16W J
R630 NRSA63J-102X MG RESISTOR 1k
Ω
1/16W J
R631 NRSA63J-102X MG RESISTOR 1k
Ω
1/16W J
R632 NRSA63J-102X MG RESISTOR 1k
Ω
1/16W J
R633 NRSA63J-102X MG RESISTOR 1k
Ω
1/16W J
R634 NRSA63J-222X MG RESISTOR 2.2k
Ω
1/16W J
R636 NRSA63J-221X MG RESISTOR 220
Ω
1/16W J
R637 NRSA63J-105X MG RESISTOR 1M
Ω
1/16W J
R640 NRSA63J-102X MG RESISTOR 1k
Ω
1/16W J
R641 NRSA63J-153X MG RESISTOR 15k
Ω
1/16W J
R642 NRSA63J-683X MG RESISTOR 68k
Ω
1/16W J
R643 NRSA63J-562X MG RESISTOR 5.6k
Ω
1/16W J
R644 NRSA63J-153X MG RESISTOR 15k
Ω
1/16W J
R645 NRSA63J-273X MG RESISTOR 27k
Ω
1/16W J
R646 NRSA63J-562X MG RESISTOR 5.6k
Ω
1/16W J
R647 NRSA63J-103X MG RESISTOR 10k
Ω
1/16W J
R648 NRSA63J-332X MG RESISTOR 3.3k
Ω
1/16W J
R649 NRSA63J-562X MG RESISTOR 5.6k
Ω
1/16W J
Symbol No.
Part No. Part Name Description Local

3-14
CD loading switch board
Block No. [0][4]
R650 NRSA63J-153X MG RESISTOR 15k
Ω
1/16W J
R651 NRSA63J-183X MG RESISTOR 18k
Ω
1/16W J
R652 NRSA63J-822X MG RESISTOR 8.2k
Ω
1/16W J
R653 NRSA63J-512X MG RESISTOR 5.1k
Ω
1/16W J
R654 NRSA63J-472X MG RESISTOR 4.7k
Ω
1/16W J
R655 NRSA63J-822X MG RESISTOR 8.2k
Ω
1/16W J
R656 NRSA63J-113X MG RESISTOR 11k
Ω
1/16W J
R657 NRS181J-220X MG RESISTOR 22
Ω
1/8W J
R658 NRS181J-220X MG RESISTOR 22
Ω
1/8W J
R660 NRSA63J-151X MG RESISTOR 150
Ω
1/16W J
R668 NRSA63J-0R0X MG RESISTOR 0
Ω
1/16W J
R670 NRSA63J-102X MG RESISTOR 1k
Ω
1/16W J
R671 NRSA63J-102X MG RESISTOR 1k
Ω
1/16W J
R672 NRSA63J-0R0X MG RESISTOR 0
Ω
1/16W J
L101 QQL232K-100Z COIL 10uH K
CN101 WJP0093-004A-E USB CONNECTOR
CN201 QJK043-050600-E CONNECTOR
CN202 QGF0501F8-15X CONNECTOR FFC/FPC (1-15)
CN203 QGF1040F1-23 CONNECTOR FFC/FPC (1-23)
CN721 QGF1040F1-05 CONNECTOR FFC/FPC (1-5)
S201 QSW1223-001 TACT SW
X101 QAX0724-001Z CRYSTAL 12.000000MHz
X601 QAX0714-001Z C RESONATOR 16.000MHz
Symbol No.
Part No. Part Name Description Local
CN1 QGF1016F9-05 CONNECTOR FFC/FPC (1-5)
S1 QSW1074-001 DETECT SWITCH
Symbol No.
Part No. Part Name Description Local
3-15
<MEMO>

3-16
Packing materials and accessories parts list
Block No.
MM
M
3
The parts without symbol number are not service.
No additional / supplemental order of WARRANTY CARDs are available.
P1
P4
P3
P2
P7
P8
P6
P5
A11
A10
A8
A7
A1,A2,A3,
A4,A5,A6,A9,A12

3-17
Packing and Accessories
Block No. [M][3][M][M]
Symbol No. Part No. Part Name Description Local
A 1 GNT0080-001A INST BOOK ENG G38B,G37B
A 1 GNT0080-002A INST BOOK GER G38E,G39E,G37E
A 1 GNT0080-006A INST BOOK SPA G38EN,G39EN,G37EN
A 1 GNT0080-011A INST BOOK RUS G38EV,G39EV,G37EV
A 2 GNT0080-003A INST BOOK FRE G38E,G39E,G37E
A 2 GNT0080-007A INST BOOK POR G38EN,G39EN,G37EN
A 2 GNT0080-012A INST BOOK POL G38EV,G39EV,G37EV
A 3 GNT0080-004A INST BOOK DUT G38E,G39E,G37E
A 3 GNT0080-008A INST BOOK SWE G38EN,G39EN,G37EN
A 3 GNT0080-013A INST BOOK HUN G38EV,G39EV,G37EV
A 4 GNT0080-005A INST BOOK ITA G38E,G39E,G37E
A 4 GNT0080-009A INST BOOK FIN G38EN,G39EN,G37EN
A 4 GNT0080-014A INST BOOK CZE G38EV,G39EV,G37EV
A 5 GNT0080-010A INST BOOK DAN G38EN,G39EN,G37EN
A 6 QAL0457-001 ANT.WIRE
A 7 QAL0014-003 AM LOOP ANT
A 8 RM-SUXG38R REMCON UNIT
A 9 ------------ WARRANTY CARD BT-54031-1
A 10 QQR1607-001 FERRITE CLAMP
A 11 SPUXG38E-SPBOX SPEAKER BOX (x2) G38B,G38E,G38EN,G38EV,
G37B,G37E,G37EN,G37EV
A 11 SPUXG39E-SPBOX SPEAKER BOX (x2) G39E,G39EN,G39EV
A 12 VNA3000-204 REGIST CARD G38B,G37B
P 1 GV31087-007A CARTON BOX G38B,G38E,G38EN,G38EV
P 1 GV31087-009A CARTON BOX G39E,G39EN,G39EV
P 1 GV31087-006A CARTON BOX G37B,G37E,G37EN,G37EV
P 2 GN10132-002A CUSHION TOP
P 3 GN10133-002A CUSHION BOTTOM
P 4 QPC05006515PB POLY BAG
P 5 GV40437-007A CLOTH
P 6 QPC02503515PB POLY BAG
P 7 QPA01702503PB POLY BAG
P 8 QPA00500805 POLY BAG