My Unified API Guide PHP V1.2.1
User Manual:
Open the PDF directly: View PDF .
Page Count: 477 [warning: Documents this large are best viewed by clicking the View PDF Link!]
- Security and Compliance
- 1 About This Documentation
- 2 Basic Transaction Set
- 3 Credential on File
- 3.1 About Credential on File
- 3.2 Credential on File Info Object and Variables
- 3.3 Credential on File Transaction Types
- 3.4 Initial Transactions in Credential on File
- 3.5 Vault Tokenize Credit Card and Credential on File
- 3.6 Credential on File and Converting Temporary Tokens
- 3.7 Card Verification and Credential on File Transactions
- 4 Vault
- 4.1 About the Vault Transaction Set
- 4.2 Vault Transaction Types
- 4.3 Vault Administrative Transactions
- 4.3.1 Vault Add Credit Card – ResAddCC
- 4.3.2 Vault Temporary Token Add – ResTempAdd
- 4.3.3 Vault Update Credit Card – ResUpdateCC
- 4.3.4 Vault Delete - ResDelete
- 4.3.5 Vault Lookup Full - ResLookupFull
- 4.3.6 Vault Lookup Masked - ResLookupMasked
- 4.3.7 Vault Get Expiring - ResGetExpiring
- 4.3.8 Vault Is Corporate Card - ResIscorporateCard
- 4.3.9 Vault Add Token – ResAddToken
- 4.3.10 Vault Tokenize Credit Card – ResTokenizeCC
- 4.4 Vault Financial Transactions
- 4.5 Hosted Tokenization
- 5 INTERAC® Online Payment
- 5.1 About INTERAC® Online Payment Transactions
- 5.2 Other Documents and References
- 5.3 Website and Certification Requirements
- 5.4 Transaction Flow for INTERAC® Online Payment
- 5.5 Sending an INTERAC® Online Payment Purchase Transaction
- 5.6 INTERAC® Online Payment Purchase
- 5.7 INTERAC® Online Payment Refund
- 5.8 INTERAC® Online Payment Field Definitions
- 6 Mag Swipe Transaction Set
- 7 Level 2/3 Transactions
- 7.1 About Level 2/3 Transactions
- 7.2 Level 2/3 Visa Transactions
- 7.3 Level 2/3 MasterCard Transactions
- 7.4 Level 2/3 American Express Transactions
- 7.4.1 Level 2/3 Transaction Types for Amex
- 7.4.2 Level 2/3 Transaction Flow for Amex
- 7.4.3 Level 2/3 Data Objects in Amex
- 7.4.4 AX Completion
- 7.4.5 AX Force Post
- 7.4.6 AX Purchase Correction
- 7.4.7 AX Refund
- 7.4.8 AX Independent Refund
- 8 MPI
- 8.1 About MPI Transactions
- 8.2 3-D Secure Implementations (VbV, MCSC, SafeKey)
- 8.3 Activating VbV and MCSC
- 8.4 Activating Amex SafeKey
- 8.5 Transaction Flow for MPI
- 8.6 MPI Transactions
- 8.6.1 VbV, MCSC and SafeKey Responses
- 8.6.2 MpiTxn Request Transaction
- 8.6.3 Vault MPI Transaction – ResMpiTxn
- 8.6.4 MPI ACS Request Transaction
- 8.6.5 Purchase with 3-D Secure – cavv_purchase
- 8.6.6 Pre-Authorization with 3-D Secure – cavvPreauth
- 8.6.7 Cavv Result Codes for Verified by Visa
- 8.6.8 Vault Cavv Purchase
- 8.6.9 Vault Cavv Pre-Authorization
- 9 e-Fraud Tools
- 9.1 Address Verification Service
- 9.2 Card Validation Digits (CVD)
- 9.3 Transaction Risk Management Tool
- 9.4 Encorporating All Available Fraud Tools
- 10 Apple Pay In-App and on the Web Integration
- 11 Convenience Fee
- 12 Recurring Billing
- 13 Customer Information
- 14 Status Check
- 15 Visa Checkout
- 15.1 About Visa Checkout
- 15.2 Transaction Types - Visa Checkout
- 15.3 Integrating Visa Checkout Lightbox
- 15.4 Transaction Flow for Visa Checkout
- 15.5 Visa Checkout Purchase
- 15.6 Visa Checkout Pre-Authorization
- 15.7 Visa Checkout Completion
- 15.8 Visa Checkout Purchase Correction
- 15.9 Visa Checkout Refund
- 15.10 Visa Checkout Information
- 16 Testing a Solution
- 16.1 About the Merchant Resource Center
- 16.2 Logging In to the QA Merchant Resource Center
- 16.3 Test Credentials for Merchant Resource Center
- 16.4 Getting a Unique Test Store ID and API Token
- 16.5 Processing a Transaction
- 16.6 Testing INTERAC® Online Payment Solutions
- 16.7 Testing MPI Solutions
- 16.8 Testing Visa Checkout
- 16.9 Test Cards
- 16.10 Simulator Host
- 17 Moving to Production
- Appendix A Definitions of Request Fields
- Appendix B Definitions of Response Fields
- Appendix C Error Messages
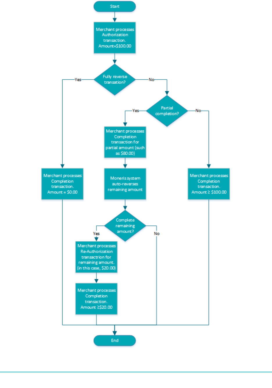
- Appendix D Process Flow for Basic Pre-Auth, Re-Auth and Completion Transactions
- Appendix E Merchant Checklists for INTERAC® Online Payment Certification Testing
- Appendix F Third-Party Service Provider Checklists for INTERAC® Online Payment Certification Testing
- Appendix G Merchant Checklists for INTERAC® Online Payment Certification
- Appendix H INTERAC® Online Payment Certification Test Case Detail
- Copyright Notice
- Trademarks

PHP - Moneris Gateway API- Integration Guide
Version: 1.2.1
Copyright © Moneris Solutions, 2018
All rights reserved. No part of this publication may be reproduced,
stored in retrieval systems, or transmitted, in any form or by any means,
electronic, mechanical, photocopying, recording, or otherwise, without
the prior written permission of Moneris Solutions Corporation.

Moneris Gateway API- Integration Guide
Security and Compliance
Your solution may be required to demonstrate compliance with the card associations’ PCI/CISP/PABP
requirements. For more information on how to make your application PCI-DSS compliant, contact the
Moneris Sales Center and visit https://developer.moneris.com to download the PCI_DSS Imple-
mentation Guide.
All Merchants and Service Providers that store, process, or transmit cardholder data must comply with
PCI DSS and the Card Association Compliance Programs. However, certification requirements vary by
business and are contingent upon your "Merchant Level" or "Service Provider Level".
The card association has some data security standards that define specific requirements for all organ-
izations that store, process, or transmit cardholder data. As a Moneris client or partner using this
method of integration, your solution must demonstrate compliance to the Payment Card Industry Data
Security Standard (PCI DSS) and/or the Payment Application Data Security Standard (PA DSS). These
standards are designed to help the cardholders and merchants in such ways as they ensure credit card
numbers are encrypted when transmitted/stored in a database and that merchants have strong access
control measures.
Non-compliant solutions may prevent merchant boarding with Moneris. A non-compliant merchant can
also be subject to fines, fees, assessments or termination of processing services.
For further information on PCI DSS & PA DSS requirements, visit http://www.pcisecuritystandards.org.
Confidentiality
You have a responsibility to protect cardholder and merchant related confidential account information.
Under no circumstances should ANY confidential information be sent via email while attempting to dia-
gnose integration or production issues. When sending sample files or code for analysis by Moneris staff,
all references to valid card numbers, merchant accounts and transaction tokens should be removed and
or obscured. Under no circumstances should live cardholder accounts be used in the test environment.
July 2018

Table of Contents
Security and Compliance 2
Confidentiality 2
1 About This Documentation 9
1.1 Purpose 9
Getting Help 9
1.2 Who Is This Guide For? 10
2 Basic Transaction Set 11
2.1 Basic Transaction Type Definitions 11
2.2 Purchase 13
2.3 Pre-Authorization 18
2.4 Pre-Authorization Completion 23
2.5 Re-Authorization 26
2.6 Force Post 28
2.7 Purchase Correction 31
2.8 Refund 33
2.9 Independent Refund 35
2.10 Card Verification with AVSand CVD 37
2.11 Batch Close 42
2.12 Open Totals 43
3 Credential on File 45
3.1 About Credential on File 45
3.2 Credential on File Info Object and Variables 45
3.3 Credential on File Transaction Types 45
3.4 Initial Transactions in Credential on File 46
3.5 Vault Tokenize Credit Card and Credential on File 46
3.6 Credential on File and Converting Temporary Tokens 47
3.7 Card Verification and Credential on File Transactions 47
3.7.1 When to Use Card Verification With COF 47
3.7.2 Credential on File and Vault Add Token 48
3.7.3 Credential on File and Vault Update Credit Card 48
3.7.4 Credential on File and Vault Add Credit Card 48
3.7.5 Credential on File and Recurring Billing 48
4 Vault 50
4.1 About the Vault TransactionSet 50
4.2 Vault Transaction Types 50
4.2.1 Administrative Vault Transaction types 50
4.2.2 Financial Vault Transaction types 52
4.3 Vault Administrative Transactions 52
4.3.1 Vault Add Credit Card – ResAddCC 52
4.3.1.1 Vault Data Key 56
4.3.1.2 Vault Encrypted Add Credit Card - EncResAddCC 56
4.3.2 Vault Temporary Token Add – ResTempAdd 59
4.3.3 Vault Update Credit Card – ResUpdateCC 61
4.3.3.1 Vault Encrypted Update CC - EncResUpdateCC 65
4.3.4 Vault Delete - ResDelete 68
4.3.5 Vault Lookup Full - ResLookupFull 70
4.3.6 Vault Lookup Masked - ResLookupMasked 72
4.3.7 Vault Get Expiring - ResGetExpiring 73
4.3.8 Vault Is Corporate Card - ResIscorporateCard 76
4.3.9 Vault Add Token – ResAddToken 77

4.3.10 Vault Tokenize Credit Card – ResTokenizeCC 81
4.4 Vault Financial Transactions 85
4.4.1 Customer ID Changes 85
4.4.2 Purchase withVault – ResPurchaseCC 86
4.4.3 Pre-Authorization with Vault – ResPreauthCC 90
4.4.4 Vault Independent Refund CC- ResIndRefundCC 95
4.4.5 Force Post with Vault - ResForcePostCC 97
4.4.6 Card Verification withVault – ResCardVerificationCC 99
4.5 Hosted Tokenization 104
5 INTERAC® Online Payment 105
5.1 About INTERAC® Online Payment Transactions 105
5.2 Other Documents and References 105
5.3 Website and Certification Requirements 106
5.3.1 Things to provide to Moneris 106
5.3.2 Certification process 106
5.3.3 Client Requirements 107
5.3.4 Delays 107
5.4 Transaction Flow for INTERAC® Online Payment 108
5.5 Sending an INTERAC® Online Payment Purchase Transaction 109
5.5.1 Fund-Guarantee Request 109
5.5.2 Online Banking Response and Fund-Confirmation Request 110
5.6 INTERAC® Online Payment Purchase 110
5.7 INTERAC® Online Payment Refund 112
5.8 INTERAC® Online Payment Field Definitions 114
6 Mag Swipe Transaction Set 118
6.1 Mag Swipe Transaction Type Definitions 118
6.1.1 Encrypted Mag Swipe Transactions 119
6.2 Mag Swipe Purchase 119
6.2.1 Encrypted Mag Swipe Purchase 122
6.3 Mag Swipe Pre-Authorization 124
6.3.1 Encrypted Mag Swipe Pre-Authorization 126
6.4 Mag Swipe Completion 128
6.5 Mag Swipe Force Post 130
6.5.1 Encrypted Mag Swipe Force Post 133
6.6 Mag Swipe Purchase Correction 135
6.7 Mag Swipe Refund 137
6.8 Mag Swipe Independent Refund 139
6.8.1 Encrypted Mag Swipe Independent Refund 141
7 Level 2/3 Transactions 145
7.1 About Level 2/3 Transactions 145
7.2 Level 2/3 Visa Transactions 145
7.2.1 Level 2/3 Transaction Types for Visa 145
7.2.2 Level 2/3 Transaction Flow for Visa 148
7.2.3 VS Completion 150
7.2.4 VS Purchase Correction 154
7.2.5 VS Force Post 156
7.2.6 VS Refund 161
7.2.7 VS Independent Refund 165
7.2.8 VS Corpais 170
7.2.8.1 VS Purcha - Corporate Card CommonData 171
7.2.8.2 VS Purchl - Line Item Details 176
7.2.8.3 Sample Code for VS Corpais 179
7.3 Level 2/3 MasterCard Transactions 181
7.3.1 Level 2/3 Transaction Types for MasterCard 181

7.3.2 Level 2/3 Transaction Flow for MasterCard 183
7.3.3 MC Completion 185
7.3.4 MC Force Post 186
7.3.5 MC Purchase Correction 189
7.3.6 MC Refund 190
7.3.7 MC Independent Refund 192
7.3.8 MC Corpais - Corporate Card Common Data with Line Item Details 194
7.3.8.1 MC Corpac - Corporate Card Common Data 196
7.3.8.2 MC Corpal - Line Item Details 203
7.3.8.3 Tax Array Object - MC Corpais 206
7.3.8.4 Sample Code for MC Corpais 208
7.4 Level 2/3 American Express Transactions 211
7.4.1 Level 2/3 Transaction Types for Amex 211
7.4.2 Level 2/3 Transaction Flow for Amex 213
7.4.3 Level 2/3 Data Objects in Amex 214
7.4.3.1 About the Level 2/3 Data Objects for Amex 214
7.4.3.2 Defining the AxLevel23 Object 214
Table 1 Object 215
Table 1 - Setting the N1Loop Object 216
Table 1 - Setting the AxRef Object 218
Table 2 Object 219
Table 2 - Setting the AxIt1Loop Object 220
Table 2 - Setting the AxIt106s Object 222
Table 2 - Setting the AxTxi Object 223
Table 3 Object 227
Table 3 - Setting the AxTxi Object 228
7.4.4 AX Completion 231
7.4.5 AX Force Post 234
7.4.6 AX Purchase Correction 237
7.4.7 AX Refund 239
7.4.8 AX Independent Refund 242
8 MPI 247
8.1 About MPI Transactions 247
8.2 3-D Secure Implementations (VbV, MCSC, SafeKey) 247
8.3 Activating VbV and MCSC 248
8.4 Activating Amex SafeKey 248
8.5 Transaction Flow for MPI 248
8.6 MPI Transactions 249
8.6.1 VbV, MCSC and SafeKey Responses 250
8.6.2 MpiTxn Request Transaction 252
8.6.2.1 TXN Response and Creating the Popup 253
8.6.3 Vault MPITransaction – ResMpiTxn 254
8.6.4 MPIACS Request Transaction 256
8.6.4.1 ACS Response and Forming a Transaction 257
8.6.5 Purchase with 3-D Secure – cavv_purchase 258
8.6.5.1 Purchase with 3-D Secure and Recurring Billing 266
8.6.6 Pre-Authorization with 3-DSecure – cavvPreauth 268
8.6.7 Cavv Result Codes for Verified by Visa 273
8.6.8 Vault Cavv Purchase 275
8.6.9 Vault Cavv Pre-Authorization 277
9 e-Fraud Tools 280

9.1 Address Verification Service 282
9.1.1 About Address Verification Service (AVS) 282
9.1.2 AVS Info Object 282
9.1.3 AVS Response Codes 284
9.1.4 AVS Sample Code 286
9.2 Card Validation Digits (CVD) 288
9.2.1 About Card Validation Digits (CVD) 288
9.2.2 Transactions Where CVDIs Required 288
9.2.3 CVD Info Object 289
9.2.4 CVD Result Codes 290
9.2.5 Sample Purchase with CVD Info Object 290
9.3 Transaction Risk Management Tool 292
9.3.1 About the Transaction Risk Management Tool 292
9.3.2 Introduction to Queries 292
9.3.3 Session Query 293
9.3.3.1 Session Query Transaction Flow 299
9.3.4 Attribute Query 300
9.3.4.1 Attribute Query Transaction Flow 304
9.3.5 Handling Response Information 304
9.3.5.1 TRMT Response Fields 305
9.3.5.2 Understanding the Risk Score 308
9.3.5.3 Understanding the Rule Codes, Rule Names and Rule Messages 309
9.3.5.4 Examples of Risk Response 316
Session Query 316
Attribute Query 317
9.3.6 Inserting the Profiling Tags Into Your Website 317
9.4 Encorporating All Available Fraud Tools 319
9.4.1 Implementation Options for TRMT 319
9.4.2 Implementation Checklist 319
9.4.3 Making a Decision 321
10 Apple Pay In-App and on the Web Integration 322
10.1 About Apple Pay In-App and on the Web Integration 322
10.2 About API Integration of Apple Pay 322
10.2.1 Transaction Types That Use Apple Pay 322
10.3 Apple Pay In-App Process Flows 323
10.4 Cavv Purchase – Apple Pay In-App and on the Web 324
10.5 Cavv Pre-Authorization – Apple Pay 328
11 Convenience Fee 332
11.1 About Convenience Fee 332
11.2 Purchase with Convenience Fee 332
11.3 Convenience Fee Purchase w/ Customer Information 335
11.4 Convenience Fee Purchase with VbV, MCSC and Amex SafeKey 339
12 Recurring Billing 343
12.1 About Recurring Billing 343
12.2 Purchase with Recurring Billing 343
12.3 Recurring Billing Update 346
12.4 Recurring Billing Response Fields and Codes 350
12.5 Credential on File and Recurring Billing 351
13 Customer Information 353
13.1 Using the Customer Information Object 353
13.1.1 CustInfo Object – Miscellaneous Properties 354
13.1.2 CustInfo Object – Billing and Shipping Information 354
13.1.2.1 Set Methods for Billing and Shipping Info 355
13.1.2.2 Using Hash Tables for Billing and Shipping Info 356

13.1.3 CustInfo Object – Item Information 356
13.1.3.1 Set Methods for Item Information 357
13.1.3.2 Using Hash Tables for Item Information 357
13.2 Customer Information Sample Code 357
14 Status Check 361
14.1 About Status Check 361
14.2 Using Status Check Response Fields 361
14.3 Sample Purchase with Status Check 362
15 Visa Checkout 363
15.1 About Visa Checkout 363
15.2 Transaction Types - Visa Checkout 363
15.3 Integrating Visa Checkout Lightbox 364
15.4 Transaction Flow for Visa Checkout 365
15.5 Visa Checkout Purchase 366
15.6 Visa Checkout Pre-Authorization 367
15.7 Visa Checkout Completion 369
15.8 Visa Checkout Purchase Correction 371
15.9 Visa Checkout Refund 373
15.10 Visa Checkout Information 375
16 Testing a Solution 378
16.1 About the Merchant Resource Center 378
16.2 Logging In to the QAMerchant Resource Center 378
16.3 Test Credentials for Merchant Resource Center 378
16.4 Getting a Unique Test Store ID and API Token 380
16.5 Processing a Transaction 382
16.5.1 Overview 382
16.5.2 HttpsPostRequest Object 383
16.5.3 Receipt Object 385
16.6 Testing INTERAC® Online Payment Solutions 385
16.7 Testing MPI Solutions 386
16.8 Testing Visa Checkout 388
16.8.1 Creating a Visa Checkout Configuration for Testing 388
16.9 Test Cards 388
16.9.1 Test Cards for Visa Checkout 389
16.10 Simulator Host 389
17 Moving to Production 392
17.1 Activating a Production Store Account 392
17.2 Configuring a Store for Production 392
17.2.1 Configuring an INTERAC® Online Payment Store for Production 393
17.2.1.1 Completing the Certification Registration - Merchants 393
17.2.1.2 Third-Party Service/Shopping Cart Provider 394
17.3 Receipt Requirements 395
17.3.1 Certification Requirements 395
Appendix A Definitions of Request Fields 396
A.1 Definitions of Request Fields – Credential on File 406
A.2 Definition of Request Fields – Recurring 407
A.3 Definition of Request Fields for Level 2/3 - Visa 408
A.4 Definition of Request Fields for Level 2/3 - MasterCard 417
A.5 Definition of Request Fields for Level 2/3 - Amex 427
Appendix B Definitions of Response Fields 438
Appendix C Error Messages 452

Appendix D Process Flow for Basic Pre-Auth, Re-Auth and Completion Transactions 454
Appendix E Merchant Checklists for INTERAC® Online Payment Certification Testing 455
Appendix F Third-Party Service Provider Checklists for INTERAC® Online Payment Cer-
tification Testing 459
Appendix G Merchant Checklists for INTERAC® Online Payment Certification 464
Appendix H INTERAC® Online Payment Certification Test Case Detail 467
H.1 Common Validations 467
H.2 Test Cases 467
H.3 Merchant front-end test case values 471
Copyright Notice 476
Trademarks 476

1 About This Documentation
1.1 Purpose
This document describes the transaction information for using the Java API for sending credit card trans-
actions. In particular, it describes the format for sending transactions and the corresponding responses
you will receive.
This document contains information about the following features:
lBasic transactions
lMPI – Verified by Visa, MasterCardSecure Code and American Express SafeKey
lINTERAC®Online Payment
lVault
lMSR (Magnetic Swipe Reader) and Encrypted MSR
lApple Pay and Android Pay In-App
lTransactionRisk Management Tool
lConvenience fee
lVisa Checkout
lMasterCard MasterPass
lLevel 2/3 Transactions
Getting Help
Moneris has help for you at every stage of the integration process.
Getting Started During Development Production
Contact our Client
IntegrationSpecialists:
clientintegrations@moneris.com
Hours:Monday – Friday, 8:30am
to 8 pm ET
If you are already working
with an integration spe-
cialist and need technical
development assistance,
contact our eProducts
Technical Consultants:
1-866-319-7450
eproducts@moneris.com
Hours: 8am to 8pm ET
If your application is already live
and you need production support,
contact Moneris Customer Service:
onlinepayments@moneris.com
1-866-319-7450
Available 24/7
For additional support resources, you can also make use of our community forums at
http://community.moneris.com/product-forums/
July 2018 Page 9 of 477

Moneris Gateway API- Integration Guide
1.2 Who Is This Guide For?
The Moneris Gateway API- Integration Guide is intended for developers integrating with the Moneris
Gateway.
This guide assumes that the system you are trying to integrate meets the requirements outlined below
and that you have some familiarity with the PHP programming language.
System Requirements
l[[[Undefined variable GlobalVariables.ProgrammingLanguageMinimumRequired]]] or above
lPort 443 open for bi-directional communication
lWeb server with a SSL certificate
lcURL - PHP interface - this can be downloaded from http://curl.haxx.se/download.html
cURL CA Root Certificate File:
The default installation of PHP/cURL does not include the cURL CA root certificate file. In order for the
Moneris Gateway PHP API to connect to the Moneris Gateway during transaction processing, the ‘mpg-
classes.php’ file that’s included with the PHP API package needs to be modified to include a path to the
CA root certificate file. Follow the instructions below to set this up.
1. If cURL was not installed separately from your PHP installation, libcurl is included in your PHP
installation. You will need to download the ‘cacert.pem’ file from http://-
curl.haxx.se/docs/caextract.html and save it to the necessary directory. Once downloaded,
rename the file to ‘curl-ca-bundle.crt’ (e.g., 'C:\path\to\curl-ca-bundle.crt'). If cURL was installed
separately from PHP, you may need to determine the path to the cURL CA root certificate bundle
on your system (e.g., 'C:\path\to\curl-ca-bundle.crt').
2. Insert the code below into the ‘mpgclasses.php’ file as part of the cURL option setting, at approx-
imately line 73 below the line ‘curl_setopt($ch, CURLOPT_SSL_VERIFYPEER, TRUE);‘
curl_setopt($ch, CURLOPT_CAINFO, 'C:\path\to\curl-ca-bundle.crt');
For more information regarding the CURLOPT_SSL_VERIFYPEER option, please refer to
your PHP manual.
Page 10 of 477 July 2018

2 Basic Transaction Set
l2.1 Basic Transaction Type Definitions
l2.2 Purchase
l2.3 Pre-Authorization
l2.4 Pre-Authorization Completion
l2.5 Re-Authorization
l2.6 Force Post
l2.7 Purchase Correction
l2.8 Refund
l2.9 Independent Refund
l2.10 Card Verification with AVSand CVD
l2.11 Batch Close
l2.12 Open Totals
2.1 Basic Transaction Type Definitions
The following is a list of basic transactions that are supported by the Moneris Java API.
Purchase
Verifies funds on the customer’s card, removes the funds and prepares them for deposit into
the merchant’s account.
Pre-Authorization
Verifies and locks funds on the customer’s credit card. The funds are locked for a specified
amount of time based on the card issuer.
To retrieve the funds that have been locked by a Pre-Authorization transaction so that they
may be settled in the merchant’s account, a Completion transaction must be performed. A
Pre-Authorization transaction may only be "completed" once.
Completion
Retrieves funds that have been locked (by either a Pre-Authorization or a Re-Authorization
transaction), and prepares them for settlement into the merchant’s account.
Re-Authorization
If a Pre-Authorization transaction has already taken place, and not all the locked funds were
released by a Completion transaction, a Re-Authorization allows you to lock the remaining
funds so that they can be released by another Completion transaction in the future.
Re-Authorization is necessary because funds that have been locked by a Pre-Authorization
transaction can only be released by a Completion transaction one time. If the Completion
amount is less than the Pre-Authorization amount, the remaining money cannot be "com-
pleted".
Force Post
Retrieves the locked funds and prepares them for settlement into the merchant’s account.
This is used when a merchant obtains the authorization number directly from the issuer by a
third-party authorization method (such as by phone).
Purchase Correction
Restores the full amount of a previous Purchase, Completion or Force Post transaction to the
cardholder's card, and removes any record of it from the cardholder's statement.
July 2018 Page 11 of 477

Moneris Gateway API- Integration Guide
This transaction is sometimes referred to as "void".
This transaction can be used against a Purchase or Completion transaction that occurred
same day provided that the batch containing the original transaction remains open. When
using the automated closing feature, Batch Close occurs daily between 10 and 11pm Eastern
Time.
Refund
Restores all or part of the funds from a Purchase, Completion or Force Post transaction to the
cardholder's card. Unlike a Purchase Correction, there is a record of both the initial charge
and the refund on the cardholder's statement.
Independent Refund
Credits a specified amount to the cardholder’s credit card. The credit card number and expiry
date are mandatory.
It is not necessary for the transaction that you are refunding to have been processed via the
Moneris Gateway
Card Verification
Verifies the validity of the credit card, expiry date and any additional details (such as the Card
Verification Digits or Address Verification details). It does not verify the available amount or
lock any funds on the credit card.
Recur Update
Alters characteristics of a previously registered Recurring Billing transaction.
This transaction is commonly used to update a customer’s credit card information and the
number of recurs to the account.
Recurring billing is explained in more detail in Section 1 (page 1). The Recur Update transaction
is specifically discussed in Section 1.2 (page 1).
Batch Close
Takes the funds from all Purchase, Completion, Refund and Force Post transactions so that
they will be deposited or debited the following business day.
For funds to be deposited the following business day, the batch must close before 11pm
Eastern Time.
Open Totals
Returns the details about the currently open batch.
This transaction is similar to the Batch Close. The difference is that it does not close the batch
for settlement.
Page 12 of 477 July 2018

2 Basic Transaction Set
2.2 Purchase
Purchase transaction object definition
$txnArray = array(‘type’=>’purchase', …);
$mpgTxn = new mpgTransaction($txnArray);
HttpsPostRequest object for Purchase transaction
$mpgRequest = new mpgRequest($mpgTxn);
$mpgHttpPost = new mpgHttpsPost($store_id,$api_token,$mpgRequest);
Purchase transaction values
Value Type Limits Set method
Order ID String 50-character alphanumeric 'order_id'=>$order_id
Amount String 9-character decimal 'amount'=>$amount
Credit card number String 20-character alphanumeric 'pan'=>$pan
Expiry date String 4-character alphanumeric
(YYMMformat)
'expdate'=>$expiry_date
E-commerce indicator String 1-character alphanumeric 'crypt_type'=>$crypt
Table 1: Purchase transaction object mandatory values
Value Type Limits Set method
Status Check Boolean true/false $mpgHttpPost =new
mpgHttpsPostStatus($store_
id,$api_
token,$status,$mpgRequest);
Customer information Object N/A $mpgTxn->setCustInfo
($mpgCustInfo);
AVS Object N/A $mpgTxn->setAvsInfo
($mpgAvsInfo);
CVD Object N/A $mpgTxn->setCvdInfo
($mpgCvdInfo);
Table 2: Purchase transaction object optional values
July 2018 Page 13 of 477

Moneris Gateway API- Integration Guide
Value Type Limits Set method
NOTE: When storing
credentials on the ini-
tial transaction, the
CVDobject must be
sent; for subsequent
transactions using
stored credentials,
CVD can be sent with
cardholder-initiated
transactions only—
merchants must not
store CVD
information.
Convenience fee
NOTE: This variable
does not apply to Cre-
dential onFile trans-
actions.
Object N/A $mpgConvFee = new
mpgConvFeeInfo
($convFeeTemplate);
Recurring billing Object N/A $mpgTxn->setRecur
($mpgRecur);
Table 2: Purchase transaction object optional values
Page 14 of 477 July 2018

2 Basic Transaction Set
Value Type Limits Set method
Dynamic descriptor String 20-character alpha-
numeric
'dynamic_
descriptor'=>$dynamic_
descriptor
Wallet indicator1
NOTE: For basic
Purchase and Preau-
thorization, the wallet
indicator applies to
Visa Checkout and
MasterCard Master-
Pass only. For more,
see Appendix A Defin-
itions of Request
Fields
String 3-character alpha-
numeric
'wallet_indicator'=>$wallet_
indicator
Credential on File Info
cof
NOTE: This is a nested
object within the trans-
action, and required
when storing or using
the customer's stored
credentials. The Cre-
dential on File Info
object has its own
request variables, lis-
ted in blue in the table
below, "Credential on
File Object Request
Variables".
Object N/A $mpgTxn->setCofInfo($cof);
Table 2: Purchase transaction object optional values
1Available to Canadian integrations only.
July 2018 Page 15 of 477

Moneris Gateway API- Integration Guide
Credential onFile Transaction Object Request Fields
Value Type Limits Set Method
Issuer ID
NOTE: This variable is
required for all mer-
chant-intiated trans-
actions following the
first one; upon sending
the first transaction,
the Issuer ID value is
received in the trans-
action response and
then used in sub-
sequent transaction
requests (IssuerID
does not apply for Dis-
cover or Union Pay).
String 15-character alpha-
numeric
variable length
$cof->setIssuerId("VALUE_
FOR_ISSUER_ID");
NOTE: For a list and explanation of the
possible values to send for this variable,
see Definitions of Request Fields – Cre-
dential on File
Payment Indicator String 1-character alphabetic $cof->setPaymentIndicator
("PAYMENT_INDICATOR_VALUE");
NOTE: For a list and explanation of the
possible values to send for this variable,
see Definitions of Request Fields – Cre-
dential on File
Payment Inform-
ation
String 1-character numeric $cof->setPaymentInformation
("PAYMENT_INFO_VALUE");
NOTE: For a list and explanation of the
possible values to send for this variable,
see Definitions of Request Fields – Cre-
dential on File
Sample Purchase
<?php
##
## Example php -q TestPurchase.php store1
##
require "../../mpgClasses.php";
/**************************** Request Variables *******************************/
$store_id='store5';
$api_token='yesguy';
/************************* Transactional Variables ****************************/
Page 16 of 477 July 2018

2 Basic Transaction Set
Sample Purchase
$type='purchase';
$cust_id='cust id';
$order_id='ord-'.date("dmy-G:i:s");
$amount='1.00';
$pan='4242424242424242';
$expiry_date='2011';
$crypt='7';
$dynamic_descriptor='123';
$status_check = 'false';
//Optional - Set for Multi-Currency only
//$amount must be 0.00 when using multi-currency
$mcp_amount = '500'; //penny value amount 1.25 = 125
$mcp_currency_code = '840'; //ISO-4217 country currency number
/*********************** Transactional Associative Array **********************/
$txnArray=array('type'=>$type,
'order_id'=>$order_id,
'cust_id'=>$cust_id,
'amount'=>$amount,
'pan'=>$pan,
'expdate'=>$expiry_date,
'crypt_type'=>$crypt,
'dynamic_descriptor'=>$dynamic_descriptor
//,'wallet_indicator' => '' //Refer to documentation for details
//,'mcp_amount' => $mcp_amount,
//'mcp_currency_code' => $mcp_currency_code
);
/**************************** Transaction Object *****************************/
$mpgTxn = new mpgTransaction($txnArray);
/******************* Credential on File **********************************/
$cof = new CofInfo();
$cof->setPaymentIndicator("U");
$cof->setPaymentInformation("2");
$cof->setIssuerId("12345678901234");
$mpgTxn->setCofInfo($cof);
/****************************** Request Object *******************************/
$mpgRequest = new mpgRequest($mpgTxn);
$mpgRequest->setProcCountryCode("CA"); //"US" for sending transaction to US environment
$mpgRequest->setTestMode(true); //false or comment out this line for production transactions
/***************************** HTTPS Post Object *****************************/
/* Status Check Example
$mpgHttpPost =new mpgHttpsPostStatus($store_id,$api_token,$status_check,$mpgRequest);
*/
$mpgHttpPost = new mpgHttpsPost($store_id,$api_token,$mpgRequest);
/******************************* Response ************************************/
$mpgResponse=$mpgHttpPost->getMpgResponse();
print("\nCardType = " . $mpgResponse->getCardType());
print("\nTransAmount = " . $mpgResponse->getTransAmount());
print("\nTxnNumber = " . $mpgResponse->getTxnNumber());
print("\nReceiptId = " . $mpgResponse->getReceiptId());
print("\nTransType = " . $mpgResponse->getTransType());
print("\nReferenceNum = " . $mpgResponse->getReferenceNum());
print("\nResponseCode = " . $mpgResponse->getResponseCode());
print("\nISO = " . $mpgResponse->getISO());
print("\nMessage = " . $mpgResponse->getMessage());
print("\nIsVisaDebit = " . $mpgResponse->getIsVisaDebit());
print("\nAuthCode = " . $mpgResponse->getAuthCode());
print("\nComplete = " . $mpgResponse->getComplete());
print("\nTransDate = " . $mpgResponse->getTransDate());
print("\nTransTime = " . $mpgResponse->getTransTime());
print("\nTicket = " . $mpgResponse->getTicket());
print("\nTimedOut = " . $mpgResponse->getTimedOut());
July 2018 Page 17 of 477

Moneris Gateway API- Integration Guide
Sample Purchase
print("\nStatusCode = " . $mpgResponse->getStatusCode());
print("\nStatusMessage = " . $mpgResponse->getStatusMessage());
print("\nMCPAmount = " . $mpgResponse->getMCPAmount());
print("\nMCPCurrenyCode = " . $mpgResponse->getMCPCurrencyCode());
print("\nHostId = " . $mpgResponse->getHostId());
print("\nIssuerId = " . $mpgResponse->getIssuerId());
?>
2.3 Pre-Authorization
Things to Consider:
lIf a Pre-Authorization transaction is not followed by a Completion transaction, it must
be reversed via a Completion transaction for 0.00. See "Pre-Authorization Completion"
on page23
lA Pre-Authorization transaction may only be "completed" once . If the Completion
transaction is for less than the original amount, a Re-Authorization transaction is
required to collect the remaining funds by another Completion transaction. See Re-
Authorization (page 26).
lFor a process flow, see "Process Flow for Basic Pre-Auth, Re-Auth and Completion Trans-
actions" on page454
Pre-Authorization transaction object definition
$txnArray = array(‘type’=>’preauth', …);
$mpgTxn = new mpgTransaction($txnArray);
HttpsPostRequest object for Pre-Authorization transaction
$mpgRequest = new mpgRequest($mpgTxn);
$mpgHttpPost = new mpgHttpsPost($store_id,$api_token,$mpgRequest);
Pre-Authorization transaction values
For a full description of mandatory and optional values, see Appendix A Definitions of Request Fields
Page 18 of 477 July 2018

2 Basic Transaction Set
Value Type Limits Set method
Order ID String 50-character alpha-
numeric
'order_id'=>$order_id
Amount String 9-character decimal 'amount'=>$amount
Credit card number String 20-character numeric 'pan'=>$pan
Expiry date String 4-character numeric 'expdate'=>$expiry_date
E-Commerce indicator String 1-character alpha-
numeric
'crypt_type'=>$crypt
Table 3: Pre-Authorization object mandatory values
Value Type Limits Set method
Status Check Boolean true/false $mpgHttpPost =new
mpgHttpsPostStatus($store_
id,$api_
token,$status,$mpgRequest);
Dynamic descriptor String 20-character alpha-
numeric
'dynamic_
descriptor'=>$dynamic_
descriptor
Customer information Object N/A $mpgTxn->setCustInfo
($mpgCustInfo);
AVS Object N/A $mpgTxn->setAvsInfo
($mpgAvsInfo);
CVD
NOTE: When storing
credentials on the ini-
tial transaction, the
CVDobject must be
sent; for subsequent
transactions using
stored credentials,
CVD can be sent with
cardholder-initiated
transactions only—
merchants must not
store CVD
information.
Object N/A $mpgTxn->setCvdInfo
($mpgCvdInfo);
Table 4: Pre-Authorization object optional values
July 2018 Page 19 of 477

Moneris Gateway API- Integration Guide
Value Type Limits Set method
Customer ID String 50-character alpha-
numeric
'cust_id'=>$cust_id
Wallet indicator1
NOTE: For basic
Purchase and Preau-
thorization, the wallet
indicator applies to
Visa Checkout and
MasterCard Master-
Pass only. For more,
see Appendix A Defin-
itions of Request
Fields
String 3-character alpha-
numeric
'wallet_indicator'=>$wallet_
indicator
Credential on File Info
cof
NOTE: This is a nested
object within the trans-
action, and required
when storing or using
the customer's stored
credentials. The Cre-
dential on File Info
object has its own
request variables, lis-
ted in blue in the table
below, "Credential on
File Object Request
Variables".
Object N/A $mpgTxn->setCofInfo($cof);
1Available to Canadian integrations only.
Page 20 of 477 July 2018

2 Basic Transaction Set
Credential onFile Transaction Object Request Fields
Value Type Limits Set Method
Issuer ID
NOTE: This variable is
required for all mer-
chant-intiated trans-
actions following the
first one; upon sending
the first transaction,
the Issuer ID value is
received in the trans-
action response and
then used in sub-
sequent transaction
requests (IssuerID
does not apply for Dis-
cover or Union Pay).
String 15-character alpha-
numeric
variable length
$cof->setIssuerId("VALUE_
FOR_ISSUER_ID");
NOTE: For a list and explanation of the
possible values to send for this variable,
see Definitions of Request Fields – Cre-
dential on File
Payment Indicator String 1-character alphabetic $cof->setPaymentIndicator
("PAYMENT_INDICATOR_VALUE");
NOTE: For a list and explanation of the
possible values to send for this variable,
see Definitions of Request Fields – Cre-
dential on File
Payment Inform-
ation
String 1-character numeric $cof->setPaymentInformation
("PAYMENT_INFO_VALUE");
NOTE: For a list and explanation of the
possible values to send for this variable,
see Definitions of Request Fields – Cre-
dential on File
Sample Pre-Authorization
<?php
## Example php -q TestPurchase-VBV.php "moneris" store
require "../../mpgClasses.php";
/******************************* Request Variables ********************************/
$store_id='store5';
$api_token='yesguy';
/****************************** Transactional Variables ***************************/
$type='cavv_preauth';
$order_id='ord-'.date("dmy-G:i:s");
July 2018 Page 21 of 477

Moneris Gateway API- Integration Guide
Sample Pre-Authorization
$cust_id='CUST887763';
$amount='10.00';
$pan="4242424242424242";
$expiry_date="0812";
$cavv='AAABBJg0VhI0VniQEjRWAAAAAAA=';
$crypt_type = '7';
$wallet_indicator = "APP";
$dynamic_descriptor='123456';
/*************************** Transaction Associative Array ************************/
$txnArray=array(
'type'=>$type,
'order_id'=>$order_id,
'cust_id'=>$cust_id,
'amount'=>$amount,
'pan'=>$pan,
'expdate'=>$expiry_date,
'cavv'=>$cavv,
'crypt_type'=>$crypt_type, //mandatory for AMEX only
//'wallet_indicator'=>$wallet_indicator, //set only for wallet transactions. e.g. APPLE PAY
'dynamic_descriptor'=>$dynamic_descriptor
);
/****************************** Transaction Object *******************************/
$mpgTxn = new mpgTransaction($txnArray);
/******************* Credential on File **********************************/
$cof = new CofInfo();
$cof->setPaymentIndicator("U");
$cof->setPaymentInformation("2");
$cof->setIssuerId("12345678901234");
$mpgTxn->setCofInfo($cof);
/******************************* Request Object **********************************/
$mpgRequest = new mpgRequest($mpgTxn);
$mpgRequest->setProcCountryCode("CA"); //"US" for sending transaction to US environment
$mpgRequest->setTestMode(true); //false or comment out this line for production transactions
/****************************** HTTPS Post Object *******************************/
$mpgHttpPost =new mpgHttpsPost($store_id,$api_token,$mpgRequest);
/************************************ Response **********************************/
$mpgResponse=$mpgHttpPost->getMpgResponse();
print("\nCardType = " . $mpgResponse->getCardType());
print("\nTransAmount = " . $mpgResponse->getTransAmount());
print("\nTxnNumber = " . $mpgResponse->getTxnNumber());
print("\nReceiptId = " . $mpgResponse->getReceiptId());
print("\nTransType = " . $mpgResponse->getTransType());
print("\nReferenceNum = " . $mpgResponse->getReferenceNum());
print("\nResponseCode = " . $mpgResponse->getResponseCode());
print("\nISO = " . $mpgResponse->getISO());
print("\nMessage = " . $mpgResponse->getMessage());
print("\nAuthCode = " . $mpgResponse->getAuthCode());
print("\nComplete = " . $mpgResponse->getComplete());
print("\nTransDate = " . $mpgResponse->getTransDate());
print("\nTransTime = " . $mpgResponse->getTransTime());
print("\nTicket = " . $mpgResponse->getTicket());
print("\nTimedOut = " . $mpgResponse->getTimedOut());
print("\nCavvResultCode = " . $mpgResponse->getCavvResultCode());
print("\nIssuerId = " . $mpgResponse->getIssuerId());
?>
Page 22 of 477 July 2018

2 Basic Transaction Set
2.4 Pre-Authorization Completion
Things to Consider:
lCompletion is also known as "capture" or "pre-authorization completion".
lA Pre-Authorization or Re-Authorization transaction can only be completed once. Refer
to the Re-Authorization transaction (page 26 for more information on how to perform
multiple Completion transactions.
lTo reverse the full amount of a Pre-Authorization transaction, use the Completion trans-
action with the amount set to 0.00.
lTo process this transaction, you need the order ID and transaction number from the ori-
ginal Pre-Authorization transaction.
lFor a process flow, see "Process Flow for Basic Pre-Auth, Re-Auth and Completion Trans-
actions" on page454
Completion transaction object
$txnArray = array(‘type’=>’completion', …);
$mpgTxn = new mpgTransaction($txnArray);
HttpsPostRequest object for Completion transaction
$mpgRequest = new mpgRequest($mpgTxn);
$mpgHttpPost = new mpgHttpsPost($store_id,$api_token,$mpgRequest);
Completion transaction values
For a full description of mandatory and optional values, see Appendix A Definitions of Request Fields
Value Type Limits Set method
Order ID String 50-character
alphanumeric
'order_id'=>$order_id
Completion Amount String 9-character decimal 'comp_amount'=>$comp_amount
Transaction number String 255-character
alphanumeric
'txn_number'=>$txn_number
E-Commerce indicator String 1-character
alphanumeric
'crypt_type'=>$crypt
Table 5: Completion transaction object mandatory values
July 2018 Page 23 of 477

Moneris Gateway API- Integration Guide
Value Type Limits Set method
Status Check Boolean true/false $mpgHttpPost =new
mpgHttpsPostStatus($store_
id,$api_
token,$status,$mpgRequest);
Customer ID String 50-character alpha-
numeric
'cust_id'=>$cust_id
Dynamic descriptor String 20-character alpha-
numeric
'dynamic_
descriptor'=>$dynamic_
descriptor
Shipping indicator1String 1-character alpha-
numeric
‘ship_indicator’=>$ship_
indicator
Table 6: Completion transaction optional values
Sample Basic Pre-Authorization Completion
<?php
require "../../mpgClasses.php";
$store_id='store5';
$api_token='yesguy';
$orderid='ord-150816-11:55:18';
$txnnumber='117735-0_10';
$compamount='1.00';
$dynamic_descriptor='123';
//Optional - Set for Multi-Currency only
//$compamount must be 0.00 when using multi-currency
$mcp_amount = '200'; //penny value amount 1.25 = 125
$mcp_currency_code = '840'; //ISO-4217 country currency number
$ship_indicator = "F"; //optional
## step 1) create transaction array ###
$txnArray=array('type'=>'completion',
'txn_number'=>$txnnumber,
'order_id'=>$orderid,
'comp_amount'=>$compamount,
'crypt_type'=>'7',
'cust_id'=>'customer ID',
//'mcp_amount' => $mcp_amount,
//'mcp_currency_code' => $mcp_currency_code
//'ship_indicator'=>$ship_indicator, //optional
'dynamic_descriptor'=>$dynamic_descriptor
);
## step 2) create a transaction object passing the hash created in
## step 1.
$mpgTxn = new mpgTransaction($txnArray);
## step 3) create a mpgRequest object passing the transaction object created
## in step 2
1Available to Canadian integrations only.
Page 24 of 477 July 2018

2 Basic Transaction Set
Sample Basic Pre-Authorization Completion
$mpgRequest = new mpgRequest($mpgTxn);
$mpgRequest->setProcCountryCode("CA"); //"US" for sending transaction to US environment
$mpgRequest->setTestMode(true); //false or comment out this line for production transactions
## step 4) create mpgHttpsPost object which does an https post ##
$mpgHttpPost =new mpgHttpsPost($store_id,$api_token,$mpgRequest);
## step 5) get an mpgResponse object ##
$mpgResponse=$mpgHttpPost->getMpgResponse();
## step 6) retrieve data using get methods
print("\nCardType = " . $mpgResponse->getCardType());
print("\nTransAmount = " . $mpgResponse->getTransAmount());
print("\nTxnNumber = " . $mpgResponse->getTxnNumber());
print("\nReceiptId = " . $mpgResponse->getReceiptId());
print("\nTransType = " . $mpgResponse->getTransType());
print("\nReferenceNum = " . $mpgResponse->getReferenceNum());
print("\nResponseCode = " . $mpgResponse->getResponseCode());
print("\nISO = " . $mpgResponse->getISO());
print("\nMessage = " . $mpgResponse->getMessage());
print("\nIsVisaDebit = " . $mpgResponse->getIsVisaDebit());
print("\nAuthCode = " . $mpgResponse->getAuthCode());
print("\nComplete = " . $mpgResponse->getComplete());
print("\nTransDate = " . $mpgResponse->getTransDate());
print("\nTransTime = " . $mpgResponse->getTransTime());
print("\nTicket = " . $mpgResponse->getTicket());
print("\nTimedOut = " . $mpgResponse->getTimedOut());
print("\nMCPAmount = " . $mpgResponse->getMCPAmount());
print("\nMCPCurrenyCode = " . $mpgResponse->getMCPCurrencyCode());
?>
$compamount='0.10';
$dynamic_descriptor='123';
## step 1) create transaction array ###
$txnArray=array('type'=>'completion',
'txn_number'=>$txnnumber,
'order_id'=>$orderid,
'comp_amount'=>$compamount,
'crypt_type'=>'7',
'cust_id'=>'customer ID',
'dynamic_descriptor'=>$dynamic_descriptor
);
## step 2) create a transaction object passing the hash created in
## step 1.
$mpgTxn = new mpgTransaction($txnArray);
## step 3) create a mpgRequest object passing the transaction object created
## in step 2
$mpgRequest = new mpgRequest($mpgTxn);
$mpgRequest->setProcCountryCode("CA"); //"US" for sending transaction to US environment
$mpgRequest->setTestMode(true); //false or comment out this line for production transactions
## step 4) create mpgHttpsPost object which does an https post ##
$mpgHttpPost =new mpgHttpsPost($store_id,$api_token,$mpgRequest);
## step 5) get an mpgResponse object ##
$mpgResponse=$mpgHttpPost->getMpgResponse();
## step 6) retrieve data using get methods
print("\nCardType = " . $mpgResponse->getCardType());
print("\nTransAmount = " . $mpgResponse->getTransAmount());
print("\nTxnNumber = " . $mpgResponse->getTxnNumber());
print("\nReceiptId = " . $mpgResponse->getReceiptId());
print("\nTransType = " . $mpgResponse->getTransType());
print("\nReferenceNum = " . $mpgResponse->getReferenceNum());
print("\nResponseCode = " . $mpgResponse->getResponseCode());
print("\nISO = " . $mpgResponse->getISO());
July 2018 Page 25 of 477

Moneris Gateway API- Integration Guide
Sample Basic Pre-Authorization Completion
print("\nMessage = " . $mpgResponse->getMessage());
print("\nIsVisaDebit = " . $mpgResponse->getIsVisaDebit());
print("\nAuthCode = " . $mpgResponse->getAuthCode());
print("\nComplete = " . $mpgResponse->getComplete());
print("\nTransDate = " . $mpgResponse->getTransDate());
print("\nTransTime = " . $mpgResponse->getTransTime());
print("\nTicket = " . $mpgResponse->getTicket());
print("\nTimedOut = " . $mpgResponse->getTimedOut());
?>
2.5 Re-Authorization
For a process flow, Process Flow for Basic Pre-Auth, Re-Auth and Completion Transactions (page 454).
Re-Authorization transaction object definition
$txnArray = array(‘type’=>’reauth', …);
$mpgTxn = new mpgTransaction($txnArray);
HttpsPostRequest object for Re-Authorization transaction
$mpgRequest = new mpgRequest($mpgTxn);
$mpgHttpPost = new mpgHttpsPost($store_id,$api_token,$mpgRequest);
Re-Authorization transaction values
For a full description of mandatory and optional values, see Appendix A Definitions of Request Fields
Value Type Limits Set method
Order ID String 50-character alpha-
numeric
'order_id'=>$order_id
Original order ID String 50-character alpha-
numeric
'orig_order_id'=>orig_order_
id
Amount String 9-character decimal 'amount'=>$amount
Transaction number String 255-character variable
character
'txn_number'=>$txn_number
E-Commerce indicator String 1-character alpha-
numeric
'crypt_type'=>$crypt
Table 7: Re-Authorization transaction object mandatory values
Page 26 of 477 July 2018

2 Basic Transaction Set
Value Type Limits Set Method
Customer ID String 50-character alpha-
numeric
'cust_id'=>$cust_id
Status check Boolean true/false $mpgHttpPost =new
mpgHttpsPostStatus($store_
id,$api_
token,$status,$mpgRequest);
Dynamic descriptor String 20-character alpha-
numeric
'dynamic_
descriptor'=>$dynamic_
descriptor
Customer information Object N/A $mpgTxn->setCustInfo
($mpgCustInfo);
AVS Object N/A $mpgTxn->setAvsInfo
($mpgAvsInfo);
CVD
NOTE: When storing
credentials on the ini-
tial transaction, the
CVDobject must be
sent; for subsequent
transactions using
stored credentials,
CVD can be sent with
cardholder-initiated
transactions only—
merchants must not
store CVD
information.
Object N/A $mpgTxn->setCvdInfo
($mpgCvdInfo);
Table 1: Re-Authorization transaction optional values
Sample Re-Authorization
<?php
require "../../mpgClasses.php";
/******************************* Request Variables ********************************/
$store_id='store5';
$api_token="yesguy";
/*************************** Transaction Associative Array ************************/
$txnArray=array('type'=>'reauth',
'order_id'=>'ord-'.date("dmy-G:i:s"),
'cust_id'=>'my cust id',
'amount'=>'0.50',
'orig_order_id'=>'ord-110515-10:55:31', //original pre-auth order_id
'txn_number'=>'31393-0_10', //original pre-auth txn number
July 2018 Page 27 of 477

Moneris Gateway API- Integration Guide
Sample Re-Authorization
'crypt_type'=>'7',
'dynamic_descriptor'=>'123456'
);
/****************************** Transaction Object *******************************/
$mpgTxn = new mpgTransaction($txnArray);
/******************************* Request Object **********************************/
$mpgRequest = new mpgRequest($mpgTxn);
$mpgRequest->setProcCountryCode("CA"); //"US" for sending transaction to US environment
$mpgRequest->setTestMode(true); //false or comment out this line for production transactions
/****************************** HTTPS Post Object *******************************/
$mpgHttpPost =new mpgHttpsPost($store_id,$api_token,$mpgRequest);
/************************************* Response *********************************/
$mpgResponse=$mpgHttpPost->getMpgResponse();
print("\nCardType = " . $mpgResponse->getCardType()."<br>");
print("\nTransAmount = " . $mpgResponse->getTransAmount()."<br>");
print("\nTxnNumber = " . $mpgResponse->getTxnNumber()."<br>");
print("\nReceiptId = " . $mpgResponse->getReceiptId()."<br>");
print("\nTransType = " . $mpgResponse->getTransType()."<br>");
print("\nReferenceNum = " . $mpgResponse->getReferenceNum()."<br>");
print("\nResponseCode = " . $mpgResponse->getResponseCode()."<br>");
print("\nISO = " . $mpgResponse->getISO()."<br>");
print("\nMessage = " . $mpgResponse->getMessage()."<br>");
print("\nIsVisaDebit = " . $mpgResponse->getIsVisaDebit()."<br>");
print("\nAuthCode = " . $mpgResponse->getAuthCode()."<br>");
print("\nComplete = " . $mpgResponse->getComplete()."<br>");
print("\nTransDate = " . $mpgResponse->getTransDate()."<br>");
print("\nTransTime = " . $mpgResponse->getTransTime()."<br>");
print("\nTicket = " . $mpgResponse->getTicket()."<br>");
print("\nTimedOut = " . $mpgResponse->getTimedOut()."<br>");
?>
2.6 Force Post
Things to Consider:
lThis transaction is an independent completion where the original Pre-Authorization
transaction was not processed via the same Moneris Gateway merchant account.
lIt is not required for the transaction that you are submitting to have been processed via
the Moneris Gateway. However, a credit card number, expiry date and original author-
ization number are required.
lForce Post transactions are not supported for UnionPay
ForcePost transaction object definition
$txnArray = array(‘type’=>’forcepost', …);
$mpgTxn = new mpgTransaction($txnArray);
HttpsPostRequest object for ForcePost transaction
$mpgRequest = new mpgRequest($mpgTxn);
Page 28 of 477 July 2018

2 Basic Transaction Set
$mpgHttpPost = new mpgHttpsPost($store_id,$api_token,$mpgRequest);
Force Post transaction values
For a full description of mandatory and optional values, see Appendix A Definitions of Request Fields
Value Type Limits Set method
Order ID String 50-character alpha-
numeric
'order_id'=>$order_id
Amount String 9-character decimal 'amount'=>$amount
Credit card number String 20-character numeric 'pan'=>$pan
Expiry date String 4-character numeric 'expdate'=>$expiry_date
Authorization code String 8-character alpha-
numeric
'auth_code'=>$auth_code
E-Commerce indicator String 1-character alpha-
numeric
'crypt_type'=>$crypt
Table 8: Force Post transaction object mandatory values
Value Type Limits Set method
Customer ID String 50-character alpha-
numeric
'cust_id'=>$cust_id
Dynamic descriptor String 20-character alpha-
numeric
'dynamic_
descriptor'=>$dynamic_
descriptor
Status Check Boolean true/false $mpgHttpPost =new
mpgHttpsPostStatus($store_
id,$api_
token,$status,$mpgRequest);
Table 9: Force Post transaction optional values
Sample Basic Force Post
<?php
require "../../mpgClasses.php";
/**************************** Request Variables *******************************/
$store_id='store5';
$api_token='yesguy';
//$status = 'false';
July 2018 Page 29 of 477

Moneris Gateway API- Integration Guide
Sample Basic Force Post
/************************* Transactional Variables ****************************/
$type='forcepost';
$cust_id='CUST13343';
$order_id='ord-'.date("dmy-G:i:s");
$amount='10.00';
$pan='4242424242424242';
$expiry_date='0812';
$auth_code='123456';
$crypt='7';
$dynamic_descriptor='123456';
/*********************** Transactional Associative Array **********************/
$txnArray=array('type'=>$type,
'order_id'=>$order_id,
'cust_id'=>$cust_id,
'amount'=>$amount,
'pan'=>$pan,
'expdate'=>$expiry_date,
'auth_code'=>$auth_code,
'crypt_type'=>$crypt,
'dynamic_descriptor'=>$dynamic_descriptor
);
/**************************** Transaction Object *****************************/
$mpgTxn = new mpgTransaction($txnArray);
/****************************** Request Object *******************************/
$mpgRequest = new mpgRequest($mpgTxn);
$mpgRequest->setProcCountryCode("CA"); //"US" for sending transaction to US environment
$mpgRequest->setTestMode(true); //false or comment out this line for production transactions
/***************************** HTTPS Post Object *****************************/
$mpgHttpPost = new mpgHttpsPost($store_id,$api_token,$mpgRequest);
//Status check example
//$mpgHttpPost = new mpgHttpsPostStatus($store_id,$api_token,$status,$mpgRequest);
/******************************* Response ************************************/
$mpgResponse=$mpgHttpPost->getMpgResponse();
print("\nCardType = " . $mpgResponse->getCardType());
print("\nTransAmount = " . $mpgResponse->getTransAmount());
print("\nTxnNumber = " . $mpgResponse->getTxnNumber());
print("\nReceiptId = " . $mpgResponse->getReceiptId());
print("\nTransType = " . $mpgResponse->getTransType());
print("\nReferenceNum = " . $mpgResponse->getReferenceNum());
print("\nResponseCode = " . $mpgResponse->getResponseCode());
print("\nISO = " . $mpgResponse->getISO());
print("\nMessage = " . $mpgResponse->getMessage());
print("\nAuthCode = " . $mpgResponse->getAuthCode());
print("\nComplete = " . $mpgResponse->getComplete());
print("\nTransDate = " . $mpgResponse->getTransDate());
print("\nTransTime = " . $mpgResponse->getTransTime());
print("\nTicket = " . $mpgResponse->getTicket());
print("\nTimedOut = " . $mpgResponse->getTimedOut());
print("\nIssuerId = " . $mpgResponse->getIssuerId());
//print("\nStatusCode = " . $mpgResponse->getStatusCode());
//print("\nStatusMessage = " . $mpgResponse->getStatusMessage());
?>
Page 30 of 477 July 2018

2 Basic Transaction Set
2.7 Purchase Correction
Things to Consider:
lPurchase correction is also known as "void" or "correction".
lTo process this transaction, you need the order ID and the transaction number from
the original Completion, Purchase or Force Post transaction.
Purchase Correction transaction object definition
$txnArray = array(‘type’=>’purchasecorrection', …);
$mpgTxn = new mpgTransaction($txnArray);
HttpsPostRequest object for Purchase Correction transaction
$mpgRequest = new mpgRequest($mpgTxn);
$mpgHttpPost = new mpgHttpsPost($store_id,$api_token,$mpgRequest);
Purchase Correction transaction object values
For a full description of mandatory and optional values, see Appendix A Definitions of Request Fields
Value Type Limits Set method
Order ID String 50-character alpha-
numeric
'order_id'=>$order_id
Transaction number String 255-character variable
character
'txn_number'=>$txn_number
E-Commerce indicator String 1-character alpha-
numeric
'crypt_type'=>$crypt
Table 10: Purchase Correction transaction object mandatory values
July 2018 Page 31 of 477

Moneris Gateway API- Integration Guide
Value Type Limits Set method
Status Check Boolean true/false $mpgHttpPost =new
mpgHttpsPostStatus($store_
id,$api_
token,$status,$mpgRequest);
Customer ID String 50-character alpha-
numeric
'cust_id'=>$cust_id
Dynamic descriptor String 20-character alpha-
numeric
'dynamic_
descriptor'=>$dynamic_
descriptor
Table 11: Purchase Correction transaction optional values
Sample Purchase Correction
<?php
require "../../mpgClasses.php";
$store_id='store5';
$api_token='yesguy';
$orderid='ord-110515-10:53:03';
$txnnumber='31387-0_10';
$dynamic_descriptor='1234';
## step 1) create transaction hash ###
$txnArray=array('type'=>'purchasecorrection',
'txn_number'=>$txnnumber,
'order_id'=>$orderid,
'crypt_type'=>'7',
'cust_id'=>'customer ID',
'dynamic_descriptor'=>$dynamic_descriptor
);
## step 2) create a transaction object passing the array created in
## step 1.
$mpgTxn = new mpgTransaction($txnArray);
## step 3) create a mpgRequest object passing the transaction object created
## in step 2
$mpgRequest = new mpgRequest($mpgTxn);
$mpgRequest->setProcCountryCode("CA"); //"US" for sending transaction to US environment
$mpgRequest->setTestMode(true); //false or comment out this line for production transactions
## step 4) create mpgHttpsPost object which does an https post ##
$mpgHttpPost =new mpgHttpsPost($store_id,$api_token,$mpgRequest);
## step 5) get an mpgResponse object ##
$mpgResponse=$mpgHttpPost->getMpgResponse();
## step 6) retrieve data using get methods
print("\nCardType = " . $mpgResponse->getCardType());
print("\nTransAmount = " . $mpgResponse->getTransAmount());
print("\nTxnNumber = " . $mpgResponse->getTxnNumber());
print("\nReceiptId = " . $mpgResponse->getReceiptId());
print("\nTransType = " . $mpgResponse->getTransType());
print("\nReferenceNum = " . $mpgResponse->getReferenceNum());
print("\nResponseCode = " . $mpgResponse->getResponseCode());
print("\nISO = " . $mpgResponse->getISO());
print("\nMessage = " . $mpgResponse->getMessage());
print("\nIsVisaDebit = " . $mpgResponse->getIsVisaDebit());
Page 32 of 477 July 2018

2 Basic Transaction Set
Sample Purchase Correction
print("\nAuthCode = " . $mpgResponse->getAuthCode());
print("\nComplete = " . $mpgResponse->getComplete());
print("\nTransDate = " . $mpgResponse->getTransDate());
print("\nTransTime = " . $mpgResponse->getTransTime());
print("\nTicket = " . $mpgResponse->getTicket());
print("\nTimedOut = " . $mpgResponse->getTimedOut());
?>
2.8 Refund
To process this transaction, you need the order ID and transaction number from the original Com-
pletion, Purchase or Force Post transaction.
Refund transaction object definition
$txnArray = array(‘type’=>’refund', …);
$mpgTxn = new mpgTransaction($txnArray);
HttpsPostRequest object for Refund transaction
$mpgRequest = new mpgRequest($mpgTxn);
$mpgHttpPost = new mpgHttpsPost($store_id,$api_token,$mpgRequest);
Refund transaction object values
For a full description of mandatory and optional values, see Appendix A Definitions of Request Fields
Value Type Limits Set method
Order ID String 50-character alpha-
numeric
'order_id'=>$order_id
Amount String 9-character decimal 'amount'=>$amount
Transaction number String 255-character variable
character
'txn_number'=>$txn_number
E-Commerce indicator String 1-character alpha-
numeric
'crypt_type'=>$crypt
Table 12: Refund transaction object mandatory values
July 2018 Page 33 of 477

Moneris Gateway API- Integration Guide
Value Type Limits Set method
Status Check Boolean true/false $mpgHttpPost =new
mpgHttpsPostStatus($store_
id,$api_
token,$status,$mpgRequest);
Table 13: Refund transaction optional values
Sample Refund
<?php
##
## This program takes 4 arguments from the command line:
## 1. Store id
## 2. api token
## 3. order id
## 4. trans number
##
## Example php -q TestRefund.php store1 yesguy my_order_id 45109-89-0
##
require "../../mpgClasses.php";
$store_id='store5';
$api_token='yesguy';
$orderid='ord-110515-11:32:49';
$txnnumber='31451-0_10';
$dynamic_descriptor='123';
## step 1) create transaction array ###
$txnArray=array('type'=>'refund',
'txn_number'=>$txnnumber,
'order_id'=>$orderid,
'amount'=>'0.10',
'crypt_type'=>'7',
'cust_id'=> 'Customer ID',
'dynamic_descriptor'=>$dynamic_descriptor
);
## step 2) create a transaction object passing the array created in
## step 1.
$mpgTxn = new mpgTransaction($txnArray);
## step 3) create a mpgRequest object passing the transaction object created
## in step 2
$mpgRequest = new mpgRequest($mpgTxn);
$mpgRequest->setProcCountryCode("CA"); //"US" for sending transaction to US environment
$mpgRequest->setTestMode(true); //false or comment out this line for production transactions
## step 4) create mpgHttpsPost object which does an https post ##
$mpgHttpPost =new mpgHttpsPost($store_id,$api_token,$mpgRequest);
## step 5) get an mpgResponse object ##
$mpgResponse=$mpgHttpPost->getMpgResponse();
## step 6) retrieve data using get methods
print ("\nCardType = " . $mpgResponse->getCardType());
print("\nTransAmount = " . $mpgResponse->getTransAmount());
print("\nTxnNumber = " . $mpgResponse->getTxnNumber());
print("\nReceiptId = " . $mpgResponse->getReceiptId());
print("\nTransType = " . $mpgResponse->getTransType());
print("\nReferenceNum = " . $mpgResponse->getReferenceNum());
print("\nResponseCode = " . $mpgResponse->getResponseCode());
print("\nISO = " . $mpgResponse->getISO());
print("\nMessage = " . $mpgResponse->getMessage());
print("\nIsVisaDebit = " . $mpgResponse->getIsVisaDebit());
Page 34 of 477 July 2018

2 Basic Transaction Set
Sample Refund
print("\nAuthCode = " . $mpgResponse->getAuthCode());
print("\nComplete = " . $mpgResponse->getComplete());
print("\nTransDate = " . $mpgResponse->getTransDate());
print("\nTransTime = " . $mpgResponse->getTransTime());
print("\nTicket = " . $mpgResponse->getTicket());
print("\nTimedOut = " . $mpgResponse->getTimedOut());
?>
2.9 Independent Refund
Things to Consider:
lBecause of the potential for fraud, permission for this transaction is not granted to all
accounts by default. If it is required for your business, it must be requested via your
account manager.
Independent Refund transaction object definition
$txnArray = array(‘type’=>’ind_refund', …);
$mpgTxn = new mpgTransaction($txnArray);
HttpsPostRequest object for Independent Refund transaction
$mpgRequest = new mpgRequest($mpgTxn);
$mpgHttpPost = new mpgHttpsPost($store_id,$api_token,$mpgRequest);
Independent Refund transaction values
For a full description of mandatory and optional values, see Appendix A Definitions of Request Fields
Value Type Limits Set method
Order ID String 50-character alpha-
numeric
'order_id'=>$order_id
Amount String 9-character decimal 'amount'=>$amount
Credit card number String 20-character alpha-
numeric
'pan'=>$pan
Expiry date String 4-character alpha-
numeric
'expdate'=>$expiry_date
Table 14: Independent Refund transaction object mandatory values
July 2018 Page 35 of 477

Moneris Gateway API- Integration Guide
Value Type Limits Set method
(YYMMformat)
E-Commerce indicator String 1-character alpha-
numeric
'crypt_type'=>$crypt
Table 14: Independent Refund transaction object mandatory values (continued)
Value Type Limits Set method
Customer ID String 50-character alpha-
numeric
'cust_id'=>$cust_id
Dynamic descriptor String 20-character alpha-
numeric
'dynamic_
descriptor'=>$dynamic_
descriptor
Status Check Boolean true/false $mpgHttpPost =new
mpgHttpsPostStatus($store_
id,$api_
token,$status,$mpgRequest);
Table 15: Independent Refund transaction optional values
Sample Independent Refund
<?php
##
## This program takes 3 arguments from the command line:
## 1. Store id
## 2. api token
## 3. order id
##
## Example php -q TestIndependentRefund.php store1 yesguy unique_order_id
##
require "../../mpgClasses.php";
$store_id='store5';
$api_token='yesguy';
$orderid='ord-'.date("dmy-G:i:s");
$dynamic_descriptor='123456';
## step 1) create transaction array ###
$txnArray=array('type'=>'ind_refund',
'order_id'=>$orderid,
'cust_id'=>'my cust id',
'amount'=>'1.00',
'pan'=>'4242424242424242',
'expdate'=>'1103',
'crypt_type'=>'7',
'dynamic_descriptor'=>$dynamic_descriptor
);
## step 2) create a transaction object passing the array created in
## step 1.
$mpgTxn = new mpgTransaction($txnArray);
Page 36 of 477 July 2018

2 Basic Transaction Set
Sample Independent Refund
## step 3) create a mpgRequest object passing the transaction object created
## in step 2
$mpgRequest = new mpgRequest($mpgTxn);
$mpgRequest->setProcCountryCode("CA"); //"US" for sending transaction to US environment
$mpgRequest->setTestMode(true); //false or comment out this line for production transactions
## step 4) create mpgHttpsPost object which does an https post ##
$mpgHttpPost =new mpgHttpsPost($store_id,$api_token,$mpgRequest);
## step 5) get an mpgResponse object ##
$mpgResponse=$mpgHttpPost->getMpgResponse();
## step 6) retrieve data using get methods
print("\nCardType = " . $mpgResponse->getCardType());
print("\nTransAmount = " . $mpgResponse->getTransAmount());
print("\nTxnNumber = " . $mpgResponse->getTxnNumber());
print("\nReceiptId = " . $mpgResponse->getReceiptId());
print("\nTransType = " . $mpgResponse->getTransType());
print("\nReferenceNum = " . $mpgResponse->getReferenceNum());
print("\nResponseCode = " . $mpgResponse->getResponseCode());
print("\nISO = " . $mpgResponse->getISO());
print("\nMessage = " . $mpgResponse->getMessage());
print("\nIsVisaDebit = " . $mpgResponse->getIsVisaDebit());
print("\nAuthCode = " . $mpgResponse->getAuthCode());
print("\nComplete = " . $mpgResponse->getComplete());
print("\nTransDate = " . $mpgResponse->getTransDate());
print("\nTransTime = " . $mpgResponse->getTransTime());
print("\nTicket = " . $mpgResponse->getTicket());
print("\nTimedOut = " . $mpgResponse->getTimedOut());
?>
2.10 Card Verification with AVSand CVD
Things to Consider:
lThe Card Verification transaction is only supported by Visa, MasterCard and Discover
lFor some Credential onFile transactions, Card Verification with AVSand CVDis used as
a prior step to get the Issuer IDused in the subsequent transaction
lThis transaction is also known as an "account status inquiry"
lFor Card Verification, CVD is supported by Visa, MasterCard and Discover.
lFor Card Verification, AVS is supported by Visa, MasterCard and Discover.
lWhen testing Card Verification, please use the Visa and MasterCard test card numbers
provided in the MasterCard Card Verification and Visa Card Verification tables available
in CVD & AVS (E-Fraud) Simulator.
lFor a full list of possible AVS & CVD result codes refer to the CVD and AVS Result Code
tables.
Card Verification object definition
$txnArray = array(‘type’=>’card_verification', …);
$mpgTxn = new mpgTransaction($txnArray);
July 2018 Page 37 of 477

Moneris Gateway API- Integration Guide
HttpsPostRequest object for Card Verification transaction
$mpgRequest = new mpgRequest($mpgTxn);
$mpgHttpPost = new mpgHttpsPost($store_id,$api_token,$mpgRequest);
Card Verification transaction values
For a full description of mandatory and optional values, see Appendix A Definitions of Request Fields
Value Type Limits Set method
Order ID String 50-character alpha-
numeric
'order_id'=>$order_id
Credit card number String 20-character alpha-
numeric
'pan'=>$pan
Expiry date String 4-character alpha-
numeric
(YYMMformat)
'expdate'=>$expiry_date
E-commerce indicator String 1-character alpha-
numeric
'crypt_type'=>$crypt
AVS Object N/A $mpgTxn->setAvsInfo
($mpgAvsInfo);
CVD
NOTE: When storing
credentials on the ini-
tial transaction, the
CVDobject must be
sent; for subsequent
transactions using
stored credentials, CVD
can be sent with card-
holder-initiated trans-
actions only—
merchants must not
store CVD information.
Object N/A $mpgTxn->setCvdInfo
($mpgCvdInfo);
Table 16: Card Verification transaction object mandatory values
Page 38 of 477 July 2018

2 Basic Transaction Set
Value Type Limits Set Method
Credential on File Info
cof
NOTE: This is a nested
object within the trans-
action, and required
when storing or using
the customer's stored
credentials. The Cre-
dential on File Info
object has its own
request variables, lis-
ted in blue in the table
below, "Credential on
File Object Request
Variables".
Object N/A $mpgTxn->setCofInfo($cof);
Table 17: Basic Card Verification transaction object optional values
July 2018 Page 39 of 477

Moneris Gateway API- Integration Guide
Credential onFile Transaction Object Request Fields
Value Type Limits Set Method
Issuer ID
NOTE: This variable is
required for all mer-
chant-intiated trans-
actions following the
first one; upon sending
the first transaction,
the Issuer ID value is
received in the trans-
action response and
then used in sub-
sequent transaction
requests (IssuerID
does not apply for Dis-
cover or Union Pay).
String 15-character alpha-
numeric
variable length
$cof->setIssuerId("VALUE_
FOR_ISSUER_ID");
NOTE: For a list and explanation of the
possible values to send for this variable,
see Definitions of Request Fields – Cre-
dential on File
Payment Indicator String 1-character alphabetic $cof->setPaymentIndicator
("PAYMENT_INDICATOR_VALUE");
NOTE: For a list and explanation of the
possible values to send for this variable,
see Definitions of Request Fields – Cre-
dential on File
Payment Inform-
ation
String 1-character numeric $cof->setPaymentInformation
("PAYMENT_INFO_VALUE");
NOTE: For a list and explanation of the
possible values to send for this variable,
see Definitions of Request Fields – Cre-
dential on File
Sample Card Verification
<?php
require "../../mpgClasses.php";
$store_id='store5';
$api_token="yesguy";
$txnArray=array('type'=>'card_verification',
'order_id'=>'ord-'.date("dmy-G:i:s"),
'cust_id'=>'my cust id',
'pan'=>'4242424242424242',
'expdate'=>'1512',
'crypt_type'=>'7'
);
Page 40 of 477 July 2018

2 Basic Transaction Set
Sample Card Verification
$mpgTxn = new mpgTransaction($txnArray);
/************************** AVS Variables *****************************/
$avs_street_number = '201';
$avs_street_name = 'Michigan Ave';
$avs_zipcode = 'M1M1M1';
/************************** CVD Variables *****************************/
$cvd_indicator = '1';
$cvd_value = '198';
/********************** AVS Associative Array *************************/
$avsTemplate = array(
'avs_street_number'=>$avs_street_number,
'avs_street_name' =>$avs_street_name,
'avs_zipcode' => $avs_zipcode
);
/********************** CVD Associative Array *************************/
$cvdTemplate = array(
'cvd_indicator' => $cvd_indicator,
'cvd_value' => $cvd_value
);
/************************** AVS Object ********************************/
$mpgAvsInfo = new mpgAvsInfo ($avsTemplate);
/************************** CVD Object ********************************/
$mpgCvdInfo = new mpgCvdInfo ($cvdTemplate);
/*********************** Credential on File ************************/
$cof = new CofInfo();
$cof->setPaymentIndicator("U");
$cof->setPaymentInformation("2");
$cof->setIssuerId("12345678901234");
$mpgTxn->setAvsInfo($mpgAvsInfo);
$mpgTxn->setCvdInfo($mpgCvdInfo);
$mpgTxn->setCofInfo($cof);
$mpgRequest = new mpgRequest($mpgTxn);
$mpgRequest->setProcCountryCode("CA"); //"US" for sending transaction to US environment
$mpgRequest->setTestMode(true); //false or comment out this line for production transactions
$mpgHttpPost =new mpgHttpsPost($store_id,$api_token,$mpgRequest);
$mpgResponse=$mpgHttpPost->getMpgResponse();
print("\nCardType = " . $mpgResponse->getCardType());
print("\nTransAmount = " . $mpgResponse->getTransAmount());
print("\nTxnNumber = " . $mpgResponse->getTxnNumber());
print("\nReceiptId = " . $mpgResponse->getReceiptId());
print("\nTransType = " . $mpgResponse->getTransType());
print("\nReferenceNum = " . $mpgResponse->getReferenceNum());
print("\nResponseCode = " . $mpgResponse->getResponseCode());
print("\nISO = " . $mpgResponse->getISO());
print("\nMessage = " . $mpgResponse->getMessage());
print("\nIsVisaDebit = " . $mpgResponse->getIsVisaDebit());
print("\nAuthCode = " . $mpgResponse->getAuthCode());
print("\nComplete = " . $mpgResponse->getComplete());
print("\nTransDate = " . $mpgResponse->getTransDate());
print("\nTransTime = " . $mpgResponse->getTransTime());
print("\nTicket = " . $mpgResponse->getTicket());
print("\nTimedOut = " . $mpgResponse->getTimedOut());
print("\nIssuerId = " . $mpgResponse->getIssuerId());
?>
July 2018 Page 41 of 477

Moneris Gateway API- Integration Guide
2.11 Batch Close
Batch Close transaction object definition
$txnArray = array(‘type’=>’batchclose', …);
$mpgTxn = new mpgTransaction($txnArray);
HttpsPostRequest object for Batch Close transaction
$mpgRequest = new mpgRequest($mpgTxn);
$mpgHttpPost = new mpgHttpsPost($store_id,$api_token,$mpgRequest);
Batch Close transaction values
For a full description of mandatory and optional values, see Appendix A Definitions of Request Fields
Value Type Limits Set method
ECR(electronic cash
register) number
String No limit (value
provided by Moneris)
ecr_number=>$ecr_number
Table 18: Batch Close transaction object mandatory values
Sample Batch Close
<?php
##
## This program takes 3 arguments from the command line:
## 1. Store id
## 2. api token
## 3. ecr number
##
## Example php -q TestBatchClose.php store1 yesguy 66002173
##
require "../../mpgClasses.php";
$store_id='store5';
$api_token='yesguy';
$ecr_number='66013455';
## step 1) create transaction array ###
$txnArray=array('type'=>'batchclose',
'ecr_number'=>$ecr_number
);
$mpgTxn = new mpgTransaction($txnArray);
## step 2) create mpgRequest object ###
$mpgReq=new mpgRequest($mpgTxn);
$mpgReq->setProcCountryCode("CA"); //"US" for sending transaction to US environment
$mpgReq->setTestMode(true); //false or comment out this line for production transactions
## step 3) create mpgHttpsPost object which does an https post ##
$mpgHttpPost=new mpgHttpsPost($store_id,$api_token,$mpgReq);
## step 4) get an mpgResponse object ##
$mpgResponse=$mpgHttpPost->getMpgResponse();
##step 5) get array of all credit cards
$creditCards = $mpgResponse->getCreditCards($ecr_number);
## step 6) loop through the array of credit cards and get information
Page 42 of 477 July 2018

2 Basic Transaction Set
Sample Batch Close
for($i=0; $i < count($creditCards); $i++)
{
print "\nCard Type = $creditCards[$i]";
print "\nPurchase Count = "
. $mpgResponse->getPurchaseCount($ecr_number,$creditCards[$i]);
print "\nPurchase Amount = "
. $mpgResponse->getPurchaseAmount($ecr_number,$creditCards[$i]);
print "\nRefund Count = "
. $mpgResponse->getRefundCount($ecr_number,$creditCards[$i]);
print "\nRefund Amount = "
. $mpgResponse->getRefundAmount($ecr_number,$creditCards[$i]);
print "\nCorrection Count = "
. $mpgResponse->getCorrectionCount($ecr_number,$creditCards[$i]);
print "\nCorrection Amount = "
. $mpgResponse->getCorrectionAmount($ecr_number,$creditCards[$i]);
}
?>
2.12 Open Totals
OpenTotals transaction object definition
$txnArray = array(‘type’=>’opentotals', …);
$mpgTxn = new mpgTransaction($txnArray);
HttpsPostRequest object for Open Totals transaction
$mpgRequest = new mpgRequest($mpgTxn);
$mpgHttpPost = new mpgHttpsPost($store_id,$api_token,$mpgRequest);
Open Totals transaction values
For a full description of mandatory and optional values, see Appendix A Definitions of Request Fields
Value Type Limits Set method
ECR(electronic cash
register) number
String No limit (value
provided by Moneris)
ecr_number=>$ecr_number
Table 19: Open Totals transaction object mandatory values
Sample Open Totals
<?php
##
## This program takes 3 arguments from the command line:
## 1. Store id
## 2. api token
## 3. ecr number
July 2018 Page 43 of 477

Moneris Gateway API- Integration Guide
Sample Open Totals
##
## Example php -q TestOpenTotals.php store1 yesguy 66002163
##
require "../../mpgClasses.php";
$store_id='store5';
$api_token='yesguy';
$ecr_number='66013455';
## step 1) create transaction array ###
$txnArray=array('type'=>'opentotals',
'ecr_number'=>$ecr_number
);
$mpgTxn = new mpgTransaction($txnArray);
## step 2) create mpgRequest object ###
$mpgReq= new mpgRequest($mpgTxn);
$mpgReq->setProcCountryCode("CA"); //"US" for sending transaction to US environment
$mpgReq->setTestMode(true); //false or comment out this line for production transactions
## step 3) create mpgHttpsPost object which does an https post ##
$mpgHttpPost=new mpgHttpsPost($store_id,$api_token,$mpgReq);
## step 4) get an mpgResponse object ##
$mpgResponse=$mpgHttpPost->getMpgResponse();
##step 5) get array of all credit cards
$creditCards = $mpgResponse->getCreditCards($ecr_number);
## step 6) loop through the array of credit cards and get information
for($i=0; $i < count($creditCards); $i++)
{
print "\nCard Type = $creditCards[$i]";
print "\nPurchase Count = "
. $mpgResponse->getPurchaseCount($ecr_number,$creditCards[$i]);
print "\nPurchase Amount = "
. $mpgResponse->getPurchaseAmount($ecr_number,$creditCards[$i]);
print "\nRefund Count = "
. $mpgResponse->getRefundCount($ecr_number,$creditCards[$i]);
print "\nRefund Amount = "
. $mpgResponse->getRefundAmount($ecr_number,$creditCards[$i]);
print "\nCorrection Count = "
. $mpgResponse->getCorrectionCount($ecr_number,$creditCards[$i]);
print "\nCorrection Amount = "
. $mpgResponse->getCorrectionAmount($ecr_number,$creditCards[$i]);
}
?>
Page 44 of 477 July 2018

3 Credential on File
l3.1 About Credential on File
l3.2 Credential on File Info Object and Variables
l3.3 Credential on File Transaction Types
l3.4 Initial Transactions in Credential on File
l3.5 Vault Tokenize Credit Card and Credential on File
l3.7 Card Verification and Credential on File Transactions
3.1 About Credential on File
When storing customers' credit card credentials for use in future authorizations, or when using these cre-
dentials in subsequent transactions, card brands now require merchants to indicate this in the trans-
action request.
In the Moneris API, this is handled by the Moneris Gateway via the inclusion of the Credential onFile info
object and its variables in the transaction request.
While the requirements for handling Credential onFile transactions relate to Visa, Mastercard and Dis-
cover only, in order to avoid confusion and prevent error, please implement these changes for all card
types and the Moneris system will then correctly flow the relevant card data values as appropriate.
While in the testing phase, we recommend that you test with Visa cards because implementation for the
other card brands is still in process.
NOTE: If either the first transaction or a Card Verification authorization is declined when
attempting to store cardholder credentials, those credentials cannot be stored —therefore
the merchant must not use the credential for any subsequent transactions.
3.2 Credential on File Info Object and Variables
The Credential onFile Info object is nested within the request for the applicable transaction types.
Object:
cof
Variables in the cof object:
Payment Indicator
Payment Information
Issuer ID
For more information, see Definitions of Request Fields – Credential on File.
3.3 Credential on File Transaction Types
The Credential onFile Info object applies to the following transaction types:
July 2018 Page 45 of 477

Moneris Gateway API- Integration Guide
lPurchase
lPre-Authorization
lPurchase with 3-D Secure – cavv_purchase
lPurchase with 3-D Secure and Recurring Billing
lPre-Authorization with 3-DSecure – cavvPreauth
lPurchase withVault – ResPurchaseCC
lPre-Authorization with Vault – ResPreauthCC
lCard Verification with AVSand CVD
lCard Verification withVault – ResCardVerificationCC
lVault Add Credit Card – ResAddCC
lVault Update Credit Card – ResUpdateCC
lVault Add Token – ResAddToken
lVault Tokenize Credit Card – ResTokenizeCC
lRecurring Billing
NOTE:For the following transactions, the Credential onFileInfo object also applies, but Mon-
eris sends the indicators on your behalf:
lRe-Authorization
lLevel 2/3 transactions
3.4 Initial Transactions in Credential on File
When sending an initial transaction with the Credential on File Info object, i.e., a transaction request
where the cardholder's credentials are being stored for the first time, it is important to understand the
following:
lYou must send the cardholder'sCard Verification Details (CVD)
lIssuer IDwill be sent without a value on the initial transaction, because it is received in the
response to that initial transaction; for all subsequentmerchant-intiated transactions and all
administrative transactions you send this Issuer ID
lThe payment information field will always be a value of 0
3.5 Vault Tokenize Credit Card and Credential on File
When you want to store cardholder credentials from previous transactions into the Vault, you use the
Vault Tokenize Credit Card transaction request. Credential on File rules require that only previous trans-
actions with the Credential onFile Info object can be tokenized to the Vault.
For more information about this transaction, see 4.3.10 Vault Tokenize Credit Card – ResTokenizeCC.
Page 46 of 477 July 2018

3 Credential on File
3.6 Credential on File and Converting Temporary Tokens
In the event you decide to convert a temporary token representing cardholder credentials into a per-
manent token, these credentials become stored credentials, and therefore necessary to send Credential
onFile information.
For Temporary Token Add transactions where you subsequently decide to convert the temporary token
into a permanent token (stored credentials):
1. Send a transaction request that includes the Credential onFile Info object to get the Issuer ID; this
can be a CardVerification, Purchase or Pre-Authorization request
2. After completing the transaction, send the Vault Add Token request with the Credential onFile
object(IssuerID only) in order to convert the temporary token to a permanent one.
3.7 Card Verification and Credential on File Transactions
In certain cases, some Credential on File transactions require the prior use of a Card Verification with
AVSand CVD transaction.
In the absence of a Purchase or Pre-Authorization, a Card Verification transaction is used to get the
unique Issuer IDvalue that is used in subsequent Credential on File transactions. IssuerIDis a variable
included in the nested Credential onFile Info object.
For all first-time transactions, including Card Verification transactions, you must also request the card-
holder's CardVerification Details (CVD). For more onCVD, see 9.2 Card Validation Digits (CVD).
For a complete list of these variables, see each transaction type or Definitions of Request Fields – Cre-
dential on File
The Card Verification request, including the Credential on File Info object, must be sent immediately prior
to storing cardholder credentials.
For information about Card Verification, see 2.10 Card Verification with AVSand CVD.
3.7.1 When to Use Card Verification With COF
If you are not sending a Purchase or Pre-Authorization transaction (i.e., you are not charging the cus-
tomer immediately), you must use Card Verification (or in the case of Vault Add Token, Card Verification
with Vault) first before running the transaction in order to get the Issuer ID.
Transactions this applies to:
Vault Add Credit Card – ResAddCC
Vault Update Credit Card – ResUpdateCC
Vault Add Token – ResAddToken
Recurring Billing transactions (first in series), if:
lthe first transaction does not begin immediately
July 2018 Page 47 of 477

Moneris Gateway API- Integration Guide
3.7.2 Credential on File and Vault Add Token
For Vault Add Token transactions:
1. Send Card Verification with Vault transaction request including the Credential onFile object to get
the IssuerID
2. Send the Vault Add Token request including the Credential on File object (with Issuer ID only;
other fields are not applicable)
For more on this transaction type, see 4.3.9 Vault Add Token – ResAddToken.
3.7.3 Credential on File and Vault Update Credit Card
For Vault Update CreditCard transactions where you are updating the credit card number:
1. Send Card Verification transaction request including the Credential onFile object to get the
IssuerID
2. Send the Vault Update Credit Card request including the Credential on File Info object (IssuerID
only).
For more on this transaction type, see 4.3.3 Vault Update Credit Card – ResUpdateCC.
3.7.4 Credential on File and Vault Add Credit Card
For Vault Add Credit Card transactions:
1. Send Card Verification transaction request including the Credential onFile object to get the
IssuerID
2. Send the Vault Add Credit Card request including the Credential on File Info object (IssuerID only)
For more on this transaction type, see 4.3.1 Vault Add Credit Card – ResAddCC.
3.7.5 Credential on File and Recurring Billing
NOTE: The value of the payment indicator field must be Rwhen sending Recurring Billing
transactions.
For Recurring Billing transactions which are set to start immediately:
lSend a Purchase transaction request with both the Recurring Billing and Credential on File info
objects.
For Recurring Billing transactions which are set to start on a future date:
Page 48 of 477 July 2018

3 Credential on File
1. Send Card Verification transaction request including the Credential onFile info object to get the
IssuerID
2. Send Purchase transaction request with the Recur and Credential on File info objects included
For updating a Recurring Billing series where you are updating the cardholder credentials (does not apply
if you are only modifying the schedule or amount in a recurring series):
1. Send CardVerification request including the Credential on File info object to get the Issuer ID
2. Send a Recurring Billing Update transaction
For more information about the Recurring Billing object, see Definition of Request Fields – Recurring.
July 2018 Page 49 of 477

4 Vault
l4.1 About the Vault TransactionSet
l4.2 Vault Transaction Types
l4.3 Vault Administrative Transactions
l4.4 Vault Financial Transactions
l4.5 Hosted Tokenization
4.1 About the Vault TransactionSet
The Vault feature allows merchants to create customer profiles, edit those profiles, and use them to pro-
cess transactions without having to enter financial information each time. Customer profiles store cus-
tomer data essential to processing transactions, including credit and signature debit.
The Vault is a complement to the recurring payment module. It securely stores customer account inform-
ation on Moneris secure servers. This allows merchants to bill customers for routine products or services
when an invoice is due.
4.2 Vault Transaction Types
The Vault API supports both administrative and financial transactions.
4.2.1 Administrative Vault Transaction types
ResAddCC
Creates a new credit card profile, and generates a unique data key which can be obtained
from the Receipt object.
This data key is the profile identifier that all future financial Vault transactions will use to asso-
ciate with the saved information.
EncResAddCC
Creates a new credit card profile, but requires the card data to be either swiped or manually
keyed in via a Moneris-provided encrypted mag swipe reader.
ResTempAdd
Creates a new temporary token credit card profile. This transaction requires a duration to be
set to indicate how long the temporary token is to be stored for.
During the lifetime of this temporary token, it may be used for any other vault transaction
before it is permanently deleted from the system.
ResUpdateCC
Updates a Vault profile (based on the data key) to contain credit card information.
All information contained within a credit card profile is updated as indicated by the submitted
fields.
EncResUpdateCC
Updates a profile (based on the data key) to contain credit card information. The encrypted
version of this transaction requires the card data to either be swiped or manually keyed in via
a Moneris-provided encrypted mag swipe reader.
July 2018 Page 50 of 477

Moneris Gateway API- Integration Guide
ResDelete
Deletes an existing Vault profile of any type using the unique data key that was assigned when
the profile was added.
It is important to note that after a profile is deleted, the information which was saved within
can no longer be retrieved.
ResLookupFull
Verifies what is currently saved under the Vault profile associated with the given data key. The
response to this transaction returns the latest active data for that profile.
Unlike ResLookupMasked (which returns the masked credit card number), this transaction
returns both the masked and the unmasked credit card numbers.
ResLookupMasked
Verifies what is currently saved under the Vault profile associated with the given data key. The
response to this transaction returns the latest active data for that profile.
Unlike ResLookupFull (which only returns both the masked and the unmasked credit card
numbers), this transaction only returns the masked credit card number.
ResGetExpiring
Verifies which profiles have credit cards that are expiring during the current and next calendar
month. For example, if you are processing this transaction on September 30, then it will
return all cards that expire(d) in September and October of this year.
When generating a list of profiles with expiring credit cards, only the masked credit card num-
bers are returned.
This transaction can be performed no more than 2 times on any given calendar day, and it
only applies to credit card profiles.
ResIscorporatecard
Determines whether a profile has a corporate card registered within it.
After sending the transaction, the response field to the Receipt object's getCorporateCard
method is either true or false depending on whether the associated card is a corporate
card.
ResAddToken
Converts a Hosted Tokenization temporary token to a permanent Vault token.
A temporary token is valid for 15 minutes after it is created.
ResTokenizeCC
Creates a new credit card profile using the credit card number, expiry date and e-commerce
indicator that were submitted in a previous financial transaction. A transaction that was pre-
viously done in Moneris Gateway is taken, and the card data from that transaction is stored
in the Moneris Vault.
As with ResAddCC, a unique data key is generated and returned to the merchant via the
Receipt object. This is the profile identifier that all future financial Vault transactions will use to
associate with the saved information.
Page 51 of 477 July 2018

4 Vault
4.2.2 Financial Vault Transaction types
ResPurchaseCC
Uses the data key to identify a previously registered credit card profile. The details saved
within the profile are then submitted to perform a Purchase transaction.
ResPreauthCC
Uses the data key to identify a previously registered credit card profile. The details within the
profile are submitted to perform a Pre-Authorization transaction.
ResIndRefundCC
Uses the unique data key to identify a previously registered credit card profile, and credits a
specified amount to that credit card.
ResMpiTxn
Uses the data key (as opposed to a credit card number) in a VBV/SecureCode Txn MPI trans-
action. The merchant uses the data key with ResMpiTxn request, and then reads the
response fields to verify whether the card is enrolled in Verified by Visa or MasterCard
SecureCode. Retrieves the vault transaction value to pass on to Visa or MasterCard.
After it has been validated that the data key is is enrolled in 3-D Secure, a window appears in
which the customer can enter the 3-D Secure password. The merchant may initiate the form-
ing of the validation form getMpiInLineForm().
For more information on integrating with MonerisMPI, refer to 8 MPI
4.3 Vault Administrative Transactions
Administrative transactions allow you to perform such tasks as creating new Vault profiles, deleting exist-
ing Vault profiles and updating profile information.
Some Vault Administrative Transactions require the Credential onFile object to be sent with the issuer ID
field only.
4.3.1 Vault Add Credit Card – ResAddCC
ResAddCC transaction object definition
$txnArray = array(‘type’=>’res_add_cc', …);
$mpgTxn = new mpgTransaction($txnArray);
HttpsPostRequest object for ResAddCC transaction
$mpgRequest = new mpgRequest($mpgTxn);
$mpgHttpPost = new mpgHttpsPost($store_id,$api_token,$mpgRequest);
ResAddCC transaction values
For a full description of mandatory and optional values, see Appendix A Definitions of Request Fields
July 2018 Page 52 of 477

Moneris Gateway API- Integration Guide
Value Type Limits Set method
Credit card number String 20-character alpha-
numeric
'pan'=>$pan
Expiry date String 4-character alpha-
numeric
(YYMMformat)
'expdate'=>$expiry_date
E-commerce indicator String 1-character alpha-
numeric
'crypt_type'=>$crypt
Credential on File Info
cof
NOTE: This is a nested
object within the trans-
action, and required
when storing or using
the customer's stored
credentials. The Cre-
dential on File Info
object has its own
request variables, lis-
ted in blue in the table
below, "Credential on
File Object Request
Variables".
Object N/A $mpgTxn->setCofInfo($cof);
Table 20: Vault Add Credit Card transaction object mandatory values
Value Type Limits Set method
Customer ID String 50-character alpha-
numeric
'cust_id'=>$cust_id
AVS information Object N/A $mpgTxn->setAvsInfo
($mpgAvsInfo);
Email address String 30-character alpha-
numeric
'email'=>$email
Table 21: Vault Add Credit Card transaction optional values
Page 53 of 477 July 2018

4 Vault
Value Type Limits Set method
Phone number String 30-character alpha-
numeric
'phone'=>$phone
Note String 30-character alpha-
numeric
'note'=>$note
Data key format1String 2-character alpha-
numeric
'data_key_format'=>$data_
key_format
Table 21: Vault Add Credit Card transaction optional values
Credential onFile Transaction Object Request Fields
Value Type Limits Set Method
Issuer ID
NOTE: This variable is
required for all mer-
chant-intiated trans-
actions following the
first one; upon sending
the first transaction,
the Issuer ID value is
received in the trans-
action response and
then used in sub-
sequent transaction
requests (IssuerID
does not apply for Dis-
cover or Union Pay).
String 15-character alpha-
numeric
variable length
$cof->setIssuerId("VALUE_
FOR_ISSUER_ID");
NOTE: For a list and explanation of the
possible values to send for this variable,
see Definitions of Request Fields – Cre-
dential on File
Sample Vault Add Credit Card
<?php
##
## Example php -q TestResAddCC.php store3 yesguy
##
require "../../mpgClasses.php";
/**************************** Request Variables *******************************/
$store_id='store5';
$api_token='yesguy';
/************************* Transactional Variables ****************************/
$type='res_add_cc';
1Available to Canadian integrations only.
July 2018 Page 54 of 477

Moneris Gateway API- Integration Guide
Sample Vault Add Credit Card
$cust_id='customer1';
$phone = '5555551234';
$email = 'bob@smith.com';
$note = 'this is my note';
$pan='5454545454545454';
$expiry_date='1412';
$crypt_type='1';
$data_key_format = "0";
$avs_street_number = '123';
$avs_street_name = 'lakeshore blvd';
$avs_zipcode = '90210';
/*********************** Transactional Associative Array **********************/
$txnArray=array('type'=>$type,
'cust_id'=>$cust_id,
'phone'=>$phone,
'email'=>$email,
'note'=>$note,
'pan'=>$pan,
'expdate'=>$expiry_date,
//'data_key_format'=>$data_key_format, //optional
'crypt_type'=>$crypt_type
);
/********************** AVS Associative Array *********************************/
$avsTemplate = array(
'avs_street_number' => $avs_street_number,
'avs_street_name' => $avs_street_name,
'avs_zipcode' => $avs_zipcode
);
/************************** AVS Object ***************************************/
$mpgAvsInfo = new mpgAvsInfo ($avsTemplate);
/******************* Credential on File **********************************/
$cof = new CofInfo();
$cof->setIssuerId("139X3130ASCXAS9");
/**************************** Transaction Object *****************************/
$mpgTxn = new mpgTransaction($txnArray);
$mpgTxn->setAvsInfo($mpgAvsInfo);
$mpgTxn->setCofInfo($cof);
/****************************** Request Object *******************************/
$mpgRequest = new mpgRequest($mpgTxn);
$mpgRequest->setProcCountryCode("CA"); //"US" for sending transaction to US environment
$mpgRequest->setTestMode(true); //false or comment out this line for production transactions
/***************************** HTTPS Post Object *****************************/
$mpgHttpPost =new mpgHttpsPost($store_id,$api_token,$mpgRequest);
/******************************* Response ************************************/
$mpgResponse=$mpgHttpPost->getMpgResponse();
print("\nDataKey = " . $mpgResponse->getDataKey());
print("\nResponseCode = " . $mpgResponse->getResponseCode());
print("\nMessage = " . $mpgResponse->getMessage());
print("\nTransDate = " . $mpgResponse->getTransDate());
print("\nTransTime = " . $mpgResponse->getTransTime());
print("\nComplete = " . $mpgResponse->getComplete());
print("\nTimedOut = " . $mpgResponse->getTimedOut());
print("\nResSuccess = " . $mpgResponse->getResSuccess());
print("\nPaymentType = " . $mpgResponse->getPaymentType());
print("\nIssuerId = " . $mpgResponse->getIssuerId());
//----------------- ResolveData ------------------------------
print("\n\nCust ID = " . $mpgResponse->getResDataCustId());
print("\nPhone = " . $mpgResponse->getResDataPhone());
print("\nEmail = " . $mpgResponse->getResDataEmail());
Page 55 of 477 July 2018

4 Vault
Sample Vault Add Credit Card
print("\nNote = " . $mpgResponse->getResDataNote());
print("\nMasked Pan = " . $mpgResponse->getResDataMaskedPan());
print("\nExp Date = " . $mpgResponse->getResDataExpDate());
print("\nCrypt Type = " . $mpgResponse->getResDataCryptType());
print("\nAvs Street Number = " . $mpgResponse->getResDataAvsStreetNumber());
print("\nAvs Street Name = " . $mpgResponse->getResDataAvsStreetName());
print("\nAvs Zipcode = " . $mpgResponse->getResDataAvsZipcode());
?>
Vault response fields
For a list and explanation of (Receipt object) response fields that are available after sending this Vault
transaction, see Definitions of Response Fields (page 438).
4.3.1.1 Vault Data Key
The ResAddCC sample code includes the following instruction from the Receipt object:
print("\nDataKey = " . $mpgResponse->getDataKey());
The data key response field is populated when you send a Vault Add Credit Card – ResAddCC (page 52),
Vault Encrypted Add Credit Card - EncResAddCC (page 56),Vault Tokenize Credit Card – ResTokenizeCC
(page 81),Vault Temporary Token Add – ResTempAdd (page 59) or Vault Add Token – ResAddToken
(page 77) transaction. It is the profile identifier that all future financial Vault transactions will use to asso-
ciate with the saved information.
The data key is a maximum 28-character alphanumeric string.
4.3.1.2 Vault Encrypted Add Credit Card - EncResAddCC
Vault Encrypted Add Credit Card transaction object definition
$txnArray = array(‘type’=>’enc_res_add_cc', …);
$mpgTxn = new mpgTransaction($txnArray);
HttpsPostRequest object for Vault Encrypted Add Credit Card transaction
$mpgRequest = new mpgRequest($mpgTxn);
$mpgHttpPost = new mpgHttpsPost($store_id,$api_token,$mpgRequest);
Vault Encrypted Add Credit Card transaction values
For a full description of mandatory and optional values, see Appendix A Definitions of Request Fields
July 2018 Page 56 of 477

Moneris Gateway API- Integration Guide
Value Type Limits Set method
Encrypted Track2 data String 40-character numeric 'enc_track2'=>$enc_track2
Device type String 30-character alpha-
numeric
'device_type'=>$device_type
E-commerce indicator String 1-character alpha-
numeric
'crypt_type'=>$crypt
Table 22: Vault Encrypted Add Credit Card transaction object mandatory values
Value Type Limits Set method
Customer ID String 50-character alpha-
numeric
'cust_id'=>$cust_id
AVS information Object Not applicable. Click
hereSee 9.1 (page 282).
$mpgTxn->setAvsInfo
($mpgAvsInfo);
Email address String 30-character alpha-
numeric
'email'=>$email
Phone number String 30-character alpha-
numeric
enc_res_add_cc
'phone'=>$phone
Note String 30-character alpha-
numeric
'note'=>$note
Data key format1String 2-character alpha-
numeric
'data_key_format'=>$data_
key_format
Table 23: Vault Encrypted Add Credit Card transaction optional values
Sample Vault Encrypted Add Credit Card - CA
<?php
require "../../mpgClasses.php";
/**************************** Request Variables *******************************/
$store_id='store5';
$api_token='yesguy';
/************************* Transactional Variables ****************************/
$type='enc_res_add_cc';
$cust_id='cust1';
1Available to Canadian integrations only.
Page 57 of 477 July 2018

4 Vault
Sample Vault Encrypted Add Credit Card - CA
$phone = '6479996999';
$email = 'bob@smith.com';
$note = 'this is my note';
$enc_track2 = 'ENCRYPTEDTRACK2DATA';
$device_type='idtech_bdk';
$data_key_format="0";
$crypt_type='7';
$avs_street_number = '11';
$avs_street_name = 'lakeshore blvd';
$avs_zipcode = 'm8x2x2';
/*********************** Transactional Associative Array **********************/
$txnArray=array('type'=>$type,
'cust_id'=>$cust_id,
'phone'=>$phone,
'email'=>$email,
'note'=>$note,
'enc_track2'=>$enc_track2,
'device_type'=>$device_type,
//'data_key_format'=>$data_key_format, //optional
'crypt_type'=>$crypt_type
);
/********************** AVS Associative Array *********************************/
$avsTemplate = array(
'avs_street_number' => $avs_street_number,
'avs_street_name' => $avs_street_name,
'avs_zipcode' => $avs_zipcode
);
/************************** AVS Object ***************************************/
$mpgAvsInfo = new mpgAvsInfo ($avsTemplate);
/**************************** Transaction Object *****************************/
$mpgTxn = new mpgTransaction($txnArray);
$mpgTxn->setAvsInfo($mpgAvsInfo);
/****************************** Request Object *******************************/
$mpgRequest = new mpgRequest($mpgTxn);
$mpgRequest->setProcCountryCode("CA"); //"US" for sending transaction to US environment
$mpgRequest->setTestMode(true); //false or comment out this line for production transactions
/***************************** HTTPS Post Object *****************************/
$mpgHttpPost =new mpgHttpsPost($store_id,$api_token,$mpgRequest);
/******************************* Response ************************************/
$mpgResponse=$mpgHttpPost->getMpgResponse();
print("\nDataKey = " . $mpgResponse->getDataKey());
print("\nResponseCode = " . $mpgResponse->getResponseCode());
print("\nMessage = " . $mpgResponse->getMessage());
print("\nTransDate = " . $mpgResponse->getTransDate());
print("\nTransTime = " . $mpgResponse->getTransTime());
print("\nComplete = " . $mpgResponse->getComplete());
print("\nTimedOut = " . $mpgResponse->getTimedOut());
print("\nResSuccess = " . $mpgResponse->getResSuccess());
print("\nPaymentType = " . $mpgResponse->getPaymentType());
//----------------- ResolveData ------------------------------
print("\n\nCust ID = " . $mpgResponse->getResDataCustId());
print("\nPhone = " . $mpgResponse->getResDataPhone());
print("\nEmail = " . $mpgResponse->getResDataEmail());
print("\nNote = " . $mpgResponse->getResDataNote());
print("\nMasked Pan = " . $mpgResponse->getResDataMaskedPan());
print("\nExp Date = " . $mpgResponse->getResDataExpDate());
print("\nCrypt Type = " . $mpgResponse->getResDataCryptType());
print("\nAvs Street Number = " . $mpgResponse->getResDataAvsStreetNumber());
print("\nAvs Street Name = " . $mpgResponse->getResDataAvsStreetName());
print("\nAvs Zipcode = " . $mpgResponse->getResDataAvsZipcode());
?>
July 2018 Page 58 of 477

Moneris Gateway API- Integration Guide
Vault response fields
For a list and explanation of (Receipt object) response fields that are available after sending this Vault
transaction, see Definitions of Response Fields (page 438).
4.3.2 Vault Temporary Token Add – ResTempAdd
Creates a new temporary token credit card profile. This transaction requires a duration to be set to indic-
ate how long the temporary token is to be stored for.
During the lifetime of this temporary token, it may be used for any other Vault transaction before it is per-
manently deleted from the system.
Things to Consider:
lThe duration, or lifetime, of the temporary token can be set to be a maximum of 15
minutes.
Vault Temporary Token Add transaction object definition
$txnArray = array(‘type’=>’res_temp_add', …);
$mpgTxn = new mpgTransaction($txnArray);
HttpsPostRequest object for Vault Temporary Token Add transaction
$mpgRequest = new mpgRequest($mpgTxn);
$mpgHttpPost = new mpgHttpsPost($store_id,$api_token,$mpgRequest);
Vault Temporary Token Add transaction values
For a full description of mandatory and optional values, see Appendix A Definitions of Request Fields
Value Type Limits Set method
Credit card number String 20-character numeric 'pan'=>$pan
Expiry date String 4-character numeric 'expdate'=>$expiry_date
Duration String 3-character numeric
maximum 15 minutes
'duration'=>$duration
E-commerce indicator String 1-character alpha- 'crypt_type'=>$crypt
Table 24: Vault Temporary Token Add transaction object mandatory values
Page 59 of 477 July 2018

4 Vault
Value Type Limits Set method
numeric
Value Type Limits Set method
Data key format1String 2-character alpha-
numeric
'data_key_format'=>$data_
key_format
Table 25: Vault Temporary Token Add transaction optional values
Sample Vault Temporary Token Add
<?php
require "../../mpgClasses.php";
/**************************** Request Variables *******************************/
$store_id='store5';
$api_token='yesguy';
/************************* Transactional Variables ****************************/
$type='res_temp_add';
$pan='5454545454545454';
$expiry_date='1509';
$duration='900';
$data_key_format = "0";
$crypt_type='7';
/*********************** Transactional Associative Array **********************/
$txnArray=array('type'=>$type,
'pan'=>$pan,
'expdate'=>$expiry_date,
'duration'=>$duration,
//'data_key_format'=>$data_key_format, //optional
'crypt_type'=>$crypt_type
);
/**************************** Transaction Object *****************************/
$mpgTxn = new mpgTransaction($txnArray);
/****************************** Request Object *******************************/
$mpgRequest = new mpgRequest($mpgTxn);
$mpgRequest->setProcCountryCode("CA"); //"US" for sending transaction to US environment
$mpgRequest->setTestMode(true); //false or comment out this line for production transactions
/***************************** HTTPS Post Object *****************************/
$mpgHttpPost =new mpgHttpsPost($store_id,$api_token,$mpgRequest);
/******************************* Response ************************************/
$mpgResponse=$mpgHttpPost->getMpgResponse();
print("\nDataKey = " . $mpgResponse->getDataKey());
print("\nResponseCode = " . $mpgResponse->getResponseCode());
print("\nMessage = " . $mpgResponse->getMessage());
print("\nTransDate = " . $mpgResponse->getTransDate());
print("\nTransTime = " . $mpgResponse->getTransTime());
print("\nComplete = " . $mpgResponse->getComplete());
print("\nTimedOut = " . $mpgResponse->getTimedOut());
print("\nResSuccess = " . $mpgResponse->getResSuccess());
print("\nPaymentType = " . $mpgResponse->getPaymentType());
//----------------- ResolveData ------------------------------
print("\n\Masked Pan = " . $mpgResponse->getResDataMaskedPan());
1Available to Canadian integrations only.
July 2018 Page 60 of 477

Moneris Gateway API- Integration Guide
Sample Vault Temporary Token Add
print("\nExp Date = " . $mpgResponse->getResDataExpDate());
?>
'crypt_type'=>$crypt_type
);
/**************************** Transaction Object *****************************/
$mpgTxn = new mpgTransaction($txnArray);
/****************************** Request Object *******************************/
$mpgRequest = new mpgRequest($mpgTxn);
$mpgRequest->setProcCountryCode("CA"); //"US" for sending transaction to US environment
$mpgRequest->setTestMode(true); //false or comment out this line for production transactions
/***************************** HTTPS Post Object *****************************/
$mpgHttpPost =new mpgHttpsPost($store_id,$api_token,$mpgRequest);
/******************************* Response ************************************/
$mpgResponse=$mpgHttpPost->getMpgResponse();
print("\nDataKey = " . $mpgResponse->getDataKey());
print("\nResponseCode = " . $mpgResponse->getResponseCode());
print("\nMessage = " . $mpgResponse->getMessage());
print("\nTransDate = " . $mpgResponse->getTransDate());
print("\nTransTime = " . $mpgResponse->getTransTime());
print("\nComplete = " . $mpgResponse->getComplete());
print("\nTimedOut = " . $mpgResponse->getTimedOut());
print("\nResSuccess = " . $mpgResponse->getResSuccess());
print("\nPaymentType = " . $mpgResponse->getPaymentType());
//----------------- ResolveData ------------------------------
print("\n\Masked Pan = " . $mpgResponse->getResDataMaskedPan());
print("\nExp Date = " . $mpgResponse->getResDataExpDate());
?>
Vault response fields
For a list and explanation of (Receipt object) response fields that are available after sending this Vault
transaction, see Definitions of Response Fields (page 438).
4.3.3 Vault Update Credit Card – ResUpdateCC
Things to Consider:
lUpdates a Vault profile (based on the data key) to contain credit card information. All
information contained within a credit card profile is updated as indicated by the sub-
mitted fields.
lThis will update a profile to contain Credit Card information by referencing the profile’s
unique data_key. If the profile which is being updated was already a Credit Card profile,
all information contained within it will simply be updated as indicated by the submitted
fields. This means that all fields are optional, and only those fields that are submitted
will be updated.
lTo update a specific field on the profile, only set that specific element using the cor-
responding set method.
Page 61 of 477 July 2018

4 Vault
Vault Update Credit Card transaction object definition
$txnArray = array(‘type’=>’res_update_cc', …);
$mpgTxn = new mpgTransaction($txnArray);
HttpsPostRequest object for Vault Update Credit Card transaction
$mpgRequest = new mpgRequest($mpgTxn);
$mpgHttpPost = new mpgHttpsPost($store_id,$api_token,$mpgRequest);
Vault Update Credit Card transaction values
For a full description of mandatory and optional values, see Appendix A Definitions of Request Fields
Value Type Limits Set method
Data key String 25-character alpha-
numeric
'data_key'=>$data_key
Table 26: Vault Update Credit Card transaction object mandatory values
Optional values that are submitted to the ResUpdateCC object are updated. Unsubmitted optional val-
ues (with one exception) remain unchanged. This allows you to change only the fields you want.
The exception is that if you are making changes to the payment type, all of the variables in the optional
values table below must be submitted.
If you update a profile to a different payment type, it is automatically deactivated and a new credit card
profile is created and assigned to the data key. The only values from the prior profile that will remain
unchanged are the customer ID, phone number, email address, and note.
EXAMPLE:If a profile contains AVS information, but a ResUpdateCC transaction is sub-
mitted without an AVSInfo object, the existing AVSInfo details are deactivated and the new
credit card information is registered without AVS.
Value Type Limits Set method
Credit card number String 20-character alpha-
numeric
'pan'=>$pan
Expiry date String 4-character alpha-
numeric
(YYMMformat)
'expdate'=>$expiry_date
E-commerce indicator String 1-character alpha-
numeric
'crypt_type'=>$crypt
Table 27: Vault Update Credit Card transaction optional values
July 2018 Page 62 of 477

Moneris Gateway API- Integration Guide
Value Type Limits Set method
Customer ID String 50-character alpha-
numeric
'cust_id'=>$cust_id
AVS information Object n/a $mpgTxn->setAvsInfo
($mpgAvsInfo);
Email address String 30-character alpha-
numeric
'email'=>$email
Phone number String 30-character alpha-
numeric
'phone'=>$phone
Note String 30-character alpha-
numeric
'note'=>$note
Credential on File Info
cof
NOTE: This is a nested
object within the trans-
action, and required
when storing or using
the customer's stored
credentials. The Cre-
dential on File Info
object has its own
request variables, lis-
ted in blue in the table
below, "Credential on
File Object Request
Variables".
Object N/A $mpgTxn->setCofInfo($cof);
Page 63 of 477 July 2018

4 Vault
Credential onFile Transaction Object Request Fields
Value Type Limits Set Method
Issuer ID
NOTE: This variable is
required for all mer-
chant-intiated trans-
actions following the
first one; upon sending
the first transaction,
the Issuer ID value is
received in the trans-
action response and
then used in sub-
sequent transaction
requests (IssuerID
does not apply for Dis-
cover or Union Pay).
String 15-character alpha-
numeric
variable length
$cof->setIssuerId("VALUE_
FOR_ISSUER_ID");
NOTE: For a list and explanation of the
possible values to send for this variable,
see Definitions of Request Fields – Cre-
dential on File
Sample Vault Update Credit Card
<?php
##
## Example php -q TestResUpdateCC.php store3 yesguy
##
require "../../mpgClasses.php";
/**************************** Request Variables *******************************/
$store_id='store5';
$api_token='yesguy';
/************************* Transactional Variables ****************************/
$type='res_update_cc';
$data_key='D8cpd4r7REXoN8NIJPi512xPh';
$cust_id='customer1';
$phone = '5555555555';
$email = 'bob@smith.com';
$note = 'stuff';
$pan='5454545454545454';
$expiry_date='0909';
$crypt_type='7';
$avs_street_number = '123';
$avs_street_name = 'stuff dr';
$avs_zipcode = '90215';
/*********************** Transactional Associative Array **********************/
$txnArray=array('type'=>$type,
'data_key'=>$data_key,
'cust_id'=>$cust_id,
'phone'=>$phone,
'email'=>$email,
'note'=>$note,
'pan'=>$pan,
'expdate'=>$expiry_date,
'crypt_type'=>$crypt_type
);
/********************** AVS Associative Array *********************************/
$avsTemplate = array(
July 2018 Page 64 of 477

Moneris Gateway API- Integration Guide
Sample Vault Update Credit Card
'avs_street_number' => $avs_street_number,
'avs_street_name' => $avs_street_name,
'avs_zipcode' => $avs_zipcode
);
/************************** AVS Object ***************************************/
$mpgAvsInfo = new mpgAvsInfo ($avsTemplate);
/******************* Credential on File **********************************/
$cof = new CofInfo();
$cof->setIssuerId("168451306048014");
/**************************** Transaction Object *****************************/
$mpgTxn = new mpgTransaction($txnArray);
$mpgTxn->setAvsInfo($mpgAvsInfo);
$mpgTxn->setCofInfo($cof);
/****************************** Request Object *******************************/
$mpgRequest = new mpgRequest($mpgTxn);
$mpgRequest->setProcCountryCode("CA"); //"US" for sending transaction to US environment
$mpgRequest->setTestMode(true); //false or comment out this line for production transactions
/***************************** HTTPS Post Object *****************************/
$mpgHttpPost =new mpgHttpsPost($store_id,$api_token,$mpgRequest);
/******************************* Response ************************************/
$mpgResponse=$mpgHttpPost->getMpgResponse();
print("\nDataKey = " . $mpgResponse->getDataKey());
print("\nResponseCode = " . $mpgResponse->getResponseCode());
print("\nMessage = " . $mpgResponse->getMessage());
print("\nTransDate = " . $mpgResponse->getTransDate());
print("\nTransTime = " . $mpgResponse->getTransTime());
print("\nComplete = " . $mpgResponse->getComplete());
print("\nTimedOut = " . $mpgResponse->getTimedOut());
print("\nResSuccess = " . $mpgResponse->getResSuccess());
print("\nPaymentType = " . $mpgResponse->getPaymentType());
//----------------- ResolveData ------------------------------
print("\n\nCust ID = " . $mpgResponse->getResDataCustId());
print("\nPhone = " . $mpgResponse->getResDataPhone());
print("\nEmail = " . $mpgResponse->getResDataEmail());
print("\nNote = " . $mpgResponse->getResDataNote());
print("\nMasked Pan = " . $mpgResponse->getResDataMaskedPan());
print("\nExp Date = " . $mpgResponse->getResDataExpDate());
print("\nCrypt Type = " . $mpgResponse->getResDataCryptType());
print("\nAvs Street Number = " . $mpgResponse->getResDataAvsStreetNumber());
print("\nAvs Street Name = " . $mpgResponse->getResDataAvsStreetName());
print("\nAvs Zipcode = " . $mpgResponse->getResDataAvsZipcode());
?>
Vault response fields
For a list and explanation of (Receipt object) response fields that are available after sending this Vault
transaction, see Definitions of Response Fields (page 438).
4.3.3.1 Vault Encrypted Update CC - EncResUpdateCC
Vault Encrypted Update CC transaction object definition
$txnArray = array(‘type’=>’enc_res_update_cc', …);
$mpgTxn = new mpgTransaction($txnArray);
Page 65 of 477 July 2018

4 Vault
HttpsPostRequest object for Vault Encrypted Update CC transaction
$mpgRequest = new mpgRequest($mpgTxn);
$mpgHttpPost = new mpgHttpsPost($store_id,$api_token,$mpgRequest);
Vault Encrypted Update CC transaction values
For a full description of mandatory and optional values, see Appendix A Definitions of Request Fields
Value Type Limits Set method
Data key String 25-character alpha-
numeric
'data_key'=>$data_key
Encrypted Track2 data String Variable length 'enc_track2'=>$enc_track2
Device type String 30-character alpha-
numeric
'device_type'=>$device_type
Table 28: Vault Encrypted Update CC transaction object mandatory values
Optional values that are submitted to the ResUpdateCC object are updated, while unsubmitted optional
values (with one exception) remain unchanged. This allows you to change only the fields you want.
The exception is that if you are making changes to the payment type, all of the variables in the optional
values table below must be submitted.
If you update a profile to a different payment type, it is automatically deactivated and a new credit card
profile is created and assigned to the data key. The only values from the prior profile that will remain
unchanged are the customer ID, phone number, email address, and note.
EXAMPLE:If a profile contains AVS information, but a ResUpdateCC transaction is sub-
mitted without an AVSInfo object, the existing AVSInfo details are deactivated and the new
credit card information is registered without AVS.
Value Type Limits Set method
E-commerce indicator String 1-character alpha-
numeric
'crypt_type'=>$crypt
Customer ID String 50-character alpha-
numeric
'cust_id'=>$cust_id
AVS information Object Not applicable. Click
hereSee 9.1 (page 282).
$mpgTxn->setAvsInfo
($mpgAvsInfo);
Table 29: Vault Encrypted Update CC transaction optional values
July 2018 Page 66 of 477

Moneris Gateway API- Integration Guide
Value Type Limits Set method
Email address String 30-character alpha-
numeric
'email'=>$email
Phone number String 30-character alpha-
numeric
'phone'=>$phone
Note String 30-character alpha-
numeric
'note'=>$note
Sample Vault Encrypted Update CC - CA
<?php
require "../../mpgClasses.php";
/**************************** Request Variables *******************************/
$store_id='store5';
$api_token='yesguy';
/************************* Transactional Variables ****************************/
$type='enc_res_update_cc';
$data_key='F91LyeEJjv8OvpOdmXYWKh7dV';
$cust_id='cust2';
$phone = '4169996999';
$email = 'bob@email.com';
$note = 'note4';
$enc_track2 = 'ENCRYPTEDTRACK2DATA';
$device_type='idtech_bdk';
$crypt_type='7';
$avs_street_number = '3300';
$avs_street_name = 'bloor street west';
$avs_zipcode = 'm8x2x3';
/*********************** Transactional Associative Array **********************/
$txnArray=array('type'=>$type,
'data_key'=>$data_key,
'cust_id'=>$cust_id,
'phone'=>$phone,
'email'=>$email,
'note'=>$note,
'enc_track2'=>$enc_track2,
'device_type'=>$device_type,
'crypt_type'=>$crypt_type
);
/********************** AVS Associative Array *********************************/
$avsTemplate = array(
'avs_street_number' => $avs_street_number,
'avs_street_name' => $avs_street_name,
'avs_zipcode' => $avs_zipcode
);
/************************** AVS Object ***************************************/
$mpgAvsInfo = new mpgAvsInfo ($avsTemplate);
/**************************** Transaction Object *****************************/
$mpgTxn = new mpgTransaction($txnArray);
$mpgTxn->setAvsInfo($mpgAvsInfo);
/****************************** Request Object *******************************/
$mpgRequest = new mpgRequest($mpgTxn);
$mpgRequest->setProcCountryCode("CA"); //"US" for sending transaction to US environment
$mpgRequest->setTestMode(true); //false or comment out this line for production transactions
Page 67 of 477 July 2018

4 Vault
Sample Vault Encrypted Update CC - CA
/***************************** HTTPS Post Object *****************************/
$mpgHttpPost =new mpgHttpsPost($store_id,$api_token,$mpgRequest);
/******************************* Response ************************************/
$mpgResponse=$mpgHttpPost->getMpgResponse();
print("\nDataKey = " . $mpgResponse->getDataKey());
print("\nResponseCode = " . $mpgResponse->getResponseCode());
print("\nMessage = " . $mpgResponse->getMessage());
print("\nTransDate = " . $mpgResponse->getTransDate());
print("\nTransTime = " . $mpgResponse->getTransTime());
print("\nComplete = " . $mpgResponse->getComplete());
print("\nTimedOut = " . $mpgResponse->getTimedOut());
print("\nResSuccess = " . $mpgResponse->getResSuccess());
print("\nPaymentType = " . $mpgResponse->getPaymentType());
//----------------- ResolveData ------------------------------
print("\n\nCust ID = " . $mpgResponse->getResDataCustId());
print("\nPhone = " . $mpgResponse->getResDataPhone());
print("\nEmail = " . $mpgResponse->getResDataEmail());
print("\nNote = " . $mpgResponse->getResDataNote());
print("\nMasked Pan = " . $mpgResponse->getResDataMaskedPan());
print("\nExp Date = " . $mpgResponse->getResDataExpDate());
print("\nCrypt Type = " . $mpgResponse->getResDataCryptType());
print("\nAvs Street Number = " . $mpgResponse->getResDataAvsStreetNumber());
print("\nAvs Street Name = " . $mpgResponse->getResDataAvsStreetName());
print("\nAvs Zipcode = " . $mpgResponse->getResDataAvsZipcode());
?>
Vault response fields
For a list and explanation of (Receipt object) response fields that are available after sending this Vault
transaction, see Definitions of Response Fields (page 438).
4.3.4 Vault Delete - ResDelete
NOTE: After a profile has been deleted, the details can no longer be retrieved.
Vault Delete transaction object definition
$txnArray = array(‘type’=>’res_delete', …);
$mpgTxn = new mpgTransaction($txnArray);
HttpsPostRequest object for Vault Delete transaction
$mpgRequest = new mpgRequest($mpgTxn);
$mpgHttpPost = new mpgHttpsPost($store_id,$api_token,$mpgRequest);
Vault Delete transaction values
For a full description of mandatory and optional values, see Appendix A Definitions of Request Fields
July 2018 Page 68 of 477

Moneris Gateway API- Integration Guide
Value Type Limits Set method
Data key String 25-character alpha-
numeric
'data_key'=>$data_key
Table 30: Vault Delete transaction object mandatory values
Page 69 of 477 July 2018

4 Vault
Sample Vault Delete
<?php
##
## Example php -q TestResDelete.php store3 yesguy
##
require "../../mpgClasses.php";
/**************************** Request Variables *******************************/
$store_id='store5';
$api_token='yesguy';
/************************* Transactional Variables ****************************/
$type='res_delete';
$data_key='YjNEwYw6U2pPwquXOkOme3G7g';
/*********************** Transactional Associative Array **********************/
$txnArray=array('type'=>$type,
'data_key'=>$data_key
);
/**************************** Transaction Object *****************************/
$mpgTxn = new mpgTransaction($txnArray);
/****************************** Request Object *******************************/
$mpgRequest = new mpgRequest($mpgTxn);
$mpgRequest->setProcCountryCode("CA"); //"US" for sending transaction to US environment
$mpgRequest->setTestMode(true); //false or comment out this line for production transactions
/***************************** HTTPS Post Object *****************************/
$mpgHttpPost =new mpgHttpsPost($store_id,$api_token,$mpgRequest);
/******************************* Response ************************************/
$mpgResponse=$mpgHttpPost->getMpgResponse();
print("\nDataKey = " . $mpgResponse->getDataKey());
print("\nResponseCode = " . $mpgResponse->getResponseCode());
print("\nMessage = " . $mpgResponse->getMessage());
print("\nTransDate = " . $mpgResponse->getTransDate());
print("\nTransTime = " . $mpgResponse->getTransTime());
print("\nComplete = " . $mpgResponse->getComplete());
print("\nTimedOut = " . $mpgResponse->getTimedOut());
print("\nResSuccess = " . $mpgResponse->getResSuccess());
print("\nPaymentType = " . $mpgResponse->getPaymentType());
//----------------- ResolveData ------------------------------
print("\n\nCust ID = " . $mpgResponse->getResDataCustId());
print("\nPhone = " . $mpgResponse->getResDataPhone());
print("\nEmail = " . $mpgResponse->getResDataEmail());
print("\nNote = " . $mpgResponse->getResDataNote());
print("\nMasked Pan = " . $mpgResponse->getResDataMaskedPan());
print("\nExp Date = " . $mpgResponse->getResDataExpDate());
print("\nCrypt Type = " . $mpgResponse->getResDataCryptType());
print("\nAvs Street Number = " . $mpgResponse->getResDataAvsStreetNumber());
print("\nAvs Street Name = " . $mpgResponse->getResDataAvsStreetName());
print("\nAvs Zipcode = " . $mpgResponse->getResDataAvsZipcode());
?>
Vault response fields
For a list and explanation of (Receipt object) response fields that are available after sending this Vault
transaction, see Definitions of Response Fields (page 438).
4.3.5 Vault Lookup Full - ResLookupFull
Vault Lookup Full transaction object definition
$txnArray = array(‘type’=>’res_lookup_full', …);
July 2018 Page 70 of 477

Moneris Gateway API- Integration Guide
$mpgTxn = new mpgTransaction($txnArray);
HttpsPostRequest object for Vault Lookup Full transaction
$mpgRequest = new mpgRequest($mpgTxn);
$mpgHttpPost = new mpgHttpsPost($store_id,$api_token,$mpgRequest);
Vault Lookup Full transaction values
Value Type Limits Set method
Data key String 25-character alpha-
numeric
'data_key'=>$data_key
Table 31: Vault Lookup Full transaction object mandatory values
Sample Vault Lookup Full
<?php
##
## Example php -q TestResLookupFull.php store3 yesguy
##
require "../../mpgClasses.php";
/**************************** Request Variables *******************************/
$store_id='store5';
$api_token='yesguy';
/************************* Transactional Variables ****************************/
$type='res_lookup_full'; //will return both the full & masked card number
$data_key='t8RCndWBNFNt4Dx32CCnl2tlz';
/*********************** Transactional Associative Array **********************/
$txnArray=array('type'=>$type,
'data_key'=>$data_key
);
/**************************** Transaction Object *****************************/
$mpgTxn = new mpgTransaction($txnArray);
/****************************** Request Object *******************************/
$mpgRequest = new mpgRequest($mpgTxn);
$mpgRequest->setProcCountryCode("CA"); //"US" for sending transaction to US environment
$mpgRequest->setTestMode(true); //false or comment out this line for production transactions
/***************************** HTTPS Post Object *****************************/
$mpgHttpPost =new mpgHttpsPost($store_id,$api_token,$mpgRequest);
/******************************* Response ************************************/
$mpgResponse=$mpgHttpPost->getMpgResponse();
print("\nDataKey = " . $mpgResponse->getDataKey());
print("\nResponseCode = " . $mpgResponse->getResponseCode());
print("\nMessage = " . $mpgResponse->getMessage());
print("\nTransDate = " . $mpgResponse->getTransDate());
print("\nTransTime = " . $mpgResponse->getTransTime());
print("\nComplete = " . $mpgResponse->getComplete());
print("\nTimedOut = " . $mpgResponse->getTimedOut());
print("\nResSuccess = " . $mpgResponse->getResSuccess());
print("\nPaymentType = " . $mpgResponse->getPaymentType());
//----------------- ResolveData ------------------------------
print("\n\nCust ID = " . $mpgResponse->getResDataCustId());
print("\nPhone = " . $mpgResponse->getResDataPhone());
print("\nEmail = " . $mpgResponse->getResDataEmail());
print("\nNote = " . $mpgResponse->getResDataNote());
Page 71 of 477 July 2018

4 Vault
Sample Vault Lookup Full
print("\nPan = " . $mpgResponse->getResDataPan());
print("\nMasked Pan = " . $mpgResponse->getResDataMaskedPan());
print("\nExp Date = " . $mpgResponse->getResDataExpDate());
print("\nCrypt Type = " . $mpgResponse->getResDataCryptType());
print("\nAvs Street Number = " . $mpgResponse->getResDataAvsStreetNumber());
print("\nAvs Street Name = " . $mpgResponse->getResDataAvsStreetName());
print("\nAvs Zipcode = " . $mpgResponse->getResDataAvsZipcode());
?>
Vault response fields
For a list and explanation of (Receipt object) response fields that are available after sending this Vault
transaction, see Definitions of Response Fields (page 438).
4.3.6 Vault Lookup Masked - ResLookupMasked
Vault Lookup Masked transaction object definition
$txnArray = array(‘type’=>’res_lookup_masked', …);
$mpgTxn = new mpgTransaction($txnArray);
HttpsPostRequest object for Vault Lookup Masked transaction
$mpgRequest = new mpgRequest($mpgTxn);
$mpgHttpPost = new mpgHttpsPost($store_id,$api_token,$mpgRequest);
Vault Lookup Masked transaction values
For a full description of mandatory and optional values, see Appendix A Definitions of Request Fields
Value Type Limits Set method
Data key String 25-character alpha-
numeric
'data_key'=>$data_key
Table 32: Vault Lookup Masked transaction object mandatory values
Sample Vault Lookup Masked -CA
<?php
##
## Example php -q TestResLookupMasked.php store3 yesguy
##
require "../../mpgClasses.php";
/**************************** Request Variables *******************************/
$store_id='store5';
$api_token='yesguy';
/************************* Transactional Variables ****************************/
July 2018 Page 72 of 477

Moneris Gateway API- Integration Guide
Sample Vault Lookup Masked -CA
$type='res_lookup_masked'; //will only return the masked card number
$data_key='t8RCndWBNFNt4Dx32CCnl2tlz';
/*********************** Transactional Associative Array **********************/
$txnArray=array('type'=>$type,
'data_key'=>$data_key
);
/**************************** Transaction Object *****************************/
$mpgTxn = new mpgTransaction($txnArray);
/****************************** Request Object *******************************/
$mpgRequest = new mpgRequest($mpgTxn);
$mpgRequest->setProcCountryCode("CA"); //"US" for sending transaction to US environment
$mpgRequest->setTestMode(true); //false or comment out this line for production transactions
/***************************** HTTPS Post Object *****************************/
$mpgHttpPost =new mpgHttpsPost($store_id,$api_token,$mpgRequest);
/******************************* Response ************************************/
$mpgResponse=$mpgHttpPost->getMpgResponse();
print("\nDataKey = " . $mpgResponse->getDataKey());
print("\nResponseCode = " . $mpgResponse->getResponseCode());
print("\nMessage = " . $mpgResponse->getMessage());
print("\nTransDate = " . $mpgResponse->getTransDate());
print("\nTransTime = " . $mpgResponse->getTransTime());
print("\nComplete = " . $mpgResponse->getComplete());
print("\nTimedOut = " . $mpgResponse->getTimedOut());
print("\nResSuccess = " . $mpgResponse->getResSuccess());
print("\nPaymentType = " . $mpgResponse->getPaymentType());
//----------------- ResolveData ------------------------------
print("\n\nCust ID = " . $mpgResponse->getResDataCustId());
print("\nPhone = " . $mpgResponse->getResDataPhone());
print("\nEmail = " . $mpgResponse->getResDataEmail());
print("\nNote = " . $mpgResponse->getResDataNote());
print("\nMasked Pan = " . $mpgResponse->getResDataMaskedPan());
print("\nExp Date = " . $mpgResponse->getResDataExpDate());
print("\nCrypt Type = " . $mpgResponse->getResDataCryptType());
print("\nAvs Street Number = " . $mpgResponse->getResDataAvsStreetNumber());
print("\nAvs Street Name = " . $mpgResponse->getResDataAvsStreetName());
print("\nAvs Zipcode = " . $mpgResponse->getResDataAvsZipcode());
?>
Vault response fields
For a list and explanation of (Receipt object) response fields that are available after sending this Vault
transaction, see Definitions of Response Fields (page 438).
4.3.7 Vault Get Expiring - ResGetExpiring
Vault Get Expiring transaction object definition
$txnArray = array(‘type’=>’res_get_expiring', …);
$mpgTxn = new mpgTransaction($txnArray);
HttpsPostRequest object for Vault Get Expiring transaction
$mpgRequest = new mpgRequest($mpgTxn);
$mpgHttpPost = new mpgHttpsPost($store_id,$api_token,$mpgRequest);
Page 73 of 477 July 2018

4 Vault
Vault Get Expiring transaction values
ResGetExpiring transaction object mandatory values: None.
July 2018 Page 74 of 477

Moneris Gateway API- Integration Guide
Sample Vault Get Expiring - CA
<?php
##
## Example php -q TestResGetExpiring.php store3 yesguy
##
//There is a max number of attempts set for this transaction per calendar day
//Can not surpass or will receive Invalid Transaction error
require "../../mpgClasses.php";
/**************************** Request Variables *******************************/
$store_id='store5';
$api_token='yesguy';
/************************* Transactional Variables ****************************/
$type='res_get_expiring';
/*********************** Transactional Associative Array **********************/
$txnArray = array( 'type'=>$type );
/**************************** Transaction Object *****************************/
$mpgTxn = new mpgTransaction($txnArray);
/****************************** Request Object *******************************/
$mpgRequest = new mpgRequest($mpgTxn);
$mpgRequest->setProcCountryCode("CA"); //"US" for sending transaction to US environment
$mpgRequest->setTestMode(true); //false or comment out this line for production transactions
/***************************** HTTPS Post Object *****************************/
$mpgHttpPost =new mpgHttpsPost($store_id,$api_token,$mpgRequest);
/******************************* Response ************************************/
$mpgResponse=$mpgHttpPost->getMpgResponse();
print("\nDataKey = " . $mpgResponse->getDataKey());
print("\nResponseCode = " . $mpgResponse->getResponseCode());
print("\nMessage = " . $mpgResponse->getMessage());
print("\nTransDate = " . $mpgResponse->getTransDate());
print("\nTransTime = " . $mpgResponse->getTransTime());
print("\nComplete = " . $mpgResponse->getComplete());
print("\nTimedOut = " . $mpgResponse->getTimedOut());
print("\nResSuccess = " . $mpgResponse->getResSuccess());
print("\nPaymentType = " . $mpgResponse->getPaymentType());
//----------------- ResolveData ------------------------------
$DataKeys = $mpgResponse->getDataKeys();
for($i=0; $i < count($DataKeys); $i++)
{
$mpgResponse->setResolveData($DataKeys[$i]);
print("\n\nData Key = " . $DataKeys[$i]);
print("\nCust ID = " . $mpgResponse->getResDataCustId());
print("\nPhone = " . $mpgResponse->getResDataPhone());
print("\nEmail = " . $mpgResponse->getResDataEmail());
print("\nNote = " . $mpgResponse->getResDataNote());
print("\nMasked Pan = " . $mpgResponse->getResDataMaskedPan());
print("\nExp Date = " . $mpgResponse->getResDataExpDate());
print("\nCrypt Type = " . $mpgResponse->getResDataCryptType());
print("\nAvs Street Number = " . $mpgResponse->getResDataAvsStreetNumber());
print("\nAvs Street Name = " . $mpgResponse->getResDataAvsStreetName());
print("\nAvs Zipcode = " . $mpgResponse->getResDataAvsZipcode());
}
?>
Vault response fields
For a list and explanation of (Receipt object) response fields that are available after sending this Vault
transaction, see Definitions of Response Fields (page 438).
Page 75 of 477 July 2018

4 Vault
4.3.8 Vault Is Corporate Card - ResIscorporateCard
Vault Is Corporate Card transaction object definition
$txnArray = array(‘type’=>’res_iscorporatecard', …);
$mpgTxn = new mpgTransaction($txnArray);
HttpsPostRequest object for Vault Is Corporate Card transaction
$mpgRequest = new mpgRequest($mpgTxn);
$mpgHttpPost = new mpgHttpsPost($store_id,$api_token,$mpgRequest);
Vault Is Corporate Card transaction values
Value Type Limits Set method
Data key String 25-character alpha-
numeric
'data_key'=>$data_key
Table 33: Vault Is Corporate Card transaction object mandatory values
Sample Vault Is Corporate Card - CA
<?php
##
## Example php -q TestResIscorporatecard.php moneris hurgle
##
require "../../mpgClasses.php";
/**************************** Request Variables *******************************/
$store_id='store5';
$api_token='yesguy';
/************************* Transactional Variables ****************************/
$type='res_iscorporatecard';
$data_key='t8RCndWBNFNt4Dx32CCnl2tlz';
/*********************** Transactional Associative Array **********************/
$txnArray=array('type'=>$type,
'data_key'=>$data_key
);
/**************************** Transaction Object *****************************/
$mpgTxn = new mpgTransaction($txnArray);
/****************************** Request Object *******************************/
$mpgRequest = new mpgRequest($mpgTxn);
$mpgRequest->setProcCountryCode("CA"); //"US" for sending transaction to US environment
$mpgRequest->setTestMode(true); //false or comment out this line for production transactions
/***************************** HTTPS Post Object *****************************/
$mpgHttpPost =new mpgHttpsPost($store_id,$api_token,$mpgRequest);
/******************************* Response ************************************/
$mpgResponse=$mpgHttpPost->getMpgResponse();
print("\nDataKey = " . $mpgResponse->getDataKey());
print("\nCorporateCard = " . $mpgResponse->getCorporateCard());
print("\nReceiptId = " . $mpgResponse->getReceiptId());
print("\nResponseCode = " . $mpgResponse->getResponseCode());
print("\nISO = " . $mpgResponse->getISO());
print("\nMessage = " . $mpgResponse->getMessage());
July 2018 Page 76 of 477

Moneris Gateway API- Integration Guide
Sample Vault Is Corporate Card - CA
print("\nTransDate = " . $mpgResponse->getTransDate());
print("\nTransTime = " . $mpgResponse->getTransTime());
print("\nComplete = " . $mpgResponse->getComplete());
print("\nCardType = " . $mpgResponse->getCardType());
print("\nTxnNumber = " . $mpgResponse->getTxnNumber());
print("\nTimedOut = " . $mpgResponse->getTimedOut());
print("\nResSuccess = " . $mpgResponse->getResSuccess());
print("\nPaymentType = " . $mpgResponse->getPaymentType());
?>
Vault response fields
For a list and explanation of (Receipt object) response fields that are available after sending this Vault
transaction, see Definitions of Response Fields (page 438).
4.3.9 Vault Add Token – ResAddToken
Things to Consider:
lThis transaction is used to convert a temporary token into a permanent token for stor-
age in the Moneris Vault
lIf you intend to store the token for use in future transactions (i.e.,Credential on File
transactions), first you must send either a Vault financial transaction (Purchase
withVault orPre-Authorization with Vault) or a Card Verification with Vault in order to
get the IssuerID
lThe Vault AddToken request uses the Issuer ID to indicate that it is referencing stored
credentials
Vault Add Token transaction object definition
$txnArray = array(‘type’=>’res_add_token', …);
$mpgTxn = new mpgTransaction($txnArray);
HttpsPostRequest object for Vault Add Token transaction
$mpgRequest = new mpgRequest($mpgTxn);
$mpgHttpPost = new mpgHttpsPost($store_id,$api_token,$mpgRequest);
Vault Add Token transaction values
For a full description of mandatory and optional values, see Appendix A Definitions of Request Fields
Page 77 of 477 July 2018

4 Vault
Value Type Limits Set method
Data key String 28-character alpha-
numeric
'data_key'=>$data_key
E-commerce indicator String 1-character alpha-
numeric
'crypt_type'=>$crypt
Credential on File Info
cof
NOTE: This is a nested
object within the trans-
action, and required
when storing or using
the customer's stored
credentials. The Cre-
dential on File Info
object has its own
request variables, lis-
ted in blue in the table
below, "Credential on
File Object Request
Variables".
Object N/A $mpgTxn->setCofInfo($cof);
Table 34: Vault Add Token transaction object mandatory values
Value Type Limits Set method
Customer ID String 50-character alpha-
numeric
'cust_id'=>$cust_id
AVS information Object N/A $mpgTxn->setAvsInfo
($mpgAvsInfo);
Email address String 30-character alpha-
numeric
'email'=>$email
Table 35: Vault Add Token transaction optional values
July 2018 Page 78 of 477

Moneris Gateway API- Integration Guide
Value Type Limits Set method
Phone number String 30-character alpha-
numeric
'phone'=>$phone
Note String 30-character alpha-
numeric
'note'=>$note
Data key format1String 2-character alpha-
numeric
'data_key_format'=>$data_
key_format
Credential onFile Transaction Object Request Fields
Value Type Limits Set Method
Issuer ID
NOTE: This variable is
required for all mer-
chant-intiated trans-
actions following the
first one; upon sending
the first transaction,
the Issuer ID value is
received in the trans-
action response and
then used in sub-
sequent transaction
requests (IssuerID
does not apply for Dis-
cover or Union Pay).
String 15-character numeric
variable length
$cof->setIssuerId("VALUE_
FOR_ISSUER_ID");
NOTE: For a list and explanation of the
possible values to send for this variable,
see Definitions of Request Fields – Cre-
dential on File
Sample Vault Add Token
<?php
require "../../mpgClasses.php";
/**************************** Request Variables *******************************/
$store_id='store5';
$api_token='yesguy';
/************************* Transactional Variables ****************************/
$type='res_add_token';
$temp_data_key='ot-mtNKdu8NcxDoChqOJKZJZ1BOB';
$cust_id='customer1';
$phone = '5555551234';
$email = 'bob@smith.com';
$note = 'this is my note';
$expiry_date='1811';
$data_key_format = "0";
1Available to Canadian integrations only.
Page 79 of 477 July 2018

4 Vault
Sample Vault Add Token
$crypt_type='1';
$avs_street_number = '123';
$avs_street_name = 'lakeshore blvd';
$avs_zipcode = '90210';
/*********************** Transactional Associative Array **********************/
$txnArray=array('type'=>$type,
'data_key'=>$temp_data_key,
'cust_id'=>$cust_id,
'phone'=>$phone,
'email'=>$email,
'note'=>$note,
'expdate'=>$expiry_date,
//'data_key_format'=>$data_key_format, //optional
'crypt_type'=>$crypt_type
);
/********************** AVS Associative Array *********************************/
$avsTemplate = array(
'avs_street_number' => $avs_street_number,
'avs_street_name' => $avs_street_name,
'avs_zipcode' => $avs_zipcode
);
/************************** AVS Object ***************************************/
$mpgAvsInfo = new mpgAvsInfo ($avsTemplate);
/******************* Credential on File **********************************/
$cof = new CofInfo();
$cof->setIssuerId("168451306048014");
/**************************** Transaction Object *****************************/
$mpgTxn = new mpgTransaction($txnArray);
$mpgTxn->setAvsInfo($mpgAvsInfo);
$mpgTxn->setCofInfo($cof);
/****************************** Request Object *******************************/
$mpgRequest = new mpgRequest($mpgTxn);
$mpgRequest->setProcCountryCode("CA"); //"US" for sending transaction to US environment
$mpgRequest->setTestMode(true); //false or comment out this line for production transactions
/***************************** HTTPS Post Object *****************************/
$mpgHttpPost =new mpgHttpsPost($store_id,$api_token,$mpgRequest);
/******************************* Response ************************************/
$mpgResponse=$mpgHttpPost->getMpgResponse();
print("\nDataKey = " . $mpgResponse->getDataKey());
print("\nResponseCode = " . $mpgResponse->getResponseCode());
print("\nMessage = " . $mpgResponse->getMessage());
print("\nTransDate = " . $mpgResponse->getTransDate());
print("\nTransTime = " . $mpgResponse->getTransTime());
print("\nComplete = " . $mpgResponse->getComplete());
print("\nTimedOut = " . $mpgResponse->getTimedOut());
print("\nResSuccess = " . $mpgResponse->getResSuccess());
print("\nPaymentType = " . $mpgResponse->getPaymentType());
print("\nIssuerId = " . $mpgResponse->getIssuerId());
//----------------- ResolveData ------------------------------
print("\n\nCust ID = " . $mpgResponse->getResDataCustId());
print("\nPhone = " . $mpgResponse->getResDataPhone());
print("\nEmail = " . $mpgResponse->getResDataEmail());
print("\nNote = " . $mpgResponse->getResDataNote());
print("\nMasked Pan = " . $mpgResponse->getResDataMaskedPan());
print("\nExp Date = " . $mpgResponse->getResDataExpDate());
print("\nCrypt Type = " . $mpgResponse->getResDataCryptType());
print("\nAvs Street Number = " . $mpgResponse->getResDataAvsStreetNumber());
print("\nAvs Street Name = " . $mpgResponse->getResDataAvsStreetName());
print("\nAvs Zipcode = " . $mpgResponse->getResDataAvsZipcode());
?>
July 2018 Page 80 of 477

Moneris Gateway API- Integration Guide
Vault response fields
For a list and explanation of (Receipt object) response fields that are available after sending this Vault
transaction, see Definitions of Response Fields (page 438).
4.3.10 Vault Tokenize Credit Card – ResTokenizeCC
Creates a new credit card profile using the credit card number, expiry date and e-commerce indicator
that were submitted in a previous financial transaction. Previous transactions to be tokenized must have
included the Credential on File Info object.
The Issuer IDreceived in the previous transaction response is sent in the Vault Tokenize Credit Card
request to reference that this is a stored credential.
Basic transactions that can be tokenized are:
lPurchase
lPre-Authorization
lCard Verification
The tokenization process is outlined below :
Figure 1: Tokenize process diagram
Vault Tokenize Credit Card transaction object definition
$txnArray = array(‘type’=>’res_tokenize_cc', …);
$mpgTxn = new mpgTransaction($txnArray);
HttpsPostRequest object for Vault Tokenize Credit Card transaction
$mpgRequest = new mpgRequest($mpgTxn);
$mpgHttpPost = new mpgHttpsPost($store_id,$api_token,$mpgRequest);
Vault Tokenize Credit Card transaction values
These mandatory values reference a previously processed credit card financial transaction. The credit
card number, expiry date, and e-commerce indicator from the original transaction are registered in the
Page 81 of 477 July 2018

4 Vault
Vault for future financial Vault transactions.
Value Type Limits Set method
Order ID String 50-character alpha-
numeric
'order_id'=>$order_id
Transaction number String 255-character alpha-
numeric
'txn_number'=>$txn_number
Table 36: Vault Tokenize Credit Card transaction object mandatory values
Value Type Limits Set method
Customer ID String 50-character alpha-
numeric
'cust_id'=>$cust_id
Email address String 30-character alpha-
numeric
'email'=>$email
Phone number String 30-character alpha-
numeric
'phone'=>$phone
Note String 30-character alpha-
numeric
'note'=>$note
Table 37: Vault Tokenize Credit Card transaction optional values
July 2018 Page 82 of 477

Moneris Gateway API- Integration Guide
Value Type Limits Set method
AVS information Object N/A $mpgTxn->setAvsInfo
($mpgAvsInfo);
Data key format1String 2-character alpha-
numeric
'data_key_format'=>$data_
key_format
Credential on File Info
cof
NOTE: This is a nested
object within the trans-
action, and required
when storing or using
the customer's stored
credentials. The Cre-
dential on File Info
object has its own
request variables, lis-
ted in blue in the table
below, "Credential on
File Object Request
Variables".
Object N/A $mpgTxn->setCofInfo($cof);
Credential onFile Transaction Object Request Fields
Value Type Limits Set Method
Issuer ID
NOTE: This variable is
required for all mer-
chant-intiated trans-
actions following the
first one; upon sending
the first transaction,
the Issuer ID value is
received in the trans-
action response and
then used in sub-
sequent transaction
requests (IssuerID
does not apply for Dis-
cover or Union Pay).
String 15-character alpha-
numeric
variable length
$cof->setIssuerId("VALUE_
FOR_ISSUER_ID");
NOTE: For a list and explanation of the
possible values to send for this variable,
see Definitions of Request Fields – Cre-
dential on File
1Available to Canadian integrations only.
Page 83 of 477 July 2018

4 Vault
Any field that is not set in the tokenize request is not stored with the transaction. That is, Moneris Gate-
way does not automatically take the optional information that was part of the original transaction.
The ResolveData that is returned in the response fields indicates what values were registered for this pro-
file.
Sample Vault Tokenize Credit Card
<?php
require "../../mpgClasses.php";
/**************************** Request Variables *******************************/
$store_id='store5';
$api_token='yesguy';
/************************* Transactional Variables ****************************/
$type='res_tokenize_cc';
$order_id='res-purch-110515-12:56:49';
$txn_number='31570-0_10';
$data_key_format = "0";
$cust_id='customer1';
$phone = '4165555555';
$email = 'bob@smith.com';
$note = 'this is my note';
$avs_street_number = '123';
$avs_street_name = 'lakeshore blvd';
$avs_zipcode = '90210';
/*********************** Transactional Associative Array **********************/
$txnArray=array('type'=>$type,
'order_id'=>$order_id,
'txn_number'=>$txn_number,
//'data_key_format'=>$data_key_format, //optional
'cust_id'=>$cust_id,
'phone'=>$phone,
'email'=>$email,
'note'=>$note
);
/********************** AVS Associative Array *********************************/
$avsTemplate = array(
'avs_street_number' => $avs_street_number,
'avs_street_name' => $avs_street_name,
'avs_zipcode' => $avs_zipcode
);
/************************** AVS Object ***************************************/
$mpgAvsInfo = new mpgAvsInfo ($avsTemplate);
/******************* Credential on File **********************************/
$cof = new CofInfo();
$cof->setIssuerId("168451306048014");
/**************************** Transaction Object *****************************/
$mpgTxn = new mpgTransaction($txnArray);
$mpgTxn->setAvsInfo($mpgAvsInfo);
$mpgTxn->setCofInfo($cof);
/****************************** Request Object *******************************/
$mpgRequest = new mpgRequest($mpgTxn);
$mpgRequest->setProcCountryCode("CA"); //"US" for sending transaction to US environment
$mpgRequest->setTestMode(true); //false or comment out this line for production transactions
/***************************** HTTPS Post Object *****************************/
$mpgHttpPost =new mpgHttpsPost($store_id,$api_token,$mpgRequest);
/******************************* Response ************************************/
$mpgResponse=$mpgHttpPost->getMpgResponse();
print("\nDataKey = " . $mpgResponse->getDataKey());
print("\nResponseCode = " . $mpgResponse->getResponseCode());
print("\nMessage = " . $mpgResponse->getMessage());
July 2018 Page 84 of 477

Moneris Gateway API- Integration Guide
Sample Vault Tokenize Credit Card
print("\nTransDate = " . $mpgResponse->getTransDate());
print("\nTransTime = " . $mpgResponse->getTransTime());
print("\nComplete = " . $mpgResponse->getComplete());
print("\nTimedOut = " . $mpgResponse->getTimedOut());
print("\nResSuccess = " . $mpgResponse->getResSuccess());
print("\nPaymentType = " . $mpgResponse->getPaymentType());
//----------------- ResolveData ------------------------------
print("\n\nCust ID = " . $mpgResponse->getResDataCustId());
print("\nPhone = " . $mpgResponse->getResDataPhone());
print("\nEmail = " . $mpgResponse->getResDataEmail());
print("\nNote = " . $mpgResponse->getResDataNote());
print("\nMasked Pan = " . $mpgResponse->getResDataMaskedPan());
print("\nExp Date = " . $mpgResponse->getResDataExpDate());
print("\nCrypt Type = " . $mpgResponse->getResDataCryptType());
print("\nAvs Street Number = " . $mpgResponse->getResDataAvsStreetNumber());
print("\nAvs Street Name = " . $mpgResponse->getResDataAvsStreetName());
print("\nAvs Zipcode = " . $mpgResponse->getResDataAvsZipcode());
?>
Vault response fields
For a list and explanation of (Receipt object) response fields that are available after sending this Vault
transaction, see Definitions of Response Fields (page 438).
4.4 Vault Financial Transactions
After a financial transaction is complete, the response fields indicate all the values that are currently
saved under the profile that was used.
4.4.1 Customer ID Changes
Some financial transactions take the customer ID as an optional value. The customer ID may or may not
already be in the Vault profile when the transaction is sent. Therefore, it is possible to change the value of
the customer ID by performing a financial transaction
The table below shows what the customer ID will be in the response field after a financial transaction is
performed.
Already in profile? Passed in? Version used in response
No No Customer ID not used in transaction
No Yes Passed in
Yes No Profile
Yes Yes Passed in
Table 38: Customer ID use in response fields
Page 85 of 477 July 2018

4 Vault
4.4.2 Purchase withVault – ResPurchaseCC
Purchase withVault transaction object definition
$txnArray = array(‘type’=>’res_purchase_cc', …);
$mpgTxn = new mpgTransaction($txnArray);
HttpsPostRequest object for Purchase withVault transaction
$mpgRequest = new mpgRequest($mpgTxn);
$mpgHttpPost = new mpgHttpsPost($store_id,$api_token,$mpgRequest);
Purchase withVault transaction values
For a full description of mandatory and optional values, see Appendix A Definitions of Request Fields
Value Type Limits Set method
Data key String 25-character alpha-
numeric
'data_key'=>$data_key
Order ID String 50-character alpha-
numeric
'order_id'=>$order_id
Amount String 9-character decimal 'amount'=>$amount
E-commerce indicator String 1-character alpha-
numeric
'crypt_type'=>$crypt
Credential on File Info
cof
NOTE: This is a nested
object within the trans-
action, and required
when storing or using
the customer's stored
credentials. The Cre-
dential on File Info
object has its own
request variables, lis-
ted in blue in the table
below, "Credential on
File Object Request
Variables".
Object N/A $mpgTxn->setCofInfo($cof);
Table 39: Purchase withVault transaction object mandatory values
July 2018 Page 86 of 477

Moneris Gateway API- Integration Guide
Value Type Limits Set method
Status Check Boolean true/false $mpgHttpPost =new
mpgHttpsPostStatus($store_
id,$api_
token,$status,$mpgRequest);
Expiry date String 4-character numeric
YYMMformat.
(Note that this is
reversed from the
date displayed on the
card, which is MMYY)
'expdate'=>$expiry_date
Customer ID String 50-character alpha-
numeric
'cust_id'=>$cust_id
Dynamic descriptor String 20-character alpha-
numeric
'dynamic_
descriptor'=>$dynamic_
descriptor
Customer information Object N/A $mpgTxn->setCustInfo
($mpgCustInfo);
AVS information Object N/A $mpgTxn->setAvsInfo
($mpgAvsInfo);
CVD information
NOTE: When storing
credentials on the ini-
tial transaction, the
CVDobject must be
sent; for subsequent
transactions using
stored credentials,
CVD can be sent with
cardholder-initiated
transactions only—
merchants must not
store CVD
information.
Object N/A $mpgTxn->setCvdInfo
($mpgCvdInfo);
Recurring billing Object N/A $mpgTxn->setRecur
($mpgRecur);
Table 40: Purchase withVault transaction optional values
Page 87 of 477 July 2018

4 Vault
Credential onFile Transaction Object Request Fields
Value Type Limits Set Method
Issuer ID
NOTE: This variable is
required for all mer-
chant-intiated trans-
actions following the
first one; upon sending
the first transaction,
the Issuer ID value is
received in the trans-
action response and
then used in sub-
sequent transaction
requests (IssuerID
does not apply for Dis-
cover or Union Pay).
String 15-character alpha-
numeric
variable length
$cof->setIssuerId("VALUE_
FOR_ISSUER_ID");
NOTE: For a list and explanation of the
possible values to send for this variable,
see Definitions of Request Fields – Cre-
dential on File
Payment Indicator String 1-character alphabetic $cof->setPaymentIndicator
("PAYMENT_INDICATOR_VALUE");
NOTE: For a list and explanation of the
possible values to send for this variable,
see Definitions of Request Fields – Cre-
dential on File
Payment Inform-
ation
String 1-character numeric $cof->setPaymentInformation
("PAYMENT_INFO_VALUE");
NOTE: For a list and explanation of the
possible values to send for this variable,
see Definitions of Request Fields – Cre-
dential on File
Sample Purchase withVault
<?php
##
## This program takes 3 arguments from the command line:
## 1. Store id
## 2. api token
## 3. order id
##
## Example php -q TestResPurchaseCC.php store3 yesguy unique_order_id 1.00
##
require "../../mpgClasses.php";
/************************ Request Variables **********************************/
July 2018 Page 88 of 477

Moneris Gateway API- Integration Guide
Sample Purchase withVault
$store_id='store5';
$api_token='yesguy';
/************************ Transaction Variables ******************************/
$data_key='ot-odvn9lBTZm0lSWyQgansBqQi3';
$orderid='res-purch-'.date("dmy-G:i:s");
$amount='1.00';
$custid='cust';
$crypt_type='1';
$expdate='1911'; //For Temp Tokens only
/************************ Transaction Array **********************************/
$txnArray=array('type'=>'res_purchase_cc',
'data_key'=>$data_key,
'order_id'=>$orderid,
'cust_id'=>$custid,
'amount'=>$amount,
'crypt_type'=>$crypt_type,
//'expdate'=>$expdate,
'dynamic_descriptor'=>'12484'
);
/************************ Transaction Object *******************************/
$mpgTxn = new mpgTransaction($txnArray);
/******************* Credential on File **********************************/
$cof = new CofInfo();
$cof->setPaymentIndicator("U");
$cof->setPaymentInformation("2");
$cof->setIssuerId("12345678901234");
$mpgTxn->setCofInfo($cof);
/************************ Request Object **********************************/
$mpgRequest = new mpgRequest($mpgTxn);
$mpgRequest->setProcCountryCode("CA"); //"US" for sending transaction to US environment
$mpgRequest->setTestMode(true); //false or comment out this line for production transactions
/************************ mpgHttpsPost Object ******************************/
$mpgHttpPost =new mpgHttpsPost($store_id,$api_token,$mpgRequest);
/************************ Response Object **********************************/
$mpgResponse=$mpgHttpPost->getMpgResponse();
print("\nDataKey = " . $mpgResponse->getDataKey());
print("\nReceiptId = " . $mpgResponse->getReceiptId());
print("\nReferenceNum = " . $mpgResponse->getReferenceNum());
print("\nResponseCode = " . $mpgResponse->getResponseCode());
print("\nISO = " . $mpgResponse->getISO());
print("\nAuthCode = " . $mpgResponse->getAuthCode());
print("\nMessage = " . $mpgResponse->getMessage());
print("\nTransDate = " . $mpgResponse->getTransDate());
print("\nTransTime = " . $mpgResponse->getTransTime());
print("\nTransType = " . $mpgResponse->getTransType());
print("\nComplete = " . $mpgResponse->getComplete());
print("\nTransAmount = " . $mpgResponse->getTransAmount());
print("\nCardType = " . $mpgResponse->getCardType());
print("\nTxnNumber = " . $mpgResponse->getTxnNumber());
print("\nTimedOut = " . $mpgResponse->getTimedOut());
print("\nAVSResponse = " . $mpgResponse->getAvsResultCode());
print("\nResSuccess = " . $mpgResponse->getResSuccess());
print("\nPaymentType = " . $mpgResponse->getPaymentType());
print("\nIssuerId = " . $mpgResponse->getIssuerId());
//----------------- ResolveData ------------------------------
print("\n\nCust ID = " . $mpgResponse->getResDataCustId());
print("\nPhone = " . $mpgResponse->getResDataPhone());
print("\nEmail = " . $mpgResponse->getResDataEmail());
print("\nNote = " . $mpgResponse->getResDataNote());
Page 89 of 477 July 2018

4 Vault
Sample Purchase withVault
print("\nMasked Pan = " . $mpgResponse->getResDataMaskedPan());
print("\nExp Date = " . $mpgResponse->getResDataExpDate());
print("\nCrypt Type = " . $mpgResponse->getResDataCryptType());
print("\nAvs Street Number = " . $mpgResponse->getResDataAvsStreetNumber());
print("\nAvs Street Name = " . $mpgResponse->getResDataAvsStreetName());
print("\nAvs Zipcode = " . $mpgResponse->getResDataAvsZipcode());
?>
Vault response fields
For a list and explanation of (Receipt object) response fields that are available after sending this Vault
transaction, see Definitions of Response Fields (page 438).
4.4.3 Pre-Authorization with Vault – ResPreauthCC
Pre-Authorization with Vault transaction object definition
$txnArray = array(‘type’=>’res_preauth_cc', …);
$mpgTxn = new mpgTransaction($txnArray);
HttpsPostRequest object for Pre-Authorization with Vault transaction
$mpgRequest = new mpgRequest($mpgTxn);
$mpgHttpPost = new mpgHttpsPost($store_id,$api_token,$mpgRequest);
Pre-Authorization with Vault transaction values
Value Type Limits Set method
Data key String 25- character alpha-
numeric
'data_key'=>$data_key
Order ID String 50-character alpha-
numeric
'order_id'=>$order_id
Amount String 9-character decimal 'amount'=>$amount
Table 41: Pre-Authorization with Vault transaction object mandatory values
July 2018 Page 90 of 477

Moneris Gateway API- Integration Guide
Value Type Limits Set method
E-commerce indicator String 1-character alpha-
numeric
'crypt_type'=>$crypt
Credential on File Info
cof
NOTE: This is a nested
object within the trans-
action, and required
when storing or using
the customer's stored
credentials. The Cre-
dential on File Info
object has its own
request variables, lis-
ted in blue in the table
below, "Credential on
File Object Request
Variables".
Object N/A $mpgTxn->setCofInfo($cof);
Table 41: Pre-Authorization with Vault transaction object mandatory values (continued)
Value Type Limits Set method
Status Check Boolean true/false $mpgHttpPost =new
mpgHttpsPostStatus($store_
id,$api_
token,$status,$mpgRequest);
Expiry date String 4-character alpha-
numeric
(YYMMformat)
'expdate'=>$expiry_date
Customer ID String 50-character alpha-
numeric
'cust_id'=>$cust_id
Table 42: Pre-Authorization with Vault transaction optional values
Page 91 of 477 July 2018

4 Vault
Value Type Limits Set method
Customer information Object N/A $mpgTxn->setCustInfo
($mpgCustInfo);
AVS information Object N/A $mpgTxn->setAvsInfo
($mpgAvsInfo);
CVD information
NOTE: When storing
credentials on the ini-
tial transaction, the
CVDobject must be
sent; for subsequent
transactions using
stored credentials,
CVD can be sent with
cardholder-initiated
transactions only—
merchants must not
store CVD
information.
Object N/A $mpgTxn->setCvdInfo
($mpgCvdInfo);
July 2018 Page 92 of 477

Moneris Gateway API- Integration Guide
Credential onFile Transaction Object Request Fields
Value Type Limits Set Method
Issuer ID
NOTE: This variable is
required for all mer-
chant-intiated trans-
actions following the
first one; upon sending
the first transaction,
the Issuer ID value is
received in the trans-
action response and
then used in sub-
sequent transaction
requests (IssuerID
does not apply for Dis-
cover or Union Pay).
String 15-character alpha-
numeric
variable length
$cof->setIssuerId("VALUE_
FOR_ISSUER_ID");
NOTE: For a list and explanation of the
possible values to send for this variable,
see Definitions of Request Fields – Cre-
dential on File
Payment Indicator String 1-character alphabetic $cof->setPaymentIndicator
("PAYMENT_INDICATOR_VALUE");
NOTE: For a list and explanation of the
possible values to send for this variable,
see Definitions of Request Fields – Cre-
dential on File
Payment Inform-
ation
String 1-character numeric $cof->setPaymentInformation
("PAYMENT_INFO_VALUE");
NOTE: For a list and explanation of the
possible values to send for this variable,
see Definitions of Request Fields – Cre-
dential on File
Sample Pre-Authorization with Vault
<?php
##
## This program takes 3 arguments from the command line:
## 1. Store id
## 2. api token
## 3. order id
##
## Example php -q TestResPreauthCC.php store3 yesguy unique_order_id cust_id 15.00 1
##
require "../../mpgClasses.php";
/************************ Request Variables **********************************/
Page 93 of 477 July 2018

4 Vault
Sample Pre-Authorization with Vault
$store_id='store5';
$api_token='yesguy';
/************************ Transaction Variables ******************************/
$data_key='ot-H0q8anK6eeHm0NDe9cwXkDvUw';
$orderid='res-preauth-'.date("dmy-G:i:s");
$amount='1.00';
$custid='cust'; //if sent will be submitted, otherwise cust_id from profile will be used
$crypt_type='1';
//$expdate='1512';
/************************ Transaction Array **********************************/
$txnArray =array('type'=>'res_preauth_cc',
'data_key'=>$data_key,
'order_id'=>$orderid,
'cust_id'=>$custid,
'amount'=>$amount,
'crypt_type'=>$crypt_type,
//'expdate=>$expdate,
'dynamic_descriptor'=>'12424'
);
/************************ Transaction Object *******************************/
$mpgTxn = new mpgTransaction($txnArray);
/******************* Credential on File **********************************/
$cof = new CofInfo();
$cof->setPaymentIndicator("U");
$cof->setPaymentInformation("2");
$cof->setIssuerId("12345678901234");
$mpgTxn->setCofInfo($cof);
/************************ Request Object **********************************/
$mpgRequest = new mpgRequest($mpgTxn);
$mpgRequest->setProcCountryCode("CA"); //"US" for sending transaction to US environment
$mpgRequest->setTestMode(true); //false or comment out this line for production transactions
/************************ mpgHttpsPost Object ******************************/
$mpgHttpPost = new mpgHttpsPost($store_id,$api_token,$mpgRequest);
/************************ Response Object **********************************/
$mpgResponse=$mpgHttpPost->getMpgResponse();
print("\nDataKey = " . $mpgResponse->getDataKey());
print("\nReceiptId = " . $mpgResponse->getReceiptId());
print("\nReferenceNum = " . $mpgResponse->getReferenceNum());
print("\nResponseCode = " . $mpgResponse->getResponseCode());
print("\nISO = " . $mpgResponse->getISO());
print("\nAuthCode = " . $mpgResponse->getAuthCode());
print("\nMessage = " . $mpgResponse->getMessage());
print("\nTransDate = " . $mpgResponse->getTransDate());
print("\nTransTime = " . $mpgResponse->getTransTime());
print("\nTransType = " . $mpgResponse->getTransType());
print("\nComplete = " . $mpgResponse->getComplete());
print("\nTransAmount = " . $mpgResponse->getTransAmount());
print("\nCardType = " . $mpgResponse->getCardType());
print("\nTxnNumber = " . $mpgResponse->getTxnNumber());
print("\nTimedOut = " . $mpgResponse->getTimedOut());
print("\nAVSResponse = " . $mpgResponse->getAvsResultCode());
print("\nResSuccess = " . $mpgResponse->getResSuccess());
print("\nPaymentType = " . $mpgResponse->getPaymentType());
print("\nIssuerId = " . $mpgResponse->getIssuerId());
//----------------- ResolveData ------------------------------
print("\n\nCust ID = " . $mpgResponse->getResDataCustId());
print("\nPhone = " . $mpgResponse->getResDataPhone());
print("\nEmail = " . $mpgResponse->getResDataEmail());
print("\nNote = " . $mpgResponse->getResDataNote());
July 2018 Page 94 of 477

Moneris Gateway API- Integration Guide
Sample Pre-Authorization with Vault
print("\nMasked Pan = " . $mpgResponse->getResDataMaskedPan());
print("\nExp Date = " . $mpgResponse->getResDataExpDate());
print("\nCrypt Type = " . $mpgResponse->getResDataCryptType());
print("\nAvs Street Number = " . $mpgResponse->getResDataAvsStreetNumber());
print("\nAvs Street Name = " . $mpgResponse->getResDataAvsStreetName());
print("\nAvs Zipcode = " . $mpgResponse->getResDataAvsZipcode());
?>
Vault response fields
For a list and explanation of (Receipt object) response fields that are available after sending this Vault
transaction, see Definitions of Response Fields (page 438).
4.4.4 Vault Independent Refund CC- ResIndRefundCC
Vault Independent Refund transaction object definition
$txnArray = array(‘type’=>’res_ind_refund_cc', …);
$mpgTxn = new mpgTransaction($txnArray);
HttpsPostRequest object for Vault Independent Refund transaction
$mpgRequest = new mpgRequest($mpgTxn);
$mpgHttpPost = new mpgHttpsPost($store_id,$api_token,$mpgRequest);
Vault Independent Refund transaction values
For a full description of mandatory and optional values, see Appendix A Definitions of Request Fields
Value Type Limits Set method
Data key String 25-character alpha-
numeric
'data_key'=>$data_key
Order ID String 50-character alpha-
numeric
'order_id'=>$order_id
Amount String 9-character decimal 'amount'=>$amount
E-commerce indicator String 1-character alpha-
numeric
'crypt_type'=>$crypt
Table 43: Vault Independent Refund transaction object mandatory values
Page 95 of 477 July 2018

4 Vault
Value Type Limits Set method
Customer ID String 50-character alpha-
numeric
'cust_id'=>$cust_id
Expiry date String 4-character alpha-
numeric
(YYMMformat)
'expdate'=>$expiry_date
Status Check Boolean true/false $mpgHttpPost =new
mpgHttpsPostStatus($store_
id,$api_
token,$status,$mpgRequest);
Dynamic descriptor String 20-character alpha-
numeric
'dynamic_
descriptor'=>$dynamic_
descriptor
Table 44: Vault Independent Refund transaction optional values
Sample Vault Independent Refund
<?php
##
## This program takes 3 arguments from the command line:
## 1. Store id
## 2. api token
## 3. order id
##
## Example php -q TestResIndRefundCC.php store3 yesguy unique_order_id cust_id 15.00 1
##
require "../../mpgClasses.php";
/************************ Request Variables **********************************/
$store_id='store5';
$api_token='yesguy';
/************************ Transaction Variables ******************************/
$data_key='t8RCndWBNFNt4Dx32CCnl2tlz';
$orderid='res-ind-refund-'.date("dmy-G:i:s");
$amount='1.00';
$custid='';
$crypt_type='1';
/************************ Transaction Array **********************************/
$txnArray =array('type'=>'res_ind_refund_cc',
'data_key'=>$data_key,
'order_id'=>$orderid,
'cust_id'=>$custid,
'amount'=>$amount,
'crypt_type'=>$crypt_type,
'dynamic_descriptor'=>'12346'
);
/************************ Transaction Object *******************************/
$mpgTxn = new mpgTransaction($txnArray);
/************************ Request Object **********************************/
July 2018 Page 96 of 477

Moneris Gateway API- Integration Guide
Sample Vault Independent Refund
$mpgRequest = new mpgRequest($mpgTxn);
$mpgRequest->setProcCountryCode("CA"); //"US" for sending transaction to US environment
$mpgRequest->setTestMode(true); //false or comment out this line for production transactions
/************************ mpgHttpsPost Object ******************************/
$mpgHttpPost = new mpgHttpsPost($store_id,$api_token,$mpgRequest);
/************************ Response Object **********************************/
$mpgResponse=$mpgHttpPost->getMpgResponse();
print("\nDataKey = " . $mpgResponse->getDataKey());
print("\nReceiptId = " . $mpgResponse->getReceiptId());
print("\nReferenceNum = " . $mpgResponse->getReferenceNum());
print("\nResponseCode = " . $mpgResponse->getResponseCode());
print("\nISO = " . $mpgResponse->getISO());
print("\nAuthCode = " . $mpgResponse->getAuthCode());
print("\nMessage = " . $mpgResponse->getMessage());
print("\nTransDate = " . $mpgResponse->getTransDate());
print("\nTransTime = " . $mpgResponse->getTransTime());
print("\nTransType = " . $mpgResponse->getTransType());
print("\nComplete = " . $mpgResponse->getComplete());
print("\nTransAmount = " . $mpgResponse->getTransAmount());
print("\nCardType = " . $mpgResponse->getCardType());
print("\nTxnNumber = " . $mpgResponse->getTxnNumber());
print("\nTimedOut = " . $mpgResponse->getTimedOut());
print("\nResSuccess = " . $mpgResponse->getResSuccess());
print("\nPaymentType = " . $mpgResponse->getPaymentType());
//----------------- ResolveData ------------------------------
print("\n\nCust ID = " . $mpgResponse->getResDataCustId());
print("\nPhone = " . $mpgResponse->getResDataPhone());
print("\nEmail = " . $mpgResponse->getResDataEmail());
print("\nNote = " . $mpgResponse->getResDataNote());
print("\nMasked Pan = " . $mpgResponse->getResDataMaskedPan());
print("\nExp Date = " . $mpgResponse->getResDataExpDate());
print("\nCrypt Type = " . $mpgResponse->getResDataCryptType());
print("\nAvs Street Number = " . $mpgResponse->getResDataAvsStreetNumber());
print("\nAvs Street Name = " . $mpgResponse->getResDataAvsStreetName());
print("\nAvs Zipcode = " . $mpgResponse->getResDataAvsZipcode());
?>
Vault response fields
For a list and explanation of (Receipt object) response fields that are available after sending this Vault
transaction, see Definitions of Response Fields (page 438).
4.4.5 Force Post with Vault - ResForcePostCC
Force Post with Vault transaction object definition
$txnArray = array(‘type’=>’res_forcepost_cc', …);
$mpgTxn = new mpgTransaction($txnArray);
HttpsPostRequest object for Force Post with Vault transaction
$mpgRequest = new mpgRequest($mpgTxn);
$mpgHttpPost = new mpgHttpsPost($store_id,$api_token,$mpgRequest);
Page 97 of 477 July 2018

4 Vault
Force Post with Vault transaction object values
Value Type Limits Set Method
Amount String 9-character decimal 'amount'=>$amount
Data key String 25-character alpha-
numeric
'data_key'=>$data_key
Authorization code String 8-character alpha-
numeric
'auth_code'=>$auth_code
E-commerce indicator String 1-character alpha-
numeric
'crypt_type'=>$crypt
Table 1: Force Post with Vault transaction object mandatory values
Value Type Limits Set Method
Customer ID String 50-character alpha-
numeric
'cust_id'=>$cust_id
Dynamic Descriptor String 20-character alpha-
numeric
'dynamic_
descriptor'=>$dynamic_
descriptor
Status Check Boolean true/false $mpgHttpPost =new
mpgHttpsPostStatus($store_
id,$api_
token,$status,$mpgRequest);
Table 2: Force Post with Vault transaction object optional values
Sample ForcePost with Vault
<?php
require "../../mpgClasses.php";
/************************ Request Variables **********************************/
$store_id='store5';
$api_token='yesguy';
/************************ Transaction Variables ******************************/
$data_key='uroyVNSxzjk5hHoT0kpQDBCw4';
$orderid='res-forcepost-'.date("dmy-G:i:s");
$amount='1.00';
$custid='cust';
$crypt_type='7';
$auth_code='256452';
$dynamic_descriptor='my descriptor';
/************************ Transaction Array **********************************/
$txnArray=array('type'=>'res_forcepost_cc',
'order_id'=>$orderid,
'cust_id'=>$custid,
July 2018 Page 98 of 477

Moneris Gateway API- Integration Guide
Sample ForcePost with Vault
'amount'=>$amount,
'data_key'=>$data_key,
'crypt_type'=>$crypt_type,
'auth_code'=>$auth_code,
'dynamic_descriptor'=>$dynamic_descriptor
);
/************************ Transaction Object *******************************/
$mpgTxn = new mpgTransaction($txnArray);
/************************ Request Object **********************************/
$mpgRequest = new mpgRequest($mpgTxn);
$mpgRequest->setProcCountryCode("CA"); //"US" for sending transaction to US environment
$mpgRequest->setTestMode(true); //false or comment out this line for production transactions
/************************ mpgHttpsPost Object ******************************/
$mpgHttpPost =new mpgHttpsPost($store_id,$api_token,$mpgRequest);
/************************ Response Object **********************************/
$mpgResponse=$mpgHttpPost->getMpgResponse();
print("\nDataKey = " . $mpgResponse->getDataKey());
print("\nReceiptId = " . $mpgResponse->getReceiptId());
print("\nReferenceNum = " . $mpgResponse->getReferenceNum());
print("\nResponseCode = " . $mpgResponse->getResponseCode());
print("\nISO = " . $mpgResponse->getISO());
print("\nAuthCode = " . $mpgResponse->getAuthCode());
print("\nMessage = " . $mpgResponse->getMessage());
print("\nTransDate = " . $mpgResponse->getTransDate());
print("\nTransTime = " . $mpgResponse->getTransTime());
print("\nTransType = " . $mpgResponse->getTransType());
print("\nComplete = " . $mpgResponse->getComplete());
print("\nTransAmount = " . $mpgResponse->getTransAmount());
print("\nCardType = " . $mpgResponse->getCardType());
print("\nTxnNumber = " . $mpgResponse->getTxnNumber());
print("\nTimedOut = " . $mpgResponse->getTimedOut());
print("\nAVSResponse = " . $mpgResponse->getAvsResultCode());
print("\nResSuccess = " . $mpgResponse->getResSuccess());
print("\nPaymentType = " . $mpgResponse->getPaymentType());
//----------------- ResolveData ------------------------------
print("\n\nCust ID = " . $mpgResponse->getResDataCustId());
print("\nPhone = " . $mpgResponse->getResDataPhone());
print("\nEmail = " . $mpgResponse->getResDataEmail());
print("\nNote = " . $mpgResponse->getResDataNote());
print("\nMasked Pan = " . $mpgResponse->getResDataMaskedPan());
print("\nExp Date = " . $mpgResponse->getResDataExpDate());
print("\nCrypt Type = " . $mpgResponse->getResDataCryptType());
print("\nAvs Street Number = " . $mpgResponse->getResDataAvsStreetNumber());
print("\nAvs Street Name = " . $mpgResponse->getResDataAvsStreetName());
print("\nAvs Zipcode = " . $mpgResponse->getResDataAvsZipcode());
?>
4.4.6 Card Verification withVault – ResCardVerificationCC
Things to Consider:
lThis transaction type only applies to Visa, Mastercard and Discover transactions
lThis transaction is also known as an "account status inquiry"
Page 99 of 477 July 2018

4 Vault
lThe card number and expiry date for this transaction are passed using a token, as rep-
resented by the data key value
lWhen using a temporary token (e.g., such as with Hosted Tokenization) and you intend
to store the cardholder credentials, this transaction must be run prior to running the
Vault Add Token transaction
Card Verification object definition
$txnArray = array(‘type’=>’res_card_verification_cc', …);
$mpgTxn = new mpgTransaction($txnArray);
HttpsPostRequest object for Card Verification transaction
$mpgRequest = new mpgRequest($mpgTxn);
$mpgHttpPost = new mpgHttpsPost($store_id,$api_token,$mpgRequest);
Card Verification transaction values
For a full description of mandatory and optional values, see Appendix A Definitions of Request Fields
Value Type Limits Set method
Order ID String 50-character alpha-
numeric
'order_id'=>$order_id
Data key String 25-character alpha-
numeric
'data_key'=>$data_key
E-commerce indicator String 1-character alpha-
numeric
'crypt_type'=>$crypt
Table 45: Card Verification with Vault transaction object mandatory values
July 2018 Page 100 of 477

Moneris Gateway API- Integration Guide
Value Type Limits Set method
AVS Object N/A $mpgTxn->setAvsInfo
($mpgAvsInfo);
CVD Object N/A $mpgTxn->setCvdInfo
($mpgCvdInfo);
Credential on File Info
cof
NOTE: This is a nested
object within the trans-
action, and required
when storing or using
the customer's stored
credentials. The Cre-
dential on File Info
object has its own
request variables, lis-
ted in blue in the table
below, "Credential on
File Object Request
Variables".
Object N/A $mpgTxn->setCofInfo($cof);
Table 45: Card Verification with Vault transaction object mandatory values
Page 101 of 477 July 2018

4 Vault
Credential onFile Transaction Object Request Fields
Value Type Limits Set Method
Issuer ID
NOTE: This variable is
required for all mer-
chant-intiated trans-
actions following the
first one; upon sending
the first transaction,
the Issuer ID value is
received in the trans-
action response and
then used in sub-
sequent transaction
requests (IssuerID
does not apply for Dis-
cover or Union Pay).
String 15-character alpha-
numeric
variable length
$cof->setIssuerId("VALUE_
FOR_ISSUER_ID");
NOTE: For a list and explanation of the
possible values to send for this variable,
see Definitions of Request Fields – Cre-
dential on File
Payment Indicator String 1-character alphabetic $cof->setPaymentIndicator
("PAYMENT_INDICATOR_VALUE");
NOTE: For a list and explanation of the
possible values to send for this variable,
see Definitions of Request Fields – Cre-
dential on File
Payment Inform-
ation
String 1-character numeric $cof->setPaymentInformation
("PAYMENT_INFO_VALUE");
NOTE: For a list and explanation of the
possible values to send for this variable,
see Definitions of Request Fields – Cre-
dential on File
Sample Card Verification with Vault
<?php
##
## This program takes 3 arguments from the command line:
## 1. Store id
## 2. api token
## 3. order id
##
## Example php -q TestResPurchaseCC.php store3 yesguy unique_order_id 1.00
##
require "../../mpgClasses.php";
/************************ Request Variables **********************************/
July 2018 Page 102 of 477

Moneris Gateway API- Integration Guide
Sample Card Verification with Vault
$store_id='store5';
$api_token='yesguy';
/************************ Transaction Variables ******************************/
$data_key='t8RCndWBNFNt4Dx32CCnl2tlz';
$orderid='res-purch-'.date("dmy-G:i:s");
$crypt_type='1';
$expdate='1911'; //for temp token
/************************ Transaction Array **********************************/
$txnArray=array('type'=>'res_card_verification_cc',
'data_key'=>$data_key,
'order_id'=>$orderid,
'crypt_type'=>$crypt_type,
'expdate'=>$expdate
);
/************************** CVD Variables *****************************/
$cvd_indicator = '1';
$cvd_value = '198';
/********************** CVD Associative Array *************************/
$cvdTemplate = array(
'cvd_indicator' => $cvd_indicator,
'cvd_value' => $cvd_value
);
$mpgCvdInfo = new mpgCvdInfo ($cvdTemplate);
/************************** AVS Variables *****************************/
//The AVS portion is optional if AVS details are already stored in this profile
//If AVS details are resent in Purchase transaction, they will replace stored details
$avs_street_number = '';
$avs_street_name = 'bloor st';
$avs_zipcode = '111111';
/********************** AVS Associative Array *************************/
$avsTemplate = array(
'avs_street_number' => $avs_street_number,
'avs_street_name' => $avs_street_name,
'avs_zipcode' => $avs_zipcode
);
$mpgAvsInfo = new mpgAvsInfo ($avsTemplate);
/************************ Transaction Object *******************************/
$mpgTxn = new mpgTransaction($txnArray);
$mpgTxn->setCvdInfo($mpgCvdInfo);
$mpgTxn->setAvsInfo($mpgAvsInfo);
/******************* Credential on File **********************************/
$cof = new CofInfo();
$cof->setPaymentIndicator("U");
$cof->setPaymentInformation("2");
$cof->setIssuerId("12345678901234");
$mpgTxn->setCofInfo($cof);
/************************ Request Object **********************************/
$mpgRequest = new mpgRequest($mpgTxn);
$mpgRequest->setProcCountryCode("CA"); //"US" for sending transaction to US environment
$mpgRequest->setTestMode(true); //false or comment out this line for production transactions
/************************ mpgHttpsPost Object ******************************/
$mpgHttpPost =new mpgHttpsPost($store_id,$api_token,$mpgRequest);
/************************ Response Object **********************************/
$mpgResponse=$mpgHttpPost->getMpgResponse();
print("\nDataKey = " . $mpgResponse->getDataKey());
print("\nReceiptId = " . $mpgResponse->getReceiptId());
print("\nReferenceNum = " . $mpgResponse->getReferenceNum());
print("\nResponseCode = " . $mpgResponse->getResponseCode());
print("\nISO = " . $mpgResponse->getISO());
Page 103 of 477 July 2018

4 Vault
Sample Card Verification with Vault
print("\nAuthCode = " . $mpgResponse->getAuthCode());
print("\nMessage = " . $mpgResponse->getMessage());
print("\nTransDate = " . $mpgResponse->getTransDate());
print("\nTransTime = " . $mpgResponse->getTransTime());
print("\nTransType = " . $mpgResponse->getTransType());
print("\nComplete = " . $mpgResponse->getComplete());
print("\nTransAmount = " . $mpgResponse->getTransAmount());
print("\nCardType = " . $mpgResponse->getCardType());
print("\nTxnNumber = " . $mpgResponse->getTxnNumber());
print("\nTimedOut = " . $mpgResponse->getTimedOut());
print("\nCVDResponse = " . $mpgResponse->getCvdResultCode());
print("\nAVSResponse = " . $mpgResponse->getAvsResultCode());
print("\nResSuccess = " . $mpgResponse->getResSuccess());
print("\nPaymentType = " . $mpgResponse->getPaymentType());
print("\nIssuerId = " . $mpgResponse->getIssuerId());
//----------------- ResolveData ------------------------------
print("\n\nCust ID = " . $mpgResponse->getResDataCustId());
print("\nPhone = " . $mpgResponse->getResDataPhone());
print("\nEmail = " . $mpgResponse->getResDataEmail());
print("\nNote = " . $mpgResponse->getResDataNote());
print("\nMasked Pan = " . $mpgResponse->getResDataMaskedPan());
print("\nExp Date = " . $mpgResponse->getResDataExpDate());
print("\nCrypt Type = " . $mpgResponse->getResDataCryptType());
print("\nAvs Street Number = " . $mpgResponse->getResDataAvsStreetNumber());
print("\nAvs Street Name = " . $mpgResponse->getResDataAvsStreetName());
print("\nAvs Zipcode = " . $mpgResponse->getResDataAvsZipcode());
?>
4.5 Hosted Tokenization
Moneris Hosted Tokenization is a solution for online e-commerce merchants who do not want to handle
credit card numbers directly on their websites, yet want the ability to fully customize their check-out web
page appearance.
When an hosted tokenization transaction is initiated, the Moneris Gateway displays (on the merchant’s
behalf) a single text box on the merchant’s checkout page. The cardholder can then securely enter the
credit card information into the text box. Upon submission of the payment information on the checkout
page, Moneris Gateway returns a temporary token representing the credit card number to the mer-
chant. This is then used in an API call to process a financial transaction directly with Moneris to charge
the card. After receiving a response to the financial transaction, the merchant generates a receipt and
allows the cardholder to continue with online shopping.
For more details on how to implement the Moneris Hosted Tokenization feature, see the Hosted Solu-
tions Integration Guide. The guide can be downloaded from the Moneris Developer Portal
(https://developer.moneris.com).
July 2018 Page 104 of 477

5 INTERAC® Online Payment
l5.1 About INTERAC® Online Payment Transactions
l5.2 Other Documents and References
l5.3 Website and Certification Requirements
l5.4 Transaction Flow for INTERAC® Online Payment
l5.5 Sending an INTERAC® Online Payment Purchase Transaction
l5.6 INTERAC® Online Payment Purchase
l5.7 INTERAC® Online Payment Refund
l5.8 INTERAC® Online Payment Field Definitions
5.1 About INTERAC® Online Payment Transactions
The INTERAC® Online Payment method offers cardholders the ability to pay using online banking. This
payment method can be combined with the Moneris Gateway API solution to allow online payments
using credit and debit cards.
INTERAC® Online Payment transactions via the API require two steps:
1. The cardholder guarantees the funds for the purchase amount using their online banking pro-
cess.
2. The merchant confirms the payment by sending an INTERAC® Online Payment purchase request
to Moneris using the API.
Any of the transaction objects that are defined in this section can be passed to the HttpsPostRequest
connection object defined in Section 16.5 (page 382)here.
INTERAC® Online Payment transactions are available to Canadian integrations only.
5.2 Other Documents and References
INTERAC® Online Payment is offered by Acxsys Corporation, which is also a licensed user of the Interac
logo. Refer to the following documentation and websites for additional details.
INTERAC® Online PaymentMerchant Guideline
Visit the Moneris Developer Portal (https://developer.moneris.com) to access the latest documentation
and downloads.
This details the requirements for each page consumers visit on a typical INTERAC® Online Payment mer-
chant website. It also details the requirements that can be displayed on any page (that is, requirements
that are not page-specific).
Logos
Visit the Moneris Developer Portal (https://developer.moneris.com) to access the logos and downloads.
July 2018 CanadaOnly Page 105 of 477

Moneris Gateway API- Integration Guide
5.3 Website and Certification Requirements
5.3.1 Things to provide to Moneris
Refer to the Merchant Guidelines referenced in Section 5.2 for instructions on proper use of logos and
the term "INTERAC® Online Payment". You need to provide Moneris with the following registration
information:
lMerchant logo to be displayed on the INTERAC® Online Payment Gateway page
lIn both French and English
l120 × 30 pixels
lOnly PNG format is supported.
lMerchant business name
lIn both English and French
lMaximum 30 characters.
lList of all referrer URLs. That is, URLs from which the customer may be redirected to the INTERAC®
Online Payment gateway.
lList of all URLs that may appear in the IDEBIT_FUNDEDURL field of the https form POST to the
INTERAC® Online Payment Gateway.
lList of all URLs that may appear in the IDEBIT_NOTFUNDEDURL field of the https form POST to the
INTERAC® Online Payment Gateway.
Note that if your test and production environments are different, provide the above information for
both environments.
5.3.2 Certification process
Test cases
All independent merchants and third-party service/shopping cart providers must pass the certification
process by conducting all the test cases outlined in Appendix E (page 455) and "Third-Party Service Pro-
vider Checklists for INTERAC® Online Payment Certification Testing" on page459 respectively. This is
required after you have completed all of your testing.
Any major changes to your website after certification (with respect to the INTERAC® Online Payment func-
tionality) require the site to be re-certified by completing the test cases again.
Appendix H (page 467) is the Certification Test Case Detail showing all the information and requirements
for each test case.
Page 106 of 477 Canada Only July 2018

5 INTERAC® Online Payment
Screenshots
You must provide Moneris with screenshots of your check-out process showing examples of approved
and declined transactions using the INTERAC® Online Payment service.
Checklists
To consistently portray the INTERAC Online service as a secure payment option, you must complete the
respective Merchant Requirement checklist inAppendix E (page 455) or Appendix F (page 459)accordingly.
The detailed descriptions of the requirements in these checklists can be found in the INTERAC® Online
Payment Merchant Guidelines document referred to in 5.2 (page 105). If any item does not apply, mark it
as "N/A".
After completion, fax or email the results to the Moneris Integration Support help desk for review before
implementing the change into the production environment.
5.3.3 Client Requirements
Checklists
As a merchant using an INTERAC® Online Payment-certified third-party solution, your clients must com-
plete the Merchant Checklists for INTERAC® Online Payment Certification form (Appendix G, page 464).
They will not be required to complete any of the test cases.
Your clients must also complete the Merchant Requirement checklist (Appendix G, page 464). Ensure that
your product documentation properly instructs your clients to fax or email the results to the Moneris
Integration Support helpdesk for registration purposes.
Screenshots
Your clients must provide Moneris with screenshots of their check-out process that show examples of
approved and declined transactions using INTERAC® Online Payment.
5.3.4 Delays
Note that merchants that fall under the following category codes listed in Table 46 may experience delays
in the certification or registration process of up to 7 days.
Category code Merchant type/name
4812 Telecommunication equipment including telephone sales
4829 Money transfer—merchant
5045 Computers, computer peripheral equipment, software
5732 Electronic sales
6012 Financial institution—merchandise and services
6051 Quasi cash—merchant
Table 46: Category codes that might introduce certification/registration delays
July 2018 CanadaOnly Page 107 of 477

Moneris Gateway API- Integration Guide
Category code Merchant type/name
6530 Remote stored value load—merchant
6531 Payment service provider—money transfer for a purchase
6533 Payment service provider—merchant—payment transaction
5.4 Transaction Flow for INTERAC® Online Payment
Figure 2: INTERAC® Online Payment transaction flow diagram
1. Customer selects the INTERAC® Online Payment option on the merchant's web store.
2. Merchant redirects the customer to the IOP gateway to select a financial institution (issuer) of
choice. This step involves form-posting the following required variables over the HTTPS protocol:
lIDEBIT_MERCHNUM
lIDEBIT_AMOUNT1
lIDEBIT_CURRENCY
lIDEBIT_FUNDEDURL
lIDEBIT_NOTFUNDEDURL
lIDEBIT_MERCHLANG
lIDEBIT_VERSIONIDEBIT_TERMID - optional
lIDEBIT_INVOICE - optional
lIDEBIT_MERCHDATA - optional
3. Customer selects an issuer, and is directed to the online banking site. Customer completes the
online banking process and guarantees the funds for the purchase.
1This value is expressed in cents. Therefore, $1 is input as 100
Page 108 of 477 Canada Only July 2018

5 INTERAC® Online Payment
4. Depending on the results of step 5.4, the issuer re-directs the customer through the IOP Gate-
way to either the merchant's non-funded URL (4a) or funded URL (4b). Both URLs can appear on
the same page. The funded/non-funded URLs must validate the variables posted back according
to 5.8 (page 114) before continuing.
5.4 shows the variables that are posted back in the re-direction.
If the customer is directed to the non-funded URL, return to step 5.4 and ask for another means
of payment.
If the customer is directed to the funded URL, continue to the next step.
5. Merchant sends an INTERAC® Online Payment purchase request to Moneris Gateway while dis-
playing the "Please wait...." message to the customer. This should be done within 30 minutes of
receiving the response in step 5.4.
6. Moneris' processing host sends a request for payment confirmation to the issuer.
7. The issuer sends a response (either approved or declined) to Moneris host.
8. Moneris Gateway relays the response back to the merchant. If the payment was approved, the
merchant fulfills the order.
To funded URL only To funded and non-funded URL
IDEBIT_TRACK2 IDEBIT_VERSION
IDEBIT_ISSCONF IDEBIT_ISSLANG
IDEBIT_ISSNAME IDEBIT_TERMID (optional)
IDEBIT_INVOICE (optional)
IDEBIT_MERCHDATA (optional)
Table 47: Funded and non-funded URL variables
5.5 Sending an INTERAC® Online Payment Purchase Transaction
5.5.1 Fund-Guarantee Request
After choosing to pay by INTERAC® Online Payment, the customer is redirected using an HTML form post
to the INTERAC® Online PaymentGateway page. Below is a sample code that is used to post the request
to the Gateway.
<form action='from Section 9' method='post'>
<input type='text' name='IDEBIT_INVOICE' value=’your unique invoice number'>
<input type='text' name='IDEBIT_AMOUNT' value='100'> <!— ($1.00) use cent values instead of
dollar.cent format ->
<input type='text' name='IDEBIT_MERCHNUM' value='from Moneris Solutions’>
<input type='text' name='IDEBIT_CURRENCY' value='CA'>
<input type='text' name='IDEBIT_FUNDEDURL' value='your funded url'>
<input type='text' name='IDEBIT_NOTFUNDEDURL' value='your not funded url'>
<input type='text' name='IDEBIT_ISSLANG' value='en'>
<input type='text' name='IDEBIT_VERSION' value='1'>
<input type="submit" name="Submit" value="Submit to Gateway">
</form>
July 2018 CanadaOnly Page 109 of 477

Moneris Gateway API- Integration Guide
5.5.2 Online Banking Response and Fund-Confirmation Request
The response variables are posted back in an HTML form to either the funded or non-funded URL that
was provided to INTERAC®.
The following variables must be validated (5.8, page 114):
lIDEBIT_TRACK2
lIDEBIT_ISSCONF
lIDEBIT_ISSNAME
lIDEBIT_VERSION
lIDEBIT_ISSLANG
lIDEBIT_INVOICE
Note that IDEBIT_ISSCONF and IDEBIT_ISSNAME must be displayed on the client’s receipt that is gen-
erated by the merchant.
After validation, IDEBIT_TRACK2 is used to form an IDebitPurchase transaction that is sent to Moneris
Gateway to confirm the fund.
If the validation fails, redirect the client to the main page and ask for a different means of payment.
If the validation passes, an IDebitPurchase transaction can be sent to Moneris Gateway.
5.6 INTERAC® Online Payment Purchase
INTERAC® Online Payment Purchase transaction object definition
$txnArray = array(‘type’=>’idebit_purchase', …);
$mpgTxn = new mpgTransaction($txnArray);
HttpsPostRequest object for INTERAC® Online Payment Purchase transaction
$mpgRequest = new mpgRequest($mpgTxn);
$mpgHttpPost = new mpgHttpsPost($store_id,$api_token,$mpgRequest);
INTERAC® Online Payment Purchase transaction values
For a full description of mandatory and optional values, see Appendix A Definitions of Request Fields
Page 110 of 477 Canada Only July 2018

5 INTERAC® Online Payment
Value Type Limits Set method
Order ID String 50-character alpha-
numeric
'order_id'=>$order_id
Amount String 9-character decimal 'amount'=>$amount
Track2 data String 40-character alpha-
numeric
'idebit_track2'=>$idebit_
track2
Table 48: INTERAC® Online Payment transaction object mandatory values
Value Type Limits Set method
Customer ID String 50-character alphanumeric 'cust_id'=>$cust_id
Dynamic
descriptor
String 20-character alphanumeric 'dynamic_descriptor'=>$dynamic_
descriptor
Customer
information
Object Not applicable. Click hereSee
Section 13 (page 353).
$mpgTxn->setCustInfo
($mpgCustInfo);
Table 49: INTERAC® Online Payment Purchase transaction optional values
Sample INTERAC® Online Payment Purchase
<?php
require "../../mpgClasses.php";
$store_id='store5';
$api_token= 'yesguy';
$orderid= 'ord-'.date("dmy-G:i:s");
## step 1) create transaction hash ###
$txnArray=array('type'=>'idebit_purchase',
'order_id'=>$orderid,
'cust_id'=>'my cust id',
'amount'=>'50.00',
'idebit_track2'=>'3728024906540591206=0609AAAAAAAAAAAAA'
);
## step 2) create a transaction object passing the hash created in
## step 1.
$mpgTxn = new mpgTransaction($txnArray);
## step 3) create a mpgRequest object passing the transaction object created
## in step 2
$mpgRequest = new mpgRequest($mpgTxn);
$mpgRequest->setProcCountryCode("CA"); //"US" for sending transaction to US environment
$mpgRequest->setTestMode(true); //false or comment out this line for production transactions
## step 4) create mpgHttpsPost object which does an https post ##
$mpgHttpPost =new mpgHttpsPost($store_id,$api_token,$mpgRequest);
## step 5) get an mpgResponse object ##
$mpgResponse=$mpgHttpPost->getMpgResponse();
## step 6) retrieve data using get methods
print("\nCardType = " . $mpgResponse->getCardType());
print("\nTransAmount = " . $mpgResponse->getTransAmount());
print("\nTxnNumber = " . $mpgResponse->getTxnNumber());
July 2018 CanadaOnly Page 111 of 477

Moneris Gateway API- Integration Guide
Sample INTERAC® Online Payment Purchase
print("\nReceiptId = " . $mpgResponse->getReceiptId());
print("\nTransType = " . $mpgResponse->getTransType());
print("\nReferenceNum = " . $mpgResponse->getReferenceNum());
print("\nResponseCode = " . $mpgResponse->getResponseCode());
print("\nISO = " . $mpgResponse->getISO());
print("\nMessage = " . $mpgResponse->getMessage());
print("\nAuthCode = " . $mpgResponse->getAuthCode());
print("\nComplete = " . $mpgResponse->getComplete());
print("\nTransDate = " . $mpgResponse->getTransDate());
print("\nTransTime = " . $mpgResponse->getTransTime());
print("\nTicket = " . $mpgResponse->getTicket());
print("\nTimedOut = " . $mpgResponse->getTimedOut());
?>
5.7 INTERAC® Online Payment Refund
To process this transaction, you need the order ID and transaction number from the original INTERAC®
Online Payment Purchase transaction.
INTERAC® Online Payment Refund transaction object definition
$txnArray = array(‘type’=>’idebit_refund', …);
$mpgTxn = new mpgTransaction($txnArray);
HttpsPostRequest object for INTERAC® Online Payment Refund transaction
$mpgRequest = new mpgRequest($mpgTxn);
$mpgHttpPost = new mpgHttpsPost($store_id,$api_token,$mpgRequest);
INTERAC® Online Payment Refund transaction object values
For a full description of mandatory and optional values, see Appendix A Definitions of Request Fields
Value Type Limits Set method
Order ID String 50-character alpha-
numeric
'order_id'=>$order_id
Amount String 9-character decimal 'amount'=>$amount
Transaction number String 255-character alpha-
numeric
'txn_number'=>$txn_number
Table 50: INTERAC® Online PaymentRefund transaction object mandatory variables
Page 112 of 477 Canada Only July 2018

5 INTERAC® Online Payment
Value Type Limits Set method
Customer ID String 50-character alpha-
numeric
'cust_id'=>$cust_id
Status Check Boolean true/false $mpgHttpPost =new
mpgHttpsPostStatus($store_
id,$api_
token,$status,$mpgRequest);
Table 51: INTERAC® Online Payment Refund transaction optional values
July 2018 CanadaOnly Page 113 of 477

Moneris Gateway API- Integration Guide
Sample code
Sample INTERAC® Online Payment Refund
<?php
require "../../mpgClasses.php";
$store_id='store5';
$api_token= 'yesguy';
$orderid= 'ord-080515-12:37:07';
$txn_number='20186-0_10';
## step 1) create transaction hash ###
$txnArray=array('type'=>'idebit_refund',
'order_id'=>$orderid,
'amount'=>'50.00',
'txn_number'=>$txn_number
);
## step 2) create a transaction object passing the hash created in
## step 1.
$mpgTxn = new mpgTransaction($txnArray);
## step 3) create a mpgRequest object passing the transaction object created
## in step 2
$mpgRequest = new mpgRequest($mpgTxn);
$mpgRequest->setProcCountryCode("CA"); //"US" for sending transaction to US environment
$mpgRequest->setTestMode(true); //false or comment out this line for production transactions
## step 4) create mpgHttpsPost object which does an https post ##
$mpgHttpPost =new mpgHttpsPost($store_id,$api_token,$mpgRequest);
## step 5) get an mpgResponse object ##
$mpgResponse=$mpgHttpPost->getMpgResponse();
## step 6) retrieve data using get methods
print ("\nCardType = " . $mpgResponse->getCardType());
print("\nTransAmount = " . $mpgResponse->getTransAmount());
print("\nTxnNumber = " . $mpgResponse->getTxnNumber());
print("\nReceiptId = " . $mpgResponse->getReceiptId());
print("\nTransType = " . $mpgResponse->getTransType());
print("\nReferenceNum = " . $mpgResponse->getReferenceNum());
print("\nResponseCode = " . $mpgResponse->getResponseCode());
print("\nISO = " . $mpgResponse->getISO());
print("\nMessage = " . $mpgResponse->getMessage());
print("\nAuthCode = " . $mpgResponse->getAuthCode());
print("\nComplete = " . $mpgResponse->getComplete());
print("\nTransDate = " . $mpgResponse->getTransDate());
print("\nTransTime = " . $mpgResponse->getTransTime());
print("\nTicket = " . $mpgResponse->getTicket());
print("\nTimedOut = " . $mpgResponse->getTimedOut());
?>
5.8 INTERAC® Online Payment Field Definitions
Value
Characters Limits
Description
IDEBIT_
MERCHNUM
5-14 Numbers and uppercase letters
This field is provided by Moneris. For example, 0003MONMPGXXXX.
Table 52: Field Definitions
Page 114 of 477 Canada Only July 2018

5 INTERAC® Online Payment
Value
Characters Limits
Description
IDEBIT_TERMID 8 Numbers and uppercase letters
Optional field
IDEBIT_
AMOUNT
1-12 Numbers
Amount expressed in cents (for example, 1245 for $12.45) to charge to the card.
IDEBIT_
CURRENCY
3 "CAD" or "USD"
National currency of the transaction.
IDEBIT_INVOICE 1-20 ISO-8859-1 encoded characters restricted to:
lUppercase and lowercase
lNumbers
lÀ Á Â Ä È É Ê Ë Î Ï Ô Ù Û Ü Ç à á â ä è é ê ë î ï ô ù û ü ÿ ç
lSpaces
l# $. , - / = ? @ '
Optional field
Can be the Order ID when used with Moneris Gateway fund confirmation trans-
actions.
IDEBIT_
MERCHDATA
1024 ISO-8859-1 restricted to single-byte codes, hex 20 to 7E (consistent with
US-ASCII and ISO-8859-1 Latin-1).
Note that the following character combinations may not be accepted in
the IDEBIT_MERCHDATA field:
l"/..", "/%2E.", "/.%2E", "/%2E%2E", "\\%2E%2E", "\\%2E.",
"\\.%2E", "\\%2E%2E", "&#", "<", "%3C", ">", "%3E"
Free form data provided by the merchant that will be passed back unchanged to the
merchant once the payment has been guaranteed in online banking.
This may be used to identify the customer, session or both.
Table 52: Field Definitions (continued)
July 2018 CanadaOnly Page 115 of 477

Moneris Gateway API- Integration Guide
Value
Characters Limits
Description
IDEBIT_
FUNDEDURL
1024 ISO-8859-1 restricted to single-byte codes, restricted to:
lUppercase and lowercase letters
lNumbers
l; / ? : @ & = + $, - _ . ! ~ * ‘() %
Https address to which the issuer will redirect cardholders after guaranteeing the
fund through online banking.
IDEBIT_
NOTFUNDEDURL
1024 ISO-8859-1, restricted to single-byte codes, restricted to:
lUppercase and lowercase letters
lNumbers
l; / ? : @ & = + $, - _ . ! ~ * ‘() %
Https address to which the issuer redirects cardholders after failing or canceling the
online banking process.
IDEBIT_
MERCHLANG
2 “en” or “fr”
Customer's current language at merchant.
IDEBIT_VERSION 3 Numbers
Initially, the value is 1.
IDEBIT_ISSLANG 2 “en” or “fr”
Customer’s current language at issuer.
IDEBIT_TRACK2 37 ISO-8859-1 (restricted to single-byte codes), hex 20 to 7E (consistent with
US-ASCII and ISO-8859-1 Latin-1)
Value returned by the issuer. It includes the PAN, expiry date, and transaction ID.
IDEBIT_ISSCONF 15 ISO-8859-1 encoded characters restricted to:
lUppercase and lowercase letters
lNumbers
lÀ Á Â Ä È É Ê Ë Î Ï Ô Ù Û Ü Ç à á â ä è é ê ë î ï ô ù û ü ÿ ç
lSpaces
l# $. , - / = ? @ '
Confirmation number returned from the issuer to be displayed on the merchant’s
confirmation page and on the receipt.
Table 52: Field Definitions (continued)
Page 116 of 477 Canada Only July 2018

5 INTERAC® Online Payment
Value
Characters Limits
Description
IDEBIT_
ISSNAME
30 ISO-8859-1 encoded characters restricted to:
lUppercase and lowercase letters
lNumbers
lÀ Á Â Ä È É Ê Ë Î Ï Ô Ù Û Ü Ç à á â ä è é ê ë î ï ô ù û ü ÿ ç
lSpaces
l# $. , - / = ? @ • '
Issuer name to be displayed on the merchant’s confirmation page and on the
receipt.
Table 52: Field Definitions (continued)
July 2018 CanadaOnly Page 117 of 477

6 Mag Swipe Transaction Set
l6.1 Mag Swipe Transaction Type Definitions
l6.2 Mag Swipe Purchase
l6.2.1 Encrypted Mag Swipe Purchase
l6.3 Mag Swipe Pre-Authorization
l6.3.1 Encrypted Mag Swipe Pre-Authorization
l6.4 Mag Swipe Completion
l6.5 Mag Swipe Force Post
l6.5.1 Encrypted Mag Swipe Force Post
l6.6 Mag Swipe Purchase Correction
l6.7 Mag Swipe Refund
l6.8 Mag Swipe Independent Refund
l6.8.1 Encrypted Mag Swipe Independent Refund
Mag Swipe transactions allow customers to swipe a credit card and submit the Track2 details.
These transactions support the submission of Track2 as well as a manual entry of the credit card number
and expiry date. If all three fields are submitted, the Track2 details are used to process the transaction.
6.1 Mag Swipe Transaction Type Definitions
Purchase
Verifies funds on the customer’s card, removes the funds and prepares them for deposit into
the merchant’s account.
Pre-Authorization
Verifies and locks funds on the customer’s credit card. The funds are locked for a specified
amount of time based on the card issuer.
To retrieve the funds that have been locked by a Pre-Authorization transaction so that they
may be settled in the merchant’s account, a Completion transaction must be performed. A
Pre-Authorization may only be "completed" once.
Completion
Retrieves funds that have been locked (by a Mag Swipe Pre-Authorization transaction), and
prepares them for settlement into the merchant’s account.
Force Post
Retrieves the locked funds and prepares them for settlement into the merchant’s account.
This is used when a merchant obtains the authorization number directly from the issuer by a
third-party authorization method (such as by phone).
Purchase Correction
Restores the full amount of a previous Mag Swipe Purchase or Mag Swipe Completion trans-
action to the cardholder's card, and removes any record of it from the cardholder's state-
ment. The order ID and transaction number from the original transaction are required, but
the credit card does not need to be re-swiped.
This transaction can be used against a Purchase or Completion transaction that occurred
same day provided that the batch containing the original transaction remains open. When
using the automated closing feature, Batch Close occurs daily between 10 and 11 pm Eastern
Time.
July 2018 Page 118 of 477

Moneris Gateway API- Integration Guide
This transaction is sometimes referred to as "void".
Refund
Restores all or part of the funds from a Mag Swipe Purchase or Mag Swipe Completion trans-
action to the cardholder's card. Unlike a Purchase Correction, there is a record of the refund.
Independent Refund
Credits a specified amount to the cardholder’s credit card.
This does not require a previous transaction (such as Mag Swipe Purchase) to be logged in the
Moneris Gateway. However, a credit card must be swiped to provide the Track2 data.
6.1.1 Encrypted Mag Swipe Transactions
Encrypted Mag Swipe transactions allow the customer to swipe or key in a credit card using a Moneris-
provided encrypted mag swipe reader, and submit the encrypted Track2 details.
The encrypted mag swipe reader can be used for processing:
lSwiped card-present transactions
lManually keyed card-present transactions
lManually keyed card-not-present transactions.
Encrypted Mag Swipe transactions are identical to the regular Mag Swipe transactions from the cus-
tomer's perspective. However, the card data must be swiped or keyed in via a Moneris-provided encryp-
ted mag swipe reader. Contact Moneris for more details.
Only Mag Swipe Purchase and Mag Swipe Pre-Authorization have encrypted versions. Their explanations
appear in this document as subsections of the regular (unencrypted) Mag Swipe Purchase and Mag
Swipe Pre-Authorization transactions respectively.
6.2 Mag Swipe Purchase
Mag Swipe Purchase transaction object definition
$txnArray = array(‘type’=>’track2_purchase', …);
$mpgTxn = new mpgTransaction($txnArray);
HttpsPostRequest object for Mag Swipe Purchase transaction
$mpgRequest = new mpgRequest($mpgTxn);
$mpgHttpPost = new mpgHttpsPost($store_id,$api_token,$mpgRequest);
Mag Swipe Purchase transaction values
For a full description of mandatory and optional values, see Appendix A Definitions of Request Fields
Page 119 of 477 July 2018

6 Mag Swipe Transaction Set
Value Type Limits Set method
Order ID String 50-character alpha-
numeric
'order_id'=>$order_id
Amount String 9-character decimal 'amount'=>$amount
Credit card number
OR
Track2 data
String 20-character numeric
OR
40-character numeric
'pan'=>$pan
OR
track2=>$track
Expiry date String 4-character alpha-
numeric
(YYMMformat)
'expdate'=>$expiry_date
POS code String 2-character numeric 'pos_code'=>$pos_code
Table 53: Mag Swipe Purchase transaction object mandatory values
Value Type Limits Set method
AVS information Object N/A $mpgTxn->setAvsInfo
($mpgAvsInfo);
Customer ID String 50-character alpha-
numeric
'cust_id'=>$cust_id
CVD information Object N/A $mpgTxn->setCvdInfo
($mpgCvdInfo);
Dynamic descriptor String 20-character alpha-
numeric
'dynamic_
descriptor'=>$dynamic_
descriptor
Status Check Boolean true/false $mpgHttpPost =new
mpgHttpsPostStatus($store_
id,$api_
token,$status,$mpgRequest);
Table 54: Mag Swipe Purchase transaction optional values
Sample Mag Swipe Purchase
<?php
require "../../mpgClasses.php";
/************************ Request Variables **********************************/
July 2018 Page 120 of 477

Moneris Gateway API- Integration Guide
Sample Mag Swipe Purchase
$store_id='store5';
$api_token='yesguy';
//$status = 'false';
/************************ Transaction Variables ******************************/
$orderid='ord-'.date("dmy-G:i:s");
$custid='customerID';
$amount='1.00';
/************ Swipe card and read Track1 and/or Track2 ***********************/
$stdin = fopen("php://stdin", 'r');
$track1 = fgets ($stdin);
$startDelim = ";";
$firstChar = $track1{0};
$track = '';
if($firstChar==$startDelim)
{
$track = $track1;
}
else
{
$track2 = fgets ($stdin);
$track = $track2;
}
$track = trim($track);
/************************ Transaction Array **********************************/
$txnArray=array(type=>'track2_purchase',
order_id=>$orderid,
cust_id=>$custid,
amount=>$amount,
track2=>$track,
pan=>'',
expdate=>'',
pos_code=>'00',
dynamic_descriptor=>'nqa'
);
/************************ Transaction Object *******************************/
$mpgTxn = new mpgTransaction($txnArray);
/************************ Request Object **********************************/
$mpgRequest = new mpgRequest($mpgTxn);
$mpgRequest->setProcCountryCode("CA"); //"US" for sending transaction to US environment
$mpgRequest->setTestMode(true); //false or comment out this line for production transactions
/************************ mpgHttpsPost Object ******************************/
$mpgHttpPost =new mpgHttpsPost($store_id,$api_token,$mpgRequest);
//Status check example
//$mpgHttpPost = new mpgHttpsPostStatus($store_id,$api_token,$status,$mpgRequest);
/************************ Response Object **********************************/
$mpgResponse=$mpgHttpPost->getMpgResponse();
print("\nCardType = " . $mpgResponse->getCardType());
print("\nTransAmount = " . $mpgResponse->getTransAmount());
print("\nTxnNumber = " . $mpgResponse->getTxnNumber());
print("\nReceiptId = " . $mpgResponse->getReceiptId());
print("\nTransType = " . $mpgResponse->getTransType());
print("\nReferenceNum = " . $mpgResponse->getReferenceNum());
print("\nResponseCode = " . $mpgResponse->getResponseCode());
print("\nMessage = " . $mpgResponse->getMessage());
print("\nAuthCode = " . $mpgResponse->getAuthCode());
print("\nComplete = " . $mpgResponse->getComplete());
print("\nTransDate = " . $mpgResponse->getTransDate());
print("\nTransTime = " . $mpgResponse->getTransTime());
print("\nTicket = " . $mpgResponse->getTicket());
Page 121 of 477 July 2018

6 Mag Swipe Transaction Set
Sample Mag Swipe Purchase
print("\nTimedOut = " . $mpgResponse->getTimedOut());
print("\nCardLevelResult = " . $mpgResponse->getCardLevelResult());
//print("\nStatusCode = " . $mpgResponse->getStatusCode());
//print("\nStatusMessage = " . $mpgResponse->getStatusMessage());
?>
6.2.1 Encrypted Mag Swipe Purchase
Encrypted Mag Swipe Purchase transaction object definition
$txnArray = array(‘type’=>’enc_track2_purchase', …);
$mpgTxn = new mpgTransaction($txnArray);
HttpsPostRequest object for Encrypted Mag Swipe Purchase transaction
$mpgRequest = new mpgRequest($mpgTxn);
$mpgHttpPost = new mpgHttpsPost($store_id,$api_token,$mpgRequest);
Encrypted Mag Swipe Purchase transaction values
For a full description of mandatory and optional values, see Appendix A Definitions of Request Fields
Value Type Limits Set method
Order ID String 50-character alpha-
numeric
'order_id'=>$order_id
Amount String 9-character decimal 'amount'=>$amount
Encrypted Track2 data String n/a 'enc_track2'=>$enc_track2
POS code String 2-character numeric 'pos_code'=>$pos_code
Device type String 30-character alpha-
numeric
'device_type'=>$device_type
Table 55: Encrypted Mag Swipe Purchase transaction object mandatory values
July 2018 Page 122 of 477

Moneris Gateway API- Integration Guide
Value Type Limits Set method
Customer ID String 50-character alpha-
numeric
'cust_id'=>$cust_id
Status Check Boolean true/false $mpgHttpPost =new
mpgHttpsPostStatus($store_
id,$api_
token,$status,$mpgRequest);
AVS information Object Not applicable. Click
hereSee 9.1 (page
282).
$mpgTxn->setAvsInfo
($mpgAvsInfo);
Dynamic descriptor String 20-character alpha-
numeric
'dynamic_
descriptor'=>$dynamic_
descriptor
Table 56: Encrypted Mag Swipe Purchase transaction optional values
Sample Encrypted Mag Swipe Purchase
<?php
require "../../mpgClasses.php";
/************************ Request Variables **********************************/
$store_id='store5';
$api_token='yesguy';
/************************ Transaction Variables ******************************/
$orderid="ord_".date("dmy-G:i:s");
$amount="1.00";
$enc_track2="ENCRYPTEDTRACK2DATA";
$pos_code="00";
$device_type='idtech_bdk';
/************************ Transaction Array **********************************/
$txnArray=array(type=>'enc_track2_purchase',
order_id=>$orderid,
cust_id=>'cust',
amount=>$amount,
enc_track2=>$enc_track2,
pos_code=>$pos_code,
device_type=>$device_type
);
/********************** AVS Associative Array *************************/
$avsTemplate = array(
avs_street_number=>"123",
avs_street_name =>"bloor st w",
avs_zipcode => "90210"
);
/************************** AVS Object ********************************/
$mpgAvsInfo = new mpgAvsInfo ($avsTemplate);
/************************ Transaction Object *******************************/
$mpgTxn = new mpgTransaction($txnArray);
/************************ Set AVS and CVD *****************************/
$mpgTxn->setAvsInfo($mpgAvsInfo);
/************************ Request Object **********************************/
Page 123 of 477 July 2018

6 Mag Swipe Transaction Set
Sample Encrypted Mag Swipe Purchase
$mpgRequest = new mpgRequest($mpgTxn);
$mpgRequest->setProcCountryCode("CA"); //"US" for sending transaction to US environment
$mpgRequest->setTestMode(true); //false or comment out this line for production transactions
/************************ mpgHttpsPost Object ******************************/
$mpgHttpPost =new mpgHttpsPost($store_id,$api_token,$mpgRequest);
/************************ Response Object **********************************/
$mpgResponse=$mpgHttpPost->getMpgResponse();
print("\nCardType = " . $mpgResponse->getCardType());
print("\nTransAmount = " . $mpgResponse->getTransAmount());
print("\nTxnNumber = " . $mpgResponse->getTxnNumber());
print("\nReceiptId = " . $mpgResponse->getReceiptId());
print("\nTransType = " . $mpgResponse->getTransType());
print("\nReferenceNum = " . $mpgResponse->getReferenceNum());
print("\nResponseCode = " . $mpgResponse->getResponseCode());
print("\nMessage = " . $mpgResponse->getMessage());
print("\nAuthCode = " . $mpgResponse->getAuthCode());
print("\nComplete = " . $mpgResponse->getComplete());
print("\nTransDate = " . $mpgResponse->getTransDate());
print("\nTransTime = " . $mpgResponse->getTransTime());
print("\nTimedOut = " . $mpgResponse->getTimedOut());
print("\nMaskedPan = " . $mpgResponse->getMaskedPan());
?>
6.3 Mag Swipe Pre-Authorization
Mag Swipe Pre-Authorization transaction object definition
$txnArray = array(‘type’=>’track2preauth', …);
$mpgTxn = new mpgTransaction($txnArray);
HttpsPostRequest object for Mag Swipe Pre-Authorization transaction
$mpgRequest = new mpgRequest($mpgTxn);
$mpgHttpPost = new mpgHttpsPost($store_id,$api_token,$mpgRequest);
Mag Swipe Pre-Authorization transaction values
For a full description of mandatory and optional values, see Appendix A Definitions of Request Fields
Value Type Limits Set method
Order ID String 50-character alpha-
numeric
'order_id'=>$order_id
Amount String 9-character decimal 'amount'=>$amount
Credit card number
OR
String 20-character numeric
OR
'pan'=>$pan
OR
Table 57: Mag Swipe Pre-Authorization transaction object mandatory values
July 2018 Page 124 of 477

Moneris Gateway API- Integration Guide
Value Type Limits Set method
Track2 data 40-character numeric track2=>$track
Expiry date String 4-character alpha-
numeric
(YYMMformat)
'expdate'=>$expiry_date
POS code String 2-character numeric 'pos_code'=>$pos_code
Table 57: Mag Swipe Pre-Authorization transaction object mandatory values (continued)
Value Type Limits Set method
Customer ID String 50-character alpha-
numeric
'cust_id'=>$cust_id
Dynamic descriptor String 20-character alpha-
numeric
'dynamic_
descriptor'=>$dynamic_
descriptor
Status Check Boolean true/false $mpgHttpPost =new
mpgHttpsPostStatus($store_
id,$api_
token,$status,$mpgRequest);
Table 58: Mag Swipe Pre-Authorization transaction optional values
Sample Mag Swipe Pre-Authorization
<?php
require "../../mpgClasses.php";
/************************ Request Variables **********************************/
$store_id='store5';
$api_token='yesguy';
//$status = 'false';
/************************ Transaction Variables ******************************/
$orderid='ord-'.date("dmy-G:i:s");
$amount='1.00';
$pan='';
$expdate='';
/************ Swipe card and read Track1 and/or Track2 ***********************/
$stdin = fopen("php://stdin", 'r');
$track1 = fgets ($stdin);
$startDelim = ";";
$firstChar = $track1{0};
$track = '';
if($firstChar==$startDelim)
{
$track = $track1;
}
else
Page 125 of 477 July 2018

6 Mag Swipe Transaction Set
Sample Mag Swipe Pre-Authorization
{
$track2 = fgets ($stdin);
$track = $track2;
}
$track = trim($track);
/************************ Transaction Array **********************************/
$txnArray=array(type=>'track2_preauth',
order_id=>$orderid,
cust_id=>'cust',
amount=>$amount,
track2=>$track,
pan=>$pan,
expdate=>$expdate,
pos_code=>'00',
dynamic_descriptor=>'nqa'
);
/************************ Transaction Object *******************************/
$mpgTxn = new mpgTransaction($txnArray);
/************************ Request Object **********************************/
$mpgRequest = new mpgRequest($mpgTxn);
$mpgRequest->setProcCountryCode("CA"); //"US" for sending transaction to US environment
$mpgRequest->setTestMode(true); //false or comment out this line for production transactions
/************************ mpgHttpsPost Object ******************************/
$mpgHttpPost =new mpgHttpsPost($store_id,$api_token,$mpgRequest);
//Status check example
//$mpgHttpPost = new mpgHttpsPostStatus($store_id,$api_token,$status,$mpgRequest);
/************************ Response Object **********************************/
$mpgResponse=$mpgHttpPost->getMpgResponse();
print("\nCardType = " . $mpgResponse->getCardType());
print("\nTransAmount = " . $mpgResponse->getTransAmount());
print("\nTxnNumber = " . $mpgResponse->getTxnNumber());
print("\nReceiptId = " . $mpgResponse->getReceiptId());
print("\nTransType = " . $mpgResponse->getTransType());
print("\nReferenceNum = " . $mpgResponse->getReferenceNum());
print("\nResponseCode = " . $mpgResponse->getResponseCode());
print("\nMessage = " . $mpgResponse->getMessage());
print("\nAuthCode = " . $mpgResponse->getAuthCode());
print("\nComplete = " . $mpgResponse->getComplete());
print("\nTransDate = " . $mpgResponse->getTransDate());
print("\nTransTime = " . $mpgResponse->getTransTime());
print("\nTimedOut = " . $mpgResponse->getTimedOut());
print("\nCardLevelResult = " . $mpgResponse->getCardLevelResult());
//print("\nStatusCode = " . $mpgResponse->getStatusCode());
//print("\nStatusMessage = " . $mpgResponse->getStatusMessage());
?>
6.3.1 Encrypted Mag Swipe Pre-Authorization
Encrypted Mag Swipe Pre-Authorization transaction object definition
$txnArray = array(‘type’=>’enc_track2_preauth', …);
$mpgTxn = new mpgTransaction($txnArray);
HttpsPostRequest object for Encrypted Mag Swipe Pre-Authorization transaction
$mpgRequest = new mpgRequest($mpgTxn);
July 2018 Page 126 of 477

Moneris Gateway API- Integration Guide
$mpgHttpPost = new mpgHttpsPost($store_id,$api_token,$mpgRequest);
Encrypted Mag Swipe Pre-Authorization transaction values
For a full description of mandatory and optional values, see Appendix A Definitions of Request Fields
Value Type Limits Set method
Order ID String 50-character alpha-
numeric
'order_id'=>$order_id
Amount String 9-character decimal 'amount'=>$amount
Credit card number
OR
Encrypted Track2
String 20-character numeric
OR
n/a
'pan'=>$pan
OR
'enc_track2'=>$enc_track2
POS code String 2-character numeric 'pos_code'=>$pos_code
Device type String 30-character alpha-
numeric
'device_type'=>$device_type
Table 59: Encrypted Mag Swipe Pre-Authorization transaction object mandatory values
Value Type Limits Set method
Customer ID String 50-character alpha-
numeric
'cust_id'=>$cust_id
Status Check Boolean true/false $mpgHttpPost =new
mpgHttpsPostStatus($store_
id,$api_
token,$status,$mpgRequest);
Table 60: Encrypted Mag Swipe Pre-Authorization transaction optional values
Sample Encrypted Mag Swipe Pre-Authorization
<?php
require "../../mpgClasses.php";
/************************ Request Variables **********************************/
$store_id='store5';
$api_token='yesguy';
/************************ Transaction Variables ******************************/
$orderid="ord_".date("dmy-G:i:s");
$amount="1.00";
$enc_track2="ENCRYPTEDTRACK2DATA";
$pos_code="00";
$device_type='idtech_bdk';
/************************ Transaction Array **********************************/
Page 127 of 477 July 2018

6 Mag Swipe Transaction Set
Sample Encrypted Mag Swipe Pre-Authorization
$txnArray=array(type=>'enc_track2_preauth',
order_id=>$orderid,
cust_id=>'cust',
amount=>$amount,
enc_track2=>$enc_track2,
pos_code=>$pos_code,
device_type=>$device_type,
dynamic_descriptor=>'12345'
);
/************************ Transaction Object *******************************/
$mpgTxn = new mpgTransaction($txnArray);
/************************ Request Object **********************************/
$mpgRequest = new mpgRequest($mpgTxn);
$mpgRequest->setProcCountryCode("CA"); //"US" for sending transaction to US environment
$mpgRequest->setTestMode(true); //false or comment out this line for production transactions
/************************ mpgHttpsPost Object ******************************/
$mpgHttpPost =new mpgHttpsPost($store_id,$api_token,$mpgRequest);
/************************ Response Object **********************************/
$mpgResponse=$mpgHttpPost->getMpgResponse();
print("\nCardType = " . $mpgResponse->getCardType());
print("\nTransAmount = " . $mpgResponse->getTransAmount());
print("\nTxnNumber = " . $mpgResponse->getTxnNumber());
print("\nReceiptId = " . $mpgResponse->getReceiptId());
print("\nTransType = " . $mpgResponse->getTransType());
print("\nReferenceNum = " . $mpgResponse->getReferenceNum());
print("\nResponseCode = " . $mpgResponse->getResponseCode());
print("\nMessage = " . $mpgResponse->getMessage());
print("\nAuthCode = " . $mpgResponse->getAuthCode());
print("\nComplete = " . $mpgResponse->getComplete());
print("\nTransDate = " . $mpgResponse->getTransDate());
print("\nTransTime = " . $mpgResponse->getTransTime());
print("\nTimedOut = " . $mpgResponse->getTimedOut());
print("\nMaskedPan = " . $mpgResponse->getMaskedPan());
?>
6.4 Mag Swipe Completion
Mag Swipe Completion transaction object definition
$txnArray = array(‘type’=>’track2_completion', …);
$mpgTxn = new mpgTransaction($txnArray);
HttpsPostRequest object for Mag Swipe Completion transaction
$mpgRequest = new mpgRequest($mpgTxn);
$mpgHttpPost = new mpgHttpsPost($store_id,$api_token,$mpgRequest);
Mag Swipe Completion transaction values
For a full description of mandatory and optional values, see Appendix A Definitions of Request Fields
July 2018 Page 128 of 477

Moneris Gateway API- Integration Guide
Value Type Limits Set method
Order ID String 50-character alpha-
numeric
'order_id'=>$order_id
Transaction number String 255-character variable
character
'txn_number'=>$txn_number
Completion Amount String 9-character decimal 'comp_amount'=>$comp_amount
POS code String 2-character numeric track2completion
'pos_code'=>$pos_code
Table 61: Mag Swipe Completion transaction object mandatory values
Value Type Limits Set method
Customer ID String 50-character alpha-
numeric
'cust_id'=>$cust_id
Status Check Boolean true/false $mpgHttpPost =new
mpgHttpsPostStatus($store_
id,$api_
token,$status,$mpgRequest);
Dynamic descriptor String 20-character alpha-
numeric
'dynamic_
descriptor'=>$dynamic_
descriptor
Table 62: Mag Swipe Completion transaction optional values
Sample Mag SwipeCompletion
<?php
require "../../mpgClasses.php";
/************************ Request Variables **********************************/
$store_id='store5';
$api_token='yesguy';
//$status='false';
/************************ Transaction Variables ******************************/
$orderid='ord-110515-15:44:10';
$txnnumber='32083-0_10';
$compamount='1.00';
$dynamic_descriptor='nqa';
/************************ Transaction Array **********************************/
$txnArray=array(type=>'track2_completion',
order_id=>$orderid,
comp_amount=>$compamount,
txn_number=>$txnnumber,
pos_code=>'00',
dynamic_descriptor=>$dynamic_descriptor
);
Page 129 of 477 July 2018

6 Mag Swipe Transaction Set
Sample Mag SwipeCompletion
/************************ Transaction Object *******************************/
$mpgTxn = new mpgTransaction($txnArray);
/************************ Request Object **********************************/
$mpgRequest = new mpgRequest($mpgTxn);
$mpgRequest->setProcCountryCode("CA"); //"US" for sending transaction to US environment
$mpgRequest->setTestMode(true); //false or comment out this line for production transactions
/************************ mpgHttpsPost Object ******************************/
$mpgHttpPost =new mpgHttpsPost($store_id,$api_token,$mpgRequest);
//Status check example
//$mpgHttpPost = new mpgHttpsPostStatus($store_id,$api_token,$status,$mpgRequest);
/************************ Response Object **********************************/
$mpgResponse=$mpgHttpPost->getMpgResponse();
print("\nCardType = " . $mpgResponse->getCardType());
print("\nTransAmount = " . $mpgResponse->getTransAmount());
print("\nTxnNumber = " . $mpgResponse->getTxnNumber());
print("\nReceiptId = " . $mpgResponse->getReceiptId());
print("\nTransType = " . $mpgResponse->getTransType());
print("\nReferenceNum = " . $mpgResponse->getReferenceNum());
print("\nResponseCode = " . $mpgResponse->getResponseCode());
print("\nMessage = " . $mpgResponse->getMessage());
print("\nAuthCode = " . $mpgResponse->getAuthCode());
print("\nComplete = " . $mpgResponse->getComplete());
print("\nTransDate = " . $mpgResponse->getTransDate());
print("\nTransTime = " . $mpgResponse->getTransTime());
print("\nTicket = " . $mpgResponse->getTicket());
print("\nTimedOut = " . $mpgResponse->getTimedOut());
//print("\nStatusCode = " . $mpgResponse->getStatusCode());
//print("\nStatusMessage = " . $mpgResponse->getStatusMessage());
?>
6.5 Mag Swipe Force Post
Mag Swipe Force Post transaction object definition
$txnArray = array(‘type’=>’track2_forcepost', …);
$mpgTxn = new mpgTransaction($txnArray);
HttpsPostRequest object for Mag Swipe Force Post transaction
$mpgRequest = new mpgRequest($mpgTxn);
$mpgHttpPost = new mpgHttpsPost($store_id,$api_token,$mpgRequest);
Mag Swipe Force Post transaction mandatory arguments
For a full description of mandatory and optional values, see Appendix A Definitions of Request Fields
July 2018 Page 130 of 477

Moneris Gateway API- Integration Guide
Value Type Limits Set method
Order ID String 50-character alpha-
numeric
'order_id'=>$order_id
Amount String 9-character decimal 'amount'=>$amount
Credit card number
OR
Track2 data
String 20-character numeric
OR
40-character numeric
'pan'=>$pan
OR
track2=>$track
Expiry date String 4-character alpha-
numeric
(YYMMformat)
'expdate'=>$expiry_date
POS code String 2-character numeric 'pos_code'=>$pos_code
Authorization code String 8-character alpha-
numeric
'auth_code'=>$auth_code
Table 63: Mag Swipe Force Post transaction object mandatory values
Value Type Limits Set method
Customer ID String 50-character alpha-
numeric
'cust_id'=>$cust_id
Status Check Boolean true/false $mpgHttpPost =new
mpgHttpsPostStatus($store_
id,$api_
token,$status,$mpgRequest);
Dynamic descriptor String 20-character alpha-
numeric
track2forcePost
'dynamic_
descriptor'=>$dynamic_
descriptor
Table 64: Mag Swipe Force Post transaction optional values
Sample MagSwipe Force Post
<?php
require "../../mpgClasses.php";
/************************ Request Variables **********************************/
$store_id='store5';
Page 131 of 477 July 2018

6 Mag Swipe Transaction Set
Sample MagSwipe Force Post
$api_token='yesguy';
//$status = 'false';
/************************ Transaction Variables ******************************/
$orderid='ord-'.date("dmy-G:i:s");
$custid='cust id';
$amount='1.00';
$authcode='123456';
/*************** Swipe Card and read Track1 and/or Track2 ********************/
$stdin = fopen("php://stdin", 'r');
$track1 = fgets ($stdin);
$startDelim = ";";
$firstChar = $track1{0};
$track = '';
if($firstChar!==$startDelim)
{
$track = $track1;
}
else
{
$track2 = fgets ($stdin);
$track = $track2;
}
$track = trim($track);
/************************ Transaction Array **********************************/
$txnArray=array(type=>'track2_forcepost',
order_id=>$orderid,
cust_id=>$custid,
amount=>$amount,
track2=>$track,
pan=>'',
expdate=>'',
pos_code=>'00',
auth_code=>$authcode,
dynamic_descriptor=>'nqa'
);
/************************ Transaction Object *******************************/
$mpgTxn = new mpgTransaction($txnArray);
/************************ Request Object **********************************/
$mpgRequest = new mpgRequest($mpgTxn);
$mpgRequest->setProcCountryCode("CA"); //"US" for sending transaction to US environment
$mpgRequest->setTestMode(true); //false or comment out this line for production transactions
/************************ mpgHttpsPost Object ******************************/
$mpgHttpPost =new mpgHttpsPost($store_id,$api_token,$mpgRequest);
//Status check example
//$mpgHttpPost = new mpgHttpsPostStatus($store_id,$api_token,$status,$mpgRequest);
/************************ Response Object **********************************/
$mpgResponse=$mpgHttpPost->getMpgResponse();
print("\nCardType = " . $mpgResponse->getCardType());
print("\nTransAmount = " . $mpgResponse->getTransAmount());
print("\nTxnNumber = " . $mpgResponse->getTxnNumber());
print("\nReceiptId = " . $mpgResponse->getReceiptId());
print("\nTransType = " . $mpgResponse->getTransType());
print("\nReferenceNum = " . $mpgResponse->getReferenceNum());
print("\nResponseCode = " . $mpgResponse->getResponseCode());
print("\nMessage = " . $mpgResponse->getMessage());
print("\nAuthCode = " . $mpgResponse->getAuthCode());
print("\nComplete = " . $mpgResponse->getComplete());
print("\nTransDate = " . $mpgResponse->getTransDate());
print("\nTransTime = " . $mpgResponse->getTransTime());
July 2018 Page 132 of 477

Moneris Gateway API- Integration Guide
Sample MagSwipe Force Post
print("\nTicket = " . $mpgResponse->getTicket());
print("\nTimedOut = " . $mpgResponse->getTimedOut());
//print("\nStatusCode = " . $mpgResponse->getStatusCode());
//print("\nStatusMessage = " . $mpgResponse->getStatusMessage());
?>
6.5.1 Encrypted Mag Swipe Force Post
The Encrypted Mag Swipe Force Post is used when a merchant obtains the authorization number directly
from the issuer using a phone or any third-party authorization method. This transaction does not
require that an existing order be logged in the MonerisGateway. However, the credit card must be
swiped or keyed in using a Moneris-provided encrypted mag swipe reader, and the encrypted Track2
details must be submitted. There are also optional fields that may be submitted such as cust_id and
dynamic_descriptor.
To complete the transaction, the authorization number obtained from the issuer must be entered.
Encrypted Mag Swipe Force Post transaction object definition
$txnArray=array(type=>'enc_track2_forcepost', ...);
$mpgTxn = new mpgTransaction($txnArray);
HttpsPostRequest object for Encrypted Mag Swipe Force Post transaction
$mpgRequest = new mpgRequest($mpgTxn);
$mpgHttpPost = new mpgHttpsPost($store_id,$api_token,$mpgRequest);
Encrypted Mag Swipe Force Post transaction object values
Value Type Limits Set Method
Order ID String 50-character alpha-
numeric
'order_id'=>$order_id
Amount String 9-character decimal 'amount'=>$amount
Encrypted Track2 data String n/a 'enc_track2'=>$enc_track2
Table 1: Encrypted Mag Swipe Force Post transaction object mandatory values
Page 133 of 477 July 2018

6 Mag Swipe Transaction Set
Value Type Limits Set Method
POS Code String 2-character numeric 'pos_code'=>$pos_code
Device type String 30-character alpha-
numeric
'device_type'=>$device_type
Authorization Code String 8-character alpha-
numeric
'auth_code'=>$auth_code
Value Type Limits Set Method
Status Check Boolean true/false $mpgHttpPost =new
mpgHttpsPostStatus($store_
id,$api_
token,$status,$mpgRequest);
Customer ID String 50-character alpha-
numeric
'cust_id'=>$cust_id
Dynamic descriptor String 20-character alpha-
numeric
'dynamic_
descriptor'=>$dynamic_
descriptor
Table 2: Encrypted Mag Swipe Force Post transaction object optional values
Sample Encrypted Mag Swipe ForcePost
<?php
require "../../mpgClasses.php";
/************************ Request Variables **********************************/
$store_id='store5';
$api_token='yesguy';
/************************ Transaction Variables ******************************/
$orderid="ord_".date("dmy-G:i:s");
$amount="1.00";
$enc_track2="ENCRYPTEDTRACK2DATA";
$pos_code="00";
$device_type='idtech_bdk';
$auth_code='123456';
/************************ Transaction Array **********************************/
$txnArray=array(type=>'enc_track2_forcepost',
order_id=>$orderid,
cust_id=>'cust',
amount=>$amount,
enc_track2=>$enc_track2,
pos_code=>$pos_code,
device_type=>$device_type,
auth_code=>$auth_code,
dynamic_descriptor=>'12345'
);
July 2018 Page 134 of 477

Moneris Gateway API- Integration Guide
Sample Encrypted Mag Swipe ForcePost
/************************ Transaction Object *******************************/
$mpgTxn = new mpgTransaction($txnArray);
/************************ Request Object **********************************/
$mpgRequest = new mpgRequest($mpgTxn);
$mpgRequest->setProcCountryCode("CA"); //"US" for sending transaction to US environment
$mpgRequest->setTestMode(true); //false or comment out this line for production transactions
/************************ mpgHttpsPost Object ******************************/
$mpgHttpPost =new mpgHttpsPost($store_id,$api_token,$mpgRequest);
/************************ Response Object **********************************/
$mpgResponse=$mpgHttpPost->getMpgResponse();
print("\nCardType = " . $mpgResponse->getCardType());
print("\nTransAmount = " . $mpgResponse->getTransAmount());
print("\nTxnNumber = " . $mpgResponse->getTxnNumber());
print("\nReceiptId = " . $mpgResponse->getReceiptId());
print("\nTransType = " . $mpgResponse->getTransType());
print("\nReferenceNum = " . $mpgResponse->getReferenceNum());
print("\nResponseCode = " . $mpgResponse->getResponseCode());
print("\nMessage = " . $mpgResponse->getMessage());
print("\nAuthCode = " . $mpgResponse->getAuthCode());
print("\nComplete = " . $mpgResponse->getComplete());
print("\nTransDate = " . $mpgResponse->getTransDate());
print("\nTransTime = " . $mpgResponse->getTransTime());
print("\nTimedOut = " . $mpgResponse->getTimedOut());
print("\nMaskedPan = " . $mpgResponse->getMaskedPan());
?>
6.6 Mag Swipe Purchase Correction
Mag Swipe Purchase Correction transaction object definition
$txnArray = array(‘type’=>’track2_purchasecorrection', …);
$mpgTxn = new mpgTransaction($txnArray);
HttpsPostRequest object for Mag Swipe Purchase Correction transaction
$mpgRequest = new mpgRequest($mpgTxn);
$mpgHttpPost = new mpgHttpsPost($store_id,$api_token,$mpgRequest);
Mag Swipe Purchase Correction transaction values
For a full description of mandatory and optional values, see Appendix A Definitions of Request Fields
Page 135 of 477 July 2018

6 Mag Swipe Transaction Set
Value Type Limits Set method
Order ID String 50-character alpha-
numeric
'order_id'=>$order_id
Transaction number String 255-character alpha-
numeric
'txn_number'=>$txn_number
Table 65: Mag Swipe Purchase Correction transaction object mandatory values
Value Type Limits Set method
Customer ID String 50-character alpha-
numeric
'cust_id'=>$cust_id
Status Check Boolean true/false $mpgHttpPost =new
mpgHttpsPostStatus($store_
id,$api_
token,$status,$mpgRequest);
Table 66: Mag Swipe Purchase Correction transaction optional values
Sample Mag Swipe Purchase Correction
<?php
require "../../mpgClasses.php";
/************************ Request Variables **********************************/
$store_id='store5';
$api_token='yesguy';
//$status = 'false';
/************************ Transaction Variables ******************************/
$orderid='ord-110515-15:27:18';
$txnnumber='31999-0_10';
$dynamic_descriptor='nqa';
/************************ Transaction Array **********************************/
$txnArray=array(type=>'track2_purchasecorrection',
order_id=>$orderid,
txn_number=>$txnnumber,
dynamic_descriptor=>$dynamic_descriptor
);
/************************ Transaction Object *******************************/
$mpgTxn = new mpgTransaction($txnArray);
/************************ Request Object **********************************/
$mpgRequest = new mpgRequest($mpgTxn);
$mpgRequest->setProcCountryCode("CA"); //"US" for sending transaction to US environment
$mpgRequest->setTestMode(true); //false or comment out this line for production transactions
/************************ mpgHttpsPost Object ******************************/
$mpgHttpPost =new mpgHttpsPost($store_id,$api_token,$mpgRequest);
//Status check example
//$mpgHttpPost = new mpgHttpsPostStatus($store_id,$api_token,$status,$mpgRequest);
/************************ Response Object **********************************/
$mpgResponse=$mpgHttpPost->getMpgResponse();
print("\nCardType = " . $mpgResponse->getCardType());
print("\nTransAmount = " . $mpgResponse->getTransAmount());
print("\nTxnNumber = " . $mpgResponse->getTxnNumber());
July 2018 Page 136 of 477

Moneris Gateway API- Integration Guide
Sample Mag Swipe Purchase Correction
print("\nReceiptId = " . $mpgResponse->getReceiptId());
print("\nTransType = " . $mpgResponse->getTransType());
print("\nReferenceNum = " . $mpgResponse->getReferenceNum());
print("\nResponseCode = " . $mpgResponse->getResponseCode());
print("\nMessage = " . $mpgResponse->getMessage());
print("\nAuthCode = " . $mpgResponse->getAuthCode());
print("\nComplete = " . $mpgResponse->getComplete());
print("\nTransDate = " . $mpgResponse->getTransDate());
print("\nTransTime = " . $mpgResponse->getTransTime());
print("\nTicket = " . $mpgResponse->getTicket());
print("\nTimedOut = " . $mpgResponse->getTimedOut());
//print("\nStatusCode = " . $mpgResponse->getStatusCode());
//print("\nStatusMessage = " . $mpgResponse->getStatusMessage());
?>
6.7 Mag Swipe Refund
Mag Swipe Refund transaction object definition
$txnArray = array(‘type’=>’track2_refund', …);
$mpgTxn = new mpgTransaction($txnArray);
HttpsPostRequest object for Mag Swipe Refund transaction
$mpgRequest = new mpgRequest($mpgTxn);
$mpgHttpPost = new mpgHttpsPost($store_id,$api_token,$mpgRequest);
Mag Swipe Refund transaction values
For a full description of mandatory and optional values, see Appendix A Definitions of Request Fields
Value Type Limits Set method
Order ID String 50-character alpha-
numeric
'order_id'=>$order_id
Amount String 9-character decimal 'amount'=>$amount
Transaction number String 255-character alpha-
numeric
'txn_number'=>$txn_number
Table 67: Mag Swipe Refund transaction object mandatory values
Page 137 of 477 July 2018

6 Mag Swipe Transaction Set
Value Type Limits Set method
Customer ID String 50-character alpha-
numeric
'cust_id'=>$cust_id
Status Check Boolean true/false $mpgHttpPost =new
mpgHttpsPostStatus($store_
id,$api_
token,$status,$mpgRequest);
Dynamic descriptor String 20-character alpha-
numeric
'dynamic_
descriptor'=>$dynamic_
descriptor
Table 68: Mag Swipe Refund transaction optional values
Sample Mag Swipe Refund
<?php
require "../../mpgClasses.php";
/************************ Request Variables **********************************/
$store_id='store5';
$api_token='yesguy';
//$status = 'false';
/************************ Transaction Variables ******************************/
$orderid='ord-110515-15:44:10';
$amount='1.00';
$txnnumber='32087-1_10';
$dynamic_descriptor='nqa';
/************************ Transaction Array **********************************/
$txnArray=array(type=>'track2_refund',
order_id=>$orderid,
amount=>$amount,
txn_number=>$txnnumber,
dynamic_descriptor=>$dynamic_descriptor
);
/************************ Transaction Object *******************************/
$mpgTxn = new mpgTransaction($txnArray);
/************************ Request Object **********************************/
$mpgRequest = new mpgRequest($mpgTxn);
$mpgRequest->setProcCountryCode("CA"); //"US" for sending transaction to US environment
$mpgRequest->setTestMode(true); //false or comment out this line for production transactions
/************************ mpgHttpsPost Object ******************************/
$mpgHttpPost =new mpgHttpsPost($store_id,$api_token,$mpgRequest);
//Status check example
//$mpgHttpPost = new mpgHttpsPostStatus($store_id,$api_token,$status,$mpgRequest);
/************************ Response Object **********************************/
$mpgResponse=$mpgHttpPost->getMpgResponse();
print("\nCardType = " . $mpgResponse->getCardType());
print("\nTransAmount = " . $mpgResponse->getTransAmount());
print("\nTxnNumber = " . $mpgResponse->getTxnNumber());
print("\nReceiptId = " . $mpgResponse->getReceiptId());
print("\nTransType = " . $mpgResponse->getTransType());
print("\nReferenceNum = " . $mpgResponse->getReferenceNum());
print("\nResponseCode = " . $mpgResponse->getResponseCode());
print("\nMessage = " . $mpgResponse->getMessage());
print("\nAuthCode = " . $mpgResponse->getAuthCode());
July 2018 Page 138 of 477

Moneris Gateway API- Integration Guide
Sample Mag Swipe Refund
print("\nComplete = " . $mpgResponse->getComplete());
print("\nTransDate = " . $mpgResponse->getTransDate());
print("\nTransTime = " . $mpgResponse->getTransTime());
print("\nTicket = " . $mpgResponse->getTicket());
print("\nTimedOut = " . $mpgResponse->getTimedOut());
//print("\nStatusCode = " . $mpgResponse->getStatusCode());
//print("\nStatusMessage = " . $mpgResponse->getStatusMessage());
?>
6.8 Mag Swipe Independent Refund
NOTE: If you receive a TRANSACTION NOT ALLOWED error, it may mean the Mag
Swipe Independent Refund transaction is not supported on your account. Contact Moneris
to have it temporarily (re-)enabled.
Mag Swipe Independent Refund transaction object definition
$txnArray = array(‘type’=>’track2_ind_refund', …);
$mpgTxn = new mpgTransaction($txnArray);
HttpsPostRequest object for Mag Swipe Independent Refund transaction
$mpgRequest = new mpgRequest($mpgTxn);
$mpgHttpPost = new mpgHttpsPost($store_id,$api_token,$mpgRequest);
Page 139 of 477 July 2018

6 Mag Swipe Transaction Set
Mag Swipe Independent Refund transaction values
Value Type Limits Set method
Order ID String 50-character alpha-
numeric
'order_id'=>$order_
id
Amount String 9-character decimal 'amount'=>$amount
Credit card number String 20-character numeric 'pan'=>$pan
Track2 data String 40-character numeric track2=>$track
Expiry date String 4-character alpha-
numeric
(YYMMformat)
'expdate'=>$expiry_
date
POS code String 2-character numeric 'pos_code'=>$pos_
code
Table 69: Mag Swipe Independent Refund transaction object mandatory values
Value Type Limits Set method
Customer ID String 50-character alpha-
numeric
'cust_id'=>$cust_id
Dynamic descriptor String 20-character alpha-
numeric
'dynamic_
descriptor'=>$dynamic_
descriptor
Status Check Boolean true/false $mpgHttpPost =new
mpgHttpsPostStatus($store_
id,$api_
token,$status,$mpgRequest);
Table 70: Mag Swipe Independent Refund transaction optional values
Sample MagSwipe Independent Refund
<?php
require "../../mpgClasses.php";
/************************ Request Variables **********************************/
$store_id='store5';
$api_token='yesguy';
//$status = 'false';
/************************ Transaction Variables ******************************/
$orderid='ord-'.date("dmy-G:i:s");
$custid='cust id';
$amount='1.00';
/*************** Swipe Card and read Track1 and/or Track2 ********************/
$stdin = fopen("php://stdin", 'r');
$track1 = fgets ($stdin);
$startDelim = ";";
$firstChar = $track1{0};
$track = '';
July 2018 Page 140 of 477

Moneris Gateway API- Integration Guide
Sample MagSwipe Independent Refund
if($firstChar==$startDelim)
{
$track = $track1;
}
else
{
$track2 = fgets ($stdin);
$track = $track2;
}
$track = trim($track);
/************************ Transaction Array **********************************/
$txnArray=array(type=>'track2_ind_refund',
order_id=>$orderid,
cust_id=>$custid,
amount=>$amount,
track2=>$track,
pan=>'',
expdate=>'',
pos_code=>'00',
dynamic_descriptor=>'nqa'
);
/************************ Transaction Object *******************************/
$mpgTxn = new mpgTransaction($txnArray);
/************************ Request Object **********************************/
$mpgRequest = new mpgRequest($mpgTxn);
$mpgRequest->setProcCountryCode("CA"); //"US" for sending transaction to US environment
$mpgRequest->setTestMode(true); //false or comment out this line for production transactions
/************************ mpgHttpsPost Object ******************************/
$mpgHttpPost = new mpgHttpsPost($store_id,$api_token,$mpgRequest);
//Status check example
//$mpgHttpPost = new mpgHttpsPostStatus($store_id,$api_token,$status,$mpgRequest);
/************************ Response Object **********************************/
$mpgResponse=$mpgHttpPost->getMpgResponse();
print("\nCardType = " . $mpgResponse->getCardType());
print("\nTransAmount = " . $mpgResponse->getTransAmount());
print("\nTxnNumber = " . $mpgResponse->getTxnNumber());
print("\nReceiptId = " . $mpgResponse->getReceiptId());
print("\nTransType = " . $mpgResponse->getTransType());
print("\nReferenceNum = " . $mpgResponse->getReferenceNum());
print("\nResponseCode = " . $mpgResponse->getResponseCode());
print("\nMessage = " . $mpgResponse->getMessage());
print("\nAuthCode = " . $mpgResponse->getAuthCode());
print("\nComplete = " . $mpgResponse->getComplete());
print("\nTransDate = " . $mpgResponse->getTransDate());
print("\nTransTime = " . $mpgResponse->getTransTime());
print("\nTicket = " . $mpgResponse->getTicket());
print("\nTimedOut = " . $mpgResponse->getTimedOut());
//print("\nStatusCode = " . $mpgResponse->getStatusCode());
//print("\nStatusMessage = " . $mpgResponse->getStatusMessage());
?>
6.8.1 Encrypted Mag Swipe Independent Refund
The Encrypted Mag Swipe Independent Refund credits a specified amount to the cardholder’s credit
card. The Encrypted Mag Swipe Independent Refund does not require an existing order to be logged in
the Moneris Gateway. However, the credit card must be swiped using the Moneris-provided encrypted
mag swipe reader to provide the encrypted track2 details.
Page 141 of 477 July 2018

6 Mag Swipe Transaction Set
There are also optional fields that may be submitted such as cust_id and dynamic_descriptor. The
transaction format is almost identical to Encrypted Mag Swipe Purchase and Encrypted Mag Swipe
PreAuth.
NOTE:
The Encrypted Mag Swipe Independent Refund transaction may not be supported on
your account. This may yield a TRANSACTION NOT ALLOWED error when attempting the
transaction.
To temporarily enable (or re-enable) the Independent Refund transaction type, contact
Moneris
Encrypted Mag Swipe Independent Refund transaction object definition
$txnArray = array(‘type’=>’enc_track2_ind_refund', …);
$mpgTxn = new mpgTransaction($txnArray);
HttpsPostRequest object for Encrypted Mag Swipe Independent Refund transaction
$mpgRequest = new mpgRequest($mpgTxn);
$mpgHttpPost = new mpgHttpsPost($store_id,$api_token,$mpgRequest);
Encrypted Mag Swipe Independent Refund transaction object values
Value Type Limits Set Method
OrderID String 50-character alpha-
numeric
'order_id'=>$order_id
Amount String 9-character decimal 'amount'=>$amount
Encrypted Track 2 data String n/a 'enc_track2'=>$enc_track2
Device Type String 30-character alpha-
numeric
'device_type'=>$device_type
POSCode String 2-character numeric 'pos_code'=>$pos_code
Table 1: Encrypted Mag Swipe Independent Refund transaction object mandatory values
July 2018 Page 142 of 477

Moneris Gateway API- Integration Guide
Value Type Limits Set Method
Status Check Boolean true/false $mpgHttpPost =new
mpgHttpsPostStatus($store_
id,$api_
token,$status,$mpgRequest);
Customer ID String 50-character alpha-
numeric
'cust_id'=>$cust_id
Table 2: Encrypted Mag Swipe Independent Refund transaction object optional values
Page 143 of 477 July 2018

6 Mag Swipe Transaction Set
Sample Encrypted MagSwipe Independent Refund
<?php
require "../../mpgClasses.php";
/************************ Request Variables **********************************/
$store_id='store5';
$api_token='yesguy';
/************************ Transaction Variables ******************************/
$orderid="ord_".date("dmy-G:i:s");
$amount="1.00";
$enc_track2="ENCRYPTEDTRACK2DATA";
$pos_code="00";
$device_type='idtech_bdk';
/************************ Transaction Array **********************************/
$txnArray=array(type=>'enc_track2_ind_refund',
order_id=>$orderid,
cust_id=>'cust',
amount=>$amount,
enc_track2=>$enc_track2,
pos_code=>$pos_code,
device_type=>$device_type,
dynamic_descriptor=>'12345'
);
/************************ Transaction Object *******************************/
$mpgTxn = new mpgTransaction($txnArray);
/************************ Request Object **********************************/
$mpgRequest = new mpgRequest($mpgTxn);
$mpgRequest->setProcCountryCode("CA"); //"US" for sending transaction to US environment
$mpgRequest->setTestMode(true); //false or comment out this line for production transactions
/************************ mpgHttpsPost Object ******************************/
$mpgHttpPost =new mpgHttpsPost($store_id,$api_token,$mpgRequest);
/************************ Response Object **********************************/
$mpgResponse=$mpgHttpPost->getMpgResponse();
print("\nCardType = " . $mpgResponse->getCardType());
print("\nTransAmount = " . $mpgResponse->getTransAmount());
print("\nTxnNumber = " . $mpgResponse->getTxnNumber());
print("\nReceiptId = " . $mpgResponse->getReceiptId());
print("\nTransType = " . $mpgResponse->getTransType());
print("\nReferenceNum = " . $mpgResponse->getReferenceNum());
print("\nResponseCode = " . $mpgResponse->getResponseCode());
print("\nMessage = " . $mpgResponse->getMessage());
print("\nAuthCode = " . $mpgResponse->getAuthCode());
print("\nComplete = " . $mpgResponse->getComplete());
print("\nTransDate = " . $mpgResponse->getTransDate());
print("\nTransTime = " . $mpgResponse->getTransTime());
print("\nTimedOut = " . $mpgResponse->getTimedOut());
print("\nMaskedPan = " . $mpgResponse->getMaskedPan());
?>
July 2018 Page 144 of 477

7 Level 2/3 Transactions
l7.1 About Level 2/3 Transactions
l7.2 Level 2/3 Visa Transactions
l7.3 Level 2/3 MasterCard Transactions
l7.4 Level 2/3 American Express Transactions
7.1 About Level 2/3 Transactions
The Moneris Gateway API supports passing Level 2/3 purchasing card transaction data for
Visa,MasterCard and AmericanExpress corporate cards.
All Level 2/3 transactions use the same Pre-Authorization transaction as described in the topic Pre-
Authorization (page 18).
7.2 Level 2/3 Visa Transactions
l7.2.1 Level 2/3 Transaction Types for Visa
l7.2.2 Level 2/3 Transaction Flow for Visa
l7.2.3 VS Completion
l7.2.5 VS Force Post
l7.2.4 VS Purchase Correction
l7.2.6 VS Refund
l7.2.7 VS Independent Refund
l7.2.8 VS Corpais
7.2.1 Level 2/3 Transaction Types for Visa
This transaction set includes a suite of corporate card financial transactions as well as a transaction that
allows for the passing of Level 2/3 data. Please ensure that Visa Level 2/3 support is enabled on your mer-
chant account. Batch Close, Open Totals and Pre-authorization are identical to the transactions outlined
in the section Basic Transaction Set (page 11).
lWhen the Pre-authorization response contains CorporateCard equal to true then you can submit
the Visa transactions.
lIf CorporateCard is false then the card does not support Level 2/3 data and non Level 2/3 trans-
action are to be used. If the card is not a corporate card, please refer to the section 2 Basic Trans-
action Set for the appropriate non-corporate card transactions.
NOTE: This transaction set is intended for transactions where Corporate Card is true and
Level 2/3 data will be submitted. If the credit card is found to be a corporate card but you do
July 2018 Page 145 of 477

Moneris Gateway API- Integration Guide
not wish to send any Level 2/3 data then you may submit Visa transactions using the basic
transaction set outlined in 2 Basic Transaction Set.
Pre-authorization– (authorization/pre-authorization)
Pre-authorization verifies and locks funds on the customer’s credit card. The funds are locked
for a specified amount of time, based on the card issuer. To retrieve the funds from a preauth
so that they may be settled in the merchant account a capture must be performed. Cor-
porateCard will return as true if the card supports Level 2/3.
VS Completion – (Capture/Pre-authorization Completion)
Once a Pre-authorization is obtained the funds that are locked need to be retrieved from the
customer’s credit card. The capture retrieves the locked funds and readies them for set-
tlement into the merchant account. Prior to performing a VS Completion, a Pre-authorization
must be performed. Once the transaction is completed, VSCorpais must be used to process
the Level 2/3 data.
VS Force Post – (Force Capture/Pre-authorization Completion)
This transaction is an alternative to VS Completion to obtain the funds locked on Pre-auth
obtained from IVR or equivalent terminal. The VSForcePost retrieves the locked funds and
readies them for settlement in to the merchant account. Once the transaction is completed,
VSCorpais must be used to process the Level 2/3 data.
VS Purchase Correction (Void, Correction)
VS Completion and VSForce Post can be voided the same day* that they occur. A
VSPurchase Correction must be for the full amount of the transaction and will remove any
record of it from the cardholder statement.
VS Refund – (Credit)
A VSRefund can be performed against a VS Completion to refund any part or all of the trans-
action. Once the transaction is completed, VSCorpais must be used to process the Level 2/3
data.
VS Independent Refund – (Credit)
A VSIndependent Refund can be performed against a purchase or a capture to refund any
part, or all of the transaction. Independent refund is used when the originating transaction
was not performed through Moneris Gateway. Once the transaction is completed, VSCorpais
must be used to process the Level 2/3 data.
NOTE:the Independent Refund transaction may or may not be supported on your
account. If you receive a transaction not allowed error when attempting an inde-
pendent refund, it may mean the transaction is not supported on your account. If you
wish to have the Independent Refund transaction type temporarily enabled (or re-
enabled), please contact the Service Centre at 1-866-319-7450.
VS Corpais – (Level 2/3 Data)
VSCorpais will contain all the required and optional data fields for Level 2/3 Business to Busi-
ness data. VSCorpais data can be sent when the card has been identified in the Pre-author-
ization transaction request as being a corporate card.
Page 146 of 477 July 2018

7 Level 2/3 Transactions
* A VS Purchase Correction can be performed against a transaction as long as the batch that contains the
original transaction remains open. When using the automated closing feature, the batch close occurs
daily between 10 – 11 pm EST.
July 2018 Page 147 of 477

Moneris Gateway API- Integration Guide
7.2.2 Level 2/3 Transaction Flow for Visa
Pre-authorization/Completion Transaction Flow
Page 148 of 477 July 2018

7 Level 2/3 Transactions
Purchase Correction TransactionFlow
July 2018 Page 149 of 477

Moneris Gateway API- Integration Guide
7.2.3 VS Completion
Once a Pre-authorization is obtained, the funds that are locked need to be retrieved from the customer’s
credit card. This VSCompletion transaction is used to secure the funds locked by a pre-authorization
transaction and readies them for settlement into the merchant account.
NOTE: Once you have completed this transaction successfully, to submit the complete sup-
plemental level 2/3 data, please proceed to VS Corpais.
VSCompletion transaction object definition
$txnArray = array(‘type’=>’vscompletion', …);
$mpgTxn = new mpgTransaction($txnArray);
HttpsPostRequest object for VSCompletion transaction object
$mpgRequest = new mpgRequest($mpgTxn);
$mpgHttpPost = new mpgHttpsPost($store_id,$api_token,$mpgRequest);
VSCompletion transaction object values
Value Type Limits Set Method
OrderID String 50-character alpha-
numeric
'order_id'=>$order_id
Completion amount String 9-character decimal 'comp_amount'=>$comp_amount
Transaction number String 255-character alpha-
numeric
'txn_number'=>$txn_number
E-CommerceIndicator String 1-character alpha-
numeric
'crypt_type'=>$crypt
Table 1: VSCompletion transaction object mandatory values
Req* Value Limits Set Method Description
Y NationalTax 12-character decimal
'national_
tax'=>$national_
tax
Must reflect
the amount of
National Tax
(GST or HST)
appearing on
the invoice.
Table 2: Visa - Corporate Card CommonData - Level 2 Request Fields
Page 150 of 477 July 2018

7 Level 2/3 Transactions
Req* Value Limits Set Method Description
Minimum -
0.01 Maximum
- 999999.99.
Must have 2
decimal places.
Y Merchant
VATRegistration/Single
Business Reference
20-character alpha-
numeric
'merchant_vat_
no'=>$merchant_
vat_no
Merchant’s Tax
Registration
Number
must be
provided if tax
is included on
the invoice
NOTE: Must
not be all
spaces or all
zeroes
C Local Tax 12-character decimal 'local_
tax'=>$local_tax
Must reflect
the amount of
Local Tax (PST
or QST) appear-
ing on the
invoice
If Local Tax
included then
must not be all
spaces or all zer-
oes; Must be
provided if
Local Tax (PST
or QST) applies
Minimum =
0.01
Maximum =
999999.99
Must have 2
decimal places
C Local Tax (PST or QST) 15-character alpha- 'local_tax_
no'=>$local_tax_no
Merchant's
July 2018 Page 151 of 477

Moneris Gateway API- Integration Guide
Req* Value Limits Set Method Description
Registration Number numeric Local Tax
(PST/QST)
Registration
Number
Must be
provided if tax
is included on
the invoice; If
Local Tax
included then
must not be all
spaces or all zer-
oes
Must be
provided if
Local Tax (PST
or QST) applies
C Customer
VATRegistration Num-
ber
13-character alpha-
numeric
'customer_vat_
no'=>$customer_
vat_no
If the Cus-
tomer’s Tax
Registration
Number
appears on the
invoice to sup-
port tax
exempt trans-
actions it must
be provided
here
C Customer Code/Cus-
tomer Reference Iden-
tifier (CRI)
16-character alpha-
numeric
'cri'=>$cri Value which
the customer
may choose to
provide to the
supplier at the
point of sale –
must be
provided if
given by the
customer
N Customer Code 17-character alpha-
numeric
'customer_
code'=>$customer_
code
Optional cus-
tomer code
field that will
not be passed
Page 152 of 477 July 2018

7 Level 2/3 Transactions
Req* Value Limits Set Method Description
along to Visa,
but will be
included on
Moneris report-
ing
N Invoice Number 17-character alpha-
numeric
'invoice_
number'=>$invoice_
number
Optional
invoice number
field that will
not be passed
along to Visa,
but will be
included on
Moneris report-
ing
*Y = Required, N= Optional, C = Conditional
Sample VS Completion
<?php
require "../../mpgClasses.php";
/**************************** Request Variables *******************************/
$store_id='moneris';
$api_token='hurgle';
//$status = 'false';
/************************* Transactional Variables ****************************/
$type='vscompletion';
$order_id='ord-210916-15:14:46';
$comp_amount='5.00';
$txn_number = '19002-0_11';
$crypt='7';
$national_tax = "1.23";
$merchant_vat_no = "gstno111";
$local_tax = "2.34";
$customer_vat_no = "gstno999";
$cri = "CUST-REF-002";
$customer_code="ccvsfp";
$invoice_number="invsfp";
$local_tax_no="ltaxno";
/*********************** Transactional Associative Array **********************/
$txnArray=array('type'=>$type,
'order_id'=>$order_id,
'comp_amount'=>$comp_amount,
'txn_number'=>$txn_number,
'crypt_type'=>$crypt,
'national_tax'=>$national_tax,
'merchant_vat_no'=>$merchant_vat_no,
'local_tax'=>$local_tax,
'customer_vat_no'=>$customer_vat_no,
'cri'=>$cri,
'local_tax_no'=>$local_tax_no
);
/**************************** Transaction Object *****************************/
July 2018 Page 153 of 477

Moneris Gateway API- Integration Guide
Sample VS Completion
$mpgTxn = new mpgTransaction($txnArray);
/****************************** Request Object *******************************/
$mpgRequest = new mpgRequest($mpgTxn);
$mpgRequest->setProcCountryCode("CA"); //"US" for sending transaction to US environment
$mpgRequest->setTestMode(true); //false or comment out this line for production transactions
/***************************** HTTPS Post Object *****************************/
$mpgHttpPost =new mpgHttpsPost($store_id,$api_token,$mpgRequest);
//Status check example
//$mpgHttpPost = new mpgHttpsPostStatus($store_id,$api_token,$status,$mpgRequest);
/******************************* Response ************************************/
$mpgResponse=$mpgHttpPost->getMpgResponse();
print("\nCardType = " . $mpgResponse->getCardType());
print("\nTransAmount = " . $mpgResponse->getTransAmount());
print("\nTxnNumber = " . $mpgResponse->getTxnNumber());
print("\nReceiptId = " . $mpgResponse->getReceiptId());
print("\nTransType = " . $mpgResponse->getTransType());
print("\nReferenceNum = " . $mpgResponse->getReferenceNum());
print("\nResponseCode = " . $mpgResponse->getResponseCode());
print("\nISO = " . $mpgResponse->getISO());
print("\nMessage = " . $mpgResponse->getMessage());
print("\nAuthCode = " . $mpgResponse->getAuthCode());
print("\nComplete = " . $mpgResponse->getComplete());
print("\nTransDate = " . $mpgResponse->getTransDate());
print("\nTransTime = " . $mpgResponse->getTransTime());
print("\nTicket = " . $mpgResponse->getTicket());
print("\nTimedOut = " . $mpgResponse->getTimedOut());
//print("\nStatusCode = " . $mpgResponse->getStatusCode());
//print("\nStatusMessage = " . $mpgResponse->getStatusMessage());
?>
7.2.4 VS Purchase Correction
The VSPurchase Correction (also known as a "void") transaction is used to cancel a transaction that was
performed in the current batch. No amount is required because a void is always for 100% of the original
transaction. The only transaction that can be voided using VS Purchase Correction is a VS Completion or
VS Force Post. To send a void the order_id and txn_number from the VS Completion/VS Force Post are
required.
VS Purchase Correction transaction object definition
$txnArray = array(‘type’=>’vspurchasecorrection', …);
$mpgTxn = new mpgTransaction($txnArray);
HttpsPostRequest object for VS Purchase Correction transaction
$mpgRequest = new mpgRequest($mpgTxn);
$mpgHttpPost = new mpgHttpsPost($store_id,$api_token,$mpgRequest);
Page 154 of 477 July 2018

7 Level 2/3 Transactions
VS Purchase Correction transaction object values
Value Type Limits Set Method
Order ID String 50-character alpha-
numeric
'order_id'=>$order_id
Transaction number String 255-character alpha-
numeric
'txn_number'=>$txn_number
E-Commerce Indicator String 1-character alpha-
numeric
'crypt_type'=>$crypt
Table 1: VS Purchase Correction transaction object mandatory values
Sample VS Purchase Correction
<?php
require "../../mpgClasses.php";
/**************************** Request Variables *******************************/
$store_id='moneris';
$api_token='hurgle';
//$status = 'false';
/************************* Transactional Variables ****************************/
$type='vspurchasecorrection';
$order_id='ord-210916-15:28:01';
$amount='5.00';
$txn_number = '19017-0_11';
$crypt='7';
/*********************** Transactional Associative Array **********************/
$txnArray=array('type'=>$type,
'order_id'=>$order_id,
'amount'=>$amount,
'txn_number'=>$txn_number,
'crypt_type'=>$crypt
);
/**************************** Transaction Object *****************************/
$mpgTxn = new mpgTransaction($txnArray);
/****************************** Request Object *******************************/
$mpgRequest = new mpgRequest($mpgTxn);
$mpgRequest->setProcCountryCode("CA"); //"US" for sending transaction to US environment
$mpgRequest->setTestMode(true); //false or comment out this line for production transactions
/***************************** HTTPS Post Object *****************************/
$mpgHttpPost =new mpgHttpsPost($store_id,$api_token,$mpgRequest);
//Status check example
//$mpgHttpPost = new mpgHttpsPostStatus($store_id,$api_token,$status,$mpgRequest);
/******************************* Response ************************************/
$mpgResponse=$mpgHttpPost->getMpgResponse();
print("\nCardType = " . $mpgResponse->getCardType());
print("\nTransAmount = " . $mpgResponse->getTransAmount());
print("\nTxnNumber = " . $mpgResponse->getTxnNumber());
print("\nReceiptId = " . $mpgResponse->getReceiptId());
print("\nTransType = " . $mpgResponse->getTransType());
print("\nReferenceNum = " . $mpgResponse->getReferenceNum());
print("\nResponseCode = " . $mpgResponse->getResponseCode());
print("\nISO = " . $mpgResponse->getISO());
July 2018 Page 155 of 477

Moneris Gateway API- Integration Guide
Sample VS Purchase Correction
print("\nMessage = " . $mpgResponse->getMessage());
print("\nAuthCode = " . $mpgResponse->getAuthCode());
print("\nComplete = " . $mpgResponse->getComplete());
print("\nTransDate = " . $mpgResponse->getTransDate());
print("\nTransTime = " . $mpgResponse->getTransTime());
print("\nTicket = " . $mpgResponse->getTicket());
print("\nTimedOut = " . $mpgResponse->getTimedOut());
//print("\nStatusCode = " . $mpgResponse->getStatusCode());
//print("\nStatusMessage = " . $mpgResponse->getStatusMessage());
?>
7.2.5 VS Force Post
The VS Force Post transaction is used to secure the funds locked by a pre-authorization transaction per-
formed over IVR or equivalent terminal. When sending a force post request, you will need Order ID,
Amount,Credit Card Number, ExpiryDate, E-commerce Indicator and the Authorization Code received in
the pre-authorization response.
NOTE: Once you have completed this transaction successfully, to submit the complete sup-
plemental level 2/3 data, please proceed to VS Corpais.
VSForce Post transaction object definition
$txnArray = array(‘type’=>’vsforcepost', …);
$mpgTxn = new mpgTransaction($txnArray);
HttpsPostRequest object for VSForce Post transaction
$mpgRequest = new mpgRequest($mpgTxn);
$mpgHttpPost = new mpgHttpsPost($store_id,$api_token,$mpgRequest);
VSForce Post transaction object values
Value Type Limits Set Method
Order ID String 50-character alpha-
numeric
'order_id'=>$order_id
Amount String 9-character decimal 'amount'=>$amount
Credit card number String 20-character numeric 'pan'=>$pan
Expiry Date String 4-character numeric 'expdate'=>$expiry_date
Table 1: VSForce Post transaction object mandatory values
Page 156 of 477 July 2018

7 Level 2/3 Transactions
Value Type Limits Set Method
YYMM format
Authorizationcode String 8-character alpha-
numeric
'auth_code'=>$auth_code
E-commerce Indicator String 1-character alpha-
numeric
'crypt_type'=>$crypt
Value Type Limits Set Method
Customer ID String 50-character alpha-
numeric
'cust_id'=>$cust_id
Table 2: VSForce Post transaction object optional values
Req* Value Limits Set Method Description
Y NationalTax 12-character decimal 'national_
tax'=>$national_
tax
Must reflect
the amount of
National Tax
(GST or HST)
appearing on
the invoice.
Minimum -
0.01 Maximum
- 999999.99.
Must have 2
decimal places.
Y Merchant
VATRegistration/Single
Business Reference
20-character alpha-
numeric
'merchant_vat_
no'=>$merchant_
vat_no
Merchant’s Tax
Registration
Number
must be
provided if tax
is included on
the invoice
NOTE: Must
not be all
spaces or all
zeroes
Table 3: Visa - Corporate Card CommonData - Level 2 Request Fields
July 2018 Page 157 of 477

Moneris Gateway API- Integration Guide
Req* Value Limits Set Method Description
C Local Tax 12-character decimal 'local_
tax'=>$local_tax
Must reflect
the amount of
Local Tax (PST
or QST) appear-
ing on the
invoice
If Local Tax
included then
must not be all
spaces or all zer-
oes; Must be
provided if
Local Tax (PST
or QST) applies
Minimum =
0.01
Maximum =
999999.99
Must have 2
decimal places
C Local Tax (PST or QST)
Registration Number
15-character alpha-
numeric
'local_tax_
no'=>$local_tax_no
Merchant's
Local Tax
(PST/QST)
Registration
Number
Must be
provided if tax
is included on
the invoice; If
Local Tax
included then
must not be all
spaces or all zer-
oes
Must be
provided if
Local Tax (PST
or QST) applies
Page 158 of 477 July 2018

7 Level 2/3 Transactions
Req* Value Limits Set Method Description
C Customer
VATRegistration Num-
ber
13-character alpha-
numeric
'customer_vat_
no'=>$customer_
vat_no
If the Cus-
tomer’s Tax
Registration
Number
appears on the
invoice to sup-
port tax
exempt trans-
actions it must
be provided
here
C Customer Code/Cus-
tomer Reference Iden-
tifier (CRI)
16-character alpha-
numeric
'cri'=>$cri Value which
the customer
may choose to
provide to the
supplier at the
point of sale –
must be
provided if
given by the
customer
N Customer Code 17-character alpha-
numeric
'customer_
code'=>$customer_
code
Optional cus-
tomer code
field that will
not be passed
along to Visa,
but will be
included on
Moneris report-
ing
N Invoice Number 17-character alpha-
numeric
'invoice_
number'=>$invoice_
number
Optional
invoice number
field that will
not be passed
along to Visa,
but will be
included on
Moneris report-
ing
*Y = Required, N= Optional, C = Conditional
July 2018 Page 159 of 477

Moneris Gateway API- Integration Guide
Sample VS Force Post
<?php
require "../../mpgClasses.php";
/**************************** Request Variables *******************************/
$store_id='moneris';
$api_token='hurgle';
//$status = 'false';
/************************* Transactional Variables ****************************/
$type='vsforcepost';
$cust_id='CUST13343';
$order_id='ord-'.date("dmy-G:i:s");
$amount='5.00';
$pan='4242424254545454';
$expiry_date='2012';
$auth_code='123456';
$crypt='7';
$national_tax = "1.23";
$merchant_vat_no = "gstno111";
$local_tax = "2.34";
$customer_vat_no = "gstno999";
$cri = "CUST-REF-002";
$customerCode="ccvsfp";
$invoiceNumber="invsfp";
$local_tax_no="ltaxno";
/*********************** Transactional Associative Array **********************/
$txnArray=array('type'=>$type,
'order_id'=>$order_id,
'amount'=>$amount,
'pan'=>$pan,
'expdate'=>$expiry_date,
'auth_code'=>$auth_code,
'crypt_type'=>$crypt,
'national_tax'=>$national_tax,
'merchant_vat_no'=>$merchant_vat_no,
'local_tax'=>$local_tax,
'customer_vat_no'=>$customer_vat_no,
'cri'=>$cri,
'local_tax_no'=>$local_tax_no
);
/**************************** Transaction Object *****************************/
$mpgTxn = new mpgTransaction($txnArray);
/****************************** Request Object *******************************/
$mpgRequest = new mpgRequest($mpgTxn);
$mpgRequest->setProcCountryCode("CA"); //"US" for sending transaction to US environment
$mpgRequest->setTestMode(true); //false or comment out this line for production transactions
/***************************** HTTPS Post Object *****************************/
$mpgHttpPost =new mpgHttpsPost($store_id,$api_token,$mpgRequest);
//Status check example
//$mpgHttpPost = new mpgHttpsPostStatus($store_id,$api_token,$status,$mpgRequest);
/******************************* Response ************************************/
$mpgResponse=$mpgHttpPost->getMpgResponse();
print("\nCardType = " . $mpgResponse->getCardType());
print("\nTransAmount = " . $mpgResponse->getTransAmount());
print("\nTxnNumber = " . $mpgResponse->getTxnNumber());
print("\nReceiptId = " . $mpgResponse->getReceiptId());
print("\nTransType = " . $mpgResponse->getTransType());
print("\nReferenceNum = " . $mpgResponse->getReferenceNum());
print("\nResponseCode = " . $mpgResponse->getResponseCode());
print("\nISO = " . $mpgResponse->getISO());
print("\nMessage = " . $mpgResponse->getMessage());
Page 160 of 477 July 2018

7 Level 2/3 Transactions
Sample VS Force Post
print("\nAuthCode = " . $mpgResponse->getAuthCode());
print("\nComplete = " . $mpgResponse->getComplete());
print("\nTransDate = " . $mpgResponse->getTransDate());
print("\nTransTime = " . $mpgResponse->getTransTime());
print("\nTicket = " . $mpgResponse->getTicket());
print("\nTimedOut = " . $mpgResponse->getTimedOut());
//print("\nStatusCode = " . $mpgResponse->getStatusCode());
//print("\nStatusMessage = " . $mpgResponse->getStatusMessage());
?>
7.2.6 VS Refund
VSRefund will credit a specified amount to the cardholder’s credit card. A refund can be sent up to the
full value of the original VS Completion or VS Force Post. To send a VSRefund you will require the Order
ID and Transaction Number from the original VS Completion or VS Force Post.
NOTE: Once you have completed this transaction successfully, to submit the complete sup-
plemental level 2/3 data, please proceed to VS Corpais.
VS Refund transaction object definition
$txnArray = array(‘type’=>’vsrefund', …);
$mpgTxn = new mpgTransaction($txnArray);
HttpsPostRequest object for VS Refund transaction
$mpgRequest = new mpgRequest($mpgTxn);
$mpgHttpPost = new mpgHttpsPost($store_id,$api_token,$mpgRequest);
VS Refund transaction object values
Value Type Limits Set Method
Order ID String 50-character alpha-
numeric
'order_id'=>$order_id
Transaction number String 255-character alpha-
numeric
'txn_number'=>$txn_number
Amount String 9-character decimal 'amount'=>$amount
E-CommerceIndicator String 1-character alpha-
numeric
'crypt_type'=>$crypt
Table 1: VSRefund transaction object mandatory values
July 2018 Page 161 of 477

Moneris Gateway API- Integration Guide
Req* Value Limits Set Method Description
Y NationalTax 12-character decimal 'national_
tax'=>$national_
tax
Must reflect
the amount of
National Tax
(GST or HST)
appearing on
the invoice.
Minimum -
0.01 Maximum
- 999999.99.
Must have 2
decimal places.
Y Merchant
VATRegistration/Single
Business Reference
20-character alpha-
numeric
'merchant_vat_
no'=>$merchant_
vat_no
Merchant’s Tax
Registration
Number
must be
provided if tax
is included on
the invoice
NOTE: Must
not be all
spaces or all
zeroes
C Local Tax 12-character decimal 'local_
tax'=>$local_tax
Must reflect
the amount of
Local Tax (PST
or QST) appear-
ing on the
invoice
If Local Tax
included then
must not be all
spaces or all zer-
oes; Must be
provided if
Local Tax (PST
Table 2: Visa - Corporate Card CommonData - Level 2 Request Fields
Page 162 of 477 July 2018

7 Level 2/3 Transactions
Req* Value Limits Set Method Description
or QST) applies
Minimum =
0.01
Maximum =
999999.99
Must have 2
decimal places
C Local Tax (PST or QST)
Registration Number
15-character alpha-
numeric
'local_tax_
no'=>$local_tax_no
Merchant's
Local Tax
(PST/QST)
Registration
Number
Must be
provided if tax
is included on
the invoice; If
Local Tax
included then
must not be all
spaces or all zer-
oes
Must be
provided if
Local Tax (PST
or QST) applies
C Customer
VATRegistration Num-
ber
13-character alpha-
numeric
'customer_vat_
no'=>$customer_
vat_no
If the Cus-
tomer’s Tax
Registration
Number
appears on the
invoice to sup-
port tax
exempt trans-
actions it must
be provided
here
C Customer Code/Cus-
tomer Reference Iden-
tifier (CRI)
16-character alpha-
numeric
'cri'=>$cri Value which
the customer
may choose to
provide to the
July 2018 Page 163 of 477

Moneris Gateway API- Integration Guide
Req* Value Limits Set Method Description
supplier at the
point of sale –
must be
provided if
given by the
customer
N Customer Code 17-character alpha-
numeric
'customer_
code'=>$customer_
code
Optional cus-
tomer code
field that will
not be passed
along to Visa,
but will be
included on
Moneris report-
ing
N Invoice Number 17-character alpha-
numeric
'invoice_
number'=>$invoice_
number
Optional
invoice number
field that will
not be passed
along to Visa,
but will be
included on
Moneris report-
ing
*Y = Required, N= Optional, C = Conditional
Sample VS Refund
<?php
require "../../mpgClasses.php";
/**************************** Request Variables *******************************/
$store_id='moneris';
$api_token='hurgle';
//$status = 'false';
/************************* Transactional Variables ****************************/
$type='vsrefund';
$order_id='ord-210916-15:14:46';
$amount='5.00';
$txn_number = '19003-1_11';
$crypt='7';
$national_tax = "1.23";
$merchant_vat_no = "gstno111";
$local_tax = "2.34";
$customer_vat_no = "gstno999";
$cri = "CUST-REF-002";
$customerCode="ccvsfp";
$invoiceNumber="invsfp";
$local_tax_no="ltaxno";
Page 164 of 477 July 2018

7 Level 2/3 Transactions
Sample VS Refund
/*********************** Transactional Associative Array **********************/
$txnArray=array('type'=>$type,
'order_id'=>$order_id,
'amount'=>$amount,
'txn_number'=>$txn_number,
'crypt_type'=>$crypt,
'national_tax'=>$national_tax,
'merchant_vat_no'=>$merchant_vat_no,
'local_tax'=>$local_tax,
'customer_vat_no'=>$customer_vat_no,
'cri'=>$cri,
'local_tax_no'=>$local_tax_no
);
/**************************** Transaction Object *****************************/
$mpgTxn = new mpgTransaction($txnArray);
/****************************** Request Object *******************************/
$mpgRequest = new mpgRequest($mpgTxn);
$mpgRequest->setProcCountryCode("CA"); //"US" for sending transaction to US environment
$mpgRequest->setTestMode(true); //false or comment out this line for production transactions
/***************************** HTTPS Post Object *****************************/
$mpgHttpPost =new mpgHttpsPost($store_id,$api_token,$mpgRequest);
//Status check example
//$mpgHttpPost = new mpgHttpsPostStatus($store_id,$api_token,$status,$mpgRequest);
/******************************* Response ************************************/
$mpgResponse=$mpgHttpPost->getMpgResponse();
print("\nCardType = " . $mpgResponse->getCardType());
print("\nTransAmount = " . $mpgResponse->getTransAmount());
print("\nTxnNumber = " . $mpgResponse->getTxnNumber());
print("\nReceiptId = " . $mpgResponse->getReceiptId());
print("\nTransType = " . $mpgResponse->getTransType());
print("\nReferenceNum = " . $mpgResponse->getReferenceNum());
print("\nResponseCode = " . $mpgResponse->getResponseCode());
print("\nISO = " . $mpgResponse->getISO());
print("\nMessage = " . $mpgResponse->getMessage());
print("\nAuthCode = " . $mpgResponse->getAuthCode());
print("\nComplete = " . $mpgResponse->getComplete());
print("\nTransDate = " . $mpgResponse->getTransDate());
print("\nTransTime = " . $mpgResponse->getTransTime());
print("\nTicket = " . $mpgResponse->getTicket());
print("\nTimedOut = " . $mpgResponse->getTimedOut());
//print("\nStatusCode = " . $mpgResponse->getStatusCode());
//print("\nStatusMessage = " . $mpgResponse->getStatusMessage());
?>
7.2.7 VS Independent Refund
VSIndependent Refund will credit a specified amount to the cardholder’s credit card. The independent
refund does not require an existing order to be logged in the Moneris Gateway; however, the credit card
number and expiry date will need to be passed. The transaction format is almost identical to a pre-author-
ization.
July 2018 Page 165 of 477

Moneris Gateway API- Integration Guide
NOTE: Once you have completed this transaction successfully, to submit the complete sup-
plemental level 2/3 data, please proceed to VS Corpais.
VS Independent Refund transaction object definition
$txnArray = array(‘type’=>’vsind_refund', …);
$mpgTxn = new mpgTransaction($txnArray);
HttpsPostRequest object for VS Independent Refund transaction
$mpgRequest = new mpgRequest($mpgTxn);
$mpgHttpPost = new mpgHttpsPost($store_id,$api_token,$mpgRequest);
VS Independent Refund transaction object values
Value Type Limits Set Method
Order ID String 50-character alpha-
numeric
'order_id'=>$order_id
Amount String 9-character decimal 'amount'=>$amount
Credit card number String 20-character numeric 'pan'=>$pan
Expiry date String 4-character numeric
YYMM format
'expdate'=>$expiry_date
E-commerce indicator String 1-character alpha-
numeric
'crypt_type'=>$crypt
Table 1: VS Independent Refund transaction object mandatory values
Value Type Limits Set Method
Customer ID String 50-character alpha-
numeric
'cust_id'=>$cust_id
Table 2: VS Independent Refund transaction object optional values
Req* Value Limits Set Method Description
Y NationalTax 12-character decimal 'national_
tax'=>$national_
tax
Must reflect
the amount of
Table 3: Visa - Corporate Card CommonData - Level 2 Request Fields
Page 166 of 477 July 2018

7 Level 2/3 Transactions
Req* Value Limits Set Method Description
National Tax
(GST or HST)
appearing on
the invoice.
Minimum -
0.01 Maximum
- 999999.99.
Must have 2
decimal places.
Y Merchant
VATRegistration/Single
Business Reference
20-character alpha-
numeric
'merchant_vat_
no'=>$merchant_
vat_no
Merchant’s Tax
Registration
Number
must be
provided if tax
is included on
the invoice
NOTE: Must
not be all
spaces or all
zeroes
C Local Tax 12-character decimal 'local_
tax'=>$local_tax
Must reflect
the amount of
Local Tax (PST
or QST) appear-
ing on the
invoice
If Local Tax
included then
must not be all
spaces or all zer-
oes; Must be
provided if
Local Tax (PST
or QST) applies
Minimum =
0.01
Maximum =
999999.99
July 2018 Page 167 of 477

Moneris Gateway API- Integration Guide
Req* Value Limits Set Method Description
Must have 2
decimal places
C Local Tax (PST or QST)
Registration Number
15-character alpha-
numeric
'local_tax_
no'=>$local_tax_no
Merchant's
Local Tax
(PST/QST)
Registration
Number
Must be
provided if tax
is included on
the invoice; If
Local Tax
included then
must not be all
spaces or all zer-
oes
Must be
provided if
Local Tax (PST
or QST) applies
C Customer
VATRegistration Num-
ber
13-character alpha-
numeric
'customer_vat_
no'=>$customer_
vat_no
If the Cus-
tomer’s Tax
Registration
Number
appears on the
invoice to sup-
port tax
exempt trans-
actions it must
be provided
here
C Customer Code/Cus-
tomer Reference Iden-
tifier (CRI)
16-character alpha-
numeric
'cri'=>$cri Value which
the customer
may choose to
provide to the
supplier at the
point of sale –
must be
provided if
given by the
customer
Page 168 of 477 July 2018

7 Level 2/3 Transactions
Req* Value Limits Set Method Description
N Customer Code 17-character alpha-
numeric
'customer_
code'=>$customer_
code
Optional cus-
tomer code
field that will
not be passed
along to Visa,
but will be
included on
Moneris report-
ing
N Invoice Number 17-character alpha-
numeric
'invoice_
number'=>$invoice_
number
Optional
invoice number
field that will
not be passed
along to Visa,
but will be
included on
Moneris report-
ing
*Y = Required, N= Optional, C = Conditional
Sample VS Independent Refund
<?php
require "../../mpgClasses.php";
/**************************** Request Variables *******************************/
$store_id='moneris';
$api_token='hurgle';
//$status = 'false';
/************************* Transactional Variables ****************************/
$type='vsind_refund';
$cust_id='CUST13343';
$order_id='ord-'.date("dmy-G:i:s");
$amount='5.00';
$pan='4242424254545454';
$expiry_date='2012';
$crypt='7';
$national_tax = "1.23";
$merchant_vat_no = "gstno111";
$local_tax = "2.34";
$customer_vat_no = "gstno999";
$cri = "CUST-REF-002";
$customerCode="ccvsfp";
$invoiceNumber="invsfp";
$local_tax_no="ltaxno";
/*********************** Transactional Associative Array **********************/
$txnArray=array('type'=>$type,
'order_id'=>$order_id,
'cust_id'=>$cust_id,
'amount'=>$amount,
'pan'=>$pan,
'expdate'=>$expiry_date,
July 2018 Page 169 of 477

Moneris Gateway API- Integration Guide
Sample VS Independent Refund
'crypt_type'=>$crypt,
'national_tax'=>$national_tax,
'merchant_vat_no'=>$merchant_vat_no,
'local_tax'=>$local_tax,
'customer_vat_no'=>$customer_vat_no,
'cri'=>$cri,
'local_tax_no'=>$local_tax_no
);
/**************************** Transaction Object *****************************/
$mpgTxn = new mpgTransaction($txnArray);
/****************************** Request Object *******************************/
$mpgRequest = new mpgRequest($mpgTxn);
$mpgRequest->setProcCountryCode("CA"); //"US" for sending transaction to US environment
$mpgRequest->setTestMode(true); //false or comment out this line for production transactions
/***************************** HTTPS Post Object *****************************/
$mpgHttpPost =new mpgHttpsPost($store_id,$api_token,$mpgRequest);
//Status check example
//$mpgHttpPost = new mpgHttpsPostStatus($store_id,$api_token,$status,$mpgRequest);
/******************************* Response ************************************/
$mpgResponse=$mpgHttpPost->getMpgResponse();
print("\nCardType = " . $mpgResponse->getCardType());
print("\nTransAmount = " . $mpgResponse->getTransAmount());
print("\nTxnNumber = " . $mpgResponse->getTxnNumber());
print("\nReceiptId = " . $mpgResponse->getReceiptId());
print("\nTransType = " . $mpgResponse->getTransType());
print("\nReferenceNum = " . $mpgResponse->getReferenceNum());
print("\nResponseCode = " . $mpgResponse->getResponseCode());
print("\nISO = " . $mpgResponse->getISO());
print("\nMessage = " . $mpgResponse->getMessage());
print("\nAuthCode = " . $mpgResponse->getAuthCode());
print("\nComplete = " . $mpgResponse->getComplete());
print("\nTransDate = " . $mpgResponse->getTransDate());
print("\nTransTime = " . $mpgResponse->getTransTime());
print("\nTicket = " . $mpgResponse->getTicket());
print("\nTimedOut = " . $mpgResponse->getTimedOut());
//print("\nStatusCode = " . $mpgResponse->getStatusCode());
//print("\nStatusMessage = " . $mpgResponse->getStatusMessage());
?>
7.2.8 VS Corpais
VS Corpais will contain all the required and optional data fields for Level 2/3 Purchasing Card Addendum
data. VS Corpais data can be sent when the card has been identified in the Pre-authorization transaction
request as being a corporate card.
In addition to the Order ID and Transaction number, this transaction also contains two objects:
lVS Purcha – Corporate Card CommonData
lVSPurchl – Line ItemDetails
VS Corpais request must be preceded by a financial transaction (VS Completion, VS Force Post, VS
Refund, VS Independent Refund) and the Corporate Card flag must be set to “true” in the Pre-author-
ization response.
Page 170 of 477 July 2018

7 Level 2/3 Transactions
VS Corpais transaction object definition
$txnArray = array(‘type’=>’vscorpais', …);
$mpgTxn = new mpgTransaction($txnArray);
HttpsPostRequest object for VS Corpais transaction
$mpgRequest = new mpgRequest($mpgTxn);
$mpgHttpPost = new mpgHttpsPost($store_id,$api_token,$mpgRequest);
VS Corpais transaction object values
Value Type Limits Set Method
Order ID String 50-character alpha-
numeric
'order_id'=>$order_id
Transaction number String 255-character alpha-
numeric
'txn_number'=>$txn_number
vsPurcha
For a list of the vari-
ables that appear in
this object, see the
table below
Object n/a $vsPurcha = new vsPurcha();
$mpgVsLevel23 = new
mpgVsLevel23();
$mpgVsLevel23->setVsPurch
($vsPurcha, $vsPurchl);
vsPurchl
For a list of the vari-
ables that appear in
this object, see the
table below
Object n/a $vsPurchl = new vsPurchl();
$mpgVsLevel23 = new
mpgVsLevel23();
$mpgVsLevel23->setVsPurch
($vsPurcha, $vsPurchl);
Table 1: VS Corpais transaction object mandatory values
*Y = Required, N= Optional, C = Conditional
7.2.8.1 VS Purcha - Corporate Card CommonData
VSCorpais transactions use the VSPurcha object to contain Level 2 data.
Req* Value Limits Set Method Description
C Buyer Name 30-character
alphanumeric
$vsPurcha->setBuyerName
($buyer_name);
Buyer/Recipient
Name
Table 1: Corporate Card Common Data - Level 2 Request Fields - VSPurcha
July 2018 Page 171 of 477

Moneris Gateway API- Integration Guide
Req* Value Limits Set Method Description
NOTE: Name
required by CRA on
transactions >$150
C Local Tax Rate 4-character
decimal
$vsPurcha-
>setLocalTaxRate
($local_tax_rate);
Indicates the
detailed tax rate
applied in rela-
tionship to a local
tax amount
EXAMPLE: 8% PST
should be 8.0
Minimum = 0.01
Maximum = 99.99
NOTE: Must be
provided if Local
Tax (PST or QST)
applies.
N Duty Amount 9-character
decimal
$vsPurcha-
>setDutyAmount($duty_
amount);
Duty on total pur-
chase amount
A minus sign
means 'amount is a
credit', plus sign or
no sign means
'amount is a debit'
maximum without
sign is 999999.99
N Invoice Discount
Treatment
1-character
numeric
$vsPurcha-
>setDiscountTreatment
($discount_treatment);
Indicates how the
merchant is man-
aging discounts
Must be one of the
following values:
0 - if no invoice level
discounts apply for this
invoice
1 - if Tax was cal-
culated on Post-Dis-
count totals
Page 172 of 477 July 2018

7 Level 2/3 Transactions
Req* Value Limits Set Method Description
2 - if Tax was cal-
culated on Pre-Discount
totals
N Invoice Level Dis-
count Amount
9-character
decimal
$vsPurcha-
>setDiscountAmt
($discount_amt);
Amount of dis-
count (if provided
at the invoice level
according to the
Invoice Discount
Treatment)
Must be non-zero
if Invoice Discount
Treatment is 1 or 2
Minimum amount
is 0.00 and max-
imum is 999999.99
C Ship To Postal
Code / Zip Code
10-character
alphanumeric
$vsPurcha-
>setShipToPostalCode
($ship_to_pos_code);
The postal code or
zip code for the
destination where
goods will be
delivered
NOTE: Required if
shipment is
involved
Full alpha postal
code - Valid
ANA<space>NAN
format required if
shipping to an
address within
Canada
C Ship From Postal
Code / Zip Code
10-character
alphanumeric
$vsPurcha-
>setShipFromPostalCode
($ship_from_pos_code);
The postal code or
zip code from
which items were
shipped
For Canadian
addresses,requires
full alpha postal
code for the mer-
chant with Valid
ANA<space>NAN
July 2018 Page 173 of 477

Moneris Gateway API- Integration Guide
Req* Value Limits Set Method Description
format
C Destination
Country Code
2-character alpha-
numeric
$vsPurcha-
>setDesCouCode($des_
cou_code);
Code of country
where purchased
goods will be
delivered
Use ISO 3166-1
alpha-2 format
NOTE: Required if
it appears on the
invoice for an inter-
national trans-
action
Y Unique VAT
Invoice Refer-
ence Number
25-character
alphanumeric
$vsPurcha->setVatRefNum
($vat_ref_num);
Unique Value
Added Tax Invoice
Reference Number
Must be populated
with the invoice
number and this
cannot be all
spaces or zeroes
Y Tax Treatment 1-character alpha-
numeric
$vsPurcha-
>setTaxTreatment($tax_
treatment);
Must be one of the
following values:
0 = Net Prices with tax
calculated at line item
level;
1 = Net Prices with tax
calculated at invoice
level;
2 = Gross prices given
with tax information
provided at line item
level;
3 = Gross prices given
with tax information
provided at invoice
level;
4 = No tax applies
(small merchant) on
the invoice for the
transaction
Page 174 of 477 July 2018

7 Level 2/3 Transactions
Req* Value Limits Set Method Description
N Freight/Shipping
Amount (Ship
Amount)
9-character
decimal
$vsPurcha-
>setFreightAmount
($freight_amount);
Freight charges on
total purchase
If shipping is not
provided as a line
item it must be
provided here, if
applicable
Signed monetary
amount:
Minus (-) sign
means 'amount is a
credit',
Plus (+) sign or no
sign means
'amount is a debit'
Maximum without
sign is 999999.99
C GST HST Freight
Rate
4-character
decimal
$vsPurcha-
>setGstHstFreightAmount
($gst_hst_freight_
amount);
Rate of GST
(excludes PST) or
HST charged on the
shipping amount
(in accordance with
the Tax Treatment)
If Freight/Shipping
Amount is
provided then this
(National GST or
HST) tax rate must
be provided.
Monetary amount,
maximum is 99.99.
Such as 13% HST is
13.00
C GST HST Freight
Amount
9-character
decimal
$vsPurcha-
>setGstHstFreightRate
($gst_hst_freight_
rate);
Amount of GST
(excludes PST) or
HST charged on the
shipping amount
If Freight/Shipping
Amount is
July 2018 Page 175 of 477

Moneris Gateway API- Integration Guide
Req* Value Limits Set Method Description
provided then this
(National GST or
HST) tax amount
must be provided if
taxTreatment is 0
or 2
Signed monetary
amount: maximum
without sign is
999999.99.
7.2.8.2 VS Purchl - Line Item Details
VSCorpais transactions use the VSPurchl object to contain Level 3 data.
Line Item Details for VSPurchl
$item_com_code = array("X3101", "X84802");
$product_code = array("CHR123", "DDSK200");
$item_description = array("Office Chair", "Disk Drive");
$item_quantity = array("3", "1");
$item_uom = array("EA", "EA");
$unit_cost = array("0.20", "0.40");
$vat_tax_amt = array("0.00", "0.00");
$vat_tax_rate = array("13.00", "13.00");
$discount_treatmentL = array("0", "0");
$discount_amtL = array("0.00", "0.00");
Setting VSPurchl Line Item Details
$vsPurchl->setVsPurchl($item_com_code[0], $product_code[0], $item_description
[0], $item_quantity[0], $item_uom[0], $unit_cost[0], $vat_tax_amt[0], $vat_
tax_rate[0], $discount_treatmentL[0], $discount_amtL[0]);
Req* Value Limits Variable/Field Description
C Item Commodity
Code
12-character alpha-
numeric
item_com_code Line item Comod-
ity Code (if this
field is not sent,
Table 1: Corporate Card Common Data - Level 3 Request Fields - VSPurchl
Page 176 of 477 July 2018

7 Level 2/3 Transactions
Req* Value Limits Variable/Field Description
then Product Code
must be sent)
Y Product Code 12-character alpha-
numeric
product_code Product code for
this line item – mer-
chant’s product
code, man-
ufacturer’s
product code or
buyer’s product
code
Typically this will
be the SKU or iden-
tifier by which the
merchant tracks
and prices the item
or service
This should always
be provided for
every line item
Y Item Description 35-character alpha-
numeric
item_description Line item descrip-
tion
Y Item Quantity 12-character decimal item_quantity Quantity invoiced
for this line item
Up to 4 decimal
places supported,
whole numbers
are accepted
Minimum = 0.0001
Maximum =
999999999999
Y Item Unit of
Measure
2-character alpha-
numeric
item_uom Unit of measure
Use ANSI X-12 EDI
Allowable Units of
Measure and
Codes
Y Item Unit Cost 12-character decimal unit_cost Line item cost per
unit
July 2018 Page 177 of 477

Moneris Gateway API- Integration Guide
Req* Value Limits Variable/Field Description
2-4 decimal places
accepted
Minimum = 0.0001
Maximum =
999999.9999
N VAT Tax Amount 12-character decimal vat_tax_amt Any value-added
tax or other sales
tax amount
Must have 2
decimal places
Minimum = 0.01
Maximum =
999999.99
N VAT Tax Rate 4-character decimal vat_tax_rate Sales tax rate
EXAMPLE: 8% PST
should be 8.0
maximum 99.99
Y Discount Treat-
ment
1-character numeric discount_treatmentL Must be one of the
following values:
0 if no invoice level dis-
counts apply for this
invoice
1 if Tax was calculated
on Post-Discount totals
2 if Tax was calculated
on Pre-Discount totals
C Discount
Amount
12-character decimal discount_amtL Amount of dis-
count, if provided
for this line item
according to the
Line Item Discount
Treatment
Must be non-zero
if Line Item Dis-
count Treatment is
Page 178 of 477 July 2018

7 Level 2/3 Transactions
Req* Value Limits Variable/Field Description
1 or 2
Must have 2
decimal places
Minimum = 0.01
Maximum =
999999.99
7.2.8.3 Sample Code for VS Corpais
Sample VS Corpais
<?php
require "../../mpgClasses.php";
/**************************** Request Variables *******************************/
$store_id='moneris';
$api_token='hurgle';
//$status = 'false';
/************************* Transactional Variables ****************************/
$type='vscorpais';
$cust_id='CUST13343';
$order_id='ord-160916-15:31:39';
$txn_number='18306-0_11';
$buyer_name = "Buyer Manager";
$local_tax_rate = "13.00";
$duty_amount = "0.00";
$discount_treatment = "0";
$discount_amt = "0.00";
$freight_amount = "0.20";
$ship_to_pos_code = "M8X 2W8";
$ship_from_pos_code = "M1K 2Y7";
$des_cou_code = "CAN";
$vat_ref_num = "VAT12345";
$tax_treatment = "3";//3 = Gross prices given with tax information provided at invoice level
$gst_hst_freight_amount = "0.00";
$gst_hst_freight_rate = "13.00";
$item_com_code = array("X3101", "X84802");
$product_code = array("CHR123", "DDSK200");
$item_description = array("Office Chair", "Disk Drive");
$item_quantity = array("3", "1");
$item_uom = array("EA", "EA");
$unit_cost = array("0.20", "0.40");
$vat_tax_amt = array("0.00", "0.00");
$vat_tax_rate = array("13.00", "13.00");
$discount_treatmentL = array("0", "0");
$discount_amtL = array("0.00", "0.00");
//Create and set VsPurcha
$vsPurcha = new vsPurcha();
$vsPurcha->setBuyerName($buyer_name);
$vsPurcha->setLocalTaxRate($local_tax_rate);
$vsPurcha->setDutyAmount($duty_amount);
$vsPurcha->setDiscountTreatment($discount_treatment);
$vsPurcha->setDiscountAmt($discount_amt);
July 2018 Page 179 of 477

Moneris Gateway API- Integration Guide
Sample VS Corpais
$vsPurcha->setFreightAmount($freight_amount);
$vsPurcha->setShipToPostalCode($ship_to_pos_code);
$vsPurcha->setShipFromPostalCode($ship_from_pos_code);
$vsPurcha->setDesCouCode($des_cou_code);
$vsPurcha->setVatRefNum($vat_ref_num);
$vsPurcha->setTaxTreatment($tax_treatment);
$vsPurcha->setGstHstFreightAmount($gst_hst_freight_amount);
$vsPurcha->setGstHstFreightRate($gst_hst_freight_rate);
//Create and set VsPurchl
$vsPurchl = new vsPurchl();
$vsPurchl->setVsPurchl($item_com_code[0], $product_code[0], $item_description[0], $item_quantity
[0], $item_uom[0], $unit_cost[0], $vat_tax_amt[0], $vat_tax_rate[0], $discount_treatmentL[0],
$discount_amtL[0]);
$vsPurchl->setVsPurchl($item_com_code[1], $product_code[1], $item_description[1], $item_quantity
[1], $item_uom[1], $unit_cost[1], $vat_tax_amt[1], $vat_tax_rate[1], $discount_treatmentL[1],
$discount_amtL[1]);
//Create and set VsLevel23
$mpgVsLevel23 = new mpgVsLevel23();
$mpgVsLevel23->setVsPurch($vsPurcha, $vsPurchl);
/*********************** Transactional Associative Array **********************/
$txnArray=array('type'=>$type,
'order_id'=>$order_id,
'txn_number'=>$txn_number,
);
/**************************** Transaction Object *****************************/
$mpgTxn = new mpgTransaction($txnArray);
$mpgTxn->setLevel23Data($mpgVsLevel23);
/****************************** Request Object *******************************/
$mpgRequest = new mpgRequest($mpgTxn);
$mpgRequest->setProcCountryCode("CA"); //"US" for sending transaction to US environment
$mpgRequest->setTestMode(true); //false or comment out this line for production transactions
/***************************** HTTPS Post Object *****************************/
$mpgHttpPost =new mpgHttpsPost($store_id,$api_token,$mpgRequest);
//Status check example
//$mpgHttpPost = new mpgHttpsPostStatus($store_id,$api_token,$status,$mpgRequest);
/******************************* Response ************************************/
$mpgResponse=$mpgHttpPost->getMpgResponse();
print("\nCardType = " . $mpgResponse->getCardType());
print("\nTransAmount = " . $mpgResponse->getTransAmount());
print("\nTxnNumber = " . $mpgResponse->getTxnNumber());
print("\nReceiptId = " . $mpgResponse->getReceiptId());
print("\nTransType = " . $mpgResponse->getTransType());
print("\nReferenceNum = " . $mpgResponse->getReferenceNum());
print("\nResponseCode = " . $mpgResponse->getResponseCode());
print("\nISO = " . $mpgResponse->getISO());
print("\nMessage = " . $mpgResponse->getMessage());
print("\nAuthCode = " . $mpgResponse->getAuthCode());
print("\nComplete = " . $mpgResponse->getComplete());
print("\nTransDate = " . $mpgResponse->getTransDate());
print("\nTransTime = " . $mpgResponse->getTransTime());
print("\nTicket = " . $mpgResponse->getTicket());
print("\nTimedOut = " . $mpgResponse->getTimedOut());
//print("\nStatusCode = " . $mpgResponse->getStatusCode());
//print("\nStatusMessage = " . $mpgResponse->getStatusMessage());
?>
Page 180 of 477 July 2018

7 Level 2/3 Transactions
7.3 Level 2/3 MasterCard Transactions
l7.3.1 Level 2/3 Transaction Types for MasterCard
l7.3.2 Level 2/3 Transaction Flow for MasterCard
l7.3.3 MC Completion
l7.3.4 MC Force Post
l7.3.5 MC Purchase Correction
l7.3.6 MC Refund
l7.3.7 MC Independent Refund
l7.3.8 MC Corpais - Corporate Card Common Data with Line Item Details
7.3.1 Level 2/3 Transaction Types for MasterCard
This transaction set includes a suite of corporate card financial transactions as well as a transaction that
allows for the passing of Level 2/3 data. Please ensure MC Level 2/3 processing support is enabled on
your merchant account. Batch Close, Open Totals and Pre-authorization are identical to the transactions
outlined in the section Basic Transaction Set (page 11).
When the Preauth response contains CorporateCard equal to true then you can submit the MC trans-
actions.
If CorporateCard is false then the card does not support Level 2/3 data and non Level 2/3 transaction are
to be used. If the card is not a corporate card, please refer to section 4 for the appropriate non-corporate
card transactions.
NOTE: This transaction set is intended for transactions where Corporate Card is true and
Level 2/3 data will be submitted. If the credit card is found to be a corporate card but you do
not wish to send any Level 2/3 data then you may submit MC transactions using the trans-
action set outlined in Basic Transaction Set (page 11).
Pre-auth – (authorization/pre-authorization)
The pre-auth verifies and locks funds on the customer’s credit card. The funds are locked for a
specified amount of time, based on the card issuer. To retrieve the funds from a pre-auth so
that they may be settled in the merchant account a capture must be performed. Level 2/3
data submission is not supported as part of a pre-auth as a pre-auth is not settled. When Cor-
porateCard is returned true then Level 2/3 data may be submitted.
MC Completion – (Capture/Preauth Completion)
Once a Pre-authorization is obtained the funds that are locked need to be retrieved from the
customer’s credit card. The capture retrieves the locked funds and readies them for set-
tlement in to the merchant account. Prior to performing an MCCompletion a Pre-auth must
be performed.
July 2018 Page 181 of 477

Moneris Gateway API- Integration Guide
MC Force Post – (Force Capture/Preauth Completion)
This transaction is an alternative to MC Completion to obtain the funds locked on Preauth
obtained from IVR or equivalent terminal. The MC ForcePost requires that the original Pre-
authorization’s auth code is provided and it retrieves the locked funds and readies them for
settlement in to the merchant account.
MC Purchase Correction – (Void, Correction)
MC Completions can be voided the same day* that they occur. A void must be for the full
amount of the transaction and will remove any record of it from the cardholder statement. *
An MC Purchase Correction can be performed against a transaction as long as the batch that
contains the original transaction remains open. When using the automated closing feature
batch close occurs daily between 10 – 11 pm EST.
MC Refund – (Credit)
A MCRefund can be performed against an MC Completion or MC Force Post to refund an
amount less than or equal to the amount of the original transaction.
MC Independent Refund – (Credit)
A MCIndpendent Refund can be performed against an completion to refund any part, or all
of the transaction. Independent refund is used when the originating transaction was not per-
formed through Moneris Gateway. Please note, the MCIndependent Refund transaction
may or may not be supported on your account. If you receive a transaction not allowed error
when attempting an MCIndependent Refund, it may mean the transaction is not supported
on your account. If you wish to have the MCIndependent Refund transaction type tem-
porarily enabled (or re-enabled), please contact the Service Centre at 1-866-319-7450.
MC Corpais Common Line Item – (Level 2/3 Data)
MC Corpais Common Line Item will contain the entire required and optional data field for
Level 2/3 data. MCCorpais Common Line Item data can be sent when the card has been iden-
tified in the transaction request as being a corporate card. This transaction supports multiple
data types and combinations:
lPurchasing Card Data:
lCorporate card common data with Line Item Details
Page 182 of 477 July 2018

7 Level 2/3 Transactions
7.3.2 Level 2/3 Transaction Flow for MasterCard
Pre-authorization/Completion Transaction Flow
July 2018 Page 183 of 477

Moneris Gateway API- Integration Guide
Purchase CorrectionTransactionFlow
Page 184 of 477 July 2018

7 Level 2/3 Transactions
7.3.3 MC Completion
The MC Completion transaction is used to secure the funds locked by a pre-authorization transaction.
When sending a capture request you will need two pieces of information from the original pre-author-
ization– theOrder IDand the transaction number from the returned response.
Once you have completed this transaction successfully, to submit the complete sup-
plemental level 2/3 data, please proceed to MCCorpais.
MC Completion transaction object definition
$txnArray = array(‘type’=>’mccompletion', …);
$mpgTxn = new mpgTransaction($txnArray);
HttpsPostRequest object for MC Completion transaction
$mpgRequest = new mpgRequest($mpgTxn);
$mpgHttpPost = new mpgHttpsPost($store_id,$api_token,$mpgRequest);
MC Completion transaction object values
Value Type Limits Set Method
Order ID String 50-character alpha-
numeric
'order_id'=>$order_id
Completion amount String 9-character decimal 'comp_amount'=>$comp_amount
Transaction number String 255-character alpha-
numeric
'txn_number'=>$txn_number
Merchant reference
number
String 19-character alpha-
numeric
'merchant_ref_
no'=>$merchant_ref_no
E-commerce indicator String 1-character alpha-
numeric
'crypt_type'=>$crypt
Table 1: MC Completion transaction object mandatory values
SampleMC Completion
<?php
require "../../mpgClasses.php";
/**************************** Request Variables *******************************/
$store_id='moneris';
July 2018 Page 185 of 477

Moneris Gateway API- Integration Guide
SampleMC Completion
$api_token='hurgle';
//$status = 'false';
/************************* Transactional Variables ****************************/
$type='mccompletion';
$order_id='ord-210916-16:13:11';
$comp_amount='5.00';
$txn_number='19021-0_11';
$crypt='7';
$merchant_ref_no = "319038";
/*********************** Transactional Associative Array **********************/
$txnArray=array('type'=>$type,
'order_id'=>$order_id,
'comp_amount'=>$comp_amount,
'txn_number'=>$txn_number,
'merchant_ref_no' => $merchant_ref_no,
'crypt_type'=>$crypt
);
/**************************** Transaction Object *****************************/
$mpgTxn = new mpgTransaction($txnArray);
/****************************** Request Object *******************************/
$mpgRequest = new mpgRequest($mpgTxn);
$mpgRequest->setProcCountryCode("CA"); //"US" for sending transaction to US environment
$mpgRequest->setTestMode(true); //false or comment out this line for production transactions
/***************************** HTTPS Post Object *****************************/
$mpgHttpPost =new mpgHttpsPost($store_id,$api_token,$mpgRequest);
//Status check example
//$mpgHttpPost = new mpgHttpsPostStatus($store_id,$api_token,$status,$mpgRequest);
/******************************* Response ************************************/
$mpgResponse=$mpgHttpPost->getMpgResponse();
print("\nCardType = " . $mpgResponse->getCardType());
print("\nTransAmount = " . $mpgResponse->getTransAmount());
print("\nTxnNumber = " . $mpgResponse->getTxnNumber());
print("\nReceiptId = " . $mpgResponse->getReceiptId());
print("\nTransType = " . $mpgResponse->getTransType());
print("\nReferenceNum = " . $mpgResponse->getReferenceNum());
print("\nResponseCode = " . $mpgResponse->getResponseCode());
print("\nISO = " . $mpgResponse->getISO());
print("\nMessage = " . $mpgResponse->getMessage());
print("\nAuthCode = " . $mpgResponse->getAuthCode());
print("\nComplete = " . $mpgResponse->getComplete());
print("\nTransDate = " . $mpgResponse->getTransDate());
print("\nTransTime = " . $mpgResponse->getTransTime());
print("\nTicket = " . $mpgResponse->getTicket());
print("\nTimedOut = " . $mpgResponse->getTimedOut());
//print("\nStatusCode = " . $mpgResponse->getStatusCode());
//print("\nStatusMessage = " . $mpgResponse->getStatusMessage());
?>
7.3.4 MC Force Post
MC Force Post transaction is used to secure the funds locked by a pre-authorization transaction per-
formed over IVR or equivalent terminal`. When sending a force post request, you will need order_id,
amount, pan (card number), expiry date, crypt type and the authorization code received in the pre-
authorization response.
Page 186 of 477 July 2018

7 Level 2/3 Transactions
MC Force Post transaction object definition
$txnArray = array(‘type’=>’mcforcepost', …);
$mpgTxn = new mpgTransaction($txnArray);
HttpsPostRequest object for MC Force Post transaction
$mpgRequest = new mpgRequest($mpgTxn);
$mpgHttpPost = new mpgHttpsPost($store_id,$api_token,$mpgRequest);
MC Force Post transaction object values
Value Type Limits Set Method
Order ID String 50-character alpha-
numeric
'order_id'=>$order_id
Amount String 9-character decimal 'amount'=>$amount
Credit card number String 20-character alpha-
numeric
'pan'=>$pan
Expiry date String 4-character alpha-
numeric
(YYMMformat)
'expdate'=>$expiry_date
Authorizationcode String 8-character alpha-
numeric
'auth_code'=>$auth_code
E-commerce indicator String 1-character alpha-
numeric
'crypt_type'=>$crypt
Merchant reference
number
String 19-character alpha-
numeric
'merchant_ref_
no'=>$merchant_ref_no
Table 1: MC Force Post transaction object mandatory values
Value Type Limits Set Method
Customer ID String 50-character alpha-
numeric
'cust_id'=>$cust_id
Table 2: MC Force Post transaction object optional values
July 2018 Page 187 of 477

Moneris Gateway API- Integration Guide
SampleMC Force Post
<?php
require "../../mpgClasses.php";
/**************************** Request Variables *******************************/
$store_id='moneris';
$api_token='hurgle';
//$status = 'false';
/************************* Transactional Variables ****************************/
$type='mcforcepost';
$cust_id='CUST13343';
$order_id='ord-'.date("dmy-G:i:s");
$amount='5.00';
$pan='5454545442424242';
$expiry_date='2012';
$auth_code='123456';
$crypt='7';
$merchant_ref_no = "319038";
/*********************** Transactional Associative Array **********************/
$txnArray=array('type'=>$type,
'order_id'=>$order_id,
'cust_id'=>$cust_id,
'amount'=>$amount,
'pan'=>$pan,
'expdate'=>$expiry_date,
'auth_code'=>$auth_code,
'merchant_ref_no' => $merchant_ref_no,
'crypt_type'=>$crypt
);
/**************************** Transaction Object *****************************/
$mpgTxn = new mpgTransaction($txnArray);
/****************************** Request Object *******************************/
$mpgRequest = new mpgRequest($mpgTxn);
$mpgRequest->setProcCountryCode("CA"); //"US" for sending transaction to US environment
$mpgRequest->setTestMode(true); //false or comment out this line for production transactions
/***************************** HTTPS Post Object *****************************/
$mpgHttpPost =new mpgHttpsPost($store_id,$api_token,$mpgRequest);
//Status check example
//$mpgHttpPost = new mpgHttpsPostStatus($store_id,$api_token,$status,$mpgRequest);
/******************************* Response ************************************/
$mpgResponse=$mpgHttpPost->getMpgResponse();
print("\nCardType = " . $mpgResponse->getCardType());
print("\nTransAmount = " . $mpgResponse->getTransAmount());
print("\nTxnNumber = " . $mpgResponse->getTxnNumber());
print("\nReceiptId = " . $mpgResponse->getReceiptId());
print("\nTransType = " . $mpgResponse->getTransType());
print("\nReferenceNum = " . $mpgResponse->getReferenceNum());
print("\nResponseCode = " . $mpgResponse->getResponseCode());
print("\nISO = " . $mpgResponse->getISO());
print("\nMessage = " . $mpgResponse->getMessage());
print("\nAuthCode = " . $mpgResponse->getAuthCode());
print("\nComplete = " . $mpgResponse->getComplete());
print("\nTransDate = " . $mpgResponse->getTransDate());
print("\nTransTime = " . $mpgResponse->getTransTime());
print("\nTicket = " . $mpgResponse->getTicket());
print("\nTimedOut = " . $mpgResponse->getTimedOut());
//print("\nStatusCode = " . $mpgResponse->getStatusCode());
//print("\nStatusMessage = " . $mpgResponse->getStatusMessage());
?>
Page 188 of 477 July 2018

7 Level 2/3 Transactions
7.3.5 MC Purchase Correction
The MC Purchase Correction (void) transaction is used to cancel a transaction that was performed in the
current batch. No amount is required because a void is always for 100% of the original transaction. The
only transaction that can be voided is completion. To send a void, the OrderID and Transaction Number
from the MC Completion or MC Force Post are required.
MC Purchase Correction transaction object definition
$txnArray = array(‘type’=>’mcpurchasecorrection', …);
$mpgTxn = new mpgTransaction($txnArray);
HttpsPostRequest object for MC Purchase Correction transaction
$mpgRequest = new mpgRequest($mpgTxn);
$mpgHttpPost = new mpgHttpsPost($store_id,$api_token,$mpgRequest);
MC Purchase Correction transaction object values
Value Type Limits Set Method
Order ID String 50-character alpha-
numeric
'order_id'=>$order_id
Transaction number String 255-character alpha-
numeric
'txn_number'=>$txn_number
E-commerce indicator String 1-character alpha-
numeric
'crypt_type'=>$crypt
Table 1: MC Purchase Correction transaction object mandatory values
Sample MC Purchase Correction
<?php
require "../../mpgClasses.php";
/**************************** Request Variables *******************************/
$store_id='moneris';
$api_token='hurgle';
//$status = 'false';
/************************* Transactional Variables ****************************/
$type='mcpurchasecorrection';
$order_id='ord-210916-16:15:50';
$txn_number='66011731642016265161550929-0_11';
$crypt='7';
/*********************** Transactional Associative Array **********************/
$txnArray=array('type'=>$type,
'order_id'=>$order_id,
July 2018 Page 189 of 477

Moneris Gateway API- Integration Guide
Sample MC Purchase Correction
'txn_number'=>$txn_number,
'crypt_type'=>$crypt
);
/**************************** Transaction Object *****************************/
$mpgTxn = new mpgTransaction($txnArray);
/****************************** Request Object *******************************/
$mpgRequest = new mpgRequest($mpgTxn);
$mpgRequest->setProcCountryCode("CA"); //"US" for sending transaction to US environment
$mpgRequest->setTestMode(true); //false or comment out this line for production transactions
/***************************** HTTPS Post Object *****************************/
$mpgHttpPost =new mpgHttpsPost($store_id,$api_token,$mpgRequest);
//Status check example
//$mpgHttpPost = new mpgHttpsPostStatus($store_id,$api_token,$status,$mpgRequest);
/******************************* Response ************************************/
$mpgResponse=$mpgHttpPost->getMpgResponse();
print("\nCardType = " . $mpgResponse->getCardType());
print("\nTransAmount = " . $mpgResponse->getTransAmount());
print("\nTxnNumber = " . $mpgResponse->getTxnNumber());
print("\nReceiptId = " . $mpgResponse->getReceiptId());
print("\nTransType = " . $mpgResponse->getTransType());
print("\nReferenceNum = " . $mpgResponse->getReferenceNum());
print("\nResponseCode = " . $mpgResponse->getResponseCode());
print("\nISO = " . $mpgResponse->getISO());
print("\nMessage = " . $mpgResponse->getMessage());
print("\nAuthCode = " . $mpgResponse->getAuthCode());
print("\nComplete = " . $mpgResponse->getComplete());
print("\nTransDate = " . $mpgResponse->getTransDate());
print("\nTransTime = " . $mpgResponse->getTransTime());
print("\nTicket = " . $mpgResponse->getTicket());
print("\nTimedOut = " . $mpgResponse->getTimedOut());
//print("\nStatusCode = " . $mpgResponse->getStatusCode());
//print("\nStatusMessage = " . $mpgResponse->getStatusMessage());
?>
7.3.6 MC Refund
The MC Refund will credit a specified amount to the cardholder’s credit card. A refund can be sent up to
the full value of the original capture. To send a refund you will require the Order ID and Transaction Num-
ber from the original MC Completion or MC Force Post.
MC Refund transaction object definition
$txnArray = array(‘type’=>’mcrefund', …);
$mpgTxn = new mpgTransaction($txnArray);
HttpsPostRequest object for MC Refund transaction
$mpgRequest = new mpgRequest($mpgTxn);
$mpgHttpPost = new mpgHttpsPost($store_id,$api_token,$mpgRequest);
Page 190 of 477 July 2018

7 Level 2/3 Transactions
MC Refund transaction object values
Value Type Limits Set Method
Order ID String 50-character alpha-
numeric
'order_id'=>$order_id
Amount String 9-character decimal 'amount'=>$amount
Transaction number String 255-character alpha-
numeric
'txn_number'=>$txn_number
E-commerce indicator String 1-character alpha-
numeric
'crypt_type'=>$crypt
Merchant reference
number
String 19-character alpha-
numeric
'merchant_ref_
no'=>$merchant_ref_no
Table 1: MC Refund transaction object mandatory values
Sample MC Refund
<?php
require "../../mpgClasses.php";
/**************************** Request Variables *******************************/
$store_id='moneris';
$api_token='hurgle';
//$status = 'false';
/************************* Transactional Variables ****************************/
$type='mcrefund';
$order_id='ord-210916-16:13:11';
$amount='5.00';
$txn_number='19021-1_11';
$crypt='7';
$merchant_ref_no = "319038";
/*********************** Transactional Associative Array **********************/
$txnArray=array('type'=>$type,
'order_id'=>$order_id,
'amount'=>$amount,
'txn_number'=>$txn_number,
'merchant_ref_no' => $merchant_ref_no,
'crypt_type'=>$crypt
);
/**************************** Transaction Object *****************************/
$mpgTxn = new mpgTransaction($txnArray);
/****************************** Request Object *******************************/
$mpgRequest = new mpgRequest($mpgTxn);
$mpgRequest->setProcCountryCode("CA"); //"US" for sending transaction to US environment
$mpgRequest->setTestMode(true); //false or comment out this line for production transactions
/***************************** HTTPS Post Object *****************************/
$mpgHttpPost =new mpgHttpsPost($store_id,$api_token,$mpgRequest);
//Status check example
July 2018 Page 191 of 477

Moneris Gateway API- Integration Guide
Sample MC Refund
//$mpgHttpPost = new mpgHttpsPostStatus($store_id,$api_token,$status,$mpgRequest);
/******************************* Response ************************************/
$mpgResponse=$mpgHttpPost->getMpgResponse();
print("\nCardType = " . $mpgResponse->getCardType());
print("\nTransAmount = " . $mpgResponse->getTransAmount());
print("\nTxnNumber = " . $mpgResponse->getTxnNumber());
print("\nReceiptId = " . $mpgResponse->getReceiptId());
print("\nTransType = " . $mpgResponse->getTransType());
print("\nReferenceNum = " . $mpgResponse->getReferenceNum());
print("\nResponseCode = " . $mpgResponse->getResponseCode());
print("\nISO = " . $mpgResponse->getISO());
print("\nMessage = " . $mpgResponse->getMessage());
print("\nAuthCode = " . $mpgResponse->getAuthCode());
print("\nComplete = " . $mpgResponse->getComplete());
print("\nTransDate = " . $mpgResponse->getTransDate());
print("\nTransTime = " . $mpgResponse->getTransTime());
print("\nTicket = " . $mpgResponse->getTicket());
print("\nTimedOut = " . $mpgResponse->getTimedOut());
//print("\nStatusCode = " . $mpgResponse->getStatusCode());
//print("\nStatusMessage = " . $mpgResponse->getStatusMessage());
?>
7.3.7 MC Independent Refund
MC Independent Refund is used when the originating transaction was not performed through Moneris
Gateway and does not require an existing order to be logged in the Moneris Gateway; however, the
credit card number and the expiry date will need to be passed. The transaction format is almost identical
to a purchase or a pre-authorization.
NOTE: Independent refund transactions are not supported on all accounts. If you receive a
transaction not allowed error when attempting an independent refund transaction, it may
mean the feature is not supported on your account. To have Independent Refund trans-
action functionality temporarily enabled (or re-enabled), please contact the Mon-
erisCustomer Service Centre at 1-866-319-7450.
Once you have completed this transaction successfully, to submit the complete sup-
plemental level 2/3 data, please proceed to MCCorpais.
MC Independent Refund transaction object definition
$txnArray = array(‘type’=>’mcind_refund', …);
$mpgTxn = new mpgTransaction($txnArray);
HttpsPostRequest object for MC Independent Refund transaction
$mpgRequest = new mpgRequest($mpgTxn);
Page 192 of 477 July 2018

7 Level 2/3 Transactions
$mpgHttpPost = new mpgHttpsPost($store_id,$api_token,$mpgRequest);
MC Independent Refund transaction object values
Value Type Limits Set Method
Order ID String 50-character alpha-
numeric
'order_id'=>$order_id
Amount String 9-character decimal 'amount'=>$amount
E-commerce indicator String 1-character alpha-
numeric
'crypt_type'=>$crypt
Credit card number String 20-character numeric 'pan'=>$pan
Expiry date String 4-character numeric
(YYMMformat)
'expdate'=>$expiry_date
Merchant reference
number
String 19-character alpha-
numeric
'merchant_ref_
no'=>$merchant_ref_no
Table 1: MC Independent Refund transaction object mandatory values
Value Type Limits Set Method
Customer ID String 50-character alpha-
numeric
'cust_id'=>$cust_id
Table 2: MC Independent Refund transaction object optional values
Sample MC Independent Refund
<?php
require "../../mpgClasses.php";
/**************************** Request Variables *******************************/
$store_id='moneris';
$api_token='hurgle';
//$status = 'false';
/************************* Transactional Variables ****************************/
$type='mcind_refund';
$cust_id='CUST13343';
$order_id='ord-'.date("dmy-G:i:s");
$amount='5.00';
$pan='5454545442424242';
$expiry_date='2012';
$crypt='7';
$merchant_ref_no = "319038";
/*********************** Transactional Associative Array **********************/
July 2018 Page 193 of 477

Moneris Gateway API- Integration Guide
Sample MC Independent Refund
$txnArray=array('type'=>$type,
'order_id'=>$order_id,
'cust_id'=>$cust_id,
'amount'=>$amount,
'pan'=>$pan,
'expdate'=>$expiry_date,
'merchant_ref_no' => $merchant_ref_no,
'crypt_type'=>$crypt
);
/**************************** Transaction Object *****************************/
$mpgTxn = new mpgTransaction($txnArray);
/****************************** Request Object *******************************/
$mpgRequest = new mpgRequest($mpgTxn);
$mpgRequest->setProcCountryCode("CA"); //"US" for sending transaction to US environment
$mpgRequest->setTestMode(true); //false or comment out this line for production transactions
/***************************** HTTPS Post Object *****************************/
$mpgHttpPost =new mpgHttpsPost($store_id,$api_token,$mpgRequest);
//Status check example
//$mpgHttpPost = new mpgHttpsPostStatus($store_id,$api_token,$status,$mpgRequest);
/******************************* Response ************************************/
$mpgResponse=$mpgHttpPost->getMpgResponse();
print("\nCardType = " . $mpgResponse->getCardType());
print("\nTransAmount = " . $mpgResponse->getTransAmount());
print("\nTxnNumber = " . $mpgResponse->getTxnNumber());
print("\nReceiptId = " . $mpgResponse->getReceiptId());
print("\nTransType = " . $mpgResponse->getTransType());
print("\nReferenceNum = " . $mpgResponse->getReferenceNum());
print("\nResponseCode = " . $mpgResponse->getResponseCode());
print("\nISO = " . $mpgResponse->getISO());
print("\nMessage = " . $mpgResponse->getMessage());
print("\nAuthCode = " . $mpgResponse->getAuthCode());
print("\nComplete = " . $mpgResponse->getComplete());
print("\nTransDate = " . $mpgResponse->getTransDate());
print("\nTransTime = " . $mpgResponse->getTransTime());
print("\nTicket = " . $mpgResponse->getTicket());
print("\nTimedOut = " . $mpgResponse->getTimedOut());
//print("\nStatusCode = " . $mpgResponse->getStatusCode());
//print("\nStatusMessage = " . $mpgResponse->getStatusMessage());
?>
7.3.8 MC Corpais - Corporate Card Common Data with Line Item Details
This transaction example includes the following elements for Level 2 and 3 purchasing card corporate
card data processing:
lCorporate Card Common Data (MC Corpac)
lonly 1 set of MC Corpac fields can be submitted
lthis data set includes data elements that apply to the overall order, e.g., the total overall
taxes
Page 194 of 477 July 2018

7 Level 2/3 Transactions
lLine Item Details (MC Corpal)
l1-998 counts of MC Corpal line items can be submitted
lThis data set includes the details about each individual item or service purchased
The MCCorpais request must be preceded by a financial transaction (MC Completion, MC Force Post,
MC Refund, MC Independent Refund) and the Corporate Card flag must be set to “true” in the Preau-
thorization response. The MC Corpais request will need to contain the OrderID of the financial trans-
action as well as the TransactionNumber.
In addition, MCCorpais has a tax array object that can be sent via theTax fields in MCCorpac and
MCCorpal. For more about the tax array object, see 7.3.8.3 Tax Array Object - MC Corpais.
For descriptions of the Level 2/3 fields, please see Definition of Request Fields for Level 2/3 - MasterCard
(page 417).
MC Corpais transaction object definition
$txnArray = array(‘type’=>’mccorpais', …);
$mpgTxn = new mpgTransaction($txnArray);
HttpsPostRequest object for MC Corpais transaction
$mpgRequest = new mpgRequest($mpgTxn);
$mpgHttpPost = new mpgHttpsPost($store_id,$api_token,$mpgRequest);
MC Corpais transaction object values
Value Type Limits Set Method
Order ID String 50-character alpha-
numeric
'order_id'=>$order_id
Transaction number String 255-character alpha-
numeric
'txn_number'=>$txn_number
MCCorpac Object n/a $mpgMcLevel23 = new
mpgMcLevel23();
$mpgMcLevel23->setMcCorpac
($mcCorpac);
MCCorpal Object n/a $mpgMcLevel23 = new
mpgMcLevel23();
$mpgMcLevel23->setMcCorpal
($mcCorpal);
Table 1: MC Corpais transaction object mandatory values
*Y = Required, N= Optional, C = Conditional
July 2018 Page 195 of 477

Moneris Gateway API- Integration Guide
7.3.8.1 MC Corpac - Corporate Card Common Data
Re-
q* Value Limits Set Method Description
N Austin-
Tetra
Number
15-char-
acter alpha-
numeric
$mcCorpac-
>setAustinTetraNumber
($austin_tetra_number);
The Austin-Tetra Number
assigned to the card
acceptor
N NAICS
Code
15-char-
acter alpha-
numeric
$mcCorpac->setNaicsCode
($naics_code);
North American Industry
Classification System
(NAICS) code assigned to
the card acceptor
N Customer
Code
25-char-
acter alpha-
numeric
$mcCorpac->setCustomerCode1
($customer_code1_c);
A control number, such as
purchase order number,
project number, depart-
ment allocation number or
name that the purchaser
supplied the merchant
Left-justified; may be
spaces
N Unique
Invoice
Number
17-char-
acter alpha-
numeric
$mcCorpac-
>setUniqueInvoiceNumber
($unique_invoice_number_c);
Unique number associated
with the individual trans-
action provided by the mer-
chant
N Com-
modity
Code
15-char-
acter alpha-
numeric
$mcCorpac->setCommodityCode
($commodity_code);
Code assigned by the mer-
chant that best categorizes
the item(s) being pur-
chased
N Order
Date
6-character
numeric
YYMMDD
format
$mcCorpac->setOrderDate
($order_date_c);
The date the item was
ordered
NOTE: If present, must con-
tain a valid date
N Cor-
poration
VAT Num-
ber
20-char-
acter alpha-
numeric
$mcCorpac-
>setCorporationVatNumber
($corporation_vat_number_
c);
Contains a corporation’s
value added tax (VAT) num-
ber
Table 1: Corporate Card Common Data - Level 2 Request Fields - MCCorpac
Page 196 of 477 July 2018

7 Level 2/3 Transactions
Re-
q* Value Limits Set Method Description
N Customer
VAT Num-
ber
20-char-
acter alpha-
numeric
$mcCorpac-
>setCustomerVatNumber
($customer_vat_number_c);
Contains the VAT number
for the customer / card-
holder used to identify the
customer when purchasing
goods and services from
the merchant
N Freight
Amount
12-char-
acter
decimal
$mcCorpac-
>setFreightAmount1
($freight_amount_c);
The freight on the total pur-
chase
Must have 2 decimals
Minimum = 0.00 Maximum
= 999999.99
N Duty
Amount
12-char-
acter
decimal
$vsPurcha->setDutyAmount
($duty_amount);
The duty on the total pur-
chase
Must have 2 decimals
Minimum = 0.00
Maximum = 999999.99
N Destin-
ation
State /
Province
Code
3-character
alpha-
numeric
$mcCorpac-
>setDestinationProvinceCode
($destination_province_
code);
State or Province of the
country where the goods
will be delivered
Left justified with trailing
spaces
EXAMPLE: ONT = Ontario
N Destin-
ation
Country
Code
3-character
alpha-
numeric
ISO 3166-1
alpha-3
format
$mcCorpac-
>setDestinationCountryCode
($destination_country_
code);
The country code where
goods will be delivered
Left justified with trailing
spaces
ISO 3166-1 alpha-3 format
EXAMPLE: CAN=Canada
N Ship From
Postal
Code
10-char-
acter alpha-
numeric
$mcCorpac-
>setShipFromPosCode($ship_
from_pos_code);
The postal code or zip code
from which items were
shipped
July 2018 Page 197 of 477

Moneris Gateway API- Integration Guide
Re-
q* Value Limits Set Method Description
ANANAN
format
Full alpha postal code -
Valid ANA<space>NAN
format
N Destin-
ation
Postal
Code
10-char-
acter alpha-
numeric
$mcCorpac->setShipToPosCode
($ship_to_pos_code_c);
The postal code or zip code
where goods will be
delivered
Full alpha postal code -
Valid ANA<space>NAN
format if shipping to an
address within Canada
N Author-
ized
Contact
Name
36-char-
acter alpha-
numeric
$mcCorpac-
>setAuthorizedContactName
($authorized_contact_name_
c);
Name of an individual or
company contacted for
company authorized pur-
chases
N Author-
ized
Contact
Phone
17-char-
acter alpha-
numeric
$mcCorpac-
>setAuthorizedContactPhone
($authorized_contact_
phone);
Phone number of an indi-
vidual or company con-
tacted for company
authorized purchases
N Additional
Card
Acceptor
Data
40-char-
acter alpha-
numeric
$mcCorpac-
>setAdditionalCardAcceptorD
ata($additional_card_
acceptor_data);
Information pertaining to
the card acceptor
N Card
Acceptor
Type
8-character
alpha-
numeric
$mcCorpac-
>setCardAcceptorType($card_
acceptor_type);
Various classifications of
business ownership char-
acteristics
This field takes 8 char-
acters. Each character rep-
resents a different
component, as follows:
1st character represents
‘Business Type’ and con-
tains a code to identify the
specific classification or
type of business:
1. Corporation
2. Not known
3. Individual/Sole Pro-
Page 198 of 477 July 2018

7 Level 2/3 Transactions
Re-
q* Value Limits Set Method Description
prietorship
4. Partnership
5. Asso-
ciation/Estate/Trust
6. Tax Exempt Organ-
izations (501C)
7. International Organ-
ization
8. Limited Liability Com-
pany (LLC)
9. Government Agency
2nd character represents
'Business Owner Type'.
Contains a code to identify
specific characteristics
about the business owner.
1 - No application
classification
2 - Female business
owner
3 - Physically han-
dicapped female
business owner
4 - Physically han-
dicapped male busi-
ness owner
0 - Unknown
3rd character represents
'Business Certification
Type'. Contains a code to
identify specific char-
acteristics about the busi-
ness certification type,
such as small business, dis-
advantaged, or other cer-
tification type:
1 - Not certified
2 - Small Business
Administration (SBA)
July 2018 Page 199 of 477

Moneris Gateway API- Integration Guide
Re-
q* Value Limits Set Method Description
certification small
business
3 - SBA certification
as small dis-
advantaged busi-
ness
4 - Other gov-
ernment or agency-
recognized cer-
tification (such as
Minority Supplier
Development Coun-
cil)
5 - Self-certified small
business
6 - SBA certification
as small and other
government or
agency-recognized
certification
7 - SBA certification
as small dis-
advantaged busi-
ness and other
government or
agency-recognized
certification
8 - Other gov-
ernment or agency-
recognized cer-
tification and self-cer-
tified small business
A - SBA certification
as 8(a)
B - Self-certified
small disadvantaged
business (SDB)
C - SBA certification
as HUBZone
0 - Unknown
Page 200 of 477 July 2018

7 Level 2/3 Transactions
Re-
q* Value Limits Set Method Description
4th character represents
'Business Racial/Ethnic
Type'. Contains a code
identifying the racial or eth-
nic type of the majority
owner of the business.
1 - African American
2 - Asian Pacific
American
3 - Subcontinent
Asian American
4 - Hispanic Amer-
ican
5 - Native American
Indian
6 - Native Hawaiian
7 - Native Alaskan
8 - Caucasian
9 - Other
0 - Unknown
5th character represents
'Business Type Provided
Code'
Y - Business type is
provided.
N - Business type
was not provided.
R - Card acceptor
refused to provide
business type
6th character represents
'Business Owner Type
Provided Code'
Y - Business owner
type is provided.
N - Business owner
type was not
provided.
July 2018 Page 201 of 477

Moneris Gateway API- Integration Guide
Re-
q* Value Limits Set Method Description
R - Card acceptor
refused to provide
business type
7th character represents
'Business Certification Type
Provided Code'
Y - Business cer-
tification type is
provided.
N - Business cer-
tification type was
not provided.
R - Card acceptor
refused to provide
business type
8th character represents
'Business Racial/Ethnic
Type’
Y - Business
racial/ethnic type is
provided.
N - Business
racial/ethnic type
was not provided.
R - Card acceptor
refused to provide
business racial/eth-
nic type
N Card
Acceptor
Tax ID
20-char-
acter alpha-
numeric
$mcCorpac-
>setCardAcceptorTaxTd
($card_acceptor_tax_id_c);
US federal tax ID number or
value-added tax (VAT) ID
N Card
Acceptor
Reference
Number
25-char-
acter alpha-
numeric
$mcCorpac-
>setCardAcceptorReferenceNu
mber($card_acceptor_
reference_number);
Code that facilitates card
acceptor/corporation com-
munication and record
keeping
Page 202 of 477 July 2018

7 Level 2/3 Transactions
Re-
q* Value Limits Set Method Description
N Card
Acceptor
VAT Num-
ber
20-char-
acter alpha-
numeric
$mcCorpac-
>setCardAcceptorVatNumber
($card_acceptor_vat_number_
c);
Value added tax (VAT) num-
ber for the card acceptor
location
Used to identify the card
acceptor when collecting
and reporting taxes
C Tax Up to 6
arrays
$mcCorpac->setTax($mcTax_
c);
Can have up to 6 arrays
containing different tax
details
NOTE: If you use this vari-
able, you must fill in all the
fields of tax array mentioned
below.
7.3.8.2 MC Corpal - Line Item Details
MCCorpal Object - Line Item Details
$mcCorpal->setMcCorpal($customer_code1_l[0], $line_item_date_l[0], $ship_date_
l[0], $order_date1_l[0], $product_code1_l[0], $item_description_l[0], $item_
quantity_l[0], $unit_cost_l[0], $item_unit_measure_l[0], $ext_item_amount_l
[0], $discount_amount_l[0], $commodity_code_l[0], $type_of_supply_l[0], $vat_
ref_num_l[0], $mcTax_l[0]);
Req* Value Limits Variable Description
N Customer Code 25-character alpha-
numeric
customer_code1_l A control number,
such as purchase
order number, pro-
ject number,
department alloc-
ation number or
name that the pur-
chaser supplied
the merchant
N Line ItemDate 6-character numeric
YYMMDDformat
line_item_date_l The purchase date
of the line item ref-
erenced in the
associated Cor-
Table 1: Line Item Details - Level 3 Request Fields - MC Corpal
July 2018 Page 203 of 477

Moneris Gateway API- Integration Guide
Req* Value Limits Variable Description
porate Card Line
Item Detail
Fixed length 6
Numeric, in
YYMMDD format
N Ship Date 6-character numeric
YYMMDDformat
ship_date_l The date the mer-
chandise was
shipped to the des-
tination
Fixed length 6
Numeric, in
YYMMDD format
N Order Date 6-character numeric
YYMMDDformat
order_date1_ll The date the item
was ordered
Fixed length 6-char-
acter numeric, in
YYMMDD format
Y Product Code 12-character alpha-
numeric
product_code1_ll Line item Product
Code
Contains the non-
fuel related
product code of
the individual item
purchased
Y Item Description 35-character alpha-
numeric
item_description_ll Line Item descrip-
tion
Contains the
description of the
individual item pur-
chased
Y Item Quantity 12-character alpha-
numeric
item_quantity_ll Quantity of line
item
Up to 5 decimal
places supported
Page 204 of 477 July 2018

7 Level 2/3 Transactions
Req* Value Limits Variable Description
Minimum amount
is 0.0 and max-
imum is
9999999.99999
Y Unit Cost 12-character decimal unit_cost_ll Line item cost per
unit.
Must contain a
minimum of 2
decimal places, up
to 5 decimal places
supported.
Minimum amount
is 0.00001 and max-
imum is
999999.99999
Y Item Unit Meas-
ure
12-character alpha-
numeric
item_unit_measure_
ll
The line item unit
of measurement
code
ANSI X-12 EDI
Allowable Units of
Measure and
Codes
Y Extended Item
Amount
9-character decimal ext_item_amount_ll Contains the indi-
vidual item
amount that is nor-
mally calculated as
price multiplied by
quantity
Must contain 2
decimal places
Minimum amount
is 0.00 and max-
imum is 999999.99
N Discount
Amount
9-character decimal discount_amount_ll Contains the item
discount amount
Must contain 2
decimal places
Minimum amount
July 2018 Page 205 of 477

Moneris Gateway API- Integration Guide
Req* Value Limits Variable Description
is 0.00 and max-
imum is 999999.99
N Commodity
Code
15-character alpha-
numeric
commodity_code_ll Code assigned to
the merchant that
best categorizes
the item(s) being
purchased
C Tax Up to 6 arrays tax_l Can have up to 6
arrays containing
different tax details
–see Tax Array
Request Fields
table below for
each field descrip-
tion
NOTE: If you use
this variable, you
must fill in all the
fields of tax array
mentioned below.
7.3.8.3 Tax Array Object - MC Corpais
The tax array object is used when you use the Tax field of both MC Corpac and MC Corpal. If you use the
tax array object, all of the array fields must be sent.
Setting the tax array differs slightly between the two objects.
Setting tax array for MCCorpac
//Tax Details
$tax_amount_c = array("1.19", "1.29");
$tax_rate_c = array("6.0", "7.0");
$tax_type_c = array("GST", "PST");
$tax_id_c = array("gst1298", "pst1298");
$tax_included_in_sales_c = array("Y", "N");
//Create and set Tax for McCorpac
$mcTax_c = new mcTax();
Page 206 of 477 July 2018

7 Level 2/3 Transactions
$mcTax_c->setTax($tax_amount_c[0], $tax_rate_c[0], $tax_type_c[0], $tax_id_c
[0], $tax_included_in_sales_c[0]);
$mcTax_c->setTax($tax_amount_c[1], $tax_rate_c[1], $tax_type_c[1], $tax_id_c
[1], $tax_included_in_sales_c[1]);
Setting tax array for MCCorpal
//Tax Details for Items
$tax_amount_l = array("0.52", "1.48");
$tax_rate_l = array("13.0", "13.0");
$tax_type_l = array("HST", "HST");
$tax_id_l = array("hst1298", "hst1298");
$tax_included_in_sales_l = array("Y", "Y");
//Create and set Tax for McCorpal
$mcTax_l = array(new mcTax(), new mcTax());
$mcTax_l[0]->setTax($tax_amount_l[0], $tax_rate_l[0], $tax_type_l[0], $tax_id_
l[0], $tax_included_in_sales_l[0]);
$mcTax_l[1]->setTax($tax_amount_l[1], $tax_rate_l[1], $tax_type_l[1], $tax_id_
l[1], $tax_included_in_sales_l[1]);
Req* Value Limits Variable Description
Y Tax Amount 12-character decimal tax_amount_c/tax_
amount_l
Contains detail tax
amount for pur-
chase of goods or
services
Must be 2 decimal
places. Minimum
amount is 0.00 and
maximum is
999999.99
Y Tax Rate 5-character decimal tax_rate_c/tax_
rate_l
Contains the
detailed tax rate
applied in rela-
tionship to a spe-
cific tax amount
EXAMPLE: 5% GST
should be ‘5.0’ or
or 9.975% QST
Table 1: MC Corpais Tax Array Request Fields
July 2018 Page 207 of 477

Moneris Gateway API- Integration Guide
Req* Value Limits Variable Description
should be ‘9.975’
May contain up to
3 decimals, min-
imum 0.001, max-
imum up to 9999.9
Y Tax Type 4-character alpha-
numeric
tax_type_c/tax_
type_l
Contains tax type,
such as
GST,QST,PST,HST
Y Tax ID 20-character alpha-
numeric
tax_id_c/tax_id_l Provides an iden-
tification number
used by the card
acceptor with the
tax authority in
relationship to a
specific tax
amount, such as
GST/HST number
Y Tax included in
sales indicator
1-character alpha-
numeric
tax_included_in_
sales_c/tax_
included_in_sales_l
This is the indicator
used to reflect addi-
tional tax capture
and reporting
Valid values are:
Y = Tax included in
total purchase amount
N = Tax not included in
total purchase amount
7.3.8.4 Sample Code for MC Corpais
Sample MC Corpais - Corporate Card CommonData with Line Item Details
<?php
require "../../mpgClasses.php";
/**************************** Request Variables *******************************/
$store_id='moneris';
$api_token='hurgle';
//$status = 'false';
/************************* Transactional Variables ****************************/
$type='mccorpais';
$cust_id='CUST13343';
Page 208 of 477 July 2018

7 Level 2/3 Transactions
Sample MC Corpais - Corporate Card CommonData with Line Item Details
$order_id='ord-200916-13:29:27';
$txn_number='66011731632016264132927986-0_11';
$customer_code1_c ="CustomerCode123";
$card_acceptor_tax_id_c ="UrTaxId";//Merchant tax id which is mandatory
$corporation_vat_number_c ="cvn123";
$freight_amount_c ="1.23";
$duty_amount_c ="2.34";
$ship_to_pos_code_c ="M1R 1W5";
$order_date_c ="141211";
$customer_vat_number_c ="customervn231";
$unique_invoice_number_c ="uin567";
$authorized_contact_name_c ="John Walker";
//Tax Details
$tax_amount_c = array("1.19", "1.29");
$tax_rate_c = array("6.0", "7.0");
$tax_type_c = array("GST", "PST");
$tax_id_c = array("gst1298", "pst1298");
$tax_included_in_sales_c = array("Y", "N");
//Item Details
$customer_code1_l = array("customer code", "customer code2");
$line_item_date_l = array("150114", "150114");
$ship_date_l = array("150120", "150122");
$order_date1_l = array("150114", "150114");
$medical_services_ship_to_health_industry_number_l = array(null, null);
$contract_number_l = array(null, null);
$medical_services_adjustment_l = array(null, null);
$medical_services_product_number_qualifier_l = array(null, null);
$product_code1_l = array("pc11", "pc12");
$item_description_l = array("Good item", "Better item");
$item_quantity_l = array("4", "5");
$unit_cost_l =array("1.25", "10.00");
$item_unit_measure_l = array("EA", "EA");
$ext_item_amount_l =array("5.00", "50.00");
$discount_amount_l =array("1.00", "50.00");
$commodity_code_l =array("cCode11", "cCode12");
$type_of_supply_l = array(null, null);
$vat_ref_num_l = array(null, null);
//Tax Details for Items
$tax_amount_l = array("0.52", "1.48");
$tax_rate_l = array("13.0", "13.0");
$tax_type_l = array("HST", "HST");
$tax_id_l = array("hst1298", "hst1298");
$tax_included_in_sales_l = array("Y", "Y");
//Create and set Tax for McCorpac
$mcTax_c = new mcTax();
$mcTax_c->setTax($tax_amount_c[0], $tax_rate_c[0], $tax_type_c[0], $tax_id_c[0], $tax_included_in_
sales_c[0]);
$mcTax_c->setTax($tax_amount_c[1], $tax_rate_c[1], $tax_type_c[1], $tax_id_c[1], $tax_included_in_
sales_c[1]);
//Create and set McCorpac for common data - only set values that you know
$mcCorpac = new mcCorpac();
$mcCorpac->setCustomerCode1($customer_code1_c);
$mcCorpac->setCardAcceptorTaxTd($card_acceptor_tax_id_c);
$mcCorpac->setCorporationVatNumber($corporation_vat_number_c);
$mcCorpac->setFreightAmount1($freight_amount_c);
$mcCorpac->setDutyAmount1($duty_amount_c);
$mcCorpac->setShipToPosCode($ship_to_pos_code_c);
$mcCorpac->setOrderDate($order_date_c);
$mcCorpac->setCustomerVatNumber($customer_vat_number_c);
July 2018 Page 209 of 477

Moneris Gateway API- Integration Guide
Sample MC Corpais - Corporate Card CommonData with Line Item Details
$mcCorpac->setUniqueInvoiceNumber($unique_invoice_number_c);
$mcCorpac->setAuthorizedContactName($authorized_contact_name_c);
$mcCorpac->setTax($mcTax_c);
//Create and set Tax for McCorpal
$mcTax_l = array(new mcTax(), new mcTax());
$mcTax_l[0]->setTax($tax_amount_l[0], $tax_rate_l[0], $tax_type_l[0], $tax_id_l[0], $tax_included_
in_sales_l[0]);
$mcTax_l[1]->setTax($tax_amount_l[1], $tax_rate_l[1], $tax_type_l[1], $tax_id_l[1], $tax_included_
in_sales_l[1]);
//Create and set McCorpal for each item
$mcCorpal = new mcCorpal();
$mcCorpal->setMcCorpal($customer_code1_l[0], $line_item_date_l[0], $ship_date_l[0], $order_date1_l
[0], $medical_services_ship_to_health_industry_number_l[0], $contract_number_l[0],
$medical_services_adjustment_l[0], $medical_services_product_number_qualifier_l[0], $product_
code1_l[0], $item_description_l[0], $item_quantity_l[0],
$unit_cost_l[0], $item_unit_measure_l[0], $ext_item_amount_l[0], $discount_amount_l[0],
$commodity_code_l[0], $type_of_supply_l[0], $vat_ref_num_l[0], $mcTax_l[0]);
$mcCorpal->setMcCorpal($customer_code1_l[1], $line_item_date_l[1], $ship_date_l[1], $order_date1_l
[1], $medical_services_ship_to_health_industry_number_l[1], $contract_number_l[1],
$medical_services_adjustment_l[1], $medical_services_product_number_qualifier_l[1], $product_
code1_l[1], $item_description_l[1], $item_quantity_l[1],
$unit_cost_l[1], $item_unit_measure_l[1], $ext_item_amount_l[1], $discount_amount_l[1],
$commodity_code_l[1], $type_of_supply_l[1], $vat_ref_num_l[1], $mcTax_l[1]);
//Create and set McLevel23
$mpgMcLevel23 = new mpgMcLevel23();
$mpgMcLevel23->setMcCorpac($mcCorpac);
$mpgMcLevel23->setMcCorpal($mcCorpal);
/*********************** Transactional Associative Array **********************/
$txnArray=array('type'=>$type,
'order_id'=>$order_id,
'txn_number'=>$txn_number,
);
/**************************** Transaction Object *****************************/
$mpgTxn = new mpgTransaction($txnArray);
$mpgTxn->setLevel23Data($mpgMcLevel23);
/****************************** Request Object *******************************/
$mpgRequest = new mpgRequest($mpgTxn);
$mpgRequest->setProcCountryCode("CA"); //"US" for sending transaction to US environment
$mpgRequest->setTestMode(true); //false or comment out this line for production transactions
/***************************** HTTPS Post Object *****************************/
$mpgHttpPost =new mpgHttpsPost($store_id,$api_token,$mpgRequest);
//Status check example
//$mpgHttpPost = new mpgHttpsPostStatus($store_id,$api_token,$status,$mpgRequest);
/******************************* Response ************************************/
$mpgResponse=$mpgHttpPost->getMpgResponse();
print("\nCardType = " . $mpgResponse->getCardType());
print("\nTransAmount = " . $mpgResponse->getTransAmount());
print("\nTxnNumber = " . $mpgResponse->getTxnNumber());
print("\nReceiptId = " . $mpgResponse->getReceiptId());
print("\nTransType = " . $mpgResponse->getTransType());
print("\nReferenceNum = " . $mpgResponse->getReferenceNum());
print("\nResponseCode = " . $mpgResponse->getResponseCode());
print("\nISO = " . $mpgResponse->getISO());
print("\nMessage = " . $mpgResponse->getMessage());
print("\nAuthCode = " . $mpgResponse->getAuthCode());
print("\nComplete = " . $mpgResponse->getComplete());
print("\nTransDate = " . $mpgResponse->getTransDate());
print("\nTransTime = " . $mpgResponse->getTransTime());
print("\nTicket = " . $mpgResponse->getTicket());
Page 210 of 477 July 2018

7 Level 2/3 Transactions
Sample MC Corpais - Corporate Card CommonData with Line Item Details
print("\nTimedOut = " . $mpgResponse->getTimedOut());
//print("\nStatusCode = " . $mpgResponse->getStatusCode());
//print("\nStatusMessage = " . $mpgResponse->getStatusMessage());
?>
7.4 Level 2/3 American Express Transactions
l7.4.1 Level 2/3 Transaction Types for Amex
l7.4.2 Level 2/3 Transaction Flow for Amex
l7.4.4 AX Completion
l7.4.5 AX Force Post
l7.4.6 AX Purchase Correction
l7.4.7 AX Refund
l7.4.8 AX Independent Refund
7.4.1 Level 2/3 Transaction Types for Amex
This transaction set includes a suite of corporate card financial transactions as well as a transaction that
allows for the passing of Level 2/3 data. Please ensure American Express Level 2/3 processing support is
enabled on your merchant account. Batch Close, Open Totals and Pre-authorization are identical to the
transactions outlined in the section Basic Transaction Set (page 11).
lWhen the Pre-authorization response contains CorporateCard equal to true then you can submit
the AX transactions.
lIf CorporateCard is false then the card does not support Level 2/3 data and non Level 2/3 trans-
action are to be used. If the card is not a corporate card, please refer to 2 Basic Transaction Set for
the appropriate non-corporate card transactions.
NOTE: This transaction set is intended for transactions where Corporate Card is true and
Level 2/3 data will be submitted. If the credit card is found to be a corporate card but you do
not wish to send any Level 2/3 data then you may submit AX transactions using the trans-
action set outlined in the section Basic Transaction Set (page 11).
Pre-authorization – (authorization)
The preauth verifies and locks funds on the customer’s credit card. The funds are locked for a
specified amount of time, based on the card issuer. To retrieve the funds from a pre-auth so
that they may be settled in the merchant account a capture must be performed. Cor-
porateCard will return as true if the card supports Level 2/3.
July 2018 Page 211 of 477

Moneris Gateway API- Integration Guide
AX Completion – (Capture/Pre-authorization Completion)
Once a Pre-authorization is obtained the funds that are locked need to be retrieved from the
customer’s credit card. The capture retrieves the locked funds and readies them for set-
tlement in to the merchant account. Prior to performing an AXCompletion a Preauth must be
performed.
AX Force Post – (Force Capture/Pre-authorization Completion)
This transaction is an alternative to AX Completion to obtain the funds locked on a Pre-author-
ization obtained from IVR or equivalent terminal. The capture retrieves the locked funds and
readies them for settlement in to the merchant account.
AX Purchase Correction – (Void, Correction)
AX Completion and AX Force Post can be voided the same day* that they occur. A void must
be for the full amount of the transaction and will remove any record of it from the cardholder
statement. * An AX Purchase Correction can be performed against a transaction as long as
the batch that contains the original transaction remains open. When using the automated
closing feature, the batch close occurs daily between 10 – 11 pm EST.
AX Refund – (Credit)
An AXRefund can be performed against an AX Completion and AX Force Post to refund any
part, or all of the transaction.
AX Independent Refund – (Credit)
AnAXIndependent Refund can be performed against a purchase or a capture to refund any
part, or all of the transaction. Independent refund is used when the originating transaction
was not performed through Moneris Gateway. Please note, the Independent Refund trans-
action may or may not be supported on your account. If you receive a transaction not
allowed error when attempting an independent refund, it may mean the transaction is not
supported on your account. If you wish to have theAX Independent Refund transaction type
temporarily enabled (or re-enabled), please contact the Service Centre at 1-866-319-7450.
Page 212 of 477 July 2018

7 Level 2/3 Transactions
7.4.2 Level 2/3 Transaction Flow for Amex
July 2018 Page 213 of 477

Moneris Gateway API- Integration Guide
7.4.3 Level 2/3 Data Objects in Amex
l7.4.3.1 About the Level 2/3 Data Objects for Amex
l7.4.3.2 Defining the AxLevel23 Object
lTable 1 Object
lTable 2 Object
lTable 3 Object
7.4.3.1 About the Level 2/3 Data Objects for Amex
Many of the Level 2/3 transaction requests using American Express also include a mandatory data object
called AxLevel23. AxLevel23 is also comprised of other objects, also described in this section.
The Level 2/3 data objects within this section apply to all of the following transactions and are passed as
part of the transaction request for:
lAX Completion
lAXForce Post
lAXRefund
lAXIndependent Refund
Things to Consider:
lPlease ensure the addendum data below is complete and accurate.
lPlease ensure the math on quantities calculations, amounts, discounts, taxes, etc. prop-
erly adds up to the overall transaction amount. Incorrect amounts will cause the trans-
action to be rejected.
7.4.3.2 Defining the AxLevel23 Object
AxLevel23 object definition
$mpgAxLevel23 = new mpgAxLevel23();
The AXLevel23 object itself has three objects, Table1, Table2 and Table3, all of which are mandatory.
Req* Value Limits Set Method Description
Y Table1 Object $mpgAxLevel23-
>setTable1($big04,
$big05, $big10,
$axN1Loop);
Refer below for fur-
ther breakdown
and definition of
table1
Table 1: AxLevel23 Object
Page 214 of 477 July 2018

7 Level 2/3 Transactions
Req* Value Limits Set Method Description
Y Table2 Object $mpgAxLevel23-
>setTable2
($axItLoop);
Refer below for fur-
ther breakdown
and definition of
table2
Y Table3 Object $mpgAxLevel23-
>setTable3
($taxTbl3);
Refer below for fur-
ther breakdown
and definition of
table3
*Y = Required, N= Optional, C = Conditional
Table 1 Object
Table 1 contains the addendum data heading information. Contains information such as identification
elements that uniquely identify an invoice (transaction), the customer name and shipping address.
Table 1 object definition
$mpgAxLevel23->setTable1($big04, $big05, $big10, $axN1Loop);
Req* Value Limits Set Method Description
C Purchase Order
Number
22-character alpha-
numeric
'big04'=>$big04 The cardholder sup-
plied Purchase Order
Number, which is
entered by the mer-
chant at the point-of-
sale
This entry is used in
the State-
ment/Reporting pro-
cess and may include
accounting inform-
ation specific to the
client
NOTE: This element
is mandatory, if the
merchant’s customer
provides a Purchase
Order Number.
N Release Number 30-character alpha-
numeric
'big05'=>$big05 A number that iden-
tifies a release
Table 1: AxLevel23 object - Table 1 object fields
July 2018 Page 215 of 477

Moneris Gateway API- Integration Guide
Req* Value Limits Set Method Description
against a Purchase
Order previously
placed by the parties
involved in the trans-
action
N Invoice Number 8-character alpha-
numeric
'big10'=>$big10 Contains the Amex
invoice/reference
number
N N1Loop Object 'n1Loop'=>$n1Loop Refer below for fur-
ther breakdown and
definition of N1Loop
object
*Y = Required, N= Optional, C = Conditional
Table 1 also has its own objects:
lN1Loop object
lAxRef object
Table 1 - Setting the N1Loop Object
The N1Loop data set contains the Requester names. It can also optionally contain the buying group, ship
from, ship to and receiver details.
A minimum of at least 1 n1Loop must be set. Up to 5 n1Loop can be set.
N1Loop object definition
$axN1Loop = new axN1Loop();
$axN1Loop->setN1Loop($n101, $n102, $n301, $n401, $n402, $n403, $axRef1);
Req* Value Limits Variable or Set Method Description
Y Entity Identifier
Code
2-character alpha-
numeric
n101 Supported values:
R6 - Requester
(required)
BG - Buying Group
(optional)
SF - Ship From
(optional)
ST - Ship To (optional)
Table 1: AxLevel23 object - Table 1 object - N1Loop object fields
Page 216 of 477 July 2018

7 Level 2/3 Transactions
Req* Value Limits Variable or Set Method Description
40 - Receiver (optional)
Y Name 40-character alpha-
numeric
n102 n101
code
n102
meaning
R6 Requester
Name
BG Buying Group
Name
SF Ship
FromName
ST Ship To Name
40 ReceiverName
N Address 40-character alpha-
numeric
n301 Address
N City 30-character alpha-
numeric
n401 City
N State or Province 2-character alpha-
numeric
n402 State or province
N Postal Code 15-character alpha-
numeric
n403 Postal Code
N AxRef Object $axRef1 = new axRef
();
Refer below for fur-
ther breakdown
and definition of
AxRef object.
This object con-
tains the customer
postal code (man-
datory) and cus-
tomer reference
number (optional)
A minimum of 1
axRef1 must be
set; maximum of 2
axRef1’s may be
set
*Y = Required, N= Optional, C = Conditional
July 2018 Page 217 of 477

Moneris Gateway API- Integration Guide
Table 1 - Setting the AxRef Object
Setting AXRef object
$axRef1 = new axRef();
$ref01 = array("4C", "CR"); //Reference ID Qualifier
$ref02 = array("M5T3A5", "16802309004"); //Reference ID
$axRef1->setRef($ref01[0], $ref02[0]);
$axRef1->setRef($ref01[1], $ref02[1]);
Req* Value Limits Variable Description
Y Reference
Identification
Qualifier
2-character alpha-
numeric
ref01 This element may con-
tain the following qual-
ifiers for the
corresponding occur-
rences of the N1Loop:
n101
value
ref01
denotation
R6 Supported val-
ues:
4C - Shipment
Destination
Code (man-
datory)
CR - Customer
Reference
Number (con-
ditional)
BG n/a
SF n/a
ST n/a
40 n/a
Y Reference
Identification
15-character alpha-
numeric
ref02 This field must be pop-
ulated for each ref01
provided
Table 1: AxLevel23 object - Table 1 object - AxRef object fields
Page 218 of 477 July 2018

7 Level 2/3 Transactions
Req* Value Limits Variable Description
ref01
value
ref02 denota-
tion
4C
(n101
value =
R6)
This element must
contain the Amex
Ship-to Postal Code
of the destination
where the com-
modity was shipped.
If the Ship-to Postal
Code is unavailable,
the postal code of
the merchant loc-
ation where the
transaction took
place may be sub-
stituted.
CR
(n101
value =
R6):
This element must
contain the Amex
Card member Refer-
ence Number (e.g.,
purchase order, cost
center, project num-
ber, etc.) that cor-
responds to this
transaction, if
provided by the
Cardholder.
This information
may be displayed in
the state-
ment/reporting pro-
cess and may include
client-specific
accounting inform-
ation.
*Y = Required, N= Optional, C = Conditional
Table 2 Object
Table 2 includes the transaction’s addendum detail. It contains transaction data including reference
codes, debit or credit and tax amounts, line item detail descriptions, shipping information and much
more. All transaction data in an invoice relate to a single transaction and cardholder account number.
Table 2 object definition
$mpgAxLevel23->setTable2($axItLoop);
July 2018 Page 219 of 477

Moneris Gateway API- Integration Guide
Req* Value Limits Set Method Description
N It1loop Object 'axIt1Loop'=>$axIt1Loop Refer below for
further break-
down and
definition of
object details.
Table 1: AxLevel23 object - Table 2 object fields
*Y = Required, N= Optional, C = Conditional
Table 2 - Setting the AxIt1Loop Object
The AxIt1Loop data defines the baseline item data for the invoice. This data is defined for each item/ser-
vice purchased and included within this invoice. This data set contains basic transaction data, including
quantity, unit of measure, unit price and goods/services reference information.
lA minimum of 1 it1Loop required
lA maximum of 999 it1Loop’s supported
AxIt1Loop object definition
$axItLoop = new axIt1Loop();
$axItLoop->setIt1Loop($it102[0], $it103[0], $it104[0], $it105[0], $it106s[0],
$txi[0], $pam05[0], $pid05[0]);
$axItLoop->setIt1Loop($it102[1], $it103[1], $it104[1], $it105[1], $it106s[1],
$txi[1], $pam05[1], $pid05[1]);
Req* Value Limits Variable Description
Y Line Item Quant-
ity Invoiced
10-character decimal it102 Quantity of line
item
Up to 2 decimal
places supported
Minimum amount
is 0.0 and max-
imum is
9999999999
Y Unit or Basis for
Measurement
Code
2-character alpha-
numeric
it103 The line item unit
of measurement
code
Table 1: AxLevel23 object - Table 2 object - AxIt1Loop object fields
Page 220 of 477 July 2018

7 Level 2/3 Transactions
Req* Value Limits Variable Description
Must contain a
code that specifies
the units in which
the value is
expressed or the
manner in which a
measurement is
taken
EXAMPLE: EA =
each, E5=inches
See ANSI X-12 EDI
Allowable Units of
Measure and
Codes for the list
of codes
Y Unit Price 15-character decimal it104 Line item cost per
unit
Must contain 2
decimal places
Minimum amount
is 0.00 and max-
imum is 999999.99
N Basis or Unit
Price Code
2-character alpha-
numeric
it105 Code identifying
the type of unit
price for an item
EXAMPLE: DR =
dealer, AP =
advise price
See ASC X12
004010 Element
639 for list of codes
N AxIt106s object it106s Refer below for fur-
ther breakdown
and definition of
object details.
N AxTxi object txi Refer below for fur-
ther breakdown
July 2018 Page 221 of 477

Moneris Gateway API- Integration Guide
Req* Value Limits Variable Description
and definition of
object details
A maximum of 12
AxTxi (tax inform-
ation data sets)
may be defined
NOTE: that if line
item level tax
information is pop-
ulated in AxTxi in
Table2, then tax
totals for the
entire invoice
(transaction) must
be entered in
Table3.
Y Line Item Exten-
ded Amount
8-character decimal pam05 Contains the indi-
vidual item
amount that is nor-
mally calculated as
price multiplied by
quantity
Must contain 2
decimal places
Minimum amount
is 0.00 and max-
imum is 99999.99
Y Line Item Descrip-
tion
80-character alpha-
numeric
pid05 Line Item descrip-
tion
Contains the
description of the
individual item pur-
chased
This field pertain to
each line item in
the transaction
*Y = Required, N= Optional, C = Conditional
Table 2 - Setting the AxIt106s Object
$it10618 = array("MG", "MG", "MG", "MG", "MG"); //Product/Service ID qualifier
Page 222 of 477 July 2018

7 Level 2/3 Transactions
$it10719 = array("DJFR4", "JFJ49", "FEF33", "FEE43", "DISCOUNT");
//Product/Service ID (corresponds to it10618)
$it106s = array();
$it106s[0] = new axIt106s($it10618[0], $it10719[0]);
$it106s[1] = new axIt106s($it10618[1], $it10719[1]);
$it106s[2] = new axIt106s($it10618[2], $it10719[2]);
$it106s[3] = new axIt106s($it10618[3], $it10719[3]);
$it106s[4] = new axIt106s($it10618[4], $it10719[4]);
Req* Value Limits Set Method Description
N Product/Service
ID Qualifier
2-character alpha-
numeric
'it10618'=>$it10618 Supported values:
MG - Manufacturer’s
Part Number
VC - Supplier Catalog
Number
SK - Supplier Stock
Keeping Unit Number
UP - Universal Product
Code
VP – Vendor Part Num-
ber
PO – Purchase Order
Number
AN – Client Defined
Asset Code
N Product/Service
ID it10618 it10719 -
size/type
VC 20-character
alphanumeric
PO 22-character
alphanumeric
Other 30-character
alphanumeric
'it10719'=>$it10719 Product/Service ID
corresponds to the
preceding qualifier
defined by it10618
The maximum
length depends on
the qualifier
defined in it10618
Table 1: AxLevel23 object - Table 2 object - AxIt106s object fields
*Y = Required, N= Optional, C = Conditional
Table 2 - Setting the AxTxi Object
Table 2 AxiTxi object definition
$txi01_GST = array("GS", "GS", "GS", "GS", "GS"); //Tax type code
July 2018 Page 223 of 477

Moneris Gateway API- Integration Guide
$txi02_GST = array("0.70", "1.75", "1.00", "0.80","0.00"); //Monetary amount
$txi03_GST = array("5.0", "5.0", "5.0", "5.0","5.0"); //Percent
$txi06_GST = array("", "", "", "",""); //Tax exempt code
$txi01_PST = array("PG", "PG", "PG","PG","PG"); //Tax type code
$txi02_PST = array("0.80", "2.00", "1.00", "0.80","0.00"); //Monetary amount
$txi03_PST = array("7.0", "7.0", "7.0", "7.0","7.0"); //Percent
$txi06_PST = array("", "", "", "",""); //Tax exempt code
$txi = array(new axTxi(), new axTxi(), new axTxi(), new axTxi(), new axTxi());
$txi[0]->setTxi($txi01_GST[0], $txi02_GST[0], $txi03_GST[0], $txi06_GST[0]);
$txi[0]->setTxi($txi01_PST[0], $txi02_PST[0], $txi03_PST[0], $txi06_PST[0]);
$txi[1]->setTxi($txi01_GST[1], $txi02_GST[1], $txi03_GST[1], $txi06_GST[1]);
$txi[1]->setTxi($txi01_PST[1], $txi02_PST[1], $txi03_PST[1], $txi06_PST[1]);
$txi[2]->setTxi($txi01_GST[2], $txi02_GST[2], $txi03_GST[2], $txi06_GST[2]);
$txi[2]->setTxi($txi01_PST[2], $txi02_PST[2], $txi03_PST[2], $txi06_PST[2]);
$txi[3]->setTxi($txi01_GST[3], $txi02_GST[3], $txi03_GST[3], $txi06_GST[3]);
$txi[3]->setTxi($txi01_PST[3], $txi02_PST[3], $txi03_PST[3], $txi06_PST[3]);
$txi[4]->setTxi($txi01_GST[4], $txi02_GST[4], $txi03_GST[4], $txi06_GST[4]);
$txi[4]->setTxi($txi01_PST[4], $txi02_PST[4], $txi03_PST[4], $txi06_PST[4]);
Req* Value Limits Variable Description
C Tax Type code txi01 2-character alphanumeric Tax type code
applicable to
Canada and US
only
For Canada, this
field must contain
a code that spe-
cifies the type of
tax
If txi01 is used,
then txi02, txi03 or
txi06 must be pop-
ulated
Valid codes include
Table 1: AxLevel23 object - Table 2 object - AxiTxi object fields
Page 224 of 477 July 2018

7 Level 2/3 Transactions
Req* Value Limits Variable Description
the following:
CT – County/Tax
(optional)
CA – City Tax
(optional)
EV – Environmental
Tax (optional)
GS – Good and Ser-
vices Tax (GST)
(optional)
LS – State and Local
Sales Tax (optional)
LT – Local Sales Tax
(optional)
PG – Provincial Sales
Tax (PST) (optional)
SP – State/Provincial
Tax a.k.a. Quebec
Sales Tax (QST)
(optional)
ST – State Sales Tax
(optional)
TX – All Taxes
(required)
VA – Value-Added Tax
a.k.a. Canadian Har-
monized Sales Tax
(HST) (optional)
C Monetary
Amount
txi02 6-character decimal This element may
contain the mon-
etary tax amount
that corresponds
to the Tax Type
Code in txi01
NOTE:
If txi02 is used in
mandatory occur-
rence txi01=TX, txi02
must contain the
total tax amount
applicable to the
entire invoice (trans-
action)
If taxes are not
July 2018 Page 225 of 477

Moneris Gateway API- Integration Guide
Req* Value Limits Variable Description
applicable for the
entire invoice (trans-
action), txi02 must
be 0.00.
The maximum
value that can be
entered in this
field is “9999.99”,
which is $9,999.99
(CAD)
A debit is entered
as: 9999.99
A credit is entered
as: –9999.99
C Percent txi03 10-character decimal Contains the tax
percentage (in
decimal format)
that corresponds
to the tax type
code defined in
txi01
Up to 2 decimal
places supported
C Tax Exempt Code txi06 1-character alphanumeric This element may
contain the Tax
Exempt Code that
identifies the
exemption status
from sales and tax
that corresponds
to the Tax Type
Code in txi01
Supported values:
1 – Yes (Tax Exempt)
2 – No (Not Tax
Exempt)
4 – Not Exempt/For
Resale
A – Labor Taxable,
Material Exempt
Page 226 of 477 July 2018

7 Level 2/3 Transactions
Req* Value Limits Variable Description
B – Material Taxable,
Labor Exempt
C – Not Taxable
F – Exempt (Goods /
Services Tax)
G – Exempt (Provincial
Sales Tax)
L – Exempt Local Ser-
vice
R – Recurring Exempt
U – Usage Exempt
*Y = Required, N= Optional, C = Conditional
Table 3 Object
Table 3 includes the transaction addendum summary. It contains the total invoice (transaction) amount,
sales tax, freight and/or handling charges and invoice summary information, including total line items,
number of segments in the invoice, and the transaction set control number (a.k.a., batch number).
Table 3 object definition
$mpgAxLevel23->setTable3($taxTbl3);
Req* Value Limits Set Method Description
C AxTxi Object 'taxTbl3'=>$taxTbl3 Refer below for fur-
ther breakdown
and definition of
object details.
NOTE: if line item
level tax inform-
ation is populated
in AxTxi in Table2,
then tax totals for
the entire invoice
(transaction) must
be entered in
Table3. A max-
imum of 10
AxTxi’s may be set
in Table3.
Table 1: AxLevel23 object - Table 3 object fields
July 2018 Page 227 of 477

Moneris Gateway API- Integration Guide
*Y = Required, N= Optional, C = Conditional
Table 3 - Setting the AxTxi Object
The mandatory tax information data set must contain the total tax amount applicable to the entire
invoice (transaction) which includes all line items identified in Table2. If taxes are not applicable for the
entire invoice (transaction), then txi02 must be set to 0.00.
Tax totals must be entered in this mandatory tax information segment in Table 3, even if line item detail
level tax data is reported in Table 2.
At least one occurrence of txi02, txi03 or txi06 is required.
Table 3 AxiTxi object definition
$taxTbl3 = new axTxi();
$taxTbl3->setTxi("GS", "4.25","5.0",""); //sum of GST taxes
$taxTbl3->setTxi("PG", "4.60","7.0",""); //sum of PST taxes
$taxTbl3->setTxi("TX", "8.85","13.0",""); //sum of all taxes
$mpgAxLevel23->setTable3($taxTbl3);
Req* Value Limits Variable Description
C Tax Type code txi01 2-character alphanumeric Tax type code
applicable to
Canada and US
only
For Canada, this
field must contain
a code that spe-
cifies the type of
tax
If txi01 is used,
then txi02, txi03 or
txi06 must be pop-
ulated
Valid codes include
the following:
CT – County/Tax
(optional)
CA – City Tax
(optional)
EV – Environmental
Tax (optional)
Table 1: AxLevel23 object - Table 3 object - AxiTxi object fields
Page 228 of 477 July 2018

7 Level 2/3 Transactions
Req* Value Limits Variable Description
GS – Good and Ser-
vices Tax (GST)
(optional)
LS – State and Local
Sales Tax (optional)
LT – Local Sales Tax
(optional)
PG – Provincial Sales
Tax (PST) (optional)
SP – State/Provincial
Tax a.k.a. Quebec
Sales Tax (QST)
(optional)
ST – State Sales Tax
(optional)
TX – All Taxes
(required)
VA – Value-Added Tax
a.k.a. Canadian Har-
monized Sales Tax
(HST) (optional)
C Monetary
Amount
txi02 6-character decimal This element may
contain the mon-
etary tax amount
that corresponds
to the Tax Type
Code in txi01
NOTE:
If txi02 is used in
mandatory occur-
rence txi01=TX, txi02
must contain the
total tax amount
applicable to the
entire invoice (trans-
action)
If taxes are not
applicable for the
entire invoice (trans-
action), txi02 must
be 0.00.
The maximum
value that can be
entered in this
field is “9999.99”,
which is $9,999.99
July 2018 Page 229 of 477

Moneris Gateway API- Integration Guide
Req* Value Limits Variable Description
(CAD)
A debit is entered
as: 9999.99
A credit is entered
as: –9999.99
C Percent txi03 10-character decimal Contains the tax
percentage (in
decimal format)
that corresponds
to the tax type
code defined in
txi01
Up to 2 decimal
places supported
C Tax Exempt Code txi06 1-character alphanumeric This element may
contain the Tax
Exempt Code that
identifies the
exemption status
from sales and tax
that corresponds
to the Tax Type
Code in txi01
Supported values:
1 – Yes (Tax Exempt)
2 – No (Not Tax
Exempt)
4 – Not Exempt/For
Resale
A – Labor Taxable,
Material Exempt
B – Material Taxable,
Labor Exempt
C – Not Taxable
F – Exempt (Goods /
Services Tax)
G – Exempt (Provincial
Sales Tax)
Page 230 of 477 July 2018

7 Level 2/3 Transactions
Req* Value Limits Variable Description
L – Exempt Local Ser-
vice
R – Recurring Exempt
U – Usage Exempt
*Y = Required, N= Optional, C = Conditional
7.4.4 AX Completion
The AX Completion transaction is used to secure the funds locked by a pre-authorization transaction.
When sending a capture request you will need two pieces of information from the original pre-author-
ization – the Order ID and the transaction number from the returned response.
AX Completion transaction object definition
$txnArray = array(‘type’=>’axcompletion', …);
$mpgTxn = new mpgTransaction($txnArray);
HttpsPostRequest object for AX Completion
$mpgRequest = new mpgRequest($mpgTxn);
$mpgHttpPost = new mpgHttpsPost($store_id,$api_token,$mpgRequest);
AX Completion transaction object values
Value Type Limits Set Method
Order ID String 50-character alpha-
numeric
'order_id'=>$order_id
Completion amount String 9-character decimal 'comp_amount'=>$comp_amount
Transaction number String 255-character alpha-
numeric
'txn_number'=>$txn_number
E-commerce indicator String 1-character alpha-
numeric
'crypt_type'=>$crypt
Level 2/3 Data Object n/a $mpgTxn->setLevel23Data
($mpgAxLevel23);
Table 1: AX Completion transaction object mandatory values
July 2018 Page 231 of 477

Moneris Gateway API- Integration Guide
Sample AX Completion
<?php
require "../../mpgClasses.php";
/**************************** Request Variables *******************************/
$store_id='moneris';
$api_token='hurgle';
//$status = 'false';
/************************* Transactional Variables ****************************/
$type='axcompletion';
$order_id='ord-210916-12:06:38';
$comp_amount='62.37';
$txn_number = '18924-0_11';
$crypt = '7';
//Create AxLevel23 Object
$mpgAxLevel23 = new mpgAxLevel23();
//Create Table 1 with details
$n101 = "R6"; //Entity ID Code
$n102 = "Retailing Inc. International"; //Name
$n301 = "919 Oriole Rd."; //Address Line 1
$n401 = "Toronto"; //City
$n402 = "On"; //State or Province
$n403 = "H1T6W3"; //Postal Code
$ref01 = array("4C", "CR"); //Reference ID Qualifier
$ref02 = array("M5T3A5", "16802309004"); //Reference ID
$big04 = "PO7758545"; //Purchase Order Number
$big05 = "RN0049858"; //Release Number
$big10 = "INV99870E"; //Invoice Number
$axRef1 = new axRef();
$axRef1->setRef($ref01[0], $ref02[0]);
$axRef1->setRef($ref01[1], $ref02[1]);
$axN1Loop = new axN1Loop();
$axN1Loop->setN1Loop($n101, $n102, $n301, $n401, $n402, $n403, $axRef1);
$mpgAxLevel23->setTable1($big04, $big05, $big10, $axN1Loop);
//Create Table 2 with details
//the sum of the extended amount field (pam05) must equal the level 1 amount field
$it102 = array("1", "1", "1", "1", "1"); //Line item quantity invoiced
$it103 = array("EA", "EA", "EA", "EA", "EA"); //Line item unit or basis of measurement code
$it104 = array("10.00", "25.00", "8.62", "10.00", "-10.00"); //Line item unit price
$it105 = array("", "", "", "", ""); //Line item basis of unit price code
$it10618 = array("MG", "MG", "MG", "MG", "MG"); //Product/Service ID qualifier
$it10719 = array("DJFR4", "JFJ49", "FEF33", "FEE43", "DISCOUNT"); //Product/Service ID
(corresponds to it10618)
$txi01_GST = array("GS", "GS", "GS", "GS", "GS"); //Tax type code
$txi02_GST = array("0.70", "1.75", "1.00", "0.80","0.00"); //Monetary amount
$txi03_GST = array("", "", "", "",""); //Percent
$txi06_GST = array("", "", "", "",""); //Tax exempt code
$txi01_PST = array("PG", "PG", "PG","PG","PG"); //Tax type code
$txi02_PST = array("0.80", "2.00", "1.00", "0.80","0.00"); //Monetary amount
$txi03_PST = array("", "", "", "",""); //Percent
$txi06_PST = array("", "", "", "",""); //Tax exempt code
$pam05 = array("11.50", "28.75", "10.62", "11.50", "-10.00"); //Extended line-item amount
$pid05 = array("Stapler", "Lamp", "Bottled Water", "Fountain Pen", "DISCOUNT"); //Line item
description
$it106s = array(new axIt106s(), new axIt106s(), new axIt106s(), new axIt106s(), new axIt106s());
$it106s[0]->setIt10618($it10618[0]);
$it106s[0]->setIt10719($it10719[0]);
Page 232 of 477 July 2018

7 Level 2/3 Transactions
Sample AX Completion
$it106s[1]->setIt10618($it10618[1]);
$it106s[1]->setIt10719($it10719[1]);
$it106s[2]->setIt10618($it10618[2]);
$it106s[2]->setIt10719($it10719[2]);
$it106s[3]->setIt10618($it10618[3]);
$it106s[3]->setIt10719($it10719[3]);
$it106s[4]->setIt10618($it10618[4]);
$it106s[4]->setIt10719($it10719[4]);
$txi = array(new axTxi(), new axTxi(), new axTxi(), new axTxi(), new axTxi());
$txi[0]->setTxi($txi01_GST[0], $txi02_GST[0], $txi03_GST[0], $txi06_GST[0]);
$txi[0]->setTxi($txi01_PST[0], $txi02_PST[0], $txi03_PST[0], $txi06_PST[0]);
$txi[1]->setTxi($txi01_GST[1], $txi02_GST[1], $txi03_GST[1], $txi06_GST[1]);
$txi[1]->setTxi($txi01_PST[1], $txi02_PST[1], $txi03_PST[1], $txi06_PST[1]);
$txi[2]->setTxi($txi01_GST[2], $txi02_GST[2], $txi03_GST[2], $txi06_GST[2]);
$txi[2]->setTxi($txi01_PST[2], $txi02_PST[2], $txi03_PST[2], $txi06_PST[2]);
$txi[3]->setTxi($txi01_GST[3], $txi02_GST[3], $txi03_GST[3], $txi06_GST[3]);
$txi[3]->setTxi($txi01_PST[3], $txi02_PST[3], $txi03_PST[3], $txi06_PST[3]);
$txi[4]->setTxi($txi01_GST[4], $txi02_GST[4], $txi03_GST[4], $txi06_GST[4]);
$txi[4]->setTxi($txi01_PST[4], $txi02_PST[4], $txi03_PST[4], $txi06_PST[4]);
$axItLoop = new axIt1Loop();
$axItLoop->setIt1Loop($it102[0], $it103[0], $it104[0], $it105[0], $it106s[0], $txi[0], $pam05[0],
$pid05[0]);
$axItLoop->setIt1Loop($it102[1], $it103[1], $it104[1], $it105[1], $it106s[1], $txi[1], $pam05[1],
$pid05[1]);
$axItLoop->setIt1Loop($it102[2], $it103[2], $it104[2], $it105[2], $it106s[2], $txi[2], $pam05[2],
$pid05[2]);
$axItLoop->setIt1Loop($it102[3], $it103[3], $it104[3], $it105[3], $it106s[3], $txi[3], $pam05[3],
$pid05[3]);
$axItLoop->setIt1Loop($it102[4], $it103[4], $it104[4], $it105[4], $it106s[4], $txi[4], $pam05[4],
$pid05[4]);
$mpgAxLevel23->setTable2($axItLoop);
//Create Table 3 with details
$taxTbl3 = new axTxi();
$taxTbl3->setTxi("GS", "4.25","",""); //sum of GST taxes
$taxTbl3->setTxi("PG", "4.60","",""); //sum of PST taxes
$taxTbl3->setTxi("TX", "8.85","",""); //sum of all taxes
$mpgAxLevel23->setTable3($taxTbl3);
/*********************** Transactional Associative Array **********************/
$txnArray=array('type'=>$type,
'order_id'=>$order_id,
'comp_amount'=>$comp_amount,
'txn_number'=> $txn_number,
'crypt_type'=>$crypt
);
/**************************** Transaction Object *****************************/
$mpgTxn = new mpgTransaction($txnArray);
$mpgTxn->setLevel23Data($mpgAxLevel23);
/****************************** Request Object *******************************/
$mpgRequest = new mpgRequest($mpgTxn);
$mpgRequest->setProcCountryCode("CA"); //"US" for sending transaction to US environment
$mpgRequest->setTestMode(true); //false or comment out this line for production transactions
/***************************** HTTPS Post Object *****************************/
$mpgHttpPost =new mpgHttpsPost($store_id,$api_token,$mpgRequest);
//Status check example
//$mpgHttpPost = new mpgHttpsPostStatus($store_id,$api_token,$status,$mpgRequest);
/******************************* Response ************************************/
$mpgResponse=$mpgHttpPost->getMpgResponse();
print("\nCardType = " . $mpgResponse->getCardType());
print("\nTransAmount = " . $mpgResponse->getTransAmount());
July 2018 Page 233 of 477

Moneris Gateway API- Integration Guide
Sample AX Completion
print("\nTxnNumber = " . $mpgResponse->getTxnNumber());
print("\nReceiptId = " . $mpgResponse->getReceiptId());
print("\nTransType = " . $mpgResponse->getTransType());
print("\nReferenceNum = " . $mpgResponse->getReferenceNum());
print("\nResponseCode = " . $mpgResponse->getResponseCode());
print("\nISO = " . $mpgResponse->getISO());
print("\nMessage = " . $mpgResponse->getMessage());
print("\nAuthCode = " . $mpgResponse->getAuthCode());
print("\nComplete = " . $mpgResponse->getComplete());
print("\nTransDate = " . $mpgResponse->getTransDate());
print("\nTransTime = " . $mpgResponse->getTransTime());
print("\nTicket = " . $mpgResponse->getTicket());
print("\nTimedOut = " . $mpgResponse->getTimedOut());
//print("\nStatusCode = " . $mpgResponse->getStatusCode());
//print("\nStatusMessage = " . $mpgResponse->getStatusMessage());
?>
7.4.5 AX Force Post
The AX Force Post transaction is used to secure the funds locked by a pre-authorization transaction per-
formed over IVR or equivalent terminal. When sending an AX Force Post request, you will need the order
ID, amount, credit card number, expiry date, authorization code and e-commerce indicator.
AX Force Post transaction object definition
$txnArray = array(‘type’=>’axforcepost', …);
$mpgTxn = new mpgTransaction($txnArray);
HttpsPostRequest object for AX Force Post transaction
$mpgRequest = new mpgRequest($mpgTxn);
$mpgHttpPost = new mpgHttpsPost($store_id,$api_token,$mpgRequest);
AX Force Post transaction object values
Value Type Limits Set Method
Order ID String 50-character alpha-
numeric
'order_id'=>$order_id
Amount String 9-character decimal 'amount'=>$amount
Credit card number String 20-character alpha-
numeric
'pan'=>$pan
Expiry date String 4-character alpha-
numeric
'expdate'=>$expiry_date
Table 1: AX Force Post transaction object mandatory values
Page 234 of 477 July 2018

7 Level 2/3 Transactions
Value Type Limits Set Method
(YYMMformat)
Authorizationcode String 8-character alpha-
numeric
'auth_code'=>$auth_code
E-commerce indicator String 1-character alpha-
numeric
'crypt_type'=>$crypt
Level 2/3 Data Object n/a $mpgTxn->setLevel23Data
($mpgAxLevel23);
Value Type Limits Set Method
Customer ID String 50-character alpha-
numeric
'cust_id'=>$cust_id
Table 2: AX Force Post transaction object optional values
Sample AX Force Post
<?php
require "../../mpgClasses.php";
/**************************** Request Variables *******************************/
$store_id='moneris';
$api_token='hurgle';
//$status = 'false';
/************************* Transactional Variables ****************************/
$type='axforcepost';
$cust_id='CUST13343';
$order_id='ord-'.date("dmy-G:i:s");
$amount='62.37';
$pan='373269005095005';
$expiry_date='2012';
$auth_code='123456';
$crypt = '7';
//Create AxLevel23 Object
$mpgAxLevel23 = new mpgAxLevel23();
//Create Table 1 with details
$n101 = "R6"; //Entity ID Code
$n102 = "Retailing Inc. International"; //Name
$n301 = "919 Oriole Rd."; //Address Line 1
$n401 = "Toronto"; //City
$n402 = "On"; //State or Province
$n403 = "H1T6W3"; //Postal Code
$ref01 = array("4C", "CR"); //Reference ID Qualifier
$ref02 = array("M5T3A5", "16802309004"); //Reference ID
$big04 = "PO7758545"; //Purchase Order Number
$big05 = "RN0049858"; //Release Number
$big10 = "INV99870E"; //Invoice Number
$axRef1 = new axRef();
July 2018 Page 235 of 477

Moneris Gateway API- Integration Guide
Sample AX Force Post
$axRef1->setRef($ref01[0], $ref02[0]);
$axRef1->setRef($ref01[1], $ref02[1]);
$axN1Loop = new axN1Loop();
$axN1Loop->setN1Loop($n101, $n102, $n301, $n401, $n402, $n403, $axRef1);
$mpgAxLevel23->setTable1($big04, $big05, $big10, $axN1Loop);
//Create Table 2 with details
//the sum of the extended amount field (pam05) must equal the level 1 amount field
$it102 = array("1", "1", "1", "1", "1"); //Line item quantity invoiced
$it103 = array("EA", "EA", "EA", "EA", "EA"); //Line item unit or basis of measurement code
$it104 = array("10.00", "25.00", "8.62", "10.00", "-10.00"); //Line item unit price
$it105 = array("", "", "", "", ""); //Line item basis of unit price code
$it10618 = array("MG", "MG", "MG", "MG", "MG"); //Product/Service ID qualifier
$it10719 = array("DJFR4", "JFJ49", "FEF33", "FEE43", "DISCOUNT"); //Product/Service ID
(corresponds to it10618)
$txi01_GST = array("GS", "GS", "GS", "GS", "GS"); //Tax type code
$txi02_GST = array("0.70", "1.75", "1.00", "0.80","0.00"); //Monetary amount
$txi03_GST = array("", "", "", "",""); //Percent
$txi06_GST = array("", "", "", "",""); //Tax exempt code
$txi01_PST = array("PG", "PG", "PG","PG","PG"); //Tax type code
$txi02_PST = array("0.80", "2.00", "1.00", "0.80","0.00"); //Monetary amount
$txi03_PST = array("", "", "", "",""); //Percent
$txi06_PST = array("", "", "", "",""); //Tax exempt code
$pam05 = array("11.50", "28.75", "10.62", "11.50", "-10.00"); //Extended line-item amount
$pid05 = array("Stapler", "Lamp", "Bottled Water", "Fountain Pen", "DISCOUNT"); //Line item
description
$it106s = array();
$it106s[0] = new axIt106s($it10618[0], $it10719[0]);
$it106s[1] = new axIt106s($it10618[1], $it10719[1]);
$it106s[2] = new axIt106s($it10618[2], $it10719[2]);
$it106s[3] = new axIt106s($it10618[3], $it10719[3]);
$it106s[4] = new axIt106s($it10618[4], $it10719[4]);
$txi = array(new axTxi(), new axTxi(), new axTxi(), new axTxi(), new axTxi());
$txi[0]->setTxi($txi01_GST[0], $txi02_GST[0], $txi03_GST[0], $txi06_GST[0]);
$txi[0]->setTxi($txi01_PST[0], $txi02_PST[0], $txi03_PST[0], $txi06_PST[0]);
$txi[1]->setTxi($txi01_GST[1], $txi02_GST[1], $txi03_GST[1], $txi06_GST[1]);
$txi[1]->setTxi($txi01_PST[1], $txi02_PST[1], $txi03_PST[1], $txi06_PST[1]);
$txi[2]->setTxi($txi01_GST[2], $txi02_GST[2], $txi03_GST[2], $txi06_GST[2]);
$txi[2]->setTxi($txi01_PST[2], $txi02_PST[2], $txi03_PST[2], $txi06_PST[2]);
$txi[3]->setTxi($txi01_GST[3], $txi02_GST[3], $txi03_GST[3], $txi06_GST[3]);
$txi[3]->setTxi($txi01_PST[3], $txi02_PST[3], $txi03_PST[3], $txi06_PST[3]);
$txi[4]->setTxi($txi01_GST[4], $txi02_GST[4], $txi03_GST[4], $txi06_GST[4]);
$txi[4]->setTxi($txi01_PST[4], $txi02_PST[4], $txi03_PST[4], $txi06_PST[4]);
$axItLoop = new axIt1Loop();
$axItLoop->setIt1Loop($it102[0], $it103[0], $it104[0], $it105[0], $it106s[0], $txi[0], $pam05[0],
$pid05[0]);
$axItLoop->setIt1Loop($it102[1], $it103[1], $it104[1], $it105[1], $it106s[1], $txi[1], $pam05[1],
$pid05[1]);
$axItLoop->setIt1Loop($it102[2], $it103[2], $it104[2], $it105[2], $it106s[2], $txi[2], $pam05[2],
$pid05[2]);
$axItLoop->setIt1Loop($it102[3], $it103[3], $it104[3], $it105[3], $it106s[3], $txi[3], $pam05[3],
$pid05[3]);
//$axItLoop->setIt1Loop($it102[4], $it103[4], $it104[4], $it105[4], $it106s[4], $txi[4], $pam05
[4], $pid05[4]);
$mpgAxLevel23->setTable2($axItLoop);
//Create Table 3 with details
Page 236 of 477 July 2018

7 Level 2/3 Transactions
Sample AX Force Post
$taxTbl3 = new axTxi();
$taxTbl3->setTxi("GS", "4.25","",""); //sum of GST taxes
$taxTbl3->setTxi("PG", "4.60","",""); //sum of PST taxes
$taxTbl3->setTxi("TX", "8.85","",""); //sum of all taxes
$mpgAxLevel23->setTable3($taxTbl3);
/*********************** Transactional Associative Array **********************/
$txnArray=array('type'=>$type,
'order_id'=>$order_id,
'amount'=>$amount,
'pan'=>$pan,
'expdate'=>$expiry_date,
'auth_code'=>$auth_code,
'crypt_type'=>$crypt
);
/**************************** Transaction Object *****************************/
$mpgTxn = new mpgTransaction($txnArray);
$mpgTxn->setLevel23Data($mpgAxLevel23);
/****************************** Request Object *******************************/
$mpgRequest = new mpgRequest($mpgTxn);
$mpgRequest->setProcCountryCode("CA"); //"US" for sending transaction to US environment
$mpgRequest->setTestMode(true); //false or comment out this line for production transactions
/***************************** HTTPS Post Object *****************************/
$mpgHttpPost =new mpgHttpsPost($store_id,$api_token,$mpgRequest);
//Status check example
//$mpgHttpPost = new mpgHttpsPostStatus($store_id,$api_token,$status,$mpgRequest);
/******************************* Response ************************************/
$mpgResponse=$mpgHttpPost->getMpgResponse();
print("\nCardType = " . $mpgResponse->getCardType());
print("\nTransAmount = " . $mpgResponse->getTransAmount());
print("\nTxnNumber = " . $mpgResponse->getTxnNumber());
print("\nReceiptId = " . $mpgResponse->getReceiptId());
print("\nTransType = " . $mpgResponse->getTransType());
print("\nReferenceNum = " . $mpgResponse->getReferenceNum());
print("\nResponseCode = " . $mpgResponse->getResponseCode());
print("\nISO = " . $mpgResponse->getISO());
print("\nMessage = " . $mpgResponse->getMessage());
print("\nAuthCode = " . $mpgResponse->getAuthCode());
print("\nComplete = " . $mpgResponse->getComplete());
print("\nTransDate = " . $mpgResponse->getTransDate());
print("\nTransTime = " . $mpgResponse->getTransTime());
print("\nTicket = " . $mpgResponse->getTicket());
print("\nTimedOut = " . $mpgResponse->getTimedOut());
//print("\nStatusCode = " . $mpgResponse->getStatusCode());
//print("\nStatusMessage = " . $mpgResponse->getStatusMessage());
?>
7.4.6 AX Purchase Correction
The AX Purchase Correction (Void) transaction is used to cancel a transaction that was performed in the
current batch. No amount is required because a void is always for 100% of the original transaction. The
only transaction that can be voided using AX Purchase Correction is AX Completion and AX Force Post.
To send an AX Purchase Correction the Order IDand transaction number from the AX Completion or AX
Force Post are required.
July 2018 Page 237 of 477

Moneris Gateway API- Integration Guide
AX Purchase Correction transaction object definition
$txnArray = array(‘type’=>’axpurchasecorrection', …);
$mpgTxn = new mpgTransaction($txnArray);
HttpsPostRequest object for AX Purchase Correction transaction
$mpgRequest = new mpgRequest($mpgTxn);
$mpgHttpPost = new mpgHttpsPost($store_id,$api_token,$mpgRequest);
AX Purchase Correction transaction object values
Value Type Limits Set Method
Order ID String 50-character alpha-
numeric
'order_id'=>$order_id
Transaction number String 255-character alpha-
numeric
'txn_number'=>$txn_number
E-commerce indicator String 1-character alpha-
numeric
'crypt_type'=>$crypt
Table 1: AX Purchase Correction transaction object mandatory values
AX Purchase Correction
<?php
require "../../mpgClasses.php";
/**************************** Request Variables *******************************/
$store_id='moneris';
$api_token='hurgle';
//$status = 'false';
/************************* Transactional Variables ****************************/
$type='axpurchasecorrection';
$order_id='ord-210916-12:12:18';
$txn_number = '66011731632016265121219276-0_11';
$crypt_type = '7';
/*********************** Transactional Associative Array **********************/
$txnArray=array('type'=>$type,
'order_id'=>$order_id,
'txn_number'=> $txn_number,
'crypt_type'=>$crypt_type
);
/**************************** Transaction Object *****************************/
$mpgTxn = new mpgTransaction($txnArray);
/****************************** Request Object *******************************/
$mpgRequest = new mpgRequest($mpgTxn);
$mpgRequest->setProcCountryCode("CA"); //"US" for sending transaction to US environment
$mpgRequest->setTestMode(true); //false or comment out this line for production transactions
/***************************** HTTPS Post Object *****************************/
$mpgHttpPost =new mpgHttpsPost($store_id,$api_token,$mpgRequest);
Page 238 of 477 July 2018

7 Level 2/3 Transactions
AX Purchase Correction
//Status check example
//$mpgHttpPost = new mpgHttpsPostStatus($store_id,$api_token,$status,$mpgRequest);
/******************************* Response ************************************/
$mpgResponse=$mpgHttpPost->getMpgResponse();
print("\nCardType = " . $mpgResponse->getCardType());
print("\nTransAmount = " . $mpgResponse->getTransAmount());
print("\nTxnNumber = " . $mpgResponse->getTxnNumber());
print("\nReceiptId = " . $mpgResponse->getReceiptId());
print("\nTransType = " . $mpgResponse->getTransType());
print("\nReferenceNum = " . $mpgResponse->getReferenceNum());
print("\nResponseCode = " . $mpgResponse->getResponseCode());
print("\nISO = " . $mpgResponse->getISO());
print("\nMessage = " . $mpgResponse->getMessage());
print("\nAuthCode = " . $mpgResponse->getAuthCode());
print("\nComplete = " . $mpgResponse->getComplete());
print("\nTransDate = " . $mpgResponse->getTransDate());
print("\nTransTime = " . $mpgResponse->getTransTime());
print("\nTicket = " . $mpgResponse->getTicket());
print("\nTimedOut = " . $mpgResponse->getTimedOut());
//print("\nStatusCode = " . $mpgResponse->getStatusCode());
//print("\nStatusMessage = " . $mpgResponse->getStatusMessage());
?>
7.4.7 AX Refund
The AX Refund will credit a specified amount to the cardholder’s credit card. A refund can be sent up to
the full value of the original AX Completion or AX Force Post. To send an AX Refund you will require the
Order ID and transaction number from the original AX Completion or AX Force Post.
AX Refund transaction object definition
$txnArray = array(‘type’=>’axrefund', …);
$mpgTxn = new mpgTransaction($txnArray);
HttpsPostRequest object for AX Refund transaction
$mpgRequest = new mpgRequest($mpgTxn);
$mpgHttpPost = new mpgHttpsPost($store_id,$api_token,$mpgRequest);
July 2018 Page 239 of 477

Moneris Gateway API- Integration Guide
AX Refund transaction object values
Value Type Limits Set Method
Order ID String 50-character alpha-
numeric
'order_id'=>$order_id
Transaction number String 255-character alpha-
numeric
'txn_number'=>$txn_number
Amount String 9-character decimal 'amount'=>$amount
E-commerce indicator String 1-character alpha-
numeric
'crypt_type'=>$crypt
Level 2/3 Data Object n/a $mpgTxn->setLevel23Data
($mpgAxLevel23);
Table 1: AX Refund transaction object mandatory values
Sample AX Refund
<?php
require "../../mpgClasses.php";
/**************************** Request Variables *******************************/
$store_id='moneris';
$api_token='hurgle';
//$status = 'false';
/************************* Transactional Variables ****************************/
$type='axrefund';
$order_id='ord-210916-12:06:38';
$amount='62.37';
$txn_number = '18924-1_11';
$crypt = '7';
//Create AxLevel23 Object
$mpgAxLevel23 = new mpgAxLevel23();
//Create Table 1 with details
$n101 = "R6"; //Entity ID Code
$n102 = "Retailing Inc. International"; //Name
$n301 = "919 Oriole Rd."; //Address Line 1
$n401 = "Toronto"; //City
$n402 = "On"; //State or Province
$n403 = "H1T6W3"; //Postal Code
$ref01 = array("4C", "CR"); //Reference ID Qualifier
$ref02 = array("M5T3A5", "16802309004"); //Reference ID
$big04 = "PO7758545"; //Purchase Order Number
$big05 = "RN0049858"; //Release Number
$big10 = "INV99870E"; //Invoice Number
$axRef1 = new axRef();
$axRef1->setRef($ref01[0], $ref02[0]);
$axRef1->setRef($ref01[1], $ref02[1]);
$axN1Loop = new axN1Loop();
$axN1Loop->setN1Loop($n101, $n102, $n301, $n401, $n402, $n403, $axRef1);
$mpgAxLevel23->setTable1($big04, $big05, $big10, $axN1Loop);
Page 240 of 477 July 2018

7 Level 2/3 Transactions
Sample AX Refund
//Create Table 2 with details
//the sum of the extended amount field (pam05) must equal the level 1 amount field
$it102 = array("1", "1", "1", "1", "1"); //Line item quantity invoiced
$it103 = array("EA", "EA", "EA", "EA", "EA"); //Line item unit or basis of measurement code
$it104 = array("10.00", "25.00", "8.62", "10.00", "-10.00"); //Line item unit price
$it105 = array("", "", "", "", ""); //Line item basis of unit price code
$it10618 = array("MG", "MG", "MG", "MG", "MG"); //Product/Service ID qualifier
$it10719 = array("DJFR4", "JFJ49", "FEF33", "FEE43", "DISCOUNT"); //Product/Service ID
(corresponds to it10618)
$txi01_GST = array("GS", "GS", "GS", "GS", "GS"); //Tax type code
$txi02_GST = array("0.70", "1.75", "1.00", "0.80","0.00"); //Monetary amount
$txi03_GST = array("", "", "", "",""); //Percent
$txi06_GST = array("", "", "", "",""); //Tax exempt code
$txi01_PST = array("PG", "PG", "PG","PG","PG"); //Tax type code
$txi02_PST = array("0.80", "2.00", "1.00", "0.80","0.00"); //Monetary amount
$txi03_PST = array("", "", "", "",""); //Percent
$txi06_PST = array("", "", "", "",""); //Tax exempt code
$pam05 = array("11.50", "28.75", "10.62", "11.50", "-10.00"); //Extended line-item amount
$pid05 = array("Stapler", "Lamp", "Bottled Water", "Fountain Pen", "DISCOUNT"); //Line item
description
$it106s = array();
$it106s[0] = new axIt106s($it10618[0], $it10719[0]);
$it106s[1] = new axIt106s($it10618[1], $it10719[1]);
$it106s[2] = new axIt106s($it10618[2], $it10719[2]);
$it106s[3] = new axIt106s($it10618[3], $it10719[3]);
$it106s[4] = new axIt106s($it10618[4], $it10719[4]);
$txi = array(new axTxi(), new axTxi(), new axTxi(), new axTxi(), new axTxi());
$txi[0]->setTxi($txi01_GST[0], $txi02_GST[0], $txi03_GST[0], $txi06_GST[0]);
$txi[0]->setTxi($txi01_PST[0], $txi02_PST[0], $txi03_PST[0], $txi06_PST[0]);
$txi[1]->setTxi($txi01_GST[1], $txi02_GST[1], $txi03_GST[1], $txi06_GST[1]);
$txi[1]->setTxi($txi01_PST[1], $txi02_PST[1], $txi03_PST[1], $txi06_PST[1]);
$txi[2]->setTxi($txi01_GST[2], $txi02_GST[2], $txi03_GST[2], $txi06_GST[2]);
$txi[2]->setTxi($txi01_PST[2], $txi02_PST[2], $txi03_PST[2], $txi06_PST[2]);
$txi[3]->setTxi($txi01_GST[3], $txi02_GST[3], $txi03_GST[3], $txi06_GST[3]);
$txi[3]->setTxi($txi01_PST[3], $txi02_PST[3], $txi03_PST[3], $txi06_PST[3]);
$txi[4]->setTxi($txi01_GST[4], $txi02_GST[4], $txi03_GST[4], $txi06_GST[4]);
$txi[4]->setTxi($txi01_PST[4], $txi02_PST[4], $txi03_PST[4], $txi06_PST[4]);
$axItLoop = new axIt1Loop();
$axItLoop->setIt1Loop($it102[0], $it103[0], $it104[0], $it105[0], $it106s[0], $txi[0], $pam05[0],
$pid05[0]);
$axItLoop->setIt1Loop($it102[1], $it103[1], $it104[1], $it105[1], $it106s[1], $txi[1], $pam05[1],
$pid05[1]);
$axItLoop->setIt1Loop($it102[2], $it103[2], $it104[2], $it105[2], $it106s[2], $txi[2], $pam05[2],
$pid05[2]);
$axItLoop->setIt1Loop($it102[3], $it103[3], $it104[3], $it105[3], $it106s[3], $txi[3], $pam05[3],
$pid05[3]);
//$axItLoop->setIt1Loop($it102[4], $it103[4], $it104[4], $it105[4], $it106s[4], $txi[4], $pam05
[4], $pid05[4]);
$mpgAxLevel23->setTable2($axItLoop);
//Create Table 3 with details
$taxTbl3 = new axTxi();
$taxTbl3->setTxi("GS", "4.25","",""); //sum of GST taxes
$taxTbl3->setTxi("PG", "4.60","",""); //sum of PST taxes
$taxTbl3->setTxi("TX", "8.85","",""); //sum of all taxes
$mpgAxLevel23->setTable3($taxTbl3);
July 2018 Page 241 of 477

Moneris Gateway API- Integration Guide
Sample AX Refund
/*********************** Transactional Associative Array **********************/
$txnArray=array('type'=>$type,
'order_id'=>$order_id,
'amount'=>$amount,
'txn_number'=> $txn_number,
'crypt_type'=>$crypt
);
/**************************** Transaction Object *****************************/
$mpgTxn = new mpgTransaction($txnArray);
$mpgTxn->setLevel23Data($mpgAxLevel23);
/****************************** Request Object *******************************/
$mpgRequest = new mpgRequest($mpgTxn);
$mpgRequest->setProcCountryCode("CA"); //"US" for sending transaction to US environment
$mpgRequest->setTestMode(true); //false or comment out this line for production transactions
/***************************** HTTPS Post Object *****************************/
$mpgHttpPost =new mpgHttpsPost($store_id,$api_token,$mpgRequest);
//Status check example
//$mpgHttpPost = new mpgHttpsPostStatus($store_id,$api_token,$status,$mpgRequest);
/******************************* Response ************************************/
$mpgResponse=$mpgHttpPost->getMpgResponse();
print("\nCardType = " . $mpgResponse->getCardType());
print("\nTransAmount = " . $mpgResponse->getTransAmount());
print("\nTxnNumber = " . $mpgResponse->getTxnNumber());
print("\nReceiptId = " . $mpgResponse->getReceiptId());
print("\nTransType = " . $mpgResponse->getTransType());
print("\nReferenceNum = " . $mpgResponse->getReferenceNum());
print("\nResponseCode = " . $mpgResponse->getResponseCode());
print("\nISO = " . $mpgResponse->getISO());
print("\nMessage = " . $mpgResponse->getMessage());
print("\nAuthCode = " . $mpgResponse->getAuthCode());
print("\nComplete = " . $mpgResponse->getComplete());
print("\nTransDate = " . $mpgResponse->getTransDate());
print("\nTransTime = " . $mpgResponse->getTransTime());
print("\nTicket = " . $mpgResponse->getTicket());
print("\nTimedOut = " . $mpgResponse->getTimedOut());
//print("\nStatusCode = " . $mpgResponse->getStatusCode());
//print("\nStatusMessage = " . $mpgResponse->getStatusMessage());
?>
7.4.8 AX Independent Refund
The AX Independent Refund will credit a specified amount to the cardholder’s credit card. The inde-
pendent refund does not require an existing order to be logged in the Moneris Gateway; however, the
credit card number and expiry date will need to be passed.
AX Independent Refund transaction object definition
$txnArray = array(‘type’=>’axind_refund', …);
$mpgTxn = new mpgTransaction($txnArray);
HttpsPostRequest object for AX Independent Refund transaction
$mpgRequest = new mpgRequest($mpgTxn);
$mpgHttpPost = new mpgHttpsPost($store_id,$api_token,$mpgRequest);
Page 242 of 477 July 2018

7 Level 2/3 Transactions
AX Independent Refund transaction object values
Value Type Limits Set Method
Order ID String 50-character alpha-
numeric
'order_id'=>$order_id
Amount String 9-character decimal 'amount'=>$amount
Credit card number String 20-character alpha-
numeric
'pan'=>$pan
Expiry date String 4-character alpha-
numeric
(YYMMformat)
'expdate'=>$expiry_date
E-commerce indicator String 1-character alpha-
numeric
'crypt_type'=>$crypt
Table 1: AX Independent Refund transaction object mandatory values
Value Type Limits Set Method
Customer ID String 50-character alpha-
numeric
'cust_id'=>$cust_id
Table 2: AX Independent Refund transaction object optional values
Sample AX Independent Refund
<?php
require "../../mpgClasses.php";
/**************************** Request Variables *******************************/
$store_id='moneris';
$api_token='hurgle';
//$status = 'false';
/************************* Transactional Variables ****************************/
$type='axind_refund';
$cust_id='CUST13343';
$order_id='ord-'.date("dmy-G:i:s");
$amount='62.37';
$pan='373269005095005';
$expiry_date='2012';
$crypt = '7';
//Create AxLevel23 Object
$mpgAxLevel23 = new mpgAxLevel23();
//Create Table 1 with details
$n101 = "R6"; //Entity ID Code
$n102 = "Retailing Inc. International"; //Name
$n301 = "919 Oriole Rd."; //Address Line 1
July 2018 Page 243 of 477

Moneris Gateway API- Integration Guide
Sample AX Independent Refund
$n401 = "Toronto"; //City
$n402 = "On"; //State or Province
$n403 = "H1T6W3"; //Postal Code
$ref01 = array("4C", "CR"); //Reference ID Qualifier
$ref02 = array("M5T3A5", "16802309004"); //Reference ID
$big04 = "PO7758545"; //Purchase Order Number
$big05 = "RN0049858"; //Release Number
$big10 = "INV99870E"; //Invoice Number
$axRef1 = new axRef();
$axRef1->setRef($ref01[0], $ref02[0]);
$axRef1->setRef($ref01[1], $ref02[1]);
$axN1Loop = new axN1Loop();
$axN1Loop->setN1Loop($n101, $n102, $n301, $n401, $n402, $n403, $axRef1);
$mpgAxLevel23->setTable1($big04, $big05, $big10, $axN1Loop);
//Create Table 2 with details
//the sum of the extended amount field (pam05) must equal the level 1 amount field
$it102 = array("1", "1", "1", "1", "1"); //Line item quantity invoiced
$it103 = array("EA", "EA", "EA", "EA", "EA"); //Line item unit or basis of measurement code
$it104 = array("10.00", "25.00", "8.62", "10.00", "-10.00"); //Line item unit price
$it105 = array("", "", "", "", ""); //Line item basis of unit price code
$it10618 = array("MG", "MG", "MG", "MG", "MG"); //Product/Service ID qualifier
$it10719 = array("DJFR4", "JFJ49", "FEF33", "FEE43", "DISCOUNT"); //Product/Service ID
(corresponds to it10618)
$txi01_GST = array("GS", "GS", "GS", "GS", "GS"); //Tax type code
$txi02_GST = array("0.70", "1.75", "1.00", "0.80","0.00"); //Monetary amount
$txi03_GST = array("", "", "", "",""); //Percent
$txi06_GST = array("", "", "", "",""); //Tax exempt code
$txi01_PST = array("PG", "PG", "PG","PG","PG"); //Tax type code
$txi02_PST = array("0.80", "2.00", "1.00", "0.80","0.00"); //Monetary amount
$txi03_PST = array("", "", "", "",""); //Percent
$txi06_PST = array("", "", "", "",""); //Tax exempt code
$pam05 = array("11.50", "28.75", "10.62", "11.50", "-10.00"); //Extended line-item amount
$pid05 = array("Stapler", "Lamp", "Bottled Water", "Fountain Pen", "DISCOUNT"); //Line item
description
$it106s = array();
$it106s[0] = new axIt106s($it10618[0], $it10719[0]);
$it106s[1] = new axIt106s($it10618[1], $it10719[1]);
$it106s[2] = new axIt106s($it10618[2], $it10719[2]);
$it106s[3] = new axIt106s($it10618[3], $it10719[3]);
$it106s[4] = new axIt106s($it10618[4], $it10719[4]);
$txi = array(new axTxi(), new axTxi(), new axTxi(), new axTxi(), new axTxi());
$txi[0]->setTxi($txi01_GST[0], $txi02_GST[0], $txi03_GST[0], $txi06_GST[0]);
$txi[0]->setTxi($txi01_PST[0], $txi02_PST[0], $txi03_PST[0], $txi06_PST[0]);
$txi[1]->setTxi($txi01_GST[1], $txi02_GST[1], $txi03_GST[1], $txi06_GST[1]);
$txi[1]->setTxi($txi01_PST[1], $txi02_PST[1], $txi03_PST[1], $txi06_PST[1]);
$txi[2]->setTxi($txi01_GST[2], $txi02_GST[2], $txi03_GST[2], $txi06_GST[2]);
$txi[2]->setTxi($txi01_PST[2], $txi02_PST[2], $txi03_PST[2], $txi06_PST[2]);
$txi[3]->setTxi($txi01_GST[3], $txi02_GST[3], $txi03_GST[3], $txi06_GST[3]);
$txi[3]->setTxi($txi01_PST[3], $txi02_PST[3], $txi03_PST[3], $txi06_PST[3]);
$txi[4]->setTxi($txi01_GST[4], $txi02_GST[4], $txi03_GST[4], $txi06_GST[4]);
$txi[4]->setTxi($txi01_PST[4], $txi02_PST[4], $txi03_PST[4], $txi06_PST[4]);
$axItLoop = new axIt1Loop();
$axItLoop->setIt1Loop($it102[0], $it103[0], $it104[0], $it105[0], $it106s[0], $txi[0], $pam05[0],
$pid05[0]);
$axItLoop->setIt1Loop($it102[1], $it103[1], $it104[1], $it105[1], $it106s[1], $txi[1], $pam05[1],
Page 244 of 477 July 2018

7 Level 2/3 Transactions
Sample AX Independent Refund
$pid05[1]);
$axItLoop->setIt1Loop($it102[2], $it103[2], $it104[2], $it105[2], $it106s[2], $txi[2], $pam05[2],
$pid05[2]);
$axItLoop->setIt1Loop($it102[3], $it103[3], $it104[3], $it105[3], $it106s[3], $txi[3], $pam05[3],
$pid05[3]);
//$axItLoop->setIt1Loop($it102[4], $it103[4], $it104[4], $it105[4], $it106s[4], $txi[4], $pam05
[4], $pid05[4]);
$mpgAxLevel23->setTable2($axItLoop);
//Create Table 3 with details
$taxTbl3 = new axTxi();
$taxTbl3->setTxi("GS", "4.25","",""); //sum of GST taxes
$taxTbl3->setTxi("PG", "4.60","",""); //sum of PST taxes
$taxTbl3->setTxi("TX", "8.85","",""); //sum of all taxes
$mpgAxLevel23->setTable3($taxTbl3);
/*********************** Transactional Associative Array **********************/
$txnArray=array('type'=>$type,
'order_id'=>$order_id,
'cust_id'=>$cust_id,
'amount'=>$amount,
'pan'=>$pan,
'expdate'=>$expiry_date,
'crypt_type'=>$crypt
);
/**************************** Transaction Object *****************************/
$mpgTxn = new mpgTransaction($txnArray);
$mpgTxn->setLevel23Data($mpgAxLevel23);
/****************************** Request Object *******************************/
$mpgRequest = new mpgRequest($mpgTxn);
$mpgRequest->setProcCountryCode("CA"); //"US" for sending transaction to US environment
$mpgRequest->setTestMode(true); //false or comment out this line for production transactions
/***************************** HTTPS Post Object *****************************/
$mpgHttpPost =new mpgHttpsPost($store_id,$api_token,$mpgRequest);
//Status check example
//$mpgHttpPost = new mpgHttpsPostStatus($store_id,$api_token,$status,$mpgRequest);
/******************************* Response ************************************/
$mpgResponse=$mpgHttpPost->getMpgResponse();
print("\nCardType = " . $mpgResponse->getCardType());
print("\nTransAmount = " . $mpgResponse->getTransAmount());
print("\nTxnNumber = " . $mpgResponse->getTxnNumber());
print("\nReceiptId = " . $mpgResponse->getReceiptId());
print("\nTransType = " . $mpgResponse->getTransType());
print("\nReferenceNum = " . $mpgResponse->getReferenceNum());
print("\nResponseCode = " . $mpgResponse->getResponseCode());
print("\nISO = " . $mpgResponse->getISO());
print("\nMessage = " . $mpgResponse->getMessage());
print("\nAuthCode = " . $mpgResponse->getAuthCode());
print("\nComplete = " . $mpgResponse->getComplete());
print("\nTransDate = " . $mpgResponse->getTransDate());
print("\nTransTime = " . $mpgResponse->getTransTime());
print("\nTicket = " . $mpgResponse->getTicket());
print("\nTimedOut = " . $mpgResponse->getTimedOut());
//print("\nStatusCode = " . $mpgResponse->getStatusCode());
//print("\nStatusMessage = " . $mpgResponse->getStatusMessage());
?>
July 2018 Page 245 of 477

8 MPI
l8.1 About MPI Transactions
l8.2 3-D Secure Implementations (VbV, MCSC, SafeKey)
l8.3 Activating VbV and MCSC
l8.4 Activating Amex SafeKey
l8.5 Transaction Flow for MPI
l8.6 MPI Transactions
8.1 About MPI Transactions
The Moneris Gateway can enable transactions using the 3-D Secure protocol via Merchant Plug-In (MPI)
and Access Control Server(ACS) .
Moneris Gateway supports the following 3-D Secure implementations:
lVerified by Visa (VbV)
lMastercard Secure Code (MCSC)
lAmericanExpress SafeKey (applies to Canadian integrations only)
8.2 3-D Secure Implementations (VbV, MCSC, SafeKey)
Verified by Visa (VbV), MasterCard Secure Code (MCSC) and American Express SafeKey are programs
based on the 3-D Secure Protocol to improve the security of online transactions.
These programs involve authentication of the cardholder during an online e-commerce transaction.
Authentication is based on the issuer’s selected method of authentication.
The following are examples of authentication methods:
lRisk-based authentication
lDynamic passwords
lStatic passwords.
Some benefits of these programs are reduced risk of fraudulent transactions and protection against
chargebacks for certain fraudulent transactions.
Additional eFraud features
To further decrease fraudulent activity, Moneris also recommends implementing the following features:
lAVS: Address Verification Service (page 282)
lCVD: Card Validation Digits ().
July 2018 Page 247 of 477

Moneris Gateway API- Integration Guide
8.3 Activating VbV and MCSC
To integrate Verified by Visa and/or MasterCard Secure Code transaction functionality in your system,
call Moneris Sales Support to have Moneris enroll you in the program(s) and enable the functionality on
your account.
8.4 Activating Amex SafeKey
To Activate Amex SafeKey transaction functionality with your system via the Moneris GatewayAPI:
1. Enroll in the SafeKey program with American Express
at:https://network.americanexpress.com/ca/en/safekey/index.aspx
2. Call your Moneris sales centre at 1-855-465-4980 to get AmexSafeKey functionality enabled on
your account.
8.5 Transaction Flow for MPI
Figure 3: Transaction flow diagram
1. Cardholder enters the credit card number and submits the transaction information to the mer-
chant.
2. Upon receiving the transaction request, the merchant calls the MonerisMPI API and passes a
TXN type request. For sample code please refer to MpiTxn Request Transaction (page 252).
3. The Moneris MPI receives the request, authenticates the merchant and sends the transaction
information to Visa, MasterCard or American Express.
4. Visa/MasterCard/Amex verifies that the card is enrolled and returns the issuer URL.
5. Moneris MPI receives the response from Visa, MasterCard or Amex and forwards the inform-
ation to the merchant.
6. The MonerisMPI API installed at the merchant receives the response from the Moneris MPI.
If the response is "Y" for enrolled, the merchant makes a call to the API, which opens a popup/in-
line window in the cardholder browser.
If the response is “N” for not enrolled, a transaction could be sent to the processor identifying it
as VBV/MCSC/SafeKey attempted with an ECI value of 6.
Page 248 of 477 July 2018

8 MPI
If the response is “U” for unable to authenticate or the response times out, the transaction can
be sent to the processor with an ECI value of 7. The merchant can then choose to continue with
the transaction and be liable for a chargeback, or the merchant can choose to end the trans-
action.
7. The cardholder browser uses the URL that was returned from Visa/MasterCard/Amex via the mer-
chant to communicate directly to the bank. The contents of the popup are loaded and the card-
holder enters the PIN.
8. The information is submitted to the bank and authenticated. A response is then returned to the
client browser.
9. The client browser receives the response from the bank, and forwards it to the merchant.
10. The merchant receives the response information from the cardholder browser, and passes an
ACS request type to the Moneris MPI API.
11. Moneris MPI receives the ACS request and authenticates the information. The Moneris MPI then
provides a CAVV value (getCavv()) and a crypt type (getMpiEciO) to the merchant.
If the getSuccess() of the response is “true”, the merchant may proceed with the cavv purchase
or cavv preauth.
If the getSuccess() of the response is “false” and the getMessage() is “N”, the transaction must be
cancelled because the cardholder failed to authenticate.
If the getSuccess() of the response is “false” and the getMessage is “U”, the transaction can be
processed as a normal purchase or PreAuth; however in this case the merchant assumes liability
of a chargeback.
If the response times out, the transaction can be processed as a normal purchase or PreAuth;
however in this case the merchant assumes liability of a chargeback.
12. The merchant retrieves the CAVV value, and formats a cavv purchase or a cavv preauth request
using the method that is normally used. As part of this transaction method, the merchant must
pass the CAVV value and the crypt type.
8.6 MPI Transactions
Any of the transaction objects that are defined in this section can be passed to the HttpsPostRequest
connection object defined in Section 16.5 (page 382)here.
TXN
Sends the initial transaction data to the Moneris MPI to verify whether the card is enrolled.
The browser returns a PARes as well as a success field.
ACS
Passes the PARes (received in the response to the TXN transaction) to the Moneris MPI API.
Cavv Purchase
After receiving confirmation from the ACS transaction, this verifies funds on the customer’s
card, removes the funds and prepares them for deposit into the merchant’s account.
Cavv Pre-Authorization
After receiving confirmation from the ACS transaction, this verifies and locks funds on the cus-
tomer’s credit card. The funds are locked for a specified amount of time based on the card
issuer.
July 2018 Page 249 of 477

Moneris Gateway API- Integration Guide
To retrieve the funds that have been locked by a Pre-Authorization transaction so that they
may be settled in the merchant’s account, a basic Completion transaction (page 23) must be
performed. A PreAuthorization transaction may only be "completed" once.
NOTE: Cavv Purchase and Cavv Pre-Authorization transactions are also used to process
Apple Pay and Android Pay transactions. For further details on how to process these wallet
transactions, please refer to 10 Apple Pay In-App and on the Web Integration.
8.6.1 VbV, MCSC and SafeKey Responses
For each transaction, a crypt type is sent to identify whether it is a VbV-, MCSC- or SafeKey-authenticated
transaction. Below are the tables defining the possible crypt types as well as the possible VARes and
PARes responses.
Crypt
type Visa definition MasterCard definition AmericanExpress Definition
5lFully authenticated
lThere is a liability shift,
and the merchant is pro-
tected from chargebacks
lFully authenticated
lThere is a liability shift,
and the merchant is pro-
tected from chargebacks.
lFully authenticated
lThere is a liability shift,
and the merchant is pro-
tected from chargebacks.
6lVbV has been attempted
lThere is a liability shift,
and the merchant is pro-
tected from certain
chargebacks on fraud-
ulent transactions
lMCSC has been attemp-
ted
lThere is a liability shift,
and the merchant is pro-
tected from certain
chargebacks on fraud-
ulent transactions
lSafeKey has been attemp-
ted
lThere is a liability shift,
and the merchant is pro-
tected from certain
chargebacks on fraud-
ulent transactions
7lNon-VbV transaction
lNo liability shift
lMerchant is not pro-
tected from chargebacks
lNon-MCSC transaction
lNo liability shift
lMerchant is not pro-
tected from chargebacks
lNon-SafeKey transaction
lNo liability shift
lMerchant is not pro-
tected from chargebacks
Table 71: Crypt type definitions
Page 250 of 477 July 2018

8 MPI
VERes Response Response Definition
N The card/issuer is not enrolled.
Sent as a normal Purchase/PreAuth transaction with a crypt type of 6.
U The card type is not participating in VbV/MCSC/SafeKey. It could be corporate
card or another card plan that Visa/MasterCard/Amex excludes.
Proceed with a regular transaction with a crypt type of 7 or cancel the transaction.
Y The card is enrolled.
Proceed to create the VbV/MCSC/SafeKey inline window for cardholder authen-
tication. Proceed to PARes for crypt type.
Table 72: VERes response definitions
PARes response Response definition
A Attempted to verify PIN, and will receive a CAVV.
Send as a cavv_purchase/cavv_preAuth, which returns a crypt type of 6.
Y Fully authenticated, and will receive a CAVV.
Send as a cavv_purchase/cavv_preAuth which will return a crypt type of 5.
N Failed to authenticate. No CAVV is returned.
Cancel transaction.
Merchant may proceed with a crypt type of 7 although this is strongly dis-
couraged.
Table 73: PARes response definitions
Step 1: VERes
Cardholder/issuer
enrolled?
Step 2: PARes
VbV/MCSC InLine
window response
Step 3: Transaction
Are you protected?
Y Y Send a CAVV transaction
Y N Cancel transaction. Authentication failed or high-risk
transaction.
Y A Send a CAVV transaction
U n/a Send a regular transaction with a crypt type of 7
N n/a Send a regular transaction with a crypt type of 6
Table 74: 3-DSecure/CAVVtransaction handling
July 2018 Page 251 of 477

Moneris Gateway API- Integration Guide
8.6.2 MpiTxn Request Transaction
MpiTxntransaction object definition
$txnArray = array(‘type’=>’mpitxn', …);
$mpgTxn = new mpgTransaction($txnArray);
HttpsPostRequest object for MpiTxn transaction
$mpgRequest = new mpgRequest($mpgTxn);
$mpgHttpPost = new mpgHttpsPost($store_id,$api_token,$mpgRequest);
MpiTxntransaction values
For a full description of mandatory and optional values, see Appendix A Definitions of Request Fields
Value Type Limits Set method
XID String 20-character alpha-
numeric
'xid'=>$xid
Credit card number String 20-character numeric 'pan'=>$pan
Expiry date String 4-character alpha-
numeric
(YYMMformat)
'expdate'=>$expiry_date
Amount String 9-character decimal
Must contain at least 3
digits including two
penny values.
'amount'=>$amount
MD String 1024-character alpha-
numeric
MD=>$MD
Merchant URL String N/A merchantUrl=>$merchantUrl
Accept String N/A accept=>$accept
User Agent String N/A userAgent=>$userAgent
Table 75: MpiTxn transaction object mandatory values
Page 252 of 477 July 2018

8 MPI
Sample MpiTxn Request
<?php
$store_id ="moneris";
$api_token="hurgle";
$merchUrl="https://YOUR_MPI_RESPONSE_URL";
include("../../mpgClasses.php");
$xid =sprintf("%'920d", rand());
$pan = "4242424242424242";
$expiry = "1811";
$purchase_amount = "1.00";
$HTTP_ACCEPT = getenv("HTTP_ACCEPT");
$HTTP_USER_AGENT = getenv("HTTP_USER_AGENT");
//these are form variable gotten after cardholder hits buy button on merchant site
//(purchase_amount,pan,expiry)
$txnArray=array('type'=>'txn',
'xid'=>$xid,
'amount'=>$purchase_amount,
'pan'=>$pan,
'expdate'=>$expiry,
'MD'=> "xid=" . $xid //MD is merchant data that can be passed along
."&pan=" . $pan
."&expiry=".$expiry
."&amount=" .$purchase_amount,
'merchantUrl'=>$merchUrl,
'accept'=>$HTTP_ACCEPT,
'userAgent'=>$HTTP_USER_AGENT
);
$mpgTxn = new mpgTransaction($txnArray);
$mpgRequest = new mpgRequest($mpgTxn);
$mpgRequest->setProcCountryCode("CA"); //"US" for sending transaction to US environment
$mpgRequest->setTestMode(true); //false or comment out this line for production
transactions
$mpgHttpPost =new mpgHttpsPost($store_id,$api_token,$mpgRequest);
$mpgResponse=$mpgHttpPost->getMpgResponse();
if($mpgResponse->getMpiMessage() == 'Y')
{
$vbvInLineForm = $mpgResponse->getMpiInLineForm();
print "$vbvInLineForm\n";
}
else {
if ($mpgResponse->getMpiMessage() == 'U') {
// merchant assumes liability for charge back (usu. corporate cards)
$crypt_type='7';
}
else {
// merchant is not liable for chargeback (attempt was made)
$crypt_type='6';
}
//Perform regular transaction with $crypt_type='7'
}
?>
8.6.2.1 TXN Response and Creating the Popup
The TXN request returns a response with one of several possible values. The get Message method of the
response object returns “Y”, “U”, or “N”.
July 2018 Page 253 of 477

Moneris Gateway API- Integration Guide
N
Purchase or Pre-Authorization can be sent as a crypt type of 6 (attempted authentication).
Y
A call to the API to create the VBV form is made.
U
(Returned for non-participating cards such as corporate cards)
Merchant can send the transaction with crypt_type 7. However, the merchant is liable for
chargebacks.
8.6.3 Vault MPITransaction – ResMpiTxn
Vault MPITransaction transaction object definition
$txnArray = array(‘type’=>’res_mpitxn', …);
$mpgTxn = new mpgTransaction($txnArray);
HttpsPostRequest object for Vault MPITransaction transaction
$mpgRequest = new mpgRequest($mpgTxn);
$mpgHttpPost = new mpgHttpsPost($store_id,$api_token,$mpgRequest);
Vault MPITransaction transaction values
For a full description of mandatory and optional values, see Appendix A Definitions of Request Fields
Value Type Limits Set method
Data key String 25-character alpha-
numeric
'data_key'=>$data_key
XID String 20-character alpha-
numeric
'xid'=>$xid
Amount String 9-character decimal 'amount'=>$amount
MD String 1024-character alpha-
numeric
MD=>$MD
Merchant URL String n/a merchantUrl=>$merchantUrl
Table 76: Vault MPITransaction transaction object mandatory values
Page 254 of 477 July 2018

8 MPI
Value Type Limits Set method
Accept String n/a accept=>$accept
User Agent String n/a userAgent=>$userAgent
Expiry date String 4-character alpha-
numeric
(YYMMformat)
'expdate'=>$expiry_date
Table 76: Vault MPITransaction transaction object mandatory values (continued)
Sample Vault MPITransaction
<?php
require "../../mpgClasses.php";
/************************ Request Variables **********************************/
$store_id='store5';
$api_token='yesguy';
/************************ Transaction Variables ******************************/
$data_key='ot-DYm9m3m00lCgN2b1Kk6mEb7np';
$amount='1.00';
$xid = sprintf("%'920d", rand());
$MD = $xid."mycardinfo".$amount;
$merchantUrl = "www.mystoreurl.com";
$accept = "true";
$userAgent = "Mozilla";
$expdate = "1712"; //For Temp Tokens only
/************************ Transaction Array **********************************/
$txnArray =array(type=>'res_mpitxn',
data_key=>$data_key,
//expdate=>$expdate,
amount=>$amount,
xid=>$xid,
MD=>$MD,
merchantUrl=>$merchantUrl,
accept=>$accept,
userAgent=>$userAgent
);
/************************ Transaction Object *******************************/
$mpgTxn = new mpgTransaction($txnArray);
/************************ Request Object **********************************/
$mpgRequest = new mpgRequest($mpgTxn);
$mpgRequest->setProcCountryCode("CA"); //"US" for sending transaction to US environment
$mpgRequest->setTestMode(true); //false or comment out this line for production transactions
/************************ mpgHttpsPost Object ******************************/
$mpgHttpPost = new mpgHttpsPost($store_id,$api_token,$mpgRequest);
/************************ Response Object **********************************/
$mpgResponse=$mpgHttpPost->getMpgResponse();
print("\nMpiSuccess = " . $mpgResponse->getMpiSuccess());
if($mpgResponse->getMpiSuccess() == "true")
{
print($mpgResponse->getMpiInLineForm());
}
else
July 2018 Page 255 of 477

Moneris Gateway API- Integration Guide
Sample Vault MPITransaction
{
print("\nMpiMessage = " . $mpgResponse->getMpiMessage());
}
?>
Vault response fields
For a list and explanation of (Receipt object) response fields that are available after sending this Vault
transaction, see Definitions of Response Fields (page 438).
8.6.4 MPIACS Request Transaction
MPIACSRequest transaction object definition
$txnArray = array(‘type’=>’acs', …);
$mpgTxn = new mpgTransaction($txnArray);
HttpsPostRequest object for MPIACSRequest transaction
$mpgRequest = new mpgRequest($mpgTxn);
$mpgHttpPost = new mpgHttpsPost($store_id,$api_token,$mpgRequest);
MPIACSRequest transaction values
For a full description of mandatory and optional values, see Appendix A Definitions of Request Fields
Value Type Limits Set method
XID String 20-character alpha-
numeric NOTE: Is the concatenated 20-character
prefix that forms part of the variable MD
MD String 1024-character alpha-
numeric
MD=>$MD
PARes String n/a 'PaRes'=>$PaRes
Table 77: MPIACSRequest transaction object mandatory values
Sample MPIACSRequest - CA
<?php
Page 256 of 477 July 2018

8 MPI
Sample MPIACSRequest - CA
require "../../mpgClasses.php";
/******************************* Request Variables ********************************/
$store_id = "moneris";
$api_token = "hurgle";
/****************************** Transactional Variables ***************************/
$type='acs';
$PaRes = "PaRes String";
$MD = "mycardinfo";
/*************************** Transaction Associative Array ************************/
$txnArray=array(
'type'=>$type,
'PaRes'=>$PaRes,
'MD'=>$MD,
);
/****************************** Transaction Object *******************************/
$mpgTxn = new mpgTransaction($txnArray);
/******************************* Request Object **********************************/
$mpgRequest = new mpgRequest($mpgTxn);
$mpgRequest->setProcCountryCode("CA"); //"US" for sending transaction to US environment
$mpgRequest->setTestMode(true); //false or comment out this line for production transactions
/****************************** HTTPS Post Object *******************************/
$mpgHttpPost =new mpgHttpsPost($store_id,$api_token,$mpgRequest);
/************************************* Response *********************************/
$mpgResponse=$mpgHttpPost->getMpgResponse();
print("\nMpiMessage = " . $mpgResponse->getMpiMessage());
print("\nMpiSuccess = " . $mpgResponse->getMpiSuccess());
if (strcmp($mpgResponse->getMpiSuccess(),"true") == 0)
{
print("\nCAVV = " . $mpgResponse->getMpiCavv());
print("\nECI = " . $mpgResponse->getMpiEci());
}
?>
8.6.4.1 ACS Response and Forming a Transaction
The ACS response contains the CAVV value and the e-commerce indicator. These values are to be passed
to the transaction engine using the Cavv Purchase or Cavv Pre-Authorization request. Please see the doc-
umentation provided by your payment solution.
Outlined below is how to send a transaction to Moneris Gateway.
if ( mpiRes.getSuccess().equals("true") )
{
//Send transaction to host using CAVV purchase or CAVV preauth, refer to sample
//code for Moneris Gateway. Call mpiRes.getCavv() to obtain the CAVV value.
//If you are using preauth/capture model, be sure to call getMessage() so the
//value can be stored and used in the capture transaction after on to protect
//your chargeback liability. (e.g. getMPIMessage()= A = crypt type of 6 for
//follow on transaction and getMPIMessage() = Y = crypt type of 5 for follow on
//transaction.
}
else
{
if (mpiRes.getMessage().equals(“N”))
{
//Do not send transaction as the cardholder failed authentication.
}
else
{
//Optional to send transaction using the mpg API. In this case merchant
July 2018 Page 257 of 477

Moneris Gateway API- Integration Guide
//assumes liability.
}
}
8.6.5 Purchase with 3-D Secure – cavv_purchase
The Purchase with 3-D Secure transaction follows a 3-D Secure MPI authentication. After receiving con-
firmation from the MPI ACS transaction, this Purchase verifies funds on the customer’s card, removes
the funds and prepares them for deposit into the merchant’s account.
To perform the 3-D Secure authentication, the Moneris MPIor any 3rd party MPI may be used.
This transaction can also be used to process an Apple Pay transaction. This transaction is applicable only
if choosing to integrate directly to Apple Wallet (if not using the Moneris Apple Pay SDK). Please refer to
10 Apple Pay In-App and on the Web Integration for more details on your integration options.
Refer to Apple's developer portal for details on integrating directly to the wallet to retrieve the payload
data.
Purchase with 3-D Secure transaction object definition
$txnArray = array(‘type’=>’cavv_purchase', …);
$mpgTxn = new mpgTransaction($txnArray);
HttpsPostRequest object for Purchase with 3-D Secure transaction
$mpgRequest = new mpgRequest($mpgTxn);
$mpgHttpPost = new mpgHttpsPost($store_id,$api_token,$mpgRequest);
Cavv Purchase transaction values
For a full description of mandatory and optional values, see Appendix A Definitions of Request Fields
Value Type Limits Set method
Order ID String 50-character alpha-
numeric
'order_id'=>$order_id
Amount String 9-character decimal 'amount'=>$amount
Credit card number String 20-character alpha-
numeric
'pan'=>$pan
Table 78: Purchase with 3-D Secure transaction object mandatory values
Page 258 of 477 July 2018

8 MPI
Value Type Limits Set method
Expiry date String 4-character alpha-
numeric
(YYMMformat)
'expdate'=>$expiry_date
CAVV
NOTE: For Apple Pay
Cavv Purchase and
Cavv Pre-Authorization
transactions, CAVV
field contains the
decrypted cryptogram.
For more, see
Appendix A Definitions
of Request Fields.
String 50-character alpha-
numeric
cavv=>$cavv
E-commerce indicator
NOTE: For Apple Pay
Cavv Purchase and
Cavv Pre-Authorization
transactions, the E-
commerce indicator is
a mandatory field con-
taining the value
received from the
decrypted payload or a
default value of 5. If
you get a 2-character
value (e.g.,. 05 or 07)
from the payload,
remove the initial 0
and just send us the
2nd character. For
more, see Appendix A
Definitions of Request
Fields.
String 1-character alpha-
numeric
'crypt_type'=>$crypt
Table 78: Purchase with 3-D Secure transaction object mandatory values
July 2018 Page 259 of 477

Moneris Gateway API- Integration Guide
Variable and Field
Name Type Limits Set Method
Network
NOTE: This request
variable is mandatory
for INTERAC® e-Com-
merce transactions con-
ducted via Apple Pay,
and is not for use with
credit card trans-
actions.
String alphabetical
Data Type
NOTE: This request
variable is mandatory
for INTERAC® e-Com-
merce transactions con-
ducted via Apple Pay,
and is not for use with
credit card trans-
actions.
String 3-character alpha-
numeric
Table 1: INTERAC® e-Commerce Fields – Required for Apple Pay and Google Pay Only
Value Type Limits Set Method
Status Check Boolean true/false $mpgHttpPost =new
mpgHttpsPostStatus($store_
id,$api_
token,$status,$mpgRequest);
Customer ID String 50-character alpha-
numeric
'cust_id'=>$cust_id
Dynamic descriptor String 20-character alpha-
numeric
'dynamic_
descriptor'=>$dynamic_
descriptor
Customer information Object N/A $mpgTxn->setCustInfo
($mpgCustInfo);
AVS Object N/A $mpgTxn->setAvsInfo
($mpgAvsInfo);
Table 2: Purchase with 3-D Secure transaction object optional values
Page 260 of 477 July 2018

8 MPI
Value Type Limits Set Method
CVD Object N/A $mpgTxn->setCvdInfo
($mpgCvdInfo);
Convenience fee
NOTE: Not applicable
when processing
Apple Pay trans-
actions.
Object N/A $mpgConvFee = new
mpgConvFeeInfo
($convFeeTemplate);
Recurring billing
recur
NOTE: For sample
code for a Purchase
with 3-DSecure includ-
ing the Recurring
Billing Info Object, see
8.6.5.1 Purchase with
3-D Secure and Recur-
ring Billing.
Object N/A $mpgTxn->setRecur
($mpgRecur);
July 2018 Page 261 of 477

Moneris Gateway API- Integration Guide
Value Type Limits Set Method
Wallet indicator
NOTE: For Cavv
Purchase and Cavv
Pre-Authorization, wal-
let indicator applies to
Apple Pay or Android
Pay only. For more,
see Appendix A Defin-
itions of Request
Fields
String 3-character alpha-
numeric
'wallet_indicator'=>$wallet_
indicator
Credential on File Info
cof
NOTE: This is a nested
object within the trans-
action, and required
when storing or using
the customer's stored
credentials. The Cre-
dential on File Info
object has its own
request variables, lis-
ted in blue in the table
below, "Credential on
File Object Request
Variables".
Object N/A
Page 262 of 477 July 2018

8 MPI
Credential onFile Transaction Object Request Fields
Value Type Limits Set Method
Issuer ID
NOTE: This variable is
required for all mer-
chant-intiated trans-
actions following the
first one; upon sending
the first transaction,
the Issuer ID value is
received in the trans-
action response and
then used in sub-
sequent transaction
requests (IssuerID
does not apply for Dis-
cover or Union Pay).
String 15-character alpha-
numeric
variable length
$cof->setIssuerId("VALUE_
FOR_ISSUER_ID");
NOTE: For a list and explanation of the
possible values to send for this variable,
see Definitions of Request Fields – Cre-
dential on File
Payment Indicator String 1-character alphabetic $cof->setPaymentIndicator
("PAYMENT_INDICATOR_VALUE");
NOTE: For a list and explanation of the
possible values to send for this variable,
see Definitions of Request Fields – Cre-
dential on File
Payment Inform-
ation
String 1-character numeric $cof->setPaymentInformation
("PAYMENT_INFO_VALUE");
NOTE: For a list and explanation of the
possible values to send for this variable,
see Definitions of Request Fields – Cre-
dential on File
Recurring Billing Info Object Request Fields
Variable and Field Name Type and Limits Description
Number of Recurs
num_recurs
String
numeric, 1-99
The number of times that the
transaction must recur
Period String Number of recur units that
must pass between recurring
July 2018 Page 263 of 477

Moneris Gateway API- Integration Guide
Variable and Field Name Type and Limits Description
period numeric, 1-999 billings
Start Date
start_date
String
YYYY/MM/DD
Date of the first future recurring
billing transaction
This value must be a date in the
future
If an additional charge is to be
made immediately, the value of
Start Now must be set to true
Start Now
start_now
String
true/false
If a single charge is to be made
against the card immediately,
set this value to true; the
amount to be billed imme-
diately may differ from the
amount billed on a regular
basis thereafter
If the billing is to start in the
future, set this value to false
When set to false, use Card Veri-
fication prior to sending the
Purchase with Recur and Cre-
dential on File objects
Recurring Amount
recur_amount
String
9-character decimal; Up to 6
digits (dollars)+ decimal point
+2 digits (cents) after the
decimal point
EXAMPLE:
123456.78
Amount of the recurring trans-
action
This is the amount that will be
billed on the Start Date and
then billed repeatedly based on
the interval defined by Period
and Recur Unit
Recur Unit
recur_unit
String
day, week, month or eom
Unit to be used as a basis for
the interval
Works in conjunction with
Period to define the billing fre-
quency
Possible values are:
Page 264 of 477 July 2018

8 MPI
Variable and Field Name Type and Limits Description
day
week
month
eom (end of month)
Sample Purchase with 3-D Secure - cavv_purchase
<?php
## Example php -q TestPurchase-VBV.php "moneris" store
require "../../mpgClasses.php";
/******************************* Request Variables ********************************/
$store_id='store5';
$api_token='yesguy';
/****************************** Transactional Variables ***************************/
$type='cavv_purchase';
$order_id='ord-'.date("dmy-G:i:s");
$cust_id='CUST887763';
$amount='10.00';
$pan="4242424242424242";
$expiry_date="1511";
$cavv='AAABBJg0VhI0VniQEjRWAAAAAAA=';
$crypt_type = '7';
$wallet_indicator = "APP";
$dynamic_descriptor='123456';
/*************************** Transaction Associative Array ************************/
$txnArray=array(
'type'=>$type,
'order_id'=>$order_id,
'cust_id'=>$cust_id,
'amount'=>$amount,
'pan'=>$pan,
'expdate'=>$expiry_date,
'cavv'=>$cavv,
'crypt_type'=>$crypt_type, //mandatory for AMEX only
//'wallet_indicator'=>$wallet_indicator, //set only for wallet transactions. e.g. APPLE PAY
//'network'=> "Interac", //set only for Interac e-commerce
//'data_type'=> "3DSecure", //set only for Interac e-commerce
'dynamic_descriptor'=>$dynamic_descriptor
);
/****************************** Transaction Object *******************************/
$mpgTxn = new mpgTransaction($txnArray);
/******************* Credential on File **********************************/
$cof = new CofInfo();
$cof->setPaymentIndicator("Z");
$cof->setPaymentInformation("0");
$cof->setIssuerId("12345678901234");
$mpgTxn->setCofInfo($cof);
/******************************* Request Object **********************************/
$mpgRequest = new mpgRequest($mpgTxn);
$mpgRequest->setProcCountryCode("CA"); //"US" for sending transaction to US environment
$mpgRequest->setTestMode(true); //false or comment out this line for production transactions
/****************************** HTTPS Post Object *******************************/
$mpgHttpPost =new mpgHttpsPost($store_id,$api_token,$mpgRequest);
July 2018 Page 265 of 477

Moneris Gateway API- Integration Guide
Sample Purchase with 3-D Secure - cavv_purchase
/************************************* Response *********************************/
$mpgResponse=$mpgHttpPost->getMpgResponse();
print("\nCardType = " . $mpgResponse->getCardType());
print("\nTransAmount = " . $mpgResponse->getTransAmount());
print("\nTxnNumber = " . $mpgResponse->getTxnNumber());
print("\nReceiptId = " . $mpgResponse->getReceiptId());
print("\nTransType = " . $mpgResponse->getTransType());
print("\nReferenceNum = " . $mpgResponse->getReferenceNum());
print("\nResponseCode = " . $mpgResponse->getResponseCode());
print("\nISO = " . $mpgResponse->getISO());
print("\nMessage = " . $mpgResponse->getMessage());
print("\nAuthCode = " . $mpgResponse->getAuthCode());
print("\nComplete = " . $mpgResponse->getComplete());
print("\nTransDate = " . $mpgResponse->getTransDate());
print("\nTransTime = " . $mpgResponse->getTransTime());
print("\nTicket = " . $mpgResponse->getTicket());
print("\nTimedOut = " . $mpgResponse->getTimedOut());
print("\nCavvResultCode = " . $mpgResponse->getCavvResultCode());
print("\nIssuerId = " . $mpgResponse->getIssuerId());
?>
8.6.5.1 Purchase with 3-D Secure and Recurring Billing
The example below illustrates the Purchase with 3-D Secure when also sending the Recurring Billing Info
object in the transaction.
Purchase with 3-D Secure and Recurring Billing
<?php
## Example php -q TestPurchase-VBV.php "moneris" store
require "../../mpgClasses.php";
/******************************* Request Variables ********************************/
$store_id='store5';
$api_token='yesguy';
/****************************** Transactional Variables ***************************/
$type='cavv_purchase';
$order_id='ord-'.date("dmy-G:i:s");
$cust_id='CUST887763';
$amount='10.00';
$pan="4242424242424242";
$expiry_date="1511";
$cavv='AAABBJg0VhI0VniQEjRWAAAAAAA=';
$crypt_type = '7';
$wallet_indicator = "APP";
$dynamic_descriptor='123456';
/********************************* Recur Variables ****************************/
$recurUnit = 'month'; //eom - end of month
$startDate = '2018/02/06';
$numRecurs = '4';
$recurInterval = '10';
$recurAmount = '31.00';
$startNow = 'true';
/*************************** Transaction Associative Array ************************/
$txnArray=array(
'type'=>$type,
'order_id'=>$order_id,
'cust_id'=>$cust_id,
Page 266 of 477 July 2018

8 MPI
Purchase with 3-D Secure and Recurring Billing
'amount'=>$amount,
'pan'=>$pan,
'expdate'=>$expiry_date,
'cavv'=>$cavv,
'crypt_type'=>$crypt_type, //mandatory for AMEX only
//'wallet_indicator'=>$wallet_indicator, //set only for wallet transactions. e.g. APPLE PAY
//'network'=> "Interac", //set only for Interac e-commerce
//'data_type'=> "3DSecure", //set only for Interac e-commerce
'dynamic_descriptor'=>$dynamic_descriptor
);
/*********************** Recur Associative Array **********************/
$recurArray = array('recur_unit'=>$recurUnit, // (day | week | month)
'start_date'=>$startDate, //yyyy/mm/dd
'num_recurs'=>$numRecurs,
'start_now'=>$startNow,
'period' => $recurInterval,
'recur_amount'=> $recurAmount
);
$mpgRecur = new mpgRecur($recurArray);
/****************************** Transaction Object *******************************/
$mpgTxn = new mpgTransaction($txnArray);
/****************************** Recur Object *********************************/
$mpgTxn->setRecur($mpgRecur);
/******************* Credential on File **********************************/
$cof = new CofInfo();
$cof->setPaymentIndicator("R");
$cof->setPaymentInformation("2");
$cof->setIssuerId("168451306048014");
$mpgTxn->setCofInfo($cof);
/******************************* Request Object **********************************/
$mpgRequest = new mpgRequest($mpgTxn);
$mpgRequest->setProcCountryCode("CA"); //"US" for sending transaction to US environment
$mpgRequest->setTestMode(true); //false or comment out this line for production transactions
/****************************** HTTPS Post Object *******************************/
$mpgHttpPost =new mpgHttpsPost($store_id,$api_token,$mpgRequest);
/************************************* Response *********************************/
$mpgResponse=$mpgHttpPost->getMpgResponse();
print("\nCardType = " . $mpgResponse->getCardType());
print("\nTransAmount = " . $mpgResponse->getTransAmount());
print("\nTxnNumber = " . $mpgResponse->getTxnNumber());
print("\nReceiptId = " . $mpgResponse->getReceiptId());
print("\nTransType = " . $mpgResponse->getTransType());
print("\nReferenceNum = " . $mpgResponse->getReferenceNum());
print("\nResponseCode = " . $mpgResponse->getResponseCode());
print("\nISO = " . $mpgResponse->getISO());
print("\nMessage = " . $mpgResponse->getMessage());
print("\nAuthCode = " . $mpgResponse->getAuthCode());
print("\nComplete = " . $mpgResponse->getComplete());
print("\nTransDate = " . $mpgResponse->getTransDate());
print("\nTransTime = " . $mpgResponse->getTransTime());
print("\nTicket = " . $mpgResponse->getTicket());
print("\nTimedOut = " . $mpgResponse->getTimedOut());
print("\nCavvResultCode = " . $mpgResponse->getCavvResultCode());
print("\nIssuerId = " . $mpgResponse->getIssuerId());
?>
July 2018 Page 267 of 477

Moneris Gateway API- Integration Guide
8.6.6 Pre-Authorization with 3-DSecure – cavvPreauth
The Pre-Authorization with 3-DSecure transaction follows a 3-D Secure MPI authentication. After receiv-
ing confirmation from the MPI ACS transaction, this Pre-Authorization verifies funds on the customer’s
card, removes the funds and prepares them for deposit into the merchant’s account.
To perform the 3-D Secure authentication, the Moneris MPIor any 3rd party MPI may be used.
This transaction can also be used to process an Apple Pay transaction. This transaction is applicable only
if choosing to integrate directly to Apple Wallet (if not using the Moneris Apple Pay SDK). Please refer to
10 Apple Pay In-App and on the Web Integration for more details on your integration options.
Refer to Apple's developer portal for details on integrating directly to the wallet to retrieve the payload
data.
Pre-Authorization with 3-DSecure transaction object definition
$txnArray = array(‘type’=>’cavv_preauth', …);
$mpgTxn = new mpgTransaction($txnArray);
HttpsPostRequest object for Pre-Authorization with 3-DSecure transaction
$mpgRequest = new mpgRequest($mpgTxn);
$mpgHttpPost = new mpgHttpsPost($store_id,$api_token,$mpgRequest);
Pre-Authorization with 3-DSecure transaction values
For a full description of mandatory and optional values, see Appendix A Definitions of Request Fields
Value Type Limits Set method
Order ID String 50-character alpha-
numeric
'order_id'=>$order_id
Amount String 9-character decimal 'amount'=>$amount
Credit card number String 20-character numeric 'pan'=>$pan
Cardholder Authentic-
ation Verification
Value (CAVV)
NOTE: For Apple Pay
Cavv Purchase and
Cavv Pre-Authorization
transactions, CAVV
field contains the
decrypted cryptogram.
For more, see
String 50-character alpha-
numeric
cavv=>$cavv
Table 79: Pre-Authorization with 3-DSecure object mandatory values
Page 268 of 477 July 2018

8 MPI
Value Type Limits Set method
Appendix A Definitions
of Request Fields.
Expiry date String 4-character numeric 'expdate'=>$expiry_date
E-commerce indicator
NOTE: For Apple Pay
Cavv Purchase and
Cavv Pre-Authorization
transactions, the E-
commerce indicator is
a mandatory field con-
taining the value
received from the
decrypted payload or a
default value of 5. If
you get a 2-character
value (e.g.,. 05 or 07)
from the payload,
remove the initial 0
and just send us the
2nd character. For
more, see Appendix A
Definitions of Request
Fields.
String 1-character alpha-
numeric
'crypt_type'=>$crypt
July 2018 Page 269 of 477

Moneris Gateway API- Integration Guide
Variable and Field
Name Type Limits Set Method
Network
NOTE: This request
variable is mandatory
for INTERAC® e-Com-
merce transactions con-
ducted via Apple Pay,
and is not for use with
credit card trans-
actions.
String alphabetical
Data Type
NOTE: This request
variable is mandatory
for INTERAC® e-Com-
merce transactions con-
ducted via Apple Pay,
and is not for use with
credit card trans-
actions.
String 3-character alpha-
numeric
Table 1: INTERAC® e-Commerce Fields – Required for Apple Pay and Google Pay Only
Value Type Limits Set method
Status Check Boolean true/false $mpgHttpPost =new
mpgHttpsPostStatus($store_
id,$api_
token,$status,$mpgRequest);
Customer ID String 50-character alpha-
numeric
'cust_id'=>$cust_id
Dynamic descriptor String 20-character alpha-
numeric
'dynamic_
descriptor'=>$dynamic_
descriptor
AVS Object N/A $mpgTxn->setAvsInfo
($mpgAvsInfo);
CVD Object N/A $mpgTxn->setCvdInfo
($mpgCvdInfo);
Table 2: Pre-Authorization with 3-DSecure object optional values
Page 270 of 477 July 2018

8 MPI
Value Type Limits Set method
Wallet indicator
NOTE: For Cavv
Purchase and Cavv
Pre-Authorization, wal-
let indicator applies to
Apple Pay or Android
Pay only. For more,
see Appendix A Defin-
itions of Request
Fields
String 3-character alpha-
numeric
'wallet_indicator'=>$wallet_
indicator
Credential on File Info
cof
NOTE: This is a nested
object within the trans-
action, and required
when storing or using
the customer's stored
credentials. The Cre-
dential on File Info
object has its own
request variables, lis-
ted in blue in the table
below, "Credential on
File Object Request
Variables".
Object N/A
July 2018 Page 271 of 477

Moneris Gateway API- Integration Guide
Credential onFile Transaction Object Request Fields
Value Type Limits Set Method
Issuer ID
NOTE: This variable is
required for all mer-
chant-intiated trans-
actions following the
first one; upon sending
the first transaction,
the Issuer ID value is
received in the trans-
action response and
then used in sub-
sequent transaction
requests (IssuerID
does not apply for Dis-
cover or Union Pay).
String 15-character alpha-
numeric
variable length
$cof->setIssuerId("VALUE_
FOR_ISSUER_ID");
NOTE: For a list and explanation of the
possible values to send for this variable,
see Definitions of Request Fields – Cre-
dential on File
Payment Indicator String 1-character alphabetic $cof->setPaymentIndicator
("PAYMENT_INDICATOR_VALUE");
NOTE: For a list and explanation of the
possible values to send for this variable,
see Definitions of Request Fields – Cre-
dential on File
Payment Inform-
ation
String 1-character numeric $cof->setPaymentInformation
("PAYMENT_INFO_VALUE");
NOTE: For a list and explanation of the
possible values to send for this variable,
see Definitions of Request Fields – Cre-
dential on File
Sample Pre-Authorization with 3-DSecure – cavvPreauth
<?php
## Example php -q TestPurchase-VBV.php "moneris" store
require "../../mpgClasses.php";
/******************************* Request Variables ********************************/
$store_id='store5';
$api_token='yesguy';
/****************************** Transactional Variables ***************************/
$type='cavv_preauth';
$order_id='ord-'.date("dmy-G:i:s");
$cust_id='CUST887763';
$amount='10.00';
Page 272 of 477 July 2018

8 MPI
Sample Pre-Authorization with 3-DSecure – cavvPreauth
$pan="4242424242424242";
$expiry_date="0812";
$cavv='AAABBJg0VhI0VniQEjRWAAAAAAA=';
$crypt_type = '7';
$wallet_indicator = "APP";
$dynamic_descriptor='123456';
/*************************** Transaction Associative Array ************************/
$txnArray=array(
'type'=>$type,
'order_id'=>$order_id,
'cust_id'=>$cust_id,
'amount'=>$amount,
'pan'=>$pan,
'expdate'=>$expiry_date,
'cavv'=>$cavv,
'crypt_type'=>$crypt_type, //mandatory for AMEX only
//'wallet_indicator'=>$wallet_indicator, //set only for wallet transactions. e.g. APPLE PAY
'dynamic_descriptor'=>$dynamic_descriptor
);
/****************************** Transaction Object *******************************/
$mpgTxn = new mpgTransaction($txnArray);
/******************************* Request Object **********************************/
$mpgRequest = new mpgRequest($mpgTxn);
$mpgRequest->setProcCountryCode("CA"); //"US" for sending transaction to US environment
$mpgRequest->setTestMode(true); //false or comment out this line for production transactions
/****************************** HTTPS Post Object *******************************/
$mpgHttpPost =new mpgHttpsPost($store_id,$api_token,$mpgRequest);
/************************************ Response **********************************/
$mpgResponse=$mpgHttpPost->getMpgResponse();
print("\nCardType = " . $mpgResponse->getCardType());
print("\nTransAmount = " . $mpgResponse->getTransAmount());
print("\nTxnNumber = " . $mpgResponse->getTxnNumber());
print("\nReceiptId = " . $mpgResponse->getReceiptId());
print("\nTransType = " . $mpgResponse->getTransType());
print("\nReferenceNum = " . $mpgResponse->getReferenceNum());
print("\nResponseCode = " . $mpgResponse->getResponseCode());
print("\nISO = " . $mpgResponse->getISO());
print("\nMessage = " . $mpgResponse->getMessage());
print("\nAuthCode = " . $mpgResponse->getAuthCode());
print("\nComplete = " . $mpgResponse->getComplete());
print("\nTransDate = " . $mpgResponse->getTransDate());
print("\nTransTime = " . $mpgResponse->getTransTime());
print("\nTicket = " . $mpgResponse->getTicket());
print("\nTimedOut = " . $mpgResponse->getTimedOut());
print("\nCavvResultCode = " . $mpgResponse->getCavvResultCode());
?>
8.6.7 Cavv Result Codes for Verified by Visa
Code Message Significance
0 CAVV authentication results
invalid
For this transaction, you may not receive pro-
tection from chargebacks as a result of using VbV
because the CAVV was considered invalid at the
Table 80: CAVV result codes for VbV
July 2018 Page 273 of 477

Moneris Gateway API- Integration Guide
Code Message Significance
time the financial transaction was processed.
Check that you are following the VbV process cor-
rectly and passing the correct data in our trans-
actions.
1 CAVV failed validation;
authentication
Provided that you have implemented the VbV
process correctly, the liability for this transaction
should remain with the Issuer for chargeback
reason codes covered by Verified by Visa.
2 CAVV passed validation;
authentication
The CAVV was confirmed as part of the financial
transaction. This transaction is a fully authen-
ticated VbV transaction (ECI 5)
3 CAVV passed validation;
attempt
The CAVV was confirmed as part of the financial
transaction. This transaction is an attempted
VbV transaction (ECI 6)
4 CAVV failed validation;
attempt
Provided that you have implemented the VbV
process correctly the liability for this transaction
should remain with the Issuer for chargeback
reason codes covered by Verified by Visa.
7 CAVV failed validation;
attempt (US issued cards
only)
Please check that you are following the VbV pro-
cess correctly and passing the correct data in
your transactions.
Provided that you have implemented the VbV
process correctly the liability for this transaction
should be the same as an attempted transaction
(ECI 6)
8 CAVV passed validation;
attempt (US issued cards
only
The CAVV was confirmed as part of the financial
transaction. This transaction is an attempted
VbV transaction (ECI 6)
9 CAVV failed validation;
attempt (US issued cards
only)
Please check that you are following the VbV pro-
cess correctly and passing the correct data in our
transactions.
Provided that you have implemented the VbV
process correctly the liability for this transaction
should be the same as an attempted transaction
(ECI 6)
Table 80: CAVV result codes for VbV (continued)
Page 274 of 477 July 2018

8 MPI
Code Message Significance
A CAVV passed validation;
attempt (US issued cards
only)
The CAVV was confirmed as part of the financial
transaction. This transaction is an attempted
VbV transaction (ECI 6)
B CAVV passed validation;
information only, no liability
shift
The CAVV was confirmed as part of the financial
transaction. However, this transaction does not
qualify for the liability shift. Treat this transaction
the same as an ECI 7.
Table 80: CAVV result codes for VbV (continued)
8.6.8 Vault Cavv Purchase
Vault Cavv Purchase transaction object definition
$txnArray = array(‘type’=>’res_cavv_purchase_cc', …);
$mpgTxn = new mpgTransaction($txnArray);
HttpsPostRequest object for Vault Cavv Purchase transaction
$mpgRequest = new mpgRequest($mpgTxn);
$mpgHttpPost = new mpgHttpsPost($store_id,$api_token,$mpgRequest);
Vault Cavv Purchase transaction details
Value Type Limits Set method
Data Key String 25-character alpha-
numeric
'data_key'=>$data_key
Order ID String 50-character alpha-
numeric
'order_id'=>$order_id
Amount String 9-character decimal 'amount'=>$amount
Cardholder Authentic-
ation Verification Value
(CAVV)
String 50-character alpha-
numeric
cavv=>$cavv
E-commerce indicator String 1-character alpha-
numeric
'crypt_type'=>$crypt
Table 81: Vault Cavv Purchase transaction object mandatory values
July 2018 Page 275 of 477

Moneris Gateway API- Integration Guide
Value Type Limits Set method
Customer ID String 50-character alpha-
numeric
'cust_id'=>$cust_id
Status Check Boolean true/false $mpgHttpPost =new
mpgHttpsPostStatus($store_
id,$api_
token,$status,$mpgRequest);
Expiry date String 4-character alpha-
numeric
(YYMMformat)
'expdate'=>$expiry_date
Table 82: Vault Cavv Purchase transaction object optional values
Sample Vault Cavv Purchase
<?php
require "../../mpgClasses.php";
/************************ Request Variables **********************************/
$store_id='store5';
$api_token='yesguy';
/************************ Transaction Variables ******************************/
$data_key='t8RCndWBNFNt4Dx32CCnl2tlz';
$orderid='res-purchase-'.date("dmy-G:i:s");
$amount='1.00';
$cavv='AAABBJg0VhI0VniQEjRWAAAAAAA';
$custid='cust'; //if sent will be submitted, otherwise cust_id from profile will be used
$expdate = '1902'; //YYMM - used only for temp token
$crypt_type = '6'; //value obtained from MpiACS transaction
/************************ Transaction Array **********************************/
$txnArray =array('type'=>'res_cavv_purchase_cc',
'data_key'=>$data_key,
'order_id'=>$orderid,
'cust_id'=>$custid,
'amount'=>$amount,
'cavv'=>$cavv,
//'expdate'=>$expdate, //mandatory for temp tokens only
//'crypt_type'=>$crypt_type, //set for AMEX SafeKey only
'dynamic_descriptor'=>'12346'
);
/************************ Transaction Object *******************************/
$mpgTxn = new mpgTransaction($txnArray);
/************************ Request Object **********************************/
$mpgRequest = new mpgRequest($mpgTxn);
$mpgRequest->setProcCountryCode("CA"); //"US" for sending transaction to US environment
$mpgRequest->setTestMode(true); //false or comment out this line for production transactions
/************************ mpgHttpsPost Object ******************************/
$mpgHttpPost = new mpgHttpsPost($store_id,$api_token,$mpgRequest);
/************************ Response Object **********************************/
$mpgResponse=$mpgHttpPost->getMpgResponse();
print("\nDataKey = " . $mpgResponse->getDataKey());
print("\nReceiptId = " . $mpgResponse->getReceiptId());
print("\nReferenceNum = " . $mpgResponse->getReferenceNum());
Page 276 of 477 July 2018

8 MPI
Sample Vault Cavv Purchase
print("\nResponseCode = " . $mpgResponse->getResponseCode());
print("\nISO = " . $mpgResponse->getISO());
print("\nAuthCode = " . $mpgResponse->getAuthCode());
print("\nMessage = " . $mpgResponse->getMessage());
print("\nTransDate = " . $mpgResponse->getTransDate());
print("\nTransTime = " . $mpgResponse->getTransTime());
print("\nTransType = " . $mpgResponse->getTransType());
print("\nComplete = " . $mpgResponse->getComplete());
print("\nTransAmount = " . $mpgResponse->getTransAmount());
print("\nCardType = " . $mpgResponse->getCardType());
print("\nTxnNumber = " . $mpgResponse->getTxnNumber());
print("\nTimedOut = " . $mpgResponse->getTimedOut());
print("\nAVSResponse = " . $mpgResponse->getAvsResultCode());
print("\nResSuccess = " . $mpgResponse->getResSuccess());
print("\nPaymentType = " . $mpgResponse->getPaymentType());
print("\nCavvResultCode = " . $mpgResponse->getCavvResultCode());
//----------------- ResolveData ------------------------------
print("\n\nCust ID = " . $mpgResponse->getResDataCustId());
print("\nPhone = " . $mpgResponse->getResDataPhone());
print("\nEmail = " . $mpgResponse->getResDataEmail());
print("\nNote = " . $mpgResponse->getResDataNote());
print("\nMasked Pan = " . $mpgResponse->getResDataMaskedPan());
print("\nExp Date = " . $mpgResponse->getResDataExpDate());
print("\nCrypt Type = " . $mpgResponse->getResDataCryptType());
print("\nAvs Street Number = " . $mpgResponse->getResDataAvsStreetNumber());
print("\nAvs Street Name = " . $mpgResponse->getResDataAvsStreetName());
print("\nAvs Zipcode = " . $mpgResponse->getResDataAvsZipcode());
?>
8.6.9 Vault Cavv Pre-Authorization
Vault Cavv Pre-Authorization transaction object definition
$txnArray = array(‘type’=>’res_cavv_preauth_cc', …);
$mpgTxn = new mpgTransaction($txnArray);
HttpsPostRequest object for Vault Cavv Pre-Authorization
$mpgRequest = new mpgRequest($mpgTxn);
$mpgHttpPost = new mpgHttpsPost($store_id,$api_token,$mpgRequest);
July 2018 Page 277 of 477

Moneris Gateway API- Integration Guide
Vault Cavv Pre-Authorization transaction details
Value Type Limits Set method
Data Key String 25-character alpha-
numeric
'data_key'=>$data_key
Order ID String 50-character alpha-
numeric
'order_id'=>$order_id
Amount String 9-character decimal 'amount'=>$amount
CAVV String 50-character alpha-
numeric
cavv=>$cavv
E-commerce indicator String 1-character alpha-
numeric
'crypt_type'=>$crypt
Table 83: Vault Cavv Pre-Authorization object mandatory values
Value Type Limits Set method
Customer ID String 50-character
alphanumeric 'cust_id'=>$cust_id
Status Check Boolean true/false $mpgHttpPost =new
mpgHttpsPostStatus($store_
id,$api_
token,$status,$mpgRequest);
Expiry date String 4-character numeric 'expdate'=>$expiry_date
Table 84: Vault Cavv Pre-Authorization object optional values
Sample Vault CavvPre-Authorization
<?php
require "../../mpgClasses.php";
/************************ Request Variables **********************************/
$store_id='store5';
$api_token='yesguy';
/************************ Transaction Variables ******************************/
$data_key='t8RCndWBNFNt4Dx32CCnl2tlz';
$orderid='res-preauth-'.date("dmy-G:i:s");
$amount='1.00';
$cavv='AAABBJg0VhI0VniQEjRWAAAAAAA';
$custid='cust'; //if sent will be submitted, otherwise cust_id from profile will be used
$expdate = '1902'; //YYMM - used only for temp token
$crypt_type = '6'; //value obtained from MpiACS transaction
Page 278 of 477 July 2018

8 MPI
Sample Vault CavvPre-Authorization
/************************ Transaction Array **********************************/
$txnArray =array('type'=>'res_cavv_preauth_cc',
'data_key'=>$data_key,
'order_id'=>$orderid,
'cust_id'=>$custid,
'amount'=>$amount,
'cavv'=>$cavv,
//'expdate'=>$expdate, //mandatory for temp tokens only
//'crypt_type'=>$crypt_type, //set for AMEX SafeKey only
'dynamic_descriptor'=>'12346'
);
/************************ Transaction Object *******************************/
$mpgTxn = new mpgTransaction($txnArray);
/************************ Request Object **********************************/
$mpgRequest = new mpgRequest($mpgTxn);
$mpgRequest->setProcCountryCode("CA"); //"US" for sending transaction to US environment
$mpgRequest->setTestMode(true); //false or comment out this line for production transactions
/************************ mpgHttpsPost Object ******************************/
$mpgHttpPost = new mpgHttpsPost($store_id,$api_token,$mpgRequest);
/************************ Response Object **********************************/
$mpgResponse=$mpgHttpPost->getMpgResponse();
print("\nDataKey = " . $mpgResponse->getDataKey());
print("\nReceiptId = " . $mpgResponse->getReceiptId());
print("\nReferenceNum = " . $mpgResponse->getReferenceNum());
print("\nResponseCode = " . $mpgResponse->getResponseCode());
print("\nISO = " . $mpgResponse->getISO());
print("\nAuthCode = " . $mpgResponse->getAuthCode());
print("\nMessage = " . $mpgResponse->getMessage());
print("\nTransDate = " . $mpgResponse->getTransDate());
print("\nTransTime = " . $mpgResponse->getTransTime());
print("\nTransType = " . $mpgResponse->getTransType());
print("\nComplete = " . $mpgResponse->getComplete());
print("\nTransAmount = " . $mpgResponse->getTransAmount());
print("\nCardType = " . $mpgResponse->getCardType());
print("\nTxnNumber = " . $mpgResponse->getTxnNumber());
print("\nTimedOut = " . $mpgResponse->getTimedOut());
print("\nAVSResponse = " . $mpgResponse->getAvsResultCode());
print("\nResSuccess = " . $mpgResponse->getResSuccess());
print("\nPaymentType = " . $mpgResponse->getPaymentType());
print("\nCavvResultCode = " . $mpgResponse->getCavvResultCode());
//----------------- ResolveData ------------------------------
print("\n\nCust ID = " . $mpgResponse->getResDataCustId());
print("\nPhone = " . $mpgResponse->getResDataPhone());
print("\nEmail = " . $mpgResponse->getResDataEmail());
print("\nNote = " . $mpgResponse->getResDataNote());
print("\nMasked Pan = " . $mpgResponse->getResDataMaskedPan());
print("\nExp Date = " . $mpgResponse->getResDataExpDate());
print("\nCrypt Type = " . $mpgResponse->getResDataCryptType());
print("\nAvs Street Number = " . $mpgResponse->getResDataAvsStreetNumber());
print("\nAvs Street Name = " . $mpgResponse->getResDataAvsStreetName());
print("\nAvs Zipcode = " . $mpgResponse->getResDataAvsZipcode());
?>
July 2018 Page 279 of 477

9.1 Address Verification Service
l9.1.1 About Address Verification Service (AVS)
l9.1.2 AVS Info Object
l9.1.3 AVS Response Codes
l9.1.4 AVS Sample Code
9.1.1 About Address Verification Service (AVS)
Address Verification Service (AVS) is an optional fraud-prevention tool offered by issuing banks whereby a
cardholder's address is submitted as part of the transaction authorization. The AVSaddress is then com-
pared to the address kept on file at the issuing bank. AVS checks whether the street number, street
name and zip/postal code match. The issuing bank returns an AVSresult code indicating whether the
data was matched successfully. Regardless of the AVS result code returned, the credit card is authorized
by the issuing bank.
The response that is received from AVS verification is intended to provide added security and fraud pre-
vention, but the response itself does not affect the completion of a transaction. Upon receiving a
response, the choice to proceed with a transaction is left entirely to the merchant. The responses is not a
strict guideline of whether a transaction will be approved or declined.
The following transactions support AVS:
lPurchase (Basic and Mag Swipe)
lPre-Authorization (Basic)
lRe-Authorization (Basic)
lResAddCC (Vault)
lResUpdateCC (Vault)
Things to Consider:
lAVS is supported by Visa, MasterCard, American Express, Discover and JCB.
lWhen testing AVS, you must only use the Visa test card numbers 4242424242424242 or
4005554444444403, and the amounts described in the Simulator eFraud Response
Codes document available at the Moneris developer portal (https://developer-
.moneris.com).
lStore ID “store5” is set up to support AVS testing.
9.1.2 AVS Info Object
AVSInfo object definition
$avsTemplate = array(
'avs_street_number'=>$avs_street_number,
July 2018 Page 282 of 477

Moneris Gateway API- Integration Guide
'avs_street_name' =>$avs_street_name,
'avs_zipcode' => $avs_zipcode,
'avs_hostname'=>$avs_hostname,
'avs_browser' =>$avs_browser,
'avs_shiptocountry' => $avs_shiptocountry,
'avs_merchprodsku' => $avs_merchprodsku,
'avs_custip'=>$avs_custip,
'avs_custphone' => $avs_custphone
);
$mpgAvsInfo = new mpgAvsInfo ($avsTemplate);
Transaction object set method
$mpgTxn->setAvsInfo($mpgAvsInfo);
Variable and Field
Name Type and Limits Set Method Description
AVS street number String
19-character alpha-
numeric
NOTE: this character
limit is a combined
total allowed for
AVSstreet number and
AVSstreet name
'avs_street_
number'=>'212'
Cardholder street num-
ber
AVS street name String
19-character alpha-
numeric
NOTE: this character
limit is the combined
total allowed for
AVSstreet number and
AVSstreet name
'avs_street_name'
=>'Payton Street'
Cardholder street
name
AVS zip/postal code String
9-character alpha-
'avs_zipcode'
=>'M1M1M1'
Cardholder zip/postal
code
Table 1: AVS Info Object – Required Fields
Page 283 of 477 July 2018

Variable and Field
Name Type and Limits Set Method Description
numeric
9.1.3 AVS Response Codes
Below is a full list of possible AVSresponse codes. These can be returned when you call the $mp-
gResponse->getAvsResultCode() method .
Value Visa MasterCard/Discover Amex/JCB
A Street address matches, zip/postal code
does not. Acquirer rights not implied.
Address matches, zip/-
postal code does not.
Billing address
matches, zip/postal
code does not.
B Street address matches. Zip/Postal code not
verified due to incompatible formats.
(Acquirer sent both street address and zip/-
postal code.)
N/A N/A
C Street address not verified due to incom-
patible formats. (Acquirer sent both street
address and zip/postal code.)
N/A N/A
D Street address and zip/postal code match. N/A Customer name incor-
rect, zip/postal code
matches
E N/A N/A Customer name incor-
rect, billing address and
zip/postal code match
F (Applies to UK only) Street address and zip/-
postal code match.
N/A Customer name incor-
rect, billing address
matches.
Table 85: AVS result codes
July 2018 Page 284 of 477

Moneris Gateway API- Integration Guide
Value Visa MasterCard/Discover Amex/JCB
G Address information not verified for inter-
national transaction. Any of the following
may be true:
lIssuer is not an AVS participant.
lAVS data was present in the request,
but issuer did not return an AVS res-
ult.
lVisa performs AVS on behalf of the
issuer and there was no address
record on file for this account.
N/A N/A
I Address information not verified. N/A N/A
K N/A N/A Customer name
matches.
L N/A N/A Customer name and
postal code match.
N/A N/A Customer name and
zip/postal code match.
M Street address and zip/postal code match. N/A Customer name, billing
address, and zip/postal
code match.
N No match.
Also used when acquirer requests AVS but
sends no AVS data.
Neither address nor
postal code matches.
Billing address and
postal code do not
match.
O N/A N/A Customer name and
billing address match
P Postal code matches. Acquirer sent both
postal code and street address, but street
address not verified due to incompatible
formats.
N/A N/A
R Retry: System unavailable or timed out.
Issuer ordinarily performs AVS, but was
unavailable.
The code R is used by Visa when issuers are
unavailable. Issuers should refrain from
using this code.
Retry. System unable to
process.
Retry. System unavail-
able.
Table 85: AVS result codes (continued)
Page 285 of 477 July 2018

Value Visa MasterCard/Discover Amex/JCB
S N/A AVS currently not sup-
ported.
AVS currently not sup-
ported.
T N/A Nine-digit zip/postal
code matches, address
does not match.
N/A
U Address not verified for domestic trans-
action. One of the following is true:
lIssuer is not an AVS participant
lAVS data was present in the request,
but issuer did not return an AVS res-
ult
lVisa performs AVS on behalf of the
issuer and there was no address
record on file for this account.
No data from
Issuer/Authorization
system.
Information is unavail-
able.
W Not applicable. If present, replaced with ‘Z’
by Visa. Available for U.S. issuers only.
For US Addresses, nine-
digit zip/postal code
matches, address does
not. For addresses out-
side the US, zip/postal
code matches, address
does not.
Customer name, billing
address, and zip/postal
code are all correct.
X N/A For US addresses, nine-
digit zip/postal code
and address match. For
addresses outside the
US,zip/postal code and
address match.
N/A
Y Street address and zip/postal code match. For US addresses, five-
digit zip/postal code
and address match.
Billing address and zip/-
postal code match.
Z Zip/postal code matches, but street address
either does not match or street address was
not included in request.
For U.S. addresses, five-
digit zip code matches,
address does not
match.
Postal code matches,
billing address does not
match.
Table 85: AVS result codes (continued)
9.1.4 AVS Sample Code
This is a sample of Java code illustrating how AVS is implemented with a Purchase transaction. Purchase
object information that is not relevant to AVS has been removed.
July 2018 Page 286 of 477

Moneris Gateway API- Integration Guide
For more about Purchase transactions, see 2.2 Purchase.
Sample Purchase with AVSinformation
$avs_street_number = '201';
$avs_street_name = 'Michigan Ave';
$avs_zipcode = 'M1M1M1';
$avs_email = 'test@host.com';
$avs_hostname = "www.testhost.com';
$avs_browser = 'Mozilla';
$avs_shiptocountry = 'Canada';
$avs_merchprodsku = '123456';
$avs_custip = '192.168.0.1';
$avs_custphone = '5556667777';
$avsTemplate = array(
'avs_street_number'=>$avs_street_number,
'avs_street_name' =>$avs_street_name,
'avs_zipcode' => $avs_zipcode,
'avs_hostname'=>$avs_hostname,
'avs_browser' =>$avs_browser,
'avs_shiptocountry' => $avs_shiptocountry,
'avs_merchprodsku' => $avs_merchprodsku,
'avs_custip'=>$avs_custip,
'avs_custphone' => $avs_custphone
);
$mpgAvsInfo = new mpgAvsInfo ($avsTemplate);
$txnArray=array(
'type'=>'purchase',
'order_id'=>$order_id,
'cust_id'=>$cust_id,
'amount'=>$amount,
'pan'=>$pan,
'expdate'=>$expiry_date,
'crypt_type'=>$crypt
);
$mpgTxn = new mpgTransaction($txnArray);
$mpgTxn->setAvsInfo($mpgAvsInfo);
Page 287 of 477 July 2018

9.2 Card Validation Digits (CVD)
l9.2.1 About Card Validation Digits (CVD)
l9.2.3 CVD Info Object
l9.2.4 CVD Result Codes
l9.2.5 Sample Purchase with CVD Info Object
9.2.1 About Card Validation Digits (CVD)
The Card Validation Digits (CVD) value is an additional number printed on credit cards that is used as an
additional check when verifying cardholder credentials during a transaction.
The response that is received from CVD verification is intended to provide added security and fraud pre-
vention, but the response itself does not affect the completion of a transaction. Upon receiving a
response, the choice whether to proceed with a transaction is left entirely to the merchant. The
responses is not a strict guideline of which transaction will approve or decline.
The following transactions support CVD:
lPurchase (Basic, Vault and Mag Swipe)
lPre-Authorization (Basic and Vault)
lRe-Authorization
Things to Consider:
lCVD is only supported by Visa, MasterCard, American Express, Discover, JCB and
UnionPay.
lFor UnionPay cards, the CVD response will not be returned; the issuer will approve or
decline based on the CVD result.
lWhen testing CVD, you must only use the Visa test card numbers 4242424242424242 or
4005554444444403, and the amounts described in the Simulator eFraud Response
Codes document available at the Moneris developer portal (https://developer-
.moneris.com).
lTest store_id “store5” is set up to support CVD testing.
9.2.2 Transactions Where CVDIs Required
The Card ValidationDigits (CVD) object is required in transaction requests in the following scenarios:
lInitial transactions when storing cardholder credentials in Credential on File scenarios; subsequent
follow-on transactions do not use CVD
lAny Purchase, Pre-Authorization or Card Verification where you are not storing cardholder cre-
dentials
July 2018 Page 288 of 477

Moneris Gateway API- Integration Guide
9.2.3 CVD Info Object
NOTE: The CVD value must only be passed to the Moneris Gateway. Under no cir-
cumstances may it be stored for subsequent uses or displayed as part of the receipt inform-
ation.
CvdInfo object definition
$cvdTemplate = array(
'cvd_indicator' => $cvd_indicator,
'cvd_value' => $cvd_value
);
$mpgCvdInfo = new mpgCvdInfo ($cvdTemplate);
Transaction object set method
$mpgTxn->setCvdInfo($mpgCvdInfo);
Variable and Field
Name Type and Limits Set Method Description
CVD indicator String
1-character numeric
'cvd_indicator'
=>'1'
Indicates presence of
CVD
Possible values:
0: CVD value is deliberately
bypassed or is not provided
by the merchant.
1: CVD value is present.
2: CVD value is on the card,
but is illegible.
9: Cardholder states that
the card has no CVD
imprint.
CVD value String
4-character numeric
'cvd_value'
=>'123'
CVDvalue located on
credit card
NOTE: The CVD value
must only be passed to
Table 1: CVD Info Object – Required Fields
Page 289 of 477 July 2018

Variable and Field
Name Type and Limits Set Method Description
the Moneris Gateway.
Under no cir-
cumstances may it be
stored for subsequent
uses or displayed as
part of the receipt
information.
9.2.4 CVD Result Codes
Value Definition
M Match
N No match
P Not processed
S CVD should be on the card, but Merchant has
indicated that CVD is not present
U Issuer is not a CVD participant
Y Match for Amex/JCB only
D Invalid security code for Amex or JCB only
Other Invalid response code
9.2.5 Sample Purchase with CVD Info Object
This is a sample of Java code illustrating how CVD is implemented with a Purchase transaction. Purchase
object information that is not relevant to CVD has been removed.
Sample Purchase with CVD Information
$cvdTemplate = array(
'cvd_indicator' => '1',
'cvd_value' => '123'
);
$mpgCvdInfo = new mpgCvdInfo ($cvdTemplate);
July 2018 Page 290 of 477

Moneris Gateway API- Integration Guide
Sample Purchase with CVD Information
$txnArray=array(
'type'=>'purchase',
'order_id'=>$order_id,
'cust_id'=>$cust_id,
'amount'=>$amount,
'pan'=>$pan,
'expdate'=>$expiry_date,
'crypt_type'=>$crypt
);
$mpgTxn = new mpgTransaction($txnArray);
$mpgTxn->setCvdInfo($mpgCvdInfo);
Page 291 of 477 July 2018

9.3 Transaction Risk Management Tool
l9.3.1 About the Transaction Risk Management Tool
l9.3.2 Introduction to Queries
l9.3.3 Session Query
l9.3.4 Attribute Query
l9.3.6 Inserting the Profiling Tags Into Your Website
l9.3.6 Inserting the Profiling Tags Into Your Website
The Transaction Risk Management Tool (TRMT) is available to Canadian integrations only.
9.3.1 About the Transaction Risk Management Tool
The Transaction Risk Management Tool provides additional information to assist in identifying fraud-
ulent transactions. To maximize the benefits from the Transaction Risk Management Tool, it is highly
recommended that you:
lCarefully consider the business logic and processes that you need to implement surrounding the
handling of response information the Transaction Risk Management Tool provides.
lImplement the other fraud tools available through Moneris Gateway (such as AVS, CVD, Verified
by Visa, MasterCard SecureCode and American Express SafeKey).
9.3.2 Introduction to Queries
There are two types of transactions associated with the Transaction Risk Management Tool (TRMT):
lSession Query (page 293)
lAttribute Query (page 300)
The Session Query and Attribute Query are used at the time of the transaction to obtain the risk assess-
ment.
Moneris recommends that you use the Session Query as much as possible for obtaining your risk assess-
ment because it uses the device fingerprint as well as other transaction information when providing the
risk scores.
To use the Session Query, you must implement two components:
lTags on your website to collect the device fingerprinting information
lSession Query transaction.
If you are not able to collect the necessary information for the Session Query (such as the device fin-
gerprint), then use the Attribute Query.
July 2018 CanadaOnly Page 292 of 477

Moneris Gateway API- Integration Guide
9.3.3 Session Query
Once a device profiling session has been initiated upon a client device, the Session Query API is used at
the time of the transaction or even to obtain a device identifier or ‘fingerprint’, attribute list and risk
assessment for the client device.
Session Query transaction object definition
$riskTxn = new riskTransaction($txnArray);
HttpsPostRequest object for Session Query transaction
$riskHttpsPost =new riskHttpsPost($store_id,$api_token,$riskRequest);
Session Query transaction values
Value
Type Limits Set method
Description
Session ID String 9-character decimal
Permitted characters: [a-z], [A-Z],
0-9, _, -
'session_id'=>$session_id
Web server session identifier generated when device profiling was initiated.
Service type String 9-character decimal 'service_type'=>$service_type
Which output fields are returned.
session -- returns IP and device related attributes.
Event type String payment 'event_type'=>$event_type
Defines the type of transaction or event for reporting purposes.
payment - Purchasing of goods/services.
Credit card
number (PAN)
String 20-character numeric
No spaces or dashes
'pan'=>$pan
Most credit card numbers today are 16 digits, but some 13-digit numbers are still
accepted by some issuers. This field has been intentionally expanded to 20 digits in
consideration for future expansion and potential support of private label card ranges.
Account
address street
1
String 32-character alphanumeric 'account_address_
street1'=>$account_address_
street1
First portion of the street address component of the billing address.
Table 86: Session Query transaction object mandatory values
Page 293 of 477 Canada Only July 2018

Value
Type Limits Set method
Description
Account
Address street
2
String 32-character alphanumeric 'account_address_
street2'=>$account_address_
street2
Second portion of the street address component of the billing address.
Account
address city
String 50-character alphanumeric 'account_address_
city'=>$account_address_city
The city component of the billing address.
Account
address state/-
province
String 64-character alphanumeric 'account_address_
state'=>$account_address_state
The state/province component of the billing address.
Account
address coun-
try
String 2-character alphanumeric 'account_address_
country'=>$account_address_
country
ISO2 country code of the billing addresses.
Account
address ZIP/-
postal code
String 8-character alphanumeric 'account_address_zip'=>$account_
address_zip
ZIP/postal code of the billing address.
Shipping
address street
1
String 32-character alphanumeric 'shipping_address_
street1'=>$shipping_address_
street1
First portion of the street address component of the shipping address.
Shipping
address street
2
String 32-character alphanumeric 'shipping_address_
street2'=>$shipping_address_
street2
Second portion of the street address component of the shipping address.
Shipping
address city
String 50-character alphanumeric 'shipping_address_
city'=>$shipping_address_city
City component of the shipping address.
Shipping
address state/-
province
String 64-character alphanumeric 'shipping_address_
state'=>$shipping_address_state
The state/province component of the shipping address.
Table 86: Session Query transaction object mandatory values (continued)
July 2018 CanadaOnly Page 294 of 477

Moneris Gateway API- Integration Guide
Value
Type Limits Set method
Description
Shipping
address coun-
try
String 2-character alphanumeric 'shipping_address_
country'=>$shipping_address_
country
ISO2 country code of the account address country.
Shipping
address ZIP
String 8-character alphanumeric 'shipping_address_
zip'=>$shipping_address_zip
The ZIP/postal code component of the shipping address.
Local attribute
1-5
String 255-character alphanumeric
These five attributes can be used to pass custom attribute data. These are used if you
wish to correlate some data with the returned device information.
Transaction
amount
String 255-character alphanumeric
Must contain 2 decimal places
The numeric currency amount.
Transaction
currency
String 10-character numeric
The currency type that the transaction was denominated in. If TransactionAmount is
passed, the TransactionCurrency is required.
Values to be used are:
lCAD – 124
lUSD – 840
Table 86: Session Query transaction object mandatory values (continued)
Value
Type Limits Set method
Description
Account login String 255-character alphanumeric 'account_login'=>$account_login
The Account Login name.
Password
hash
String 40-character alphanumeric 'password_hash' =>$password_hash
The input must be a SHA-2 hash of the password in hexadecimal format. Used to check
if it is on a watch list.
Table 87: Session Query transaction object optional values
Page 295 of 477 Canada Only July 2018

Value
Type Limits Set method
Description
Account num-
ber
String 255-character alphanumeric 'account_number' => $account_
number
The account number for the account.
Account name String 255-character alphanumeric 'account_name' => $account_name
Account name (or concatenation of first and last name of account holder).
Account email String 100-character alphanumeric 'account_email'=>$account_email
The email address entered into the form for this contact. Used to check if this is a high
risk account email id.
Account tele-
phone
String 32-character alphanumeric
Contact telephone number including country and city codes. All whitespace is
removed.
Must be in format: 0..9,<space>,(,),[,] braces must be matched.
Address street
1
String 32-character alphanumeric
The first portion of the street address component of the account address.
Address street
2
String 32-character alphanumeric
The second portion of the street address component of the account address.
Address city String 50-character alphanumeric
The city component of the account address.
Address state/-
province
String 64-character alphanumeric
The state/province component of the account address
Address coun-
try
String 2-character alphanumeric
The 2 character ISO2 country code of the account address country
Address ZIP String 8-character alphanumeric
The ZIP/postal code of the account address.
Table 87: Session Query transaction object optional values (continued)
July 2018 CanadaOnly Page 296 of 477

Moneris Gateway API- Integration Guide
Value
Type Limits Set method
Description
Ship Address
Street 1
String 32-character alphanumeric
The first portion of the street address component of the shipping address
Ship Address
Street 2
String 32-character alphanumeric
The second portion of the street address component of the shipping address
Ship Address
City
String 50-character alphanumeric
The city component of the shipping address
Ship Address
State/Province
String 64-character alphanumeric
The state/province component of the shipping address
Ship Address
Country
String 2-character alphanumeric
The 2 character ISO2 country code of the shipping address country
Ship Address
ZIP
String 8-character alphanumeric
The ZIP/postal code of the shipping address
CCNumber
Hash
String 255-character alphanumeric
This is a SHA-2 hash (in hexadecimal format) of the credit card number.
Custom Attrib-
ute 1-8
String 255-character alphanumeric
These 8 attributes can be used to pass custom attribute data which can be used within
the rules.
Table 87: Session Query transaction object optional values (continued)
Sample Session Query - CA
<?php
require "../../mpgClasses.php";
/************************ Request Variables ***************************/
$store_id='moneris';
$api_token='hurgle';
/********************* Transactional Variables ************************/
$type='session_query';
Page 297 of 477 Canada Only July 2018

Sample Session Query - CA
$order_id='risktest-'.date("dmy-G:i:s");
$session_id='abc123';
$service_type='session';
//$event_type='login';
/************************** SessionAccountInfo Variables *****************************/
$policy = '';
$device_id = '4EC40DE5-0770-4fa0-BE53-981C067C598D';
$account_login = '13195417-8CA0-46cd-960D-14C158E4DBB2';
$password_hash = '489c830f10f7c601d30599a0deaf66e64d2aa50a';
$account_number = '3E17A905-AC8A-4c8d-A417-3DADA2A55220';
$account_name = '4590FCC0-DF4A-44d9-A57B-AF9DE98B84DD';
$account_email = '3CAE72EF-6B69-4a25-93FE-2674735E78E8@test.threatmetrix.com';
$account_telephone = '5556667777';
$pan = '4242424242424242';
$account_address_street1 = '3300 Bloor St W';
$account_address_street2 = '4th Flr West Tower';
$account_address_city = 'Toronto';
$account_address_state ='Ontario';
$account_address_country = 'CA';
$account_address_zip = 'M8X2X2';
$shipping_address_street1 = '3300 Bloor St W';
$shipping_address_street2 = '4th Flr West Tower';
$shipping_address_city = 'Toronto';
$shipping_address_state = 'Ontario';
$shipping_address_country = 'CA';
$shipping_address_zip = 'M8X2X2';
$local_attrib_1 = 'a';
$local_attrib_2 = 'b';
$local_attrib_3 = 'c';
$local_attrib_4 = 'd';
$local_attrib_5 = 'e';
$online_tld = 'Facebook';
$online_id_handle = 'Moneris';
$transaction_amount = '1.00';
$transaction_currency = '124';
/********************** SessionAccountInfo Associative Array *************************/
$sessionAccountInfoTemplate = array
(
'account_login'=>$account_login,
'password_hash' =>$password_hash,
'account_number' => $account_number,
'account_name' => $account_name,
'account_email'=>$account_email,
'pan' =>$pan
);
/************************** SessionAccountInfo Object ********************************/
$mpgSessionAccountInfo = new mpgSessionAccountInfo ($sessionAccountInfoTemplate);
/***************** Transactional Associative Array ********************/
$txnArray=array(
'type'=>$type,
'order_id'=>$order_id,
'session_id'=>$session_id,
'service_type'=>$service_type
);
/********************** Transaction Object ****************************/
$riskTxn = new riskTransaction($txnArray);
/************************ Set SessionAccountInfo *****************************/
$riskTxn->setSessionAccountInfo($mpgSessionAccountInfo);
/************************ Request Object ******************************/
July 2018 CanadaOnly Page 298 of 477

Moneris Gateway API- Integration Guide
Sample Session Query - CA
$riskRequest = new riskRequest($riskTxn);
$riskRequest->setTestMode(true);
/*********************** HTTPS Post Object ****************************/
$riskHttpsPost =new riskHttpsPost($store_id,$api_token,$riskRequest);
/***************************** Response ******************************/
$riskResponse=$riskHttpsPost->getRiskResponse();
//print("\nResponse = " . $riskResponse);
print("\nResponseCode = " . $riskResponse->getResponseCode());
print("\nMessage = " . $riskResponse->getMessage());
$results = $riskResponse->getResults();
foreach($results as $key => $value)
{
print("\n".$key ." = ". $value);
}
$rules = $riskResponse->getRules();
//print_r($rules);
foreach ($rules as $i)
{
foreach ($i as $key => $value)
{
echo "\n$key = $value";
}
}
?>
9.3.3.1 Session Query Transaction Flow
Figure 4: Session Query transaction flow
1. Cardholder logs onto the merchant website.
2. When the page has loaded in the cardholder's browser, special tags within the site allow inform-
ation from the device to be gathered and sent to ThreatMetrix as the device fingerprint.
The HTML tags should be placed where the cardholder is resident on the page for a couple of
seconds to get the broadest data possible.
3. Customer submits a transaction.
4. Merchant’s web application makes a Session Query transaction to the Moneris Gateway using
the same session id that was included in the device fingerprint. This call must be made within 30
minutes of profiling (2).
5. Moneris Gateway submits the Session Query data to ThreatMetrix.
6. ThreatMetrix uses the Session Query data and the device fingerprint information to assess the
transaction against the rules. A score is generated based on the rules.
Page 299 of 477 Canada Only July 2018

7. The merchant uses the returned device information in its risk analysis to make a business
decision. The merchant may wish to continue or cancel with the cardholder’s payment trans-
action.
9.3.4 Attribute Query
The Attribute Query is used to obtain a risk assessment of transaction-related identifiers such as the
email address and the card number. Unlike the Session Query, the Attribute Query does not require the
device fingerprinting information to be provided.
AttributeQuery transaction object definition
$riskTxn = new riskTransaction($txnArray);
HttpsPostRequest object for AttributeQuery transaction
$riskHttpsPost =new riskHttpsPost($store_id,$api_token,$riskRequest);
Attribute Query transaction values
Value
Type Limits Set method
Description
Service type String N/A 'service_type'=>$service_type
Which output fields are returned.
session -- returns IP and device related attributes.
Device ID String 36-character alphanumeric 'device_id'=>$device_id
Unique device identifier generated by a previous call to the ThreatMetrix session-
query API.
Credit card
number
String 20-character numeric
No spaces or dashes
'pan'=>$pan
Most credit card numbers today are 16 digits, but some 13-digit numbers are still
accepted by some issuers. This field has been intentionally expanded to 20 digits in
consideration for future expansion and potential support of private label card ranges.
IPaddress String 64-character alphanumeric 'ip_address'=>$ip_address
True IP address. Results will be returned as true_ip_geo, true_ip_score and so on.
Table 88: Attribute Query transaction object mandatory values
July 2018 CanadaOnly Page 300 of 477

Moneris Gateway API- Integration Guide
Value
Type Limits Set method
Description
IP forwarded String 64-character alphanumeric 'ip_forwarded'=>$ip_forwarded
The IP address of the proxy. If the IPAddress is supplied, results will be returned as
proxy_ip_geo and proxy_ip_score.
If the IP Address is not supplied, this IP address will be treated as the true IP address
and results will be returned as true_ip_geo, true_ip_score and so on
Account
address street
1
String 32-character alphanumeric 'account_address_
street1'=>$account_address_
street1
First portion of the street address component of the billing address.
Account
Address Street
2
String 32-character alphanumeric 'account_address_
street2'=>$account_address_
street2
Second portion of the street address component of the billing address.
Account
address city
String 50-character alphanumeric 'account_address_
city'=>$account_address_city
The city component of the billing address.
Account
address state/-
province
String 64-character alphanumeric 'account_address_
state'=>$account_address_state
The state component of the billing address.
Account
address coun-
try
String 2-character alphanumeric 'account_address_
country'=>$account_address_
country
ISO2 country code of the billing addresses.
Account
address zip/-
postal code
String 8-character alphanumeric 'account_address_zip'=>$account_
address_zip
Zip/postal code of the billing address.
Shipping
address street
1
String 32-character alphanumeric 'shipping_address_
street1'=>$shipping_address_
street1
Account address country
Shipping
Address Street
2
String 32-character alphanumeric 'shipping_address_
street2'=>$shipping_address_
street2
Second portion of the street address component of the shipping address.
Table 88: Attribute Query transaction object mandatory values (continued)
Page 301 of 477 Canada Only July 2018

Value
Type Limits Set method
Description
Shipping
Address City
String 50-character alphanumeric 'shipping_address_
city'=>$shipping_address_city
City component of the shipping address.
Shipping
Address
State/Province
String 64-character alphanumeric 'shipping_address_
state'=>$shipping_address_state
State/Province component of the shipping address.
Shipping
Address Coun-
try
String 2-character alphanumeric 'shipping_address_
country'=>$shipping_address_
country
ISO2 country code of the account address country.
Shipping
Address zip/-
postal code
String 8-character alphanumeric 'shipping_address_
zip'=>$shipping_address_zip
The zip/postal code component of the shipping address.
Table 88: Attribute Query transaction object mandatory values (continued)
Sample Attribute Query
<?php
require "../../mpgClasses.php";
/************************ Request Variables ***************************/
$store_id='moneris';
$api_token='hurgle';
/********************* Transactional Variables ************************/
$type='session_query';
$order_id='risktest-'.date("dmy-G:i:s");
$session_id='abc123';
$service_type='session';
//$event_type='login';
/************************** SessionAccountInfo Variables *****************************/
$policy = '';
$device_id = '4EC40DE5-0770-4fa0-BE53-981C067C598D';
$account_login = '13195417-8CA0-46cd-960D-14C158E4DBB2';
$password_hash = '489c830f10f7c601d30599a0deaf66e64d2aa50a';
$account_number = '3E17A905-AC8A-4c8d-A417-3DADA2A55220';
$account_name = '4590FCC0-DF4A-44d9-A57B-AF9DE98B84DD';
$account_email = '3CAE72EF-6B69-4a25-93FE-2674735E78E8@test.threatmetrix.com';
$account_telephone = '5556667777';
$pan = '4242424242424242';
$account_address_street1 = '3300 Bloor St W';
$account_address_street2 = '4th Flr West Tower';
$account_address_city = 'Toronto';
$account_address_state ='Ontario';
$account_address_country = 'CA';
$account_address_zip = 'M8X2X2';
$shipping_address_street1 = '3300 Bloor St W';
$shipping_address_street2 = '4th Flr West Tower';
$shipping_address_city = 'Toronto';
July 2018 CanadaOnly Page 302 of 477

Moneris Gateway API- Integration Guide
Sample Attribute Query
$shipping_address_state = 'Ontario';
$shipping_address_country = 'CA';
$shipping_address_zip = 'M8X2X2';
$local_attrib_1 = 'a';
$local_attrib_2 = 'b';
$local_attrib_3 = 'c';
$local_attrib_4 = 'd';
$local_attrib_5 = 'e';
$online_tld = 'Facebook';
$online_id_handle = 'Moneris';
$transaction_amount = '1.00';
$transaction_currency = '124';
/********************** SessionAccountInfo Associative Array *************************/
$sessionAccountInfoTemplate = array
(
'account_login'=>$account_login,
'password_hash' =>$password_hash,
'account_number' => $acount_number,
'account_name' => $account_name,
'account_email'=>$account_email,
'pan' =>$pan
);
/************************** SessionAccountInfo Object ********************************/
$mpgSessionAccountInfo = new mpgSessionAccountInfo ($sessionAccountInfoTemplate);
/***************** Transactional Associative Array ********************/
$txnArray=array(
'type'=>$type,
'order_id'=>$order_id,
'session_id'=>$session_id,
'service_type'=>$service_type
);
/********************** Transaction Object ****************************/
$riskTxn = new riskTransaction($txnArray);
/************************ Set SessionAccountInfo *****************************/
$riskTxn->setSessionAccountInfo($mpgSessionAccountInfo);
/************************ Request Object ******************************/
$riskRequest = new riskRequest($riskTxn);
$riskRequest->setTestMode(true);
/*********************** HTTPS Post Object ****************************/
$riskHttpsPost =new riskHttpsPost($store_id,$api_token,$riskRequest);
/***************************** Response ******************************/
$riskResponse=$riskHttpsPost->getRiskResponse();
//print("\nResponse = " . $riskResponse);
print("\nResponseCode = " . $riskResponse->getResponseCode());
print("\nMessage = " . $riskResponse->getMessage());
$results = $riskResponse->getResults();
foreach($results as $key => $value)
{
print("\n".$key ." = ". $value);
}
$rules = $riskResponse->getRules();
//print_r($rules);
foreach ($rules as $i)
{
foreach ($i as $key => $value)
{
echo "\n$key = $value";
}
}
?>
Page 303 of 477 Canada Only July 2018

9.3.4.1 Attribute Query Transaction Flow
Figure 5: Attribute query transaction flow
1. Cardholder logs onto merchant website and submits a transaction.
2. The merchant’s web application makes an Attribute Query transaction that includes the session
ID to the Moneris Gateway.
3. Moneris Gateway submits Attribute Query data to ThreatMetrix.
4. ThreatMetrix uses the Attribute Query data to assess the transaction against the rules. A score is
generated based on the rules.
5. The merchant uses the returned device information in its risk analysis to make a business
decision. The merchant may wish to continue or cancel with the cardholder's payment trans-
action.
9.3.5 Handling Response Information
When reviewing the response information and determining how to handle the transaction, it is recom-
mended that you (either manually or through automated logic on your site) use the following pieces of
information:
lRisk score
lRules triggered (such as Rule Codes, Rule Names, Rule Messages)
lResults obtained from Verified by Visa, MasterCard Secure Code, AVS, CVD and the financial trans-
action authorization
lResponse codes for the Transaction Risk Management Transaction that are included by auto-
mated processes.
July 2018 CanadaOnly Page 304 of 477

Moneris Gateway API- Integration Guide
9.3.5.1 TRMT Response Fields
Value
Type Limits Get method
Definition
Response
Code
String 3-character alphanumeric $mpgResponse->getResponseCode();
001 – Success
981 – Data error
982 – Duplicate Order ID
983 – Invalid Transaction
984 – Previously asserted
985 – Invalid activity description
986- Invalid impact description
987 – Invalid Confidence description
988 - Cannot find Previous
Message String N/A $mpgResponse->getMessage();
Response message
Event type String N/A
Type of transaction or event returned in the response.
Org ID String N/A
ThreatMetrix-defined unique transaction identifier
Policy String N/A
Policy used for the Session Query will be returned with the return request. If the Policy
was not included, then the Policy name default is returned.
Policy score String N/A
The sum of all the risks weights from triggered rules within the selected policy in the
range [-100…100]
Request dur-
ation
String N/A
Length of time it takes for the transaction to be processed.
Table 89: Receipt object response values for TRMT
Page 305 of 477 Canada Only July 2018

Value
Type Limits Get method
Definition
Request ID String N/A
Unique number and will always be returned with the return request.
Request res-
ult
String N/A
See 9.3.5.1 (page 305).
Review
status
String N/A
The transaction status based on the assessments and risk scores.
Risk rating String N/A
The rating based on the assessments and risk scores.
Service type String N/A
The service type will be returned in the attribute query response.
Session ID String N/A
Temporary identifier unique to the visitor will be returned in the return request.
Summary
risk score
String N/A
Based on all of the returned values in the range [-100 … 100]
Transaction
ID
String N/A
This is the transaction identifier and will always be returned in the response when sup-
plied as input.
Unknown
session
String N/A
If present, the value is "yes". It indicates the session ID that was passed was not found.
Table 89: Receipt object response values for TRMT (continued)
Value Definition
001 Success
981 Data error
982 Duplicate order ID
983 Invalid transaction
984 Previously asserted
985 Invalid activity description
Table 90: Response code descriptions
July 2018 CanadaOnly Page 306 of 477

Moneris Gateway API- Integration Guide
Value Definition
986 Invalid impact description
987 Invalid confidence description
988 Cannot find previous
Value Definition
fail_duplicate_entities_of_same_type More than one entity of the same was specified,
e.g. password_hash was specified twice.
fail_incomplete ThreatMetrix was unable to process the request
due to incomplete or incorrect input data
fail_invalid_account_number The format of the supplied account number was
invalid
fail_invalid_characters Invalid characters submitted
fail_invalid_charset The value of character set was invalid
fail_invalid_currency_code The format of the currency_code was invalid
fail_invalid_currency_format The format of the currency_format was invalid
fail_invalid_telephone_number Format of the supplied telephone number was
invalid
fail_access ThreatMetrix was unable to process the request
because of API verification failing
fail_internal_error ThreatMetrix encountered an error while pro-
cessing the request
fail_invalid_device_id Format of the supplied device_id was invalid
fail_invalid_email_address Format of the supplied email address was invalid
fail_invalid_fuzzy_device_id The format of fuzzy_device_id was invalid
fail_invalid_ip_address_parameter Format of a supplied ip_address parameter was
invalid
fail_invalid_parameter The format of the parameter was invalid, or the
Table 91: Request result values and descriptions
Page 307 of 477 Canada Only July 2018

Value Definition
value is out of boundary
fail_invalid_sha_hash The format of a parameter specified as a sha hash
was invalid, sha hash included sha1/2/3 hash
fail_invalid_submitter_id The format of the submitter id was invalid or the
value is out of boundary
fail_no_policy_configured No policy was configured against the org_id
fail_not_enough_params Not enough device attributes were collected dur-
ing profiling to perform a fingerprint match
fail_parameter_overlength The value of the parameter was overlength
fail_temporarily_unavailable Request failed because the service is temporarily
unavailable
fail_too_many_instances_of_same_parameter Multiple values for some parameters which only
allow one instance
fail_verification API query limit reached
success ThreatMetrix was able to process the request suc-
cessfully
9.3.5.2 Understanding the Risk Score
For each Session Query or Attribute Query, a score with a value between -100 and +100 is returned based
on the rules that were triggered for the transaction.
Table 92 defines the risk scores ranges.
Risk score Visa definition
-100 to -1 A lower score indicates a higher probability that the transaction is fraudulent.
0 Neutral transaction
1 to 100 A higher score indicates a lower probability that the transaction is fraudulent.
Note: All e-commerce transactions have some level of risk associated with them.
Therefore, it is rare to see risk score in the high positive values.
Table 92: Session Query and Attribute Query risk score definitions
July 2018 CanadaOnly Page 308 of 477

Moneris Gateway API- Integration Guide
When evaluating the risk of a transaction, the risk score gives an initial indicator of the potential risk that
the transaction is fraudulent. Because some of the rules that are evaluated on each transaction may not
be relevant to your business scenario, review the rules that were triggered for the transaction before
determining how to handle the transaction.
9.3.5.3 Understanding the Rule Codes, Rule Names and Rule Messages
The rule codes, rule names and rule messages provide details about what rules were triggered during the
assessment of the information provided in the Session or Attribute Query. Each rule code has a rule
name and rule message. The rule name and rule message are typically similar. Table 93 provides addi-
tional information on each rule.
When evaluating the risk of a transaction, it is recommended that you review the rules that were
triggered for the transaction and assess the relevance to your business. (That is, how does it relate to the
typical buying habits of your customer base?)
If you are automating some or all of the decision-making processes related to handling the responses,
you may want to use the rule codes. If you are documenting manual processes, you may want to refer to
the more user-friendly rule name or rule message.
Rule name Rule number Rule message
Rule explanation
White lists
DeviceWhitelisted WL001 Device White Listed
Device is on the white list. This indicates that the device has
been flagged as always "ok".
Note: This rule is currently not in use.
IPWhitelisted WL002 IP White Listed
IP address is on the white list. This indicates the device has
been flagged as always "ok".
Note: This rule is currently not in use.
EmailWhitelisted WL003 Email White Listed
Email address is on the white list. This indicates that the
device has been flagged as always "ok".
Note: This rule is currently not in use.
Event velocity
2DevicePayment EV003 2 Device Payment Velocity
Multiple payments were detected from this device in the
past 24 hours.
Table 93: Rule names, numbers and messages
Page 309 of 477 Canada Only July 2018

Rule name Rule number Rule message
Rule explanation
2IPPaymentVelocity EV006 2 IP Payment Velocity
Multiple payments were detected from this IP within the
past 24 hours.
2ProxyPaymentVelocity EV008 2 Proxy Payment Velocity
The device has used 3 or more different proxies during a 24
hour period. This could be a risk or it could be someone
using a legitimate corporate proxy.
Email
3EmailPerDeviceDay EM001 3 Emails for the Device ID in 1 Day
This device has presented 3 different email IDs within the
past 24 hours.
3EmailPerDeviceWeek EM002 3 emails for the Device ID in 1 week
This device has presented 3 different email IDs within the
past week.
3DevciePerEmailDay EM003 3 Device Ids for email address in 1 day
This email has been presented from three different devices
in the past 24 hours.
3DevciePerEmailWeek EM004 3 Device Ids for email address in 1 week
This email has been presented from three different devices
in the past week.
EmailDistanceTravelled EM005 Email Distance Travelled
This email address has been associated with different phys-
ical locations in a short period of time.
3EmailPerSmartIDHour EM006 3 Emails for SmartID in 1 Hour
The SmartID for this device has been associated with 3 dif-
ferent email addresses in 1 hour.
GlobalEMailOverOneMonth EM007 Global Email over 1 month
The e-mail address involved in the transaction over 30 days
ago. This generally indicates that the transaction is less
risky.
Note: This rule is set so that it does not impact the policy
score or risk rating.
ComputerGeneratedEmailAddress EM008 Computer Generated Email Address
Table 93: Rule names, numbers and messages (continued)
July 2018 CanadaOnly Page 310 of 477

Moneris Gateway API- Integration Guide
Rule name Rule number Rule message
Rule explanation
This transaction used a computer-generated email address.
Account Number
3AccountNumberPerDeviceDay AN001 3 Account Numbers for device in 1 day
This device has presented 3 different user accounts within
the past 24 hours.
3AccountNumberPerDeviceWeek AN002 3 Account Numbers for device in 1
week
This device has presented 3 different user accounts within
the past week.
3DevciePerAccountNumberDay AN003 3 Device IDs for account number in 1
day
This user account been used from three different devices in
the past 24 hours.
3DevciePerAccountNumberWeek AN004 3 Device IDs for account number in 1
week
This card number has been used from three different
devices in the past week.
AccountNumberDistanceTravelled AN005 Account Number distance travelled
This card number has been used from a number of phys-
ically different locations in a short period of time.
Credit card/payments
3CreditCardPerDeviceDay CP001 3 credit cards for device in 1 day
This device has used three credit cards within 24 hours.
3CreditCardPerDeviceWeek CP002 3 credit cards for device in 1 week
This device has used three credit cards within 1 week.
3DevicePerCreditCardDay CP003 3 device ids for credit card in 1 day
This credit card has been used on three different devices in
24 hours.
3DevciePerCreditCardWeek CP004 3 device ids for credit card in 1 week
This credit card has been used on three different devices in 1
week.
Table 93: Rule names, numbers and messages (continued)
Page 311 of 477 Canada Only July 2018

Rule name Rule number Rule message
Rule explanation
CredtCardDistanceTravelled CP005 Credit Card has travelled
The credit card has been used at a number of physically dif-
ferent locations in a short period of time.
CreditCardShipAddressGeoMismatch CP006 Credit Card and Ship Address do not
match
The credit card was issued in a region different from the Ship
To Address information provided.
CreditCardBillAddressGeoMismatch CP007 Credit Card and Billing Address do not
match
The credit card was issued in a region different from the
Billing Address information provided.
CreditCardDeviceGeoMismatch CP008 Credit Card and device location do not
match
The device is located in a region different from where the
card was issued.
CreditCardBINShipAddressGeoMismatch CP009 Credit Card issuing location and Ship-
ping address do not match
The credit card was issued in a region different from the Ship
To Address information provided.
CreditCardBINBillAddressGeoMismatch CP010 Credit Card issuing location and Billing
address do not match
The credit card was issued in a region different from the
Billing Address information provided.
CreditCardBINDeviceGeoMismatch CP011 Credit Card issuing location and loc-
ation of the device do not match
The device is located in a region different from where the
card was issued.
TransactionValueDay CP012 Daily Transaction Value Threshold
The transaction value exceeds the daily threshold.
TransactionValueWeek CP013 Weekly Transaction Value Threshold
The transaction value exceeds the weekly threshold.
Proxy rules
3ProxyPerDeviceDay PX001 3 Proxy Ips in 1 day
This device has used three different proxy servers in the past
24 hours.
Table 93: Rule names, numbers and messages (continued)
July 2018 CanadaOnly Page 312 of 477

Moneris Gateway API- Integration Guide
Rule name Rule number Rule message
Rule explanation
AnonymousProxy PX002 Anonymous Proxy IP
This device is using an anonymous proxy
UnusualProxyAttributes PX003 Unusual Proxy Attributes
This transaction is coming from a source with unusual proxy
attributes.
AnonymousProxy PX004 Anonymous Proxy
This device is connecting through an anonymous proxy con-
nection.
HiddenProxy PX005 Hidden Proxy
This device is connecting via a hidden proxy server.
OpenProxy PX006 Open Proxy
This transaction is coming from a source that is using an
open proxy.
TransparentProxy PX007 Transparent Proxy
This transaction is coming from a source that is using a trans-
parent proxy.
DeviceProxyGeoMismatch PX008 Proxy and True GEO Match
This device is connecting through a proxy server that didn’t
match the devices geo-location.
ProxyTrueISPMismatch PX009 Proxy and True ISP Match
This device is connecting through a proxy server that
doesn’t match the true IP address of the device.
ProxyTrueOrganizationMismatch PX010 Proxy and True Org Match
The Proxy information and True ISP information for this
source do not match.
DeviceProxyRegionMismatch PX011 Proxy and True Region Match
The proxy and device region location information do not
match.
ProxyNegativeReputation PX012 Proxy IP Flagged Risky in Reputation
Network
This device is connecting from a proxy server with a known
negative reputation.
Table 93: Rule names, numbers and messages (continued)
Page 313 of 477 Canada Only July 2018

Rule name Rule number Rule message
Rule explanation
SatelliteProxyISP PX013 Satellite Proxy
This transaction is coming from a source that is using a satel-
lite proxy.
GEO
DeviceCountriesNotAllowed GE001 True GEO in Countries Not Allowed
blacklist
This device is connecting from a high-risk geographic loc-
ation.
DeviceCountriesNotAllowed GE002 True GEO in Countries Not Allowed
(negative whitelist)
The device is from a region that is not on the whitelist of
regions that are accepted.
DeviceProxyGeoMismatch GE003 True GEO different from Proxy GEO
The true geographical location of this device is different from
the proxy geographical location.
DeviceAccountGeoMismatch GE004 Account Address different from True
GEO
This device has presented an account billing address that
doesn't match the devices geolocation.
DeviceShipGeoMismatch GE005 Device and Ship Geo mismatch
The location of the device and the shipping address do not
match.
DeviceShipGeoMismatch GE006 Device and Ship Geo mismatch
The location of the device and the shipping address do not
match.
Device
SatelliteISP DV001 Satellite ISP
This transaction is from a source that is using a satellite ISP.
MidsessionChange DV002 Session Changed Mid-session
This device changed session details and identifiers in the
middle of a session.
Table 93: Rule names, numbers and messages (continued)
July 2018 CanadaOnly Page 314 of 477

Moneris Gateway API- Integration Guide
Rule name Rule number Rule message
Rule explanation
LanguageMismatch DV003 Language Mismatch
The language of the user does not match the primary lan-
guage spoken in the location where the True IP is registered.
NoDeviceID DV004 No Device ID
No device ID was available for this transaction.
Dial-upConnection DV005 Dial-up connection
This device uses a less identifiable dial-up connection.
DeviceNegativeReputation DV006 Device Blacklisted in Reputational Net-
work
This device has a known negative reputation as reported to
the fraud network.
DeviceGlobalBlacklist DV007 Device on the Global Black List
This device has been flagged on the global blacklist of known
problem devices.
DeviceCompromisedDay DV008 Device compromised in last day
This device has been reported as compromised in the last 24
hours.
DeviceCompromisedHour DV009 Device compromised in last hour
This device has been reported as compromised in the last
hour.
FlashImagesCookiesDisabled DV010 Flash Images Cookies Disabled
Key browser functions/identifiers have been disabled on
this device.
FlashCookiesDisabled DV011 Flash Cookies Disabled
Key browser functions/identifiers have been disabled on
this device.
FlashDisabled DV012 Flash Disabled
Key browser functions/identifiers have been disabled on
this device.
ImagesDisabled DV013 Images Disabled
Key browser functions/identifiers have been disabled on
this device.
Table 93: Rule names, numbers and messages (continued)
Page 315 of 477 Canada Only July 2018

Rule name Rule number Rule message
Rule explanation
CookiesDisabled DV014 Cookies Disabled
Key browser functions/identifiers have been disabled on
this device.
DeviceDistanceTravelled DV015 Device Distance Travelled
The device has been used from multiple physical locations in
a short period of time.
PossibleCookieWiping DV016 Cookie Wiping
This device appears to be deleting cookies after each ses-
sion.
PossibleCookieCopying DV017 Possible Cookie Copying
This device appears to be copying cookies.
PossibleVPNConnection DV018 Possibly using a VPN Connection
This device may be using a VPN connection
Table 93: Rule names, numbers and messages (continued)
9.3.5.4 Examples of Risk Response
Session Query
Sample Risk Response - Session Query
<?xml version=”1.0”?>
<response>
<receipt>
<ResponseCode>001</ResponseCode>
<Message>Success</Message>
<Result>
<session_id>abc123</session_id>
<unknown_session>yes</unknown_session>
<event_type>payment</event_type>
<service_type>session</service_type>
<policy_score>-25</policy_score>
<transaction_id>riskcheck42</transaction_id>
<org_id>11kue096</org_id>
<request_id>91C1879B-33D4-4D72-8FCB-B60A172B3CAC</request_id>
<risk_rating>medium</risk_rating>
<request_result>success</request_result>
<summary_risk_score>-25</summary_risk_score>
<Policy>default</policy>
<review_status>review</review_status>
</Result>
<Rule>
<RuleName>ComputerGeneratedEMail</RuleName>
<RuleCode>UN001</RuleCode>
July 2018 CanadaOnly Page 316 of 477

Moneris Gateway API- Integration Guide
Sample Risk Response - Session Query
<RuleMessageEn>Unknown Rule</RuleMessageEn>
<RuleMessageFr>Regle Inconnus</RuleMessageFr>
</Rule>
<Rule>
<RuleName>NoDeviceID</RuleName>
<RuleCode>DV004</RuleCode>
<RuleMessageEn>No Device ID</RuleMessageEn>
<RuleMessageFr>null</RuleMessageFr>
</Rule>
</receipt>
</response>
Attribute Query
Sample Risk Response - Attribute Query
<?xml version=”1.0”?>
<response>
<receipt>
<ResponseCode001</ReponseCode>
<Message = Success</Message>
<Result>
<org_id>11kue096</org_id>
<request_id>443D7FB5-CC5C-4917-A57E-27EAC824069C</request_id>
<service_type>session</service_type>
<risk_rating>medium</risk_rating>
<summary_risk_score>-25</summary_risk_score>
<request_result>success</request_result>
<policy>default</policy>
<policy_score>-25</policy_score>
<transaction_id>riskcheck19</transaction_id>
<review_status>review</review_status>
</Result>
<Rule>
<RuleName>ComputerGeneratedEMail</RuleName>
<RuleCode>UN001</RuleCode>
<RuleMessageEn>Unknown Rule</RuleMessageEn>
<RuleMessageFr>Regle Inconnus</RuleMessageFr>
</Rule>
<Rule>
<RuleName>NoDeviceID</RuleName>
<RuleCode>DV004</RuleCode>
<RuleMessageEn>No Device ID</RuleMessageEn>
<RuleMessageFr>null</RuleMessageFr>
</Rule>
</receipt>
</response>
9.3.6 Inserting the Profiling Tags Into Your Website
Place the profiling tags on an HTML page served by your web application such that ThreatMetrix can col-
lect device information from the customer’s web browser. The tags must be placed on a page that a vis-
itor would display in a browser window for 3-5 seconds (such as a page that requires a user to input
Page 317 of 477 Canada Only July 2018

data). After the device is profiled, a Session Query may be used to obtain the detail device information
for risk assessment before submitting a financial payment transaction.
There are two profiling tags that require two variables. Those tags are org_id and session_id.ses-
sion_id must match the session ID value that is to be passed in the Session Query transaction. The
valid org_id values are:
11kue096
QA testing environment.
lbhqgx47
Production environment.
Below is an HTML sample of the profiling tags.
NOTE: Your site must replace <my_session_id> in the sample code with a unique alpha-
numeric value each time you fingerprint a new customer.
<p style="background:url(https://h.online-metrix.net/fp/clear.png?org_id=11kue096&session_id=<my_
session_id>&m=1)">
</p>
<img src="https://h.onlinemetrix.net/fp/clear.png?org_id=11kue096&session_id=<my_session_id>&m=2" alt=""
>
<script src="https://h.onlinemetrix.net/fp/check.js?org_id=11kue096&session_id=<my_session_id>"
type="text/javascript">
</script>
<object type="application/x-shockwave-flash"
data="https://h.onlinemetrix.net/fp/fp.swf?org_id=11kue096&session_id=<my_session_id>"
width="1" height="1" id="obj_id">
<param name="movie"
value="https://h.onlinemetrix.net/fp/fp.swf?org_id=11kue096&session_id=<my_session_id>" />
<div></div>
</object>
July 2018 CanadaOnly Page 318 of 477

9.4 Encorporating All Available Fraud Tools
l9.4.1 Implementation Options for TRMT
l9.4.2 Implementation Checklist
l9.4.3 Making a Decision
To minimize fraudulent activity in online transactions, Moneris recommends that you implement all of
the fraud tools available through the Moneris Gateway. These are explained below:
Address Verification Service (AVS)
Verifies the cardholder's billing address information.
Verified by Visa, MasterCard Secure Code and Amex SafeKey (VbV/MCSC/SafeKey)
Authenticates the cardholder at the time of an online transaction.
Card Validation Digit (CVD)
Validates that cardholder is in possession of a genuine credit card during the transaction.
Note that all responses that are returned from these verification methods are intended to provide added
security and fraud prevention. The response itself does not affect the completion of a transaction. Upon
receiving a response, the choice to proceed with a transaction is left entirely to the merchant.
9.4.1 Implementation Options for TRMT
Option A
Process a Transaction Risk Management Tool query and obtain the response. You can then decide
whether to continue with the transaction, abort the transaction, or use additional efraud features.
If you want to use additional efraud features, perform one or both of the following to help make your
decision about whether to continue with the transaction or abort it:
lProcess a VbV/MCSC/SafeKey transaction and obtain the response. The merchant then makes the
decision whether to continue with the transaction or to abort it.
lProcess a financial transaction including AVS/CVD details and obtain the response. The merchant
then makes a decision whether to continue with the transaction or to abort it.
Option B
1. Process a Transaction Risk Management Tool query and obtain the response.
2. Process a VbV/MCSC/SafeKey transaction and obtain the response.
3. Process a financial transaction including AVS/CVD details and obtain the response.
4. Merchant then makes a one-time decision based on the responses received from the eFraud
tools.
9.4.2 Implementation Checklist
The following checklists provide high-level tasks that are required as part of your implementation of the
Transaction Risk Management Tool. Because each organization has certain project requirements for
implementing system and process changes, this list is only a guideline, and does not cover all aspects of
your project.
July 2018 Page 319 of 477

Moneris Gateway API- Integration Guide
Download and review all of the applicable APIs and Integration Guides
Please review the sections outlined within this document that refers to the following feature
Document/API Use the document if you are….
Transaction Risk Management Tool Integration
Guide (Section #)
Implementing or updating your integration for the
Transaction Risk Management Tool
Moneris MPI – Verified by Visa/MasterCard
SecureCode/American Express SafeKey – Java API
Integration Guide
Implementing or updating Verified by Visa, Master-
Card SecureCode or AmericanExpress SafeKey
Basic transaction with VS andCVD (Section#) Implementing or updating transaction processing,
AVS or CVD
Table 94: API documentation
Design your transaction flow and business processes
When designing your transaction flow, think about which scenarios you would like to have automated,
and which scenarios you would like to have handled manually by your employees.
The “Understand Transaction Risk Management Transaction Flow” and Handling Response Information
(page 304) sections can help you work through the design of your transaction and process flows.
Things to consider when designing your process flows:
lProcesses for notifying people within your organization when there is scheduled maintenance for
Moneris Gateway.
lHandling refunds, canceled orders and so on.
lCommunicating with customers when you will not be shipping the goods because of suspected
fraud, back-ordered goods and so on.
Complete your development and testing
lThe Moneris Gateway API- Integration Guide provides the technical details required for the devel-
opment and testing. Ensure that you follow the testing instructions and data provided.
If you are an integrator
lEnsure that your solution meets the requirements for PCI-DSS/PA-DSS as applicable.
lSend an email to eproducts@moneris.com with the subject line “Certification Request”.
lDevelop material to set up your customers as quickly as possible with your solution and a Moneris
account. Include information such as:
lSteps they must take to enter their store ID or API token information into your solution.
Page 320 of 477 July 2018

lAny optional services that you support via Moneris Gateway (such as TRMT, AVS, CVD,
VBV/MCSC/SafeKey and so on) so that customers can request these features.
9.4.3 Making a Decision
Depending on your business policies and processes, the information obtained from the fraud tools (such
as AVS, CVD, VbV/MCSC/SafeKey and TRMT) can help you make an informed decision about whether to
accept a transaction or deny it because it is potentially fraudulent.
If you do not want to continue with a likely fraudulent transaction, you must inform the customer that
you are not proceeding with their transaction.
If you are attempting to do further authentication by using the available fraud tools, but you have
received an approval response instead, cancel the financial transaction by doing one of the following:
lIf the original transaction is a Purchase, use a Purchase Correction or Refund transaction. You will
need the original order ID and transaction number.
lIf the original transaction is a Pre-Authorization, use a Completion transaction for $0.00.
July 2018 Page 321 of 477

10 Apple Pay In-App and on the Web Integration
l10.1 About Apple Pay In-App and on the Web Integration10.1 About Apple Pay In-App and on the
Web Integration
l10.2 About API Integration of Apple Pay
l10.3 Apple Pay In-App Process Flows10.3 Apple Pay In-App Process Flows
l10.4 Cavv Purchase – Apple Pay In-App and on the Web10.4 Cavv Purchase – Apple Pay In-App and
on the Web
l10.5 Cavv Pre-Authorization – Apple Pay
10.1 About Apple Pay In-App and on the Web Integration
The Moneris Gateway enables merchants to process in-app or on the web payment methods in mobile
applications andthe Safari web browser on Apple devices via Apple Pay.
Moneris Solutions offers two processing and integration methods for Apple Pay. Merchants can choose
to use one of two methods:
lSoftware Development Kit (SDK), or
lAPI
While both methods provide the same basic payment features, there are differences in their imple-
mentations.
This guide only deals with the APImethod; for detailed information about the SDK method of integ-
ration, see the Moneris Developer Portal at https://developer.moneris.com.
10.2 About API Integration of Apple Pay
An API integration works to provide a communication link between the merchants’ server and Moneris’
server. APIs are required to complete any transaction, and therefore the APIs for Apple Pay are also
included within an SDK integration.
If the merchant chooses to use only an API integration, the merchant must decrypt payload information
themselves before sending the decrypted information to the Moneris Gateway to be processed. Because
this process is complicated, Apple recommend only businesses with expertise and a previously integ-
rated payment processing system use APIs instead of SDKs.
10.2.1 Transaction Types That Use Apple Pay
In the Moneris Gateway API, there are two transaction types that allow you to process decrypted trans-
action payload information with Apple Pay:
l10.4 Cavv Purchase – Apple Pay In-App and on the Web10.4 Cavv Purchase – Apple Pay In-App
and on the Web
l10.5 Cavv Pre-Authorization – Apple Pay
July 2018 Page 322 of 477

Moneris Gateway API- Integration Guide
NOTE: INTERAC® e-Commerce functionality is currently available using the Cavv
Purchase transaction type only.
Once you have processed the initial transaction using CavvPurchase or CavvPre-Authorization, if
required you can then process any of the following transactions:
lRefund (page 33)
lPre-Authorization Completion (page 23)
lPurchase Correction (page 31)
10.3 Apple Pay In-App Process Flows
For both API and SDK methods of mobile in-app integration, the merchant’s iOS app uses Apple’s PassKit
Framework to request and receive encrypted payment details from Apple. When payment details are
returned in their encrypted form, they can be decrypted and processed by the Moneris Gateway in one
of two ways: SDK or API.
Steps in the Apple Pay In-App and on the Web payment process
API
1. Merchant’s mobile application or web page requests and receives the encrypted payload.
2. Encrypted payload is sent to the merchant’s server, where it is decrypted.
Page 323 of 477 July 2018

10 Apple Pay In-App and on the Web Integration
3. Moneris Gateway receives the decrypted payload from the merchant’s server, and processes the
Cavv Purchase – Apple Pay In-App and on the Web (page 324)Cavv Purchase – Apple Pay In-App
and on the Web (page 324) or Cavv Pre-Authorization – Apple Pay (page 328)Cavv Pre-Author-
ization – Apple Pay (page 328) transaction.
a. Please ensure the wallet indicator is properly populated with the correct value (APPfor
Apple Pay In-App or APW for Apple Pay on the Web).
SDK
1. Merchant's mobile application or web page requests and receives the encrypted payload.
2. Encrypted payload is sent from the merchant’s server to the Moneris Gateway, and the payload is
decrypted and processed.
This guide only deals with the APImethod; for detailed information about the SDK method of integ-
ration, see the Moneris Developer Portal at https://developer.moneris.com.
10.4 Cavv Purchase – Apple Pay In-App and on the Web
The Cavv Purchase for Apple Pay transaction follows a 3-D Secure model but it does not require an MPI.
Once the Apple Pay payload has been decrypted, this Purchase verifies funds on the customer’s card,
removes the funds and prepares them for deposit into the merchant’s account.
For Apple Pay processing, this transaction is only applicable if choosing to integrate directly to the Apple
Wallet (if not using the Moneris Apple Pay SDK). Please refer to 10 Apple Pay In-App and on the Web
Integration for more details on your integration options.
Refer to Apple's Developer Portal for details on integrating directly to Apple Wallet to retrieve the pay-
load data.
CavvPurchase transaction object definition
$txnArray = array(‘type’=>’cavv_purchase', …);
$mpgTxn = new mpgTransaction($txnArray);
HttpsPostRequest object for Cavv Purchase transaction
$mpgRequest = new mpgRequest($mpgTxn);
$mpgHttpPost = new mpgHttpsPost($store_id,$api_token,$mpgRequest);
Cavv Purchase transaction values
For a full description of mandatory and optional values, see Appendix A Definitions of Request Fields
July 2018 Page 324 of 477

Moneris Gateway API- Integration Guide
Value Type Limits Set method
Order ID String 50-character alpha-
numeric
'order_id'=>$order_id
Amount String 9-character decimal 'amount'=>$amount
Credit card number String 20-character alpha-
numeric
'pan'=>$pan
Expiry date String 4-character alpha-
numeric
YYMMformat
'expdate'=>$expiry_date
CAVV
NOTE: For Apple Pay
Cavv Purchase and
Cavv Pre-Authorization
transactions, CAVV
field contains the
decrypted cryptogram.
For more, see
Appendix A Definitions
of Request Fields.
String 100-character alpha-
numeric
cavv=>$cavv
E-commerce indicator
NOTE: For Apple Pay
Cavv Purchase and
Cavv Pre-Authorization
transactions, the E-
commerce indicator is
a mandatory field con-
taining the value
received from the
decrypted payload or a
default value of 5. If
you get a 2-character
value (e.g.,. 05 or 07)
from the payload,
remove the initial 0
and just send us the
2nd character. For
more, see Appendix A
Definitions of Request
Fields.
String 1-character alpha-
numeric
'crypt_type'=>$crypt
Table 95: Cavv Purchase transaction object mandatory values
Page 325 of 477 July 2018

10 Apple Pay In-App and on the Web Integration
Value Type Limits Set Method
Status Check Boolean true/false $mpgHttpPost =new
mpgHttpsPostStatus($store_
id,$api_
token,$status,$mpgRequest);
Customer ID String 50-character alpha-
numeric
'cust_id'=>$cust_id
Dynamic descriptor String 20-character alpha-
numeric
'dynamic_
descriptor'=>$dynamic_
descriptor
Customer information Object N/A $mpgTxn->setCustInfo
($mpgCustInfo);
Network
NOTE: This request
variable is mandatory
for INTERAC® e-Com-
merce transactions
conducted via Apple
Pay, and is not for use
with credit card trans-
actions.
String alphabetical
Data Type
NOTE: This request
variable is mandatory
for INTERAC® e-Com-
merce transactions
conducted via Apple
Pay, and is not for use
with credit card trans-
actions.
String 3-character alpha-
numeric
Table 1: CavvPurchase transaction object optional values
Sample Cavv Purchase for Apple Pay
<?php
## Example php -q TestPurchase-VBV.php "moneris" store
require "../../mpgClasses.php";
/******************************* Request Variables ********************************/
$store_id='store5';
July 2018 Page 326 of 477

Moneris Gateway API- Integration Guide
Sample Cavv Purchase for Apple Pay
$api_token='yesguy';
/****************************** Transactional Variables ***************************/
$type='cavv_purchase';
$order_id='ord-'.date("dmy-G:i:s");
$cust_id='CUST887763';
$amount='10.00';
$pan="4242424242424242";
$expiry_date="1511";
$cavv='AAABBJg0VhI0VniQEjRWAAAAAAA=';
$crypt_type = '7';
$wallet_indicator = "APP";
$dynamic_descriptor='123456';
/*************************** Transaction Associative Array ************************/
$txnArray=array(
'type'=>$type,
'order_id'=>$order_id,
'cust_id'=>$cust_id,
'amount'=>$amount,
'pan'=>$pan,
'expdate'=>$expiry_date,
'cavv'=>$cavv,
'crypt_type'=>$crypt_type, //mandatory for AMEX only
//'wallet_indicator'=>$wallet_indicator, //set only for wallet transactions. e.g. APPLE PAY
//'network'=> "Interac", //set only for Interac e-commerce
//'data_type'=> "3DSecure", //set only for Interac e-commerce
'dynamic_descriptor'=>$dynamic_descriptor
);
/****************************** Transaction Object *******************************/
$mpgTxn = new mpgTransaction($txnArray);
/******************* Credential on File **********************************/
$cof = new CofInfo();
$cof->setPaymentIndicator("Z");
$cof->setPaymentInformation("0");
$cof->setIssuerId("12345678901234");
$mpgTxn->setCofInfo($cof);
/******************************* Request Object **********************************/
$mpgRequest = new mpgRequest($mpgTxn);
$mpgRequest->setProcCountryCode("CA"); //"US" for sending transaction to US environment
$mpgRequest->setTestMode(true); //false or comment out this line for production transactions
/****************************** HTTPS Post Object *******************************/
$mpgHttpPost =new mpgHttpsPost($store_id,$api_token,$mpgRequest);
/************************************* Response *********************************/
$mpgResponse=$mpgHttpPost->getMpgResponse();
print("\nCardType = " . $mpgResponse->getCardType());
print("\nTransAmount = " . $mpgResponse->getTransAmount());
print("\nTxnNumber = " . $mpgResponse->getTxnNumber());
print("\nReceiptId = " . $mpgResponse->getReceiptId());
print("\nTransType = " . $mpgResponse->getTransType());
print("\nReferenceNum = " . $mpgResponse->getReferenceNum());
print("\nResponseCode = " . $mpgResponse->getResponseCode());
print("\nISO = " . $mpgResponse->getISO());
print("\nMessage = " . $mpgResponse->getMessage());
print("\nAuthCode = " . $mpgResponse->getAuthCode());
print("\nComplete = " . $mpgResponse->getComplete());
print("\nTransDate = " . $mpgResponse->getTransDate());
print("\nTransTime = " . $mpgResponse->getTransTime());
print("\nTicket = " . $mpgResponse->getTicket());
print("\nTimedOut = " . $mpgResponse->getTimedOut());
print("\nCavvResultCode = " . $mpgResponse->getCavvResultCode());
print("\nIssuerId = " . $mpgResponse->getIssuerId());
?>
Page 327 of 477 July 2018

10 Apple Pay In-App and on the Web Integration
10.5 Cavv Pre-Authorization – Apple Pay
The Cavv Pre-Authorization for Apple Pay transaction follows a 3-D Secure model but it does not require
an MPI. Once the Apple Pay payload has been decrypted, this Pre-Authorization verifies funds on the cus-
tomer’s card, and holds the funds. To prepare the funds for deposit into the merchant’s account please
process a Pre-Authorization Completion transaction.
For Apple Pay processing, this transaction is only applicable if choosing to integrate directly to the Apple
Wallet (if not using the Moneris Apple Pay SDK). Please refer to 10 Apple Pay In-App and on the Web
Integration for more details on your integration options.
Refer to Apple's Developer Portal for details on integrating directly to Apple Wallet to retrieve the pay-
load data.
NOTE: INTERAC® e-Commerce functionality is currently available using the Cavv
Purchase transaction type only.
Cavv Pre-Authorization transaction object definition
$txnArray = array(‘type’=>’cavv_preauth', …);
$mpgTxn = new mpgTransaction($txnArray);
HttpsPostRequest object for Cavv Pre-Authorization transaction
$mpgRequest = new mpgRequest($mpgTxn);
$mpgHttpPost = new mpgHttpsPost($store_id,$api_token,$mpgRequest);
Cavv Pre-Authorization transaction values
Value Type Limits Set method
Order ID String 50-character alpha-
numeric
'order_id'=>$order_id
Amount String 9-character decimal 'amount'=>$amount
Credit card number String 20-character numeric 'pan'=>$pan
Cardholder Authentic-
ation Verification
Value (CAVV)
NOTE: For Apple Pay
Cavv Purchase and
Cavv Pre-Authorization
String 50-character alpha-
numeric
cavv=>$cavv
Table 96: Cavv Pre-Authorization object mandatory values
July 2018 Page 328 of 477

Moneris Gateway API- Integration Guide
Value Type Limits Set method
transactions, CAVV
field contains the
decrypted cryptogram.
For more, see
Appendix A Definitions
of Request Fields.
Expiry date String 4-character numeric 'expdate'=>$expiry_date
E-commerce indicator
NOTE: For Apple Pay
Cavv Purchase and
Cavv Pre-Authorization
transactions, the E-
commerce indicator is
a mandatory field con-
taining the value
received from the
decrypted payload or a
default value of 5. If
you get a 2-character
value (e.g.,. 05 or 07)
from the payload,
remove the initial 0
and just send us the
2nd character. For
more, see Appendix A
Definitions of Request
Fields.
String 1-character alpha-
numeric
'crypt_type'=>$crypt
Value Type Limits Set method
Status Check Boolean true/false $mpgHttpPost =new
mpgHttpsPostStatus($store_
id,$api_
token,$status,$mpgRequest);
Customer ID String 50-character alpha-
numeric
'cust_id'=>$cust_id
Dynamic descriptor String 20-character alpha-
numeric
'dynamic_
descriptor'=>$dynamic_
descriptor
Network String alphabetical
Table 1: Cavv Pre-Authorization object optional values
Page 329 of 477 July 2018

10 Apple Pay In-App and on the Web Integration
Value Type Limits Set method
NOTE: This request
variable is mandatory
for INTERAC® e-Com-
merce transactions
conducted via Apple
Pay, and is not for use
with credit card trans-
actions.
Data Type
NOTE: This request
variable is mandatory
for INTERAC® e-Com-
merce transactions
conducted via Apple
Pay, and is not for use
with credit card trans-
actions.
String 3-character alpha-
numeric
Sample Cavv Pre-Authorization for Apple Pay
<?php
## Example php -q TestPurchase-VBV.php "moneris" store
require "../../mpgClasses.php";
/******************************* Request Variables ********************************/
$store_id='store5';
$api_token='yesguy';
/****************************** Transactional Variables ***************************/
$type='cavv_preauth';
$order_id='ord-'.date("dmy-G:i:s");
$cust_id='CUST887763';
$amount='10.00';
$pan="4242424242424242";
$expiry_date="0812";
$cavv='AAABBJg0VhI0VniQEjRWAAAAAAA=';
$crypt_type = '7';
$wallet_indicator = "APP";
$dynamic_descriptor='123456';
/*************************** Transaction Associative Array ************************/
$txnArray=array(
'type'=>$type,
'order_id'=>$order_id,
'cust_id'=>$cust_id,
'amount'=>$amount,
'pan'=>$pan,
'expdate'=>$expiry_date,
'cavv'=>$cavv,
'crypt_type'=>$crypt_type, //mandatory for AMEX only
//'wallet_indicator'=>$wallet_indicator, //set only for wallet transactions. e.g. APPLE PAY
'dynamic_descriptor'=>$dynamic_descriptor
July 2018 Page 330 of 477

Moneris Gateway API- Integration Guide
Sample Cavv Pre-Authorization for Apple Pay
);
/****************************** Transaction Object *******************************/
$mpgTxn = new mpgTransaction($txnArray);
/******************************* Request Object **********************************/
$mpgRequest = new mpgRequest($mpgTxn);
$mpgRequest->setProcCountryCode("CA"); //"US" for sending transaction to US environment
$mpgRequest->setTestMode(true); //false or comment out this line for production transactions
/****************************** HTTPS Post Object *******************************/
$mpgHttpPost =new mpgHttpsPost($store_id,$api_token,$mpgRequest);
/************************************ Response **********************************/
$mpgResponse=$mpgHttpPost->getMpgResponse();
print("\nCardType = " . $mpgResponse->getCardType());
print("\nTransAmount = " . $mpgResponse->getTransAmount());
print("\nTxnNumber = " . $mpgResponse->getTxnNumber());
print("\nReceiptId = " . $mpgResponse->getReceiptId());
print("\nTransType = " . $mpgResponse->getTransType());
print("\nReferenceNum = " . $mpgResponse->getReferenceNum());
print("\nResponseCode = " . $mpgResponse->getResponseCode());
print("\nISO = " . $mpgResponse->getISO());
print("\nMessage = " . $mpgResponse->getMessage());
print("\nAuthCode = " . $mpgResponse->getAuthCode());
print("\nComplete = " . $mpgResponse->getComplete());
print("\nTransDate = " . $mpgResponse->getTransDate());
print("\nTransTime = " . $mpgResponse->getTransTime());
print("\nTicket = " . $mpgResponse->getTicket());
print("\nTimedOut = " . $mpgResponse->getTimedOut());
print("\nCavvResultCode = " . $mpgResponse->getCavvResultCode());
?>
Page 331 of 477 July 2018

11 Convenience Fee
l11.1 About Convenience Fee
l11.2 Purchase with Convenience Fee
l11.3 Convenience Fee Purchase w/ Customer Information
l11.4 Convenience Fee Purchase with VbV, MCSC and Amex SafeKey
11.1 About Convenience Fee
The Convenience Fee program was designed to allow merchants to offer the convenience of an altern-
ative payment channel to the cardholder at a charge. This applies only when providing a true "con-
venience" in the form of an alternative payment channel outside the merchant's customary face-to-face
payment channels. The convenience fee will be a separate charge on top of what the consumer is paying
for the goods and/or services they were given, and this charge will appear as a separate line item on the
consumer’s statement.
NOTE: The Convenience Fee program is only offered to certain supported Merchant Cat-
egory Codes (MCCs). Please speak to your account manager for further details.
11.2 Purchase with Convenience Fee
NOTE: Convenience Fee Purchase with Customer Information is also supported.
Convenience Fee Purchase transaction object definition
$txnArray = array(‘type’=>’purchase', …);
$mpgTxn = new mpgTransaction($txnArray);
HttpsPostRequest object for Convenience Fee Purchase transaction
$mpgRequest = new mpgRequest($mpgTxn);
$mpgHttpPost = new mpgHttpsPost($store_id,$api_token,$mpgRequest);
Convenience Fee Purchase transaction object values
For a full description of mandatory and optional values, see Appendix A Definitions of Request Fields
July 2018 Page 332 of 477

Moneris Gateway API- Integration Guide
Value Type Limits SetMethod
Convenience Fee Object n/a $mpgConvFee = new
mpgConvFeeInfo
($convFeeTemplate);
Order ID String 50-character alpha-
numeric
'order_id'=>$order_id
Amount String 9-character decimal 'amount'=>$amount
Credit card number String 20-character numeric 'pan'=>$pan
Expiry date String 4-character numeric
YYMM format
'expdate'=>$expiry_date
E-commerce indicator String 1-character alpha-
numeric
'crypt_type'=>$crypt
Convenience fee
amount
String 9-character decimal $convFeeTemplate = array
(convenience_fee=>$convfee_
amount);
Table 1: Convenience Fee Purchase transaction object mandatory values
Value Type Limits Set Method
Customer ID String 50-character alpha-
numeric
'cust_id'=>$cust_id
Dynamic descriptor String 20-character alpha-
numeric
'dynamic_
descriptor'=>$dynamic_
descriptor
AVSinformation Object $mpgTxn->setAvsInfo
($mpgAvsInfo);
CVD information Object $mpgTxn->setCvdInfo
($mpgCvdInfo);
Table 2: Convenience Fee Purchase transaction object optional values
Sample Purchase with Convenience Fee
<?php
/* Moneris Gateway Canada Convenience Fee Account Required this transaction*/
require "../../mpgClasses.php";
Page 333 of 477 July 2018

11 Convenience Fee
Sample Purchase with Convenience Fee
/************************ Request Variables **********************************/
$store_id='monca00392';
$api_token='qYdISUhHiOdfTr1CLNpN';
//$status = 'false';
/************************ Transaction Variables ******************************/
$orderid='ord-'.date("dmy-G:i:s");
$amount='10.00';
$pan='4242424242424242';
$expiry_date='1812';
$dynamic_descriptor='test';
/************************ Transaction Array **********************************/
$txnArray=array(type=>'purchase',
order_id=>$orderid,
cust_id=>'cust',
amount=>$amount,
pan=>$pan,
expdate=>$expiry_date,
crypt_type=>'7',
dynamic_descriptor=>$dynamic_descriptor
);
/********************** ConvFee Associative Array *************************/
$convFeeTemplate = array(
convenience_fee=>'1.00'
);
/************************** ConvFee Object ********************************/
$mpgConvFee = new mpgConvFeeInfo($convFeeTemplate);
/************************ Transaction Object *******************************/
$mpgTxn = new mpgTransaction($txnArray);
/************************ Set ConvFee *****************************/
$mpgTxn->setConvFeeInfo($mpgConvFee);
/************************ Request Object **********************************/
$mpgRequest = new mpgRequest($mpgTxn);
$mpgRequest->setProcCountryCode("CA"); //"CA" for sending transaction to Canadian environment
$mpgRequest->setTestMode(true); //false or comment out this line for production transactions
/************************ mpgHttpsPost Object ******************************/
$mpgHttpPost =new mpgHttpsPost($store_id,$api_token,$mpgRequest);
//Status check example
//$mpgHttpPost = new mpgHttpsPostStatus($store_id,$api_token,$status,$mpgRequest);
/************************ Response Object **********************************/
$mpgResponse=$mpgHttpPost->getMpgResponse();
print("\nCardType = " . $mpgResponse->getCardType());
print("\nTransAmount = " . $mpgResponse->getTransAmount());
print("\nTxnNumber = " . $mpgResponse->getTxnNumber());
print("\nReceiptId = " . $mpgResponse->getReceiptId());
print("\nTransType = " . $mpgResponse->getTransType());
print("\nReferenceNum = " . $mpgResponse->getReferenceNum());
print("\nISO = " . $mpgResponse->getISO());
print("\nResponseCode = " . $mpgResponse->getResponseCode());
print("\nMessage = " . $mpgResponse->getMessage());
print("\nAuthCode = " . $mpgResponse->getAuthCode());
print("\nComplete = " . $mpgResponse->getComplete());
print("\nTransDate = " . $mpgResponse->getTransDate());
print("\nTransTime = " . $mpgResponse->getTransTime());
print("\nTicket = " . $mpgResponse->getTicket());
print("\nTimedOut = " . $mpgResponse->getTimedOut());
print("\nCardLevelResult = " . $mpgResponse->getCardLevelResult());
print("\nCfSuccess = " . $mpgResponse->getCfSuccess());
print("\nCfStatus = " . $mpgResponse->getCfStatus());
print("\nFeeAmount = " . $mpgResponse->getFeeAmount());
July 2018 Page 334 of 477

Moneris Gateway API- Integration Guide
Sample Purchase with Convenience Fee
print("\nFeeRate = " . $mpgResponse->getFeeRate());
print("\nFeeType = " . $mpgResponse->getFeeType());
//print("\nStatusCode = " . $mpgResponse->getStatusCode());
//print("\nStatusMessage = " . $mpgResponse->getStatusMessage());
?>
11.3 Convenience Fee Purchase w/ Customer Information
Convenience Fee Purchase with Customer information transaction object definition
$txnArray = array(‘type’=>’purchase', …);
$mpgTxn = new mpgTransaction($txnArray);
HttpsPostRequest object for Convenience Fee Purchase with Customer Info transaction
$mpgRequest = new mpgRequest($mpgTxn);
$mpgHttpPost = new mpgHttpsPost($store_id,$api_token,$mpgRequest);
Convenience Fee Purchase with Customer information transaction object values
For a full description of mandatory and optional values, see Appendix A Definitions of Request Fields
Value Type Limits SetMethod
Convenience Fee Object n/a $mpgConvFee = new
mpgConvFeeInfo
($convFeeTemplate);
Order ID String 50-character alpha-
numeric
'order_id'=>$order_id
Amount String 9-character decimal 'amount'=>$amount
Credit card number String 20-character numeric 'pan'=>$pan
Table 1: Convenience Fee Purchase w/ Customer Info transaction object mandatory values
Page 335 of 477 July 2018

11 Convenience Fee
Value Type Limits SetMethod
Expiry date String 4-character numeric
YYMM format
'expdate'=>$expiry_date
E-commerce indicator String 1-character alpha-
numeric
'crypt_type'=>$crypt
Convenience fee
amount
String 9-character decimal $mpgConvFee = new
mpgConvFeeInfo
($convFeeTemplate);
Table 1: Convenience Fee Purchase w/ Customer Info transaction object mandatory values (con-
tinued)
Value Type Limits Set Method
Customer ID String 50-character alpha-
numeric
'cust_id'=>$cust_id
Dynamic descriptor String 20-character alpha-
numeric
'dynamic_
descriptor'=>$dynamic_
descriptor
Customer information Object n/a $mpgTxn->setCustInfo
($mpgCustInfo);
AVSinformation Object n/a $mpgTxn->setAvsInfo
($mpgAvsInfo);
CVD information Object n/a $mpgTxn->setCvdInfo
($mpgCvdInfo);
Table 2: Convenience Fee Purchase w/ Customer Info transaction object optional values
Sample Convenience Fee Purchase withCustomer Information
<?php
## Example php -q TestPurchase-CustInfo.php
require "../../mpgClasses.php";
/************************ Request Variables ***************************/
$store_id='monca00392';
$api_token='qYdISUhHiOdfTr1CLNpN';
/********************* Transactional Variables ************************/
$type='purchase';
$order_id='ord-'.date("dmy-G:i:s");
$cust_id='my cust id';
$amount='114.28';
$pan='4242424242424242';
July 2018 Page 336 of 477

Moneris Gateway API- Integration Guide
Sample Convenience Fee Purchase withCustomer Information
$expiry_date='0812'; //December 2008
$crypt='7';
/******************* Customer Information Variables ********************/
$first_name = 'Cedric';
$last_name = 'Benson';
$company_name = 'Chicago Bears';
$address = '334 Michigan Ave';
$city = 'Chicago';
$province = 'Illinois';
$postal_code = 'M1M1M1';
$country = 'United States';
$phone_number = '453-989-9876';
$fax = '453-989-9877';
$tax1 = '1.01';
$tax2 = '1.02';
$tax3 = '1.03';
$shipping_cost = '9.95';
$email ='Joe@widgets.com';
$instructions ="Make it fast";
/*********************** Line Item Variables **************************/
$item_name = array();
$item_quantity = array();
$item_product_code = array();
$item_extended_amount = array();
$item_name[0] = 'Guy Lafleur Retro Jersey';
$item_quantity[0] = '1';
$item_product_code[0] = 'JRSCDA344';
$item_extended_amount[0] = '129.99';
$item_name[1] = 'Patrick Roy Signed Koho Stick';
$item_quantity[1] = '1';
$item_product_code[1] = 'JPREEA344';
$item_extended_amount[1] = '59.99';
/******************** Customer Information Object *********************/
$mpgCustInfo = new mpgCustInfo();
/********************** Set Customer Information **********************/
$billing = array(
'first_name' => $first_name,
'last_name' => $last_name,
'company_name' => $company_name,
'address' => $address,
'city' => $city,
'province' => $province,
'postal_code' => $postal_code,
'country' => $country,
'phone_number' => $phone_number,
'fax' => $fax,
'tax1' => $tax1,
'tax2' => $tax2,
'tax3' => $tax3,
'shipping_cost' => $shipping_cost
);
$mpgCustInfo->setBilling($billing);
$shipping = array(
'first_name' => $first_name,
'last_name' => $last_name,
'company_name' => $company_name,
'address' => $address,
'city' => $city,
'province' => $province,
'postal_code' => $postal_code,
Page 337 of 477 July 2018

11 Convenience Fee
Sample Convenience Fee Purchase withCustomer Information
'country' => $country,
'phone_number' => $phone_number,
'fax' => $fax,
'tax1' => $tax1,
'tax2' => $tax2,
'tax3' => $tax3,
'shipping_cost' => $shipping_cost
);
$mpgCustInfo->setShipping($shipping);
$mpgCustInfo->setEmail($email);
$mpgCustInfo->setInstructions($instructions);
/*********************** Set Line Item Information *********************/
$item[0] = array(
'name'=>$item_name[0],
'quantity'=>$item_quantity[0],
'product_code'=>$item_product_code[0],
'extended_amount'=>$item_extended_amount[0]
);
$item[1] = array(
'name'=>$item_name[1],
'quantity'=>$item_quantity[1],
'product_code'=>$item_product_code[1],
'extended_amount'=>$item_extended_amount[1]
);
$mpgCustInfo->setItems($item[0]);
$mpgCustInfo->setItems($item[1]);
/********************** ConvFee Associative Array *************************/
$convFeeTemplate = array(
'convenience_fee'=>'2.00'
);
/************************** ConvFee Object ********************************/
$mpgConvFee = new mpgConvFeeInfo($convFeeTemplate);
/***************** Transactional Associative Array ********************/
$txnArray=array(
'type'=>$type,
'order_id'=>$order_id,
'cust_id'=>$cust_id,
'amount'=>$amount,
'pan'=>$pan,
'expdate'=>$expiry_date,
'crypt_type'=>$crypt
);
/********************** Transaction Object ****************************/
$mpgTxn = new mpgTransaction($txnArray);
/******************** Set Customer Information ************************/
$mpgTxn->setCustInfo($mpgCustInfo);
/************************ Set ConvFee *****************************/
$mpgTxn->setConvFeeInfo($mpgConvFee);
/************************* Request Object *****************************/
$mpgRequest = new mpgRequest($mpgTxn);
$mpgRequest->setProcCountryCode("CA"); //"US" for sending transaction to US environment
$mpgRequest->setTestMode(true); //false or comment out this line for production transactions
/************************ HTTPS Post Object ***************************/
$mpgHttpPost =new mpgHttpsPost($store_id,$api_token,$mpgRequest);
/****************8********** Response *********************************/
$mpgResponse=$mpgHttpPost->getMpgResponse();
print("\nCardType = " . $mpgResponse->getCardType());
print("\nTransAmount = " . $mpgResponse->getTransAmount());
print("\nTxnNumber = " . $mpgResponse->getTxnNumber());
print("\nReceiptId = " . $mpgResponse->getReceiptId());
July 2018 Page 338 of 477

Moneris Gateway API- Integration Guide
Sample Convenience Fee Purchase withCustomer Information
print("\nTransType = " . $mpgResponse->getTransType());
print("\nReferenceNum = " . $mpgResponse->getReferenceNum());
print("\nResponseCode = " . $mpgResponse->getResponseCode());
print("\nISO = " . $mpgResponse->getISO());
print("\nMessage = " . $mpgResponse->getMessage());
print("\nIsVisaDebit = " . $mpgResponse->getIsVisaDebit());
print("\nAuthCode = " . $mpgResponse->getAuthCode());
print("\nComplete = " . $mpgResponse->getComplete());
print("\nTransDate = " . $mpgResponse->getTransDate());
print("\nTransTime = " . $mpgResponse->getTransTime());
print("\nTicket = " . $mpgResponse->getTicket());
print("\nTimedOut = " . $mpgResponse->getTimedOut());
?>
11.4 Convenience Fee Purchase with VbV, MCSC and Amex SafeKey
Convenience Fee Purchase with VbV/MCSC/SafeKeytransaction object definition
$txnArray = array(‘type’=>’cavv_purchase', …);
$mpgTxn = new mpgTransaction($txnArray);
HttpsPostRequest object for Convenience Fee Purchase w/ VbV/MCSC/SafeKey transaction
$mpgRequest = new mpgRequest($mpgTxn);
$mpgHttpPost = new mpgHttpsPost($store_id,$api_token,$mpgRequest);
Convenience Fee Purchase with VbV/MCSC/SafeKeytransaction object values
For a full description of mandatory and optional values, see Appendix A Definitions of Request Fields
Value Type Limits Set Method
Convenience Fee Object N/A $mpgConvFee = new
mpgConvFeeInfo
($convFeeTemplate);
Order ID String 50-character alpha-
numeric
'order_id'=>$order_id
Amount String 9-character decimal 'amount'=>$amount
Credit card number String 20-character numeric 'pan'=>$pan
Expiry date String 4-character numeric
YYMM format
'expdate'=>$expiry_date
E-Commerce indicator String 1-character alpha- 'crypt_type'=>$crypt
Table 1: Convenience Fee Purchase with VbV, MCSC, SafeKey - Required Fields
Page 339 of 477 July 2018

11 Convenience Fee
Value Type Limits Set Method
numeric
Cardholder Authentic-
ation Verification Value
(CAVV)
String 50-character alpha-
numeric
cavv=>$cavv
Convenience fee
amount
String 9-character decimal $convFeeTemplate = array
(convenience_fee=>$convfee_
amount);
Value Type Limits Set Method
StatusCheck Boolean true/false $mpgHttpPost =new
mpgHttpsPostStatus($store_
id,$api_
token,$status,$mpgRequest);
CustomerID String 50-character alpha-
numeric
'cust_id'=>$cust_id
Dynamic descriptor String 20-character alpha-
numeric
'dynamic_
descriptor'=>$dynamic_
descriptor
E-commerce indicator String 1-character numeric 'crypt_type'=>$crypt
Customer Information Object N/A $mpgTxn->setCustInfo
($mpgCustInfo);
AVS Information Object N/A $mpgTxn->setAvsInfo
($mpgAvsInfo);
CVD Information Object N/A $mpgTxn->setCvdInfo
($mpgCvdInfo);
Table 2: Convenience Fee Purchase with VbV, MCSC, SafeKey - Optional Values
Sample Purchase with VbV/MCSC/SafeKey
<?php
require "../../mpgClasses.php";
/******************************* Request Variables ********************************/
$store_id='monca00392';
July 2018 Page 340 of 477

Moneris Gateway API- Integration Guide
Sample Purchase with VbV/MCSC/SafeKey
$api_token='qYdISUhHiOdfTr1CLNpN';
//$status = 'false';
/****************************** Transactional Variables ***************************/
$type='cavv_purchase';
$order_id="ord-".date("dmy-G:i:s");
$cust_id='customer1';
$amount='1.00';
$pan='4242424242424242';
$expiry_date='0912';
$cavv='AAABBJg0VhI0VniQEjRWAAAAAAA';
//$cavv='AAABBJg0VhI0VniQEjRWAAAAAAA=';
$commcard_invoice='Invoice 5757FRJ8';
$commcard_tax_amount='1.00';
$crypt_type = '7';
/*************************** Transaction Associative Array ************************/
$txnArray=array(
type=>$type,
order_id=>$order_id,
cust_id=>$cust_id,
amount=>$amount,
pan=>$pan,
expdate=>$expiry_date,
cavv=>$cavv,
commcard_invoice=>$commcard_invoice,
commcard_tax_amount=>$commcard_tax_amount,
crypt_type=>$crypt_type, //mandatory for AMEX only
dynamic_descriptor=>'test'
);
/********************** ConvFee Associative Array *************************/
$convFeeTemplate = array(
convenience_fee=>'1.00'
);
/************************** ConvFee Object ********************************/
$mpgConvFee = new mpgConvFeeInfo($convFeeTemplate);
/****************************** Transaction Object *******************************/
$mpgTxn = new mpgTransaction($txnArray);
/************************ Set ConvFee *****************************/
$mpgTxn->setConvFeeInfo($mpgConvFee);
/******************************* Request Object **********************************/
$mpgRequest = new mpgRequest($mpgTxn);
$mpgRequest->setProcCountryCode("CA"); //"CA" for sending transaction to Canadian environment
$mpgRequest->setTestMode(true); //false or comment out this line for production transactions
/****************************** HTTPS Post Object *******************************/
$mpgHttpPost =new mpgHttpsPost($store_id,$api_token,$mpgRequest);
//Status check example
//$mpgHttpPost = new mpgHttpsPostStatus($store_id,$api_token,$status,$mpgRequest);
/************************************* Response *********************************/
$mpgResponse=$mpgHttpPost->getMpgResponse();
print("\nCardType = " . $mpgResponse->getCardType());
print("\nTransAmount = " . $mpgResponse->getTransAmount());
print("\nTxnNumber = " . $mpgResponse->getTxnNumber());
print("\nReceiptId = " . $mpgResponse->getReceiptId());
print("\nTransType = " . $mpgResponse->getTransType());
print("\nReferenceNum = " . $mpgResponse->getReferenceNum());
print("\nResponseCode = " . $mpgResponse->getResponseCode());
print("\nMessage = " . $mpgResponse->getMessage());
print("\nAuthCode = " . $mpgResponse->getAuthCode());
print("\nComplete = " . $mpgResponse->getComplete());
print("\nTransDate = " . $mpgResponse->getTransDate());
Page 341 of 477 July 2018

11 Convenience Fee
Sample Purchase with VbV/MCSC/SafeKey
print("\nTransTime = " . $mpgResponse->getTransTime());
print("\nTicket = " . $mpgResponse->getTicket());
print("\nTimedOut = " . $mpgResponse->getTimedOut());
print("\nCardLevelResult = " . $mpgResponse->getCardLevelResult());
print("\nCavvResultCode = " . $mpgResponse->getCavvResultCode());
print("\nCfSuccess = " . $mpgResponse->getCfSuccess());
print("\nCfStatus = " . $mpgResponse->getCfStatus());
print("\nFeeAmount = " . $mpgResponse->getFeeAmount());
print("\nFeeRate = " . $mpgResponse->getFeeRate());
print("\nFeeType = " . $mpgResponse->getFeeType());
//print("\nStatusCode = " . $mpgResponse->getStatusCode());
//print("\nStatusMessage = " . $mpgResponse->getStatusMessage());
?>
July 2018 Page 342 of 477

12 Recurring Billing
l12.1 About Recurring Billing
l12.2 Purchase with Recurring Billing
l12.3 Recurring Billing Update
l12.4 Recurring Billing Response Fields and Codes
l12.5 Credential on File and Recurring Billing
12.1 About Recurring Billing
Recurring Billing allows you to set up payments whereby Moneris automatically processes the trans-
actions and bills customers on your behalf based on the billing cycle information you provide.
Recurring Billing series are created by sending the Recurring Billing object in these transactions:
lPurchase
lPurchase with Vault
lPurchase with 3-D Secure (cavvPurchase)
You can modify a Recurring Billing series after it has been created by sending the RecurringBilling Update
administrative transaction.
NOTE: Alternatively, if you prefer to manage recurring series on your own merchant sys-
tem, you can send the periodic payments as basic Purchase transactions with the e-com-
merce indicator (crypt_type)value = 2 and with the Credential on File info object
included.
12.2 Purchase with Recurring Billing
Recurring Billing Info Object Definition
$recurArray = array(
'recur_unit'=>$recurUnit, // (day | week | month)
'start_date'=>$startDate, //yyyy/mm/dd
'num_recurs'=>$numRecurs,
'start_now'=>$startNow,
'period' => $recurInterval,
'recur_amount'=> $recurAmount
);
$mpgRecur = new mpgRecur($recurArray);
July 2018 Page 343 of 477

Moneris Gateway API- Integration Guide
Transaction object set method
$mpgTxn->setRecur($mpgRecur);
Recurring Billing Info Object Request Fields
Variable and Field Name Type and Limits Description
Number of Recurs
num_recurs
String
numeric, 1-99
The number of times that the
transaction must recur
Period
period
String
numeric, 1-999
Number of recur units that
must pass between recurring
billings
Start Date
start_date
String
YYYY/MM/DD
Date of the first future recurring
billing transaction
This value must be a date in the
future
If an additional charge is to be
made immediately, the value of
Start Now must be set to true
Start Now
start_now
String
true/false
If a single charge is to be made
against the card immediately,
set this value to true; the
amount to be billed imme-
diately may differ from the
amount billed on a regular
basis thereafter
If the billing is to start in the
future, set this value to false
When set to false, use Card Veri-
fication prior to sending the
Purchase with Recur and Cre-
dential on File objects
Recurring Amount
recur_amount
String
9-character decimal; Up to 6
digits (dollars)+ decimal point
+2 digits (cents) after the
decimal point
Amount of the recurring trans-
action
This is the amount that will be
billed on the Start Date and
then billed repeatedly based on
the interval defined by Period
and Recur Unit
Page 344 of 477 July 2018

12 Recurring Billing
Variable and Field Name Type and Limits Description
EXAMPLE:
123456.78
Recur Unit
recur_unit
String
day, week, month or eom
Unit to be used as a basis for
the interval
Works in conjunction with
Period to define the billing fre-
quency
Possible values are:
day
week
month
eom (end of month)
Sample Purchase with Recurring Billing
<?php
##
## Example php -q TestPurchase-Recur.php store3 yesguy unique_order_id
##
require "../../mpgClasses.php";
/**************************** Request Variables *******************************/
$store_id = 'store5';
$api_token = 'yesguy';
/********************************* Recur Variables ****************************/
$recurUnit = 'eom';
$startDate = '2018/11/30';
$numRecurs = '4';
$recurInterval = '10';
$recurAmount = '31.00';
$startNow = 'true';
/************************* Transactional Variables ****************************/
$orderId = 'ord-'.date("dmy-G:i:s");
$custId = 'student_number';
$creditCard = '5454545454545454';
$nowAmount = '10.00';
$expiryDate = '0912';
$cryptType = '7';
/*********************** Recur Associative Array **********************/
$recurArray = array('recur_unit'=>$recurUnit, // (day | week | month)
'start_date'=>$startDate, //yyyy/mm/dd
'num_recurs'=>$numRecurs,
'start_now'=>$startNow,
'period' => $recurInterval,
'recur_amount'=> $recurAmount
);
$mpgRecur = new mpgRecur($recurArray);
/*********************** Transactional Associative Array **********************/
July 2018 Page 345 of 477

Moneris Gateway API- Integration Guide
Sample Purchase with Recurring Billing
$txnArray=array('type'=>'purchase',
'order_id'=>$orderId,
'cust_id'=>$custId,
'amount'=>$nowAmount,
'pan'=>$creditCard,
'expdate'=>$expiryDate,
'crypt_type'=>$cryptType
);
/**************************** Transaction Object *****************************/
$mpgTxn = new mpgTransaction($txnArray);
/****************************** Recur Object *********************************/
$mpgTxn->setRecur($mpgRecur);
/******************* Credential on File **********************************/
$cof = new CofInfo();
$cof->setPaymentIndicator("R");
$cof->setPaymentInformation("2");
$cof->setIssuerId("168451306048014");
$mpgTxn->setCofInfo($cof);
/****************************** Request Object *******************************/
$mpgRequest = new mpgRequest($mpgTxn);
$mpgRequest->setProcCountryCode("CA"); //"US" for sending transaction to US environment
$mpgRequest->setTestMode(true); //false or comment out this line for production transactions
/***************************** HTTPS Post Object *****************************/
$mpgHttpPost = new mpgHttpsPost($store_id,$api_token,$mpgRequest);
/******************************* Response ************************************/
$mpgResponse=$mpgHttpPost->getMpgResponse();
print ("\nCardType = " . $mpgResponse->getCardType());
print("\nTransAmount = " . $mpgResponse->getTransAmount());
print("\nTxnNumber = " . $mpgResponse->getTxnNumber());
print("\nReceiptId = " . $mpgResponse->getReceiptId());
print("\nTransType = " . $mpgResponse->getTransType());
print("\nReferenceNum = " . $mpgResponse->getReferenceNum());
print("\nResponseCode = " . $mpgResponse->getResponseCode());
print("\nISO = " . $mpgResponse->getISO());
print("\nMessage = " . $mpgResponse->getMessage());
print("\nIsVisaDebit = " . $mpgResponse->getIsVisaDebit());
print("\nAuthCode = " . $mpgResponse->getAuthCode());
print("\nComplete = " . $mpgResponse->getComplete());
print("\nTransDate = " . $mpgResponse->getTransDate());
print("\nTransTime = " . $mpgResponse->getTransTime());
print("\nTicket = " . $mpgResponse->getTicket());
print("\nTimedOut = " . $mpgResponse->getTimedOut());
print("\nRecurSuccess = " . $mpgResponse->getRecurSuccess());
print("\nIssuerId = " . $mpgResponse->getIssuerId());
?>
12.3 Recurring Billing Update
After you have set up a Recurring Billing transaction series, you can change some of the details of the
series as long as it has not yet completed the preset recurring duration (i.e., it hasn’t terminated yet).
Before sending a Recurring Billing Update transaction that updates the credit card number, you must
send a Card Verification request. This requirement does not apply if you are only updating the schedule
or amount.
Page 346 of 477 July 2018

12 Recurring Billing
Things to Consider:
lWhen completing the update recurring billing portion please keep in mind that the
recur bill dates cannot be changed to have an end date greater than 10 years from
today and cannot be changed to have an end date end today or earlier.
Recurring Billing Update transaction object definition
$txnArray=array('type'=>'recur_update',... );
HttpsPostRequest object for Recurring Billing Update transaction
$mpgTxn = new mpgTransaction($txnArray);
$mpgRequest = new mpgRequest($mpgTxn);
Recurring Billing Update transaction values
Variable and Field Name Type and Limits Set Method
Order ID
order_id
String
50-character alphanumeric
'cust_id'=>$cust_id
Table 1: Recurring Billing Update – Basic Required Fields
Variable and Field Name Type and Limits Set Method
Customer ID
cust_id
String
50-character alphanumeric
'cust_id'=>$cust_id
Credit card number
pan
String
20-character alphanumeric
'pan'=>$pan
Expiry date
expdate
String
YYMM
'expdate'=>$expiry_date
Table 2: Recurring Billing Update – Basic Optional Fields
July 2018 Page 347 of 477

Moneris Gateway API- Integration Guide
Variable and Field
Name Type and Limits Set Method Description
Recurring amount
recur_amount
String
9-character decimal;
Up to 6 digits
(dollars)+ decimal
point +2 digits (cents)
after the decimal point
EXAMPLE-
:
123456.7-
8
'recur_
amount'=>$recur_
amount
Changes the amount that is
billed recurrently
The change takes effect on
the next charge
Add number of recurs
add_num
String
numeric, 1-999
'add_num_recurs'
=> $add_num
Adds to the given number
of recurring transactions to
the current (remaining)
number
This can be used if a cus-
tomer decides to extend a
membership or subscription
Cannot be used to decrease
the current number of recur-
ring transactions; use
Change number of recurs
instead
Change number of
recurs
total_num
String
numeric, 1-999
'total_num_
recurs' =>
$total_num
Replaces the current
(remaining) number of
recurring transactions
Hold recurring billing
hold
String
true/false
'hold' => $hold Temporarily pauses recur-
ring billing
While a transaction is on
hold, it is not billed for the
recurring amount; however,
the number of remaining
recurs continues to be
decremented during that
time
Terminate recurring
transaction
terminate
String
true/false
'terminate' =>
$terminate
Terminates recurring billing
NOTE: After it has
Table 3: Recurring Billing Update – Recurring Billing Required Fields
Page 348 of 477 July 2018

12 Recurring Billing
Variable and Field
Name Type and Limits Set Method Description
been terminated, a
recurring transaction
cannot be reactivated;
a new purchase trans-
action with recurring
billing must be sub-
mitted.
Sample Recurring Billing Update
<?php
##
## Example php -q TestRecurUpdate.php store1
##
require "../../mpgClasses.php";
/**************************** Request Variables *******************************/
$store_id='store5';
$api_token='yesguy';
/************************* Transactional Variables ****************************/
$type='recur_update';
$cust_id='my cust id';
$order_id='ord-110515-10:45:21';
$recur_amount='1.00';
$pan='4242424242424242';
$expiry_date='1811';
$add_num='';
$total_num='7';
$hold = 'false';
$terminate = 'false';
/*********************** Transactional Associative Array **********************/
$txnArray=array('type'=>$type,
'order_id'=>$order_id,
'cust_id'=>$cust_id,
'recur_amount'=>$recur_amount,
'pan'=>$pan,
'expdate'=>$expiry_date,
'add_num_recurs' => $add_num,
'total_num_recurs' => $total_num,
'hold' => $hold,
'terminate' => $terminate
);
/******************* Credential on File **********************************/
$cof = new CofInfo();
$cof->setIssuerId("168451306048014");
/**************************** Transaction Object *****************************/
$mpgTxn = new mpgTransaction($txnArray);
$mpgTxn->setCofInfo($cof);
/****************************** Request Object *******************************/
$mpgRequest = new mpgRequest($mpgTxn);
$mpgRequest->setProcCountryCode("CA"); //"US" for sending transaction to US environment
$mpgRequest->setTestMode(true); //false or comment out this line for production transactions
/***************************** HTTPS Post Object *****************************/
$mpgHttpPost =new mpgHttpsPost($store_id,$api_token,$mpgRequest);
/******************************* Response ************************************/
July 2018 Page 349 of 477

Moneris Gateway API- Integration Guide
Sample Recurring Billing Update
$mpgResponse=$mpgHttpPost->getMpgResponse();
print("\nReceiptId = " . $mpgResponse->getReceiptId());
print("\nResponseCode = " . $mpgResponse->getResponseCode());
print("\nMessage = " . $mpgResponse->getMessage());
print("\nComplete = " . $mpgResponse->getComplete());
print("\nTransDate = " . $mpgResponse->getTransDate());
print("\nTransTime = " . $mpgResponse->getTransTime());
print("\nTimedOut = " . $mpgResponse->getTimedOut());
print("\nRecurUpdateSuccess = " . $mpgResponse->getRecurUpdateSuccess());
print("\nNextRecurDate = " . $mpgResponse->getNextRecurDate());
print("\nRecurEndDate = " . $mpgResponse->getRecurEndDate());
?>
12.4 Recurring Billing Response Fields and Codes
Table 97 outlines the response fields that are part of recurring billing. Some are available when you set up
recurring billing (such as with a Purchase transaction), and some are available when you update an exist-
ing transaction with the Recurring Billing transaction.
Receipt object definition
$mpgResponse=$mpgHttpPost->getMpgResponse();
Value Type Limits Get method
Description
Transaction object with Recurring Billing response fields
Response code String 3-character numeric $mpgResponse->getResponseCode()
See Table 98: for a description of possible response codes.
Recur success String TBD $mpgResponse->getRecurSuccess()
Indicates whether the transaction successfully registered
Recur update object response fields
Recur update
success
String true/false $mpgResponse->getRecurUpdateSuccess
()
Indicates whether the transaction successfully updated.
Next recur
date
String yyyy-mm-dd format $mpgResponse->getNextRecurDate()
Indicates when the transaction will be billed again.
Recur end date String yyyy-mm-dd format $mpgResponse->getRecurEndDate()
Indicates when the Recurring Billing Transaction will end.
Table 97: Recurring Billing response fields
Page 350 of 477 July 2018

12 Recurring Billing
The Recur Update response is a 3-digit numeric value. The following is a list of all possible responses after
a Recur Update transaction has been sent.
Request Value Definition
001 Recurring transaction successfully updated (optional: terminated)
983 Cannot find the previous transaction
984 Data error: (optional: field name)
985 Invalid number of recurs
986 Incomplete: timed out
null Error: Malformed XML
Table 98: Recur update response codes
12.5 Credential on File and Recurring Billing
NOTE: The value of the payment indicator field must be Rwhen sending Recurring Billing
transactions.
For Recurring Billing transactions which are set to start immediately:
lSend a Purchase transaction request with both the Recurring Billing and Credential on File info
objects.
For Recurring Billing transactions which are set to start on a future date:
1. Send Card Verification transaction request including the Credential onFile info object to get the
IssuerID
2. Send Purchase transaction request with the Recur and Credential on File info objects included
For updating a Recurring Billing series where you are updating the cardholder credentials (does not apply
if you are only modifying the schedule or amount in a recurring series):
1. Send CardVerification request including the Credential on File info object to get the Issuer ID
2. Send a Recurring Billing Update transaction
For more information about the Recurring Billing object, see Definition of Request Fields – Recurring.
July 2018 Page 351 of 477

13 Customer Information
l13.1 Using the Customer Information Object
l13.2 Customer Information Sample Code
An optional add-on to a number of transactions the Customer Information object. The Customer Inform-
ation object offers a number of fields to be submitted as part of the financial transaction, and stored by
Moneris. These details may be viewed in the future in the Merchant Resource Center.
The following transactions support the Customer Information object :
lPurchase (Basic, Interac Debit and Vault)
lPre-Authorization (Basic and Vault)
lRe-Authorization (Basic)
The Customer Information object holds three types of information:
lMiscellaneous customer information properties
lBilling/Shipping information
lItem information
Things to Consider:
lIf you send characters that are not included in the allowed list, these extra transaction
details may not be stored.
lAll fields are alphanumeric and allow the following characters: a-z A-Z 0-9 _ - : . @ $= /
lAll French accents should be encoded as HTML entities, such as é.
lThe data sent in Billing and Shipping Address fields will not be used for any address veri-
fication.
13.1 Using the Customer Information Object
l13.1.1 CustInfo Object – Miscellaneous Properties
l13.1.2 CustInfo Object – Billing and Shipping Information
l13.1.3 CustInfo Object – Item Information
In addition to instantiating a transaction object and a connection object (as you would for a normal trans-
action), you must instantiate a CustInfo object.
Any transaction that supports CustInfo has a setCustInfo method. This is used to write the customer
information to the transaction object before writing the transaction object to the connection object.
CustInfo object definition
$mpgCustInfo = new mpgCustInfo();
July 2018 Page 353 of 477

Moneris Gateway API- Integration Guide
Transaction object set method
$mpgTxn->setCustInfo($mpgCustInfo);
13.1.1 CustInfo Object – Miscellaneous Properties
While most of the customer information data is organized into objects, there are some values that are
properties of the CustInfo object itself. They are explained in the table below.
Value Type Limits Set method
Email
Address
String 60-character alphanumeric $mpgCustInfo->setEmail($email);
Instructions String 100-character alphanumeric $mpgCustInfo->setInstructions($note);
Table 99: CustInfo object miscellaneous properties
13.1.2 CustInfo Object – Billing and Shipping Information
Billing and shipping information is stored as part of the CustInfo object. They can be written to the object
in one of two ways:
lUsing set methods
lUsing hash tables
Whichever method you use, you will be writing the information found in the table below for both the
billing information and the shipping information.
All values are alphanumeric strings. Their maximum lengths are given in the Limit column.
Value Limit Hash table key
First name 30 "first_name"
Last name 30 "last_name"
Company name 50 "company_name"
Address 70 "address"
City 30 "city"
Province/State 30 "province"
Postal/Zip code 30 "postal_code"
Country 30 "country"
Table 100: Billing and shipping information values
Page 354 of 477 July 2018

13 Customer Information
Value Limit Hash table key
Phone number (voice) 30 "phone"
Fax number 30 "fax"
Federal tax 10 "tax1"
Provincial/State tax 10 "tax2"
County/Local/Specialty tax 10 "tax3"
Shipping cost 10 "shipping_cost"
Table 100: Billing and shipping information values (continued)
13.1.2.1 Set Methods for Billing and Shipping Info
The billing information and the shipping information for a given CustInfo object are written by using the
$mpgCustInfo->setBilling($billing); and $mpgCustInfo->setShipping($shipping);
methods respectively:
$billing = array(
'first_name' => $first_name,
'last_name' => $last_name,
'company_name' => $company_name,
'address' => $address,
'city' => $city,
'province' => $province,
'postal_code' => $postal_code,
'country' => $country,
'phone_number' => $phone_number,
'fax' => $fax,
'tax1' => $tax1,
'tax2' => $tax2,
'tax3' => $tax3,
'shipping_cost' => $shipping_cost
);
$mpgCustInfo->setBilling($billing);
$shipping = array(
'first_name' => $first_name,
July 2018 Page 355 of 477

Moneris Gateway API- Integration Guide
'last_name' => $last_name,
'company_name' => $company_name,
'address' => $address,
'city' => $city,
'province' => $province,
'postal_code' => $postal_code,
'country' => $country,
'phone_number' => $phone_number,
'fax' => $fax,
'tax1' => $tax1,
'tax2' => $tax2,
'tax3' => $tax3,
'shipping_cost' => $shipping_cost
);
$mpgCustInfo->setShipping($shipping);
Both of these methods have the same set of mandatory arguments. They are described in the Billing and
shipping information values table in 13.1.2.1 Set Methods for Billing and Shipping Info.
For sample code, see 13.2 Customer Information Sample Code.
13.1.2.2 Using Hash Tables for Billing and Shipping Info
Writing billing or shipping information using hash tables is done as follows:
1. Instantiate a CustInfo object.
2. Instantiate a hash table object. (The sample code uses a different hash table for billing and ship-
ping for clarity purposes. However, the skillful developer can re-use the same one.)
3. Build the hash table using put methods with the hash table keys found in the Billing and shipping
information values table in 13.1.2 CustInfo Object – Billing and Shipping Information.
4. Call the CustInfo object's setBilling/setShipping method to pass the hash table information to
the CustInfo object
5. Call the transaction object's setCustInfo method to write the CustInfo object (with the billing/-
shipping information to the transaction object.
For sample code, see 13.2 Customer Information Sample Code.
13.1.3 CustInfo Object – Item Information
The CustInfo object can hold information about multiple items. For each item, the values in the table
below can be written.
All values are strings, but note the guidelines in the Limits column.
Page 356 of 477 July 2018

13 Customer Information
Value Limits Hash table key
Item name 45-character alphanumeric "name"
Item quantity 5-character numeric "quantity"
Item product code 20-character alphanumeric "product_code"
Item extended
amount
9-character decimal with at least 3 digits and 2 penny values.
0.01-999999.99
"extended_
amount"
Table 101: Item information values
One way of representing multiple items is with four arrays. This is the method used in the sample code.
However, there are two ways to write the item information to the CustInfo object:
lSet methods
lHash tables
13.1.3.1 Set Methods for Item Information
All the item information found in the Item information values table in 13.1.3 CustInfo Object – Item
Information is written to the CustInfo object in one instruction for a given item. Such as:
customer.setItem(item_description, item_quantity, item_product_code, item_
extended_amount);
For sample code (showing how to use arrays to write information about two items), see 13.2 Customer
Information Sample Code.
13.1.3.2 Using Hash Tables for Item Information
Writing item information using hash tables is done as follows:
1. Instantiate a CustInfo object.
2. Instantiate a hash table object. (The sample code uses a different hash table for each item for clar-
ity purposes. However, the skillful developer can re-use the same one.)
3. Build the hash table using put methods with the hash table keys in the Item information values
table in 13.1.3 CustInfo Object – Item Information.
4. Call the CustInfo object's setItem method to pass the hash table information to the CustInfo
object
5. Call the transaction object's setCustInfo method to write the CustInfo object (with the item
information to the transaction object.
For sample code that shows how to use arrays to write information about two items, see 13.2 Customer
Information Sample Code.
13.2 Customer Information Sample Code
Below is an example of a BasicPurchase with Customer Information transaction.
July 2018 Page 357 of 477

Moneris Gateway API- Integration Guide
Note that the two items ordered are represented by four arrays, and the billing and shipping details are
the same.
Sample Purchase withCustomer Information
## Example php -q TestPurchase-CustInfo.php
require "../../mpgClasses.php";
/************************ Request Variables ***************************/
$store_id='store5';
$api_token='yesguy';
/********************* Transactional Variables ************************/
$type='purchase';
$order_id='ord-'.date("dmy-G:i:s");
$cust_id='my cust id';
$amount='1.00';
$pan='4242424242424242';
$expiry_date='0812'; //December 2008
$crypt='7';
/******************* Customer Information Variables ********************/
$first_name = 'Cedric';
$last_name = 'Benson';
$company_name = 'Chicago Bears';
$address = '334 Michigan Ave';
$city = 'Chicago';
$province = 'Illinois';
$postal_code = 'M1M1M1';
$country = 'United States';
$phone_number = '453-989-9876';
$fax = '453-989-9877';
$tax1 = '1.01';
$tax2 = '1.02';
$tax3 = '1.03';
$shipping_cost = '9.95';
$email ='Joe@widgets.com';
$instructions ="Make it fast";
/*********************** Line Item Variables **************************/
$item_name[0] = 'Guy Lafleur Retro Jersey';
$item_quantity[0] = '1';
$item_product_code[0] = 'JRSCDA344';
$item_extended_amount[0] = '129.99';
$item_name[1] = 'Patrick Roy Signed Koho Stick';
$item_quantity[1] = '1';
$item_product_code[1] = 'JPREEA344';
$item_extended_amount[1] = '59.99';
/******************** Customer Information Object *********************/
$mpgCustInfo = new mpgCustInfo();
/********************** Set Customer Information **********************/
$billing = array(
'first_name' => $first_name,
'last_name' => $last_name,
'company_name' => $company_name,
'address' => $address,
'city' => $city,
'province' => $province,
'postal_code' => $postal_code,
'country' => $country,
'phone_number' => $phone_number,
Page 358 of 477 July 2018

13 Customer Information
Sample Purchase withCustomer Information
'fax' => $fax,
'tax1' => $tax1,
'tax2' => $tax2,
'tax3' => $tax3,
'shipping_cost' => $shipping_cost
);
$mpgCustInfo->setBilling($billing);
$shipping = array(
'first_name' => $first_name,
'last_name' => $last_name,
'company_name' => $company_name,
'address' => $address,
'city' => $city,
'province' => $province,
'postal_code' => $postal_code,
'country' => $country,
'phone_number' => $phone_number,
'fax' => $fax,
'tax1' => $tax1,
'tax2' => $tax2,
'tax3' => $tax3,
'shipping_cost' => $shipping_cost
);
$mpgCustInfo->setShipping($shipping);
$mpgCustInfo->setEmail($email);
$mpgCustInfo->setInstructions($instructions);
/*********************** Set Line Item Information *********************/
$item[0] = array(
'name'=>$item_name[0],
'quantity'=>$item_quantity[0],
'product_code'=>$item_product_code[0],
'extended_amount'=>$item_extended_amount[0]
);
$item[1] = array(
'name'=>$item_name[1],
'quantity'=>$item_quantity[1],
'product_code'=>$item_product_code[1],
'extended_amount'=>$item_extended_amount[1]
);
$mpgCustInfo->setItems($item[0]);
$mpgCustInfo->setItems($item[1]);
/***************** Transactional Associative Array ********************/
$txnArray=array(
'type'=>$type,
'order_id'=>$order_id,
'cust_id'=>$cust_id,
'amount'=>$amount,
'pan'=>$pan,
'expdate'=>$expiry_date,
'crypt_type'=>$crypt
);
/********************** Transaction Object ****************************/
$mpgTxn = new mpgTransaction($txnArray);
/******************** Set Customer Information ************************/
$mpgTxn->setCustInfo($mpgCustInfo);
/************************* Request Object *****************************/
$mpgRequest = new mpgRequest($mpgTxn);
$mpgRequest->setProcCountryCode("CA"); //"US" for sending transaction to US environment
$mpgRequest->setTestMode(true); //false or comment out this line for production transactions
July 2018 Page 359 of 477

Moneris Gateway API- Integration Guide
Sample Purchase withCustomer Information
/************************ HTTPS Post Object ***************************/
$mpgHttpPost =new mpgHttpsPost($store_id,$api_token,$mpgRequest);
/*************************** Response *********************************/
$mpgResponse=$mpgHttpPost->getMpgResponse();
print("\nCardType = " . $mpgResponse->getCardType());
print("\nTransAmount = " . $mpgResponse->getTransAmount());
print("\nTxnNumber = " . $mpgResponse->getTxnNumber());
print("\nReceiptId = " . $mpgResponse->getReceiptId());
print("\nTransType = " . $mpgResponse->getTransType());
print("\nReferenceNum = " . $mpgResponse->getReferenceNum());
print("\nResponseCode = " . $mpgResponse->getResponseCode());
print("\nISO = " . $mpgResponse->getISO());
print("\nMessage = " . $mpgResponse->getMessage());
print("\nIsVisaDebit = " . $mpgResponse->getIsVisaDebit());
print("\nAuthCode = " . $mpgResponse->getAuthCode());
print("\nComplete = " . $mpgResponse->getComplete());
print("\nTransDate = " . $mpgResponse->getTransDate());
print("\nTransTime = " . $mpgResponse->getTransTime());
print("\nTicket = " . $mpgResponse->getTicket());
print("\nTimedOut = " . $mpgResponse->getTimedOut());
?>
Page 360 of 477 July 2018

14 Status Check
l14.1 About Status Check
l14.2 Using Status Check Response Fields
l14.3 Sample Purchase with Status Check
14.1 About Status Check
Status Check is a connection object value that allows merchants to verify whether a previously sent trans-
action was processed successfully.
To submit a Status Check request, resend the original transaction with all the same parameter values,
but set the status check value to either true or false.
Once set to “true”, the gateway will check the status of a transaction that has an order_id that matches
the one passed.
lIf the transaction is found, the gateway will respond with the specifics of that transaction.
lIf the transaction is not found, the gateway will respond with a not found message.
Once it is set to “false”, the transaction will process as a new transaction.
For example, if you send a Purchase transaction with Status Check, include the same values as the ori-
ginal Purchase such as the order ID and the amount.
The feature must be enabled in your merchant profile. To have it enabled, contact Moneris.
Things to Consider:
lThe Status Check request should only be used once and immediately (within 2 minutes)
after the last transaction that had failed.
lThe Status Check request should not be used to check openTotals & batchClose
requests.
lDo not resend the Status Check request if it has timed out. Additional investigation is
required.
14.2 Using Status Check Response Fields
After you have used the connection object to send a Status Check request, you can use the Receipt
object to obtain the information you want regarding the success of the original transaction.
The status response fields related to the status check are Status Code and Status Message.
Possible Status Code response values:
l0-49: successful transaction
l50-999: unsuccessful transaction.
July 2018 Page 361 of 477

Moneris Gateway API- Integration Guide
Possible Status Message response values:
lFound: Status code is 0-49
lNot found or Null: Status code is 50-999)
If the Status Message is Found, all other response fields are the same as those from the original trans-
action.
If the Status Message is Not found, all other response fields will be Null.
14.3 Sample Purchase with Status Check
Sample Purchase transaction with Status Check
<?php
require "../../mpgClasses.php";
$store_id='store5';
$api_token='yesguy';
$status_check = 'true';
$txnArray=array('type'=>'purchase',
'order_id'=>'order',
'cust_id'=>'cust',
'amount'=>'1.00',
'pan'=>'4242424242424242',
'expdate'=>'2202',
'crypt_type'=>'1',
'dynamic_descriptor'=>''
);
$mpgTxn = new mpgTransaction($txnArray);
$mpgRequest = new mpgRequest($mpgTxn);
$mpgRequest->setProcCountryCode("CA");
$mpgRequest->setTestMode(true); //false or comment out this line for production transactions
$mpgHttpPost =new mpgHttpsPostStatus($store_id,$api_token,$status_check,$mpgRequest);
$mpgResponse=$mpgHttpPost->getMpgResponse();
print("\nStatusCode = " . $mpgResponse->getStatusCode());
print("\nStatusMessage = " . $mpgResponse->getStatusMessage());
?>
Page 362 of 477 July 2018

15 Visa Checkout
l15.1 About Visa Checkout
l15.2 Transaction Types - Visa Checkout
l15.3 Integrating Visa Checkout Lightbox
l15.4 Transaction Flow for Visa Checkout
l15.5 Visa Checkout Purchase
l15.6 Visa Checkout Pre-Authorization
l15.7 Visa Checkout Completion
l15.8 Visa Checkout Purchase Correction
l15.9 Visa Checkout Refund
l15.10 Visa Checkout Information
15.1 About Visa Checkout
VisaCheckout is a digital wallet service offered to customers using credit cards.Visa Checkout func-
tionality can be integrated into the Moneris Gateway via the API.
15.2 Transaction Types - Visa Checkout
Below is a list of transactions supported by the Visa Checkout API, other terms used for the transaction
type are indicated in brackets.
VdotMePurchase (sale)
Call to Moneris to obtain funds on the Visa Checkout callId and ready them for deposit
into the merchant’s account. It also updates the customer’s Visa Checkout transaction his-
tory.
VdotMePreAuth (authorisation / pre-authorization)
Call to Moneris to verify funds on the Visa Checkout callid and reserve those funds for
your merchant account. The funds are locked for a specified amount of time, based on the
card issuer. To retrieve the funds from this call so that they may be settled in the merchant’s
account, a VdotMeCompletion must be performed. It also updates the customer’s Visa
Checkout transaction history.
VdotMeCompletion (Completion / Capture)
Call to Moneris to obtain funds reserved by VdotMePreAuth call. This transaction call
retrieves the locked funds and readies them for settlement into the merchant’s account. This
call must be made typically within 72 hours of performing VdotMePreAuth. It also updates
the customer’s Visa Checkout transaction history.
VdotMePurchaseCorrection (Void / Purchase Correction)
Call to Moneris to void the VdotMePurchases and VdotMeCompletions the same day* that
they occurred on. It also updates the customer’s Visa Checkout transaction history.
VdotMeRefund (Credit)
Call to Moneris to refund against a VdotMePurchase or VdotMeCompletion to refund
any part, or all of the transaction. It also updates the customer’s Visa Checkout transaction
history.
July 2018 Page 363 of 477

Moneris Gateway API- Integration Guide
VdotMeInfo (Credit)
Call to Moneris to obtain cardholder details such as, name on card, partial card number,
expiry date, shipping and billing information.
15.3 Integrating Visa Checkout Lightbox
1. Using the APIKey you obtained when you configured your Visa Checkout store, create Visa Check-
out Lightbox integration with JavaScript by following the Visa documentation, which is available
on Visa Developer portal:
Visa Checkout General Information (JavaScript SDK download)
https://developer.visa.com/products/visa_checkout
Getting Started With Visa checkout
https://developer.visa.com/products/visa_checkout/guides#getting_started
Adding Visa Checkout to Your Web Page
https://developer.visa.com/products/visa_checkout/guides#adding_to_page
Submitting the Consumer Payment Request
https://developer.visa.com/products/visa_checkout/guides#submitting_csr
2. If you get a payment success event from the resulting Visa Lightbox JavaScript, you will have to
parse and obtain the callid from their JSON response. The additional information is obtained
using VdotMeInfo.
Once you have obtained the callid from Visa Lightbox, you can make appropriate Visa Checkout VdotMe
transaction call to Moneris to process your transaction and obtain your funds.
NOTE: During Visa Checkout testing in our QA test environment, please use the APIkey
that you generated in the Visa Checkout configuration for the V.Init call in your
JavaScript.
Page 364 of 477 July 2018

15 Visa Checkout
15.4 Transaction Flow for Visa Checkout
July 2018 Page 365 of 477

Moneris Gateway API- Integration Guide
15.5 Visa Checkout Purchase
VdotMePurchase transaction object definition
$txnArray = array(‘type’=>’vdotme_purchase', …);
$mpgTxn = new mpgTransaction($txnArray);
HttpsPostRequest for VdotMePurchase transaction
$mpgRequest = new mpgRequest($mpgTxn);
$mpgHttpPost = new mpgHttpsPost($store_id,$api_token,$mpgRequest);
VdotMePurchase transaction object values
Value Type Limits Set Method
Order ID String 50-character alpha-
numeric
'order_id'=>$order_id
Call ID String 20-character numeric 'callid'=>$callid
Amount String 9-character decimal 'amount'=>$amount
E-commerce indicator String 1-character alpha-
numeric
'crypt_type'=>$crypt
Table 1: VdotMePurchase transaction object mandatory values
Value Type Limits Set Method
Dynamic
descriptor
String 20-character
alphanumeric
'dynamic_descriptor'=>$dynamic_
descriptor
Status
check
Boolean true/false $mpgHttpPost =new
mpgHttpsPostStatus($store_id,$api_
token,$status,$mpgRequest);
Table 2: VdotMePurchase transaction object optional values
Sample VdotMePurchase
<?php
##
## Example php -q TestPurchase.php store1
##
require "../../mpgClasses.php";
/**************************** Request Variables *******************************/
$store_id='store2';
$api_token='yesguy';
/************************* Transactional Variables ****************************/
Page 366 of 477 July 2018

15 Visa Checkout
Sample VdotMePurchase
$type='vdotme_purchase';
$cust_id='cust id';
$order_id='ord-'.date("dmy-G:i:s");
$amount='1.00';
$callid = '2040321768994339501';
$crypt='7';
$dynamic_descriptor='123';
/*********************** Transactional Associative Array **********************/
$txnArray=array('type'=>$type,
'order_id'=>$order_id,
'amount'=>$amount,
'callid'=>$callid,
'crypt_type'=>$crypt,
'cust_id'=>$cust_id,
'dynamic_descriptor'=>$dynamic_descriptor
);
/**************************** Transaction Object *****************************/
$mpgTxn = new mpgTransaction($txnArray);
/****************************** Request Object *******************************/
$mpgRequest = new mpgRequest($mpgTxn);
$mpgRequest->setProcCountryCode("CA"); //"US" for sending transaction to US environment
$mpgRequest->setTestMode(true); //false or comment out this line for production transactions
/***************************** HTTPS Post Object *****************************/
$mpgHttpPost =new mpgHttpsPost($store_id,$api_token,$mpgRequest);
/******************************* Response ************************************/
$mpgResponse=$mpgHttpPost->getMpgResponse();
print("\nCardType = " . $mpgResponse->getCardType());
print("\nTransAmount = " . $mpgResponse->getTransAmount());
print("\nTxnNumber = " . $mpgResponse->getTxnNumber());
print("\nReceiptId = " . $mpgResponse->getReceiptId());
print("\nTransType = " . $mpgResponse->getTransType());
print("\nReferenceNum = " . $mpgResponse->getReferenceNum());
print("\nResponseCode = " . $mpgResponse->getResponseCode());
print("\nISO = " . $mpgResponse->getISO());
print("\nMessage = " . $mpgResponse->getMessage());
print("\nIsVisaDebit = " . $mpgResponse->getIsVisaDebit());
print("\nAuthCode = " . $mpgResponse->getAuthCode());
print("\nComplete = " . $mpgResponse->getComplete());
print("\nTransDate = " . $mpgResponse->getTransDate());
print("\nTransTime = " . $mpgResponse->getTransTime());
print("\nTicket = " . $mpgResponse->getTicket());
print("\nTimedOut = " . $mpgResponse->getTimedOut());
?>
15.6 Visa Checkout Pre-Authorization
VdotMePreAuth is virtually identical to the VdotMePurchase with the exception of the transaction
type name.
If the order could not be completed for some reason, such as an order is cancelled, made in error or not
fulfillable, the VdotMePreAuth transaction must be reversed within 72 hours.
To reverse an authorization, perform a VdotMeCompletion transaction for $0.00 (zero dollars).
VdotMePreAuth transaction object definition
$txnArray = array(‘type’=>’vdotme_preauth', …);
July 2018 Page 367 of 477

Moneris Gateway API- Integration Guide
$mpgTxn = new mpgTransaction($txnArray);
HttpsPostRequest object for VdotMePreAuth transaction
$mpgRequest = new mpgRequest($mpgTxn);
$mpgHttpPost = new mpgHttpsPost($store_id,$api_token,$mpgRequest);
VdotMePreAuth transaction object values
Value Type Limits Set Method
Amount String 9-character decimal 'amount'=>$amount
Call ID String 20-character numeric 'callid'=>$callid
Order ID String 50-character alpha-
numeric
'order_id'=>$order_id
E-commerce indicator String 1-character alpha-
numeric
'crypt_type'=>$crypt
Table 1: VdotMePreAuth transaction object mandatory values
Value Type Limits Set Method
Customer ID String 50-character alpha-
numeric
'cust_id'=>$cust_id
Dynamic descriptor String 20-character alpha-
numeric
'dynamic_
descriptor'=>$dynamic_
descriptor
Table 2: VdotMePreAuth transaction object optional values
Sample VdotMePreAuth
<?php
##
## Example php -q TestPurchase.php store1
##
require "../../mpgClasses.php";
/**************************** Request Variables *******************************/
$store_id='store2';
$api_token='yesguy';
/************************* Transactional Variables ****************************/
$type='vdotme_preauth';
$cust_id='cust id';
$order_id='ord-'.date("dmy-G:i:s");
$amount='1.00';
$callid = '7019571968382473715';
$crypt='7';
Page 368 of 477 July 2018

15 Visa Checkout
Sample VdotMePreAuth
$dynamic_descriptor='123';
/*********************** Transactional Associative Array **********************/
$txnArray=array('type'=>$type,
'order_id'=>$order_id,
'amount'=>$amount,
'callid'=>$callid,
'crypt_type'=>$crypt,
'cust_id'=>$cust_id,
'dynamic_descriptor'=>$dynamic_descriptor
);
/**************************** Transaction Object *****************************/
$mpgTxn = new mpgTransaction($txnArray);
/****************************** Request Object *******************************/
$mpgRequest = new mpgRequest($mpgTxn);
$mpgRequest->setProcCountryCode("CA"); //"US" for sending transaction to US environment
$mpgRequest->setTestMode(true); //false or comment out this line for production transactions
/***************************** HTTPS Post Object *****************************/
$mpgHttpPost =new mpgHttpsPost($store_id,$api_token,$mpgRequest);
/******************************* Response ************************************/
$mpgResponse=$mpgHttpPost->getMpgResponse();
print("\nCardType = " . $mpgResponse->getCardType());
print("\nTransAmount = " . $mpgResponse->getTransAmount());
print("\nTxnNumber = " . $mpgResponse->getTxnNumber());
print("\nReceiptId = " . $mpgResponse->getReceiptId());
print("\nTransType = " . $mpgResponse->getTransType());
print("\nReferenceNum = " . $mpgResponse->getReferenceNum());
print("\nResponseCode = " . $mpgResponse->getResponseCode());
print("\nISO = " . $mpgResponse->getISO());
print("\nMessage = " . $mpgResponse->getMessage());
print("\nIsVisaDebit = " . $mpgResponse->getIsVisaDebit());
print("\nAuthCode = " . $mpgResponse->getAuthCode());
print("\nComplete = " . $mpgResponse->getComplete());
print("\nTransDate = " . $mpgResponse->getTransDate());
print("\nTransTime = " . $mpgResponse->getTransTime());
print("\nTicket = " . $mpgResponse->getTicket());
print("\nTimedOut = " . $mpgResponse->getTimedOut());
?>
15.7 Visa Checkout Completion
The VdotMeCompletion transaction is used to secure the funds locked by a VdotMePreAuth trans-
action.
You may also perform this transaction at $0.00 (zero dollars) to reverse a VdotMePreauth transaction
that you are unable to fulfill.
VdotMeCompletion transaction object definition
$txnArray = array(‘type’=>’vdotme_completion', …);
$mpgTxn = new mpgTransaction($txnArray);
HttpsPostRequest object for VdotMeCompletion transaction
$mpgRequest = new mpgRequest($mpgTxn);
$mpgHttpPost = new mpgHttpsPost($store_id,$api_token,$mpgRequest);
July 2018 Page 369 of 477

Moneris Gateway API- Integration Guide
VdotMeCompletion transaction object values
Value Type Limits Set Method
Order ID String 50-character alpha-
numeric
'order_id'=>$order_id
Transaction number String 255-character alpha-
numeric
'txn_number'=>$txn_number
Completion amount String 9-character decimal 'comp_amount'=>$comp_amount
E-commerce indicator String 1-character alpha-
numeric
'crypt_type'=>$crypt
Table 1: VdotMeCompletion transaction object mandatory values
Value Type Limits Set Method
Customer ID String 50-character alpha-
numeric
'cust_id'=>$cust_id
Dynamic descriptor String 20-character alpha-
numeric
'dynamic_
descriptor'=>$dynamic_
descriptor
Table 2: VdotMeCompletion transaction object optional values
Sample VdotMeCompletion
<?php
##
## Example php -q TestPurchase.php store1
##
require "../../mpgClasses.php";
/**************************** Request Variables *******************************/
$store_id='store2';
$api_token='yesguy';
/************************* Transactional Variables ****************************/
$type='vdotme_completion';
$cust_id='cust id';
$order_id='ord-110515-16:01:19';
$comp_amount='0.10';
$txn_number = '721358-0_10';
$crypt='7';
$dynamic_descriptor='123';
/*********************** Transactional Associative Array **********************/
$txnArray=array('type'=>$type,
'order_id'=>$order_id,
'comp_amount'=>$comp_amount,
'txn_number'=>$txn_number,
'crypt_type'=>$crypt,
'cust_id'=>$cust_id,
Page 370 of 477 July 2018

15 Visa Checkout
Sample VdotMeCompletion
'dynamic_descriptor'=>$dynamic_descriptor
);
/**************************** Transaction Object *****************************/
$mpgTxn = new mpgTransaction($txnArray);
/****************************** Request Object *******************************/
$mpgRequest = new mpgRequest($mpgTxn);
$mpgRequest->setProcCountryCode("CA"); //"US" for sending transaction to US environment
$mpgRequest->setTestMode(true); //false or comment out this line for production transactions
/***************************** HTTPS Post Object *****************************/
$mpgHttpPost =new mpgHttpsPost($store_id,$api_token,$mpgRequest);
/******************************* Response ************************************/
$mpgResponse=$mpgHttpPost->getMpgResponse();
print("\nCardType = " . $mpgResponse->getCardType());
print("\nTransAmount = " . $mpgResponse->getTransAmount());
print("\nTxnNumber = " . $mpgResponse->getTxnNumber());
print("\nReceiptId = " . $mpgResponse->getReceiptId());
print("\nTransType = " . $mpgResponse->getTransType());
print("\nReferenceNum = " . $mpgResponse->getReferenceNum());
print("\nResponseCode = " . $mpgResponse->getResponseCode());
print("\nISO = " . $mpgResponse->getISO());
print("\nMessage = " . $mpgResponse->getMessage());
print("\nIsVisaDebit = " . $mpgResponse->getIsVisaDebit());
print("\nAuthCode = " . $mpgResponse->getAuthCode());
print("\nComplete = " . $mpgResponse->getComplete());
print("\nTransDate = " . $mpgResponse->getTransDate());
print("\nTransTime = " . $mpgResponse->getTransTime());
print("\nTicket = " . $mpgResponse->getTicket());
print("\nTimedOut = " . $mpgResponse->getTimedOut());
?>
15.8 Visa Checkout Purchase Correction
VdotMePurchaseCorrection is used to cancel a VdotMeCompletion or VdotMePurchase trans-
action that was performed in the current batch. No other transaction types can be corrected using this
method.
No amount is required because it is always for 100% of the original transaction.
VdotMePurchaseCorrection transaction object definition
$txnArray = array(‘type’=>’vdotme_purchasecorrection', …);
$mpgTxn = new mpgTransaction($txnArray);
HttpsPostRequest object for VdotMePurchaseCorrection transaction
$mpgRequest = new mpgRequest($mpgTxn);
$mpgHttpPost = new mpgHttpsPost($store_id,$api_token,$mpgRequest);
July 2018 Page 371 of 477

Moneris Gateway API- Integration Guide
VdotMePurchaseCorrection transaction object values
Value Type Limits Set Method
Order ID String 50-character alpha-
numeric
'order_id'=>$order_id
Transaction number String 255-character alpha-
numeric
'txn_number'=>$txn_number
Table 1: VdotMePurchaseCorrection transaction object mandatory values
Value Type Limits Set Method
Customer ID String 50-character alpha-
numeric
'cust_id'=>$cust_id
Status check Boolean true/false $mpgHttpPost =new
mpgHttpsPostStatus($store_
id,$api_
token,$status,$mpgRequest);
Table 2: VdotMePurchaseCorrection transaction object optional values
Sample VdotMePurchaseCorrection
<?php
##
## Example php -q TestPurchase.php store1
##
require "../../mpgClasses.php";
/**************************** Request Variables *******************************/
$store_id='store2';
$api_token='yesguy';
/************************* Transactional Variables ****************************/
$type='vdotme_purchasecorrection';
$cust_id='cust id';
$order_id='ord-110515-15:58:00';
$txn_number = '721355-0_10';
$crypt='7';
/*********************** Transactional Associative Array **********************/
$txnArray=array('type'=>$type,
'order_id'=>$order_id,
'txn_number'=>$txn_number,
'crypt_type'=>$crypt,
'cust_id'=>$cust_id,
);
/**************************** Transaction Object *****************************/
$mpgTxn = new mpgTransaction($txnArray);
/****************************** Request Object *******************************/
$mpgRequest = new mpgRequest($mpgTxn);
$mpgRequest->setProcCountryCode("CA"); //"US" for sending transaction to US environment
$mpgRequest->setTestMode(true); //false or comment out this line for production transactions
/***************************** HTTPS Post Object *****************************/
$mpgHttpPost =new mpgHttpsPost($store_id,$api_token,$mpgRequest);
Page 372 of 477 July 2018

15 Visa Checkout
Sample VdotMePurchaseCorrection
/******************************* Response ************************************/
$mpgResponse=$mpgHttpPost->getMpgResponse();
print("\nCardType = " . $mpgResponse->getCardType());
print("\nTransAmount = " . $mpgResponse->getTransAmount());
print("\nTxnNumber = " . $mpgResponse->getTxnNumber());
print("\nReceiptId = " . $mpgResponse->getReceiptId());
print("\nTransType = " . $mpgResponse->getTransType());
print("\nReferenceNum = " . $mpgResponse->getReferenceNum());
print("\nResponseCode = " . $mpgResponse->getResponseCode());
print("\nISO = " . $mpgResponse->getISO());
print("\nMessage = " . $mpgResponse->getMessage());
print("\nIsVisaDebit = " . $mpgResponse->getIsVisaDebit());
print("\nAuthCode = " . $mpgResponse->getAuthCode());
print("\nComplete = " . $mpgResponse->getComplete());
print("\nTransDate = " . $mpgResponse->getTransDate());
print("\nTransTime = " . $mpgResponse->getTransTime());
print("\nTicket = " . $mpgResponse->getTicket());
print("\nTimedOut = " . $mpgResponse->getTimedOut());
?>
15.9 Visa Checkout Refund
VdotMeRefund will credit a specified amount to the cardholder’s credit card and update their Visa Check-
out transaction history. A refund can be sent up to the full value of the original VdotMeCompletion or
VdotMePurchase.
VdotMeRefund transaction object definition
$txnArray = array(‘type’=>’vdotme_refund', …);
$mpgTxn = new mpgTransaction($txnArray);
HttpsPostRequest object for VdotMeRefund transaction
$mpgRequest = new mpgRequest($mpgTxn);
$mpgHttpPost = new mpgHttpsPost($store_id,$api_token,$mpgRequest);
VdotMeRefund transaction object values
Value Type Limits Set Method
Order ID String 50-character alpha-
numeric
'order_id'=>$order_id
Amount String 9-character decimal 'amount'=>$amount
Transaction number String 255-character alpha-
numeric
'txn_number'=>$txn_number
Table 1: VdotMeRefund transaction object mandatory values
July 2018 Page 373 of 477

Moneris Gateway API- Integration Guide
Value Type Limits Set Method
E-commerce indicator String 1-character alpha-
numeric
'crypt_type'=>$crypt
Value Type Limits Set Method
Customer ID String 50-character alpha-
numeric
'cust_id'=>$cust_id
Dynamic descriptor String 20-character alpha-
numeric
'dynamic_
descriptor'=>$dynamic_
descriptor
Status check Boolean true/false $mpgHttpPost =new
mpgHttpsPostStatus($store_
id,$api_
token,$status,$mpgRequest);
Table 2: VdotMeRefund transaction object optional values
Sample VdotMeRefund
<?php
##
## Example php -q TestPurchase.php store1
##
require "../../mpgClasses.php";
/**************************** Request Variables *******************************/
$store_id='store2';
$api_token='yesguy';
/************************* Transactional Variables ****************************/
$type='vdotme_refund';
$cust_id='cust id';
$order_id='ord-110515-16:01:19';
$txn_number = '721359-1_10';
$amount = '0.05';
$crypt='7';
$dynamic_descriptor='123';
/*********************** Transactional Associative Array **********************/
$txnArray=array('type'=>$type,
'order_id'=>$order_id,
'txn_number'=>$txn_number,
'amount'=>$amount,
'crypt_type'=>$crypt,
'cust_id'=>$cust_id,
'dynamic_descriptor'=>$dynamic_descriptor
);
/**************************** Transaction Object *****************************/
$mpgTxn = new mpgTransaction($txnArray);
/****************************** Request Object *******************************/
$mpgRequest = new mpgRequest($mpgTxn);
$mpgRequest->setProcCountryCode("CA"); //"US" for sending transaction to US environment
$mpgRequest->setTestMode(true); //false or comment out this line for production transactions
Page 374 of 477 July 2018

15 Visa Checkout
Sample VdotMeRefund
/***************************** HTTPS Post Object *****************************/
$mpgHttpPost =new mpgHttpsPost($store_id,$api_token,$mpgRequest);
/******************************* Response ************************************/
$mpgResponse=$mpgHttpPost->getMpgResponse();
print("\nCardType = " . $mpgResponse->getCardType());
print("\nTransAmount = " . $mpgResponse->getTransAmount());
print("\nTxnNumber = " . $mpgResponse->getTxnNumber());
print("\nReceiptId = " . $mpgResponse->getReceiptId());
print("\nTransType = " . $mpgResponse->getTransType());
print("\nReferenceNum = " . $mpgResponse->getReferenceNum());
print("\nResponseCode = " . $mpgResponse->getResponseCode());
print("\nISO = " . $mpgResponse->getISO());
print("\nMessage = " . $mpgResponse->getMessage());
print("\nIsVisaDebit = " . $mpgResponse->getIsVisaDebit());
print("\nAuthCode = " . $mpgResponse->getAuthCode());
print("\nComplete = " . $mpgResponse->getComplete());
print("\nTransDate = " . $mpgResponse->getTransDate());
print("\nTransTime = " . $mpgResponse->getTransTime());
print("\nTicket = " . $mpgResponse->getTicket());
print("\nTimedOut = " . $mpgResponse->getTimedOut());
?>
15.10 Visa Checkout Information
VdotMeInfo will get customer information from their Visa Checkout wallet. The details returned are
dependent on what the customer has stored in Visa Checkout.
VdotMeInfo transaction object definition
$txnArray = array(‘type’=>’vdotme_getpaymentinfo', …);
$mpgTxn = new mpgTransaction($txnArray);
HttpsPostRequest object for VdotMeInfo transaction
$mpgRequest = new mpgRequest($mpgTxn);
$mpgHttpPost = new mpgHttpsPost($store_id,$api_token,$mpgRequest);
VdotMeInfo transaction object values
Value Type Limits Set Method
Call ID String 20-character numeric 'callid'=>$callid
Table 1: VdotMeInfo transaction object mandatory values
Sample VdotMeInfo
<?php
##
## Example php -q TestPurchase.php store1
July 2018 Page 375 of 477

Moneris Gateway API- Integration Guide
Sample VdotMeInfo
##
require "../../mpgClasses.php";
/**************************** Request Variables *******************************/
$store_id='store2';
$api_token='yesguy';
/************************* Transactional Variables ****************************/
$callid='8620484083629792701';
/*********************** Transactional Associative Array **********************/
$txnArray=array(type=>'vdotme_getpaymentinfo',
'callid'=>$callid
);
/**************************** Transaction Object *****************************/
$mpgTxn = new mpgTransaction($txnArray);
/****************************** Request Object *******************************/
$mpgRequest = new mpgRequest($mpgTxn);
$mpgRequest->setProcCountryCode("CA"); //"US" for sending transaction to US environment
$mpgRequest->setTestMode(true); //false or comment out this line for production transactions
/***************************** HTTPS Post Object *****************************/
/* Status Check Example
$mpgHttpPost =new mpgHttpsPostStatus($store_id,$api_token,$status_check,$mpgRequest);
*/
$mpgHttpPost =new mpgHttpsPost($store_id,$api_token,$mpgRequest);
/******************************* Response ************************************/
$vdotmeinfo=$mpgHttpPost->getMpgResponse();
print("\nResponse Code: " . $vdotmeinfo->getResponseCode());
print("\nResponse Message: " . $vdotmeinfo->getMessage());
print("\nCurrency Code: " . $vdotmeinfo->getCurrencyCode());
print("\nPayment Totals: " . $vdotmeinfo->getPaymentTotal());
print("\nUser First Name: " . $vdotmeinfo->getUserFirstName());
print("\nUser Last Name: " . $vdotmeinfo->getUserLastName());
print("\nUsername: " . $vdotmeinfo->getUserName());
print("\nUser Email: " . $vdotmeinfo->getUserEmail());
print("\nEncrypted User ID: " . $vdotmeinfo->getEncUserId());
print("\nCreation Time Stamp: " . $vdotmeinfo->getCreationTimeStamp());
print("\nName on Card: " . $vdotmeinfo->getNameOnCard());
print("\nExpiration Month: " . $vdotmeinfo->getExpirationDateMonth());
print("\nExpiration Year: " . $vdotmeinfo->getExpirationDateYear());
print("\nLast 4 Digits: " . $vdotmeinfo->getLastFourDigits());
print("\nBin Number (6 Digits): " . $vdotmeinfo->getBinSixDigits());
print("\nCard Brand: " . $vdotmeinfo->getCardBrand());
print("\nCard Type: " . $vdotmeinfo->getVDotMeCardType());
print("\nBilling Person Name: " . $vdotmeinfo->getBillingPersonName());
print("\nBilling Address Line 1: " . $vdotmeinfo->getBillingAddressLine1());
print("\nBilling City: " . $vdotmeinfo->getBillingCity());
print("\nBilling State/Province Code: " . $vdotmeinfo->getBillingStateProvinceCode());
print("\nBilling Postal Code: " . $vdotmeinfo->getBillingPostalCode());
print("\nBilling Country Code: " . $vdotmeinfo->getBillingCountryCode());
print("\nBilling Phone: " . $vdotmeinfo->getBillingPhone());
print("\nBilling ID: " . $vdotmeinfo->getBillingId());
print("\nBilling Verification Status: " . $vdotmeinfo->getBillingVerificationStatus());
print("\nPartial Shipping Country Code: " . $vdotmeinfo->getPartialShippingCountryCode());
print("\nPartial Shipping Postal Code: " . $vdotmeinfo->getPartialShippingPostalCode());
print("\nShipping Person Name: " . $vdotmeinfo->getShippingPersonName());
print("\nShipping Address Line 1: " . $vdotmeinfo->getShippingAddressLine1());
print("\nShipping City: " . $vdotmeinfo->getShippingCity());
print("\nShipping State/Province Code: " . $vdotmeinfo->getShippingStateProvinceCode());
print("\nShipping Postal Code: " . $vdotmeinfo->getShippingPostalCode());
print("\nShipping Country Code: " . $vdotmeinfo->getShippingCountryCode());
print("\nShipping Phone: " . $vdotmeinfo->getShippingPhone());
Page 376 of 477 July 2018

15 Visa Checkout
Sample VdotMeInfo
print("\nShipping Default: " . $vdotmeinfo->getShippingDefault());
print("\nShipping ID: " . $vdotmeinfo->getShippingId());
print("\nShipping Verification Status: " . $vdotmeinfo->getShippingVerificationStatus());
print("\nisExpired: " . $vdotmeinfo->getIsExpired());
print("\nBase Image File Name: " . $vdotmeinfo->getBaseImageFileName());
print("\nHeight: " . $vdotmeinfo->getHeight());
print("\nWidth: " . $vdotmeinfo->getWidth());
print("\nIssuer Bid: " . $vdotmeinfo->getIssuerBid());
print("\nRisk Advice: " . $vdotmeinfo->getRiskAdvice());
print("\nRisk Score: " . $vdotmeinfo->getRiskScore());
print("\nAVS Response Code: " . $vdotmeinfo->getAvsResponseCode());
print("\nCVV Response Code: " . $vdotmeinfo->getCvvResponseCode());
?>
July 2018 Page 377 of 477

16 Testing a Solution
l16.1 About the Merchant Resource Center
l16.2 Logging In to the QAMerchant Resource Center
l16.3 Test Credentials for Merchant Resource Center
l16.4 Getting a Unique Test Store ID and API Token
l16.5 Processing a Transaction
l16.6 Testing INTERAC® Online Payment Solutions
l16.7 Testing MPI Solutions
l16.8 Testing Visa Checkout
l16.9 Test Cards
l16.10 Simulator Host
16.1 About the Merchant Resource Center
The Merchant Resource Center is the user interface for Moneris Gateway services.There is also a
QAversion of the Merchant Resource Center site specifically allocated for you and other developers to
use to test your API integrations with the gateway.
You can access the Merchant Resource Center in the test environment at:
https://esqa.moneris.com/mpg (Canada)
The test environment is generally available 24/7, but 100% availability is not guaranteed. Also, please be
aware that other merchants are using the test environment in the Merchant Resource Center. Therefore,
you may see transactions and user IDs that you did not create. As a courtesy to others who are testing,
we ask that you use only the transactions/users that you created. This applies to processing Refund
transactions, changing passwords or trying other functions.
16.2 Logging In to the QAMerchant Resource Center
To log in to the QAMerchant Resource Center for testing purposes:
1. Go to the Merchant Resource Center QA website at https://esqa.moneris.com/mpg
2. Enter your username and password, which are the same email address and password you use to
log in to the Developer Portal
3. Enter your Store ID, which you obtained from the Developer Portal's My Testing Credentials as
described in Test Credentials for Merchant Resource Center (page 378)
16.3 Test Credentials for Merchant Resource Center
For testing purposes, you can either use the pre-existing test stores in the Merchant Resource Center, or
you can create your own unique test store where you will only see your own transactions. If you want to
use the pre-existing stores, use the test credentials provided in the following tables with the cor-
responding lines of code, as in the examples below.
July 2018 Page 378 of 477

Moneris Gateway API- Integration Guide
Example of Corresponding Code For Canada:
$store_id='monca00392';
$api_token='qYdISUhHiOdfTr1CLNpN';
$mpgRequest->setProcCountryCode("CA");
$mpgRequest->setTestMode(true);
store_id api_token Username Password Other Information
store1 yesguy demouser password
store2 yesguy demouser password
store3 yesguy demouser password
store4 yesguy demouser password
store5 yesguy demouser password
monca00392 yesguy demouser password Use this store to
test Convenience
Fee transactions
moncaqagt1 mgtokenguy1 demouser password Use this store to
test Token Shar-
ing
moncaqagt2 mgtokenguy2 demouser password Use this store to
test Token Shar-
ing
moncaqagt3 mgtokenguy3 demouser password Use this store to
test Token Shar-
ing
monca01428 mcmpguy demouser password Use this store to
test MasterCard
MasterPass
Table 102: Test Server Credentials - Canada
Alternatively, you can create and use a unique test store where you will only see your own
transactions.For more on this, see Getting a Unique Test Store ID and API Token (page 380)
Page 379 of 477 July 2018

16 Testing a Solution
16.4 Getting a Unique Test Store ID and API Token
Transactions requests via the API will require you to have a Store ID and a corresponding APItoken.For
testing purposes, you can either use the pre-existing test stores in the Merchant Resource Center, or you
can create your own unique test store where you will only see your own transactions.
To get your unique Store IDand APItoken:
1. Log in to the Developer Portal at https://developer.moneris.com
2. In the MyProfile dialog, click the FullProfile button
3. Under My Testing Credentials, select RequestTesting Credentials
4. Enter your Developer Portal password and select your country
5. Record the Store IDand APItoken that are given, as you will need them for logging in to the Mer-
chant Resource Center (StoreID) and for APIrequests (APItoken).
Alternatively, you can use the pre-existing test stores already set up in the Merchant Resource Center as
described in Test Credentials for Merchant Resource Center (page 378).
July 2018 Page 380 of 477

16.5 Processing a Transaction
l1.1 Overview
l1.2 HttpsPostRequest Object
l1.3 Receipt Object
16.5.1 Overview
There are some common steps for every transaction that is processed.
1. Instantiate the transaction object (e.g., Purchase), and update it with object definitions that
refer to the individual transaction.
2. Instantiate the HttpsPostRequest connection object and update it with connection information,
host information and the transaction object that you created in step 16.5
Section 16.5 (page 382) provides the HttpsPostRequest connection object definition. This object
and its variables apply to every transaction request.
3. Invoke the HttpsPostRequest object's send() method.
4. Instantiate the Receipt object, by invoking the HttpsPostRequest object's get Receipt method.
Use this object to retrieve the applicable response details.
Some transactions may require steps in addition to the ones listed here. Below is a sample Purchase
transaction with each major step outlined. For extensive code samples of other transaction types, refer
to the PHP API ZIP file.
NOTE: For illustrative purposes, the order in which lines of code appear below may differ
slightly from the same sample code presented elsewhere in this document.
<?php
##
## Example php -q TestPurchase.php store1
##
require "../mpgClasses.php";
Include all necessary
classes.
$type='purchase';
$cust_id='cust id';
$order_id='ord-'.date("dmy-G:i:s");
$amount='1.00';
$pan='4242424242424242';
$expiry_date='1111';
$crypt='7';
Define all mandatory
values for the trans-
action object prop-
erties.
$store_id='store5';
$api_token='yesguy';
Define all mandatory
values for the con-
nection object prop-
erties.
July 2018 Page 382 of 477

Moneris Gateway API- Integration Guide
$txnArray=array('type'=>$type,
'order_id'=>$order_id,
'cust_id'=>$cust_id,
'amount'=>$amount,
'pan'=>$pan,
'expdate'=>$expiry_date,
'crypt_type'=>$crypt,
'dynamic_descriptor'=>$dynamic_descriptor
);
$mpgTxn = new mpgTransaction($txnArray);
$mpgRequest = new mpgRequest($mpgTxn);
$mpgRequest->setProcCountryCode("CA"); //"US" for sending transaction to
US environment
$mpgRequest->setTestMode(true); //false or comment out this line for
production transactions
Instantiate the trans-
action object and
assign values to prop-
erties.
/* Status Check Example
$mpgHttpPost =new mpgHttpsPostStatus($store_id,$api_token,$status_
check,$mpgRequest);
*/
$mpgHttpPost =new mpgHttpsPost($store_id,$api_token,$mpgRequest);
Instantiate connection
object and assign val-
ues to properties,
including the trans-
action object you just
created.
$mpgResponse=$mpgHttpPost->getMpgResponse();
print("\nCardType = " . $mpgResponse->getCardType());
print("\nTransAmount = " . $mpgResponse->getTransAmount());
print("\nTxnNumber = " . $mpgResponse->getTxnNumber());
print("\nReceiptId = " . $mpgResponse->getReceiptId());
print("\nTransType = " . $mpgResponse->getTransType());
print("\nReferenceNum = " . $mpgResponse->getReferenceNum());
print("\nResponseCode = " . $mpgResponse->getResponseCode());
print("\nISO = " . $mpgResponse->getISO());
print("\nMessage = " . $mpgResponse->getMessage());
print("\nIsVisaDebit = " . $mpgResponse->getIsVisaDebit());
print("\nAuthCode = " . $mpgResponse->getAuthCode());
print("\nComplete = " . $mpgResponse->getComplete());
print("\nTransDate = " . $mpgResponse->getTransDate());
print("\nTransTime = " . $mpgResponse->getTransTime());
print("\nTicket = " . $mpgResponse->getTicket());
print("\nTimedOut = " . $mpgResponse->getTimedOut());
print("\nStatusCode = " . $mpgResponse->getStatusCode());
print("\nStatusMessage = " . $mpgResponse->getStatusMessage());
?>
Instantiate the Receipt
object and use its get
methods to retrieve
the desired response
data.
16.5.2 HttpsPostRequest Object
The transaction object that you instantiate becomes a property of this object when you call its set trans-
action method.
HttpsPostRequest Object Definition
HttpsPostRequest mpgReq = new HttpsPostRequest();
After instantiating the HttpsPostRequest object, update its mandatory and optional values as outlined in
the following values tables.
Page 383 of 477 July 2018

Value
Type Limits Set method
Description
Processing
country code
String 2-character alphabetic $mpgRequest->setProcCountryCode
("CA");
CA for Canada, US for USA.
Test mode Boolean true/false $mpgRequest->setTestMode(true);
Set to true when in test mode. Set to false (or comment out entire line) when in pro-
duction mode.
Store ID String 10-character alphanumeric $mpgHttpPost = new
mpgHttpsPostStatus($store_
id,$api_token,$status_
check,$mpgRequest);
Unique identifier provided by Moneris upon merchant account set up.
See 16.1 About the Merchant Resource Center for test environment details.
API Token String 20-character alphanumeric $mpgHttpPost = new
mpgHttpsPostStatus($store_
id,$api_token,$status_
check,$mpgRequest);
Unique alphanumeric string assigned upon merchant account activation. To locate your
production API token, refer to the Merchant Resource Center Admin Store Settings.
See 16.3 Test Credentials for Merchant Resource Center for test environment details.
Transaction Object Not applicable $mpgRequest = new mpgRequest
($mpgTxn);
This argument is one of the numerous transaction types discussed in the rest of this
manual. (Such as Purchase, Refund and so on.) This object is instantiated in step 1
above.
Table 103: HttpsPostRequest object mandatory values
Value
Type Limits Set method
Description
Status
Check
Boolean true/false $mpgHttpPost = new mpgHttpsPostStatus($store_
id,$api_token,$status_check,$mpgRequest);
See Appendix A Definitions of Request Fields.
NOTE: while this value belongs to the HttpsPostRequest object, it is only supported by some transactions.
Check the individual transaction definition to find out whether Status Check can be used.
Table 1: HttpsPostRequest object optional values
July 2018 Page 384 of 477

Moneris Gateway API- Integration Guide
16.5.3 Receipt Object
After you send a transaction using the HttpsPostRequest object's send method, you can instantiate a
receipt object.
Receipt Object Definition
$mpgResponse=$mpgHttpPost->getMpgResponse();
For an in-depth explanation of Receipt object methods and properties, see Appendix B Definitions of
Response Fields.
16.6 Testing INTERAC® Online Payment Solutions
Acxsys has two websites where merchants can post transactions for testing the fund guarantee porting
of INTERAC® Online Payment transactions. The test IDEBIT_MERCHNUM value is provided by Moneris
after registering in the test environment.
After registering, the following two links become accessible:
lMerchant Test Tool
lCertification Test Tool
Merchant Test Tool
https://merchant-test.interacidebit.ca/gateway/merchant_test_processor.do
This URL is used to simulate the transaction response process, to validate response variables, and to
properly integrate your checkout process.
When testing INTERAC® Online Payment transactions, you are forwarded to the INTERAC® Online Pay-
ment Merchant Testing Tool. A screen appears where certain fields need to be completed.
For an approved response, do not alter any of the fields except for the ones listed here.
IDEBIT_TRACK2
To form a track2 when testing with the Moneris Gateway, use one of these three numbers:
3728024906540591206=01121122334455000
5268051119993326=01121122334455000000
453781122255=011211223344550000000000
IDEBIT_ISSNAME
RBC
IDEBIT_ISSCONF
123456
For a declined response, provide any other value as the IDEBIT_TRACK2. Click Post to Merchant.
Whether the transaction is approved or declined, do not click Validate Data. This will return validation
errors.
Page 385 of 477 July 2018

Certification Test Tool
https://merchant-test.interacidebit.ca/gateway/merchant_certification_processor.do
This URL is used to complete the required INTERAC® Online Payment Merchant Front-End Certification
test cases, which are outlined in Appendix E (page 455) and Appendix F (page 459).
To confirm the fund that was guaranteed above, an INTERAC® Online Payment Purchase must be sent to
the Moneris Gateway QAusing the following test store information:
Host: esqa.moneris.com
Store ID: store3
API Token: yesguy
You can always log into the Merchant Resource Center to check the results using the following inform-
ation:
URL: https://esqa.moneris.com/mpg
Store ID: store3
Note that all response variables that are posted back from the IOP gateway in step 5.4 of 5.4 must be val-
idated for length of field, permitted characters and invalid characters.
16.7 Testing MPI Solutions
When testing your implementation of the Moneris MPI, you can use the Visa/MasterCard/Amex PIT (pro-
duction integration testing) environment. The testing process is slightly different than a production envir-
onment in that when the inline window is generated, it does not contain any input boxes. Instead, it
contains a window of data and a Submit button. Clicking Submit loads the response in the testing win-
dow. The response will not be displayed in production.
NOTE: MasterCard SecureCode and Amex SafeKey may not be directly tested within our
current test environment. However, the process and behavior tested with the Visa test
cards will be the same for MCSC and SafeKey.
When testing you may use the following test card numbers with any future expiry date. Use the appro-
priate test card information from the tables below: Visa and MasterCard use the same test card inform-
ation, while Amex uses unique information.
July 2018 Page 386 of 477

Moneris Gateway API- Integration Guide
Card Number VERes PARes Action
4012001037141112
4242424242424242
Y true TXN – Call function to create inLine window.
ACS – Send CAVV to Moneris Gateway using either the Cavv
Purchase or the Cavv Pre-Authorization transaction.
4012001038488884 U NA Send transaction to Moneris Gateway using either the basic
Purchase or the basic Pre-Authorization transaction. Set crypt_
type = 7.
4012001038443335 N NA Send transaction to Moneris Gateway using either the basic
Purchase or the basic Pre-Authorization transaction.
Set crypt_type = 6.
4012001037461114 Y false Card failed to authenticate. Merchant may chose to send trans-
action or decline transaction. If transaction is sent, use crypt
type = 7.
Table 104: MPI test card numbers (Visa and MasterCard only)
Card Number VERes
Password
Required? PARes Action
375987000000062 U Not
required
N/A TXN – Call function to create inLine window.
ACS – Send CAVV to Moneris Gateway using either the
Cavv Purchase or the Cavv Pre-Authorization trans-
action.Set crypt_type = 7.
375987000000021 Y Yes:
test13fail
false Card failed to authenticate. Merchant may chose to
send transaction or decline transaction. If transaction
is sent, use crypt type = 7.
375987000000013 N Not
required
N/A Send transaction to Moneris Gateway using either the
basic Purchase or the basic Pre-Authorization trans-
action. Set crypt_type = 6.
374500261001009 Y Yes:
test09
true Card failed to authenticate. Merchant may choose to
send transaction or decline transaction. Set crypt_
type = 5.
Table 105: MPI test card numbers (Amex only)
VERes
The result U, Y or N is obtained by using getMessage().
PARes
The result “true” or “false” is obtained by using getSuccess().
To access the Merchant Resource Center in the test environment go to https://esqa.moneris.com/mpg.
Page 387 of 477 July 2018

Transactions in the test environment should not exceed $11.00.
16.8 Testing Visa Checkout
In order to test Visa Checkout you need to:
1. Create a Visa Checkout configuration profile in the Merchant Resource Center QA environment at
https://esqa.moneris.com/mpg. To learn more about this, see "Creating a Visa Checkout Con-
figuration for Testing" below.
2. Obtain a Lightbox APIkey to be used for Lightbox integration. To learn more about this, see "Integ-
rating Visa Checkout Lightbox" on page364.
3. For test card numbers specifically for use when testing Visa Checkout, see "Test Cards for Visa
Checkout" on the next page
16.8.1 Creating a Visa Checkout Configuration for Testing
Once you have a test store created, you need to activate Visa Checkout in the QA environment.
To activate Visa Checkout in QA:
1. Log in to the the QA environment at https://esqa.moneris.com/mpg
2. In the Admin menu, select Visa Checkout
3. Complete the applicable fields
4. ClickSave.
16.9 Test Cards
Because of security and compliance reasons, the use of live credit and debit card numbers for testing is
strictly prohibited. Only test credit and debit card numbers are to be used.
To test general transactions, use the following test card numbers:
Card Plan Card Number
MasterCard 5454545454545454
Visa 4242424242424242
Amex 373599005095005
JCB 3566007770015365
Table 106: General test card numbers
July 2018 Page 388 of 477

Moneris Gateway API- Integration Guide
Card Plan Card Number
Diners 36462462742008
Track2 5258968987035454=06061015454001060101?
Discover 6510000000000182
UnionPay 6250944000000771
To test Level 2/3 transactions, use the following test card numbers:
Card Plan Card Number
MasterCard 5454545442424242
Visa 4242424254545454
Amex 373269005095005
Diners 36462462742008
Table 107: Level 2/3 test card numbers
16.9.1 Test Cards for Visa Checkout
Card Plan Card Number
Visa 4005520201264821 (without card art)
Visa 4242424242424242 (with card art)
MasterCard 5500005555555559
American Express 340353278080900
Discover 6011003179988686
Table 1: Test Cards Numbers - Visa Checkout
16.10 Simulator Host
The test environment has been designed to replicate the production environment as closely as possible.
One major difference is that Moneris is unable to send test transactions onto the production author-
ization network. Therefore, issuer responses are simulated. Additionally, the requirement to emulate
approval, decline and error situations dictates that certain transaction variables initiate various response
and error situations.
Page 389 of 477 July 2018

The test environment approves and declines transactions based on the penny value of the amount sent.
For example, a transaction made for the amount of $9.00 or $1.00 is approved because of the .00 penny
value.
Transactions in the test environment must not exceed $11.00.
For a list of all current test environment responses for various penny values, please see the Test Envir-
onment Penny Response Table available at https://developer.moneris.com.
NOTE: These responses may change without notice. Check the Moneris Developer Portal
(https://developer.moneris.com) regularly to access the latest documentation and down-
loads.
July 2018 Page 390 of 477

17 Moving to Production
l17.1 Activating a Production Store Account
l17.2 Configuring a Store for Production
l17.3 Receipt Requirements
l1 Getting Help
17.1 Activating a Production Store Account
The steps below outline how to activate your production account so that you can process production
transactions.
1. Obtain your activation letter/fax from Moneris.
2. Go to [[[Undefined variable URLs.ActivationCanada]]].
3. Input your store ID and merchant ID from the letter/fax and click Activate.
4. Follow the on-screen instructions to create an administrator account. This account will grant you
access to the Merchant Resource Center.
5. Log into the Merchant Resource Center at https://www3.moneris.com/mpgusing the user cre-
dentials created in step 17.1.
6. Proceed to ADMIN and then STORE SETTINGS.
7. Locate the API token at the top of the page. You will use this API token along with the store ID
that you received in your letter/fax and to send any production transactions through the API.
When your production store is activated, you need to configure your store so that it points to the pro-
duction host. To learn how do to this, see Configuring a Store for Production (page 392)
NOTE: For more information about how to use the Merchant Resource Center, see the Mon-
eris Gateway Merchant Resource Center User’s Guide, which is available at
https://developer.moneris.com.
17.2 Configuring a Store for Production
After you have completed your testing and have activated your production store, you are ready to point
your store to the production host.
To configure a store for production:
1. Change the test mode set method from true to false.
2. Change the Store ID to reflect the production store ID that you received when you activated your
production store. To review the steps for activating a production store, see Activating a Pro-
duction Store Account (page 392).
3. Change the API token to the production token that you received during activation.
4. If you haven't done so already, change the code to reflect the correct processing country (Canada
for most merchants). For more on this, see
The table below illustrates the steps above using the relevant code (and where Xis an alphanumeric char-
acter).
July 2018 Page 392 of 477

Moneris Gateway API- Integration Guide
Step Code in Testing Changes for Production
1 No string changes for this item, only set
method is altered:
$mpgRequest->setTestMode(true);
Set method for production:
$mpgRequest->setTestMode(false);
2 String:
$store_id='store5';
Associated Set Method:
'store_id'=>$store_id
String for Production:
$store_id='monXXXXXXXX';
3 String:
$api_token='yesguy';
Associated SetMethod:
'api_token'=>$api_token
String for Production:
$api_token='XXXX';
17.2.1 Configuring an INTERAC® Online Payment Store for Production
Before you can process INTERAC® Online Payment transactions through your web site, you need to com-
plete the certification registration process with Moneris, as described below. The production IDEBIT_
MERCHNUM value is provided by Moneris after you have successfully completed the certification.
Acxsys’ production INTERAC® Online PaymentGateway URL is https://g-
ateway.interaconline.com/merchant_processor.do.
To access the Moneris Moneris Gateway production gateway URL, use the following:
Store ID: Provided by Moneris
API Token: Generated during your store activation process.
Processing country code:CA
The production Merchant Resource Center URL is https://www3.moneris.com/mpg/
17.2.1.1 Completing the Certification Registration - Merchants
To complete the certification registration, fax or email the information below to our Integration Support
helpdesk:
Page 393 of 477 July 2018

17 Moving to Production
lMerchant logo to be displayed on the INTERAC® Online Payment Gateway page
lIn both French and English
l120 × 30 pixels
lOnly PNG format is supported.
lMerchant business name
lIn both English and French
lMaximum 30 characters.
lList of all referrer URLs. That is, URLs from which the customer may be redirected to the INTERAC®
Online Payment gateway.
lList of all URLs that may appear in the IDEBIT_FUNDEDURL field of the https form POST to the
INTERAC® Online Payment Gateway.
lList of all URLs that may appear in the IDEBIT_NOTFUNDEDURL field of the https form POST to the
INTERAC® Online Payment Gateway.
17.2.1.2 Third-Party Service/Shopping Cart Provider
In your product documentation, instruct your clients to provide the information below to the Moneris
Gateway Integration Support helpdesk for certification registration:
lMerchant logo to be displayed on the INTERAC® Online Payment Gateway page
lIn both French and English
l120 × 30 pixels
lOnly PNG format is supported.
lMerchant business name
lIn both English and French
lMaximum 30 characters.
lList of all referrer URLs. That is, URLs from which the customer may be redirected to the INTERAC®
Online Payment gateway.
lList of all URLs that may appear in the IDEBIT_FUNDEDURL field of the https form POST to the
INTERAC® Online Payment Gateway.
lList of all URLs that may appear in the IDEBIT_NOTFUNDEDURL field of the https form POST to the
INTERAC® Online Payment Gateway.
See 5.3.3, page 107 for additional client requirements.
July 2018 Page 394 of 477

Moneris Gateway API- Integration Guide
17.3 Receipt Requirements
Visa and MasterCard expect certain details to be provided to the cardholder and on the receipt when a
transaction is approved.
Receipts must comply with the standards outlined within the Integration Receipts Requirements. For all
the receipt requirements covering all transaction scenarios, visit the Moneris Developer Portal at
https://developer.moneris.com.
Production of the receipt must begin when the appropriate response to the transaction request is
received by the application. The transaction may be any of the following:
lSale (Purchase)
lAuthorization (PreAuth, Pre-Authorization)
lAuthorization Completion (Completion, Capture)
lOffline Sale (Force Post)
lSale Void (Purchase Correction, Void)
lRefund.
The boldface terms listed above are the names for transactions as they are to be displayed on receipts.
Other terms used for the transaction are indicated in brackets.
17.3.1 Certification Requirements
Card-present transaction receipts are required to complete certification.
Card-not-present integration
Certification is optional but highly recommended.
Card-present integration
After you have completed the development and testing, your application must undergo a cer-
tification process where all the applicable transaction types must be demonstrated, and the
corresponding receipts properly generated.
Contact a Client Integration Specialist for the Certification Test checklist that must be com-
pleted and returned for verification. (See "Getting Help" on page1 for contact details.) Be sure
to include the application version of your product. Any further changes to the product after
certification requires re-certification.
After the certification requirements are met, Moneris will provide you with an official cer-
tification letter.
Page 395 of 477 July 2018

Appendix A Definitions of Request Fields
This appendix deals with values that belong to transaction objects. For information on values that
belong to the (HttpsPostRequest) connection object, see "Processing a Transaction" on page382.
NOTE:
Alphanumeric fields allow the following characters: a-z A-Z 0-9 _ - : . @ spaces
All other request fields allow the following characters: a-z A-Z 0-9 _ - : . @ $= /
Note that the values listed in Appendix A are not mandatory for every transaction. Check the transaction
definition. If it says that a value is mandatory, a further description is found here.
Value
Type Limits Sample code variable definition
Description
General transaction values
Order ID String 50-character
alphanumeric
order_id
Merchant-defined transaction identifier that must be unique for every Purchase,
PreAuth and Independent Refund transaction. No two transactions of these
types may have the same order ID.
For Refund, Completion and Purchase Correction transactions, the order ID must
be the same as that of the original transaction.
The last 10 characters of the order ID are displayed in the “Invoice Number” field
on the Merchant Direct Reports. However only letters, numbers and spaces are
sent to Merchant Direct.
A minimum of 3 and a maximum of 10 valid characters are sent to Merchant
Direct. Only the last characters beginning after any invalid characters are sent. For
example, if the order ID is 1234-567890, only 567890 is sent to Merchant Direct.
If the order ID has fewer than 3 characters, it may display a blank or 0000000000
in the Invoice Number field.
Table 108: Request fields
July 2018 Page 396 of 477

Moneris Gateway API- Integration Guide
Value
Type Limits Sample code variable definition
Description
Amount String 9-character decimal amount
Transaction amount. Used in a number of transactions. Note that this is different
from the amount used in a Completion transaction, which is an alphanumeric
value.
This must contain at least 3 digits, two of which are penny values.
The minimum allowable value is $0.01, and the maximum allowable value is 999
999.99. Transaction amounts of $0.00 are not allowed.
Credit card number String 20-character numeric
(no spaces or dashes)
pan
Most credit card numbers today are 16 digits, but some 13-digit numbers are still
accepted by some issuers. This field has been intentionally expanded to 20 digits
in consideration for future expansion and potential support of private label card
ranges.
Expiry date String 4-character numeric
(YYMM format)
expdate
Note: This is the reverse of the date displayed on the physical card, which is
MMYY.
Table 108: Request fields (continued)
Page 397 of 477 July 2018

Appendix A Definitions of Request Fields
Value
Type Limits Sample code variable definition
Description
E-Commerce
indicator
String 1-character alpha-
numeric
crypt_type
1: Mail Order / Telephone Order—Single
2: Mail Order / Telephone Order—Recurring
3: Mail Order / Telephone Order—Instalment
4: Mail Order / Telephone Order—Unknown classification
5: Authenticated e-commerce transaction (VbV/MCSC/SafeKey)
6: Non-authenticated e-commerce transaction (VbV/MCSC/SafeKey)
7: SSL-enabled merchant
8: Non-secure transaction (web- or email-based)
9: SET non-authenticated transaction
NOTE:
When processing a Cavv Purchase or Pre-Authorization for
Apple Pay or Android Pay transactions whereby the merchant is
using their own API to decrypt the payload, this field is
mandatory.
For Apple Pay or Android Pay, send the value returned in the
eciIndicator or 3dsEciIndicator respectively. If the value is not
present, please send the value as 5. If you get a 2-character
value (e.g.,. 05 or 07) from the payload, remove the initial 0 and
just send us the 2nd character.
Supported values for Apple Pay and Android Pay are:
5: Authenticated e-commerce transaction
7: SSL-enabled merchant
Table 108: Request fields (continued)
July 2018 Page 398 of 477

Moneris Gateway API- Integration Guide
Value
Type Limits Sample code variable definition
Description
Completion
Amount
String 9-character decimal comp_amount
Amount of a Completion transaction. This may not be equal to the amount value
(described on page 396), which appeared in the original Pre-Authorization
transaction.
Shipping Indicator1String 1-character alpha-
numeric
ship_indicator
Used to identify completion transactions that require multiple shipments, also
referred to as multiple completions. By default, if the shipping indicator is not
passed, all completions are listed as final completions. To indicate that the
completion is to be left open by the issuer as supplemental shipments or
completions are pending, a value of P is submitted.
Possible values:
P = Partial
F = Final
Transaction num-
ber
String 255-character
alphanumeric
txn_number
Used when performing follow-on transactions. (That is, Completion, Purchase Cor-
rection or Refund.) This must be the value that was returned as the transaction
number in the response of the original transaction.
When performing a Completion, this value must reference the Pre-Authorization.
When performing a Refund or a Purchase Correction, this value must reference
the Completion or the Purchase.
Authorization code String 8-character alpha-
numeric
auth_code
Authorization code provided in the transaction response from the issuing bank.
This is required for Force Post transactions.
Table 108: Request fields (continued)
1Available to Canadian integrations only.
Page 399 of 477 July 2018

Appendix A Definitions of Request Fields
Value
Type Limits Sample code variable definition
Description
ECR number String 8-character alpha-
numeric
ecr_number
Electronic cash register number, also referred to as TIDor Terminal ID.
MPI transaction values
XID String 20-character alpha-
numeric
xid
Can also be used as your order ID when using Moneris Gateway. Fixed length —
must be exactly 20 characters.
MD (Merchant
Data)
String 1024-character alpha-
numeric
MD
Information to be echoed back in the response.
Merchant URL String Variable length merchantUrl
URL to which the MPI response is to be sent.
Accept String Variable length accept
MIME types that the browser accepts
User Agent String Variable length userAgent
Browser details
PARes String Variable length (Not shown)
Value passed back to the API during the TXN, and returned to the MPI when an
ACS request is made.
Cardholder
Authentication Veri-
fication Value
(CAVV)
String 50-character alpha-
numeric
cavv
Value provided by the Moneris MPI or by a third-party MPI. It is part of a Verified
by Visa/MasterCard SecureCode/American Express SafeKey transaction.
NOTE: For Apple Pay and Android Pay Cavv Purchase and Cavv Pre-Authorization transactions,
CAVV field contains the decrypted cryptogram.
Vault transaction values
Table 108: Request fields (continued)
July 2018 Page 400 of 477

Moneris Gateway API- Integration Guide
Value
Type Limits Sample code variable definition
Description
Data key String 28-character alpha-
numeric
data_key
Profile identifier that all future financial Vault transactions (that is, they occur after
the profile was registered by a Vault Add Credit Card- ResAddCC, Vault Encrypted
Add Credit Card - EncResAddCC, Vault Tokenize Credit Card - ResTokenizeCC,
Vault Add Temporary Token - ResTempAdd or Vault Add Token - ResAddToken
transaction) will use to associate with the saved information.
The data key is generated by Moneris, and is returned to the merchant (via the
Receipt object) when the profile is first registered.
Duration String 3-character numeric duration
Amount of time the temporary token should be available, up to 900 seconds.
Data key format1String 2-character alpha-
numeric
data_key_format;
This field will specify the data key format being returned. If left blank, Data Key
format will default to 25-character alphanumeric.
Valid values:
no value sent or 0 = 25-character alpha-numeric Data Key
By using the following values, a unique token is generated specifically for the PAN
that is presented for tokenization. Any subsequent tokenization requests for the
same PAN will result in the same token
0U = 25-character alpha-numeric Data Key, Unique
Mag Swipe transaction values
Table 108: Request fields (continued)
1Available to Canadian integrations only.
Page 401 of 477 July 2018

Appendix A Definitions of Request Fields
Value
Type Limits Sample code variable definition
Description
POS code String 20-character numeric pos_code
Under normal presentment situations, the value is 00.
If a Pre-Authorization transaction was card-present and keyed-in, then the
POScode for the corresponding Completion transaction is 71.
In an unmanned kiosk environment where the card is present, the value is 27.
If the solution is not “merchant and cardholder present”, contact Moneris for the
proper POS code.
Track2 data String 40-character
alphanumeric
track2
Retrieved from the mag stripe of a credit card by swiping it through a card reader,
or the "fund guarantee" value returned by the INTERAC® Online Payment system.
Encrypted track2
data
String Variable length enc_track2
String that is retrieved by swiping or keying in a credit card number through a
Moneris-provided encrypted mag swipe card reader. It is part of an encrypted
keyed or swiped transaction only. This string must be retrieved by a specific
device. (See below for the list of current available devices.)
Device type String 30-character alpha-
numeric
device_type
Type of encrypted mag swipe reader that was read the credit card. This must be a
Moneris-provided device so that the values are properly encrypted and
decrypted.
This field is case-sensitive. Available values are:
"idtech_bdk"
Table 108: Request fields (continued)
July 2018 Page 402 of 477

Moneris Gateway API- Integration Guide
Note that the values listed in Appendix A are not supported by every transaction. Check the transaction
definition. If it says that a value is optional, a further description is found here.
Value
Type Limits Sample code variable definition
Description
General transaction values
Customer ID String 30-character alphanumeric cust_id
This can be used for policy number, membership number, student ID, invoice num-
ber and so on.
This field is searchable from the Moneris Merchant Resource Center.
Status Check String true/false status_check
See .
Dynamic
descriptor
String 20-character alphanumeric
Combined with merchant's busi-
ness name cannot exceed 25 char-
acters.
dynamic_descriptor
Merchant-defined description sent on a per-transaction basis that will appear on the
credit card statement appended to the merchant’s business name.
Table 109: Optional transaction values
Page 403 of 477 July 2018

Appendix A Definitions of Request Fields
Value
Type Limits Sample code variable definition
Description
Wallet
indicator1
String 3-character alphanumeric wallet_indicator
Optional value to indicate when the credit card details were collected from a wallet
such as ApplePay, Android Pay, Visa Checkout, MasterCard MasterPass.
This field is applicable to Apple Pay and Android Pay transactions whereby the mer-
chant is using their own API to decrypt the payload. This is a mandatory field for
these types of Apple Pay and Android Pay transactions.
lApple Pay and Android Pay wallet indicator is applicable to Cavv Purchase –
Apple Pay In-App and on the Web and Cavv Pre-Authorization – Apple Pay
lVisa Checkout and MasterCard MasterPass wallet indicator is applicable to
basic Purchase and Pre-Authorization
Possible values are:
lAPP = Apple Pay In-App
lAPW = Apple Pay on the Web
lANP = Android Pay In-App
lVCO = Visa Checkout
lMMP = MasterCardMasterPass
NOTE: Please note that if this field is included to indicate Apple Pay or Android Pay, then Con-
venience Fee is not supported.
Vault transaction values
Phone number String 30-character alphanumeric phone
Phone number of the customer. Can be sent in when creating or updating a Vault pro-
file.
Email address String 30-character alphanumeric email
Email address of the customer. Can be sent in when creating or updating a Vault pro-
file.
Additional
notes
String 30-character alphanumeric note
This optional field can be used for supplementary information to be sent in with the
transaction. This field can be sent in when creating or updating a Vault profile.
Table 109: Optional transaction values (continued)
For information about Customer Information request fields see 13 Customer Information
1Available to Canadian integrations only.
July 2018 Page 404 of 477

Moneris Gateway API- Integration Guide
For information about Address Verification Service (AVS) request fields see 9.1 Address Verification Ser-
vice
For information about Card Validation Digits (CVD) request fields see
For information about Recurring Billing request fields see Appendix A Recurring Billing.
For information about Convenience Fee request fields see Appendix A Convenience Fee.
For information about Level 2/3 Visa,Level 2/3 MasterCard and Level 2/3 American Express, see A.3 Defin-
ition of Request Fields for Level 2/3 - Visa,A.5 Definition of Request Fields for Level 2/3 - Amex
Page 405 of 477 July 2018

Appendix A Definitions of Request Fields
A.1 Definitions of Request Fields – Credential on File
Variable Name Type Limits Description
Issuer ID
NOTE: This variable is
required for all mer-
chant-intiated trans-
actions following the
first one; upon sending
the first transaction,
the Issuer ID value is
received in the trans-
action response and
then used in sub-
sequent transaction
requests (IssuerID
does not apply for Dis-
cover or Union Pay).
String 15-character alpha-
numeric
Variable length
Unique identifier for the cardholder's
stored credentials
Sent back in the response from the
card brand when processing a Cre-
dential on File transaction
If the cardholder's credentials are
being stored for the first time, you
must save the Issuer ID on your sys-
tem to use in subsequent Credential
on File transactions
Issuer ID must be saved to your sys-
tem in the following cases:
Payment Indicator String 1-character alphabetic Indicates the intended or current use
of the credentials
Possible values for first transactions:
C - unscheduled credential on file (first trans-
action only)
R - recurring
Possible values for subsequent trans-
actions:
R - recurring
U - unscheduled merchant-initiated trans-
action
Z - unscheduled cardholder-initiated trans-
action
Payment Information String 1-character numeric Describes whether the transaction is
the first or subsequent in the series
Possible values are:
0 - first transaction in a series (storing pay-
ment details provided by the cardholder)
2 - subsequent transactions (using previously
stored payment details)
July 2018 Page 406 of 477

Moneris Gateway API- Integration Guide
A.2 Definition of Request Fields – Recurring
Recurring Billing Info Object Request Fields
Variable and Field Name Type and Limits Description
Number of Recurs
num_recurs
String
numeric, 1-99
The number of times that the
transaction must recur
Period
period
String
numeric, 1-999
Number of recur units that
must pass between recurring
billings
Start Date
start_date
String
YYYY/MM/DD
Date of the first future recurring
billing transaction
This value must be a date in the
future
If an additional charge is to be
made immediately, the value of
Start Now must be set to true
Start Now
start_now
String
true/false
If a single charge is to be made
against the card immediately,
set this value to true; the
amount to be billed imme-
diately may differ from the
amount billed on a regular
basis thereafter
If the billing is to start in the
future, set this value to false
When set to false, use Card Veri-
fication prior to sending the
Purchase with Recur and Cre-
dential on File objects
Recurring Amount
recur_amount
String
9-character decimal; Up to 6
digits (dollars)+ decimal point
+2 digits (cents) after the
decimal point
Amount of the recurring trans-
action
This is the amount that will be
billed on the Start Date and
then billed repeatedly based on
the interval defined by Period
and Recur Unit
Page 407 of 477 July 2018

Appendix A Definitions of Request Fields
Variable and Field Name Type and Limits Description
EXAMPLE:
123456.78
Recur Unit
recur_unit
String
day, week, month or eom
Unit to be used as a basis for
the interval
Works in conjunction with
Period to define the billing fre-
quency
Possible values are:
day
week
month
eom (end of month)
A.3 Definition of Request Fields for Level 2/3 - Visa
Req* Field Name Limits Set Method Description
Y NationalTax 12-character decimal 'national_
tax'=>$national_
tax
Must reflect the
amount of
National Tax
(GST or HST)
appearing on
the invoice.
Minimum - 0.01
Maximum -
999999.99.
Must have 2
decimal places.
Y Merchant
VATRegistration/Single
Business Reference
Number
20-character alpha-
numeric
'merchant_vat_
no'=>$merchant_
vat_no
Merchant’s Tax
Registration
Number
must be
provided if tax is
included on the
invoice
Table 1: Visa - Corporate Card CommonData - Level 2 Request Fields
July 2018 Page 408 of 477

Moneris Gateway API- Integration Guide
Req* Field Name Limits Set Method Description
NOTE: Must
not be all
spaces or all
zeroes
C Local Tax 12-character decimal 'local_
tax'=>$local_tax
Must reflect the
amount of Local
Tax (PST or QST)
appearing on
the invoice
If Local Tax
included then
must not be all
spaces or all zer-
oes; Must be
provided if Local
Tax (PST or QST)
applies
Minimum = 0.01
Maximum =
999999.99
Must have 2
decimal places
C Local Tax (PST or QST)
Registration Number
15-character alpha-
numeric
'local_tax_
no'=>$local_tax_no
Merchant's
Local Tax
(PST/QST) Regis-
tration Number
Must be
provided if tax is
included on the
invoice; If Local
Tax included
then must not
be all spaces or
all zeroes
Must be
provided if Local
Tax (PST or QST)
applies
Page 409 of 477 July 2018

Appendix A Definitions of Request Fields
Req* Field Name Limits Set Method Description
C Customer
VATRegistration Num-
ber
13-character alpha-
numeric
'customer_vat_
no'=>$customer_
vat_no
If the Cus-
tomer’s Tax
Registration
Number
appears on the
invoice to sup-
port tax exempt
transactions it
must be
provided here
C Customer Code/Cus-
tomer Reference Iden-
tifier (CRI)
16-character alpha-
numeric
'cri'=>$cri Value which the
customer may
choose to
provide to the
supplier at the
point of sale –
must be
provided if
given by the cus-
tomer
N Customer Code 17-character alpha-
numeric
'customer_
code'=>$customer_
code
Optional cus-
tomer code field
that will not be
passed along to
Visa, but will be
included on
Moneris report-
ing
N Invoice Number 17-character alpha-
numeric
'invoice_
number'=>$invoice_
number
Optional invoice
number field
that will not be
passed along to
Visa, but will be
included on
Moneris report-
ing
*Y = Required, N= Optional, C = Conditional
Req Variable Name Field Name Size/Type Description
C* Buyer Name buyer_name 30-character alpha-
numeric
Buyer/Receipient
Name
Table 2: Visa - Corporate Card CommonData- Level 2 Request Fields (VSPurcha)
July 2018 Page 410 of 477

Moneris Gateway API- Integration Guide
Req Variable Name Field Name Size/Type Description
*only required by
CRAif transaction is
>$150
C* Local tax rate local_tax_rate 4-character decimal Indicates the
detailed tax rate
applied in rela-
tionship to a local
tax amount
EXAMPLE: 8% PST
should be 8.0.
maximum 99.99
*Must be provided
if Local Tax (PST or
QST) applies.
N Duty Amount duty_amount 9-character decimal Duty on total pur-
chase amount
A minus sign
means 'amount is a
credit', plus sign or
no sign means
'amount is a debit'
maximum without
sign is 999999.99
N Invoice Discount
Treatment
discount_treatment 1-character numeric Indicates how the
merchant is man-
aging discounts
Must be one of the
following values:
0 - if no invoice level
discounts apply for this
invoice
1 - if Tax was cal-
culated on Post-Dis-
count totals
2 - if Tax was cal-
culated on Pre-Discount
totals
Page 411 of 477 July 2018

Appendix A Definitions of Request Fields
Req Variable Name Field Name Size/Type Description
N Invoice Level Dis-
count Amount
discount_amt 9-character decimal Amount of dis-
count (if provided
at the invoice level
according to the
Invoice Discount
Treatment)
Must be non-zero if
Invoice Discount
Treatment is 1 or 2
Minimum amount
is 0.00 and max-
imum is 999999.99
C* Ship To Postal
Code / Zip Code
ship_to_pos_code 10-character alpha-
numeric
The postal code or
zip code for the des-
tination where
goods will be
delivered
*Required if ship-
ment is involved
Full alpha postal
code - Valid
ANA<space>NAN
format required if
shipping to an
address within
Canada
C Ship From Postal
Code / Zip Code
ship_from_pos_code 10-character alpha-
numeric
The postal code or
zip code from
which items were
shipped
For Canadian
addresses,requires
full alpha postal
code for the mer-
chant with Valid
ANA<space>NAN
format
C* Destination Coun-
try Code
des_cou_code 2-character alphanumeric Code of country
where purchased
goods will be
July 2018 Page 412 of 477

Moneris Gateway API- Integration Guide
Req Variable Name Field Name Size/Type Description
delivered
Use ISO 3166-1
alpha-2 format
NOTE: Required if
it appears on the
invoice for an inter-
national trans-
action
Y Unique VAT
Invoice Refer-
ence Number
vat_ref_num 25-character alpha-
numeric
Unique Value
Added Tax Invoice
Reference Number
Must be populated
with the invoice
number and this
cannot be all
spaces or zeroes
Y Tax Treatment tax_treatment 1-character numeric Must be one of the
following values:
0 = Net Prices with tax
calculated at line item
level;
1 = Net Prices with tax
calculated at invoice
level;
2 = Gross prices given
with tax information
provided at line item
level;
3 = Gross prices given
with tax information
provided at invoice
level;
4 = No tax applies
(small merchant) on
the invoice for the trans-
action
N Freight/Shipping
Amount (Ship
Amount)
freight_amount 9-character decimal Freight charges on
total purchase
If shipping is not
provided as a line
Page 413 of 477 July 2018

Appendix A Definitions of Request Fields
Req Variable Name Field Name Size/Type Description
item it must be
provided here, if
applicable
Signed monetary
amount: minus
sign means
'amount is a credit',
plus sign or no sign
means 'amount is a
debit', maximum
without sign is
999999.99
C GST HST Freight
Rate
gst_hst_freight_rate 4-character decimal Rate of GST
(excludes PST) or
HST charged on the
shipping amount
(in accordance with
the Tax Treatment)
If Freight/Shipping
Amount is
provided then this
(National GST or
HST) tax rate must
be provided.
Monetary amount,
maximum is 99.99.
Such as 13% HST is
13.00
C GST HST Freight
Amount
gst_hst_freight_
amount
9-character decimal Amount of GST
(excludes PST) or
HST charged on the
shipping amount
If Freight/Shipping
Amount is
provided then this
(National GST or
HST) tax amount
must be provided if
taxTreatment is 0
or 2
Signed monetary
July 2018 Page 414 of 477

Moneris Gateway API- Integration Guide
Req Variable Name Field Name Size/Type Description
amount: maximum
without sign is
999999.99.
Req Variable Name Field Name Size/Type Description
C Item Commodity
Code
item_com_code 12-character alpha-
numeric
Line item Com-
modity Code (if this
field is not sent,
then productCode
must be sent)
Y Product Code product_code 12-character alpha-
numeric
Product code for
this line item – mer-
chant’s product
code, man-
ufacturer’s product
code or buyer’s
product code
Typically this will be
the SKU or iden-
tifier by which the
merchant tracks
and prices the item
or service
This should always
be provided for
every line item
Y Item Description item_description 35-character alpha-
numeric
Line item descrip-
tion
Y Item Quantity item_quantity 12-character decimal Quantity invoiced
for this line item
Up to 4 decimal
places supported,
whole numbers are
accepted
Minimum = 0.0001
Table 3: Visa - Line Item Details - Level 3 Request Fields (VSPurchl)
Page 415 of 477 July 2018

Appendix A Definitions of Request Fields
Req Variable Name Field Name Size/Type Description
Maximum =
999999999999
Y Item Unit of
Measure
item_uom 2-character alphanumeric Unit of Measure
Use ANSI X-12 EDI
Allowable Units of
Measure and
Codes
Y Item Unit Cost unit_cost 12-character decimal Line item cost per
unit
2-4 decimal places
accepted
Minimum = 0.0001
Maximum =
999999.9999
N VAT Tax Amount vat_tax_amt 12-character decimal Any value-added
tax or other sales
tax amount
Must have 2
decimal places
Minimum = 0.01
Maximum =
999999.99
N VAT Tax Rate vat_tax_rate 4-character decimal Sales tax rate
EXAMPLE: 8% PST
should be 8.0
maximum 99.99
Y Discount Treat-
ment
discount_treatmentL 1-character numeric Must be one of the
following values:
0 if no invoice level dis-
counts apply for this
invoice
1 if Tax was calculated
on Post-Discount totals
July 2018 Page 416 of 477

Moneris Gateway API- Integration Guide
Req Variable Name Field Name Size/Type Description
2 if Tax was calculated
on Pre-Discount totals.
C Discount Amount discount_amtL 12-character decimal Amount of dis-
count, if provided
for this line item
according to the
Line Item Discount
Treatment
Must be non-zero if
Line Item Discount
Treatment is 1 or 2
Must have 2
decimal places
Minimum = 0.01
Maximum =
999999.99
A.4 Definition of Request Fields for Level 2/3 - MasterCard
MCCorpais Objects Description
MCCorpac Corporate Card Common data
MCCorpal Line Item Details
Table 1: Objects - Level 2/3 MasterCard
Req Variable Name Field Name Size/Type Description
N AustinTetraNumber Austin-
Tetra Num-
ber
15-character
alpha-
numeric
Merchant’s Austin-Tetra Num-
ber
N NaicsCode NAICS Code 15-character
alpha-
numeric
North American Industry Clas-
sification System (NAICS) code
assigned to the merchant
N CustomerCode Customer
Code
25-character
alpha-
A control number, such as pur-
chase order number, project
Table 2: MasterCard - Corporate Card Common Data (MCCorpac) - Level 2 Request Fields
Page 417 of 477 July 2018

Appendix A Definitions of Request Fields
Req Variable Name Field Name Size/Type Description
numeric number, department alloc-
ation number or name that
the purchaser supplied the
merchant. Left-justified; may
be spaces
N UniqueInvoiceNumber Unique
Invoice
Number
17-character
alpha-
numeric
Unique number associated
with the individual transaction
provided by the merchant
N CommodityCode Com-
modity
Code
15-character
alpha-
numeric
Code assigned by the mer-
chant that best categorizes
the item(s) being purchased
N OrderDate Order Date 6-character
numeric
The date the item was
ordered. If present, must con-
tain a valid date in the format
YYMMDD.
N CorporationVatNumber Cor-
poration
VAT Num-
ber
20-character
alpha-
numeric
Contains a corporation’s value
added tax (VAT) number
N CustomerVatNumber Customer
VAT Num-
ber
20-character
alpha-
numeric
Contains the VAT number for
the customer/cardholder
used to identify the customer
when purchasing goods and
services from the merchant
N FreightAmount Freight
Amount
12-character
decimal
The freight on the total pur-
chase. Must have 2 decimals
N DutyAmount Duty
Amount
12-character
decimal
The duty on the total pur-
chase, Must have 2 decimals
N DestinationProvinceCode Destination
State /
Province
Code
3-character
alpha-
numeric
State or Province of the coun-
try where the goods will be
delivered. Left justified with
trailing spaces. e.g., ONT -
Ontario
N DestinationCountryCode Destination
Country
Code
3-character
alpha-
numeric
The country code where
goods will be delivered. Left
justified with trailing spaces.
e.g., CAN - Canada
July 2018 Page 418 of 477

Moneris Gateway API- Integration Guide
Req Variable Name Field Name Size/Type Description
N ShipFromPosCode Ship From
Postal
Code
10-character
alpha-
numeric
The postal code or zip code
from which items were
shipped
N ShipToPosCode Destination
Postal
Code
10-character
alpha-
numeric
The postal code or zip code
where goods will be delivered
N AuthorizedContactName Authorized
Contact
Name
36-character
alpha-
numeric
Name of an individual or com-
pany contacted for company
authorized purchases
N AuthorizedContactPhone Authorized
Contact
Phone
17-character
alpha-
numeric
Phone number of an indi-
vidual or company contacted
for company authorized pur-
chases
N AdditionalCardAcceptordata Additional
Card
Acceptor
Data
40-character
alpha-
numeric
Information pertaining to the
card acceptor
N CardAcceptorType Card
Acceptor
Type
8-character
alpha-
numeric
Various classifications of busi-
ness ownership characteristics
This field takes 8 characters.
Each character represents a
different component, as fol-
lows:
1st character represents ‘Busi-
ness Type’ and contains a
code to identify the specific
classification or type of busi-
ness:
1. Corporation
2. Not known
3. Individual/Sole Pro-
prietorship
4. Partnership
5. Asso-
ciation/Estate/Trust
6. Tax Exempt Organ-
izations (501C)
7. International Organ-
ization
Page 419 of 477 July 2018

Appendix A Definitions of Request Fields
Req Variable Name Field Name Size/Type Description
8. Limited Liability Com-
pany (LLC)
9. Government Agency
2nd character represents 'Busi-
ness Owner Type'. Contains a
code to identify specific char-
acteristics about the business
owner.
1 - No application clas-
sification
2 - Female business
owner
3 - Physically han-
dicapped female busi-
ness owner
4 - Physically han-
dicapped male business
owner
0 - Unknown
3rd character represents 'Busi-
ness Certification Type'. Con-
tains a code to identify specific
characteristics about the busi-
ness certification type, such as
small business, dis-
advantaged, or other cer-
tification type:
1 - Not certified
2 - Small Business
Administration (SBA)
certification small busi-
ness
3 - SBA certification as
small disadvantaged
business
4 - Other government
or agency-recognized
certification (such as
Minority Supplier Devel-
opment Council)
July 2018 Page 420 of 477

Moneris Gateway API- Integration Guide
Req Variable Name Field Name Size/Type Description
5 - Self-certified small
business
6 - SBA certification as
small and other gov-
ernment or agency-
recognized certification
7 - SBA certification as
small disadvantaged
business and other gov-
ernment or agency-
recognized certification
8 - Other government
or agency-recognized
certification and self-cer-
tified small business
A - SBA certification as 8
(a)
B - Self-certified small
disadvantaged busi-
ness (SDB)
C - SBA certification as
HUBZone
0 - Unknown
4th character represents 'Busi-
ness Racial/Ethnic Type'. Con-
tains a code identifying the
racial or ethnic type of the
majority owner of the busi-
ness.
1 - African American
2 - Asian Pacific Amer-
ican
3 - Subcontinent Asian
American
4 - Hispanic American
5 - Native American
Indian
6 - Native Hawaiian
7 - Native Alaskan
8 - Caucasian
9 - Other
Page 421 of 477 July 2018

Appendix A Definitions of Request Fields
Req Variable Name Field Name Size/Type Description
0 - Unknown
5th character represents 'Busi-
ness Type Provided Code'
Y - Business type is
provided.
N - Business type was
not provided.
R - Card acceptor
refused to provide busi-
ness type
6th character represents 'Busi-
ness Owner Type Provided
Code'
Y - Business owner type
is provided.
N - Business owner type
was not provided.
R - Card acceptor
refused to provide busi-
ness type
7th character represents 'Busi-
ness Certification Type
Provided Code'
Y - Business certification
type is provided.
N - Business cer-
tification type was not
provided.
R - Card acceptor
refused to provide busi-
ness type
8th character represents 'Busi-
ness Racial/Ethnic Type’
Y - Business racial/eth-
nic type is provided.
N - Business racial/eth-
nic type was not
July 2018 Page 422 of 477

Moneris Gateway API- Integration Guide
Req Variable Name Field Name Size/Type Description
provided.
R - Card acceptor
refused to provide busi-
ness racial/ethnic type
N CardAcceptorTaxId Card
Acceptor
Tax ID
20-character
alpha-
numeric
US Federal tax ID number for
value added tax (VAT) ID.
N CardAc-
ceptorReferenceNumber
Card
Acceptor
Reference
Number
25-character
alpha-
numeric
Code that facilitates card
acceptor/corporation com-
munication and record keep-
ing
N CardAcceptorVatNumber Card
Acceptor
VAT Num-
ber
20-character
alpha-
numeric
Value added tax (VAT) number
for the card acceptor location
used to identify the card
acceptor when collecting and
reporting taxes
C-
*
Tax Tax up to 6
arrays
Can have up to 6 arrays con-
tains different tax details. See
Tax Array below for each field
description.
*This field is conditionally man-
datory — if you use this array,
you must fill in all tax array
fields as listed in the Tax Array
Request Fields below.
Req Variable Name Field Name Size/Type Description
N CustomerCode Customer Code 25-character alpha-
numeric
A control number,
such as purchase
order number, pro-
ject number,
department alloc-
ation number or
name that the pur-
Table 3: MasterCard - Line Item Details (MCCorpal)- Level 3 Request Fields
Page 423 of 477 July 2018

Appendix A Definitions of Request Fields
Req Variable Name Field Name Size/Type Description
chaser supplied the
merchant. Left-jus-
tified; may be
spaces
N LineItemDate Line Item Date 6-character numeric The purchase date
of the line item ref-
erenced in the asso-
ciated Corporate
Card Line Item
Detail.
YYMMDD format
N ShipDate Ship Date 6-character numeric The date the mer-
chandise was
shipped to the des-
tination.
YYMMDD format
N OrderDate Order Date 6-character numeric The date the item
was ordered
YYMMDD format
Y ProductCode Product Code 12-character alpha-
numeric
Line item Product
Code (if this field is
not sent, then
itemComCode)
If the order has a
Freight/Shipping
line item, the pro-
ductCode value
has to be
“Freight/Shipping”
If the order has a
Discount line item,
the productCode
value has to be
“Discount”
Y ItemDescription Item Description 35-character alpha-
numeric
Line Item descrip-
tion
Y ItemQuantity Item Quantity 12-character alpha- Quantity of line
July 2018 Page 424 of 477

Moneris Gateway API- Integration Guide
Req Variable Name Field Name Size/Type Description
numeric item
Y UnitCost Unit Cost 12-character decimal Line item cost per
unit.
Must contain a
minimum of 2
decimal places, up
to 5 decimal places
supported.
Minimum amount
is 0.00001 and max-
imum is
999999.99999
Y ItemUnitMeasure Item Unit Measure 12-character alpha-
numeric
The line item unit
of measurement
code
Y ExtItemAmount Extended Item
Amount
9-character decimal Contains the indi-
vidual item
amount that is nor-
mally calculated as
price multiplied by
quantity
Must contain 2
decimal places
Minimum amount
is 0.00 and max-
imum is 999999.99
N DiscountAmount Discount Amount 9-character decimal Contains the item
discount amount
Must contain 2
decimal places
Minimum amount
is 0.00 and max-
imum is 999999.99
N CommodityCode Commodity Code 15-character alpha-
numeric
Code assigned to
the merchant that
best categorizes
the item(s) being
purchased
Page 425 of 477 July 2018

Appendix A Definitions of Request Fields
Req Variable Name Field Name Size/Type Description
C* Tax Tax Up to 6 arrays Can have up to 6
arrays contains dif-
ferent tax details.
See Tax Array
below for each field
description.
*This field is con-
ditionally man-
datory — if you use
this array, you
must fill in all tax
array fields as listed
in the Tax Array
Request Fields
below.
Req Variable Name Field Name Size/Type Description
M tax_amount Tax Amount 12-character decimal Contains detail tax
amount for pur-
chase of goods or
service
Must be 2 decimal
places
Maximum
999999.99
M tax_rate Tax Rate 5-character decimal Contains the
detailed tax rate
applied in rela-
tionship to a spe-
cific tax amount
EXAMPLE: 5% GST
should be ‘5.0’ or
or 9.975% QST
should be ‘9.975’
May contain up to
3 decimals, min-
imum 0.001, max-
Table 4: Tax Array Request Fields - MasterCard Level 2/3 Transactions
July 2018 Page 426 of 477

Moneris Gateway API- Integration Guide
Req Variable Name Field Name Size/Type Description
imum up to 9999.9
M tax_type Tax Type 4-character alphanumeric Contains tax type
such as
GST,QST,PST,HST
M tax_id Tax ID 20-character alpha-
numeric
Provides an iden-
tification number
used by the card
acceptor with the
tax authority in rela-
tionship to a spe-
cific tax amount
such as GST/HST
number
M tax_included_in_
sales
Tax included in sales
indicator
1-character alphanumeric This is the indicator
used to reflect addi-
tional tax capture
and reporting.
Valid values are:
Y = Tax included in total
purchase amount
N = Tax not included in
total purchase amount
A.5 Definition of Request Fields for Level 2/3 - Amex
Req Variable Name Field Name Size/Type Description
C big04 Purchase Order Num-
ber
22-character alpha-
numeric
The cardholder sup-
plied Purchase Order
Number, which is
entered by the mer-
chant at the point-of-
sale
This entry is used in
the State-
ment/Reporting pro-
cess and may include
Table 1: Amex- Level 2/3 Request Fields - Table 1 - Heading Fields
Page 427 of 477 July 2018

Appendix A Definitions of Request Fields
Req Variable Name Field Name Size/Type Description
accounting inform-
ation specific to the
client
Mandatory if the mer-
chant's customer
provides a Purchase
Order Number
N big05 Release Number 30-character alpha-
numeric
A number that iden-
tifies a release
against a Purchase
Order previously
placed by the parties
involved in the trans-
action
N big10 Invoice Number 8-character alpha-
numeric
Contains the Amex
invoice/reference
number
Y n101 Entity Identifier Code 2-character alpha-
numeric
Supported values:
‘R6’ - Requester
(required)
‘BG’ - Buying Group
(optional)
‘SF’ - Ship From
(optional)
‘ST’ - Ship To (optional)
‘40’ - Receiver (optional)
Y n102 Name 40-character alpha-
numeric n101
code
n102
meaning
R6 Requester
Name
BG Buying Group
Name
SF Ship
FromName
ST Ship To Name
40 ReceiverName
July 2018 Page 428 of 477

Moneris Gateway API- Integration Guide
Req Variable Name Field Name Size/Type Description
N n301 Address 40-character alpha-
numeric
Address
N n401 City 30-character alpha-
numeric
City
N n402 State or Province 2-character alpha-
numeric
State or Province
N n403 Postal Code 15-character alpha-
numeric
Postal Code
Y ref01 Reference Iden-
tification Qualifier
2-character alpha-
numeric
This element may
contain the following
qualifiers for the cor-
responding occur-
rences of the
N1Loop:
n101
value
ref01
denotation
R6 Supported val-
ues:
4C - Shipment
Destination
Code (man-
datory)
CR - Customer
Reference
Number (con-
ditional)
BG n/a
SF n/a
ST n/a
40 n/a
Y ref02 Reference Iden-
tification
15-character alpha-
numeric
VRis the Vendor
IDNumber, other
codes describe the
following:
Page 429 of 477 July 2018

Appendix A Definitions of Request Fields
Req Variable Name Field Name Size/Type Description
ref01
code
ref02
denotation
4C Ship to Zip or
Canadian
Postal Code
(required)
CR Cardmember
Reference
Number
(optional)
Req Variable Name Field Name Size/Type Description
Y it102 Line Item Quantity
Invoiced
10-character decimal Quantity of line
item.
Up to 2 decimal
places supported.
Minimum amount
is 0.0 and max-
imum is
9999999999.
Y it103 Unit or Basis for Meas-
urement Code
2-character alphanumeric The line item unit of
measurement code
Must contain a
code that specifies
the units in which
the value is
expressed or the
manner in which a
measurement is
taken
EXAMPLE: EA =
each, E5=inches
See ANSI X-12 EDI
Allowable Units of
Measure and
Codes for the list of
codes
Table 2: Amex - Level 2/3 Request Fields - Table 2 - Detail Fields
July 2018 Page 430 of 477

Moneris Gateway API- Integration Guide
Req Variable Name Field Name Size/Type Description
Y it104 Unit Price 15-character decimal Line item cost per
unit
Must contain 2
decimal places
Minimum amount
is 0.00 and max-
imum is 999999.99
N it105 Basis or Unit Price
Code
2-character alphanumeric Code identifying
the type of unit
price for an item
EXAMPLE: DR =
dealer, AP = advise
price
See ASC X12 004010
Element 639 for list
of codes
N it10618 Product/Service ID
Qualifier
2-character alphanumeric Supported values:
‘MG’ - Manufacturer’s
Part Number
‘VC’ - Supplier Catalog
Number
‘SK’ - Supplier Stock
Keeping Unit Number
‘UP’ - Universal Product
Code
‘VP’ – Vendor Part Num-
ber
‘PO’ – Purchase Order
Number
‘AN’ – Client Defined
Asset Code
N it10719 Product/Service ID it10618 it10719 -
size/type
VC 20-character
alphanumeric
PO 22-character
alphanumeric
Product/Service ID
corresponds to the
preceding qualifier
defined in it10618
The maximum
length depends on
Page 431 of 477 July 2018

Appendix A Definitions of Request Fields
Req Variable Name Field Name Size/Type Description
it10618 it10719 -
size/type
Other 30-character
alphanumeric
the qualifier
defined in it10618
C txi01 Tax Type code 2-character alphanumeric Supported values:
‘CA’ – City Tax
(optional)
‘CT’ – County/Tax
(optional)
‘EV’ – Environmental
Tax (optional)
‘GS’ – Good and Ser-
vices Tax (GST)
(optional)
‘LS’ – State and Local
Sales Tax (optional)
‘LT’ – Local Sales Tax
(optional)
‘PG’ – Provincial Sales
Tax (PST) (optional)
‘SP’ – State/Provincial
Tax a.k.a. Quebec Sales
Tax (QST) (optional)
‘ST’ – State Sales Tax
(optional)
‘TX’ – All Taxes
(required)
‘VA’ – Value-Added Tax
a.k.a. Canadian Har-
monized Sales Tax
(HST) (optional)
C txi02 Monetary Amount 6-character decimal This element may
contain the mon-
etary tax amount
that corresponds
to the Tax Type
Code in txi01
NOTE:
If txi02 is used in man-
datory occurrence
July 2018 Page 432 of 477

Moneris Gateway API- Integration Guide
Req Variable Name Field Name Size/Type Description
txi01=TX, txi02 must
contain the total tax
amount applicable to
the entire invoice
(transaction)
If taxes are not applic-
able for the entire
invoice (transaction),
txi02 must be 0.00.
The maximum
value that can be
entered in this field
is “9999.99”, which
is $9,999.99 (CAD)
A debit is entered
as: 9999.99
A credit is entered
as: –9999.99
C txi03 Percent 10-character decimal Contains the tax
percentage (in
decimal format)
that corresponds
to the tax type
code defined in
txi01
Up to 2 decimal
places supported
C txi06 Tax Exempt Code 1-character alphanumeric This element may
contain the Tax
Exempt Code that
identifies the
exemption status
from sales and tax
that corresponds
to the Tax Type
Code in txi01
Supported values:
1 – Yes (Tax Exempt)
2 – No (Not Tax
Exempt)
4 – Not Exempt/For
Resale
Page 433 of 477 July 2018

Appendix A Definitions of Request Fields
Req Variable Name Field Name Size/Type Description
A – Labor Taxable,
Material Exempt
B – Material Taxable,
Labor Exempt
C – Not Taxable
F – Exempt (Goods /
Services Tax)
G – Exempt (Provincial
Sales Tax)
L – Exempt Local Ser-
vice
R – Recurring Exempt
U – Usage Exempt
Y pam05 Line Item Extended
Amount
8-character decimal Contains the indi-
vidual item amount
that is normally cal-
culated as price mul-
tiplied by quantity
Must contain 2
decimal places
Minimum amount
is 0.00 and max-
imum is 99999.99
Y pid05 Line Item Description 80-character alpha-
numeric
Line Item descrip-
tion
Contains the
description of the
individual item pur-
chased
This field pertain to
each line item in
the transaction
July 2018 Page 434 of 477

Moneris Gateway API- Integration Guide
Req Variable Name Field Name Size/Type Description
C txi01 Tax Type code 2-character alphanumeric Supported values:
‘CA’ – City Tax
(optional)
‘CT’ – County/Tax
(optional)
‘EV’ – Environmental
Tax (optional)
‘GS’ – Good and Ser-
vices Tax (GST)
(optional)
‘LS’ – State and Local
Sales Tax (optional)
‘LT’ – Local Sales Tax
(optional)
‘PG’ – Provincial Sales
Tax (PST) (optional)
‘SP’ – State/Provincial
Tax a.k.a. Quebec Sales
Tax (QST) (optional)
‘ST’ – State Sales Tax
(optional)
‘TX’ – All Taxes
(required)
‘VA’ – Value-Added Tax
a.k.a. Canadian Har-
monized Sales Tax
(HST) (optional)
C txi02 Monetary Amount 6-character decimal This element may
contain the mon-
etary tax amount
that corresponds
to the Tax Type
Code in txi01
NOTE:
If txi02 is used in man-
datory occurrence
txi01=TX, txi02 must
contain the total tax
amount applicable to
the entire invoice
(transaction)
If taxes are not applic-
Table 3: Amex - Level 2/3 Request Fields - Table 3 - Summary Fields
Page 435 of 477 July 2018

Appendix A Definitions of Request Fields
Req Variable Name Field Name Size/Type Description
able for the entire
invoice (transaction),
txi02 must be 0.00.
The maximum
value that can be
entered in this field
is “9999.99”, which
is $9,999.99 (CAD)
A debit is entered
as: 9999.99
A credit is entered
as: –9999.99
C txi03 Percent 10-character decimal Contains the tax
percentage (in
decimal format)
that corresponds
to the tax type
code defined in
txi01
Up to 2 decimal
places supported
C txi06 Tax Exempt Code 1-character alphanumeric Supported values:
1 – Yes (Tax Exempt)
2 – No (Not Tax
Exempt)
4 – Not Exempt/For
Resale
A – Labor Taxable,
Material Exempt
B – Material Taxable,
Labor Exempt
C – Not Taxable
F – Exempt (Goods /
Services Tax)
G – Exempt (Provincial
Sales Tax)
L – Exempt Local Ser-
vice
July 2018 Page 436 of 477

Moneris Gateway API- Integration Guide
Req Variable Name Field Name Size/Type Description
R – Recurring Exempt
U – Usage Exempt
Page 437 of 477 July 2018

Appendix B Definitions of Response Fields
Value Type Limits Get Method
Description
General response fields
Card type String 2-character
alphabetic (min. 1)
$mpgResponse->getCardType();
Represents the type of card in the transaction, e.g., Visa, Mastercard.
Possible values:
lV = Visa
lM = Mastercard
lAX = American Express
lDC = Diner's Card
lNO = Novus/Discover
lSE = Sears
lD = Debit
lC1 = JCB
Transaction
amount
String 9-character decimal $mpgResponse->getTransAmount();
Transaction amount that was processed.
Transaction num-
ber
String 255-character
alphanumeric
$mpgResponse->getTxnNumber();
Gateway Transaction identifier often needed for follow-on transactions (such as
Refund and Purchase Correction) to reference the originally processed
transaction.
Receipt ID String 50-character
alphanumeric
$mpgResponse->getReceiptId();
Order ID that was specified in the transaction request.
Transaction type String 2-character
alphanumeric
$mpgResponse->getTransType();
l0 = Purchase
l1 = Pre-Authorization
l2 = Completion
l4 = Refund
l11 = Void
Table 110: Receipt object response values
July 2018 Page 438 of 477

Moneris Gateway API- Integration Guide
Value Type Limits Get Method
Description
Reference number String 18-character
numeric
$mpgResponse->getReferenceNum();
Terminal used to process the transaction as well as the shift, batch and sequence
number. This data is typically used to reference transactions on the host systems,
and must be displayed on any receipt presented to the customer.
This information is to be stored by the merchant.
Example: 660123450010690030
l66012345: Terminal ID
l001: Shift number
l069: Batch number
l003: Transaction number within the batch.
Response code String 3-character numeric $mpgResponse->getResponseCode();
l< 50: Transaction approved
l≥ 50: Transaction declined
lNull: Transaction incomplete.
For further details on the response codes that are returned, see the Response
Codes document at https://developer.moneris.com.
ISO String 2-character numeric $mpgResponse->getISO();
ISO response code
Bank totals Object
Response data returned in a Batch Close and Open Totals request. See
"Definitions of Response Fields" on the previous page.
Message String 100-character alpha-
numeric
$mpgResponse->getMessage();
Response description returned from issuer.
The message returned from the issuer is intended for merchant information only,
and is not intended for customer receipts.
Authorization code String 8-character
alphanumeric
$mpgResponse->getAuthCode();
Authorization code returned from the issuing institution.
Table 110: Receipt object response values (continued)
Page 439 of 477 July 2018

Appendix B Definitions of Response Fields
Value Type Limits Get Method
Description
Complete String true/false $mpgResponse->getComplete();
Transaction was sent to authorization host and a response was received
Transaction date String Format: yyyy-mm-
dd
$mpgResponse->getTransDate();
Processing host date stamp
Transaction time String Format: ##:##:## $mpgResponse->getTransTime();
Processing host time stamp
Ticket String N/A $mpgResponse->getTicket();
Reserved field.
Timed out String true/false $mpgResponse->getTimedOut();
Transaction failed due to a process timing out.
Is Visa Debit String true/false $mpgResponse->getIsVisaDebit();
Indicates whether the card processed is a Visa Debit.
Batch Close/Open Totals response fields
Processed card
types
String
Array
N/A
Returns all of the processed card types in the current batch for the terminal
ID/ECR Number from the request.
Terminal IDs String 8-character alpha-
numeric
Returns the terminal ID/ECR Number from the request.
Purchase count String 4-character numeric $mpgResponse->getPurchaseCount
($ecr_number,$creditCards[$i]);
Indicates the # of Purchase, Pre-Authorization Completion and Force Post trans-
actions processed. If none were processed in the batch, then the value returned
will be 0000.
Table 110: Receipt object response values (continued)
July 2018 Page 440 of 477

Moneris Gateway API- Integration Guide
Value Type Limits Get Method
Description
Purchase amount String 11-character alpha-
numeric
$mpgResponse->getPurchaseAmount
($ecr_number,$creditCards[$i]);
Indicates the dollar amount processed for Purchase, Pre-Authorization Com-
pletion or Force Post transactions. This field begins with a + and is followed by 10
numbers, the first 8 indicate the amount and the last 2 indicate the penny value.
EXAMPLE: +0000000000 = 0.00 and +0000041625 = 416.25
Refund count String 4-character numeric $mpgResponse->getRefundAmount($ecr_
number,$creditCards[$i]);
Indicates the # of Refund or Independent Refund transactions processed. If none
were processed in the batch, then the value returned will be 0000.
Refund amount String 11-character alpha-
numeric
$mpgResponse->getRefundAmount($ecr_
number,$creditCards[$i]);
Indicates the dollar amount processed for Refund, Independent Refund or ACH
Credit transactions. This field begins with a + and is followed by 10 numbers, the
first 8 indicate the amount and the last 2 indicate the penny value.
Example, +0000000000 = 0.00 and +0000041625 = 416.25
Correction count String 4-character numeric $mpgResponse->getCorrectionCount
($ecr_number,$creditCards[$i]);
Indicates the # of Purchase Correction transactions processed. If none were pro-
cessed in the batch, then the value returned will be 0000.
Correction amount String 11-character alpha-
numeric
$mpgResponse->getCorrectionAmount
($ecr_number,$creditCards[$i]);
Indicates the dollar amount processed for Purchase Correction transactions. This
field begins with a + and is followed by 10 numbers, the first 8 indicate the
amount and the last 2 indicate the penny value.
EXAMPLE: +0000000000 = 0.00 and +0000041625 = 416.25
Recurring Billing Response Fields (see Appendix A, page 1)
Recurring billing suc-
cess
String true/false $mpgResponse->getRecurSuccess();
Indicates whether the recurring billing transaction has been successfully set up
for future billing.
Table 110: Receipt object response values (continued)
Page 441 of 477 July 2018

Appendix B Definitions of Response Fields
Value Type Limits Get Method
Description
Recur update suc-
cess
String true/false $mpgResponse->getRecurUpdateSuccess
();
Indicates recur update success.
Next recur date String yyyy-mm-dd $mpgResponse->getNextRecurDate();
Indicates next recur billing date.
Recur end date String yyyy-mm-dd $mpgResponse->getRecurEndDate();
Indicates final recur billing date.
Status Check response fields (see )
Status code String 3-character alpha-
numeric
$mpgResponse->getStatusCode();
l< 50: Transaction found and successful
l≥ 50: Transaction not found and not successful
NOTE: the status code is only populated if the connection object's Status Check property is set
to true.
Status message String found/not found $mpgResponse->getStatusMessage();
lFound: 0 ≤ Status Code ≤ 49
lNot Found or null: 50 ≤ Status Code ≤ 999.
NOTE: The status message is only populated if the connection object's Status Check property
is set to true.
AVSresponse fields (see 9.1, page 282)
AVS result code String 1-character alpha-
numeric
$mpgResponse->getAvsResultCode();
Indicates the address verification result. For a full list of possible response codes
refer to Section Appendix B.
CVDresponse fields (see )
CVD result code String 2-character alpha-
numeric
$mpgResponse->getCvdResultCode();
Indicates the CVD validation result. The first byte is the numeric CVD indicator
sent in the request; the second byte is the response code. Possible response
codes are shown in Appendix B
MPIresponse fields (see "MPI" on page1)
Table 110: Receipt object response values (continued)
July 2018 Page 442 of 477

Moneris Gateway API- Integration Guide
Value Type Limits Get Method
Description
Type String 99-character alpha-
numeric
VERes, PARes or error defines what type of response you are receiving .
Success Boolean true/false $mpgResponse->getMpiSuccess();
True if attempt was successful, false if attempt was unsuccessful.
Message String 100-character alpha-
betic
$mpgResponse->getMpiMessage();
MPITXN transactions can produce the following values:
lY: Create VBV verification form popup window.
lN: Send purchase or preauth with crypt type 6
lU: Send purchase or preauth with crypt type 7.
MPIACS transactions can produce the following values:
lY or A: (Also receipt.getMpiSuccess()=true) Proceed with cavv pur-
chase or cavv preauth.
lN: Authentication failed or high-risk transaction. It is recommended that
you do not to proceed with the transaction.
Depending on a merchant’s risk tolerance and results from other methods
of fraud detection, transaction may proceed with crypt type 7.
lU or time out: Send purchase or preauth as crypt type 7.
Term URL String 255-character alpha-
numeric
URL to which the PARes is returned
MD String 1024-character alpha-
numeric
Merchant-defined data that was echoed back
ACSURL String 255-character alpha-
numeric
URL that will be for the generated pop-up
Table 110: Receipt object response values (continued)
Page 443 of 477 July 2018

Appendix B Definitions of Response Fields
Value Type Limits Get Method
Description
MPI CAVV String 28-character alpha-
numeric
VbV/MCSC/AmericanExpress SafeKey authentication data
MPIE-Commerce
Indicator
String 1-character alpha-
numeric
CAVV result code String 1-character alpha-
numeric
$mpgResponse->getCavvResultCode();
Indicates the Visa CAVV result. For more information, see 8.6.7 Cavv Result Codes
for Verified by Visa.
l0 = CAVV authentication results invalid
l1 = CAVV failed validation; authentication
l2 = CAVV passed validation; authentication
l3 = CAVV passed validation; attempt
l4 = CAVV failed validation; attempt
l7 = CAVV failed validation; attempt (US issued cards only)
l8 = CAVV passed validation; attempt (US issued cards only)
lThe CAVV result code indicates the result of the CAVV validation.
MPI inline form $mpgResponse->getMpiInLineForm();
Vault response fields (see 4.1, page 50)
Data key String 28-character alpha-
numeric
$mpgResponse->getDataKey();
The data key response field is populated when you send a Vault Add Credit Card –
ResAddCC (page 52),Vault Encrypted Add Credit Card - EncResAddCC (page 56),
Vault Tokenize Credit Card – ResTokenizeCC (page 81),Vault Temporary Token
Add – ResTempAdd (page 59) or Vault Add Token – ResAddToken (page 77) trans-
action. It is the profile identifier that all future financial Vault transactions will use
to associate with the saved information.
Vault payment type String cc $mpgResponse->getPaymentType();
Indicates the payment type associated with a Vault profile
Expiring card's Pay-
ment type
String cc $mpgResponse->getExpPaymentType();
Indicates the payment type associated with a Vault profile. Applicable to Vault
Get Expiring transaction type.
Table 110: Receipt object response values (continued)
July 2018 Page 444 of 477

Moneris Gateway API- Integration Guide
Value Type Limits Get Method
Description
Vault masked PAN String 20-character
numeric
$mpgResponse->getResDataMaskedPan
();
Returns the first 4 and/or last 4 of the card number saved in the profile.
Expiring card's
Masked PAN
String 20-character
numeric
$mpgResponse->getResDataMaskedPan
();
Returns the first 4 and/or last 4 of the card number saved in the profile. Applic-
able to Vault Get Expiring transaction type.
Vault success String true/false $mpgResponse->getResSuccess();
Indicates whether Vault transaction was successful.
Vault customer ID String 30-character alpha-
numeric
$mpgResponse->getResDataCustId();
Returns the customer ID saved in the profile.
Expiring card's cus-
tomer ID
String 30-character alpha-
numeric
$mpgResponse->getResDataCustId();
Returns the customer ID saved in the profile. Applicable to Vault Get Expiring
transaction type.
Vault phone num-
ber
String 30-character alpha-
numeric
$mpgResponse->getResDataPhone();
Returns the phone number saved in the profile.
Expiring card's
phone number
String 30-character alpha-
numeric
$mpgResponse->getResDataPhone();
Returns the phone number saved in the profile. Applicable to Vault Get Expiring
transaction type.
Vault email address String 30-character alpha-
numeric
$mpgResponse->getResDataEmail();
Returns the email address saved in the profile.
Table 110: Receipt object response values (continued)
Page 445 of 477 July 2018

Appendix B Definitions of Response Fields
Value Type Limits Get Method
Description
Expiring card's email
address
String 30-character alpha-
numeric
$mpgResponse->getResDataEmail();
Returns the email address saved in the profile. Applicable to Vault Get Expiring
transaction type.
Vault note String 30-character alpha-
numeric
$mpgResponse->getResDataNote();
Returns the note saved in the profile.
Expiring card's note String 30-character alpha-
numeric
$mpgResponse->getResDataNote();
Returns the note saved in the profile. Applicable to Vault Get Expiring transaction
type.
Vault expiry date String 4-character numeric $mpgResponse->getResDataExpDate();
Returns the expiry date of the card number saved in the profile. YYMM format.
Expiring card's
expiry date
String 4-character numeric $mpgResponse->getResDataExpDate();
Returns the expiry date of the card number saved in the profile. YYMM format.
Applicable to Vault Get Expiring transaction type.
Vault E-commerce
indicator
String 1-character numeric $mpgResponse->getResDataCryptType
();
Returns the e-commerce indicator saved in the profile.
Expiring card's E-
commerce indicator
String 1-character numeric $mpgResponse->getResDataCryptType
();
Returns the e-commerce indicator saved in the profile. Applicable to Vault Get
Expiring transaction type.
Vault AVSstreet
number
String 19-character alpha-
numeric
$mpgResponse-
>getResDataAvsStreetNumber();
Returns the AVS street number saved in the profile. If no other AVS street num-
ber is passed in the transaction request, this value will be submitted along with
the financial transaction to the issuer.
Table 110: Receipt object response values (continued)
July 2018 Page 446 of 477

Moneris Gateway API- Integration Guide
Value Type Limits Get Method
Description
Expiring card's AVS
street number
String 19-character alpha-
numeric
$mpgResponse-
>getResDataAvsStreetNumber();
Returns the AVS street number saved in the profile. If no other AVS street num-
ber is passed in the transaction request, this value will be submitted along with
the financial transaction to the issuer. Applicable to Vault Get Expiring transaction
type.
Vault AVSstreet
name
String 19-character alpha-
numeric
$mpgResponse-
>getResDataAvsStreetName();
Returns the AVS street name saved in the profile. If no other AVS street number is
passed in the transaction request, this value will be submitted along with the fin-
ancial transaction to the issuer.
Expiring card's AVS
street name
String 19-character alpha-
numeric
$mpgResponse-
>getResDataAvsStreetName();
Returns the AVS street name saved in the profile. If no other AVS street number is
passed in the transaction request, this value will be submitted along with the fin-
ancial transaction to the issuer. Applicable to Vault Get Expiring transaction type.
Vault AVS ZIP code String 9-character alpha-
numeric
$mpgResponse->getResDataAvsZipcode
();
Returns the AVS zip/postal code saved in the profile. If no other AVS street num-
ber is passed in the transaction request, this value will be submitted along with
the financial transaction to the issuer.
Expiring card's
AVSZIP code
String 9-character alpha-
numeric
$mpgResponse->getResDataAvsZipcode
();
Returns the AVS zip/postal code saved in the profile. If no other AVS street num-
ber is passed in the transaction request, this value will be submitted along with
the financial transaction to the issuer. Applicable to Vault Get Expiring transaction
type.
Vault credit card
number
String 20-character
numeric
$mpgResponse->getResDataPan();
Returns the full credit card number saved in the Vault profile. Applicable to Vault
Lookup Full transaction only.
Corporate card String true/false $mpgResponse->getCorporateCard();
Indicates whether the card associated with the Vault profile is a corporate card.
Encrypted Mag Swipe response fields (see 6, page 118)
Table 110: Receipt object response values (continued)
Page 447 of 477 July 2018

Appendix B Definitions of Response Fields
Value Type Limits Get Method
Description
Masked credit card
number
String 20-character alpha-
numeric
$mpgResponse->getMaskedPan();
Convenience Fee response fields (see Appendix A, page 1)
Convenience fee
success
String true/false $mpgResponse->getCfSuccess();
Indicates whether the Convenience Fee transaction processed successfully.
Convenience fee
status
String 2-character alpha-
numeric
$mpgResponse->getCfStatus();
Indicates the status of the merchant and convenience fee transactions. The
CfStatus field provides details about the transaction behavior and should be ref-
erenced when contacting Moneris Customer Support.
Possible values are:
l1 or 1F – Completed 1st purchase transaction
l2 or 2F – Completed 2nd purchase transaction
l3 – Completed void transaction
l4A or 4D – Completed refund transaction
l7 or 7F – Completed merchant independent refund transaction
l8 or 8F – Completed merchant refund transaction
l9 or 9F – Completed 1st void transaction
l10 or 10F – Completed 2nd void transaction
l11A or 11D – Completed refund transaction
Convenience fee
amount
String 9-character decimal $mpgResponse->getFeeAmount();
The expected Convenience Fee amount. This field will return the amount sub-
mitted by the merchant for a successful transaction. For an unsuccessful trans-
action, it will return the expected convenience fee amount
Convenience fee
rate
String 9-character decimal $mpgResponse->getFeeRate();
The convenience fee rate that has been defined on the merchant’s profile. For
example:
1.00 – a fixed amount or
10.0 - a percentage amount
Table 110: Receipt object response values (continued)
July 2018 Page 448 of 477

Moneris Gateway API- Integration Guide
Value Type Limits Get Method
Description
Convenience fee
type
String AMT/PCT $mpgResponse->getFeeType();
The type of convenience fee that has been defined on the merchant’s profile.
Available options are:
AMT – fixed amount
PCT – percentage
Table 110: Receipt object response values (continued)
Code Description
< 50 Transaction approved
≥ 50 Transaction declined
NULL Transaction was not sent for authorization
Table 111: Financial transaction response codes
For more details on the response codes that are returned, see the Response Codes document available
at https://developer.moneris.com
Code Description
001 Successfully registered CC details.
Successfully updated CC details.
Successfully deleted CC details.
Successfully located CC details.
Successfully located # expiring cards.
(NOTE: # = the number of cards located)
983 Cannot find previous
986 Incomplete: timed out
987 Invalid transaction
988 Cannot find expiring cards
Null Error: Malformed XML
Table 112: Vault Admin Responses
Page 449 of 477 July 2018

Appendix B Definitions of Response Fields
July 2018 Page 450 of 477

Appendix C Error Messages
Error messages that are returned if the gateway is unreachable
Global Error Receipt
You are not connecting to our servers. This can be caused by a firewall or your internet con-
nection.
Response Code = NULL
The response code can be returned as null for a variety of reasons. The majority of the time,
the explanation is contained within the Message field.
When a ‘NULL’ response is returned, it can indicate that the issuer, the credit card host, or the
gateway is unavailable. This may be because they are offline or because you are unable to con-
nect to the internet.
A ‘NULL’ can also be returned when a transaction message is improperly formatted.
Error messages that are returned in the Message field of the response
XML Parse Error in Request: <System specific detail>
An improper XML document was sent from the API to the servlet.
XML Parse Error in Response: <System specific detail>
An improper XML document was sent back from the servlet.
Transaction Not Completed Timed Out
Transaction timed out before the host responds to the gateway.
Request was not allowed at this time
The host is disconnected.
Could not establish connection with the gateway: <System specific detail>
Gateway is not accepting transactions or server does not have proper access to internet.
Input/Output Error: <System specific detail>
Servlet is not running.
The transaction was not sent to the host because of a duplicate order id
Tried to use an order id which was already in use.
The transaction was not sent to the host because of a duplicate order id
Expiry Date was sent in the wrong format.
Vault error messages
Can not find previous
Data key provided was not found in our records or profile is no longer active.
Invalid Transaction
Transaction cannot be performed because improper data was sent.
or
Mandatory field is missing or an invalid SEC code was sent.
Malformed XML
Parse error.
Incomplete
Timed out.
or
Cannot find expiring cards.
July 2018 Page 452 of 477

Appendix D Process Flow for Basic Pre-Auth, Re-Auth
and Completion Transactions
July 2018 Page 454 of 477

Appendix E Merchant Checklists for INTERAC® Online
Payment Certification Testing
Merchant Information
Name and URL Merchant Name (English)
Homepage URL (English)
Merchant Name (French)
Homepage URL (French)
Number Merchant Number
Transaction fee cat-
egory
(Circle one)
Government
Education
General
Checklist for Front-End Tests
Case # Date Completed Remarks
1
2
3
4
5
6
7
8
9
10
11
12
13
14
15
July 2018 CanadaOnly Page 455 of 477

Moneris Gateway API- Integration Guide
Case # Date Completed Remarks
16
17
18
19
20
21
22
23
24
25
26
27
28
29
30
31
32
33
34
35
36
37
38
39
Merchant Requirements
Done Requirement
Checkout page
Table 113: Checklist for web display requirements
Page 456 of 477 Canada Only July 2018

Appendix E Merchant Checklists for INTERAC® Online Payment Certification Testing
Done Requirement
Displays the INTERAC Online design (logo), wordmark (text "INTERAC Online) or
both
Design and Wordmark Requirements (any page)
Other payment option logos:
lDisplays the INTERAC Online design (logo) if the merchant displays the
trademarks or logos of other payment options.
lDesign is equal in size and no less prominent than other payment
option trademarks.
INTERAC wordmark:
lINTERAC is always either in capital letters or italics (as in "the INTERAC
Online service")
lIn the first use of the INTERAC Online wordmark, INTERAC is followed by
the ® notation in superscript. For example, "Interac®" (English) or
<<InteracMD>> (French).
lOn the same page as the first occurence of the wordmark, the following
language-appropriate footnote appears:
l® Trademark of Interac Inc. Used under licence"
lMDMarque de commerce d'Interac Inc. Utilisée sous licence
Version of design
Uses the two-colour design on the web:
lHorizontal version—height no shorter than 25 pixels (width-to-height
ratio of 2:37:1)
lVertical version—width no narrower than 30 pixels (widteh-to-height
ratio of 1:1:37)
"Learn more" information
Provides consumers with a link to www.interaconline.com/learn (preferably on
the checkout page)
Confirmation page
States that the transaction is successful
Displays the financial institution's name and confirmation number
Provides ability to print
Table 113: Checklist for web display requirements (continued)
July 2018 CanadaOnly Page 457 of 477

Moneris Gateway API- Integration Guide
Done Requirement
Error page
Indicates that payment was unsuccsessful
States that the order is cancelled or displays other payment options
Timeout message
Is displayed if consumer has less than 30 minutes to complete payment
Payment
Displays the total in Canadian dollars
Table 113: Checklist for web display requirements (continued)
Done Requirement
Merchant
Uses no less than 128-bit SSL encryption when collecting personal information
Protects consumer information in accordance with applicable federal and provincial privacy
legislation
Adheres to the Canadian Code of Practice for Consumer Protection in Electronic Commerce
Provided screenshots
Checkout page (where customer selects INTERAC Online option)
Confirmation page (one of the test case 1, 2, or 3)
Error page (test case 4)
Table 114: Checklist for security/privacy requirements
Page 458 of 477 Canada Only July 2018

Appendix F Third-Party Service Provider Checklists for
INTERAC® Online Payment Certification Testing
Third-Party Service Provider Information
Name English
French
Merchant Web
Application
Solution Name
Version
Acquirer
Interaconline.com/Interacenlgne.com Web Site Listing Information
See http://www.interaconline.com/merchants_thirdparty.php for examples.
English contact inform-
ation
5 lines maximum. 35 characters/line maximum. For example, contact name
and title, department, telephone, web site, email.
English logo File type: PNG. Maximum size: 120x120 pixels.
French contact inform-
ation
5 lines maximum. 35 characters/line maximum. For example, contact name
and title, department, telephone, web site, email.
French logo File type: PNG. Maximum size: 120x120 pixels.
July 2018 CanadaOnly Page 459 of 477

Moneris Gateway API- Integration Guide
Case # Date Completed Remarks
1
2
3
4
5
6
7
8
9
10
11
12
13
14
15
16
17
18
19
20
21
22
23
24
25
26
27
28
29
Table 115: Checklist for front-end tests
Page 460 of 477 Canada Only July 2018

Appendix F Third-Party Service Provider Checklists for INTERAC® Online Payment Cer-
tification Testing
Case # Date Completed Remarks
30
31
32
33
34
35
36
37
38
39
Table 115: Checklist for front-end tests
Merchant Requirements
Done Requirement
Checkout page
Displays the INTERAC Online design (logo), wordmark (text "INTERAC Online) or
both
Design and Wordmark Requirements (any page)
Other payment option logos:
lDisplays the INTERAC Online design (logo) if the merchant displays the
trademarks or logos of other payment options.
lDesign is equal in size and no less prominent than other payment
option trademarks.
Table 116: Checklist for web display requirements
July 2018 CanadaOnly Page 461 of 477

Moneris Gateway API- Integration Guide
Done Requirement
INTERAC wordmark:
lINTERAC is always either in capital letters or italics (as in "the INTERAC
Online service")
lIn the first use of the INTERAC Online wordmark, INTERAC is followed by
the ® notation in superscript. For example, "Interac®" (English) or
<<InteracMD>> (French).
lOn the same page as the first occurence of the wordmark, the following
language-appropriate footnote appears:
l® Trademark of Interac Inc. Used under licence"
lMDMarque de commerce d'Interac Inc. Utilisée sous licence
Version of design
Uses the two-colour design on the web:
lHorizontal version—height no shorter than 25 pixels (width-to-height
ratio of 2:37:1)
lVertical version—width no narrower than 30 pixels (widteh-to-height
ratio of 1:1:37)
"Learn more" information
Provides consumers with a link to www.interaconline.com/learn (preferably on
the checkout page)
Confirmation page
States that the transaction is successful
Displays the financial institution's name and confirmation number
Provides the ability to print
Error page
Indicates that payment was unsuccsessful
States that the order is cancelled or displays other payment options
Timeout message
Is displayed if consumer has less than 30 minutes to complete payment
Payment
Displays the total in Canadian dollars
Table 116: Checklist for web display requirements (continued)
Page 462 of 477 Canada Only July 2018

Appendix F Third-Party Service Provider Checklists for INTERAC® Online Payment Cer-
tification Testing
Done Requirement
Merchant
Uses no less than 128-bit SSL encryption when collecting personal information
Protects consumer information in accordance with applicable federal and provincial privacy
legislation
Adheres to the Canadian Code of Practice for Consumer Protection in Electronic Commerce
Table 117: Checklist for security/privacy requirements
Done Requirement
Provided screenshots
Checkout page (where customer selects INTERAC Online option)
Confirmation page (one of the test case 1, 2, or 3)
Error page (test case 4)
Table 118: Checklist for required screenshots
July 2018 CanadaOnly Page 463 of 477

Appendix G Merchant Checklists for INTERAC® Online
Payment Certification
Merchant Information
Name and URL Merchant Name (English)
Homepage URL (English)
Merchant Name (French)
Homepage URL (French)
Number Merchant Number
Transaction fee cat-
egory
(Circle one)
Government
Education
General
Third-party service
provider
Company name
Service provider's
merchant web
application
Solution name
Version
Merchant Requirements
Done Requirement
Checkout page
Displays the INTERAC Online design (logo), wordmark (text "INTERAC Online) or
both
Design and Wordmark Requirements (any page)
Other payment option logos:
lDisplays the INTERAC Online design (logo) if the merchant displays the
trademarks or logos of other payment options.
lDesign is equal in size and no less prominent than other payment
option trademarks.
Table 119: Checklist for web display requirements
July 2018 CanadaOnly Page 464 of 477

Moneris Gateway API- Integration Guide
Done Requirement
INTERAC wordmark:
lINTERAC is always either in capital letters or italics (as in "the INTERAC
Online service")
lIn the first use of the INTERAC Online wordmark, INTERAC is followed by
the ® notation in superscript. For example, "Interac®" (English) or
<<InteracMD>> (French).
lOn the same page as the first occurence of the wordmark, the following
language-appropriate footnote appears:
l® Trademark of Interac Inc. Used under licence"
lMDMarque de commerce d'Interac Inc. Utilisée sous licence
Version of design
Uses the two-colour design on the web:
lHorizontal version—height no shorter than 25 pixels (width-to-height
ratio of 2:37:1)
lVertical version—width no narrower than 30 pixels (widteh-to-height
ratio of 1:1:37)
"Learn more" information
Provides consumers with a link to www.interaconline.com/learn (preferably on
the checkout page)
Confirmation page
States that the transaction is successful
Displays the financial institution's name and confirmation number
Provides ability to print
Error page
Indicates that payment was unsuccsessful
States that the order is cancelled or displays other payment options
Timeout message
Is displayed if consumer has less than 30 minutes to complete payment
Payment
Displays the total in Canadian dollars
Table 119: Checklist for web display requirements (continued)
Page 465 of 477 Canada Only July 2018

Appendix G Merchant Checklists for INTERAC® Online Payment Certification
Done Requirement
Merchant
Uses no less than 128-bit SSL encryption when collecting personal information
Protects consumer information in accordance with applicable federal and provincial privacy
legislation
Adheres to the Canadian Code of Practice for Consumer Protection in Electronic Commerce
Provided screenshots
Checkout page (where customer selects INTERAC Online option)
Confirmation page (one of the test case 1, 2, or 3)
Error page (test case 4)
Table 120: Checklist for security/privacy requirements
July 2018 CanadaOnly Page 466 of 477

Appendix H INTERAC® Online Payment Certification
Test Case Detail
lH.1 Common Validations
lH.2 Test Cases
lH.3 Merchant front-end test case values
H.1 Common Validations
The Merchant sends a request to the INTERAC Online Merchant Test Tool, which validates the fields as fol-
lows:
lAll mandatory fields are present.
lAll fields are valid according to their definition in the INTERAC Online Functional Specifications
(including field lengths, valid characters and so on).
lMerchant number is that of a valid registered merchant.
lFunded URL matches one of the merchant's registered funded URLs that were provided during
merchant registration.
lThe not funded URL matches one of the merchant's registered Not Funded URLs that were
provided during merchant registration.
lNo additional fields are present.
H.2 Test Cases
Objective To test that the merchant can do all of the following:
lSend a valid request to the Gateway page
lReceive a valid confirmation of funding from the Issuer Online Banking applic-
ation
lIssue a request for purchase completion to the acquirer
lReceive an approved response from the acquirer.
Pre-requisites None
Configuration Merchant sends form posts to the Merchant Test Tool, which in turn responds to
either the Funded or Not Funded URL.
The Merchant is connected to an acquirer emulator, which can be set to confirm any
request for payment confirmation. (That is, the back-end process of sending a 0200
Message to the issuer is emulated to always accept the purchase request).
Special tools
required
None
Table 121: Cases 1-3
July 2018 CanadaOnly Page 467 of 477

Moneris Gateway API- Integration Guide
Input data
requirements
Acquirer must have registered the merchant using the administration system, and
have supplied the following:
lIDEBIT_FUNDEDURL(S)
lIDEBIT_NOTFUNDEDURL(S)
lHTTP REFERERURL(S)
Data will be provided by the Merchant Test Tool.
Execution
strategy
Initiate a payment at the merchant. The two least significant digits of the dollar amount
must be equal to the test case number. For example, if you are executing test case 3,
the format of the amount must be ### ### #03.##.
Expected out-
come
The merchant indicates to the customer that the purchase was completed and
presents a confirmation screen that includes (depending on the test case) the correct
amount, the issuer name and the issuer confirmation number.
Test case 1
lIssuer name: 123Bank
lIssuer confirmation number: CONF#123
Test case 2
lIssuer name: Bank Éàêëï#$.,-/=?@'
lIssuer confirmation number: #$.,-/=?@'UPdn9
Test case 3
lIssuer name: B
lIssuer confirmation number: C
Applicable
logs
lMerchant Test Tool logs
lScreen capture of the merchant's confirmation page.
Table 121: Cases 1-3 (continued)
Objective To test that the merchant handles a rejection in response to the acquirer
Pre-requisites None
Configuration Same as test cases 1-3 except that the acquirer emulator must be set to decline the
request for mayment confirmation. (That is, to emulate the scenario in which an issuer
sends a delcine in the 0210 response to the acquirer's 0200 message.)
Table 122: Case 4
Page 468 of 477 Canada Only July 2018

Appendix H INTERAC® Online Payment Certification Test Case Detail
Special tools
required
None
Input data
requirements
Acquirer must have registered the merchant using the administration system, and
have supplied the following:
lIDEBIT_FUNDEDURL(S)
lIDEBIT_NOTFUNDEDURL(S)
lHTTP REFERERURL(S)
Data will be provided by the Merchant Test Tool.
Execution
strategy
Initiate a payment at the merchant for any amount where the two least significant dol-
lar digits are 04. (That is, of the form ### ### #04.##.)
Expected out-
come
The merchant indicates to the customer that the purchase was declined. Neither the
issuer name nor the issuer confirmation number are displayed.
Applicable
logs
Merchant Test Tool logs
Table 122: Case 4 (continued)
Objective To test that a merchant safely handles redirections to the Funded URL with invalid
data, and treats the transaction as funded.
Pre-requisites None
Configuration None.
The acquirer emulator is not needed because the merchant does not submit any
requests for payment confirmation.
Special tools
required
None
Input data
requirements
Acquirer must have registered the merchant using the administration system, and
have supplied the following:
lIDEBIT_FUNDEDURL(S)
lIDEBIT_NOTFUNDEDURL(S)
lHTTP REFERERURL(S)
Data will be provided by the Merchant Test Tool.
Execution
strategy
Initiate a payment at the merchant. The two least significant digits of the dollar amount
must be equal to the test case number. For example, if you are executing test case 13,
the format of the amount must be ### ### #13.##.
Table 123: Cases 5-22
July 2018 CanadaOnly Page 469 of 477

Moneris Gateway API- Integration Guide
Expected out-
come
The merchant indicates to the customer that the purchase was declined. Neither the
issuer name nor the issuer confirmation number are displayed.
Applicable
logs
Merchant Test Tool logs
Table 123: Cases 5-22 (continued)
Objective To test that a merchant can receive a valid redirection from the issuer that indicates the
payment was not funded.
Pre-requisites None
Configuration None.
The acquirer emulator is not needed because the merchant does not submit any
requests for payment confirmation.
Special tools
required
None
Input data
requirements
Acquirer must have registered the merchant using the administration system, and
have supplied the following:
lIDEBIT_FUNDEDURL(S)
lIDEBIT_NOTFUNDEDURL(S)
lHTTP REFERERURL(S)
Data is provided by the Merchant Test Tool.
Execution
strategy
Initiate a payment at the merchant for any amount where the two least significant dol-
lar digits are 23. (That is, of the form ### ### #23.##.)
Expected out-
come
The merchant indicates to the customer that the purchase was declined. Neither the
issuer name nor the issuer confirmation number are displayed.
Applicable
logs
Merchant Test Tool logs
Table 124: Case 23
Objective To test that a merchant safely handles redirections to the Not Funded URL with invalid
data, and treats the transaction as not funded.
Pre-requisites None
Configuration None.
The acquirer emulator is not needed because the merchant does not submit any
requests for payment confirmation.
Table 125: Cases 24-39
Page 470 of 477 Canada Only July 2018

Appendix H INTERAC® Online Payment Certification Test Case Detail
Special tools
required
None
Input data
requirements
Acquirer must have registered the merchant using the administration system, and
have supplied the following:
lIDEBIT_FUNDEDURL(S)
lIDEBIT_NOTFUNDEDURL(S)
lHTTP REFERERURL(S)
Data is provided by the Merchant Test Tool.
Execution
strategy
Initiate a payment at the merchant. The two least significant digits of the dollar amount
must be equal to the test case number. For example, if you are executing test case 27,
the format of the amount must be ### ### #27.##.
Expected out-
come
The merchant indicates to the customer that the purchase was declined. Neither the
issuer name nor the issuer confirmation number are displayed.
Applicable
logs
Merchant Test Tool logs
Table 125: Cases 24-39 (continued)
H.3 Merchant front-end test case values
These values are automatically sent by the INTERAC Online Merchant Test Tool. They are provided here
for reference only.
Redirection URL Funded
ISSLANG en
TRACK2 3728024906540591206=12010123456789XYZ
ISSCONF CONF#123
ISSNAME 123Bank
INVOICE (Same as supplied by merchant)
MERCHDATA (Same as supplied by merchant)
VERSION 1
Table 126: Test cases 1 and 4—Funded URL
Redirection URL Funded
ISSLANG en
Table 127: Test case 2—Funded URL
July 2018 CanadaOnly Page 471 of 477

Moneris Gateway API- Integration Guide
TRACK2 5268051119993326=29129999999999999000
ISSCONF #$.,-/=?@'UPdn9
ISSNAME 987Bank Éàêëï#$.,-/=?@'Àôùûüÿç
INVOICE (Same as supplied by merchant)
MERCHDATA (Same as supplied by merchant)
VERSION 1
Table 127: Test case 2—Funded URL
Redirection URL Funded
ISSLANG fr
TRACK2 453781122255=1001ABC11223344550000000
ISSCONF C
ISSNAME B
INVOICE (Same as supplied by merchant)
MERCHDATA (Same as supplied by merchant)
VERSION 123
Table 128: Test case 3—Funded URL
Test
case Purpose Field Value
5 missing field IDEBIT_INVOICE (missing)
6 missing field IDEBIT_MERCHDATA (missing)
7 missing field IDEBIT_ISSLANG (missing)
8 missing field IDEBIT_TRACK2 (missing)
9 missing field IDEBIT_ISSCONF (missing)
10 missing field IDEBIT_ISSNAME (missing)
11 missing field IDEBIT_VERSION (missing)
12 missing field IDEBIT_TRACK2, IDEBIT_
ISSCONF, IDEBIT_ISSNAME
(missing)
13 wrong value IDEBIT_INVOICE XXX
14 wrong value IDEBIT_MERCHDATA XXX
Table 129: Test cases 5-22—invalid fields, Funded URL
Page 472 of 477 Canada Only July 2018

Appendix H INTERAC® Online Payment Certification Test Case Detail
Test
case Purpose Field Value
15 invalid value IDEBIT_ISSLANG de
16 value too long IDEBIT_TRACK2 3728024906540591206=12010123456789XYZA
17 invalid check
digit
IDEBIT_TRACK2 3728024906540591207=12010123456789XYZ
18 field too long IDEBIT_ISSCONF Too long confirm
19 invalid character IDEBIT_ISSCONF CONF<123
20 field too long IDEBIT_ISSNAME Very, very, very long issuer name
21 invalid character IDEBIT_ISSNAME 123<Bank
22 invalid value IDEBIT_VERSION 2
Table 129: Test cases 5-22—invalid fields, Funded URL (continued)
Redirection URL Not funded
ISSLANG en
INVOICE (Same as supplied by merchant)
MERCHDATA (Same as supplied by merchant)
VERSION 1
Table 130: Test case 23—valid data, Not Funded URL
Test
case Purpose Field Value
24 missing field IDEBIT_INVOICE (missing)
25 missing field IDEBIT_MERCHDATA (missing)
26 missing field IDEBIT_ISSLANG (missing)
27 IDEBIT_TRACK2 is
present and valid
IDEBIT_TRACK2 3728024906540591206=12010123456789XYZ
28 IDEBIT_ISSCONF is
present and valid
IDEBIT_ISSCONF CONF#123
29 IDEBIT_ISSNAME is
present and valid
IDEBIT_ISSNAME 12Bank
30 missing field IDEBIT_VERSION (missing)
Table 131: Test cases 5-22—invalid fields, Funded URL
July 2018 CanadaOnly Page 473 of 477

Moneris Gateway API- Integration Guide
Test
case Purpose Field Value
31 wrong value IDEBIT_INVOICE XXX
32 invalid value IDEBIT_INVOICE invalid </html> tricky data
33 wrong value IDEBIT_MERCHDATA XXX
34 invalid value IDEBIT_MERCHDATA <2000 characters in the range hex 20-7E
35 invalid value IDEBIT_ISSLANG de
36 invalid IDEBIT_
TRACK2 is present
IDEBIT_TRACK2 INVALIDTRACK2, incorrect format and too
long
37 invalid IDEBIT_
ISSCONF is present
IDEBIT_ISSCONF Too long confirm
38 invalid IDEBIT_
ISSNAME is present
IDEBIT_ISSNAME Very, very, very long issuer name
39 invalid value IDEBIT_VERSION 2
Table 131: Test cases 5-22—invalid fields, Funded URL (continued)
Page 474 of 477 Canada Only July 2018

Copyright Notice
Copyright © July 2018 Moneris Solutions, 3300 Bloor Street West, Toronto, Ontario, M8X 2X2
All Rights Reserved. This manual shall not wholly or in part, in any form or by any means, electronic,
mechanical, including photocopying, be reproduced or transmitted without the authorized, written con-
sent of Moneris Solutions.
This document has been produced as a reference guide to assist Moneris client’s hereafter referred to as
merchants. Every effort has been made to the make the information in this reference guide as accurate
as possible. The authors of Moneris Solutions shall have neither liability nor responsibility to any person
or entity with respect to any loss or damage in connection with or arising from the information contained
in this reference guide.
Trademarks
Moneris and the Moneris Solutions logo are registered trademarks of Moneris Solutions Corporation.
Any software, hardware and or technology products named in this document are claimed as trademarks
or registered trademarks of their respective companies.
Printed in Canada.
10987654321
July 2018 Page 476 of 477