User Manual Web Dportal
UserManual-Web%20Dportal
UserManual-Web%20Dportal
UserManual-Web%20Dportal
User Manual:
Open the PDF directly: View PDF
.
Page Count: 27

Web Portal (dPortal)

Admin Manual
Web Portal (dPortal)
DocIdentifier
User Manual
Version
10
Prepared by
Thachakron Bowonjiddawat
Approved by
Date
0108
2015 Date
08112017
Date
User Manual
Web Portal dPortal
Provided For
Prepared by
PREPARED BY
Thachakron Bowonjiddawat
REVIEWED BY
Co-Project Manager
___________________________
( Agile Rap Co., Ltd.)
Project Manager
___________________________
(องค์การส่งเสริมกิจการโคนมแห่งประเทศไทย

Admin Manual
Web Portal (dPortal)
i
DocIdentifier
User Manual
Version
10
Prepared by
Thachakron Bowonjiddawat
Approved by
Date
0108
2015 Date
08112017
Date
Document Change History
The following table records the complete history of the successive editions of the present document.
Version
Author
Update Date
Description
Document Signoff
The following table identifies all management authorities who have successively approved the present issue of this
document.
No.
Reviewer
Sent
Returned
Signature
Your signature indicates you have read and understood this document and that you think that it addresses all areas
of the business requirements.

User Manual
Web Portal dPortal
ii
DocIdentifier
User Manual
Version
10
Prepared by
Thachakron Bowonjiddawat
Approved by
Date
0108
2015 Date
08112017
Date
TABLE OF CONTENTS
1. INTRODUCTION ................................................................................................................................................... 1
1.1. BACKGROUND AND PROJECT OBJECTIVE .................................................................................................................. 1
1.2. PROJECT TARGET ................................................................................................................................................... 1
2. GETTING STARTED .............................................................................................................................................. 2
2.1. SYSTEM MENU ....................................................................................................................................................... 2
2.2. ....................................................................................................... 3
2.3. ............................................................................................................................................................... 6
2.4. .............................................................................................................................................. 8
2.5. .................................................................................................................................................. 13
2.1. .............................................................................................................................................. 14
2.1. ................................................................................................................................................................. 16
2.1. ............................................................................................................................. 17
2.1. .......................................................................................................................... 19
2.1. .............................................................................................................................................................. 21
2.1. .................................................................................................................................................... 22

User Manual
Web Portal dPortal
iii
DocIdentifier
User Manual
Version
10
Prepared by
Thachakron Bowonjiddawat
Approved by
Date
0108
2015 Date
08112017
Date
List of Illustrations
........................................................................................................................................................... 2
............................................................................................................................................... 3
USERNAME PASSWORD .............................................................................. 3
RESETPASSWORD .............................................................................................................................................. 4
OTP........................................................................................................................................................... 5
............................................................................................................................................................................ 6
......................................................................................................................................................... 7
> ...................................................................................................................................................... 8
...................................................................................................................................... 10
.................................................................................................................................... 11
.................................................................................................................................... 13
......................................................................................................................................................... 14
................................................................................................................................. 15
............................................................................................................................................................................ 16
...................................................................................................................................................... 17
........................................................................................................................ 18
...................................................................................................................................................... 19
..................................................................................................................... 20
......................................................................................................................................................................... 21
......................................................................................................................................................................... 22

Admin Manual
Web Portal (dPortal)
1
DocIdentifier
User Manual
Version
10
Prepared by
Thachakron Bowonjiddawat
Approved by
Date
0108
2015 Date
08112017
Date
1. INTRODUCTION
Web Portal dPortal
1.1. Background and Project Objective
Web Portal
dPortal
1. Web Portal dPortal
SSL Certification
2. Web Portal dPortal
Single Sign On
3. Web Portal dPortal
4. Web Portal dPortal
Web Responsive Design
1.2. Project Target
Go-live Target30-11-2017

Admin Manual
Web Portal (dPortal)
2
DocIdentifier
User Manual
Version
10
Prepared by
Thachakron Bowonjiddawat
Approved by
Date
0108
2015 Date
08112017
Date
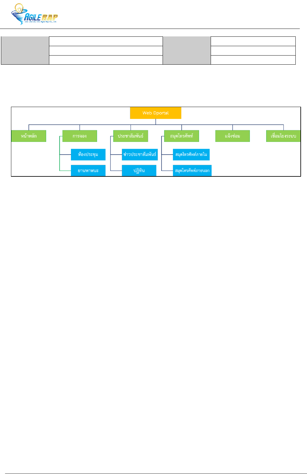
2. GETTING STARTED
2.1. System Menu

User Manual
Web Portal dPortal
3
DocIdentifier
User Manual
Version
10
Prepared by
Thachakron Bowonjiddawat
Approved by
Date
0108
2015 Date
08112017
Date
2.2.
Username Password

User Manual
Web Portal dPortal
4
DocIdentifier
User Manual
Version
10
Prepared by
Thachakron Bowonjiddawat
Approved by
Date
0108
2015 Date
08112017
Date
ResetPassword

User Manual
Web Portal dPortal
5
DocIdentifier
User Manual
Version
10
Prepared by
Thachakron Bowonjiddawat
Approved by
Date
0108
2015 Date
08112017
Date
OTP

User Manual
Web Portal dPortal
6
DocIdentifier
User Manual
Version
10
Prepared by
Thachakron Bowonjiddawat
Approved by
Date
0108
2015 Date
08112017
Date
2.3.

User Manual
Web Portal dPortal
7
DocIdentifier
User Manual
Version
10
Prepared by
Thachakron Bowonjiddawat
Approved by
Date
0108
2015 Date
08112017
Date
1.
2.
3.
4.

User Manual
Web Portal dPortal
8
DocIdentifier
User Manual
Version
10
Prepared by
Thachakron Bowonjiddawat
Approved by
Date
0108
2015 Date
08112017
Date
2.4.
>
>

User Manual
Web Portal dPortal
9
DocIdentifier
User Manual
Version
10
Prepared by
Thachakron Bowonjiddawat
Approved by
Date
0108
2015 Date
08112017
Date
1.
❖
❖
❖
2.
3.

User Manual
Web Portal dPortal
10
DocIdentifier
User Manual
Version
10
Prepared by
Thachakron Bowonjiddawat
Approved by
Date
0108
2015 Date
08112017
Date

User Manual
Web Portal dPortal
11
DocIdentifier
User Manual
Version
10
Prepared by
Thachakron Bowonjiddawat
Approved by
Date
0108
2015 Date
08112017
Date
1.
2.

User Manual
Web Portal dPortal
12
DocIdentifier
User Manual
Version
10
Prepared by
Thachakron Bowonjiddawat
Approved by
Date
0108
2015 Date
08112017
Date
1. .
2.
3.
4.
5. Conference

User Manual
Web Portal dPortal
13
DocIdentifier
User Manual
Version
10
Prepared by
Thachakron Bowonjiddawat
Approved by
Date
0108
2015 Date
08112017
Date
2.5.
>

User Manual
Web Portal dPortal
14
DocIdentifier
User Manual
Version
10
Prepared by
Thachakron Bowonjiddawat
Approved by
Date
0108
2015 Date
08112017
Date
1.
2.
3.
4.
5.
6.
2.6.
>
1.
2.

User Manual
Web Portal dPortal
15
DocIdentifier
User Manual
Version
10
Prepared by
Thachakron Bowonjiddawat
Approved by
Date
0108
2015 Date
08112017
Date
1.

User Manual
Web Portal dPortal
16
DocIdentifier
User Manual
Version
10
Prepared by
Thachakron Bowonjiddawat
Approved by
Date
0108
2015 Date
08112017
Date
2.7.
>

User Manual
Web Portal dPortal
17
DocIdentifier
User Manual
Version
10
Prepared by
Thachakron Bowonjiddawat
Approved by
Date
0108
2015 Date
08112017
Date
2.8.
>
1.
2.
3.

User Manual
Web Portal dPortal
18
DocIdentifier
User Manual
Version
10
Prepared by
Thachakron Bowonjiddawat
Approved by
Date
0108
2015 Date
08112017
Date
1.

User Manual
Web Portal dPortal
19
DocIdentifier
User Manual
Version
10
Prepared by
Thachakron Bowonjiddawat
Approved by
Date
0108
2015 Date
08112017
Date
2.9.
>
1.
2.

User Manual
Web Portal dPortal
20
DocIdentifier
User Manual
Version
10
Prepared by
Thachakron Bowonjiddawat
Approved by
Date
0108
2015 Date
08112017
Date
1.

User Manual
Web Portal dPortal
21
DocIdentifier
User Manual
Version
10
Prepared by
Thachakron Bowonjiddawat
Approved by
Date
0108
2015 Date
08112017
Date
2.10.
1.
2.

User Manual
Web Portal dPortal
22
DocIdentifier
User Manual
Version
10
Prepared by
Thachakron Bowonjiddawat
Approved by
Date
0108
2015 Date
08112017
Date
2.11.
1.