VX2262wm_TC8MM8MKWHVSD1J_ VX2262
User Manual: VX2262
Open the PDF directly: View PDF
.
Page Count: 83

- 1 –
ViewSonic Corporation Confidential - Do Not Cop VX2262wm/wmp
Manufacture Date: Apr-24-08
Service Manual
ViewSonic VX2262wm/wmp
Model No VS12132
22” Color TFT LCD Display

- 2 –
ViewSonic Corporation Confidential - Do Not Cop VX2262wm/wmp
Copyright Information
Copyright © ViewSonic® Corporation, 2006. All rights reserved.
Macintosh and Power Macintosh are registered trademarks of Apple Computer, Inc.
Microsoft, Windows, Windows NT, and the Windows logo are registered trademarks of
Microsoft Corporation in the United States and other countries.
ViewSonic, the three birds logo, OnView, ViewMatch, and ViewMeter are registered
trademarks of ViewSonic Corporation.
VESA is a registered trademark of the Video Electronics Standards Association. DPMS
and DDC are trademarks of VESA.
ENERGY STAR® is a registered trademark of the U.S. Environmental Protection Agency
(EPA). As an ENERGY STAR® partner, ViewSonic Corporation has determined that this
product meets the ENERGY STAR® guidelines for energy efficiency.
Disclaimer: ViewSonic Corporation shall not be liable for technical or editorial errors or
omissions contained herein; nor for incidental or consequential damages resulting from
furnishing this material, or the performance or use of this product.
In the interest of continuing product improvement, ViewSonic Corporation reserves the
right to change product specifications without notice. Information in this document may
change without notice.
No part of this document may be copied, reproduced, or transmitted by any means, for any
purpose without prior written permission from ViewSonic Corporation.
Copyright © ViewSonic® Corporation, 2006. All rights reserved. No part of this publication
may be reproduced, transmitted, transcribed, stored in a retrieval system, or translated into
any language or manual or otherwise, without the prior written permission of ViewSonic®
Corporation.
Revision History
Revision Date Description of changes Approval
A01 Apr-24-08 Initial Release
(TC8MM8MKWHVSD1J) YG.WANG

- 3 –
ViewSonic Corporation Confidential - Do Not Cop VX2262wm/wmp
TABLE OF CONTENTS
1. Precautions And Safety Notices 4
2. Specification 7
3. Front Panel Control And Indicators 10
4. Circuit Description 17
5. Adjustment Procedure 25
6. Troubleshooting Flow Chart 43
7. Recommended Spare Parts List 44
8. Exploded Diagram And Spare Parts List 60
9. Disassemble Process 64
10. Block Diagram 68
11. Schematic Diagram 69
12. PCB Layout Diagram 77

- 4 –
ViewSonic Corporation Confidential - Do Not Cop VX2262wm/wmp
1. Precautions And Safety Notices
1.1 SAFETY PRECAUTIONS
This monitor is manufactured and tested on a ground principle that a user’s safety comes
first. However, improper use or installation may cause damage to the monitor as well as
the user. Carefully go over the following WARNINGS before installing and keep this guide
handy.
WARNINGS
.This monitor should be operated only at the correct power sources indicated on the label
on the rear end of the monitor. If you’re unsure of the power supply in your residence,
consult you local dealer or power company.
.Use only the special power adapter that comes with this monitor for power input.
.Do not try to repair the monitor your self as it contains no user-serviceable parts. This
monitor should only be repaired by a qualified technician.
.Do not remove the monitor cabinet. There is high-voltage parts inside that may cause
electric shock to human bodies, even when the power cord is unplugged.
.Stop using the monitor if the cabinet is damaged. Have it checked by a service technician.
.Put your monitor only in a clean, dry environment. If it gets wet, unplug the power cable
immediately and consult your service technician.
.Always unplug the monitor before cleaning it .Clean the cabinet with a clean, dry cloth.
Apply non-ammonia based cleaner onto the cloth, not directly onto the glass screen.
.Keep the monitor away from magnetic objects, motors, TV sets, and transformer.
.Do not place heavy objects on the monitor or power cord.
1.2 PRODUCT SAFETY NOTICE
Many electrical and mechanical parts in this chassis have special safety visual inspections
and the protection afforded by them cannot necessarily be obtained by using replacement
components rated for higher voltages, wattage, etc. Before replacing any of these
components read the parts list in this manual carefully. The use of substitute replacement
parts which do not have the same safety characteristics as specified in the parts list may
create shock, fire ,or other hazards.
1.3 SERVICE NOTES
1. When replacing parts or circuit boards, clamp the lead wires around terminals before
soldering.
2. When replacing a high wattage resistor(more than 1W of metal oxide film resistor) in
circuit board, keep the resistor about 5mm away from circuit board.
3. Keep wires away from high voltage, high temperature components and sharp edges.
4. Keep wires in their original position so as to reduce interference.
5. Usage of this product please refer to also user’s manual.

- 5 –
ViewSonic Corporation Confidential - Do Not Cop VX2262wm/wmp
1.4 HANDING AND PLACING METHODS
Correct Methods: Incorrect Methods:
Only touch the metal frame of the LCD
panel or the front cover of the monitor. Do
not touch the surface of the polarizer.
Surface of the LCD panel is pressed by fingers
and that may cause “Mura.”
Take out the monitor with cushions Taking out the monitor by grasping the LCD
panel. That may cause “Mura.”
Place the monitor on a clean and soft foam
pad.
Placing the monitor on foreign objects. That
could scratch the surface of the panel or cause
“Mura.”

- 6 –
ViewSonic Corporation Confidential - Do Not Cop VX2262wm/wmp
Place the monitor on the lap, the panel
surface must be upwards.
The panel is placed facedown on the lap. That
may cause “Mura.”

- 7 –
ViewSonic Corporation Confidential - Do Not Cop VX2262wm/wmp
2. Specification
2.1 PRODUCT SPECIFICATIONS
Type 22” (full 22” wide viewable diagonal area),
TFT(Thin Film Transistor), Active Matrix WXGA+LCD,
0.282mm pixel pitch
Color Filter RGB vertical stripe
LCD
Glass Surface Anti-Glare
Input Signal Video Sync RGB analog(0.7/1.0 Vp-p, 75ohms)/TMDS Digital(100ohms)
Composite Sync, Separate Sync, Sync on Green
Fh:24-83 kHz, Fv:50-76 Hz
Compatibility PC
Macintosh
Up to 1680 x 1050 Non-interlaced
Power Macintosh up to 1680 x 1050
Resolution Recommended
and supported
1680 x 1050 @ 60 Hz
1440 x 900 @ 60, 75 Hz
1280 x 1024 @ 60, 75 Hz
1024 x768 @ 60, 70, 72, 75 Hz
800 x 600 @ 56, 60, 72, 75 Hz
640 x 480 @ 60, 75 Hz
720 x 400 @ 70 Hz
Power Voltage 100V~240 VAC, 50/60Hz (auto switch)
Display area Full Scan 473.76mm(H) x 296.1mm(V)
18.65”(H) x 11.66”(V)
Operating
conditions
Temperature
Humidity
Altitude
32°F to + 104°F( 0°C to + 40°C)
10%C to + 90%(non-condensing)
To 10,000 feet
Storage
conditions
Temperature
Humidity
Altitude
-4°F to + 140°F( -20°C to + 60°C)
10%C to + 90%(non-condensing)
To 40,000 feet
Dimensions Physical 508.7mm(W) x 440.55mm(H) x 202.84mm(D)
20.02”(W) x 17.34”(H) x 7.98”(D)
Weight Physical 12.23 Ib(5.56 kg)
Regulations
BSMI, VCCI,CCC, PSB, C-Tick, MIC, CE, Gost-R/Hygienic,
Ukraine, MPRII, ISO13406-2, SASO, TUVdotcom, UL/cUL,
FCC-B, ICES-B, TUV-S/IRAM/UL-AR S Mark, NOM,
ENERGY STAR
®
Power saving
modes
On
Off
45W (Typical) (blue LED)
<1W
Preset Timing Mode (pre-adjusted to VESA® 1680 x 1050 @ 60 Hz)
Warning: Do not set the graphics card in your computer to exceed these refresh rates; doing so
may result in permanent damage to the LCD display.
1 Macintosh computers older than G3 require a ViewSonic® Macintosh adapter. To order an
adapter, contact ViewSonic.

- 8 –
ViewSonic Corporation Confidential - Do Not Cop VX2262wm/wmp
2.2 INTERFACE DESCRIPTION
D-SUB 15 PIN CONNECTOR
15
610
11 15
Pin Number Pin Function
1 Red video input
2 Green video input
3 Blue video input
4 No Connection
5 Ground
6 Red video ground
7 Green video ground
8 Blue video ground
9 +5V
10 H/V sync ground
11 No connection
12 (SDA)
13 Horizontal sync (Composite sync)
14 Vertical sync
15 (SCL)

- 9 –
ViewSonic Corporation Confidential - Do Not Cop VX2262wm/wmp
DVI-D 24 PIN CONNECTOR
Pin No. Signal Name Description
1 RX2- TMDS negative differential input, channel 2
2 RX2+ TMDS positive differential input, channel 2
3 GND Logic Ground
4 Reserved 4 Reserved. No connection
5 Reserved 5 Reserved. No connection
6 DDC-CLK DDC2B Clock
7 DDC-DAT DDC2B Data
8 Reserved 8 Reserved. No connection
9 RX1- TMDS negative differential input, channel 1
10 RX1+ TMDS positive differential input, channel 1
11 GND Logic Ground
12 Reserved 12 Reserved. No connection
13 Reserved 13 Reserved. No connection
14 VCCX Power
15 GND Logic Ground
16 SENS SENSE Pin, Pull High
17 RX0- TMDS negative differential input, channel 0
18 RX0+ TMDS positive differential input, channel 0
19 GND Logic Ground
20 Reserved 20 Reserved. No connection
21 Reserved 21 Reserved. No connection
22 GND Logic Ground
23 RXC+ TMDS positive differential input, reference clock
24 RXC- TMDS negative differential input, reference clock

- 10 –
ViewSonic Corporation Confidential - Do Not Cop VX2262wm/wmp
3. Front Panel Function Controls And Indicators

- 11 –
ViewSonic Corporation Confidential - Do Not Cop VX2262wm/wmp
Do the following to adjust the display setting:
1. To display the Main Menu, press button [1].
NOTE: All OSD menus and adjustment screens disappear automatically after about 15
seconds. This is adjustable through the OSD timeout setting in the setup menu.
2. To select a control to adjust, press ▲or ▼ to scroll up or down in the Main Menu.
3. After the desired control is selected, press button [2]. A control screen like the one
shown below appears.
The line at the bottom of the screen
shows the current functions of
buttons 1 and 2: Exit or select the
Brightness control.
4. To adjust the control, press the up ▲ or▼ down buttons.
5. To save the adjustments and exit the menu, press button [1] twice.
The following tips may help you optimize your display:
• Adjust the computer's graphics card so that it outputs a 1680 x 1050 @ 60Hz video
signal to the LCD display. (Look for instructions on “changing the refresh rate” in the
graphics card's user guide.)
• If necessary, make small adjustments using H. POSITION and V. POSITION until the
screen image is completely visible. (The black border around the edge of the screen
should barely touch the illuminated “active area” of the LCD display.)

- 12 –
ViewSonic Corporation Confidential - Do Not Cop VX2262wm/wmp
Main Menu Controls
Adjust the menu items shown below by using the up and down buttons.
Control Explanation
Auto Image Adjust automatically sizes, centers, and fine tunes the video
signal to eliminate waviness and distortion. Press the [2] button to obtain a
sharper image.
NOTE: Auto Image Adjust works with most common video cards. If this
function does not work on your LCD display, then lower the video refresh rate
to 60 Hz and set the resolution to its pre-set value.
Contrast adjusts the difference between the image background (black level)
and the foreground (white level).
Brightness adjusts background black level of the screen image.
Input Select toggles between inputs if you have more than one computer
connected to the LCD Display.
Audio Adjust
Volume increases the volume, decreases the volume, and mutes the audio.
Mute temporarily silences audio output.
Color Adjust provides several color adjustment modes, including preset color
temperatures and a User Color mode which allows independent adjustment of
red (R), green (G), and blue (B). The factory setting for this product is 6500K
(6500 Kelvin).
sRGB-This is quickly becoming the industry standard for color management,
with support being included in many of the latest applications. Enabling this
setting allows the LCD display to more accurately display colors the way they
were originally intended. Enabling the intended. Enabling the sRGB setting
will cause Contrast and Brightness adjustments to be disabled.

- 13 –
ViewSonic Corporation Confidential - Do Not Cop VX2262wm/wmp
9300K-Adds blue to the screen image for cooler white (used in most office
settings with fluorescent lighting).
7500K-Adds blue to the screen image for cooler white(used in most office
settings with fluorescent lighting).
6500K-Adds red to the screen image for warmer white and richer red.
5000K-Adds green to the screen image for a darker color.
User Color Individual adjustments for red (R), green (G), and blue (B).
1. To select color (R, G or B) press button [2].
2. To adjust selected color, press ▲ and▼.
Important: If you select RECALL from the Main Menu when the product is
set to a Preset Timing Mode, colors return to the 6500K factory preset.
Information displays the timing mode (video signal input) coming from the
graphics card in the computer, the LCD model number, the serial number, and
the ViewSonic® website URL. See your graphics card’s user guide for
instructions on changing the resolution and refresh rate (vertical frequency).
NOTE: VESA 1680 x 1050 @ 60Hz (recommended) means that the resolution
is 1680 x 1050 and the refresh rate is 60 Hertz.
Manual Image Adjust display the Manual Image Adjust menu
H./V. Position (Horizontal/Vertical Position) moves the screen image left or
right and up or down.
H. Size (Horizontal Size) adjusts the width of the screen image.

- 14 –
ViewSonic Corporation Confidential - Do Not Cop VX2262wm/wmp
Fine Tune sharpens the focus by aligning text and/or graphics with pixel
boundaries.
NOTE: Try Auto Image Adjust first.
Sharpness adjusts the clarity and focus of the screen image.
Dynamic Contrast allows the user to turn the contrast ratio enhancement on
or off.
Aspect ratio Selects the image size for 4:3, fill aspect ratio & full screen.
Response Time adjusts the response time of liquid-crystal display for image
quality enhancement.
Setup Menu displays the menu shown below:
Language Select allows the user to choose the language used in the menus
and control screens.
Resolution Notice advises the optimal resolution to use.
OSD Position allows the user to move the OSD menus and control screens.
OSD Timeout sets the length of time the OSD screen is displayed. For
example, with a “15 second” setting, if a control is not pushed within 15
seconds, the display screen disappears.
OSD Background allows the user to turn the OSD background On or Off.
Memory Recall returns the adjustments back to factory settings if the display
is operating in a factory Preset Timing Mode listed in the Specifications of this
manual.
Exception: This control does not affect changes made with the User Color
control, Language Select or Power Lock setting.

- 15 –
ViewSonic Corporation Confidential - Do Not Cop VX2262wm/wmp
SHORT CUTS FUNCTION FROM THE BUTTONS
[1] Main Menu
[2] Input toggle (D-sub/DVI); refer to Appendix D)
[▼] To immediately activate Audio menu.
[▲]
To immediately activate Contrast menu. It should be change
to Brightness OSD by push button [2]
*1 refer to the Brightness OSD
*2 Under sRGB or DCR mode, this function is disabled.
[▼] + [▲]
1. In the CR/ BT menu, Recall both of Contrast and
Brightness to default without OSD message.
2. In the Audio menu, Recall both of audio volume and mute
to default without OSD message.
[1] + [2]
1. Toggle 720x400 and 640x400 mode when input 720x400
or 640x400 mode.
2. Toggle 1400x1050 and 1680x1050 mode when input
1400x1050 or 1680x1050mode.
[1] + [▼] + [▲]
(Keep pushing 5 sec)
White Balance
1. It will not shown on user’s guide
2. OSD message as below,
(Image = no blanking)
3. Recommend environment
3.1. Optical (Best) input timing = 640 x 480 @ 60Hz;
Following timing modes also recommended,
800 x 600 @ 60 Hz
1024 X 768 @ 60 Hz
3.2. Pattern as below,
[1] + [▲] OSD Lock / Unlock
[1] + [▼] Power Lock / Unlock

- 16 –
ViewSonic Corporation Confidential - Do Not Cop VX2262wm/wmp
[2] + [▼]
Toggle DDC/CI and DDC/2B (DDC/CI enable/disable) and
show following message for 3 seconds,
When switch to DDC/CI
When switch to DDC/2B
Default = DDC/CI
Signal + [2] + [ ] Factory Mode
Remark : All the short cuts function are only available while OSD off

- 17 –
ViewSonic Corporation Confidential - Do Not Cop VX2262wm/wmp
4. Circuit Description
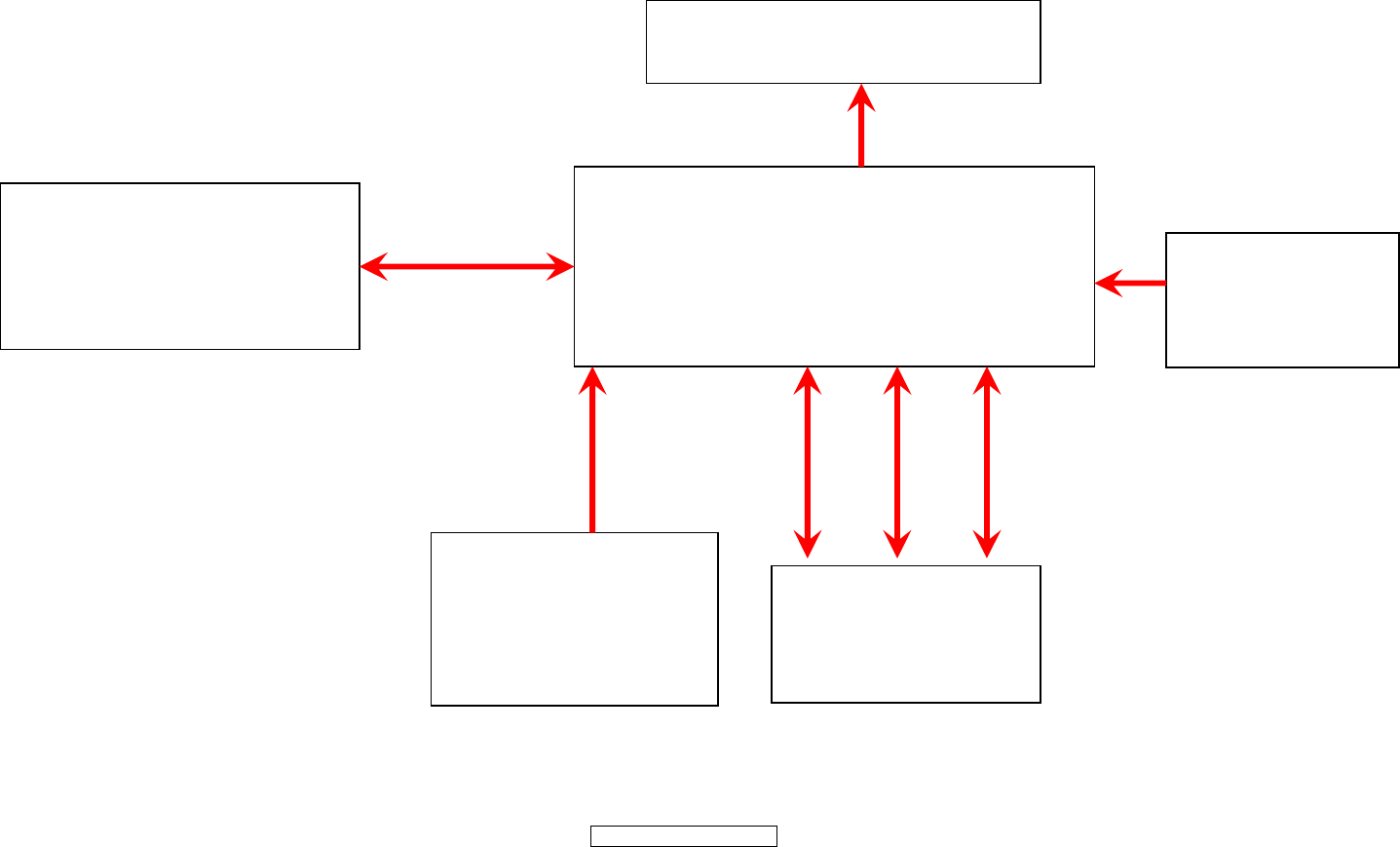
4.1 LCD MONITOR DESCRIPTION
The LCD MONITOR will contain a Main Board, an Power Board, Key Board which
house the flat panel control logic, brightness control logic and DDC.
4.2 MAIN BOARD BLOCK FUNCTION DESCRIPTION
The main board contains panel control logic, brightness control logic, DDC and DC
convert DC circuit and so on.
Power Board
(Include: adapter, inverter)
Flat Panel and
CCFL backlight
Main Board
Key Board
RS232 Connector
For white balance
adjustment in factory
mode
HOST Computer
CCFL Drive.
AC-IN
100V-240V
Video signal, DDC
Monitor Block Diagram
R
G
B
H
V
SDA
SCL
OSC
Backlight and Panel
PWPC board
Flash memory Keyboard
TSUMO58CWHL-LF

- 18 –
ViewSonic Corporation Confidential - Do Not Cop VX2262wm/wmp
4.3 PWPC BOARD BLOCK FUNCTION DESCRIPTION
PWPC board combines to adapter and inverter, Adapter which commonly consists
of bridge rectifier and filter, start circuit, PWM control circuit, protection circuits and
convert to 16V, 5V,5.1V DC voltage by input 90V-240V AC voltage that provide power
supply for each chips in the main board and inverter. Inverter is DC TO AC circuit. It
changes the 16v DC of power supply to about 600-800v AC that drives the backlight. It
mostly consists of starting circuit, PWM controller, DC changing circuit, LC surging
circuit, output circuit and protection circuit etc.
AC input EMI filter
Bridge
Rectifier
and Filter
Start Circuit
R904, R905, R906
PWM
Control IC
Over
Voltage
Protect
Rectifier
CMOS
ON/OFF
Control
PWM
Control IC
Feedback
Circuit
OSC and
Output
Circuit
DC Convert
Circuit
MOSFET
Q804,Q809
Over
Voltage
CN902
Transformer
Lamp
5V
5.1V
ON/OF
DIM
16V

- 19 –
ViewSonic Corporation Confidential - Do Not Cop VX2262wm/wmp
4.4 INTRODUCTION OF IC
TSUMO58CWHL-LF(U401): integrate ADC, OSD, SCALER, MCU, LVDS, convert
analog RGB into digital and room and shrink scaling output to LCD panel.
PIN Function:
Pin Symbol Description
41 SDO SPI flash serial data output
42 CSZ SPI flash chip select
43 SCK SPI flash serial select
44 SDI SPI flash serial data input
34 DDCA_SDA/RS232_TX DDC Data for analog interface/
UART Ttransmitter /
General Purpose Input/Output;
4mA driving strength
35 DDCA_SCL/RS232_RX DDC Clock for analog interface/
UART Receiver /
General Purpose Input/Output;
4mA driving strength
5 DDCD_SDA DDC Data and HDCP Slave Serial
Port Data for DVI/HDMI Interface;
4mA driving strength
6 DDCD_SCL DDC Clock and HDCP Slave
Serial Port Data for DVI/HDMI
Interface
102 BYPASS For External Bypass Capacitor
108 RST Chip reset; High reset
103 VCTRL Regulator control
32 HSYNCO Analog HSYNC input
33 VSYNCO Analog VSYNC input
31 REFP Internal ADC top de-coupling pin
30 REFM Internal ADC bottom de-coupling
pin
7 REXT External resistor 390 ohm to
AVDD_33
37 MODE Chip Configuration Input; 10K
ohm pull-low for normal operation
128 XIN Xin; Crystal Oscillator Input
127 XOUT Xout; Crystal Oscillator Output
8,12,20 AVDD_33 ADC Analog Power 3.3V
21 AVDD_18 ADC Analog Power 1.8V
40,54,58-60,65,66,71,87,107
112,114 VDDP Digital Output Power 3.3V
53,74,104,126 VDDC Digital Core Power 1.8V
1,11,17,29,52,62,63,68,69,72,
88,101,105,106,113
GND Ground

- 20 –
ViewSonic Corporation Confidential - Do Not Cop VX2262wm/wmp

- 21 –
ViewSonic Corporation Confidential - Do Not Cop VX2262wm/wmp
AP1117D33LA(701): DC power convert, convert to 3.3v.
SST25LF020A-33-4C-SAE(U402): SST’s serial flash family features a four-wire,
SPI-com-patible interface that allows for a low pin-count package occupying less board
space and ultimately lowering total system costs. The SST25LF020A/040A devices
significantly improve performance, while lowering power consumption. The total energy
consumed is a function of the applied voltage, current, and time of application. The
SST25LF020A/040A devices operate with a single 3.0-3.6V power supply. The
SST25LF020A devices are offered in an 8-lead SOIC 150 mil body width (SA) package.
Pin Diagram:
PIN Descriptions:

- 22 –
ViewSonic Corporation Confidential - Do Not Cop VX2262wm/wmp
Circuit Diagram
Symbol Pin Name Functions
SCK Serial Clock
To provide the timing of the serial interface.
Commands, addresses, or input data are latched on the
rising edge of the clock input, while output data is shifted out
on the falling edge of the clock input.
SI
Serial Data
Input
To transfer commands, addresses, or data serially into the
device.
Inputs are latched on the rising edge of the serial clock.
SO Serial Data
Output
To transfer data serially out of the device.
Data is shifted out on the falling edge of the serial clock.
CE# Chip Enable
The device is enabled by a high to low transition on CE#.
CE# must remain low for the duration of any command
sequence.
WP# Write Protect
The Write Protect (WP#) pin is used to enable/disable BPL
bit in the status register.
HOLD# Hold To temporarily stop serial communication with SPI flash
memory without resetting the device.
VDD Power Supply To provide power supply(3.0-3.6V)
VSS Ground

- 23 –
ViewSonic Corporation Confidential - Do Not Cop VX2262wm/wmp
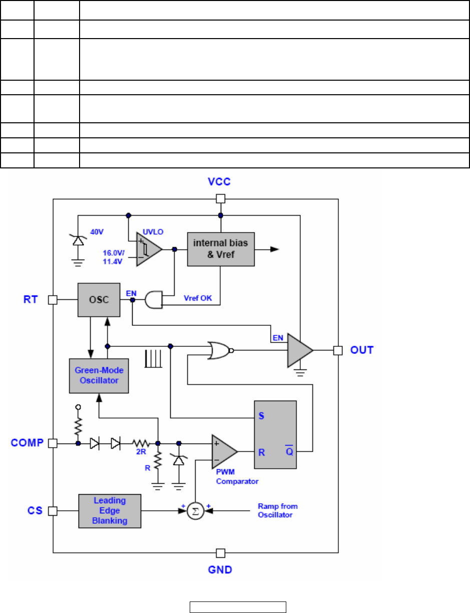
LD7552DPS (IC901): PWM control, high-voltage startup current. The circuit unit has
functions such as over-current protection, over-voltage protection, output short-circuit
protection and etc. The function of each pin and the inside circuit diagram are as
follows:
Pin Name Function
1 GND Ground
2 COMP
Voltage feedback pin (same as the COMP pin in UC384X), By
connecting a photo-coupler to close the control loop and achieve the
regulation
3 VCC Supply voltage pin
4 RT
This pin is to program the switching frequency. By connecting a resistor
to ground to set the switching frequency.
6 NC Unconnected pin
7 VCC Supply voltage pin
8 OUT Gate drive output to drive the external MOSFET

- 24 –
ViewSonic Corporation Confidential - Do Not Cop VX2262wm/wmp
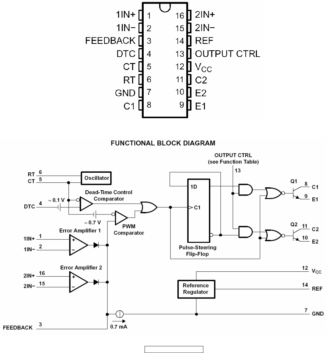
TL494IDR(IC801): The TL494 incorporates all the functions required in the construction
of a pulse-width-modulation (PWM) control circuit on a single chip. Designed
primarily for power-supply control, this device offers the flexibility to tailor the
power-supply control circuitry to a specific application.
PIN Descriptions:

- 25 –
ViewSonic Corporation Confidential - Do Not Cop VX2262wm/wmp
5. Adjustment Procedure
5.1 ADJUSTMENT CONDITIONS AND PRECAUTIONS
1. Approximately 30 minutes should be allowed for warm up before proceeding.
2. Adjustments should be undertaken only on those necessary elements since most of them
have been carefully preset at the factory.
3. ESD protection is needed before adjustment.
5.2 MAIN ADJUSTMENTS
NO. FUNCTIONS DESIGNATION
1. White Balance Function Key
2. Geometry Function Key
5.3 ALIGNMENT PROCEDURES
Approximately 30 minutes should be allowed for warm up before proceeding
White-Balance adjustment.
1. Adjust of White Balance
1.) How to do the CA-210 MEM .Channel setting
A、Reference to CA-210 user guide
B、Use “ MODE” key to modify x、y、Lv value and use “MEMORY CH” key to modify the
TEXT description Following is the procedure to do white-balance adjust
2.) Setting the color temp. You want
A、MEM.CHANNEL1 ( 9300 color):
9300 color temp. parameter is x = 0.283 ±0.003; y = 0.298 ±0.003;
Lv ≥ 175 cd/m2 ,
B、MEM.CHANNEL 1 ( 7500 color):
7500 color temp. parameter is x = 0.299±0.003; y = 0.315 ±0.003;
Lv ≥ 188cd/m2,
C、MEM.CHANNEL1 ( 6500 color):
6500 color temp. parameter is x = 0.313±0.003; y = 0.329 ±0.003;
Lv ≥ 213cd/m2,
D、MEM.CHANNEL 1 ( 5000 color):
5400 color temp. parameter is x = 0.346±0.003; y = 0.359 ±0.003;
Lv ≥ 175cd/m2,
E、MEM.CHANNEL1 ( SRGB color):
SRGB color temp. parameter is x=0.313±0.003; y=0.329±0.003; Lv≥85cd/m2,
3.) Into factory mode of VX2262wm/wmp:
First Power off, then press Switch 1 button along with press Power button will activate
the factory mode, then MCU will do AUTO LEVEL automatically. Meanwhile press
MENU the OSD screen will located at LEFT TOP OF PANEL.

- 26 –
ViewSonic Corporation Confidential - Do Not Cop VX2262wm/wmp
4.) Bias adjustment :
Set the Contrast to 70,Adjust the Brightness to 100.
5.) Gain adjustment :
Move cursor to “-F-” and press MENU key
A、Adjust 9300 color-temperature
(1)、Switch the CA-210 to x、y、Lv -Mode (with press “MODE” button )
(2)、Switch the MEM. channel to Channel 1 ( with up or down arrow on CA-210 )
(3) 、The LCD-indicator on CA-210 will show x=0.283±0.003, y=0.298±0.003,
Lv≥175cd/m2
(4)、Adjust the R G B of color3 on factory window until CA210 indicator reached
x=0.283±0.003, y=0.298±0.003, Lv≥175cd/m2
B、Adjust 7500 color-temperature
(1)、Switch the CA-210 to x、y、Lv -Mode (with press “MODE” button )
(2)、Switch the MEM .channel to Channel 1( with up or down arrow on CA-210 )
(3) 、The LCD-indicator on CA-210 will show x=0.299±0.003, y=0.315±0.003,
Lv≥188cd/m2
(4)、Adjust the R G B of color2 on factory window until CA210 indicator reached
x = 0.299±0.003; y = 0.315±0.003; Lv≥188 cd/m2
C、Adjust 6500 color-temperature
(1)、Switch the CA-210 to x、y、Lv -Mode (with press “MODE” button )
(2)、Switch the MEM .channel to Channel 1 ( with up or down arrow on CA-210 )
(3) 、The LCD-indicator on CA-210 will show x=0.313±0.003, y=0.329±0.003,
Lv≥213cd/m2
(4) Adjust the R G B of color3 on factory window until CA210 indicator reached
x=0.313±0.003, y=0.329±0.003, Lv≥213 cd/m2
D、Adjust 5000 color-temperature
(1)、Switch the CA-210 to x、y、Lv -Mode (with press “MODE” button )
(2)、Switch the MEM .channel to Channel 1( with up or down arrow on CA-210 )
(3) 、The LCD-indicator on CA-210 will show x=0.346±0.003, y=0.359±0.003,
Lv≥175 cd/m2
(4)、Adjust the R G B of color3 on factory window until CA210 indicator reached
x = 0.346±0.003; y = 0.359±0.003; Lv≥175 cd/m2
E、Adjust SRGB color-temperature
(1)、Switch the CA-210 to x、y、Lv -Mode (with press “MODE” button )
(2)、Switch the MEM .channel to Channel 1 ( with up or down arrow on CA-210 )
(3) 、The LCD-indicator on CA-210 will show x=0.313±0.003, y=0.329±0.003,
Lv≥85 cd/m2
(4)、Adjust the R G B of color3 on factory window until CA210 indicator reached
x=0.313±0.003, y=0.329±0.003, Lv≥85 cd/m2
F、Press reset key and Turn the Power-button “off to on” to quit from factory mode。

- 27 –
ViewSonic Corporation Confidential - Do Not Cop VX2262wm/wmp
2. Geometry
1).Set cross-hatch pattern and preset timing as timing table listed.
2).Change to each mode in turn and wait for the monitor finish auto-alignment and save
press before change to next mode.
3).Until all of modes are adjusted, exit OSD menu and press POWER OFF to exit factory
mode.
5.4 Factory Defaults
Item Defaults Item Defaults
Contrast 70% OSD Time Out 15 Sec
Brightness 100% OSD Background On
Color Temperature 6500K Volume 70%
Sharpness 50% Treble N/A
OSD H. Position 50% Bass N/A
OSD V. Position 50% Input Priority Auto Search
720x400 / 640x400 720x400 Dynamic Contrast Off
Resolution Notice On Aspect Ratio Full screen
Response Time Advanced
5.5 Function Test
1 Product: 22” LCD Monitor
2 Test Equipment: Color Video Signal & Pattern (or PC with SXGA resolution)
3 Test Condition: Before function test and alignment, each LCD Monitor should be
warmed up for at least 30 minutes with the following conditions:
(a)In room temperature,
(b) With full-white screen, RGB, and Black
(c) With cycled display modes,
640*480 (H=43.27kHz, V=75Hz)
800*600 (H=53.7kHz, V=75Hz)
1024*768 (H=68.67kHz, V=60Hz)
1280*1024 (H=79.97kHz, V=60Hz)
1440*900 (H=55.9kHz, V=60Hz)
1680 x 1050 (H=5.3kHz, V=60Hz)
4 Test Display Modes & Pattern
Compatible Modes
Item Timing Analog
1 640 x 480 @ 60Hz, 31.5kHz Yes
2 640 x 480 @ 75Hz, 31.5kHz Yes
3 720 x 400 @ 70Hz, 31.5kHz Yes
4 800 x 600 @ 56Hz, 35.1kHz Yes
5 800 x 600 @ 60Hz, 37.9kHz Yes
6 800 x 600 @ 72Hz, 48.1kHz Yes
7 800 x 600 @ 75Hz, 46.9kHz Yes
8 1024 x 768 @ 60Hz, 48.4kHz Yes
9 1024 x 768 @ 70Hz, 56.5kHz Yes
10 1024 x 768 @ 72Hz, 58.1kHz Yes

- 28 –
ViewSonic Corporation Confidential - Do Not Cop VX2262wm/wmp
11 1024 x 768 @ 75Hz, 60.0kHz Yes
12 1280 x 1024 @ 60Hz, 48.4kHz Yes
13 1280 x 1024 @ 75Hz, 80kHz Yes
14 1440 x 900 @ 60Hz, 55.9kHz Yes
15 1440 x 900 @ 75Hz, 70.6kHz Yes
16 1680 x 1050 @ 60Hz, 65.3kHz Yes
Function Test Display Pattern
Item Test Content Pattern Specification Remark
1 Frequency &
Tracking Fine Line Moire Eliminate visual wavy
noise. Figure 1
2 Contrast/Bright
ness 16 Gray Scale 16 gray levels sh should
be distinguishable. Figure 2
3 Boundary Horizontal & Vertical
Thickness
Horizontal and Vertical
position of video should
be adjustable to be
within the screen frame.
Figure 3
4 RGB Color
Performance RGB Color Intensities
Contrast of each R, G,
B, color should be
normal.
Figure
4,5,6
5
Screen
Uniformity &
Flicker
Full White Should be compliant
with the spec. Figure 7
6 Dead
Pixel/Line
White Screen & Dark
Screen
The numbers of dead
pixels should be
compliant with the spec.
Figure 7,8
7 White Balance White & Black Pattern
The screen must have
the pure white and black
pattern, no other color.
Figure 9
Fine Line Morie Pattern (Figure1) Gray Scale Pattern (Figure2)

- 29 –
ViewSonic Corporation Confidential - Do Not Cop VX2262wm/wmp
Horizontal & Vertical Thickness Pattern R. Color Pattern (Figure 4)
(Figure 3)
G. Color Pattern (Figure 5) B. Color Pattern (Figure 6)
Full White Pattern (Figure 7) Dark Screen Pattern (Figure 8)

- 30 –
ViewSonic Corporation Confidential - Do Not Cop VX2262wm/wmp
Black-White Pattern (Figure 9)
4.3 Function Test and Alignment Procedure
All Modes Reset
You should do “All Mode Reset” (Refer to Chapter III-3. Hot Keys for Function
Controls) first. This action will allow you to erase all end-user’s settings and restore
the factory defaults.
Auto Image Adjust
Please select and enter “Auto Image Adjust” function on Main Menu to see if it is
workable. The “Auto Image Adjust” function is aimed to offer a better screen quality
by built-in ASIC. For optimum screen quality, the user has to adjust each function
manually.
Firmware
Test Pattern: Burn In Mode (Refer to Chapter III-3. Hot Keys for Function Controls)
- Make sure the F/W is the latest version.
DDC
Test Pattern: EDID program
Make sure it can pass test program.
Fine Tune and Sharpness
Test Signal: 1680*1050@60Hz
Test Pattern: Line Moire Pattern
Check and see if the image has noise and focus performs well. Eliminate visual
line bar.
If not, readjust by the following steps:
(a)Select and enter “Fine Tune” function on “Manual Image Adjust” to adjust the
image to eliminate visual wavy noise.
(b)Then, select and enter “Sharpness” function to adjust the clarity and focus of
the screen image.
Boundary
Test Signal: 1680*1050@60Hz
Test Pattern: Horizontal & Vertical Line Thickness Pattern
Check and see if the image boundary is within the screen frame.
If not, readjust by the following steps:
(a)Select and enter “Manual Image Adjust” function on OSD Main Menu.
(b)Then, select and enter “Horizontal Size” or “Horizontal/Vertical Position” function
to adjust the video boundary to be full scanned and within screen frame.

- 31 –
ViewSonic Corporation Confidential - Do Not Cop VX2262wm/wmp
White Balance
Test Signal: 1680*1050@60Hz
Test Pattern: White and Black Pattern
1.5.8 R, G, B, Colors Contrast
Test Signal: 1680*1050@60Hz
Test Pattern: R, G, B, Color Intensities Pattern and 16 Gray Scale Pattern
- Check and see if each color is normal and distinguishable.
- If not, please return the unit to repair area.
Screen Uniformity and Flicker
Test Signal: 1680*1050@60Hz
Test Pattern: Full White Pattern
- Check and see if it is in normal condition.
1.5.10 Dead Pixel and Line
Test Signal: 1680*1050@60Hz
Test Pattern: Dark and White Screen Pattern
- Check and see if there are dead pixels on LCD panel with shadow gauge and
filter film.
- The total numbers and distance of dead pixels should be compliant with the
spec.
Mura
Test Pattern: White, RGB, Black, & Grey
Test Tool: 10% ND Filter
- Check if the Mura can pass 10% ND Filter.
Audio
Test Signal: Voice signal (optional, depend on model)
Test Pattern: liberty
- Make sure there is audio output.
- Make sure that audio function (volume 80%) is working without noise and
resonance.
- Make sure that the sound of right and left speakers are in balance.
Check for Secondary Display Modes
Test Signal:
Analog: 640*480@60/75Hz;
720*400@70Hz; 800*600@56/60/72/75Hz;
1024*768@60/70/72/75Hz; 1280*1024@60/75Hz
1440*900@60/75Hz
1680*1050@60Hz
- Normally when the primary mode 1366*768@60Hz is well adjusted and
compliant with the specification, the secondary display modes will also be
compliant with the spec. But we still have to check with the general test pattern to
make sure every secondary is compliant with the specification.
All Modes Reset
After final QC step, we have to erase all saved changes again and restore the
factory defaults. You should do “All Mode Reset” again.
Power Off Monitor
Turn off the monitor by pressing “Power” button.

- 32 –
ViewSonic Corporation Confidential - Do Not Cop VX2262wm/wmp
5.6 Firmware Upgrade Procedure
When you receive the returned monitor, please check whether the firmware version is
the latest. If not, please do the following procedures to upgrade it to the latest version.
1 Equipment Needed
- Monitor( TSUM Series )
- Fixture for Firmware Upgrade
- Power Adapter (P/N: 47.58201.001) *1 for Fixture
- VGA Cable (P/N: 42.59901.003) *1(Pin 4, 11 should be connected to GND)
- PC (Personal Computer)
- LPT Cable (P/N: 42.59906.001) *1
- Firmware Upgrade Program
- One additional monitor for checking the program execution
2 Setup Procedure
2.1 Connect P2 of Fixture with printer port of PC by LPT Cable.
2.2 Connect P1 of Fixture with Monitor(TSUM series) by VGA Cable.
2.3 Plug Power Adapter to Fixture.
2.4 Connect Power Cord to Monitor(TSUM series).
2.5 Connect P3 to the Signal Generator (eg.Chroma2326) for verifying it after the
operation being completed.

- 33 –
ViewSonic Corporation Confidential - Do Not Cop VX2262wm/wmp
2.6 Connect PC to the additional monitor.
3 Firmware Upgrade Procedure
Step 1. Let Monitor(TSUM series) set to be connected with AC cable and VGA cable.
Step 2.Execute the MSstar ISP tool.
Step 3. Click “Device” button . Make sure that parameters relative to WP# is followed
bellow.
P2:to LPT Cable
JP1
:
to Power Ada
p
te
r
P1:to VGA Cable
P3:to Signal Generator

- 34 –
ViewSonic Corporation Confidential - Do Not Cop VX2262wm/wmp
Step 4. Click “Read” button. Select the object bincode on your corresponding directory.
Step 5. Click “Auto” button. Be sure that function of Erase Device (File Area), Blank,
Program and Verify is selected, then execute the flashing action by clicking the “Run”
button.

- 35 –
ViewSonic Corporation Confidential - Do Not Cop VX2262wm/wmp
Step 6. If the flashing F/W has been completed, “Verify Ok” message will be shown on
the right TextBox and Flash Status will be “8C” in the right-bottom of window.
Step 7. Unplug and replug power cord of Monitor(TSUM series) set and then check the
OSD operation and image on srceen.
Step 8. At last, do “Memory Recall.”

- 36 –
ViewSonic Corporation Confidential - Do Not Cop VX2262wm/wmp
3.2 Setup Procedure
3.2.1 Connect P2 and monitor of Fixture with VGA ports of Monitor (TSUM Series) by
VGA Cable.
3.2.2 Connect P1 of Fixture with Printer port of PC by LPT Cable.
3.2.3 Plug Power Adapter to Fixture.
3.2.4 Connect Power Cord to Monitor (TSUM Series).
3.2.5 Connect PC to the additional monitor.
3.3 DDC Key In Procedure
Sep1.Select and execute DDC Key In program
JP1: Power Adapter
P2: VGA Cable
P1:to LTP Cable

- 37 –
ViewSonic Corporation Confidential - Do Not Cop VX2262wm/wmp

- 38 –
ViewSonic Corporation Confidential - Do Not Cop VX2262wm/wmp
Sep2:Inpute the S/N and execute “Enter”

- 39 –
ViewSonic Corporation Confidential - Do Not Cop VX2262wm/wmp

- 40 –
ViewSonic Corporation Confidential - Do Not Cop VX2262wm/wmp
Sep3:Key the “Enter” and write the data

- 41 –
ViewSonic Corporation Confidential - Do Not Cop VX2262wm/wmp
Sep4:If ddc program OK and show “data compare ok”

- 42 –
ViewSonic Corporation Confidential - Do Not Cop VX2262wm/wmp
5.7 Packing Procedure

- 43 –
ViewSonic Corporation Confidential - Do Not Cop VX2262wm/wmp
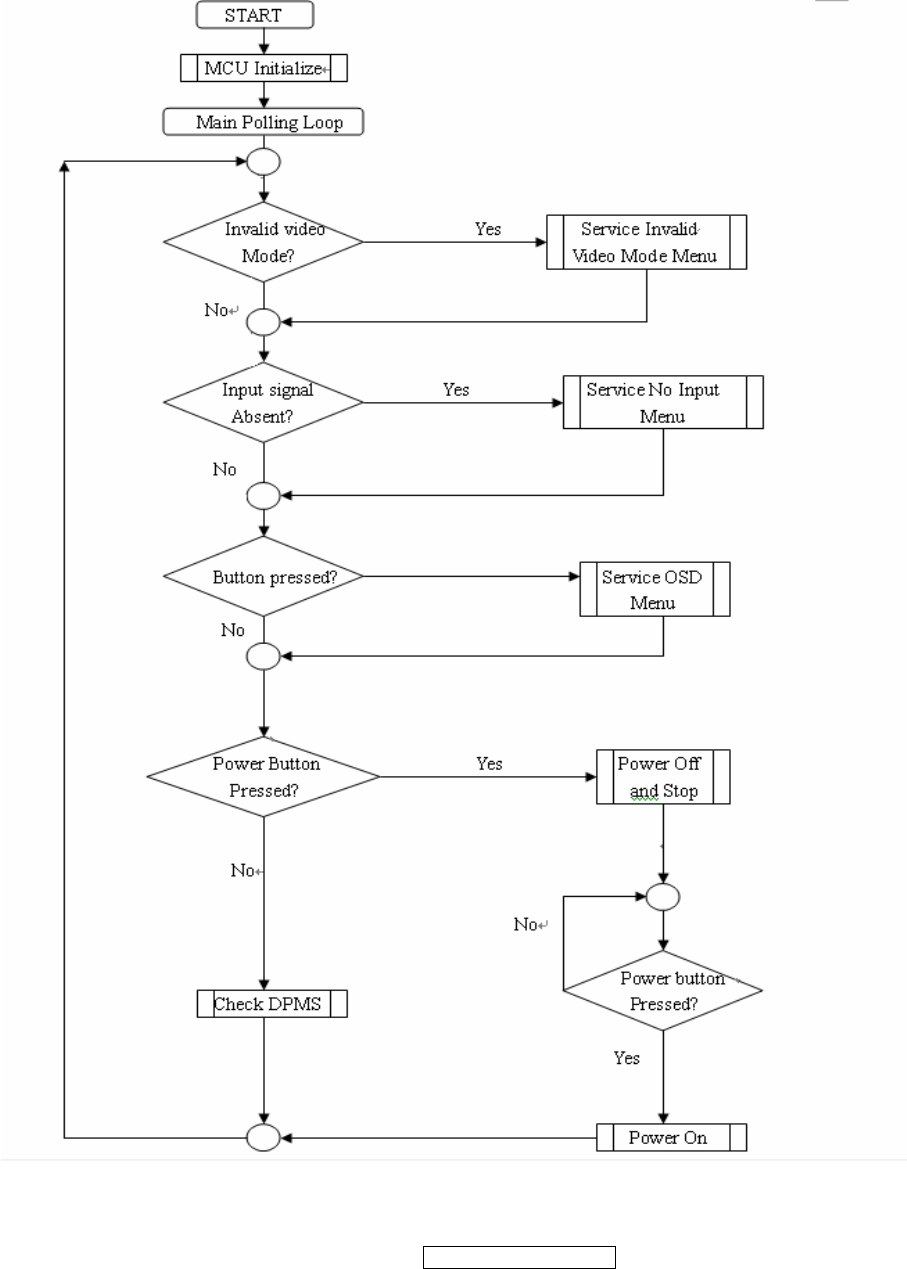
6. Troubleshooting Flow Chart

- 44 –
ViewSonic Corporation Confidential - Do Not Cop VX2262wm/wmp
7. Recommended Spare Part List
VX2262wm BOM list——TC8MM8MKWHVSD1J
Item ViewSonic
P/N Ref. P/N Description Location Universal
number# Q'ty
1 023G3178709 3A LOGO 1
2 023G3178709 4A VSC17-LCD FRONT LOGO 1
3 040G 45760819A DATE/MODEL LABEL 1
4 040G 459709 1B CARTON LABEL 1
5 040G 459709 4A H/V WARNING LABEL 1
6 040G 459709 5A HI-POT LABEL FOR 17-LCD 1
7 040G 581 26704 SHIPPING LABEL 1
8 040G 58162435A P/N LABEL 1.05
9 045G 77 3 PE PACKING 1.73
10 050G 600 1 W WHITE STRAP 74
11 052G 1185 24 VSC TAPE 65
12 052G 2191 D PAPER TAPE 75
13 078G 502700 Y SPEAKER 4Ω/3W 1
14 089G 17356G554 AUDIO CABLE E08904 1
15 089G 728CAA902 SIGNAL CABLE 1.8M E08902 1
16 089G 728GAA902 SIGNAL CABLE E08902 1
17 089G1748HAA AD DVI CABLE E08903 1
18 089G179J30H 9 FFC CABLE 30P 210mm P1.0 E08907 1
19 089G402A18N IS POWER CORD/(TPV 共
用)32-D022438 E08901 1
20 089G402A18N YH POWER CORD(32-D022438)(美
規) E08901 1
21 095G8014 6W715 WIRE HARNESS 6P(PH)-6P(PH)
170M E09502 1
22 095G8014 6X715 WIRE HARNESS 6P(PH)-6P(PH)
170M E09502 1
23 0M1G 130 5120 SCREW XN01A 4
24 0M1G 930 10120 SCREW XN01A 1
25 0M1G1730 6120 SCREW,42-D020523 XN01A 2
26 0M1G1730 6120 SCREW,42-D020523 XN01B 1
27 0M1G1740 10 47 CR3 SCREW XN01A 4
28 0M1G1740 10120 SCREW 42A9940008 XN01A 3
29 0Q1G 130 6120 SCREW (T3X6) XN01A 2
30 0Q1G 930 8 47 CR3 SCREW XN01A 1
31 750GLMC0Z1312N PANEL M220Z1-L03 C1 NB CMO 1
32 A33G0363ED1 L9073 Deco-Bezel 1

- 45 –
ViewSonic Corporation Confidential - Do Not Cop VX2262wm/wmp
33 A33G0364EC6 L9073 Cover-Hinge 1
34 A33G0365ED1 L9073 Deco-Stand-L 1
35 A33G0366ED1 L9073 Deco-Stand-R 1
36 A33G0367ED1 L9073 Deco-Base-L 1
37 A33G0368ED1 L9073 Deco-Base-R 1
38 A33G0369EC6 L9073 Clip-Cable-Mgt 1
39 A33G0370ED1 L9073 Button-Func 1
40 A33G0371 C 9073 BUTTON Power 1
41 A34G0707EC6 L9073 BEZEL 1
42 A34G0708EC6 L9073 Rear Cover 1
43 A34G0709EC6 L9073 Stand 1
44 A34G0710EC6 L9073 Base 1
45 CBPC8MM8VWJ2 CONVERSION BOARD 1
46 033G3802 6 WAFER CN402 1
47 033G3802 9 WAFER 9P RIGHT ANELE PITCH CN701 1
48 033G801930F BH U CONNECTOR 30PIN CN301 1
49 040G 45762412B CBPC LABEL 1.05
50 061G152M339 64 CHIPR 3.3 OHM +-5% 2W R708 1
51 067G 3151007KV ELCAP 10UF M 50V 105℃
KINGNICHI C402 1
52 067G 3151007KV ELCAP 10UF M 50V 105℃
KINGNICHI C419 1
53 067G 3151014KV EC 105℃ CAP 100UF M 25V C704 1
54 067G 3151014KV EC 105℃ CAP 100UF M 25V C706 1
55 067G 3151014KV EC 105℃ CAP 100UF M 25V C707 1
56 067G 3151014KV EC 105℃ CAP 100UF M 25V C305 1
57 088G 35315F H D-SUB 15PIN CN101 1
58 088G 35424F N DVI 24PIN CONN F 附螺丝 CN102 1
59 093G 2253B J1 XTL NXS14.31818AE32F-KAB5
20PPM 49/U-S X401 1
60 SMTC8MM8VWJ2 MAIN BOARD 1
61 056G 562195 IC TSUMO58CWHL-LF PQFP-100 U401 1
62 056G 563 52 IC AP1117D33LA TO252-3L ATC U701 1
63 056G 662 13 IC AZC099-04S SOT23-6L U103 1
64 056G 662 13 IC AZC099-04S SOT23-6L U104 1
65 056G 662 13 IC AZC099-04S SOT23-6L U105 1
66 056G 662 13 IC AZC099-04S SOT23-6L U106 1
67 056G 662 13 IC AZC099-04S SOT23-6L U107 1
68 056G1133 34 M24C02-WMN6TP U102 1
69 056G1133 81 SST25LF020A-33-4C-SAE U402 1

- 46 –
ViewSonic Corporation Confidential - Do Not Cop VX2262wm/wmp
70 057G 417 12 T KEC 2N3904S-RTK/PS Q701 1
71 057G 417 12 T KEC 2N3904S-RTK/PS Q401 1
72 057G 417 13 T KEC 2N3906S-RTK/PS Q302 1
73 057G 417 22 T TRA KN2907AS -60V/-0.6A
SOT-23 Q703 1
74 057G 417 22 T TRA KN2907AS -60V/-0.6A
SOT-23 Q702 1
75 057G 763 1 A03401 SOT23 BY AOS(A1) Q301 1
76 061G0402000 RST CHIPR 0 OHM +-5% 1/16W R430 1
77 061G0402000 RST CHIPR 0 OHM +-5% 1/16W R423 1
78 061G0402100 RST CHIPR 10 OHM +-5% 1/16W R128 1
79 061G0402100 RST CHIPR 10 OHM +-5% 1/16W R129 1
80 061G0402100 RST CHIPR 10 OHM +-5% 1/16W R130 1
81 061G0402100 RST CHIPR 10 OHM +-5% 1/16W R131 1
82 061G0402100 RST CHIPR 10 OHM +-5% 1/16W R134 1
83 061G0402100 RST CHIPR 10 OHM +-5% 1/16W R132 1
84 061G0402100 RST CHIPR 10 OHM +-5% 1/16W R126 1
85 061G0402100 RST CHIPR 10 OHM +-5% 1/16W R127 1
86 061G0402101 RST CHIPR 100 OHM +-5% 1/16W R117 1
87 061G0402101 RST CHIPR 100 OHM +-5% 1/16W R118 1
88 061G0402101 RST CHIPR 100 OHM +-5% 1/16W R119 1
89 061G0402101 RST CHIPR 100 OHM +-5% 1/16W R115 1
90 061G0402101 RST CHIPR 100 OHM +-5% 1/16W R114 1
91 061G0402101 RST CHIPR 100 OHM +-5% 1/16W R113 1
92 061G0402101 RST CHIPR 100 OHM +-5% 1/16W R111 1
93 061G0402101 RST CHIPR 100 OHM +-5% 1/16W R109 1
94 061G0402101 RST CHIPR 100 OHM +-5% 1/16W R105 1
95 061G0402101 RST CHIPR 100 OHM +-5% 1/16W R101 1
96 061G0402101 RST CHIPR 100 OHM +-5% 1/16W R445 1
97 061G0402101 RST CHIPR 100 OHM +-5% 1/16W R431 1
98 061G0402101 RST CHIPR 100 OHM +-5% 1/16W R409 1
99 061G0402101 RST CHIPR 100 OHM +-5% 1/16W R415 1
100 061G0402101 RST CHIPR 100 OHM +-5% 1/16W R416 1
101 061G0402101 RST CHIPR 100 OHM +-5% 1/16W R417 1
102 061G0402101 RST CHIPR 100 OHM +-5% 1/16W R422 1
103 061G0402101 RST CHIPR 100 OHM +-5% 1/16W R424 1
104 061G0402101 RST CHIPR 100 OHM +-5% 1/16W R425 1
105 061G0402101 RST CHIPR 100 OHM +-5% 1/16W R428 1
106 061G0402101 RST CHIPR 100 OHM +-5% 1/16W R429 1
107 061G0402102 RST CHIPR 1 KOHM +-5% 1/16W R706 1

- 47 –
ViewSonic Corporation Confidential - Do Not Cop VX2262wm/wmp
108 061G0402102 RST CHIPR 1 KOHM +-5% 1/16W R104 1
109 061G0402102 RST CHIPR 1 KOHM +-5% 1/16W R103 1
110 061G0402103 RST CHIPR 10 KOHM +-5% 1/16W R705 1
111 061G0402103 RST CHIPR 10 KOHM +-5% 1/16W R703 1
112 061G0402103 RST CHIPR 10 KOHM +-5% 1/16W R702 1
113 061G0402103 RST CHIPR 10 KOHM +-5% 1/16W R427 1
114 061G0402103 RST CHIPR 10 KOHM +-5% 1/16W R426 1
115 061G0402103 RST CHIPR 10 KOHM +-5% 1/16W R413 1
116 061G0402103 RST CHIPR 10 KOHM +-5% 1/16W R412 1
117 061G0402103 RST CHIPR 10 KOHM +-5% 1/16W R411 1
118 061G0402103 RST CHIPR 10 KOHM +-5% 1/16W R408 1
119 061G0402103 RST CHIPR 10 KOHM +-5% 1/16W R303 1
120 061G0402103 RST CHIPR 10 KOHM +-5% 1/16W R135 1
121 061G0402103 RST CHIPR 10 KOHM +-5% 1/16W R133 1
122 061G0402103 RST CHIPR 10 KOHM +-5% 1/16W R120 1
123 061G0402103 RST CHIPR 10 KOHM +-5% 1/16W R407 1
124 061G0402104 RST CHIPR 100 KOHM +-5%
1/16W R421 1
125 061G0402121 RST CHIP 120R 1/16W 5% R419 1
126 061G0402201 RST CHIP 200R 1/16W 5% R420 1
127 061G0402222 RST CHIPR 2.2 KOHM +-5%
1/16W R106 1
128 061G0402222 RST CHIPR 2.2 KOHM +-5%
1/16W R107 1
129 061G0402223 RST CHIPR 22 KOHM +-5% 1/16W R406 1
130 061G0402390 0F RST CHIP 390R 1/16W 1% R401 1
131 061G0402390 1F RST CHIPR 3.9KOHM +-1% 1/16W R444 1
132 061G0402390 1F RST CHIPR 3.9KOHM +-1% 1/16W R443 1
133 061G0402471 RST CHIPR 470 OHM +-5% 1/16W R110 1
134 061G0402472 RST CHIPR 4.7 KOHM +-5%
1/16W R124 1
135 061G0402472 RST CHIPR 4.7 KOHM +-5%
1/16W R125 1
136 061G0402472 RST CHIPR 4.7 KOHM +-5%
1/16W R137 1
137 061G0402472 RST CHIPR 4.7 KOHM +-5%
1/16W R138 1
138 061G0402472 RST CHIPR 4.7 KOHM +-5%
1/16W R302 1
139 061G0402472 RST CHIPR 4.7 KOHM +-5%
1/16W R704 1

- 48 –
ViewSonic Corporation Confidential - Do Not Cop VX2262wm/wmp
140 061G0402472 RST CHIPR 4.7 KOHM +-5%
1/16W R709 1
141 061G0402472 RST CHIPR 4.7 KOHM +-5%
1/16W R136 1
142 061G0402473 RST CHIPR 47 KOHM +-5% 1/16W R304 1
143 061G0402682 RST CHIP 6K8 1/16W 5% R139 1
144 061G0402682 RST CHIP 6K8 1/16W 5% R410 1
145 061G0402750 RST CHIPR 75 OHM +-5% 1/16W R116 1
146 061G0402750 RST CHIPR 75 OHM +-5% 1/16W R112 1
147 061G0402750 RST CHIPR 75 OHM +-5% 1/16W R108 1
148 061G0603000 RST CHIPR 0 OHM +-5% 1/10W FB104 1
149 061G0603000 RST CHIPR 0 OHM +-5% 1/10W FB105 1
150 061G0603000 RST CHIPR 0 OHM +-5% 1/10W R102 1
151 061G0805000 F RST CHIPR 0 OHM +-5% 1/8W
FENGHUA FB403 1
152 061G0805000 F RST CHIPR 0 OHM +-5% 1/8W
FENGHUA R305 1
153 061G0805000 F RST CHIPR 0 OHM +-5% 1/8W
FENGHUA R403 1
154 061G1206331 RST CHIPR 330 OHM +-5% 1/4W R301 1
155 065G0402102 32 1000PF +-10% 50V X7R C107 1
156 065G0402104 15 MLCC 0402 0.1UF K 16V X5R C413 1
157 065G0402104 15 MLCC 0402 0.1UF K 16V X5R C412 1
158 065G0402104 15 MLCC 0402 0.1UF K 16V X5R C411 1
159 065G0402104 15 MLCC 0402 0.1UF K 16V X5R C410 1
160 065G0402104 15 MLCC 0402 0.1UF K 16V X5R C409 1
161 065G0402104 15 MLCC 0402 0.1UF K 16V X5R C408 1
162 065G0402104 15 MLCC 0402 0.1UF K 16V X5R C407 1
163 065G0402104 15 MLCC 0402 0.1UF K 16V X5R C406 1
164 065G0402104 15 MLCC 0402 0.1UF K 16V X5R C405 1
165 065G0402104 15 MLCC 0402 0.1UF K 16V X5R C404 1
166 065G0402104 15 MLCC 0402 0.1UF K 16V X5R C403 1
167 065G0402104 15 MLCC 0402 0.1UF K 16V X5R C301 1
168 065G0402104 15 MLCC 0402 0.1UF K 16V X5R C115 1
169 065G0402104 15 MLCC 0402 0.1UF K 16V X5R C416 1
170 065G0402104 15 MLCC 0402 0.1UF K 16V X5R C709 1
171 065G0402104 15 MLCC 0402 0.1UF K 16V X5R C708 1
172 065G0402104 15 MLCC 0402 0.1UF K 16V X5R C705 1
173 065G0402104 15 MLCC 0402 0.1UF K 16V X5R C701 1
174 065G0402104 15 MLCC 0402 0.1UF K 16V X5R C435 1

- 49 –
ViewSonic Corporation Confidential - Do Not Cop VX2262wm/wmp
175 065G0402104 15 MLCC 0402 0.1UF K 16V X5R C434 1
176 065G0402104 15 MLCC 0402 0.1UF K 16V X5R C433 1
177 065G0402104 15 MLCC 0402 0.1UF K 16V X5R C432 1
178 065G0402104 15 MLCC 0402 0.1UF K 16V X5R C431 1
179 065G0402104 15 MLCC 0402 0.1UF K 16V X5R C422 1
180 065G0402104 15 MLCC 0402 0.1UF K 16V X5R C418 1
181 065G0402104 15 MLCC 0402 0.1UF K 16V X5R C417 1
182 065G0402104 15 MLCC 0402 0.1UF K 16V X5R C415 1
183 065G0402104 15 MLCC 0402 0.1UF K 16V X5R C414 1
184 065G0402105 A5 CAP 0402 1UF K 10V X5R C302 1
185 065G0402220 31 CHIP 22PF 50V NPO C103 1
186 065G0402220 31 CHIP 22PF 50V NPO C104 1
187 065G0402224 17 CAP CER 0.22UF -20%-80% C401 1
188 065G0402224 17 CAP CER 0.22UF -20%-80% C423 1
189 065G0402224 17 CAP CER 0.22UF -20%-80% C117 1
190 065G0402470 31 MLCC 0402 CAP 47PF J 50V NPO C421 1
191 065G0402470 31 MLCC 0402 CAP 47PF J 50V NPO C420 1
192 065G0402473 12 CHIP 0.047uF 16V X7R C102 1
193 065G0402473 12 CHIP 0.047uF 16V X7R C106 1
194 065G0402473 12 CHIP 0.047uF 16V X7R C108 1
195 065G0402473 12 CHIP 0.047uF 16V X7R C110 1
196 065G0402473 12 CHIP 0.047uF 16V X7R C111 1
197 065G0402473 12 CHIP 0.047uF 16V X7R C114 1
198 065G0402509 31 CHIP 5pF 50V NPO C105 1
199 065G0402509 31 CHIP 5pF 50V NPO C109 1
200 065G0402509 31 CHIP 5pF 50V NPO C113 1
201 071G 56V301 M CHIP BEAD 2012 300 OHM FB401 1
202 071G 56V301 M CHIP BEAD 2012 300 OHM FB402 1
203 071G 56V301 M CHIP BEAD 2012 300 OHM FB404 1
204 071G 59K190 B 19 OHM BEAD FB103 1
205 071G 59K190 B 19 OHM BEAD FB102 1
206 071G 59K190 B 19 OHM BEAD FB101 1
207 093G 60505 DIO SIG SM BAT54C(PHSE)R D104 1
208 093G 60505 DIO SIG SM BAT54C(PHSE)R D108 1
209 093G 60505 DIO SIG SM BAT54C(PHSE)R D109 1
210 093G 39GA01 T RLZ5.6B ZD104 1
211 093G 39GA01 T RLZ5.6B ZD105 1
212 093G3004 3 SM340A D701 1
213 715G2883 1 1 MAIN PCB(FR-4 80x67MM
PANELS/9PCS)DS 1

- 50 –
ViewSonic Corporation Confidential - Do Not Cop VX2262wm/wmp
214 J01G6022800 SCREW M6X10 1
215 J07G 1 S126 WOODEN PALLET 0.021
216 J12G 808 1 RUBBER VESA 1
217 J15G0404 2 Bkt_Base 1
218 J15G2262 1 MAIN FRAME 1
219 J20G0008 1 DIECAST 1
220 J37G0077 1 HINGE 1
221 J40G 22N709 1B ID LABEL VX2262WM 1
222 J40G POP709 2A POP LABEL 1
223 J40G581B709 6A S/N LABEL VA1716 2
224 J41G780170920A RETURN PREVENTION FLYER 1
225 J41G780270915C QSG FOR VX2262WM 1
226 J41G780270917A SERVICE INSERT CARD 1
227 J41G780270918A INSTALL STAND CARD 1
228 J44G6002 S129 PAPER PLATE 0.042
229 J44G6002 S130 PAPER PLATE 0.021
230 J44G9003210 35 CORNER PAPER 0.083
231 J44GC042 1 EPS 1
232 J44GC042 2 EPS 1
233 J44GC042709 3A CARTON 1
234 J45G 76 28V3A PE BAG FOR MANUAL-CARD 1
235 J45G 88606 R PE BAG FOR BASE 1
236 J45G 88609700 EPE BAG FOR MONITOR 1
237 J50G 600 5 HANDLE 1 1
238 J50G 600 6 HANDLE 2 1
239 J52G6020 22 PROTECT FILM 1
240 J70G2201709 2A CD MANUAL 1
241 KEPC8JC5 KEPC BOARD
G2970-A-X-X-2-071229 1
242 033G3802 6H WAFER 6P RIGHT ANGLE PITCH
2.0 CN001 1
243 077G 602 1 CJ TACT SWITCH SW003 1
244 077G 603 2 CJ TACT SWITCH SW001 1
245 077G 603 2 CJ TACT SWITCH SW002 1
246 077G 603 2 CJ TACT SWITCH SW004 1
247 077G 603 2 CJ TACT SWITCH SW005 1
248 081G 122CT GP LED GP34032C/G307-ZY-60 LED001 1
249 SMTKEPC8JC5 KEPC BOARD FOR SMT 1
250 061G0603200 1F RST CHIPR 2 KOHM +-1% 1/10W R003 1
251 061G0603200 1F RST CHIPR 2 KOHM +-1% 1/10W R004 1

- 51 –
ViewSonic Corporation Confidential - Do Not Cop VX2262wm/wmp
252 061G0603300 1F RST CHIPR 3 KOHM +-1% 1/10W R002 1
253 061G0603300 1F RST CHIPR 3 KOHM +-1% 1/10W R001 1
254 093G 39S 34 T UDZSNP5.6B ROHM D101 1
255 093G 39S 34 T UDZSNP5.6B ROHM D102 1
256 093G 39S 34 T UDZSNP5.6B ROHM D103 1
257 093G 39S 34 T UDZSNP5.6B ROHM D104 1
258 093G 39S 34 T UDZSNP5.6B ROHM D105 1
259 715G2970 1 KEPC-PCB(FR-4 124x17mm)DS 1
260 PWPC7C42MJBA POWER BOARD
G2824-1-2-X-1-080318 1
261 033G3802 4 WAFER EH-4 CN602 1
262 033G8021 2E U INVERT CONNECTOR CN801 1
263 033G8021 2E U INVERT CONNECTOR CN802 1
264 033G8021 2E U INVERT CONNECTOR CN803 1
265 033G8021 2E U INVERT CONNECTOR CN804 1
266 033G8021 2E AC WAFER CN804 1
267 033G8021 2E AC WAFER CN803 1
268 033G8021 2E AC WAFER CN802 1
269 033G8021 2E AC WAFER CN801 1
270 040G 45762420A LABEL 25x6mm 1
271 051G 200 1 OIL FOR DISAPPEAR 0.3
272 056G 139 3A IC PC123Y22FZ0F IC903 1
273 056G 616 34 IC APA2069JITUL 2.6W*2
PDIP-16 IC601 1
274 061G 5810T RST NTCR 8 OHM +-20% 4A 13mm
THINKING NR901 1
275 063G 10747410S 塑胶膜 CAPACITOR C903 1
276 063G 10747410V 0.47UF 275VAC ARCO C903 1
277 063G107K474 6S CAP X2 0.47UF K 275VAC C903 1
278 065G 3J1806ET 18PF 5% SL3KV TDK C826 1
279 065G 3J1806ET 18PF 5% SL3KV TDK C825 1
280 065G 3J1806ET 18PF 5% SL3KV TDK C812 1
281 065G 3J1806ET 18PF 5% SL3KV TDK C801 1
282 065G306M1022BP 1000PF Y1.CAP C901 1
283 065G306M1022BP 1000PF Y1.CAP C902 1
284 065G306M3322BP 3300PF 20% C900 1
285 067G215D6814KV CAP 105℃ 680uF M 25V C918 1
286 067G215D6814KV CAP 105℃ 680uF M 25V C917 1
287 067G215S102 3K ED1000UF 16V C916 1
288 067G215S102 3K ED1000UF 16V C934 1

- 52 –
ViewSonic Corporation Confidential - Do Not Cop VX2262wm/wmp
289 067G215S1024KV EC 105℃ CAP 1000UF M 25V C939 1
290 067G215S4713KV EC 105℃ CAP 470UF M 16V C915 1
291 067G215S4714KL LOW ESR EC 470UF 25V BY 金
山 C811 1
292 067G215S4714KL LOW ESR EC 470UF 25V BY 金
山 C805 1
293 067G315Z12115K CAP 105℃ 120UF M 450V C905 1
294 073G 253 91 L GP CHOKE BY LI TA L905 1
295 073G 253 91 L GP CHOKE BY LI TA L904 1
296 073G 253 91 L GP CHOKE BY LI TA L903 1
297 073L 174 40 HG GBQM4.778.391 L901 1
298 073L 174 40 LG LINE FILTER L901 1
299 080GL20T510 DN X'FMR INVERTER 142uH T801 1
300 080GL20T510 DN X'FMR INVERTER 142uH T802 1
301 080GL22T 3 N X'FMR 510uH YUVA-822 T901 1
302 087G 501 32 S AC SOCKET CN901 1
303 088G 30214K DC PHONE JACK 5PIN +开口向下弹
片 CN601 1
304 093G 50460900 BRIDEGE DIODE GBU408 LITEON BD901 1
305 093G3006 1 1 31DQ06FC3 NIHON INTER D907 1
306 095G 82014D701 WIRE HARNESS
14P(SAN)-9P(PH) 130MM CN902 1
307 095G 82014W701 WIRE HARNESS
14P(SAN)-9P(PH) 130MM CN902 1
308 095G 82014X701 WIRE HARNESS
14P(SAN)-9P(PH) 130MM CN902 1
309 705GQ757021 Q901 ASS'Y 1
310 051G 200 1 OIL FOR DISAPPEAR 0.2
311 057G 724 11 STP9NK65ZFP Q901 1
312 0M1G1730 8120 SCREW XN01A 1
313 Q90G6263 6 HEAT SINK HS5 1
314 705GQ793070 D906 ASS'Y 1
315 051G 200 1 OIL FOR DISAPPEAR 0.2
316 093G 60238 FCH10A15 D906 1
317 093G 60245 SP10150 10A 150V ITO-220 BY
SECOS D906 1
318 0M1G1730 8120 SCREW XN01A 1
319 Q90G6263 6 HEAT SINK HS3 1
320 705GQ793071 D908 ASS'Y 1
321 051G 200 1 OIL FOR DISAPPEAR 0.2

- 53 –
ViewSonic Corporation Confidential - Do Not Cop VX2262wm/wmp
322 093G 60251 FCQ10U06 D908 1
323 093G 60278 DIODE SP1060 ITO-220 SECOS D908 1
324 0M1G1730 8120 SCREW XN01A 1
325 Q90G6263 6 HEAT SINK HS6 1
326 PW7C42MJBASMT POWER BOARD FOR SMT 1
327 056G 379 22 IC TL494IDR SOIC-16 U801 1
328 056G 379 98 IC LD7552DPS SOP-8 U901 1
329 057G 417 4 PMBS3904/PHILIPS-SMT(04) Q903 1
330 057G 417 4 PMBS3904/PHILIPS-SMT(04) Q811 1
331 057G 417 4 PMBS3904/PHILIPS-SMT(04) Q810 1
332 057G 417 4 PMBS3904/PHILIPS-SMT(04) Q807 1
333 057G 417 4 PMBS3904/PHILIPS-SMT(04) Q803 1
334 057G 417 6 PMBS3906/PHILIPS-SMT(06) Q805 1
335 057G 417 6 PMBS3906/PHILIPS-SMT(06) Q806 1
336 057G 417 6 PMBS3906/PHILIPS-SMT(06) Q607 1
337 057G 417511 MMBT3904 Q803 1
338 057G 417511 MMBT3904 Q807 1
339 057G 417511 MMBT3904 Q810 1
340 057G 417511 MMBT3904 Q811 1
341 057G 417511 MMBT3904 Q903 1
342 057G 417512 MMBT3906 Q607 1
343 057G 417512 MMBT3906 Q806 1
344 057G 417512 MMBT3906 Q805 1
345 057G 600 55 P5506 HVG SO-8 Q809 1
346 057G 600 55 P5506 HVG SO-8 Q804 1
347 057G 759 2 RK7002 Q812 1
348 057G 759 2 RK7002 Q608 1
349 057G 759 2 RK7002 Q808 1
350 057G 760 4A DTA144WN3/S SOT-23 Q801 1
351 057G 760 4B PDTA144WK SOT346 Q801 1
352 057G 760 5A DTC 144WN3/S SOT-23 Q802 1
353 057G 760 5B PDTC144WK SOT346 Q802 1
354 061G0603100 1F RST CHIPR 1 KOHM +-1% 1/10W R827 1
355 061G0603100 1F RST CHIPR 1 KOHM +-1% 1/10W R848 1
356 061G0603100 1F RST CHIPR 1 KOHM +-1% 1/10W R849 1
357 061G0603100 1F RST CHIPR 1 KOHM +-1% 1/10W R926 1
358 061G0603100 1F RST CHIPR 1 KOHM +-1% 1/10W R942 1
359 061G0603100 2F RST CHIPR 10K OHM +-1% 1/10W R831 1
360 061G0603100 2F RST CHIPR 10K OHM +-1% 1/10W R824 1
361 061G0603100 2F RST CHIPR 10K OHM +-1% 1/10W R819 1

- 54 –
ViewSonic Corporation Confidential - Do Not Cop VX2262wm/wmp
362 061G0603100 2F RST CHIPR 10K OHM +-1% 1/10W R808 1
363 061G0603100 2F RST CHIPR 10K OHM +-1% 1/10W R852 1
364 061G0603100 2F RST CHIPR 10K OHM +-1% 1/10W R840 1
365 061G0603100 2F RST CHIPR 10K OHM +-1% 1/10W R838 1
366 061G0603100 2F RST CHIPR 10K OHM +-1% 1/10W R833 1
367 061G0603100 2F RST CHIPR 10K OHM +-1% 1/10W R853 1
368 061G0603101 RST CHIPR 100 OHM +-5% 1/10W R813 1
369 061G0603102 RST CHIPR 1K OHM +-5% 1/10W R803 1
370 061G0603103 RST CHIPR 10 KOHM +-5% 1/10W R603 1
371 061G0603103 RST CHIPR 10 KOHM +-5% 1/10W R604 1
372 061G0603103 RST CHIPR 10 KOHM +-5% 1/10W R605 1
373 061G0603103 RST CHIPR 10 KOHM +-5% 1/10W R609 1
374 061G0603103 RST CHIPR 10 KOHM +-5% 1/10W R823 1
375 061G0603103 RST CHIPR 10 KOHM +-5% 1/10W R601 1
376 061G0603105 RST CHIPR 1M OHM +-5% 1/10W R809 1
377 061G0603105 RST CHIPR 1M OHM +-5% 1/10W R821 1
378 061G0603105 RST CHIPR 1M OHM +-5% 1/10W R836 1
379 061G0603105 RST CHIPR 1M OHM +-5% 1/10W R817 1
380 061G0603205 RST CHIPR 2 MOHM +-5% 1/10W R818 1
381 061G0603220 RST CHIPR 22 OHM +-5% 1/10W R847 1
382 061G0603220 RST CHIPR 22 OHM +-5% 1/10W R844 1
383 061G0603243 1F RST CHIPR 2.43K OHM +-1%
1/10W R930 1
384 061G0603243 1F RST CHIPR 2.43K OHM +-1%
1/10W R927 1
385 061G0603273 RST CHIPR 27 KOHM +-5% 1/10W R610 1
386 061G0603300 2F RST CHIPR 30 KOHM +-1% 1/10W R815 1
387 061G0603362 RST CHIPR 3.6 KOHM +-5%
1/10W R612 1
388 061G0603470 2F RST CHIPR 47 KOHM +-1% 1/10W R842 1
389 061G0603470 2F RST CHIPR 47 KOHM +-1% 1/10W R828 1
390 061G0603472 RST CHIPR 4.7K OHM +-5%
1/10W R805 1
391 061G0603472 RST CHIPR 4.7K OHM +-5%
1/10W R611 1
392 061G0603473 RST CHIPR 47 KOHM +-5% 1/10W R822 1
393 061G0603564 RST CHIPR 560 KOHM +-5%
1/10W R820 1
394 061G0603622 RST CHIPR 6.2 KOHM +-5%
1/10W R607 1

- 55 –
ViewSonic Corporation Confidential - Do Not Cop VX2262wm/wmp
395 061G0603622 RST CHIPR 6.2 KOHM +-5%
1/10W R606 1
396 061G0603680 RST CHIPR 68 OHM +-5% 1/10W R845 1
397 061G0603680 RST CHIPR 68 OHM +-5% 1/10W R846 1
398 061G0603680 2F RST CHIPR 68K OHM +-1% 1/10W R829 1
399 061G0603680 2F RST CHIPR 68K OHM +-1% 1/10W R816 1
400 061G0603820 2F RST CHIPR 82 KOHM +-1% 1/10W R814 1
401 061G0805000 RST CHIPR 0 OHM +-5% 1/8W RJ610 1
402 061G0805000 RST CHIPR 0 OHM +-5% 1/8W R608 1
403 061G0805000 RST CHIPR 0 OHM +-5% 1/8W R801 1
404 061G0805000 RST CHIPR 0 OHM +-5% 1/8W R804 1
405 061G0805000 RST CHIPR 0 OHM +-5% 1/8W R830 1
406 061G0805000 RST CHIPR 0 OHM +-5% 1/8W R832 1
407 061G0805100 1F RST CHIPR 1K OHM +-1% 1/8W R806 1
408 061G0805100 1F RST CHIPR 1K OHM +-1% 1/8W R807 1
409 061G0805100 1F RST CHIPR 1K OHM +-1% 1/8W R834 1
410 061G0805100 1F RST CHIPR 1K OHM +-1% 1/8W R835 1
411 061G0805100 4F RST CHIPR 1 MOHM +-1% 1/8W R843 1
412 061G0805101 RST CHIPR 100 OHM +-5% 1/8W R802 1
413 061G0805102 RST CHIPR 1K OHM +-5% 1/8W R939 1
414 061G0805102 RST CHIPR 1K OHM +-5% 1/8W R925 1
415 061G0805103 RST CHIPR 10K OHM +-5% 1/8W R938 1
416 061G0805150 1F RST CHIPR 1.5 KOHM +-1% 1/8W R841 1
417 061G0805150 1F RST CHIPR 1.5 KOHM +-1% 1/8W R839 1
418 061G0805150 1F RST CHIPR 1.5 KOHM +-1% 1/8W R812 1
419 061G0805150 1F RST CHIPR 1.5 KOHM +-1% 1/8W R811 1
420 061G0805151 RST CHIPR 150 OHM +-5% 1/8W R924 1
421 061G0805221 3F RST CHIPR 221 KOHM 1/8W +-5% R826 1
422 061G0805471 RST CHIPR 470 OHM +-5% 1/8W R943 1
423 061G0805510 2F RST CHIPR 51K OHM +-1% 1/8W R825 1
424 061G1206000 RST CHIPR 0 OHM +-5% 1/4W RJ809 1
425 061G1206000 RST CHIPR 0 OHM +-5% 1/4W RJ808 1
426 061G1206000 RST CHIPR 0 OHM +-5% 1/4W RJ807 1
427 061G1206000 RST CHIPR 0 OHM +-5% 1/4W RJ806 1
428 061G1206000 RST CHIPR 0 OHM +-5% 1/4W RJ805 1
429 061G1206000 RST CHIPR 0 OHM +-5% 1/4W RJ804 1
430 061G1206000 RST CHIPR 0 OHM +-5% 1/4W RJ803 1
431 061G1206000 RST CHIPR 0 OHM +-5% 1/4W RJ802 1
432 061G1206000 RST CHIPR 0 OHM +-5% 1/4W RJ801 1
433 061G1206000 RST CHIPR 0 OHM +-5% 1/4W FB902 1

- 56 –
ViewSonic Corporation Confidential - Do Not Cop VX2262wm/wmp
434 061G1206000 RST CHIPR 0 OHM +-5% 1/4W RJ810 1
435 061G1206000 RST CHIPR 0 OHM +-5% 1/4W RJ901 1
436 061G1206100 RST CHIPR 10 OHM +-5% 1/4W R910 1
437 061G1206101 RST CHIPR 100 OHM +-5% 1/4W R918 1
438 061G1206101 RST CHIPR 100 OHM +-5% 1/4W R919 1
439 061G1206101 RST CHIPR 100 OHM +-5% 1/4W R920 1
440 061G1206101 RST CHIPR 100 OHM +-5% 1/4W R935 1
441 061G1206101 RST CHIPR 100 OHM +-5% 1/4W R949 1
442 061G1206101 RST CHIPR 100 OHM +-5% 1/4W R950 1
443 061G1206101 RST CHIPR 100 OHM +-5% 1/4W R951 1
444 061G1206101 RST CHIPR 100 OHM +-5% 1/4W R961 1
445 061G1206101 RST CHIPR 100 OHM +-5% 1/4W R962 1
446 061G1206105 1M 1206 R901 1
447 061G1206105 1M 1206 R902 1
448 061G1206150 RST CHIPR 15 OHM +-5% 1/4W R851 1
449 061G1206150 RST CHIPR 15 OHM +-5% 1/4W R850 1
450 061G1206150 RST CHIPR 15 OHM +-5% 1/4W R837 1
451 061G1206150 RST CHIPR 15 OHM +-5% 1/4W R810 1
452 061G1206221 RST CHIPR 220 OHM +-5% 1/4W R912 1
453 061G1206304 RST CHIPR 300k OHM +-5% 1/4W R904 1
454 061G1206304 RST CHIPR 300k OHM +-5% 1/4W R905 1
455 061G1206304 RST CHIPR 300k OHM +-5% 1/4W R906 1
456 061G1206519 RST CHIPR 5.1 OHM +-5% 1/4W R909 1
457 065G0603101 31 CER1 0603 NP0 50V 100P PM5 R C611 1
458 065G0603101 31 CER1 0603 NP0 50V 100P PM5 R C610 1
459 065G0603102 32 1000PF +-10% 50V X7R C932 1
460 065G0603104 12 CER2 0603 X7R 16V 100N P C807 1
461 065G0603104 12 CER2 0603 X7R 16V 100N P C804 1
462 065G0603104 12 CER2 0603 X7R 16V 100N P C613 1
463 065G0603104 12 CER2 0603 X7R 16V 100N P C612 1
464 065G0603104 12 CER2 0603 X7R 16V 100N P C814 1
465 065G0603104 22 CAP CHIP 0603 0.1UF K 25V X7R C810 1
466 065G0603105 12 CHIP 1UF 16VX7R 0603 C820 1
467 065G0603105 12 CHIP 1UF 16VX7R 0603 C819 1
468 065G0603105 12 CHIP 1UF 16VX7R 0603 C806 1
469 065G0603105 12 CHIP 1UF 16VX7R 0603 C802 1
470 065G0603222 22 CHIP 2200PF 25V X7R C818 1
471 065G0603222 22 CHIP 2200PF 25V X7R C817 1
472 065G0603222 22 CHIP 2200PF 25V X7R C815 1
473 065G0603222 22 CHIP 2200PF 25V X7R C813 1

- 57 –
ViewSonic Corporation Confidential - Do Not Cop VX2262wm/wmp
474 065G0603474 12 MLCC 0603 0.47UF K 16V X7R C601 1
475 065G0603474 12 MLCC 0603 0.47UF K 16V X7R C602 1
476 065G0603474 12 MLCC 0603 0.47UF K 16V X7R C603 1
477 065G0603474 12 MLCC 0603 0.47UF K 16V X7R C606 1
478 065G0805102 31 CAP CHIP 0805 1000PF J 50V
NPO C928 1
479 065G0805104 22 0.1UF +-10% 25V X7R 080 C824 1
480 065G0805104 22 0.1UF +-10% 25V X7R 080 C823 1
481 065G0805104 32 CAP CHIP 0805 0.1uF K 50V X7R C940 1
482 065G0805104 32 CAP CHIP 0805 0.1uF K 50V X7R C931 1
483 065G0805104 32 CAP CHIP 0805 0.1uF K 50V X7R C930 1
484 065G0805104 32 CAP CHIP 0805 0.1uF K 50V X7R C924 1
485 065G0805104 32 CAP CHIP 0805 0.1uF K 50V X7R C907 1
486 065G0805105 22 CAP CHIP 0805 1uF K 25V X7R C609 1
487 065G0805105 22 CAP CHIP 0805 1uF K 25V X7R C608 1
488 065G0805152 32 CHIP 1500PF 50V X7R 0805 C803 1
489 065G0805152 32 CHIP 1500PF 50V X7R 0805 C816 1
490 065G0805152 32 CHIP 1500PF 50V X7R 0805 C828 1
491 065G0805152 32 CHIP 1500PF 50V X7R 0805 C827 1
492 065G0805152 32 CHIP 1500PF 50V X7R 0805 C822 1
493 065G0805152 32 CHIP 1500PF 50V X7R 0805 C821 1
494 065G080522131G CAP CHIP 0805 220PF G 50V NPO C809 1
495 065G0805225 12 CAP CHIP 0805 2.2UF K 16V X7R C808 1
496 065G0805471 21 CAP CHIP 0805 470PF J 25V NPO C909 1
497 065G0805473 32 CHIP 0.047UF 50V X7R C910 1
498 065G1206102 72 CAP CHIP 1206 1000PF K 500V
X7R C935 1
499 065G1206102 72 CAP CHIP 1206 1000PF K 500V
X7R C929 1
500 065G1206102 72 CAP CHIP 1206 1000PF K 500V
X7R C912 1
501 093G 64 33 DIO SIG SM BAV99 (PHSE)R D810 1
502 093G 64 33 DIO SIG SM BAV99 (PHSE)R D809 1
503 093G 64 33 DIO SIG SM BAV99 (PHSE)R D802 1
504 093G 64 33 DIO SIG SM BAV99 (PHSE)R D801 1
505 093G 64 38 D DIODE BAW56 DIODES D808 1
506 093G 64 38 D DIODE BAW56 DIODES D806 1
507 093G 64 38 P BAW56 D808 1
508 093G 64 38 P BAW56 D806 1
509 093G 6432P LL4148 D813 1

- 58 –
ViewSonic Corporation Confidential - Do Not Cop VX2262wm/wmp
510 093G 6432P LL4148 D803 1
511 093G 6432P LL4148 D807 1
512 093G 6432P LL4148 D811 1
513 093G 6432P LL4148 D812 1
514 093G 6432P LL4148 D903 1
515 093G 39S 12 T RLZ20B LLDS ZD921 1
516 093G 39S 24 T RLZ 5.6B LLDS ZD922 1
517 093G 39S 44 T RLZ18B LLDS ZD902 1
518 093G 39S106 T DIODE RLZ6.8C TE-11
500mW/6.8V LL-34 ZD801 1
519 PW7C42MJBAAI POWER BOARD FOR AI 1
520 006G 31500 EYELET CN901 2
521 006G 31502 1.5MM RIVET T901 4
522 056G 158 10 T IC AZ431AZ-AE1 TO-92 BY AAC IC904 1
523 056G 158 12 KIA431A-AT/P TO-92 IC904 1
524 061G152M10452T RST MOFR 100KOHM +-5% 2WS R903 1
525 061G152M15152T RST MOFR 150 OHM +-5% 2WS R946 1
526 061G152M39852T RST MOFR 0.39 OHM +-5% 2WS R914 1
527 065G 2K152 1T6213 CAP CER 1500PF K 2KV C906 1
528 067G215Y1014KT EC CAP.105℃ C604 1
529 067G215Y2207KT CAP 105℃ 22UF M 50V
KINGNICHI C605 1
530 067G215Y2207KT CAP 105℃ 22UF M 50V
KINGNICHI C908 1
531 071G 55 9 T FERRITE BEAD FB602 1
532 071G 55 29 FERRITE BEAD FB901 1
533 071G 55 29 FERRITE BEAD FB903 1
534 071G 55 29 FERRITE BEAD FB904 1
535 073G 54229 5T PEAKING COIL 2.2uH 5% L906 1
536 084G 56 3 B FUSE 3.15A 250V F901 1
537 084G 56 3 B FUSE 3.15A 250V F902 1
538 084G 56 3 B FUSE 3.15A 250V F903 1
539 084G 56 3W FUSE F903 1
540 084G 56 3W FUSE F902 1
541 084G 56 3W FUSE F901 1
542 093G 6026T52T RECTIFIER DIODE FR107 D900 1
543 093G 6038T52T FR103 D901 1
544 095G 90 23 JUMP J912 1
545 095G 90 23 JUMP J915 1
546 095G 90 23 JUMP J815 1

- 59 –
ViewSonic Corporation Confidential - Do Not Cop VX2262wm/wmp
547 095G 90 23 JUMP J601 1
548 095G 90 23 JUMP J602 1
549 095G 90 23 JUMP J603 1
550 095G 90 23 JUMP J604 1
551 095G 90 23 JUMP J801 1
552 095G 90 23 JUMP J802 1
553 095G 90 23 JUMP J803 1
554 095G 90 23 JUMP J804 1
555 095G 90 23 JUMP J806 1
556 095G 90 23 JUMP J807 1
557 095G 90 23 JUMP J809 1
558 095G 90 23 JUMP J810 1
559 095G 90 23 JUMP J811 1
560 095G 90 23 JUMP J812 1
561 095G 90 23 JUMP J813 1
562 095G 90 23 JUMP J814 1
563 095G 90 23 JUMP J906 1
564 095G 90 23 JUMP J823 1
565 095G 90 23 JUMP J605 1
566 095G 90 23 JUMP J606 1
567 095G 90 23 JUMP J816 1
568 095G 90 23 JUMP J817 1
569 095G 90 23 JUMP J818 1
570 095G 90 23 JUMP J819 1
571 095G 90 23 JUMP J820 1
572 095G 90 23 JUMP J821 1
573 095G 90 23 JUMP J822 1
574 095G 90 23 JUMP J901 1
575 095G 90 23 JUMP J902 1
576 095G 90 23 JUMP J903 1
577 095G 90 23 JUMP J904 1
578 095G 90 23 JUMP J905 1
579 095G 90 23 JUMP J907 1
580 095G 90 23 JUMP J910 1
581 095G 90 23 JUMP J911 1
582 715G2824 1 2 POWER-PCB,FR-1,94V-0,T1.6M
M,160*160MM 1
583 Q51G 6 4508 GLUE_RTV 0.2
584 Q90G6295 3 HEAT SINK HS1 1
585 S73G25391V CHOKE COIL ASS'Y L905 1

- 60 –
ViewSonic Corporation Confidential - Do Not Cop VX2262wm/wmp
586 S73G25391V CHOKE COIL ASS'Y L904 1
587 S73G25391V CHOKE COIL ASS'Y L903 1
588 S73L17440VG TRANSFORMER L901 1
589 S80GL22T3V XFMR POWER 490uH TPV-PT T901 1
590 Q12G6600 6 FOOT 4

- 61 –
ViewSonic Corporation Confidential - Do Not Cop VX2262wm/wmp
8. Exploded Diagram And Spare Parts List

- 62 –
ViewSonic Corporation Confidential - Do Not Cop VX2262wm/wmp
ITEM DESCRIPTION PART NUMBER Q'TY
1 BEZEL A34G0707EC6 L 1
2 BUTTON POWER A33G0371-C 1
3 Deco_bezel A33G0363ED1 L 1
4 SCREW 0M1G 130 5120 4
5 PANEL 750GLMCOZ1312N 1
6 SCREW 0M1G1730 6120 2
7 POWER BOARD PWPC7C42MJBA 1
8 SCREW 0M1G1730 6120 1
9 CONVERSION BOARD CBPC8MM8VWJ2 1
10 KEPC BOARD KEPC8JC5 1
11 MAIN FRAME J15G2262 1 1
12 SPEAKER 078G 502700 Y 1
13 SCREW 0M1G1740 10 47 3
14 HINGE J37G0077 1 1
15 SCREW 0M1G1740 10 47 4
16 COVER HINGE A33G0364EC6 L 1
17 Button func A33G0370ED1 L 1
18 DIECAST J20G0008 1 1
19 STAND A34G0709EC6 L 1
20 Deco_stand R A33G0366ED1 L 1
21 Deco_stand L A33G0365ED1 L 1
22 Clip cable mgt A33G0369EC6 L 1
23 SCREW 0M1G 930 10120 1
24 Deco_base L A33G0367ED1 L 1
25 Deco_base R A33G0368ED1 L 1
26 BASE A34G0707EC6 L 1
27 Bkt base J15G0404 2 1
28 RUBBER FOOT Q12G6600 6 4
29 M6 SCREW J01G6022800 1
30 SCREW 0Q1G 130 6120 2
31 SCREW 0Q1G 930 8 47 1
32 REAR COVER A34G0708EC6 L 1
33 RUBBER VESA J12G 808 1 4

- 63 –
ViewSonic Corporation Confidential - Do Not Cop VX2262wm/wmp
Packing For Shipping

- 64 –
ViewSonic Corporation Confidential - Do Not Cop VX2262wm/wmp
ITEM DESCRIPTION PART NUMBER Q'TY
1 CARTON J44GC042709 3A 1
2 HANDLE1/2 J50G 600 5/6 1
3 PE BAG J45G 76 28V3A 1
4 CD MANUAL J70G2201709 2A 1
5 QSG J41G780270915C 1
6 EPE COVER J45G 88606 R 1
7 MONITOR TC8MM8MKWHVSD1J 1
8 PE BAG J45G 88609700 1
9 EPS J44GC042 1/2 1
10 POWER CORD 089G402A18N YH 1
11 SIGNAL CABLE 089G 728HAA902 1
12 BASE A34G0710EC6 L9073 1
13 DVI CABLE 089G1748HAA AD 1

- 65 –
ViewSonic Corporation Confidential - Do Not Cop VX2262wm/wmp
9. Disassemble Process
9.1 Units Disassemble Process
9.1.1 Tools
Glove
Big cross screwdriver
Small cross screwdriver
Prize equipment or abandoned IC card
Screw box
Cushion
Six angle sleeve spanner
9.1.2 Disassemble process
1、 Tide up the worktable, spread straight cushion, put the monitor on it, the front side
adown.(Picture 1)
2、 Remove the decorate slice of the back cover. (Picture 2)
3、 Disassemble the 4 screws that fix the stand, remove the stand.(Picture 3)
4、 Disassemble the screws of the back cover.(Picture 4)
5、 Prize up the bezel, and rip up the bezel downwards.(as showed in the following the
picture 5,6,7,8)
6、 Disassemble the Key board. (picture 9,10)
7、 Remove the bezel, refer to the following picture 11,12 .
8、 Disassemble the 4 pins of the backlight, as showed in the following the picture13,14.
9、 Disassemble the 4 fixed screws of the panel, as showed in the following the
picture15,16.
10、 Lift up the main frame and lift down the LVDS connectors according to the direction of
the arrowhead, refer to the following picture 17,18.
11、 That’s all. The disassemble process of the unit is over.
9.1.3 Show pictures
:
(Picture 1) (Picture 2)

- 66 –
ViewSonic Corporation Confidential - Do Not Cop VX2262wm/wmp
(Picture 3) (Picture 4)
(Picture 5) (Picture 6)
(Picture 7) (Picture 8)
(Picture 9) (Picture 10)

- 67 –
ViewSonic Corporation Confidential - Do Not Cop VX2262wm/wmp
(Picture 11) (Picture 12)
(Picture 13) (Picture 14)
(Picture 15)
(Picture 16)
(Picture 17) (Picture 18)

- 68 –
ViewSonic Corporation Confidential - Do Not Cop VX2262wm/wmp
(Picture 19)

- 69 –
ViewSonic Corporation Confidential - Do Not Cop VX2262wm/wmp
10. Block Diagram
Scalar TSUMO58CWHL-LF
(Include:MCU,ADC,OSD)
LCD Interface
Flash Memory
(User data /WB /EDID)
OSD Control
Interface
(Key pad)
Crystal
14.31818MHz
EPR_SDA
EPR_SCL
H-SYNC
V-SYNC
RXD
TXD RGB
D-Sub
Connector

- 70 –
ViewSonic Corporation Confidential - Do Not Cop VX2262wm/wmp
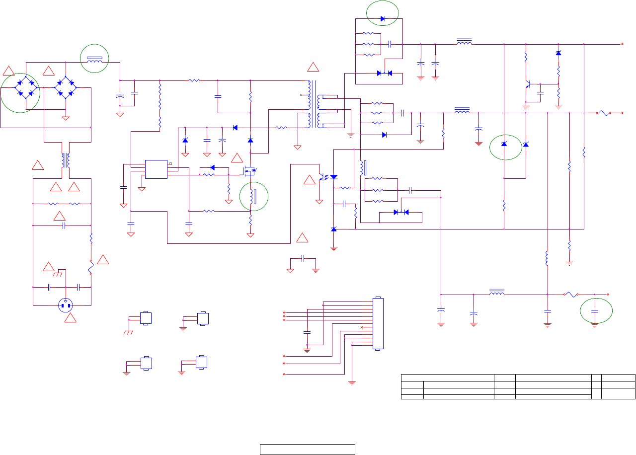
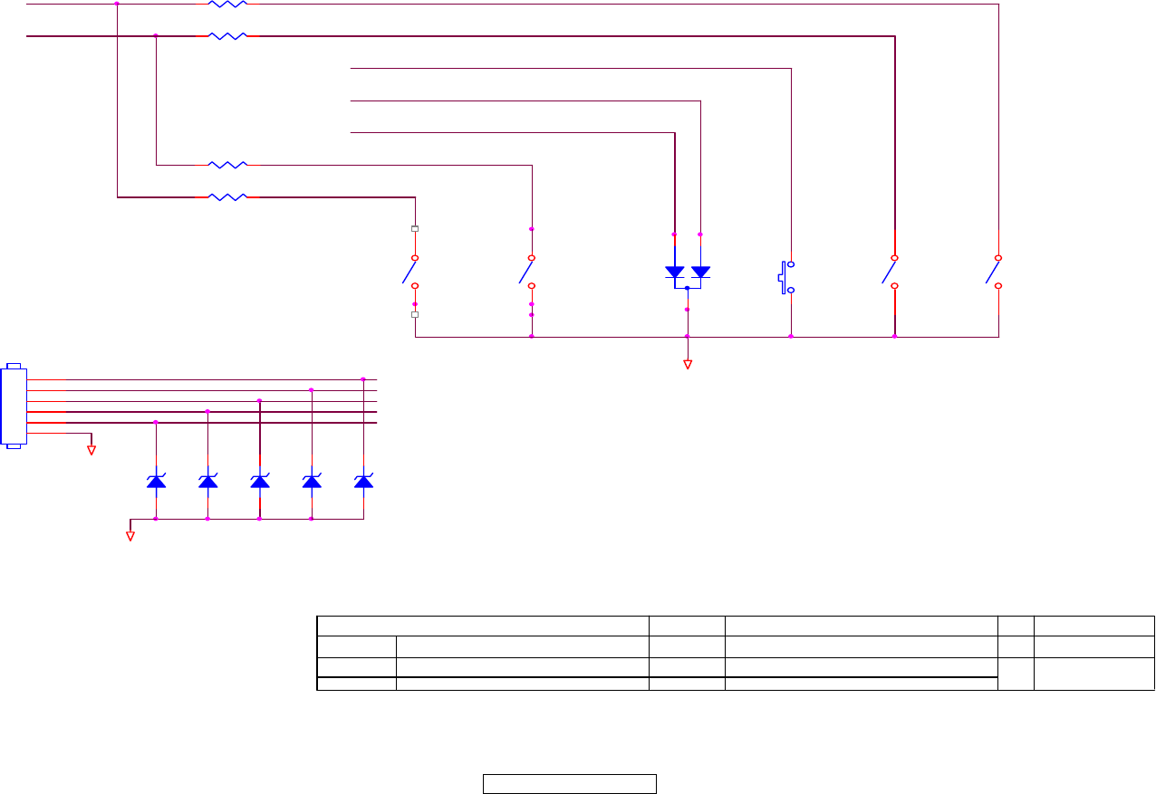
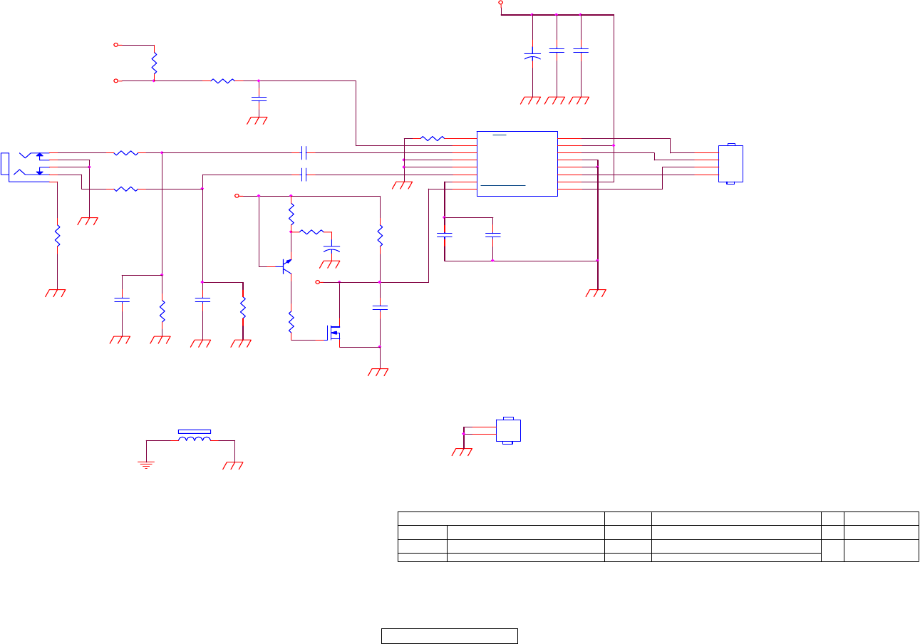
11. Schematic Diagram
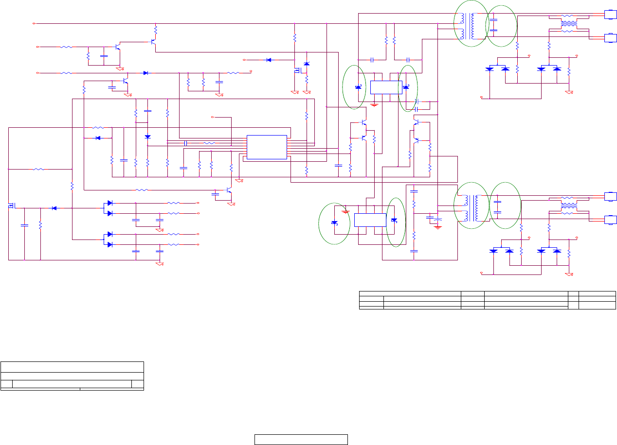
11.1 Power
C705
0.1uF/16V
DSUB_5V
NC
R709
4K7 1/16W 5%
VCC3.3
3.3 OHM 2W
FB701
NC
+
C704
100uF25V
R705
10K 1/16W 5%
R701
223
MVC C
R702
10K 1/16W 5%
PANEL_ID# 2
DGND 1,2,3
TSUM5PFHL
adj_BACKLIGHT 2
Q701
2N3904S-RTK/PS
U701
R710 NC
C701
0.1uF/16V
PANEL_ID#
TSUMO58CWHL
CMVCC
R706
1K 1/16W 5%
Q703
KN2907AS
VCC1.8
715G2883-1-1
CMVCC
BKLT-VBRI
TSUMU58EHL
on_BACKLIGHT 2
VCTRL
U701
AP1117E33LA
1
23
VSS
VOUTVIN
NC
VCC3.3
BKLT-VBRI
Q702
KN2907AS
CMVCC
VCC3.3
NC
BKLT-EN
BKLT-EN
CN701
CONN
1
2
3
4
5
6
7
8
9
C708
0.1uF/16V
D702
BAT54C
3
1
2
+
C706
100uF25V
CBPC8MM8VWJ1 C
NEW Q SERIES B
45Tuesday , April 29, 2008
4.0.POWER
G2883-1-1-X-1-080327
OEM MODEL Size
Rev
Date Sheet of
TPV MODEL
PCB NAME
称爹
T P V ( Top Victory Electronics Co . , Ltd. )
Key Component
絬
隔
瓜
絪
腹
VCC3.3
C709
0.1uF/16V
R701
NC
R708
3.3 OHM 2W
Both 223 and 252
foot-print
Volume# 2
Mut e
0R05 1/4W
D701
SM340A
Mute 2
Volume#
R708
lock type
C702
NC
3.3 OHM 2W
VCC3.3
MVC C
+
C707
100uF25V
DVI_5V
R704
4K7 1/16W 5%
223
R703
10K 1/16W 5%
252

- 71 –
ViewSonic Corporation Confidential - Do Not Cop VX2262wm/wmp
11.2 Input
DVI_HPD
DVI_5V
CMVCC
DDC1_SCL
DDC2_SDA
FB105
0R05 1/10W 5%
R102 0R05 1/10W 5%
D104
BAT54C
3
1
2
VGA_B-
Due to the VDD of AZC099-04S has to keep power.
Change the power source from CMVCC to MVCC.
C120
NC
CBPC 8MM8VWJ1 C
NEW Q SERIES B
25Tuesday , April 29, 2008
2.0.INPUT
G2883-1-1-X-1-080327
OEM MODEL Size
Rev
Date Sheet of
TPV MODEL
PCB N AME
称爹
T P V ( Top Victory Electronics Co . , Ltd. )
Key Component
絬
隔
瓜
絪
腹
RXCP 2
R101
100R 1/16W 5%
DDC2_SCL
RX0P 2
VGA_G+
CMVCC
ESD_VCC
VGA_R-
RXCN 2
FB101
BEAD
1 2
CN102
JACK
1
2
3
4
5
6
7
8
9
10
11
12
13
14
15
16
17
18
19
20
21
22
23
24
26
25
DAT2-
DAT2+
2/4shield
DAT4-
DAT4+
DDC SCL
DDC SDA
VSY NC
DAT1-
DAT1+
1/3shield
DAT3-
DAT3+
+5V
SY NC GN D
HPD
DAT0-
DAT0+
0/5shield
DAT5-
DAT5+
clk shield
clk+
clk-
GND
GND
R140
NC
R113
100R 1/16W 5%
D108
BAT54C
3
1
2
DSUB_B+ 2
R128 10R 1/16W 5%
C116
NC
VGA_G+
RX1N 2
VGA_B+
C106
0.047uF
DSUB_V 2
FB102
BEAD
1 2
R118 100R 1/16W 5%
U105
AZC099-04S
1
2
3 4
5
6
I/O1
GND
I/O2 I/O3
VDD
I/O4
DSUB_SCL
RX2P
候綼
U103
ESD_VCC
DDC1_SDA
R105 100R 1/16W 5%
DGND
RX2P 2
C119
NC
DSUB_H 2
VGA_B+
RX0N
C108
0.047uF
H_Sync
D109
BAT54C
1
3
2
According to NDS's request to change type of R102 from 0402 to 0603.
VGA_G- ZD104
RLZ5.6B
ESD_VCC
VGA_R+
R122
NC
R124
4K7 1/16W 5%
C122
NC
R123
NC
C118
NC
R132 10R 1/16W 5%
V_Sy nc
DDC2_SDA
R139 6K8 1/16W 5%
CN101
DB15
1
6
2
7
3
8
4
9
5
11
12
13
14
15
10
17 16
R110 470R 1/16W 5%
C110
0.047uF
DSUB_5V
C114
0.047uF
候綼
U107
DVI_5V
U101
NC / M24C02-WMN6TP
1
2
3
45
6
7
8A0
A1
A2
VSSSDA
SCL
WP
VCC
RXCN
C104
22pF
DVI_HPD
DSUB_SCL
R121
NC
R130 10R 1/16W 5%
U102
M24C02-WMN6TP
1
2
3
45
6
7
8A0
A1
A2
VSSSDA
SCL
WP
VCC
C115
0.1uF/16V
DDC2_SDA 2
DSUB_G+ 2
C103
22pF
候綼
U106
VGA_B+
R136
4K7 1/16W 5%
C117
0.22uF
GND POWER
ESD_VCC
RX2N 2
R133
10K 1/16W 5%
R126 10R 1/16W 5%
R114 100R 1/16W 5%
C111
0.047uF
R138
4K7 1/16W 5%
R131 10R 1/16W 5%
RX0P
DET_CABLE 2
DSUB_R- 2
DDC2_SCL
V_Sy nc
FB103
BEAD
1 2
R107
2K2 1/16W 5%
候綼
U105
DSUB_G- 2
DDC2_SCL 2
ZD105
RLZ5.6B
R137
4K7 1/16W 5%
R119 100R 1/16W 5%
C113
5pF/50V
DSUB_B- 2
R106
2K2 1/16W 5%
C102
0.047uF
VCC3.3
RX1P 2
VGA_PLUG
FB104
0R05 1/10W 5%
R109 100R 1/16W 5%
U107
AZC099-04S
1
2
3 4
5
6
I/O1
GND
I/O2 I/O3
VDD
I/O4
R115 100R 1/16W 5%
R112
75R 1/16W 5%
C112
NC
C101
NC
U103
AZC099-04S
1
2
3 4
5
6
I/O1
GND
I/O2 I/O3
VDD
I/O4
DDC_WP
2
RX1P
H_Sync
R111 100R 1/16W 5%
R103 1K 1/16W 5%
C107
1000pF
MVC C
RX1N
C109
5pF/50V
R116
75R 1/16W 5%
Q101
NC
715G2883-1-1
VGA_R-
RX2N
R117 100R 1/16W 5%
R127 10R 1/16W 5%
C121
NC
ESD_VCC
C105
5pF/50V
RXCP
VGA_G-
VGA_R+
VGA_G+
R135 10K 1/16W 5%
U104
AZC099-04S
1
2
3 4
5
6
I/O1
GND
I/O2 I/O3
VDD
I/O4
DDC1_SCL2
DSUB_5V
DSUB_R+ 2
RX0N 2
DSUB_5V
VGA_R+
DDC_WP
2
ESD_VCC
VGA_B-
DSUB_SOG 2
DDC1_SDA2
候綼
U101
DDC1_SDA
HDCP_CTRL2
DVI_5V
VGA_PLUG
R125
4K7 1/16W 5%
DSUB_SDA
R108
75R 1/16W 5%
R104 1K 1/16W 5%
R120 10K 1/16W 5%
R134 10R 1/16W 5%
DSUB_SDA
DDC1_SCL
R129 10R 1/16W 5%
U106
AZC099-04S
1
2
3 4
5
6
I/O1
GND
I/O2 I/O3
VDD
I/O4

- 72 –
ViewSonic Corporation Confidential - Do Not Cop VX2262wm/wmp
11.3 Scaler
Mut e 4
PB5
R123
VDD P
VCC1.84
22K 1/16W 5%
10K
1/16W
5%
PA3
NC
VCC 3.3
PANEL_ID # 4
PMC
AVDD
MSD A
2N3904S-RTK/PS
X'TAL
VCC 3. 3
DSUB_H1
DSUB_R-1
PB9
NC
NC
For DELL
DSUB_G-1
DSUB_SOG1
Befor AOC ID2007 OSD
R428 100R 1/16W 5%
R441
DSUB_B+1
R426
10K 1/16W 5%
R406
22K 1/16W
R431 100R 1/16W 5%
R405 NC
C431
0.1uF/ 16V
C404
0.1uF/ 16V
VCC 3.3
R408
10K 1/16W 5%
C408
0.1uF/ 16V
For detect
function,
depend on
FW
蔼
(93G 22-53B-H)
R421
100K 1/16W 5%
R412
10K 1/16W 5%
RXCP1
LVDS
DDC_WP 1
LF_B
NC
PA0
WP
R420 200 OHM 1/16W
VDVI
KEY2
CL of SPEC
X401
14.31818MHz
1 2
R440
NC/10K
+
C419
10uF/50V
SST
R415 100R 1/ 16W 5%
R409 100R 1/ 16W 5%
C436
NC
VCC 3.3
PB3
R429 100R 1/16W 5%
DDC2_SCL1
R424 100R 1/ 16W 5%
Q404
NC
PB[0. .9]
R402
NC
C433
0.1uF/ 16V
DSUB_G+1
RX1N1
C435
0.1uF/ 16V
C423
NC
For Normal
R444
3.9K OHM 1% 1/16W
NC
32 pF
PA2
PA9
R447
NC
FB402
300 OHM
1 2
NC
瑉红
(93G 22-53-J)
715G2883-1-1
on_BACKLIGHT 4
MSD A
C407
0.1uF/ 16V
FB403
0 OHM +-5% 1/ 8W
R423
0R05 1/16W
R445 100R 1/ 16W 5%
FB404
300 OHM
1 2
DDC1_SDA1
R419 120R 1/ 16W 5%
DDC1_SCL1
LED_GRN/BLUE
PA4
C422 0.1uF /16V
FFC CONNECTOR
PA6
C418
0.1uF/ 16V
Normal Function : CL = Cs + ((Cg*Cd)/(Cg+Cd))
PB1
WP
KEY2
R442
NC/10K
C421 47pF
KEY1
PA5
R413
10K 1/ 16W 5%
R406
56 pF
U403
10K
1/16W
5%
CN402
DSUB_R+1
CN401
NC/CONN
1
2
3
4
5
6
7
8
MVC C
adj_BACKLIGHT 4
POWER_KEY#
R427
NC/10K 1/16W 5%
R417 100R 1/ 16W 5%
C411
0.1uF/16V
AVDDVDDP
POWER_KEY#
NC
VCC 1.8
RX2N1
LED_ORANGE
NC
VMPLL
KEY2
EE_WP
CN402
CONN
1
2
3
4
5
6
X401
DVI_5V
C423
NC/0.22
For user data, WB, EDID,
HDCP are saved in Flash.
Internal EDID
HDCP_CTRL 1
PA7
LED_ORANGE
DDC2_SDA1
RX0N1
U402
SST25LF020A-33-4C-SAE
1
2
3
4 5
6
7
8
CE#
SO
WP#
VSS SI
SCK
HOLD#
VDD
R446
NC
R437 NC
R404 NC
R416 100R 1/ 16W 5%
C405
0.1uF/ 16V
VCC3.3
VCC3.3
C412
0.1uF/16V
FB401
300 OHM
1 2
VPLL
KEY _RIGH T
R436 NC
PB7
10K 1/16W 5%
VCC 3.3
LED_GRN/BLUE
R411
10K 1/16W 5%
VCTRL
RX2P1
R438 NC
C420 47pF
10K 1/16W 5%
P.S : Assume Cs = 4 pF
CBPC8MM8VWJ1 C
NEW Q SERIES C
55Tuesday , April 29, 2008
5.0.SCALER
G2883-1-1-X-1-080327
OEM MODEL Size
Rev
Date Sheet of
TPV MODEL
PCB NAME
称爹
T P V ( Top Victory Electronics Co . , Ltd. )
Key Component
絬
隔
瓜
絪
腹
R425 100R 1/ 16W 5%
FB405
NC
010A
VPLL
C414
0.1uF/16V
R439 NC
LF_B
R403
0 OHM +-5% 1/8W
R407
Q401
3904
+
C402
10uF/50V
7
PB2
C409
0.1uF/16V
DSUB_B-1
PPWR_ON#3
U402
0.22uF/16V
VCC 3.3
PA[0..9] 3
VMPLL
KEY1
External EDID
R440
Cs and Cd (C411, C412)
AVDD
RXCN1
C401
0.22uF16V R410
6K8 1/16W 5%
C406
0.1uF/ 16V
NC
R443
3.9K OHM 1% 1/16W
CN401
の
CN402
LAY
FPC CONN. 1.0mm 8P
C417
0.1uF/16V
18 pF
C415
0.1uF/ 16V
10K 1/16W 5%
VDDC
KEY _AUTO
C413
0.1uF/ 16V
KEY _LEFT
PA1
PMC
For WB, EDID are saved
in Flash.
NC
C434
0.1uF/16V
NC
27 pF
VCC 3.3
For WB, EDID, HDCP are
saved in Flash.
R430
0R05 1/16W
VDD C
PA[0. .9]
R407
10K 1/16W
According to EMI
LED_ORANGE
PA8
U402
M24C04
DSUB_V1
10K
1/16W
5%
For Philips
VCC3.31
R136
0.1uF/16V
KEY1
POWER_KEY#
C416
WAFER 2.0MM 6P
Volume# 4
LED_GRN/BLUE
Max condition for LED:
1. Vcc = 3.3 V
2. Current = 12 mA
FW need to be
modified.
NC
R401 390 OHM 1/16W
Q401
WAFER 2.0MM 7P
MSC L
C403
0.1uF/ 16V
C410
0.1uF/ 16V
For ID2008
RX1P1
CN401
RX0P1
PB6
Q405
NC
NC
CMVCC
PB4
SST
For user data, WB, EDID
are saved in Flash.
FB405 and C436
DET_CABLE 1
NC
NC
020A
R422 100R 1/ 16W 5%
R442
EE_WP
TSUM5PFHL-LF
23
20
21
18
22
19
17
27
28
15
26
25
37
39
38
40
47
86
59
96
97
60
61
62
63
64
65
67
68
69
70
71
72
73
74
77
78
58
55
54
2
5
3
4
6
7
8
9
10
12
13
11
29
33
24
56
53
52
81
51
30
31
100
1
93
14
75
35
48
85
88
89
90
91
92
94
95
99
43
44
84
41
42
98
16
32
49
66
82
34
50
57
76
79
83
80
87
36
45
46
RIN0P
GIN0P
SOGIN0
BIN 0P
RIN0M
GIN0M
BIN 0M
HSYNC0
VSY NC0
REXT
REFP
REFM
SDO
SCK
SCZ
SDI
PWM2/GPIO_P24
PWM1/GPIO_P25
LVACKM
XI N
XOU T
LVA2P
LVA2M
LVA1P
LVA1M
LVA0P
LVA0M
LVB3P
LVB3M
LVBCKP
LVBCKM
LVB2P
LVB2M
LVB1P
LVB1M
LVB0P
LVB0M
LVACKP
LVA3M
LVA3P
GND
GND
R+
R-
G+
G-
AVDD_DVI
B+
B-
CK+
CK-
GND
GND
GND
AVDD_AD C
VDDP
MOD E[ 1]
MOD E[ 0]
VCTRL
VDDC
DDCA_SDA/RS232_TX
DDCA_SCL/rs232_RX
DDCD_SDA
DDCD_SCL
PWM0/GPIO_P26
AVDD_DVI
VDDP
GPIO_P15/PWM0
GPIO_P27/PWM1
GPIO_P12
GPIO_P00/SAR1
GPIO_P01/SAR2
GPIO_P02/SAR3
GPIO_P06
GPIO_P07
GPIO_P13
GPIO_P14
GPIO_P16/PWM2
GPIO_P11/I2C_MDA
GPIO_P10/I2C _MCL
RST
GPIO_P23
GPIO_P22
AVDD_MPLL
AVDD_PLL
VDDP
VDDP
VDDC
VDDC
VDDC
GND
GND
GND
GND
GND
BY PASS
RSTN
NC
NC
NC
lock type
PB8
U403
NC
1
2
3
45
6
7
8NC
E1
E2
VSSSDA
SCL
WC
VCC
VCC 3.3
C416
0.1uF
Del C209
10uF/50V
CMVCC
VDVI
PB[0..9] 3
MSC L
PB0
C432
0.1uF/ 16V
R441
NC/10K

- 73 –
ViewSonic Corporation Confidential - Do Not Cop VX2262wm/wmp
11.4 Panel Interface
RXO3-
PA[0..9]
LVACKM
RXE1+
R305
0 OHM +-5% 1/8W
RXOC+
G
RXEC-
C301
0.1uF/16V
LVA0M
PA3
LVA3P
LVA0M
LVB3M
LVA1M
2
RXO1-
PA6 RXOC-
PA4
LVB1M
LVB0M
LVB2P
LVACKP
PB7
LVB3P
Change the type
of resistor R301
from 0805 to
1206.
LVA2P
LVA2M
PB[0..9]
LVBCKM
R302
4K7 1/16W 5%
PB9
D
RXO2-
RXE3+
PA2
RXE2+
R304
47K 1/16W 5%
LVA0P
PB3
PANEL_VCC
PPWR_ON#
2
PA[0..9]2
U301
NC\AO4411
1
2
3
4
8
7
6
5
S
S
S
G
D
D
D
D
LVBCKMLVB1M
LVBCKP
LVB0P
PANEL_VCC
RXE3-
C302
1uF 10V
LVB2P
PA5
LVB3M
LVA0P
PB8
RXO0+
LVA3M
PB4
LVB0M
Q302
2N3906S-RTK/PS
S
CBPC8MM8VWJ1 C
NEW Q SERIES A
35Tuesday , April 29, 2008
3.0.OUTPUT
G2883-1-1-X-1-080327
OEM MOD EL Size
Rev
Date Sheet of
TPV MOD EL
PCB NAME
称爹
T P V ( Top Victory Electronics Co . , Ltd. )
Key Component
絬
隔
瓜
絪
腹
RXO2+
CMVCC
R301
330 OHM 1/4W
LVB2M
R303
10K 1/16W 5%
LVACKM
RXEC+
RXO3+
LVA1P
LVB3P
C304
NC
PB1
RXE0+
RXE1-
LVBCKP
PA0
RXO0-
PB5
PA1
PA7
LVA1M
LVA3P
PB6
PB0
CN301
CONN
1
2
3
4
5
6
7
8
9
10
11
12
13
14
15
16
17
18
19
20
21
22
23
24
25
26
27
28
29
30
715G2883-1-1
LVACKP
3
RXE2-
+
C305
100uF25V
Q301
AO3401
LVB0P
RXE0-
LVB1P
LVA2P
PB[0..9]2
LVA2M
LVB1P
LVA1P
PA8
LVB2M
1
LVA3M PB2
AO3401L
PA9
RXO1+
C303
NC

- 74 –
ViewSonic Corporation Confidential - Do Not Cop VX2262wm/wmp
11.5 Inverter
CN801
CONN
1
2HV
LV
L801
NC / L
1
2
4
3
Q801
PDTA144WK
OLP2
Q802
PDTC144WK
R830 0R05 1/8W
R831
10K 1/10W 1%
ZD801
RLZ6.8C
1 2
Q811
PMBS3904
C813
0.0022uF
R823 10K 1/ 10W 5%
R820
560K OHM 1/10W
R844
22R 1/ 10W 5%
C821
1500PF/50V
D814
NC /SM260A 2A/60V
1 2
T80 2
POWER X'FMR
6
3
4
1 8
7
R809
1M 1/10W 5%
+16V
R827
1K 1/10W 1%
D816
NC/SM260A 2A/60V
12
R850
15R 1/4W 5%
D802
BAV99
3
1
2
Q803
PMBS3904
R819
10K 1/10W 1%
R802
100R 1/ 8W
R843 1M 1/ 8W
D807
LL4148
+
C811
470uF/25V
D803
LL4148
D817
NC /SM260A 2A/60V
12
D809
BAV99
3
1
2
C817
0.0022uF
C814
0.1uF/16V OLP3
R826 180K OHM 1% 1/ 8W
C801
18pF/3KV
C820
1uF/16V
R803
1K 1/10W 5%
R847
22R 1/ 10W 5%
R834
1K 1/8W
L802
NC / L
1
2
4
3
FB
Q812
RK7002
R848
1K 1/10W 1%
CN802
CONN
1
2HV
LV
FB
U801 TL494ID R
1
2
3
4
5
6
7
8 9
10
11
12
13
14
15
16
1IN+
1IN-
FEEDBACK
DTC
CT
RT
GND
C1 E1
E2
C2
VCC
OUTPUT CTRL
REF
2IN-
2IN+
R814
75K 1/10W 1%
C806
1uF/16V
R829
68K OHM 1% 1/10W
D806
BAW56
3
1
2
C
B
E
C807
0.1uF /16V
PWPC7C 42MAC2 A
Custom
34Thursday , D ecem ber 27, 2007
715G2824-C-2 OD M MODEL
03.INVERTER
G2824-C-2-X-X-1-071226
OEM MO DEL Size
Rev
Date Sheet of
TPV MODEL
PCB N AME
称爹
T P V ( Top Victory Electronics Co . , Ltd. )
Key Component
絬
隔
瓜
絪
腹
R804 0R05 1/8W
R806
1K 1/8W
C822
1500PF/ 50V
D801
BAV99
3
1
2
Q810
PMBS3904
R852
10K 1/10W 1%
OLP4
C823
0.1uF /25V
C819
1uF/16V
C802
1uF/16V
Q807
PMBS3904
R807
1K 1/8W
CN804
CONN
1
2HV
LV
R846
22R 1/10W 5%
R813
100R 1/ 10W 5%
R840
10K 1/10W 1%
R817
1M 1/10W 5%
R824 10K 1/10W 1%
R851
15R 1/ 4W 5%
D815
NC / SM260A 2A/60V
1 2
D810
BAV99
3
1
2
CN803
CONN
1
2HV
LV
R811
1K 1/8W
OLP2
R836
1M 1/10W 5%
C818
0.0022uF
R822 47K 1/ 10W
R842
47K 1/10W
C826
18pF/3KV
C825
18pF/3KV
R818
2M 1/10W
D813
LL4148
R841
1K 1/8W
Q805
PMBS3906
C804
0. 1uF/ 16V
R837
15R 1/ 4W 5%
R839
1K 1/8W
+
C805
470uF/ 25V
R853
10K 1/10W 1%
R801 0R05 1/8W
DTC
R838
10K 1/10W 1%
Q806
PMBS3906
R845
22R 1/10W 5%
FB
R808
10K 1/10W 1%
R849
1K 1/10W 1%
Q809
AM9945N-T1-PF
1
2
3
4
8
7
6
5
S
G
S
G
D
D
D
D
D808
BAW56
3
1
2
C
B
E
D812
LL4148
OLP1
OLP1
ON/OF F
C812
18pF/3KV
R805
4K7 1/10W 5%
C803
1500PF/50V
T801
POWER X'FMR
6
3
4
1 8
7
R835
1K 1/8W
R828
47K 1/10W
R816
68K OHM 1% 1/10W
VSC VX2262WM
C815
0.0022uF
R812
1K 1/8W
D811
LL4148
R815
47K 1/10W
OLP4
R832 0R05 1/8W
R821 1M 1/10W 5%
C808 2. 2uF/ 16V
C809 220pF
R810
15R 1/ 4W 5%
DIM
C816
1500PF/ 50V
OLP3
28:28:2400 Lk:260mH
C810
0.1uF/25V
B
PWPC942GR1P
AOC (Top Victory) Electronics Co., Ltd.
12
Thursday , D ecem ber 27, 2007
Tit le
Size Document N umber Rev
Date: Sheet of
R833
10K 1/10W 1%
Q804
AM9945N-T1-PF
1
2
3
4
8
7
6
5
S
G
S
G
D
D
D
D
DTC
C824
0.1uF /25V
R825 51K OHM 1% 1/8W
Q808
RK7002

- 75 –
ViewSonic Corporation Confidential - Do Not Cop VX2262wm/wmp
11.6 A-D Power
HS4
Heat -sink(Q90G6263-6)
1
2
!
C903
0.47uF/ 275V
3.5A(USB&AUDIO)
+5V1
R939
1K 1/8W
D900
FR107
ON/ OFF
R935 100 OHM 1/4W
R918
100 OHM 1/4W
R926
1K 1/10W 1%
R942
1K 1/10W 1%
D903 LL4148
R949
100 OHM 1/4W
C929
0.001uF
!
C906
1500pF2KV
R914
0.39 OHM 2W
C938
NC /1500pF2KV
C912
0.001uF
C931
0.1uF
L901
1
4
2
3
1.5A(main PCB )
C909
470pF/25V
R950
100 OHM 1/4W
+
C939
1000uF25V
R920
100 OHM 1/4W
C940
0.1uF
ZD921
NC /RLZ 20B
1 2
MU TE
2A(INVERTER)
C910
0.047uF
L903
R962 100 OHM 1/4W
C900
3300pF 250V
!
R943
470R 1/8W
R946
150 OHM 2W
R904
300K OHM 1/4W
R906
300K OHM 1/4W
+
C908
22uF/ 50V
+
C915
470uF16V
+
C916
1000uF/16V
C924
0.1uF
ZD902
RLZ18B
VSC VX2262WM
C928
1000pF
!
R903
100KOHM +-5% 2WS
+
C918
680uF25V
L904
R951
100 OHM 1/4W
FB904
NC/BEAD
1 2
+5V
R901
1M 1/4W
!
-+
BD901
NC/GBU408
2
1
3
4
+5V
FB903
NC/BEAD
12
!
HS3
Heat -sink(Q90G6263-6)
1
2
CN902
CONN
1
2
3
4
5
6
7
8
9
10
11
12
13
PWPC7C 42MAC2 A
Custom
24Thursday , D ecember 27, 2007
715G2824-C-2 ODM MOD EL
2.POWER
G2824-C-2-X-X-1-071226
OEM MODEL Size
Rev
Date Sheet of
TPV MODEL
PCB N AME
称爹
T P V ( Top Victory Electronics Co . , Ltd. )
Key Component
絬
隔
瓜
絪
腹
!
C901
1000PF/250VAC
U901
LD7552DPS
1
2
3
4 5
6
7
8
GND
COMP
VCC
RT NC
CS
VCC
OUT
+
C934
1000uF/16V
C907
0.1uF
FB901
BEAD
12
R930
2.43K OHM 1% 1/10W
IC 903
PC123X2YFZ OF
12
43
!
-
+
BD901A
2KBP08M
2
1
3
4
C935
0.001uF
R924
150R 1/ 8W
R902
1M 1/4W
R912
220 OHM 1/4W
+
C917
680uF25V
C902
1000PF/250VAC
!
L906
2.2uH
C932
0.001uF
VOL
HS5
Heat-s ink (Q90G6263-6)
1
2
F903
FUSE
!
D901
FR 103
F902
FUSE
ZD906
NC /RLZ 22B
R961 100 OHM 1/4W
R909
5.1 OHM 1/4W
R940
NC
Q903
PMBS3904
!
80MH
R925
1K 1/8W
R938
10K 1/8W
1206 0 ohm
R919
100 OHM 1/4W
NR 901
NTCR
HS2
EMI shield (NC/H85G0002-1)
1
2
D908
FCQ10U06
1
2
3
R910
10R 1/ 4W
+16V
+5V1
T901
POWER X'FMR
1
3
4
5
6
7
8
9
10
11
12
ZD922
RLZ5.6B
1 2
F901
FUSE
CN 901
SOCKET
12
3
DIM
+
C905
120uF/450V
FB902
0R05 1/4W
!
C930
0.1uF
JUMP
Q901
STP9NK65Z FP
2
1
3
D906
FCH10A15
1
2
3
!
D907
31DQ06FC 3
D909
NC /31DQ10FC
JUMP
L905
R905
300K OHM 1/4W
R927
2.43K OHM 1% 1/10W
IC 904
KIA431A-AT/P

- 76 –
ViewSonic Corporation Confidential - Do Not Cop VX2262wm/wmp
11.7 Key Pad
GND
YELLOW
C
VX2262wm A
22Thursday , January 03, 2008
715G2970-A <
称爹
>
1. Key board
G2970-A-X-X-2-071229
OEM MODEL Size
Rev
Date Sheet of
TPV MODEL
PCB NAME
称爹
T P V ( Top Victory Electronics Co . , Ltd. )
Key Component
絬
隔
瓜
絪
腹
SW002
BLUE
KEPC8JC5
KEY2
R004 2K OHM 1% 1/10W
BLUE
YELLOW
DOWN
POWER
SW005
SW
D101
UDZSNP5. 6B
POWER
R002 3K 1/10W
UP
SW004
SW
D102
UDZSNP5. 6B
D104
UDZSNP5. 6B
R001 3K 1/10W
KEY1
GND
KEY2
SW001
UP
BLUE
YELLOW
LED001
2
3
1
DOWN
SW3
CN001
CONN
1
2
3
4
5
6
KEY1
D103
UDZSNP5. 6B
D105
UDZSNP5. 6B
R003 2K OHM 1% 1/10W
KEY2
KEY1
GND
POWER

- 77 –
ViewSonic Corporation Confidential - Do Not Cop VX2262wm/wmp
11.8 Audio
R604
10K 1/10W 5%
C613
0.1uF/16V
LOUT+
R609
10K 1/10W 5%
C602 0. 47uF/16V
C603 0.47uF/16V
R605
10K 1/10W 5%
Lin
C612
0.1uF/16V
C601 0.47uF/16V
R601
10K 1/10W 5%
+5V1
ROUT+
R607
6.2KOHM +-5% 1/10W
FB602
BEAD
1 2
C611
100pF
C606 0.47uF/16V
VSC VX2262WM
PWPC7C42MAC2 D
Custom
44Thursday , December 27, 2007
715G2824-C-2 ODM MODEL
04.AUDIO
G2824-C-2-X-X-1-07126
OEM MOD EL Size
Rev
Date Sheet of
TPV MOD EL
PCB NAME
称爹
T P V ( Top Victory Electronics Co . , Ltd. )
Key Component
絬
隔
瓜
絪
腹
+
C604
100uF/25V
+5V1
R611
4.7KOHM +-5% 1/10W
MUTE
HS1
IC with Heat-sink(90G6295-3)
1
2
R602
10K 1/10W 5%
IC601 APA2069JITUL
1
2
3
4
5
6
7
8 9
10
11
12
13
14
15
16
SHUTDOWN
BYPASS
RIN-
GND
GND
LIN-
VOLUME
SE/BTL LOUT-
VDD
LOUT+
GND
GND
ROUT+
VDD
ROUT-
Q608
RK7002
R608
0R05 1/8W
ROUT-
R612
3.6KOHM +-5% 1/10W
CN602
CONN
1
2
3
4
R603
10K 1/10W 5%
C610
100pF
R606
6.2KOHM +-5% 1/10W
Q607
PMBS3904
+5V1
Rin
R610
27KOHM +-5% 1/10W
C608
1uF/ 25V
CN601
PHONEJACK
1
2
3
5
4
VOL
+
C605
22uF/50V
LOUT-
C609
1uF/25V

- 78 –
ViewSonic Corporation Confidential - Do Not Cop VX2262wm/wmp
12. PCB Layout Diagram
12.1 MAIN BOARD PCB TOP VIEW

- 79 –
ViewSonic Corporation Confidential - Do Not Cop VX2262wm/wmp
12.2 MAIN BOARD PCB BUTTON VIEW

- 80 –
ViewSonic Corporation Confidential - Do Not Cop VX2262wm/wmp
12..3 POWER PCB TOP VIEW

- 81 –
ViewSonic Corporation Confidential - Do Not Cop VX2262wm/wmp
12.4 POWER PCB BUTTON VIEW

- 82 –
ViewSonic Corporation Confidential - Do Not Cop VX2262wm/wmp
12.5 KEY BOARD TOP VIEW
12.6 KEY BOARD BUTTON VIEW

- 83 –
ViewSonic Corporation Confidential - Do Not Cop VX2262wm/wmp
* Reader’s Response*
Dear Readers:
Thank you in advance for you feedback on our Service Manual, which allows continuous
improvement of our products. We would appreciate your completion of the Assessment Matrix
below, for return to ViewSonic Corporation.
Assessment
A. What do you think about the content after reading VX2262wm/wmp Service Manual?
Unit Excellent Good Fair Bad
1. Precautions And Safety Notice
2. Specification
3. Front Panel Control and Indicators
4. Circuit Description
5. Adjustment Procedure
6. Troubleshooting Flow Chart
7. Recommended Spare Parts List
8. Exploded Diagram And Spare Parts List
9. Block Diagram
10. Schematic Diagram
11. PCB Layout Diagram
B. Are you satisfied with the VX2262wm/wmp Service Manual?
Item Excellent Good Fair Bad
1. Service Manual Content
2. Service Manual Layout
3. The form and listing
C. Do you have any opinion and suggestion about this Service Manual?
Reader’s Basic Data:
Name: Title:
Company:
Add:
Tel : Fa x :
E-Mail:
After completing this form, please return it to ViewSonic Quality Assurance in the USA at
facsimile 1-909-839-7943. You may also e-mail any suggestion to the Director, Quality System
& Process (marc.maupin@viewsonic.com)