Verison_1.10_System_Managers_Guide_1998 Verison 1.10 System Managers Guide 1998
Verison_1.10_System_Managers_Guide_1998 Verison_1.10_System_Managers_Guide_1998
User Manual: Verison_1.10_System_Managers_Guide_1998
Open the PDF directly: View PDF .
Page Count: 352 [warning: Documents this large are best viewed by clicking the View PDF Link!]
- HW Menu
- Version 1.10 System Manager’s Guide
- About This Chapter
- Product Overview
- NetServer Hardware Architecture
- Optional Products
- Hardware Implementation of the FMPArchitecture
- NetServer Software Architecture
- Advantages of the Auspex Environment
- SunOS Enhancements
- About This Chapter
- New Installations
- Installing the Console Terminal
- Booting the NetServer
- Run NSconfig to Customize Your Server for the First Time
- Changing the Root Password
- Configuring the Server to Be an NIS Master or Slave Server
- Configuring the NetServer to Be an NIS Master
- Configuring the NetServer to Be an NIS Slave
- NetServers and UDP Checksumming
- Modifying Site-Specific Files
- Kernel Parameters
- Additional TTYs
- Mailing Site Reports to Auspex
- NetServer Configuration Commands
- Root Login and File System Isolation
- 100Base-T Ethernet Full-Duplex
- About This Chapter
- Booting the NetServer
- Single-User Mode vs. Multiuser Mode
- Accessing the PROM Monitor
- Entering Monitor Mode When the System is Powered Off
- Entering Monitor Mode When the System is Running
- Booting the Server at the Monitor Prompt
- The Default Boot Device
- Using the Boot Command
- Exiting Single-User Mode to Multiuser Mode
- Booting From a CD-ROM
- Rebooting the Server to Multiuser Mode
- DataGuard and Rebooting
- Commands for Shutting Down the NetServer
- About This Chapter
- Device Names
- Device Special Files
- Using CD-ROM Drives
- Disk Partitioning
- Mounting File Systems on the FP and HP
- File Systems Mounted on the File Processor
- File Systems Mounted on the HP
- Auspex’s Modifications to /etc/fstab
- Specifying the File System Type
- Mapping LFS File Systems to File Processors
- Enabling Write Acceleration in /etc/fstab
- Other Commands Affected by LFS
- File Processor Constraints
- File System Formats Supported by UFS
- NFS Version 3 and UFS Limitations
- Specifying a Host Name in /etc/fstab
- Adding or Replacing a Drive
- Removing a Drive
- Attaching Drives to the Host Processor SCSIPort
- Using the Format Command
- Using ax_label to Partition and Label a Disk
- Displaying a Disk’s Partitioning Information
- About This Chapter
- Virtual Partition Overview
- Maximum Size of a Virtual Partition
- Advantages of Using a Greater-than-2-GB VirtualPartition
- Different Types of Virtual Partitions
- Virtual Partition Restrictions
- Virtual Partition Driver, File, and Commands
- Automatic Error Recovery on Mirrored Partitions
- Defining and Reconfiguring Virtual Partitions
- Defining a Virtual Partition
- Expanding a Concatenated or Striped Partition
- Expanding a Concatenated Partition
- Expanding a Striped Partition
- Expanding a One-Membered Mirrored Partition
- Expanding a One-Membered Concatenated Partition
- Expanding a One-Membered Striped Partition
- Expanding a Two-Membered Mirrored Partition
- Changing a Striped or Concatenated Partition to a MirroredPartition
- Adding a New Member to an Existing Mirrored Partition
- Removing a Member from an Existing Mirrored Partition
- Moving a Striped or Concatenated Partition
- Moving a One-Membered Mirrored Partition
- Moving a Two-Membered Mirrored Partition With No Unmount
- Displaying Disk Configuration Information
- About This Chapter
- When Does a File System Become Unavailable?
- Disk Problems at System Reboot
- Is the Problem Caused by Poor Disk Installation?
- Is the Problem Caused by a Malfunctioning Drive Slot?
- Is the Problem Caused by a Disk Without a Disk Label?
- Replacing a Malfunctioning Disk
- Replacing a Drive in Single-User Mode
- Entering Multiuser Mode and Replacing the Drive
- Using the System Without the Failing Drive
- Recoverable Disk Problems in Multiuser Mode
- Unrecoverable Disk or File System Problems inMultiuser Mode
- Error Messages Indicating Disk or File System Problems
- File System Isolation
- Types of Errors that Cause File System Isolation
- What Does the FP Do When an Attempted I/O Fails?
- Repairing an Isolated File System with fsck
- Releasing a File System After Repairing It by fsck
- Restoring a File System that Cannot Be Repaired
- Examples of Recovery Procedures After File System Isolation
- File System Isolation Caused by Media Errors That Cannot Be Fixed
- File System Isolation After Media Errors That Can Be Fixed
- File System Isolation Caused by Corruption
- Recovering from Permanent Disk Errors Without FileSystemIsolation
- Replacing a Disk Containing Unmirrored Partitions
- Replacing a Disk Containing Mirrored Partitions
- Recovering from Intermittent Disk Errors Without FileSystemIsolation
- Replacing a Drive that Is a One-Member Mirrored Partition
- Replacing a Drive that Has Multiple Partitions
- Repairing Disk Sectors After an Unrecovered Media Error
- If Sector 0 (Disk Label) Is Unreadable
- If Superblock Is Unreadable
- If Other Disk Blocks Are Unreadable
- Recovering a Damaged Root Disk
- Using NSinstall to Install Software From CDROM
- About This Chapter
- Write Acceleration Overview
- How the Write Accelerator Improves Throughput
- How the SP Maintains Drive Information
- Write Accelerator Restrictions
- Write Cache States and Commands
- About This Chapter
- Using the Dump and Restore Commands
- Tape Drive Capacity
- Backing Up With a Large Number of Disks
- Online Backup
- Restoring a File With a Damaged Inode
- Restoring a File from 1.5.1-produced Tapes
- Common Tape Drive Errors
- About This Chapter
- Capturing and Displaying Real Time Performance Data
- Using a Filter File with ax_perfmon
- Displaying Performance Data in Histograms
- Overview
- Before Invoking ax_perfhist
- Starting ax_perfhist Interactively
- Loading Statistics From a File
- Clearing a Histogram
- Displaying Multiple Histograms
- Loading Statistics Using 2 Step Load
- Eliminating a Histogram from the Data Display Window
- Defining the Appearance of a Histogram
- Saving and Applying a Configuration File
- Examining Samples in Histograms
- Menu for Zooming In and Zooming Out
- Summing Parameters in Histograms
- Deleting an Input File
- Pull-Down Menu Displayed in the Input File List
- Printing Histograms
- Print Command
- Print Command Output
- Types of Statistics Displayed by ax_perfhist
- HP
- NP
- FP
- SP
- Starting ax_perfhist with Options and Arguments
- Analyzing Performance Monitor Data
- About This Chapter
- Configuration Management
- Starting ax_config
- Flash PROM Download Utility
- Dealing with Server Problems
- Managing Network Interfaces
- About This Appendix
- User Commands
- System Calls
- Devices and Networking
- File Formats
- Maintenance Commands
- About This Appendix
- Online Documentation
- World Time Zones
- About This Appendix
- Host Information Worksheet
- Client Information Worksheet
- Disk Drive Information Worksheet
- Virtual Partition Information Worksheet
- About This Appendix
- Standard Boot Messages
- System Startup Error Messages
- Auspex Processor Error Messages
- Index

USPEXA
Version 1.10 System
Manager’s Guide

Copyright
Copyright ©1998, Auspex Systems, Inc. All rights reserved. Printed in the United States of
America. Part Number 850517-001.
No part of this publication may be reproduced, in any form or by any means, without the
prior written consent of Auspex Systems, Inc. Auspex Systems, Inc., reserves the right to
revise this publication and make changes in content from time to time without obligation
on the part of Auspex Systems to provide prior notification of such revision or change.
U.S. GOVERNMENT RIGHTS: As specified in 48 C.F.R.12.212 of the FAR and in 48.C.F.R
227-7202-1 of the DFARS, the use, duplication or disclosure of licensed commercial
software and documentation is subject to the Auspex System's license. Such rights and
restrictions are similar to those set forth in FAR 52.227-19(c)(1)&(c)(2).
Trademarks
Auspex, Auspex logo design, Functional Multiprocessor, Functional Multi-processor,
Functional Multi-processing, Functional Multiprocessing Kernel, FMK, and FMP are
registered trademarks of Auspex Systems, Inc. NS 7000, NS 6000, NS 6002, NS 5500,
NS 5502, NS 5000, NS 3000, NetServer, DataGuard, ServerGuard, Functional
Multiprocessing, NeTservices, and Thrive Carefully are trademarks of Auspex Systems,
Inc.
AT&T is a registered trademark of AT&T Corporation. Microsoft, MS, MS-DOS, Windows,
Windows NT, and Backoffice are either registered trademarks or trademarks of Microsoft
Corporation. Sun, Sun Microsystems, the Sun Logo, Solaris, SunOS, ONC, ONC/NFS, and
NFS are trademarks or registered trademarks of Sun Microsystems, Inc. All SPARC
trademarks are used under license and are the trademarks or registered trademarks of
SPARC International, Inc. in the United States and other countries. UNIX is a registered
trademark in the United States and other countries of The Open Group. VMEbus is a
trademark of VMEbus Manufacturers Group. DEC and VT 510 are trademarks of Digital
Equipment Corp. ForeRunner is a trademark of FORE Systems, Inc. Acrobat is a trademark
of Adobe Systems, Inc.
Auspex NetServer System Software is derived from UNIX® licensed from The Santa
Cruz Operation, Inc. and SunOs™ 4.1.4 and ONC/NFS 4.1 licensed from Sun
Microsystems, Inc. Auspex NetServer System Software Version 1.10 incorporates AT&T’s
Advanced Server for UNIX Systems. Auspex Optional Products Premier Software Series
for NeTservices incorporates AT&T’s Advanced Server for UNIX Systems and
NETBIOS/ix. NETBIOS/ix is a registered U.S. trademark of Micro Computer Systems,
Inc.
Microsoft may have patents or pending patent applications, trademarks, copyrights, or
other intellectual property rights covering subject matter in this document. The furnishing
of this document does not give you any license to these patents, trademarks, copyrights,
or other intellectual property rights except as expressly provided in any written license
agreement from Microsoft.
Auspex Systems, Inc.
2300 Central Expressway
Santa Clara, California 95050
Phone: (408) 566-2000
Fax: (408) 566-2020
Internet: info@auspex.com
World Wide Web: http://www.auspex.com

Protection Against Electrostatic Discharge
To prevent damage to the system due to electrostatic discharge, always wear the antistatic
wrist strap provided with your network server when you come in contact with the system.
Publication Change Record
The following table records all revisions to this publication. The first entry is always the
publication’s initial release. Each entry indicates the date of the release and the number of
the system release to which the revision corresponds.
Part Number Date Description
850517-001 March 1998 Release 1.10


Contents v
Preliminary and Confidential
USPEXA
Contents
Preface
Chapter 1 Overview of NetServer Features
About This Chapter . . . . . . . . . . . . . . . . . . . . . . . . . . . . . . . . . . . . . . . . . . . . . . . . . . . 1-1
Product Overview . . . . . . . . . . . . . . . . . . . . . . . . . . . . . . . . . . . . . . . . . . . . . . . . . . . . 1-2
NetServer Hardware Architecture. . . . . . . . . . . . . . . . . . . . . . . . . . . . . . . . . . . . . . . 1-5
Host Processor (HP) . . . . . . . . . . . . . . . . . . . . . . . . . . . . . . . . . . . . . . . . . . . . . . . 1-5
Network Processor (NP). . . . . . . . . . . . . . . . . . . . . . . . . . . . . . . . . . . . . . . . . . . . 1-6
Storage Processor (SP) . . . . . . . . . . . . . . . . . . . . . . . . . . . . . . . . . . . . . . . . . . . . . 1-6
I/O Cache Memory. . . . . . . . . . . . . . . . . . . . . . . . . . . . . . . . . . . . . . . . . . . . . . . . 1-6
Enhanced VME Bus. . . . . . . . . . . . . . . . . . . . . . . . . . . . . . . . . . . . . . . . . . . . . . . . 1-6
Optional Products . . . . . . . . . . . . . . . . . . . . . . . . . . . . . . . . . . . . . . . . . . . . . . . . . . . . 1-7
ServerGuard. . . . . . . . . . . . . . . . . . . . . . . . . . . . . . . . . . . . . . . . . . . . . . . . . . . . . . 1-7
DataGuard . . . . . . . . . . . . . . . . . . . . . . . . . . . . . . . . . . . . . . . . . . . . . . . . . . . . . . . 1-7
DriveGuard . . . . . . . . . . . . . . . . . . . . . . . . . . . . . . . . . . . . . . . . . . . . . . . . . . . . . . 1-7
NeTservices . . . . . . . . . . . . . . . . . . . . . . . . . . . . . . . . . . . . . . . . . . . . . . . . . . . . . . 1-7
EtherChannel . . . . . . . . . . . . . . . . . . . . . . . . . . . . . . . . . . . . . . . . . . . . . . . . . . . . . 1-8
ATM. . . . . . . . . . . . . . . . . . . . . . . . . . . . . . . . . . . . . . . . . . . . . . . . . . . . . . . . . . . . . 1-8
FTP on the Network Processor . . . . . . . . . . . . . . . . . . . . . . . . . . . . . . . . . . . . . . 1-8
FastBackup . . . . . . . . . . . . . . . . . . . . . . . . . . . . . . . . . . . . . . . . . . . . . . . . . . . . . . . 1-8
Hardware Implementation of the FMP Architecture . . . . . . . . . . . . . . . . . . . . . . . 1-9
NetServer Software Architecture. . . . . . . . . . . . . . . . . . . . . . . . . . . . . . . . . . . . . . . 1-10
Advantages of the Auspex Environment . . . . . . . . . . . . . . . . . . . . . . . . . . . . . . . . 1-11
SunOS Enhancements . . . . . . . . . . . . . . . . . . . . . . . . . . . . . . . . . . . . . . . . . . . . . . . . 1-12
Chapter 2 Software Configuration
About This Chapter . . . . . . . . . . . . . . . . . . . . . . . . . . . . . . . . . . . . . . . . . . . . . . . . . . . 2-1
New Installations . . . . . . . . . . . . . . . . . . . . . . . . . . . . . . . . . . . . . . . . . . . . . . . . . . . . . 2-2
Installing the Console Terminal . . . . . . . . . . . . . . . . . . . . . . . . . . . . . . . . . . . . . 2-2
Booting the NetServer. . . . . . . . . . . . . . . . . . . . . . . . . . . . . . . . . . . . . . . . . . . . . . 2-2
Run NSconfig to Customize Your Server for the First Time . . . . . . . . . . . . . 2-3
Changing the Root Password . . . . . . . . . . . . . . . . . . . . . . . . . . . . . . . . . . . . . . . 2-3
Configuring the Server to Be an NIS Master or Slave Server . . . . . . . . . . . . . 2-4
Configuring the NetServer to Be an NIS Master . . . . . . . . . . . . . . . . . . . . 2-4
Configuring the NetServer to Be an NIS Slave . . . . . . . . . . . . . . . . . . . . . 2-4
NetServers and UDP Checksumming. . . . . . . . . . . . . . . . . . . . . . . . . . . . . 2-5
Modifying Site-Specific Files . . . . . . . . . . . . . . . . . . . . . . . . . . . . . . . . . . . . . . . . 2-5
Kernel Parameters. . . . . . . . . . . . . . . . . . . . . . . . . . . . . . . . . . . . . . . . . . . . . . . . . 2-6
Additional TTYs . . . . . . . . . . . . . . . . . . . . . . . . . . . . . . . . . . . . . . . . . . . . . . . 2-6
Mailing Site Reports to Auspex. . . . . . . . . . . . . . . . . . . . . . . . . . . . . . . . . . . . . . 2-7
NetServer Configuration Commands. . . . . . . . . . . . . . . . . . . . . . . . . . . . . . . . . . . . 2-9
Using Configuration Command Forms. . . . . . . . . . . . . . . . . . . . . . . . . . . . . . . 2-9
NSconfig . . . . . . . . . . . . . . . . . . . . . . . . . . . . . . . . . . . . . . . . . . . . . . . . . . . . . . . . 2-10
Before Running NSconfig . . . . . . . . . . . . . . . . . . . . . . . . . . . . . . . . . . . . . . 2-11

vi Version 1.10 System Manager’s Guide
Preliminary and Confidential USPEXA
Running NSconfig . . . . . . . . . . . . . . . . . . . . . . . . . . . . . . . . . . . . . . . . . . . . 2-11
SetupTty . . . . . . . . . . . . . . . . . . . . . . . . . . . . . . . . . . . . . . . . . . . . . . . . . . . . . . . . 2-18
SetupExec . . . . . . . . . . . . . . . . . . . . . . . . . . . . . . . . . . . . . . . . . . . . . . . . . . . . . . . 2-20
Do You Need to Run SetupExec?. . . . . . . . . . . . . . . . . . . . . . . . . . . . . . . . 2-20
What Does SetupExec Do? . . . . . . . . . . . . . . . . . . . . . . . . . . . . . . . . . . . . . 2-21
Things to Remember When Running SetupExec. . . . . . . . . . . . . . . . . . . 2-21
Running SetupExec. . . . . . . . . . . . . . . . . . . . . . . . . . . . . . . . . . . . . . . . . . . . 2-22
SetupClient. . . . . . . . . . . . . . . . . . . . . . . . . . . . . . . . . . . . . . . . . . . . . . . . . . . . . . 2-27
Do You Need to Run SetupClient?. . . . . . . . . . . . . . . . . . . . . . . . . . . . . . . 2-28
What Does SetupClient Do? . . . . . . . . . . . . . . . . . . . . . . . . . . . . . . . . . . . . 2-28
Running SetupClient . . . . . . . . . . . . . . . . . . . . . . . . . . . . . . . . . . . . . . . . . . 2-29
Root Login and File System Isolation . . . . . . . . . . . . . . . . . . . . . . . . . . . . . . . . . . . 2-31
100Base-T Ethernet Full-Duplex. . . . . . . . . . . . . . . . . . . . . . . . . . . . . . . . . . . . . . . . 2-32
Chapter 3 Booting Up and Shutting Down the NetServer
About This Chapter . . . . . . . . . . . . . . . . . . . . . . . . . . . . . . . . . . . . . . . . . . . . . . . . . . . 3-1
Booting the NetServer . . . . . . . . . . . . . . . . . . . . . . . . . . . . . . . . . . . . . . . . . . . . . . . . . 3-2
Single-User Mode vs. Multiuser Mode. . . . . . . . . . . . . . . . . . . . . . . . . . . . . . . . 3-2
Accessing the PROM Monitor . . . . . . . . . . . . . . . . . . . . . . . . . . . . . . . . . . . . . . . 3-3
Entering Monitor Mode When the System is Powered Off . . . . . . . . . . . 3-3
Entering Monitor Mode When the System is Running. . . . . . . . . . . . . . . 3-4
Booting the Server at the Monitor Prompt. . . . . . . . . . . . . . . . . . . . . . . . . . . . . 3-4
The Default Boot Device . . . . . . . . . . . . . . . . . . . . . . . . . . . . . . . . . . . . . . . . 3-5
Using the Boot Command . . . . . . . . . . . . . . . . . . . . . . . . . . . . . . . . . . . . . . . 3-5
Exiting Single-User Mode to Multiuser Mode . . . . . . . . . . . . . . . . . . . . . . 3-6
Booting From a CD-ROM . . . . . . . . . . . . . . . . . . . . . . . . . . . . . . . . . . . . . . . 3-6
Rebooting the Server to Multiuser Mode. . . . . . . . . . . . . . . . . . . . . . . . . . . . . . 3-8
DataGuard and Rebooting. . . . . . . . . . . . . . . . . . . . . . . . . . . . . . . . . . . . . . . . . . 3-8
Commands for Shutting Down the NetServer. . . . . . . . . . . . . . . . . . . . . . . . . . . . . 3-9
shutdown . . . . . . . . . . . . . . . . . . . . . . . . . . . . . . . . . . . . . . . . . . . . . . . . . . . . . . . . 3-9
halt . . . . . . . . . . . . . . . . . . . . . . . . . . . . . . . . . . . . . . . . . . . . . . . . . . . . . . . . . . . . . 3-10
reboot. . . . . . . . . . . . . . . . . . . . . . . . . . . . . . . . . . . . . . . . . . . . . . . . . . . . . . . . . . . 3-10
fasthalt and fastboot . . . . . . . . . . . . . . . . . . . . . . . . . . . . . . . . . . . . . . . . . . . . . . 3-11
Chapter 4 NetServer Storage Devices and File Systems
About This Chapter . . . . . . . . . . . . . . . . . . . . . . . . . . . . . . . . . . . . . . . . . . . . . . . . . . . 4-1
Device Names . . . . . . . . . . . . . . . . . . . . . . . . . . . . . . . . . . . . . . . . . . . . . . . . . . . . . . . . 4-2
Disk Drives. . . . . . . . . . . . . . . . . . . . . . . . . . . . . . . . . . . . . . . . . . . . . . . . . . . . . . . 4-2
CD-ROM Drives. . . . . . . . . . . . . . . . . . . . . . . . . . . . . . . . . . . . . . . . . . . . . . . . . . . 4-2
Tape Drives. . . . . . . . . . . . . . . . . . . . . . . . . . . . . . . . . . . . . . . . . . . . . . . . . . . . . . . 4-2
Raw Disk Partition. . . . . . . . . . . . . . . . . . . . . . . . . . . . . . . . . . . . . . . . . . . . . . . . . 4-3
Device Special Files . . . . . . . . . . . . . . . . . . . . . . . . . . . . . . . . . . . . . . . . . . . . . . . . . . . 4-4
Using CD-ROM Drives . . . . . . . . . . . . . . . . . . . . . . . . . . . . . . . . . . . . . . . . . . . . . . . . 4-5
Mounting or Unmounting File Systems on CD-ROM . . . . . . . . . . . . . . . . . . . 4-5
Removing a CD-ROM From the NetServer. . . . . . . . . . . . . . . . . . . . . . . . . . . . 4-6
Disk Partitioning. . . . . . . . . . . . . . . . . . . . . . . . . . . . . . . . . . . . . . . . . . . . . . . . . . . . . . 4-7
Disk Partition Tables. . . . . . . . . . . . . . . . . . . . . . . . . . . . . . . . . . . . . . . . . . . . . . . 4-7
Distribution of File Systems on Default Partitions. . . . . . . . . . . . . . . . . . . . . 4-10
Default File Systems on the Root Drive. . . . . . . . . . . . . . . . . . . . . . . . . . . 4-10
Default File Systems on Default Drives. . . . . . . . . . . . . . . . . . . . . . . . . . . 4-10
Naming File Systems. . . . . . . . . . . . . . . . . . . . . . . . . . . . . . . . . . . . . . . . . . . . . . 4-10
Example of File System Distribution . . . . . . . . . . . . . . . . . . . . . . . . . . . . . . . . 4-11
Auspex File System Structure . . . . . . . . . . . . . . . . . . . . . . . . . . . . . . . . . . . . . . 4-12
Mounting File Systems on the FP and HP . . . . . . . . . . . . . . . . . . . . . . . . . . . . . . . 4-18
File Systems Mounted on the File Processor . . . . . . . . . . . . . . . . . . . . . . . . . . 4-18
File Systems Mounted on the HP . . . . . . . . . . . . . . . . . . . . . . . . . . . . . . . . . . . 4-18

Preliminary and Confidential
Contents vii
USPEXA
Auspex’s Modifications to /etc/fstab . . . . . . . . . . . . . . . . . . . . . . . . . . . . . . . . . 4-19
Specifying the File System Type. . . . . . . . . . . . . . . . . . . . . . . . . . . . . . . . . 4-19
Mapping LFS File Systems to File Processors . . . . . . . . . . . . . . . . . . . . . 4-20
Enabling Write Acceleration in /etc/fstab. . . . . . . . . . . . . . . . . . . . . . . . . . 4-22
Other Commands Affected by LFS. . . . . . . . . . . . . . . . . . . . . . . . . . . . . . . . . . 4-22
File Processor Constraints . . . . . . . . . . . . . . . . . . . . . . . . . . . . . . . . . . . . . . . . . 4-22
File System Formats Supported by UFS. . . . . . . . . . . . . . . . . . . . . . . . . . . . . . 4-22
NFS Version 3 and UFS Limitations . . . . . . . . . . . . . . . . . . . . . . . . . . . . . . . . . . . . 4-23
Specifying a Host Name in /etc/fstab . . . . . . . . . . . . . . . . . . . . . . . . . . . . . . . . . . . . 4-24
Adding or Replacing a Drive . . . . . . . . . . . . . . . . . . . . . . . . . . . . . . . . . . . . . . . . . . 4-25
Installing or Replacing a Drive After Booting. . . . . . . . . . . . . . . . . . . . . . . . . 4-26
Before You Start the Drive Installation Procedure . . . . . . . . . . . . . . . . . 4-26
Using ax_hot_plug to Add a Drive to the Server. . . . . . . . . . . . . . . . . . . 4-27
Installing or Replacing a Drive When the Operating System is Shut Down4-28
Configuring a New Disk Drive. . . . . . . . . . . . . . . . . . . . . . . . . . . . . . . . . . . . . 4-28
Removing a Drive . . . . . . . . . . . . . . . . . . . . . . . . . . . . . . . . . . . . . . . . . . . . . . . . . . . 4-31
Removing a Drive When the Operating System is Booted. . . . . . . . . . . . . . 4-31
Before You Remove a Drive . . . . . . . . . . . . . . . . . . . . . . . . . . . . . . . . . . . . 4-31
Using ax_hot_plug to Remove a Drive . . . . . . . . . . . . . . . . . . . . . . . . . . . 4-32
Removing a Drive When the Operating System is Shut Down . . . . . . . . . . 4-33
Using ax_hot_plug to Add and Remove Multiple Drives. . . . . . . . . . . . . . . 4-33
Attaching Drives to the Host Processor SCSI Port . . . . . . . . . . . . . . . . . . . . . . . . 4-35
Using the Format Command . . . . . . . . . . . . . . . . . . . . . . . . . . . . . . . . . . . . . . . . . . 4-36
Running the Format Command in Single- or Multiuser Mode . . . . . . . . . . 4-36
Accessing the Format Menu . . . . . . . . . . . . . . . . . . . . . . . . . . . . . . . . . . . . 4-36
Defining a Disk Type. . . . . . . . . . . . . . . . . . . . . . . . . . . . . . . . . . . . . . . . . . 4-37
Formatting a Disk Using the Format Option . . . . . . . . . . . . . . . . . . . . . . 4-38
Changing the Partitioning on a Disk. . . . . . . . . . . . . . . . . . . . . . . . . . . . . 4-39
Using ax_label to Partition and Label a Disk. . . . . . . . . . . . . . . . . . . . . . . . . . . . . 4-41
Displaying a Disk’s Partitioning Information . . . . . . . . . . . . . . . . . . . . . . . . . . . . 4-42
Chapter 5 Virtual Partitions
About This Chapter . . . . . . . . . . . . . . . . . . . . . . . . . . . . . . . . . . . . . . . . . . . . . . . . . . . 5-1
Virtual Partition Overview. . . . . . . . . . . . . . . . . . . . . . . . . . . . . . . . . . . . . . . . . . . . . 5-2
Maximum Size of a Virtual Partition. . . . . . . . . . . . . . . . . . . . . . . . . . . . . . . . . . . . . 5-3
Advantages of Using a Greater-than-2-GB Virtual Partition. . . . . . . . . . . . . . . . . 5-3
Different Types of Virtual Partitions. . . . . . . . . . . . . . . . . . . . . . . . . . . . . . . . . . . . . 5-4
Concatenated Partition. . . . . . . . . . . . . . . . . . . . . . . . . . . . . . . . . . . . . . . . . . . . . 5-4
Striped Partition. . . . . . . . . . . . . . . . . . . . . . . . . . . . . . . . . . . . . . . . . . . . . . . . . . . 5-4
Mirrored Partition. . . . . . . . . . . . . . . . . . . . . . . . . . . . . . . . . . . . . . . . . . . . . . . . . 5-5
Virtual Partition Restrictions . . . . . . . . . . . . . . . . . . . . . . . . . . . . . . . . . . . . . . . . . . . 5-7
Restrictions Common to All Kinds of Virtual Partitions. . . . . . . . . . . . . . . . . 5-7
Restrictions Applicable to Concatenated and Striped Partitions. . . . . . . . . . 5-7
Restrictions Applicable to Mirrored Partitions. . . . . . . . . . . . . . . . . . . . . . . . . 5-8
Virtual Partition Driver, File, and Commands . . . . . . . . . . . . . . . . . . . . . . . . . . . . 5-9
Virtual Partition Driver . . . . . . . . . . . . . . . . . . . . . . . . . . . . . . . . . . . . . . . . . . . . 5-9
Virtual Partition File . . . . . . . . . . . . . . . . . . . . . . . . . . . . . . . . . . . . . . . . . . . . . . . 5-9
Virtual Partition Commands . . . . . . . . . . . . . . . . . . . . . . . . . . . . . . . . . . . . . . . 5-10
Automatic Error Recovery on Mirrored Partitions. . . . . . . . . . . . . . . . . . . . . . . . 5-13
Defining and Reconfiguring Virtual Partitions . . . . . . . . . . . . . . . . . . . . . . . . . . . 5-14
Defining a Virtual Partition . . . . . . . . . . . . . . . . . . . . . . . . . . . . . . . . . . . . . . . . 5-14
Expanding a Concatenated or Striped Partition. . . . . . . . . . . . . . . . . . . . . . . 5-15
Expanding a Concatenated Partition. . . . . . . . . . . . . . . . . . . . . . . . . . . . . 5-16
Expanding a Striped Partition . . . . . . . . . . . . . . . . . . . . . . . . . . . . . . . . . . 5-16
Expanding a One-Membered Mirrored Partition. . . . . . . . . . . . . . . . . . . . . . 5-18
Expanding a One-Membered Concatenated Partition . . . . . . . . . . . . . . 5-19

viii Version 1.10 System Manager’s Guide
Preliminary and Confidential USPEXA
Expanding a One-Membered Striped Partition . . . . . . . . . . . . . . . . . . . . 5-19
Expanding a Two-Membered Mirrored Partition. . . . . . . . . . . . . . . . . . . . . . 5-19
Changing a Striped or Concatenated Partition to a Mirrored Partition . . . 5-19
Adding a New Member to an Existing Mirrored Partition. . . . . . . . . . . . . . 5-21
Removing a Member from an Existing Mirrored Partition. . . . . . . . . . . . . . 5-21
Moving a Striped or Concatenated Partition. . . . . . . . . . . . . . . . . . . . . . . . . . 5-21
Moving a One-Membered Mirrored Partition. . . . . . . . . . . . . . . . . . . . . . . . . 5-22
Moving a Two-Membered Mirrored Partition With No Unmount . . . . . . . 5-22
Displaying Disk Configuration Information . . . . . . . . . . . . . . . . . . . . . . . . . . . . . 5-23
Chapter 6 Recovering From Disk or File System Failures
About This Chapter . . . . . . . . . . . . . . . . . . . . . . . . . . . . . . . . . . . . . . . . . . . . . . . . . . . 6-1
When Does a File System Become Unavailable? . . . . . . . . . . . . . . . . . . . . . . . . . . . 6-2
Disk Problems at System Reboot . . . . . . . . . . . . . . . . . . . . . . . . . . . . . . . . . . . . . . . . 6-3
Is the Problem Caused by Poor Disk Installation? . . . . . . . . . . . . . . . . . . . . . . 6-4
Is the Problem Caused by a Malfunctioning Drive Slot?. . . . . . . . . . . . . . . . . 6-4
Is the Problem Caused by a Disk Without a Disk Label? . . . . . . . . . . . . . . . . 6-4
Replacing a Malfunctioning Disk . . . . . . . . . . . . . . . . . . . . . . . . . . . . . . . . . . . . 6-5
Replacing a Drive in Single-User Mode . . . . . . . . . . . . . . . . . . . . . . . . . . . 6-5
Entering Multiuser Mode and Replacing the Drive . . . . . . . . . . . . . . . . . 6-6
Using the System Without the Failing Drive . . . . . . . . . . . . . . . . . . . . . . . 6-7
Recoverable Disk Problems in Multiuser Mode . . . . . . . . . . . . . . . . . . . . . . . . . . . 6-8
Unrecoverable Disk or File System Problems in Multiuser Mode . . . . . . . . . . . . 6-9
Error Messages Indicating Disk or File System Problems. . . . . . . . . . . . . . . . 6-9
File System Isolation . . . . . . . . . . . . . . . . . . . . . . . . . . . . . . . . . . . . . . . . . . . . . . 6-10
Types of Errors that Cause File System Isolation. . . . . . . . . . . . . . . . . . . 6-10
What Does the FP Do When an Attempted I/O Fails?. . . . . . . . . . . . . . 6-12
Repairing an Isolated File System with fsck. . . . . . . . . . . . . . . . . . . . . . . 6-13
Releasing a File System After Repairing It by fsck . . . . . . . . . . . . . . . . . 6-14
Restoring a File System that Cannot Be Repaired . . . . . . . . . . . . . . . . . . 6-15
Examples of Recovery Procedures After File System Isolation . . . . . . . . . . 6-15
File System Isolation Caused by Media Errors That Cannot Be Fixed . 6-15
File System Isolation After Media Errors That Can Be Fixed. . . . . . . . . 6-17
File System Isolation Caused by Corruption . . . . . . . . . . . . . . . . . . . . . . 6-18
Recovering from Permanent Disk Errors Without File System Isolation . . 6-19
Replacing a Disk Containing Unmirrored Partitions . . . . . . . . . . . . . . . 6-19
Replacing a Disk Containing Mirrored Partitions. . . . . . . . . . . . . . . . . . 6-20
Recovering from Intermittent Disk Errors Without File System Isolation . 6-21
Replacing a Drive that Is a One-Member Mirrored Partition . . . . . . . . 6-22
Replacing a Drive that Has Multiple Partitions. . . . . . . . . . . . . . . . . . . . 6-22
Repairing Disk Sectors After an Unrecovered Media Error . . . . . . . . . . . . . 6-23
If Sector 0 (Disk Label) Is Unreadable . . . . . . . . . . . . . . . . . . . . . . . . . . . . 6-24
If Superblock Is Unreadable . . . . . . . . . . . . . . . . . . . . . . . . . . . . . . . . . . . . 6-24
If Other Disk Blocks Are Unreadable . . . . . . . . . . . . . . . . . . . . . . . . . . . . 6-25
Recovering a Damaged Root Disk . . . . . . . . . . . . . . . . . . . . . . . . . . . . . . . . . . . . . . 6-26
Booting From a Backup Root Disk . . . . . . . . . . . . . . . . . . . . . . . . . . . . . . . . . . 6-26
Booting From the CD-ROM in Single-User Mode . . . . . . . . . . . . . . . . . . . . . 6-27
Using NSinstall to Install Software From CD-ROM . . . . . . . . . . . . . . . . . . . . . . . 6-29
Starting NSinstall. . . . . . . . . . . . . . . . . . . . . . . . . . . . . . . . . . . . . . . . . . . . . . . . . 6-29
NSinstall Form . . . . . . . . . . . . . . . . . . . . . . . . . . . . . . . . . . . . . . . . . . . . . . . . . . . 6-30
Executing the NSinstall Form . . . . . . . . . . . . . . . . . . . . . . . . . . . . . . . . . . . . . . 6-33
Chapter 7 Write Acceleration
About This Chapter . . . . . . . . . . . . . . . . . . . . . . . . . . . . . . . . . . . . . . . . . . . . . . . . . . . 7-1
Write Acceleration Overview. . . . . . . . . . . . . . . . . . . . . . . . . . . . . . . . . . . . . . . . . . . 7-2
How the Write Accelerator Improves Throughput. . . . . . . . . . . . . . . . . . . . . . . . . 7-3

Preliminary and Confidential
Contents ix
USPEXA
How the SP Maintains Drive Information . . . . . . . . . . . . . . . . . . . . . . . . . . . . . . . . 7-4
Write Accelerator Restrictions . . . . . . . . . . . . . . . . . . . . . . . . . . . . . . . . . . . . . . . . . . 7-5
Write Cache States and Commands . . . . . . . . . . . . . . . . . . . . . . . . . . . . . . . . . . . . . 7-6
Enabling the Write Accelerator. . . . . . . . . . . . . . . . . . . . . . . . . . . . . . . . . . . . . . 7-8
Disabling the Write Accelerator . . . . . . . . . . . . . . . . . . . . . . . . . . . . . . . . . . . . . 7-9
Managing the Write Accelerator. . . . . . . . . . . . . . . . . . . . . . . . . . . . . . . . . . . . . 7-9
Recovering From Write Cache (BADCHECKSUM or DIRTY) Errors . . 7-9
Recovering From a Disk Media Error (DIRTY State) . . . . . . . . . . . . . . . 7-10
Recovering From a Disk Hardware Error. . . . . . . . . . . . . . . . . . . . . . . . . 7-10
Recovering From a Drive Configuration Change . . . . . . . . . . . . . . . . . . 7-11
Chapter 8 Backing Up the NetServer
About This Chapter . . . . . . . . . . . . . . . . . . . . . . . . . . . . . . . . . . . . . . . . . . . . . . . . . . . 8-1
Using the Dump and Restore Commands . . . . . . . . . . . . . . . . . . . . . . . . . . . . . . . . 8-2
Dump Command. . . . . . . . . . . . . . . . . . . . . . . . . . . . . . . . . . . . . . . . . . . . . . . . . . 8-2
Restore Command. . . . . . . . . . . . . . . . . . . . . . . . . . . . . . . . . . . . . . . . . . . . . . . . . 8-3
Tape Drive Capacity . . . . . . . . . . . . . . . . . . . . . . . . . . . . . . . . . . . . . . . . . . . . . . . . . . 8-5
Data Format on 4-mm Tapes . . . . . . . . . . . . . . . . . . . . . . . . . . . . . . . . . . . . . . . . 8-5
Tape Drive Capacities. . . . . . . . . . . . . . . . . . . . . . . . . . . . . . . . . . . . . . . . . . . . . . 8-5
The Size, Density, and Blocking Factor Options for Dump . . . . . . . . . . . . . . 8-7
Backing Up With a Large Number of Disks. . . . . . . . . . . . . . . . . . . . . . . . . . . . . . 8-10
Backing Up the Root Disk . . . . . . . . . . . . . . . . . . . . . . . . . . . . . . . . . . . . . . . . . 8-11
Online Backup . . . . . . . . . . . . . . . . . . . . . . . . . . . . . . . . . . . . . . . . . . . . . . . . . . . . . . 8-12
Cloning a Virtual or Physical Partition . . . . . . . . . . . . . . . . . . . . . . . . . . . . . . 8-12
Important Guidelines for Creating a Clone Partition . . . . . . . . . . . . . . . . . . 8-13
Procedure for Cloning a Partition. . . . . . . . . . . . . . . . . . . . . . . . . . . . . . . . . . . 8-14
Dumping a Clone Partition to Tape . . . . . . . . . . . . . . . . . . . . . . . . . . . . . . . . . 8-15
Restoring a File With a Damaged Inode. . . . . . . . . . . . . . . . . . . . . . . . . . . . . . . . . 8-17
Restoring a File from 1.5.1-produced Tapes. . . . . . . . . . . . . . . . . . . . . . . . . . . . . . 8-18
Common Tape Drive Errors . . . . . . . . . . . . . . . . . . . . . . . . . . . . . . . . . . . . . . . . . . . 8-19
Operator Errors . . . . . . . . . . . . . . . . . . . . . . . . . . . . . . . . . . . . . . . . . . . . . . . . . . 8-19
I/O Error . . . . . . . . . . . . . . . . . . . . . . . . . . . . . . . . . . . . . . . . . . . . . . . . . . . . 8-19
Write Error. . . . . . . . . . . . . . . . . . . . . . . . . . . . . . . . . . . . . . . . . . . . . . . . . . . 8-19
Blank Tape Error. . . . . . . . . . . . . . . . . . . . . . . . . . . . . . . . . . . . . . . . . . . . . . 8-19
Memory Error . . . . . . . . . . . . . . . . . . . . . . . . . . . . . . . . . . . . . . . . . . . . . . . . 8-20
End-of-tape Error . . . . . . . . . . . . . . . . . . . . . . . . . . . . . . . . . . . . . . . . . . . . . 8-20
Tape Media Errors. . . . . . . . . . . . . . . . . . . . . . . . . . . . . . . . . . . . . . . . . . . . . . . . 8-20
Write Error. . . . . . . . . . . . . . . . . . . . . . . . . . . . . . . . . . . . . . . . . . . . . . . . . . . 8-21
Read Error . . . . . . . . . . . . . . . . . . . . . . . . . . . . . . . . . . . . . . . . . . . . . . . . . . . 8-21
Write Failure Error. . . . . . . . . . . . . . . . . . . . . . . . . . . . . . . . . . . . . . . . . . . . 8-21
Tape Jam Error . . . . . . . . . . . . . . . . . . . . . . . . . . . . . . . . . . . . . . . . . . . . . . . 8-21
Tape Drive Errors . . . . . . . . . . . . . . . . . . . . . . . . . . . . . . . . . . . . . . . . . . . . . . . . 8-22
Write Error. . . . . . . . . . . . . . . . . . . . . . . . . . . . . . . . . . . . . . . . . . . . . . . . . . . 8-22
Online Error. . . . . . . . . . . . . . . . . . . . . . . . . . . . . . . . . . . . . . . . . . . . . . . . . . 8-22
Chapter 9 Measuring the NetServer’s Performance
About This Chapter . . . . . . . . . . . . . . . . . . . . . . . . . . . . . . . . . . . . . . . . . . . . . . . . . . . 9-1
Capturing and Displaying Real Time Performance Data. . . . . . . . . . . . . . . . . . . . 9-2
How ax_perfmon Works . . . . . . . . . . . . . . . . . . . . . . . . . . . . . . . . . . . . . . . . . . . 9-2
Starting the Performance Monitor . . . . . . . . . . . . . . . . . . . . . . . . . . . . . . . . . . . 9-3
Interactive Performance Monitor Commands . . . . . . . . . . . . . . . . . . . . . . . . . 9-5
Interpreting Statistics Screens . . . . . . . . . . . . . . . . . . . . . . . . . . . . . . . . . . . . . . . 9-6
Screen Header. . . . . . . . . . . . . . . . . . . . . . . . . . . . . . . . . . . . . . . . . . . . . . . . . 9-6
System Summary Screen. . . . . . . . . . . . . . . . . . . . . . . . . . . . . . . . . . . . . . . . 9-6
NP Statistics Screen . . . . . . . . . . . . . . . . . . . . . . . . . . . . . . . . . . . . . . . . . . . . 9-8
NP Protocol Screen. . . . . . . . . . . . . . . . . . . . . . . . . . . . . . . . . . . . . . . . . . . . 9-10

xVersion 1.10 System Manager’s Guide
Preliminary and Confidential USPEXA
FP Statistics Screen . . . . . . . . . . . . . . . . . . . . . . . . . . . . . . . . . . . . . . . . . . . . 9-12
SP Statistics Screen . . . . . . . . . . . . . . . . . . . . . . . . . . . . . . . . . . . . . . . . . . . . 9-13
Virtual Partition Statistics Screen. . . . . . . . . . . . . . . . . . . . . . . . . . . . . . . . 9-15
Using a Filter File with ax_perfmon . . . . . . . . . . . . . . . . . . . . . . . . . . . . . . . . . . . . 9-16
Creating a Filter File . . . . . . . . . . . . . . . . . . . . . . . . . . . . . . . . . . . . . . . . . . . . . . 9-16
Specifying a Filter File on the ax_perfmon Command Line . . . . . . . . . . . . . 9-16
Displaying Performance Data in Histograms . . . . . . . . . . . . . . . . . . . . . . . . . . . . 9-18
Overview. . . . . . . . . . . . . . . . . . . . . . . . . . . . . . . . . . . . . . . . . . . . . . . . . . . . . . . . 9-18
Before Invoking ax_perfhist. . . . . . . . . . . . . . . . . . . . . . . . . . . . . . . . . . . . . . . . 9-19
Starting ax_perfhist Interactively . . . . . . . . . . . . . . . . . . . . . . . . . . . . . . . . . . . 9-19
Loading Statistics From a File. . . . . . . . . . . . . . . . . . . . . . . . . . . . . . . . . . . 9-21
Clearing a Histogram. . . . . . . . . . . . . . . . . . . . . . . . . . . . . . . . . . . . . . . . . . 9-22
Displaying Multiple Histograms . . . . . . . . . . . . . . . . . . . . . . . . . . . . . . . . 9-23
Loading Statistics Using 2 Step Load. . . . . . . . . . . . . . . . . . . . . . . . . . . . . 9-24
Eliminating a Histogram from the Data Display Window. . . . . . . . . . . 9-24
Defining the Appearance of a Histogram. . . . . . . . . . . . . . . . . . . . . . . . . 9-24
Saving and Applying a Configuration File. . . . . . . . . . . . . . . . . . . . . . . . 9-29
Examining Samples in Histograms . . . . . . . . . . . . . . . . . . . . . . . . . . . . . . 9-32
Menu for Zooming In and Zooming Out . . . . . . . . . . . . . . . . . . . . . . . . . 9-34
Summing Parameters in Histograms. . . . . . . . . . . . . . . . . . . . . . . . . . . . . 9-35
Deleting an Input File. . . . . . . . . . . . . . . . . . . . . . . . . . . . . . . . . . . . . . . . . . 9-37
Pull-Down Menu Displayed in the Input File List . . . . . . . . . . . . . . . . . 9-37
Printing Histograms . . . . . . . . . . . . . . . . . . . . . . . . . . . . . . . . . . . . . . . . . . . . . . 9-38
Print Command. . . . . . . . . . . . . . . . . . . . . . . . . . . . . . . . . . . . . . . . . . . . . . . 9-38
Print Command Output. . . . . . . . . . . . . . . . . . . . . . . . . . . . . . . . . . . . . . . . 9-40
Types of Statistics Displayed by ax_perfhist. . . . . . . . . . . . . . . . . . . . . . . . . . 9-40
HP . . . . . . . . . . . . . . . . . . . . . . . . . . . . . . . . . . . . . . . . . . . . . . . . . . . . . . . . . . 9-41
NP . . . . . . . . . . . . . . . . . . . . . . . . . . . . . . . . . . . . . . . . . . . . . . . . . . . . . . . . . . 9-41
FP. . . . . . . . . . . . . . . . . . . . . . . . . . . . . . . . . . . . . . . . . . . . . . . . . . . . . . . . . . . 9-43
SP. . . . . . . . . . . . . . . . . . . . . . . . . . . . . . . . . . . . . . . . . . . . . . . . . . . . . . . . . . . 9-45
Starting ax_perfhist with Options and Arguments . . . . . . . . . . . . . . . . . . . . 9-46
Analyzing Performance Monitor Data . . . . . . . . . . . . . . . . . . . . . . . . . . . . . . . . . . 9-47
Chapter 10 Special Maintenance
About This Chapter . . . . . . . . . . . . . . . . . . . . . . . . . . . . . . . . . . . . . . . . . . . . . . . . . . 10-1
Configuration Management . . . . . . . . . . . . . . . . . . . . . . . . . . . . . . . . . . . . . . . . . . . 10-2
Starting ax_config. . . . . . . . . . . . . . . . . . . . . . . . . . . . . . . . . . . . . . . . . . . . . . . . . . . . 10-4
Interactive Mode . . . . . . . . . . . . . . . . . . . . . . . . . . . . . . . . . . . . . . . . . . . . . . . . . 10-4
Displaying Configuration Data . . . . . . . . . . . . . . . . . . . . . . . . . . . . . . . . . 10-5
Non-interactive Mode. . . . . . . . . . . . . . . . . . . . . . . . . . . . . . . . . . . . . . . . . . . . . 10-5
Displaying Configuration Information . . . . . . . . . . . . . . . . . . . . . . . . . . . 10-5
Copying Configuration Information to a File. . . . . . . . . . . . . . . . . . . . . . 10-6
Flash PROM Download Utility . . . . . . . . . . . . . . . . . . . . . . . . . . . . . . . . . . . . . . . . 10-7
ax_load_flash . . . . . . . . . . . . . . . . . . . . . . . . . . . . . . . . . . . . . . . . . . . . . . . . . . . . 10-7
Dealing with Server Problems . . . . . . . . . . . . . . . . . . . . . . . . . . . . . . . . . . . . . . . . . 10-9
Rebuilding the System Kernel. . . . . . . . . . . . . . . . . . . . . . . . . . . . . . . . . . . . . . 10-9
System Panics and Crashes . . . . . . . . . . . . . . . . . . . . . . . . . . . . . . . . . . . . . . . 10-10
Message Logging. . . . . . . . . . . . . . . . . . . . . . . . . . . . . . . . . . . . . . . . . . . . . . . . 10-11
Using the Continue Command . . . . . . . . . . . . . . . . . . . . . . . . . . . . . . . . . . . . 10-12
Remote Diagnostics. . . . . . . . . . . . . . . . . . . . . . . . . . . . . . . . . . . . . . . . . . . . . . 10-12
Managing Network Interfaces . . . . . . . . . . . . . . . . . . . . . . . . . . . . . . . . . . . . . . . . 10-14
Displaying and Flushing ARP Tables Used by an NP Board . . . . . . . . . . . 10-14
Displaying Network Statistics for a Network Processor . . . . . . . . . . . . . . . 10-15
Displaying NFS Statistics . . . . . . . . . . . . . . . . . . . . . . . . . . . . . . . . . . . . . . . . . 10-19
Network Changes . . . . . . . . . . . . . . . . . . . . . . . . . . . . . . . . . . . . . . . . . . . . . . . 10-19

Preliminary and Confidential
Contents xi
USPEXA
Appendix A UNIX Manual Pages
About This Appendix . . . . . . . . . . . . . . . . . . . . . . . . . . . . . . . . . . . . . . . . . . . . . . . . .A-1
User Commands. . . . . . . . . . . . . . . . . . . . . . . . . . . . . . . . . . . . . . . . . . . . . . . . . . . . . .A-2
System Calls . . . . . . . . . . . . . . . . . . . . . . . . . . . . . . . . . . . . . . . . . . . . . . . . . . . . . . . . .A-3
Devices and Networking. . . . . . . . . . . . . . . . . . . . . . . . . . . . . . . . . . . . . . . . . . . . . . .A-4
File Formats. . . . . . . . . . . . . . . . . . . . . . . . . . . . . . . . . . . . . . . . . . . . . . . . . . . . . . . . . .A-6
Maintenance Commands . . . . . . . . . . . . . . . . . . . . . . . . . . . . . . . . . . . . . . . . . . . . . .A-7
Appendix B Online Documentation
About This Appendix . . . . . . . . . . . . . . . . . . . . . . . . . . . . . . . . . . . . . . . . . . . . . . . . . B-1
Online Documentation . . . . . . . . . . . . . . . . . . . . . . . . . . . . . . . . . . . . . . . . . . . . . . . . B-2
Installing Online Documentation . . . . . . . . . . . . . . . . . . . . . . . . . . . . . . . . . . . . B-2
Starting the Online Documentation . . . . . . . . . . . . . . . . . . . . . . . . . . . . . . . . . . B-5
Overview . . . . . . . . . . . . . . . . . . . . . . . . . . . . . . . . . . . . . . . . . . . . . . . . . . . . . . . . B-5
Printing a Document. . . . . . . . . . . . . . . . . . . . . . . . . . . . . . . . . . . . . . . . . . . . . . . B-7
Appendix C Time Zones
World Time Zones . . . . . . . . . . . . . . . . . . . . . . . . . . . . . . . . . . . . . . . . . . . . . . . . . . . .C-1
Appendix D Configuration Worksheets
About This Appendix . . . . . . . . . . . . . . . . . . . . . . . . . . . . . . . . . . . . . . . . . . . . . . . . .D-1
Host Information Worksheet . . . . . . . . . . . . . . . . . . . . . . . . . . . . . . . . . . . . . . . . . . .D-2
Client Information Worksheet . . . . . . . . . . . . . . . . . . . . . . . . . . . . . . . . . . . . . . . . . .D-4
Disk Drive Information Worksheet. . . . . . . . . . . . . . . . . . . . . . . . . . . . . . . . . . . . . .D-6
Virtual Partition Information Worksheet . . . . . . . . . . . . . . . . . . . . . . . . . . . . . . . . .D-7
Appendix E Messages
About This Appendix . . . . . . . . . . . . . . . . . . . . . . . . . . . . . . . . . . . . . . . . . . . . . . . . . E-1
Standard Boot Messages . . . . . . . . . . . . . . . . . . . . . . . . . . . . . . . . . . . . . . . . . . . . . . . E-2
System Startup Error Messages . . . . . . . . . . . . . . . . . . . . . . . . . . . . . . . . . . . . . . . . . E-7
Auspex Processor Error Messages. . . . . . . . . . . . . . . . . . . . . . . . . . . . . . . . . . . . . . . E-8
Index


Figures xiii
Preliminary and Confidential
USPEXA
Figures
Chapter 1 Overview of NetServer Features
Figure 1-1. Hardware implementation of Functional Multi-processing architecture 1-9
Figure 1-2. NetServer Functional Multi-processing architecture . . . . . . . . . . . . . . . . 1-10
Chapter 2 Software Configuration
Figure 2-1. Flowchart for configuring the server for the first time. . . . . . . . . . . . . . . .2-3
Figure 2-2. Sample NSconfig form. . . . . . . . . . . . . . . . . . . . . . . . . . . . . . . . . . . . . . . . . .2-13
Figure 2-3. Flowchart for configuring a TTY port. . . . . . . . . . . . . . . . . . . . . . . . . . . . . 2-18
Figure 2-4. The SetupTty form . . . . . . . . . . . . . . . . . . . . . . . . . . . . . . . . . . . . . . . . . . . . . 2-19
Figure 2-5. Configure client information on the server using SetupExec . . . . . . . . .2-20
Figure 2-6. Sample SetupExec form for a local tape device . . . . . . . . . . . . . . . . . . . . . 2-23
Figure 2-7. Sample SetupExec form for a local CD-ROM device . . . . . . . . . . . . . . . . 2-23
Figure 2-8. Sample SetupExec form for a remote tape device. . . . . . . . . . . . . . . . . . .2-24
Figure 2-9. Sample SetupExec form for a remote CD-ROM device . . . . . . . . . . . . . .2-24
Figure 2-10. Configure client information on the server using SetupClient . . . . . . . . 2-27
Figure 2-11. The SetupClient form. . . . . . . . . . . . . . . . . . . . . . . . . . . . . . . . . . . . . . . . . . . 2-29
Chapter 3 Booting Up and Shutting Down the NetServer
Chapter 4 NetServer Storage Devices and File Systems
Figure 4-1. Partitioning a 9-GB disk using the default partition table . . . . . . . . . . . . .4-9
Figure 4-2. Partitioning a 9-GB disk using the stripe partition table . . . . . . . . . . . . . .4-9
Figure 4-3. Partitioning a 4-GB disk using the root partition table. . . . . . . . . . . . . . . .4-9
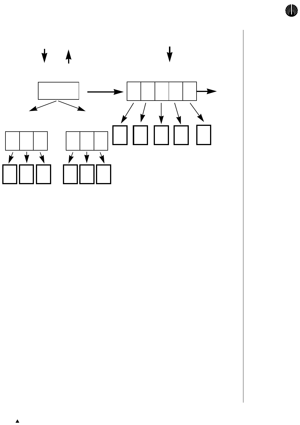
Figure 4-4. The Auspex root file system . . . . . . . . . . . . . . . . . . . . . . . . . . . . . . . . . . . . .4-13
Figure 4-5. The Auspex /var file system . . . . . . . . . . . . . . . . . . . . . . . . . . . . . . . . . . . . .4-14
Figure 4-6. The Auspex /usr file system . . . . . . . . . . . . . . . . . . . . . . . . . . . . . . . . . . . . .4-15
Figure 4-7. The Auspex /usr/openwin file system. . . . . . . . . . . . . . . . . . . . . . . . . . . . . . 4-16
Figure 4-8. The /export file system for servers (with SunOS executables) . . . . . . . . . 4-17
Figure 4-9. The /exportN file system for clients . . . . . . . . . . . . . . . . . . . . . . . . . . . . . . . 4-17
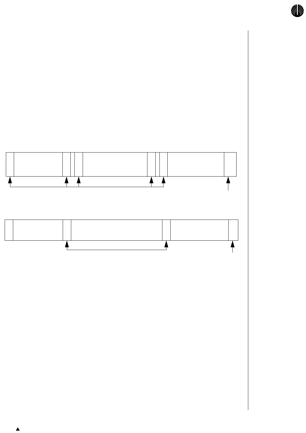
Figure 4-10. Default fstab file . . . . . . . . . . . . . . . . . . . . . . . . . . . . . . . . . . . . . . . . . . . . . . . 4-20
Chapter 5 Virtual Partitions
Figure 5-1. Example of a concatenated partition of three physical partitions. . . . . . . 5-4
Figure 5-2. Example of a striped partition of four members . . . . . . . . . . . . . . . . . . . . .5-5
Figure 5-3. Example of a mirrored partition . . . . . . . . . . . . . . . . . . . . . . . . . . . . . . . . . .5-6
Figure 5-4. Disk space truncated from members of a striped partition . . . . . . . . . . . .5-8
Figure 5-5. Sample vpartab entries . . . . . . . . . . . . . . . . . . . . . . . . . . . . . . . . . . . . . . . . . .5-9
Figure 5-6. Example from using the ax_vpstat command . . . . . . . . . . . . . . . . . . . . . . 5-12
Figure 5-7. Automatic recovery from mirrored partition error. . . . . . . . . . . . . . . . . . 5-13
Figure 5-8. Expanding a striped virtual partition using ax_expand -s. . . . . . . . . . . . 5-17
Figure 5-9. Using ax_mconvert to change a partition from striped to mirrored . . .5-20

xiv Version 1.10 System Manager’s Guide
Preliminary and Confidential USPEXA
Figure 5-10. Example ax_diskconf display . . . . . . . . . . . . . . . . . . . . . . . . . . . . . . . . . . . .5-24
Figure 5-11. Example ax_diskconf second table with -p option . . . . . . . . . . . . . . . . . .5-25
Chapter 6 Recovering From Disk or File System Failures
Figure 6-1. The NSinstall form . . . . . . . . . . . . . . . . . . . . . . . . . . . . . . . . . . . . . . . . . . . . .6-31
Chapter 7 Write Acceleration
Figure 7-1. Write cache changing states after server power on. . . . . . . . . . . . . . . . . . .7-7
Chapter 8 Backing Up the NetServer
Figure 8-1. Backup scheme for 42 drives. . . . . . . . . . . . . . . . . . . . . . . . . . . . . . . . . . . . .8-10
Figure 8-2. Example of a clone of a mirrored partition. . . . . . . . . . . . . . . . . . . . . . . . .8-14
Figure 8-3. 1.5.1 tape encoding. . . . . . . . . . . . . . . . . . . . . . . . . . . . . . . . . . . . . . . . . . . . .8-18
Figure 8-4. 1.9 tape encoding . . . . . . . . . . . . . . . . . . . . . . . . . . . . . . . . . . . . . . . . . . . . . .8-18
Chapter 9 Measuring the NetServer’s Performance
Figure 9-1. Sample System Summary screen for an NS 7000/200 Series NetServer .9-7
Figure 9-2. Sample System Summary screen for an NS 7000/600 Series NetServer .9-7
Figure 9-3. Sample of an NP Statistics screen. . . . . . . . . . . . . . . . . . . . . . . . . . . . . . . . . .9-9
Figure 9-4. NP Protocol Statistics screen. . . . . . . . . . . . . . . . . . . . . . . . . . . . . . . . . . . . .9-10
Figure 9-5. Sample FP Statistics screen . . . . . . . . . . . . . . . . . . . . . . . . . . . . . . . . . . . . . .9-12
Figure 9-6. Sample SP Statistics screen . . . . . . . . . . . . . . . . . . . . . . . . . . . . . . . . . . . . . .9-13
Figure 9-7. Example of a Virtual Partition Statistics screen . . . . . . . . . . . . . . . . . . . . .9-15
Figure 9-8. Sample output file created by ax_perfmon with a filter file. . . . . . . . . . .9-17
Figure 9-9. Data Display Window . . . . . . . . . . . . . . . . . . . . . . . . . . . . . . . . . . . . . . . . . .9-20
Figure 9-10. Buttons in the Data Display Window . . . . . . . . . . . . . . . . . . . . . . . . . . . . .9-20
Figure 9-11. File Load Window . . . . . . . . . . . . . . . . . . . . . . . . . . . . . . . . . . . . . . . . . . . . .9-21
Figure 9-12. Displaying the Data Display and File Load windows simultaneously .9-22
Figure 9-13. Data Display Window showing two histograms simultaneously. . . . . .9-23
Figure 9-14. Histogram Properties Window. . . . . . . . . . . . . . . . . . . . . . . . . . . . . . . . . . .9-25
Figure 9-15. Effects of Histogram Properties parameters on a histogram . . . . . . . . . .9-27
Figure 9-16. Server statistics plotted on a continuous graph. . . . . . . . . . . . . . . . . . . . .9-28
Figure 9-17. Overall Properties Window . . . . . . . . . . . . . . . . . . . . . . . . . . . . . . . . . . . . .9-28
Figure 9-18. Configuration Window . . . . . . . . . . . . . . . . . . . . . . . . . . . . . . . . . . . . . . . . .9-30
Figure 9-19. Displaying six histograms as specified in a configuration file. . . . . . . . .9-31
Figure 9-20. Pull-down menu for zooming samples between the markers. . . . . . . . .9-33
Figure 9-21. Histogram showing samples after zooming. . . . . . . . . . . . . . . . . . . . . . . .9-34
Figure 9-22. Summing two histograms . . . . . . . . . . . . . . . . . . . . . . . . . . . . . . . . . . . . . . .9-36
Figure 9-23. Print Options Window. . . . . . . . . . . . . . . . . . . . . . . . . . . . . . . . . . . . . . . . . .9-38
Chapter 10 Special Maintenance
Figure 10-1. How ax_config obtains configuration information. . . . . . . . . . . . . . . . . .10-3
Appendix A UNIX Manual Pages
Appendix B Online Documentation
Appendix C Time Zones
Appendix D Configuration Worksheets
Appendix E Messages

Tables xv
Preliminary and Confidential
USPEXA
Tables
Chapter 1 Overview of NetServer Features
Table 1-1. NetServer features . . . . . . . . . . . . . . . . . . . . . . . . . . . . . . . . . . . . . . . . . . . . . . . 1-3
Table 1-2. Changes to SunOS . . . . . . . . . . . . . . . . . . . . . . . . . . . . . . . . . . . . . . . . . . . . . .1-12
Table 1-3. Pointers to Sun documentation . . . . . . . . . . . . . . . . . . . . . . . . . . . . . . . . . . . 1-16
Chapter 2 Software Configuration
Table 2-1. Key files that contain site-specific information . . . . . . . . . . . . . . . . . . . . . . .2-5
Table 2-2. Keys for editing configuration forms . . . . . . . . . . . . . . . . . . . . . . . . . . . . . . 2-10
Table 2-3. The NSconfig form fields . . . . . . . . . . . . . . . . . . . . . . . . . . . . . . . . . . . . . . . .2-14
Table 2-4. Date and time formats . . . . . . . . . . . . . . . . . . . . . . . . . . . . . . . . . . . . . . . . . . . 2-17
Table 2-5. Files modified by NSconfig . . . . . . . . . . . . . . . . . . . . . . . . . . . . . . . . . . . . . .2-17
Table 2-6. The SetupTty form fields . . . . . . . . . . . . . . . . . . . . . . . . . . . . . . . . . . . . . . . . 2-19
Table 2-7. Sun system architectures . . . . . . . . . . . . . . . . . . . . . . . . . . . . . . . . . . . . . . . .2-22
Table 2-8. The SetupExec form fields . . . . . . . . . . . . . . . . . . . . . . . . . . . . . . . . . . . . . . . 2-25
Table 2-9. The SetupClient form fields . . . . . . . . . . . . . . . . . . . . . . . . . . . . . . . . . . . . . .2-30
Chapter 3 Booting Up and Shutting Down the NetServer
Table 3-1. Examples of the b command . . . . . . . . . . . . . . . . . . . . . . . . . . . . . . . . . . . . . . 3-6
Chapter 4 NetServer Storage Devices and File Systems
Table 4-1. CD-ROM naming conventions . . . . . . . . . . . . . . . . . . . . . . . . . . . . . . . . . . . . .4-2
Table 4-2. Naming a 4-mm tape drive in slot 5 . . . . . . . . . . . . . . . . . . . . . . . . . . . . . . . .4-3
Table 4-3. Naming an 8-mm tape drive in slot 5 . . . . . . . . . . . . . . . . . . . . . . . . . . . . . . .4-3
Table 4-4. Naming a DLT4000 tape drive in slot 7. . . . . . . . . . . . . . . . . . . . . . . . . . . . . . 4-3
Table 4-5. Default disk drive partition tables . . . . . . . . . . . . . . . . . . . . . . . . . . . . . . . . .4-8
Table 4-6. Stripe drive partition tables . . . . . . . . . . . . . . . . . . . . . . . . . . . . . . . . . . . . . . .4-8
Table 4-7. Root drive partition table (in MBs) . . . . . . . . . . . . . . . . . . . . . . . . . . . . . . . . . 4-8
Table 4-8. Example of disk partitioning among multiple disks . . . . . . . . . . . . . . . . . . 4-12
Table 4-9. SCSI IDs and names for devices on the HP. . . . . . . . . . . . . . . . . . . . . . . . . . 4-35
Table 4-10. Disk drive format verification time . . . . . . . . . . . . . . . . . . . . . . . . . . . . . . . 4-39
Chapter 5 Virtual Partitions
Table 5-1. Numbering virtual partitions . . . . . . . . . . . . . . . . . . . . . . . . . . . . . . . . . . . . 5-10
Chapter 6 Recovering From Disk or File System Failures
Table 6-1. The NSinstall form fields . . . . . . . . . . . . . . . . . . . . . . . . . . . . . . . . . . . . . . . . 6-31
Chapter 7 Write Acceleration
Table 7-1. ax_write_cache command options . . . . . . . . . . . . . . . . . . . . . . . . . . . . . . . . . .7-8
Chapter 8 Backing Up the NetServer
Table 8-1. Arguments for the dump command . . . . . . . . . . . . . . . . . . . . . . . . . . . . . . . . 8-2

xvi Version 1.10 System Manager’s Guide
Preliminary and Confidential USPEXA
Table 8-2. Tape drive data capacities . . . . . . . . . . . . . . . . . . . . . . . . . . . . . . . . . . . . . . . .8-6
Table 8-3. Suggested dump and restore arguments . . . . . . . . . . . . . . . . . . . . . . . . . . . .8-7
Table 8-4. Dump and restore command examples . . . . . . . . . . . . . . . . . . . . . . . . . . . . .8-9
Table 8-5. Differences between cloning and mirroring a partition . . . . . . . . . . . . . . .8-12
Chapter 9 Measuring the NetServer’s Performance
Table 9-1. NP statistics . . . . . . . . . . . . . . . . . . . . . . . . . . . . . . . . . . . . . . . . . . . . . . . . . . . . .9-9
Table 9-2. NP Protocol Statistics . . . . . . . . . . . . . . . . . . . . . . . . . . . . . . . . . . . . . . . . . . . .9-11
Table 9-3. Fields in the Histogram Properties Window . . . . . . . . . . . . . . . . . . . . . . . .9-25
Table 9-4. Fields in the Overall Properties Window . . . . . . . . . . . . . . . . . . . . . . . . . . .9-29
Table 9-5. Options in pull-down menu in Data Display Window . . . . . . . . . . . . . . .9-35
Table 9-6. Pull-down menu options displayed in the input file list . . . . . . . . . . . . . .9-37
Table 9-7. Differences between xwd and screendump . . . . . . . . . . . . . . . . . . . . . . . . .9-40
Table 9-8. Options and arguments used in the ax_perfhist command . . . . . . . . . . . .9-46
Chapter 10 Special Maintenance
Appendix A UNIX Manual Pages
Appendix B Online Documentation
Appendix C Time Zones
Table C-1. Time zone listing . . . . . . . . . . . . . . . . . . . . . . . . . . . . . . . . . . . . . . . . . . . . . . . C-1
Table C-2. Additional time zone listings. . . . . . . . . . . . . . . . . . . . . . . . . . . . . . . . . . . . . . C-4
Appendix D Configuration Worksheets
Appendix E Messages
Table E-1. NetServer boot event explanation . . . . . . . . . . . . . . . . . . . . . . . . . . . . . . . . . . E-6
Table E-2. Auspex Processor Error Messages . . . . . . . . . . . . . . . . . . . . . . . . . . . . . . . . . . E-9

▲xvii
Preliminary and Confidential
USPEXA
Preface
About This Guide
This guide gives you detailed information about how to operate and manage an Auspex
NetServer. It offers procedures and recommendations on how to run the NetServer
software efficiently to ensure reliable and fast file service at your site.
Applicable Documentation
Because Auspex NetServers run the SunOS 4.1.4 operating system and are fully
compatible with ONC/NFS, many Sun Microsystems documents are relevant to
NetServer operations. This guide documents differences from SunOS and does not
attempt to document SunOS or system administration in detail. For Auspex hardware
information or SunOS administration information, refer to the appropriate manual in the
following list:
▲NS 7000 Model 150/250 Series Hardware Manual, Auspex Systems, Inc.
▲NS 7000 Model 650 Series Hardware Manual, Auspex Systems, Inc.
▲NS 7000 Model 700 Hardware Manual, Auspex Systems, Inc.
▲NS 7000 Model 800 Hardware Manual, Auspex Systems, Inc.
▲Storage Peripherals Manager’s Guide, Auspex Systems, Inc.
▲Version 1.10 Hardware Release Note, Auspex Systems, Inc.
▲Version 1.10 Software Release Note, Auspex Systems, Inc.
▲System and Network Administration, Sun Microsystems, Inc.
Terminology
Several models of Auspex NetServers run NetServer version 1.10 software: the 200 series,
500 series, 600 series, 700 series, and 800 series. The NS 6000™ NetServer is also supported,
but must be upgraded. Version 1.10 software does not support:
▲Host Processor IV (HP IV) or earlier boards.
▲Ethernet Processor (EP) boards.
▲HP V-based FDDI Processor (FDDIP) boards.
▲Auspex Primary Memory (APM).

xviii ▲Version 1.10 System Manager’s Guide
Preliminary and Confidential USPEXA
▲File Processor (FP) boards.
▲Storage Processor I (SP I), Storage Processor II (SP II), or Storage Processor III (SP III)
boards. SP III boards can be upgraded to supported SP III-E boards.
In this guide, where information applies to all Auspex network servers regardless of model
or Host Processor type, the text uses the generic term NetServer. Where information applies
to a particular model or Host Processor type, the text uses the specific model number or
Host Processor type.
Typographical Conventions
In this guide, different typefaces indicate different kinds of information. The following
table explains these typographical conventions.
Hexadecimal values in the text are preceded with “0x,” and leading zeros are not always
shown. For example, the notation 0x68 is used to indicate the hexadecimal address
00000068.
Font Meaning
Typewriter Indicates a literal screen message.
Bold In a command line, indicates information to be entered exactly as shown.
In text, indicates a command name or device name.
Italics
In a command line, indicates a nonliteral item or variable for which you
substitute an appropriate value. In text, indicates a path name or a special
term.

Preliminary and Confidential
▲xix
USPEXA
Special Messages
The following special messages are used in this guide:
Warning: Warnings alert you to the danger of personal injury and call
attention to instructions you must follow for your personal safety.
Caution: Cautions call attention to instructions you must follow to prevent
damage to system hardware or software or loss of system data.
Note: Notes call attention to important information you should be aware of as
you follow the procedures described in this guide.
Recommendation: Recommendations call attention to an item or procedure
that is not required but might help improve performance, ease of use, and ease
of installation or configuration.
Tools
The tools icon identifies the tools you need to complete a task.
Terminology
Throughout this manual, certain terms refer to NetServer families generically. Where
distinctions are necessary, the actual machine model is used.
Host Processor PROM monitor prompts are represented with “HP>” throughout this
manual. Since this system prompt varies depending on the Host Processor model installed
in the NetServer, the prompt that appears on your system might be different.
The generic term... Describes these models...
NS 7000/800 NS 7000 Model 800
NS 7000/700 NS 7000 Model 700, 710, and 720
NS 7000/600 NS 7000 Model 600, 602, 610, 612, and 650
NS 7000/200 NS 7000 Model 200, 210, 220, and 250
NS 7000/150 NS 7000 Model 150
NetServer or server All models

xx ▲Version 1.10 System Manager’s Guide
Preliminary and Confidential USPEXA
Getting Help
Customer support and online help are described in this section.
Email Support
Customer service and help through electronic mail are available to North American and
International customers at the following address:
support@auspex.com
North America Telephone Support
To reach Auspex customer service for North America at any time, dial 1-800-328-7739.
International Telephone Support
Customers within the countries and territory listed as follows can reach Auspex customer
service at any time by dialing the appropriate telephone number.
International customers who purchase Auspex products from an authorized distributor or
reseller should contact that distributor or reseller for support
To comment on the content of this online help facility, send email to Auspex Technical
Publications:
techpubs@auspex.com
Country or territory Telephone number Country or territory Telephone number
Australia 1-800-121-194 Luxembourg 0800-2721
Austria 0-660-7912 Malaysia 800-4509
Belgium 0800-1-0180 Netherlands 06-0222158
Denmark 80-01-03-60 Norway 800-1-1294
France 0800-91-21-32
(0800-26-38-22)*
* France has two toll-free numbers. The number in () is directed to the Paris office during the working day.
Philippines 1-800-116-0005
Germany 0130-81-8306 Poland 00-800-441-1220
Hong Kong 800-4803 Spain 900-95-4445
Ireland 1800 55 3343 Sweden 020-797326
Israel 177 440 9285 Switzerland 0800-55-1339
Italy 1678-73541 Taiwan 0080-14-9580
Japan 0044-22-12-2414 United Kingdom 0800-28-7739
Korea 0038-13-0374

Preliminary and Confidential
▲xxi
USPEXA
World Wide Web
For more information about Auspex Systems, Inc. and its products, use the following
resource location on the World Wide Web:
http://www.auspex.com
Printing Online Documents
You can print individual pages or the entire contents of the online manual. To print
individual pages, use the ax_docs command and choose Premier Software Series Menu in
the Main Menu window. Choose the <opf product> documentation, and pull down the
File menu when the document appears. The Print option allows you to print a particular
page, a range of pages, or the entire document. The Print Setup option allows you to select
a paper size, including A4.
Alternately, to print the whole <opf product> document, mount the Premier Software
Series CD, and use the lpr -s command to print 100btatmbackupdguardftpraid.ps in the
/psdocs directory.


Overview of NetServer Features 1-1
Preliminary and Confidential
USPEXA
1Overview of NetServer
Features
About This Chapter
This chapter provides an overview of the NetServer™ and describes the features specific
to the NetServer’s hardware and software architectures. In addition, this chapter points
out the distinct advantages such as balanced client traffic, ease of administration, and
scalability offered by the Auspex environment. The last section lists changes to SunOS
Version 4.1.4 that Auspex has made in the NetServer software.

1-2 Version 1.10 System Manager’s Guide
Preliminary and Confidential USPEXA
Product Overview
The Auspex NetServer is specifically designed to deliver industry-leading performance
and reliability that meets the demands of large networks in real-world production
environments. With its unique Functional Multi-processing® (FMP®) architecture, the
NetServer delivers high-speed network I/O performance. The NetServer is also highly
scalable—you can improve its performance by adding processor boards and storage
devices as the number of network clients grows. In addition, the NetServer’s software,
which is based on the Sun Microsystems SunOS 4.1.4, offers Auspex-specific system
administration commands for minimizing system down time. Procedures such as
drive replacement and file system backup can be completed while the server is in
multiuser mode.
All models of NetServers have the features described in Table 1-1.

Preliminary and Confidential
Product Overview 1-3
USPEXA
Table 1-1. NetServer features
System architecture ▲Functional Multi-processing (FMP) architecture with separate dedicated
processors for network, file, UNIX, and storage processing.
▲Host Processor (HP VII and HP VIII), which incorporates a Ross
Technology HyperSPARC Mbus module running at 125 MHz. The HP
offers full compatibility with SPARC Compliance Definition 1.1.
▲WarmStart: Upon booting, the system automatically bypasses certain
diagnostic tests, reducing the time required to return to service.
▲100Base-T Ethernet full-duplex software is an integral part of the system
software, ready for configuration and use with no additional installation
after system software installation. 100Base-T Ethernet runs in full-duplex
mode with the appropriate adapter card.
▲Optional nonvolatile write cache for improved Network File System (NFS)
write operation performance.
▲Optional ServerGuard™ software, which allows mirroring of an NFS
filesystem across a pair of NetServers. One NetServer acts as the primary
server, and the other, which may be physically remote, acts as the
secondary server. With ServerGuard, the NFS filesystem is independent of
local power failures and natural disasters, resulting in uninterrupted NFS
service to clients.
▲Optional DriveGuard™ software (RAID 5 implementation), which protects
user data in the event of a single device failure. If any single disk in a
DriveGuard array fails, the data can be reconstructed using information on
the remaining disks in the array. See the Auspex DriveGuard
documentation on the Auspex Premier Software Series CD-ROM for more
information.
▲Optional DataGuard™ software, allowing the HP to reboot without affecting
other system components or NFS service to clients. This feature improves
overall reliability of the NetServer by isolating any failures to the HP and
services directly provided by it.
▲Optional EtherChannel combines multiple 100Base-T Ethernet interfaces
into a single channel. All the interfaces in the EtherChannel load balance
the traffic among themselves, giving the concept of one fat pipe.
▲Optional NP (ATM Release 2) software, is Auspex’s Network Processor
(NP)-resident implementation of Asynchronous Transfer Mode (ATM). It
includes LAN Emulation (LANE) for Ethernet clients, and allows you to
configure three types of network interfaces: FORE IP, Classical IP, and
LEC.
▲Optional NeTservices software, a UNIX-based network operating system,
is fully compatible with Microsoft networking technology. NeTservices
provides file services for the efficient sharing of computing resources
among a community of desktop users.

1-4 Version 1.10 System Manager’s Guide
Preliminary and Confidential USPEXA
For hardware features such as the maximum number of network interfaces supported,
amount of I/O cache memory, and storage capacity, refer to the hardware manual
appropriate to your NetServer model.
Storage subsystems ▲High-performance storage subsystems: Drives are organized in racks or
drawers of seven drives. The maximum number of drives supported
depends on the NetServer model. Software commands allow a Storage
Processor to pause and restart if you need to hot plug drives (that is,
remove or insert drives while the NetServer is running).
▲Auspex Virtual Partition Manager: Mirrored, striped, and concatenated
partitions provide an efficient and reliable way of using the disk space in a
NetServer. You can enlarge a striped or concatenated virtual partition
without interrupting user access to the file system on the virtual partition.
▲Very Large File (VLF) support: The size of an individual file is limited only
by file system size for LFS files accessable over NFSv3. Both file and file
system sizes may be over 2 GB. Clients accessing such files must also
have VLF capabilities.
Auspex system
management tools
▲The Auspex Performance Monitor, which displays performance data for all
processors in the system as well as disk subsystems and nonvolatile RAM
(NVRAM) used for write caching.
▲The Auspex Virtual Partition Manager, which comprises commands that
display and manage the configuration of all virtual partitions.
▲Online hardware and software information in Adobe™ PDF format and an
Acrobat reader utility to read the files.
For a more detailed list of Auspex-specific commands and utilities, refer to
“SunOS Enhancements” on page 1-12.
Compatibility with
industry standards Compatible with UNIX (SunOS), ONC/NFS, TCP/IP, Ethernet, VME, SCSI, X11
(OpenWindows), and FDDI standards. Compliant with POSIX 1003.1, FIPS
151-a, SVID Issue 2, and X/Open Portability Guide Version 2.
Distribution medium CD-ROM.
Table 1-1. NetServer features (Continued)

Preliminary and Confidential
NetServer Hardware Architecture 1-5
USPEXA
NetServer Hardware Architecture
The combination of processor boards and drive subsystems within a NetServer varies from
one configuration to another. However, on all NetServer models, the Auspex FMP
architecture distributes performance-limiting I/O functions to multiple dedicated
processors, bypassing the UNIX operating system to significantly reduce software
overhead. As a result, Auspex’s FMP architecture delivers a dramatic improvement in
network I/O performance.
An example of a processor board is the Network Processor (NP). An NP board contains
one CPU for protocol processing and another for file system processing. When this guide
uses a processor name (for example, “Network Processor”), it refers to the CPU that
performs a specific processing function, whether or not the CPU shares a board with
another CPU.
The following lists the major hardware subsystems in the NetServer:
▲FMP processors (Host, Network, and Storage Processors)
▲High-performance disk subsystem
▲CD-ROM and tape drives
Note: NetServer Version 1.10 software supports only servers with HP VII and
HP VIII, NP III and NP IV, and SP IV and SP V boards.
As more users join the network, processor and storage capacity can be added to
accommodate the increased work load.
The following sections discuss the FMP processors, the shared cache memory, and the
Enhanced VME Bus over which the processors communicate with each other.
Host Processor (HP)
The Host Processor performs these functions:
▲Booting the system.
▲Downloading software to the other processors.
▲Running UNIX (SunOS) and applications.
▲Exporting the standard Sun ONC services.
▲Running the NetServer system utilities and diagnostics.
The HP manages NFS Version 2 services for requests to file systems mounted on the HP.
Most NFS requests for Auspex Local File Systems (LFS) are processed by the NP.
The NetServer’s SPARC-based HP is binary-compatible with SPARC application
environments and provides a compute capability independent of NFS loading.
Caution: The architecture of the HP VIII is aushp. Loading kernel modules
compiled for an architecture different from that of the HP might cause the
server to crash.
The HP VIII is configurable from 128 to 384 MB of memory, with 16-MB, 32-MB, 64-MB,
or 128-MB add-on modules. Memory modules must be installed in pairs of equal size.

1-6 Version 1.10 System Manager’s Guide
Preliminary and Confidential USPEXA
Network Processor (NP)
The Network Processor combines network-processing and file-processing functions, as well
as onboard cache memory. An NP may have multiple, mixed network connections
including Ethernet and FDDI connections. An FDDI NP can support either fiber or MLT-3
interfaces, and can be either a Single Attach Station (SAS) or a Dual Attach Station (DAS).
(The DAS connection supports fiber only.)
NP network interface adapter boards supporting ATM, FDDI, and Fast Ethernet (100Base-
T) interfaces are available as optional products.
For a complete list of supported network interface combinations, see the “Network
Processor Configurations” section of the Version 1.10 Hardware Release Note.
Storage Processor (SP)
The Storage Processor operates multiple parallel SCSI channels. The SP V supports six
10-MB per second fast SCSI channels. The SP is responsible for SCSI channel management,
SCSI drive control and optimization, DMA data transfers to the primary I/O cache
memory, and virtual partition management.
Optionally, the SP supports write acceleration for NFS write operations through write
caching, write coalescing, and redundant write elimination. Write acceleration can
improve client NFS response time and NetServer throughput by reducing the response
time involved in writing data to disk. The write cache on an SP V with the optional Write
Accelerator III and current PROM Flash code contains 8 MB of NVRAM with battery
backup to protect data when a power failure occurs.
I/O Cache Memory
The shared I/O cache memory, which resides on all NP boards, is used as a large disk cache.
No processor instructions are stored in or fetched from this memory. Memory and
backplane bandwidth are devoted exclusively to I/O.
Enhanced VME Bus
The Enhanced VME Bus implementation provides 100-MB per second block transfers
between the NP and SP boards.

Preliminary and Confidential
Optional Products 1-7
USPEXA
Optional Products
Auspex provides a system for installing optional software products on the NetServer.
Software packages are immediately accessible through the acquisition of a decrypting key
and license from Auspex. Optional product packages are located on the Auspex Premier
Software Series CD-ROM. The packages must be installed with pkgadd(1M) onto the
NetServer system software to run. Installation instructions are in the CD-ROM booklet and
in the Version 1.10 Software Release Note.
Documentation for all the software packages is provided on the Auspex Premier Software
Series CD-ROM. Installation and printing instructions for documentation are in the
CD-ROM booklet and in Appendix B of this manual.
The following optional software products are available at the time of printing this manual.
Refer to the Auspex Premier Software Series CD-ROM for the latest information.
ServerGuard
ServerGuard allows mirroring of an NFS filesystem across a pair of NetServers. One
NetServer acts as the primary server, and the other, which may be physically remote
(anywhere in the world), acts as the secondary server. With ServerGuard, the NFS
filesystem is independent of local power failures and natural disasters, resulting in
uninterrupted NFS service to clients.
DataGuard
DataGuard permits HP only reboots. This confines operating system failures to the HP and
any services directly provided by it. DataGuard makes the NetServer more reliable by
reducing the impact of UNIX operating system failures and improving the HP reboot time.
DriveGuard
DriveGuard (RAID 5 implementation) protects user data in the event of a single device
failure. If any single disk in a DriveGuard array fails, the data can be reconstructed using
information on the remaining disks in the array. See the DriveGuard documentation on the
Auspex Premier Software Series CD-ROM for more information.
NeTservices
NeTservices is a UNIX-based network operating system that is fully compatible with
Microsoft networking technology. NeTservices provides file services for the efficient
sharing of computing resources among a community of desktop users. It incorporates the
latest Microsoft technology to deliver powerful new network administration and
enhanced security features. Clients using Windows NT Server, Windows NT Workstation,
and Windows 95 get e the ability to access UNIX-based file systems on Auspex NetServers.
An Auspex NetServer using NeTservices can act as a Primary Domain Controller (PDC) or
Backup Domain Controller (BDC) in a Windows NT domain.

1-8 Version 1.10 System Manager’s Guide
Preliminary and Confidential USPEXA
EtherChannel
EtherChannel combines multiple 100Base-T Ethernet interfaces into a single channel called
a fat pipe. All the interfaces in the EtherChannel load balance the traffic among themselves,
giving the concept of one fat pipe.
The Auspex EtherChannel implementation takes care of traffic directed to a router through
the same port, since EtherChannel does the load balancing based on IP addresses, MAC
addresses, or with round robin algorithm. The Auspex EtherChannel is a software-only
product. When the packet is ready to go out on the net, EtherChannel makes a decision at
the driver level about which port to use.
ATM
NP (ATM Release 2) provides asynchronous communication from the NP board with data
transfer rates up to 155 MB per second. NP (ATM Release 2) includes LAN Emulation
(LANE) for Ethernet clients, and allows you to configure three types of network interfaces:
FORE IP, Classical IP, and LEC.
FTP on the Network Processor
FTP on the Network Processor improves File Transfer Protocol (FTP) transfer rates between
NetServer disk storage and a network. Data can flow directly from the SP to an NP,
bypassing the HP. FTP (NP) handles all the Internet Transmission Control Protocol
processing.
FastBackup
FastBackup increases the speed of Auspex systems doing full-system backups and restores.
With FastBackup, backup and restore operations take place entirely between SP boards
and the backup devices. Up to two backup devices can be added for each SP board. The
backup device can be a tape drive on the NetServer, a jukebox, or tape stacker, allowing
the system administrator to start the process and then let the process run without further
intervention.

Preliminary and Confidential
Hardware Implementation of the FMP Architecture 1-9
USPEXA
Hardware Implementation of the
FMP Architecture
Figure 1-1 illustrates the NetServer hardware architecture. Remember that because you
can mix and match some of the processor boards in one system, the configuration of your
server may be different from the one shown. Also, there are restrictions on the maximum
number of boards that can be installed in a system, depending on the board combination.
Figure 1-1. Hardware implementation of Functional Multi-processing architecture
Network Connection:
Ethernet (100Base-T), FDDI, ATM Independent SCSI Channels
6 SCSI (Model 200 and 700 Series)
FMP I/O Backplane
UNIX Memory
128–384 MB
CPU MVIC
UNIX
SBus
I/O Cache Memory
128–256 MB
CPU CPU
Protocols Files
Network
Processor
SBus
I/O Cache Memory
128–256 MB
CPU CPU
Protocols Files
Network
Processor
SBus
…
…
…
…
Write
Accelerator
(Optional)
SCSI
Tape or
Optical
Disk
Library
SunOS
Host Processor
CPU
Partitions
Storage
Processor

1-10 Version 1.10 System Manager’s Guide
Preliminary and Confidential USPEXA
NetServer Software Architecture
Figure 1-2 illustrates the software structure of the NetServer. Notice that the NetServer’s
Functional Multiprocessing Kernel® (FMK®) executes on each Auspex processor.
Figure 1-2. NetServer Functional Multi-processing architecture
I/O Cache Memory
File
Processing
FMK CPU
Host
Processing
Write
Cache
– Floating Licenses
– Performance
monitoring and
tuning
– Automated
backup/restore
– File migration
– Ancillary DBMS
– ONC/NFS: NIS,
mount, lockd,
authd, export
– System startup
and shutdown
Optional
Tape or
Optical
Disk
Library
SCSI
Memory Memory
Control
Flow
Data Flow
Networks (Ethernet, FDDI, ATM)
Parallel
SCSI Channels
Internal SCSI
Disks and Devices
Memory
Memory
Control
Flow
……
Storage
Processing
FMK CPU
– UFS File System
– DMIG API (HSM)
Protocol
Processing
FMK CPU
– NFS protocol
processing
– IP routing – Buffer
cache
– Packet
buffers
– UFS
meta-
data
UNIX CPU
– Write
Acceleration
– Virtual
Partitions
(RAID 0,1)
– RAID Device
(RAID 5)

Preliminary and Confidential
Advantages of the Auspex Environment 1-11
USPEXA
Advantages of the Auspex Environment
The Auspex environment is distinguished by its multiple processors, drives, and networks
centralized in a single server. This feature provides several system management
advantages:
In administering the NetServer, be aware that some standard administrative practices are
modified to take into account the number of devices and networks that exist in the
centralized NetServer environment. Some procedures are altered to reflect the unique
features of the NetServer environment. However, system administration procedures in
many respects remain identical to those used for the SunOS operating system by Sun
Microsystems, on which the Auspex operating system is based. Refer to the following
section, “SunOS Enhancements”, for information about Auspex changes to SunOS.
Consolidation The NetServer’s high-performance storage subsystems reduce
the need for maintaining and backing up multiple copies of
files and programs spread across multiple conventional
servers.
Balanced client traffic You can distribute client traffic more evenly for these reasons:
▲Client data can be distributed among disk drives to
provide maximum I/O efficiency.
▲The virtual partition capability allows you to distribute
logical disk partitions over multiple physical disk drives,
thus improving file access times to the file system
mounted on the partition. This feature provides a
dramatic performance improvement on heavily used file
systems.
▲The client load can be balanced among multiple networks.
Distributing traffic on several networks reduces delays
and increases efficiency.
Expandability If the number of clients outgrows the server’s current capacity,
the server can be expanded to support more clients or
networks. The NetServer’s performance increases
proportionately with the increased number of drives and
functional processors supported by the server.
Availability The NetServer offers uninterrupted service to network users
when performing system administration procedures such as
backing up file systems; adding, removing, or replacing drives;
and reconfiguring or enlarging a virtual partition. The file
system isolation capability ensures that a corrupted file system
does not affect the operation of the entire server; the File
Processor takes the file system offline so that you can repair it
and make it available to users again.
Backup speed Backup operations can take place entirely between SP boards
and the backup devices, giving increased speed when backing
up large amounts of data. Backup devices can be tape drives,
tape jukeboxes, or tape stackers.

1-12 Version 1.10 System Manager’s Guide
Preliminary and Confidential USPEXA
SunOS Enhancements
Each NetServer runs a modified SunOS kernel that communicates with the intelligent
Auspex processors to enhance NetServer performance. Most UNIX services come directly
from SunOS for complete compatibility. However, Auspex makes some changes to the Sun
operating system to integrate the Auspex processors into the standard operating system.
Note: The majority of the SunOS standard utilities and files remain
unchanged. This publication documents the changed portions of SunOS only;
it does not document the unchanged portions. Consequently, it is very
important that you have the SunOS documentation. To obtain the latest
documentation, contact Sun Express at 1-800-USE-SUNX, or Auspex.
The most significant changes to SunOS are listed in Table 1-2. Not all of the changes are
described in the rest of this guide because some changes (for example, the ax_statd(8)
daemon) are transparent to the system administrator. For information about the more
visible changes, see the appropriate man page.
Table 1-2. Changes to SunOS
Types of changes Description For further
information, see
Added or modified
daemons Three added daemons coordinate the processors:
ax_startup(8), ax_errd(8), and ax_timed(8). These
daemons, like init(8), must run even in single-user
mode.
Additional daemons supporting the NetServer in
multiuser mode are ax_statd(8), ax_statd2(8),
ax_keyenvoyd(8), ax_lfsd(8), ax_nfsd(8), and
ax_vold(8).
Man pages for:
ax_startup
ax_errd
ax_timed
ax_statd
ax_statd2
ax_keyenvoyd
ax_lfsd
ax_nfsd
ax_vold
Networking
commands and
daemons
The nfsstat(8C) command is modified to obtain
statistics for the NP and UNIX. Also, an added option
(-I
interface
) displays NFS and RPC statistics about
a network interface.
A new command, ax_netstat(8C), displays NP
network statistics.
A new command, stopnfsd(8), shuts down the NFS
daemons on the NPs.
A new command, ax_arp(8C), displays or flushes the
Address Resolution Protocol (ARP) table on an NP.
A new command, ax_fddistat(8C), displays status of
FDDI and MLT-3 network interfaces.
Man pages for:
nfsstat
ax_netstat
stopnfsd
ax_arp
ax_fddistat
Performance
monitor commands The Auspex Performance Monitor command,
ax_perfmon(8), gives the system manager the ability
to gather and display NetServer performance data.
The ax_perfhist(8) command displays server
performance data in histograms.
Chapter 9

Preliminary and Confidential
SunOS Enhancements 1-13
USPEXA
Commands for
virtual partitions A disk management tool, ax_diskconf(8), displays
NetServer disk configuration data, including
information about virtual partitions.
vp(4) is the virtual partition device driver.
vpartab(5) is the virtual partition table.
ax_loadvpar(8) loads the partition table.
ax_vold(8) is a daemon that manages the state of
virtual partitions.
ax_vpstat(8) displays the status of virtual partitions.
ax_mattach(8) attaches a new member to a mirrored
partition.
ax_mdetach(8) detaches a member from a mirrored
partition.
ax_mconvert(8) converts a striped or concatenated
virtual partition to a one-membered mirrored partition.
ax_mrestore(8) restores mirrored partitions to an
active state.
“Virtual Partition
Commands” on
page 5-10
“Virtual Partition File”
on page 5-9
“Expanding a One-
Membered Mirrored
Partition” on page 5-18
vp man page
Commands for
Auspex devices The device ad (for Auspex disk and CD-ROM) was
added to the device options that may be used with
boot(8S).
The command MAKEDEV.auspex defines Auspex-
specific devices.
The dkinfo(8) and format(8) commands are modified
to support Auspex disks; eject(8) supports acd (for
Auspex CD-ROMs). Also, ax_label(8) partitions and
labels a drive, and ax_lslabel(8) shows a disk’s label
and partitioning.
The ax_hot_plug(8) command provides the ability to
hot plug drives, that is, the ability to add, replace, or
remove disk, tape, or CD-ROM drives while the
operating system is running. Removing and adding
drives can be done from a single command line.
Two additional device commands, ax_add_device(8)
and ax_remove_device(8), also provide hot-plug
capabilities.
“Device Names” on
page 4-2
“Using the Format
Command”on
page 4-36 for format
“Using CD-ROM
Drives”on page 4-5 for
eject
“Adding or Replacing a
Drive” on page 4-25
Man pages for:
MAKEDEV.auspex
dkinfo
ax_lslabel
ax_label
Naming conventions
for storage devices Auspex disk drives are named ad
n
. Tape drives are
named rast
n
or nrast
n
. CD-ROM drives are named
acd
n
. (
n
is the slot where the drive is installed.)
DriveGuard arrays are named ard
n
, where
n
is the
number of the array.
“Device Names” on
page 4-2
Table 1-2. Changes to SunOS (Continued)
Types of changes Description For further
information, see

1-14 Version 1.10 System Manager’s Guide
Preliminary and Confidential USPEXA
File systems An added file system type, LFS, acts as an interface
between the operating system and file systems
mounted on the File Processor. In general, LFS
remains transparent.
The NetServer uses the standard 4.2 file system type
for its / (root),
/usr
, and
/var
file systems.
exports(5) is modified to add an option allowing
asynchronous writes to exported file systems.
Many other standard utilities, including df and du, are
modified to support LFS and 72-GB file system
capacity.
A file system on a virtual partition can exceed 2 GB.
Up to 72-GB file systems can be created on an
Extended Virtual Partition (EVP).
ax_clonefs(8) creates a clone partition of a specified
physical or virtual partition to facilitate online
backups.
When the server detects a corrupted LFS file system,
the File Processor isolates the file system so it does
not affect the operation of the server. When you are
finished repairing the file system, use ax_fsutil(8) to
put it back on line.
The ax_expand(8) command enlarges a file system
on a concatenated or striped virtual partition.
fsck(8) allows you to repair a file system even when it
is mounted, provided the File Processor has taken
the file system offline.
ax_kill(8) kills all processes sleeping on an isolated
file system. It is useful when the isolated file system
can not be repaired by fsck and added back online.
Once the processes are killed, you can unmount and
replace the bad disk that caused the file system
isolation.
“Mounting File Systems
on the FP and HP” on
page 4-18
“Maximum Size of a
Virtual Partition” on
page 5-3
“Online Backup” on
page 8-12
“File System Isolation”
on page 6-10
“Repairing an Isolated
File System with fsck”
on page 6-13
“Restoring a File
System that Cannot Be
Repaired” on page 6-15
Man pages for:
mount
exports
ax_expand
Table 1-2. Changes to SunOS (Continued)
Types of changes Description For further
information, see

Preliminary and Confidential
SunOS Enhancements 1-15
USPEXA
System
administration tools Upon a system crash, the getcores.sh(8) command
compresses and
tars
all core files for delivery to
Auspex.
When enabled, the reporter.sh(8) command
prepares and mails site reports to Auspex Customer
Service.
When enabled, and in the event of a system crash,
the corescreen.sh(8) command prepares and mails
a subset of Processor board cores to Auspex
Customer Service.
When enabled, mailmessages.sh(8) prepares and
mails reboot messages to Auspex Customer Service.
The ax_admmsg(8) command searches for Auspex
error messages and generates an error report.
The ax_config(8) command accesses configuration
date and generates a configuration report.
The ax_load_flash(8) command downloads Flash
PROM firmware to specified processor boards.
Man pages for:
getcores.sh
reporter.sh
corescreen.sh
mailmessages.sh
ax_admmsg
ax_config
“Flash PROM Download
Utility” on page 10-7
Other commands
unique to Auspex
systems
rc(8) is modified to download and start the Auspex
processors.
The ax_write_cache(8) command provides the
system manager with a tool for managing and
controlling the write cache. To use the write cache
feature, you must install the Auspex Write Accelerator
on the Storage Processor.
dump(8) is modified to allow you to specify the time
and file system name to be recorded in
/etc/dumpdates
. This change ensures that the
appropriate information is recorded in
/etc/dumpdates
when you dump a partition created by ax_clonefs.
halt(8) and reboot(8) are modified to include the -s
option, which causes the system not to run sync(2) at
reboot. With this change, reboot can complete even if
the NetServer has a file system mounted from an
unreachable machine. halt(8), reboot(8), and
fastboot(8) now include the -c option, which instructs
the system to perform a cold boot in which all
diagnostics are performed.
shutdown(8) is modified with the -l option to send
warning messages only to logged-in users. The
option speeds up the shutdown process if the list of
machines mounting files is not up to date, or if
machines mounting files do not have rwalld(8C)
support.
Man pages for:
rc
shutdown
rwalld
Chapter 7, “Write
Acceleration”
“Dumping a Clone
Partition to Tape” on
page 8-15
“halt”, “reboot” and
“fasthalt and fastboot”
on page 3-10
Table 1-2. Changes to SunOS (Continued)
Types of changes Description For further
information, see

1-16 Version 1.10 System Manager’s Guide
Preliminary and Confidential USPEXA
For a complete list of files and programs added or modified in SunOS, see the auspex(8)
man page, or Appendix A. To see a printed version of the man pages, refer to the Command
Reference Guide.
For each of the system management procedures described in this guide, the Sun
Microsystems documentation can provide additional information. Table 1-3 lists basic
system management topics and indicates which chapter to consult in Sun’s System and
Network Administration manual.
NeTservices
commands The asu(8) command allows an administrator to
manually stop NeTservices, start NeTservices, or
reset the daemons with a restart.
stop shuts down NeTservices on all interfaces.
start enables and starts NeTservices on all
interfaces.
restart stops NeTservices on all interfaces, then
immediately starts NeTservices again. This option is
useful as a troubleshooting tool. If NeTservices is not
functioning correctly, a restart may clear up problems.
help gives information about using the asu
command.
NeTservices Product
Guide, NeTservices
Administration Guide,
and
NeTservices
Concept and Planning
Guide
Table 1-3. Pointers to Sun documentation
Topic Sun chapter number
System administrator’s role 1
Overview of SunOS 2
Booting and shutdown 4
File maintenance 5
System backup and restore 5
Maintaining disks with format 6
Monitoring file system usage 6
Administering security 7
Reconfiguring the system kernel 10
System accounting 11
fsck 12
Adding a modem 13
Line printer 13
Modifying termcap 14
System crash and accompanying messages 16
Description of networking concepts 17
The Sun network environment 17
Table 1-2. Changes to SunOS (Continued)
Types of changes Description For further
information, see

Preliminary and Confidential
SunOS Enhancements 1-17
USPEXA
NFS 18
The Name Information Service (NIS) 20
Domain Name Service 21
Electronic mail and communications 23
UUCP 22
sendmail 23
Monitor and boot program error messages Appendix E
Table 1-3. Pointers to Sun documentation (Continued)
Topic Sun chapter number


Software Configuration ▲2-1
Preliminary and Confidential
USPEXA
2Software Configuration
About This Chapter
This chapter describes how to configure your server for your environment. It assumes that
the Version 1.10 root drive is already installed. If you are upgrading your system, refer to
the Version 1.10 Software Release Note for information on updating your root drive to
Version 1.10 before proceeding.
This chapter includes the following major topics:
▲Booting the server, setting up the console, and changing some system files on a newly
installed system.
▲Overview of configuration commands and description of cursor control within
configuration forms.
▲Configuring the NetServer software for your network environment. The
configuration procedures are required after you install a new NetServer or when you
change the server configuration.
Software configuration described in this chapter falls into two categories:
▲Server-specific customization
Specifying local time zone; defining server and interface names and IP addresses;
setting up services such as NIS, routing, and configuring TTY ports. The Auspex
commands for server-specific customization are NSconfig and SetupTty.
▲Client-specific customization
Installing architecture-dependent SunOS executables for client workstations that boot
from the NetServer, and notifying the NetServer which client workstations can boot
from the NetServer. The commands for client-specific customization are SetupExec
and SetupClient.
Although any NFS client can access data on a NetServer, only diskless SunOS clients
can boot from the NetServer.

2-2 ▲Version 1.10 System Manager’s Guide
Preliminary and Confidential
USPEXA
New Installations
The following procedure outlines the steps for configuring your NetServer after you install
the server for the first time with NSinstall(8) or NSupdate(8). See the Version 1.10 Software
Release Note for software installation instructions. The following sections provide details
about each configuration step.
1. Install your console terminal.
2. Boot the server to single-user mode.
3. Run NSconfig, and reboot the server.
4. Change the root password.
5. If appropriate, configure the server as an NIS master or slave in multiuser mode.
6. Modify site-specific files as necessary and reboot the server if needed.
7. Run SetupTty.
8. Run SetupExec.
9. Run SetupClient.
Installing the Console Terminal
With each NetServer, Auspex provides a DEC VT510 ANSI-compatible ASCII terminal as
a system console. You can also use another model ANSI-compatible terminal, such as a
Link terminal, as well as an X terminal or UNIX workstation. Using an X terminal or
workstation allows you to view several windows simultaneously and invoke the online
NetServer documentation. The exact procedure for setting up the console depends on the
terminal type; the following procedure provides some general guidelines for setting up a
console terminal.
1. Start with the NetServer powered off.
2. Set up the console terminal hardware, and attach the terminal to the server’s console
port. (Refer to your NetServer’s hardware manual for more information.)
3. Set up the console terminal serial parameters. (Refer to your NetServer’s hardware
manual for more information.)
Booting the NetServer
This section gives you enough information about booting the server so you can get started
with the server configuration commands. For more information on booting, refer to
“Booting the NetServer” on page 3-2.
1. After you power on the server, it displays the boot messages on the console screen
and boots in multiuser mode by default. Refer to the NetServer’s hardware manual
for information on how to power on the server.
2. When the server displays the login prompt, log in as root. Press Return when it
prompts you for the password.
3. After you have logged in, enter the shutdown command without arguments to go to
single-user mode.

Preliminary and Confidential
New Installations ▲2-3
USPEXA
Run NSconfig to Customize Your Server for the First Time
In single-user mode, run NSconfig to configure your server. For overall information on
server configuration, refer to “NetServer Configuration Commands” on page 2-9; for
information on the NSconfig command, refer to “NSconfig” on page 2-10.
After you are finished with NSconfig, continue with the procedure in “Changing the Root
Password” on page 2-3. Figure 2-1 outlines the procedures after you run NSconfig.
Figure 2-1. Flowchart for configuring the server for the first time
Changing the Root Password
After running NSconfig and exiting to multiuser mode, enter the passwd root command
to create a root password. This step is very important for system security.
No (NetServer is
an NIS client)
Run NSconfig. See “NSconfig” on page 2-10.
Boot to multiuser mode.
Change password.
Run ypinit -m.
Verify NIS operations
on the NIS master.
Run ypinit -s.
Is NetServer
an NIS master?
Modify site-specific files in
/etc
.
Yes
No
Reboot NetServer.
Is NetServer
an NIS slave?
Yes
Verify files in /etc.

2-4 ▲Version 1.10 System Manager’s Guide
Preliminary and Confidential
USPEXA
Configuring the Server to Be an NIS Master or Slave Server
If you do not use the NIS name service at your site, skip to “Modifying Site-Specific Files”
on page 2-5.
Configuring the NetServer to Be an NIS Master
If you use the server as an NIS master, follow these steps:
1. Verify that the current versions of the NIS-related files (/etc/ethers, /etc/hosts, and
/etc/bootparams) are located in /etc on the NetServer.
2. Verify the domain name using the following command:
/bin/domainname
3. Run ypinit to build NIS maps for master and slave configurations:
/usr/etc/yp/ypinit -m
For more information on ypinit, refer to the man page.
4. Reboot the NetServer, which starts the NIS daemons, including ypbind and ypserv.
For more information about NIS, refer to Sun’s System and Network Administration manual.
Configuring the NetServer to Be an NIS Slave
If you use the server as an NIS slave, follow these steps:
1. Edit the /etc/ethers, /etc/hosts, /etc/bootparams, and /var/yp/<domain>/ypservers files on
the NIS master. The /etc/ethers and /etc/bootparams files on the master must contain the
slave server client information. The /etc/hosts file on the master must contain the slave
NetServer and slave client host name and IP address. The /var/yp/<domain>/ypservers
file, which is a list of slave servers in the domain, needs the slave NetServer name.
2. Verify the domain name:
/bin/domainname
3. Enter the ypinit command on the master server as follows:
/usr/etc/yp/ypinit -m
Answer all the questions displayed by ypinit, and add the slave NetServer name
to the list of servers. For more information on ypinit, refer to the man page.
4. If you want to make sure you have set the type of NIS service and domain name
properly in the NSconfig form on the slave server, enter NSconfig to display the
form again. Verify the settings in the NSconfig form:
▲slave for “Type of NIS service”
▲NIS master’s domain for “Domain Name”
5. On the slave NetServer, run the ypinit command.
/usr/etc/yp/ypinit -s
mastername
6. Reboot the slave NetServer, which starts the NIS daemons, including ypbind
and ypserv.
For more information about NIS, refer to Sun’s System and Network Administration manual.

Preliminary and Confidential
New Installations ▲2-5
USPEXA
NetServers and UDP Checksumming
On the NetServer, no flag needs setting for UDP checksummed packets from clients.
Auspex NetServers check the UDP flag in a packet and deal with the packet accordingly.
Clients can send packets checksummed or not; the NetServer correctly deals with the
packets and then sends replies in kind.
Modifying Site-Specific Files
In addition to the preceding procedures, you may also need to customize two types of site-
specific files:
▲The SunOS kernel
Reconfigure the kernel in two situations: if you need to add devices that are currently
not supported by the generic kernel (/usr/sys/aushp/conf/AUSPEX1), or if you change
the site-specific parameters in the kernel. Refer to Sun’s Network and System
Administration manual for more information on reconfiguring the kernel. Refer to
“Kernel Parameters” on page 2-6 for information about site-specific kernel
parameters. See the section “Rebuilding the System Kernel” on page 10-9 for
reconfiguration instructions.
▲Various files in the /etc directory
Table 2-1 lists the files that contain site-specific information such as mail aliases and
trusted hosts. The table also describes the purpose of each file and lists man pages
containing more information.
Table 2-1. Key files that contain site-specific information
File name
Purpose of the file
/etc/aliases
Defines mail addresses or aliases, recognized by sendmail(8) for the local
host. See aliases(5).
/etc/bootparams
Contains new clients (this is configured automatically by SetupClient). See
bootparams(5).
/etc/configuration
Contains the server’s primary host name, interface flags (each of which
determines whether a network interface is enabled or disabled), NIS type,
domain name, and route daemon flag. (This is configured automatically by
NSconfig.)
/etc/dumpdates
Updates dump records for individual file systems. See dump(8).
/etc/ethers
* Defines Ethernet address-to-hostname mapping for network hosts, which is
required for booting diskless SunOS clients. (This file is automatically
updated by SetupClient.) See ethers(5).
/etc/exports
Defines all exported file systems—for example, root and swap partitions to
specific clients. (File systems for diskless clients are configured
automatically by SetupClient and SetupExec.) Each diskless or dataless
client must have an entry in this file. See exports(5).
/etc/format.dat
Holds data for the format(8) program. This file defines the known disk
types and partition information.
/etc/fstab
Defines local and network file system mount points. See fstab(5).
/etc/gateways
Defines IP router information. See routed(8C).
/etc/group
Defines groups recognized by the system. See group(5).
/etc/hosts
*
Defines hosts and IP addresses for network devices. See hosts(5).

2-6 ▲Version 1.10 System Manager’s Guide
Preliminary and Confidential
USPEXA
Kernel Parameters
A kernel has three site-configurable parameters. The parameters in the generic kernel
/usr/kvm/sys/aushp/conf/AUSPEX1 are maxusers and netinterfaces. Edit the file AUSPEX1
to change the parameters. Maxusers determines the approximate size of kernel data
structures. Read the comments for maxusers in AUSPEX1 for guidance.
Additional TTYs
In order to provide logins for additional TTYs, in the generic kernel
/usr/kvm/sys/aushp/conf/AUSPEX1, change the parameter from pseudo-device pty to
pseudo-device pty255. The default number of TTYs is 16.
/etc/hosts.equiv
Defines trusted hosts. See hosts.equiv(5).
/etc/inetd.conf
Lists servers to be started by inetd(8C). See inetd.conf(5).
/etc/netgroup
*
Defines network groups recognized by the system. See netgroup(5).
/etc/networks
*
Defines network name information. See networks(5).
/etc/passwd
Defines users’ password and account information. See passwd(5).
/etc/printcap
Defines printers. See printcap(5).
/etc/netmasks
Defines network masks used to implement IP subnetting. See
netmasks(5). Holds the network masks that
/etc/rc.boot
uses for running
the ifconfig command. (
/etc/netmasks
is configured automatically by
NSconfig.) See rc(8).
/etc/raidtab
Holds DriveGuard (RAID) configuration information.
/etc/rc.local
Starts site-configured and general programs at system boot time, including
NIS services, keyserv, other Sun utilities, and local utilities. (
/etc/rc.local
is
configured automatically by NSconfig.) See rc(8).
/etc/rc.local.
<hostname> Starts daemons and does setup for local applications and machine-specific
services.
/etc/rc.boot
Sets ifconfigs for broadcast addresses. (
/etc/rc.boot
is configured
automatically by NSconfig.) See rc(8).
/etc/remote
Customizes serial port information used by tip(1).
/etc/rpc, /etc/protocols,
and /etc/services
*
Contains information about protocols used in TCP/IP. See services(5).
/etc/sendmail.cf
Defines site-specific mail-handling procedures. See sendmail(8).
/etc/syslog.conf
Defines any special logging requirements for system messages; that is,
assigns special log files for certain messages. See syslog.conf(5).
/etc/ttytab
Defines serial ports. (
/etc/ttytab
is configured automatically by NSconfig
and SetupTty.) See ttytab(5).
/etc/vpartab
Defines virtual partitions. See vpartab(5).
* If your site uses NIS, these files are used only at boot time (before NIS is up).
Table 2-1. Key files that contain site-specific information (Continued)
File name
Purpose of the file

Preliminary and Confidential
New Installations ▲2-7
USPEXA
The netinterfaces value determines how much memory is reserved for the exclusive use of
interfaces. Each increment in the netinterfaces value adds 56 KB of memory to the amount
reserved for interfaces.
A netinterfaces value of 0 (zero), which is the default, causes the system to compute its own
number for the amount of memory to reserve. The computation takes the number of NP
boards in the system, multiplies that by six, and then multiplies that by 56 KB. For
example, a system with four NPs would get a netinterfaces working value of four times
six, or 24. The amount of memory reserved for interfaces would be 56 KB times 24.
In general, the most efficient value to insert for netinterfaces is the actual number of
interfaces in the system. A system with four NPs and three interfaces on each would need
a netinterfaces value of 12, using only half as much memory as the default computation.
The maximum netinterfaces value recognized by the system is 64 for each NP up to a total
system maximum of 256. For example, if you give a netinterfaces value of 100 on a system
with one NP, the system reserves memory for a value of only 64.
A site’s use of interfaces may call for more memory than the guideline given here, in which
case you can increase reserved memory by changing the netinterfaces parameter.
Remember that any change to this parameter is effective only after rebuilding and
rebooting the kernel. See the “Rebuilding the System Kernel” on page 10-9 for rebuilding
instructions.
Mailing Site Reports to Auspex
If your site can communicate with Auspex using email, Auspex recommends that you edit
/var/spool/cron/crontabs/root to ensure that weekly customer site reports are sent to Auspex.
These reports contain uptime information, NFS statistics, and so on.
Add the following line to /var/spool/cron/crontabs/root so your server automatically sends
the email message:
0 0 * * 5 /usr/auspex/reporter.sh >/dev/null 2>&1
The script file that sends the email message is /usr/auspex/reporter.sh. The message uses a
subject line that includes the string you specify in the Customer Site field in the NSconfig
form. Refer to the man page for reporter.sh(8) for more information.
reporter.sh calls nfsstat(8C), with the -z option, for network file statistics. The -z option
zeros out and reinitializes the nfsstat statistics fields. If you do not want the fields to
automatically reinitialize, edit the script /usr/auspex/reporter.sh. Comment out the nfsstat
command that uses the -z option and uncomment the nfsstat command that does not use
the -z option.
If you set up your system to mail weekly reports, you can also modify the destination
address to add recipients other than Auspex to the mailing list. You add (and modify)
recipients by editing the following line in /usr/auspex/mailmessages.sh and
/usr/auspex/reporter.sh:
REPORT_STAFF=”dl-customermessages@auspex.com”
You can also direct the report to a local user by adding his or her email address to the line.
For example:
REPORT_STAFF=”dl-customermessages@auspex.com jsmith@abc.com”

2-8 ▲Version 1.10 System Manager’s Guide
Preliminary and Confidential
USPEXA
Additionally, you can specify recipients for system core dumps. By default,
usr/auspex/mailmessages.sh identifies the recipient in the following line:
CORE_STAFF=”dl-corescreener@auspex.com”
You can also direct the system core dump to a local user by adding his or her email address
to the line. For example:
CORE_STAFF=”dl-corescreener@auspex.com jsmith@abc.com”

Preliminary and Confidential
NetServer Configuration Commands ▲2-9
USPEXA
NetServer Configuration Commands
Auspex provides a set of configuration commands that simplify the configuration process:
▲NSconfig configures information about the NetServer, its network interfaces, and
many of the services it supports. You must use this command after installing the
NetServer for the first time.
Note: For specific information regarding ATM interfaces, refer to the
appropriate documentation provided on the Auspex Premier Software Series
CD-ROM.
▲SetupTty configures a TTY port on the HP for a serial device.
▲SetupExec installs architecture-dependent executables for diskless SunOS clients.
▲SetupClient adds one or multiple SunOS client workstations to the list of clients that
can boot from the NetServer or removes clients from the list.
Note: When you customize a NetServer for the first time, the order in which
you use the commands is important. Use the commands in the order they are
listed previously.
The commands reside in /usr/etc, and may be invoked from any directory. However, you
must be root to invoke these commands.
Note: If you use the NetServer as a router, then after adding a new interface or
changing an IP address on a NetServer, you must restart the daemon
in.routed. See the in.routed(8C) man page for further information.
Using Configuration Command Forms
When invoked, each configuration command displays a form. This form contains a set of
fields that provide information to the program. Many fields contain a default, which you
can either accept or override by entering other data into the field. To accept a field’s default
value, simply leave the field unedited and the default is used when the form is executed.
Each field defaults either to the last value you used for that field or to the current value in
/etc/configuration (if the configuration file has been modified since the last time the
configuration form was executed).
After you fill in all the fields in the form and execute the form, the configuration program
automatically executes a set of installation and configuration tasks.
Each form contains three regions (see Figure 2-2 on page 2-13 for an example):
▲The form’s title, date, and time are at the top of the screen.
▲The main body of the form in the center of the screen contains two types of
data fields:
– Toggle fields are preceded by a greater-than symbol (>). These fields may contain
any value from a predetermined set of values. To select a value, type the first
character of the value or use the space bar to scroll through the available values
one by one. (You may also accept the default by leaving the field unchanged.)

2-10 ▲Version 1.10 System Manager’s Guide
Preliminary and Confidential
USPEXA
– Input fields are enclosed by brackets ([ ]). These fields require you to type an
explicit value, or to accept the default value.
▲Below the dotted line at the bottom of the screen, the commands for controlling the
form appear (for example, commands for resetting the form and accepting the form).
This area is also a message area, displaying explanatory messages when the cursor is
on an input field and error messages when user input is invalid.
All configuration forms can be scrolled. If part of the form is invisible because the form is
larger than the screen or window, press the Tab, Down Arrow, or Right Arrow key until
the desired field appears. The string “MORE” followed by a number on the dotted line at
the top and bottom of the screen indicates the number of lines currently not displayed.
Table 2-2 lists the commands and keys that control form functions.
NSconfig
NSconfig configures NetServer software only. Use the SetupExec and SetupClient
commands to install and configure software for diskless SunOS clients.
Table 2-2. Keys for editing configuration forms
Key Function
? Selects the HELP function, which displays a help screen.
Ctrl-C Cancels this form, and returns to the shell prompt.
Ctrl-F Executes the form.
Ctrl-H, Backspace, or Delete Deletes the previous character.
Ctrl-L Repaints the screen (for X terminals only).
Ctrl-R Resets each field to the default value.
Ctrl-U Deletes the current line.
Ctrl-W Deletes the word preceding the cursor.
Home Scrolls the form to the top, and moves the cursor to the first field.
Page-Up Scrolls the form up.
Page-Down Scrolls the form down.
Space Bar Toggles a value. When you set the time zone in the NSconfig form,
keep pressing the space bar until the appropriate time zone appears.
Tab or Right Arrow Moves the cursor to the next field.
Return Moves the cursor to the first field on the next line.
Down Arrow Moves the cursor down to the same field on the next line.
Left Arrow Moves the cursor to the previous field.
Up Arrow Moves the cursor up to the same field on the previous line.

Preliminary and Confidential
NetServer Configuration Commands ▲2-11
USPEXA
Before Running NSconfig
Before you begin, you need the following information:
▲The primary host name of your server.
▲For each network interface, the primary host name, Internet address, subnet mask,
and the host part of the broadcast address (either all zeros or all ones).
▲The X terminal name and Internet address if you are using an X terminal as the server
console.
▲The NIS service type and NIS domain name.
▲Whether or not the route daemon runs on the NetServer.
Note: Load balancing through network routers or hubs is supported with the
NetServer. However, the NetServer network interfaces that are designated as
belonging to the same host must be on the same NP board and must be of the
same network type.
For convenience in preparing this information, you may copy and use the configuration
worksheets provided in Appendix D.
Note: The server hostname must have a corresponding IP address in /etc/hosts.
You can explicitly set the primary hostname of one of the interfaces to the
server hostname. For example, if the server name is Auspex and the server’s IP
address is the same as that of interface 0, then the name Auspex must be
specified in the Server Hostname and AE0’s Primary Hostname fields of the
NSconfig form. If the server’s IP address is different from any of the interface
IP addresses, you must first specify the server’s address in /etc/hosts before
running NSconfig. NSconfig gives a warning if the server hostname does not
have a corresponding IP address in /etc/hosts.
Running NSconfig
You can run NSconfig either in single-user or multiuser mode:
1. Enter NSconfig (the letters NS must be capitalized):
# NSconfig
2. If you have not set the TERM variable for your terminal, the server displays a
numbered list of terminal types and prompts you to enter your terminal type. Select
the number from the menu that corresponds to the terminal type you are using:
1) NCD X terminal
2) ANSI-compatible terminal (including VT220 and Link MC5)
3) Wyse Model 30/50
4) Televideo 925
5) Sun Shell Tool
6) Sun Command Tool
7) DEC VT510
8) Other
Select a number for your terminal type >>
For example, select 7 for a DEC VT510 terminal or 2 for a Link terminal.

2-12 ▲Version 1.10 System Manager’s Guide
Preliminary and Confidential
USPEXA
If you select 8 (Other), you are prompted to enter the terminal type, as shown in the
following example. The type must be in /etc/termcap and the terminfo database.
Enter terminal type (must be in both /etc/termcap and terminfo):
>>
3. After you enter a valid terminal type, NSconfig displays the following notice that
warns of changes in NSconfig functionality from previous system software releases.
With System Software Release 1.10, NSconfig automatically does the configuration
file updates and system modifications without requiring a reboot in most cases. The
exceptions are noted in the message.
WARNING: DO NOT ALTER THE IFCONFIG LINES OF /etc/rc.boot.
NSconfig relies heavily on them to function correctly.
PLEASE NOTE: NSCONFIG NOW EXECUTES IFCONFIG’s OF NETWORK
INTERFACES
WHETHER RUN IN SINGLE OR MULTI-USER MODE. A reboot after completion
of NSconfig will only be required if run in multi-user and when
there is a change in IP address or netmask of an interface or
when NIS type is changed to master or slave.
Want to proceed with this ([y]/n)?
4. The NSconfig form displays. Figure 2-2 on page 2-13 shows an example of the form.
Complete the form.
Table 2-3 on page 2-14 describes the fields in the NSconfig form. In some cases, if you
select a certain value for a field, an additional field appears on the form. For example,
if you select Master, Slave, or Client for the type of NIS service, you are prompted for a
domain name. These additional fields are indented in the table. The table also lists the
possible values for each field when appropriate.
Note: The NSconfig log file, NSconfig.log, is located in the directory /var/log.

Preliminary and Confidential
NetServer Configuration Commands ▲2-13
USPEXA
Figure 2-2. Sample NSconfig form
Auspex NetServer NSconfig Form Mon Mar 2 10:01
-------------------------------------------------------------------------[TOP]
Server Hostname [SrvA___________]
Fast Ethernet Interface:ahme0
Enable/Disable Interface[ahme0]: >UP
Hostname: [SrvA______]
Internet Address: [192.222.222.2____]
Reflect Mode: >NO
Subnet Mask: [ffffff00_______]
Broadcast Type: >0
Mode: >Manual
Duplex Mode: >full
Speed: >100
Enable SMB on ahme0:>N
Fast Ethernet Interface:ahme1
Enable/Disable Interface[ahme1]: >UP
Hostname: [SrvA______]
Internet Address [192.211.221.2_____]
Reflect Mode: >NO
Subnet Mask: [ffffff00_______]
Broadcast Type: >1
Mode: >Manual
Duplex Mode: >half
Speed >100
Enable SMB on ahme1:>Y
NetBIOS Node Type:>B
X Console>NO
NIS service type >slave
Domain Name [yourcompany.com______________]
Create Default Route>Yes
Hostname or IP address of default gateway [192.11.11.1____]
Run RouteD >NO
Run SnmpD >NO
Change Date and Time>NO
Change Time Zone>NO
Notify Auspex on reboot >NO
Customer Site [yourcompany__________________]
--------------------------------------------------------[BOTTOM]
Use TAB, CR or arrow keys to move among fields, when done hit CTRL-F to execute
?=HELP ^F=EXECUTE ^C=ABORT ^L=REDRAW-SCRN ^R=INITIAL-VAL
<sp>=SELECT-VAL

2-14 ▲Version 1.10 System Manager’s Guide
Preliminary and Confidential
USPEXA
Table 2-3. The NSconfig form fields
Field Description Possible values
Server Hostname Host name of this server. The hostname
command uses this name to set the host name
for this server. Normally, the name should be
the primary host name of one of the interfaces
below. Host name is set during the execution of
NSconfig and updated in the
/etc/configuration
file and the X console configuration file.
Ethernet Intf, Fast
Ethernet Intf, FDDI Intf,
ATM Intf
Numbered interfaces. Names and states of the
interfaces reflect the current configuration of the
system. For each interface, use the space bar
to toggle between UP and Dwn. See the
NSconfig(8) man page for ATM specific
information.
NOTE: ATM interfaces are available as optional
products. Refer to the appropriate
documentation on the Auspex Premier Software
Series CD-ROM for more information.
UP or Dwn.
Primary hostname Host name of the interface. Only one interface
needs to have a name that is the same as the
server. Other interfaces can have names that
are independent of the server name.
Although you can use aliases in
/etc/hosts
for a
host name, specify the primary name, not an
alias, in this field. For example, if
/etc/hosts
contains an entry as follows:
144.48.252.2 MKT marketing
specifying “marketing” for 144.48.252.2 in the
form causes NSconfig to comment out the
above entry and to make “marketing” the
primary name for the interface. The entry for
this interface in
/etc/hosts
file will be changed to
the following:
#144.48.252.2 MKT marketing
144.48.252.2 marketing
Unless the server hostname already has an IP
address associated with it in the
/etc/hosts
file,
one of the primary hostnames must be the
same as the server hostname. Otherwise, an
error message, “Hostname unknown” appears
when you use the hostname command.
The default name is the
server name followed by
-e
n
(10Base-T Ethernet
interfaces), -ahme
n
(100Base-T Ethernet on
an HME adaptor), or -f
n
(FDDI interfaces) where
n
is the interface number.
NOTE: ATM and
interfaces are available
as optional products.
Refer to the appropriate
documentation on the
Auspex Premier
Software Series CD-
ROM for more
information.
Internet Address Internet address for each Network interface. An IP address in
decimal-separated
octets format, for
example, 192.9.200.100.
REFLECT Mode A mode for Ethernet and FDDI interfaces. Yes
turns on the REFLECT mode for that interface,
which then reflects back all NFS responses
from the interface to the MAC address from
which the request arrived. REFLECT bypasses
normal IP routing. See the ifconfig(8C) man
page for further information.
Yes or No.

Preliminary and Confidential
NetServer Configuration Commands ▲2-15
USPEXA
Subnet Mask Subnet mask for each network interface. Null, the decimal-
separated octets of the
subnet mask such as
255.255.255.0, or an 8-
character hexadecimal
string such as ffffff00. If
you do not use subnets,
delete all characters in
this field. Default is
ffffff00.
Broadcast Type Select 0 if the host part of the broadcast
address is all 0s; select 1 if it is all 1s. The
broadcast address is generated based on the
broadcast value, the subnet mask, and the
Internet address.
0 (default) or 1.
FDDI MTU Size of the maximum transmission unit in traffic
sent over the FDDI network directly attached to
the server. The MTU limits the size of a frame
that can be sent by an FDDI interface. This
value is tunable for each FDDI interface on the
server.
1500 or 4352 (default). It
must be equal to or
greater than offnet MTU
for a given FDDI
interface.
Note: Set MTU to 1500 if you use an internetwork bridge to connect an FDDI
network and Ethernet network. (Ethernet supports a smaller MTU.) The smaller
value allows all traffic to be forwarded between the FDDI and Ethernet networks.
Also, if a station from another vendor cannot handle the maximum MTU size, set
MTU to 1500.
FDDI Offnet MTU Size of the maximum transmission unit for FDDI
traffic addressed to a network not directly
attached to the server. This value is tunable for
each FDDI interface on the server.
1500 or 4352 (default).
Because some FDDI-to-
Ethernet routers cannot
handle packet
fragmentation effectively,
if this value is set to
4352, these routers
might drop packets that
originate from the
NetServer. Setting FDDI
Offnet MTU to 1500
allows these routers to
route packets between
FDDI and Ethernet
networks without
fragmentation while
achieving the highest
possible speed for FDDI-
to-FDDI traffic.
X Console Specifies whether an X terminal is used as the
system console. Yes or No (default).
NIS service type Type of NIS service the NetServer is providing
to clients, if any. Master, Slave, Client, or
NONE (default).
Domain Name NIS domain name. This field appears only if
type of NIS service is Master, Client, or Slave.
If type of NIS service is NONE, this field does
not appear.
Table 2-3. The NSconfig form fields (Continued)
Field Description Possible values

2-16 ▲Version 1.10 System Manager’s Guide
Preliminary and Confidential
USPEXA
Create Default Route Set up a default route. Yes displays a field in
which to specify a gateway for default routing. Yes or NO.
Run RouteD Specifies how to run the route daemon. Yes, No, or Quiet. If set
to Yes (default), routing
information is distributed
to all other machines on
the network that run the
Routing Information
Protocol (RIP). If set to
Quiet, the route daemon
still receives broadcasts
from other machines but
does not forward routing
information from the
NetServer. If set to NO,
the route daemon is
disabled. See
routed(8C) for more
details.
System Contact Email address or name and telephone number
of the person who is responsible for this server
(for example, jsmith@companyname.com).
System Location Location of the server (for example, 2nd Fl,
Building 2, ABC Corp., San Jose).
Change Date and Time Specifies whether to set
both
the date and time
on the server. The setting does not affect the
time zone setting. If you enter Yes, enter the
date and time in the associated field.
A one-second difference exists between the
time when the form is executed and when the
time is set. Auspex recommends that you set
this field last, right before executing the form.
Yes or NO (default).
Table 2-4 on page 2-17
lists the various date and
time formats that are
accepted in the
NSconfig form.
Change Time Zone Specifies whether to change the local time
zone. The setting does not affect the date and
time. If you enter Yes, select the time zone
name in the associated field.
Yes or NO (default).
Refer to Appendix C for
a list of time zones.
When entering the time
zone name, type the
initial letter of the name
to display the first time
zone starting with that
letter. Pressing the
space bar displays the
next value.
Notify Auspex on reboot When your server is rebooted, this field
determines whether the server automatically
sends an email message containing the
message log to Auspex. The subject line in the
message includes the string you specified for
Customer Site, notifying Auspex Technical
Support that your NetServer might have
problems that require attention.
The script file that sends the email message is
/usr/auspex/mailmessages.sh
. Refer to the
mailmessages.sh(8) man page for more
information.
Yes or NO. If set to Yes,
the NetServer sends an
email message to
Auspex upon reboot.
Auspex recommends
that you set it to Yes if
your site can
communicate with
Auspex using email.
Table 2-3. The NSconfig form fields (Continued)
Field Description Possible values

Preliminary and Confidential
NetServer Configuration Commands ▲2-17
USPEXA
Note: Although the NSconfig form includes information related to the NIS
name service, NSconfig does not configure the NetServer to be a client, a
master server, or a slave server in the NIS environment. A separate procedure
is required to prepare the server for using the NIS name service. Refer to
“Configuring the Server to Be an NIS Master or Slave Server” on page 2-4 for
more information.
5. After you complete the form, execute it by typing Ctrl-F. NSconfig prints several
messages on the screen. Follow the instructions printed by NSconfig to complete the
configuration procedure.
The NSconfig procedure is complete. Table 2-5 lists thje files modified by NSconfig.
Customer Site The name of your site and the NetServer serial
number. If specified, this information appears in
the mail message your server sends to Auspex
upon reboot.
Table 2-4. Date and time formats
Date format Time format
dd/mm/yy
dd/mm/yyy
dd.mm.yyyy
dd-mm-yyyy
dd-mm-yy
month dd, yyyy
dd month yyyy
hh am/pm
hh:mm am/pm
hh.mm
hh:mm am/pm
hh:mm:ss am/pm
hh:mm:ss
hh.mm.ss am/pm
hh.mm.ss
Table 2-5. Files modified by NSconfig
File Description of modification
/etc/configuration
Enables or disables mail messages to Auspex upon system reboot. Adds
the site name and serial number to the file, which are included in the
message to Auspex.
Also, adds the server’s primary host name, interface flags (each of which
determines whether an interface is enabled or disabled), NIS type, domain
name, route daemon flag, and console X terminal name.
/etc/hosts
Sets the IP address of each interface; adds the host names.
/etc/netmasks
Adds the IP subnet masks.
/etc/netconf
Adds the subnet masks to the ifconfig commands.
/etc/ttytab
Sets the console terminal type.
/usr/share/lib/zoneinfo/lo
caltime
Links to the local time zone.
Table 2-3. The NSconfig form fields (Continued)
Field Description Possible values

2-18 ▲Version 1.10 System Manager’s Guide
Preliminary and Confidential
USPEXA
SetupTty
Your NetServer supports two serial ports, referred to by the software as ttya and ttyb.
To configure the TTY ports, use the SetupTty command. The flowchart in Figure 2-3
describes what you need to do when configuring the TTY ports.
Note: The ttya port is preconfigured to support a system console. Do not use
SetupTty to change the configuration of this port.
Figure 2-3. Flowchart for configuring a TTY port
The following describes the functions of the two serial ports:
▲The first serial port (ttya) is preconfigured as a console port. You must configure the
console terminal to match the configuration of ttya.
▲The second serial port (ttyb) can support a modem or a terminal. Use SetupTty to
configure ttyb for the device you intend to attach to the second serial port.
Note: If you specify ttyb as a modem port, SetupTty configures it to support a
default modem type of hayes. If you plan to connect a Hayes-compatible
modem, no configuration of this port is required. If you plan to connect a non-
Hayes-compatible modem, edit /etc/remote to change the default settings
manually.
Set up, configure,
and attach modem.
Run SetupTty.
Use serial port B?
Use terminal
on port B?
Modify terminal type in
/etc/ttytab
.
Hayes-compatible modem?
Modify modem type in
/etc/remote
.
Do nothing.
Do nothing.
No
No
No
Yes
Yes
Yes

Preliminary and Confidential
NetServer Configuration Commands ▲2-19
USPEXA
SetupTty enables or disables logins using the file /etc/ttytab and signaling init(8). If you
specify ttyb as a modem port, the baud rate you specify is set automatically in /etc/remote.
Note: SetupTty does not set the type and status fields in /etc/ttytab; you need
to modify these fields manually.
If you specify ttyb as a terminal, and you want the port to default to a specific terminal type
when you log in, you must modify the terminal type in /etc/ttytab.
Follow these steps to run SetupTty:
1. Log in as root. The system must be in multiuser mode for this procedure.
2. Run SetupTty:
# SetupTty
The SetupTty form appears as shown in Figure 2-4. The fields in the form are
explained in Table 2-6.
Figure 2-4. The SetupTty form
3. Complete the fields in the form, and execute it by typing Ctrl-F. The command then
returns you to the system prompt.
This completes the procedure for setting up the serial ports.
Table 2-6. The SetupTty form fields
Field Description
Which port Port to set up (ttya or ttyb).
Port baud rate Baud rate: 300, 1200, 2400, 4800, 9600, or 19,200. By default, ttyb is
set to 9600 baud.
Device connected to this port Kind of device connected to the port being configured.
The default is 0 (no device connected).
0 — no device connected, logins disabled
1 — dial-out modem, logins disabled
2 — dial-in modem, logins enabled
3 — local terminal, logins enabled
4 — serial printer, logins disabled

2-20 ▲Version 1.10 System Manager’s Guide
Preliminary and Confidential
USPEXA
SetupExec
Figure 2-5 is a flowchart describing the procedure for configuring client information on the
server using SetupExec.
Figure 2-5. Configure client information on the server using SetupExec
Do You Need to Run SetupExec?
SetupExec is required only if your installation includes diskless SunOS client workstations
that boot from the NetServer. Client workstations with a local disk simply mount the
exported file systems they need to access. Also, if clients require /usr from the NetServer,
you must execute SetupExec. For more details on this command, refer to the SetupExec(8)
man page.
Yes
Yes
Yes
Yes
Yes
SUNBIN tape/CD on
remote host?
SUNBIN on remote
CD?
Will server boot
diskless clients?
Do you have the Sun architecture-
dependent executables either on
CD or tape?
Purchase executables from Sun.
Enough disk space for
executables in /export?
Do nothing.
Verify server is in remote host’s
/.rhost
file with root permission.
Run SetupExec in multiuser mode.
Move
/export
to a larger partition.
No
No
No
No (on local host)
Mount CD-ROM.
No (on remote tape)

Preliminary and Confidential
NetServer Configuration Commands ▲2-21
USPEXA
What Does SetupExec Do?
SetupExec installs architecture-dependent executables for diskless SunOS client
workstations from either a tape or CD-ROM, using either a local drive or a drive on a
remote host. It adds a supported SunOS architecture to the NetServer. For example, the
SunOS Version 4.1.3 Sun-4 executables are loaded into /export/exec/sun4.sunos.4.1.3, and a
Sun-4 client mounts this directory as the client’s /usr file system. Figure 4-8 on page 4-17
provides an illustration of the /export directory structures.
SetupExec updates two database files as follows:
/etc/exports SetupExec updates /etc/exports (see the exportfs(8) man page) to export the
executable directories it has installed. Check this file to verify that the
directory was exported to the correct groups.
/etc/hosts SetupExec updates /etc/hosts to add any remote CD-ROM host or tape host
names and IP addresses not currently in the database.
Things to Remember When Running SetupExec
Before running SetupExec, be aware of the following:
▲Run SetupExec in multiuser mode, only by the root user.
▲Auspex does not supply the architecture-dependent executables; purchase the
executables from your Sun supplier.
▲Each architecture-dependent executable uses a variable amount of disk space,
depending on the release. The /export file system is installed by default on a partition
that allows enough space for about two executables. If you need room for more
executables, move /export to a larger partition before running SetupExec. If SetupExec
runs out of space trying to install the executables, it generates an error message and
terminates.
Recommendation: Installing /export on a nonroot disk allows you to replace
the root disk if necessary without having to restore /export.
▲If the CD-ROM containing the client executables is on a remote host, execute the
mount command on the remote host before running SetupExec on the NetServer:
mount -rt hsfs /dev/sr0 /cdrom
if the remote host is a non-Auspex server, or
mount -rt hsfs /dev/acdn /cdrom
if the remote host is an Auspex server, where n is the slot number for the CD-ROM.
▲When using either a remote tape or a remote CD-ROM, SetupExec accesses the
remote host using rsh. The hosts file (/.rhosts) on the remote machine must include the
name of your NetServer and have the correct root permissions.
▲Run SetupExec before you run SetupClient. If you add a client with SetupClient and
the appropriate architecture-dependent executables are not found, SetupClient
generates an error message and terminates.
The Sun architectures used on various Sun workstations are listed in Table 2-7.

2-22 ▲Version 1.10 System Manager’s Guide
Preliminary and Confidential
USPEXA
Running SetupExec
The following procedure describes how to start SetupExec and fill out the SetupExec form:
1. Make sure the system is in multiuser mode. Log in as root.
2. Insert the SUNBIN CD or tape into the appropriate drive. If the SUNBIN medium is a
CD-ROM and is installed on a remote host, mount the CD-ROM (see “Things to
Remember When Running SetupExec” on page 2-21).
3. Execute SetupExec:
# SetupExec
4. The command displays the SetupExec form. Sample forms appear in Figure 2-6,
Figure 2-7, Figure 2-8, and Figure 2-9.
Table 2-8 explains the fields in the SetupExec form. In some cases, if you select a
certain value for a field, an additional field appears on the form. For example, if you
select Remote for “Drive location,” you are prompted for the media host and the
host’s IP address. The additional fields are indented in the table.
Note: If you specify a remote tape or a remote CD-ROM drive, you must have
root permission on the remote host. To obtain root permission, edit the file
/.rhosts on the remote host, and add an entry in this format:
hostname
root
where hostname is the name of the Ethernet interface through which you send
requests to the remote host. For example, if your local server is named
“Engineering” and “Engineering-e0” is the interface attached to the network to
which the remote host is connected, specify “Engineering-e0 root” in .rhosts.
Table 2-7. Sun system architectures
Application
architecture Kernel
architecture Sun system models supported
sun3 sun3 3/50, 3/60, 3/75, 3/110, 3/140, 3/160, 3/260, 3/280
sun3 sun3x 3/80, 3/470, 3/480
sun4 sun4 4/110, 4/260, 4/280, SPARCsystem 330
sun4 sun4m SPARCstation20, SPARCstation10, SPARCstation5,
SPARCclassic
sun4 sun4c SPARCstation 1 (4/60), SPARCstation 1+ (4/65), SPARCstation 2
(4/75), SPARCstation SLC (4/20), SPARCstation IPC (4/40),
SPARCstation IPX (4/50), SPARCstation ELC (4/25)

Preliminary and Confidential
NetServer Configuration Commands ▲2-23
USPEXA
Figure 2-6. Sample SetupExec form for a local tape device
Figure 2-7. Sample SetupExec form for a local CD-ROM device

2-24 ▲Version 1.10 System Manager’s Guide
Preliminary and Confidential
USPEXA
Figure 2-8. Sample SetupExec form for a remote tape device
Figure 2-9. Sample SetupExec form for a remote CD-ROM device

Preliminary and Confidential
NetServer Configuration Commands ▲2-25
USPEXA
Table 2-8. The SetupExec form fields
Field Description
Architecture type Architecture to install (for example, sun4, aushp). For further
explanation of application architecture, see the arch(1) man page
or Table 2-7.
SunOS version The SunOS version to install (for example, 4.1.3, 4.1.3_U1, 4.1.4).
Path to executables Path name of the directory in which to install the application
executables. When SetupExec is complete, mount this directory as
/usr
by the diskless SunOS clients of architecture specified by
“Architecture type.”
Path to kernel executables Path name of the directory in which to install the kernel-specific
executables. When SetupExec is complete, mount the path to
executables as
/usr/kvm
by the diskless SunOS clients of the
architecture specified by “Architecture type.”
Path to
/usr/share
files Path name of the directory in which to install the architecture-
independent executables. When SetupExec is complete, this
directory
is ready to mount as
/usr/share
by the diskless SunOS clients of the
architecture specified by “Architecture type.”
Distribution medium Type of distribution medium; either tape or CD-ROM.
Drive location Location of the tape or CD-ROM drive. Local for a drive on the server,
or Remvhote for a drive on a remote host.
Tape device name or CD-
ROM device name Tape or CD-ROM device name and slot number (for example, acd1 for
the Auspex CD-ROM drive in slot 1, or rast9 for the Auspex tape drive
in slot 9).
Media host Host name of the machine with the tape or CD-ROM drive. This field
appears only if “Drive location” is Remote.
IP Addr IP address of media host. This field appears only if “Drive location” is
Remote.
Mount point of CD-ROM Path name of the directory on the host on which the CD-ROM drive is
mounted. This field appears only if distribution medium is CD-ROM.
The default mount point is
/cdrom
. If drive location is Local,
SetupExec automatically executes this mount command:
mount -rt hsfs /dev/MEDIA_NAME /cdrom
If drive location is Remote, execute mount on the remote host as
follows before running SetupExec:
mount -rt hsfs /dev/sr0 /cdrom
if the remote host is a non-Auspex machine, or
mount -rt hsfs /dev/acd
n
/cdrom
if the remote host is an Auspex server, where
n
is the drive number.

2-26 ▲Version 1.10 System Manager’s Guide
Preliminary and Confidential
USPEXA
5. After you fill in all the fields in the SetupExec form, execute the form by typing Ctrl-F.
The system displays messages similar to the following, which shows sun4c
executables being loaded:
SetupExec: reading distribution CD-ROM...
Extracting the SunOS 4.1.3 sun4c "root" CD-ROM file.
Extracting the SunOS 4.1.3 sun4c "usr" CD-ROM file.
Extracting the SunOS 4.1.3 sun4c "Kvm" CD-ROM file.
Extracting the SunOS 4.1.3 sun4c "Install" CD-ROM file.
Extracting the SunOS 4.1.3 sun4c "Networking" CD-ROM file.
Extracting the SunOS 4.1.3 sun4c "System_V" CD-ROM file.
Extracting the SunOS 4.1.3 sun4c "Sys" CD-ROM file.
Extracting the SunOS 4.1.3 sun4c "SunView_Users" CD-ROM file.
Extracting the SunOS 4.1.3 sun4c "SunView_Demo" CD-ROM file.
Extracting the SunOS 4.1.3 sun4c "Text" CD-ROM file.
Extracting the SunOS 4.1.3 sun4c "Demo" CD-ROM file.
Extracting the SunOS 4.1.3 sun4c "OpenWindows_Users" CD-ROM file.
Extracting the SunOS 4.1.3 sun4c "OpenWindows_Demo" CD-ROM file.
Extracting the SunOS 4.1.3 sun4c "OpenWindows_Fonts" CD-ROM file.
Extracting the SunOS 4.1.3 sun4c "User_Diag" CD-ROM file.
Extracting the SunOS 4.1.3 sun4c "Manual" CD-ROM file.
Extracting the SunOS 4.1.3 sun4c "TLI" CD-ROM file.
Extracting the SunOS 4.1.3 sun4c "RFS" CD-ROM file.
Extracting the SunOS 4.1.3 sun4c "Debugging" CD-ROM file.
Extracting the SunOS 4.1.3 sun4c "SunView_Programmers" CD-ROM
file.
Extracting the SunOS 4.1.3 sun4c "Shlib_Custom" CD-ROM file.
Extracting the SunOS 4.1.3 sun4c "Graphics" CD-ROM file.
Extracting the SunOS 4.1.3 sun4c "uucp" CD-ROM file.
Extracting the SunOS 4.1.3 sun4c "Games" CD-ROM file.
Extracting the SunOS 4.1.3 sun4c "Security" CD-ROM file.
Extracting the SunOS 4.1.3 sun4c "OpenWindows_Programmers" CD-ROM
file.
This final message indicates that SetupExec is finished.

Preliminary and Confidential
NetServer Configuration Commands ▲2-27
USPEXA
SetupClient
Figure 2-10 is a flowchart describing the procedure for configuring client information on
the server using SetupClient.
Figure 2-10. Configure client information on the server using SetupClient
Do you want server to boot
diskless clients?
Change
/etc/ethers
,
/etc/hosts
, and
/bootparams
on the
NIS master server.
Run SetupExec yet? Run SetupExec.
Is server an NIS slave?
Update NIS database by /var/yp/make
on the NIS master server.
Run SetupClient.
Yes
No
Do nothing.
No
Yes
No

2-28 ▲Version 1.10 System Manager’s Guide
Preliminary and Confidential
USPEXA
Do You Need to Run SetupClient?
SetupClient is required only if your installation includes diskless SunOS client
workstations that boot from the server. Client workstations with a local disk simply mount
the exported file systems they need to access.
What Does SetupClient Do?
SetupClient adds or removes one or multiple diskless SunOS clients. If the NetServer is
running NIS, SetupClient updates the NIS host’s /etc/hosts, /etc/ethers, and /etc/bootparams
databases.
If the NetServer is an NIS master, SetupClient updates the local NIS database; however, it
does not propagate the local update to other NIS servers. If the NetServer runs NIS but is
not an NIS master, SetupClient issues a warning to indicate that the database is out of
date.
Note: Do not run this command unless you have already run SetupExec to
install the architecture-dependent executables for the diskless SunOS client
machine. The executable directory for the client’s application architecture must
be present on the NetServer. If this directory is absent, SetupClient generates
an error.
SetupClient updates the /etc/exports file to allow root access to each client’s root file
system. It exports the client’s swap and dump partitions only to the client.
When executed, SetupClient performs the following steps:
▲Adds an entry for the client to /etc/ethers, /etc/hosts, /etc/bootparams, and /etc/exports.
▲Builds a root directory to be mounted by the client machine.
▲Builds a swap file to be used as swap space by the client machine.
▲Uses make and push on the NIS maps (/etc/ethers, /etc/bootparams, and /etc/exports) if
the server is an NIS master.
▲Runs the exportfs program.
▲Creates a link to the primary boot program in /tftpboot.
Note: Analyze the client root and swap needs of your environment before
deciding how to partition the disks on your server. Refer to “Example of File
System Distribution” on page 4-11 for more information on setting up
partitions for clients’ root and swap directories.
After running SetupClient to add a client, you can then boot that client machine.

Preliminary and Confidential
NetServer Configuration Commands ▲2-29
USPEXA
Running SetupClient
1. Determine the IP address and Ethernet address of the client.
One way to determine the client’s Ethernet address is to power on the client and
watch it display the power-on messages. For convenience in organizing this
information, copy and use the configuration worksheets in Appendix D.
2. If your network uses NIS, and if the NetServer on which you run SetupClient is not
the NIS master, follow these steps:
a. Change the NIS text maps of these files on the NIS master:
ethers
hosts
bootparams
b. Enter the following commands on the NIS master:
# cd /var/yp; make
3. Log in as root on the NetServer to be configured. The system must be in multiuser
mode for this procedure.
4. Execute SetupClient:
# SetupClient
Figure 2-11 illustrates the SetupClient form. Table 2-9 describes the fields in the
SetupClient form.
Figure 2-11. The SetupClient form

2-30 ▲Version 1.10 System Manager’s Guide
Preliminary and Confidential
USPEXA
5. Fill in all fields of the SetupClient form, and execute it by typing Ctrl-F. The
following messages appear:
updated ethers
pushed ethers
updated hosts
pushed hosts
Creating root for client
“CLIENTNAME”
Creating swap for client
“CLIENTNAME”
Updating /etc/exports to export
“CLIENTNAME
” info.
Updating /etc/bootparams...
updated bootparams
pushed bootparams
Completed creating
ARCH
client
“CLIENTNAME
”.
#
Now reboot the client machine.
Table 2-9. The SetupClient form fields
Field Description
Setup Client Option Indicates whether to add or remove a client.
Client hostname Host name of the client machine.
Architecture type Client’s architecture (for instance, sun4c, sun4, sun3x, or sun3).
See Table 2-7.
SunOS version The SunOS version running on the client (for example, 4.1.3 or 4.1.4).
Internet address Internet address of the client.
Ethernet address Ethernet address of the client.
Type of NIS service Type of NIS service to provide to the client, if any. It can be either
client or none. A diskless SunOS client cannot be an NIS master.
Domain name NIS Domain Name. This field appears only if the client is running NIS
service.
Swap size Number of bytes reserved for the client’s swap file. SetupClient
creates
SWAP_PATH
/
CLIENTNAME
with this size. You can append
one of K or k to indicate kilobytes, or M or m to indicate megabytes.
(For example, 16M or 16000K.)
FileServer partition Path name of the export partition in which various client directories and
files reside.
Path to Client’s root Path name of the client root directory. This is the directory the client
mounts as
/
. You must enter the client’s host name by itself.
Path to Client’s swap file Path name of this client’s swap file. You must enter the client’s host
name by itself.
Path to executables Path name of the directory in which the architecture-dependent
executables reside. This is the directory that the client mounts as
/usr
.
Path to kernel executables Path name of the directory in which the kernel-specific executables
reside. This is the directory that the client mounts as
/usr/kvm
.
Path to
/usr/share
files Path name of the directory in which the architecture-independent
operating system files reside. This is the directory that the client
mounts as
/usr/share
.
Path to
/home
Path name of the directory in which various home directories reside. It
is the path name of the directory that the client mounts as
/home
. This
field is optional; if omitted, no
/home
mount point is created in the
client’s
/etc/fstab
.

Preliminary and Confidential
Root Login and File System Isolation ▲2-31
USPEXA
Root Login and File System Isolation
When a file system managed by the FP (an LFS-mounted file system) becomes corrupted,
the FP isolates the file system so you can repair it. However, you cannot log in to the server
as root after a file system is isolated if the root’s .login or any shell startup file contains
references to that file system. For example, if /usr/local is LFS-mounted and /usr/local/bin is
included in the PATH of .login, you cannot log in as root once /usr/local is isolated. To ensure
that you can log in to a server as root after a file system is isolated, do not include
commands that try to access an LFS file system in the root’s .login file or any shell startup
file such as .cshrc and .profile.
For more information on file system isolation, refer to “File System Isolation” on page 6-10.
For more information on LFS file systems, refer to “Mounting File Systems on the FP and
HP” on page 4-18.

2-32 ▲Version 1.10 System Manager’s Guide
Preliminary and Confidential
USPEXA
100Base-T Ethernet Full-Duplex
Auspex 100Base-T Ethernet full-duplex supports both full-duplex and half-duplex modes
with the HME SBus adapter card. (The older BMAC SBus adapter card supports only half-
duplex mode.) 100Base-T Ethernet full-duplex is bundled into the Auspex base system
software and requires no separate installation. Configuring 100Base-T Ethernet
connections is the same as configuring 10Base-T Ethernet connections. Use NSconfig(8) to
assign each connection an IP address, subnet mask, and so on.
HME interface performance may be hindered when the interface is set up with auto-
negotiation mode. Use the NSconfig(8) or ifconfig(8) command to manually set the HME
parameters of duplex mode and speed.
A 100Base-T Ethernet interface connects to either a full-duplex interface, a half-duplex
interface or an Ethernet switch port. Be sure that the Ethernet switch port is set to the
proper mode: full- or half-duplex.
The 100Base-T Ethernet interface uses either an RJ45 or an MII connector. The connector is
labeled 100Base-T. If the connector is cabled to a 100Base-T Ethernet hub on the other end,
the interface functions at 100Base-T speed. If the connector is cabled to a 10Base-T Ethernet
hub on the other end, the interface functions at 10Base-T speed. In the same way, to run in
full-duplex mode, the connector must be cabled to another full-duplex interface or to an
Ethernet switch that supports full-duplex operation on the other end.
Sun clients set up for Ethernet communications use auto-negotiation to determine the
duplex mode of the other end of the connection. When connected to a NetServer through
a switch, a hub, or directly back-to-back, the auto-negotiation feature causes unpredictable
results. A Sun client using any such connection must be manually set to the proper duplex
mode. See the Sun client documentation for details on setting the duplex mode.

Booting Up and Shutting Down the NetServer ▲3-1
Preliminary and Confidential
USPEXA
3Booting Up and Shutting
Down the NetServer
About This Chapter
This chapter provides procedures for accessing the PROM monitor and booting a server.
It also describes the commands that shut down a server. This chapter assumes that you
have finished the initial server configuration described in Chapter 2.
Before you boot the server, familiarize yourself with the major changes that Auspex makes
to SunOS. These changes are described in “SunOS Enhancements” on page 1-12.

3-2 ▲Version 1.10 System Manager’s Guide
Preliminary and Confidential USPEXA
Booting the NetServer
Auspex boot, shutdown, and halt procedures are similar to SunOS procedures with these
differences:
▲The permissible boot devices are limited to ad for Auspex disk and CD-ROM drives.
(The NetServer does not support booting from tape drives.)
Note: The device type ad applies to both disk and CD-ROM drives only when
booting the NetServer. At all other times, the CD-ROM device type is acd.
▲The Auspex boot procedure automatically implements the WarmStart feature in
which boot or reboot time is improved by bypassing selected Power-On-Self-Testing
(POST) diagnostics. If you wish to perform a “cold” boot, which does perform all
diagnostics, the boot, reboot, and fastboot commands include a -c flag, which causes
the reboot to perform the standard POST tests.
▲You cannot boot the NetServer remotely from another device on the network.
▲The commands fasthalt and fastboot have the same effect as halt and reboot on file
system checking upon reboot. That is, all these commands cause the server not to
check the file systems that unmounted cleanly before the operating system was
halted. The fasthalt and fastboot commands, however, also skip system cache I/O
testing, which is performed when the system reboots after a halt or reboot command.
▲The reboot and halt commands include the -s flag, which causes the reboot not to
perform a sync(2) operation on each file system. The -s flag ensures that the reboot
does not hang if the NetServer has mounted a file system from another server that can
not be reached. (See “Commands for Shutting Down the NetServer” on page 3-9 on
page 3-9.)
Note: When booting the NetServer, verify that the diagnostic switch on the HP
is set to the NORM position, not the DIAG position. Refer to your hardware
documentation for more information.
▲The shutdown(8) command includes the -l option to send warning messages only to
logged-in users. This option speeds up the shutdown process if the list of machines
mounting files is not up to date, or if machines mounting files do not have rwalld(8C)
support.
Single-User Mode vs. Multiuser Mode
The UNIX operating system supports two modes of operation: single-user and multiuser.
In multiuser mode, users may log in to the UNIX host, whereas in single-user mode only
the system console is available. Commands typed in single-user mode execute with super-
user (root) privileges. Furthermore, many network services and daemons start only when
the system enters multiuser mode. Thus, when the system runs in single-user mode, it is
inaccessible from the network, and it cannot serve up files for clients.
The NetServer boots automatically to multiuser mode at power on. Under normal
operating conditions, you do not need to boot the system manually. However, some kinds
of tasks (such as the system installation procedure and some system management
procedures) require manual booting using the PROM monitor boot facility.

Preliminary and Confidential
Booting the NetServer ▲3-3
USPEXA
Note: A system on its way to booting in multiuser mode attempts to mount all
exportable file systems. If a file system mount fails because of a problem with a
virtual partition or a bad disk, the system boots to single-user mode with error
messages.
The procedure for booting in single-user mode can be considered a modification of the
usual multiuser boot procedure; that is, appending the -s flag to the boot command line
causes the system to boot in single-user mode.
The procedures for booting in each mode are described in the following sections.
For more detailed information about system booting and shutdown procedures, see
Chapter 5 in Sun’s System and Network Administration.
Accessing the PROM Monitor
The PROM monitor program resides in PROM on the HP board. This program provides a
set of functions that control the system before the operating system is booted. These control
functions include:
▲Bootstrap operations
▲Low-level system configuration
▲Power-on diagnostics
▲Extended diagnostics
▲Resetting the subsystem controllers
Use the PROM monitor program whenever you want to use one of the functions listed
above. This section discusses only how to access the PROM monitor so that you can boot
the server manually. Only Auspex-qualified field personnel need the information about
executing diagnostics commands.
Entering Monitor Mode When the System is Powered Off
Caution: Do not use this procedure after the automatic boot process has
started or while the operating system is running. File system damage and data
loss can result.
1. Locate the power switch on the power distribution unit (PDU). Refer to the hardware
manual for your NetServer for more information on the PDU location.
2. Set the switch to the ON position.
3. Wait while the system performs the power-on self tests. If the self tests execute
successfully, this message appears:
Self test passed
4. Once this message appears, escape the automatic boot procedures by pressing the
Caps Lock and Pause/Break keys simultaneously (on a DEC VT510 terminal), the
Break key (on an X or a Link terminal), or the Shift and Break keys simultaneously (on
a Wyse terminal).

3-4 ▲Version 1.10 System Manager’s Guide
Preliminary and Confidential USPEXA
5. The system enters the PROM monitor. The monitor prompt appears as follows:
HP>
The monitor prompt indicates that the system is ready to accept PROM monitor
commands.
Entering Monitor Mode When the System is Running
To access the PROM monitor when the operating system is running, halt the operating
system. Use one of the following procedures, depending on whether the server is running
in single-user or multiuser mode:
▲In single-user mode. Halt the operating system using the halt command. Once
halted, the system automatically transfers control to the PROM monitor program, as
indicated by the HP> prompt.
The following example shows a typical halt command and the system’s response:
# halt
Syncing disks ... done
HP>
▲In multiuser mode. Halt the operating system using the /etc/shutdown command
with the -lh options. This command brings down the system gracefully, issuing
warning messages to users before transferring control to the PROM monitor program.
For example, the following command halts the system five minutes after the
command is executed:
# /etc/shutdown -lh +5 “system going down in 5 minutes”
System shutting down at 14:58 PST
[The system shutdown message is repeated every 60 seconds]
HP>
The -l option sends the warning message only to users who are logged in, shortening
the time required for the shutdown if there are PC or Macintosh users on the network
who mount file systems from the server.
The monitor prompt indicates that the system is ready to accept PROM monitor
commands.
For more information about commands related to shutting down the system, refer to
“Commands for Shutting Down the NetServer” on page 3-9.
Booting the Server at the Monitor Prompt
This section describes how to boot the server after you halt the operating system. The
procedure in this section boots the server from the default boot device or the device you
specify. This section also explains the various arguments for the boot command. (The boot
command can be abbreviated to b.)
Note: The NetServer does not support booting to multiuser mode from the
CD-ROM.

Preliminary and Confidential
Booting the NetServer ▲3-5
USPEXA
The Default Boot Device
The default boot device is disk unit 0 (ad0); if no device is found at this location, the boot
attempt fails. The default boot device value is recorded in the system EEPROM and can be
changed by the system administrator; for instructions on how to do this, refer to the
eeprom man page.
You can also specify the device from which the server boots in the b command. The next
section discusses the various arguments for the boot command.
Using the Boot Command
The following is the boot command syntax:
HP> b
dev(sp,unit,part) path options
The b command takes the following arguments:
dev Device type, which is ad for both Auspex disk or CD-ROM drives. The NetServer
cannot boot from a tape drive.
Note: The device type ad applies to both disk and CD-ROM drives only when
booting the NetServer. For other commands, the CD-ROM device type is acd.
Refer to “CD-ROM Drives” on page 4-2 for more information on CD-ROM
drive naming conventions.
sp SP number, which can be 0, 1, 2, 3, or 4 for the NS 7000/700 and NS 7000/800 Series
NetServers (the default is 0), and 0 for the NS 7000/250 and NS 7000/150.
unit A disk number relative to the SP number: The supported range is 0 to 9. If you are
booting an NS 7000/250, the unit number is the same as the disk slot number.
For example, to boot from a disk drive in disk slot 5, determine the SP number (0–
4), and enter the following command:
HP> b ad(0,5,0)
This example specifies a boot from SP0 (the first SP in the NetServer), drive 5, and
partition 0 (see the part argument below). Here are some other typical boot
examples:
HP> b ad(0,0,0) (Boot the NetServer from the root drive.)
HP> b ad(0,2,0) (Boot the NetServer from the back-up drive in disk slot 2.)
HP> b ad(0,1,1) (Boot the NetServer from the CD-ROM drive in disk slot 1,
part 1, which is described as follows.)
part Disk partition number (if booting from disk) or HP identification number (if
booting from CD-ROM) for the boot device.
For disk drives, this number ranges from 0 to 7, where 0 corresponds to partition
a, and 7 corresponds to partition h. The default is 0 for partition a.
For CD-ROM drives, this number is 1.
path The full path specification of the file to boot. The default is vmunix.
options A list of options for the boot program:

3-6 ▲Version 1.10 System Manager’s Guide
Preliminary and Confidential USPEXA
-aIncludes the ask me option on the boot command. This option is required when
booting from nonstandard partitions. When using the ask me option, the
system asks you to specify the root and swap partitions explicitly. (Normally,
you do not use this option when booting the NetServer.)
-s Boots in single-user mode. If you do not specify -s, the system boots to the
default multiuser mode. This option is not required when booting from the
CD-ROM because the kernel on the CD-ROM automatically boots in single-
user mode.
-c Performs a cold boot. If you do not specify -c, the system performs a WarmStart
in which several POST tests are skipped, speeding up the time required to boot
up to the console prompt. This option does not modify WarmStart’s default
enabling. Subsequent restarts skip POST tests unless the -c flag is included in
the command.
To invoke the default values for the b command, enter the following:
HP> b
The system boots vmunix from device ad0 in multi-user mode. The command is
equivalent to the following:
HP> b ad(0,0,0)vmunix
To boot in single-user mode, use the following command:
HP> b -s
Table 3-1 shows some other examples:
Exiting Single-User Mode to Multiuser Mode
After you boot the server in single-user mode, the system provides you with a single-user
shell. After you complete the procedure that requires single-user mode, and are ready to
exit to multiuser mode, run the fsck -p command to check all file systems. After all file
systems are checked, type Ctrl-D to go to multiuser mode. (You do not have to reboot the
NetServer to return to multiuser mode.)
Booting From a CD-ROM
This section describes how to boot from the CD-ROM in single-user mode to perform
system maintenance. (You cannot boot the server in multiuser mode from a CD-ROM.)
This section does not describe how to install the server software from the CD-ROM; for the
Table 3-1. Examples of the b command
Command Explanation
b ad(0,2,0) -a Boot vmunix from the backup root disk in slot 2 in multiuser mode
with the ask me option, which allows you to specify the root and
swap partitions.
b ad(0,0,0) -c Boot vmunix from the root disk in slot 0 in multiuser mode with the
cold boot option, which specifies that all POST tests be performed
upon booting.
b vmunix.backup Boot from an alternate kernel file on ad0 in multiuser mode.

Preliminary and Confidential
Booting the NetServer ▲3-7
USPEXA
software installation procedure, refer to “Using NSinstall to Install Software From
CD-ROM” on page 6-29.
Note: When booting from a CD-ROM, the CD-ROM must be in slot 1. Also, if a
root disk is installed in slot 0, the server uses partition b of the root disk as
swap space when booting from a CD-ROM.
If you keep the CD-ROM in slot 1 after booting and the /etc/fstab file has
/dev/ad1 entries (for example, entries for /dev/ad1a, /dev/ad1c, and so on) for
the disk that the CD-ROM replaced, remember to modify the /dev/ad1 entries.
Loading the CD
Depending on the type of CD-ROM drive, follow the appropriate steps to load the CD.
If the CD-ROM uses a CD caddy:
1. Open the CD-ROM caddy and place the CD in the caddy with the CD artwork
facing out.
2. Close the CD caddy completely.
3. Gently push the caddy into the drive. The drive engages and automatically loads
the caddy.
4. Close the drive door.
If the CD is installed directly into the CD-ROM drive:
1. Open the CD-ROM drive.
2. Place the CD in the CD-ROM drive with the CD artwork facing out. Make sure that
the CD is secured by the three plastic latches at the corners of the CD-ROM tray.
3. Close the CD-ROM drive door.
Booting the server from the CD
1. Access the PROM monitor. The PROM monitor prompt appears:
HP>
2. Enter the boot command as follows:
HP> b ad(0,1,1)
The NetServer displays the following messages:
Remounting and replenishing /etc
Remounting and replenishing /var
Remounting and replenishing /tmp
AUSPEX CD-ROM MAINTENANCE MENU
OPTION:
1) Format/label the root drive
2) NSinstall
3) Maintenance shell
Select an option? [1/2/3] (2)

3-8 ▲Version 1.10 System Manager’s Guide
Preliminary and Confidential USPEXA
If drive 0 is not labeled as a root drive, or the drive is not present, error messages
appear, prompting you with the appropriate action.
3. Select an option from the Maintenance Menu.
Selection 1 displays the Format menu. Selection 2 displays a message about adding
swap space and then runs NSinstall. For example:
Adding swap on /dev/ad0b
The message appears if you have swap mounted on the b partition of drive 0. See
Chapter 6 of this manual for instructions on using NSintall(8).
Selection 3 puts you into a maintenance (single-user mode) shell from which you can
run commands with root privilege. For example, select this option if you need to
repair a damaged root disk (refer to “Recovering a Damaged Root Disk” on
page 6-26). To return to the Maintenance Menu, type “exit” on the command line.
This completes the procedure for booting the server from the CD.
Rebooting the Server to Multiuser Mode
If the server is currently in single-user mode, use the reboot command to reboot the server
without first going to monitor mode. The reboot command executes the sync command to
complete all the disk writes, loads the kernel into memory, and uses fsck to check unclean
file systems before bringing up the server in multiuser mode.
If the server is currently in multiuser mode, do not use the reboot command. Instead, use
shutdown to notify users of the reboot and bring the system down to single-user mode.
Then use reboot to boot the system to multiuser mode.
DataGuard and Rebooting
A reboot after a crash on a system running DataGuard can either interrupt or maintain
functionality on processors other than the HP.
▲If you used the <Break> key to get to the PROM monitor prompt after a crash, use the
hpboot -d command to reboot the HP only. Without the -d option, all the processors
will reboot, losing the DataGuard protection of uninterrupted functionality.
▲If you use hphalt to get to the PROM monitor prompt after a crash, be sure to use the
-d option with hphalt. To reboot the HP only, use hpboot with no options.
▲If you want to get crash dumps from all processors, then all the processors must be
rebooted. Use the <Break> key to get to the PROM monitor prompt, then give the
following command, which gives crash dumps and reboots all processors:
HP> go 0

Preliminary and Confidential
Commands for Shutting Down the NetServer ▲3-9
USPEXA
Commands for Shutting Down the NetServer
This section summarizes the characteristics of the commands and scripts that shut down
or reboot a system. The Auspex versions of these commands work in the same way as the
ones in SunOS unless noted otherwise in this section. For detailed information about these
commands, refer to the man pages:
▲shutdown(8)
▲halt(8)
▲reboot(8)
▲fasthalt(8)
▲fastboot(8)
All of these commands execute sync by default to write out information to the disk before
shutting down or rebooting the system.
shutdown
Use the shutdown command to shut down the system if it is currently in multiuser mode.
The command allows you to specify an amount of time before shutdown occurs and
broadcast a message to all system users. When executed without the -h option, shutdown
brings the system down to single-user mode; with the -h option, the system enters monitor
mode after the shutdown is complete.
The syntax of the shutdown command is as follows:
/usr/etc/shutdown [-dfhklnr] [-p
processor
]
time
[
warning message
]
The options are as follows:
-d Dump system core.
-f Shut down the system in the manner of fasthalt.
-h Execute halt.
-k Simulate shutdown of the system. Do not actually shut down the
system.
-l Send the shutdown message only to users logged in to the system,
not to users who have file systems mounted from the system. This
option causes the shutdown command to complete in a shorter
time.
Recommendation: When using the -l option, be sure to notify the users who
have mounted file systems from the server before you shut it down.
-n Avoid running /etc/rc.shutdown and executing sync. rc.shutdown is
an Auspex script that attempts to unmount all the mounted LFS
and UFS file systems except /usr and /. Because this option avoids
unmounting the file systems, if an LFS file system was active
before the reboot, it is not marked “clean” and is checked by fsck
at reboot. This option is used during emergencies.
-r Execute reboot.

3-10 ▲Version 1.10 System Manager’s Guide
Preliminary and Confidential USPEXA
-p processor Shut down only the named processor if processor is the HP.
time The time that the system is shut down.
warning message The message you want to broadcast to users who have files
mounted on this server, explaining why the server will be shut
down, when it will be back up, and so on.
If you specified Yes in the “Notify Auspex on reboot” field in the NSconfig form, your
NetServer automatically sends electronic mail to Auspex at reboot. The mail messages
allow Auspex to be informed of NetServer reliability at customer sites. Because the mail
message contains the shutdown message, Auspex Technical Support can more easily
diagnose your server problems.
halt
The halt command stops the operating system more quickly than shutdown, but its syntax
does not allow you to send out a message to system users warning them of the impending
loss of service. Use halt only when the system is currently in single-user mode, or when
you are sure that no users are logged in to the system or have file systems mounted from
the system. The halt command brings the system down to monitor mode without delay.
The following is the halt command syntax:
/usr/etc/halt [ -dnqs ] [ -p
processor
]
The options are as follows:
-d Dump system core before halting.
-n Avoid running /etc/rc.shutdown and executing sync. rc.shutdown is an
Auspex script that attempts to unmount all the mounted LFS and UFS file
systems except /usr and /. Because this option avoids unmounting the file
systems, if an LFS file system was active before the reboot, it is not marked
“clean” and is checked by fsck at reboot. This option is used during
emergencies.
-q Reboot the system quickly and ungracefully, without first shutting down
the running processes.
-s Avoid calling sync(2) at reboot so reboot does not hang if the machine from
which the NetServer has mounted a file system cannot be reached. File
systems are still synced during the multiuser reboot.
-p processor Shut down only the named processor if processor is the HP.
The system uses fsck to check the unclean file systems when rebooting after a halt
command.
reboot
The reboot command runs /etc/rc.shutdown to unmount all mounted file systems except
/usr and /, shuts down the running processes, and reboots the server to multiuser mode.
Use reboot only if the server is currently in single-user mode. If not, use shutdown first to
warn users of the impending loss of service, and then reboot the server from single-user
mode.

Preliminary and Confidential
Commands for Shutting Down the NetServer ▲3-11
USPEXA
At reboot, fsck only checks the file systems that are neither “clean” nor “stable.” A file
system is marked clean if it has been unmounted before the reboot; it is marked stable if its
file system structure was inactive since the last sync before the reboot.
The following is the reboot command syntax:
/usr/etc/reboot [ -dnqs ] [ -p
processor
] [
boot arguments
]
The options are as follows:
-d Dump system core before booting.
-n Avoid running /etc/rc.shutdown and executing sync. rc.shutdown is an
Auspex script that attempts to unmount all the mounted LFS and UFS file
systems except /usr and /. Because this option avoids unmounting the file
systems, if a file system was active before the reboot, it is not marked
“clean” and is checked by fsck at reboot. This option is used during
emergencies.
-q Reboot the system quickly and ungracefully, without first shutting down
the running processes.
-s Avoid calling sync(2) so that reboot does not hang if the machine from
which the NetServer has mounted a file system cannot be reached. File
systems are still synced during the multiuser reboot.
-p processor If processor is the HP, then reboot only the HP.
A boot argument is a string passed as an argument to the boot command in the PROM
monitor. The string must be preceded by an option terminator string ‘--’.
-- -c Perform a cold boot. If you do not specify -c, the system performs a
WarmStart, which skips several POST tests and speeds up the time
required to boot. This option does not modify WarmStart’s default
enabling. Subsequent restarts skip POST tests unless the -c argument is
included in the command.
Refer to “Using the Boot Command” on page 3-5 for more information on the arguments
to boot command.
fasthalt and fastboot
The fasthalt and fastboot scripts perform the same functions as the halt and reboot
commands, respectively. The only difference is that fasthalt and fastboot disable testing of
the system cache I/O memory upon reboot. Use reboot if you suspect the system is
experiencing problems with system cache I/O memory.
The following are the fasthalt and fastboot syntaxes:
/usr/etc/fasthalt [
halt options
]
/usr/etc/fastboot [
boot options
]
The fasthalt options are the same as those used for the halt command.
The fastboot options are the same as those used for the reboot command.


NetServer Storage Devices and File Systems ▲4-1
Preliminary and Confidential
USPEXA
4NetServer Storage Devices
and File Systems
About This Chapter
This chapter discusses various features of the NetServer storage subsystems. In addition,
it describes a file system type unique to Auspex—the Local File System (LFS). This file
system type is a key feature of the NetServer software architecture, in which the UNIX
operating system is separated from the file system.
The following lists the major topics covered:
▲The Auspex device naming conventions
▲Default disk partitions
▲Distribution of file systems
▲LFS
▲Adding new drives
▲Removing drives
▲Formatting drives
Note: The naming convention for 4-mm tape drives changed in software
Version 1.5.1. If you are upgrading your server from a pre-1.5.1 version, be
sure to read the “Tape Drives” section on page 4-2.

4-2 ▲Version 1.10 System Manager’s Guide
Preliminary and Confidential USPEXA
Device Names
This section describes the conventions for assigning device names to Auspex disk,
CD-ROM, and tape drives.
Disk Drives
Disk drive devices are named adn, where n corresponds to the drive slot. The maximum
number of slots depends on your NetServer model. DriveGuard arrays are named ardn.
See the DriveGuard Manager’s Guide for array numbering information.
CD-ROM Drives
How you refer to a CD-ROM drive depends on where the device name is used. Table 4-1
describes the name for the CD-ROM drive in various commands. The letter n in the table
corresponds to the drive slot and is in the range of slot numbers available in your server;
the letter p is the name of the partition.
Tape Drives
Auspex does not currently ship all the drives in the following tables. We include
information for previously shipped drives for those sites upgrading system software.
Follow these guidelines when naming tape drives:
▲Tape drive devices are named rastn, where n corresponds to the drive slot and is in
the range 1-209. (Slot 0 is always occupied by the root disk.) A tape drive with this
name uses the rewind option. That is, when a program finishes using a tape drive, the
drive rewinds the tape.
▲Tape drive devices with the no-rewind option are named nrastn. With this option,
when a program finishes using a tape drive, the drive does not rewind the tape.
▲To indicate tape density, append lo, loc, or c to the device name. Refer to Table 4-2
and Table 4-3 for the differences among lo, loc, and c in 4-mm and 8-mm tape drives,
respectively. These tables use the tape drive in the fifth drive slot as an example and
assume that the drive uses the rewind option.
Always use rast or nrast for Exabyte 8200 tape drives because these drives do not use
data compression.
Table 4-1. CD-ROM naming conventions
Command Naming convention Examples
boot ad
n
(where
n
defaults to 1
because the CD-ROM must
be in slot 1 to boot the server)
b ad(0,1,1)
eject, dumpfs acd
n
eject acd1
dumpfs /dev/acd1
dkinfo ad
n
dkinfo ad1
mount (the first partition) acd
n
mount -rt lfs -o fs=4.2 /dev/acd1 /mnt
mount -rt hsfs /dev/acd1 /mnt
mount (any partition) ad
np
acd
np
, ad
np
mount -rt lfs -o fs=4.2 /dev/ad1a /mnt_ad1a
mount -r hsfs /dev/acd1a /mnt_ad1a

Preliminary and Confidential
Device Names ▲4-3
USPEXA
For more information on how data compression affects tape capacity, refer to Chapter 8.
Raw Disk Partition
Where a command refers to a raw disk partition, which gives an application direct access
to the partition, the device name is preceded by an r, as in rad7c.
Table 4-2. Naming a 4-mm tape drive in slot 5
Tape drive
name Meaning
rast5 Default tape density, which is set by a hardware switch on the drive. If the switch is set to
ON, the drive uses compression. If the switch is set to OFF, the tape accepts data in
either low-density or compression format, depending on the format of the existing data on
the tape. If the tape is blank, data is written in low-density format.
rast5c Forced compression (WangDAT compression), overriding the hardware switch on the
drive.
rast5lo Without compression, overriding the hardware switch on the drive.
rast5loc Not applicable.
Table 4-3. Naming an 8-mm tape drive in slot 5
Tape drive
name Meaning
(Exabyte 8500 drives) Meaning
(Exabyte 8505 and 8505XL drives)
rast5 Exabyte 8500 format without compression Exabyte 8500 format without compression
rast5c Not applicable Exabyte 8500 format with compression
rast5lo Exabyte 8200 format without compression Exabyte 8200 format without compression
rast5loc Not applicable Exabyte 8200 format with compression
Table 4-4. Naming a DLT4000 tape drive in slot 7
Tape drive
name Meaning
rast7 DLT4000 format without compression
rast7c DLT4000 format with compression
rast7lo DLT4000 format without compression
rast7loc DLT4000 format with compression

4-4 ▲Version 1.10 System Manager’s Guide
Preliminary and Confidential USPEXA
Device Special Files
The Auspex operating system software is shipped with all necessary device special files.
If you need to create more Auspex device special files, use the MAKEDEV.auspex
command. Refer to the MAKEDEV.auspex(8) man page for details.
If you want to create device special files for the SCSI port located on the HP, refer to
“Attaching Drives to the Host Processor SCSI Port” on page 4-35.
To ensure that devices exist, boot the system and watch for the kernel to recognize each
device immediately after loading vmunix. The kernel displays a single line for each device,
which contains the device name and hardware information. (For disk devices, this
information is displayed if the disk drive is formatted and labeled; an unlabeled drive is
listed as such.) This information is also saved to the file /var/adm/messages.
An example of the boot sequence is provided in Appendix E.

Preliminary and Confidential
Using CD-ROM Drives ▲4-5
USPEXA
Using CD-ROM Drives
Auspex ships its system software on CD-ROM; however, NetServer software is installed at
the factory, and it is usually unnecessary to reinstall the software when you take delivery
of the system. The CD-ROM provides a convenient, permanent medium for repairing a
damaged root drive.
For instructions on installing the system software, refer to “Using NSinstall to Install
Software From CD-ROM” on page 6-29. To repair a damaged root drive, first boot the
NetServer from the CD-ROM in single-user mode (refer to “Booting the Server at the
Monitor Prompt” on page 3-4), and then refer to “Recovering a Damaged Root Disk” on
page 6-26.
Slot 0 is always reserved for the root disk drive. The device name for CD-ROM drives
installed in the NetServer is acdn, where n is a number in the range of slot numbers
available in your server, and is the slot number of the drive. The Auspex device driver,
acd(4), conforms to Sony-Philips red-book and yellow-book specifications. The NetServer
does not support audio CDs.
Note: If you want to boot the NetServer from the distribution CD, by Auspex
convention you must have the CD-ROM drive installed in slot 1.
The rest of this section discusses procedures for mounting and unmounting file systems,
and ejecting the CD from the drive.
Mounting or Unmounting File Systems on CD-ROM
CDs are read-only media and have fixed file systems and partitioning schemes. The
following describes the CD-ROM file system formats supported by the NetServer and
their characteristics:
HSFS You can mount an HSFS file system but only on the HP, not as an LFS file
system on an FP. For example, you can mount a file system on the SunOS
CD-ROM as an HSFS file system.
UFS You can mount a file system of type 4.2 or type lfs with an fs=4.2 option.
For example, you can mount a file system on a Catalyst CD-ROM as a UFS
file system.
The file system must be mounted read-only; any attempt to write to the CD-ROM
generates an error message. The following instructions provide an example for mounting
a CD-ROM:
1. Edit the /etc/fstab file to add an entry for the file system using the read-only (ro)
option. In the following example, the CD-ROM in slot 1 is in UFS format and is
mounted as an LFS file system:
/dev/acd1 /library lfs fs=4.2,ro
In the following example, the CD-ROM is in HSFS format:
/dev/acd1 /library hsfs ro
Caution: If you include the CD-ROM in /etc/fstab, be sure that the CD is in the
drive each time the system boots. Otherwise, fsck fails at reboot, and the
system cannot boot to multiuser mode.

4-6 ▲Version 1.10 System Manager’s Guide
Preliminary and Confidential USPEXA
Caution: The following line appears at the top of the /etc/vpartab and /etc/fstab
files on systems running Version 1.10:
#VP256 ENABLED (do not delete)
Do not delete this line. Also, it must always be the first line of the file. If using
RCS control, add any text below the first line. Deleting or moving the first line
causes problems with virtual partition numbering in subsequent upgrades.
2. At the root prompt, create a directory for the file system:
mkdir /library
3. At the root prompt, mount the file system:
mount /library
As usual, if the CD-ROM does not need to be mounted each time the system boots, do not
edit fstab (skip step 1 in the previous example). Simply mount the CD-ROM with the
mount command as in the following examples (the first for a UFS CD-ROM and the second
for an HSFS CD-ROM):
mount -rt lfs -o fs=4.2 /dev/acd1 /library
mount -rt hsfs /dev/acd1 /library
Unmount the file system as you would file systems on a disk drive; for example:
umount /library
Removing a CD-ROM From the NetServer
You can eject a CD-ROM from the drive in one of two ways:
▲Enter the eject acdn command at the shell prompt, where n is the slot number for the
drive. For example:
eject acd1
ejects the CD-ROM from the drive installed in slot 1 of the NetServer. Depending on
the type of CD-ROM drive, the CD is either in a CD-ROM caddy or directly in the CD-
ROM drive tray.
If file systems are mounted on the CD-ROM drive, the NetServer first unmounts the
file systems and then ejects the CD caddy.
▲Press the eject button on the CD-ROM drive.
If file systems are mounted on the drive, the CD does not eject. If the button does not
work and there are no mounted file systems on the CD, check to see if the jumper
setting on the drive is set correctly. The drive must be removed from the NetServer to
check the jumper setting. Jumper settings are described in the hardware manual.
Note: If you are using a CD-ROM drive that requires a CD-ROM caddy and, if
for some reason, you have inserted an empty caddy into the drive, you must
use the eject button to remove the caddy; you cannot use the eject command.

Preliminary and Confidential
Disk Partitioning ▲4-7
USPEXA
Disk Partitioning
Making decisions about disk partitioning and assigning client space are tasks that are vital
to the efficient operation of your system. This section describes the default disk partition
schemes available for Auspex disks and illustrates how file systems are distributed by
default among available partitions on the root drive.
Note: CD-ROM drives are read-only devices and cannot be partitioned.
Disk Partition Tables
Each disk can be divided into seven or fewer partitions named partition a, b, d, e, f, g, or
h. (Partition c is reserved for the entire disk.) The partition sizes are defined in the disk
label, which is the disk’s first sector.
The NS 7000/800, and NS 7000/700 Series NetServers support 1-GB, 1.35-GB, 1.76-GB, 2-
GB, 3-GB, 4-GB, and 9-GB disk drives; the NS 7000/200 supports the 1.76-GB and 4-GB
drives only. (Each disk size referenced here refers to the disk capacity after formatting.) The
HDDA drive drawer supports only 9-GB drives.
Each disk size has three partition tables to choose from: default, stripe, and root. The
number of partitions and the individual partition sizes vary according to the partition table
the disk uses.
Note: When describing the size of a partition, the term “MB” represents 2,048
disk sectors, which is equivalent to 1,048,576 bytes. When used to describe the
size of a disk, MB is 1,000,000 bytes. As a result, the size of the c partition may
look smaller than the size of the entire disk. For example, the c partition of a
1 GB (1,000 MB) disk is described as 954 MB in the partition table.
In most cases, Auspex labels the disks at the factory using the default partition table. Use
this default partition table for clients’ root, swap, and home directories, and the stripe
drives for striped virtual partitions (see “Different Types of Virtual Partitions” on
page 5-4). The root partition table is used for the root disk (ad0).
If the current partitioning scheme on a drive does not meet your needs, use the format or
ax_label command to repartition your disk. For example, if the 4-GB drive you received
from Auspex is partitioned as a data disk and you want to use it as a root disk, use format
or ax_label to change the partition table to root. Refer to “Using the Format Command” on
page 4-36 or “Using ax_label to Partition and Label a Disk” on page 4-41 for information
on how to partition a disk.
Table 4-5 through Table 4-7 list the partition sizes for the default, stripe, and root partition
tables as specified in /etc/format.dat, which is the data file used by the format command.
Some of the drives listed are no longer available from Auspex, but are still supported with
this system software release.
Recommendation: Although /etc/format.dat includes a root partition table for
9-GB disks, such disks should not be set up as the root disk. The 9-GB disk is
not supported as a root drive.

4-8 ▲Version 1.10 System Manager’s Guide
Preliminary and Confidential USPEXA
Based on the partition sizes defined in the selected partition table (default, stripe, or root),
you can partition the disk in different ways. For example, you can partition a 9-GB stripe
drive into a, b, g, and h partitions, or you can partition it into e and f partitions. See
Figure 4-1 through Figure 4-3 for the different ways to partition a 9-GB disk. (Partitions for
other size drives have identical proportions.) In the figures, each bar represents a partition
scheme in which the size of each partition is defined by a partition table. The numbers
shown along the bottom of the diagram indicate the partition sizes.
Table 4-5. Default disk drive partition tables
Partition 9-GB
drive 4-GB
drive 3-GB
drive 2-GB
drive*
* Auspex NetServers use three different types of 2-GB disk drives. Your 2-GB partition tables may differ from
those shown here.
1.76-GB
drive 1.35-GB
drive 1-GB
drive
a 1,445 MB 683 MB 480 MB 334 MB 281 MB 215 MB 159 MB
c 8,668 MB 4,094 MB 2,882 MB 2,000 MB 1,682 MB 1,291 MB 954 MB
d 4,335 MB 2,048 MB 1,441 MB 1,001 MB 842 MB 646 MB 477 MB
g 2,890 MB 1,365 MB 961 MB 667 MB 561 MB 430 MB 318 MB
h 4,333 MB 2,046 MB 1,440 MB 999 MB 840 MB 645 MB 477 MB
Table 4-6. Stripe drive partition tables
Partition 9-GB
drive 4-GB
drive 3-GB
drive 2-GB
drive 1.76-GB
drive 1.35-GB
drive 1-GB
drive
a 2,167 MB 1,023 MB 720 MB 500 MB 420 MB 322 MB 238 MB
b 2,167 MB 1,023 MB 720 MB 500 MB 420 MB 332 MB 238 MB
c 8,668 MB 4,094 MB 2,882 MB 2,000 MB 1,682 MB 1,291 MB 954 MB
e 4,334 MB 2,046 MB 1,441 MB 1,000 MB 840 MB 645 MB 477 MB
f 4,334 MB 2,046 MB 1,441 MB 1,000 MB 840 MB 645 MB 477 MB
g 2,167 MB 1,023 MB 720 MB 500 MB 420 MB 322 MB 238 MB
h 2,167 MB 1,023 MB 720 MB 500 MB 420 MB 322 MB 238 MB
Table 4-7. Root drive partition table (in MBs)
Partition 4-GB 3-GB HP 2.1-GB Microp
2-GB HP 2-GB 1.76-GB 1.35-GB 1-GB
a 100100 5050 50505050
b 600 650 650 650 650 500 450 400
c 4,094 2,882 2031 2,000 1909 1,682 1,291 954
d 200 150 120 120 120 120 120 120
e 1000 300 90 80 40 70 30 10
f 1000 1000 800 800 800 650 450 200
g 250 250 220 220 220 220 160 160
h 944432 9880 29703114

Preliminary and Confidential
Disk Partitioning ▲4-9
USPEXA
To display the partition table for a disk, use the dkinfo or ax_lslabel command. The
following are examples of these commands:
dkinfo ad
n
ax_lslabel ad
n
where n is the disk drive number (a number in the range of available drive slots).
Each partition table is defined as an entry in /etc/format.dat, the data file used by the format
command. For more detailed information about the tables, see the commented text in
/etc/format.dat.
Figure 4-1. Partitioning a 9-GB disk using the default partition table
Figure 4-2. Partitioning a 9-GB disk using the stripe partition table
Figure 4-3. Partitioning a 4-GB disk using the root partition table
Size in MB x 1000
ag
d
h
c
h
0123456789
0123456789
Size in MB x 1000
abg
ef
h
c
Size in MB x 1000
abgde f h
c
01234

4-10 ▲Version 1.10 System Manager’s Guide
Preliminary and Confidential USPEXA
Distribution of File Systems on Default Partitions
All disks from the factory have default partitions when you receive the disks.
Default File Systems on the Root Drive
The factory default partitioning scheme on the root drive places file systems in ad0a, ad0g,
ad0d, and ad0f. These file systems are mounted onto the directories /, /usr, /usr/openwin,
and /var, respectively.
Note: The file system /var/crash can be mounted from another file system, or it
may remain in /var. On smaller root drives, /var/crash should be mounted from
another file system.
Default File Systems on Default Drives
All other drives are formatted at the factory and labeled with the default partition table.
File systems are initialized using newfs on partitions a, g, and h, but these file systems are
not mounted to any directories.
If the partitions defined on default drives at the factory do not meet your needs, use
ax_label(8) or format(8) to relabel the data drives and initialize file systems on the
appropriate partitions using newfs(8). For more information on these commands, refer
to the ax_label man page, format man page, and newfs man page.
Note: Before using newfs to initialize a file system on a physical partition,
make sure the partition does not overlap another partition that is already
mounted or opened. For example, if /dev/ad10h is mounted, trying to use
newfs to initialize /dev/rad10c generates a message similar to the following:
/dev/rad1c: cannot create: Device busy
Naming File Systems
Because any server disk partitioning scheme includes multiple disks and partitions,
it is important to develop a logical naming convention to identify the file systems.
Recommendation: Do not base file system names on physical device names.
Using names other than physical device names makes it easier to reconfigure
disk partitions when you use virtual partitions. For example, name the file
system used by the engineering department /home/engineering instead of
/home/ad9, even though ad9 is the disk on which the file system resides.

Preliminary and Confidential
Disk Partitioning ▲4-11
USPEXA
Example of File System Distribution
The following list explains the file systems that typically exist on a server. Table 4-8
illustrates how these file systems are distributed.
▲The file systems ad0a, ad0b, ad0g, ad0d, and ad0f are reserved for the server.
▲In the example shown in Table 4-8, the /export file system is in ad7c. This file system
contains the architecture-dependent executables that correspond to a diskless client’s
architecture, allowing clients to boot their architecture-specific operating system.
When you execute SetupExec, the directories are loaded into the /export directory.
▲The /export/root and /export/swap file systems contain root and swap directories for
several diskless clients. When you execute the SetupClient command, it places the
client root and swap directories in the partitions you specified in the SetupClient form.
In Table 4-8, /export/root and /export/swap reside on virtual partitions that consist
of physical partitions on different drives. Using virtual partitions allows you to back
up these file systems easily and balance disk access among multiple disks. For more
information on the Auspex Virtual Partition Manager, refer to Chapter 5.
However, you can choose to store the clients’ root and swap directories on physical
partitions if:
– you prefer to manage smaller file systems because newfs and fsck on these
systems take a shorter time to complete than on a large virtual partition
– you want to be able to add client diskless workstations without having to
reconfigure a virtual partition
By default, the SetupClient program sets up root and swap in /exportN (where N is
the disk number you specify). For example, you can store one group of root and swap
directories in /export1 and another group in /export2. Distributing client files among
multiple disks in this way reduces disk contention.
Under each /exportN, set up a root file system (for example, on the a partition) and a
swap file system (for example, on the g partition). Having separate file systems for
swap and root allows you to back up root directories without backing up swap
directories.
Analyze the client root and swap needs of your environment before deciding how to
partition the disks on your server. If the partitions defined at the factory do not meet your
needs, use ax_label or format to customize the disk partitions.

4-12 ▲Version 1.10 System Manager’s Guide
Preliminary and Confidential USPEXA
Auspex File System Structure
Figure 4-4 through Figure 4-9 illustrate the Auspex file system structure. The following file
systems are shown:
▲/ (root)
▲/var
▲/usr
▲/usr/openwin
▲/export (Your /export file system structure may be different from the one described in
this section, depending on your version of the SunOS executables.)
▲/exportN (The /exportN file system is not a default file system shipped with the
server. To create it, run SetupExec and SetupClient as described in Chapter 2.)
In the figures, an arrow (—>) indicates a symbolic link to the directory following the arrow.
For a more detailed description of the functions of the files mentioned in Figure 4-4
through Figure 4-9, see Sun’s System and Network Administration. Note that Auspex
modifies the SunOS file structure to some extent (however, from the client’s perspective,
the modifications are invisible).
Table 4-8. Example of disk partitioning among multiple disks
Partition Mount point File system type*
* File systems managed by the File Processor must be mounted type LFS; file systems managed by the HP must
be mounted type 4.2. LFS is discussed in “Mounting File Systems on the FP and HP” on page 4-18.
Description
ad0a
/
4.2 root
ad0b swap swap
ad0g
/usr
4.2
/usr
ad0d
/usr/openwin
lfs OpenWindows 3.0
ad0f
/var
4.2 spool and log files
ad2a
/backuproot
4.2 copy of
root
partition
ad2g
/backupusr
4.2 copy of
/usr
partition
ad2h
/home
lfs home directories
ad4c
/home/dvlp
lfs client data
ad5c
/home/rlse
lfs client data
ad6c
/home/src
lfs client data
ad7c
/export
lfs client
exec, share, kvm
vp1 (for example, a striped
partition consisting of ad8a
and ad9a)
/export/root
lfs client root directories
vp2 (for example, a striped
partition consisting of ad8g
and ad9g)
/export/swap
lfs client
swap space
ad9h
/home/sysadmin
lfs client data
ad10c
/home/rcs
lfs client data

Preliminary and Confidential
Disk Partitioning ▲4-13
USPEXA
This section mentions two file system types, 4.2 and LFS, which appear in /etc/fstab. They
are discussed in greater detail in “Mounting File Systems on the FP and HP” on page 4-18.
Root file system
Figure 4-4 shows the server’s root file system. The standard SunOS configuration is
modified to contain the directory /auspex, which contains files specific to Auspex systems.
The root file system is defined in /etc/fstab as type 4.2.
Figure 4-4. The Auspex root file system
root auspex
bin —> usr/bin
boot
cdrom
dev
etc
export
export1
export2
home
kadb
lib —> usr/lib
lost+found
mnt
sbin
sys —> ./usr/kvm/sys
tftpboot
tmp
usr
var
vmunix
vmunix.AX_GENERIC

4-14 ▲Version 1.10 System Manager’s Guide
Preliminary and Confidential USPEXA
/var file system
Figure 4-5 shows the server’s /var file system. By default, this file system is UFS-mounted
(that is, its file system type is defined as 4.2 in /etc/fstab) for these reasons:
▲/var contains the /var/adm/messages files to which system messages are written.
Mounting this file system as a UFS instead of an LFS file system ensures that the
server continues to write system messages to /var/adm even when the File Processor
has failed.
▲If you mount /var as an LFS file system, using make or yppush to make a new NIS
map might generate an error message and corrupt the maps that you try to build.
The message is as follows:
Can’t bind master to send ypclear message to ypserv for map mapname
on the master
By mounting /var as a UFS file system, you can modify NIS maps without
this problem.
Figure 4-5. The Auspex
/var
file system
/var
adm
crash
log
lost+found
net
preserve
sadm
spool
tmp
yp

Preliminary and Confidential
Disk Partitioning ▲4-15
USPEXA
/usr file system
Figure 4-6 shows the /usr file system. Although most of the files in /usr are SunOS files,
treat them as Auspex-specific software. Because the files in /usr are not intended to run on
workstations, /usr is defined in /etc/fstab as type 4.2 and cannot be exported to client
machines.
Figure 4-6. The Auspex
/usr
file system
/usr
5bin
5include
5lib
acrobat
adm —> ../var/adm
auspex
bin
boot —> kvm/boot
contrib
diag
dict
etc
games
hosts
include
kvm
lddrv
lib
local
lost+found
man —> share/man
mdec —> ./kvm/mdec
net —> /var/net
nserve —> ../etc/nserve
old
openwin
pub —> share/lib/pub
sadm
sbin
sccs
share
spool —> ../var/spool
src —> share/src
stand —> ./kvm/stand
sys —> kvm/sys
tmp —> ../var/tmp
ucb
ucbinclude —> ./include
ucblib —> lib
xpg2bin
xpg2include
xpg2lib
lib
man
sys —> ../kvm/sys

4-16 ▲Version 1.10 System Manager’s Guide
Preliminary and Confidential USPEXA
/usr/openwin file system
The /usr/openwin file system contains most of the OpenWindows 3.0 files but not the
X11/NeWS server. Consider these files, like the ones in /usr, Auspex-specific software; they
are not to be mounted and run by diskless workstations on the network. Diskless Sun or
Sun-compatible clients can obtain SunOS and OpenWindows from the /export file system,
where the software must be installed from distribution media from Sun or other vendors.
The purposes of /usr/openwin are as follows:
▲Users with X terminals or workstations on the network can log in to the NetServer to
run X applications. For example, the xdm files in /usr/openwin provide a login form for
X terminal users on the network to log in to a NetServer. After they log in, they can
run X programs such as xterm, or view the online NetServer information.
Note: If you want to read the man pages for the OpenWindows commands
and files shipped with the Auspex software, set MANPATH to
/usr/openwin/man using the following syntax:
setenv MANPATH /usr/openwin/man
▲/usr/openwin contains font files and remote configuration files for an X terminal that is
used as the system console. Because /usr/openwin is NFS-exported, an X terminal can
fetch the font files and download the configuration file from a NetServer.
Figure 4-7 shows the structure of the /usr/openwin file system.
Figure 4-7. The Auspex
/usr/openwin
file system
/usr/openwin
bin
demo
etc
include
lib
lost+found
man
modules
share
—> share/etc
—> share/include
—> share/man

Preliminary and Confidential
Disk Partitioning ▲4-17
USPEXA
/export file system
Figure 4-8 shows a sample /export file system, which contains directories that are exported
to client systems, including the architecture-dependent executables in /export/exec. The
directory structure allows you to support multiple versions of each client architecture.
Because /export directories are exported, the /export file system is assigned the LFS file
system type in /etc/fstab.
Figure 4-8. The
/export
file system for servers (with SunOS executables)
/exportN file system
Figure 4-9 shows the /exportN file system structure (where N represents the disk number).
The /exportN directories contain the client root and swap file systems. Because these
directories are exported, this partition is assigned the LFS file system type in /etc/fstab.
The /exportN file system is unnecessary if you use one virtual partition for /export/root and
another for /export/swap. Refer to “Example of File System Distribution” on page 4-11 for
more information on how to configure partitions for client root and swap directories.
Figure 4-9. The
/exportN
file system for clients
For information on how to configure clients on the system, see “SetupClient” on page 2-27.
/export
exec
share
sun4c.sunos.4.1.3
sun4m.sunos.4.1.3C
kvm
proto.root.sunos.4.1.3
proto.root.sunos.4.1.3C
sun4.sunos.4.1.3
sun4.sunos.4.1.3C
sun4c.sunos.4.1.3 —> sun4.sunos.4.1.3
sun4c.sunos.4.1.3C —> sun4.sunos.4.1.3C
sun4m.sunos.4.1.3 —> sun4.sunos.4.1.3
sun4m.sunos.4.1.3C —> sun4.sunos.4.1.3C
lib
man
src
sys —> ../kvm/sys
sunos.4.1.3C
lib
man
src
sys —> ../kvm/sys
sunos.4.1.3
lost+found
/export {1-n}
root
swap
dump
crash

4-18 ▲Version 1.10 System Manager’s Guide
Preliminary and Confidential USPEXA
Mounting File Systems on the FP and HP
This section describes mounting file systems on the FP and HP. It also describes LFS, which
is specific to Auspex servers, the modifications that Auspex made to the /etc/fstab file
format, and the commands related to LFS.
File Systems Mounted on the File Processor
The FPs, which support the LFS file system, handle file system requests from the NPs. For
UNIX to mount file systems managed by the FPs, it must use a file system type specific to
the Auspex NetServers called Local File System (LFS). This is the file system type specified
in the /etc/fstab file for the mounted file system. LFS is much like NFS, but the requests go
across the VME backplane instead of over the network.
Individual files in LFS file systems can exceed 2 GB in size when available over NFS
Version 3. Such files can be as big as the file system itself. Clients accessing files over 2 GB
in size must also have large file capabilities.
File systems normally are mounted on the FP. Also, only file systems managed by the FP
can take advantage of a NetServer feature called “file system isolation,” as described in
Chapter 6 Recovering From Disk or File System Failures. This feature allows an LFS-
mounted file system to go offline if it is corrupted or if there is a disk problem—without
affecting the operation of the entire server.
Mount a file system on the HP only if the conditions described in the next section apply.
File Systems Mounted on the HP
You can mount file systems on the HP if any of the following conditions apply:
▲The file system being mounted is not supported by the FP. For example, if the file
system is the High Sierra File System or a third-party file system, mount it on the HP.
▲If the file system is primarily used by the HP and rarely used by clients of the
NetServer, mount the file system on the HP. This enables the applications running on
the HP to access the file system faster than they would if they had to access the file
system through the FP.
▲If you want the HP to be able to use the file system even after the FP has failed, mount
the file system on the HP. For example, in order for the HP to log an FP failure to
/var/adm/messages, the /var file system must be mounted on the HP instead of the FP.
Note: Operations on file systems mounted on the HP require HP CPU cycles,
and the entire SunOS file system and virtual-memory system. As a result, NFS
access to these file systems is slower than access to LFS-mounted file systems.
Mounting several file systems on the HP runs a greater risk of exhausting HP
resources such as CPU cycles and virtual or physical memory. Use the criteria
described previously to determine whether it is necessary for the HP to
manage the file systems.
In the /etc/fstab file, the file type for file systems mounted on the HP is 4.2.

Preliminary and Confidential
Mounting File Systems on the FP and HP ▲4-19
USPEXA
Auspex’s Modifications to
/etc/fstab
This section discusses how /etc/fstab on the NetServer is different from the one shipping
with standard SunOS.
Recommendation: Print out a copy of /etc/fstab each time you modify the file.
If a NetServer drive fails, having a record of the file systems that reside on each
drive makes it easier to recover from the failure.
Caution: The following line appears at the top of the /etc/vpartab and /etc/fstab
files on systems running Version 1.10:
#VP256 ENABLED (do not delete)
Do not delete this line. Also, it must always be the first line of the file. If using
RCS control, add any text below the first line. Deleting or moving the first line
causes problems with virtual partition numbering in subsequent upgrades.
Specifying the File System Type
The implementation of the LFS file system type requires a modification to entries in the
/etc/fstab file. In general, file systems used only by the server are configured as the 4.2 file
system type (for example, / and /usr), while file systems exported to clients are configured
as the LFS file system type (for example, /home).
Figure 4-10 shows the default /etc/fstab file shipped with the NetServer. For further details,
see the fstab(5) man page.

4-20 ▲Version 1.10 System Manager’s Guide
Preliminary and Confidential USPEXA
Figure 4-10. Default fstab file
In fstab entries for file systems containing client root directories, be sure to specify the
nosuid option. This option minimizes security violations, because it prevents users on the
clients’ systems, who have root permission on their root directories, from creating setuid
programs in their root file systems and executing them on the server. (Of course, the
client’s /etc/fstab must be configured without the nosuid option so the client has root
permission on its own root directory.)
Mapping LFS File Systems to File Processors
If the server contains multiple FPs, it needs to decide which FP to use to mount a file
system. You can either specify the FP assignment in /etc/fstab or let the server map the file
systems to the FPs.
Caution: The following line appears at the top of the /etc/vpartab and /etc/fstab
files on systems running Version 1.10:
#VP256 ENABLED (do not delete)
Do not delete this line. Also, it must always be the first line of the file. If using
RCS control, add any text below the first line. Deleting or moving the first line
causes problems with virtual partition numbering in subsequent upgrades.
File systems
managed by the
FP and exported
to clients are
mounted as type
LFS. File systems
managed by the
HP are of type
4.2.
The set-UID and
set-GID bits on
program files on
this file system
are ignored.
# Warning: the pass count field of the / and /usr entries should
# be left at 0 so that / and /usr do not get fsck’ed (again) while
# active. (See fstab(5), which may differ from SunOS fstab(5).)
#
/dev/ad0a / 4.2 rw 1 0
#/dev/ad0b swap swap rw 0 0
/dev/ad0g /usr 4.2 ro 1 0
/dev/ad0f /var 4.2 rw 0 2
/dev/ad0d /usr/openwin lfs fs=4.2 1 2
/dev/ad0e /export lfs fs=4.2 1 2
/dev/ad0h /home lfs fs=4.2 1 2
#
# note: slot one is usually occupied by the CDROM
#
#/dev/acd1 /cdrom hsfs ro,noauto 0 0
#
# note: by convention, slot 2 is the "backup" root drive
#
#/dev/ad2a /.BackupRoot 4.2 ro 0 0
#/dev/ad2g /.BackupRoot/usr 4.2 ro 0 0
#/dev/ad2f /.BackupRoot/var 4.2 ro 0 0
#/dev/ad2d /.BackupRoot/usr/openwin 4.2 ro 0 0
#
# /dev/ad4a /export1/root lfs fs=4.2,nosuid 1 2
# /dev/ad4g /export1/swap lfs fs=4.2,wc 0 2
#
# /dev/ad5a /export2/root lfs fs=4.2,nosuid 1 2
# /dev/ad5g /export2/swap lfs fs=4.2,wc 0 2
#
# Concatenated virtual partition - see /etc/vpartab
# /dev/vp1 /home lfs fs=4.2,wc 1 2
#
# Mirrored virtual partition - see /etc/vpartab
# /dev/vp5 /disks lfs fs=4.2,wc 1 2

Preliminary and Confidential
Mounting File Systems on the FP and HP ▲4-21
USPEXA
Using /etc/fstab to assign file systems to FPs
To specify the FP on which a particular file system should be mounted, use the fp=n option
in /etc/fstab. The n in this option is the FP number. The default FP number is 0; you do not
need to use this option if you want to mount a file system on FP0.
For example, to mount the /cad file system on FP1, include the following entry in /etc/fstab:
/dev/ad10c /cad lfs fs=4.2,fp=1 1 2
Automatic file system mapping
If no fp=n option is specified in /etc/fstab, the server automatically maps file systems to FPs
when you execute the mount -a command. However, if /etc/fstab contains an fp=n option,
the server assigns the FPs using the default method as described in the “Using /etc/fstab to
assign file systems to FPs” section. For example, if /etc/fstab contains the following entries,
the server assigns /backupdata and /disks to FP0 and /cad to FP1:
/dev/ad3g /backupdata lfs fs=4.2 1 2
/dev/ad4g /disks lfs fs=4.2 1 2
/dev/ad3g /cad lfs fs=4.2,fp=1 1 2
Also, if you specify an invalid FP number in the fp=n option, the server automatically
assigns the file system to FP0 and displays two warning messages. For example, if your
server contains fewer than four FPs and you specify fp=3 for the /export file system in
/etc/fstab, the server assigns the file system to FP0 and generates these messages:
mount_lfs: /dev/ad3e on /export: Invalid file processor specified
mount_lfs: invalid FP3 specified, mounting /export on FP0
Note: If no fp=n option is specified in /etc/fstab, the mount -a command
distributes file systems evenly on the FPs. This distribution, however, does not
guarantee that the load is evenly spread out over all FPs because the amount of
activity on each file system varies. You might need to assign file systems
manually using the fp=n option if some file systems are more heavily used
than others.
If you want to see the mapping between FPs and file systems while you are mounting the
file systems, use the v (verbose) option in the mount command. The following is an
example of mount -av and its output:
mount -av
mount: mounting /export on FP0
mount: mounting /home on FP1
mount: mounting /home/export on FP0
You can also see the FP assignment after you have mounted the file systems. Simply enter
mount without any options. The following is an example of the mount command and its
output:
mount
/dev/ad3e on /export type lfs (fs=4.2, fp=0)
/dev/ad3h on /home type lfs (fs=4.2, fp=1)
/dev/ad0e on /home/export type lfs (fs=4.2, fp=0)

4-22 ▲Version 1.10 System Manager’s Guide
Preliminary and Confidential USPEXA
Enabling Write Acceleration in
/etc/fstab
Another Auspex modification to /etc/fstab is related to write acceleration. To enable write
acceleration for a file system, modify the entry for the file system in /etc/fstab by adding wc.
The following is an example showing the wc option for the /home/dvlp file system:
/dev/ad30c /home/dvlp lfs wc,fs=4.2 0 2
For more information on write acceleration and its requirements, refer to Chapter 7.
Other Commands Affected by LFS
In addition to the LFS file system type and the fp=n option to /etc/fstab, an lfs option has
been added to the –t argument of mount(8), df(8), and umount(8) to specify the LFS file
system type.
File Processor Constraints
The following list shows File Processor constraints:
▲Each FP supports a maximum of 256 mounted LFS file systems.
▲If the number of operations varies greatly from one file system to another, balance the
load among FPs manually by adding the fp=n option to the appropriate entries in
/etc/fstab.
File System Formats Supported by UFS
The format of a UFS file system on the HP or an FP can be either of two types:
▲Standard UNIX 4.2 BSD. This format is sometimes called the Fast File System (FFS) or
Static Table Format.
▲Fat Fast File System (FFFS). This format is sometimes called the Dynamic Table
Format or the Tahoe File System. It is the default format for LFS file systems.
The primary advantage of the FFFS format is that it supports more inodes per cylinder
group and more cylinders per cylinder group than the FFS format. (FFS is limited to a
maximum of 2048 inodes and 16 cylinders per cylinder group.)
The fsck(8) command has an option that allows you to convert from FFS to FFFS file
systems. If you execute fsck(8) with the -c option, the specified file system is converted
from FFS to FFFS format.
The output of the dumpfs(8) command indicates which format (dynamic or static) is used
by the file system being examined, and tunefs(8) handles both formats.
For more information, refer to the fsck(8), dumpfs(8), and tunefs(8) man pages.

Preliminary and Confidential
NFS Version 3 and UFS Limitations ▲4-23
USPEXA
NFS Version 3 and UFS Limitations
Client operating systems query the rpc daemon about NFS Version 3 support. With the
addition of NFS Version 3 in release 1.10, the client receives a yes to the query. However,
NFS Version 3 on an Auspex NetServer does not work with UFS file systems. Any UFS file
system exported to and mounted by a client must now be explicitly mounted on the client
with NFS Version 2. Some client operating systems, such as a PC with NT, do not have the
option to explicitly mount NFS versions. Such systems query for NFS Version 3, then
appear to mount UFS file systems from the NetServer, but access to the file systems fails.
See your client machine’s documentation for mount options that specify NFS protocols.

4-24 ▲Version 1.10 System Manager’s Guide
Preliminary and Confidential USPEXA
Specifying a Host Name in
/etc/fstab
For a NetServer to access an exported file system with root privilege, the fstab entry for the
file system must use the name of the appropriate network interface of the NetServer that
exports the file system. The entry must not use the name for the entire NetServer.
For example, you want to export /home/engineering from netserver1 to netserver2 with root
permission. If netserver1-e5 is the Ethernet interface attached to the network that is also
attached to netserver2, the fstab entry for /home/engineering on netserver2 must include the
following text:
netserver1-e5:/home/engineering /home/engineering
If you specify netserver1 instead of netserver1-e5 in the entry, netserver2 cannot access the
file system. The host name used in the entry is the name that maps to the IP address of the
network interface on the server that exports the file system (netserver1-e5 in this example).
You can obtain the name of an interface from the NIS database or the /etc/hosts file on the
server on which you modify fstab if NIS is not used at your site.
Caution: The following line appears at the top of the /etc/vpartab and /etc/fstab
files on systems running Version 1.10:
#VP256 ENABLED (do not delete)
Do not delete this line. Also, it must always be the first line of the file. If using
RCS control, add any text below the first line. Deleting or moving the first line
causes problems with virtual partition numbering in subsequent upgrades.

Preliminary and Confidential
Adding or Replacing a Drive ▲4-25
USPEXA
Adding or Replacing a Drive
The changing needs of your site may require that you add more disk, tape, or CD-ROM
drives. This section describes the procedure used to configure new drives in the system.
The procedure includes such functions as:
▲installing a new drive or replacing an existing drive
▲checking the partition table on a new disk drive
▲initializing a new file system on the new disk drive
▲mounting and exporting the file system to client workstations
Note: See the DriveGuard Manager’s Guide for adding or replacing drives in a
DriveGuard array.
Drives are added into vacant slots in an installed HDDA drawer or drive rack. The slots in
an HDDA drawer accept only disk drives. The slots in a drive rack accept the following
types of drives:
▲disk drives
▲4-mm, 8-mm, or 1/4-inch tape drives
▲CD-ROM drives
▲DLT4000 tape drives (supported in a DLT4000 drive rack only)
If you do not have enough vacant slots to accommodate the number of drives you want to
add, you may have an additional drive rack or HDDA drive drawer installed (provided
your server can accommodate more racks or an expansion cabinet). This upgrade can be
arranged through your Auspex representative. For a detailed description of the available
drive configuration options, refer to the hardware manual for your NetServer.
The instructions in this section assume that your NetServer has enough vacant drive slots
to accommodate the drive(s) to be installed.
Two ways exist to install a new drive, depending on whether the NetServer’s operating
system is booted. The following procedures provide instructions for using both
installation methods.

4-26 ▲Version 1.10 System Manager’s Guide
Preliminary and Confidential USPEXA
Installing or Replacing a Drive After Booting
This section explains how to install a new drive or replace an existing drive while the
NetServer is powered on and the operating system is booted. This procedure does not
apply to the root drive. To replace the root drive, follow the procedure for replacing a disk
drive when the operating system is shut down.
Note: If you are installing or replacing a CD-ROM drive, by convention
Auspex recommends installing the first CD-ROM in slot 1. Install additional
CD-ROM drives in any slot except slot 0, which is reserved for the root disk
drive, and in an HDDA drawer.
Before You Start the Drive Installation Procedure
Follow these steps before you start drive installation while the operating system is booted:
Caution: The following line appears at the top of the /etc/vpartab and /etc/fstab
files on systems running Version 1.10:
#VP256 ENABLED (do not delete)
Do not delete this line. Also, it must always be the first line of the file. If using
RCS control, add any text below the first line. Deleting or moving the first line
causes problems with virtual partition numbering in subsequent upgrades.
1. Log in as root on the system console.
2. If you are replacing an existing drive, make sure no partition on the drive is open for
read or write access. For example, verify that:
▲no file system is being dumped.
▲no process such as a database is using a raw partition.
▲no swapping is being done to the disk.
▲no partitions are members of other virtual partitions. Use the ax_diskconf
command to get a report that maps all file systems to the physical partitions or
virtual partitions they reside on.
Depending on the type of partition, you may need to do one or more of the following:
▲If a virtual partition or a CD-ROM partition is mounted, first unmount it.
▲For striped or concatenated virtual partitions that are not part of a mirrored
virtual partition, edit /etc/vpartab to comment out the virtual partition, and then
run ax_loadvpar so the system reads the revised table. See “Virtual Partition File”
on page 5-9.
▲For a mirrored virtual partition, edit /etc/vpartab to comment out the entry for the
member on the drive being replaced and redefine the mirror so it has only one
member. Finally, run ax_loadvpar so the system reads the revised table. See
“Virtual Partition File” on page 5-9.

Preliminary and Confidential
Adding or Replacing a Drive ▲4-27
USPEXA
Caution: When you hot-plug a drive, make sure no active tape drives are on
the same SP. Trying to add a drive while a tape drive on the same SP is open
for read or write access generates an error message. To determine if a tape
drive is busy, use the ax_tapestats command. If you try to run ax_tapestats on
a busy device, the message Device busy appears.
Using ax_hot_plug to Add a Drive to the Server
Note: For information on adding, removing, or replacing HDDA drives, refer
to your hardware manual.
The ax_hot_plug command allows drives to be hot-plugged; that is, added or removed
without shutting down the NetServer. You can run ax_hot_plug only on the local console.
If you try to run it from a remote login session, the following error message appears:
ax_hot_plug: must be on /dev/console to use this command
Caution: Never run ax_hot_plug on an SP that is formatting a drive or
running ax_mrestore or ax_clonefs. Doing so may hang the system.
After completing the steps in the preceding section, follow this procedure to add a drive
to the server:
1. Enter the ax_hot_plug command, specifying the slot number of the drive to be added
or replaced. For example, if you wish to add or replace a drive in slot 6, enter the
following:
# ax_hot_plug add 6
If a tape drive on the same SP is active, the server displays the following error
message:
ax_hot_plug: a tape drive is in use on the same SP as the device to
be added or changed; cannot replace drive.
This message ensures that no active tape drives are rewound because of the power
surge in the drive rack when a drive is added. If the message appears, you must
invoke ax_hot_plug again after all tape drive activity on the same SP has stopped.
Note: The ax_add_device command is also used for adding drives to the
NetServer. Refer to the ax_add_device man page for more information.
When ax_hot_plug executes successfully, the system suspends SP activity to prevent
I/O operations on the SCSI bus and prompts you to insert or replace the specified
disk drive. The command then tells you to type a carriage return after inserting the
new drive.
Note: On a quiescent SP, all I/O operations are halted. NFS requests received
from the NetServer’s NPs are halted until the SP restarts. This may cause
timeouts on client workstations making NFS requests, so it is important to
install the new drive as quickly as possible.
2. Install the new drive.
3. Type a carriage return immediately after installing the new drive.

4-28 ▲Version 1.10 System Manager’s Guide
Preliminary and Confidential USPEXA
The system restarts the SP and attempts to attach the drive, which takes
approximately 20 seconds. If the drive does not respond (if it is not readable or if it is
not properly connected), the system generates an error message.
Caution: If you see an error message indicating that the newly installed drive
is not found or that a SCSI interface error has occurred, remove the drive from
the slot immediately. The sooner you remove the drive with the wrong SCSI ID,
the less likely the server will crash. Repeat the drive installation procedure
only after verifying or correcting the drive’s SCSI ID.
4. Follow the procedure for configuring a new disk drive.
Installing or Replacing a Drive When the
Operating System is Shut Down
1. Refer to your NetServer’s hardware manual for guidelines on handling disk drives.
2. If the operating system is booted, use /etc/shutdown -lh to shut down the system.
3. When the NetServer console displays a PROM monitor prompt and if you are
replacing an existing drive, remove the existing drive from the slot into which you
plan to install the new drive.
4. Install the new drive, and reboot the system.
5. During the boot process, observe the boot messages to verify that the system detects
the presence of the new drive. Unless the drive label has been corrupted, the drive
appears in the list of devices during the boot process.
Configuring a New Disk Drive
1. Determine your partition scheme (refer to “Disk Partitioning” on page 4-7). Also, plan
ahead for whatever virtual partitioning scheme you use.
The configuration worksheets in Appendix D may be helpful as you gather disk drive
information.
Note: Disk drives are labeled at the factory, so a partition table is already
assigned to each disk. Unless you are changing the standard partition
configuration, you only need to install a UNIX file system using the newfs(8)
command, as described in step 3.
2. Check to see if the disk drive label is correct (all disk drives are shipped already
labeled). To do this, enter the following command:
# dkinfo ad
n
where n is the disk drive number. This command displays the disk label, which lists
the size of the usable UNIX partitions on the disk. For a 4-GB disk in slot 8, the dkinfo
command and the resulting display look like this:

Preliminary and Confidential
Adding or Replacing a Drive ▲4-29
USPEXA
# dkinfo ad8
ad8: Auspex SP at addr 1180, unit # 8
4094 cylinders 16 heads 128 sectors/track
a: 2095104 sectors (1023 cyls: 0-1022)
b: 2095104 sectors (1023 cyls: 1023-2045)
c: 8384512 sectors (4094 cyls: 0-4093)
d: No such device or address
e: 4190208 sectors (2046 cyls: 0-2045)
f: 4190208 sectors (2046 cyls: 2046-4091)
g: 2095104 sectors (1023 cyls: 2046-3068)
h: 2095104 sectors (1023 cyls: 3069-4091)
Capacity in 100 megabytes
0 5 10 15 20 25 30 35 40
------------------------------------------------------------------
| c |
| e | f |
| e | g | h |
| a | b | f |
| a | b | g | h |
------------------------------------------------------------------
See “Disk Partitioning” on page 4-7 for partition descriptions. If the label has a
problem or if an existing label needs to be changed, use ax_label or format to correct
the problem.
3. Run newfs(8) on the desired partition(s) on the disk. Enter the following command:
# newfs /dev/rad
np
In this command, n is the disk drive number and p is the partition letter. The device
name ad has an r, prefix, specifying that it is a raw (character) device. newfs can only
be run on raw devices. For more details, see the newfs(8) man page.
4. Create the directory that will serve as the mount point for the partition. For example:
# mkdir /home/src
5. Add an entry to /etc/fstab to create a permanent mount entry for the partition. Using
the previous directory as an example, add the following entry:
/dev/ad8c /home/src lfs fs=4.2 0 2
If your NetServer has multiple FPs, you can specify the FP on which to mount the file
system. For example, you can create the following entry:
/dev/ad8c /home/src lfs fs=4.2,fp=1 0 2
If you want to use write acceleration for this new partition, the entry reads as follows:
/dev/ad8c /home/src lfs wc,fs=4.2, fp=1 0 2
The server automatically distributes file systems to FPs if you do not specify any FPs
in /etc/fstab and if you execute the mount -a command. For more information on
mapping file systems to FPs, refer to “Mapping LFS File Systems to File Processors”
on page 4-20.

4-30 ▲Version 1.10 System Manager’s Guide
Preliminary and Confidential USPEXA
Caution: The following line appears at the top of the /etc/vpartab and /etc/fstab
files on systems running Version 1.10:
#VP256 ENABLED (do not delete)
Do not delete this line. Also, it must always be the first line of the file. If using
RCS control, add any text below the first line. Deleting or moving the first line
causes problems with virtual partition numbering in subsequent upgrades.
6. Mount the file system. For example, to mount the file system created in step 4, enter
the following command:
# mount /home/src
Note: If the new file system is an LFS file system, you must enter the mount
command with only one argument. This format causes mount to read /etc/fstab.
If you enter two arguments (that is, if you specify both device and mount point
in the command), the file system is mounted as file system type 4.2, and all
operations on this file system are controlled by the HP, not the FP.
7. Enter the mount command again, without arguments. This form of the command
generates a list of all mounted file systems. Check the output to verify the new file
system was mounted properly.
8. Add an entry to /etc/exports to export the newly created file system. For example:
/home/src
9. Export the file system by entering the exportfs command as follows:
# exportfs -a
10. Enter the exportfs command again, without arguments. This form of the command
generates a list of all exported file systems. Check the output to verify that the new
file system was exported properly.
The disk drive is now ready for use.

Preliminary and Confidential
Removing a Drive ▲4-31
USPEXA
Removing a Drive
If you need to remove a drive and do not plan to replace it with another drive right away,
use the following procedures.
Remove a device in one of two ways, depending on whether the operating system
is booted.
Note: For information on adding, removing, or replacing HDDA drives, refer
to your hardware manual.
Removing a Drive When the Operating System is Booted
This procedure does not apply to the root drive. To replace the root drive, follow the
procedure for replacing a drive while the operating system is shut down on page 4-28.
Before You Remove a Drive
Follow these steps before you remove a drive from the server:
1. Refer to the hardware manual for your NetServer for guidelines on handling drives.
2. Log in as root on the system console.
3. If you are replacing an existing drive, make sure no partition on the drive is open for
read or write access. For example, verify that:
▲no file system is being dumped.
▲no process such as a database is using a raw partition.
▲no swapping is being done to the disk.
▲no partitions are members of other virtual partitions. Use the ax_diskconf
command to get a report that maps all file systems to the physical partitions or
virtual partitions they reside on.
Depending on the type of partition, you may need to do one or more of the following:
Caution: The following line appears at the top of the /etc/vpartab and /etc/fstab
files on systems running Version 1.10:
#VP256 ENABLED (do not delete)
Do not delete this line. Also, it must always be the first line of the file. If using
RCS control, add any text below the first line. Deleting or moving the first line
causes problems with virtual partition numbering in subsequent upgrades.
▲For a mounted physical disk or CD-ROM, unmount the disk or CD-ROM.
▲For striped or concatenated virtual partitions that are not part of a mirrored
virtual partition, edit /etc/vpartab to comment out the virtual partition, and then
run ax_loadvpar so the system reads the revised table (see “Virtual Partition File”
on page 5-9).
▲For a mirrored virtual partition, edit /etc/vpartab to comment out the entry for the
member that is on the drive being replaced, and redefine the mirror so it has only
one member. Finally, run ax_loadvpar so the system reads the revised table (see
“Virtual Partition File” on page 5-9).

4-32 ▲Version 1.10 System Manager’s Guide
Preliminary and Confidential USPEXA
Caution: When you hot-plug a drive, make sure that no active tape drives
exist on the same SP. Trying to remove a drive while a tape drive on the same
SP is open for read or write access generates an error message. To determine
if a tape drive is busy, use the ax_tapestats command. If you try to run
ax_tapestats on a busy device, the message Device busy appears.
Using ax_hot_plug to Remove a Drive
Run ax_hot_plug only on the local console. If you try to run it from a remote login session,
the following error message appears:
ax_hot_plug: must be on /dev/console to use this command
Caution: Never run ax_hot_plug on an SP that is formatting a drive or
running ax_mrestore or ax_clonefs. Doing so may hang the system.
After completing the preceding procedure, follow these steps to remove a drive from
the server:
1. Enter the ax_hot_plug command, specifying the slot number of the drive to be
removed. For example, if you wish to remove the drive in slot 6, enter the following:
# ax_hot_plug remove 6
If a tape drive on the same SP is active, the server displays the following error
message:
ax_hot_plug: a tape drive is in use on the same SP as the device to
be removed; cannot remove device.
This message ensures that no active tape drives are rewound because of the power
surge in the drive rack when a drive is removed. If the message appears, invoke
ax_hot_plug again after verifying that no tape drive activity is taking place on the
same SP.
The system suspends the activity on the SP so no I/O operations in progress on the
SCSI bus, spins down the drive, prompts you to remove the specified drive, and tells
you to type a carriage return when you finish.
Note: On a quiescent SP, all I/O operations are halted. NFS requests received
from the NetServer’s NPs are halted until the SP restarts. This may cause
timeouts on client workstations making NFS requests, so it is important to
remove the drive as quickly as possible.
2. When prompted, remove the drive.
Caution: Do not remove a disk while it is spinning down. Removing a disk
drive while it is still spinning can cause permanent damage to the drive. Wait
until the system console prompts you to remove the device.

Preliminary and Confidential
Removing a Drive ▲4-33
USPEXA
3. Press the Return key immediately after you have removed the drive. The system
restarts the SP.
Note: Once you remove a drive from a given slot, as described in this
procedure, the SP does not recognize any drive inserted into that slot until you
use the ax_hot_plug command to inform the SP that a drive is to be added.
4. Edit /etc/fstab to comment out entries in the table that refer to the removed drive.
5. If you detached a member of a mirrored, striped, or concatenated virtual partition, as
described in “Before You Remove a Drive” on page 4-31, you should recreate the
member on another drive.
Note: You can also use the ax_remove_device command for removing drives
from the NetServer. Refer to the ax_remove_device man page for more
information.
Removing a Drive When the Operating System is Shut Down
The following procedure describes how to shut down the operating system and remove a
drive:
1. Refer to the hardware manual for your NetServer for guidelines on handling drives.
2. Edit /etc/vpartab and /etc/fstab to comment out entries in the table that refer to the drive
to be removed.
3. Use the /etc/shutdown command to shut down the operating system.
4. Remove the drive.
5. Reboot your system.
Using ax_hot_plug to Add and Remove Multiple Drives
You can use ax_hot_plug to add and remove multiple drives with a single command.
Note: For information on adding, removing, or replacing HDDA drives, refer
to your hardware manual.
Run ax_hot_plug only on the local console. If you try to run it from a remote login session,
the following error message appears:
ax_hot_plug: must be on /dev/console to use this command
Caution: Never run ax_hot_plug on an SP that is formatting a drive or
running ax_mrestore or ax_clonefs. Doing so may hang the system.
1. Enter the ax_hot_plug command, specifying the slot number(s) of the drives to be
added or removed. For example, if you wish to add devices in slots 15 through 17 and
remove a device in slot 9, enter the following:
# ax_hot_plug add 15-17 remove 9
The system suspends the activity on the SP so no I/O operations are in progress on
the SCSI bus, spins down the drives, prompts you to add or remove the first specified

4-34 ▲Version 1.10 System Manager’s Guide
Preliminary and Confidential USPEXA
drive (in this example, adding a drive to slot 15), and tells you to type a carriage
return when you finish adding or removing the drive.
2. When prompted at the system console, add or remove the specified drive.
Caution: Do not remove a disk while it is spinning down. Removing a disk
drive while it is still spinning can cause permanent damage to the drive. Wait
until the system console prompts you to remove the device.
3. Type a carriage return immediately after the specified drive is added or removed.
After typing a carriage return, the system restarts the SP. If a drive was added, the
system attempts to attach the drive, which takes approximately 20 seconds. When
prompted at the system console, repeat steps step 2 and step 3 for each drive specified
in the ax_hot_plug command. The command addresses each drive in the order that it
is entered in the command line.
If the drive or drives do not respond (if they are not readable or if they are not
properly connected), the system generates an error message.
Caution: If you see an error message indicating that any newly installed drive
is not found or a SCSI interface error has occurred, remove the drive from the
slot immediately. Such an error message is possibly caused by an incorrect SCSI
ID. The sooner you remove the drive with the wrong SCSI ID, the less likely
the server will crash. Repeat the drive installation procedure only after you
have verified or corrected the drive’s SCSI ID.
4. Follow the procedure for configuring a new disk drive on page 4-28.
5. Edit /etc/fstab to comment out entries in the table referring to the removed drive.
If you detached a member of a mirrored, striped, or concatenated virtual partition in
“Before You Remove a Drive” on page 4-31, re-create the member.

Preliminary and Confidential
Attaching Drives to the Host Processor SCSI Port ▲4-35
USPEXA
Attaching Drives to the Host Processor
SCSI Port
The SCSI port on the HP supports the standard SunOS devices listed in Table 4-9, not
Auspex devices. The system kernel, by default, allows you to attach up to seven Sun-
supported devices to the SCSI port, which include four disk drives, two tape drives, and
one CD-ROM drive.
Note: Devices attached to the HP SCSI port cannot be used as boot devices.
Only Auspex devices attached to an SP are bootable.
You must set the appropriate SCSI ID for each device on the HP, or the system kernel
cannot recognize the device. The SCSI IDs that you can use are listed in Table 4-9. Be sure
each device has a unique ID.
Follow these steps to attach a SCSI device to the HP SCSI port:
1. Shut down and halt the NetServer.
2. Verify that the device being attached has the correct SCSI ID. Refer to the device
manufacturer’s documentation for instructions on verifying and changing the
SCSI ID.
3. Attach the device to the port using the SCSI cable described in the hardware manual
for your NetServer.
4. Power on the NetServer, and boot it to multiuser mode. During the boot process,
observe the messages printed on the console to verify the new device is detected by
the system. The following sample messages show a tape device attached to the HP:
esp0 at SBus slot 1 0x800000 pri 3
st0 at esp0 target 4 lun 0
st0: <Archive QIC-150>
Before you remove a device from the HP SCSI port, be sure to check that the server
is halted.
Table 4-9. SCSI IDs and names for devices on the HP
Device SCSI ID Device name
Disk 0 3 sd0
Disk 1 1 sd1
Disk 2 2 sd2
Disk 3 0 sd3
Tape 0 4 rst0
Tape 1 5 rst1
CD-ROM 0 6 sr0

4-36 ▲Version 1.10 System Manager’s Guide
Preliminary and Confidential USPEXA
Using the Format Command
This section explains how to use the format command, which is a menu-driven command
for setting up your disks. Under normal circumstances, such as when installing a new
system, you do not need to use format. Auspex disks are shipped formatted and labeled
with the default partition tables. You generally need to use format only if a disk is
corrupted or if you want to change the drive partitioning. Also, if you need to partition a
drive, Auspex recommends using the ax_label command, which is a more straightforward
command for achieving the same purpose as partition and label in the Format menu. For
more information on ax_label, refer to “Using ax_label to Partition and Label a Disk” on
page 4-42.
Caution: Low-level formatting of a disk is normally not necessary. Drives are
preformatted at the factory before shipment. When formatting a drive, use
extreme care, as existing data can be erased from the disk. Be sure to back up
any data on the disk before formatting it.
Running the Format Command in Single- or Multiuser Mode
The format command is usually run in multiuser mode. However, in multiuser mode,
if the disk drive you want to format is ad0, you must run format after booting from the
CD-ROM or an alternative root device.
Recommendation: For faster recovery from a disk or media error on the root
disk, keep an up-to-date backup of key partitions of the root disk on a separate
disk; for example, ad2. Additionally, make tape backups of all key data files,
including root file systems. This procedure is described in “Backing Up the
Root Disk” on page 8-11.
Caution: Do not use the format command for DriveGuard arrays. See the
DriveGuard Manager’s Guide for using ax_label(8) with DriveGuard arrays.
Accessing the Format Menu
1. Make sure the disk on which you want to run format is installed in the system. For
installation instructions, see “Adding or Replacing a Drive” on page 4-25.
2. Execute format, and select the disk you want. In the following example, the
NetServer has a total of 8 disk drives; the user selects ad4. (Enter the disk number in
the form of adn, where n is the slot number.)
# format
Searching for disks...done
AVAILABLE DISK SELECTIONS:
ad0 ad1 ad2 ad3 ad4 ad5 ad6 ad7
Specify disk number (enter its name) : ad4
selecting ad4: <SEAGATE 4GB>
[disk formatted, no defect list found]

Preliminary and Confidential
Using the Format Command ▲4-37
USPEXA
FORMAT MENU:
disk - select a disk
type - select (define) a disk type
partition - select (define) a partition table
current - describe the current disk
format - format and analyze the disk
repair - repair a defective sector
show - translate a disk address
label - write label to the disk
analyze - surface analysis
defect - defect list management
backup - search for backup labels
quit
format> t
The format program usually automatically recognizes the type of the disk selected. (The
exception is when format fails to recognize a valid label on the drive.) In this example, ad4
is a 4-GB disk.
For a complete description of the options in the format menu, see Sun’s System and Network
Administration. The following sections describe only the options that display menus
different from those on a Sun server.
Caution: Before using the format command to change the size of a physical
partition or format a disk, verify the partition or disk is not a member of a
virtual partition. The format command may not issue a warning message
when you attempt to format a disk that is part of a virtual partition.
Defining a Disk Type
The type option in the format menu displays a list of drive types from which you choose
one appropriate to the disk to be formatted. While the menu lists disks from various
vendors, Auspex only supports Hewlett-Packard drives, Seagate drives, and Micropolis
drives. The type option displays following list of drives:
AVAILABLE DRIVE TYPES:
0. ....
...
...(drives 0–10 are not supported in the NetServer)
...
11. HP 663MB
12. HP 1GB
13. HP 1.35GB
14. MICROP 1.76GB
15. MICROP 1.76GB NON-ALIGNED
16. HP 2.0GB
17. MICROP 2.0GB
18. HP 2.1GB
19. MICROP 3GB
20. Seagate 4GB
21. Seagate 4GB NON-ALIGNED
22. MICROP 4GB
23. MICROP 9GB

4-38 ▲Version 1.10 System Manager’s Guide
Preliminary and Confidential USPEXA
24. Seagate 9GB
25. Seagate 9GB NON-ALIGNED
26. other
Specify disk type (enter its number) [20]:
Auspex uses the formatted capacity to define the disk type. Normally, you only need to
accept the default drive type because format automatically recognizes the type for the
selected drive. However, if you plan to use the dd command to copy contents between two
drives of different capacity, specify the size of the source drive when you use the type
option on the target drive to avoid confusing the operating system. For example, if you
plan to copy from a 1-GB drive to the target drive, which is 1.35-GB, select HP 1GB from
the menu for the target drive so it is formatted as a 1-GB drive.
Formatting a Disk Using the Format Option
Low-level formatting of a disk is normally not necessary. Drives are preformatted at the
factory before shipment.
Caution: This procedure erases all existing data on the disk. Be sure to back up
the data before formatting the drive.
1. If you have not already done so, follow the steps outlined in “Accessing the Format
Menu” on page 4-36. Do not use the format command for DriveGuard arrays. See the
DriveGuard Manager’s Guide for using ax_label(8) with DriveGuard arrays.
2. From the Format menu, enter format. The format option applies to the disk that you
specified earlier. The following example shows screen output generated by format:
format> format
Ready to format. Formatting cannot be interrupted and
takes
xxx
minutes (estimated).
Continue? y
Beginning format. The current time is Tue Feb 15 16:58:05 1995
Formatting ... done
Verifying media ...
pass 0 - pattern = 0xc6dec6de
pass 1 - pattern = Ox6db6db6d
Total of 0 defective blocks repaired.
format>
xxx (in minutes) varies with the type of drive. The process of formatting and verifying
can take up to several hours, depending on the size of the drive. To ensure the
integrity of the disk, you should allow this process to complete.
Caution: Interrupting the format of a drive causes the drive to enter an
irrecoverable state. The drive must be reformatted.
When the process is finished, the disk is formatted. By default, the entire drive is
formatted and two passes of surface analysis are run on the disk. If any defects are
found in the surface analysis, the system repairs them automatically. Table 4-10 on
page 4-39 lists the approximate amount of time it takes to verify the format of each
drive type.

Preliminary and Confidential
Using the Format Command ▲4-39
USPEXA
After formatting the disk, partition the drive using the partition option as described in the
next section. Alternatively, you can use ax_label to set up partitions and write the label to
disk, as described in “Using ax_label to Partition and Label a Disk” on page 4-41.
Changing the Partitioning on a Disk
The following procedure describes how to partition a disk using the partition option in the
Format menu:
1. Unmount all file partitions on the disk. Make sure no virtual partitions residing on
the disk remain mounted.
2. If you have not already done so, follow the steps outlined in “Accessing the Format
Menu” on page 4-36. Do not use the format command for DriveGuard arrays. See the
DriveGuard Manager’s Guide for using ax_label(8) with DriveGuard arrays.
3. Select the partition option on the format menu. The partition menu appears with a set
of options relating to disk partitioning:
format> partition
PARTITION MENU:
a- change ‘a’ partition
b– change ‘b’ partition
c– change ‘c’ partition
d– change ‘d’ partition
e– change ‘e’ partition
f– change ‘f’ partition
g– change ‘g’ partition
h– change ‘h’ partition
select- select a predefined table
name- name the current table
print- display the current table
label- write partition map and label to the disk
quit
partition>
To use a predefined partitioning scheme on the disk, enter the select option. A list of
supported disk partition types appears. If the NetServer identifies a disk drive that
has a partitioning scheme not specified in /etc/format.dat, format denotes this scheme
Table 4-10. Disk drive format verification time
Drive type Time to format and verify format
(in minutes)
9.0 GB 310
4.0 GB 120
3.0 GB 130
2.0 GB 130
1.76 GB 130
1.35 GB 82
1.0 GB 90
663.0 MB 64

4-40 ▲Version 1.10 System Manager’s Guide
Preliminary and Confidential USPEXA
as original adn, where n is the disk number. You can use this scheme to partition
another drive of the same size as adn. For more information on these partition types,
refer to “Disk Partitioning” on page 4-7. The following is the Select menu for a 4-GB
disk drive:
partition> select
0. Seagate 4GB
1. Seagate 4GB STRIPE
2. Seagate 4GB ROOT
3. Original ad4
Specify table (enter its number) [0]:
4. Select a disk partition type from the list displayed. The partition table is created.
Specify table (enter its number) [0]: 2
partition>
5. Use the label option to label the current disk.
partition> label
Ready to label disk, continue? y
format> q
If you want to examine the partition table you have created, enter print. For further
information on the print option, see Chapter 6 of Sun’s System and Network
Administration.

Preliminary and Confidential
Using ax_label to Partition and Label a Disk ▲4-41
USPEXA
Using ax_label to Partition and Label a Disk
To save time, use ax_label instead of format to partition and label a disk if you know the
exact size of each physical partition.
Caution: Use ax_label on Auspex disk drives only. Do not use ax_label for
disk drives attached to the SCSI port on the HP.
Labeling a disk means writing the partitioning table and various disk geometry constants
to the label sector (sector 0) of the disk and informing the ad device driver of these changes.
Caution: As with format, make sure no file systems are mounted on the drive
on which you are going to partition using the ax_label command. Also,
labeling a drive can erase all data on the drive; back up the files on the drive
before using ax_label if you want to preserve them.
The syntax for ax_label is as follows:
ax_label [ -abcdefgh ]
size
disk
The option preceded by a dash is the partition name. Specify the size in MB immediately
after each partition name; a size of all means that all remaining sectors in the disk volume
are assigned to the specified partition. You can define up to seven partitions. Specify the
disk number (for example, ad2) at the end of the command.
Note: In the ax_label command, the partition names are usually entered in
alphabetical order. However, if you assign a size of all to a partition, specify it
as the last partition regardless of its name.
The following is an example for partitioning a 4-GB disk:
ax_label -a 400 -b 1580 -d 300 -e 3200 -f 2000 -g 500 -h all ad5
This example divides ad5 into seven partitions. After all sectors are assigned to partitions
a, b, d, e, f, and g, the remaining space is assigned to partition h.
The following example shows partitioning ad5 with only the c partition:
ax_label -c all ad5
The following example shows partitioning three disks (ad7-ad9) identically with 200-MB
a partitions and 300-MB b partitions, with the remaining sectors assigned to the h
partition:
ax_label -a 200 -b 300 -h all ad7 ad8 ad9

4-42 ▲Version 1.10 System Manager’s Guide
Preliminary and Confidential USPEXA
Displaying a Disk’s Partitioning Information
This section describes the ax_lslabel command, which displays information about
physical disk partitions. (If you want to see comprehensive reports about file systems or
virtual partitions, use the ax_diskconf command, which is described in “Displaying Disk
Configuration Information” on page 5-23.)
The syntax for ax_lslabel is as follows:
ax_lslabel [ -sc ] all|
disk
The -c option prints out the disk information in a concise format; the -sc option prints out
the information in “superconcise” format. The following examples show the ax_lslabel
commands and their outputs:
hostname% ax_lslabel ad0
ad0 has 3818 cylinders (16 heads and 64 sectors/track per cylinder)
a: 32768 sectors (32 cyls, 0-31)
b: 204800 sectors (200 cyls, 32-231)
c: 3909632 sectors (3818 cyls, 0-3817)
d: 131072 sectors (128 cyls, 488-615)
e: 624640 sectors (610 cyls, 616-1225)
f: 204800 sectors (200 cyls, 1226-1425)
g: 262144 sectors (256 cyls, 232-487)
h: 2449408 sectors (2392 cyls, 1426-3817)
Capacity in 100 megabytes
0 2 4 6 8 10 12 14 16 18
----------------------------------------------------------------
| c |
a b| g |d| e | f| h |
----------------------------------------------------------------
hostname% ax_lslabel -c ad0
#device:start_cylno:nblks
/dev/rad0a:0:32768
/dev/rad0b:32:204800
/dev/rad0c:0:3909632
/dev/rad0d:488:131072
/dev/rad0e:616:624640
/dev/rad0f:1226:204800
/dev/rad0g:232:262144
/dev/rad0h:1426:2449408
hostname> ax_lslabel -sc ad0
#device:sizeA:sizeB:sizeC:sizeD:sizeE:sizeF:sizeG:sizeH
ad0:32:200:3818:128:610:200:256:2392

Virtual Partitions ▲5-1
Preliminary and Confidential
USPEXA
5Virtual Partitions
About This Chapter
This chapter describes the Virtual Partition Manager, which comprises these commands and
files that create and manage different types of virtual partitions supported by the
NetServer:
▲vp
▲vpartab
▲ax_diskconf
▲ax_expand
▲ax_loadvpar
▲ax_mattach
▲ax_mdetach
▲ax_mconvert
▲ax_mrestore
▲ax_vold
▲ax_vpstat
This chapter also enumerates the advantages and limitations of using virtual partitions on
your server.

5-2 ▲Version 1.10 System Manager’s Guide
Preliminary and Confidential USPEXA
Virtual Partition Overview
The Auspex NetServers offer the capability to group one or more physical disk partitions
from one or more disk drives into a single virtual partition.
Virtual partitions allow you to:
▲create disk partitions larger than the maximum size of a single physical disk.
▲use all available disk space by combining all unused “runt” partitions into a
usable size.
▲distribute high-use file systems over multiple disk drives to reduce disk latency
because of request queueing.
▲define mirrored partitions to protect file systems from disk or media failure and
provide high data availability.
▲back up file systems without taking the file systems offline.

Preliminary and Confidential
Maximum Size of a Virtual Partition ▲5-3
USPEXA
Maximum Size of a Virtual Partition
The Auspex virtual partition breaks the 2-GB limit traditionally imposed by UNIX
systems. A virtual partition can have up to 16 members with each member partition
limited in size only by the size of the disk holding that member. As an example, 16
members taking up 16 9-GB disks give a virtual partition of 144 GB.
Note: The size of an indivitual file in an LFS file system is limited only by the
size of the file system when accessed through NFS Version 3. Clients accessing
such files must have large file capabilities.
Advantages of Using a Greater-than-2-GB
Virtual Partition
The benefits of using a virtual partition depend on the type of partition. The various types
of virtual partitions are described in the following sections. Regardless of the partition
type, defining partitions that exceed 2 GB offers these advantages:
▲Easier file system management
You now have the flexibility of grouping a large number of files in one file system,
which allows you to use fewer dump and restore commands for system backups.
Also, there are fewer file systems to export.
▲More efficient use of disk space
You can pool more “chunks” of small disk space that are otherwise unusable into one
large virtual partition. You do not need to worry about exceeding the file system size
limit while adding small physical partitions to a large virtual partition.
Note: If you enter the df command on a client to display the amount of free
disk space on the server, you might see negative numbers in the df output for
virtual partitions that are larger than 2 GB. The following example shows the
df output containing negative numbers:
proto:/disks/proto -1046719 -1950330 169422 97%
/disks/proto/sp2vp4
However, if you enter the df command at the server, the number of kilobytes
are displayed correctly. For example:
/dev/vp150 7341889 6437142 170558 97%
/disks/proto/sp2vp4

5-4 ▲Version 1.10 System Manager’s Guide
Preliminary and Confidential USPEXA
Different Types of Virtual Partitions
Auspex supports three types of virtual partitions: concatenated, striped, and mirrored.
Several commands are available for you to define virtual partitions and recover from disk
or media failures that affect virtual partitions. These commands are described in “Virtual
Partition Commands” on page 5-10.
You can set up virtual partitions on disks only; you cannot use virtual partitions on CD-
ROM or tape drives.
Concatenated Partition
A concatenated partition is a concatenation of 1 to 16 physical disk partitions from one or
more disk drives, allowing you to accommodate a file or file system larger than a single
physical disk drive or assemble several small unused partitions into a single partition large
enough to be useful.
For example, in Figure 5-1, the physical partitions ad7c, ad8c, and ad9a are members of a
concatenated partition, vp1. (The physical partitions that make up a concatenated partition
do not need to be the same size.)
Figure 5-1. Example of a concatenated partition of three physical partitions
Striped Partition
A striped partition consists of 2 to 16 physical disk partitions. The striped partition maps its
logical address space across multiple physical partitions in fixed-length segments referred
to as stripes. For example, in Figure 5-2, a striped partition (vp2) consists of four physical
partitions of equal size.
Striping distributes access requests on heavily used file systems over multiple drives.
Unlike concatenated partitions, adjacent blocks in a striped partition are mapped to blocks
on different disks, thus reducing access latency and improving throughput to a given
file system.
Concatenated partition (vp1)
Physical partitions (members of vp1)
ad7c ad8c ad9a

Preliminary and Confidential
Different Types of Virtual Partitions ▲5-5
USPEXA
Figure 5-2. Example of a striped partition of four members
Mirrored Partition
A mirrored partition consists of one or two members. Each member must be of the same size
as the mirrored partition. Each member must be a virtual partition, and if there are two
members, they should be located on different physical drives to achieve greater reliability.
The drives, however, must be supported by the same SP.
The data written to the mirrored partition is queued and written to both members as soon
as possible. As a result, using a mirrored partition ensures that critical file systems remain
available even if a member of the mirror fails.
Note: Using mirrored partitions is not a valid substitute for performing
backups. It is still important to back up all data to tape.
When data is read from the mirrored partition, the SP chooses the member from which the
read can be more quickly performed, using a short-queue, short-seek algorithm. Thus,
although a mirrored write takes slightly longer than an unmirrored write, a mirrored read
is faster than an unmirrored read.
Caution: Normally, if one storage component such as a member disk of a
mirrored partition fails during a write operation, the data can still be written to
the partition, and no data is lost. However, if write caching is used for the file
system on a mirrored partition, a failing Write Accelerator might lead to a loss
of data because data in the Write Accelerator’s NVRAM is not mirrored.
For example, after data has been successfully written to the write cache, a write
completion is returned to the application that initiated the write request.
However, if the write cache fails before it can write the data to both members of
the partition, there is no way for you to retrieve the data from the write cache
to update the mirrored partition. Therefore, if you want to increase data
reliability of a file system, mount it on a mirrored partition without using the
write cache.
Figure 5-3 illustrates a mirrored partition (vp3) whose two members are concatenated
partitions. Each of the concatenated partitions consists of one physical partition.
Striped partition (vp2)
12 3 4 5 6 7 8
Physical partitions (members of vp2)
ad10g ad13g
1 5 2 6 3 7 4 8
ad11g ad12g
A “stripe”, whose length
must be a multiple of 8 KB.

5-6 ▲Version 1.10 System Manager’s Guide
Preliminary and Confidential USPEXA
(However, the member of a mirrored partition can be a striped partition, and it can be
made up of several physical partitions.)
In this example, if ad9 fails, the server can continue to write to and read from the file
system on vp3 using ad8.
Figure 5-3. Example of a mirrored partition
Concatenated partition (vp4)
ad8c
Write to both
members
Read from member with
least seek time
Mirrored partition (vp3)
Concatenated partition (vp5)
ad9c
Physical partitions

Preliminary and Confidential
Virtual Partition Restrictions ▲5-7
USPEXA
Virtual Partition Restrictions
When you set up a virtual partition, remember the restrictions described in the
following sections.
Restrictions Common to All Kinds of Virtual Partitions
▲The root and /usr partitions cannot be members of any virtual partitions.
▲A physical disk partition may not be a member of more than one virtual partition.
▲Each SP can manage a maximum of 256 virtual partitions. (NetServer software can
support up to five SPs and 1280 virtual partitions.)
▲All members of a virtual partition must be managed by the same SP.
▲If a disk partition is a member of a virtual partition, no disk partition that overlaps
that member can be part of another virtual partition.
▲Operations that open a drive or a partition with write permission cannot be run on a
virtual partition or on a disk partition that is a member of a virtual partition.
For example, you cannot run the format command on a virtual partition, nor can you
format a disk partition that is a member of a virtual partition. You must format and
label the disk drive before creating any virtual partitions on it.
Similarly, you cannot run newfs, ax_clonefs, or NSinstall on a disk partition that
underlies a virtual partition. For example, if you try to run newfs on ad8c while ad8a
is a member of a virtual partition, an error message similar to the following appears:
/dev/rad8c: cannot create: Device busy
▲When a member of a virtual partition starts at the beginning of a disk (that is, if the
member is partition a, c, d, or e), the first 8 KB of disk space is not used as part of the
virtual partition in order to preserve the disk label.
▲The physical partition c (the complete disk) is one cylinder larger than any
combination of other physical partitions whose size theoretically takes up the whole
disk. Therefore, a copy operation of a c partition from a single partition disk to a
multipartition disk of the same size fails.
Restrictions Applicable to Concatenated and Striped Partitions
▲The disk partitions in a concatenated partition need not be of equal size. However, the
members of a striped partition must be the same size. Refer to “Disk Partitioning” on
page 4-7 for more information.
▲You can specify the size of a stripe in a striped partition, but the size you choose must
be a multiple of 8 KB (8192 bytes), up to a maximum size equal to the partition size.
The recommended size of a stripe is 128 KB.
▲The size of each member of a striped partition should be a multiple of the stripe size;
if not, the partition size is truncated automatically to the nearest multiple of the stripe
size. For example, in Figure 5-4, part of ad7g, ad8g, ad9g, and ad10c is truncated
because the length of each of these physical partitions is not a multiple of the
stripe size.

5-8 ▲Version 1.10 System Manager’s Guide
Preliminary and Confidential USPEXA
Figure 5-4. Disk space truncated from members of a striped partition
If a member of a virtual partition starts at the beginning of a disk (that is, if the
member is partition a, c, d, or e), the first 8 KB of disk space is not used as part of the
virtual partition to preserve the disk label. As a result, when deciding whether the
size of this kind of member partition is a multiple of the stripe size, remember to
consider the 8 KB of disk space. For example, if the stripe size is 32 KB and the
member partition (ad1a) is 128 KB, the virtual partition uses only 120 KB on ad1a, and
24 KB of disk space is truncated to make the size of ad1a divisible by 32K.
▲The data in a concatenated or striped partition may be spread over a maximum of 16
disk partitions.
▲Each member of a concatenated or striped partition must be a valid physical disk
partition. A striped partition must have two or more members; a concatenated
partition with only one member is permissible.
Restrictions Applicable to Mirrored Partitions
▲Each member of a mirrored partition must be a valid virtual partition (either
concatenated or striped); a member cannot be a physical disk partition or another
mirrored virtual partition.
▲A mirrored partition may not have more than two members.
▲A virtual partition may not be a member of more than one mirrored partition.
▲The members of a mirrored partition should be of equal size.
If you create a mirrored partition with members of unequal size, the portion of the
larger member that exceeds the size of the smaller member is ignored. For example, if
one member contains 50 MB and the other contains 52 MB, only the first 50 MB of the
larger member will be recognized; the last 2 MB is never used.
▲Each member of a mirrored partition resides on a separate disk drive.
▲Both member virtual partitions must be on the same SP, as well as on the same SP as
the mirror itself.
Striped partition (vp2)
12 3 4 5 6 7 8
ad7g ad10c
1 5 2 6 3 7 4 8
ad8g ad9g
Truncated because length of the partition
is not a multiple of the stripe size.

Preliminary and Confidential
Virtual Partition Driver, File, and Commands ▲5-9
USPEXA
Virtual Partition Driver, File, and Commands
This section describes the driver, file, and commands that manage virtual partitions.
Virtual Partition Driver
vp(4) is the device driver that acts as the interface to virtual partitions constructed from
physical disk partitions.
Virtual Partition File
vpartab(5) is a file containing the table that describes virtual partitions. Edit this file to add
or modify virtual partition definitions.
Figure 5-5 show an example of the file /etc/vpartab.
Figure 5-5. Sample vpartab entries
Comment lines begin with a pound symbol and are ignored. Each virtual partition
definition in the table consists of the following tab-separated fields:
1. The first field contains the device name of the virtual partition (for example,
/dev/vp1).
You must number the virtual partition according to the SP that controls the partition.
Table 5-1 lists the valid partition numbers.
# Virtual partitions 1 and 2 - Concatenated
/dev/vp1 concat ad1h,ad2h,ad4h
/dev/vp2 concat ad4d,ad5c
# Virtual partition 3 - Striped
/dev/vp3 striped,size=128k ad7h,ad8h
# Virtual partition 4 - Concatenated
# This is necessary because physical partitions cannot be
# mirrored, and virtual partition 5 is constructed by
# mirroring physical partition ad8c and virtual
# partition 3 (defined above).
/dev/vp4 concat ad9c
# Virtual partition 5 - Mirrored
/dev/vp5 mirrored vp3,vp4

5-10 ▲Version 1.10 System Manager’s Guide
Preliminary and Confidential USPEXA
2. The second field indicates what kind of virtual partition is being defined. If the
partition is a striped partition, it also indicates the stripe size. For example, if you
specify striped, size=128K, the first 128 KB of the virtual partition is from the first
physical partition, the next 128 KB is from the second physical partition, and so on.
3. The third field lists the physical disk partitions making up the virtual partition (for
example, ad1h, ad2h, ad4h).
Virtual Partition Commands
The following list describes the commands and a daemon for creating and managing
virtual partitions:
▲ax_diskconf(8) prints a report showing the current disk configuration of the
NetServer. The report shows the physical and virtual partition to which each file
system belongs. For more information on ax_diskconf(8), refer to “Displaying Disk
Configuration Information” on page 5-23.
▲ax_expand(8) enlarges a striped or concatenated virtual partition without first
unmounting the file system. For more information on ax_expand, refer to “Expanding
a Concatenated or Striped Partition” on page 5-15.
▲ax_loadvpar(8) reads vpartab and informs vp (the virtual partition driver) and
the SPs of the current virtual partitions. ax_loadvpar checks the validity of each entry
in vpartab. If errors are found, ax_loadvpar reports the errors and does not load
the table.
▲ax_mattach(8) attaches a second member partition to a mirrored virtual partition that
currently has one member. It is useful for adding a temporary member to a mirrored
partition for backup purposes. The new member is automatically recorded in
/etc/vpartab.
Note: Before version 1.8 software, the new member was manually entered
in /etc/vpartab. Now that it is done automatically, do not manually edit
/etc/vpartab. Editing the /etc/vpartab file to add a member partition, such as vp6
to the mirrored partition vp41, and then running ax_mattach, returns a
warning message similar to the following:
WARNING: vpartab edit not done, partition already has members.
Please verify state of vp41 vpartab entry using ax_vpstat.
When this warning occurs, ax_mattach attaches the new member but does not
edit /etc/vpartab.
Table 5-1. Numbering virtual partitions
SP that manages the virtual partition Virtual partition numbers for SP boards
SP0 0 – 255
SP1 256 – 511
SP2 512 – 767
SP3 768 –1023
SP4 1024 –1279

Preliminary and Confidential
Virtual Partition Driver, File, and Commands ▲5-11
USPEXA
▲ax_mconvert(8) converts a striped or concatenated virtual partition into a one-
member mirrored partition. For more information on ax_mconvert, refer to
“Expanding a One-Membered Mirrored Partition” on page 5-18.
▲ax_mdetach(8) detaches a member partition from a mirrored virtual partition that
currently has two members. It is typically used for removing a member that was
added with ax_mattach for taking a snapshot of the partition. The change is
automatically recorded in /etc/vpartab.
Note: Before version 1.8 software, the new member was manually removed
in /etc/vpartab. Now that it is done automatically, do not manually edit
/etc/vpartab. Editing the /etc/vpartab file to remove a member partition, such as
vp6 from the mirrored partition vp41, and then running ax_mdetach, returns a
warning message similar to the following:
WARNING: /etc/vpartab out of sync: vp6 missing from vp41?
verify vp41 state with ax_vpstat and update /etc/vpartab.
When this warning occurs, ax_mdetach detaches the member but does not edit
/etc/vpartab.
▲ax_mrestore(8) updates a member of a mirror after a disk or media failure affected the
member. This command runs automatically if the system detects that the two
members are not identical at boot time or when ax_mattach is run. You may
occasionally run ax_mrestore manually from, either to back up a mirrored partition to
another drive or to update a damaged member. Be aware of the following when you
use ax_mrestore:
–ax_mrestore may delay the server’s responses to other commands. For example,
an ls or find command may take longer if ax_mrestore is in progress. The longer
response time is more obvious when multiple mirrored partitions are being
restored simultaneously. To reduce the slowdown, use the -m option to assign a
“medium” priority to the ax_mrestore process. After lowering the priority for
ax_mrestore, the SP services other system requests faster but takes longer to
restore a mirrored partition.
– You cannot run ax_mattach or ax_mdetach while ax_mrestore is in progress.
–ax_mrestore copies data in 192-KB blocks. If there is an NFS request for writing to
a block being copied by ax_mrestore, the SP places the request in a queue and
performs the NFS write after ax_mrestore finishes copying the 192-KB block.
Caution: Do not hot-plug devices using ax_hot_plug, ax_remove_device or
ax_add_device on the SP that is running ax_mrestore. Doing so may hang the
system.
▲ax_vold(8) is the daemon that maintains a table showing the current state of all
members of all mirrored partitions, based on messages received from the SPs, vp,
LFS, and ax_mrestore.
▲ax_vpstat(8) displays information about all virtual partitions. It shows the type and
components of a virtual partition and the stripe size of a striped virtual partition.
If the partition is a member of a mirror, it also shows the status of the partition.
See Figure 5-6 for an example of using the ax_vpstat command.

5-12 ▲Version 1.10 System Manager’s Guide
Preliminary and Confidential USPEXA
Figure 5-6. Example from using the ax_vpstat command
The meaning of each mirrored status is as follows:
For more information, refer to the man pages for ax_diskconf, ax_expand, ax_loadvpar,
ax_mattach, ax_mconvert, ax_mdetach, ax_mrestore, ax_vold, and ax_vpstat.
ACTIVE This partition is identical to the other member of the mirror (if the
mirror has more than one member), and no unrecovered write error
occurred on the partition. The mirror is currently mounted read/write
or open for writing.
SYNCED This status is similar to ACTIVE status, but the partition is not currently
mounted read/write or open for writing.
DIRTY This partition is not identical to the other member of the mirror because
the system crashed while the mirrored partition was ACTIVE or
RESTORING. Writes to the mirror are not being performed on this
member partition.
DAMAGED An unrecovered write error occurred on this partition and was detected
when the SP tried to access the partition. Because of the error, this
partition is not identical to the other member of the mirror. Writes to the
mirror are not being performed on this member. This status is reset to
ACTIVE after you repair or replace the disk and run ax_mrestore to
update the data on the partition.
RESTORING This partition is not identical to the other member of the mirrored
partition, but writes to the mirrored partition are being performed on
this partition. The ax_vpstat display indicates how much of the restore
is complete, expressed as a percentage. The RESTORING condition
occurs when the partition is being updated by the ax_mrestore
command.
# ax_vpstat
vp65: Concatenated
ad21c, ad22c
vp68: Mirrored
vp66: Striped, size=128K, ACTIVE
ad34c, ad35c, ad36c
vp67: Striped, size=128K, ACTIVE
ad37c, ad38c, ad39c
vp77: Mirrored
vp75: Concatenated, SYNCED
ad30c
vp76: Concatenated, SYNCED
ad31c
vp271: Striped, size=128K
ad57c, ad58c

Preliminary and Confidential
Automatic Error Recovery on Mirrored Partitions ▲5-13
USPEXA
Automatic Error Recovery on Mirrored Partitions
After a server crashes and reboots, it automatically recovers errors on a mirrored partition
to ensure that both members of the partition contain the same data. (However, if disk
errors occur on a mirrored partition during normal operations of the server, you need to
correct the errors manually using the procedures and commands described in Chapter 6,
“Recovering From Disk or File System Failures”.)
Figure 5-7 illustrates the sequence of events and changes in a mirrored partition’s status
before and after a system crash. In this example, vp1 and vp2 are the two members of a
mirrored partition.
.
Figure 5-7. Automatic recovery from mirrored partition error
Caution: If at any point you want to stop ax_mrestore(8) and return the state
of the partition being restored to DIRTY, use the kill(1) command with no
signal arguments. That is, use only the process ID of ax_mrestore in the kill
command. Using kill with a signal argument terminates ax_mrestore
immediately, leaving the partition stuck in the RESTORING state until the
NetServer is rebooted.
SYNCED
Status of both vp1 and vp2 is Synced at boot time.
Status changes to Active after the server is
initialized and the file systems are mounted
read/write.
System crashes and reboots. Each virtual partition
remains active. (During normal shutdown, status is
set to Synced.)
ax_mrestore copies the data from vp1 to vp2.
Read operations continue on vp1 only; write
operations go to both vp1 and vp2.
ax_mrestore completes, and normal mirror
operations resume.
vp1 vp2
ACTIVE DIRTY
ACTIVE ACTIVE
ACTIVE RESTORING
ACTIVE ACTIVE
ax_loadvpar detects the Active status and marks
vp2 Dirty. (ax_loadvpar selects the second
member listed in
/etc/vpartab
to be the Dirty
partition.)
System crashes.
SYNCED

5-14 ▲Version 1.10 System Manager’s Guide
Preliminary and Confidential USPEXA
Defining and Reconfiguring Virtual Partitions
This section describes how to use the virtual partition commands to create and manipulate
virtual partitions. The procedures described include the following; most of them require
you to log in as root:
▲Defining a virtual partition
▲Expanding a concatenated or striped partition
▲Changing a striped or concatenated partition to a mirrored partition
▲Adding a new member to an existing mirrored partition
▲Removing a member from an existing mirrored partition
Recommendation: Print out a copy of /etc/vpartab each time you modify the
file. If one of your NetServer drives fails, having a hard copy record of the
virtual partitions (and their members) that reside on the failed drive makes it
easier to recover from the failure.
Defining a Virtual Partition
Use this procedure to create a new virtual partition:
Caution: The following line appears at the top of the /etc/vpartab and /etc/fstab
files on systems running Version 1.10:
#VP256 ENABLED (do not delete)
Do not delete this line. Also, it must always be the first line of the file. If using
RCS control, add any text below the first line. Deleting or moving the first line
causes problems with virtual partition numbering in subsequent upgrades.
1. If there is an active file system on the physical disk partition you are going to define
as a virtual partition, unexport and unmount the partition to prevent access. Change
the /etc/fstab and /etc/exports files as necessary.
2. Back up the file system to tape or to another drive.
3. If necessary, use format to repartition the disks.
4. Edit /etc/vpartab to add an entry for the new virtual partition. Refer to Table 5-1 on
page 5-10 for the list of valid partition numbers and corresponding SPs.
5. Run ax_loadvpar. If ax_loadvpar detects errors in /etc/vpartab, the command reports
the errors and does not load the new table. If this happens, edit /etc/vpartab again to
correct the errors and run ax_loadvpar again.
6. Run newfs(8) on the new raw virtual partition on which a file system will be
mounted (that is, do not run newfs on virtual partitions that are members of a
mirrored partition). For example, if vp1 and vp3 are members of a mirrored partition
named vp2, enter the following command to create a file system on vp2:
/usr/etc/newfs /dev/rvp2

Preliminary and Confidential
Defining and Reconfiguring Virtual Partitions ▲5-15
USPEXA
Caution: You must run newfs on any raw defined virtual partition before
attempting to mount the partition.
You do not need to run newfs on the underlying physical partitions.
7. Use the mkdir command to create a directory for the file system.
8. Edit /etc/fstab to define a mount point for the file system.
Note: When you modify /etc/fstab to define mount points, do not add entries
for individual partitions that are members of a mirrored, striped, or
concatenated virtual partition. Only the mirrored, striped, or concatenated
virtual partition itself should have an entry in /etc/fstab.
For example, if vp1 and vp3 are members of a mirrored virtual partition named
vp2, only vp2 has an entry in /etc/fstab; vp1 and vp3 do not. Similarly, if ad5h
and ad6h are members of a concatenated virtual partition named vp4, only vp4
has an entry in /etc/fstab; ad5h and ad6h do not.
9. Use the mount command to mount the file system on the partition.
10. Restore the file system that you backed up to tape in step 2.
11. Add an entry to /etc/exports to make the file system available for export.
12. Use exportfs to export the file system so it is accessible to users.
Expanding a Concatenated or Striped Partition
Through the ax_expand command, you can enlarge an LFS file system on a concatenated
or striped partition without unexporting or unmounting the file system. Network clients
using the file system on the virtual partition may not even know that the file system is
being expanded. Users might, however, notice a pause or an “NFS server not responding”
message while trying to access the file system during the expansion.
To expand a concatenated partition, use this syntax:
ax_expand
virtual_partition
physical_partition
To expand a striped partition, use this syntax:
ax_expand -s
virtual_partition
new_virtual_partition
All the partitions involved in one ax_expand command must be controlled by the same SP.
You must be superuser to invoke ax_expand.
The following sections describe how to expand a file system on a virtual partition.
Note: A command related to ax_expand named growfs enlarges a file system
to a specified size. Because ax_expand is a front end to growfs, always use
ax_expand to increase the size of a file system on a virtual partition.

5-16 ▲Version 1.10 System Manager’s Guide
Preliminary and Confidential USPEXA
Expanding a Concatenated Partition
The procedure for expanding a concatenated partition involves adding one or more
physical partitions to the virtual partition. The following example shows adding physical
partitions ad8a and ad9a to the virtual partition vp1:
ax_expand vp1 ad8a ad9a
The ax_expand command automatically edits the /etc/vpartab file to reflect the changes to
vp1. However, if you have comment lines in /etc/fstab that describe the member partitions
of the virtual partition being expanded, remember to update those comments.
The ax_expand command generates the following messages. The file system being
expanded is mounted on /tmnt in this example:
about to grow vp1. This may take some time...
/dev/rvp1: 683984 sectors in 668 cylinders of 16 tracks, 64 sectors
Initializing cg 41
Isolating /tmnt for superblock adjustments.
/tmnt released.
The message Initializing cg number indicates the cylinder group being initialized;
each cylinder group takes about one second to initialize. The server prompt appears again
when the expansion process completes. (If you interrupt the ax_expand command, you
might end up with additional space initialized for the virtual partition but not used. The
additional space is wasted.)
Expanding a Striped Partition
A striped partition cannot be enlarged directly, instead, it is expanded by replacement.
After the expansion, the file system on the striped partition is moved to a new virtual
partition that is bigger than the original one.
Expanding a striped partition involves two major steps. First, create a new, bigger striped
or concatenated partition. Second, run the ax_expand -s command, which changes the
existing virtual partition to a single-member mirrored partition with the new partition as
its member. Contents of the virtual partition being enlarged are copied to the new
partition.
Note: ax_mconvert (used by ax_expand) must create a new virtual partition to
be the member of the mirrored partition. If all virtual partition numbers have
already been used, ax_mconvert generates this error message:
ax_mconvert: all VP devices in use
Figure 5-8 illustrates what happens to a striped partition when you enlarge it. The
procedure for enlarging a striped partition follows the figure.

Preliminary and Confidential
Defining and Reconfiguring Virtual Partitions ▲5-17
USPEXA
Figure 5-8. Expanding a striped virtual partition using ax_expand -s
To enlarge a striped partition, follow these steps:
Caution: The following line appears at the top of the /etc/vpartab and /etc/fstab
files on systems running Version 1.10:
#VP256 ENABLED (do not delete)
Do not delete this line. Also, it must always be the first line of the file. If using
RCS control, add any text below the first line. Deleting or moving the first line
causes problems with virtual partition numbering in subsequent upgrades.
1. Create a new striped or concatenated partition that is bigger than the one you want to
enlarge. (This new partition must not be a mirrored partition.) Refer to “Defining a
Virtual Partition” on page 5-14 for information about creating a virtual partition. In
this procedure, the existing partition is named vp1, and the new partition is named
vp2.
The following entries are for vp1 and vp2 in /etc/vpartab:
vp1 striped,size=128k ad7a,ad8a,ad9a
vp2 striped,size=128k ad10a,ad11a,ad12a,ad13a
ad7a ad8a ad9a
ad10a ad11a ad12a ad13a
1 2 3 4 5 6
1 4 2 5 3 6
1 5 2 6 3 7 4 8
1 2 3 4 5 6 7 8
vp1 (partition to be enlarged) vp1 (one-member mirrored partition)
vp2 (new virtual partition)
1 2 3 4 5 6
1 4 2 5 3 6
vp3 (unused virtual partition)
Before ax_expand After ax_expand
(unused physical partitions)
ad7a ad8a ad9a

5-18 ▲Version 1.10 System Manager’s Guide
Preliminary and Confidential USPEXA
2. Enter the following command to expand vp1:
ax_expand -s vp1 vp2
Remember to use the -s option;, otherwise, the following error message appears:
ax_expand: can’t grow striped partition directly
If the command executes successfully, messages similar to the following appear:
About to mattach vp2 to vp1. This will take some time...
Attach and sync complete.
about to grow vp1. This may take some time...
/dev/rvp1: 1953776 sectors in 1908 cylinders of 16 tracks,64 sectors
1000.3MB in 120 cyl groups (16 c/g, 8.39MB/g, 3840 i/g)
Initializing cg 119
Isolating /tmnt for superblock adjustments.
/tmnt released.
vp1 now consists of vp2. vp3 is now free.
After this procedure, vp1 becomes a mirrored partition with one member—vp2. Although
the contents of vp1 are copied to new physical partitions, access to the file system mounted
on vp1 is unaffected because the name of the virtual partition remains unchanged. The
virtual partition expansion process is completely transparent to users of the file system on
vp1.
The physical partitions used by vp1 before ax_expand now belong to a new virtual
partition. In the previous example, ax_expand chooses the number 3 to name the new
virtual partition simply because the number was not used by other virtual partitions.
Because the space in this virtual partition is free, you can use this virtual partition for other
purposes. For example, you can make a new file system on it. The following entries are for
vp1, vp2, and vp3 after the expansion process:
/dev/vp1 mirrored vp2
/dev/vp2 striped,size=128 ad10a,ad11a,ad12a,ad13a
/dev/vp3 striped,size=128 ad7a,ad8a,ad9a
Note: The ax_expand command uses the ax_mconvert command to convert
the striped partition you want to enlarge to a mirrored partition. If errors occur
during the conversion, ax_mconvert displays error messages.For more
information on ax_mconvert, refer to the following section, “Expanding a
One-Membered Mirrored Partition”.
Expanding a One-Membered Mirrored Partition
This section describes how to expand a one-membered mirrored partition.
The procedure for enlarging a one-membered mirrored partition depends on the type of
its member partition. If its member is a concatenated partition, you can add one or more
physical partitions to the member. If the member is a striped partition, you can expand it
by replacing it with a new member.

Preliminary and Confidential
Defining and Reconfiguring Virtual Partitions ▲5-19
USPEXA
Expanding a One-Membered Concatenated Partition
If the member of the mirrored partition is a concatenated partition, add one or more
physical partitions to the member by executing ax_expand. For example:
ax_expand vp2 ad14c
Remember to use the name of the mirrored partition (vp2 in the above example), not the
name of its member in the command line.
Expanding a One-Membered Striped Partition
If the member of the mirrored partition is a striped partition, use ax_expand with the -s
option to expand it by replacement. For example:
1. Create a concatenated or striped partition (for example, vp3) that is larger than the
current member of the mirrored partition (for example, vp2).
2. Enter the following command to enlarge the mirrored partition (vp2) by replacing its
current member with the new member (vp3):
ax_expand -s vp2 vp3
Expanding a Two-Membered Mirrored Partition
Although the ax_expand command does not support the expansion of two-membered
mirrored partitions, you can expand a file system on a two-member mirrored partition
with the following procedure:
1. Use ax_mdetach to detach one member from the mirrored partition. The change is
automatically recorded in /etc/vpartab.
2. Use ax_expand to enlarge the mirrored partition (see the description provided in
“Expanding a One-Membered Mirrored Partition”).
3. Use ax_mattach -f to add a member to the mirrored partition. The -f flag causes
ax_mattach to run in the foreground. This new member is automatically recorded in
/etc/vpartab.
The new member must be the same size as the existing member of the partition.
Note: The data in the virtual partition is not mirrored until this step is
complete.
Changing a Striped or Concatenated Partition to a
Mirrored Partition
You can convert a striped or concatenated virtual partition to a one-member mirrored
partition without affecting the file system mounted on the virtual partition. Because no
unexporting or unmounting of the file system is required, users have uninterrupted access
to the file system while the conversion takes place.
Note: You cannot convert a striped or concatenated partition directly to a two-
member mirrored partition. You can, however, use ax_mattach to attach a
second member to the mirrored partition after the conversion process. Also,
you cannot convert a partition if there is a UFS file system mounted on it.

5-20 ▲Version 1.10 System Manager’s Guide
Preliminary and Confidential USPEXA
To convert a virtual partition to a mirrored partition, use the ax_mconvert command.
Its syntax is as follows:
ax_mconvert
partition
The partition in the command must be a striped or concatenated partition currently
defined in /etc/vpartab. Applying the ax_mconvert to a mirrored partition returns an
error message.
The ax_mconvert command creates a new virtual partition and makes it the only member
of the mirrored partition. The mirrored partition retains the name of the virtual partition
being converted. The following example shows how to convert a striped partition (vp1) to
a one-member mirrored partition:
ax_mconvert vp1
The ax_mconvert command modifies /etc/vpartab to create a new virtual partition (for
example, vp2) to be used as the only member of the newly formed mirrored partition, vp1.
In this example, vp2 is mapped to the physical partitions that vp1 used before the
conversion. After modifying /etc/vpartab, ax_mconvert invokes ax_loadvpar to load the
virtual partition table. If errors occur during the loading of the table, messages generated
by ax_loadvpar appear. For more information on ax_loadvpar errors, refer to the
ax_loadvpar man page.
The following is the vpartab entry for vp1 before the conversion:
/dev/vp1 striped,size=128k ad3a,ad4a,ad5a
The following are the vpartab entries for vp1 and its member after the conversion:
/dev/vp1 mirrored vp2
/dev/vp2 striped,size=128k ad3a,ad4a,ad5a
Figure 5-9 illustrates the conversion process.
Figure 5-9. Using ax_mconvert to change a partition from striped to mirrored
ad7a ad8a ad9a
1 2 3 4 5 6
1 4 2 5 3 6
vp1 (partition to be converted)
ad7a ad8a ad9a
1 2 3 4 5 6
1 4 2 5 3 6
vp2 (newly created partition that uses the same
physical partitions as vp1 before the conversion)
vp1 (one-member mirrored partition)
Before ax_mconvert After ax_mconvert

Preliminary and Confidential
Defining and Reconfiguring Virtual Partitions ▲5-21
USPEXA
Note: Because ax_mconvert must create a new virtual partition to be the
member of the mirrored partition, if all virtual partition numbers have already
been used, ax_mconvert generates this error message:
ax_mconvert: all VP devices in use
Adding a New Member to an Existing Mirrored Partition
If a mirrored partition with a single member already exists, you can add another member
to the partition by entering the following command:
ax_mattach
mirrored_partition
new_member
For example, if you want to add vp4 as the second member to vp5, enter the following:
ax_mattach vp5 vp4
The new member is automatically recorded in /etc/vpartab.
If the mirrored partition (in the example, vp5) is mounted, ax_mrestore starts to copy data
from the existing member to the new member of the mirrored partition. Now the mirrored
partition consists of two members with the same data.
Removing a Member from an Existing Mirrored Partition
If a two-membered mirrored partition already exists and you want to remove a member
from it, enter the following command:
ax_mdetach
mirrored_partition
old_member
For example, if you want to remove vp4 from vp5, enter the following:
ax_mdetach vp5 vp4
The change is automatically recorded in /etc/vpartab.
Note: If you are planning to remove the drive containing the detached virtual
partition, edit /etc/vpartab to comment out references to the partition (vp4 in the
previous example).
Now the mirrored partition consists of only one member.
Moving a Striped or Concatenated Partition
This section describes how to move a striped or concatenated partition from one group
of drives to another. The drives must still be managed by the same SP. The following
procedure uses vp1 as the name of the partition to be moved:
1. Use ax_mconvert to convert vp1 to a one-membered mirrored partition. The
ax_mconvert command creates a new virtual partition (for example, vp2) to be
the only member of vp1. vp2 comprises the physical partitions that were in vp1.
2. Create a new virtual partition (for example, vp3) consisting of the group of physical
partitions to which you want to move the old striped or concatenated partition.

5-22 ▲Version 1.10 System Manager’s Guide
Preliminary and Confidential USPEXA
3. Use ax_mattach -f to attach vp3 to the mirrored partition created in step 1. This step
starts the ax_mrestore command, which copies the contents from vp2 to vp3. Go to
the next step only after ax_mrestore is finished.
4. Use ax_mdetach to detach vp2 from the mirrored partition.
After this procedure, vp1 becomes a one-membered mirrored partition, with its contents
stored on physical disk partitions that make up vp3.
Moving a One-Membered Mirrored Partition
This section describes how to move a one-membered mirrored partition from one group of
disks to another. In the following procedure, the mirrored partition is vp1; the member of
vp1 is vp2:
1. Create a new virtual partition (for example, vp3) consisting of the group of physical
partitions to which you want to move the contents of vp1.
2. Use ax_mattach -f to attach vp3 to the mirrored partition.
3. Use ax_mdetach to detach the original member, vp2, from the mirrored partition.
The contents of vp1 are now moved to vp3.
Moving a Two-Membered Mirrored Partition With No Unmount
This section provides a procedure for moving a two-membered mirrored partition. In the
following procedure, the mirrored partition is vp1 and its members are vp2 and vp3:
1. Create two new virtual partitions (for example, vp4 and vp5), each of which map to
the group of physical partitions to which you want to move the contents of vp1.
2. Use ax_mdetach to detach vp2 from vp1.
3. Use ax_mattach -f to attach vp4 to vp1.
4. Use ax_mdetach to detach vp3 from vp1.
5. Use ax_mattach -f to attach vp5 to vp1.
Note: After each ax_mdetach command in the previous procedure, the
mirrored partition has only one member. As a result, no mirroring function
can take place before the subsequent ax_mattach command is complete.

Preliminary and Confidential
Displaying Disk Configuration Information ▲5-23
USPEXA
Displaying Disk Configuration Information
You can display information about the current configuration of all the disks in the
NetServer using the ax_diskconf command. This command lets you see at a glance how
your file systems are arranged on the available partitions and which drives have unused
partitions. (If you are only interested in the physical partitions, use the ax_lslabel
command to display the information. Refer to “Displaying a Disk’s Partitioning
Information” on page 4-42 for more information on ax_lslabel.)
The ax_diskconf report consists of two tables, each displaying disk information in
different ways.
The first table is organized by file system. For each file system, the following information
is provided:
▲Name of the mirrored virtual partition if the file system is a mirrored virtual partition.
▲Names of the members of the mirrored virtual partition if the file system is a mirrored
virtual partition. Name of the virtual partition, if the file system is a concatenated or
striped partition.
▲Name of the DriveGuard array if applicable.
▲Names of the physical disk partitions on which the file system resides. If the file
system is a virtual partition, this column also indicates whether the physical
partitions are concatenated or striped. In the list, concatenated partitions are
separated by a plus sign (+), and striped partitions are separated by a vertical bar (|).
The second table is organized by drive. For each drive, the following information is
provided in graphic form:
▲The layout of partitions on the drive, indicated by the partition identifiers.
▲The location of unused partitions, indicated by decimal points.
In addition, if you enter the ax_diskconf command with the -p option, the second table is
expanded to include the following information:
▲A list of the file systems on each drive.
▲For each file system mounted on a virtual partition, the report includes the identifier
of the virtual partition and of its members (if any).
Figure 5-10 shows an edited output of the ax_diskconf command; Figure 5-11 shows
edited output of the second ax_diskconf table with the -p option.

5-24 ▲Version 1.10 System Manager’s Guide
Preliminary and Confidential USPEXA
Figure 5-10. Example ax_diskconf display
The following list explains some information in the ax_diskconf display in Figure 5-10:
▲The file system /home/docs uses vp11 as a concatenated virtual partition made up of
ad6c and ad7c.
▲The file system /home/atria uses a striped virtual partition made up of two members
(ad30c and ad40c).
▲The file system /disks.usr.local uses a mirrored virtual partition (vp4) whose members
are vp5 and vp6. Each of the member partitions consists of a single physical disk
partition (ad3e for vp5 and ad3f for vp6).
▲Drives ad0 and ad1 both contain unmounted partitions (indicated by rows of decimal
points).
Although all this information is available from other sources, such as fstab(5), vpartab(5),
and dkinfo(8), no other utility makes it available in a single report.

Preliminary and Confidential
Displaying Disk Configuration Information ▲5-25
USPEXA
Figure 5-11. Example ax_diskconf second table with -p option


Recovering From Disk or File System Failures ▲6-1
Preliminary and Confidential
USPEXA
6Recovering From Disk or
File System Failures
About This Chapter
This chapter describes server problems that cause a file system to be inaccessible. It also
suggests recovery procedures for making the file system available to clients again with
minimum interruption of service.
This chapter also describes error recovery on a root disk using the NSinstall command.
The procedures provided in this chapter assume that you are familiar with basic file
structure concepts (for example, the functions of inodes, superblocks, and so on). Also,
familiarize yourself with virtual partitions by reading Chapter 5 carefully before
recovering a disk that is part of a virtual partition.
Note: Several of the procedures involve unmounting or unexporting file
systems on the failed drives. You can use the ax_diskconf command to get a
report that maps all file systems to the physical partitions or virtual partitions.
Also, some procedures require copying data from the failing drive to a spare
drive. Be sure the spare drive is at least the same size as the failing drive, and
both drives are formatted with the same formatting scheme.

6-2 ▲Version 1.10 System Manager’s Guide
Preliminary and Confidential USPEXA
When Does a File System Become Unavailable?
A file system may become unavailable for one of the following reasons:
▲Hardware problem, which can be a disk error or a media error:
– Disk errors: The entire disk becomes invisible to the system. Error messages are
generated by the SP, vmunix, or the FP when the system tries to read from or
write to this disk. Disk errors can be either permanent or intermittent.
– Media errors: Only a sector of a disk is damaged. Error messages are generated by
the SP or vmunix when the system tries to read from or write to the failing sector.
The sector number is reported in the SP or vmunix error message.
▲File system problem, which can be a metadata corruption within the file system.
The symptom of an unavailable file system and the error recovery procedure depend on
these factors:
▲Cause of the problem.
▲When the problem occurs (during system reboot or when the system is up and
running in multiuser mode).
▲Whether the file system is isolated as a result of the problem (that is, whether the FP
takes the file system offline until the problem is corrected).

Preliminary and Confidential
Disk Problems at System Reboot ▲6-3
USPEXA
Disk Problems at System Reboot
When the system is booting, it detects all the disk drives that have been installed. The
power-up messages list disks that are visible to the system. For example:
...
server_name vmunix: ad20: <Seagate 4GB cyl 3605 alt 1 hd 21 sec 110>
server_name vmunix: ad22: <Seagate 4GB cyl 3605 alt 1 hd 21 sec 110>
server_name vmunix: ad23: <Seagate 4GB cyl 3605 alt 1 hd 21 sec 110>
...
In this example, a disk installed in slot 21 is not visible.
The following describes how the system reacts to a disk that is invisible at boot time:
▲If no file system is mounted on the disk, the system can successfully reboot.
▲If the disk is a member of a virtual partition, reboot stops and the system displays the
following error messages:
Virtual partition download failed...help!
WARNING - file systems have NOT been checked.
After fixing the virtual partition download problem,
run “fsck -p” to check the file systems before
going multi-user.
Then the system enters single-user mode.
▲If file systems are mounted on the disk, fsck fails to check the file systems and lists
them as file systems that have unexpected inconsistency. The system enters single-
user mode after displaying the following error message:
Reboot failed...help!
Note: When the system cannot see a drive during reboot, the SP does not
generate an error message. This is the only case in which the SP does not report
a disk error.
▲If the file systems are mounted on a physical partition of the disk, fsck notes the
missing device, but the system will reboot successfully.
▲If the disk is part of a RAID array, ax_write_cache may display messages related to
the RAID array changing state, and fsck notes the missing device, but the system will
reboot successfully.

6-4 ▲Version 1.10 System Manager’s Guide
Preliminary and Confidential USPEXA
Is the Problem Caused by Poor Disk Installation?
Sometimes the system cannot detect a disk because it is not properly installed.
The problem can be easily detected and corrected with this procedure:
1. In single-user mode, enter the ax_hot_plug or ax_add_device command.
2. When the system prompts you to insert or replace the specified disk drive,
remove the drive.
3. Reinsert the drive in the drive slot, and press the Return key.
If the SP can successfully attach the drive, the problem was caused by a poorly
installed disk.
4. Run fsck -p to check all the file systems, and then press Ctrl-D to go to
multiuser mode.
Go to the next section if the SP fails to attach the drive.
Is the Problem Caused by a Malfunctioning Drive Slot?
If the procedure in the preceding section does not succeed (that is, the SP still cannot detect
the drive after you reinstall it), a SCSI interface error message appears. Follow these steps
to install the drive in another slot:
1. Remove the drive from its current location. It is not necessary to enter the
ax_hot_plug command because the drive is not recognized by the system software.
Caution: Do not remove a disk while it is spinning down. Removing a disk
drive while it is still spinning can cause permanent damage to the drive.
2. Select a new slot for this drive.
3. Use the ax_hot_plug or ax_add_device command to add the drive in the new slot.
If you need additional information on these commands, refer to “Adding or
Replacing a Drive” on page 4-25.
If the drive is detected in the new slot, continue using the disk at the new location.
If file systems are mounted on the disk, edit the /etc/fstab file to reflect the new disk
location. Also, if the disk is a member of a virtual partition, edit the /etc/vpartab file
and then run ax_loadvpar to load the revised virtual partition table.
4. Run fsck -p to check all the file systems and then press Ctrl-D to go to
multiuser mode.
Note: The slot in which the drive was originally installed probably is not
working; report the problem to Auspex.
If the drive is still not detected in the new drive slot location, go to the next section.
Is the Problem Caused by a Disk Without a Disk Label?
If the disk cannot be detected in another slot or if the system still cannot reboot to multiuser
mode after the disk has been detected, the problem may be caused by a missing disk label.
Although the SP can recognize a disk without a disk label during an ax_hot_plug or
ax_add_device command, ax_loadvpar and fsck fail if they cannot see the label. If an error

Preliminary and Confidential
Disk Problems at System Reboot ▲6-5
USPEXA
message during reboot indicates that there is no disk label on a disk, use the format
command in single-user mode to relabel it. Refer to “If Sector 0 (Disk Label) Is Unreadable”
on page 6-24 for instructions on fixing the problem.
If format does not list the disk, you can conclude that the problem arises from a
malfunctioning disk. You must remove or replace this bad disk before you can boot the
system to multiuser mode.
Replacing a Malfunctioning Disk
To replace a drive, refer to “Replacing a Drive in Single-User Mode” or “Entering
Multiuser Mode and Replacing the Drive”. Replacing the disk allows users to have
continuous access to the file systems on the drive, although the data on the drive may not
be up-to-date. Follow the instructions in “Using the System Without the Failing Drive” on
page 6-7 only if you do not have a spare drive and need to wait for a replacement.
Replacing a Drive in Single-User Mode
This section describes how to replace a drive while the system is in single-user mode:
Caution: The following line appears at the top of the /etc/vpartab and /etc/fstab
files on systems running Version 1.10:
#VP256 ENABLED (do not delete)
Do not delete this line. Also, it must always be the first line of the file. If using
RCS control, add any text below the first line. Deleting or moving the first line
causes problems with virtual partition numbering in subsequent upgrades.
1. Comment out the entries in /etc/fstab and /etc/vpartab that reference the bad drive. (To
comment out an entry, type a # sign in the first column of the entry.)
2. Run ax_loadvpar to load the revised /etc/vpartab.
3. Use ax_hot_plug to replace the drive. For example, if the drive is installed in slot 4,
enter the following:
ax_hot_plug add 4
(If the drive is not recognized by the SP, simply remove the drive and insert a new one
in the slot at the prompt.)
Caution: Do not remove a disk from a slot while the disk is spinning down.
Removing a disk drive while it is still spinning can cause permanent damage
to the drive.
4. Remove the # signs in /etc/fstab and /etc/vpartab that you added in step 1.
5. Run ax_loadvpar to load the virtual partition table.
6. Use newfs to create the file systems that used to exist on the replaced drive.
For example, if ad4c is a member of vp2, enter the following command:
newfs /dev/rvp2

6-6 ▲Version 1.10 System Manager’s Guide
Preliminary and Confidential USPEXA
7. Run fsck to check the newly created file system.
8. Restore data to the new drive from the most recent backup tapes.
9. Run fsck -p to check all the file systems and then press Ctrl-D to go to multiuser
mode.
Entering Multiuser Mode and Replacing the Drive
If you want the server to be in multiuser mode as soon as possible, follow this procedure
to replace the drive in multiuser mode:
Caution: The following line appears at the top of the /etc/vpartab and /etc/fstab
files on systems running Version 1.10:
#VP256 ENABLED (do not delete)
Do not delete this line. Also, it must always be the first line of the file. If using
RCS control, add any text below the first line. Deleting or moving the first line
causes problems with virtual partition numbering in subsequent upgrades.
1. In single-user mode, comment out the entries in /etc/fstab and /etc/vpartab that
reference the drive to be replaced. If you change /etc/vpartab, run ax_loadvpar to load
the revised virtual partition table.
2. Run fsck -p to check all the file systems, and then press Ctrl-D to go to
multiuser mode.
3. After the system boots to multiuser mode, use ax_hot_plug to replace the drive.
(If the drive is not recognized by the SP, use ax_hot_plug with the add option. At the
prompt, remove the problem drive and insert the new one.)
Caution: Do not remove a disk from a slot while the disk is spinning down.
Removing a disk drive while it is still spinning can cause permanent damage
to the drive.
4. If you commented out entries in /etc/vpartab in step 1, remove the # signs for
those entries.
5. Run ax_loadvpar if you edited /etc/vpartab.
6. Use dkinfo to verify that the disk has the correct disk label. If it does not, use format
to repartition the disk.
7. Use newfs and fsck to create and check the new file systems to be restored.
8. Restore data to the new drive from the most recent backup tapes.
9. Remove the # signs you added in /etc/fstab in step 1 so file systems can be mounted on
the new drive.
10. Mount and export the file systems existing on the new drive so network users can
access them again.

Preliminary and Confidential
Disk Problems at System Reboot ▲6-7
USPEXA
Using the System Without the Failing Drive
The following procedure describes how to make the system available to network users as
soon as possible without replacing the failing drive:
Caution: The following line appears at the top of the /etc/vpartab and /etc/fstab
files on systems running Version 1.10:
#VP256 ENABLED (do not delete)
Do not delete this line. Also, it must always be the first line of the file. If using
RCS control, add any text below the first line. Deleting or moving the first line
causes problems with virtual partition numbering in subsequent upgrades.
1. Comment out the entries in /etc/fstab and /etc/vpartab that reference the bad drive.
2. Use ax_hot_plug or ax_remove_device to remove the drive. (If the drive is not
recognized by the SP, simply remove the drive without using ax_hot_plug or
ax_remove_device.)
Caution: Do not remove a disk while it is spinning down. Removing a disk
drive while it is still spinning can cause permanent damage to the drive.
3. If you have modified /etc/vpartab in step 1, run ax_loadvpar to load the virtual
partition table.
4. Run fsck -p to check all the file systems, and then press Ctrl-D to go to multiuser
mode. The system boots successfully without the failing drive, but file systems on
that drive are no longer available to users.

6-8 ▲Version 1.10 System Manager’s Guide
Preliminary and Confidential USPEXA
Recoverable Disk Problems in Multiuser Mode
A disk may be visible when the system reboots but inaccessible when the system tries to
read from or write to it in multiuser mode. When this happens, the SP tries to reach the
disk up to 10 times. If one of the retries succeeds, the error is considered recoverable, and
the SP generates a message stating that an error was recovered. For example:
Recovered: write drive fault, slot 3, drive 1.
The SP always generates an error message after each failed retry. The following example
shows an SP error message for a failed attempt to access the drive:
1193:Drive Fault slot 10, drive 1, sense key 4 sense code 44.
Note: The slot number, not the drive number, in the SP error message shows
the location of the drive. The drive number shows which drive in a particular
slot is causing the error. It is always 1 because each drive slot contains only
one drive.
It is not necessary to replace a drive that has experienced recoverable errors. However,
if recovered errors occur often, or if you believe the read and write retries are slowing
down the system, use ax_clonefs or ax_sputil copy to copy the disk to another disk. When
you finish copying, replace the disk with the newly created disk.

Preliminary and Confidential
Unrecoverable Disk or File System Problems in Multiuser Mode ▲6-9
USPEXA
Unrecoverable Disk or File System Problems
in Multiuser Mode
When a system is running in multiuser mode, a file system can become unavailable
because of a hardware or software problem. The following subsections discuss how you
can resume the use of a file system after an unrecoverable disk or file system error.
▲“Error Messages Indicating Disk or File System Problems” discusses the symptoms of
an unrecoverable disk or file system error.
▲“File System Isolation” describes a NetServer feature that takes an inaccessible or
corrupted file system off-line without affecting the operation of the entire server. This
section discusses the types of errors that cause file system isolation and outlines the
major steps to follow to add the file system back online.
▲“Examples of Recovery Procedures After File System Isolation” provides examples in
which file systems are isolated under different circumstances. In each example, a
detailed procedure shows how to determine the cause of the problem and how to
correct it.
▲“Recovering from Permanent Disk Errors Without File System Isolation” and
“Recovering from Intermittent Disk Errors Without File System Isolation” give
instructions on how to recover from a disk error that does not trigger file system
isolation.
▲“Repairing Disk Sectors After an Unrecovered Media Error” describes how to fix
errors on different types of disk sectors. The procedures are applicable whether or not
the disk sector causes file system isolation.
Error Messages Indicating Disk or File System Problems
If the error is not recoverable, error messages appear on the console as well as in
/var/adm/messages. The error messages are generated by these sources:
▲The SP. Note that an SP error message gives the exact location of the problem disk
sector. The following is an example of an SP error message:
Nov 17 17:47:36 server_name SP1: 1196:Disk Media Error, slot 36,
drive 1, sense key 3, sense code 12, sector 3884624
Note: If the problem is caused by the file system and not by the disk hardware,
the SP does not display any error messages.
▲The application program.
▲The FP or vmunix.
Because the FP resides on an I/O Processor (IOP) board, the message refers to the FP
as “IOPn/FPn CPU B.” For example:
Nov 17 17:47:36 server_name IOP0/FP0 0 CPU B: vp2: fatal error e
(Permanent drive error) on read, block 9382416
The following example shows a vmunix error message:
Nov 17 17:47:36 server_name vmunix: ad10: fatal error e (Permanent
drive error) on write

6-10 ▲Version 1.10 System Manager’s Guide
Preliminary and Confidential USPEXA
Note: If an unrecovered error occurs on a drive that is mirrored, the SP can
complete the disk I/O request on the other member of the mirrored partition.
In this case, no error messages are generated from the application program, the
FP, or vmunix. The SP, however, prints the following warning message:
Warning, a mirrored partition has a dirty or damaged
component, vp#
The SP also displays other error messages to indicate why the virtual partition
is dirty.
If you see an error message from an application program, the FP, or vmunix, but not the SP,
it is likely that a file system problem, not a disk error, occurred.
If an unrecoverable error happens to an LFS-mounted file system, the FP takes the file
system offline so you can fix the problem. The file system isolation feature is discussed in
the next section.
File System Isolation
A file system is considered isolated when the FP takes it offline after detecting hardware
or software problems. Isolating an unreachable or corrupted file system gives you time to
repair it while allowing clients of other file systems to continue using the server unaffected.
Only an LFS-mounted file system (a file system managed by the FP, not HP) can be
isolated. The error conditions that trigger file system isolation are described in the next
section.
Types of Errors that Cause File System Isolation
Two major types of error conditions cause the FP to isolate a file system:
▲Errors detected by LFS
▲Disk problems
Errors detected by LFS
Errors detected by LFS are those file system corruption problems that can be fixed by fsck.
The following lists all file system corruption conditions that cause a file system to be
isolated:
1018: realloccg: bad optim
1019: ialloc: dup alloc
1038: alloccgblk: cyl groups corrupted
1039: alloccgblk: can’t find blk in cyl
1040: ialloccg: map corrupted
1041: ialloccg: block not in map
1043: free: freeing free block
1044: free: freeing free frag
1046: ifree: freeing free inode
1047: alloccg: map corrupted
1048: alloccg: block not in map
1070: isblock

Preliminary and Confidential
Unrecoverable Disk or File System Problems in Multiuser Mode ▲6-11
USPEXA
1071: clrblock
1072: setblock
1073: getmp: bad magic
1074: ufs_statfs
1077: rwip type
1078: ufs_readdir: dir reclen == 0!
1079: ufs_readdir: dir reclen > 512!
1094: ufs_readdir_nfs: dir reclen == 0!
1095: ufs_readdir_nfs: dir reclen > 512!
The following examples of error messages in /var/adm/messages are caused by a file system
corruption problem:
Mar 15 14:04:19 host1 FP0: 1095 ufs_readdir_nfs: dir reclen > 512!
Mar 15 14:04:19 host1 FP0: isolating filesystem mounted on
/disks/home
Mar 15 14:04:43 host1 mountd[270]: rpc.mountd: encountered isolated
filesystem, dropping request to mount /home/host1/steve
Mar 15 14:05:04 host1 ax_isolated[295]: Filesystem /dev/vp77 mounted
on /disks/home is isolated
Disk problems
When the FP tries to write to a disk that the SP cannot reach, the FP also isolates the file
system so you can correct the disk or media error. The following is a list of errors caused
by hardware:
▲PSA_ERR_DRIVE_OFFLINE
This error occurs when the disk is spun down and not on line.
▲PSA_ERR_PERM
This error is any disk error other than PSA_ERR_DRIVE_OFFLINE, which occurs when
the SP cannot send commands to the drive.
▲Unrecovered media errors
The FP does not isolate a file system if a media error is recovered. If the error is not
recovered, however, the FP isolates the file system so you can repair the hardware.
The following are sample messages in /var/adm/messages caused by a permanent drive
error:
Mar 14 07:14:12 host1 FP0: ad52c: fatal error e (Permanent drive
error) on read, block 1983184
Mar 14 07:14:12 host1 FP0: bp->b_un.b_addr = 21e22000, bp->b_attr = 1
Mar 14 07:14:12 host1 FP0: isolating filesystem mounted on /disks/eng
Mar 14 07:15:21 host1 rquotad[368]: rpc.rquotad: Skipping isolated
filesystem /disks/eng
Mar 14 07:15:58 host1 ax_isolated[215]: Filesystem /dev/ad52c mounted
on /disks/eng is isolated

6-12 ▲Version 1.10 System Manager’s Guide
Preliminary and Confidential USPEXA
What Does the FP Do When an Attempted I/O Fails?
This section describes what happens when the FP encounters a file system problem.
When you try to delete or create files in an inconsistent file system or a file system on an
unreachable disk, the FP cannot complete the required I/O operation. It can, however, take
the file system offline so you can do the following:
▲Investigate the cause of the problem by examining the SP and FP error messages
logged in /var/adm/messages
▲Follow the appropriate procedure to repair the file system or disk and then bring the
file system back online.
An isolated file system remains mounted but any process that tries to access it hangs.
Note: After a file system is isolated, a user’s attempt to log in to a server hangs
if the .login or any shell startup file contains references to the isolated file
system. For example, if /usr/local is LFS-mounted and /usr/local/bin is included
in the PATH of .login, you cannot log in as root once /usr/local is isolated. To
ensure that you can log in to a server as root after a file system is isolated, do
not include commands that try to access an LFS file system in the root’s .login
file or any shell startup file such as .cshrc and .profile.
The ax_isolated daemon is started by /etc/rc.local to monitor file system isolation.
The syntax of the ax_isolated command is as follows:
ax_isolated [ -m
user(s)
] [ -n ]
By default, ax_isolated sends email to root if a mounted file system is isolated. If you want
messages sent to additional users, enter user names after the -m flag. (Use a comma to
separate multiple user names.) For example:
ax_isolated -m bsmith, lchung, smueller
When a file system is isolated, the ax_isolated daemon automatically calls fsck to check
the file system. If fsck is successful, ax_isolated then releases the file system. If you wish
to disable automatic calling of fsck as well as ax_fsutil, invoke ax_isolated with the -n flag.
An additional option for ax_isolated is -f, which is automatically placed in
/var/spool/cron/crontabs/root. Do not invoke this flag from the command line.
Note: Upon system startup, ax_isolated is invoked without the -m, -n, or -f
flag. To start ax_isolated with the -m or -n flag, you must first kill the currently
running ax_isolated daemon. Refer to the ax_isolated man page for more
information.
If you suspect file system isolation, use the following command to determine which file
system is isolated:
ax_fsutil

Preliminary and Confidential
Unrecoverable Disk or File System Problems in Multiuser Mode ▲6-13
USPEXA
Running ax_fsutil without any arguments prints a list of isolated file systems.
ax_isolated(8) also places file system isolation messages in /var/adm/messages.
The ax_isolated daemon generates the following message showing which file system
was isolated:
Mar 14 07:15:58 host1 ax_isolated[215]: Filesystem /dev/ad52c mounted
on /disks/eng is isolated
The procedure for recovering from an isolated file system varies depending on the cause
of the problem. (See the examples in “Examples of Recovery Procedures After File System
Isolation” on page 6-15.) You must first determine whether a disk problem or an LFS
problem has occurred. If it is a disk problem, decide whether to fix or replace the disk. Try
to salvage the disk because replacing a disk and restoring data from a backup tape takes
more time.
The following example shows a file system that is isolated because of an LFS error. In this
case, the file system can be repaired by fsck before it becomes available to network
users again.
In the /mnt file system, the metadata pertaining to the inode is corrupted. If you try to use
rm to delete a file within /mnt, the command hangs and the following messages appear on
the console:
May 19 15:34:42 Host1 FP0: dev = 0x0, ino = 8, fs = /mnt
May 19 15:34:42 Host1 FP0: isolating filesystem mounted on /mnt
May 19 15:34:42 Host1 FP0: 1046: ifree: freeing free inode
In this example, because of a file system inconsistency, the FP tries to free an inode that was
already marked “free.” To remedy the situation, the FP takes /mnt offline, which causes all
activity on the file system to stop and all LFS requests to the file system to return an error
message. This error message is transparent to user programs but is handled by the HP or
NPs. Other file systems on the server, however, continue to function as usual.
If network users try to access an isolated file system, they receive no responses from the
server. To them, the server seems to have hung, but in fact it continues to deliver file service
for other file systems. NFS I/O operations continue on other file systems that are
not isolated.
Repairing an Isolated File System with fsck
If you have determined that an LFS error, not a faulty disk, caused the isolation, you can
repair the file system by running fsck interactively while the file system remains mounted.
While the NetServer is running, fsck keeps track of dirty cylinder groups in each file
system. If a file system contains dirty cylinder groups, fsck checks only those cylinder
groups at reboot, and the file system name is entered in /etc/cgfscklog. File systems listed in
/etc/cgfscklog are checked later on by ax_isolated -f, which is normally invoked from a
cron script.
If the Write Accelerator contains unwritten data for the isolated file system (that is, write
cache state is DIRTY), the fsck command may fail, and an error message appears. The
following is an example of the error message:
ad4c: fatal error 10 (Accessing Dirty Write Cache) on read, drive 0,
block 64, absolute block 64

6-14 ▲Version 1.10 System Manager’s Guide
Preliminary and Confidential USPEXA
To flush the Write Accelerator, use the ax_write_cache command. For example, if the Write
Accelerator is installed on SP0, enter the following:
ax_write_cache -s 0 flush
After the state of the Write Accelerator changes to OFF, you can retry the fsck command.
If the flushing is not successful, there may be a malfunctioning disk in the system that
prevents data from being written. Check the SP error messages in /var/adm/messages to
determine which sector caused the problem. Use ax_sputil reassign to reassign the bad
sector, and try flushing again. If it still fails, purge the data from the cache.
For information on the arguments to fsck, refer to the fsck man page. If you want to know
more about how fsck repairs corrupted file systems, refer to Sun’s System and Network
Administration.
If the file system is successfully repaired by fsck, go to “Releasing a File System After
Repairing It by fsck” for information on making the file system available again. If the file
system cannot be repaired because of a bad disk, go to “Restoring a File System that
Cannot Be Repaired” on page 6-15 for information on killing processes sleeping on the file
system.
Releasing a File System After Repairing It by fsck
After fixing the inconsistency of an isolated file system, release the file system to make it
available again with the ax_fsutil command. Use the partition name or the mount point as
the argument in the command. For example, to release the file system with the mount
point /mnt, enter the ax_fsutil command with the release option as follows:
ax_fsutil release /mnt
If /dev/vp3 is mounted on /mnt, you can also enter the command in this form:
ax_fsutil release /dev/vp3
ax_fsutil checks /etc/mtab to verify the file system you try to release is indeed mounted. If
/etc/mtab has no entry for the file system, ax_fsutil prints out this message:
ax_fsutil release mountpoint/filesystem
If ax_fsutil is successful, activity on the file system resumes, and the following message is
generated:
ax_fsutil: Successfully released filesystem mounted on /mnt
Note: Invoke ax_fsutil without an argument to list any file systems that have
been isolated. You are not required to be root to run ax_fsutil in this form.
ax_fsutil works only on a clean file system. Therefore, be sure to run fsck on an isolated
file system before using ax_fsutil to release it. If you try to release an unclean file system,
messages similar to the following appear on the console:
Dec 20 15:34:42 cabot IOP0/FP0 (CPU B): fc_unfence: File system
/test/ad2f isn’t clean and can’t be released
Dec 20 15:34:42 cabot IOP0/FP0 (CPU B): Can’t release, got error ==
16

Preliminary and Confidential
Unrecoverable Disk or File System Problems in Multiuser Mode ▲6-15
USPEXA
On the terminal where you enter the command, the following error message appears:
ax_fsutil: test/ad2f isn’t clean. Cannot release.
If a disk problem caused an isolated file system, using fsck to repair the file system does
not solve the problem. Note that the fsck command may not alert you to the disk problem.
For example, if the problem is intermittent, fsck may mark the file system clean after the
file system check, which allows you to release the file system successfully. However, the
file system may be isolated again immediately with the same error. In this scenario, fix the
disk problem before putting the file system online again.
Restoring a File System that Cannot Be Repaired
If a permanent disk error causes a file system to be isolated, follow these steps to make the
file system available again:
1. Enter ax_kill to terminate all the processes sleeping on the isolated file system.
Note: Sometimes ax_kill fails to terminate all processes. In this case, a message
appears to ask you to kill the processes manually.
2. Unexport the file system, and unmount the isolated file system.
3. Replace the failing disk. Refer to “Adding or Replacing a Drive” on page 4-25 for
information on how to replace a drive. Run newfs and fsck to create and check a new
file system on the disk, and then restore the file system from the backup tape.
4. Run fsck against the restored file system.
5. Mount the file system and re-export it to make it available again.
Examples of Recovery Procedures After File System Isolation
This section provides three scenarios in which file systems are isolated for different
reasons. For each scenario, the symptoms are described first, followed by the solution. The
purpose of each of these recovery procedures is to bring the file system back online as fast
as possible while avoiding system reboots. The media errors described in the examples are
unrecoverable errors because only unrecovered errors cause file system isolation.
File System Isolation Caused by Media Errors That Cannot Be Fixed
The following sample procedure shows how to recover from a file system that was isolated
because of multiple media errors:
1. Enter the following command to determine which file system has been isolated:
grep isolate /var/adm/messages
Nov 19 17:05:02 host1 syslog: ax_isolated: Filesystem /dev/vp80
mounted on /export/root is isolated
2. Determine which SP handles the file system with the error. In this example, the error
occurred in vp80, which is supported by the first SP (that is, SP0). Examine the SP
error messages in /var/adm/messages by entering the following command:
grep SP0 /var/adm/messages
Nov 19 17:04:50 host1 SP0: 1196:Disk Media Error, slot 36, drive 1,
sense key 3, sense code 12, sector 3884624.

6-16 ▲Version 1.10 System Manager’s Guide
Preliminary and Confidential USPEXA
Nov 19 17:04:51 host1 SP0: 1196:Disk Media Error, slot 36, drive 1,
sense key 3, sense code 12, sector 3884625.
Nov 19 17:05:51 host1 SP0: 1196:Disk Media Error, slot 36, drive 1,
sense key 3, sense code 12, sector 3884632.
Nov 19 17:05:52 host1 SP0: 1196:Disk Media Error, slot 36, drive 1,
sense key 3, sense code 12, sector 3884633.
These messages show that multiple media errors occurred in sectors that are close to
one another, which may be the result of a faulty read/write head. To confirm, use the
ax_sputil verify command to see if the damaged sector can be verified. For example:
ax_sputil verify 36 3884625
If the damaged sector can be verified, see “File System Isolation After Media Errors
That Can Be Fixed”on page 6-17.
If the ax_sputil verify command hangs or returns error messages, the sector cannot be
verified. In this case, you cannot map out the problem sector. Instead, replace the disk
and restore the file system using the following steps.
3. Unexport the file system so clients cannot start processes that try to access the file
system. For example:
exportfs -u /export/root
Diskless clients trying to access the file system receive a stale file handle error
message after the file system has been unexported. As a result, the clients crash. This
is acceptable in this example, however, because clients cannot access the bad disk
anyway. In this example, unexporting /export/root affects only diskless clients.
4. Enter ax_kill to kill all processes that are sleeping on the isolated file system.
5. If the SP controlling the isolated file system uses write acceleration, flush all
unwritten data in the write cache to all disks and then purge the data that can not be
written. For example:
ax_write_cache -s 0 flush
ax_write_cache -s 0 purge
The write accelerator is automatically turned off after these steps. Enable it again by
entering the following command so other file systems on SP0 can continue to use
write acceleration:
ax_write_cache -s 0 enable
6. Unmount the file system so you can replace the disk.
7. Use ax_hot_plug to replace the drive. For example:
ax_hot_plug add 36
Refer to “Installing or Replacing a Drive After Booting”on page 4-26 for more
information on how to replace a disk.
8. After replacing the disk, run newfs and fsck to create and check the new file system.
9. Restore the file system from the most recent backup. Run fsck to check the file system
after the restore.

Preliminary and Confidential
Unrecoverable Disk or File System Problems in Multiuser Mode ▲6-17
USPEXA
10. Mount and export the file system so it is available to clients again.
11. Reboot diskless clients that crashed when the disk was replaced. (This step is required
for this example. For other file systems, the clients would not have crashed and
would not require a reboot.)
The file system recovery procedure is now complete.
File System Isolation After Media Errors That Can Be Fixed
The example in this section shows how to recover from an isolated file system by repairing
a bad sector that caused file system isolation:
1. Enter the following command to determine which file system was isolated:
grep isolate /var/adm/messages
Nov 19 17:05:02 host2 syslog: ax_isolated: Filesystem /dev/vp277
mounted on /home is isolated
2. Determine which disk underlies vp277 by entering the following command:
grep vp277 /etc/vpartab
/dev/vp277 concat ad47c
The screen output indicates that if disk errors occurred, they occurred on ad47.
3. Examine the SP error messages in /var/adm/messages by entering the following
command:
grep SP1 /var/adm/messages
Nov 20 16:06:37 host1 SP1: 1233:Recovered, SCSI bad bus phase at
data xfer, slot 47, drive 1.
Nov 20 16:06:50 host1 SP1: 1196:Disk Media Error, slot 47, drive 1,
sense key 3, sense code 12, sector 196224.
Ignore the first message because it describes a recovered error. The second message
indicates that an unrecoverable error happened in sector 196224 of ad47.
4. Use the ax_sputil verify command to see if the disk can be verified:
ax_sputil verify 47 196224
ax_sputil: Read write sector error, status = 02030000.
sense data = F0000500 3BB1EC14 00000000 21000000 00000000 00000
000
Because the ax_sputil reassign command can return the verification result, try
mapping out the bad block.
5. Try reassigning the sector to a new location as follows:
ax_sputil reassign 47 196224
ax_sputil: Read write sector error, status = 02030000.
sense data = F0000500 3BB1EC14 00000000 21000000 00000000 00000
000
ax_sputil: restoring data to sector 196224 is needed.
ax_sputil: Confirm reassign sector (y/n)? y
ax_sputil: Read write sector error, status = 0e03ffe0.
sense data = 70000500 00000014 00000000 21000000 00000000 00000
000
ax_sputil: sector 196224 reassigned and data restored.

6-18 ▲Version 1.10 System Manager’s Guide
Preliminary and Confidential USPEXA
6. If the SP controlling the isolated file system uses write acceleration, flush all data from
the write accelerator:
ax_write_cache -s 1 flush
ax_write_cache -s 1 purge
The write accelerator is automatically turned off after these commands.
7. Use fsck to check the isolated file system, which fixes any damage to the file system
caused by the bad disk sector. For example:
fsck /dev/rvp277
Start fsck of /dev/rvp277: CONTINUE? [yn] y
** /dev/rvp277
** Last Mounted on /home
** Phase 1 - Check Blocks and Sizes
** Phase 2 - Check Pathnames
DIRECTORY CORRUPTED
SALVAGE? [yn] y
** Phase 3 - Check Connectivity
** Phase 4 - Check Reference Counts
** Phase 5 - Check Cyl groups
FREE BLK COUNT(S) WRONG IN SUPERBLK
SALVAGE? [yn] y
158427 files, 4389754 used, 1154922 free (2114 frags, 144101
blocks, 0.0% fragmentation)
8. Add the file system back online. For example:
ax_fsutil release /home
Successfully released filesystem mounted on /home
9. Reenable the write accelerator if one is used on the SP. For example:
ax_write_cache -s 1 enable
The file system recovery procedure is now complete.
Note: Whether you unexport the file system while fixing the disk sector
depends on how many clients are affected by the file system and how long the
repair takes. In this example, /home is used by all clients, which all hang if you
do not unexport /home. However, because reassigning the bad block takes only
a short time, clients can resume access to /home without too much delay.
File System Isolation Caused by Corruption
This section provides an example showing how to recover from a file system that was
isolated because it was corrupted. The disk on which the file system resides is not at fault.
1. Enter the following command to determine which file system has been isolated:
grep isolated /var/adm/messages
Nov 21 18:10:33 host3 syslog: ax_isolated: Filesystem /dev/ad6
mounted on /wrld/apps/frame_3.0 is isolated
2. Search /var/adm/messages to determine if file system isolation was caused by the SP’s
failure to reach the disk. File system corruption is the cause if /var/adm/messages
contains no SP error messages or FP error messages indicating a permanent disk
error. In this example, the FP messages logged are as follows:

Preliminary and Confidential
Unrecoverable Disk or File System Problems in Multiuser Mode ▲6-19
USPEXA
Nov 21 18:10:05 host3 FP0: 1012: /wrld/apps/frame_3.0: bad block
Nov 21 18:10:18 host3 FP0: bad block -872415232, ino 53765
Nov 21 18:10:23 host3 FP0: bad block 805306819,
3. If the SP controlling the file system uses write acceleration, flush all unwritten data
from the write cache:
ax_write_cache -s 0 flush
ax_write_cache -s 0 purge
The write accelerator is automatically turned off after these commands.
4. Unexport the file system so clients trying to mount it do not hang. For example:
exportfs -u /wrld/apps/frame_3.0
Because the isolated file system is for a specific application, unexporting it only aborts
the application on clients that have mounted it. Clients trying to mount it are denied
the use of this application, but they do not hang.
5. Use fsck to check the file system.
6. Add the file system back online with the following command:
ax_fsutil release /wrld/apps/frame_3.0
Successfully released filesystem mounted on /wrld/apps/frame_3.0
7. Re-enable the write accelerator if one is used:
ax_write_cache -s 0 enable
8. If there is lost data, restore it from the most recent backup.
9. Export the file system again so clients can mount it.
The file system recovery procedure is now complete.
Recovering from Permanent Disk Errors Without
File System Isolation
When the server is running in multiuser mode, it is possible for a disk to become invisible
without triggering file system isolation. If the file system on the disk is managed by the HP
or if the disk error is not one of those causing file system isolation, replace the disk as soon
as possible to prevent a system crash.
Replacing a Disk Containing Unmirrored Partitions
If the disk experiencing problems contains file systems that are not mirrored, follow these
steps to replace the disk:
1. Unexport and unmount the file systems on the inaccessible drive. For example, if ad3
is the inaccessible disk and the file system mounted on ad3c is /home/src, enter the
following commands:
exportfs -u /home/src
umount /home/src

6-20 ▲Version 1.10 System Manager’s Guide
Preliminary and Confidential USPEXA
2. If the disk is a member of a concatenated or striped virtual partition, follow
these steps:
a. Edit out the entries for this drive in /etc/vpartab.
b. Run ax_loadvpar to load the new virtual partition table, which no longer includes
the bad disk.
3. Use ax_hot_plug to replace the failing drive with a spare drive.
4. Verify the new drive has the correct disk label. The new disk should have the same
partitions as the replaced disk. Obtain the partitioning information about the replaced
disk from your records or worksheets. Use ax_lslabel to check the partitioning
scheme for the new disk, and use format to repartition it if necessary. All partitions
referenced in /etc/vpartab must exist in the disk label, and their size must be greater
than 0 MB.
5. If the disk is part of a concatenated or striped virtual partition, follow these steps:
a. Open /etc/vpartab, and add entries for this drive.
b. Run ax_loadvpar to load the new virtual partition table.
6. Run newfs to create the file systems on the new disk.
7. Restore data to the file systems on the new drive from the most recent backup tapes.
8. Mount and export the file systems you unmounted and unexported in step 1.
Replacing a Disk Containing Mirrored Partitions
If the disk experiencing problems contains mirrored file systems, follow these steps to
replace it:
Caution: The following line appears at the top of the /etc/vpartab and /etc/fstab
files on systems running Version 1.10:
#VP256 ENABLED (do not delete)
Do not delete this line. Also, it must always be the first line of the file. If using
RCS control, add any text below the first line. Deleting or moving the first line
causes problems with virtual partition numbering in subsequent upgrades.
1. If a mirrored partition has a damaged member, the following message is sent to
/var/adm/messages:
Warning: a mirrored partition has a dirty or damaged component, vp#
Note: You can also use ax_vpstat to determine which mirrored partition has a
bad component.
2. Run ax_mdetach to detach the bad disk from the mirrored partition. This step is
required for each mirrored partition that has a member on the damaged disk.
For example, if the mirrored partition is vp3 and the member partition on the bad
disk is vp4, enter the following:
ax_mdetach vp3 vp4

Preliminary and Confidential
Unrecoverable Disk or File System Problems in Multiuser Mode ▲6-21
USPEXA
This change is automatically recorded in /etc/vpartab. ax_mdetach appends a
comment to the end of the file for the edited entry. For example:
# ax_mdetach: vp4 removed from vp3 on Fri May 5 22:18:50 1995
The mirrored partition, now with one member, never stops performing read and
write operations even when a member of the virtual partition is being detached.
3. Edit /etc/vpartab to comment out any remaining references to the virtual partition or
the failed disk drive. The following example shows the virtual partition vp4
commented out:
% vi /etc/vpartab
# Virtual partition 3- Mirrored
/dev/vp3 mirrored vp2
#/dev/vp4 concat ad6e
/dev/vp2 concat ad2e
4. Run ax_loadvpar to install the new partition table.
5. Use ax_hot_plug to replace the problem drive with a spare drive.
6. Verify that the replacement drive has the correct label. If necessary, repartition the
drive using format.
7. Edit /etc/vpartab to add the member partition from the replacement drive and
to comment in any additional references to the added member partition or
replacement drive.
The following example shows the member partition, vp4, from the replacement drive
added to the mirrored partition, vp3. It also shows that the reference to vp4 is no
longer commented out.
Caution: To avoid erasing data, the virtual partition you are adding must be
listed last. This allows the data from the existing member partition (vp2 in the
example) to be copied to the new member partition (vp4).
% vi /etc/vpartab
# Virtual partition 3- Mirrored
/dev/vp3 mirrored vp2,vp4
/dev/vp4 concat ad6e
/dev/vp2 concat ad2e
8. Run ax_loadvpar to install the new partition table.
After ax_loadvpar runs, ax_mrestore automatically runs to update the mirrors.
9. Verify the completion of the mirror restoration process with ax_vpstat.
Recovering from Intermittent Disk Errors Without
File System Isolation
It is common for a drive to return to normal operation after being temporarily inaccessible.
Intermittent disk errors are harmless unless they happen frequently (for example, several
times a week). Replace a disk with a high rate of intermittent errors by using one of the
procedures described in the next two sections.

6-22 ▲Version 1.10 System Manager’s Guide
Preliminary and Confidential USPEXA
Note: Both procedures involve copying data from the drive with errors to a
spare drive. However, if the drive with errors becomes invisible to the system
before data copy is complete, follow the procedure in “Recovering from
Permanent Disk Errors Without File System Isolation” on page 6-19.
Replacing a Drive that Is a One-Member Mirrored Partition
If the drive that experiences intermittent errors is a one-member mirrored partition,
use commands in the Virtual Partition Manager to copy data from the bad disk to the
spare disk.
The following example assumes the bad disk contains a single virtual partition, vp3, and
vp3 is the only member of a mirrored partition, vp2. The entry in /etc/vpartab for vp3 is
as follows:
/dev/vp2 mirrored vp3
1. Obtain and install a spare drive (the new drive) that is the same size as the one to be
replaced (the old drive).
2. Choose an available drive slot for the new drive.
3. Use ax_hot_plug to install the new drive.
4. Insert the new drive, and then type a carriage return.
5. Edit /etc/vpartab to create a virtual partition on the new disk. For example, if the spare
drive is in slot 8, you can add the following /etc/vpartab entry to create vp4:
/dev/vp4 concat ad8c
6. Run ax_loadvpar to load the virtual partition table.
7. Use ax_clonefs to copy data from the bad drive to the new drive. For example:
ax_clonefs /dev/vp3 /dev/vp4
8. Edit /etc/vpartab to change the definition of vp2 and to comment out the reference to
vp3. For example, if the old drive is in slot 6, the new entry for vp2 and vp3 should
read as follows:
/dev/vp2 mirrored vp4
#/dev/vp3 concat ad6c
9. Run ax_loadvpar to load the new /etc/vpartab.
10. Use ax_hot_plug or ax_remove_device to remove the old drive.
Replacing a Drive that Has Multiple Partitions
If the drive generating errors consists of multiple partitions instead of a one-member
mirrored partition, follow this procedure to replace it:
1. Obtain a spare drive (the new drive) that is at least the same size as the one to be
replaced (the old drive).

Preliminary and Confidential
Unrecoverable Disk or File System Problems in Multiuser Mode ▲6-23
USPEXA
2. Choose an available drive slot for the new drive.
Note: If you use ax_sputil in step 6, the new drive must be supported by the
same SP as the old drive. If you use ax_clonefs in step 6, the drive can be in
any slot.
3. Use ax_hot_plug to install the new drive.
4. Insert the new drive, and then type a carriage return.
5. Unexport and unmount all the file systems on the old drive so they cannot be
modified while you copy data from the old drive to the new drive.
6. Use ax_sputil to copy data from the old drive to the new drive. For example, if you
are copying data from slot 4 to slot 9, enter the following:
ax_sputil copy 4 9
The copy operation copies the disk label as well as the contents of the disk. For more
information, refer to the ax_sputil man page.
Alternatively, you can use ax_clonefs to copy each partition from the old drive to the
new drive.
7. Use ax_hot_plug to remove the new drive from slot 9 and replace the old drive with
the new drive in slot 4:
ax_hot_plug remove 9 add 4
For more information, refer to the ax_hot_plug man page.
8. Mount and export the file systems on the new drive.
Repairing Disk Sectors After an Unrecovered Media Error
A media error occurs when a disk sector rather than the entire disk is damaged. The
following two examples of SP error messages indicate that media errors occurred. In an
actual message, nnn is the number of the bad sector.
Nov 17 17:47:36 host_name SP1: 1211: Recovered, correctable ECC
error, slot 21, drive 1, sector
nnn
.
Nov 17 17:47:36 host_name SP1: 1196: Disk Media Error, slot 22, drive
1, sense key 3 sense code 11, sector
nnn
.
How to recover from a media error depends on which disk sector is bad. Because only a
particular sector is damaged, the recovery procedure involves remapping the bad sector
and restoring the file affected by the bad sector instead of replacing the entire drive. The
following sections describe the procedures for recovering from a media error in various
situations. After repairing the bad sector, add the file system back online if a media error
caused file system isolation.

6-24 ▲Version 1.10 System Manager’s Guide
Preliminary and Confidential USPEXA
If Sector 0 (Disk Label) Is Unreadable
Sector 0, which is the disk label, is the most important disk sector because it contains drive
partitioning information. If the label is missing on a disk, the server cannot check the file
system on this disk during reboot, nor can it reboot to multiuser mode. To make the disk
label readable again, follow these steps:
1. If the SP does not generate an error message, the label probably has been erased
accidentally. Follow these steps to relabel the disk:
a. Invoke the format command. If the disk is not listed by format, go to step b. If the
disk is listed, use the backup command under format to recover the spare disk
label and copy it to the primary label. If this problem happens more than once,
reassign sector 0 as described in step 2.
b. If the disk is not listed by format, that means the disk cannot be accessed by the
system at all. Go to “Replacing a Drive in Single-User Mode” on page 6-5 for more
information about replacing an inaccessible disk.
2. If an SP error message indicates that a media error occurs in sector 0, use the ax_sputil
command to reassign the label to another location. For example, if sector 0 of disk 2 is
bad, enter the following command:
ax_sputil reassign 2 0
If Superblock Is Unreadable
If a file system superblock cannot be read during system reboot, fsck stops and the system
cannot boot to multiuser mode. If the superblock problem happens during normal server
operation, an error message reports that the superblock is unreadable. In either case, the SP
generates an error message showing the number of the sector that caused the media error.
Follow this procedure to reassign the superblock:
1. Use the ax_sputil command to reassign the superblock. The following is an example:
Suppose the SP generates the following media error message:
Nov 17 17:47:36 host_name SP1: 1196: Disk Media Error, slot 22,
drive 1, sense key 3 sense code 11, sector 16.
Enter the ax_sputil as follows to reassign the superblock:
ax_sputil reassign 22 16
This command reassigns sector 16 of disk 22 to a new location. However, because the
superblock is larger than one sector, you may need to reassign more than one sector.
2. Use the fsck command to restore information from the alternate superblock to the
new superblock:
fsck -b 32 rad22a
To see a complete list of backup superblocks before running fsck, use the newfs -N
command. (Block 32 is always the first alternate superblock.) For example, to list the
superblocks for ad0a, enter the following command:
newfs -N /dev/rad0a
3. If you are already in multiuser mode, mount and export the file system.
If you are in single-user mode, use fsck -p to check the file systems. Then press Ctrl-D
to enter multiuser mode.

Preliminary and Confidential
Unrecoverable Disk or File System Problems in Multiuser Mode ▲6-25
USPEXA
If Other Disk Blocks Are Unreadable
If an unrecovered media error occurs on a sector that is neither a disk label nor a file system
superblock, you see error messages from these sources besides the SP error message:
▲The FP (if the media error occurs in an LFS file system).
The following is an example of an FP message for an error on a virtual partition:
Nov 17 17:47:36 server_name FP0: vp2: fatal error e (Permanent
drive error) on read, block 9382416
The following is an example of an FP message for an error on a physical partition:
Nov 17 17:47:36 server_name FP0: ad2c: fatal error e (Permanent
drive error) on read, block 9382416
Note: The block number printed by the FP is relative to the beginning of the
partition, whether the error occurs in a virtual or physical partition. That is, the
block number printed by the FP always matches the block number in the
corresponding SP error message.
▲The UNIX device driver (if the media error occurs when the server tries to access a
UFS file system).
In addition, you may see an error message from the application program that tried to
access the bad sector.
Note: If the SP error message indicates that the error has been recovered, you
can ignore the message unless it happens frequently. Alternatively, you can use
the ax_sputil command to reassign the sector to a new location. For example, if
the SP reports a media error on sector 2718 of disk 5, enter the following:
ax_sputil reassign 5 2718
Always note the result of the reassign operation as a success or a failure.
If the error occurred in a sector other than the disk label or a file system superblock, the
recovery procedure is as follows:
1. Use ax_sputil reassign to reassign the bad block to a new location. If the reassign
operation is successful, the procedure is complete. If not, go to the next step.
2. Unexport and unmount the file system affected by the bad block.
3. Run fsck on the file system.
4. Mount and export the file system again.
5. Restore from the most recent backup tapes any files that were erased by fsck.

6-26 ▲Version 1.10 System Manager’s Guide
Preliminary and Confidential USPEXA
Recovering a Damaged Root Disk
This section outlines procedures for recovering from a failure on the root disk. The
procedures range in complexity from booting from a backup root disk (the easiest and
quickest means of recovery) to reinstalling the operating system from CD-ROM. The
choice of procedure depends on whether you have a backup root disk or a recent level 0
backup of the root partitions on tape, and on the nature of the root disk damage.
Auspex provides the NSinstall command for installing the operating system from the
distribution CD-ROM to a formatted disk in any slot. However, installing the operating
system could be a time-consuming process and can result in losing changes to many site-
specific configuration files. Before using NSinstall to install the operating system, refer to
the procedures outlined as follows. In most cases, you can use one of the less drastic
methods and avoid running NSinstall.
Booting From a Backup Root Disk
Use this procedure if you have a backup root disk from which you can boot the server:
1. Power off the server.
2. Remove the backup root disk from its slot if it is installed in the server.
3. Remove the damaged root disk from slot 0, and replace it with the backup root disk.
4. Select an unused slot for the damaged root disk.
5. Power up and boot the NetServer in single-user mode (refer to “Booting the Server at
the Monitor Prompt” on page 3-4).
6. Determine whether the damaged root disk can be repaired using fsck or format.
7. If the entire disk is damaged, go to step 8. If only the root partition was damaged, not
the entire disk, follow these steps:
a. Re-create the root partition using one of the following methods:
▲Run newfs on the root partition, and restore the root partition from the most
recent level 0 backup.
Note: After you restore from tape, the restored files may be on different
inodes. If you attempt to run an incremental backup on the restored files, the
backup may not select the files you expect. Thus, the first backup you run on
the restored root disk should be a full level 0 backup.
▲Use the dd(1) command to copy the root partition from the backup root disk onto
the repaired root disk.
b. Run installboot on the restored root partition to make the disk bootable. For
example, if the disk you are repairing is in slot 1, enter the following commands to
install the bootblocks in ad1a:
# mkdir /a
# mount /dev/ad1a /a
# cd /usr/mdec
# ./installboot /a/boot bootad /dev/rad1a

Preliminary and Confidential
Recovering a Damaged Root Disk ▲6-27
USPEXA
c. Use halt to halt the processor. When the system is in monitor mode, replace the
backup root drive with the restored root drive, and boot the system to multiuser
mode.
The root drive recovery procedure for a damaged root partition is now complete.
8. If the entire root disk was damaged, and you are replacing it with a new disk, use
ax_sputil to copy the entire contents of the backup root disk onto the new root disk.
9. Use halt to halt the processor. When the system is in monitor mode, replace the
backup root drive with the restored root drive, and boot the system to multiuser
mode. The root-drive recovery procedure is now complete.
Booting From the CD-ROM in Single-User Mode
Use this procedure if you have no backup root disk, or if your backup disk fails to boot:
1. Use the halt command to bring the system down to monitor mode.
2. Install the distribution CD-ROM in slot 1.
3. Power up the NetServer. Then boot the server in single-user mode by entering the
following command:
HP> b ad(0,1,1)
4. After the system boots, the following messages appear:
Remounting and replenishing /etc
Remounting and replenishing /var
Remounting and replenishing /tmp
AUSPEX CD-ROM MAINTENANCE MENU
OPTION:
1) Format/label the root drive
2) NSinstall
3) Maintenance shell
Select an option? [1/2/3] (3)
Select 3 to enter the maintenance (single-user mode) shell. The single-user mode
prompt (#) appears.
5. Check the label on the root drive using the dkinfo command:
# dkinfo ad0
6. If the label is incorrect, apply the correct label using format.
7. Determine whether the damaged disk can be repaired using fsck:
# fsck /dev/rad0a
...
# fsck /dev/rad0g
...
# fsck /dev/rad0f

6-28 ▲Version 1.10 System Manager’s Guide
Preliminary and Confidential USPEXA
8. If the root partition is severely damaged, go to step 9. If it can be mounted, follow
these steps:
a. Mount it and examine the root partition to see what damage would cause the
system not to boot. For example:
# mount /dev/ad0a /a
# cd /a
# ls -l vmunix boot sbin
...
# ls -lt etc | more
...
The output of these commands helps you determine whether the files crucial for
booting are present and whether they have been changed.
b. If you notice the files are modified or missing, restore them from the most
recent backup.
If a backup is not available, go to “Using NSinstall to Install Software From
CD-ROM” on page 6-29 to restore the root partition from the CD-ROM. After
restoring the partition, modify the files in /etc to include site-specific information.
Refer to Table 2-1 on page 2-5 for a list of site-specific files.
c. If you cannot determine what is wrong with the files, restore the root partition
from the most recent level-0 backup. For example, enter the following if the tape
in slot 9 is the backup tape:
# mount /dev/ad0a /a
# cd /a
# restore -if /dev/nrast9
After restoring the files, go to step 10.
9. If the root partition is severely damaged, do either of the following:
▲Run newfs on the root partition of the damaged disk, and restore the root
partition from the most recent level 0 backup. For example:
# mount /dev/ad0a /a
# cd /a
# restore -if /dev/nrast9
▲If a backup is not available, go to “Using NSinstall to Install Software From
CD-ROM” on page 6-29 to restore the root partition from the CD-ROM. After
restoring the partition, modify the files in /etc to include site-specific information.
Refer to Table 2-1 on page 2-5 for a list of site-specific files.
10. If you restore the root partition from a backup, you must run installboot on the root
partition to make the disk bootable. For example, use the following commands to
install the bootblocks in ad0a:
# mount /dev/ad0a /a
# cd /usr/mdec
# ./installboot /a/boot bootad /dev/rad0a
11. To restore other damaged partitions that contain site-specific information that can be
easily edited or contain no site-specific information, follow the instructions in “Using
NSinstall to Install Software From CD-ROM” on page 6-29.

Preliminary and Confidential
Using NSinstall to Install Software From CD-ROM ▲6-29
USPEXA
Using NSinstall to Install Software From CD-ROM
Normally, installing the operating system is not required because each server is shipped
with the NetServer software installed. However, there are situations where you want to
copy the operating system from the distribution CD-ROM to a disk:
▲When the root disk or a file system on the root disk is damaged and must be
re-created.
▲When you want to create a spare root drive.
▲When you want to update to a new operating system release. See the Software Release
Note included with a your new release package for the use of NSupdate(8).
NSinstall installs file systems from the distribution CD-ROM to a specified disk. Its syntax
is as follows:
NSinstall [ -cdrom
slot#
]
The slot# is the slot where the CD is inserted. Slot numbering starts from 0. Without an
argument, NSinstall uses the CD in slot 1. NSinstall can run in either single-user mode or
multiuser mode.
Note: NSinstall assumes that the drive to which the file systems are installed
is formatted. For information on how to format a drive, refer to “Using the
Format Command” on page 4-36. Formatting a disk erases all data that existed
on the disk before the format operation.
The following subsections describe the steps for installing file systems from the CD-ROM.
Starting NSinstall
If you are installing file systems to the current root drive, boot the system from the
CD-ROM as described in “Booting the server from the CD”on page 3-7.
If you are installing file systems to a spare disk, you can run NSinstall in multiuser mode.
For example, you can invoke NSinstall to install file systems from a CD-ROM in slot 5 by
entering the following command:
NSinstall -cdrom 5
Note: If you want to run NSinstall in multiuser mode from a root disk
running a system software release earlier than Version 1.7, first mount the disk
before running the installation program.
After entering the NSinstall command, the following message appears:
AUSPEX CD-ROM MAINTENANCE MENU
OPTION:
1) Format/label the root drive
2) NSinstall
3) Maintenance shell
Select an option? [1/2/3]
The target drive for the NSinstall must have the correct root partitioning scheme, which
was updated with Release 1.7. If your target drive has not been properly formatted, select

6-30 ▲Version 1.10 System Manager’s Guide
Preliminary and Confidential USPEXA
1 from the Maintenance menu and follow the instructions. Refer to “Using the Format
Command” on page 4-36 for additional information.
If your target drive is properly formatted, select 2 from the Maintenance menu to begin
NSinstall.
If the TERM variable for your terminal is not set, the system displays a numbered list of
terminal types and prompts you to enter the terminal type. Select the number from the
menu that corresponds to the terminal type you are using:
1) NCD X terminal
2) ANSI-compatible terminal (including VT220 and Link MC5)
3) Wyse Model 30/50
4) Televideo 925
5) Sun Shell Tool
6) Sun Command Tool
7) DEC VT510
8) Other
Select a number for your terminal type >>
For example, select 7 for a DEC VT510 terminal or 2 for an ANSI-compatible terminal.
If you select 8 (Other), you are prompted to enter the terminal type, as shown in the
following example. The type you enter must be in /etc/termcap and the terminfo database.
Enter terminal type (must be in both /etc/termcap and terminfo):
>>
After selecting the NSinstall option and entering your terminal type (if necessary), a
message similar to the following appears:
*** WARNING ***
All data will be destroyed on the target disk!
NSinstall from the boot CD-ROM? ([y]/n)
After selecting y, the NSinstall form appears. Refer to the next section for information
about the fields in the form.
NSinstall Form
NSinstall displays the form shown in Figure 6-1. Table 6-1 explains the meaning of each
field. Some fields in the form appear only if you specify Yes for a related field. For example,
the prompts for the partition and newfs appear only if you want to install or set up the
related file system. These fields are indented in the table. Be sure to read the form carefully
before executing it; some default values in the form may not be applicable and need to be
changed.
Use the Arrow keys and Tab key to move the cursor within the form. Type a value in an
input field, which is enclosed with square brackets ([ ]). Also, press the space bar to display
the possible values for a select field, which is preceded by an angle bracket (>). For more
information on cursor control, refer to “Using Configuration Command Forms” on
page 2-9.
The log file for NSinstall, NSinstall.log, is in the /var/log directory of the target disk. A copy
of the log also appears in the current root drive’s /tmp directory.

Preliminary and Confidential
Using NSinstall to Install Software From CD-ROM ▲6-31
USPEXA
Note: If the server was booted from the root disk, not a CD-ROM, NSinstall
will not allow you to install file systems to the current root disk. In this case,
you can only install file systems to a target disk in a slot other than slot 0.
Figure 6-1. The NSinstall form
Table 6-1. The NSinstall form fields
Field Description Possible values
CD-ROM slot# The number of the slot where the Auspex
NetServer Software CD-ROM is inserted. Default is 1. It can be any number
appropriate to your server. (Slot
numbering starts from 0.)
Target disk slot# The number of the slot where the target
drive is inserted. For example, to repair a
damaged root drive, specify 0. To install file
systems to a spare root drive, enter the
number of the slot where the spare drive is
inserted.
The target drive can be in any slot so
it can be any number appropriate to
your server. Slot 0 is allowed only if
your system was booted from the
CD-ROM. Default is 3.
Target Host
Processor Type Type of HP with which the newly installed
software will be used. Current (the HP currently installed
on the current server), and HP VIII.
Default is Current.

6-32 ▲Version 1.10 System Manager’s Guide
Preliminary and Confidential USPEXA
Reboot after
install? Whether the system automatically reboots
in single-user mode after the installation. Default is No. Consider Yes only if
you install the software to drive 0
(the current root drive). Use the
default if you install to a slot other
than slot 0.
Install / (root)? Whether to install the
root
file system. Yes when you do normal
installations; No when you use
NSinstall to repair a partition other
than
root
.
Partition The physical partition on which to build the
root. This field appears only if you respond
Yes to the “Install / (root)?” prompt.
Default is a.
newfs first? Whether to initialize the root file system
before installing the software. This field
appears only if you respond Yes to the
“Install / (root)?” prompt.
Yes if you want to initialize the file
system in case it is damaged; No if
you don’t want to initialize the file
system.
Install /usr? Whether to install the
/usr
files. Yes when you do normal
installations; No when you use
NSinstall to repair a partition other
than
/usr
.
Partition The physical partition on which to build
/usr
, usually, the g partition. This field
appears only if you respond Yes to the
“Install /usr?” prompt.
Default is g.
newfs first? Whether to initialize the
/usr
file system
before installing the software. This field
appears only if you respond Yes to the
“Install /usr?” prompt.
Yes if you want to initialize the file
system in case it is damaged; No if
you do not want to initialize the file
system.
Install /var? Whether to install the
/var
file system. Yes when you do normal
installations; No when you use
NSinstall to repair a partition other
than
/var
.
Partition The physical partition on which to build
/var
. This field appears only if you respond
Yes to the “Install /var?” prompt.
Default is f.
newfs first? Specifies whether to initialize the
/var
file
system before installing the software. This
field appears only if you respond Yes to the
“Install /var?” prompt.
Yes if you want to initialize the file
system in case it is damaged; No if
you do not want to initialize the file
system.
Install
/usr/openwin? Whether to install the
/usr/openwin
files. Yes when you do normal
installations; No when you use
NSinstall to repair a partition other
than
/usr/openwin
.
Partition The physical partition on which to build
/usr/openwin
. This field appears only if you
respond Yes to the “Install /usr/openwin?”
prompt.
Default is d.
newfs first? Whether to initialize the
/usr/openwin
file
system before installing the software. This
field appears only if you respond Yes to the
“Install /usr/openwin?” prompt.
Yes if you want to initialize the file
system in case it is damaged; No if
you do not want to initialize the file
system.
Table 6-1. The NSinstall form fields (Continued)
Field Description Possible values

Preliminary and Confidential
Using NSinstall to Install Software From CD-ROM ▲6-33
USPEXA
Executing the NSinstall Form
After filling out the NSinstall form, execute it by following these steps:
1. Execute the form by typing Ctrl-F. NSinstall displays a number of messages
describing the operations performed for the installation. When the installation is
finished, the following message is displayed:
Scratch install DONE.
If this is a partial install, please check the /etc/fstab file on
the target disk to make sure that is has the desired information.
Partial install is used for partition repair only, so the fstab
file might not have the desired information.
You might want to check the log file /tmp/NSinstall.log on current
root disk or /NSinstall.log on the target disk.
NSinstall session ended on
date
Partial installation means that some partitions were not selected. The messages are
also saved to /NSinstall.log on the target drive and /tmp/NSinstall.log on the current
root drive.
If you used NSinstall to copy software from the CD to a spare disk, no system reboots
are necessary after the installation; the NSinstall procedure is now complete. Remove
the spare disk from the slot, and save it in a safe place.
2. The system may or may not reboot after NSinstall, depending on whether you
enabled automatic reboot in the NSinstall form. If automatic reboot occurs, go to the
next step. (If the automatic reboot brings the server up in multiuser mode, use the
shutdown command to enter single-user mode before going to the next step.)
If you reinstalled files to the current root disk and specified no automatic reboot, enter
the system maintenance commands that are appropriate to your server. After you
finish with the commands, reboot the system in single-user mode.
Set up /export? Whether to set up the
/export
file system. Yes when you install software for the
first time; No when you reinstall.
Remove the “+” in
/etc/hosts.equiv
?Whether to remove the single “+” in the file
/etc/hosts.equiv
.Yes to restrict rsh access to the
server and thereby make the server
more secure.
Partition The physical partition that you want to
reserve for
/export
.Default is e.
Set up
/home
? Whether to set up the
/home
file system. Yes when you install software for the
first time; NO when you reinstall
software. This option is automatically
disabled if the target disk doesn’t
have the h partition.
partition The physical partition that you want to
reserve for
/home
.Default is h.
Table 6-1. The NSinstall form fields (Continued)
Field Description Possible values

6-34 ▲Version 1.10 System Manager’s Guide
Preliminary and Confidential USPEXA
Note: If optional software products were installed on your server before
installing system software from the CD, you must reinstall the optional
products before rebooting the server. NSinstall does not preserve optional
products during installation, because older versions may not be compatible.
The key and license are preserved during the NSinstall procedure.
3. After the system boots in single-user mode, run NSconfig. Follow the procedures in
“NSconfig”on page 2-10 to complete the configuration.
When NSconfig is finished, type exit to go to multiuser mode.
4. If you enabled newfs in the NSinstall form, you may have lost some of the server
configuration information. To reconfigure your NetServer, run SetupTty, SetupExec,
and SetupClient.
Note: If your server has been using a customized kernel, remember to
reconfigure the kernel after running NSinstall. This ensures that the kernel
contains the devices and software options appropriate for your environment.

Write Acceleration ▲7-1
Preliminary and Confidential
USPEXA
7Write Acceleration
About This Chapter
This chapter covers the following topics:
▲Overview of write acceleration
▲Restrictions that apply to the write cache
▲A description of the write cache states and the commands used to manage those states
▲Instructions for enabling the write cache
▲Instructions for disabling the write cache
▲Instructions for managing the write cache, including error recovery procedures

7-2 ▲Version 1.10 System Manager’s Guide
Preliminary and Confidential USPEXA
Write Acceleration Overview
Auspex NetServers offer an optional Write Accelerator to accelerate client NFS write
operations. The Write Accelerator is a daughter board with nonvolatile cache memory,
which fits onto the SP board. The terms “write cache” and “Write Accelerator” are used
interchangeably in the NetServer’s screen messages and in this guide.
The Write Accelerator offers these advantages that make it easy to manage:
▲Write acceleration is available on an individual file system basis.
▲The Auspex Performance Monitor statistics show write cache activities.
▲Various commands are available for you to manage the Write Accelerator.

Preliminary and Confidential
How the Write Accelerator Improves Throughput ▲7-3
USPEXA
How the Write Accelerator Improves Throughput
The following list explains how a NetServer equipped with a Write Accelerator achieves
higher throughput:
▲Faster response for an NFS write operation
Without write acceleration, a client NFS write operation is completed only after the
data is successfully written to the disk drive on the server. With write acceleration, the
NetServer puts the data into the cache memory on the Write Accelerator board first
and immediately informs the NFS client that the write operation is complete. The
client sees the faster response for NFS write operations.
▲More buffered I/O daemons (BIODs) available for concurrent NFS writes
A typical NFS client starts a number of BIODs in order to start several concurrent NFS
write operations. For example, if an NFS client uses four BIODs to complete four
conventional NFS writes, each BIOD must wait until its write to disk is completed
before the BIODs are available for the client to use again. With the faster response
time provided by the write cache, the BIODs do not have to wait for the write to disk
to be completed. For the NFS client, the net result is more available BIODs, which
translates to improved client throughput. The actual performance benefits for the
client depend on what applications the client is running.
▲Reduction of disk I/Os
Given the large I/O memory cache provided by an NFS file server, most client NFS
read operations get their data from the I/O memory cache. As a result, the majority of
disk I/Os are write operations. The write cache design helps NetServer throughput in
two ways. First, it discards redundant writes to the same disk location, as happens
with inode and indirect block updates. Second, it coalesces sequential data blocks that
remain in the cache and have not been written to disk. Each of these design features
helps reduce the number of write operations to disk.
The Write Accelerator III on the SP V has 8 MB of NVRAM. The Write Accelerator includes
a battery backup.
Note: Because the data written to the cache is not written immediately to disk,
a disk or power failure can occur before the data is permanently stored. When
this happens, the contents of the write cache are preserved until the error is
corrected.
While the write cache is disabled, NFS writes are written to disk in the conventional
manner.
Caution: Although the NVRAM in the Write Accelerator can prevent data loss
during a power outage, the integrity of data in the cache is not guaranteed.
Before writing cached data to disk, the SP checks to see if the control data in
the cache is valid. If not, it changes the state of the Write Accelerator to
BADCHECKSUM. Purge the data from the cache when this happens, because
the SP cannot determine the disk location to which to write the data. Purging
removes the data permanently from the cache. For more information on write
cache states, refer to “Write Cache States and Commands” on page 7-6.

7-4 ▲Version 1.10 System Manager’s Guide
Preliminary and Confidential USPEXA
How the SP Maintains Drive Information
The SP function ensures that the cached data, if any, is written to disk when the system is
booted. The SP maintains a table of disk drive serial numbers and other cache control
information that is checked at power up to determine if the disk drive configuration has
changed. If it has not changed, the SP uses checksums to verify the integrity of the cache
control data and then writes the data to disk.
When a new disk is added to the NetServer, the ax_hot_plug or ax_add_device command
automatically updates the SP with the drive serial number to support the write cache
function. (Every disk drive shipped with a NetServer has a unique serial number.) This
information is used by the write cache to verify that information is written to the correct
location.
Before a disk drive is removed from the NetServer, the ax_hot_plug or ax_remove_device
command instructs the SP to flush the write cache.

Preliminary and Confidential
Write Accelerator Restrictions ▲7-5
USPEXA
Write Accelerator Restrictions
The following restrictions apply to write acceleration:
▲Only writes with 8 KB or less of data are supported by the Write Accelerator. Writes
with more than 8 KB of data to transfer are treated as conventional writes.
▲The backup battery has a minimum shelf life of two years at 70°F. When the battery
power is low, the NetServer displays an error message to the console and attempts to
flush data to disk before the write cache becomes unusable.
▲The Write Accelerator III provides approximately 3 months of actual backup.
▲In the NetServer, each SP that uses write caching must have a Write Accelerator board
installed on it. The Write Accelerator cache memory is not shared among SP.
▲Physical partitions must start on an 8-K boundary.
▲An SP V must have the latest PROM/Flash code to access the full 8-MB Write
Accelerator. Look at the Write Accelerator notes in your system’s hardware manual,
or check with your Auspex field representative to determine the PROM/Flash code
level of your SP V.

7-6 ▲Version 1.10 System Manager’s Guide
Preliminary and Confidential USPEXA
Write Cache States and Commands
Understanding the state of the write cache is important for managing it. The SP keeps track
of seven cache states:
UNINITIALIZED If the write cache is present on the SP, it powers up in the
UNINITIALIZED state. The write cache is initialized automatically
at boot time from an entry in /etc/rc.boot. During initialization, the
write cache changes states several times, as described in the
following paragraphs and Figure 7-1.
OFF The state is set to OFF in either of these situations:
- If no unwritten data is found in the cache at initialization, the
write cache state is set to OFF.
- If unwritten data is found, checksums validate the integrity of the
cache control data. If the control data is valid, the contents of the
cache are written to the appropriate disk. After all the data in the
cache is written successfully, the state switches to OFF.
BADCHECKSUM If unwritten data is found in the write cache at initialization but the
cache control data is invalid, the state switches to BADCHECKSUM.
DIRTY If the data in the cache cannot be written to disk because of disk
errors or disk changes, the state is set to DIRTY.
ON The ON state indicates the write cache was successfully enabled.
BATTERY_LOW The voltage of the battery is low, and the write cache is disabled.
NONE This state occurs when no NVRAM is installed on the SP.
If the write cache state is BADCHECKSUM or DIRTY after initialization, the server enters
single-user mode, and you can use the ax_write_cache command to change the state of the
write cache as described in “Managing the Write Accelerator” on page 7-9.

Preliminary and Confidential
Write Cache States and Commands ▲7-7
USPEXA
Figure 7-1. Write cache changing states after server power on
Events that take
place automatically
Write cache state
Operator intervention
* Write cache is not enabled
automatically if you have
purged or flushed data. Use
ax_write_cache to enable it.
Can you fix disk error?
Unwritten data in write cache?
Uninitialized
/etc/rc.boot
tries to initialize
Off
Badchecksum
Dirty
Enable write cache*
On
Purge data
Disk error?
Battery low?
Replace battery on
write accelerator
and reboot server
No
Yes
Data integrity OK?
Yes
No
Fix disk error and flush data to disk.
Yes
Yes
No
Server goes to
single-user mode
Server goes to single-user
mode
No
Yes
No
Battery low
SP writes data to disk

7-8 ▲Version 1.10 System Manager’s Guide
Preliminary and Confidential USPEXA
Note: Because write caching is not supported under UFS, all write messages to
root, /var, and /usr file systems bypass the write cache. Consequently, the state
of the write cache does not affect the system boot files.
A utility command, ax_write_cache(8), manages the state of the write cache. You must be
root to invoke the command. The syntax for the command is as follows:
ax_write_cache [ -v ] [ -s SP_number ] option...
The -v argument executes the command in verbose mode. If no SP numbers are specified,
the command applies to all SPs in the system. (Processor numbering starts from 0.) The
command options, which are described in Table 7-1, are for changing the state of the write
cache or printing out information about the write cache. You can use more than one option
per command.
To examine write cache performance statistics, use the ax_perfmon command.
Enabling the Write Accelerator
Enabling the Write Accelerator involves invoking the ax_write_cache command and
modifying /etc/fstab.
The cache memory is automatically initialized and switched to the ON state (enabled) at
boot time.
Write acceleration is enabled only after the cache is turned on and an entry added to
/etc/fstab specifying the file system you want to enable. For example, to enable write
caching for the file system /home/dvlp, create the following entry:
/dev/ad30c /home/dvlp lfs fs=4.2,wc 0 2
In this example, wc (write cache) enables write acceleration for the file system, /home/dvlp.
Table 7-1. ax_write_cache command options
Option Description
init Initializes the write cache and, if all data successfully writes to disk, switches it to the OFF
state.
enable Puts the write cache in the ON state. You can set the write cache to ON only from the OFF
state.
disable Puts the write cache in the OFF state. You can set the write cache to OFF only from the
ON state. This option flushes all the cached blocks. If an error occurs while flushing these
blocks, the write cache enters the DIRTY state instead of the OFF state.
purge Discards all unwritten data in the write cache, and then switches the state from DIRTY or
BADCHECKSUM to OFF.
flush Disables the write cache, and writes all data in the write cache to disk. This only applies if
the write cache state is DIRTY. If the flush is successful, the write cache state becomes
OFF. If the flush is unsuccessful, the write cache state remains DIRTY.
state Displays the write cache states: UNINITIALIZED, OFF, DIRTY, ON, BADCHECKSUM,
or NONE.
errors Prints a list of cache pages that cannot be written to disk. This only applies if the write
cache state is DIRTY.

Preliminary and Confidential
Write Cache States and Commands ▲7-9
USPEXA
Note: The wc option is ignored if no Write Accelerator is installed on the SP, in
which case NFS write operations are handled conventionally.
To enable write acceleration on SP0 from the OFF state, enter the following command:
ax_write_cache -s 0 enable
The SP automatically disables write acceleration when the cache state switches to
BADCHECKSUM or DIRTY. Refer to “Managing the Write Accelerator” on page 7-9 for error
recovery procedures.
Disabling the Write Accelerator
The write cache is automatically initialized and switched to the ON state (enabled) at boot
time.
Disable the write cache using any of the following methods:
▲Use the ax_write_cache command to switch the cache state to OFF. For example, when
the write cache state on the SP0 is ON, enter the following command at the root
prompt to change it to OFF:
ax_write_cache -s 0 disable
▲To disable the write cache function for a specific file system, remove wc from the
specific file system entry in the /etc/fstab file. Then unmount and mount that file
system.
Additionally, the SP automatically disables the write acceleration function when the cache
state changes from UNINITIALIZED or ON, to BADCHECKSUM or DIRTY. Refer to “Managing
the Write Accelerator” on page 7-9 for error recovery procedures.
Managing the Write Accelerator
The ax_write_cache command is used to manage the write cache in a number of ways. This
section describes the following procedures:
▲Recovering from a write cache (BADCHECKSUM or DIRTY) error
▲Recovering from a disk media error
▲Recovering from a disk hardware error
▲Recovering from a system configuration change
Each of these procedures requires that you log in as root.
Recovering From Write Cache (BADCHECKSUM or DIRTY) Errors
If the SP indicates that the write cache is in a DIRTY or BADCHECKSUM state after
initialization, follow this procedure:
1. Enter the ax_write_cache command to verify the cache state. For example, if the write
cache is on SP0, enter:
ax_write_cache -s 0 state
2. Follow either of these steps depending on the write cache state:

7-10 ▲Version 1.10 System Manager’s Guide
Preliminary and Confidential USPEXA
a. If the state is BADCHECKSUM, enter the following command, and then go to step 3:
ax_write_cache -s 0 purge
b. If the state is DIRTY, flush the unwritten data to disk:
ax_write_cache -s 0 flush
This command tries to write all data currently in the write cache to the file
systems that use write caching. If all data is successfully written to disk, the write
cache switches to OFF, and you can go to step 3.
If a message indicates that the state of the write cache is still DIRTY, you may have
a disk problem that prevents some data from being flushed. Go to “Recovering
From a Disk Media Error (DIRTY State)”.
3. Re-enable the write cache by entering the following:
ax_write_cache -s 0 enable
Recovering From a Disk Media Error (DIRTY State)
If the write cache state is DIRTY, you may have a malfunctioning disk that prevents the
data from being written. This section provides an example for recovering a disk media
error through the ax_write_cache command on SP0:
1. If the ax_write_cache flush command returns a message indicating the write cache is
still dirty, look for the SP error message logged in the /var/adm/messages file that
reports the disk error. Use ax_sputil reassign to reassign the sector that caused the
problem, and then try to flush the data again.
If the flush succeeds, go to step 2. If it fails and you want to continue using the write
cache, follow these steps:
a. Enter the following command to purge all data from the cache:
ax_write_cache -s 0 purge
b. If you cannot flush data to disk, it is likely that the disk is bad. You should replace
the disk, use newfs to create a file system on the new disk and restore the contents
of the file system from the backup tape. Then go to the next step.
2. Re-enable the write cache by entering the following:
ax_write_cache -s 0 enable
Recovering From a Disk Hardware Error
This section provides an example for recovering a disk hardware error through the
ax_write_cache command on SP0:
1. Display the write cache error pages to verify the hardware error:
ax_write_cache -s 0 errors
2. Run ax_kill(8) to kill all processes sleeping on file systems that may have become
isolated because of disk failure.
3. Unmount the affected file system.
4. Run ax_hot_plug to remove and reseat the drive that failed. (Reseating recycles
power to the drive, which sometimes corrects drive problems.)

Preliminary and Confidential
Write Cache States and Commands ▲7-11
USPEXA
5. Check the drive LED to see if the drive is working. If the LED remains on or flashes
continuously, go to step 6. If the LED flashes briefly and then goes out, reseating the
drive may have corrected the error. If so, enter the following command:
ax_write_cache flush -s 0
If the flush succeeds, reseating the drive corrected the problem, and the recovery
procedure is complete. If the state of the cache is still DIRTY, go to step 6.
6. Run ax_hot_plug to replace the problem drive.
7. After replacing the drive, purge the write cache by entering the following command:
ax_write_cache -s 0 purge
8. Verify the cache state by entering the following command:
ax_write_cache -s 0 state
If the state is OFF, the purge was successful. If the state is not OFF, contact Auspex
Technical Support for assistance.
9. Enable the write cache by entering the following command:
ax_write_cache -s 0 enable
10. Partition and label the new disk in the same way you prepared the old disk.
11. Use newfs to create file systems on the disk, and restore the data from tape backups.
12. Remount the file system.
Recovering From a Drive Configuration Change
This section provides an example for recovering from a drive configuration change on SP0:
1. Enter the ax_write_cache command to verify the cache state:
ax_write_cache -s 0 state
2. If the cache state is OFF, go to step 4. Otherwise, flush the unwritten data to disk:
ax_write_cache -s 0 flush
3. Purge all other data from the cache:
ax_write_cache -s 0 purge
4. Re-enable the write cache by entering the following:
ax_write_cache -s 0 enable


Backing Up the NetServer 8-1
Preliminary and Confidential
USPEXA
8Backing Up the NetServer
About This Chapter
A good backup strategy is vital to the protection of your data. A program of regularly
scheduled backups protects your data from corruption because of a system crash or other
cause, and protects user files against accidental deletion.
Note: Familiarize yourself with the Auspex tape drive naming conventions
before attempting to back up or restore file systems. Refer to “Tape Drives” on
page 4-2 for more information on how to name the drives.
This chapter, in three major parts, summarizes how to back up and restore file systems on
the NetServer:
Backing up a physical disk partition to tape, which must be performed when the
partition is offline.
The information includes:
– using the dump and restore commands
– calculating the amount of tape to use for a backup
– a suggested scheme for backing up a system with 40 drives
– backing up the root disk
Backing up a file system while it is online (that is, cloning an active file system).
Restoring a file with a damaged inode.
Remember that no matter how effective your backup strategy is, if you are not following
the recommended procedures for cleaning and maintaining your tape drives and tape
media, you risk losing valuable data. For more information, refer to “Preventive
Maintenance” in the hardware manual for your NetServer.
For a more detailed description of backups and how to perform them, see Sun’s System and
Network Administration.
Recommendation: Although a mirrored partition protects data on the
partition from loss because of disk or media errors, mirroring cannot protect
the data from loss because of other causes such as accidental deletion. Follow a
regular backup routine for mirrored partitions as for other partitions.

8-2 Version 1.10 System Manager’s Guide
Preliminary and Confidential USPEXA
Using the Dump and Restore Commands
The dump command is a flexible and effective command for performing backups at
several levels of completeness. A full system backup copies everything on the file system,
while an incremental one backs up only selected parts of the system. The dump command
allows you to specify a dump level from 0 to 9. Dump level 0 is a full system backup, and
each subsequent dump level (1 to 9) backs up only those files that have changed since the
last dump of a lower level.
The counterpart of the dump command is restore, which recovers file systems that were
backed up by dump.
Dump Command
The dump command has the following syntax:
/usr/etc/dump
options
tape_device_name file_system_to_dump
Table 8-1 describes the command arguments. Refer to the dump(8) man page for more
information.
Table 8-1. Arguments for the dump command
Argument Meaning
options
The most commonly used options are listed as follows:
0 – 9 Dump level you have chosen
b Blocking factor (number of blocks written at a time)
d Tape density
f Name of the device to which dump backs up the file system
s Size of the tape in feet
u Writes the date of the dump and partition name to
/etc/dumpdates
T Date string you want dump to insert in
/etc/dumpdates
. By default, the current
time (at which dump starts) is supplied. Use this option only when you use a
script to dump a file system that has been cloned by ax_clonefs.
In the script, create a timestamp, such as d1, using a date string to specify the
time when ax_clonefs finishes copying the file system. This ensures that the
next incremental dump backs up all the changes since the last time the file
system was cloned.
The timestamp should use the following date string:
‘date ’+%a %h %d %T 19%y’‘
The following is an example of a dump command with the T option:
dump 0Tdsbfu "$d1" 141000 11500 126 /dev/rast4c
/dev/ad0c
where d1 is the timestamp.

Preliminary and Confidential
Using the Dump and Restore Commands 8-3
USPEXA
For more information for the b, d, and s options for the dump command, refer to “The Size,
Density, and Blocking Factor Options for Dump” on page 8-7.
Caution: If you use 4-mm or 8-mm tapes to back up file systems, use only
digital quality tapes to prevent data loss and avoid tape drive damage.
Restore Command
If you want to restore dump files back onto disk, use the restore(8) command. You can
restore a dump file in noninteractive mode, or you can use interactive mode to select
specific files on the tape.
When using restore to replace dump files onto disk, be aware of the following:
Before restoring the files, first mount the target partition.
Files are restored in a relative path from the point of execution.
restore overwrites existing files.
If the system reboots, the tape automatically rewinds.
The restore command has the following syntax:
/usr/etc/restore
option [ filename...]
m Name of the partition to be entered in
/etc/dumpdates
. By default, dump
writes to
/etc/dumpdates
the name of the physical partition being backed up.
Give a name only if you are dumping a clone partition. The name should be
that of the source partition in ax_clonefs so future incremental dumps can
obtain the appropriate information about the partition in
/etc/dumpdates.
The
following is an example:
dump 0dsbmfu 65000 6700 126 /dev/rvp10 /dev/rast4
/dev/rvp11
In this example, the partition name specified with the m option is /dev/rvp10.
It is recorded in
/etc/dumpdates
. The name of the clone partition, /dev/rvp11,
is not recorded.
v Verifies the contents of the tape.
tape_device_name
The device name of the tape device to be used for the dump. This must be
specified if the f option is used.
/dev/nrastn,
/dev/nrastnlo,
/dev/nrastnc,
/dev/nrastnloc
The no-rewind-on-close option must be used if you copy more than one file
system onto the tape during the dump procedure.
The n in the device name is the slot number in the range of available slots.
Append lo, c, or loc to the device name to indicate whether compression is
used. Refer to Table 4-2 and Table 4-3 on page 4-3 for more information on
the relationship between device names and data compression.
/dev/rastn,
/dev/rastnlo,
/dev/rastnc,
/dev/rastnloc
The rewind-on-close option rewinds the tape after a file is written to the tape.
This option is not used when dumping more than one file.
The n in the device name is the slot number in the range of available slots.
Append lo, c, or loc to the device name to indicate whether compression is
used. Refer to Table 4-2 and Table 4-3 on 85-0515-001 for more information
on the relationship between device names and data compression.
file_system_to_dump
Name of the file system to be backed up. You can specify the file system
name or the physical partition name on which the file system is mounted.
Table 8-1. Arguments for the dump command (Continued)
Argument Meaning

8-4 Version 1.10 System Manager’s Guide
Preliminary and Confidential USPEXA
Option is a character that can be followed by a modifier or argument. It determines how
the system restores the files (for example, whether to restore files interactively, whether to
list files on a tape using a table of contents, and so on). For more information on available
options, see the restore(8) man page. For more information on the strategy to restore a file
system, refer to Sun’s System and Network Administration.
Recommendation: For HP-mounted file systems, you can speed up restores
by using the -F modifier with the restore command. This modifier enables
delayed writes of file system information to the disk, allowing restore to run
about three times faster. You can also query and enable delay writes with the
fastfs command. For more information on available options for delaying file
system writes, see the fastfs(8) man page.
System backups and restores with dump and restore can be run with the system in one of
three different modes:
On a quiescent file system in multiuser mode
On a quiescent file system in single-user mode
On an active file system (although this is not recommended)
The dump and restore commands used for each mode are similar. See Sun’s System and
Network Administration for dump and restore examples for each of these operating modes.
Also, refer to“Restoring a File With a Damaged Inode” on page 8-17 for an example of
restoring a file whose inode is damaged.

Preliminary and Confidential
Tape Drive Capacity 8-5
USPEXA
Tape Drive Capacity
This section describes the capacity of each type of tape drive supported by Auspex. Use the
information in this section to estimate the number of tapes needed to back up your server.
The maximum capacity of an Auspex tape drive depends on the following factors:
Type of tape drive (8-mm, DLT4000, and so on)
Note: The DLT4000 tape drive requires a DLT4000 drive rack.
Length of tape used in the drive (60-meter, 90-meter, 112-meter, and so on)
Whether data compression is enabled, which is determined by the following:
– For 4-mm drives, the switch 2 setting on the drive, the device name used in
software commands (for example, rast5 and rast5c), and the prerecorded data
format on the tape
– For 8-mm and DLT4000 tape drives, the device name used in software commands
Data Format on 4-mm Tapes
Switch 2 on the 4-mm tape drives affects the data format (DDS or compression) used on
the tape. When the switch is OFF, the drive can be used in low-density or high-density
mode; when it is ON, the drive can be used in high-density mode only. For the switch 2
location and information on how the switch setting works with device naming to
determine the data format, refer to your NetServer’s hardware manual. This section only
describes how different models of the 4-mm tape drives define “DDS format.”
The NetServer supports two models of 4-mm tape drives: WangDAT 2600 and
WangDAT 2000. The term “low density” has different meanings for these models.
The WangDAT 2000 uses industry-standard DDS when switch 2 is set to OFF and when
you use rastnlo to name the drive. On the WangDAT 2600, you can also set switch 2 to OFF
and use rastnlo to name the drive, but the drive operates in a low-density mode that is
different than the standard DDS. A tape with data recorded in standard DDS format
cannot be read by a WangDAT 2600 drive operating in low-density mode. Similarly, data
recorded in low-density format on a WangDAT 2600 drive cannot be read by another tape
drive that uses standard DDS.
To determine which model of 4-mm tape drive is installed in a particular slot, use one of
the following methods:
If a sticker on the drive carrier shows that the drive accepts both 60-m or 90-m tapes,
the model is WangDAT 2000.
If no sticker is attached to your drive carrier, remove the drive and check the bar code
number on the back of the drive. The number under the bar code is 3105 for
WangDAT 2000 and 3103 for WangDAT 2600.
Tape Drive Capacities
Table 8-2 lists the approximate capacity of each type of tape drive. The device name
indicates the mode of operation. For example, rastnc indicates that data compression in

8-6 Version 1.10 System Manager’s Guide
Preliminary and Confidential USPEXA
Exabyte 8500 format is used. For more information on the relationship between device
names and data compression, refer to Table 4-2 and Table 4-3 on page 4-3.
Note: When using data compression, you may or may not be able to store to
the tape the amount of data indicated in Table 8-2, depending on how
compressible your data is.
The table lists the capacity of the 112-meter tape in an Exabyte 8200 drive if the
device name is rastnlo. Because this drive does not use data compression, do
not include “lo” in the device name for an Exabyte 8200 tape drive.
Auspex drives are set at the factory to the highest capacity listed in Table 8-2. To operate
your drive at the lower capacity, name your drive following the naming conventions
described in Table 4-2 and Table 4-3 on page 4-3.
Note: If you want to dump data to a 4-mm tape without data compression
(for example, if you specify /dev/rast1lo in dump), make sure there is no
compressed data prerecorded on the tape. Trying to back up uncompressed
data to a 4-mm tape containing compressed data generates a tape write error.
Always check the LED on the tape drive before issuing the dump command. If
the tape inside the drive contains compressed data, the LED is green; if the
tape contains low-density data, the LED is amber.
Table 8-2. Tape drive data capacities
Tape and drive
type rast
n
lo rast
n
loc rast
n
rast
n
c
4-mm (60-meter),
WangDAT 2600 1.3 GB
(WangDAT
DDS)
Not applicable 2.6 GB (WangDAT
group compression) or
1.3 GB (WangDAT
DDS)
2.6 GB
4-mm (90-meter)
WangDAT 2000 1.95 GB
(Standard
DDS)
Not applicable 3.9 GB (WangDAT
group compression) or
1.95 GB (Standard
DDS)
3.9 GB
8-mm (112-meter)
Exabyte 8200 2.3 GB Not applicable 2.3 GB Not applicable
8-mm (112-meter)
Exabyte 8500 2.3 GB Not applicable 4.7 GB Not applicable
8-mm (112-meter)
Exabyte 8505 2.3 GB 4.7 GB 5 GB 10 GB
8-mm (112 or
160-meter)
Exabyte 8505XL
2.3 GB
3.5 GB 4.7 GB
7 GB 5 GB
7 GB 10 GB
14 GB
Quantum
CompacTape IV
(1800-feet)
DLT4000
10 GB 20 GB 20 GB 40 GB
1/4-inch (600-feet)
QIC-150 150 MB Not applicable 150 MB Not applicable
1/2-inch (2400-feet) 40 MB
(1,600 BPI) Not applicable 150 MB (6,250 BPI) Not applicable

Preliminary and Confidential
Tape Drive Capacity 8-7
USPEXA
To erase prerecorded data on the tape, use the mt command. For example:
mt -f /dev/rast1lo erase
The Size, Density, and Blocking Factor Options for Dump
Table 8-3 lists suggested arguments to use with the dump and restore commands for the
Auspex tapes listed in Table 8-2.
Caution: In the dump command, do not use a blocking factor greater than 126.
Doing so may cause data to be unreadable when you try to restore it. For
example, suppose you specify the blocking factor to be 512, which means that
you try to write blocks of 262144 bytes (512 bytes x 512) to tape. Before the data
is written, each block of 262,144 bytes is broken up into smaller blocks, because
the value 262,144 exceeds the maximum block size supported by the server.
The actual size of data blocks written to tape is equal to the maximum block
size supported by the tape driver, which depends on the HP model. In this
example, if you use restore with the same blocking factor (512) to restore data
that has been backed up on an HP IV-based server, the data cannot be read
because the block size restore expects to see (65,532 bytes) is different from the
actual block size on the tape (64,512 bytes).
Table 8-3. Suggested dump and restore arguments
Drive Type Tape capacity Option Argument
4-mm (60-meter) 2.6 GB
1.3 GB
size
density
blocking factor
size
density
blocking factor
6300
110400
100
4100
55000
100
4-mm (90-meter) 3.9 GB
1.95 GB
size
density
blocking factor
size
density
blocking factor
9600
110400
100
6100
55000
100
8-mm (112-meter) Exabyte
8200 2.3 GB size
density
blocking factor
6700
65000
126
8-mm (112-meter) Exabyte
8500 4.7 GB
2.3 GB
size
density
blocking factor
size
density
blocking factor
11500
141000
126
6700
65000
126

8-8 Version 1.10 System Manager’s Guide
Preliminary and Confidential USPEXA
Note: For the 4-mm and 8-mm tapes listed in Table 8-3, size arguments
compensate for the inter-record gap used in the dump program. Using size to
compensate for this gap forces dump to use the full capacity of the tape. For
1/4- and 1/2-inch tapes, dump uses an inter-record gap of 0.12 inch; however,
there is no inter-record gap for 4-mm and 8-mm tapes. Without compensating
for this gap, dump uses only part of the tape.
Also, the suggested value for size has made allowance for rewriting bad blocks.
8-mm (112-meter) Exabyte
8505 9.8 GB
4.9 GB
2.3 GB
size
density
blocking factor
size
density
blocking factor
size
density
blocking factor
11500
141000
126
11500
141000
126
6700
65000
126
8-mm (160-meter) Exabyte
8505XL
(A 112-meter tape in this drive
has the same capacities as with
the 8505 drive above.)
14.0 GB
7.0 GB
size
density
blocking factor
size
density
blocking factor
16282
141000
126
8141
141000
126
Quantum CompacTape IV
(1800-feet)
DLT4000
40.0 GB
20.0 GB
(native)
20.0 GB
(compressed)
10.0 GB
size
density
blocking factor
size
density
blocking factor
size
density
blocking factor
size
density
blocking factor
115000
81633
126
115000
81633
126
76800
62500
126
76800
62500
126
1/4-inch
(600 feet) 150.0 MB size
density
blocking factor
14400
1000
126
1/2-inch
(2400 feet) 150.0 MB
40.0 MB
size
density
blocking factor
size
density
blocking factor
2400
6250
126
2400
1600
126
Table 8-3. Suggested dump and restore arguments (Continued)
Drive Type Tape capacity Option Argument

Preliminary and Confidential
Tape Drive Capacity 8-9
USPEXA
For tape lengths not listed in Table 8-2, you can estimate tape capacity based on the length
of the tape. For example, assuming you use the same density and blocking factor, the
capacity of a 54-meter tape in an Exabyte 8200 drive is about half the capacity of a 112-
meter tape in the same drive.
Table 8-4 lists dump and restore command examples for some tape drives. These examples
assume that you install a 4-mm tape drive as rast1, an 8-mm tape drive as rast2, a DLT4000
tape drive as rast7, a 1/4-inch tape drive as rast3, and a 1/2-inch tape drive as rast19.
Note: When using dump to back up a partition larger than 2 GB, remember to
specify the raw partition name, not the special block device name. This applies
to both physical and virtual partitions. For example, use /dev/rad2c and
/dev/rvp2 to dump ad2c and vp2, respectively. If you specify /dev/ad2c or
/dev/vp2 in the dump command, this error message appears:
bread: lseek fails
Table 8-4. Dump and restore command examples
Drive type Tape size Command
dump
4 mm 60 meter dump 0fusdb /dev/rast1 6300 110400 126 /dev/rad0a
8 mm 60 meter (Exabyte 8200) dump 0fusdb /dev/rast2 6700 65000 126 /dev/rad0a
DLT4000 1800 feet dump 0fusdb /dev/rast7 115000 81633 126 /dev/rad0a
1/4-inch 600 feet dump 0fusdb /dev/rast3 600 1000 126 /dev/rad0g
1/2-inch 2400 feet dump 0fudb /dev/rast19 6250 126 /dev/rad0h
restore*
* If you omit the b option in the restore command, restore attempts to figure out the block size for the tape.
4 mm 60 meter restore /dev/rast1
8 mm 90 meter restore /dev/rast2
DLT4000 1800 feet restore /dev/rast7
1/4-inch 600 feet restore /dev/rast3
1/2-inch 2400 feet restore /dev/rast19

8-10 Version 1.10 System Manager’s Guide
Preliminary and Confidential USPEXA
Backing Up With a Large Number of Disks
The procedures for automated backups for a NetServer with fewer than 50 GB of storage
are the same as the procedures for other servers with a comparable amount of disk storage.
However, for a server with more than 50 GB of storage, implementing a scheme for
unattended, automated backups requires planning. This section provides some
recommendations for backing up large-capacity NetServers. You may wish to modify the
scheme to suit your environment and needs. You need to create the cron(8) scripts that
execute the backups; the scripts are not supplied by Auspex.
The scheme for unattended backups shown in Figure 8-1 on page 8-10 makes the following
assumptions:
The NetServer has 40 4-GB disk drives (arranged in 80 2-GB file systems), and one or
more tape backup systems attached to the HP SCSI.
File systems average less than 10% change per week.
Backups are performed five nights per week. In Figure 8-1 below, 0 represents a level
0 dump, and the numbers 1, 5, and 9 represent different levels of incremental dump.
Level 0 dumps are performed biweekly on each file system; level 0 dumps are
distributed over five nights, not performed all on the same night.
Each night’s level 0 dump of a single file system fits easily on one tape.
Incremental dumps (alternating levels 1, 5, and 9) are performed on each file system
on all nights when level 0 dumps are not performed.
Figure 8-1. Backup scheme for 42 drives
Week 1
File System Sun Mon Tue Wed Thu Fri Sat
1–16 —05959—
16–32 —50595—
33–48 —95059—
49–64 —59505—
65–80 —95950—
Week 2
File System Sun Mon Tue Wed Thu Fri Sat
1–16 —15959—
16–32 —51595—
33–48 —95159—
49–64 —59515—
65–80 —95951—

Preliminary and Confidential
Backing Up With a Large Number of Disks 8-11
USPEXA
Backing Up the Root Disk
Because NetServer software prevents the root and /usr partition from becoming members
of virtual partitions, and because the NetServer requires swap space on the root disk, the
root disk cannot be mirrored or hot-plugged. Auspex recommends that you back up the a
and g partitions of the root disk onto tape.
Additionally, you can replicate the root partitions onto another disk drive for use as a
backup boot source in case the root disk fails. You can then quickly replace a damaged root
disk by moving the backup drive into slot 0. Auspex recommends that you use the online
backup procedure described in “Online Backup” on page 8-12 to copy a root disk.
Recommendation: If you changed the root drive configuration, use online
backup to copy the drive only after you have used it to boot the system
successfully. Then use dump to back up daily incremental changes to files on
the backup drive. If you perform online backups for the entire drive every day
without first verifying that the modified drive is bootable, you risk copying
corrupted data or configuration errors to the backup drive, which may not be
able to boot the system if the current root drive fails.

8-12 Version 1.10 System Manager’s Guide
Preliminary and Confidential USPEXA
Online Backup
The backup procedures in the previous sections require that the file system be inactive
when being copied to tape. This section describes how to back up a file system while it is
still active. The online backup procedure involves these two major steps:
Create a virtual partition as a clone of an active file system to be backed up.
Back up the clone partition to tape. (Details about dump are not repeated in the
following sections. See “Using the Dump and Restore Commands” on page 8-2 for
information.)
Cloning a Virtual or Physical Partition
A clone is a physical or virtual (striped or concatenated) partition that duplicates the data
in another partition, which can also be physical or virtual. The partition being duplicated
is called the source partition. Think of a clone as a snapshot of the source partition, which
can be resident on another SP.
Because the clone and the source partition contain the same data immediately after the
“snapshot” is taken, the partitions look like the members of a mirrored partition. However,
there are significant differences between cloning and mirroring, as described in Table 8-5.
The purpose of creating a clone is to back up a large partition without taking the partition
offline. Backing up file systems by cloning offers these advantages:
You can back up a large virtual partition to another partition on another SP. Without
cloning, online backup requires a mirrored partition to be created on the same SP as
the virtual partition that needs to be backed up. You may not be able to find enough
space on disks that are on the same SP.
You can create a clone to take a snapshot of a mirrored partition. When you back up
the files from the clone partition to tape, the members of the mirrored partition
continue to function uninterrupted. Without cloning, you must detach a member
from the mirrored partition to back up files to tape and, as a result, temporarily lose
the advantages of mirroring.
The command used for cloning a partition is ax_clonefs. Its syntax is as follows:
ax_clonefs [ -b ] [ -p ]
source_partition clone_partition
Table 8-5. Differences between cloning and mirroring a partition
Cloning Mirroring
As data is copied from the source partition to the
clone, NFS read operations are performed only on
the source partition, not on its clone. (Write
operations are performed on both partitions.)
A read request can be processed by either
member of a mirrored partition.
The clone and the source partition can reside on
different SPs. Both members of a mirrored partition must reside
on the same SP.
Both the clone and source partitions can be either
virtual or physical. Both members of a mirrored partition must be
virtual partitions.

Preliminary and Confidential
Online Backup 8-13
USPEXA
The -b option logs errors to syslogd. The -p option shows the percentage of the file system
that has been copied when ax_clonefs is in progress. You can specify the file system name
or partition name for the source partition (for example, /usr/openwin or vp3). Specify the
partition name for the clone partition (for example, vp2 or ad4a).
Important Guidelines for Creating a Clone Partition
Read and remember the following guidelines before you attempt to create a clone
partition:
A clone must be at least the same size as the partition that it duplicates. Figure 8-2
shows a sample clone of a mirrored partition on SP0. The clone consists of six
concatenated physical disk partitions on SP1, which duplicate all write operations on
the mirrored partition.
Before selecting a clone partition, always use ax_diskconf to make sure the clone
partition is not a member of a two-membered mirrored partition or an underlying
physical partition of any virtual partition. For example, to back up vp1 to vp3 using
ax_clonefs, make sure vp3 is not a member of a mirrored partition. If vp3 is a member
of vp2, ax_clonefs overwrites the data currently in vp3, and the members of the
mirror no longer contain the same data.
The clone partition is for backup purposes only. Do not mount the clone partition or
its underlying physical partitions and modify its contents after ax_clonefs has
started. Auspex recommends you record the correspondence between each pair of
source and clone partitions to avoid accidentally mounting a clone partition.
Cloning a partition that spans other partitions (such as c on a root drive) is not
supported.

8-14 Version 1.10 System Manager’s Guide
Preliminary and Confidential USPEXA
Figure 8-2. Example of a clone of a mirrored partition
Procedure for Cloning a Partition
This section describes cloning a partition. You can use the procedure to back up the entire
root drive to another drive. Before you start, use the dkinfo command to verify that each
partition on the target drive is at least the same size as each partition on the root drive.
Follow these steps to clone a partition:
1. The clone partition must be at least the same size as the source partition. If you need a
larger clone partition, create the clone as a concatenated or striped virtual partition.
The clone and source partitions can be on different SPs. Refer to “Defining and
Reconfiguring Virtual Partitions” on page 5-14 for information on creating a virtual
partition.
2. Attach the clone partition to the source partition using ax_clonefs as in this example:
ax_clonefs vp6 vp265
In this example, vp6 is the source partition, and vp265 is the clone partition. For the
source partition, you can also use the file system name. For example, if the
/usr/openwin file system is mounted on vp6, enter the following:
ax_clonefs /usr/openwin vp265
To back up your root disk, use ax_clonefs for each partition on the root disk. For
example, if you are copying the root disk to a disk in slot 4, enter the following
command to copy the a partition:
ax_clonefs ad0a ad4a
Concatenated partition
(vp4)
Physical partitions
ad2c ad5c
Physical partitions
ad1c ad3c ad4c ad6c
vp65 (clone of vp6) is a concatenated
partition
ad31b ad34a
ad30a ad32b ad33c
Read and write operations Write operations only
Concatenated partition
(vp5)
vp6 (source partition) is a mirrored partition
Copy Dump to
tape

Preliminary and Confidential
Online Backup 8-15
USPEXA
The ax_clonefs command causes the NetServer to perform the following:
Copy data from the source partition to the clone partition. During the copy, all
NFS write operations are performed on both the clone and source partitions, and
read operations are performed on the source partition alone.
Lock the file system and sync the meta and user data to ensure consistency
between the source and clone partitions.
The clone partition is detached from the source partition.
Caution: When the SP is running ax_clonefs, do not hot-plug devices using
ax_hot_plug, ax_remove_device, or ax_add_device on the SP. Doing so hangs
the system.
Also, never run ax_clonefs and ax_mrestore on the same mirrored partition
simultaneously. The system might crash if you try to clone a mirrored partition
and restore the contents from one member to another at the same time.
3. Run fsck on the cloned partitions.
4. The server prompt appears when the data copy procedure is finished. You can now
dump the contents of the clone partition to tape. If you plan to do incremental
backups on the partition, we recommend you issue the dump command on the same
command line as ax_clonefs. Refer to “Dumping a Clone Partition to Tape” for
information on using ax_clonefs and dump.
Caution: Never use the same clone partition for backing up different source
partitions simultaneously. For example, if you execute ax_clonefs vp3 vp2
before ax_clonefs vp1 vp2 is finished, the second ax_clonefs generates an
error message, and the data backed up in the first ax_clonefs may be
corrupted.
Dumping a Clone Partition to Tape
If you use ax_clonefs to back up a file system online, remember the following regarding
the subsequent dump command that copies the clone partition to tape:
Always issue the dump command immediately after ax_clonefs unless you use
dump with the T option (see the next bullet item). For example:
ax_clonefs ad1c ad2c;dump 0dsbfu 141000 11500 126 /dev/rast4c
/dev/ad2c
In this example, the date string that dump inserts in /etc/dumpdates is also the time
when ax_clonefs is finished. When you do an incremental dump next time, all
changes after the snapshot was taken are backed up. A time gap between ax_clonefs
and dump causes a loss of some changes at the next incremental dump.
Normally you do not need to supply a date because the current time at which dump
starts is automatically added in /etc/dumpdates. Use the T option only when you use a
script to dump a file system that was cloned by ax_clonefs (for example, you might
want to clone several partitions before dumping them to a tape).
In the script, create a timestamp using a date string in order to specify the time when
ax_clonefs finishes copying the file system. Include the timestamp along with the T

8-16 Version 1.10 System Manager’s Guide
Preliminary and Confidential USPEXA
option in the dump command. Doing so ensures that dump enters the proper date
string in /etc/dumpdates for each partition.
The timestamp should use the following date string:
‘date ’+%a %h %d %T 19%y’‘
The following is an example of a dump command with the T option, where date1 is
the timestamp created in the script:
dump 0Tdsbfu "$date1" 141000 11500 126 /dev/rast4c /dev/ad0c
Use the m option together with the name of the source partition in ax_clonefs. This
option forces dump to record in /etc/dumpdates the partition name you specified
instead of the name of the partition being dumped (that is, the clone partition). Using
the source partition name ensures that the next incremental dump finds the
information from /etc/dumpdates about the source partition that has been backed up.
The following is an example:
dump 0dsbmfu 65000 6700 126 /dev/rvp10 /dev/rast4 /dev/rvp11
In this example, the partition name specified with the m option is /dev/rvp10. It is
recorded in /etc/dumpdates. The name of the clone partition, /dev/rvp11, is not
recorded.
For more information on the dump command syntax, refer to “Using the Dump and
Restore Commands” on page 8-2.

Preliminary and Confidential
Restoring a File With a Damaged Inode 8-17
USPEXA
Restoring a File With a Damaged Inode
This section describes how to restore a file when you suspect data is corrupted and fsck
shows errors in an inode. The following is a sample fsck output:
# fsck /dev/ad9a
** /dev/rad9a
** Last Mounted on /export/root
** Phase 1 - Check Blocks and Sizes
BAD/DUP FILE I=26 OWNER=root MODE=644
SIZE=404 MTIME=Sep 18 16:13 1995
CLEAR? [yn] n
Before you replace the corrupted file with the backup copy, determine the filename
associated with the incorrect inode from the fsck output. In the previous example, the
inode number is 26. The following procedure restores the file associated with inode 26:
1. Use ncheck to determine which file is associated with the inode:
# ncheck -i 26 /dev/rad9a
/dev/rad9a:
26 /.cshrc
In this example, the file /.cshrc is associated with inode 26.
2. Locate the backup tape that contains /.cshrc, and install it on the server. Then invoke
the restore command in interactive mode and verbose mode. For example, if the
backup tape is in slot 2, enter the following:
# restore imvf /dev/nrast2
The restore command displays files by name and inode.
3. Select the file to be restored, making sure the file is associated with the inode reported
by fsck. In this example, the file with inode number 26 is /.cshrc, so enter the following
to add the file to the list of files to restore:
restore> add .cshrc
.cshrc added
4. Enter the extract command, and specify the volume from which to extract the file:
restore> extract
Which volume? 1
./26 extracted
The restore program uses the inode number as the name of the file extracted. You can
change the filename back to /.cshrc.

8-18 Version 1.10 System Manager’s Guide
Preliminary and Confidential USPEXA
Restoring a File from 1.5.1-produced Tapes
This section describes how to restore from 1.5.1-produced dump tape. Software Release
1.5.1 contains a bug that generates an additional End Of File (EOF) marker at the beginning
of the tape and at the beginning of each file on the tape. This bug was corrected in later
releases but can create a compatibility problem for 1.5.1-produced tapes.
To perform a restore of a particular file system on a Release 1.5.1-produced dump tape,
advance the tape past the extra EOF mark at the beginning of each file, as well as past the
normally occurring EOF at the end of each file. For example, to reach the third file on the
tape, you must advance through five EOF markers with the following command:
#mt fsf 5
This command advances the tape beyond the extra EOF markers to start the restore from
the correct position. At this point, you can invoke the restore command. For example:
#restore imvf /dev/nrast4c
Figure 8-3. 1.5.1 tape encoding
Figure 8-4. 1.9 tape encoding
Tape File 1 Tape File 2 Tape File 3
End of tape
End of file
Tape File 1 Tape File 2 Tape File 3
End of tape
End of file

Preliminary and Confidential
Common Tape Drive Errors 8-19
USPEXA
Common Tape Drive Errors
This section describes common errors you might encounter when using a tape drive to
back up or restore a file system. The errors are categorized into the following types:
Operator errors
Media errors
Tape drive errors
This section gives either a sample command that causes the error or describes the scenario
in which a tape drive problem is detected. It also lists the error messages or symptoms and
provides suggestions for fixing the problem.
Operator Errors
This section discusses errors caused by the person using the tape.
I/O Error
Command tar cvf /dev/rast2 /vmunix
Error messages ast2: no tape loaded or drive offline
tar: /dev/rast2: I/O error
Analysis Tape drive does not exist, or the tape is not loaded.
Solution Specify the correct tape drive, or load tape in the drive.
Write Error
Command tar cvf /dev/rast2 /vmunix
Error messages ast2: tape is write protected
tar: /dev/rast2: Permission denied
Analysis Tape is write-protected.
Solution Eject the tape, and open the write-protection slot.
Blank Tape Error
Command tar xvf /dev/rast2 /vmunix
Error messages ast2: error: sense key(0x8): blank check
vmunix: sense = f0 0 48 0 0 fc 0 12 0 0 0 0 0 0 0 0
0 0 0 1 20 0 0 22 fc 21
Analysis Tape is not formatted, or tape is formatted for the 8500 drive but
read in an 8200 drive.
Solution Use the tape on the correct tape drive, or use the correct tape on the
current drive.

8-20 Version 1.10 System Manager’s Guide
Preliminary and Confidential USPEXA
Memory Error
Command tar tvf /dev/rast13
Error messages tar: read error: Not enough memory
Analysis Data on the tape is not in tar format, or an incorrect block size
is specified.
Solution Load the correct tape that contains the tar file.
End-of-tape Error
Command dd if=/dev/ad0e of=/dev/nrast3 bs=16384
Error messages dd: write: Error 0
vmunix: EOM on forward-spacing command
Analysis Use mt -f /dev/nrast3 status to see if it returns the
following message:
sense key(0x13)= EOT
If so, the tape has reached the end, and the tape drive is unable
to write.
Solution Use a higher-capacity tape.
Tape Media Errors
This section discusses errors caused by bad spots on a tape. These errors are called Error
Checking and Correcting (ECC) errors and are correctable. Tapes often contain unusable
spots, which the tape drive simply skips over during read or write operations. If the
number of ECC errors exceeds 10 per megabyte of data transferred, vmunix generates a
warning message.
Tape media errors are harmless, but they slow down write operations. They also reduce
the tape capacity. Whether or not you need to take corrective action when ECC errors occur
depends on the number of errors indicated in the vmunix message. If fewer than 20 errors
occur per megabyte of data transferred, you can ignore the error message. If more errors
occur and other error messages appear, we recommend using a new tape or cleaning the
drive heads. If you continue to use the tape, remember that the actual tape capacity is
reduced because of ECC errors, and you probably need to change the backup script to
ensure that the tape does not reach the end before the backup completes.
Recommendation: Because tape media errors are more common when the
tape drive heads are dirty, clean the 8-mm drive heads once a month or every
30 hours of use, the 4-mm drive heads every 8 to 10 hours of use (once a week
at most), and the DLT4000 when the Use Cleaning Tape LED is lit. For the
1/4-inch drives, clean the heads every 8 hours of use. Also, keep the tape drive
door closed when not in use to keep out dust. Refer to the NetServer’s
hardware manual for more information on the type of cleaning cartridge for
your drive.

Preliminary and Confidential
Common Tape Drive Errors 8-21
USPEXA
Write Error
Command dump 0ucbsdf 100 6700 65000 /dev/rast2 /dev/ad2c
Error messages vmunix: ast2: 22 recoverable errors per MB
transferred
vmunix: ast2: the tape may be wearing out or the head
may need cleaning
Analysis Write operations are retried because the drive needs to skip the bad
spots on the tape.
Solution If the number of errors per megabyte of data transferred exceeds
20, clean the drive heads or switch tape brands.
Read Error
Command tar xvf /dev/rst2
Error messages vmunix: ast2: 14 recoverable errors per MB
transferred
vmunix: ast2: the tape may be wearing out or the head
may need cleaning
Analysis Read operations detect bad spots on the tape.
Solution Ignore the error message unless, because of the error, the drive
cannot read data from the tape.
Write Failure Error
Command dump 0ucbsdf 100 6700 65000 /dev/rast2 /dev/ad2c
Error messages DUMP: Tape write error 5098 feet into tape 1
vmunix: ast2: file mark write failed
vmunix: ast2: error: sense key(0x3): media error
vmunix: sense = f 0 0 43 0 0 0 1 12 0 0 0 0 0 0 0 0
0 0 11 0 0 0 23 1 21
Analysis The tape has a very large bad spot that it fails to skip. Sometimes
this occurs because the tape drive heads are dirty.
Solution Clean the heads and try again using the same tape. If the error
happens again, use a new tape.
Tape Jam Error
Scenario Tape cannot be ejected from the drive after you press the release
button on the drive.
Analysis Tape tension is incorrect, confusing the tape drive logic.
Solution Remove the tape drive and replace it in the drive slot to reset the
tape drive logic. When the drive executes the self test, repeatedly
press the release button until the tape is released. Do not reuse
the tape.

8-22 Version 1.10 System Manager’s Guide
Preliminary and Confidential USPEXA
Tape Drive Errors
This section discusses the errors caused by confused tape drive logic or malfunctioning
drive read/write heads. In some cases, you need to replace the drive and send it to Auspex
for repair.
Write Error
Command tar cvf /dev/rast2 /vmunix
Error messages ast0: fatal error d (SP data transfer error)
SP0: 1198: SP Data Transfer Error, slot 2, drive 1,
Sector 0
Analysis The tape drive cannot write to the tape. Use the mt -f /dev/nrast0
status command to display status information about the drive. If
the status is sense key(0x10) = fatal, the drive logic is
confused. This happens usually when the drive is not properly
seated in the drive rack or the drive hardware is damaged.
Solution Remove the tape drive, and replace it in the drive slot to reset the
tape drive logic. After the drive executes the self test, repeat the
write operation. If the error happens more than three times, the
drive hardware probably is damaged, and you need to replace
the unit.
Online Error
Scenario The tape drive fails to return to the online status.
Symptoms The tape drive LED does not indicate that the drive is online.
(When online, the 8200 drive has only the right LED on, and the
8500 drive has only the top LED on.)
The mt -f /dev/nrastn status command returns sense key(0x0)
= no sense.
Analysis The drive logic is confused because the drive is not properly seated
in the drive rack or the drive hardware is damaged.
Solution Remove the tape drive, and replace it in the drive slot to reset the
tape drive logic. After the drive executes the self test, repeat the
write operation. If the error happens more than three times, the
drive hardware probably is damaged, and you need to replace
the unit.

Measuring the NetServer’s Performance 9-1
Preliminary and Confidential
USPEXA
9Measuring the NetServer’s
Performance
About This Chapter
This chapter describes the Auspex Performance Monitor, which gathers performance
statistics about your server. You can display the statistics in real time on the screen of any
workstation connected to the server, or you can save the statistics and view them later.
When playing back the statistics, you can display them in histograms or graphs for easy
interpretation.
The following commands collect, display, and convert server statistics:
ax_perfmon Collects server statistics, displays them in real time, or saves the data
toafile.
ax_perfhist Displays statistics collected by ax_perfmon in histograms or graphs.
A variety of processor names appear on screens generated by the Auspex Performance
Monitor. You may not have all the processor boards mentioned in this chapter or on the
screens. The following list describes some of the ax_perfmon processor naming
conventions:
NP refers to a dual-CPU processor board. One CPU is for network processing, and
one CPU is for file processing. With SBus adapters, each NP board can have three
FDDI interfaces, three 100Base-T Ethernet interfaces, high-speed interfaces, or three
ATM interfaces.
Note: ATM LANE is available as an optional product. Contact your
authorized Auspex representative for more information.
FP refers to the File Processor on an NP.

9-2 Version 1.10 System Manager’s Guide
Preliminary and Confidential USPEXA
Capturing and Displaying Real Time
Performance Data
This section describes ax_perfmon, an Auspex Performance Monitor command for
collecting and displaying NetServer performance data. From a single workstation, you can
use ax_perfmon to display performance data from several Auspex servers.
The concise display of NetServer performance data is a valuable tool for system
management decisions, enabling detailed investigation of site- and application-specific
NetServer performance.
Note: If you upgraded your NetServer software from any previous version,
notice that ax_perfmon rearranged data in some of its screen displays to
accommodate hardware features introduced with this software release. The
information you are looking for may be in a different location on the screen.
How ax_perfmon Works
ax_perfmon gathers data from each processor in the system and provides both real-time
display and fast-motion replays of significant NetServer performance events. The statistics
gathered include:
CPU utilization for each processor
network and disk I/O rates and I/O types
file system operation loads, mixes, and rates
SP loads, write accelerator usage, and write operation rates
cache usage and age distributions for network, file, and disk subsystems
ax_perfmon gathers data over user-selected intervals and integrates the data over that
interval. That is, if the interval is five minutes, ax_perfmon measures total activity for each
parameter for five minutes and then divides the results by 300 seconds to give the average
rate for the parameter. Gathered this way, the data reflects average demand performance.
To obtain data that reflects peak demand performance, select a very short interval (seconds
or a fraction of a second).

Preliminary and Confidential
Capturing and Displaying Real Time Performance Data 9-3
USPEXA
The data displays in multiple screens, each containing different types of performance-
related data:
To see a graphical representation of the data gathered by ax_perfmon, use ax_perfhist,
which is another Performance Monitor command. For more information on displaying
statistics in histograms, refer to “Displaying Performance Data in Histograms”on
page 9-18. The following provides an outline of the procedure for displaying performance
data in histograms:
1. Store the ax_perfmon statistics in a file, as shown:
ax_perfmon -o outfile
2. Execute the ax_perfhist command, which uses the file saved in step 1 as input. The
following is an example:
ax_perfhist -df outfile
The next subsections describe the following:
How to start and control the Performance Monitor
Various Performance Monitor screens (each section includes a sample screen captured
from a NetServer and a description of the screen)
How to analyze Performance Monitor data
Starting the Performance Monitor
To start collecting server performance data, execute ax_perfmon(8). The syntax of the
ax_perfmon command is shown as follows:
ax_perfmon [-s] [-o file [-f filterfile]] [-i file ] [-p period] [-t
time]
The optional arguments perform the following functions:
-s Executes ax_perfmon in silent mode. Does not display data as it is
gathered. (This option cannot be used with the -i option.)
-o file Stores gathered data in a specified output file. The data in this file can
be displayed using the -i argument. This option is required to save the
System summary Summarizes CPU utilization for each processor, traffic over the network interfaces,
LFS file system operations, data cache activity, and disk activity for disks
supported by SP0, which are the drives in the NetServer base cabinet. If more than
one SP is installed in your system, pressing the “S” key displays a System
Summary screen with disk statistics from the next SP.
NP statistics Displays CPU utilization information about the network processor on an NP. Also
displays the statistics for frames received and sent by the network interfaces.
FP statistics Displays CPU utilization for an FP, statistics on file system operations per second,
and statistics on cache utilization. Cache utilization helps determine when to add
more primary memory.
SP statistics Displays the CPU utilization for each of the SPs, statistics for disk operations per
second, and statistics for cache utilization.
Virtual partition
statistics Displays the number of I/O operations for all the virtual partitions on each SP. For
virtual partitions composed of multiple members, the statistics indicate which
member performed the operation.

9-4 Version 1.10 System Manager’s Guide
Preliminary and Confidential USPEXA
statistics for display later using the ax_perfhist command, which
organizes the statistics in histogram format for easy viewing. For further
information on ax_perfhist, refer to “Displaying Performance Data in
Histograms”on page 9-18.
Note: The -o option uses a lot of space. A file can grow to a few megabytes in
size in as little as 30 seconds if the update period (see the -p option) is left at
the one second default. Be sure that the partition receiving the output file has
adequate space and use the -p option to control the number of updates that go
to the output file.
-f filterfile Specifies the name of the file containing a list of variable names, which
determine the types of performance data (for example, statistics
concerning network interfaces) to save in the output file. Specify the filter
file only if you are writing performance statistics out to a file using the -o
option. Saving statistics only for items that interest you reduces the size of
statistics files. For more information on creating a filter file, refer to “Using
a Filter File with ax_perfmon”on page 9-16.
-i file Displays data from the specified input file instead of gathering it from an
active system.
-p period Specifies the interval in seconds between screen updates (default is one
second).
If used in combination with the -i argument, the -p argument controls the
screen update rate but does not change the rate at which data was
originally gathered. In this way, you can replay saved data quickly.
If used without the -i argument, the -p argument controls the interval
between data retrievals.
-t time Specifies the duration in seconds that ax_perfmon runs. Without the -t
option, ax_perfmon runs continuously either on the screen or to a file.
Some of the most commonly used ax_perfmon commands are listed as follows:
To display real-time data about the local host at one-second intervals:
ax_perfmon
To display real-time data about host netserver1:
rlogin netserver1; ax_perfmon
To silently gather data about the local host at five-minute intervals and store the data
in the file /sysadm/perf.data:
ax_perfmon -s -p 300 -o /sysadm/perf.data >& /tmp/myerrfile &
The file myerrfile stores any error output messages gathered by ax_perfmon.
To play back the data collected in the previous example:
ax_perfmon -i /sysadm/perf.data
Note: Although the data was gathered at five-minute intervals, the screens
display at the default one-second intervals, thus speeding up data playback.

Preliminary and Confidential
Capturing and Displaying Real Time Performance Data 9-5
USPEXA
Interactive Performance Monitor Commands
After starting the Performance Monitor, use the following single-character commands to
control the display. Remember that the commands are case-sensitive.
?Displays the ax_perfmon help screen.
nDisplays the next data screen. For example, if the current display is System
Summary, the next screen is NP Statistics.
pDisplays the previous data screen.
^L Refreshes the display.
qQuits ax_perfmon.
.Pauses the currently displayed screen (useful when replaying saved data).
,Continues displaying updated screens (used only after a pause command).
>Does one screen update in pause mode.
[Speeds up the display by reducing the interval between screen updates by 1/10 of
one second.
]Slows down the display by increasing the interval between screen updates by 1/10
of one second.
{Speeds up the display by reducing the interval between screen updates by one
second.
}Slows down the display by increasing the interval between screen updates by one
second.
cOn an NP with more than eight net interfaces, the NP screen initially displays
information for the first group of interfaces. This command steps through
information for the remaining SBus interfaces.
fOn a system with more than one FP, the FP Statistics screen initially display
information for the first FP (FP0) in the system. This command displays
information for subsequent FPs.
sOn a system having more than one SP, the System Summary screen, the SP
Statistics screen, and the Virtual Partition Statistics screen initially display
information for the first SP (SP0) in the system. This command displays
information for subsequent SPs. From the System Summary screen, it also displays
disk activity statistics for disks on the subsequent SP.
vDisplays information for the next group of virtual partitions.
NOn a system having more than one NP, the NP Statistics screen, Summary Screen,
and NP Protocol Stats screen initially display network information for the first NP.
This command displays information for the subsequent NP. From the System
Summary screen, it also displays disk activity statistics for subsequent NPs.
The s and N commands have no effects on systems with only one SP or NP.

9-6 Version 1.10 System Manager’s Guide
Preliminary and Confidential USPEXA
Interpreting Statistics Screens
This section describes the fields in each Perfomance Monitor screen.
Screen Header
At the top of each Performance Monitor screen is a screen header similar to the following:
/ 1.0 System Summary(NS7000-500) host1 Thu Aug 21
14:03:50 1997
The / is the spinner that moves each time the screen is updated. The number following the
spinner is the time interval between screen updates. In the previous example, the screen is
updated every second.
The title of the screen follows the time interval. The title can be one of the following:
System Summary
NP Stats
FP Stats
SP Stats
Virtual Partition Stats
The header also includes the name of the host from which statistics are gathered and the
current date and time. If you are playing back statistics, the host name and time
information show where and when the data were collected.
The header for the System Summary screen shows additional information on the server
type. The server type, which is displayed before the host name, can be one of the following:
NS7000-200 for an NS 7000/200 Series NetServer
NS7000-600 for an NS 7000/600 Series NetServer IS THIS SUPPORTED??
NS7000-700 for an NS 7000/700 Series NetServer
NS7000-800 for an NS 7000/800 Series NetServer
The following sections include screen examples generated by different server types.
System Summary Screen
The format of the System Summary screen is different among server types. Figure 9-1 is a
sample System Summary screen for the NS 7000/200 Series NetServer. Figure 9-2 is a
sample System Summary screen for the NS 7000/600 Series NetServer. The NS 7000/800,
NS 7000/700, NS 7000/500, and NS 6000 System Summary screens are similar to the
NS 7000/600. The statistics on the screens are described after Figure 9-2.

Preliminary and Confidential
Capturing and Displaying Real Time Performance Data 9-7
USPEXA
Figure 9-1. Sample System Summary screen for an NS 7000/200 Series NetServer
Figure 9-2. Sample System Summary screen for an NS 7000/600 Series NetServer
The System Summary screen contains the following information:
The first column describes CPU utilization for NPs and SPs. CPU utilization is
expressed both in percentage and in a bar graph made up of equal signs (=). If a dash
(–) is displayed instead of a percentage, the processor is not installed.
Note: The NP’s CPU statistics pertain to the network processor only, even
though each NP board has two CPUs. Utilization statistics for the file
processor CPU, also located on the NP, are listed by FPs.

9-8 Version 1.10 System Manager’s Guide
Preliminary and Confidential USPEXA
The upper center statistics show HP utilization. The utilization statistics for the HP,
which show how busy the HP CPU is, are divided into three types:
– User utilization (represented as usr on the screen) shows the percentage of CPU
time in user mode.
– System utilization (represented as sys on the screen) shows the percentage of
CPU time used in system mode.
– Idle represents the percentage of time when the CPU is neither in user nor
system mode.
User utilization, system utilization, and idle time add up to 100 percent.
The rest of the screen displays statistics on operations processed by network
interfaces, FPs, SPs, and statistics on disk activity.
For the network interfaces, the number of bytes processed by each network interface
per second is calculated. See the “NBUF stats” row of Table 9-1 for an explanation of
the interface definitions that also show up here on the summary screen. An N entered
with the summary screen moves the NP portion of the screen to the next NP board.
All interface numbering restarts from 0 on each board.
For the FP, two types of information are shown:
– The number of LFS operations per second
In the bar, different characters represent different NFS operations; refer to the FP
Statistics screen for definitions of each character.
– The ages of data cache buffers associated with the FPs
The letters in the bar represent the time since the buffers were used. “A” represents
buffers used within the last minute; “B” represents buffers used within the last two
minutes. “Z” represents buffers that have not been used for more than 26 minutes.
Lowercase letters have no significance to most users.
For the SP, the display shows the number of operations per second on each device
controlled by the SP. The devices are arranged by drive racks, each of which
corresponds to a bar graph. Within each bar graph, “R” represents a read operation,
and “W” represents a write operation.
Note: The rack numbers are relative to the SP being displayed, meaning that
rack numbering always starts from 1.
Refer to your NetServer hardware manual for a detailed description of the drive racks
supported by an SP.
NP Statistics Screen
The NP Statistics screen displays network statistics based on data collected from an NP.
Figure 9-3 shows a sample NP Statistics screen.

Preliminary and Confidential
Capturing and Displaying Real Time Performance Data 9-9
USPEXA
Figure 9-3. Sample of an NP Statistics screen
The upper portion of the screen contains statistics about the NP and buffering information
for packets going in and out of network interfaces. See the “MBUF stats” row in Table 9-1
for an explanation of the MBUF stats interface definitions.
The NP processes frames from the networks. The lower portion of the screen is a table
listing statistics for each network interface. Some statistics apply to more than one interface
type, and some apply to only one interface type. Interface definitions for the “ITEMS” row
are the same as for the MBUF stats.
For information on the next group of SBus interfaces, type c. For information on
subsequent NPs, type N.
Table 9-1 explains the network statistics.
Table 9-1. NP statistics
Statistics Explanation
CPU Util Utilization of the CPU for network processing.
Nfs work/que/busy Number of NFS workers running on the NP; number of NFS jobs queued, waiting
for free NFS workers to process; number of busy NFS workers. An NFS worker
is an NFS server daemon servicing remote procedure calls from clients. Multiple
NFS workers allow simultaneous NFS operations to take place on a server.
MBUF stats Statistics for MBUF interfaces. 0, 1, 2, and 3 are for BUFE slots on the NP. f is for
FDDI. E is for half-duplex 100Base-T Ethernet. O is for offboard buffers taken
from another NP. T is for TCP. a is for ATM (large buffers and small buffers). H is
for full-duplex 100Base-T Ethernet.
Frames Number of frames received and sent by the Ethernet interface.
Bytes Number of bytes received and sent by the Ethernet interface.
IBytes Number of bytes received by the Ethernet interface.
Obytes Number of bytes sent by the Ethernet interface.

9-10 Version 1.10 System Manager’s Guide
Preliminary and Confidential USPEXA
NP Protocol Screen
The NP Protocol Statistics screen displays network statistics by protocol. Figure 9-4 shows
a sample NP Protocol Statistics screen.
Figure 9-4. NP Protocol Statistics screen
Each protocol has its own section. Note that the NFS section also shows statistics by
version2 and version3. Table 9-2 explains the network protocol statistics.
InErr Number of frame errors received by the Ethernet interface.
OutErr Number of frame errors sent by the Ethernet interface.
Collis Number of Ethernet collisions on the Ethernet interface.
OutDisd Number of output packets discarded by the Ethernet interface.
InBig Number of oversized frames received by the FDDI interface.
InUndrsz Number of undersized frames received by the FDDI interface.
InInval Number of frames with invalid data received by the FDDI interface.
InAbort Number of frames received by the FDDI interface that are incomplete and cannot
be processed.
InDrop Number of frames received by the FDDI interface that are discarded because the
receive buffer was full.
MTU Maximum transmission unit size used by the server. It defaults to 4352.
Offnet MTU Maximum transmission unit size used by the server for FDDI traffic sent to
networks not directly attached to the server. It defaults to 4352.
Table 9-1. NP statistics (Continued)
Statistics Explanation

Preliminary and Confidential
Capturing and Displaying Real Time Performance Data 9-11
USPEXA
Table 9-2. NP Protocol Statistics
Statistics Explanation
NFS statistics
calls Version2 or version3 NFS calls.
OverUDP Number of NFS calls over UDP.
OverTCP Number of NFS calls over TCP.
UDP statistics
dgrams in Number of datagrams received.
dgrams out Number of datagrams sent.
cksum errs Number of checksum errors.
IP statistics
pkts in Number of packets received.
pkts out Number of packets sent.
pkts w/error Number of packets received with errors.
pkts forwarded Number of packets forwarded.
FTP statistics
puts Number of puts.
gets Number of gets.
put bytes Number of bytes in puts.
get bytes Number of bytes in gets.
workers Number of FTP workers configured.
TCP statistics
segs in Number of segments received.
segs out Number of segments sent.
segs w/ err Number of segments received with errors.
curr.
estab.conns Number of connections currently established.
active opens Number of active opens.
passive opens Number of passive opens.
workers Number of TCP workers configured.

9-12 Version 1.10 System Manager’s Guide
Preliminary and Confidential USPEXA
FP Statistics Screen
The FP Statistics screen displays statistics for one FP. Figure 9-5 shows a sample FP
Statistics screen.
Figure 9-5. Sample FP Statistics screen
For information on subsequent FPs, type f.
The screen contains the following information:
FP activity
The first line of this area displays the CPU utilization of the current FP. The second
line is an operations-per-second bar, in which letters represent kinds of operations.
The third line shows the distribution of the operations; it indicates the percentage of
total operations that each operation type represents. The types of operations are listed
below the operations-distribution bar.
Cache activity
– All cache memory is on NP boards. Four types of caches are displayed:
– Data cache is the user-data disk blocks in primary memory.
– Meta cache is the nonuser-data disk blocks in FP memory, which store
information about file systems.
– Inode cache is the inodes cached in FP memory.
– Name cache is the file name information cached in FP memory.
For each cache, the following information is displayed:
– Eject age, which is the average age of all items ejected from the cache since the last
screen update.
– Eject count, which is the number of items ejected per second from the cache.

Preliminary and Confidential
Capturing and Displaying Real Time Performance Data 9-13
USPEXA
– Hit access rate shows the percentage of cache accesses for items already in
the cache.
– Hit access count is the number of times per second the cache was accessed. The
bar following the hit access count shows the total number of cache accesses; “=”
indicates a hit and “:” a miss.
For the data and meta caches, the first line shows LRU buffer statistics, and the
second line shows AGE buffer statistics. The LRU buffers are the buffers that are more
likely to be used soon. They are only ejected from the cache when no AGE buffers are
left. AGE buffers contain data considered less likely to be referenced again than the
data in LRU buffers.
Age distribution of items in the caches.
An “A” represents items that have been accessed within the past minute, “B”
represents items that have been accessed within the last two minutes, and so on. “Z”
represents items that have not been accessed for 26 minutes or more. Uppercase
letters represent LRU buffers; lowercase letters represent AGE buffers.
SP Statistics Screen
The SP Statistics screen displays statistics for one SP. Figure 9-6 shows a sample SP
Statistics screen.
Figure 9-6. Sample SP Statistics screen
For all NetServers except the NS 7000/200, type s for information on subsequent SPs.
(The NS 7000/200 supports only one SP.) The screen contains the following information:
CPU utilization.
Total response time, which is the combined times of the Service time and the
Queue time.

9-14 Version 1.10 System Manager’s Guide
Preliminary and Confidential USPEXA
Number of operations per second. In the bar following the number, “R” represents a
read operation and “W” represents a write operation.
Write cache hit percentage is the sum of overrides and coalesced writes as a
percentage of the total number of writes involving the write cache. It measures how
well the write cache is used in avoiding write operations.
Service time is the time taken in writing to disk.
Overrides per second indicates how well the write cache eliminates redundant writes
(of inode and indirect blocks). An override is a write that is not performed because a
later write to the same location hit a request currently in the write cache.
Queue time is the time spent waiting in the queue.
Coalesce per second measures the number of write operations that the write cache
coalesces. Coalescing data improves efficiency because data destined for adjacent
disk areas are written with one write operation.
NV bufs is zero unless a Write Cache board is present.
NVRAM size shows the size of the write cache.
Disk activity. For each disk controlled by the current SP, the number of I/O operations
is displayed. In the bar following the number, “R” represents a read operation and
“W” represents a write operation.
On this screen, the disks are numbered relative to the current SP. Disks controlled by an
SP V are numbered 0 to 41.
Note: The NS 7000/200, which supports the SP IV or SP V, supports a
maximum of 35 drives.
For a detailed description of write caching, refer to Chapter 7.

Preliminary and Confidential
Capturing and Displaying Real Time Performance Data 9-15
USPEXA
Virtual Partition Statistics Screen
The Virtual Partition Statistics screen displays statistics for virtual partitions controlled
by the current SP. Figure 9-7 shows a sample Virtual Partition Statistics screen.
Figure 9-7. Example of a Virtual Partition Statistics screen
Each SP supports up to 256 virtual partitions. Each SP board has four virtual partition
screens. The first screen displays statistics for SP0 partitions vp0–vp63.
For information on subsequent virtual partitions on the same SP, type v. The next screen
for the same SP displays statistics for vp64–vp127. The third screen displays statistics for
vp128–vp191. The final screen displays statistics for vp192–vp255.
For information on subsequent SPs, type s. The partition numbers for each SP match the
partition numbers set up in the /etc/vpartab file, so the first number on the SP1 display is
256. Figure 9-7 shows an example of the first screen for SP1. The system supports up to five
SP boards.
The number of I/O operations follows the partition number. The operations bar shows
which member of the virtual partition actually did the operation. A “0” represents I/O
going to the first member; “1” represents I/O to the second member, and so on. Each write
to a mirrored virtual partition generates a write to each member, so the I/O operations
count may be higher than expected. A read to a mirrored virtual partition is satisfied by a
read to just one member.

9-16 Version 1.10 System Manager’s Guide
Preliminary and Confidential USPEXA
Using a Filter File with ax_perfmon
The ax_perfmon command syntax allows you to specify a filter file listing performance
parameters about which you want to save statistics. Use a filter file if you want to:
keep the output file small:
The variables in the filter file define the types of statistics stored in the output file. For
example, if you are interested only in statistics about Ethernet interfaces, create a filter
file that filters out all ax_perfmon data not related to Ethernet networks.
convert performance data to ASCII format:
Without the filter file, the ax_perfmon output file contains ASCII data of decimal
numbers in an undocumented format. It cannot be used as input for databases or
spreadsheet software. Specifying a filter file in with ax_perfmon automatically
converts all the statistics to decimal numbers in an easily understood format.
Note: In pre-1.6 releases, ax_perfilter converted performance data to ASCII
format. In version 1.6 and later, the filter file specified with ax_perfmon
eliminates the need for a separate command for converting data formats. As a
result, ax_perfilter is removed in Auspex software Version 1.6 and later.
The following sections describe how to create a filter file and provide a sample output file.
Creating a Filter File
These sample filter files are provided in the /usr/auspex directory:
summary_filter (for summary statistics)
np_filter (for NP statistics)
fp_filter (for FP statistics)
sp_filter (for SP statistics)
vpar_filter (for virtual partition statistics)
Use a text editor to view each of these sample files to see if they fit your needs. You can
create your own filter files by deleting or adding parameters from an existing filter file. For
example, if you want to capture data about both SP and NP statistics, you can create a new
filter file that concatenates sp_filter and np_filter.
“Types of Statistics Displayed by ax_perfhist” on page 9-40 lists the filter file parameters
and definitions for ax_perfhist and ax_perfmon. Look at the file /usr/auspex/screens.std to
see which filter file parameter displays in each field of the statistics screen.
Specifying a Filter File on the ax_perfmon Command Line
The following example shows an ax_perfmon command with a filter file named np0stats
and an output file named out:
ax_perfmon -o out -f np0stats
In this example, the command creates an output file named out, which contains statistics
related to NP0 in decimal format. You can use this file as input for ax_perfhist, in which

Preliminary and Confidential
Using a Filter File with ax_perfmon 9-17
USPEXA
case you can only display histograms for the parameters defined in the filter file. For more
information on ax_perfhist, refer to the next section.
Note: If the filter file in an ax_perfmon command contains parameters not
applicable to the configuration of your server, ax_perfmon displays a list of
messages indicating some parameters are not found before displaying the
summary screen. Disregard these messages because ax_perfmon can still
successfully save data pertaining to the applicable parameters to the
output file.
Figure 9-8 shows a sample output file created by ax_perfmon with a filter file.
Figure 9-8. Sample output file created by ax_perfmon with a filter file
The first line of the output file is the header equivalent to the header on an ax_perfmon
screen. Following the header is a list of parameter names. Refer to “Types of Statistics
Displayed by ax_perfhist” on page 9-40 for more information on parameters.
BEGINNING_OF_DATA serves as a delimiter separating the list of parameter names and the
actual parameter values. Following the delimiter are the parameter values that are in
decimal format. Each line contains one ax_perfmon sample and the date and time the
sample was collected. Each number in a sample has a one-to-one correspondence with the
parameter names.
Note: An output file containing filtered statistics cannot be used as an input
file to the ax_perfmon -i file command.
Fri Mar 17 14:23:48 1995 host1
NP0/cpu/busy
NP0/np/nfsd_count
NP0/np/nfsd_njobs
NP0/np/nfsd_busy_count
NP0/np/UdpInDatagrams
NP0/np/UdpOutDatagrams
NP0/np/IpForwDatagrams
NP0/np/if e_packets-0
NP0/np/if e_octets-0
NP0/np/if e_ioctets-0
NP0/np/if e_ooctets-0
NP0/np/if e_ierrors-0
NP0/np/if e_ocollisions-0
NP0/np/if e_odiscards-0
BEGINNING_OF_DATA
"Thu Aug 17 14:23:48 1995" 19 37 81 80 298 179511 0 0 22 3054 0 0
"Thu Aug 17 14:23:50 1995" 9 21 63 64 198 93634 0 0 8 1239 0 0
"Thu Aug 17 14:23:51 1995" 10 18 58 58 167 85437 0 0 33 4315 0 0
"Thu Jun 17 14:23:53 1993" 8 30 98 99 142 71924 0 0 149 19463 0 0
"Thu Jun 17 14:23:54 1993" 23 18 11 112 402 1244 0 0 178 71613 0 0
Header
Parameter names
Delimiter to separate the
parameter names and the
parameter values
Data in one ax_perfmon
sample
Each number in a sample
corresponds to one
parameter.
Interface number (for
example, “0” means the first
interface and “1” means the
second interface.)

9-18 Version 1.10 System Manager’s Guide
Preliminary and Confidential USPEXA
Displaying Performance Data in Histograms
To display performance data collected by ax_perfmon in histograms, execute the
ax_perfhist command. This section provides the following types of information about
ax_perfhist:
Overview of ax_perfhist
How to start ax_perfhist and load statistics using the default settings
How to configure the histograms and windows to suit your needs
Information on parameters that control the types of statistics displayed in the
histograms
Suggestions on how to use ax_perfhist efficiently
Overview
The ax_perfhist tool presents server statistics collected by ax_perfmon in an easy-to-read
format. ax_perfhist offers these advantages:
The statistics are shown in histograms, which are easier to read than the character-
oriented ax_perfmon displays. For example, at a glance, you can identify the time
periods during which the HP CPU load exceeded a predefined threshold.
You can see the trend of server usage when playing back statistics using ax_perfhist.
Because the ax_perfmon screen is updated at each time interval (one second by
default), it may be difficult to determine, for example, the peak of CPU utilization for
a particular process board.
ax_perfhist allows you to compare statistics on different processor boards. For
example, you can display two histograms simultaneously for the CPU load—one for
SP0 and one for SP1. You can easily tell which board is busier during a given period of
time. ax_perfhist can display up to eight histograms at once. You can also combine
statistics gathered from different processor boards.
You can customize the ax_perfhist windows to display the statistics that interest you
most, and filter out statistics that are irrelevant. Also, you can display only those
statistics that exceed a user-defined threshold, zoom in on a few samples gathered in
a short period of time, change the scales used on the horizontal and vertical axes, and
so on.
ax_perfhist displays statistics omitted in the ax_perfmon screens because of screen
limitations.
You can print statistical reports from ax_perfhist with a mouse click.
Note: Because of changes in hardware components, ax_perfhist may not be
able to display some data collected with pre-1.9 software.

Preliminary and Confidential
Displaying Performance Data in Histograms 9-19
USPEXA
Before Invoking ax_perfhist
The ax_perfhist command is useful only after you have used ax_perfmon to save server
statistics to a file. Use the following command to collect and save server statistics:
ax_perfmon -o
filename
Alternatively, use the -s option to run ax_perfmon in silent mode, in which ax_perfmon
collects statistics without displaying them.
Note: Use a consistent naming convention when saving ax_perfmon statistics
to a file. We recommend you end a filename with a period followed by a
constant text string (for example, server1.dat). When choosing the input file for
ax_perfhist, specify listing only filenames with that particular text string suffix
(for example, “.dat”). Refer to “Loading Statistics From a File” on page 9-21 for
more information on selecting a file within ax_perfhist.
You can run ax_perfhist interactively or non-interactively. The non-interactive mode is
useful mainly when you include ax_perfhist in a script file.
Starting ax_perfhist Interactively
Because ax_perfhist displays statistics graphically, you can only invoke it on an X terminal
or a workstation running OpenWindows or X11/Motif. It does not work on an ASCII
terminal. All the sample screens in this guide are from the OpenWindows environment.
The appearance of the windows may be slightly different with X11/Motif.
To view the histograms on an X terminal or workstation on the network, first set the
DISPLAY variable at the shell prompt as follows:
setenv DISPLAY displayname:0
where displayname is the name of your display.
To invoke ax_perfhist on a host other than the one you are logged in to, enter the following
command to allow the remote host to display histograms on your display:
xhost +
hostname
where hostname is the name of the NetServer on which you start ax_perfhist.
To display server statistics in histograms, simply enter ax_perfhist without any
arguments. An empty graph is displayed. The window shown in Figure 9-9 is the main
window for viewing statistics. (For a description of the full syntax of ax_perfhist, refer to
“Starting ax_perfhist with Options and Arguments” on page 9-46.)
When using ax_perfhist, the mouse button functions are consistent with those in your
windows environment. For example, to activate a command on the screen, press the left
mouse button; to see a pull-down menu, hold down the right mouse button while pointing
to a command. This guide assumes that you know how to close, open, move, and resize
windows.

9-20 Version 1.10 System Manager’s Guide
Preliminary and Confidential USPEXA
Figure 9-9. Data Display Window
Figure 9-10 shows the top portion of the Data Display Window and describes the general
functions of the buttons used in the window. Detailed information about the windows
opened by these buttons is provided in the sections following the figure.
Figure 9-10. Buttons in the Data Display Window
Select a data file or
configuration file to load.
Print current histogram
or set up print properties.
Remove all histograms from
the Data Display Window.
Configure the properties of histograms (for
example, their size, position within the
window, and so on).
Select the number of
histograms in the window.
Quit the ax_perfhist program.

Preliminary and Confidential
Displaying Performance Data in Histograms 9-21
USPEXA
Loading Statistics From a File
The graph displayed by ax_perfhist contains no statistics (see Figure 9-9) until you load
the data from a file saved by ax_perfmon. This section describes the histograms that are
displayed using the default window properties; alternatively, you can configure the
window properties before loading the statistics.
Follow these steps to load the statistics:
1. Click on the File button to display a pull-down menu. Select “Data Files...” from the
menu. The File Load Window appears, as shown in Figure 9-11.
Figure 9-11. File Load Window
2. In the Directory field, type the name of the directory containing the statistics files.
The If the File Extn field is empty, clicking on the Scan Dir button displays all the
filenames in the directory. If you name your statistics files consistently, ending the
filenames with a period followed by a constant string such as “dat,” ax_perfhist
displays only the files with the specified suffix when you click on Scan Dir. (Another
way to start scanning the directory is to press Return after typing the filename
extension.)
In Figure 9-11, the file list displays four filenames. With a long list, use the scroll bar to
move up and down the list.
3. Click on the file name you want to load. The filename appears in the Data File field.
4. Each data file contains more information than one histogram can show. You must
select one type of statistics to be displayed in a histogram. To select a parameter, hold
down the right mouse button when pointing at the Parameter button to display a
pull-down menu that lists the statistics types.
The pull-down menu lists all the processor boards. Each board has two layers of
submenus. For further information on selecting parameters, refer to “Types of
Statistics Displayed by ax_perfhist” on page 9-40.

9-22 Version 1.10 System Manager’s Guide
Preliminary and Confidential USPEXA
Note: If the data file contains only filtered statistics, you can choose only from
the parameters included in the data file. The pull-down Parameters menu
displays the parameters without being categorized by boards.
By default, the statistics you selected appear immediately in the Data Display
Window. If you do not want the statistics to appear immediately and prefer to display
them after all the histograms have been defined, follow the procedure in “Loading
Statistics Using 2 Step Load” on page 9-24.
Recommendation: Displaying both the Data Display Window and File Load
Window allows you to select a different type of statistics quickly. Once you
select an input file, you can send the File Load Window to the back, allowing
only the pull-down menu buttons to show (as illustrated in Figure 9-12). When
you activate any of these buttons to select a new parameter, the File Load
Window does not obscure the Data Display Window because it remains in the
back, and you can view the new statistics immediately.
Figure 9-12. Displaying the Data Display and File Load windows simultaneously
Clearing a Histogram
To clear the histogram, click on the Remove Hist button in the lower-right corner of the File
Load Window. This button clears the statistics from the Data Display Window only. It does
not delete the statistics file from your directory.

Preliminary and Confidential
Displaying Performance Data in Histograms 9-23
USPEXA
Displaying Multiple Histograms
To display up to eight histograms simultaneously, first specify the histogram number, then
specify the type of statistics in each histogram.
The following example shows how to display a second histogram in the Data Display
Window:
1. Use one of the following ways to display multiple histograms:
In the File Load Window, click on 2 in the Hist# list.
In the Data Display Window, click on the Qty Hists button and select 2.
2. To define the contents of histogram number 2, hold down the right mouse button
while pointing to the Parameter button in the File Load Window. Select a parameter
from the pull-down menu. The statistics appear in the second histogram in the Data
Display Window, as shown in Figure 9-13. In this example, the first histogram shows
the CPU load of the FP0; the second histogram shows the I/O byte counts on NP0.
The ax_perfhist program automatically arranges and resizes the histograms to optimize
the use of the Data Display Window. For example, if three histograms are displayed, the
window is divided into three equal portions. If you delete two of the histograms, the
remaining histogram is resized to occupy the entire Data Display Window.
Figure 9-13. Data Display Window showing two histograms simultaneously

9-24 Version 1.10 System Manager’s Guide
Preliminary and Confidential USPEXA
Loading Statistics Using 2 Step Load
If you prefer to define the contents of all histograms first and load the statistics all at once
later, click on the 2 Step Load box in the File Load Window. If this box is checked, follow
these steps to load statistics to the histograms:
1. For each histogram, follow all the instructions in“Loading Statistics From a File” on
page 9-21 to select an input file, a disk or virtual partition number (if applicable), and
a parameter. Notice that no statistics appear in the histogram after you select a
parameter.
2. In the File Load Window, use the right mouse button to click on the Load Hist button.
In the pull-down menu, select Load Hist to load statistics to the current histogram or
Load All Hists to load statistics to all histograms.
The 2-step load procedure is particularly useful if you have a large statistics file and you
want to display multiple histograms. It eliminates the need for waiting for each histogram
to display before you can specify the parameter and properties for the next histogram.
Eliminating a Histogram from the Data Display Window
To display fewer histograms, remove the current histograms one by one. For example, if
the Data Display Window contains four histograms, follow these steps to change the
window to display only histogram number 3:
1. In the File Load Window, click on the number of the histogram that you want to
remove. In this example, click on 1.
2. In the File Load Window, click on the Remove Hist button to remove the selected
histogram.
3. Repeat the previous steps to remove other histograms.
Defining the Appearance of a Histogram
This section describes how to define the appearance of an individual histogram and
control the overall properties of the histograms in the Data Display Window.
Configuring the properties of a histogram
You can customize a histogram by changing its size, scale, title, and so on. Although a
single Data Display Window contains multiple histograms, each histogram can assume
different characteristics.
To define the appearance of a histogram, click on the Properties button to display the pull-
down menu. Select “Each Histogram...” in the menu. The Histogram Properties Window
is displayed (see Figure 9-14). In this window, specify:
which histogram to modify
the values for a set of fields that determine the appearance of the selected histogram.
Refer to Table 9-3 for information about the fields.
After modifying the parameter values in the Histogram Properties Window, click on the
Apply button. The new parameter values take effect immediately.

Preliminary and Confidential
Displaying Performance Data in Histograms 9-25
USPEXA
After modifying a parameter value, click on the Reset button to undo the change. The Reset
button restores the value of the parameter if you have not applied the new value.
Figure 9-14. Histogram Properties Window
Table 9-3. Fields in the Histogram Properties Window
Field Function
Hist# The number of the histogram you want to modify. For example, if you select 2, the
fields in the current Histogram Properties Window affect only the appearance of
the second histogram.
Input Filename The name of the statistics file that contains the statistics displayed in the
histogram. This field is empty if you have not loaded the histogram.
Color Index The color used for the selected histogram. The available colors are light gray, red,
green, blue, yellow, dark gray, white, and black. The default color is black.
Total Samples The total number of samples gathered and displayed in the histogram.
First X-Label The first sample displayed in the histogram. By default, the histogram starts with
the first sample and displays the time corresponding to the first sample as the first
value on the X axis. However, you can, for example, specify that the histogram
starts with the tenth sample by setting First X-Label to 10.
Last X-Label The last sample in the histogram. By default, the histogram displays all samples.
However, you can, for example, specify that only the first 10 samples are displayed
by setting Last X-Label to 10.
X-inc The increment on the X axis (horizontal axis). It controls the number of labels
displayed on the X axis. For example, if you specify 10, the labels on the X axis are
10 seconds apart. If the first label is 11:32:10, then the second label is 11:32:20. A
higher increment causes fewer timestamps to be displayed. The shape of the
histogram is not affected by the X-inc.
The default value of X-inc is 0, which means that the X axis is automatically scaled.
Lower Y-Label The first value marked on the Y axis (vertical axis). By default, the first value is 0.
Upper Y-Label The last value marked on the Y axis. By default, it is the highest value attained by
the statistics in the current histogram.

9-26 Version 1.10 System Manager’s Guide
Preliminary and Confidential USPEXA
Y-inc The increment on the Y axis. It controls the number of labels displayed on the Y
axis. For example, if you specify 2, the labels are two units apart. A higher
increment causes fewer labels to be displayed. The shape of the histogram is not
affected by Y-inc.
The default value of Y-inc is 0, which means that the Y axis is automatically scaled.
X-Pos The spacing between the frame containing the histogram and the left edge of the
window. A greater X-Pos value causes a larger amount of space between the
frame and the left edge of the window.
Y-Pos The spacing between the frame containing the histogram and the upper edge of
the window. A greater Y-Pos value causes a larger amount of space between the
frame and the upper edge of the window.
Width The width of the box containing the histogram measured in pixels.
Height The height of the box containing the histogram measured in pixels.
X Title The title below the X axis. By default, it is the parameter name.
Y Title The title at the top of the histogram. By default, it is the date and the server name.
For example, in Figure 9-15, the Y Title is “Fri Feb 3 14:48:52 1995 Server:
acdelco.”
Plot Title The string following Y Title. By default, it is the filename of the input file. For
example, in Figure 9-15, the Plot Title is “./acdelco.dat.”
Scaling Factor A multiplier for the labels on the Y axis. For example, if Scaling Factor is 2, all the
values on the Y axis are multiplied by 2. The shape of the histogram remains
unchanged. By default, Scaling Factor is 1.
Threshold1 and
Threshold2 The value on the Y axis at which ax_perfhist draws a dotted line across the
histogram.
Display Type The form of the histogram. The default is Discrete, which means that statistics are
presented in bars; if Display Type is set to Continuous, a graph is plotted instead,
as shown in Figure 9-16.
X-Axis Display The units for the values on the X axis. By default, it is Time, which means that each
value on the X axis is the time when the sample was collected. If set to Samples,
the values on the X axis correspond to the numbers of the samples.
Table 9-3. Fields in the Histogram Properties Window (Continued)
Field Function

Preliminary and Confidential
Displaying Performance Data in Histograms 9-27
USPEXA
Figure 9-15. Effects of Histogram Properties parameters on a histogram
This bar represents
the first sample if First
X-Label is set to 0.
If both Total Samples
and Last X-Label are
31, this is the 31st
sample.
A Y-inc of 0.5 causes the values
on the Y axis to be printed 0.5 unit
apart.
X-Axis Display is set to
Time so each value on the
X axis represents the time
when the sample was
collected.
This dotted line represents a
threshold, which is set to 8.0. The
line makes it easier to count the
number of samples exceeding
the threshold.
Y Title specifies the
string printed here. Plot Title specifies the string printed here.
X Title
specifies the
string printed
here.
First value on Y-axis is 0 if
Lower Y-Label is set to 0.
X-Pos determines how far
this box is from the left edge
of the window.
Y-Pos determines how far this
box is from the upper edge of
the window.

9-28 Version 1.10 System Manager’s Guide
Preliminary and Confidential USPEXA
Figure 9-16. Server statistics plotted on a continuous graph
Configuring the layout of the Data Display Window
You can design the overall appearance of the histograms in the Data Display Window. For
example, you can determine whether histograms are arranged in columns or rows. The
following procedure describes how to configure the overall properties of histograms:
1. In the Data Display Window, click on the Properties button to display a pull-down
menu. Select “All Histograms...” in the menu. The Overall Properties Window opens
(see Figure 9-17).
Figure 9-17. Overall Properties Window

Preliminary and Confidential
Displaying Performance Data in Histograms 9-29
USPEXA
2. The Overall Properties Window lists the possible values for each parameter. Click on
the appropriate value to select it. If you want to undo a modification and restore the
original parameter value, click on the Reset button. Refer to Table 9-3 for the
descriptions of the parameters in the Overall Properties Window.
3. Click on the Apply button to apply the change. The values apply to all histograms in
the Data Display Window.
Note: The new Display Average parameter value does not take effect
immediately after you click on the Apply button. It takes effect only in the
histogram that is redrawn. For example, if three histograms are currently
displayed, changing Display Average does not affect any of the histograms.
However, when you load new statistics to the third histogram, the change
takes effect in the third histogram. Similarly, if you redraw all the histograms,
for example, by changing the Hist Placement parameter, the new Display
Average value takes effect in all of the redrawn histograms.
Saving and Applying a Configuration File
If you often use a specific layout of the Data Display Window, you can save the layout
information to a configuration file. When you apply the configuration file, the Data
Display Window arranges the histograms according to the specifications in the file.
Table 9-4. Fields in the Overall Properties Window
Field Possible values Functions
Auto Draw Hists Auto Draw (default) The histogram is drawn automatically; you cannot adjust
the size of a histogram by dragging it.
Manual Draw To resize a frame, you can drag the frame that contains a
histogram similar to the way you resize a window on the
screen.
Display
Average Display Value (default) The average value of the statistics is displayed below the X
axis.
Hide Value The average value of the statistics is not displayed.
Automatic Y-
scale Max Value (default) The highest value on the Y axis is set to the maximum
value of the statistics collected. For example, if the
maximum value among all the samples is 28.1, the highest
value on the Y axis is 28.1.
Preset Value Automatic scaling is disabled. The highest value on the Y
axis in the current histogram is maintained when you load
different statistics to it. For example, if the highest value in
the histogram is 28, Preset Value uses 28 as the highest
value regardless of the parameter or input file you
subsequently load to histogram 1.
Hist Placement Columns (default) When multiple histograms are displayed, they are
arranged in columns.
Rows When multiple histograms are displayed, they are
arranged in rows.
Number Number of columns or rows used to display the histograms
in the Data Display Window.

9-30 Version 1.10 System Manager’s Guide
Preliminary and Confidential USPEXA
Also, if you plan to use the ax_perfhist command non-interactively—for example, for
printing out histograms—define a configuration file. Refer to “Starting ax_perfhist with
Options and Arguments” on page 9-46 for more information on specifying and invoking
the configuration file in the command syntax.
The following example illustrates how to save a configuration file that displays six
histograms in the Data Display Window:
1. In the Data Display Window, select 6 for Qty Hists.
2. In the Load Window, select the type of statistics for each histogram using the
Parameter button.
3. Configure each histogram and the global characteristics of the histograms according
to “Defining the Appearance of a Histogram” on page 9-24.
4. In the Data Display Window, click on the Print button to display a pull-down menu.
Select “Print Properties” in the menu. The Print Options window appears, which
allows you to determine how the histograms are printed. For information on how to
specify the print options, refer to “Configuring the print options” on page 9-39.
5. In the Data Display Window, click on the File button to display a pull-down menu.
Select “Config files...” in the menu. The Configuration window appears.
6. In the Configuration window, type in the name of the configuration file and the
directory that contains the file.
7. Click on the Save Config button in the Configuration Window (see Figure 9-18).
When the system asks you to confirm, click on the Save button.
The configuration file contains information about how each histogram is displayed,
how the histograms are arranged in the Data Display Window, and what print
options are used if the histograms are sent to the printer or a file. All this information
is loaded when you apply the configuration file.
Figure 9-18. Configuration Window

Preliminary and Confidential
Displaying Performance Data in Histograms 9-31
USPEXA
To apply a configuration file, follow these steps:
1. In the Configuration window, type in the name of the directory that contains the
configuration file.
2. Click on the Scan Dir button in the Configuration Window. The file names of the
configuration files appear in the scroll list.
3. Click on the configuration file you want to use. The histograms, which contain no
data, appear in the Data Display Window. The number of histograms displayed
depends on the configuration file.
4. Open the File Load Window. While pointing to the input file name, hold down the
right mouse button. A pull-down menu appears.
5. In the pull-down menu, select “Load All Histograms.” Statistics are loaded to the
histograms, which pertain to the parameter types specified in the configuration file.
For example, if the configuration file includes two histograms, one for
HP/hp/usr_time and one for NP0/cpu/busy, these two types of statistics from the
selected input file are loaded to the histograms.
Figure 9-19 shows a Data Display Window that uses a predefined configuration file. In this
configuration file, six histograms are displayed—the second histogram uses continuous
plot, and the rest use discrete plot.
Figure 9-19. Displaying six histograms as specified in a configuration file

9-32 Version 1.10 System Manager’s Guide
Preliminary and Confidential USPEXA
To remove a configuration file, open the Configuration Window and hold down the right
mouse button. Click on the Delete Configuration File option. When the system asks you to
confirm, click on the Delete button. The configuration file is removed from your directory.
Examining Samples in Histograms
You can use the “zooming” feature provided in ax_perfhist to take a close look at statistics
that interest you. Zooming means that only samples collected within a specified period are
displayed. The following example illustrates how to display samples from a histogram.
1. Load statistics to a histogram in the Data Display Window.
2. Click the middle mouse button on a sample displayed on the left side of the
histogram. A marker, which is a vertical dotted line, appears. This line marks the first
sample to be displayed after you zoom in.
3. To specify the last sample of the histogram after you zoom in, click the middle mouse
button at the sample to the right of the first selected sample. Another marker appears
as shown in Figure 9-20.
To change or remove a marker, follow these steps:
a. Point anywhere in the histogram and hold down the right mouse button to
display a menu, which is shown in Figure 9-20.
b. Select “Reset Markers” from the menu. Both markers in the histogram disappear.
To redraw a marker, repeat step 2. (The menu contains several other options,
which are explained in “Menu for Zooming In and Zooming Out” on page 9-34.)
c. If two markers exist and you want to redraw the first one, simply click the middle
mouse button at the new location. For example, if the first marker is at 11:32:00
and the second at 11:33:00, you can click to move the first marker to 11:34:00.
If you click at another location again, the marker that is initially at 11:33:00 is
moved.

Preliminary and Confidential
Displaying Performance Data in Histograms 9-33
USPEXA
Figure 9-20. Pull-down menu for zooming samples between the markers
4. To zoom in, click the right mouse button anywhere in the histogram. When the pull-
down menu appears, click on the Zoom option. Figure 9-21 on page 9-34 illustrates
the histogram after the zooming.
After you zoom in, it is easier to examine the statistics. The bars are now wider, and
the X axis has more space to show the collection times for the samples.
5. If multiple histograms are displayed, and you want to zoom in all the samples
collected in the time period defined by the markers in one of the histograms, follow
these steps:
a. Point anywhere in the histogram that contains the markers.
b. Press the right mouse button to display a pull-down menu. Click on the Zoom All
Histograms option.

9-34 Version 1.10 System Manager’s Guide
Preliminary and Confidential USPEXA
Figure 9-21. Histogram showing samples after zooming
Menu for Zooming In and Zooming Out
When you point anywhere within a histogram and hold down the right mouse button, a
menu consisting of 10 options appears. The functions of these options can be summarized
as follows:
Zooming in or zooming out samples you selected
Resetting markers in a histogram
Changing the scale on the Y axis
Toggling between a continuous plot and a discrete plot
Removing a selected histogram
Table 9-5 describes the function of each option in the pull-down menu. Some of the options
affect only one histogram, while others affect all histograms currently in display. In the
table, the histogram in which you click to invoke the pull-down menu is referred to as “the
current histogram.”

Preliminary and Confidential
Displaying Performance Data in Histograms 9-35
USPEXA
Summing Parameters in Histograms
Sometimes you might find it useful to sum two or more histograms to get an overall
picture of server usage. For example, you can combine two histograms to display the total
number of packets processed by Ethernet interfaces 0 and 1 on a server.
To combine histograms, follow this procedure:
1. Load the statistics as you normally would, specifying the type of statistics you want
to display.
2. In the Load Window, click on the Sum Parameters box. A check mark appears
in the box.
3. To add another histogram to the one being displayed, follow these steps:
a. If the other histogram is from another statistics file, select the file in the Load
Window.
b. Click on the Parameters button, and specify the type of statistics to add to the
current one.
Table 9-5. Options in pull-down menu in Data Display Window
Option Function
Zoom Zoom in on the samples delimited by the markers in the current histogram. See
“Examining Samples in Histograms” on page 9-32 for information on defining
which samples to zoom.
Zoom All
Histograms If multiple histograms are displayed, zoom in on the samples in all the
histograms. ax_perfhist selects the samples based on the markers set in the
current histogram. This option is useful if you want to compare statistics that
were collected in the same period of time.
Expand View by
10% Display 10% more samples on either side of those samples that are currently
zoomed. For example, if the histogram contains a total of 20 samples, this option
displays two more samples next to each marker.
Expand View to
Full Display all the samples in the current histogram.
Reset Markers Remove the markers currently in the histogram.
Match Y-Scale on
All Hists Standardize the Y axes in all the histograms by using the same scale, minimum
value, and maximum value. The scale and values in the current histogram are
copied to other histograms in the Data Display Window. For example, if
histogram 1 uses 0.0 and 28.1 as the minimum and maximum values,
respectively, and if you click in histogram 1 to select the menu option, the
corresponding values in the other histograms change to match the ones in
histogram 1.
Reset Y-Scale on
Hist Restore the scale, minimum value, and maximum value on the Y axis to the
original settings before you used “Match Y-Scale on All Hists.”
Continuous Plot Display the statistics in a continuous graph. This option is equivalent to the
Display Type field in the Histogram Properties window.
Discrete Plot Display the statistics in bars. This option is equivalent to the Display Type field in
the Histogram Properties window.
Remove Hist Remove the current histogram from the Data Display Window. It is equivalent to
the Delete Hist button in the Load Window. It does not remove the statistics file
from which the histogram is derived.

9-36 Version 1.10 System Manager’s Guide
Preliminary and Confidential USPEXA
The histogram now contains statistics that you loaded in steps 1 and 3. In the Load File
window and Data Display Window, the histogram title changes according to the summed
parameters. The following example shows a histogram title after you sum two parameters
in the histogram:
NP0/e0 packets/sec + NP0/e1 packets/sec
In addition to summing parameters, you can add statistics from different input files. For
example, you can combine statistics from server1.dat and server2.dat, which contain data
collected from two NetServers. Refer to “Pull-Down Menu Displayed in the Input File
List” on page 9-37 for more information on adding statistics from different input files.
The example in Figure 9-22 shows a Data Display Window containing three histograms.
The bottom histogram is the sum of the first two.
Figure 9-22. Summing two histograms
Statistics showing
packets per second on
interface 0 of NP0.
Statistics showing
packets per second on
interface 1 of NP0.
Sum of statistics from the first two histograms. That is, the statistics
show packets per second on NP0 (both interface 0 and interface 1).
To create this combined histogram, select this histogram, load the
parameter used in the first histogram, click the Sum button, and load
the parameter used in the second histogram.

Preliminary and Confidential
Displaying Performance Data in Histograms 9-37
USPEXA
Deleting an Input File
To remove a statistics file that you have saved with ax_perfmon, follow these steps:
1. Open the Load File window.
2. In the input file list, hold down the right mouse button to display a pull-down menu.
Select “Delete File” in the menu. A box appears asking whether you want to delete
the file. Click on Delete, and the file is removed from your directory.
The pull-down menu contains parameters other than “Delete File.” These parameters are
described in the next section.
Pull-Down Menu Displayed in the Input File List
In the File Load Window, a pull-down menu appears when you point to the input file list
and hold down the right mouse button. The menu offers a convenient way to sum statistics
from different files, load statistics from an input file, delete a file from your directory, and
so on. Table 9-6 explains the function of each option in the pull-down menu.
Table 9-6. Pull-down menu options displayed in the input file list
Option Function
Load File Load statistics from a selected file to a selected histogram. For example, if
stats.dat
and histogram 4 are selected in the File Load Window, data from
stats.dat
are displayed in histogram 4.
The most recently used parameter is used for the selected histogram.
Suppose histogram 2 currently displays data from
stats.dat
and uses the
HP/hp/usr_time parameter. If you want to use histogram 2 to display data
from
stats2.dat
, use Load File from the pull-down menu. Statistics from
stats2.dat
replace the statistics from
stats.dat
, but the histogram continues to
use the HP/hp/usr_time parameter.
Load All Histograms Similar to “Load File,” except all the histograms defined in the Hist# list are
affected. For example, if histograms 1 through 8 are displaying statistics from
stats.dat
, you can select
stats2.dat
and invoke Load All Histograms to load
statistics from
stats2.dat.
The histograms continue to use the parameters
used before you loaded statistics from the new file.
Sum File with Existing
File Statistics of the same type but from different input files are added. For
example, if histogram 1 currently contains statistics about HP/hp/usr_time
collected in input file 1, you can add statistics about HP/hp/usr_time collected
in input file 2. The resulting histogram shows the combined statistics from
input files 1 and 2.
Load File to
Threshold1 Display the samples up to the first threshold marker. For example, if
Threshold1 is set at 10.0, this option causes the histogram to use 10.0 as the
maximum value on the Y axis. If you want to display the entire histogram
again, invoke the Load File option.
Delete File Remove the input file from your directory.

9-38 Version 1.10 System Manager’s Guide
Preliminary and Confidential USPEXA
Printing Histograms
To print the histograms in the Data Display Window, click on the Print button in the Data
Display Window. The Print button invokes the predefined print command from the Print
Options window. You can print the histogram to a printer or a file.
This section describes the Print Options Window, which contains parameters determining
how histograms are printed. After setting the print options, click on the Apply button in
the Print Options Window. The Reset button restores the values of the print options if they
have not been applied. Figure 9-23 explains the functions of the print options; for detailed
information about configuring the options, refer to the following sections.
Figure 9-23. Print Options Window
Print Command
In the Print Options Window, you can specify the command that ax_perfhist uses for
printing the Data Display Window. The default print command does the following:
Captures the screen using xwd
Sends the output to a printer using lpr
The following is an example of the print command:
xwd -frame | xpr -device ps | lpr -P
Note: Treat the default print command as a suggested command; it may need
customizing depending on the printer setup at your site. For example, if you
want to print to a printer other than the default one, append a printer name to
the command.
Print command automatically
changes based on the argument
and parameter values configured
in this window.
No argument or parameter
values are configurable. Enter
the print command manually.
Possible commands for capturing the
screen before the screen image is
sent to a printer or saved to a file.
Prints the
screen image
to the printer or
saves the
image to a file.
Name of the printer Print command for capturing the screen
image and sending it to a printer or file.

Preliminary and Confidential
Displaying Performance Data in Histograms 9-39
USPEXA
Changing the print command automatically
The Print Options Window contains several parameters that configure the print command.
If you want the print command to be configured automatically, select Auto for the Control
option. When Auto is selected, the change you make to any print option is reflected
immediately in the Print Command field. Select Manual for the Control option to enter a
command manually in the Print Command field.
Configuring the print options
The information in this section applies only if the Control option in the Print Options
Window is set to Auto.
The screendump and pssun commands accept several arguments: for example, the X and
Y arguments for screendump set the X and Y coordinates of the upper left corner of the
area to be dumped; the X and Y arguments set the width or height of the area to be
dumped. The Print Options Window allows you to specify these values individually,
thereby eliminating the need for memorizing the print command syntax. Follow these
steps to configure the print command arguments:
1. Two commands can capture a screen: xwd and screendump. If you are unsure which
command to use, refer to “Capturing the screen using xwd or screendump” now.
If you use xwd to capture the screen, go to step 2. If you are using screendump to
capture the screen, assign values to other print options as follows:
a. Specify the screendump and pssun arguments. For more information about the
arguments, refer to the man pages for these commands.
b. Select Monochrome or Color for the Screen Type option.
c. Select Portrait or Landscape for the View option to determine the screen image
orientation in the output.
2. Select Printer or File for the Output option. The Output command is described in
detail in “Print Command Output” on page 9-40.
As you configure the print options, the print command changes accordingly. After setting
all the print options, click on the Apply button.
Capturing the screen using xwd or screendump
You can specify that ax_perfhist uses xwd or screendump to capture the screen before
sending the frame-buffer image to a printer or saving the image to a file.
Note: Be sure the directory containing xwd or screendump is in your path.
ax_perfhist does not enter the complete pathname for these commands in the
Print Options Window.
Table 9-7 describes the differences between xwd and screendump.

9-40 Version 1.10 System Manager’s Guide
Preliminary and Confidential USPEXA
Print Command Output
The Output option in the Print Options Window can be Printer, which prints out the Data
Display Window, or File, which saves the captured screen image to a specified file.
Saving a screen to a file
If you save the data to a file, two additional fields appear in the Print Options Window:
Dir Specifies the directory containing the destination file. By default, the
directory is /, which is the directory in which you started ax_perfhist.
File Specifies the name of the destination file that contains the captured screen.
After specifying the output file, click on the Apply button in the Print Options Window.
The file name appears in the Print Command field.
Printing a screen to a printer
If you select xwd to capture the screen, the screen image is piped to the xpr command,
which prints out the image. If you select screendump to capture the screen, ax_perfhist
automatically uses the lpr command for printing. Regardless of the command you use for
screen capture, always verify that the commands included in the Print Command field are
in your path.
Types of Statistics Displayed by ax_perfhist
As discussed in “Loading Statistics From a File” on page 9-21, you must specify a
parameter when loading statistics to the Data Display Window. The Parameter button in
the File Load Window displays a pull-down menu that organizes the statistic types by
processor types. The processors for which you can display statistics are HP, NP, FP, and SP.
This section describes the parameters by processor boards. For the NP and SP parameters,
processor numbers or network interface numbers are used in the display to identify the
processors or interfaces from which statistics were collected. For example, the
NP0/e0/packets/sec parameter pertains to Ethernet interface 0 on NP0.
Table 9-7. Differences between xwd and screendump
xwd screendump
Used in the OpenWindows or X11/Motif environment. Used with SunView and OpenWindows.
No arguments need to be specified if you print the screen
dump to a printer. If you print to a file, you can specify the
destination file name.
You can configure the x, y, X, and Y
argument values, the Screen Type option,
and the View option.
After clicking on the Print button in the Data Display
Window to invoke the print command, the cursor on the
screen changes to a plus sign (+). Click in the window that
you want printed or saved. Make sure the window is not
obscured by other windows.
Simply click on the Print button in the Data
Display Window to invoke the print
command.
The default xwd command is as follows:
xwd -frame | xpr -device ps | lpr The default screendump command is as
follows:
screendump -x -9 -y 38 -X 661 -Y 624 |
pssun -s 7.5 10.0 -| 0.5 0.5 | lpr

Preliminary and Confidential
Displaying Performance Data in Histograms 9-41
USPEXA
The Parameters menu lists the maximum number of boards. Your server may not have all
the processor boards listed in the menu.
Note: The ax_perfhist parameters for network interfaces, disks, virtual
partitions, NFS operations, and the write cache on the SP are per second, not
per interval as in ax_perfmon.
HP
NP
HP/cpu/usr_time HP CPU utilization time in application.
HP/cpu/sys_time HP CPU utilization time in kernel.
HP/cpu/idle_time HP CPU idle time.
NP/cpu/busy NP CPU utilization.
NP/np/NFS/workers Number of NFS workers on the NP.
NP/np/NFS/jobs queued Number of NFS jobs queued on the NP.
NP/np/NFS/busy workers Number of busy NFS workers on the NP.
NP/np/NFS/nfs vers 2 over UDP Number of NFS version 2 calls over UDP.
NP/np/NFS/nfs vers 2 over TCP Number of NFS version 2 calls over TCP.
NP/np/NFS/nfs vers 3 over UDP Number of NFS version 3 calls over UDP.
NP/np/NFS/nfs vers 3 over TCP Number of NFS version 3 calls over TCP.
NP/np/FTP/puts Number of puts over FTP.
NP/np/FTP/gets Number of gets over FTP.
NP/np/FTP/put bytes Number of put bytes over FTP.
NP/np/FTP/get bytes Number of get bytes over FTP.
NP/np/FTP/workers Number of FTP workers.
NP/np/UDP/dgrams in Number of UDP dgrams received.
NP/np/UDP/dgrams out Number of UDP dgrams sent out.
NP/np/UDP/cksum errs Number of UDP checksum errors.
NP/np/TCP/segs in Number of TCP segments received.
NP/np/TCP/segs out Number of TCP segments sent out.
NP/np/TCP/segs w/ error Number of TCP segments with errors.
NP/np/TCP/curr. estab. conns Number of active connections.
NP/np/TCP/active opens Number of active open TCP.
NP/np/TCP/passive opens Number of passive open TCP.
NP/np/TCP/workers Number of TCP workers.

9-42 Version 1.10 System Manager’s Guide
Preliminary and Confidential USPEXA
NP/ip/TCP/pkts in Number of TCP packets received.
NP/ip/TCP/pkts out Number of TCP packets sent out.
NP/ip/TCP/pkts w/ error Number of TCP packets with errors.
NP/ip/TCP/pkts forwarded Number of TCP packets forwarded.
NP/e/packets/sec Number of packets processed by the Ethernet
interface.
NP/e/bytes/sec Number of bytes processed by the Ethernet
interface.
NP/e/incoming bytes/sec Number of bytes received by the Ethernet
interface.
NP/e/outgoing bytes/sec Number of bytes sent by the Ethernet interface.
NP/e/incoming errors Number of errors received by the Ethernet
interface.
NP/e/outgoing errors Number of errors sent by the Ethernet interface.
NP/e/outgoing collisions Number of collisions on the Ethernet interface.
NP/e/outgoing discards Number of outgoing packets discarded by the
Ethernet interface.
NP/e/outgoing error percentage Percentage of errors sent by the Ethernet
interface.
NP/fddi/Incoming/Outgoing
Frames/sec Total number of packets received and sent on the
FDDI interface.
NP/fddi/Incoming/Outgoing
Bytes/sec Total number of bytes received and sent on the
FDDI interface.
NP/fddi/Incoming Frames/sec Number of frames received on the FDDI interface.
NP/fddi/Incoming Bytes/sec Number of bytes received on the FDDI interface.
NP/fddi/Incoming Frame
Errors/sec Number of frames and errors received by the
FDDI interface.
NP/fddi/Outgoing Frames/sec Number of frames sent by the FDDI interface.
NP/fddi/Outgoing Bytes/sec Number of bytes sent by the FDDI interface.
NP/fddi/Outgoing Frames
Errors/sec Number of frames and errors sent by the FDDI
interface.
NP/fddi/Max transmit frame size
(mtu) The MTU value on the FDDI interface.
NP/fddi/Outgoing error percentage Percentage of errors sent on the FDDI interface.
NP/E/packets/sec Number of packets processed by the Ethernet
interface.
NP/E/bytes/sec Number of bytes processed by the Ethernet
interface.

Preliminary and Confidential
Displaying Performance Data in Histograms 9-43
USPEXA
FP
NP/E/incoming errors Number of errors received by the Ethernet
interface.
NP/E/outgoing errors Number of errors sent by the Ethernet interface.
NP/E/outgoing collisions Number of collisions on the Ethernet interface.
NP/E/outgoing discards Number of outgoing packets discarded by the
Ethernet interface.
NP/E/outgoing error percentage Percentage of errors sent by the Ethernet
interface.
NP/atm/packets/sec Number of packets processed by the ATM
interface.
NP/atm/bytes/sec Number of bytes processed by the ATM interface.
NP/atm/incoming bytes/sec Number of bytes received by the ATM interface.
NP/atm/outgoing bytes/sec Number of bytes sent by the ATM interface.
NP/atm/incoming errors Number of errors received by the ATM interface.
NP/atm/outgoing errors Number of errors sent by the ATM interface.
NP/atm/outgoing discards Number of outgoing packets discarded by the
ATM interface.
NP/atm/outgoing error percentage Percentage of errors sent by the ATM interface.
NP/atm/Max transmit frame size
(mtu) The MTU value on the ATM interface.
NP/atm/Offnet transmit frame size
(offmtu) The MTU value on the ATM interface for
networks not directly attached to the server.
FP/cpu/busy CPU utilization on the FP.
FP/lfs/mount LFS mount operations.
FP/lfs/unmount LFS unmount operations.
FP/lfs/read NFS read operations.
FP/lfs/write NFS write operations.
FP/lfs/readdir NFS read directory operations.
FP/lfs/readdirplus NFS V3 read directory plus operations
FP/lfs/access NFS V3 file access check
FP/lfs/commit NFS V3 commit (flush to disk) operations
FP/lfs/readlink NFS read link operations.
FP/lfs/null NFS null operations.
FP/lfs/getattr NFS get attributes operations.

9-44 Version 1.10 System Manager’s Guide
Preliminary and Confidential USPEXA
FP/lfs/setattr NFS set attributes operations.
FP/lfs/lookup NFS lookup operations.
FP/lfs/create NFS create operations.
FP/lfs/remove NFS remove operations.
FP/lfs/rename NFS rename operations.
FP/lfs/link NFS link operations.
FP/lfs/symlink NFS symlink operations.
FP/lfs/rmdir NFS remove directory operations.
FP/lfs/statfs NFS statfs operations.
FP/lfs/fsync NFS fsync operations.
FP/lfs/access NFS access operations.
FP/lfs/syncfs NFS sync file system operations.
FP/lfs/quota NFS quota operations.
FP/lfs/total Total number of NFS operations.
FP/lfs/max Maximum number of NFS operations.
FP/fp/data cache LRU Eject Age Average age BQ_LRU data bufs dropped from
cache.
FP/fp/data cache LRU Eject Count/s Count of BQ_LRU data bufs dropped from cache.
FP/fp/data cache AGE Eject Age Average age BQ_AGE data bufs dropped from
cache.
FP/fp/data cache AGE Eject Count/s Count of BQ_AGE data bufs dropped from cache.
FP/fp/meta cache LRU Eject Age Average age BQ_LRU ctl bufs dropped from cache.
FP/fp/meta cache LRU Eject Count/s Count of BQ_LRU ctl bufs dropped from cache.
FP/fp/meta cache AGE Eject Age Average age BQ_AGE ctl bufs dropped from cache.
FP/fp/meta cache AGE Eject Count/sCount of BQ_AGE ctl bufs dropped from cache.
FP/fp/inode cache Eject Age Average age of inodes dropped from cache.
FP/fp/inode cache Eject Count/s Count of inodes dropped from cache.
FP/fp/inode cache Hit Access Rate Rate of inode cache hit access.
FP/fp/inode cache Hit Access
Count/s Number of inode cache hits per second.
FP/fp/name cache Eject Age Average age of items dropped from the name
cache.
FP/fp/name cache Eject Count/s Number of items dropped from the name cache per
second.
FP/dat_bstats/data cache Hit Access
Rate Rate of data cache hit access.

Preliminary and Confidential
Displaying Performance Data in Histograms 9-45
USPEXA
SP
FP/dat_bstats/data cache Hit Access
Count/s Number of data cache hits per second.
FP/ctl_bstats/meta cache Hit Access
Rate Rate of meta cache hit access.
FP/ctl_bstats/meta cache Hit Access
Count/s Number of meta cache hits per second.
FP/nc/name cache Hit Access rate Rate of name cache hit access.
FP/nc/name cache Hit Access
Count/s Number of name cache hits per second.
SP/cpu/busy CPU utilization on the SP.
SP/nvram/io_count Number of I/O operations.
SP/nvram/overrides NVRAM overrides.
SP/nvram/coalesce NVRAM coalesces.
SP/nvram/buf_used [PAGE_8K] Number of page size 8K buffers used in NVRAM.
SP/nvram/buf_used [PAGE_512B] Number of page size 512B buffers used in
NVRAM.
SP/vpar_total/vp Total operations per second in the virtual partition.
SP/Disk/disk/sctr_rd Number of sectors read on a selected disk.
SP/Disk/disk/sctr_wr Number of sectors written on a selected disk.
SP/Disk/disk/ops_rd Number of read operations on a selected disk.
SP/Disk/disk/ops_wr Number of write operations on a selected disk.
SP/Disk/disk/ops_total Total number of operations on a selected disk.
SP/Disk/disk/total_time_per_op Total amount of time spent on each operation on a
selected disk. It is the sum of queue time and
service time.
SP/Disk/disk/queue_time_per_op Time an operation request waits to be serviced.
SP/Disk/disk/
service_time_per_op Amount of time needed to service an operation
request.
SP/Disk/disk/drive_utilization Percentage of utilization on the drive.
SP/all disks/sctr_rd Number of sectors read on all disks.
SP/all disks/sctr_wr Number of sectors written on all disks.
SP/all disks/ops_rd Number of read operations on all disks.
SP/all disks/ops_wr Number of write operations on all disks.
SP/all disks/ops_total Total number of operations on all disks.

9-46 Version 1.10 System Manager’s Guide
Preliminary and Confidential USPEXA
Starting ax_perfhist with Options and Arguments
The full command syntax for ax_perfhist is as follows. Refer to Table 9-8 for explanations
for the options and arguments used in the syntax.
ax_perfhist [-cf
configfilename
] [-df
datafilename
] [-pf
print_to_filename
] [-lp] [-qt]
The following are examples of the ax_perfhist command:
ax_perfhist -cf 6histogram.cfg -df host1.dat
This command displays the Data Display Window using the configuration information in
6histogram.cfg. The histograms display statistics loaded from host1.dat.
ax_perfhist -cf 6histogram.cfg -df host1.dat -pf host1histogram -qt
This command prints the histograms to the file named host1histogram. ax_perfhist quits
after it saves the screen image to host1histogram.
ax_perfhist -cf 6histogram.cfg -df host1.dat -lp -qt
This command prints out the histograms and quits when it is finished printing.
SP/all disks/total_time_per_op Total amount of time spent on operations on all
disks. It is the sum of queue time and service time
on all disks.
SP/all disks/queue_time_per_op Amount of time that operation requests for all
disks wait to be serviced.
SP/all disks/service_time_per_op Amount of time taken to service operation requests
on all disks.
SP/all disks/drive_utilization Percentage of utilization of all disks.
Table 9-8. Options and arguments used in the ax_perfhist command
Option and
argument Function
-cf
configfilename
Specifies the configuration file that determines the type of statistics in each
histogram, the appearance of each histogram, the window layout, and so on.
For more information on saving a configuration file, refer to “Configuring the
layout of the Data Display Window” on page 9-28.
Always define a configuration file before using the ax_perfhist command to
print the histograms to ensure that the output contains the types of statistics
you want and prints in the proper format.
-df
datafilename
Specifies the name of the file containing the statistics recorded by
ax_perfmon. The statistics in this file are loaded to the histograms.
-pf
print_to_filename
Specifies the name of the file to which the histograms are saved. You can save
the output of ax_perfhist and print them out later.
-lp Prints the histograms once ax_perfhist loads the configuration and data files.
-qt Quits ax_perfhist after loading the configuration and data files and printing.

Preliminary and Confidential
Analyzing Performance Monitor Data 9-47
USPEXA
Analyzing Performance Monitor Data
By observing the performance data over an extended period of time, you can determine
when to distribute file systems over multiple drives, whether to change the distribution of
client workstations on the attached networks, and whether additional memory or
processor boards in the NetServer will improve system performance.
Do I need more I/O cache memory?
Observe the data cache age bar on the System Summary screen. If the bar shows all
‘A’s or ‘a’s, then all buffers in the cache were accessed within the last minute. This is a
strong indicator that your NP needs more memory. All the I/O cache memory is on
NP boards. A NetServer with enough memory has a few ‘A’s at the left, representing
the most active buffers, but has higher letters towards the right. As long as a few
buffers that are 5 to 10 minutes old (‘J’ or greater), then the system does not need more
memory.
Note: The difference between uppercase and lowercase letters in the data
cache age bar is insignificant; as long as some buffers are greater than ‘J’ or ‘j,’
the NetServer has enough memory. (Refer to the ax_perfmon(8) man page for
details.)
Do I need more NPs?
A NetServer might need another NP for two reasons: first, individual networks are
too heavily loaded and another interface is required to attach additional networks to
the NetServer; second, an NP is CPU-bound.
The top section of the System Summary screen shows CPU utilization for all
processors, so you can easily identify a CPU-bound NP. If an NP’s CPU utilization is
consistently above 80 percent, the processor may be a bottleneck. You may avoid
adding an extra processor by rearranging the way networks are attached. One NP
may have two heavily loaded networks while another has two lightly loaded
networks. Putting one lightly loaded network and one heavily loaded network on
each processor may eliminate the bottleneck. To identify heavily loaded networks,
check the bytes-per-second bar on the NP Statistics screen.
Do I need more SPs?
Add more SPs if you are adding more devices. The SP IV and SP V support 42 drives
each. Adding SPs may also be indicated if SP processor utilization is consistently
above 80 percent.
Are my file systems and client workstations properly distributed across the
available disk drives?
The disks in a NetServer can handle up to 70 to 80 disk I/O operations per second.
The bars in the bottom section of the System Summary screen measure up to 80
operations per second, so a bar that is consistently full may indicate a disk bottleneck.
Disk traffic typically occurs in bursts. When a disk is active, it often shows 40 to 50
operations per second. This is a problem only if a particular disk seems to be much
more heavily used than the others. If two heavily used file systems are on that one
disk, consider moving one of the file systems to another disk. In cases where the files
are not convenient to separate, use virtual partitions to stripe the file system across
multiple disks.

9-48 Version 1.10 System Manager’s Guide
Preliminary and Confidential USPEXA
Do I need write acceleration, or more of it?
The Write Accelerator is optional on the NetServer. The Write Accelerator improves
the client NFS response time and the single-user write performance for large files.
The SP statistics help you evaluate the need for write acceleration on an SP. If the
write I/O activity for an SP appears high, adding a Write Accelerator can improve the
performance. With a Write Accelerator installed on an SP, you can enable the Write
Acceleration function for the busy file systems with an option added to the entry in
/etc/fstab. The file systems experiencing a high number of writes receive help from the
write cache, reducing the overall disk write activity. To determine which file systems
might require write acceleration, review the ax_perfmon disk statistics for drives that
consistently experience a high volume of write operations.
If your SP has a Write Accelerator installed and the disk I/O activity continues to
appear high, consider adding a Write Accelerator to another SP board if that board
does not already have one. Then you can distribute the busy file systems on different
SPs.
Refer to Chapter 7, “Write Acceleration” for more information.

Special Maintenance 10-1
Preliminary and Confidential
USPEXA
10 Special Maintenance
About This Chapter
This chapter describes Auspex-specific features and commands that may not be essential
for your NetServer’s day-to-day operation but are valuable for system management and
reporting server problems to Auspex.
This chapter discusses the following types of commands or procedures:
A NetServer configuration tool (the ax_config command) that organizes
configuration data such as part numbers for field replaceable units and revision
numbers for software modules.
Caution: Only Auspex-authorized personnel should modify the configuration
file, /var/adm/config.report. Use ax_config only to display configuration
information or print out the information. This chapter describes only the
contents of the report and how to display it.
A NetServer utility,ax_load_flash, to download Flash PROM firmware to the SP, and
NP boards, as well as to 10Base-T Ethernet, FDDI, and MLT-3 SBus adapters installed
on the NP board.
Procedure for recovering from a system crash.
Network-related issues, including commands for improving the server’s connectivity
and availability, such as ax_arp, ax_netstat, and nfsstat.
Note: For information on optional software products, including installation
and documentation, refer to the Auspex Premier Software Series CD-ROM.

10-2 Version 1.10 System Manager’s Guide
Preliminary and Confidential USPEXA
Configuration Management
The ax_config command is a valuable aid in configuration management. It displays and
modifies system configuration data, which is stored in the /var/adm/config.report file. (Only
Auspex-authorized personnel should modify the data.) The data is particularly useful
when you troubleshoot the server and try to determine whether you need to replace a
hardware unit.
ax_config extracts system configuration information from three sources:
/var/adm/config.report, which contains information reflecting the system configuration
the last time ax_config modified /var/adm/config.report
Software modules, which ax_config probes to obtain the software version numbers
Hardware devices, which ax_config probes to obtain hardware part numbers
Caution: The data format in /var/adm/config.report is critical for ax_config. Do
not manually use a text editor to modify this file.
When you invoke ax_config in verbose mode (that is, when you enter ax_config -v),
messages similar to the following appear, indicating the types of information being
extracted:
Loading Hardware Data
Performing Software Probe
Performing Hardware Probe
Devices on SP0: 0 1 2 3 6 7 8 9 10
Devices on SP1: 0 1 2 3 4 5 6
Figure 10-1 illustrates how ax_config obtains the configuration information.

Preliminary and Confidential
Configuration Management 10-3
USPEXA
Figure 10-1. How ax_config obtains configuration information
Probes the NetServer devices
with FRU identifiers to
determine their part numbers,
revision levels, and serial
numbers.
Optional
products
Storage
Processor
software
Probes the system
software to determine the
revision levels of the
primary operating system
modules.
VMUNIX
Configuration information displayed on the
screen when you run ax_config.
/var/adm/config.report
Extracts
information from
the file.
Software information Current configuration report Hardware information
IOP software
HP board
Disk, tape and
CD-ROM
drives
NetServer devices with Field
Replaceable Unit (FRU)
identifiers
Write accelerator
SP board
NP board
Primary operating
system modules

10-4 Version 1.10 System Manager’s Guide
Preliminary and Confidential USPEXA
Starting ax_config
You must log in as root to use ax_config, which runs in interactive or non-interactive
mode:
Interactive mode The following commands invoke ax_config interactively:
ax_config, which displays the main menu
ax_config -v, which displays status messages when probing the
software and hardware before displaying the main menu
If the -a option is in either command, ax_config displays
information from /var/adm/config.report in addition to the probe
data when you choose the d command in the ax_config main
menu.
Non-interactive mode The following commands invoke ax_config non-interactively:
ax_config [ -o
filename
] [ -dva ]
ax_config [ -i
filename
] [ -wv ]
The first command form is described in detail in “Non-interactive
Mode”on page 10-5. Use the command to copy the contents of
/var/adm/config.report to another file. The second command form
copies the configuration information from a file that you saved or
edited into config.report; it is used only by Auspex-authorized
personnel.
Interactive Mode
To run ax_config interactively, enter ax_config or ax_config -v. The -v option means
verbose mode, which displays status messages while ax_config probes the software and
hardware. The following are sample messages that appear if you execute ax_config -v:
Loading Hardware Data
Performing Software Probe
Performing Hardware Probe
Main Menu: ax_config
c Compare Hardware Data to Hardware Probe
d Display Configuration Data
e Edit Hardware Data
i Initialize Hardware Data
l Load Hardware Data from EEPROM
w Write Hardware Data to file
q Quit
enter Choice==>
The following section describes how to display configuration data with the d command in
the main menu. Other commands in the menu are for modifying the configuration report;
only Auspex-authorized personnel should use the other options.

Preliminary and Confidential
Starting ax_config 10-5
USPEXA
Displaying Configuration Data
A d entered in the ax_config main menu prints a header listing basic system configuration
information (such as customer name, the system’s serial number, installation date, date of
most recent hardware upgrade, and name of field service representative). Auspex-
authorized personnel review the header information and edit it if necessary when making
hardware or software changes to the system.
The software probe data and hardware probe data follow the header. If the ax_config
command uses the -a option, hardware data from /var/adm/config.report also displays.
The following list describes special symbols used in the configuration report:
x’s in the part number field When the part number is xx-xxxx, the line is used as a
delimiter to separate the devices that can store Field
Replaceable Unit (FRU) identifiers from those that cannot.
? When the revision number or serial number cannot be
determined, a question mark (?) is printed.
Numbers in parentheses If the number is in an entry for a drive or board, the
number is the firmware revision number. If it is for a
memory module, the number is the size of the memory
module.
After a hardware upgrade, the information stored in /var/adm/config.report may become
obsolete. The Auspex-authorized engineer who upgrades the hardware for your server
usually modifies the configuration information to facilitate future troubleshooting efforts.
Non-interactive Mode
Use ax_config in non-interactive mode if you want to display configuration information
or write information to a file so you can transmit or print it.
Displaying Configuration Information
To display configuration information, enter the ax_config command as follows:
% ax_config -d
ax_config displays configuration data obtained from the software and hardware probe. To
include data from /var/adm/config.report, enter the following:
% ax_config -da
If the configuration file does not exist, the following message appears:
ax_config: /usr/adm/config.report not found.
These commands, however, do not write data to the config.report file.

10-6 Version 1.10 System Manager’s Guide
Preliminary and Confidential USPEXA
Copying Configuration Information to a File
To save the configuration information to a file, enter the ax_config command as follows:
% ax_config -o
filename
-da
This command saves the hardware data from config.report, hardware probe data, and
software probe data to a file, which can then be transmitted or printed. You can also
manually edit this file to add information about hardware components that ax_config
cannot probe.

Preliminary and Confidential
Flash PROM Download Utility 10-7
USPEXA
Flash PROM Download Utility
This section describes the flash PROM download utility used to install new versions of
PROM code on NetServer processor boards and SBus cards.
The following utility is available:
ax_load_flash for downloading new Flash PROM firmware to the SP V, and NP IV
boards, as well as to the FDDI and MLT-3 SBus adapters installed on the NP board.
As a result, PROM version changes to these hardware components no longer require
returning the board to the factory for a PROM upgrade. Instead, the upgrade is
accomplished entirely through the download utility and firmware code files distributed
either on the CD-ROM for a major release or as part of a patch release.
The ax_load_flash download utilitys provides the following features:
Verifies whether a specified processor board or SBus adapter’s current PROM code
matches a specified file containing PROM code.
Reads a specified processor board or SBus adapter’s current PROM code to a
designated file for backup purposes.
Replaces a specified processor board or SBus adapter’s PROM code by downloading
a specified file and automatically verifies that the PROM code now matches the file.
Caution: The ax_load_flash command erases the original contents of the Flash
PROM. Failure or interruption of the download process could leave the
network interface or processor board inoperative. Downloading incompatible
firmware to the interface or board will also leave it inoperative. It is highly
recommended that only approved firmware revisions be used.
For FDDI and MLT-3, we also highly recommend that the interface be taken
offline and physically disconnected from the ring before attempting the
firmware download.
If a failure occurs, the download process may be repeated until it succeeds.
ax_load_flash
The following processor boards and SBus cards support the ax_load_flash utility:
SP V
NP IV
FDDI and MLT-3 SBus adapter on the NP IV
Caution: Downloading firmware to SP, NP, and MLT-3 boards with
ax_load_flash requires you to place the NetServer in single-user mode and
reboot the NetServer once the download is complete and verified. All other
ax_load_flash requests can be done in single- or multiuser mode.

10-8 Version 1.10 System Manager’s Guide
Preliminary and Confidential USPEXA
The following are examples of using the ax_load_flash utility:
To display the boot and Flash firmware revision levels for a specified interface, such
as afddi1, type the following:
ax_load_flash -d afddi1
where -d is the display-only option.
Note: Flash firmware is not downloaded with the -d option.
To download the contents of a specified file (for example, fddi.4.4.flash) to a specified
interface such as afddi0, enter the following:
ax_load_flash afddi0 fddi.4.4.flash
When a major release or patch release requires a processor board’s Flash PROM to be
upgraded, the release note includes specific instructions that identify the board(s) to
upgrade and provides the pathname to the file containing the PROM code. Follow those
instructions carefully.
For additional information, refer to the ax_load_flash man page.

Preliminary and Confidential
Dealing with Server Problems 10-9
USPEXA
Dealing with Server Problems
This section provides special maintenance information about error checking, system crash
procedures, and message logging, which can be useful if you encounter system problems.
This section also gives useful tips for resolving problems if they occur. This section also
describes how to obtain assistance from Auspex.
Rebuilding the System Kernel
The procedure for rebuilding the Auspex NetServer kernel is identical to the equivalent
Sun procedure. The directory /usr/sys/aushp/conf holds binaries and object files needed to
rebuild the kernel. The default configuration file in the conf directory is named AUSPEX1.
The following steps outline the procedure for rebuilding the kernel:
1. As root, change directories to /usr/sys/aushp/conf and copy the default configuration
file:
cd /usr/sys/aushp/conf
cp AUSPEX1 NEWCONFIG
where NEWCONFIG is the new configuration file.
2. If necessary, edit the new configuration file:
vi NEWCONFIG
.
.
(edit information)
.
.
:wq
Note: When modifying the configuration file, edit only sections of the file
that describe non-Auspex devices. Do not change any lines in the “Auspex
Devices” section of the file.
3. Complete the kernel rebuild:
config NEWCONFIG
cd ../NEWCONFIG
make
mv /vmunix /vmunix.old
mv vmunix /
reboot
This completes the procedure for rebuilding the kernel. For more information, refer to
Sun’s System & Network Administration manual.
Note: If you experience problems with rebuilding the kernel, contact Auspex
Technical Support.

10-10 Version 1.10 System Manager’s Guide
Preliminary and Confidential USPEXA
System Panics and Crashes
The NetServer can hang or crash, causing a failure to respond to commands. This section
discusses what happens when the NetServer encounters a system problem.
Note: When a NetServer hangs with no response to commands, consider
contacting Auspex Technical Support before rebooting. In some cases, the
system is not hung and Technical Support can bring back the system without
rebooting.
When the NetServer crashes, it performs the following steps:
Attempts to execute a sync to force changed blocks to be written to the disks.
Prints a short message describing the cause of the crash. The message is in this format:
panic: error message
Writes all kernel panic messages to /usr/adm/messages. If you cannot obtain the crash
error message on the system console, look in this file for the information. You can also
retain crash messages in this file in order to keep a record of system behavior over
time.
Attempts to save a crash dump by writing a core image of memory from each
processor into the primary swap partition on disk. After reboot, the savecore program
writes this image to the directory /var/crash/hostname.
Upon a system crash, an NP produces two core dumps—one for each CPU on the
board. For NP III an NP IV boards, the file names are “core3iop_npn.m” and
“core3iop_fpn.m.” As in the file names for other core dumps, the n in the filename is
the number of the board (the first NP in the system is numbered 0); the m is the suffix
of the core dump file.
Attempts to reboot.
Runs fsck on the file systems when rebooting.
If no inconsistencies are found during fsck, the NetServer resumes multi-user
operations.
Note: To examine /var/adm/messages or /var/crash/hostname in single-user mode,
first mount /var; it is not mounted by default in single-user mode.
Crash dumps can accumulate in /var/crash/hostname until they fill up available disk space.
Save the files to tape, if appropriate, and delete periodically.
You can also disable the saving of crash dumps by commenting out the following lines in
/etc/rc.local:
mkdir -p /var/crash/‘
hostname
‘
echo -n ‘checking for core dump... ‘
intr savecore /var/crash/‘
hostname
‘
echo ’’
To enable the saving of crash dumps to a specified directory, leave the lines uncommented.

Preliminary and Confidential
Dealing with Server Problems 10-11
USPEXA
Sometimes the system hangs without crashing. In this situation, you may want to force a
crash dump for debugging purposes. To do this, first abort to the PROM monitor prompt
by pressing the Break key. Then enter:
HP> go 0
Note: Remember to type a space between the command name and its
argument.
This forces the crash dump to be saved in the directory /var/crash/hostname according to the
savecore procedure described previously.
Message Logging
Auspex’s error message handling resembles that of SunOS in most respects. The major
difference is that messages are recorded from the multiple system processors instead of
from a single processor. The savecore program logs messages from the processors (see the
preceding section).
Some processor error messages are logged by the daemon syslogd to the file
/var/adm/messages, according to the configuration parameters in the syslog.conf
configuration file (see the syslog.conf(5) man page). All kernel panic messages are logged
to the file. Appendix E contains a list of Auspex-specific messages, including those related
to the boot function and those related to the Auspex processors.
Note: Each error message includes the name of the Auspex processor that
reports the error. For example, the following message is generated by the third
SP in the system:
SP2: 1203:Recovered, drive write fault, slot 44.
If the File Processor on an NP generates the error, the processor is identified as
“IOPn/FPn CPU B”; if the network processor on an NP generates the error, the
processor is identified as “IOPn/NPn CPU A.” In both cases, n is the number of
the NP board. For example, in the following messages, the first message is
generated by the File Processor on the first NP board, and the second one is
generated by the Network Processor on the second NP board:
IOP0/FP0 CPU B: 1010: /disks/hweng.home: file system full
IOP1/NP1 CPU A: 1114: ae4: No carrier - transceiver cable
problem?
For more information on error logging, see Chapter 8 in Sun’s System and Network
Administration Guide.
In addition to messages being logged to /var/adm/messages, Auspex-specific notice,
informational, and diagnostic messages are logged to /var/log/auspex-messages.

10-12 Version 1.10 System Manager’s Guide
Preliminary and Confidential USPEXA
Using the Continue Command
At the monitor prompt, the continue (co) command resumes execution of the operating
system. This command is especially helpful if you unintentionally enter a Break on the
console, because it allows you to continue without rebooting the system.
Note: A Break signal may be generated when you turn the console terminal off
and then back on. In this case, you can also use the co command to continue
without rebooting.
The continue command, which can be abbreviated to co, is executed in the following
format:
HP> co [
virtual_address
]
The virtual_address argument allows you to select the virtual address of the instruction to
be executed when the program resumes. By default, the program resumes at the
instruction located at the address pointed to by the program counter.
Note: The co command may not be able to restore the system to the state in
effect at the time of the Break, depending on how long you waited before
entering co. If co fails to restart the operating system, reboot the system.
Remote Diagnostics
If you contact Auspex for help in resolving an Auspex NetServer problem, the service
representative may need to perform diagnostics on the system remotely. This section
outlines the procedure for obtaining remote diagnostic assistance.
1. Enable diagnostic mode by setting the diagnostic switch on the HP to the diag
position. (Refer to the hardware manual for your server for the location of the
diagnostic switch.)
The following procedure describes access with a modem connected to the NetServer.
Other access methods may be to a terminal server, which can be connected to serial
port b (ttyb). You can access a terminal server through a modem or the Internet.
2. Attach a modem to ttyb. Verify the modem is powered on and the telephone cable is
properly attached. Refer to the modem’s user documentation for information on
connecting and configuring the modem.
3. Depending on the nature of the problem, the Auspex service representative may ask
you to shut down the system. If so, do the following:
a. Shut down the system using shutdown(8) or halt(8).
b. When shutdown is complete and a PROM monitor prompt appears on the
console, power down the NetServer.
4. Notify the Auspex service representative to establish a connection to the modem
attached to the NetServer.
Once the modem connection is established, follow the service representative’s
instructions to reboot the NetServer.

Preliminary and Confidential
Dealing with Server Problems 10-13
USPEXA
As the system boots, the service representative can put the system in echo mode so
that all input and output is displayed both on the local and remote consoles. During
the session, the service representative may use the echo mode messaging facility to
send instructions or information to your local console. Follow all instructions from
the service representative carefully.
5. When the remote diagnostic session is completed and the NetServer is ready for
normal operation, follow these steps to restart the system:
a. Power off the modem.
b. Disable diagnostic mode by setting the diagnostic switch on the HP to norm.
c. At the monitor prompt, boot the server to multiuser mode by using the b
command.

10-14 Version 1.10 System Manager’s Guide
Preliminary and Confidential USPEXA
Managing Network Interfaces
This section gives information about commands for network management and then gives
a tip for network maintenance.
The ax_perfmon command described in Chapter 9 provides an overall picture of server
performance and of statistics on each network interface. Occasionally, however, you might
need to get detailed information on a server interface such as high-level protocol statistics
to investigate network problems. Auspex provides three commands for you to manage
and monitor individual network interfaces on your NetServer:
ax_arp(8C) displays and flushes the ARP table on a network interface.
ax_netstat(8C) shows network statistics for a network interface.
nfsstat(8C), which is part of SunOS, is modified by Auspex to display NFS statistics
per interface.
The following three sections describe how to use these commands. For further information
on the syntax, refer to the corresponding man pages.
Displaying and Flushing ARP Tables Used by an NP Board
Because a NetServer can have multiple network processors and each of them maintains a
different ARP table, Auspex provides a command to manipulate ARP tables per-board.
The command for flushing and displaying the ARP table is /auspex/ax_arp, which has the
following syntax:
ax_arp -f|-d -I
interface
where interface is a network interface number such as ae0 for an Ethernet interface or
afddi0 for an FDDI interface.
Note: The output of the command pertains to the entire board that contains
the specified interface.
To display the current entries in the ARP table, use the -a option. The following is an
example of the ax_arp -a command and its output:
host0> ax_arp -a -I ae0
host1-e1 (144.48.252.4) at 0:0:3c:0:39:1d
This example shows the ARP table used by host0-ae0 contains one entry, which resolves
the IP address (144.48.252.4) of host1-e1 to the physical address (0:0:3c:0:39:1d).
The -f option displays and flushes the ARP table used by an interface. Flushing a table
means deleting all table entries. The following shows the ax_arp -f command and output:
host0> ax_arp -f -I ae1
host1-e1 (144.48.252.4) at 0:0:3c:0:39:1d
host1-e1 (144.48.252.4) deleted
host1-e2 (144.48.252.6) at 8:0:3c:0:30:10
host1-e2 (144.48.252.6) deleted
Flush the ARP cache if the IP-to-physical address binding for a host on the network
changed and you want to update the cache quickly. In the previous example, suppose the
physical address of host1-e1 changed and you flush the cache. When host0-e1 tries to reach

Preliminary and Confidential
Managing Network Interfaces 10-15
USPEXA
host1-e1, because the entry for host1-e1 is missing, host0-e1 sends an ARP request for the
new address binding information without waiting for the ARP entry to time out. When
host0-ae1 receives the new information, it updates the cache immediately. If you do not
flush the cache after the address change, host0-e1 uses the out-of-date information for
host1-e1 until the entry times out before it sends an ARP request. In this case, updating the
cache might take up to several minutes.
Auspex has not modified arp(8C), which is part of SunOS and only pertains to the ARP
table maintained by the Host Processor (vmunix). Because ax_arp allows you to specify an
interface number, use ax_arp, not arp, to query the ARP table used by a selected interface.
Displaying Network Statistics for a Network Processor
To display the contents of various network-related data structures on an Auspex network
processor, use the ax_netstat command.
The ax_netstat command differs from ax_perfmon in that statistics displayed by
ax_netstat are cumulative: they do not include the per-second rates as in the ax_perfmon
screens. Also, ax_netstat can display routing tables and various networking statistics on a
per-protocol basis.
The ax_netstat commands have three forms, depending on the command line’s first flag:
To show the statistics for a specified interface, enter:
ax_netstat -i [ -n ] [ -I
interface
] [
interval
]
The information displayed includes the MTU value, number of packets received,
number of packets sent, number of errors, and number of collisions. You can display
only information about interfaces that were configured and detected at boot time.
The -i flag displays the interface statistics.
The -n option displays IP addresses in the output instead of names.
The -I interface option specifies the interface for which statistics are displayed. These
are examples of interface names: ae0, afddi1. If no interface is specified, the command
displays statistics gathered from all network interfaces in the system. If the interface
specified is not enabled, the interface number in the screen output is followed by an
asterisk (for example, ae0*).
Note: When ax_netstat prints statistics for all interfaces, it may not list them in
numerical order, but in the order they were detected when booting the system.
The interval option, specified in number of seconds, displays statistics gathered since
boot time and incremental statistics for each time interval. The statistics since boot
time repeat every 24 lines in the output. If no interval is specified, only one line of
statistics displays to show the statistics since boot time. With the interval option, the
command displays statistics continuously until you interrupt by pressing Ctrl-C.
Also, the statistics are presented in different formats, depending on whether an
interval is specified.

10-16 Version 1.10 System Manager’s Guide
Preliminary and Confidential USPEXA
The following example shows the output from the ax_netstat -i command with a
specified interval:
host0> ax_netstat -i -I ae1 2
input (ae1) output input (Total) output
packets errs packets errs colls packets errs packets errs
colls
1265620 0 1941468 0 14404 1265620 0 1941468 0
14404
8 0 27 0 0 8 0 27 0 0
33 0 56 0 0 33 0 56 0 0
18 0 14 0 0 18 0 14 0 0
19 0 14 0 0 19 0 14 0 0
21 0 12 0 0 21 0 12 0 0
43 0 40 0 0 43 0 40 0 0
22 0 13 0 0 22 0 13 0 0
2 0 3 0 0 2 0 3 0 0
1 0 8 0 0 1 0 8 0 0
4 0 15 0 0 4 0 15 0 0
9 0 9 0 0 9 0 9 0 0
2 0 11 0 0 2 0 11 0 0
5 0 34 0 0 5 0 34 0 0
5 0 10 0 0 5 0 10 0 0
2 0 2 0 0 2 0 2 0 0
4 0 23 0 0 4 0 23 0 0
17 0 15 0 0 17 0 15 0 0
7 0 8 0 0 7 0 8 0 0
4 0 2 0 0 4 0 2 0 0
8 0 9 0 0 8 0 9 0 0
input (ae1) output input (Total) output
packets errs packets errs colls packets errs packets errs colls
1265857 0 1941800 0 14404 1265857 0 1941800 0 14404
6 0 5 0 0 6 0 5 0 0
1 0 2 0 0 1 0 2 0 0
The following example shows the output from the ax_netstat -i command without a
specified interval:
host0> ax_netstat -i -I ae1
Name Mtu Net/Dest Address Ipkts Ierrs Opkts Oerrs Coll
ae0 1500 192.42.160.0 192.42.160.245 1470 0 3607 0 0
To show statistics on a per-protocol basis, enter:
ax_netstat -s -I
interface
The -s flag displays statistics about the UDP, IP, and ICMP protocols gathered since
boot time. The statistics pertain to the entire processor board to which the specified
interface is attached. In this command form, -I interface is mandatory.

Preliminary and Confidential
Managing Network Interfaces 10-17
USPEXA
The following example shows the ax_netstat -s command and its output:
host0> ax_netstat -s -I ae3
udp:
0 incomplete headers
0 bad data length fields
0 bad checksums
ip:
65516383 total packets received
0 bad header checksums
0 with size smaller than minimum
0 with data size < data length
0 with header length < data size
0 with data length < header length
165188 fragments received
0 fragments dropped (dup or out of space)
911 fragments dropped after timeout
9684974 packets forwarded
0 packets not forwardable
0 redirects sent
icmp:
0 calls to icmp_error
0 errors not generated ’cuz old message was icmp
Output histogram:
echo reply: 35
0 messages with bad code fields
0 messages < minimum length
0 bad checksums
0 messages with bad length
Input histogram:
echo reply: 62
destination unreachable: 9
routing redirect: 489
echo: 35
35 message responses generated
To show the routing table on an interface, enter:
ax_netstat -r [ -n ] -I
interface

10-18 Version 1.10 System Manager’s Guide
Preliminary and Confidential USPEXA
The -r flag displays the routing table used on the specified interface. In this command
form, -I interface is mandatory. The -n option displays IP addresses in the output
instead of names. For more information about the routing table, refer to the ax_netstat
man page. The following is an example of an ax_netstat -r command and its output:
host0> ax_netstat -r -n -I ae1
Routing tables
Destination Gateway Flags Refs Use Interface
127.0.0.1 127.0.0.1 UHO 0 0
144.48.216.0 144.48.252.65 UG 0 86 ae1
192.42.160.0 144.48.254.1 UGO 0 70620
144.48.248.0 144.48.248.4 UO 0 0
144.48.217.0 144.48.252.65 UG 0 55 ae1
144.48.153.0 144.48.252.126 UG 0 2 ae1
144.48.9.0 144.48.9.1 UO 1 818999
144.48.218.0 144.48.252.65 UG 0 63 ae1
144.48.170.0 144.48.252.37 UG 0 3600 ae1
144.48.10.0 144.48.254.1 UGO 0 957
144.48.250.0 144.48.250.4 UO 0 37980
144.48.219.0 144.48.252.65 UG 0 60 ae1
144.48.11.0 144.48.254.1 UGO 0 244
144.48.220.0 144.48.252.65 UG 0 61 ae1
.
.
.
To show routing statistics (not the routing table) for a network processor board, enter:
ax_netstat -r -s -I
interface
The following is an example of an ax_netstat -r -s command and its output:
host0> ax_netstat -r -s -I ae3
routing:
0 bad routing redirects
0 dynamically created routes
0 new gateways due to redirects
0 destinations found unreachable
14 uses of a wildcard route
If you do not specify the -i, -s, or -r flag in the ax_netstat command, the flag defaults
to -s and protocol information displays.
The netstat(8C) command, which is part of SunOS, displays information similar to
that printed by ax_netstat. The major differences between the commands are listed as
follows:
Statistics gathered by ax_netstat pertain to packets processed by a network processor
board; netstat, when used with the -I interface option, displays statistics for packets
that are received or sent out by the interface but are processed by the HP.
If the -I interface option is used in a netstat command and the specified interface is
down or absent, nothing prints except a header. The ax_netstat command, however,
displays zero counts for various types of statistics and places an asterisk next to the
interface name to show an interface that is down. If the interface is not installed in the
server, an error message appears as follows:
ax_netstat: device “ae17” is not an installed network interface.

Preliminary and Confidential
Managing Network Interfaces 10-19
USPEXA
Displaying NFS Statistics
The nfsstat(8C) command in SunOS displays NFS statistics such as client information and
RPC information. The command is modified by Auspex to include the -I Interface option
for displaying information about a selected network interface such as ae0 and afddi1.
Please refer to the nfsstat man page. for complete nfsstat syntax.
The reporter.sh(8) script, when enabled, automatically mails site reports to Auspex
Customer Service. The script calls nfsstat(8C) with the -z option to reinitialize nfsstat
statistics. If you do not want the statistics fields to automatically reinitialize, edit the script
/usr/auspex/reporter.sh. Comment out the nfsstat command that uses the -z option and
uncomment the nfsstat command that does not use the -z option.
Network Changes
Whenever you add a new network interface or change an IP address, the router daemon
does not automatically pick up the change. The daemon complains with an error message
similar to:
packet from unknown router
After additions or changes, always restart the daemon in.routed. See the in.routed(8C)
man page for further information.


UNIX Manual Pages A-1
Preliminary and Confidential
USPEXA
AUNIX Manual Pages
About This Appendix
This appendix lists the online manual pages for the commands and utilities added or
modified in SunOS by Auspex. Some man pages are modified because changes have been
made to the software, and some are modified to follow Auspex conventions.

A-2 Version 1.10 System Manager’s Guide
Preliminary and Confidential USPEXA
User Commands
a2p(1) Awk to perl translator
arch(1) Display the architecture of the current host
ax_dbx(1) Auspex debugger
ax_sparc_dbx(1) Allows source level debugging and execution of programs
downloaded to Auspex SPARC-based processors
ax_tapestats(1) Tape drive statistics
bar(1) Create tape archives, and add or extract files
cpio(1) Copy file archives in and out
dd(1) Convert and copy files with various data formats
eject(1) Eject media device from the drive
installf(1) Adds a file to the software installation database
mach(1) Display the processor type of the current host
md(5) Calculate a message digest (checksum) for a file
mt(1) Magnetic tape control
nohup(1V) Run a command immune to hangups and quits
pax(1) Portable archive exchange
perl(1) The practical extraction and report language
pkgadd(1) Installs an optional software package from CD-ROM
pkgask(1) Store answers for an interactive package installation
pkgchk(1) Verifies the installation of an optional software package
pkginfo(1) Provides information on optional software packages
pkgmk(1) Produce an installable package for optional software installation
pkgparam(1) Lists parameters for pkg commands
pkgproto(1) Generates prototype file entries for pkgmk command
pkgrm(1) Removes an installed optional software package
pkgtrans(1) Translates an installable software package between formats
rm(1) Remove files
removef(1) Remove files from the software database
rsh(1C) Remote shell
s2p(1) Sed to perl translator
stty(1v) Set or alter the options for a terminal
tar(1) Create tape archives, and add or extract files

Preliminary and Confidential
System Calls A-3
USPEXA
System Calls
intro(2) Introduction to system services and error numbers
chown(2) Change the user and group ownership of files
mount(2v) Mount file systems
nfssvc(2) NFS daemons

A-4 Version 1.10 System Manager’s Guide
Preliminary and Confidential USPEXA
Devices and Networking
acd(4) CD-ROM driver for the Auspex Storage Processor
ad(4) Disk driver for Auspex Storage Processor
ae(4) Auspex Ethernet interface
afddi(4) Auspex FDDI/MLT-3 interface
afe(4) Auspex Fast Ethernet interface
anp(4) Auspex Network Processor
apm(4) Auspex Primary Memory
ard(4) Auspex RAID array driver
asp(4) Auspex Storage Processor
ast(4) Tape driver for Auspex Storage Processor
atm_accept(4) Accepts a pending connection request
atm_bind(4) Binds an Application Service Access Point (ASAP) to an
ATM end-point
atm_client_aal4(4) Example client ATM program using AAL 3/4
atm_client_null(4) Example client ATM program using null AAL
atm_close(4) Closes a connection with an ATM endpoint
atm_connect(4) Establishes a connection with an ATM endpoint
atm_error(4) Prints an ATM error message
atm_getbatchsize(4) Gets batch size for null AAL interface
atm_gethostbyname(4) Gets the ATM address for a hostname
atm_intro(4) Provides introduction to ATM user-level library functions
atm_listen(4) Listens for an ATM connection request
atm_open(4) Opens an ATM connection endpoint and gets connection
information
atm_recv(4) Receives data from an established ATM connection
atm_send(4) Sends data over an established ATM connection
atm_server_aal4(4) Example server ATM program using AAL 3/4
atm_server_null(4) Example server ATM program using null AAL
atm_setbatchsize(4) Sets batch size for null AAL interface
atmio(4) ATM device control operations
cdromio(4) CD-ROM control operations
compver(4) Compatible versions file for software packages
depend(4) Software dependencies file for software packages
if(4n) C Shell built-in command

Preliminary and Confidential
Devices and Networking A-5
USPEXA
iop(4) Auspex I/O Processor
lfs(4) Local file system
mtio(4) Magnetic tape interface
pkginfo(4) Display software package information
pkgmap(4) Package contents description file
nit_if(4m) STREAMS NIT device interface module
vp(4) Auspex virtual partition driver

A-6 Version 1.10 System Manager’s Guide
Preliminary and Confidential USPEXA
File Formats
acct(5) Execution accounting file
ax_keys(5) Auspex key and license file
exports(5) and xtab(5) Directories to export to NFS Clients
fstab(5) File system mounting tables
installation.report(5) List of installation tasks performed
mtab(5) Mounted file system tables
passwd(5) Password file
raidtab(5) RAID array table
securenets(5) List IP addresses to which the NIS server should respond
syslog.conf(5) Configuration file for system log daemon syslogd
vpartab(5) Virtual partition table

Preliminary and Confidential
Maintenance Commands A-7
USPEXA
Maintenance Commands
MAKEDEV.auspex(8) Make Auspex special files
NSconfig(8) Configure the software on an Auspex network server
NSinstall(8) Install the software on an Auspex network server
NSupdate(8) Auspex utility to install new releases
SetupClient(8) Add a diskless SunOS client to the Auspex network
server, or remove a client from the server
SetupExec(8) Install architecture-dependent executables on the
server
SetupTty(8) Configure a tty device for a modem or terminal
auspex(8) Introduction to the Auspex network servers
ax_add_device(8) Utility to allow disk drives to be added or replaced
while the NetServer is running
ax_admmsg(8) UNIX-level routine to extract Auspex error messages
from the message files in /usr/adm
ax_admmsg.check(8) UNIX-level routine that mails an error message report
to a designated list of people
ax_arp(8) Display and flush address resolution table on an
Auspex network interface
ax_checklicense(8) Checks for valid optional software product licensing
ax_chkdrive(8) Auspex drive initializer
ax_clonefs(8) Auspex command to create and configure a virtual
partition that duplicates data in another virtual
partition
ax_config(8) Auspex utility to display and modify system
configuration information stored in EEPROM
ax_crash(8) System crash analysis
ax_decyrpt(8) Decrypt optional product files
ax_diag(8) Auspex utility to access the PROM Extended
Diagnostics menus from UNIX
ax_diskconf(8) Auspex utility to display disk configuration
information
ax_docs(8) Display online system and optional product
documentation
ax_drives(8) Auspex UNIX-level utility to obtain FRU information
stored on Auspex drives
ax_drstat(8) Drive statistics maintainer

A-8 Version 1.10 System Manager’s Guide
Preliminary and Confidential USPEXA
ax_drvbuild(8) Maintains SCSI disk firmware files downloaded by
ax_drvmaint
ax_drvmaint(8) Downloads SCSI disk firmware files
ax_enable(8) Enables Auspex optional products
ax_expand(8) Enlarge a file system on a virtual partition
ax_fddistat(8c) Shows status of FDDI/CDDI/MLT-3 network
interfaces
ax_fsmgr(8) Auspex file system manager
ax_fsutil(8) Utility for miscellaneous file system services
ax_hot_plug(8) Utility for replacing multiple disk drives while the
NetServer is running
ax_isolated(8) Daemon for monitoring file system isolation events
ax_keyenvoyd(8c) Auspex daemon that talks to keyserver
ax_kill(8) Command for killing all processes sleeping on an
isolated file system
ax_label(8) Partition a disk and label the drive
ax_label_root Repartition and write a label for a root drive
ax_lfsd(8) Start LFS daemons on Auspex Host Processor
ax_lfstest(8) Auspex LFS diagnostics
ax_load_flash(8) Utility to download Flash firmware
ax_loadvpar(8) Auspex utility to load the virtual partition table
ax_lslabel(8) Show a disk’s label and partitioning
ax_mattach(8) Auspex utility to attach a new member to a mirrored
virtual partition
ax_mconvert(8) Convert a virtual partition to a mirrored virtual
partition
ax_mdetach(8) Auspex utility to detach a member from a mirrored
virtual partition
ax_meminfo(8) Prints the amount and type of primary memory
ax_memtest(8) VME data transfer test
ax_mrestore(8) Auspex utility to copy data from one member of a
mirrored virtual partition to the other member
ax_netstat(8c) Utility to obtain network statistics from Auspex
Ethernet Processors
ax_nfsd(8) Start NFS daemons on Auspex Network Processors
ax_perfhist(8) Auspex command to display graphically the statistics
gathered by ax_perfmon
ax_perfmon(8) Auspex performance monitoring tool

Preliminary and Confidential
Maintenance Commands A-9
USPEXA
ax_ping(8) Send null FMK messages to an Auspex processor
ax_purgelock(8) Releases remote locks held by the server for a specified
Internet address
ax_remove_device(8) Utility to allow disk drives to be removed while the
NetServer is running
ax_request_key(8) Generate email or a file requesting an Auspex optional
product key
ax_resolve(8) Find the FMK process with the specified name
ax_restore_mirrors(8) Restores all mirrored partitions to an active state
ax_set_timeout(8) Specify how long the system waits before declaring a
board dead
ax_sperr Storage Processor error description program
ax_sputil(8) Auspex utility for various disk-related functions
ax_startup(8) Auspex daemon that downloads and boots Auspex
processors
ax_statd(8) and
ax_statd2(8) Auspex statistics daemons
ax_statfp(8) Utility to report statistics for a specified Auspex File
Processor
ax_statm16(8) Utility to report M16 statistics for a specified Auspex
Processor
ax_systest(8) Auspex system stress test suite
ax_systest.setup(8) Generate an Auspex system test suite environment file
template
ax_tcbt Test 100Base-T Fast Ethernet port on NP boards
ax_tcbt2 Test Sun Fast Ethernet Adapter 2.0 on NP boards
ax_tcp(8) Add NP TCP workers, show status of existing workers,
drop connections
ax_tfddi Test FDDI or CDDI port on NP boards
ax_timed(8) and ax_errd(8) Daemon that reports and logs errors from the Auspex
processors
ax_trace Extracts, formets, or configures Auspex processor
traces
ax_util(8) Auspex utility used to perform board-level debugging
on the Auspex processors
ax_vold(8) Auspex virtual partition daemon
ax_vpstat(8) Auspex utility to display the status of virtual partitions
ax_whatrel(8) Utility to print the release number of files that are part
of Auspex releases

A-10 Version 1.10 System Manager’s Guide
Preliminary and Confidential USPEXA
ax_write_cache(8) Control the SP write acceleration feature
boot(8S) Start the system kernel or a standalone program
config(8) Build system configuration files
corescreen(8), corescreen.sh(8) Gather information from Auspex core dumps
diskusg(8) Generate disk accounting data by user
dkinfo(8) Report information about disk geometry and
partitioning
dmesg(8) Collect system diagnostic messages to form error log
dump(8) Incremental file system dump
dumpfs(8) Dump file system information
eeprom(8s) EEPROM display and load utility
exportfs(8) Export and unexport directories to NFS clients
fastboot(8) and
fasthalt(8) Reboot or halt the system without checking disks
fastfs(8) Sets the delayed metadata write capability of local file
systems
fsck(8) File system consistency check and interactive repair
getcores(8), getcores.sh(8) Compress and tar core files to tape
growfs(8) Enlarge a file system
halt(8) Stop the Host Processor
hpboot(8S) Start the system kernel or a standalone program
hphalt(8) Stop the processor
hpreboot(8) Restart the operating system
hpshutdown(8) Close down the system at a given time
icheck(8) File system storage consistency check
ifconfig(8c) Configures network interface parameters
inetd(8c) Internet services daemon
installboot(8S) Install bootblocks in a disk partition
looptest(8c) Tests an ATM interface for cell reception and
transmission
mailmessages(8),
mailmessages.sh(8) Inform Auspex Customer Service of a reboot
mkfs(8) Construct a file system
mount(8) Mount and unmount file systems
mountd(8) NFS mount request server
netstat(8c) Show network status for Auspex Host Processor

Preliminary and Confidential
Maintenance Commands A-11
USPEXA
newfs(8) Create a new file system
nfsd(8) NFS daemon
nfsstat(8c) Network file system statistics
panic(8s) Explains what happens when the system crashes
rc(8), rc.auspex(8),
rc.boot(8), rc.local(8),
rc.shutdown(8)
Scripts for autoreboot, shutdown, and daemons
reboot(8) Restart the kernel
reporter(8), reporter.sh(8) Prepare and mail site reports to Auspex Customer
Service
restore(8), rrestore Incremental file system restore
route(8c) Manipulate the routing tables
savecore(8) Save core dumps of the operating system
shutdown(8) Close down the system at a given time
stopnfsd(8) Auspex utility to shut down the NFS
sundiag(8) System diagnostics
swapon(8) Specify additional device for paging and swapping
ypserv(8), ypbind, ypxfrd NIS server and binder processes


Online Documentation B-1
Preliminary and Confidential
USPEXA
BOnline Documentation
About This Appendix
This appendix provides information on installing online documentation and setting up
your workstation’s X environment to view the online documents.

B-2 Version 1.10 System Manager’s Guide
Preliminary and Confidential USPEXA
Online Documentation
Auspex offers online documentation to users who have an X display that runs the X
Window System protocol (MIT X.11, Release 4 or later), or that runs Sun OpenWindows 2.0
or later. The online documentation provides hypertext links embedded in the text, which
allow you to move easily from topic to topic within the manual. Hypertext links are in blue
text in the online documents.
This section covers the following topics:
Installing online documentation
Starting the online documentation
Overview of online documentation
Printing a document
Installing Online Documentation
All of the online documentation is on the Auspex Premier Software Series CD-ROM in a
package named AXdocs. The package includes the system manuals, hardware manuals,
and Optional Product manuals. Use the pkgadd(1M) command to install the online
documents.
Note: The pkgadd process sets userid to “install” (or root if there is no install
userid) before adding a package. If your system has an install userid that does
not have super user permissions, then the pkgadd may fail. Either give the
install userid super user permissions, or remove the install userid.
Before adding the package, you must find enough space for the package in a directory.
The pkgadd command calculates the size directory needed and displays the size. In
the following procedure, the size given is 27,000 kilobytes, but the actual size for your
installation may be larger. Find a directory of at least 27,000 kilobytes, then use the pkgadd
command to get the actual size needed. You may need to do a second pass with pkgadd if
you need to find a larger target directory.
1. Mount the Premier Software Series CD-ROM; for example:
# mount -rt hsfs /dev/acd1 /cdrom
This command mounts the CD in drive slot 1 on /cdrom.
2. Mount /usr with read/write privilege:
# mount -o remount,rw /usr
3. Add the document package to the server by entering the following command:
# pkgadd -d /cdrom
The system returns:
The following packages are available:
1 AXEC1 etherchannel
(HP-VII,HP-VIII) 1.10
2 AXNTBios Auspex NetBIOS
(HP-VII,HP-VIII) 1.10
3 AXNeTsrv Advanced Server for UNIX Systems

Preliminary and Confidential
Online Documentation B-3
USPEXA
(HP-VII,HP-VIII) 1.10
4 AXatm2 ATM 2
(HP-VII,HP-VIII) 1.10
5 AXbackup FastBackup
(HP-VII,HP-VIII) 1.10
6 AXdgrd DataGuard
(HP-VII,HP-VIII) 1.10
7 AXdocs Auspex System Documentation
(HP-VII,HP-VIII) 1.10
8 AXdrvgrd DriveGuard
(HP-VII,HP-VIII) 1.10
9 AXftp NP Resident FTP
(HP-VII,HP-VIII) 1.10
10 AXsrvgrd ServerGuard
(HP-VII,HP-VIII) 1.10
Select package(s) you wish to process (or ’all’ to process
all packages). (default: all) [?,??,q]:
4. Enter the number 5 for the 1.10 document package.
Processing package instance <AXdocs> from </cdrom>
Auspex System Documentation
(HP-V,HP-VI,HP-VII,HP-VIII) 1.10
5. The following question needs a path to the destination directory for the document
package, not a path to the source on the CD. Enter a question mark.
Enter path to package base directory [?,q] ?
Installation of this package requires that a UNIX directory be
available for installation of appropriate software.This directory
may be part of any mounted filesystem, or may itself be a mount
point.
In general, it is unwise to select a base directory which already
contains other files and/or directories.
6. Now enter the path name to the destination directory for the package.
Enter path to package base directory [?,q] /docs
Using </docs> as the package base directory.
AXdocs requires the following disk space: 11572 kbytes
Checking if /docs has enough free space for install...
## Processing package information.
## Processing system information.
## Verifying disk space requirements.
## Checking for conflicts with packages already installed.
## Checking for setuid/setgid programs.
This package contains scripts which will be executed with super-
user permission during the process of installing this package.
Do you want to continue with the installation of this package
[y,n,?]

B-4 Version 1.10 System Manager’s Guide
Preliminary and Confidential USPEXA
7. Answer y if you wish to continue. Answer n if you want to find another source
directory for the package.
Installing Auspex System Documentation as <AXdocs>
## Installing part 1 of 1.
/documents/FSG/17_FRU.PDF
/documents/FSG/181_FRU.PDF
.
.
.
A long listing of files is deleted in this example, but will appear during your
installation.
[ verifying class <none> ]
## Executing postinstall script.
ln -s /docs /usr/auspex/docs
Installation of <AXdocs> was successful.
The following packages are available:
1 AXEC1 etherchannel
(HP-VII,HP-VIII) 1.10
2 AXNTBios Auspex NetBIOS
(HP-VII,HP-VIII) 1.10
3 AXNeTsrv Advanced Server for UNIX Systems
(HP-VII,HP-VIII) 1.10
4 AXatm2 ATM 2
(HP-VII,HP-VIII) 1.10
5 AXbackup FastBackup
(HP-VII,HP-VIII) 1.10
6 AXdgrd DataGuard
(HP-VII,HP-VIII) 1.10
7 AXdocs Auspex System Documentation
(HP-VII,HP-VIII) 1.10
8 AXdrvgrd DriveGuard
(HP-VII,HP-VIII) 1.10
9 AXftp NP Resident FTP
(HP-VII,HP-VIII) 1.10
10 AXsrvgrd ServerGuard
(HP-VII,HP-VIII) 1.10
Select package(s) you wish to process (or ’all’ to process
all packages). (default: all) [?,??,q]:
8. Enter q to quit the pkgadd routine. Note that the pkgadd command copies the
session into two log files as shown in the following display.
pkgadd session finished on Tue Jan 14 15:28:50 PST 1997
A log of this session of pkgadd is at /tmp/pkgadd.log on the
current root disk, and at /var/log/pkgadd.log on the target disk.

Preliminary and Confidential
Online Documentation B-5
USPEXA
Starting the Online Documentation
To open the online document from an X display on the network, use the following
procedure. In the procedure, the machine foobar has the local X display screen, and the
server dochost1 holds the ax_docs(8) utility and files.
1. Verify your path contains the path entry /usr/auspex.
2. Add the server dochost1 to your xhost list.
foobar% xhost +dochost1
3. Use rlogin(1C) or tip(1C) to login to dochost1.
foobar% rlogin dochost1
dochost1%
4. From dochost1, set the display environment for the shell type. For example, for the C
shell, enter the following command to send the display back to foobar:
dochost1% setenv DISPLAY foobar:0
For the Bourne shell or Bourne-compatible shell, follow this example:
dochost1% DISPLAY=foobar:0; export DISPLAY
5. Enter the following on dochost1 to start the online documentation utility:
dochost1% ax_docs
This script invokes the documentation Main Menu.
Overview
Auspex NetServers support online documentation through the licensing of Acrobat
software from Adobe Corporation. The online documentation contains system hardware,
system software, and optional software information. The software information is in the
online version of the System Manager’s Guide; the hardware information is extracted from
the hardware manual that ships with your server.
Figure B-1 shows part of the Main menu. Click on a menu choice to see documentation.

B-6 Version 1.10 System Manager’s Guide
Preliminary and Confidential USPEXA
Figure B-1. Main Menu window (for Auspex online documentation)
The entries on the Main Menu are:
System Manager’s Guide. This entry brings up a window with the System
Manager’s Guide.
Premier Software Series Menu. This entry brings up another menu with choices for all
of the optional products offered with this release. Clicking on one of the optional
product choices brings up a window with the document for that product.
System Hardware Menu. This entry brings up another menu with entries for all the
hardware manuals and the Hardware Release Note. Click on the entry for your
system (such as the NS 7000 Model 700 Series) to see the manual for that system.
Field Service Menu. This entry brings up a menu of field service documents,
including FRU documents and the Field Service Guide.
Auspex Homepage. This entry connects to the Auspex home page over the World
Wide Web, provided you have an Internet browser running on your system.
Help button. The help button, a large question mark, explains how to use the Acrobat
Reader window menus and icons
Using the System Manager’s Guide as an example, note that when the window containing
that document appears, a table of contents sidebar entry appears in the window. The
entries are called bookmarks. A bookmark with more levels of table of content entries can
be expanded to other levels by clicking on the arrow for that entry. Clicking on the entry

Preliminary and Confidential
Online Documentation B-7
USPEXA
itself takes you to that part of the document. Figure B-2 shows a portion of the System
Manager’s Guide window with the bookmarks on the left. The Main Menu choice takes you
back to the documentation Main Menu.
Figure B-2. Bookmarks
Printing a Document
For your convenience, you can print individual pages or the entire contents of the online
manual. Bring down the File menu from the top of any of the windows, and choose the
print option. The Premier Software Series CD also has a directory named psdocs that holds
PostScript files for each document. You can print the documents directly from psdocs. To
print documents in A4 format, use the files with the “.psA4” suffix.
Version 1.10 System
Manager’s Guide


Time Zones C-1
Preliminary and Confidential
USPEXA
CTime Zones
World Time Zones
This appendix contains a listing of world time zones. A time zone name from this table is
required during the NetServer configuration process.
Table C-1. Time zone listing
Time zone name Time zone area
North America:
U.S./Eastern Eastern time zone, U.S.
U.S./Central Central time zone, U.S.
U.S./Mountain Mountain time zone, U.S.
U.S./Pacific Pacific time zone, U.S.
U.S./Pacific-New Pacific time zone, U.S., with proposed changes to daylight saving
time near election time in presidential election years.
U.S./Yukon Yukon time zone, U.S.
U.S./East-Indiana Eastern time zone, U.S., no daylight saving time
U.S./Arizona Mountain time zone, U.S., no daylight saving time
U.S./Hawaii Hawaii
Navajo Same as U.S./Mountain
Canada/Newfoundland Newfoundland
Canada/Atlantic Atlantic time zone, Canada
Canada/Eastern Eastern time zone, Canada
Canada/Central Central time zone, Canada
Canada/East-Saskatchewan Central time zone, Canada, no daylight saving time
Canada/Mountain Mountain time zone, Canada
Canada/Pacific Pacific time zone, Canada
Canada/Yukon Yukon time zone, Canada
Mexico/BajaNorte Baja Norte time zone, Mexico
Mexico/BajaSur Baja Sur time zone, Mexico

C-2 Version 1.10 System Manager’s Guide
Preliminary and Confidential USPEXA
Mexico/General Mexico general time zone
South America:
Brazil/East Eastern Brazil time zone
Brazil/West Western Brazil time zone
Brazil/Acre Territory of Acre time zone, Brazil
Brazil/DeNoronha Fernando De Noronha time zone, Brazil
Chile/Continental Continental Chile time zone
Chile/Easter Island Easter Island time zone, Chile
Europe:
GB-Eire Great Britain and Ireland
WET Western European time
Iceland Iceland
MET Middle European time (same as CET)
CET Central European time (same as MET)
Poland Poland
EET Eastern European time
Turkey Turkey
W-SU Western Soviet Union
Asia:
PRC People’s Republic of China
ROK Republic of Korea
Japan Japan
Singapore Singapore
Hongkong Hong Kong
ROC Republic of China
Israel Israel
Australia and New Zealand:
Australia/Tasmania Tasmania, Australia
Australia/Queensland Queensland, Australia
Australia/North Northern Territory, Australia
Australia/West Western Australia
Australia/South South Australia
Australia/Victoria Victoria, Australia
Table C-1. Time zone listing (Continued)
Time zone name Time zone area

Preliminary and Confidential
World Time Zones C-3
USPEXA
Australia/NSW New South Wales, Australia
Australia/Broken-Hill Broken-Hill, Australia
Australia/Sturt Sturt, Australia
Australia/Yancowinna Yancowinna, Australia
Australia/LHI Lord Howe Island, Australia
NZ New Zealand
Table C-1. Time zone listing (Continued)
Time zone name Time zone area

C-4 Version 1.10 System Manager’s Guide
Preliminary and Confidential USPEXA
Other time zones (none include daylight saving time unless otherwise noted):
Table C-2. Additional time zone listings
Time Zone Name Time Zone Area
GMT Greenwich mean time
UTC Same as GMT
UCT Same as GMT
Universal Same as GMT
Greenwich Same as GMT
GMT-1 1 hour west of Greenwich mean time
GMT-2 2 hours west of Greenwich mean time
GMT-3 3 hours west of Greenwich mean time
GMT-4 4 hours west of Greenwich mean time
GMT-5 5 hours west of Greenwich mean time
GMT-6 6 hours west of Greenwich mean time
GMT-7 7 hours west of Greenwich mean time
GMT-8 8 hours west of Greenwich mean time
GMT-9 9 hours west of Greenwich mean time
GMT-10 10 hours west of Greenwich mean time
GMT-11 11 hours west of Greenwich mean time
GMT-12 12 hours west of Greenwich mean time
GMT+13 13 hours west of Greenwich mean time (GMT+12 with daylight saving time)
GMT+12 12 hours east of Greenwich mean time
GMT+11 11 hours east of Greenwich mean time
GMT+10 10 hours east of Greenwich mean time
GMT+9 9 hours east of Greenwich mean time
GMT+8 8 hours east of Greenwich mean time
GMT+7 7 hours east of Greenwich mean time
GMT+6 6 hours east of Greenwich mean time
GMT+5 5 hours east of Greenwich mean time
GMT+4 4 hours east of Greenwich mean time
GMT+3 3 hours east of Greenwich mean time
GMT+2 2 hours east of Greenwich mean time
GMT+1 1 hour east of Greenwich mean time

Configuration Worksheets D-1
Preliminary and Confidential
USPEXA
DConfiguration Worksheets
About This Appendix
This appendix contains a set of four worksheets for system configuration tasks:
The Host Information worksheet compiles information for host configuration with
the NSconfig command and is useful when using the NSinstall command.
The Client Information worksheet compiles information for client configuration with
the SetupClient commands.
The Disk Drive Information worksheet may be helpful during disk partitioning.
The Virtual Partition Information worksheet compiles information about the virtual
partitions defined on your server.
These worksheets are designed to be duplicated for your convenience.

D-2 Version 1.10 System Manager’s Guide
Preliminary and Confidential USPEXA
Host Information Worksheet
Network Information:
Host Information:
Primary Hostname:
NIS Type: (Master/Slave/Client/None)
NIS Domain:
SNMP Daemon: (Yes/No)
Route Daemon: (Yes/No/Quiet)
Time Zone:
Host name Internet Address Subnet Mask Ethernet Address
0
1
2
3
4
5
6
7
8
9
10
11
12
13
14
15
16
17
18
19
20
22
23

Preliminary and Confidential
Host Information Worksheet D-3
USPEXA
Notes:

D-4 Version 1.10 System Manager’s Guide
Preliminary and Confidential USPEXA
Client Information Worksheet
Server Information:
Hostname: _____________ NIS Domain: ____________
Client Information:
Client Name Arch. SunOS
Version Swap
Size Addresses, Names, and Paths
Ethernet addr:
Internet addr:
Domain name:
Export path:
Root path:
Swap path:
Executables path:
Kernel executables path:
Home path:
/usr/share files path:
Notes:
Ethernet addr:
Internet addr:
Domain name:
Export path:
Root path:
Swap path:
Executables path:
Kernel executables path:
Home path:
/usr/share files path:
Notes:

Preliminary and Confidential
Client Information Worksheet D-5
USPEXA
Ethernet addr:
Internet addr:
Domain name:
Export path:
Root path:
Swap path:
Executables path:
Kernel executables path:
Home path:
/usr/share files path:
Notes:
Ethernet addr:
Internet addr:
Domain name:
Export path:
Root path:
Swap path:
Executables path:
Kernel executables path:
Home path:
/usr/share files path:
Notes:
Client Name Arch. SunOS
Version Swap
Size Addresses, Names, and Paths

D-6 Version 1.10 System Manager’s Guide
Preliminary and Confidential USPEXA
Disk Drive Information Worksheet
Drive Type Information:
Disk Drive no. (slot number): _____________
Drive size (1 GB, 1.35 GB, 1.76 GB, 2 GB, 3 GB, 4 GB, 9 GB): _____________
Drive Partitioning:
Drive partitioning scheme (root, default, stripe, other): _____________
Notes:
Partition Size Mount Point Major Directories
a
b
c
d
e
f
g
h

Preliminary and Confidential
Virtual Partition Information Worksheet D-7
USPEXA
Virtual Partition Information Worksheet
Virtual Partition Information:
Notes:
VP No. Members Size Type Mount Point Major Directories


Messages E-1
Preliminary and Confidential
USPEXA
EMessages
About This Appendix
This appendix describes messages unique to the NetServer. Auspex NetServer messages
fall into the following categories:
Standard boot messages
System startup error messages
Auspex processor error messages
This appendix makes no attempt to document standard Solaris messages. For information
about Solaris messages, refer to Appendix B in Sun’s System and Network Administration.
Also, you can refer to the Intro(2) man page for an introduction to SunOS system calls and
error numbers.

E-2 Version 1.10 System Manager’s Guide
Preliminary and Confidential USPEXA
Standard Boot Messages
This section provides an example of boot messages that display as part of a normal boot
process. The boot sequence is annotated with circled numbers that refer to the boot event
explanations in Table E-1.
The example is for a NetServer with an HP VII. NetServers with an HP VIII have a similar
boot sequence.
IDPROM checksum test.
SPARC Processor (10-0070) Boot PROM Selftest.
POST RAM (Clear)
Setup MMU table
Copying PROM Data to RAM
EPROM Checksum Test
Sys Control Register Test
SW Interrupt 1 (level 1) Test
SW Interrupt 2 (level 6) Test
MPC Register Test
ECC Valid Access Test
Timer 0 Interrupt (level 10) Test
Timer 1 Interrupt (level 14) Test
Command Ready Interrupt Test
MMU PTE Reference Bit Test
MMU PTE Modified Bit Test
MMU PTE Valid Bit Test
MMU PTE Access Bit Test
MMU TLB Test
MMU Data Access Trap Test
MMU Probe Test
Cache Data RAM Test
Cache Tag RAM Test
Cache Write Miss Test
Cache Write Hit Test
NVRAM Battery Test GOOD BATTERY done
NVRAM Memory Test saving restoring restoring checksum done NVRAM
Test, checksum=0x77
TOD Test127 119 95 127 123 127 95 127
POST complete: Pass = 1, Errors = 0
Auspex NetServer: SPARC
96MB memory installed, Hostid ffffffff
Part Number 10-0107, Rev CD, Serial #3
AUSPEX-VERSION 2.9_HP SUNMON 09/12/96 10:58
Initialize 96 MB of Memory ... Completed.
Test 0 MB of Memory (Address Test) ... Completed.
1
2
3
4

Preliminary and Confidential
Standard Boot Messages E-3
USPEXA
EEPROM boot device...ad(0,0,0)
sp - status 0 70 71 f0
sp found in slot = 12
Boot device: /mvic/vme/asp@6d,1180/ad@0,0:0 File and args:
0x4000
bootblock loaded
sp - status f0
sp - status f0
root on ad0a fstype 4.2
Boot: vmunix
Size: 1122304+229176+85512 bytes
m16u_npages_dvma = 358
m16u_net_interfaces = 15
VAC ENABLED in COPYBACK mode
Auspex 1.9/SunOS 4.1.4 (AUSPEX1) #1: Tue Nov 5 04:41:40 PDT 1996
Copyright 1989-1996 Auspex Systems, Inc.
Copyright 1983-1994 Sun Microsystems, Inc.
cpu = ASPX,Auspex SPARC Processor
mod0 = Ross,RT625 (mid = 2)
mem = 98304K (0x10000000)
avail mem = 88797184
dma0 at SBus slot 1 0x400000
esp0 at SBus slot 1 0x800000 pri 3
zs0 at obio 0x200000 pri 12
SP0 at Auspex VME slot 12 VME address 0x0
SP1 at Auspex VME slot 13 VME address 0x0
SP2 at Auspex VME slot 14 VME address 0x0
IOP0 at Auspex VME slot 5 VME address 0x10000000 memory 256 MB
IOP1 at Auspex VME slot 6 VME address 0x20000000 memory 256 MB
IOP2 at Auspex VME slot 7 VME address 0x30000000 memory 256 MB
ad0: <Seagate 4GB cyl 4094 alt 1 hd 16 sec 128>
acd1: <TOSHIBA CD-ROM XM-3301TA (0272)>
ad2: <Seagate 4GB cyl 4094 alt 1 hd 16 sec 128>
ad3: <Seagate 4GB cyl 4094 alt 1 hd 16 sec 128>
ad4: <Seagate 4GB cyl 4094 alt 1 hd 16 sec 128>
ad5: <Seagate 4GB cyl 4094 alt 1 hd 16 sec 128>
ad6: <Seagate 4GB cyl 4094 alt 1 hd 16 sec 128>
ad7: <Seagate 4GB cyl 4094 alt 1 hd 16 sec 128>
ad8: <Seagate 4GB cyl 4094 alt 1 hd 16 sec 128>
ad9: <Seagate 4GB cyl 4094 alt 1 hd 16 sec 128>
ad10: <Seagate 4GB cyl 4094 alt 1 hd 16 sec 128>
ad11: <Seagate 4GB cyl 4094 alt 1 hd 16 sec 128>
ad12: <Seagate 4GB cyl 4094 alt 1 hd 16 sec 128>
ad13: <Seagate 4GB cyl 4094 alt 1 hd 16 sec 128>
ad14: <Seagate 4GB cyl 4094 alt 1 hd 16 sec 128>
ad15: <MICROP 4GB cyl 4094 alt 1 hd 16 sec 128>
ad16: <MICROP 4GB cyl 4094 alt 1 hd 16 sec 128>
ad17: <MICROP 4GB cyl 4094 alt 1 hd 16 sec 128>
5
6
7
8
9
11
12
10

E-4 Version 1.10 System Manager’s Guide
Preliminary and Confidential USPEXA
ad18: <MICROP 4GB cyl 4094 alt 1 hd 16 sec 128>
ad19: <MICROP 4GB cyl 4094 alt 1 hd 16 sec 128>
ad20: <MICROP 4GB cyl 4094 alt 1 hd 16 sec 128>
ad21: <MICROP 4GB cyl 4094 alt 1 hd 16 sec 128>
ASPX,buf-e unit 0 at iop0 SBus slot 1
ASPX,buf-e unit 1 at iop0 SBus slot 2
ASPX,buf-e unit 2 at iop0 SBus slot 3
ASPX,net-acc unit 0 at iop0 SBus slot 4
ASPX,buf-e unit 3 at iop1 SBus slot 1
ASPX,buf-e unit 4 at iop1 SBus slot 2
ASPX,buf-e unit 5 at iop1 SBus slot 3
ASPX,net-acc unit 1 at iop1 SBus slot 4
root on ad0a fstype 4.2
swap on ad0b fstype spec size 409600K
dump on ad0b fstype spec size 409588K
checking root and /usr filesystems
/dev/rad0a: 9009 files, 20571 used, 38521 free
/dev/rad0a: (249 frags, 4784 blocks, 0.4% fragmentation))
/dev/rad0g: is stable.
rc.auspex: Running ax_startup (download boards and start daemons).
running ax_chkdrive...
ax_write_cache: SP0 initializing write cache.
ax_write_cache: SP1 initializing write cache.
ax_write_cache: SP0 enabling write cache.
ax_write_cache: SP0 write cache is ’ON’.
ax_write_cache: SP1 enabling write cache.
ax_write_cache: SP1 write cache is ’ON’.
rc.auspex: Running from rc.boot (start virtual partitions).
/dev/rad2c: is clean.
/dev/rad0f: is clean.
/dev/rad0d: is clean.
/dev/rvp3: is clean.
/dev/rvp6: is clean.
/dev/rvp9: is clean.
Fri Nov 8 14:31:21 PDT 1996
rc: mounting 4.2 and lfs file systems.
checking quotas: done.
rc.auspex: Running from rc (start more auspex daemons).
starting rpc port mapper.
starting NIS services: ypserv ypxfrdypbind -ypsetme: allowing local
ypset!
(this is insecure)
ypbind ypupdated.
starting RPC key server.
starting Auspex key daemon.
network interface configuration:
ae0: flags=43<UP,BROADCAST,RUNNING>
inet 123.45.678.1 netmask ffffff00 broadcast 123.45.678.0
ether 0:0:3c:0:a7:90
ae1: flags=43<UP,BROADCAST,RUNNING>
13
14
15
16

Preliminary and Confidential
Standard Boot Messages E-5
USPEXA
inet 123.45.678.1 netmask ffffff00 broadcast 123.45.6784.0
ether 0:0:3c:0:a7:91
ae2: flags=43<UP,BROADCAST,RUNNING>
inet 123.45.678.1 netmask ffffff00 broadcast 123.45.678.0
ether 0:0:3c:0:a7:92
ae3: flags=43<UP,BROADCAST,RUNNING>
inet 123.45.678.1 netmask ffffff00 broadcast 123.45.678.0
ether 0:0:3c:0:a7:93
ae4: flags=43<UP,BROADCAST,RUNNING>
inet 123.45.678.1 netmask ffffff00 broadcast 123.45.678.0
ether 0:0:3c:0:a7:94
ae5: flags=43<UP,BROADCAST,RUNNING>
inet 123.45.678.1 netmask ffffff00 broadcast 123.45.678.0
ether 0:0:3c:0:a7:95
ae6: flags=43<UP,BROADCAST,RUNNING>
inet 123.45.678.1 netmask ffffff00 broadcast 123.45.678.0
ether 0:0:3c:0:a6:b0
ae7: flags=43<UP,BROADCAST,RUNNING>
inet 123.45.678.1 netmask ffffff00 broadcast 123.45.678.0
ether 0:0:3c:0:a6:b1
running routing daemon.
running SNMP agent.
mount -vat nfs
starting additional services: biod.
starting system logger
starting local daemons: auditd sendmail xntpd ax_lfsd nfsd ax_nfsd
rarpd bootparamd statd lockd.
link-editor directory cache
ax_isolated
checking for crash dump...
preserving editor files
clearing /tmp
standard daemons: update cron uucp.
starting network daemons: inetd printer xdm.
Fri Nov 8 14:31:53 PDT 199
hostname login: 17

E-6 Version 1.10 System Manager’s Guide
Preliminary and Confidential USPEXA
Table E-1. NetServer boot event explanation
Ref.
number Explanation
1 Boot process initiated by Host Processor EPROM
2 Power-on self tests running in RAM
3 Host Processor PROM banner
4 Memory initialization and testing
5 EPROM boot messages
6 Software copyright and version information
7 Host Processor type
8 Host Processor memory size
9 Probe of HP SCSI bus
10 Serial port autoconfigured
11 IOP boards (NP boards) and SP boards detected and autoconfigured
12 Labeled disk drives detected and autoconfigured (an unlabeled disk drive does not appear
in the list)
13 SBus cards on the IOP boards detected
14 Initiate start-up sequence for Auspex processor boards
15 Write Accelerator initialization
16 Configuring network interfaces
17 Host login prompt

Preliminary and Confidential
System Startup Error Messages E-7
USPEXA
System Startup Error Messages
System startup error messages may be received from the PROM monitor or from boot
programs.
SP: VME STATUS REGISTER ACCESS FAILED
There is a problem accessing the SP. Check to be sure the board is seated properly. If
this fails to resolve the problem, contact your Auspex representative for assistance.
SP: FAILED INTERNAL DIAGNOSTIC CHECK
There is a problem with the SP. Contact your Auspex representative for assistance.
SP: FAILED INTERNAL LOOPBACK CHECK
The HP cannot communicate with the SP. Check to be sure the board is seated
properly. If this fails to resolve the problem, contact your Auspex representative for
assistance.
SP: BOOT DRIVE READ LABEL FAILED
The SP was unable to read the label from the boot drive. Check the SCSI cables and
connectors. Try replacing the SCSI cable connecting the SP to the boot drive. Check
the boot drive. Try starting up the system with a different boot drive.
No label found - attempting boot anyway.
The label on the boot disk was read correctly but contained bad information. Possibly
a problem exists with the installation procedure. Try reinstalling the software on the
boot drive. Try replacing the boot drive.
Corrupt label
The label on the boot disk was read correctly but contained bad information. A
problem may exist with the installation procedure. Try reinstalling the software on
the boot drive. Try replacing the boot drive.
The following messages may also appear. These messages give trained service personnel
more detailed information about the fault that occurred.
sp: hard reset
sp - status
X X X X
sp_loopback: err_code
X
sp_msg: err_codes
X X X X
sp: 16 retries
sp_scsi_cmd_error: err_code
X
boot_simple_send: TIMEOUT

E-8 Version 1.10 System Manager’s Guide
Preliminary and Confidential USPEXA
Auspex Processor Error Messages
Auspex processor error messages appear in the system log in the format:
processor type and no.: error no.: message text
For example, for error 1209 on the first SP board, the message is:
SP0: 1209: Recovered, drive seek failure, slot 10, drive 1.
In the example, SP0 is the processor type and number, 1209 is the error number, and the
remainder is the message text.
If you need to report an error message to your service representative, please have all
relevant information available, including the entire message recorded in the system log,
the state of the server and network, and the type of activity occurring at the time of the
error.
Table E-2 provides the following information for each message:
Error number
Priority code, which is a number in the range 1–3. The following list explains the
meaning of each number:
Message text. In the table, the following conventions are used to represent variables:
1 System panic or isolated file system: report these messages to your Auspex
service representative immediately.
2 Recovered errors: report these messages only if they recur frequently.
3 Notifications: these messages are generated by routine conditions, such as user
errors or recovered errors on a peripheral device.
%d a decimal number (variable length)
%x a hexadecimal number (variable length)
%nxan n-digit hexadecimal number (in the actual error message, n is a decimal
number)
%s a variable-length string

Preliminary and Confidential
Auspex Processor Error Messages E-9
USPEXA
Table E-2. Auspex Processor Error Messages
Error Priority code Message text
1001 1 cm_bread: size 0
1002 1 cm_bread
1003 1 cm_breada
1004 1 cm_breadrabp
1005 1 cm_bwrite
1006 1 cm_getblk: size too big
1007 1 cm_geteblk: size too big
1008 1 cm_brealloc
1009 1 cm_alloc: bad size
1010 3 file system full
1011 3 out of inodes
1012 3 bad block
1013 1 ialloc: bad size
1014 1 realloccg: bad size
1015 1 realloccg: bad bprev
1016 3 %s: optimization changed from SPACE to TIME
1017 3 %s: optimization changed from TIME to SPACE
1018 1 realloccg: bad optim
1019 1 ialloc: dup alloc
1020 1 Out of memory in structure allocation.
1021 1 Value in fc_conf.bufhash must be a power of two
1022 1 Value in fc_conf.cm_bufhash must be a power of two
1023 1 Value in fc_conf.inodehash must be a power of two
1024 1 Value in fc_conf.ndquothash must be a power of two
1025 1 Value in fc_conf.ncachehash must be a power of two
1026 1 User requested File Processor panic from console
1027 3 fc_read: attempt to read from non-file
1028 3 fc_readlink: attempt to readlink from non-link
1029 1 getdiskquota
1030 3 dquot:
is full
1031 3 inode: table is full
1032 1 diskquota
1033 1 dqput
1034 1 dqupdate
1035 1 dqinval

E-10 Version 1.10 System Manager’s Guide
Preliminary and Confidential USPEXA
1036 1 closedq
1037 3 free inode %s/%d had %d blocks
1038 1 alloccgblk: cyl groups corrupted
1039 1 alloccgblk: can’t find blk in cyl
1040 1 ialloccg: map corrupted
1041 1 ialloccg: block not in map
1042 1 free: bad size
1043 1 free: freeing free block
1044 1 free: freeing free frag
1045 1 ifree: range
1046 1 ifree: freeing free inode
1047 1 alloccg: map corrupted
1048 1 alloccg: block not in map
1049 1 direnter
1050 1 direnter: target directory link count
1051 2 %s: bad dir ino %d at offset %d: %s
1052 1 dirprepareentry: new block
1053 1 DIRBLKSIZ > fsize
1054 1 dirprepareentry: invalid slot status
1055 1 dirmakeinode: no attributes
1056 1 direnter: dquot
1057 1 DIRBLKSIZ > fsize
1058 1 dirremove
1059 1 iget: bad dev
1060 1 iget: bad fs
1061 1 free inode isn’t
1062 1 iput
1063 1 irele
1064 1 idrop
1065 1 iinactive
1066 1 itrunc: newspace
1067 1 itrunc1
1068 1 itrunc2
1069 1 update: ro fs mod
1070 1 isblock
1071 1 clrblock
Table E-2. Auspex Processor Error Messages (Continued)
Error Priority code Message text

Preliminary and Confidential
Auspex Processor Error Messages E-11
USPEXA
1072 1 setblock
1073 1 getmp: bad magic
1074 1 ufs_statfs
1075 1 ufs_badvfsop: Shouldn’t be called.
1076 1 rwip
1077 1 rwip type
1078 1 ufs_readdir: dir reclen == 0!
1079 1 ufs_readdir: dir reclen > 512!
1080 1 ufs_badop
1081 1 vn_rele
1082 1 vfs_unlock
1083 1 bread: size 0
1084 1 bread
1085 1 breada
1086 1 breadrabp
1087 1 bwrite
1088 1 getblk: size too big
1089 1 geteblk: size too big
1090 1 brealloc
1091 1 dup biodone
1092 1 binval_vp_ctrl: not implemented.
1093 1 dnlc_purge: zero vp
1094 3 dnlc_purge1: no entries to purge
1 ufs_readdir_nfs: dir reclen == 0 !
1095 2 Warning: Proc 0x%x received bogus message ...
1 ufs_readdir_nfs: dir reclen > 512 !
1096 1 sleep: chan == 0.
1097 1 l_subr_on_stack: Stack overflow for func ...
1098 1 l_stack_depth_used: Stack overflow detected ...
1099 2 nfs_server: bad proc number
1100 2 nfs_server: bad version number
1 ufs_readdir_nfs: dir reclen not word aligned!
1101 2 nfs_server: Can’t allocate args struct
1 ufs_readdir_nfs: dir reclen not word aligned!
1102 2 nfs_server: bad getargs
1103 2 nfs_server: weak authentication, source IP address=%s
Table E-2. Auspex Processor Error Messages (Continued)
Error Priority code Message text

E-12 Version 1.10 System Manager’s Guide
Preliminary and Confidential USPEXA
1 dirlook: dir reclen not work aligned!
1104 2 nfs_server: Can’t allocate results struct
1 dircheckforname: dir reclen not word aligned!
1105 2 nfs_server: bad freeargs
1 ufs_readdirplus: dir reclen not word aligned!
1106 2 nfs_server: bad sendreply
1 ufs_getdirattrs: dir reclen == 0 !
1107 2 NFS request from unprivileged Channel.
1 ufs_getdirattrs: dir reclen > 512 !
1108 1 DMA channel %d: transfer error %d
1 ufs_getdirattrs: dir reclen not word aligned!
1113 2 ae%d: resetting lance!
1114 2 ae%d: No carrier - transceiver cable problem?
1115 2 ae%d: Transmit retried more than 16 times - ...
1116 2 ae%d: Transmit late collision - net problem?
1117 2 xdr_long: FAILED
1118 2 xdr_u_long: FAILED
1119 2 xdr_u_short: decode FAILED
1120 2 xdr_u_short: bad op FAILED
1121 2 xdr_bool: decode FAILED
1122 2 xdr_bool: bad op FAILED
1123 2 xdr_opaque: decode FAILED
1124 2 xdr_opaque: encode FAILED
1125 2 xdr_opaque: bad op FAILED
1126 2 xdr_bytes: size FAILED
1127 2 xdr_bytes: bad size FAILED
1128 2 xdr_bytes: out of memory
1129 2 xdr_bytes: bad op FAILED
1130 2 xdr_enum: dscmp FAILED
1131 2 xdr_string: size FAILED
1132 2 xdr_string: bad size FAILED
1133 2 xdr_string: out of memory
1134 2 xdr_string: bad op FAILED
1135 2 xdr_array: size FAILED
1136 2 xdr_array: bad size FAILED
1137 2 xdr_array: out of memory
Table E-2. Auspex Processor Error Messages (Continued)
Error Priority code Message text

Preliminary and Confidential
Auspex Processor Error Messages E-13
USPEXA
1138 2 xdr_mbuf: long crosses mbufs!
1139 2 xdr_mbuf: putlong, long crosses mbufs!
1140 2 xdrmbuf_getmbuf failed
1141 2 bad auth_len gid %d str %d auth %d
1142 2 ku_fastsend error: %s, dest. IP address=%s
1143 2 svckudp_send: xdr_replymsg failed
1144 3 %s: fs dirty -- fsck or mount read-only
1145 1 mbuf_to_fc_sattr: x_handy < nfssattr
fhandle_to_mbuf: x_handy < FHSIZE
1180 3 ard%d: Automatic rebuild has started.
1181 3 ard%d: Automatic rebuild has terminated due to error (%2x).
1182 3 ard%d: ard number has been reassigned due to conflict.
1187 3 Warning, Battery voltage low on SP NVRAM, write cache disabled. %d
pages unwritten.
1188 3 Warning, NVRAM checksum error, write cache disabled.
1189 3 Warning, a cached write failed on slot %d
1190 3 A mirrored partition has a dirty or damaged component, vp%d
1191 2 Recovered, unknown sense key and code, slot %d, drive %d, sense key
%2x, sense code %2x, VME addr %8x, sector %d.
1192 2 VME Transfer Error, slot %d, Status %2x, VME address %8x.
1193 2 Drive Fault, slot %d, drive %d, sense key %2x, sense code %2x.
1194 2 Drive Offline, slot %d, drive %d.
1195 2 SCSI Interface Err, slot %d, drive %d, SnsKey %2x, SnsCode %2x, Stat-0
%2x, Stat-1 %2x, Ctl %2x, Bus %2x.
1196 2 SP Data Transfer Error, slot %d, drive %d, SnsKey %2x, SnsCode %2x,
sector %9x.
1197 2 Drive Box Power Failure, slot %d, Box %d.
1198 2 SP Data Transfer Error, slot %d, drive %d. SnsKey %2x, SnsCode %2x,
sector %9x.
1199 2 Access to unknown SCSI device at slot=%d denied.
1200 3 Recovered, drive error, no sense info, slot %d, drive %d.
1201 3 Recovered, no drive index or sector signal, slot %d, drive %d.
1202 3 Recovered, no drive seek complete, slot %d, drive %d.
1203 3 Recovered, drive write fault, slot %d, drive %d.
1204 3 Recovered, drive not ready, slot %d, drive %d.
1205 3 Recovered, LUN communication error, slot %d, drive %d.
1206 3 Recovered, drive ID CRC error, slot %d, drive %d, sector %d.
1207 3 Recovered, drive DATA ECC error, slot %d, drive %d, sector %d.
Table E-2. Auspex Processor Error Messages (Continued)
Error Priority code Message text

E-14 Version 1.10 System Manager’s Guide
Preliminary and Confidential USPEXA
1208 3 Recovered, sector ID not found, slot %d, drive %d, sector %d.
1209 3 Recovered, drive seek failure, slot %d, drive %d.
1210 3 Recovered, retryable media error, slot %d, drive %d, sector %d.
1211 3 Recovered, correctable ECC error, slot %d, drive %d, sector %d.
1212 3 Recovered, drive sync transfer error, slot %d, drive %d.
1213 3 Recovered, drive power up or SCSI reset, slot %d, drive %d.
1214 3 Recovered, drive media corrupted, slot %d, drive %d, sector %d.
1215 3 Recovered, SCSI controller RAM error, slot %d, drive %d.
1216 3 Recovered, drive data path error, slot %d, drive %d.
1217 3 Recovered, drive power up diagnostic error, slot %d, drive %d.
1218 3 Recovered, drive message reject error, slot %d, drive %d.
1219 3 Recovered, SCSI drive internal error, slot %d, drive %d.
1220 3 Recovered, SCSI interface parity error, slot %d, drive %d.
1221 3 Recovered, SP detected SCSI parity error, slot %d, drive %d.
1222 3 Recovered, illegal SCSI message, slot %d, drive %d.
1223 3 Recovered, SCSI selection error, slot %d, drive %d.
1224 3 Recovered, SCSI disconnection error, slot %d, drive %d.
1225 3 Recovered, SCSI selection timed out, slot %d, drive %d.
1226 3 Recovered, SCSI handshake timed out, slot %d, drive %d.
1227 3 Recovered, SCSI bad status byte, slot %d, drive %d.
1228 3 Recovered, SCSI request sense failed, slot %d, drive %d.
1229 3 Recovered, SCSI reconnection error, slot %d, drive %d.
1230 3 Recovered, SCSI error in message in, slot %d, drive %d.
1231 3 Recovered, SCSI error in message out, slot %d, drive %d.
1232 3 Recovered, SCSI message reject error, slot %d, drive %d.
1233 3 Recovered, SCSI bad bus phase at data xfer, slot %d, drive %d.
1234 3 Recovered, SCSI bad bus phase at command xfer, slot %d, drive %d.
1235 3 Recovered, VME data transfer timed out, slot %d, drive %d.
1236 3 Recovered, AIC6250 fifo status error, slot %d, drive %d.
1237 3 Recovered, AFC chip status error, slot %d, drive %d.
1238 3 Recovered, AFC status error at disconnection, slot %d, drive %d.
1239 3 Recovered, SCSI inbound data parity error, slot %d, drive %d.
1240 3 Recovered, drive disconnected at odd byte, slot %d, drive %d.
1241 3 Recovered, AIC6250 status error, slot %d, drive %d.
1242 3 Recovered, AIC6250 error at disconnection, slot %d, drive %d.
1243 3 Recovered, DMA illegal operation, slot %d, drive %d.
Table E-2. Auspex Processor Error Messages (Continued)
Error Priority code Message text

Preliminary and Confidential
Auspex Processor Error Messages E-15
USPEXA
1244 3 Recovered, DMA VME bus timed out, slot %d, drive %d.
1245 3 Recovered, DMA VME bus error, slot %d, drive %d.
1246 3 Recovered, DMA VME bus parity error, slot %d, drive %d.
1247 3 Too many recovered errors, replace the disk ASAP, slot %d, drive %d.
1248 3 Recovered, drive servo lost, slot %d, drive %d.
3001 1 readdirplus can’t get inode %d
3002 1 readdirplus got unallocated inode %d
3003 1 getdirattrs can’t get inode %d
3004 1 getdirattrs got unallocated inode %d
3005 1 isolating filesystem mounted on %s
3100 1 bread error in ufs_addblocks?
Table E-2. Auspex Processor Error Messages (Continued)
Error Priority code Message text


Index-1
Preliminary and Confidential
USPEXA
Index
Symbols
.rhosts file 2-22
/etc 2-4
/etc/aliases 2-5
/etc/bootparams 2-4, 2-5, 2-28
/etc/configuration 2-5, 2-17
/etc/dumpdates
functions of 2-5
specifying a date 8-2
specifying a partition name 8-3, 8-16
writing to using dump 8-2
/etc/ethers 2-4, 2-5, 2-28
/etc/exports 2-5, 2-21, 2-28, 4-30
/etc/format.dat 2-5, 4-7, 4-9
/etc/fstab 5-15
/home mount point 2-30
adding mount entry 4-29
default 4-19
defining file type for root 4-13
disk partition entries 4-19
file system mount points 2-5
modifying for write caching 7-8
nosuid option 4-20
read-only (ro) option 4-5
type of file systems mounted on the
HP 4-18
/etc/gateways 2-5
/etc/group 2-5
/etc/hosts 2-4, 2-5, 2-17, 2-21, 2-28
/etc/hosts.equiv 2-6
/etc/inetd.conf 2-6
/etc/netgroup 2-6
/etc/networks 2-6
/etc/passwd 2-6
/etc/printcap 2-6
/etc/protocols 2-6
/etc/rc.boot 2-6, 2-17
/etc/rc.local 2-6
/etc/rc.shutdown 3-9, 3-10, 3-11
/etc/remote 2-6, 2-18
/etc/rpc 2-6
/etc/sendmail.cf 2-6
/etc/services 2-6
/etc/shutdown 3-4
/etc/syslog.conf 2-6
/etc/ttytab 2-6, 2-17, 2-19
/etc/vpartab 2-6, 4-26, 4-31, 5-9
/export 2-21, 4-17, 6-33
/export/exec 4-11
/export/exec/sun4.sunos.4.1 2-21
/home 2-30, 6-33
/tftpboot 2-28
/usr 2-30, 4-10, 4-15, 6-32
/usr/adm/messages 10-10
/usr/etc 2-9
/usr/kvm 2-30
/usr/openwin 4-10, 4-16, 6-32
/usr/share 2-30
/usr/share/lib/zoneinfo 2-17
/var 4-10, 4-14, 6-32, 10-10
/var/adm/config.report 10-1, 10-2
/var/adm/messages
message logging 10-11
messages related to file system
isolation 6-15
/var/log/auspex-messages 10-11
/var/spool/cron/crontabs/root 2-7
/var/yp 2-29
Numerics
1.35-GB disk 4-7
1.5.1 tapes
encoding 8-18
1.7 tape
encoding 8-18
1.76-GB disk 4-7
1-GB disk 4-7
2 step load 9-24

Index-2 Version 1.10 System Manager’s Guide
Preliminary and Confidential USPEXA
2-GB disk 4-7
3-GB disk 4-7
4.2 file system type 1-14, 4-13
4-GB disk 4-7
4-mm tape drives
data format 8-5
naming conventions 4-3
8-mm tape drives
naming conventions 4-3
9-GB disk 4-7
A
acd device 1-13, 4-5
Active file system 8-4
Active status (virtual partition) 5-12
Adding a file system back on-line 6-14
Adding drives 4-25, 7-4
Adding entries to /etc/vpartab 5-14
Address
broadcast 2-15
Ethernet 2-30
Internet 2-11, 2-14, 2-30
X terminal 2-11
AGE buffer statistics 9-13
Aliases for host names 2-14
Alternate boot device 3-6
Alternate superblock 6-24
Analyzing performance monitor
data 9-47
Architecture
application 2-22
FMP 1-2
hardware 1-5
kernel 2-22
software 1-10
Sun system 2-22
Architecture-dependent executables
in /export/exec 4-11, 4-17
installation 2-21
location of 2-28
arp command 10-15
ARP table
displaying or flushing 10-14
ask me option in boot command 3-6
astn 1-13
ATM 1-8
Attaching a member to a mirrored
partition 5-10
Auspex environment
availability 1-11
client traffic 1-11
consolidation 1-11
expandability 1-11
features 1-11
auspex manual page 1-16
Auspex Performance Monitor 9-1 to 9-48
Auspex processor error messages E-8
Automatic file system mapping 4-21
ax_add_device command 1-13, 4-27,
5-11, 6-4, 6-5
ax_admmsg command 1-15
ax_arp command 1-12, 10-14
ax_clonefs command 1-14, 4-27, 4-32,
4-33, 8-2, 8-14, 8-15
ax_config command 1-15, 10-2
how to extract configuration
information 10-2
interactive and noninteractive
modes 10-4
ax_diskconf command 1-13, 4-26, 4-31,
5-10, 5-23, 6-1, 8-13
ax_errd daemon 1-12
ax_expand command 1-14, 5-10, 5-15,
5-18
ax_fddistat command 1-12
ax_fsutil command 1-14, 6-14
ax_hot_plug command 1-13, 4-27, 4-32,
4-33, 6-4, 6-5, 6-6
ax_isolated command 6-12
ax_isolated daemon 6-12
ax_keyenvoyd daemon 1-12
ax_kill command 1-14, 6-15, 6-16
ax_label command 1-13, 4-7, 4-11, 4-36,
4-41
ax_lfsd daemon 1-12
ax_load_flash command 1-15, 10-7
ax_loadvpar command
function of 1-13, 5-10
invoked by ax_mconvert 5-20
ax_lslabel command 1-13, 4-42
ax_mattach command 1-13, 5-10
ax_mconvert command 1-13, 5-11, 5-20,
5-21
ax_mdetach command 1-13, 5-11
ax_mrestore command 4-27, 4-32, 4-33,
5-11, 5-13
ax_netstat command 1-12, 10-14, 10-15
ax_nfsd daemon 1-12
ax_perfhist
options and arguments 9-46
starting 9-46
ax_perfhist command 1-12, 9-1,

Preliminary and Confidential
Index-3
USPEXA
9-18 to 9-46
ax_perfmon command 1-12, 9-1,
9-2 to 9-17
ax_remove_device command 1-13, 4-33,
5-11
ax_sputil command 6-16, 6-27
ax_startup daemon 1-12
ax_statd daemon 1-12
ax_statd2 daemon 1-12
ax_tapestats command 4-27, 4-32
ax_timed daemon 1-12
ax_vold daemon 1-13, 5-11
ax_vpstat command 1-13, 5-11
ax_write_cache command 1-15, 7-6, 7-8
ax_write_cache command options 7-8
B
b (boot) command 3-2, 4-2
Backing up
a clone partition to tape 8-15
a virtual partition 4-11
by cloning 8-12
full 8-2
incremental 6-26, 8-2
more than 20 drives 8-10
on-line 8-12
Backspace 2-10
Backup copy of root disk 6-26
Backup superblock 6-24
Bad spots on a tape 8-20
BADCHECKSUM 7-6
Battery for NVRAM on the Write
Accelerator 7-3, 7-6
BATTERY_LOW (write cache status) 7-6
Baud rate 2-19
Blank tape error 8-19
Blocking factor of tape 8-7
Boot
alternate device 3-6
arguments 3-4
ask me option 3-6
command 1-13
default boot device 3-5
from backup root disk 6-26
from CD-ROM 3-6, 4-5, 6-27
initializing the Write Accelerator 7-6
manual 3-4
messages 4-28, 6-3, E-2
multi-user mode 3-2
procedure 3-2
single-user option 3-6
Break key 10-12
Broadcast address 2-15
Buffered I/O daemons (BIODs) 7-3
C
c (continue) command 10-12
Cache
age distribution of contents 9-13
disk 1-6
information about four cache
types 9-12
write 7-2
Capacity of tape drives 8-5
Capturing a screen in ax_perfhist 9-39
CD-ROM
adding a drive 4-25
booting from 3-6, 4-5, 6-27
device name 1-13, 4-2
distribution medium 2-25
ejecting 4-6
how to use 4-5
in various commands 4-2
loading 4-5
location 4-26
mount point 2-25
mounting and unmounting file
systems 4-5
numbering 4-2
CD-ROM drives
acdn 1-13
Changing
from single-user mode to multi-user
mode 6-4
the drive configuration 7-11
the partitioning on a disk 4-39
the root password 2-3
Checking an isolated file system 6-14
Checking the write cache state 7-9
Checksum for validating write cache
control data 7-6
checksumming and NetServers 2-5
Cleaning tape drive heads 8-20
Clearing a histogram 9-22
Client
diskless 2-20
effects of file system isolation on 6-13
information worksheet D-1, D-4
server 2-15
when to reboot 2-30

Index-4 Version 1.10 System Manager’s Guide
Preliminary and Confidential USPEXA
workstation 2-28
client
UDP checksumming 2-5
Client files, distributing among multiple
disks 4-11
Cloning a virtual partition
important guidelines 8-13
meaning of 8-12
procedure for 8-14
Commands
arp 10-15
ax_add_device 1-13, 4-27, 5-11, 6-4,
6-5
ax_admmsg 1-15
ax_arp 1-12, 10-14
ax_clonefs 1-14, 4-27, 4-32, 4-33, 8-2,
8-14, 8-15
ax_config 1-15, 10-2
ax_diskconf 1-13, 4-26, 4-31, 5-10,
5-23, 6-1, 8-13
ax_expand 1-14, 5-10, 5-15, 5-18
ax_fsutil 1-14, 6-14
ax_hot_plug 1-13, 4-27, 4-32, 4-33,
6-4, 6-5, 6-6
ax_isolated 6-12
ax_kill 1-14, 6-15, 6-16
ax_label 1-13, 4-7, 4-11, 4-36, 4-41
ax_load_flash 1-15, 10-7
ax_loadvpar 1-13, 5-10, 5-20
ax_lslabel 1-13, 4-42
ax_mattach 1-13, 5-10
ax_mconvert 1-13, 5-11, 5-20, 5-21
ax_mdetach 1-13, 5-11
ax_mrestore 4-27, 4-32, 4-33, 5-11,
5-13
ax_netstat 1-12, 10-14, 10-15
ax_perfhist 1-12, 9-1, 9-18 to 9-46
ax_perfmon 1-12, 9-1, 9-2 to 9-17
ax_remove_device 1-13, 4-33, 5-11
ax_sputil 6-16, 6-27
ax_tapestats 4-27, 4-32
ax_vpstat 1-13, 5-11
ax_write_cache 1-15, 7-6, 7-8
b (boot) 1-13, 3-2
c (continue) 10-12
crash 10-10
cron 8-10
dd 4-38, 6-26
df 4-22, 5-3
dkinfo 1-13, 4-2, 4-9, 4-28, 5-24, 6-27
dump 1-15, 8-2
dumpfs 4-2, 4-22
eject 1-13, 4-2, 4-6
exportfs 4-30
fastboot 3-2, 3-11
fasthalt 3-2, 3-11
fddistat 1-12
format 1-13, 4-7, 4-36, 5-7, 6-26
fsck 1-14, 3-8, 4-22, 6-26, 10-10
getcores.sh 1-15
go (goto) 10-11
halt 1-15, 3-2, 3-10, 10-12
init 1-12, 2-19
installboot 6-26, 6-28
MAKEDEV.auspex 1-13, 4-4
mkdir 4-29
mount 4-2, 4-22, 4-30
mt 8-7, 8-22
ncheck 8-17
newfs 4-10, 4-29, 5-7, 6-26, 6-28
nfsstat 1-12, 10-14, 10-19
NSconfig 2-10, 2-12, 2-17
NSinstall 6-26
passwd 2-3
rc 1-15
reboot 1-15, 3-2, 3-8, 3-10
reporter.sh 2-7
restore 8-2, 8-3, 8-9
SetupClient 2-27
SetupExec 2-22
shutdown 3-8, 3-9, 10-12
software configuration 2-9
sync 3-8, 3-9, 10-10
tunefs 4-22
umount 4-22
xwd 9-38, 9-39
ypinit 2-4
Concatenated virtual partition
changing to a mirrored partition 5-19
definition 5-4
moving 5-21
Configuration
client-specific 2-1
commands 2-9
displaying data about 10-5
form 2-9
HELP function 2-10
management 10-2
server-specific 2-1
software 2-1
worksheets D-1
Configuration Window 9-30
Console
port 2-18

Preliminary and Confidential
Index-5
USPEXA
turning on and off 10-12
Conventions
naming disks 4-10
naming partition tables 4-10
representation of variables E-8
Converting a striped or concatenated
partition to a mirrored partition 5-11,
5-19
Copying
ax_config information to a file 10-6
backup root disk 6-27
data from one disk to another 6-22,
6-23
the root partition using dd 6-26
Core dumps from an NP 10-10
CPU utilization, monitoring 9-2
crash command 10-10
Crashes, system 5-13, 10-10
Creating a virtual partition 5-14
cron command 8-10
Ctrl-C 2-10
Ctrl-D 3-6, 6-4, 6-6, 6-7
Ctrl-F 2-10
Ctrl-H 2-10
Ctrl-L 2-10
Ctrl-R 2-10
Ctrl-U 2-10
Ctrl-W 2-10
Customer support
International customers xx
North America xx
D
Daemons
ax_errd 1-12
ax_isolated 6-12
ax_keyenvoyd 1-12
ax_lfsd 1-12
ax_nfsd 1-12
ax_startup 1-12
ax_statd 1-12
ax_statd2 1-12
ax_timed 1-12
ax_vold 1-13, 5-11
nfsd 1-12
routed 2-11, 2-16
stopnfsd 1-12
syslogd 10-11
Damaged root disk 6-26
Damaged root partition 6-26
Damaged status (virtual partition) 5-12
Data cache 9-12
Data cache buffers for the FP 9-8
Data compression 4-3, 8-6
Data Display Window 9-20, 9-22
configuring layout 9-28
options 9-35
two histograms 9-23
DataGuard 1-3
Date and time formats 2-17
Date and time on the server 2-16
dd command 4-38, 6-26
Default boot device 3-5
Default disk partitions 4-10
Defining a virtual partition 5-14
Delete key 2-10
Detaching a member from a mirrored
partition 5-11
Device
boot 3-6
creating new 4-4
defining with
MAKEDEV.auspex 1-13
names 4-2, 4-5
special files 4-4
Device driver
UNIX 6-25
vp 1-13, 5-9
Device names
acdn 1-13
adn 1-13
df command 4-22, 5-3
Diagnostic switch on the Host
Processor 10-12, 10-13
Diagnostics
extended 3-3
power-on 3-3
Dial-in modem 2-19
Dial-out modem 2-19
Differences between mirroring and cloning
a virtual partition 8-12
Dirty status
virtual partition 5-12
write cache status 7-6
Disabling the Write Accelerator 7-9
Disk
1.35-GB 4-7
1.76-GB 4-7
1-GB 4-7
2-GB 4-7
3-GB 4-7
4-GB 4-7

Index-6 Version 1.10 System Manager’s Guide
Preliminary and Confidential USPEXA
9-GB 4-7
adding 4-25
blocks unreadable 6-25
cache 1-6
configuration tool 5-23
copying data 6-22, 6-23
copying the label 6-23
damaged root 6-26
defect 4-38
device name 4-2
displaying configuration
information 5-23
drive information worksheet D-1,
D-6
drive serial number 7-4
dynamic table format 4-22
formats 4-22
formatting 4-38
label 4-7, 4-28, 5-7, 5-8, 6-24
numbering 4-2
partition schemes 4-7
partitioning 4-12
raw device 4-3
reducing latency 5-2
remapping a sector 6-23
root backup 8-11, 8-14
sample ax_diskconf display 5-24,
5-25
sector 0 6-24
static table format 4-22
surface analysis 4-38
Disk errors
definition 6-2
during normal operation 6-8
intermittent 6-21
on a mirrored partition 5-13
recovering on a running system 6-19
Disk partition tables
default 4-8
striped 4-8
Disk partitioning 4-7
Disk problems 6-11
Disk type
choosing using format 4-37
Diskless SunOS client
adding 2-28
loading executables 2-20
removing 2-28
Displaying
a disk partition table 4-9
ARP table 10-14
disk configuration information 5-23
multiple histograms 9-23
network statistics with
ax_netstat 10-15 to 10-18
NFS statistics with nfsstat 10-19
system configuration data 10-5
Distributing client files 4-11
Distributing file systems 9-47
Distribution medium
CD-ROM 2-25, 4-5
default mount point 2-25
tape 2-25
dkinfo command 5-24
checking disk label 4-28
checking root disk label 6-27
different from SunOS 1-13
displaying partition table 4-9
used with CD-ROM 4-2
Documentation
applicable to the NetServer xvii
installing online B-1
Domain name 2-15, 2-30
Down arrow key 2-10
Drive
adding 4-25, 7-4
hot-plugging 4-26
LED indicator 8-6
removing 4-31
SCSI ID 4-34
types supported by the
NetServer 4-25
Drive configuration change, recovering
from 7-11
Drive rack, installing 4-25
Drive slot number in an SP error
message 6-8
Driver, virtual partition 5-9
dump command
different from SunOS 1-15
overview 8-2
syntax 8-2
with the T and m options 8-15
Dump level 8-2
dumpfs command 4-2, 4-22
Dynamic Table Format 4-22
E
ECC (Error Checking and Correcting)
error 8-20
Echo mode 10-13
eject command 1-13, 4-2, 4-6

Preliminary and Confidential
Index-7
USPEXA
Email to Auspex 2-7, 2-16, 3-10
Enabling the Write Accelerator 7-8
End-of-tape error 8-20
Enlarging a striped or concatenated virtual
partition 5-10, 5-15, 5-16
Error
Auspex processor E-8
detected by LFS 6-10
file system problems 6-9
logging 10-11
media 6-2, 6-23
message from the FP 6-9, 6-25
message from the NP 10-11
message from the SP 6-3, 6-8, 6-23,
6-24
message from vmunix 6-9
notification E-8
recovered E-8
recovery on mirrored partitions 5-13
Error conditions for file system
isolation 6-10
Errors detected by UFS 6-10
Ethernet
100Base-T 1-8, 2-14, 2-32
address 2-30
analyzing data 9-47
interfaces 2-14
ports 1-4
Examples
ax_diskconf display with -p
option 5-25
disk partitioning among multiple
disks 4-12
Executables, architecture-
dependent 2-21, 2-28, 4-11
Expanding a striped or concatenated
virtual partition 5-10, 5-15, 5-16
exportfs command 4-30
exports file 1-14
Extended diagnostics 3-3
F
Fast File System (FFS) file system
format 4-22
fastboot command 3-2, 3-11
fasthalt command 3-2, 3-11
Fat Fast File System (FFFS) file system
format 4-22
FDDI
interfaces 2-14
FFFS (Fat Fast File System) 4-22
FFS (Fast File System) 4-22
Field
input for configuration forms 2-10
NSconfig form 2-14
NSinstall form 6-31
SetupClient form 2-30
SetupExec form 2-25
SetupTty form 2-19
toggle 2-9
File 6-10
damaged inode 8-17
device 4-4
restoring from 1.5.1-produced dump
tapes 8-18
virtual partition 5-9
File Load Window 9-21, 9-22
input file list menu options 9-37
File Processor
contraints 4-22
error messages 6-9, 6-25
mounting file systems on 4-18
File system
/export 2-21, 4-17
/usr 4-15
/usr/openwin 4-16
/var 4-14
active 8-4
adding back on-line 6-14
backing up on-line 5-2
disk formats 4-22
distributing across disk drives 5-2,
5-4, 9-47
inconsistency 6-3, 6-13
isolation 2-31, 6-10
isolation after reparable media
errors 6-17
isolation caused by corruption 6-18
isolation caused by irreparable media
errors 6-15
killing sleeping processes on 6-15
larger than a physical disk 5-2
listing using ax_diskconf 5-23
mapping to FPs 4-20
on an inaccessible drive 6-19
protecting from disk or media
failure 5-2
quiescent 8-4
releasing 6-14
root 4-13
specifying the type 4-19
Tahoe 4-22

Index-8 Version 1.10 System Manager’s Guide
Preliminary and Confidential USPEXA
type 4.2 1-14, 4-13
type LFS 1-14, 4-18, 4-30, 5-11
Filter file
creating 9-16
used in ax_perfmon 9-16 to 9-17
First time NetServer configuration 2-3
Flushing an ARP table 10-14
Flushing unwritten data from the Write
Accelerator 7-10
FMK (Functional Multi-processing
Kernel) 1-10
FMP (Functional Multi-processing)
advantages of 1-2
hardware implementation 1-9
meaning of 1-5
Font files for X terminals 4-16
Form
configuration 2-9
NSconfig 2-13
NSinstall 6-31
SetupClient 2-29
SetupExec (remote devices) 2-24
SetupTty 2-19
format command
difference from SunOS 1-13
format option 4-38
invoking 4-36
label option 6-24
repairing a drive 6-26
repartitioning a disk 4-7
verifying if disk label exists 6-5
virtual partition 5-7
Formats, date and time 2-17
Formatting a disk 4-38
Formatting time 4-39
FP Statistics screen 9-10, 9-12
Free disk space on the server 5-3
fsck command 1-14, 3-8, 4-22, 6-26, 10-10
FTP on the Network Processor 1-8
Full backup 8-2
G
getcores.sh command 1-15
go (goto) command 10-11
Greater than 2-GB virtual partitions 5-3
H
halt command 1-15, 3-2, 3-10, 10-12
Hardware subsystems of the
NetServer 1-5
Hardware upgrade tracking 10-5
Hayes-compatible modem 2-18
HELP function in configuration
forms 2-10
High Sierra File System (HSFS) 4-5, 4-18
Histogram
2 step load 9-24
clearing 9-22
continuous plot 9-28
defining its appearance 9-24
displaying average statistics 9-29
printing 9-38
Properties Window 9-25 to 9-27
removing 9-24
selecting samples 9-32
server data 9-18
summing parameters 9-35
Home 2-10
Home directories for clients 2-30
Host information worksheet D-2
Host name
alias 2-14
server 2-11, 2-14
Host Processor
functions of 1-5
mounting file systems on 4-18
PROM monitor 3-3
SCSI port 4-35
Host Processor VII (HP VII)
architecture 1-3
Hot-plugging a drive 4-26
HSFS (High Sierra File System) 4-5
I
I/O cache memory 9-47
I/O monitoring 9-2
I/Os, reduction of 7-3
Inconsistent file systems 6-3, 6-13
Incremental backup 6-26, 8-2
init command 1-12, 2-19
Inode cache 9-12
Inodes
for restored files 6-26
freeing 6-13
number per cylinder group 4-22
Input fields in configuration forms 2-10
Input file list 9-37
installboot command 6-26, 6-28
Installing software to a spare root

Preliminary and Confidential
Index-9
USPEXA
drive 6-31
Interfaces
Ethernet 2-14
FDDI 2-14
Intermittent disk errors 6-21
International customer support xx
Internet
address 2-11, 2-14, 2-30
Invisible disk on a running system 6-19
Isolating file systems
effects on network clients 6-13
error messages in
/var/adm/messages 6-15
killing sleeping processes on 6-15
sample procedures for recovering
from 6-15 to 6-19
stale file handles seen by clients 6-16
K
Kernel
alternate file 3-6
executables 2-30
panic messages 10-11
rebuilding 10-9
reconfiguring 2-5
setting parameters 2-6
Keys
? (question mark) 2-10
Backspace 2-10
Break 10-12
Ctrl-C 2-10
Ctrl-F 2-10
Ctrl-H 2-10
Ctrl-L 2-10
Ctrl-R 2-10
Ctrl-U 2-10
Ctrl-W 2-10
Delete 2-10
Down Arrow 2-10
Home 2-10
Left Arrow 2-10
Page-Down 2-10
Page-Up 2-10
Return 2-10
Right Arrow 2-10
Space Bar 2-10
Space bar 2-10
Tab 2-10
Up Arrow 2-10
Killing sleeping processes on an isolated
file system 6-15
L
Label
disk 4-7, 4-28, 4-40, 5-7, 5-8, 6-23, 6-24
option in format command 6-24
LED on the tape drive 8-6, 8-22
Left arrow key 2-10
Level 0 backup 6-26, 6-28
LFSchanges to df, mount, and umount
commands 4-22
default format 4-22
file system isolation 4-18
file system type 1-14, 4-18, 4-30, 5-11
mapping file systems to FPs 4-20
Listing backup superblocks 6-24
Listing file systems on a drive 5-23
Load Hist button 9-24
Loading statistics to a histogram 9-21
Local drive location 2-25
Local terminal 2-19
LRU buffer statistics 9-13
M
Mail Recipients 2-7
mailmessages.sh script 2-7, 2-16
Maintaining tape drives 8-1
MAKEDEV.auspex command 1-13, 4-4
Making a new NIS map 4-14
Man pages
OpenWindows 4-16
Managing virtual partitions 5-14
Mapping LFS file systems to FPs 4-20
Mapping physical and virtual
partitions 6-1
Marker in a histogram 9-32
Master server 2-15
Maximum number of virtual partitions on
an SP 5-7
Maximum Transmit Unit (MTU)
off the FDDI network 2-15
specifying in NSconfig form 2-15
Maximum virtual partition size 5-3
Maxusers kernel parameter 2-6
Media errors
definition 6-2
messages for 6-23
Memory used by net interfaces 2-7

Index-10 Version 1.10 System Manager’s Guide
Preliminary and Confidential USPEXA
Menu
format command 4-38
partition 4-39
Message
Auspex processor errors E-1, E-8
error E-1
kernel panics 10-11
logging 10-11
panic E-8
recovered errors E-8
standard boot E-1
startup errors E-1
text E-8
Meta cache 9-12
Mirrored partition
adding a new member 5-21
attaching a member 5-9
automatic error recovery 5-13
changing from a concatenated
partition 5-19
definition 5-5
detaching a member 4-26
expanding a one-membered 5-18
moving 5-19, 5-22
need for backup 8-1
removing a member 5-21
replacing a drive containing 6-20
unrecovered disk errors 6-10
used with write cache 5-5
with one member 6-22
Mirrored reads 5-5
Mirrored writes 5-5
Missing disk label 6-24
mkdir command 4-29
Mode
echo 10-13
multi-user 2-22, 2-29, 3-2, 3-4, 8-4
single-user 3-4, 3-6, 8-4
Modem
dial-in 2-19
dial-out 2-19
for remote diagnostics 10-12
Hayes-compatible 2-18
port 2-18
Monitoring
CPU utilization 9-2
I/Os 9-2
network utilization 9-2
processor utilization 9-2
mount command 4-2, 4-22, 4-30
Mounting a CD-ROM 4-5
Mounting file systems
FP 4-18
HP 4-18
Moving a one-membered mirrored
partition 5-22
Moving a striped or concatenated
Partition 5-21
Moving a two-membered mirrored
partition 5-22
mt command 8-7, 8-22
Multiple histograms, displaying 9-23
Multi-user mode
backups and restores in 8-4
booting 3-2
entering monitor mode 3-4
for running SetupClient 2-29
for running SetupExec 2-22
replacing a drive in 6-6
N
Name
conventions for disks and partition
tables 4-10
devices 4-2
host 2-11
NIS domain 2-15, 2-30
X terminal 2-11
Name cache 9-12
Naming a statistics file 9-19
Naming Exabyte 8200 tape drives 4-2, 8-6
ncheck coomand 8-17
Netinterfaces kernel parameter 2-7
NetServer documentation xvii
NetServer serial number 2-17
NetServer throughput, improving with the
Write Accelerator 7-3
Network
monitoring the utilization of 9-2
server software structure 1-10
Network interfaces
managing 10-14
setting memory use 2-7
Network Processor 1-6
functions of 1-6
optional products 1-8
newfs command
for a physical partition 5-7
for root partition 6-26, 6-28
initializing file systems 4-10, 4-29
NFSNetServer compatibility 1-4

Preliminary and Confidential
Index-11
USPEXA
nfsstat command 1-12
reads and writes on a clone
partition 8-15
workers 9-9
write acceleration 7-3
nfsstat command 1-12, 10-14, 10-19
NISclient 2-15
database 2-28
domain name 2-11, 2-15, 2-30
hosts database 2-28
master server 2-4, 2-15, 2-29
service 2-15, 2-30
service type 2-11
slave server 2-4, 2-15
None (write cache status) 7-6
nonvolatile RAM (NVRAM) 1-6
No-rewind option 4-2, 8-3
North America customer support xx
nosuid option in /etc/fstab 4-20
Notifications E-8
NP statistics 9-9
NP Statistics screen 9-8
NSconfig
after running NSinstall 6-34
command 2-10, 2-12, 2-17
files modified by 2-17
form 2-13
form fields 2-14
how to run 2-11
NSinstall 2-2, 6-29
for a spare root drive 6-31
form 6-31
form fields 6-31
NSinstall form 6-30
NSupdate 2-2, 6-29
NVRAM (nonvolatile RAM) 1-4, 1-6, 7-3
O
Off (write cache status) 7-6
On (write cache status) 7-6
ONC/NFS 1-4
One-membered mirrored partition 6-22
On-line backup 8-12
On-line documentation
printing B-7
setting the display environment B-5
Online documentation
FrameViewer license B-2
overview B-2
Online documentation, printing xxi
Online help xx
OpenWindows 3.0 4-16
Operating system
installing from the CD-ROM 6-29
SunOS 3-2
Operator errors in handling tape
drives 8-19
Optional product
documentation B-1
Optional products
100Base-T Ethernet 1-8
ATM 1-8
FTP on the Network Processor 1-8
Options for tape drives
no-rewind 4-2, 8-3
rewind 4-2
Overall Properties Window 9-28
P
Page-Down 2-10
Page-Up 2-10
Panic messages 10-11
Panics 10-10, E-8
Parameter button 9-23
Parameters menu in ax_perfhist 9-41
Partition
changing 4-39
default disk partitions 4-7
managing 5-14
raw disk 4-3
scheme 4-7, 4-28
size 4-7
virtual 5-2
Partition menu
label option 4-40
select option 4-39
Partition option in the format menu 4-39
Partition tables
root drive 4-8
Partitioning information in sector 0 6-24
passwd command 2-3
Performance data
capturing and displaying in real
time 9-2
Performance Monitor
analyzing data 9-47
commands entered interactively 9-5
FP statistics 9-3
how to run 9-3

Index-12 Version 1.10 System Manager’s Guide
Preliminary and Confidential USPEXA
NP statistics 9-3
purpose of 1-12
SP statistics 9-3
virtual partition statistics 9-3
write cache statistics 9-3
pkgadd(1M) 1-7
Portbaud rate 2-19
console 2-18
modem 2-18
serial 2-18, 10-12
Power-on
diagnostics 3-3
messages 6-3
Primary host name
for a network interface 2-11, 2-14
Primary Memory 9-47
Print Command
output 9-40
Print command 9-38
Print Options Window 9-38 to 9-40
Printer, serial 2-19
Printing
online documentation xxi
Printing histograms 9-38
Processor
errors E-8
FMP 1-5
Host 3-3
Network 1-6, 9-47
Storage 9-47
utilization 9-2
PROM download utilities 10-7
PROM monitor
booting from 3-4
functions of 3-3
prompt 3-4, 10-11, 10-12
Prompt, PROM monitor 3-4, 10-11, 10-12
Properties of a histogram 9-25
Q
Qty Hists button 9-23
Question mark key 2-10
Quiescent file system 8-4
R
Raw disk device 4-3
rc command 1-15
Reassigning
disk label to another location 6-24
disk sector to a new location 6-25
superblock to another location 6-24
Reboot
after a system crash 5-13
server fails to check file systems 6-24
with a disk error 6-3
reboot command 1-15, 3-2, 3-8, 3-10
Rebuilding the system kernel 10-9
Reconfiguring a virtual partition 5-14
Reconfiguring the kernel after
NSinstall 6-34
Recoverable disk errors 6-8
Recovered errors E-8
Recovering
from a damaged root disk 6-26
from a drive configuration
change 7-11
from disk hardware errors 7-10
from errors on a mirrored
partition 5-13
from root disk failures 6-26
from write cache errors 7-9
Reduction of disk I/Os 7-3
Reinstalling the operating system from
CD-ROM 6-26
Relabeling a disk 6-24
Releasing an isolated file system 6-14
Remapping a bad sector 6-23
Remote device location 2-25
Remote diagnostics 10-12
Remove Hist button 9-22
Removing
a CD-ROM 4-6
a drive 4-31, 7-4
a failing drive 6-7
a histogram 9-24
a member from a mirrored
partition 5-11
a statistics file 9-37
Repairing
the root drive using fsck 6-27
Replacing a drive
containing multiple partitions 6-22
in a one-member mirrored
partition 6-22
in multi-user mode 6-6
in single-user mode 6-5
procedure for 4-25
with mirrored partitions 6-20
with unmirrored partitions 6-19
Replacing an inaccessible drive at

Preliminary and Confidential
Index-13
USPEXA
reboot 6-4
Replacing an invisible disk on a running
system 6-19
reporter.sh command 2-7
reporter.sh script 2-7
restore command
overview 8-2
syntax 8-3
Restoring a file
from 1.5.1-produced dump
tapes 8-18
with damaged inode 8-17
Restoring status (virtual partition) 5-12
Restrictions
on concatenated and striped
partitions 5-7
on mirrored partitions 5-8
on virtual partitions 5-7
Return key 2-10
Rewind option for tape drives 4-2
Right arrow key 2-10
Root
damaged partition 6-26
directory 2-28, 4-7, 4-11
file system 4-13
installing using NSinstall 6-32
Root disk
backup 6-26, 8-11, 8-14
booting from backup 6-26
copying 6-27
damaged 6-26
drive label 6-27
recovering from failures 6-26
replacing 4-26
Route daemon 2-11, 2-16
Runt partitions, combining 5-2
S
savecore command 10-11
Saving ax_config information to a
file 10-6
Saving performance statistics to a
file 9-19
Screen captures in ax_perfhist 9-39
SCSI
adding drives to host port 4-35
channel management 1-6
ID of drive 4-34
interface error message 6-4
port on Host Processor 4-4, 4-35
Sector 0 6-24
Serial
port baud rate 2-19
ports 2-18, 10-12
printer 2-19
Serial number
of drives 7-4
of NetServer 2-17
Server architecture 1-5
Server host name 2-11, 2-14
Server problems 10-9
Setting SCSI ID on a drive 4-34
Setting the date and time on the
server 2-16
SetupClient 2-27
command 2-27
flowchart 2-27
form 2-29
form fields 2-30
functions of 2-28
how to run 2-29
loading root and swap
directories 4-11
SetupExec 2-21
flowchart 2-20
form (remote devices) 2-24
form fields 2-25
how to run 2-22
loading files to /export/exec 4-11
SetupTty
form 2-19
form fields 2-19
shutdown command 3-8, 3-9, 10-12
Shutting down the NetServer 3-9
Silent mode of ax_perfmon 9-19
Single-user mode 3-4, 3-6, 6-3, 6-5, 8-4
Site-specific configuration files 6-26, 6-28
Size of a clone partition 8-13
Size of a mirrored partition 5-8
Slave server 2-15
Slot number in an SP error message 6-8
Software
architecture 1-10
configuration 2-1, 2-9
Software architecure of the
NetServer 1-10
SP problems that cause file system
isolation 6-10
SP retries 6-8
SP Statistics screen 9-13
Space Bar 2-10
Spare root drive 6-31

Index-14 Version 1.10 System Manager’s Guide
Preliminary and Confidential USPEXA
Stale file handle, during file system
isolation 6-16
Standard boot messages E-2
Starting ax_perfmon 9-3
Static RAM (NVRAM) 1-6
Static Table Format 4-22
Statistics displayed by ax_perfhist 9-40
FP 9-43
HP 9-41
NP 9-41
SP 9-45
Statistics parameters in
ax_perfhist 9-40 to 9-45
Statistics screens displayed by
ax_perfmon 9-6 to 9-15
Status, virtual partition 5-11
stopnfsd daemon 1-12
Storage Processor
error messages 6-3, 6-8, 6-23, 6-24
features of 1-6
how it maintains drive
information 7-4
number needed 9-47
number of virtual partitions 5-7
reading from a mirrored partition 5-5
support for virtual partition
clones 8-12
warning message 6-10
Write Accelerator option 1-6
writing to a mirrored partition 5-5
Storage subsystems 1-4
Stripe size of a striped partition 5-8, 5-10
Striped partition 5-4, 5-9
Striped virtual partition
moving 5-21
Subnet mask 2-15
Summing parameters in histograms 9-35
Sun system architecture 2-22
SUNBIN, CD or tape 2-22
SunOS
enhancements 1-12
error numbers E-1
pointers to documentation 1-16
system calls E-1
version 2-30
SunOS kernel, reconfiguring 2-5
Superblock 6-24
Super-user privileges 3-2
Surface analysis 4-38
Swap file on client machine 2-30
Swap space
on client machine 2-28
on root disk 3-7
sync after reboot 3-2
sync command 3-8, 3-9, 10-10
Synced status (virtual partition) 5-12
syslog.conf 10-11
syslogd 10-11
System
crashes 5-13, 10-10
panics 10-10, E-8
System cache I/O memory 3-11
System configuration data,
displaying 10-5
System kernel, rebuilding 10-9
System Summary screen 9-6, 9-7
System Summary statistics 9-3
T
Tab key 2-10
Tahoe File System 4-22
Tape
adding a drive 4-25
blocking factor 8-7
capacity 8-5 to 8-7
cleaning drive heads 8-20
density 4-2
distribution medium 2-25
drive capacities 8-5
drive device names 4-2
drive errors 8-19, 8-22
dump and restore arguments 8-7
I/O error 8-19
jam error 8-21
LED indicator 8-22
media error 8-20
memory error 8-20
no-rewind option 4-2, 8-3
on-line error 8-22
read error 8-21
rewind option 4-2
write error 8-6, 8-19, 8-21, 8-22
TCP/IP 1-4
Temperature requirement for battery 7-5
Terminal
console X 2-11
local 2-19
type 2-11, 6-30
Terminology xvii
Throughput, NetServer 7-3
Time required for formatting a drive 4-39
Time zone

Preliminary and Confidential
Index-15
USPEXA
list C-1
setting 2-10, 2-16
Toggle field 2-9
Tracking hardware upgrades 10-5
ttya 2-18
ttyb 2-18, 10-12
tunefs command 4-22
Types of statistics displayed by
ax_perfhist 9-40
Types of tapes for backup 8-3
U
UDP checksumming 2-5
UFS file system format 4-5, 4-22, 7-8
umount command 4-22
Unattended backup, scheme for 8-10
Unintialized (write cache status) 7-6
UNIX
4.2 BSD file system format 4-22
device driver 6-25
Unmounting a CD-ROM 4-5
Unreadable disk blocks 6-25
Unreadable disk label 6-24
Unreadable superblock 6-24
Unrecovered disk errors 6-9, 6-10
Unrecovered file system problems 6-9
Unwritten data in the write cache 7-6
Up arrow key 2-10
V
Version, SunOS 2-30
Virtual partition
active status 5-12
advantages of 5-2
cloning 8-12
concatenated 5-4
converting to a mirrored
partition 5-11
creating 5-14
damaged status 5-12
defining 5-14
dirty status 5-12
disk errors at reboot 6-3
error recovery 5-13
expanding 5-15
files, drivers, and commands 5-9
for /export/root and
/export/swap 4-11, 4-17
information worksheet D-1, D-7
larger than 2-GB 5-3
managing 5-14
maximum size of 5-3
mirrored 5-5, 5-9, 6-10, 8-1
numbering 5-9
reconfiguring 5-14
recovering disk errors 6-20
restoring status 5-12
restrictions 5-7
running newfs on 5-14
status 5-11
striped 5-4, 5-9
synced status 5-12
types of 5-4
Virtual Partition Manager 1-4
components of 5-1
copying data between disks 6-22
Virtual Partition Statistics screen 9-15
VME 1-4, 4-18
VME bus 1-6
vmunix 3-6, 4-4, 6-9, 8-20
Volume daemon 5-11
vp device driver 1-13, 5-9
vpartab table 1-13, 5-9, 5-10, 5-14
W
WarmStart 1-3
Warning message from the SP 6-10
Worksheet
client information D-1, D-4
configuration D-1
disk drive information D-1, D-6
host information D-2
virtual partition information D-1, D-7
Write acceleration
accelerator board 7-2
analyzing the need for 9-48
badchecksum status 7-6
dirty status 7-6
disabling 7-9
enabling 4-22, 7-8
error recovery 7-9
examining statistics with
ax_perfmon 7-8
how to manage the cache 7-9
none status 7-6
NVRAM 7-3
off status 7-6
on status 7-6
overview 7-2

Index-16 Version 1.10 System Manager’s Guide
Preliminary and Confidential USPEXA
restrictions 7-5
states and commands 7-6
Storage Processor statistics 9-14
uninitialized status 7-6
used with a mirrored partition 5-5
used with mirrored partition 5-5
Write cache
analyzing data 9-48
control data in 7-3
hit percentage 9-14
on state 7-6
purging unwritten data 7-10
states and commands 7-6
statistics 9-3
X
X console 2-15
X console terminal 4-16
X terminal
address 2-11
as system console 2-15
name 2-11
use of /usr/openwin 4-16
X windows
on-line documentation B-2
xwd command 9-38, 9-39
Y
ypinit command 2-4
Z
Zooming in on samples in a
histogram 9-32to9-34