VisionSDK_DeveopmentGuide Vision SDK Development Guide
User Manual:
Open the PDF directly: View PDF
.
Page Count: 59
- Vision SDK
- (v03.xx)
- Development Guide
- TABLE OF CONTENTS
- 1 Introduction
- 2 Use Case Development
- 3 Link Development
- 4 Algorithm Link Development
- 5 Porting Vision SDK
- 6 Boot time optimizations on TDA3X
- 6.1 Usecase supported for fast boot demonstration
- 6.2 Optimizations challenges
- 6.3 Techniques for boot time optimization (Framework level)
- 6.4 Steps to convert a usecase into fast boot usecase
- 7 Power Optimization in Vision SDK
- 8 Memory Allocation
- 8.1 External Buffer Memory Allocation
- 8.2 Internal Buffer Memory Allocation
- 8.3 IPC Notify Memory
- 8.4 Temporary Scratch memory for algorithms
- 8.5 Memory for Remote Log, Link Statistics, Interprocessor communication, VPDMA Descriptors
- 8.6 Memory for BIOS Objects
- 8.7 Known issues and limitations for Static memory allocation system
- 9 Surround view use-case using TIDA00455/OV490
- 10 Usage of Windowed Watchdog Timer feature in TDA3x
- 11 Usage of filesystem with Vision SDK
- 12 Frequently Asked Questions
- 13 Revision History

Page 1 of 59
Vision SDK
(v03.xx)
Development Guide

Page 2 of 59
IMPORTANT NOTICE
Texas Instruments and its subsidiaries (TI) reserve the right to make changes to their products or to
discontinue any product or service without notice, and advise customers to obtain the latest version of relevant
information to verify, before placing orders, that information being relied on is current and complete. All
products are sold subject to the terms and conditions of sale supplied at the time of order acknowledgment,
including those pertaining to warranty, patent infringement, and limitation of liability.
TI warrants performance of its products to the specifications applicable at the time of sale in accordance with
TI’s standard warranty. Testing and other quality control techniques are utilized to the extent TI deems
necessary to support this warranty. Specific testing of all parameters of each device is not necessarily
performed, except those mandated by government requirements.
Customers are responsible for their applications using TI components.
In order to minimize risks associated with the customer’s applications, adequate design and operating
safeguards ought to be provided by the customer so as to minimize inherent or procedural hazards.
TI assumes no liability for applications assistance or customer product design. TI does not warrant or represent
that any license, either express or implied, is granted under any patent right, copyright, mask work right, or
other intellectual property right of TI covering or relating to any combination, machine, or process in which such
products or services might be or are used. TI’s publication of information regarding any third party’s products or
services does not constitute TI’s approval, license, warranty or endorsement thereof.
Reproduction of information in TI data books or data sheets is permissible only if reproduction is without
alteration and is accompanied by all associated warranties, conditions, limitations and notices. Representation
or reproduction of this information with alteration voids all warranties provided for an associated TI product or
service, is an unfair and deceptive business practice, and TI is neither responsible nor liable for any such use.
Resale of TI’s products or services with statements different from or beyond the parameters stated by TI for
that product or service voids all express and any implied warranties for the associated TI product or service, is
an unfair and deceptive business practice, and TI is not responsible nor liable for any such use.
Also see: Standard Terms and Conditions of Sale for Semiconductor Products.
www.ti.com/sc/docs/stdterms.htm
Mailing Address:
Texas Instruments
Post Office Box 655303
Dallas, Texas 75265
Copyright © 2017, Texas Instruments Incorporated

Page 3 of 59
TABLE OF CONTENTS
IMPORTANT NOTICE ................................................................................................... 2
1 Introduction ................................................................................................. 5
2 Use Case Development ................................................................................. 6
2.1 Example use case ............................................................................................. 6
2.2 Chain Creation ................................................................................................. 7
2.3 Starting Execution of Chain ............................................................................. 10
2.4 Stopping and Deletion of Chain ........................................................................ 11
2.5 Build the new usecase file ............................................................................... 11
3 Link Development ...................................................................................... 13
3.1 What is a Link ................................................................................................ 13
3.2 Link Files ....................................................................................................... 13
3.3 Creating public header file ............................................................................... 14
3.4 Creating private header file ............................................................................. 14
3.5 Creating task file ............................................................................................ 14
3.6 Creating driver file ......................................................................................... 15
3.7 Initializing link ............................................................................................... 16
4 Algorithm Link Development ...................................................................... 17
4.1 Algorithm Link Design Overview ....................................................................... 17
4.2 Algorithm Link Skeleton .................................................................................. 17
4.3 Algorithm Link Plug-In Development ................................................................. 18
4.4 Algorithm Link Plug-In Integration .................................................................... 23
4.5 Directory Structure and Make File Changes ........................................................ 25
5 Porting Vision SDK ..................................................................................... 26
5.1 Using custom memory map ............................................................................. 26
5.2 Support for custom core selection .................................................................... 26
5.3 Support for custom board................................................................................ 26
5.4 Support for different video capture device ......................................................... 26
5.5 Support for different LCD ................................................................................ 27
5.6 Specifying custom core frequencies to BIOS ...................................................... 27
5.7 Using custom PLL and clock settings ................................................................. 27
6 Boot time optimizations on TDA3X ............................................................. 28
6.1 Usecase supported for fast boot demonstration .................................................. 28
6.2 Optimizations challenges ................................................................................. 28
6.3 Techniques for boot time optimization (Framework level) .................................... 28
6.4 Steps to convert a usecase into fast boot usecase .............................................. 33
7 Power Optimization in Vision SDK .............................................................. 35
7.1 Putting CPUs to Low Power when not used ........................................................ 35
7.2 Limp Home Mode ........................................................................................... 38
7.3 DSP and EVE run time off and on ..................................................................... 42
7.4 Reading Power State and Clock Frequency of the system .................................... 45
8 Memory Allocation ..................................................................................... 46
8.1 External Buffer Memory Allocation .................................................................... 47

Page 4 of 59
8.2 Internal Buffer Memory Allocation .................................................................... 48
8.3 IPC Notify Memory ......................................................................................... 49
8.4 Temporary Scratch memory for algorithms ........................................................ 50
8.5 Memory for Remote Log, Link Statistics, Interprocessor communication,
VPDMA Descriptors ......................................................................................... 51
8.6 Memory for BIOS Objects ................................................................................ 51
8.7 Known issues and limitations for Static memory allocation system ....................... 52
9 Surround view use-case using TIDA00455/OV490..................................... 53
10 Usage of Windowed Watchdog Timer feature in TDA3x .............................. 54
10.1 RTI link – Summary........................................................................................ 54
10.2 WWDT expiry handling .................................................................................... 54
10.3 RTI link – Task description .............................................................................. 54
10.4 WWDT configuration and reconfiguration ........................................................... 55
11 Usage of filesystem with Vision SDK .......................................................... 56
11.1 Features ....................................................................................................... 56
11.2 Known Limitations .......................................................................................... 56
11.3 Integration Details ......................................................................................... 56
11.4 Using FAT filesystem ...................................................................................... 57
12 Frequently Asked Questions ....................................................................... 58
13 Revision History ......................................................................................... 59

Page 5 of 59
1 Introduction
Vision Software Development Kit (SDK) is a multi-processor, multi-channel software
development platform for TI family of ADAS SoCs. The software framework allows
users to create different ADAS application data flows involving video capture, video
pre-processing, video analytics algorithms, and video display.
This document explains procedure for following
1. To develop a use case application using Vision SDK
2. To develop a new algorithm link
This document assumes that the reader is familiar with basics of links and chains
architecture used in Vision SDK.
While describing the procedure to develop a use case, as an example, a simple use
case is presented. This use case is available as an example in Vision SDK release
package.
While describing the procedure to develop and integrate an algorithm link, as an
example, two simple algorithms are presented. These algorithms are available as
examples in Vision SDK release package.

Page 6 of 59
2 Use Case Development
By use case, we mean the application which connects the links to form a chain and
hence build a system.
2.1 Example use case
The example use case shown above consists of image capture (on IPU), followed by
an algorithm (on DSP) and then followed by display (on IPU) of the image. For
simplicity the example algorithm is chosen to be of a frame copy from one buffer to
another.
For the purpose of capture and display the corresponding links on M4 are used.
For the frame copy algorithm, the corresponding algorithm link on DSP is chosen.
Since the use case spans across two different cores, IPC links are chosen for data
exchange between cores. In general, a pair of IPC links (IPC-IN/IPC-OUT) is required
to enable the data flow across a CPU boundary.
Main implementation of this use case is present in file
\vision_sdk\apps\src\rtos\usecases\vip_single_cam_frame_copy\chains_vipSingleCa
meraFrameCopy.c
Rest of this document explains various steps involved in building a use case.

Page 7 of 59
2.2 Chain Creation
Use case in also referred to as a chain. Creation of a chain comprises of creation and
connection of links. Following are the sub steps involved in creation of a chain.
2.2.1 Directory Structure
It is recommended to follow below directory structure for better clarity and
modularity of the code base.
Create a directory, named as per the new use case (say ” new_usecase” ), under
\vision_sdk\apps\src\rtos\usecases\
Create a new source file (.c), named as per the new use case, under
\vision_sdk\apps\src\rtos\usecases\new_usecase\
Refer the chains_vipSingleCameraFrameCopy.c under
“\vision_sdk\apps\src\rtos\usecases\vip_single_cam_frame_copy” as reference.
For example, in case of “vip_single_cam_frame_copy”, use case is implemented in
function Chains_vipSingleCameraFrameCopy() in file chains_vipSingleCameraFrameCopy.c
2.2.2 Generating the use-case using the use-case gen tool
Refer to docs\VisionSDK_UsecaseGen_Overview.pdf and
docs\VisionSDK_UsecaseGen_UserGuide.pdf for using the use-case generation tool.
Basic steps are,
1. Write the use-case in a .txt file,
example, chains_vipSingleCameraFrameCopy.txt
2. Run the tool to generate the use-case file as shown in below example,
> \vision_sdk\build\rtos\scripts\vsdk_win32.exe –img –file
chains_vipSingleCameraFrameCopy.txt
3. This will generate the files chains_vipSingleCameraFrameCopy_priv.c,
chains_vipSingleCameraFrameCopy_priv.h
4. Write the remaing portion of the use-case, ex,
chains_vipSingleCameraFrameCopy.c
5. Compile and run the use-case
2.2.3 Setting of Link ID
NOTE: Setting of link ID code is generated by the use-case gen tool, this
section can be referred for informational purposes only.
Each link in the chain has a unique link ID. First step in chain creation is to assign
link Ids for all the links present in the use case.

Page 8 of 59
For example use case, setting of link Id is handled in function
chains_vipSingleCameraFrameCopy_SetLinkId () [chains_vipSingleCameraFrameCopy_priv.c]
For links which can execute on a particular CPU core only, the Link Id value is just
defined by a macro. Ex: For capture link which is present only on M4 core, the link Id
is as follows,
pObj->captureLinkId = SYSTEM_LINK_ID_CAPTURE;
Refer file, \vision_sdk\links_fw\include\link_api\system_linkId.h for the available
links
For common links, which can execute on any CPU core, the link Id value depends on
the processor core on which the link will run and the functionality of the link.
Ex: For IPC In Link which runs on a given CPU, the link Id is obtained as a function of
both the proc Id and the link functionality as follows -
pObj->ipcInLink_CPU_Id = SYSTEM_MAKE_LINK_ID(pObj->algLinkProcId, SYSTEM_LINK_ID_IPC_IN_0);
2.2.4 Default Setting of Link parameters
NOTE: Default Setting of Link parameters code is generated by the use-case
gen tool, this section can be referred for informational purposes only.
Typically, each link will have certain default values for creation time parameters.
Setting of these default values can be done by calling the parameter init functions
provided by Vision SDK (Ex: CaptureLink_CreateParams_Init() function performs default
parameter initialization for capture link)
Function calls to all the default parameter value initialization can be seen in function
chains_vipSingleCameraFrameCopy_ResetLinkPrms () [chains_vipSingleCameraFrameCopy_priv.c]
2.2.5 Setting of Link parameters
The default Parameter values can be modified here as needed by the use case.
This is done in function
chains_vipSingleCameraFrameCopy_SetAppPrms()[chains_vipSingleCameraFrameCopy.c]
This step need to be done for each link individually, if usecase demands different set
of values compared with the default values.
The use-case gen tool also generates code to set parameters for some links, so these
need not be done by the user. The links for which the parameters are generated by
the use-case gen tool are,
- DUP
- MERGE

Page 9 of 59
- IPC OUT
- IPC IN
This is done in function chains_vipSingleCameraFrameCopy_SetPrms()
[chains_vipSingleCameraFrameCopy_priv.c]
2.2.6 Connecting Links
NOTE: Connecting links code is generated by the use-case gen tool, this
section can be referred for informational purposes only.
This step configures the connection between several links in the desired manner.
This is nothing but creating the desired chain.
For example use case, connecting links is done in function
chains_vipSingleCameraFrameCopy_ConnectLinks () [chains_vipSingleCameraFrameCopy_priv.c]
Connecting a link to its previous and next link is by programming values of input and
output queue parameters, which are part of Link create parameters.
In example use case, connecting algorithm link to its previous link (IPC in link) and
next link (IPC out link) is done as follows:
pObj->algLinkCreatePrms.inQueParams.prevLinkId = pObj->ipcInLink_CPU_Id;
pObj->algLinkCreatePrms.inQueParams.prevLinkQueId = 0;
pObj->algLinkCreatePrms.outQueParams.nextLink = pObj->ipcOutLink_CPU_Id;
2.2.7 Link creation
NOTE: Link creation code is generated by the use-case gen tool, this section
can be referred for informational purposes only.
Links are created using System_linkCreate() API, which takes in link Id, create time
parameters and size of create time params structure as arguments. Resources and
memory allocation is done in this step.
For example use case, link creation calls are present in function
chains_vipSingleCameraFrameCopy_Create() [chains_vipSingleCameraFrameCopy_priv.c]
Ex: Creation of capture link is done as follows
status = System_linkCreate(pObj->captureLinkId, &pObj->capturePrm, sizeof(pObj->capturePrm));
Note:

Page 10 of 59
1. Typically, every link takes a few input side create time parameters from the
previous link. For example, there would be certain create time parameters, like
input color format, input video frame data format, input frame resolution, input
pitch etc., which are actually controlled by the previous link. These parameters
are not exposed for user configuration. These common parameters of the links,
previous link (output) and current link (input) need to be exactly the same.
Programming these on both links explicitly could be errors prone and redundant.
In order to avoid this, these parameters are programmed for the output side of
first (previous) link in the chain and subsequent (next) link in the chain pick the
parameters by querying their previous link. This querying of the previous link
happens during create phase. For the query to be successful, previous link needs
to be successfully created before creating the current link. Hence creation of
the links should be done from source (first) link to destination (last) link
of chain in the order, the same direction as data/frames would flow. This
link create order is a hard requirement.
2. Memory and other resources needed for operation of a link will be requested by
the links themselves to the resource manager present in Vision SDK. Use case
need not be concerned about this request and grant. However, some parameters
which control these requests will be link create time parameters and they need to
be set up appropriately by the use case at creation phase. For Ex: Number of
output buffers for a given link will typically be a create time parameter, which
needs to be set up by use case.
With this step creation of a chain is complete
2.3 Starting Execution of Chain
NOTE: Starting Execution of Chain code is generated by the use-case gen
tool, this section can be referred for informational purposes only.
To start execution of chain, all the links in the chain need to be started.
For example use case, starting the chain is implemented in the function
chains_vipSingleCameraFrameCopy_Start() [chains_vipSingleCameraFrameCopy_priv.c]
Execution of a link is started by calling the API System_linkStart() which takes in link
Id as the argument.
Ex: Staring display link is accomplished as follows,
status = System_linkStart(pObj->displayLinkId);
With this step, the entire chain would begin execution.
Note:

Page 11 of 59
Typically, you can start the destination link before the source link. The link start
order is exactly reverse of the link create order. Again, this is not a hard
requirement, but good to follow this guideline
2.4 Stopping and Deletion of Chain
NOTE: Stopping and Deletion of Chain code is generated by the use-case gen
tool, this section can be referred for informational purposes only.
Once the chain has started execution, it can be stopped either based on a user input
Or based on a timer.
For example use case, stopping and deleting chain is implemented in functions
chains_vipSingleCameraFrameCopy_Stop() [chains_vipSingleCameraFrameCopy_priv.c]
chains_vipSingleCameraFrameCopy_Delete() [chains_vipSingleCameraFrameCopy_priv.c]
Stopping and deleting a chain essentially involves stopping and deleting each link
present in the chain. They are accomplished using functions System_linkStop() and
System_linkDelete(), which take in link Id as the argument.
Ex: Stopping and deleting algorithm link is done as follows
status = System_linkStop(pObj->algLinkId);
status = System_linkDelete(pObj->algLinkId);
Note:
1. Stopping of links should follow the same order as create order. So stopping
should happen from first to last link. Again, this is not a hard requirement, but
good to follow this guideline
2. Deletion can be done in any order.
3. Memory and other resources used by the link for its operation will be released by
the links automatically during delete phase.
2.5 Build the new usecase file
Create a new make file (SRC_FILES.MK), under
\vision_sdk\apps\src\rtos\new_usecase\
This make file will include the new use case file into the build flow. Without this the
newly created use case file will not get complied and linked
Refer the SRC_FILES.MK file under “vip_single_cam_frame_copy” for details/help
The “Makefile” of \vision_sdk\apps\ also need to be modified, by adding include path
for the new usecase

Page 12 of 59
For example use case, “vip_single_cam_frame_copy”, the below line is added,
include $(MODULE_SRC_BASE_PATH)/rtos/usecases/vip_single_cam_frame_copy
/SRC_FILES.MK

Page 13 of 59
3 Link Development
3.1 What is a Link
VISION SDK is be based on the “Links and Chains” framework. A link is the basic
processing block in a video data flow. A link consists of a OS thread coupled with a
message box, implemented using OS semaphores. The message box associated with
a link allows user application as well as other links to talk to that link. The link
implements a specific interface which allows other links to directly exchange video
frames and/or bit streams with the link.
For more information on Links, please refer to vision sdk architecture document
under feature specific documents.
Link development involves in creating a few set of files and adding these files into
the make file. Although it’s not mandatory to develop links in this way, it is quite
recommended so as to keep the interfaces clean and easy to understand code flow.
3.2 Link Files
Any link is spread across multiple files. It is important for a developer to have an
understanding of what each files contains. This greatly helps in developing links as
well as understanding links developed by others. The following table gives a brief of
each file
S.No
File Name
Location
Description
Comments
1
<link_name>Link.h
(ex: captureLink.h)
\vision_sdk\links_fw\include
\link_api
Public
Interface
File for Link
This file
consists of
all
user/applic
ation level
configurati
on related
to the link
2
<link_name>Link_pri
v.h
(ex:
captureLink_priv.h)
\vision_sdk\links_fw\src\rto
s\links_<prcoc_name>\<lin
k_name>\
Private
Interface
file for link
This file
consists of
all
macros/inc
ludes/funct
ion API
specific to
the link.
User/applic
ation need
not care
about this
file
3
<link_name>_tsk.c
(ex:
captureLink_tsk.c)
\vision_sdk\links_fw\src\rto
s\links_<prcoc_name>\<lin
k_name>\
Task file
which waits
for
commands
This file
calls driver
specific API
to achieve

Page 14 of 59
to be
received
from
application
or other
links
a particular
task
4
<link_name>_drv.c
(ex:
captureLink_drv.c)
\vision_sdk\links_fw\src\rto
s\links_<prcoc_name>\<lin
k_name>\
Driver
specific API
are
implemente
d in this file
3.3 Creating public header file
Every link can be configured through the application/user. Generally a set of link
create parameters are encapsulated in an object and these can be passed when
creating link.
It is up to the developer to provide the necessary configurability to the link. A
developer can expose all configurable parameters of the link in an object and pass it
while creating link. Also, input/output queue information is also encapsulated in this
object.
For example, In Dup Link, the number of output queues is a configurable parameter
and is passed through application.
3.4 Creating private header file
The private header file for the link consists of link specific macros and data
structures. Developer can add data structures for the link, generally termed as
<link_name>Obj.
This object consists of all information of the link. Some standard contents of
this object are,
S.No
Name
Description
1
Create arguments
Needed by link to refer to the previous and next link
information
2
Link Info
Current link information
3
Previous Link Info
Previous link Information
4
System Buffers
This is optional. If the link needs to exchange data with
other links, these are used. Also payload for these
buffers should also be created.
3.5 Creating task file
Every link has an associated task file. The task file acts like a state machine. This
task file always runs in an infinite loop waiting for commands from either top level

Page 15 of 59
application or from any other link, generally from a previous link. The task file also
has the “init” call which actually registers this link in the framework. This init has to
be called at the start up sequence of the framework and this has to be called on all
the cores on which this link will be used.
For Example, Dup Link is a generic link which can be used on any core where
multiple duplicate output data paths of video is needed from a single input data path.
Such a link is needed on any processing core, so it’s “init” call has to be called on all
needed cores.
Every link has a specific functionality and hence commands to the link may vary from
link to link. The following lists the standard commands that most of the links
support,
1. SYSTEM_CMD_CREATE :
This must be the first command to the link. A link upon receiving this
command initializes all link related data structures. All profiling variables like
frames received, frames processed, latency are initialized. Apart from these, if
the link interacts with the hardware using driver calls, then all driver related
initializations are also done in this call. Generally, this is done through the
standard FVID2 Interface. Please refer to the capture link for more
information.
2. SYSTEM_CMD_START :
This command is optional. Not every link needs an explicit start
command. Generally drivers need explicit start command to start the
underlying hardware. In such cases, using the standard the FVID2 interface,
start command is issued to the driver.
3. SYSTEM_CMD_NEW_DATA :
Application or previous link posts this command whenever new data is
available to this link. Upon receiving this command, the link will process data
and puts in the output queue of next link and signals the next link about the
availability of data. The processing of data is very much specific to the link
and greatly differs from link to link.
4. SYSTEM_CMD_STOP :
Same as start command, this command is also optional.
5. SYSTEM_CMD_DELETE :
Delete command must de-initialize all the data structures that have
been initialized in the create call. Any memory allocations done have to be
freed up in this call. After this call, the task associated with this link also gets
deleted. Thus, no other commands to the link can be further issued.
3.6 Creating driver file
Generally most links interact with the hardware to achieve a particular task. For
example, VPE link interacts with the hardware to resize an image, to convert de-
interlaced video to progressive video. All these functions are implemented by the
BSP drivers and can be accessed through the standard FVID2 interface. These
functions are called from the task file. See captureLink_drv.c file for sample driver
file implementation.

Page 16 of 59
3.7 Initializing link
As stated earlier in section 2.4, all links must be registered in the framework before
they can be used. Some connector links like Dup Link, Null Link, Sync Link etc can be
run on any core, while links like capture link, VPE link etc can be run on a specific
core (here, they can be run on only IPU1-0). For a link to be able to be created on a
core,
1. It should be registered with the framework. The following sample code shows
how to register DUP link(s) with the framework.
1. for(dupId = 0; dupId < DUP_LINK_OBJ_MAX; dupId++)
2. {
3. pObj = &gDupLink_obj[dupId];
4.
5. memset(pObj, 0, sizeof(*pObj));
6.
7. pObj->tskId = SYSTEM_MAKE_LINK_ID(procId,
8. SYSTEM_LINK_ID_DUP_0 + dupId);
9.
10. linkObj.pTsk = &pObj->tsk;
11. linkObj.linkGetFullBuffers = DupLink_getFullBuffers;
12. linkObj.linkPutEmptyBuffers = DupLink_putEmptyBuffers;
13. linkObj.getLinkInfo = DupLink_getLinkInfo;
14.
15. System_registerLink(pObj->tskId, &linkObj);
16.
17. sprintf(tskName, "DUP%u", (unsigned int)dupId);
18.
19. /*
20. * Create link task, task remains in IDLE state.
21. * DisplayLink_tskMain is called when a message command is received.
22. */
23. status = Utils_tskCreate(&pObj->tsk,
24. DupLink_tskMain,
25. DUP_LINK_TSK_PRI,
26. gDupLink_tskStack[dupId],
27. DUP_LINK_TSK_STACK_SIZE, pObj, tskName);
28.
29. UTILS_assert(status == SYSTEM_LINK_STATUS_SOK);
30. }
2. The above code should be called from the startup sequence of the core on
which it is intended to run. The ‘DupLink_init()’ is called from
‘System_initLinks()’ and ‘DupLink_deInit()’ is called from
‘System_deInitLinks()’. The System_initLinks() and System_deInitLinks() are
defined in the
\vision_sdk\links_fw\src\rtos\links_common\system\system_initDeinitLinks.c
file which is common for all the cores.
The ‘DupLink_init()’ and ‘DupLink_deInit()’ are called under ‘#ifdef
links_common_dup’, and this compile flag is defined only when the DUP link
code is compiled for the core which is calling the System_initLinks() and
System_deInitLinks() functions.

Page 17 of 59
4 Algorithm Link Development
In order to integrate an algorithm into Vision SDK framework, it is required to
develop an algorithm link. Once algorithm link is developed, it can be used like any
other link in the use case. This chapter describes the procedure to develop an
algorithm link.
4.1 Algorithm Link Design Overview
To enable easy and fast development of algorithm links, the link is designed to
consist of two portions - Skeleton and plug-in functions
1. Skeletal part of algorithm link:
a. Comprises of portions of algorithm link implementation, which are
common across algorithms
b. Takes care of generic aspects of link implementation like link creation, link
state machine, communication with other links etc.
c. Provided by TI as part of Vision SDK framework
2. Plug-In Functions:
a. Comprises of functions which cater to algorithm dependent functionality
b. Needs to be written, specific to the algorithm being integrated
Skeletal code implementation and communication API is kept same independent of
the processing core (EVE/DSP/A15/M4). Skeletal code shall call the plug-in functions
based on the state of the algorithm link. Plug-in functions have the implementation
to create and use the actual algorithm functions (Provided by the algorithm
provider). Plug-In functions can interact with algorithm functions via iVision or any
other interface.
With above design, development of a new algorithm link essentially means
development of the plug-in functions and their integration.
4.2 Algorithm Link Skeleton
This section provides information about file organization of algorithm link skeletal
portion, which is provided by TI. This understanding is necessary for algorithm plug
in development
S.
No
File Name
Location
Descripti
on
Comments
1
algorithmLink.h
\vision_sdk\links_fw\include\link
_api
Interface
File for
Algorith
m Link
Developer
needs to
add
algorithm
Id for a
specific
core in
this file

Page 18 of 59
2
algorithmLink_algPl
uginSupport.h
\vision_sdk\links_fw\include\link
_api
Interface
file for
plug-in
functions
to
interact
with
Algorith
m Link
Developer
need not
modify
this file at
all
3
algorithmLink_algPl
uginSupport.c
\vision_sdk\links_fw\src\rtos\lin
ks_common\algorithm
Impleme
ntation
file of the
above
Developer
need not
modify
this file at
all
4
algorithmLink_cfg.h
\vision_sdk\links_fw\src\rtos\lin
ks_common\algorithm
Private
API/data
structure
s for
Algorith
m Link
Developer
may
modify
this to
increase/d
ecrease
number of
algorithm
link
instances
on a core.
5
algorithmLink_cfg.c
\vision_sdk\links_fw\src\rtos\lin
ks_common\algorithm
Configura
tion for
Algorith
m Link
6
algorithmLink_priv.
h
\vision_sdk\links_fw\src\rtos\lin
ks_common\algorithm
Algorith
m Link
private
header
file
User need
not modify
this file at
all
7
algorithmLink_tsk.c
\vision_sdk\links_fw\src\rtos\lin
ks_common\algorithm
Algorith
m Link
impleme
ntation
file
User need
not modify
this file at
all
8
App_init_<CORE>
\vision_sdk\apps\src\common\a
pp_init
Applicati
on Init
code
Add
algorithm
plug-in init
call in
these files.
4.3 Algorithm Link Plug-In Development
List of plug in functions which are typically needed for an algorithm are as follows:

Page 19 of 59
Rest of this section describes several aspects of algorithm plug-in development
4.3.1 Algorithm ID
Each algorithm is identified by a unique id which we call as Algorithm Id. An
algorithm can run on any of the cores depending on the requirements of the
algorithm. This is specific to the algorithm and Vision SDK does not restrict algorithm
to run on a specific core.
Developer need to add a new algorithm Id to the specific core on which the algorithm
is meant to run. This has to added in the file algorithmLink.h present at the following
location,
\vision_sdk\links_fw\include\link_api
For example, Color To Gray algorithm is meant to run on DSP, so we add an enum in
AlgorithmLink_DspAlgorithmId.
4.3.2 Input and Output Queues
Like any other link, algorithm link can have multiple input and output queues. The
number of queues and their properties would depend on the nature of the algorithm.
Plug-In function AlgorithmLink_AlgPluginCreate() need to convey this information to the
skeleton via AlgorithmLink_queueInfoInit() API, by populating the
AlgorithmLink_InputQueueInfo and AlgorithmLink_OutputQueueInfo
4.3.3 Input and Output Buffers
Like any other link, input buffers for an algorithm link shall come in from previous
link, which provides input for algorithm link. Output buffers need to be owned by the
algorithm link (Except for the case of In-place computations). Hence
AlgorithmLink_AlgPluginCreate() needs to create the output buffers needed for the algorithm.
In some algorithms, it is possible that input and output buffers will have to be locked
inside algorithm for more than one frame duration. In such cases the
AlgorithmLink_AlgPluginCreate
Plug in function which will perform algorithm instance creation
AlgorithmLink_AlgPluginProcess
Plug in function which will process new data. Internally it will call the
process function of the algorithm
AlgorithmLink_AlgPluginControl
Plug in function which will perform Control (Configuration) of the
algorithm. Internally it will call the control function of the algorithm.
AlgorithmLink_AlgPluginStop
Plug in function which will perform all functionality which needs to
be done at the end of algorithm. Example: If any buffers are locked
inside the algorithm, they can be flushed in this function.
AlgorithmLink_AlgPluginDelete
Plug in function which will perform algorithm instance deletion

Page 20 of 59
AlgorithmLink_AlgPluginProcess() plug in function needs to have a suitable API to communicate
locking and freeing of buffers with the Algorithm.
Following APIs shall be used by the Process plug-in function to exchange input and
output buffers with skeleton / rest of the system:
System_getLinksFullBuffers()
To get input buffers from previous link
AlgorithmLink_getEmptyOutputBuffer()
To get free output buffers from
previous link
AlgorithmLink_putFullOutputBuffer()
To pass on the output buffer, which is
populated by the algorithm, onto next
link
AlgorithmLink_releaseInputBuffer()
To release / free up Input buffer. This
needs to be done when algorithm no
longer needs this input buffer. Skeletal
code shall internally pass on this buffer
to previous link.
AlgorithmLink_releaseOutputBuffer()
To release / free up output buffer. This
needs to be done when algorithm no
longer needs this output buffer.
There are two modes in which an algorithm link can operate based on how the input
buffers are handled in the actual algorithm
1. Non in Place mode: In this case output buffers are different from input
buffers. And Input buffers are not modified by the algorithm
2. In Place mode: In this case Input buffers are modified and hence same buffer
will serve as output buffer to be passed on to next link.
Vision SDK release package has example algorithms for both modes.
Algorithm Mode
Algorithm Name
Description
Non In Place Mode
Frame Copy
Input frames are
duplicated and forwarded
to the next link. Input
frames are not modified.
In Place Mode
Color To Gray
Input Frames are
modified. The Chroma
component of the frame is
masked out to make the
frame look gray.
Algorithm link has functions to handle both mode of operations. During the create
time of the plug-in, user has to set the mode of operation of the input and output

Page 21 of 59
queues. The following two sub sections explains how to set the modes for input and
output queues for both modes.
4.3.3.1 Non In Place Mode
Let us consider Frame Copy Algorithm for Non In Place mode. In Frame Copy
algorithm input buffers are not modified and output buffers are used. So we need the
following mechanisms to manage input and output queues.
1. Managing Input queues
At the create time of the plug-in, we need to specify the mode of operation as
ALGORITHM_LINK_QUEUEMODE_NOTINPLACE. The code snippet is shown
below,
1. AlgorithmLink_InputQueueInfo inputQInfo;
2. pInputQInfo.qMode = ALGORITHM_LINK_QUEUEMODE_NOTINPLACE;
Since Input buffers are not modified, these can be released to the previous
link by calling AlgorithmLink_releaseInputBuffer.
2. Managing Output queues
At the create time of the plug-in, we need to specify the mode of operation as
ALGORITHM_LINK_QUEUEMODE_NOTINPLACE. Along with the mode, we also
need to specify the queue information. Other members of this structure are
don’t care for Non In Place mode. The code snippet is given below,
1. AlgorithmLink_OutputQueueInfo outputQInfo;
2. outputQInfo.qMode = ALGORITHM_LINK_QUEUEMODE_NOTINPLACE;
3. outputQInfo.queInfo.numCh = numChannelsUsed;
4.
5.
6. for(channelId = 0; channelId < numChannelsUsed; channelId++)
7. {
8. memcpy((void *)&(outputQInfo.queInfo.chInfo[channelId]),
9. (void *)&(prevLinkInfo.queInfo[prevLinkQueId].chInfo[channelId]),
10. sizeof(System_LinkChInfo)
11. );
12.
13. }
4.3.3.2 In Place Mode
Let us consider Color To Gray algorithm for In Place mode of operation. In Color To
Gray algorithm, input buffers are modified and output buffers are not created at all.
Input buffers from the previous link are sent as output buffers to the next link. So
we need the following mechanisms to manage input and output queues.
1. Managing Input Queues
At the create time of the plug-in, we need to specify the mode of operation as
ALGORITHM_LINK_QUEUEMODE_INPLACE. The code snippet is shown below,

Page 22 of 59
1. AlgorithmLink_InputQueueInfo inputQInfo;
2. inputQInfo.qMode = ALGORITHM_LINK_QUEUEMODE_INPLACE;
Since the input buffer is modified and acts as the output buffer (which
becomes input buffer to the next link), we cannot release this buffer to the
previous link immediately. After the algorithm process call is finished we need
to give this buffer to the next link by calling
AlgorithmLink_putFullOutputBuffer. The code snippet is shown below,
1. Alg_ColorToGrayProcess(algHandle,
2. (UInt32 **)pSysVideoFrameBufferInput->bufAddr,
3. pInputChInfo->width,
4. pInputChInfo->height,
5. pInputChInfo->pitch,
6. dataFormat
7. );
8. status = AlgorithmLink_putFullOutputBuffer(pObj,
9. outputQId,
10. pSysBufferInput
11. );
12. UTILS_assert(status == SYSTEM_LINK_STATUS_SOK);
When the algorithm wants to give back buffers to the previous link, we must
call AlgorithmLink_releaseInputBuffer.
2. Managing output queues
At the create time of the plug-in, we need to specify the mode of operation as
ALGORITHM_LINK_QUEUEMODE_INPLACE. Along with the mode we also need
to specify few other parameters that are important for INPLACE mode. The
code snippet for Color To Gray algorithm is shown below,
1. AlgorithmLink_OutputQueueInfo outputQInfo;
2. outputQInfo.qMode = ALGORITHM_LINK_QUEUEMODE_INPLACE;
3. outputQInfo.inputQId = 0;
4. memcpy((void*)(&outputQInfo.inQueParams),
5. (void*)(&pColorToGrayCreateParams->inQueParams),
6. sizeof(outputQInfo.inQueParams)
7. );
4.3.4 Algorithm Internal Memory
Algorithm might need some memory for its operation, which is internal to the
algorithm. This memory might be present in DDR / OCMC / L2. Such memory
requests for the algorithm needs to be catered to in create plug in function.
Algorithm plugin can call mallocs as shown in example to obtain these memories
from framework. Algorithm create plug-in can interact with Algorithm using any
interface for these memory requests and grants. It is recommended to use
XDAIS:memTab as the interface.
All the memories requested during Create phase needs to be freed up in the delete
plug-in function.

Page 23 of 59
4.3.5 Cache Operations
In scenarios where buffers are touched by both CPU and DMA, there could be
coherence issues. In order to avoid these issues, Cache invalidations / write backs
might have to be used. BIOS based cache APIs can be used. These APIs can be
called from algorithm plug-in OR directly from the algorithm itself.
Following two APIs are typically used:
Cache_inv() – To invalidate cache for a buffer
Cache_wb() – To write back cache contents into DDR
4.4 Algorithm Link Plug-In Integration
As stated in the previous section algorithms are developed as plug-ins into the
algorithm link. Following are the sub steps involved in developing a plug in and
integrating it into the SDK.
4.4.1 Creating public header file
Once algorithm plug-in functions are implemented, an API to use the link needs to be
defined. So we need to have a public header file which contains,
1. Link API commands : Commands to control plugin behavior
2. Create time parameters : Structure containing create time parameters.
3. Control parameters : Structure containing control parameters
4. Function that registers plugin functions into the function table
Note: For create time parameters and control time parameters, the algorithm
skeleton defines a base structure. This base structure can be extended with more
elements to cater to the needs of particular algorithm. However, it is to be noted that
the first member of the parameters structure must be AlgorithmLink_CreateParams
for create time parameters and AlgorithmLink_ControlParams for control parameters
. For example, create time parameters of Frame Copy algorithm is shown below,

Page 24 of 59
1. typedef struct
2. {
3. AlgorithmLink_CreateParams baseClassCreate;
4. /**< Base class create params */
5. UInt32 maxHeight;
6. /**< Max height of the frame */
7. UInt32 maxWidth;
8. /**< max width of the frame */
9. UInt32 numOutputFrames;
10. /**< Number of output frames to be created for this link per channel*/
11. System_LinkOutQueParams outQueParams;
12. /**< Output queue information */
13. System_LinkInQueParams inQueParams;
14. /**< Input queue information */
15. AlgorithmLink_CopyMode copyMode;
16. /**< CPU or DMA mode of frame copy */
17. } AlgorithmLink_FrameCopyCreateParams;
4.4.2 Plugin Registration
Once a plug-in is developed, it has to be registered with the framework. To register a
plug-in, developer has to populate a set of function pointers so that appropriate
functions can be called by the algorithm Link. Typically this registration is done in a
separate function. Algorithm Id needs to be passed to AlgorithmLink_registerPlugin
to register plug-in.
In Color To Gray algorithm, this is done in AlgorithmLink_ColorToGray_initPlugin().
The code snippet is shown below,

Page 25 of 59
1. Int32 AlgorithmLink_ColorToGray_initPlugin()
2. {
3. AlgorithmLink_FuncTable pluginFunctions;
4. UInt32 algId = (UInt32)-1;
5.
6. pluginFunctions.AlgorithmLink_AlgPluginCreate =
7. AlgorithmLink_ColorToGrayCreate;
8. pluginFunctions.AlgorithmLink_AlgPluginProcess =
9. AlgorithmLink_ColorToGrayProcess;
10. pluginFunctions.AlgorithmLink_AlgPluginControl =
11. AlgorithmLink_ColorToGrayControl;
12. pluginFunctions.AlgorithmLink_AlgPluginStop =
13. AlgorithmLink_ColorToGrayStop;
14. pluginFunctions.AlgorithmLink_AlgPluginDelete =
15. AlgorithmLink_ColorToGrayDelete;
16.
17. #ifdef BUILD_DSP
18. algId = ALGORITHM_LINK_DSP_ALG_COLORTOGRAY;
19. #endif
20.
21. #ifdef BUILD_ARP32
22. algId = ALGORITHM_LINK_EVE_ALG_COLORTOGRAY;
23. #endif
24.
25. #ifdef BUILD_A15
26. algId = ALGORITHM_LINK_A15_ALG_COLORTOGRAY;
27. #endif
28.
29. AlgorithmLink_registerPlugin(algId, &pluginFunctions);
30.
31. return SYSTEM_LINK_STATUS_SOK;
32. }
This function needs to be called at the initialization of Algorithm Link. So as to make
this happen, developer needs to add a call to this function in
AlgorithmLink_initAlgPlugins() located at the following location,
\vision_sdk\links_fw\src\rtos\links_common\algorithm\algorithmLink_cfg.c
4.5 Directory Structure and Make File Changes
Plug-in related files have to be placed in proper locations so as to include in the
build. Also make file changes have to be done. The below table gives the details of
the location of files and corresponding make file changes, if any.
S.No
File Name
Location
MakeFile
Change
Needed
(Yes/No)
Location of
MakeFile
1
XxxxLink_algPl
ugin.c
\vision_sdk\ap
ps\src\rtos\alg
_plugins\plugin
_name
Yes
\vision_sdk\ap
ps\src\rtos\alg
_plugins

Page 26 of 59
5 Porting Vision SDK
The following sections cover different aspects related to porting Vision SDK to
custom hardware.
Please note that this section covers only information specific to Vision SDK.
Individual components like SBL, BSP etc will need changes as part of the porting
activity and these are not covered here.
5.1 Using custom memory map
Memory map for the Vision SDK is defined in the file \vision_sdk\apps\build\tda2xx
/mem_segment_definition_<bios/linux>.xs
Important things to pay attention to while porting the map file are:
DDR, OCMC & DSP/EVE SRAM sizes
Core specific code/data/vecs sizes
Size of the shared frame buffer pool
DDR is divided into 2 sections: cached and non-cached. The cached part is used for
frame buffer and core specific code/data and other sections. The non-cached part is
used for Vision SDK log buffers, HDVPSS descriptors.
5.2 Support for custom core selection
The cores to be included can be controlled using the file vision_sdk/build/Rules.make
Please modify the file by setting the core specific defines (PROC_DSP1_INCLUDE etc)
to the appropriate value (yes/no). By default all cores (A15_0, IPU1_0, IPU1_1,
DSP1, DSP2, EVE1, EVE2, EVE3 and EVE4) are enabled in the vision_sdk.
5.3 Support for custom board
For adding support for a new board, the board specific init, de-init and probe APIs
need to be implemented. Please refer to the files \vision_sdk\apps\src\rtos\board folder for
examples related to TI EVM.
Once defined, these specific APIs can be invoked from the use case implementation
(chain) based on the required configuration.
5.4 Support for different video capture device
For adding support for a different video capture device, the device specific create,
delete & control APIs need to be implemented. Please refer to the files
\vision_sdk\apps\src\rtos\devices folder for examples related to video sensor (OV10635) and
HDMI receiver.
Once defined, these specific APIs can be invoked from the use case implementation
(chain) based on the required configuration.

Page 27 of 59
5.5 Support for different LCD
For adding support for a different LCD, the LCD specific APIs need to be
implemented. Please refer to the files \vision_sdk\apps\src\rtos\devices\lcd.c file for example.
Once defined, these specific APIs can be invoked from the use case implementation
(chain) based on the required configuration.
5.6 Specifying custom core frequencies to BIOS
API Utils_getClkHz() defined in utils.h is used to read PLL values and then tell BIOS about
the core frequency that is programed. BIOS needs to be told exact frequency since it
configures its timer based on this frequency. BIOS configuration is done in main() for
the specific core via the API Utils_setCpuFrequency(). No action is needed from the user to
configure BIOS when PLL settings are changed via SBL unless reference clock is
changed. By default EVM uses 20Mhz reference clock. If custom board uses another
reference clock then change in file utils_clk.c (\vision_sdk\links_fw\src\rtos\utils_common\src) #define
UTILS_SYS_CLK1 (20*1000*1000)
5.7 Using custom PLL and clock settings
The PLL and clock settings for different peripherals can be modified as required
(based on the input crystal frequency & specifications) either in the SBL (for out of
box execution) or gel file (CCS based execution).
Default frequency configurations used as part of vision sdk are captured in the data
sheet. TI EVM uses the 20MHz input crystal.

Page 28 of 59
6 Boot time optimizations on TDA3X
This chapter describes various techniques that can be applied through vision_sdk for
optimizing boot time. This will be typically helpful for rear view camera systems.
Vision SDK demonstrates boot times as low as 500 to 600 ms through example.
6.1 Usecase supported for fast boot demonstration
Users can refer to following usecase to tryout demo on fast boot
1 ch ISS capture (OV10640) + Object Detect + Display (LCD 10 inch)
Path in vision_sdk –
\vision_sdk\apps\src\rtos\usecases\fast_boot_iss_capture_isp_simcop_pd_display
This is a special usecase which not listed in Run time Menu. For more details on h/w
setup and how to run this usecase please refer VisionSDK_UserGuide_TDA3xx.pdf
under vision_sdk\docs folder.
For boot time numbers and time split since boot, please refer respective Data Sheet.
6.2 Optimizations challenges
There are multiple challenges when boot time needs to be reduced, few of them are
mentioned below
1. Dividing usecase Data Flow into parts and selectively bringing up s/w modules
2. Delayed loading of CPUs/Cores
3. Synchronization of lately loaded CPUs/cores with early loaded cores
4. Seamlessly switching video data to lately loaded modules (without glitches on
display)
5. Reducing initialization time of modules in boot time path
6. Compiler / linker optimizations
7. Reducing image size
8. Reducing sensor initialization time
9. Identifying unnecessary delays and eliminating them
10. Choosing boot medium
6.3 Techniques for boot time optimization (Framework level)
All of the challenges listed above cannot be addressed only through framework, we
need support from all levels i.e. hardware, boot loader, frame work. This section in
detail covers optimizations at framework level only and briefly introduces to other
optimizations (e.g. h/w or boot loader optimizations).
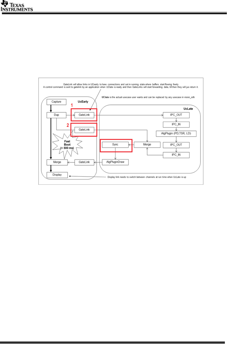
6.3.1 Gate Link
This is a special link in vision_sdk with following features and functionalities
• Gate link is like any other link in vision_sdk but with one input and one output queue
always.

Page 29 of 59
• It acts as on/off switch, when the operation mode is “ON” it simply forwards buffers
to next link, on the other hand it returns received buffers back to previous link if its
“OFF”.
• The default the operation mode of Gate Link instance is “OFF”.
• The state can be changed by using a system command, while the data flow is
running.
• It does not own/manage any output buffer, based on state it will either forward or
return data to next/previous link.
• It ensures callbacks are forwarded to previous link of the GateLink while freeing
buffers and to GateLink’s next Link while putting full buffers.
6.3.1.1 Usage
Essentially Gate Link allows dividing your data flow into two parts
- UcEarly – Usecase that needs to come up first
- UcLate – Usecase that has no implication on boot time and can be
brought up late.
Boot time optimization is one of the features that are implemented using Gate Link.
This link can also be used to implement Power Management features as you can
selectively turn on and off parts of the data flows.
This link is supported through usecase generation tool and can be used in any
usecase from vision_sdk 2.7 onwards as per need.
6.3.1.2 Example
Let’s look at example mentioned in section 6.1 and see how Gate Link can be used to
achieve usecase division.
Typical data flow for Object Detect usecase looks as mentioned in the figure below.
Here, Capture and display is happening on IPU1_0 while processing will happen on
DSPs or EVEs available in the system.
If you need to have minimum POR to Display time, you can not waste time in
creating other Links/modules which are not in the capture -> display path.

Page 30 of 59
Figure: Object Detect usecase without Gate Links
User can segregate group of links that can be brought up first and group of link that
can be brought up later.
Figure below shows how Object Detect is divided into UcEarly and UcLate using
Gate Link instances in between
Figure: Object Detect usecase with Gate Links

Page 31 of 59
Idea here is, upon POR UcEarly (IPU1_0) executes and flashes up display with
preview in less than 500 ms. In due course of time, IPU1_0 or master core
application boot loads other cores and instantiates UcLate. As soon as UcLate is up
and running, Gate Link instances are switched “ON” using a system command and
then application switches channel at display showing algorithm output.
Users can practically replace UcLate from above figure with any usecase of their
choice to achieve fast boot.
6.3.2 Selective loading and Power management of cores
Users need to decide which cores need to boot first and which can be boot later. In
TDA3X since IPU1_0 is a master core and owns capture and display subsystem this
needs to come up first, in some cases CAN stack comes up on IPU1_1 and CAN
response time needs to be minimal so IPU1_1 also comes up along with IPU1_0.
This can be achieved by having two AppImages instead of one.
AppImage_UcEarly_BE – contains IPU1_0 and IPU1_1 images
AppImage_UcLate_BE – contains DSP1, DSP2 and EVE1 images
This is achieved using a script file in vision_sdk
MulticoreImageGen_tda3xx_fast_boot.sh or
MulticoreImageGen_tda3xx_fast_boot.bat
Upon POR, SBL picks up only AppImage_UcEarly_BE flashed into fixed offset (e.g.
0x80000) in QSPI and loads IPU1_0 and IPU1_1. While AppImage_UcLate_BE is
flashed on another location within QSPI known location to application (e.g.
0xA80000). IPU1_0 application after capture + display usecase (UcEarly), parses this
AppImage_UcLate_BE and boot loads slave cores using SBL lib.
6.3.2.1 Delayed loading of slave cores using SBL lib
Starterware bootloader (SBL) provides APIs which can be used to selectively load
and run DSPs and EVEs from IPU. Application writers can choose to use those
directly or call following sequence of functions through vision_sdk app which
encapsulates SBL lib APIs
……
Utils_BootSlaves_Params bootParams;
ddrAddress = Utils_memAlloc(UTILS_HEAPID_DDR_CACHED_SR,
MAX_UCLATE_IMAGE_SIZE, 4U);
Utils_bootSlaves_paramsInit(&bootParams);
bootParams.offset = IMAGE_UCLATE_OFFSET_QSPI;
bootParams.ddrAddress = (UInt32)(ddrAddress);
bootParams.useEdma = TRUE;
bootParams.loadCode = TRUE;
bootParams.maxDdrBuffSize = MAX_UCLATE_IMAGE_SIZE;
bootParams.enableCrc = TRUE;
bootParams.useEdma = TRUE;

Page 32 of 59
Utils_bootSlaves(&bootParams);
………
The Utils_bootSlaves() function ensures all slave cores are loaded and running as
it would have been done by SBL with single AppImage!!! It also takes care of their
power states and brings them to their respective main().
bootParams.offset tells the application where the AppImage_UcLate_BE is flashed
in QSPI.
bootParams.ddrAddress tells the DDR location where each core’s image is copied
before parsing.
bootParams.useEdma mentions which method to be used while copying sections after
AppImage_UcLate_BE is parsed. If this is FALSE, IPU1_0 memcopies sections into
respective load addresses otherwise it usecase EDMAs
bootParams.maxDdrBuffSize tells the maximum available size of DDR buffer where
each core’s image is copied before parsing.
bootParams.enableCrc mentions whether CRC check should be done on the UC Late
Multi-core application image.
For more information on SBL lib APIs users can refer
PROCESSOR_SDK_VISION_XX_XX_XX_XX\ti_components\drivers\pdk\packages\ti\b
oot\sbl_auto\sbl_lib\sbl_lib.h
6.3.2.2 Syncing up with lately loaded cores
Just by selectively loading cores will have them working separately but not together.
To have them work together users need to sync them with already running cores
(IPU1_0 and IPU1_1).
vision_sdk provides a function Utils_syncSlaves() that synchronizes early and
lately loaded cores for enabling their Inter Processor Communication.
Important Note- If users are using Utils_bootSlaves() in the application to
selectively boot load their cores they must use Utils_syncSlaves()followed by that
to synchronize them.
6.3.3 Seamless switch between UcEaly and UcLate
This is very important from user experience perspective, there can be a noticeable
glitch when display switches channels from UcEarly to UcLate, this can be mainly
caused either by other tasks in the system e.g. GrpxSrc
The task priority maters here, users must carefully choose lower priorities for tasks
like GrpxSrc or System tasks which don’t have much role to play after initialization.
Using memcpy instead of edma to copy sections slave core’s memory can also
partially attribute to this.

Page 33 of 59
6.3.4 Other Optimizations
6.3.4.1 H/w changes
VisionSDK_UserGuide_TDA3xx.pdf in detail explains h/w changes to support I2C at
400KHz, if I2C is running at lower speed, it can attribute to higher / worst sensor
initialization times.
Users must ensure these changes are done on EVM before any s/w optimization is
tried out
6.3.4.2 Sensor initialization time
Depending upon sensor chosen and I2C speed in the system this time varies
drastically, it is left to users to optimize this but it contributes to almost 40% boot
time for fast boot.
Users should carefully choose only registers that are needed for sensor initialization
for the chosen sensor and reduce I2C commands to minimal possible. This will
reduce sensor initialization time and give better boot time.
6.3.4.3 Boot media and image size
To achieve fast boot usecase user needs to choose fastest media available on the
board as boot media, e.g. QSPI for tda3x evm
The image size is very subjective to application but it can be optimized by excluding
modules that are of no relevance to user’s usecase. One thing that users need to
ensure is time taken to read and write from boot media is as expected.
e.g. If you are flashing image of size 4.5 MB to QSPI, IPU should practically get close
to 30 MB/s speed for read, it should not take more than 160-170 ms to read this
whole image into DDR. Users need to cross check this for their appImages.
6.3.4.4 Compiler and linker optimizations
Based on the type of master core and its compiler these options vary, users can look
at rules_m4.mk to see compiler and linker options used for fast boot (e.g. –O3, --
ram_model etc).
Users need to refer respective manuals for compiler and linkers to find more
optimization options and use them carefully.
6.4 Steps to convert a usecase into fast boot usecase
1. Identify places in the usecase where GateLink instances need to be introduced
into the data flow.
a. Note: You need an addition Dup (logically after capture) and Merge link
(before display) to separate UcLate from UcEarly, as shown in section
6.3.1.2
2. Create the chains_fastBoot_<new_usecase>.txt for input to usecase generation
tool, refer example
\vision_sdk\apps\src\rtos\usecases\fast_boot_iss_capture_isp_simcop_pd_displa
y\chains_fastBoot_issIspSimcop_pd_Display.txt

Page 34 of 59
3. Generate Usecase using usecase generation tool. Refer
VisionSDK_UsecaseGen_Overview.pdf
a. vsdk_linux.out –img –file chains_fastBoot_<new_usecase>.txt
4. Manually modify generated chains_fastBoot_<new_usecase>_priv.c and
chains_fastBoot_<new_usecase>_priv.h to split two functions as followed
a. Split chains_fastBoot_<new_usecase>_Create() to
chains_fastBoot_<new_usecase>_Create_UcEarly() and
chains_fastBoot_<new_usecase>_Create_UcLate()
b. Split chains_fastBoot_<new_usecase>_Start() to
chains_fastBoot_<new_usecase>_Start_UcEarly() and
chains_fastBoot_<new_usecase>_Start_UcLate()
c. Move calls System_linkCreate/Start logically to respective UcEarly or
UcLate functions
d. Modify chains_fastBoot_<new_usecase>.c (note this is not generated
one) to split chains_fastBoot_<new_usecase>_StartApp() to split into
chains_fastBoot_<new_usecase>_StartApp_UcEarly() and
chains_fastBoot_<new_usecase>_StartApp_UcLate()
Ensure functions newly create in 2.C above are called from respective
StartApp_UcEarly() / StartApp_UcLate().
5. Refer
\vision_sdk\apps\src\rtos\usecases\fast_boot_iss_capture_isp_simcop_pd_displa
y\chains_fastBoot_issIspSimcop_pd_Display.c
to understand modifications needed in respective
chains_fastBoot_<new_usecase>.c file
a. Modify Chains_fastBoot<new_usecase>(), main usecase function to call
i. newly created functions in 4 above
b. Modify Chains_fastBoot<new_usecase>(), main usecase function to call
i. Utils_bootSlaves() and Utils_syncSlaves()
c. Add System commands to switch “ON” Gate Links for all the instances of
gates in your usecase
d. Add System command to switch display channel from preview to algorithm
output
6. Modify Chains_main() in \vision_sdk\apps\src\rtos\common\chains_main_bios.c
to call Chains_fast<new_usecase>() with right parameters.

Page 35 of 59
7 Power Optimization in Vision SDK
This section describes the ways in which the Vision SDK can be power optimized to
make sure the thermal dissipation of the device is within the budget.
7.1 Putting CPUs to Low Power when not used
Different CPUs in the system can be configured to go to their different low power
modes when they have nothing to execute:
1. A15 C0 to Retention (C1 is placed to forced off state from SBL) -
\vision_sdk\links_fw\src\rtos\utils_common\src\utils_idle_a15.c
2. M4 C0 and C1 (IPU) to Auto Clock Gate. -
\vision_sdk\links_fw\src\rtos\utils_common\src\utils_idle_m4.c
3. DSP 1 and DSP2 to Auto Clock Gate -
\vision_sdk\links_fw\src\rtos\utils_common\src\utils_idle_c66x.c
4. EVE 1/2/3/4 to ARP32 to Auto Clock Gate -
\vision_sdk\links_fw\src\rtos\utils_common\src\utils_idle_arp32.c
7.1.1 Setting up the CPUs for Low Power
In order to place any of the cores in the desired low power mode when the CPU does
not have anything to execute requires two steps:
Configuration of the PRCM and the subsystem to allow the subsystem to enter
the desired power state when the CPU executes IDLE or WFI Instruction.
(Utils_idlePrepare)
CPU executing the Idle/WFI instruction. (Utils_idleFxn)
The Utils_idlePrepare function needs to be called before BIOS_Start to initialize
the CPU correctly before the BIOS Scheduler schedules tasks on the CPU.
The Utils_idleFxn function is registered with the BIOS scheduler as one of the Idle
tasks. This is done in each of the CPUs BIOS Configuration Files in the directory
\vision_sdk\links_fw\src\rtos\bios_app_common\<SOC>\<CPU CORE>.
/* Add an idle thread 'Utils_idleFxn' that monitors interrupts. */
var Idle = xdc.useModule("ti.sysbios.knl.Idle");
Idle.addFunc('&Utils_idleFxn');
7.1.2 BIOS Tick and Time Stamp Provider Concerns
When the CPU is placed into a low power mode when the Idle Task is hit the CPU
clocks are gated which causes any BIOS tick clock or the Time stamp provider clocks
to be gated if internal CPU Timers are used. The impact of this is that the
Task_sleep(); and CPU Load calculation functionalities would be broken. In order to
avoid this, the system level GP Timers can be used to provide BIOS Tick and Time
Stamp Provider Proxy. This configuration as well can be placed in the CPU specific
BIOS configuration file. An example configuration for A15 is as shown below. The
portion highlighted in yellow configures GP Timer 2 for BIOS Ticks and the portion
highlighted in green configures GP Timer 3 for Time Stamp Provider used for CPU
Load calculation.
/***********************************************
* Timer Module Configuration *
***********************************************/
/* Assign GPTimer2 to be used for Timestamp */
/* Set to 1-ms Tick and Enable Wakeup for OVF interrupt */

Page 36 of 59
var Timer = xdc.useModule('ti.sysbios.timers.dmtimer.Timer');
var timerParams = new Timer.Params();
timerParams.period = 1000;
timerParams.twer.ovf_wup_ena = 1;
timerParams.tiocpCfg.emufree = 1;
timerParams.tsicr.posted = 0;
/* Timer ID = 1 for GPTimer2 and input clock runs at 20 MHz */
Timer.intFreqs[1].hi = 0;
Timer.intFreqs[1].lo = 20000000;
Timer.create(1, '&mainA15TimerTick', timerParams);
/* Assign GPTimer3 to be used for Timestamp */
/* Timer ID = 2 for GPTimer3 and input clock runs at 20 MHz */
var DMTimer = xdc.useModule('ti.sysbios.timers.dmtimer.Timer');
var timerParams2 = new DMTimer.Params();
timerParams2.tsicr.posted = 0;
DMTimer.intFreqs[2].hi = 0;
DMTimer.intFreqs[2].lo = 20000000;
var DMTimestampProvider =
xdc.useModule("ti.sysbios.timers.dmtimer.TimestampProvider");
DMTimestampProvider.timerId = 2;
DMTimestampProvider.useClockTimer = false;
var Timestamp = xdc.useModule("xdc.runtime.Timestamp");
Timestamp.SupportProxy = DMTimestampProvider;
/* Indicate GPT2 & GPT3 are used */
var TimerSupport =
xdc.useModule('ti.sysbios.family.shared.vayu.TimerSupport');
TimerSupport.availMask = 0x0006;
The following Table defines which timers are used for which CPUs
CPU
TDA2xx Timers
TDA2ex Timers
TDA3xx Timers
A15_0
GP Timer 2 and 3
GP Timer 2 and 3
NA
IPU1_0
GP Timer 9 and 11
GP Timer 9 and 11
GP Timer 3 and 4
IPU1_1
GP Timer 9 and 11
GP Timer 9 and 11
GP Timer 3 and 4
DSP1
GP Timer 5 and 6
GP Timer 5 and 6
GP Timer 1 and 2
DSP2
GP Timer 5 and 6
NA
GP Timer 1 and 2
EVE1
GP Timer 13 and 14
NA
GP Timer 7 and 8
EVE2
GP Timer 13 and 14
NA
NA
EVE3
GP Timer 13 and 14
NA
NA
EVE4
GP Timer 13 and 14
NA
NA
7.1.3 Disabling CPU Idle for Debug
Optionally if one wants to disable the CPU Idle from making the CPUs go into their
respective low power states one can configure vision_sdk/build/Rules.make to
update the following build configuration to ‘no’
#

Page 37 of 59
# Used to enable or disable CPU idle functionality in SDK
# By Default CPU idle is enabled
#
CPU_IDLE_ENABLED=yes
ifeq ($(PROFILE),debug)
CPU_IDLE_ENABLED=no
endif
For more information on the APIs used to achieve the CPU Idle functionality refer the
ADAS Power Management Application Note.
7.1.4 Knowing the time for which the CPU is in Idle
With the goal of functional safety, it is often important to know the amount of time
the CPU has been in low power. The state of the system, dependencies to different
clock domains and pending interrupts on the CPU can disallow the CPU to go to low
power mode.
A mechanism has been designed to understand the time for which the CPU is in low
power. This mechanism utilizes the COUNTER32K module which does not get clock
gated when the CPU is in low power and an internal counter/timer. The internal
counter or timer is chosen such that the counter/timer is within the CPU subsystem
such that when the CPU is clock gated the counter/timer stops counting.
The basic premise of the mechanism is as shown below:
The code for the time difference calculation is given in the function Utils_idleFxn.

Page 38 of 59
7.2 Limp Home Mode
When the temperature of the device becomes too high it is often required the
software start taking steps to cool the device by making sure the power dissipation
of the device is lowered. The Single Channel FC Analytics use case has been modified
to showcase this feature of limp home mode which causes the capture FPS to drop to
10 fps from the default 30 fps when the temperature hot event is hit and then again
re-configure the fps to 30 fps when the device has cooled down and the thermal cold
event is reached.
7.2.1 Initializing the system for Limp Home Mode
\vision_sdk\links_fw\src\rtos\utils_common\src\utils_temperature.c has the
necessary API calls to configure the on chip temperature sensors to provide thermal
alerts and read the current temperature. Essentially the Utils_tempConfigInit
function configures the on chip BGAP Temperature sensors to provide a thermal hot
event at 80 deg C (interrupt is generated when the chip temperature goes higher
than 80 deg C) and a thermal cold event at 10 deg C (interrupt is generated when
the chip temperature is lower than 10 deg C). The interrupt handler
(Utils_tempBgapEventIsr) is also registered in this function which reads the status
of the BGAP registers to find which temperature sensor has raised the thermal event.
(There are 5 temperature sensors in TDA2xx and 1 in TDA3xx).
Note: IPU Interrupt number 61 is used to register the Thermal event.
The Utils_tempConfigInit function should be called from the Usecase initialization
function (chains_vipSingleCameraAnalytics_tda2/3xx_StartApp). The application
should also register the thermal handler in the System Link during application
initialization. e.g.
SystemLink_registerHandler(Chains_vipSingleCameraAnalyticsTda2/3xx_Even
tHandler);
This handler is called when the thermal event is received and the ISR
(Utils_tempBgapEventIsr) calls the System Call to invoke the thermal Handler. The
flow is described in the subsection below. The calls for the Thermal system
initialization and the system event handler registration can be seen in the files:
apps/src/rtos/usecases/vip_single_cam_analytics_tda2xx/chains_vipSingle
CameraAnalytics_tda2xx.c
apps/src/rtos/usecases/vip_single_cam_analytics_tda3xx/chains_vipSingle
CameraAnalytics_tda3xx.c
7.2.2 Handling Thermal Events
When a hot event occurs the Temperature ISR Utils_tempBgapEventIsr is called.
This ISR determines which voltage domain has crossed the thermal threshold by
reading the BGAP registers through the PMHAL APIs and then makes a system call
which gives the voltage domain ID and the type of the thermal event (eg.
HOT/COLD).
System_linkControl(SYSTEM_LINK_ID_IPU1_0,
UTILS_TEMP_CMD_EVENT_HOT, /* Event Type */
&gUtils_tempObj[voltId].voltId, /* Voltage ID */
sizeof(pmhalPrcmVdId_t),

Page 39 of 59
FALSE);
System_linkControl(SYSTEM_LINK_ID_IPU1_0,
UTILS_TEMP_CMD_EVENT_COLD, /* Event Type */
&gUtils_tempObj[voltId].voltId, /* Voltage ID */
sizeof(pmhalPrcmVdId_t),
FALSE);
The UTILS_TEMP_CMD_EVENT_HOT or UTILS_TEMP_CMD_EVENT_COLD is defined in the
header file
\vision_sdk\links_fw\src\rtos\utils_common\include\utils_temperature.h.
The System Link call does not wait for an acknowledgement from the registered
handler to ensure the Interrupt context is not maintained for a long time.
Once the thermal handler
Chains_vipSingleCameraAnalyticsTda2/3xx_EventHandler the function first
checks which event type is it and then based on whether the event is a HOT or COLD
one it calls the appropriate hot event handler
(ChainsCommon_tempHotEventHandler) or cold event handler
(ChainsCommon_tempColdEventHandler). These functions take in parameters of
the captureLink ID and the pointer to the voltage domain ID which is sent by the
temperature ISR. These functions are defined in the file
vision_sdk/apps/src/rtos/usecases/common/chains_common_fc_analytics.c.
The hot or cold event handler in its current implementation only handles the thermal
events generated by VD_CORE. This is sufficient while trying to implement thermal
handling coarsely as the other temperature sensors are often +/- 5 deg C difference
from the VD_CORE temperature.
Based on the capture sensor the event handler decides the necessary frameSkipMask
which is a capture driver parameter which decides which frames to drop to achieve
the desired FPS of capture. For the frames which are skipped the VPDMA does not
copy these frames to DDR. This is useful as the DDR IO power is saved as memory
transactions are minimized by dropping frames at the capture thread.
The CaptureLink_tsk has been modified to handle the requests from the thermal
handler or any other handler to change the frame skip parameters on the fly. A new
command CAPTURE_LINK_CMD_SET_FRAME_SKIP_MASK has been added to achieve this
functionality defined in include/link_api/captureLink.h. A function
CaptureLink_drvUpdateFrmSkip has been added to the file
vision_sdk/links_fw/src/rtos/links_ipu/vip_capture/captureLink_drv.c to
make the driver IOCTL call which updates the frameSkip parameter for all the
capture streams and instances.
The handler then modifies the thermal temperature thresholds by calling the
Utils_tempChangeHotThreshold and Utils_tempChangeColdThreshold. The new
threshold values can be determined by the application. As an example the thresholds
in the current implementation has been changed to the current temperature + step
size for the next hot event and current temperature – step size for the next cold
event. This method of using the current temperature to generate the next thermal
thresholds helps in tracking the temperature to handle events of slowly rising or
falling ambient temperatures. The APIs Utils_tempChangeHotThreshold and

Page 40 of 59
Utils_tempChangeColdThreshold re-enable the thermal interrupt to service future
thermal events.
Note: Since the APIs Utils_tempChangeHotThreshold and
Utils_tempChangeColdThreshold re-enable the IPU interrupts for thermal events it
is essential to maintain a certain order of calling these APIs in the thermal event
handlers to ensure we do not get false/double interrupts. For instance in the Hot
event handler the change of thersholds should be HOT first then COLD to ensure the
hot temperarture threshold is changed before the interrupt is enabled. In the case of
the cold event handler the COLD threshold should be changed before hot. If the
other way around is done the IPU may receive an extra interrupt which is caused by
the interrupt being enabled but the temperature threshold being unchanged.
When the Limp Home actions have been taken, it is important to notify the user
regarding the state of the system (Limp Home or Not). The Handler also additionally
updates the thermal state variable to indicate this by calling the function
Utils_tempUpdateAllVoltLimpHomeState(UTILS_TEMP_LIMP_HOME_ACTIVE);
in the Hot event handler and calling the function
Utils_tempUpdateAllVoltLimpHomeState(UTILS_TEMP_LIMP_HOME_INACTIVE);
in the Cold event Handler.
Additionally the display is updated with the mode by sending a
GRPX_SRC_LINK_CMD_PRINT_STRING message to the GRPX Link as below:
snprintf(printPrms.stringInfo.string,
sizeof(printPrms.stringInfo.string) - 1,
" \n");
printPrms.stringInfo.string[
sizeof(printPrms.stringInfo.string) - 1] = 0;
printPrms.duration_ms = LIMP_HOME_DISPLAY_DURATION_MS;
printPrms.stringInfo.fontType = LIMP_HOME_DISPLAY_FONTID;
printPrms.stringInfo.startX = pObj->displayWidth/2 + 200;
printPrms.stringInfo.startY = pObj->displayHeight-100;
status = System_linkControl(IPU1_0_LINK(SYSTEM_LINK_ID_GRPX_SRC_0),
GRPX_SRC_LINK_CMD_PRINT_STRING,
&printPrms,
sizeof(printPrms),
TRUE);
7.2.3 Run-time configurability
The use case menu has been modified to demonstrate the thermal management
capability of the software. In the use case menu an extra option ‘t’ has been added
as shown below:
====================
Chains Run-time Menu
====================
0: Stop Chain
p: Print Performance Statistics
t: Show Thermal Configuration Menu

Page 41 of 59
Enter Choice:
Once the ‘t’ option is chosen the following menu options are shown:
==============================
Thermal Management Description
==============================
The Thermal Management of the device involves reducing the power
consumption when the temperature of the device becomes hotter than
the desired THOT temperature. When the temperature becomes lower than
TCOLD temperature the device power consumption can be restored.
The control of power consumption is done by reducing the FPS of
of the usecase by dropping frames in the capture thread.
After every thermal event the temperature thresholds would be changed
to make sure THOT and TCOLD are as below:
THOT Temperature ------------------------
^
|
Step Size
|
V
Current Temperature ------------------------
^
|
Step Size
|
V
TCOLD Temperature ------------------------
============================
Thermal Menu Options:
============================
1: Change THOT Temperature
2: Change TCOLD Temperature
3: Show current THOT Temperature
4: Show current TCOLD Temperature
5: Change Threshold Step Size
6: Show Limp Home Status
x: Exit Thermal Menu
Enter Choice:
This menu option allows the user to on the fly change the HOT and COLD thresholds,
change the step size for the handler to change the thersholds when the thermal
action is taken and also read the current hot and cold threshold and Limp Home
status (ACTIVE/INACTIVE).
Note: The current temperature is printed out in the “p: Print Performance
Statistics” menu option.

Page 42 of 59
7.3 DSP and EVE run time off and on
In order for the application to go into an analytics off low power mode where only
the capture and display threads are running the DSP and EVE can be made to go to
power domain off state at run time. Once the DSP and EVE are switched off and the
application wants to restart the analytics the DSP and EVE has to be re-booted. A
demonstration of the analytics off and on scenario has been integrated to the
TDA3xx Fast boot use-case (Section 6).
7.3.1 Usecase supported for DSP and EVE off and on
Users can refer to following usecase to tryout demo for DSP and EVE off and on
1 ch ISS capture (OV10640) + Object Detect + Display (LCD 10 inch)
Path in vision_sdk –
\vision_sdk\apps\src\rtos\usecases\fast_boot_iss_capture_isp_simcop_pd_display
This is a special usecase which not listed in Run time Menu. For more details on h/w
setup and how to run this usecase please refer VisionSDK_UserGuide_TDA3xx.pdf
under vision_sdk\docs folder.
7.3.2 Optimization challenges
There are multiple challenges when the DSP and EVE are switched off and have to be
rebooted in between running the usecase:
1. Dividing usecase Data Flow into parts and selectively putting down and bringing
up s/w modules
2. Avoiding code loading every time DSP and EVE need to be re-booted.
3. Re-enabling IPC and re-Synchronization of DSP and EVE on re-boot.
4. Seamlessly switching video data when DSP and EVE are switched off and re-
booted.
5. Avoid On CPUs kept on from trying to access switched off CPUs.
6. Ensure initialization state of global data structures for the DSP and EVE cores
when re-booted.
7. Ensure clean switch off and memory free of DSP and EVE usecase structures to
avoid memory leak when DSP and EVE are switch off and then on again.
7.3.3 Techniques for DSP and EVE power off and on (Framework Level)
7.3.3.1 Usage of Gate Link
The Gate Link shown in Section 6.3.1 was used to cleanly separate the data flow
between the DSP and EVE operation and the capture and display threads to allow
seamless switching between analytics on and analytics off state. The UCLate portion
of the application was shut down and brought up when the DSP and EVE CPUs were
powered off and re-booted.
The key challenge addressed in repeated switching on and off the gate link was to
ensure no buffers are held locked by the chains following the gate link before
switching off the DSP and EVE. This was done by reading the bufCount of the
GateLink and waiting for all the downstream chains after the GateLinks complete
their task before switching off cores. This ensured no stale buffers are held by
software components in UClate.

Page 43 of 59
In cases where there are two input gate links to the section being switched off and
we are switching the gates in the order 1 followed by 2 as shown in the figure below,
care should be taken especially in presence of a sync link which waits for the inputs
from both the gate links. It could be possible that the buffer from Gate Link 2 passes
through before Gate Link 2 is made off whereas the buffer from Gate Link 1 does not
pass through. This leads to a situation where the sync link waits till a timeout value
before discarding the buffer which has sneaked in while turning the gates off. A finite
value of a timeout must be kept to avoid a deadlock situation where the sync keeps
waiting infinitely for the second buffer and the logic to turn off the cores keep waiting
for the sneaked in buffer to be free.
Refer the functions:
chains_fastBoot_switchDspEveOn and chains_fastBoot_switchDspEveOff
in the file
apps/src/rtos/usecases/fast_boot_iss_capture_isp_simcop_pd_display/chai
ns_fastBoot_dspEvePowerDown.c
for the exact implementation to switch off the Gates, wait for the buffers to get freed
and then stop and delete the late usecase.
7.3.3.2 Handling CPU IPC
While powering down EVE and DSP, the application must ensure the IPC is cleanly
exited to allow re-attaching the IPC when the DSP and EVE are brought up. The first
step to do when the Gate links have been switched off and the late usecase
components are stopped and deleted is to ensure the DSP and EVE application exit
requests are placed. While exiting the DSP and EVE core application software the
System_ipcDetach(); should be called which allows the IPC to detach cleanly between
DSP EVE, DSPIPU and EVEIPU. For the implementation of this function refer
src/rtos/links_common/system/system_ipc_notify.c. The method to perform
Ipc_detach is to perform the detach going from a higher value of PROC_ID to a lower
value.
Once the DSP and EVE applications have exited the IPU can detach the IPUDSP and
IPUEVE IPC using the following sequence:

Page 44 of 59
cookie = Hwi_disable();
System_ipcNotifyDeInit();
System_ipcDetach();
System_ipcStop();
Hwi_restore(cookie);
This sequence is shown in the function Utils_bootPowerDownSlaves in the file
src/rtos/utils_common/src/tda3xx/utils_boot_slaves.c
7.3.3.3 Turning off and turning on Cores
The DSP and EVE CPUs are switched off and on using the PMLIB System Config APIs.
A sample sequence for DSP1 being switched off is as shown below:
if(System_isProcEnabled(SYSTEM_PROC_DSP1))
{
do
{
pmlibSysConfigPowerStateParams_t inputTableDsp1[] =
{{PMHAL_PRCM_MOD_DSP1, PMLIB_SYS_CONFIG_DISABLED}};
status = PMLIBSysConfigSetPowerState(inputTableDsp1, (UInt32) 1,
PM_TIMEOUT_INFINITE,
NULL);
status = PMLIBSysConfigGetPowerState(PMHAL_PRCM_MOD_DSP1,
¤tState, NULL);
} while ((PM_SUCCESS == status) &&
(PMLIB_SYS_CONFIG_DISABLED != currentState));
if (PM_SUCCESS != status)
{
Vps_printf(" UTILS: BOOT SLAVES: Powering down DSP failed!!\n");
}
}
7.3.3.4 Turning off commands from On CPUs to Off CPUs
As an example to not allow the IPU to not communicate with the DSP and EVE while
they are off the CPU load calculations are also switched off on the DSP and EVE side
while they are off. This is specifically a key care about for EVE as the EVE subsystem
mailbox is used for communication between IPU and EVE. If the EVE subsystem is off
the mailbox inside the EVE subsystem is not accessible and can lead to a potential
IPU crash if the IPU tried to access the register space while trying to communicate
with EVE.
The function chains_fastBoot_stopDspEveLoadCalculation was added to this
effect.
7.3.3.5 Compiler Options for DSP and EVE code
When the DSP and EVE codes are not re-loaded from QSPI during re-boot there are
some key care abouts to allow the DSP and EVE code to re-boot correctly. The
assumption made here is that all the data structures stored in the DSP and EVE
subsystem internal memories are scratch and do not require any reloading when the
DSP and EVE are re-booted.
Note: In the circumstance that the DSP and EVE have some important data in the
internal memories that cannot be considered scratch, a save of these memories
should be performed before switching off these cores and the contents should be
restored once the subsystem is brought up.
Global variables and structures often are initialized to a certain value and can be
changed during the program execution. When the DSP and EVE are powered off stale

Page 45 of 59
state of the global variables are left behind which can cause undesired code behavior
when the DSP and EVE codes are re-started. To ensure the global
variables/structures are re-initialized to their desired state, the following compiler
options were modified.
DSP Linker Flags: build/rtos/makerules/rules_66.mk
LNKFLAGS_INTERNAL_COMMON = --reread_libs --warn_sections -q -e=_c_int00 --
silicon_version=6600 --rom_model --zero_init=off
EVE Linker Flags: build/rtos/makerules/rules_arp32.mk
LNKFLAGS_INTERNAL_COMMON = --warn_sections -q -e=_c_int00 --
silicon_version=arp32 -c -x --zero_init=off --rom_model
Specifically for DSP the --dynamic flag was removed to allow creating cinit tables
which hold the initialization .data section values and copy them to the actual .data
section variable addresses before reaching the application main function. For more
details refer the TMS320C6000 Assembly Language Tools User's Guide Literature
Number: SPRU186W.
7.4 Reading Power State and Clock Frequency of the system
The power state of the modules and clock frequency of the clocks in the system can
be read using the PM APIs. The file
src/rtos/utils_common/src/utils_prcm_stats.c gives the functions which read
the PRCM status using PM STW APIs.
The functions help print the following information regarding PRCM and temperature:
1. DPLL Configuration and Status : Utils_prcmPrintAllDpllValues()
2. Voltage Values of different voltage rails: Utils_prcmPrintAllVoltageValues()
3. Temperature of different voltage rails: Utils_prcmPrintAllVDTempValues()
4. Parsed power state of each module in the system:
Utils_prcmPrintAllModuleState()
5. CPU clock frequencies : Utils_prcmPrintAllCPUFrequency()
6. Peripheral Clock Frequencies: Utils_prcmPrintAllPeripheralsFrequency()
7. PRCM Register Dump: Utils_prcmDumpRegisterData()

Page 46 of 59
8 Memory Allocation
This section describes the different methods by which memory is allocated in the
Vision SDK framework. The Vision SDK framework also support static memory
allocation. This section also describes how users can configure their system for static
memory allocation.
Memory in Vision SDK framework is allocated for the following purposes
Purpose
Region in memory used for
allocation
Type of allocation
(Dynamic, Static)
External Buffer memory for
storing algorithms results
and/or HW engine results
SR1_FRAME_BUFFER_MEM
Dynamic (heap
based) and/or Static
Internal Buffer memory for
storing algorithms results
and/or HW engine results
OCMC_RAM
Dynamic (heap
based) and/or Static
Notify Shared region – ONLY
used during Notify setup
(IPC_Start()), not used later
SR0
Dynamic (heap
based)
Temporary scratch memory in
internal memory for algorithms
results
DMEM in EVE
L2SRAM in DSP
Dynamic (non-heap,
linear allocation)
Shared memory for remote core
print logs
REMOTE_LOG_MEM
Static
Shared memory for link
statistics
LINK_STATS_MEM
Static
Shared memory for inter
processor communication
SYSTEM_IPC_SHM_MEM
Static
VPDMA descriptor memory for
VIP, VPE HW engines
HDVPSS_DESC_MEM
Static
CPU specific memory for BIOS
objects like semaphores, tasks,
interrupts, clocks
CPU specific data section
Static
The subsequent section provide more details on each type of memory allocation
In the below description,
<soc> = tda2xx, tda2ex, tda3xx
<ddr_size> = 64mb, 256mb, 512mb, 1024mb
<os_type> = bios, linux

Page 47 of 59
8.1 External Buffer Memory Allocation
8.1.1 Location where memory is specified
The memory region used for external buffer memory allocation is specified via
the below file
o File:
vision_sdk\apps\build\<soc>\mem_segment_definition_<os_type>.xs for
TDA2XX/TDA2EX
o vision_sdk\apps\build\<soc>\mem_segment_definition_<ddr_size>.xs
for TDA3X
o Variable SR1_FRAME_BUFFER_SIZE
The heap is defined only on IPU1-0 CPU, all other CPUs send a command to IPU1-
0 to allocate memory. This is done internally inside the Utils_memAlloc APIs.
8.1.2 API to allocate and free memory
Below APIs are used to allocate and free memory
o FILE: \vision_sdk\links_fw\src\rtos\utils_common\include\utils_mem.h
o API:
Utils_memAlloc() with heapId as UTILS_HEAPID_DDR_CACHED_SR
Utils_memFree() with heapId as UTILS_HEAPID_DDR_CACHED_SR
Utils_memGetHeapStats() with heapId as
UTILS_HEAPID_DDR_CACHED_SR
Other APIs from this file are not recommended to be used by users and are used
internally by the framework
8.1.3 Changing the size of memory region
Modify region size in .xs file mentioned in section 8.1.1
Modify heap segment size #define in .h file mentioned in section 8.1.1
8.1.4 Using static memory allocation
When a system wants to use static memory allocation and avoid this heap, it
should set the size of this heap segment as 0 by modifying the #define in .h file
mentioned in section 8.1.1
Define static memory objects (arrays, data structures) in IPU1-0 use-case file.
Make sure the objects are placed in data section “.bss:heapMemDDR" via
#pragma as shown in section 8.1.1
The links which support static memory allocation allow passing of memory region
pointers from use-case file via System_LinkMemAllocInfo data structure
When creating a link from a use-case, user should now pass memory pointer
allocated statically from use-case file. This prevents the link for allocating
memory internally. Thus dynamic memory allocation is avoided
o See capture link “captureLink.h” for example
o See use-case “\vision_sdk\apps\src\rtos\usecases\vip_single_cam_view”
for sample usage of passing user pointer to a link
o NOTE: In the use-case the memory allocation is still done using
Utils_memAlloc APIs. In a fully static memory system, this API wont be
used by the user.

Page 48 of 59
The links assert is the memory segment size passed to it is smaller than what is
needs. In this case, it also reports the size required by the link.
When creating user specific AlgPlugins same mechanism should be used, i.e
algorithm plugin should take memory pointer passed from use-case file rather
than allocating memory internally. See “Capture” link for example
The below links support passing of user pointer from the use-case
o Capture
o IssCapture
o IssM2mIsp
o IssM2mSimcop
o VPE
o Algorithm Plugin: IssAewb
o Algorithm Plugin: CRC
Other links and algorithm plugins are not modified to take user memory pointer
as input.
8.2 Internal Buffer Memory Allocation
8.2.1 Location where memory is specified
The memory region used for buffer memory allocation is specified via the below
file
o File:
vision_sdk\apps\build\<soc>\mem_segment_definition_<os_type>.xs for
TDA2XX and TDA2EX
o vision_sdk\apps\build\<soc>\mem_segment_definition_<ddr_size>.xs for
TDA3XX
o Variable OCMC1_SIZE
The heap from which memory is allocated is defined in file
o FILE: vision_sdk\src\utils_common\src\utils_mem_ipu1_0.c
#pragma DATA_SECTION(gUtils_memHeapOCMC,
".bss:heapMemOCMC")
o FILE: vision_sdk\src\utils_common\include\utils_mem_cfg.h
#define UTILS_MEM_HEAP_OCMC_SIZE
o This heap is placed in “OCMC” section via the IPU1-0 cfg file
FILE: vision_sdk\src\main_app\<soc>\ipu1_0\Ipu1_0.cfg
Program.sectMap[".bss:heapMemOCMC"] =
"OCMC_RAM";
The heap is defined only on IPU1-0 CPU, all other CPUs send a command to IPU1-
0 to allocate memory. This is done internally inside the Utils_memAlloc APIs.
8.2.2 API to allocate and free memory
Below APIs are used to allocate and free memory
o FILE: \vision_sdk\links_fw\src\rtos\utils_common\include\utils_mem.h
o API:

Page 49 of 59
Utils_memAlloc() with heapId as UTILS_HEAPID_OCMC_SR
Utils_memFree() with heapId as UTILS_HEAPID_OCMC_SR
Utils_memGetHeapStats() with heapId as
UTILS_HEAPID_OCMC_SR
Other APIs from this file are not recommended to be used by users and are used
internally by the framework
8.2.3 Changing the size of memory region
Modify region size in .xs file mentioned in section 8.1.1
Modify heap segment size #define in .h file mentioned in section 8.1.1
8.2.4 Using static memory allocation
When a system wants to use static memory allocation and avoid this heap, it
should set the size of this heap segment as 0 by modifying the #define in .h file
mentioned in section 8.2.1
Define static memory objects (arrays, data structures) in IPU1-0 use-case file.
Make sure the objects are placed in data section “.bss:heapMemOCMC" via
#pragma as shown in section 8.2.1
Currently none of the links and algorithm plugins implemented by TI use OCMC
memory, hence if user wants to statically allocate from OCMC memory they
should pass the pointer to the OCMC memory as “create” parameters to the
respective algorithm plugin that they have implemented.
8.3 IPC Notify Memory
8.3.1 Location where memory is specified
The memory used by Notify module of IPC package is specified in below files
o FILE:
vision_sdk\apps\build\<soc>\mem_segment_definition_<os_type>.xs for
TDA2XX and TDA2EX
o vision_sdk\apps\build\<soc>\mem_segment_definition_<ddr_size>.xs for
TDA3XX
o Variable SR0_SIZE
IPC and IPC Notify configuration is done in below file
o FILE: vision_sdk\src\main_app\<soc>\cfg\IPC_common.cfg
8.3.2 API to allocate and free memory
Users are recommended to not allocate memory from this region since this is
dedicated for IPC Notify module
8.3.3 Changing the size of memory region
Modify region size in .xs file mentioned in section 8.3.1
8.3.4 Using static memory allocation
Currently SR0 is MUST for using IPC and IPC Notify module. It does some
dynamic allocation from SR0 during Notify setup. This cannot be avoided.

Page 50 of 59
8.4 Temporary Scratch memory for algorithms
8.4.1 Location where memory is specified
This memory region is applicable only for DSP and EVE
The memory region from which memory is allocated is defined in file
o FILE: \vision_sdk\links_fw\src\rtos\utils_common\src\utils_mem.c
#pragma DATA_SECTION(gUtils_memHeapL2, ".bss:heapMemL2")
o FILE:
\vision_sdk\links_fw\src\rtos\utils_common\include\utils_mem_cfg.h
#define UTILS_MEM_HEAP_L2_SIZE
o For DSP, this memory is placed in “L2SRAM” section via the DSP cfg file
FILE:
\vision_sdk\links_fw\src\rtos\bios_app_common\<soc>\dsp<n>\D
sp<n>.cfg
Program.sectMap[".bss:heapMemL2"] = "L2SRAM";
o For EVE, this memory is placed in “DMEM” section via the EVE cfg file
FILE:
\vision_sdk\links_fw\src\rtos\bios_app_common\<soc>\eve<n>\E
ve<n>.cfg
Program.sectMap[".bss:heapMemL2"] = "DMEM";
8.4.2 API to allocate and free memory
Below APIs are used to allocate and free memory
o FILE: \vision_sdk\links_fw\src\rtos\utils_common\include\utils_mem.h
o API:
Utils_memAlloc() with heapId as UTILS_HEAPID_L2_LOCAL
Utils_memFree() with heapId as UTILS_HEAPID_L2_LOCAL
Utils_memGetHeapStats() with heapId as
UTILS_HEAPID_L2_LOCAL
Other APIs from this file are not recommended to be used by users and are used
internally by the framework
8.4.3 Changing the size of memory region
Modify heap segment size #define in .h file mentioned in section 8.4.1
8.4.4 Using static memory allocation
This memory region does not contain a heap data structure.
Memory is allocated using a linear allocator, where in a “offset” is incremented
each time Utils_memAlloc() is called. Utils_memFree() resets the “offset” to zero.
Each algorithm would typically reset the “offset” and use alloc APIs to get
“offsets” into the memory region
Multiple algorithms would share the same memory region, hence all data in this
region should be treated as “scratch” or temporary by algorithms. Contents of
the memory would be lost when control switchs from one algorithms to another
In Vision SDK control would switch from one algorithm to another at buffer/frame
processing boundary.

Page 51 of 59
8.5 Memory for Remote Log, Link Statistics, Interprocessor communication,
VPDMA Descriptors
8.5.1 Location where memory is specified
The memory region used for these sections are specified via the below file
o File:
vision_sdk\apps\build\<soc>\mem_segment_definition_<os_type>.xs for
TDA2XX and TDA2EX
o vision_sdk\apps\build\<soc>\mem_segment_definition_<ddr_size>.xs for
TDA3XX
o Variable “REMOTE_LOG_SIZE” for Remote Log memory
o Variable “SYSTEM_IPC_SHM_SIZE” for interprocessor communication
o Variable “LINK_STATS_SIZE” for Link Statistics
o Variable “HDVPSS_DESC_SIZE” for VPDMA descriptors
The data structure definition is done in below files,
o For Remote log memory
FILE:
\vision_sdk\links_fw\src\rtos\utils_common\src\utils_remote_log_s
erver.c
o For Interprocessor communication
FILE:
\vision_sdk\links_fw\src\rtos\utils_common\system\system_ipc.c
o For Link Statistics
FILE:
\vision_sdk\links_fw\src\rtos\utils_common\src\utils_link_stats_col
lector.c
o For VPDMA descriptors
Various files in PDK
8.5.2 API to allocate and free memory
Not applicable, since this is statically allocated memory and users cannot allocate
memory from this region
8.5.3 Changing the size of memory region
Modify #define in .c file mentioned in section 8.5.1
8.5.4 Using static memory allocation
All memory in this region is static memory and cannot be dynamic
8.6 Memory for BIOS Objects
8.6.1 Location where memory is specified
The memory region used for these sections are specified via the below file
o File:
\ti_components\drivers\pdk\packages\ti\drv\vps\src\osal\tirtos\bsp_osal.
c

Page 52 of 59
o File:
\ti_components\drivers\pdk\packages\ti\drv\vps\include\osal\bsp_osalCfg
.h
8.6.2 API to allocate and free memory
See APIs defined in below file
o FILE:
\ti_components\drivers\pdk\packages\ti\drv\vps\include\osal\bsp_osal.h
8.6.3 Changing the size of memory region
Modify #define in bspOsalCfg.h file mentioned in section 8.6.1
8.6.4 Using static memory allocation
All memory in this region is static memory and cannot be dynamic
8.7 Known issues and limitations for Static memory allocation system
Below are the known issues and limitations in configuring the Vision SDK system in
static memory allocation mode
Limitation
Cause
Solution
BspOsal_taskCreate()
results in two “alloc” for
“hook function” object
alloc
If any “hook function” is
registered to task module,
the memory for hook
function object gets
allocated using the default
heap.
By default in Vision SDK,
task level load
measurement is registered
as a hook function
Disable task, Hwi, Swi load measurement by
making below change
FILE:
\vision_sdk\links_fw\src\rtos\bios_app_commo
n\<soc>\cfg\BIOS_common.cfg
Load.swiEnabled = false;
Load.hwiEnabled = false;
Load.taskEnabled = false;
Note, in this case, task specific CPU load is
invalid. However total CPU load measurement
is still valid.
Modules in
vision_sdk\apps would
use “alloc”
Modules in vision_sdk\apps
are not modified to remove
dynamic memory alloc since
this example code and is
not expected to be used as-
is in customer products
If customer plans to use code from this folder
in end product then they need to modify to use
static memory allocation
NDK uses dynamic
memory “alloc”’s
NDK network stack does not
support static memory
allocation
NDK can be disabled by making
NDK_PROC_TO_USE=none in Rules.make
IVA links used for video
encode/decode use
dynamic memory alloc
IVA links do not support
static memory allocation
IVA can be disabled by making
IVAHD_INCLUDE=no in Rules.make
Ipc_start() results in
memory “alloc”
IPC module does not
support static memory
allocation
None. All memory allocation happens before
System_main() of Vision SDK framework is
called. Later during run-time no alloc happens

Page 53 of 59
9 Surround view use-case using TIDA00455/OV490
This use-case is used to demonstrate a prototype low-cost surround view platform
using OV10640 cameras UB960 de-serializer hub chip and OV490 ISP. This platform
reduces the overall system BOM by replacing the four de-serializers with one de-
serializer hub chip and using two ISPs (OV490) instead of four.
Each OV10640 sends raw video of resolutions up to 1280x880. UB960 sends two
CSI2 streams – each with two virtual channels of video data – to the two OV490s.
Each OV490 then stitches the two video inputs horizontally and sends out 2560x880
resolution to TDA2x.
Video driver in VisionSDK captures the 2560x880 video. SPLIT link in VisionSDK
provides splits one channel of 2560x880 into two channels of 1280x880 – this is
done using address manipulation only without using any additional video buffer
memory.
Capture driver output – single channel 2560x880 (pitch = 2560)
Split link output – two channels 1280x880 (pitch = 2560)
Actual use-case uses only 2560x720 resolution as required by the surround view
algorithm.
CH1
Buffer pointer
CH2
Buffer pointer

Page 54 of 59
10 Usage of Windowed Watchdog Timer feature in TDA3x
TDA3x SoC consists of five RTI (Real Time Interrupt) modules, viz. RTI1 to RTI5.
Each of these provides Windowed Watchdog Timer (WWDT) functionality. Please
refer to TDA3x TRM for detailed description of this module.
VisionSDK provides an example usage of RTI modules to monitor operation of
different cores in the system. This is implemented in all single channel frame-copy
use-cases (options 2/3/4 within the single channel use-case section).
RTI-Link is implemented in the \vision_sdk\apps\src\rtos\modules\rti\src
folder. The same code is used on all cores – core specific variations are handled run-
time by using the System_getSelfProcId()framework API.
10.1 RTI link – Summary
The basic idea of this link is to associate each core with a different RTI module. Each
core must service the associated WWDT in a timely fashion. If this is not done, the
RTI module can generate an interrupt or reset the SoC – this is user configurable. In
the VisionSDK implementation of RTI-link, RTI modules are associated with different
cores as follows:
1. RTI2 -> IPU1-Core0
2. RTI3 -> DSP1
3. RTI4 -> DSP2
4. RTI5 -> EVE
This mapping is done using the gRtiLink_obj.procMap[] variable.
The WWDT period can be configured only once after a cold-boot. RTI1 WWDT gets
used during the boot-up process and is configured with a period of ~3min. Since this
is not changeable, VisionSDK does not use the RTI1 module in the RTI-link. If the
3min period is acceptable for some use-case, users can make use of this RTI1
module as well.
10.2 WWDT expiry handling
If WWDT is not processed on time by DSP1/DSP2/EVE, the corresponding RTI
modules are configured to generate an interrupt which is routed via the interrupt
crossbar to all cores. This is treated as a core expiry event and IPU1-Core0 will reset
the corresponding core in this case. Other cores detect this event and stop sending
messages to the expired core to prevent a system hang. This mechanism allows
users to execute use-cases which do not use this expired core safely.
In case WWDT corresponding to IPU1-Core0 expires, the corresponding RTI module
will generate a SoC Warm Reset.
Refer to the function rti_registerInterrupts() for interrupt routing and
rti_getCoreRtiReaction() RTI reaction configuration.
10.3 RTI link – Task description
rti_wwdtProcess() is the task associated with this link. The task is kept at lowest
priority to minimize interference to the system.
rti_setup() sets up each of RTI module. The default configuration for each WWDT
is a period of 4 seconds (as set in rti_getCoreRtiTimeoutVal()) and a window size
of 50% (as set in rti_getCoreRtiWindowSize())

Page 55 of 59
The link is enabled or diasabled via the System_rtiEnableAll() or
System_rtiDisableAll() API from the use-case. This function causes the link to
start executing the rti_service() function. For a WWDT configuration with period of 4
seconds and window size of 50% (2 seconds), this function will sleep for start the
WWDT, sleep for 2 seconds, wake-up and service the WWDT. It will continue to do
these actions in a loop until a System_rtiDisableAll() function call occurs.
When WWDT servicing and monitoring is disabled via System_rtiDisableAll(),
WWDT expiry events continue to occur but are safely ignored by the framework.
10.4 WWDT configuration and reconfiguration
We support WWDT monitoring on a use-case basis. This requires multiple
reconfigurations of the RTI modules. The WWDT counter cannot be stopped once it is
started. To ensure correct reconfiguration, following sequence is followed.
a. One-time configuration of clock source and timer period
b. Set window size to required value
c. Start WWDT counter
d. Service WWDT within service window until WWDT servicing is requested to
be stopped by use-case using the System_rtiDisableAll()
e. Change Window size to 50%
f. Wait for service window and service the WWDT. Change reaction type to
interrupt immediately (outside service window) to ensure the change
takes effect immediately.
g. Sleep for 1ms and change window size to 100% to allow reconfiguration
at any time in the future
h. When a new System_rtiEnableAll()function call is made, change
window size to the new requested window size.
i. Clear older expiry events generated when WWDT was not being monitored
and service the WWDT to ensure the new window size takes effect.
j. Update the reaction type for WWDT expiry as required.
k. Loop back to step d
Refer to rti_setup() and rti_service() for more details.

Page 56 of 59
11 Usage of filesystem with Vision SDK
FAT Filesystem can be used with MMC/SD as storage media with Vision SDK.
This section describes the integration of FAT filesystem with Vision SDK
11.1 Features
FAT FS implementation taken from http://elm-chan.org/fsw/ff/00index_e.html
Integrated with MMC/SD as storage media
Supports EDMA mode of operation of MMCSD. EDMA operates in interrupt mode.
Works on IPU1-0
Tested on TDA3x EVM and TDA2x EVM
Thread safe APIs when used via
“\vision_sdk\links_fw\src\rtos\utils_common\include\file_api.h”
11.2 Known Limitations
NOTE: See “\ti_components\drivers\pdk\packages\ti\drv\stw_lld\fatlib\fatfs\ffconf.h”
for config options used to configure the FAT filesystem.
Works on one partition only
Long filenames, Unicode char support not enabled
Run-time Card removal / insertion not supported. Card MUST be inserted before
starting the application
Card formatting not supported
Date / time not supported
NDK/NSP is disabled when FAT FS is enabled. FAT FS is disabled when NDK/NSP
is enabled. See Rules.make to enable NDK or FATFS. Do “gmake config” to
confirm is FAT FS is enabled with current options specified in Rules.make
11.3 Integration Details
FAT FS integration involves below files
File / Folder
Purpose
\ti_components\drivers\pdk\packa
ges\ti\drv\stw_lld\fatlib\fatfs
FAT Filesystem code, taken from http://elm-
chan.org/fsw/ff/00index_e.html
\ti_components\drivers\pdk\packa
ges\ti\drv\stw_lld\fatlib
MMC SD driver used to integrate with FAT FS
\ti_components\drivers\pdk\packa
ges\ti\drv\stw_lld\fatlib\fatlib_edm
a
EDMA integration with MMCSD driver – ONLY
used when Starterware ONLY examples are
used. With Vision SDK the EDMA integration is
in vision_sdk folder
\vision_sdk\links_fw\src\rtos\utils_
common\include\file_api.h
API user should use to do File IO
\vision_sdk\links_fw\src\rtos\utils_
common\src\file_api.c
File system, MMC SD init, board/pinmux, clock
init for MMCSD and filesystem integration with
Vision SDK
\vision_sdk\links_fw\src\rtos\utils_
EDMA integration with Vision SDK

Page 57 of 59
File / Folder
Purpose
common\src\file_api_dma.c
11.4 Using FAT filesystem
Make sure FAT FS is enabled in \apps\configs\$(MAKECONFIG)\cfg.mk via
FATFS_PROC_TO_USE variable. By default FATFS_PROC_TO_USE is set to
ipu1_0
o When NDK is enabled via NDK_PROC_TO_USE, FATFS gets disabled.
\apps\configs\$(MAKECONFIG)\cfg.mk over rides the variable value
o To confirm FAT FS is enabled, do “gmake config” and check if
FATFS_PROC_TO_USE reflects the value set in
\apps\configs\$(MAKECONFIG)\cfg.mk
Make sure SD card is inserted in the EVM before starting the application
o Currently FAT FS with MMCSD is tested on TDA3x EVM and TDA2x EVM
only
FAT FS and MMCSD is initialized by calling File_init() in ChainsCommon_Init()
[\vision_sdk\apps\src\rtos\usecases\common\chains_common.c]
o This called by default based on FATFS_PROC_TO_USE flag set in
\apps\configs\$(MAKECONFIG)\cfg.mk
Use File IO APIs defined in file_api.h
[\vision_sdk\links_fw\src\rtos\utils_common\include] to start using the
filesystem in the SD card
o See Utils_fileReadFile() and Utils_fileWriteFile() in file_api.c
[\vision_sdk\links_fw\src\rtos\utils_common\src] for example usage of
file IO APIs
Additional APIs of FAT FS not defined in file_api.h can be used via APIs
defined in \ti_components\drivers\pdk\packages\ti\drv\stw_lld\fatlib\fatfs\ff.h
o Note, however that these APIs wont be thread safe, so user to make
sure these APIs are called from a single thread/task
o For detailed API documentation of these APIs refer to http://elm-
chan.org/fsw/ff/00index_e.html

Page 58 of 59
12 Frequently Asked Questions
Q. How will I Know, which link can run on which processor core?
A. There are certain links which can run on any core. These are called as common
links and they are present in the folder \vision_sdk\links_fw\src\rtos\links_common.
There are certain links which can run only on a particular processor core. These are
present in core specific folders. Ex: \vision_sdk\links_fw\src\rtos\links_ipu consists
of links which can run on IPU only.
Q. How will I know if the steps during use case creation or execution happened
successfully?
A. All the system APIs used will return status value. By examining the return status
value, we can understand if a particular step happened successfully or not.
Q. Why do we have single vs multi mailbox in Link Task?
And, why do we enable multimbx on DSP and EVE but not IPU and A15?
DSP and EVE mainly run algorithms. The algorithms don't really preempt until a
frame processing is complete. On M4 and A15 where we use HWs like say VPE or
Ethernet, while HW processes a frame, task can switch to some other work. So on
DSP and EVE a single task is enough to handle all algos. MultiMbx is to use a single
underlying task but multiple logical links on top. On EVE particularly we want algo
stack to be in DMEM so using a single task to run multiple algos becomes very
important since we have very limited DMEM.

Page 59 of 59
13 Revision History
Version
Date
Revision History
0.10
02 Oct 2013
First Draft
0.11
09 Oct 2013
Reviewed and modified
0.50
30 Oct 2013
Merged alg link and use
case doc into one doc
1.00
26 Feb 2014
Merged Link
development guide
1.01
4 Mar 2015
Updated to add details
about use-case gen tool
2.0
6 July 2015
Updated for Vision SDK
v2.7. Added sections on
fast boot in TDA3x,
power optimization,
memory allocation
2.1
14 Oct 2015
Updated based on Vision
SDK v2.8 features
2.9
4 April 2016
Updates based on Vision
SDK v2.9 features
3.0
05th July 2017
Updated for Vision SDK
release 3.0
3.1
4th April 2018
Removed local
hyperlinks
««« § »»»