In Line Degasser AF Operator's Guide Waters Inline User Manual
User Manual: Waters Inline Degasser AF User Manual
Open the PDF directly: View PDF
.
Page Count: 80
- Waters In-Line Degasser AF
- Table of Contents
- List of Figures
- List of Tables
- Preface
- Chapter 1 Introduction
- Chapter 2 Making Electrical Connections
- Chapter 3 Making Fluidic Connections
- Chapter 4 Using the In-Line Degasser AF
- Chapter 5 Troubleshooting and Service
- 5.1 Troubleshooting
- 5.2 Service
- 5.2.1 Removing and Installing the Cover
- 5.2.2 Disconnecting Eluent Lines
- 5.2.3 Purging the Eluent Tubing in Vacuum Chambers
- 5.2.4 Draining the Vacuum Tubing and Chambers
- 5.2.5 Testing the Vacuum Sensor
- 5.2.6 Testing the Power Supply
- 5.2.7 Testing the Control Board Assembly
- 5.2.8 Testing the Vacuum Pump
- 5.2.9 Testing the Vacuum Chambers
- 5.2.10 Replacing a Vacuum Chamber
- Appendix A Specifications
- Appendix B Spare Parts
- Index

Waters In-Line Degasser AF
Operator’s Guide
34 Maple Street
Milford, MA 01757
71500030802, Revision A

NOTICE
The information in this document is subject to change without notice and should not be
construed as a commitment by Waters Corporation. Waters Corporation assumes no
responsibility for any errors that may appear in this document. This manual is believed to
be complete and accurate at the time of publication. In no event shall Waters Corporation
be liable for incidental or consequential damages in connection with or arising from the
use of this manual.
2001 WATERS CORPORATION. PRINTED IN THE UNITED STATES OF AMERICA.
ALL RIGHTS RESERVED. THIS BOOK OR PARTS THEREOF MAY NOT BE
REPRODUCED IN ANY FORM WITHOUT THE WRITTEN PERMISSION OF THE
PUBLISHER.
Waters is a registered trademark of Waters Corporation.
Kalrez, Teflon, and Tefzel are registered trademarks of E. I. du Pont de Nemours and
Company.
Milli-Q is a trademark of Millipore Corporation.
TORX is a trademark of Camcar, Division of Textron, Inc.
Tygon is a registered trademark of Norton Company.
All other trademarks or registered trademarks are the sole property of their respective
owners.

The Installation Category (Overvoltage Category) for this instrument is Level II. The Level
II category pertains to equipment that receives its electrical power from a local level, such
as an electrical wall outlet.
STOP
Attention: To meet the regulatory requirements of immunity from external electrical
disturbances that may affect the performance of this instrument, do not use cables longer
than 9.8 feet (3 meters) when you make connections to the screw-type barrier terminal
strips. In addition, ensure you always connect the shield of the cable to chassis ground at
one instrument only.
STOP
Attention: Changes or modifications to this unit not expressly approved by the party
responsible for compliance could void the user’s authority to operate the equipment.
Caution: To protect against fire hazard, replace fuses with those of the same type and
rating.
Caution: If the equipment is used in a manner not specified in this document, the
protection provided by the equipment may be impaired.
Caution: Use caution when working with any organic polymer tubing under pressure.
• Always wear eye protection when near pressurized polymer tubing.
• Extinguish all nearby flames.
• Do not use Tefzel tubing that has been kinked or severely stressed.
Caution: To avoid possible electric shock, do not open the power supply cover. The
power supply does not contain user-serviceable components.

Symbols Used on the In-Line Degasser AF
Direct current
Alternating current
Protective conductor
terminal
Frame or chassis terminal
Caution, risk of electric
shock (high voltage)
Caution or refer to
manual
Caution, hot surface or
high temperature

In-Line Degasser AF Information
Intended Use
The Waters® In-Line Degasser AF can be used for in-vitro diagnostic testing to analyze
many compounds, including diagnostic indicators and therapeutically monitored
compounds. When you develop methods, follow the “Protocol for the Adoption of
Analytical Methods in the Clinical Chemistry Laboratory,” American Journal of Medical
Technology, 44, 1, pages 30–37 (1978). This protocol covers good operating procedures
and techniques necessary to validate system and method performance.
Biological Hazard
When you analyze physiological fluids, take all necessary precautions and treat all
specimens as potentially infectious. Precautions are outlined in “CDC Guidelines on
Specimen Handling,” CDC – NIH Manual, 1984.
Calibration
Follow acceptable methods of calibration with pure standards to calibrate methods. Use a
minimum of five standards to generate a standard curve. The concentration range should
cover the entire range of quality-control samples, typical specimens, and atypical
specimens.
Quality Control
Routinely run three quality-control samples. Quality-control samples should represent
subnormal, normal, and above-normal levels of a compound. Ensure that quality-control
sample results are within an acceptable range, and evaluate precision from day to day and
run to run. Data collected when quality-control samples are out of range may not be valid.
Do not report this data until you ensure that chromatographic system performance is
acceptable.

Table of Contents 6
Preface ............................................................................................ 12
Chapter 1
Introduction ...................................................................................... 16
1.1 About the In-Line Degasser AF............................................. 16
1.2 Theory of Operation.............................................................. 20
1.2.1 Operating Principles .................................................. 20
1.2.2 Effects of Dissolved Oxygen...................................... 21
1.2.3 Degassing Methods................................................... 22
1.3 Installation Site Requirements .............................................. 23
1.4 Unpacking and Inspection..................................................... 24
1.5 Safety Summary ................................................................... 25
Chapter 2
Making Electrical Connections ........................................................ 26
2.1 Voltage Selection and Fuse Installation ................................ 26
2.2 Connecting to Other Instruments.......................................... 29
2.2.1 Connecting the External Control Terminals ............... 30
2.2.2 Vacuum Terminals ..................................................... 32
Chapter 3
Making Fluidic Connections ............................................................. 35
3.1 Installing with Waters 600 Series Pumps.............................. 37
3.2 Installing with Waters 510/515 or 1515/1525
HPLC Pumps....................................................................... 40
Table of Contents
Table of Contents 7
3.3 Installing with Non-Waters Pumps ........................................ 43
3.4 Installing the Vent Line.......................................................... 44
Chapter 4
Using the In-Line Degasser AF ....................................................... 46
4.1 Powering Up.......................................................................... 46
4.2 In-Line Degasser AF Operation ............................................ 47
4.2.1 Operating Statuses.................................................... 47
4.2.2 Degassing Efficiency ................................................. 48
4.3 Controlling the Degasser Externally...................................... 50
4.4 Powering Down ..................................................................... 51
Chapter 5
Troubleshooting and Service ........................................................... 52
5.1 Troubleshooting..................................................................... 52
5.2 Service.................................................................................. 57
5.2.1 Removing and Installing the Cover............................ 57
5.2.2 Disconnecting Eluent Lines ....................................... 58
5.2.3 Purging the Eluent Tubing in Vacuum Chambers ...... 58
5.2.4 Draining the Vacuum Tubing and Chambers ............. 59
5.2.5 Testing the Vacuum Sensor ....................................... 61
5.2.6 Testing the Power Supply........................................... 62
5.2.7 Testing the Control Board Assembly.......................... 65
5.2.8 Testing the Vacuum Pump ......................................... 66
5.2.9 Testing the Vacuum Chambers.................................. 68
5.2.10 Replacing a Vacuum Chamber................................ 70
Table of Contents 8
Appendix A
Specifications ................................................................................... 73
Appendix B
Spare Parts....................................................................................... 75
Index ............................................................................................ 77

Table of Contents 9
1-1 Waters In-Line Degasser AF, Two-Channel ................................... 16
1-2 Major Systems in the In-Line Degasser AF ................................... 18
1-3 Vacuum Chamber Schematic ........................................................ 20
2-1 Fuse Holder on Rear Panel ........................................................... 28
2-2 Rear Panel Connector ................................................................... 29
2-3 Waters 600 Series Controller Connection ..................................... 32
2-4 Comparison of Vacuum Terminal Signal Output............................ 33
3-1 Ferrule and Compression Screw Assembly................................... 36
3-2 Positioning the In-Line Degasser AF in a Waters HPLC System... 37
3-3 Connecting an Inlet Line to the In-Line Degasser AF.................... 38
3-4 Connecting an Outlet Line to the In-Line Degasser AF ................. 39
3-5 Positioning the In-Line Degasser AF with the Waters 510 or
515 Pump (515 Shown) ................................................................. 40
3-6 Positioning the In-Line Degasser AF with the Waters 1515 or
1525 Pump .................................................................................... 41
3-7 Connecting an Inlet Line to the In-Line Degasser AF.................... 42
3-8 Connecting an Outlet Line to the In-Line Degasser AF ................. 43
3-9 Vent Fitting on Rear Panel............................................................. 44
4-1 Two Vacuum Chambers in Series.................................................. 49
5-1 Vacuum Troubleshooting Tree........................................................ 54
5-2 Electrical Troubleshooting Tree...................................................... 56
5-3 Testing the Vacuum Sensor ........................................................... 61
5-4 Power Connector Receptacle on Control Board Assembly............ 63
5-5 Vacuum Connections to Test the Vacuum Pump........................... 67
5-6 Vacuum Connections to Test a Vacuum Chamber......................... 69
List of Figures
Table of Contents 10
5-7 Vacuum Tubing Schematic for a Degasser with Two Vacuum
Chambers ...................................................................................... 71
5-8 Vacuum Tubing Schematic for a Degasser with Three Vacuum
Chambers ...................................................................................... 71
5-9 Vacuum Tubing Schematic for a Degasser with Four Vacuum
Chambers ...................................................................................... 72

Table of Contents 11
1-1 Installation Site Requirements ...................................................... 23
2-1 Voltage and Fuse Selection .......................................................... 27
2-2 Rear Panel Terminals.............................................................. 30
4-1 Effect of Flow Rate on Final Dissolved Gas Concentration .......... 48
5-1 LED Indications ............................................................................. 53
5-2 Tubing Schematics .................................................................. 70
A-1 Operational Specifications ............................................................ 73
B-1 Spare Parts ................................................................................... 75
List of Tables

How To Use This Guide 12
Preface
The Waters In-Line Degasser AF Operator’s Guide describes the procedures for
unpacking, installing, operating, maintaining, troubleshooting, and servicing the Waters®
In-Line Degasser AF. It also includes appendixes describing the specifications and spare
parts for the degasser.
This guide is intended for use by personnel who need to install, operate, maintain,
troubleshoot, and service the Waters In-Line Degasser AF.
Organization
This guide contains the following:
Chapter 1, Introduction, describes the degasser, including the theory of operation, and
provides a safety summary, installation site requirements, and directions for unpacking the
degasser.
Chapter 2, Making Electrical Connections, describes the procedures for making electrical
connections.
Chapter 3, Making Fluidic Connections, provides procedures for installing the In-Line
Degasser AF with Waters pumps and HPLC systems with non-Waters pumps.
Chapter 4, Using the In-Line Degasser AF, explains how to use the In-Line
Degasser AF.
Chapter 5, Troubleshooting and Service, describes troubleshooting and service
procedures for the In-Line Degasser AF.
Appendix A, Specifications, lists the specifications of the In-Line Degasser AF.
Appendix B, Spare Parts, provides a list of recommended and optional spare parts.
Related Documentation
Waters 600E Multisolvent Delivery System User’s Guide: Provides instructions for
using the 600 Series Controller, which can be used to control the In-Line
Degasser AF.
Waters Licenses, Warranties, and Support: Provides software license and warranty
information, describes training and extended support, and tells how Waters handles
shipments, damages, claims, and returns.

How To Use This Guide 13
Documentation Conventions
The following conventions may be used in this guide:
Related Adobe™ Acrobat Reader Documentation
For detailed information about using the Adobe Acrobat Reader, refer to the Adobe
Acrobat Reader Online Guide. This Online Guide covers procedures such as viewing,
navigating and printing electronic documentation from Adobe Acrobat Reader.
Convention Usage
Bold Bold indicates user action such as keys to press, menu selections,
and commands. For example, “Click Next to go to the next page.”
Italic Italic indicates information that you supply such as variables. It also
indicates emphasis and document titles. For example, “Replace
file_name with the actual name of your file.”
Courier Courier indicates examples of source code and system output. For
example, “The SVRMGR> prompt appears.”
Courier
Bold Courier bold indicates characters that you type or keys you press in
examples of source code. For example, “At the LSNRCTL> prompt,
enter set password oracle to access Oracle.”
Keys The word key refers to a computer key on the keypad or keyboard.
Screen keys refer to the keys on the instrument located
immediately below the screen. For example, “The A/B screen key
on the 2414 Detector displays the select channel.”
… Three periods (…) indicate that more of the same type of item can
optionally follow. For example, “You can store filename1,
filename2, ... in each folder.”
>A right arrow between menu options indicates you should select
each option in sequence. For example, “Select File > Exit” means
you should select File from the menu bar, then select Exit from the
File menu.

How To Use This Guide 14
Printing From This Electronic Document
Adobe Acrobat Reader lets you easily print pages, pages ranges, or the entire electronic
document by selecting Print from the File menu. For optimum print quantity, Waters
recommends that you specify a Postscript printer driver for your printer. Ideally, use a
printer that supports 600 dpi print resolution.
Conventions Used in This Guide
This guide uses the following conventions to make text easier to understand.
•Purple Text indicates user action. For example:
Press 0, then press Enter for the remaining fields.
•Italic text denotes new or important words, and is also used for emphasis. For
example:
An instrument method tells the software how to acquire data.
•Underlined, Blue Color text indicates hypertext cross-references to a specific
chapter, section, subsection, or sidehead. Clicking this topic using the hand symbol
automatically brings you to this topic within the electronic document. Right-clicking
and selecting Go Back from the popup context menu brings you back to the
originating topic. For example:
Section 4.2.2, Degassing Efficiency, discusses the effect of different flow rates on
the concentration of remaining gas.
Notes, Attentions, and Cautions
• Notes call out information that is helpful to the operator. For example:
Note: Record your result before you proceed to the next step.
• Attentions provide information about preventing possible damage to the system or
equipment. For example:
• Cautions provide information essential to the safety of the operator. For example:
STOP
Attention: To avoid damaging the equipment, do not touch the flow cell window.
Caution: To avoid possible burns, turn off the lamp at least 30 minutes before
removing it for replacement or adjustment.

How To Use This Guide 15
Caution: To avoid possible electrical shock and injury, always turn off the
instrument and unplug the power cord before performing maintenance
procedures.
Caution: To avoid chemical or electrical hazards, always observe safe laboratory
practices when operating the system.

About the In-Line Degasser AF 16
1
Chapter 1
Introduction
This chapter introduces the Waters® In-Line Degasser AF. The following topics are
covered:
• Description of the In-Line Degasser AF
• Theory of vacuum degassing
• Installation site requirements
• Unpacking instructions
• Safety considerations
1.1 About the In-Line Degasser AF
The Waters In-Line Degasser AF (Figure 1-1) provides HPLC systems with an automatic,
continuous method of removing dissolved gases from mobile phases.
Figure 1-1 Waters In-Line Degasser AF, Two-Channel
The standard configurations of the Waters In-Line Degasser AF provide either two or four
independent fluid channels in separate vacuum chambers. Each vacuum chamber is fitted
with fluid and vacuum connections.
ELUENT
IN
ELUENT
OUT

17 Introduction
1
Adding More Vacuum Chambers
You can add one or two additional vacuum chambers to a two-channel In-Line Degasser
AF for a total of three or four channels. Appendix B, Spare Parts, contains the part number
for the vacuum chamber and manifold. You can install additional vacuum chambers in your
laboratory using common hand tools.
Benefits of Degassing
Removing dissolved gases from the mobile phase improves the performance and
reliability of the pump and the detector. Dissolved gases in an eluent can result in:
• Outgassing in a piston chamber, causing pressure fluctuations, flow rate
inconsistency, and noise in the detector baseline.
• Vapor-locked check valve which stops eluent flow from that pump head.
• Outgassing downstream of the column. Outgassing can create bubbles that pass
into the detector cell, causing baseline disruptions such as spikes.
Optimal operation of the pump and detector provides the following benefits:
• Stable baselines with reduced drift and pressure fluctuations
• Reduced detector baseline noise for improved signal-to-noise ratio and more
reliable quantitation

About the In-Line Degasser AF 18
1
Major Systems
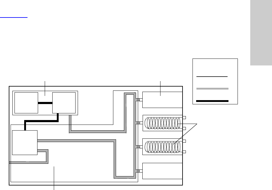
Figure 1-2 shows the three major systems within the degasser:
• Eluent system
• Vacuum system
• Electrical and control system
Figure 1-2 Major Systems in the In-Line Degasser AF
Eluent System
The In-Line Degasser AF removes dissolved gases from the eluent as it passes through a
tubular membrane. The membrane, enclosed in a vacuum chamber, is in the eluent flow
path between the reservoir and the pump inlet.
The eluent enters and exits through inlet and outlet fittings on the vacuum chamber. These
fittings are labeled on and accessible from the front panel of the In-Line Degasser AF.
Each tubular membrane is made of a proprietary, specially engineered, fluorocarbon
polymer. The membrane is designed for:
•Minimum internal volume – For rapid solvent changeover.
•Minimum resistance to flow, or pressure drop – For ease in priming and
accommodation of high flow rates.
Vacuum Chambers (4)
Vacuum System
System
Electrical and Control System Vacuum Lines
Electrical Lines
Eluent Lines
Inlet
Outlet
Key:
Rear
Vacuum
Control
Board
Pump
Panel
Panel
Front
Power
Supply
Eluent

19 Introduction
1
•Maximum external surface area exposed to the vacuum – For greatest gas
removal efficiency.
•Maximum gas permeability – For greatest gas removal efficiency.
•Optimum chemical resistance – For compatibility with a wide spectrum of liquids,
including all the mobile phases commonly encountered in HPLC.
The vacuum in the chamber accelerates the rate at which the dissolved gas diffuses
through the polymer membrane into the vacuum chamber. Section 1.2, Theory of
Operation, describes the principles of vacuum degassing. The gases are exhausted
through a vent on the rear panel.
As with all degassing methods, some solvent vapor is also removed and vented along with
the gas. Section 1.5, Safety Summary, describes the precautions necessary to minimize
exposure to solvent vapors.
Vacuum System
The vacuum system provides vacuum at a preset level to the connected vacuum
chambers. The vacuum system consists of the following elements:
•Vacuum pump – An electrical two-speed stepper motor pump that creates a
vacuum in the vacuum chambers.
•Vacuum sensor – A sensor on the control board that monitors the vacuum in the
system. The sensor signals the control board when the vacuum is below a preset
level.
•Vacuum chambers – Contain the gas-permeable eluent channel. Gases are
removed from the eluent in these chambers. Each chamber is connected to the
vacuum pump.
Electrical System
The electrical system consists of the following components:
•Power supply – Converts the ac voltage to dc voltages that are used by the control
board and the pump.
•Control board – Contains the circuits that perform the following tasks:
• Monitor the vacuum
• Turn on the vacuum pump and control the vacuum pump speed
• Control the two-color front panel LED
•LED – Indicates the status of the In-Line Degasser AF. Section 4.2, In-Line
Degasser AF Operation and Table 5 -1 describe the operating statuses and the LED
indicator.

Theory of Operation 20
1
1.2 Theory of Operation
This section presents information on the following subjects:
• Operating principles
• Effects of dissolved oxygen in the mobile phase
• Methods of removing gases from eluents
1.2.1 Operating Principles
The Waters In-Line Degasser AF operates on the principle of Henry’s Law to remove
dissolved gases from the eluent. Henry’s Law states that the mole fraction of a gas
dissolved in a liquid is proportional to the partial pressure of that gas in the vapor phase
above the liquid. If the partial pressure of a gas on the surface of the liquid is reduced, for
example, by evacuation, then a proportional amount of that gas comes out of solution.
The In-Line Degasser AF uses a gas-permeable polymer membrane channel to carry the
eluent through the vacuum chamber. When the eluent enters the vacuum chamber, the
vacuum maintains a large differential in gas concentration across the membrane. This
accelerates the rate at which the dissolved gases diffuse through the polymer membrane
into the vacuum chamber. The gases are then carried away by the vacuum pump.
Figure 1-3 is a simplified schematic diagram of the vacuum chamber.
Figure 1-3 Vacuum Chamber Schematic
The longer the eluent is exposed to the vacuum, the more dissolved gases are removed.
Two factors affect the amount of time the eluent is exposed to the vacuum:
•Flow rate
• Surface area of degassing membrane
Eluent In Degassed
Eluent Out
Gas Out
(to vacuum pump)
Vacuum ChamberEluent Channel
More Gas
in Solution Less Gas
in Solution

21 Introduction
1
Flow Rate
A lower flow rate increases the amount of time the eluent is exposed to the vacuum.
Section 4.2.2, Degassing Efficiency, discusses the effect of different flow rates on the
concentration of remaining gas.
Surface Area of Membrane
The length of the degassing membrane is fixed in each vacuum chamber. To increase the
length of membrane, you can connect two or more vacuum chambers in series. This
procedure is described in Section 4.2.2, Degassing Efficiency.
1.2.2 Effects of Dissolved Oxygen
Dissolved oxygen in the mobile phase may be of special concern, as it can interfere under
certain circumstances with the detection of analytes by UV/Vis, fluorescence, or
electrochemical detectors.1
Effects on UV/Vis Detectors
Oxygen can form UV-absorbing complexes with certain solvents such as methanol or
tetrahydrofuran (THF). These complexes increase the background absorbance, especially
at lower wavelengths. This leads to a small decrease in sensitivity of detection, but, more
importantly, to baseline shifts or ghost peaks during gradient separations.
Also, a change in the dissolved oxygen level over time, especially from reabsorption of
ambient gases after using an offline degassing technique, results in baseline drift and
irregularity.
Removing dissolved oxygen to a reproducible level greatly enhances the performance of
UV/Vis detectors, especially below 254 nm and in gradient systems. This also improves
sensitivity in certain fluorescence detection applications.
Effects on Fluorescence Detectors
Oxygen may cause quenching of fluorescence response under certain mobile phase
conditions with certain analytes at certain wavelengths. Aromatic hydrocarbons, aliphatic
aldehydes, and ketones are particularly susceptible to quenching. Response decreases of
95% have been observed in some cases.
1. Rollie, Mae E., Gabor Patonay, Isaiah M. Warner, Ind. Eng. Chem. Res., 1987, 26, 1–6.

Theory of Operation 22
1
Effects on Electrochemical Detectors
Oxygen may interfere with various electrochemical detection techniques, particularly
reductive electrochemistry.
Effects on Refractive Index Detectors
Refractive index detectors are sensitive to changes in solvent density. Removing dissolved
gases to a consistent level enhances the performance of refractive index detectors,
reducing baseline drift and irregularity.
1.2.3 Degassing Methods
Methods for degassing may be performed:
• Offline
• Online
• Inline
Note: Degassing methods must be implemented carefully with eluents containing volatile
components. Chromatographic performance may be altered by minor changes in eluent
composition.
Offline Degassing
Offline degassing involves procedures that you perform away from the HPLC system.
Some common offline degassing methods2 are:
• Sonication, with vacuum assistance
• Vacuum filtration
• Boiling
Offline methods do not maintain the degassed condition. Net diffusion of gases back into
the eluent begins immediately after you stop the degassing procedure. Within one to four
hours, the eluent is again saturated with ambient gases.
Online Degassing
Online methods of degassing involve procedures that you perform at the eluent reservoirs
during a chromatographic run. The most commonly used method of online degassing is
sparging.2, 3
2. Williams, D.D., and R.R. Miller, Anal. Chem., May, 1962, 34, 6.
3. Bakalyar, S.R., M.B.T. Bradley, R. Hoganen, J. Chromatogr., 1978, 158, 277.

23 Introduction
1
Sparging consists of bubbling an inert, less-soluble gas through the eluent reservoir before
and during a chromatographic run. Sparging, although considered to be a degassing
method, does not degas the eluent. Sparging replaces the air in solution with a lower
concentration of inert gas, typically helium.
Inline Degassing
Inline methods of degassing operate within the chromatographic fluid path. The Waters
In-Line Degasser AF operates between the eluent reservoirs and the inlet to the pump.
Because degassing occurs close to the pump, this method minimizes reabsorption of
ambient gas into the eluent.
The flow rate of eluent through an In-Line Degasser determines the efficiency of the
degassing. At low flow rates, most of the dissolved gas is removed as the eluent passes
through the vacuum chambers. At higher flow rates, lesser amounts of gas per unit volume
of eluent are removed. Section 4.2.2, Degassing Efficiency, discusses the efficiency of the
In-Line Degasser with respect to the flow rate.
1.3 Installation Site Requirements
Install the In-Line Degasser AF at a site that meets the requirements in Table 1-1.
To prevent instability, make sure that the four rubber feet of the degasser are secure on the
bench top.
Inline degassing is most effective when the fluid lines from the degasser to the pump are
as short as possible. Long sections of polymeric tubing allow gases to dissolve back into
the degassed eluents.
Table 1-1 Installation Site Requirements
Parameter Requirement
Ambient temperature 4 to 40 °C (39 to 104 °F)
Relative humidity 10 to 90%, noncondensing
Bench space 2 inches (5 cm) clearance at rear
Zero clearance on the sides and top

Unpacking and Inspection 24
1
Waters recommends that you place the In-Line Degasser AF on the side of the pump that
is closest to the pump inlet.
1.4 Unpacking and Inspection
The Waters In-Line Degasser AF is packed and shipped in one carton that contains the
following items:
• In-Line Degasser AF Unit
• Startup Kit
• Validation certificate
• Waters In-Line Degasser AF Operator’s Guide
Unpacking
To unpack the In-Line Degasser AF:
1. Unpack the contents of the shipping carton.
2. Check the contents of the Startup Kit against the Startup Kit List enclosed with
the kit.
3. Save the shipping carton for future transport or shipment.
Inspection
If you see any damage or discrepancy when you inspect the contents of the carton,
immediately contact the shipping agent and your local Waters representative. You can
contact Waters Technical Service at (800) 252-4752, U.S. and Canadian customers
only. Other customers, call your local Waters subsidiary or your local Waters Technical
Service representative, or call Waters corporate headquarters for assistance at (508)
478-2000 (U.S.).
If any items are damaged, use the shipping container for subsequent claim purposes.
Note: Make sure the serial number on the nameplate located on the side panel matches
the number on the validation certificate.

25 Introduction
1
1.5 Safety Summary
The In-Line Degasser AF vents the gases it removes through an outlet on the rear panel.
These gases may contain vapors of the eluents in use.
Section 3.4, Installing the Vent Line, describes the procedure to connect a vent line to a
fume hood.
Caution: To avoid exposure to eluent vapors, connect the outlet vent on the rear panel of
the In-Line Degasser AF to a suitable fume hood. Check local building and health codes
for specific requirements regarding the venting of eluent vapors.

Voltage Selection and Fuse Installation 26
2
Chapter 2
Making Electrical Connections
This chapter describes how to make all necessary electrical connections to the In-Line
Degasser AF.
The Waters In-Line Degasser AF operates in any standard laboratory environment. The
unit requires connections for:
• Electrical power
• Inlet and outlet fluid lines
• Fume hood or other suitable vent
2.1 Voltage Selection and Fuse Installation
Power Requirements
For electrical power, the Waters In-Line Degasser AF requires:
• One properly grounded ac outlet
• Correct amperage fuse for your ac voltage
The Waters In-Line Degasser AF automatically senses the input voltage. You do not have
to change any settings when you change the input voltage between the ranges indicated
in Table 2-1.

27 Making Electrical Connections
2
Fuse Requirements
The fuses required for sites where the ac line voltage is 120 V nominal or 230 V nominal
are listed in Table 2-1.
The In-Line Degasser AF is shipped with the correct fuses installed for 110 V operation. If
you plan to operate the degasser with 220 V power, insert the proper fuses (supplied in
the Startup Kit) into the fuse holder. The fuse holder is located on the rear panel of the
In-Line Degasser AF (Figure 2-1).
Note: Use the UL/CSA-rated fuse to meet North American agency standards and the
IEC-rated fuse to meet international agency standards.
Table 2-1 Voltage and Fuse Selection
Nominal Voltage
(Vac) Voltage Range
(Vac) Fuse Required Type
115 85 to 132 1.6 A, time delay
5 mm x 20 mm UL/CSA
230 187 to 264 1.6 A, time delay
5 mm x 20 mm IEC
Caution: To avoid electric shock, power down the In-Line Degasser AF and unplug the
power cord before you replace fuses.
Caution: For continued protection against fire hazard, replace fuses with those of the
same type and rating.

Voltage Selection and Fuse Installation 28
2
Figure 2-1 Fuse Holder on Rear Panel
Installing Fuses
To install the fuses:
1. Remove the power cord from the receptacle on the rear panel.
2. Using your fingers or a pair of needle-nose pliers, pinch in the two retaining clips
on each side of the fuse cover. Pull out the fuse holder.
3. Remove the incorrect or burned-out fuses.
4. Refer to Table 2-1 to determine your fuse requirements.
5. Insert two new fuses into the fuse holder.
6. Insert the fuse holder into the receptacle and snap it into place.
Caution: To avoid electric shock, power down the In-Line Degasser AF and
unplug the power cord before you replace the fuses.
Fuse
Holder

29 Making Electrical Connections
2
2.2 Connecting to Other Instruments
The In-Line Degasser AF can be enabled, disabled, and monitored externally through
electrical connections to other instruments. You make these connections through the rear
panel connector of the degasser (Figure 2-2).
The connector allows signal output to, and signal inputs from, other instruments. Table 2-2
describes the function of each terminal on the rear panel connector.
Figure 2-2 Rear Panel Connector
Rear Panel
Connector

Connecting to Other Instruments 30
2
2.2.1 Connecting the External Control Terminals
You can control the operation of the In-Line Degasser AF through the External Control
terminals on the rear panel:
• An open circuit between the External Control terminals enables the operation of the
degasser.
• A switch closure signal applied to the External Control terminals disables the
operation of the degasser.
If you do not make connections to the External Control terminals, the In-Line Degasser AF
remains in the enabled state when it is powered up.
Table 2-2 Rear Panel Terminals
Connector Function Refer to
External Control
(+ and –) A switch closure signal applied to these
terminals disables the operation of the
In-Line Degasser AF. A switch open signal
applied to these terminals enables the
operation of the In-Line Degasser AF.
Section 2.2.1,
Connecting the
External Control
Terminals
Chassis ground. N/A
Vacuum
(+ and –) Provides a dc voltage output that is
proportional to the vacuum in the degasser. Section 2.2.2,
Vacuum Terminals
Chassis ground. N/A
STOP
Attention: To meet the regulatory requirements of immunity from external electrical
disturbances that may affect the performance of this instrument, do not use cables longer
than 9.8 feet (3 meters) when you make connections to the screw-type barrier terminal
strips. In addition, ensure you always connect the shield of the cable to chassis ground at
one instrument only.

31 Making Electrical Connections
2
Enabled Mode
When you enable the In-Line Degasser AF (when it is powered up), the power-up
sequence begins, as described in Section 4.1, Powering Up. The sequence includes an
initial vacuum pump-down cycle followed by continuous operation at low RPM to maintain
the vacuum.
Disabled Mode
When you disable the In-Line Degasser AF, the vacuum pump stops. The In-Line
Degasser AF remains disabled until an open circuit signal is applied to the terminals.
You can send enable and disable signals to the In-Line Degasser AF from a Waters 600
Series Controller that is connected to the In-Line Degasser AF.
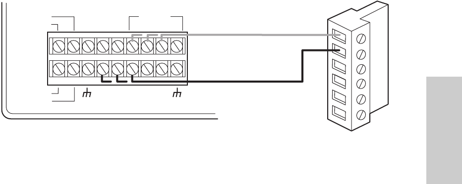
Connecting a Waters 600 Series Controller
To connect a Waters 600 Series Controller to the External Control terminals:
1. Use a signal cable (included in the Startup Kit) to make the connections between
the In-Line Degasser AF and a Waters 600 Series Controller as indicated in the
following table and illustrated in Figure 2-3.
2. Connect the shield of the cable to chassis ground at one end only. This
minimizes the chance of creating a ground loop, which can adversely affect
system performance.
Degasser Terminal 600 Series Controller
Terminal
Ext. Control (+) S1, S2, S3, or S4
Ext. Control (–) Gnd
Gnd Do not connect

Connecting to Other Instruments 32
2
Figure 2-3 Waters 600 Series Controller Connection
3. Use the Program Events screen on the 600 Series Controller to program the
opening and closing of the degasser External Control switch.
4. Program the 600 Series Controller to open the External Control switch at least
2.5 minutes before you begin to equilibrate the system.
5. Close the External Control switch at the end of the last run to disable the In-Line
Degasser AF. Refer to the Waters 600E Multisolvent Delivery System User’s
Guide for instructions on using the Program Events screen.
2.2.2 Vacuum Terminals
The Vacuum terminals provide an analog voltage signal that corresponds to the vacuum in
the vacuum chambers. You can use the Vacuum terminals to:
• Monitor the vacuum with a voltmeter
• Troubleshoot the In-Line Degasser AF
Signal Levels
The Vacuum terminals deliver a 0.5 Vdc signal when the vacuum is at atmosphere. For
every decrease of 1 inch of mercury, the voltage increases by approximately 0.759 Vdc.
The maximum voltage on the Vacuum terminals is approximately 2.7 V (±0.2 V) at
maximum vacuum.
Waters In-Line Degasser AF
INJECT
STOP
FLOW
HOLD
S1
S2
S3
S4
SWITCHES
CHART+
PRESSURE+
CHART_
PRESSURE_
GND
GND
GND
GND
AUX.
+
12V
Waters 600 Series Controller
Red
Black

33 Making Electrical Connections
2
Note: The In-Line Degasser AF uses an absolute type pressure sensor. Earlier versions
of the In-Line Degasser used a relative type pressure sensor. The absolute and relative
sensor types produce different signal readings for the same pressure value. Figure 2-4
compares the vacuum terminal signal output of the In-Line Degasser AF to the In-Line
Degasser.
Figure 2-4 Comparison of Vacuum Terminal Signal Output
STOP
Attention: In some cases, the In-Line Degasser is updated by replacing the entire
internal mechanism with that of the In-Line Degasser AF. If your degasser has been
updated in this manner, the vacuum terminal signal output will reflect the absolute type
pressure sensor of the In-Line Degasser AF.
Pressure
0
0
psi (Absolute)
510
0
Signal (V)
.5
1.0
1.5
2.0
2.5
3.0
3.5
15
4 8 12 16 20 24 28 32 Inches Hg
In-Line Degasser AF
In-Line Degasser
Key

Connecting to Other Instruments 34
2
Procedure
To connect a voltmeter to the Vacuum terminals:
1. Use a signal cable or the voltmeter leads to make the connections between the
In-Line Degasser AF and a voltmeter, as indicated in the following table.
2. Set the voltmeter to the 5 Vdc range. Refer to Chapter 5, Troubleshooting and
Service, for further details on using the Vacuum terminals for troubleshooting.
Degasser Terminal Voltmeter
Vacuum (+) (+)
Vacuum (–) (–)
Gnd Not connected

35
3
Chapter 3
Making Fluidic Connections
This chapter describes how to make fluidic connections between the Waters In-Line
Degasser AF and:
•Waters 600 Series Pumps
•Waters 510 and 515 HPLC Pumps
•Waters 1515 and 1525 HPLC Pumps
•Non-Waters pumps
Required Materials
To make fluidic connections to the In-Line Degasser AF, you need the following materials:
•Tubing cutter as appropriate for the type of tubing: razor knife or blade, or file with a
cutting edge
•Tubing: either 1/8-inch outside diameter (od) thick-walled Tefzel® (included in the
Startup Kit), or 1/16-inch od stainless steel
•Four ferrules and compression screws (included in the Startup Kit) for each channel
•Tubing, 0.149-inch od TFE1 (included in the Startup Kit)
Assembling Fittings
The fluidic connectors on the front panel of the In-Line Degasser AF are 1/4-28 flat-bottom
fittings. The Startup Kit contains a supply of compression screws and ferrules that you use
to make connections with these fittings.
To assemble each connection:
1. Use the appropriate tool to cut the tubing to the required length. Make sure the end
is straight and free from burrs or debris.
1. Polytetrafluoroethylene

36 Making Fluidic Connections
3
2. Slide the compression screw over the tubing end, followed by the ferrule, as
shown in Figure 3-1. Be sure the tapered end of the ferrule faces away from the
end of the tubing.
Figure 3-1 Ferrule and Compression Screw Assembly
Making Connections
To make a tubing connection to the In-Line Degasser AF inlet or outlet:
1. Firmly seat the tubing end in the appropriate fitting.
2. Complete the connection by tightening the compression screw until it is
finger-tight.
Pressure Limit
The degassing membrane in the Waters In-Line Degasser AF can withstand a maximum
pressure of 10 psi (70 kPa).
Increasing Efficiency
To minimize the equilibration time for the In-Line Degasser AF, fill the degas tubing in any
unused vacuum chambers with a fluid such as water or eluent. Install the caps on the inlet
and outlet of each fluid-filled chamber to prevent leaks.
STOP
Attention: To avoid damaging the ferrule, do not overtighten the
compression screw.
STOP
Attention: To avoid damaging the In-Line Degasser AF, do not apply more
than 10 psi (70 kPa) to the eluent reservoirs.
Tu b in g
Compression Screw Ferrule
Tubing End
(Straight and Smooth)

Installing with Waters 600 Series Pumps 37
3
3.1 Installing with Waters 600 Series Pumps
This section describes how to connect the In-Line Degasser AF in HPLC systems that
include any of the following Waters 600 Series Pumps:
•600
•616
•626
Position the In-Line Degasser AF on the right side of the pump, as shown in Figure 3-2.
For information about selecting a suitable installation site, refer to Section 1.3, Installation
Site Requirements. The In-Line Degasser AF is most effective when the fluid lines from
the degasser to the gradient proportioning valve (GPV) or pump inlet are as short as
possible. Long sections of polymeric tubing allow ambient gases to dissolve back into the
degassed eluents.
Install the In-Line Degasser AF between the eluent reservoirs and the GPV.
Figure 3-2 Positioning the In-Line Degasser AF in a Waters HPLC System
Connecting Inlet Lines
To connect an eluent line from the In-Line Degasser AF to an eluent reservoir:
1. Using the appropriate cutting tool, cut a length of Tefzel tubing (from the Startup Kit)
just long enough to reach from the In-Line Degasser AF inlet to the eluent reservoir.
TP01172

38 Making Fluidic Connections
3
2. Install a compression screw and ferrule (from the Startup Kit) to one end of this
tubing, as described in the “Assembling Fittings” discussion at the beginning of
this chapter.
3. Connect the end of the tubing with the compression screw and ferrule to an
available inlet fitting on the In-Line Degasser AF.
4. Insert the other end of the tubing into the cap of the eluent reservoir, as shown in
Figure 3-3.
Figure 3-3 Connecting an Inlet Line to the In-Line Degasser AF
5. Install a filter on the end of the tubing.
6. Mark the inlet line with a line marker (A or B, included in the Startup Kit) to
identify the reservoir supplying the eluent.
7. Repeat steps 1 through 6 for each eluent line.

Installing with Waters 600 Series Pumps 39
3
Connecting Outlet Lines
To connect an eluent line from the In-Line Degasser AF to the gradient proportioning valve (GPV):
1. Drain any eluent from the eluent line that is connected to the GPV.
2. Using the appropriate tool, cut the eluent line on the pump to a length of
approximately 18 inches (45 cm), or long enough to reach the In-Line Degasser
AF.
3. Install a compression screw and ferrule (included in the Startup Kit) to the free
end of this line, as described in the “Assembling Fittings” discussion at the
beginning of this chapter.
4. Connect the free end of the eluent line to the channel outlet (on the front panel
of the In-Line Degasser AF) that corresponds to the inlet line of the eluent
(Figure 3-4).
Figure 3-4 Connecting an Outlet Line to the In-Line Degasser AF
5. Mark the line with a line marker (A or B, included in the Startup Kit) to identify
the reservoir supplying the eluent.
6. Check that the compression screw on the GPV is tight.
7. Repeat steps 1 through 6 for each eluent line.
To Pu m p

40 Making Fluidic Connections
3
3.2 Installing with Waters 510/515 or 1515/1525
HPLC Pumps
This section describes how to connect the Waters In-Line Degasser AF to the Waters
510/515 or 1515/1525 HPLC Pump.
Position the In-Line Degasser AF on the left side of the pump, as shown in Figure 3-5 and
Figure 3-6. Refer to Section 1.3, Installation Site Requirements. The In-Line Degasser AF
is most effective when the fluid lines from the In-Line Degasser AF to the draw-off valve
inlet are as short as possible. Long sections of polymeric tubing allow ambient gases to
dissolve back into the degassed eluents.
Install the in-Line Degasser AF between the eluent reservoir and the draw-off valve inlet to
the pump.
Figure 3-5 Positioning the In-Line Degasser AF with the Waters 510 or 515 Pump (515 Shown)
TP01771
ELUENT
IN
ELUENT
OUT

Installing with Waters 510/515 or 1515/1525 HPLC Pumps 41
3
Figure 3-6 Positioning the In-Line Degasser AF with the Waters 1515 or 1525 Pump
Connecting Inlet Lines
To connect an eluent line from the In-Line Degasser AF to an eluent reservoir:
1. Disconnect the eluent tubing from the fitting on the pump draw-off valve inlet.
2. Using the appropriate cutting tool, cut off approximately 1 inch (2.5 cm) from the
end of the tubing.
3. Attach a compression screw and ferrule (included in the Startup Kit) to the end
of this tubing as described in the “Assembling Fittings” discussion at the
beginning of this chapter.
4. Connect this end of the tubing to the inlet of an available channel on the front
panel of the degasser (Figure 3-7).
TP01770
ELUENT
IN
ELUENT
OUT

42 Making Fluidic Connections
3
Figure 3-7 Connecting an Inlet Line to the In-Line Degasser AF
5. Mark the line with a marker (A or B, included in the Startup Kit) to identify the
reservoir supplying the eluent.
Connecting Outlet Lines
To connect an eluent line from the In-Line Degasser AF to the draw-off valve inlet of the
pump:
1. Using the appropriate cutting tool, cut a length of Tefzel tubing (from the Startup Kit)
long enough to reach from the In-Line Degasser AF to the draw-off valve inlet of the
pump.
2. Attach a compression screw and ferrule (included in the Startup Kit) to one end
of this tubing, as described in the “Assembling Fittings” discussion at the
beginning of this chapter.
3. Connect this fitting to the channel outlet (on the front panel of the In-Line
Degasser AF) that corresponds to the inlet line of the eluent (Figure 3-8).

Installing with Non-Waters Pumps 43
3
Figure 3-8 Connecting an Outlet Line to the In-Line Degasser AF
4. Mark the line with a line marker (A or B, included in the Startup Kit) to identify
the reservoir supplying the eluent.
5. Cut a piece of 0.149-inch od TFE tubing (from the Startup Kit) approximately 2
inches (5 cm) long.
6. Insert the other end of the tubing halfway into the TFE tubing.
7. Slide the TFE tubing over the fitting of the draw-off valve inlet on the pump.
3.3 Installing with Non-Waters Pumps
This section describes how to connect the In-Line Degasser AF to a non-Waters pump.
Locate the In-Line Degasser AF on the side of the pump closest to the eluent inlet of the
pump. The In-Line Degasser AF is most effective when the fluid lines from the eluent
reservoirs and to the pump are as short as possible. Long sections of tubing allow ambient
gases to dissolve back into the degassed eluents.
To P ump

44 Making Fluidic Connections
3
Install the In-Line Degasser AF between the eluent reservoirs and the pump inlet. Use the
Tefzel tubing, compression screws, and ferrules in the Startup Kit to make connections to
the In-Line Degasser AF. Use the fittings provided by the pump manufacturer to ensure
leak-free connections to the pump.
3.4 Installing the Vent Line
In addition to removing dissolved gases from the eluents, the In-Line Degasser AF may
remove some eluent components as vapor. These vapors may condense to form droplets
in the exhaust system. The In-Line Degasser AF exhausts these gases and droplets, if
any, through a vent fitting on the rear panel, as shown in Figure 3-9. This section describes
how to safely vent these emissions.
Figure 3-9 Vent Fitting on Rear Panel
To install the gas/vapor vent:
1. Use a length of 1/8-inch id thick-wall tubing long enough to reach from the rear of
the In-Line Degasser AF to an appropriate exhaust system.
The Startup Kit contains a 15-foot (4.5 m) length of FEP-lined1 PVC2 tubing for
this purpose. If you need additional tubing, see Appendix B, Spare Parts for the
Waters part number.
Caution: To avoid contact with eluent gases, connect the outlet vent to a suitable exhaust
system, such as a properly functioning fume hood.
Vent Fitting

Installing the Vent Line 45
3
2. Attach one end of the tubing to the barbed vent fitting on the rear panel.
3. Place the other end of the tubing in a waste container in the venting outlet. This
container catches any incidental leaks or condensates from the In-Line
Degasser AF.
1. Fluoroethylene propylene copolymer
2. Polyvinyl chloride

Powering Up 46
4
Chapter 4
Using the In-Line Degasser AF
This chapter describes how to use the Waters In-Line Degasser AF after it has been
successfully installed. The topics covered in this chapter describe:
•Powering up the In-Line Degasser AF
•Degasser operation
•Controlling the In-Line Degasser AF from an external source
•Powering down the In-Line Degasser AF
4.1 Powering Up
Before Powering Up
Before you power up the In-Line Degasser AF, make sure that:
•Correct fuses are installed
•The power cable is connected
•Eluent tubing is correctly connected to the eluent reservoirs and the pump(s)
•The vent line is properly installed
Powering Up
To power up the In-Line Degasser AF:
1. Push the Power switch on the front panel to the On (I) position. The LED on the front
panel lights, and the following events occur:
a. The vacuum pump starts.
b. The vacuum chambers pump down.
c. The vacuum pump switches to low-speed mode.
The vacuum pump begins operating after a few seconds, and pumps down the
vacuum chambers for approximately two minutes. At the end of the pump-down
cycle, the vacuum pump switches to low-speed mode. The In-Line Degasser AF
is ready for operation when the LED on the front panel is a steady green color.

47 Using the In-Line Degasser AF
4
If the vacuum is not within specification, the LED on the front panel flashes on
and off. If this occurs, refer to Chapter 5, Troubleshooting and Service, to identify
and correct the problem.
2. Start the HPLC pump and begin your chromatography.
Note: Start the In-Line Degasser AF at least 2.5 minutes before you start to
equilibrate your HPLC system. This provides enough time for the In-Line Degasser
AF to reach maximum vacuum. Running the In-Line Degasser AF while you
equilibrate the system minimizes baseline noise.
4.2 In-Line Degasser AF Operation
This section describes:
•Operating statuses of the In-Line Degasser AF
•Degassing efficiency
4.2.1 Operating Statuses
The Waters In-Line Degasser AF operates automatically while you perform your HPLC
runs. There are no controls to adjust as it removes gases from the eluents.
The LED on the front panel indicates the status of the In-Line Degasser AF. For more
information about the operating statuses, see Table 5-1.

In-Line Degasser AF Operation 48
4
4.2.2 Degassing Efficiency
Effect of Flow Rate
The flow rate of eluent through the In-Line Degasser AF determines the efficiency with
which the degasser removes gases. As the flow rate increases, the In-Line Degasser AF
has less time to remove dissolved gases from the eluent. Table 4-1 shows the relationship
between the flow rate of an eluent (water) and the concentration of a gas (oxygen)
dissolved in the eluent.
Methods to Improve Degassing Efficiency
If you need to reduce the dissolved gases below the levels shown in Tabl e 4-1 while
maintaining the flow rate, you can perform any combination of the following techniques:
•Fill the degas tubing in any unused vacuum chambers with fluid
•Increase the time the eluent is exposed to vacuum by connecting one or more
vacuum chambers in series in the In-Line Degasser AF
•Sparge with an inert gas (preferably helium) in addition to using the In-Line
Degasser AF
Filling Unused Chambers
If you do not use all the chambers in the In-Line Degasser AF during a run, fill the degas
tubing in unused vacuum chambers with a fluid such as water or eluent. Install the caps on
the inlet and outlet of each fluid-filled vacuum chamber to prevent leaks. This procedure
minimizes the equilibration time for the In-Line Degasser AF.
Table 4-1 Effect of Flow Rate on Final Dissolved Gas Concentration
Flow Rate
(mL/min) Final Oxygen
Concentration (ppm)
1≤1
2≤1.3
5≤2.3

49 Using the In-Line Degasser AF
4
Connecting Vacuum Chambers
To connect two or more vacuum chambers in series:
1. Detach the outlet line from the first vacuum chamber.
2. Attach this outlet line to the outlet connector on a second, available vacuum
chamber.
3. Using an appropriate cutting tool, cut a new piece of Tefzel tubing (included in
the Startup Kit) to a length of approximately 8 inches (20 cm).
4. Install a compression screw and ferrule (included in the Startup Kit) on each end
of this tubing.
5. Connect one end of the tubing to the outlet of the first vacuum chamber, as
shown in Figure 4-1.
Figure 4-1 Two Vacuum Chambers in Series
6. Connect the other end of the tubing to the inlet of the second vacuum chamber,
as shown in Figure 4-1.
7. Repeat steps 1 through 6 if you want to connect more than two vacuum
chambers in series.
TP01175
ELUENT
IN
ELUENT
OUT
To R eservoir
To Pump

Controlling the Degasser Externally 50
4
Sparging
Helium sparging reduces the total dissolved gas in the eluent reservoirs and maintains this
condition during operation. You can sparge the eluents and use the In-Line Degasser AF
at the same time. Refer to your pump operator’s manual for specific instructions on
connecting sparge lines.
Note: To prevent eluent contamination, use an ultra-pure-carrier (UPC) grade of helium.
The combination of inert gas (nitrogen or helium) sparging and inline degassing is an
effective method of reducing dissolved oxygen to the lowest possible level. See
Section 1.2.2, Effects of Dissolved Oxygen, for a discussion on the effects of dissolved
oxygen.
A combination of helium (not nitrogen) sparging and inline degassing is best at flow rates
above 5 mL/min to maintain a minimum concentration of dissolved gases.
Note: Degassing methods must be implemented carefully with eluents containing volatile
components. Chromatographic performance may be altered by minor changes in eluent
composition.
4.3 Controlling the Degasser Externally
This section describes how to control the Waters In-Line Degasser AF from an external
device. Using the External Control terminals on the rear panel, you can place the
degasser in either of the following modes:
•Enabled mode
•Disabled mode
Enabled Mode
An open circuit on the External Control terminals on the rear panel of the In-Line Degasser
AF places the degasser in the enabled mode. This is the default setting when there are no
connections to the terminals.
The following events occur when the In-Line Degasser AF enters the enabled mode, either
from a power-up sequence or from a switch open signal to the External Control terminals:
1. The LED on the front panel turns on.
2. The vacuum pump begins a pump-down cycle.
3. Normal operation begins when the pump-down cycle is complete.

51 Using the In-Line Degasser AF
4
Disabled Mode
A closed circuit on the External Control terminals on the rear panel of the In-Line
Degasser AF places the degasser in the disabled mode.
The following events occur when the In-Line Degasser AF enters the disabled mode from
a switch close signal:
1. The vacuum pump turns off.
2. The LED on the front panel flashes yellow (0.5 seconds on and 2 seconds off).
The In-Line Degasser AF remains in the disabled mode until a switch open signal occurs
at the External Control terminals.
External Control
You can externally control when the In-Line Degasser AF turns on and off using a switch
open and switch close signal from a Waters 600 Series Controller or any other device with
contact closure outputs.
You can program a Waters 600 Series Controller to generate a switch open or close signal
at a specific time. This signal, when sent to the External Control terminals on the In-Line
Degasser AF, automatically enables the degasser to begin the pump-down cycle before
the start of a run. The In-Line Degasser AF is then ready to provide degassed eluent when
a run is initiated.
Refer to Section 2.2.1, Connecting the External Control Terminals, for the procedure to
connect a Waters 600 Series Controller to the In-Line Degasser AF.
4.4 Powering Down
To power down the In-Line Degasser AF, push the Power switch to the Off (0) position. The
following events occur when you power down the degasser:
1. The vacuum pump turns off.
2. The LED on the front panel turns off.

Troubleshooting 52
5
Chapter 5
Troubleshooting and Service
This chapter describes how to troubleshoot and service problems that may occur with the
In-Line Degasser AF. The chapter consists of two sections:
•Troubleshooting, including troubleshooting trees
•Service instructions to use with the troubleshooting trees
Note: Under normal operating conditions, the In-Line Degasser AF requires no routine
maintenance.
5.1 Troubleshooting
This section provides information for troubleshooting the In-Line Degasser AF. It covers:
•Vacuum problems
•Electrical problems
Overview
Use the troubleshooting trees in this section to identify and locate problems within the
In-Line Degasser AF. The degasser is designed to be serviceable by you. Refer to
Section 5.2, Service, for descriptions of the procedures indicated in the troubleshooting
trees.
LED Indications
The LED on the front panel indicates the status of the In-Line Degasser AF as described
in Table 5-1.
Caution: Always observe safe laboratory practices when you are troubleshooting. Wear
safety glasses and gloves. Know the chemical and physical properties of the eluents you
are using. Refer to the Material Safety Data Sheet for each eluent in use.

53 Troubleshooting and Service
5
Contacting Waters Technical Service
If you cannot resolve a problem using the troubleshooting information in this chapter,
contact Waters Technical Service at (800) 252-4752, U.S. and Canadian customers
only. Other customers, call your local Waters subsidiary or your local Waters Technical
Service representative, or call Waters corporate headquarters for assistance at (508)
478-2000 (U.S.).
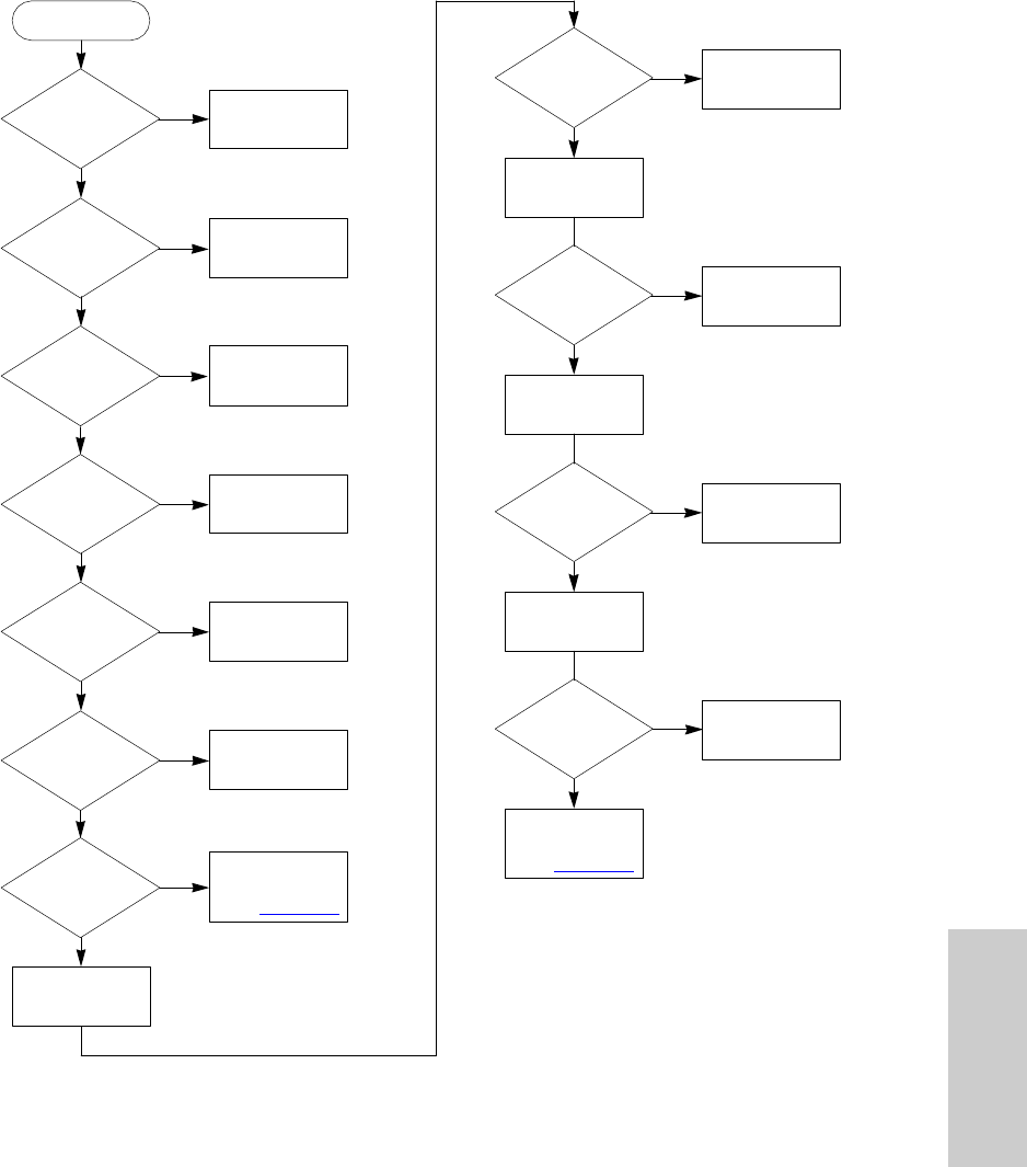
Vacuum Troubleshooting
If you suspect that there is a problem with the In-Line Degasser AF, start with the vacuum
troubleshooting tree in Figure 5-1.
Table 5-1 LED Indications
LED State Description
Unlit Unit powered off.
Steady yellow color Unit operating with pump at high RPM, vacuum level above
47 mmHg/0.91 psiA. Usually a brief transitional state during
initial pump-down.
Steady green color Unit operating with pump at low RPM, vacuum level below
47 mmHg/0.91 psiA. Typical operating conditions.
Green flash 0.5 seconds on
and 0.5 seconds off Unit operating but vacuum level unstable. Indicates a sudden
change in degasser work load.
Yellow flash 0.5 seconds on
and 2 seconds off Unit not operating. External control jumper or contact closure
installed on rear panel connector J2. Operation will resume
when the jumper or contact closure is removed.
Yellow flash 2 seconds on and
0.5 seconds off Unit not operating. Vacuum signal out of usable range,
indicating an electronic or pressure sensor failure.
Yellow flash 0.5 seconds on
and 0.5 seconds off Unit not operating. Vacuum pump-down level not reached within
10 minutes of power-on or enable. Indicates a vacuum leak.
Alternating yellow and green
flash Unit not operating. Vacuum pump-down level reached but then
rose above high limit. Indicates a vacuum failure.

Troubleshooting 54
5
Figure 5-1 Vacuum Troubleshooting Tree
LED
Status
Start
Vacuum Unstable
but Degasser OK
Off
Flashing
Flashing Green
Remove Cover
Yes
No
No
Yes
Sensor
Good?
Purge Eluent
Yes
from Vacuum
Continued
Power Up
Power
On?
Is Eluent
in Vacuum
No
Ye s
Replace Control
Pump
Tubing?
Tubing
Drain Eluent
from Chambers
Disconnect
Eluent Tubing
Good?
Tes t Va c u u m
Sensor
Test Pump fo r
PCB Assembly
Replace Pump
Vacuum Leaks
No
Degasser
No
Ye s
Ye s
No
Is
Degasser
Disabled? .5 Sec On,
2 Sec
Off?
Is Flash
Degasser
Enable
Yellow
Go to Electrical
Troubleshooting
Tree (Figure 5-2)

55 Troubleshooting and Service
5
Figure 5-1 Vacuum Troubleshooting Tree (Continued)
Electrical Troubleshooting
Use the electrical troubleshooting tree in Figure 5-2 if the LED on the front panel of the
In-Line Degasser AF does not light when you power up the degasser. The electrical
troubleshooting tree helps you identify electrical problems in the following components:
•Power supply
•Control board
•Vacuum pump
Test Vacuum
Tubing
No Replace
Ye s
Tubin g
Good?
Call Waters
Service
Continued
Test Vacuum
Chambers
No Replace
Chamber
Ye s
Chamber
Good?
Tu bi n g

Troubleshooting 56
5
Figure 5-2 Electrical Troubleshooting Tree
No
Ye s
LED Off
No
Ye s
Power Insert Power
Cord
No
Ye s
Power
On? Power Up
Degasser
Cord In?
No
Ye s
Te st Pow e r
Supply
No
Yes
Power
Supply Replace Power
Supply
Good?
Test Control
Board
No
Yes
Control
Board Replace Control
Board
Good?
Te st P u m p
No
Yes
Pump Replace
Pump
Good?
Test Vacuum
No
Yes
Sensor
Replace Control
PCB Assembly
Good?
Sensor
Fuses Replace
Fuses
No
Ye s
Power Use Good
Wall Outlet
No
Ye s Enable
Degasser
Degasser
Disabled?
Good?
at Wall
Outlet?
Electrically
No
Yes
Pump
On 5 sec
After Power-
Up?
LED
Good? Replace LED
Sensor
Go to Vacuum
Troubleshooting
Tree (Figure 5-1)
Go to Vacuum
Troubleshooting
Tree (Figure 5-1)

57 Troubleshooting and Service
5
5.2 Service
The Waters In-Line Degasser AF is designed to be serviced by you, the customer. The
troubleshooting trees in Section 5.1, Troubleshooting, describe the sequence of
procedures to follow to identify a malfunctioning component. This section describes how to
perform the procedures indicated in the troubleshooting tree.
Required Tools
Use the following tools to service the In-Line Degasser AF:
•Phillips screwdriver
•1/4-inch open-end wrench or adjustable wrench
•Syringe, 10-mL
•Tubing cutter, razor knife, or razor blade
•TORX™ TX-10 and TX-20 screwdrivers (1 each)
•Eluent waste container
•Volt-ohmmeter or voltmeter and ohmmeter
5.2.1 Removing and Installing the Cover
Removing the Cover
To remove the In-Line Degasser AF cover:
1. Power down the In-Line Degasser AF and remove the power cord from the
receptacle on the rear panel.
2. Using a Phillips screwdriver, loosen the four screws located on the lower four
corners of the cover. You do not have to remove the screws.
3. Slide the cover straight up and off the chassis.
Caution: To avoid possible electric shock, do not open the power supply cover. The
power supply does not contain user-serviceable components.
Caution: To avoid possible electric shock, ensure that the degasser is
powered down and the power cord is disconnected before proceeding.

Service 58
5
Installing the Cover
To install the cover:
1. Slide the cover over the chassis. The screw slots are keyed to ensure that you install
the cover correctly.
2. Using the Phillips screwdriver, tighten the four screws located on the lower four
corners of the cover.
3. Insert the power cord into the receptacle on the rear panel.
5.2.2 Disconnecting Eluent Lines
To disconnect the eluent lines:
1. Place the eluent reservoir below the level of the inlet fitting on the In-Line
Degasser AF.
2. Loosen the inlet compression screw on the In-Line Degasser AF. The eluent in
the tubing drains into the reservoir.
3. Remove the inlet tubing from the In-Line Degasser AF.
4. Return the eluent reservoir to its normal position.
5. Remove the outlet fitting on the In-Line Degasser AF or the inlet fitting on the
pump, whichever is higher.
6. Drain the tubing into a suitable waste container.
7. Remove the outlet fitting on the In-Line Degasser AF or the inlet fitting on the
pump.
5.2.3 Purging the Eluent Tubing in Vacuum Chambers
To purge the eluent tubing in a vacuum chamber:
1. Place the eluent reservoir below the level of the inlet fitting on the In-Line
Degasser AF.
Caution: Always observe safe laboratory practices when handling eluents. Wear safety
glasses and gloves. Know the chemical and physical properties of the eluents you are
using. Refer to the Material Safety Data Sheet for each eluent in use.
Caution: Always observe safe laboratory practices when handling eluents. Wear safety
glasses and gloves. Know the chemical and physical properties of the eluents you are
using. Refer to the Material Safety Data Sheet for each eluent in use.

59 Troubleshooting and Service
5
2. Disconnect the eluent inlet line and let the eluent drain into the reservoir.
3. Remove the outlet fitting on the In-Line Degasser AF or the inlet fitting on the
pump, whichever is higher.
4. Drain the tubing into a suitable waste container.
5. Remove the outlet fitting on the In-Line Degasser AF if you did not disconnect it
in step 3.
6. Attach a short piece (at least 2 cm) of tubing to the outlet fitting on the In-Line
Degasser AF.
7. Insert a syringe into the tubing and draw out any remaining eluent. The eluent
tubing in the vacuum chamber holds approximately 8 mL of eluent.
5.2.4 Draining the Vacuum Tubing and Chambers
If the eluent tubing inside a vacuum chamber develops a leak, eluent can accumulate in
the vacuum chambers and vacuum tubing. When this occurs, you need to drain eluent
from the vacuum system.
If you find eluent in more than one vacuum chamber, do not assume that all the chambers
are faulty. Test each vacuum chamber separately. Refer to Section 5.2.9, Testing the
Vacuum Chambers, for the procedure for testing a vacuum chamber.
Before you test each vacuum chamber, drain any eluent from the vacuum tubing and
vacuum chambers using the procedures that follow.
Draining the Vacuum Tubing
To drain the eluent in the vacuum tubing:
1. Power down the In-Line Degasser AF and remove the power cord from the
receptacle on the rear panel.
2. Remove the eluent lines from the front panel of the In-Line Degasser AF as
described in Section 5.2.2, Disconnecting Eluent Lines.
Caution: Always observe safe laboratory practices when handling eluents. Wear safety
glasses and gloves. Know the chemical and physical properties of the eluents you are
using. Refer to the Material Safety Data Sheet for each eluent in use.
Caution: To avoid possible electric shock, ensure that the degasser is powered
down and the power cord is disconnected before proceeding.

Service 60
5
3. Remove the cover as described in Section 5.2.1, Removing and Installing the
Cover.
4. Locate a section of vacuum tubing that contains no eluent.
5. Disconnect the end of the tubing at the connection farthest from the eluent.
6. Insert a syringe into the tubing and draw out the eluent.
7. Cut off 1/4 to 1/2 inch from the free end of each tubing, or replace the vacuum
tubing. This ensures airtight connections.
8. Reconnect the vacuum tubing.
9. Reinstall the cover as described in Section 5.2.1, Removing and Installing the
Cover.
Draining the Vacuum Chambers
To drain a vacuum chamber:
1. Power down the In-Line Degasser AF and remove the power cord from the
receptacle on the rear panel.
2. Remove the eluent lines from the front panel of the In-Line Degasser AF as
described in Section 5.2.2, Disconnecting Eluent Lines.
3. Remove the cover as described in Section 5.2.1, Removing and Installing the
Cover.
4. Drain the eluent in the eluent tubing as described in Section 5.2.3, Purging the
Eluent Tubing in Vacuum Chambers.
5. Drain any eluent in the vacuum tubing as described earlier in “Draining the
Vacuum Tubing”.
6. Disconnect the vacuum tubing from the chamber.
7. Lift the rear of the vacuum chamber, unsnapping it from the mounting bracket.
Remove the vacuum chamber from the chassis.
8. Use a wrench to remove the 1/4-inch plug on the front panel of the vacuum
chamber.
9. Drain the eluent in the chamber into a suitable waste container. Replace the
plug.
10. Reinstall the chamber into the chassis.
11. Cut off 1/4 to 1/2 inch from the end of each tubing, or replace the vacuum tubing.
This ensures airtight connections.
Caution: To avoid possible electric shock, ensure that the degasser is
powered down and the power cord is disconnected before proceeding.

61 Troubleshooting and Service
5
12. Reconnect the vacuum tubing.
13. Reinstall the cover as described in Section 5.2.1, Removing and Installing the
Cover.
5.2.5 Testing the Vacuum Sensor
The vacuum sensor is mounted on the control board assembly. To test the vacuum sensor:
1. Power down the In-Line Degasser AF and remove the power cord from the
receptacle on the rear panel.
2. Remove the cover as described in Section 5.2.1, Removing and Installing the
Cover.
3. Connect a voltmeter to the Vacuum Level terminals on the rear panel as
described in Section 2.2.2, Vacuum Terminals. Set the voltmeter to the 5 Vdc
range.
4. Disconnect the sensor tubing at the vacuum manifold as shown in Figure 5-3.
5. Insert the power cable into the receptacle on the rear panel. Power up the
In-Line Degasser AF. The voltmeter should read 0.5 V until the pump starts.
Figure 5-3 Testing the Vacuum Sensor
STOP
Attention: To avoid damage to the sensor, use great care when you remove
and install the sensor tubing. The sensor tubing is FEP-lined Tygon
with
an FEP insert. If you need to replace this tubing, use only the correct part
number. Refer to Appendix B, Spare Parts, for the correct part number.
Rear Vacuum
Control
Board
Pump
Panel Panel
Front
Power
Supply
Syringe
Vacuum
Manifold

Service 62
5
6. Insert a syringe into the open tubing. Make sure the syringe seals against the
tubing.
7. Monitor the vacuum signal on the voltmeter while you draw out the plunger of the
syringe. (You should feel resistance as you withdraw the syringe.) If the voltage
increases as you draw out the plunger, the sensor is functioning properly. Go to
step 8.
If the voltage remains at 0.5 V as you draw out the plunger, the vacuum sensor is
faulty. Disconnect power and replace the control board assembly as described in
Section 5.2.7, Testing the Control Board Assembly. The part number for the
Control Board is listed in Appendix B, Spare Parts.
8. Cut a 1/4- to 1/2-inch length from the end of the tubing. This ensures an airtight
connection.
9. Reconnect the tubing.
10. Reinstall the cover as described in Section 5.2.1, Removing and Installing the
Cover.
11. Insert the power cable into the receptacle on the rear panel.
5.2.6 Testing the Power Supply
Before you test the power supply, verify that:
•Power is on
•Degasser is enabled (no connection to External Control terminals on rear panel)
•Fuses are good
To test the power supply:
1. Power down the In-Line Degasser AF and remove the power cord from the
receptacle on the rear panel.
2. Remove the cover as described in Section 5.2.1, Removing and Installing the
Cover.
3. Remove the power connector from the power connector receptacle on the
control board, as shown in Figure 5-4.
Caution: To avoid possible electric shock, use extreme caution when testing the power
supply. If you have any doubts about your ability to safely test the power supply, contact
your Waters Technical Service representative.

63 Troubleshooting and Service
5
Figure 5-4 Power Connector Receptacle on Control Board Assembly
4. Insert the voltmeter leads into the connector:
•Place the positive lead into the connector terminal with the red wire.
•Place the negative lead into the connector terminal with the black wire.
5. Set the voltmeter to the 20 Vdc range.
6. Insert the power cable into the receptacle on the rear panel.
7. Power up the In-Line Degasser AF. Check that the voltmeter reads 15 V ±0.75 V.
If the voltage is within this range, the power supply is functioning properly.
Go to step 8.
If the voltage is above 15.75 V or below 14.25 V, the power supply is faulty.
Replace the power supply as described next in “Replacing the Power Supply”.
8. Reinstall the power connector into the power receptacle on the control board.
9. Reinstall the cover as described in Section 5.2.1, Removing and Installing the
Cover.
10. Insert the power cord into the receptacle on the rear panel.
Power Connector Receptacle

Service 64
5
Replacing the Power Supply
If the power supply is faulty, use the following procedure to replace the power supply:
1. Power down the In-Line Degasser AF and remove the power cord from the
receptacle on the rear panel.
2. Remove the two M3 x 6 TORX screws on the bottom panel and the M3 x 6 TORX
screw on the rear panel.
3. Lift the power supply out of the chassis. The control board remains attached to
the supply.
4. Remove the three M3 x 6 TORX screws that secure the cover of the housing.
5. Remove the cover.
6. Remove the two connectors on the power supply board inside the housing.
7. Remove the four M3 x 6 TORX screws that secure the power supply board to the
housing. The screw in the lower-left corner has a star washer beneath it.
8. Remove the power supply board from the power supply housing.
9. Install the new power supply board into the housing.
10. Install the four M3 x 6 TORX screws and one star washer that secure the power
supply board to the housing.
11. Reinstall the two connectors to the power supply board.
12. Reinstall the housing cover. Install the three M3 x 6 TORX screws securing the
cover.
13. Reinstall the power supply housing into the chassis.
14. Install the two M3 x 6 TORX screws on the bottom panel and the M3 x 6 TORX
screw on the rear panel securing the housing to the chassis.
15. Reinstall the power connector on the control board.
16. Reinstall the cover as described in Section 5.2.1, Removing and Installing the
Cover.
17. Insert the power cord into the receptacle on the rear panel.
Caution: To avoid possible electric shock, ensure that the degasser is
powered down and the power cord is disconnected before proceeding.

65 Troubleshooting and Service
5
5.2.7 Testing the Control Board Assembly
Test the control board assembly after you have determined that the power supply is
operating properly. To verify that the control board is working correctly, you need to check:
•LED
•Vacuum pump
To test the control board:
1. Power up the In-Line Degasser AF.
2. Check that the LED on the front panel lights up.
3. Check that the vacuum pump turns on after a few seconds. If the LED lights up
and the vacuum pump turns on, the control board is functioning properly.
If the LED does not light up or the vacuum pump does not turn on, the control
board is faulty. Replace the control board as described next in “Replacing the
Control Board”.
Replacing the Control Board
If the control board is faulty, use the following procedure to replace the control board:
1. Power down the In-Line Degasser AF and remove the power cord from the
receptacle on the rear panel.
2. Place the new control board next to the old control board.
3. Remove each connector from its receptacle on the old control board and
reconnect it to the corresponding receptacle on the new control board.
Caution: To avoid possible electric shock, do not open the power supply cover. The
power supply does not contain user-serviceable components.
Caution: To avoid possible electric shock, ensure that the degasser is
powered down and the power cord is disconnected before proceeding.
STOP
Attention: To avoid damage to the sensor, use great care when you remove
and install the sensor tubing. The sensor tubing is FEP-lined Tygon with an
FEP insert. If you need to replace this tubing, use only the correct part
number. Refer to Appendix B, Spare Parts, for the correct part number.

Service 66
5
4. Remove the sensor tubing from the old control board and install it on the new
control board.
5. Remove the M3 x 6 TORX screw and M3 star washer from the upper-left corner
of the old control board.
6. Press the old control board off the posts at the other three corners.
7. Press the new control board onto the posts.
8. Reinstall the M3 x 6 TORX screw and M3 star washer in the upper-left corner of
the control board.
9. Reinstall the cover as described in Section 5.2.1, Removing and Installing the
Cover.
10. Insert the power cord into the receptacle on the rear panel.
5.2.8 Testing the Vacuum Pump
Test the vacuum pump after you have determined that the vacuum valve, vacuum sensor,
power supply, and the control board assembly are operating properly.
Vacuum Test
After performing the electrical test, test for vacuum leaks:
1. Power down the In-Line Degasser AF and remove the power cord from the
receptacle on the rear panel.
2. Remove the cover as described in Section 5.2.1, Removing and Installing the
Cover.
3. Connect the voltmeter to the Vacuum terminals on the rear panel. See
Section 2.2.2, Vacuum Terminals, for the procedure.
4. Connect the vacuum tubing from the pump directly to the control board assembly
as shown in Figure 5-5.
Caution: To avoid possible electric shock, do not open the power supply cover. The
power supply does not contain user-serviceable components.
Caution: To avoid possible electric shock, ensure that the degasser is
powered down and the power cord is disconnected before proceeding.

67 Troubleshooting and Service
5
Figure 5-5 Vacuum Connections to Test the Vacuum Pump
5. Insert the power cable into the receptacle on the rear panel.
6. Power up the In-Line Degasser AF.
7. Monitor the vacuum signal on the voltmeter. If the voltage signal increases
smoothly and stabilizes, the vacuum pump is in good condition. Go to step 8.
If the voltage signal is unstable or remains at 0.5 V, the vacuum pump is faulty.
Replace the motor-pump assembly as described in “Replacing the Vacuum
Pump”.
8. Reconnect the tubing to the original configuration. Before reconnecting, cut off
1/4 to 1/2 inch from the end of each tubing, or replace the vacuum tubing. This
ensures airtight connections.
9. Reinstall the cover as described in Section 5.2.1, Removing and Installing the
Cover.
10. Insert the power cord into the receptacle on the rear panel.
Replacing the Vacuum Pump
If the diagnostic flowchart indicates that the vacuum pump is faulty, use the following
procedure to replace the pump:
Caution: To avoid possible electric shock, do not open the power supply cover. The
power supply does not contain user-serviceable components.
Rear Vacuum
Control
Board
Pump
Panel Panel
Front
Power
Supply

Service 68
5
1. Power down the In-Line Degasser AF and remove the power cord from the
receptacle on the rear panel.
2. Remove the vacuum tubing from the old pump.
3. Remove the pump connector from the control board.
4. Remove the three M4 x 16 screws securing the pump to the chassis. Remove
the pump.
5. Install the new pump, securing it to the chassis with the three M4 x 16 screws.
6. Install the new pump connector on the control board.
7. Reconnect the vacuum tubing to the new pump. Before reconnecting, cut off 1/4
to 1/2 inch from the end of each tubing, or replace the vacuum tubing. This
ensures airtight connections.
8. Reinstall the cover as described in Section 5.2.1, Removing and Installing the
Cover.
9. Insert the power cord into the receptacle on the rear panel.
5.2.9 Testing the Vacuum Chambers
If you suspect that there is a vacuum leak in a vacuum chamber, perform the test in this
section. If there is eluent in the chamber or in the tubing, remove the eluent using the
procedures in Section 5.2.4, Draining the Vacuum Tubing and Chambers. You do not need
to remove the eluent lines on the front panel to perform this test.
1. Power down the In-Line Degasser AF and remove the power cord from the
receptacle on the rear panel.
2. Remove the cover as described in Section 5.2.1, Removing and Installing the
Cover.
Caution: To avoid possible electric shock, ensure that the degasser is
powered down and the power cord is disconnected before proceeding.
Caution: To avoid possible electric shock, do not open the power supply cover. The
power supply does not contain user-serviceable components.
Caution: To avoid possible electric shock, ensure that the degasser is
powered down and the power cord is disconnected before proceeding.

69 Troubleshooting and Service
5
3. Connect the voltmeter to the Vacuum terminals on the rear panel. See
Section 2.2.2, Vacuum Terminals, for the procedure. Set the voltmeter on the
5 Vdc range.
4. Identify the vacuum chamber you want to test, then disconnect the remaining
vacuum chambers from the vacuum manifold. Plug the open ends of the vacuum
manifold with wooden pencils or other tapered objects as shown in Figure 5-6.
Figure 5-6 Vacuum Connections to Test a Vacuum Chamber
5. Insert the power cable into the receptacle on the rear panel.
6. Power up the In-Line Degasser AF.
7. Monitor the vacuum signal on the voltmeter. If the voltage signal increases
smoothly and stabilizes, the vacuum chamber is in good condition. Repeat steps
4 through 7 to test another chamber, or proceed to step 8.
If the voltage signal is unstable or remains at 0.5 V, the vacuum chamber is
faulty. Replace the vacuum chamber as described in Section 5.2.10, Replacing a
Vacuum Chamber.
8. Reconnect the tubing to the original configuration. Before reconnecting, cut off
1/4 to 1/2 inch from the free end of each tubing, or replace the vacuum tubing.
This ensures airtight connections.
9. Power down the In-Line Degasser AF and remove the power cable from the
receptacle on the rear panel.
10. Reinstall the cover as described in Section 5.2.1, Removing and Installing the
Cover.
11. Insert the power cord into the receptacle on the rear panel.
Rear
Vacuum
Control
Board
Pump
Panel Panel
Front
Power
Supply
Plug

Service 70
5
5.2.10 Replacing a Vacuum Chamber
To replace a faulty vacuum chamber:
1. Remove the eluent lines as described in Section 5.2.2, Disconnecting Eluent Lines.
2. Purge the vacuum chamber of eluent as described in Section 5.2.3, Purging the
Eluent Tubing in Vacuum Chambers.
3. Drain the vacuum tubing and/or vacuum chamber (if necessary), as described in
Section 5.2.4, Draining the Vacuum Tubing and Chambers.
4. Disconnect the vacuum manifold from the rear of the vacuum chamber.
5. Lift the rear of the vacuum chamber, unsnapping it from the mounting bracket.
Remove the vacuum chamber from the chassis.
6. Mount the new vacuum chamber on the locating pin on the inside of the front
panel.
7. Snap the rear of the vacuum chamber into the mounting bracket.
8. Reconnect the vacuum manifold to the vacuum chamber.
9. Reinstall the cover as described in Section 5.2.1, Removing and Installing the
Cover.
10. Reconnect the eluent lines.
11. Insert the power cord into the receptacle on the rear panel.
Vacuum Tubing Schematics
Table 5-2 summarizes the schematics for the vacuum tubing inside the In-Line Degasser
AF. Use these schematics as a guide for replacing the vacuum tubing. The tubing lengths
shown in the figures are approximate.
Table 5-2 Tubing Schematics
Number of Chambers Refer to
2Figure 5-7
3Figure 5-8
4Figure 5-9

71 Troubleshooting and Service
5
Figure 5-7 Vacuum Tubing Schematic for a Degasser with Two Vacuum Chambers
Figure 5-8 Vacuum Tubing Schematic for a Degasser with Three Vacuum Chambers
Rear Vacuum
Control
Board
Pump
Panel Panel
Front
Power
Supply
Rear
Vacuum
Control
Board
Pump
Panel Panel
Front
Power
Supply

Service 72
5
Figure 5-9 Vacuum Tubing Schematic for a Degasser with Four Vacuum Chambers
Rear
Vacuum
Control
Board
Pump
Panel Panel
Front
Power
Supply

73
A
Appendix A
Specifications
This appendix lists the operational specifications of the In-Line Degasser AF.
Table A-1 Operational Specifications
Item Specification
Chemical resistance Unaffected by full range of organic solvents and
aqueous solutions of acids, bases, salts, and
surfactants
pH range 0 to 14
Gas removal efficiency Varies with flow rate (see Table 4-1)
Typical operating flow range 200 µL/min to 5 mL/min
Equilibration time <1 hour
Pressure drop (across one channel) <0.08 psi (0.55 kPa) at 1 mL/min., Milli-Q® water, STP
Wetted surfaces PPSa, Teflon AFb, Tefzelc
Inputs Enable, Disable (External control)
Output dc voltage (Relative vacuum)
Eluent connections 1/4-28 reversed ferrule fittings;
4 inlet and 4 outlet fittings
Vacuum chambers One chamber/eluent, two channels standard, third or
fourth channel optional;
<0.5 mL internal volume/channel
Tubular membrane 1/vacuum chamber, Teflon AF
Vapor exhaust 1/8-inch (3 mm) barbed fitting

74
AVacuum source Built-in 2-head diaphragm pump, solvent resistant
Vacuum sensor Detects vacuum from 0 to 15.6 psiA
Maximum pressure on inlet and outlets 10 psi (70 kPa)
Dimensions Width: 5.25 inches (13.33 cm)
Height: 5.75 inches (14.60 cm)
Depth: 12.0 inches (30.48 cm)
Weight 7.5 pounds (3.4 kg)
Power requirement 115 Vac (85 to 132 V), 50/60 Hz
230 Vac (187 to 264 V), 50/60 Hz
Autosensing
Ambient temperature 4 to 40 °C (39 to 104 °F)
Relative humidity 10 to 90%, noncondensing
a High-Density Polyethylene
b Polytetrafluoroethylene
c Ethylenetetrafluoroethylene
Table A-1 Operational Specifications (Continued)
Item Specification

B
75
Appendix B
Spare Parts
The following spare parts are recommended for customer installation. Use the number in
the Recommended Stock column as a guide to the quantity of each item to keep on hand.
Table B-1 Spare Parts
Item Recommended
Stock Part Number
Vacuum Chamber 0700001218
Vacuum Manifold Tube Assembly with Sipper 0700001333
Vacuum Tube Replacement Kit 0WAT073630
Control Board 0700001351
Vacuum Pump 0700001352
LED Assembly, Multi Colored 0700001353
Power Supply 0WAT034507
Fuse Drawer 0WAT079711
Compression Screw, 1/8-inch, package of 5 1WAT037372
Ferrule, 1/8-inch, yellow, package of 5 1WAT037373
Tubing, Tygon, 2 feet 0WAT079794
Tubing, Tygon, 0.125 in x 0.25 in, 50 feet 1WAT079731
Terminal Connector, 6 Pin 0WAT057241
Fuse, 1.6 A, UL/CSA, time delay, package of 5 1WAT079713
Fuse, 1.6 A, IEC, time delay, package of 5 1WAT079716

B
76
Waters In-Line Degasser AF Operator’s Guide 071500030802
Startup Kit 0WAT079718
Table B-1 Spare Parts (Continued)
Item Recommended
Stock Part Number

Index 77
X
I
D
X
N
I
D
E
X
N
C
Connecting
external control terminals 30
inlet lines, 510/515 and 1515/1525
Pumps 41
inlet lines, 600 Series Pumps 37
outlet lines, 510/515 and 1515/1525
Pumps 42
outlet lines, 600 Series Pumps 39
Waters 600 Series Controller 31
Connections
making electrical 29
making fluidic 36
Connector
power, on control board 63
rear panel 29
Contacting Waters Technical Service 24, 53
Control board 19, 65–66
Control board assembly
replacing 65–66
testing 65–65
Cover, removing and installing 57
D
Damage, reporting 24, 53
Degasser
efficiency 23, 48
inspecting 24
major systems 18
spare parts 75
specifications 73
unpacking 24
Degassing
benefits 17
inline methods 23
offline methods 22
online methods 22
Detectors
electrochemical 22
fluorescence 21
UV/Vis 21
Disabled mode 31, 51
Dissolved oxygen 21
Draining
vacuum chambers 60
vacuum tubing 59
E
Efficiency
increasing 36, 48
of degasser 23
Electrical connections 26
Waters 600 Series 31–32
Electrical system 19
Electrical troubleshooting 55
Electrochemical detectors 22
Eluent lines
connecting 36
disconnecting 58
purging 58
Eluent system 18
Enabled mode 31, 50
External control
disabled mode 31, 51
enabled mode 31, 50
terminals 30
using 50–51
Waters 600 Series 31–32
Index

78
I
D
E
X
N
F
Fittings, assembling fluidic 35
Flow rate, effect of 48
Fluidic connections
connector type 35
fittings 35
line length 37
Non-Waters pumps 43
required materials 35
vent line 44
Waters 510, 515, 1515, 1525
Pumps 40–43
Waters 600 Series Pumps 37–39
Fluorescence detectors 21
Fuses
IEC and UL/CSA rated 27
installing 28
requirements 27–27
H
Henry’s Law 20
I
Inlet lines
connecting 510/515 or 1515/1525
Pumps 41
connecting 600 Series Pumps 37
In-Line Degasser AF
description 16
how to use 46
major systems 18
overview 16
specifications 73–74
standard configuration 16
Inline degassing 23
Inspecting the degasser 24
Installation site requirements 23
Installing
cover 58
fuses 28
site requirements 23
vent line 44
with 510/515 or 1515/1525 Pumps 40
with 600 Series Pumps 37
with Non-Waters pumps 43
L
LED 19
status 47, 52
M
Major degasser systems
electrical 19
eluent 18
vacuum 19
Modes
disabled 31
enabled 31
N
Non-Waters pumps 43
O
Offline degassing 22
Online degassing 22
Operating principles 20

79
I
D
E
X
N
Operating status 47, 55
Operational specifications 73–74
Outgassing 17
Outlet lines
connecting 510/515 or 1515/1525
Pumps 42
connecting 600 Series Pumps 39
P
Parts, spare 75
Power connector on control board 63
Power requirements 26
Power supply 19
replacing 64
testing 62–63
Powering down 51
Powering up 46
Power-up sequence 46
Pressure limit 36
Pumps
510, 515, 1515, 1525 40–43
600 Series 37–39
non-Waters 43
R
Replacing
control board 65
power supply 64
vacuum chamber 69
vacuum pump 67
Required materials, fluidic connections 35
Required tools, servicing 57
Requirements
fuse 27
installation site 23
power 26
S
Safety summary 25
Servicing, required tools 57
Signal levels 32
Spare parts 75
Sparging 23, 50
Specifications, operational 73–74
Startup Kit 24
Status
LED 47, 52
operating 47, 52
T
Terminals
description 30
External Control 30
vacuum 32
Testing
control board assembly 65
power supply 62
vacuum chambers 68
vacuum pump 66
vacuum sensor 61
Theory of operation 20
Troubleshooting
electrical 55–56
vacuum 53–55
Troubleshooting trees
electrical 56
vacuum 54–55

80
I
D
E
X
N
U
Unpacking the degasser 24
UV/Vis detectors 21
V
Vacuum chambers 19
additional 17
draining 60–61
installing in series 49
purging 58
replacing 69–70
testing 68–69
Vacuum pump 19
replacing 67–68
vacuum test 66–67
Vacuum sensor 19
testing 61–62
Vacuum system 19
Vacuum terminals 32
signal levels 32
Vacuum troubleshooting 53
Vacuum tubing
draining 59–60
schematics 70–72
Validation certificate 24
Vent line installation 44–45
Venting 25
Voltage selection 26
Voltmeter connections 34
W
Waters 510, 515, 1515, 1525 Pumps 40–43
Waters 600 Series Pumps
electrical connection 31–32
fluidic connections 37–39
Waters Technical Service, contacting 24, 53