Acer Aspire 4736G/4736Z Series Service Guide. Www.s Manuals.com. 4736g, 4736z Guide
User Manual: Notebook Acer Aspire 4736Z - Service manuals and Schematics, Disassembly / Assembly. Free.
Open the PDF directly: View PDF
.
Page Count: 197 [warning: Documents this large are best viewed by clicking the View PDF Link!]
- System Specifications
- System Utilities
- Machine Disassembly and Replacement
- Disassembly Requirements
- General Information
- External Module Disassembly Process
- Main Unit Disassembly Process
- Main Unit Disassembly Flowchart
- Removing the Hinge Covers
- Removing the Switch Cover
- Removing the Keyboard
- Removing the Speaker Module
- Removing the LCD Module
- Removing the Upper Base
- Removing the Finger Print Reader
- Removing the TouchPad Bracket
- Removing the Media Board
- Removing the USB Board
- Removing the Modem Module
- Removing the Bluetooth Module
- Removing the Mainboard
- Removing the RJ-11 Port
- Removing the Thermal Module
- Removing the CPU
- LCD Module Disassembly Process
- LCD Module Reassembly Procedure
- Main Module Reassembly Procedure
- Replacing the CPU
- Replacing the Thermal Module
- Replacing the RJ-11 Port
- Replacing the Mainboard
- Replacing the Bluetooth Board
- Replacing the Modem Module
- Replacing the USB Board
- Replacing the Media Board
- Replacing the TouchPad Bracket
- Replacing the Finger Print Reader
- Replacing the Upper Cover
- Replacing the LCD Module
- Replacing the Speaker Module
- Replacing the Keyboard
- Replacing the Switch Cover
- Replacing the Hinge Covers
- Replacing the ODD Module
- Replacing the Hard Disk Drive Module
- Replacing the DIMM Modules
- Replacing the WLAN Module
- Replacing the Lower Covers
- Replacing the SD Card Dummy Trays
- Replacing the Battery
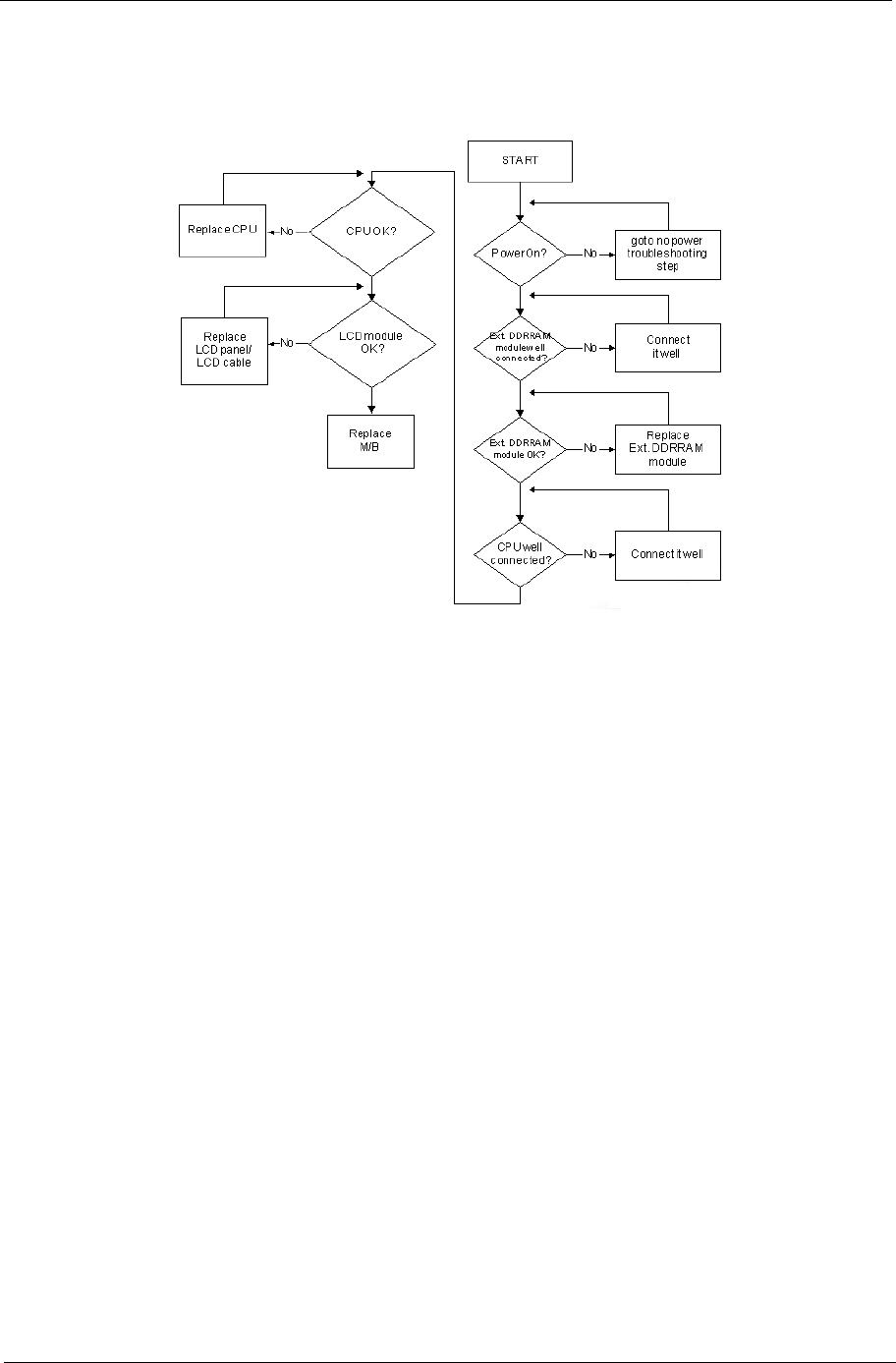
- Troubleshooting
- Common Problems
- Power On Issue
- No Display Issue
- Random Loss of BIOS Settings
- LCD Failure
- Built-In Keyboard Failure
- Touchpad Failure
- Internal Speaker Failure
- Internal Microphone Failure
- HDD Not Operating Correctly
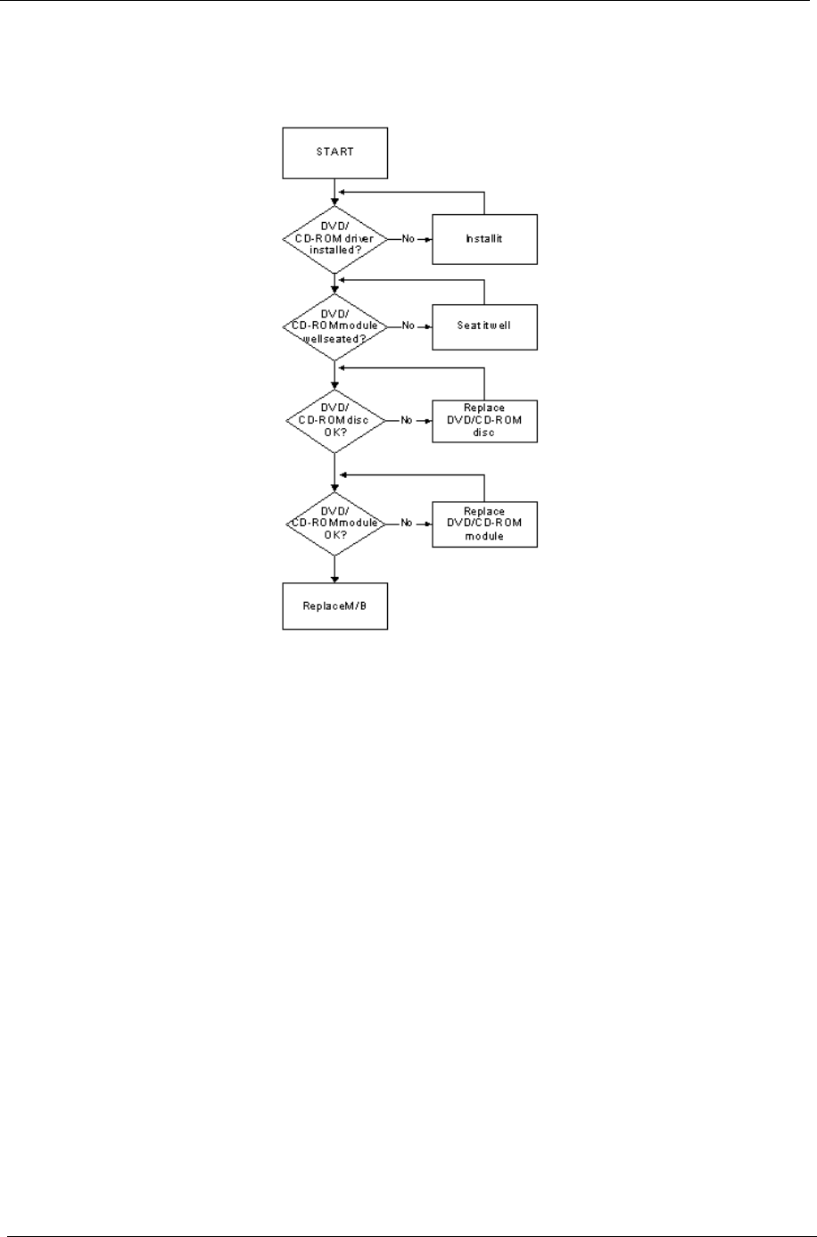
- ODD Failure
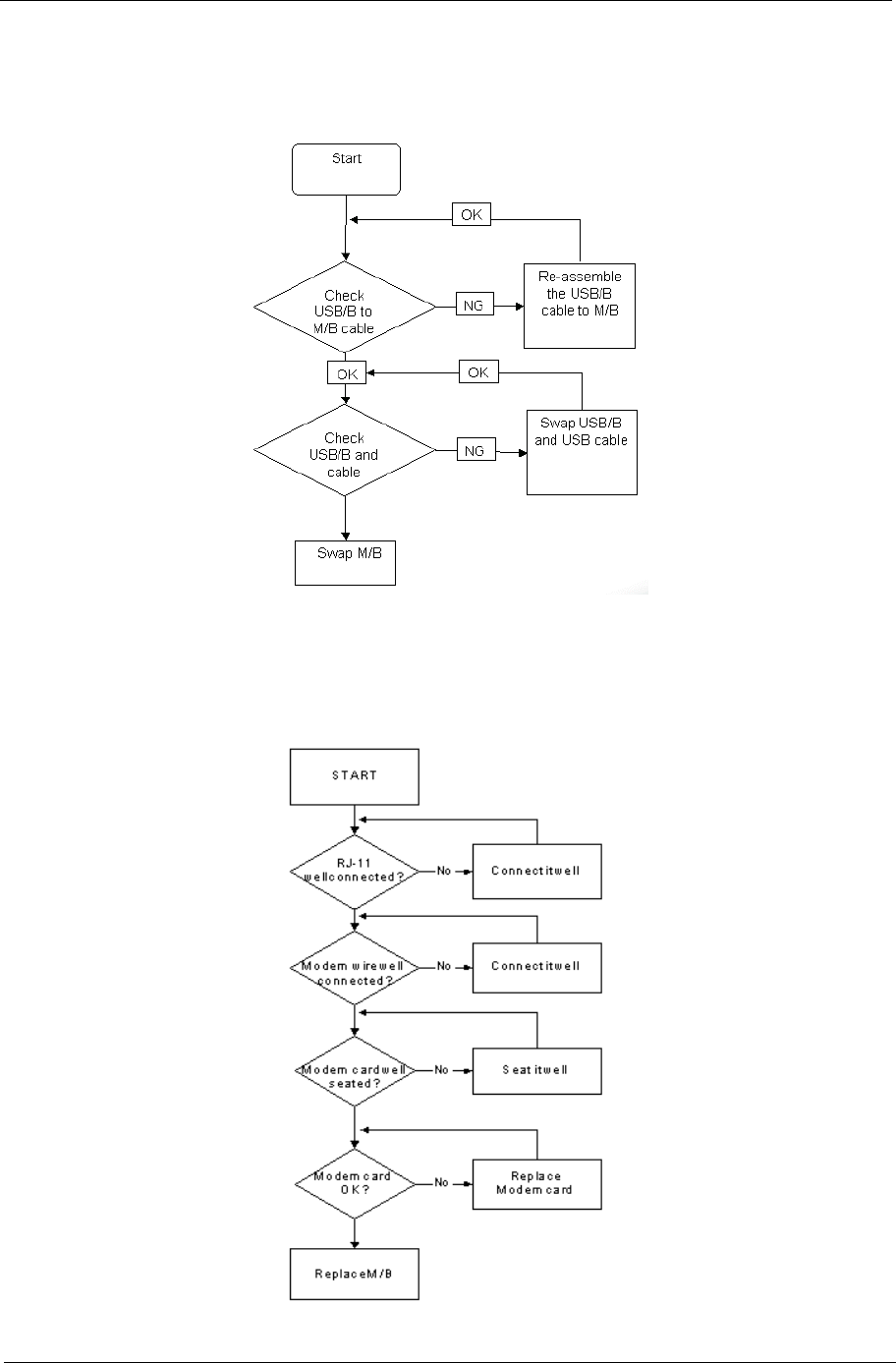
- USB Failure (Rightside)
- Modem Function Failure
- Wireless Function Failure
- Bluetooth Function Failure
- EasyTouch Button Failure
- Media Board Failure
- Fingerprint Reader Failure
- Thermal Unit Failure
- External Mouse Failure
- Other Failures
- Intermittent Problems
- Undetermined Problems
- POST Codes Tables
- Common Problems
- Jumper and Connector Locations
- FRU (Field Replaceable Unit) List
- Model Definition and Configuration
- Test Compatible Components
- Online Support Information
- Index

Aspire 4736G/4736Z Series
Service Guide
PRINTED IN TAIWAN
Service guide files and updates are available
on the ACER/CSD web; for more information,
please refer to http://csd.acer.com.tw

II
Revision History
Please refer to the table below for the updates made to this service guide.
Date Chapter Updates

III
Copyright
Copyright © 2009 by Acer Incorporated. All rights reserved. No part of this publication may be reproduced,
transmitted, transcribed, stored in a retrieval system, or translated into any language or computer language, in
any form or by any means, electronic, mechanical, magnetic, optical, chemical, manual or otherwise, without
the prior written permission of Acer Incorporated.
Disclaimer
The information in this guide is subject to change without notice.
Acer Incorporated makes no representations or warranties, either expressed or implied, with respect to the
contents hereof and specifically disclaims any warranties of merchantability or fitness for any particular
purpose. Any Acer Incorporated software described in this manual is sold or licensed as is. Should the
programs prove defective following their purchase, the buyer (and not Acer Incorporated, its distributor, or its
dealer) assumes the entire cost of all necessary servicing, repair, and any incidental or consequential
damages resulting from any defect in the software.
Acer is a registered trademark of Acer Corporation.
Intel is a registered trademark of Intel Corporation.
Pentium and Pentium II/III are trademarks of Intel Corporation.
Other brand and product names are trademarks and/or registered trademarks of their respective holders.

IV
Conventions
The following conventions are used in this manual:
SCREEN MESSAGES Denotes actual messages that appear
on screen.
NOTE Gives bits and pieces of additional
information related to the current
topic.
WARNING Alerts you to any damage that might
result from doing or not doing specific
actions.
CAUTION Gives precautionary measures to
avoid possible hardware or software
problems.
IMPORTANT Reminds you to do specific actions
relevant to the accomplishment of
procedures.

V
Preface
Before using this information and the product it supports, please read the following general information.
1. This Service Guide provides you with all technical information relating to the BASIC CONFIGURATION
decided for Acer's global product offering. To better fit local market requirements and enhance product
competitiveness, your regional office MAY have decided to extend the functionality of a machine (e.g.
add-on card, modem, or extra memory capability). These LOCALIZED FEATURES will NOT be covered
in this generic service guide. In such cases, please contact your regional offices or the responsible
personnel/channel to provide you with further technical details.
2. Please note WHEN ORDERING FRU PARTS, that you should check the most up-to-date information
available on your regional web or channel. If, for whatever reason, a part number change is made, it will
not be noted in the printed Service Guide. For ACER-AUTHORIZED SERVICE PROVIDERS, your Acer
office may have a DIFFERENT part number code to those given in the FRU list of this printed Service
Guide. You MUST use the list provided by your regional Acer office to order FRU parts for repair and
service of customer machines.

VI

VII
Table of Contents
System Specifications 1
Features . . . . . . . . . . . . . . . . . . . . . . . . . . . . . . . . . . . . . . . . . . . . . . . . . . . . . . . . . . . .1
System Block Diagram . . . . . . . . . . . . . . . . . . . . . . . . . . . . . . . . . . . . . . . . . . . . . . . . .4
Your Acer Notebook tour . . . . . . . . . . . . . . . . . . . . . . . . . . . . . . . . . . . . . . . . . . . . . . .5
Front View . . . . . . . . . . . . . . . . . . . . . . . . . . . . . . . . . . . . . . . . . . . . . . . . . . . . . . .5
Closed Front View . . . . . . . . . . . . . . . . . . . . . . . . . . . . . . . . . . . . . . . . . . . . . . . . .6
Left View . . . . . . . . . . . . . . . . . . . . . . . . . . . . . . . . . . . . . . . . . . . . . . . . . . . . . . . .7
Right View . . . . . . . . . . . . . . . . . . . . . . . . . . . . . . . . . . . . . . . . . . . . . . . . . . . . . . .8
Rear View . . . . . . . . . . . . . . . . . . . . . . . . . . . . . . . . . . . . . . . . . . . . . . . . . . . . . . .8
Bottom View . . . . . . . . . . . . . . . . . . . . . . . . . . . . . . . . . . . . . . . . . . . . . . . . . . . . .9
Indicators . . . . . . . . . . . . . . . . . . . . . . . . . . . . . . . . . . . . . . . . . . . . . . . . . . . . . .10
Easy-Launch Buttons . . . . . . . . . . . . . . . . . . . . . . . . . . . . . . . . . . . . . . . . . . . . .10
Touchpad Basics (with fingerprint reader) . . . . . . . . . . . . . . . . . . . . . . . . . . . . .11
Using the Keyboard . . . . . . . . . . . . . . . . . . . . . . . . . . . . . . . . . . . . . . . . . . . . . . . . . .12
Lock Keys and embedded numeric keypad . . . . . . . . . . . . . . . . . . . . . . . . . . . .12
Windows Keys . . . . . . . . . . . . . . . . . . . . . . . . . . . . . . . . . . . . . . . . . . . . . . . . . .13
Hot Keys . . . . . . . . . . . . . . . . . . . . . . . . . . . . . . . . . . . . . . . . . . . . . . . . . . . . . . .14
Special Key . . . . . . . . . . . . . . . . . . . . . . . . . . . . . . . . . . . . . . . . . . . . . . . . . . . . .15
Using the System Utilities . . . . . . . . . . . . . . . . . . . . . . . . . . . . . . . . . . . . . . . . . . . . . .16
Acer GridVista (dual-display compatible) . . . . . . . . . . . . . . . . . . . . . . . . . . . . . .16
Hardware Specifications and Configurations . . . . . . . . . . . . . . . . . . . . . . . . . . . . . . .18
System Utilities 29
BIOS Setup Utility . . . . . . . . . . . . . . . . . . . . . . . . . . . . . . . . . . . . . . . . . . . . . . . . . . . .29
Navigating the BIOS Utility . . . . . . . . . . . . . . . . . . . . . . . . . . . . . . . . . . . . . . . . .29
Information . . . . . . . . . . . . . . . . . . . . . . . . . . . . . . . . . . . . . . . . . . . . . . . . . . . . .30
Main . . . . . . . . . . . . . . . . . . . . . . . . . . . . . . . . . . . . . . . . . . . . . . . . . . . . . . . . . .31
Security . . . . . . . . . . . . . . . . . . . . . . . . . . . . . . . . . . . . . . . . . . . . . . . . . . . . . . . .32
Power . . . . . . . . . . . . . . . . . . . . . . . . . . . . . . . . . . . . . . . . . . . . . . . . . . . . . . . . .35
Boot . . . . . . . . . . . . . . . . . . . . . . . . . . . . . . . . . . . . . . . . . . . . . . . . . . . . . . . . . . .37
Exit . . . . . . . . . . . . . . . . . . . . . . . . . . . . . . . . . . . . . . . . . . . . . . . . . . . . . . . . . . .38
BIOS Flash Utility . . . . . . . . . . . . . . . . . . . . . . . . . . . . . . . . . . . . . . . . . . . . . . . . . . . .39
DOS Flash Utility . . . . . . . . . . . . . . . . . . . . . . . . . . . . . . . . . . . . . . . . . . . . . . . . .40
WinFlash Utility . . . . . . . . . . . . . . . . . . . . . . . . . . . . . . . . . . . . . . . . . . . . . . . . . .42
Remove HDD/BIOS Password Utilities . . . . . . . . . . . . . . . . . . . . . . . . . . . . . . . . . . . .43
Removing BIOS Passwords: . . . . . . . . . . . . . . . . . . . . . . . . . . . . . . . . . . . . . . . .44
Miscellaneous Utilities . . . . . . . . . . . . . . . . . . . . . . . . . . . . . . . . . . . . . . . . . . . . .46
Machine Disassembly and Replacement 49
Disassembly Requirements . . . . . . . . . . . . . . . . . . . . . . . . . . . . . . . . . . . . . . . . . . . .49
General Information . . . . . . . . . . . . . . . . . . . . . . . . . . . . . . . . . . . . . . . . . . . . . . . . . .50
Pre-disassembly Instructions . . . . . . . . . . . . . . . . . . . . . . . . . . . . . . . . . . . . . . .50
Disassembly Process . . . . . . . . . . . . . . . . . . . . . . . . . . . . . . . . . . . . . . . . . . . . .50
External Module Disassembly Process . . . . . . . . . . . . . . . . . . . . . . . . . . . . . . . . . . .51
External Modules Disassembly Flowchart . . . . . . . . . . . . . . . . . . . . . . . . . . . . .51
Removing the Battery Pack . . . . . . . . . . . . . . . . . . . . . . . . . . . . . . . . . . . . . . . .52
Removing the SD dummy card . . . . . . . . . . . . . . . . . . . . . . . . . . . . . . . . . . . . . .53
Removing the Lower Covers . . . . . . . . . . . . . . . . . . . . . . . . . . . . . . . . . . . . . . . .54
Removing the WLAN Module . . . . . . . . . . . . . . . . . . . . . . . . . . . . . . . . . . . . . . .56
Removing the DIMM Modules . . . . . . . . . . . . . . . . . . . . . . . . . . . . . . . . . . . . . . .57
Removing the Hard Disk Drive Module . . . . . . . . . . . . . . . . . . . . . . . . . . . . . . . .58
Removing the Optical Disk Drive Module . . . . . . . . . . . . . . . . . . . . . . . . . . . . . .60
Main Unit Disassembly Process . . . . . . . . . . . . . . . . . . . . . . . . . . . . . . . . . . . . . . . . .62
Main Unit Disassembly Flowchart . . . . . . . . . . . . . . . . . . . . . . . . . . . . . . . . . . . .62

VIII
Table of Contents
Removing the Hinge Covers . . . . . . . . . . . . . . . . . . . . . . . . . . . . . . . . . . . . . . . .64
Removing the Switch Cover . . . . . . . . . . . . . . . . . . . . . . . . . . . . . . . . . . . . . . . .65
Removing the Keyboard . . . . . . . . . . . . . . . . . . . . . . . . . . . . . . . . . . . . . . . . . . .67
Removing the Speaker Module . . . . . . . . . . . . . . . . . . . . . . . . . . . . . . . . . . . . . .68
Removing the LCD Module . . . . . . . . . . . . . . . . . . . . . . . . . . . . . . . . . . . . . . . . .70
Removing the Upper Base . . . . . . . . . . . . . . . . . . . . . . . . . . . . . . . . . . . . . . . . .75
Removing the Finger Print Reader . . . . . . . . . . . . . . . . . . . . . . . . . . . . . . . . . . .78
Removing the TouchPad Bracket . . . . . . . . . . . . . . . . . . . . . . . . . . . . . . . . . . . .80
Removing the Media Board . . . . . . . . . . . . . . . . . . . . . . . . . . . . . . . . . . . . . . . .82
Removing the USB Board . . . . . . . . . . . . . . . . . . . . . . . . . . . . . . . . . . . . . . . . . .84
Removing the Modem Module . . . . . . . . . . . . . . . . . . . . . . . . . . . . . . . . . . . . . .86
Removing the Bluetooth Module . . . . . . . . . . . . . . . . . . . . . . . . . . . . . . . . . . . . .87
Removing the Mainboard . . . . . . . . . . . . . . . . . . . . . . . . . . . . . . . . . . . . . . . . . .88
Removing the RJ-11 Port . . . . . . . . . . . . . . . . . . . . . . . . . . . . . . . . . . . . . . . . . .90
Removing the Thermal Module . . . . . . . . . . . . . . . . . . . . . . . . . . . . . . . . . . . . . .92
Removing the CPU . . . . . . . . . . . . . . . . . . . . . . . . . . . . . . . . . . . . . . . . . . . . . . .94
LCD Module Disassembly Process . . . . . . . . . . . . . . . . . . . . . . . . . . . . . . . . . . . . . .95
LCD Module Disassembly Flowchart . . . . . . . . . . . . . . . . . . . . . . . . . . . . . . . . .95
Removing the LCD Bezel . . . . . . . . . . . . . . . . . . . . . . . . . . . . . . . . . . . . . . . . . .96
Removing the Camera Module . . . . . . . . . . . . . . . . . . . . . . . . . . . . . . . . . . . . . .98
Removing the LCD Panel . . . . . . . . . . . . . . . . . . . . . . . . . . . . . . . . . . . . . . . . . .99
Removing the LCD Brackets and FPC Cable . . . . . . . . . . . . . . . . . . . . . . . . . .101
Removing the Antennas . . . . . . . . . . . . . . . . . . . . . . . . . . . . . . . . . . . . . . . . . .102
Removing the MIC Module . . . . . . . . . . . . . . . . . . . . . . . . . . . . . . . . . . . . . . . .103
LCD Module Reassembly Procedure . . . . . . . . . . . . . . . . . . . . . . . . . . . . . . . . . . . .104
Replacing the MIC Module . . . . . . . . . . . . . . . . . . . . . . . . . . . . . . . . . . . . . . . .104
Replacing the Antennas . . . . . . . . . . . . . . . . . . . . . . . . . . . . . . . . . . . . . . . . . .105
Replacing the LCD Panel . . . . . . . . . . . . . . . . . . . . . . . . . . . . . . . . . . . . . . . . .108
Replacing the Camera Module . . . . . . . . . . . . . . . . . . . . . . . . . . . . . . . . . . . . .110
Replacing the LCD Bezel . . . . . . . . . . . . . . . . . . . . . . . . . . . . . . . . . . . . . . . . .111
Main Module Reassembly Procedure . . . . . . . . . . . . . . . . . . . . . . . . . . . . . . . . . . . .112
Replacing the CPU . . . . . . . . . . . . . . . . . . . . . . . . . . . . . . . . . . . . . . . . . . . . . .112
Replacing the Thermal Module . . . . . . . . . . . . . . . . . . . . . . . . . . . . . . . . . . . . .113
Replacing the RJ-11 Port . . . . . . . . . . . . . . . . . . . . . . . . . . . . . . . . . . . . . . . . .114
Replacing the Mainboard . . . . . . . . . . . . . . . . . . . . . . . . . . . . . . . . . . . . . . . . .116
Replacing the Bluetooth Board . . . . . . . . . . . . . . . . . . . . . . . . . . . . . . . . . . . . .117
Replacing the Modem Module . . . . . . . . . . . . . . . . . . . . . . . . . . . . . . . . . . . . .117
Replacing the USB Board . . . . . . . . . . . . . . . . . . . . . . . . . . . . . . . . . . . . . . . . .118
Replacing the Media Board . . . . . . . . . . . . . . . . . . . . . . . . . . . . . . . . . . . . . . . .119
Replacing the TouchPad Bracket . . . . . . . . . . . . . . . . . . . . . . . . . . . . . . . . . . .121
Replacing the Finger Print Reader . . . . . . . . . . . . . . . . . . . . . . . . . . . . . . . . . .121
Replacing the Upper Cover . . . . . . . . . . . . . . . . . . . . . . . . . . . . . . . . . . . . . . . .123
Replacing the LCD Module . . . . . . . . . . . . . . . . . . . . . . . . . . . . . . . . . . . . . . . .126
Replacing the Speaker Module . . . . . . . . . . . . . . . . . . . . . . . . . . . . . . . . . . . . .130
Replacing the Keyboard . . . . . . . . . . . . . . . . . . . . . . . . . . . . . . . . . . . . . . . . . .131
Replacing the Switch Cover . . . . . . . . . . . . . . . . . . . . . . . . . . . . . . . . . . . . . . .132
Replacing the Hinge Covers . . . . . . . . . . . . . . . . . . . . . . . . . . . . . . . . . . . . . . .134
Replacing the ODD Module . . . . . . . . . . . . . . . . . . . . . . . . . . . . . . . . . . . . . . .135
Replacing the Hard Disk Drive Module . . . . . . . . . . . . . . . . . . . . . . . . . . . . . . .136
Replacing the DIMM Modules . . . . . . . . . . . . . . . . . . . . . . . . . . . . . . . . . . . . . .136
Replacing the WLAN Module . . . . . . . . . . . . . . . . . . . . . . . . . . . . . . . . . . . . . .137
Replacing the Lower Covers . . . . . . . . . . . . . . . . . . . . . . . . . . . . . . . . . . . . . . .137
Replacing the SD Card Dummy Trays . . . . . . . . . . . . . . . . . . . . . . . . . . . . . . .138
Replacing the Battery . . . . . . . . . . . . . . . . . . . . . . . . . . . . . . . . . . . . . . . . . . . .138

IX
Table of Contents
Troubleshooting 139
Common Problems . . . . . . . . . . . . . . . . . . . . . . . . . . . . . . . . . . . . . . . . . . . . . . . . . .139
Power On Issue . . . . . . . . . . . . . . . . . . . . . . . . . . . . . . . . . . . . . . . . . . . . . . . .140
No Display Issue . . . . . . . . . . . . . . . . . . . . . . . . . . . . . . . . . . . . . . . . . . . . . . . .141
Random Loss of BIOS Settings . . . . . . . . . . . . . . . . . . . . . . . . . . . . . . . . . . . .142
LCD Failure . . . . . . . . . . . . . . . . . . . . . . . . . . . . . . . . . . . . . . . . . . . . . . . . . . . .143
Built-In Keyboard Failure . . . . . . . . . . . . . . . . . . . . . . . . . . . . . . . . . . . . . . . . .143
Touchpad Failure . . . . . . . . . . . . . . . . . . . . . . . . . . . . . . . . . . . . . . . . . . . . . . .144
Internal Speaker Failure . . . . . . . . . . . . . . . . . . . . . . . . . . . . . . . . . . . . . . . . . .144
Internal Microphone Failure . . . . . . . . . . . . . . . . . . . . . . . . . . . . . . . . . . . . . . .146
HDD Not Operating Correctly . . . . . . . . . . . . . . . . . . . . . . . . . . . . . . . . . . . . . .147
ODD Failure . . . . . . . . . . . . . . . . . . . . . . . . . . . . . . . . . . . . . . . . . . . . . . . . . . .148
USB Failure (Rightside) . . . . . . . . . . . . . . . . . . . . . . . . . . . . . . . . . . . . . . . . . .151
Modem Function Failure . . . . . . . . . . . . . . . . . . . . . . . . . . . . . . . . . . . . . . . . . .151
Wireless Function Failure . . . . . . . . . . . . . . . . . . . . . . . . . . . . . . . . . . . . . . . . .152
Bluetooth Function Failure . . . . . . . . . . . . . . . . . . . . . . . . . . . . . . . . . . . . . . . .152
EasyTouch Button Failure . . . . . . . . . . . . . . . . . . . . . . . . . . . . . . . . . . . . . . . . .153
Media Board Failure . . . . . . . . . . . . . . . . . . . . . . . . . . . . . . . . . . . . . . . . . . . . .153
Fingerprint Reader Failure . . . . . . . . . . . . . . . . . . . . . . . . . . . . . . . . . . . . . . . .154
Thermal Unit Failure . . . . . . . . . . . . . . . . . . . . . . . . . . . . . . . . . . . . . . . . . . . . .154
External Mouse Failure . . . . . . . . . . . . . . . . . . . . . . . . . . . . . . . . . . . . . . . . . . .155
Other Failures . . . . . . . . . . . . . . . . . . . . . . . . . . . . . . . . . . . . . . . . . . . . . . . . . .155
Intermittent Problems . . . . . . . . . . . . . . . . . . . . . . . . . . . . . . . . . . . . . . . . . . . . . . . .156
Undetermined Problems . . . . . . . . . . . . . . . . . . . . . . . . . . . . . . . . . . . . . . . . . . . . . .156
POST Codes Tables . . . . . . . . . . . . . . . . . . . . . . . . . . . . . . . . . . . . . . . . . . . . . . . . .157
Sec: . . . . . . . . . . . . . . . . . . . . . . . . . . . . . . . . . . . . . . . . . . . . . . . . . . . . . . . . . .157
Memory: . . . . . . . . . . . . . . . . . . . . . . . . . . . . . . . . . . . . . . . . . . . . . . . . . . . . . .157
BDS & Specific action: . . . . . . . . . . . . . . . . . . . . . . . . . . . . . . . . . . . . . . . . . . .158
Each PEIM entry point used in 80_PORT . . . . . . . . . . . . . . . . . . . . . . . . . . . . .159
Each Driver entry point used in 80_PORT . . . . . . . . . . . . . . . . . . . . . . . . . . . .159
Each SmmDriver entry point used in 80_PORT . . . . . . . . . . . . . . . . . . . . . . . .162
Jumper and Connector Locations 163
Top View . . . . . . . . . . . . . . . . . . . . . . . . . . . . . . . . . . . . . . . . . . . . . . . . . . . . . . . . . .163
Bottom View . . . . . . . . . . . . . . . . . . . . . . . . . . . . . . . . . . . . . . . . . . . . . . . . . . . . . . .164
Clearing Password Check and BIOS Recovery . . . . . . . . . . . . . . . . . . . . . . . . . . . .165
Clearing Password Check . . . . . . . . . . . . . . . . . . . . . . . . . . . . . . . . . . . . . . . . .165
BIOS Recovery by Crisis Disk . . . . . . . . . . . . . . . . . . . . . . . . . . . . . . . . . . . . .166
FRU (Field Replaceable Unit) List 167
Aspire 4736G/4736Z Series Exploded Diagrams . . . . . . . . . . . . . . . . . . . . . . . . . . .168
Main Module . . . . . . . . . . . . . . . . . . . . . . . . . . . . . . . . . . . . . . . . . . . . . . . . . . .168
Aspire 4736G/4736Z Series FRU List . . . . . . . . . . . . . . . . . . . . . . . . . . . . . . . . . . .169
Screw List . . . . . . . . . . . . . . . . . . . . . . . . . . . . . . . . . . . . . . . . . . . . . . . . . . . . .175
Model Definition and Configuration 176
Aspire 4736G/4736Z Series . . . . . . . . . . . . . . . . . . . . . . . . . . . . . . . . . . . . . . . . . . .176
Test Compatible Components 177
Microsoft® Windows® Vista Environment Test . . . . . . . . . . . . . . . . . . . . . . . . . . . .178
Online Support Information 183
Index 185

X
Table of Contents

Chapter 1 1
System Specifications
Features
Below is a brief summary of the computer’s many features:
NOTE: Items marked with * denote only selected models.
Operating System
•Genuine Windows® Vista™
Platform
•Intel® Centrino® 2 processor technology, featuring:
•Intel® Core™ 2 Duo processor
•Mobile Intel® PM45/GM45 Express Chipset*
•Intel® Wireless WiFi Link 5100/5300*
•Intel® Wireless WiFi Link 5150/5350*
System Memory
•Dual-Channel SDRAM support
•Up to 2 GB of DDRIII 800/1066 MHz memory, upgradeable to 4 GB using two SO-DIMM modules
Display and graphics
•16:9 aspect ratio
•14" HD 1366 x 768
•Mobile Intel® GM45 Express Chipset
•NVIDIA® GeForce® 10MGE1
Storage subsystem
•2.5" hard disk drive
•Optical drive option:
•Blu-ray Disc™ /DVD-Super Multi double-layer drive*
•DVD-Super Multi double-layer drive*
•5-in-1 card reader
Audio
•Dolby®-optimized surround sound system with two built-in stereo speakers
•True 5.1-channel surround sound output
•High-definition audio support
•S/PDIF (Sony/Philips Digital Interface) support for digital speakers
•Acer PureZone technology with two built-in stereo microphones
•MS-Sound compatible
Chapter 1

2Chapter 1
Communication
•Acer Video Conference, featuring:
•Integrated Acer Crystal Eye webcam*
•Acer PureZone technology*
•Optional Acer Xpress VoIP phone*
•WLAN:
•Intel® Wireless WiFi Link 5100/5300*
•Wi-Fi®/WiMAX™:
•Intel® Wireless WiFi Link 5150/5350*
•WPAN: Bluetooth® 2.0+Enhanced Data Rate (EDR)*
•LAN: Gigabit Ethernet; Wake-on-LAN ready
•Modem: 56K ITU V.92; Wake-on-Ring ready
Dimensions and Weight
•342 (W) x 239 (D) x 23/38.6 (H) mm (13.4 x 9.4 x 0.9/1.5 inches)
•2.3 (5.07lbs) with 6-cell battery
Privacy control
•Acer Bio-Protection fingerprint solution*
•BIOS user, supervisor, HDD passwords
•Kensington lock slot
Power subsystem
•ACPI 3.0
•48.8 W 4400 mAh
•3-pin 65 W AC adapter*
•3-pin 90 W AC adapter*
•ENERGY STAR® 4.0*
Special keys and controls
•88-/89-/93-key keyboard
•Touchpad pointing device
I/O interface
•5-in-1 card reader (SD/MMC/MS/MS PRO/xD)
•3 USB 2.0 ports
•Consumer infrared (CIR) port
•HDMI™ port with HDCP support*
•External display (VGA) port
•Headphones/speaker/line-out jack with S/PDIF support*
•Microphone-in jack

Chapter 1 3
•Line-in jack
•Ethernet (RJ-45) port
•Modem (RJ-11) port
•DC-in jack for AC adapter
Environment
•Temperature:
•Operating: 5 °C to 35 °C
•Non-operating: -20 °C to 65 °C
•Humidity (non-condensing):
•Operating: 20% to 80%
•Non-operating: 20% to 80%
NOTE: Items marked with * denote only selected models. The specifications listed above are for reference
only. The exact configuration of your PC depends on the model purchased.

4Chapter 1
System Block Diagram
Po
wer O n/O ffCKT.
Touch Pad
page37
CRT Conn.
LPCBUS
page38
uF C B G A -1329
H_A#(3..35)H_D#(0..63)
page 23
MDC 1.5
Conn
page39
Int.KBD
page36
PCI-Express
BANK 0,1,2,3
USB conn x3
667/800/1066MHz
ALC888S-VC
DMI
DC/DC Inter fa ce C K T.
Intel Penryn Processor
page 36
3.3V 48MHz
FSB
C l oc k G ener a tor
ICS9LPRS387
page35
EC I/O Buffer
FanContr ol
Power Circuit DC/DC
uP G A-478 P ackage
page 37
204pin DDRIII-SO-DIMMX2
page44
In
tel C antiga
BIOS
page 4
1.5VDDRIII800/1066
page 4, 5, 6
page36
HDA Codec
page 16
Memory BUS(DDRIII)
BGA-676
HD Audio
page 40
page 7, 8,9, 10,11, 12,13
Intel ICH9-M
T her mal Sens or
page 13,14
page25,26, 27,28
page36
ENE KB926
Audio AMP
LC D C onn.
VGA
Bluetooth
Conn
3.3V 24.576MHz/48Mhz
Phone Jack x3
page22
Dual C hannel
page39
page 44, 45, 46,47,4
8,4
9, 50,51
USB/B Conn.
page24
HDMI Conn.
EMC 1402
FUN C onn.
page 37
CIR
USB p
ort 1
LVDS
LVDS
TMDS
C-Link
MINIC
ard x2
CMOS
Camera
WL AN,Robson2
PCI-Express
page17,18, 19, 20, 21
page33
USBport 0, 2, 5
USB
(Socket P)
E_KEY/B Conn.
16X
S-ATA
page 08
GMCH HDA
Finger P r i nt
AE S1610
RTCCKT.
page 37
page3
4
CardRe
ader
JMB385
page3
0
page33page 22
Media/BConn.
LS- 4494P
page18
VGAHDA
LS- 4498P
LS- 4493P
LS- 4492P
LS- 4495P
New Card
Socket
page34
LAN(GbE)
ATHEROS AR8121
page 31
RJ45
page32
por t 2
page34
ESATA
C onn.
CDROM
C onn.
page29
por t 1 por t 0
page29
SATA HDD
Conn.
POWER SW
Page 42
USB/B Conn.
LS- 4495P
LS- 5042P
LED/B Conn.
LS- 5041P
M edi a/B C onn.
USB por t1

Chapter 1 5
Your Acer Notebook tour
After knowing your computer features, let us show you around your new computer.
Front View
No. Icon Item Description
1 Acer Crystal Eye
webcam
Web camera for video communication (only for
certain models).
2 Microphone Internal microphone for sound recording.
3 Display screen Also called Liquid-Crystal Display (LCD),
displays computer output (Configuration may
vary by models).
4 Power button Turns the computer on and off.

6Chapter 1
Closed Front View
5 Status indicators Light-Emitting Diodes (LEDs) that light up to
show the status of the computer's functions
and components.
6 Keyboard For entering data into your computer.
7 Palmrest Comfortable support area for your hands when
you use the computer.
8 Status indicators Light-Emitting Diodes (LEDs) that light up to
show the status of the computer's functions
and components.
9 Click buttons
(left, center* and
right)
The left and right buttons function like the left
and right mouse buttons.
*The center button serves as Acer Bio-
Protection fingerprint reader supporting Acer
FingerNav 4-way control function (only for
certain models).
10 Touchpad Touch-sensitive pointing device which functions
like a computer mouse.
11 Touchpad Toggle Turns the internal touchpad on and off.
12 Volume Up/
Volume Down
Increase system volume/decrease system
volume.
13 Acer PowerSmart
key
Puts your computer into power-saving
mode.
Backup key Launches Acer Backup Management for
three-step data backup.
Wireless LAN
communication
button/indicator
Enables/disables the wireless LAN
function. Indicates the status of wireless
LAN communication.
Bluetooth
communication
button/indicator
Enables/disables the Bluetooth function.
Indicates the status of Bluetooth
communication. (only for certain models)
14 Speakers Left and right speakers deliver stereo audio
output.
No. Icon Item Description
1 5-in-1 card
reader
Accepts Secure Digital (SD), MultiMediaCard
(MMC), Memory Stick (MS), Memory Stick Pro
(MS PRO), and xD-Picture Card.
Note: Push to remove/install the card. Only
one card can operate at any given time.
No. Icon Item Description

Chapter 1 7
Left View
No. Icon Item Description
1 DC in jack Connects to an AC adapter
2 Ethernet (RJ-45)
port
Connects to an Ethernet 10/100/1000-based
network.
3 External display
(VGA) port
Connects to a display device
(e.g. external monitor, LCD projector).
4 USB 2.0 Connects to USB 2.0 devices.
5HDMI HDMI port Supports high definition digital video
connections.
6 USB 2.0 port Connect to USB 2.0 devices
(e.g. USB mouse, USB camera).
7 Headphones/
speaker/line-out
jack with S/PDIF
support
Connects to audio line-out devices
(e.g., speakers, headphones).
Microphone jack Accepts inputs from external microphones.
Line-in jack Accepts audio line-in devices (e.g., audio CD
player, stereo walkman, mp3 player).

8Chapter 1
Right View
Rear View
No. Icon Item Description
1 USB 2.0 port Connect to USB 2.0 devices (e.g. USB mouse,
USB camera).
2 Optical drive Internal optical drive; accepts CDs or DVDs.
3 Optical disk access
indicator
Lights up when the optical drive is active.
4 Optical drive eject
button
Ejects the optical disk from the drive.
5 Emergency eject
hole
Ejects the optical drive tray when the computer is
turned off.
Note: Insert a paper clip into the emergency eject
hole to eject the optical drive tray when the
computer is off.
6 Modem (RJ-11)
port
Connects to a phone line.
7 Kensington lock
slot
Connects to a Kensington-compatible computer
security lock.
No. Item Description
1 Ventilation
slots
Enable the computer to stay cool, even after prolonged use.

Chapter 1 9
Bottom View
No. Icon Item Description
1 Battery bay Houses the computer's battery pack.
2 Battery release
latch
Releases the battery for removal.
3 Hard disk bay Houses the computer's hard disk (secured with
screws).
4 Memory
compartment
Houses the computer's main memory.
5 Battery lock Locks the battery in position.
6 Ventilation slots
and cooling fan
Enable the computer to stay cool, even after
prolonged use.
Note: Do not cover or obstruct the opening of the
fan.

10 Chapter 1
Indicators
The computer has several easy-to-read status indicators:
The front panel indicators are visible even when the computer cover is closed.
NOTE: 1. Charging: The battery light shows amber when the battery is charging. 2. Fully charged: The light
shows green when in AC mode.
Easy-Launch Buttons
Located beside the keyboard are application buttons. These buttons are called easy-launch buttons. They are:
WLAN, Internet, email, Bluetooth, Arcade and Acer Empowering Technology.
The mail and Web browser buttons are pre-set to email and Internet programs, but can be reset by users. To
set the Web browser, mail and programmable buttons, run the Acer Launch Manager.
Icon Function Description
Power Indicates the computer's power status.
Battery Indicates the computer's battery status.
HDD Indicates when the hard disk drive is active.
Num Lock Lights up when Num Lock is activated.
Caps Lock Lights up when Caps Lock is activated.
Icon Function Description
Wireless communication
switch
Enables/disables the wireless function.
Web browser Internet browser (user-Programmable)
Mail Email application (user-Programmable)
Bluetooth communication
switch
Enables/disables the Bluetooth function.
Empowering Technology Launch Acer Empowering Technology.
(user-programmable)

Chapter 1 11
Touchpad Basics (with fingerprint reader)
The following items show you how to use the touchpad with Acer Bio-Protection fingerprint reader:
•Move your finger across the touchpad (1) to move the cursor.
•Press the left (2) and right (4) buttons located beneath the touchpad to perform selection and
execution functions. These two buttons are similar to the left and right buttons on a mouse.
Tapping on the touchpad is the same as clicking the left button.
•Use Acer Bio-Protection fingerprint reader (3) supporting Acer FingerNav 4-way control function
(only for certain models) or the 4-way scroll (3) button (only for certain models) to scroll up or down
and move left or right a page. This fingerprint reader or button mimics your cursor pressing on the
right scroll bar of Windows applications.
NOTE: When using the touchpad, keep it - and your fingers - dry and clean. The touchpad is sensitive to finger
movement; hence, the lighter the touch, the better the response. Tapping too hard will not increase the
touchpad’s responsiveness.
Function Left Button (2) Right Button (4) Main touchpad (1)
Execute Quickly click twice. Tap twice (at the same speed
as double-clicking a mouse
button).
Select Click once. Tap once.
Drag Click and hold, then use
finger on the touchpad to
drag the cursor.
Tap twice (at the same speed
as double-clicking a mouse
button); rest your finger on
the touchpad on the second
tap and drag the cursor.
Access
context menu
Click once.

12 Chapter 1
Using the Keyboard
The keyboard has full-sized keys and an embedded numeric keypad, separate cursor, lock, Windows, function
and special keys.
Lock Keys and embedded numeric keypad
The keyboard has three lock keys which you can toggle on and off.
The embedded numeric keypad functions like a desktop numeric keypad. It is indicated by small characters
located on the upper right corner of the keycaps. To simplify the keyboard legend, cursor-control key symbols
are not printed on the keys.
Lock key Description
Caps Lock When Caps Lock is on, all alphabetic characters typed are in uppercase.
Num Lock
<Fn> + <F11> When Num Lock is on, the embedded keypad is in numeric mode. The keys
function as a calculator (complete with the arithmetic operators +, -, *, and /). Use
this mode when you need to do a lot of numeric data entry. A better solution
would be to connect an external keypad.
Scroll Lock <Fn> +
<F12> When Scroll Lock is on, the screen moves one line up or down when you press
the up or down arrow keys respectively. Scroll Lock does not work with some
applications.
Desired access Num Lock on Num Lock off
Number keys on
embedded keypad
Type numbers in a normal manner.
Cursor-control keys on
embedded keypad
Hold <Shift> while using cursor-
control keys.
Hold <Fn> while using cursor-
control keys.
Main keyboard keys Hold <Fn> while typing letters on
embedded keypad.
Type the letters in a normal
manner.

Chapter 1 13
Windows Keys
The keyboard has two keys that perform Windows-specific functions.
Key Description
Windows key Pressed alone, this key has the same effect as clicking on the Windows Start button;
it launches the Start menu. It can also be used with other keys to provide a variety of
functions:
<>: Open or close the Start menu
<> + <D>: Display the desktop
<> + <E>: Open Windows Explore
<> + <F>: Search for a file or folder
<> + <G>: Cycle through Sidebar gadgets
<> + <L>: Lock your computer (if you are connected to a network domain), or
switch users (if you're not connected to a network domain)
<> + <M>: Minimizes all windows
<> + <R>: Open the Run dialog box
<> + <T>: Cycle through programs on the taskbar
<> + <U>: Open Ease of Access Center
<> + <X>: Open Windows Mobility Center
<> + <BREAK>: Display the System Properties dialog box
<> + <SHIFT+M>: Restore minimized windows to the desktop
<> + <TAB>: Cycle through programs on the taskbar by using Windows Flip 3-D
<> + <SPACEBAR>: Bring all gadgets to the front and select Windows Sidebar
<CTRL> + <> + <F>: Search for computers (if you are on a network)
<CTRL> + <> + <TAB>: Use the arrow keys to cycle through programs on the
taskbar by using Windows Flip 3-D
Note: Depending on your edition of Windows Vista, some shortcuts may not function
as described.
Application
key
This key has the same effect as clicking the right mouse button; it opens the
application's context menu.

14 Chapter 1
Hot Keys
The computer employs hotkeys or key combinations to access most of the computer’s controls like screen
brightness, volume output and the BIOS utility.
To activate hot keys, press and hold the <Fn> key before pressing the other key in the hotkey combination.
Hotkey Icon Function Description
<Fn> + <F1> Hotkey help Displays help on hotkeys.
<Fn> + <F2> Acer eSettings
Management
Launches Acer eSettings Management in Acer
Empowering Technology.
<Fn> + <F3> Acer ePower
Management
Launches Acer ePower Management in Acer
Empowering Technology.
<Fn> + <F4> Sleep Puts the computer in Sleep mode.
<Fn> + <F5> Display toggle Switches display output between the display
screen, external monitor (if connected) and
both.
<Fn> + <F6> Screen blank Turns the display screen backlight off to save
power. Press any key to return.
<Fn> + <F7> Touchpad toggle Turns the internal touchpad on and off.
<Fn> + <F8> Speaker toggle Turns the speakers on and off.
<Fn> + < > Brightness up Increases the screen brightness.
<Fn> + < > Brightness down Decreases the screen brightness.

Chapter 1 15
Special Key
You can locate the Euro symbol and the US dollar sign at the upper-center and/or bottom-right of your
keyboard.
The Euro symbol
1. Open a text editor or word processor.
2. Hold <Alt Gr> and then press the <5> key at the upper-center of the keyboard.
NOTE: Note: Some fonts and software do not support the Euro symbol. Please refer to www.microsoft.com/
typography/faq/faq12.htm for more information.
The US dollar sign
1. Open a text editor or word processor.
2. Hold <Shift> and then press the <4> key at the upper-center of the keyboard.
NOTE: This function varies by the operating system version.

16 Chapter 1
Using the System Utilities
Acer Bio-Protection (only for certain models) Acer Bio-Protection Fingerprint Solution is a multi-purpose
fingerprint software package integrated with the Microsoft Windows operating system. Utilizing the uniqueness
of one's fingerprint features, Acer Bio-Protection Fingerprint Solution has incorporated protection against
unauthorized access to your computer with centralized password management with Password Bank, easy
music player launching with Acer MusicLaunch, secure Internet favorites via Acer MyLaunch, and fast
application/website launching and login with Acer FingerLaunch, while Acer ProfileLaunch can launch up to
three applications/websites from a single finger swipe.
Acer Bio-Protection Fingerprint Solution also allows you to navigate through web browsers and documents
using Acer FingerNav. With Acer Bio-Protection Fingerprint Solution, you can now enjoy an extra layer of
protection for your personal computer, as well as the convenience of accessing your daily tasks with a simple
swipe of your finger!
For more information refer to the Acer Bio-Protection help files.
Acer GridVista (dual-display compatible)
NOTE: This feature is only available on certain models.
To enable the dual monitor feature of the notebook, first ensure that the second monitor is connected, then
select Start, Control Panel, Display and click on Settings. Select the secondary monitor (2) icon in the
display box and then click the check box Extend my windows desktop onto this monitor. Finally, click
Apply to confirm the new settings and click OK to complete the process.
Acer GridVista is a handy utility that offers four pre-defined display settings so you can view multiple windows
on the same screen. To access this function, please go to Start´ All Programs and click on Acer GridVista.
You may choose any one of the four display settings indicated below:

Chapter 1 17
Double (vertical), Triple (primary at left), Triple (primary at right), or Quad Acer Gridvista is dual-display
compatible, allowing two displays to be partitioned independently.
Acer Gridvista is dual-display compatible, allowing two displays to be partitioned independently.
AcerGridVista is simple to set up:
1. Run Acer GridVista and select your preferred screen configuration for each display from the task bar.
2. Drag and drop each window into the appropriate grid.
3. Enjoy the convenience of a well-organized desktop.
NOTE: Please ensure that the resolution setting of the second monitor is set to the manufacturer's
recommended value.

18 Chapter 1
Hardware Specifications and Configurations
Processor
Processor Specifications
System Board Major Chips
CPU Fan True Value Table
•Throttling 50%: On =100°C; Off=90°C
•OS Shut down: 105°C
•H/W Shut down: 96°C
BIOS ROM
Item Specification
CPU Type Intel Core 2 Duo T6400 PGA 2.0G 3M 800 35W r-0
(see Processor Specification below for more information)
Core Logic Intel Cantiga GM—800/1066MHz FSB supported
Intel Cantiga PM—800/1066MHz FSB supported
ICH9-M
CPU Package Micro uPGA-478 Package
CPU Core
Voltage
Refer to table below
Processor
#CPU
Speed Cores Bus
Speed Mfg
Tech Cache
Size Package Core
Voltage Acer P/N
T1600 1.66 GHz 2 667 1 MB uPGA KC.16001.CMT
T6400 2.0 GHz 2 800 3 MB uPGA KC.64001.DTP
T6600 2.2 GHz 2 800 2 MB uPGA KC.66001.DTP
P7450 2.13 GHz 2 1066 3 MB uPGA KC.74501.DPP
T4200 2.4 GHz 2 800 2 MB uPGA KC.42001.DTP
Item Specifications
Core logic Intel Cantiga PM45 / GM45 (667/800/1066MHz FSB supported)
ICH9-M
VGA •NB10MGE1-512MB-DDR3
•Integrated VGA solution for CANTIGA GM / On board VGA card for
CANTIGA PM
LAN ATHEROS AR8121 for Giga LAN
Media Card Reader JMICRON JMB385
Audio Codec REALTEK ALC888S-VC for High Definition Audio Codec with Dolby Digital
Live
CPU Temperature (°C) Fan Speed
(rpm) SPL Spec
(dBA)
Core1 Core 2
50 50 - -
66 66 3200 31
74 74 3500 34
85 85 3900 37
100 100 4300 40
Item Specification
BIOS Vendor Insyde H20

Chapter 1 19
BIOS Version V0.09
BIOS ROM Type Flash ROM
BIOS ROM Size 1 MB
Supported Protocols •Support ISIPP
•Support Acer UI
•Support multi-boot
•Suspend to RAM (S3)/Disk (S4)
•Various hot-keys for system control
•Support SMBUS 2.0, PCI2.3
•ACPI 2.0 compliance with Intel Speed Step Support C1, C2, C3, C4
and S3, S4 for mobile CPU
•DMI utility for BIOS serial number configurable/asset tag
•Support PXE
•Support Y2K solution
•Support Win Flash Wake on LAN from S3
•Wake on LAN form S4 in AC mode
•System information
BIOS Password control Supervisor, User, and HDD
Item Specification

20 Chapter 1
System Memory
Memory Combinations
NOTE: Above table lists some system memory configurations. You may combine DIMMs with various
capacities to form other combinations. On above table, the configuration of slot 1 and slot 2 could be
reversed.
Item Specifications
Memory Controller Onboard
Memory Size 0MB (No on-board Memory)
DIMM socket number 2 sockets
Supports Memory size
per socket
2 GB
Support maximum
memory size
8 GB for 64bit OS (with two 2GB SO-DIMM)
Support DIMM type DDR III Synchronous DRAM
Support DIMM Speed 800/1066 MHz
Support DIMM voltage 1.5V
Support DIMM
package
204-pin DDR III-800/1066 SO-DIMM
Cache 6MB L2 on CPU
VGA Memory 512 MB with optional adjustable 128MB UMA VGA memory share from North
Bridge
Memory module
combinations
You can install memory modules in any combination as long as they match the
above specifications
Slot 1 Slot 2 Total Memory
0MB 512MB 512MB
0MB 1024MB 1024MB
0MB 2048MB 2048MB
512MB 512MB 1024MB
512MB 1024MB 1536MB
512MB 2048MB 2560MB
1024MB 0MB 1024MB
1024MB 512MB 1536MB
1024MB 1024MB 2048MB
1024MB 2048MB 3072MB
2048MB 0MB 2048MB
2048MB 512MB 2560MB
2048MB 1024MB 3072MB
2048MB 2048MB 4096MB
4096MB 4096MB 8192MB

Chapter 1 21
Hard Disk Drive Interface
Item Specifications
Vendor &
Model Name
Seagate
ST9250827AS
Seagate
ST9320320AS
ST9160310AS
Seagate
ST9500325AS
Toshiba
MK3252GSX
MK2552GSX
MK1652GSX
WD
WD5000BEVT
WD3200BEVT
WD2500BEVT
WD1600BEVT
Capacity
(MB)
250 320, 160 500 320, 250, 160 500, 320, 250,
160
Bytes per
sector
512 512 512 512 512
Data heads 4 4, 2 4 4, 4, 2 4, 3, 2, 2
Drive Format
Disks 2 2 or 1, 1 2 2, 2, 1 2, 2, 1, 1
Spindle speed
(RPM)
5400 5400 5400 5400 5400
Performance Specifications
Buffer size 8 MB 8 MB 8 MB 8 MB 8 MB
Interface SATA SATA SATA SATA SATA
Internal
transfer rate
(Mbits/sec,
max)
778 352 1,175 400 ~ 794
typical
106 Mbits/s
maximum
I/O data
transfer rate
(Mbytes/sec
max)
300 150 300 300 300 maximum
DC Power Requirements
Voltage 5V ±5% 5V ±5% 5V ±5% 5V ±5% 5V ±5%

22 Chapter 1
Super-Multi Combo Module
Item Specification
Vendor & model name Philips DS-8A2S, Toshiba Digi/TS-L633A
Performance Specification With CD Diskette With DVD Diskette
Transfer rate (MB/sec) Sustained:
Max 3.5 Mbytes/sec
Sustained:
Max 10 Mbytes/sec
Buffer Memory 2MB
Interface SATA
Applicable disc format Applicable media types:
Writing:
Confirms to DVD+R Version 1.2 and DVD+RW Version 1.3 / DVD+R DL
Version 1.0 /DVD-R Version 2.0 / DVD-RW Version 1.2 / DVD-R DL Version
3.0.
Reading:
DVD single/dual layer (PTP, OTP), DVD-R single/dual layer
DVD+R single/double layer
DVD-RW
DVD+RW
CD-DA
CD-ROM
CD-ROM/XA
Photo-CD, Multi-session, Video CD
CD-I FMV, CD Extra, CD Plus, CD-R, and CD-RW
Loading mechanism Drawer (Solenoid Open)
Tact SW (Open)
Emergency Release (draw open hole)
Power Requirement
Input Voltage DC 5 V +/- 5%

Chapter 1 23
Super-Multi Combo Module (continued)
Item Specification
Vendor & model name HLDS GT10N Sony AD7580S
Performance
Specification
With CD Diskette With DVD Diskette With CD Diskette With DVD Diskette
Transfer rate (MB/sec) Sustained:
3,600 KB/s (24x) max.
Sustained:
11.08 Mbytes/s (8x)
max.
Sustained:
1,571 (typical)
Sustained:
10,993 (typical)
Buffer Memory 2 MB
Interface SATA
Applicable disc formats •DVD-ROM:
•4.7GB (Single Layer)
•8.5GB (Dual Layer)
•DVD-R:
•3.95GB (Ver. 1.0: read only)
•4.7GB (Ver. 2.0 for Authoring: read
only)
•4.7GB (Ver. 2.1 for General: read &
write)
•(DL) 8.5GB (Ver. 3.0)
•DVD-RW:
•4.7GB (Ver. 1.2/ Rev 1.0, 2.0, 3.0)
•DVD-RAM: 1.46GB/side, 4.7GB/side (Ver.
2.2)
•DVD+R: 4.7GB (Ver. 1.3)
•(DL) 8.5GB (Ver. 1.1)
•DVD+RW:
•4.7GB (Vol.1 Ver.1.3)
•CD-ROM Mode-1 data disc
•CD-ROM Mode-2 data disc
•CD-ROM XA, CD-I, Photo-CD Multi-
Session, Video CD
•CD-Audio Disc
•Mixed mode CD-ROM disc (data and
audio)
•CD-Extra
•CD-Text
•CD-R (Conforming to “Orange Book Part
2”: read & write)
•CD-RW (Conforming to “Orange Book Part
3”: read & write)
DVD Read:
DVD-ROM (DVD-5, DVD-9, DVD-10, DVD-18),
DVD-Video, DVD-Audio, SACD (Hybrid),
UDF DVD, DVD-R, DVD-R DL, DVD-R 3.95 GB,
DVD-R Authoring, DVD-R Multi-Border,
DVD-RW, DVD+R, DVD+R DL, DVD+R Multi-
Session, DVD+RW, DVD-RAM V1.0, DVDRAM
V2.0 & 2.1 &2.2.
CD Read:
CD-DA, CD-ROM Mode-1, CD-ROM/XA Mode-2
Form-1 and Mode-2 Form-2, CD-i, CD-i
Bridge, Video-CD (MPEG-1), Karaoke CD, Photo-
CD, Enhanced CD, CD Plus, CD Extra, itrax
CD, CD-Text, UDF CD, CD-R, and CD-RW
DVD Write:
DVD Data & Video
CD Read:
CD-DA, CD-ROM Mode-1, CD-ROM/XA Mode-2
Form-1 and Mode-2 Form-2, CD-i, Video-
CD, CD-Text
Loading mechanism Drawer (Solenoid Open)
Tact SW (Open)
Emergency Release (draw open hole)
Power Requirement
Input Voltage DC 5 V +/- 5%

24 Chapter 1
Blueray Combo Drive
Item Specification
Manufacturer and Model Sony NEC Optiarc BC-5500S-AR
Type Drawer loading
Interface SATA
Data Transfer Modes •PIO mode
•DMA
•Ultra DMA33
Buffer Memory Size 4.5 MB
Maximum Write Speed 11 Mbytes/sec
Maximum Read Speed 9 Mbytes/sec
Formats Supported Read
•BD-Video (12cm, Single and Dual Layer), BD-ROM (12cm, Single
and Dual Layer)
•DVD-Video (8cm/12cm, Single and Dual Layer), DVD-ROM (8cm/
12cm, Single and Dual Layer), Multi-Boarder, Multi-Session
CD Write
•CD-R Media (48x/40x/32x/24x/16x/8x) Mitsubishi (Verbatim), Taiyo-
Yuden, Mitsui, Ricoh, Fuji film, Sony, Hitachi Maxell, Memorex,
RITEK, CMC, P.V.C, JVC, SKC, ACER, Prime Disc, TDK
•CD-RW Media (10x/4x) Ricoh, Mitsubishi (Verbatim), ACER,
OPTROM, Memorex, P.V.C, RITEK, CMC, LEADDATA, GigaStorage,
Prodisc, Fornex, Samsung, Philips
DVD Write
•DVD+R Media (16x/8x/4x/2.4x) Taiyo-Yuden, Mitsubishi (Verbatim),
Ricoh, TDK
•DVD+R Double Layer Media (8x/2.4x) Mitsubishi (Verbatim)
•DVD+RW Media (8x/4x/2.4x) Mitsubishi (Verbatim), Ricoh, TDK
•DVD-R Media (16x/8x/4x/2x) Mitsubishi (Verbatim), TDK, Taiyo-
Yuden, PVC, Fuji Film, Ritek
•DVD-R DL Media (8x/4x) Mitsubishi (Verbatim)
•DVD-RW Media (6x/4x/2x/1x) JVC, PVC, Mitsubishi (Verbatim), TDK
•DVD-RAM Ver2.2 Media (5x/3x/2x) Panasonic, Hitachi Maxell
Power Supply +5V (DC)
Voltage Allowance +5V (DC) ±5%

Chapter 1 25
LCD 14”
Item Specification
Vendor/model name •Samsung LTN140AT01-G01
•AUO B140XW01
•LG LP140WH1
•CMO N140B6 - L02
Screen Diagonal (mm) 355.6 (14.0”)
Display Area (mm) 309.399(H) X 173.952(V)
Display resolution (pixels) 1366 x 768
Pixel Pitch 0.2265(H) x 0.2265(V)
Display Mode Normally white
Typical White Luminance (cd/m2)
(also called Brightness)
220 (typ.)
Contrast Ratio (typical) 500
Response Time (Optical Rise
Time/Fall Time) msec
8 (typ.)
Input Voltage 3.3V ±0.3V
Typical Power Consumption
(watt)
5W (max.)
Weight 375g (max.)
Physical Size (mm) 324.0(H) x 192.5(V) x 5.2(D)
Electrical Interface LVDS
Support Color 262,144
Viewing Angle (degree) Min. Typ.
Horizontal
CR => 10
40 45
40 45
Vertical 10 15
25 30
Temperature Range (°C)
Operating
Storage (shipping)
0 to 50°C
-20 to 60°C

26 Chapter 1
VGA Graphic Controller
Keyboard
Media Card Reader
Audio Interface
LAN
CIR
Bluetooth
Item Specification
Type NB10MGE1-512MB-DDR3
Features •
Power
Package
Item Specification
Keyboard Controller ENE KB926
Total number of keypads 88-/89-/93-key
Windows logo key Yes
Internal & external keyboard work
simultaneously
Yes
Item Specification
Type JMICRON JMB385
Features 6-in-1 Card Reader
Item Specification
Audio Controller REALTEK ALC888S-VC
Audio onboard or
option
Onboard
Mono or Stereo Stereo
Internal Microphone AC-coupled input,100mVP-P maximum
Internal speaker/
Quantity
2 * 4 Ohm 2W Main Speakers
Item Specification
Type ATHEROS AR8121 for GIGA LAN
Features 10/100/1000 MHz
Item Specification
Type
Features •
Power
Package
Item Specification
Type
Features •
Power

Chapter 1 27
Finger Print Reader
WLAN
Battery
Item Specification
Type AES1610
Power
Package
Item Specification
Chipset •
Protocol
Interface
Antenna
Item Specifications (3S2P)
Vendor & model name •SONY AS-2007A
•Panasonic AS-2007A
•Simplo AS-2007A
•Sanyo AS-2007A
Battery Type Li-ion
Pack capacity 4400 mAh
Number of battery cell 6
Package configuration 3S2P

28 Chapter 1

Chapter 2 29
System Utilities
BIOS Setup Utility
The BIOS Setup Utility is a hardware configuration program built into your computer’s BIOS (Basic Input/
Output System).
Your computer is already properly configured and optimized, and you do not need to run this utility. However, if
you encounter configuration problems, you may need to run Setup. Please also refer to Chapter 4
Troubleshooting when problem arises.
To activate the BIOS Utility, press F2 during POST (when Press <F2> to enter Setup message is prompted
on the bottom of screen).
Press F2 to enter setup. The default parameter of F12 Boot Menu is set to “disabled”. If you want to change
boot device without entering BIOS Setup Utility, please set the parameter to “enabled”.
Press <F12> during POST to enter multi-boot menu. In this menu, user can change boot device without
entering BIOS SETUP Utility.
Navigating the BIOS Utility
There are six menu options: Information, Main, Advanced, Security, Power, Boot, and Exit.
Follow these instructions:
•To choose a menu, use the left and right arrow keys.
•To choose an item, use the up and down arrow keys.
•To change the value of a parameter, press F5 or F6.
•A plus sign (+) indicates the item has sub-items. Press Enter to expand this item.
•Press Esc while you are in any of the menu options to go to the Exit menu.
•In any menu, you can load default settings by pressing F9. You can also press F10 to save any
changes made and exit the BIOS Setup Utility.
NOTE: You can change the value of a parameter if it is enclosed in square brackets. Navigation keys for a
particular menu are shown on the bottom of the screen. Help for parameters are found in the Item
Specific Help part of the screen. Read this carefully when making changes to parameter values. Please
note that system information is subject to different models.
Chapter 2

30 Chapter 2
Information
The Information screen displays a summary of your computer hardware information.
NOTE: The system information is subject to different models.
Parameter Description
CPU Type This field shows the CPU type and speed of the system.
CPU Speed This field shows the speed of the CPU.
HDD Model Name This field shows the model name of HDD installed on primary IDE master.
HDD Serial Number This field displays the serial number of HDD installed on primary IDE master.
ATAPI Model Name This field displays the model name of the installed ODD drive.
System BIOS Version Displays system BIOS version.
VGA BIOS Version This field displays the VGA firmware version of the system.
Serial Number This field displays the serial number of this unit.
Asset Tag Number This field displays the asset tag number of the system.
Product Name This field shows product name of the system.
Manufacturer Name This field displays the manufacturer of this system.
UUID Number Universally Unique Identifier (UUID) is an identifier standard used in software
construction, standardized by the Open Software Foundation (OSF) as part of
the Distributed Computing Environment (DCE).

Chapter 2 31
Main
The Main screen allows the user to set the system time and date as well as enable and disable boot option
and recovery.
NOTE: The screen above is for your reference only. Actual values may differ.
The table below describes the parameters in this screen. Settings in boldface are the default and suggested
parameter settings.
Parameter Description Format/Option
System Time Sets the system time. The hours are displayed with 24-
hour format.
Format: HH:MM:SS
(hour:minute:second)
System Date Sets the system date. Format MM/DD/YYYY
(month/day/year)
Total Memory This field reports the memory size of the system.
Memory size is fixed to 3017 MB.
N/A
Video Memory
This field reports the video Memory size.
N/A
Quick Boot Enables the boot sequence to skip some processes to
boot up more quickly.
Option: Enabled or Disabled
Network Boot Enables, disables the system boot from LAN (remote
server).
Option: Enabled or Disabled
F12 Boot Menu Enables or disables the Press <F12> to display boot
menu message during startup.
Option: Enabled or Enabled
D2D Recovery Enables, disables D2D Recovery function. The function
allows the user to create a hidden partition on hard disc
drive to store operation system and restore the system
to factory defaults.
Option: Enabled or Disabled
SATA Mode Control the mode in which the SATA controller should
operate.
Option: AHCI or IDE

32 Chapter 2
Security
The Security screen contains parameters that help safeguard and protect your computer from unauthorized
use.
The table below describes the parameters in this screen. Settings in boldface are the default and suggested
parameter settings.
NOTE: When you are prompted to enter a password, you have three tries before the system halts. Don’t forget
your password. If you forget your password, you may have to return your notebook computer to your
dealer to reset it.
Parameter Description Option
Supervisor Password Is Shows the setting of the Supervisor password Clear or Set
User Password Is Shows the setting of the user password. Clear or Set
HDD Password Is Shows the setting of the hard disk password. Clear, Set, or
Frozen
Set Supervisor Password Press Enter to set the supervisor password. When
set, this password protects the BIOS Setup Utility
from unauthorized access. The user can not either
enter the Setup menu nor change the value of
parameters.
N/A
Set User Password Press Enter to set the user password. When user
password is set, this password protects the BIOS
Setup Utility from unauthorized access. The user can
enter Setup menu only and does not have right to
change the value of parameters.
N/A
Set Hdd Password Press Enter to set the Hdd password. When Hdd
password is set, this password protects the Hdd from
unauthorized access.
N/A
Power on password Defines whether a password is required or not while
the system powers on.
Disabled or
Enabled

Chapter 2 33
Setting a Password
Follow these steps as you set the user or the supervisor password:
1. Use the ↑ and ↓ keys to highlight the Set Supervisor Password parameter and press the Enter key. The
Set Supervisor Password box appears:
2. Type a password in the “Enter New Password” field. The password length can not exceeds 8
alphanumeric characters (A-Z, a-z, 0-9, not case sensitive). Retype the password in the “Confirm New
Password” field.
IMPORTANT:Be very careful when typing your password because the characters do not appear on the screen.
3. Press Enter. After setting the password, the computer sets the User Password parameter to “Set”.
4. If desired, you can opt to enable the Password on boot parameter.
5. When you are done, press F10 to save the changes and exit the BIOS Setup Utility.
Removing a Password
Follow these steps:
1. Use the ↑ and ↓ keys to highlight the Set Supervisor Password parameter and press the Enter key. The
Set Password box appears:
2. Type the current password in the Enter Current Password field and press Enter.
3. Press Enter twice without typing anything in the Enter New Password and Confirm New Password fields.
The computer then sets the Supervisor Password parameter to “Clear”.
4. When you have changed the settings, press u to save the changes and exit the BIOS Setup Utility.

34 Chapter 2
Changing a Password
1. Use the ↑ and ↓ keys to highlight the Set Supervisor Password parameter and press the Enter key. The
Set Password box appears.
2. Type the current password in the Enter Current Password field and press Enter.
3. Type a password in the Enter New Password field. Retype the password in the Confirm New Password
field.
4. Press Enter. After setting the password, the computer sets the User Password parameter to “Set”.
5. If desired, you can enable the Password on boot parameter.
6. When you are done, press F10 to save the changes and exit the BIOS Setup Utility.
If the verification is OK, the screen will display as following.
The password setting is complete after the user presses Enter.
If the current password entered does not match the actual current password, the screen will show you the
Setup Warning.
If the new password and confirm new password strings do not match, the screen displays the following
message.

Chapter 2 35
Power
The Power screen allows the user to configure CPU and power management options.
The table below describes the parameters in this screen. Settings in boldface are the default and suggested
parameter settings.
Parameter Description Submenu Items
Advanced CPU
Control
Enter the Advanced CPU Control menu. • P-States (IST)
• Boot performance mode
• Thermal Mode
• CMP Support
• Use XD capability
• VT Support
• SMRR Support
•C-States
• Enhanced C-States
• C-State Pop Up Mode
• C-State Pop Down Mode
• C4 Exit Timing Mode
• DeepC4
•Hard C4E
• Enable C6
•EMTTM
• Bi-directional PROCHOT#
• Dynamic FSB Switching
• Turbo Mode
• ACPI 3.0 T-States
•DTS
• DTS Calibration
• Thermal Trip Points Setting (Fan
On Temp., Throttle On Temp.)

36 Chapter 2
Platform Power
Management
Enter the Platform Power Management
menu.
• PCI Clock Run
Break Event Enter the Break Event menu. • Storage Break Event
• PCIE Break Event
• PCI Break Event
• EHCI Break Event
• UHCI Break Event
• HDA Break Event
ACPI S3 Enable or Disable ACPI S1/S3 Sleep State. N/A
Wake on PME Enable or Disable wake up when the
system power is off and a PCI Power
Management Enable wake up event occurs.
N/A
Wake on Modem
Ring
Enable or Disable wake up when the
system power is off and a modem attached
to the serial port is ringing.
N/A
Quickly S4
Resume
Disable or Enable optional quick boot from
S4 Resume.
N/A
Auto wake on S5 Disable or Enable auto wake up by date
and time or at a fixed time everyday.
N/A
Parameter Description Submenu Items

Chapter 2 37
Boot
This menu allows the user to decide the order of boot devices to load the operating system. Bootable devices
includes the USB diskette drives, the onboard hard disk drive and the DVD drive in the module bay.

38 Chapter 2
Exit
The Exit screen allows you to save or discard any changes you made and quit the BIOS Utility.
The table below describes the parameters in this screen.
Parameter Description
Exit Saving Changes Exit System Setup and save your changes to CMOS.
Exit Discarding
Changes
Exit utility without saving setup data to CMOS.
Load Setup Default Load default values for all SETUP item.
Discard Changes Load previous values from CMOS for all SETUP items.
Save Changes Save Setup Data to CMOS.

Chapter 2 39
BIOS Flash Utility
The BIOS flash memory update is required for the following conditions:
•New versions of system programs
•New features or options
•Restore a BIOS when it becomes corrupted.
Use the Phlash utility to update the system BIOS flash ROM.
NOTE: If you do not have a crisis recovery diskette at hand, then you should create a Crisis Recovery Diskette
before you use the Phlash utility.
NOTE: Do not install memory-related drivers (XMS, EMS, DPMI) when you use the Phlash.
NOTE: Please use the AC adaptor power supply when you run the Phlash utility. If the battery pack does not
contain enough power to finish BIOS flash, you may not boot the system because the BIOS is not
completely loaded.
Fellow the steps below to run the Phlash.
1. Prepare a bootable diskette.
2. Copy the flash utilities to the bootable diskette.
3. Then boot the system from the bootable diskette. The flash utility has auto-execution function.

40 Chapter 2
DOS Flash Utility
Perform the following steps to use the DOS Flash Utility:
1. Press F2 during boot to enter the Setup Menu.
2. Select Boot Menu to modify the boot priority order, for example, if using USB HDD to Update BIOS, move
USB HDD to position 1.
3. Execute the FLASH.BAT batch file to update BIOS.
The flash process begins as shown.
4. In flash BIOS, the message Please do not remove AC Power Source displays.
NOTE: If the AC power is not connected, the following message displays.

Chapter 2 41
Plug in the AC power to continue.
5. Flash is complete when the message Flash programming complete displays.

42 Chapter 2
WinFlash Utility
Perform the following steps to use the WinFlash Utility:
1. Double click the WinFlash executable.
2. Click OK to begin the update. A progress screen displays.
3. When the process is complete, close all programs and applications and reboot the system.

Chapter 2 43
Remove HDD/BIOS Password Utilities
This section provide you with removing HDD/BIOS method:
Remove HDD Password:
When the user keys in the wrong password three times, the system reports the following error code to user.
To unlock the HDD password, perform the following steps:
1. Press Enter to display the Select Item screen.
2. Select Enter Unlock Password and press Enter.
An Unlock Password displays.
3. Make a note of the key, 76943488 in the example.
4. Boot up the system to a removable bootable drive containing DOS and the UnlockHD.EXE program and
open a DOS prompt. For instructions on changing boot priority see “Boot” on page 37.
5. Enter the UnlockHD.EXE command and input the key to create an unlock code. Make a note of the
result, for example 46548274.
6. Reboot and enter the BIOS by pressing F2 when prompted.
7. Go to the Security menu and select Set Hdd Password.
8. Enter the unlock code generated by UnlockHD.EXE as the current password, 46548274 in the example,
and complete the New Password and Confirm fields to create a new HDD password.
9. Save and exit the BIOS to complete the process.

44 Chapter 2
Removing BIOS Passwords:
If you key in the wrong Supervisor Password three times, System Disabled displays on the screen. See the
image below.
To reset the BIOS password, run BIOS_PW.EXE as follows:
1. Key in bios_pw 14452 0
2. Select one string from the list.
3. Reboot the system and key in the selected string (qjjg9vy, 07yqmjd etc.) for the BIOS user password.

Chapter 2 45
Cleaning BIOS Passwords
To clear the password, perform the following steps:
1. From a DOS prompt, Execute clnpwd.exe
2. Press 1 or 2 to clean the desired password shown on the screen.
The onscreen message determines whether the function is successful or not.

46 Chapter 2
Miscellaneous Utilities
Using Boot Sequence Selector
Boot Sequence Selector allows the boot order to be changes without accessing the BIOS. To use Boot
Sequence Selector, perform the following steps:
1. Enter into DOS.
2. Execute BS.exe to display the usage screen.
3. Select the desired boot sequence by entering the corresponding sequence, for example, enter BS2 to
change the boot sequence to HDD|CD ROM|LAN|Floppy.
Using DMITools
The DMI (Desktop Management Interface) Tool copies BIOS information to eeprom to be used in the DMI pool
for hardware management.
When the BIOS displays Verifying DMI pool data it is checking the table correlates with the hardware before
sending to the operating system (Windows, etc.).
To update the DMI Pool, perform the following steps:
1. Enter into DOS.
2. Execute dmitools.exe. The following messages show dmitools usage:
• dmitools /r ==> Read dmi string from memory
• dmitools /wm xxxx ==> Write manufacturer name to EEPROM (max. 16 characters)
• dmitools /wp xxxx ==> Write product name to EEPROM (max. 16 characters)
• dmitools /ws xxxx ==> Write serial number to EEPROM (max. 22 characters)
• dmitools /wu xxxx ==> Write uuid to EEPROM (Ignore String)
• dmitools /wa xxxx ==> Write asset tag to EEPROM (max. 32 characters)
NOTE: The following write examples (2 to 5) require a system reboot to take effect
Example 1: Read DMI Information from Memory
Input:
dmitools /r
Output:
Manufacturer (Type1, Offset04h): Acer
Product Name (Type1, Offset05h): eMachines xxxxx
Serial Number (Type1, Offset07h): 01234567890123456789
UUID String (Type1, Offset08h): xxxxxxxx-xxxx-xxxx-xxxx-xxxxxxxxxxxx
Asset Tag (Type3, Offset04h): Acer Asstag

Chapter 2 47
Example 2: Write Product Name to EEPROM
Input:
dmitools /wp Acer
Example 3: Write Serial Number to EEPROM
Input:
dmitools /ws 01234567890123456789
Example 4: Write UUID to EEPROM
Input:
dmitools /wu
Example 5: Write Asset Tag to EEPROM
Input:
dmitools /wa Acer Asstag

48 Chapter 2

Chapter 3 49
Machine Disassembly and Replacement
This chapter contains step-by-step procedures on how to disassemble the notebook computer for
maintenance and troubleshooting.
Disassembly Requirements
To disassemble the computer, you need the following tools:
•Wrist grounding strap and conductive mat for preventing electrostatic discharge
•Flat screwdriver
•Philips screwdriver
•Plastic flat screwdriver
•Plastic tweezers
NOTE: The screws for the different components vary in size. During the disassembly process, group the
screws with the corresponding components to avoid mismatch when putting back the components.
Chapter 3

50 Chapter 3
General Information
Pre-disassembly Instructions
Before proceeding with the disassembly procedure, make sure that you do the following:
1. Turn off the power to the system and all peripherals.
2. Unplug the AC adapter and all power and signal cables from the system.
3. Place the system on a flat, stable surface.
4. Remove the battery pack.
Disassembly Process
The disassembly process is divided into the following stages:
•External module disassembly
•Main unit disassembly
•LCD module disassembly
The flowcharts provided in the succeeding disassembly sections illustrate the entire disassembly sequence.
Observe the order of the sequence to avoid damage to any of the hardware components. For example, if you
want to remove the main board, you must first remove the keyboard, then disassemble the inside assembly
frame in that order.
Main Screw List
Description Quantity Acer P/N
M2.0D 3.0L K4.6D 0.8T ZK 17 86.AD302.001
M2.5D 3.0L K5.5D 0.8T ZK 15 86.AD302.002
M2.5D 5L K 5.5D ZK NL 21 86.AD302.003
M2.5D 10.0L K 5.5D 0.8T ZK 12 86.AD302.004
M3.0D 3.0L K 4.9D NI+ 4 86.AD302.005
M2.5D 3.2L K 6D NI+ 4 86.AD302.006

Chapter 3 51
External Module Disassembly Process
External Modules Disassembly Flowchart
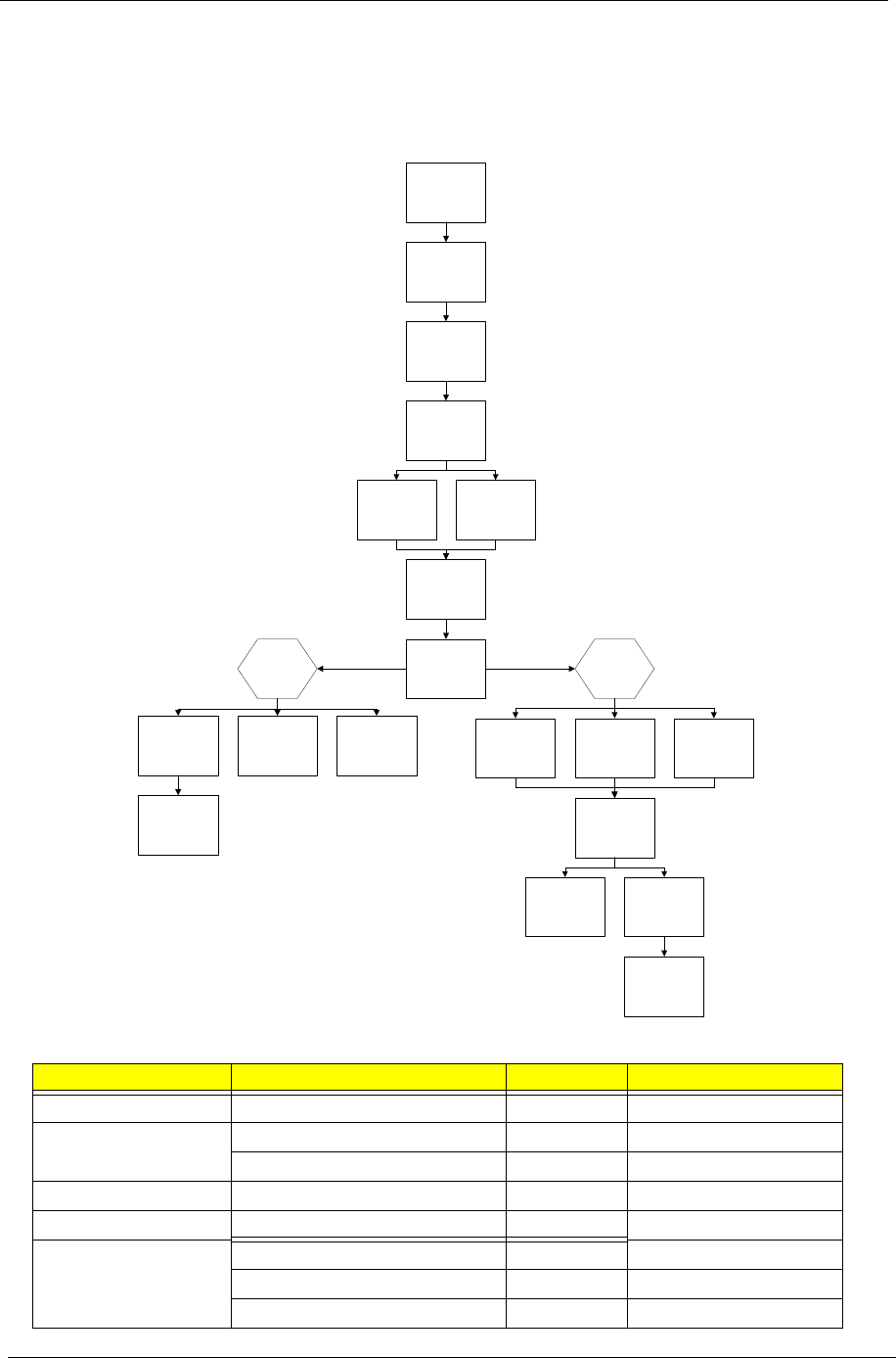
The flowchart below gives you a graphic representation on the entire disassembly sequence and instructs you
on the components that need to be removed during servicing. For example, if you want to remove the main
board, you must first remove the keyboard, then disassemble the inside assembly frame in that order.
Screw List
Step Screw Quantity Part No.
WLAN Module M2*3 2 86.AD302.001
HDD Carrier M3*3 4 86.AD302.005
ODD Module M2.5*5 1 86.AD302.003
ODD Bracket M2*3 2 86.AD302.001
Remove
Lower Covers
Remove
NewCard
Dummy
Disconnect power
and signal cables
from system
Remove
Battery
Turn off system
and peripherals
power
Remove
DIMMs
Remove
SD Dummy
Remove
HDD
Remove
ODD
Remove
WLAN

52 Chapter 3
Removing the Battery Pack
1. Turn computer over.
2. Slide the battery lock/unlock latch to the unlock position.
3. Slide and hold the battery release latch to the release position (1), then lift out the battery pack from the main
unit (2).
1
2

Chapter 3 53
Removing the SD dummy card
1. Push the SD dummy card all the way in to eject it.
2. Pull it out from the slot.

Chapter 3 55
6. Carefully open the HDD Cover.

Chapter 3 59
4. Remove the four screws (two each side) securing the HDD to the carrier.
5. Lift the HDD carrier to remove.
Step Size Quantity Screw Type
HDD Carrier M3*3 4

Chapter 3 61
4. Remove the two screws securing the ODD bracket and remove the ODD bracket from the optical disk drive
module.
5. Insert a pin in the eject hole of the ODD to eject the ODD tray.
6. Press down on the locking catch to release the ODD cover and remove.
Step Size Quantity Screw Type
ODD Bracket M2*3 2

62 Chapter 3
Main Unit Disassembly Process
Main Unit Disassembly Flowchart
Screw List
Step Screw Quantity Part No.
Hinge Covers M2*3 2 86.AD302.001
Switch Cover M2.5*3 4 86.AD302.002
M2.5*10 2 86.AD302.004
Speaker Module M2.5*3 2 86.AD302.002
LCD Module M2.5*5 6 86.AD302.003
Upper Cover M2.5*10 10 86.AD302.004
M2.5*5 6 86.AD302.003
M2.5*3 1 86.AD302.002
Remove External
Modules before
proceeding
Remove
Thermal Module
Remove
Mainboard
Remove
Fingerprint
Reader
Remove
Switch Cover
Remove
Keyboard
Remove
CPU
Remove
LCD Module
Remove
Bluetooth Module
Remove
Function Board
Remove
USB Board
Remove
Modem Module
Lower
Cover
Upper
Cover
Remove
Speaker Module
Remove
Upper Cover
Remove
TouchPad
Bracket
Remove
eKey Board
Remove
Media Board
Remove
RJ-11 Port
Remove
Hinge Covers

Chapter 3 63
Finger Print Reader M2*3 1 86.AD302.001
TouchPad Bracket M2*3 2 86.AD302.001
USB Board M2.5*3 1 86.AD302.002
Modem Module M2*3 2 86.AD302.001
BT Module M2.5*3 1 86.AD302.002
Mainboard M2.5*3 1 86.AD302.002
Thermal Module M2.5*5*3.2 4 86.AD302.006
Media Board 3
Step Screw Quantity Part No.

64 Chapter 3
Removing the Hinge Covers
1. See “Removing the Battery Pack” on page 52.
2. Remove the two screw caps and screws from the Hinge Covers.
3. Slide the covers off the hinges in the direction of the arrows.
IMPORTANT:The left and right Hinge Covers are shaped differently and marked L and R on the inside. Ensure
that the correct cover is used during reassembly.
Step Size Quantity Screw Type
Hinge Covers M2*3 2

Chapter 3 65
Removing the Switch Cover
CAUTION: Using tools to remove the Switch Cover may cause damage to the outer casing. It is
recommended that only fingers are used to remove the Switch Cover.
1. See “Removing the Battery Pack” on page 52.
2. See “Removing the Hinge Covers” on page 64.
3. Locate and remove the ten securing screws on the bottom of the computer.
4. Turn the computer over and open the LCD module to expose the Switch Cover.
IMPORTANT:The LCD module does not fully extend. Damage will occur if you attempt to extend the LCD
module beyond the manufacturer’s design.
5. Push the Switch Cover downward (1) and lift the leftside of the cover upward (2) to release the securing pins.
Step Size Quantity Screw Type
Switch Cover
(red callout)
M2.5*3 4
Switch Cover
(green callout)
M2.5*10 2
1
2

66 Chapter 3
6. Using both hands, lift both sides of the rear edge of the Switch Cover upward as shown.
7. Lift the left side of the Switch Cover first and gently rotate it while lifting the right side clear of the casing.
8. Lift the Switch Cover clear of the chassis.

Chapter 3 67
Removing the Keyboard
1. See “Removing the Switch Cover” on page 65.
2. Lift the keyboard from both sides to clear the securing tabs on both sides of the Keyboard.
3. Push the Keyboard toward the LCD screen to expose the Keyboard FFC cable.
4. Unlock the connector and pull the FFC to remove it from the Mainboard.
5. Remove the keyboard from the chassis.

68 Chapter 3
Removing the Speaker Module
1. See “Removing the Keyboard” on page 67.
2. Remove the two securing screws from the Speaker Module.
3. Remove the adhesive tape securing the LCD cables to the Speaker Module.
4. Disconnect the speaker cable as shown.
Step Size Quantity Screw Type
Speaker Module M2.5*3 2

Chapter 3 69
5. Rotate the Speaker Module upward, rear edge first to clear the LCD cables, and remove it from the chassis.

70 Chapter 3
Removing the LCD Module
1. See “Removing the WLAN Module” on page 56.
2. See “Removing the Keyboard” on page 67.
3. Turn the computer over. Remove the two securing screws as shown.
4. Lift the securing tape to expose the Antenna cable as shown.
5. Push the Antenna cables through the casing as shown.
Step Size Quantity Screw Type
LCD Module M2.5*5 2

Chapter 3 71
6. Completely remove the Antenna cable from the cable channel.
7. Turn the computer over. Remove the two adhesive strips from the Antenna cable.
8. Rest the computer on the LCD Module and push the Antenna cable through the chassis as shown.

72 Chapter 3
9. Completely remove the Antenna from the cable channel.
10. Disconnect the LCD cables from the Mainboard as shown.

Chapter 3 73
11. Remove the two securing screws from the left LCD hinge.
12. Peel back the adhesive strip from the LCD Hinge as shown.
Step Size Quantity Screw Type
LCD Module M2.5*5 2

74 Chapter 3
13. Remove the two securing screws from the right LCD hinge.
14. Carefully remove the LCD Module from the chassis.
Step Size Quantity Screw Type
LCD Module M2.5*5 2

Chapter 3 75
Removing the Upper Base
1. See “Removing the LCD Module” on page 70.
2. Turn the computer over. Remove the ten screws on the bottom panel.
3. Turn the computer over. Remove the two securing screws on the top panel.
Step Size Quantity Screw Type
Upper Cover
(red call out)
M2.5*10 10
Upper Cover
(green callout)
M2.5*5 5
Step Size Quantity Screw Type
Upper Cover
(red callout)
M2.5*5 1
Upper Cover
(green callout)
M2.5*3 1

76 Chapter 3
4. Turn the computer over and disconnect the three FFC cables from the mainboard.
Unlock the connector and disconnect A as shown. Unlock the connector and disconnect B as shown.
Unlock the connector and disconnect C as shown.
A
C
B

Chapter 3 77
WARNING:Care must be taken when removing v from the Lower Base to prevent damage or stress to the
surface.
5. Ease the lower casing outward to clear the securing clips and pry apart the left side as shown, and lift the rear
edge of the Upper Base upward.
6. Ease the lower casing outward to clear the securing clips and pry apart the right side as shown. Lift the rear
edge of the Upper Base upward.
7. Completely remove the Upper Base from the Lower Base.

78 Chapter 3
Removing the Finger Print Reader
NOTE: Only the Discrete SKU supports Finger Print Reader technology.
1. See “Removing the Upper Base” on page 75.
2. Remove the single securing screw on the bracket.
3. Lift the bracket clear of the casing.
Step Size Quantity Screw Type
Finger Print
Reader
M2*3 1

Chapter 3 79
4. Lift the FFC, as shown, to disengage the adhesive and remove the Finger Print Reader Board from the casing.

80 Chapter 3
Removing the TouchPad Bracket
1. See “Removing the Upper Base” on page 75.
2. Lift the FFC, as shown, to disengage the adhesive.
3. Open the FFC locking latch as shown and remove the FFC.
4. Remove the two screws from the TouchPad Bracket and remove it from the casing.
Step Size Quantity Screw Type
TouchPad
Bracket
M2*3 2

Chapter 3 81
5. Remove the TouchPad Bracket from the Upper Base.

82 Chapter 3
Removing the Media Board
WARNING:Care must be taken when removing the Media Board Cover from the Upper Base to prevent
damage or stress to the surface.
1. See “Removing the Upper Base” on page 75.
2. Detach the media board FFC from the upper case.
3. Remove the three securing screws as shown.
4. Lift the media board clear of the upper case.

Chapter 3 83
Step Size Quantity Screw Type
Media Board M2.5*3 3

84 Chapter 3
Removing the USB Board
1. See “Removing the Upper Base” on page 75.
2. Remove the single securing screw from the USB board.
3. Open the FFC locking latch and remove the FFC from the Mainboard.
4. Lift the FFC to detach the adhesive from the casing.
Step Size Quantity Screw Type
USB Board M2.5*3 1

Chapter 3 85
5. Lift the USB Board clear of the casing.

86 Chapter 3
Removing the Modem Module
1. Remove the Upper Base. See “Removing the Upper Base” on page 75.
2. Remove the adhesive tape securing the cable to the Modem and remove the two securing screws.
3. Lift the Modem Module clear of the Mainboard as shown.
4. Turn the module over and disconnect the Modem cable. Remove the module from the casing.
Step Size Quantity Screw Type
Modem Module M2*3 2

Chapter 3 87
Removing the Bluetooth Module
1. See “Removing the Upper Base” on page 75.
2. Grasp the cable as shown and pull to disconnect from the Bluetooth module.
3. Disconnect the cable from the Mainboard and remove the adhesive tape to free the cable.
4. Remove the single securing screw and remove the module from the chassis.
Step Size Quantity Screw Type
Bluetooth Module M2.5*3 1

88 Chapter 3
Removing the Mainboard
1. See “Removing the Upper Base” on page 75.
2. See “Removing the USB Board” on page 84.
3. See “Removing the Modem Module” on page 86.
4. See “Removing the Bluetooth Module” on page 87.
5. Grasp the RJ-11 cable and remove it from the Mainboard as shown.
6. Remove the single securing screw.
Step Size Quantity Screw Type
Mainboard M2.5*3 1

Chapter 3 89
7. Lift the mainboard right side first to remove from the base.

90 Chapter 3
Removing the RJ-11 Port
1. See “Removing the Mainboard” on page 88.
2. Turn the Lower Base over and pull the Modem cable through the casing as shown.
3. Completely remove the Modem cable from the cable channel.
4. Turn the computer over. Pull the Modem cable completely through the casing as shown.

Chapter 3 91
5. Remove the adhesive tape and lift the cable out of the cable channel as shown.
6. Detach the adhesive and lift the cable bundle out of the casing.
7. Remove the RJ-11 Port from the casing.

92 Chapter 3
Removing the Thermal Module
1. See “Removing the Mainboard” on page 88.
2. Turn the Mainboard over and place on a clean surface.
3. Hold the fan cable connector and lift to disconnect from the mainboard.
4. Remove the four screws from the Thermal Module numerically, from 4 to 1.
Step Size Quantity Screw Type
CPU Thermal
Module
M2.5*5*3.2 4
1
4
3
2

Chapter 3 93
WARNING:To prevent damage to the Thermal Module or the CPU, hold and lift the Thermal Module by lifting
both ends up and away at the same time.
5. Hold the module on both sides and lift it clear of the Mainboard.
IMPORTANT:If the replacement Thermal Module does not include the thermal protection pad shown below,
reuse the original thermal protection pad with the new Thermal Module.

Chapter 3 95
LCD Module Disassembly Process
LCD Module Disassembly Flowchart
Screw List
Step Screw Quantity Part No.
LCD Bezel M2.5*5 6 86.AD302.003
Camera Module M2.5*3 1 86.AD302.002
LCD Panel M2.5*5 2 86.AD302.003
M2.5*3 1 86.AD302.002
LCD Brackets M2*3 6 86.AD302.001
Remove
LED Panel
Remove
LED Bezel
Remove
LED FPC Cable
Remove
Camera Module
Remove LED
Panel from Main
Unit before
proceeding
Remove
LED Brackets
Remove
Antenna
Remove
MIC Module

96 Chapter 3
Removing the LCD Bezel
1. See “Removing the LCD Module” on page 70.
2. Remove the six screw caps and screws as shown.
3. Starting at the centre of the top edge, pry the inside of the bezel away from the screen. Work round the edges
to pry the bezel away from the screen as shown.
Step Size Quantity Screw Type
LCD Bezel M2.5*5 6

Chapter 3 97
4. Lift the bezel away from the panel.

98 Chapter 3
Removing the Camera Module
1. See “Removing the LCD Bezel” on page 96.
2. Remove the single screw from the Camera Bracket as shown.
3. Lift the Camera Bracket, right side first, clear of the casing.
4. Lift the Camera Module clear of the casing and disconnect the cable from the Module.
5. Remove the Camera Module.
Step Size Quantity Screw Type
Camera Module M2.5*3 1

Chapter 3 99
Removing the LCD Panel
1. See “Removing the Camera Module” on page 98.
2. Remove the two securing screws from the LCD hinges and the single LCD grounding screw.
3. Remove the Camera cable bundle from the top of the casing as shown.
Step Size Quantity Screw Type
LCD Panel
(red callout)
M2.5*5 2
LCD Panel
(green callout)
M2.5*3 1

100 Chapter 3
4. Lift the LCD Panel out of the casing as shown.

Chapter 3 101
Removing the LCD Brackets and FPC Cable
1. See “Removing the LCD Panel” on page 99.
2. Turn the LCD Panel over on a clean surface, and lift the cable as shown to detach the adhesive.
3. Grip the adhesive strip covering the LCD cable connector and pull it back (1).
4. Remove the cable from the panel as shown (2).
5.
Remove the six securing screws (three on each side) from the LCD Panel brackets in numeric order, from 3 to 1.
6. Remove the LCD brackets by pulling them away from the LCD Panel.
Step Size Quantity Screw Type
LCD Brackets M2*3 6
1
2
2
1
3
2
3
1

102 Chapter 3
Removing the Antennas
1. See “Removing the LCD Panel” on page 99.
2. Remove the strips holding the antenna cables in place. Ensure the cables are free from obstructions.
3. Remove the tab securing the left and right antennas to the LCD module and lift the antennas clear.
4. Remove the antenna cables and assembly from the LCD module.

104 Chapter 3
LCD Module Reassembly Procedure
Replacing the MIC Module
1. Replace the MIC Module in the LCD casing. 2. Run the cable as shown and replace the adhesive
strips to hold it in place.
IMPORTANT:Ensure that the cable runs as shown in the hinge well area to avoid trapping.

Chapter 3 105
Replacing the Antennas
1. Run the right side Antenna cable as shown in the
hinge well to avoid trapping.
2. Run the cable as shown and replace the adhesive
strip.
3. Run the cable along the edge of the casing using
all available cable clips.
4. Run the cable as shown and replace the adhesive
strip.
5. Replace the Antenna in the casing as shown and
secure it in place with the tape.
6. Ensure that the securing pin is properly located.

106 Chapter 3
7. Run the left side Antenna cable as shown in the
hinge well to avoid trapping.
8. Run the cable along the edge of the casing using
all available cable clips.
9. Run the cable as shown and replace the adhesive
strip.
10. Run the cable as shown and replace the adhesive
strip.
11. Run the cable along the edge of the casing using
all available cable clips.
12. Replace the Antenna in the casing as shown and
secure it in place with the tape.

Chapter 3 107
13. Ensure that the securing pin is properly located.

108 Chapter 3
Replacing the LCD Panel
1. Align the LCD brackets with the six screw holes (three on each side) on the LCD Panel as shown.
2.
Replace the six securing screws in numeric order, from 1 to 3.
3. Turn the panel over. Insert the LCD Panel cable
into the LCD Panel as shown (1). Secure the cable
by replacing the securing strip (2).
4. Run the LCD cable as shown and press down
along the length of the cable to secure it in place.
5. Insert the LCD panel into the casing back edge first
as shown.
6. Ensure that the four locating pins are properly
seated before continuing.
2
3
1
2
1
3
2
1

Chapter 3 109
7. Replace the Camera Module cable bundle in the casing as shown.
8. Replace the three screws to secure the panel and grounding within the LCD module.
IMPORTANT:When replacing the screws in the LCD brackets (red callout) do not use the screw holes
marked with ‘X’. These slots are reserved for the Bezel securing screws.

110 Chapter 3
Replacing the Camera Module
1. Reconnect the LCD cable to the Camera Module. 2. Place the Camera Module in the casing as shown.
3. Ensure that the locating pins are correctly seated. 4. Insert the Camera Bracket left side first to engage
the securing clip.
5. Lower the bracket into place as shown 6. Replace the single securing screw.

Chapter 3 111
Replacing the LCD Bezel
1. Place the Bezel on the casing bottom edge first
and press in the areas marked to snap it into place.
2. Press down the sides of the bezel, working toward
the top edge.
3. Press down the top edge to complete the process.
IMPORTANT:Ensure there are no gaps between the casing and the Bezel.
4. Replace the six securing screws and screw caps on the LCD bezel.

112 Chapter 3
Main Module Reassembly Procedure
Replacing the CPU
IMPORTANT:The CPU has a Pin1 locator that must be positioned corresponding to the marker on the CPU
socket.
1. Place the CPU into the CPU socket as shown, taking note of the Pin1 locator.
2. Using a flat-bladed screw driver, rotate the CPU locking screw 180° clockwise to secure the CPU in place.
Socket
Pin1 Locator
CPU
Pin1 Locator

Chapter 3 113
Replacing the Thermal Module
WARNING:To prevent damage to the Thermal Module or the CPU, hold the Thermal Module by both ends at
the same time.
IMPORTANT:If the replacement Thermal Module does not include the thermal protection pad shown below,
reuse the original thermal protection pad with the new Thermal Module.
1. Align and place the Thermal Module in the on the
mainboard as shown.
2. Remove the four screws from the Thermal Module
numerically, from 1 to 4.
3. Connect fan cable to the mainboard as shown.
1
4
3
2

114 Chapter 3
Replacing the RJ-11 Port
1. Replace the RJ-11 Port in the casing as shown. 2. Place the cable bundle in the casing and apply
pressure to secure the adhesive in place.
3. Run the cable along the cable channel using all
available cable clips.
4. Replace the adhesive tape and insert the cable
through the casing as shown.
5. Pull the cable through the casing completely. 6. Turn the computer over and run the cable along
the cable channel using all available cable clips.

Chapter 3 115
7. Insert the cable through the casing to the top side as shown.

116 Chapter 3
Replacing the Mainboard
1. Ensure that the Mainboard is face up. Place the Mainboard in the chassis, left hand edge first to allow the
I/O Ports through the casing, then lower it into place.
2. Ensure the screw socket is aligned. Replace the single securing screws as shown.
NOTE: Make sure the I/O ports are positioned correctly through the lower cover, and the screw sockets are
visible through the mainboard.
3. Replace the RJ-11 cable in the retaining clip on the Mainboard.

Chapter 3 117
Replacing the Bluetooth Board
Replacing the Modem Module
1. Insert the Bluetooth Module left side first and lower
it into place.
2. Replace the single securing screw.
3. Reconnect the Bluetooth cable to the Mainboard
and secure the cable in place with the tape.
4. Reconnect the Bluetooth cable to the Bluetooth
Module.
1. Connect the modem cable as shown. 2. Replace the Modem Module on the Mainboard.

118 Chapter 3
Replacing the USB Board
3. Align the screw sockets and replace the two
screws.
4. Secure the Modem cable in place with the
adhesive tape.
1. Insert the USB Board into the casing, ensuring that
the USB Port is accessible through the case.
2. Run the cable along the casing and insert it into the
FFC connector.
3. Lock the connector and press down on the FFC
cable to secure it on the casing.
4. Ensure the locating pins is correctly seated and
replace the single securing screw.
Locating Pin

Chapter 3 119
Replacing the Media Board
WARNING:Care must be taken when replacing the Media Board Cover to prevent damage or stress to the
surface.
1. Place the media board in the upper case.
2. Secure the three securing screws as shown.
3. Adhere the FFC to the upper case as shown.

120 Chapter 3
Step Size Quantity Screw Type
Media Board M2.5*3 3

Chapter 3 121
Replacing the TouchPad Bracket
Replacing the Finger Print Reader
1. Place the TouchPad in the casing. 2. Replace the two securing screws.
3. Replace the FFC and close the locking latch. 4. Run the cable along the Bracket and press down to
secure it in place.
1. Replace the Finger Print Reader in the Upper
Cover in the direction of the arrow.
2. Run the FFC along the TouchPad bracket, as
shown, and press down to secure it in place.

122 Chapter 3
3. Replace the FInger Print Reader Bracket rear edge
first and lower it into place.
4. Replace the single securing screw.

Chapter 3 123
Replacing the Upper Cover
WARNING:Care must be taken when replacing the Upper Cover to prevent damage or stress to the surface.
1. Place the Upper Cover on the Lower Cover, front edge first, and lower it into place.
2. Starting with the sides, press down all around the perimeter of the cover to secure it in place.

124 Chapter 3
3. Reconnect the three FFC cables to the mainboard.
Connect and lock connector A as shown. Connect and lock connector B as shown.
Connect and lock connector C as shown.
A
C
B

Chapter 3 125
4. Replace the two securing screws in the Upper Cover.
5. Turn the computer over. Replace the fifteen screws on the bottom panel.

126 Chapter 3
Replacing the LCD Module
1. Carefully align the LCD module over the hinge
sockets and lower the module into the chassis,
taking care not to trap the LCD cables.
2. Replace the two securing screws on the right hinge
as shown.
3. Replace the adhesive strip on the left hinge. 4. Replace the two securing screws on the left hinge
as shown.
5. Reconnect the LCD cable to the Mainboard.

Chapter 3 127
IMPORTANT:Run the cables as shown to avoid trapping when the Switch Cover is replaced.
6. Insert the Antenna cables through the casing, as shown, and pull through from the underside.
7. Ensure the cable is pulled completely through the
casing.
8. Run the Antenna cables along the cable channel
as shown, using all available cable clips.

128 Chapter 3
IMPORTANT: Run the cables as shown to avoid
trapping when the Switch Cover is replaced.
9. Replace the two adhesive strips to secure the
cables in place.
10. Pull the Antenna through the casing into the WLAN
bay as shown.
11. Run the Antenna cables along the cable channel
as shown, using all the available cable clips.
12. Replace the adhesive strip to secure the cables in place.

Chapter 3 129
13. Replace the two securing screws.

130 Chapter 3
Replacing the Speaker Module
1. Align and replace the Speaker Module in the lower
case.
IMPORTANT: Run the LCD cables over the Speaker
Module as shown to avoid trapping when the Switch
Cover is replaced.
2. Reconnect the Speaker cable. 3. Replace the adhesive tape to secure the LCD
cables in place.
4. Replace the two securing screws as shown.

Chapter 3 131
Replacing the Keyboard
1. Place the Keyboard on the Upper Cover, face up
and reconnect the FFC cable to the Mainboard.
2. Insert the Keyboard, front edge first, into the Upper
Cover as shown. Ensure that the five tabs are
correctly seated.
3. Press down both sides of the keyboard to locate it correctly.

132 Chapter 3
Replacing the Switch Cover
1. Place the Switch Cover on the Upper Case as
shown.
2. Press down both sides of the Switch Cover to snap
it into place.
3. Continue to press down as shown to correctly seat the Switch Cover on the Upper Cover.

Chapter 3 133
4. Turn the computer over and replace the six securing screws as shown.

134 Chapter 3
Replacing the Hinge Covers
IMPORTANT:The left and right Hinge Covers are shaped differently and marked L and R on the inside. Ensure
that the correct cover is used during reassembly.
1. Align the Hinge Covers screw hole side up and slide them on to the hinge assemblies.
2. Replace the two securing screws and caps.

Chapter 3 135
Replacing the ODD Module
1. Align the ODD Bezel as shown and press it into place. Close the ODD drawer.
2. Align the ODD Bracket as shown and replace the securing screws.
3. Push the ODD Module into the chassis as shown
until the bezel is flush with the casing.
4. Replace the securing screw.

136 Chapter 3
Replacing the Hard Disk Drive Module
Replacing the DIMM Modules
NOTE: To replace DIMM Module 2, first remove DIMM Module 1. In this procedure, only DIMM Module 1 is
shown.
1. Place the HDD carrier on the HDD. 2. Replace the four securing screws (two each side).
3. Place the HDD Module in the HDD bay as shown and slide it in the direction of the arrow to connect the
interface.
1. Insert the DIMM Module flush with the connector and press down to lock in place.

Chapter 3 137
Replacing the WLAN Module
Replacing the Lower Covers
1. Insert the WLAN board into the WLAN socket. 2. Replace the two screws to secure the module.
3. Connect the two antenna cables to the module.
NOTE: The White cable goes to the upper terminal
and the black cable to the lower terminal.
IMPORTANT: Ensure that the cabling is replaced as
shown to avoid trapping when the covers are
replaced.
1. Replace the Lower Covers and secure the captive screws.
WLAN
Cover
HDD
Cover
DIMM
Cover

138 Chapter 3
Replacing the SD Card Dummy Trays
Replacing the Battery
1. Insert the SD Card and push into the slot until flush
with the chassis cover.
1. Slide and hold the battery release latch to the
release position (1), then insert the battery and
press down (2).
2. Slide the battery lock/unlock latch to the lock
position.
1
2

Chapter 4 139
Troubleshooting
Common Problems
Use the following procedure as a guide for computer problems.
NOTE: The diagnostic tests are intended to test only Acer products. Non-Acer products, prototype cards, or
modified options can give false errors and invalid system responses.
1. Obtain the failing symptoms in as much detail as possible.
2. Verify the symptoms by attempting to re-create the failure by running the diagnostic test or by repeating
the same operation.
3. Use the following table with the verified symptom to determine which page to go to.
4. If the Issue is still not resolved, see “Online Support Information” on page 183.
Symptoms (Verified) Go To
Power On Issue Page 140
No Display Issue Page 141
LCD Failure Page 143
Internal Keyboard Failure Page 143
Touchpad Failure Page 144
Internal Speaker Failure Page 144
Internal Microphone Failure Page 146
ODD Failure Page 148
Rightside USB Failure Page 151
Modem Failure Page 151
WLAN/WiMAX Failure Page 152
Bluetooth Failure Page 152
EasyTouch Button Failure Page 153
Media Board Failure Page 153
Finger Print Reader Failure Page 154
Thermal Unit Failure Page 154
Other Functions Failure Page 155
Intermittent Failures Page 156
Undetermined Failures Page 156
Chapter 4

140 Chapter 4
Power On Issue
If the system doesn’t power on, perform the following actions one at a time to correct the problem. Do not
replace a non-defective FRUs:
Computer Shutsdown Intermittently
If the system powers off at intervals, perform the following actions one at a time to correct the problem.
1. Check the power cable is properly connected to the computer and the electrical outlet.
2. Remove any extension cables between the computer and the outlet.
3. Remove any surge protectors between the computer and the electrical outlet. Plug the computer directly
into a known good electrical outlet.
4. Disconnect the power and open the casing to check the Thermal Unit and fan airways are free of
obstructions.
5. Remove all external and non-essential hardware connected to the computer that are not necessary to
boot the computer to the failure point.
6. Remove any recently installed software.
7. If the Issue is still not resolved, see “Online Support Information” on page 183.

Chapter 4 141
No Display Issue
If the Display doesn’t work, perform the following actions one at a time to correct the problem. Do not replace
a non-defective FRUs:
No POST or Video
If the POST or video doesn’t display, perform the following actions one at a time to correct the problem.
1. Make sure that the internal display is selected. On this notebook model, switching between the internal
display and the external display is done by pressing Fn+F5. Reference Product pages for specific model
procedures.
2. Make sure the computer has power by checking at least one of the following occurs:
•Fans start up
•Status LEDs light up
If there is no power, see “Power On Issue” on page 140.
3. Drain any stored power by removing the power cable and battery and holding down the power button for
10 seconds. Reconnect the power and reboot the computer.
4. Connect an external monitor to the computer and switch between the internal display and the external
display is by pressing Fn+F5 (on this model).
If the POST or video appears on the external display, see “LCD Failure” on page 143.
5. Disconnect power and all external devices including port replicators or docking stations. Remove any
memory cards and CD/DVD discs. Restart the computer.
If the computer boots correctly, add the devices one by one until the failure point is discovered.
6. Reseat the memory modules.
7. Remove the drives (see “Disassembly Process” on page 50).
8. If the Issue is still not resolved, see “Online Support Information” on page 183.

142 Chapter 4
Abnormal Video Display
If video displays abnormally, perform the following actions one at a time to correct the problem.
1. Reboot the computer.
2. If permanent vertical/horizontal lines or dark spots display in the same location, the LCD is faulty and
should be replaced. See “Disassembly Process” on page 50.
3. If extensive pixel damage is present (different colored spots in the same locations on the screen), the LCD
is faulty and should be replaced. See “Disassembly Process” on page 50.
4. Adjust the brightness to its highest level. See the User Manual for instructions on adjusting settings.
NOTE: Ensure that the computer is not running on battery alone as this may reduce display brightness.
If the display is too dim at the highest brightness setting, the LCD is faulty and should be replaced. See
“Disassembly Process” on page 50.
5. Check the display resolution is correctly configured:
a. Minimize or close all Windows.
b. If display size is only abnormal in an application, check the view settings and control/mouse wheel
zoom feature in the application.
c. If desktop display resolution is not normal, right-click on the desktop and select
Personalize´ Display Settings.
d. Click and drag the Resolution slider to the desired resolution.
e. Click Apply and check the display. Readjust if necessary.
6. Roll back the video driver to the previous version if updated.
7. Remove and reinstall the video driver.
8. Check the Device Manager to determine that:
•The device is properly installed. There are no red Xs or yellow exclamation marks.
•There are no device conflicts.
•No hardware is listed under Other Devices.
9. If the Issue is still not resolved, see “Online Support Information” on page 183.
10. Run the Windows Memory Diagnostic from the operating system DVD and follow the onscreen prompts.
11. If the Issue is still not resolved, see “Online Support Information” on page 183.
Random Loss of BIOS Settings
If the computer is experiencing intermittent loss of BIOS information, perform the following actions one at a
time to correct the problem.
1. If the computer is more than one year old, replace the CMOS battery.
2. Run a complete virus scan using up-to-date software to ensure the computer is virus free.
3. If the computer is experiencing HDD or ODD BIOS information loss, disconnect and reconnect the power
and data cables between devices.
If the BIOS settings are still lost, replace the cables.
4. If HDD information is missing from the BIOS, the drive may be defective and should be replaced.
5. Replace the Motherboard.
6. If the Issue is still not resolved, see “Online Support Information” on page 183.

Chapter 4 143
LCD Failure
If the LCD fails, perform the following actions one at a time to correct the problem. Do not replace a non-
defective FRUs:
Built-In Keyboard Failure
If the built-in Keyboard fails, perform the following actions one at a time to correct the problem. Do not replace
a non-defective FRUs:

144 Chapter 4
Touchpad Failure
If the Touchpad doesn’t work, perform the following actions one at a time to correct the problem. Do not
replace a non-defective FRUs:
Internal Speaker Failure
If the internal Speakers fail, perform the following actions one at a time to correct the problem. Do not replace
a non-defective FRUs:

Chapter 4 145
Sound Problems
If sound problems are experienced, perform the following actions one at a time to correct the problem.
1. Reboot the computer.
2. Navigate to Start´ Control Panel´ System and Maintenance´ System´ Device Manager. Check
the Device Manager to determine that:
•The device is properly installed.
•There are no red Xs or yellow exclamation marks.
•There are no device conflicts.
•No hardware is listed under Other Devices.
3. Roll back the audio driver to the previous version, if updated recently.
4. Remove and reinstall the audio driver.
5. Ensure that all volume controls are set mid range:
a. Click the volume icon on the taskbar and drag the slider to 50. Ensure that the volume is not muted.
b. Click Mixer to verify that other audio applications are set to 50 and not muted.
6. Navigate to Start´ Control Panel´ Hardware and Sound´ Sound. Ensure that Speakers are selected
as the default audio device (green check mark).
NOTE: If Speakers does not show, right-click on the Playback tab and select Show Disabled Devices
(clear by default).
7. Select Speakers and click Configure to start Speaker Setup. Follow the onscreen prompts to configure
the speakers.
8. Remove and recently installed hardware or software.
9. Restore system and file settings from a known good date using System Restore.
If the issue is not fixed, repeat the preceding steps and select an earlier time and date.
10. Reinstall the Operating System.
11. If the Issue is still not resolved, see “Online Support Information” on page 183.

146 Chapter 4
Internal Microphone Failure
If the internal Microphone fails, perform the following actions one at a time to correct the problem. Do not
replace a non-defective FRUs:
Microphone Problems
If internal or external Microphones do no operate correctly, perform the following actions one at a time to
correct the problem.
1. Check that the microphone is enabled. Navigate to Start´ Control Panel´ Hardware and Sound´
Sound and select the Recording tab.
2. Right-click on the Recording tab and select Show Disabled Devices (clear by default).
3. The microphone appears on the Recording tab.
4. Right-click on the microphone and select Enable.
5. Select the microphone then click Properties. Select the Levels tab.
6. Increase the volume to the maximum setting and click OK.
7. Test the microphone hardware:
a. Select the microphone and click Configure.
b. Select Set up microphone.
c. Select the microphone type from the list and click Next.
d. Follow the onscreen prompts to complete the test.
8. If the Issue is still not resolved, see “Online Support Information” on page 183.

Chapter 4 147
HDD Not Operating Correctly
If the HDD does not operate correctly, perform the following actions one at a time to correct the problem.
1. Disconnect all external devices.
2. Run a complete virus scan using up-to-date software to ensure the computer is virus free.
3. Run the Windows Vista Startup Repair Utility:
a. insert the Windows Vista Operating System DVD in the ODD and restart the computer.
b. When prompted, press any key to start to the operating system DVD.
c. The Install Windows screen displays. Click Next.
d. Select Repair your computer.
e. The System Recovery Options screen displays. Click Next.
f. Select the appropriate operating system, and click Next.
NOTE: Click Load Drivers if controller drives are required.
g. Select Startup Repair.
h. Startup Repair attempts to locate and resolve issues with the computer.
i. When complete, click Finish.
If an issue is discovered, follow the onscreen information to resolve the problem.
4. Run the Windows Memory Diagnostic Tool. For more information see Windows Help and Support.
5. Restart the computer and press F2 to enter the BIOS Utility. Check the BIOS settings are correct and that
CD/DVD drive is set as the first boot device on the Boot menu.
6. Ensure all cables and jumpers on the HDD and ODD are set correctly.
7. Remove any recently added hardware and associated software.
8. Run the Windows Disk Defragmenter. For more information see Windows Help and Support.
9. Run Windows Check Disk by entering chkdsk /r from a command prompt. For more information see
Windows Help and Support.
10. Restore system and file settings from a known good date using System Restore.
If the issue is not fixed, repeat the preceding steps and select an earlier time and date.
11. Replace the HDD. See “Disassembly Process” on page 50.

148 Chapter 4
ODD Failure
If the ODD fails, perform the following actions one at a time to correct the problem. Do not replace a non-
defective FRUs:
ODD Not Operating Correctly
If the ODD exhibits any of the following symptoms it may be faulty:
•Audio CDs do not play when loaded
•DVDs do not play when loaded
•Blank discs do not burn correctly
•DVD or CD play breaks up or jumps
•Optical drive not found or not active:
•Not shown in My Computer or the BIOS setup
•LED does not flash when the computer starts up
•The tray does not eject
•Access failure screen displays
•The ODD is noisy
Perform the following general solutions one at a time to correct the problem.
1. Reboot the computer and retry the operation.
2. Try an alternate disc.
3. Navigate to Start´ Computer. Check that the ODD device is displayed in the Devices with Removable
Storage panel.
4. Navigate to Start´ Control Panel´ System and Maintenance´ System´ Device Manager.

Chapter 4 149
a. Double-click lDE ATA/ATAPI controllers. If a device displays a down arrow, right-click on the device
and click Enable.
b. Double-click DVD/CD-ROM drives. If the device displays a down arrow, right-click on the device and
click Enable.
c. Check that there are no yellow exclamation marks against the items in lDE ATA/ATAPI controllers. If
a device has an exclamation mark, right-click on the device and uninstall and reinstall the driver.
d. Check that there are no yellow exclamation marks against the items in DVD/CD-ROM drives. If a
device has an exclamation mark, right-click on the device and uninstall and reinstall the driver.
e. If the exclamation marker is not removed from the item in the lists, try removing any recently installed
software and retrying the operation.
Discs Do Not Play
If discs do not play when inserted in the drive, perform the following actions one at a time to correct the
problem.
1. Check that the disc is correctly seated in the drive tray and that the label on the disc is visible.
2. Check that the media is clean and scratch free.
3. Try an alternate disc in the drive.
4. Ensure that AutoPlay is enabled:
a. Navigate to Start´ Control Panel´ Hardware and Sound´ AutoPlay.
b. Select Use AutoPlay for all media and devices.
c. In the Audio CD and DVD Movie fields, select the desired player from the drop down menu.
5. Check that the Regional Code is correct for the selected media:
IMPORTANT:Region can only be changed a limited number of times. After Changes remaining reaches zero,
the region cannot be changed even Windows is reinstalled or the drive is moved to another computer.
a. Navigate to Start´ Control Panel´ System and Maintenance´ System´ Device Manager.
b. Double-click DVD/CD-ROM drives.
c. Right-click DVD drive and click Properties, then click the DVD Region tab.
d. Select the region suitable for the media inserted in the drive.
Discs Do Not Burn Properly
If discs can not be burned, perform the following actions one at a time to correct the problem.
1. Ensure that the default drive is record enabled:
a. Navigate to Start´ Computer and right-click the writable ODD icon. Click Properties.
b. Select the Recording tab. In the Desktop disc recording panel, select the writable ODD from the
drop down list.
c. Click OK.
2. Ensure that the software used for burning discs is the factory default. If using different software, refer to
the software's user manual.
Playback is Choppy
If playback is choppy or jumps, perform the following actions one at a time to correct the problem.
1. Check that system resources are not running low:
a. Try closing some applications.
b. Reboot and try the operation again.
2. Check that the ODD controller transfer mode is set to DMA:
a. Navigate to Start´ Control Panel´ System and Maintenance´ System´ Device Manager.

150 Chapter 4
b. Double-click IDE ATA/ATAPI controllers, then right-click ATA Device 0.
c. Click Properties and select the Advanced Settings tab. Ensure that the Enable DMA box is
checked and click OK.
d. Repeat for the other ATA Devices shown if applicable.
Drive Not Detected
If Windows cannot detect the drive, perform the following actions one at a time to correct the problem.
1. Restart the computer and press F2 to enter the BIOS Utility.
2. Check that the drive is detected in the ATAPI Model Name field on the Information page.
NOTE: Check that the entry is identical to one of the ODDs specified in “Hardware Specifications and
Configurations” on page 18.
3. Turn off the power and remove the cover to inspect the connections to the ODD. See “Disassembly
Process” on page 50.
a. Check for broken connectors on the drive, motherboard, and cables.
b. Check for bent or broken pins on the drive, motherboard, and cable connections.
c. Try an alternate cable, if available. If the drive works with the new cable, the original cable should be
replaced.
4. Reseat the drive ensuring and all cables are connected correctly.
5. Replace the ODD. See “Disassembly Process” on page 50.
Drive Read Failure
If discs cannot be read when inserted in the drive, perform the following actions one at a time to correct the
problem.
1. Remove and clean the failed disc.
2. Retry reading the CD or DVD.
d. Test the drive using other discs.
e. Play a DVD movie
f. Listen to a music CD
If the ODD works properly with alternate discs, the original disc is probably defective and should be
replaced.
3. Turn off the power and remove the cover to inspect the connections to the ODD. See “Disassembly
Process” on page 50.
a. Check for broken connectors on the drive, motherboard, and cables.
b. Check for bent or broken pins on the drive, motherboard, and cable connections.
c. Try an alternate cable, if available. If the drive works with the new cable, the original cable should be
replaced.
4. Replace the ODD. See “Disassembly Process” on page 50.

Chapter 4 151
USB Failure (Rightside)
If the rightside USB port fails, perform the following actions one at a time to correct the problem. Do not
replace a non-defective FRUs:
Modem Function Failure
If the internal Modem fails, perform the following actions one at a time to correct the problem. Do not replace a
non-defective FRUs:

152 Chapter 4
Wireless Function Failure
If the WLAN/WiMAX fails, perform the following actions one at a time to correct the problem. Do not replace a
non-defective FRUs:
Bluetooth Function Failure
If the Bluetooth fails, perform the following actions one at a time to correct the problem. Do not replace a non-
defective FRUs:
Start
Reconnect the
Antenna to the
card
Check Antenna to
WLAN/WiMAX C ard
Check Antenna Swap the Antenna
Check WLAN/Wi MAX
Card
Swap WLAN/
WiMAX Card
Check Function Board Swap Function
Board
Swap Mainboard
OK
OK
OK
OK
NG
NG
NG
NG
Start
Reconnect the
cable to the
module
Check BT cable
connected
Check BT cable Swap the cable
Check BT Module Swap BT Module
Check Function Board Swap Function
Board
Swap Mainboard
OK
OK
OK
OK
NG
NG
NG
NG

Chapter 4 153
EasyTouch Button Failure
If the Acer EasyTouch buttons fail, perform the following actions one at a time to correct the problem. Do not
replace a non-defective FRUs:
Media Board Failure
If the Media Board fails, perform the following actions one at a time to correct the problem. Do not replace a
non-defective FRUs:
Start
Reconnect the
Function/B to MB
FFC cable
Check Function/B to
MB connection
Check Function/B
and FFC
Swap the Function
Board
Swap Mainboard
OK
OK
NG
NG

154 Chapter 4
Fingerprint Reader Failure
If the Fingerprint Reader fails, perform the following actions one at a time to correct the problem. Do not
replace a non-defective FRUs:
Thermal Unit Failure
If the Thermal Unit fails, perform the following actions one at a time to correct the problem. Do not replace a
non-defective FRUs:
Start
Reconnect the
cable to the
Mainboard
Check Fan power cable
Check Fan Swap the Thermal
Module
CPU Heatink well
seated? Seat it well
Check CPU Swap CPU
Swap Mainboard
OK
OK
OK
OK
NG
NG
NG
NG

Chapter 4 155
External Mouse Failure
If an external Mouse fails, perform the following actions one at a time to correct the problem.
1. Try an alternative mouse.
2. If the mouse uses a wireless connection, insert new batteries and confirm there is a good connection. See
the mouse user manual.
3. If the mouse uses a USB connection, try an alternate USB port.
4. Try an alternative program to verify mouse operation. Reinstall the program experiencing mouse failure.
5. Restart the computer.
6. Remove any recently added hardware and associated software.
7. Remove any recently added software and reboot.
8. Restore system and file settings from a known good date using System Restore.
If the issue is not fixed, repeat the preceding steps and select an earlier time and date.
9. Run the Event Viewer to check the events log for errors. For more information see Windows Help and
Support.
10. Roll back the mouse driver to the previous version if updated recently.
11. Remove and reinstall the mouse driver.
12. Check the Device Manager to determine that:
•The device is properly installed. There are no red Xs or yellow exclamation marks.
•There are no device conflicts.
•No hardware is listed under Other Devices.
13. If the Issue is still not resolved, see “Online Support Information” on page 183.
Other Failures
If the CRT Switch, Dock, LAN Port, external MIC or Speakers, PCI Express Card, 5-in-1 Card Reader or
Volume Wheel fail, perform the following general steps to correct the problem. Do not replace a non-defective
FRUs:
1. Check Drive whether is OK.
2. Check Test Fixture is ok.
3. Swap M/B to Try.

156 Chapter 4
Intermittent Problems
Intermittent system hang problems can be caused by a variety of reasons that have nothing to do with a
hardware defect, such as: cosmic radiation, electrostatic discharge, or software errors. FRU replacement
should be considered only when a recurring problem exists.
When analyzing an intermittent problem, do the following:
1. Run the advanced diagnostic test for the system board in loop mode at least 10 times.
2. If no error is detected, do not replace any FRU.
3. If any error is detected, replace the FRU. Rerun the test to verify that there are no more errors.
Undetermined Problems
The diagnostic problems does not identify which adapter or device failed, which installed devices are incorrect,
whether a short circuit is suspected, or whether the system is inoperative.
Follow these procedures to isolate the failing FRU (do not isolate non-defective FRU).
NOTE: Verify that all attached devices are supported by the computer.
NOTE: Verify that the power supply being used at the time of the failure is operating correctly. (See “Power On
Issue” on page 140.):
1. Power-off the computer.
2. Visually check them for damage. If any problems are found, replace the FRU.
3. Remove or disconnect all of the following devices:
•Non-Acer devices
•Printer, mouse, and other external devices
•Battery pack
•Hard disk drive
•DIMM
•CD-ROM/Diskette drive Module
•PC Cards
4. Power-on the computer.
5. Determine if the problem has changed.
6. If the problem does not recur, reconnect the removed devices one at a time until you find the failing FRU.
7. If the problem remains, replace the following FRU one at a time. Do not replace a non-defective FRU:
•System board
•LCD assembly

Chapter 4 157
POST Codes Tables
These tables describe the POST codes and descriptions during the POST.
Sec:
NO_EVICTION_MODE_DEBUG EQU 1 (CommonPlatform\sec\Ia32\SecCore.inc)
Memory:
DEBUG_BIOS equ 1 (Chipset\Alviso\MemoryInitAsm\IA32\IMEMORY.INC)
Code Description
0xC2 MTRR setup
0xC3 Enable cache
0xC4 Establish cache tags
0xC5 Enter NEM, Place the BSP in No Fill mode, set CR0.CD = 1, CR0.NW = 0
0xCF Cache Init Finished
Code Description
0xA0 First memory check point
0x01 Enable MCHBAR
0x02 Check for DRAM initialization interrupt and reset fail
0x03 Verify all DIMMs are DDR3 and unbuffered
0x04 Detect an improper warm reset and handle
0x05 Detect if ECC SO-DIMMs are present in the system
0x06 Verify all DIMMs are single or double sided and not asymmetric
0x07 Verify all DIMMs are x8 or x16 width
0x08 Find a common CAS latency between the DIMMS and the MCH
0x09 Determine the memory frequency and CAS latency to program
0x10 Determine the smallest common TRAS for all DIMMs
0x11 Determine the smallest common TRP for all DIMMs
0x12 Determine the smallest common TRCD for all DIMMs
0x13 Determine the smallest refresh period for all DIMMs
0x14 Verify burst length of 8 is supported by all DIMMs
0x15 Determine the smallest tWR supported by all DIMMs
0x16 Determine DIMM size parameters
0x17 Program the correct system memory frequency
0x18 Determine and set the mode of operation for the memory channels
0x19 Program clock crossing registers
0x20 Disable Fast Dispatch
0x21 Program the DRAM Row Attributes and DRAM Row Boundary registers
0x22 Program the DRAM Bank Architecture register
0x23 Program the DRAM Timing & and DRAM Control registers
0x24 Program ODT
0x25 Perform steps required before memory init
0x26 Program the receive enable reference timing control register
Program the DLL Timing Control Registers, RCOMP settings

158 Chapter 4
BDS & Specific action:
0x27 Enable DRAM Channel I/O Buffers
0x28 Enable all clocks on populated rows
0x29 Perform JEDEC memory initialization for all memory rows
0x30 Perform steps required after memory init
0x31 Program DRAM throttling and throttling event registers
0x32 Setup DRAM control register for normal operation and enable
0x33 Enable RCOMP
0x34 Clear DRAM initialization bit in the SB
0x35 Initialization Sequence Completed, program graphic clocks
0x43 Program Thermal Throttling
Code Description
0x00 Report the legacy boot is happening
0x12 Wake up the Aps
0x13 Initialize SMM Private Data and relocate BSP SMBASE
0x21 PC init begin at the stage1
0x27 Report every memory range do the hard ware ECC init
0x28 Report status code of every memory range
0x50 Get the root bridge handle
0x51 Notify pci bus driver starts to program the resource
0x58 Reset the host controller
0x5A IdeBus begin initialization
0x79 Report that the remote terminal is being disabled
0x7A Report that the remote terminal is being enabled
0x90 Keyboard reset
0x91 USB Keyboard disable
0x92 Keyboard detection
0x93 Report that the usb keyboard is being enabled
0x94 Clear the keyboard buffer
0x95 Init Keyboard
0x98 Mouse reset
0x99 Mouse disable
0x9A Detect PS2 mouse
0x9B Report that the mouse is being enabled
0xB8 Peripheral removable media reset (ex: IsaFloppy, USB device)
0xB9 Peripheral removable media disable
0xBB Peripheral removable media enable
0xE4 Report Status Code here for DXE_ENTRY_POINT once it is available
0xF8 Report that ExitBootServices() has been called
0xF9 Runtime driver set virtual address map
Code Description

Chapter 4 159
Each PEIM entry point used in 80_PORT
Each Driver entry point used in 80_PORT
Code Description
0x00
0x01 PEI_EVENT_LOG
0xA1 PEI_OEM_SERVICE
0xA2 PEI_SIO_INIT
0xA3 PEI_MONO_STATUS_CODE
0xA4 PEI_CPU_IO_PCI_CFG
0x06 PEI_CPU_IO
0x07 PEI_PCI_CFG
0xA5 PEI_CPU_PEIM
0xA6 PEI_PLATFORM_STAGE1
0xA7 PEI_VARIABLE
0xA8 PEI_SB_INIT
0x0C PEI_CAPSULE
0xAA PEI_PLATFORM_STAGE2
0xAC PEI_SB_SMBUS_ARP_DISABLED
0x0F PEI_HOST_TO_SYSTEM
0x40 PEI_MEMORY_INIT
0x41 PEI_S3_RESUME
0xAD PEI_CLOCK_GEN
0xAB PEI_OP_PRESENCE
0xAE PEI_FIND_FV
0x16 PEI_H2O_DEBUG_IO
0x17 PEI_H2O_DEBUG_COMM
0x16~0x1F PEI_RESERVED
0x20~0x2E PEI_OEM_DEFINED
0xAF PEI_DXE_IPL
Code Description
0x30 RESERVED
0xB6 DXE_CRC32_SECTION_EXTRACT
0xB8 SCRIPT_SAVE
0xB9 ACPI_S3_SAVE
0xBA SMART_TIMER
0xBB JPEG_DECODER
0xBC PCX_DECODER
0xBE HT_CPU / MP_CPU
0xBF LEGACY_METRONOME
0xC0 FTWLITE
0xC1 RUN_RIME
0xC2 MONOTONIC_COUNTER
0xC3 WATCH_DOG_TIMER

160 Chapter 4
0xC4 SECURITY_STUB
0xC5 DXE_CPU_IO
0xC6 CF9_RESET
0xC7 PC_RTC
0xC8 STATUS_CODE
0xC9 VARIABLE
EMU_VARIABLE
0xD9 DXE_CHIPSET_INIT
0x45 DXE_ALERT_FORMAT
0xD6 PCI_HOST_BRIDGE
0xD7 PCI_EXPRESS
0xD5 DXE_SB_INIT
0xDA IDE_CONTROLLER
0xDB SATA_CONTROLLER
0xDD SB_SM_BUS
0xE7 ISA_ACPI_DRIVER
0xE8 ISA_BUS
0xE9 ISA_SERIAL
0xED BUS_PCI_UNDI
0xEC PCI_BUS
0xF6 BOOT_PRIORITY
0xF7 FVB_SERVICE
0xF8 ACPI_PLATFORM
0xFB PCI_HOT_PLUG
0xFC DXE_PLATFORM
0xFD PLATFORM_IDE
0x97 SMBIOS
0x98 MEMORY_SUB_CLASS
0x99 MISC_SUB_CLASS
0x82 CON_PLATFORM
0x83 SAVE_MEMORY_CONFIG
0x84 ACPI_SUPPORT
0x85 CON_SPLITTER_UGA_VGA / CON_SPLITTER
0x88 VGA_CLASS
0x89 DATA_HUB
0x60 DISK_IO
0x8B MEMORY_TEST
0x62 CRISIS_RECOVERY
0x8D LEGACY_8259
0x8E LEGACY_REGION
0x8F LEGACY_INTERRUPT
0x70 BIOS_KEYBOARD
0x71 BIOS_VEDIO
Code Description

Chapter 4 161
0x72 MONITER_KEY
0x73 LEGACY_BIOS
0x75 LEGACY_BIOS_PLATFORM
0x76 PCI_PLATFORM
0x6C ISA_FLOOPY
0x6D PS2_MOUSE
0x6E USB_BOT
0x6F USB_CBI0
0x74 USB_MOUSE
0xFA SETUP_UTILITY
0x90 FW_BLOCK_SERVICE
0x78 SMM_USB_LEGACY
0x86 GRAPHICS_CONSOLE
0x87 TERMINAL
0x8A DATA_HUB_STD_ERR
0x7C FAT
0x7D PARTITION
0x7E ENGLISH
0x7F FRENCH
0x9E HII_DATABASE
0x9F OEM_SETUP_BROWSER
0x8C OEM_BADGING_SUPPORT
0xF9 SETUP_MOUSE
0x72 MONITOR_KEY
0xBD PLATFORM_BDS
0x8D RESERVED
0x8E RESERVED
0x8F RESERVED
0xA0 DXE_H2O_DEBUG_IO
0xB3 DXE_TPM_TCG
0xB4 DXE_TPM_PHYSICAL_PRESENCE
0xB7 DXE_OEM_SERVICE
0x9B DXE_ SECURITY_HDD_PASSWORD_SERVICE
0xA9 DXE_LAN_IDER_CONTROLLER
0x9C DXE_ SECURITY_SYSTEM_PASSWORD_SERVICE
0x9D DXE_ SECURITY_ PASSWORD_CONSOLE
0xCB DXE_ DATA_HUB_RECORD_POLICY
0xB5 DXE_TPM_DRIVER
0x11 CHINESE
0xB0 JAPANESE
0xB1 DXE_UNICODE_COLLACTION
Code Description

162 Chapter 4
Each SmmDriver entry point used in 80_PORT
Code Description
0xD4 SMM_ACCESS
0xDE SMM_CONTROL
0xCC SMM_BASE
0xD2 SMM_RUNTIME
0xDF SB_SMM_DISPATCH
0xD0 SMM_THUNK
0xCA SMM_ACPI_SW_CHILD
0xFE SMM_PLATFORM
0xD8 SMM_GMCH_MBI
0x90 SMM_FW_BLOCK_SERVICE
0x91 SMM_VARIABLE
0x92 SMM_IHISI
0x93 SMM_INT15_MICROCODE
0x94 SMM_PNP
0x95 SMM_INIT_PPM
0xD3 SMM_OEM_SERVICE

Chapter 5 163
Jumper and Connector Locations
Top View
Item Pin Description Item Pin Description
1 JPJ1 RJ-45 Connector 15 JP16 FP Board Connector
2 LED5 AC-IN LED 16 JP23 Keyboard Connector
3 LED10 AC-IN-LED 17 JP26 Function Board Connector
4 LED3 ON-OFF LED 18 JP25 e-Key Board Connector
5 LED4 ON-OFF LED 19 JP22 Media Console Connector
6 SW3 Switch 20 JP15 USB Board Connector
7 LED6 ON-OFF LED 21 JMINI1 MiniCard Port
8 LED7 Media LED 22 JP18 Bluetooth Connector
9 LED8 Num LED 23 JMDC1 MDC Connector
10 LED9 Caps LED 24 SW2 Switch
11 JP13 MIC Connector 25 LED2 Battery LED
12 JLVDS1 LVDS Connector 26 LED1 Power LED
13 JP14 Speaker Connector 27 SW1 Switch
14 JP21 TP Board Connector 28 JEXP1 ExpressCard Connector
3
7
611
23
8
22
28
2
5
9
10
18
19
26
412
13
14 15
17
20
21
24
25
27
1
16
Chapter 5

164 Chapter 5
Bottom View
Item Pin Description Item Pin Description
1 JDIMM2 DDR3 Socket 13 JCRT1 D-Sub Connector
2 PJP2 Battery Connector 14 JP17 eSATA/USB Port
3 JDIMM1 DDR3 Socket 15 JHDMI1 HDMI Port
4 U11 VRAM Chip 16 JUSB1 USB Port
5 U9 VRAM Chip 17 JHP1 Headphone Jack
6 U2 Northbridge 18 JMIC1 Microphone Jack
7 U17 VGA NB9M 19 JLINE1 Audio-in Jack
8 JCPU1 CPU Socket 20 IR1 Infrared Sensor
9 U23 Southbridge 21 JREAD1 Card Reader
10 JP27 Fan Connector 22 JMINI2 MiniCard Socket
11 PJP3 DC-IN Connector 23 JSATA1 HDD Connector
12 JPJ1 RJ-45 Connector 24 JSATA2 ODD Connector
2
3
6
4
11
21
8
20
22
24
1
57
9
10 12
13
14
15
16
17
18
19
23

Chapter 2 165
Clearing Password Check and BIOS Recovery
This section provide you the standard operating procedures of clearing password and BIOS recovery for
Aspire 4736G/4736Z Series. Aspire 4736G/4736Z Series provides one Hardware Open Gap on main board for
clearing password check, and one Hotkey for enabling BIOS Recovery.
Clearing Password Check
Hardware Open Gap Description
Steps for Clearing BIOS Password Check
If users set BIOS Password (Supervisor Password and/or User Password) for a security reason, BIOS will ask
the password during systems POST or when systems enter to BIOS Setup menu. However, once it is
necessary to bypass the password check, users need to short the HW Gap to clear the password by the
following steps:
•Power Off a system, and remove HDD, AC and Battery from the machine.
•Open the back cover of the machine, and find out the HW Gap on M/B as picture.
•Use an electric conductivity tool to short the two points of the HW Gap.
•Plug in AC, keep the short condition on the HW Gap, and press Power Button to power on the
system till BIOS POST finish. Then remove the tool from the HW Gap.
•Restart system. Press F2 key to enter BIOS Setup menu.
•If there is no Password request, BIOS Password is cleared. Otherwise, please follow the steps and
try again.
NOTE: The steps are only for clearing BIOS Password (Supervisor Password and User Password).
Item Description Location
R1290 Clear CMOS Jumper Memory bay

166 Chapter 5
BIOS Recovery by Crisis Disk
BIOS Recovery Boot Block:
BIOS Recovery Boot Block is a special block of BIOS. It is used to boot up the system with minimum BIOS
initialization. Users can enable this feature to restore the BIOS firmware to a successful one once the previous
BIOS flashing process failed.
BIOS Recovery Hotkey:
The system provides a function hotkey: Fn+Esc, for enable BIOS Recovery process when system is powered
on during BIOS POST. To use this function, it is strongly recommended to have the AC adapter and Battery
present. If this function is enabled, the system will force the BIOS to enter a special BIOS block, called Boot
Block.
Steps for BIOS Recovery by Crisis Disk:
Before doing this, one Crisis Disk should be prepared ready in hand. The Crisis Disk could be made by
executing the Crisis Disk program in another system with Windows XP OS.
Follow the steps below:
1. Power Off failed system.
2. Attach a USB floppy drive to the failed system.
3. Insert the Crisis Disk in to the USB floppy drive attached to the BIOS flash failed system.
4. In the power-off state, press and hold Fn+Esc then press the Power button.
The system powers on and the Crisis BIOS Recovery process begins.
BIOS Boot Block begins restoring the BIOS code from the Crisis floppy disk to BIOS ROM on the failed
systems.
When the Crisis flash process is finished, the system restarts with a workable BIOS.
5. Update to the latest version BIOS for the system using the regular BIOS flashing process.

Chapter 6 167
FRU (Field Replaceable Unit) List
This chapter gives you the FRU (Field Replaceable Unit) listing in global configurations of Aspire 4736G/
4736Z Series. Refer to this chapter whenever ordering for parts to repair or for RMA (Return Merchandise
Authorization).
Please note that WHEN ORDERING FRU PARTS, you should check the most up-to-date information available
on your regional web or channel. For whatever reasons a part number change is made, it will not be noted on
the printed Service Guide. For ACER AUTHORIZED SERVICE PROVIDERS, your Acer office may have a
DIFFERENT part number code from those given in the FRU list of this printed Service Guide. You MUST use
the local FRU list provided by your regional Acer office to order FRU parts for repair and service of customer
machines.
NOTE: To scrap or to return the defective parts, you should follow the local government ordinance or
regulations on how to dispose it properly, or follow the rules set by your regional Acer office on how to
return it.
Chapter 6

168 Chapter 6
Aspire 4736G/4736Z Series Exploded Diagrams
Main Module
Item Description Part No. Item Description Part No.
1 Switch Cover 60.AD302.001 8 Media Board 55.AD302.003
2 Keyboard KB.INT00.261 9 Mini Door 42.AD302.006
3 Hinge Cover Left
and Right
42.AD302.003 10 Mainboard MB.AD302.001
4 Upper Cover 60.AC602.001 11 Thermal Module 60.AC702.001
5 Memory Door 42.AD302.005 12 Lower Cover 60.AD302.003
6 HDD Door 42.AD302.004
7 Speaker 23.AD302.001
1
2
3
4
5
6
7
8
3
9
10
11
12

Chapter 6 169
Aspire 4736G/4736Z Series FRU List
Category Description Acer P/N
Adapter
ADAPTER 65W 3PIN DELTA SADP-65KB DFJ AP.06501.022
ADAPTER 65W 3PIN DELTA SADP-65KB BFJG OBL AP.06501.023
ADAPTER 65W 3PIN HIPRO AC-OK065B13 AP.0650A.011
ADAPTER 90W 3PIN DELTA ADP-90SB BBGF AP.09001.023
ADAPTER 90W 3PIN DELTA ADP-90SB BBGE OBL AP.09001.024
ADAPTER 90W 3PIN HIPRO AC-OL093B13P AP.0900A.004
Battery
BATTERY LI-ION 6CELL 4.4KMAH SANYO SA 3S2P BT.00603.041
BATTERY LI-ION 6CELL 4.4KMAH SONY SY SY 3S2P TBD
BATTERY LI-ION 6CELL 4.4KMAH PANASONIC PA PA
3S2P
TBD
BATTERY LI-ION 6CELL 4.4KAH SIMPRO SP LG 3S2P TBD
BATTERY LI-ION 6CELL 4.4KAH SIMPLO SP PA 3S2P TBD
BATTERY LI-ION 6CELL 4.4KAH SIMPRO SP SM 3S2P TBD
Board
FINGER PRINT BOARD 55.AC602.001
MEDIA BOARD 55.AD302.003
USB BOARD 55.AD302.004
BLUE TOOTH BT.21100.002
MODEM FX.22500.025
W/L CARD INTEL 1X2 512AN_MMWG SIN/PHI FCC/IC KI.SPM01.003
W/L CARD INTEL 1X2 512AN_MMWG 150 FCC/IC KI.SPM01.003
W/L CARD INTEL 3X3 533AN_MMWG SIN/PHI FCC/IC KI.SPM01.001
W/L CARD INTEL 3X3 533AN_MMWG FCC/IC KI.SPM01.001
W/L CARD RT2700E RALINK NI.23600.031
W/L CARD XB91 ATHEROS NI.23600.030
Cable

170 Chapter 6
BLUETOOTH CABLE 50.AD302.001
RJ11 CABLE 50.AD302.002
TP FFC 50.AD302.003
Case/Cover/Bracket Assembly
STRIP COVER 60.AD302.001
UPPER CASE ASSY W/FP 60.AC602.001
UPPER CASE ASSY W/O FP 60.AD302.002
LOWER CASE ASSY FOR W/HDMI 60.AD302.003
MEDIA CONSOLE MYLAR 42.AD302.001
MEDIA BACK LIGHT 42.AD302.002
FP BRACKET 33.AD302.001
TP BRACKET 33.AD302.002
Category Description Acer P/N

Chapter 6 171
HINGE CAP R&L 42.AD302.003
HDD DOOR 42.AD302.004
RAM DOOR 42.AD302.005
MINI DOOR 42.AD302.006
CPU/Processor
CPU INTEL P8400 2.26G AW80577SH0513M SLB3R M0 KC.84001.DPP
CPU INTEL P8600 2.4G AW80577SH0563M SLB3S M0 KC.86001.DPP
CPU INTEL P9500 2.53G AW80576SH0616M SLB4E C0 KC.95001.DPP
CPU INTEL P7350 2G AW80577SH0413M SLB53 M0 KC.73501.DPP
CPU INTEL T9400 2.53G AW80576GH0616M SLB46 C0 KC.94001.DTP
CPU INTEL T9600 2.8G AW80576GH0726M SLB47 C0 KC.96001.DTP
CPU INTEL T5900 2.2G LF80537GG049F SLB6D M0 KC.59001.DTP
CPU INTEL T5800 2.0G LF80537GG041F SLB6E M0 KC.58001.DTP
Combo Drive
DVD/CDRW COMBO DRIVE MODULE 6M.AD302.001
DVD/CDRW COMBO DRIVE TS-L463A TOSHIBA KO.02401.006
DVD/CDRW COMBO DRIVE CRX890S SONY KO.0240E.009
ODD BEZEL-COMBO 42.AD302.007
ODD BRACKET 33.AD302.003
Super Multi Drive
Category Description Acer P/N

172 Chapter 6
DVD SUPER MULTI DRIVE MODULE 6M.AD302.002
DVD SUPER MULTI DRIVE TS-L633A TSST KU.00801.021
DVD SUPER MULTI DRIVE GT10N HLDS KU.0080D.039
DVD SUPER MULTI DRIVE DS-8A2S PLDS KU.0080F.001
DVD SUPER MULTI DRIVE AD-7580S SONY KU.0080E.017
ODD BEZEL-SUPER MULTI 42.AD302.008
ODD BRACKET 33.AD302.003
Blueray Combo
BR-DVD SUPER MULTI DRIVE MODULE 6M.AD302.003
BR-DVD DRIVE DS-4E1S PLDS KO.0020F.001
BR-DVD DRIVE BC-5500S SONY KO.0020E.002
BR-DVD DRIVE CT10N HITACHI KO.0020D.001
ODD BEZEL-BR DVD 42.AD302.009
ODD BRACKET 33.AD302.003
HDD
HDD SATA 160G 5400RPM HGST HTS543216L9A300 KH.16007.019
HDD SATA 160G 5400RPM TOSHIBA MK1652GSX TBD
HDD SATA 160G 5400RPM SEAGATE ST9160310AS KH.16001.034
HDD SATA 160G 5400RPM WD WD1600BEVT-22ZCT0 KH.16008.022
HDD SATA 250G 5400RPM HGST HTS543225L9A300 KH.25007.013
HDD SATA 250G 5400RPM TOSHIBA MK2552GSX KH.25004.002
HDD SATA 250G 5400RPM WD WD2500BEVT-22ZCT0 KH.25008.021
HDD SATA 250G 5400RPM SEAGATE ST9250827AS KH.25001.011
HDD SATA 320G 5400RPM HGST HTS543232L9A300 KH.32007.004
HDD SATA 320G 5400RPM TOSHIBA MK3252GSX KH.32004.001
HDD SATA 320G 5400RPM SEAGATE ST9320320AS KH.32001.008
HDD SATA 320G 5400RPM WD WD3200BEVT-22ZCT0 KH.32008.013
Category Description Acer P/N

Chapter 6 173
HDD BRACKET 33.AD302.004
Keyboard
KEYBOARD INTE(UI) KB.INT00.261
KEYBOARD (GK) GREEK KB.INT00.282
KEYBOARD (ARE) ARABIC ENGLISH KB.INT00.293
KEYBOARD (CH) T-CHINESE KB.INT00.289
KEYBOARD (KO) KOREAN KB.INT00.276
KEYBOARD (RU) RUSSIAN KB.INT00.271
KEYBOARD (TI) THAILAND KB.INT00.265
KEYBOARD (HB) HEBREW KB.INT00.262
KEYBOARD UK KB.INT00.263
KEYBOARD (GR) GERMAN KB.INT00.283
KEYBOARD (SW) SWITZERLAND KB.INT00.266
KEYBOARD (CF) CANADIAN FRENCH KB.INT00.290
KEYBOARD (BE) BELGIAN KB.INT00.292
KEYBOARD (DM) DENMARK KB.INT00.287
KEYBOARD (IT) ITALIAN KB.INT00.278
KEYBOARD (FR) FRENCH KB.INT00.284
KEYBOARD (HG) HUNGARY KB.INT00.281
KEYBOARD (NW) NORWEGIAN KB.INT00.274
KEYBOARD (PO) PORTUGUESE KB.INT00.272
KEYBOARD (SP) SPANISH KB.INT00.268
KEYBOARD (TR) TURKISH KB.INT00.264
KEYBOARD (SD) SWEDISH KB.INT00.267
KEYBOARD (SA/CR) SLOVENIAN KB.INT00.270
KEYBOARD (NL) NETHERLANDS KB.INT00.286
KEYBOARD (ND) SCANDINAVIAN KB.INT00.295
KEYBOARD (AR/FR) ARABIC/FRENCH KB.INT00.294
KEYBOARD (CB) CANADIAN BILINGUAL KB.INT00.296
KEYBOARD (SV) SLOVAK KB.INT00.269
KEYBOARD (BZ) BRAZILIAN KB.INT00.291
KEYBOARD (CZ/SK) CZECH-SLOVAKIAN KB.I1400.001
KEYBOARD JA KB.INT00.277
LCD
Category Description Acer P/N

174 Chapter 6
ASSY LCD MODULE 14.1 IN. WXGA GLARE W/
ANTENNA CCD
6M.AD302.004
LED PANEL 14 AUO B140XW01 V0 LK.14005.006
LED PANEL 14 CMO N140B6-L02 LK.1400D.004
LED PANEL 14 LPL LP140WH1-TLA1 LK.14008.001
LED PANEL 14 SEC LTN140AT01-G01 LK.14006.009
LVDS CABLE 50.AD302.004
LCD BRACKET R&L 33.AD302.005
LCD BEZEL 60.AD302.005
LCD COVER-IMR 60.AD302.006
ANTENNA R-1X2 50.AD302.005
ANTENNA R-3X3 50.AD302.006
ANTENNA L 50.AD302.007
CAMERA 1.0 57.AD302.001
CAMERA BRACKET 33.AD302.006
Mainboard
MB ASSY W/O CPU/RAM-UMA MB.AD302.001
MB ASSY 256MB W/O CPU/RAM-DIS TBD
MB ASSY 512MB W/O CPU/RAM-DIS MB.AC902.001
Category Description Acer P/N

Chapter 6 175
Screw List
Memory
RAM 512M DDRII 667 SAMSUNG M470T6464QZ3-CE6 KN.5120B.026
RAM 512M DDRII 667 HYNIX HYMP164S64CP6-Y5 KN.5120G.024
RAM 1G DDRII 667 NANYA NT1GT64UH8D0FN-3C KN.1GB03.026
RAM 1G DDRII 667 SAMSUNG M470T2864QZ3-CE6 KN.1GB0B.016
RAM 1G DDRII 667 ELPIDA EBE11UE6ACUA-6E-E KN.1GB09.008
RAM 1G DDRII 667 HYNIX HYMP112S64CP6-Y5 KN.1GB0G.012
RAM 2G DDRII 667 HYNIX HYMP125S64CP8-Y5 KN.2GB0G.004
RAM 2G DDRII 667 SAMSUNG M470T5663QZ3-CE6 KN.2GB0B.003
RAM 2G DDRII 667 NANYA NT2GT64U8HD0BN-3C KN.2GB03.011
RAM 2G DDRII 667 ELPIDA EBE21UE8ACUA-6E-E KN.2GB09.001
Heatsink
CPU THERMAL MODULE-DIS 60.AC702.001
CPU THERMAL MODULE-UMA 60.AD302.007
Speaker
SPEAKER 23.AD302.001
DIGITAL MIC 23.AD302.002
Miscellaneous
NAME PLATE-AS4935 47.AD302.001
Category Description Acer P/N.
Screw
SCREW M2.0D 3.0L K4.6D 0.8T ZK 86.AD302.001
SCREW M 2.5D 3.0L K5.5D 0.8T ZK 86.AD302.002
SCREW M 2.5D 5L K 5.5D ZK NL 86.AD302.003
SCREW M2.5D 10.0L K 5.5D 0.8T ZK 86.AD302.004
SCREW M M 3.0D 3.0L K 4.9D NI+ 86.AD302.005
SCREW M M 2.5D 3.2L K 6D NI+ 86.AD302.006
Category Description Acer P/N

Appendix A 176
Model Definition and Configuration
Aspire 4736G/4736Z Series
Appendix A

Appendix B 177
Test Compatible Components
This computer’s compatibility is tested and verified by Acer’s internal testing department. All of its system
functions are tested under Windows® XP Home, Windows® XP Pro environment.
Refer to the following lists for components, adapter cards, and peripherals which have passed these tests.
Regarding configuration, combination and test procedures, please refer to the Aspire 4736G/4736Z Series
Compatibility Test Report released by the Acer Mobile System Testing Department.
Appendix B

178 Appendix B
Microsoft® Windows® Vista Environment Test
Vendor Type Description
Adapter
10001081
DELTA
65W Adapter DELTA 65W 19V 1.7x5.5x11 Yellow SADP-65KB
DFJ LED LF
10001081
DELTA
65W Adapter DELTA 65W 19V 1.7x5.5x11 Yellow SADP-65KB
BFJG LED LF
60002015
HIPRO
65W Adapter HIPRO 65W 19V 1.7x5.5x11 Yellow HP-OK065B13
LV4 (for flicker issue) LED LF
10001081
DELTA
90W Adapter DELTA 90W 19V 1.7x5.5x11 Blue ADP-90SB BBEA
LV4 (for flicker issue) LED LF
10001081
DELTA
90W Adapter DELTA 90W 19V 1.7x5.5x11 Blue ADP-90SB BBEN
LV4, for OBL (for flicker issue) LED LF
60002015
HIPRO
90W Adapter HIPRO 90W 19V 1.7x5.5x11 Blue HP-OL093B13P
LV4 (for flicker issue) LED LF
Audio Codec
9999995
ONE TIME
VENDER
ALC268 ALC268
9999995
ONE TIME
VENDER
ALC888S ALC888S
Battery
10001063
SONY
6CELL2.2 Battery SONY AS-2007A Li-Ion 3S2P SONY 6 cell 4400mAh
Main COMMON Normal Type
60001535
PANASONIC
6CELL2.2 Battery PANASONIC AS-2007A Li-Ion 3S2P PANASONIC 6
cell 4400mAh Main COMMON PSS
60002162
SIMPLO
6CELL2.2 Battery SIMPLO AS-2007A Li-Ion 3S2P PANASONIC 6 cell
4400mAh Main COMMON PSS
60002162
SIMPLO
6CELL2.2 Battery SIMPLO AS-2007A Li-Ion 3S2P LGC 6 cell 2150mAh
2nd COMMON
60001921
SANYO
6CELL2.2 Battery SANYO AS-2007A Li-Ion 3S2P SANYO 6 cell
4400mAh Main COMMON Normal Type
60002162
SIMPLO
6CELL2.2 Battery SIMPLO AS-2007A Li-Ion 3S2P SAMSUNG 6 cell
4400mAh Main COMMON SDI 2.2mAh F type
Bluetooth
9999995
ONE TIME
VENDER
BT 2.0 Foxconn FOX_BRM_2.0
Camera
9999995
ONE TIME
VENDER
1.0M DV Suyin Camera 1.0M DV Tulip
Card Reader
9999995
ONE TIME
VENDER
6 in 1-Build in 6 in 1-Build in MS, MS Pro, SD, SC, XD, SDIO (For all)
CPU
10001067
INTEL
C2DP9500 CPU Intel Core2Dual P9500 PGA 2.53G 6M 1066 25W

Appendix B 179
10001067
INTEL
C2DT5800 CPU Intel Core2Dual T5800 PGA 2.0G 2M 800 MV, TJ, noVT
10001067
INTEL
C2DT5900 CPU Intel Core2Dual T5900 PGA 2.2G 2M 800 MV, TJ, noVT
10001067
INTEL
C2DP8400 CPU Intel Core2Dual P8400 PGA 2.26G 3M 1066 25W
10001067
INTEL
C2DP8600 CPU Intel Core2Dual P8600 PGA 2.4G 1066 25W 3M
10001067
INTEL
C2DT9400 CPU Intel Core2Dual T9400 PGA 2.53G 6M 1066 35W
10001067
INTEL
C2DT9600 CPU Intel Core2Dual T9600 PGA 2.8G 6M 1066 35W
10001067
INTEL
C2DP7350 CPU Intel Core2Dual P7350 PGA 2.0G 3M 1066 25W
10001067
INTEL
C2DP7450 CPU Intel Core2Dual P7450 PGA 2.13G 3M 1066 TJ, noVT
10001067
INTEL
C2DT9550 CPU Intel Core2Dual T9550 PGA 2.66G 6M 1066 35W E-0
10001067
INTEL
C2DT6400 CPU Intel Core2Dual T6400 PGA 2.0G 3M 800 35W R-0
10001067
INTEL
C2DT6600 CPU Intel Core2Dual T6600 PGA 2.2G 2M 800 35W R-0
10001067
INTEL
C2DP8700 CPU Intel Core2Dual P8700 PGA 2.53G 3M 1066 25W R-0
10001067
INTEL
C2DP8600 CPU Intel Core2Dual P8600 PGA 2.4G 3M 1066 25W R-0
10001067
INTEL
C2DP8400 CPU Intel Core2Dual P8400 PGA 2.26G 3M 1066 25W R-0
Finger Print Reader
9999995
ONE TIME
VENDER
AES1610 Authentec AES1610
HDD
60002036
SEAGATE
N160GB5.4KS HDD SEAGATE 2.5" 5400rpm 160GB ST9160310AS
Crockett SATA LF F/W:0303
60001922
TOSHIBA
DIGI
N160GB5.4KS HDD TOSHIBA 2.5" 5400rpm 160GB MK1652GSX Virgo -
BS SATA LF F/W:LV010J
60002005
HGST SG
N160GB5.4KS HDD HGST 2.5" 5400rpm 160GB HTS543216L9A300
Falcon-B SATA LF F/W:C40C
60001994
WD
N160GB5.4KS HDD WD 2.5" 5400rpm 160GB WD1600BEVT-22ZCTO
ML160 SATA LF F/W:11.01A11
60002036
SEAGATE
N250GB5.4KS HDD SEAGATE 2.5" 5400rpm 250GB ST9250827AS Corsair
SATA LF F/W:3.AAA
60001922
TOSHIBA
DIGI
N250GB5.4KS HDD TOSHIBA 2.5" 5400rpm 250GB MK2552GSX Virgo BS
SATA LF F/W:LV010J
60002005
HGST SG
N250GB5.4KS HDD HGST 2.5" 5400rpm 250GB HTS543225L9A300
Falcon-B SATA LF F/W:C40C
Vendor Type Description

180 Appendix B
60001994
WD
N250GB5.4KS HDD WD 2.5" 5400rpm 250GB WD2500BEVT-22ZCT0
ML160 SATA LF F/W:11.01A11
60002036
SEAGATE
N320GB5.4KS HDD SEAGATE 2.5" 5400rpm 320GB ST9320320AS
Crockett SATA LF F/W:0303
60001922
TOSHIBA
DIGI
N320GB5.4KS HDD TOSHIBA 2.5" 5400rpm 320GB MK3252GSX Virgo BS
SATA LF F/W:LV010J
60002005
HGST SG
N320GB5.4KS HDD HGST 2.5" 5400rpm 320GB HTS543232L9A300
Falcon-B SATA LF F/W:C40C
60001994
WD
N320GB5.4KS HDD WD 2.5" 5400rpm 320GB WD3200BEVT-22ZCT0
ML160 SATA LF F/W:11.01A11
60002036
SEAGATE
N500GB5.4KS HDD SEAGATE 2.5" 5400rpm 500GB ST9500325AS Wyatt
SATA LF F/W:0001SDM1
60001994
WD
N500GB5.4KS HDD WD 2.5" 5400rpm 500GB WD5000BEVT-22ZAT0
ML250 SATA LF F/W:01.01A01
Keyboard
820123
DARFON
15_16KB-FV1 Keyboard 15_16KB-FV1 Kilimanjaro Standard Black (Glossy)
LAN
9999995
ONE TIME
VENDER
AR8121 Atheros Lan AR8121
LCD
60003316
AUO
NLED14WXGAG LED LCD AUO 14" WXGA Glare B140XW01 V0 0A LF
220nit 8ms 500:1
60002215
SAMSUNG
NLED14WXGAG LED LCD SAMSUNG 14" WXGA Glare LTN140AT01-G01 LF
220nit 8ms 500:1
60003089
LG
NLED14WXGAG LED LCD LPL 14" WXGA Glare LP140WH1-TLA1 LF 220nit
8ms 500:1
10001038
CMO
NLED14WXGAG LED LCD CMO 14" WXGA Glare N140B6-L02 LF 220nit 8ms
400:1
Memory
60001993
NANYA
SO1GBII6 Memory NANYA SO-DIMM DDRII 667 1GB
NT1GT64UH8D0FN-3C LF 64*16 0.07um
60002214
ELPIDA
SO1GBII6 Memory ELPIDA SO-DIMM DDRII 667 1GB
EBE11UE6ACUA-6E-E LF 64*16 0.065um
60002215
SAMSUNG
SO1GBII6 Memory SAMSUNG SO-DIMM DDRII 667 1GB
M470T2864QZ3-CE6 LF
60002045
HYNIX
SO1GBII6 Memory HYNIX SO-DIMM DDRII 667 1GB
HYMP112S64CP6-Y5 LF
60001993
NANYA
SO2GBII6 Memory NANYA SO-DIMM DDRII 667 2GB
NT2GT64U8HD0BN-3C LF 128*8 0.07um
60002214
ELPIDA
SO2GBII6 Memory ELPIDA SO-DIMM DDRII 667 2GB
EBE21UE8ACUA-6E-E LF 128*8 0.07um
60002215
SAMSUNG
SO2GBII6 Memory SAMSUNG SO-DIMM DDRII 667 2GB
M470T5663QZ3-CE6 LF
60002045
HYNIX
SO2GBII6 Memory HYNIX SO-DIMM DDRII 667 2GB
HYMP125S64CP8-Y5 LF
Vendor Type Description

Appendix B 181
Modem
23707801
FOXCONN
TW
Fox+Con MC4Z
1.5_3.3V Aus
Foxconn Conexant -Unizion 1.5_3.3v AUS T60M955.0x
Norhtbridge
10001067
INTEL
PM45 NB Chipset Intel CS PM45NB
10001067
INTEL
GM45 NB Chipset Intel CS GM45NB
ODD
610105
HLDS
NBDCB2XS ODD HLDS BD COMBO 12.7mm Tray DL 2X CT10N LF W/
O bezel SATA
10001063
SONY
NBDCB2XS ODD SONY BD COMBO 12.7mm Tray DL 2X BC-5500S LF
W/O bezel SATA
10001070
PHILIPS
NBDCB2XS ODD PLDS BD COMBO 12.7mm Tray DL 2X DS-4E1S LF
W/O bezel SATA
60001922
TOSHIBA
DIGI
NSM8XS ODD TOSHIBA Super-Multi DRIVE 12.7mm Tray DL 8X TS-
L633A LF W/O bezel SATA
610105
HLDS
NSM8XS ODD HLDS Super-Multi DRIVE 12.7mm Tray DL 8X GT10N
LF W/O bezel SATA
10001063
SONY
NSM8XS ODD SONY Super-Multi DRIVE 12.7mm Tray DL 8X AD-
7580S LF W/O bezel SATA
10001070
PHILIPS
NSM8XS ODD PLDS Super-Multi DRIVE 12.7mm Tray DL 8X DS-
8A2S LF W/O bezel SATA
Remote Control
10001074
FORMOSA
RC804V-B Formosa21 Remote Controller RC804V-B EN
9999995
ONE TIME
VENDER
RC803V Fomosa21 RC803V For Vista
10001074
FORMOSA
RC804V-B Fomosa21 Remote Controller RC804V-B EU
10001074
FORMOSA
RC804V-B Formosa21 Remote Controller RC804V-B TC
10001074
FORMOSA
RC804V-B Formosa21 Remote Controller RC804V-B SC
Southbridge
10001067
INTEL
ICH9M SB Chipset Intel CS ICH9M
Software
10000981
MISC
McAfee Antivirus application McAfee
VGA Chip
60001915
NVIDIA
10MGE1HM NVIDIA 10MGE1HM w/ HDCP
VoIP Phone
10000286
WISTRON
BT VoIP Xpress Wistron Acer Xpress Card Phone Kit Rev 2.0
Vendor Type Description

182 Appendix B
VRAM
10000981
MISC
256M-GD2 ODM 256M-GD2 256M GDDR3
10000981
MISC
256M-DDR3
(32*16*4)
256M-DDR3 32*16*4
10000981
MISC
512M-DDR3
(64*16*4)
512M-DDR3 64*16*4
WLAN
10001067
INTEL
SP3x3MMW Lan Intel WLAN 533AN_MMWG Shirley Peak MM#895362
10001067
INTEL
SP1x2MMW Lan Intel WLAN 512AN_MMWG Shirley Peak 5100
MM#895361
10001067
INTEL
SP1x2MMW Lan Intel WLAN 512AN_MMWG Shirley Peak 5100 non-
FCC/IC
10001067
INTEL
SP3x3MMW Lan Intel WLAN 533AN_MMWG Shirley Peak 5300 non-
FCC/IC
9999995
ONE TIME
VENDER
3rd WiFi 1x2 BGN Foxconn Wireless LAN Atheros AR5B91 1x2 BGN
9999995
ONE TIME
VENDER
3rd WiFi 1x2 BGN Foxconn Wireless LAN Wireless LAN Ralink RT2700E 1x2
BGN
Vendor Type Description

Appendix C 183
Online Support Information
This section describes online technical support services available to help you repair your Acer Systems.
If you are a distributor, dealer, ASP or TPM, please refer your technical queries to your local Acer branch
office. Acer Branch Offices and Regional Business Units may access our website. However some information
sources will require a user i.d. and password. These can be obtained directly from Acer CSD Taiwan.
Acer's Website offers you convenient and valuable support resources whenever you need them.
In the Technical Information section you can download information on all of Acer's Notebook, Desktop and
Server models including:
•Service guides for all models
•User's manuals
•Training materials
•Bios updates
•Software utilities
•Spare parts lists
•TABs (Technical Announcement Bulletin)
For these purposes, we have included an Acrobat File to facilitate the problem-free downloading of our
technical material.
Also contained on this website are:
•Detailed information on Acer's International Traveler's Warranty (ITW)
•Returned material authorization procedures
•An overview of all the support services we offer, accompanied by a list of telephone, fax and email
contacts for all your technical queries.
We are always looking for ways to optimize and improve our services, so if you have any suggestions or
comments, please do not hesitate to communicate these to us.
Appendix C

184 Appendix C

185
A
Antennas 102
B
Battery Pack 52
BIOS Utility 29–39
Advanced 32
Boot 37
Exit 38
Navigating 29
Power 35
Save and Exit 38
Security 32
System Security 38
Bluetooth module 87
Board Layout
Top View 163
brightness
hotkeys 14
C
Camera Module 98
caps lock
on indicator 10
Common Problems 140
computer
on indicator 10
CPU 94
D
DIMM Module 57
Display 4
display
hotkeys 14
E
EasyTouch Failure 153
Euro 15
External Module Disassembly
Flowchart 51
F
Features 1
Fingerprint Reader Failure 154
FLASH Utility 39
Flash Utility 39
FPC Cable 101
FRU (Field Replaceable Unit) List 167
H
Hard Disk Drive Module 58
Hibernation mode
hotkey 14
Hinge Covers 64
Hot Keys 12
I
Indicators 10
Intermittent Problems 156
Internal Microphone Failure 146
Internal Speaker Failure 144
J
Jumper and Connector Locations 163
Top View 163
K
Keyboard 67
Keyboard Failure 143
L
LCD Bezel 96
LCD Brackets 101
LCD Failure 143
LCD Module Disassembly
Flowchart 95
LCD Panel 99
lower cover 54
M
Main Unit Disassembly
Flowchart 62
Index

186
Mainboard 88
media access
on indicator 10
MediaTouch Button Failure 153
Memory Check 140
MIC Module 103
Model Definition 176
Modem Module 86
N
No Display Issue 141
Notebook Manager
hotkey 14
num lock
on indicator 10
O
Online Support Information 183
optical drive module 60
P
Panel 5
Bottom 9
left 5
PC Card 10
Power On Failure 140
S
speakers
hotkey 14
System
Block Diagram 4
T
Test Compatible Components 177
Thermal Unit Failure 154
Top 163
touchpad
hotkey 14
Touchpad Failure 144
Troubleshooting
Built-in KB Failure 143
EasyTouch Buttons 153
Fingerprint Reader 154
Internal Microphone 146
Internal Speakers 144
LCD Failure 143
MediTouch Buttons 153
No Display 141
Other Failures 155
Power On 140
Thermal Unit 154
Touchpad 144
USB 151
WLAN 152
U
Undetermined Problems 156
USB Failure (Rightside) 151
utility
BIOS 29–39
W
Windows 2000 Environment Test 178
Wireless Function Failure 152







