Acer Aspire 7740, 7740G Series Sevice Guide. Www.s Manuals.com. Service Guide
User Manual: Notebook Acer Aspire 7740 - Service manuals and Schematics, Disassembly / Assembly. Free.
Open the PDF directly: View PDF
.
Page Count: 161 [warning: Documents this large are best viewed by clicking the View PDF Link!]
- Features
- System Block Diagram
- Your Acer Notebook tour
- Using the Keyboard
- Using the System Utilities
- Hardware Specifications and Configurations
- System Specifications
- System Utilities
- Disassembly Requirements
- General Information
- External Module Disassembly Process
- Main Unit Disassembly Process
- Main Unit Disassembly Flowchart
- Removing the Heatsink Module
- Removing the CPU
- Removing the Middle Cover
- Removing the Keyboard
- Removing the LCD Module
- Separating the Upper Case from the Lower Case
- Removing the Touchpad and Button Boards
- Removing the Left Speaker
- Removing the USB Board Module
- Removing the Modem Board
- Removing the Bluetooth Module
- Removing the Microphone
- Removing the Main Board
- Removing the Right Speaker
- LCD Module Disassembly Process
- Machine Disassembly and Replacement
- Troubleshooting
- Connector Locations
- FRU (Field Replaceable Unit) List
- Model Definition and Configuration
- Test Compatible Components
- Online Support Information
- Index

Aspire 7740 and 7740G Series
Service Guide
PRINTED IN TAIWAN
Service guide files and updates are available
on the ACER/CSD web; for more information,
please refer to http://csd.acer.com.tw

II
Revision History
Please refer to the table below for the updates made on Aspire 7740 and 7740G Series service guide.
Date Chapter Updates

III
Copyright
Copyright © 2009 by Acer Incorporated. All rights reserved. No part of this publication may be reproduced,
transmitted, transcribed, stored in a retrieval system, or translated into any language or computer language, in
any form or by any means, electronic, mechanical, magnetic, optical, chemical, manual or otherwise, without
the prior written permission of Acer Incorporated.
Disclaimer
The information in this guide is subject to change without notice.
Acer Incorporated makes no representations or warranties, either expressed or implied, with respect to the
contents hereof and specifically disclaims any warranties of merchantability or fitness for any particular
purpose. Any Acer Incorporated software described in this manual is sold or licensed "as is". Should the
programs prove defective following their purchase, the buyer (and not Acer Incorporated, its distributor, or its
dealer) assumes the entire cost of all necessary servicing, repair, and any incidental or consequential
damages resulting from any defect in the software.
Acer is a registered trademark of Acer Corporation.
Intel is a registered trademark of Intel Corporation.
Other brand and product names are trademarks and/or registered trademarks of their respective holders.

IV
Conventions
The following conventions are used in this manual:
SCREEN MESSAGES Denotes actual messages that appear
on screen.
NOTE Gives bits and pieces of additional
information related to the current
topic.
WARNING Alerts you to any damage that might
result from doing or not doing specific
actions.
CAUTION Gives precautionary measures to
avoid possible hardware or software
problems.
IMPORTANT Reminds you to do specific actions
relevant to the accomplishment of
procedures.

V
Preface
Before using this information and the product it supports, please read the following general information.
1. This Service Guide provides you with all technical information relating to the BASIC CONFIGURATION
decided for Acer's "global" product offering. To better fit local market requirements and enhance product
competitiveness, your regional office MAY have decided to extend the functionality of a machine (e.g.
add-on card, modem, or extra memory capability). These LOCALIZED FEATURES will NOT be covered
in this generic service guide. In such cases, please contact your regional offices or the responsible
personnel/channel to provide you with further technical details.
2. Please note WHEN ORDERING FRU PARTS, that you should check the most up-to-date information
available on your regional web or channel. If, for whatever reason, a part number change is made, it will
not be noted in the printed Service Guide. For ACER-AUTHORIZED SERVICE PROVIDERS, your Acer
office may have a DIFFERENT part number code to those given in the FRU list of this printed Service
Guide. You MUST use the list provided by your regional Acer office to order FRU parts for repair and
service of customer machines.

VI

VII
Table of Contents
System Specifications 1
Features. . . . . . . . . . . . . . . . . . . . . . . . . . . . . . . . . . . . . . . . . . . . . . . . . . . . . . . . . . . . 1
System Block Diagram . . . . . . . . . . . . . . . . . . . . . . . . . . . . . . . . . . . . . . . . . . . . . . . . .4
Your Acer Notebook tour . . . . . . . . . . . . . . . . . . . . . . . . . . . . . . . . . . . . . . . . . . . . . . .5
Top View . . . . . . . . . . . . . . . . . . . . . . . . . . . . . . . . . . . . . . . . . . . . . . . . . . . . . . . .5
Hotkeys . . . . . . . . . . . . . . . . . . . . . . . . . . . . . . . . . . . . . . . . . . . . . . . . . . . . . . . . .6
Closed Front View . . . . . . . . . . . . . . . . . . . . . . . . . . . . . . . . . . . . . . . . . . . . . . . . .7
Rear View . . . . . . . . . . . . . . . . . . . . . . . . . . . . . . . . . . . . . . . . . . . . . . . . . . . . . . .7
Left View . . . . . . . . . . . . . . . . . . . . . . . . . . . . . . . . . . . . . . . . . . . . . . . . . . . . . . . .7
Right View . . . . . . . . . . . . . . . . . . . . . . . . . . . . . . . . . . . . . . . . . . . . . . . . . . . . . . .8
Base View . . . . . . . . . . . . . . . . . . . . . . . . . . . . . . . . . . . . . . . . . . . . . . . . . . . . . . .8
Indicators . . . . . . . . . . . . . . . . . . . . . . . . . . . . . . . . . . . . . . . . . . . . . . . . . . . . . . .9
Easy-Launch Buttons . . . . . . . . . . . . . . . . . . . . . . . . . . . . . . . . . . . . . . . . . . . . . .9
Touchpad Basics . . . . . . . . . . . . . . . . . . . . . . . . . . . . . . . . . . . . . . . . . . . . . . . . .9
Using the Keyboard . . . . . . . . . . . . . . . . . . . . . . . . . . . . . . . . . . . . . . . . . . . . . . . . . .10
Lock Keys and numeric keypad . . . . . . . . . . . . . . . . . . . . . . . . . . . . . . . . . . . . .10
Windows Keys . . . . . . . . . . . . . . . . . . . . . . . . . . . . . . . . . . . . . . . . . . . . . . . . . .11
Special Key (only for certain models) . . . . . . . . . . . . . . . . . . . . . . . . . . . . . . . . .11
Windows Mobility Center . . . . . . . . . . . . . . . . . . . . . . . . . . . . . . . . . . . . . . . . . .12
Using the System Utilities . . . . . . . . . . . . . . . . . . . . . . . . . . . . . . . . . . . . . . . . . . . . . .13
Acer GridVista (dual-display compatible) . . . . . . . . . . . . . . . . . . . . . . . . . . . . . .13
Hardware Specifications and Configurations . . . . . . . . . . . . . . . . . . . . . . . . . . . . . . .15
System Utilities 23
BIOS Setup Utility . . . . . . . . . . . . . . . . . . . . . . . . . . . . . . . . . . . . . . . . . . . . . . . . . . . .23
Navigating the BIOS Utility . . . . . . . . . . . . . . . . . . . . . . . . . . . . . . . . . . . . . . . . .24
Information . . . . . . . . . . . . . . . . . . . . . . . . . . . . . . . . . . . . . . . . . . . . . . . . . . . . .25
Main . . . . . . . . . . . . . . . . . . . . . . . . . . . . . . . . . . . . . . . . . . . . . . . . . . . . . . . . . .26
Security . . . . . . . . . . . . . . . . . . . . . . . . . . . . . . . . . . . . . . . . . . . . . . . . . . . . . . . .28
Boot . . . . . . . . . . . . . . . . . . . . . . . . . . . . . . . . . . . . . . . . . . . . . . . . . . . . . . . . . . .32
Exit . . . . . . . . . . . . . . . . . . . . . . . . . . . . . . . . . . . . . . . . . . . . . . . . . . . . . . . . . . .33
BIOS Flash Utility . . . . . . . . . . . . . . . . . . . . . . . . . . . . . . . . . . . . . . . . . . . . . . . . . . . .34
Remove HDD Password . . . . . . . . . . . . . . . . . . . . . . . . . . . . . . . . . . . . . . . . . . . . . . .35
Machine Disassembly and Replacement 37
Disassembly Requirements . . . . . . . . . . . . . . . . . . . . . . . . . . . . . . . . . . . . . . . . . . . .37
General Information . . . . . . . . . . . . . . . . . . . . . . . . . . . . . . . . . . . . . . . . . . . . . . . . . .38
Pre-disassembly Instructions . . . . . . . . . . . . . . . . . . . . . . . . . . . . . . . . . . . . . . .38
Disassembly Process . . . . . . . . . . . . . . . . . . . . . . . . . . . . . . . . . . . . . . . . . . . . .38
External Module Disassembly Process . . . . . . . . . . . . . . . . . . . . . . . . . . . . . . . . . . .39
External Modules Disassembly Flowchart . . . . . . . . . . . . . . . . . . . . . . . . . . . . .39
Removing the Battery Pack . . . . . . . . . . . . . . . . . . . . . . . . . . . . . . . . . . . . . . . .40
Removing the Optical Drive Module . . . . . . . . . . . . . . . . . . . . . . . . . . . . . . . . . .41
Removing the Back Cover . . . . . . . . . . . . . . . . . . . . . . . . . . . . . . . . . . . . . . . . .42
Removing the Hard Disk Drive Module . . . . . . . . . . . . . . . . . . . . . . . . . . . . . . . .43
Removing the Wireless LAN Card . . . . . . . . . . . . . . . . . . . . . . . . . . . . . . . . . . .44
Removing the DIMM Module . . . . . . . . . . . . . . . . . . . . . . . . . . . . . . . . . . . . . . .46
Main Unit Disassembly Process . . . . . . . . . . . . . . . . . . . . . . . . . . . . . . . . . . . . . . . . .48
Main Unit Disassembly Flowchart . . . . . . . . . . . . . . . . . . . . . . . . . . . . . . . . . . . .48
Removing the Heatsink Module . . . . . . . . . . . . . . . . . . . . . . . . . . . . . . . . . . . . .49
Removing the CPU . . . . . . . . . . . . . . . . . . . . . . . . . . . . . . . . . . . . . . . . . . . . . . .51
Removing the Middle Cover . . . . . . . . . . . . . . . . . . . . . . . . . . . . . . . . . . . . . . . .53
Removing the Keyboard . . . . . . . . . . . . . . . . . . . . . . . . . . . . . . . . . . . . . . . . . . .53
Removing the LCD Module . . . . . . . . . . . . . . . . . . . . . . . . . . . . . . . . . . . . . . . . .55

VIII
Table of Contents
Separating the Upper Case from the Lower Case . . . . . . . . . . . . . . . . . . . . . . .58
Removing the Touchpad and Button Boards . . . . . . . . . . . . . . . . . . . . . . . . . . .61
Removing the Left Speaker . . . . . . . . . . . . . . . . . . . . . . . . . . . . . . . . . . . . . . . .66
Removing the USB Board Module . . . . . . . . . . . . . . . . . . . . . . . . . . . . . . . . . . .67
Removing the Modem Board . . . . . . . . . . . . . . . . . . . . . . . . . . . . . . . . . . . . . . .70
Removing the Bluetooth Module . . . . . . . . . . . . . . . . . . . . . . . . . . . . . . . . . . . . .71
Removing the Microphone . . . . . . . . . . . . . . . . . . . . . . . . . . . . . . . . . . . . . . . . .72
Removing the Main Board . . . . . . . . . . . . . . . . . . . . . . . . . . . . . . . . . . . . . . . . .74
Removing the Right Speaker . . . . . . . . . . . . . . . . . . . . . . . . . . . . . . . . . . . . . . .77
LCD Module Disassembly Process . . . . . . . . . . . . . . . . . . . . . . . . . . . . . . . . . . . . . .79
LCD Module Disassembly Flowchart . . . . . . . . . . . . . . . . . . . . . . . . . . . . . . . . .79
Removing the LCD Bezel . . . . . . . . . . . . . . . . . . . . . . . . . . . . . . . . . . . . . . . . . .80
Removing the LCD panel with the Brackets . . . . . . . . . . . . . . . . . . . . . . . . . . . .81
Removing the LCD Brackets . . . . . . . . . . . . . . . . . . . . . . . . . . . . . . . . . . . . . . . .84
Removing the FPC Cable . . . . . . . . . . . . . . . . . . . . . . . . . . . . . . . . . . . . . . . . . .85
Removing the Web Camera . . . . . . . . . . . . . . . . . . . . . . . . . . . . . . . . . . . . . . . .86
Removing the Antennas . . . . . . . . . . . . . . . . . . . . . . . . . . . . . . . . . . . . . . . . . . .88
Troubleshooting 89
System Check Procedures . . . . . . . . . . . . . . . . . . . . . . . . . . . . . . . . . . . . . . . . . . . . .90
External Diskette Drive Check . . . . . . . . . . . . . . . . . . . . . . . . . . . . . . . . . . . . . .90
External Optical Disk Drive Check . . . . . . . . . . . . . . . . . . . . . . . . . . . . . . . . . . .90
Keyboard or Auxiliary Input Device Check . . . . . . . . . . . . . . . . . . . . . . . . . . . . .90
Memory Check . . . . . . . . . . . . . . . . . . . . . . . . . . . . . . . . . . . . . . . . . . . . . . . . . .91
Power System Check . . . . . . . . . . . . . . . . . . . . . . . . . . . . . . . . . . . . . . . . . . . . .91
Touchpad Check . . . . . . . . . . . . . . . . . . . . . . . . . . . . . . . . . . . . . . . . . . . . . . . . .92
Power-On Self-Test (POST) Error Message . . . . . . . . . . . . . . . . . . . . . . . . . . . . . . .92
Index of Error Messages . . . . . . . . . . . . . . . . . . . . . . . . . . . . . . . . . . . . . . . . . . . . . . .93
Phoenix BIOS Beep Codes . . . . . . . . . . . . . . . . . . . . . . . . . . . . . . . . . . . . . . . . . . . .97
Index of Symptom-to-FRU Error Message . . . . . . . . . . . . . . . . . . . . . . . . . . . . . . . .101
Intermittent Problems . . . . . . . . . . . . . . . . . . . . . . . . . . . . . . . . . . . . . . . . . . . . . . . .104
Undetermined Problems . . . . . . . . . . . . . . . . . . . . . . . . . . . . . . . . . . . . . . . . . . . . . .104
Connector Locations 105
Main Board . . . . . . . . . . . . . . . . . . . . . . . . . . . . . . . . . . . . . . . . . . . . . . . . . . . . . . . .105
Clearing Password Check and BIOS Recovery . . . . . . . . . . . . . . . . . . . . . . . . . . . .107
Clearing Password Check . . . . . . . . . . . . . . . . . . . . . . . . . . . . . . . . . . . . . . . . .107
BIOS Recovery by Crisis Disk . . . . . . . . . . . . . . . . . . . . . . . . . . . . . . . . . . . . .108
FRU (Field Replaceable Unit) List 113
Exploded Diagram . . . . . . . . . . . . . . . . . . . . . . . . . . . . . . . . . . . . . . . . . . . . . . . . . .114
Model Definition and Configuration 125
Aspire 7740/7740G Series . . . . . . . . . . . . . . . . . . . . . . . . . . . . . . . . . . . . . . . . . . . .126
Test Compatible Components 147
Hardware Device Tests . . . . . . . . . . . . . . . . . . . . . . . . . . . . . . . . . . . . . . . . . . . . . .148
Online Support Information 151
Index 153

Chapter 1 1
Features
Below is a brief summary of the computer’s many features:
Platform
•Intel® Core i7 processor*
•Intel® Core i5 processor*
•Intel® Core i3 processor*
•Mobile Intel® HM55 Express Chipset
•Acer InviLink™ Nplify™ 802.11b/g/Draft-N*
•Acer InviLink™ 802.11b/g*
System Memory
•Dual-Channel SDRAM support
•Up to 4 GB of DDR3 1066 MHz memory, upgradeable to 8 GB using two soDIMM modules*
Display
•16:9 aspect ratio
•17.3" HD+ 1600 x 900
Graphics
•ATI Mobility Radeon™ HD 5650*
•ATI Mobility Radeon™ HD 5470*
•Integrated Intel® Graphics Media Accelerator (GMA) HD
• Screen resolution support
For UMA
•1600*900
•1440*900
•1366*768
•1360*768
•1280*800
•1280*768
•1280*720
•1152*864
•1024*768
•800*600
For Discrete
•1600*900
•1280*768
•1280*720
System Specifications
Chapter 1

2Chapter 1
•1024*768
•800*600
Storage subsystem
•2.5" hard disk drive
•Optical drive options:
•Blu-ray Disc™/DVD-Super Multi double-layer drive*
•DVD-Super Multi double-layer drive*
•Multi-in-1 card reader
Special keys and controls
•103-/104-/107-key keyboard
•Touchpad pointing device
Audio
•Dolby®-optimized surround sound system with two built-in stereo speakers
•True 5.1-channel surround sound output
•High-definition audio support
•S/PDIF (Sony/Philips Digital Interface) support for digital speakers
•MS-Sound compatible
•Built-in microphones
Communication
•Integrated Acer Crystal Eye webcam*
•WLAN:
•Intel® Centrino® Advanced-N 6200 802.11a/g/n*
•Intel® Centrino® Wireless-N 1000 802.11b/g/n*
•Acer InviLink™ Nplify™ 802.11b/g/n*
•Acer InviLink™ 802.11b/g*
•WPAN: Bluetooth® 2.1+Enhanced Data Rate (EDR)*
•LAN: Gigabit Ethernet; Wake-on-LAN ready
•Modem: 56K ITU V.92; Wake-on-Ring ready
I/O Ports
•Multi-in-1 card reader (SD/MMC/MS/MS PRO/xD)
•USB 2.0 port
•HDMI™ port with HDCP support
•External display (VGA) port
•Headphones/speaker/line-out jack with S/PDIF support
•Microphone-in jack
•Line-in jack
•Ethernet (RJ-45) port
•Modem (RJ-11) port
•DC-in jack for AC adapter

Chapter 1 3
Environment
•Temperature:
•Operating: 5 °C to 35 °C
•Non-operating: -20 °C to 65 °C
•Humidity (non-condensing):
•Operating: 20% to 80%
•Non-operating: 20% to 80%
Dimension and Weight
• Dimension: 411 (W) x 274 (D) x 40/45.0 (H) mm
(16.18 x 10.78 x 1.58/1.77 inches)
• Weight: 3.2 kg (7.05 lbs.) with 6-cell battery pack*
3.26 kg (7.19 lbs.) with 8-cell battery pack*
NOTE: 1. "*" means only for certain models".
2. The specifications listed above are for reference only. The exact configuration of your PC depends
on the model purchased.

4Chapter 1
System Block Diagram
:

Chapter 1 5
Your Acer Notebook tour
After knowing your computer features, let us show you around your new computer.
Top View
#Icon Item Description
1 Acer Crystal Eye webcam Web camera for video communication.
(only for certain models)
2 Display screen Also called Liquid-Crystal Display (LCD), displays computer output
(Configuration may vary by models).
3 Power button Turns the computer on and off.
4 Wireless LAN communication
button/indicator
Enables/disables the wireless LAN function. Indicates the status of wireless
LAN communication.
Bluetooth communication
button/indicator
Enables/disables the Bluetooth function. Indicates the status of Bluetooth
communication. (only for certain models)
Backup key Launches Acer Backup Management for three-step data backup.
HDD Indicates when the hard disk drive is active.
Num Lock Lights up when Num Lock is activated.
Caps Lock Lights up when Caps Lock is activated.
5 Keyboard For entering data into your computer.
1
2
3
4
5
6
78
9
10
11
12
13

6Chapter 1
Hotkeys
The computer employs hotkeys or key combinations to access most of the computer's controls like screen brightness and volume
output.
To activate hotkeys, press and hold the <Fn> key before pressing the other key in the hotkey combination.
6 Touchpad Touch-sensitive pointing device which functions like a computer mouse.
7Power1Indicates the computer's power status.
Battery1Indicates the computer's battery status.
1. Charging: The light shows amber when the battery is charging.
2. Fully charged: The light shows blue when in AC mode.
8 Click buttons (left, center* and
right)
The left and right buttons function like the left and right mouse buttons. *The
center button serves as Acer Bio-Protection fingerprint reader supporting
Acer FingerNav 4-way control function
(only for certain models).
9 Palmrest Comfortable support area for your hands when you use the computer.
10 Touchpad toggle Turns the internal touchpad on and off.
11 Microphone Internal microphone for sound recording.
12 PProgrammable key User-programmable.
13 Speakers Left and right speakers deliver stereo audio output.
Hotkey Icon Function Description
<Fn> + <F2> System property Starts System Property for displaying system information.
<Fn> + <F3> Bluetooth Enables/disables the Bluetooth function. (only for certain models)
<Fn> + <F4> Sleep Puts the computer in Sleep mode.
<Fn> + <F5> Display toggle Switches display output between the display screen, external monitor (if
connected) and both.
<Fn> + <F6> Screen blank Turns the display screen backlight off to save power. Press any key to
return.
<Fn> + <F8> Speaker toggle Turns the speakers on and off.
<Fn> + < > Brightness up Increases the screen brightness.
<Fn> + < > Brightness down Decreases the screen brightness.
<Fn> + < > Volume up Increases the sound volume.
<Fn> + < > Volume down Decreases the sound volume.
#Icon Item Description

Chapter 1 7
Closed Front View
Rear View
Left View
#Icon Item Description
1 Multi-in-1 card reader Accepts Secure Digital (SD), MultiMediaCard (MMC), Memory Stick (MS),
Memory Stick PRO (MS PRO), xD-Picture Card (xD).
Note: Push to remove/install the card. Only one card can operate at any given
time.
#Item Description
1 Ventilation slots Enable the computer to stay cool, even after prolonged use.
#Icon Item Description
1 DC-in jack Connects to an AC adapter.
2 Ethernet (RJ-45) port Connects to an Ethernet 10/100/1000-based network.
3 External display (VGA) port Connects to a display device
(e.g., external monitor, LCD projector).
4 HDMI HDMI port Supports high definition digital video connections.
5 USB 2.0 port Connect to USB 2.0 devices
(e.g., USB mouse, USB camera).
6 Line-in jack Accepts audio line-in devices (e.g., audio CD player, stereo walkman,
mp3 player)
Microphone jack Accepts inputs from external microphones.
Headphones/speaker/line-out
jack with
S/PDIF support
Connects to audio line-out devices
(e.g., speakers, headphones).
1
1
12 3 4 5 6

8Chapter 1
Right View
Base View
#Icon Item Description
1 Optical drive Internal optical drive; accepts CDs or DVDs.
2 Optical disk access indicator Lights up when the optical drive is active.
3 Optical drive eject button Ejects the optical disk from the drive.
4 Emergency eject hole Ejects the optical drive tray when the computer is turned off.
Note: Insert a paper clip to the emergency eject hole to eject the optical
drive tray when the computer is off.
5 Modem
(RJ-11) port
Connects to a phone line.
6 USB 2.0 port Connect to USB 2.0 devices
(e.g., USB mouse, USB camera).
7 Kensington lock slot Connects to a Kensington-compatible computer security lock.
#Icon Item Description
1 Battery bay Houses the computer's battery pack.
2 Battery lock Locks the battery in position.
3 Battery release latch Releases the battery for removal.
4 Memory compartment Houses the computer's main memory.
5 Hard disk bay Houses the computer's hard disk (secured with screws).
1234 567
1
2
3
4
5
6

Chapter 1 9
Indicators
The computer has several easy-to-read status indicators.
NOTE: 1. Charging: The light shows amber when the battery is charging. 2. Fully charged: The light shows
green when in AC mode.
Easy-Launch Buttons
Located on the left of the keyboard are the application buttons. These buttons are called easy-launch buttons.
They are: WLAN, Bluetooth and Backup.
Touchpad Basics
The following items show you how to use the touchpad with two-click buttons.
•Move your finger across the touchpad (1) to move the cursor.
•Press the left (2) and right (3) buttons located beneath the touchpad to perform selection and execution
functions. These two buttons are similar to the left and right buttons on a mouse. Tapping on the
touchpad is the same as clicking the left button.
6 Ventilation slots and cooling
fan
Enable the computer to stay cool,
even after prolonged use.
Note: Do not cover or obstruct the opening of the fan.
Icon Function Description
Power Indicates the computer's power status.
Battery Indicates the computer's battery status.
1. Charging: The light shows amber when the battery is charging.
2. Fully charged: The light shows blue when in AC mode.
Power button
/ indicator
Turns the computer on and off. /
Indicates the computer's power status.
HDD Indicates when the hard disk drive is active.
Icon Function Description
Wireless LAN
communication button/
indicator
Enables/disables the wireless LAN function. Indicates the
status of wireless LAN communication.
Bluetooth communication
button/indicator
Enables/disables the Bluetooth function. Indicates the
status of Bluetooth communication. (only for certain
models)
Backup key Launches Acer Backup Management for three-step data
backup.
#Icon Item Description

10 Chapter 1
NOTE: Illustrations are for reference only. The exact configuration of your PC depends on the model
purchased.
NOTE: When using the touchpad, keep it — and your fingers — dry and clean. The touchpad is sensitive to
finger movement; hence, the lighter the touch, the better the response. Tapping harder will not increase
the touchpad's responsiveness.
NOTE: By default, vertical and horizontal scrolling is enabled on your touchpad. It can be disabled under
Mouse settings in Windows Control Panel.
Using the Keyboard
The keyboard has full-sized keys and an embedded numeric keypad, separate cursor, lock, Windows, function
and special keys.
Lock Keys and numeric keypad
The keyboard has three lock keys which you can toggle on and off.
The keyboard has a numeric keypad with cursor-control keys.
Function Left button (2) Right button (3) Main touchpad (1) Function
Execute Quickly click
twice.
Tap twice (at the same speed
as double-clicking a mouse
button).
Execute
Select Click once. Tap once. Select
Drag Click and
hold, then
use finger on
the touchpad
to drag the
cursor.
Tap twice (at the same speed
as double-clicking a mouse
button); rest your finger on the
touchpad on the second tap
and drag the cursor.
Drag
Access
context
menu
Click once. Access context menu
Lock key Description
Caps Lock When Caps Lock is on, all alphabetic characters typed are
in uppercase.
Num Lock When Num Lock is on, the numeric keypad is in numeric mode. The keys
function as a calculator (complete with the arithmetic operators +, -, *, and /).
Use this mode when you need to do a lot of numeric data entry. A better solution
would be to connect an external keypad.
Scroll Lock <Fn> +
<F12>
When Scroll Lock is on, the screen moves one line up or down when you press
the up or down arrow keys respectively. Scroll Lock does not work with some
applications.
Desired access Num Lock on Num Lock off
Number keys on
embedded keypad
Type numbers in a normal manner.
Cursor-control keys on
embedded keypad
Hold <Shift> while using cursor-
control keys.
Hold <Fn> while using cursor-
control keys.
Main keyboard keys Hold <Fn> while typing letters on
embedded keypad.
Type the letters in a normal
manner.

Chapter 1 11
Windows Keys
The keyboard has two keys that perform Windows-specific functions.
Special Key (only for certain models)
You can locate the Euro symbol and the US dollar sign at the upper-center and/or bottom-right of your
keyboard.
The Euro symbol
1. Open a text editor or word processor.
2. Either press < > on the keyboard, or hold <Alt Gr> and then press the <5> key at the upper-center of
the keyboard.
NOTE: Some fonts and software do not support the Euro symbol. Please refer to www.microsoft.com/
typography/faq/faq12.htm for more information.
The US dollar sign
1. Open a text editor or word processor.
Key Description
Windows
key
Pressed alone, this key has the same effect as clicking on the Windows Start
button; it launches the Start menu.
It can also be used with other keys to provide a variety of functions:
< >: Open or close the Start menu
< > + <D>: Display the desktop
< > + <E>: Open Windows Explore
< > + <F>: Search for a file or folder
< > + <G>: Cycle through Sidebar gadgets
< > + <L>: Lock your computer (if you are connected to a network domain), or
switch users (if you're not connected to a network domain)
< > + <M>: Minimizes all windows
< > + <R>: Open the Run dialog box
< > + <T>: Cycle through programs on the taskbar
< > + <U>: Open Ease of Access Center
< > + <X>: Open Windows Mobility Center
< > + <BREAK>: Display the System Properties dialog box
< > + <SHIFT+M>: Restore minimized windows to the desktop
< > + <TAB>: Cycle through programs on the taskbar by using Windows Flip 3-
D
< > + <SPACEBAR>: Bring all gadgets to the front and select Windows
Sidebar
<CTRL> + < > + <F>: Search for computers (if you are on a network)
<CTRL> + < > + <TAB>: Use the arrow keys to cycle through programs on the
taskbar by using Windows Flip 3-D
Note: Depending on your edition of Windows Vista, some shortcuts may not
function as described.
Application
key
This key has the same effect as clicking the right mouse button; it opens the
application's context menu.

12 Chapter 1
2. Either press < > at the bottom-right of the keyboard, or hold <Shift> and then press the <4> key at the
upper-center of the keyboard.
NOTE: This function varies according to the language settings.
Windows Mobility Center
The Windows Mobility Center collects key mobile-related system settings in one easy-to-find place, so you can
quickly configure your Acer system to fit the situation as you change locations, networks or activities. Settings
include display brightness, volume, power plan, wireless networking on/off, external display settings,
synchronization status and presentation settings.
Windows Mobility Center also includes Acer-specific settings like sharing folders overview/sharing service on
or off, Bluetooth Add Device (if applicable), and a shortcut to the Acer user guide, drivers and utilities.
To launch Windows Mobility Center:
qUse the shortcut key < > + <X>.
qStart Windows Mobility Center from the Control panel.
qStart Windows Mobility Center from the Accessories program group in the Start menu.
qLaunch Windows Mobility Center by right-clicking in the system tray and select Windows Mobility
Center.

Chapter 1 13
Using the System Utilities
Acer GridVista (dual-display compatible)
NOTE: This feature is only available on certain models.
To enable the dual monitor feature of the notebook, first ensure that the second monitor is connected, then
select Start, Control Panel, Display and click on Settings. Select the secondary monitor (2) icon in the
display box and then click the check box Extend my windows desktop onto this monitor. Finally, click
Apply to confirm the new settings and click OK to complete the process.
Acer GridVista is a handy utility that offers four pre-defined display settings so you can view multiple windows
on the same screen. To access this function, please go to Start>All Programs and click on Acer GridVista.
You may choose any one of the four display settings indicated below:
Double (vertical), Triple (primary at left), Triple (primary at right), or Quad Acer Gridvista is dual-display
compatible, allowing two displays to be partitioned independently.
Acer Gridvista is dual-display compatible, allowing two displays to be partitioned independently.
AcerGridVista is simple to set up:
1. Run Acer GridVista and select your preferred screen configuration for each display from the task bar.
2. Drag and drop each window into the appropriate grid.
3. Enjoy the convenience of a well-organized desktop.
Note:
Start Control Panel Display
Settings (2)
Extend my windows desktop onto this monitor
Apply OK
Start All Programs Acer GridVista

14 Chapter 1
NOTE: Please ensure that the resolution setting of the second monitor is set to the manufacturer's
recommended value.

Chapter 1 15
Hardware Specifications and Configurations
Processor
Throttling 50%: On= 99 C; OFF=93 C
OS shut down at 105 C; H/W shot down at 110 .C
Item Specification
CPU type Aspire 7740: Intel® Core i5 540M 2.53G 3M
Aspire 7740G: Intel® Core i3 330M PGA 2.13G 3M
Intel® Core i7 620M 2.66G 4M
Intel® Core i7 720QM 1.6G 6M
Core logic PCH/HM55 Express chipset
CPU package PGA 988
CPU Fan True Value Table
DTS(degree C) Fan Speed (rpm) Acoustic Level (dBA)
45-50 0-3000 29
55-66 0-3300 33
68-74 3300-3800 38
78-83 3800-4100 40
86-91 4100-4800 40
BIOS
Item Specification
BIOS vendor Phoenix
BIOS Version 1.06
Supported protocol ACPI 1.0b/2.0/3.0 compliance, PCI 2.2, System/HDD Password
Security Control, INT 13H Extenstions, PnP BIOS 1.0a SMBIOS
2.4, BIOS Boot Specification, Simple Boot Flag 1.0, Boot Block,
PCI Bus Power Management Interface Specification, USB
Specification 1.1/2.0, IEEE 1394 1.0, USB/1394 CD-ROM Boot Up
support, PC Card Standard 1995 (PCMCIA 3.0 Compliant Device),
IrDA 1.0, Intel AC97 CNR Specification, WfM 2.0, PXE 2.1, Boot
Integrity Service Application Program Interface (BIS) 1.0, PC99a
and Mobile PC2001 Compliant
System Memory
Item Specification
Memory controller Built-in
Memory size 0MB (no on-board memory)
DIMM socket number 2 sockets
Supports memory size per socket 2048MB
Supports maximum memory size 4G for 64bit OS (with two 2GB SODIMM)
Supports DIMM type DDR 3 synchronous DRAM
Supports DIMM Speed 1066/1333 MHz
Supports DIMM voltage 1.5V
Supports DIMM package 240-pin soDIMM

16 Chapter 1
NOTE: Above table lists some system memory configurations. You may combine DIMMs with various
capacities to form other combinations. On above table, the configuration of slot 1 and slot 2 could be
reversed.
LAN Module
Memory module combinations You can install memory modules in any combinations as long as
they match the above specifications.
Memory Combinations
Slot 1 Slot 2 Total Memory
0MB 1024MB 1024MB
0MB 2048MB 2048MB
1024MB 0MB 1024MB
1024MB 1024MB 2048MB
1024MB 2048MB 3072MB
2048MB 0MB 2048MB
2048MB 1024MB 3072MB
2048MB 2048MB 4096MB
Item Specification
LAN Chipset Broadcom BCM 57780
Supports LAN protocol 10/100/1000 Mbps
LAN connector type RJ45
LAN connector location Left side
Features Integrated 10/100 BASE-T transceiver
Wake on LAN support compliant with ACPI 2.0
PCI v2.2
Bluetooth Interface
Item Specification
Chipset Foxconn Bluetooth BRM 2046 BT2.1 (T60H928.33) f/
w:861
Data throughput 723 bps (full speed data rate)
Protocol Bluetooth 2.1
Interface USB 1.1
Connector type USB
Wireless Module 802.11b/g/n
Item Specification
Chipset LAN Intel WLAN INT1000HBG;
QMI Wireless LAN Atheros HB93 1x2 BGN (HM) EM306
Data throughput 11~54 Mbps, up to 270 Mbps for Draft-N
Protocol 802.11 b/g/n
Interface PCI Express ® mini-card rev. 1.2
System Memory
Item Specification

Chapter 1 17
Hard Disk Drive
Item
Vendor &
Model
Name
HGST 2.5”
HTS543216L9A3
00
Seagate 2.5”
ST9160310AS
Toshiba 2.5”
Mk1655GSX
WD 2.5"
WD1600BEVT-
22ZCTO
HGST 2.5"
HTS545025B9A3
00
Seagate 2.5”
ST9250315AS
Toshiba 2.5”
Mk2555GSX
WD 2.5”
WD2500BEVT-
22ZCT0
Seagate 2.5”
ST9320320AS
Toshiba 2.5”
Mk3255GSX
HGST 2.5"
HTS545032B9A3
00
WD 2.5"
WD3200BEVT-
22ZCT0
HGST 2.5"
HTS545050B9A
300
Seagate 2.5”
ST9500325AS
Toshiba 2.5”
Mk5055GSX
WD 2.5"
WD5000BEVT-
22ZAT0
WD 2.5”
WD6400BEVT-
22A0RT0
Capacity
(MB)
160000 250000 320000 500000 640000
Bytes per
sector
512 512 512 512 512
Data heads 3/4 2 3 4 2/4
Drive Format
Disks 2 2 2 2 NA
Spindle
speed
(RPM)
5400 RPM 5400 RPM 5400 RPM 5400 RPM 7200 RPM
Performance Specifications
Buffer size 8MB 8MB 8MB 8MB 16MB
Interface SATA SATA SATA SATA SATA
Max. media
transfer rate
(disk-buffer,
Mbytes/s)
540 875
(Max. 3.0 Gbit/s
Buffer-host data
transfer)
875
(Max. 3.0 Gbit/s
Buffer-host data
transfer)
875
(Max. 3.0 Gbit/s
Buffer-host data
transfer)
Max. 3.0 Gbit/s
Buffer-host data
transfer
DC Power Requirements
Voltage
tolerance
5V(DC) +/- 5% 5V(DC) +/- 5% 5V(DC) +/- 5% 5V(DC) +/- 5% 5V(DC) +/- 5%
Optical Disc Drive
Item Specification
Vendor & model name W/O BEZEL SATA FOR HF+WINDOWS7
1. HLDS SUPER-MULTI DRIVE DL 8X GT30N LF
2. PLDS SUPER-MULTI DRIVE DL 8X DS-8A4SH LF
3. SONY SUPER-MULTI DRIVE DL 8X AD-7585H LF
4. TOSHIBA SUPER-MULTI DRIVE DL 8X TS-L633C LF
Performance Specification With CD Diskette With DVD Diskette
Transfer rate (KB/sec) Sustained:
Max 3.6Mbytes/sec
Sustained:
Max 10.08Mbytes/sec
Buffer Memory 2MB
Interface SATA

18 Chapter 1
Applicable disc format Applicable disc format
CD: CD-DA, CD-ROM, CD-ROM XA, Photo CD (multi-session), Video
CD, Cd-Extra (CD+), CD-text
DVD: DVD-VIDEO, DVD-ROM, DVD-R (3.9GB, 4.7GB) DVD-R DL,
DVD-RW, DVD-RAM, DVD+R, DVD+R DL, DVD+RW
CD:
CD-DA (Red Book) - Standard Audio CD & CD-TEXT
CD-ROM (Yellow Book Mode1 & 2) - Standard Data
CD-ROM XA (Mode2 Form1 & 2) - Photo CD, Multi-Session
CD-I (Green Book, Mode2 Form1 & 2, Ready, Bridge)
CD-Extra/ CD-Plus (Blue Book) - Audio & Text/Video
Video-CD (White Book) - MPEG1 Video
CD-R (Orange Book Part)
CD-RW & HSRW (Orange Book Part Volume1 & Volume 2
Super Audio CD (SACD) Hybrid type
US & US+ RW
DVD:
DVD-ROM (Book 1.02), DVD-Dual
DVD-Video (Book 1.1)
DVD-R (Book 1.0, 3.9G)
DVD-R (Book 2.0, 4.7G) - General & Authoring
DVD+R (Version 1.0)
DVD+RW
DVD-RW (Non CPRM & CPRM)
DVD°”R Dual
Loading mechanism Load: Manual
Release: (a) Electrical Release (Release Button)
(b) Release by ATAPI command
(c) Emergency Release
Power Requirement
Input Voltage 5 V +/- 5% (Operating)
Blu-Ray Disc Drive
Item Specification
Vendor & model name W/O BEZEL FOR WINDOWS7
1. PIONEER BD COMBO 12.7MM TRAY DL 4X SATA BDC-TD01RS LF
2. SONY BD COMBO 12.7MM TRAY DL 4X BC-5500S LF
3. PLDS BD COMBO 12.7MM TRAY DL 4X DS-4E1S LF
Performance
Specification
With CD Disc With DVD Disc With Blu-ray Disc
Transfer rate (KB/sec) Sustained:
Max 3.6Mbytes/sec
Sustained:
Max 10.08Mbytes/sec
Sustained:
Max 11 Mbytes/sec
Buffer Memory 2MB 4.5 MB
Interface SATA
Optical Disc Drive
Item Specification

Chapter 1 19
Applicable disc format Applicable disc format
CD: CD-DA, CD-ROM, CD-ROM XA, Photo CD (multi-session), Video CD,
Cd-Extra (CD+), CD-text
DVD: DVD-VIDEO, DVD-ROM, DVD-R (3.9GB, 4.7GB) DVD-R DL, DVD-RW,
DVD-RAM, DVD+R, DVD+R DL, DVD+RW
CD:
CD-DA (Red Book) - Standard Audio CD & CD-TEXT
CD-ROM (Yellow Book Mode1 & 2) - Standard Data
CD-ROM XA (Mode2 Form1 & 2) - Photo CD, Multi-Session
CD-I (Green Book, Mode2 Form1 & 2, Ready, Bridge)
CD-Extra/ CD-Plus (Blue Book) - Audio & Text/Video
Video-CD (White Book) - MPEG1 Video
CD-R (Orange Book Part)
CD-RW & HSRW (Orange Book Part Volume1 & Volume 2
Super Audio CD (SACD) Hybrid type
US & US+ RW
DVD:
DVD-ROM (Book 1.02), DVD-Dual
DVD-Video (Book 1.1)
DVD-R (Book 1.0, 3.9G)
DVD-R (Book 2.0, 4.7G) - General & Authoring
DVD+R (Version 1.0)
DVD+RW
DVD-RW (Non CPRM & CPRM)
DVD+/-R Dual
Blu-Ray:
BD-R, BD-R DL, BD-RE, BD-RE DL
Loading mechanism Load: Manual
Release: (a) Electrical Release (Release Button)
(b) Release by ATAPI command
(c) Emergency Release
Power Requirement
Input Voltage 5 V +/- 5% (Operating)
Audio Interface
Item Specification
Audio Controller Realtek ALC669X
Audio onboard or optional Built-in
Mono or Stereo Stereo
Resolution 18 bit stereo full duplex
Compatibility HD audio Interface; S/PDIF output for PCM or AC-3
content
Sampling rate 1Hz resolution VSR (Variable Sampling Rate)
Internal microphone Yes
Internal speaker / Quantity Yes/2.1 (2W speakers)
Blu-Ray Disc Drive
Item Specification

20 Chapter 1
Video Memory
Item Specification
Chipset UMA
AMD PARK_XT 40nm 29mm*29mm M2 package
AMD MADISON_PRO 40nm 29mm*29mm M2 package
Memory size 1 GB DDR3
System Board Major Chips
Item Controller
PCH IC PCH HM55 QMNT MM#904529 B3
MODEM Foxconn Delphi-AM5 V2H 1.5_3.3V AUS T60M951.36
Bluetooth Foxconn Bluetooth BRM 2046 BT2.1
Wireless 802.11 b/g/n LAN Intel WLAN INT1000HBG;
QMI Wireless LAN Atheros HB93 1x2 BGN (HM) EM306
5 in 1 Card Reader AU6433
Audio Codec Realtek ALC669X
Keyboard
Item Specification
Keyboard controller NPCE781B
Total number of keypads 103-/104-/107-key keyboard
Windows logo key Yes
Internal & external keyboard work
simultaneously
Plug USB keyboard to the USB port directly: Yes
Battery
Item Specification
Vendor SONY/SANYO/PANASONIC/SIMPLO
Battery Type Li-ion
Pack capacity 4400/4800mAh
Number of battery cell 6/8
Package configuration 3/4 cells in series, 2 series in parallel
LCD 17.3” inch
Item Specification
Vendor & model name AUO/CMO/LPL/Samsung
Screen Diagonal (mm) 17.3 inches
Display resolution (pixels) 17.3" WXGA+ Glare
Pixel Pitch 0.204 x 0.204
Pixel Arrangement R.G.B. Vertical Stripe
Display Mode Normally White
Typical White Luminance (NIT)
also called Brightness
220

Chapter 1 21
Luminance Uniformity 1.25 max.
Contrast Ratio 400 typical
Response Time msec 8
Nominal Input Voltage VDD +3.3V
Viewing Angle (degree)
Horizontal: Right/Left
Vertical: Upper/Lower
45/45
15/35
Temperature Range( C)
Operating
Storage (shipping)
0 to +50
-40 to +60
AC Adaptor
Item Specification
Vendor DELTA, LITEON, HIPRO
Input 100-240V~ 1.5A, 50-60Hz/
Output 19V, 65W/90W, 2-pin
System Power Management
ACPI mode Power Management
Mech. Off (G3) All devices in the system are turned off completely.
Soft Off (G2/S5) OS initiated shutdown. All devices in the system are
turned off completely.
Working (G0/S0) Individual devices such as the CPU and hard disc may be
power managed in this state.
Suspend to RAM (S3) CPU set power down
VGA Suspend
PCMCIA Suspend
Audio Power Down
Hard Disk Power Down
CD-ROM Power Down
Super I/O Low Power mode
Save to Disk (S4) Also called Hibernation Mode. System saves all system
states and data onto the disc prior to power off the whole
system.
LCD 17.3” inch
Item Specification

22 Chapter 1

Chapter 2 23
BIOS Setup Utility
The BIOS Setup Utility is a hardware configuration program built into your computer’s BIOS (Basic Input/
Output System).
Your computer is already properly configured and optimized, and you do not need to run this utility. However, if
you encounter configuration problems, you may need to run Setup. Please also refer to Chapter 4
Troubleshooting when problem arises.
To activate the BIOS Utility, press F2 during POST (when “Press <F2> to enter Setup” message is prompted
on the bottom of screen).
Press F2 to enter setup. The default parameter of F12 Boot Menu is set to “disabled”. If you want to change
boot device without entering BIOS Setup Utility, please set the parameter to “enabled”.
Press <F12> during POST to enter multi-boot menu. In this menu, user can change boot device without
entering BIOS SETUP Utility.
System Utilities
Chapter 2

24 Chapter 2
Navigating the BIOS Utility
There are five menu options: Information, Main, Security, Boot, and Exit.
Follow these instructions:
•To choose a menu, use the left and right arrow keys.
•To choose an item, use the up and down arrow keys.
•To change the value of a parameter, press F5 or F6.
•A plus sign (+) indicates the item has sub-items. Press Enter to expand this item.
•Press Esc while you are in any of the menu options to go to the Exit menu.
•In any menu, you can load default settings by pressing F9. You can also press F10 to save any
changes made and exit the BIOS Setup Utility.
NOTE: You can change the value of a parameter if it is enclosed in square brackets. Navigation keys for a
particular menu are shown on the bottom of the screen. Help for parameters are found in the Item
Specific Help part of the screen. Read this carefully when making changes to parameter values. Please
note that system information is subject to different models.

Chapter 2 25
Information
The Information screen displays a summary of your computer hardware information.
NOTE: The system information is subject to different models.
Parameter Description
CPU Type This field shows the CPU type and speed of the system.
CPU Speed This field shows the speed of the CPU.
IDE0 Model Name This field shows the model name of HDD installed on primary IDE master.
IDE0 Serial Number This field displays the serial number of HDD installed on primary IDE master.
IDE1 Model Name This field shows the model name of HDD installed on secondary IDE master.
IDE1 Serial Number This field displays the serial number of HDD installed on secondary IDE master.
ATAPI Model Name This field shows the model name of the Optical device installed in the system.
System BIOS Version Displays system BIOS version.
VGA BIOS Version This field displays the VGA firmware version of the system.
KBC Variation This field shows the keyboard
Serial Number This field displays the serial number of this unit.
Asset Tag Number This field displays the asset tag number of the system.
Product Name This field shows product name of the system.
Manufacturer Name This field displays the manufacturer of this system.
UUID Number Universally Unique Identifier (UUID) is an identifier standard used in software construction,
standardized by the Open Software Foundation (OSF) as part of the Distributed
Computing Environment (DCE).

26 Chapter 2
Main
The Main screen allows the user to set the system time and date as well as enable and disable boot option
and recovery.
NOTE: The screen above is for your reference only. Actual values may differ.
The table below describes the parameters in this screen. Settings in boldface are the default and suggested
parameter settings.
NOTE: The sub-items under each device will not be shown if the device control is set to disable or auto. This is
because the user is not allowed to control the settings in these cases.
Parameter Description Format/Option
System Time Sets the system time. The hours are displayed
with 24-hour format.
Format: HH:MM:SS
(hour:minute:second) System Time
System Date Sets the system date. Format MM/DD/YYYY (month/day/
year)
System Date
Total Memory This field reports the total memory size of the
system.
Video Memory Shows the VGA memory size.
Quiet Boot Determines if Customer Logo will be displayed or
not; shows Summary Screen is disabled or
enabled.
Enabled: Customer Logo is displayed, and
Summary Screen is disabled.
Disabled: Customer Logo is not displayed, and
Summary Screen is enabled.
Option: Enabled or Disabled
Network Boot Enables, disables the system boot from LAN
(remote server).
Option: Enabled or Disabled
F12 Boot Menu Enables, disables Boot Menu during POST. Option: Disabled or Enabled
D2D Recovery Enables, disables D2D Recovery function. The
function allows the user to create a hidden
partition on hard disc drive to store operation
system and restore the system to factory
defaults.
Option: Enabled or Disabled
SATA Mode Control the mode in which the SATA controller
should operate.
Option: AHCI or IDE

Chapter 2 27
Security
The Security screen contains parameters that help safeguard and protect your computer from unauthorized
use.
NOTE: Please refer to “Remove HDD/BIOS Password” section if you need to know how to remove HDD/BIOS
Password.
The table below describes the parameters in this screen. Settings in boldface are the default and suggested
parameter settings.
NOTE: When you are prompted to enter a password, you have three tries before the system halts. Don’t forget
your password. If you forget your password, you may have to return your notebook computer to your
dealer to reset it.
Parameter Description Option
Supervisor Password Is Shows the setting of the Supervisor password Clear or Set
User Password Is Shows the setting of the user password. Clear or Set
HDD Password Is Shows the setting of the hard disk password. Clear or Set
Set Supervisor Password Press Enter to set the supervisor password.
When set, this password protects the BIOS
Setup Utility from unauthorized access. The
user can not either enter the Setup menu nor
change the value of parameters.
Set User Password Press Enter to set the user password. When
user password is set, this password protects
the BIOS Setup Utility from unauthorized
access. The user can enter Setup menu only
and does not have right to change the value of
parameters.
Set HDD Password Enter HDD Password.
Password on Boot Defines whether a password is required or not
while the events defined in this group
happened. The following sub-options are all
requires the Supervisor password for changes
and should be grayed out if the user password
was used to enter setup.
Disabled or Enabled

28 Chapter 2
Setting a Password
Follow these steps as you set the user or the supervisor password:
1. Use the up/down keys to highlight the Set Supervisor Password parameter and press the Enter key. The
Set Supervisor Password box appears:
2. Type a password in the “Enter New Password” field. The password length can not exceeds 8
alphanumeric characters (A-Z, a-z, 0-9, not case sensitive). Retype the password in the “Confirm New
Password” field.
IMPORTANT:Be very careful when typing your password because the characters do not appear on the screen.
3. Press Enter.
After setting the password, the computer sets the User Password parameter to “Set”.
4. If desired, you can opt to enable the Password on boot parameter.
5. When you are done, press F10 to save the changes and exit the BIOS Setup Utility.
Removing a Password
Follow these steps:
1. Use the up/down keys to highlight the Set Supervisor Password parameter and press the Enter key. The
Set Password box appears:
2. Type the current password in the Enter Current Password field and press Enter.
3. Press Enter twice without typing anything in the Enter New Password and Confirm New Password fields.
The computer then sets the Supervisor Password parameter to “Clear”.
4. When you have changed the settings, press F10 to save the changes and exit the BIOS Setup Utility.
Changing a Password
1. Use the up/down keys to highlight the Set Supervisor Password parameter and press the Enter key. The
Set Password box appears:

Chapter 2 29
2. Type the current password in the Enter Current Password field and press Enter.
3. Type a password in the Enter New Password field. Retype the password in the Confirm New Password
field.
4. Press Enter. After setting the password, the computer sets the User Password parameter to “Set”.
5. If desired, you can enable the Password on boot parameter.
6. When you are done, press F10 to save the changes and exit the BIOS Setup Utility.
If the verification is OK, the screen will display as following.
The password setting is complete after the user presses Enter.
If the current password entered does not match the actual current password, the screen will show you the
Setup Warning.
If the new password and confirm new password strings do not match, the screen will display the following
message.

30 Chapter 2
Boot
This menu allows the user to decide the order of boot devices to load the operating system. Bootable devices
includes the diskette drive in module bay, the onboard hard disk drive and the CD-ROM in module bay.

Chapter 2 31
Exit
The Exit screen contains parameters that confirmed or discard the changes made to the parameters in the
BIOS Setup Utility.
The table below describes the parameters in this screen.
Parameter Description
Exit Saving Changes Exit System Setup and save your changes to CMOS.
Exit Discarding Changes Exit utility without saving setup data to CMOS.
Load Setup Default Load default values for all SETUP item.
Discard Changes Load previous values from CMOS for all SETUP items.
Save Changes Save Setup Data to CMOS.

32 Chapter 2
BIOS Flash Utility
The BIOS flash memory update is required for the following conditions:
•New versions of system programs
•New features or options
•Restore a BIOS when it becomes corrupted.
Use the Flash utility to update the system BIOS flash ROM.
NOTE: If you do not have a crisis recovery disk at hand, then you should create a Crisis Disk (See “Steps for
BIOS Recovery by Crisis Disk” on page 108) before you use the Flash utility.
NOTE: Do not install memory-related drivers (XMS, EMS, DPMI) when you use the Flash.
NOTE: Please connect the AC adapter power supply when you run the Flash utility. If the battery pack does
not contain enough power to finish BIOS flash, you may not boot the system because the BIOS is not
completely loaded.
Follow the steps below to run the Flash utility:
1. Rename the BIOS file as “XXXXXXX.FD”
2. Copy the “XXXXXXX.FD” file to a bootable USB device containing the Crisis Disk.
3. Turn off the system power.
4. Insert the USB device containing the renamed BIOS file and Crisis Disk to any USB port.
5. Make sure the AC adapter is connected to a power outlet and plugged in to the system.
6. Power on the system from an off state (i.e. cold boot) while holding down the Fn + ESC key.
7. After POST, release Fn + ESC key. The system should boot from the USB device and perform crisis
recovery action.

Chapter 2 33
Remove HDD Password
This section teaches you how to remove HDD password:
Remove HDD Password:
•If you key in the wrong HDD password thrice, “HDD password error code” will appear on the
screen. See the image below.
•If you need to solve HDD password locked problem, you can run HDD_PW.EXE
1. Key in “hdd_pw 15494 0”
2. Select “2”
3. Choose one of the uppercase strings
•Reboot the system and key in “0KJFN42” or “UVEIQ96” as your HDD user password.

34 Chapter 2

Chapter 3 37
This chapter contains step-by-step procedures on how to disassemble the notebook computer for
maintenance and troubleshooting.
Disassembly Requirements
To disassemble the computer, you need the following tools:
•Wrist grounding strap and conductive mat for preventing electrostatic discharge
•Flat screwdriver
•Philips screwdriver
•Hex screwdriver
•Plastic flat screwdriver
•Plastic tweezers
NOTE: The screws for the different components vary in size. During the disassembly process, group the
screws with the corresponding components to avoid mismatch when putting back the components.
Chapter 3
Machine Disassembly and Replacement

38 Chapter 3
General Information
Pre-disassembly Instructions
Before proceeding with the disassembly procedure, make sure that you do the following:
1. Turn off the power to the system and all peripherals.
2. Unplug the AC adapter and all power and signal cables from the system.
3. Place the system on a flat, stable surface.
4. Remove the SD dummy card in the card reader card slot.
Disassembly Process
The disassembly process is divided into the following stages:
•External module disassembly
•Main unit disassembly
•LCD module disassembly
The flowcharts provided in the succeeding disassembly sections illustrate the entire disassembly sequence.
Observe the order of the sequence to avoid damage to any of the hardware components. For example, if you
want to remove the main board, you must first remove the keyboard, then disassemble the inside assembly
frame in that order.
Main Screw List
Item Screw Color Part No.
A M2.5 x L6 Black 86.00E12.536
B M2.5 x L10 Black 86.00F84.73A
C M2.5 x L4 Black 86.00H59.734
D M2.5 x L3.5 Silver 86.9A563.3R5
E M2.5 x L5 Black 86.00F87.735
F M2 x L4 Silver 86.9A552.4R0
G M2 x L3 Silver 86.9A522.3R0
H M3 x L4 Silver 86.9A554.4R0

Chapter 3 39
External Module Disassembly Process
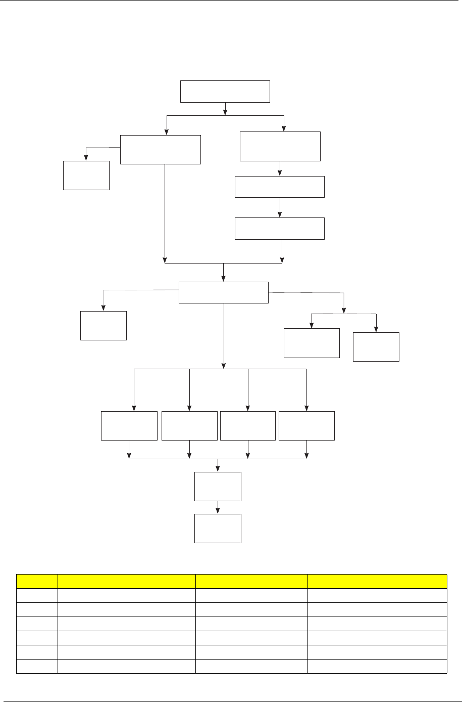
External Modules Disassembly Flowchart
The flowchart below gives you a graphic representation on the entire disassembly sequence and instructs you
on the components that need to be removed during servicing. For example, if you want to remove the main
board, you must first remove the keyboard, then disassemble the inside assembly frame in that order.
Item Screw Color Part No.
A M2.5 x L6 Black 86.00E12.536
C M2.5 x L4 Black 86.00H59.734
F M2 x L4 Silver 86.9A552.4R0
G M2 x L3 Silver 86.9A522.3R0
H M3 x L4 Silver 86.9A554.4R0
EXTERNAL MODULE DISASSEMBLY
WLAN
BOARD
TURN OFF POWER
AND PERIPHERALS
UNPLUG POWER
CABLES
F x 1
BACK
COVER
Captive Screwx4
DIMM
MODULES
REMOVE BATTERY
PACK
SD DUMMY CARD
G x 1
ODD
MODULE
OPTICAL DISK
DRIVE
OPTICAL
LOCKER
BRACKET
H x 2
HDD
MODULE
HARD DISK
BRACKET
HARD DISK
DRIVE
C x 1
Ax 1 Ax 4

40 Chapter 3
Removing the Battery Pack
1. Turn base unit over.
2. Slide the battery lock/unlock latch to the unlock position.
3. Slide the battery release latch to the release position (1) to pop out the battery pack, then remove the
battery pack from the main unit (2).
Note: Battery has been highlighted with the yellow circle as above image shows. Please detach the
battery and follow local regulations for disposal.

Chapter 3 41
Removing the Optical Drive Module
1. See “Removing the Battery Pack” on page 40.
2. Remove the one screw (A) securing the optical drive module to the system.
3. Slowly pull out the ODD module from the ODD drive bay.
Size (Quantity) Color Torque Part No.
M2.5 x L6 (1) Black 3.0 kgf-cm 86.00E12.536

42 Chapter 3
4. Remove the one screw (G) securing the locker bracket and remove the locker bracket from the optical
disk drive module.
Removing the Back Cover
1. See “Removing the Battery Pack” on page 40.
2. Release the four screws (A) and four captive screws securing the back cover.
Size (Quantity) Color Torque Part No.
M2 x L3 (1) Silver 1.6 kgf-cm 86.9A522.3R0
Size (Quantity) Color Torque Part No.
M2.5 x L6 (4) Black 3.0 kgf-cm 86.00E12.536

Chapter 3 43
3. Pry loose and carefully lift and remove the back cover.
Removing the Hard Disk Drive Module
1. See “Removing the Battery Pack” on page 40.
2. See “Removing the Back Cover” on page 42.
3. Remove the one screw (C) securing the hard disk drive module to the system.
Size (Quantity) Color Torque Part No.
M2.5 x L4 (1) Black 3.0 kgf-cm 86.00H59.734

44 Chapter 3
4. Lift the tab and slide the module away from the connector and remove it from the hard disk drive bay.
NOTE: To prevent damage to device, avoid pressing down on it or placing heavy objects on top of it.
5. Remove the two screws (H) securing the hard disk to the bracket and remove the hard disk from the
bracket.
Removing the Wireless LAN Card
1. See “Removing the Battery Pack” on page 40.
2. See “Removing the Back Cover” on page 42.
Size (Quantity) Color Torque Part No.
M3 x L4 (2) Silver 3.0 kgf-cm 86.9A554.4R0

Chapter 3 45
3. Detach the black cable from connector 1 and the white cable from connector 2 on the WLAN card.
4. Remove the one screw (F) on the WLAN card and detach the card.
Size (Quantity) Color Torque Part No.
M2 x L4 (1) Silver 1.6 kgf-cm 86.9A552.4R0

Chapter 3 47
4. Remove the DIMM module(s).

48 Chapter 3
Main Unit Disassembly Process
Main Unit Disassembly Flowchart
Item Screw Color Part No.
A M2.5 x L6 Black 86.00E12.536
B M2.5 x L10 Black 86.00F84.73A
C M2.5 x L4 Black 86.00H59.734
D M2.5 x L3.5 Silver 86.9A563.3R5
F M2 x L4 Silver 86.9A552.4R0
G M2 x L3 Silver 86.9A522.3R0
MAIN UNIT
MAIN UNIT DISASSEMBLY
HEATSINK
MODULE
CPU
SCREW x 7
MIDDLE COVER
C x 3
KEYBOARD
LCD MODULE
A x 2, B x 4
MAIN
BOARD
G x 2
UPPER CASE
A x 16, C x 2
TOUCHPAD
BASEBOARD
F x 2
TOUCHPAD
MODULE
MODEM
CARD
F x 2
F x 2, D x 1
BLUETOOTH
BOARD
USB
BOARD
C x 1
LEFT
SPEAKER
F x 2
MICROPHONE
RIGHT
SPEAKER
C x 2

Chapter 3 49
Removing the Heatsink Module
NOTE: There are two version of heatsink module. For this section, we are going to use the Discrete model.
The UMA version looks like the picture below:
1. See “Removing the Battery Pack” on page 40.
2. See “Removing the Back Cover” on page 42.
3. Disconnect the heatsink connector from its connector on the main board.

50 Chapter 3
4. Loosen the seven screws securing the heatsink module in the order shown.
5. Carefully lift up the heatsink module.

Chapter 3 51
Removing the CPU
1. See “Removing the Battery Pack” on page 40.
2. See “Removing the Back Cover” on page 42.
3. See “Removing the Heatsink Module” on page 49.
4. Using a flat screwdriver, turn the CPU socket latch counter-clockwise to release the CPU.
5. Lift up carefully to remove the CPU.

52 Chapter 3
NOTE: When installing the CPU, make sure to install the CPU with Pin 1 at the corner as shown.

Chapter 3 53
Removing the Middle Cover
1. See “Removing the Battery Pack” on page 40.
2. Remove the three screws (C) on the back cover.
3. Carefully pry loose the middle cover and remove it from the system.
Removing the Keyboard
1. See “Removing the Battery Pack” on page 40.
2. See “Removing the Middle Cover” on page 53.
Size (Quantity) Color Torque Part No.
M2.5 x L4 (3) Black 3.0 kgf-cm 86.00H59.734

54 Chapter 3
3. Release the keyboard from the latches and turn it over on the palmrest area.

Chapter 3 55
4. Release the latch and disconnect the keyboard cable from its connector on the main board and detach the
keyboard.
Removing the LCD Module
1. See “Removing the Battery Pack” on page 40.
2. See “Removing the Back Cover” on page 42.
3. See “Removing the Wireless LAN Card” on page 44.
4. See “Removing the Middle Cover” on page 53.
5. See “Removing the Keyboard” on page 53.
6. Remove the two screws (A) the LCD hinges from the bottom panel.
Size (Quantity) Color Torque Part No.
M2.5 x L6 (3) Black 3.0 kgf-cm 86.00E12.536

56 Chapter 3
7. Turn the system over and disconnect the LCD cable from the LCD1 connector on the main board and
release the LCD cable from the latches.
8. Carefully pull out the wireless antenna cables from the hole and release the cables from the latches.

Chapter 3 57
9. Remove the four screws (B) from the left and right hinges.
Size (Quantity) Color Torque Part No.
M2.5 x L10 (4) Black 3.0 kgf-cm 86.00F84.73A

58 Chapter 3
10. Carefully remove the LCD module from the base unit.
NOTE: When connecting the cables back to the unit, please note that the cables should be routed well.
Separating the Upper Case from the Lower Case
1. See “Removing the Battery Pack” on page 40.
2. See “Removing the Optical Drive Module” on page 41.
3. See “Removing the Back Cover” on page 42.
4. See “Removing the Hard Disk Drive Module” on page 43.
5. See “Removing the Wireless LAN Card” on page 44.
6. See “Removing the DIMM Module” on page 46.
7. See “Removing the Heatsink Module” on page 49.
8. See “Removing the CPU” on page 51.
9. See “Removing the Middle Cover” on page 53.
10. See “Removing the Keyboard” on page 53.
11. See “Removing the LCD Module” on page 55.

Chapter 3 59
12. Disconnect the left speaker cable from SPKR_L1 on the main board.
13. Release the latch and disconnect the touchpad cable TPCN1 connector on the main board.

60 Chapter 3
14. Release the latch and disconnect the touchpad button cable from FPCN1 connector on the main board.
15. Remove the fifteen screws (12 x A, 2 x C, 1 x D) from the bottom panel.
Size (Quantity) Color Torque Part No.
M2.5 x L6 (12) Black 3.0 kgf-cm 86.00E12.536
M2.5 x L4 (2) Black 3.0 kgf-cm 86.00H59.734
M2.5 x L3.5 (1) Silver 3.0 kgf-cm 86.9A563.3R5

Chapter 3 61
16. Remove the six screws (4 x A, 2 xF) securing the the upper case to the system.
17. Gently lift and detach the upper case from the lower case.
Removing the Touchpad and Button Boards
1. See “Removing the Battery Pack” on page 40.
2. See “Removing the Optical Drive Module” on page 41.
3. See “Removing the Back Cover” on page 42.
4. See “Removing the Hard Disk Drive Module” on page 43.
5. See “Removing the Wireless LAN Card” on page 44.
6. See “Removing the DIMM Module” on page 46.
7. See “Removing the Heatsink Module” on page 49.
Size (Quantity) Color Torque Part No.
M2.5 x L6 (4) Black 3.0 kgf-cm 86.00E12.536
M2 x L4 (2) Silver 1.6 kgf-cm 86.9A552.4R0

62 Chapter 3
8. See “Removing the CPU” on page 51.
9. See “Removing the Middle Cover” on page 53.
10. See “Removing the Keyboard” on page 53.
11. See “Removing the LCD Module” on page 55.
12. See “Separating the Upper Case from the Lower Case” on page 58.
13. Release the latch and disconnect the touchpad button board cable from the connector.
14. Remove the tape securing the cables in place.

Chapter 3 63
15. The cables are tape to the uppercase, carefully peel off the cables.
16. Release the latch and disconnect the touchpad cable from the connector.

64 Chapter 3
17. Release from the latches and remove the two screws (F) securing the touchpad and touchpad button
bracket to the upper case.
18. Release from the latches and detach the touchpad and button board bracket.
Size (Quantity) Color Torque Part No.
M2 x L4 (2) Silver 1.6 kgf-cm 86.9A552.4R0

Chapter 3 65
19. Release from the latches and detach the button board.
20. Pry to loosen the touchpad board.
WARNING: The touchpad board is glued to the upper case, only remove the touchpad board if it is defective.

66 Chapter 3
21. Detach the touchpad board from the upper case.
Note: Circuit boards > 10cm2 has been highlighted with the yellow square as shown in the figure
above. Please detach the circuit boards and follow the local regulations for disposal.
Removing the Left Speaker
1. See “Removing the Battery Pack” on page 40.
2. See “Removing the Optical Drive Module” on page 41.
3. See “Removing the Back Cover” on page 42.
4. See “Removing the Hard Disk Drive Module” on page 43.
5. See “Removing the Wireless LAN Card” on page 44.
6. See “Removing the DIMM Module” on page 46.
7. See “Removing the Heatsink Module” on page 49.
8. See “Removing the CPU” on page 51.
9. See “Removing the Middle Cover” on page 53.
10. See “Removing the Keyboard” on page 53.
11. See “Removing the LCD Module” on page 55.
12. See “Separating the Upper Case from the Lower Case” on page 58.

Chapter 3 67
13. Remove the two screws (F) securing the left speaker to the upper case.
14. Remove the left speaker from the upper board.
NOTE: Be careful when removing the left speaker as it is held in place by plastic tabs.
Removing the USB Board Module
1. See “Removing the Battery Pack” on page 40.
2. See “Removing the Optical Drive Module” on page 41.
3. See “Removing the Back Cover” on page 42.
4. See “Removing the Hard Disk Drive Module” on page 43.
5. See “Removing the Wireless LAN Card” on page 44.
6. See “Removing the DIMM Module” on page 46.
Size (Quantity) Color Torque Part No.
M2 x L4 (2) Silver 1.6 kgf-cm 86.9A552.4R0

68 Chapter 3
7. See “Removing the Heatsink Module” on page 49.
8. See “Removing the CPU” on page 51.
9. See “Removing the Middle Cover” on page 53.
10. See “Removing the Keyboard” on page 53.
11. See “Removing the LCD Module” on page 55.
12. See “Separating the Upper Case from the Lower Case” on page 58.
13. Disconnect the USB board cable from the main board.
14. Remove the one screw (C) securing the USB board to the lower case.
Size (Quantity) Color Torque Part No.
M2.5 x L4 (1) Black 3.0 kgf-cm 86.00H59.734

Chapter 3 69
15. Remove the USB board module from the lower case.

70 Chapter 3
Removing the Modem Board
1. See “Removing the Battery Pack” on page 40.
2. See “Removing the Optical Drive Module” on page 41.
3. See “Removing the Back Cover” on page 42.
4. See “Removing the Hard Disk Drive Module” on page 43.
5. See “Removing the Wireless LAN Card” on page 44.
6. See “Removing the DIMM Module” on page 46.
7. See “Removing the Heatsink Module” on page 49.
8. See “Removing the CPU” on page 51.
9. See “Removing the Middle Cover” on page 53.
10. See “Removing the Keyboard” on page 53.
11. See “Removing the LCD Module” on page 55.
12. See “Separating the Upper Case from the Lower Case” on page 58.
13. Remove the one screw (F) securing the modem board module to the lower case.
Size (Quantity) Color Torque Part No.
M2 x L4 (1) Silver 1.6 kgf-cm 86.9A552.4R0

Chapter 3 71
14. Remove the modem board from the lower case.
15. Disconnect the modem cable from the modem board.
Removing the Bluetooth Module
1. See “Removing the Battery Pack” on page 40.
2. See “Removing the Optical Drive Module” on page 41.
3. See “Removing the Back Cover” on page 42.
4. See “Removing the Hard Disk Drive Module” on page 43.
5. See “Removing the Wireless LAN Card” on page 44.
6. See “Removing the DIMM Module” on page 46.
7. See “Removing the Heatsink Module” on page 49.
8. See “Removing the CPU” on page 51.
9. See “Removing the Middle Cover” on page 53.

72 Chapter 3
10. See “Removing the Keyboard” on page 53.
11. See “Removing the LCD Module” on page 55.
12. See “Separating the Upper Case from the Lower Case” on page 58.
13. Disconnect the Bluetooth cable from the main board.
14. Remove the Bluetooth module from the lower case.
NOTE: The Bluetooth module is glued to the lower case, take care when removing it.
Removing the Microphone
1. See “Removing the Battery Pack” on page 40.
2. See “Removing the Optical Drive Module” on page 41.
3. See “Removing the Back Cover” on page 42.
4. See “Removing the Hard Disk Drive Module” on page 43.
5. See “Removing the Wireless LAN Card” on page 44.
6. See “Removing the DIMM Module” on page 46.

Chapter 3 73
7. See “Removing the Heatsink Module” on page 49.
8. See “Removing the CPU” on page 51.
9. See “Removing the Middle Cover” on page 53.
10. See “Removing the Keyboard” on page 53.
11. See “Removing the LCD Module” on page 55.
12. See “Separating the Upper Case from the Lower Case” on page 58.
13. Remove the tape securing the microphone cable.
14. Disconnect the microphone cable from the main board.

74 Chapter 3
15. Remove the microphone from the system.
Removing the Main Board
1. See “Removing the Battery Pack” on page 40.
2. See “Removing the Optical Drive Module” on page 41.
3. See “Removing the Back Cover” on page 42.
4. See “Removing the Hard Disk Drive Module” on page 43.
5. See “Removing the Wireless LAN Card” on page 44.
6. See “Removing the DIMM Module” on page 46.
7. See “Removing the Heatsink Module” on page 49.
8. See “Removing the CPU” on page 51.
9. See “Removing the Middle Cover” on page 53.
10. See “Removing the Keyboard” on page 53.
11. See “Removing the LCD Module” on page 55.
12. See “Separating the Upper Case from the Lower Case” on page 58.
13. See “Removing the USB Board Module” on page 67.
14. See “Removing the Modem Board” on page 70.
15. See “Removing the Bluetooth Module” on page 71.
16. See “Removing the Microphone” on page 72.

Chapter 3 75
17. Remove the tape securing the right speaker cable to the main board.
18. Disconnect the right speaker cable from the main board.

76 Chapter 3
19. Remove the one screw (G) securing the main board in place.
20. Lift the main board gently and remove it carefully from the lower case..
Note: RTC battery has been highlighted with the yellow circle as shown in the figure above. Please
detach the RTC battery and follow local regulations for disposal.
Note: Circuit boards > 10cm2 has been highlighted with the yellow square as shown in the figure
above. Please detach the circuit boards and follow the local regulations for disposal.
Size (Quantity) Color Torque Part No.
M2 x L3 (1) Silver 1.6 kgf-cm 86.9A522.3R0

Chapter 3 77
Removing the Right Speaker
1. See “Removing the Battery Pack” on page 40.
2. See “Removing the Optical Drive Module” on page 41.
3. See “Removing the Back Cover” on page 42.
4. See “Removing the Hard Disk Drive Module” on page 43.
5. See “Removing the Wireless LAN Card” on page 44.
6. See “Removing the DIMM Module” on page 46.
7. See “Removing the Heatsink Module” on page 49.
8. See “Removing the CPU” on page 51.
9. See “Removing the Middle Cover” on page 53.
10. See “Removing the Keyboard” on page 53.
11. See “Removing the LCD Module” on page 55.
12. See “Separating the Upper Case from the Lower Case” on page 58.
13. See “Removing the USB Board Module” on page 67.
14. See “Removing the Modem Board” on page 70.
15. See “Removing the Bluetooth Module” on page 71.
16. See “Removing the Microphone” on page 72.
17. See “Removing the Main Board” on page 74.
18. Remove the tapes securing the right speaker cables to the lower case.

78 Chapter 3
19. Remove the two screws (C) securing the right speaker to the lower case.
20. Remove the right speaker from the lower case.
Size (Quantity) Color Torque Part No.
M2.5 x L4 (2) Black 3.0 kgf-cm 86.00H59.734

Chapter 3 79
LCD Module Disassembly Process
LCD Module Disassembly Flowchart
Item Screw Color Part No.
E M2.5 x L5 Black 86.00F87.735
G M2 x L3 Silver 86.9A522.3R0
LCD MODULE
LCD BEZEL
E x 6
LCD ASSEMBLY
LEFT LCD
BRACKET
G x 3
RIGHT LCD
BRACKET
LCD FPC
CABLE
LCD BACK PANEL
ANTENNAS
LCD MODULE DISASSEMBLY
WEB
CAMERA
LEFT HINGE RIGHT HINGE
E x 2 E x 2
G x 3

80 Chapter 3
Removing the LCD Bezel
1. See “Removing the Battery Pack” on page 40.
2. See “Removing the Back Cover” on page 42.
3. See “Removing the Wireless LAN Card” on page 44.
4. See “Removing the Middle Cover” on page 53.
5. See “Removing the Keyboard” on page 53.
6. See “Removing the LCD Module” on page 55.
7. Remove the six rubber screw covers at the top and bottom of the LCD bezel.
8. Remove the six screws (E) at the top and bottom of the LCD bezel.
Size (Quantity) Color Torque Part No.
M2.5 x L5 (6) Black 3.0 kgf-cm 86.00F87.735

Chapter 3 81
9. Carefully pry open the LCD bezel and remove it from the LCD panel.
Removing the LCD panel with the Brackets
1. See “Removing the Battery Pack” on page 40.
2. See “Removing the Back Cover” on page 42.
3. See “Removing the Wireless LAN Card” on page 44.
4. See “Removing the Middle Cover” on page 53.
5. See “Removing the Keyboard” on page 53.
6. See “Removing the LCD Module” on page 55.
7. See “Removing the LCD Bezel” on page 80.

82 Chapter 3
8. Remove the four screws (E) on the left and right hinges as shown.
9. Detach the webcam cable from the webcam module.
Size (Quantity) Color Torque Part No.
M2.5 x L5 (4) Black 3.0 kgf-cm 86.00F87.735

Chapter 3 83
10. Remove the LCD panel with brackets from the back cover.

84 Chapter 3
Removing the LCD Brackets
1. See “Removing the Battery Pack” on page 40.
2. See “Removing the Back Cover” on page 42.
3. See “Removing the Wireless LAN Card” on page 44.
4. See “Removing the Middle Cover” on page 53.
5. See “Removing the Keyboard” on page 53.
6. See “Removing the LCD Module” on page 55.
7. See “Removing the LCD Bezel” on page 80.
8. See “Removing the LCD panel with the Brackets” on page 81.
9. Remove the six screws (G) securing the left and right LCD brackets; then remove the left and right
brackets.
Size (Quantity) Color Torque Part No.
M2 x L3 (G) SIlver 1.6 kgf-cm 86.9A522.3R0

Chapter 3 85
Removing the FPC Cable
1. See “Removing the Battery Pack” on page 40.
2. See “Removing the Back Cover” on page 42.
3. See “Removing the Wireless LAN Card” on page 44.
4. See “Removing the Middle Cover” on page 53.
5. See “Removing the Keyboard” on page 53.
6. See “Removing the LCD Module” on page 55.
7. See “Removing the LCD Bezel” on page 80.
8. See “Removing the LCD panel with the Brackets” on page 81.
9. Detach all adhesive tapes and any cable that is glued to the LCD panel.

86 Chapter 3
10. Remove the tape securing the FPC cable connector.
11. Disconnect the FPC cable from the LCD panel.
Removing the Web Camera
1. See “Removing the Battery Pack” on page 40.
2. See “Removing the Back Cover” on page 42.
3. See “Removing the Wireless LAN Card” on page 44.
4. See “Removing the Middle Cover” on page 53.
5. See “Removing the Keyboard” on page 53.
6. See “Removing the LCD Module” on page 55.
7. See “Removing the LCD Bezel” on page 80.
8. See “Removing the LCD panel with the Brackets” on page 81.

Chapter 3 87
9. Remove the web camera module from the LCD module back cover.
WARNING: The web camera module is glued to the LCD module back cover, only remove the web camera
module if it is defective.

88 Chapter 3
Removing the Antennas
1. See “Removing the Battery Pack” on page 40.
2. See “Removing the Back Cover” on page 42.
3. See “Removing the Wireless LAN Card” on page 44.
4. See “Removing the Middle Cover” on page 53.
5. See “Removing the Keyboard” on page 53.
6. See “Removing the LCD Module” on page 55.
7. See “Removing the LCD Bezel” on page 80.
8. See “Removing the LCD panel with the Brackets” on page 81.
9. Release the antenna cables from the aluminium notches and hinges.
NOTE: There is no need to remove the antenna unless you really need to replace it.

Chapter 4 89
Use the following procedure as a guide for computer problems.
NOTE: The diagnostic tests are intended to test only Acer products. Non-Acer products, prototype cards, or
modified options can give false errors and invalid system responses.
1. Obtain the failing symptoms in as much detail as possible.
2. Verify the symptoms by attempting to re-create the failure by running the diagnostic test or by repeating
the same operation.
3. Use the following table with the verified symptom to determine which page to go to.
Symptoms (Verified) Go To
Power failure. (The power indicator does
not go on or stay on.)
“Power System Check” on page 91.
POST does not complete. No beep or error
codes are indicated.
“Power-On Self-Test (POST) Error
Message” on page 92
“Undetermined Problems” on page 104
POST detects an error and displayed
messages on screen.
“Error Message List” on page 94
Other symptoms (i.e. LCD display problems
or others).
“Power-On Self-Test (POST) Error
Message” on page 92
Symptoms cannot be re-created
(intermittent problems).
Use the customer-reported symptoms and
go to “Power-On Self-Test (POST) Error
Message” on page 92
“Intermittent Problems” on page 104
“Undetermined Problems” on page 104
Troubleshooting
Chapter 4

90 Chapter 4
System Check Procedures
External Diskette Drive Check
Do the following to isolate the problem to a controller, driver, or diskette. A write-enabled, diagnostic diskette is
required.
NOTE: Make sure that the diskette does not have more than one label attached to it. Multiple labels can cause
damage to the drive or cause the drive to fail.
Do the following to select the test device.
1. Boot from the diagnostics diskette and start the diagnostics program.
2. See if FDD Test is passed as the program runs to FDD Test.
3. Follow the instructions in the message window.
If an error occurs with the internal diskette drive, reconnect the diskette connector on the system board.
If the error still remains:
1. Reconnect the external diskette drive/DVD-ROM module.
2. Replace the external diskette drive/CD-ROM module.
3. Replace the main board.
External Optical Disk Drive Check
Do the following to isolate the problem to a controller, drive, or optical disk drive. Make sure that the CD-ROM
does not have any label attached to it. The label can cause damage to the drive or can cause the drive to fail.
Do the following to select the test device:
1. Boot from the diagnostics diskette and start the diagnostics program.
2. See if CD-ROM Test is passed when the program runs to CD-ROM Test.
3. Follow the instructions in the message window.
If an error occurs, reconnect the connector on the System board. If the error still remains:
1. Reconnect the external diskette drive/CD-ROM module.
2. Replace the external diskette drive/CD-ROM module.
3. Replace the main board.
Keyboard or Auxiliary Input Device Check
Remove the external keyboard if the internal keyboard is to be tested.
If the internal keyboard does not work or an unexpected character appears, make sure that the flexible cable
extending from the keyboard is correctly seated in the connector on the system board.
If the keyboard cable connection is correct, run the Keyboard Test.
If the tests detect a keyboard problem, do the following one at a time to correct the problem. Do not replace a
non-defective FRU:
1. Reconnect the keyboard cables.
2. Replace the keyboard.
3. Replace the main board.
The following auxiliary input devices are supported by this computer:
•Numeric keypad
•External keyboard

Chapter 4 91
If any of these devices do not work, reconnect the cable connector and repeat the failing operation.
Memory Check
Memory errors might stop system operations, show error messages on the screen, or hang the system.
1. Boot from the diagnostics diskette and start the diagnostic program (please refer to main board.
2. Go to the diagnostic memory in the test items.
3. Press F2 in the test items.
4. Follow the instructions in the message window.
NOTE: Make sure that the DIMM is fully installed into the connector. A loose connection can cause an error.
Power System Check
To verify the symptom of the problem, power on the computer using each of the following power sources:
1. Remove the battery pack.
2. Connect the power adapter and check that power is supplied.
3. Disconnect the power adapter and install the charged battery pack; then check that power is supplied by
the battery pack.
If you suspect a power problem, see the appropriate power supply check in the following list:
•“Check the Power Adapter” on page 91
•“Check the Battery Pack” on page 92
Check the Power Adapter
Unplug the power adapter cable from the computer and measure the output voltage at the plug of the power
adapter cable. See the following figure
1. If the voltage is not correct, replace the power adapter.
2. If the voltage is within the range, do the following:
•Replace the System board.
•If the problem is not corrected, see “Undetermined Problems” on page 104.
•If the voltage is not correct, go to the next step.
NOTE: An audible noise from the power adapter does not always indicate a defect.
3. If the power-on indicator does not light up, check the power cord of the power adapter for correct
continuity and installation.
4. If the operational charge does not work, see “Check the Battery Pack” on page 92.
Pin 1: +19 to +20.5V
Pin 2: 0V, Ground

92 Chapter 4
Check the Battery Pack
To check the battery pack, do the following:
From Software:
1. Check out the Power Management in control Panel.
2. In Power Meter, confirm that if the parameters shown in the screen for Current Power Source and Total
Battery Power Remaining are correct.
3. Repeat the steps 1 and 2, for both battery and adapter.
4. This helps you identify first the problem is on recharging or discharging.
From Hardware:
1. Power off the computer.
2. Remove the battery pack and measure the voltage between battery terminals 1(+) and 6(ground).
3. If the voltage is still less than 7.5 Vdc after recharging, replace the battery.
To check the battery charge operation, use a discharged battery pack or a battery pack that has less than 50%
of the total power remaining when installed in the computer.
If the battery status indicator does not light up, remove the battery pack and let it return to room temperature.
Re-install the battery pack.
If the charge indicator still does not light up, replace the battery pack. If the charge indicator still does not light
up, replace the DC/DC charger board.
Touchpad Check
If the touchpad doesn’t work, do the following actions one at a time to correct the problem. Do not replace a
non-defective FRU:
1. Reconnect the touchpad cables.
2. Replace the touchpad.
3. Replace the system board.
After you use the touchpad, the pointer drifts on the screen for a short time. This self-acting pointer movement
can occur when a slight, steady pressure is applied to the touchpad pointer. This symptom is not a hardware
problem. No service actions are necessary if the pointer movement stops in a short period of time.
Power-On Self-Test (POST) Error Message
The POST error message index lists the error message and their possible causes. The most likely cause is
listed first.
NOTE: Perform the FRU replacement or actions in the sequence shown in FRU/Action column, if the FRU
replacement does not solve the problem, put the original part back in the computer. Do not replace a
non-defective FRU.
This index can also help you determine the next possible FRU to be replaced when servicing a computer.
If the symptom is not listed, see “Undetermined Problems” on page 104.
The following lists the error messages that the BIOS displays on the screen and the error symptoms classified
by function.
NOTE: Most of the error messages occur during POST. Some of them display information about a hardware
device, e.g., the amount of memory installed. Others may indicate a problem with a device, such as the
way it has been configured.
NOTE: If the system fails after you make changes in the BIOS Setup Utility menus, reset the computer, enter
Setup and install Setup defaults or correct the error.

Chapter 4 93
Index of Error Messages
Error Code List
Error Codes Error Messages
006 Equipment Configuration Error
Causes:
1. CPU BIOS Update Code Mismatch
2. IDE Primary Channel Master Drive Error
(THe causes will be shown before “Equipment
Configuration Error”)
010 Memory Error at xxxx:xxxx:xxxxh (R:xxxxh, W:xxxxh)
070 Real Time Clock Error
071 CMOS Battery Bad
072 CMOS Checksum Error
110 System disabled.
Incorrect password is specified.
<No error code> Battery critical LOW
In this situation BIOS will issue 4 short beeps then shut
down system, no message will show.
<No error code> Thermal critical High
In this situation BIOS will shut down system, not show
message.

94 Chapter 4
Error Message List
Error Messages FRU/Action in Sequence
Failure Fixed Disk Reconnect hard disk drive connector.
“Load Default Settings” in BIOS Setup Utility.
Hard disk drive
System board
Stuck Key see “Keyboard or Auxiliary Input Device Check” on page 90.
Keyboard error see “Keyboard or Auxiliary Input Device Check” on page 90.
Keyboard Controller Failed see “Keyboard or Auxiliary Input Device Check” on page 90.
Keyboard locked - Unlock key switch Unlock external keyboard
Monitor type does not match CMOS - Run
Setup
Run “Load Default Settings” in BIOS Setup Utility.
Shadow RAM Failed at offset: nnnn BIOS ROM
System board
System RAM Failed at offset: nnnn DIMM
System board
Extended RAM Failed at offset: nnnn DIMM
System board
System battery is dead - Replace and run
Setup
Replace RTC battery and Run BIOS Setup Utility to
reconfigure system time, then reboot system.
System CMOS checksum bad - Default
configuration used
RTC battery
Run BIOS Setup Utility to reconfigure system time, then
reboot system.
System timer error RTC battery
Run BIOS Setup Utility to reconfigure system time, then
reboot system.
System board
Real time clock error RTC battery
Run BIOS Setup Utility to reconfigure system time, then
reboot system.
System board
Previous boot incomplete - Default
configuration used
Run “Load Default Settings” in BIOS Setup Utility.
RTC battery
System board
Memory size found by POST differed from
CMOS
Run “Load Default Settings” in BIOS Setup Utility.
DIMM
System board
Diskette drive A error Check the drive is defined with the proper diskette type in
BIOS Setup Utility
See “External Diskette Drive Check” on page 90.
Incorrect Drive A type - run SETUP Check the drive is defined with the proper diskette type in
BIOS Setup Utility
System cache error - Cache disabled System board
CPU ID: System board
DMA Test Failed DIMM
System board
Software NMI Failed DIMM
System board

Chapter 4 95
Fail-Safe Timer NMI Failed DIMM
System board
Device Address Conflict Run “Load Default Settings” in BIOS Setup Utility.
RTC battery
System board
Allocation Error for device Run “Load Default Settings” in BIOS Setup Utility.
RTC battery
System board
Failing Bits: nnnn DIMM
BIOS ROM
System board
Fixed Disk n None
Invalid System Configuration Data BIOS ROM
System board
I/O device IRQ conflict Run “Load Default Settings” in BIOS Setup Utility.
RTC battery
System board
Operating system not found Enter Setup and see if fixed disk and drive A: are properly
identified.
Diskette drive
Hard disk drive
System board
Error Message List
No beep Error Messages FRU/Action in Sequence
No beep, power-on indicator turns off and
LCD is blank.
Power source (battery pack and power adapter). See “Power
System Check” on page 91..
Ensure every connector is connected tightly and correctly.
Reconnect the DIMM.
LED board.
System board.
No beep, power-on indicator turns on and
LCD is blank.
Power source (battery pack and power adapter). See “Power
System Check” on page 91..
Reconnect the LCD connector
Hard disk drive
LCD inverter ID
LCD cable
LCD Inverter
LCD
System board
No beep, power-on indicator turns on and
LCD is blank. But you can see POST on an
external CRT.
Reconnect the LCD connectors.
LCD inverter ID
LCD cable
LCD inverter
LCD
System board
Error Message List
Error Messages FRU/Action in Sequence

96 Chapter 4
No beep, power-on indicator turns on and a
blinking cursor shown on LCD during
POST.
Ensure every connector is connected tightly and correctly.
System board
No beep during POST but system runs
correctly.
Speaker
System board
Error Message List
No beep Error Messages FRU/Action in Sequence

Chapter 4 97
Phoenix BIOS Beep Codes
Code Beeps POST Routine Description
02h Verify Real Mode
03h Disable Non-Maskable Interrupt (NMI)
04h Get CPU type
06h Initialize system hardware
08h Initialize chipset with initial POST values
09h Set IN POST flag
0Ah Initialize CPU registers
0Bh Enable CPU cache
0Ch Initialize caches to initial POST values
0Eh Initialize I/O component
0Fh Initialize the local bus IDE
10h Initialize Power Management
11h Load alternate registers with initial POST
values
12h Restore CPU control word during warm
boot
13h Initialize PCI Bus Mastering devices
14h Initialize keyboard controller
16h 1-2-2-3 BIOS ROM checksum
17h Initialize cache before memory autosize
18h 8254 timer initialization
1Ah 8237 DMA controller initialization
1Ch Reset Programmable Interrupt Controller
20h 1-3-1-1 Test DRAM refresh
22h 1-3-1-3 Test 8742 Keyboard Controller
24h Set ES segment register to 4 GB
26h Enable A20 line
28h Autosize DRAM
29h Initialize POST Memory Manager
2Ah Clear 215 KB base RAM
2Ch 1-3-4-1 RAM failure on address line xxxx
2Eh 1-3-4-3 RAM failure on data bits xxxx of low byte
of memory bus
2Fh Enable cache before system BIOS
shadow
30h 1-4-1-1 RAM failure on data bits xxxx of high byte
of memory bus
32h Test CPU bus-clock frequency
33h Initialize Phoenix Dispatch Manager
36h Warm start shut down
38h Shadow system BIOS ROM
3Ah Autosize cache

98 Chapter 4
3Ch Advanced configuration of chipset
registers
3Dh Load alternate registers with CMOS
values
42h Initialize interrupt vectors
45h POST device initialization
46h 2-1-2-3 Check ROM copyright notice
48h Check video configuration against CMOS
49h Initialize PCI bus and devices
4Ah Initialize all video adapters in system
4Bh QuietBoot start (optional)
4Ch Shadow video BIOS ROM
4Eh Display BIOS copyright notice
50h Display CPU type and speed
51h Initialize EISA board
52h Test keyboard
54h Set key click if enabled
58h 2-2-3-1 Test for unexpected interrupts
59h Initialize POST display service
5Ah Display prompt “Press F2 to enter
SETUP”
5Bh Disable CPU cache
5Ch Test RAM between 512 and 640 KB
60h Test extended memory
62h Test extended memory address lines
64h Jump to User Patch1
66h Configure advanced cache registers
67h Initialize Multi Processor APIC
68h Enable external and CPU caches
69h Setup System Management Mode (SMM)
area
6Ah Display external L2 cache size
6Bh Load custom defaults (optional)
6Ch Display shadow-area message
6Eh Display possible high address for UMB
recovery
70h Display error messages
72h Check for configuration errors
76h Check for keyboard errors
7Ch Set up hardware interrupt vectors
7Eh Initialize coprocessor if present
80h Disable onboard Super I/O ports and
IRQs
81h Late POST device initialization
Code Beeps POST Routine Description

Chapter 4 99
82h Detect and install external RS232 ports
83h Configure non-MCD IDE controllers
84h Detect and install external parallel ports
85h Initialize PC-compatible PnP ISA devices
86h Re-initialize onboard I/O ports
87h Configure Motherboard Configurable
Devices (optional)
88h Initialize BIOS Area
89h Enable Non-Maskable Interrupts (NMIs)
8Ah Initialize Extended BIOS Data Area
8Bh Test and initialize PS/2 mouse
8Ch Initialize floppy controller
8Fh Determine number of ATA drives
(optional)
90h Initialize hard-disk controllers
91h Initialize local-bus hard-disk controllers
92h Jump to UserPatch2
93h Build MPTABLE for multi-processor
boards
95h Install CD ROM for boot
96h Clear huge ES segment register
97h Fixup Multi Processor table
98h 1-2 Search for option ROMs. One long, two
short beeps on checksum failure.
99h Check for SMART drive (optional)
9Ah Shadow option ROMs
9Ch Set up Power Management
9Dh Initialize security engine (optional)
9Eh Enable hardware interrupts
9Fh Determine number of ATA and SCSI
drives
A0h Set time of day
A2h Check key lock
A4h Initialize Typematic rate
A8h Erase F2 prompt
AAh Scan for F2 key stroke
ACh Enter SETUP
AEh Clear Boot flag
B0h Check for errors
B2h POST done- prepare to boot operating
system
B4h 1 One short beep before boot
B5h Terminate QuietBoot (optional)
B6h Check password (optional)
Code Beeps POST Routine Description

100 Chapter 4
B9h Prepare Boot
BAh Initialize DMI parameters
BBh Initialize PnP Option ROMs
BCh Clear parity checkers
BDh Display MultiBoot menu
BEh Clear screen (optional)
BFh Check virus and backup reminders
C0h Try to boot with INT 19
C1h Initialize POST Error Manager (PEM)
C2h Initialize error logging
C3h Initialize error display function
C4h Initialize system error handler
C5h PnPnd dual CMOS (optional)
C6h Initialize notebook docking (optional)
C7h Initialize notebook docking late
C8h Force check (optional)
C9h Extended checksum (optional)
D2h Unknown interrupt
E0h Initialize the chipset
E1h Initialize the bridge
E2h Initialize the CPU
E3h Initialize the system timer
E4h Initialize system I/O
E5h Check force recovery boot
E6h Checksum BIOS ROM
E7h Go to BIOS
E8h Set Huge Segment
E9h Initialize Multi Processor
EAh Initialize OEM special code
EBh Initialize PIC and DMA
ECh Initialize Memory type
EDh Initialize Memory size
EEh Shadow Boot Block
EFh System memory test
F0h Initialize interrupt vectors
F1h Initialize Run Time Clock
F2h Initialize video
F3h Initialize System Management Mode
F4h 1 Output one beep before boot
F5h Boot to Mini DOS
F6h Clear Huge Segment
F7h Boot to Full DOS
Code Beeps POST Routine Description

Chapter 4 101
Index of Symptom-to-FRU Error Message
LCD-Related Symptoms
Symptom / Error Action in Sequence
LCD backlight doesn't work
LCD is too dark
LCD brightness cannot be adjusted
LCD contrast cannot be adjusted
Enter BIOS Utility to execute “Load Setup Default Settings”,
then reboot system.
Reconnect the LCD connectors.
Keyboard (if contrast and brightness function key doesn't
work).
LCD inverter ID
LCD cable
LCD inverter
LCD
System board
Unreadable LCD screen
Missing pels in characters
Abnormal screen
Wrong color displayed
Reconnect the LCD connector
LCD inverter ID
LCD cable
LCD inverter
LCD
System board
LCD has extra horizontal or vertical lines
displayed.
LCD inverter ID
LCD inverter
LCD cable
LCD
System board
Indicator-Related Symptoms
Symptom / Error Action in Sequence
Indicator incorrectly remains off or on, but
system runs correctly
Reconnect the inverter board
Inverter board
System board
Power-Related Symptoms
Symptom / Error Action in Sequence
Power shuts down during operation Power source (battery pack and power adapter). See “Power
System Check” on page 91.
Battery pack
Power adapter
Hard drive & battery connection board
System board
The system doesn’t power-on. Power source (battery pack and power adapter). See “Power
System Check” on page 91.
Battery pack
Power adapter
Hard drive & battery connection board
System board

102 Chapter 4
The system doesn’t power-off. Power source (battery pack and power adapter). See “Power
System Check” on page 91.
Hold and press the power switch for more than 4 seconds.
System board
Battery can’t be charged See “Check the Battery Pack” on page 92.
Battery pack
System board
PCMCIA-Related Symptoms
Symptom / Error Action in Sequence
System cannot detect the PC Card
(PCMCIA)
PCMCIA slot assembly
System board
PCMCIA slot pin is damaged. PCMCIA slot assembly
Memory-Related Symptoms
Symptom / Error Action in Sequence
Memory count (size) appears different from
actual size.
Enter BIOS Setup Utility to execute “Load Default Settings,
then reboot system.
DIMM
System board
Speaker-Related Symptoms
Symptom / Error Action in Sequence
In Windows, multimedia programs, no
sound comes from the computer.
Audio driver
Speaker
System board
Internal speakers make noise or emit no
sound.
Speaker
System board
Power Management-Related Symptoms
Symptom / Error Action in Sequence
The system will not enter hibernation See “Save to Disk (S4)” on page 21.
Keyboard (if control is from the keyboard)
Hard disk drive
System board
The system doesn't enter hibernation mode
and four short beeps every minute.
Press Fn+o and see if the computer enters hibernation
mode.
Touchpad
Keyboard
Hard disk connection board
Hard disk drive
System board
The system doesn’t enter standby mode
after closing the LCD
See “Save to Disk (S4)” on page 21.
LCD cover switch
System board
Power-Related Symptoms
Symptom / Error Action in Sequence

Chapter 4 103
The system doesn't resume from
hibernation mode.
See “Save to Disk (S4)” on page 21.
Hard disk connection board
Hard disk drive
System board
The system doesn't resume from standby
mode after opening the LCD.
See “Save to Disk (S4)” on page 21.
LCD cover switch
System board
Battery fuel gauge in Windows doesn’t go
higher than 90%.
Remove battery pack and let it cool for 2 hours.
Refresh battery (continue use battery until power off, then
charge battery).
Battery pack
System board
System hangs intermittently. Reconnect hard disk/CD-ROM drives.
Hard disk connection board
System board
Peripheral-Related Symptoms
Symptom / Error Action in Sequence
System configuration does not match the
installed devices.
Enter BIOS Setup Utility to execute “Load Default Settings”,
then reboot system.
Reconnect hard disk/CD-ROM/diskette drives.
External display does not work correctly. Press Fn+F5, LCD/CRT/Both display switching
System board
USB does not work correctly System board
Print problems. Onboard Devices Configuration
Run printer self-test.
Printer driver
Printer cable
Printer
System Board
Serial or parallel port device problems. Device driver
Device cable
Device
System board
Keyboard/Touchpad-Related Symptoms
Symptom / Error Action in Sequence
Keyboard (one or more keys) does not
work.
Reconnect the keyboard cable.
Keyboard
System board
Touchpad does not work. Reconnect touchpad cable.
Touchpad board
System board
Power Management-Related Symptoms
Symptom / Error Action in Sequence

104 Chapter 4
NOTE: If you cannot find a symptom or an error in this list and the problem remains, see “Undetermined
Problems” on page 104.
Intermittent Problems
Intermittent system hang problems can be caused by a variety of reasons that have nothing to do with a
hardware defect, such as: cosmic radiation, electrostatic discharge, or software errors. FRU replacement
should be considered only when a recurring problem exists.
When analyzing an intermittent problem, do the following:
1. Run the advanced diagnostic test for the system board in loop mode at least 10 times.
2. If no error is detected, do not replace any FRU.
3. If any error is detected, replace the FRU. Rerun the test to verify that there are no more errors.
Undetermined Problems
The diagnostic problems does not identify which adapter or device failed, which installed devices are incorrect,
whether a short circuit is suspected, or whether the system is inoperative.
Follow these procedures to isolate the failing FRU (do not isolate non-defective FRU).
NOTE: Verify that all attached devices are supported by the computer.
NOTE: Verify that the power supply being used at the time of the failure is operating correctly. (See “Power
System Check” on page 91.):
1. Power-off the computer.
2. Visually check them for damage. If any problems are found, replace the FRU.
3. Remove or disconnect all of the following devices:
•Non-Acer devices
•Printer, mouse, and other external devices
•Battery pack
•Hard disk drive
•DIMM
•CD-ROM/Diskette drive Module
•PC Cards
4. Power-on the computer.
5. Determine if the problem has changed.
6. If the problem does not recur, reconnect the removed devices one at a time until you find the failing FRU.
7. If the problem remains, replace the following FRU one at a time. Do not replace a non-defective FRU:
•System board
•LCD assembly
Modem-Related Symptoms
Symptom / Error Action in Sequence
Internal modem does not work correctly. Modem phone port
modem combo board
System board

Chapter 5 105
Main Board
Top View
No. Code Connector
1 LCD1 LCD cable connector
2 SPKR_L1 Left speaker cable connector
3 G29 Hardware gap
4 AMIC1 Microphone cable connector
5 SPKR_R1 Right speaker able connector
6 USBCN1 USB cable connector
7 KB1 Keyboard cable connector
8 TPCN1 Touchpad cable connector
9 FPCN1 Touchpad button connector
10 MDC1 Modem board connector
11 BT1 Bluetooth cable connector
12 RTC1 RTC battery socket
Connector Locations
Chapter 5

106 Chapter 5
Bottom View
No. Code Connector
1 FAN1 Heatsink fan cable connector
2 DCIN1 DC-in cable connector
3 RJ45 Ethernet port
4 CRT1 VGA port
5 HDMI1 HDMI port
6 USB1 to USB3 USB 2.0 ports
7 LIN1 Line-in port
8 MICIN1 Microphone-in jack
9 LOUT1 Headphones/speaker/line-out jack with S/PDIF support
10 CARD1 SD card slot
11 CPU1 CPU socket
12 DM2 DIMM slot 2
13 DM1 DIMM slot 1
14 ODD1 Optical disk drive connector
15 SATATA1 HDD1 connector
16 BAT1 Main battery connector

Chapter 5 107
Clearing Password Check and BIOS Recovery
This section provides the standard operating procedures for clearing the password and BIOS recovery for
Aspire 7740/7740G Series. There is one Hardware Open Gap on the main board for clearing the password
check and one Hotkey for enabling BIOS Recovery.
Clearing Password Check
Hardware Open Gap Description
HW Gap position on the main board:
Gap name in Aspire 7740/7740G Series is G29.
Steps for Clearing BIOS Password Check
If the user sets the BIOS Password (Supervisor Password and/or User Password) for a security reason, the
BIOS will ask for the password during system POST or when the system enters into the BIOS Setup menu. If
it is necessary to bypass the password check, the user needs to short the hardware gap to clear the password
by following these steps:
• Power off the system, and remove the HDD, AC adapter and battery from the computer.
• Open the back cover of the computer and look for the hardware gap on the main board as shown
in the picture(s) above.
• Use an electric conductivity tool to short the two points of the hardware gap.
• Plug in the AC adapter while retaining the short condition on the hardware gap. Press the power
button to turn on the computer until the BIOS POST routine is finished. Finally, remove the tool
from the hardware gap.
• Restart the system. Press the F2 key to enter BIOS Setup menu.
Hardware Default Setting Operation Description
Gap Open (Normal) Short (Clearing Password Check)

108 Chapter 5
• If there is no password request, the BIOS Password is cleared. Otherwise, repeat the steps above
and try again.
NOTE: The steps are only for clearing the BIOS password (Supervisor Password and User Password).
BIOS Recovery by Crisis Disk
BIOS Recovery Boot Block:
BIOS Recovery Boot Block is a special block of the BIOS. It is used to boot up the system with minimum BIOS
initialization. Users can enable this feature to restore the BIOS firmware to a successful one once the previous
BIOS flashing process failed.
BIOS Recovery Hotkey
The system provides a function hotkey: Fn+Esc, for enabling the BIOS Recovery process at system power-on
during BIOS POST. To use this function, the AC adapter and the battery must be connected. If this function is
enabled, the system will force the BIOS to enter a special BIOS block called Boot Block.
Steps for BIOS Recovery by Crisis Disk
Before doing this, prepare a Crisis Disk (refer to the “Steps for Creating the Crisis Disk in Windows” section
below) and keep it ready in hand.
Follow these steps for BIOS recovery:
1. Power off the system.
2. Connect a removable USB storage device containing the Crisis Disk to a USB port connected to the BIOS
flash failed system.
3. Under power-off state, press and hold Fn+Esc and then press the power button. The system should be
powered on with the Crisis BIOS Recovery process.
4. BIOS Boot Block starts to restore the BIOS code from the Crisis Disk to BIOS ROM on the failed system.
5. After the crisis flashing process is finished, the system will restart.
After the Crisis Recovery process is finished, the system should have a successful and workable BIOS after
power on. The user can then update the latest BIOS version for this system using the regular BIOS flashing
process.
Creating the Crisis Disk in Windows
Follow these steps to create the Crisis Disk:
1. Prepare a removable USB storage device (size greater than 10MB). Note that all data on the USB
storage device will be cleared during the creation of the Crisis Disk.
2. Set up another computer loaded with Windows operating system.

Chapter 5 109
3. Decompress the Crisis Package Source. Select WINCRIS.EXE and then select Run as administrator
under Vista.
4. Keep the default settings and then click on the Start button.
5. When the pop-up warning dialog box appears, press OK to continue creating the Crisis Disk.

110 Chapter 5
6. The Crisis Disk will be created after a few seconds.
7. Press No if you do not want to create another Crisis Disk.

Chapter 5 111
8. Reconnect the USB removable storage device and check if it contains the 3 files shown in the following
figure.

112 Chapter 5

Chapter 6 113
This chapter gives you the FRU (Field Replaceable Unit) listing in global configurations of Aspire 7740/7740G
Series. Refer to this chapter whenever ordering for parts to repair or for RMA (Return Merchandise
Authorization).
Please note that WHEN ORDERING FRU PARTS, you should check the most up-to-date information available
on your regional web or channel. For whatever reasons a part number change is made, it will not be noted on
the printed Service Guide. For ACER AUTHORIZED SERVICE PROVIDERS, your Acer office may have a
DIFFERENT part number code from those given in the FRU list of this printed Service Guide. You MUST use
the local FRU list provided by your regional Acer office to order FRU parts for repair and service of customer
machines.
NOTE: To scrap or to return the defective parts, you should follow the local government ordinance or regulations on how to
dispose it properly, or follow the rules set by your regional Acer office on how to return it.
FRU (Field Replaceable Unit) List
Chapter 6

114 Chapter 6
Exploded Diagram

Chapter 6 115
Aspire 7740/7740G Series FRU List
1. ACER_ASPIRE 7740 UMACBK_JV70_CP (NO: LX.PLY02.025/44 )
Category No. Part Name Acer Part No.
ADAPTER 1ADAPTER 65W 19V 3PIN DELTA ADP-65JH DB A LV5 LED
LF YELLOW AP.06501.026
1ADAPTER 65W 19V 3PIN LITEON PA-1650-22AC LV5 LED
LF YELLOW AP.06503.024
1ADAPTER 65W 19V 3PIN HIPRO HP-A0652R3B 1LF LV5
LED LF YELLOW AP.0650A.012
BATTERY 1BATTERY SANYO AS-2007B LI-ION 3S2P SANYO 6 CELL
4400MAH MAIN COMMON NORMAL TYPE BT.00603.042
1BATTERY SONY AS-2007B LI-ION 3S2P SONY 6 CELL
4400MAH MAIN COMMON NORMAL TYPE BT.00604.025
1BATTERY PANASONIC AS-2007B LI-ION 3S2P PANASONIC
6 CELL 4400MAH MAIN COMMON PSS BT.00605.021
1BATTERY SIMPLO AS-2007B LI-ION 3S2P SAMSUNG 6
CELL 4400MAH MAIN COMMON SDI 2.2F BT.00606.001
1BATTERY SANYO AS-2007B LI-ION 4S2P SANYO 8 CELL
4800MAH MAIN COMMON BT.00803.024
1BATTERY SONY AS-2007B LI-ION 4S2P SONY 8 CELL
4800MAH MAIN COMMON BT.00804.020
BOARDS 1BLUETOOTH BOARD FOXCONN BRM 2046 BT2.1
T60H928.33 F/W:861 BH.21100.004
1BLUETOOTH BOARD FOXCONN ATHEROS AR3011
T77H056.01 54.03346.261
2MODEM BOARD FOXCONN DELPHI-AM5 V2H 1.5_3.3V
AUS T60M951.36 FX.22500.023
1 TOUCHPAD BUTTON BOARD 55.4GC03.001G
1 TOUCHPAD BOARD SYNAPTICS TM00540-005 56.ATR01.001
1 TOUCHPAD BOARD ALPS KGDFF0038A 56.PAW01.001
1 USB BOARD 55.4GC02.001G

116 Chapter 6
1WIRELESS LAN BOARD 112BN.HMWG INTEL MM#903341
INT1000H CONDOR PEAK 1X2 BGN HMC KI.CPH01.001
1WIRELESS LAN BOARD INTEL 903531 INT1000HBG 1X2
HMC ABG FOR RUSSIA KI.CPH01.002
1WIRELESS LAN BOARD INTEL 622AN.HMWG 903690
802.11 2X2AGN CENTRINO ADVANCED-N 6200 KI.PPH01.002
1WIRELESS LAN BOARD QMI ATHEROS HB93 1X2 BGN HM
EM306 NI.23600.054
1WIRELESS LAN BOARD FOXCONN ATHEROS XB63
MINICARD B/G NI.23600.046
1WIRELESS LAN BOARD 802.11BG FOXCONN T77H121.01
ATHEROS AR9285(HB95) NI.23600.047
CABLES
1 BLUETOOTH BOARD CABLE 50.PJA01.004
1 FINGER PRINT / TP BUTTON BAORD CABLE 50.PJA01.001
2 LED LCD/CAMERA CABLE 50.4GC01.001
2 MODEM CABLE 50.4FX06.001
1 POWER CORD 10A 250V ARGENTINE 27.01518.0U1
1 POWER CORD 10A 125V US 27.T30V1.001
1 POWER CORD 10A 125V 3PIN US BK 27.01518.641
1 POWER CORD 7A 250V 2PIN KOREAN 27.01518.531
1 POWER CORD 3A 250V 3PIN UK 27.01518.541
1 POWER CORD 5A 250V 3PIN UK BK 27.03118.001
1 POWER CORD 7A 125V 2PIN JAPAN 27.01518.551
1 POWER CORD 10A 3PIN BK DENMARK 27.01518.561
1 POWER CORD 10A 250V 3PIN DENMARK BK 27.01518.671
1 POWER CORD 10A 250V 3PIN BK SOUTH AFRICA 27.01518.571
1 POWER CORD 16A 250V SOUTH AFRICA BK 27.01518.681
1 POWER CORD 10A 250V SWISS 27.01518.581
1 POWER CORD 10A 250V 3PIN SWISS BK 27.01518.691
1 POWER CORD 10A 250V 3PIN CHINA 27.01518.591
1 POWER CORD 10A 250V 3PIN CHINA BK 27.01518.701
1 POWER CORD 250V 3PIN EUR BK 27.T30V1.004
1 POWER CABLE 16A 250V 3PIN EUR BK 27.01518.731
1 POWER CORD 10A 250V 3PIN ITALY 27.01518.611
1 POWER CORD 10A 250V 3PIN ITALY BK 27.01518.711
1 POWER CORD 2.5A 250V AUSTRALIA 27.01518.621
1 POWER CORD 2.5A 250V SOUTH AFRICA BK (INDIA) 27.01518.631
1 POWER CORD 10A 250V SOUTH AFRICA BK (INDIA) 27.01518.721
1 POWER CORD 7A 125V 2PIN JAPAN BK 27.01518.661
1 POWER CORD 250V 10A 3PIN ISRAEL 27.01518.761
1 POWER CORD 2.5A 125V USA 27.01518.781
1 POWER CORD 2.5A 125V 1.8M BLACK TAIWANESE 27.01518.A11
Category No. Part Name Acer Part No.

Chapter 6 117
CABLES 1 POWER CORD 10A 250V 1.8M BRAZIL BLK 27.01518.A41
1 POWER CORD ACA / ACNZ 27.03218.021
1 POWER CORD 7.5A 250V 3P AUSTRALIA BK 27.03218.051
1 POWER CODE 7A 125V 2PIN JAPAN 27.03518.161
1 TOUCHPAD CABLE 50.PJA01.003
1 TOUCHPAD CABLE 50.PJA01.003
1 USB BOARD CABLE 50.PJA01.002
1 USB BOARD CABLE 50.PJA01.002
1 USB BOARD CABLE 50.PJA01.002
CAMERA 2 CAMERA 0.3M SUYIN CN0314-SN30-OV03-5 57.N4401.001
2 CAMERA 0.3M CHICONY CNF701721004973L 57.W9401.001
2CAMERA 0.3M CHICONY CNF804621004970LH
CALLA_2GA 56.18007.095
CASE/COVER/BRACKET
ASSEMBLY 2 BLUE-RAY COMBO BEZEL 42.PJA01.004
2 DVD-RW SUPER-MULTI BEZEL 42.PJA01.003
2 HDD BRACKET 33.PAW01.003
2 LED LCD BRACKET LEFT W/HINGE 33.PJA01.002
2 LED LCD BRACKET RIGHT W/HINGE 33.PJA01.003
2 LED LCD BEZEL 17.3" W/CAMERA HOLE 60.PJA01.004
2 LED LCD COVER 17.3" IMR BLUE W/ANTENNA*2 & LOGO 60.PJA01.005
1LOWER CASE W/MODEM CABLE & MICROPHONE &
SPEAKER 60.PJA01.001
1 MIDDLE COVER 42.PJA01.001
2 OPTICAL BRACKET 33.PAW01.002
1 SD DUMMY CARD 42.TKJ01.001
Category No. Part Name Acer Part No.

118 Chapter 6
1 TOUCHPAD BRACKET 33.PJA01.001
1 UNITLOAD COVER 42.PJA01.002
1UPPER CASE BLACK W/SPEAKER W/O FINGER PRINT
HOLE 60.PJA01.002
COMBO MODULE 1 BLU-RAY COMBO MODULE 4X SATA WINDOWS7
2ODD PIONEER BD COMBO 12.7MM TRAY DL 4X SATA
BDC-TD01RS LF W/O BEZEL FOR WINDOWS7 KO.00405.003
2ODD SONY BD COMBO 12.7MM TRAY DL 4X BC-5500S LF
W/O BEZEL FW 1.E1 SATA FOR WINDOWS7 KO.0040E.002
2ODD PLDS BD COMBO 12.7MM TRAY DL 4X DS-4E1S LF
W/O BEZEL SATA FOR WINDOWS7 KO.0040F.003
1CPU INTEL CORE I3 330M PGA 2.13G 35W ARRANDALE
TJ90 VT 3M L3 KC.33001.DMP
1CPU INTEL CORE I3 350M PGA 2.26G 35W ARRANDALE
TJ90 VT 3M L3 KC.35001.DMP
1CPU INTEL CORE I5 430M PGA 2.26G ARD UP TO SC
2.53G ARRANDALE 3M L3 KC.43001.DMP
1 CPU INTEL CORE I5 520M 2.4G 35W ARRANDALE 3M KC.52001.DMP
1 CPU INTEL CORE I5 540M 2.53G ARRANDALE 3M KC.54001.DMP
1 CPU INTEL CORE I7 620M PGA 2.66G ARRANDALE 4M KC.62001.DMP
DVD-RW DRIVE 1 DVD-RW SUPER-MULTI MODULE 8X SATA WINDOWS7
2ODD HLDS SUPER-MULTI DRIVE 12.7MM TRAY DL 8X
GT30N LF W/O BEZEL SATA FOR HF+WINDOWS7 KU.0080D.048
2ODD TOSHIBA SUPER-MULTI DRIVE 12.7MM TRAY DL 8X
TS-L633C LF W/O BEZEL SATA FOR HF+WINDOWS7 KU.00801.035
2ODD SONY SUPER-MULTI DRIVE 12.7MM TRAY DL 8X AD-
7585H LF W/O BEZEL SATA FOR HF+WINDOWS7 KU.0080E.027
2ODD PLDS SUPER-MULTI DRIVE 12.7MM TRAY DL 8X DS-
8A4SH LF W/O BEZEL SATA FOR HF+WINDOWS7 KU.0080F.006
HDD/HARD DISK DRIVE 1 HDD MODULE 160GB 5400RPM SATA
2HDD 160GB 5400RPM 2.5" SATA WYATT SEAGATE
ST9160314AS F/W:0001SDM1 KH.16001.042
2HDD 160GB 5400RPM SATA TOSHIBA LIBRA-BS
MK1655GSX F/W:FG0101J 5.4 KH.16004.006
Category No. Part Name Acer Part No.

Chapter 6 119
HDD/HARD DISK DRIVE 2HDD 160GB 5400RPM SATA HGST PANTHER-B PANTHER-
B HTS545016B9A300 F/W:C60F KH.16007.024
2HDD 160GB 5400RPM 2.5" SATA WD WD1600BEVT-22ZCT0
FW:11.01A11 KH.16008.022
1 HDD MODULE 250GB 5400RPM SATA
2HDD 2.5" 5400RPM 250GB SEAGATE ST9250315AS WYATT
SATA LF F/W:0001SDM1 KH.25001.016
2HDD 250GB 5400RPM SATA TOSHIBA LIBRA-BS
MK2555GSX F/W:FG000J 5.4K KH.25004.003
2HDD 250GB 5400RPM SATA HGST HTS545025B9A300
PANTHER-B LF KH.25007.015
2
HDD 250GB 5400RPM 2.5" SATA HGST HTS545025B9A300
PANTHER B LF F/W:C60F DISK IMBALANCE CRITERIA =
0.014G-CM
KH.25007.016
2HDD 250GB 5400RPM SATA WD WD2500BEVT-22ZCT0 F/
W:11.01A11 KH.25008.021
1 HDD MODULE 320GB 5400RPM SATA
2
HDD 320GB 5400RPM 2.5" SATA HGST HTS545032B9A300
PANTHER B LF F/W:C60F DISK IMBALANCE CRITERIA =
0.014G-CM
KH.32007.008
2HDD 320GB 5400RPM SATA SEAGATE WYATT
ST9320325AS FW:0001SDM1 KH.32001.017
2HDD 320GB 5400RPM SATA TOSHIBA MK3255GSX LIBRA
LF F/W:FG010J KH.32004.002
2HDD 320GB 5400RPM SATA HGST HTS545032B9A300
PANTHER B LF KH.32007.007
2HDD 320GB 5400RPM SATA WD WD3200BEVT-22ZCT0
ML125 F/W:01.01A01 KH.32008.013
1 HDD MODULE 500GB 5400RPM SATA
2HDD 500GB 5400RPM SEAGATE ST9500325AS SATA LF F/
W:0001SDM1 KH.50001.011
2HDD 2.5" 5400RPM 500GB TOSHIBA MK5055GSX LIBRA
SATA LF F/W:FG001J KH.50004.001
2HDD 500GB 5400RPM HGST SATA HTS545050B9A300
PANTHER B LF KH.50007.009
2
HDD HGST 2.5" 5400RPM 500GB HTS545050B9A300
PANTHER B SATA LF F/W:C60F DISK IMBALANCE
CRITERIA = 0.014G-CM
KH.50007.010
2HDD 500GB 5400RPM WD SATA WD5000BEVT-22ZAT0 F/
W:01.01A01 KH.50008.013
1 HDD MODULE 640GB 5400RPM SATA
2HDD 640GB 5400RPM 2.5" SATA WD ML320 WD6400BEVT-
22A0RT0 F/W:01.01A01 5.4 KH.64008.004
HEATSINK 1 CPU HEATSINK UMA W/FAN 60.4GC03.001
1 CPU HEATSINK UMA W/FAN 60.4GC04.001
Category No. Part Name Acer Part No.

120 Chapter 6
KEYBOARD 1KEYBOARD 104KEYS NSK-ALA0J AC7T JV50 INTERNAL 17
STANDARD BLACK TEXTURE GERMAN KB.I170A.040
1KEYBOARD 104KEYS NSK-ALA0J AC7T JV50 INTERNAL 17
STANDARD BLACK TEXTURE GERMAN KB.I170A.040
1KEYBOARD 104KEYS NSK-ALA0J AC7T JV50 INTERNAL 17
STANDARD BLACK TEXTURE SWISS KB.I170A.052
1KEYBOARD 104KEYS NSK-ALA0J AC7T JV50 INTERNAL 17
STANDARD BLACK TEXTURE SWISS KB.I170A.052
1KEYBOARD 103KEYS NSK-ALA0J AC7T JV50 INTERNAL 17
STANDARD BLACK TEXTURE TAIWAN KB.I170A.036
1KEYBOARD 103KEYS NSK-ALA0J AC7T JV50 INTERNAL 17
STANDARD BLACK TEXTURE TAIWAN KB.I170A.036
1KEYBOARD 103KEYS NSK-ALA0J AC7T JV50 INTERNAL 17
STANDARD BLACK TEXTURE THAILAND KB.I170A.053
1KEYBOARD 103KEYS NSK-ALA0J AC7T JV50 INTERNAL 17
STANDARD BLACK TEXTURE THAILAND KB.I170A.053
1KEYBOARD 104KEYS NSK-ALA0J AC7T JV50 INTERNAL 17
STANDARD BLACK TEXTURE PORTUGAL KB.I170A.047
1KEYBOARD 104KEYS NSK-ALA0J AC7T JV50 INTERNAL 17
STANDARD BLACK TEXTURE PORTUGAL KB.I170A.047
1KEYBOARD 103KEYS NSK-ALA0J AC7T JV50 INTERNAL 17
STANDARD BLACK TEXTURE ARABIC KB.I170A.032
1KEYBOARD 103KEYS NSK-ALA0J AC7T JV50 INTERNAL 17
STANDARD BLACK TEXTURE ARABIC KB.I170A.032
1KEYBOARD 104KEYS NSK-ALA0J AC7T JV50 INTERNAL 17
STANDARD BLACK TEXTURE DANISH KB.I170A.037
1KEYBOARD 104KEYS NSK-ALA0J AC7T JV50 INTERNAL 17
STANDARD BLACK TEXTURE DANISH KB.I170A.037
1KEYBOARD 104KEYS NSK-ALA0J AC7T JV50 INTERNAL 17
STANDARD BLACK TEXTURE ITALIAN KB.I170A.043
1KEYBOARD 104KEYS NSK-ALA0J AC7T JV50 INTERNAL 17
STANDARD BLACK TEXTURE ITALIAN KB.I170A.043
1KEYBOARD 104KEYS NSK-ALA0J AC7T JV50 INTERNAL 17
STANDARD BLACK TEXTURE FRENCH KB.I170A.039
1KEYBOARD 104KEYS NSK-ALA0J AC7T JV50 INTERNAL 17
STANDARD BLACK TEXTURE FRENCH KB.I170A.039
1KEYBOARD 103KEYS NSK-ALA0J AC7T JV50 INTERNAL 17
STANDARD BLACK TEXTURE HEBREW KB.I170A.057
1KEYBOARD 103KEYS NSK-ALA0J AC7T JV50 INTERNAL 17
STANDARD BLACK TEXTURE HEBREW KB.I170A.057
1KEYBOARD 107KEYS NSK-ALA0J AC7T JV50 INTERNAL 17
STANDARD BLACK TEXTURE JAPANESE KB.I170A.044
1KEYBOARD 107KEYS NSK-ALA0J AC7T JV50 INTERNAL 17
STANDARD BLACK TEXTURE JAPANESE KB.I170A.044
1KEYBOARD 103KEYS NSK-ALA0J AC7T JV50 INTERNAL 17
STANDARD BLACK TEXTURE GREEK KB.I170A.041
1KEYBOARD 103KEYS NSK-ALA0J AC7T JV50 INTERNAL 17
STANDARD BLACK TEXTURE GREEK KB.I170A.041
1KEYBOARD 104KEYS NSK-ALA0J AC7T JV50 INTERNAL 17
STANDARD BLACK TEXTURE NORWEGIAN KB.I170A.046
1KEYBOARD 104KEYS NSK-ALA0J AC7T JV50 INTERNAL 17
STANDARD BLACK TEXTURE NORWEGIAN KB.I170A.046
1KEYBOARD 104KEYS NSK-ALA0J AC7T JV50 INTERNAL 17
STANDARD BLACK TEXTURE HUNGARIAN KB.I170A.042
Category No. Part Name Acer Part No.

Chapter 6 121
KEYBOARD 1KEYBOARD 104KEYS NSK-ALA0J AC7T JV50 INTERNAL 17
STANDARD BLACK TEXTURE HUNGARIAN KB.I170A.042
1KEYBOARD 103KEYS NSK-ALA0J AC7T JV50 INTERNAL 17
STANDARD BLACK TEXTURE RUSSIAN KB.I170A.048
1KEYBOARD 103KEYS NSK-ALA0J AC7T JV50 INTERNAL 17
STANDARD BLACK TEXTURE RUSSIAN KB.I170A.048
1KEYBOARD 104KEYS NSK-ALA0J AC7T JV50 INTERNAL 17
STANDARD BLACK TEXTURE SPANISH KB.I170A.050
1KEYBOARD 104KEYS NSK-ALA0J AC7T JV50 INTERNAL 17
STANDARD BLACK TEXTURE SPANISH KB.I170A.050
1KEYBOARD 104KEYS NSK-ALA0J AC7T JV50 INTERNAL 17
STANDARD BLACK TEXTURE TURKISH KB.I170A.054
1KEYBOARD 104KEYS NSK-ALA0J AC7T JV50 INTERNAL 17
STANDARD BLACK TEXTURE TURKISH KB.I170A.054
1KEYBOARD 104KEYS NSK-ALA0J AC7T JV50 INTERNAL 17
STANDARD BLACK TEXTURE UK KB.I170A.055
1KEYBOARD 104KEYS NSK-ALA0J AC7T JV50 INTERNAL 17
STANDARD BLACK TEXTURE UK KB.I170A.055
1KEYBOARD 104KEYS NSK-ALA0J AC7T JV50 INTERNAL 17
STANDARD BLACK TEXTURE SWEDISH KB.I170A.051
1KEYBOARD 104KEYS NSK-ALA0J AC7T JV50 INTERNAL 17
STANDARD BLACK TEXTURE SWEDISH KB.I170A.051
1KEYBOARD 104KEYS NSK-ALA0J AC7T JV50 INTERNAL 17
STANDARD BLACK TEXTURE CZECH/SLOVAK KB.I170A.035
1KEYBOARD 104KEYS NSK-ALA0J AC7T JV50 INTERNAL 17
STANDARD BLACK TEXTURE CZECH/SLOVAK KB.I170A.035
1KEYBOARD 104KEYS NSK-ALA0J AC7T JV50 INTERNAL 17
STANDARD BLACK TEXTURE BELGIAN KB.I170A.033
1KEYBOARD 104KEYS NSK-ALA0J AC7T JV50 INTERNAL 17
STANDARD BLACK TEXTURE BELGIAN KB.I170A.033
1KEYBOARD 104KEYS NSK-ALA0J AC7T JV50 INTERNAL 17
STANDARD BLACK TEXTURE BRAZILIAN PORTUGUESE KB.I170A.034
1KEYBOARD 104KEYS NSK-ALA0J AC7T JV50 INTERNAL 17
STANDARD BLACK TEXTURE BRAZILIAN PORTUGUESE KB.I170A.034
1KEYBOARD 103KEYS NSK-ALA0J AC7T JV50 INTERNAL 17
STANDARD BLACK TEXTURE US-INTERNATIONAL KB.I170A.056
1KEYBOARD 103KEYS NSK-ALA0J AC7T JV50 INTERNAL 17
STANDARD BLACK TEXTURE US-INTERNATIONAL KB.I170A.056
1KEYBOARD 104KEYS NSK-ALA0J AC7T JV50 INTERNAL 17
STANDARD BLACK TEXTURE SLOVE KB.I170A.049
1KEYBOARD 104KEYS NSK-ALA0J AC7T JV50 INTERNAL 17
STANDARD BLACK TEXTURE SLOVE KB.I170A.049
1KEYBOARD 104KEYS NSK-ALA0J AC7T JV50 INTERNAL 17
STANDARD BLACK TEXTURE NORDIC KB.I170A.045
1KEYBOARD 104KEYS NSK-ALA0J AC7T JV50 INTERNAL 17
STANDARD BLACK TEXTURE NORDIC KB.I170A.045
1KEYBOARD 104KEYS NSK-ALA0J AC7T JV50 INTERNAL 17
STANDARD BLACK TEXTURE FRENCH ARABIC KB.I170A.038
1KEYBOARD 104KEYS NSK-ALA0J AC7T JV50 INTERNAL 17
STANDARD BLACK TEXTURE FRENCH ARABIC KB.I170A.038
1KEYBOARD 104KEYS NSK-ALA0J AC7T JV50 INTERNAL 17
STANDARD BLACK TEXTURE FRENCH CANADIAN KB.I170A.058
1KEYBOARD 104KEYS NSK-ALA0J AC7T JV50 INTERNAL 17
STANDARD BLACK TEXTURE FRENCH CANADIAN KB.I170A.058
Category No. Part Name Acer Part No.

122 Chapter 6
LCD 1LED LCD MODULE 17.3" WXGA GLARE IMR BLUE W/
ANTENNA*2&CAMERA 0.3M
2LED LCD CMO 17.3" WXGA+ GLARE N173O6-L02 LF
220NIT 8MS 600:1 LK.1730D.001
2LED LCD AUO 17.3" WXGA+ GLARE B173RW01-V0 LF
220NIT 8MS 600:1 LK.17305.001
2LED LCD LPL 17.3" WXGA+ GLARE LP173WD1-TLA1 LF
220NIT 8MS 600:1 LK.17308.001
2LED LCD AUO 17.3" WXGA+ GLARE B173RW01-V3 LF
220NIT 8MS 500:1 LK.17305.002
2LED LCD SAMSUNG 17.3" WXGA+ GLARE LTN173KT01-
A01 LF 220NIT 8MS 600:1 LK.17306.001
2LED LCD LPL 17.3" WXGA+ GLARE LP173WD1-TLA3 LF
220NIT 8MS 600:1 LK.17308.002
MAINBOARD
1MAINBOARD JV71_CP AS7740 UMA INTEL HM55 LF W/
RTC BATTERY&MODEM BOARD 55.4GC01.051G
MEMORY 1SODIMM 1GB DDRIII 1066MHZ MICRON MT8JSF12864HZ-
1G1F1 LF 128*8 0.065UM KN.1GB04.015
1SODIMM 1GB DDRIII 1066MHZ ELPIDA EBJ10UE8BDS0-
AE-F LF 128*8 0.065UM KN.1GB09.012
1SODIMM 1GB DDRIII 1066MHZ SAMSUNG M471B2873EH1-
CF8 KN.1GB0B.028
1SODIMM 1GB DDRIII 1066MHZ HYNIX HMT112S6BFR6C-
G7N0 N0 LF 64*16 0.055UM KN.1GB0G.025
1SODIMM 2GB DDRIII 1066MHZ HYNIX HMT125S6BFR8C-
G7 N0 LF 128*8 0.055UM KN.2GB0G.014
1SODIMM 2GB DDRIII 1066MHZ MICRON MT16JSF25664HZ-
1G1F1 LF 128*8 0.065UM KN.2GB04.015
1SODIMM 2GB DDRIII 1066MHZ ELPIDA EBJ21UE8BDS0-
AE-F LF 128*8 0.065UM KN.2GB09.006
1SODIMM 2GB DDRIII 1066MHZ SAMSUNG M471B5673EH1-
CF8 KN.2GB0B.012
1SODIMM 4GB DDRIII 1333MHZ ELPIDA EBJ41UF8BAS0-DJ-
F LF 256*8 0.055UM KN.4GB09.001
1SODIMM 4GB DDRIII 1066MHZ SAMSUNG M471B5273BH1-
CF8 LF 256*8 0.055UM KN.4GB0B.007
MICROPHONE 2 MICROPHONE 23.42282.001
2 MICROPHONE 23.42283.001
MISCELLANEOUS 1 NAME PLATE AS7740 40.4GC02.001
1 LCD SCREW RUBBER 47.PJA01.001
SCREWS 1 SCREW M2.5X6 H=0.7~0.8MM 86.00E12.536
1 SCREW M2.5*L10 BLACK ZN 86.00F84.73A
1 SCREW M2.5*L5 BLACK ZN+NYLOK 86.TK501.001
1 SCREW M2.5XL4 D4.5 T0.8 GL 86.00H59.734
1 SCREW M2.5L4 HALF NYLOK 86.00K61.534
Category No. Part Name Acer Part No.

Chapter 6 123
SCREWS 1 SCREW NYLOK NI M2 X L3 86.9A552.3R0
1 SCREW M2 X L4 WAFER NI 86.9A552.4R0
1 SCREW NI M2 X 6L 86.9A552.6R0
1 SCREW MACH WAFER M3 X L4 NI 86.9A554.4R0
1 SCREW M2.5 X L3.5 86.9A563.3R5
SPEAKER 2 SPEAKER ON UPPER CASE 23.PJA01.002
2 SPEAKER ON UPPER CASE 23.PJA01.002
2 SPEAKER ON LOWER CASE 23.PJA01.001
2 SPEAKER ON LOWER CASE 23.PJA01.001
Category No. Part Name Acer Part No.

124 Chapter 6

Appendix A 125
Model Definition and Configuration
Appendix A

Appendix A 126
Aspire 7740/7740G Series
NOTE: All models have following common specifications: LCD (NLED17.3WXGA+G), card reader (5-in-1), NB chipset (HM55), Webcam (0.3M DV)
Model RO Country Description CPU VGA Chip VRAM 1 Memory 1/
Memory 2 HDD 1(GB) ODD Card
Reader Wireless LAN1 Bluetooth Battery Adapter K/B Power Cord
AS7740G-
338G50Mn
EMEA Spain AS7740G-338G50Mn W7HP64ATES1 MC
MADISON_PRO1GBCbk_V3 2*4G/500_L/6L2.2/5R/
CB_bgn_0.3D_HG_ES51
Ci3330M MADISON_PRO 1G-DDR3
(64*16*8)
SO4GBIII10 N500GB5.4KS NSM8XS 5 in 1-
Build in
3rd WiFi 2x2 BGN N 6CELL2.2 90W Spanish
(KB.I170A.050)
Continental
AS7740G-
338G50Mn
EMEA Eastern
Europe
AS7740G-338G50Mn W7HP64ATEU4 MC
MADISON_PRO1GBCbk_V3 2*4G/500_L/6L2.2/5R/
CB_bgn_0.3D_HG_SV21
Ci3330M MADISON_PRO 1G-DDR3
(64*16*8)
SO4GBIII10 N500GB5.4KS NSM8XS 5 in 1-
Build in
3rd WiFi 2x2 BGN N 6CELL2.2 90W Sweden
(KB.I170A.051)
Continental
AS7740G-
338G50Mn
EMEA Israel AS7740G-338G50Mn W7HP64ATIL1 MC
MADISON_PRO1GBCbk_V3 2*4G/500_L/6L2.2/5R/
CB_bgn_0.3D_HG_HE11
Ci3330M MADISON_PRO 1G-DDR3
(64*16*8)
SO4GBIII10 N500GB5.4KS NSM8XS 5 in 1-
Build in
3rd WiFi 2x2 BGN N 6CELL2.2 90W US International
w/ Hebrew
(KB.I170A.057)
Israel
AS7740G-
338G50Mn
EMEA Luxembourg AS7740G-338G50Mn W7HP64ATLU3 MC
MADISON_PRO1GBCbk_V3 2*4G/500_L/6L2.2/5R/
CB_bgn_0.3D_HG_IT41
Ci3330M MADISON_PRO 1G-DDR3
(64*16*8)
SO4GBIII10 N500GB5.4KS NSM8XS 5 in 1-
Build in
3rd WiFi 2x2 BGN N 6CELL2.2 90W Swiss/G
(KB.I170A.052)
Continental
AS7740G-
338G50Mn
EMEA Switzerland AS7740G-338G50Mn W7HP64ATCH1 MC
MADISON_PRO1GBCbk_V3 2*4G/500_L/6L2.2/5R/
CB_bgn_0.3D_HG_IT41
Ci3330M MADISON_PRO 1G-DDR3
(64*16*8)
SO4GBIII10 N500GB5.4KS NSM8XS 5 in 1-
Build in
3rd WiFi 2x2 BGN N 6CELL2.2 90W Swiss/G
(KB.I170A.052)
Swiss
AS7740G-
338G50Mn
EMEA Germany AS7740G-338G50Mn W7HP64ATDE1 MC
MADISON_PRO1GBCbk_V3 2*4G/500_L/6L2.2/5R/
CB_bgn_0.3D_HG_DE11
Ci3330M MADISON_PRO 1G-DDR3
(64*16*8)
SO4GBIII10 N500GB5.4KS NSM8XS 5 in 1-
Build in
3rd WiFi 2x2 BGN N 6CELL2.2 90W German
(KB.I170A.040)
Continental
AS7740G-
338G50Mn
EMEA Denmark AS7740G-338G50Mn W7HP64ATDK2 MC
MADISON_PRO1GBCbk_V3 2*4G/500_L/6L2.2/5R/
CB_bgn_0.3D_HG_ENS1
Ci3330M MADISON_PRO 1G-DDR3
(64*16*8)
SO4GBIII10 N500GB5.4KS NSM8XS 5 in 1-
Build in
3rd WiFi 2x2 BGN N 6CELL2.2 90W Nordic
(KB.I170A.045)
Danish/
Continental
AS7740G-
338G50Mn
EMEA Serbia/
Macedonia
AS7740G-338G50Mn W7HP64ATCS1 MC
MADISON_PRO1GBCbk_V3 2*4G/500_L/6L2.2/5R/
CB_bgn_0.3D_HG_SL11
Ci3330M MADISON_PRO 1G-DDR3
(64*16*8)
SO4GBIII10 N500GB5.4KS NSM8XS 5 in 1-
Build in
3rd WiFi 2x2 BGN N 6CELL2.2 90W SLO/CRO
(KB.I170A.049)
Continental
AS7740G-
338G50Mn
EMEA Eastern
Europe
AS7740G-338G50Mn W7HP64ATEU7 MC
MADISON_PRO1GBCbk_V3 2*4G/500_L/6L2.2/5R/
CB_bgn_0.3D_HG_ENQ1
Ci3330M MADISON_PRO 1G-DDR3
(64*16*8)
SO4GBIII10 N500GB5.4KS NSM8XS 5 in 1-
Build in
3rd WiFi 2x2 BGN N 6CELL2.2 90W SLO/CRO
(KB.I170A.049)
Continental
AS7740G-
338G50Mn
EMEA Czech AS7740G-338G50Mn W7HP64ATCZ2 MC
MADISON_PRO1GBCbk_V3 2*4G/500_L/6L2.2/5R/
CB_bgn_0.3D_HG_SK11
Ci3330M MADISON_PRO 1G-DDR3
(64*16*8)
SO4GBIII10 N500GB5.4KS NSM8XS 5 in 1-
Build in
3rd WiFi 2x2 BGN N 6CELL2.2 90W CZ/SK
(KB.I170A.035)
Continental
AS7740G-
438G64Mn
EMEA Spain AS7740G-438G64Mn W7HP64ATES1 MC
MADISON_PRO1GBCbk_V3 2*4G/640/8L2.4/5R/
CB_bgn_0.3D_HG_ES51
Ci5430M MADISON_PRO 1G-DDR3
(64*16*8)
SO4GBIII10 N640GB5.4KS NSM8XS 5 in 1-
Build in
3rd WiFi 2x2 BGN N 8CELL2.4 90W Spanish
(KB.I170A.050)
Continental
AS7740G-
336G50Mn
EMEA UK AS7740G-336G50Mn W7HP64ATGB1 MC
MADISON_PRO1GBCbk_V3 4G+2G/500_L/BT/6L2.2/
5R/CB_bgn_0.3D_HG_EN11
Ci3330M MADISON_PRO 1G-DDR3
(64*16*8)
SO4GBIII10 N500GB5.4KS NSM8XS 5 in 1-
Build in
3rd WiFi 2x2 BGN BT 2.1 6CELL2.2 90W UK
(KB.I170A.055)
UK
AS7740G-
338G50Mn
EMEA UK AS7740G-338G50Mn W7HP64ATGB1 MC
MADISON_PRO1GBCbk_V3 2*4G/500_L/6L2.2/5R/
CB_bgn_0.3D_HG_EN11
Ci3330M MADISON_PRO 1G-DDR3
(64*16*8)
SO4GBIII10 N500GB5.4KS NSM8XS 5 in 1-
Build in
3rd WiFi 2x2 BGN N 6CELL2.2 90W UK
(KB.I170A.055)
UK
AS7740G-
338G50Mn
EMEA Cyprus AS7740G-338G50Mn W7HP64ATCY1 MC
MADISON_PRO1GBCbk_V3 2*4G/500_L/6L2.2/5R/
CB_bgn_0.3D_HG_ES61
Ci3330M MADISON_PRO 1G-DDR3
(64*16*8)
SO4GBIII10 N500GB5.4KS NSM8XS 5 in 1-
Build in
3rd WiFi 2x2 BGN N 6CELL2.2 90W UK
(KB.I170A.055)
UK
AS7740G-
338G50Mn
EMEA Latvia AS7740G-338G50Mn W7HP64ATLV1 MC
MADISON_PRO1GBCbk_V3 2*4G/500_L/6L2.2/5R/
CB_bgn_0.3D_HG_RU22
Ci3330M MADISON_PRO 1G-DDR3
(64*16*8)
SO4GBIII10 N500GB5.4KS NSM8XS 5 in 1-
Build in
3rd WiFi 2x2 BGN N 6CELL2.2 90W Russian
(KB.I170A.048)
Continental
AS7740G-
338G50Mi
EMEA Ukraine AS7740G-338G50Mi W7HP64RUATUK1 MC
MADISON_PRO1GBCbk_V3 2*4G/500_L/6L2.2/5R/
CB_bg_0.3D_HG_RU61
Ci3330M MADISON_PRO 1G-DDR3
(64*16*8)
SO4GBIII10 N500GB5.4KS NSM8XS 5 in 1-
Build in
3rd WiFi BG N 6CELL2.2 90W Russian
(KB.I170A.048)
Continental
AS7740G-
338G50Mi
EMEA Russia AS7740G-338G50Mi W7HP64RUATRU1 MC
MADISON_PRO1GBCbk_V3 2*4G/500_L/6L2.2/5R/
CB_bg_0.3D_HG_RU11
Ci3330M MADISON_PRO 1G-DDR3
(64*16*8)
SO4GBIII10 N500GB5.4KS NSM8XS 5 in 1-
Build in
3rd WiFi BG N 6CELL2.2 90W Russian
(KB.I170A.048)
Continental
AS7740G-
338G50Mn
EMEA Middle East AS7740G-338G50Mn EM W7HP64EMATME4 MC
MADISON_PRO1GBCbk_V3 2*4G/500_L/6L2.2/5R/
CB_bgn_0.3D_HG_RU61
Ci3330M MADISON_PRO 1G-DDR3
(64*16*8)
SO4GBIII10 N500GB5.4KS NSM8XS 5 in 1-
Build in
3rd WiFi 2x2 BGN N 6CELL2.2 90W Russian
(KB.I170A.048)
Continental

Appendix A 127
AS7740G-
338G50Mn
EMEA Middle East AS7740G-338G50Mn EM W7HP64EMATME4 MC
MADISON_PRO1GBCbk_V3 2*4G/500_L/6L2.2/5R/
CB_bgn_0.3D_HG_ES61
Ci3330M MADISON_PRO 1G-DDR3
(64*16*8)
SO4GBIII10 N500GB5.4KS NSM8XS 5 in 1-
Build in
3rd WiFi 2x2 BGN N 6CELL2.2 90W Russian
(KB.I170A.048)
Continental
AS7740G-
338G50Mn
EMEA Turkey AS7740G-338G50Mn EM W7HP64EMATTR1 MC
MADISON_PRO1GBCbk_V3 2*4G/500_L/6L2.2/5R/
CB_bgn_0.3D_HG_TR31
Ci3330M MADISON_PRO 1G-DDR3
(64*16*8)
SO4GBIII10 N500GB5.4KS NSM8XS 5 in 1-
Build in
3rd WiFi 2x2 BGN N 6CELL2.2 90W Turkish
(KB.I170A.054)
Continental
AS7740G-
338G50Mn
EMEA Belgium AS7740G-338G50Mn W7HP64ATBE1 MC
MADISON_PRO1GBCbk_V3 2*4G/500_L/6L2.2/5R/
CB_bgn_0.3D_HG_NL11
Ci3330M MADISON_PRO 1G-DDR3
(64*16*8)
SO4GBIII10 N500GB5.4KS NSM8XS 5 in 1-
Build in
3rd WiFi 2x2 BGN N 6CELL2.2 90W Belgium
(KB.I170A.033)
Continental
AS7740G-
338G50Mn
EMEA Middle East AS7740G-338G50Mn EM W7HP64EMATME2 MC
MADISON_PRO1GBCbk_V3 2*4G/500_L/6L2.2/5R/
CB_bgn_0.3D_HG_ES61
Ci3330M MADISON_PRO 1G-DDR3
(64*16*8)
SO4GBIII10 N500GB5.4KS NSM8XS 5 in 1-
Build in
3rd WiFi 2x2 BGN N 6CELL2.2 90W Arabic
(KB.I170A.032)
UK and US-
110V
AS7740G-
338G50Mn
EMEA Middle East AS7740G-338G50Mn EM W7HP64EMATME2 MC
MADISON_PRO1GBCbk_V3 2*4G/500_L/6L2.2/5R/
CB_bgn_0.3D_HG_AR21
Ci3330M MADISON_PRO 1G-DDR3
(64*16*8)
SO4GBIII10 N500GB5.4KS NSM8XS 5 in 1-
Build in
3rd WiFi 2x2 BGN N 6CELL2.2 90W Arabic
(KB.I170A.032)
UK and US-
110V
AS7740G-
338G50Mn
EMEA Middle East AS7740G-338G50Mn EM W7HP64EMATME2 MC
MADISON_PRO1GBCbk_V3 2*4G/500_L/6L2.2/5R/
CB_bgn_0.3D_HG_AR11
Ci3330M MADISON_PRO 1G-DDR3
(64*16*8)
SO4GBIII10 N500GB5.4KS NSM8XS 5 in 1-
Build in
3rd WiFi 2x2 BGN N 6CELL2.2 90W Arabic
(KB.I170A.032)
UK and US-
110V
AS7740G-
338G50Mn
EMEA Italy AS7740G-338G50Mn W7HP64ATIT1 MC
MADISON_PRO1GBCbk_V3 2*4G/500_L/6L2.2/5R/
CB_bgn_0.3D_HG_IT11
Ci3330M MADISON_PRO 1G-DDR3
(64*16*8)
SO4GBIII10 N500GB5.4KS NSM8XS 5 in 1-
Build in
3rd WiFi 2x2 BGN N 6CELL2.2 90W Italian
(KB.I170A.043)
Italian
AS7740G-
338G50Mn
EMEA Hungary AS7740G-338G50Mn W7HP64ATHU1 MC
MADISON_PRO1GBCbk_V3 2*4G/500_L/6L2.2/5R/
CB_bgn_0.3D_HG_HU11
Ci3330M MADISON_PRO 1G-DDR3
(64*16*8)
SO4GBIII10 N500GB5.4KS NSM8XS 5 in 1-
Build in
3rd WiFi 2x2 BGN N 6CELL2.2 90W Hungarian
(KB.I170A.042)
Continental
AS7740G-
338G50Mn
EMEA Middle East AS7740G-338G50Mn EM W7HP64EMATME6 MC
MADISON_PRO1GBCbk_V3 2*4G/500_L/6L2.2/5R/
CB_bgn_0.3D_HG_ES61
Ci3330M MADISON_PRO 1G-DDR3
(64*16*8)
SO4GBIII10 N500GB5.4KS NSM8XS 5 in 1-
Build in
3rd WiFi 2x2 BGN N 6CELL2.2 90W US International
(KB.I170A.056)
UK
AS7740G-
338G50Mn
EMEA South Africa AS7740G-338G50Mn EM W7HP64EMATZA4 MC
MADISON_PRO1GBCbk_V3 2*4G/500_L/6L2.2/5R/
CB_bgn_0.3D_HG_ES61
Ci3330M MADISON_PRO 1G-DDR3
(64*16*8)
SO4GBIII10 N500GB5.4KS NSM8XS 5 in 1-
Build in
3rd WiFi 2x2 BGN N 6CELL2.2 90W US International
(KB.I170A.056)
UK
AS7740G-
338G50Mn
EMEA South Africa AS7740G-338G50Mn EM W7HP64EMATZA2 MC
MADISON_PRO1GBCbk_V3 2*4G/500_L/6L2.2/5R/
CB_bgn_0.3D_HG_ES61
Ci3330M MADISON_PRO 1G-DDR3
(64*16*8)
SO4GBIII10 N500GB5.4KS NSM8XS 5 in 1-
Build in
3rd WiFi 2x2 BGN N 6CELL2.2 90W US International
(KB.I170A.056)
AF
AS7740G-
338G50Mn
EMEA Poland AS7740G-338G50Mn W7HP64ATPL1 MC
MADISON_PRO1GBCbk_V3 2*4G/500_L/6L2.2/5R/
CB_bgn_0.3D_HG_PL11
Ci3330M MADISON_PRO 1G-DDR3
(64*16*8)
SO4GBIII10 N500GB5.4KS NSM8XS 5 in 1-
Build in
3rd WiFi 2x2 BGN N 6CELL2.2 90W US International
(KB.I170A.056)
Continental
AS7740G-
338G50Mn
EMEA Holland AS7740G-338G50Mn W7HP64ATNL1 MC
MADISON_PRO1GBCbk_V3 2*4G/500_L/6L2.2/5R/
CB_bgn_0.3D_HG_NL11
Ci3330M MADISON_PRO 1G-DDR3
(64*16*8)
SO4GBIII10 N500GB5.4KS NSM8XS 5 in 1-
Build in
3rd WiFi 2x2 BGN N 6CELL2.2 90W US International
(KB.I170A.056)
Continental
AS7740G-
338G50Mn
EMEA Eastern
Europe
AS7740G-338G50Mn W7HP64ATEU5 MC
MADISON_PRO1GBCbk_V3 2*4G/500_L/6L2.2/5R/
CB_bgn_0.3D_HG_RO11
Ci3330M MADISON_PRO 1G-DDR3
(64*16*8)
SO4GBIII10 N500GB5.4KS NSM8XS 5 in 1-
Build in
3rd WiFi 2x2 BGN N 6CELL2.2 90W US International
(KB.I170A.056)
Continental
AS7740G-
338G50Mn
EMEA Eastern
Europe
AS7740G-338G50Mn W7HP64ATEU5 MC
MADISON_PRO1GBCbk_V3 2*4G/500_L/6L2.2/5R/
CB_bgn_0.3D_HG_PL71
Ci3330M MADISON_PRO 1G-DDR3
(64*16*8)
SO4GBIII10 N500GB5.4KS NSM8XS 5 in 1-
Build in
3rd WiFi 2x2 BGN N 6CELL2.2 90W US International
(KB.I170A.056)
Continental
AS7740G-
624G50Bn
WW GCTWN AS7740G-624G50Bn W7HP64AWW1 MC
MADISON_PRO1GBCbk_V3 2*2G/500_L/BT/8L2.4/5R/
CB_bgn_0.3D_HG_ES61
Ci7620M MADISON_PRO 1G-DDR3
(64*16*8)
SO2GBIII10 N500GB5.4KS NBDCB4XS 5 in 1-
Build in
3rd WiFi 2x2 BGN BT 2.1 8CELL2.4 90W US International
(KB.I170A.056)
US and
Continental
AS7740G-
338G50Mn
EMEA South Africa AS7740G-338G50Mn EM W7HP64EMATZA1 MC
MADISON_PRO1GBCbk_V3 2*4G/500_L/6L2.2/5R/
CB_bgn_0.3D_HG_ES81
Ci3330M MADISON_PRO 1G-DDR3
(64*16*8)
SO4GBIII10 N500GB5.4KS NSM8XS 5 in 1-
Build in
3rd WiFi 2x2 BGN N 6CELL2.2 90W French
(KB.I170A.039)
Continental
AS7740G-
338G50Mn
EMEA Middle East AS7740G-338G50Mn EM W7HP64EMATME3 MC
MADISON_PRO1GBCbk_V3 2*4G/500_L/6L2.2/5R/
CB_bgn_0.3D_HG_ES81
Ci3330M MADISON_PRO 1G-DDR3
(64*16*8)
SO4GBIII10 N500GB5.4KS NSM8XS 5 in 1-
Build in
3rd WiFi 2x2 BGN N 6CELL2.2 90W French
(KB.I170A.039)
Continental
AS7740G-
338G64Mn
EMEA France AS7740G-338G64Mn W7HP64ATFR1 MC
MADISON_PRO1GBCbk_V3 2*4G/640/6L2.2/5R/
CB_bgn_0.3D_HG_FR21
Ci3330M MADISON_PRO 1G-DDR3
(64*16*8)
SO4GBIII10 N640GB5.4KS NSM8XS 5 in 1-
Build in
3rd WiFi 2x2 BGN N 6CELL2.2 90W French
(KB.I170A.039)
Continental
AS7740G-
336G64Mn
EMEA France AS7740G-336G64Mn W7HP64ATFR1 MC
MADISON_PRO1GBCbk_V3 4G+2G/640/6L2.2/5R/
CB_bgn_0.3D_HG_FR21
Ci3330M MADISON_PRO 1G-DDR3
(64*16*8)
SO4GBIII10
/
SO2GBIII10
N640GB5.4KS NSM8XS 5 in 1-
Build in
3rd WiFi 2x2 BGN N 6CELL2.2 90W French
(KB.I170A.039)
Continental
AS7740G-
338G50Mn
EMEA Portugal AS7740G-338G50Mn W7HP64ATPT1 MC
MADISON_PRO1GBCbk_V3 2*4G/500_L/6L2.2/5R/
CB_bgn_0.3D_HG_PT11
Ci3330M MADISON_PRO 1G-DDR3
(64*16*8)
SO4GBIII10 N500GB5.4KS NSM8XS 5 in 1-
Build in
3rd WiFi 2x2 BGN N 6CELL2.2 90W Portuguese
(KB.I170A.047)
Continental

128 Appendix A
AS7740G-
338G50Mn
EMEA Middle East AS7740G-338G50Mn EM W7HP64EMATME9 MC
MADISON_PRO1GBCbk_V3 2*4G/500_L/6L2.2/5R/
CB_bgn_0.3D_HG_ES81
Ci3330M MADISON_PRO 1G-DDR3
(64*16*8)
SO4GBIII10 N500GB5.4KS NSM8XS 5 in 1-
Build in
3rd WiFi 2x2 BGN N 6CELL2.2 90W FR/Arabic
(KB.I170A.038)
Continental
AS7740G-
338G50Mn
EMEA Algeria AS7740G-338G50Mn EM W7HP64EMATDZ1 MC
MADISON_PRO1GBCbk_V3 2*4G/500_L/6L2.2/5R/
CB_bgn_0.3D_HG_ES81
Ci3330M MADISON_PRO 1G-DDR3
(64*16*8)
SO4GBIII10 N500GB5.4KS NSM8XS 5 in 1-
Build in
3rd WiFi 2x2 BGN N 6CELL2.2 90W FR/Arabic
(KB.I170A.038)
Continental
AS7740G-
336G50Mn
EMEA Middle East AS7740G-336G50Mn EM W7HP64EMATME9 MC
MADISON_PRO1GBCbk_V3 4G+2G/500_L/6L2.2/5R/
CB_bgn_0.3D_HG_ES81
Ci3330M MADISON_PRO 1G-DDR3
(64*16*8)
SO4GBIII10
/
SO2GBIII10
N500GB5.4KS NSM8XS 5 in 1-
Build in
3rd WiFi 2x2 BGN N 6CELL2.2 90W FR/Arabic
(KB.I170A.038)
Continental
AS7740G-
336G50Mn
EMEA Portugal AS7740G-336G50Mn W7HP64ATPT1 MC
MADISON_PRO1GBCbk_V3 4G+2G/500_L/6L2.2/5R/
CB_bgn_0.3D_HG_PT11
Ci3330M MADISON_PRO 1G-DDR3
(64*16*8)
SO4GBIII10
/
SO2GBIII10
N500GB5.4KS NSM8XS 5 in 1-
Build in
3rd WiFi 2x2 BGN N 6CELL2.2 90W Portuguese
(KB.I170A.047)
Continental
AS7740G-
336G50Mn
EMEA Israel AS7740G-336G50Mn W7HP64ATIL1 MC
MADISON_PRO1GBCbk_V3 4G+2G/500_L/6L2.2/5R/
CB_bgn_0.3D_HG_HE11
Ci3330M MADISON_PRO 1G-DDR3
(64*16*8)
SO4GBIII10
/
SO2GBIII10
N500GB5.4KS NSM8XS 5 in 1-
Build in
3rd WiFi 2x2 BGN N 6CELL2.2 90W US International
w/ Hebrew
(KB.I170A.057)
Israel
AS7740G-
338G50Mn
EMEA Greece AS7740G-338G50Mn W7HP64ATGR1 MC
MADISON_PRO1GBCbk_V3 2*4G/500_L/6L2.2/5R/
CB_bgn_0.3D_HG_EL31
Ci3330M MADISON_PRO 1G-DDR3
(64*16*8)
SO4GBIII10 N500GB5.4KS NSM8XS 5 in 1-
Build in
3rd WiFi 2x2 BGN N 6CELL2.2 90W Greek
(KB.I170A.041)
Continental
AS7740G-
336G50Mn
EMEA Greece AS7740G-336G50Mn W7HP64ATGR1 MC
MADISON_PRO1GBCbk_V3 4G+2G/500_L/6L2.2/5R/
CB_bgn_0.3D_HG_EL31
Ci3330M MADISON_PRO 1G-DDR3
(64*16*8)
SO4GBIII10
/
SO2GBIII10
N500GB5.4KS NSM8XS 5 in 1-
Build in
3rd WiFi 2x2 BGN N 6CELL2.2 90W Greek
(KB.I170A.041)
Continental
AS7740G-
336G50Mn
EMEA Eastern
Europe
AS7740G-336G50Mn W7HP64ATEU4 MC
MADISON_PRO1GBCbk_V3 4G+2G/500_L/6L2.2/5R/
CB_bgn_0.3D_HG_SV21
Ci3330M MADISON_PRO 1G-DDR3
(64*16*8)
SO4GBIII10
/
SO2GBIII10
N500GB5.4KS NSM8XS 5 in 1-
Build in
3rd WiFi 2x2 BGN N 6CELL2.2 90W Sweden
(KB.I170A.051)
Continental
AS7740G-
336G50Mn
EMEA Algeria AS7740G-336G50Mn EM W7HP64EMATDZ1 MC
MADISON_PRO1GBCbk_V3 4G+2G/500_L/6L2.2/5R/
CB_bgn_0.3D_HG_ES81
Ci3330M MADISON_PRO 1G-DDR3
(64*16*8)
SO4GBIII10
/
SO2GBIII10
N500GB5.4KS NSM8XS 5 in 1-
Build in
3rd WiFi 2x2 BGN N 6CELL2.2 90W FR/Arabic
(KB.I170A.038)
Continental
AS7740G-
336G50Mn
EMEA France AS7740G-336G50Mn W7HP64ATFR1 MC
MADISON_PRO1GBCbk_V3 4G+2G/500_L/6L2.2/5R/
CB_bgn_0.3D_HG_FR21
Ci3330M MADISON_PRO 1G-DDR3
(64*16*8)
SO4GBIII10
/
SO2GBIII10
N500GB5.4KS NSM8XS 5 in 1-
Build in
3rd WiFi 2x2 BGN N 6CELL2.2 90W French
(KB.I170A.039)
Continental
AS7740G-
338G50Mn
EMEA France AS7740G-338G50Mn W7HP64ATFR1 MC
MADISON_PRO1GBCbk_V3 2*4G/500_L/6L2.2/5R/
CB_bgn_0.3D_HG_FR21
Ci3330M MADISON_PRO 1G-DDR3
(64*16*8)
SO4GBIII10 N500GB5.4KS NSM8XS 5 in 1-
Build in
3rd WiFi 2x2 BGN N 6CELL2.2 90W French
(KB.I170A.039)
Continental
AS7740G-
336G50Mn
EMEA Middle East AS7740G-336G50Mn EM W7HP64EMATME3 MC
MADISON_PRO1GBCbk_V3 4G+2G/500_L/6L2.2/5R/
CB_bgn_0.3D_HG_ES81
Ci3330M MADISON_PRO 1G-DDR3
(64*16*8)
SO4GBIII10
/
SO2GBIII10
N500GB5.4KS NSM8XS 5 in 1-
Build in
3rd WiFi 2x2 BGN N 6CELL2.2 90W French
(KB.I170A.039)
Continental
AS7740G-
336G50Mn
EMEA South Africa AS7740G-336G50Mn EM W7HP64EMATZA1 MC
MADISON_PRO1GBCbk_V3 4G+2G/500_L/6L2.2/5R/
CB_bgn_0.3D_HG_ES81
Ci3330M MADISON_PRO 1G-DDR3
(64*16*8)
SO4GBIII10
/
SO2GBIII10
N500GB5.4KS NSM8XS 5 in 1-
Build in
3rd WiFi 2x2 BGN N 6CELL2.2 90W French
(KB.I170A.039)
Continental
AS7740G-
336G50Mn
EMEA Poland AS7740G-336G50Mn W7HP64ATPL1 MC
MADISON_PRO1GBCbk_V3 4G+2G/500_L/6L2.2/5R/
CB_bgn_0.3D_HG_PL11
Ci3330M MADISON_PRO 1G-DDR3
(64*16*8)
SO4GBIII10
/
SO2GBIII10
N500GB5.4KS NSM8XS 5 in 1-
Build in
3rd WiFi 2x2 BGN N 6CELL2.2 90W US International
(KB.I170A.056)
Continental
AS7740G-
336G50Mn
EMEA Eastern
Europe
AS7740G-336G50Mn W7HP64ATEU5 MC
MADISON_PRO1GBCbk_V3 4G+2G/500_L/6L2.2/5R/
CB_bgn_0.3D_HG_PL71
Ci3330M MADISON_PRO 1G-DDR3
(64*16*8)
SO4GBIII10
/
SO2GBIII10
N500GB5.4KS NSM8XS 5 in 1-
Build in
3rd WiFi 2x2 BGN N 6CELL2.2 90W US International
(KB.I170A.056)
Continental
AS7740G-
336G50Mn
EMEA Eastern
Europe
AS7740G-336G50Mn W7HP64ATEU5 MC
MADISON_PRO1GBCbk_V3 4G+2G/500_L/6L2.2/5R/
CB_bgn_0.3D_HG_RO11
Ci3330M MADISON_PRO 1G-DDR3
(64*16*8)
SO4GBIII10
/
SO2GBIII10
N500GB5.4KS NSM8XS 5 in 1-
Build in
3rd WiFi 2x2 BGN N 6CELL2.2 90W US International
(KB.I170A.056)
Continental
AS7740G-
336G50Mn
EMEA Holland AS7740G-336G50Mn W7HP64ATNL1 MC
MADISON_PRO1GBCbk_V3 4G+2G/500_L/6L2.2/5R/
CB_bgn_0.3D_HG_NL11
Ci3330M MADISON_PRO 1G-DDR3
(64*16*8)
SO4GBIII10
/
SO2GBIII10
N500GB5.4KS NSM8XS 5 in 1-
Build in
3rd WiFi 2x2 BGN N 6CELL2.2 90W US International
(KB.I170A.056)
Continental
AS7740G-
334G50Mn
EMEA South Africa AS7740G-334G50Mn EM W7HP64EMATZA2 MC
MADISON_PRO1GBCbk_V3 2*2G/500_L/6L2.2/5R/
CB_bgn_0.3D_HG_ES61
Ci3330M MADISON_PRO 1G-DDR3
(64*16*8)
SO4GBIII10
/
SO2GBIII10
N500GB5.4KS NSM8XS 5 in 1-
Build in
3rd WiFi 2x2 BGN N 6CELL2.2 90W US International
(KB.I170A.056)
AF
AS7740G-
336G50Mn
EMEA Luxembourg AS7740G-336G50Mn W7HP64ATLU3 MC
MADISON_PRO1GBCbk_V3 4G+2G/500_L/6L2.2/5R/
CB_bgn_0.3D_HG_IT41
Ci3330M MADISON_PRO 1G-DDR3
(64*16*8)
SO4GBIII10
/
SO2GBIII10
N500GB5.4KS NSM8XS 5 in 1-
Build in
3rd WiFi 2x2 BGN N 6CELL2.2 90W Swiss/G
(KB.I170A.052)
Continental
AS7740G-
336G50Mn
EMEA Switzerland AS7740G-336G50Mn W7HP64ATCH1 MC
MADISON_PRO1GBCbk_V3 4G+2G/500_L/6L2.2/5R/
CB_bgn_0.3D_HG_IT41
Ci3330M MADISON_PRO 1G-DDR3
(64*16*8)
SO4GBIII10
/
SO2GBIII10
N500GB5.4KS NSM8XS 5 in 1-
Build in
3rd WiFi 2x2 BGN N 6CELL2.2 90W Swiss/G
(KB.I170A.052)
Swiss
AS7740G-
338G50Mn
EMEA Austria AS7740G-338G50Mn W7HP64ATAT1 MC
MADISON_PRO1GBCbk_V3 2*4G/500_L/6L2.2/5R/
CB_bgn_0.3D_HG_DE61
Ci3330M MADISON_PRO 1G-DDR3
(64*16*8)
SO4GBIII10 N500GB5.4KS NSM8XS 5 in 1-
Build in
3rd WiFi 2x2 BGN N 6CELL2.2 90W German
(KB.I170A.040)
Continental

Appendix A 129
AS7740G-
336G50Mn
EMEA Austria AS7740G-336G50Mn W7HP64ATAT1 MC
MADISON_PRO1GBCbk_V3 4G+2G/500_L/6L2.2/5R/
CB_bgn_0.3D_HG_DE61
Ci3330M MADISON_PRO 1G-DDR3
(64*16*8)
SO4GBIII10
/
SO2GBIII10
N500GB5.4KS NSM8XS 5 in 1-
Build in
3rd WiFi 2x2 BGN N 6CELL2.2 90W German
(KB.I170A.040)
Continental
AS7740G-
336G50Mn
EMEA Germany AS7740G-336G50Mn W7HP64ATDE1 MC
MADISON_PRO1GBCbk_V3 4G+2G/500_L/6L2.2/5R/
CB_bgn_0.3D_HG_DE11
Ci3330M MADISON_PRO 1G-DDR3
(64*16*8)
SO4GBIII10
/
SO2GBIII10
N500GB5.4KS NSM8XS 5 in 1-
Build in
3rd WiFi 2x2 BGN N 6CELL2.2 90W German
(KB.I170A.040)
Continental
AS7740G-
336G50Mn
EMEA Denmark AS7740G-336G50Mn W7HP64ATDK2 MC
MADISON_PRO1GBCbk_V3 4G+2G/500_L/6L2.2/5R/
CB_bgn_0.3D_HG_ENS1
Ci3330M MADISON_PRO 1G-DDR3
(64*16*8)
SO4GBIII10
/
SO2GBIII10
N500GB5.4KS NSM8XS 5 in 1-
Build in
3rd WiFi 2x2 BGN N 6CELL2.2 90W Nordic
(KB.I170A.045)
Danish/
Continental
AS7740G-
336G50Mn
EMEA Eastern
Europe
AS7740G-336G50Mn W7HP64ATEU7 MC
MADISON_PRO1GBCbk_V3 4G+2G/500_L/6L2.2/5R/
CB_bgn_0.3D_HG_ENQ1
Ci3330M MADISON_PRO 1G-DDR3
(64*16*8)
SO4GBIII10
/
SO2GBIII10
N500GB5.4KS NSM8XS 5 in 1-
Build in
3rd WiFi 2x2 BGN N 6CELL2.2 90W SLO/CRO
(KB.I170A.049)
Continental
AS7740G-
338G50Mn
EMEA Eastern
Europe
AS7740G-338G50Mn W7HP64ATEU7 MC
MADISON_PRO1GBCbk_V3 2*4G/500_L/6L2.2/5R/
CB_bgn_0.3D_HG_SL11
Ci3330M MADISON_PRO 1G-DDR3
(64*16*8)
SO4GBIII10 N500GB5.4KS NSM8XS 5 in 1-
Build in
3rd WiFi 2x2 BGN N 6CELL2.2 90W SLO/CRO
(KB.I170A.049)
Continental
AS7740G-
336G50Mn
EMEA Eastern
Europe
AS7740G-336G50Mn W7HP64ATEU7 MC
MADISON_PRO1GBCbk_V3 4G+2G/500_L/6L2.2/5R/
CB_bgn_0.3D_HG_SL11
Ci3330M MADISON_PRO 1G-DDR3
(64*16*8)
SO4GBIII10
/
SO2GBIII10
N500GB5.4KS NSM8XS 5 in 1-
Build in
3rd WiFi 2x2 BGN N 6CELL2.2 90W SLO/CRO
(KB.I170A.049)
Continental
AS7740G-
336G50Mn
EMEA Serbia/
Macedonia
AS7740G-336G50Mn W7HP64ATCS1 MC
MADISON_PRO1GBCbk_V3 4G+2G/500_L/6L2.2/5R/
CB_bgn_0.3D_HG_SL11
Ci3330M MADISON_PRO 1G-DDR3
(64*16*8)
SO4GBIII10
/
SO2GBIII10
N500GB5.4KS NSM8XS 5 in 1-
Build in
3rd WiFi 2x2 BGN N 6CELL2.2 90W SLO/CRO
(KB.I170A.049)
Continental
AS7740G-
336G50Mn
EMEA Czech AS7740G-336G50Mn W7HP64ATCZ2 MC
MADISON_PRO1GBCbk_V3 4G+2G/500_L/6L2.2/5R/
CB_bgn_0.3D_HG_SK11
Ci3330M MADISON_PRO 1G-DDR3
(64*16*8)
SO4GBIII10
/
SO2GBIII10
N500GB5.4KS NSM8XS 5 in 1-
Build in
3rd WiFi 2x2 BGN N 6CELL2.2 90W CZ/SK
(KB.I170A.035)
Continental
AS7740G-
336G50Mn
EMEA Spain AS7740G-336G50Mn W7HP64ATES1 MC
MADISON_PRO1GBCbk_V3 4G+2G/500_L/6L2.2/5R/
CB_bgn_0.3D_HG_ES51
Ci3330M MADISON_PRO 1G-DDR3
(64*16*8)
SO4GBIII10
/
SO2GBIII10
N500GB5.4KS NSM8XS 5 in 1-
Build in
3rd WiFi 2x2 BGN N 6CELL2.2 90W Spanish
(KB.I170A.050)
Continental
AS7740G-
336G50Mn
EMEA UK AS7740G-336G50Mn W7HP64ATGB1 MC
MADISON_PRO1GBCbk_V3 4G+2G/500_L/6L2.2/5R/
CB_bgn_0.3D_HG_EN11
Ci3330M MADISON_PRO 1G-DDR3
(64*16*8)
SO4GBIII10
/
SO2GBIII10
N500GB5.4KS NSM8XS 5 in 1-
Build in
3rd WiFi 2x2 BGN N 6CELL2.2 90W UK
(KB.I170A.055)
UK
AS7740G-
336G50Mn
EMEA Cyprus AS7740G-336G50Mn W7HP64ATCY1 MC
MADISON_PRO1GBCbk_V3 4G+2G/500_L/6L2.2/5R/
CB_bgn_0.3D_HG_ES61
Ci3330M MADISON_PRO 1G-DDR3
(64*16*8)
SO4GBIII10
/
SO2GBIII10
N500GB5.4KS NSM8XS 5 in 1-
Build in
3rd WiFi 2x2 BGN N 6CELL2.2 90W UK
(KB.I170A.055)
UK
AS7740G-
336G50Mn
EMEA Latvia AS7740G-336G50Mn W7HP64ATLV1 MC
MADISON_PRO1GBCbk_V3 4G+2G/500_L/6L2.2/5R/
CB_bgn_0.3D_HG_RU22
Ci3330M MADISON_PRO 1G-DDR3
(64*16*8)
SO4GBIII10
/
SO2GBIII10
N500GB5.4KS NSM8XS 5 in 1-
Build in
3rd WiFi 2x2 BGN N 6CELL2.2 90W Russian
(KB.I170A.048)
Continental
AS7740G-
336G50Mi
EMEA Ukraine AS7740G-336G50Mi W7HP64RUATUK1 MC
MADISON_PRO1GBCbk_V3 4G+2G/500_L/6L2.2/5R/
CB_bg_0.3D_HG_RU61
Ci3330M MADISON_PRO 1G-DDR3
(64*16*8)
SO4GBIII10
/
SO2GBIII10
N500GB5.4KS NSM8XS 5 in 1-
Build in
3rd WiFi BG N 6CELL2.2 90W Russian
(KB.I170A.048)
Continental
AS7740G-
336G50Mi
EMEA Russia AS7740G-336G50Mi W7HP64RUATRU1 MC
MADISON_PRO1GBCbk_V3 4G+2G/500_L/6L2.2/5R/
CB_bg_0.3D_HG_RU11
Ci3330M MADISON_PRO 1G-DDR3
(64*16*8)
SO4GBIII10
/
SO2GBIII10
N500GB5.4KS NSM8XS 5 in 1-
Build in
3rd WiFi BG N 6CELL2.2 90W Russian
(KB.I170A.048)
Continental
AS7740G-
334G50Mi
EMEA Ukraine AS7740G-334G50Mi W7HP64RUATUK1 MC
MADISON_PRO1GBCbk_V3 2*2G/500_L/6L2.2/5R/
CB_bg_0.3D_HG_RU61
Ci3330M MADISON_PRO 1G-DDR3
(64*16*8)
SO4GBIII10
/
SO2GBIII10
N500GB5.4KS NSM8XS 5 in 1-
Build in
3rd WiFi BG N 6CELL2.2 90W Russian
(KB.I170A.048)
Continental
AS7740G-
334G50Mi
EMEA Russia AS7740G-334G50Mi W7HP64RUATRU1 MC
MADISON_PRO1GBCbk_V3 2*2G/500_L/6L2.2/5R/
CB_bg_0.3D_HG_RU11
Ci3330M MADISON_PRO 1G-DDR3
(64*16*8)
SO4GBIII10
/
SO2GBIII10
N500GB5.4KS NSM8XS 5 in 1-
Build in
3rd WiFi BG N 6CELL2.2 90W Russian
(KB.I170A.048)
Continental
AS7740G-
336G50Mn
EMEA Middle East AS7740G-336G50Mn EM W7HP64EMATME4 MC
MADISON_PRO1GBCbk_V3 4G+2G/500_L/6L2.2/5R/
CB_bgn_0.3D_HG_RU61
Ci3330M MADISON_PRO 1G-DDR3
(64*16*8)
SO4GBIII10
/
SO2GBIII10
N500GB5.4KS NSM8XS 5 in 1-
Build in
3rd WiFi 2x2 BGN N 6CELL2.2 90W Russian
(KB.I170A.048)
Continental
AS7740G-
334G50Mn
EMEA Middle East AS7740G-334G50Mn EM W7HP64EMATME4 MC
MADISON_PRO1GBCbk_V3 2*2G/500_L/6L2.2/5R/
CB_bgn_0.3D_HG_RU61
Ci3330M MADISON_PRO 1G-DDR3
(64*16*8)
SO4GBIII10
/
SO2GBIII10
N500GB5.4KS NSM8XS 5 in 1-
Build in
3rd WiFi 2x2 BGN N 6CELL2.2 90W Russian
(KB.I170A.048)
Continental
AS7740G-
336G50Mn
EMEA Middle East AS7740G-336G50Mn EM W7HP64EMATME4 MC
MADISON_PRO1GBCbk_V3 4G+2G/500_L/6L2.2/5R/
CB_bgn_0.3D_HG_ES61
Ci3330M MADISON_PRO 1G-DDR3
(64*16*8)
SO4GBIII10
/
SO2GBIII10
N500GB5.4KS NSM8XS 5 in 1-
Build in
3rd WiFi 2x2 BGN N 6CELL2.2 90W Russian
(KB.I170A.048)
Continental
AS7740G-
336G50Mn
EMEA Turkey AS7740G-336G50Mn EM W7HP64EMATTR1 MC
MADISON_PRO1GBCbk_V3 4G+2G/500_L/6L2.2/5R/
CB_bgn_0.3D_HG_TR31
Ci3330M MADISON_PRO 1G-DDR3
(64*16*8)
SO4GBIII10
/
SO2GBIII10
N500GB5.4KS NSM8XS 5 in 1-
Build in
3rd WiFi 2x2 BGN N 6CELL2.2 90W Turkish
(KB.I170A.054)
Continental
AS7740G-
334G50Mn
EMEA Turkey AS7740G-334G50Mn EM W7HP64EMATTR1 MC
MADISON_PRO1GBCbk_V3 2*2G/500_L/6L2.2/5R/
CB_bgn_0.3D_HG_TR31
Ci3330M MADISON_PRO 1G-DDR3
(64*16*8)
SO4GBIII10
/
SO2GBIII10
N500GB5.4KS NSM8XS 5 in 1-
Build in
3rd WiFi 2x2 BGN N 6CELL2.2 90W Turkish
(KB.I170A.054)
Continental

130 Appendix A
AS7740G-
336G50Mn
EMEA Belgium AS7740G-336G50Mn W7HP64ATBE1 MC
MADISON_PRO1GBCbk_V3 4G+2G/500_L/6L2.2/5R/
CB_bgn_0.3D_HG_NL11
Ci3330M MADISON_PRO 1G-DDR3
(64*16*8)
SO4GBIII10
/
SO2GBIII10
N500GB5.4KS NSM8XS 5 in 1-
Build in
3rd WiFi 2x2 BGN N 6CELL2.2 90W Belgium
(KB.I170A.033)
Continental
AS7740G-
336G50Mn
EMEA Middle East AS7740G-336G50Mn EM W7HP64EMATME2 MC
MADISON_PRO1GBCbk_V3 4G+2G/500_L/6L2.2/5R/
CB_bgn_0.3D_HG_ES61
Ci3330M MADISON_PRO 1G-DDR3
(64*16*8)
SO4GBIII10
/
SO2GBIII10
N500GB5.4KS NSM8XS 5 in 1-
Build in
3rd WiFi 2x2 BGN N 6CELL2.2 90W Arabic
(KB.I170A.032)
UK and US-
110V
AS7740G-
336G50Mn
EMEA Middle East AS7740G-336G50Mn EM W7HP64EMATME2 MC
MADISON_PRO1GBCbk_V3 4G+2G/500_L/6L2.2/5R/
CB_bgn_0.3D_HG_AR21
Ci3330M MADISON_PRO 1G-DDR3
(64*16*8)
SO4GBIII10
/
SO2GBIII10
N500GB5.4KS NSM8XS 5 in 1-
Build in
3rd WiFi 2x2 BGN N 6CELL2.2 90W Arabic
(KB.I170A.032)
UK and US-
110V
AS7740G-
336G50Mn
EMEA Middle East AS7740G-336G50Mn EM W7HP64EMATME2 MC
MADISON_PRO1GBCbk_V3 4G+2G/500_L/6L2.2/5R/
CB_bgn_0.3D_HG_AR11
Ci3330M MADISON_PRO 1G-DDR3
(64*16*8)
SO4GBIII10
/
SO2GBIII10
N500GB5.4KS NSM8XS 5 in 1-
Build in
3rd WiFi 2x2 BGN N 6CELL2.2 90W Arabic
(KB.I170A.032)
UK and US-
110V
AS7740G-
334G50Mn
EMEA Middle East AS7740G-334G50Mn EM W7HP64EMATME2 MC
MADISON_PRO1GBCbk_V3 2*2G/500_L/6L2.2/5R/
CB_bgn_0.3D_HG_ES61
Ci3330M MADISON_PRO 1G-DDR3
(64*16*8)
SO4GBIII10
/
SO2GBIII10
N500GB5.4KS NSM8XS 5 in 1-
Build in
3rd WiFi 2x2 BGN N 6CELL2.2 90W Arabic
(KB.I170A.032)
UK and US-
110V
AS7740G-
336G50Mn
EMEA Italy AS7740G-336G50Mn W7HP64ATIT1 MC
MADISON_PRO1GBCbk_V3 4G+2G/500_L/6L2.2/5R/
CB_bgn_0.3D_HG_IT11
Ci3330M MADISON_PRO 1G-DDR3
(64*16*8)
SO4GBIII10
/
SO2GBIII10
N500GB5.4KS NSM8XS 5 in 1-
Build in
3rd WiFi 2x2 BGN N 6CELL2.2 90W Italian
(KB.I170A.043)
Italian
AS7740G-
336G50Mn
EMEA Hungary AS7740G-336G50Mn W7HP64ATHU1 MC
MADISON_PRO1GBCbk_V3 4G+2G/500_L/6L2.2/5R/
CB_bgn_0.3D_HG_HU11
Ci3330M MADISON_PRO 1G-DDR3
(64*16*8)
SO4GBIII10
/
SO2GBIII10
N500GB5.4KS NSM8XS 5 in 1-
Build in
3rd WiFi 2x2 BGN N 6CELL2.2 90W Hungarian
(KB.I170A.042)
Continental
AS7740G-
336G50Mn
EMEA Middle East AS7740G-336G50Mn EM W7HP64EMATME6 MC
MADISON_PRO1GBCbk_V3 4G+2G/500_L/6L2.2/5R/
CB_bgn_0.3D_HG_ES61
Ci3330M MADISON_PRO 1G-DDR3
(64*16*8)
SO4GBIII10
/
SO2GBIII10
N500GB5.4KS NSM8XS 5 in 1-
Build in
3rd WiFi 2x2 BGN N 6CELL2.2 90W US International
(KB.I170A.056)
UK
AS7740G-
336G50Mn
EMEA South Africa AS7740G-336G50Mn EM W7HP64EMATZA4 MC
MADISON_PRO1GBCbk_V3 4G+2G/500_L/6L2.2/5R/
CB_bgn_0.3D_HG_ES61
Ci3330M MADISON_PRO 1G-DDR3
(64*16*8)
SO4GBIII10
/
SO2GBIII10
N500GB5.4KS NSM8XS 5 in 1-
Build in
3rd WiFi 2x2 BGN N 6CELL2.2 90W US International
(KB.I170A.056)
UK
AS7740G-
336G50Mn
EMEA South Africa AS7740G-336G50Mn EM W7HP64EMATZA2 MC
MADISON_PRO1GBCbk_V3 4G+2G/500_L/6L2.2/5R/
CB_bgn_0.3D_HG_ES61
Ci3330M MADISON_PRO 1G-DDR3
(64*16*8)
SO4GBIII10
/
SO2GBIII10
N500GB5.4KS NSM8XS 5 in 1-
Build in
3rd WiFi 2x2 BGN N 6CELL2.2 90W US International
(KB.I170A.056)
AF
AS7740G-
628G64Bn
EMEA Holland AS7740G-628G64Bn W7HP64ATNL1 MC
MADISON_PRO1GBCbk_V3 2*4G/640/BT/6L2.2/5R/
CB_bgn_0.3D_HG_NL11
Ci7620M MADISON_PRO 1G-DDR3
(64*16*8)
SO4GBIII10 N640GB5.4KS NBDCB4XS 5 in 1-
Build in
3rd WiFi 2x2 BGN BT 2.1 6CELL2.2 90W US International
(KB.I170A.056)
Continental
AS7740G-
628G64Bn
EMEA Luxembourg AS7740G-628G64Bn W7HP64ATLU3 MC
MADISON_PRO1GBCbk_V3 2*4G/640/BT/6L2.2/5R/
CB_bgn_0.3D_HG_IT41
Ci7620M MADISON_PRO 1G-DDR3
(64*16*8)
SO4GBIII10 N640GB5.4KS NBDCB4XS 5 in 1-
Build in
3rd WiFi 2x2 BGN BT 2.1 6CELL2.2 90W Swiss/G
(KB.I170A.052)
Continental
AS7740G-
628G64Bn
EMEA Belgium AS7740G-628G64Bn W7HP64ATBE1 MC
MADISON_PRO1GBCbk_V3 2*4G/640/BT/6L2.2/5R/
CB_bgn_0.3D_HG_NL11
Ci7620M MADISON_PRO 1G-DDR3
(64*16*8)
SO4GBIII10 N640GB5.4KS NBDCB4XS 5 in 1-
Build in
3rd WiFi 2x2 BGN BT 2.1 6CELL2.2 90W Belgium
(KB.I170A.033)
Continental
AS7740G-
438G64Mn
EMEA Holland AS7740G-438G64Mn W7HP64ATNL1 MC
MADISON_PRO1GBCbk_V3 2*4G/640/BT/6L2.2/5R/
CB_bgn_0.3D_HG_NL11
Ci5430M MADISON_PRO 1G-DDR3
(64*16*8)
SO4GBIII10 N640GB5.4KS NSM8XS 5 in 1-
Build in
3rd WiFi 2x2 BGN BT 2.1 6CELL2.2 90W US International
(KB.I170A.056)
Continental
AS7740G-
438G64Mn
EMEA Luxembourg AS7740G-438G64Mn W7HP64ATLU3 MC
MADISON_PRO1GBCbk_V3 2*4G/640/BT/6L2.2/5R/
CB_bgn_0.3D_HG_IT41
Ci5430M MADISON_PRO 1G-DDR3
(64*16*8)
SO4GBIII10 N640GB5.4KS NSM8XS 5 in 1-
Build in
3rd WiFi 2x2 BGN BT 2.1 6CELL2.2 90W Swiss/G
(KB.I170A.052)
Continental
AS7740G-
438G64Mn
EMEA Belgium AS7740G-438G64Mn W7HP64ATBE1 MC
MADISON_PRO1GBCbk_V3 2*4G/640/BT/6L2.2/5R/
CB_bgn_0.3D_HG_NL11
Ci5430M MADISON_PRO 1G-DDR3
(64*16*8)
SO4GBIII10 N640GB5.4KS NSM8XS 5 in 1-
Build in
3rd WiFi 2x2 BGN BT 2.1 6CELL2.2 90W Belgium
(KB.I170A.033)
Continental
AS7740G-
334G64Mn
EMEA Holland AS7740G-334G64Mn W7HP64ATNL1 MC
MADISON_PRO1GBCbk_V3 2*2G/640/6L2.2/5R/
CB_bgn_0.3D_HG_NL11
Ci3330M MADISON_PRO 1G-DDR3
(64*16*8)
SO2GBIII10 N640GB5.4KS NSM8XS 5 in 1-
Build in
3rd WiFi 2x2 BGN N 6CELL2.2 90W US International
(KB.I170A.056)
Continental
AS7740G-
334G64Mn
EMEA Luxembourg AS7740G-334G64Mn W7HP64ATLU3 MC
MADISON_PRO1GBCbk_V3 2*2G/640/6L2.2/5R/
CB_bgn_0.3D_HG_IT41
Ci3330M MADISON_PRO 1G-DDR3
(64*16*8)
SO2GBIII10 N640GB5.4KS NSM8XS 5 in 1-
Build in
3rd WiFi 2x2 BGN N 6CELL2.2 90W Swiss/G
(KB.I170A.052)
Continental
AS7740G-
334G64Mn
EMEA Belgium AS7740G-334G64Mn W7HP64ATBE1 MC
MADISON_PRO1GBCbk_V3 2*2G/640/6L2.2/5R/
CB_bgn_0.3D_HG_NL11
Ci3330M MADISON_PRO 1G-DDR3
(64*16*8)
SO2GBIII10 N640GB5.4KS NSM8XS 5 in 1-
Build in
3rd WiFi 2x2 BGN N 6CELL2.2 90W Belgium
(KB.I170A.033)
Continental
AS7740G-
434G50Mn
EMEA South Africa AS7740G-434G50Mn EM W7HP64EMATZA2 MC
MADISON_PRO1GBCbk_V3 2*2G/500_L/BT/6L2.2/5R/
CB_bgn_0.3D_HG_ES61
Ci5430M MADISON_PRO 1G-DDR3
(64*16*8)
SO2GBIII10 N500GB5.4KS NSM8XS 5 in 1-
Build in
3rd WiFi 2x2 BGN BT 2.1 6CELL2.2 90W US International
(KB.I170A.056)
AF
AS7740G-
334G50Mn
EMEA Middle East AS7740G-334G50Mn EM W7HP64EMATME2 MC
MADISON_PRO1GBCbk_V3 2*2G/500_L/6L2.2/5R/
CB_bgn_0.3D_HG_AR11
Ci3330M MADISON_PRO 1G-DDR3
(64*16*8)
SO2GBIII10 N500GB5.4KS NSM8XS 5 in 1-
Build in
3rd WiFi 2x2 BGN N 6CELL2.2 90W Arabic
(KB.I170A.032)
UK and US-
110V

Appendix A 131
AS7740G-
334G50Mn
EMEA France AS7740G-334G50Mn W7HP64ATFR1 MC
MADISON_PRO1GBCbk_V3 2*2G/500_L/6L2.2/5R/
CB_bgn_0.3D_HG_FR21
Ci3330M MADISON_PRO 1G-DDR3
(64*16*8)
SO2GBIII10 N500GB5.4KS NSM8XS 5 in 1-
Build in
3rd WiFi 2x2 BGN N 6CELL2.2 90W French
(KB.I170A.039)
Continental
AS7740G-
334G50Mn
EMEA Middle East AS7740G-334G50Mn EM W7HP64EMATME3 MC
MADISON_PRO1GBCbk_V3 2*2G/500_L/6L2.2/5R/
CB_bgn_0.3D_HG_ES81
Ci3330M MADISON_PRO 1G-DDR3
(64*16*8)
SO2GBIII10 N500GB5.4KS NSM8XS 5 in 1-
Build in
3rd WiFi 2x2 BGN N 6CELL2.2 90W French
(KB.I170A.039)
Continental
AS7740G-
334G50Mn
EMEA Holland AS7740G-334G50Mn W7HP64ATNL1 MC
MADISON_PRO1GBCbk_V3 2*2G/500_L/6L2.2/5R/
CB_bgn_0.3D_HG_NL11
Ci3330M MADISON_PRO 1G-DDR3
(64*16*8)
SO2GBIII10 N500GB5.4KS NSM8XS 5 in 1-
Build in
3rd WiFi 2x2 BGN N 6CELL2.2 90W US International
(KB.I170A.056)
Continental
AS7740G-
334G50Mn
EMEA Poland AS7740G-334G50Mn W7HP64ATPL1 MC
MADISON_PRO1GBCbk_V3 2*2G/500_L/6L2.2/5R/
CB_bgn_0.3D_HG_PL11
Ci3330M MADISON_PRO 1G-DDR3
(64*16*8)
SO2GBIII10 N500GB5.4KS NSM8XS 5 in 1-
Build in
3rd WiFi 2x2 BGN N 6CELL2.2 90W US International
(KB.I170A.056)
Continental
AS7740G-
334G50Mn
EMEA South Africa AS7740G-334G50Mn EM W7HP64EMATZA4 MC
MADISON_PRO1GBCbk_V3 2*2G/500_L/6L2.2/5R/
CB_bgn_0.3D_HG_ES61
Ci3330M MADISON_PRO 1G-DDR3
(64*16*8)
SO2GBIII10 N500GB5.4KS NSM8XS 5 in 1-
Build in
3rd WiFi 2x2 BGN N 6CELL2.2 90W US International
(KB.I170A.056)
UK
AS7740G-
334G50Mn
EMEA Middle East AS7740G-334G50Mn EM W7HP64EMATME6 MC
MADISON_PRO1GBCbk_V3 2*2G/500_L/6L2.2/5R/
CB_bgn_0.3D_HG_ES61
Ci3330M MADISON_PRO 1G-DDR3
(64*16*8)
SO2GBIII10 N500GB5.4KS NSM8XS 5 in 1-
Build in
3rd WiFi 2x2 BGN N 6CELL2.2 90W US International
(KB.I170A.056)
UK
AS7740G-
334G50Mn
EMEA Germany AS7740G-334G50Mn W7HP64ATDE1 MC
MADISON_PRO1GBCbk_V3 2*2G/500_L/6L2.2/5R/
CB_bgn_0.3D_HG_DE11
Ci3330M MADISON_PRO 1G-DDR3
(64*16*8)
SO2GBIII10 N500GB5.4KS NSM8XS 5 in 1-
Build in
3rd WiFi 2x2 BGN N 6CELL2.2 90W German
(KB.I170A.040)
Continental
AS7740G-
334G50Mn
EMEA Middle East AS7740G-334G50Mn EM W7HP64EMATME2 MC
MADISON_PRO1GBCbk_V3 2*2G/500_L/6L2.2/5R/
CB_bgn_0.3D_HG_AR21
Ci3330M MADISON_PRO 1G-DDR3
(64*16*8)
SO2GBIII10 N500GB5.4KS NSM8XS 5 in 1-
Build in
3rd WiFi 2x2 BGN N 6CELL2.2 90W Arabic
(KB.I170A.032)
UK and US-
110V
AS7740G-
334G50Mn
EMEA Middle East AS7740G-334G50Mn EM W7HP64EMATME4 MC
MADISON_PRO1GBCbk_V3 2*2G/500_L/6L2.2/5R/
CB_bgn_0.3D_HG_ES61
Ci3330M MADISON_PRO 1G-DDR3
(64*16*8)
SO2GBIII10 N500GB5.4KS NSM8XS 5 in 1-
Build in
3rd WiFi 2x2 BGN N 6CELL2.2 90W Russian
(KB.I170A.048)
Continental
AS7740G-
438G64Mi
EMEA Russia AS7740G-438G64Mi W7HP64RUATRU1 MC
MADISON_PRO1GBCbk_V3 2*4G/640/6L2.2/5R/
CB_bg_0.3D_HG_RU11
Ci5430M MADISON_PRO 1G-DDR3
(64*16*8)
SO4GBIII10 N640GB5.4KS NSM8XS 5 in 1-
Build in
3rd WiFi BG N 6CELL2.2 90W Russian
(KB.I170A.048)
Continental
AS7740G-
434G64Mi
EMEA Russia AS7740G-434G64Mi W7HP64RUATRU1 MC
MADISON_PRO1GBCbk_V3 2*2G/640/6L2.2/5R/
CB_bg_0.3D_HG_RU11
Ci5430M MADISON_PRO 1G-DDR3
(64*16*8)
SO2GBIII10 N640GB5.4KS NSM8XS 5 in 1-
Build in
3rd WiFi BG N 6CELL2.2 90W Russian
(KB.I170A.048)
Continental
AS7740G-
334G32Mi
EMEA Russia AS7740G-334G32Mi W7HP64RUATRU1 MC
MADISON_PRO1GBCbk_V3 2*2G/320/BT/8L2.4/5R/
CB_bg_0.3D_HG_RU11
Ci3330M MADISON_PRO 1G-DDR3
(64*16*8)
SO2GBIII10 N320GB5.4KS NSM8XS 5 in 1-
Build in
3rd WiFi BG BT 2.1 8CELL2.4 90W Russian
(KB.I170A.048)
Continental
AS7740G-
434G50Mi
EMEA Russia AS7740G-434G50Mi W7HP64RUATRU1 MC
MADISON_PRO1GBCbk_V3 2*2G/500_L/BT/8L2.4/5R/
CB_bg_0.3D_HG_RU11
Ci5430M MADISON_PRO 1G-DDR3
(64*16*8)
SO2GBIII10 N500GB5.4KS NSM8XS 5 in 1-
Build in
3rd WiFi BG BT 2.1 8CELL2.4 90W Russian
(KB.I170A.048)
Continental
AS7740G-
334G50Mi
EMEA Russia AS7740G-334G50Mi W7HP64RUATRU1 MC
MADISON_PRO1GBCbk_V3 2*2G/500_L/8L2.4/5R/
CB_bg_0.3D_HG_RU11
Ci3330M MADISON_PRO 1G-DDR3
(64*16*8)
SO2GBIII10 N500GB5.4KS NSM8XS 5 in 1-
Build in
3rd WiFi BG N 8CELL2.4 90W Russian
(KB.I170A.048)
Continental
AS7740G-
626G50Mi
EMEA Russia AS7740G-626G50Mi W7HP64RUATRU1 MC
MADISON_PRO1GBCbk_V3 4G+2G/500_L/8L2.4/5R/
CB_bg_0.3D_HG_RU11
Ci7620M MADISON_PRO 1G-DDR3
(64*16*8)
SO4GBIII10
/
SO2GBIII10
N500GB5.4KS NSM8XS 5 in 1-
Build in
3rd WiFi BG N 8CELL2.4 90W Russian
(KB.I170A.048)
Continental
AS7740G-
334G50Mn
EMEA Latvia AS7740G-334G50Mn W7HP64ATLV1 MC
MADISON_PRO1GBCbk_V3 2*2G/500_L/8L2.4/5R/
CB_bgn_0.3D_HG_RU22
Ci3330M MADISON_PRO 1G-DDR3
(64*16*8)
SO2GBIII10 N500GB5.4KS NSM8XS 5 in 1-
Build in
3rd WiFi 2x2 BGN N 8CELL2.4 90W Russian
(KB.I170A.048)
Continental
AS7740G-
334G50Mn
EMEA Latvia AS7740G-334G50Mn W7HP64ATLV1 MC
MADISON_PRO1GBCbk_V3 2*2G/500_L/6L2.2/5R/
CB_bgn_0.3D_HG_RU22
Ci3330M MADISON_PRO 1G-DDR3
(64*16*8)
SO2GBIII10 N500GB5.4KS NSM8XS 5 in 1-
Build in
3rd WiFi 2x2 BGN N 6CELL2.2 90W Russian
(KB.I170A.048)
Continental
AS7740G-
334G50Mn
EMEA Belgium AS7740G-334G50Mn W7HP64ATBE1 MC
MADISON_PRO1GBCbk_V3 2*2G/500_L/8L2.4/5R/
CB_bgn_0.3D_HG_NL11
Ci3330M MADISON_PRO 1G-DDR3
(64*16*8)
SO2GBIII10 N500GB5.4KS NSM8XS 5 in 1-
Build in
3rd WiFi 2x2 BGN N 8CELL2.4 90W Belgium
(KB.I170A.033)
Continental
AS7740G-
334G50Mn
EMEA Belgium AS7740G-334G50Mn W7HP64ATBE1 MC
MADISON_PRO1GBCbk_V3 2*2G/500_L/6L2.2/5R/
CB_bgn_0.3D_HG_NL11
Ci3330M MADISON_PRO 1G-DDR3
(64*16*8)
SO2GBIII10 N500GB5.4KS NSM8XS 5 in 1-
Build in
3rd WiFi 2x2 BGN N 6CELL2.2 90W Belgium
(KB.I170A.033)
Continental
AS7740G-
334G50Mn
EMEA Italy AS7740G-334G50Mn W7HP64ATIT1 MC
MADISON_PRO1GBCbk_V3 2*2G/500_L/8L2.4/5R/
CB_bgn_0.3D_HG_IT11
Ci3330M MADISON_PRO 1G-DDR3
(64*16*8)
SO2GBIII10 N500GB5.4KS NSM8XS 5 in 1-
Build in
3rd WiFi 2x2 BGN N 8CELL2.4 90W Italian
(KB.I170A.043)
Italian
AS7740G-
334G50Mn
EMEA Italy AS7740G-334G50Mn W7HP64ATIT1 MC
MADISON_PRO1GBCbk_V3 2*2G/500_L/6L2.2/5R/
CB_bgn_0.3D_HG_IT11
Ci3330M MADISON_PRO 1G-DDR3
(64*16*8)
SO2GBIII10 N500GB5.4KS NSM8XS 5 in 1-
Build in
3rd WiFi 2x2 BGN N 6CELL2.2 90W Italian
(KB.I170A.043)
Italian

132 Appendix A
AS7740G-
334G50Mn
EMEA Hungary AS7740G-334G50Mn W7HP64ATHU1 MC
MADISON_PRO1GBCbk_V3 2*2G/500_L/8L2.4/5R/
CB_bgn_0.3D_HG_HU11
Ci3330M MADISON_PRO 1G-DDR3
(64*16*8)
SO2GBIII10 N500GB5.4KS NSM8XS 5 in 1-
Build in
3rd WiFi 2x2 BGN N 8CELL2.4 90W Hungarian
(KB.I170A.042)
Continental
AS7740G-
334G50Mn
EMEA Hungary AS7740G-334G50Mn W7HP64ATHU1 MC
MADISON_PRO1GBCbk_V3 2*2G/500_L/6L2.2/5R/
CB_bgn_0.3D_HG_HU11
Ci3330M MADISON_PRO 1G-DDR3
(64*16*8)
SO2GBIII10 N500GB5.4KS NSM8XS 5 in 1-
Build in
3rd WiFi 2x2 BGN N 6CELL2.2 90W Hungarian
(KB.I170A.042)
Continental
AS7740G-
334G50Mn
EMEA Poland AS7740G-334G50Mn W7HP64ATPL1 MC
MADISON_PRO1GBCbk_V3 2*2G/500_L/8L2.4/5R/
CB_bgn_0.3D_HG_PL11
Ci3330M MADISON_PRO 1G-DDR3
(64*16*8)
SO2GBIII10 N500GB5.4KS NSM8XS 5 in 1-
Build in
3rd WiFi 2x2 BGN N 8CELL2.4 90W US International
(KB.I170A.056)
Continental
AS7740G-
334G50Mn
EMEA Holland AS7740G-334G50Mn W7HP64ATNL1 MC
MADISON_PRO1GBCbk_V3 2*2G/500_L/8L2.4/5R/
CB_bgn_0.3D_HG_NL11
Ci3330M MADISON_PRO 1G-DDR3
(64*16*8)
SO2GBIII10 N500GB5.4KS NSM8XS 5 in 1-
Build in
3rd WiFi 2x2 BGN N 8CELL2.4 90W US International
(KB.I170A.056)
Continental
AS7740G-
334G50Mn
EMEA Eastern
Europe
AS7740G-334G50Mn W7HP64ATEU5 MC
MADISON_PRO1GBCbk_V3 2*2G/500_L/8L2.4/5R/
CB_bgn_0.3D_HG_RO11
Ci3330M MADISON_PRO 1G-DDR3
(64*16*8)
SO2GBIII10 N500GB5.4KS NSM8XS 5 in 1-
Build in
3rd WiFi 2x2 BGN N 8CELL2.4 90W US International
(KB.I170A.056)
Continental
AS7740G-
334G50Mn
EMEA Eastern
Europe
AS7740G-334G50Mn W7HP64ATEU5 MC
MADISON_PRO1GBCbk_V3 2*2G/500_L/8L2.4/5R/
CB_bgn_0.3D_HG_PL71
Ci3330M MADISON_PRO 1G-DDR3
(64*16*8)
SO2GBIII10 N500GB5.4KS NSM8XS 5 in 1-
Build in
3rd WiFi 2x2 BGN N 8CELL2.4 90W US International
(KB.I170A.056)
Continental
AS7740G-
334G50Mn
EMEA Eastern
Europe
AS7740G-334G50Mn W7HP64ATEU5 MC
MADISON_PRO1GBCbk_V3 2*2G/500_L/6L2.2/5R/
CB_bgn_0.3D_HG_RO11
Ci3330M MADISON_PRO 1G-DDR3
(64*16*8)
SO2GBIII10 N500GB5.4KS NSM8XS 5 in 1-
Build in
3rd WiFi 2x2 BGN N 6CELL2.2 90W US International
(KB.I170A.056)
Continental
AS7740G-
334G50Mn
EMEA Eastern
Europe
AS7740G-334G50Mn W7HP64ATEU5 MC
MADISON_PRO1GBCbk_V3 2*2G/500_L/6L2.2/5R/
CB_bgn_0.3D_HG_PL71
Ci3330M MADISON_PRO 1G-DDR3
(64*16*8)
SO2GBIII10 N500GB5.4KS NSM8XS 5 in 1-
Build in
3rd WiFi 2x2 BGN N 6CELL2.2 90W US International
(KB.I170A.056)
Continental
AS7740G-
334G50Mn
EMEA South Africa AS7740G-334G50Mn EM W7HP64EMATZA1 MC
MADISON_PRO1GBCbk_V3 2*2G/500_L/6L2.2/5R/
CB_bgn_0.3D_HG_ES81
Ci3330M MADISON_PRO 1G-DDR3
(64*16*8)
SO2GBIII10 N500GB5.4KS NSM8XS 5 in 1-
Build in
3rd WiFi 2x2 BGN N 6CELL2.2 90W French
(KB.I170A.039)
Continental
AS7740G-
334G50Mn
EMEA France AS7740G-334G50Mn W7HP64ATFR1 MC
MADISON_PRO1GBCbk_V3 2*2G/500_L/8L2.4/5R/
CB_bgn_0.3D_HG_FR21
Ci3330M MADISON_PRO 1G-DDR3
(64*16*8)
SO2GBIII10 N500GB5.4KS NSM8XS 5 in 1-
Build in
3rd WiFi 2x2 BGN N 8CELL2.4 90W French
(KB.I170A.039)
Continental
AS7740G-
334G50Mn
EMEA Portugal AS7740G-334G50Mn W7HP64ATPT1 MC
MADISON_PRO1GBCbk_V3 2*2G/500_L/8L2.4/5R/
CB_bgn_0.3D_HG_PT11
Ci3330M MADISON_PRO 1G-DDR3
(64*16*8)
SO2GBIII10 N500GB5.4KS NSM8XS 5 in 1-
Build in
3rd WiFi 2x2 BGN N 8CELL2.4 90W Portuguese
(KB.I170A.047)
Continental
AS7740G-
334G50Mn
EMEA Portugal AS7740G-334G50Mn W7HP64ATPT1 MC
MADISON_PRO1GBCbk_V3 2*2G/500_L/6L2.2/5R/
CB_bgn_0.3D_HG_PT11
Ci3330M MADISON_PRO 1G-DDR3
(64*16*8)
SO2GBIII10 N500GB5.4KS NSM8XS 5 in 1-
Build in
3rd WiFi 2x2 BGN N 6CELL2.2 90W Portuguese
(KB.I170A.047)
Continental
AS7740G-
334G50Mn
EMEA Middle East AS7740G-334G50Mn EM W7HP64EMATME9 MC
MADISON_PRO1GBCbk_V3 2*2G/500_L/6L2.2/5R/
CB_bgn_0.3D_HG_ES81
Ci3330M MADISON_PRO 1G-DDR3
(64*16*8)
SO2GBIII10 N500GB5.4KS NSM8XS 5 in 1-
Build in
3rd WiFi 2x2 BGN N 6CELL2.2 90W FR/Arabic
(KB.I170A.038)
Continental
AS7740G-
334G50Mn
EMEA Algeria AS7740G-334G50Mn EM W7HP64EMATDZ1 MC
MADISON_PRO1GBCbk_V3 2*2G/500_L/6L2.2/5R/
CB_bgn_0.3D_HG_ES81
Ci3330M MADISON_PRO 1G-DDR3
(64*16*8)
SO2GBIII10 N500GB5.4KS NSM8XS 5 in 1-
Build in
3rd WiFi 2x2 BGN N 6CELL2.2 90W FR/Arabic
(KB.I170A.038)
Continental
AS7740G-
334G50Mn
EMEA Israel AS7740G-334G50Mn W7HP64ATIL1 MC
MADISON_PRO1GBCbk_V3 2*2G/500_L/8L2.4/5R/
CB_bgn_0.3D_HG_HE11
Ci3330M MADISON_PRO 1G-DDR3
(64*16*8)
SO2GBIII10 N500GB5.4KS NSM8XS 5 in 1-
Build in
3rd WiFi 2x2 BGN N 8CELL2.4 90W US International
w/ Hebrew
(KB.I170A.057)
Israel
AS7740G-
334G50Mn
EMEA Israel AS7740G-334G50Mn W7HP64ATIL1 MC
MADISON_PRO1GBCbk_V3 2*2G/500_L/6L2.2/5R/
CB_bgn_0.3D_HG_HE11
Ci3330M MADISON_PRO 1G-DDR3
(64*16*8)
SO2GBIII10 N500GB5.4KS NSM8XS 5 in 1-
Build in
3rd WiFi 2x2 BGN N 6CELL2.2 90W US International
w/ Hebrew
(KB.I170A.057)
Israel
AS7740G-
334G50Mn
EMEA Greece AS7740G-334G50Mn W7HP64ATGR1 MC
MADISON_PRO1GBCbk_V3 2*2G/500_L/8L2.4/5R/
CB_bgn_0.3D_HG_EL31
Ci3330M MADISON_PRO 1G-DDR3
(64*16*8)
SO2GBIII10 N500GB5.4KS NSM8XS 5 in 1-
Build in
3rd WiFi 2x2 BGN N 8CELL2.4 90W Greek
(KB.I170A.041)
Continental
AS7740G-
334G50Mn
EMEA Greece AS7740G-334G50Mn W7HP64ATGR1 MC
MADISON_PRO1GBCbk_V3 2*2G/500_L/6L2.2/5R/
CB_bgn_0.3D_HG_EL31
Ci3330M MADISON_PRO 1G-DDR3
(64*16*8)
SO2GBIII10 N500GB5.4KS NSM8XS 5 in 1-
Build in
3rd WiFi 2x2 BGN N 6CELL2.2 90W Greek
(KB.I170A.041)
Continental
AS7740G-
334G50Mn
EMEA Eastern
Europe
AS7740G-334G50Mn W7HP64ATEU4 MC
MADISON_PRO1GBCbk_V3 2*2G/500_L/8L2.4/5R/
CB_bgn_0.3D_HG_SV21
Ci3330M MADISON_PRO 1G-DDR3
(64*16*8)
SO2GBIII10 N500GB5.4KS NSM8XS 5 in 1-
Build in
3rd WiFi 2x2 BGN N 8CELL2.4 90W Sweden
(KB.I170A.051)
Continental
AS7740G-
334G50Mn
EMEA Eastern
Europe
AS7740G-334G50Mn W7HP64ATEU4 MC
MADISON_PRO1GBCbk_V3 2*2G/500_L/6L2.2/5R/
CB_bgn_0.3D_HG_SV21
Ci3330M MADISON_PRO 1G-DDR3
(64*16*8)
SO2GBIII10 N500GB5.4KS NSM8XS 5 in 1-
Build in
3rd WiFi 2x2 BGN N 6CELL2.2 90W Sweden
(KB.I170A.051)
Continental
AS7740G-
334G50Mn
EMEA Luxembourg AS7740G-334G50Mn W7HP64ATLU3 MC
MADISON_PRO1GBCbk_V3 2*2G/500_L/8L2.4/5R/
CB_bgn_0.3D_HG_IT41
Ci3330M MADISON_PRO 1G-DDR3
(64*16*8)
SO2GBIII10 N500GB5.4KS NSM8XS 5 in 1-
Build in
3rd WiFi 2x2 BGN N 8CELL2.4 90W Swiss/G
(KB.I170A.052)
Continental

Appendix A 133
AS7740G-
334G50Mn
EMEA Luxembourg AS7740G-334G50Mn W7HP64ATLU3 MC
MADISON_PRO1GBCbk_V3 2*2G/500_L/6L2.2/5R/
CB_bgn_0.3D_HG_IT41
Ci3330M MADISON_PRO 1G-DDR3
(64*16*8)
SO2GBIII10 N500GB5.4KS NSM8XS 5 in 1-
Build in
3rd WiFi 2x2 BGN N 6CELL2.2 90W Swiss/G
(KB.I170A.052)
Continental
AS7740G-
334G50Mn
EMEA Switzerland AS7740G-334G50Mn W7HP64ATCH1 MC
MADISON_PRO1GBCbk_V3 2*2G/500_L/8L2.4/5R/
CB_bgn_0.3D_HG_IT41
Ci3330M MADISON_PRO 1G-DDR3
(64*16*8)
SO2GBIII10 N500GB5.4KS NSM8XS 5 in 1-
Build in
3rd WiFi 2x2 BGN N 8CELL2.4 90W Swiss/G
(KB.I170A.052)
Swiss
AS7740G-
334G50Mn
EMEA Switzerland AS7740G-334G50Mn W7HP64ATCH1 MC
MADISON_PRO1GBCbk_V3 2*2G/500_L/6L2.2/5R/
CB_bgn_0.3D_HG_IT41
Ci3330M MADISON_PRO 1G-DDR3
(64*16*8)
SO2GBIII10 N500GB5.4KS NSM8XS 5 in 1-
Build in
3rd WiFi 2x2 BGN N 6CELL2.2 90W Swiss/G
(KB.I170A.052)
Swiss
AS7740G-
334G50Mn
EMEA Germany AS7740G-334G50Mn W7HP64ATDE1 MC
MADISON_PRO1GBCbk_V3 2*2G/500_L/8L2.4/5R/
CB_bgn_0.3D_HG_DE11
Ci3330M MADISON_PRO 1G-DDR3
(64*16*8)
SO2GBIII10 N500GB5.4KS NSM8XS 5 in 1-
Build in
3rd WiFi 2x2 BGN N 8CELL2.4 90W German
(KB.I170A.040)
Continental
AS7740G-
334G50Mn
EMEA Austria AS7740G-334G50Mn W7HP64ATAT1 MC
MADISON_PRO1GBCbk_V3 2*2G/500_L/8L2.4/5R/
CB_bgn_0.3D_HG_DE61
Ci3330M MADISON_PRO 1G-DDR3
(64*16*8)
SO2GBIII10 N500GB5.4KS NSM8XS 5 in 1-
Build in
3rd WiFi 2x2 BGN N 8CELL2.4 90W German
(KB.I170A.040)
Continental
AS7740G-
334G50Mn
EMEA Austria AS7740G-334G50Mn W7HP64ATAT1 MC
MADISON_PRO1GBCbk_V3 2*2G/500_L/6L2.2/5R/
CB_bgn_0.3D_HG_DE61
Ci3330M MADISON_PRO 1G-DDR3
(64*16*8)
SO2GBIII10 N500GB5.4KS NSM8XS 5 in 1-
Build in
3rd WiFi 2x2 BGN N 6CELL2.2 90W German
(KB.I170A.040)
Continental
AS7740G-
334G50Mn
EMEA Denmark AS7740G-334G50Mn W7HP64ATDK2 MC
MADISON_PRO1GBCbk_V3 2*2G/500_L/8L2.4/5R/
CB_bgn_0.3D_HG_ENS1
Ci3330M MADISON_PRO 1G-DDR3
(64*16*8)
SO2GBIII10 N500GB5.4KS NSM8XS 5 in 1-
Build in
3rd WiFi 2x2 BGN N 8CELL2.4 90W Nordic
(KB.I170A.045)
Danish/
Continental
AS7740G-
334G50Mn
EMEA Denmark AS7740G-334G50Mn W7HP64ATDK2 MC
MADISON_PRO1GBCbk_V3 2*2G/500_L/6L2.2/5R/
CB_bgn_0.3D_HG_ENS1
Ci3330M MADISON_PRO 1G-DDR3
(64*16*8)
SO2GBIII10 N500GB5.4KS NSM8XS 5 in 1-
Build in
3rd WiFi 2x2 BGN N 6CELL2.2 90W Nordic
(KB.I170A.045)
Danish/
Continental
AS7740G-
334G50Mn
EMEA Serbia/
Macedonia
AS7740G-334G50Mn W7HP64ATCS1 MC
MADISON_PRO1GBCbk_V3 2*2G/500_L/8L2.4/5R/
CB_bgn_0.3D_HG_SL11
Ci3330M MADISON_PRO 1G-DDR3
(64*16*8)
SO2GBIII10 N500GB5.4KS NSM8XS 5 in 1-
Build in
3rd WiFi 2x2 BGN N 8CELL2.4 90W SLO/CRO
(KB.I170A.049)
Continental
AS7740G-
334G50Mn
EMEA Eastern
Europe
AS7740G-334G50Mn W7HP64ATEU7 MC
MADISON_PRO1GBCbk_V3 2*2G/500_L/8L2.4/5R/
CB_bgn_0.3D_HG_ENQ1
Ci3330M MADISON_PRO 1G-DDR3
(64*16*8)
SO2GBIII10 N500GB5.4KS NSM8XS 5 in 1-
Build in
3rd WiFi 2x2 BGN N 8CELL2.4 90W SLO/CRO
(KB.I170A.049)
Continental
AS7740G-
334G50Mn
EMEA Eastern
Europe
AS7740G-334G50Mn W7HP64ATEU7 MC
MADISON_PRO1GBCbk_V3 2*2G/500_L/8L2.4/5R/
CB_bgn_0.3D_HG_SL11
Ci3330M MADISON_PRO 1G-DDR3
(64*16*8)
SO2GBIII10 N500GB5.4KS NSM8XS 5 in 1-
Build in
3rd WiFi 2x2 BGN N 8CELL2.4 90W SLO/CRO
(KB.I170A.049)
Continental
AS7740G-
334G50Mn
EMEA Serbia/
Macedonia
AS7740G-334G50Mn W7HP64ATCS1 MC
MADISON_PRO1GBCbk_V3 2*2G/500_L/6L2.2/5R/
CB_bgn_0.3D_HG_SL11
Ci3330M MADISON_PRO 1G-DDR3
(64*16*8)
SO2GBIII10 N500GB5.4KS NSM8XS 5 in 1-
Build in
3rd WiFi 2x2 BGN N 6CELL2.2 90W SLO/CRO
(KB.I170A.049)
Continental
AS7740G-
334G50Mn
EMEA Eastern
Europe
AS7740G-334G50Mn W7HP64ATEU7 MC
MADISON_PRO1GBCbk_V3 2*2G/500_L/6L2.2/5R/
CB_bgn_0.3D_HG_ENQ1
Ci3330M MADISON_PRO 1G-DDR3
(64*16*8)
SO2GBIII10 N500GB5.4KS NSM8XS 5 in 1-
Build in
3rd WiFi 2x2 BGN N 6CELL2.2 90W SLO/CRO
(KB.I170A.049)
Continental
AS7740G-
334G50Mn
EMEA Eastern
Europe
AS7740G-334G50Mn W7HP64ATEU7 MC
MADISON_PRO1GBCbk_V3 2*2G/500_L/6L2.2/5R/
CB_bgn_0.3D_HG_SL11
Ci3330M MADISON_PRO 1G-DDR3
(64*16*8)
SO2GBIII10 N500GB5.4KS NSM8XS 5 in 1-
Build in
3rd WiFi 2x2 BGN N 6CELL2.2 90W SLO/CRO
(KB.I170A.049)
Continental
AS7740G-
334G50Mn
EMEA Czech AS7740G-334G50Mn W7HP64ATCZ2 MC
MADISON_PRO1GBCbk_V3 2*2G/500_L/8L2.4/5R/
CB_bgn_0.3D_HG_SK11
Ci3330M MADISON_PRO 1G-DDR3
(64*16*8)
SO2GBIII10 N500GB5.4KS NSM8XS 5 in 1-
Build in
3rd WiFi 2x2 BGN N 8CELL2.4 90W CZ/SK
(KB.I170A.035)
Continental
AS7740G-
334G50Mn
EMEA Czech AS7740G-334G50Mn W7HP64ATCZ2 MC
MADISON_PRO1GBCbk_V3 2*2G/500_L/6L2.2/5R/
CB_bgn_0.3D_HG_SK11
Ci3330M MADISON_PRO 1G-DDR3
(64*16*8)
SO2GBIII10 N500GB5.4KS NSM8XS 5 in 1-
Build in
3rd WiFi 2x2 BGN N 6CELL2.2 90W CZ/SK
(KB.I170A.035)
Continental
AS7740G-
334G50Mn
EMEA Spain AS7740G-334G50Mn W7HP64ATES1 MC
MADISON_PRO1GBCbk_V3 2*2G/500_L/8L2.4/5R/
CB_bgn_0.3D_HG_ES51
Ci3330M MADISON_PRO 1G-DDR3
(64*16*8)
SO2GBIII10 N500GB5.4KS NSM8XS 5 in 1-
Build in
3rd WiFi 2x2 BGN N 8CELL2.4 90W Spanish
(KB.I170A.050)
Continental
AS7740G-
334G50Mn
EMEA Spain AS7740G-334G50Mn W7HP64ATES1 MC
MADISON_PRO1GBCbk_V3 2*2G/500_L/6L2.2/5R/
CB_bgn_0.3D_HG_ES51
Ci3330M MADISON_PRO 1G-DDR3
(64*16*8)
SO2GBIII10 N500GB5.4KS NSM8XS 5 in 1-
Build in
3rd WiFi 2x2 BGN N 6CELL2.2 90W Spanish
(KB.I170A.050)
Continental
AS7740G-
334G50Mn
EMEA UK AS7740G-334G50Mn W7HP64ATGB1 MC
MADISON_PRO1GBCbk_V3 2*2G/500_L/8L2.4/5R/
CB_bgn_0.3D_HG_EN11
Ci3330M MADISON_PRO 1G-DDR3
(64*16*8)
SO2GBIII10 N500GB5.4KS NSM8XS 5 in 1-
Build in
3rd WiFi 2x2 BGN N 8CELL2.4 90W UK
(KB.I170A.055)
UK
AS7740G-
334G50Mn
EMEA Cyprus AS7740G-334G50Mn W7HP64ATCY1 MC
MADISON_PRO1GBCbk_V3 2*2G/500_L/8L2.4/5R/
CB_bgn_0.3D_HG_ES61
Ci3330M MADISON_PRO 1G-DDR3
(64*16*8)
SO2GBIII10 N500GB5.4KS NSM8XS 5 in 1-
Build in
3rd WiFi 2x2 BGN N 8CELL2.4 90W UK
(KB.I170A.055)
UK
AS7740G-
334G50Mn
EMEA UK AS7740G-334G50Mn W7HP64ATGB1 MC
MADISON_PRO1GBCbk_V3 2*2G/500_L/6L2.2/5R/
CB_bgn_0.3D_HG_EN11
Ci3330M MADISON_PRO 1G-DDR3
(64*16*8)
SO2GBIII10 N500GB5.4KS NSM8XS 5 in 1-
Build in
3rd WiFi 2x2 BGN N 6CELL2.2 90W UK
(KB.I170A.055)
UK

134 Appendix A
AS7740G-
334G50Mn
EMEA Cyprus AS7740G-334G50Mn W7HP64ATCY1 MC
MADISON_PRO1GBCbk_V3 2*2G/500_L/6L2.2/5R/
CB_bgn_0.3D_HG_ES61
Ci3330M MADISON_PRO 1G-DDR3
(64*16*8)
SO2GBIII10 N500GB5.4KS NSM8XS 5 in 1-
Build in
3rd WiFi 2x2 BGN N 6CELL2.2 90W UK
(KB.I170A.055)
UK
AS7740G-
628G64Bn
AAP Australia/New
Zealand
AS7740G-628G64Bn W7HP64ATAU1 MC
MADISON_PRO1GBCbk_V3 2*4G/640/BT/8L2.4/5R/
CB_bgn_0.3D_HG_ES61
Ci7620M MADISON_PRO 1G-DDR3
(64*16*8)
SO4GBIII10 N640GB5.4KS NBDCB4XS 5 in 1-
Build in
3rd WiFi 2x2 BGN BT 2.1 8CELL2.4 90W US International
(KB.I170A.056)
Australia w/
label
AS7740G-
334G32Mn
EMEA Spain AS7740G-334G32Mn W7HP64ATES1 MC
MADISON_PRO1GBCbk_V3 2*2G/320/8L2.4/5R/
CB_GN_0.3D_HG_ES51
Ci3330M MADISON_PRO 1G-DDR3
(64*16*8)
SO2GBIII10 N320GB5.4KS NSM8XS 5 in 1-
Build in
3rd WiFi 2x2 BGN N 8CELL2.4 90W Spanish
(KB.I170A.050)
Continental
AS7740G-
436G64Mn
EMEA Denmark AS7740G-436G64Mn W7HP64ATDK2 MC
MADISON_PRO1GBCbk_V3 4G+2G/640/6L2.2/5R/
CB_GN_0.3D_HG_ENS1
Ci5430M MADISON_PRO 1G-DDR3
(64*16*8)
SO4GBIII10
/
SO2GBIII10
N640GB5.4KS NSM8XS 5 in 1-
Build in
3rd WiFi 2x2 BGN N 6CELL2.2 90W Nordic
(KB.I170A.045)
Danish/
Continental
AS7740G-
626G64Mn
EMEA Denmark AS7740G-626G64Mn W7HP64ATDK2 MC
MADISON_PRO1GBCbk_V3 4G+2G/640/8L2.4/5R/
CB_GN_0.3D_HG_ENS1
Ci7620M MADISON_PRO 1G-DDR3
(64*16*8)
SO4GBIII10
/
SO2GBIII10
N640GB5.4KS NSM8XS 5 in 1-
Build in
3rd WiFi 2x2 BGN N 8CELL2.4 90W Nordic
(KB.I170A.045)
Danish/
Continental
AS7740G-
626G50Mn
EMEA Ukraine AS7740G-626G50Mn W7HP64RUATUK1 MC
MADISON_PRO1GBCbk_V3 4G+2G/500_L/8L2.4/5R/
CB_GN_0.3D_HG_RU61
Ci7620M MADISON_PRO 1G-DDR3
(64*16*8)
SO4GBIII10
/
SO2GBIII10
N500GB5.4KS NSM8XS 5 in 1-
Build in
3rd WiFi 2x2 BGN N 8CELL2.4 90W Russian
(KB.I170A.048)
Continental
AS7740G-
626G50Mn
EMEA Middle East AS7740G-626G50Mn EM W7HP64EMATME4 MC
MADISON_PRO1GBCbk_V3 4G+2G/500_L/8L2.4/5R/
CB_GN_0.3D_HG_RU61
Ci7620M MADISON_PRO 1G-DDR3
(64*16*8)
SO4GBIII10
/
SO2GBIII10
N500GB5.4KS NSM8XS 5 in 1-
Build in
3rd WiFi 2x2 BGN N 8CELL2.4 90W Russian
(KB.I170A.048)
Continental
AS7740G-
626G50Mn
EMEA Middle East AS7740G-626G50Mn EM W7HP64EMATME2 MC
MADISON_PRO1GBCbk_V3 4G+2G/500_L/8L2.4/5R/
CB_GN_0.3D_HG_ES61
Ci7620M MADISON_PRO 1G-DDR3
(64*16*8)
SO4GBIII10
/
SO2GBIII10
N500GB5.4KS NSM8XS 5 in 1-
Build in
3rd WiFi 2x2 BGN N 8CELL2.4 90W Arabic
(KB.I170A.032)
UK and US-
110V
AS7740G-
626G50Mn
EMEA South Africa AS7740G-626G50Mn EM W7HP64EMATZA2 MC
MADISON_PRO1GBCbk_V3 4G+2G/500_L/8L2.4/5R/
CB_GN_0.3D_HG_ES61
Ci7620M MADISON_PRO 1G-DDR3
(64*16*8)
SO4GBIII10
/
SO2GBIII10
N500GB5.4KS NSM8XS 5 in 1-
Build in
3rd WiFi 2x2 BGN N 8CELL2.4 90W US International
(KB.I170A.056)
AF
AS7740G-
626G50Mn
EMEA Turkey AS7740G-626G50Mn EM W7HP64EMATTR1 MC
MADISON_PRO1GBCbk_V3 4G+2G/500_L/8L2.4/5R/
CB_GN_0.3D_HG_TR31
Ci7620M MADISON_PRO 1G-DDR3
(64*16*8)
SO4GBIII10
/
SO2GBIII10
N500GB5.4KS NSM8XS 5 in 1-
Build in
3rd WiFi 2x2 BGN N 8CELL2.4 90W Turkish
(KB.I170A.054)
Continental
AS7740G-
626G50Mn
EMEA Middle East AS7740G-626G50Mn EM W7HP64EMATME2 MC
MADISON_PRO1GBCbk_V3 4G+2G/500_L/8L2.4/5R/
CB_GN_0.3D_HG_AR21
Ci7620M MADISON_PRO 1G-DDR3
(64*16*8)
SO4GBIII10
/
SO2GBIII10
N500GB5.4KS NSM8XS 5 in 1-
Build in
3rd WiFi 2x2 BGN N 8CELL2.4 90W Arabic
(KB.I170A.032)
UK and US-
110V
AS7740G-
626G50Mn
EMEA Middle East AS7740G-626G50Mn EM W7HP64EMATME9 MC
MADISON_PRO1GBCbk_V3 4G+2G/500_L/8L2.4/5R/
CB_GN_0.3D_HG_ES81
Ci7620M MADISON_PRO 1G-DDR3
(64*16*8)
SO4GBIII10
/
SO2GBIII10
N500GB5.4KS NSM8XS 5 in 1-
Build in
3rd WiFi 2x2 BGN N 8CELL2.4 90W FR/Arabic
(KB.I170A.038)
Continental
AS7740G-
626G50Mn
EMEA Algeria AS7740G-626G50Mn EM W7HP64EMATDZ1 MC
MADISON_PRO1GBCbk_V3 4G+2G/500_L/8L2.4/5R/
CB_GN_0.3D_HG_ES81
Ci7620M MADISON_PRO 1G-DDR3
(64*16*8)
SO4GBIII10
/
SO2GBIII10
N500GB5.4KS NSM8XS 5 in 1-
Build in
3rd WiFi 2x2 BGN N 8CELL2.4 90W FR/Arabic
(KB.I170A.038)
Continental
AS7740G-
626G50Mn
EMEA Middle East AS7740G-626G50Mn EM W7HP64EMATME4 MC
MADISON_PRO1GBCbk_V3 4G+2G/500_L/8L2.4/5R/
CB_GN_0.3D_HG_ES61
Ci7620M MADISON_PRO 1G-DDR3
(64*16*8)
SO4GBIII10
/
SO2GBIII10
N500GB5.4KS NSM8XS 5 in 1-
Build in
3rd WiFi 2x2 BGN N 8CELL2.4 90W Russian
(KB.I170A.048)
Continental
AS7740G-
626G50Mn
EMEA South Africa AS7740G-626G50Mn EM W7HP64EMATZA1 MC
MADISON_PRO1GBCbk_V3 4G+2G/500_L/8L2.4/5R/
CB_GN_0.3D_HG_ES81
Ci7620M MADISON_PRO 1G-DDR3
(64*16*8)
SO4GBIII10
/
SO2GBIII10
N500GB5.4KS NSM8XS 5 in 1-
Build in
3rd WiFi 2x2 BGN N 8CELL2.4 90W French
(KB.I170A.039)
Continental
AS7740G-
626G50Mn
EMEA Middle East AS7740G-626G50Mn EM W7HP64EMATME2 MC
MADISON_PRO1GBCbk_V3 4G+2G/500_L/8L2.4/5R/
CB_GN_0.3D_HG_AR11
Ci7620M MADISON_PRO 1G-DDR3
(64*16*8)
SO4GBIII10
/
SO2GBIII10
N500GB5.4KS NSM8XS 5 in 1-
Build in
3rd WiFi 2x2 BGN N 8CELL2.4 90W Arabic
(KB.I170A.032)
UK and US-
110V
AS7740G-
626G50Mn
EMEA Middle East AS7740G-626G50Mn EM W7HP64EMATME3 MC
MADISON_PRO1GBCbk_V3 4G+2G/500_L/8L2.4/5R/
CB_GN_0.3D_HG_ES81
Ci7620M MADISON_PRO 1G-DDR3
(64*16*8)
SO4GBIII10
/
SO2GBIII10
N500GB5.4KS NSM8XS 5 in 1-
Build in
3rd WiFi 2x2 BGN N 8CELL2.4 90W French
(KB.I170A.039)
Continental
AS7740G-
626G50Mn
EMEA Middle East AS7740G-626G50Mn EM W7HP64EMATME6 MC
MADISON_PRO1GBCbk_V3 4G+2G/500_L/8L2.4/5R/
CB_GN_0.3D_HG_ES61
Ci7620M MADISON_PRO 1G-DDR3
(64*16*8)
SO4GBIII10
/
SO2GBIII10
N500GB5.4KS NSM8XS 5 in 1-
Build in
3rd WiFi 2x2 BGN N 8CELL2.4 90W US International
(KB.I170A.056)
UK
AS7740G-
626G50Mn
EMEA South Africa AS7740G-626G50Mn EM W7HP64EMATZA4 MC
MADISON_PRO1GBCbk_V3 4G+2G/500_L/8L2.4/5R/
CB_GN_0.3D_HG_ES61
Ci7620M MADISON_PRO 1G-DDR3
(64*16*8)
SO4GBIII10
/
SO2GBIII10
N500GB5.4KS NSM8XS 5 in 1-
Build in
3rd WiFi 2x2 BGN N 8CELL2.4 90W US International
(KB.I170A.056)
UK
AS7740G-
626G50Mn
EMEA Germany AS7740G-626G50Mn W7HP64ATDE1 MC
MADISON_PRO1GBCbk_V3 4G+2G/500_L/8L2.4/5R/
CB_GN_0.3D_HG_DE11
Ci7620M MADISON_PRO 1G-DDR3
(64*16*8)
SO4GBIII10
/
SO2GBIII10
N500GB5.4KS NSM8XS 5 in 1-
Build in
3rd WiFi 2x2 BGN N 8CELL2.4 90W German
(KB.I170A.040)
Continental
AS7740G-
626G50Mn
EMEA Poland AS7740G-626G50Mn W7HP64ATPL1 MC
MADISON_PRO1GBCbk_V3 4G+2G/500_L/8L2.4/5R/
CB_GN_0.3D_HG_PL11
Ci7620M MADISON_PRO 1G-DDR3
(64*16*8)
SO4GBIII10
/
SO2GBIII10
N500GB5.4KS NSM8XS 5 in 1-
Build in
3rd WiFi 2x2 BGN N 8CELL2.4 90W US International
(KB.I170A.056)
Continental

Appendix A 135
AS7740G-
626G50Mn
EMEA Holland AS7740G-626G50Mn W7HP64ATNL1 MC
MADISON_PRO1GBCbk_V3 4G+2G/500_L/8L2.4/5R/
CB_GN_0.3D_HG_NL11
Ci7620M MADISON_PRO 1G-DDR3
(64*16*8)
SO4GBIII10
/
SO2GBIII10
N500GB5.4KS NSM8XS 5 in 1-
Build in
3rd WiFi 2x2 BGN N 8CELL2.4 90W US International
(KB.I170A.056)
Continental
AS7740G-
626G50Mn
EMEA Belgium AS7740G-626G50Mn W7HP64ATBE1 MC
MADISON_PRO1GBCbk_V3 4G+2G/500_L/8L2.4/5R/
CB_GN_0.3D_HG_NL11
Ci7620M MADISON_PRO 1G-DDR3
(64*16*8)
SO4GBIII10
/
SO2GBIII10
N500GB5.4KS NSM8XS 5 in 1-
Build in
3rd WiFi 2x2 BGN N 8CELL2.4 90W Belgium
(KB.I170A.033)
Continental
AS7740G-
626G50Mn
EMEA Switzerland AS7740G-626G50Mn W7HP64ATCH1 MC
MADISON_PRO1GBCbk_V3 4G+2G/500_L/8L2.4/5R/
CB_GN_0.3D_HG_IT41
Ci7620M MADISON_PRO 1G-DDR3
(64*16*8)
SO4GBIII10
/
SO2GBIII10
N500GB5.4KS NSM8XS 5 in 1-
Build in
3rd WiFi 2x2 BGN N 8CELL2.4 90W Swiss/G
(KB.I170A.052)
Swiss
AS7740G-
626G50Mn
EMEA Luxembourg AS7740G-626G50Mn W7HP64ATLU3 MC
MADISON_PRO1GBCbk_V3 4G+2G/500_L/8L2.4/5R/
CB_GN_0.3D_HG_IT41
Ci7620M MADISON_PRO 1G-DDR3
(64*16*8)
SO4GBIII10
/
SO2GBIII10
N500GB5.4KS NSM8XS 5 in 1-
Build in
3rd WiFi 2x2 BGN N 8CELL2.4 90W Swiss/G
(KB.I170A.052)
Continental
AS7740G-
626G50Mn
EMEA Latvia AS7740G-626G50Mn W7HP64ATLV1 MC
MADISON_PRO1GBCbk_V3 4G+2G/500_L/8L2.4/5R/
CB_GN_0.3D_HG_RU22
Ci7620M MADISON_PRO 1G-DDR3
(64*16*8)
SO4GBIII10
/
SO2GBIII10
N500GB5.4KS NSM8XS 5 in 1-
Build in
3rd WiFi 2x2 BGN N 8CELL2.4 90W Russian
(KB.I170A.048)
Continental
AS7740G-
626G50Mn
EMEA Italy AS7740G-626G50Mn W7HP64ATIT1 MC
MADISON_PRO1GBCbk_V3 4G+2G/500_L/8L2.4/5R/
CB_GN_0.3D_HG_IT11
Ci7620M MADISON_PRO 1G-DDR3
(64*16*8)
SO4GBIII10
/
SO2GBIII10
N500GB5.4KS NSM8XS 5 in 1-
Build in
3rd WiFi 2x2 BGN N 8CELL2.4 90W Italian
(KB.I170A.043)
Italian
AS7740G-
626G50Mn
EMEA Denmark AS7740G-626G50Mn W7HP64ATDK2 MC
MADISON_PRO1GBCbk_V3 4G+2G/500_L/8L2.4/5R/
CB_GN_0.3D_HG_ENS1
Ci7620M MADISON_PRO 1G-DDR3
(64*16*8)
SO4GBIII10
/
SO2GBIII10
N500GB5.4KS NSM8XS 5 in 1-
Build in
3rd WiFi 2x2 BGN N 8CELL2.4 90W Nordic
(KB.I170A.045)
Danish/
Continental
AS7740G-
626G50Mn
EMEA Eastern
Europe
AS7740G-626G50Mn W7HP64ATEU7 MC
MADISON_PRO1GBCbk_V3 4G+2G/500_L/8L2.4/5R/
CB_GN_0.3D_HG_ENQ1
Ci7620M MADISON_PRO 1G-DDR3
(64*16*8)
SO4GBIII10
/
SO2GBIII10
N500GB5.4KS NSM8XS 5 in 1-
Build in
3rd WiFi 2x2 BGN N 8CELL2.4 90W SLO/CRO
(KB.I170A.049)
Continental
AS7740G-
626G50Mn
EMEA Latvia AS7740G-626G50Mn W7HP64ATLV1 MC
MADISON_PRO1GBCbk_V3 4G+2G/500_L/8L2.4/5R/
CB_GN_0.3D_HG_LT11
Ci7620M MADISON_PRO 1G-DDR3
(64*16*8)
SO4GBIII10
/
SO2GBIII10
N500GB5.4KS NSM8XS 5 in 1-
Build in
3rd WiFi 2x2 BGN N 8CELL2.4 90W Russian
(KB.I170A.048)
Continental
AS7740G-
626G50Mn
EMEA Eastern
Europe
AS7740G-626G50Mn W7HP64ATEU5 MC
MADISON_PRO1GBCbk_V3 4G+2G/500_L/8L2.4/5R/
CB_GN_0.3D_HG_PL71
Ci7620M MADISON_PRO 1G-DDR3
(64*16*8)
SO4GBIII10
/
SO2GBIII10
N500GB5.4KS NSM8XS 5 in 1-
Build in
3rd WiFi 2x2 BGN N 8CELL2.4 90W US International
(KB.I170A.056)
Continental
AS7740G-
626G50Mn
EMEA Eastern
Europe
AS7740G-626G50Mn W7HP64ATEU5 MC
MADISON_PRO1GBCbk_V3 4G+2G/500_L/8L2.4/5R/
CB_GN_0.3D_HG_RO11
Ci7620M MADISON_PRO 1G-DDR3
(64*16*8)
SO4GBIII10
/
SO2GBIII10
N500GB5.4KS NSM8XS 5 in 1-
Build in
3rd WiFi 2x2 BGN N 8CELL2.4 90W US International
(KB.I170A.056)
Continental
AS7740G-
626G50Mn
EMEA Czech AS7740G-626G50Mn W7HP64ATCZ2 MC
MADISON_PRO1GBCbk_V3 4G+2G/500_L/8L2.4/5R/
CB_GN_0.3D_HG_SK11
Ci7620M MADISON_PRO 1G-DDR3
(64*16*8)
SO4GBIII10
/
SO2GBIII10
N500GB5.4KS NSM8XS 5 in 1-
Build in
3rd WiFi 2x2 BGN N 8CELL2.4 90W CZ/SK
(KB.I170A.035)
Continental
AS7740G-
626G50Mn
EMEA Hungary AS7740G-626G50Mn W7HP64ATHU1 MC
MADISON_PRO1GBCbk_V3 4G+2G/500_L/8L2.4/5R/
CB_GN_0.3D_HG_HU11
Ci7620M MADISON_PRO 1G-DDR3
(64*16*8)
SO4GBIII10
/
SO2GBIII10
N500GB5.4KS NSM8XS 5 in 1-
Build in
3rd WiFi 2x2 BGN N 8CELL2.4 90W Hungarian
(KB.I170A.042)
Continental
AS7740G-
626G50Mn
EMEA Israel AS7740G-626G50Mn W7HP64ATIL1 MC
MADISON_PRO1GBCbk_V3 4G+2G/500_L/8L2.4/5R/
CB_GN_0.3D_HG_HE11
Ci7620M MADISON_PRO 1G-DDR3
(64*16*8)
SO4GBIII10
/
SO2GBIII10
N500GB5.4KS NSM8XS 5 in 1-
Build in
3rd WiFi 2x2 BGN N 8CELL2.4 90W US International
w/ Hebrew
(KB.I170A.057)
Israel
AS7740G-
626G50Mn
EMEA Portugal AS7740G-626G50Mn W7HP64ATPT1 MC
MADISON_PRO1GBCbk_V3 4G+2G/500_L/8L2.4/5R/
CB_GN_0.3D_HG_PT11
Ci7620M MADISON_PRO 1G-DDR3
(64*16*8)
SO4GBIII10
/
SO2GBIII10
N500GB5.4KS NSM8XS 5 in 1-
Build in
3rd WiFi 2x2 BGN N 8CELL2.4 90W Portuguese
(KB.I170A.047)
Continental
AS7740G-
626G50Mn
EMEA Cyprus AS7740G-626G50Mn W7HP64ATCY1 MC
MADISON_PRO1GBCbk_V3 4G+2G/500_L/8L2.4/5R/
CB_GN_0.3D_HG_ES61
Ci7620M MADISON_PRO 1G-DDR3
(64*16*8)
SO4GBIII10
/
SO2GBIII10
N500GB5.4KS NSM8XS 5 in 1-
Build in
3rd WiFi 2x2 BGN N 8CELL2.4 90W UK
(KB.I170A.055)
UK
AS7740G-
626G50Mn
EMEA Eastern
Europe
AS7740G-626G50Mn W7HP64ATEU7 MC
MADISON_PRO1GBCbk_V3 4G+2G/500_L/8L2.4/5R/
CB_GN_0.3D_HG_SL11
Ci7620M MADISON_PRO 1G-DDR3
(64*16*8)
SO4GBIII10
/
SO2GBIII10
N500GB5.4KS NSM8XS 5 in 1-
Build in
3rd WiFi 2x2 BGN N 8CELL2.4 90W SLO/CRO
(KB.I170A.049)
Continental
AS7740G-
334G50Mn
EMEA Ukraine AS7740G-334G50Mn W7HP64RUATUK1 MC
MADISON_PRO1GBCbk_V3 2*2G/500_L/8L2.4/5R/
CB_GN_0.3D_HG_RU61
Ci3330M MADISON_PRO 1G-DDR3
(64*16*8)
SO2GBIII10 N500GB5.4KS NSM8XS 5 in 1-
Build in
3rd WiFi 2x2 BGN N 8CELL2.4 90W Russian
(KB.I170A.048)
Continental
AS7740G-
334G50Mn
EMEA Middle East AS7740G-334G50Mn EM W7HP64EMATME4 MC
MADISON_PRO1GBCbk_V3 2*2G/500_L/8L2.4/5R/
CB_GN_0.3D_HG_RU61
Ci3330M MADISON_PRO 1G-DDR3
(64*16*8)
SO2GBIII10 N500GB5.4KS NSM8XS 5 in 1-
Build in
3rd WiFi 2x2 BGN N 8CELL2.4 90W Russian
(KB.I170A.048)
Continental
AS7740G-
334G50Mn
EMEA Middle East AS7740G-334G50Mn EM W7HP64EMATME2 MC
MADISON_PRO1GBCbk_V3 2*2G/500_L/8L2.4/5R/
CB_GN_0.3D_HG_ES61
Ci3330M MADISON_PRO 1G-DDR3
(64*16*8)
SO2GBIII10 N500GB5.4KS NSM8XS 5 in 1-
Build in
3rd WiFi 2x2 BGN N 8CELL2.4 90W Arabic
(KB.I170A.032)
UK and US-
110V
AS7740G-
334G50Mn
EMEA South Africa AS7740G-334G50Mn EM W7HP64EMATZA2 MC
MADISON_PRO1GBCbk_V3 2*2G/500_L/8L2.4/5R/
CB_GN_0.3D_HG_ES61
Ci3330M MADISON_PRO 1G-DDR3
(64*16*8)
SO2GBIII10 N500GB5.4KS NSM8XS 5 in 1-
Build in
3rd WiFi 2x2 BGN N 8CELL2.4 90W US International
(KB.I170A.056)
AF

136 Appendix A
AS7740G-
334G50Mn
EMEA Turkey AS7740G-334G50Mn EM W7HP64EMATTR1 MC
MADISON_PRO1GBCbk_V3 2*2G/500_L/8L2.4/5R/
CB_GN_0.3D_HG_TR31
Ci3330M MADISON_PRO 1G-DDR3
(64*16*8)
SO2GBIII10 N500GB5.4KS NSM8XS 5 in 1-
Build in
3rd WiFi 2x2 BGN N 8CELL2.4 90W Turkish
(KB.I170A.054)
Continental
AS7740G-
334G50Mn
EMEA Middle East AS7740G-334G50Mn EM W7HP64EMATME2 MC
MADISON_PRO1GBCbk_V3 2*2G/500_L/8L2.4/5R/
CB_GN_0.3D_HG_AR21
Ci3330M MADISON_PRO 1G-DDR3
(64*16*8)
SO2GBIII10 N500GB5.4KS NSM8XS 5 in 1-
Build in
3rd WiFi 2x2 BGN N 8CELL2.4 90W Arabic
(KB.I170A.032)
UK and US-
110V
AS7740G-
334G50Mn
EMEA Middle East AS7740G-334G50Mn EM W7HP64EMATME9 MC
MADISON_PRO1GBCbk_V3 2*2G/500_L/8L2.4/5R/
CB_GN_0.3D_HG_ES81
Ci3330M MADISON_PRO 1G-DDR3
(64*16*8)
SO2GBIII10 N500GB5.4KS NSM8XS 5 in 1-
Build in
3rd WiFi 2x2 BGN N 8CELL2.4 90W FR/Arabic
(KB.I170A.038)
Continental
AS7740G-
626G50Mn
EMEA Serbia/
Macedonia
AS7740G-626G50Mn W7HP64ATCS1 MC
MADISON_PRO1GBCbk_V3 4G+2G/500_L/8L2.4/5R/
CB_GN_0.3D_HG_SL11
Ci7620M MADISON_PRO 1G-DDR3
(64*16*8)
SO4GBIII10
/
SO2GBIII10
N500GB5.4KS NSM8XS 5 in 1-
Build in
3rd WiFi 2x2 BGN N 8CELL2.4 90W SLO/CRO
(KB.I170A.049)
Continental
AS7740G-
626G50Mn
EMEA Eastern
Europe
AS7740G-626G50Mn W7HP64ATEU4 MC
MADISON_PRO1GBCbk_V3 4G+2G/500_L/8L2.4/5R/
CB_GN_0.3D_HG_SV21
Ci7620M MADISON_PRO 1G-DDR3
(64*16*8)
SO4GBIII10
/
SO2GBIII10
N500GB5.4KS NSM8XS 5 in 1-
Build in
3rd WiFi 2x2 BGN N 8CELL2.4 90W Sweden
(KB.I170A.051)
Continental
AS7740G-
626G50Mn
EMEA Greece AS7740G-626G50Mn W7HP64ATGR1 MC
MADISON_PRO1GBCbk_V3 4G+2G/500_L/8L2.4/5R/
CB_GN_0.3D_HG_EL31
Ci7620M MADISON_PRO 1G-DDR3
(64*16*8)
SO4GBIII10
/
SO2GBIII10
N500GB5.4KS NSM8XS 5 in 1-
Build in
3rd WiFi 2x2 BGN N 8CELL2.4 90W Greek
(KB.I170A.041)
Continental
AS7740G-
626G50Mn
EMEA Austria AS7740G-626G50Mn W7HP64ATAT1 MC
MADISON_PRO1GBCbk_V3 4G+2G/500_L/8L2.4/5R/
CB_GN_0.3D_HG_DE61
Ci7620M MADISON_PRO 1G-DDR3
(64*16*8)
SO4GBIII10
/
SO2GBIII10
N500GB5.4KS NSM8XS 5 in 1-
Build in
3rd WiFi 2x2 BGN N 8CELL2.4 90W German
(KB.I170A.040)
Continental
AS7740G-
626G50Mn
EMEA France AS7740G-626G50Mn W7HP64ATFR1 MC
MADISON_PRO1GBCbk_V3 4G+2G/500_L/8L2.4/5R/
CB_GN_0.3D_HG_FR21
Ci7620M MADISON_PRO 1G-DDR3
(64*16*8)
SO4GBIII10
/
SO2GBIII10
N500GB5.4KS NSM8XS 5 in 1-
Build in
3rd WiFi 2x2 BGN N 8CELL2.4 90W French
(KB.I170A.039)
Continental
AS7740G-
334G50Mn
EMEA Middle East AS7740G-334G50Mn EM W7HP64EMATME2 MC
MADISON_PRO1GBCbk_V3 2*2G/500_L/8L2.4/5R/
CB_GN_0.3D_HG_AR11
Ci3330M MADISON_PRO 1G-DDR3
(64*16*8)
SO2GBIII10 N500GB5.4KS NSM8XS 5 in 1-
Build in
3rd WiFi 2x2 BGN N 8CELL2.4 90W Arabic
(KB.I170A.032)
UK and US-
110V
AS7740G-
334G50Mn
EMEA Middle East AS7740G-334G50Mn EM W7HP64EMATME3 MC
MADISON_PRO1GBCbk_V3 2*2G/500_L/8L2.4/5R/
CB_GN_0.3D_HG_ES81
Ci3330M MADISON_PRO 1G-DDR3
(64*16*8)
SO2GBIII10 N500GB5.4KS NSM8XS 5 in 1-
Build in
3rd WiFi 2x2 BGN N 8CELL2.4 90W French
(KB.I170A.039)
Continental
AS7740G-
334G50Mn
EMEA Middle East AS7740G-334G50Mn EM W7HP64EMATME6 MC
MADISON_PRO1GBCbk_V3 2*2G/500_L/8L2.4/5R/
CB_GN_0.3D_HG_ES61
Ci3330M MADISON_PRO 1G-DDR3
(64*16*8)
SO2GBIII10 N500GB5.4KS NSM8XS 5 in 1-
Build in
3rd WiFi 2x2 BGN N 8CELL2.4 90W US International
(KB.I170A.056)
UK
AS7740G-
334G50Mn
EMEA South Africa AS7740G-334G50Mn EM W7HP64EMATZA4 MC
MADISON_PRO1GBCbk_V3 2*2G/500_L/8L2.4/5R/
CB_GN_0.3D_HG_ES61
Ci3330M MADISON_PRO 1G-DDR3
(64*16*8)
SO2GBIII10 N500GB5.4KS NSM8XS 5 in 1-
Build in
3rd WiFi 2x2 BGN N 8CELL2.4 90W US International
(KB.I170A.056)
UK
AS7740G-
334G50Mn
EMEA Germany AS7740G-334G50Mn W7HP64ATDE1 MC
MADISON_PRO1GBCbk_V3 2*2G/500_L/8L2.4/5R/
CB_GN_0.3D_HG_DE11
Ci3330M MADISON_PRO 1G-DDR3
(64*16*8)
SO2GBIII10 N500GB5.4KS NSM8XS 5 in 1-
Build in
3rd WiFi 2x2 BGN N 8CELL2.4 90W German
(KB.I170A.040)
Continental
AS7740G-
334G50Mn
EMEA Poland AS7740G-334G50Mn W7HP64ATPL1 MC
MADISON_PRO1GBCbk_V3 2*2G/500_L/8L2.4/5R/
CB_GN_0.3D_HG_PL11
Ci3330M MADISON_PRO 1G-DDR3
(64*16*8)
SO2GBIII10 N500GB5.4KS NSM8XS 5 in 1-
Build in
3rd WiFi 2x2 BGN N 8CELL2.4 90W US International
(KB.I170A.056)
Continental
AS7740G-
334G50Mn
EMEA Holland AS7740G-334G50Mn W7HP64ATNL1 MC
MADISON_PRO1GBCbk_V3 2*2G/500_L/8L2.4/5R/
CB_GN_0.3D_HG_NL11
Ci3330M MADISON_PRO 1G-DDR3
(64*16*8)
SO2GBIII10 N500GB5.4KS NSM8XS 5 in 1-
Build in
3rd WiFi 2x2 BGN N 8CELL2.4 90W US International
(KB.I170A.056)
Continental
AS7740G-
334G50Mn
EMEA Belgium AS7740G-334G50Mn W7HP64ATBE1 MC
MADISON_PRO1GBCbk_V3 2*2G/500_L/8L2.4/5R/
CB_GN_0.3D_HG_NL11
Ci3330M MADISON_PRO 1G-DDR3
(64*16*8)
SO2GBIII10 N500GB5.4KS NSM8XS 5 in 1-
Build in
3rd WiFi 2x2 BGN N 8CELL2.4 90W Belgium
(KB.I170A.033)
Continental
AS7740G-
334G50Mn
EMEA Switzerland AS7740G-334G50Mn W7HP64ATCH1 MC
MADISON_PRO1GBCbk_V3 2*2G/500_L/8L2.4/5R/
CB_GN_0.3D_HG_IT41
Ci3330M MADISON_PRO 1G-DDR3
(64*16*8)
SO2GBIII10 N500GB5.4KS NSM8XS 5 in 1-
Build in
3rd WiFi 2x2 BGN N 8CELL2.4 90W Swiss/G
(KB.I170A.052)
Swiss
AS7740G-
334G50Mn
EMEA Luxembourg AS7740G-334G50Mn W7HP64ATLU3 MC
MADISON_PRO1GBCbk_V3 2*2G/500_L/8L2.4/5R/
CB_GN_0.3D_HG_IT41
Ci3330M MADISON_PRO 1G-DDR3
(64*16*8)
SO2GBIII10 N500GB5.4KS NSM8XS 5 in 1-
Build in
3rd WiFi 2x2 BGN N 8CELL2.4 90W Swiss/G
(KB.I170A.052)
Continental
AS7740G-
334G50Mn
EMEA Latvia AS7740G-334G50Mn W7HP64ATLV1 MC
MADISON_PRO1GBCbk_V3 2*2G/500_L/8L2.4/5R/
CB_GN_0.3D_HG_RU22
Ci3330M MADISON_PRO 1G-DDR3
(64*16*8)
SO2GBIII10 N500GB5.4KS NSM8XS 5 in 1-
Build in
3rd WiFi 2x2 BGN N 8CELL2.4 90W Russian
(KB.I170A.048)
Continental
AS7740G-
334G50Mn
EMEA South Africa AS7740G-334G50Mn EM W7HP64EMATZA1 MC
MADISON_PRO1GBCbk_V3 2*2G/500_L/8L2.4/5R/
CB_GN_0.3D_HG_ES81
Ci3330M MADISON_PRO 1G-DDR3
(64*16*8)
SO2GBIII10 N500GB5.4KS NSM8XS 5 in 1-
Build in
3rd WiFi 2x2 BGN N 8CELL2.4 90W French
(KB.I170A.039)
Continental
AS7740G-
334G50Mn
EMEA Algeria AS7740G-334G50Mn EM W7HP64EMATDZ1 MC
MADISON_PRO1GBCbk_V3 2*2G/500_L/8L2.4/5R/
CB_GN_0.3D_HG_ES81
Ci3330M MADISON_PRO 1G-DDR3
(64*16*8)
SO2GBIII10 N500GB5.4KS NSM8XS 5 in 1-
Build in
3rd WiFi 2x2 BGN N 8CELL2.4 90W FR/Arabic
(KB.I170A.038)
Continental

Appendix A 137
AS7740G-
334G50Mn
EMEA Middle East AS7740G-334G50Mn EM W7HP64EMATME4 MC
MADISON_PRO1GBCbk_V3 2*2G/500_L/8L2.4/5R/
CB_GN_0.3D_HG_ES61
Ci3330M MADISON_PRO 1G-DDR3
(64*16*8)
SO2GBIII10 N500GB5.4KS NSM8XS 5 in 1-
Build in
3rd WiFi 2x2 BGN N 8CELL2.4 90W Russian
(KB.I170A.048)
Continental
AS7740G-
334G50Mn
EMEA Latvia AS7740G-334G50Mn W7HP64ATLV1 MC
MADISON_PRO1GBCbk_V3 2*2G/500_L/8L2.4/5R/
CB_GN_0.3D_HG_LT11
Ci3330M MADISON_PRO 1G-DDR3
(64*16*8)
SO2GBIII10 N500GB5.4KS NSM8XS 5 in 1-
Build in
3rd WiFi 2x2 BGN N 8CELL2.4 90W Russian
(KB.I170A.048)
Continental
AS7740G-
334G50Mn
EMEA UK AS7740G-334G50Mn W7HP64ATGB1 MC
MADISON_PRO1GBCbk_V3 2*2G/500_L/8L2.4/5R/
CB_GN_0.3D_HG_EN11
Ci3330M MADISON_PRO 1G-DDR3
(64*16*8)
SO2GBIII10 N500GB5.4KS NSM8XS 5 in 1-
Build in
3rd WiFi 2x2 BGN N 8CELL2.4 90W UK
(KB.I170A.055)
UK
AS7740G-
334G50Mn
EMEA Eastern
Europe
AS7740G-334G50Mn W7HP64ATEU5 MC
MADISON_PRO1GBCbk_V3 2*2G/500_L/8L2.4/5R/
CB_GN_0.3D_HG_RO11
Ci3330M MADISON_PRO 1G-DDR3
(64*16*8)
SO2GBIII10 N500GB5.4KS NSM8XS 5 in 1-
Build in
3rd WiFi 2x2 BGN N 8CELL2.4 90W US International
(KB.I170A.056)
Continental
AS7740G-
334G50Mn
EMEA Eastern
Europe
AS7740G-334G50Mn W7HP64ATEU5 MC
MADISON_PRO1GBCbk_V3 2*2G/500_L/8L2.4/5R/
CB_GN_0.3D_HG_PL71
Ci3330M MADISON_PRO 1G-DDR3
(64*16*8)
SO2GBIII10 N500GB5.4KS NSM8XS 5 in 1-
Build in
3rd WiFi 2x2 BGN N 8CELL2.4 90W US International
(KB.I170A.056)
Continental
AS7740G-
334G50Mn
EMEA Czech AS7740G-334G50Mn W7HP64ATCZ2 MC
MADISON_PRO1GBCbk_V3 2*2G/500_L/8L2.4/5R/
CB_GN_0.3D_HG_SK11
Ci3330M MADISON_PRO 1G-DDR3
(64*16*8)
SO2GBIII10 N500GB5.4KS NSM8XS 5 in 1-
Build in
3rd WiFi 2x2 BGN N 8CELL2.4 90W CZ/SK
(KB.I170A.035)
Continental
AS7740G-
334G50Mn
EMEA Hungary AS7740G-334G50Mn W7HP64ATHU1 MC
MADISON_PRO1GBCbk_V3 2*2G/500_L/8L2.4/5R/
CB_GN_0.3D_HG_HU11
Ci3330M MADISON_PRO 1G-DDR3
(64*16*8)
SO2GBIII10 N500GB5.4KS NSM8XS 5 in 1-
Build in
3rd WiFi 2x2 BGN N 8CELL2.4 90W Hungarian
(KB.I170A.042)
Continental
AS7740G-
334G50Mn
EMEA Israel AS7740G-334G50Mn W7HP64ATIL1 MC
MADISON_PRO1GBCbk_V3 2*2G/500_L/8L2.4/5R/
CB_GN_0.3D_HG_HE11
Ci3330M MADISON_PRO 1G-DDR3
(64*16*8)
SO2GBIII10 N500GB5.4KS NSM8XS 5 in 1-
Build in
3rd WiFi 2x2 BGN N 8CELL2.4 90W US International
w/ Hebrew
(KB.I170A.057)
Israel
AS7740G-
334G50Mn
EMEA Portugal AS7740G-334G50Mn W7HP64ATPT1 MC
MADISON_PRO1GBCbk_V3 2*2G/500_L/8L2.4/5R/
CB_GN_0.3D_HG_PT11
Ci3330M MADISON_PRO 1G-DDR3
(64*16*8)
SO2GBIII10 N500GB5.4KS NSM8XS 5 in 1-
Build in
3rd WiFi 2x2 BGN N 8CELL2.4 90W Portuguese
(KB.I170A.047)
Continental
AS7740G-
334G50Mn
EMEA Cyprus AS7740G-334G50Mn W7HP64ATCY1 MC
MADISON_PRO1GBCbk_V3 2*2G/500_L/8L2.4/5R/
CB_GN_0.3D_HG_ES61
Ci3330M MADISON_PRO 1G-DDR3
(64*16*8)
SO2GBIII10 N500GB5.4KS NSM8XS 5 in 1-
Build in
3rd WiFi 2x2 BGN N 8CELL2.4 90W UK
(KB.I170A.055)
UK
AS7740G-
334G50Mn
EMEA Italy AS7740G-334G50Mn W7HP64ATIT1 MC
MADISON_PRO1GBCbk_V3 2*2G/500_L/8L2.4/5R/
CB_GN_0.3D_HG_IT11
Ci3330M MADISON_PRO 1G-DDR3
(64*16*8)
SO2GBIII10 N500GB5.4KS NSM8XS 5 in 1-
Build in
3rd WiFi 2x2 BGN N 8CELL2.4 90W Italian
(KB.I170A.043)
Italian
AS7740G-
334G50Mn
EMEA Spain AS7740G-334G50Mn W7HP64ATES1 MC
MADISON_PRO1GBCbk_V3 2*2G/500_L/8L2.4/5R/
CB_GN_0.3D_HG_ES51
Ci3330M MADISON_PRO 1G-DDR3
(64*16*8)
SO2GBIII10 N500GB5.4KS NSM8XS 5 in 1-
Build in
3rd WiFi 2x2 BGN N 8CELL2.4 90W Spanish
(KB.I170A.050)
Continental
AS7740G-
334G50Mn
EMEA Denmark AS7740G-334G50Mn W7HP64ATDK2 MC
MADISON_PRO1GBCbk_V3 2*2G/500_L/8L2.4/5R/
CB_GN_0.3D_HG_ENS1
Ci3330M MADISON_PRO 1G-DDR3
(64*16*8)
SO2GBIII10 N500GB5.4KS NSM8XS 5 in 1-
Build in
3rd WiFi 2x2 BGN N 8CELL2.4 90W Nordic
(KB.I170A.045)
Danish/
Continental
AS7740G-
334G50Mn
EMEA Eastern
Europe
AS7740G-334G50Mn W7HP64ATEU7 MC
MADISON_PRO1GBCbk_V3 2*2G/500_L/8L2.4/5R/
CB_GN_0.3D_HG_ENQ1
Ci3330M MADISON_PRO 1G-DDR3
(64*16*8)
SO2GBIII10 N500GB5.4KS NSM8XS 5 in 1-
Build in
3rd WiFi 2x2 BGN N 8CELL2.4 90W SLO/CRO
(KB.I170A.049)
Continental
AS7740G-
334G50Mn
EMEA Serbia/
Macedonia
AS7740G-334G50Mn W7HP64ATCS1 MC
MADISON_PRO1GBCbk_V3 2*2G/500_L/8L2.4/5R/
CB_GN_0.3D_HG_SL11
Ci3330M MADISON_PRO 1G-DDR3
(64*16*8)
SO2GBIII10 N500GB5.4KS NSM8XS 5 in 1-
Build in
3rd WiFi 2x2 BGN N 8CELL2.4 90W SLO/CRO
(KB.I170A.049)
Continental
AS7740G-
334G50Mn
EMEA Eastern
Europe
AS7740G-334G50Mn W7HP64ATEU4 MC
MADISON_PRO1GBCbk_V3 2*2G/500_L/8L2.4/5R/
CB_GN_0.3D_HG_SV21
Ci3330M MADISON_PRO 1G-DDR3
(64*16*8)
SO2GBIII10 N500GB5.4KS NSM8XS 5 in 1-
Build in
3rd WiFi 2x2 BGN N 8CELL2.4 90W Sweden
(KB.I170A.051)
Continental
AS7740G-
334G50Mn
EMEA Greece AS7740G-334G50Mn W7HP64ATGR1 MC
MADISON_PRO1GBCbk_V3 2*2G/500_L/8L2.4/5R/
CB_GN_0.3D_HG_EL31
Ci3330M MADISON_PRO 1G-DDR3
(64*16*8)
SO2GBIII10 N500GB5.4KS NSM8XS 5 in 1-
Build in
3rd WiFi 2x2 BGN N 8CELL2.4 90W Greek
(KB.I170A.041)
Continental
AS7740G-
334G50Mn
EMEA Austria AS7740G-334G50Mn W7HP64ATAT1 MC
MADISON_PRO1GBCbk_V3 2*2G/500_L/8L2.4/5R/
CB_GN_0.3D_HG_DE61
Ci3330M MADISON_PRO 1G-DDR3
(64*16*8)
SO2GBIII10 N500GB5.4KS NSM8XS 5 in 1-
Build in
3rd WiFi 2x2 BGN N 8CELL2.4 90W German
(KB.I170A.040)
Continental
AS7740G-
334G50Mn
EMEA France AS7740G-334G50Mn W7HP64ATFR1 MC
MADISON_PRO1GBCbk_V3 2*2G/500_L/8L2.4/5R/
CB_GN_0.3D_HG_FR21
Ci3330M MADISON_PRO 1G-DDR3
(64*16*8)
SO2GBIII10 N500GB5.4KS NSM8XS 5 in 1-
Build in
3rd WiFi 2x2 BGN N 8CELL2.4 90W French
(KB.I170A.039)
Continental
AS7740G-
334G50Mn
EMEA Eastern
Europe
AS7740G-334G50Mn W7HP64ATEU7 MC
MADISON_PRO1GBCbk_V3 2*2G/500_L/8L2.4/5R/
CB_GN_0.3D_HG_SL11
Ci3330M MADISON_PRO 1G-DDR3
(64*16*8)
SO2GBIII10 N500GB5.4KS NSM8XS 5 in 1-
Build in
3rd WiFi 2x2 BGN N 8CELL2.4 90W SLO/CRO
(KB.I170A.049)
Continental
AS7740G-
438G64Mn
EMEA Spain AS7740G-438G64Mn W7HP64ATES1 MC
MADISON_PRO1GBCbk_V3 2*4G/640/8L2.4/5R/
CB_GN_0.3D_HG_ES51
Ci5430M MADISON_PRO 1G-DDR3
(64*16*8)
SO4GBIII10 N640GB5.4KS NSM8XS 5 in 1-
Build in
3rd WiFi 2x2 BGN N 8CELL2.4 90W Spanish
(KB.I170A.050)
Continental

138 Appendix A
AS7740G-
436G64Bn
EMEA South Africa AS7740G-436G64Bn EM W7HP64EMATZA2 MC
MADISON_PRO1GBCbk_V3 2G+4G/640/BT/6L2.2/5R/
CB_GN_0.3D_HG_ES61
Ci5430M MADISON_PRO 1G-DDR3
(64*16*8)
SO2GBIII10
/
SO4GBIII10
N640GB5.4KS NBDCB4XS 5 in 1-
Build in
3rd WiFi 2x2 BGN BT 2.1 6CELL2.2 90W US International
(KB.I170A.056)
AF
AS7740G-
334G64Mn
EMEA Denmark AS7740G-334G64Mn W7HP64ATDK2 MC
MADISON_PRO1GBCbk_V3 2*2G/640/6L2.2/5R/
CB_GN_0.3D_HG_ENS1
Ci3330M MADISON_PRO 1G-DDR3
(64*16*8)
SO2GBIII10 N640GB5.4KS NSM8XS 5 in 1-
Build in
3rd WiFi 2x2 BGN N 6CELL2.2 90W Nordic
(KB.I170A.045)
Danish/
Continental
AS7740G-
334G64Bn
EMEA Switzerland AS7740G-334G64Bn W7HP64ATCH1 MC
MADISON_PRO1GBCbk_V3 2*2G/640/6L2.2/5R/
CB_GN_0.3D_HG_IT41
Ci3330M MADISON_PRO 1G-DDR3
(64*16*8)
SO2GBIII10 N640GB5.4KS NBDCB4XS 5 in 1-
Build in
3rd WiFi 2x2 BGN N 6CELL2.2 90W Swiss/G
(KB.I170A.052)
Swiss
AS7740G-
334G32Mn
EMEA Switzerland AS7740G-334G32Mn W7HP64ATCH1 MC
MADISON_PRO1GBCbk_V3 2*2G/320/6L2.2/5R/
CB_GN_0.3D_HG_IT41
Ci3330M MADISON_PRO 1G-DDR3
(64*16*8)
SO2GBIII10 N320GB5.4KS NSM8XS 5 in 1-
Build in
3rd WiFi 2x2 BGN N 6CELL2.2 90W Swiss/G
(KB.I170A.052)
Swiss
AS7740G-
436G64Mn
EMEA Eastern
Europe
AS7740G-436G64Mn LINPUSAEU7
MADISON_PRO1GBCbk_V3 4G+2G/640/BT/8L2.4/5R/
CB_GN_0.3D_HG_ENQ1
Ci5430M MADISON_PRO 1G-DDR3
(64*16*8)
SO2GBIII10
/
SO4GBIII10
N640GB5.4KS NSM8XS 5 in 1-
Build in
3rd WiFi 2x2 BGN BT 2.1 8CELL2.4 90W SLO/CRO
(KB.I170A.049)
Continental
AS7740G-
334G50Mn
EMEA Eastern
Europe
AS7740G-334G50Mn LINPUSAEU7
MADISON_PRO1GBCbk_V3 2*2G/500_L/BT/8L2.4/5R/
CB_GN_0.3D_HG_ENQ1
Ci3330M MADISON_PRO 1G-DDR3
(64*16*8)
SO2GBIII10 N500GB5.4KS NSM8XS 5 in 1-
Build in
3rd WiFi 2x2 BGN BT 2.1 8CELL2.4 90W SLO/CRO
(KB.I170A.049)
Continental
AS7740G-
628G64Mn
EMEA Czech AS7740G-628G64Mn W7HP64ATCZ2 MC
MADISON_PRO1GBCbk_V3 2*4G/640/BT/8L2.4/5R/
CB_GN_0.3D_HG_SK11
Ci7620M MADISON_PRO 1G-DDR3
(64*16*8)
SO4GBIII10 N640GB5.4KS NSM8XS 5 in 1-
Build in
3rd WiFi 2x2 BGN BT 2.1 8CELL2.4 90W CZ/SK
(KB.I170A.035)
Continental
AS7740G-
438G64Mn
EMEA Algeria AS7740G-438G64Mn EM W7HP64EMATDZ1 MC
MADISON_PRO1GBCbk_V3 2*4G/640/6L2.2/5R/
CB_GN_0.3D_HG_ES81
Ci5430M MADISON_PRO 1G-DDR3
(64*16*8)
SO4GBIII10 N640GB5.4KS NSM8XS 5 in 1-
Build in
3rd WiFi 2x2 BGN N 6CELL2.2 90W FR/Arabic
(KB.I170A.038)
Continental
AS7740G-
434G64Mn
EMEA Latvia AS7740G-434G64Mn W7HP64ATLV1 MC
MADISON_PRO1GBCbk_V3 2*2G/640/6L2.2/5R/
CB_GN_0.3D_HG_RU22
Ci5430M MADISON_PRO 1G-DDR3
(64*16*8)
SO2GBIII10 N640GB5.4KS NSM8XS 5 in 1-
Build in
3rd WiFi 2x2 BGN N 6CELL2.2 90W Russian
(KB.I170A.048)
Continental
AS7740G-
438G64Mn
EMEA Latvia AS7740G-438G64Mn W7HP64ATLV1 MC
MADISON_PRO1GBCbk_V3 2*4G/640/6L2.2/5R/
CB_GN_0.3D_HG_RU22
Ci5430M MADISON_PRO 1G-DDR3
(64*16*8)
SO4GBIII10 N640GB5.4KS NSM8XS 5 in 1-
Build in
3rd WiFi 2x2 BGN N 6CELL2.2 90W Russian
(KB.I170A.048)
Continental
AS7740G-
434G64Mn
EMEA Ukraine AS7740G-434G64Mn W7HP64RUATUK1 MC
MADISON_PRO1GBCbk_V3 2*2G/640/6L2.2/5R/
CB_GN_0.3D_HG_RU61
Ci5430M MADISON_PRO 1G-DDR3
(64*16*8)
SO2GBIII10 N640GB5.4KS NSM8XS 5 in 1-
Build in
3rd WiFi 2x2 BGN N 6CELL2.2 90W Russian
(KB.I170A.048)
Continental
AS7740G-
438G64Mn
EMEA Ukraine AS7740G-438G64Mn W7HP64RUATUK1 MC
MADISON_PRO1GBCbk_V3 2*4G/640/6L2.2/5R/
CB_GN_0.3D_HG_RU61
Ci5430M MADISON_PRO 1G-DDR3
(64*16*8)
SO4GBIII10 N640GB5.4KS NSM8XS 5 in 1-
Build in
3rd WiFi 2x2 BGN N 6CELL2.2 90W Russian
(KB.I170A.048)
Continental
AS7740G-
434G64Mn
EMEA Middle East AS7740G-434G64Mn EM W7HP64EMATME4 MC
MADISON_PRO1GBCbk_V3 2*2G/640/6L2.2/5R/
CB_GN_0.3D_HG_RU61
Ci5430M MADISON_PRO 1G-DDR3
(64*16*8)
SO2GBIII10 N640GB5.4KS NSM8XS 5 in 1-
Build in
3rd WiFi 2x2 BGN N 6CELL2.2 90W Russian
(KB.I170A.048)
Continental
AS7740G-
434G64Mn
EMEA Middle East AS7740G-434G64Mn EM W7HP64EMATME4 MC
MADISON_PRO1GBCbk_V3 2*2G/640/6L2.2/5R/
CB_GN_0.3D_HG_ES61
Ci5430M MADISON_PRO 1G-DDR3
(64*16*8)
SO2GBIII10 N640GB5.4KS NSM8XS 5 in 1-
Build in
3rd WiFi 2x2 BGN N 6CELL2.2 90W Russian
(KB.I170A.048)
Continental
AS7740G-
438G64Mn
EMEA Middle East AS7740G-438G64Mn EM W7HP64EMATME4 MC
MADISON_PRO1GBCbk_V3 2*4G/640/6L2.2/5R/
CB_GN_0.3D_HG_RU61
Ci5430M MADISON_PRO 1G-DDR3
(64*16*8)
SO4GBIII10 N640GB5.4KS NSM8XS 5 in 1-
Build in
3rd WiFi 2x2 BGN N 6CELL2.2 90W Russian
(KB.I170A.048)
Continental
AS7740G-
438G64Mn
EMEA Middle East AS7740G-438G64Mn EM W7HP64EMATME4 MC
MADISON_PRO1GBCbk_V3 2*4G/640/6L2.2/5R/
CB_GN_0.3D_HG_ES61
Ci5430M MADISON_PRO 1G-DDR3
(64*16*8)
SO4GBIII10 N640GB5.4KS NSM8XS 5 in 1-
Build in
3rd WiFi 2x2 BGN N 6CELL2.2 90W Russian
(KB.I170A.048)
Continental
AS7740G-
334G32Mn
EMEA Turkey AS7740G-334G32Mn EM W7HP64EMATTR1 MC
MADISON_PRO1GBCbk_V3 2*2G/320/BT/6L2.2/5R/
CB_GN_0.3D_HG_TR31
Ci3330M MADISON_PRO 1G-DDR3
(64*16*8)
SO2GBIII10 N320GB5.4KS NSM8XS 5 in 1-
Build in
3rd WiFi 2x2 BGN BT 2.1 6CELL2.2 90W Turkish
(KB.I170A.054)
Continental
AS7740G-
434G64Mn
EMEA Turkey AS7740G-434G64Mn EM W7HP64EMATTR1 MC
MADISON_PRO1GBCbk_V3 2*2G/640/6L2.2/5R/
CB_GN_0.3D_HG_TR31
Ci5430M MADISON_PRO 1G-DDR3
(64*16*8)
SO2GBIII10 N640GB5.4KS NSM8XS 5 in 1-
Build in
3rd WiFi 2x2 BGN N 6CELL2.2 90W Turkish
(KB.I170A.054)
Continental
AS7740G-
438G64Mn
EMEA Turkey AS7740G-438G64Mn EM W7HP64EMATTR1 MC
MADISON_PRO1GBCbk_V3 2*4G/640/6L2.2/5R/
CB_GN_0.3D_HG_TR31
Ci5430M MADISON_PRO 1G-DDR3
(64*16*8)
SO4GBIII10 N640GB5.4KS NSM8XS 5 in 1-
Build in
3rd WiFi 2x2 BGN N 6CELL2.2 90W Turkish
(KB.I170A.054)
Continental
AS7740G-
434G64Mn
EMEA Belgium AS7740G-434G64Mn W7HP64ATBE1 MC
MADISON_PRO1GBCbk_V3 2*2G/640/6L2.2/5R/
CB_GN_0.3D_HG_NL11
Ci5430M MADISON_PRO 1G-DDR3
(64*16*8)
SO2GBIII10 N640GB5.4KS NSM8XS 5 in 1-
Build in
3rd WiFi 2x2 BGN N 6CELL2.2 90W Belgium
(KB.I170A.033)
Continental
AS7740G-
438G64Mn
EMEA Belgium AS7740G-438G64Mn W7HP64ATBE1 MC
MADISON_PRO1GBCbk_V3 2*4G/640/6L2.2/5R/
CB_GN_0.3D_HG_NL11
Ci5430M MADISON_PRO 1G-DDR3
(64*16*8)
SO4GBIII10 N640GB5.4KS NSM8XS 5 in 1-
Build in
3rd WiFi 2x2 BGN N 6CELL2.2 90W Belgium
(KB.I170A.033)
Continental

Appendix A 139
AS7740G-
434G64Mn
EMEA Middle East AS7740G-434G64Mn EM W7HP64EMATME2 MC
MADISON_PRO1GBCbk_V3 2*2G/640/6L2.2/5R/
CB_GN_0.3D_HG_ES61
Ci5430M MADISON_PRO 1G-DDR3
(64*16*8)
SO2GBIII10 N640GB5.4KS NSM8XS 5 in 1-
Build in
3rd WiFi 2x2 BGN N 6CELL2.2 90W Arabic
(KB.I170A.032)
UK and US-
110V
AS7740G-
434G64Mn
EMEA Middle East AS7740G-434G64Mn EM W7HP64EMATME2 MC
MADISON_PRO1GBCbk_V3 2*2G/640/6L2.2/5R/
CB_GN_0.3D_HG_AR21
Ci5430M MADISON_PRO 1G-DDR3
(64*16*8)
SO2GBIII10 N640GB5.4KS NSM8XS 5 in 1-
Build in
3rd WiFi 2x2 BGN N 6CELL2.2 90W Arabic
(KB.I170A.032)
UK and US-
110V
AS7740G-
434G64Mn
EMEA Middle East AS7740G-434G64Mn EM W7HP64EMATME2 MC
MADISON_PRO1GBCbk_V3 2*2G/640/6L2.2/5R/
CB_GN_0.3D_HG_AR11
Ci5430M MADISON_PRO 1G-DDR3
(64*16*8)
SO2GBIII10 N640GB5.4KS NSM8XS 5 in 1-
Build in
3rd WiFi 2x2 BGN N 6CELL2.2 90W Arabic
(KB.I170A.032)
UK and US-
110V
AS7740G-
438G64Mn
EMEA Middle East AS7740G-438G64Mn EM W7HP64EMATME2 MC
MADISON_PRO1GBCbk_V3 2*4G/640/6L2.2/5R/
CB_GN_0.3D_HG_ES61
Ci5430M MADISON_PRO 1G-DDR3
(64*16*8)
SO4GBIII10 N640GB5.4KS NSM8XS 5 in 1-
Build in
3rd WiFi 2x2 BGN N 6CELL2.2 90W Arabic
(KB.I170A.032)
UK and US-
110V
AS7740G-
438G64Mn
EMEA Middle East AS7740G-438G64Mn EM W7HP64EMATME2 MC
MADISON_PRO1GBCbk_V3 2*4G/640/6L2.2/5R/
CB_GN_0.3D_HG_AR21
Ci5430M MADISON_PRO 1G-DDR3
(64*16*8)
SO4GBIII10 N640GB5.4KS NSM8XS 5 in 1-
Build in
3rd WiFi 2x2 BGN N 6CELL2.2 90W Arabic
(KB.I170A.032)
UK and US-
110V
AS7740G-
438G64Mn
EMEA Middle East AS7740G-438G64Mn EM W7HP64EMATME2 MC
MADISON_PRO1GBCbk_V3 2*4G/640/6L2.2/5R/
CB_GN_0.3D_HG_AR11
Ci5430M MADISON_PRO 1G-DDR3
(64*16*8)
SO4GBIII10 N640GB5.4KS NSM8XS 5 in 1-
Build in
3rd WiFi 2x2 BGN N 6CELL2.2 90W Arabic
(KB.I170A.032)
UK and US-
110V
AS7740G-
434G50Mn
EMEA Italy AS7740G-434G50Mn W7HP64ATIT1 MC
MADISON_PRO1GBCbk_V3 2*2G/500_L/8L2.4/5R/
CB_GN_0.3D_HG_IT11
Ci5430M MADISON_PRO 1G-DDR3
(64*16*8)
SO2GBIII10 N500GB5.4KS NSM8XS 5 in 1-
Build in
3rd WiFi 2x2 BGN N 8CELL2.4 90W Italian
(KB.I170A.043)
Italian
AS7740G-
624G50Mn
EMEA Italy AS7740G-624G50Mn W7HP64ATIT1 MC
MADISON_PRO1GBCbk_V3 2*2G/500_L/BT/8L2.4/5R/
CB_GN_0.3D_HG_IT11
Ci7620M MADISON_PRO 1G-DDR3
(64*16*8)
SO2GBIII10 N500GB5.4KS NSM8XS 5 in 1-
Build in
3rd WiFi 2x2 BGN BT 2.1 8CELL2.4 90W Italian
(KB.I170A.043)
Italian
AS7740G-
334G64Mn
EMEA Italy AS7740G-334G64Mn W7HP64ATIT1 MC
MADISON_PRO1GBCbk_V3 2*2G/640/8L2.4/5R/
CB_GN_0.3D_HG_IT11
Ci3330M MADISON_PRO 1G-DDR3
(64*16*8)
SO2GBIII10 N640GB5.4KS NSM8XS 5 in 1-
Build in
3rd WiFi 2x2 BGN N 8CELL2.4 90W Italian
(KB.I170A.043)
Italian
AS7740G-
334G32Mn
EMEA Italy AS7740G-334G32Mn W7HP64ATIT1 MC
MADISON_PRO1GBCbk_V3 2*2G/320/8L2.4/5R/
CB_GN_0.3D_HG_IT11
Ci3330M MADISON_PRO 1G-DDR3
(64*16*8)
SO2GBIII10 N320GB5.4KS NSM8XS 5 in 1-
Build in
3rd WiFi 2x2 BGN N 8CELL2.4 90W Italian
(KB.I170A.043)
Italian
AS7740G-
436G64Mn
EMEA Italy AS7740G-436G64Mn W7HP64ATIT1 MC
MADISON_PRO1GBCbk_V3 4G+2G/640/8L2.4/5R/
CB_GN_0.3D_HG_IT11
Ci5430M MADISON_PRO 1G-DDR3
(64*16*8)
SO4GBIII10
/
SO2GBIII10
N640GB5.4KS NSM8XS 5 in 1-
Build in
3rd WiFi 2x2 BGN N 8CELL2.4 90W Italian
(KB.I170A.043)
Italian
AS7740G-
438G64Mn
EMEA Italy AS7740G-438G64Mn W7HP64ATIT1 MC
MADISON_PRO1GBCbk_V3 2*4G/640/6L2.2/5R/
CB_GN_0.3D_HG_IT11
Ci5430M MADISON_PRO 1G-DDR3
(64*16*8)
SO4GBIII10 N640GB5.4KS NSM8XS 5 in 1-
Build in
3rd WiFi 2x2 BGN N 6CELL2.2 90W Italian
(KB.I170A.043)
Italian
AS7740G-
434G64Mn
EMEA Italy AS7740G-434G64Mn W7HP64ATIT1 MC
MADISON_PRO1GBCbk_V3 2*2G/640/6L2.2/5R/
CB_GN_0.3D_HG_IT11
Ci5430M MADISON_PRO 1G-DDR3
(64*16*8)
SO2GBIII10 N640GB5.4KS NSM8XS 5 in 1-
Build in
3rd WiFi 2x2 BGN N 6CELL2.2 90W Italian
(KB.I170A.043)
Italian
AS7740G-
438G64Mn
EMEA Hungary AS7740G-438G64Mn W7HP64ATHU1 MC
MADISON_PRO1GBCbk_V3 2*4G/640/6L2.2/5R/
CB_GN_0.3D_HG_HU11
Ci5430M MADISON_PRO 1G-DDR3
(64*16*8)
SO4GBIII10 N640GB5.4KS NSM8XS 5 in 1-
Build in
3rd WiFi 2x2 BGN N 6CELL2.2 90W Hungarian
(KB.I170A.042)
Continental
AS7740G-
434G64Mn
EMEA Hungary AS7740G-434G64Mn W7HP64ATHU1 MC
MADISON_PRO1GBCbk_V3 2*2G/640/6L2.2/5R/
CB_GN_0.3D_HG_HU11
Ci5430M MADISON_PRO 1G-DDR3
(64*16*8)
SO2GBIII10 N640GB5.4KS NSM8XS 5 in 1-
Build in
3rd WiFi 2x2 BGN N 6CELL2.2 90W Hungarian
(KB.I170A.042)
Continental
AS7740G-
628G64Bn
EMEA Germany AS7740G-628G64Bn W7HP64ATDE1 MC
MADISON_PRO1GBCbk_V3 2*4G/640/BT/8L2.4/5R/
CB_GN_0.3D_HG_DE11
Ci7620M MADISON_PRO 1G-DDR3
(64*16*8)
SO4GBIII10 N640GB5.4KS NBDCB4XS 5 in 1-
Build in
3rd WiFi 2x2 BGN BT 2.1 8CELL2.4 90W German
(KB.I170A.040)
Continental
AS7740G-
526G64Bn
EMEA Germany AS7740G-526G64Bn W7HP64ATDE1 MC
MADISON_PRO1GBCbk_V3 4G+2G/640/BT/8L2.4/5R/
CB_GN_0.3D_HG_DE11
Ci5520M MADISON_PRO 1G-DDR3
(64*16*8)
SO4GBIII10
/
SO2GBIII10
N640GB5.4KS NBDCB4XS 5 in 1-
Build in
3rd WiFi 2x2 BGN BT 2.1 8CELL2.4 90W German
(KB.I170A.040)
Continental
AS7740G-
434G50Bn
EMEA Germany AS7740G-434G50Bn W7HP64ATDE1 MC
MADISON_PRO1GBCbk_V3 2*2G/500_L/6L2.2/5R/
CB_GN_0.3D_HG_DE11
Ci5430M MADISON_PRO 1G-DDR3
(64*16*8)
SO2GBIII10 N500GB5.4KS NBDCB4XS 5 in 1-
Build in
3rd WiFi 2x2 BGN N 6CELL2.2 90W German
(KB.I170A.040)
Continental
AS7740G-
334G50Mn
EMEA Germany AS7740G-334G50Mn W7HP64ATDE1 MC
MADISON_PRO1GBCbk_V3 2*2G/500_L/6L2.2/5R/
CB_GN_0.3D_HG_DE11
Ci3330M MADISON_PRO 1G-DDR3
(64*16*8)
SO2GBIII10 N500GB5.4KS NSM8XS 5 in 1-
Build in
3rd WiFi 2x2 BGN N 6CELL2.2 90W German
(KB.I170A.040)
Continental
AS7740G-
438G64Mn
EMEA Austria AS7740G-438G64Mn W7HP64ATAT1 MC
MADISON_PRO1GBCbk_V3 2*4G/640/6L2.2/5R/
CB_GN_0.3D_HG_DE61
Ci5430M MADISON_PRO 1G-DDR3
(64*16*8)
SO4GBIII10 N640GB5.4KS NSM8XS 5 in 1-
Build in
3rd WiFi 2x2 BGN N 6CELL2.2 90W German
(KB.I170A.040)
Continental
AS7740G-
434G64Mn
EMEA Germany AS7740G-434G64Mn W7HP64ATDE1 MC
MADISON_PRO1GBCbk_V3 2*2G/640/6L2.2/5R/
CB_GN_0.3D_HG_DE11
Ci5430M MADISON_PRO 1G-DDR3
(64*16*8)
SO2GBIII10 N640GB5.4KS NSM8XS 5 in 1-
Build in
3rd WiFi 2x2 BGN N 6CELL2.2 90W German
(KB.I170A.040)
Continental

140 Appendix A
AS7740G-
434G64Mn
EMEA Austria AS7740G-434G64Mn W7HP64ATAT1 MC
MADISON_PRO1GBCbk_V3 2*2G/640/6L2.2/5R/
CB_GN_0.3D_HG_DE61
Ci5430M MADISON_PRO 1G-DDR3
(64*16*8)
SO2GBIII10 N640GB5.4KS NSM8XS 5 in 1-
Build in
3rd WiFi 2x2 BGN N 6CELL2.2 90W German
(KB.I170A.040)
Continental
AS7740G-
438G64Mn
EMEA Germany AS7740G-438G64Mn W7HP64ATDE1 MC
MADISON_PRO1GBCbk_V3 2*4G/640/6L2.2/5R/
CB_GN_0.3D_HG_DE11
Ci5430M MADISON_PRO 1G-DDR3
(64*16*8)
SO4GBIII10 N640GB5.4KS NSM8XS 5 in 1-
Build in
3rd WiFi 2x2 BGN N 6CELL2.2 90W German
(KB.I170A.040)
Continental
AS7740G-
434G64Bn
EMEA Norway AS7740G-434G64Bn W7HP64ATNO3 MC
MADISON_PRO1GBCbk_V3 2*2G/640/6L2.2/5R/
CB_GN_0.3D_HG_ENS1
Ci5430M MADISON_PRO 1G-DDR3
(64*16*8)
SO2GBIII10 N640GB5.4KS NBDCB4XS 5 in 1-
Build in
3rd WiFi 2x2 BGN N 6CELL2.2 90W Nordic
(KB.I170A.045)
Danish/
Continental
AS7740G-
336G64Mn
EMEA Norway AS7740G-336G64Mn W7HP64ATNO3 MC
MADISON_PRO1GBCbk_V3 4G+2G/640/6L2.2/5R/
CB_GN_0.3D_HG_ENS1
Ci3330M MADISON_PRO 1G-DDR3
(64*16*8)
SO4GBIII10
/
SO2GBIII10
N640GB5.4KS NSM8XS 5 in 1-
Build in
3rd WiFi 2x2 BGN N 6CELL2.2 90W Nordic
(KB.I170A.045)
Danish/
Continental
AS7740G-
334G64Mn
EMEA Norway AS7740G-334G64Mn W7HP64ATNO3 MC
MADISON_PRO1GBCbk_V3 2*2G/640/6L2.2/5R/
CB_GN_0.3D_HG_ENS1
Ci3330M MADISON_PRO 1G-DDR3
(64*16*8)
SO2GBIII10 N640GB5.4KS NSM8XS 5 in 1-
Build in
3rd WiFi 2x2 BGN N 6CELL2.2 90W Nordic
(KB.I170A.045)
Danish/
Continental
AS7740G-
434G64Bn
EMEA Denmark AS7740G-434G64Bn W7HP64ATDK2 MC
MADISON_PRO1GBCbk_V3 2*2G/640/6L2.2/5R/
CB_GN_0.3D_HG_ENS1
Ci5430M MADISON_PRO 1G-DDR3
(64*16*8)
SO2GBIII10 N640GB5.4KS NBDCB4XS 5 in 1-
Build in
3rd WiFi 2x2 BGN N 6CELL2.2 90W Nordic
(KB.I170A.045)
Danish/
Continental
AS7740G-
336G64Mn
EMEA Denmark AS7740G-336G64Mn W7HP64ATDK2 MC
MADISON_PRO1GBCbk_V3 4G+2G/640/6L2.2/5R/
CB_GN_0.3D_HG_ENS1
Ci3330M MADISON_PRO 1G-DDR3
(64*16*8)
SO4GBIII10
/
SO2GBIII10
N640GB5.4KS NSM8XS 5 in 1-
Build in
3rd WiFi 2x2 BGN N 6CELL2.2 90W Nordic
(KB.I170A.045)
Danish/
Continental
AS7740G-
434G64Mn
EMEA Denmark AS7740G-434G64Mn W7HP64ATDK2 MC
MADISON_PRO1GBCbk_V3 2*2G/640/6L2.2/5R/
CB_GN_0.3D_HG_ENS1
Ci5430M MADISON_PRO 1G-DDR3
(64*16*8)
SO2GBIII10 N640GB5.4KS NSM8XS 5 in 1-
Build in
3rd WiFi 2x2 BGN N 6CELL2.2 90W Nordic
(KB.I170A.045)
Danish/
Continental
AS7740G-
438G64Bn
EMEA Denmark AS7740G-438G64Bn W7HP64ATDK2 MC
MADISON_PRO1GBCbk_V3 2*4G/640/6L2.2/5R/
CB_GN_0.3D_HG_ENS1
Ci5430M MADISON_PRO 1G-DDR3
(64*16*8)
SO4GBIII10 N640GB5.4KS NBDCB4XS 5 in 1-
Build in
3rd WiFi 2x2 BGN N 6CELL2.2 90W Nordic
(KB.I170A.045)
Danish/
Continental
AS7740G-
438G64Mn
EMEA Denmark AS7740G-438G64Mn W7HP64ATDK2 MC
MADISON_PRO1GBCbk_V3 2*4G/640/6L2.2/5R/
CB_GN_0.3D_HG_ENS1
Ci5430M MADISON_PRO 1G-DDR3
(64*16*8)
SO4GBIII10 N640GB5.4KS NSM8XS 5 in 1-
Build in
3rd WiFi 2x2 BGN N 6CELL2.2 90W Nordic
(KB.I170A.045)
Danish/
Continental
AS7740G-
434G64Mn
EMEA Middle East AS7740G-434G64Mn EM W7HP64EMATME6 MC
MADISON_PRO1GBCbk_V3 2*2G/640/6L2.2/5R/
CB_GN_0.3D_HG_ES61
Ci5430M MADISON_PRO 1G-DDR3
(64*16*8)
SO2GBIII10 N640GB5.4KS NSM8XS 5 in 1-
Build in
3rd WiFi 2x2 BGN N 6CELL2.2 90W US International
(KB.I170A.056)
UK
AS7740G-
434G64Mn
EMEA South Africa AS7740G-434G64Mn EM W7HP64EMATZA4 MC
MADISON_PRO1GBCbk_V3 2*2G/640/6L2.2/5R/
CB_GN_0.3D_HG_ES61
Ci5430M MADISON_PRO 1G-DDR3
(64*16*8)
SO2GBIII10 N640GB5.4KS NSM8XS 5 in 1-
Build in
3rd WiFi 2x2 BGN N 6CELL2.2 90W US International
(KB.I170A.056)
UK
AS7740G-
438G64Mn
EMEA Middle East AS7740G-438G64Mn EM W7HP64EMATME6 MC
MADISON_PRO1GBCbk_V3 2*4G/640/6L2.2/5R/
CB_GN_0.3D_HG_ES61
Ci5430M MADISON_PRO 1G-DDR3
(64*16*8)
SO4GBIII10 N640GB5.4KS NSM8XS 5 in 1-
Build in
3rd WiFi 2x2 BGN N 6CELL2.2 90W US International
(KB.I170A.056)
UK
AS7740G-
438G64Mn
EMEA South Africa AS7740G-438G64Mn EM W7HP64EMATZA4 MC
MADISON_PRO1GBCbk_V3 2*4G/640/6L2.2/5R/
CB_GN_0.3D_HG_ES61
Ci5430M MADISON_PRO 1G-DDR3
(64*16*8)
SO4GBIII10 N640GB5.4KS NSM8XS 5 in 1-
Build in
3rd WiFi 2x2 BGN N 6CELL2.2 90W US International
(KB.I170A.056)
UK
AS7740G-
434G64Mn
EMEA South Africa AS7740G-434G64Mn EM W7HP64EMATZA2 MC
MADISON_PRO1GBCbk_V3 2*2G/640/6L2.2/5R/
CB_GN_0.3D_HG_ES61
Ci5430M MADISON_PRO 1G-DDR3
(64*16*8)
SO2GBIII10 N640GB5.4KS NSM8XS 5 in 1-
Build in
3rd WiFi 2x2 BGN N 6CELL2.2 90W US International
(KB.I170A.056)
AF
AS7740G-
438G64Mn
EMEA South Africa AS7740G-438G64Mn EM W7HP64EMATZA2 MC
MADISON_PRO1GBCbk_V3 2*4G/640/6L2.2/5R/
CB_GN_0.3D_HG_ES61
Ci5430M MADISON_PRO 1G-DDR3
(64*16*8)
SO4GBIII10 N640GB5.4KS NSM8XS 5 in 1-
Build in
3rd WiFi 2x2 BGN N 6CELL2.2 90W US International
(KB.I170A.056)
AF
AS7740G-
434G64Mn
EMEA Poland AS7740G-434G64Mn W7HP64ATPL1 MC
MADISON_PRO1GBCbk_V3 2*2G/640/6L2.2/5R/
CB_GN_0.3D_HG_PL11
Ci5430M MADISON_PRO 1G-DDR3
(64*16*8)
SO2GBIII10 N640GB5.4KS NSM8XS 5 in 1-
Build in
3rd WiFi 2x2 BGN N 6CELL2.2 90W US International
(KB.I170A.056)
Continental
AS7740G-
434G64Mn
EMEA Holland AS7740G-434G64Mn W7HP64ATNL1 MC
MADISON_PRO1GBCbk_V3 2*2G/640/6L2.2/5R/
CB_GN_0.3D_HG_NL11
Ci5430M MADISON_PRO 1G-DDR3
(64*16*8)
SO2GBIII10 N640GB5.4KS NSM8XS 5 in 1-
Build in
3rd WiFi 2x2 BGN N 6CELL2.2 90W US International
(KB.I170A.056)
Continental
AS7740G-
434G64Mn
EMEA Eastern
Europe
AS7740G-434G64Mn W7HP64ATEU5 MC
MADISON_PRO1GBCbk_V3 2*2G/640/6L2.2/5R/
CB_GN_0.3D_HG_RO11
Ci5430M MADISON_PRO 1G-DDR3
(64*16*8)
SO2GBIII10 N640GB5.4KS NSM8XS 5 in 1-
Build in
3rd WiFi 2x2 BGN N 6CELL2.2 90W US International
(KB.I170A.056)
Continental
AS7740G-
434G64Mn
EMEA Eastern
Europe
AS7740G-434G64Mn W7HP64ATEU5 MC
MADISON_PRO1GBCbk_V3 2*2G/640/6L2.2/5R/
CB_GN_0.3D_HG_PL71
Ci5430M MADISON_PRO 1G-DDR3
(64*16*8)
SO2GBIII10 N640GB5.4KS NSM8XS 5 in 1-
Build in
3rd WiFi 2x2 BGN N 6CELL2.2 90W US International
(KB.I170A.056)
Continental
AS7740G-
438G64Mn
EMEA Poland AS7740G-438G64Mn W7HP64ATPL1 MC
MADISON_PRO1GBCbk_V3 2*4G/640/6L2.2/5R/
CB_GN_0.3D_HG_PL11
Ci5430M MADISON_PRO 1G-DDR3
(64*16*8)
SO4GBIII10 N640GB5.4KS NSM8XS 5 in 1-
Build in
3rd WiFi 2x2 BGN N 6CELL2.2 90W US International
(KB.I170A.056)
Continental

Appendix A 141
AS7740G-
438G64Mn
EMEA Holland AS7740G-438G64Mn W7HP64ATNL1 MC
MADISON_PRO1GBCbk_V3 2*4G/640/6L2.2/5R/
CB_GN_0.3D_HG_NL11
Ci5430M MADISON_PRO 1G-DDR3
(64*16*8)
SO4GBIII10 N640GB5.4KS NSM8XS 5 in 1-
Build in
3rd WiFi 2x2 BGN N 6CELL2.2 90W US International
(KB.I170A.056)
Continental
AS7740G-
438G64Mn
EMEA Eastern
Europe
AS7740G-438G64Mn W7HP64ATEU5 MC
MADISON_PRO1GBCbk_V3 2*4G/640/6L2.2/5R/
CB_GN_0.3D_HG_RO11
Ci5430M MADISON_PRO 1G-DDR3
(64*16*8)
SO4GBIII10 N640GB5.4KS NSM8XS 5 in 1-
Build in
3rd WiFi 2x2 BGN N 6CELL2.2 90W US International
(KB.I170A.056)
Continental
AS7740G-
438G64Mn
EMEA Eastern
Europe
AS7740G-438G64Mn W7HP64ATEU5 MC
MADISON_PRO1GBCbk_V3 2*4G/640/6L2.2/5R/
CB_GN_0.3D_HG_PL71
Ci5430M MADISON_PRO 1G-DDR3
(64*16*8)
SO4GBIII10 N640GB5.4KS NSM8XS 5 in 1-
Build in
3rd WiFi 2x2 BGN N 6CELL2.2 90W US International
(KB.I170A.056)
Continental
AS7740G-
434G50Mn
PA USA AS7740G-434G50Mn W7HP64ATUS1 MC
MADISON_PRO1GBCbk_V3 2*2G/500_L/6L2.2/5R/
CB_GN_0.3D_HG_FRB1
Ci5430M MADISON_PRO 1G-DDR3
(64*16*8)
SO2GBIII10 N500GB5.4KS NSM8XS 5 in 1-
Build in
3rd WiFi 2x2 BGN N 6CELL2.2 90W US International
(KB.I170A.056)
US-110V
AS7740G-
334G50Mn
PA USA AS7740G-334G50Mn W7HP64ATUS1 MC
MADISON_PRO1GBCbk_V3 2*2G/500_L/6L2.2/5R/
CB_GN_0.3D_HG_FRB1
Ci3330M MADISON_PRO 1G-DDR3
(64*16*8)
SO2GBIII10 N500GB5.4KS NSM8XS 5 in 1-
Build in
3rd WiFi 2x2 BGN N 6CELL2.2 90W US International
(KB.I170A.056)
US-110V
AS7740G-
626G64Mn
PA USA AS7740G-626G64Mn W7HP64ATUS1 MC
MADISON_PRO1GBCbk_V3 4G+2G/640/6L2.2/5R/
CB_GN_0.3D_HG_FRB1
Ci7620M MADISON_PRO 1G-DDR3
(64*16*8)
SO4GBIII10
/
SO2GBIII10
N640GB5.4KS NSM8XS 5 in 1-
Build in
3rd WiFi 2x2 BGN N 6CELL2.2 90W US International
(KB.I170A.056)
US-110V
AS7740G-
628G64Mn
PA USA AS7740G-628G64Mn W7HP64ATUS1 MC
MADISON_PRO1GBCbk_V3 2*4G/640/6L2.2/5R/
CB_GN_0.3D_HG_FRB1
Ci7620M MADISON_PRO 1G-DDR3
(64*16*8)
SO4GBIII10 N640GB5.4KS NSM8XS 5 in 1-
Build in
3rd WiFi 2x2 BGN N 6CELL2.2 90W US International
(KB.I170A.056)
US-110V
AS7740G-
626G50Mn
PA USA AS7740G-626G50Mn W7HP64ATUS1 MC
MADISON_PRO1GBCbk_V3 4G+2G/500_L/6L2.2/5R/
CB_GN_0.3D_HG_FRB1
Ci7620M MADISON_PRO 1G-DDR3
(64*16*8)
SO4GBIII10 N500GB5.4KS NSM8XS 5 in 1-
Build in
3rd WiFi 2x2 BGN N 6CELL2.2 90W US International
(KB.I170A.056)
US-110V
AS7740G-
434G64Mn
EMEA South Africa AS7740G-434G64Mn EM W7HP64EMATZA1 MC
MADISON_PRO1GBCbk_V3 2*2G/640/6L2.2/5R/
CB_GN_0.3D_HG_ES81
Ci5430M MADISON_PRO 1G-DDR3
(64*16*8)
SO2GBIII10 N640GB5.4KS NSM8XS 5 in 1-
Build in
3rd WiFi 2x2 BGN N 6CELL2.2 90W French
(KB.I170A.039)
Continental
AS7740G-
434G64Mn
EMEA Middle East AS7740G-434G64Mn EM W7HP64EMATME3 MC
MADISON_PRO1GBCbk_V3 2*2G/640/6L2.2/5R/
CB_GN_0.3D_HG_ES81
Ci5430M MADISON_PRO 1G-DDR3
(64*16*8)
SO2GBIII10 N640GB5.4KS NSM8XS 5 in 1-
Build in
3rd WiFi 2x2 BGN N 6CELL2.2 90W French
(KB.I170A.039)
Continental
AS7740G-
438G64Mn
EMEA South Africa AS7740G-438G64Mn EM W7HP64EMATZA1 MC
MADISON_PRO1GBCbk_V3 2*4G/640/6L2.2/5R/
CB_GN_0.3D_HG_ES81
Ci5430M MADISON_PRO 1G-DDR3
(64*16*8)
SO4GBIII10 N640GB5.4KS NSM8XS 5 in 1-
Build in
3rd WiFi 2x2 BGN N 6CELL2.2 90W French
(KB.I170A.039)
Continental
AS7740G-
438G64Mn
EMEA Middle East AS7740G-438G64Mn EM W7HP64EMATME3 MC
MADISON_PRO1GBCbk_V3 2*4G/640/6L2.2/5R/
CB_GN_0.3D_HG_ES81
Ci5430M MADISON_PRO 1G-DDR3
(64*16*8)
SO4GBIII10 N640GB5.4KS NSM8XS 5 in 1-
Build in
3rd WiFi 2x2 BGN N 6CELL2.2 90W French
(KB.I170A.039)
Continental
AS7740G-
334G50Mn
EMEA France AS7740G-334G50Mn W7HP64ATFR1 MC
MADISON_PRO1GBCbk_V3 2*2G/500_L/6L2.2/5R/
CB_GN_0.3D_HG_FR21
Ci3330M MADISON_PRO 1G-DDR3
(64*16*8)
SO2GBIII10 N500GB5.4KS NSM8XS 5 in 1-
Build in
3rd WiFi 2x2 BGN N 6CELL2.2 90W French
(KB.I170A.039)
Continental
AS7740G-
338G50Mn
EMEA France AS7740G-338G50Mn W7HP64ATFR1 MC
MADISON_PRO1GBCbk_V3 2*4G/500_L/6L2.2/5R/
CB_GN_0.3D_HG_FR21
Ci3330M MADISON_PRO 1G-DDR3
(64*16*8)
SO4GBIII10 N500GB5.4KS NSM8XS 5 in 1-
Build in
3rd WiFi 2x2 BGN N 6CELL2.2 90W French
(KB.I170A.039)
Continental
AS7740G-
438G64Mn
EMEA France AS7740G-438G64Mn W7HP64ATFR1 MC
MADISON_PRO1GBCbk_V3 2*4G/640/6L2.2/5R/
CB_GN_0.3D_HG_FR21
Ci5430M MADISON_PRO 1G-DDR3
(64*16*8)
SO4GBIII10 N640GB5.4KS NSM8XS 5 in 1-
Build in
3rd WiFi 2x2 BGN N 6CELL2.2 90W French
(KB.I170A.039)
Continental
AS7740G-
436G64Mn
EMEA France AS7740G-436G64Mn W7HP64ATFR1 MC
MADISON_PRO1GBCbk_V3 4G+2G/640/6L2.2/5R/
CB_GN_0.3D_HG_FR21
Ci5430M MADISON_PRO 1G-DDR3
(64*16*8)
SO4GBIII10
/
SO2GBIII10
N640GB5.4KS NSM8XS 5 in 1-
Build in
3rd WiFi 2x2 BGN N 6CELL2.2 90W French
(KB.I170A.039)
Continental
AS7740G-
434G50Mn
EMEA France AS7740G-434G50Mn W7HP64ATFR1 MC
MADISON_PRO1GBCbk_V3 2*2G/500_L/6L2.2/5R/
CB_GN_0.3D_HG_FR21
Ci5430M MADISON_PRO 1G-DDR3
(64*16*8)
SO2GBIII10 N500GB5.4KS NSM8XS 5 in 1-
Build in
3rd WiFi 2x2 BGN N 6CELL2.2 90W French
(KB.I170A.039)
Continental
AS7740G-
434G64Mn
EMEA France AS7740G-434G64Mn W7HP64ATFR1 MC
MADISON_PRO1GBCbk_V3 2*2G/640/6L2.2/5R/
CB_GN_0.3D_HG_FR21
Ci5430M MADISON_PRO 1G-DDR3
(64*16*8)
SO2GBIII10 N640GB5.4KS NSM8XS 5 in 1-
Build in
3rd WiFi 2x2 BGN N 6CELL2.2 90W French
(KB.I170A.039)
Continental
AS7740G-
438G64Mn
EMEA Portugal AS7740G-438G64Mn W7HP64ATPT1 MC
MADISON_PRO1GBCbk_V3 2*4G/640/6L2.2/5R/
CB_GN_0.3D_HG_PT11
Ci5430M MADISON_PRO 1G-DDR3
(64*16*8)
SO4GBIII10 N640GB5.4KS NSM8XS 5 in 1-
Build in
3rd WiFi 2x2 BGN N 6CELL2.2 90W Portuguese
(KB.I170A.047)
Continental
AS7740G-
434G64Mn
EMEA Portugal AS7740G-434G64Mn W7HP64ATPT1 MC
MADISON_PRO1GBCbk_V3 2*2G/640/6L2.2/5R/
CB_GN_0.3D_HG_PT11
Ci5430M MADISON_PRO 1G-DDR3
(64*16*8)
SO2GBIII10 N640GB5.4KS NSM8XS 5 in 1-
Build in
3rd WiFi 2x2 BGN N 6CELL2.2 90W Portuguese
(KB.I170A.047)
Continental
AS7740G-
434G64Mn
EMEA Algeria AS7740G-434G64Mn EM W7HP64EMATDZ1 MC
MADISON_PRO1GBCbk_V3 2*2G/640/6L2.2/5R/
CB_GN_0.3D_HG_ES81
Ci5430M MADISON_PRO 1G-DDR3
(64*16*8)
SO2GBIII10 N640GB5.4KS NSM8XS 5 in 1-
Build in
3rd WiFi 2x2 BGN N 6CELL2.2 90W FR/Arabic
(KB.I170A.038)
Continental

142 Appendix A
AS7740G-
434G64Mn
EMEA Middle East AS7740G-434G64Mn EM W7HP64EMATME9 MC
MADISON_PRO1GBCbk_V3 2*2G/640/6L2.2/5R/
CB_GN_0.3D_HG_ES81
Ci5430M MADISON_PRO 1G-DDR3
(64*16*8)
SO2GBIII10 N640GB5.4KS NSM8XS 5 in 1-
Build in
3rd WiFi 2x2 BGN N 6CELL2.2 90W FR/Arabic
(KB.I170A.038)
Continental
AS7740G-
438G64Mn
EMEA Middle East AS7740G-438G64Mn EM W7HP64EMATME9 MC
MADISON_PRO1GBCbk_V3 2*4G/640/6L2.2/5R/
CB_GN_0.3D_HG_ES81
Ci5430M MADISON_PRO 1G-DDR3
(64*16*8)
SO4GBIII10 N640GB5.4KS NSM8XS 5 in 1-
Build in
3rd WiFi 2x2 BGN N 6CELL2.2 90W FR/Arabic
(KB.I170A.038)
Continental
AS7740G-
438G64Mn
EMEA Eastern
Europe
AS7740G-438G64Mn W7HP64ATEU7 MC
MADISON_PRO1GBCbk_V3 2*4G/640/6L2.2/5R/
CB_GN_0.3D_HG_ENQ1
Ci5430M MADISON_PRO 1G-DDR3
(64*16*8)
SO4GBIII10 N640GB5.4KS NSM8XS 5 in 1-
Build in
3rd WiFi 2x2 BGN N 6CELL2.2 90W SLO/CRO
(KB.I170A.049)
Continental
AS7740G-
438G64Mn
EMEA Eastern
Europe
AS7740G-438G64Mn W7HP64ATEU7 MC
MADISON_PRO1GBCbk_V3 2*4G/640/6L2.2/5R/
CB_GN_0.3D_HG_SL11
Ci5430M MADISON_PRO 1G-DDR3
(64*16*8)
SO4GBIII10 N640GB5.4KS NSM8XS 5 in 1-
Build in
3rd WiFi 2x2 BGN N 6CELL2.2 90W SLO/CRO
(KB.I170A.049)
Continental
AS7740G-
434G64Mn
EMEA Eastern
Europe
AS7740G-434G64Mn W7HP64ATEU7 MC
MADISON_PRO1GBCbk_V3 2*2G/640/6L2.2/5R/
CB_GN_0.3D_HG_ENQ1
Ci5430M MADISON_PRO 1G-DDR3
(64*16*8)
SO2GBIII10 N640GB5.4KS NSM8XS 5 in 1-
Build in
3rd WiFi 2x2 BGN N 6CELL2.2 90W SLO/CRO
(KB.I170A.049)
Continental
AS7740G-
434G64Mn
EMEA Serbia/
Macedonia
AS7740G-434G64Mn W7HP64ATCS1 MC
MADISON_PRO1GBCbk_V3 2*2G/640/6L2.2/5R/
CB_GN_0.3D_HG_SL11
Ci5430M MADISON_PRO 1G-DDR3
(64*16*8)
SO2GBIII10 N640GB5.4KS NSM8XS 5 in 1-
Build in
3rd WiFi 2x2 BGN N 6CELL2.2 90W SLO/CRO
(KB.I170A.049)
Continental
AS7740G-
434G64Mn
EMEA Eastern
Europe
AS7740G-434G64Mn W7HP64ATEU7 MC
MADISON_PRO1GBCbk_V3 2*2G/640/6L2.2/5R/
CB_GN_0.3D_HG_SL11
Ci5430M MADISON_PRO 1G-DDR3
(64*16*8)
SO2GBIII10 N640GB5.4KS NSM8XS 5 in 1-
Build in
3rd WiFi 2x2 BGN N 6CELL2.2 90W SLO/CRO
(KB.I170A.049)
Continental
AS7740G-
438G64Mn
EMEA Serbia/
Macedonia
AS7740G-438G64Mn W7HP64ATCS1 MC
MADISON_PRO1GBCbk_V3 2*4G/640/6L2.2/5R/
CB_GN_0.3D_HG_SL11
Ci5430M MADISON_PRO 1G-DDR3
(64*16*8)
SO4GBIII10 N640GB5.4KS NSM8XS 5 in 1-
Build in
3rd WiFi 2x2 BGN N 6CELL2.2 90W SLO/CRO
(KB.I170A.049)
Continental
AS7740G-
434G64Mn
EMEA Czech AS7740G-434G64Mn W7HP64ATCZ2 MC
MADISON_PRO1GBCbk_V3 2*2G/640/6L2.2/5R/
CB_GN_0.3D_HG_SK11
Ci5430M MADISON_PRO 1G-DDR3
(64*16*8)
SO2GBIII10 N640GB5.4KS NSM8XS 5 in 1-
Build in
3rd WiFi 2x2 BGN N 6CELL2.2 90W CZ/SK
(KB.I170A.035)
Continental
AS7740G-
438G64Mn
EMEA Czech AS7740G-438G64Mn W7HP64ATCZ2 MC
MADISON_PRO1GBCbk_V3 2*4G/640/6L2.2/5R/
CB_GN_0.3D_HG_SK11
Ci5430M MADISON_PRO 1G-DDR3
(64*16*8)
SO4GBIII10 N640GB5.4KS NSM8XS 5 in 1-
Build in
3rd WiFi 2x2 BGN N 6CELL2.2 90W CZ/SK
(KB.I170A.035)
Continental
AS7740G-
338G64Mn
EMEA Spain AS7740G-338G64Mn W7HP64ATES1 MC
MADISON_PRO1GBCbk_V3 2*4G/640/8L2.4/5R/
CB_GN_0.3D_HG_ES51
Ci3330M MADISON_PRO 1G-DDR3
(64*16*8)
SO4GBIII10 N640GB5.4KS NSM8XS 5 in 1-
Build in
3rd WiFi 2x2 BGN N 8CELL2.4 90W Spanish
(KB.I170A.050)
Continental
AS7740G-
336G50Mn
EMEA Spain AS7740G-336G50Mn W7HP64ATES1 MC
MADISON_PRO1GBCbk_V3 4G+2G/500_L/8L2.4/5R/
CB_GN_0.3D_HG_ES51
Ci3330M MADISON_PRO 1G-DDR3
(64*16*8)
SO4GBIII10
/
SO2GBIII10
N500GB5.4KS NSM8XS 5 in 1-
Build in
3rd WiFi 2x2 BGN N 8CELL2.4 90W Spanish
(KB.I170A.050)
Continental
AS7740G-
438G64Mn
EMEA Spain AS7740G-438G64Mn W7HP64ATES1 MC
MADISON_PRO1GBCbk_V3 2*4G/640/6L2.2/5R/
CB_GN_0.3D_HG_ES51
Ci5430M MADISON_PRO 1G-DDR3
(64*16*8)
SO4GBIII10 N640GB5.4KS NSM8XS 5 in 1-
Build in
3rd WiFi 2x2 BGN N 6CELL2.2 90W Spanish
(KB.I170A.050)
Continental
AS7740G-
434G64Mn
EMEA Spain AS7740G-434G64Mn W7HP64ATES1 MC
MADISON_PRO1GBCbk_V3 2*2G/640/6L2.2/5R/
CB_GN_0.3D_HG_ES51
Ci5430M MADISON_PRO 1G-DDR3
(64*16*8)
SO2GBIII10 N640GB5.4KS NSM8XS 5 in 1-
Build in
3rd WiFi 2x2 BGN N 6CELL2.2 90W Spanish
(KB.I170A.050)
Continental
AS7740G-
436G64Mn
EMEA Cyprus AS7740G-436G64Mn W7HP64ATCY1 MC
MADISON_PRO1GBCbk_V3 4G+2G/640/8L2.4/5R/
CB_GN_0.3D_HG_ES61
Ci5430M MADISON_PRO 1G-DDR3
(64*16*8)
SO4GBIII10
/
SO2GBIII10
N640GB5.4KS NSM8XS 5 in 1-
Build in
3rd WiFi 2x2 BGN N 8CELL2.4 90W UK
(KB.I170A.055)
UK
AS7740G-
528G64Mn
EMEA UK AS7740G-528G64Mn W7HP64ATGB1 MC
MADISON_PRO1GBCbk_V3 2*4G/640/8L2.4/5R/
CB_GN_0.3D_HG_EN11
Ci5520M MADISON_PRO 1G-DDR3
(64*16*8)
SO4GBIII10 N640GB5.4KS NSM8XS 5 in 1-
Build in
3rd WiFi 2x2 BGN N 8CELL2.4 90W UK
(KB.I170A.055)
UK
AS7740G-
434G50Mn
EMEA UK AS7740G-434G50Mn W7HP64ATGB1 MC
MADISON_PRO1GBCbk_V3 2*2G/500_L/8L2.4/5R/
CB_GN_0.3D_HG_EN11
Ci5430M MADISON_PRO 1G-DDR3
(64*16*8)
SO2GBIII10 N500GB5.4KS NSM8XS 5 in 1-
Build in
3rd WiFi 2x2 BGN N 8CELL2.4 90W UK
(KB.I170A.055)
UK
AS7740G-
334G64Mn
EMEA UK AS7740G-334G64Mn W7HP64ATGB1 MC
MADISON_PRO1GBCbk_V3 2*2G/640/8L2.4/5R/
CB_GN_0.3D_HG_EN11
Ci3330M MADISON_PRO 1G-DDR3
(64*16*8)
SO2GBIII10 N640GB5.4KS NSM8XS 5 in 1-
Build in
3rd WiFi 2x2 BGN N 8CELL2.4 90W UK
(KB.I170A.055)
UK
AS7740G-
336G50Mn
EMEA UK AS7740G-336G50Mn W7HP64ATGB1 MC
MADISON_PRO1GBCbk_V3 4G+2G/500_L/8L2.4/5R/
CB_GN_0.3D_HG_EN11
Ci3330M MADISON_PRO 1G-DDR3
(64*16*8)
SO4GBIII10
/
SO2GBIII10
N500GB5.4KS NSM8XS 5 in 1-
Build in
3rd WiFi 2x2 BGN N 8CELL2.4 90W UK
(KB.I170A.055)
UK
AS7740G-
438G64Mn
EMEA Cyprus AS7740G-438G64Mn W7HP64ATCY1 MC
MADISON_PRO1GBCbk_V3 2*4G/640/6L2.2/5R/
CB_GN_0.3D_HG_ES61
Ci5430M MADISON_PRO 1G-DDR3
(64*16*8)
SO4GBIII10 N640GB5.4KS NSM8XS 5 in 1-
Build in
3rd WiFi 2x2 BGN N 6CELL2.2 90W UK
(KB.I170A.055)
UK
AS7740G-
434G64Mn
EMEA UK AS7740G-434G64Mn W7HP64ATGB1 MC
MADISON_PRO1GBCbk_V3 2*2G/640/6L2.2/5R/
CB_GN_0.3D_HG_EN11
Ci5430M MADISON_PRO 1G-DDR3
(64*16*8)
SO2GBIII10 N640GB5.4KS NSM8XS 5 in 1-
Build in
3rd WiFi 2x2 BGN N 6CELL2.2 90W UK
(KB.I170A.055)
UK

143 Appendix A
AS7740G-
434G64Mn
EMEA Cyprus AS7740G-434G64Mn W7HP64ATCY1 MC
MADISON_PRO1GBCbk_V3 2*2G/640/6L2.2/5R/
CB_GN_0.3D_HG_ES61
Ci5430M MADISON_PRO 1G-DDR3
(64*16*8)
SO2GBIII10 N640GB5.4KS NSM8XS 5 in 1-
Build in
3rd WiFi 2x2 BGN N 6CELL2.2 90W UK
(KB.I170A.055)
UK
AS7740G-
438G64Mn
EMEA UK AS7740G-438G64Mn W7HP64ATGB1 MC
MADISON_PRO1GBCbk_V3 2*4G/640/6L2.2/5R/
CB_GN_0.3D_HG_EN11
Ci5430M MADISON_PRO 1G-DDR3
(64*16*8)
SO4GBIII10 N640GB5.4KS NSM8XS 5 in 1-
Build in
3rd WiFi 2x2 BGN N 6CELL2.2 90W UK
(KB.I170A.055)
UK
AS7740G-
436G64Mn
EMEA Israel AS7740G-436G64Mn W7HP64ATIL1 MC
MADISON_PRO1GBCbk_V3 4G+2G/640/8L2.4/5R/
CB_GN_0.3D_HG_HE31
Ci5430M MADISON_PRO 1G-DDR3
(64*16*8)
SO4GBIII10
/
SO2GBIII10
N640GB5.4KS NSM8XS 5 in 1-
Build in
3rd WiFi 2x2 BGN N 8CELL2.4 90W US International
w/ Hebrew
(KB.I170A.057)
Israel
AS7740G-
436G64Mn
EMEA Israel AS7740G-436G64Mn W7HP64ATIL1 MC
MADISON_PRO1GBCbk_V3 4G+2G/640/8L2.4/5R/
CB_GN_0.3D_HG_HE11
Ci5430M MADISON_PRO 1G-DDR3
(64*16*8)
SO4GBIII10
/
SO2GBIII10
N640GB5.4KS NSM8XS 5 in 1-
Build in
3rd WiFi 2x2 BGN N 8CELL2.4 90W US International
w/ Hebrew
(KB.I170A.057)
Israel
AS7740G-
438G64Mn
EMEA Israel AS7740G-438G64Mn W7HP64ATIL1 MC
MADISON_PRO1GBCbk_V3 2*4G/640/6L2.2/5R/
CB_GN_0.3D_HG_HE11
Ci5430M MADISON_PRO 1G-DDR3
(64*16*8)
SO4GBIII10 N640GB5.4KS NSM8XS 5 in 1-
Build in
3rd WiFi 2x2 BGN N 6CELL2.2 90W US International
w/ Hebrew
(KB.I170A.057)
Israel
AS7740G-
434G64Mn
EMEA Israel AS7740G-434G64Mn W7HP64ATIL1 MC
MADISON_PRO1GBCbk_V3 2*2G/640/6L2.2/5R/
CB_GN_0.3D_HG_HE11
Ci5430M MADISON_PRO 1G-DDR3
(64*16*8)
SO2GBIII10 N640GB5.4KS NSM8XS 5 in 1-
Build in
3rd WiFi 2x2 BGN N 6CELL2.2 90W US International
w/ Hebrew
(KB.I170A.057)
Israel
AS7740G-
434G50Mn
EMEA Greece AS7740G-434G50Mn W7HP64ATGR1 MC
MADISON_PRO1GBCbk_V3 2*2G/500_L/8L2.4/5R/
CB_GN_0.3D_HG_EL31
Ci5430M MADISON_PRO 1G-DDR3
(64*16*8)
SO2GBIII10 N500GB5.4KS NSM8XS 5 in 1-
Build in
3rd WiFi 2x2 BGN N 8CELL2.4 90W Greek
(KB.I170A.041)
Continental
AS7740G-
624G50Mn
EMEA Greece AS7740G-624G50Mn W7HP64ATGR1 MC
MADISON_PRO1GBCbk_V3 2*2G/500_L/BT/8L2.4/5R/
CB_GN_0.3D_HG_EL31
Ci7620M MADISON_PRO 1G-DDR3
(64*16*8)
SO2GBIII10 N500GB5.4KS NSM8XS 5 in 1-
Build in
3rd WiFi 2x2 BGN BT 2.1 8CELL2.4 90W Greek
(KB.I170A.041)
Continental
AS7740G-
334G64Mn
EMEA Greece AS7740G-334G64Mn W7HP64ATGR1 MC
MADISON_PRO1GBCbk_V3 2*2G/640/8L2.4/5R/
CB_GN_0.3D_HG_EL31
Ci3330M MADISON_PRO 1G-DDR3
(64*16*8)
SO2GBIII10 N640GB5.4KS NSM8XS 5 in 1-
Build in
3rd WiFi 2x2 BGN N 8CELL2.4 90W Greek
(KB.I170A.041)
Continental
AS7740G-
334G32Mn
EMEA Greece AS7740G-334G32Mn W7HP64ATGR1 MC
MADISON_PRO1GBCbk_V3 2*2G/320/8L2.4/5R/
CB_GN_0.3D_HG_EL31
Ci3330M MADISON_PRO 1G-DDR3
(64*16*8)
SO2GBIII10 N320GB5.4KS NSM8XS 5 in 1-
Build in
3rd WiFi 2x2 BGN N 8CELL2.4 90W Greek
(KB.I170A.041)
Continental
AS7740G-
436G64Mn
EMEA Greece AS7740G-436G64Mn W7HP64ATGR1 MC
MADISON_PRO1GBCbk_V3 4G+2G/640/8L2.4/5R/
CB_GN_0.3D_HG_EL31
Ci5430M MADISON_PRO 1G-DDR3
(64*16*8)
SO4GBIII10
/
SO2GBIII10
N640GB5.4KS NSM8XS 5 in 1-
Build in
3rd WiFi 2x2 BGN N 8CELL2.4 90W Greek
(KB.I170A.041)
Continental
AS7740G-
624G50Mn
EMEA Greece AS7740G-624G50Mn W7HP64ATGR1 MC
MADISON_PRO1GBCbk_V3 2*2G/500_L/8L2.4/5R/
CB_GN_0.3D_HG_EL31
Ci7620M MADISON_PRO 1G-DDR3
(64*16*8)
SO2GBIII10 N500GB5.4KS NSM8XS 5 in 1-
Build in
3rd WiFi 2x2 BGN N 8CELL2.4 90W Greek
(KB.I170A.041)
Continental
AS7740G-
438G64Mn
EMEA Greece AS7740G-438G64Mn W7HP64ATGR1 MC
MADISON_PRO1GBCbk_V3 2*4G/640/6L2.2/5R/
CB_GN_0.3D_HG_EL31
Ci5430M MADISON_PRO 1G-DDR3
(64*16*8)
SO4GBIII10 N640GB5.4KS NSM8XS 5 in 1-
Build in
3rd WiFi 2x2 BGN N 6CELL2.2 90W Greek
(KB.I170A.041)
Continental
AS7740G-
434G64Mn
EMEA Greece AS7740G-434G64Mn W7HP64ATGR1 MC
MADISON_PRO1GBCbk_V3 2*2G/640/6L2.2/5R/
CB_GN_0.3D_HG_EL31
Ci5430M MADISON_PRO 1G-DDR3
(64*16*8)
SO2GBIII10 N640GB5.4KS NSM8XS 5 in 1-
Build in
3rd WiFi 2x2 BGN N 6CELL2.2 90W Greek
(KB.I170A.041)
Continental
AS7740G-
334G64Mn
EMEA Finland AS7740G-334G64Mn W7HP64ATFI2 MC
MADISON_PRO1GBCbk_V3 2*2G/640/6L2.2/5R/
CB_GN_0.3D_HG_FI12
Ci3330M MADISON_PRO 1G-DDR3
(64*16*8)
SO2GBIII10 N640GB5.4KS NSM8XS 5 in 1-
Build in
3rd WiFi 2x2 BGN N 6CELL2.2 90W Sweden
(KB.I170A.051)
Continental
AS7740G-
334G64Mn
EMEA Sweden AS7740G-334G64Mn W7HP64ATSE1 MC
MADISON_PRO1GBCbk_V3 2*2G/640/6L2.2/5R/
CB_GN_0.3D_HG_FI12
Ci3330M MADISON_PRO 1G-DDR3
(64*16*8)
SO2GBIII10 N640GB5.4KS NSM8XS 5 in 1-
Build in
3rd WiFi 2x2 BGN N 6CELL2.2 90W Sweden
(KB.I170A.051)
Continental
AS7740G-
434G64Bn
EMEA Finland AS7740G-434G64Bn W7HP64ATFI2 MC
MADISON_PRO1GBCbk_V3 2*2G/640/6L2.2/5R/
CB_GN_0.3D_HG_FI12
Ci5430M MADISON_PRO 1G-DDR3
(64*16*8)
SO2GBIII10 N640GB5.4KS NBDCB4XS 5 in 1-
Build in
3rd WiFi 2x2 BGN N 6CELL2.2 90W Sweden
(KB.I170A.051)
Continental
AS7740G-
434G64Bn
EMEA Sweden AS7740G-434G64Bn W7HP64ATSE1 MC
MADISON_PRO1GBCbk_V3 2*2G/640/6L2.2/5R/
CB_GN_0.3D_HG_FI12
Ci5430M MADISON_PRO 1G-DDR3
(64*16*8)
SO2GBIII10 N640GB5.4KS NBDCB4XS 5 in 1-
Build in
3rd WiFi 2x2 BGN N 6CELL2.2 90W Sweden
(KB.I170A.051)
Continental
AS7740G-
336G64Mn
EMEA Finland AS7740G-336G64Mn W7HP64ATFI2 MC
MADISON_PRO1GBCbk_V3 4G+2G/640/6L2.2/5R/
CB_GN_0.3D_HG_FI12
Ci3330M MADISON_PRO 1G-DDR3
(64*16*8)
SO4GBIII10
/
SO2GBIII10
N640GB5.4KS NSM8XS 5 in 1-
Build in
3rd WiFi 2x2 BGN N 6CELL2.2 90W Sweden
(KB.I170A.051)
Continental
AS7740G-
336G64Mn
EMEA Sweden AS7740G-336G64Mn W7HP64ATSE1 MC
MADISON_PRO1GBCbk_V3 4G+2G/640/6L2.2/5R/
CB_GN_0.3D_HG_FI12
Ci3330M MADISON_PRO 1G-DDR3
(64*16*8)
SO4GBIII10
/
SO2GBIII10
N640GB5.4KS NSM8XS 5 in 1-
Build in
3rd WiFi 2x2 BGN N 6CELL2.2 90W Sweden
(KB.I170A.051)
Continental
AS7740G-
438G64Mn
EMEA Eastern
Europe
AS7740G-438G64Mn W7HP64ATEU4 MC
MADISON_PRO1GBCbk_V3 2*4G/640/6L2.2/5R/
CB_GN_0.3D_HG_SV21
Ci5430M MADISON_PRO 1G-DDR3
(64*16*8)
SO4GBIII10 N640GB5.4KS NSM8XS 5 in 1-
Build in
3rd WiFi 2x2 BGN N 6CELL2.2 90W Sweden
(KB.I170A.051)
Continental

Appendix A 144
AS7740G-
434G64Mn
EMEA Eastern
Europe
AS7740G-434G64Mn W7HP64ATEU4 MC
MADISON_PRO1GBCbk_V3 2*2G/640/6L2.2/5R/
CB_GN_0.3D_HG_SV21
Ci5430M MADISON_PRO 1G-DDR3
(64*16*8)
SO2GBIII10 N640GB5.4KS NSM8XS 5 in 1-
Build in
3rd WiFi 2x2 BGN N 6CELL2.2 90W Sweden
(KB.I170A.051)
Continental
AS7740G-
438G64Bn
EMEA Sweden AS7740G-438G64Bn W7HP64ATSE1 MC
MADISON_PRO1GBCbk_V3 2*4G/640/6L2.2/5R/
CB_GN_0.3D_HG_FI12
Ci5430M MADISON_PRO 1G-DDR3
(64*16*8)
SO4GBIII10 N640GB5.4KS NBDCB4XS 5 in 1-
Build in
3rd WiFi 2x2 BGN N 6CELL2.2 90W Sweden
(KB.I170A.051)
Continental
AS7740G-
434G64Mn
EMEA Luxembourg AS7740G-434G64Mn W7HP64ATLU3 MC
MADISON_PRO1GBCbk_V3 2*2G/640/6L2.2/5R/
CB_GN_0.3D_HG_IT41
Ci5430M MADISON_PRO 1G-DDR3
(64*16*8)
SO2GBIII10 N640GB5.4KS NSM8XS 5 in 1-
Build in
3rd WiFi 2x2 BGN N 6CELL2.2 90W Swiss/G
(KB.I170A.052)
Continental
AS7740G-
438G64Mn
EMEA Luxembourg AS7740G-438G64Mn W7HP64ATLU3 MC
MADISON_PRO1GBCbk_V3 2*4G/640/6L2.2/5R/
CB_GN_0.3D_HG_IT41
Ci5430M MADISON_PRO 1G-DDR3
(64*16*8)
SO4GBIII10 N640GB5.4KS NSM8XS 5 in 1-
Build in
3rd WiFi 2x2 BGN N 6CELL2.2 90W Swiss/G
(KB.I170A.052)
Continental
AS7740G-
438G64Bn
EMEA Switzerland AS7740G-438G64Bn W7HP64ATCH1 MC
MADISON_PRO1GBCbk_V3 2*4G/640/6L2.2/5R/
CB_GN_0.3D_HG_IT41
Ci5430M MADISON_PRO 1G-DDR3
(64*16*8)
SO4GBIII10 N640GB5.4KS NBDCB4XS 5 in 1-
Build in
3rd WiFi 2x2 BGN N 6CELL2.2 90W Swiss/G
(KB.I170A.052)
Swiss
AS7740G-
434G64Mn
EMEA Switzerland AS7740G-434G64Mn W7HP64ATCH1 MC
MADISON_PRO1GBCbk_V3 2*2G/640/6L2.2/5R/
CB_GN_0.3D_HG_IT41
Ci5430M MADISON_PRO 1G-DDR3
(64*16*8)
SO2GBIII10 N640GB5.4KS NSM8XS 5 in 1-
Build in
3rd WiFi 2x2 BGN N 6CELL2.2 90W Swiss/G
(KB.I170A.052)
Swiss
AS7740G-
438G64Mn
EMEA Switzerland AS7740G-438G64Mn W7HP64ATCH1 MC
MADISON_PRO1GBCbk_V3 2*4G/640/6L2.2/5R/
CB_GN_0.3D_HG_IT41
Ci5430M MADISON_PRO 1G-DDR3
(64*16*8)
SO4GBIII10 N640GB5.4KS NSM8XS 5 in 1-
Build in
3rd WiFi 2x2 BGN N 6CELL2.2 90W Swiss/G
(KB.I170A.052)
Swiss
AS7740G-
624G50Bn
WW WW AS7740G-624G50Bn W7HP64AWW1 MC
MADISON_PRO1GBCbk_V3 2*2G/500_L/BT/8L2.4/5R/
CB_bgn_0.3D_HG_ES62
Ci7620M MADISON_PRO 1G-DDR3
(64*16*8)
SO2GBIII10 N500GB5.4KS NBDCB4XS 5 in 1-
Build in
3rd WiFi 1x2 BGN BT 2.1 8CELL2.4 90W US International
(KB.I170A.056)
US and
Continental
AS7740G-
434G50Bi
WW WW AS7740G-434G50Bi LINPUSAWW1
MADISON_PRO1GBCbk_V3 2*2G/500_L/BT/8L2.4/5R/
CB_abgn_0.3D_HG_EN11
Ci5430M MADISON_PRO 1G-DDR3
(64*16*8)
SO2GBIII10 N500GB5.4KS NBDCB4XS 5 in 1-
Build in
INT6200H BT 2.1 8CELL2.4 90W US International
(KB.I170A.056)
US and
Continental
AS7740G-
434G50Bi
WW GCTWN AS7740G-434G50Bi LINPUSAWW1
MADISON_PRO1GBCbk_V3 2*2G/500_L/BT/8L2.4/5R/
CB_abgn_0.3D_HG_ENX1
Ci5430M MADISON_PRO 1G-DDR3
(64*16*8)
SO2GBIII10 N500GB5.4KS NBDCB4XS 5 in 1-
Build in
INT6200H BT 2.1 8CELL2.4 90W US International
(KB.I170A.056)
US and
Continental
AS7740G-
434G50Mn
EMEA Israel AS7740G-434G50Mn W7HP64ATIL1 MC
PARK_XT512Cbk_V3 2*2G/500_L/6L2.2/5R/
CB_bgn_0.3D_HG_HE31
Ci5430M PARK_XT 512M-
DDR3
(64*16*4)
SO2GBIII10 N500GB5.4KS NSM8XS 5 in 1-
Build in
3rd WiFi 2x2 BGN N 6CELL2.2 65W US International
w/ Hebrew
(KB.I170A.057)
Israel
AS7740G-
333G25Mi
EMEA Russia AS7740G-333G25Mi W7HP64RUATRU1 MC
PARK_XT512Cbk_V3 2G+1G/250/BT/6L2.2/5R/
CB_bg_0.3D_HG_RU11
Ci3330M PARK_XT 512M-
DDR3
(64*16*4)
SO2GBIII10 N250GB5.4KS NSM8XS 5 in 1-
Build in
3rd WiFi BG BT 2.1 6CELL2.2 65W Russian
(KB.I170A.048)
Continental
AS7740G-
434G50Mn
PA Canada AS7740G-434G50Mn W7HP64ATCA2 MC
PARK_XT512Cbk_V3 2*2G/500_L/6L2.2/5R/
CB_bgn_0.3D_HG_FR81
Ci5430M PARK_XT 512M-
DDR3
(64*16*4)
SO2GBIII10 N500GB5.4KS NSM8XS 5 in 1-
Build in
3rd WiFi 2x2 BGN N 6CELL2.2 65W US w/ Canadian
French
(KB.I170A.058)
US-110V
AS7740G-
334G64Mn
EMEA Greece AS7740G-334G64Mn W7HP64ATGR1 MC
PARK_XT512Cbk_V3 2*2G/640/6L2.2/5R/
CB_bgn_0.3D_HG_EL31
Ci3330M PARK_XT 512M-
DDR3
(64*16*4)
SO2GBIII10 N640GB5.4KS NSM8XS 5 in 1-
Build in
3rd WiFi 2x2 BGN N 6CELL2.2 65W Greek
(KB.I170A.041)
Continental
AS7740G-
434G50Mn
EMEA Italy AS7740G-434G50Mn W7HP64ATIT1 MC
PARK_XT512Cbk_V3 2*2G/500_L/6L2.2/5R/
CB_bgn_0.3D_HG_IT11
Ci5430M PARK_XT 512M-
DDR3
(64*16*4)
SO2GBIII10 N500GB5.4KS NSM8XS 5 in 1-
Build in
3rd WiFi 2x2 BGN N 6CELL2.2 65W Italian
(KB.I170A.043)
Italian
AS7740G-
334G50Mn
EMEA South Africa AS7740G-334G50Mn EM W7HP64EMATZA2 MC
PARK_XT512Cbk_V3 2*2G/500_L/BT/6L2.2/5R/
CB_GN_0.3D_HG_ES61
Ci3330M PARK_XT 512M-
DDR3
(64*16*4)
SO2GBIII10 N500GB5.4KS NSM8XS 5 in 1-
Build in
3rd WiFi 2x2 BGN BT 2.1 6CELL2.2 65W US International
(KB.I170A.056)
AF
AS7740G-
334G32Mn
EMEA Denmark AS7740G-334G32Mn W7HP64ATDK2 MC
PARK_XT512Cbk_V3 2*2G/320/6L2.2/5R/
CB_GN_0.3D_HG_ENS1
Ci3330M PARK_XT 512M-
DDR3
(64*16*4)
SO2GBIII10 N320GB5.4KS NSM8XS 5 in 1-
Build in
3rd WiFi 2x2 BGN N 6CELL2.2 65W Nordic
(KB.I170A.045)
Danish/
Continental
AS7740G-
334G64Mn
EMEA Spain AS7740G-334G64Mn W7HP64ATES1 MC
PARK_XT512Cbk_V3 2*2G/640/8L2.4/5R/
CB_GN_0.3D_HG_ES51
Ci3330M PARK_XT 512M-
DDR3
(64*16*4)
SO2GBIII10 N640GB5.4KS NSM8XS 5 in 1-
Build in
3rd WiFi 2x2 BGN N 8CELL2.4 65W Spanish
(KB.I170A.050)
Continental
AS7740G-
334G32Mn
EMEA Sweden AS7740G-334G32Mn W7HP64ATSE1 MC
PARK_XT512Cbk_V3 2*2G/320/6L2.2/5R/
CB_GN_0.3D_HG_FI12
Ci3330M PARK_XT 512M-
DDR3
(64*16*4)
SO2GBIII10 N320GB5.4KS NSM8XS 5 in 1-
Build in
3rd WiFi 2x2 BGN N 6CELL2.2 65W Sweden
(KB.I170A.051)
Continental
AS7740G-
334G32Mn
EMEA Finland AS7740G-334G32Mn W7HP64ATFI2 MC
PARK_XT512Cbk_V3 2*2G/320/6L2.2/5R/
CB_GN_0.3D_HG_FI12
Ci3330M PARK_XT 512M-
DDR3
(64*16*4)
SO2GBIII10 N320GB5.4KS NSM8XS 5 in 1-
Build in
3rd WiFi 2x2 BGN N 6CELL2.2 65W Sweden
(KB.I170A.051)
Continental
AS7740G-
334G32Mn
EMEA France AS7740G-334G32Mn W7HP64ATFR1 MC
PARK_XT512Cbk_V3 2*2G/320/6L2.2/5R/
CB_GN_0.3D_HG_FR21
Ci3330M PARK_XT 512M-
DDR3
(64*16*4)
SO2GBIII10 N320GB5.4KS NSM8XS 5 in 1-
Build in
3rd WiFi 2x2 BGN N 6CELL2.2 65W French
(KB.I170A.039)
Continental

145 Appendix A
AS7740G-
334G32Mn
EMEA Norway AS7740G-334G32Mn W7HP64ATNO3 MC
PARK_XT512Cbk_V3 2*2G/320/6L2.2/5R/
CB_GN_0.3D_HG_ENS1
Ci3330M PARK_XT 512M-
DDR3
(64*16*4)
SO2GBIII10 N320GB5.4KS NSM8XS 5 in 1-
Build in
3rd WiFi 2x2 BGN N 6CELL2.2 65W Nordic
(KB.I170A.045)
Danish/
Continental
AS7740G-
434G50Mn
PA Canada AS7740G-434G50Mn W7HP64ATCA2 MC
PARK_XT512Cbk_V3 2*2G/500_L/8L2.4/5R/
CB_GN_0.3D_HG_FR81
Ci5430M PARK_XT 512M-
DDR3
(64*16*4)
SO2GBIII10 N500GB5.4KS NSM8XS 5 in 1-
Build in
3rd WiFi 2x2 BGN N 8CELL2.4 65W US w/ Canadian
French
(KB.I170A.058)
US-110V
AS7740G-
524G50Bn
WW GCTWN AS7740G-524G50Bn LINPUSAWW1
PARK_XT512Cbk_V3 2*2G/500_L/BT/8L2.4/5R/
CB_bgn_0.3D_HG_ENX1
Ci5520M PARK_XT 512M-
DDR3
(64*16*4)
SO2GBIII10 N500GB5.4KS NBDCB4XS 5 in 1-
Build in
INT1000H BT 2.1 8CELL2.4 90W US International
(KB.I170A.056)
US and
Continental
AS7740G-
524G50Bn
WW WW AS7740G-524G50Bn LINPUSAWW1
PARK_XT512Cbk_V3 2*2G/500_L/BT/8L2.4/5R/
CB_bgn_0.3D_HG_EN11
Ci5520M PARK_XT 512M-
DDR3
(64*16*4)
SO2GBIII10 N500GB5.4KS NBDCB4XS 5 in 1-
Build in
INT1000H BT 2.1 8CELL2.4 90W US International
(KB.I170A.056)
US and
Continental
AS7740-
334G32Mn
EMEA Greece AS7740-334G32Mn W7HP64ATGR1 MC UMACbk
2*2G/320/6L2.2/5R/CB_bgn_0.3D_HG_EL31
Ci3330M UMA N SO2GBIII10 N320GB5.4KS NSM8XS 5 in 1-
Build in
3rd WiFi 2x2 BGN N 6CELL2.2 65W Greek
(KB.I170A.041)
Continental
AS7740-
334G32Mn
EMEA Eastern
Europe
AS7740-334G32Mn W7HP64ATEU7 MC UMACbk 2*2G/
320/6L2.2/5R/CB_bgn_0.3D_HG_SL11
Ci3330M UMA N SO2GBIII10 N320GB5.4KS NSM8XS 5 in 1-
Build in
3rd WiFi 2x2 BGN N 6CELL2.2 65W SLO/CRO
(KB.I170A.049)
Continental
AS7740-
334G32Mn
EMEA Belgium AS7740-334G32Mn W7HP64ATBE1 MC UMACbk 2*2G/
320/6L2.2/5R/CB_bgn_0.3D_HG_NL11
Ci3330M UMA N SO2GBIII10 N320GB5.4KS NSM8XS 5 in 1-
Build in
3rd WiFi 2x2 BGN N 6CELL2.2 65W Belgium
(KB.I170A.033)
Continental
AS7740-
334G32Mn
EMEA Turkey AS7740-334G32Mn EM W7HP64EMATTR1 MC
UMACbk 2*2G/320/6L2.2/5R/CB_bgn_0.3D_HG_TR31
Ci3330M UMA N SO2GBIII10 N320GB5.4KS NSM8XS 5 in 1-
Build in
3rd WiFi 2x2 BGN N 6CELL2.2 65W Turkish
(KB.I170A.054)
Continental
AS7740-
334G32Mn
EMEA Germany AS7740-334G32Mn W7HP64ATDE1 MC UMACbk 2*2G/
320/6L2.2/5R/CB_bgn_0.3D_HG_DE11
Ci3330M UMA N SO2GBIII10 N320GB5.4KS NSM8XS 5 in 1-
Build in
3rd WiFi 2x2 BGN N 6CELL2.2 65W German
(KB.I170A.040)
Continental
AS7740-
334G32Mn
EMEA Austria AS7740-334G32Mn W7HP64ATAT1 MC UMACbk 2*2G/
320/6L2.2/5R/CB_bgn_0.3D_HG_DE61
Ci3330M UMA N SO2GBIII10 N320GB5.4KS NSM8XS 5 in 1-
Build in
3rd WiFi 2x2 BGN N 6CELL2.2 65W German
(KB.I170A.040)
Continental
AS7740-
334G32Mn
EMEA Eastern
Europe
AS7740-334G32Mn W7HP64ATEU4 MC UMACbk 2*2G/
320/6L2.2/5R/CB_bgn_0.3D_HG_SV21
Ci3330M UMA N SO2GBIII10 N320GB5.4KS NSM8XS 5 in 1-
Build in
3rd WiFi 2x2 BGN N 6CELL2.2 65W Sweden
(KB.I170A.051)
Continental
AS7740-
334G32Mn
EMEA Eastern
Europe
AS7740-334G32Mn W7HP64ATEU7 MC UMACbk 2*2G/
320/6L2.2/5R/CB_bgn_0.3D_HG_ENQ1
Ci3330M UMA N SO2GBIII10 N320GB5.4KS NSM8XS 5 in 1-
Build in
3rd WiFi 2x2 BGN N 6CELL2.2 65W SLO/CRO
(KB.I170A.049)
Continental
AS7740-
334G32Mn
EMEA Serbia/
Macedonia
AS7740-334G32Mn W7HP64ATCS1 MC UMACbk 2*2G/
320/6L2.2/5R/CB_bgn_0.3D_HG_SL11
Ci3330M UMA N SO2GBIII10 N320GB5.4KS NSM8XS 5 in 1-
Build in
3rd WiFi 2x2 BGN N 6CELL2.2 65W SLO/CRO
(KB.I170A.049)
Continental
AS7740-
334G32Mn
EMEA Portugal AS7740-334G32Mn W7HP64ATPT1 MC UMACbk 2*2G/
320/6L2.2/5R/CB_bgn_0.3D_HG_PT11
Ci3330M UMA N SO2GBIII10 N320GB5.4KS NSM8XS 5 in 1-
Build in
3rd WiFi 2x2 BGN N 6CELL2.2 65W Portuguese
(KB.I170A.047)
Continental
AS7740-
334G32Mn
EMEA Spain AS7740-334G32Mn W7HP64ATES1 MC UMACbk 2*2G/
320/6L2.2/5R/CB_bgn_0.3D_HG_ES51
Ci3330M UMA N SO2GBIII10 N320GB5.4KS NSM8XS 5 in 1-
Build in
3rd WiFi 2x2 BGN N 6CELL2.2 65W Spanish
(KB.I170A.050)
Continental
AS7740-
334G32Mn
EMEA Denmark AS7740-334G32Mn W7HP64ATDK2 MC UMACbk 2*2G/
320/6L2.2/5R/CB_bgn_0.3D_HG_ENS1
Ci3330M UMA N SO2GBIII10 N320GB5.4KS NSM8XS 5 in 1-
Build in
3rd WiFi 2x2 BGN N 6CELL2.2 65W Nordic
(KB.I170A.045)
Danish/
Continental
AS7740-
334G32Mn
EMEA Middle East AS7740-334G32Mn EM W7HP64EMATME3 MC
UMACbk 2*2G/320/6L2.2/5R/CB_bgn_0.3D_HG_ES81
Ci3330M UMA N SO2GBIII10 N320GB5.4KS NSM8XS 5 in 1-
Build in
3rd WiFi 2x2 BGN N 6CELL2.2 65W French
(KB.I170A.039)
Continental
AS7740-
334G32Mn
EMEA South Africa AS7740-334G32Mn EM W7HP64EMATZA1 MC
UMACbk 2*2G/320/6L2.2/5R/CB_bgn_0.3D_HG_ES81
Ci3330M UMA N SO2GBIII10 N320GB5.4KS NSM8XS 5 in 1-
Build in
3rd WiFi 2x2 BGN N 6CELL2.2 65W French
(KB.I170A.039)
Continental
AS7740-
334G32Mn
EMEA France AS7740-334G32Mn W7HP64ATFR1 MC UMACbk 2*2G/
320/6L2.2/5R/CB_bgn_0.3D_HG_FR21
Ci3330M UMA N SO2GBIII10 N320GB5.4KS NSM8XS 5 in 1-
Build in
3rd WiFi 2x2 BGN N 6CELL2.2 65W French
(KB.I170A.039)
Continental
AS7740-
334G32Mn
EMEA Middle East AS7740-334G32Mn EM W7HP64EMATME2 MC
UMACbk 2*2G/320/6L2.2/5R/CB_bgn_0.3D_HG_AR11
Ci3330M UMA N SO2GBIII10 N320GB5.4KS NSM8XS 5 in 1-
Build in
3rd WiFi 2x2 BGN N 6CELL2.2 65W Arabic
(KB.I170A.032)
UK and US-
110V
AS7740-
334G32Mn
EMEA UK AS7740-334G32Mn W7HP64ATGB1 MC UMACbk 2*2G/
320/6L2.2/5R/CB_bgn_0.3D_HG_EN11
Ci3330M UMA N SO2GBIII10 N320GB5.4KS NSM8XS 5 in 1-
Build in
3rd WiFi 2x2 BGN N 6CELL2.2 65W UK
(KB.I170A.055)
UK
AS7740-
334G32Mn
EMEA Cyprus AS7740-334G32Mn W7HP64ATCY1 MC UMACbk 2*2G/
320/6L2.2/5R/CB_bgn_0.3D_HG_ES61
Ci3330M UMA N SO2GBIII10 N320GB5.4KS NSM8XS 5 in 1-
Build in
3rd WiFi 2x2 BGN N 6CELL2.2 65W UK
(KB.I170A.055)
UK
AS7740-
334G32Mn
EMEA Israel AS7740-334G32Mn W7HP64ATIL1 MC UMACbk 2*2G/
320/6L2.2/5R/CB_bgn_0.3D_HG_HE11
Ci3330M UMA N SO2GBIII10 N320GB5.4KS NSM8XS 5 in 1-
Build in
3rd WiFi 2x2 BGN N 6CELL2.2 65W US International
w/ Hebrew
(KB.I170A.057)
Israel
AS7740-
334G32Mn
EMEA Czech AS7740-334G32Mn W7HP64ATCZ2 MC UMACbk 2*2G/
320/6L2.2/5R/CB_bgn_0.3D_HG_SK11
Ci3330M UMA N SO2GBIII10 N320GB5.4KS NSM8XS 5 in 1-
Build in
3rd WiFi 2x2 BGN N 6CELL2.2 65W CZ/SK
(KB.I170A.035)
Continental
AS7740-
334G32Mn
EMEA Middle East AS7740-334G32Mn EM W7HP64EMATME9 MC
UMACbk 2*2G/320/6L2.2/5R/CB_bgn_0.3D_HG_ES81
Ci3330M UMA N SO2GBIII10 N320GB5.4KS NSM8XS 5 in 1-
Build in
3rd WiFi 2x2 BGN N 6CELL2.2 65W FR/Arabic
(KB.I170A.038)
Continental
AS7740-
334G32Mn
EMEA Algeria AS7740-334G32Mn EM W7HP64EMATDZ1 MC
UMACbk 2*2G/320/6L2.2/5R/CB_bgn_0.3D_HG_ES81
Ci3330M UMA N SO2GBIII10 N320GB5.4KS NSM8XS 5 in 1-
Build in
3rd WiFi 2x2 BGN N 6CELL2.2 65W FR/Arabic
(KB.I170A.038)
Continental

Appendix A 146
AS7740-
334G32Mn
EMEA Luxembourg AS7740-334G32Mn W7HP64ATLU3 MC UMACbk 2*2G/
320/6L2.2/5R/CB_bgn_0.3D_HG_IT41
Ci3330M UMA N SO2GBIII10 N320GB5.4KS NSM8XS 5 in 1-
Build in
3rd WiFi 2x2 BGN N 6CELL2.2 65W Swiss/G
(KB.I170A.052)
Continental
AS7740-
334G32Mn
EMEA Switzerland AS7740-334G32Mn W7HP64ATCH1 MC UMACbk 2*2G/
320/6L2.2/5R/CB_bgn_0.3D_HG_IT41
Ci3330M UMA N SO2GBIII10 N320GB5.4KS NSM8XS 5 in 1-
Build in
3rd WiFi 2x2 BGN N 6CELL2.2 65W Swiss/G
(KB.I170A.052)
Swiss
AS7740-
334G32Mn
EMEA Hungary AS7740-334G32Mn W7HP64ATHU1 MC UMACbk 2*2G/
320/6L2.2/5R/CB_bgn_0.3D_HG_HU11
Ci3330M UMA N SO2GBIII10 N320GB5.4KS NSM8XS 5 in 1-
Build in
3rd WiFi 2x2 BGN N 6CELL2.2 65W Hungarian
(KB.I170A.042)
Continental
AS7740-
334G32Mn
EMEA Italy AS7740-334G32Mn W7HP64ATIT1 MC UMACbk 2*2G/
320/6L2.2/5R/CB_bgn_0.3D_HG_IT11
Ci3330M UMA N SO2GBIII10 N320GB5.4KS NSM8XS 5 in 1-
Build in
3rd WiFi 2x2 BGN N 6CELL2.2 65W Italian
(KB.I170A.043)
Italian
AS7740-
334G32Mn
EMEA Middle East AS7740-334G32Mn EM W7HP64EMATME4 MC
UMACbk 2*2G/320/6L2.2/5R/CB_bgn_0.3D_HG_RU61
Ci3330M UMA N SO2GBIII10 N320GB5.4KS NSM8XS 5 in 1-
Build in
3rd WiFi 2x2 BGN N 6CELL2.2 65W Russian
(KB.I170A.048)
Continental
AS7740-
334G32Mn
EMEA Middle East AS7740-334G32Mn EM W7HP64EMATME4 MC
UMACbk 2*2G/320/6L2.2/5R/CB_bgn_0.3D_HG_ES61
Ci3330M UMA N SO2GBIII10 N320GB5.4KS NSM8XS 5 in 1-
Build in
3rd WiFi 2x2 BGN N 6CELL2.2 65W Russian
(KB.I170A.048)
Continental
AS7740-
334G32Mn
EMEA Latvia AS7740-334G32Mn W7HP64ATLV1 MC UMACbk 2*2G/
320/6L2.2/5R/CB_bgn_0.3D_HG_RU22
Ci3330M UMA N SO2GBIII10 N320GB5.4KS NSM8XS 5 in 1-
Build in
3rd WiFi 2x2 BGN N 6CELL2.2 65W Russian
(KB.I170A.048)
Continental
AS7740-
334G32Mi
EMEA Ukraine AS7740-334G32Mi W7HP64RUATUK1 MC UMACbk
2*2G/320/6L2.2/5R/CB_bg_0.3D_HG_RU61
Ci3330M UMA N SO2GBIII10 N320GB5.4KS NSM8XS 5 in 1-
Build in
3rd WiFi BG N 6CELL2.2 65W Russian
(KB.I170A.048)
Continental
AS7740-
334G32Mi
EMEA Russia AS7740-334G32Mi W7HP64RUATRU1 MC UMACbk
2*2G/320/6L2.2/5R/CB_bg_0.3D_HG_RU11
Ci3330M UMA N SO2GBIII10 N320GB5.4KS NSM8XS 5 in 1-
Build in
3rd WiFi BG N 6CELL2.2 65W Russian
(KB.I170A.048)
Continental
AS7740-
334G32Mn
EMEA Middle East AS7740-334G32Mn EM W7HP64EMATME6 MC
UMACbk 2*2G/320/6L2.2/5R/CB_bgn_0.3D_HG_ES61
Ci3330M UMA N SO2GBIII10 N320GB5.4KS NSM8XS 5 in 1-
Build in
3rd WiFi 2x2 BGN N 6CELL2.2 65W US International
(KB.I170A.056)
UK
AS7740-
334G32Mn
EMEA South Africa AS7740-334G32Mn EM W7HP64EMATZA4 MC
UMACbk 2*2G/320/6L2.2/5R/CB_bgn_0.3D_HG_ES61
Ci3330M UMA N SO2GBIII10 N320GB5.4KS NSM8XS 5 in 1-
Build in
3rd WiFi 2x2 BGN N 6CELL2.2 65W US International
(KB.I170A.056)
UK
AS7740-
334G32Mn
EMEA South Africa AS7740-334G32Mn EM W7HP64EMATZA2 MC
UMACbk 2*2G/320/6L2.2/5R/CB_bgn_0.3D_HG_ES61
Ci3330M UMA N SO2GBIII10 N320GB5.4KS NSM8XS 5 in 1-
Build in
3rd WiFi 2x2 BGN N 6CELL2.2 65W US International
(KB.I170A.056)
AF
AS7740-
334G32Mn
EMEA Poland AS7740-334G32Mn W7HP64ATPL1 MC UMACbk 2*2G/
320/6L2.2/5R/CB_bgn_0.3D_HG_PL11
Ci3330M UMA N SO2GBIII10 N320GB5.4KS NSM8XS 5 in 1-
Build in
3rd WiFi 2x2 BGN N 6CELL2.2 65W US International
(KB.I170A.056)
Continental
AS7740-
334G32Mn
EMEA Holland AS7740-334G32Mn W7HP64ATNL1 MC UMACbk 2*2G/
320/6L2.2/5R/CB_bgn_0.3D_HG_NL11
Ci3330M UMA N SO2GBIII10 N320GB5.4KS NSM8XS 5 in 1-
Build in
3rd WiFi 2x2 BGN N 6CELL2.2 65W US International
(KB.I170A.056)
Continental
AS7740-
334G32Mn
EMEA Eastern
Europe
AS7740-334G32Mn W7HP64ATEU5 MC UMACbk 2*2G/
320/6L2.2/5R/CB_bgn_0.3D_HG_RO11
Ci3330M UMA N SO2GBIII10 N320GB5.4KS NSM8XS 5 in 1-
Build in
3rd WiFi 2x2 BGN N 6CELL2.2 65W US International
(KB.I170A.056)
Continental
AS7740-
334G32Mn
EMEA Eastern
Europe
AS7740-334G32Mn W7HP64ATEU5 MC UMACbk 2*2G/
320/6L2.2/5R/CB_bgn_0.3D_HG_PL71
Ci3330M UMA N SO2GBIII10 N320GB5.4KS NSM8XS 5 in 1-
Build in
3rd WiFi 2x2 BGN N 6CELL2.2 65W US International
(KB.I170A.056)
Continental
AS7740-
334G32Mn
EMEA Middle East AS7740-334G32Mn EM W7HP64EMATME2 MC
UMACbk 2*2G/320/6L2.2/5R/CB_bgn_0.3D_HG_ES61
Ci3330M UMA N SO2GBIII10 N320GB5.4KS NSM8XS 5 in 1-
Build in
3rd WiFi 2x2 BGN N 6CELL2.2 65W Arabic
(KB.I170A.032)
UK and US-
110V
AS7740-
334G32Mn
EMEA Middle East AS7740-334G32Mn EM W7HP64EMATME2 MC
UMACbk 2*2G/320/6L2.2/5R/CB_bgn_0.3D_HG_AR21
Ci3330M UMA N SO2GBIII10 N320GB5.4KS NSM8XS 5 in 1-
Build in
3rd WiFi 2x2 BGN N 6CELL2.2 65W Arabic
(KB.I170A.032)
UK and US-
110V
AS7740-
334G64Mn
EMEA Ukraine AS7740-334G64Mn W7HP64RUATUK1 MC UMACbk
2*2G/640/BT/6L2.2/5R/CB_GN_0.3D_HG_RU61
Ci3330M UMA N SO2GBIII10 N640GB5.4KS NSM8XS 5 in 1-
Build in
3rd WiFi 2x2 BGN BT 2.1 6CELL2.2 65W Russian
(KB.I170A.048)
Continental
AS7740-
334G32Mn
PA USA AS7740-334G32Mn W7HP64ATUS1 MC UMACbk 2*2G/
320/6L2.2/5R/CB_GN_0.3D_HG_FRB1
Ci3330M UMA N SO2GBIII10 N320GB5.4KS NSM8XS 5 in 1-
Build in
3rd WiFi 2x2 BGN N 6CELL2.2 65W US International
(KB.I170A.056)
US-110V
AS7740-
334G50Bn
PA USA AS7740-334G50Bn W7HP64ATUS1 MC UMACbk 2*2G/
500_L/6L2.2/5R/CB_GN_0.3D_HG_FRB5
Ci3330M UMA N SO2GBIII10 N500GB5.4KS NBDCB4XS 5 in 1-
Build in
3rd WiFi 2x2 BGN N 6CELL2.2 65W US International
(KB.I170A.056)
US-110V
AS7740-
334G50Mn
EMEA UK AS7740-334G50Mn W7HP64ATGB1 MC UMACbk 2*2G/
500_L/6L2.2/5R/CB_GN_0.3D_HG_EN11
Ci3330M UMA N SO2GBIII10 N500GB5.4KS NSM8XS 5 in 1-
Build in
3rd WiFi 2x2 BGN N 6CELL2.2 65W UK
(KB.I170A.055)
UK
AS7740-
334G32Mn
EMEA UK AS7740-334G32Mn W7HP64ATGB1 MC UMACbk 2*2G/
320/6L2.2/5R/CB_GN_0.3D_HG_EN11
Ci3330M UMA N SO2GBIII10 N320GB5.4KS NSM8XS 5 in 1-
Build in
3rd WiFi 2x2 BGN N 6CELL2.2 65W UK
(KB.I170A.055)
UK
AS7740-
336G50Mn
PA USA AS7740-336G50Mn W7HP64ATUS1 MC UMACbk
4G+2G/500_L/6L2.2/5R/CB_GN_0.3D_HG_FRB1
Ci3330M UMA N SO4GBIII10
/
SO2GBIII10
N500GB5.4KS NSM8XS 5 in 1-
Build in
3rd WiFi 2x2 BGN N 6CELL2.2 65W US International
(KB.I170A.056)
US-110V
AS7740-
334G50Mn
PA USA AS7740-334G50Mn W7HP64ATUS1 MC UMACbk 2*2G/
500_L/6L2.2/5R/CB_GN_0.3D_HG_FRB1
Ci3330M UMA N SO2GBIII10 N500GB5.4KS NSM8XS 5 in 1-
Build in
3rd WiFi 2x2 BGN N 6CELL2.2 65W US International
(KB.I170A.056)
US-110V
AS7740-
434G50Mn
PA USA AS7740-434G50Mn W7HP64ATUS1 MC UMACbk 2*2G/
500_L/6L2.2/5R/CB_GN_0.3D_HG_FRB1
Ci5430M UMA N SO2GBIII10 N500GB5.4KS NSM8XS 5 in 1-
Build in
3rd WiFi 2x2 BGN N 6CELL2.2 65W US International
(KB.I170A.056)
US-110V
AS7740-
012G25Mn
WW WW AS7740-012G25Mn W7HP64AWW1 MC UMACbk 2*1G/
250/BT/6L2.2/5R/CB_bgn_0.3D_HG_ES62
Dummy
CFD/ARD
UMA N SO1GBIII10 N250GB5.4KS NSM8XS 5 in 1-
Build in
3rd WiFi 1x2 BGN BT 2.1 6CELL2.2 65W US International
(KB.I170A.056)
US and
Continental
AS7740-
012G25Mn
WW GCTWN AS7740-012G25Mn W7HP64AWW1 MC UMACbk 2*1G/
250/BT/6L2.2/5R/CB_bgn_0.3D_HG_ES61
Dummy
CFD/ARD
UMA N SO1GBIII10 N250GB5.4KS NSM8XS 5 in 1-
Build in
3rd WiFi 1x2 BGN BT 2.1 6CELL2.2 65W US International
(KB.I170A.056)
US and
Continental

Appendix B 147
This computer’s compatibility is tested and verified by Acer’s internal testing department. All of its system
functions are tested under compatible Windows® operating system for each model.
Refer to the following lists for components, adapter cards, and peripherals which have passed these tests.
Regarding configuration, combination and test procedures, please refer to the Compatibility Test Report
released by the Acer Mobile System Testing Department.
Test Compatible Components
Appendix B

148 Appendix B
Hardware Device Tests
Item Device name Vendor
I/O peripherals
Access Point Air Station Wireless NFINITI [ModeNum:WZR-G144N],
802.11n/g/b
Buffalo
Buffalo Air Station NFINITI [ModeNum:WZR2-G300N],
802.11n/g/b
Buffalo
Bluetooth Access Point Bluetooth Access Point [ModeNum:BT300] X Bridge
Bluetooth Devices Bluetooth Stereo Headset [ModeNum:HT820] Motorola
Bluetooth mouse [ModeNum:097855020512] Logitech
Motorola Bluetooth Wireless Headset H300 Motorola
Sony Ericsson Stereo Bluetooth Headset HBH-DS970 Sony
External LCD P243W 24" LCD Monitor Acer
P244W 24" LCD Monitor Acer
SP2208WFP 22" LCD Monitor Dell
UltraSharp 3008WFP 30-inch LCD Monitor Dell
2407FPW 24-inch LCD Monitor Dell
UltraSharp E2408WFP 24-inch widescreen HDMI Monitor Dell
Earphone / Microphone Hawk Stereo Headset 933 Hawk
Projector 3300MP Projector Dell
SIM Card FarEasTone 3G SIM Card FarEasTone
Chunghwa Telecom 3G SIM Card Chunghwa Telecom
TV W37G (HDMI) Westenhouse
TC-37MPK (VGA/HDMI ) Panasonic
USB 3G Card Huawei mobile connect E220 USB Modem 3G (E220: HSDPA/
UMTS/EDGE/GPRS/GSM)
Huawei
USB Camera Canon Digital IXUS 860 IS Digital Compact Camera (8.0
Megapixel CCD sensor/DIGIC III with Face Detection AF/AE/FE/
28mm wide-angle lens with optical Image Stabilizer, Media
storage:SD,SDHC,MMC,MMCplus, built-in SD32MB)
Canon
USB Flash Drive A-Data PD16 Vista 16GB A-Data
Apacer AH421 8GB Apacer
Transcend JetFlash USB2.0 Flash Drive V10 16GB Memory Key Transcend
Transcend JetFlash USB2.0 Flash Drive V85 8GB Memory Key Transcend
USB HDD
USB Hub and Others Huawei mobile connect E220 USB Modem 3G (E220: HSDPA/
UMTS/EDGE/GPRS/GSM)
Huawei
PowerSync USB2.0 4-Port mini HUB(HU151W White) PowerSync
Techworks 4-Port USB2.0 Mini HUB(OW4PTUSBHB) Techworks
USB Keyboard / Mouse First Wheel Mouse Logitech
Internet Navigator Keyboard Logitech
Dell L30U 0N242F USB Keyboard Dell
USB ODD DVD+R/RW (USB 2.0) Plextor
USB Printer HP Deskjet F4280 All-in-One:Printer/ Scanner/Copier,
1200x2400dpi)
HP
USB Speaker / Joystick iFun USB Speaker(JS1200UA) JS
Dell USB Speaker Dell
USB Storage Drive 6-in-1 Flash Card Reader/Writer PQI

Appendix B 149
Wireless Printer Photosmart C309 (CC35A) All-in-One Printer (4x6 photos/CD/
DVD/Quick Forms)/Scanner/Copier/Fax)
Port: USB2.0/Ethernet/PictBridge/802.11g/BT
HP
Photosmart C4580 All-in-One Printer (4x6 photos) /Scanner/
Copier
Port:USB2.0/802.11g.b/Memory Card
HP
Memory Card
Memory Stick High speed 1GB Memory stick Pro Duo Lexar
MS PRO Dou 2GB High Speed SONY
MS PRO 2GB Memory Card SONY
SanDisk Meomry Stick Micro (M2) 8GB Card SanDisk
Multimedia Card RS-MMC 128MB Memory Card Sandisk
RS-MMC Mobile 256MB Memory Card PQI
Transcend MMC plus 4GB Card Transcend
Turbo 200X 2GB MMC Card A-DATA
SD Card 4GB SD PRO Memory Card RiDATA
SanDisk multi-use SD Class2 Memory Card 2GB SanDisk
SD card 2GB (150x Hi-Speed) Apacer
SanDisk microSDHC 4GB Card with Adapter SanDisk
Kingston SDHC SD4 32GB Card Kingston
XD Card OLYMPUS XD-Picture Card M+ 2GB Speed Card OLYMPUS
FUJIFLM XD-Picture Card TypeM 2GB FUJIFLM
Item Device name Vendor

150 Appendix B

Appendix C 151
This section describes online technical support services available to help you repair your Acer Systems.
If you are a distributor, dealer, ASP or TPM, please refer your technical queries to your local Acer branch
office. Acer Branch Offices and Regional Business Units may access our website. However some information
sources will require a user i.d. and password. These can be obtained directly from Acer CSD Taiwan.
Acer's Website offers you convenient and valuable support resources whenever you need them.
In the Technical Information section you can download information on all of Acer's Notebook, Desktop and
Server models including:
•Service guides for all models
•User's manuals
•Training materials
•Bios updates
•Software utilities
•Spare parts lists
•TABs (Technical Announcement Bulletin)
For these purposes, we have included an Acrobat File to facilitate the problem-free downloading of our
technical material.
Also contained on this website are:
•Detailed information on Acer's International Traveller’s Warranty (ITW)
•Returned material authorization procedures
•An overview of all the support services we offer, accompanied by a list of telephone, fax and email
contacts for all your technical queries.
We are always looking for ways to optimize and improve our services, so if you have any suggestions or
comments, please do not hesitate to communicate these to us.
Online Support Information
Appendix C

152 Appendix C

153
A
AFLASH Utility 34
antennas
removing 88
Audio 19
B
back cover
removing 42
battery pack
removing 40
BIOS 15
vendor 15
Version 15
BIOS Recovery 107
BIOS Recovery Boot Block 108
BIOS Recovery by Crisis Disk 108
steps 108
BIOS Recovery Hotkey 108
BIOS Utility 23–34
Navigating 24
System Security 33
brightness
hotkeys 6
button/indicator
Bluetooth 9
Wireless LAN 9
buttons
easy-launch 9
C
caps lock
on indicator 5
Clearing BIOS Password
steps 107
Clearing Password 107
computer
on indicator 5, 6
CPU
removing 51
CPU Fan True Value Table 15
Crisis Disk
creating 108
Crisis Recovery Disk 34
D
DIMM module
removing 46
display
hotkeys 6
E
Euro 11
External CD-ROM Drive Check 90
External Module Disassembly
Flowchart 39
F
Flash Utility 34
front view 7
FRU (Field Replaceable Unit) List 113
H
Hard disk 17
HDD 17
HDD1 module
removing 43
Hibernation mode
hotkey 6
Hot Keys 10
hotkeys 6
HW Gap position 107
I
Indicator
HDD 9
indicator
battery 9
power-on 9
Indicator/button
power 9
Indicators 9
Intermittent Problems 104
K
Key
Special 11
key
Backup 9
US dollar 11
Keyboard 10, 20
removing 53
keyboard
hotkeys 6
Keyboard or Auxiliary Input Device Check 90
L
Index

154
LCD bezel
removing 80
LCD Brackets
removing 84
LCD Module Disassembly
Flowchart 79
LCD with the brackets
removing 81
left speaker
removing 66
left view 7
Locations
connectors 105
M
Main Screw List 38
Main Unit Disassembly
Flowchart 48
media access
on indicator 5
Memory Check 91
menu
Boot 32
Exit 33
Information 25
Security 28
middle cover
removing 53
Model Definition 125
N
notebook tour 5
num lock
on indicator 5
O
Online Support Information 151
P
password
changing 30
removing 30
setting 29
Power Adapter Check 91
Power System Check 91
Battery Pack 92
Power-On Self-Test (POST) Error Message 92
Processor 15
S
Screw List 38
speakers
hotkey 6
System 4
Block Diagram 4
System Check Procedures 90
System Memory 15
System Utilities 13, 23
System utilities
Acer GridVista 13
T
Test Compatible Components 147
touchpad and button boards
removing 61
Touchpad Check 92
Troubleshooting 89
U
Undetermined Problems 104
utility
BIOS 23–34
V
view
bottom 8
front 7
left 7
rear 7
right 8
view front 5
W
Windows 2000 Environment Test 148

