Acer Aspire One Series Service Guide. Www.s Manuals.com. Aoa150 Guide
User Manual: NetBook Acer Aspire One AOA150 - Service manuals and Schematics, Disassembly / Assembly. Free.
Open the PDF directly: View PDF
.
Page Count: 175 [warning: Documents this large are best viewed by clicking the View PDF Link!]

Aspire one Series
Service Guide
PRINTED IN TAIWAN
Service guide files and updates are available
on the ACER/CSD web; for more information,
please refer to http://csd.acer.com.tw

II
Revision History
Please refer to the table below for the updates made on Aspire one Series service guide.
Date Chapter Updates

III
Copyright
Copyright © 2008 by Acer Incorporated. All rights reserved. No part of this publication may be reproduced,
transmitted, transcribed, stored in a retrieval system, or translated into any language or computer language, in
any form or by any means, electronic, mechanical, magnetic, optical, chemical, manual or otherwise, without
the prior written permission of Acer Incorporated.
Disclaimer
The information in this guide is subject to change without notice.
Acer Incorporated makes no representations or warranties, either expressed or implied, with respect to the
contents hereof and specifically disclaims any warranties of merchantability or fitness for any particular
purpose. Any Acer Incorporated software described in this manual is sold or licensed "as is". Should the
programs prove defective following their purchase, the buyer (and not Acer Incorporated, its distributor, or its
dealer) assumes the entire cost of all necessary servicing, repair, and any incidental or consequential
damages resulting from any defect in the software.
Acer is a registered trademark of Acer Corporation.
Intel is a registered trademark of Intel Corporation.
Pentium and Pentium II/III are trademarks of Intel Corporation.
Other brand and product names are trademarks and/or registered trademarks of their respective holders.

IV
Conventions
The following conventions are used in this manual:
SCREEN MESSAGES Denotes actual messages that appear
on screen.
NOTE Gives bits and pieces of additional
information related to the current
topic.
WARNING Alerts you to any damage that might
result from doing or not doing specific
actions.
CAUTION Gives precautionary measures to
avoid possible hardware or software
problems.
IMPORTANT Reminds you to do specific actions
relevant to the accomplishment of
procedures.

V
Preface
Before using this information and the product it supports, please read the following general information.
1. This Service Guide provides you with all technical information relating to the BASIC CONFIGURATION
decided for Acer's "global" product offering. To better fit local market requirements and enhance product
competitiveness, your regional office MAY have decided to extend the functionality of a machine (e.g.
add-on card, modem, or extra memory capability). These LOCALIZED FEATURES will NOT be covered
in this generic service guide. In such cases, please contact your regional offices or the responsible
personnel/channel to provide you with further technical details.
2. Please note WHEN ORDERING FRU PARTS, that you should check the most up-to-date information
available on your regional web or channel. If, for whatever reason, a part number change is made, it will
not be noted in the printed Service Guide. For ACER-AUTHORIZED SERVICE PROVIDERS, your Acer
office may have a DIFFERENT part number code to those given in the FRU list of this printed Service
Guide. You MUST use the list provided by your regional Acer office to order FRU parts for repair and
service of customer machines.

VI

VII
Table of Contents
System Specifications 1
Features . . . . . . . . . . . . . . . . . . . . . . . . . . . . . . . . . . . . . . . . . . . . . . . . . . . . . . . . . . . .1
System Block Diagram . . . . . . . . . . . . . . . . . . . . . . . . . . . . . . . . . . . . . . . . . . . . . . . . .3
Your Acer Notebook tour . . . . . . . . . . . . . . . . . . . . . . . . . . . . . . . . . . . . . . . . . . . . . . .4
Front View . . . . . . . . . . . . . . . . . . . . . . . . . . . . . . . . . . . . . . . . . . . . . . . . . . . . . . .4
Closed Front View . . . . . . . . . . . . . . . . . . . . . . . . . . . . . . . . . . . . . . . . . . . . . . . . .5
Left View . . . . . . . . . . . . . . . . . . . . . . . . . . . . . . . . . . . . . . . . . . . . . . . . . . . . . . . .5
Right View . . . . . . . . . . . . . . . . . . . . . . . . . . . . . . . . . . . . . . . . . . . . . . . . . . . . . . .6
Rear View . . . . . . . . . . . . . . . . . . . . . . . . . . . . . . . . . . . . . . . . . . . . . . . . . . . . . . .6
Bottom View . . . . . . . . . . . . . . . . . . . . . . . . . . . . . . . . . . . . . . . . . . . . . . . . . . . . .7
Indicators . . . . . . . . . . . . . . . . . . . . . . . . . . . . . . . . . . . . . . . . . . . . . . . . . . . . . . .7
TouchPad Basics . . . . . . . . . . . . . . . . . . . . . . . . . . . . . . . . . . . . . . . . . . . . . . . . .8
Using the Keyboard . . . . . . . . . . . . . . . . . . . . . . . . . . . . . . . . . . . . . . . . . . . . . . . . . . .9
Lock Keys and embedded numeric keypad . . . . . . . . . . . . . . . . . . . . . . . . . . . . .9
Hot Keys . . . . . . . . . . . . . . . . . . . . . . . . . . . . . . . . . . . . . . . . . . . . . . . . . . . . . . .10
Special Key . . . . . . . . . . . . . . . . . . . . . . . . . . . . . . . . . . . . . . . . . . . . . . . . . . . . .11
Hardware Specifications and Configurations . . . . . . . . . . . . . . . . . . . . . . . . . . . . . . .12
System Utilities 19
BIOS Setup Utility . . . . . . . . . . . . . . . . . . . . . . . . . . . . . . . . . . . . . . . . . . . . . . . . . . . .19
Navigating the BIOS Utility . . . . . . . . . . . . . . . . . . . . . . . . . . . . . . . . . . . . . . . . .19
Information . . . . . . . . . . . . . . . . . . . . . . . . . . . . . . . . . . . . . . . . . . . . . . . . . . . . .20
Main . . . . . . . . . . . . . . . . . . . . . . . . . . . . . . . . . . . . . . . . . . . . . . . . . . . . . . . . . .21
Security . . . . . . . . . . . . . . . . . . . . . . . . . . . . . . . . . . . . . . . . . . . . . . . . . . . . . . . .22
Boot . . . . . . . . . . . . . . . . . . . . . . . . . . . . . . . . . . . . . . . . . . . . . . . . . . . . . . . . . . .25
Exit . . . . . . . . . . . . . . . . . . . . . . . . . . . . . . . . . . . . . . . . . . . . . . . . . . . . . . . . . . .26
BIOS Flash Utility . . . . . . . . . . . . . . . . . . . . . . . . . . . . . . . . . . . . . . . . . . . . . . . . . . . .27
Remove HDD/BIOS Utility . . . . . . . . . . . . . . . . . . . . . . . . . . . . . . . . . . . . . . . . . . . . .29
Machine Disassembly and Replacement 33
Disassembly Requirements . . . . . . . . . . . . . . . . . . . . . . . . . . . . . . . . . . . . . . . . . . . .33
Related Information . . . . . . . . . . . . . . . . . . . . . . . . . . . . . . . . . . . . . . . . . . . . . . .33
General Information . . . . . . . . . . . . . . . . . . . . . . . . . . . . . . . . . . . . . . . . . . . . . . . . . .34
Pre-disassembly Instructions . . . . . . . . . . . . . . . . . . . . . . . . . . . . . . . . . . . . . . .34
Disassembly Process . . . . . . . . . . . . . . . . . . . . . . . . . . . . . . . . . . . . . . . . . . . . .34
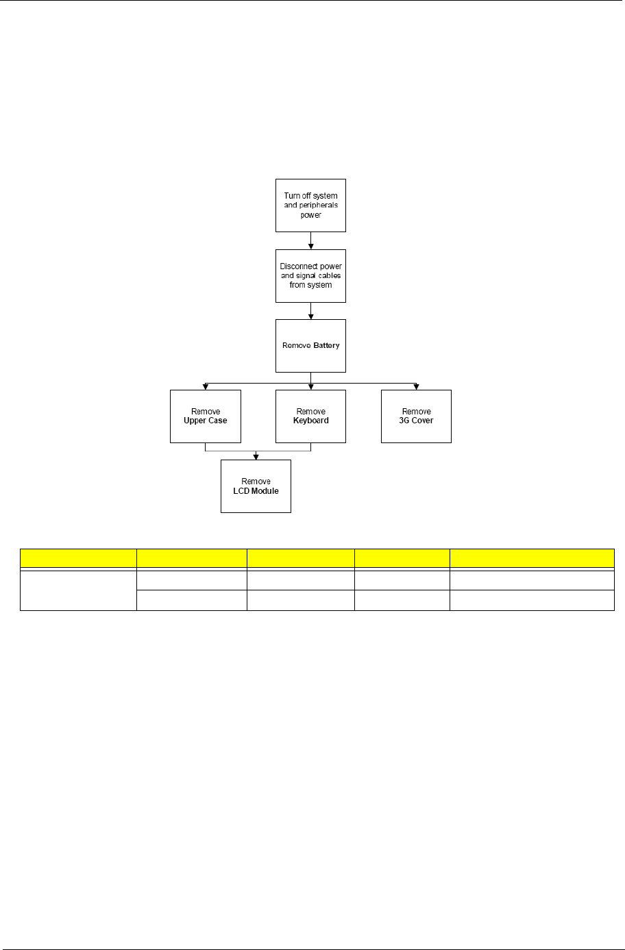
External Module Disassembly Process . . . . . . . . . . . . . . . . . . . . . . . . . . . . . . . . . . .35
External Modules Disassembly Flowchart . . . . . . . . . . . . . . . . . . . . . . . . . . . . .35
Removing the Battery Pack . . . . . . . . . . . . . . . . . . . . . . . . . . . . . . . . . . . . . . . .36
Removing the 3G Cover . . . . . . . . . . . . . . . . . . . . . . . . . . . . . . . . . . . . . . . . . . .37
Removing the Keyboard . . . . . . . . . . . . . . . . . . . . . . . . . . . . . . . . . . . . . . . . . . .38
Removing the Upper and Lower Covers . . . . . . . . . . . . . . . . . . . . . . . . . . . . . . .39
LCD Module Disassembly Process . . . . . . . . . . . . . . . . . . . . . . . . . . . . . . . . . . . . . .41
LCD Module Disassembly Flowchart . . . . . . . . . . . . . . . . . . . . . . . . . . . . . . . . .41
Removing the LCD Module . . . . . . . . . . . . . . . . . . . . . . . . . . . . . . . . . . . . . . . . .42
Removing the LCD Bezel . . . . . . . . . . . . . . . . . . . . . . . . . . . . . . . . . . . . . . . . . .44
Removing the Camera Board . . . . . . . . . . . . . . . . . . . . . . . . . . . . . . . . . . . . . . .45
Removing the MIC Board . . . . . . . . . . . . . . . . . . . . . . . . . . . . . . . . . . . . . . . . . .46
Removing the LCD Panel . . . . . . . . . . . . . . . . . . . . . . . . . . . . . . . . . . . . . . . . . .47
Removing the LCD Brackets and FPC Cable . . . . . . . . . . . . . . . . . . . . . . . . . . .48
Main Unit Disassembly Process . . . . . . . . . . . . . . . . . . . . . . . . . . . . . . . . . . . . . . . . .50
Main Unit Disassembly Flowchart . . . . . . . . . . . . . . . . . . . . . . . . . . . . . . . . . . . .50
Removing the WLAN Module . . . . . . . . . . . . . . . . . . . . . . . . . . . . . . . . . . . . . . .51
Removing the USB/LED/Power/Card Reader Board . . . . . . . . . . . . . . . . . . . . .52
Removing the SSD Module . . . . . . . . . . . . . . . . . . . . . . . . . . . . . . . . . . . . . . . . .53

VIII
Table of Contents
Removing the Mainboard . . . . . . . . . . . . . . . . . . . . . . . . . . . . . . . . . . . . . . . . . .55
Removing the Speaker Module . . . . . . . . . . . . . . . . . . . . . . . . . . . . . . . . . . . . . .56
Removing the Hard Disk Drive Module . . . . . . . . . . . . . . . . . . . . . . . . . . . . . . . .58
Removing the DIMM Module . . . . . . . . . . . . . . . . . . . . . . . . . . . . . . . . . . . . . . .60
Removing the Thermal Module . . . . . . . . . . . . . . . . . . . . . . . . . . . . . . . . . . . . . .61
LCD Module Reassembly Procedure . . . . . . . . . . . . . . . . . . . . . . . . . . . . . . . . . . . . .63
Replacing the LCD Brackets and FPC Cable . . . . . . . . . . . . . . . . . . . . . . . . . . .63
Replacing the LCD Panel . . . . . . . . . . . . . . . . . . . . . . . . . . . . . . . . . . . . . . . . . .64
Replacing the Mic Board . . . . . . . . . . . . . . . . . . . . . . . . . . . . . . . . . . . . . . . . . . .65
Replacing the Camera Board . . . . . . . . . . . . . . . . . . . . . . . . . . . . . . . . . . . . . . .65
Replacing the LCD Bezel . . . . . . . . . . . . . . . . . . . . . . . . . . . . . . . . . . . . . . . . . .66
Main Module Reassembly Procedure . . . . . . . . . . . . . . . . . . . . . . . . . . . . . . . . . . . . .67
Replacing the Thermal Module . . . . . . . . . . . . . . . . . . . . . . . . . . . . . . . . . . . . . .67
Replacing the DIMM Module . . . . . . . . . . . . . . . . . . . . . . . . . . . . . . . . . . . . . . . .67
Replacing the Hard Disk Drive Module . . . . . . . . . . . . . . . . . . . . . . . . . . . . . . . .68
Replacing the Speaker Module . . . . . . . . . . . . . . . . . . . . . . . . . . . . . . . . . . . . . .68
Replacing the Mainboard . . . . . . . . . . . . . . . . . . . . . . . . . . . . . . . . . . . . . . . . . .70
Replacing the SDD Module . . . . . . . . . . . . . . . . . . . . . . . . . . . . . . . . . . . . . . . . .71
Replacing the USB/LED/Power/Card Reader Board . . . . . . . . . . . . . . . . . . . . .72
Replacing the WLAN Board . . . . . . . . . . . . . . . . . . . . . . . . . . . . . . . . . . . . . . . .73
Replacing the LCM Module . . . . . . . . . . . . . . . . . . . . . . . . . . . . . . . . . . . . . . . . .73
Replacing the Upper Cover . . . . . . . . . . . . . . . . . . . . . . . . . . . . . . . . . . . . . . . . .75
Replacing the Keyboard . . . . . . . . . . . . . . . . . . . . . . . . . . . . . . . . . . . . . . . . . . .76
Replacing the 3G cover . . . . . . . . . . . . . . . . . . . . . . . . . . . . . . . . . . . . . . . . . . .77
Replacing the Battery . . . . . . . . . . . . . . . . . . . . . . . . . . . . . . . . . . . . . . . . . . . . .77
Troubleshooting 79
Common Problems . . . . . . . . . . . . . . . . . . . . . . . . . . . . . . . . . . . . . . . . . . . . . . . . . . .79
Power On Issue . . . . . . . . . . . . . . . . . . . . . . . . . . . . . . . . . . . . . . . . . . . . . . . . .80
No Display Issue . . . . . . . . . . . . . . . . . . . . . . . . . . . . . . . . . . . . . . . . . . . . . . . . .81
Random Loss of BIOS Settings . . . . . . . . . . . . . . . . . . . . . . . . . . . . . . . . . . . . .83
LCD Failure . . . . . . . . . . . . . . . . . . . . . . . . . . . . . . . . . . . . . . . . . . . . . . . . . . . . .84
Built-In Keyboard Failure . . . . . . . . . . . . . . . . . . . . . . . . . . . . . . . . . . . . . . . . . .84
TouchPad Failure . . . . . . . . . . . . . . . . . . . . . . . . . . . . . . . . . . . . . . . . . . . . . . . .85
Internal Speaker Failure . . . . . . . . . . . . . . . . . . . . . . . . . . . . . . . . . . . . . . . . . . .85
Internal Microphone Failure . . . . . . . . . . . . . . . . . . . . . . . . . . . . . . . . . . . . . . . .87
HDD Not Operating Correctly . . . . . . . . . . . . . . . . . . . . . . . . . . . . . . . . . . . . . . .88
USB Failure (Rightside) . . . . . . . . . . . . . . . . . . . . . . . . . . . . . . . . . . . . . . . . . . .89
Power Button Failure . . . . . . . . . . . . . . . . . . . . . . . . . . . . . . . . . . . . . . . . . . . . .89
External Mouse Failure . . . . . . . . . . . . . . . . . . . . . . . . . . . . . . . . . . . . . . . . . . . .90
Other Failures . . . . . . . . . . . . . . . . . . . . . . . . . . . . . . . . . . . . . . . . . . . . . . . . . . .90
Intermittent Problems . . . . . . . . . . . . . . . . . . . . . . . . . . . . . . . . . . . . . . . . . . . . . . . . .91
Undetermined Problems . . . . . . . . . . . . . . . . . . . . . . . . . . . . . . . . . . . . . . . . . . . . . . .91
Frequently Asked Questions (FAQ) . . . . . . . . . . . . . . . . . . . . . . . . . . . . . . . . . . . . . .92
POST Code Reference Tables . . . . . . . . . . . . . . . . . . . . . . . . . . . . . . . . . . . . . . . . .102
Sec: . . . . . . . . . . . . . . . . . . . . . . . . . . . . . . . . . . . . . . . . . . . . . . . . . . . . . . . . . .102
Memory: . . . . . . . . . . . . . . . . . . . . . . . . . . . . . . . . . . . . . . . . . . . . . . . . . . . . . .102
BDS & Specific action: . . . . . . . . . . . . . . . . . . . . . . . . . . . . . . . . . . . . . . . . . . .103
Each PEIM entry point used in 80_PORT . . . . . . . . . . . . . . . . . . . . . . . . . . . . .105
Each Driver entry point used in 80_PORT . . . . . . . . . . . . . . . . . . . . . . . . . . . .105
Each SmmDriver entry point used in 80_PORT . . . . . . . . . . . . . . . . . . . . . . . .108
Jumper and Connector Locations 111
Top View . . . . . . . . . . . . . . . . . . . . . . . . . . . . . . . . . . . . . . . . . . . . . . . . . . . . . . . . . .111
Bottom View . . . . . . . . . . . . . . . . . . . . . . . . . . . . . . . . . . . . . . . . . . . . . . . . . . . . . . .112

IX
Table of Contents
Clearing Password Check and BIOS Recovery . . . . . . . . . . . . . . . . . . . . . . . . . . . .113
Clearing Password Check . . . . . . . . . . . . . . . . . . . . . . . . . . . . . . . . . . . . . . . . .113
BIOS Recovery by Crisis Disk . . . . . . . . . . . . . . . . . . . . . . . . . . . . . . . . . . . . .114
FRU (Field Replaceable Unit) List 115
Aspire one Exploded Diagram . . . . . . . . . . . . . . . . . . . . . . . . . . . . . . . . . . . . . . . . .116
Aspire one FRU List . . . . . . . . . . . . . . . . . . . . . . . . . . . . . . . . . . . . . . . . . . . . .118
Screw List . . . . . . . . . . . . . . . . . . . . . . . . . . . . . . . . . . . . . . . . . . . . . . . . . . . . .126
Model Definition and Configuration 128
Aspire one Series . . . . . . . . . . . . . . . . . . . . . . . . . . . . . . . . . . . . . . . . . . . . . . . . . . .128
Aspire one Blue . . . . . . . . . . . . . . . . . . . . . . . . . . . . . . . . . . . . . . . . . . . . . . . . .128
Aspire one White . . . . . . . . . . . . . . . . . . . . . . . . . . . . . . . . . . . . . . . . . . . . . . . .142
Test Compatible Components 155
Linux Environment Test . . . . . . . . . . . . . . . . . . . . . . . . . . . . . . . . . . . . . . . . . . . . . .156
Aspire one Blue Testing Information . . . . . . . . . . . . . . . . . . . . . . . . . . . . . . . . .156
Aspire one White Testing Information . . . . . . . . . . . . . . . . . . . . . . . . . . . . . . . .158
Online Support Information 161
Index 163

X
Table of Contents

Chapter 1 1
System Specifications
Features
Below is a brief summary of the computer’s many feature:
Operating System
•Microsoft Windows® XP™ / Linux
Platform
•Diamondville Atrom series standard voltage 533FSB processors
•Intel 945GSE + ICH7M Chipset
System Memory
NOTE: It is not possible for end users to upgrade the Aspire one memory.
•One DDRII SO-DIMM slots support 512MB to 1024MB system memory
•512MB on board memory
•1MB Flash BIOS
Display and graphics
•8.9” Wide Screen LCD (1024x600)
•LED backlight LCD
Storage subsystem
•8GB SSD module PATA interface
•Fixed type for 80GB or higher capacity SATA HDD
Audio
•HD audio codec
•Internal Digital MIC
Dimensions and Weight
•248 (W) x 169.4 (D) x 29.5 (H) mm (ME dimension)
•995g weight with 8.9” LCD and 8GB SSD
Communication
•On-Board PCI-E 10/100 LAN
•Mini-card Wireless LAN
•Wake-on-LAN support
Chapter 1

2Chapter 1
•3G module through USB
Privacy control
•BIOS user, supervisor, and power on passwords
•Kensington lock slot
Power subsystem
•2-cell 2200mAh
•6-cell 5200mAh
•30W 19V 3-pin AC adapter
Special keys and controls
•New Acer Aspire one keyboard support
•Power button and Wireless LAN/3G switch
I/O interface
•2 * Express card slot
•1 * VGA port, 15 pins
•1 * Microphone-in/Line-in
•1 * Line-out / Headphone out
•3 * External USB 2.0
•1 * DC in jack
•1 * RJ-45 jack for LAN
•1 * Internal Digital MIC
•1 * 5-in-1 card reader
•1 * SD card reader
Environment
•Temperature:
•Operating: 5 °C to 35 °C
•Non-operating: -20 °C to 65 °C
•Humidity (non-condensing):
•Operating: 20% to 80%
•Non-operating: 20% to 80%

Chapter 1 3
System Block Diagram

4Chapter 1
Your Acer Notebook tour
After knowing your computer features, let us show you around your new computer.
Front View
No. Icon Item Description
1 Microphone Internal microphone for sound recording.
2 Acer Crystal Eye
Webcam
Web camera for video communication (only for
certain models).
3 Power button Turns the computer on and off.
4 Wireless LAN
communication
indicator
Indicates the status of wireless LAN
communication.
5 Click buttons (left
and right)
The left and right buttons function like the left and
right mouse buttons.
6 TouchPad Touch-sensitive pointing device which functions like
a computer mouse.
7 Keyboard For entering data into your computer.
8 Status indicators Light-Emitting Diodes (LEDs) that light up to show
the status of the computer's functions and
components.
9 Display screen Also called Liquid-Crystal Display (LCD), displays
computer output.

Chapter 1 5
Closed Front View
Left View
No. Icon Item Description
1 Wireless
communication
switch
Enables/disables the wireless function.
No. Icon Item Description
1 DC-in jack Connects to an AC adapter
2 External display
(VGA) port
Connects to a display device
(e.g. external monitor, LCD projector).
3 Ventilation slots
and cooling fan
Enable the computer to stay cool, even after
prolonged use.
Note: Do not cover or obstruct the fan opening.
4 Ethernet (RJ-45)
port
Connects to an Ethernet 10/100-based
network.
5 USB 2.0 port Connect to USB 2.0 devices (e.g. USB mouse).
6Storage
expansion slot
Accepts one Secure Digital (SD) card, used to
expand the capacity of My Files. Push the card
inwards and let it pop out before removing.
Note: This slot is for expanding My Files long-
term. For transferring files to and from other
devices, use the 5-in-1 card reader.

6Chapter 1
Right View
Rear View
No. Icon Item Description
1 Microphone-in jack Accepts input from external microphones.
2 Headphones/
speaker/line-out
jack
Connects to line-out audio devices
(e.g. speakers, headphones).
3 USB 2.0 ports Connect to USB 2.0 devices (e.g. USB mouse).
4 Multi-in-1 card
reader
Accepts Secure Digital (SD), MultiMediaCard
(MMC), Memory Stick (MS), Memory Stick PRO
(MS PRO), xD-Picture Card (xD).
Note: Push to remove/install the card. Only one
card can operate at any given time.
5 Kensington lock
slot
Connects to a Kensington-compatible computer
security lock.
No. Icon Item Description
1 Battery bay Houses the computer’s battery pack.

Chapter 1 7
Bottom View
Indicators
The computer has several easy-to-read status indicators. The front panel indicators are visible even when the
computer cover is closed.
NOTE: 1. Charging: The battery light shows amber when the battery is charging. 2. Fully charged: The light
shows green when in AC mode.
No. Icon Item Description
1 Battery bay Houses the computer's battery pack.
2 Battery lock Locks the battery in position.
Battery release
latch
Releases the battery for removal.
3 Ventilation slots
(right) and Speaker
grill (bottom)
•Vents enable the computer to stay cool, even
after prolonged use.
Note: Do not cover or obstruct the cooling vents.
•Speaker grills allow audio to pass through the
casing unhindered.
Icon Function Description
Battery Indicates the computer's battery status.
HDD Indicates when the hard disk drive is active.
Num Lock Lights up when Num Lock is activated.
Caps Lock Lights up when Caps Lock is activated.

8Chapter 1
TouchPad Basics
The following items show you how to use the TouchPad:
•Move your finger across the TouchPad (2) to move the cursor.
•Press the left (1) and right (3) buttons located beneath the TouchPad to perform selection and
execution functions. These two buttons are similar to the left and right buttons on a mouse.
Tapping on the TouchPad is the same as clicking the left button.
NOTE: When using the TouchPad, keep it - and your fingers - dry and clean. The TouchPad is sensitive to
finger movement; hence, the lighter the touch, the better the response. Tapping too hard will not
increase the TouchPad’s responsiveness.
Function Left Button (1) Right Button (3) Main TouchPad (2)
Execute Quickly click twice. Tap twice (at the same speed
as double-clicking a mouse
button).
Select Click once. Tap once.
Drag Click and hold, then use
finger on the TouchPad to
drag the cursor.
Tap twice (at the same speed
as double-clicking a mouse
button); rest your finger on
the TouchPad on the second
tap and drag the cursor.
Access
context menu
Click once.

Chapter 1 9
Using the Keyboard
Your Aspire one has a close-to-full-sized keyboard and an embedded numeric keypad, separate cursor, lock,
function and special keys.
Lock Keys and embedded numeric keypad
The keyboard has three lock keys which you can toggle on and off.
The embedded numeric keypad functions like a desktop numeric keypad. It is indicated by small characters
located on the upper right corner of the keycaps. To simplify the keyboard legend, cursor-control key symbols
are not printed on the keys.
Lock key Description
Caps Lock When Caps Lock is on, all alphabetic characters typed are in uppercase.
Num Lock
<Fn> + <F11> When Num Lock is on, the embedded keypad is in numeric mode. The keys
function as a calculator (complete with the arithmetic operators +, -, *, and /). Use
this mode when you need to do a lot of numeric data entry. A better solution
would be to connect an external keypad.
Scroll Lock <Fn> +
<F12> When Scroll Lock is on, the screen moves one line up or down when you press
the up or down arrow keys respectively. Scroll Lock does not work with some
applications.
Desired access Num Lock on Num Lock off
Number keys on
embedded keypad
Type numbers in a normal manner.
Main keyboard keys Hold <Fn> while typing letters on
embedded keypad.
Type the letters in a normal
manner.

10 Chapter 1
Hot Keys
The computer employs hotkeys or key combinations to access most of the computer's controls like screen
brightness and volume output.
To activate hotkeys, press and hold the <Fn> key before pressing the other key in the hotkey combination.
Hotkey Icon Function Description
<Fn> + <F4> Sleep Puts the computer in Sleep mode.
<Fn> + <F5> Display toggle Switches display output between the display
screen, external monitor (if connected) and
both.
<Fn> + <F6> Screen blank Turns the display screen backlight off to save
power. Press any key to return.
<Fn> + <F7> TouchPad toggle Turns the internal TouchPad on and off.
<Fn> + <F8> Speaker toggle Turns the speakers on and off.
<Fn> + < > Brightness up Increases the screen brightness.
<Fn> + < > Brightness down Decreases the screen brightness.
<Fn> + < > Volume up Increases the sound volume.
<Fn> + < > Volume down Decreases the sound volume.

Chapter 1 11
Special Key
You can locate the Euro symbol and the US dollar sign at the upper-center and/or bottom-right of your
keyboard.
The Euro symbol
1. Open a text editor or word processor.
2. Hold <Alt Gr> and then press the <5> key at the upper-center of the keyboard.
NOTE: Some fonts and software do not support the Euro symbol.
The US dollar sign
1. Open a text editor or word processor.
2. Hold <Shift> and then press the <4> key at the upper-center of the keyboard.
NOTE: This function varies according to the language settings.

12 Chapter 1
Hardware Specifications and Configurations
Processor
System Controller
Item Specification
CPU type Diamondville Atrom series standard voltage 533FSB processors
CPU package Diamondville 437-balls Micro-FCBGA8 package 22x22mm
Features •New single-core processor for mobile devices with enhanced
performance
•On-die, primary 32-kB instructions cache and 24-kB write-back
data cache
•100/133-MHz Source-Synchronous front side bus (FSB)
•Supports Hyper-Threading Technology 2-threads
•On-Die 512-kB, 8-way L2 cache
•Support for IA 32-bit and Intel® 64 architecture
•Streaming SIMD Extensions 2 and 3 (SSE2 and SSE3)
support
•Thermal management support via Intel Thermal Monitor 1 and
Intel Thermal Monitor 2
•FSB Lane Reversal for flexible routing
•Supports C0/C1(E)/C2(E)/C4(E)
•L2 Dynamic Cache Sizing
•Advanced power management features including Enhanced
Intel SpeedStep® Technology
•Execute Disable Bit support for enhanced security
Item Specification
Processor Support •Intel Core 2 Duo mobile processor LV and ULV
•Intel Core Duo processor LV and ULV
•Intel Core Solo processor ULV
•Celeron M processor ULV
•533-MHz and 667-MHz front side bus (FSB) support
System Memory Support •Supports single-channel DDR2 SDRAM only
•Maximum Memory supported 2 GB
•Memory Channel Topologies supported:-
•Single-channel with 1 SO-DIMM only (up to 1 GB)
•Single-channel with 1 SO-DIMM (up to 1 GB) and Memory
Down (up to 1 GB)
•Support for DDR2 at 400 MHz and 533 MHz
Internal Graphics •166-MHz core render clock and 200 MHz core display clock at
1.05-V core voltage only
•Support for only one SDVO port
•SDVO slot reversal not supported
•Support for dual-channel LVDS resolutions up to UXGA
•Support for CRT resolutions up to QXGA
•TV support for HDTV
DMI •DMI lane width support for x2 only
•DMI Lane reversal not supported Package

Chapter 1 13
System Clock
Crystal and Oscillator
System Memory
System Storage
Package •FCBGA
•Ball Count: 998 balls
•Package Size: 27 mm x 27 mm
•Ball pitch: 0.8-mm uniform pitch
Item Specification
System clock chip Built in
Package 56 pin TSSOP
Clock Synthesizer •100Mhz for CPU
•100MHz clock buffer for PCI-E and ICH7M SATA
•96MHz ICH7M
•48Mhz for USB clock inside ICH7M
•33Mhz PCI clock for PC device, LPC
•14.31818Mhz for ICH7M and Audio
Power 3.3V
Features •Support spread spectrum function, for reducing EMI
•Support SM bus interface
Item Specification
Features •14.31818Mhz crystal for clock chip
•32.768Khz crystal for ICH7M and WPCE775L
•25MHZ crystal for LAN RTL8102EL
Item Specification
Memory controller Built in
Memory size 512MB or 1GB DDR2 RAM (if 2Gb die support is available)
DIMM socket number 1
Supports memory size per socket 1GB
Supports maximum memory size 1GB
Supports DIMM type DDR II 533Mhz SDRAM memory interface design
Supports DIMM Speed 533Mhz SDRAM
Item Specification
SSD •USB or ZIF connector (PATA compatible) Interface
•2GB, 4GB or 8GB
•USB connector BTO (not user selectable)
HDD •9.5mm height, 2.5" HDD
•Easily removable no more than two screws
•SATA bus
•80GB/100GB/120GB/160GB and above
•5400 and 7200 rpm (follow HDD roadmap)
•SATA connector BTO (not user selectable)
Item Specification

14 Chapter 1
Hard Disk Drive Interface
Thermal Sensor Control
BIOS
Item Specification
Vendor &
Model
Name
Segate ST9120817AS Toshiba MK1252GSX WD WD1200BEVS WD WD1200BEVT
Capacity
(MB)
120 120 120 120
Bytes per
sector
512 512 512 512
Data
heads
2222
Drive Format
Disks 1 1 1 1
Spindle
speed
(RPM)
5400 5400 5400 5400
Performance Specifications
Buffer
size
8 MB 8 MB 8 MB 8 MB
Interface SATA SATA SATA SATA
Internal
transfer
rate
(Mbits/
sec, max)
778 400 ~ 794 typical 850 Mbits/s
maximum
850 Mbits/s
maximum
I/O data
transfer
rate
(Mbytes/
sec max)
300 300 150 maximum 300 maximum
DC Power Requirements
Voltage
tolerance
5V ±5% 5V ±5% 5V ±5% 5V ±5%
Item Specification
Thermal Sensor Chip G780
Package 8-pin MSOP
Features Thermal sensor control
Interface I2C bus, address: 98h
Item Specification
BIOS vendor InSyde
BIOS Version v0.2103
BIOS ROM type W25X80VSSIG
BIOS ROM size 1Mb CMOS Boot Block Flash Memory
BIOS package 8 pin SOIC
Block Size 64 Kb per block

Chapter 1 15
LCD 8.9”
Supply Current Active current =15 mA (Typical)
Standby current=4 µA (Typical)
Item Specification
Vendor/model name AOU B089AW01 V1
Screen Diagonal (mm) 226.06
Active Area (mm) 195.07(H) X 113.4(V)
Display resolution (pixels) 1024x3(RGB) x 600
Pixel Pitch (mm) 0.1905 (H) x 0.189 (V)
Pixel Arrangement R.G.B. Vertical Stripe
Display Mode Normally White
Typical White Luminance (cd/m2)
also called Brightness
180 typ. (center)
150 min. (center)
Luminance Uniformity Max. (5 points)
Contrast Ratio 300 typ
Response Time (Optical Rise
Time/Fall Time) msec
30 typ / 50 max
Nominal Input Voltage VDD +3.3 typ.
Typical Power Consumption (watt) 3.0 max. (Include Logic and Black Light power)
Weight (without inverter) 190 max.
Physical Size (mm) Max: 213.66 (L) 129.85 (W) 5.45 (T)
Typical: 213.36 (L) 129.55 (W) 5.15 (T)
Electrical Interface 1 channel LVDS
Support Color 262K colors (RGB 6-bit)
Viewing Angle (degree)
Horizontal (Right) CR = 10 (Left)
Vertical (Upper) CR = 10 (Lower)
45, 45
15, 35
Temperature Range (°C)
Operating
Storage (shipping)
0 to +50
-20 to +65
RoHS Compliance RoHS Compliance
Item Specification

16 Chapter 1
KBC
Audio Codec and Amplifier
LAN Interface
Keyboard
Mini Card
Item Specification
Chipset WPCE775L
Features •Host interface, base on Intel's LPC Interface specification
Revision 1.0
•PC01 REV 0.3 and ACPI 1.0b compliant
•16-bit RISC core, with 2 Mbyte address space, and
running at up to 20 MHZ
•Software and Hardware controlled clock throttling
•Share BIOS flash memory (internal and/or external)
•Y2K- compliant
•84 GPIO ports with variety of wake-up events
•Extremely low current consumption in idle mode
• JTAG-base debugger interface
•176 pin LQFP package
Item Specification
Audio Controller Realtek ALC268 Azadia Codec and Amplifier G1441
Features •HD Audio
•SNR > 85, High-performance DACs with 95dB SNR (A-
Weighting), ADCs with 85dB SNR (A-Weighting)
•Internal Digital Microphone
•Two speakers, at least 1.0W for each
•1* Analog Microphone, 1*Headphone jack
Item Specification
LAN Chipset Realtek solution RTL8102EL
Features •Support WOL from S53
•File deployment support
•LDCM support
Item Specification
Type New Acer flat keyboard
Total number of keypads 84
Windows logo key Yes
Internal & external keyboard work
simultaneously
Plug USB keyboard to the USB port directly: Yes
Item Specification
Number Supported 2
Features •2 mini card slot (1 for 3G and 1 for WLAN or WLAN/
WiMax)
•Embedded 3G module and built-in 1 antenna (combo-
wireless+3G) on top/side of LCD

Chapter 1 17
Camera
3G Card
Wireless LAN
Battery
Item Specification
Maximum Module Form Factor 65*8*4.74 mm3
Sensor Type and Resolution Color CMOS, VGA(640x480)
ISP USB 2.0 high speed
Focusing Type Fix Focus
F/N 2.8±5%
Focusing Range 30 cm ~infinity (theory) focus at 48 cm
Format of Image Output Data YUV
Frame Rate VGA: 30 fps (MAX.) @USB2.0 high speed
Operation Voltage Total Supply Voltage: 3.3V
ISP: 3.3, 1.8V
CMOS Sensor: 2.8V, 1.8V
System Interfacing USB 2.0 (High Speed)
Board Connector Type Wire to board 5-pin connector
PCB layer 4 layers
Power consumption Operation: Around 400mW @VGA 30fps
Suspend: < 500uA in Vista
Weight 1.8 g
Item Specification
Type
Features •3G card in mini-PCI card size
•Control by USB interface
•User accessible SIM card by battery remove
•Antenna: Has to be placed on the sides of LCD in A/B
cover
Item Specification
Type Foxconn FOX_ATH_XB63 Foxconn Atheros XB63
Features •Manufacturing option: mini-card
•802.11b/g (3rd Party)
•Built-in 2 Antenna
•Antenna: Has to be placed on the top of LCD on the
sides of LCD latch
Item Specification
Vendor & model name Celexper UM-2008A, Panasonic
UM-2008A, Sanyo UM-2008A,
Simplo UM-2008A
Panasonic UM-2008B, Sanyo
UM-2008B
Battery Type Li-Ion 3S1P Li-Ion 3S2P
Pack capacity 4400mAh 5200mAh
Number of battery cell 3 6
Package configuration 3S1P 3S2P

18 Chapter 1

Chapter 2 19
System Utilities
BIOS Setup Utility
The BIOS Setup Utility is a hardware configuration program built into your computer’s BIOS (Basic Input/
Output System).
Your computer is already properly configured and optimized, and you do not need to run this utility. However, if
you encounter configuration problems, you may need to run Setup. Please also refer to Chapter 4
Troubleshooting when problem arises.
To activate the BIOS Utility, press F2 during POST (when “Press <F2> to enter Setup” message is prompted
on the bottom of screen).
Press F2 to enter setup. The default parameter of F12 Boot Menu is set to “disabled”. If you want to change
boot device without entering BIOS Setup Utility, please set the parameter to “enabled”.
Press <F12> during POST to enter multi-boot menu. In this menu, user can change boot device without
entering BIOS SETUP Utility.
Navigating the BIOS Utility
There are six menu options: Information, Main, Advanced, Security, Boot, and Exit.
Follow these instructions:
•To choose a menu, use the left and right arrow keys.
•To choose an item, use the up and down arrow keys.
•To change the value of a parameter, press F5 or F6.
•A plus sign (+) indicates the item has sub-items. Press Enter to expand this item.
•Press Esc while you are in any of the menu options to go to the Exit menu.
•In any menu, you can load default settings by pressing F9. You can also press F10 to save any
changes made and exit the BIOS Setup Utility.
NOTE: You can change the value of a parameter if it is enclosed in square brackets. Navigation keys for a
particular menu are shown on the bottom of the screen. Help for parameters are found in the Item
Specific Help part of the screen. Read this carefully when making changes to parameter values. Please
note that system information is subject to different models.
Chapter 2

20 Chapter 2
Information
The Information screen displays a summary of your computer hardware information.
NOTE: The system information is subject to different models.
Parameter Description
CPU Type This field shows the CPU type and speed of the system.
CPU Speed This field shows the speed of the CPU.
HDD Model Name This field shows the model name of HDD installed on primary IDE master.
HDD Serial Number This field displays the serial number of HDD installed on primary IDE master.
System BIOS Version Displays system BIOS version.
VGA BIOS Version This field displays the VGA firmware version of the system.
Serial Number This field displays the serial number of this unit.
Asset Tag Number This field displays the asset tag number of the system.
Product Name This field shows product name of the system.
Manufacturer Name This field displays the manufacturer of this system.
UUID Number Universally Unique Identifier (UUID) is an identifier standard used in software
construction, standardized by the Open Software Foundation (OSF) as part of
the Distributed Computing Environment (DCE).
InsydeH20 Setup Utility Rev. 3.5
Information Main Security Boot Exit
CPU Type: Genuine Intel (R) CPU N270
CPU Speed: 1.60GHz
HDD Model Name: INTEL Castle Point
HDD Serial Number:
System BIOS Version: v0.2103
VGA BIOS Version: Intel V1585
Serial Number: ZG008160067
Asset Tag Number:
Product Name:
Manufacturer Name: Acer
UUID: 405FE2E9A4E1D4118251001E684CE894
F1 Help ↑↓ Select Item F5/F6 Change Values F9 Setup Default
ESC Exit ←→ Select Menu Enter SelectXSubMenu F10 Save and Exit
00008030320000000000

Chapter 2 21
Main
The Main screen allows the user to set the system time and date as well as enable and disable boot option
and recovery.
NOTE: The screen above is for your reference only. Actual values may differ.
The table below describes the parameters in this screen. Settings in boldface are the default and suggested
parameter settings.
Parameter Description Format/Option
System Time Sets the system time. The hours are displayed with 24-
hour format.
Format: HH:MM:SS
(hour:minute:second)
System Date Sets the system date. Format MM/DD/YYYY
(month/day/year)
Total Memory This field reports the memory size of the system.
Memory size is fixed to 3017 MB.
N/A
Video Memory
Shows the video memory size. VGA Memory size=32 MB
N/A
Quick Boot Allows startup to skip certain tests while booting,
decreasing the time needed to boot the system.
Option: Enabled or Disabled
Network Boot Enables, disables the system boot from LAN (remote
server).
Option: Enabled or Disabled
F12 Boot Menu Enables, disables Boot Menu during POST. Option: Enabled or Enabled
D2D Recovery Enables, disables D2D Recovery function. The function
allows the user to create a hidden partition on hard disc
drive to store operation system and restore the system
to factory defaults.
Option: Enabled or Disabled
InsydeH20 Setup Utility Rev. 3.5
Information Main Security Boot Exit
Item Specific Help
System Time [13:04:04] This is the help for the
System Date [06/04/2008] hour field. Valid range
is from 0 to 23.
Total Memory 512 MB INCREASE/REDUCE : F5/F6
Video Memory [8 MB]
Quick Boot [Enabled]
Network Boot [Enabled]
F12 Boot Menu [Enabled]
D2D Recovery [Enabled]
F1 Help ↑↓ Select Item F5/F6 Change Values F9 Setup Default
ESC Exit ←→ Select Menu Enter SelectXSubMenu F10 Save and Exit

22 Chapter 2
Security
The Security screen contains parameters that help safeguard and protect your computer from unauthorized
use.
The table below describes the parameters in this screen. Settings in boldface are the default and suggested
parameter settings.
NOTE: When you are prompted to enter a password, you have three tries before the system halts. Don’t forget
your password. If you forget your password, you may have to return your notebook computer to your
dealer to reset it.
Parameter Description Option
Supervisor Password Is Shows the setting of the Supervisor password Clear or Set
User Password Is Shows the setting of the user password. Clear or Set
Set Supervisor Password Press Enter to set the supervisor password. When
set, this password protects the BIOS Setup Utility
from unauthorized access. The user can not either
enter the Setup menu nor change the value of
parameters.
Set User Password Press Enter to set the user password. When user
password is set, this password protects the BIOS
Setup Utility from unauthorized access. The user can
enter Setup menu only and does not have right to
change the value of parameters.
Power on password Defines whether a password is required or not while
the events defined in this group happened. The
following sub-options are all requires the Supervisor
password for changes and should be grayed out if the
user password was used to enter setup.
Enabled or
Disabled
InsydeH20 Setup Utility Rev. 3.5
Information Main Security Boot Exit
Item Specific Help
Supervisor Password Is: Clear Install or Change the
User Password Is: Clear password and the length
than eight words.
Set Supervisor Password
Set User Password
Power on password [Enabled]
F1 Help ↑↓ Select Item F5/F6 Change Values F9 Setup Default
ESC Exit ←→ Select Menu Enter SelectXSubMenu F10 Save and Exit

Chapter 2 23
Setting a Password
Follow these steps as you set the user or the supervisor password:
1. Use the ↑ and ↓ keys to highlight the Set Supervisor Password parameter and press the Enter key. The
Set Supervisor Password box appears:
2. Type a password in the “Enter New Password” field. The password length can not exceeds 8
alphanumeric characters (A-Z, a-z, 0-9, not case sensitive). Retype the password in the “Confirm New
Password” field.
IMPORTANT:Be very careful when typing your password because the characters do not appear on the screen.
3. Press Enter. After setting the password, the computer sets the User Password parameter to “Set”.
4. If desired, you can opt to enable the Password on boot parameter.
5. When you are done, press F10 to save the changes and exit the BIOS Setup Utility.
Removing a Password
Follow these steps:
1. Use the ↑ and ↓ keys to highlight the Set Supervisor Password parameter and press the Enter key. The
Set Password box appears:
2. Type the current password in the Enter Current Password field and press Enter.
3. Press Enter twice without typing anything in the Enter New Password and Confirm New Password fields.
The computer then sets the Supervisor Password parameter to “Clear”.
4. When you have changed the settings, press u to save the changes and exit the BIOS Setup Utility.

24 Chapter 2
Changing a Password
1. Use the ↑ and ↓ keys to highlight the Set Supervisor Password parameter and press the Enter key. The
Set Password box appears.
2. Type the current password in the Enter Current Password field and press Enter.
3. Type a password in the Enter New Password field. Retype the password in the Confirm New Password
field.
4. Press Enter. After setting the password, the computer sets the User Password parameter to “Set”.
5. If desired, you can enable the Password on boot parameter.
6. When you are done, press F10 to save the changes and exit the BIOS Setup Utility.
If the verification is OK, the screen will display as following.
The password setting is complete after the user presses Enter.
If the current password entered does not match the actual current password, the screen will show you the
Setup Warning.
If the new password and confirm new password strings do not match, the screen will display the following
message.

Chapter 2 25
Boot
This menu allows the user to decide the order of boot devices to load the operating system. Bootable devices
includes the USB diskette drives, the onboard hard disk drive and the DVD drive in the module bay.
InsydeH20 Setup Utility Rev. 3.5
Information Main Security Boot Exit
Item Specific Help
Boot priority order: Use <↑> or <↓> to select
a device, then press
1. IDE0 : INTEL Castle Point <F5> to move it down the
2. IDE1 : list, or <F6> to move
3. USB FDD : it up the list. Press
4. USB HDD : <Esc> to escape the menu
5. Network Boot : LEGACY PCI DEVICE
6. USB CDROM :
F1 Help ↑↓ Select Item F5/F6 Change Values F9 Setup Default
ESC Exit ←→ Select Menu Enter SelectXSubMenu F10 Save and Exit

26 Chapter 2
Exit
The Exit screen allows you to save or discard any changes you made and quit the BIOS Utility.
The table below describes the parameters in this screen.
Parameter Description
Exit Saving Changes Exit System Setup and save your changes to CMOS.
Exit Discarding
Changes
Exit utility without saving setup data to CMOS.
Load Setup Default Load default values for all SETUP item.
Discard Changes Load previous values from CMOS for all SETUP items.
Save Changes Save Setup Data to CMOS.
InsydeH20 Setup Utility Rev. 3.5
Information Main Security Boot Exit
Item Specific Help
Exit Saving Changes Exit System Setup and
Exit Discarding Changes save your changes to
Load Setup Defaults CMOS.
Discard Changes
Save Changes
F1 Help ↑↓ Select Item F5/F6 Change Values F9 Setup Default
ESC Exit ←→ Select Menu Enter SelectXSubMenu F10 Save and Exit

Chapter 2 27
BIOS Flash Utility
The BIOS flash memory update is required for the following conditions:
•New versions of system programs
•New features or options
•Restore a BIOS when it becomes corrupted.
Use the Phlash utility to update the system BIOS flash ROM.
NOTE: Create a Crisis Recovery Media (such as USB HDD) before you use the Phlash utility.
NOTE: Do not install memory-related drivers (XMS, EMS, DPMI) when you use the Phlash.
NOTE: Please use the AC adaptor power supply when you run the Phlash utility. If the battery pack does not
contain enough power to finish BIOS flash, the system will not boot as the BIOS is not loaded.
Perform the following steps to use the Flash Utility:
1. Press F2 during boot to enter the Setup Menu.
2. Select Boot Menu to modify the boot priority order, for example, if using USB HDD to Update BIOS, move
USB HDD to position 1.
3. Execute the IFLASH.BAT batch file to update BIOS (Read xxxxx.fd to Memory).

28 Chapter 2
4. In flash BIOS, the message Please do not remove AC Power Source displays.
NOTE: If the AC power is not connected, the following message displays.
Plug in the AC power to continue.
5. Flash is complete when the following message displays.
6. Shutdown or reboot base on iflash.bat command.

Chapter 2 29
Remove HDD/BIOS Utility
This section provide you with removing HDD/BIOS method:
Remove HDD Password:
•If you key in wrong HDD password three times, Hdd password error code displays. See the image
below.
To reset the HDD password, run HDD_PW.EXE as follows:
1. Key in hdd_pw 15494 0
2. Press 2.
3. Select one upper-case string from the list.
4. Reboot system and key in the selected string (0KJFN42 or UVEIQ96) on the HDD User
Password screen.

30 Chapter 2
Remove BIOS Password:
If you key in the wrong Supervisor Password three times, System Disabled displays on the screen. See the
image below.
To reset the BIOS password, run BIOS_PW.EXE as follows:
1. Key in bios_pw 14452 0
2. Select one string from the list.

Chapter 2 31
3. Reboot the system and key in the selected string (qjjg9vy, 07yqmjd etc.) for the BIOS user
password.

32 Chapter 2

Chapter 3 33
Machine Disassembly and Replacement
This chapter contains step-by-step procedures on how to disassemble the notebook computer for
maintenance and troubleshooting.
Disassembly Requirements
To disassemble the computer, you need the following tools:
•Wrist grounding strap and conductive mat for preventing electrostatic discharge
•Flat screwdriver
•Philips screwdriver
•Plastic flat screwdriver
•Plastic tweezers
NOTE: The screws for the different components vary in size. During the disassembly process, group the
screws with the corresponding components to avoid mismatch when putting back the components.
Related Information
Please note that the images were taken using the HDD SKU, unless otherwise specified, and may differ
slightly from a SSD SKU.
The product previews seen in the disassembly procedures may not represent the final product color.
Chapter 3

34 Chapter 3
General Information
Pre-disassembly Instructions
Before proceeding with the disassembly procedure, make sure that you do the following:
1. Turn off the power to the system and all peripherals.
2. Unplug the AC adapter and all power and signal cables from the system.
3. Place the system on a flat, stable surface.
4. Remove the battery pack.
Disassembly Process
The disassembly process is divided into the following sections:
•Upper cover disassembly
•LCD module disassembly
•Main unit disassembly
The flowcharts provided in the succeeding disassembly sections illustrate the entire disassembly sequence.
Observe the order of the sequence to avoid damage to any of the hardware components. For example, if you
want to remove the main board, you must first remove the keyboard, then disassemble the inside assembly
frame in that order.
Main Screw List
Screw Quantity Part Number
M2*3 (NL) 25 86.S0207.001
M2.5*4 (NL) 2 86.D01V7.001
M2*4-NI (NL) 5 86.W0107.003
M2*5 (NL) 20 86.TG607.004
M3*3.5 4 86.TDY07.003

Chapter 3 35
External Module Disassembly Process
External Modules Disassembly Flowchart
The flowchart below gives you a graphic representation on the entire disassembly sequence and instructs you
on the components that need to be removed during servicing. Disassembly is divided into two tiers. Tier 1
comprises of FRU parts that do not require complete disassembly of the computer. Tier 2 incorporates the
remaining FRU parts that require complete disassembly.
Screw List
Step Screw Quantity Color Part No.
Upper Cover M2*5 5 Black 86.TG607.004
M2*3 (NL) 3 Black 86.S0207.001

36 Chapter 3
Removing the Battery Pack
1. Turn computer over.
2. Slide the battery lock/unlock latch to the unlock position.
3. Slide and hold the battery release latch to the release position (1), then slide out the battery pack from the main
unit (2).
12

38 Chapter 3
Removing the Keyboard
1. Turn the computer rightside up and unlock the three (3) securing latches.
2. Grasp the keyboard and lift up to remove.
3. Lift the keyboard over and disconnect the keyboard FFC.
4. Remove the keyboard and place it on a clean surface.

Chapter 3 39
Removing the Upper and Lower Covers
1. Remove the Battery Pack. See “Removing the Battery Pack” on page 36.
2. Turn the computer upside down. Remove the three securing screws under the battery pack.
3. Remove the two rubber foot pads and the eight securing screws.
4. Turn the computer rightside up and disconnect the TouchPad FFC.
Step Size Quantity Screw Type
Upper Cover M2*3 (NL)
Red callout
3
Upper Cover M2*5 (NL)
Green callout
5

40 Chapter 3
5. Remove the five (5) securing screws.
6. Grasp the bottom of the upper cover and pry apart.
7. Lift the upper cover to remove completely.
Step Size Quantity Screw Type
Upper Cover M2*5 (NL) 5

Chapter 3 41
LCD Module Disassembly Process
LCD Module Disassembly Flowchart
Screw List
Step Screw Quantity Color Part No.
LCD Bezel M2*5 (NL) 6 Black 86.TG607.004
LCD Module M2*5 (NL) 4 Black 86.TG607.004
LCD Panel M2*4 (NL) 5 Black 86.W0107.003
LCD Brackets M2*3 (NL) 4 Black 86.TG607.004

Chapter 3 43
4. Remove the four securing screws from the hinges.
5. Tilt the LCD module so it sits at a 90 degree angle.
IMPORTANT:Ensure all cables are clear of the lower cover before removing the LCD module.
6. Grasp the module by both sides and lift upwards.
Step Size Quantity Screw Type
LCD Module M2*5 (NL) 4

44 Chapter 3
Removing the LCD Bezel
1. Remove the LCD Module. See “Removing the LCD Module” on page 42.
2. Remove the four round and the two semi-rectangular screw caps.
3. Remove the six (6) securing screws.
4. Starting from the inside edges, pry the inside of the bezel upwards from the panel. Continue moving left until
the bezel is removed. If necessary, use a plastic pry to release the corners of the bezel.
5. Lift up the bezel and remove it from the LCD Module.
Step Size Quantity Screw Type
LCD Bezel M2*5 (NL) 6

Chapter 3 47
Removing the LCD Panel
1. Remove the LCD Bezel. See “Removing the LCD Bezel” on page 44.
2. Disconnect the MIC cable. See “Removing the MIC Board” on page 46.
3. Remove the five (5) securing screws from the LCD Module.
4. Grasp the left hinge and pivot down before pulling up.
5. Remove it from its housing well.
Step Size Quantity Screw Type
LCD Panel M2*4 (NL) 5

48 Chapter 3
6. Hold the LCD Panel from the sides and lift to remove. Place it on a clean surface.
Removing the LCD Brackets and FPC Cable
1. Remove the LCD Panel. See “Removing the LCD Panel” on page 47.
2. Turn the LCD panel over on a clean surface. Remove the adhesive strips securing the LCD cable.
3. Disconnect the LCD cable from its connector as shown.

Chapter 3 49
4. Remove the four securing screws (two each side) from the LCD Panel brackets.
NOTE: The brackets are paired diagonally and marked as shown below.
Step Size Quantity Screw Type
LCD Brackets M2*3 NL 4

50 Chapter 3
Main Unit Disassembly Process
Main Unit Disassembly Flowchart
Screw List
Step Screw Quantity Color Part No.
WLAN M2*3 (NL) 1 Black 86.S0207.001
USB/LED/Power
Board (HDD SKU)
M2*3 (NL) 3 Black 86.S0207.001
USB/LED/Power
Board (SSD SKU)
M2*3 (NL) 4 Black 86.S0207.001
SSD Module M2*3 2 Black 86.S0207.001
Mainboard M2*3 1 Black 86.S0207.001
Speaker Module M2*3 4 Black 86.S0207.001
HDD Module M2.5*4 2 Black 86.D01V7.001
HDD Carrier M3*3.5 4 Black 86.TDY07.003
Thermal Module M2*3 3 Black 86.S0207.001

Chapter 3 51
Removing the WLAN Module
1. See “Removing the Battery Pack” on page 36.
2. Remove the securing screw as shown.
NOTE: The antenna cables were removed during the LCD module disassembly. See “Removing the LCD
Module” on page 42.
3. The module pops up. Remove it from the mainboard as shown.
Step Size Quantity Screw Type
WLAN Module M2*3 (NL) 1

52 Chapter 3
Removing the USB/LED/Power/Card Reader Board
1. Remove the upper cover. See “Removing the Upper and Lower Covers” on page 39.
2. Remove the three (3) securing screws as shown.
3. Lift the board to expose the USB/LED/Power board to mainboard cable.
Step Size Quantity Screw Type
HDD SKU:
USB/LED/Power
board
M2*3 (NL) 3
SDD SKU:
USB/LED/Power
board
M2*3 (NL) 4
HDD SKU SSD SKU

Chapter 3 53
4. Disconnect the cable and remove the board.
Removing the SSD Module
IMPORTANT:The SSD module is only available on the Aspire one SSD SKU.
1. Remove the mainboard. See “Removing the Mainboard” on page 55.
2. Disconnect the FFC from its connector.
3. Disconnect the FFC cable from the module.
NOTE: To prevent damage to device, avoid pressing down on it or placing heavy objects on top of it.

54 Chapter 3
4. Remove the two securing screws.
5. Remove the SSD module.
Step Size Quantity Screw Type
SSD Module M2*3 (NL) 2

Chapter 3 55
Removing the Mainboard
1. Remove the Upper Cover. See “Removing the Upper and Lower Covers” on page 39.
2. Remove the WLAN module. See “Removing the WLAN Module” on page 51.
3. Remove the USB/LED/Power/Card Reader Board. See “Removing the USB/LED/Power/Card Reader Board”
on page 52.
4. Disconnect the speaker to mainboard cable.
5. Remove the single securing screw.
Step Size Quantity Screw Type
Mainboard M2*3 (NL) 1

Chapter 3 57
3. Remove the four (4) securing screws (2 on each side).
4. Remove the Speaker Module from the upper cover.
Step Size Quantity Screw Type
Speaker Module M2*3 (NL) 4

58 Chapter 3
Removing the Hard Disk Drive Module
IMPORTANT:The HDD is only available on the Aspire one HDD SKU.
1. Remove the mainboard. See “Removing the Mainboard” on page 55.
2. Remove the two securing screws to release the carrier.
3. Hold the carrier and slide the HDD away from the mainboard.
NOTE: To prevent damage to device, avoid pressing down on it or placing heavy objects on top of it.
Step Size Quantity Screw Type
HDD Module M2.5*4 (NL) 2

Chapter 3 59
4. Remove the four screws (two each side) securing the HDD to the carrier.
5. Turn the HDD on its side and pull the carrier away.
Step Size Quantity Screw Type
HDD Carrier M3*3.5 (NL) 4

60 Chapter 3
Removing the DIMM Module
IMPORTANT:The Aspire one SSD SKU does not come standard with DIMM modules. The modules are
optional components for this SKU.
1. Remove the mainboard. See “Removing the Mainboard” on page 55.
2. Push out the release latches on both sides of the DIMM socket to release the DIMM module.
3. Remove the DIMM module.

Chapter 3 61
Removing the Thermal Module
1. Remove the Mainboard. See “Removing the Mainboard” on page 55.
2. Turn the Mainboard CPU side up, and place it on a clean surface.
3. Grip the cable connector and disconnect the Fan cable from the mainboard.
IMPORTANT:Do not grip the cable itself to prevent stripping.
4. Remove the three securing screws from the heatsink.
Step Size Quantity Screw Type
Thermal Module M2*3(NL) 3

62 Chapter 3
5. Remove the thermal module.

Chapter 3 63
LCD Module Reassembly Procedure
Replacing the LCD Brackets and FPC Cable
1. Replace the four LCD brackets as shown.
IMPORTANT:The indicator pairs on the brackets must be located diagonally opposite each other.
2. Turn the LCD panel over and connect the FPC cable to the panel.
3. Secure the cable with the adhesive strips as shown.

64 Chapter 3
Replacing the LCD Panel
IMPORTANT:Before installing, take care of the following items:
•All cabling must be tucked tightly and close to the panel
•Check that the cables are tucked under the hinge brackets and run on the outside of the hinges
1. Place the LCD Panel in to the case as shown. 2. Replace the left hinge as shown.
3. Replace the five securing screws as shown.

Chapter 3 65
Replacing the Mic Board
Replacing the Camera Board
1. Replace the Mic board in to the case. 2. Connect the MIC cable as shown.
1. Replace the camera board in to the case. 2. Connect the camera cable as shown.

66 Chapter 3
Replacing the LCD Bezel
1. Starting from the bottom, locate the bezel correctly and press down the edges until there are no gaps
between the bezel and the LCD Module.
2. Replace the six screws and the rubber screw caps provided.

Chapter 3 67
Main Module Reassembly Procedure
Replacing the Thermal Module
Replacing the DIMM Module
IMPORTANT:The Aspire one SSD SKU does not come standard with DIMM modules. The modules are
optional components.
1. Replace the Fan module on the Mainboard. 2. Replace the three screws in the order shown,
starting with number 1.
3. Connect the Fan cable to the Mainboard.
1. Insert DIMM1 in to the socket. 2. Press down to locate DIMM correctly.

68 Chapter 3
Replacing the Hard Disk Drive Module
IMPORTANT:The HDD is only available on the Aspire one HDD computer SKU.
Replacing the Speaker Module
1. Place the HDD in the HDD carrier. 2. Replace the four screws (two each side) to secure
the carrier.
3. Hold the carrier and slide the HDD toward the
mainboard until the interface connects.
4. Replace the two securing screws.
1. Replace the Speaker Module in the lower cover. 2. Replace the four securing screws.

Chapter 3 69
3. Replace the two adhesive strips.

70 Chapter 3
Replacing the Mainboard
IMPORTANT:Before replacing the motherboard, take care of the following items:
•Check that LED isn’t broken (top of mainboard)
•Check that the mylar next to the CPU module isn’t damaged (bottom of mainboard)
•Check the thermal power supply cable is connected properly
1. Insert the mainboard left side first into the lower
cover.
2. Replace the securing screw on the Mainboard.
3. Connect the speaker cable to the mainboard.

Chapter 3 71
Replacing the SDD Module
IMPORTANT:The SSD module is only available on the Aspire one SSD computer SKU.
1. Place the SDD in the lower case. 2. Replace the two screws to secure the module.
3. Connect the FFC cable to the module and close
the cable latch.
4. Connect the FFC cable to the mainboard and close
the cable latch.

72 Chapter 3
Replacing the USB/LED/Power/Card Reader Board
IMPORTANT:Before installing the USB board, take care of the following items:
•Check that LED isn`t broken
•SLIDER work smoothly
1. Connect the cable to the board. 2. Turn the board over and place it in the lower case.
3. Replace the three or four screws (depending on SKU) to secure the module.
4. Connect the FFC cable to the module and close
the cable latch.
5. Connect the FFC cable to the mainboard and close
the cable latch.
HDD SKU SSD SKU

Chapter 3 73
Replacing the WLAN Board
Replacing the LCM Module
1. Insert the WLAN board in to the socket. 2. Push the board down and replace the securing
screw.
1. Place the LCM module on to the lower cover at a 90 degree angle.
IMPORTANT:Ensure all cables are clear of the hinges before replacing the LCM module.
2. Replace the four screws (two each side) to secure the LCM module to the lower cover.

74 Chapter 3
3. Replace the antenna cables in the housing well, as shown.
4. Replace the two antenna cables.
NOTE: The following is the correct cable-color to
connector designation: Black to MAIN (left)
and White to AUX (right).
5. Connect the LCD cable to the mainboard.

Chapter 3 75
Replacing the Upper Cover
IMPORTANT:While replacing the upper cover, take note of the following items:
•Check that the mainboard is tucked underneath the housing wells in the lower cover
•Check that the speaker cable is attached
•Check that the antenna cables are tucked inside the housing well and do not interfere with the card reader
•Antenna cables must be secured to the chassis walls with the provided gasket tape
•Antenna cable on the right side must pass through the right side of hinge block
•Make sure that the 40-PIN Cable doesn`t interfere with the speaker module
1. Place the upper cover over the lower base, hinge
side first.
2. Set the Upper Cover down on the lower base and
press down as shown.
3. Replace the five securing screws on the Upper
Cover.
4. Reconnect the touchpad FCC cable and close the
cable latch.

76 Chapter 3
Replacing the Keyboard
5. Turn the computer upside down and replace the eight securing screws on the bottom panel to attach the
upper and lower covers.
6. Replace the two rubber foot pads.
1. Replace keyboard cable to the mainboard, and
secure the locking latch.
2. Turn the keyboard over and place the front edge
first in the mounting.
3. Press down on the areas shown below to secure in place.

Chapter 3 77
Replacing the 3G cover
Replacing the Battery
1. Replace the 3G cover. 2. Secure the two captive screws.
1. Slide and hold the battery release latch (1), insert
battery in to the main unit (2).
2. Slide the battery lock/unlock latch to the lock
position.
12

78 Chapter 3

Chapter 4 79
Troubleshooting
Common Problems
Use the following procedure as a guide for computer problems.
NOTE: The diagnostic tests are intended to test only Acer products. Non-Acer products, prototype cards, or
modified options can give false errors and invalid system responses.
1. Obtain the failing symptoms in as much detail as possible.
2. Verify the symptoms by attempting to re-create the failure by running the diagnostic test or by repeating
the same operation.
3. Use the following table with the verified symptom to determine which page to go to.
4. If the Issue is still not resolved, see “Online Support Information” on page 161.
Symptoms (Verified) Go To
Power On Issue Page 80
No Display Issue Page 81
LCD Failure Page 84
Internal Keyboard Failure Page 84
TouchPad Failure Page 85
Internal Speaker Failure Page 85
Internal Microphone Failure Page 87
Rightside USB Failure Page 89
Power Button Failure Page 89
Other Functions Failure Page 90
Intermittent Failures Page 91
Undermined Failures Page 91
Chapter 4

80 Chapter 4
Power On Issue
If the system doesn’t power on, perform the following actions one at a time to correct the problem. Do not
replace a non-defective FRUs:
Computer Shutsdown Intermittently
If the system powers off at intervals, perform the following actions one at a time to correct the problem.
1. Check the power cable is properly connected to the computer and the electrical outlet.
2. Remove any extension cables between the computer and the outlet.
3. Remove any surge protectors between the computer and the electrical outlet. Plug the computer directly
into a known good electrical outlet.
4. Remove all external and non-essential hardware connected to the computer that are not necessary to
boot the computer to the failure point.
5. Remove any recently installed software.
6. If the Issue is still not resolved, see “Online Support Information” on page 161.

Chapter 4 81
No Display Issue
If the Display doesn’t work, perform the following actions one at a time to correct the problem. Do not replace
a non-defective FRUs:

82 Chapter 4
No POST or Video
If the POST or video doesn’t display, perform the following actions one at a time to correct the problem.
1. Make sure that the internal display is selected. On this notebook model, switching between the internal
display and the external display is done by pressing Fn+F5. Reference Product pages for specific model
procedures.
2. Make sure the computer has power by checking at least one of the following occurs:
•Fans start up
•Status LEDs light up
If there is no power, see “Power On Issue” on page 80.
3. Drain any stored power by removing the power cable and battery and holding down the power button for
10 seconds. Reconnect the power and reboot the computer.
4. Connect an external monitor to the computer and switch between the internal display and the external
display is by pressing Fn+F5 (on this model).
If the POST or video appears on the external display, see “LCD Failure” on page 84.
5. Disconnect power and all external devices including port replicators or docking stations. Remove any
memory cards and CD/DVD discs. Restart the computer.
If the computer boots correctly, add the devices one by one until the failure point is discovered.
6. Reseat the memory modules.
7. Remove the drives (see “Disassembly Process” on page 34).
8. If the Issue is still not resolved, see “Online Support Information” on page 161.

Chapter 4 83
Abnormal Video Display
If video displays abnormally, perform the following actions one at a time to correct the problem.
1. Reboot the computer.
2. If permanent vertical/horizontal lines or dark spots display in the same location, the LCD is faulty and
should be replaced. See “Disassembly Process” on page 34.
3. If extensive pixel damage is present (different colored spots in the same locations on the screen), the LCD
is faulty and should be replaced. See “Disassembly Process” on page 34.
4. Adjust the brightness to its highest level. See the User Manual for instructions on adjusting settings.
NOTE: Ensure that the computer is not running on battery alone as this may reduce display brightness.
If the display is too dim at the highest brightness setting, the LCD is faulty and should be replaced. See
“Disassembly Process” on page 34.
5. Check the display resolution is correctly configured:
a. Minimize or close all Windows.
b. If display size is only abnormal in an application, check the view settings and control/mouse wheel
zoom feature in the application.
c. If desktop display resolution is not normal, right-click on the desktop and select
Personalize´ Display Settings.
d. Click and drag the Resolution slider to the desired resolution.
e. Click Apply and check the display. Readjust if necessary.
6. Roll back the video driver to the previous version if updated.
7. Remove and reinstall the video driver.
8. Check the Device Manager to determine that:
•The device is properly installed. There are no red Xs or yellow exclamation marks.
•There are no device conflicts.
•No hardware is listed under Other Devices.
9. If the Issue is still not resolved, see “Online Support Information” on page 161.
10. Run the Windows Memory Diagnostic from the operating system DVD and follow the onscreen prompts.
11. If the Issue is still not resolved, see “Online Support Information” on page 161.
Random Loss of BIOS Settings
If the computer is experiencing intermittent loss of BIOS information, perform the following actions one at a
time to correct the problem.
1. If the computer is more than one year old, replace the CMOS battery.
2. Run a complete virus scan using up-to-date software to ensure the computer is virus free.
3. If the computer is experiencing HDD or ODD BIOS information loss, disconnect and reconnect the power
and data cables between devices.
If the BIOS settings are still lost, replace the cables.
4. If HDD information is missing from the BIOS, the drive may be defective and should be replaced.
5. Replace the Motherboard.
6. If the Issue is still not resolved, see “Online Support Information” on page 161.

84 Chapter 4
LCD Failure
If the LCD fails, perform the following actions one at a time to correct the problem. Do not replace a non-
defective FRUs:
Built-In Keyboard Failure
If the built-in Keyboard fails, perform the following actions one at a time to correct the problem. Do not replace
a non-defective FRUs:

Chapter 4 85
TouchPad Failure
If the TouchPad doesn’t work, perform the following actions one at a time to correct the problem. Do not
replace a non-defective FRUs:
Internal Speaker Failure
If the internal Speakers fail, perform the following actions one at a time to correct the problem. Do not replace
a non-defective FRUs:
Sound Problems
If sound problems are experienced, perform the following actions one at a time to correct the problem.
1. Reboot the computer.
2. Navigate to Start´ Control Panel´ System and Maintenance´ System´ Device Manager. Check
the Device Manager to determine that:

86 Chapter 4
•The device is properly installed.
•There are no red Xs or yellow exclamation marks.
•There are no device conflicts.
•No hardware is listed under Other Devices.
3. Roll back the audio driver to the previous version, if updated recently.
4. Remove and reinstall the audio driver.
5. Ensure that all volume controls are set mid range:
a. Click the volume icon on the taskbar and drag the slider to 50. Ensure that the volume is not muted.
b. Click Mixer to verify that other audio applications are set to 50 and not muted.
6. Navigate to Start´ Control Panel´ Hardware and Sound´ Sound. Ensure that Speakers are selected
as the default audio device (green check mark).
NOTE: If Speakers does not show, right-click on the Playback tab and select Show Disabled Devices
(clear by default).
7. Select Speakers and click Configure to start Speaker Setup. Follow the onscreen prompts to configure
the speakers.
8. Remove and recently installed hardware or software.
9. Restore system and file settings from a known good date using System Restore.
If the issue is not fixed, repeat the preceding steps and select an earlier time and date.
10. Reinstall the Operating System.
11. If the Issue is still not resolved, see “Online Support Information” on page 161.

Chapter 4 87
Internal Microphone Failure
If the internal Microphone fails, perform the following actions one at a time to correct the problem. Do not
replace a non-defective FRUs:
Microphone Problems
If internal or external Microphones do no operate correctly, perform the following actions one at a time to
correct the problem.
1. Check that the microphone is enabled. Navigate to Start´ Control Panel´ Hardware and Sound´
Sound and select the Recording tab.
2. Right-click on the Recording tab and select Show Disabled Devices (clear by default).
3. The microphone appears on the Recording tab.
4. Right-click on the microphone and select Enable.
5. Select the microphone then click Properties. Select the Levels tab.
6. Increase the volume to the maximum setting and click OK.
7. Test the microphone hardware:
a. Select the microphone and click Configure.
b. Select Set up microphone.
c. Select the microphone type from the list and click Next.
d. Follow the onscreen prompts to complete the test.
8. If the Issue is still not resolved, see “Online Support Information” on page 161.

88 Chapter 4
HDD Not Operating Correctly
If the HDD does not operate correctly, perform the following actions one at a time to correct the problem.
1. Disconnect all external devices.
2. Run a complete virus scan using up-to-date software to ensure the computer is virus free.
3. Run the Windows Vista Startup Repair Utility:
a. insert the Windows Vista Operating System DVD in the ODD and restart the computer.
b. When prompted, press any key to start to the operating system DVD.
c. The Install Windows screen displays. Click Next.
d. Select Repair your computer.
e. The System Recovery Options screen displays. Click Next.
f. Select the appropriate operating system, and click Next.
NOTE: Click Load Drivers if controller drives are required.
g. Select Startup Repair.
h. Startup Repair attempts to locate and resolve issues with the computer.
i. When complete, click Finish.
If an issue is discovered, follow the onscreen information to resolve the problem.
4. Run the Windows Memory Diagnostic Tool. For more information see Windows Help and Support.
5. Restart the computer and press F2 to enter the BIOS Utility. Check the BIOS settings are correct and that
CD/DVD drive is set as the first boot device on the Boot menu.
6. Ensure all cables and jumpers on the HDD and ODD are set correctly.
7. Remove any recently added hardware and associated software.
8. Run the Windows Disk Defragmenter. For more information see Windows Help and Support.
9. Run Windows Check Disk by entering chkdsk /r from a command prompt. For more information see
Windows Help and Support.
10. Restore system and file settings from a known good date using System Restore.
If the issue is not fixed, repeat the preceding steps and select an earlier time and date.
11. Replace the HDD. See “Disassembly Process” on page 34.

Chapter 4 89
USB Failure (Rightside)
If the rightside USB port fails, perform the following actions one at a time to correct the problem. Do not
replace a non-defective FRUs:
Power Button Failure
If the Power Button fails, perform the following actions one at a time to correct the problem. Do not replace a
non-defective FRUs:

90 Chapter 4
External Mouse Failure
If an external Mouse fails, perform the following actions one at a time to correct the problem.
1. Try an alternative mouse.
2. If the mouse uses a wireless connection, insert new batteries and confirm there is a good connection. See
the mouse user manual.
3. If the mouse uses a USB connection, try an alternate USB port.
4. Try an alternative program to verify mouse operation. Reinstall the program experiencing mouse failure.
5. Restart the computer.
6. Remove any recently added hardware and associated software.
7. Remove any recently added software and reboot.
8. Restore system and file settings from a known good date using System Restore.
If the issue is not fixed, repeat the preceding steps and select an earlier time and date.
9. Run the Event Viewer to check the events log for errors. For more information see Windows Help and
Support.
10. Roll back the mouse driver to the previous version if updated recently.
11. Remove and reinstall the mouse driver.
12. Check the Device Manager to determine that:
•The device is properly installed. There are no red Xs or yellow exclamation marks.
•There are no device conflicts.
•No hardware is listed under Other Devices.
13. If the Issue is still not resolved, see “Online Support Information” on page 161.
Other Failures
If the CRT Switch, Dock, LAN Port, external MIC or Speakers, PCI Express Card, 5-in-1 Card Reader or
Volume Wheel fail, perform the following general steps to correct the problem. Do not replace a non-defective
FRUs:
1. Check Drive whether is OK.
2. Check Test Fixture is ok.
3. Swap M/B to Try.

Chapter 4 91
Intermittent Problems
Intermittent system hang problems can be caused by a variety of reasons that have nothing to do with a
hardware defect, such as: cosmic radiation, electrostatic discharge, or software errors. FRU replacement
should be considered only when a recurring problem exists.
When analyzing an intermittent problem, do the following:
1. Run the advanced diagnostic test for the system board in loop mode at least 10 times.
2. If no error is detected, do not replace any FRU.
3. If any error is detected, replace the FRU. Rerun the test to verify that there are no more errors.
Undetermined Problems
The diagnostic problems does not identify which adapter or device failed, which installed devices are incorrect,
whether a short circuit is suspected, or whether the system is inoperative.
Follow these procedures to isolate the failing FRU (do not isolate non-defective FRU).
NOTE: Verify that all attached devices are supported by the computer.
NOTE: Verify that the power supply being used at the time of the failure is operating correctly. (See “Power On
Issue” on page 80):
1. Power-off the computer.
2. Visually check them for damage. If any problems are found, replace the FRU.
3. Remove or disconnect all of the following devices:
•Non-Acer devices
•Printer, mouse, and other external devices
•Battery pack
•Hard disk drive
•DIMM
•CD-ROM/Diskette drive Module
•PC Cards
4. Power-on the computer.
5. Determine if the problem has changed.
6. If the problem does not recur, reconnect the removed devices one at a time until you find the failing FRU.
7. If the problem remains, replace the following FRU one at a time. Do not replace a non-defective FRU:
•System board
•LCD assembly

92 Chapter 4
Frequently Asked Questions (FAQ)
This section provides help in the form of questions and answers for commonly encountered troubleshooting
issues.
If the system encountered problem, where can I get assistance?
When you encounter any problem, we recommend you perform the following steps in the order listed:
1. Please read the Quick Guide
•When you encounter usage problems, we strongly recommend you to read the Quick Guide for reference.
See “How can I browse the Aspire one Quick Guide?” on page 94.
2. Reference the Linpus FAQ webpage
•The Linpus FAQ webpage (http://www.linpus.com/xampp/modules/smartfaq/) periodically updates the
FAQ from user and community experience; users can visit the web site to search for help.
3. Email Linpus Helpdesk Support
•You can write an email to helpdesk@linpus.com, where dedicated support staff are on hand to serve
you.
What peripheral equipment is supported by Acer Aspire one?
In addition to supporting the onboard peripheral devices, Acer Aspire one also provides full support for USB
interface devices such as USB drive, external CD/DVD-ROM, external Hard drives etc. The built-in multi card-
reader supports SD/MMS/MS-PRO/xD, and in future, Live-update will also incorporate system upgrade
support for SDHC/SD2.0.
If I want to expand the memory and storage capacity of my Acer Aspire one, how can I
do so?
Acer Aspire one allows the user to expand the memory using the expansion slot on the base of the machine.
Please refer to the system specifications to obtain related information on suitable memory models. The internal
storage device of Acer Aspire one does not support expansion.
Can Acer Aspire one handle my original files stored in Windows formats?
Acer Aspire one has equivalent applications to handle most file formats from the Windows environment. For
example, Microsoft Office formats such as .doc, .xls, and .ppt, can be edited and stored using OpenOffice.org.
For graphic, audio, video, email and other formats, Acer Aspire one provides Linux applications for processing.
The following table lists Windows applications and their Linux equivalents:
Windows Application/File Format Linux Alternative Solution
Word OpenOffice Writer 2.3
Excel OpenOffice Impress 2.3
PowerPoint OpenOffice Presentation 2.3
Image processing applications KolourPaint, Photo Master
Acrobat Reader Acrobat Reader for Linux 8.1.2
MP3 and other audio files Media Master
Internet Explorer Firefox 2.0.0.14
Videos Media Master
Audio CD Playback Media Master
MSN/ICQ/QQ Acer Aspire one Messenger 1.01.2012

Chapter 4 93
Can the Acer Aspire one Messenger communicate with MSN, Yahoo Messenger,
Google Talk and other live communication tools?
Yes. The Acer Aspire one Messenger allows users to login to MSN, Yahoo Messenger, Google Talk, AIM and
so on.
If I want to preserve my Messenger Communication record, how can I do so?
Open the Aspire one Messenger Communication software and in the menu bar, select Tools and then
Messages. Check the Automatically keep a history of each conversation box to record all conversation
history.
How does Acer Aspire one perform System Recovery?
Each Acer Aspire one is bundled with a system recovery CD during shipping. At any time, users can restore
the machine to the initial factory settings. The user must configure the BIOS to boot from USB CD-ROM (See
“Boot” on page 25 of Chapter 2 System Utilities) and place the system recovery CD in the USB CD/DVD-ROM.
During system startup, follow the onscreen instructions to recovery the system.
Does Acer Aspire one support other Linux applications?
Basically, the answer is yes. We strongly recommend, however, that Live Update is used to download Acer
certified packages.
Which languages does Acer Aspire one support?
Acer Aspire one employs Unicode and therefore users can set the display language to English, Japanese,
German, French, Italian, Spanish, Portuguese, Dutch, Brazilian Portuguese, Russian, Arabic, Turkish,
Vietnamese, Thai etc.
During installation, the user selects the desired language and the system installs the selected Operating
System language.
How many input methods does the Linpus Linux Lite support?
Other than English, Japanese, German, French, Italian, Spanish, Portuguese, Dutch, Brazilian Portuguese,
and Russian, Linpus Linux Lite also provides several input modes for Traditional and Simplified Chinese (for
example: ZhuYin, Cangjie, Array30, EZ-Big, Wubi). However, only the Traditional and Simplified Chinese
versions of Linpus Linux Lite supports this function.

94 Chapter 4
How can I remove redundant input methods?
Only the Traditional and Simplified Chinese versions of Linpus Linux Lite support this function.
How can I add more input methods?
Only the Traditional and Simplified Chinese versions of Linpus Linux Lite support this function.
How can I select or switch input modes from my keyboard?
Only the Traditional and Simplified Chinese versions of Linpus Linux Lite support this function.
Can I setup Hotkeys myself?
Only the Traditional and Simplified Chinese versions of Linpus Linux Lite support this function.
What is the Kernel version for Linpus Linux Lite?
The current version is 2.6.23.9lw but users can update the kernel using the Online-update function.
How can I adjust the monitor’s DPI (dots per inch)?
Currently, Linpus Linux Lite does not support this function.
My Monitor icons look too small/large, how can I reset it?
Currently, Linpus Linux Lite does not support this function.
How can I change the desktop background picture and/or background color?
Currently, Linpus Linux Lite does not support these functions.
How can I add/delete UI icons, adjust the UI position, or change the UI name?
Currently, Linpus Linux Lite does not support these functions.
Can I adjust the System Power Management settings?
At the lower right corner of the desktop Taskbar, there is a KPowersave icon.
Right click on the icon, and select Setting CPU Frequency Method from the menu.
Select the desired power management option from the following:
Performance´ CPU always runs at the higher speed.
Dynamic´ CPU speed depend on the user action.
Balance´ CPU always runs at the lower speed.
How can I browse the Aspire one Quick Guide?
Double click on Help, then use the tools provided in the window to browse the Aspire one Quick Guide.

Chapter 4 95
Is there a shortcut back to the Home Page?
At the lower left corner of the Desktop Taskbar, there is a Home icon.
Click the icon to minimize all the open windows and display the Home page.
How can I read the date from USB drive and CD/DVD-ROM?
Plug in the USB drive or insert the CD in CD/DVD-Rom, Linpus Linux Lite will automatically detect and mount.
the device.A corresponding icon is placed in My File under the tab File. Clicks on the device to access the file
or application.
To unmount the device, right click on the green icon, and select Unmount volume.
What Wireless Network Security Protocols are supported by Linpus Linux Lite?
Linpus Linux Lite support the following security protocols:
•WEP 128 bit key
•WEP 40/104 Bit HEX
•WEP 40/128 Bit ASCII
•WPA & WPA2 Personal
Green Icon

96 Chapter 4
Click on the network manager icon and select the desired wireless access point. The network manager
automatically detects the security protocol and then requests the password.
How do I setup a Network Printer?
Using a Windows network as an example:
1. Select Setting´ Printer and click New Printer on the Toolbar.
2. Set the Selected Connection as Windows Printer via SAMBA.
3. Click on the desired SMB print in Shared, select the printer and click Forward.
4. Select the printer’s manufacturer and the model, go on the next page to setup the printer name.
5. Click Apply to complete the setup.

Chapter 4 97
Why doesn’t my Network Printer work?
When troubleshooting installation of the network printer, confirm whether the following conditions are true:
•Does the network device activate or not?
•Does your system connect successfully to local area network (LAN)?
•Does your system install Samba and activate the service?
When using the SMB common printer for Windows 95/98/NT, authentication is an important consideration.
Using Windows 95/98, set the security setting as Sharing Level to avoid any such problems.
NOTE: Users can not use this method to avoid authentication on Windows NT platforms. In this case, the
Linux user's account number and the password must be synchronized with Window NT otherwise the
user will be unable to log in to the remote machine to access the network printer.
How do I share a local printer with the network?
Enter the printer settings, then select the shared printer. Enable the state Shared, to share the local printer on
the network.
How do I update applications online?
Select Settings´ Live Update and enter the online update page, and press Update.
The system connects to the live update server automatically, and lists the available application updates. Click
Install to download and install the applications.

98 Chapter 4
How can I adjust the Date, Time, or Timezone?
Select Settings´ Date/Time to display the setting menu. Make any desired adjustment to time, date, or time
zone.
Where is the system performance monitor?
Press Ctrl+Alt+Del to display the System Monitor. Click Resources to view system status.

Chapter 4 99
Where can I view peripheral devices available to my system?
Press Ctrl+Alt+Del to display the System Monitor. Click File Systems to view available peripheral devices.
Where can I view processes running on my system?
Press Ctrl+Alt+Del to display the System Monitor. Click Processes to view programs and application status.
How can I set the screensaver?
Screensavers are not customizable with this version.

100 Chapter 4
How can I reset the logon password?
Select Settings´ User & Password. Click Change Password and follow the onscreen prompts to change
your password.
After using OpenOffice what happens to my old MS Office format files? Do I need to
recreate the files? Is there a conversion utility?
OpenOffice can not only read MS Office format files, but also save files as MS Office 95/97/2000/XP format so
there is no need to recreate the old files. In fact, for older file formats, OpenOffice performs excellently, even
with MS Office 95 documents.
NOTE: If your documents contain complex page layouts or macros you may wish to consider recreating them
using OpenOffice.
In addition, OpenOffice provides a file conversion wizard able to convert original MS Office file formats to
OpenOffice format.
How to install and start the Webcam?
Select Fun´ Webcam to automatically detect the camera hardware. Follow the onscreen prompts and
instruction on use.
How can I move or copy files?
To move a file, select File Manager and drag the file to the intended location.
To copy a file, select the file and click Edit´ Copy (or press the right key and choose Copy). Move to the
intended location and click Edit´ Paste (or press the right key and choose Paste).
How do I shut-down the system?
Click the Standby icon in the task bar and select shut-down to close the system.
How do I transfer IE bookmarks to Firefox?
Select File´ Import on the Firefox function menu, then select the Internet Explorer bookmark you want to
transfer. The IE bookmark can be accessed from the my favorite area.
How do I revisit webpages stored in Firefox?
You can open or tow .html or .htm files to Firefox directly, or you can set the Firefox window to open
automatically to tow .html or .htm files directly. You can also use the Open document option in the menus.

Chapter 4 101
Why are some Flash webpages unable to display normally in Firefox?
Ensure you have the latest Flash Player Installers from Linux in Adobe Lab (http://labs.adobe.com/).
How do I browse PDF files?
The system ships with Adobe Reader 8 for Linux, which can open pdfs directly and operates similarly to the
Windows version.
Are there virus scanners available for Linux?
At present, about 99.xx% of viruses are aimed at attacking the Windows operating system, however, users of
OpenOffice can open and view Microsoft Office documents that may contain viruses. These viruses don’t
infect the Linux computer but the user can easily attach and send infected documents unknowingly to other
users who are at risk. For more information on viruses and available software go to www.openoffice.org.
Why is my webpage garbled?
The character encoding may not be automatically detected. Try selecting View´ Character encoding and
select the appropriate coding language.
How do I search for specific files?
There is a search bar on the desk-top upper right corner. Type the file name in the field provided, and click the
magnifying glass icon to begin searching.
NOTE: Select Local from the drop down menu to search the local system only.

102 Chapter 4
POST Code Reference Tables
These tables describe the POST codes and components of the POST process.
Sec:
NO_EVICTION_MODE_DEBUG EQU 1 (CommonPlatform\sec\Ia32\SecCore.inc)
Memory:
DEBUG_BIOS EQU 1 (Chipset\Alviso\MemoryInitAsm\IA32\IMEMORY.INC)
Code Component
0xC2 MTRR setup
0xC3 Enable cache
0xC4 Establish cache tags
0xC5 Enter NEM, Place the BSP in No Fill mode, set CR0.CD = 1, CR0.NW = 0.
0xCF Cache Init Finished
Code Component
0xA0 First memory check point
0x01 Enable MCHBAR
0x02 Check for DRAM initialization interrupt and reset fail
0x03 Verify all DIMMs are DDR or DDR2 and unbuffered
0x04 Detect an improper warm reset and handle
0x05 Detect if ECC SO-DIMMs are present in the system
0x06 Verify all DIMMs are single or double sided and not asymmetric
0x07 Verify all DIMMs are x8 or x16 width
0x08 Find a common CAS latency between the DIMMS and the MCH
0x09 Determine the memory frequency and CAS latency to program
0x10 Determine the smallest common TRAS for all DIMMs
0x11 Determine the smallest common TRP for all DIMMs
0x12 Determine the smallest common TRCD for all DIMMs
0x13 Determine the smallest refresh period for all DIMMs
0x14 Verify burst length of 8 is supported by all DIMMs
0x15 Determine the smallest tWR supported by all DIMMs
0x16 Determine DIMM size parameters
0x17 Program the correct system memory frequency
0x18 Determine and set the mode of operation for the memory channels
0x19 Program clock crossing registers
0x20 Disable Fast Dispatch
0x21 Program the DRAM Row Attributes and DRAM Row Boundary registers
0x22 Program the DRAM Bank Architecture register
0x23 Program the DRAM Timing & and DRAM Control registers
0x24 Program ODT
0x25 Perform steps required before memory init
0x26 Program the receive enable reference timing control register
Program the DLL Timing Control Registers, RCOMP settings

Chapter 4 103
BDS & Specific action:
0x27 Enable DRAM Channel I/O Buffers
0x28 Enable all clocks on populated rows
0x29 Perform JEDEC memory initialization for all memory rows
0x30 Perform steps required after memory init
0x31 Program DRAM throttling and throttling event registers
0x32 Setup DRAM control register for normal operation and enable
0x33 Enable RCOMP
0x34 Clear DRAM initialization bit in the SB
0x35 Initialization Sequence Completed, program graphic clocks
0xAF Disable access to the XMM registers
Code Component
0x00 Report the legacy boot is happening
0x12 Wake up the APs
0x13 Initialize SMM Private Data and relocate BSP SMBASE
0x21 PC init begin at the stage1
0x27 Report every memory range do the hard ware ECC init
0x28 Report status code of every memory range
0x50 Get the root bridge handle
0x51 Notify pci bus driver starts to program the resource
0x58 Reset the host controller
0x5A IdeBus begin initialization
0x70 Simple Text Output Protocol Functions (VGA class reset)
0x71 Report that VGA Class driver is being disabled
0x72 Report that VGA Class driver is being enabled
0x78 Terminal Console In reset and Console Out reset
0x79 Report that the remote terminal is being disabled
0x7A Report that the remote terminal is being enabled
0x90 Keyboard reset
0x91 USB Keyboard disable
0x92 Keyboard detection
0x93 Report that the usb keyboard is being enabled
0x94 Clear the keyboard buffer
0x95 Init Keyboard
0x98 Mouse reset
0x99 Mouse disable
0x9A Detect PS2 mouse
0x9B Report that the mouse is being enabled
0xB8 Peripheral removable media reset (ex: Is a Floppy, USB device)
0xB9 Peripheral removable media disable
0xBB Peripheral removable media enable
0xE4 Report Status Code here for DXE_ENTRY_POINT once it is available
Code Component

104 Chapter 4
0xF8 Report that ExitBootServices() has been called
0xF9 Runtime driver set virtual address map
Code Component

Chapter 4 105
Each PEIM entry point used in 80_PORT
Each Driver entry point used in 80_PORT
Code Component
0x00 N/A
0x01 PEI_EVENT_LOG
0x02 PEI_OEM_SERVICE
0x03 PEI_SIO_INIT
0x04 PEI_MONO_STATUS_CODE
0x05 PEI_CPU_IO_PCI_CFG
0x06 PEI_CPU_IO
0x07 PEI_PCI_CFG
0x08 PEI_CPU_PEIM
0x09 PEI_PLATFORM_STAGE1
0x0A PEI_VARIABLE
0x0B PEI_SB_INIT
0x0C PEI_CAPSULE
0x0D PEI_PLATFORM_STAGE2
0x0E PEI_SB_SMBUS_ARP_DISABLED
0x0F PEI_HOST_TO_SYSTEM
0x10 PEI_MEMORY_INIT
0x11 PEI_S3_RESUME
0x12 PEI_CLOCK_GEN
0x13 PEI_OP_PRESENCE
0x14 PEI_TPM_TCG
0x15 PEI_FIND_FV
0x16 PEI_H2O_DEBUG_IO
0x17 PEI_H2O_DEBUG_COMM
0x18 PEI_SMM_CONTROL
0x19~0x1F PEI_RESERVED
0x20~0x2E PEI_OEM_DEFINED
0x2F PEI_DXE_IPL
Code Component
0x30 RESERVED
0x31 DXE_CRC32_SECTION_EXTRACT
0x32 SCRIPT_SAVE
0x33 ACPI_S3_SAVE
0x34 SMART_TIMER
0x35 JPEG_DECODER
0x36 PCX_DECODER
0x37 HT_CPU / MP_CPU
0x38 LEGACY_METRONOME
0x39 FTWLITE
0x3A RUN_RIME

106 Chapter 4
0x3B MONOTONIC_COUNTER
0x3C WATCH_DOG_TIMER
0x3D SECURITY_STUB
0x3E DXE_CPU_IO
0x3F CF9_RESET
0x40 PC_RTC
0x41 STATUS_CODE
0x42 VARIABLE
0x43 EMU_VARIABLE
0x44 DXE_CHIPSET_INIT
0x45 DXE_ALERT_FORMAT
0x46 PCI_HOST_BRIDGE
0x47 PCI_EXPRESS
0x48 DXE_SB_INIT
0x49 IDE_CONTROLLER
0x4A SATA_CONTROLLER
0x4B SB_SM_BUS
0x4C ISA_ACPI_DRIVER
0x4D ISA_BUS
0x4E ISA_SERIAL
0x4F IDE_BUS
0x50 PCI_BUS
0x51 BOOT_PRIORITY
0x52 FVB_SERVICE
0x53 ACPI_PLATFORM
0x54 PCI_HOT_PLUG
0x55 DXE_PLATFORM
0x56 PLATFORM_IDE
0x57 SMBIOS
0x58 MEMORY_SUB_CLASS
0x59 MISC_SUB_CLASS
0x5A CON_PLATFORM
0x5B SAVE_MEMORY_CONFIG
0x5C ACPI_SUPPORT
0x5D CON_SPLITTER_UGA_VGA / CON_SPLITTER
0x5E VGA_CLASS
0x5F DATA_HUB
0x60 DISK_IO
0x61 MEMORY_TEST
0x62 CRISIS_RECOVERY
0x63 LEGACY_8259
0x64 LEGACY_REGION
0x65 LEGACY_INTERRUPT
Code Component

Chapter 4 107
0x66 BIOS_KEYBOARD
0x67 BIOS_VEDIO
0x68 MONITER_KEY
0x69 LEGACY_BIOS
0x6A LEGACY_BIOS_PLATFORM
0x6B PCI_PLATFORM
0x6C ISA_FLOOPY
0x6D PS2_MOUSE
0x6E USB_BOT
0x6F USB_CBI0
0x70 USB_CBI1
0x71 USB_KB
0x72 USB_MASS_STORAGE
0x73 BUS_PCI_UHCI
0x74 USB_MOUSE
0x75 USB_BUS
0x76 SETUP_UTILITY
0x77 FW_BLOCK_SERVICE
0x78 USB_LEGACY_PLATFORM
0x79 GRAPHICS_CONSOLE
0x7A TERMINAL
0x7B DATA_HUB_STD_ERR
0x7C FAT
0x7D PARTITION
0x7E ENGLISH
0x7F FRENCH
0x80 HII_DATABASE
0x81 SETUP_BROWSER
0x82 OEM_SETUP_BROWSER
0x83 OEM_BADGING_SUPPORT
0x84 LEGACY_MOUSE
0x85 BIOS_SNP16
0x86 BUS_PCI_UNDI
0x87 SETUP_MOUSE
0x88 OEM_SETTING
0x89 MONITOR_KEY
0x8A PLATFORM_BDS
0x8B FAULT_TOLERANT_WRITE
0x8C UPDATE_DISPATCHER
0x8D CHINESE
0x8E TPM_S3_Resume
0x8F USB_EHCI
0x90 SNP_32_64
Code Component

108 Chapter 4
Each SmmDriver entry point used in 80_PORT
0x91 PXE_BC
0x92 PXE_DHCP4
0x93 EBC
0x94~0x9F RESERVED
0xA0 DXE_H2O_DEBUG_IO
0xA1 DXE_H2O_DEBUG_IO
0xA2 DXE_TPM_TCG
0xA3 DXE_TPM_PHYSICAL_PRESENCE
0xA4 DXE_OEM_SERVICE
0xA5 DXE_EVENT_LOG
0xA6 DXE_ SECURITY_HDD_PASSWORD_SERVICE
0xA7 DXE_LAN_ASF_INIT
0xA8 DXE_BUS_PCI_SERIAL
0xA9 DXE_LAN_IDER_CONTROLLER
0xAA DXE_LAN_AMT
0xAB DXE_ SECURITY_SYSTEM_PASSWORD_SERVICE
0xAC DXE_ SECURITY_ PASSWORD_CONSOLE
0xAD DXE_ DATA_HUB_RECORD_POLICY
0xAE DXE_TPM_DRIVER
0xAF RESERVED
0xB0 JAPANESE
0xB1 DXE_UNICODE_COLLACTION
Code Component
0xC0 SMM_ACCESS
0xC1 SMM_CONTROL
0xC2 SMM_BASE
0xC3 SMMAP
0xC4 SMMCORE
0xC5 SMM_DISPATCH
0xC6 SMM_START
0xC7 SMM_RUNTIME
0xC8 SB_SMM_DISPATCH
0xC9 SMM_THUNK
0xCA SMM_ACPI_SW_CHILD
0xCB SMM_SB_S3_SAVE
0xCC SMM_PLATFORM
0xCD SMM_GMCH_MBI
0xCE SMM_FW_BLOCK_SERVICE
0xCF SMM_VARIABLE
0xD0 SMM_IHISI
0xD1 SMM_INT15_MICROCODE
Code Component

Chapter 4 109
0xD2 SMM_PNP
0xD3 SMM_USB_LEGACY
0xD4 SMM_INT13_HDD
0xD5 SMM_INIT_PPM
0xD6 SMM_OHCI1394
0xD7 SMM_ SECURITY_HDD_PASSWORD_SERVICE
0xD8 SMM_OEM_SERVICE
0xD9 SMM_PPM
0xDA SMM_DIGITAL_THERMAL_SENSOR
Code Component

110 Chapter 4

Chapter 5 111
Jumper and Connector Locations
Top View
No. Description No. Description
1 LCD Connector 5 MDC Connector
2 Powerboard Connector 6 ExpressCard Board Connector
3 Keyboard Connector 7 Bluetooth Connector
4 DDR3 Connector 8 PCMCIA Connector
13
5
4
6
2
7
8
Chapter 5

112 Chapter 5
Bottom View
No. Description No. Description
1 CPU Socket 10 Audio Connector
2 DDR2 Connector 11 SPDIF Connector
3 Battery Connector 12 USB Connector
4 ODD Connector 13 HDMI Connector
5 HDD Connector 14 CRT Connector
6 Card Reader Connector 15 Docking Connector
7 HDD Connector 16 RJ 45
8 MXM Connector 17 DC Jack
9 Audio Connector
13
2
4
5
68
9
12
13
14
7
10
11
15
16
17

Chapter 5 113
Clearing Password Check and BIOS Recovery
This section provide you the standard operating procedures of clearing password and BIOS recovery for
Aspire one. Aspire one provide one Hardware Open Gap on main board for clearing password check, and one
Hotkey for enabling BIOS Recovery.
Clearing Password Check
Hardware Open Gap Description
Steps for Clearing BIOS Password Check
If users set BIOS Password (Supervisor Password and/or User Password) for a security reason, BIOS will ask
the password during systems POST or when systems enter to BIOS Setup menu. However, once it is
necessary to bypass the password check, users need to short the HW Gap to clear the password by the
following steps:
•Power Off a system, and remove HDD, AC and Battery from the machine.
•Open the back cover of the machine, and find out the HW Gap on M/B as picture.
•Use an electric conductivity tool to short the two points of the HW Gap.
•Plug in AC, keep the short condition on the HW Gap, and press Power Button to power on the
system till BIOS POST finish. Then remove the tool from the HW Gap.
•Restart system. Press F2 key to enter BIOS Setup menu.
•If there is no Password request, BIOS Password is cleared. Otherwise, please follow the steps and
try again.
NOTE: The steps are only for clearing BIOS Password (Supervisor Password and User Password).
Item Description
G1 Clear CMOS Jumper

114 Chapter 5
BIOS Recovery by Crisis Disk
BIOS Recovery Boot Block:
BIOS Recovery Boot Block is a special block of BIOS. It is used to boot up the system with minimum BIOS
initialization. Users can enable this feature to restore the BIOS firmware to a successful one once the previous
BIOS flashing process failed.
BIOS Recovery Hotkey:
The system provides a function hotkey: Fn+Esc, for enable BIOS Recovery process when system is powered
on during BIOS POST. To use this function, it is strongly recommended to have the AC adapter and Battery
present. If this function is enabled, the system will force the BIOS to enter a special BIOS block, called Boot
Block.
Steps for BIOS Recovery from USB Storage:
Before doing this, prepare the Crisis USB key. The Crisis USB key could be made by executing the Crisis Disk
program in another system with Windows XP OS.
Follow the steps below:
1. Save ROM file (file name: JAL90x64.fd) to the root directory of USB storage.
2. Plug USB storage into USB port.
3. Press Fn + ESC button then plug in AC.
The Power button flashes once.
4. Press Power button to initiate system CRISIS mode.
When CRISIS is complete, the system auto restarts with a workable BIOS.
5. Update the latest version BIOS for this machine by regular BIOS flashing process.

Chapter 6 115
FRU (Field Replaceable Unit) List
This chapter gives you the FRU (Field Replaceable Unit) listing in global configurations of Aspire one. Refer to this chapter
whenever ordering for parts to repair or for RMA (Return Merchandise Authorization).
Please note that WHEN ORDERING FRU PARTS, you should check the most up-to-date information available on your
regional web or channel. For whatever reasons a part number change is made, it will not be noted on the printed Service
Guide. For ACER AUTHORIZED SERVICE PROVIDERS, your Acer office may have a DIFFERENT part number code from
those given in the FRU list of this printed Service Guide. You MUST use the local FRU list provided by your regional Acer
office to order FRU parts for repair and service of customer machines.
NOTE: To scrap or to return the defective parts, you should follow the local government ordinance or regulations on how to
dispose it properly, or follow the rules set by your regional Acer office on how to return it.
Chapter 6

116 Chapter 6
Aspire one Exploded Diagram
Item Description Part Number Item Description Part Number
1 Mainboard MB.S0306.001
(SDD SKU)
MB.S0506.001
(HDD SKU)
15 Left Hinge 33.S0207.001
2 Power Board 55.S0207.001 16 LCD Bezel 60.S0207.004
3 Upper Case 60.S0207.001
60.S0607.001
60.S0307.001
60.S0707.001
17 LCD Panel LK.08905.002
LK.0890D.001
4 Lower Case 60.S0207.002
60.S0407.001
60.S0607.002
60.S0807.001
60.S0307.002
60.S0507.001
60.S0707.002
60.S0907.001
18 Camera Module 57.S0207.001
57.S0207.002

Chapter 6 117
53G Cover 42.S0207.001
42.S0307.001
42.S0407.001
42.S0507.001
19 LCD Bracket 33.S0207.002
6 Rubber Foot 47.S0207.003 20 Mirror LCD Bracket 33.S0207.003
7 Card Reader Cable 50.S0207.001 21 LCD Cable 50.S0207.003
8 Thermal Module 60.S0207.005 22 Rubber Screw Cap 47.S0207.001
9Screw
See “Screw List”
on page 126.
23 Mylar Screw Cap 47.S0207.002
10 Screw 24 SSD KF.4GB0D.002
KF.4GB0N.003
KF.8GB0N.001
11 Screw 25 3G Module 54.S0207.001
12 Screw 26 Keyboard See “Keyboard”
on page 121.
13 Screw 27 Battery AP.03003.001
14 LCD Case 60.S0207.003
60.S0607.003
60.S0307.003
60.S0707.003
Item Description Part Number Item Description Part Number

118 Chapter 6
Aspire one FRU List
Category Description Part No.
Adapter
ADAPTER LITE-ON 30W 1.7X5.5X11 BLACK PA-1300-04AC LF AP.03003.001
Battery
BATTERY SIMPLO UM-2008AW LI-ION 3S1P PANASONIC 3
CELL 2200MAH MAIN COMMON MACLES / WHITE
BT.00307.004
BATTERY SIMPLO UM-2008A LI-ION 3S1P SAMSUNG 3 CELL
4400MAH MAIN COMMON MACLES
BT.00307.002
BATTERY SIMPLO UM-2008A LI-ION 3S1P SAMSUNG 3 CELL
4800MAH MAIN COMMON MACLES
BT.00307.003
Battery SIMPLO UM-2008AW Li-Ion 3S1P SAMSUNG 3 cell
2200mAh Main COMMON Macles / White
BT.00307.005
Battery SIMPLO UM-2008A Li-Ion 3S1P PANASONIC 3 cell
4400mAh Main COMMON Macles
BT.00307.001
Battery SIMPLO UM-2008B Li-Ion 3S2P PANASONIC 6 cell
5200mAh Main COMMON Macles Black
BT.00607.041
SIMPLO UM-2008BW Li-Ion 3S2P SAMSUNG 6 cell 5200mAh
Main COMMON Macles WHITE
BT.00607.044
Board
WLAN 802.11 B/G T60H976.11 54.S0207.001
CAMERA 0.3M 08P017 57.S0207.001
CAMERA 0.3M CN0316-M608-OV01 57.S0207.002
LED POWER BOARD W/ 5 IN 1 CARD READER 55.S0207.001

Chapter 6 119
Cables
POWER CORD US 3PIN ROHS 27.TAXV7.001
POWER CORD PRC 3P Y536B30001218008 27.TATV7.004
POWER CORD(S.A) 1.8M 3BLACK FZ010008-006 27.T48V7.001
ARGENTINE POWER CORD 3 PIN BLACK 27.S0207.001
POWER CORD AU W/LABEL (3 PIN) 27.A50V7.003
POWER CORD(EU) 1.8M 3PBLACK FM010008-010 27.TATV7.001
PWR CORD V943B30001218008 DANISH 3P 27.A03V7.006
PWR CORD(ISR)1.8M 3PBLK FZ0I0008-038 27.A50V7.002
POWER CORD ITALIAN 3PIN 27.A99V7.005
POWER CORD JAPAN 27.TAXV7.003
POWER CORD AF-S (INDIA) 27.A50V7.001
POWER CORD SWISS 3 PIN 27.A99V7.004
POWER CORD (UK) 27.A03V7.004
POWER CORD US-110V (BSMI) 27.A99V7.002
CABLE - LED POWER/B TO MB 50.S0207.001
FFC CABLE - SSD TO MB 50.S0207.002
LCD CABLE 50.S0207.003
Case/Cover/Bracket/Assembly
UPPER CASE ASSY WHITE COLOR W/TP FFC 60.S0207.001
LOWER CASE ASSY WHITE COLOR W/SPEAKER FOR WLAN 60.S0207.002
LOWER CASE ASSY WHITE COLOR HDD W/SPEAKER FOR
WLAN
60.S0407.001
UPPER CASE ASSY WHITE COLOR W/TP FFC FOR 3G 60.S0607.001
LOWER CASE ASSY WHITE COLOR W/SPEAKER FOR WLAN
3G
60.S0607.002
LOWER CASE ASSY WHITE COLOR HDD W/SPEAKER FOR
WLAN 3G
60.S0807.001
UPPER CASE ASSY BLUE COLOR W/TP FFC 60.S0307.001
LOWER CASE ASSY BLUE COLOR W/SPEAKER FOR WLAN 60.S0307.002
Category Description Part No.

120 Chapter 6
LOWER CASE ASSY BLUE COLOR HDD W/SPEAKER FOR
WLAN
60.S0507.001
UPPER CASE ASSY BLUE COLOR W/TP FFC FOR 3G 60.S0707.001
LOWER CASE ASSY BLUE COLOR W/SPEAKER FOR WLAN
3G
60.S0707.002
LOWER CASE ASSY BLUE COLOR HDD W/SPEAKER FOR
WLAN 3G
60.S0907.001
3G COVER WHITE COLOR 42.S0207.001
3G COVER BLUE COLOR 42.S0307.001
3G COVER WHITE COLOR FOR HDD SKU 42.S0407.001
3G COVER BLUE COLOR FOR HDD SKU 42.S0507.001
LCD COVER ASSY WHITE COLOR W/HINGE FOR WLAN 60.S0207.003
LCD COVER ASSY WHITE COLOR W/HINGE FOR WLAN 3G 60.S0607.003
LCD COVER ASSY BLUE COLOR W/HINGE FOR WLAN 60.S0307.003
LCD COVER ASSY BLUE COLOR W/HINGE FOR WLAN 3G 60.S0707.003
LCD BEZEL ASSY 60.S0207.004
LCD HINGE - LEFT 33.S0207.001
LCD BRACKET 33.S0207.002
LCD BRACKET - MIRROR 33.S0207.003
HDD
HDD HGST 2.5" 5400RPM 80GB HTS543280L9A300 FALCON B
SATA LF F/W:C40C
KH.08007.028
HDD WD 2.5" 5400RPM 80GB WD800BEVT-22ZCT0 ML160
SATA LF F/W:11.01A11
KH.08008.035
Category Description Part No.

Chapter 6 121
HDD BRACKET 33.S0207.004
SDD
FLASH DISK SANDISK FLASH MODULE NAND 4GB SDUS5FJ-
004G LF
KF.4GB0D.002
FLASH DISK INTEL FLASH MODULE NAND 4GB
SSDPAMM0004G1 LF MM#898543
KF.4GB0N.003
Flash Disk INTEL Flash Module NAND 8GB SSDPAMM0008G1
LF MM#898544
KF.8GB0N.001
Keyboard
KEYBOARD 8KB-FV1 BLACK MACLES 84KS BLACK
TRADITIONAL CHINESE
KB.INT00.540
KEYBOARD 8KB-FV1 BLACK MACLES 84KS BLACK GREEK KB.INT00.533
KEYBOARD 8KB-FV1 BLACK MACLES 84KS BLACK
THAILAND
KB.INT00.517
KEYBOARD 8KB-FV1 BLACK MACLES 85KS BLACK SLO/CRO KB.INT00.522
KEYBOARD 8KB-FV1 BLACK MACLES 85KS BLACK CZECH KB.INT00.539
KEYBOARD 8KB-FV1 BLACK MACLES 85KS BLACK
HUNGARIAN
KB.INT00.532
KEYBOARD 8KB-FV1 BLACK MACLES 85KS BLACK POLISH KB.INT00.525
KEYBOARD 8KB-FV1 BLACK MACLES 85KS BLACK
BRAZILIAN PORTUGUESE
KB.INT00.542
KEYBOARD 8KB-FV1 BLACK MACLES 84KS BLACK RUSSIAN KB.INT00.523
KEYBOARD 8KB-FV1 BLACK MACLES 85KS BLACK SLOVAK KB.INT00.521
KEYBOARD 8KB-FV1 BLACK MACLES 85KS BLACK TURKISH KB.INT00.516
KEYBOARD 8KB-FV1 BLACK MACLES 85KS BLACK BELGIUM KB.INT00.543
KEYBOARD 8KB-FV1 BLACK MACLES 85KS BLACK SWEDISH KB.INT00.519
KEYBOARD 8KB-FV1 BLACK MACLES 85KS BLACK UK KB.INT00.515
KEYBOARD 8KB-FV1 BLACK MACLES 85KS BLACK FRENCH KB.INT00.535
KEYBOARD 8KB-FV1 BLACK MACLES 85KS BLACK GERMAN KB.INT00.534
KEYBOARD 8KB-FV1 BLACK MACLES 85KS BLACK DUTCH KB.INT00.537
KEYBOARD 8KB-FV1 BLACK MACLES 85KS BLACK ITALIAN KB.INT00.529
KEYBOARD 8KB-FV1 BLACK MACLES 88KS BLACK
JAPANESE
KB.INT00.548
KEYBOARD 8KB-FV1 BLACK MACLES 85KS BLACK
CANADIAN FRENCH
KB.INT00.541
KEYBOARD 8KB-FV1 BLACK MACLES 85KS BLACK DANISH KB.INT00.538
KEYBOARD 8KB-FV1 BLACK MACLES 85KS BLACK SPANISH KB.INT00.520
KEYBOARD 8KB-FV1 BLACK MACLES 84KS BLACK ARABIC/
ENGLISH
KB.INT00.544
KEYBOARD 8KB-FV1 BLACK MACLES 84KS BLACK US
INTERNATIONAL
KB.INT00.513
KEYBOARD 8KB-FV1 BLACK MACLES 85KS BLACK SWISS/G KB.INT00.518
Category Description Part No.

122 Chapter 6
KEYBOARD 8KB-FV1 BLACK MACLES 85KS BLACK
PORTUGUESE
KB.INT00.524
KEYBOARD 8KB-FV1 BLACK MACLES 84KS BLACK US
INTERNATIONAL HEBREW
KB.INT00.514
KEYBOARD 8KB-FV1 BLACK MACLES 85KS BLACK
NORWEGIAN
KB.INT00.526
KEYBOARD 8KB-FV1 BLACK MACLES 84KS BLACK KOREAN KB.INT00.528
KEYBOARD 8KB-FV2 WHITE MACLES 84KS WHITE
TRADITIONAL CHINESE
KB.INT00.696
KEYBOARD 8KB-FV2 WHITE MACLES 84KS WHITE GREEK KB.INT00.689
KEYBOARD 8KB-FV2 WHITE MACLES 84KS WHITE
THAILAND
KB.INT00.672
KEYBOARD 8KB-FV2 WHITE MACLES 85KS WHITE SLO/CRO KB.INT00.677
KEYBOARD 8KB-FV2 WHITE MACLES 85KS WHITE CZECH KB.INT00.695
KEYBOARD 8KB-FV2 WHITE MACLES 85KS WHITE
HUNGARIAN
KB.INT00.688
KEYBOARD 8KB-FV2 WHITE MACLES 85KS WHITE POLISH KB.INT00.680
KEYBOARD 8KB-FV2 WHITE MACLES 85KS WHITE
BRAZILIAN PORTUGUESE
KB.INT00.698
KEYBOARD 8KB-FV2 WHITE MACLES 84KS WHITE RUSSIAN KB.INT00.678
KEYBOARD 8KB-FV2 WHITE MACLES 85KS WHITE SLOVAK KB.INT00.676
KEYBOARD 8KB-FV2 WHITE MACLES 85KS WHITE TURKISH KB.INT00.671
KEYBOARD 8KB-FV2 WHITE MACLES 85KS WHITE BELGIUM KB.INT00.699
KEYBOARD 8KB-FV2 WHITE MACLES 85KS WHITE SWEDISH KB.INT00.674
KEYBOARD 8KB-FV2 WHITE MACLES 85KS WHITE UK KB.INT00.670
KEYBOARD 8KB-FV2 WHITE MACLES 85KS WHITE FRENCH KB.INT00.691
KEYBOARD 8KB-FV2 WHITE MACLES 85KS WHITE GERMAN KB.INT00.690
KEYBOARD 8KB-FV2 WHITE MACLES 85KS WHITE DUTCH KB.INT00.693
KEYBOARD 8KB-FV2 WHITE MACLES 85KS WHITE ITALIAN KB.INT00.685
KEYBOARD 8KB-FV2 WHITE MACLES 88KS WHITE
JAPANESE
KB.INT00.704
KEYBOARD 8KB-FV2 WHITE MACLES 85KS WHITE
CANADIAN FRENCH
KB.INT00.697
KEYBOARD 8KB-FV2 WHITE MACLES 85KS WHITE DANISH KB.INT00.694
KEYBOARD 8KB-FV2 WHITE MACLES 85KS WHITE SPANISH KB.INT00.675
KEYBOARD 8KB-FV2 WHITE MACLES 84KS WHITE ARABIC/
ENGLISH
KB.INT00.700
KEYBOARD 8KB-FV2 WHITE MACLES 84KS WHITE US
INTERNATIONAL
KB.INT00.668
KEYBOARD 8KB-FV2 WHITE MACLES 85KS WHITE SWISS/G KB.INT00.673
KEYBOARD 8KB-FV2 WHITE MACLES 85KS WHITE
PORTUGUESE
KB.INT00.679
KEYBOARD 8KB-FV2 WHITE MACLES 84KS WHITE US
INTERNATIONAL HEBREW
KB.INT00.669
KEYBOARD 8KB-FV2 WHITE MACLES 85KS WHITE
NORWEGIAN
KB.INT00.681
KEYBOARD 8KB-FV2 WHITE MACLES 84KS WHITE KOREAN KB.INT00.683
Category Description Part No.

Chapter 6 123
KEYBOARD 8KB-FV1L BLACK MACLES 84KS BLACK
TRADITIONAL CHINESE (LINUX)
KB.INT00.618
KEYBOARD 8KB-FV1L BLACK MACLES 84KS BLACK GREEK
(LINUX)
KB.INT00.611
KEYBOARD 8KB-FV1L BLACK MACLES 84KS BLACK
THAILAND (LINUX)
KB.INT00.594
KEYBOARD 8KB-FV1L BLACK MACLES 85KS BLACK SLO/
CRO (LINUX)
KB.INT00.599
KEYBOARD 8KB-FV1L BLACK MACLES 85KS BLACK CZECH
(LINUX)
KB.INT00.617
KEYBOARD 8KB-FV1L BLACK MACLES 85KS BLACK
HUNGARIAN (LINUX)
KB.INT00.610
KEYBOARD 8KB-FV1L BLACK MACLES 85KS BLACK POLISH
(LINUX)
KB.INT00.602
KEYBOARD 8KB-FV1L BLACK MACLES 85KS BLACK
BRAZILIAN PORTUGUESE (LINUX)
KB.INT00.620
KEYBOARD 8KB-FV1L BLACK MACLES 84KS BLACK
RUSSIAN (LINUX)
KB.INT00.600
KEYBOARD 8KB-FV1L BLACK MACLES 85KS BLACK SLOVAK
(LINUX)
KB.INT00.598
KEYBOARD 8KB-FV1L BLACK MACLES 85KS BLACK
TURKISH (LINUX)
KB.INT00.593
KEYBOARD 8KB-FV1L BLACK MACLES 85KS BLACK
BELGIUM (LINUX)
KB.INT00.621
KEYBOARD 8KB-FV1L BLACK MACLES 85KS BLACK
SWEDISH (LINUX)
KB.INT00.596
KEYBOARD 8KB-FV1L BLACK MACLES 85KS BLACK UK
(LINUX)
KB.INT00.592
KEYBOARD 8KB-FV1L BLACK MACLES 85KS BLACK
FRENCH (LINUX)
KB.INT00.613
KEYBOARD 8KB-FV1L BLACK MACLES 85KS BLACK
GERMAN (LINUX)
KB.INT00.612
KEYBOARD 8KB-FV1L BLACK MACLES 85KS BLACK DUTCH
(LINUX)
KB.INT00.615
KEYBOARD 8KB-FV1L BLACK MACLES 85KS BLACK ITALIAN
(LINUX)
KB.INT00.607
KEYBOARD 8KB-FV1L BLACK MACLES 88KS BLACK
JAPANESE (LINUX)
KB.INT00.626
KEYBOARD 8KB-FV1L BLACK MACLES 85KS BLACK
CANADIAN FRENCH (LINUX)
KB.INT00.619
KEYBOARD 8KB-FV1L BLACK MACLES 85KS BLACK DANISH
(LINUX)
KB.INT00.616
KEYBOARD 8KB-FV1L BLACK MACLES 85KS BLACK
SPANISH (LINUX)
KB.INT00.597
KEYBOARD 8KB-FV1L BLACK MACLES 84KS BLACK ARABIC/
ENGLISH (LINUX)
KB.INT00.622
KEYBOARD 8KB-FV1L BLACK MACLES 84KS BLACK US
INTERNATIONAL (LINUX)
KB.INT00.590
KEYBOARD 8KB-FV1L BLACK MACLES 85KS BLACK SWISS/
G (LINUX)
KB.INT00.595
Category Description Part No.

124 Chapter 6
KEYBOARD 8KB-FV1L BLACK MACLES 85KS BLACK
PORTUGUESE (LINUX)
KB.INT00.601
KEYBOARD 8KB-FV1L BLACK MACLES 84KS BLACK US
INTERNATIONAL HEBREW (LINUX)
KB.INT00.591
KEYBOARD 8KB-FV1L BLACK MACLES 85KS BLACK
NORWEGIAN (LINUX)
KB.INT00.603
KEYBOARD 8KB-FV1L BLACK MACLES 84KS BLACK
KOREAN (LINUX)
KB.INT00.605
KEYBOARD 8KB-FV2L WHITE MACLES 84KS WHITE
TRADITIONAL CHINESE (LINUX)
KB.INT00.734
KEYBOARD 8KB-FV2L WHITE MACLES 84KS WHITE GREEK
(LINUX)
KB.INT00.727
KEYBOARD 8KB-FV2L WHITE MACLES 84KS WHITE
THAILAND (LINUX)
KB.INT00.710
KEYBOARD 8KB-FV2L WHITE MACLES 85KS WHITE SLO/
CRO (LINUX)
KB.INT00.715
KEYBOARD 8KB-FV2L WHITE MACLES 85KS WHITE CZECH
(LINUX)
KB.INT00.733
KEYBOARD 8KB-FV2L WHITE MACLES 85KS WHITE
HUNGARIAN (LINUX)
KB.INT00.726
KEYBOARD 8KB-FV2L WHITE MACLES 85KS WHITE POLISH
(LINUX)
KB.INT00.718
KEYBOARD 8KB-FV2L WHITE MACLES 85KS WHITE
BRAZILIAN PORTUGUESE (LINUX)
KB.INT00.736
KEYBOARD 8KB-FV2L WHITE MACLES 84KS WHITE
RUSSIAN (LINUX)
KB.INT00.716
KEYBOARD 8KB-FV2L WHITE MACLES 85KS WHITE SLOVAK
(LINUX)
KB.INT00.714
KEYBOARD 8KB-FV2L WHITE MACLES 85KS WHITE
TURKISH (LINUX)
KB.INT00.709
KEYBOARD 8KB-FV2L WHITE MACLES 85KS WHITE
BELGIUM (LINUX)
KB.INT00.737
KEYBOARD 8KB-FV2L WHITE MACLES 85KS WHITE
SWEDISH (LINUX)
KB.INT00.712
KEYBOARD 8KB-FV2L WHITE MACLES 85KS WHITE UK
(LINUX)
KB.INT00.708
KEYBOARD 8KB-FV2L WHITE MACLES 85KS WHITE FRENCH
(LINUX)
KB.INT00.729
KEYBOARD 8KB-FV2L WHITE MACLES 85KS WHITE
GERMAN (LINUX)
KB.INT00.728
KEYBOARD 8KB-FV2L WHITE MACLES 85KS WHITE DUTCH
(LINUX)
KB.INT00.731
KEYBOARD 8KB-FV2L WHITE MACLES 85KS WHITE ITALIAN
(LINUX)
KB.INT00.723
KEYBOARD 8KB-FV2L WHITE MACLES 88KS WHITE
JAPANESE (LINUX)
KB.INT00.742
KEYBOARD 8KB-FV2L WHITE MACLES 85KS WHITE
CANADIAN FRENCH (LINUX)
KB.INT00.735
KEYBOARD 8KB-FV2L WHITE MACLES 85KS WHITE DANISH
(LINUX)
KB.INT00.732
Category Description Part No.

Chapter 6 125
KEYBOARD 8KB-FV2L WHITE MACLES 85KS WHITE
SPANISH (LINUX)
KB.INT00.713
KEYBOARD 8KB-FV2L WHITE MACLES 84KS WHITE ARABIC/
ENGLISH (LINUX)
KB.INT00.738
KEYBOARD 8KB-FV2L WHITE MACLES 84KS WHITE US
INTERNATIONAL (LINUX)
KB.INT00.706
KEYBOARD 8KB-FV2L WHITE MACLES 85KS WHITE SWISS/
G (LINUX)
KB.INT00.711
KEYBOARD 8KB-FV2L WHITE MACLES 85KS WHITE
PORTUGUESE (LINUX)
KB.INT00.717
KEYBOARD 8KB-FV2L WHITE MACLES 84KS WHITE US
INTERNATIONAL HEBREW (LINUX)
KB.INT00.707
KEYBOARD 8KB-FV2L WHITE MACLES 85KS WHITE
NORWEGIAN (LINUX)
KB.INT00.719
KEYBOARD 8KB-FV2L WHITE MACLES 84KS WHITE KOREAN
(LINUX)
KB.INT00.721
LCD
LED LCD AUO 8.9" WSVGA Glare A089SW01 V0 G5 LF 180nit
30ms
LK.08905.002
LED LCD CMO 8.9" WSVGA Glare N089L6-L02 LF 180nit 16ms LK.0890D.001
Mainboard
MAINBOARD INTEL 945GSE CPU 1.6G RAM 512MB W/SD
READER FOR SSD
MB.S0306.001
MAINBOARD INTEL 945GSE CPU 1.6G RAM 512MB W/SD
READER FOR HDD
MB.S0506.001
Memory
Memory HYNIX SO-DIMM DDRII 667 512MB HYMP164S64CP6-
Y5 LF
KN.5120G.024
Memory SAMSUNG SO-DIMM DDRII 667 512MB
M470T6464QZ3-CE6 LF
KN.5120B.026
Memory HYNIX SO-DIMM DDRII 667 1GB HYMP112S64CP6-Y5
LF
KN.1GB0G.012
Memory SAMSUNG SO-DIMM DDRII 667 1GB M470T2864QZ3-
CE6 LF
KN.1GB0B.016
Heatsink
THERMAL MODULE 60.S0207.005
Category Description Part No.

126 Chapter 6
Screw List
Miscellaneous
LCD BEZEL RUBBER 47.S0207.001
LCD BEZEL MYLAR 47.S0207.002
RUBBER FOOT 47.S0207.003
Item Description Part No.
SCREW SCREW M2.5*4.0-I(NI)(NYLOK) 86.D01V7.001
SCREW SCREW M2.0*3.0-I(NI)(NYLOK) 86.TDY07.002
SCREW SCREW M2.0*3.0-I IRON 86.S0207.001
SCREW SCREW 2.0*4.0 86.W0107.003
SCREW SCREW M2*5-I(BZN)(NYLOK) 86.TG607.004
SCREW SCREW M2.0*5.0-I(NI) 86.S0207.002
SCREW SCREW M3*0.5+3.5I 86.TDY07.003
Category Description Part No.

Chapter 6 127

Appendix A 128
Model Definition and Configuration
Aspire one Series
Aspire one Blue
Model RO Country Acer Part No Description CPU
AOA150-Bb WW WW S2.S050B.001 AOA150-Bb AOXPHSTWW1 MC UMACb 2*512/
80/6L/5R/CB_bg_0.3D_GE_EN11_C1 (TW) ATMN270B
AOA150-Ab WW WW S2.S050A.001 AOA150-Ab AOLINXSWW1 UMACb 2*512/80/
6L/5R/CB_bg_0.3D_GE_EN11_C1 (TW) ATMN270B
AOA150-Ab EMEA Germany LU.S050A.050 AOA150-Ab AOLINXSDE1 UMACb 2*512/80/3L/
5R/CB_bg_0.3D_BAG_GE_IT31 ATMN270B
AOA150-Ab EMEA Eastern
Europe LU.S050A.048 AOA150-Ab AOLINXSEU4 UMACb 2*512/80/3L/
5R/CB_bg_0.3D_BAG_GE_EN81 ATMN270B
AOA150-Ab EMEA Denmark LU.S050A.046 AOA150-Ab AOLINXSDK1 UMACb 2*512/80/3L/
5R/CB_bg_0.3D_BAG_GE_DA11 ATMN270B
AOA150-Ab EMEA Sweden/
Finland LU.S050A.047 AOA150-Ab AOLINXSSE1 UMACb 2*512/80/3L/
5R/CB_bg_0.3D_BAG_GE_EN81 ATMN270B
AOA150-Ab EMEA Holland LU.S050A.052 AOA150-Ab AOLINXSNL1 UMACb 2*512/80/3L/
5R/CB_bg_0.3D_BAG_GE_NL11 ATMN270B
AOA150-Ab EMEA France LU.S050A.049 AOA150-Ab AOLINXSFR1 UMACb 2*512/80/3L/
5R/CB_bg_0.3D_BAG_GE_IT31 ATMN270B
AOA150-Ab EMEA South
Africa LU.S050A.044 AOA150-Ab AOLINXSZA2 UMACb 2*512/80/3L/
5R/CB_bg_0.3D_BAG_GE_EN11 ATMN270B
AOA150-Ab EMEA Luxembour
gLU.S050A.051 AOA150-Ab AOLINXSLU1 UMACb 2*512/80/3L/
5R/CB_bg_0.3D_BAG_GE_IT41 ATMN270B
AOA150-Ab EMEA Belgium LU.S050A.053 AOA150-Ab AOLINXSBE1 UMACb 2*512/80/3L/
5R/CB_bg_0.3D_BAG_GE_NL11 ATMN270B
AOA150-Ab EMEA South
Africa LU.S050A.045 AOA150-Ab AOLINXSZA1 UMACb 2*512/80/3L/
5R/CB_bg_0.3D_BAG_GE_FR51 ATMN270B
AOA150-Ab EMEA Czech LU.S050A.056 AOA150-Ab AOLINXSCZ2 UMACb 2*512/80/3L/
5R/CB_bg_0.3D_BAG_GE_EN21 ATMN270B
AOA150-Ab EMEA Middle
East LU.S050A.068 AOA150-Ab AOLINXSME9 UMACb 2*512/80/
3L/5R/CB_bg_0.3D_BAG_GE_IT31 ATMN270B
AOA150-Ab EMEA Eastern
Europe LU.S050A.058 AOA150-Ab AOLINXSEU3 UMACb 2*512/80/3L/
5R/CB_bg_0.3D_BAG_GE_RU21 ATMN270B
AOA150-Ab EMEA Hungary LU.S050A.059 AOA150-Ab AOLINXSHU1 UMACb 2*512/80/
3L/5R/CB_bg_0.3D_BAG_GE_EN41 ATMN270B
AOA150-Ab EMEA Middle
East LU.S050A.070 AOA150-Ab AOLINXSME4 UMACb 2*512/80/
3L/5R/CB_bg_0.3D_BAG_GE_EN11 ATMN270B
AOA150-Ab EMEA Spain LU.S050A.063 AOA150-Ab AOLINXSES1 UMACb 2*512/80/3L/
5R/CB_bg_0.3D_BAG_GE_PT21 ATMN270B
AOA150-Ab EMEA Middle
East LU.S050A.071 AOA150-Ab AOLINXSME6 UMACb 2*512/80/
3L/5R/CB_bg_0.3D_BAG_GE_EN11 ATMN270B
AOA150-Ab EMEA Portugal LU.S050A.062 AOA150-Ab AOLINXSPT1 UMACb 2*512/80/3L/
5R/CB_bg_0.3D_BAG_GE_PT21 ATMN270B
AOA150-Ab EMEA Greece LU.S050A.067 AOA150-Ab AOLINXSGR1 UMACb 2*512/80/
3L/5R/CB_bg_0.3D_BAG_GE_EL41 ATMN270B
AOA150-Ab EMEA Norway LU.S050A.054 AOA150-Ab AOLINXSNO1 UMACb 2*512/80/
3L/5R/CB_bg_0.3D_BAG_GE_DA11 ATMN270B
AOA150-Ab EMEA Italy LU.S050A.066 AOA150-Ab AOLINXSIT1 UMACb 2*512/80/3L/
5R/CB_bg_0.3D_BAG_GE_IT31 ATMN270B
AOA150-Ab EMEA Turkey LU.S050A.065 AOA150-Ab AOLINXSTR1 UMACb 2*512/80/3L/
5R/CB_bg_0.3D_BAG_GE_TR51 ATMN270B
Appendix A

129 Appendix A
AOA150-Ab EMEA Russia LU.S050A.055 AOA150-Ab AOLINXSRU1 UMACb 2*512/80/
3L/5R/CB_bg_0.3D_BAG_GE_RU21 ATMN270B
AOA150-Ab EMEA Eastern
Europe LU.S050A.057 AOA150-Ab AOLINXSEU6 UMACb 2*512/80/3L/
5R/CB_bg_0.3D_BAG_GE_EN21 ATMN270B
AOA150-Ab EMEA Slovenia/
Croatia LU.S050A.061 AOA150-Ab AOLINXSSI1 UMACb 2*512/80/3L/
5R/CB_bg_0.3D_BAG_GE_EN11 ATMN270B
AOA150-Ab EMEA Switzerlan
dLU.S050A.073 AOA150-Ab AOLINXSCH1 UMACb 2*512/80/
3L/5R/CB_bg_0.3D_BAG_GE_IT41 ATMN270B
AOA150-Ab EMEA Middle
East LU.S050A.072 AOA150-Ab AOLINXSME3 UMACb 2*512/80/
3L/5R/CB_bg_0.3D_BAG_GE_IT31 ATMN270B
AOA150-Ab EMEA Israel LU.S050A.064 AOA150-Ab AOLINXSIL1 UMACb 2*512/80/3L/
5R/CB_bg_0.3D_BAG_GE_EN11 ATMN270B
AOA150-Ab EMEA Eastern
Europe LU.S050A.060 AOA150-Ab AOLINXSEU5 UMACb 2*512/80/3L/
5R/CB_bg_0.3D_BAG_GE_EN41 ATMN270B
AOA150-Ab EMEA Middle
East LU.S050A.069 AOA150-Ab AOLINXSME2 UMACb 2*512/80/
3L/5R/CB_bg_0.3D_BAG_GE_EN11 ATMN270B
AOA150-Bb EMEA France LU.S050B.042 AOA150-Bb AOXPHSTFR1 MC UMACb 1*512/
80/3L/5R/CB_bg_0.3D_BAG_GE_FR22 ATMN270B
AOA150-Ab EMEA Middle
East LU.S050A.099 AOA150-Ab AOLINXSME9 UMACb 1*512/80/
3L/5R/CB_bg_0.3D_BAG_GE_IT31 ATMN270B
AOA150-Bb EMEA Luxembour
gLU.S050B.046 AOA150-Bb AOXPHSTLU1 MC UMACb 1*512/
80/3L/5R/CB_bg_0.3D_BAG_GE_IT42 ATMN270B
AOA150-Ab EMEA Middle
East LU.S050A.101 AOA150-Ab AOLINXSME4 UMACb 1*512/80/
3L/5R/CB_bg_0.3D_BAG_GE_EN11 ATMN270B
AOA150-Bb EMEA Holland LU.S050B.044 AOA150-Bb AOXPHSTNL1 MC UMACb 1*512/
80/3L/5R/CB_bg_0.3D_BAG_GE_NL12 ATMN270B
AOA150-Ab EMEA Middle
East LU.S050A.102 AOA150-Ab AOLINXSME6 UMACb 1*512/80/
3L/5R/CB_bg_0.3D_BAG_GE_EN11 ATMN270B
AOA150-Ab EMEA Spain LU.S050A.094 AOA150-Ab AOLINXSES1 UMACb 1*512/80/3L/
5R/CB_bg_0.3D_BAG_GE_PT21 ATMN270B
AOA150-Ab EMEA Middle
East LU.S050A.103 AOA150-Ab AOLINXSME3 UMACb 1*512/80/
3L/5R/CB_bg_0.3D_BAG_GE_IT31 ATMN270B
AOA150-Bb EMEA Belgium LU.S050B.045 AOA150-Bb AOXPHSTBE1 MC UMACb 1*512/
80/3L/5R/CB_bg_0.3D_BAG_GE_NL12 ATMN270B
AOA150-Ab EMEA Switzerlan
dLU.S050A.104 AOA150-Ab AOLINXSCH1 UMACb 1*512/80/
3L/5R/CB_bg_0.3D_BAG_GE_IT41 ATMN270B
AOA150-Ab EMEA Turkey LU.S050A.096 AOA150-Ab AOLINXSTR1 UMACb 1*512/80/3L/
5R/CB_bg_0.3D_BAG_GE_TR51 ATMN270B
AOA150-Ab EMEA UK LU.S050A.105 AOA150-Ab AOLINXSGB1 UMACb 1*512/80/
3L/5R/CB_bg_0.3D_BAG_GE_EN11 ATMN270B
AOA150-Ab EMEA Greece LU.S050A.098 AOA150-Ab AOLINXSGR1 UMACb 1*512/80/
3L/5R/CB_bg_0.3D_BAG_GE_EL41 ATMN270B
AOA150-Bb EMEA South
Africa LU.S050B.039 AOA150-Bb AOXPHSTZA1 MC UMACb 1*512/
80/3L/5R/CB_bg_0.3D_BAG_GE_FR22 ATMN270B
AOA150-Ab EMEA Italy LU.S050A.097 AOA150-Ab AOLINXSIT1 UMACb 1*512/80/3L/
5R/CB_bg_0.3D_BAG_GE_IT31 ATMN270B
AOA150-Ab EMEA Middle
East LU.S050A.100 AOA150-Ab AOLINXSME2 UMACb 1*512/80/
3L/5R/CB_bg_0.3D_BAG_GE_EN11 ATMN270B
AOA150-Bb EMEA Germany LU.S050B.043 AOA150-Bb AOXPHSTDE1 MC UMACb 1*512/
80/3L/5R/CB_bg_0.3D_BAG_GE_DE12 ATMN270B
AOA150-Bb EMEA South
Africa LU.S050B.040 AOA150-Bb AOXPHSTZA2 MC UMACb 1*512/
80/3L/5R/CB_bg_0.3D_BAG_GE_EN12 ATMN270B
AOA150-Bb EMEA Denmark LU.S050B.041 AOA150-Bb AOXPHSTDK1 MC UMACb 1*512/
80/3L/5R/CB_bg_0.3D_BAG_GE_NO12 ATMN270B
AOA150-Ab EMEA Israel LU.S050A.095 AOA150-Ab AOLINXSIL1 UMACb 1*512/80/3L/
5R/CB_bg_0.3D_BAG_GE_EN11 ATMN270B
AOA150-Ab EMEA Denmark LU.S050A.077 AOA150-Ab AOLINXSDK1 UMACb 1*512/80/3L/
5R/CB_bg_0.3D_BAG_GE_DA11 ATMN270B
AOA150-Ab EMEA Norway LU.S050A.088 AOA150-Ab AOLINXSNO1 UMACb 1*512/80/
3L/5R/CB_bg_0.3D_BAG_GE_DA11 ATMN270B
AOA150-Ab EMEA South
Africa LU.S050A.076 AOA150-Ab AOLINXSZA1 UMACb 1*512/80/3L/
5R/CB_bg_0.3D_BAG_GE_FR51 ATMN270B
Model RO Country Acer Part No Description CPU

Appendix A 130
AOA150-Ab EMEA Portugal LU.S050A.093 AOA150-Ab AOLINXSPT1 UMACb 1*512/80/3L/
5R/CB_bg_0.3D_BAG_GE_PT21 ATMN270B
AOA150-Ab EMEA Eastern
Europe LU.S050A.081 AOA150-Ab AOLINXSEU4 UMACb 1*512/80/3L/
5R/CB_bg_0.3D_BAG_GE_EN81 ATMN270B
AOA150-Ab EMEA Germany LU.S050A.079 AOA150-Ab AOLINXSDE1 UMACb 1*512/80/3L/
5R/CB_bg_0.3D_BAG_GE_IT31 ATMN270B
AOA150-Ab EMEA Sweden/
Finland LU.S050A.080 AOA150-Ab AOLINXSSE1 UMACb 1*512/80/3L/
5R/CB_bg_0.3D_BAG_GE_EN81 ATMN270B
AOA150-Ab EMEA Czech LU.S050A.082 AOA150-Ab AOLINXSCZ2 UMACb 1*512/80/3L/
5R/CB_bg_0.3D_BAG_GE_EN21 ATMN270B
AOA150-Ab EMEA Eastern
Europe LU.S050A.083 AOA150-Ab AOLINXSEU6 UMACb 1*512/80/3L/
5R/CB_bg_0.3D_BAG_GE_EN21 ATMN270B
AOA150-Ab EMEA Eastern
Europe LU.S050A.084 AOA150-Ab AOLINXSEU3 UMACb 1*512/80/3L/
5R/CB_bg_0.3D_BAG_GE_RU21 ATMN270B
AOA150-Ab EMEA Hungary LU.S050A.090 AOA150-Ab AOLINXSHU1 UMACb 1*512/80/
3L/5R/CB_bg_0.3D_BAG_GE_EN41 ATMN270B
AOA150-Ab EMEA Luxembour
gLU.S050A.085 AOA150-Ab AOLINXSLU1 UMACb 1*512/80/3L/
5R/CB_bg_0.3D_BAG_GE_IT41 ATMN270B
AOA150-Ab EMEA Eastern
Europe LU.S050A.091 AOA150-Ab AOLINXSEU5 UMACb 1*512/80/3L/
5R/CB_bg_0.3D_BAG_GE_EN41 ATMN270B
AOA150-Ab EMEA UK LU.S050A.074 AOA150-Ab AOLINXSGB1 UMACb 2*512/80/
3L/5R/CB_bg_0.3D_BAG_GE_EN11 ATMN270B
AOA150-Ab EMEA South
Africa LU.S050A.075 AOA150-Ab AOLINXSZA2 UMACb 1*512/80/3L/
5R/CB_bg_0.3D_BAG_GE_EN11 ATMN270B
AOA150-Ab EMEA France LU.S050A.078 AOA150-Ab AOLINXSFR1 UMACb 1*512/80/3L/
5R/CB_bg_0.3D_BAG_GE_IT31 ATMN270B
AOA150-Ab EMEA Holland LU.S050A.086 AOA150-Ab AOLINXSNL1 UMACb 1*512/80/3L/
5R/CB_bg_0.3D_BAG_GE_NL11 ATMN270B
AOA150-Ab EMEA Russia LU.S050A.089 AOA150-Ab AOLINXSRU1 UMACb 1*512/80/
3L/5R/CB_bg_0.3D_BAG_GE_RU21 ATMN270B
AOA150-Ab EMEA Slovenia/
Croatia LU.S050A.092 AOA150-Ab AOLINXSSI1 UMACb 1*512/80/3L/
5R/CB_bg_0.3D_BAG_GE_EN11 ATMN270B
AOA150-Ab EMEA Belgium LU.S050A.087 AOA150-Ab AOLINXSBE1 UMACb 1*512/80/3L/
5R/CB_bg_0.3D_BAG_GE_NL11 ATMN270B
AOA150-Bb EMEA France LU.S050B.076 AOA150-Bb AOXPHSTFR1 MC UMACb 2*512/
80/3L/5R/CB_bg_0.3D_BAG_GE_FR22 ATMN270B
AOA150-Bb EMEA Luxembour
gLU.S050B.083 AOA150-Bb AOXPHSTLU1 MC UMACb 2*512/
80/3L/5R/CB_bg_0.3D_BAG_GE_IT42 ATMN270B
AOA150-Bb EMEA Russia LU.S050B.085 AOA150-Bb AOXPHSTRU1 MC UMACb 2*512/
80/3L/5R/CB_bg_0.3D_BAG_GE_RU12 ATMN270B
AOA150-Bb EMEA Denmark LU.S050B.075 AOA150-Bb AOXPHSTDK1 MC UMACb 2*512/
80/3L/5R/CB_bg_0.3D_BAG_GE_NO12 ATMN270B
AOA150-Bb EMEA South
Africa LU.S050B.074 AOA150-Bb AOXPHSTZA2 MC UMACb 2*512/
80/3L/5R/CB_bg_0.3D_BAG_GE_EN12 ATMN270B
AOA150-Bb EMEA Belgium LU.S050B.082 AOA150-Bb AOXPHSTBE1 MC UMACb 2*512/
80/3L/5R/CB_bg_0.3D_BAG_GE_NL12 ATMN270B
AOA150-Bb EMEA Switzerlan
dLU.S050B.071 AOA150-Bb AOXPHSTCH1 MC UMACb 1*512/
80/3L/5R/CB_bg_0.3D_BAG_GE_IT42 ATMN270B
AOA150-Bb EMEA Eastern
Europe LU.S050B.086 AOA150-Bb AOXPHSTEU6 MC UMACb 2*512/
80/3L/5R/CB_bg_0.3D_BAG_GE_CS22 ATMN270B
AOA150-Bb EMEA Germany LU.S050B.080 AOA150-Bb AOXPHSTDE1 MC UMACb 2*512/
80/3L/5R/CB_bg_0.3D_BAG_GE_DE12 ATMN270B
AOA150-Bb EMEA Middle
East LU.S050B.068 AOA150-Bb AOXPHSTME6 MC UMACb 1*512/
80/3L/5R/CB_bg_0.3D_BAG_GE_EN12 ATMN270B
AOA150-Bb EMEA Middle
East LU.S050B.070 AOA150-Bb AOXPHSTME2 MC UMACb 1*512/
80/3L/5R/CB_bg_0.3D_BAG_GE_AR12 ATMN270B
AOA150-Bb EMEA Norway LU.S050B.084 AOA150-Bb AOXPHSTNO1 MC UMACb 2*512/
80/3L/5R/CB_bg_0.3D_BAG_GE_NO12 ATMN270B
AOA150-Bb EMEA Eastern
Europe LU.S050B.079 AOA150-Bb AOXPHSTEU4 MC UMACb 2*512/
80/3L/5R/CB_bg_0.3D_BAG_GE_FI12 ATMN270B
AOA150-Bb EMEA South
Africa LU.S050B.073 AOA150-Bb AOXPHSTZA1 MC UMACb 2*512/
80/3L/5R/CB_bg_0.3D_BAG_GE_FR22 ATMN270B
Model RO Country Acer Part No Description CPU

131 Appendix A
AOA150-Bb EMEA Eastern
Europe LU.S050B.078 AOA150-Bb AOXPHSTEU5 MC UMACb 2*512/
80/3L/5R/CB_bg_0.3D_BAG_GE_PL12 ATMN270B
AOA150-Bb EMEA Sweden/
Finland LU.S050B.077 AOA150-Bb AOXPHSTSE1 MC UMACb 2*512/
80/3L/5R/CB_bg_0.3D_BAG_GE_FI12 ATMN270B
AOA150-Bb EMEA Holland LU.S050B.081 AOA150-Bb AOXPHSTNL1 MC UMACb 2*512/
80/3L/5R/CB_bg_0.3D_BAG_GE_NL12 ATMN270B
AOA150-Bb EMEA Middle
East LU.S050B.067 AOA150-Bb AOXPHSTME2 MC UMACb 1*512/
80/3L/5R/CB_bg_0.3D_BAG_GE_EN12 ATMN270B
AOA150-Bb EMEA Middle
East LU.S050B.069 AOA150-Bb AOXPHSTME4 MC UMACb 1*512/
80/3L/5R/CB_bg_0.3D_BAG_GE_EN12 ATMN270B
AOA150-Bb EMEA UK LU.S050B.072 AOA150-Bb AOXPHSTGB1 MC UMACb 1*512/
80/3L/5R/CB_bg_0.3D_BAG_GE_EN12 ATMN270B
AOA150-Bb EMEA Middle
East LU.S050B.102 AOA150-Bb AOXPHSTME6 MC UMACb 2*512/
80/3L/5R/CB_bg_0.3D_BAG_GE_EN12 ATMN270B
AOA150-Bb EMEA Greece LU.S050B.096 AOA150-Bb AOXPHSTGR1 MC UMACb 2*512/
80/3L/5R/CB_bg_0.3D_BAG_GE_EL32 ATMN270B
AOA150-Bb EMEA Turkey LU.S050B.095 AOA150-Bb AOXPHSTTR1 MC UMACb 2*512/
80/3L/5R/CB_bg_0.3D_BAG_GE_TR32 ATMN270B
AOA150-Bb EMEA Israel LU.S050B.094 AOA150-Bb AOXPHSTIL1 MC UMACb 2*512/
80/3L/5R/CB_bg_0.3D_BAG_GE_HE12 ATMN270B
AOA150-Bb EMEA Spain LU.S050B.093 AOA150-Bb AOXPHSTES1 MC UMACb 2*512/
80/3L/5R/CB_bg_0.3D_BAG_GE_ES22 ATMN270B
AOA150-Bb EMEA Slovenia/
Croatia LU.S050B.091 AOA150-Bb AOXPHSTSI1 MC UMACb 2*512/
80/3L/5R/CB_bg_0.3D_BAG_GE_EN12 ATMN270B
AOA150-Bb EMEA Middle
East LU.S050B.101 AOA150-Bb AOXPHSTME2 MC UMACb 2*512/
80/3L/5R/CB_bg_0.3D_BAG_GE_EN12 ATMN270B
AOA150-Bb EMEA Middle
East LU.S050B.100 AOA150-Bb AOXPHSTME9 MC UMACb 2*512/
80/3L/5R/CB_bg_0.3D_BAG_GE_FR22 ATMN270B
AOA150-Bb EMEA Middle
East LU.S050B.099 AOA150-Bb AOXPHSTME3 MC UMACb 2*512/
80/3L/5R/CB_bg_0.3D_BAG_GE_FR22 ATMN270B
AOA150-Bb EMEA Middle
East LU.S050B.098 AOA150-Bb AOXPHSTME2 MC UMACb 2*512/
80/3L/5R/CB_bg_0.3D_BAG_GE_AR22 ATMN270B
AOA150-Bb EMEA Portugal LU.S050B.092 AOA150-Bb AOXPHSTPT1 MC UMACb 2*512/
80/3L/5R/CB_bg_0.3D_BAG_GE_PT12 ATMN270B
AOA150-Bb EMEA Switzerlan
dLU.S050B.105 AOA150-Bb AOXPHSTCH1 MC UMACb 2*512/
80/3L/5R/CB_bg_0.3D_BAG_GE_IT42 ATMN270B
AOA150-Bb EMEA Middle
East LU.S050B.104 AOA150-Bb AOXPHSTME2 MC UMACb 2*512/
80/3L/5R/CB_bg_0.3D_BAG_GE_AR12 ATMN270B
AOA150-Bb EMEA Italy LU.S050B.097 AOA150-Bb AOXPHSTIT1 MC UMACb 2*512/
80/3L/5R/CB_bg_0.3D_BAG_GE_IT12 ATMN270B
AOA150-Bb EMEA UK LU.S050B.106 AOA150-Bb AOXPHSTGB1 MC UMACb 2*512/
80/3L/5R/CB_bg_0.3D_BAG_GE_EN12 ATMN270B
AOA150-Bb EMEA Hungary LU.S050B.090 AOA150-Bb AOXPHSTHU1 MC UMACb 2*512/
80/3L/5R/CB_bg_0.3D_BAG_GE_HU12 ATMN270B
AOA150-Bb EMEA Czech LU.S050B.089 AOA150-Bb AOXPHSTCZ2 MC UMACb 2*512/
80/3L/5R/CB_bg_0.3D_BAG_GE_SK12 ATMN270B
AOA150-Bb EMEA Eastern
Europe LU.S050B.088 AOA150-Bb AOXPHSTEU3 MC UMACb 2*512/
80/3L/5R/CB_bg_0.3D_BAG_GE_RU12 ATMN270B
AOA150-Bb EMEA Eastern
Europe LU.S050B.087 AOA150-Bb AOXPHSTEU3 MC UMACb 2*512/
80/3L/5R/CB_bg_0.3D_BAG_GE_RU22 ATMN270B
AOA150-Bb EMEA Middle
East LU.S050B.103 AOA150-Bb AOXPHSTME4 MC UMACb 2*512/
80/3L/5R/CB_bg_0.3D_BAG_GE_EN12 ATMN270B
AOA150-Bb EMEA Eastern
Europe LU.S050B.051 AOA150-Bb AOXPHSTEU3 MC UMACb 1*512/
80/3L/5R/CB_bg_0.3D_BAG_GE_RU22 ATMN270B
AOA150-Bb EMEA Eastern
Europe LU.S050B.052 AOA150-Bb AOXPHSTEU3 MC UMACb 1*512/
80/3L/5R/CB_bg_0.3D_BAG_GE_RU12 ATMN270B
AOA150-Bb EMEA Czech LU.S050B.053 AOA150-Bb AOXPHSTCZ2 MC UMACb 1*512/
80/3L/5R/CB_bg_0.3D_BAG_GE_SK12 ATMN270B
AOA150-Bb EMEA Hungary LU.S050B.056 AOA150-Bb AOXPHSTHU1 MC UMACb 1*512/
80/3L/5R/CB_bg_0.3D_BAG_GE_HU12 ATMN270B
AOA150-Bb EMEA Italy LU.S050B.063 AOA150-Bb AOXPHSTIT1 MC UMACb 1*512/
80/3L/5R/CB_bg_0.3D_BAG_GE_IT12 ATMN270B
Model RO Country Acer Part No Description CPU

Appendix A 132
AOA150-Bb EMEA Portugal LU.S050B.058 AOA150-Bb AOXPHSTPT1 MC UMACb 1*512/
80/3L/5R/CB_bg_0.3D_BAG_GE_PT12 ATMN270B
AOA150-Bb EMEA Middle
East LU.S050B.064 AOA150-Bb AOXPHSTME2 MC UMACb 1*512/
80/3L/5R/CB_bg_0.3D_BAG_GE_AR22 ATMN270B
AOA150-Bb EMEA Middle
East LU.S050B.065 AOA150-Bb AOXPHSTME3 MC UMACb 1*512/
80/3L/5R/CB_bg_0.3D_BAG_GE_FR22 ATMN270B
AOA150-Bb EMEA Middle
East LU.S050B.066 AOA150-Bb AOXPHSTME9 MC UMACb 1*512/
80/3L/5R/CB_bg_0.3D_BAG_GE_FR22 ATMN270B
AOA150-Bb EMEA Sweden/
Finland LU.S050B.047 AOA150-Bb AOXPHSTSE1 MC UMACb 1*512/
80/3L/5R/CB_bg_0.3D_BAG_GE_FI12 ATMN270B
AOA150-Bb EMEA Eastern
Europe LU.S050B.048 AOA150-Bb AOXPHSTEU5 MC UMACb 1*512/
80/3L/5R/CB_bg_0.3D_BAG_GE_PL12 ATMN270B
AOA150-Bb EMEA Eastern
Europe LU.S050B.049 AOA150-Bb AOXPHSTEU4 MC UMACb 1*512/
80/3L/5R/CB_bg_0.3D_BAG_GE_FI12 ATMN270B
AOA150-Bb EMEA Norway LU.S050B.054 AOA150-Bb AOXPHSTNO1 MC UMACb 1*512/
80/3L/5R/CB_bg_0.3D_BAG_GE_NO12 ATMN270B
AOA150-Bb EMEA Slovenia/
Croatia LU.S050B.057 AOA150-Bb AOXPHSTSI1 MC UMACb 1*512/
80/3L/5R/CB_bg_0.3D_BAG_GE_EN12 ATMN270B
AOA150-Bb EMEA Spain LU.S050B.059 AOA150-Bb AOXPHSTES1 MC UMACb 1*512/
80/3L/5R/CB_bg_0.3D_BAG_GE_ES22 ATMN270B
AOA150-Bb EMEA Eastern
Europe LU.S050B.050 AOA150-Bb AOXPHSTEU6 MC UMACb 1*512/
80/3L/5R/CB_bg_0.3D_BAG_GE_CS22 ATMN270B
AOA150-Bb EMEA Israel LU.S050B.060 AOA150-Bb AOXPHSTIL1 MC UMACb 1*512/
80/3L/5R/CB_bg_0.3D_BAG_GE_HE12 ATMN270B
AOA150-Bb EMEA Turkey LU.S050B.061 AOA150-Bb AOXPHSTTR1 MC UMACb 1*512/
80/3L/5R/CB_bg_0.3D_BAG_GE_TR32 ATMN270B
AOA150-Bb EMEA Russia LU.S050B.055 AOA150-Bb AOXPHSTRU1 MC UMACb 1*512/
80/3L/5R/CB_bg_0.3D_BAG_GE_RU12 ATMN270B
AOA150-Bb EMEA Greece LU.S050B.062 AOA150-Bb AOXPHSTGR1 MC UMACb 1*512/
80/3L/5R/CB_bg_0.3D_BAG_GE_EL32 ATMN270B
AOA150-Ab EMEA Middle
East LU.S050A.113 AOA150-Ab AOLINXSME9 UMACb 2*512/80/
3L/5R/CB_bg_0.3D_BAG_GE_IT31 ATMN270B
AOA150-Ab EMEA Spain LU.S050A.121 AOA150-Ab AOLINXSES1 UMACb 2*512/80/3L/
5R/CB_bg_0.3D_BAG_GE_PT21 ATMN270B
AOA150-Ab EMEA Eastern
Europe LU.S050A.125 AOA150-Ab AOLINXSEU6 UMACb 2*512/80/3L/
5R/CB_bg_0.3D_BAG_GE_EN21 ATMN270B
AOA150-Ab EMEA Eastern
Europe LU.S050A.126 AOA150-Ab AOLINXSEU3 UMACb 2*512/80/3L/
5R/CB_bg_0.3D_BAG_GE_RU21 ATMN270B
AOA150-Ab EMEA Hungary LU.S050A.124 AOA150-Ab AOLINXSHU1 UMACb 2*512/80/
3L/5R/CB_bg_0.3D_BAG_GE_EN41 ATMN270B
AOA150-Ab EMEA Middle
East LU.S050A.114 AOA150-Ab AOLINXSME2 UMACb 2*512/80/
3L/5R/CB_bg_0.3D_BAG_GE_EN11 ATMN270B
AOA150-Ab EMEA Eastern
Europe LU.S050A.127 AOA150-Ab AOLINXSEU5 UMACb 2*512/80/3L/
5R/CB_bg_0.3D_BAG_GE_EN41 ATMN270B
AOA150-Ab EMEA Israel LU.S050A.119 AOA150-Ab AOLINXSIL1 UMACb 2*512/80/3L/
5R/CB_bg_0.3D_BAG_GE_EN11 ATMN270B
AOA150-Ab EMEA Middle
East LU.S050A.115 AOA150-Ab AOLINXSME4 UMACb 2*512/80/
3L/5R/CB_bg_0.3D_BAG_GE_EN11 ATMN270B
AOA150-Ab EMEA Middle
East LU.S050A.116 AOA150-Ab AOLINXSME6 UMACb 2*512/80/
3L/5R/CB_bg_0.3D_BAG_GE_EN11 ATMN270B
AOA150-Ab EMEA Middle
East LU.S050A.110 AOA150-Ab AOLINXSME3 UMACb 2*512/80/
3L/5R/CB_bg_0.3D_BAG_GE_IT31 ATMN270B
AOA150-Ab EMEA Switzerlan
dLU.S050A.112 AOA150-Ab AOLINXSCH1 UMACb 2*512/80/
3L/5R/CB_bg_0.3D_BAG_GE_IT41 ATMN270B
AOA150-Ab EMEA UK LU.S050A.111 AOA150-Ab AOLINXSGB1 UMACb 2*512/80/
3L/5R/CB_bg_0.3D_BAG_GE_EN11 ATMN270B
AOA150-Ab EMEA Russia LU.S050A.129 AOA150-Ab AOLINXSRU1 UMACb 2*512/80/
3L/5R/CB_bg_0.3D_BAG_GE_RU21 ATMN270B
AOA150-Ab EMEA Slovenia/
Croatia LU.S050A.123 AOA150-Ab AOLINXSSI1 UMACb 2*512/80/3L/
5R/CB_bg_0.3D_BAG_GE_EN11 ATMN270B
AOA150-Ab EMEA Turkey LU.S050A.117 AOA150-Ab AOLINXSTR1 UMACb 2*512/80/3L/
5R/CB_bg_0.3D_BAG_GE_TR51 ATMN270B
Model RO Country Acer Part No Description CPU

133 Appendix A
AOA150-Ab EMEA Italy LU.S050A.118 AOA150-Ab AOLINXSIT1 UMACb 2*512/80/3L/
5R/CB_bg_0.3D_BAG_GE_IT31 ATMN270B
AOA150-Ab EMEA Norway LU.S050A.130 AOA150-Ab AOLINXSNO1 UMACb 2*512/80/
3L/5R/CB_bg_0.3D_BAG_GE_DA11 ATMN270B
AOA150-Ab EMEA Greece LU.S050A.120 AOA150-Ab AOLINXSGR1 UMACb 2*512/80/
3L/5R/CB_bg_0.3D_BAG_GE_EL41 ATMN270B
AOA150-Ab EMEA Portugal LU.S050A.122 AOA150-Ab AOLINXSPT1 UMACb 2*512/80/3L/
5R/CB_bg_0.3D_BAG_GE_PT21 ATMN270B
AOA150-Ab EMEA Czech LU.S050A.128 AOA150-Ab AOLINXSCZ2 UMACb 2*512/80/3L/
5R/CB_bg_0.3D_BAG_GE_EN21 ATMN270B
AOA150-Bb WW WW S2.S050B.002 AOA150-Bb AOXPHSTWW1 MC UMACb 2*512/
80/6L/5R/CB_bg_0.3D_BAG_GE_EN11 ATMN270B
AOA150-Ab AAP Indonesia LU.S050A.016 AOA150-Ab AOLINXSID1 UMACb 2*512/120/
6L/5R/CB_bg_0.3D_BAG_GE_EN11 ATMN270B
AOA150-Ab AAP Indonesia LU.S050A.017 AOA150-Ab AOLINXSID1 UMACb 2*512/120/
6L/5R/CB_bg_0.3D_BAG_GE_ID21 ATMN270B
AOA150-Ab AAP Japan LU.S050A.018 AOA150-Ab AOLINXSJP1 UMACb 2*512/120/
6L/5R/CB_bg_0.3D_BAG_GE_JA11 ATMN270B
AOA150-Ab AAP India LU.S050A.015 AOA150-Ab AOLINXSIN1 UMACb 2*512/120/
6L/5R/CB_bg_0.3D_BAG_GE_EN11 ATMN270B
AOA150-Ab AAP Singapore LU.S050A.012 AOA150-Ab AOLINXSSG1 UMACb 2*512/120/
6L/5R/CB_bg_0.3D_BAG_GE_EN11 ATMN270B
AOA150-Ab AAP Malaysia LU.S050A.020 AOA150-Ab AOLINXSMY1 UMACb 2*512/120/
6L/5R/CB_bg_0.3D_BAG_GE_EN11 ATMN270B
AOA150-Ab AAP Australia/
New
Zealand
LU.S050A.011 AOA150-Ab AOLINXSAU1 UMACb 2*512/120/
3L/5R/CB_bg_0.3D_BAG_GE_EN11 ATMN270B
AOA150-Ab AAP Singapore LU.S050A.014 AOA150-Ab AOLINXSSG1 UMACb 2*512/120/
6L/5R/CB_bg_0.3D_BAG_GE_ZH31 ATMN270B
AOA150-Ab AAP Philippines LU.S050A.019 AOA150-Ab AOLINXSPH1 UMACb 2*512/120/
6L/5R/CB_bg_0.3D_BAG_GE_EN11 ATMN270B
AOA150-Ab AAP Vietnam LU.S050A.013 AOA150-Ab AOLINXSVN1 UMACb 2*512/120/
6L/5R/CB_bg_0.3D_BAG_GE_EN11 ATMN270B
AOA150-Bb AAP Indonesia LU.S050B.037 AOA150-Bb AOXPHSTID1 MC UMACb 1*512/
120/6L/5R/CB_bg_N_BAG_GE_ID21 ATMN270B
AOA150-Bb AAP Indonesia LU.S050B.036 AOA150-Bb AOXPHSTID1 MC UMACb 1*512/
120/6L/5R/CB_bg_N_BAG_GE_EN11 ATMN270B
AOA150-Bb AAP Japan LU.S050B.115 AOA150-Bb AOXPHSJP1 MC UMACb 2*512/
120/3L/5R/CB_bg_0.3D_BAG_GE_JA11 ATMN270B
AOA150-Bb AAP Japan LU.S050B.038 AOA150-Bb AOXPHSJP1 MC UMACb 1*512/
120/6L/5R/CB_bg_N_BAG_GE_JA11 ATMN270B
AOA150-Ab AAP Singapore LU.S050A.024 AOA150-Ab AOLINXSSG1 UMACb 1*512/120/
6L/5R/CB_bg_0.3D_BAG_GE_ZH31 ATMN270B
AOA150-Ab AAP Singapore LU.S050A.023 AOA150-Ab AOLINXSSG1 UMACb 1*512/120/
6L/5R/CB_bg_0.3D_BAG_GE_EN11 ATMN270B
AOA150-Ab AAP Indonesia LU.S050A.026 AOA150-Ab AOLINXSID1 UMACb 1*512/120/
6L/5R/CB_bg_0.3D_BAG_GE_EN11 ATMN270B
AOA150-Ab AAP Indonesia LU.S050A.027 AOA150-Ab AOLINXSID1 UMACb 1*512/120/
6L/5R/CB_bg_0.3D_BAG_GE_ID21 ATMN270B
AOA150-Ab AAP Australia/
New
Zealand
LU.S050A.022 AOA150-Ab AOLINXSAU1 UMACb 1*512/120/
3L/5R/CB_bg_0.3D_BAG_GE_EN11 ATMN270B
AOA150-Ab AAP Philippines LU.S050A.029 AOA150-Ab AOLINXSPH1 UMACb 1*512/120/
6L/5R/CB_bg_0.3D_BAG_GE_EN11 ATMN270B
AOA150-Ab AAP Vietnam LU.S050A.030 AOA150-Ab AOLINXSVN1 UMACb 1*512/120/
6L/5R/CB_bg_0.3D_BAG_GE_EN11 ATMN270B
AOA150-Ab AAP Japan LU.S050A.028 AOA150-Ab AOLINXSJP1 UMACb 1*512/120/
6L/5R/CB_bg_0.3D_BAG_GE_JA11 ATMN270B
AOA150-Ab AAP India LU.S050A.025 AOA150-Ab AOLINXSIN1 UMACb 1*512/120/
6L/5R/CB_bg_0.3D_BAG_GE_EN11 ATMN270B
AOA150-Ab AAP Thailand LU.S050A.021 AOA150-Ab AOLINXSTH1 UMACb 2*512/120/
6L/5R/CB_bg_0.3D_BAG_GE_TH21 ATMN270B
Model RO Country Acer Part No Description CPU

Appendix A 134
AOA150-Ab AAP Indonesia LU.S050A.037 AOA150-Ab AOLINXSID1 UMACb 512+1G/120/
6L/5R/CB_bg_0.3D_BAG_GE_EN11 ATMN270B
AOA150-Ab AAP Thailand LU.S050A.032 AOA150-Ab AOLINXSTH1 UMACb 1*512/120/
6L/5R/CB_bg_0.3D_BAG_GE_TH21 ATMN270B
AOA150-Ab AAP Philippines LU.S050A.040 AOA150-Ab AOLINXSPH1 UMACb 512+1G/
120/6L/5R/CB_bg_0.3D_BAG_GE_EN11 ATMN270B
AOA150-Ab AAP Japan LU.S050A.039 AOA150-Ab AOLINXSJP1 UMACb 512+1G/120/
6L/5R/CB_bg_0.3D_BAG_GE_JA11 ATMN270B
AOA150-Ab AAP India LU.S050A.036 AOA150-Ab AOLINXSIN1 UMACb 512+1G/120/
6L/5R/CB_bg_0.3D_BAG_GE_EN11 ATMN270B
AOA150-Ab AAP Singapore LU.S050A.034 AOA150-Ab AOLINXSSG1 UMACb 512+1G/
120/6L/5R/CB_bg_0.3D_BAG_GE_EN11 ATMN270B
AOA150-Ab AAP Australia/
New
Zealand
LU.S050A.033 AOA150-Ab AOLINXSAU1 UMACb 512+1G/
120/3L/5R/CB_bg_0.3D_BAG_GE_EN11 ATMN270B
AOA150-Ab AAP Indonesia LU.S050A.038 AOA150-Ab AOLINXSID1 UMACb 512+1G/120/
6L/5R/CB_bg_0.3D_BAG_GE_ID21 ATMN270B
AOA150-Ab AAP Malaysia LU.S050A.031 AOA150-Ab AOLINXSMY1 UMACb 1*512/120/
6L/5R/CB_bg_0.3D_BAG_GE_EN11 ATMN270B
AOA150-Ab AAP Singapore LU.S050A.035 AOA150-Ab AOLINXSSG1 UMACb 512+1G/
120/6L/5R/CB_bg_0.3D_BAG_GE_ZH31 ATMN270B
AOA150-Bb AAP Philippines LU.S050B.015 AOA150-Bb AOXPHSTPH1 MC UMACb 2*512/
120/6L/5R/CB_bg_0.3D_BAG_GE_EN11 ATMN270B
AOA150-Bb AAP Australia/
New
Zealand
LU.S050B.009 AOA150-Bb AOXPHSTAU1 MC UMACb 2*512/
120/3L/5R/CB_bg_0.3D_BAG_GE_EN11 ATMN270B
AOA150-Bb AAP India LU.S050B.011 AOA150-Bb AOXPHSTIN1 MC UMACb 2*512/
120/6L/5R/CB_bg_0.3D_BAG_GE_EN11 ATMN270B
AOA150-Ab AAP Malaysia LU.S050A.041 AOA150-Ab AOLINXSMY1 UMACb 512+1G/
120/6L/5R/CB_bg_0.3D_BAG_GE_EN11 ATMN270B
AOA150-Ab AAP Vietnam LU.S050A.042 AOA150-Ab AOLINXSVN1 UMACb 512+1G/
120/6L/5R/CB_bg_0.3D_BAG_GE_EN11 ATMN270B
AOA150-Ab AAP Thailand LU.S050A.043 AOA150-Ab AOLINXSTH1 UMACb 512+1G/
120/6L/5R/CB_bg_0.3D_BAG_GE_TH21 ATMN270B
AOA150-Bb AAP Japan LU.S050B.014 AOA150-Bb AOXPHSJP1 MC UMACb 2*512/
120/6L/5R/CB_bg_0.3D_BAG_GE_JA11 ATMN270B
AOA150-Bb AAP Indonesia LU.S050B.013 AOA150-Bb AOXPHSTID1 MC UMACb 2*512/
120/6L/5R/CB_bg_0.3D_BAG_GE_ID21 ATMN270B
AOA150-Bb AAP Singapore LU.S050B.010 AOA150-Bb AOXPHSTSG1 MC UMACb 2*512/
120/6L/5R/CB_bg_0.3D_BAG_GE_EN11 ATMN270B
AOA150-Bb AAP Indonesia LU.S050B.012 AOA150-Bb AOXPHSTID1 MC UMACb 2*512/
120/6L/5R/CB_bg_0.3D_BAG_GE_EN11 ATMN270B
AOA150-Bb AAP Indonesia LU.S050B.021 AOA150-Bb AOXPHSTID1 MC UMACb
512+1G/120/6L/5R/
CB_bg_0.3D_BAG_GE_EN11
ATMN270B
AOA150-Bb AAP Indonesia LU.S050B.022 AOA150-Bb AOXPHSTID1 MC UMACb
512+1G/120/6L/5R/
CB_bg_0.3D_BAG_GE_ID21
ATMN270B
AOA150-Bb AAP Japan LU.S050B.023 AOA150-Bb AOXPHSJP1 MC UMACb 512+1G/
120/6L/5R/CB_bg_0.3D_BAG_GE_JA11 ATMN270B
AOA150-Bb AAP India LU.S050B.020 AOA150-Bb AOXPHSTIN1 MC UMACb
512+1G/120/6L/5R/
CB_bg_0.3D_BAG_GE_EN11
ATMN270B
AOA150-Bb AAP Australia/
New
Zealand
LU.S050B.018 AOA150-Bb AOXPHSTAU1 MC UMACb
512+1G/120/3L/5R/
CB_bg_0.3D_BAG_GE_EN11
ATMN270B
AOA150-Bb AAP Philippines LU.S050B.024 AOA150-Bb AOXPHSTPH1 MC UMACb
512+1G/120/6L/5R/
CB_bg_0.3D_BAG_GE_EN11
ATMN270B
AOA150-Bb AAP Singapore LU.S050B.019 AOA150-Bb AOXPHSTSG1 MC UMACb
512+1G/120/6L/5R/
CB_bg_0.3D_BAG_GE_EN11
ATMN270B
Model RO Country Acer Part No Description CPU

135 Appendix A
AOA150-Bb AAP Malaysia LU.S050B.025 AOA150-Bb AOXPHSTMY1 MC UMACb
512+1G/120/6L/5R/
CB_bg_0.3D_BAG_GE_EN11
ATMN270B
AOA150-Bb AAP Malaysia LU.S050B.016 AOA150-Bb AOXPHSTMY1 MC UMACb 2*512/
120/6L/5R/CB_bg_0.3D_BAG_GE_EN11 ATMN270B
AOA150-Bb AAP Thailand LU.S050B.017 AOA150-Bb AOXPHSTTH1 MC UMACb 2*512/
120/6L/5R/CB_bg_0.3D_BAG_GE_TH21 ATMN270B
AOA150-Bb AAP Thailand LU.S050B.032 AOA150-Bb AOXPHSTTH1 MC UMACb 1*512/
120/6L/5R/CB_bg_N_BAG_GE_TH21 ATMN270B
AOA150-Bb AAP Malaysia LU.S050B.031 AOA150-Bb AOXPHSTMY1 MC UMACb 1*512/
120/6L/5R/CB_bg_N_BAG_GE_EN11 ATMN270B
AOA150-Bb AAP India LU.S050B.035 AOA150-Bb AOXPHSTIN1 MC UMACb 1*512/
120/6L/5R/CB_bg_N_BAG_GE_EN11 ATMN270B
AOA150-Bb AAP Philippines LU.S050B.030 AOA150-Bb AOXPHSTPH1 MC UMACb 1*512/
120/6L/5R/CB_bg_N_BAG_GE_EN11 ATMN270B
AOA150-Bb AAP Singapore LU.S050B.029 AOA150-Bb AOXPHSTSG1 MC UMACb 1*512/
120/6L/5R/CB_bg_N_BAG_GE_EN11 ATMN270B
AOA150-Bb AAP Vietnam LU.S050B.026 AOA150-Bb AOXPHSTVN1 MC UMACb 2*512/
120/6L/5R/CB_bg_0.3D_BAG_GE_EN11 ATMN270B
AOA150-Bb AAP Thailand LU.S050B.027 AOA150-Bb AOXPHSTTH1 MC UMACb
512+1G/120/6L/5R/
CB_bg_0.3D_BAG_GE_TH21
ATMN270B
AOA150-Bb AAP Australia/
New
Zealand
LU.S050B.034 AOA150-Bb AOXPHSTAU1 MC UMACb 1*512/
120/3L/5R/CB_bg_N_BAG_GE_EN11 ATMN270B
AOA150-Bb AAP Vietnam LU.S050B.033 AOA150-Bb AOXPHSTVN1 MC UMACb 1*512/
120/6L/5R/CB_bg_N_BAG_GE_EN11 ATMN270B
AOA150-Bb AAP Vietnam LU.S050B.028 AOA150-Bb AOXPHSTVN1 MC UMACb
512+1G/120/6L/5R/
CB_bg_0.3D_BAG_GE_EN11
ATMN270B
AOA150-Ab TWN GCTWN LU.S050A.005 AOA150-Ab AOLINXSTW1 UMACb 512+1G/
120/6L/5R/CB_bg_0.3D_BAG_GE_TC21 ATMN270B
AOA150-Bb TWN GCTWN LU.S050B.110 AOA150-Bb AOXPHSTTW1 MC UMACb 2*512/
120/3L/5R/CB_bg_0.3D_BAG_GE_TC11 ATMN270B
AOA150-Bb TWN GCTWN LU.S050B.008 AOA150-Bb AOXPHSTTW1 MC UMACb
512+1G/120/6L/5R/
CB_bg_0.3D_BAG_GE_TC11
ATMN270B
AOA150-Ab TWN GCTWN LU.S050A.004 AOA150-Ab AOLINXSTW1 UMACb 512+1G/
120/6L/5R/CB_bg_0.3D_BAG_GE_TC11 ATMN270B
AOA150-Ab CHINA China LU.S050A.001 AOA150-Ab AOLINXSCN1 UMACb 512+1G/
120/6L/5R/CB_bg_0.3D_BAG_GE_SC12 ATMN270B
AOA150-Bb CHINA China LU.S050B.006 AOA150-Bb AOXPHSTCN1 MC UMACb
512+1G/120/6L/5R/
CB_bg_0.3D_BAG_GE_SC11
ATMN270B
AOA150-Bb CHINA Hong Kong LU.S050B.007 AOA150-Bb AOXPHSTHK2 MC UMACb
512+1G/120/6L/5R/
CB_bg_0.3D_BAG_GE_ZH31
ATMN270B
AOA150-Ab CHINA Hong Kong LU.S050A.002 AOA150-Ab AOLINXSHK2 UMACb 512+1G/
120/6L/5R/CB_bg_0.3D_BAG_GE_ZH31 ATMN270B
AOA150-Ab CHINA Hong Kong LU.S050A.003 AOA150-Ab AOLINXSHK2 UMACb 512+1G/
120/6L/5R/CB_bg_0.3D_BAG_GE_EN91 ATMN270B
AOA150-Ab PA ACLA-
Spanish LU.S050A.010 AOA150-Ab AOLINXSEA3 UMACb 2*512/120/
6L/5R/CB_bg_0.3D_BAG_GE_ES21 ATMN270B
AOA150-Ab PA ACLA-
Spanish LU.S050A.107 AOA150-Ab AOLINXSEA3 UMACb 2*512/120/
3L/5R/CB_bg_0.3D_BAG_GE_ES21 ATMN270B
AOA150-Ab PA USA LU.S050A.106 AOA150-Ab AOLINXSUS1 UMACb 1*512/120/
3L/5R/CB_bg_0.3D_BAG_GE_EN31 ATMN270B
AOA150-Ab PA Canada LU.S050A.006 AOA150-Ab AOLINXSCA2 UMACb 1*512/120/
3L/5R/CB_bg_0.3D_BAG_GE_FR31 ATMN270B
AOA150-Ab PA ACLA-
Spanish LU.S050A.009 AOA150-Ab AOLINXSEA1 UMACb 2*512/120/
6L/5R/CB_bg_0.3D_BAG_GE_ES21 ATMN270B
AOA150-Ab PA ACLA-
Spanish LU.S050A.108 AOA150-Ab AOLINXSEA1 UMACb 2*512/120/
3L/5R/CB_bg_0.3D_BAG_GE_ES21 ATMN270B
Model RO Country Acer Part No Description CPU

Appendix A 136
AOA150-Ab PA ACLA-
Portugues
e
LU.S050A.008 AOA150-Ab AOLINXSXC1 UMACb 2*512/120/
6L/5R/CB_bg_0.3D_BAG_GE_XC21 ATMN270B
AOA150-Ab PA ACLA-
Portugues
e
LU.S050A.109 AOA150-Ab AOLINXSXC1 UMACb 2*512/120/
3L/5R/CB_bg_0.3D_BAG_GE_XC21 ATMN270B
AOA150-Ab PA USA LU.S050A.007 AOA150-Ab AOLINXSUS1 UMACb 2*512/120/
6L/5R/CB_bg_0.3D_BAG_GE_EN31 ATMN270B
AOA150-Bb PA USA LU.S050B.001 AOA150-Bb AOXPHSTUS1 MC UMACb
512+1G/120/6L/5R/
CB_bg_0.3D_BAG_GE_EN31
ATMN270B
AOA150-Ab AAP Vietnam LU.S050A.131 AOA150-Ab AOLINXSVN1 UMACb 512+1G/
120/3L/5R/CB_bg_0.3D_BAG_GE_EN11 ATMN270B
AOA150-Bb PA USA LU.S050B.114 AOA150-Bb AOXPHSTUS1 MC UMACb 2*512/
120/6L/5R/CB_bg_0.3D_BAG_GE_EN31 ATMN270B
AOA150-Bb PA ACLA-
Portugues
e
LU.S050B.004 AOA150-Bb AOXPHSTXC1 MC UMACb
512+1G/120/6L/5R/
CB_bg_0.3D_BAG_GE_XC21
ATMN270B
AOA150-Bb PA Canada LU.S050B.113 AOA150-Bb AOXPHSTCA2 MC UMACb
512+1G/120/3L/5R/
CB_bg_0.3D_BAG_GE_FR31
ATMN270B
AOA150-Bb PA ACLA-
Spanish LU.S050B.003 AOA150-Bb AOXPHSTEA1 MC UMACb
512+1G/120/6L/5R/
CB_bg_0.3D_BAG_GE_ES21
ATMN270B
AOA150-Bb PA ACLA-
Spanish LU.S050B.107 AOA150-Bb AOXPHSTEA3 MC UMACb 2*512/
120/3L/5R/CB_bg_0.3D_BAG_GE_ES21 ATMN270B
AOA150-Bb PA ACLA-
Spanish LU.S050B.005 AOA150-Bb AOXPHSTEA3 MC UMACb
512+1G/120/6L/5R/
CB_bg_0.3D_BAG_GE_ES21
ATMN270B
AOA150-Bb PA Canada LU.S050B.112 AOA150-Bb AOXPHSTCA2 MC UMACb 2*512/
120/3L/5R/CB_bg_0.3D_BAG_GE_FR31 ATMN270B
AOA150-Bb PA Canada LU.S050B.002 AOA150-Bb AOXPHSTCA2 MC UMACb 2*512/
120/6L/5R/CB_bg_0.3D_BAG_GE_FR31 ATMN270B
AOA150-Bb PA ACLA-
Spanish LU.S050B.109 AOA150-Bb AOXPHSTEA1 MC UMACb 2*512/
120/3L/5R/CB_bg_0.3D_BAG_GE_ES21 ATMN270B
AOA150-Bb PA ACLA-
Portugues
e
LU.S050B.108 AOA150-Bb AOXPHSTXC2 MC UMACb 2*512/
120/3L/5R/CB_bg_0.3D_BAG_GE_XC21 ATMN270B
AOA150-Bb PA USA LU.S050B.111 AOA150-Bb AOXPHSTUS1 MC UMACb 2*512/
120/3L/5R/CB_bg_0.3D_BAG_GE_EN31 ATMN270B
Model LCD Memory 1 Memory 2 HDD 1 (GB) Card Reader Wireless
LAN
AOA150-Bb NLED8.9WSVGAG CM512MB(1Gbx4) SO512MBII6 N80GB5.4KS 5 in 1-Build in 3rd WiFi BG
AOA150-Ab NLED8.9WSVGAG CM512MB(1Gbx4) SO512MBII6 N80GB5.4KS 5 in 1-Build in 3rd WiFi BG
AOA150-Ab NLED8.9WSVGAG CM512MB(1Gbx4) SO512MBII6 N80GB5.4KS 5 in 1-Build in 3rd WiFi BG
AOA150-Ab NLED8.9WSVGAG CM512MB(1Gbx4) SO512MBII6 N80GB5.4KS 5 in 1-Build in 3rd WiFi BG
AOA150-Ab NLED8.9WSVGAG CM512MB(1Gbx4) SO512MBII6 N80GB5.4KS 5 in 1-Build in 3rd WiFi BG
AOA150-Ab NLED8.9WSVGAG CM512MB(1Gbx4) SO512MBII6 N80GB5.4KS 5 in 1-Build in 3rd WiFi BG
AOA150-Ab NLED8.9WSVGAG CM512MB(1Gbx4) SO512MBII6 N80GB5.4KS 5 in 1-Build in 3rd WiFi BG
AOA150-Ab NLED8.9WSVGAG CM512MB(1Gbx4) SO512MBII6 N80GB5.4KS 5 in 1-Build in 3rd WiFi BG
AOA150-Ab NLED8.9WSVGAG CM512MB(1Gbx4) SO512MBII6 N80GB5.4KS 5 in 1-Build in 3rd WiFi BG
AOA150-Ab NLED8.9WSVGAG CM512MB(1Gbx4) SO512MBII6 N80GB5.4KS 5 in 1-Build in 3rd WiFi BG
AOA150-Ab NLED8.9WSVGAG CM512MB(1Gbx4) SO512MBII6 N80GB5.4KS 5 in 1-Build in 3rd WiFi BG
AOA150-Ab NLED8.9WSVGAG CM512MB(1Gbx4) SO512MBII6 N80GB5.4KS 5 in 1-Build in 3rd WiFi BG
AOA150-Ab NLED8.9WSVGAG CM512MB(1Gbx4) SO512MBII6 N80GB5.4KS 5 in 1-Build in 3rd WiFi BG
AOA150-Ab NLED8.9WSVGAG CM512MB(1Gbx4) SO512MBII6 N80GB5.4KS 5 in 1-Build in 3rd WiFi BG
AOA150-Ab NLED8.9WSVGAG CM512MB(1Gbx4) SO512MBII6 N80GB5.4KS 5 in 1-Build in 3rd WiFi BG
AOA150-Ab NLED8.9WSVGAG CM512MB(1Gbx4) SO512MBII6 N80GB5.4KS 5 in 1-Build in 3rd WiFi BG
Model RO Country Acer Part No Description CPU

137 Appendix A
AOA150-Ab NLED8.9WSVGAG CM512MB(1Gbx4) SO512MBII6 N80GB5.4KS 5 in 1-Build in 3rd WiFi BG
AOA150-Ab NLED8.9WSVGAG CM512MB(1Gbx4) SO512MBII6 N80GB5.4KS 5 in 1-Build in 3rd WiFi BG
AOA150-Ab NLED8.9WSVGAG CM512MB(1Gbx4) SO512MBII6 N80GB5.4KS 5 in 1-Build in 3rd WiFi BG
AOA150-Ab NLED8.9WSVGAG CM512MB(1Gbx4) SO512MBII6 N80GB5.4KS 5 in 1-Build in 3rd WiFi BG
AOA150-Ab NLED8.9WSVGAG CM512MB(1Gbx4) SO512MBII6 N80GB5.4KS 5 in 1-Build in 3rd WiFi BG
AOA150-Ab NLED8.9WSVGAG CM512MB(1Gbx4) SO512MBII6 N80GB5.4KS 5 in 1-Build in 3rd WiFi BG
AOA150-Ab NLED8.9WSVGAG CM512MB(1Gbx4) SO512MBII6 N80GB5.4KS 5 in 1-Build in 3rd WiFi BG
AOA150-Ab NLED8.9WSVGAG CM512MB(1Gbx4) SO512MBII6 N80GB5.4KS 5 in 1-Build in 3rd WiFi BG
AOA150-Ab NLED8.9WSVGAG CM512MB(1Gbx4) SO512MBII6 N80GB5.4KS 5 in 1-Build in 3rd WiFi BG
AOA150-Ab NLED8.9WSVGAG CM512MB(1Gbx4) SO512MBII6 N80GB5.4KS 5 in 1-Build in 3rd WiFi BG
AOA150-Ab NLED8.9WSVGAG CM512MB(1Gbx4) SO512MBII6 N80GB5.4KS 5 in 1-Build in 3rd WiFi BG
AOA150-Ab NLED8.9WSVGAG CM512MB(1Gbx4) SO512MBII6 N80GB5.4KS 5 in 1-Build in 3rd WiFi BG
AOA150-Ab NLED8.9WSVGAG CM512MB(1Gbx4) SO512MBII6 N80GB5.4KS 5 in 1-Build in 3rd WiFi BG
AOA150-Ab NLED8.9WSVGAG CM512MB(1Gbx4) SO512MBII6 N80GB5.4KS 5 in 1-Build in 3rd WiFi BG
AOA150-Ab NLED8.9WSVGAG CM512MB(1Gbx4) SO512MBII6 N80GB5.4KS 5 in 1-Build in 3rd WiFi BG
AOA150-Ab NLED8.9WSVGAG CM512MB(1Gbx4) SO512MBII6 N80GB5.4KS 5 in 1-Build in 3rd WiFi BG
AOA150-Bb NLED8.9WSVGAG CM512MB(1Gbx4) N N80GB5.4KS 5 in 1-Build in 3rd WiFi BG
AOA150-Ab NLED8.9WSVGAG CM512MB(1Gbx4) N N80GB5.4KS 5 in 1-Build in 3rd WiFi BG
AOA150-Bb NLED8.9WSVGAG CM512MB(1Gbx4) N N80GB5.4KS 5 in 1-Build in 3rd WiFi BG
AOA150-Ab NLED8.9WSVGAG CM512MB(1Gbx4) N N80GB5.4KS 5 in 1-Build in 3rd WiFi BG
AOA150-Bb NLED8.9WSVGAG CM512MB(1Gbx4) N N80GB5.4KS 5 in 1-Build in 3rd WiFi BG
AOA150-Ab NLED8.9WSVGAG CM512MB(1Gbx4) N N80GB5.4KS 5 in 1-Build in 3rd WiFi BG
AOA150-Ab NLED8.9WSVGAG CM512MB(1Gbx4) N N80GB5.4KS 5 in 1-Build in 3rd WiFi BG
AOA150-Ab NLED8.9WSVGAG CM512MB(1Gbx4) N N80GB5.4KS 5 in 1-Build in 3rd WiFi BG
AOA150-Bb NLED8.9WSVGAG CM512MB(1Gbx4) N N80GB5.4KS 5 in 1-Build in 3rd WiFi BG
AOA150-Ab NLED8.9WSVGAG CM512MB(1Gbx4) N N80GB5.4KS 5 in 1-Build in 3rd WiFi BG
AOA150-Ab NLED8.9WSVGAG CM512MB(1Gbx4) N N80GB5.4KS 5 in 1-Build in 3rd WiFi BG
AOA150-Ab NLED8.9WSVGAG CM512MB(1Gbx4) N N80GB5.4KS 5 in 1-Build in 3rd WiFi BG
AOA150-Ab NLED8.9WSVGAG CM512MB(1Gbx4) N N80GB5.4KS 5 in 1-Build in 3rd WiFi BG
AOA150-Bb NLED8.9WSVGAG CM512MB(1Gbx4) N N80GB5.4KS 5 in 1-Build in 3rd WiFi BG
AOA150-Ab NLED8.9WSVGAG CM512MB(1Gbx4) N N80GB5.4KS 5 in 1-Build in 3rd WiFi BG
AOA150-Ab NLED8.9WSVGAG CM512MB(1Gbx4) N N80GB5.4KS 5 in 1-Build in 3rd WiFi BG
AOA150-Bb NLED8.9WSVGAG CM512MB(1Gbx4) N N80GB5.4KS 5 in 1-Build in 3rd WiFi BG
AOA150-Bb NLED8.9WSVGAG CM512MB(1Gbx4) N N80GB5.4KS 5 in 1-Build in 3rd WiFi BG
AOA150-Bb NLED8.9WSVGAG CM512MB(1Gbx4) N N80GB5.4KS 5 in 1-Build in 3rd WiFi BG
AOA150-Ab NLED8.9WSVGAG CM512MB(1Gbx4) N N80GB5.4KS 5 in 1-Build in 3rd WiFi BG
AOA150-Ab NLED8.9WSVGAG CM512MB(1Gbx4) N N80GB5.4KS 5 in 1-Build in 3rd WiFi BG
AOA150-Ab NLED8.9WSVGAG CM512MB(1Gbx4) N N80GB5.4KS 5 in 1-Build in 3rd WiFi BG
AOA150-Ab NLED8.9WSVGAG CM512MB(1Gbx4) N N80GB5.4KS 5 in 1-Build in 3rd WiFi BG
AOA150-Ab NLED8.9WSVGAG CM512MB(1Gbx4) N N80GB5.4KS 5 in 1-Build in 3rd WiFi BG
AOA150-Ab NLED8.9WSVGAG CM512MB(1Gbx4) N N80GB5.4KS 5 in 1-Build in 3rd WiFi BG
AOA150-Ab NLED8.9WSVGAG CM512MB(1Gbx4) N N80GB5.4KS 5 in 1-Build in 3rd WiFi BG
AOA150-Ab NLED8.9WSVGAG CM512MB(1Gbx4) N N80GB5.4KS 5 in 1-Build in 3rd WiFi BG
AOA150-Ab NLED8.9WSVGAG CM512MB(1Gbx4) N N80GB5.4KS 5 in 1-Build in 3rd WiFi BG
AOA150-Ab NLED8.9WSVGAG CM512MB(1Gbx4) N N80GB5.4KS 5 in 1-Build in 3rd WiFi BG
AOA150-Ab NLED8.9WSVGAG CM512MB(1Gbx4) N N80GB5.4KS 5 in 1-Build in 3rd WiFi BG
AOA150-Ab NLED8.9WSVGAG CM512MB(1Gbx4) N N80GB5.4KS 5 in 1-Build in 3rd WiFi BG
AOA150-Ab NLED8.9WSVGAG CM512MB(1Gbx4) N N80GB5.4KS 5 in 1-Build in 3rd WiFi BG
AOA150-Ab NLED8.9WSVGAG CM512MB(1Gbx4) N N80GB5.4KS 5 in 1-Build in 3rd WiFi BG
Model LCD Memory 1 Memory 2 HDD 1 (GB) Card Reader Wireless
LAN

Appendix A 138
AOA150-Ab NLED8.9WSVGAG CM512MB(1Gbx4) SO512MBII6 N80GB5.4KS 5 in 1-Build in 3rd WiFi BG
AOA150-Ab NLED8.9WSVGAG CM512MB(1Gbx4) N N80GB5.4KS 5 in 1-Build in 3rd WiFi BG
AOA150-Ab NLED8.9WSVGAG CM512MB(1Gbx4) N N80GB5.4KS 5 in 1-Build in 3rd WiFi BG
AOA150-Ab NLED8.9WSVGAG CM512MB(1Gbx4) N N80GB5.4KS 5 in 1-Build in 3rd WiFi BG
AOA150-Ab NLED8.9WSVGAG CM512MB(1Gbx4) N N80GB5.4KS 5 in 1-Build in 3rd WiFi BG
AOA150-Ab NLED8.9WSVGAG CM512MB(1Gbx4) N N80GB5.4KS 5 in 1-Build in 3rd WiFi BG
AOA150-Ab NLED8.9WSVGAG CM512MB(1Gbx4) N N80GB5.4KS 5 in 1-Build in 3rd WiFi BG
AOA150-Bb NLED8.9WSVGAG CM512MB(1Gbx4) SO512MBII6 N80GB5.4KS 5 in 1-Build in 3rd WiFi BG
AOA150-Bb NLED8.9WSVGAG CM512MB(1Gbx4) SO512MBII6 N80GB5.4KS 5 in 1-Build in 3rd WiFi BG
AOA150-Bb NLED8.9WSVGAG CM512MB(1Gbx4) SO512MBII6 N80GB5.4KS 5 in 1-Build in 3rd WiFi BG
AOA150-Bb NLED8.9WSVGAG CM512MB(1Gbx4) SO512MBII6 N80GB5.4KS 5 in 1-Build in 3rd WiFi BG
AOA150-Bb NLED8.9WSVGAG CM512MB(1Gbx4) SO512MBII6 N80GB5.4KS 5 in 1-Build in 3rd WiFi BG
AOA150-Bb NLED8.9WSVGAG CM512MB(1Gbx4) SO512MBII6 N80GB5.4KS 5 in 1-Build in 3rd WiFi BG
AOA150-Bb NLED8.9WSVGAG CM512MB(1Gbx4) N N80GB5.4KS 5 in 1-Build in 3rd WiFi BG
AOA150-Bb NLED8.9WSVGAG CM512MB(1Gbx4) SO512MBII6 N80GB5.4KS 5 in 1-Build in 3rd WiFi BG
AOA150-Bb NLED8.9WSVGAG CM512MB(1Gbx4) SO512MBII6 N80GB5.4KS 5 in 1-Build in 3rd WiFi BG
AOA150-Bb NLED8.9WSVGAG CM512MB(1Gbx4) N N80GB5.4KS 5 in 1-Build in 3rd WiFi BG
AOA150-Bb NLED8.9WSVGAG CM512MB(1Gbx4) N N80GB5.4KS 5 in 1-Build in 3rd WiFi BG
AOA150-Bb NLED8.9WSVGAG CM512MB(1Gbx4) SO512MBII6 N80GB5.4KS 5 in 1-Build in 3rd WiFi BG
AOA150-Bb NLED8.9WSVGAG CM512MB(1Gbx4) SO512MBII6 N80GB5.4KS 5 in 1-Build in 3rd WiFi BG
AOA150-Bb NLED8.9WSVGAG CM512MB(1Gbx4) SO512MBII6 N80GB5.4KS 5 in 1-Build in 3rd WiFi BG
AOA150-Bb NLED8.9WSVGAG CM512MB(1Gbx4) SO512MBII6 N80GB5.4KS 5 in 1-Build in 3rd WiFi BG
AOA150-Bb NLED8.9WSVGAG CM512MB(1Gbx4) SO512MBII6 N80GB5.4KS 5 in 1-Build in 3rd WiFi BG
AOA150-Bb NLED8.9WSVGAG CM512MB(1Gbx4) SO512MBII6 N80GB5.4KS 5 in 1-Build in 3rd WiFi BG
AOA150-Bb NLED8.9WSVGAG CM512MB(1Gbx4) N N80GB5.4KS 5 in 1-Build in 3rd WiFi BG
AOA150-Bb NLED8.9WSVGAG CM512MB(1Gbx4) N N80GB5.4KS 5 in 1-Build in 3rd WiFi BG
AOA150-Bb NLED8.9WSVGAG CM512MB(1Gbx4) N N80GB5.4KS 5 in 1-Build in 3rd WiFi BG
AOA150-Bb NLED8.9WSVGAG CM512MB(1Gbx4) SO512MBII6 N80GB5.4KS 5 in 1-Build in 3rd WiFi BG
AOA150-Bb NLED8.9WSVGAG CM512MB(1Gbx4) SO512MBII6 N80GB5.4KS 5 in 1-Build in 3rd WiFi BG
AOA150-Bb NLED8.9WSVGAG CM512MB(1Gbx4) SO512MBII6 N80GB5.4KS 5 in 1-Build in 3rd WiFi BG
AOA150-Bb NLED8.9WSVGAG CM512MB(1Gbx4) SO512MBII6 N80GB5.4KS 5 in 1-Build in 3rd WiFi BG
AOA150-Bb NLED8.9WSVGAG CM512MB(1Gbx4) SO512MBII6 N80GB5.4KS 5 in 1-Build in 3rd WiFi BG
AOA150-Bb NLED8.9WSVGAG CM512MB(1Gbx4) SO512MBII6 N80GB5.4KS 5 in 1-Build in 3rd WiFi BG
AOA150-Bb NLED8.9WSVGAG CM512MB(1Gbx4) SO512MBII6 N80GB5.4KS 5 in 1-Build in 3rd WiFi BG
AOA150-Bb NLED8.9WSVGAG CM512MB(1Gbx4) SO512MBII6 N80GB5.4KS 5 in 1-Build in 3rd WiFi BG
AOA150-Bb NLED8.9WSVGAG CM512MB(1Gbx4) SO512MBII6 N80GB5.4KS 5 in 1-Build in 3rd WiFi BG
AOA150-Bb NLED8.9WSVGAG CM512MB(1Gbx4) SO512MBII6 N80GB5.4KS 5 in 1-Build in 3rd WiFi BG
AOA150-Bb NLED8.9WSVGAG CM512MB(1Gbx4) SO512MBII6 N80GB5.4KS 5 in 1-Build in 3rd WiFi BG
AOA150-Bb NLED8.9WSVGAG CM512MB(1Gbx4) SO512MBII6 N80GB5.4KS 5 in 1-Build in 3rd WiFi BG
AOA150-Bb NLED8.9WSVGAG CM512MB(1Gbx4) SO512MBII6 N80GB5.4KS 5 in 1-Build in 3rd WiFi BG
AOA150-Bb NLED8.9WSVGAG CM512MB(1Gbx4) SO512MBII6 N80GB5.4KS 5 in 1-Build in 3rd WiFi BG
AOA150-Bb NLED8.9WSVGAG CM512MB(1Gbx4) SO512MBII6 N80GB5.4KS 5 in 1-Build in 3rd WiFi BG
AOA150-Bb NLED8.9WSVGAG CM512MB(1Gbx4) SO512MBII6 N80GB5.4KS 5 in 1-Build in 3rd WiFi BG
AOA150-Bb NLED8.9WSVGAG CM512MB(1Gbx4) SO512MBII6 N80GB5.4KS 5 in 1-Build in 3rd WiFi BG
AOA150-Bb NLED8.9WSVGAG CM512MB(1Gbx4) SO512MBII6 N80GB5.4KS 5 in 1-Build in 3rd WiFi BG
AOA150-Bb NLED8.9WSVGAG CM512MB(1Gbx4) SO512MBII6 N80GB5.4KS 5 in 1-Build in 3rd WiFi BG
AOA150-Bb NLED8.9WSVGAG CM512MB(1Gbx4) SO512MBII6 N80GB5.4KS 5 in 1-Build in 3rd WiFi BG
AOA150-Bb NLED8.9WSVGAG CM512MB(1Gbx4) N N80GB5.4KS 5 in 1-Build in 3rd WiFi BG
AOA150-Bb NLED8.9WSVGAG CM512MB(1Gbx4) N N80GB5.4KS 5 in 1-Build in 3rd WiFi BG
Model LCD Memory 1 Memory 2 HDD 1 (GB) Card Reader Wireless
LAN

139 Appendix A
AOA150-Bb NLED8.9WSVGAG CM512MB(1Gbx4) N N80GB5.4KS 5 in 1-Build in 3rd WiFi BG
AOA150-Bb NLED8.9WSVGAG CM512MB(1Gbx4) N N80GB5.4KS 5 in 1-Build in 3rd WiFi BG
AOA150-Bb NLED8.9WSVGAG CM512MB(1Gbx4) N N80GB5.4KS 5 in 1-Build in 3rd WiFi BG
AOA150-Bb NLED8.9WSVGAG CM512MB(1Gbx4) N N80GB5.4KS 5 in 1-Build in 3rd WiFi BG
AOA150-Bb NLED8.9WSVGAG CM512MB(1Gbx4) N N80GB5.4KS 5 in 1-Build in 3rd WiFi BG
AOA150-Bb NLED8.9WSVGAG CM512MB(1Gbx4) N N80GB5.4KS 5 in 1-Build in 3rd WiFi BG
AOA150-Bb NLED8.9WSVGAG CM512MB(1Gbx4) N N80GB5.4KS 5 in 1-Build in 3rd WiFi BG
AOA150-Bb NLED8.9WSVGAG CM512MB(1Gbx4) N N80GB5.4KS 5 in 1-Build in 3rd WiFi BG
AOA150-Bb NLED8.9WSVGAG CM512MB(1Gbx4) N N80GB5.4KS 5 in 1-Build in 3rd WiFi BG
AOA150-Bb NLED8.9WSVGAG CM512MB(1Gbx4) N N80GB5.4KS 5 in 1-Build in 3rd WiFi BG
AOA150-Bb NLED8.9WSVGAG CM512MB(1Gbx4) N N80GB5.4KS 5 in 1-Build in 3rd WiFi BG
AOA150-Bb NLED8.9WSVGAG CM512MB(1Gbx4) N N80GB5.4KS 5 in 1-Build in 3rd WiFi BG
AOA150-Bb NLED8.9WSVGAG CM512MB(1Gbx4) N N80GB5.4KS 5 in 1-Build in 3rd WiFi BG
AOA150-Bb NLED8.9WSVGAG CM512MB(1Gbx4) N N80GB5.4KS 5 in 1-Build in 3rd WiFi BG
AOA150-Bb NLED8.9WSVGAG CM512MB(1Gbx4) N N80GB5.4KS 5 in 1-Build in 3rd WiFi BG
AOA150-Bb NLED8.9WSVGAG CM512MB(1Gbx4) N N80GB5.4KS 5 in 1-Build in 3rd WiFi BG
AOA150-Bb NLED8.9WSVGAG CM512MB(1Gbx4) N N80GB5.4KS 5 in 1-Build in 3rd WiFi BG
AOA150-Bb NLED8.9WSVGAG CM512MB(1Gbx4) N N80GB5.4KS 5 in 1-Build in 3rd WiFi BG
AOA150-Ab NLED8.9WSVGAG CM512MB(1Gbx4) SO512MBII6 N80GB5.4KS 5 in 1-Build in 3rd WiFi BG
AOA150-Ab NLED8.9WSVGAG CM512MB(1Gbx4) SO512MBII6 N80GB5.4KS 5 in 1-Build in 3rd WiFi BG
AOA150-Ab NLED8.9WSVGAG CM512MB(1Gbx4) SO512MBII6 N80GB5.4KS 5 in 1-Build in 3rd WiFi BG
AOA150-Ab NLED8.9WSVGAG CM512MB(1Gbx4) SO512MBII6 N80GB5.4KS 5 in 1-Build in 3rd WiFi BG
AOA150-Ab NLED8.9WSVGAG CM512MB(1Gbx4) SO512MBII6 N80GB5.4KS 5 in 1-Build in 3rd WiFi BG
AOA150-Ab NLED8.9WSVGAG CM512MB(1Gbx4) SO512MBII6 N80GB5.4KS 5 in 1-Build in 3rd WiFi BG
AOA150-Ab NLED8.9WSVGAG CM512MB(1Gbx4) SO512MBII6 N80GB5.4KS 5 in 1-Build in 3rd WiFi BG
AOA150-Ab NLED8.9WSVGAG CM512MB(1Gbx4) SO512MBII6 N80GB5.4KS 5 in 1-Build in 3rd WiFi BG
AOA150-Ab NLED8.9WSVGAG CM512MB(1Gbx4) SO512MBII6 N80GB5.4KS 5 in 1-Build in 3rd WiFi BG
AOA150-Ab NLED8.9WSVGAG CM512MB(1Gbx4) SO512MBII6 N80GB5.4KS 5 in 1-Build in 3rd WiFi BG
AOA150-Ab NLED8.9WSVGAG CM512MB(1Gbx4) SO512MBII6 N80GB5.4KS 5 in 1-Build in 3rd WiFi BG
AOA150-Ab NLED8.9WSVGAG CM512MB(1Gbx4) SO512MBII6 N80GB5.4KS 5 in 1-Build in 3rd WiFi BG
AOA150-Ab NLED8.9WSVGAG CM512MB(1Gbx4) SO512MBII6 N80GB5.4KS 5 in 1-Build in 3rd WiFi BG
AOA150-Ab NLED8.9WSVGAG CM512MB(1Gbx4) SO512MBII6 N80GB5.4KS 5 in 1-Build in 3rd WiFi BG
AOA150-Ab NLED8.9WSVGAG CM512MB(1Gbx4) SO512MBII6 N80GB5.4KS 5 in 1-Build in 3rd WiFi BG
AOA150-Ab NLED8.9WSVGAG CM512MB(1Gbx4) SO512MBII6 N80GB5.4KS 5 in 1-Build in 3rd WiFi BG
AOA150-Ab NLED8.9WSVGAG CM512MB(1Gbx4) SO512MBII6 N80GB5.4KS 5 in 1-Build in 3rd WiFi BG
AOA150-Ab NLED8.9WSVGAG CM512MB(1Gbx4) SO512MBII6 N80GB5.4KS 5 in 1-Build in 3rd WiFi BG
AOA150-Ab NLED8.9WSVGAG CM512MB(1Gbx4) SO512MBII6 N80GB5.4KS 5 in 1-Build in 3rd WiFi BG
AOA150-Ab NLED8.9WSVGAG CM512MB(1Gbx4) SO512MBII6 N80GB5.4KS 5 in 1-Build in 3rd WiFi BG
AOA150-Ab NLED8.9WSVGAG CM512MB(1Gbx4) SO512MBII6 N80GB5.4KS 5 in 1-Build in 3rd WiFi BG
AOA150-Bb NLED8.9WSVGAG CM512MB(1Gbx4) SO512MBII6 N80GB5.4KS 5 in 1-Build in 3rd WiFi BG
AOA150-Ab NLED8.9WSVGAG CM512MB(1Gbx4) SO512MBII6 N120GB5.4KS 5 in 1-Build in 3rd WiFi BG
AOA150-Ab NLED8.9WSVGAG CM512MB(1Gbx4) SO512MBII6 N120GB5.4KS 5 in 1-Build in 3rd WiFi BG
AOA150-Ab NLED8.9WSVGAG CM512MB(1Gbx4) SO512MBII6 N120GB5.4KS 5 in 1-Build in 3rd WiFi BG
AOA150-Ab NLED8.9WSVGAG CM512MB(1Gbx4) SO512MBII6 N120GB5.4KS 5 in 1-Build in 3rd WiFi BG
AOA150-Ab NLED8.9WSVGAG CM512MB(1Gbx4) SO512MBII6 N120GB5.4KS 5 in 1-Build in 3rd WiFi BG
AOA150-Ab NLED8.9WSVGAG CM512MB(1Gbx4) SO512MBII6 N120GB5.4KS 5 in 1-Build in 3rd WiFi BG
AOA150-Ab NLED8.9WSVGAG CM512MB(1Gbx4) SO512MBII6 N120GB5.4KS 5 in 1-Build in 3rd WiFi BG
AOA150-Ab NLED8.9WSVGAG CM512MB(1Gbx4) SO512MBII6 N120GB5.4KS 5 in 1-Build in 3rd WiFi BG
AOA150-Ab NLED8.9WSVGAG CM512MB(1Gbx4) SO512MBII6 N120GB5.4KS 5 in 1-Build in 3rd WiFi BG
Model LCD Memory 1 Memory 2 HDD 1 (GB) Card Reader Wireless
LAN

Appendix A 140
AOA150-Ab NLED8.9WSVGAG CM512MB(1Gbx4) SO512MBII6 N120GB5.4KS 5 in 1-Build in 3rd WiFi BG
AOA150-Bb NLED8.9WSVGAG CM512MB(1Gbx4) N N120GB5.4KS 5 in 1-Build in 3rd WiFi BG
AOA150-Bb NLED8.9WSVGAG CM512MB(1Gbx4) N N120GB5.4KS 5 in 1-Build in 3rd WiFi BG
AOA150-Bb NLED8.9WSVGAG CM512MB(1Gbx4) SO512MBII6 N120GB5.4KS 5 in 1-Build in 3rd WiFi BG
AOA150-Bb NLED8.9WSVGAG CM512MB(1Gbx4) N N120GB5.4KS 5 in 1-Build in 3rd WiFi BG
AOA150-Ab NLED8.9WSVGAG CM512MB(1Gbx4) N N120GB5.4KS 5 in 1-Build in 3rd WiFi BG
AOA150-Ab NLED8.9WSVGAG CM512MB(1Gbx4) N N120GB5.4KS 5 in 1-Build in 3rd WiFi BG
AOA150-Ab NLED8.9WSVGAG CM512MB(1Gbx4) N N120GB5.4KS 5 in 1-Build in 3rd WiFi BG
AOA150-Ab NLED8.9WSVGAG CM512MB(1Gbx4) N N120GB5.4KS 5 in 1-Build in 3rd WiFi BG
AOA150-Ab NLED8.9WSVGAG CM512MB(1Gbx4) N N120GB5.4KS 5 in 1-Build in 3rd WiFi BG
AOA150-Ab NLED8.9WSVGAG CM512MB(1Gbx4) N N120GB5.4KS 5 in 1-Build in 3rd WiFi BG
AOA150-Ab NLED8.9WSVGAG CM512MB(1Gbx4) N N120GB5.4KS 5 in 1-Build in 3rd WiFi BG
AOA150-Ab NLED8.9WSVGAG CM512MB(1Gbx4) N N120GB5.4KS 5 in 1-Build in 3rd WiFi BG
AOA150-Ab NLED8.9WSVGAG CM512MB(1Gbx4) N N120GB5.4KS 5 in 1-Build in 3rd WiFi BG
AOA150-Ab NLED8.9WSVGAG CM512MB(1Gbx4) SO512MBII6 N120GB5.4KS 5 in 1-Build in 3rd WiFi BG
AOA150-Ab NLED8.9WSVGAG CM512MB(1Gbx4) SO1GBII6 N120GB5.4KS 5 in 1-Build in 3rd WiFi BG
AOA150-Ab NLED8.9WSVGAG CM512MB(1Gbx4) N N120GB5.4KS 5 in 1-Build in 3rd WiFi BG
AOA150-Ab NLED8.9WSVGAG CM512MB(1Gbx4) SO1GBII6 N120GB5.4KS 5 in 1-Build in 3rd WiFi BG
AOA150-Ab NLED8.9WSVGAG CM512MB(1Gbx4) SO1GBII6 N120GB5.4KS 5 in 1-Build in 3rd WiFi BG
AOA150-Ab NLED8.9WSVGAG CM512MB(1Gbx4) SO1GBII6 N120GB5.4KS 5 in 1-Build in 3rd WiFi BG
AOA150-Ab NLED8.9WSVGAG CM512MB(1Gbx4) SO1GBII6 N120GB5.4KS 5 in 1-Build in 3rd WiFi BG
AOA150-Ab NLED8.9WSVGAG CM512MB(1Gbx4) SO1GBII6 N120GB5.4KS 5 in 1-Build in 3rd WiFi BG
AOA150-Ab NLED8.9WSVGAG CM512MB(1Gbx4) SO1GBII6 N120GB5.4KS 5 in 1-Build in 3rd WiFi BG
AOA150-Ab NLED8.9WSVGAG CM512MB(1Gbx4) N N120GB5.4KS 5 in 1-Build in 3rd WiFi BG
AOA150-Ab NLED8.9WSVGAG CM512MB(1Gbx4) SO1GBII6 N120GB5.4KS 5 in 1-Build in 3rd WiFi BG
AOA150-Bb NLED8.9WSVGAG CM512MB(1Gbx4) SO512MBII6 N120GB5.4KS 5 in 1-Build in 3rd WiFi BG
AOA150-Bb NLED8.9WSVGAG CM512MB(1Gbx4) SO512MBII6 N120GB5.4KS 5 in 1-Build in 3rd WiFi BG
AOA150-Bb NLED8.9WSVGAG CM512MB(1Gbx4) SO512MBII6 N120GB5.4KS 5 in 1-Build in 3rd WiFi BG
AOA150-Ab NLED8.9WSVGAG CM512MB(1Gbx4) SO1GBII6 N120GB5.4KS 5 in 1-Build in 3rd WiFi BG
AOA150-Ab NLED8.9WSVGAG CM512MB(1Gbx4) SO1GBII6 N120GB5.4KS 5 in 1-Build in 3rd WiFi BG
AOA150-Ab NLED8.9WSVGAG CM512MB(1Gbx4) SO1GBII6 N120GB5.4KS 5 in 1-Build in 3rd WiFi BG
AOA150-Bb NLED8.9WSVGAG CM512MB(1Gbx4) SO512MBII6 N120GB5.4KS 5 in 1-Build in 3rd WiFi BG
AOA150-Bb NLED8.9WSVGAG CM512MB(1Gbx4) SO512MBII6 N120GB5.4KS 5 in 1-Build in 3rd WiFi BG
AOA150-Bb NLED8.9WSVGAG CM512MB(1Gbx4) SO512MBII6 N120GB5.4KS 5 in 1-Build in 3rd WiFi BG
AOA150-Bb NLED8.9WSVGAG CM512MB(1Gbx4) SO512MBII6 N120GB5.4KS 5 in 1-Build in 3rd WiFi BG
AOA150-Bb NLED8.9WSVGAG CM512MB(1Gbx4) SO1GBII6 N120GB5.4KS 5 in 1-Build in 3rd WiFi BG
AOA150-Bb NLED8.9WSVGAG CM512MB(1Gbx4) SO1GBII6 N120GB5.4KS 5 in 1-Build in 3rd WiFi BG
AOA150-Bb NLED8.9WSVGAG CM512MB(1Gbx4) SO1GBII6 N120GB5.4KS 5 in 1-Build in 3rd WiFi BG
AOA150-Bb NLED8.9WSVGAG CM512MB(1Gbx4) SO1GBII6 N120GB5.4KS 5 in 1-Build in 3rd WiFi BG
AOA150-Bb NLED8.9WSVGAG CM512MB(1Gbx4) SO1GBII6 N120GB5.4KS 5 in 1-Build in 3rd WiFi BG
AOA150-Bb NLED8.9WSVGAG CM512MB(1Gbx4) SO1GBII6 N120GB5.4KS 5 in 1-Build in 3rd WiFi BG
AOA150-Bb NLED8.9WSVGAG CM512MB(1Gbx4) SO1GBII6 N120GB5.4KS 5 in 1-Build in 3rd WiFi BG
AOA150-Bb NLED8.9WSVGAG CM512MB(1Gbx4) SO1GBII6 N120GB5.4KS 5 in 1-Build in 3rd WiFi BG
AOA150-Bb NLED8.9WSVGAG CM512MB(1Gbx4) SO512MBII6 N120GB5.4KS 5 in 1-Build in 3rd WiFi BG
AOA150-Bb NLED8.9WSVGAG CM512MB(1Gbx4) SO512MBII6 N120GB5.4KS 5 in 1-Build in 3rd WiFi BG
AOA150-Bb NLED8.9WSVGAG CM512MB(1Gbx4) N N120GB5.4KS 5 in 1-Build in 3rd WiFi BG
AOA150-Bb NLED8.9WSVGAG CM512MB(1Gbx4) N N120GB5.4KS 5 in 1-Build in 3rd WiFi BG
AOA150-Bb NLED8.9WSVGAG CM512MB(1Gbx4) N N120GB5.4KS 5 in 1-Build in 3rd WiFi BG
AOA150-Bb NLED8.9WSVGAG CM512MB(1Gbx4) N N120GB5.4KS 5 in 1-Build in 3rd WiFi BG
Model LCD Memory 1 Memory 2 HDD 1 (GB) Card Reader Wireless
LAN

141 Appendix A
AOA150-Bb NLED8.9WSVGAG CM512MB(1Gbx4) N N120GB5.4KS 5 in 1-Build in 3rd WiFi BG
AOA150-Bb NLED8.9WSVGAG CM512MB(1Gbx4) SO512MBII6 N120GB5.4KS 5 in 1-Build in 3rd WiFi BG
AOA150-Bb NLED8.9WSVGAG CM512MB(1Gbx4) SO1GBII6 N120GB5.4KS 5 in 1-Build in 3rd WiFi BG
AOA150-Bb NLED8.9WSVGAG CM512MB(1Gbx4) N N120GB5.4KS 5 in 1-Build in 3rd WiFi BG
AOA150-Bb NLED8.9WSVGAG CM512MB(1Gbx4) N N120GB5.4KS 5 in 1-Build in 3rd WiFi BG
AOA150-Bb NLED8.9WSVGAG CM512MB(1Gbx4) SO1GBII6 N120GB5.4KS 5 in 1-Build in 3rd WiFi BG
AOA150-Ab NLED8.9WSVGAG CM512MB(1Gbx4) SO1GBII6 N120GB5.4KS 5 in 1-Build in 3rd WiFi BG
AOA150-Bb NLED8.9WSVGAG CM512MB(1Gbx4) SO512MBII6 N120GB5.4KS 5 in 1-Build in 3rd WiFi BG
AOA150-Bb NLED8.9WSVGAG CM512MB(1Gbx4) SO1GBII6 N120GB5.4KS 5 in 1-Build in 3rd WiFi BG
AOA150-Ab NLED8.9WSVGAG CM512MB(1Gbx4) SO1GBII6 N120GB5.4KS 5 in 1-Build in 3rd WiFi BG
AOA150-Ab NLED8.9WSVGAG CM512MB(1Gbx4) SO1GBII6 N120GB5.4KS 5 in 1-Build in 3rd WiFi BG
AOA150-Bb NLED8.9WSVGAG CM512MB(1Gbx4) SO1GBII6 N120GB5.4KS 5 in 1-Build in 3rd WiFi BG
AOA150-Bb NLED8.9WSVGAG CM512MB(1Gbx4) SO1GBII6 N120GB5.4KS 5 in 1-Build in 3rd WiFi BG
AOA150-Ab NLED8.9WSVGAG CM512MB(1Gbx4) SO1GBII6 N120GB5.4KS 5 in 1-Build in 3rd WiFi BG
AOA150-Ab NLED8.9WSVGAG CM512MB(1Gbx4) SO1GBII6 N120GB5.4KS 5 in 1-Build in 3rd WiFi BG
AOA150-Ab NLED8.9WSVGAG CM512MB(1Gbx4) SO512MBII6 N120GB5.4KS 5 in 1-Build in 3rd WiFi BG
AOA150-Ab NLED8.9WSVGAG CM512MB(1Gbx4) SO512MBII6 N120GB5.4KS 5 in 1-Build in 3rd WiFi BG
AOA150-Ab NLED8.9WSVGAG CM512MB(1Gbx4) N N120GB5.4KS 5 in 1-Build in 3rd WiFi BG
AOA150-Ab NLED8.9WSVGAG CM512MB(1Gbx4) N N120GB5.4KS 5 in 1-Build in 3rd WiFi BG
AOA150-Ab NLED8.9WSVGAG CM512MB(1Gbx4) SO512MBII6 N120GB5.4KS 5 in 1-Build in 3rd WiFi BG
AOA150-Ab NLED8.9WSVGAG CM512MB(1Gbx4) SO512MBII6 N120GB5.4KS 5 in 1-Build in 3rd WiFi BG
AOA150-Ab NLED8.9WSVGAG CM512MB(1Gbx4) SO512MBII6 N120GB5.4KS 5 in 1-Build in 3rd WiFi BG
AOA150-Ab NLED8.9WSVGAG CM512MB(1Gbx4) SO512MBII6 N120GB5.4KS 5 in 1-Build in 3rd WiFi BG
AOA150-Ab NLED8.9WSVGAG CM512MB(1Gbx4) SO512MBII6 N120GB5.4KS 5 in 1-Build in 3rd WiFi BG
AOA150-Bb NLED8.9WSVGAG CM512MB(1Gbx4) SO1GBII6 N120GB5.4KS 5 in 1-Build in 3rd WiFi BG
AOA150-Ab NLED8.9WSVGAG CM512MB(1Gbx4) SO1GBII6 N120GB5.4KS 5 in 1-Build in 3rd WiFi BG
AOA150-Bb NLED8.9WSVGAG CM512MB(1Gbx4) SO512MBII6 N120GB5.4KS 5 in 1-Build in 3rd WiFi BG
AOA150-Bb NLED8.9WSVGAG CM512MB(1Gbx4) SO1GBII6 N120GB5.4KS 5 in 1-Build in 3rd WiFi BG
AOA150-Bb NLED8.9WSVGAG CM512MB(1Gbx4) SO1GBII6 N120GB5.4KS 5 in 1-Build in 3rd WiFi BG
AOA150-Bb NLED8.9WSVGAG CM512MB(1Gbx4) SO1GBII6 N120GB5.4KS 5 in 1-Build in 3rd WiFi BG
AOA150-Bb NLED8.9WSVGAG CM512MB(1Gbx4) SO512MBII6 N120GB5.4KS 5 in 1-Build in 3rd WiFi BG
AOA150-Bb NLED8.9WSVGAG CM512MB(1Gbx4) SO1GBII6 N120GB5.4KS 5 in 1-Build in 3rd WiFi BG
AOA150-Bb NLED8.9WSVGAG CM512MB(1Gbx4) SO512MBII6 N120GB5.4KS 5 in 1-Build in 3rd WiFi BG
AOA150-Bb NLED8.9WSVGAG CM512MB(1Gbx4) CM512MB(1Gb
x4) N120GB5.4KS 5 in 1-Build in 3rd WiFi BG
AOA150-Bb NLED8.9WSVGAG CM512MB(1Gbx4) SO512MBII6 N120GB5.4KS 5 in 1-Build in 3rd WiFi BG
AOA150-Bb NLED8.9WSVGAG CM512MB(1Gbx4) SO512MBII6 N120GB5.4KS 5 in 1-Build in 3rd WiFi BG
AOA150-Bb NLED8.9WSVGAG CM512MB(1Gbx4) SO512MBII6 N120GB5.4KS 5 in 1-Build in 3rd WiFi BG
Model LCD Memory 1 Memory 2 HDD 1 (GB) Card Reader Wireless
LAN

Appendix A 142
Aspire one White
Model RO Country Acer Part No Description CPU
AOA150-Bw WW WW S2.S040B.001 AOA150-Bw AOXPHSTWW1 MC UMACw 2*512/
80/6L/5R/CB_bg_0.3D_GE_EN11_C1 (TW) ATMN270B
AOA150-Aw EMEA Eastern
Europe LU.S040A.051 AOA150-Aw AOLINXSEU4 UMACw 2*512/80/3L/
5R/CB_bg_0.3D_BAG_GEw_EN81 ATMN270B
AOA150-Aw EMEA Germany LU.S040A.048 AOA150-Aw AOLINXSDE1 UMACw 2*512/80/3L/
5R/CB_bg_0.3D_BAG_GEw_IT31 ATMN270B
AOA150-Aw EMEA Sweden/
Finland LU.S040A.050 AOA150-Aw AOLINXSSE1 UMACw 2*512/80/3L/
5R/CB_bg_0.3D_BAG_GEw_EN81 ATMN270B
AOA150-Aw EMEA Czech LU.S040A.052 AOA150-Aw AOLINXSCZ2 UMACw 2*512/80/3L/
5R/CB_bg_0.3D_BAG_GEw_EN21 ATMN270B
AOA150-Aw EMEA South Africa LU.S040A.045 AOA150-Aw AOLINXSZA1 UMACw 2*512/80/3L/
5R/CB_bg_0.3D_BAG_GEw_FR51 ATMN270B
AOA150-Aw EMEA Luxembourg LU.S040A.049 AOA150-Aw AOLINXSLU1 UMACw 2*512/80/3L/
5R/CB_bg_0.3D_BAG_GEw_IT41 ATMN270B
AOA150-Aw EMEA South Africa LU.S040A.044 AOA150-Aw AOLINXSZA2 UMACw 2*512/80/3L/
5R/CB_bg_0.3D_BAG_GEw_EN11 ATMN270B
AOA150-Aw EMEA France LU.S040A.047 AOA150-Aw AOLINXSFR1 UMACw 2*512/80/3L/
5R/CB_bg_0.3D_BAG_GEw_IT31 ATMN270B
AOA150-Aw EMEA Denmark LU.S040A.046 AOA150-Aw AOLINXSDK1 UMACw 2*512/80/3L/
5R/CB_bg_0.3D_BAG_GEw_DA11 ATMN270B
AOA150-Aw EMEA Eastern
Europe LU.S040A.053 AOA150-Aw AOLINXSEU6 UMACw 2*512/80/3L/
5R/CB_bg_0.3D_BAG_GEw_EN21 ATMN270B
AOA150-Aw EMEA Holland LU.S040A.054 AOA150-Aw AOLINXSNL1 UMACw 2*512/80/3L/
5R/CB_bg_0.3D_BAG_GEw_NL11 ATMN270B
AOA150-Aw EMEA Russia LU.S040A.057 AOA150-Aw AOLINXSRU1 UMACw 2*512/80/3L/
5R/CB_bg_0.3D_BAG_GEw_RU21 ATMN270B
AOA150-Aw EMEA Switzerland LU.S040A.073 AOA150-Aw AOLINXSCH1 UMACw 2*512/80/3L/
5R/CB_bg_0.3D_BAG_GEw_IT41 ATMN270B
AOA150-Aw EMEA Middle East LU.S040A.072 AOA150-Aw AOLINXSME3 UMACw 2*512/80/3L/
5R/CB_bg_0.3D_BAG_GEw_IT31 ATMN270B
AOA150-Aw EMEA Middle East LU.S040A.071 AOA150-Aw AOLINXSME6 UMACw 2*512/80/3L/
5R/CB_bg_0.3D_BAG_GEw_EN11 ATMN270B
AOA150-Aw EMEA Middle East LU.S040A.070 AOA150-Aw AOLINXSME4 UMACw 2*512/80/3L/
5R/CB_bg_0.3D_BAG_GEw_EN11 ATMN270B
AOA150-Aw EMEA Israel LU.S040A.064 AOA150-Aw AOLINXSIL1 UMACw 2*512/80/3L/
5R/CB_bg_0.3D_BAG_GEw_EN11 ATMN270B
AOA150-Aw EMEA Eastern
Europe LU.S040A.060 AOA150-Aw AOLINXSEU5 UMACw 2*512/80/3L/
5R/CB_bg_0.3D_BAG_GEw_EN41 ATMN270B
AOA150-Aw EMEA Middle East LU.S040A.069 AOA150-Aw AOLINXSME2 UMACw 2*512/80/3L/
5R/CB_bg_0.3D_BAG_GEw_EN11 ATMN270B
AOA150-Aw EMEA Hungary LU.S040A.059 AOA150-Aw AOLINXSHU1 UMACw 2*512/80/3L/
5R/CB_bg_0.3D_BAG_GEw_EN41 ATMN270B
AOA150-Aw EMEA Eastern
Europe LU.S040A.058 AOA150-Aw AOLINXSEU3 UMACw 2*512/80/3L/
5R/CB_bg_0.3D_BAG_GEw_RU21 ATMN270B
AOA150-Aw EMEA Middle East LU.S040A.068 AOA150-Aw AOLINXSME9 UMACw 2*512/80/3L/
5R/CB_bg_0.3D_BAG_GEw_IT31 ATMN270B
AOA150-Aw EMEA Spain LU.S040A.063 AOA150-Aw AOLINXSES1 UMACw 2*512/80/3L/
5R/CB_bg_0.3D_BAG_GEw_PT21 ATMN270B
AOA150-Aw EMEA Portugal LU.S040A.062 AOA150-Aw AOLINXSPT1 UMACw 2*512/80/3L/
5R/CB_bg_0.3D_BAG_GEw_PT21 ATMN270B
AOA150-Aw EMEA Greece LU.S040A.067 AOA150-Aw AOLINXSGR1 UMACw 2*512/80/3L/
5R/CB_bg_0.3D_BAG_GEw_EL41 ATMN270B
AOA150-Aw EMEA Norway LU.S040A.056 AOA150-Aw AOLINXSNO1 UMACw 2*512/80/3L/
5R/CB_bg_0.3D_BAG_GEw_DA11 ATMN270B
AOA150-Aw EMEA Italy LU.S040A.066 AOA150-Aw AOLINXSIT1 UMACw 2*512/80/3L/
5R/CB_bg_0.3D_BAG_GEw_IT31 ATMN270B
AOA150-Aw EMEA Belgium LU.S040A.055 AOA150-Aw AOLINXSBE1 UMACw 2*512/80/3L/
5R/CB_bg_0.3D_BAG_GEw_NL11 ATMN270B
AOA150-Aw EMEA Turkey LU.S040A.065 AOA150-Aw AOLINXSTR1 UMACw 2*512/80/3L/
5R/CB_bg_0.3D_BAG_GEw_TR51 ATMN270B

143 Appendix A
AOA150-Aw EMEA Slovenia/
Croatia LU.S040A.061 AOA150-Aw AOLINXSSI1 UMACw 2*512/80/3L/
5R/CB_bg_0.3D_BAG_GEw_EN11 ATMN270B
AOA150-Bw EMEA Luxembourg LU.S040B.047 AOA150-Bw AOXPHSTLU1 MC UMACw 1*512/
80/3L/5R/CB_bg_0.3D_BAG_GEw_IT42 ATMN270B
AOA150-Aw EMEA UK LU.S040A.105 AOA150-Aw AOLINXSGB1 UMACw 1*512/80/3L/
5R/CB_bg_0.3D_BAG_GEw_EN11 ATMN270B
AOA150-Bw EMEA Denmark LU.S040B.042 AOA150-Bw AOXPHSTDK1 MC UMACw 1*512/
80/3L/5R/CB_bg_0.3D_BAG_GEw_NO12 ATMN270B
AOA150-Bw EMEA South Africa LU.S040B.041 AOA150-Bw AOXPHSTZA2 MC UMACw 1*512/
80/3L/5R/CB_bg_0.3D_BAG_GEw_EN12 ATMN270B
AOA150-Bw EMEA Germany LU.S040B.044 AOA150-Bw AOXPHSTDE1 MC UMACw 1*512/
80/3L/5R/CB_bg_0.3D_BAG_GEw_DE12 ATMN270B
AOA150-Bw EMEA South Africa LU.S040B.040 AOA150-Bw AOXPHSTZA1 MC UMACw 1*512/
80/3L/5R/CB_bg_0.3D_BAG_GEw_FR22 ATMN270B
AOA150-Bw EMEA Holland LU.S040B.045 AOA150-Bw AOXPHSTNL1 MC UMACw 1*512/
80/3L/5R/CB_bg_0.3D_BAG_GEw_NL12 ATMN270B
AOA150-Aw EMEA Middle East LU.S040A.102 AOA150-Aw AOLINXSME6 UMACw 1*512/80/3L/
5R/CB_bg_0.3D_BAG_GEw_EN11 ATMN270B
AOA150-Aw EMEA Spain LU.S040A.094 AOA150-Aw AOLINXSES1 UMACw 1*512/80/3L/
5R/CB_bg_0.3D_BAG_GEw_PT21 ATMN270B
AOA150-Aw EMEA Middle East LU.S040A.103 AOA150-Aw AOLINXSME3 UMACw 1*512/80/3L/
5R/CB_bg_0.3D_BAG_GEw_IT31 ATMN270B
AOA150-Aw EMEA Middle East LU.S040A.100 AOA150-Aw AOLINXSME2 UMACw 1*512/80/3L/
5R/CB_bg_0.3D_BAG_GEw_EN11 ATMN270B
AOA150-Aw EMEA Greece LU.S040A.098 AOA150-Aw AOLINXSGR1 UMACw 1*512/80/3L/
5R/CB_bg_0.3D_BAG_GEw_EL41 ATMN270B
AOA150-Aw EMEA Middle East LU.S040A.101 AOA150-Aw AOLINXSME4 UMACw 1*512/80/3L/
5R/CB_bg_0.3D_BAG_GEw_EN11 ATMN270B
AOA150-Aw EMEA Switzerland LU.S040A.104 AOA150-Aw AOLINXSCH1 UMACw 1*512/80/3L/
5R/CB_bg_0.3D_BAG_GEw_IT41 ATMN270B
AOA150-Aw EMEA Italy LU.S040A.097 AOA150-Aw AOLINXSIT1 UMACw 1*512/80/3L/
5R/CB_bg_0.3D_BAG_GEw_IT31 ATMN270B
AOA150-Aw EMEA Israel LU.S040A.095 AOA150-Aw AOLINXSIL1 UMACw 1*512/80/3L/
5R/CB_bg_0.3D_BAG_GEw_EN11 ATMN270B
AOA150-Aw EMEA Middle East LU.S040A.099 AOA150-Aw AOLINXSME9 UMACw 1*512/80/3L/
5R/CB_bg_0.3D_BAG_GEw_IT31 ATMN270B
AOA150-Aw EMEA Turkey LU.S040A.096 AOA150-Aw AOLINXSTR1 UMACw 1*512/80/3L/
5R/CB_bg_0.3D_BAG_GEw_TR51 ATMN270B
AOA150-Bw EMEA France LU.S040B.043 AOA150-Bw AOXPHSTFR1 MC UMACw 1*512/
80/3L/5R/CB_bg_0.3D_BAG_GEw_FR22 ATMN270B
AOA150-Bw EMEA Belgium LU.S040B.046 AOA150-Bw AOXPHSTBE1 MC UMACw 1*512/
80/3L/5R/CB_bg_0.3D_BAG_GEw_NL12 ATMN270B
AOA150-Aw EMEA Russia LU.S040A.088 AOA150-Aw AOLINXSRU1 UMACw 1*512/80/3L/
5R/CB_bg_0.3D_BAG_GEw_RU21 ATMN270B
AOA150-Aw EMEA Slovenia/
Croatia LU.S040A.092 AOA150-Aw AOLINXSSI1 UMACw 1*512/80/3L/
5R/CB_bg_0.3D_BAG_GEw_EN11 ATMN270B
AOA150-Aw EMEA Belgium LU.S040A.086 AOA150-Aw AOLINXSBE1 UMACw 1*512/80/3L/
5R/CB_bg_0.3D_BAG_GEw_NL11 ATMN270B
AOA150-Aw EMEA Denmark LU.S040A.077 AOA150-Aw AOLINXSDK1 UMACw 1*512/80/3L/
5R/CB_bg_0.3D_BAG_GEw_DA11 ATMN270B
AOA150-Aw EMEA Norway LU.S040A.087 AOA150-Aw AOLINXSNO1 UMACw 1*512/80/3L/
5R/CB_bg_0.3D_BAG_GEw_DA11 ATMN270B
AOA150-Aw EMEA South Africa LU.S040A.076 AOA150-Aw AOLINXSZA1 UMACw 1*512/80/3L/
5R/CB_bg_0.3D_BAG_GEw_FR51 ATMN270B
AOA150-Aw EMEA Portugal LU.S040A.093 AOA150-Aw AOLINXSPT1 UMACw 1*512/80/3L/
5R/CB_bg_0.3D_BAG_GEw_PT21 ATMN270B
AOA150-Aw EMEA Eastern
Europe LU.S040A.081 AOA150-Aw AOLINXSEU4 UMACw 1*512/80/3L/
5R/CB_bg_0.3D_BAG_GEw_EN81 ATMN270B
AOA150-Aw EMEA Germany LU.S040A.079 AOA150-Aw AOLINXSDE1 UMACw 1*512/80/3L/
5R/CB_bg_0.3D_BAG_GEw_IT31 ATMN270B
AOA150-Aw EMEA Sweden/
Finland LU.S040A.080 AOA150-Aw AOLINXSSE1 UMACw 1*512/80/3L/
5R/CB_bg_0.3D_BAG_GEw_EN81 ATMN270B
Model RO Country Acer Part No Description CPU

Appendix A 144
AOA150-Aw EMEA Czech LU.S040A.082 AOA150-Aw AOLINXSCZ2 UMACw 1*512/80/3L/
5R/CB_bg_0.3D_BAG_GEw_EN21 ATMN270B
AOA150-Aw EMEA Eastern
Europe LU.S040A.083 AOA150-Aw AOLINXSEU6 UMACw 1*512/80/3L/
5R/CB_bg_0.3D_BAG_GEw_EN21 ATMN270B
AOA150-Aw EMEA Eastern
Europe LU.S040A.089 AOA150-Aw AOLINXSEU3 UMACw 1*512/80/3L/
5R/CB_bg_0.3D_BAG_GEw_RU21 ATMN270B
AOA150-Aw EMEA Hungary LU.S040A.090 AOA150-Aw AOLINXSHU1 UMACw 1*512/80/3L/
5R/CB_bg_0.3D_BAG_GEw_EN41 ATMN270B
AOA150-Aw EMEA Luxembourg LU.S040A.084 AOA150-Aw AOLINXSLU1 UMACw 1*512/80/3L/
5R/CB_bg_0.3D_BAG_GEw_IT41 ATMN270B
AOA150-Aw EMEA Eastern
Europe LU.S040A.091 AOA150-Aw AOLINXSEU5 UMACw 1*512/80/3L/
5R/CB_bg_0.3D_BAG_GEw_EN41 ATMN270B
AOA150-Aw EMEA UK LU.S040A.074 AOA150-Aw AOLINXSGB1 UMACw 2*512/80/3L/
5R/CB_bg_0.3D_BAG_GEw_EN11 ATMN270B
AOA150-Aw EMEA South Africa LU.S040A.075 AOA150-Aw AOLINXSZA2 UMACw 1*512/80/3L/
5R/CB_bg_0.3D_BAG_GEw_EN11 ATMN270B
AOA150-Aw EMEA France LU.S040A.078 AOA150-Aw AOLINXSFR1 UMACw 1*512/80/3L/
5R/CB_bg_0.3D_BAG_GEw_IT31 ATMN270B
AOA150-Aw EMEA Holland LU.S040A.085 AOA150-Aw AOLINXSNL1 UMACw 1*512/80/3L/
5R/CB_bg_0.3D_BAG_GEw_NL11 ATMN270B
AOA150-Bw EMEA France LU.S040B.077 AOA150-Bw AOXPHSTFR1 MC UMACw 2*512/
80/3L/5R/CB_bg_0.3D_BAG_GEw_FR22 ATMN270B
AOA150-Bw EMEA Belgium LU.S040B.080 AOA150-Bw AOXPHSTBE1 MC UMACw 2*512/
80/3L/5R/CB_bg_0.3D_BAG_GEw_NL12 ATMN270B
AOA150-Bw EMEA Middle East LU.S040B.068 AOA150-Bw AOXPHSTME2 MC UMACw 1*512/
80/3L/5R/CB_bg_0.3D_BAG_GEw_EN12 ATMN270B
AOA150-Bw EMEA Luxembourg LU.S040B.081 AOA150-Bw AOXPHSTLU1 MC UMACw 2*512/
80/3L/5R/CB_bg_0.3D_BAG_GEw_IT42 ATMN270B
AOA150-Bw EMEA Holland LU.S040B.079 AOA150-Bw AOXPHSTNL1 MC UMACw 2*512/
80/3L/5R/CB_bg_0.3D_BAG_GEw_NL12 ATMN270B
AOA150-Bw EMEA Sweden/
Finland LU.S040B.084 AOA150-Bw AOXPHSTSE1 MC UMACw 2*512/
80/3L/5R/CB_bg_0.3D_BAG_GEw_FI12 ATMN270B
AOA150-Bw EMEA Eastern
Europe LU.S040B.085 AOA150-Bw AOXPHSTEU5 MC UMACw 2*512/
80/3L/5R/CB_bg_0.3D_BAG_GEw_PL12 ATMN270B
AOA150-Bw EMEA South Africa LU.S040B.074 AOA150-Bw AOXPHSTZA1 MC UMACw 2*512/
80/3L/5R/CB_bg_0.3D_BAG_GEw_FR22 ATMN270B
AOA150-Bw EMEA Eastern
Europe LU.S040B.086 AOA150-Bw AOXPHSTEU4 MC UMACw 2*512/
80/3L/5R/CB_bg_0.3D_BAG_GEw_FI12 ATMN270B
AOA150-Bw EMEA Norway LU.S040B.082 AOA150-Bw AOXPHSTNO1 MC UMACw 2*512/
80/3L/5R/CB_bg_0.3D_BAG_GEw_NO12 ATMN270B
AOA150-Bw EMEA Germany LU.S040B.078 AOA150-Bw AOXPHSTDE1 MC UMACw 2*512/
80/3L/5R/CB_bg_0.3D_BAG_GEw_DE12 ATMN270B
AOA150-Bw EMEA Eastern
Europe LU.S040B.087 AOA150-Bw AOXPHSTEU6 MC UMACw 2*512/
80/3L/5R/CB_bg_0.3D_BAG_GEw_CS22 ATMN270B
AOA150-Bw EMEA Middle East LU.S040B.071 AOA150-Bw AOXPHSTME2 MC UMACw 1*512/
80/3L/5R/CB_bg_0.3D_BAG_GEw_AR12 ATMN270B
AOA150-Bw EMEA South Africa LU.S040B.075 AOA150-Bw AOXPHSTZA2 MC UMACw 2*512/
80/3L/5R/CB_bg_0.3D_BAG_GEw_EN12 ATMN270B
AOA150-Bw EMEA Denmark LU.S040B.076 AOA150-Bw AOXPHSTDK1 MC UMACw 2*512/
80/3L/5R/CB_bg_0.3D_BAG_GEw_NO12 ATMN270B
AOA150-Bw EMEA Russia LU.S040B.083 AOA150-Bw AOXPHSTRU1 MC UMACw 2*512/
80/3L/5R/CB_bg_0.3D_BAG_GEw_RU12 ATMN270B
AOA150-Bw EMEA Middle East LU.S040B.069 AOA150-Bw AOXPHSTME6 MC UMACw 1*512/
80/3L/5R/CB_bg_0.3D_BAG_GEw_EN12 ATMN270B
AOA150-Bw EMEA Middle East LU.S040B.070 AOA150-Bw AOXPHSTME4 MC UMACw 1*512/
80/3L/5R/CB_bg_0.3D_BAG_GEw_EN12 ATMN270B
AOA150-Bw EMEA Switzerland LU.S040B.072 AOA150-Bw AOXPHSTCH1 MC UMACw 1*512/
80/3L/5R/CB_bg_0.3D_BAG_GEw_IT42 ATMN270B
AOA150-Bw EMEA UK LU.S040B.073 AOA150-Bw AOXPHSTGB1 MC UMACw 1*512/
80/3L/5R/CB_bg_0.3D_BAG_GEw_EN12 ATMN270B
AOA150-Bw EMEA Czech LU.S040B.090 AOA150-Bw AOXPHSTCZ2 MC UMACw 2*512/
80/3L/5R/CB_bg_0.3D_BAG_GEw_SK12 ATMN270B
Model RO Country Acer Part No Description CPU

145 Appendix A
AOA150-Bw EMEA Eastern
Europe LU.S040B.089 AOA150-Bw AOXPHSTEU3 MC UMACw 2*512/
80/3L/5R/CB_bg_0.3D_BAG_GEw_RU12 ATMN270B
AOA150-Bw EMEA Turkey LU.S040B.096 AOA150-Bw AOXPHSTTR1 MC UMACw 2*512/
80/3L/5R/CB_bg_0.3D_BAG_GEw_TR32 ATMN270B
AOA150-Bw EMEA Middle East LU.S040B.102 AOA150-Bw AOXPHSTME2 MC UMACw 2*512/
80/3L/5R/CB_bg_0.3D_BAG_GEw_EN12 ATMN270B
AOA150-Bw EMEA Middle East LU.S040B.101 AOA150-Bw AOXPHSTME9 MC UMACw 2*512/
80/3L/5R/CB_bg_0.3D_BAG_GEw_FR22 ATMN270B
AOA150-Bw EMEA Switzerland LU.S040B.106 AOA150-Bw AOXPHSTCH1 MC UMACw 2*512/
80/3L/5R/CB_bg_0.3D_BAG_GEw_IT42 ATMN270B
AOA150-Bw EMEA Middle East LU.S040B.099 AOA150-Bw AOXPHSTME2 MC UMACw 2*512/
80/3L/5R/CB_bg_0.3D_BAG_GEw_AR22 ATMN270B
AOA150-Bw EMEA Middle East LU.S040B.100 AOA150-Bw AOXPHSTME3 MC UMACw 2*512/
80/3L/5R/CB_bg_0.3D_BAG_GEw_FR22 ATMN270B
AOA150-Bw EMEA Slovenia/
Croatia LU.S040B.092 AOA150-Bw AOXPHSTSI1 MC UMACw 2*512/
80/3L/5R/CB_bg_0.3D_BAG_GEw_EN12 ATMN270B
AOA150-Bw EMEA Spain LU.S040B.094 AOA150-Bw AOXPHSTES1 MC UMACw 2*512/
80/3L/5R/CB_bg_0.3D_BAG_GEw_ES22 ATMN270B
AOA150-Bw EMEA Israel LU.S040B.095 AOA150-Bw AOXPHSTIL1 MC UMACw 2*512/
80/3L/5R/CB_bg_0.3D_BAG_GEw_HE12 ATMN270B
AOA150-Bw EMEA Greece LU.S040B.097 AOA150-Bw AOXPHSTGR1 MC UMACw 2*512/
80/3L/5R/CB_bg_0.3D_BAG_GEw_EL32 ATMN270B
AOA150-Bw EMEA Middle East LU.S040B.103 AOA150-Bw AOXPHSTME6 MC UMACw 2*512/
80/3L/5R/CB_bg_0.3D_BAG_GEw_EN12 ATMN270B
AOA150-Bw EMEA Eastern
Europe LU.S040B.088 AOA150-Bw AOXPHSTEU3 MC UMACw 2*512/
80/3L/5R/CB_bg_0.3D_BAG_GEw_RU22 ATMN270B
AOA150-Bw EMEA Middle East LU.S040B.104 AOA150-Bw AOXPHSTME4 MC UMACw 2*512/
80/3L/5R/CB_bg_0.3D_BAG_GEw_EN12 ATMN270B
AOA150-Bw EMEA Hungary LU.S040B.091 AOA150-Bw AOXPHSTHU1 MC UMACw 2*512/
80/3L/5R/CB_bg_0.3D_BAG_GEw_HU12 ATMN270B
AOA150-Bw EMEA UK LU.S040B.107 AOA150-Bw AOXPHSTGB1 MC UMACw 2*512/
80/3L/5R/CB_bg_0.3D_BAG_GEw_EN12 ATMN270B
AOA150-Bw EMEA Italy LU.S040B.098 AOA150-Bw AOXPHSTIT1 MC UMACw 2*512/
80/3L/5R/CB_bg_0.3D_BAG_GEw_IT12 ATMN270B
AOA150-Bw EMEA Middle East LU.S040B.105 AOA150-Bw AOXPHSTME2 MC UMACw 2*512/
80/3L/5R/CB_bg_0.3D_BAG_GEw_AR12 ATMN270B
AOA150-Bw EMEA Portugal LU.S040B.093 AOA150-Bw AOXPHSTPT1 MC UMACw 2*512/
80/3L/5R/CB_bg_0.3D_BAG_GEw_PT12 ATMN270B
AOA150-Bw EMEA Middle East LU.S040B.065 AOA150-Bw AOXPHSTME2 MC UMACw 1*512/
80/3L/5R/CB_bg_0.3D_BAG_GEw_AR22 ATMN270B
AOA150-Bw EMEA Portugal LU.S040B.059 AOA150-Bw AOXPHSTPT1 MC UMACw 1*512/
80/3L/5R/CB_bg_0.3D_BAG_GEw_PT12 ATMN270B
AOA150-Bw EMEA Middle East LU.S040B.066 AOA150-Bw AOXPHSTME3 MC UMACw 1*512/
80/3L/5R/CB_bg_0.3D_BAG_GEw_FR22 ATMN270B
AOA150-Bw EMEA Middle East LU.S040B.067 AOA150-Bw AOXPHSTME9 MC UMACw 1*512/
80/3L/5R/CB_bg_0.3D_BAG_GEw_FR22 ATMN270B
AOA150-Bw EMEA Sweden/
Finland LU.S040B.048 AOA150-Bw AOXPHSTSE1 MC UMACw 1*512/
80/3L/5R/CB_bg_0.3D_BAG_GEw_FI12 ATMN270B
AOA150-Bw EMEA Eastern
Europe LU.S040B.049 AOA150-Bw AOXPHSTEU5 MC UMACw 1*512/
80/3L/5R/CB_bg_0.3D_BAG_GEw_PL12 ATMN270B
AOA150-Bw EMEA Eastern
Europe LU.S040B.050 AOA150-Bw AOXPHSTEU4 MC UMACw 1*512/
80/3L/5R/CB_bg_0.3D_BAG_GEw_FI12 ATMN270B
AOA150-Bw EMEA Norway LU.S040B.055 AOA150-Bw AOXPHSTNO1 MC UMACw 1*512/
80/3L/5R/CB_bg_0.3D_BAG_GEw_NO12 ATMN270B
AOA150-Bw EMEA Slovenia/
Croatia LU.S040B.058 AOA150-Bw AOXPHSTSI1 MC UMACw 1*512/
80/3L/5R/CB_bg_0.3D_BAG_GEw_EN12 ATMN270B
AOA150-Bw EMEA Spain LU.S040B.060 AOA150-Bw AOXPHSTES1 MC UMACw 1*512/
80/3L/5R/CB_bg_0.3D_BAG_GEw_ES22 ATMN270B
AOA150-Bw EMEA Eastern
Europe LU.S040B.051 AOA150-Bw AOXPHSTEU6 MC UMACw 1*512/
80/3L/5R/CB_bg_0.3D_BAG_GEw_CS22 ATMN270B
AOA150-Bw EMEA Israel LU.S040B.061 AOA150-Bw AOXPHSTIL1 MC UMACw 1*512/
80/3L/5R/CB_bg_0.3D_BAG_GEw_HE12 ATMN270B
Model RO Country Acer Part No Description CPU

Appendix A 146
AOA150-Bw EMEA Turkey LU.S040B.062 AOA150-Bw AOXPHSTTR1 MC UMACw 1*512/
80/3L/5R/CB_bg_0.3D_BAG_GEw_TR32 ATMN270B
AOA150-Bw EMEA Russia LU.S040B.056 AOA150-Bw AOXPHSTRU1 MC UMACw 1*512/
80/3L/5R/CB_bg_0.3D_BAG_GEw_RU12 ATMN270B
AOA150-Bw EMEA Greece LU.S040B.063 AOA150-Bw AOXPHSTGR1 MC UMACw 1*512/
80/3L/5R/CB_bg_0.3D_BAG_GEw_EL32 ATMN270B
AOA150-Bw EMEA Eastern
Europe LU.S040B.052 AOA150-Bw AOXPHSTEU3 MC UMACw 1*512/
80/3L/5R/CB_bg_0.3D_BAG_GEw_RU22 ATMN270B
AOA150-Bw EMEA Eastern
Europe LU.S040B.053 AOA150-Bw AOXPHSTEU3 MC UMACw 1*512/
80/3L/5R/CB_bg_0.3D_BAG_GEw_RU12 ATMN270B
AOA150-Bw EMEA Czech LU.S040B.054 AOA150-Bw AOXPHSTCZ2 MC UMACw 1*512/
80/3L/5R/CB_bg_0.3D_BAG_GEw_SK12 ATMN270B
AOA150-Bw EMEA Hungary LU.S040B.057 AOA150-Bw AOXPHSTHU1 MC UMACw 1*512/
80/3L/5R/CB_bg_0.3D_BAG_GEw_HU12 ATMN270B
AOA150-Bw EMEA Italy LU.S040B.064 AOA150-Bw AOXPHSTIT1 MC UMACw 1*512/
80/3L/5R/CB_bg_0.3D_BAG_GEw_IT12 ATMN270B
AOA150-Bw WW WW S2.S040B.002 AOA150-Bw AOXPHSTWW1 MC UMACw 2*512/
80/6L/5R/CB_bg_0.3D_BAG_GEw_EN11 ATMN270B
AOA150-Aw AAP Singapore LU.S040A.012 AOA150-Aw AOLINXSSG1 UMACw 1*512/120/
6L/5R/CB_bg_N_BAG_GEw_EN11 ATMN270B
AOA150-Aw AAP Australia/
New
Zealand
LU.S040A.011 AOA150-Aw AOLINXSAU1 UMACw 1*512/120/
3L/5R/CB_bg_N_BAG_GEw_EN11 ATMN270B
AOA150-Aw AAP Malaysia LU.S040A.020 AOA150-Aw AOLINXSMY1 UMACw 1*512/120/
6L/5R/CB_bg_N_BAG_GEw_EN11 ATMN270B
AOA150-Aw AAP Indonesia LU.S040A.016 AOA150-Aw AOLINXSID1 UMACw 1*512/120/6L/
5R/CB_bg_N_BAG_GEw_ID21 ATMN270B
AOA150-Aw AAP India LU.S040A.014 AOA150-Aw AOLINXSIN1 UMACw 1*512/120/6L/
5R/CB_bg_N_BAG_GEw_EN11 ATMN270B
AOA150-Aw AAP Singapore LU.S040A.013 AOA150-Aw AOLINXSSG1 UMACw 1*512/120/
6L/5R/CB_bg_N_BAG_GEw_ZH31 ATMN270B
AOA150-Aw AAP Vietnam LU.S040A.018 AOA150-Aw AOLINXSVN1 UMACw 1*512/120/
6L/5R/CB_bg_N_BAG_GEw_EN11 ATMN270B
AOA150-Aw AAP Philippines LU.S040A.019 AOA150-Aw AOLINXSPH1 UMACw 1*512/120/
6L/5R/CB_bg_N_BAG_GEw_EN11 ATMN270B
AOA150-Aw AAP Japan LU.S040A.017 AOA150-Aw AOLINXSJP1 UMACw 1*512/120/
6L/5R/CB_bg_N_BAG_GEw_JA11 ATMN270B
AOA150-Aw AAP Indonesia LU.S040A.015 AOA150-Aw AOLINXSID1 UMACw 1*512/120/6L/
5R/CB_bg_N_BAG_GEw_EN11 ATMN270B
AOA150-Bw AAP Japan LU.S040B.117 AOA150-Bw AOXPHSJP1 MC UMACw 2*512/
120/3L/5R/CB_bg_0.3D_BAG_GEw_JA11 ATMN270B
AOA150-Bw AAP Indonesia LU.S040B.037 AOA150-Bw AOXPHSTID1 MC UMACw 1*512/
120/6L/5R/CB_bg_N_BAG_GEw_EN11 ATMN270B
AOA150-Bw AAP Indonesia LU.S040B.038 AOA150-Bw AOXPHSTID1 MC UMACw 1*512/
120/6L/5R/CB_bg_N_BAG_GEw_ID21 ATMN270B
AOA150-Bw AAP India LU.S040B.036 AOA150-Bw AOXPHSTIN1 MC UMACw 1*512/
120/6L/5R/CB_bg_N_BAG_GEw_EN11 ATMN270B
AOA150-Bw TWN GCTWN LU.S040B.039 AOA150-Bw AOXPHSTTW1 MC UMACw 2*512/
120/6L/5R/CB_bg_0.3D_BAG_GEw_TC11 ATMN270B
AOA150-Bw TWN GCTWN LU.S040B.008 AOA150-Bw AOXPHSTTW1 MC UMACw
512+1G/120/6L/5R/
CB_bg_0.3D_BAG_GEw_TC11
ATMN270B
AOA150-Aw TWN GCTWN LU.S040A.001 AOA150-Aw AOLINXSTW1 UMACw 512+1G/
120/6L/5R/CB_bg_0.3D_BAG_GEw_TC11 ATMN270B
AOA150-Bw TWN GCTWN LU.S040B.108 AOA150-Bw AOXPHSTTW1 MC UMACw 2*512/
120/3L/5R/CB_bg_0.3D_BAG_GEw_TC11 ATMN270B
AOA150-Aw TWN GCTWN LU.S040A.002 AOA150-Aw AOLINXSTW1 UMACw 512+1G/
120/6L/5R/CB_bg_0.3D_BAG_GEw_TC21 ATMN270B
AOA150-Aw CHINA Hong Kong LU.S040A.005 AOA150-Aw AOLINXSHK2 UMACw 512+1G/120/
6L/5R/CB_bg_0.3D_BAG_GEw_EN91 ATMN270B
AOA150-Aw CHINA Hong Kong LU.S040A.004 AOA150-Aw AOLINXSHK2 UMACw 512+1G/120/
6L/5R/CB_bg_0.3D_BAG_GEw_ZH31 ATMN270B
Model RO Country Acer Part No Description CPU

147 Appendix A
AOA150-Bw CHINA China LU.S040B.006 AOA150-Bw AOXPHSTCN1 MC UMACw
512+1G/120/6L/5R/
CB_bg_0.3D_BAG_GEw_SC11
ATMN270B
AOA150-Aw CHINA China LU.S040A.003 AOA150-Aw AOLINXSCN1 UMACw 512+1G/120/
6L/5R/CB_bg_0.3D_BAG_GEw_SC12 ATMN270B
AOA150-Bw CHINA Hong Kong LU.S040B.007 AOA150-Bw AOXPHSTHK2 MC UMACw
512+1G/120/6L/5R/
CB_bg_0.3D_BAG_GEw_ZH31
ATMN270B
AOA150-Aw AAP Thailand LU.S040A.021 AOA150-Aw AOLINXSTH1 UMACw 1*512/120/
6L/5R/CB_bg_N_BAG_GEw_TH21 ATMN270B
AOA150-Aw AAP Philippines LU.S040A.029 AOA150-Aw AOLINXSPH1 UMACw 2*512/120/
6L/5R/CB_bg_N_BAG_GEw_EN11 ATMN270B
AOA150-Aw AAP Japan LU.S040A.028 AOA150-Aw AOLINXSJP1 UMACw 2*512/120/
6L/5R/CB_bg_N_BAG_GEw_JA11 ATMN270B
AOA150-Aw AAP Australia/
New
Zealand
LU.S040A.022 AOA150-Aw AOLINXSAU1 UMACw 2*512/120/
3L/5R/CB_bg_N_BAG_GEw_EN11 ATMN270B
AOA150-Aw AAP India LU.S040A.025 AOA150-Aw AOLINXSIN1 UMACw 2*512/120/6L/
5R/CB_bg_N_BAG_GEw_EN11 ATMN270B
AOA150-Aw AAP Singapore LU.S040A.023 AOA150-Aw AOLINXSSG1 UMACw 2*512/120/
6L/5R/CB_bg_N_BAG_GEw_EN11 ATMN270B
AOA150-Aw AAP Malaysia LU.S040A.030 AOA150-Aw AOLINXSMY1 UMACw 2*512/120/
6L/5R/CB_bg_N_BAG_GEw_EN11 ATMN270B
AOA150-Aw AAP Indonesia LU.S040A.027 AOA150-Aw AOLINXSID1 UMACw 2*512/120/6L/
5R/CB_bg_N_BAG_GEw_ID21 ATMN270B
AOA150-Aw AAP Singapore LU.S040A.024 AOA150-Aw AOLINXSSG1 UMACw 2*512/120/
6L/5R/CB_bg_N_BAG_GEw_ZH31 ATMN270B
AOA150-Aw AAP Indonesia LU.S040A.026 AOA150-Aw AOLINXSID1 UMACw 2*512/120/6L/
5R/CB_bg_N_BAG_GEw_EN11 ATMN270B
AOA150-Aw AAP Singapore LU.S040A.036 AOA150-Aw AOLINXSSG1 UMACw 512+1G/120/
6L/5R/CB_bg_N_BAG_GEw_ZH31 ATMN270B
AOA150-Aw AAP Singapore LU.S040A.034 AOA150-Aw AOLINXSSG1 UMACw 512+1G/120/
6L/5R/CB_bg_N_BAG_GEw_EN11 ATMN270B
AOA150-Aw AAP Vietnam LU.S040A.031 AOA150-Aw AOLINXSVN1 UMACw 2*512/120/
6L/5R/CB_bg_N_BAG_GEw_EN11 ATMN270B
AOA150-Aw AAP Vietnam LU.S040A.035 AOA150-Aw AOLINXSVN1 UMACw 512+1G/120/
6L/5R/CB_bg_N_BAG_GEw_EN11 ATMN270B
AOA150-Aw AAP Indonesia LU.S040A.038 AOA150-Aw AOLINXSID1 UMACw 512+1G/120/
6L/5R/CB_bg_N_BAG_GEw_EN11 ATMN270B
AOA150-Aw AAP India LU.S040A.037 AOA150-Aw AOLINXSIN1 UMACw 512+1G/120/
6L/5R/CB_bg_N_BAG_GEw_EN11 ATMN270B
AOA150-Aw AAP Indonesia LU.S040A.039 AOA150-Aw AOLINXSID1 UMACw 512+1G/120/
6L/5R/CB_bg_N_BAG_GEw_ID21 ATMN270B
AOA150-Aw AAP Japan LU.S040A.040 AOA150-Aw AOLINXSJP1 UMACw 512+1G/120/
6L/5R/CB_bg_N_BAG_GEw_JA11 ATMN270B
AOA150-Aw AAP Australia/
New
Zealand
LU.S040A.033 AOA150-Aw AOLINXSAU1 UMACw 512+1G/120/
6L/5R/CB_bg_N_BAG_GEw_EN11 ATMN270B
AOA150-Aw AAP Thailand LU.S040A.032 AOA150-Aw AOLINXSTH1 UMACw 2*512/120/
6L/5R/CB_bg_N_BAG_GEw_TH21 ATMN270B
AOA150-Bw AAP Japan LU.S040B.010 AOA150-Bw AOXPHSJP1 MC UMACw 2*512/
120/6L/5R/CB_bg_N_BAG_GEw_JA11 ATMN270B
AOA150-Aw AAP Philippines LU.S040A.041 AOA150-Aw AOLINXSPH1 UMACw 512+1G/120/
6L/5R/CB_bg_N_BAG_GEw_EN11 ATMN270B
AOA150-Aw AAP Thailand LU.S040A.043 AOA150-Aw AOLINXSTH1 UMACw 512+1G/120/
6L/5R/CB_bg_N_BAG_GEw_TH21 ATMN270B
AOA150-Aw AAP Malaysia LU.S040A.042 AOA150-Aw AOLINXSMY1 UMACw 512+1G/120/
6L/5R/CB_bg_N_BAG_GEw_EN11 ATMN270B
AOA150-Bw AAP Vietnam LU.S040B.014 AOA150-Bw AOXPHSTVN1 MC UMACw 2*512/
120/6L/5R/CB_bg_N_BAG_GEw_EN11 ATMN270B
AOA150-Bw AAP Philippines LU.S040B.011 AOA150-Bw AOXPHSTPH1 MC UMACw 2*512/
120/6L/5R/CB_bg_N_BAG_GEw_EN11 ATMN270B
Model RO Country Acer Part No Description CPU

Appendix A 148
AOA150-Bw AAP Singapore LU.S040B.009 AOA150-Bw AOXPHSTSG1 MC UMACw 2*512/
120/6L/5R/CB_bg_N_BAG_GEw_EN11 ATMN270B
AOA150-Bw AAP Singapore LU.S040B.015 AOA150-Bw AOXPHSTSG1 MC UMACw
512+1G/120/6L/5R/CB_bg_N_BAG_GEw_EN11 ATMN270B
AOA150-Bw AAP Malaysia LU.S040B.012 AOA150-Bw AOXPHSTMY1 MC UMACw 2*512/
120/6L/5R/CB_bg_N_BAG_GEw_EN11 ATMN270B
AOA150-Bw AAP Thailand LU.S040B.013 AOA150-Bw AOXPHSTTH1 MC UMACw 2*512/
120/3L/5R/CB_bg_N_BAG_GEw_TH21 ATMN270B
AOA150-Bw AAP Thailand LU.S040B.019 AOA150-Bw AOXPHSTTH1 MC UMACw
512+1G/120/6L/5R/CB_bg_N_BAG_GEw_TH21 ATMN270B
AOA150-Bw AAP Malaysia LU.S040B.018 AOA150-Bw AOXPHSTMY1 MC UMACw
512+1G/120/6L/5R/CB_bg_N_BAG_GEw_EN11 ATMN270B
AOA150-Bw AAP Thailand LU.S040B.025 AOA150-Bw AOXPHSTTH1 MC UMACw 1*512/
120/6L/5R/CB_bg_N_BAG_GEw_TH21 ATMN270B
AOA150-Bw AAP Philippines LU.S040B.023 AOA150-Bw AOXPHSTPH1 MC UMACw 1*512/
120/6L/5R/CB_bg_N_BAG_GEw_EN11 ATMN270B
AOA150-Bw AAP Japan LU.S040B.016 AOA150-Bw AOXPHSJP1 MC UMACw 512+1G/
120/6L/5R/CB_bg_N_BAG_GEw_JA11 ATMN270B
AOA150-Bw AAP Japan LU.S040B.022 AOA150-Bw AOXPHSJP1 MC UMACw 1*512/
120/6L/5R/CB_bg_N_BAG_GEw_JA11 ATMN270B
AOA150-Bw AAP Philippines LU.S040B.017 AOA150-Bw AOXPHSTPH1 MC UMACw
512+1G/120/6L/5R/CB_bg_N_BAG_GEw_EN11 ATMN270B
AOA150-Bw AAP Vietnam LU.S040B.020 AOA150-Bw AOXPHSTVN1 MC UMACw
512+1G/120/6L/5R/CB_bg_N_BAG_GEw_EN11 ATMN270B
AOA150-Bw AAP Singapore LU.S040B.021 AOA150-Bw AOXPHSTSG1 MC UMACw 1*512/
120/6L/5R/CB_bg_N_BAG_GEw_EN11 ATMN270B
AOA150-Bw AAP Malaysia LU.S040B.024 AOA150-Bw AOXPHSTMY1 MC UMACw 1*512/
120/6L/5R/CB_bg_N_BAG_GEw_EN11 ATMN270B
AOA150-Bw AAP Indonesia LU.S040B.034 AOA150-Bw AOXPHSTID1 MC UMACw 512+1G/
120/6L/5R/CB_bg_N_BAG_GEw_ID21 ATMN270B
AOA150-Bw AAP India LU.S040B.032 AOA150-Bw AOXPHSTIN1 MC UMACw 512+1G/
120/6L/5R/CB_bg_N_BAG_GEw_EN11 ATMN270B
AOA150-Bw AAP India LU.S040B.028 AOA150-Bw AOXPHSTIN1 MC UMACw 2*512/
120/6L/5R/CB_bg_N_BAG_GEw_EN11 ATMN270B
AOA150-Bw AAP Australia/
New
Zealand
LU.S040B.031 AOA150-Bw AOXPHSTAU1 MC UMACw
512+1G/120/3L/5R/CB_bg_N_BAG_GEw_EN11 ATMN270B
AOA150-Bw AAP Indonesia LU.S040B.029 AOA150-Bw AOXPHSTID1 MC UMACw 2*512/
120/6L/5R/CB_bg_N_BAG_GEw_EN11 ATMN270B
AOA150-Bw AAP Australia/
New
Zealand
LU.S040B.035 AOA150-Bw AOXPHSTAU1 MC UMACw 1*512/
120/3L/5R/CB_bg_N_BAG_GEw_EN11 ATMN270B
AOA150-Bw AAP Indonesia LU.S040B.033 AOA150-Bw AOXPHSTID1 MC UMACw 512+1G/
120/6L/5R/CB_bg_N_BAG_GEw_EN11 ATMN270B
AOA150-Bw AAP Indonesia LU.S040B.030 AOA150-Bw AOXPHSTID1 MC UMACw 2*512/
120/6L/5R/CB_bg_N_BAG_GEw_ID21 ATMN270B
AOA150-Bw AAP Vietnam LU.S040B.026 AOA150-Bw AOXPHSTVN1 MC UMACw 1*512/
120/6L/5R/CB_bg_N_BAG_GEw_EN11 ATMN270B
AOA150-Bw AAP Australia/
New
Zealand
LU.S040B.027 AOA150-Bw AOXPHSTAU1 MC UMACw 2*512/
120/3L/5R/CB_bg_N_BAG_GEw_EN11 ATMN270B
AOA150-Bw AAP Malaysia LU.S040B.118 AOA150-Bw AOXPHSTMY1 MC UMACw 2*512/
120/3L/5R/CB_bg_0.3D_BAG_GEw_EN11 ATMN270B
AOA150-Aw AAP Vietnam LU.S040A.114 AOA150-Aw AOLINXSVN1 UMACw 512+1G/120/
3L/5R/CB_bg_0.3D_BAG_GEw_EN11 ATMN270B
AOA150-Aw AAP Vietnam LU.S040A.113 AOA150-Aw AOLINXSVN1 UMACw 512+1G/120/
6L/5R/CB_bg_0.3D_BAG_GEw_EN11 ATMN270B
AOA150-Bw PA ACLA-
Spanish LU.S040B.115 AOA150-Bw AOXPHSTEA1 MC UMACw 2*512/
120/3L/5R/CB_bg_0.3D_BAG_GEw_ES21 ATMN270B
AOA150-Bw PA ACLA-
Spanish LU.S040B.112 AOA150-Bw AOXPHSTEA3 MC UMACw
512+1G/120/3L/5R/
CB_bg_0.3D_BAG_GEw_ES21
ATMN270B
Model RO Country Acer Part No Description CPU

149 Appendix A
AOA150-Bw PA ACLA-
Spanish LU.S040B.114 AOA150-Bw AOXPHSTEA3 MC UMACw 2*512/
120/3L/5R/CB_bg_0.3D_BAG_GEw_ES21 ATMN270B
AOA150-Aw PA ACLA-
Spanish LU.S040A.110 AOA150-Aw AOLINXSEA3 UMACw 2*512/120/
3L/5R/CB_bg_0.3D_BAG_GEw_ES21 ATMN270B
AOA150-Aw PA ACLA-
Spanish LU.S040A.010 AOA150-Aw AOLINXSEA3 UMACw 512+1G/120/
6L/5R/CB_bg_0.3D_BAG_GEw_ES21 ATMN270B
AOA150-Aw PA USA LU.S040A.007 AOA150-Aw AOLINXSUS1 UMACw 512+1G/120/
6L/5R/CB_bg_0.3D_BAG_GEw_EN31 ATMN270B
AOA150-Aw PA USA LU.S040A.109 AOA150-Aw AOLINXSUS1 UMACw 2*512/120/
3L/5R/CB_bg_0.3D_BAG_GEw_EN31 ATMN270B
AOA150-Aw PA USA LU.S040A.108 AOA150-Aw AOLINXSUS1 UMACw 1*512/120/
3L/5R/CB_bg_0.3D_BAG_GEw_EN31 ATMN270B
AOA150-Aw PA Canada LU.S040A.006 AOA150-Aw AOLINXSCA2 UMACw 512+1G/120/
6L/5R/CB_bg_0.3D_BAG_GEw_FR31 ATMN270B
AOA150-Aw PA Canada LU.S040A.107 AOA150-Aw AOLINXSCA2 UMACw 1*512/120/
3L/5R/CB_bg_0.3D_BAG_GEw_FR31 ATMN270B
AOA150-Aw PA ACLA-
Spanish LU.S040A.009 AOA150-Aw AOLINXSEA1 UMACw 512+1G/120/
6L/5R/CB_bg_0.3D_BAG_GEw_ES21 ATMN270B
AOA150-Aw PA ACLA-
Portuguese LU.S040A.008 AOA150-Aw AOLINXSXC1 UMACw 512+1G/120/
6L/5R/CB_bg_0.3D_BAG_GEw_XC21 ATMN270B
AOA150-Aw PA Canada LU.S040A.106 AOA150-Aw AOLINXSCA2 UMACw 2*512/120/
3L/5R/CB_bg_0.3D_BAG_GEw_FR31 ATMN270B
AOA150-Aw PA ACLA-
Portuguese LU.S040A.112 AOA150-Aw AOLINXSXC1 UMACw 2*512/120/
3L/5R/CB_bg_0.3D_BAG_GEw_XC21 ATMN270B
AOA150-Bw PA USA LU.S040B.001 AOA150-Bw AOXPHSTUS1 MC UMACw 2*512/
120/6L/5R/CB_bg_0.3D_BAG_GEw_EN31 ATMN270B
AOA150-Bw PA ACLA-
Spanish LU.S040B.111 AOA150-Bw AOXPHSTEA1 MC UMACw
512+1G/120/3L/5R/
CB_bg_0.3D_BAG_GEw_ES21
ATMN270B
AOA150-Bw PA ACLA-
Spanish LU.S040B.005 AOA150-Bw AOXPHSTEA3 MC UMACw 2*512/
120/6L/5R/CB_bg_0.3D_BAG_GEw_ES21 ATMN270B
AOA150-Bw PA USA LU.S040B.110 AOA150-Bw AOXPHSTUS1 MC UMACw 2*512/
120/3L/5R/CB_bg_0.3D_BAG_GEw_EN31 ATMN270B
AOA150-Aw PA ACLA-
Spanish LU.S040A.111 AOA150-Aw AOLINXSEA1 UMACw 2*512/120/
3L/5R/CB_bg_0.3D_BAG_GEw_ES21 ATMN270B
AOA150-Bw PA ACLA-
Portuguese LU.S040B.004 AOA150-Bw AOXPHSTXC1 MC UMACw 2*512/
120/6L/5R/CB_bg_0.3D_BAG_GEw_XC21 ATMN270B
AOA150-Bw PA Canada LU.S040B.002 AOA150-Bw AOXPHSTCA2 MC UMACw 2*512/
120/6L/5R/CB_bg_0.3D_BAG_GEw_FR31 ATMN270B
AOA150-Bw PA Canada LU.S040B.109 AOA150-Bw AOXPHSTCA2 MC UMACw 2*512/
120/3L/5R/CB_bg_0.3D_BAG_GEw_FR31 ATMN270B
AOA150-Bw PA ACLA-
Spanish LU.S040B.003 AOA150-Bw AOXPHSTEA1 MC UMACw 2*512/
120/6L/5R/CB_bg_0.3D_BAG_GEw_ES21 ATMN270B
AOA150-Bw PA ACLA-
Portuguese LU.S040B.116 AOA150-Bw AOXPHSTXC2 MC UMACw 2*512/
120/3L/5R/CB_bg_0.3D_BAG_GEw_XC21 ATMN270B
AOA150-Bw PA ACLA-
Portuguese LU.S040B.113 AOA150-Bw AOXPHSTXC2 MC UMACw
512+1G/120/3L/5R/
CB_bg_0.3D_BAG_GEw_XC21
ATMN270B
Model LCD Memory 1 Memory 2 HDD 1 (GB) Card Reader Wireless
LAN
AOA150-Bb NLED8.9WSVGAG CM512MB(1Gbx4) SO512MBII6 N80GB5.4KS 5 in 1-Build in 3rd WiFi BG
AOA150-Ab NLED8.9WSVGAG CM512MB(1Gbx4) SO512MBII6 N80GB5.4KS 5 in 1-Build in 3rd WiFi BG
AOA150-Ab NLED8.9WSVGAG CM512MB(1Gbx4) SO512MBII6 N80GB5.4KS 5 in 1-Build in 3rd WiFi BG
AOA150-Ab NLED8.9WSVGAG CM512MB(1Gbx4) SO512MBII6 N80GB5.4KS 5 in 1-Build in 3rd WiFi BG
AOA150-Ab NLED8.9WSVGAG CM512MB(1Gbx4) SO512MBII6 N80GB5.4KS 5 in 1-Build in 3rd WiFi BG
AOA150-Ab NLED8.9WSVGAG CM512MB(1Gbx4) SO512MBII6 N80GB5.4KS 5 in 1-Build in 3rd WiFi BG
AOA150-Ab NLED8.9WSVGAG CM512MB(1Gbx4) SO512MBII6 N80GB5.4KS 5 in 1-Build in 3rd WiFi BG
Model RO Country Acer Part No Description CPU

Appendix A 150
AOA150-Ab NLED8.9WSVGAG CM512MB(1Gbx4) SO512MBII6 N80GB5.4KS 5 in 1-Build in 3rd WiFi BG
AOA150-Ab NLED8.9WSVGAG CM512MB(1Gbx4) SO512MBII6 N80GB5.4KS 5 in 1-Build in 3rd WiFi BG
AOA150-Ab NLED8.9WSVGAG CM512MB(1Gbx4) SO512MBII6 N80GB5.4KS 5 in 1-Build in 3rd WiFi BG
AOA150-Ab NLED8.9WSVGAG CM512MB(1Gbx4) SO512MBII6 N80GB5.4KS 5 in 1-Build in 3rd WiFi BG
AOA150-Ab NLED8.9WSVGAG CM512MB(1Gbx4) SO512MBII6 N80GB5.4KS 5 in 1-Build in 3rd WiFi BG
AOA150-Ab NLED8.9WSVGAG CM512MB(1Gbx4) SO512MBII6 N80GB5.4KS 5 in 1-Build in 3rd WiFi BG
AOA150-Ab NLED8.9WSVGAG CM512MB(1Gbx4) SO512MBII6 N80GB5.4KS 5 in 1-Build in 3rd WiFi BG
AOA150-Ab NLED8.9WSVGAG CM512MB(1Gbx4) SO512MBII6 N80GB5.4KS 5 in 1-Build in 3rd WiFi BG
AOA150-Ab NLED8.9WSVGAG CM512MB(1Gbx4) SO512MBII6 N80GB5.4KS 5 in 1-Build in 3rd WiFi BG
AOA150-Ab NLED8.9WSVGAG CM512MB(1Gbx4) SO512MBII6 N80GB5.4KS 5 in 1-Build in 3rd WiFi BG
AOA150-Ab NLED8.9WSVGAG CM512MB(1Gbx4) SO512MBII6 N80GB5.4KS 5 in 1-Build in 3rd WiFi BG
AOA150-Ab NLED8.9WSVGAG CM512MB(1Gbx4) SO512MBII6 N80GB5.4KS 5 in 1-Build in 3rd WiFi BG
AOA150-Ab NLED8.9WSVGAG CM512MB(1Gbx4) SO512MBII6 N80GB5.4KS 5 in 1-Build in 3rd WiFi BG
AOA150-Ab NLED8.9WSVGAG CM512MB(1Gbx4) SO512MBII6 N80GB5.4KS 5 in 1-Build in 3rd WiFi BG
AOA150-Ab NLED8.9WSVGAG CM512MB(1Gbx4) SO512MBII6 N80GB5.4KS 5 in 1-Build in 3rd WiFi BG
AOA150-Ab NLED8.9WSVGAG CM512MB(1Gbx4) SO512MBII6 N80GB5.4KS 5 in 1-Build in 3rd WiFi BG
AOA150-Ab NLED8.9WSVGAG CM512MB(1Gbx4) SO512MBII6 N80GB5.4KS 5 in 1-Build in 3rd WiFi BG
AOA150-Ab NLED8.9WSVGAG CM512MB(1Gbx4) SO512MBII6 N80GB5.4KS 5 in 1-Build in 3rd WiFi BG
AOA150-Ab NLED8.9WSVGAG CM512MB(1Gbx4) SO512MBII6 N80GB5.4KS 5 in 1-Build in 3rd WiFi BG
AOA150-Ab NLED8.9WSVGAG CM512MB(1Gbx4) SO512MBII6 N80GB5.4KS 5 in 1-Build in 3rd WiFi BG
AOA150-Ab NLED8.9WSVGAG CM512MB(1Gbx4) SO512MBII6 N80GB5.4KS 5 in 1-Build in 3rd WiFi BG
AOA150-Ab NLED8.9WSVGAG CM512MB(1Gbx4) SO512MBII6 N80GB5.4KS 5 in 1-Build in 3rd WiFi BG
AOA150-Ab NLED8.9WSVGAG CM512MB(1Gbx4) SO512MBII6 N80GB5.4KS 5 in 1-Build in 3rd WiFi BG
AOA150-Ab NLED8.9WSVGAG CM512MB(1Gbx4) SO512MBII6 N80GB5.4KS 5 in 1-Build in 3rd WiFi BG
AOA150-Ab NLED8.9WSVGAG CM512MB(1Gbx4) N N80GB5.4KS 5 in 1-Build in 3rd WiFi BG
AOA150-Bb NLED8.9WSVGAG CM512MB(1Gbx4) N N80GB5.4KS 5 in 1-Build in 3rd WiFi BG
AOA150-Ab NLED8.9WSVGAG CM512MB(1Gbx4) N N80GB5.4KS 5 in 1-Build in 3rd WiFi BG
AOA150-Bb NLED8.9WSVGAG CM512MB(1Gbx4) N N80GB5.4KS 5 in 1-Build in 3rd WiFi BG
AOA150-Ab NLED8.9WSVGAG CM512MB(1Gbx4) N N80GB5.4KS 5 in 1-Build in 3rd WiFi BG
AOA150-Bb NLED8.9WSVGAG CM512MB(1Gbx4) N N80GB5.4KS 5 in 1-Build in 3rd WiFi BG
AOA150-Ab NLED8.9WSVGAG CM512MB(1Gbx4) N N80GB5.4KS 5 in 1-Build in 3rd WiFi BG
AOA150-Ab NLED8.9WSVGAG CM512MB(1Gbx4) N N80GB5.4KS 5 in 1-Build in 3rd WiFi BG
AOA150-Ab NLED8.9WSVGAG CM512MB(1Gbx4) N N80GB5.4KS 5 in 1-Build in 3rd WiFi BG
AOA150-Bb NLED8.9WSVGAG CM512MB(1Gbx4) N N80GB5.4KS 5 in 1-Build in 3rd WiFi BG
AOA150-Ab NLED8.9WSVGAG CM512MB(1Gbx4) N N80GB5.4KS 5 in 1-Build in 3rd WiFi BG
AOA150-Ab NLED8.9WSVGAG CM512MB(1Gbx4) N N80GB5.4KS 5 in 1-Build in 3rd WiFi BG
AOA150-Ab NLED8.9WSVGAG CM512MB(1Gbx4) N N80GB5.4KS 5 in 1-Build in 3rd WiFi BG
AOA150-Ab NLED8.9WSVGAG CM512MB(1Gbx4) N N80GB5.4KS 5 in 1-Build in 3rd WiFi BG
AOA150-Bb NLED8.9WSVGAG CM512MB(1Gbx4) N N80GB5.4KS 5 in 1-Build in 3rd WiFi BG
AOA150-Ab NLED8.9WSVGAG CM512MB(1Gbx4) N N80GB5.4KS 5 in 1-Build in 3rd WiFi BG
AOA150-Ab NLED8.9WSVGAG CM512MB(1Gbx4) N N80GB5.4KS 5 in 1-Build in 3rd WiFi BG
AOA150-Bb NLED8.9WSVGAG CM512MB(1Gbx4) N N80GB5.4KS 5 in 1-Build in 3rd WiFi BG
AOA150-Bb NLED8.9WSVGAG CM512MB(1Gbx4) N N80GB5.4KS 5 in 1-Build in 3rd WiFi BG
AOA150-Bb NLED8.9WSVGAG CM512MB(1Gbx4) N N80GB5.4KS 5 in 1-Build in 3rd WiFi BG
AOA150-Ab NLED8.9WSVGAG CM512MB(1Gbx4) N N80GB5.4KS 5 in 1-Build in 3rd WiFi BG
AOA150-Ab NLED8.9WSVGAG CM512MB(1Gbx4) N N80GB5.4KS 5 in 1-Build in 3rd WiFi BG
AOA150-Ab NLED8.9WSVGAG CM512MB(1Gbx4) N N80GB5.4KS 5 in 1-Build in 3rd WiFi BG
AOA150-Ab NLED8.9WSVGAG CM512MB(1Gbx4) N N80GB5.4KS 5 in 1-Build in 3rd WiFi BG
AOA150-Ab NLED8.9WSVGAG CM512MB(1Gbx4) N N80GB5.4KS 5 in 1-Build in 3rd WiFi BG
Model LCD Memory 1 Memory 2 HDD 1 (GB) Card Reader Wireless
LAN

151 Appendix A
AOA150-Ab NLED8.9WSVGAG CM512MB(1Gbx4) N N80GB5.4KS 5 in 1-Build in 3rd WiFi BG
AOA150-Ab NLED8.9WSVGAG CM512MB(1Gbx4) N N80GB5.4KS 5 in 1-Build in 3rd WiFi BG
AOA150-Ab NLED8.9WSVGAG CM512MB(1Gbx4) N N80GB5.4KS 5 in 1-Build in 3rd WiFi BG
AOA150-Ab NLED8.9WSVGAG CM512MB(1Gbx4) N N80GB5.4KS 5 in 1-Build in 3rd WiFi BG
AOA150-Ab NLED8.9WSVGAG CM512MB(1Gbx4) N N80GB5.4KS 5 in 1-Build in 3rd WiFi BG
AOA150-Ab NLED8.9WSVGAG CM512MB(1Gbx4) N N80GB5.4KS 5 in 1-Build in 3rd WiFi BG
AOA150-Ab NLED8.9WSVGAG CM512MB(1Gbx4) N N80GB5.4KS 5 in 1-Build in 3rd WiFi BG
AOA150-Ab NLED8.9WSVGAG CM512MB(1Gbx4) N N80GB5.4KS 5 in 1-Build in 3rd WiFi BG
AOA150-Ab NLED8.9WSVGAG CM512MB(1Gbx4) N N80GB5.4KS 5 in 1-Build in 3rd WiFi BG
AOA150-Ab NLED8.9WSVGAG CM512MB(1Gbx4) N N80GB5.4KS 5 in 1-Build in 3rd WiFi BG
AOA150-Ab NLED8.9WSVGAG CM512MB(1Gbx4) N N80GB5.4KS 5 in 1-Build in 3rd WiFi BG
AOA150-Ab NLED8.9WSVGAG CM512MB(1Gbx4) SO512MBII6 N80GB5.4KS 5 in 1-Build in 3rd WiFi BG
AOA150-Ab NLED8.9WSVGAG CM512MB(1Gbx4) N N80GB5.4KS 5 in 1-Build in 3rd WiFi BG
AOA150-Ab NLED8.9WSVGAG CM512MB(1Gbx4) N N80GB5.4KS 5 in 1-Build in 3rd WiFi BG
AOA150-Ab NLED8.9WSVGAG CM512MB(1Gbx4) N N80GB5.4KS 5 in 1-Build in 3rd WiFi BG
AOA150-Ab NLED8.9WSVGAG CM512MB(1Gbx4) SO512MBII6 N80GB5.4KS 5 in 1-Build in 3rd WiFi BG
AOA150-Bb NLED8.9WSVGAG CM512MB(1Gbx4) SO512MBII6 N80GB5.4KS 5 in 1-Build in 3rd WiFi BG
AOA150-Bb NLED8.9WSVGAG CM512MB(1Gbx4) N N80GB5.4KS 5 in 1-Build in 3rd WiFi BG
AOA150-Bb NLED8.9WSVGAG CM512MB(1Gbx4) SO512MBII6 N80GB5.4KS 5 in 1-Build in 3rd WiFi BG
AOA150-Bb NLED8.9WSVGAG CM512MB(1Gbx4) SO512MBII6 N80GB5.4KS 5 in 1-Build in 3rd WiFi BG
AOA150-Bb NLED8.9WSVGAG CM512MB(1Gbx4) SO512MBII6 N80GB5.4KS 5 in 1-Build in 3rd WiFi BG
AOA150-Bb NLED8.9WSVGAG CM512MB(1Gbx4) SO512MBII6 N80GB5.4KS 5 in 1-Build in 3rd WiFi BG
AOA150-Bb NLED8.9WSVGAG CM512MB(1Gbx4) SO512MBII6 N80GB5.4KS 5 in 1-Build in 3rd WiFi BG
AOA150-Bb NLED8.9WSVGAG CM512MB(1Gbx4) SO512MBII6 N80GB5.4KS 5 in 1-Build in 3rd WiFi BG
AOA150-Bb NLED8.9WSVGAG CM512MB(1Gbx4) SO512MBII6 N80GB5.4KS 5 in 1-Build in 3rd WiFi BG
AOA150-Bb NLED8.9WSVGAG CM512MB(1Gbx4) SO512MBII6 N80GB5.4KS 5 in 1-Build in 3rd WiFi BG
AOA150-Bb NLED8.9WSVGAG CM512MB(1Gbx4) SO512MBII6 N80GB5.4KS 5 in 1-Build in 3rd WiFi BG
AOA150-Bb NLED8.9WSVGAG CM512MB(1Gbx4) N N80GB5.4KS 5 in 1-Build in 3rd WiFi BG
AOA150-Bb NLED8.9WSVGAG CM512MB(1Gbx4) SO512MBII6 N80GB5.4KS 5 in 1-Build in 3rd WiFi BG
AOA150-Bb NLED8.9WSVGAG CM512MB(1Gbx4) SO512MBII6 N80GB5.4KS 5 in 1-Build in 3rd WiFi BG
AOA150-Bb NLED8.9WSVGAG CM512MB(1Gbx4) SO512MBII6 N80GB5.4KS 5 in 1-Build in 3rd WiFi BG
AOA150-Bb NLED8.9WSVGAG CM512MB(1Gbx4) N N80GB5.4KS 5 in 1-Build in 3rd WiFi BG
AOA150-Bb NLED8.9WSVGAG CM512MB(1Gbx4) N N80GB5.4KS 5 in 1-Build in 3rd WiFi BG
AOA150-Bb NLED8.9WSVGAG CM512MB(1Gbx4) N N80GB5.4KS 5 in 1-Build in 3rd WiFi BG
AOA150-Bb NLED8.9WSVGAG CM512MB(1Gbx4) N N80GB5.4KS 5 in 1-Build in 3rd WiFi BG
AOA150-Bb NLED8.9WSVGAG CM512MB(1Gbx4) SO512MBII6 N80GB5.4KS 5 in 1-Build in 3rd WiFi BG
AOA150-Bb NLED8.9WSVGAG CM512MB(1Gbx4) SO512MBII6 N80GB5.4KS 5 in 1-Build in 3rd WiFi BG
AOA150-Bb NLED8.9WSVGAG CM512MB(1Gbx4) SO512MBII6 N80GB5.4KS 5 in 1-Build in 3rd WiFi BG
AOA150-Bb NLED8.9WSVGAG CM512MB(1Gbx4) SO512MBII6 N80GB5.4KS 5 in 1-Build in 3rd WiFi BG
AOA150-Bb NLED8.9WSVGAG CM512MB(1Gbx4) SO512MBII6 N80GB5.4KS 5 in 1-Build in 3rd WiFi BG
AOA150-Bb NLED8.9WSVGAG CM512MB(1Gbx4) SO512MBII6 N80GB5.4KS 5 in 1-Build in 3rd WiFi BG
AOA150-Bb NLED8.9WSVGAG CM512MB(1Gbx4) SO512MBII6 N80GB5.4KS 5 in 1-Build in 3rd WiFi BG
AOA150-Bb NLED8.9WSVGAG CM512MB(1Gbx4) SO512MBII6 N80GB5.4KS 5 in 1-Build in 3rd WiFi BG
AOA150-Bb NLED8.9WSVGAG CM512MB(1Gbx4) SO512MBII6 N80GB5.4KS 5 in 1-Build in 3rd WiFi BG
AOA150-Bb NLED8.9WSVGAG CM512MB(1Gbx4) SO512MBII6 N80GB5.4KS 5 in 1-Build in 3rd WiFi BG
AOA150-Bb NLED8.9WSVGAG CM512MB(1Gbx4) SO512MBII6 N80GB5.4KS 5 in 1-Build in 3rd WiFi BG
AOA150-Bb NLED8.9WSVGAG CM512MB(1Gbx4) SO512MBII6 N80GB5.4KS 5 in 1-Build in 3rd WiFi BG
AOA150-Bb NLED8.9WSVGAG CM512MB(1Gbx4) SO512MBII6 N80GB5.4KS 5 in 1-Build in 3rd WiFi BG
AOA150-Bb NLED8.9WSVGAG CM512MB(1Gbx4) SO512MBII6 N80GB5.4KS 5 in 1-Build in 3rd WiFi BG
Model LCD Memory 1 Memory 2 HDD 1 (GB) Card Reader Wireless
LAN

Appendix A 152
AOA150-Bb NLED8.9WSVGAG CM512MB(1Gbx4) SO512MBII6 N80GB5.4KS 5 in 1-Build in 3rd WiFi BG
AOA150-Bb NLED8.9WSVGAG CM512MB(1Gbx4) SO512MBII6 N80GB5.4KS 5 in 1-Build in 3rd WiFi BG
AOA150-Bb NLED8.9WSVGAG CM512MB(1Gbx4) SO512MBII6 N80GB5.4KS 5 in 1-Build in 3rd WiFi BG
AOA150-Bb NLED8.9WSVGAG CM512MB(1Gbx4) SO512MBII6 N80GB5.4KS 5 in 1-Build in 3rd WiFi BG
AOA150-Bb NLED8.9WSVGAG CM512MB(1Gbx4) SO512MBII6 N80GB5.4KS 5 in 1-Build in 3rd WiFi BG
AOA150-Bb NLED8.9WSVGAG CM512MB(1Gbx4) SO512MBII6 N80GB5.4KS 5 in 1-Build in 3rd WiFi BG
AOA150-Bb NLED8.9WSVGAG CM512MB(1Gbx4) N N80GB5.4KS 5 in 1-Build in 3rd WiFi BG
AOA150-Bb NLED8.9WSVGAG CM512MB(1Gbx4) N N80GB5.4KS 5 in 1-Build in 3rd WiFi BG
AOA150-Bb NLED8.9WSVGAG CM512MB(1Gbx4) N N80GB5.4KS 5 in 1-Build in 3rd WiFi BG
AOA150-Bb NLED8.9WSVGAG CM512MB(1Gbx4) N N80GB5.4KS 5 in 1-Build in 3rd WiFi BG
AOA150-Bb NLED8.9WSVGAG CM512MB(1Gbx4) N N80GB5.4KS 5 in 1-Build in 3rd WiFi BG
AOA150-Bb NLED8.9WSVGAG CM512MB(1Gbx4) N N80GB5.4KS 5 in 1-Build in 3rd WiFi BG
AOA150-Bb NLED8.9WSVGAG CM512MB(1Gbx4) N N80GB5.4KS 5 in 1-Build in 3rd WiFi BG
AOA150-Bb NLED8.9WSVGAG CM512MB(1Gbx4) N N80GB5.4KS 5 in 1-Build in 3rd WiFi BG
AOA150-Bb NLED8.9WSVGAG CM512MB(1Gbx4) N N80GB5.4KS 5 in 1-Build in 3rd WiFi BG
AOA150-Bb NLED8.9WSVGAG CM512MB(1Gbx4) N N80GB5.4KS 5 in 1-Build in 3rd WiFi BG
AOA150-Bb NLED8.9WSVGAG CM512MB(1Gbx4) N N80GB5.4KS 5 in 1-Build in 3rd WiFi BG
AOA150-Bb NLED8.9WSVGAG CM512MB(1Gbx4) N N80GB5.4KS 5 in 1-Build in 3rd WiFi BG
AOA150-Bb NLED8.9WSVGAG CM512MB(1Gbx4) N N80GB5.4KS 5 in 1-Build in 3rd WiFi BG
AOA150-Bb NLED8.9WSVGAG CM512MB(1Gbx4) N N80GB5.4KS 5 in 1-Build in 3rd WiFi BG
AOA150-Bb NLED8.9WSVGAG CM512MB(1Gbx4) N N80GB5.4KS 5 in 1-Build in 3rd WiFi BG
AOA150-Bb NLED8.9WSVGAG CM512MB(1Gbx4) N N80GB5.4KS 5 in 1-Build in 3rd WiFi BG
AOA150-Bb NLED8.9WSVGAG CM512MB(1Gbx4) N N80GB5.4KS 5 in 1-Build in 3rd WiFi BG
AOA150-Bb NLED8.9WSVGAG CM512MB(1Gbx4) N N80GB5.4KS 5 in 1-Build in 3rd WiFi BG
AOA150-Bb NLED8.9WSVGAG CM512MB(1Gbx4) N N80GB5.4KS 5 in 1-Build in 3rd WiFi BG
AOA150-Bb NLED8.9WSVGAG CM512MB(1Gbx4) N N80GB5.4KS 5 in 1-Build in 3rd WiFi BG
AOA150-Bb NLED8.9WSVGAG CM512MB(1Gbx4) SO512MBII6 N80GB5.4KS 5 in 1-Build in 3rd WiFi BG
AOA150-Ab NLED8.9WSVGAG CM512MB(1Gbx4) N N120GB5.4KS 5 in 1-Build in 3rd WiFi BG
AOA150-Ab NLED8.9WSVGAG CM512MB(1Gbx4) N N120GB5.4KS 5 in 1-Build in 3rd WiFi BG
AOA150-Ab NLED8.9WSVGAG CM512MB(1Gbx4) N N120GB5.4KS 5 in 1-Build in 3rd WiFi BG
AOA150-Ab NLED8.9WSVGAG CM512MB(1Gbx4) N N120GB5.4KS 5 in 1-Build in 3rd WiFi BG
AOA150-Ab NLED8.9WSVGAG CM512MB(1Gbx4) N N120GB5.4KS 5 in 1-Build in 3rd WiFi BG
AOA150-Ab NLED8.9WSVGAG CM512MB(1Gbx4) N N120GB5.4KS 5 in 1-Build in 3rd WiFi BG
AOA150-Ab NLED8.9WSVGAG CM512MB(1Gbx4) N N120GB5.4KS 5 in 1-Build in 3rd WiFi BG
AOA150-Ab NLED8.9WSVGAG CM512MB(1Gbx4) N N120GB5.4KS 5 in 1-Build in 3rd WiFi BG
AOA150-Ab NLED8.9WSVGAG CM512MB(1Gbx4) N N120GB5.4KS 5 in 1-Build in 3rd WiFi BG
AOA150-Ab NLED8.9WSVGAG CM512MB(1Gbx4) N N120GB5.4KS 5 in 1-Build in 3rd WiFi BG
AOA150-Ab NLED8.9WSVGAG CM512MB(1Gbx4) SO512MBII6 N120GB5.4KS 5 in 1-Build in 3rd WiFi BG
AOA150-Ab NLED8.9WSVGAG CM512MB(1Gbx4) N N120GB5.4KS 5 in 1-Build in 3rd WiFi BG
AOA150-Ab NLED8.9WSVGAG CM512MB(1Gbx4) N N120GB5.4KS 5 in 1-Build in 3rd WiFi BG
AOA150-Ab NLED8.9WSVGAG CM512MB(1Gbx4) N N120GB5.4KS 5 in 1-Build in 3rd WiFi BG
AOA150-Ab NLED8.9WSVGAG CM512MB(1Gbx4) SO512MBII6 N120GB5.4KS 5 in 1-Build in 3rd WiFi BG
AOA150-Ab NLED8.9WSVGAG CM512MB(1Gbx4) SO1GBII6 N120GB5.4KS 5 in 1-Build in 3rd WiFi BG
AOA150-Ab NLED8.9WSVGAG CM512MB(1Gbx4) SO1GBII6 N120GB5.4KS 5 in 1-Build in 3rd WiFi BG
AOA150-Ab NLED8.9WSVGAG CM512MB(1Gbx4) SO512MBII6 N120GB5.4KS 5 in 1-Build in 3rd WiFi BG
AOA150-Ab NLED8.9WSVGAG CM512MB(1Gbx4) SO1GBII6 N120GB5.4KS 5 in 1-Build in 3rd WiFi BG
AOA150-Ab NLED8.9WSVGAG CM512MB(1Gbx4) SO1GBII6 N120GB5.4KS 5 in 1-Build in 3rd WiFi BG
AOA150-Ab NLED8.9WSVGAG CM512MB(1Gbx4) SO1GBII6 N120GB5.4KS 5 in 1-Build in 3rd WiFi BG
AOA150-Bb NLED8.9WSVGAG CM512MB(1Gbx4) SO1GBII6 N120GB5.4KS 5 in 1-Build in 3rd WiFi BG
Model LCD Memory 1 Memory 2 HDD 1 (GB) Card Reader Wireless
LAN

153 Appendix A
AOA150-Ab NLED8.9WSVGAG CM512MB(1Gbx4) SO1GBII6 N120GB5.4KS 5 in 1-Build in 3rd WiFi BG
AOA150-Ab NLED8.9WSVGAG CM512MB(1Gbx4) SO1GBII6 N120GB5.4KS 5 in 1-Build in 3rd WiFi BG
AOA150-Ab NLED8.9WSVGAG CM512MB(1Gbx4) N N120GB5.4KS 5 in 1-Build in 3rd WiFi BG
AOA150-Ab NLED8.9WSVGAG CM512MB(1Gbx4) SO512MBII6 N120GB5.4KS 5 in 1-Build in 3rd WiFi BG
AOA150-Ab NLED8.9WSVGAG CM512MB(1Gbx4) SO512MBII6 N120GB5.4KS 5 in 1-Build in 3rd WiFi BG
AOA150-Ab NLED8.9WSVGAG CM512MB(1Gbx4) SO512MBII6 N120GB5.4KS 5 in 1-Build in 3rd WiFi BG
AOA150-Ab NLED8.9WSVGAG CM512MB(1Gbx4) SO512MBII6 N120GB5.4KS 5 in 1-Build in 3rd WiFi BG
AOA150-Ab NLED8.9WSVGAG CM512MB(1Gbx4) SO512MBII6 N120GB5.4KS 5 in 1-Build in 3rd WiFi BG
AOA150-Ab NLED8.9WSVGAG CM512MB(1Gbx4) SO512MBII6 N120GB5.4KS 5 in 1-Build in 3rd WiFi BG
AOA150-Ab NLED8.9WSVGAG CM512MB(1Gbx4) SO512MBII6 N120GB5.4KS 5 in 1-Build in 3rd WiFi BG
AOA150-Bb NLED8.9WSVGAG CM512MB(1Gbx4) SO512MBII6 N120GB5.4KS 5 in 1-Build in 3rd WiFi BG
AOA150-Bb NLED8.9WSVGAG CM512MB(1Gbx4) SO512MBII6 N120GB5.4KS 5 in 1-Build in 3rd WiFi BG
AOA150-Bb NLED8.9WSVGAG CM512MB(1Gbx4) SO1GBII6 N120GB5.4KS 5 in 1-Build in 3rd WiFi BG
AOA150-Bb NLED8.9WSVGAG CM512MB(1Gbx4) SO1GBII6 N120GB5.4KS 5 in 1-Build in 3rd WiFi BG
AOA150-Ab NLED8.9WSVGAG CM512MB(1Gbx4) SO512MBII6 N120GB5.4KS 5 in 1-Build in 3rd WiFi BG
AOA150-Ab NLED8.9WSVGAG CM512MB(1Gbx4) SO1GBII6 N120GB5.4KS 5 in 1-Build in 3rd WiFi BG
AOA150-Ab NLED8.9WSVGAG CM512MB(1Gbx4) SO1GBII6 N120GB5.4KS 5 in 1-Build in 3rd WiFi BG
AOA150-Ab NLED8.9WSVGAG CM512MB(1Gbx4) SO1GBII6 N120GB5.4KS 5 in 1-Build in 3rd WiFi BG
AOA150-Ab NLED8.9WSVGAG CM512MB(1Gbx4) SO1GBII6 N120GB5.4KS 5 in 1-Build in 3rd WiFi BG
AOA150-Ab NLED8.9WSVGAG CM512MB(1Gbx4) SO1GBII6 N120GB5.4KS 5 in 1-Build in 3rd WiFi BG
AOA150-Ab NLED8.9WSVGAG CM512MB(1Gbx4) SO1GBII6 N120GB5.4KS 5 in 1-Build in 3rd WiFi BG
AOA150-Ab NLED8.9WSVGAG CM512MB(1Gbx4) SO512MBII6 N120GB5.4KS 5 in 1-Build in 3rd WiFi BG
AOA150-Ab NLED8.9WSVGAG CM512MB(1Gbx4) SO512MBII6 N120GB5.4KS 5 in 1-Build in 3rd WiFi BG
AOA150-Ab NLED8.9WSVGAG CM512MB(1Gbx4) SO1GBII6 N120GB5.4KS 5 in 1-Build in 3rd WiFi BG
AOA150-Ab NLED8.9WSVGAG CM512MB(1Gbx4) SO1GBII6 N120GB5.4KS 5 in 1-Build in 3rd WiFi BG
AOA150-Ab NLED8.9WSVGAG CM512MB(1Gbx4) SO1GBII6 N120GB5.4KS 5 in 1-Build in 3rd WiFi BG
AOA150-Ab NLED8.9WSVGAG CM512MB(1Gbx4) SO512MBII6 N120GB5.4KS 5 in 1-Build in 3rd WiFi BG
AOA150-Ab NLED8.9WSVGAG CM512MB(1Gbx4) SO512MBII6 N120GB5.4KS 5 in 1-Build in 3rd WiFi BG
AOA150-Ab NLED8.9WSVGAG CM512MB(1Gbx4) SO512MBII6 N120GB5.4KS 5 in 1-Build in 3rd WiFi BG
AOA150-Ab NLED8.9WSVGAG CM512MB(1Gbx4) SO1GBII6 N120GB5.4KS 5 in 1-Build in 3rd WiFi BG
AOA150-Ab NLED8.9WSVGAG CM512MB(1Gbx4) SO512MBII6 N120GB5.4KS 5 in 1-Build in 3rd WiFi BG
AOA150-Ab NLED8.9WSVGAG CM512MB(1Gbx4) SO512MBII6 N120GB5.4KS 5 in 1-Build in 3rd WiFi BG
AOA150-Ab NLED8.9WSVGAG CM512MB(1Gbx4) SO1GBII6 N120GB5.4KS 5 in 1-Build in 3rd WiFi BG
AOA150-Ab NLED8.9WSVGAG CM512MB(1Gbx4) SO1GBII6 N120GB5.4KS 5 in 1-Build in 3rd WiFi BG
AOA150-Bb NLED8.9WSVGAG CM512MB(1Gbx4) N N120GB5.4KS 5 in 1-Build in 3rd WiFi BG
AOA150-Bb NLED8.9WSVGAG CM512MB(1Gbx4) N N120GB5.4KS 5 in 1-Build in 3rd WiFi BG
AOA150-Bb NLED8.9WSVGAG CM512MB(1Gbx4) SO1GBII6 N120GB5.4KS 5 in 1-Build in 3rd WiFi BG
AOA150-Ab NLED8.9WSVGAG CM512MB(1Gbx4) N N120GB5.4KS 5 in 1-Build in 3rd WiFi BG
AOA150-Ab NLED8.9WSVGAG CM512MB(1Gbx4) SO1GBII6 N120GB5.4KS 5 in 1-Build in 3rd WiFi BG
AOA150-Ab NLED8.9WSVGAG CM512MB(1Gbx4) SO1GBII6 N120GB5.4KS 5 in 1-Build in 3rd WiFi BG
AOA150-Bb NLED8.9WSVGAG CM512MB(1Gbx4) N N120GB5.4KS 5 in 1-Build in 3rd WiFi BG
AOA150-Bb NLED8.9WSVGAG CM512MB(1Gbx4) N N120GB5.4KS 5 in 1-Build in 3rd WiFi BG
AOA150-Bb NLED8.9WSVGAG CM512MB(1Gbx4) SO1GBII6 N120GB5.4KS 5 in 1-Build in 3rd WiFi BG
AOA150-Bb NLED8.9WSVGAG CM512MB(1Gbx4) SO1GBII6 N120GB5.4KS 5 in 1-Build in 3rd WiFi BG
AOA150-Bb NLED8.9WSVGAG CM512MB(1Gbx4) SO512MBII6 N120GB5.4KS 5 in 1-Build in 3rd WiFi BG
AOA150-Bb NLED8.9WSVGAG CM512MB(1Gbx4) SO1GBII6 N120GB5.4KS 5 in 1-Build in 3rd WiFi BG
AOA150-Bb NLED8.9WSVGAG CM512MB(1Gbx4) SO512MBII6 N120GB5.4KS 5 in 1-Build in 3rd WiFi BG
AOA150-Bb NLED8.9WSVGAG CM512MB(1Gbx4) N N120GB5.4KS 5 in 1-Build in 3rd WiFi BG
AOA150-Bb NLED8.9WSVGAG CM512MB(1Gbx4) SO1GBII6 N120GB5.4KS 5 in 1-Build in 3rd WiFi BG
Model LCD Memory 1 Memory 2 HDD 1 (GB) Card Reader Wireless
LAN

Appendix A 154
AOA150-Bb NLED8.9WSVGAG CM512MB(1Gbx4) SO512MBII6 N120GB5.4KS 5 in 1-Build in 3rd WiFi BG
AOA150-Bb NLED8.9WSVGAG CM512MB(1Gbx4) N N120GB5.4KS 5 in 1-Build in 3rd WiFi BG
AOA150-Bb NLED8.9WSVGAG CM512MB(1Gbx4) SO512MBII6 N120GB5.4KS 5 in 1-Build in 3rd WiFi BG
AOA150-Bb NLED8.9WSVGAG CM512MB(1Gbx4) SO512MBII6 N120GB5.4KS 5 in 1-Build in 3rd WiFi BG
AOA150-Bb NLED8.9WSVGAG CM512MB(1Gbx4) SO1GBII6 N120GB5.4KS 5 in 1-Build in 3rd WiFi BG
AOA150-Bb NLED8.9WSVGAG CM512MB(1Gbx4) SO1GBII6 N120GB5.4KS 5 in 1-Build in 3rd WiFi BG
AOA150-Bb NLED8.9WSVGAG CM512MB(1Gbx4) SO512MBII6 N120GB5.4KS 5 in 1-Build in 3rd WiFi BG
AOA150-Bb NLED8.9WSVGAG CM512MB(1Gbx4) SO1GBII6 N120GB5.4KS 5 in 1-Build in 3rd WiFi BG
AOA150-Bb NLED8.9WSVGAG CM512MB(1Gbx4) SO512MBII6 N120GB5.4KS 5 in 1-Build in 3rd WiFi BG
AOA150-Bb NLED8.9WSVGAG CM512MB(1Gbx4) SO512MBII6 N120GB5.4KS 5 in 1-Build in 3rd WiFi BG
AOA150-Bb NLED8.9WSVGAG CM512MB(1Gbx4) SO1GBII6 N120GB5.4KS 5 in 1-Build in 3rd WiFi BG
AOA150-Bb NLED8.9WSVGAG CM512MB(1Gbx4) SO1GBII6 N120GB5.4KS 5 in 1-Build in 3rd WiFi BG
AOA150-Bb NLED8.9WSVGAG CM512MB(1Gbx4) SO512MBII6 N120GB5.4KS 5 in 1-Build in 3rd WiFi BG
AOA150-Bb NLED8.9WSVGAG CM512MB(1Gbx4) N N120GB5.4KS 5 in 1-Build in 3rd WiFi BG
AOA150-Bb NLED8.9WSVGAG CM512MB(1Gbx4) SO1GBII6 N120GB5.4KS 5 in 1-Build in 3rd WiFi BG
AOA150-Ab NLED8.9WSVGAG CM512MB(1Gbx4) N N120GB5.4KS 5 in 1-Build in 3rd WiFi BG
AOA150-Bb NLED8.9WSVGAG CM512MB(1Gbx4) SO1GBII6 N120GB5.4KS 5 in 1-Build in 3rd WiFi BG
AOA150-Bb NLED8.9WSVGAG CM512MB(1Gbx4) SO1GBII6 N120GB5.4KS 5 in 1-Build in 3rd WiFi BG
AOA150-Ab NLED8.9WSVGAG CM512MB(1Gbx4) SO512MBII6 N120GB5.4KS 5 in 1-Build in 3rd WiFi BG
AOA150-Ab NLED8.9WSVGAG CM512MB(1Gbx4) SO512MBII6 N120GB5.4KS 5 in 1-Build in 3rd WiFi BG
AOA150-Bb NLED8.9WSVGAG CM512MB(1Gbx4) SO512MBII6 N120GB5.4KS 5 in 1-Build in 3rd WiFi BG
AOA150-Bb NLED8.9WSVGAG CM512MB(1Gbx4) SO1GBII6 N120GB5.4KS 5 in 1-Build in 3rd WiFi BG
AOA150-Ab NLED8.9WSVGAG CM512MB(1Gbx4) SO512MBII6 N120GB5.4KS 5 in 1-Build in 3rd WiFi BG
AOA150-Ab NLED8.9WSVGAG CM512MB(1Gbx4) SO512MBII6 N120GB5.4KS 5 in 1-Build in 3rd WiFi BG
AOA150-Ab NLED8.9WSVGAG CM512MB(1Gbx4) SO512MBII6 N120GB5.4KS 5 in 1-Build in 3rd WiFi BG
AOA150-Ab NLED8.9WSVGAG CM512MB(1Gbx4) SO512MBII6 N120GB5.4KS 5 in 1-Build in 3rd WiFi BG
AOA150-Ab NLED8.9WSVGAG CM512MB(1Gbx4) SO512MBII6 N120GB5.4KS 5 in 1-Build in 3rd WiFi BG
AOA150-Ab NLED8.9WSVGAG CM512MB(1Gbx4) SO512MBII6 N120GB5.4KS 5 in 1-Build in 3rd WiFi BG
AOA150-Ab NLED8.9WSVGAG CM512MB(1Gbx4) SO512MBII6 N120GB5.4KS 5 in 1-Build in 3rd WiFi BG
AOA150-Ab NLED8.9WSVGAG CM512MB(1Gbx4) SO512MBII6 N120GB5.4KS 5 in 1-Build in 3rd WiFi BG
AOA150-Ab NLED8.9WSVGAG CM512MB(1Gbx4) SO1GBII6 N120GB5.4KS 5 in 1-Build in 3rd WiFi BG
Model LCD Memory 1 Memory 2 HDD 1 (GB) Card Reader Wireless
LAN

Appendix B 155
Test Compatible Components
This computer’s compatibility is tested and verified by Acer’s internal testing department. All of its system
functions are tested under Windows® XP Home, Windows® XP Pro environment.
Refer to the following lists for components, adapter cards, and peripherals which have passed these tests.
Regarding configuration, combination and test procedures, please refer to the Aspire one series Compatibility
Test Report released by the Acer Mobile System Testing Department.
Appendix B

156 Appendix B
Linux Environment Test
Aspire one Blue Testing Information
Vendor Type Description
2nd Battery Test
60001535
PANASONIC
6CELL2.6 Battery PANASONIC UM-2008B Li-Ion 3S2P PANASONIC
6 cell 5200mAh Main COMMON Macles Black
60002162
SIMPLO
6CELL2.6 Battery SIMPLO UM-2008B Li-Ion 3S2P PANASONIC 6 cell
5200mAh Main COMMON Macles Black
60002162
SIMPLO
6CELL2.6 Battery SIMPLO UM-2008B Li-Ion 3S2P SAMSUNG 6 cell
5200mAh Main COMMON Macles Black
Cover Test
9999995
ONE TIME VENDER
Blue IMR Blue IMR
Accessory Test
10001028
QUANTA
Macles Bag Black Macles Bag Black
Adapter Test
10001081
DELTA
30W Adapter DELTA 30W 19V 1.7x5.5x11 Black ADP-30JH BA
LF
60003544
LITE-ON OPT
30W Adapter LITE-ON 30W 1.7x5.5x11 Black PA-1300-04AC LF
60002015
HIPRO
30W Adapter HIPRO 30W 19V 1.7x5.5x11 Black HP-A0301R3
B1LF LF
Audio Codec Test
9999995
ONE TIME VENDER
ALC268 ALC268
B Cover Test
9999995
ONE TIME VENDER
Mirror w/Camera Mirror w/Camera
Battery Test
60001921
SANYO
3CELL2.2 Battery SANYO UM-2008A Li-Ion 3S1P SANYO 3 cell
4400mAh Main COMMON Macles
60001535
PANASONIC
3CELL2.2 Battery PANASONIC UM-2008A Li-Ion 3S1P PANASONIC
3 cell 4400mAh Main COMMON Macles
60004764
CELXPER
3CELL2.2 Battery SAMSUNG UM-2008A Li-Ion 3S1P SAMSUNG 3
cell 2200mAh Main COMMON Black, Macles
60002162
SIMPLO
3CELL2.2 Battery SIMPLO UM-2008A Li-Ion 3S1P PANASONIC 3 cell
4400mAh Main COMMON Macles
60002162
SIMPLO
3CELL2.2 Battery SIMPLO UM-2008A Li-Ion 3S1P SAMSUNG 3 cell
4400mAh Main COMMON Macles
60001535
PANASONIC
6CELL2.6 Battery PANASONIC UM-2008B Li-Ion 3S2P PANASONIC
6 cell 5200mAh Main COMMON Macles Black
60002162
SIMPLO
6CELL2.6 Battery SIMPLO UM-2008B Li-Ion 3S2P PANASONIC 6 cell
5200mAh Main COMMON Macles Black
60002162
SIMPLO
6CELL2.6 Battery SIMPLO UM-2008B Li-Ion 3S2P SAMSUNG 6 cell
5200mAh Main COMMON Macles Black

Appendix B 157
CPU Test
10001067
INTEL
ATMN270B CPU Intel Atom N270 1.6G 512K 533 2.5W
Camera Test
9999995
ONE TIME VENDER
0.3M LDV Suyin Camera Rosa
9999995
ONE TIME VENDER
0.3M LDV Liteon Camera Lily
Card Reader Test
9999995
ONE TIME VENDER
5 in 1-Build in 5 in 1-Build in MS, MS Pro, SD, SC, XD
Card Bus 1 Test
9999995
ONE TIME VENDER
JMB385 JMicron JMB385 Card Reader: SD/MMC/MS/MS Duo/MS-
HG (1/4/8-bit) & xD (PCI Express)
Card Bus 2 Test
9999995
ONE TIME VENDER
JMB385 JMicron JMB385 Card Reader: SD/MMC/MS/MS Duo/MS-
HG (1/4/8-bit) & xD (PCI Express)
HDD Test
60002036
SEAGATE
N120GB5.4KS HDD SEAGATE 2.5" 5400rpm 120GB ST9120817AS
Corsair SATA LF F/W:3.AAA
60001922
TOSHIBA DIGI
N120GB5.4KS HDD TOSHIBA 2.5" 5400rpm 120GB MK1252GSX Virgo
BS SATA LF F/W:LV010J
60002005
HGST SG
N120GB5.4KS HDD HGST 2.5" 5400rpm 120GB HTS543212L9A300
Falcon-B SATA LF F/W:C40C
60001994
WD
N120GB5.4KS HDD WD 2.5" 5400rpm 120GB WD1200BEVS-22UST0
ML125 SATA LF F/W:01.01A01
Keyboard Test
820123
DARFON
8KB-FV1 Black Keyboard 8KB-FV1 Black Macles Standard
LAN Test
9999995
ONE TIME VENDER
RTL8102EL RTL8102EL
LCD Test
60003316
AUO
NLED8.9WSVGAG LED LCD AUO 8.9" WSVGA Glare B089AW01 V1 LF 180nit
30ms
60002215
SAMSUNG
NLED8.9WSVGAG LED LCD SAMSUNG 8.9" WSVGA Glare LMS890JF01 LF
200nit 16ms 500:1
60003089
LG
NLED8.9WSVGAG LED LCD LPL 8.9" WSVGA Glare LP089WS1-TLA1 LF
180nit 16ms 500:1
10001038
CMO
NLED8.9WSVGAG LED LCD CMO 8.9" WSVGA Glare N089L6-L02 LF 180nit
16ms
Memory Test
10000119
AMT
CM512MB (1Gb x 4) Memory Chip NONE DDRII 667 512MB chip 64x16 * 4 LF
16081942
MICRON
SO1GBII6 Memory MICRON SO-DIMM DDRII 667 1GB
MT8HTF12864HDY-667E1 LF
60002214
ELPIDA
SO1GBII6 Memory ELPIDA SO-DIMM DDRII 667 1GB
EBE11UE6ACUA-6E-E LF 64*16 0.065um
Vendor Type Description

158 Appendix B
Aspire one White Testing Information
60002215
SAMSUNG
SO1GBII6 Memory SAMSUNG SO-DIMM DDRII 667 1GB
M470T2864QZ3-CE6 LF
60002215
SAMSUNG
SO512MBII6 Memory SAMSUNG SO-DIMM DDRII 667 512MB
M470T6554EZ3-CE6 LF 32*16 0.08um
60002215
SAMSUNG
SO512MBII6 Memory SAMSUNG SO-DIMM DDRII 667 512MB
M470T6464QZ3-CE6 LF
60002045
HYNIX
SO512MBII6 Memory HYNIX SO-DIMM DDRII 667 512MB
HYMP164S64CP6-Y5 LF 64*16 0.065um
NB Chipset Test
10001067
INTEL
945GSE NB Chipset Intel CS QG82945GSE MM#897840
SB Chipset Test
10001067
INTEL
ICH7M ICH7M
Software Test
10000981
MISC
McAfee Antivirus application McAfee
VGA Test
9999995
ONE TIME VENDER
UMA UMA
WiFi Antenna Test
9999995
ONE TIME VENDER
PIFA PIFA
Wireless LAN Test
23707801
FOXCONN TW
3rd WiFi BG Foxconn FOX_ATH_XB63 Foxconn Atheros XB63 minicard
b/g
Vendor Type Description
2nd Battery Test
60001535
PANASONIC
6CELL2.6 Battery PANASONIC UM-2008B Li-Ion 3S2P PANASONIC
6 cell 5200mAh Main COMMON Macles Black
Cover Test
9999995
ONE TIME VENDER
White IMR White IMR
Accessory Test
10001028
QUANTA
Macles Bag Black Macles Bag Black
Adapter Test
10001081
DELTA
30W Adapter DELTA 30W 19V 1.7x5.5x11 Black ADP-30JH BA
LF
60003544
LITE-ON OPT
30W Adapter LITE-ON 30W 1.7x5.5x11 Black PA-1300-04AC LF
60002015
HIPRO
30W Adapter HIPRO 30W 19V 1.7x5.5x11 Black HP-A0301R3
B1LF LF
Vendor Type Description

Appendix B 159
Audio Codec Test
9999995
ONE TIME VENDER
ALC268 ALC268
B Cover Test
9999995
ONE TIME VENDER
Mirror w/Camera Mirror w/Camera
Battery Test
60001921
SANYO
3CELL2.2 Battery SANYO UM-2008A Li-Ion 3S1P SANYO 3 cell
4400mAh Main COMMON Macles
60001535
PANASONIC
3CELL2.2 Battery PANASONIC UM-2008A Li-Ion 3S1P PANASONIC
3 cell 4400mAh Main COMMON Macles
60002162
SIMPLO
3CELL2.2 Battery SIMPLO UM-2008A Li-Ion 3S1P PANASONIC 3 cell
4400mAh Main COMMON Macles
60002162
SIMPLO
3CELL2.2 Battery SIMPLO UM-2008A Li-Ion 3S1P SAMSUNG 3 cell
4400mAh Main COMMON Macles
60001535
PANASONIC
6CELL2.6 Battery PANASONIC UM-2008B Li-Ion 3S2P PANASONIC
6 cell 5200mAh Main COMMON Macles Black
60002162
SIMPLO
6CELL2.6 Battery SIMPLO UM-2008B Li-Ion 3S2P PANASONIC 6 cell
5200mAh Main COMMON Macles Black
60002162
SIMPLO
6CELL2.6 Battery SIMPLO UM-2008B Li-Ion 3S2P SAMSUNG 6 cell
5200mAh Main COMMON Macles Black
CPU Test
10001067 INTEL ATMN270B CPU Intel Atom N270 1.6G 512K 533 2.5W
Camera Test
9999995
ONE TIME VENDER
0.3M LDV Suyin Camera Rosa
9999995
ONE TIME VENDER
0.3M LDV Liteon Camera Lily
Card Reader Test
9999995
ONE TIME VENDER
5 in 1-Build in 5 in 1-Build in MS, MS Pro, SD, SC, XD
Card Bus 1 Test
9999995
ONE TIME VENDER
JMB385 JMicron JMB385 Card Reader: SD/MMC/MS/MS Duo/MS-
HG (1/4/8-bit) & xD (PCI Express)
Card Bus 2 Test
9999995
ONE TIME VENDER
JMB385 JMicron JMB385 Card Reader: SD/MMC/MS/MS Duo/MS-
HG (1/4/8-bit) & xD (PCI Express)
HDD Test
60002036
SEAGATE
N120GB5.4KS HDD SEAGATE 2.5" 5400rpm 120GB ST9120817AS
Corsair SATA LF F/W:3.AAA
60001922
TOSHIBA DIGI
N120GB5.4KS HDD TOSHIBA 2.5" 5400rpm 120GB MK1252GSX Virgo
BS SATA LF F/W:LV010J
60002005
HGST SG
N120GB5.4KS HDD HGST 2.5" 5400rpm 120GB HTS543212L9A300
Falcon-B SATA LF F/W:C40C
60001994
WD
N120GB5.4KS HDD WD 2.5" 5400rpm 120GB WD1200BEVS-22UST0
ML125 SATA LF F/W:01.01A01
60001994
WD
N120GB5.4KS HDD WD 2.5" 5400rpm 120GB WD1200BEVT-22ZCT0
ML160 SATA LF F/W: 11.01A11
Vendor Type Description

160 Appendix B
Keyboard Test
820123
DARFON
8KB-FV2 White Keyboard 8KB-FV2 White Macles Internal Standard White
LAN Test
9999995
ONE TIME VENDER
RTL8102EL RTL8102EL
LCD Test
60003316
AUO
NLED8.9WSVGAG LED LCD AUO 8.9" WSVGA Glare B089AW01 V1 LF 180nit
30ms
60002215
SAMSUNG
NLED8.9WSVGAG LED LCD SAMSUNG 8.9" WSVGA Glare LMS890JF01 LF
200nit 16ms 500:1
60003089
LG
NLED8.9WSVGAG LED LCD LPL 8.9" WSVGA Glare LP089WS1-TLA1 LF
180nit 16ms 500:1
10001038
CMO
NLED8.9WSVGAG LED LCD CMO 8.9" WSVGA Glare N089L6-L02 LF 180nit
16ms
Memory Test
10000119
AMT
CM512MB (1Gb x 4) Memory Chip NONE DDRII 667 512MB chip 64x16 * 4 LF
16081942
MICRON
SO1GBII6 Memory MICRON SO-DIMM DDRII 667 1GB
MT8HTF12864HDY-667E1 LF
60002214
ELPIDA
SO1GBII6 Memory ELPIDA SO-DIMM DDRII 667 1GB
EBE11UE6ACUA-6E-E LF 64*16 0.065um
60002215
SAMSUNG
SO1GBII6 Memory SAMSUNG SO-DIMM DDRII 667 1GB
M470T2864QZ3-CE6 LF
60002215
SAMSUNG
SO512MBII6 Memory SAMSUNG SO-DIMM DDRII 667 512MB
M470T6554EZ3-CE6 LF 32*16 0.08um
60002215
SAMSUNG
SO512MBII6 Memory SAMSUNG SO-DIMM DDRII 667 512MB
M470T6464QZ3-CE6 LF
60002045
HYNIX
SO512MBII6 Memory HYNIX SO-DIMM DDRII 667 512MB
HYMP164S64CP6-Y5 LF 64*16 0.065um
NB Chipset Test
10001067
INTEL
945GSE NB Chipset Intel CS QG82945GSE MM#897840
SB Chipset Test
10001067
INTEL
ICH7M ICH7M
Software Test
10000981
MISC
McAfee Antivirus application McAfee
VGA Test
9999995
ONE TIME VENDER
UMA UMA
WiFi Antenna Test
9999995
ONE TIME VENDER
PIFA PIFA
Wireless LAN Test
23707801
FOXCONN TW
3rd WiFi BG Foxconn FOX_ATH_XB63 Foxconn Atheros XB63 minicard
b/g
Vendor Type Description

Appendix C 161
Online Support Information
This section describes online technical support services available to help you repair your Acer Systems.
If you are a distributor, dealer, ASP or TPM, please refer your technical queries to your local Acer branch
office. Acer Branch Offices and Regional Business Units may access our website. However some information
sources will require a user i.d. and password. These can be obtained directly from Acer CSD Taiwan.
Acer's Website offers you convenient and valuable support resources whenever you need them.
In the Technical Information section you can download information on all of Acer's Notebook, Desktop and
Server models including:
•Service guides for all models
•User's manuals
•Training materials
•Bios updates
•Software utilities
•Spare parts lists
•TABs (Technical Announcement Bulletin)
For these purposes, we have included an Acrobat File to facilitate the problem-free downloading of our
technical material.
Also contained on this website are:
•Detailed information on Acer's International Traveler's Warranty (ITW)
•Returned material authorization procedures
•An overview of all the support services we offer, accompanied by a list of telephone, fax and email
contacts for all your technical queries.
We are always looking for ways to optimize and improve our services, so if you have any suggestions or
comments, please do not hesitate to communicate these to us.
Appendix C

162 Appendix C

163
Numerics
3G cover 37
A
AFLASH Utility 27
B
Battery Pack 36
BIOS
package 14
ROM size 14
ROM type 14
vendor 14
Version 14
BIOS Utility 19–27
Advanced 22
Boot 25
Exit 26
Navigating 19
Onboard Device Configuration 23
Save and Exit 26
Security 22
System Security 26
Board Layout
Top View 111
brightness
hotkeys 10
C
Camera Module 45, 46
caps lock
on indicator 7
Common Problems 80
D
DIMM Module 60
Display 3
display
hotkeys 10
E
Euro 11
External Module Disassembly
Flowchart 35
F
Features 1
Flash Utility 27
FPC Cable 48
FRU (Field Replaceable Unit) List 115
H
Hard Disk Drive Module 53, 58
Hibernation mode
hotkey 10
Hot Keys 9
I
Indicators 7
Intermittent Problems 91
Internal Microphone Failure 87
Internal Speaker Failure 85
J
Jumper and Connector Locations 111
Top View 111
K
Keyboard 38
Keyboard Failure 84
L
LCD Bezel 44
LCD Brackets 48
LCD Failure 84
LCD Module Disassembly
Flowchart 41
LCD Panel 47
Linux Environment Test 156
M
Main Unit Disassembly
Flowchart 50
Index

164
Mainboard 55
media access
on indicator 7
Memory Check 80
Model Definition 128
N
No Display Issue 81
num lock
on indicator 7
O
ODD Failure 89
Online Support Information 161
P
Panel 4
Bottom 7
left 4
PC Card 7
POST Codes
Reference Tables 102
Power Button Failure 89
Power On Failure 80
S
Speaker Module 56
speakers
hotkey 10
System
Block Diagram 3
T
Test Compatible Components 155
Top 111
Touch Pad
hotkey 10
Touch Pad Failure 85
Troubleshooting
Built-in KB Failure 84
Internal Microphone 87
Internal Speakers 85
LCD Failure 84
No Display 81
ODD 89
Other Failures 90
Power Button 89
Power On 80
Touch Pad 85
USB 89
WLAN 90
U
Undetermined Problems 91
upper and lower covers 39
USB Failure (Rightside) 89
utility
BIOS 19–27
V
volume
hotkeys 10
W
Windows 2000 Environment Test 156
Wireless Function Failure 90
WLAN Board 50





