ADP3211, ADP3211A Datasheet. Www.s Manuals.com. R2 On
User Manual: Datasheets ADP3211, ADP3211A.
Open the PDF directly: View PDF
.
Page Count: 33

© Semiconductor Components Industries, LLC, 2009
November, 2009 − Rev. 2
1Publication Order Number:
ADP3211/D
ADP3211, ADP3211A
7-Bit, Programmable,
Single-Phase, Synchronous
Buck Controller
The ADP3211 is a highly efficient, single−phase, synchronous
buck switching regulator controller. With its integrated driver, the
ADP3211 is optimized for converting the notebook battery voltage to
the supply voltage required by high performance Intel chipsets. An
internal 7−bit DAC is used to read a VID code directly from the
chip−set or the CPU and to set the GMCH render voltage or the CPU
core voltage to a value within the range of 0 V to 1.5 V.
The ADP3211 uses a multi−mode architecture. It provides
programmable switching frequency that can be optimized for
efficiency depending on the output current requirement. In addition,
the ADP3211 includes a programmable load line slope function to
adjust the output voltage as a function of the load current so that the
core voltage is always optimally positioned for a load transient. The
ADP3211 also provides accurate and reliable current overload
protection and a delayed power−good output. The IC supports
On−The−Fly (OTF) output voltage changes requested by the chip−set.
The ADP3211 has a boot voltage of 1.1 V for IMVP−6.5
applications in CPU mode. The ADP3211A has a boot voltage of
1.2 V in CPU mode.
The ADP3211 is specified over the extended commercial temperature
range of −40°C to 100°C and is available in a 32−lead QFN.
Features
•Single−Chip Solution
♦Fully Compatible with the Intel® IMVP−6.5t CPU and GMCH
Chipset Voltage Regulator Specifications Integrated MOSFET
Drivers
•Input Voltage Range of 3.3 V to 22 V
•±7 mV Worst−Case Differentially Sensed Core Voltage Error
Overtemperature
•Automatic Power−Saving Modes Maximize Efficiency During
Light Load Operation
•Soft Transient Control Reduces Inrush Current and Audio Noise
•Independent Current Limit and Load Line Setting Inputs for
Additional Design Flexibility
•Built−in Power−Good Masking Supports Voltage Identification
(VID) OTF Transients
•7−Bit, Digitally Programmable DAC with 0 V to 1.5 V Output
•Short−Circuit Protection
•Current Monitor Output Signal
•This is a Pb−Free Device
•Fully RoHS Compliant
•32−Lead QFN
Applications
•Notebook Power Supplies for Next Generation Intel Chipsets
•Intel Netbook Atom Processors
http://onsemi.com
QFN32
MN SUFFIX
CASE 488AM
See detailed ordering and shipping information in the package
dimensions section on page 31 of this data sheet.
ORDERING INFORMATION
32
1
ADP3211(A)
AWLYYWWG
G
1
(A) = ADP3211A Device Only
A = Assembly Location
WL = Wafer Lot
YY = Year
WW = Work Week
G= Pb−Free Package
PIN ASSIGNMENT
MARKING DIAGRAM
VCC
BST
DRVH
SW
PVCC
DRVL
PGND
GND
EN
VID0
VID1
VID2
VID3
VID4
VID5
VID6
PWRGD
IMON
CLKEN
FBRTN
FB
COMP
GPU
ILIM
IREF
RPM
RT
RAMP
LLINE
CSREF
CSFB
CSCOMP
1
ADP3211
ADP3211A
(top view)
(Note: Microdot may be in either location)

ADP3211, ADP3211A
http://onsemi.com
2
VID
DAC
VID6
VID5
VID4
VID3
VID2
VID1
VID0
Precision
Reference
FBRTN
Start Up
Delay
Open
Drain
PWRGD
PWRGD
Open
Drain
+
−
+
−
CSREF
DAC + 200mV
DAC − 300 mV
DAC
−
+CSREF
CSFB
CSCOMP
ILIM
+
−
OVP
CSREF
1.55V
+
−
_
+
LLINE
REF
REF ++
VEA
FB
COMP
UVLO Shutdown
and Bias
VCCGND
Oscillator
RPM RT
MOSFET
Driver
IMON
Current
Monitor
IREF
PGND
DRVL
GPU
Soft Start
and Soft
Transient
Control
OCP
Shutdown
Delay
PVCC
Delay
Disable
Soft
Transient
Delay
Current
Limit
Circuit
PWRGD
Startup
Delay
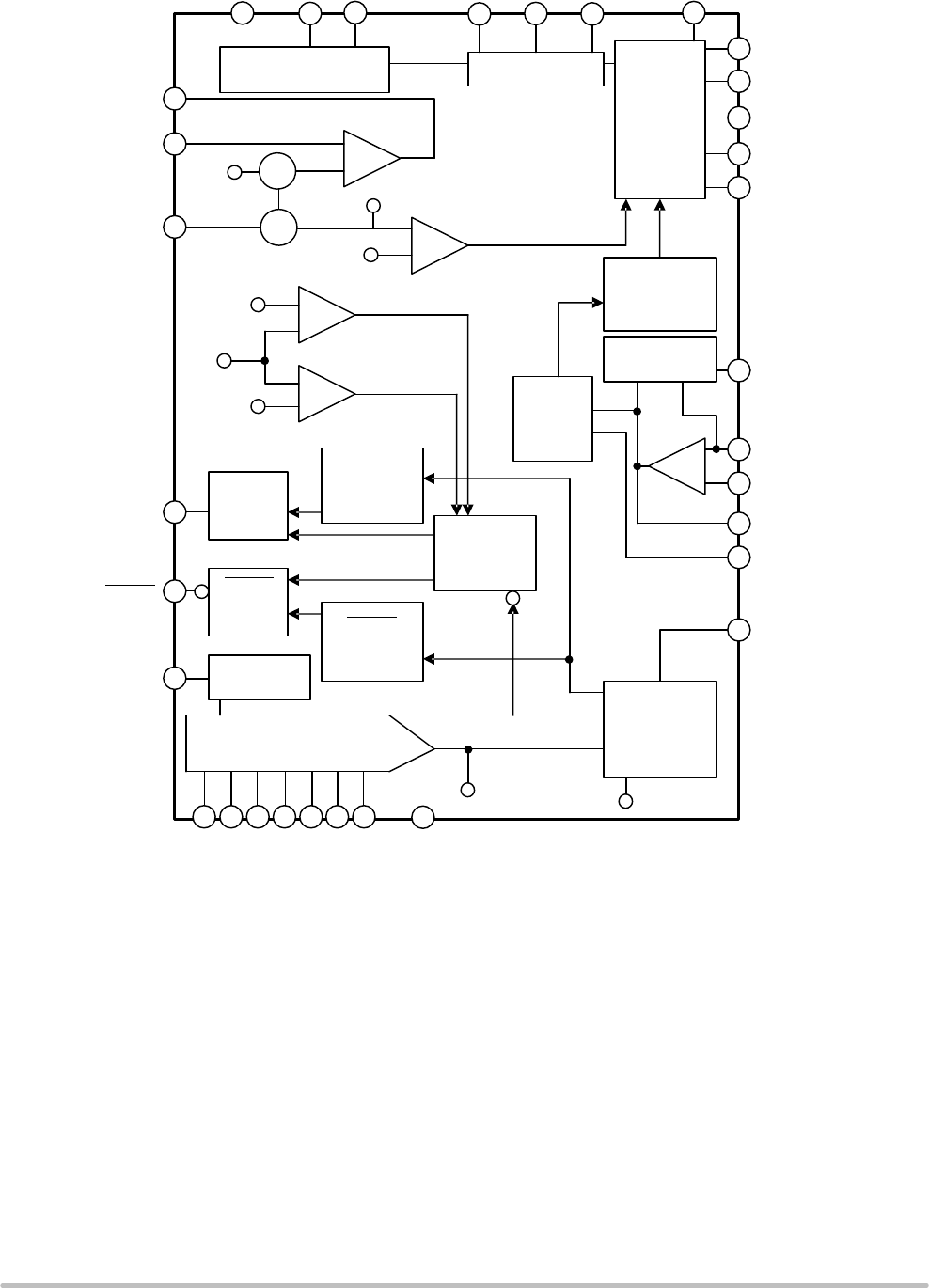
Figure 1. Functional Block Diagram
EN
CLKEN CLKEN
CLKEN
RAMP
BST
DRVH
SW
S
S

ADP3211, ADP3211A
http://onsemi.com
3
ABSOLUTE MAXIMUM RATINGS
Parameter Rating Unit
VCC −0.3 to +6.0 V
FBRTN, PGND −0.3 to +0.3 V
BST, DRVH
DC
t < 200 ns
−0.3 to +28
−0.3 to +33
V
BST to PVCC
DC
t < 200 ns
−0.3 to +22
−0.3 to +28
V
BST to SW −0.3 to +6.0 V
SW
DC
t < 200 ns
−1.0 to +22
−6.0 to +28
V
DRVH to SW −0.3 to +6.0 V
DRVL to PGND
DC
t < 200 ns
−0.3 to +6.0
−5.0 to +6.0
V
RAMP (in Shutdown)
DC
t < 200 ns
−0.3 to +22
−0.3 to +26
V
All Other Inputs and Outputs −0.3 to +6.0 V
Storage Temperature Range −65 to +150 °C
Operating Ambient Temperature Range −40 to 100 °C
Operating Junction Temperature 125 °C
Thermal Impedance (qJA) 2−Layer Board 32.6 °C/W
Lead Temperature
Soldering (10 sec)
Infrared (15 sec)
300
260
°C
Stresses exceeding Maximum Ratings may damage the device. Maximum Ratings are stress ratings only. Functional operation above the
Recommended Operating Conditions is not implied. Extended exposure to stresses above the Recommended Operating Conditions may affect
device reliability.
NOTE: This device is ESD sensitive. Use standard ESD precautions when handling.

ADP3211, ADP3211A
http://onsemi.com
4
PIN FUNCTION DESCRIPTIONS
Pin No. Mnemonic Description
1 PWRGD Power−Good Output. Open−drain output. A low logic state means that the output voltage is outside of the
VID DAC defined range.
2 IMON Current Monitor Output. This pin sources current proportional to the output load current. A resistor connected
to FBRTN sets the current monitor gain.
3 CLKEN Clock Enable Output. Open drain output. The pull−high voltage on this pin cannot be higher than VCC.
4 FBRTN Feedback Return Input/Output. This pin remotely senses the GMCH voltage. It is also used as the ground
return for the VID DAC and the voltage error amplifier blocks.
5 FB Voltage Error Amplifier Feedback Input. The inverting input of the voltage error amplifier.
6 COMP Voltage Error Amplifier Output and Frequency Compensation Point.
7 GPU GMCH/CPU select pin. Connect to ground when powering the CPU. Connect to 5.0 V when powering the
GMCH. When GPU is connected to ground, the boot voltage is 1.1 V for the ADP3211 and 1.2 V for the
ADP3211A. When GPU is connected to 5.0 V, there is no boot voltage.
8 ILIM Current Limit Set pin. Connect a resistor between ILIM and CSCOMP to the current limit threshold.
9 IREF This pin sets the internal bias currents. A 80 kW is connected from IREF to ground.
10 RPM RPM Mode Timing Control Input. A resistor is connected from RPM to ground sets the RPM mode turn−on
threshold voltage.
11 RT PWM Oscillator Frequency Setting Input. An external resistor from this pin to GND sets the PWM oscillator
frequency.
12 RAMP PWM Ramp Slope Setting Input. An external resistor from the converter input voltage node to this pin sets
the slope of the internal PWM stabilizing ramp.
13 LLINE Load Line Programming Input. The center point of a resistor divider connected between CSREF and
CSCOMP tied to this pin sets the load line slope.
14 CSREF Current Sense Reference Input. This pin must be connected to the opposite side of the output inductor.
15 CSFB Non−inverting Input of the Current Sense Amplifier. The combination of a resistor from the switch node to this
pin and the feedback network from this pin to the CSCOMP pin sets the gain of the current sense amplifier.
16 CSCOMP Current Sense Amplifier Output and Frequency Compensation Point.
17 GND Analog and Digital Signal Ground.
18 PGND Low−Side Driver Power Ground. This pin should be connected close to the source of the lower MOSFET(s).
19 DRVL Low−Side Gate Drive Output.
20 PVCC Power Supply Input/Output of Low−Side Gate Driver.
21 SW Current Return For High−Side Gate Drive.
22 DRVH High−Side Gate Drive Output.
23 BST High−Side Bootstrap Supply. A capacitor from this pin to SW holds the bootstrapped voltage while the
high−side MOSFET is on.
24 VCC Power Supply Input/Output of the Controller.
25 to 31 VID6 to VID0 Voltage Identification DAC Inputs. A 7−bit word (the VID Code) programs the DAC output voltage, the
reference voltage of the voltage error amplifier without a load (see the VID Code Table, Table NO TAG). In
normal operation mode, the VID DAC output programs the output voltage to a value within the 0 V to 1.5 V
range. The input is actively pulled down.
32 EN Enable Input. Driving this pin low shuts down the chip, disables the driver outputs, and pulls PWRGD low.

ADP3211, ADP3211A
http://onsemi.com
5
ELECTRICAL CHARACTERISTICS (VCC = PVCC = 5.0 V, FBRTN = GND = PGND = 0 V, H = 5.0 V, L = 0 V, VVID = VDAC = 1.2 V,
TA = −40°C to 100°C, unless otherwise noted. (Note 1) Current entering a pin (sunk by the device) has a positive sign.
Parameter Symbol Conditions Min Typ Max Units
VOLTAGE CONTROL − Voltage Error Amplifier (VEAMP)
FB, LLINE Voltage Range
(Note 2)
VFB, VLLINE Relative to CSREF = VDAC −200 +200 mV
FB, LLINE Offset Voltage
(Note 2)
VOSVEA Relative to CSREF = VDAC −0.5 +0.5 mV
FB Bias Current IFB −1.0 +1.0 mA
LLINE Bias Current ILL −50 +50 nA
LLINE Positioning Accuracy VFB − VDAC Measured on FB relative to nominal VDAC
LLINE forced 80 mV below CSREF
−10°C to 100°C
−40°C to 100°C
−78
−77
−80
−80
−82
−83
mV
COMP Voltage Range VCOMP Voltage range of interest 0.85 4.0 V
COMP Current ICOMP COMP = 2.0 V, CSREF = VDAC
FB forced 200 mV below CSREF
FB forced 200 mV above CSREF
−650
2.0
mA
mA
COMP Slew Rate SRCOMP CCOMP = 10 pF, CSREF = VDAC,
Open loop configuration
FB forced 200 mV below CSREF
FB forced 200 mV above CSREF
10
−10
V/ms
Gain Bandwidth (Note 2) GBW Non−inverting unit gain configuration,
RFB = 1 kW
20 MHz
VID DAC VOLTAGE REFERENCE
VDAC Voltage Range (Note 2) See VID Code Table 0 1.5 V
VDAC Accuracy VFB − VDAC Measured on FB (includes offset), relative to
nominal VDAC
VDAC = 0.3000 V to 1.2000 V, −10°C to 100°C
VDAC = 0.3000 V to 1.2000 V, −40°C to 100°C
VDAC = 1.2125 V to 1.5000 V, −40°C to 100°C
−7.0
−9.0
−9.0
+7.0
+9.0
+9.0
mV
VDAC Differential Non−linearity (Note 2) −1.0 +1.0 LSB
VDAC Line Regulation ΔVFB VCC = 4.75 V to 5.25 V 0.05 %
VDAC Boot Voltage VBOOTFB Measured during boot delay period, GPU = 0 V
ADP3211
ADP3211A
1.100
1.200
V
Soft−Start Delay (Note 2) tDSS Measured from EN pos edge to FB = 50 mV 200 ms
Soft−Start Time tSS Measured from EN pos edge to FB settles to
Vboot = 1.1 V within −5%
1.4 ms
Boot Delay tBOOT Measured from FB settling to Vboot = 1.1 V
within −5% to CLKEN neg edge
100 ms
VDAC Slew Rate Soft−Start
Arbitrary VID step
0.0625
1.0
LSB/ms
FBRTN Current IFBRTN 70 200 mA
VOLTAGE MONITORING and PROTECTION − Power Good
CSREF Undervoltage
Threshold
VUVCSREF −
VDAC
Relative to nominal VDAC Voltage −360 −300 −240 mV
CSREF Overvoltage
Threshold
VOVCSREF −
VDAC
Relative to nominal VDAC Voltage 150 200 250 mV
CSREF Crowbar Voltage
Threshold
VCBCSREF Relative to FBRTN 1.5 1.55 1.6 V
CSREF Reverse Voltage
Threshold
VRVCSREF Relative to FBRTN, Latchoff Mode
CSREF is falling
CSREF is rising
−350 −300
−75 −5.0
mV
1. All limits at temperature extremes are guaranteed via correlation using standard statistical quality control (SQC).
2. Guaranteed by design or bench characterization, not production tested.

ADP3211, ADP3211A
http://onsemi.com
6
ELECTRICAL CHARACTERISTICS (VCC = PVCC = 5.0 V, FBRTN = GND = PGND = 0 V, H = 5.0 V, L = 0 V, VVID = VDAC = 1.2 V,
TA = −40°C to 100°C, unless otherwise noted. (Note 1) Current entering a pin (sunk by the device) has a positive sign.
Parameter UnitsMaxTypMinConditionsSymbol
VOLTAGE MONITORING and PROTECTION − Power Good
PWRGD Low Voltage VPWRGD IPWRGD(SINK) = 4 mA 75 200 mV
PWRGD High Leakage
Current
IPWRGD VPWRDG = 5.0 V 1.0 mA
PWRGD Startup Delay TSSPWRGD Measured from CLKEN neg edge to PWRGD
pos edge
8.0 ms
PWRGD Latchoff Delay TLOFFPWRGD Measured from Out−off−Good−Window event
to Latchoff (switching stops)
8.0 ms
PWRGD Propagation Delay
(Note 2)
TPDPWRGD Measured from Out−off−Good−Window event
to PWRGD neg edge
200 ns
Crowbar Latchoff Delay
(Note 2)
TLOFFCB Measured from Crowbar event to Latchoff
(switching stops)
200 ns
PWRGD Masking Time TMSkPWRGD Triggered by any VID change 100 ms
CSREF Soft−Stop Resistance EN = L or Latchoff condition 60 W
CURRENT CONTROL − Current Sense Amplifier (CSAMP)
CSFB, CSREF Common−Mode Range
(Note 2)
Voltage range of interest 0 2.0 V
CSFB, CSREF Offset Voltage VOSCSA CSREF – CSSUM, TA = −40°C to 85°C
TA = 25°C
−1.5
−0.4
+1.5
+0.4
mV
CSFB Bias Current IBCSFB −50 +50 nA
CSREF Bias Current IBCSREF −2.0 2.0 mA
CSCOMP Voltage Range
(Note 2)
Voltage range of interest 0.05 2.0 V
CSCOMP Current
ICSCOMPsource
ICSCOMPsink
CSCOMP = 2.0 V
CSFB forced 200 mV below CSREF
CSFB forced 200 mV above CSREF
−650
1.0
mA
mA
CSCOMP Slew Rate (Note 2) CCSCOMP = 10 pF, CSREF = VDAC,
Open loop configuration
CSFB forced 200 mV below CSREF
CSFB forced 200 mV above CSREF
10
−10
V/ms
Gain Bandwidth (Note 2) GBWCSA Non−inverting unit gain configuration
RFB = 1 kW
20 MHz
CURRENT MONITORING AND PROTECTION − Current Reference
IREF Voltage VREF RREF = 80 kW to set IREF = 20 mA 1.55 1.6 1.65 V
CURRENT LIMITER (OCP)
Current Limit (OCP)
Threshold
VLIMTH Measured from CSCOMP to CSREF
RLIM = 4.5 kW
−115 −90 −70 mV
Current Limit Latchoff Delay Measured from OCP event to PWRGD
de−assertion
8.0 ms
CURRENT MONITOR
Current Gain Accuracy IMON/ILIM Measured from ILIM to IMON
ILIM = −20 mA
ILIM = −10 mA
ILIM = −5 mA
9.5
9.4
9.0
10
10
10
10.6
10.8
11
IMON Clamp Voltage VMAXMON Relative to FBRTN, ILIM = −30 mA
RIMON = 8 kW
1.0 1.15 V
1. All limits at temperature extremes are guaranteed via correlation using standard statistical quality control (SQC).
2. Guaranteed by design or bench characterization, not production tested.

ADP3211, ADP3211A
http://onsemi.com
7
ELECTRICAL CHARACTERISTICS (VCC = PVCC = 5.0 V, FBRTN = GND = PGND = 0 V, H = 5.0 V, L = 0 V, VVID = VDAC = 1.2 V,
TA = −40°C to 100°C, unless otherwise noted. (Note 1) Current entering a pin (sunk by the device) has a positive sign.
Parameter UnitsMaxTypMinConditionsSymbol
PULSE WIDTH MODULATOR − Clock Oscillator
RT Voltage VRT RT = 243 kW, VVID = 1.2 V
See also VRT(VVID) formula
1.08 1.2 1.35 V
PWM Clock Frequency
Range (Note 2)
fCLK Operation of interest 0.3 3.0 MHz
RAMP GENERATOR
RAMP Voltage VRAMP EN = H, IRAMP = 60 mA
EN = L
0.9 1.0
VIN
1.1 V
RAMP Current Range (Note 2) IRAMP EN = H
EN = L, RAMP = 19 V
1.0
−0.5
100
+0.5
mA
PWM COMPARATOR
PWM Comparator Offset
(Note 2)
VOSRPM −3.0 +3.0 mV
RPM COMPARATOR
RPM Current IRPM VVID = 1.2 V, RT = 243 kW
See also IRPM(RT) formula
−6.0 mA
RPM Comparator Offset
(Note 2)
VOSRPM VCOMP − (1 + VRPM)−3.0 +3.0 mV
SWITCH AMPLIFIER
SW Input Resistance RSW Measured from SW to PGND 1.3 kW
ZERO CURRENT SWITCHING COMPARATOR
SW ZCS Threshold VZCSSW DCM mode, DPRSLP = 3.3 V −4.0 mV
Masked Off−Time tOFFMSKD Measured from DRVH neg edge to DRVH
pos edge at max frequency of operation
700 ns
SYSTEM I/O BUFFERS − EN and VID[6:0] INPUTS
Input Voltage VEN,VID[6:0] Refers to driving signal level
Logic low, Isink = 1 mA
Logic high, Isource = −5 mA 0.7
0.3
V
Input Current IEN,VID[6:0] VEN,VID[6:0] = 0 V
0.2 V < VEN,VID[6:0] ≤ VCC
10
1.0
nA
mA
VID Delay Time (Note 2) Any VID edge to 10% of FB change 200 ns
GPU INPUT
Input Voltage VGPU Refers to driving signal level
Logic low, Isink = 1 mA
Logic high, Isource = −5 mA 4.0
0.3
V
Input Current IGPU GPU = L or GPU = H (static)
0.8 V < EN < 1.6 V (during transition)
10
70
nA
mA
CLKEN OUTPUT
Output Low Voltage VCLKEN Logic low, ICLKEN = 4 mA 30 300 mV
Output High, Leakage Current ICLKEN Logic high, VCLKEN = VCC 3.0 mA
SUPPLY
Supply Voltage Range VCC 4.5 5.5 V
Supply Current EN = H
EN = L
6.0
60
10
200
mA
mA
VCC OK Threshold VCCOK VCC is rising 4.4 4.5 V
VCC UVLO Threshold VCCUVLO VCC is falling 4.0 4.15 V
VCC Hysteresis (Note 2) 150 mV
1. All limits at temperature extremes are guaranteed via correlation using standard statistical quality control (SQC).
2. Guaranteed by design or bench characterization, not production tested.

ADP3211, ADP3211A
http://onsemi.com
8
ELECTRICAL CHARACTERISTICS (VCC = PVCC = 5.0 V, FBRTN = GND = PGND = 0 V, H = 5.0 V, L = 0 V, VVID = VDAC = 1.2 V,
TA = −40°C to 100°C, unless otherwise noted. (Note 1) Current entering a pin (sunk by the device) has a positive sign.
Parameter UnitsMaxTypMinConditionsSymbol
HIGH−SIDE MOSFET DRIVER
Pullup Resistance, Sourcing Current
Pulldown Resistance, Sinking Current
BST = PVCC 2.0
1.0
3.3
2.8
W
Transition Times trDRVH,
tfDRVH
BST = PVCC, CL = 3 nF, Figure 2 15
13
35
31
ns
Dead Delay Times tpdhDRVH BST = PVCC, Figure 2 10 45 ns
BST Quiescent Current EN = L (Shutdown)
EN = H, No Switching
5.0
200
15 mA
LOW−SIDE MOSFET DRIVER
Pullup Resistance, Sourcing Current
Pulldown Resistance, Sinking Current
1.8
0.9
3.0
2.7
W
Transition Times trDRVL,
tfDRVL
CL = 3 nF, Figure 2 15
14
35
35
ns
Propagation Delay Times tpdhDRVL CL = 3 nF, Figure 2 15 30 ns
SW Transition Timeout tSWTO DRVH = L, SW = 2.5 V 150 250 450 ns
SW Off Threshold VOFFSW 2.2 V
PVCC Quiescent Current EN = L (Shutdown)
EN = H, No Switching
14
200
50 mA
BOOTSTRAP RECTIFIER SWITCH
On−Resistance EN = L or EN = H and DRVL = H 4 7 11 W
1. All limits at temperature extremes are guaranteed via correlation using standard statistical quality control (SQC).
2. Guaranteed by design or bench characterization, not production tested.
3. Timing is referenced to the 90% and 10% points, unless otherwise noted.
DRVH
(with respect to SW)
DRVL
SW 1.0 V
Figure 2. Timing Diagram
VTH VTH
tfDRVL
tpdhDRVH trDRVH
tfDRVH
trDRVL
tpdhDRVL

ADP3211, ADP3211A
http://onsemi.com
9
TYPICAL PERFORMANCE CHARACTERISTICS
VVID = 1.5 V, TA = 20°C to 100°C, unless otherwise noted.
1
2
31: 200mV/div
2: 2V/div 3: 10V/div
Input = 12V, 1A Load
VID Step 0.7V to 1.2V
Figure 3. VID Change Soft Transient
1
2
31: 200mV/div
2: 2V/div 3: 10V/div
Input = 12V, 1A Load
VID Step 1.2V to 0.7V
Figure 4. VID Change Soft Transient
20 ms/div
Output Voltage
VID5
Switch Node
20 ms/div
VID5
Switch
Node
Output Voltage
Figure 5. Switching Frequency vs. Load
Current in RPM Mode
Figure 6. IMON Voltage vs. Load Current
LOAD CURRENT (A) LOAD CURRENT (A)
151050
0
50
100
150
200
250
300
2520151050
0
0.2
0.4
0.6
0.8
1.0
1.2
Figure 7. Load Line Accuracy Figure 8. VCC Current vs. VCC Voltage with
Enable Low
LOAD CURRENT (A) VCC VOLTAGE (V)
151050
1.15
1.20
1.25
1.30
1.35
6543210
0
10
20
30
50
60
70
80
SWITCHING FREQUENCY (kHz)
IMON (V)
VID VOLTAGE (V)
VCC CURRENT (mA)
OUTPUT RIPPLE
SW ITCHING
FREQUENCY
OUTPUT RIPPLE (mV)
30
35
40
45
50
55
60
+2%
−2%
Specified Load Line
Measured Load Line
40

ADP3211, ADP3211A
http://onsemi.com
10
TYPICAL PERFORMANCE CHARACTERISTICS
EN
1
2
3
4
1: 0.5V/div
2: 5V/div
3: 5V/div
4: 5V/div
2ms/div GPU = 0V
Figure 9. Startup Waveforms CPU Mode
EN
1
2
3
4
1: 0.5V/div
2: 5V/div
3: 5V/div
4: 5V/div
4ms/div GPU = 5V
Figure 10. Startup Waveforms GPU Mode
1
2
3
4
1 : 100mV/div
2 : 10V/div
3: 5A/div
4 : 5V/div
Low Side Gate Drive
Figure 11. DCM Waveforms, 1 A Load Current
1
2
3
4
1 : 100mV/div
2 : 10V/div
3 : 5A/div
4 : 5V/div
Figure 12. CCM Waveforms, 10 A Load Current
1
2
1: 50mV/div
2: 10V/div
Output Voltage
Switch Node
Input = 12V
Output = 1.2V
3A to 15A Step
Figure 13. Load Transient Figure 14. Load Transient
1
2
1: 50mV/div
2: 10V/div
Output Voltage
Switch Node
Input = 12V
Output = 1.2V
3A to 15A Step
Output Voltage
CLKEN
PWRGD
40 ms/div
40 ms/div
2 ms/div
Low Side Gate Drive
Output Voltage
Inductor
Current
Switch Node
4 ms/div
Inductor
Current
Output Voltage
Switch Node
PWRGD
Output Voltage
CLKEN

ADP3211, ADP3211A
http://onsemi.com
11
TYPICAL PERFORMANCE CHARACTERISTICS
Figure 15. Load Transient
1
2
1: 50mV/div
2: 10V/div
Input = 12V
Output = 1.2V
15A to 3A Step
Figure 16. VID on the Fly
1
2
1: 100mV/div
2: 10V/div
Input = 12V
No Load
DVID = 250mV
Figure 17. VID on the Fly
1
2
1: 100mV/div
2: 10V/div
Input = 12V
10A Load
DVID = 250mV
Figure 18. Over Current Protection
1
2
3
4
1 : 500mV/div
2 : 10V/div
3 : 5V/div
4 : 2V/div
2ms/div
Output Voltage
Switch
Node
PWRGD
CLKEN
40 ms/div
Switch Node
Output Voltage
200 ms/div
Switch Node
Output Voltage
200 ms/div
Switch Node
Output Voltage

ADP3211, ADP3211A
http://onsemi.com
12
Theory of Operation
The ADP3211 is a Ramp Pulse Modulated (RPM)
controller for synchronous buck Intel GMCH and CPU core
power supply. The internal 7−bit VID DAC conforms to the
Intel IMVP−6.5 specifications. The ADP3211 is a stable,
high performance architecture that includes
•High speed response at the lowest possible switching
frequency and minimal count of output decoupling
capacitors
•Minimized thermal switching losses due to lower
frequency operation
•High accuracy load line regulation
•High power conversion efficiency with a light load by
automatically switching to DCM operation
Operation Modes
The ADP3211 runs in RPM mode for the purpose of fast
transient response and high light load efficiency. During
the following transients, the ADP3211 runs in PWM mode:
•Soft−Start
•Soft transient: the period of 110 ms following any VID
change
•Current overload
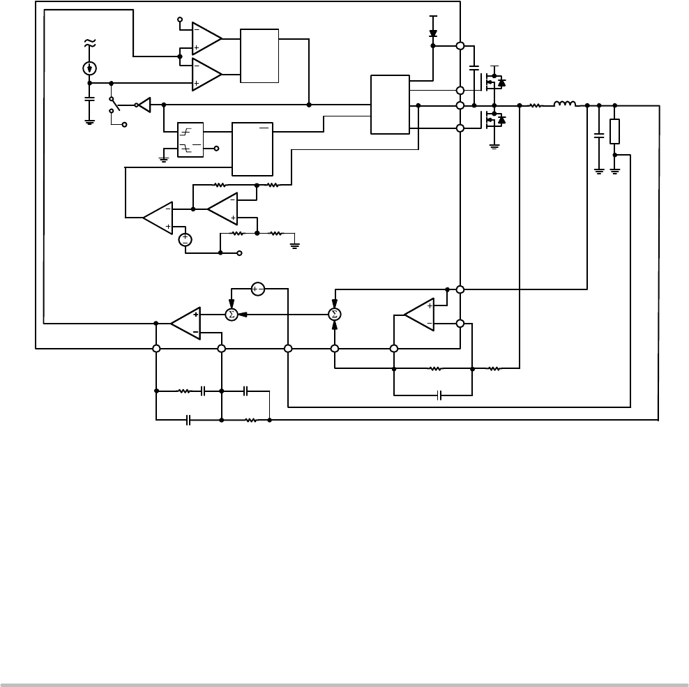
Q
S
RD
1.0 V
S
RD
FLIP−FLOP
VDC
DRVH
DRVL
GATE DRIVER
SW
VCC
L
LOAD
COMP FB FBRTN CSCOMP CSFB
CSREF
DRVL
SW
DRVH
VRMP
BST
BST
5.0 V
400ns
R2
R1
R1R2
1.0 V
30mV
IN
DCM
LLINE
+
–
+
+
Figure 19. RPM Mode Operation
CFB RB
CB
VCS
CA
RA
Q
Q
Q
FLIP−FLOP
CR
CCS
RCS RPH
RI
IR = AR X IRAMP

ADP3211, ADP3211A
http://onsemi.com
13
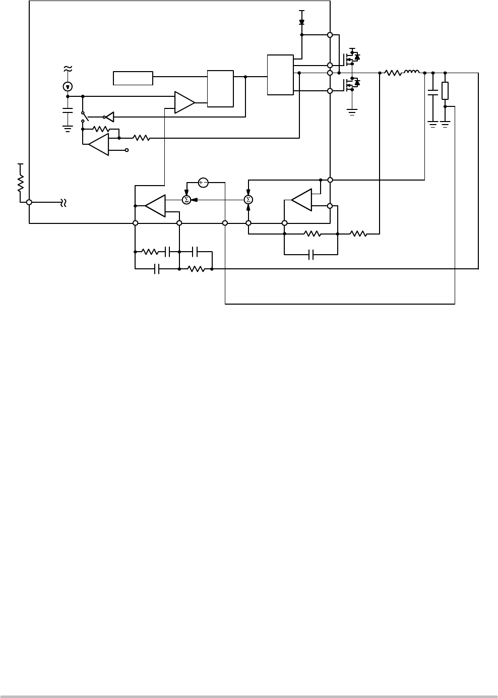
Figure 20. PWM Mode Operation
0.2 V
CLOCK
OSCILLATOR
QS
RD
FLIP−FLOP
VCC
L
LOAD
DRVH
DRVL
GATE
SW
VCC
DRVL
SW
DRVH
BST
BST
5.0 V
IN
RAMP
VDC
COMP FB FBRTN CSFB
CSSUM
CSREF
LLINE
+
+
–
+
IR = AR X IRAMP
AD
CR
RPH
RI
DRIVER
CCS
RCS
RACACB
RB
CFB
VCS
Setting Switch Frequency
Master Clock Frequency in PWM Mode
When the ADP3211 runs in PWM, the clock frequency
is set by an external resistor connected from the RT pin to
GND. The frequency varies with the VID voltage: the
lower the VID voltage, the lower the clock frequency. The
variation of clock frequency with VID voltage maintains
constant VCCGFX ripple and improves power conversion
efficiency at lower VID voltages.
Switching Frequency in RPM Mode
When the ADP3211 operates in RPM mode, its switching
frequency is controlled by the ripple voltage on the COMP
pin. Each time the COMP pin voltage exceeds the RPM pin
voltage threshold level determined by the VID voltage and
the external resistor connected between RPM and ground,
an internal ramp signal is started and DRVH is driven high.
The slew rate of the internal ramp is programmed by the
current entering the RAMP pin. One−third of the RAMP
current charges an internal ramp capacitor (5 pF typical)
and creates a ramp. When the internal ramp signal
intercepts the COMP voltage, the DRVH pin is reset low.
In continuous current mode, the switching frequency of
RPM operation is almost constant. While in discontinuous
current conduction mode, the switching frequency is
reduced as a function of the load current.
Differential Sensing of Output Voltage
The ADP3211 combines differential sensing with a high
accuracy VID DAC, referenced by a precision band gap
source and a low offset error amplifier, to meet the rigorous
accuracy requirement of the Intel IMVP−6.5 specification.
In steady−state mode, the combination of the VID DAC
and error amplifier maintain the output voltage for a
worst−case scenario within ±7 mV of the full operating
output voltage and temperature range.
The VCCGFX output voltage is sensed between the FB
and FBRTN pins. FB should be connected through a
resistor to the positive regulation point, the VCC remote
sensing pin of the GMCH or CPU. FBRTN should be
connected directly to the negative remote sensing point, the
VSS sensing point of the GMCH or CPU. The internal VID
DAC and precision voltage reference are referenced to
FBRTN and have a typical current of 70 mA for guaranteed
accurate remote sensing.
Output Current Sensing
The ADP3211 includes a dedicated current sense
amplifier (CSA) to monitor the total output current of the
converter for proper voltage positioning vs. load current
and for overcurrent detection. Sensing the current
delivered to the load is an inherently more accurate method
than detecting peak current or sampling the current across

ADP3211, ADP3211A
http://onsemi.com
14
a sense element, such as the low−side MOSFET. The
current sense amplifier can be configured several ways,
depending on system optimization objectives, and the
current information can be obtained by:
•Output inductor ESR sensing without the use of a
thermistor for the lowest cost
•Output inductor ESR sensing with the use of a
thermistor that tracks inductor temperature to improve
accuracy
•Discrete resistor sensing for the highest accuracy
At the positive input of the CSA, the CSREF pin is
connected to the output voltage. At the negative input (that
is, the CSFB pin of the CSA), signals from the sensing
element (in the case of inductor DCR sensing, signals from
the switch node side of the output inductors) are connected
with a resistor. The feedback resistor between the
CSCOMP and CSFB pins sets the gain of the current sense
amplifier, and a filter capacitor is placed in parallel with
this resistor. The current information is then given as the
voltage difference between the CSCOMP and CSREF pins.
This signal is used internally as a differential input for the
current limit comparator.
An additional resistor divider connected between the
CSCOMP and CSREF pins with the midpoint connected to
the LLINE pin can be used to set the load line required by
the GMCH specification. The current information to set the
load line is then given as the voltage difference between the
LLINE and CSREF pins. This configuration allows the
load line slope to be set independent from the current limit
threshold. If the current limit threshold and load line do not
have to be set independently, the resistor divider between
the CSCOMP and CSREF pins can be omitted and the
CSCOMP pin can be connected directly to LLINE. To
disable voltage positioning entirely (that is, to set no load
line), LLINE should be tied to CSREF.
To provide the best accuracy for current sensing, the CSA
has a low offset input voltage and the sensing gain is set by
an external resistor ratio.
Active Impedance Control Mode
To control the dynamic output voltage droop as a
function of the output current, the signal that is
proportional to the total output current, converted from the
voltage difference between LLINE and CSREF, can be
scaled to be equal to the required droop voltage. This droop
voltage is calculated by multiplying the droop impedance
of the regulator by the output current. This value is used as
the control voltage of the PWM regulator. The droop
voltage is subtracted from the DAC reference output
voltage, and the resulting voltage is used as the voltage
positioning set−point. The arrangement results in an
enhanced feed−forward response.
Voltage Control Mode
A high−gain bandwidth error amplifier is used for the
voltage mode control loop. The non−inverting input
voltage is set via the 7−bit VID DAC. The VID codes are
listed in Table NO TAG. The non−inverting input voltage
is offset by the droop voltage as a function of current,
commonly known as active voltage positioning. The output
of the error amplifier is the COMP pin, which sets the
termination voltage of the internal PWM ramps.
At the negative input, the FB pin is tied to the output
sense location using RFB, a resistor for sensing and
controlling the output voltage at the remote sensing point.
The main loop compensation is incorporated in the
feedback network connected between the FB and COMP
pins.
Power−Good Monitoring
The power−good comparator monitors the output
voltage via the CSREF pin. The PWRGD pin is an
open−drain output that can be pulled up through an external
resistor to a voltage rail, not necessarily the same VCC
voltage rail that is running the controller. A logic high level
indicates that the output voltage is within the voltage limits
defined by a range around the VID voltage setting.
PWRGD goes low when the output voltage is outside of this
range.
Following the GMCH and CPU specification, the
PWRGD range is defined to be 300 mV less than and
200 mV greater than the actual VID DAC output voltage.
To prevent a false alarm, the power−good circuit is masked
during any VID change and during soft−start. The duration
of the PWRGD mask is set to approximately 130 ms by an
internal timer. In addition, for a VID change from high to
low, there is an additional period of PWRGD masking
before the internal DAC voltage drops within 200 mV of
the new lower VID DAC output voltage, as shown in
Figure 21.
Figure 21. PWRGD Masking for VID Change
VID SIGNAL
CHANGE
INTERNAL
DAC VOLTAGE
PWRGD MASK
100 ms100 ms
Powerup Sequence and Soft−Start
The power−on ramp−up time of the output voltage is set
internally. With GPU pulled to ground, the ADP3211 steps
sequentially through each VID code until it reaches the
boot voltage. With GPU pulled to 5.0 V, the ADP3211 steps
sequentially through each VID code until it reaches the set
VID code voltage. The powerup sequence is illustrated in
Figure 22 for GPU connected to ground and Figure 23 for
GPU connected to 5.0 V.
When GPU is connected to ground, the ADP3211 has a
boot voltage of 1.1 V for IMVP−6.5 CPU applications.
When GPU is connected to ground, the ADP3211A has a
boot voltage of 1.2 V. The boot voltage is the only
difference between the ADP3211 and ADP3211A.

ADP3211, ADP3211A
http://onsemi.com
15
VCC = 5.0 V
EN
PWRGD
GPU = 0 V
Figure 22. ADP3211 Powerup Sequence for CPU
tBOOT
CLKEN
DAC and VCORE
tCPU_PWRGD
VBOOT = 1.1 V
PWRGD
V5_S
EN
PGDELAY
GPU = 5.0 V
Figure 23. Powerup Sequence for GPU
VCCGFX
VID Change and Soft Transient
With GPU connected to 5.0 V for GPU operation, when
a VID input changes, the ADP3211 detects the change but
ignores new code for a minimum of 400 ns. This delay is
required to prevent the device from reacting to digital
signal skew while the 7−bit VID input code is in transition.
Additionally, the VID change triggers a PWRGD masking
timer to prevent a PWRGD failure. Each VID change resets
and re−triggers the internal PWRGD masking timer.
The ADP3211 provides a soft transient function to
reduce inrush current during VID transitions. Reducing the
inrush current helps decrease the acoustic noise generated
by the MLCC input capacitors and inductors.
The soft transient feature is implemented internally.
When a new VID code is detected, the ADP3211 steps
sequentially through each VID voltage to the final VID
voltage.
Current Limit, Short−Circuit, and Latchoff Protection
The ADP3211 has an adjustable current limit set by the
RCLIM resistor. The ADP3211 compares a programmable
current limit set point to the voltage from the output of the
current sense amplifier. The level of current limit is set with
the resistor from the ILIM pin to CSCOMP. During
operation, the voltage on ILIM is equal to the voltage on
CSREF. The current through the external resistor
connected between ILIM and CSCOMP is then compared to
the internal current limit current Icl. If the current generated
through this resistor into the ILIM pin (Ilim) exceeds the
internal current limit threshold current (Icl), the internal
current limit amplifier controls the internal COMP voltage
to maintain the average output current at the limit.
Normally, the ADP3211 operates in RPM mode. During
a current overload, the ADP3211 switches to PWM mode.
With low impedance loads, the ADP3211 operates in a
constant current mode to ensure that the external
MOSFETs and inductor function properly and to protect
the GPU or CPU. With a low constant impedance load, the
output voltage decreases to supply only the set current
limit. If the output voltage drops below the power−good
limit, the PWRGD signal transitions. After the PWRGD
single transitions, internal waits 8 ms before latching off
the ADP3211.
Figure 24 shows how the ADP3211 reacts to a current
overload.

ADP3211, ADP3211A
http://onsemi.com
16
CURRENT LIMIT
APPLIED
LATCHED
OFF
Figure 24. Current Overload
2 ms/div
SWITCH NODE 10 V/div
Output Voltage 0.5 V/div
PWRGD 5.0 V/div
2.0 V/div
CLKEN
The latchoff function can be reset either by removing and
reapplying VCC or by briefly pulling the EN pin low.
During startup, when the output voltage is below
200 mV, a secondary current limit is active. This is
necessary because the voltage swing of CSCOMP cannot
extend below ground. This secondary current limit clamp
controls the minimum internal COMP voltage to the PWM
comparators to 1.5 V. This limits the voltage drop across the
low−side MOSFETs through the current balance circuitry.
Light Load RPM DCM Operation
The ADP3211 operates in RPM mode. With higher loads,
the ADP3211 operates in continuous conduction mode
(CCM), and the upper and lower MOSFETs run
synchronously and in complementary phase. See Figure 25
for the typical waveforms of the ADP3211 running in CCM
with a 10 A load current.
Figure 25. Single−Phase Waveforms in CCM
2 ms/div
LOW SIDE GATE 5.0 V/div
CSREF to CSCOMP 50mV/div
SWITCH NODE
5.0 V/div
With lighter loads, the ADP3211 enters discontinuous
conduction mode (DCM). Figure 26 shows a typical
single−phase buck with one upper FET, one lower FET, an
output inductor, an output capacitor, and a load resistor.
Figure 27 shows the path of the inductor current with the
upper FET on and the lower FET off. In Figure 28 the
high−side FET is off and the low−side FET is on. In CCM,
if one FET is on, its complementary FET must be off;
however, in DCM, both high− and low−side FETs are off
and no current flows into the inductor (see Figure 29).
Figure 30 shows the inductor current and switch node
voltage in DCM.
In DCM with a light load, the ADP3211 monitors the
switch node voltage to determine when to turn off the
low−side FET. Figure 31 shows a typical waveform in DCM
with a 1 A load current. Between t1 and t2, the inductor
current ramps down. The current flows through the source
drain of the low−side FET and creates a voltage drop across
the FET with a slightly negative switch node. As the inductor
current ramps down to 0 A, the switch voltage approaches
0 V, as seen just before t2. When the switch voltage is
approximately −4 mV, the low−side FET is turned off.
Figure 30 shows a small, dampened ringing at t2. This is
caused by the LC created from capacitance on the switch
node, including the CDS of the FETs and the output
inductor. This ringing is normal.
The ADP3211 automatically goes into DCM with a light
load. Figure 31 shows the typical DCM waveform of the
ADP3211 with a 1 A load current. As the load increases, the
ADP3211 enters into CCM. In DCM, frequency decreases
with load current, and switching frequency is a function of the
inductor, load current, input voltage, and output voltage.
Figure 26. Buck Topology
SWITCH
NODE
L
DRVL
DRVH
Q1
Q2
C
OUTPUT
VOLTAGE
LOAD
VOLTAGE
INPUT
L
C
ON
OFF LOAD
Figure 27. Buck Topology Inductor Current During t0
and t1
Figure 28. Buck Topology Inductor Current During
t1 and t2
L
C
ON
OFF
LOAD
Figure 29. Buck Topology Inductor Current During
t2 and t3
L
C
OFF
OFF
LOAD

ADP3211, ADP3211A
http://onsemi.com
17
Figure 30. Inductor Current and Switch Node in DCM
Inductor
Current
Switch
Node
Voltage
t0t1t2t3t4
Figure 31. Single−Phase Waveforms in DCM with 1 A
Load Current
4 ms/div
CSREF to CSCOMP 50mV/div
LOW SIDE GATE 5V/div
SWITCH NODE
5.0 V/div
Output Crowbar
To protect the load and output components of the supply,
the DRVL output is driven high (turning the low−side
MOSFETs on) and DRVH is driven low (turning the
high−side MOSFETs off) when the output voltage exceeds
the CPU or GMCH OVP threshold.
Turning on the low−side MOSFETs forces the output
capacitor to discharge and the current to reverse due to
current build up in the inductors. If the output overvoltage
is due to a drain−source short of the high−side MOSFET,
turning on the low−side MOSFET results in a crowbar
across the input voltage rail. The crowbar action blows the
fuse of the input rail, breaking the circuit and thus
protecting the CPU or GMCH chip−set from destruction.
When the OVP feature is triggered, the ADP3211 is
latched off. The latchoff function can be reset by removing
and reapplying VCC to the ADP3211 or by briefly pulling
the EN pin low.
Reverse Voltage Protection
Very large reverse current in inductors can cause
negative VCCGFX voltage, which is harmful to the chip−set
and other output components. The ADP3211 provides a
reverse voltage protection (RVP) function without
additional system cost. The VCCGFX voltage is monitored
through the CSREF pin. When the CSREF pin voltage
drops to less than −300 mV, the ADP3211 triggers the RVP
function by setting both DRVH and DRVL low, thus
turning off all MOSFETs. The reverse inductor currents can
be quickly reset to 0 by discharging the built−up energy in
the inductor into the input dc voltage source via the
forward−biased body diode of the high−side MOSFETs.
The RVP function is terminated when the CSREF pin
voltage returns to greater than −100 mV.
Sometimes the crowbar feature inadvertently results in
negative VCCGFX voltage because turning on the low−side
MOSFETs results in a very large reverse inductor current.
To prevent damage to the chip−set caused from negative
voltage, the ADP3211 maintains its RVP monitoring
function even after OVP latchoff. During OVP latchoff, if
the CSREF pin voltage drops to less than −300 mV, the
low−side MOSFETs is turned off by setting DRVL low.
DRVL will be set high again when the CSREF voltage
recovers to greater than −100 mV.
Figure 32 shows the reverse voltage protection function
of the ADP3211. The CSREF pin is disconnected from the
output voltage and pulled negative. As the CSREF pin
drops to less than −300 mV, the low−side and high−side
FETs turn off.
OVP RVP
Figure 32. ADP3211 RVP Function
20 ms/div
LOW SIDE GATE
5.0 V/div
OUTPUT VOLTAGE
0.5 V/div
PWRGD
5.0 V/div
SWITCH NODE
10 V/div
Output Enable and UVLO
For the ADP3211 to begin switching, the VCC supply
voltage to the controller must be greater than the VCCOK
threshold and the EN pin must be driven high. If the VCC
voltage is less than the VCCUVLO threshold or the EN pin
is logic low, the ADP3211 shuts off. In shutdown mode, the
controller holds DRVH and DRVL low and drives PWRGD
to low.
The user must adhere to proper power−supply
sequencing during startup and shutdown of the ADP3211.
All input pins must be at ground prior to removing or
applying VCC, and all output pins should be left in high
impedance state while VCC is off.

ADP3211, ADP3211A
http://onsemi.com
18
Overlay Protection Circuit
The overlap protection circuit prevents both main power
switches, the high side MOSFET Q1 and the low side
MOSFET Q2, from being on at the same time. This is done
to prevent shoot−through currents from flowing through
both power switches and the associated losses that can
occur during their on−off transitions. The overlap
protection circuit accomplishes this by adaptively
controlling the delay from Q1’s turn−off to Q2’s turn−on,
and the delay from Q2’s turn−off to Q1’s turn−on.
To prevent the overlap of the gate drives during Q1’s
turn−off and Q2’s turn−on, the overlap circuit monitors the
voltage at the SW pin and DRVH pin. When the internal
PWM signal goes low, Q1 begins to turn off. The overlap
protection circuit waits for the voltage at the SW and
DRVH pins to both fall below 2.2 V. Once both of these
conditions are met, Q2 begins to turn on. Using this
method, the overlap protection circuit ensures that Q1 is off
before Q2 turns on, regardless of variations in temperature,
supply voltage, gate charge, and drive current. There is,
however, a timeout circuit that overrides the waiting period
for the SW and DRVH pins to reach 2.2 V. After the timeout
period has expired, DRVL is asserted high regardless of the
SW and DRVH voltages. The timeout period is
approximately 250 ns. In the opposite case, when the
internal PWM signal goes high, Q2 begins to turn off after
a propagation delay. The overlap protection circuit waits
for the voltage at DRVL to fall below 2.2 V, after which
DRVH is asserted high and Q1 turns on.
Output Current Monitor
The ADP3211 includes an output current monitor
function. The IMON pin outputs an accurate current that is
directly proportional to the output current. This current is
then run through a parallel RC connected from the IMON pin
to the FBRTN pin to generate an accurately scaled and
filtered voltage. The maximum voltage on IMON is
internally clamped by the ADP3211 at 1.15.V.
Table 1. VID Code Table
VID6 VID5 VID4 VID3 VID2 VID1 VID0 Output (V)
0 0 0 0 0 0 0 1.5000
0 0 0 0 0 0 1 1.4875
0 0 0 0 0 1 0 1.4750
0 0 0 0 0 1 1 1.4625
0 0 0 0 1 0 0 1.4500
0 0 0 0 1 0 1 1.4375
0 0 0 0 1 1 0 1.4250
0 0 0 0 1 1 1 1.4125
0 0 0 1 0 0 0 1.4000
0 0 0 1 0 0 1 1.3875
0 0 0 1 0 1 0 1.3750
0 0 0 1 0 1 1 1.3625
0 0 0 1 1 0 0 1.3500
0 0 0 1 1 0 1 1.3375
0 0 0 1 1 1 0 1.3250
0 0 0 1 1 1 1 1.3125
0 0 1 0 0 0 0 1.3000
0 0 1 0 0 0 1 1.2875
0 0 1 0 0 1 0 1.2750
0 0 1 0 0 1 1 1.2625
0 0 1 0 1 0 0 1.2500
0 0 1 0 1 0 1 1.2375
0 0 1 0 1 1 0 1.2250
0 0 1 0 1 1 1 1.2125
0 0 1 1 0 0 0 1.2000
0 0 1 1 0 0 1 1.1875
0 0 1 1 0 1 0 1.1750
0 0 1 1 0 1 1 1.1625
0 0 1 1 1 0 0 1.1500
0 0 1 1 1 0 1 1.1375
0 0 1 1 1 1 0 1.1250
0 0 1 1 1 1 1 1.1125

ADP3211, ADP3211A
http://onsemi.com
19
Table 1. VID Code Table
VID6 Output (V)VID0VID1VID2VID3VID4VID5
0 1 0 0 0 0 0 1.1000
0 1 0 0 0 0 1 1.0875
0 1 0 0 0 1 0 1.0750
0 1 0 0 0 1 1 1.0625
0 1 0 0 1 0 0 1.0500
0 1 0 0 1 0 1 1.0375
0 1 0 0 1 1 0 1.0250
0 1 0 0 1 1 1 1.0125
0 1 0 1 0 0 0 1.0000
0 1 0 1 0 0 1 0.9875
0 1 0 1 0 1 0 0.9750
0 1 0 1 0 1 1 0.9625
0 1 0 1 1 0 0 0.9500
0 1 0 1 1 0 1 0.9375
0 1 0 1 1 1 0 0.9250
0 1 0 1 1 1 1 0.9125
0 1 1 0 0 0 0 0.9000
0 1 1 0 0 0 1 0.8875
0 1 1 0 0 1 0 0.8750
0 1 1 0 0 1 1 0.8625
0 1 1 0 1 0 0 0.8500
0 1 1 0 1 0 1 0.8375
0 1 1 0 1 1 0 0.8250
0 1 1 0 1 1 1 0.8125
0 1 1 1 0 0 0 0.8000
0 1 1 1 0 0 1 0.7875
0 1 1 1 0 1 0 0.7750
0 1 1 1 0 1 1 0.7625
0 1 1 1 1 0 0 0.7500
0 1 1 1 1 0 1 0.7375
0 1 1 1 1 1 0 0.7250
0 1 1 1 1 1 1 0.7125
1 0 0 0 0 0 0 0.7000
1 0 0 0 0 0 1 0.6875
1 0 0 0 0 1 0 0.6750
1 0 0 0 0 1 1 0.6625
1 0 0 0 1 0 0 0.6500
1 0 0 0 1 0 1 0.6375
1 0 0 0 1 1 0 0.6250
1 0 0 0 1 1 1 0.6125
1 0 0 1 0 0 0 0.6000
1 0 0 1 0 0 1 0.5875
1 0 0 1 0 1 0 0.5750
1 0 0 1 0 1 1 0.5625
1 0 0 1 1 0 0 0.5500
1 0 0 1 1 0 1 0.5375
1 0 0 1 1 1 0 0.5250
1 0 0 1 1 1 1 0.5125
1 0 1 0 0 0 0 0.5000
1 0 1 0 0 0 1 0.4875

ADP3211, ADP3211A
http://onsemi.com
20
Table 1. VID Code Table
VID6 Output (V)VID0VID1VID2VID3VID4VID5
1 0 1 0 0 1 0 0.4750
1 0 1 0 0 1 1 0.4625
1 0 1 0 1 0 0 0.4500
1 0 1 0 1 0 1 0.4375
1 0 1 0 1 1 0 0.4250
1 0 1 0 1 1 1 0.4125
1 0 1 1 0 0 0 0.4000
1 0 1 1 0 0 1 0.3875
1 0 1 1 0 1 0 0.3750
1 0 1 1 0 1 1 0.3625
1 0 1 1 1 0 0 0.3500
1 0 1 1 1 0 1 0.3375
1 0 1 1 1 1 0 0.3250
1 0 1 1 1 1 1 0.3125
1 1 0 0 0 0 0 0.3000
1 1 0 0 0 0 1 0.2875
1 1 0 0 0 1 0 0.2750
1 1 0 0 0 1 1 0.2625
1 1 0 0 1 0 0 0.2500
1 1 0 0 1 0 1 0.2375
1 1 0 0 1 1 0 0.2250
1 1 0 0 1 1 1 0.2125
1 1 0 1 0 0 0 0.2000
1 1 0 1 0 0 1 0.1875
1 1 0 1 0 1 0 0.1750
1 1 0 1 0 1 1 0.1625
1 1 0 1 1 0 0 0.1500
1 1 0 1 1 0 1 0.1375
1 1 0 1 1 1 0 0.1250
1 1 0 1 1 1 1 0.1125
1 1 1 0 0 0 0 0.1000
1 1 1 0 0 0 1 0.0875
1 1 1 0 0 1 0 0.0750
1 1 1 0 0 1 1 0.0625
1 1 1 0 1 0 0 0.0500
1 1 1 0 1 0 1 0.0375
1 1 1 0 1 1 0 0.0250
1 1 1 0 1 1 1 0.0125
1 1 1 1 0 0 0 0.0000
1 1 1 1 0 0 1 0.0000
1 1 1 1 0 1 0 0.0000
1 1 1 1 0 1 1 0.0000
1 1 1 1 1 0 0 0.0000
1 1 1 1 1 0 1 0.0000
1 1 1 1 1 1 0 0.0000
1 1 1 1 1 1 1 0.0000

ADP3211, ADP3211A
http://onsemi.com
21
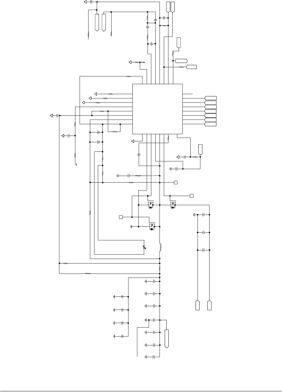
Figure 33. Typical Application Circuit
VID6
VID5
VID4
VID1
VID2
VID3
VID0
PWRGD
IMON
FBRTN
FB
COMP
GPU
ILIM
VCC
BST
DRVH
SW
PVCC
DRVL
PGND
IREF
RPM
RT
LLINE
CSREF
CSFB
CSCOMP
32
EN
VID0
VID1
VID2
VID3
VID4
VID5
VID6
ADP3211
RAMP
1
CLKEN
CLKEN
AGND
VR_ON
PWRGD
R16
10 kΩ
V3.3V
VCCSENSE
V3.3V
R2
10 Ω
RA1
20 kΩ
R18
4.53 kΩ
CB1
220 pF
CA1
470 pF
CFB1
22 pF
R20
R25
7.68 kΩ
VSSSENSE
R17
0 Ω
C8
4.7 mF
Q2
NTMS4846N Q3
NTMFS4846N
Q1
NTMFS4821N
C1
10mF
25V
C2
10mF
25V
C3
10mF
25V
VDC
L1, 560nH/
1.3mΩ
C21, 0.33 mF
GND
VDC
GND
RTH1, 220kΩ
8% NTC
R23
0 Ω
R21
0 Ω
C28
1 nF
C27
100 pF
1nF
RPH1
53.6
kΩ
RPH2
DNP
TP8
SW
TP11
DRVH
R55
0 Ω
TP12
DRVL
C9
22mF
6.3V
C10
22mF
6.3V
C11
0.22mF
C12
0.1mF
C13
0.1mF
C14
1nF
C15
DNP
VGFX_CORE_RTN
C22
220mF
2.5V
C23
220mF
2.5V
C30
DNP
C31
DNP
VGFX_CORE
V5S
IMON
5V
R13
100Ω
R53
100 Ω
VGFX_CORE
VGFX_CORE_RTN
R14 200 kΩ
R15 340 kΩ
VDC
DNP
R24 DNP
R54
DNP
C18, 0.1 mF

ADP3211, ADP3211A
http://onsemi.com
22
Application Information
The ADP3211 application circuit should be fine−tuned in
the final design. The equations in the Application Information
section are used as a starting point for a new design.
The design parameters for a typical IMVP−6.5−
compliant GPU core VR application are as follows:
•Maximum input voltage (VINMAX) = 19 V
•Minimum input voltage (VINMIN) = 8.0 V
•Output voltage by VID setting (VVID) = 1.1 V
•Maximum output current (IO) = 10 A
•Droop resistance (RO) = 8 mW
•Nominal output voltage at 10 A load (VOFL) = 1.02 V
•Static output voltage drop from no load to full load
(DV) = VONL − VOFL = 1.1 V − 1.02 V = 80 mV
•Maximum output current step (DIO) = 8 A
•Switching frequency (fSW) = 400 kHz
•Duty cycle at maximum input voltage (DMAX) = 0.14
•Duty cycle at minimum input voltage (DMIN) = 0.054
Setting the Clock Frequency for PWM
The ADP3211 operates in fixed frequency PWM mode
during startup, for 100 ms after a VID change, and in current
limit. In PWM operation, the ADP3211 uses a
fixed−frequency control architecture. The frequency is set by
an external timing resistor (RT). The clock frequency
determines the switching frequency, which relates directly to
the switching losses and the sizes of the inductors and input
and output capacitors. For example, a clock frequency of 400
kHz sets the switching frequency to 400 kHz. This selection
represents the trade−off between the switching losses and the
minimum sizes of the output filter components. To achieve a
400 kHz oscillator frequency at a VID voltage of 1.1 V, RT
must be 274 kW. Alternatively, the value for RT can be
calculated by using the following equation:
RT+VVID )1.0 V
2 fSW 9pF*16 kW(eq. 1)
where:
9 pF and 16 kW are internal IC component values.
VVID is the VID voltage in volts.
fSW is the switching frequency in hertz.
For good initial accuracy and frequency stability, it is
recommended to use a 1% resistor.
Ramp Resistor Selection
The ramp resistor (RR) is used for setting the size of the
internal PWM ramp. The value of this resistor is chosen to
provide the best combination of thermal balance, stability,
and transient response. Use this equation to determine a
starting value:
RR+AR L
3 AD RDS CR
(eq. 2)
RR+0.5 560 nH
3 5 5.2 mW 5pF+718 kW
where:
AR is the internal ramp amplifier gain.
AD is the current balancing amplifier gain.
RDS is the total low−side MOSFET on−resistance,
CR is the internal ramp capacitor value.
Setting the Switching Frequency for
RPM Operation
During the RPM operation, the ADP3211 runs in
pseudo−constant frequency if the load current is high
enough for continuous current mode. While in DCM, the
switching frequency is reduced with the load current in a
linear manner. To save power with light loads, lower
switching frequency is usually preferred during RPM
operation. However, the VCCGFX ripple specification of
IMVP−6.5 sets a limitation for the lowest switching
frequency. Therefore, depending on the inductor and
output capacitors, the switching frequency in RPM can be
equal to, greater than, or less than its counterpart in PWM.
A resistor from RPM to GND sets the pseudo constant
frequency as following:
RRPM +2 RT
VVID )1.0 V AR (1 *D) VVID
RR CR fSW *0.5 kW
(eq. 3)
where:
AR is the internal ramp amplifier gain.
CR is the internal ramp capacitor value.
RR is an external resistor on the RAMPADJ pin to set the
internal ramp magnitude.
Because RR = 718 kW, the following resistance sets up
400 kHz switching frequency in RPM operation.
2 274 kW
1.1 V )1.0 V 0.5 (1 *0.054) 1.1 V
718 kW 5pF 400 kHz *500 W+93.1 kW
(eq. 4)
RRPM +
Inductor Selection
The choice of inductance determines the ripple current
of the inductor. Less inductance results in more ripple
current, which increases the output ripple voltage and the
conduction losses in the MOSFETs. However, this allows
the use of smaller−size inductors, and for a specified
peak−to−peak transient deviation, it allows less total output
capacitance. Conversely, a higher inductance results in
lower ripple current and reduced conduction losses, but it
requires larger−size inductors and more output capacitance
for the same peak−to−peak transient deviation. For a buck
converter, the practical value for peak−to−peak inductor
ripple current is less than 50% of the maximum dc current
of that inductor. Equation 5 shows the relationship between
the inductance, oscillator frequency, and peak−to−peak
ripple current. Equation 6 can be used to determine the
minimum inductance based on a given output ripple
voltage.

ADP3211, ADP3211A
http://onsemi.com
23
IR+VVID (1 *DMIN)
fSW L(eq. 5)
LwVVID RO (1 *DMIN)
fSW VRIPPLE
(eq. 6)
In this example, RO is assumed to be the ESR of the
output capacitance, which results in an optimal transient
response. Solving Equation 6 for a 16 mV peak−to−peak
output ripple voltage yields:
Lw1.1 V 8mW (1 *0.054)
400 kHz 16 mV +1.4 mH(eq. 7)
If the resultant ripple voltage is less than the initially
selected value, the inductor can be changed to a smaller
value until the ripple value is met. This iteration allows
optimal transient response and minimum output
decoupling. In this example, the iteration showed that a
560 nH inductor was sufficient to achieve a good ripple.
The smallest possible inductor should be used to
minimize the number of output capacitors. Choosing a
560 nH inductor is a good choice for a starting point, and
it provides a calculated ripple current of 6.6 A. The
inductor should not saturate at the peak current of 18.3 A,
and it should be able to handle the sum of the power
dissipation caused by the winding’s average current (10 A)
plus the ac core loss.
Another important factor in the inductor design is the
DCR, which is used for measuring the inductor current. Too
large of a DCR causes excessive power losses, whereas too
small of a value leads to increased measurement error. For
this example, an inductor with a DCR of 1.3 mW is used.
Selecting a Standard Inductor
After the inductance and DCR are known, select a
standard inductor that best meets the overall design goals.
It is also important to specify the inductance and DCR
tolerance to maintain the accuracy of the system. Using
10% tolerance for the inductance and 7% for the DCR at
room temperature are reasonable values that most
manufacturers can meet.
Power Inductor Manufacturers
The following companies provide surface−mount power
inductors optimized for high power applications upon
request.
Vishay Dale Electronics, Inc.
(605) 665−9301
Panasonic
(714) 373−7334
Sumida Electric Company
(847) 545−6700
NEC Tokin Corporation
(510) 324−4110
Output Droop Resistance
The design requires that the regulator output voltage
measured at the chip−set pins decreases when the output
current increases. The specified voltage drop corresponds
to the droop resistance (RO).
The output current is measured by low−pass filtering the
voltage across the inductor or current sense resistor. The
filter is implemented by the CS amplifier that is configured
with RPH, RCS, and CCS. The output resistance of the
regulator is set by the following equations:
RO+RCS
RPH RSENSE (eq. 8)
CCS +L
RSENSE RCS (eq. 9)
where RSENSE is the DCR of the output inductors.
Either RCS or RPH can be chosen for added flexibility.
Due to the current drive ability of the CSCOMP pin, the
RCS resistance should be greater than 100 kW. For example,
initially select RCS to be equal to 200 kW, and then use
Equation 9 to solve for CCS:
CCS +560 nH
1.3 mW 200 kW+2.2 nF (eq. 10)
If CCS is not a standard capacitance, RCS can be tuned.
In this case, the required CCS is a standard value and no
tuning is required. For best accuracy, CCS should be a 5%
NPO capacitor.
Next, solve for RPH by rearranging Equation 8 as
follows:
RPH w1.3 mW
8mW 200 kW+32.5 kW(eq. 11)
The standard 1% resistor for RPH is 32.4 kW.
Inductor DCR Temperature Correction
If the DCR of the inductor is used as a sense element and
copper wire is the source of the DCR, the temperature
changes associated with the inductor’s winding must be
compensated for. Fortunately, copper has a well−known
temperature coefficient (TC) of 0.39%/°C.
If RCS is designed to have an opposite but equal
percentage of change in resistance, it cancels the
temperature variation of the inductor’s DCR. Due to the
nonlinear nature of NTC thermistors, series resistors RCS1
and RCS2 (see Figure 34) are needed to linearize the NTC
and produce the desired temperature coefficient tracking.

ADP3211, ADP3211A
http://onsemi.com
24
ADP3211
16
15
14
CSCOMP
CSFB
CSREF
+
−
Place as close as possible
to nearest inductor To Switch Node
Keep This Path As Short
As Possible And Well Away
From Switch Node Lines
Figure 34. Temperature−Compensation Circuit Values
CCS1
RCS1
RCS2
RTH
RPH
To VOUT Sense
The following procedure and expressions yield values
for RCS1, RCS2, and RTH (the thermistor value at 25°C) for
a given RCS value.
1. Select an NTC to be used based on its type and
value. Because the value needed is not yet
determined, start with a thermistor with a value
close to RCS and an NTC with an initial tolerance
of better than 5%.
2. Find the relative resistance value of the NTC at
two temperatures. The appropriate temperatures
will depend on the type of NTC, but 50°C and
90°C have been shown to work well for most
types of NTCs. The resistance values are called A
(A is RTH(50°C)/RTH(25°C)) and B (B is
RTH(90°C)/RTH(25°C)). Note that the relative
value of the NTC is always 1 at 25°C.
3. Find the relative value of RCS required for each
of the two temperatures. The relative value of
RCS is based on the percentage of change needed,
which is initially assumed to be 0.39%/°C in this
example. The relative values are called r1 (r1 is
1/(1+ TC × (T1 − 25))) and r2 (r2 is 1/(1 + TC ×
(T2 − 25))), where TC is 0.0039, T1 is 50°C,
and T2 is 90°C.
4. Compute the relative values for rCS1, rCS2, and
rTH by using the following equations:
rCS2
(A *B) r1 r2*A (1 *B) r2)B (1 *A) r1
A (1 *B) r1*B (1 *A) r2*(A *B)
(eq. 12)
rCS1 +(1 *A)
1
1*rCS2 *A
r1*rCS2
rTH +1
1
1*rCS2 *1
rCS1
5. Calculate RTH = rTH × RCS, and then select a
thermistor of the closest value available. In
addition, compute a scaling factor k based on the
ratio of the actual thermistor value used relative
to the computed one:
k+RTH(ACTUAL)
RTH(CALCULATED)
(eq. 13)
6. Calculate values for RCS1 and RCS2 by using the
following equations:
RCS1 +RCS k rCS1 (eq. 14)
RCS2 +RCS ǒ(1 *k) )(k rCS2)Ǔ
For example, if a thermistor value of 100 kW is selected
in Step 1, an available 0603−size thermistor with a value
close to RCS is the Vishay NTHS0603N04 NTC thermistor,
which has resistance values of A = 0.3359 and B = 0.0771.
Using the equations in Step 4, rCS1 is 0.359, rCS2 is 0.729,
and rTH is 1.094. Solving for rTH yields 219 kW, so a
thermistor of 220 kW would be a reasonable selection,
making k equal to 1.005. Finally, RCS1 and RCS2 are found
to be 72.2 kW and 146 kW. Choosing the closest 1% resistor
values yields a choice of 71.5 kW and 147 kW.
Cout Selection
The required output decoupling for processors and
platforms is typically recommended by Intel. For systems
containing both bulk and ceramic capacitors, however, the
following guidelines can be a helpful supplement.
Select the number of ceramics and determine the total
ceramic capacitance (CZ). This is based on the number and
type of capacitors used. Keep in mind that the best location
to place ceramic capacitors is inside the socket; however,
the physical limit is twenty 0805−size pieces inside the
socket. Additional ceramic capacitors can be placed along
the outer edge of the socket. A combined ceramic capacitor
value of 40 mF to 50 mF is recommended and is usually
composed of multiple 10 mF or 22 mF capacitors.
Ensure that the total amount of bulk capacitance (CX) is
within its limits. The upper limit is dependent on the VID
OTF output voltage stepping (voltage step, VV
, in time, tV
,
with error of VERR); the lower limit is based on meeting the
critical capacitance for load release at a given maximum
load step, DIO. The current version of the IMVP−6.5
specification allows a maximum VCCGFX overshoot
(VOSMAX) of 10 mV more than the VID voltage for a
step−off load current.

ADP3211, ADP3211A
http://onsemi.com
25
CX(MIN) wȧ
ȧ
ȡ
Ȣ
L DIO
ǒRO)VOSMAX
DIOǓ VVID
*CZ
ȧ
ȧ
ȣ
Ȥ(eq. 15)
CX(MAX) vL
k2 Ro2 VV
VVID ȧ
ȡ
Ȣ1)ǒtv
VVID
VV k Ro
LǓ2
Ǹ*1
ȧ
ȣ
Ȥ*CZ
(eq. 16)
where k +−1nǒVERR
VVǓ
To meet the conditions of these expressions and the
transient response, the ESR of the bulk capacitor bank (RX)
should be less than two times the droop resistance, RO. If
the CX(MIN) is greater than CX(MAX), the system does not
meet the VID OTF specifications and may require less
inductance. In addition, the switching frequency may have
to be increased to maintain the output ripple.
For example, if two pieces of 22 mF, 0805−size MLC
capacitors (CZ = 44 mF) are used during a VID voltage
change, the VCCGFX change is 220 mV in 22 ms with a
setting error of 10 mV. If k = 3.1, solving for the bulk
capacitance yields:
CX(MIN) wȧ
ȡ
Ȣ
560 nH 8A
ǒ5.1 mW)10 mV
8A Ǔ 1.174 V
−44 mF
ȧ
ȣ
Ȥ
+256 m
F
CX(MAX) v560 nH 220 mV
3.12 (5.1 mW)2 1.174 V
ȧ
ȡ
Ȣ1)ǒ22 ms 1.174 V 3.1 5.1 mW
220 mV 560 nH Ǔ2
Ǹ−1
ȧ
ȣ
Ȥ
−44 mF
+992 mF(eq. 17)
Using two 220 mF Panasonic SP capacitors with a typical
ESR of 7 mW each yields CX = 440 mF and RX = 3.5 mW.
Ensure that the ESL of the bulk capacitors (LX) is low
enough to limit the high frequency ringing during a load
change. This is tested using:
LXvCZ RO2 Q2
(eq. 18)
LXv44 mF (5.1 mW)2 2+2.3 nH
where:
Q is limited to the square root of 2 to ensure a critically
damped system.
LX is about 450 pH for the two SP capacitors, which is low
enough to avoid ringing during a load change. If the LX of
the chosen bulk capacitor bank is too large, the number of
ceramic capacitors may need to be increased to prevent
excessive ringing.
For this multi−mode control technique, an all ceramic
capacitor design can be used if the conditions of
Equations 15, 16, and 18 are satisfied.
Power MOSFETs
For typical 15 A applications, the N−channel power
MOSFETs are selected for one high−side switch and two
low−side switch. The main selection parameters for the
power MOSFETs are VGS(TH), QG, CISS, CRSS, and
RDS(ON). Because the voltage of the gate driver is 5.0 V,
logic−level threshold MOSFETs must be used.
The maximum output current, IO, determines the
RDS(ON) requirement for the low−side (synchronous)
MOSFETs. With conduction losses being dominant, the
following expression shows the total power that is
dissipated in each synchronous MOSFET in terms of the
ripple current per phase (IR) and the average total output
current (IO):
PSF +(1 *D) ƪǒIO
nSFǓ2
)1
12 ǒIR
nSFǓ2ƫ RDS(SF)
(eq. 19)
where:
D is the duty cycle and is approximately the output voltage
divided by the input voltage.
IR is the inductor peak−to−peak ripple current and is
approximately:
IR+(1 *D) VOUT
L fSW (eq. 20)
Knowing the maximum output current and the maximum
allowed power dissipation, the user can calculate the
required RDS(ON) for the MOSFET. For an 8−lead SOIC or
8−lead SOIC−compatible MOSFET, the junction to
ambient (PCB) thermal impedance is 50°C/W. In the worst
case, the PCB temperature is 70°C to 80°C during heavy
load operation of the notebook, and a safe limit for PSF is
about 0.8 W to 1.0 W at 120°C junction temperature.
Therefore, for this example (15 A maximum), the RDS(SF)
per MOSFET is less than 18.8 mW for the low−side
MOSFET. This RDS(SF) is also at a junction temperature of

ADP3211, ADP3211A
http://onsemi.com
26
about 120°C; therefore, the RDS(SF) per MOSFET should
be less than 13.3 mW at room temperature, or 18.8 mW at
high temperature.
Another important factor for the synchronous MOSFET
is the input capacitance and feedback capacitance. The
ratio of the feedback to input must be small (less than 10%
is recommended) to prevent accidentally turning on the
synchronous MOSFETs when the switch node goes high.
The high−side (main) MOSFET must be able to handle
two main power dissipation components: conduction
losses and switching losses. Switching loss is related to the
time for the main MOSFET to turn on and off and to the
current and voltage that are being switched. Basing the
switching speed on the rise and fall times of the gate driver
impedance and MOSFET input capacitance, the following
expression provides an approximate value for the
switching loss per main MOSFET:
PS(MF) +2 fSW VDC IO
nMF RG nMF CISS
(eq. 21)
where:
nMF is the total number of main MOSFETs.
RG is the total gate resistance.
CISS is the input capacitance of the main MOSFET.
The most effective way to reduce switching loss is to use
lower gate capacitance devices.
The conduction loss of the main MOSFET is given by the
following equation:
PC(MF) +D ƪǒIO
nMFǓ2
)1
12 ǒIR
nMFǓ2ƫ RDS(MF)
(eq. 22)
where RDS(MF) is the on resistance of the MOSFET.
Typically, a user wants the highest speed (low CISS)
device for a main MOSFET, but such a device usually has
higher on resistance. Therefore, the user must select a
device that meets the total power dissipation (about 0.8 W
to 1.0 W for an 8−lead SOIC) when combining the
switching and conduction losses.
For example, an NTMFS4821N device can be selected
as the main MOSFET (one in total; that is, nMF = 1), with
approximately CISS = 1400 pF (maximum) and RDS(MF) =
8.6 mW (maximum at TJ = 120°C), and an NTMFS4846N
device can be selected as the synchronous MOSFET (two
in total; that is, nSF = 2), with RDS(SF) = 3.8 mW (maximum
at TJ = 120°C). Solving for the power dissipation per
MOSFET at IO = 15 A and IR = 5.0 A yields 178 mW for
each synchronous MOSFET and 446 mW for each main
MOSFET. A third synchronous MOSFET is an option to
further increase the conversion efficiency and reduce
thermal stress.
Finally, consider the power dissipation in the driver. This
is best described in terms of the QG for the MOSFETs and
is given by the following equation:
ƪfSW
2 (nMF QGMF )nSF QGSF))ICCƫ VCC
(eq. 23)
PDRV +
where QGMF is the total gate charge for each main
MOSFET, and QGSF is the total gate charge for each
synchronous MOSFET.
The previous equation also shows the standby dissipation
(ICC times the VCC) of the driver.
Current Limit Set−Point
To select the current limit set point, we need to find the
resistor value for RLIM. The current limit threshold for the
ADP3211 is set when the current in RLIM is equal to the
internal reference current of 20 mA. The current in RLIM is
equal to the inductor current times RO. RLIM can be found
using the following equation:
RLIM +ILIM RO
20 mA(eq. 24)
where:
RLIM is the current limit resistor. RLIM is connected from
the ILIM pin to the CSCOMP pin.
RO is the output load line resistance.
ILIM is the current limit set point. This is the peak inductor
current that will trip current limit.
In this example, if choosing 20 A for ILIM, RLIM is
6.9 kW, which is close to a standard 1% resistance of
6.98 kW.
The per phase current limit described earlier has its limit
determined by the following:
IPHLIM ^VCOMP(MAX) *VR*VBIAS
AD RDS(MAX) )IR
2(eq. 25)
For the ADP3211, the maximum COMP voltage
(VCOMP(MAX)) is 3.3 V, the COMP pin bias voltage (VBIAS)
is 1.0 V, and the current balancing amplifier gain (AD) is 5.
Using a VR of 0.55 V, and a RDS(MAX) of 3.8 mW (low−side
on−resistance at 150°C) results in a per phase limit of 85 A.
Although this number seems high, this current level can
only be reached with a absolute short at the output and the
current limit latchoff function shutting down the regulator
before overheating occurs.
This limit can be adjusted by changing the ramp voltage
VR. However, users should not set the per phase limit lower
than the average per phase current (ILIM/n).
There is also a per phase initial duty−cycle limit at
maximum input voltage:
DLIM +DMIN VCOMP(MAX) *VBIAS
VR(eq. 26)
RC Snubber
It is important in any buck topology to use a
resistor−capacitor snubber across the low side power
MOSFET. The RC snubber dampens ringing on the switch

ADP3211, ADP3211A
http://onsemi.com
27
node when the high side MOSFET turns on. The switch
node ringing could cause EMI system failures and
increased stress on the power components and controller.
The RC snubber should be placed as close as possible to the
low side MOSFET. Typical values for the resistor range
from 1 W to 10 W. Typical values for the capacitor range
from 330 pF to 4.7 nF. The exact value of the RC snubber
depends on the PCB layout and MOSFET selection. Some
fine tuning must be done to find the best values. The
equation below is used to find the starting values for the RC
snubber.
RSnubber +1
2 p fRinging COSS (eq. 27)
CSnubber +1
p fRinging RSnubber (eq. 28)
PSnubber +CSnubber V2Input fSwitching (eq. 29)
Where RSnubber is the snubber resistor.
CSnubber is the snubber capacitor.
fRinging is the frequency of the ringing on the switch node
when the high side MOSFET turns on.
COSS is the low side MOSFET output capacitance at VInput.
This is taken from the low side MOSFET data sheet.
Vinput is the input voltage.
fSwitching is the switching frequency.
PSnubber is the power dissipated in RSnubber.
Current Monitor
The ADP3211 has an output current monitor. The IMON
pin sources a current proportional to the total inductor
current. A resistor, RMON, from IMON to FBRTN sets the
gain of the output current monitor. A 0.1 mF is placed in
parallel with RMON to filter the inductor current ripple and
high frequency load transients. Since the IMON pin is
connected directly to the CPU, it is clamped to prevent it
from going above 1.15 V.
The IMON pin current is equal to the RLIM times a fixed
gain of 10. RMON can be found using the following
equation:
RMON +1.15 V RLIM
10 RO IFS
(eq. 30)
where:
RMON is the current monitor resistor. RMON is connected
from IMON pin to FBRTN.
RLIM is the current limit resistor.
RO is the output load line resistance.
IFS is the output current when the voltage on IMON is at full
scale.
Feedback Loop Compensation Design
Optimized compensation of the ADP3211 allows the best
possible response of the regulator’s output to a load change.
The basis for determining the optimum compensation is to
make the regulator and output decoupling appear as an output
impedance that is entirely resistive over the widest possible
frequency range, including dc, and that is equal to the droop
resistance (RO). With the resistive output impedance, the
output voltage droops in proportion with the load current at
any load current slew rate, ensuring the optimal position and
allowing the minimization of the output decoupling.
With the multi−mode feedback structure of the
ADP3211, it is necessary to set the feedback compensation
so that the converter’s output impedance works in parallel
with the output decoupling. In addition, it is necessary to
compensate for the several poles and zeros created by the
output inductor and decoupling capacitors (output filter).
A Type III compensator on the voltage feedback is
adequate for proper compensation of the output filter.
Figure 35 shows the Type III amplifier used in the
ADP3211. Figure 36 shows the locations of the two poles
and two zeros created by this amplifier.
COMP FB
REFERENCE
VOLTAGE
VOLTAGE ERROR
AMPLIFIER
ADP3211
OUTPUT
VOLTAGE
Figure 35. Voltage Error Amplifier
RACACB
CFB RB
Figure 36. Poles and Zeros of Voltage Error Amplifier
GAIN
0dB
FREQUENCY
–20dB/DEC
fP1 fZ2 fZ1 fP2
–20dB/DEC
The following equations give the locations of the poles
and zeros shown in Figure 36:
fZ1 +1
2p CA RA
(eq. 31)
fZ2 +1
2p CB RB
(eq. 32)
fP1 +1
2p(CA)CFB) RB
(eq. 33)
fP2 +CA)CFB
2p RA CFB CA
(eq. 34)

ADP3211, ADP3211A
http://onsemi.com
28
The expressions that follow compute the time constants
for the poles and zeros in the system and are intended to
yield an optimal starting point for the design; some
adjustments may be necessary to account for PCB and
component parasitic effects (see the Tuning Procedure for
ADP3211 section):
RE+RO)AD RDS )RDCR VRT
VVID )
(eq. 35)
2 L (1 *D) VRT
CX RO VVID
TA+CX (RO*RȀ))LX
RO RO*RȀ
RX
(eq. 36)
TB+(RX)RȀ*RO) CX(eq. 37)
TC+
VRT ǒL*AD RDS
2 fSW Ǔ
VVID RE
(eq. 38)
TD+CX CZ RO2
CX (RO*RȀ))CZ RO
(eq. 39)
where:
R’ is the PCB resistance from the bulk capacitors to the
ceramics and is approximately 0.4 mW (assuming an
8−layer motherboard).
RDS is the total low−side MOSFET for on resistance.
AD is 5.
VRT is 1.25 V.
LX is the ESL of the bulk capacitors (450 pH for the two
Panasonic SP capacitors).
The compensation values can be calculated as follows:
CA+RO TA
RE RFB
(eq. 40)
RA+TC
CA
(eq. 41)
CFB +TB
RFB
(eq. 42)
CB+TD
RA
(eq. 43)
The standard values for these components are subject to
the tuning procedure described in the Tuning Procedure for
ADP3211 section.
CIN Selection and Input Current DI/DT Reduction
In continuous inductor−current mode, the source current
of the high−side MOSFET is approximately a square wave
with a duty ratio equal to VOUT/VIN. To prevent large
voltage transients, use a low ESR input capacitor sized for
the maximum RMS current.
The maximum RMS capacitor current occurs at the lowest
input voltage and is given by:
ICRMS +D IO 1
D*1
Ǹ(eq. 44)
ICRMS +0.15 15 A 1
0.15 *1
Ǹ+5.36 A
where IO is the output current.
In a typical notebook system, the battery rail decoupling
is achieved by using MLC capacitors or a mixture of MLC
capacitors and bulk capacitors. In this example, the input
capacitor bank is formed by four pieces of 10 mF, 25 V MLC
capacitors, with a ripple current rating of about 1.5 A each.
Tuning Procedure for ADP3211
Set Up and Test the Circuit
1. Build a circuit based on the compensation values
computed from the design spreadsheet.
2. Connect a dc load to the circuit.
3. Turn on the ADP3211 and verify that it operates
properly.
4. Check for jitter with no load and full load
conditions.
Set the DC Load Line
1. Measure the output voltage with no load (VNL)
and verify that this voltage is within the specified
tolerance range.
2. Measure the output voltage with a full load when
the device is cold (VFLCOLD). Allow the board to
run for ~10 minutes with a full load and then
measure the output when the device is hot
(VFLHOT). If the difference between the two
measured voltages is more than a few millivolts,
adjust RCS2 using Equation 45.
RCS2(NEW) +RCS2(OLD) VNL *VFLCOLD
VNL *VFLHOT
(eq. 45)
3. Repeat Step 2 until no adjustment of RCS2 is
needed.
4. Compare the output voltage with no load to that
with a full load using 5 A steps. Compute the
load line slope for each change and then find the
average to determine the overall load line slope
(ROMEAS).
5. If the difference between ROMEAS and RO is more
than 0.05 mW, use the following equation to
adjust the RPH values:
RPH(NEW) +RPH(OLD) ROMEAS
RO
(eq. 46)
6. Repeat Steps 4 and 5 until no adjustment of RPH
is needed. Once this is achieved, do not change
RPH, RCS1, RCS2, or RTH for the rest of the
procedure.

ADP3211, ADP3211A
http://onsemi.com
29
7. Measure the output ripple with no load and with a
full load with scope, making sure both are within
the specifications.
Set the AC Load Line
1. Remove the dc load from the circuit and connect
a dynamic load.
2. Connect the scope to the output voltage and set it
to dc coupling mode with a time scale of
100 ms/div.
3. Set the dynamic load for a transient step of about
40 A at 1 kHz with 50% duty cycle.
4. Measure the output waveform (note that use of a
dc offset on the scope may be necessary to see the
waveform). Try to use a vertical scale of
100 mV/div or finer.
5. The resulting waveform will be similar to that
shown in Figure 37. Use the horizontal cursors to
measure VACDRP and VDCDRP
, as shown in
Figure 37. Do not measure the undershoot or
overshoot that occurs immediately after the step.
Figure 37. AC Load Line Waveform
VDCDRP
VACDRP
6. If the difference between VACDRP and VDCDRP is
more than a couple of millivolts, use Equation 47
to adjust CCS. It may be necessary to try several
parallel values to obtain an adequate one because
there are limited standard capacitor values
available (it is a good idea to have locations for
two capacitors in the layout for this reason).
CCS(NEW) +CCS(OLD) VACDRP
VDCDRP
(eq. 47)
7. Repeat Steps 5 and 6 until no adjustment of CCS
is needed. Once this is achieved, do not change
CCS for the rest of the procedure.
8. Set the dynamic load step to its maximum step
size (but do not use a step size that is larger than
needed) and verify that the output waveform is
square, meaning VACDRP and VDCDRP are equal.
9. Ensure that the load step slew rate and the
powerup slew rate are set to ~150 A/ms to
250 A/ms (for example, a load step of 10 A should
take 50 ns to 100 ns) with no overshoot. Some
dynamic loads have an excessive overshoot at
powerup if a minimum current is incorrectly set
(this is an issue if a VTT tool is in use).
Set the Initial Transient
1. With the dynamic load set at its maximum step
size, expand the scope time scale to 2 ms/div to
5ms/div. This results in a waveform that may
have two overshoots and one minor undershoot
before achieving the final desired value after
VDROOP (see Figure 38).
Figure 38. Transient Setting Waveform, Load Step
VTRAN1
VDROOP
VTRAN2
2. If both overshoots are larger than desired, try the
following adjustments in the order shown.
a. Increase the resistance of the ramp resistor
(RRAMP) by 25%.
b. For VTRAN1, increase CB or increase the
switching frequency.
c. For VTRAN2, increase RA by 25% and decrease
CA by 25%.
If these adjustments do not change the response, it
is because the system is limited by the output
decoupling. Check the output response and the
switching nodes each time a change is made to
ensure that the output decoupling is stable.
3. For load release (see Figure 39), if VTRANREL is
larger than the value specified by IMVP−6.5, a
greater percentage of output capacitance is
needed. Either increase the capacitance directly
or decrease the inductor values. (If inductors are
changed, however, it will be necessary to
redesign the circuit using the information from
the spreadsheet and to repeat all tuning guide
procedures).

ADP3211, ADP3211A
http://onsemi.com
30
Figure 39. Transient Setting Waveform, Load Release
VTRANREL
VDROOP
Layout and Component Placement
The following guidelines are recommended for optimal
performance of a switching regulator in a PC system.
General Recommendations
1. For best results, use a PCB of four or more layers.
This should provide the needed versatility for
control circuitry interconnections with optimal
placement; power planes for ground, input, and
output; and wide interconnection traces in the rest
of the power delivery current paths. Keep in mind
that each square unit of 1 oz copper trace has a
resistance of ~0.53 mW at room temperature.
2. When high currents must be routed between PCB
layers, vias should be used liberally to create
several parallel current paths so that the
resistance and inductance introduced by these
current paths is minimized and the via current
rating is not exceeded.
3. If critical signal lines (including the output
voltage sense lines of the ADP3211) must cross
through power circuitry, it is best if a signal
ground plane can be interposed between those
signal lines and the traces of the power circuitry.
This serves as a shield to minimize noise
injection into the signals at the expense of
increasing signal ground noise.
4. An analog ground plane should be used around
and under the ADP3211 for referencing the
components associated with the controller. This
plane should be tied to the nearest ground of the
output decoupling capacitor, but should not be
tied to any other power circuitry to prevent power
currents from flowing into the plane.
5. The components around the ADP3211 should be
located close to the controller with short traces.
The most important traces to keep short and away
from other traces are those to the FB and CSFB
pins. Refer to Figure 34 for more details on the
layout for the CSFB node.
6. The output capacitors should be connected as
close as possible to the load (or connector) that
receives the power (for example, a
microprocessor core). If the load is distributed,
the capacitors should also be distributed and
generally placed in greater proportion where the
load is more dynamic.
7. Avoid crossing signal lines over the switching
power path loop, as described in the Power
Circuitry section.
8. Connect a 1 mF decoupling ceramic capacitor
from VCC to AGND. Place this capacitor as close
as possible to the controller. Connect a 4.7 mF
decoupling ceramic capacitor from PVCC to
PGND. Place this capacitor as close as possible to
the controller.
Power Circuitry
1. The switching power path on the PCB should be
routed to encompass the shortest possible length
to minimize radiated switching noise energy (that
is, EMI) and conduction losses in the board.
Failure to take proper precautions often results in
EMI problems for the entire PC system as well as
noise−related operational problems in the
power−converter control circuitry. The switching
power path is the loop formed by the current path
through the input capacitors and the power
MOSFETs, including all interconnecting PCB
traces and planes. The use of short, wide
interconnection traces is especially critical in this
path for two reasons: it minimizes the inductance
in the switching loop, which can cause high
energy ringing, and it accommodates the high
current demand with minimal voltage loss.
2. When a power−dissipating component (for
example, a power MOSFET) is soldered to a
PCB, the liberal use of vias, both directly on the
mounting pad and immediately surrounding it, is
recommended. Two important reasons for this are
improved current rating through the vias and
improved thermal performance from vias
extended to the opposite side of the PCB, where a
plane can more readily transfer heat to the
surrounding air. To achieve optimal thermal
dissipation, mirror the pad configurations used to
heat sink the MOSFETs on the opposite side of
the PCB. In addition, improvements in thermal
performance can be obtained using the largest
possible pad area.
3. The output power path should also be routed to
encompass a short distance. The output power
path is formed by the current path through the
inductor, the output capacitors, and the load.
4. For best EMI containment, a solid power ground
plane should be used as one of the inner layers
and extended under all power components.

ADP3211, ADP3211A
http://onsemi.com
31
Signal Circuitry
1. The output voltage is sensed and regulated
between the FB and FBRTN pins, and the traces
of these pins should be connected to the signal
ground of the load. To avoid differential mode
noise pickup in the sensed signal, the loop area
should be as small as possible. Therefore, the FB
and FBRTN traces should be routed adjacent to
each other, atop the power ground plane, and
back to the controller.
2. The feedback traces from the switch nodes should
be connected as close as possible to the inductor.
The CSREF signal should be Kelvin connected to
the center point of the copper bar, which is the
VCCGFX common node for the inductor.
3. On the back of the ADP3211 package, there is a
metal pad that can be used to heat sink the
device. Therefore, running vias under the
ADP3211 is not recommended because the metal
pad may cause shorting between vias.
ORDERING INFORMATION
Device Number* Temperature Range Package Package Option Shipping†
ADP3211MNR2G −40°C to 100°C32−Lead QFN IMVP−6.5 1.1 V
Boot Voltage
5000 / Tape & Reel
ADP3211AMNR2G −40°C to 100°C32−Lead QFN 1.2 V Boot Voltage 5000 / Tape & Reel
†For information on tape and reel specifications, including part orientation and tape sizes, please refer to our Tape and Reel Packaging Specification
Brochure, BRD8011/D.
*The “G’’ suffix indicates Pb−Free package.

ADP3211, ADP3211A
http://onsemi.com
32
PACKAGE DIMENSIONS
QFN32 5*5*1 0.5 P
CASE 488AM−01
ISSUE O
SEATING
32 X
K
0.15 C
(A3)
A
A1
D2
b
1
916 17
32
2 X
2 X
E2
32 X
8
24
32 X
L
32 X
BOTTOM VIEW
EXPOSED PAD
TOP VIEW
SIDE VIEW
D
A
B
E
0.15 C
PIN ONE
LOCATION
0.10 C
0.08 C
C
25
e
A0.10 BC
0.05 C
NOTES:
1. DIMENSIONS AND TOLERANCING PER
ASME Y14.5M, 1994.
2. CONTROLLING DIMENSION: MILLIMETERS.
3. DIMENSION b APPLIES TO PLATED
TERMINAL AND IS MEASURED BETWEEN
0.25 AND 0.30 MM TERMINAL
4. COPLANARITY APPLIES TO THE EXPOSED
PAD AS WELL AS THE TERMINALS.
PLANE
DIM MIN NOM MAX
MILLIMETERS
A0.800 0.900 1.000
A1 0.000 0.025 0.050
A3 0.200 REF
b0.180 0.250 0.300
D5.00 BSC
D2 2.950 3.100 3.250
E5.00 BSC
E2
e0.500 BSC
K0.200 −−− −−−
L0.300 0.400 0.500
2.950 3.100 3.250
*For additional information on our Pb−Free strategy and soldering
details, please download the ON Semiconductor Soldering and
Mounting Techniques Reference Manual, SOLDERRM/D.
SOLDERING FOOTPRINT*
0.50 PITCH
3.20
0.28
3.20
32 X
28 X
0.63
32 X
5.30
5.30
ON Semiconductor and are registered trademarks of Semiconductor Components Industries, LLC (SCILLC). SCILLC reserves the right to make changes without further notice
to any products herein. SCILLC makes no warranty, representation or guarantee regarding the suitability of its products for any particular purpose, nor does SCILLC assume any
liability arising out of the application or use of any product or circuit, and specifically disclaims any and all liability, including without limitation special, consequential or incidental
damages. “Typical” parameters which may be provided in SCILLC data sheets and/or specifications can and do vary in different applications and actual performance may vary over
time. All operating parameters, including “Typicals” must be validated for each customer application by customer’s technical experts. SCILLC does not convey any license under
its patent rights nor the rights of others. SCILLC products are not designed, intended, or authorized for use as components in systems intended for surgical implant into the body,
or other applications intended to support or sustain life, or for any other application in which the failure of the SCILLC product could create a situation where personal injury or death
may occur. Should Buyer purchase or use SCILLC products for any such unintended or unauthorized application, Buyer shall indemnify and hold SCILLC and its officers, employees,
subsidiaries, affiliates, and distributors harmless against all claims, costs, damages, and expenses, and reasonable attorney fees arising out of, directly or indirectly, any claim of
personal injury or death associated with such unintended or unauthorized use, even if such claim alleges that SCILLC was negligent regarding the design or manufacture of the part.
SCILLC is an Equal Opportunity/Affirmative Action Employer. This literature is subject to all applicable copyright laws and is not for resale in any manner.
PUBLICATION ORDERING INFORMATION
N. American Technical Support: 800−282−9855 Toll Free
USA/Canada
Europe, Middle East and Africa Technical Support:
Phone: 421 33 790 2910
Japan Customer Focus Center
Phone: 81−3−5773−3850
ADP3211/D
All brand names and product names appearing in this document are registered trademarks or trademarks of their respective holders.
LITERATURE FULFILLMENT:
Literature Distribution Center for ON Semiconductor
P.O. Box 5163, Denver, Colorado 80217 USA
Phone: 303−675−2175 or 800−344−3860 Toll Free USA/Canada
Fax: 303−675−2176 or 800−344−3867 Toll Free USA/Canada
Email: orderlit@onsemi.com
ON Semiconductor Website: www.onsemi.com
Order Literature: http://www.onsemi.com/orderlit
For additional information, please contact your loc
a
Sales Representative
