AP6503 Datasheet. Www.s Manuals.com. Diodes
User Manual: Datasheets AP6503, AP6503A.
Open the PDF directly: View PDF
.
Page Count: 16

AP6503
Document number: DS35077 Rev. 4 - 2
1 of 15
www.diodes.com July 2012
© Diodes Incorporated
A
P6503
340kHz 23V 3A SYNCHRONOUS DC/DC BUCK CONVERTER
Description
The AP6503 is a 340kHz switching frequency external compensated
synchronous DC/DC buck converter. It has integrated low RDSON high
and low side MOSFETs.
The AP6503 enables continues load current of up to 3A with
efficiency as high as 95%.
The AP6503 features current mode control operation, which enables
fast transient response times and easy loop stabilization.
The AP6503 simplifies board layout and reduces space requirements
with its high level of integration and minimal need for external
components, making it ideal for distributed power architectures.
The AP6503 is available in a standard Green SO-8EP package with
exposed PAD for improved thermal performance and is RoHS
compliant.
Features
•
V
IN 4.75V to 23V
•
3A continuous Output Current, 4A Peak
•
V
OUT adjustable to 0.925 to 20V
•
340kHz switching frequency
•
Programmable Soft-Start
•
Enable pin
•
Protection
OCP
Thermal Shutdown
•
Totally Lead-Free & Fully RoHS Compliant (Notes 1 & 2)
•
Halogen and Antimony Free. “Green” Device (Note 3)
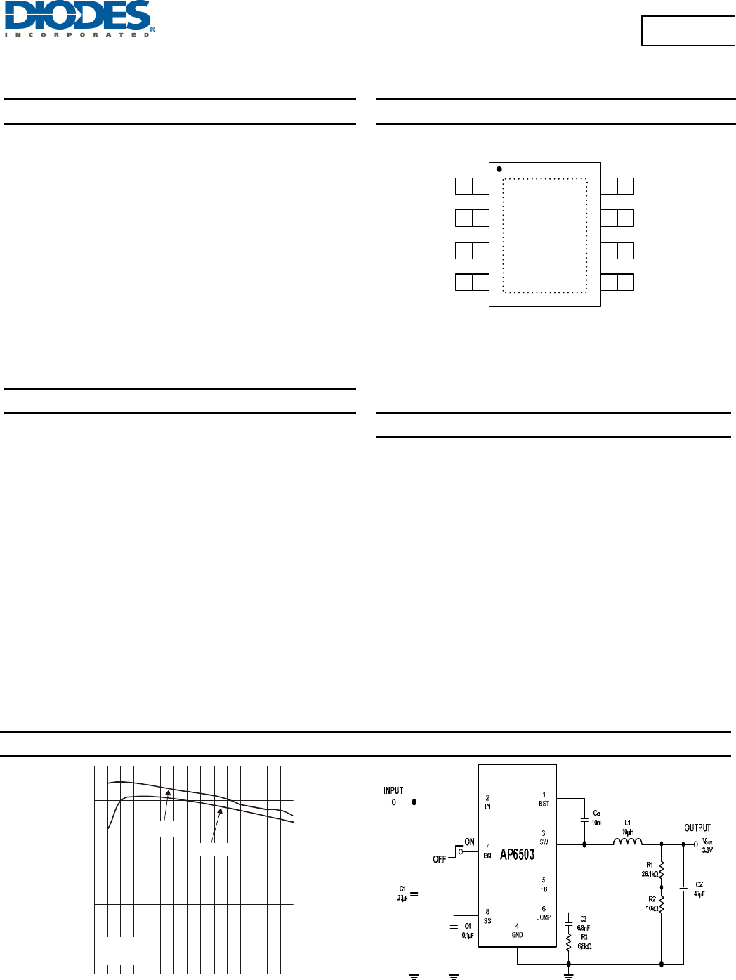
Pin Assignments
COMP
SW
GND
BS
EN
FB
SS
( Top View )
1
2
3
4
8
7
6
5
IN
SO-8EP
Applications
• Gaming Consoles
• Flat Screen TV sets and Monitors
• Set Top Boxes
• Distributed power systems
• Home Audio
• Consumer electronics
• Network Systems
• FPGA, DSP and ASIC Supplies
• Green Electronics
Notes: 1. No purposely added lead. Fully EU Directive 2002/95/EC (RoHS) & 2011/65/EU (RoHS 2) compliant.
2. See http://www.diodes.com for more information about Diodes Incorporated’s definitions of Halogen- and Antimony-free, "Green" and Lead-free.
3. Halogen- and Antimony-free "Green” products are defined as those which contain <900ppm bromine, <900ppm chlorine (<1500ppm total Br + Cl)
and <1000ppm antimony compounds.
Typical Applications Circuit
LOAD CURRENT (A)
Efficiency vs. Load Current
EFFI
C
IEN
C
Y (
%
)
0123
V = 12V
IN
V = 5V
IN
V = 3.3V
L = 10µH
OUT
40
50
60
70
80
90
100
Figure 1. Typical Application Circuit

AP6503
Document number: DS35077 Rev. 4 - 2
2 of 15
www.diodes.com July 2012
© Diodes Incorporated
A
P6503
Pin Descriptions
Pin
Number Pin
Name Function
1 BS
High-Side Gate Drive Boost Input. BS supplies the drive for the high-side N-Channel MOSFET switch.
Connect a 0.01µF or greater capacitor from SW to BS to power the high side switch.
2 IN
Power Input. IN supplies the power to the IC, as well as the step-down converter switches. Drive IN with a
4.75V to 23V power source. Bypass IN to GND with a suitably large capacitor to eliminate noise on the
input to the IC. See Input Capacitor.
3 SW
Power Switching Output. SW is the switching node that supplies power to the output. Connect the output
LC filter from SW to the output load. Note that a capacitor is required from SW to BS to power the high-side
switch.c
4 GND Ground (Connect the exposed pad to Pin 4).
5 FB
Feedback Input. FB senses the output voltage and regulates it. Drive FB with a resistive voltage divider
connected to it from the output voltage. The feedback threshold is 0.925V. See Setting the Output Voltage.
6 COMP
Compensation Node. COMP is used to compensate the regulation control loop. Connect a series RC
network from COMP to GND. In some cases, an additional capacitor from COMP to GND is required. See
Compensation Components.
7 EN
Enable Input. EN is a digital input that turns the regulator on or off. Drive EN high to turn on the regulator;
low to turn it off. Attach to IN with a 100k pull up resistor for automatic startup.
8 SS
Soft-Start Control Input. SS controls the soft-start period. Connect a capacitor from SS to GND to set the
soft-start period. A 0.1µF capacitor sets the soft-start period to 15ms. To disable the soft-start feature, leave
SS floating.
EP EP EP exposed thermal pad connect to Pin 4 GND
Functional Block Diagram
E
+
-
+
-
+
-
+
-
+
-
+
1.1V
0.3 V
INTERNAL
REGULATORS
Logic
5V
SHUTDOWN
COMPARATOR
0.9V
+
-
ERROR
AMPLIFIER
LOCKOUT
COMPARATOR
8
7
5
+
-
100/340 KHz
OSCILLATOR
CURRENT
SENSE
AMPLIFIER
OVP
RAMP
CLK
CURRENT
COMPARATOR
EN OK disable
IN < 4.10V
2
1
3
4
6
FB
6uA
EN
COMP
2.5V
SS
0.923 V
GND
SW
BS
IN
100m
100m
IN
Figure 2. Functional Block Diagram

AP6503
Document number: DS35077 Rev. 4 - 2
3 of 15
www.diodes.com July 2012
© Diodes Incorporated
A
P6503
Absolute Maximum Ratings (Note 4) (@TA = +25°C, unless otherwise specified.)
Symbol Parameter Rating Unit
VIN Supply Voltage -0.3 to +26 V
VSW Switch Node Voltage -1.0 to VIN +0.3 V
VBS Bootstrap Voltage VSW -0.3 to VSW +6 V
VFB Feedback Voltage -0.3V to +6 V
VEN Enable/UVLO Voltage -0.3V to +6 V
VCOMP Comp Voltage -0.3V to +6 V
TST Storage Temperature -65 to +150 °C
TJ Junction Temperature +150 °C
TL Lead Temperature +260 °C
ESD Susceptibility (Note 5)
HBM Human Body Model 3 kV
MM Machine Model 250 V
Notes: 4. Stresses greater than the 'Absolute Maximum Ratings' specified above, may cause permanent damage to the device. These are stress ratings only;
functional operation of the device at these or any other conditions exceeding those indicated in this specification is not implied. Device reliability may
be affected by exposure to absolute maximum rating conditions for extended periods of time.
5. Semiconductor devices are ESD sensitive and may be damaged by exposure to ESD events. Suitable ESD precautions should be taken when
handling and transporting these devices.
Thermal Resistance (Note 6)
Symbol Parameter Rating Unit
JA Junction to Ambient 74 °C/W
JC Junction to Case 16 °C/W
Note: 6. Test condition for SO-8EP: Measured on approximately 1” square of 1 oz copper
Recommended Operating Conditions (Note 7) (@TA = +25°C, unless otherwise specified.)
Symbol Parameter Min Max Unit
VIN Supply Voltage 4.75 23 V
TA Operating Ambient Temperature Range -40 +85 °C
Note: 7. The device function is not guaranteed outside of the recommended operating conditions.

AP6503
Document number: DS35077 Rev. 4 - 2
4 of 15
www.diodes.com July 2012
© Diodes Incorporated
A
P6503
Electrical Characteristics (VIN = 12V, TA = +25°C, unless otherwise specified.)
Symbol Parameter Test Conditions Min Typ Max Unit
IIN Shutdown Supply Current VEN = 0V 0.3 3.0 µA
IIN Supply Current (Quiescent) VEN = 2.0V, VFB = 1.0V 0.6 1.5 mA
RDS(ON)1 High-Side Switch On-Resistance (Note 8) 100 m
RDS(ON)2 Low-Side Switch On-Resistance (Note 8) 100 m
ILimit HS Current Limit Minimum duty cycle 5.5 A
ILimit LS Current Limit From Drain to Source 0.9 A
High-Side Switch Leakage Current VEN = 0V, VSW = 0V,
VSW =12V 0 10 A
AVEA Error Amplifier Voltage Gain
(Note 8) 800 V/V
GEA Error Amplifier Transconductance IC = ±10µA 1000 µA/V
GCS COMP to Current Sense
Transconductance 2.8 A/V
FSW Oscillator Frequency VFB = 0.75V 300 340 380 kHz
FFB Fold-back Frequency VFB = 0V 0.30 fSW
DMAX Maximum Duty Cycle VFB = 800mV 90 %
TON Minimum On Time 130 ns
VFB Feedback Voltage TA = -40°C to +85°C 900 925 950 mV
Feedback Overvoltage Threshold 1.1 V
VEN_Rising EN Rising Threshold 0.7 0.8 0.9 V
EN Lockout Threshold Voltage 2.2 2.5 2.7 V
EN Lockout Hysteresis 220 mV
INUVVth V
IN Under Voltage Threshold Rising 3.80 4.05 4.40 V
INUVHYS V
IN Under Voltage Threshold Hysteresis 250 mV
Soft-Start Current VSS = 0V 6 A
Soft-Start Period CSS = 0.1µF 15 ms
TSD Thermal Shutdown (Note 8) 160 °C
Note: 8. Guaranteed by design

AP6503
Document number: DS35077 Rev. 4 - 2
5 of 15
www.diodes.com July 2012
© Diodes Incorporated
A
P6503
Typical Performance Graphs (VIN = 12V, VOUT = 3.3V, TA = +25°C, unless otherwise noted)
QUIESCENT SUPPLY CURRENT (mA)
0.48
0.5
0.52
0.54
0.56
0.58
0.6
0 5 10 15 20 25
INPUT VOLTAGE (V)
Quiescent Supply Current vs. Input Voltage
SHUTDOWN SUPPLY CURRENT (µA)
0 5 10 15 20 25
INPUT VOLTAGE (V)
Shutdown Supply Current vs. Input Voltage
0.004
0.014
0.024
0.034
0.044
0.054
0.064
0.074
4.8
5
5.2
5.4
5.6
5.8
6
6.2
-60 -40 -20 0 20 40 60 80 100
TEMPERATURE (C)
Current Limit vs. Temperature
OUTPUT VOLTAGE (V)
V = 12V
IN
3.32
3.321
3.322
3.323
3.324
3.325
3.326
3.327
3.328
3.329
3.33
4.75 9.75 14.75 19.75 24.75
INPUT VOLTAGE (V)
Line Regulation
-60 -40 -20 0 20 40 60 80 100
TEMPERATURE (°C)
Feedback Voltage vs. Temperature
FEEDBA
C
K V
O
LTA
G
E (V)
0.9
0.902
0.904
0.906
0.908
0.91
0.912
0.914
0.916
0.918
0.92
350
355
360
365
370
375
TEMPERATURE (°C)
Oscillator Frequency vs. Temperature
OSCILLATOR FREQUENCY (Khz)

AP6503
Document number: DS35077 Rev. 4 - 2
6 of 15
www.diodes.com July 2012
© Diodes Incorporated
A
P6503
Typical Performance Graphs (cont.) (VIN = 12V, VOUT = 3.3V, TA = +25°C, unless otherwise noted)
40
45
50
55
60
65
70
75
80
85
90
LOAD CURRENT (A)
Efficiency vs. Load Current
EFFICIENCY (
%
)
V = 12V
IN
V = 5V
IN
V = 1.2V
L = 3.3µH
OUT
40
45
50
55
60
65
70
75
80
85
90
LOAD CURRENT (A)
Efficiency vs. Load Current
EFFI
C
IEN
C
Y
(%)
V = 12V
IN
V = 5V
IN
V = 1.8V
L = 3.3µH
OUT
40
50
60
70
80
90
100
0.2 0.6 1 1.4
LOAD CURRENT (A)
Efficiency vs. Load Current
1.8 2.2 2.6 3
EFFICIENCY (%)
V = 12V
V = 5V
L = 10µH
IN
OUT

AP6503
Document number: DS35077 Rev. 4 - 2
7 of 15
www.diodes.com July 2012
© Diodes Incorporated
A
P6503
Typical Performance Characteristics
(VIN = 12V, VOUT = 3.3V ,L = 3.3µH, C1 = 22µF, C2 = 47µF, TA = +25°C, unless otherwise noted)
Steady State Test no load
Time -2µs/div
Steady State Test 3
A
Time -2µs/div
Startup Through Enable_no load
Time -10ms/div
Startup Through Enable 3
A
Time -10ms/div
Shutdown Through Enable_no load
Time -10ms/div
Shutdown Through Enable 3
A
Time -5ms/div
Load Transient Test 1.5 to 3
A
Time -100µs/div
Short Circuit Test
Time -20µs/div
Short Circuit Recovery
Time -20µs/div

AP6503
Document number: DS35077 Rev. 4 - 2
8 of 15
www.diodes.com July 2012
© Diodes Incorporated
A
P6503
Application Information
Theory of Operation
The AP6503 is a 3A current mode control, synchronous buck regulator with built in power MOSFETs. Current mode control assures excellent
line and load regulation and a wide loop bandwidth for fast response to load transients. Figure 3 depicts the functional block diagram of AP6503.
The operation of one switching cycle can be explained as follows. At the beginning of each cycle, HS (high-side) MOSFET is off. The EA output
voltage is higher than the current sense amplifier output, and the current comparator’s output is low. The rising edge of the 340kHz oscillator
clock signal sets the RS Flip-Flop. Its output turns on HS MOSFET. The current sense amplifier is reset for every switching cycle.
When the HS MOSFET is on, inductor current starts to increase. The Current Sense Amplifier senses and amplifies the inductor current. Since
the current mode control is subject to sub-harmonic oscillations that peak at half the switching frequency, Ramp slope compensation is utilized.
This will help to stabilize the power supply. This Ramp compensation is summed to the Current Sense Amplifier output and compared to the
Error Amplifier output by the PWM Comparator. When the sum of the Current Sense Amplifier output and the Slope Compensation signal
exceeds the EA output voltage, the RS Flip-Flop is reset and HS MOSFET is turned off.
For one whole cycle, if the sum of the Current Sense Amplifier output and the Slope Compensation signal does not exceed the EA output, then
the falling edge of the oscillator clock resets the Flip-Flop. The output of the Error Amplifier increases when feedback voltage (VFB) is lower than
the reference voltage of 0.925V. This also increases the inductor current as it is proportional to the EA voltage.
If in one cycle the current in the power MOSFET does not reach the COMP set current value, the power MOSFET will be forced to turn off. When
the HS MOSFET turns off, the synchronous LS MOSFET turns on until the next clock cycle begins. There is a “dead time” between the HS turn
off and LS turn on that prevents the switches from “shooting through” from the input supply to ground.
The voltage loop is compensated through an internal transconductance amplifier and can be adjusted through the external compensation
components.
Enable
Above the ‘EN Rising Threshold’, the internal regulator is turned on and the quiescent current can be measured above this threshold. The enable
(EN) input allows the user to control turning on or off the regulator. To enable the AP6503, EN must be pulled above the ‘EN Lockout Threshold
Voltage’ and to disable the AP6503, EN must be pulled below ‘EN Lockout Threshold Voltage - EN Lockout Hysteresis’ (2.2V-0.22V =1.98V).
External Soft Start
Soft start is traditionally implemented to prevent the excess inrush current. This in turn prevents the converter output voltage from overshooting
when it reaches regulation. The AP6503 has an internal current source with a soft start capacitor to ramp the reference voltage from 0V to
0.925V. The soft start current is 6uA. The soft start sequence is reset when there is a Thermal Shutdown, Under Voltage Lockout (UVLO) or
when the part is disabled using the EN pin.
External Soft Start can be calculated from the formula below:
DT
DV
*C
SS
I=
Where;
ISS = Soft Start Current
C = External Capacitor
DV=change in feedback voltage from 0V to maximum voltage
DT = Soft Start Time
Current Limit Protection
In order to reduce the total power dissipation and to protect the application, AP6503 has cycle-by-cycle current limiting implementation. The
voltage drop across the internal high-side MOSFET is sensed and compared with the internally set current limit threshold. This voltage drop is
sensed at about 30ns after the HS turns on. When the peak inductor current exceeds the set current limit threshold, current limit protection is
activated. During this time the feedback voltage (VFB) drops down. When the voltage at the FB pin reaches 0.3V, the internal oscillator shifts
the frequency from the normal operating frequency of 340Khz to a fold-back frequency of 102Khz. The current limit is reduced to 70% of nominal
current limit when the part is operating at 102Khz. This low Fold-back frequency prevents runaway current.
Under Voltage Lockout (UVLO)
Under Voltage Lockout is implemented to prevent the IC from insufficient input voltages. The AP6503 has a UVLO comparator that monitors the
input voltage and the internal bandgap reference. If the input voltage falls below 4.0V, the AP6503 will latch an under voltage fault. In this event
the output will be pulled low and power has to be re-cycled to reset the UVLO fault.

AP6503
Document number: DS35077 Rev. 4 - 2
9 of 15
www.diodes.com July 2012
© Diodes Incorporated
A
P6503
Application Information (cont.)
Over Voltage Protection
When the AP6503 FB pin exceeds 20% of the nominal regulation voltage of 0.925V, the over voltage comparator is tripped and the COMP pin
and the SS pin are discharged to GND, forcing the high-side switch off.
Thermal Shutdown
The AP6503 has on-chip thermal protection that prevents damage to the IC when the die temperature exceeds safe margins. It implements a
thermal sensing to monitor the operating junction temperature of the IC. Once the die temperature rises to approximately 160°C, the thermal
protection feature gets activated. The internal thermal sense circuitry turns the IC off thus preventing the power switch from damage.
A hysteresis in the thermal sense circuit allows the device to cool down to approximately +120°C before the IC is enabled again through soft
start. This thermal hysteresis feature prevents undesirable oscillations of the thermal protection circuit.
Setting the Output Voltage
The output voltage can be adjusted from 0.925V to 18V using an external resistor divider. Table 1 shows a list of resistor selection for common
output voltages. Resistor R1 is selected based on a design tradeoff between efficiency and output voltage accuracy. For high values of R1 there
is less current consumption in the feedback network. However the trade off is output voltage accuracy due to the bias current in the error
amplifier. R1 can be determined by the following equation:
⎟
⎟
⎠
⎞
⎜
⎜
⎝
⎛−⋅= 1
0.925
V
RR OUT
21
Vout
FB
R1
R2
Figure 3. Feedback Divider Network
When output voltage is low, network as shown in Figure 3 is recommended.
VOUT(V) R1(KΩ) R2(KΩ)
5 45.3 10
3.3 26.1 10
2.5 16.9 10
1.8 9.53 10
1.2 3 10
Table 1 – Resistor Selection for Common Output Voltages
Compensation Components
The AP6503 has an external COMP pin through which system stability and transient response can be controlled. COMP pin is the output of the
internal trans-conductance error amplifier. A series capacitor-resistor combination sets a pole-zero combination to control the characteristics of the
control system. The DC gain of the voltage feedback loop is given by:
OUT
VFB
V
VEA
A
CS
G
LOAD
R
VDC
A×××=
Where VFB is the feedback voltage (0.925V), RLOAD is the load resistor value, GCS is the current sense trans-conductance and AVEA is the error
amplifier voltage gain.

AP6503
Document number: DS35077 Rev. 4 - 2
10 of 15
www.diodes.com July 2012
© Diodes Incorporated
A
P6503
Application Information (cont.)
Compensation Components (cont.)
The control loop transfer function incorporates two poles one is due to the compensation capacitor (C3) and the output resistor of error amplifier,
and the other is due to the output capacitor and the load resistor. These poles are located at:
VEA
A3C2 EA
G
P1
f××π
=
LOAD
R2C2
1
P2
f××π
=
Where GEA is the error amplifier trans-conductance.
One zero is present due to the compensation capacitor (C3) and the compensation resistor (R3). This zero is located at:
3R3C2
1
Z1
f××π
=
The goal of compensation design is to shape the converter transfer function to get a desired loop gain. The system crossover frequency where
the feedback loop has the unity gain is crucial.
A rule of thumb is to set the crossover frequency to below one-tenth of the switching frequency. Use the following procedure to optimize the
compensation components:
1. Choose the compensation resistor (R3) to set the desired crossover frequency. Determine the R3 value by the following equation:
FB
V
OUT
V
CS
G
EA
G
fs1.02C2
FB
V
OUT
V
CS
G
EA
G
fc2C2
3R ×
×
×××π
<×
×
××π
=
Where fC is the crossover frequency, which is typically less than one tenth of the switching frequency.
2. Choose the compensation capacitor (C3) to achieve the desired phase margin set the compensation zero, fZ1, to below one forth of the
crossover frequency to provide sufficient phase margin. Determine the C3 value by the following equation:
fc3R
2
3C ××π
>
Where R3 is the compensation resistor value.
VOUT
(V)
CIN/C1
(µF)
COUT/C2
(µF)
RC/R3
(kΩ)
CC/C3
(nF)
L1
(µH)
1.2 22 47 3.24 6.8 3.3
1.8 22 47 6.8 6.8 3.3
2.5 22 47 6.8 6.8 10
3.3 22 47 6.8 6.8 10
5 22 47 6.8 6.8 10
12 22 47 6.8 6.8 15
Table 2 – Recommended Component Selection

AP6503
Document number: DS35077 Rev. 4 - 2
11 of 15
www.diodes.com July 2012
© Diodes Incorporated
A
P6503
Application Information (cont.)
Inductor
Calculating the inductor value is a critical factor in designing a buck converter. For most designs, the following equation can be used to calculate
the inductor value;
SW
f
L
I
IN
V
)
OUT
V
IN
(V
OUT
V
L⋅⋅
−⋅
=
Where L
Iis the inductor ripple current.
And SW
f is the buck converter switching frequency.
Choose the inductor ripple current to be 30% of the maximum load current. The maximum inductor peak current is calculated from:
2
L
I
LOAD
I
L(MAX)
I+=
Peak current determines the required saturation current rating, which influences the size of the inductor. Saturating the inductor decreases the
converter efficiency while increasing the temperatures of the inductor and the internal MOSFETs. Hence choosing an inductor with appropriate
saturation current rating is important.
A 1µH to 10µH inductor with a DC current rating of at least 25% percent higher than the maximum load current is recommended for most
applications.
For highest efficiency, the inductor’s DC resistance should be less than 200m. Use a larger inductance for improved efficiency under light load
conditions.
Input Capacitor
The input capacitor reduces the surge current drawn from the input supply and the switching noise from the device. The input capacitor has to
sustain the ripple current produced during the on time on the upper MOSFET. It must hence have a low ESR to minimize the losses.
The RMS current rating of the input capacitor is a critical parameter that must be higher than the RMS input current. As a rule of thumb, select an
input capacitor which has an RMs rating that is greater than half of the maximum load current.
Due to large dI/dt through the input capacitors, electrolytic or ceramics should be used. If a tantalum must be used, it must be surge protected.
Otherwise, capacitor failure could occur. For most applications, a 4.7µF ceramic capacitor is sufficient.
Output Capacitor
The output capacitor keeps the output voltage ripple small, ensures feedback loop stability and reduces the overshoot of the output voltage. The
output capacitor is a basic component for the fast response of the power supply. In fact, during load transient, for the first few microseconds it
supplies the current to the load. The converter recognizes the load transient and sets the duty cycle to maximum, but the current slope is limited
by the inductor value.
Maximum capacitance required can be calculated from the following equation:
ESR of the output capacitor dominates the output voltage ripple. The amount of ripple can be calculated from the equation below:
ESR*
inductor
I
capacitor
Vout =
An output capacitor with ample capacitance and low ESR is the best option. For most applications, a 22µF ceramic capacitor will be sufficient.
2
out
V
2
)
out
V V(
2
)
2
inductor
I
out
L(I
o
C−+
+
=
Where Vis the maximum output voltage overshoot.

AP6503
Document number: DS35077 Rev. 4 - 2
12 of 15
www.diodes.com July 2012
© Diodes Incorporated
A
P6503
Application Information (cont.)
PC Board Layout
This is a high switching frequency converter. Hence attention must be paid to the switching currents interference in the layout. Switching current
from one power device to another can generate voltage transients across the impedances of the interconnecting bond wires and circuit traces.
These interconnecting impedances should be minimized by using wide, short printed circuit traces.
AP6503 is exposed at the bottom of the package and must be soldered directly to a well designed thermal pad on the PCB. This will help to
increase the power dissipation.
External Bootstrap Diode
It is recommended that an external bootstrap diode be added when the input voltage is no greater than 5V or the 5V rail is available in the
system. This helps to improve the efficiency of the regulator. This solution is also applicable for D > 65%. The bootstrap diode can be a low cost
one such as BAT54 or a schottky that has a low Vf.
AP6503
BST
SW
10nF
BOOST
DIODE
5V
4
3
Figure 7 – External Bootstrap
Compensation Components
Recommended Diodes:
Part Number Voltage/Current
Rating Vendor
B130 30V, 1A Diodes Inc
SK13 30V, 1A Diodes Inc
Input capacitor C1
must be placed as
close as possible
to the IC and to L1.
34mm
52mm
External feedback
resistor dividers
must be placed
close to the FB pin.

AP6503
Document number: DS35077 Rev. 4 - 2
13 of 15
www.diodes.com July 2012
© Diodes Incorporated
A
P6503
Ordering Information
AP6503 SP - 13
Packing
Package
SP : SO-8EP 13 : Tape & Reel
Device Package
Code
Packaging
(Note 9)
13” Tape and Reel
Quantity Part Number Suffix
AP6503SP-13 SP SO-8EP 2500/Tape & Reel -13
Note: 9. Pad layout as shown on Diodes Inc. suggested pad layout document AP02001, which can be found on our website at
http://www.diodes.com/datasheets/ap02001.pdf.
Marking Information
Package Outline Dimensions (All dimensions in mm.)
SO-8EP (SOP-8L-EP)
Dim Min Max Typ
A 1.40 1.50 1.45
A1 0.00 0.13 -
b 0.30 0.50 0.40
C 0.15 0.25 0.20
D 4.85 4.95 4.90
E 3.80 3.90 3.85
E0 3.85 3.95 3.90
E1 5.90 6.10 6.00
e - - 1.27
F 2.75 3.35 3.05
H 2.11 2.71 2.41
L 0.62 0.82 0.72
N - - 0.35
Q 0.60 0.70 0.65
All Dimensions in mm
Gauge Plane
Seating Plane
E1
E
N
e
b
A
45
°
E0
H
F
Exposed Pad
Bottom View
L
QC
7
°
4° ± 3°
9° (All sides)
A1
D
14
85

AP6503
Document number: DS35077 Rev. 4 - 2
14 of 15
www.diodes.com July 2012
© Diodes Incorporated
A
P6503
Suggested Pad Layout
Dimensions Value
(in mm)
C 1.270
X 0.802
X1 3.502
X2 4.612
Y 1.505
Y1 2.613
Y2 6.500

AP6503
Document number: DS35077 Rev. 4 - 2
15 of 15
www.diodes.com July 2012
© Diodes Incorporated
A
P6503
IMPORTANT NOTICE
DIODES INCORPORATED MAKES NO WARRANTY OF ANY KIND, EXPRESS OR IMPLIED, WITH REGARDS TO THIS DOCUMENT,
INCLUDING, BUT NOT LIMITED TO, THE IMPLIED WARRANTIES OF MERCHANTABILITY AND FITNESS FOR A PARTICULAR PURPOSE
(AND THEIR EQUIVALENTS UNDER THE LAWS OF ANY JURISDICTION).
Diodes Incorporated and its subsidiaries reserve the right to make modifications, enhancements, improvements, corrections or other changes
without further notice to this document and any product described herein. Diodes Incorporated does not assume any liability arising out of the
application or use of this document or any product described herein; neither does Diodes Incorporated convey any license under its patent or
trademark rights, nor the rights of others. Any Customer or user of this document or products described herein in such applications shall assume
all risks of such use and will agree to hold Diodes Incorporated and all the companies whose products are represented on Diodes Incorporated
website, harmless against all damages.
Diodes Incorporated does not warrant or accept any liability whatsoever in respect of any products purchased through unauthorized sales channel.
Should Customers purchase or use Diodes Incorporated products for any unintended or unauthorized application, Customers shall indemnify and
hold Diodes Incorporated and its representatives harmless against all claims, damages, expenses, and attorney fees arising out of, directly or
indirectly, any claim of personal injury or death associated with such unintended or unauthorized application.
Products described herein may be covered by one or more United States, international or foreign patents pending. Product names and markings
noted herein may also be covered by one or more United States, international or foreign trademarks.
LIFE SUPPORT
Diodes Incorporated products are specifically not authorized for use as critical components in life support devices or systems without the express
written approval of the Chief Executive Officer of Diodes Incorporated. As used herein:
A. Life support devices or systems are devices or systems which:
1. are intended to implant into the body, or
2. support or sustain life and whose failure to perform when properly used in accordance with instructions for use provided in the
labeling can be reasonably expected to result in significant injury to the user.
B. A critical component is any component in a life support device or system whose failure to perform can be reasonably expected to cause the
failure of the life support device or to affect its safety or effectiveness.
Customers represent that they have all necessary expertise in the safety and regulatory ramifications of their life support devices or systems, and
acknowledge and agree that they are solely responsible for all legal, regulatory and safety-related requirements concerning their products and any
use of Diodes Incorporated products in such safety-critical, life support devices or systems, notwithstanding any devices- or systems-related
information or support that may be provided by Diodes Incorporated. Further, Customers must fully indemnify Diodes Incorporated and its
representatives against any damages arising out of the use of Diodes Incorporated products in such safety-critical, life support devices or systems.
Copyright © 2012, Diodes Incorporated
www.diodes.com
