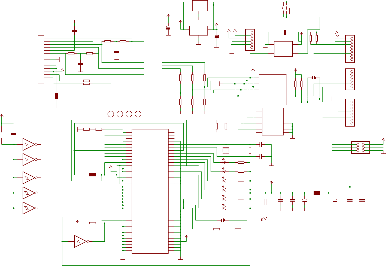
Shield_Eth05_p.sch Arduino Ethernet Shield 05 Schematic
User Manual: arduino -
Open the PDF directly: View PDF
.
Page Count: 1

GND
+5V
100u
GND
GND
+5V
25MHz
22p
22p
GND
SI-40138
GND
100n
GND
100n
GND
MC33269D-3.3
GND
100u
GND
+3V3
+5V
+3V3
10u 10u
100n 100n
GND GND GND GND
+3V3
100n
GND
1M
BLM21PG300
BLM21PG300
100n
GND
100n
GND
+3V3
GND
GND
+3V3
GND
+3V3
Red
BLM21PG300
Yellow
Yellow
Green
Green
Yellow
12k 1%300 1%
GND
Yellow
GND
MC33269ST-3.3T3
GND
FPS009-3001
GND
+3V3
GND
+5V
Red
GND
ICSP
+5V
GND
74LVC14D
74LVC14D
74LVC14D
74LVC14D
74LVC14D
74LVC14D
GND
+3V3
100n
GND GND GND
GND
+5V
49R949R9
49R949R9
1K
1K
1K
1K
1K
1K
1K
1K
10K
10K
10K
10K
1k
1k
1k
1k
2k2
2k2
2k2
2k2
100n
1K
1K
1K
1K
+3V3
GND
TS42
1
2
3
4
5
6
7
8
J3
1
2
3
4
5
6
7
8
J1
1
2
3
4
5
6
J2
C3
21
Q2
C13
C14
TX+
TCENTRE
TX-
RX+
RCENTRE
RX-
GND
SHIELD
SHIELD
ETH1
A1
K1
A2
K2
C5
C7
VI
3
1
VO 2
IC1
ADJ C1
1
2
3
4
5
6
POWER
C19 C20
C18 C15
C4
RSET-BG
1
3V3A1
2
NC
3
GNDA1
4
RXIP
5
RXIN
6
1V8A
7
TXOP
8
TXON
9
GNDA2
10
1V8-OUT
11
3V3D1
12
GNDD1
13
GNDD2
14
1V8D1
15
1V8D2
16
GNDD3
17
D7
19
D6
20
D5
21
D4
22
D3
23
D2
24
D1
25
D0
26
MISO
27
MOSI
28
*SCS
29
SCLK
30
SEN
31
GNDD4
32
1V8D3
33
TEST3
34
TEST2
35
TEST1
36
TEST0
37
A0 54
A1 53
A2 52
A3 51
A4 50
A5 49
A6 48
A7 47
A8 46
A9 45
A10 42
A11 41
A12
40 A13
39 A14
38 GNDD5 43
3V3D2 18
*CS 55
*INT 56
*WR 57
*RD 58
*RESET 59
NC1 60
NC2 61
NC3 62
OPMODE0 63
OPMODE1 64
OPMODE2 65
LINKLED 66
SPDLED 67
GNDD6 68
1V8D4 69
FDXLED 70
COLLED 71
RXLED 72
TXLED 73
1V8A1 74
XTLN 75
XTLP 76
GNDA3 77
NC4 78
NC5 79
3V3D3
44
NC6 80
R11
L1
L3
C16C17
COLL
L2
FULLD
100M
RX
TX
LINK
R10R9
21
INT
L
1
IN
3OUT 4
2
IC2
X1
1
2
3
4
5
6
7
8
9
DETECT
COM_TERM
WRITE_PROT
21
WP
PWR
1 2
3 4
5 6
ICSP
13 12
IC3A
11 10
IC3B
9 8
IC3C
1 2
IC3D
3 4
IC3E
5 6
IC3F
7 14
IC3P
GND VCC
C2
GND
1
RES
2/MR 3
VCC 4
1 8
RN1A
27
RN1B
3 6
RN1C
45
RN1D
18 RN2A
27 RN2B
36 RN2C
4 5
RN2D
18 RN3A
27 RN3B
36 RN3C
45 RN3D
18 RN4A
27 RN4B
3 6
RN4C
4 5
RN4D
18 RN5A
2 7
RN5B
3 6
RN5C
4 5
RN5D
18 RN6A
2 7
RN6B
3 6
RN6C
4 5
RN6D
C6
18 RN7A
27 RN7B
3 6
RN7C
4 5
RN7D
1-DAT2
1
2-CD/DAT3
2
3-CMO
3
4-VDD
4
5-CLK
5
6-VSS
6
7-DAT0
7
8-DAT1
8 GND4
GND3
GND2
GND GND1
1 3
42
RESET
5
GND
AREF
SCK
SCK
SCK
OSC1E
OSC2E
MISO
MISO
MISO
MOSI
MOSI
MOSI
+3V3
SEN
TXOP
TXOP
RXIP
RXIP
RXIN
RXIN
TXON
TXON
SH
FDXLED
LINKLED
LINKLED
+3V3A
+3V3A
+3V3A
+1V8A
+1V8A
+1V8
+1V8
+1V8
INT
DETECT
WP
PIN13
SEN3
MOSI3
SCK3
PD2
PD2
SS
SS
SS
SD_CS
SD_CS
RESET_W
RESET_W
RESET
RESET
RESET
SPD
SPD
+
+
+
+
IC4 W5100
Arduino ETHERNET - shield V5
active low
Copyright (c) 2010 Arduino
Released under the Creative Commons Attribution-Share Alike 3.0 License
http://creativecommons.org/licenses/by-sa/3.0/