ARP Arturia ARP2600V Version 2.6 User Manual (French) 2 6 0 Fr
Arturia ARP2600V Version 2.6 User Manual (French) ARP2600V_Manual_2_6_0_FR Arturia - ARP2600V - Version 2.6 User Manual (French)
Arturia ARP2600V Version 2.6 User Manual (French) arp2600v_manual_2_6_0_fr Arturia - ARP2600V - Version 2.6 User Manual (French)
User Manual: Arturia ARP2600V Version 2.6 User Manual (French) Arturia - ARP2600V - Version 2.6 User Manual (French)
Open the PDF directly: View PDF
.
Page Count: 96

MANUEL DE L’UTILISATEUR
ARP2600 V
Version 2.5

2
Programmation:
Robert Bocquier (v2)
Thomas Diligent (v2.5)
Emilie de Fouchécour (v2.0)
Vincent Travaglini (v2.0)
Nicolas Bronnec
Sylvain Gubian
Xavier Oudin
Cedric Rossi
Graphisme:
Morgan Perrier (v2.0)
Yannick Bonnefoy
Manuel:
Robert Bocquier (v2.0)
Antoine Back (v2.0)
Jean-Michel Blanchet
Yuji Sano
Tom Healy
Mitsuru Sakaue
Xavier Oudin
Cedric Rossi
Kentaro Wakui
Sound Designers:
Jean-Michel Blanchet
Celmar Engel
Klaus Schulze
Ruff & Jam
Kevin Lamb de Neptunes
Chris Pitman
Silvère Letellier (v2.0)
Norikata Ubukata
Darrell Diaz
Glen Darcy
Katsunori Ujiie
Pietro Caramelli
Grands remerciements à:
Celmar Engel, Mark Vail, Alan R. Perlman, Wally Badarou, Chad de Neptunes
Merci à:
John Leimseder, Matt Lupo, Ron Kuper, Mephistoff Ellys, Pietro Caramelli ainsi
qu’à nos nombreux beta testeurs.
© ARTURIA SA – 1999-2012 – Tous droits réservés.
4, Chemin de Malacher
38240 Meylan
FRANCE
http://www.arturia.com
Toutes les informations contenues dans ce manuel sont sujettes à modification sans préavis et n’engagent
aucunement la responsabilité d’Arturia. Le logiciel décrit dans ce document fait l’objet d’une licence d’agrément
et ne peut être copié sur un autre support. Aucune partie de cette publication ne peut en aucun cas être copiée,
reproduite, ni même transmise ou enregistrée, sans la permission écrite préalable d’ARTURIA S.A.
Tous les noms de produits ou de sociétés cités dans ce manuel sont des marques déposées de leurs
propriétaires respectifs.

3
Table des matières
1 Introduction 5
1.1 La naissance d’ARP Instruments et de l’ARP2600 5
1.2 Une meilleure émulation sonore grâce à TAE® 6
1.2.1 Des oscillateurs sans le moindre aliasing 6
1.2.2 Une meilleure reproduction de la forme d’onde des oscillateurs analogiques 7
1.2.3 Une meilleure reproduction des filtres analogiques 8
1.2.4 Ring modulator 9
2 Quick Start 10
2.1 Utilisation des presets 11
2.2 Les 3 parties de L’ARP2600 V2.5 13
2.3 Tour d’horizon de la partie « SYNTH » 14
2.4 La partie « SEQ » 16
2.4.1 Le séquenceur ARP 16
2.4.2 Le LFO 19
2.5 La section des effets 20
2.5.1 Le chorus 21
2.5.2 Le Delay 21
2.6 Les contrôleurs temps réel et l’assignation MIDI 22
3 L’interface 23
3.1 Utilisation des presets 23
3.1.1 Choix d'une banque, d'une sous-banque, d'un preset 23
3.1.2 Création d'une banque, d'une sous-banque, d'un preset 24
3.1.3 Sauvegarde d'un preset utilisateur 25
3.1.4 Importation / Exportation d'une banque de presets 25
3.2 Utilisation des contrôleurs 26
3.2.1 Potentiomètres linéaires verticaux 26
3.2.2 Potentiomètres linéaires horizontaux 26
3.2.3 Potentiomètres rotatifs 26
3.2.4 Les sélecteurs: 27
3.2.5 Commutateurs 27
3.2.6 Pitch Bend 27
3.3 Utilisation des câbles 27
3.3.1 Connexions audio et modulations 27
3.3.2 Modifier une connexion 29
3.3.3 Réglage du niveau de modulation 29
3.3.4 Écarter les câbles 30
3.3.5 Clavier 30
3.3.6 Contrôle MIDI 30
3.4 La « Sound Map » 34
3.4.1 L’interface principale de la Sound Map 35
3.4.2 L’interface liste de presets LIST 39
3.4.3 L’interface de morphing COMPASS 40
4 Les modules 43
4.1 Production du son 43
4.1.1 Description 43
4.1.2 Les Oscillateurs (VCO) 43
4.1.3 Le Filtre (VCF) 47
4.1.4 Les enveloppes 50
4.1.5 Amplificateurs de sortie (Voltage Control Amplifier – VCA) 51
4.1.6 Générateur de bruit (Noise Generator) 51
4.1.7 Mixeur / inverseur / processeur de lag 52
4.1.8 Générateur d’échantillonneur-bloqueur (Sample and Hold) 53

4
4.1.9 Le module » interrupteur électronique » (Electronic Switch ) 53
4.1.10 Suiveur d’enveloppe (Envelope Follower) 54
4.1.11 Modulateur en anneau (Ring Modulator) 55
4.1.12 Générateur de « tracking » (Tracking Generator) 55
4.1.13 Réverbération 56
4.1.14 Effets de chorus et delay 57
4.1.15 Contrôles par tension (CV control) 58
4.2 Interface clavier (Model 3620) 58
4.3 Oscillateur basse fréquence (LFO) 59
4.4 Le séquenceur ARP 60
5 Les bases de la synthèse soustractive 63
5.1 Les trois modules principaux 63
5.1.1 L’oscillateur ou VCO 63
5.1.2 Le filtre ou VCF 67
5.1.3 L’amplificateur ou VCA 70
5.2 Modules complémentaires 71
5.2.1 Le clavier 71
5.2.2 Le générateur d’enveloppe. 71
5.2.3 L’oscillateur basse fréquence. 72
5.2.4 Le modulateur en anneau 74
5.2.5 L’échantillonneur-bloqueur 74
6 Quelques éléments de design sonore 76
6.1 Patch simple sans câblage 76
6.2 Patch polyphonique avec câblage 79
6.3 Patch d’effets spéciaux à l’aide du générateur de tracking 83
6.4 Patch utilisant le séquenceur pour créer une mélodie 86
6.5 Patch utilisant le séquenceur pour créer une séquence de modulation 88
7 Modes de fonctionnement 90
7.1 Standalone (autonome) 90
7.1.1 Lancement de l’application 90
7.1.2 Configuration de l’instrument 90
7.2 VST 2 91
7.3 VST 3 91
7.4 RTAS 91
7.5 AU 91
7.6 Compatibilité 64 bit 91
7.7 Utilisation dans Cubase/Nuendo (VST) 92
7.7.1 Utilisation de l'instrument en mode VST 92
7.7.2 Scan du répertoire de plug-ins 93
7.7.3 Sauvegarde des presets 93
7.8 Utilisation dans Pro Tools (RTAS) 93
7.8.1 Ouverture du plug-in 93
7.8.2 Sauvegarde des presets 94
7.8.3 Automatisation sous Pro Tools 94
7.9 Utilisation dans Logic, Mac OS X (AU) 94
7.10 Utilisation dans Ableton Live (AU et VST) 96

ARTURIA – ARP2600 V2.5 – MANUEL DE L’UTILISATEUR 5
1 Introduction
1.1 La naissance d’ARP Instruments et de l’ARP2600
Alan R. Pearlman, dont les initiales formeront le nom de la société ARP Instruments,
s’intéresse aux instruments de musique électronique dès 1948, alors qu’il est encore
étudiant au Worcester Polytechnic Institute. Comme il le racontera plus tard, il trouve à
travers eux l’occasion d’associer ses deux passions : l’électronique et le piano.
C’est pourtant en commercialisant des modèles d’amplificateurs dans le cadre des
programmes Gemini et Apollo de la NASA qu’il va débuter sa carrière. Et ce n’est qu’aux
alentours de 1968 qu’il commence à envisager sérieusement la possibilité de construire
des instruments électroniques - après avoir écouté un enregistrement de « Switched On
Bach » veut la légende.
En 1969, Alan R. Pearlman crée avec David Friend et Lewis G.Pollock la société ARP
Instruments (originellement appelée Tonus Inc). La firme, basée à Newton Highlands
(Massachusetts, USA), conçoit des produits électroniques, mais aussi et surtout un gros
synthétiseur modulaire, l'ARP 2500. La machine repose sur l'utilisation d'une matrice
permettant de relier les différentes sections du synthétiseur, en lieu et place des
traditionnels câbles de liaison des systèmes modulaires de son concurrent. L'ARP 2500
connaîtra un grand succès auprès des universités américaines.
La croissance d’ARP instruments est rapide et en 1972 l'ARP 2600, probablement
l’instrument le plus mythique de toute la gamme, sort des ses ateliers. Ce synthétiseur
semi-modulaire conçu au départ dans un but pédagogique, connaîtra, après un
démarrage difficile, un grand succès. L’ARP 2600 a notamment été utilisé par Stevie
Wonder, Joe Zawinul (Weather Report), Tony Banks (Genesis), Jean-Michel Jarre, Herbie
Hancock... ARP sera leader du marché du synthétiseur pendant toutes les années 70
avec environ 40% de part de marché.
Durant dix ans, trois versions de l’ARP 2600 seront commercialisées: La première version
est appelée « Blue meanie » en raison de la finition bleue acier de sa façade. Le « blue
meanie » sera très vite remplacé par une seconde version, à la finition grise pour le fond
et sérigraphie blanche (1972). Celle-ci sera la plus populaire. En 1978 ARP décide de
changer la charte graphique de toutes ses machines: une couleur de fond noire et des
sérigraphies oranges font leur apparition. L’ARP 2600 en bénéficiera dans sa troisième et
dernière version.
Le grand rival d'ARP est la société de Bob Moog. La concurrence entre ces deux
constructeurs est facilement perceptible lorsque l'on observe les machines: Les ARP ont,
par exemple, des potentiomètres linéaires alors que les produits concurrents ont des
potentiomètres rotatifs et une molette de pitch-bend.
Un épisode connu de cette compétition, tient au filtre 24 dB/octave, le 4012, utilisé par
ARP et calqué sur le célèbre filtre fabriqué par son concurrent. En 1973, Robert Moog
menace ARP de poursuites judiciaires et la firme se décide à changer les circuits de son
filtre. Le 4072 naît alors et prend la place du 4012. Celui-ci possède une erreur de
calibrage dans les hautes fréquences - la fréquence de coupure ne dépassant pas les 11
kHz au lieu des 16 kHz annoncés dans les brochures publicitaires. Heureusement la
réparation est pour les utilisateurs rapide et peu onéreuse. Sur les premiers ARP 2600, le
filtre 4012 était encore utilisé (c’est le cas sur le « Blue meanie » et sur les premiers
exemplaires du « gris et blanc ») alors que les modèles suivants proposaient le 4072.
Les synthétiseurs ARP possèdent des oscillateurs très stables, plus fiables que ceux des
synthétiseurs de Bob Moog, ce qu'il admettait lui-même. En revanche, ARP a longtemps
coulé les circuits électroniques de filtrage de ses machines dans de la résine pour éviter
le piratage industriel... d'où de gros problèmes lorsque l'on doit effectuer une réparation.

6 ARTURIA – ARP2600 V2.5 – MANUEL DE L’UTILISATEUR
En 1972, ARP lance l’Oddissey. Celui-ci viendra directement concurrencer le synthétiseur
monophonique de Bob Moog sorti un an plus tôt. La même année, le Pro-Soloist, un
instrument à presets, sort également des ateliers.
En 1976, ARP sort un petit séquenceur 16 pas utilisable sous forme de 2 séquences
indépendantes de 8 pas, devenu célèbre et encore actuellement très recherché. (Il est
émulé dans le cadre de l’ARP2600 V2.5.) La même année est présenté l’Omni, qui sera
l’un des plus gros succès d’ARP. L’instrument permettait de combiner deux sonorités de
violons polyphoniques - la grande nouveauté de la marque - et 2 sonorités de basses
monophoniques.
Mais toujours autour de 1976, un projet va plonger la société dans de lourds déficits :
l’Avatar. L’un des premiers synthétiseurs de guitare, l’Avatar va coûter à ARP plus de 4
millions de dollars et ne rapporter qu’1 million de dollars en deux ans d’exploitation. Alan
R. Pearlman qui s’était opposé au projet dès le départ va tenter pendant les quelques
années qui suivent de maintenir l’exploitation et de faire face à la dette accumulée par la
société.
En 1981, les actifs d’ARP sont finalement rachetés par CBS. L’année suivante, CBS
produira avec une partie de l’équipe de développement d’ARP le Chroma, un synthétiseur
polyphonique programmable, puis en 1984 le Chroma Polaris, une version simplifiée et
MIDI du Chroma.
1.2 Une meilleure émulation sonore grâce à TAE®
TAE® (acronyme pour True Analog Emulation) est une nouvelle technologie développée
par Arturia, destinée à la reproduction numérique du comportement des circuits
analogiques utilisés dans les synthétiseurs vintage.
Les algorithmes rassemblés sous le nom TAE® garantissent le plus grand respect des
spécifications originales. C’est pourquoi, l’ARP2600 V2.5 offre une qualité sonore
incomparable à ce jour.
Dans le détail, TAE®, ce sont quatre avancées majeures dans le domaine de la synthèse :
1.2.1 Des oscillateurs sans le moindre aliasing
Les synthétiseurs numériques classiques produisent de l’aliasing dans les hautes
fréquences, et également lorsqu’on les utilise en mode FM ou lorsqu’on opère une
modulation de largeur d’impulsion (PWM).
TAE permet la génération d’oscillateurs totalement dépourvus d’aliasing, et cela dans
tout contexte (PWM, FM,…) sans surcharge du processeur.

ARTURIA – ARP2600 V2.5 – MANUEL DE L’UTILISATEUR 7
Spectre de réponse fréquentielle d’un synthétiseur logiciel connu
Spectre de réponse fréquentielle de l’ARP2600 V2.5 intégrant la technologie TAE
1.2.2 Une meilleure reproduction de la forme d’onde des oscillateurs
analogiques
Les oscillateurs présents dans les synthétiseurs analogiques présentaient une forme
d’onde marquée par la présence de condensateurs dans les circuits. La décharge d’un
condensateur induit, en effet, une légère incurvation dans la forme d’onde originale
(notamment pour les formes d’onde dent de scie, triangle ou carré). TAE permet la
reproduction de la décharge de condensateurs. Voici ci-dessous l’analyse de la forme
d’onde de l’ARP2600 original, et de celle de l’ARP2600 V2.5.
Représentation temporelle de la forme d’onde « dent de scie » de l’ARP2600
Aliasing

8 ARTURIA – ARP2600 V2.5 – MANUEL DE L’UTILISATEUR
Représentation temporelle de la forme d’onde « dent de scie » de l’ARP2600 V2.5 reproduite par TAE
De surcroît, les oscillateurs analogiques originaux étaient instables. En fait, leur forme
d’onde variait légèrement d’une période à une autre. Si on ajoute à cela le fait que le
point de départ de chaque période (en mode Trigger) pouvait varier avec la température
et diverses autres conditions environnementales, on a là une caractéristique qui participe
au son typique des synthétiseurs vintage.
TAE reproduit l’instabilité des oscillateurs, permettant en cela d’obtenir un son plus large
et plus « grand ».
1.2.3 Une meilleure reproduction des filtres analogiques
TAE permet d’émuler les filtres analogiques d’une manière plus précise que n’importe
quel filtre numérique standard. Pour obtenir ce résultat, la technologie TAE se base sur
l’analyse des circuits analogiques à reproduire, et permet de les convertir dans des
algorithmes imitant très fidèlement les caractéristiques des filtres originaux. La courbe ci-
dessous montre la comparaison du filtre original de l’ARP2600 avec celui de l’ARP2600
V2.5.
Courbes de réponse des filtres passe-bas 24 dB de l’ARP2600 et de l’ARP2600 V2.5
Courbe de
réponse du filtre
passe-bas 24 dB
de l’ARP2600
original
Courbe de
réponse du filtre
passe-bas 24 dB
de l’ARP2600V

ARTURIA – ARP2600 V2.5 – MANUEL DE L’UTILISATEUR 9
1.2.4 Ring modulator
L’ARP2600 V2.5 inclut un ring modulator (modulateur en anneau), tout comme l’ARP2600
original. Le modulateur en anneau permet d’appliquer une forme d’onde (en l’occurrence
une sinusoïde) sur une autre, de manière à la déformer. Le résultat est un son plus
brillant, distordu, et enrichi en harmoniques. Du fait de cette augmentation du nombre
d’harmoniques, les algorithmes standard de modulation en anneau créent un repliement
spectral (aliasing) très audible. Pour éviter cet effet indésirable, TAE inclut un module de
contrôle dynamique de l’amplitude avec correction de l’aliasing induit, qui supprime toute
trace d’aliasing dans le signal sortant du ring modulator.
Module de contrôle de
l’amplitude (VCA) avec
correction de l’aliasing induit
Entrée
Sortie
Générateur de
forme d’onde
sinusoidale

10 ARTURIA – ARP2600 V2.5 – MANUEL DE L’UTILISATEUR
2 Quick Start
Ce chapitre va vous permettre de vous familiariser avec les principes généraux du
fonctionnement de l’ARP2600 V2.5. Une présentation résumée des différentes parties du
synthétiseur vous est proposée ici à travers une première utilisation du logiciel. Vous
trouverez une description précise et détaillée de tous les paramètres et contrôleurs
visibles à l’écran dans les chapitres suivants.
Le chapitre 6, Quelques éléments de Design Sonore est particulièrement conseillé aux
utilisateurs qui n’ont encore jamais travaillé avec un synthétiseur soustractif, et qui
souhaitent acquérir des connaissances fondamentales dans ce domaine.
Vue d’ensemble de l’ARP 2600 V2

ARTURIA – ARP2600 V2.5 – MANUEL DE L’UTILISATEUR 11
2.1 Utilisation des presets
L’utilisation des presets est l’une des grosses évolutions de l’ARP2600 V2.5 par rapport à
l’original. En effet, celui-ci ne permettait pas de sauvegarder des sons!
Dans l’ARP2600 V2.5, un preset (son mémorisé) contient tous les réglages de
paramètres du synthétiseur, y compris séquenceur et des différents contrôleurs temps
réels (ex : vélocité, aftertouch, pitch-bend) ainsi que des effets (délai, chorus)
nécessaires pour reproduire un son.
Pour vous familiariser avec les différents sons contenus dans l’ARP2600 V2.5, nous allons
sélectionner le preset « Bass1 » situé dans la banque « JMBlanchet » / « Basses ».
Pour cela, cliquez sur le bouton situé au-dessus de l’écran LCD « BANK » indiquant
« Factory » (cet écran présente le nom de la banque en cours d’utilisation). En
cliquant, vous verrez apparaître un menu déroulant indiquant la liste des banques
disponibles. Choissez la banque « JM_Blanchet » (le nom de la banque est coché).
Lorsque ce menu est ouvert, des sous menus sont accessibles (à la manière d’un
escalier). Ce système permet d’atteindre la « SUB BANK » et les « PRESETS » d’un
sound-designer en un seul clic.
Choisissez la « SUB BANK » « Basses » puis sélectionnez enfin « JMB_Simple1 »
parmi les « PRESETS ».
Sélectionnez le preset JMB_Simple1
L’ARP2600 V2.5 est livré avec 400 presets qui vous permettront de vous familiariser avec
les sonorités du synthétiseur. Une banque nommée « Templates » propose une sélection
de presets permettant de partir d’une configuration de base (« template » en anglais)
pour commencer la programmation d’un son. (Le son « 1_Osc », par exemple, se
présente avec: un oscillateur se dirigeant vers le filtre passe-bas, le signal étant ensuite
routé vers le VCA.)
Il est aussi possible de visualiser la totalité des presets correspondant à un type de sous
banque en choisissant l’option « All » dans la banque. Par exemple, pour voir l’ensemble
des presets de Basse, cliquez sur « All » dans la sélection de la banque puis sur « Bass ».
Modifions maintenant ce preset : Pour cela, nous allons commencer par une manipulation
très simple.
Modifiez la brillance du son « JMB_Simple1 » grâce au potentiomètre linéaire « Initial
Cutoff Frequency » du filtre. Pour cela, montez ou baissez le potentiomètre. Le timbre

12 ARTURIA – ARP2600 V2.5 – MANUEL DE L’UTILISATEUR
du son devient alors plus ou moins « brillant ». Réglez ce potentiomètre à votre
convenance.
Changez la brillance du son
De la même manière, vous pouvez changer la tessiture de l’oscillateur1 en plaçant le
sélecteur « Range » sur des l’une des 5 valeurs exprimées en pieds : LF = basses
fréquences, 32’ = -2 octaves, 16’ = -1 octave, 8’ = accord standard et 4’ = + 1
octave.
Réglage de la tessiture de l’oscillateur 1 (« Range »)
En faisant ces premiers réglages, vous avez d’ores et déjà modifié le preset
« JMB_Simple1 ». Vous allez pouvoir maintenant sauvegarder le son que vous venez de
créer.
Pour choisir une autre destination pour ce son, cliquez sur l’icône « Save as » puis
choisissez votre emplacement. Par exemple, sélectionnez « new » dans les choix de la
banque. 2 nouveaux emplacements de banque et sous banques puis un nouveau
preset sont immédiatement créés. Le nom « Default0 » apparait dans chaque
afficheur.
Cliquez sur chacun de ces afficheurs pour redonner le nom que vous souhaitez à
chacune des 3 parties.
Sauvegarder un preset

ARTURIA – ARP2600 V2.5 – MANUEL DE L’UTILISATEUR 13
Pour sauvegarder un preset utilisateur (« Users »), cliquez sur l’icône sauvegarde,
« Save », sur la barre d’outils : Les nouveaux réglages seront sauvegardés dans le
cadre du preset actuellement sélectionné sans en changer le nom. (Mais si le preset
en cours de modification fait parti des presets « d’usine », le réglage d’usine ne sera
pas écrasé).
Attention! Il est important de préciser que le fait changer le nom d’un preset n’en crée
pas un nouveau ! Seul le nom du preset en cours d’édition sera modifié.
2.2 Les 3 parties de L’ARP2600 V2.5
L’ARP 2600 V2 propose 3 parties principales réparties dans des valises de transport (« fly
cases » en anglais) :
De haut en bas :
Le synthétiseur, le séquenceur / LFO / paramètres généraux et le clavier
Pour vous accéder aux différentes parties de l’ARP2600 V2.5 deux solutions très simples
s’offrent à vous :
cliquez sur une partie du synthétiseur ne comportant pas de contrôleur
(potentiomètres, interrupteurs...) ni de jacks puis faites glisser la souris vers le haut
ou le vers le bas sans la relâcher.
Faites glisser la souris vers le haut ou le vers le bas
Cliquez sur l’un des 3 boutons de raccourcis , et situés sur la barre
d’outil pour vous déplacer d’un coup d’une partie à une autre :
La partie (SYNTHETISEUR) vous permet d’accéder à la partie du
synthétiseur.
La partie (SEQUENCEUR et CLAVIER) vous permet d’accéder à la partie
du séquenceur et du clavier virtuel.
La partie (VUE COMPLETE) vous permet d’accéder à la totalité de
l’interface de l’ARP2600 V2.5.
Lorsque vous êtes dans ce troisième mode, il est possible de régler la taille de la fenêtre
vers le haut ou vers le bas en cliquant sur l’une des 2 flèches situées à droite des 3
raccourcis.

14 ARTURIA – ARP2600 V2.5 – MANUEL DE L’UTILISATEUR
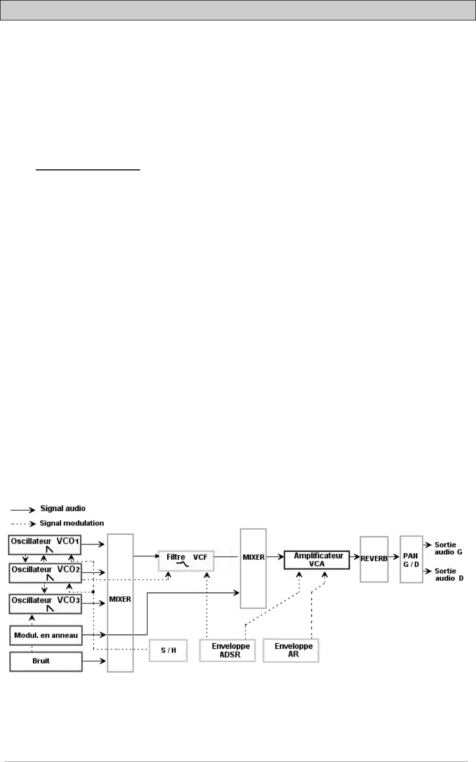
2.3 Tour d’horizon de la partie « SYNTH »
La partie « SYNTH » comprend 73 paramètres de synthèse ainsi que des entrées et
sorties jacks que vous pourrez connecter entre elles grâce à des câbles virtuels. Les
potentiomètres ou commutateurs associés à ces paramètres vont vous permettre de
concevoir une variété infinie de sons.
Ces paramètres sont composés de :
3 oscillateurs (VCO) qui délivrent le signal audio de base grâce aux formes
d’ondes (triangle, sinus, dent de scie, carré et rectangle) et qui permettent de
gérer la hauteur du son (la fréquence) ;
un module de bruit;
un modulateur en anneau;
un module d’échantillonneur / bloqueur (sample and hold) ;
Un Mixer permettant de mélanger les signaux provenant des oscillateurs, du
module de bruit et du modulateur en anneau ;
Un filtre passe-bas résonant multi-mode 24 dB et 12 dB (LP, HP, BP et
Notch) ;
1 amplificateur (VCA) permettant d’amplifier le signal sortant du filtre pour le
diriger vers la sortie stéréo ;
Deux enveloppes (ADSR et AR) modulant le filtre passe bas et l’amplificateur.
Les paramètres de synthèse
Voyons comment créer très rapidement un son de lead évolutif :
Pour bien comprendre le principe de la programmation de l’ARP2600 V2.5, prenons
un son très simple. Sélectionnez le preset « 1_Osc » dans la sous-banque
« Template/ Temp_Synth ». La structure de synthèse de ce son est relativement
simple : la forme d’onde carré de l’oscillateur1 est active et le signal est dirigé à
travers le filtre passe-bas en passant par un mixeur intermédiaire, puis dans
l’amplificateur de sortie. Une enveloppe ADSR module la fréquence de coupure du
filtre et une seconde enveloppe, AR, module le volume de l’amplificateur.
Au final le synoptique suivant résume l’architecture de création du son :

ARTURIA – ARP2600 V2.5 – MANUEL DE L’UTILISATEUR 15
Le cheminement du son du preset « 1_Osc »
Commencez par baisser la fréquence de coupure du filtre passe bas (LPF). Cela
rendra le son de plus en plus sourd.
Pour cela, réglez le potentiomètre linéaire « Initial Cutoff Frequency ». (Pour un
réglage fin, utilisez le potentiomètre « Fine tune ».)
Notez que la fréquence de coupure du filtre est modulée par une enveloppe ADSR
(Attaque, Décroissance, tenue - Sustain - et Relâchement).
Baissez la fréquence de coupure du filtre
Pour mieux entendre l’effet que procure l’enveloppe ADSR sur la fréquence de
coupure du filtre, augmentez la valeur de la résonance. Cela amplifiera l’effet de
filtrage et le son commencera à « siffler ».
Augmentez la valeur de la résonance
Changez la longueur de l’attaque de cette enveloppe (« Attack time ») de façon à ce
que la brillance augmente plus ou moins vite lors de l’envoi d’une note.
Diminuez la longueur de l’attaque

16 ARTURIA – ARP2600 V2.5 – MANUEL DE L’UTILISATEUR
De la même manière, changez la valeur de la décroissance (« Decay time »), la
brillance diminuera, elle aussi, plus ou moins rapidement pendant que vous teindrez
la note au clavier.
Le paramètre « decay time » de l’enveloppe du filtre
Effectuons maintenant une courte modification sur la seconde l’enveloppe « AR ».
Augmentez le temps « Attack time » de cette enveloppe afin que le volume du son
augmente progressivement.
Augmentez le temps « Attack » de l’enveloppe AR
2.4 La partie « SEQ »
Avec la partie « SEQ », vous accédez au séquenceur ainsi qu’à diverses fonctionnalités
permettant une extension des possibilités de jeu et de synthèse. Elle se situe sous la
section de « SYNTH ». Elles comprend un séquenceur identique au séquenceur 16 pas
ARP (modèle 1601), un module de gestion des paramètres de jeu, et un oscillateur basse
fréquence (LFO) qui à été ajouté en complément de l’oscillateur 2 qui était souvent utilisé
comme LFO.
2.4.1 Le séquenceur ARP
Le séquenceur ARP augmente de façon notable les possibilités de création sonore et
mélodique. Il vous permet de créer deux lignes mélodiques simultanées de 8 pas, ou une
ligne de 16 pas (en enchaînant les deux lignes de 8 pas). Il est également possible de
moduler n’importe quel paramètre de synthèse par le biais de l’une des deux sorties du
séquenceur.

ARTURIA – ARP2600 V2.5 – MANUEL DE L’UTILISATEUR 17
La partie « Séquenceur »
Le séquenceur ARP comporte 3 parties, de gauche à droite :
Les deux lignes de potentiomètres linéaires et d’interrupteurs permettent
d’accéder à l’accordage des 16 pas ainsi que la gestion de leur déclenchement.
(gates)
Les deux lignes de potentiomètres linéaires et d’interrupteurs
L’oscillateur permet de régler la vitesse du séquenceur ainsi que la mise en
route et l’arrêt de celui-ci.
L’oscillateur
Le quantificateur (« Quantizer ») permet de quantifier la valeur des 16 pas par
demi-tons

18 ARTURIA – ARP2600 V2.5 – MANUEL DE L’UTILISATEUR
La section « Quantizer »
Prenons un exemple de séquence mélodique très simple :
Chargez le preset « Template »/ « Sequence »/ « 1/16_sequence » : vous pourrez
observer que le câblage entre le séquenceur et le synthétiseur est déjà effectué :
Le câblage entre le séquenceur et le synthétiseur
La sortie « Keyb CV Out » du clavier est pré câblée vers l’entrée « CV input » du
module « Quantizer » du séquenceur.

ARTURIA – ARP2600 V2.5 – MANUEL DE L’UTILISATEUR 19
La sortie « Clock Out » du séquenceur est dirigée vers l’entrée « S/H Gate » du
module d’enveloppe AR du synthétiseur
La sortie « Quantized A Out » du séquenceur est dirigée vers l’entrée « KBD CV » du
module du « VCO 1 » du synthétiseur.
Démarrez le séquenceur en cliquant sur le bouton « Start ». Celui-ci tourne en boucle
et vous entendez une répétition de la mélodie.
Démarrez le séquenceur
Changez la valeur des 16 potentiomètres linéaires pour créer une mélodie différente.
Réglez les 16 potentiomètres linéaires
2.4.2 Le LFO
Sur l’ARP 2600 d’origine, l’oscillateur2 peut être réglé en position basses fréquences
(position « LF » du range) pour être utilisé en mode LFO. Bien que pratique, cette
solution empêchait d’utiliser 3 oscillateurs simultanément ainsi qu’une modulation lente
sur la fréquence de coupure du filtre, par exemple.
Grâce au module de LFO situé sur le module « Keyboard control » du mode « All », vous
pouvez garder le 3ème oscillateur comme base sonore et obtenir une source de
modulation supplémentaire pour l’une des 13 destinations disponibles. Il est aussi
possible de synchroniser la vitesse d’horloge du LFO à celle d’un séquenceur MIDI en
cliquant sur l’interrupteur « MIDI Sync ».
Appliquons 2 types de modulations supplémentaires au preset « 1_Osc » :
Par exemple, le LFO est pré-câblé pour obtenir un vibrato (modulation de la
fréquence des 3 oscillateurs simultanément. Montez simplement le potentiomètre
linéaire « Vibrato Depth » pour obtenir cet effet.

20 ARTURIA – ARP2600 V2.5 – MANUEL DE L’UTILISATEUR
Montez le potentiomètre linéaire « Vibrato Depth »
Autre exemple cliquez sur la sortie de la forme d’onde triangle du LFO puis dirigez le
câble virtuel vers l’entrée de modulation « VCO2 sin ». Montez le potentiomètre situé
au dessus de celle-ci. Baissez un peu la fréquence de coupure afin de mieux entendre
le résultat. la brillance du son va varier de manière cyclique, au rythme du LFO.
Moduler la fréquence du filtre (« Cutoff Frequency ») par le LFO
2.5 La section des effets
La section d’effets vous permet d’ajouter du Delay Stereo et du chorus à votre son, en
plus de la réverbération déjà présente sur l’instrument original. Les deux effets se
trouvent à la place de la grille du haut parleur gauche du synthétiseur.
Pour l’ouvrir, appuyez sur le bouton « Open Effects » placé sous cette grille.

ARTURIA – ARP2600 V2.5 – MANUEL DE L’UTILISATEUR 21
Appuyez sur le bouton « Open Effects »
2.5.1 Le chorus
Le Chorus permet de doubler et de désaccorder légèrement à votre son afin de le rendre
plus profond et plus vivant. 3 types de chorus stéréo sont disponibles, du plus simple au
plus large.
Activez le bouton « ON/OFF » du Chorus dans la section effets, placée à droite de la
barre d’outils.
Réglez le potentiomètre « Dry/Wet » du chorus de façon à équilibrer le son « brut »
du son et le retour de l’effet.
Tournez ensuite le potentiomètre « Rate » du chorus pour régler la rapidité des
oscillations.
Réglez enfin la profondeur du chorus en tournant le potentiomètre « Depth ».
Vous avez le choix entre trois types de chorus : Chorus 1,2 et 3. Ils proposent trois
variantes de chorus du plus simple – et moins gourmand en charge CPU! – au plus
prononcé pour des effets de désaccords plus marqués.
L’effet de chorus
2.5.2 Le Delay
Le delay apporte un effet d’échos stéréo pour ajouter de l’espace à votre son.
Il possède des réglages indépendants pour la rapidité et le nombre des répétitions des
côtés droit et gauche. Il est ainsi possible de créer un grand nombre de combinaisons
rythmique entre les répétitions. La vitesse du delay est aussi synchronisable au tempo
MIDI.
Gardons l’exemple du preset « JMB_Simple1 » et voyons comment utiliser les effets sur
ce son :
Activez le bouton « Delay » sur la barre d’outils. L’effet est activé.
Réglez le potentiomètre « Dry/Wet » du Delay de façon à équilibrer le son « brut » du
son de basse et du delay.
Tournez ensuite les 2 potentiomètres « Speed » du delay pour régler la rapidité des
répétitions d’échos pour le côté droit (Time Right) et gauche (Time Left).
Il est aussi possible de régler le nombre de nombre de répétitions pour chaque côté
(« Feedb. Right » et « Feedb. Left »)

22 ARTURIA – ARP2600 V2.5 – MANUEL DE L’UTILISATEUR
L’effet de delay
2.6 Les contrôleurs temps réel et l’assignation MIDI
Comme son brillant ancêtre, l’ARP2600 V2.5 est particulièrement adapté pour le jeu en
temps réel. L’une des grandes évolutions par rapport à l’original est la possibilité
d’assigner n’importe quel potentiomètre de l’ARP2600 V2.5 à un contrôleur MIDI externe.
Voyons un exemple d’assignation :
Cliquez sur le bouton « Midi Learn » de la barre d’outils
Cliquez sur le potentiomètre « Initial Cutoff Frequency » du filtre. La boite de dialogue
d’assignation MIDI apparaît.
Bougez le contrôleur MIDI de votre choix (la molette de modulation par exemple). Le
potentiomètre du l’ARP2600 V2.5 se mettra à bouger en même temps.
Vous pourrez ensuite enregistrer les mouvements de votre contrôleur MIDI sur votre
séquenceur MIDI ou simplement le faire évoluer en direct lors d’une prestation
« live ».
L’assignation MIDI du potentiomètre « Cutoff Frequency »
Pour sauvegarder les réglages que nous venons d’effectuer durant ce chapitre, cliquez
sur le bouton « Save » situé sur la barre d’outils.
Attention ! Les réglages d’assignation MIDI seront uniquement sauvegardés lorsque vous
quitterez l’application de l’ARP2600 V2.5 - que ce soit en version standalone ou en plug-
in.

ARTURIA – ARP2600 V2.5 – MANUEL DE L’UTILISATEUR 23
3 L’interface
3.1 Utilisation des presets
Les presets permettent de mémoriser les sons de l’ARP2600 V2.5. Un preset contient
toutes les informations de réglage des différents contrôleurs nécessaires pour reproduire
un son. Dans le logiciel, les presets sont classés dans des « banques » et des « sous-
banques ». Chaque banque comporte un certain nombre de sous-banques, qui
déterminent en général un type de son : sous-banque « basses », sous-banque « effets
sonores », etc. Chaque sous-banque comporte elle-même un certain nombre de presets.
L’ARP2600 V2.5 est livré avec plusieurs banques de sons « d’usine ». Mais il est possible
de créer de nouvelles banques de sons « utilisateur », comportant chacune un nombre
quelconque de sous-banques et de presets. Par sécurité, les banques de sons « d’usine »
ne sont pas directement modifiables. Il est cependant possible de modifier un son sur la
base d’un preset d’usine et de l’enregistrer dans une banque « utilisateur » (« User »).
3.1.1 Choix d'une banque, d'une sous-banque, d'un preset
Les banque, sous-banque et preset en cours d'utilisation dans l’ARP2600 V2.5 sont
affichés en permanence dans la barre d'outils du synthétiseur.
Affichage des banque, sous-banque, et preset en cours
Pour choisir un preset dans la sous-banque en cours, cliquez sur le bouton à gauche du
preset, un menu déroulant apparaît alors avec la liste des presets disponibles dans cette
sous-banque. Vous pouvez choisir un autre preset en sélectionnant la ligne
correspondante dans le menu déroulant. Dès que le preset a été choisi, vous pouvez
jouer le nouveau son sur votre clavier MIDI ou depuis votre séquenceur.
Choix d'un preset dans la même sous-banque
Pour choisir un preset dans la même banque principale, mais dans une sous-banque
(« Sub Bank ») différente, cliquez sur le bouton juste à gauche de la sous-banque. Un
menu déroulant apparaît alors avec la liste des sous-banques contenues dans la même
banque principale. Chaque sous-banque listée dans le menu permet d'ouvrir un sous-
menu contenant ses presets. Un clic sur l’un preset permet de le sélectionner
directement.
Pour choisir un preset dans une autre banque principale, cliquez sur le bouton juste à
gauche de la banque. Un menu déroulant apparaît alors, avec la liste des banques
principales disponibles. Toujours par le même principe de menu déroulant en escalier,
vous pouvez rapidement accéder à un preset.

24 ARTURIA – ARP2600 V2.5 – MANUEL DE L’UTILISATEUR
Dans le menu déroulant contenant les banques, le choix « All » permet d’ouvrir une
sous-liste contenant toutes les sous-banques de toutes les banques. Cela permet d’avoir
accès directement a tous les presets d’un type donné, par exemple toutes les basses,
quelle que soit leur banque d’origine.
Cette fonction est particulièrement utile pour passer rapidement en revue les presets
d’un même type.
L’option « All »
Lorsqu'un preset a été modifié un astérisque apparaît à côté de son nom dans la barre
d'outils.
3.1.2 Création d'une banque, d'une sous-banque, d'un preset
Pour créer une nouvelle banque de sons, cliquez sur le bouton à gauche de la banque.
Dans le menu déroulant s'affichent les noms de toutes les banques de sons existantes,
plus une ligne spéciale intitulée « New bank... ». Cliquez sur « New bank... » pour créer
une nouvelle banque de sons. Vous pouvez ensuite la renommer en cliquant sur son nom
dans la barre d'outils et en tapant le nouveau nom.
Pour créer une nouvelle sous-banque, il suffit également de cliquer sur le bouton à
gauche de la sous-banque, puis de sélectionner « New subbank... ». Vous pouvez
également définir le nom de la nouvelle sous-banque.
Enfin, pour créer un nouveau preset, cliquez sur le bouton à gauche du preset, puis
sélectionnez « New preset... ». Le nouveau preset est créé, en enregistrant le
paramétrage en cours de l’ARP2600 V2.5. Vous pouvez alors travailler sur les paramètres

ARTURIA – ARP2600 V2.5 – MANUEL DE L’UTILISATEUR 25
du son, puis sauvegarder le son à nouveau sous le même nom de preset, en cliquant sur
le bouton de sauvegarde (voir paragraphe suivant). Vous pouvez également renommer le
nouveau preset en cliquant sur son nom de façon à l’éditer.
3.1.3 Sauvegarde d'un preset utilisateur
Pour sauvegarder votre réglage actuel sous le preset en cours, cliquez sur le bouton
« Save » sur la barre d'outils de l’ARP2600 V2.5. Si vous êtes en train de travailler
sur un preset « user », les réglages associés au preset existant vont être remplacés
par ceux que vous venez de faire.
Bouton « Save » sur la barre d'outils
Lorsque vous travaillez à partir d'un preset d'usine, il ne peut pas être effacé. Vous
devrez sauvegarder votre son sous un autre nom. Cliquez sur le bouton « Save »,
l’ARP2600 V2.5 vous propose directement de choisir (ou de créer) une banque / sous
banque et preset « user ». Cliquez sur l‘option « New bank ». Les 3 afficheurs LCD
indiquent la mention « New » : vous pouvez alors cliquer dans chacun des afficheur
pour mettre le nom de votre choix ou bien de sauver votre réglage comme nouveau
preset (dans ce cas, cliquez sur « New preset... » dans la sous-banque de votre
choix).
L’option « New preset... »
3.1.4 Importation / Exportation d'une banque de presets
Il est possible d'importer de nouvelles banques de presets conçues pour l’ARP2600 V2.5.
Pour importer une nouvelle banque de presets, cliquez sur le bouton d'importation de
banque de presets sur la barre d'outils du logiciel :
Bouton d'importation d'une banque de presets sur la barre d'outils
Lorsque vous cliquez sur ce bouton, une boîte de dialogue apparaît, vous permettant de
choisir un fichier de banque de presets pour l’ARP2600 V2.5 (extension de fichier
.arpbank). Choisissez le fichier que vous voulez importer, et cliquez sur « Ouvrir ». La
nouvelle banque de presets apparaîtra automatiquement parmi les banques disponibles.
L’ARP2600 V2.5 vous offre également la possibilité d'exporter vos propres sons pour les
sauvegarder, les utiliser sur une autre machine, ou les diffuser à d'autres utilisateurs.

26 ARTURIA – ARP2600 V2.5 – MANUEL DE L’UTILISATEUR
Il est possible d’exporter un preset, une sous-banque, ou une banque complète.
Pour exporter la banque, la sous-banque, ou le preset en cours, cliquez sur le bouton
d'exportation de banque de presets sur la barre d'outils du logiciel :
Bouton d'exportation de la banque de presets en cours sur la barre d'outils
Sélectionnez alors dans la liste le type d’export que vous voulez effectuer (banque, sous-
banque ou preset) et une boîte de dialogue apparaît, vous permettant de choisir un
répertoire de destination et un nom de fichier pour la banque que vous exportez.
3.2 Utilisation des contrôleurs
3.2.1 Potentiomètres linéaires verticaux
L’ARP 2600 V2 utilise en grande partie des potentiomètres linéaires. Pour changer la
valeur d’un potentiomètre vertical, cliquez sur celui-ci et déplacez-le verticalement
jusqu’à obtenir la valeur désirée.
Un potentiomètre linéaire vertical
3.2.2 Potentiomètres linéaires horizontaux
Pour déplacer ces potentiomètres, cliquez sur celui-ci et glissez le vers la droite ou vers
la gauche pour obtenir la valeur désirée.
Un potentiomètre linéaire horizontal
3.2.3 Potentiomètres rotatifs
Ils sont peu nombreux sur l’ARP2600 V2.5.
Le mode de contrôle par défaut des potentiomètres avec la souris est le mode linéaire: le
potentiomètre peut être réglé en déplaçant la souris par un mouvement vertical.
Un potentiomètre rotatif
En mode rotatif, cliquez sur le potentiomètre et tournez autour pour changer la valeur du
contrôleur. Le mode rotatif permet d'avoir une grande précision dans la manipulation des
contrôles : plus la souris s'éloigne du potentiomètre, plus la précision du réglage est
importante.
Le passage en mode linéaire est accessible dans les options de votre séquenceur. Dans
Cubasetm, par exemple, ce choix est accessible par menu « Edition/Préférences », et se
trouve dans l'onglet « Général » de la boîte de dialogue.

ARTURIA – ARP2600 V2.5 – MANUEL DE L’UTILISATEUR 27
Le mode linéaire est souvent plus simple à utiliser que le mode rotatif. Il peut être
cependant moins précis que celui-ci (la précision est limitée par le nombre de pixels
verticaux à l'écran sur lesquels les mouvements de la souris sont évalués). Il est possible
d’obtenir une plus grande précision en faisant un clic droit, ou [Shift]+clic, sur le
potentiomètre à contrôler.
3.2.4 Les sélecteurs:
Les sélecteurs (par exemple le sélecteur de modes du filtre) se manipulent comme les
potentiomètres verticaux (par cliquer-tirer avec la souris)
Le sélecteur « Modes » du filtre
3.2.5 Commutateurs
Il existe plusieurs types de commutateurs sur l’ARP2600 V2.5. Il suffit de cliquer sur ces
commutateurs pour changer leur état.
Commutateurs
3.2.6 Pitch Bend
Le potentiomètre d’accord (pitch bend), présent sur l’interface du clavier, permet de
contrôler l’accord des oscillateurs du synthétiseur. Il suffit de cliquer sur le
potentiomètre, de jouer une note sur un clavier maître ou dans un séquenceur, puis de
bouger la souris verticalement pour modifier le pitch bend. Le potentiomètre revient à sa
position initiale lorsqu’on relâche la souris.
Le potentiomètre de pitch bend
3.3 Utilisation des câbles
La connexion des différents modules (Oscillateurs, Filtre, VCA...) entre eux par des câbles
permet d’élargir considérablement les possibilités de design sonore. L’ARP2600 V2.5 doit
ses possibilités de création extraordinaires en grande partie aux possibilités de connexion
des modules entre eux. Sur l’ARP 2600 original, toutes les connexions s’effectuent avec
des câbles, qui sont de deux types : les câbles audio et les câbles de modulation.
3.3.1 Connexions audio et modulations
Les connexions audio vous permettent par exemple de router la sortie audio d’une forme
d’onde d’un oscillateur vers une entrée audio du mixeur du filtre ou du VCA. De la même
manière, les connexions de modulation permettent de router la sortie d’un LFO ou d’un
générateur d’enveloppe vers la PWM d’un oscillateur ou l’entrée de modulation du VCA.

28 ARTURIA – ARP2600 V2.5 – MANUEL DE L’UTILISATEUR
Ces signaux audio et de modulation sont parfaitement compatibles entre eux, la seule
différence est que les signaux audio sont « audibles » si vous les branchez directement
sur le VCA, alors que les signaux de modulation ne sont généralement pas audibles
(parce que de fréquence trop basse pour l’oreille humaine). Les signaux de modulation
sont donc généralement utilisés pour programmer des variations « lentes » de certains
paramètres de synthèse, comme la fréquence de coupure d’un filtre par exemple.
Les connecteurs d’entrée et de sortie audio, et les connecteurs de sortie de
modulation sont indifférenciés dans l’interface graphique :
Connecteur d’entrée audio
Des connecteurs d’entrée de modulation additionnels se trouvent sur le
module de tracking situé sous la grille du haut parleur droit. Ils se distinguent
graphiquement des autres connecteurs, parce qu’ils incluent une fonction
supplémentaire : celle du réglage du niveau de modulation, décrite plus loin
dans ce paragraphe:
Connecteur d’entrée de modulation
Pour connecter la sortie d’un module sur une entrée d’un autre module, cliquez sur la
sortie et maintenez le bouton de la souris enfoncé, puis déplacez la souris vers le
connecteur d’entrée cible. Lorsque vous passez sur un connecteur d’entrée où le câble
pourrait être branché, le connecteur s’illumine. Dans ce cas, il suffit de relâcher le bouton
de la souris pour qu’un câble soit créé entre les deux connecteurs.
Création d’un nouveau câble par cliquer-tirer
Une autre possibilité consiste à effectuer un clic droit (sur Macintosh : clic en maintenant
la touche [Shift] du clavier enfoncée) sur l’entrée ou la sortie d’un module. Dans ce cas,
un menu apparaît avec la liste des points de connexion possibles pour cette
entrée/sortie. Il se peut que l’entrée/sortie soit déjà connectée à certains modules, dans
ce cas les points de connexions déjà sélectionnés apparaissent dans le menu. Il suffit de
choisir l’un des points de connexion dans le menu « Connect to » pour créer une
connexion. Il est également possible de supprimer toutes les connexions en choisissant
l’option « Remove connections » ou de supprimer l’une des connexions existantes en
cliquant dessus dans le menu
Remarque : Les entrées de modulation ne peuvent recevoir qu’une seule connexion. En
revanche, chaque connecteur de sortie peut être branché sur un nombre quelconque

ARTURIA – ARP2600 V2.5 – MANUEL DE L’UTILISATEUR 29
d’entrées, ce qui permet d’utiliser un même signal de modulation pour modifier plusieurs
paramètres de synthèse.
Menu de connexion des entrées/sorties
3.3.2 Modifier une connexion
Pour débrancher une extrémité d’un câble au niveau d’un connecteur d’entrée, et la
reconnecter sur une autre entrée, cliquez sur l’extrémité du câble concerné et maintenez
le bouton de la souris enfoncée. Vous pouvez alors conduire l’extrémité du câble à la
souris vers une autre entrée, puis relâcher le bouton de la souris.
Pour supprimer une connexion, vous pouvez utiliser le menu disponible par clic droit (ou
[Shift]+clic). Une autre possibilité est de cliquer sur le câble à supprimer pour le
sélectionner. Le câble apparaît alors dans une couleur plus claire qui montre qu’il est
sélectionné. Appuyez alors sur la touche « SUPPR » du clavier pour supprimer la
connexion.
Remarque : Vous aurez beaucoup de difficulté à cliquer sur un câble si l’option « écarter
les câbles » est activée !! Dans ce mode, les câbles fuiront automatiquement le pointeur
de la souris. Pour éviter cela, désactivez cette option avant de sélectionner un câble par
un clic de souris (cf. 1.4.4.3)
3.3.3 Réglage du niveau de modulation
Comme expliqué ci-dessus, les connecteurs d’entrée de modulation ont une particularité
intéressante : ils permettent de régler un niveau de modulation (de –100% à +100%)
directement au niveau du connecteur, et donc sans passer par un VCA qui serait
normalement nécessaire pour régler l’amplitude du signal de modulation. Lorsque le
connecteur d’entrée de modulation est branché, cliquez sur l’un des bords de l’écrou et
déplacez la souris vers le haut ou vers le bas pour changer la quantité de modulation :
Réglage de la quantité de modulation

30 ARTURIA – ARP2600 V2.5 – MANUEL DE L’UTILISATEUR
En utilisant le clic droit (ou [Shift]+clic) au lieu du clic gauche, vous obtiendrez un
réglage de meilleure précision.
Attention : Si vous cliquez au centre du connecteur, vous allez sélectionner l’extrémité du
câble. Pour accéder au réglage de modulation, cliquez bien sur la périphérie du
connecteur (sur l’écrou). De même, si vous faites un clic-droit (ou [Shift]+clic) au centre
du connecteur, vous ouvrirez le menu de connexion au lieu d’accéder au réglage précis
de la quantité de modulation.
3.3.4 Écarter les câbles
Visualiser les connexions existantes entre les différents modules est très utile lors de la
réalisation d’un patch sur le ARP2600 V2.5. Cependant, les câbles peuvent parfois
masquer l’accès à des réglages utiles situés sur les différents modules. Pour ne pas être
gêné dans ses manipulations, il peut être utile d’activer le mode « écarter les câbles ».
Dans ce mode, les câbles s’écarteront automatiquement au passage de la souris, laissant
une zone confortable pour visualiser la valeur d’un potentiomètre ou la modifier.
N’oubliez pas de désactiver ce mode lorsque vous voulez sélectionner un câble à la souris
pour le supprimer ou le repérer!
Bouton d’activation du mode « écarter les câbles »
3.3.5 Clavier
Le clavier permet d'écouter les sons du synthétiseur ou une séquence sur le séquenceur
ARP sans passer par un clavier maître MIDI externe. Il suffit de cliquer sur une touche
pour entendre le son correspondant.
3.3.6 Contrôle MIDI
La plupart des potentiomètres, curseurs, et commutateurs de l’ARP2600 V2.5 peuvent
être manipulés à l'aide de contrôleurs MIDI externes. Avant toute chose, vérifiez que le
périphérique MIDI que vous souhaitez utiliser est bien connecté à l'ordinateur, et que le
séquenceur dans lequel vous avez ouvert l’ARP2600 V2.5 - ou l'application autonome si
vous ne travaillez pas dans un séquenceur - est correctement configuré pour recevoir les
événements MIDI en provenance de votre périphérique.
Menu Learn
Un nouveau bouton « Learn » dans la barre d’outils du ARP2600 V2.5 donne accès aux
fonctionnalités d’affectation MIDI.
Dans sa partie gauche, ce bouton sert à activer le mode d’apprentissage. Sa partie droite
(petite flèche) déroule un menu dédié à la gestion des contrôles midi.

ARTURIA – ARP2600 V2.5 – MANUEL DE L’UTILISATEUR 31
Menu “Learn”
Boutton “Learn Mode”
Le menu « Learn » est composé de 2 sections :
La première section contient les entrées suivantes :
o La création d’une nouvelle configuration
o La sauvegarde de la configuration courante sous un autre nom
(duplication)
o La suppression de la configuration courante
La deuxième section contient la liste des configurations existantes et disponibles.
o La configuration marquée d’un tick est la configuration courante
o Une configuration peut être chargée en cliquant sur l’entrée
correspondante
Affecter des contrôles MIDI
Dans le but de commencer à affecter des contrôles MIDI, cliquez sur le bouton « Learn »
(partie gauche). Ce bouton reste alors en évidence pour indiquer que le mode « learn »
est actif.
Cliquez sur un contrôle dans l’interface graphique pour ouvrir la boîte de dialogue d’affectation
MIDI.
Dialogue d’affectation MIDI
Apprentissage des affectations
La première et la plus simple des façons d’affecter un contrôle est de tourner un bouton
ou déplacer un curseur pour qu’il soit reconnu par le ARP2600 V2.5.
Affectation manuelle
Il est également possible de modifier la valeur du message MIDI en cliquant sur
Control#xx et en sélectionnant une autre valeur.
Support des NRPNs
En plus des messages MIDI de Control Change, les NRPNs sont supportés : soit en
envoyant des messages MIDI NRPNs au ARP2600 V2.5, soit en cochant NRPN et en
sélectionnant ensuite des valeurs pour LSB et MSB :
Nom du paramètre dans
le plug-in
Numéro du
contrôle
Assigné ou
non

32 ARTURIA – ARP2600 V2.5 – MANUEL DE L’UTILISATEUR
Dialogue d’affectation MIDI, NRPN actif
Supprimer une affectation
Les affectations peuvent être supprimées en cliquant sur le bouton « Clear ». Le message
« Unassigned » apparaitra alors.
Ces opérations ne concernent qu’un seul paramètre. Afin de créer une configuration
complète, plusieurs paramètres doivent être configurés.
Gestion des configurations
Nouveauté dans ARP2600 V2.5 : il est possible d’avoir plusieurs configurations.
Configuration par défaut
Par défaut, ARP2600 V2.5 charge une configuration pour les claviers de contrôles MIDI
Arturia Analog Experience.
Sélectionner une configuration
Une configuration peut être chargée en cliquant sur l’entrée correspondante dans le bas
du menu « Learn ».
Créer une nouvelle configuration
On peut créer une nouvelle configuration en cliquant sur « New Config ». Une boite de
dialogue s’ouvre alors et propose de saisir un nom pour cette nouvelle configuration qui
apparaitra ensuite dans la liste des configurations disponibles.
On peut alors remplir cette configuration en effectuant des opérations d’affectation telles
qu’elles sont décrites précédemment.
Copier une configuration
Pour cela cliquez sur « Save Config As ». Une boite de dialogue s’ouvre alors et propose
de saisir un nom pour la copie qui apparaitra ensuite dans la liste des configurations
disponibles.
C’est la configuration courante qui est ainsi copiée.
Supprimer une configuration
Une configuration peut être supprimée si elle est chargée et en cliquant sur l’entrée «
Delete Current Config » dans le menu « Learn ».
Limites maximum et minimum des affectations
Pour chaque affectation, des valeurs minimum et maximum peuvent être positionnées.
Cela signifie que :
Le paramètre affecté prendra la valeur minimum lorsque le contrôle sera à sa
position la plus basse.
Le paramètre affecté prendra la valeur maximum lorsque le contrôle sera à sa
position la plus haute.
Il est possible d’inverser MIN et MAX (pente négative) en donnant une valeur plus
faible à MAX qu’à MIN, ce qui aura pour effet que le paramètre affecté prendra la
valeur minimum (MAX) lorsque le contrôle sera à sa position la plus haute, et que
le paramètre prendra la valeur maximum (MIN) lorsque le contrôle sera à sa
position la plus basse.

ARTURIA – ARP2600 V2.5 – MANUEL DE L’UTILISATEUR 33
Valeur_parametre = MIN + (MAX – MIN) * valeur_controle
Plusieurs paramètres affectés
Il est possible d’affecter and configurer plusieurs paramètres pour un même contrôle.
Activez le mode « Learn », et sélectionnez un paramètre (dans l’interface
graphique)
Tournez ou déplacez le contrôle pour l’affecter (éventuellement ajustez les valeurs
minimum et maximum)
Sélectionnez un deuxième paramètre
Tournez ou déplacez le même contrôle.
Désactivez le mode « Learn ».
Tourner ou déplacer le contrôle affecté devrait alors modifier les 2 paramètres en
fonction des valeurs minimum et maximum.
Input
control
values
MAX
MIN
POSITIVE SLOPE
Output
parameter
values
Input
control
values
MAX
MIN
NEGATIVE SLOPE
Output
parameter
values
Input
control
values
MAX
MIN
DEFAULT
Output
parameter
values

34 ARTURIA – ARP2600 V2.5 – MANUEL DE L’UTILISATEUR
3.4 La « Sound Map »
La Sound Map est un explorateur de presets innovant qui permet d’utiliser une interface
représentant une carte pour localiser et choisir une sonorité de manière simple et
innovante.
De plus, la Sound Map dispose aussi de deux nouvelles interfaces et fonctionnalités
supplémentaires permettant la création de nouvelles sonorités grâce à une fonction de
morphing entre plusieurs presets.
La Sound Map propose trois vues :
La carte des presets MAP : la Sound Map permet l’organisation et le classement
des presets grâce à une méthode de statistique. Celle-ci réparti les presets sur
une interface de type cartographique de par leurs caractéristiques audio.
La liste des presets LIST : cette option permet d’utiliser une interface plus
familière utilisant des listes et des filtres de sélection pour classer et rechercher
les presets.
L’interface de morphing COMPASS : cette interface innovante permet de créer de
nouveaux presets en temps réel grâce au résultat d’un morphing entre quatre
presets.
Découvrons plus en détail le fonctionnement des différentes interfaces de la Sound Map.
Pour ouvrir l’interface principale de la Sound Map, cliquez sur le bouton SOUND MAP
situé sur la barre d’outils de l’ARP2600 V2.5. Une nouvelle fenêtre apparaît par
dessus l’interface principale de l’ARP2600 V2.5.
Ouvrir l’interface principale de la Sound Map
Pour ouvrir la vue en liste, cliquez sur le bouton LIST situé en haut à droite de
l’interface de la Sound Map.
Interface de type liste
Pour ouvrir la page de morphing de presets, cliquez sur le bouton COMPASS.
Interface de morphing
Pour retourner sur l’interface principale de la Sound Map, cliquez sur le bouton
« MAP ».

ARTURIA – ARP2600 V2.5 – MANUEL DE L’UTILISATEUR 35
Retour vers l’interface spatiale
3.4.1 L’interface principale de la Sound Map
L’interface principale de la Sound Map se présente sous la forme d’une carte ou sont
répartis les différents presets de l’ARP2600 V2.5, organisés suivant leur type
d’instrument et leurs caractéristiques audio.
L’interface MAP
Les types d’instruments sont représentés par des formes géométriques et des couleurs
différentes afin de faciliter la recherche des presets.
: Les sons de « Bass »
: Les sons de cuivres (« Brass »)
: Les sons d’effets spéciaux (« EFX »)
: Les sons de « FM »
: Les sons de « Guitars »
: Les sons de claviers (« Keyboard »)
: Les sons d’instruments de solos (« Lead »)
: Les sons de nappes (« Pad »)
: Les sons de percussions (« Percussive »)
: Les sons d’arpèges (« Sequence »)

36 ARTURIA – ARP2600 V2.5 – MANUEL DE L’UTILISATEUR
: Les sons d’ensemble de violons (« Strings »)
: Les autres sons (« Others »)
Pour sélectionner et écouter un preset, cliquez simplement sur l’une des icônes, à
n’importe quel endroit de la surface de la carte. L’icône sélectionnée s’éclaire alors en
rouge.
Sélectionner un preset
Vous pouvez aussi créer de nouveaux presets grâce à une fonctionnalité exclusive de
morphing :
Cliquez au milieu d’un groupe de presets et laissez le bouton gauche de la souris
appuyé sur ce point. Quatre flèches rouges apparaissent, formant une croix reliant ce
groupe de quatre presets.
Lorsque vous restez une seconde au dessus de l’icône d’un preset, le nom de celui-ci apparaît
dans une pop up.
Cliquez au milieu d’un groupe de presets
Faites glisser la souris entre ces presets et le son résultant de ce mélange change au
cours du mouvement de la souris. Une flèche verte indique le point de départ et
d’arrivée du mouvement de la souris.

ARTURIA – ARP2600 V2.5 – MANUEL DE L’UTILISATEUR 37
Lorsque vous relâchez le bouton gauche de la souris, vous pouvez jouer le nouveau
son résultant de ce morphing.
Si vous le souhaitez, vous pouvez sauvegarder ce nouveau son dans l’une des
banques de presets utilisateur de l’ARP2600 V2.5.
De cette manière, il est très facile et rapide de créer de nouveaux presets sans rien avoir
à programmer dans l’interface de synthèse de l’ARP2600 V2.5 !
3.4.1.1 La vue générale de la Sound Map
En haut à droite de l’interface principale de la Sound Map, vous trouvez un navigateur
vous permettant de vous repérer et de zoomer sur une partie de la carte.
Le navigateur
Pour naviguer sur la carte, cliquez à l’intérieur du carré rouge, au centre du
navigateur et glissez-le sur la surface de la carte pour voir les autres sections de la
Sound Map.
Pour zoomer sur l’interface de la Sound Map, cliquez sur le potentiomètre Zoom en
dessous de la fenêtre du navigateur et glissez-le vers la droite pour augmenter la
taille du zoom ou vers la gauche pour la réduire.
Le potentiomètre de Zoom
Pour augmenter ou diminuer la taille du zoom par paliers (facteur de 1), vous pouvez aussi
utiliser les boutons « Zoom + » ou « Zoom - » situés sous le potentiomètre « zoom ».
Cliquez sur le bouton « FIT zoom » pour redimensionner la Sound Map dans sa vue
globale.
Le bouton « FIT zoom »
3.4.1.2 La fenêtre de filtres des types d’instruments
A droite de l’interface principale de la Sound Map, une fenêtre propose un filtre
comprenant une liste sélectionnables de types d’instruments. Elle vous permet de choisir
quels seront les types d’instruments visibles (ou cachés) sur la Sound Map.

38 ARTURIA – ARP2600 V2.5 – MANUEL DE L’UTILISATEUR
Le filtre des types d’instruments
Tous les types d’instruments sont sélectionnés par défaut et visibles sur la carte.
Pour sélectionner un type ou un groupe de types d’instruments:
Dans un premier temps, cliquez sur le bouton « All », en bas de la fenêtre de filtres,
afin de masquer tous les types d’instruments de la carte.
Le bouton « All »
Ensuite, sélectionnez le (ou les) type d’instrument que vous souhaitez voir apparaître
sur la carte en cliquant dans les cases de sélection correspondantes. Une coche
apparaît dans ces cases, et les presets correspondants apparaissent sur la carte.
Sélectionner les presets de « Pads »
Ceci est une manière très simple pour simplifier et affiner la recherche de preset.
Si vous cliquez à nouveau sur le bouton All, tous les types d’instruments
réapparaîtront sur la carte.
3.4.1.3 Mémoires de presets « snapshot » (mémoires temporaires)
Vous pouvez sélectionner jusqu’à quatre preset (de n’importe quels types d’instruments)
placés n’ importe où sur la carte, et les sauvegarder dans l’une des quatre mémoires
« snapshot ».
Les quatre mémoires « snapshot ».

ARTURIA – ARP2600 V2.5 – MANUEL DE L’UTILISATEUR 39
Vous allez pouvoir utiliser ces quatre presets dans l’interface de morphing pour créer
rapidement de nouveaux sons grâce à une fonction de morphing exclusive (voir plus bas
pour plus de détails sur cette fonction).
Pour sauver un preset dans une mémoire « snapshot »:
Sélectionnez un preset à n’importe quel endroit de l’interface de la Sound Map.
Cliquez sur la touche [Shift] et simultanément sur l’un des quatre boutons de
mémoires « snapshot » disponibles (bouton éteint). Ce bouton s’éclaire en rouge.
Répétez la même action pour sauvegarder des presets dans les trois autres mémoires
disponibles.
Lorsque les mémoires contiennent déjà un preset sauvegardé, vous pouvez les
remplacer par d’autres presets : sélectionnez un autre preset à n’importe quel endroit
de l’interface de la Sound Map et cliquez sur l’un des quatre boutons de mémoires
tout en tenant la touche « Ctrl » de votre clavier d’ordinateur appuyée.
3.4.2 L’interface liste de presets LIST
La page LIST permet d’obtenir une solution de recherche de preset plus classique en
utilisant une liste dans laquelle les presets sont classés et filtrés pour simplifier la gestion
et le tri des presets.
Pour ouvrir la page, cliquez sur le bouton LIST situé sur la barre d’outils de la Sound
Map.
Ouvrir la page LIST
L’interface est très simple: quatre colonnes vous montrent, de gauche à droite:
Les noms des presets
Les types d’instruments
Les noms des sound-designers
Un rappel sur les presets qui sont aussi favoris

40 ARTURIA – ARP2600 V2.5 – MANUEL DE L’UTILISATEUR
La page « Preset List »
Toutes les données de la liste sont classées par ordre alphabétique.
Pour sélectionner un preset dans la liste, déplacez-vous dans celle-ci à l’aide du
bouton ascenseur, à droite de la liste et sélectionnez un preset en cliquant sur son
nom.
Vous pouvez inverser l’ordre (de A à Z ou de Z à A) en cliquant sur les barre de titres
des colonnes : une flèche ascendante ou descendante vous montre le type d’ordre
que vous avez choisi.
Inverser l’ordre alphabétique des instruments
3.4.3 L’interface de morphing COMPASS
La page de l’interface de morphing est un module indépendant qui vous permet de créer
très rapidement des nouveaux sons à partir des quatre presets sauvegardés dans les
mémoires snapshots, ce grâce à une fonction de « morphing » en temps réel.

ARTURIA – ARP2600 V2.5 – MANUEL DE L’UTILISATEUR 41
L’interface de « Morphing »
Ces quatre presets sont disposés aux quatre points cardinaux de l’interface de morphing
présentant une forme de boussole.
Pour ouvrir la page de « Morphing », cliquez sur le bouton COMPASS situé sur la
barre d’outils de la Sound Map.
Pour créer un son à partir de ces quatre presets :
Cliquez n’importe où au centre de l’interface de la boussole. Quatre flèches rouges
apparaissent, convergeant vers le groupe des quatre presets.
Tenez le bouton gauche de la souris sur ce point et déplacez-le à l’intérieur de
l’interface de la boussole jusqu’à obtenir le son désiré. Une flèche verte apparaît
lorsque vous bougez la souris pour vous indiquer le point de départ et d’arrivée de
votre mouvement final.

42 ARTURIA – ARP2600 V2.5 – MANUEL DE L’UTILISATEUR
Créer un son à partir de quatre presets
Lorsque vous avez obtenu une sonorité satisfaisante, vous pouvez sauvegarder ce
preset dans une des banques User de l’ARP2600 V2.5.

ARTURIA – ARP2600 V2.5 – MANUEL DE L’UTILISATEUR 43
4 Les modules
L’ARP2600 V2.5 se décompose en 3 parties : de haut en bas, un cabinet dédié à la
programmation sonore et aux effets, puis le séquenceur et l’interface de configuration
des modes de jeux au clavier et le LFO, et enfin le clavier..
4.1 Production du son
4.1.1 Description
Le cabinet de programmation regroupe tous les modules devant servir à la
programmation d’un son. C’est sur cet écran que seront réalisés les différents câblages
(Patch) nécessaires à la programmation sonore.
Il est parfois nécessaire de connecter un module situé dans le meuble de programmation
à un module situé dans le meuble du séquenceur.
Le meuble de programmation sonore comprend :
3 oscillateurs pouvant également être utilisés comme source de modulation
(VCO) ;
1 filtre multi-mode (VCF) ;
1 amplificateur (VCA) ;
2 enveloppes dédiées aux modulations ;
1 générateur de bruit ;
1 modulateur en anneau (Ring Modulator) ;
1 suiveur d’enveloppe (Envelope Follower) ;
1 échantillonneur-bloqueur (Sample and Hold) ;
2 mixeurs (sur le filtre et le VCA) ;
1 commutateur automatique (Electronic Switch) ;
un module de générateur de tracking ;
un module de 5 mixers / lag ;
2 effets (Chorus / Delay).
4.1.2 Les Oscillateurs (VCO)
Les oscillateurs sont au nombre de 3.

44 ARTURIA – ARP2600 V2.5 – MANUEL DE L’UTILISATEUR
L’oscillateur permet de gérer la fréquence et le timbre de base de l’ARP 2600. Il gère
aussi la largeur d’impulsion des formes d’onde. Ces changements se font soit
statiquement à l’aide des potentiomètres linéaires, soit grâce aux entrées de modulation
qui peuvent être connectées à la sortie d’un module quelconque (enveloppe, oscillateur
basse fréquence – LFO –, molette de modulation…)
Les oscillateurs peuvent être accordés et modulés séparément grâce à des
potentiomètres et à un sélecteur de tessiture. Ils fournissent jusqu’à 4 formes d’onde
utilisables simultanément.
Les 3 oscillateurs accordés séparément et dont les formes d’onde sont mélangées
permettent d’obtenir rapidement une sonorité très riche. Ce timbre peut alors être très
facilement modifié grâce aux entrées de modulations.
Les 3 oscillateurs
4.1.2.1 Oscillateur 1
Tessiture
Accord général (Range) de l’oscillateur par octave. Plus ou
moins 4 octaves et basses fréquences
Fréquence
Accord par demi-tons (Initial Oscillator Frequency). Plus ou
moins 2 octaves
Accord fin
Accord fin (Fine tune) sur plus ou moins ½ ton
Sorties audio
Jacks de connexions des sorties audio des 2 formes d’onde dent
de scie et carré (output sawtooth & square)
Synchro
synchronisation de l’oscillateur 1 avec le 2, le 3 ou le 2 et 3
Entrées FM
Jack de connexion des entrées de modulation de fréquence
• Suivi Clavier : pré-câblé pour le réglage manuel du suivi de
clavier (KYBD CV)
• Échantillonneur-bloqueur : pré-câblé pour le réglage manuel
de la modulation par l’échantillonneur-bloqueur (S/H out)
• Enveloppe ADSR : pré-câblée pour le réglage manuel de la
modulation par l’enveloppe ADSR
• Sinus oscillateur 2 : pré-câblé pour le réglage manuel de la
modulation par la forme d’onde sinus de l’oscillateur 2 (VCO2
Sin)
4.1.2.2 Oscillateur 2
Tessiture
Accord général (Range) de l’oscillateur par octaves sur plus ou

ARTURIA – ARP2600 V2.5 – MANUEL DE L’UTILISATEUR 45
moins 4 octaves et basses fréquences
Fréquence
Accord par demi-ton (Initial Oscillator Frequency) sur plus ou
moins 2 octaves
Accord fin
Accord fin (Fine tune) sur plus ou moins ½ ton
Sorties audio
Jacks de connexion des sorties audio des 4 formes d’onde –
triangle, sinus, dent de scie et carré (output triangle, sinus,
sawtooth & square)
Largeur d’impulsion
Largeur d’impulsion des signaux dent de scie, carré, triangle
Entrées FM
Jack de connexion des entrées de modulation de fréquence
• Suivi Clavier : pré-câblé pour le réglage manuel du suivi de
clavier (KYBD CV)
• Enveloppe ADSR : pré-câblée pour le réglage manuel de la
modulation par l’enveloppe ADSR
• Echantillonneur-bloqueur : pré-câblé pour le réglage manuel
de la modulation par l’échantillonneur-bloqueur (S/H out)
• Carré oscillateur 1 : pré-câblé pour le réglage manuel de la
modulation par la forme d’onde carrée de l’oscillateur 1 (VCO1
square)
• Bruit : pré-câblé pour le réglage manuel de la modulation de
la largeur d’impulsion du carré par le bruit (PWM - noise out)
4.1.2.3 Oscillateur 3
Tessiture
(Range)
Accord général de l’oscillateur par octave sur plus ou moins 4
octaves et basses fréquences
Fréquence
(Initial Oscillator
Frequency)
Accord par demi-tons sur plus ou moins 2 octaves
Accord fin
(Fine tune)
Accord fin sur plus ou moins ½ ton
Sorties audio
(Output)
Jacks de connexion des sorties audio des 4 formes d’onde dent
de scie et carré
Largeur d’impulsion
Largeur d’impulsion des signaux carré.
Entrées FM
Jack de connexion des entrées de modulation de fréquence :
• Suivi Clavier (KYBD CV) : pré-câblé pour le réglage manuel
du suivi de clavier
• Bruit (Noise) : pré-câblé pour le réglage manuel de la
modulation par le bruit
• Env ADSR : pré-câblé pour le réglage manuel de la
modulation par l’enveloppe ADSR
• Sinus oscillateur 2 (VCO1 sin): pré-câblé pour le réglage
manuel de la modulation par la forme d’onde sinus de
l’oscillateur 2
• Triangle oscillateur2 : pré-câblé pour le réglage
manuel de la modulation de la largeur d’impulsion du carré par
le triangle de l’oscillateur2 (PWM - VCO2 Triangle)
L’accord général des 3 oscillateurs s’effectue avec le potentiomètre « VCO Initial
frequency » sur plus ou moins une octave par demi-tons.

46 ARTURIA – ARP2600 V2.5 – MANUEL DE L’UTILISATEUR
Pour l’accorder finement (sur plus ou moins un demi-ton), réglez le potentiomètre
d’accord fin (Fine tune).
Suivant la position de l’interrupteur « Range », la tessiture est de plus ou moins 4
octaves. Il est aussi possible de le placer en position basses fréquences (LF, pour Low
Frequency). Vous n’entendrez plus de son mais vous pourrez ainsi utiliser l’oscillateur
comme source de modulation LFO.
La largeur d’impulsion affectée aux signaux « carré » des oscillateurs 2 et 3, est
modifiée grâce au potentiomètre « pulse width ».
L’ oscillateur 1 possède 2 sorties audio utilisables simultanément pour les formes d’onde
dent de scie et carré. Le deuxième et troisième oscillateur en possède 4 (dent de scie,
sinus, triangle, et le carré).
Les entrées de modulations de la fréquence (FM Control) et de modulation de la largeur
d’impulsion (Pulse Width Modulation) permettent de contrôler ces paramètres grâce aux
sorties d’autres modules (une enveloppe ou un LFO par exemple). Elles sont toutes pré-
câblées sur un module défini à l’avance par le constructeur de l’ARP2600 V2.5, ceci afin
de simplifier l’utilisation du synthétiseur. Par exemple: la fréquence de l’oscillateur 1 peut
être modulée, de gauche à droite, par le suivi de clavier, le sample and hold, l’enveloppe
ADSR et le sinus de l’oscillateur 2.
Remarque : en plaçant le sélecteur de « range » en position « LF » (basse fréquences),
les oscillateurs effectuent une modulation en utilisant moins de puissance CPU qu’avec
les autres positions.
Pour régler le taux de modulation, montez le potentiomètre linéaire situé au-dessus
de l’entrée jack correspondante.
Vous pouvez aussi câbler une autre source de modulation sur chaque entrée. Cela
permet d’étendre considérablement les possibilités de création d’un son.
Pour un réglage conventionnel du suivi de clavier (par rapport à la gamme tempérée)
pousser le potentiomètre à fond vers le haut.
Voici les graphismes des différentes formes d’ondes utilisées par les oscillateurs de l’ARP
2600 V 2.5 :
Dent de scie
Carré

ARTURIA – ARP2600 V2.5 – MANUEL DE L’UTILISATEUR 47
Triangle
Sinus
4.1.3 Le Filtre (VCF)
L‘ARP2600 V2.5 possède un module de filtre multimode (l’original ne possédait qu’un
mode passe-bas résonant). Il est possible de choisir un type de filtre parmi les 5
proposés : un passe-bas 24 dB identique à l’ARP2600 original, un passe-bas, un passe-
haut, un passe-bande et un coupe-bande 12 dB du même type que celui que l’on trouvait
sur les modulaires ARP 2500. Le changement de type s’effectue en réglant le sélecteur
situé à droite du module de filtre.
les réglages du filtre
Comme pour les oscillateurs, le filtre possède des connexions audio (un mixeur) et des
entrées de modulation internes permettant de simplifier son utilisation :
Fréquence
(Initial Filter Frequency)
Réglage de la fréquence de coupure du filtre, accord de 10
Hz à 10 KHz
Accord fin (Fine tune)
Réglage fin de la fréquence de coupure du filtre
Résonance
Réglage de la résonance du filtre

48 ARTURIA – ARP2600 V2.5 – MANUEL DE L’UTILISATEUR
Frequence Notch / fc
(Notch Frequency / fc)
Réglage de la fréquence du coupe-bande divisée par la
fréquence de coupure du filtre
Sélecteur de type de
filtre (Types)
Types de filtres (LP 2600 et 2500, HP, BP et notch)
Sortie Audio (Output)
Jack de connexion de la sortie audio du filtre
Entrée Audio (Audio)
Jacks de connexion de l’entrée du filtre (initialement
connectées au modulateur en anneau, au carré des
oscillateurs 1 et 2, au signal dent de scie de l’oscillateur 3 et
au bruit)
Entrées de modulation
(Control)
Jack de connexion des entrées de la modulation de
fréquence du filtre :
• Suivi Clavier (KYBD CV) : Pré-câblé sur le réglage manuel
du suivi de clavier
• Sinus de l’oscillateur 3 (VCO3 Sin) : pré-câblé pour le
réglage manuel de la modulation par la forme d’onde sinus
de l’oscillateur 2)
• Enveloppe ADSR : pré-câblée pour le réglage manuel de la
modulation par l’enveloppe ADSR
Il possède un réglage de la fréquence de coupure et un réglage de la résonance.
Un réglage séparé de fréquence du filtre coupe bande (Notch frequency) divisé par la
fréquence de coupure initiale du filtre a été ajouté. Ce paramètre très particulier (présent
sur le module de l’ARP2500) permet de transformer le filtre coupe bande en filtre
plateau.
Comme pour toutes les entrées de modulation, une fois connectée, son amplitude est
réglée en montant le potentiomètre linéaire. Grâce au clic droit, on obtient une plus
grande précision de réglage. Recevant une modulation issue directement de la sortie d’un
générateur (enveloppe, oscillateur, séquenceur), l’amplitude maximale de modulation est
de +/- 9 octaves.
Seule la fréquence de coupure peut être modulée dynamiquement par l’une des 3 entrées
de modulation.
4.1.3.1 Les types de filtres :
Le filtre passe-bas 24 dB/oct. (LP 24)
Le filtre passe-bas 24dB est typique du synthétiseur ARP2600. Il élimine les fréquences
situées au dessus de la fréquence charnière (la fréquence de coupure).
Le filtre passe bas

ARTURIA – ARP2600 V2.5 – MANUEL DE L’UTILISATEUR 49
Les 4 autres modes de filtrage n’existaient pas sur l’ARP2600 original mais ils étaient
présents sur les systèmes modulaires ARP2500. Ils utilisent tous une pente de filtrage à
12 dB/octave. Ces modes ont été ajoutés pour accroître les possibilités de création
sonore de l’ARP2600 V2.5.
Le filtre passe-bas 12dB / octave (LP 12)
Le filtre passe-bas 12 dB fonctionne de la même manière que le 24 dB/oct. Il donnera un
résultat légèrement différent, sa pente de filtrage étant moins raide.
Le filtre passe-haut (HP 12)
Le filtre passe-haut est l’inverse du filtre passe-bas. Il élimine les fréquences situées au-
dessous de la fréquence de coupure.
Le filtre passe haut
Le filtre passe-bande (BP 12)
Le filtre passe-bande est la combinaison d’un filtre passe-bas et d’un filtre passe haut : il
élimine les fréquences situées de chaque côté de la fréquence de coupure.
Le filtre passe bande
Le filtre coupe-bande (Notch)
Le filtre coupe-bande est l’inverse du filtre passe-bande. Il élimine la bande de fréquence
située de chaque côté de la fréquence de coupure.
La résonance permet d’accentuer le « creux » de cette bande de fréquence.

50 ARTURIA – ARP2600 V2.5 – MANUEL DE L’UTILISATEUR
Le filtre notch
Attention, si vous augmentez trop la résonance, le résultat du filtrage coupe-bande ne se
fera plus entendre car la bande de fréquence sera trop large pour être filtrée
efficacement.
4.1.4 Les enveloppes
Au nombre de 2, les enveloppes de modulation permettent de faire évoluer la sonorité en
fonction du temps.
La première enveloppe (ADSR) se compose de quatre périodes temporelles effectuées
séquentiellement : l’attaque (Attack time), la décroissance (Decay time), la tenue
(Sustain voltage) et la chute (Release time). Lorsque l’entrée de déclenchement passe à
l’état actif (déclenchement d’une note), l’enveloppe effectue les séquences « Attaque »
puis « Décroissance » et reste dans l’état « tenue » (Sustain) tant que l’entrée de
déclenchement reste active. Lorsqu’elle passe à l’état inactif (relâchement de la note),
l’enveloppe effectue la séquence « chute » (Release).
les enveloppes « ADSR »et « AR »
4.1.4.1 ADSR
Attaque (Attack time)
Réglage du temps d’attaque
Décroissance (Decay time)
Réglage du temps de décroissance
Tenu (Sustain Voltage)
Réglage du niveau de la tenue
Chute (Release time)
Réglage du temps de chute
Sortie (Output)
Signal de sortie de l’enveloppe

ARTURIA – ARP2600 V2.5 – MANUEL DE L’UTILISATEUR 51
4.1.4.2 AR
Attaque (Attack time)
Réglage du temps d’attaque
Chute (Release time)
Réglage du temps de chute
4.1.4.3 modes de déclenchement
Entrée Trig (S/H Gate)
Connexion d’entrée d’un signal de déclenchement
externe (pré-câblé à l’horloge du Sample and Hold)
Sortie type « porte » (Gate)
Connexion de sortie d’un signal de type « porte » : à
chaque note jouée par le clavier, le signal reste actif
tant que la note est appuyée.
Sortie type déclenchement
(Trig)
Connexion de sortie d’un signal de type
« déclenchement » : chaque note jouée par le clavier
présente un temps de sustain réduit au minimum.
Switch de déclenchement
par l’horloge du Sample and
Hold (S/H Gate)
Sélection du choix de déclenchement des enveloppes
– AR et ADSR – par le clavier ou l’horloge du Sample
and Hold. Cette fonction réactive les enveloppes à
chaque coup d’horloge.
4.1.5 Amplificateurs de sortie (Voltage Control Amplifier – VCA)
L’amplificateur est la dernière étape de la conception d’un preset. Il permet de régler le
volume général du son.
l’amplificateur
Ce module est très simple. Il comprend :
Gain
(Initial Gain)
Règle le volume général du synthétiseur
Entrée audio
(Audio VCF / ring mod)
Jack de connexion des entrées audio (pré-câblées sur les
sorties audio du filtre et du ring modulateur)
Entrées de modulation
(Control)
Jack de connexion des entrées de la modulation (pré-
câblées sur les enveloppes AR et ADSR)
4.1.6 Générateur de bruit (Noise Generator)
Le générateur de bruit permet de générer un bruit blanc ou un bruit coloré. Il possède un
passe-bas pour atténuer les fréquences aiguës.

52 ARTURIA – ARP2600 V2.5 – MANUEL DE L’UTILISATEUR
Le générateur de bruit
Fréquence Passe-bas (white /
Low Freq)
Réglage de la fréquence de coupure du filtre passe-bas
Volume du bruit
Réglage du volume du bruit
Sortie du générateur de
Bruit (Noise generator output)
Jack de connexion de la sortie du bruit.
4.1.7 Mixeur / inverseur / processeur de lag
Le mixeur « voltage processor » permet de mélanger jusqu’à 7 entrées (audio ou
modulation) vers une (ou plusieurs) sortie.
Il permet aussi d’inverser le signal d’entrée - une modulation (une enveloppe par
exemple) deviendra alors négative.
Un générateur de lag permet de lisser le signal d’entrée. Par exemple, la forme d’onde
carrée d’un LFO s’approche d’un triangle lorsqu’on augmente la valeur du potentiomètre.
Le mixeur « voltage processor »
8 Entrées signal (input)
Jacks de connexion d’entrée de signal audio ou de
modulation.
3 balances (mix)
Réglage de la balance entre 2 signaux d’entrée
4 inverseurs (inverter)
Permet d’inverser le signal d’entrée
4 générateurs de lag
Permet de lisser le signal d’entrée
4 sorties signal (output)
Jacks de connexion de sorties de signal audio ou de
modulation.
4 boutons « Mix »
Bouton de mixage de plusieurs lignes vers une seule
sortie.
4 potentiomètres « volume »
Potentiomètre de réglage de volume du signal
d’entrée 7

ARTURIA – ARP2600 V2.5 – MANUEL DE L’UTILISATEUR 53
4.1.8 Générateur d’échantillonneur-bloqueur (Sample and Hold)
Ce module permet d’échantillonner le signal connecté sur l’entrée. La source peut être
externe (source de déclenchement connectée sur l’entrée input) ou pré-câblée sur le
générateur de bruit. Ce module permet par exemple de créer des modulations aléatoires
en échantillonnant le signal du bruit.
Vous pouvez aussi câbler une source d’horloge externe pour piloter la vitesse du Sample
and Hold (la sortie de la forme d’onde carré d’un oscillateur par exemple).
Le module sample and hold
Niveau (Level)
Réglage du niveau de modulation
Vitesse (Rate)
Réglage de la vitesse de l’horloge
Entrée (Noise gen)
Jack de connexion d’entrée de signal audio ou de
modulation externe. (Pré-câblé sur le module de bruit)
Sortie du Sample and Hold
Jack de connexion de sortie
Sortie d’horloge interne
(Int Clock out)
Jack de connexion pour la sortie de l’horloge interne du
sample and hold
Entrée d’horloge externe
(Ext Clock in)
Jack de connexion pour l’entrée de l’horloge externe
Synchronisation MIDI
(MIDI sync)
Interrupteur pour la synchronisation de l’horloge à un
séquenceur MIDI
4.1.9 Le module » interrupteur électronique » (Electronic Switch )
Le module « Electronic Switch » permet d’alterner les 2 sources connectées aux entrées
A et B suivant la vitesse de l’horloge (pré-câblée sur l’horloge du Sample and Hold) pour
créer une source de modulation composite.
Le module « electronic switch »
Un exemple :
câblez la sortie de la forme d’onde carré de l’oscillateur 1 dans l’entrée A et la sortie
de la forme d’onde sinus de l’oscillateur 2 dans l’entrée B.

54 ARTURIA – ARP2600 V2.5 – MANUEL DE L’UTILISATEUR
Placez ces deux oscillateurs en position basse fréquences (LF) afin de ralentir la
vitesse des oscillations. Réglez les potentiomètres de fréquence de ces 2 oscillateurs
sur 0.3 Hz.
Câblez la sortie C de l’interrupteur sur l’une des entrées de modulation du filtre.
Réglez le potentiomètre de la vitesse de l’horloge du Sample and Hold vers le bas
pour bien entendre le balancement entre les 2 modulations.
Entrées (A / B)
Jacks de connexion d’entrée de signal audio ou de
modulation.
Interrupteur (C)
Jacks de connexion de l’interrupteur C entre les signaux A
et B
Entrée horloge externe
(Ext clock In)
Jacks de connexion de l’horloge externe (pré- câblée sur
l’horloge du Sample & Hold)
4.1.10 Suiveur d’enveloppe (Envelope Follower)
Le suiveur d’enveloppe permet de générer une enveloppe de modulation à partir d’un
signal audio. Le paramètre volume (Pre amp.) permet de régler la finesse du suivi de
l’enveloppe. Plus il sera faible, plus les variations du signal d’entrée seront respectées.
Le préamplificateur
Le suiveur d’enveloppe
Un exemple :
Insérez un signal audio provenant d’un échantillon de boucle de batterie dans l’entrée
du suiveur d’enveloppe.
Câblez la sortie du suiveur d’enveloppe dans l’une des entrées de modulation du filtre
Augmentez le niveau de la modulation de l’ampli (VCA).
Faites de même pour le niveau du suiveur d’enveloppe : le volume du VCA va être
modulé par l’enveloppe du signal audio de la boucle de batterie.
Entrée audio (Pré-Amp)
Jacks de connexion d’entrée de signal audio dans le suiveur
d’enveloppe
Sortie (Output)
Jacks de connexion de sortie du signal de l’enveloppe du
signal audio

ARTURIA – ARP2600 V2.5 – MANUEL DE L’UTILISATEUR 55
Niveau (Level)
Réglage du niveau de sortie du signal de l’enveloppe du
signal audio
Sortie Gate (gate out)
Jacks de connexion de sortie d’un signal de déclenchement
4.1.11 Modulateur en anneau (Ring Modulator)
Le modulateur en anneau est un module qui permet de multiplier deux signaux afin de
générer des composantes fréquentielles non harmoniques. Il est très utile pour obtenir
des sonorités métalliques.
Le modulateur en anneau
2 Entrées audio
(VCO1 Saw / VCO2 Sin)
Jacks de connexion d’entrée de signal audio (pré-câblées sur les
sorties de la dent de scie de l’oscillateur 1 et du sinus de
l’oscillateur 2).
Sortie (Output)
Jacks de connexion de sortie du signal du ring modulator
4.1.12 Générateur de « tracking » (Tracking Generator)
Ce module très original a été ajouté pour modifier la course d’une modulation grâce à
quatre courbes éditables en temps réel par l’utilisateur. Il peut aussi servir de source de
modulation pour créer des formes d’enveloppes ou d’ondes de LFO complexes.
Le générateur de tracking
Interface principale :
4 entrées audio
Jacks de connexion d’entrée de signal audio.
4 sorties audio
Jacks de connexion de sortie de signal audio.
4 lissages (Smooth)
Réglage du lissage de la courbe de tracking
4 Edition (Edit)
bouton d’édition de la courbe de tracking
Interface d’édition

56 ARTURIA – ARP2600 V2.5 – MANUEL DE L’UTILISATEUR
Écran d’édition de la courbe
Écran permettant l’édition de la courbe en temps réel
Outil crayon
Outil permettant de dessiner la courbe de tracking à
main levée
Outil ligne
Outil permettant de dessiner une ligne droite
Outil courbe
Outil permettant de dessiner une parabole
Outil sinus
Outil permettant de dessiner une sinusoïde
Outil carré
Outil permettant de dessiner un signal carré
Outil bruit
Outil permettant d’ajouter du bruit au signal existant
Outil gomme
Outil permettant de d’effacer un signal existant
Annuler / refaire
(Undo / Redo)
Permet d’annuler/refaire les dernières modifications
Quelques conseils d’utilisation :
Pour créer une parabole : cliquez une première fois sur l’écran d’édition pour placer le
départ de la courbe.
Tirez pour tracer la courbe, puis relâchez le bouton de la souris.
déplacez la souris pour régler la pente de la parabole
cliquez à nouveau pour valider cette courbe
4.1.13 Réverbération
Ce module permet d’ajouter de la réverbération au son.

ARTURIA – ARP2600 V2.5 – MANUEL DE L’UTILISATEUR 57
Le module de réverbération
Niveau droit de l’effet (Level)
Réglage du niveau de sortie de la réverbération à
droite
Niveau gauche de l’effet
(Level)
Réglage du niveau de sortie de la réverbération à
gauche
Sortie droite (Output R)
Jack de connexion de sortie du signal de droite
(avec ou sans réverbération)
Sortie gauche (Output L)
Jack de connexion de sortie du signal de gauche
(avec ou sans réverbération)
Entrée droite du son brut (Dry
input right)
Jack de connexion de l’entrée du signal brut de
droite
Entrée gauche du son brut
(Dry input Left)
Jack de connexion de l’entrée du signal brut de
gauche
4.1.14 Effets de chorus et delay
Le chorus comporte trois potentiomètres, « Rate » « Depth » et « Dry/Wet » qui
permettent respectivement de régler la vitesse, la profondeur et le rapport entre signal
d’origine et signal modifié.
Le chorus
Le délai comporte deux potentiomètres, « Time Left » et « Time Right », respectivement
pour régler le temps du canal gauche et du canal droit, deux potentiomètres, « FeedB
Left » et « FeedB Right » respectivement pour régler le gain de retour des canaux gauche
et droit, et enfin un potentiomètre « Dry/Wet » permettant de régler le rapport entre
signal d’origine et signal modifié.
L’interrupteur « Midi Sync » permet de synchroniser le temps de retour du délai sur le
tempo de l’application hôte.

58 ARTURIA – ARP2600 V2.5 – MANUEL DE L’UTILISATEUR
l’effet de delay
4.1.15 Contrôles par tension (CV control)
Ces sorties de modulation vous permettent de contrôler les paramètres du synthétiseur à
l’aide des contrôleurs temps réel de votre clavier MIDI.
les sorties de modulation
Molette de hauteur
(Pitch Bend)
Jack de connexion de sortie du contrôle de la hauteur
des 3 oscillateurs à l’aide de la molette de pitch bend
Molette de modulation
(Mod Wheel)
Jack de connexion de sortie du contrôle de la
modulation à l’aide de la molette de modulation
Vélocité (Velocity)
Jack de connexion de sortie du contrôle de la vélocité
After Touch
Jack de connexion de sortie du contrôle de l’After
Touch
Sorties des suivis de clavier
x1 et x4
(KYBD CV output): Jacks de connexion de sortie des
suivis de clavier x1 (suivi de clavier tempéré) et x4
4.2 Interface clavier (Model 3620)
L’interface clavier comprend tous les paramètres nécessaires pour le jeu au clavier. Les
modes de jeux monophoniques ou polyphoniques, le portamento, le LFO (principalement
utilisé pour le vibrato), les modes de déclenchement, etc.
L’interface clavier
Entrée pédale de
déclenchement du
Jack de connexion de sortie du control de déclenchement
du portamento par une pédale.

ARTURIA – ARP2600 V2.5 – MANUEL DE L’UTILISATEUR 59
portamento (portamento
footswitch)
Entrée pédale de
déclenchement de tenue
(Kbd Latch)
Jack de connexion de sortie du control déclenchement du
Hold par une pédale.
Sélecteur de modes de
jeux (Modes)
Sélections des modes de jeux de clavier –
monophonique, unisson, polyphonique
Désaccord des voix de
polyphonie (Unison detune)
Réglage du désaccord des voix en mode « unisson »
Sélecteur de mode de
déclenchement (Trigger
modes)
Sélection des modes de déclenchement des notes de
clavier: legato / retrig
Potentiomètre de hauteur
(Pitch bend)
Modulation simultanée de la fréquence des 3 oscillateurs.
Accord global (Global tune)
Réglage de l’accord global des 3 oscillateurs
4.3 Oscillateur basse fréquence (LFO)
L’utilisation de l’oscillateur basse fréquence comme source de modulation est très
courante. Elle permet en effet de faire évoluer doucement le timbre d’une sonorité ou de
créer un vibrato ou un effet de tremolo.
Même si les oscillateurs peuvent être utilisés en basse fréquence, il existe un module
spécifique pour cette utilisation, ce qui permet d’ordinaire de réserver les oscillateurs
pour la génération de signaux audibles.
Le module LFO
Vitesse de l’oscillateur
basse fréquence (LFO
speed)
Réglage de la vitesse d’horloge de l’oscillateur basse
fréquence
Retard de l’oscillateur
basse fréquence (LFO
delay)
Réglage du retard de l’action de l’oscillateur basse
fréquence
Profondeur du vibrato
(vibrato depth)
Réglage de la profondeur du vibrato
Synchronisation MIDI
L’interrupteur « MIDI Sync » permet de synchroniser
l’horloge de l’oscillateur basse fréquence sur le tempo

60 ARTURIA – ARP2600 V2.5 – MANUEL DE L’UTILISATEUR
(MIDI sync)
MIDI.
Sortie triangle (LFO
triangle)
Sortie audio de la forme d’onde triangulaire du LFO.
Sortie carré (LFO Square)
Sortie audio de la forme d’onde carrée du LFO.
Sortie dent de scie (LFO
Saw)
Sortie audio de la forme d’onde dent de scie du LFO.
Sortie sinus (LFO Sinus)
Sortie audio de la forme d’onde sinusoïdale du LFO
Entrée vibrato externe
(LFO External Vibrato in)
Entrée audio pour une source de LFO externe
4.4 Le séquenceur ARP
Ce module s‘apparente au séquenceur original ARP model 1601. Il était l’un des
séquenceurs les plus utilisés dans les années 70 et début 80.
Grâce à ce module, vous pourrez créer des séquences mélodiques ou des variations pas à
pas appliquées à des paramètres du synthétiseur (par exemple, une ligne de séquence
appliquée à l’ouverture de la fréquence d’un filtre peut se révéler très efficace ).
Réglages des pas de séquence, réglages et gestion des 16 pas du séquenceur
2 x 8 niveaux de sortie
(1 ... 16 faders)
Réglage du niveau de modulation ou
d’accord des pas de séquence
Bus 1, 2 et 3
(switches Gate bus 1 ,2,3)
Interrupteur de déclenchement des pas
par les bus 1,2 ou 3
Gestion des
16 / 8 pas du
séquenceur

ARTURIA – ARP2600 V2.5 – MANUEL DE L’UTILISATEUR 61
Entrées Bus 1, 2 et 3
(inputs Gate bus 1 ,2,3)
Jacks d’entrée des bus 1, 2 ou 3
Position
Jack d’entrée de la position
Sortie de l’horloge du séquenceur
(Clocked gate out)
Jack de sortie de l’horloge du séquenceur
Réglages et gestion Oscillateur du séquenceur
L’oscillateur du séquenceur
Passage / retour
(Skip/Off/reset Steps)
Interrupteur de saut des étapes ou retour à
l’étape1
Saut des étapes (Step)
Bouton pour le choix manuel des étapes
Entrée retour (Reset)
Jack d’entrée pour forcer le retour à l’étape1
Entrée départ (trig ou gate) (Jack
Start)
Jack d’entrée pour le démarrage du séquenceur par
le biais d’un signal trig ou gate
Trig ou Gate (trig / gate)
Interrupteur pour le choix de trig ou gate
(démarrage du séquenceur)
Démarrage / arrêt
(Start / Stop)
Bouton pour le démarrage ou l’arrêt manuel du
séquenceur
Jack démarrage / arrêt
(jack Start / Stop)
Entrée Jack pour le démarrage ou l’arrêt du
séquenceur
Pédale démarrage / arrêt
(pedal Start / Stop)
Pédale de démarrage ou d’arrêt du séquenceur
Fréquence de l’horloge
(Clock Freq)
Réglage de la fréquence de l’horloge du séquenceur
Sortie de la fréquence de
l’horloge (Clock out)
Entrée jack pour la sortie de l’horloge du
séquenceur
FM de l’horloge (FM)
Réglage du taux de la modulation de la fréquence
de l’horloge
Entrée FM (Clock FM)
Entrée jack pour la modulation de la fréquence de
l’horloge (initialement câblée sur l’entrée « gate »)
Modulation l’impulsion
(Pulse width)
Réglage du taux de modulation de la largeur
d’impulsion du signal
Entrée PW (PWM)
Entrée jack pour la modulation de la largeur
d’impulsion du signal
Réglages des entrées / sorties du séquenceur (quantizer)

62 ARTURIA – ARP2600 V2.5 – MANUEL DE L’UTILISATEUR
Réglages des entrées / sorties
Sorties quantifiées A et B
(Quantized outputs A/B)
Sorties jacks A et B pour la quantification du
signal des pas en ½ tons.
Entrée CV (CV input)
Entrées jacks établissant le voltage de référence
du séquenceur (généralement connecté au
contrôle CV du clavier - Keybd CV output)
Entrées quantifiées A et B
(Quantized inputs A/B)
Entrées jacks A et B pour la quantification du
signal
Sorties non quantifiées A et B
(Sequencer outputs A/B)
sorties jacks A et B non quantifiées (valeurs
continues jusqu’à +/- 4 octaves)

ARTURIA – ARP2600 V2.5 – MANUEL DE L’UTILISATEUR 63
5 Les bases de la synthèse soustractive
De toutes les formes de synthèse sonore, la synthèse soustractive est l’une des plus
anciennes et certainement l’une des plus employées aujourd’hui encore. C’est cette
méthode qui a été retenue et développée dès les années 60 sur les synthétiseurs
analogiques de Bob Moog, puis plus tard, sur les ARP, Buchla, Oberheim, Sequencial
Circuits (série des Prophet), Yamaha (série CS), Roland, Korg (séries MS et PS) et bien
d’autres encore. Cette technique de synthèse est utilisée sur la plupart des synthétiseurs
numériques actuels, en complément de la lecture d’échantillons ou des tables d’ondes qui
ont progressivement remplacé les oscillateurs analogiques dans les années 80.
L'ARP2600 original ou l’ARP2600 V que vous possédez, constituent la meilleure
illustration des possibilités immenses de la synthèse soustractive.
5.1 Les trois modules principaux
5.1.1 L’oscillateur ou VCO
L’oscillateur (Voltage Controlled Oscillator) peut être considéré comme le module de
départ (avec le module de bruit que l’on classe d’ailleurs souvent parmi les oscillateurs)
de la création sonore sur un système modulaire. C’est lui qui va se charger de produire le
premier signal sonore et, à ce titre, on peut considérer l’oscillateur comme la corde du
violon qui, lorsqu’elle est frottée ou pincée, vibre pour créer un son.
Les 3 oscillateurs de l’ARP2600 V2.5
Les principaux paramètres de l’oscillateur sont :
La hauteur (pitch en anglais) déterminée par la fréquence d’oscillation.
Le réglage de la fréquence de l’oscillateur est réalisé grâce à deux contrôleurs : d’une
part le sélecteur Range qui détermine grossièrement la fréquence fondamentale, souvent
exprimée en pieds : 32,16,8,4,2 – plus le nombre est grand, plus la tonalité est grave –,
et d'autre part le paramètre frequency qui va permettre un accord plus précis.

64 ARTURIA – ARP2600 V2.5 – MANUEL DE L’UTILISATEUR
La forme d’onde qui détermine la richesse harmonique du signal audio. Sur l’ARP2600
V2.5, quatre formes d’onde sont proposées :
La dent de scie présente le signal audio le plus riche des quatre formes
d’ondes (elle contient toutes les harmoniques à des niveaux de volumes
décroissant dans les fréquences aiguës). Sa sonorité « cuivrée » sera idéale
pour réaliser des sons de cuivres, des sonorités de basses percutantes ou des
nappes très riches.
Le carré possède un son plus « creux » que la dent de scie (il ne contient que
les harmoniques impaires) mais sa richesse sonore (notamment dans les
graves) pourra être utilisée pour créer des sub-basses qui ressortent bien dans
un mix (l’oscillateur carré devra alors être réglé une octave en dessous de
celui de la dent de scie), mais aussi des sons de bois (clarinette si le signal
carré est un peu filtré), etc.
Le PWM (Pulse Width Modulation – modulation de largeur d’impulsion) est un
paramètre permettant de modifier le cycle de la forme d’onde carrée (ou
longueur d’onde). Cela peut se faire manuellement, à l’aide du potentiomètre
« PW » ou par le biais d’une modulation (à l’aide d’une enveloppe ou d’un
LFO). Cette variation de largeur d’impulsion se traduit par une modification du
spectre, semblable à un changement de forme d’onde.

ARTURIA – ARP2600 V2.5 – MANUEL DE L’UTILISATEUR 65
Le triangle pourrait être considéré comme un signal carré très filtré (donc très
doux). Il est très pauvre en harmoniques (impaires également) et sera très
utile pour créer des sub-basses, des sonorités de flûtes, etc.
La sinusoïde est la forme d’onde la plus pure de toutes. Elle se résume à une
seule harmonique fondamentale et produit une sonorité très « étouffée » (la
tonalité du téléphone est une sinusoïde). Elle sera utilisée pour renforcer les
fréquences graves d’un son de basse ou comme modulateur de fréquence afin
de créer des harmoniques n’existant pas dans les formes d’ondes originales.

66 ARTURIA – ARP2600 V2.5 – MANUEL DE L’UTILISATEUR
Les 4 formes d’ondes de l’ARP 2600 V2
Une modulation de fréquence (FM) peut être créée entre 2 oscillateurs en connectant
la sortie audio d’un premier oscillateur sinusoïdal à l’entrée de modulation d’un second
oscillateur. Sur l’ARP2600 V2.5, si vous tournez alors la bague de taux de modulation
vous obtiendrez un son plus riche en harmoniques. Si vous introduisez un signal carré ou
une dent de scie, le résultat risque d’être rapidement distordu… mais intéressant pour
des sonorités inharmoniques comme des sons de cloche ou des effets spéciaux.
La synchronisation d’un oscillateur sur un autre permet aussi d’obtenir des formes
d’ondes complexes. Par exemple, si vous synchronisez l’oscillateur 2 sur l’oscillateur 1,
l’oscillateur 2 redémarrera une nouvelle période chaque fois que le premier oscillateur
aura accompli une période propre, même si l’oscillateur 2 n’a pas terminé la sienne (ce
qui signifie qu’il n’est pas accordé sur la même tonalité !) Plus vous accorderez
l’oscillateur2 vers le haut, plus vous obtiendrez des formes d’ondes composites.
Le cycle complet d’une forme d’onde (dent de scie) = une période

ARTURIA – ARP2600 V2.5 – MANUEL DE L’UTILISATEUR 67
Sur l’image ci-dessus, l’oscillateur2 est synchronisé sur le premier
puis accordé sur une fréquence de tonalité double.
Le module de bruit : le spectre harmonique du signal de bruit possède toutes
les fréquences à volume égal. Pour cette raison, le module de bruit est utilisé
pour réaliser des bruitages divers comme l’imitation du vent ou de souffles, ou
encore des effets spéciaux. Le bruit blanc est le plus riche des bruits. Un bruit
rose est aussi couramment présent sur les synthétiseurs. Il est moins riche
dans les fréquences aiguës que le bruit blanc, ayant subi un filtrage passe-bas.
Notez également que la sortie audio du bruit peut également être utilisée
comme signal de modulation (surtout lorsqu’il est très filtré) pour créer des
variations cycliques aléatoires.
Le module de bruit
5.1.2 Le filtre ou VCF
Le signal audio généré par un oscillateur (la forme d’onde) est ensuite généralement
dirigé vers un module de filtre (Voltage Controlled Filter). C’est ce module qui permet
de modeler le son en filtrant (par soustraction, d’où le nom de ce type de synthèse) les
harmoniques situées autour d’une fréquence de coupure (cutoff frequency en anglais). Il
peut être considéré comme un égaliseur sophistiqué qui réduirait, suivant les cas, les
fréquences graves ou aiguës d’un son.

68 ARTURIA – ARP2600 V2.5 – MANUEL DE L’UTILISATEUR
Le module de filtre de l’ARP2600 V2.5
La suppression des fréquences indésirables à partir de la fréquence de coupure ne se fait
pas de façon soudaine, mais plutôt progressivement, suivant une pente de filtrage. Cette
pente est exprimée en dB/octave. Les filtres utilisés dans les synthétiseurs analogiques
classiques, y compris dans votre ARP2600 V2.5, ont des pentes de 24 dB/Oct. (le plus
efficace) ou de 12 dB/Oct.
Sur l’ARP2600 V2.5, vous avez accès à 4 types de filtrage différents. Voyons quelles sont
leurs propriétés respectives :
Le passe-bas (low-pass filter ou LPF en anglais) supprime les fréquences
aiguës à partir d’un seuil de fréquence (la fameuse fréquence de coupure) et
ne laisse passer que les fréquences graves. Selon le réglage on entendra le
son devenir plus ou moins « brillant », ou plus ou moins plus « sourd ». C’est
le type de filtre que vous retrouverez le plus couramment sur les synthétiseurs
utilisant la synthèse soustractive. Il est présent aussi bien sur les
synthétiseurs analogiques que sur les modèles numériques les plus récents.
Représentation harmonique d’un filtre passe-bas

ARTURIA – ARP2600 V2.5 – MANUEL DE L’UTILISATEUR 69
Le passe-haut (high-pass filter ou HPF en anglais), au contraire du passe-
bas, élimine les basses fréquences et ne laisse passer que les fréquences
aiguës. Le son deviendra alors plus « fin ». Il est très utile pour enlever des
fréquences graves redondantes avec un son de basse par exemple.
Représentation harmonique d’un filtre passe-haut
Le passe-bande (band-pass filter ou BPF en anglais) élimine les fréquences
situées de chaque côté de la fréquence de coupure. Utilisez-le pour faire
apparaître une bande de fréquences particulière que vous souhaitez mettre en
valeur. Cela rendra le son plus « pincé ».
Représentation harmonique d’un filtre passe-bande
Le coupe-bande (band-reject filter ou notch en anglais) élimine les
fréquences situées à l’intérieur d’une bande de fréquences. Ce filtre est surtout
intéressant lorsqu’on fait varier cette bande (grâce au bouton « frequency »
sur les filtres de l’ARP2600 V2.5 ou à la modulation d’un LFO sur ce même
paramètre). Vous obtiendrez ainsi une sonorité proche d’un effet de
« phasing ».
Représentation harmonique d’un filtre coupe-bande

70 ARTURIA – ARP2600 V2.5 – MANUEL DE L’UTILISATEUR
Un second paramètre vient compléter celui de la fréquence de coupure : la résonance
(que vous retrouverez aussi sous les termes d’ « emphasis » ou « Q » – pour facteur de
Qualité de filtrage). La résonance amplifie les fréquences proches de la fréquence de
coupure, les autres fréquences étant soit inchangées (avant la fréquence de coupure)
soit diminuées (après la fréquence de coupure).
Vous augmenterez le taux de résonance très simplement grâce au potentiomètre de
résonance. Lorsque vous augmentez la résonance, le filtre devient plus sélectif, la
fréquence de coupure est amplifiée, et le son commence à « siffler ».
Avec un taux de résonance élevé, le filtre commencera à osciller de lui-même, produisant
un son proche d’une forme d’onde sinusoïdale. À ce stade, l’utilisation du suivi de clavier
est très importante, car vous pourrez créer une mélodie en accordant la fréquence de
coupure du filtre avec la fréquence des oscillateurs.
5.1.3 L’amplificateur ou VCA
L’amplificateur (Voltage Controlled Amplifier) reçoit le signal audio en provenance du
filtre (ou directement celui de l’oscillateur si celui-ci n’est pas filtré) et ajuste son volume
sonore à l’aide d’un potentiomètre, avant que le signal ne soit dirigé vers les haut-
parleurs.
Le module d’amplificateur de l’ARP2600 V2.5
En conclusion, voici un schéma qui peut vous aider dans la compréhension de la
composition d’un son de base :

ARTURIA – ARP2600 V2.5 – MANUEL DE L’UTILISATEUR 71
5.2 Modules complémentaires
5.2.1 Le clavier
Si l’on s’en tient à ce stade, le son que vous obtiendrez en sortie du haut-parleur sera
uniforme, sans vie et surtout sans fin ! En effet, l’oscillateur délivre un signal sonore de
hauteur fixe et de manière continue. La seule façon d’arrêter ce son vite insupportable
est de baisser la fréquence de coupure du filtre pour qu’il devienne de plus en plus sourd
jusqu’à sa disparition ; ou plus simplement, de baisser le volume de l’amplificateur !
Le clavier virtuel de l’ARP2600 V2.5
Pour déclencher et arrêter le son, à la tonalité désirée, utilisons un clavier qui
sera connecté à l’oscillateur. Celui-ci fera « jouer » le son dès l’appui d’une
touche et le rendra muet au relâchement de celle-ci. Bien sûr, cette connexion
se fait par MIDI (elle remplace la connexion de type « gate » des synthétiseurs
analogiques, qui déclenchait le son à l’appui de la touche et l’arrêtait au
relâchement de celle-ci).
En second lieu, pour que le son s’accorde correctement aux notes du clavier, il
faut lui appliquer une modulation de suivi de clavier (remplaçant le contrôle 1
Volt/octave présent sur la plupart des synthétiseurs analogiques).
Si vous ne disposez pas de clavier externe, vous pouvez utiliser le clavier virtuel de
l’ARP2600 V2.5.
5.2.2 Le générateur d’enveloppe.
Le générateur d’enveloppe, connecté à l’amplificateur, est utilisé pour « sculpter » le
volume du son au cours d’un cycle qui débute lorsqu’on presse une note de clavier et qui
s’interrompt lorsqu’on la relâche.

72 ARTURIA – ARP2600 V2.5 – MANUEL DE L’UTILISATEUR
Le module d’enveloppe de l’ARP2600 V2.5
Les modules d’enveloppes les plus courants utilisent 4 paramètres que l’on peut faire
varier :
L’Attaque est le temps que va mettre le son à atteindre son volume maximum
lorsqu’on appuie sur une touche de clavier.
Le Decay (chute) est le temps qu’il va mettre à décroître après l’attaque.
Le Sustain (tenue) est le volume qu’il atteindra après la phase de Decay.
Le Release (relâchement) est le temps qu’il va mettre à décroître après le
relâchement de la touche.
L’ARP2600 V2.5 propose aussi une deuxième enveloppe simplifiée (Attack, Release).
Le générateur d’enveloppe peut également être utilisé pour moduler d’autres paramètres
comme la fréquence de coupure d’un filtre ou encore la fréquence d’un oscillateur.
5.2.3 L’oscillateur basse fréquence.
Le LFO (Low Frequency Oscillator, en anglais) possède, à peu de choses près, les mêmes
caractéristiques que l’oscillateur classique, mais il ne produit que des fréquences
inférieures à 20 Hz. En d’autres termes, vous n’entendrez pas de son si vous connectez
la sortie audio d’un LFO dans un amplificateur. Il sert à créer une modulation cyclique sur
le paramètre auquel il est connecté.
Sur l’ARP2600 V2.5, le module de LFO est placé à gauche du séquenceur.

ARTURIA – ARP2600 V2.5 – MANUEL DE L’UTILISATEUR 73
Le module LFO de l’ARP2600 V2.5
Par exemple :
si vous connectez un LFO sur l’entrée de modulation d’un amplificateur, le
volume du son augmentera puis diminuera alternativement suivant la vitesse
(la fréquence) de ce LFO. Cela produira un effet de trémolo.
Pour produire un effet de vibrato, connectez simplement la sortie sinusoïdale
d’un LFO vers l’entrée de modulation d’un oscillateur. La fréquence de cet
oscillateur sera alors modulée vers le haut puis vers le bas.
Exemple graphique d’un VCA (signal sonore) modulé par un LFO
Enfin, essayez aussi de connecter la sortie d’un LFO sur l’entrée de modulation
d’un filtre passe-bas légèrement résonant et vous obtiendrez un effet de
« wah wah ».

74 ARTURIA – ARP2600 V2.5 – MANUEL DE L’UTILISATEUR
5.2.4 Le modulateur en anneau
Le modulateur en anneau (ring modulator en anglais) est un module qui permet de
multiplier deux signaux (en général deux oscillateurs) afin de générer des composantes
fréquentielles non harmoniques. On obtient alors facilement des sonorités métalliques.
Le modulateur en anneau de l’ARP2600 V2.5
5.2.5 L’échantillonneur-bloqueur
Ce module (Sample and Hold en anglais) permet d’échantillonner le signal connecté sur
l’entrée. Les valeurs de modulation sont prises à chaque déclenchement du signal
connecté en entrée.
Ce module est notamment très utilisé pour créer des modulations aléatoires en
échantillonnant le signal du bruit.
Il est également possible de l’utiliser pour des modulations cycliques plus rythmiques en
connectant une forme d’onde carré ou dent de scie provenant d’un VCO à l’entrée du
Sample & Hold.
Le module de sample and hold de l’ARP2600 V2.5
Le fameux son de R2D2 dans la guerre des étoiles a été créé avec le module Sample and
Hold de l’ARP2600!
Voici pour terminer le schéma d’un synthétiseur complet comprenant :
3 oscillateurs (VCO)
1 module de bruit
1 modulateur en anneau
1 Sample & Hold
2 mixeurs (mixages des 3 VCO et du module de bruit vers le filtre et le VCA)
1 filtre (VCF)
1 amplificateur (VCA, pouvant être placés en stéréo avec l’aide de
potentiomètres de panoramique)
1 enveloppe (ADSR)
1 enveloppe (AR)

ARTURIA – ARP2600 V2.5 – MANUEL DE L’UTILISATEUR 75

76 ARTURIA – ARP2600 V2.5 – MANUEL DE L’UTILISATEUR
6 Quelques éléments de design sonore
Voici une série de 5 exemples destinés à vous guider dans la réalisation d’un son et d’une
séquence. Ils sont classés du plus simple au plus complexe, et sont organisés en 2
parties :
La première partie vous permettra d’appréhender la synthèse sonore. Vous
partirez pour cela du patch le plus élémentaire (faire « sonner » un oscillateur
VCO dans un ampli VCA en passant par le filtre) pour finir par aborder la
programmation d’un son plus riche (plusieurs sources de VCOs, filtre VCF,
VCA, enveloppes…)
La deuxième vous emmènera explorer les moindres recoins du séquenceur.
6.1 Patch simple sans câblage
Pour commencer, nous allons apprendre comment programmer un son élémentaire
monophonique. Il sera simplement composé de 4 modules :
deux oscillateurs (VCO1 et 2)
un filtre passe-bas (VCF)
un amplificateur (VCA)
l’enveloppe ADSR connectée au filtre
Vous obtiendrez alors le patch de base de la synthèse soustractive.
La figure 1 vous montre la position des différents potentiomètres :
Pour commencer, choisissez le preset « Temp/ Blank » dans la banque « Template » /
« Temp_Synth ». Comme vous pouvez le constater, aucun son ne se fait entendre
lorsque vous jouez une note. Ne vous inquiétez pas, c’est normal ! En effet, seul le
volume du mixer de l’amplificateur VCA (la sortie du filtre VCF) ainsi que l’entrée de
l’enveloppe ADSR du VCA sont ouvert.

ARTURIA – ARP2600 V2.5 – MANUEL DE L’UTILISATEUR 77
Sur le module de filtre, montez le potentiomètre vertical appelé « VCO1 ». Il s’agit du
volume du premier oscillateur. Lorsque vous tenez une note appuyée, le son paraît
continu et plat!
Montez le potentiomètre vertical appelé « VCO1 »
Pour lui donner de la vie, toujours sur ce même module, montez le potentiomètre
ADSR correspondant à l’enveloppe du même nom.
Montez le potentiomètre ADSR
Baissez la fréquence de coupure du filtre (potentiomètre « Initial Filter Frequency »)
presque au maximum afin de bien entendre l’effet que va produire l’enveloppe sur le
filtre.
Baissez la fréquence de coupure du filtre
Sur l’enveloppe ADSR, baissez le potentiomètre du Decay (réglez le sur une valeur
située autour de 100ms), puis baissez le Sustain à fond. La durée du son devient plus
courte.

78 ARTURIA – ARP2600 V2.5 – MANUEL DE L’UTILISATEUR
Baissez le potentiomètre du Decay
Montez ensuite le volume de l’oscillateur2 sur le mixer du VCF (« VCO2 ») Vous
entendez les 2 oscillateurs jouer à l’unisson.
Montez ensuite le volume de l’oscillateur2
Désaccordez légèrement l’oscillateur2, Le son est désormais plus vivant et plus
« gros » !
Désaccordez légèrement l’oscillateur2
Placez l’osillateur2 une octave plus bas: placez le sélecteur d’octave « Range » de cet
oscillateur sur « 16’ ».
Placez l’osillateur2 une octave plus bas
Enfin, augmentez légèrement la résonance du filtre, vous obtenez ainsi une sonorité
de basse typique des années 70 !

ARTURIA – ARP2600 V2.5 – MANUEL DE L’UTILISATEUR 79
Augmentez légèrement la résonance du filtre
Sauvegardez ce son sous le nom de « bass1 ». Vous pourrez le réutiliser plus tard. Pour
cela, cliquez sur le bouton « Save_as » puis choisissez l’option « new bank » (tout en bas
du menu). Donnez un nouveau nom à la banque (par exemple vos initiale), à la sous
banque (par exemple « basses ») puis au preset (par exemple « bass1 »).
6.2 Patch polyphonique avec câblage
Reprenons le son « bass1 » car il nous servira de base pour le preset suivant.
Nous allons voir comment dépasser les limites du pré-câblage (connexions internes entre
les modules ne nécessitant pas de câble) Grâce à cette méthode, vous allez pouvoir
découvrir toutes les richesses de L’ARP2600 V2.5.
Ce preset comprend :
trois oscillateurs (VCO1, 2 et 3)
un filtre passe-bas (VCF)
une amplificateur (VCA)
l’enveloppe ADSR connectée au filtre
l’enveloppe AR connectée à l’amplificateur
un LFO connecté au filtre
Tirez un câble à partir de la sortie dent de scie (« Saw ») de l’oscillateur 1 vers
l’entrée audio VCO1 du mixeur du filtre. Pour cela, cliquez sur la sortie « Saw »
du VCO1 puis dirigez la souris vers l’entrée « VCO1 carré » du VCF mixeur.
Tirez un câble à partir de la sortie « Saw » de l’oscillateur 1 vers l’entrée audio VCO1 du mixeur
Toujours sur ce mixeur, baissez le volume du VCO2. Vous constatez le changement
de timbre dû au changement de forme d’onde sur le VCO1. Pour vous en convaincre,

80 ARTURIA – ARP2600 V2.5 – MANUEL DE L’UTILISATEUR
retirez le câble (cliquez sur le jack de l’entrée audio du mixer pour retirer le câble).
Vous passez alors d’un signal dent de scie à un signal carré. Recâblez la dent de scie
pour continuer ce preset.
Faites la même chose avec l’oscillateur 2 : dirigez la forme d’onde dent de scie vers
l’entrée VCO2 du VCF mixeur.
Toujours sur ce même mixeur, montez le volume de l’oscillateur 3 pour compléter le
timbre de base. Vous devriez entendre une sonorité à trois oscillateurs.
Montez le volume de l’oscillateur 3
Appliquez une variation de la fréquence de coupure du filtre par le LFO. Pour cela,
reliez la forme d’onde sinus du module « LFO » (situé à gauche du « Séquenceur
ARP ») vers l’entrée de modulation « control VCO2 sin » du VCF. Montez le
potentiomètre du volume de cette modulation. La fréquence de coupure du filtre doit
varier de manière cyclique.

ARTURIA – ARP2600 V2.5 – MANUEL DE L’UTILISATEUR 81
Montez le potentiomètre du volume de cette modulation
Si celle-ci a tendance à « disparaître » un peu trop (vous n’entendez plus de son),
montez légèrement le potentiomètre de la fréquence de coupure.
Réglez la vitesse d’oscillation du LFO grâce au potentiomètre « LFO Speed ». Pour ce
type de son choisissez plutôt une vitesse lente.
Réglez la vitesse d’oscillation du LFO
Augmentez un peu les temps d’Attaque (« A ») et de Relâchement (« R ») de
l’enveloppe AR. Puis augmentez complètement le temps de Décroissance (« D ») de
l’enveloppe ADSR. Ces types d’enveloppe conviennent mieux à une sonorité de
nappe.

82 ARTURIA – ARP2600 V2.5 – MANUEL DE L’UTILISATEUR
Les réglages des 2 enveloppes
Mettez le sélecteur de mode de jeux situé à gauche du module LFO, sur la position
basse (polyphonique - « Poly ») afin de pouvoir jouer des accords.
Mettez le sélecteur de mode de jeux sur la position polyphonique
À ce stade, vous pouvez aussi d’enrichir vos accords en accordant le troisième
oscillateur à la septième (« +7 demi-tons ») - ou à la quinte (« +5 demi-tons »).
Accord du troisième oscillateur à la septième
si vous souhaitez donner de l’espace à votre son, ajoutez-lui un effet de chorus ou de
délai. Pour cela, cliquez sur le bouton « Chorus » (ou « Delay ») situé sur la barre
d’outils, ouvrez la grille de gauche du synthétiseur. Celle-ci renferme les réglages de
ces deux effets. Si vous utilisez le délai, vous pouvez le synchroniser avec le tempo
MIDI de votre séquenceur hôte.

ARTURIA – ARP2600 V2.5 – MANUEL DE L’UTILISATEUR 83
Les réglages des effets de chorus et de delay
N’oubliez pas de sauvegarder votre nouveau son comme le précédent ; il pourra vous
servir de base pour en créer d’autres plus complexes.
6.3 Patch d’effets spéciaux à l’aide du générateur de tracking
Dans cet exemple, vous allez découvrir quelques une des immenses possibilités de
modulation offertes par le générateur de tracking / LFO. Ce module constitue l’une des
grandes nouveautés de l’ARP2600 V2.5.
Reprenons encore le son « bass1 » qui va nous servir de base pour le preset suivant :
deux oscillateurs (VCO1 et 2)
un filtre passe-bas (VCF)
un amplificateur (VCA)
le générateur de tracking connecté au filtre
Nous allons dans un premier temps apprendre à créer une modulation de type « LFO
complexe » sur la fréquence de coupure du filtre avec l’aide du générateur de
tracking.
Sur le module de générateur de tracking, (situé en bas à droite de la partie
synthétiseur), ouvrez la grille de droite en cliquant sur la petite flèche située en
dessous de cette grille. Câblez ensuite la sortie de la première ligne de tracking
(« out » vers l’entrée de de modulation du filtre (« VCO2 Sin »).
Ouvrez la grille du générateur de tracking...

84 ARTURIA – ARP2600 V2.5 – MANUEL DE L’UTILISATEUR
... puis câblez la sortie de la première ligne de tracking vers le filtre
Augmentez largement la valeur du potentiomètre situé au-dessus de l’entrée jack de
modulation du filtre. Il s’agit du réglage du taux de modulation.
Augmentez la valeur du potentiomètre de modulation
Cliquez ensuite sur le bouton « Edit » de cette ligne de tracking. Une fenêtre
secondaire s’ouvre. Elle va vous permettre de dessiner la forme d’onde qui modulera
la fréquence de coupure. Elle se compose de trois parties : à gauche, la sélection de
la ligne de tracking, au centre, l’interface de dessin et en haut, le choix des outils de
dessin.

ARTURIA – ARP2600 V2.5 – MANUEL DE L’UTILISATEUR 85
Par défaut, l’outil « crayon » est sélectionné. Commencez par dessiner une courbe à
main levée. La forme de celle-ci n’a pas d’importance. Une fois cela fait, jouez une
note pour entendre le résultat de cette modulation. Vous pouvez régler la vitesse de
l’oscillation grâce au potentiomètre « Freq » situé à gauche du module de générateur
de tracking.
dessinez une courbe à main levée
Si vous souhaitez modifier la courbe que vous avez dessinée, retournez sur l’écran
d’édition puis redessinez une courbe. La modification est directement prise en compte
dès lors que vous cliquez sur l’écran d’édition. Rien ne vous empêche de créer
plusieurs types de courbes (main levée, courbe, sinus, carré, bruit…) sur une seule
ligne. Pour cela choisissez juste l’outil approprié.
Vous pouvez cumuler les quatre lignes de tracking sur une seule entrée de
modulation. Pour cela, branchez les 4 sorties « out » du générateur de tracking vers
les entrées « in » 1, 2, 3 et 4 » du mixer « voltage processor ».

86 ARTURIA – ARP2600 V2.5 – MANUEL DE L’UTILISATEUR
Branchez les 4 sorties du générateur de tracking vers les entrées 1, 2, 3 et 4 » du mixer
Câblez la sortie de la première ligne du mixer vers l’entrée de modulation du filtre
(« VCO2 Sin »)
Placez l’interrupteur « mix A/B » vers la droite pour lier les deux lignes de mixage
vers la sortie de la première.
Placez l’interrupteur « mix A/B » vers la droite
Bien entendu, plus vous cumulerez de lignes de tracking vers une seule destination
de modulation, plus celle-ci sera complexe à maîtriser et à entendre.
6.4 Patch utilisant le séquenceur pour créer une mélodie
Le séquenceur ARP modèle 1601 était l’un des séquenceurs les plus utilisés de son
époque (les années 70). Il a été ajouté à l’ARP2600 V2.5 pour augmenter les possibilités
de création mélodique ou sonore.
Les deux exemples suivant vous montrent comment utiliser le séquenceur ARP pour créer
une mélodie et une séquence de modulation d’un paramètre de synthèse.
Pour ces 2 exemples, reprenez toujours le preset « bass1 ». Il présente un son idéal
pour une séquence mélodique ou pour appliquer une séquence de modulation sur la
fréquence de coupure du filtre.
Afin que votre séquence soit accordée suivant les demi-tons, câblez la sortie
quantifiée A (« Quantized output A ») du séquenceur vers l’entrée suivi de clavier de
l’oscillateur1 (« VCO1 » / « KBD CV »)
L’entrée CV (« CV input ») est directement connectée au suivi de clavier, ce qui permet
de déclencher librement une séquence accordée à la note jouée. De même, le
séquenceur démarrera automatiquement lorsque vous jouerez une note.

ARTURIA – ARP2600 V2.5 – MANUEL DE L’UTILISATEUR 87
Câblez la sortie quantifiée A du séquenceur vers l’entrée suivi de clavier de l’oscillateur1
Jouez une note sur votre clavier (le Do4 par exemple). Le séquenceur démarre et
vous entendez une suite de 16 notes de hauteurs identiques, c’est normal.
Réglez chacun des 16 potentiomètres représentant les 16 pas de la séquence sur une
valeur différente. Cela constituera votre mélodie, qui sera jouée en boucle.
Réglez chacun des 16 potentiomètres représentant les 16 pas de la séquence
Vous pouvez arrêter le séquenceur en cliquant sur son bouton « Start/Stop ».
Arrêtez le séquenceur en cliquant sur son bouton « Start/Stop »
Il est possible d’obtenir une séquence de 16 pas comme celle que vous venez de créer ou
deux séquences indépendantes de 8 pas. Pour une séquence de 8 pas, placez
l’interrupteur « 1/16 > 2/8 » sur 2/8. Le séquenceur ne « jouera » que la moitié de la
séquence.

88 ARTURIA – ARP2600 V2.5 – MANUEL DE L’UTILISATEUR
Placez l’interrupteur « 1/16 > 2/8 » sur 2/8
Pour lire les 16 (ou 8) pas aléatoirement, placez l’interrupteur « sequencial / random »
sur la position de droite (« random »)
Placez l’interrupteur « sequencial / random » sur la position de droite
6.5 Patch utilisant le séquenceur pour créer une séquence de modulation
Voyons comment créer une séquence de modulation sur la fréquence de coupure du
filtre.
Cela vous sera très utile, notamment pour des effets spéciaux ou une séquence
« techno ».
Reprenez l’exemple précédent qui vous servira de base pour cette expérience.
Câblez la sortie du séquenceur B sur la première entrée de modulation agissant sur la
fréquence de coupure du filtre (ADSR). Montez le potentiomètre du même nom pour
augmenter le volume de cette modulation.
Câblez la sortie du séquenceur B sur la première entrée de modulation du filtre...

ARTURIA – ARP2600 V2.5 – MANUEL DE L’UTILISATEUR 89
... puis augmentez le volume de cette modulation
Jouez une note sur votre clavier pour démarrer le séquenceur. Changez la position
des 16 potentiomètres représentant les 16 pas de séquence. Vous pouvez entendre
les variations d’ouverture de la fréquence de coupure du filtre. Cela crée un effet de
wah wah automatique.
Bien entendu, il est possible de connecter n’importe quel autre paramètre de l’ARP au
séquenceur comme par exemple le volume de l’amplificateur (VCA), le changement de
largeur de la forme d’onde carré des oscillateurs, etc.
Il est aussi possible de créer simultanément une séquence mélodique sur les 8
premiers pas et une séquence de modulation sur les 8 autres. Pour cela placez
l’interrupteur « 1/16 > 2/8 » sur 2/8. Le séquenceur ne « jouera » que la moitié de la
séquence.
Ces divers exemples sonores, vous l’aurez noté, présentent des niveaux de difficulté très
différents. Nous espérons qu’ils vous auront permis de découvrir une partie des
possibilités qu’offre l’ARP2600 V2.5. Mais n’hésitez pas à faire vos propres
expérimentations, c’est ainsi que l’on progresse le plus vite et qu’on peut arriver à plus
d’originalité.

90 ARTURIA – ARP2600 V2.5 – MANUEL DE L’UTILISATEUR
7 Modes de fonctionnement
7.1 Standalone (autonome)
L'application ARP2600 V peut être utilisée comme un instrument indépendant d'un
séquenceur (mode Standalone).
Cela vous permet de lancer l'application comme un instrument unique, et d'y jouer
avec un clavier MIDI externe.
7.1.1 Lancement de l’application
Pour lancer l'application ARP2600 V :
sur Windows, allez dans le menu Démarrer > Programmes > Arturia > ARP2600
V2, et choisissez « ARP2600 V2 ».
sur Macintosh, ouvrez le Finder > Applications > Arturia et double-cliquez sur
l'icône de l'application ARP2600 V2.
7.1.2 Configuration de l’instrument
Cliquez sur « Settings » sur la toolbar de l’ARP2600. Cela va afficher la boite de
dialogue « Audio MIDI Settings » ci-dessous :

ARTURIA – ARP2600 V2.5 – MANUEL DE L’UTILISATEUR 91
Dans ce menu d'options, vous pouvez :
Définir le port de sortie audio
Choisir l'interface audio
Choisir la taille de la mémoire tampon (une petite taille va augmenter la charge
du CPU mais va réduire la latence).
Choisir la fréquence d'échantillonnage entre 44100 Hz et 96000 Hz.
Choisir un ou plusieurs ports d'entrée MIDI Actif(s).
7.2 VST 2
VST, pour Virtual Studio Technology est le standard de plug-in que Steinberg a créé. Il
vous permet d'intégrer des logiciels de synthétiseurs et des plug-ins d'effets à un
séquenceur hôte. VST est compatible avec un grand nombre d'applications audio tels
que Cubase, Nuendo, Wavelab, FL Studio, Audacity, Samplitude, Sonar, Audition, Live,
etc.
L'interface VST version 2 a été mise à jour en 1999. L'une des innovations a été la
capacité pour les plug-ins de recevoir des données MIDI. Cela a permis l'introduction
de plug-ins au format VSTi (Virtual Studio Technology Instrument).
7.3 VST 3
VST3 est la nouvelle mise à jour du protocole de plug-ins audio VST depuis 2008. Cette
mise à jour a augmenté les performances par rapport aux versions VST précédentes,
et dispose de nombreuses nouvelles fonctionnalités. Cubase 6 et Nuendo 5 utilisent ce
nouveau protocole.
Avec VST3 sur Windows, les utilisateurs n'ont pas à choisir un emplacement de dossier
pour installer le plug-in. Le programme d'installation va mettre les fichiers .vst3
automatiquement dans le répertoire approprié sur votre disque dur.
7.4 RTAS
RTAS, pour Real-Time Audio Suite, est le format de plug-in développé par Digidesign
(Avid Technology) pour leurs systèmes Pro Tools.
7.5 AU
AU, pour Audio Units, est le protocole de plug-in mis au point par Apple Computer. Il
utilisée par les applications d'Apple telles que GarageBand, Soundtrack Pro, Logic
Express, Logic Audio, Final Cut Pro, Mainstage, Ardour, Ableton Live, Reaper et Digital
Performer.
7.6 Compatibilité 64 bit
L’ARP2600 V est optimisé pour les deux modes 32 bits et 64 bits. Si vous avez un OS
64 bits et une station audio numérique 64 bits, vous devez utiliser la version 64 bits du
plug-in (Windows).

92 ARTURIA – ARP2600 V2.5 – MANUEL DE L’UTILISATEUR
Habituellement sur Windows 32 bits, tous les programmes (32-bit) sont installés
dans C:\Program Files\.
Avec Windows 64 bits, vous retrouvez les programmes 64 bits dans C:\Program Files\
et les programmes 32 bits dans C:\Program Files (x86)\.
Les utilisateurs Mac n'ont pas à se soucier de cela, car le même fichier plug-in contient
à la fois la version 32 bits et la version 64 bits, et l'hôte choisit automatiquement la
version compatible.
7.7 Utilisation dans Cubase/Nuendo (VST)
7.7.1 Utilisation de l'instrument en mode VST
Sous Cubase ou Nuendo, l'ouverture du plug-in est la même que l'ouverture de tous
les autres plug-ins VST : créez une piste stéréo « Instrument » et sélectionnez
l’ARP2600 V. Veuillez consulter le manuel de votre séquenceur hôte pour des
d'informations plus détaillées.

ARTURIA – ARP2600 V2.5 – MANUEL DE L’UTILISATEUR 93
7.7.2 Scan du répertoire de plug-ins
Si l’ARP2600 V n'apparaît pas dans la liste des plug-ins VST, vous pouvez effectuer un
sondage du répertoire de plug-ins.
7.7.3 Sauvegarde des presets
Lorsque le projet est sauvegardé, l'état de l’ARP2600 V est sauvegardé tel quel, même
si ses réglages ne correspondent pas au preset. Par exemple, si vous travaillez sur un
preset « P1 » dans lequel vous avez modifié des paramètres (sans les enregistrer dans
le plug-in lui même), lorsque vous ouvrez le projet la fois suivante, l’ARP2600 V
chargera le preset « P1 » plus les modifications apportées. Le menu des plug-ins vous
permet de sauvegarder les presets de l’ARP2600 V comme pour n'importe quel autre
plug-in VST. Néanmoins, il est fortement recommandé d'utiliser le menu interne de
l’ARP2600 V : les presets ainsi sauvegardés sont utilisables quel que soit le mode
choisi (standalone, ou avec n'importe quel autre séquenceur), et ils peuvent être
exportés, échangés plus facilement, et resteront compatibles avec les futurs versions
de l’ARP2600 V.
7.8 Utilisation dans Pro Tools (RTAS)
7.8.1 Ouverture du plug-in
L'accès au plug-in ARP2600 V s'effectue comme pour tous les autres plug-ins dans Pro
Tools, via la création d'une piste « Instrument »:

94 ARTURIA – ARP2600 V2.5 – MANUEL DE L’UTILISATEUR
L’ARP2600 V doit être chargé sur une piste instrument stéréo. Nous pouvons
maintenant faire sonner l’ARP2600 V en jouant avec la souris sur le clavier virtuel.
7.8.2 Sauvegarde des presets
Lorsque la session est sauvegardée, l'état de l’ARP2600 V est sauvegardé tel quel,
même si ses réglages ne correspondent pas au preset. Par exemple, si vous travaillez
sur un preset « P1 » dans lequel vous avez modifié des paramètres (sans les
enregistrer dans le plug-in lui même), lorsque vous ouvrez la session la fois suivante,
l’ARP2600 V chargera le preset « P1 » plus les modifications apportées. Le « Librarian
Menu » de Pro Tools peut être utilisé avec l’ARP2600 V de la même manière que pour
n'importe quel autre plug-in. Néanmoins, il est fortement recommandé d'utiliser le
menu interne de l’ARP2600 V : les presets ainsi sauvegardés sont utilisables quel que
soit le mode choisi (standalone, ou avec n'importe quel autre séquenceur), et ils
peuvent être exportés, échangés plus facilement, et resteront compatibles avec les
futurs versions de l’ARP2600 V.
7.8.3 Automatisation sous Pro Tools
La fonction d'automatisation de l’ARP2600 V fonctionne de la même manière que pour
n'importe quel autre plug-in RTAS/HTDM. (Veuillez consulter la documentation du Pro
Tools pour plus de détails sur l'automatisation des plug-ins).
7.9 Utilisation dans Logic, Mac OS X (AU)
Assurez-vous que le plug-in a bien été validé dans le Gestionnaire Audio Units de
Logic. Pour le lancer, cliquez sur le menu Préférences > Gestionnaire Audio Units.
Ce gestionnaire permet de voir la liste des plug-ins disponibles, afin de tester leur
compatibilité avec Logic et de les activer ou désactiver.
Si l'un des plug-ins Arturia pose un problème dans Logic, commencez par vérifier que
ce plug-in ait passé le test de compatibilité, et qu'il soit réellement sélectionné pour
son utilisation.
Sélectionnez une piste d'instrument.

ARTURIA – ARP2600 V2.5 – MANUEL DE L’UTILISATEUR 95
Sur le canal du mixer correspondant à la piste sélectionnée, cliquez sur le bouton
« I/O » pour obtenir la liste des plug-ins, puis sélectionnez AU Instruments > Arturia >
ARP2600 V2 > Stéréo.

96 ARTURIA – ARP2600 V2.5 – MANUEL DE L’UTILISATEUR
7.10 Utilisation dans Ableton Live (AU et VST)
Dans l'onglet Plug-ins, il suffit de double-cliquer sur l'icône ARP2600 V2 VST ou VST,
ou faire glisser et déposer le plug-in dans une piste MIDI :
Si nécessaire, vous pouvez effectuer une nouvelle analyse du répertoire plug-in dans
Préférences > File Folder, appuyez sur le bouton Scan, ou pour une nouvelle analyse
complète appuyez sur le bouton Scan tout en maintenant la touche [Alt] enfoncée.